REGLAS de Operación del Programa presupuestario S190 "Becas de Posgrado y Apoyos a la Calidad".

Al margen un sello con el Escudo Nacional, que dice: Estados Unidos Mexicanos.- GOBIERNO DE MÉXICO.- Secretaría de Ciencia, Humanidades, Tecnología e Innovación.

REGLAS DE OPERACIÓN DEL PROGRAMA PRESUPUESTARIO S190 "BECAS DE POSGRADO Y APOYOS A LA CALIDAD" DE LA SECRETARÍA DE CIENCIA, HUMANIDADES, TECNOLOGÍA E INNOVACIÓN
ROSAURA RUIZ GUTIÉRREZ, Secretaria de Ciencia, Humanidades, Tecnología e Innovación, con fundamento en el artículo 2, fracción I y 38 Bis de la Ley Orgánica de la Administración Pública Federal; 29, 33, 34, 39 y 69, fracciones X y XI, de la Ley General en Materia de Humanidades, Ciencias, Tecnologías e Innovación; 7, fracciones II y IX y artículo cuarto transitorio del Decreto por el que se expide el Reglamento Interior de la Secretaría de Ciencia, Humanidades, Tecnología e Innovación, publicado en el diario oficial el 24 de enero de 2025; s segundo, cuarto, quinto y noveno transitorios del Decreto por el que se reforman, adicionan y derogan diversas disposiciones de la Ley Orgánica de la Administración Pública Federal, publicado en el Diario Oficial de la Federación el 28 de noviembre de 2024, así como 77 de la Ley Federal de Presupuesto y Responsabilidad Hacendaria; artículo 179 del Reglamento de la Ley Federal de Presupuesto y Responsabilidad Hacendaria; y artículos 3, fracción XXI; 28 y 29 del Presupuesto de Egresos de la Federación para el Ejercicio Fiscal 2026 y,
CONSIDERANDO
Que, la Constitución Política de los Estados Unidos Mexicanos reconoce en su artículo 3, fracción V, que toda persona tiene derecho a gozar de los beneficios del desarrollo de la ciencia y la innovación tecnológica. Asimismo, establece la obligación del Estado de apoyar la investigación e innovación científica, humanística y tecnológica, y de garantizar el acceso abierto a la información que derive de ella, conforme a las bases de coordinación, vinculación y participación que establezcan las leyes en la materia;
Que, en el marco de la transformación nacional, con fecha 08 de mayo de 2023, se publicó en el Diario Oficial de la Federación el Decreto por el que se expide la Ley General en Materia de Humanidades, Ciencias, Tecnologías e Innovación (Ley General), y se reforman y adicionan diversas disposiciones de la Ley Federal de las Entidades Paraestatales y de la Ley de Planeación;
Que, en términos del artículo 38 Bis de la Ley Orgánica de la Administración Pública Federal, le corresponderá a la Secretaría de Ciencia, Humanidades, Tecnología e Innovación, formular y conducir la política nacional en materia de Humanidades, Ciencias, Tecnologías e Innovación;
Que, el artículo 11, fracción IX, de la Ley General establece como base de la política pública la promoción de la inversión privada en la investigación humanística y científica, el desarrollo tecnológico y la innovación que permita la generación y diversificación de empleos, así como el desarrollo nacional incluyente. Asimismo, los artículos 29 y 33 fracción VI de la Ley General prevén que el sector privado concurra, mediante la aportación de recursos correspondiente, al financiamiento nacional en materia de humanidades, ciencias, tecnologías e innovación;
Que, en términos del artículo 33, fracción III, de la Ley General, el Estado mexicano garantizará el acceso universal a becas a las personas estudiantes que, sin importar su situación laboral, cursen posgrados de maestría o doctorado en ciencias y humanidades, incluidas las disciplinas creativas, orientados a la investigación o docencia, así como posgrados enfocados a la formación de las personas profesionales que el país requiere para la gestión de los asuntos estratégicos o prioritarios y los temas de interés público nacional o de atención indispensable que contemple la Agenda Nacional, en universidades, instituciones de educación superior y centros de investigación del sector público;
Que, en términos del artículo 39 de la Ley General, el otrora Consejo Nacional de Humanidades, Ciencias y Tecnologías, ahora Secretaría de Ciencia, Humanidades, Tecnología e Innovación, otorgará becas nacionales y apoyos complementarios con base en las categorías del Sistema Nacional de Posgrados y de sus correspondientes criterios de asignación, incluyendo a los estudiantes de programas de posgrado de universidades, instituciones de educación superior y centros de investigación del sector privado, siempre que estas instituciones asuman el compromiso de no cobrar colegiaturas ni conceptos equivalentes a las personas becarias;
Que, resulta imprescindible considerar las circunstancias sociales y económicas a las que cada persona se enfrenta al momento de hacer valer sus derechos humanos, por lo que no puede considerarse como iguales a quienes, por contextos diversos, históricamente han sido excluidos, resultando necesario que las medidas adoptadas por el Estado atiendan a las diferencias sociales y doten de los mecanismos suficientes que eliminen las brechas de desigualdad;
Que por este motivo, las presentes Reglas de Operación deben atender a la diferencia existente entre las universidades, instituciones de educación superior o centros de investigación del sector público y el sector privado a nivel nacional, debido a que estas últimas generan ganancias a través del cobro de colegiaturas y otras aportaciones por parte de los clientes que adquieren sus servicios educativos; además de que generan plusvalía al explotar el trabajo y la producción intelectual de las personas humanistas, científicas, tecnólogas e innovadoras que laboran en ellas, por lo que es indispensable que el Estado genere un equilibrio en las instituciones del sector público, las cuales no tienen como finalidad el lucro ni la especulación comercial, a efecto de garantizar los derechos humanos a la ciencia y a la educación;
Que, de conformidad con lo dispuesto en el artículo 179 del Reglamento de la Ley Federal de Presupuesto y Responsabilidad Hacendaria, se verificó que el programa objeto de las presentes Reglas de Operación no se contrapone, afecta ni presenta duplicidades con otros programas y acciones del Gobierno Federal en cuanto a su diseño, beneficios, apoyos otorgados y población objetivo, así como que se cumplen las disposiciones aplicables;
Que el artículo 77 de la Ley Federal de Presupuesto y Responsabilidad Hacendaria dispone que la Cámara de Diputados en el Presupuesto de Egresos señalará los programas a través de los cuales se otorguen subsidios, que deberán sujetarse a reglas de operación con el objeto de asegurar que la aplicación de los recursos públicos se realice con eficiencia, eficacia, economía, honradez y transparencia, así como los criterios generales aplicables a las mismas;
Que el referido precepto prevé que las dependencias y las entidades, a través de sus respectivas dependencias coordinadoras de sector, serán responsables de emitir las reglas de operación respecto de los programas que inicien su operación en el ejercicio fiscal siguiente, previa autorización presupuestaria de la Secretaría de Hacienda y Crédito Público (SHCP) y dictamen de la Comisión Nacional de Mejora Regulatoria (CONAMER);
Que el Presupuesto de Egresos de la Federación para el ejercicio fiscal 2026 establece en sus artículos 3, fracción XXI; 28, y 29 que los programas que deberán sujetarse a reglas de operación son aquéllos señalados en su Anexo 25 y que los recursos deben asegurar su aplicación eficiente, eficaz, oportuna y equitativa.
Que, en cumplimiento de lo anterior, se tiene a bien expedir las siguientes:
REGLAS DE OPERACIÓN DEL PROGRAMA PRESUPUESTARIO S190 "BECAS DE POSGRADO Y APOYOS A LA CALIDAD" DE LA
SECRETARÍA DE CIENCIA, HUMANIDADES, TECNOLOGÍA E INNOVACIÓN
1. OBJETIVOS
1.1 General
Desarrollar y consolidar las capacidades nacionales en materia de ciencia, humanidades, tecnología e innovación dirigidas a la comprensión, atención y solución de los problemas nacionales, fomentando que la comunidad académica concluya sus estudios de posgrado mediante el apoyo para la formación especializada, técnica, profesional y de alto nivel de la comunidad de ciencia, humanidades, tecnología e innovación, así como para su consolidación.
1.2 Específicos
1.2.1. Contribuir a garantizar el acceso universal a becas a las personas estudiantes que, sin importar su situación laboral, cursen en universidades, instituciones de educación superior y centros de investigación del sector público en México en programas de maestría o doctorado en ciencias y humanidades, incluidas las disciplinas creativas, orientados a la investigación o docencia, o bien, cursen programas de especialidad, maestría y doctorado orientados a la profesionalización de las personas en las áreas y temas que defina el Comité de Becas y Posgrado.
1.2.2. Apoyar, mediante la asignación de becas y apoyos complementarios, la formación de personas estudiantes de posgrado, con el propósito de que obtengan el grado correspondiente.
1.2.3. Apoyar, mediante la asignación de becas y apoyos complementarios, la formación de personas con estudios de licenciatura terminados o en curso en universidades, instituciones de educación superior o centros de investigación de los sectores público, social o privado, con el propósito de que reciban formación complementaria que les permita estar en condiciones para ingresar a un programa de posgrado.
1.2.4. Apoyar, mediante la asignación de becas y apoyos complementarios, la consolidación de personas científicas, humanistas, tecnólogas o innovadoras con grado de doctorado, con el propósito de que realicen estancias de investigación, consolidando su desarrollo profesional y promoviendo y fortaleciendo los Grupos de Investigación.
2. TERMINOLOGÍA
Para efectos del presente ordenamiento se entenderá por:
I.        Agenda Nacional: Agenda Nacional en Materia de Humanidades, Ciencias, Tecnologías e Innovación a la que se refiere la Ley General;
II.       Apoyo complementario: Recurso económico que se otorga a las personas becarias de manera adicional a la beca;
III.      Beca: Subvención que se otorga a una persona para cursar programas de estudios o realizar estancias de investigación;
IV.      Beca de consolidación: Aquella que se otorga a personas con grado de doctorado para llevar a cabo proyectos de investigación humanística o científica, desarrollo tecnológico o innovación, que contribuyan al avance del conocimiento en alguna de las áreas y campos del saber científico, al desarrollo de tecnologías estratégicas de vanguardia o innovación abierta, o bien, a la prevención, atención y solución de problemáticas nacionales;
V.       Beca de Formación en CP-SECIHTI: Aquellas que se otorgan para cursar estudios de licenciatura en los Centros Públicos de Investigación Humanística y Científica, Desarrollo Tecnológico e Innovación de la Secretaría, con el propósito de impulsar la formación de humanistas, científicos, tecnólogos e innovadores en las áreas y líneas de investigación de los mismos centros;
VI.      Beca de inclusión: Aquella que se otorga a estudiantes de licenciatura y posgrado con el propósito de contribuir a la equidad social y a la reducción de las desigualdades sociales, culturales y económicas, en las actividades de humanidades, ciencias, tecnologías e innovación, principalmente para madres mexicanas jefas de familia y miembros de pueblos indígenas y personas con discapacidad;
VII.     Beca de posgrado nacional: Aquella que se otorga para cursar programas de posgrado reconocidos en el Sistema Nacional de Posgrados;
VIII.    Beca de posgrado al extranjero: Aquella que se otorga para cursar programas de posgrado en instituciones de educación o centros de investigación en el extranjero;
IX.      Comité de Becas y Posgrado: Instancia colegiada compuesta por personas funcionarias públicas pertenecientes a la Secretaría, encargada de revisar, determinar y resolver los casos no previstos en el Reglamento de Becas, así como para establecer las resoluciones correspondientes, conforme a los Lineamientos para la integración y funcionamiento del Comité de Becas y Posgrado de la Secretaría de Ciencia, Humanidades, Tecnología e Innovación y con base en criterios técnicos y académicos;
X.       Dirección General: Dirección General de Becas y Apoyos a la Comunidad Científica y Humanística;
 
XI.      CHTI: Ciencias, Humanidades, Tecnologías e Innovación.
XII.     Ley General: Ley General en Materia de Humanidades, Ciencias, Tecnologías e Innovación;
XIII.    Programa: Programa Presupuestario S190 "Becas de Posgrado y Apoyos a la Calidad";
XIV.    Reglamento: Reglamento de Becas de la Secretaría de Ciencia, Humanidades, Tecnología e Innovación.
XV.     Secretaría. Secretaría de Ciencia, Humanidades, Tecnología e Innovación, y
XVI.    SNP: Sistema Nacional de Posgrados. Mecanismo mediante el cual la Secretaría reconocerá y organizará los programas de posgrado, a partir de la naturaleza pública o privada de la institución en la que se impartan, y de la orientación del programa de posgrado, conforme a los Lineamientos del Sistema Nacional de Posgrados de la Secretaría de Ciencia, Humanidades, Tecnología e Innovación.
3. DIAGNÓSTICO
El objetivo más importante del Gobierno actual es que la población de México viva en un estado de bienestar. Bajo esta premisa, el Gobierno Federal impulsa una estrategia basada en el derecho de los ciudadanos a tener una mejor calidad de vida y oportunidades de desarrollo a través de los Programas para el Bienestar.
Las actividades en materia de ciencia, humanidades, tecnologías e innovación (CHTI) son fundamentales para el desarrollo económico y el progreso social (UNESCO, 2020).1 Uno de los retos que tiene México es incrementar las capacidades nacionales humanísticas, científicas, tecnológicas y de innovación. Estas capacidades permiten la generación y aplicación de conocimientos dirigidos a la comprensión, atención y solución de los problemas nacionales, para contribuir al bienestar general de la población, al cuidado del ambiente y a la preservación de la riqueza biocultural.
Desde 2018, el Consejo Nacional de Ciencia y Tecnología inició un proceso de transformación humanista de la ciencia, la tecnología y la innovación. Esta nueva visión inició con la reforma al artículo 3, fracción V de la Constitución Política de los Estados Unidos Mexicanos (CPEUM), que establece que toda persona tiene derecho a gozar de los beneficios del desarrollo de la ciencia y la innovación tecnológica. En 2023, con la promulgación de la primera Ley General en materia de Humanidades, Ciencias, Tecnologías e Innovación (Ley General), el Conacyt se transformó en el Consejo Nacional de Humanidades, Ciencias y Tecnologías (Conahcyt).
Finalmente, el 1 de enero de 2025 con base en el "Decreto por el que se reforman, adicionan y derogan diversas disposiciones de la Ley Orgánica de la Administración Pública Federal" el Conahcyt se transformó en la Secretaría de Ciencia, Humanidades, Tecnología e Innovación (Secihti), entidad que le corresponde garantizar el derecho humano de toda persona para gozar de los beneficios del desarrollo, el progreso humanístico y la innovación tecnológica, así como, diseñar y gestionar programas para el otorgamiento de becas y apoyos complementarios a académicos y a estudiantes de posgrado en instituciones de educación superior y en centros de investigación y desarrollo tecnológico nacionales e internacionales e impulsar programas de posgrado en las instituciones de educación superior y en los centros de investigación, y evaluar periódicamente su calidad y pertinencia para la generación de nuevos conocimientos.
La importancia de las actividades de CHTI descansa en la posibilidad de generar la colaboración entre estudiantes, académicos, científicos, tecnólogos, humanistas y tomadores de decisiones públicas, con el fin de entender y resolver los problemas prioritarios nacionales y contribuir al bienestar de la población.
Sin embargo, en México existen problemas que limitan la realización de estudios en el nivel superior u otras actividades académicas que permitan incrementar las capacidades nacionales en materia de CHTI. De acuerdo con datos de la Encuesta Nacional de Ocupación y Empleo para el cuarto trimestre de 2024 se tienen 20.23 millones de personas con licenciatura, 1.64 millones con maestría y poco más de 200 mil personas con doctorado; es decir, que la población con posgrado en nuestro país representa apenas el 3.0% del total de la población económicamente activa.
En el caso particular de posgrado, es importante resaltar que existen brechas en las oportunidades de acceso, que responden tanto a las características de los hogares como del sistema educativo. Para los hogares, avanzar a un nivel superior implica mayores costos económicos (manutención, colegiaturas, traslados, insumos) y de oportunidad. Respecto al sistema educativo, la distribución de escuelas de educación superior es heterogénea y concentrada en las grandes ciudades, lo que contribuye a la persistente desigualdad regional y se traduce en mayores restricciones y procesos de exclusión particularmente en poblaciones históricamente excluidas como mujeres, personas con discapacidad y personas indígenas.
Durante el ciclo escolar 2024-2025, de acuerdo con información estadística de la Asociación Nacional de Universidades e Instituciones de Educación Superior (ANUIES), hay 11,285 programas de posgrado en México, donde la oferta se concentra en las grandes ciudades del país: Ciudad de México con el 14.9%, seguido de Puebla (7%), Estado de México (6.4%), Nuevo León (6.3%) y Jalisco (5.9%). Mientras que, los estados con menor presencia de programas de posgrado son Baja California Sur con 0.6%, Tlaxcala y Colima con el 1.0 y 1.4%. Además, al revisar la distribución por áreas de estudio se encuentra que, el 23.4% de los programas de posgrado en el país se encuentran registrados en las Ciencias sociales, 21.8% en el área de Administración y negocios, 14.1% en Educación y el 13% en Ciencias de la Salud. De este total, el 63.6% son para estudios de maestría, el 20.1% corresponde a estudios de especialidad y el 16.3% a programas de Doctorado.
La población con posgrado también se enfrenta a dificultades laborales. De acuerdo con el INEGI, al cierre de 2024, en México había alrededor de 39,206 personas con maestría o doctorado sin empleo o disponibles para trabajar, lo que representa una condición de desempleo de 2.7%. Asimismo, la población altamente especializada enfrenta dificultades al insertarse en empleos cuyas funciones no corresponden con su formación, lo que implica una situación de sobre calificación laboral, especialmente entre quienes se incorporan al sector privado. Para aminorar esta problemática, la Secihti ofrece apoyos para realizar estancias posdoctorales, ya que, resulta indispensable completar la cadena de valor de la formación de la comunidad científica incorporando un componente laboral al término del posgrado.
Por ello, el otorgamiento de becas y apoyos constituye una herramienta fundamental para que las personas continúen su formación a nivel posgrado, disminuyendo las cargas económicas, y garantizando que poblaciones de todas las regiones del país puedan acceder a programas de calidad tanto a nivel nacional como en el extranjero; reduciendo desigualdades hacia grupos históricamente discriminados y excluidos, pero también incentivando la formación en sectores clave, vinculados a las necesidades del país.
Es en ese escenario que el programa S190 "Becas de posgrado y apoyos a la calidad" busca incentivar que las personas continúen y concluyan con estudios de posgrado y con ello, contribuir a fortalecer a la comunidad científica y humanística del país. Lo anterior, a través de la entrega de becas de posgrado (especialidad, maestría y doctorado), de los apoyos para la consolidación de la comunidad, principalmente para desarrollar estancias posdoctorales y de apoyos para poblaciones específicas, grupos históricamente discriminados y sistemáticamente excluidos, que enfrentan mayores barreras de acceso y permanencia, por medio de las becas de inclusión, que se otorgan para la incorporación en programas de posgrado, con el propósito de contribuir a la igualdad de oportunidades, principalmente para mujeres, miembros de pueblos indígenas y personas con discapacidad.
La población objetivo son las y los mexicanos que cuenten con estudios de licenciatura terminados o en curso, que sean estudiantes de posgrado o personas con grado de doctorado que colaboren en proyectos y actividades de investigación humanística o científica, desarrollo tecnológico e innovación en instituciones de educación superior o centros de investigación nacionales o en el extranjero. Así como las y los extranjeros que realicen estudios de posgrado o colaboren en proyectos y actividades de investigación humanística o científica, desarrollo tecnológico e innovación en instituciones de educación superior o centros de investigación del sector público en México, que cumplan con los criterios de elegibilidad establecidos en la normativa de las presentes Reglas de Operación, el Reglamento del programa y las Convocatorias de cada beca o apoyo.
4. DISEÑO DE LA INTERVENCIÓN
4.1 Cobertura
El Programa tiene cobertura a nivel nacional e internacional.
El Programa no se contrapone, afecta ni presenta duplicidades con otros programas y acciones del Gobierno Federal en cuanto a su diseño, beneficios, apoyos otorgados y población objetivo, así como que se cumplen las disposiciones aplicables.
4.2 Población objetivo
Las personas de nacionalidad mexicana que cuenten con estudios de licenciatura terminados o en curso, que sean estudiantes de posgrado o personas con grado de doctorado que colaboren en proyectos y actividades de investigación humanística o científica, desarrollo tecnológico e innovación en universidades, instituciones de educación superior o centros de investigación nacionales o extranjeros. Así como las personas de nacionalidad extranjera que realicen estudios de posgrado o colaboren en proyectos y actividades de investigación humanística o científica, desarrollo tecnológico e innovación en universidades, instituciones de educación superior o centros de investigación del sector público en México.
4.3.  Selección de personas beneficiarias
4.3.1. Requisitos de elegibilidad
Para acceder a las becas y apoyos complementarios, las personas interesadas deberán cumplir con los requisitos establecidos en las convocatorias o convenios publicados, de acuerdo con las modalidades de beca y apoyos solicitados y establecidos en el artículo 11 del Reglamento de Becas y con la Tabla 1 de estas Reglas de Operación. La convocatoria o convenio establecerá los requisitos específicos que deberán satisfacer las personas solicitantes para las becas y apoyos complementarios.
Las personas solicitantes deberán crear, actualizar o validar la información de su Perfil Único en la plataforma electrónica que determine la Secretaría para registrar y enviar la solicitud de beca conforme a las convocatorias o convenios correspondientes.
4.3.2. Trámites
Las personas solicitantes deberán atender los trámites que se enlistan a continuación. En caso de haber obtenido una beca o apoyo anterior por parte del Consejo Nacional de Humanidades, Ciencias, Tecnologías e Innovación (Conacyt/Conahcyt), ahora Secihti, deberá haber realizado el trámite de conclusión de beca o apoyo previo al registro de la solicitud de beca:
I.     Solicitud de beca de posgrado o apoyo complementario en materia de ciencia, humanidades, tecnologías e innovación:
a)    Solicitud de Beca Nacional. Homoclave SECIHTI-2024-023-002-A.
b)    Solicitud de Beca al extranjero. Homoclave SECIHTI-2025-023-004-A
II.     Cierre de Apoyo en materia de ciencia, humanidades, tecnología e innovación.
       a) Solicitud de conclusión de beca o apoyo. Homoclave SECIHTI-2025-023-002-A
       Los plazos para realizar dichos trámites estarán especificados en las convocatorias y convenios y se realizan a través de las plataformas informáticas con las que cuenta la Secretaría. Las convocatorias están disponibles para consulta en el siguiente enlace electrónico: https://secihti.mx/convocatorias/
       4.3.3. Restricciones para la solicitud
       Las causas que derivan en cancelación de trámite de solicitud de beca de posgrado o beca de consolidación se enlistan a continuación:
1.     Personas que tengan un reporte de incumplimiento en las obligaciones o adeudo en el marco del Programa presupuestario S190 "Becas de Posgrado y Apoyos a la Calidad" de la Secihti.
2.     Personas que busquen cursar un grado igual al que hayan obtenido con una beca de Conahcyt, ahora Secihti.
3.     Personas que se encuentren dadas de alta con estatus de solicitante o becaria en otra Convocatoria del Programa presupuestario
S190 "Becas de Posgrado y Apoyos a la Calidad" de la Secihti.
4.     Aquellas personas que cuenten con un apoyo equivalente por parte del Estado mexicano para el mismo fin.
5.     Personas que presenten información o documentos falsos.
       4.3.4. Criterios de Selección generales
I.      La selección de personas beneficiarias se realizará mediante procedimientos públicos, transparentes, eficientes y equitativos, en los que queda prohibida toda discriminación motivada por origen étnico o nacional, género, edad, discapacidad, condición o clase social, condiciones de salud, religión, opiniones, preferencias sexuales, estado civil o cualquier otra que atente contra la dignidad humana y tenga por objeto anular o menoscabar los derechos y libertades de las personas. De igual manera, se deberán contemplar acciones afirmativas que contribuyan a la equidad social y a la reducción de las desigualdades sociales, culturales y económicas en las actividades de ciencia, humanidades, tecnologías e innovación, especialmente en materia de equidad de género e inclusión social a las personas pertenecientes a los pueblos y comunidades indígenas y afromexicanas.
       El Reglamento de Becas y el Convenio de Colaboración establecerán los requisitos y la documentación, así como los términos y condiciones para la modificación, suspensión, cancelación y terminación de las becas y apoyos.
II.     Las becas y apoyos complementarios se otorgarán de buena fe, atendiendo a los requisitos, términos, condiciones y procedimientos que resulten estrictamente necesarios, en términos de la Ley General, con base en los siguientes principios:
a)     Acceso universal. Con el propósito de contribuir al goce de los derechos humanos a la educación y a la ciencia, la Secretaría promoverá la colaboración y corresponsabilidad de universidades, instituciones de educación superior y centros de investigación, de dependencias y entidades de la Administración Pública Federal, así como de los gobiernos de las entidades federativas, de los municipios y de las demarcaciones territoriales de la Ciudad de México, para favorecer el acceso universal a becas a las personas estudiantes que, sin importar su situación laboral, cursen posgrados de maestría o doctorado en ciencias y humanidades, incluidas las disciplinas creativas, orientados a la investigación o docencia, así como posgrados enfocados a la formación de las personas profesionales que el país requiere para la gestión de los asuntos estratégicos o prioritarios y los temas de interés público nacional o de atención indispensable que contemple la Agenda Nacional, en universidades, instituciones de educación superior y centros de investigación del sector público;
b)    Austeridad republicana. La obligación de las personas servidoras públicas de administrar los recursos con eficiencia, eficacia, economía, transparencia y honradez para satisfacer los objetivos a los que están destinados;
c)     Autonomía académica. Las instituciones de educación superior y los centros de investigación son autónomos para establecer los mecanismos de admisión y seguimiento de la trayectoria académica de las personas becarias, para tomar las decisiones que consideren pertinentes sobre el funcionamiento y operación de sus programas de posgrado, así como para el desarrollo de los proyectos de investigación;
d)    Colaboración. Se establecerán mecanismos de coordinación y colaboración necesarios para que la Secretaría y demás dependencias competentes de la Administración Pública Federal u otras instancias apoyen conjuntamente la formación integral, especializada y de alto nivel de la comunidad;
e)     Asignación sin intermediarios. Las becas y apoyos complementarios se canalizarán preferentemente de manera directa a las personas becarias, sin la intermediación de coordinaciones, asociaciones, fundaciones o instituciones académicas o de la sociedad civil de ningún tipo, a través de programas presupuestarios conforme a las disposiciones jurídicas aplicables, y
f)     Pertinencia social y técnica. La orientación al estudio, investigación y resolución de áreas o temas de atención estratégica o prioritaria para el desarrollo del país, serán elementos indispensables para determinar el otorgamiento de becas y apoyos complementarios.
       III. Para el acceso a las becas y apoyos que otorga este programa se deberá considerar lo establecido en la siguiente Tabla 1. Criterios de selección y requisitos de elegibilidad:
Tabla 1. Criterios de selección y requisitos de elegibilidad
Criterios de selección
Requisitos
Becas de Posgrado Nacional
I. Estar inscrita en un programa de posgrado reconocido en el SNP para la asignación de becas o en algún programa de posgrado considerado en alguna convocatoria específica emitida por la Secretaría;
II. En cada categoría se dará preferencia a las personas estudiantes de programas de doctorado, maestría, y especialidad, en ese orden, y
III. Entre las personas del extranjero que realicen estudios de posgrado en universidades, instituciones de educación superior y centros de investigación del sector público, tendrán preferencia aquellos ciudadanos de Estados latinoamericanos o con los que exista reciprocidad internacional.
I. CURP.
II. Cuenta bancaria nacional.
Becas de Posgrado al Extranjero
I. Tener nacionalidad mexicana
II. Las personas solicitantes deberán estar admitidas o inscritas en programas presenciales en el extranjero.
III. Orientación de la formación académica en el extranjero en alguna de las áreas y campos del saber humanístico y científico;
IV: Relevancia del programa académico y de la institución en el extranjero;
V. Factibilidad y coherencia en el Plan de reincorporación al país;
VI. Coherencia del plan de estudios con la trayectoria académica o profesional de la persona solicitante;
VII. Impacto de la formación académica en el extranjero para el fortalecimiento de las redes de colaboración entre la comunidad nacional e internacional;
VIII. Otros criterios establecidos en la(s) convocatoria(s) o convenio(s) publicados.
I. Solicitud de beca.
II. Presentar documento (s) que acredite la nacionalidad mexicana. III. Carta de aceptación definitiva en hoja membretada emitida por una institución de educación o centro de investigación en el extranjero.
IV. Documentos que acrediten la trayectoria académica o profesional de la persona solicitante.
V. Documento o evidencia de comunicación oficial que consignen los costos de formación por periodo académico anual del programa de estudios, emitido por la institución de educación o centro de investigación, en el caso que lo determine la convocatoria.
VI. Otros requisitos establecidos, de acuerdo a la(s) convocatoria(s) o convenio(s) publicados.
Becas de Consolidación
I. La relevancia y el aporte del proyecto al desarrollo de las humanidades o al avance del conocimiento en cualquier área y campo del saber científico, mediante la investigación en ciencia básica y de frontera, o bien a la incidencia en las áreas estratégicas o prioritarias del desarrollo nacional y los temas de interés público nacional o de atención indispensable.
II. Ser de nacionalidad mexicana o extranjera con residencia temporal o permanente en México en el caso de estancias posdoctorales y sabáticas. Para los casos de apoyos en el extranjero y Repatriación, la nacionalidad deberá ser mexicana.
I. Documento que acredite nacionalidad y, en su caso, de identidad.
II. Documento que acredite el grado de doctorado al momento de presentar la solicitud.
III. Contar con la carta de aceptación por parte de la Institución Receptora.
IV. Resumen ejecutivo del proyecto de investigación.
VI. Adicionalmente, para Estancias sabáticas nacionales y al extranjero:
1. Carta de autorización para la realización de la Estancia sabática por parte de su institución de adscripción.
VII. Adicionalmente, para Apoyo de Repatriación: 1. Constancia que acredite su residencia en el extranjero con antigüedad máxima de tres meses previos.
VIII. Otros requisitos establecidos, de acuerdo a la(s) convocatoria(s) o convenio(s) publicados.
Becas de inclusión
I. Ser persona becaria vigente;
II. Para el caso de Madres Autónomas - Jefas de Familia, ser estudiante vigente de Licenciatura inscritas en Instituciones de Educación Superior Pública (IES) en programas presenciales o técnico superior universitario y ser la principal o única aportadora económica de su familia.
I. Para apoyos para personas indígenas
1. Constancia de origen de comunidad indígena
II. Para apoyos para personas con discapacidad
1. Copia de identificación oficial de discapacidad vigente expedida por el Sistema Nacional para el Desarrollo Integral de la Familia
III. Para Madres Autónomas - Jefas de Familia
1. Copia del Acta de nacimiento, adopción o reconocimiento menores de 18 años a la fecha de publicación de la convocatoria emitida por el Registro Civil, de cada hija o hijo, nacido, adoptado o reconocido donde se observe el nombre de la madre becaria, así como la CURP de cada hija o hijo.
2. Documento probatorio que demuestre ser la principal o única aportadora económica de su familia.
IV. Otros requisitos establecidos, de acuerdo a la(s) convocatoria(s) o convenio(s) publicados
Becas de formación en Centros Públicos
I. Estar inscrito en programas de licenciatura presenciales en los Centros Públicos de Investigación Humanística y Científica, Desarrollo Tecnológico e Innovación (Centros Públicos).
CURP;
Constancia de inscripción emitida por la institución.
Becas de Vinculación
I. Criterios específicos establecidos de acuerdo a la(s) Convocatoria(s) o Convenio(s)
I. Los requisitos establecidos en la(s) convocatoria(s) o convenio(s) publicados.
Apoyos Complementarios
I. Ser persona becaria vigente;
II. Contar con una beca nacional o al extranjero y que al cierre de la Convocatoria al menos cuente con seis meses de vigencia de la beca Secihti.
III. Haber tenido, adoptado o tenido por sentencia definitiva, a hijas o hijos menores de edad en el periodo establecido por la Convocatoria.
IV. Otros criterios específicos establecidos, de acuerdo a la(s) Convocatoria(s).
I. Documentos de identidad establecidos en la(s) convocatorias (s)
Apoyos para maternidad y paternidad (nacionales y en el extranjero), alguno de los siguientes:
I. Copia del acta de nacimiento, adopción o reconocimiento emitida por el Registro Civil, de cada hija o hijo, nacido, adoptado o reconocido en el periodo establecido en la Convocatoria, donde se observe el nombre de la madre o padre becario, así como la CURP de cada hija o hijo.
II. Copia certificada del Registro de Nacimiento en el Extranjero ante una Oficina Consular de México en el exterior de cada hija o hijo, donde se observe el nombre de la madre o padre becario.
III. En su caso, sentencia definitiva que decreta la tutoría.
 
Otros requisitos específicos, de acuerdo con la(s) Convocatoria(s) publicadas.
Otro tipo de beca y apoyo
Las convocatorias o convenios adicionales que publique la Secretaría, establecerán los criterios y requisitos específicos correspondientes.
Las convocatorias o convenios adicionales que publique la Secretaría, establecerán los criterios y requisitos específicos correspondientes.
 
4.4. Tipos, montos y vigencia de la beca y apoyo
Los montos, la vigencia y los términos y condiciones de las becas y otros apoyos de carácter económico se especificarán en el Reglamento y en la Convocatoria o en el Convenio de Colaboración, según corresponda, y se formalizarán en el instrumento jurídico de asignación respectivo. Las convocatorias están disponibles para consulta en el siguiente enlace electrónico: https://secihti.mx/convocatorias/
Las becas y apoyos complementarios que se otorguen al amparo del Programa Presupuestario estarán sujetos a la disponibilidad del presupuesto autorizado y los mecanismos de financiamiento establecidos; podrán ser nacionales y en el extranjero, y ser financiados con recursos provenientes de la Secretaría o cofinanciados con la participación de terceros nacionales o extranjeros u organismos internacionales, en los términos que al efecto se establezca en el Convenio de Colaboración correspondiente, de conformidad con la legislación y normativa aplicable.
4.5. Cancelación de beca
La Secretaría se abstendrá de formalizar una beca o apoyo complementario o cancelará su asignación o formalización, en los siguientes casos:
a)    Cuando tenga conocimiento que la información proporcionada en la solicitud sea falsa;
b)    Cuando la persona solicitante no haya cumplido con los requisitos y plazos establecidos en la convocatoria;
c)    Cuando la persona solicitante no respete las consideraciones generales, restricciones e incompatibilidades de la Convocatoria;
d)    Cuando la persona solicitante cometa actos de violencia tales como agresiones, intimidaciones, discriminaciones y amenazas verbales o escritas a los funcionarios de la Secretaría, y
e)    Cuando la persona solicitante tenga otro apoyo por parte del Estado para el mismo objetivo.
4.6. Derechos, obligaciones y sanciones
Los derechos y obligaciones de las personas becarias, así como las sanciones por incumplimiento, se establecerán en el Reglamento.
Además de cumplir con el objetivo para el cual se le asigna la beca o apoyo complementario, las personas becarias estarán obligadas a lo siguiente:
I.     Obligaciones genéricas de las personas becarias:
a)    Suscribir el Convenio de Asignación de Beca correspondiente;
b)    Sujetarse y atender los procedimientos y requisitos de seguimiento que establezca la Secretaría;
c)    Entregar a la Secretaría, al término de la vigencia de la beca, el documento institucional que constancia de la conclusión de las metas del proyecto o de la obtención del grado académico, según corresponda;
d)    Actualizar, cuando corresponda, los datos del Perfil Único, así como sus datos domiciliarios y de contacto ante la Secretaría, y en el formato que éste defina;
e)    Dar reconocimiento o el debido crédito público a la Secretaría en los productos generados durante su programa de estudio o proyecto;
f)     Entregar a la Secretaría el documento que acredite la obtención del grado o el informe del proyecto de investigación, así como la constancia de actividades de retribución social, en los términos que para tal efecto se establezcan;
g)    Respetar y cumplir en todo momento la reglamentación académica y administrativa que establezca la institución o empresa en la que realicen los estudios o proyecto durante el plazo que dure la beca;
h)    Realizar el programa de estudios o proyecto aprobado conforme a la modalidad y grado estipulado en el Anexo Uno del Convenio de Asignación de Becas;
i)     En caso de suspender sus estudios o el desarrollo de su proyecto durante la vigencia del "Apoyo" o "Beca", notificar inmediatamente a la Secretaría, a través de la Dirección General, para evitar pagos en demasía;
j)     En el caso de que se determine a la persona becaria un pago en demasía, esta deberá realizar el reintegro de recursos de conformidad con lo establecido en el artículo 24 del Reglamento, y
k)    Las demás que se establezcan en las Reglas de Operación del Programa, la Convocatoria o el Convenio correspondiente y las disposiciones legales y administrativas aplicables.
II.     Obligaciones de las personas becarias en el extranjero, además de las anteriores, las siguientes:
a)    Deberán enviar a la Secretaría el comprobante de inscripción en el programa de posgrado o los informes de avance relativos al desarrollo del proyecto, así como notificar en caso de que exista cambio de su situación académica o administrativa dentro de los siguientes veinte días hábiles a que ocurra;
b)    Seis meses antes de concluir, la persona becaria de posgrado deberá enviar a la Secretaría la evidencia de las gestiones y comunicaciones que haya sostenido con instituciones o empresas que muestren la intención de su regreso a México a través del formato correspondiente, de lo contrario, el recurso económico del mes siguiente no será depositado;
c)    Deberá acreditar a la Secretaría su regreso al país, dentro de los doce meses siguientes al término de la vigencia de la beca de posgrado o apoyo complementario, y
d)    La persona becaria de consolidación deberá acreditar a la Secretaría su regreso al país al término de su proyecto.
III.    Obligaciones de las Instituciones y/o representantes institucionales para becas de posgrado nacional:
a)    Actualizar de forma continua la información y documentación del programa ante el Sistema Nacional de Posgrados, cuando ocurran cambios de la información entregada que afecte la clasificación del programa de posgrado realizada por la Secretaría;
b)    Garantizar que el desarrollo del programa de estudios se realice respetando principios éticos en relaciones libres de hostigamiento, acoso y otras formas de violencia, así como estableciendo mecanismos transparentes, equitativos en los procesos de ingreso, permanencia y obtención del grado;
c)    Registrar y mantener actualizada la información relacionada con la orientación y tipo de posgrado, así como el área, campo y disciplina a la que pertenece el programa y demás información relacionada con el cumplimiento de los requisitos establecidos en los Lineamientos del Sistema Nacional de Posgrados;
d)    Registrar la matrícula del programa de posgrado por generación cuando el programa cumpla con los requisitos de elegibilidad y apegándose a las cifras convenidas por esta Secretaría para cada Institución, una vez que la Secretaría confirme la disponibilidad presupuestaria para el programa en cuestión;
e)    Realizar oportunamente el reporte de las personas becarias vigentes en los medios que determine la Secretaría y notificar la suspensión o baja de los estudiantes en el programa de posgrado correspondiente;
f)     Proporcionar información verídica, regular y oportuna de las personas que cursan estudios en el programa de posgrado y tienen una beca por parte de la Secretaría, notificando de manera inmediata, en un plazo que no exceda de quince días hábiles, a la Subdirección de Becas Nacionales sobre la suspensión o cancelación de la beca, y efectuando los trámites de modificación a las condiciones de la beca en los casos que sea requerido o necesario, siempre de conformidad a la normatividad de programa de becas;
g)    Informar de las actividades de retribución social realizadas por las personas becarias en los términos que establezca la Secretaría, así como conservar la evidencia documental de dichas actividades y proporcionar a la Secretaría la información que sea requerida respecto a las mismas;
h)    Informar de manera clara y oportuna a las personas aspirantes sobre la asignación de becas de la Secretaría con las que cuenta el programa de posgrado, así como, en su caso, de las estrategias de concurrencia para el financiamiento de becas y las alternativas de apoyo existentes en los distintos órdenes estatal y municipal, conforme a la Ley general, la normativa vigente y la disponibilidad presupuestaria;
i)     Actualizar y resguardar el expediente electrónico de la persona becaria con la documentación soporte de todo trámite relacionado con su beca; así como proporcionar a la Secretaría la información que sea requerida, sobre el seguimiento administrativo de las personas becarias, dentro de los plazos indicados;
j)     Dar seguimiento al cumplimiento de los compromisos adquiridos por parte de la persona becaria, establecidos en el Reglamento de Becas, Convenio de Asignación de la Beca, Convocatoria y normatividad correspondientes, e
k)    Informar a la persona becaria sobre los procedimientos administrativos, así como del estado de los trámites gestionados ante el SNP y/o la Subdirección de Becas Nacionales.
IV.    Obligaciones de las instituciones receptoras para becas de consolidación:
a)    Garantizar que el desarrollo del proyecto se realice respetando principios éticos en relaciones libres de hostigamiento, acoso y otras formas de violencia, así como estableciendo mecanismos transparentes, equitativos en los procesos de ingreso, permanencia y conclusión del proyecto;
b)    Proporcionar la infraestructura física e informática necesaria para el desarrollo del proyecto;
c)    Asignar a un asesor quien guiará, supervisará y validará el desarrollo del proyecto, y notificará, en su caso, la suspensión de la persona becaria, en los términos establecidos por la normativa;
d)    Notificar la baja de la persona becaria, en los términos establecidos por la normativa;
e)    Proporcionar a la persona becaria toda la información institucional que debe cumplir durante el desarrollo del proyecto;
f)     Realizar oportunamente el reporte de las personas becarias vigentes en los medios que determine la Secretaría y notificar la suspensión o baja de los estudiantes en el programa de posgrado correspondiente;
g)    Actualizar y resguardar el expediente electrónico de la persona becaria con la documentación soporte de todo trámite relacionado con su beca; así como proporcionar a la Secretaría la información que sea requerida, sobre el seguimiento administrativo de las personas becarias, dentro de los plazos indicados;
h)    Dar seguimiento al cumplimiento de los compromisos adquiridos por parte de la persona becaria, establecidos en el Reglamento de Becas, Convenio de Asignación de la Beca, Convocatoria y normatividad correspondientes, e
 
i)     Informar a la persona becaria sobre los procedimientos administrativos, así como del estado de los trámites gestionados ante la Secihti.
4.7. Participantes
4.7.1. Instancias ejecutoras
De conformidad con lo establecido en el artículo 10, del Reglamento Interior de la Secretaría de Ciencia, Humanidades, Tecnología e Innovación, publicado en el Diario Oficial de la Federación el 24 de enero de 2025, corresponde a la Subsecretaría de Ciencia y Humanidades formular políticas, estrategias y programas de apoyo para promover y fortalecer la investigación científica y humanística, así como el fomento a la formación y consolidación de la comunidad de humanidades, ciencias, tecnologías e innovación.
Asimismo, en el artículo 17 del referido Reglamento Interior, corresponde a la Dirección General de Becas y Apoyos a la Comunidad Científica y Humanística (Unidad Responsable), adscrita a la Subsecretaría de Ciencia y Humanidades: proponer y, en su caso, implementar estrategias para la consolidación de la comunidad nacional de Humanidades, Ciencia, Tecnología e Innovación. Asimismo, de conformidad con el capítulo V del Manual de Organización General del Consejo Nacional de Humanidades, Ciencias y Tecnologías (Conahcyt)(1), la Dirección General de Becas y Apoyos a la Comunidad Científica y Humanística se integra por las siguientes áreas que gestionan y operan este programa presupuestario:
a.     Dirección de Becas y Posgrado: área de gestión y operación de las distintas modalidades de becas a cargo del Pp. S190. Se encarga del proceso operativo de la asignación de becas y apoyos, hasta la formalización del otorgamiento de la beca o apoyo en las diversas modalidades del Pp. S190. Asimismo, tiene a su cargo el seguimiento de las personas beneficiarias con el fin de contar con mecanismos de control que permitan acreditar la vigencia del apoyo, continuidad y cumplimiento de las obligaciones contraídas por la persona beneficiaria. Finalmente, también le corresponde realizar las actividades para hacer constar que se cumplió con el objeto para el cual se le otorgó la beca o apoyo, es decir, la conclusión o cierre del apoyo. Asimismo, realiza el registro de programas en el Sistema Nacional de Posgrados (SNP), dónde se verifica que cuenten con los elementos mínimos para el desarrollo adecuado y comprometido de los procesos de formación e investigación de los estudiantes.
b.     Dirección de Apoyos para la Consolidación de la Comunidad Científica: área de gestión y operación de las modalidades de becas de consolidación del Pp. S190, que incluye estancias posdoctorales, estancias sabáticas y repatriaciones.
c.     Dirección de Análisis Estratégico: área de gestión y enlace administrativo de programas interinstitucionales, de atención ante diversas instancias fiscalizadoras, así como del proceso de gestión presupuestal del Pp. S190, el cual corresponde a las actividades para la programación, formulación, seguimiento y evaluación de los recursos presupuestarios asignados al Pp. S190. Incluye las estimaciones de necesidades de recursos que requiere el Programa para su incorporación en el Anteproyecto del Decreto de Presupuesto de Egresos de la Federación, el análisis presupuestal para cubrir los compromisos asumidos con personas beneficiarias en años previos y los nuevos compromisos potenciales que pueden asumirse dado el monto aprobado en el Decreto de Presupuesto de Egresos de la Federación para cada ejercicio fiscal. Asimismo, da seguimiento presupuestal a la ministración de los recursos que se asignan a las personas beneficiarias, lo cual permite contar con mecanismos de control para el ejercicio adecuado de los recursos.
4.7.2. Instancia normativa
En caso de duda respecto del sentido de alguna disposición de las presentes Reglas de Operación o sobre su aplicabilidad, la Unidad de Asuntos Jurídicos de la Secretaría, establecerá la interpretación de la norma en cuestión, de conformidad con la Ley General y la demás normativa aplicable.
Los asuntos no previstos en las presentes Reglas de Operación serán resueltos por el Comité de Becas y Posgrado.
En los casos en que la Dirección General lo considere, se solicitará la opinión a la Unidad de Asuntos Jurídicos de la Secretaría.
Invariablemente, en la aplicación e interpretación de las presentes Reglas de Operación, las autoridades deberán velar por el interés público y el beneficio del pueblo de México.
4.8. Coordinación institucional
La Secretaría podrá establecer acciones de coordinación con las autoridades federales, estatales y municipales, en el marco de las presentes Reglas de Operación y de la demás normativa aplicable, a fin de evitar duplicidades con otros programas del Gobierno Federal.
La Secretaría podrá celebrar convenios de colaboración con instituciones de educación superior y centros de investigación, nacionales o extranjeros, de los sectores público, social o privado, con el propósito de otorgar becas y apoyos complementarios para actividades o proyectos de investigación humanística o científica, desarrollo tecnológico o innovación.
Para el mejor cumplimiento de las acciones que se ejecutan a través del presente Programa, se podrán realizar los ajustes necesarios en su planeación y alcances, estableciendo los acuerdos, la coordinación y vinculación interinstitucional correspondientes en el marco de lo dispuesto en las disposiciones jurídicas aplicables en la materia, lo establecido por las presentes Reglas de Operación y de las metas establecidas, así como en función de la disponibilidad presupuestaria autorizada.
5. OPERACIÓN
5.1. Difusión
La difusión del Programa se realizará preferentemente a través de medios electrónicos, pudiendo realizarse también a través del Sistema de Radiodifusoras Culturales Indígenas, y estará dirigida a la población objetivo de este Programa.
5.2. Ejecución
En el proceso de ejecución, se tomarán en cuenta los siguientes elementos:
I.     La publicación de la Convocatoria o, en su caso, la firma del Convenio de Colaboración;
II.     Recepción de solicitudes;
III.    Revisión documental de las solicitudes;
IV.   Evaluación de solicitudes, cuando aplique según la modalidad;
V.    Publicación o notificación de resultados;
VI.   Formalización de las becas y apoyos complementarios;
VII.   Las becas y apoyos complementarios se pagarán directamente a las personas beneficiarias por ciclo escolar o tiempo requerido para el cumplimiento del objeto del programa o proyecto, establecidos en el convenio de asignación respectivo, una vez aprobado, y
VIII.  Seguimiento de las becas o de los apoyos de acuerdo con el Reglamento y el Convenio de Asignación respectivo.
5.3. Convocatorias
Toda convocatoria que se emita para la asignación de becas o apoyos complementarios deberá contener como mínimo, de manera enunciativa más no limitativa lo siguiente:
a)    Modalidad de beca o apoyo complementario;
b)    Objetivo de la beca o apoyo complementario;
c)    Población objetivo;
d)    Calendario de la convocatoria, que incluya el periodo de recepción de solicitudes, el periodo de formalización y el inicio de los apoyos, y en su caso, notificación de resultados, entre otros;
e)    Términos y condiciones de la beca o apoyo complementario, incluyendo los rubros que ampara, el monto del apoyo, sujeto a la disponibilidad presupuestaria, y las condiciones para su conclusión;
f)     Requisitos que deberán cumplir las personas solicitantes;
g)    Documentación que debe acompañar la solicitud;
h)    En su caso, restricciones e incompatibilidades con otros apoyos otorgados por el Gobierno Federal;
i)     Proceso de selección de personas beneficiarias, así como de asignación y formalización de las becas y apoyos complementarios;
j)     Principios que rigen el proceso de selección de las personas beneficiarias y, en su caso, las acciones afirmativas que se establezcan, particularmente aquellas en materia de equidad de género e inclusión social, y
k)    Otras consideraciones.
Las condiciones, requisitos y procedimientos establecidos en las convocatorias una vez publicadas, podrán modificarse en los casos y rubros que expresamente determine la Secretaría a través de la Dirección General.
Las Convocatorias que en su caso se emitan se elaborarán de acuerdo con los modelos autorizados por la Unidad de Asuntos Jurídicos de la Secretaría;
5.4. Convenios
Los convenios de asignación de beca o de colaboración deberán contener como mínimo los siguientes elementos:
a)    Declaraciones;
b)    Cláusulas:
1.     Objeto del Convenio;
2.     En su caso, mecanismo de selección;
3.     En su caso, términos del cofinanciamiento, incluyendo montos;
4.     Obligaciones de las partes;
5.     Confidencialidad, rendición de cuentas, acceso a la información y transparencia;
6.     Terminación anticipada y causales de rescisión;
7.     Vigencia del Convenio;
8.     Previsiones en materia de propiedad intelectual;
9.     Previsiones en materia laboral; y
10.   Jurisdicción y competencia.
c)    Anexos, cuando sea necesario, y
d)    Los demás que determine la Unidad de Asuntos Jurídicos.
Las condiciones, requisitos y procedimientos establecidos en los convenios de asignación de beca o de colaboración, una vez suscritos, podrán modificarse en los casos y rubros que expresamente acuerden las partes mediante la celebración de un convenio modificatorio.
Los Convenios de Colaboración que se celebren y los Convenios de asignación de becas y otros apoyos, se elaborarán de acuerdo con los modelos autorizados por la Unidad de Asuntos Jurídicos de la Secretaría;
 
5.5. Publicación de resultados
La publicación de los resultados y, en su caso, notificación de la asignación de la beca o apoyo complementario, así como su formalización, se llevarán a cabo de conformidad con el Reglamento y la Convocatoria o Convenio, cuando corresponda.
5.6. Asignación de becas
I.     El otorgamiento de becas de posgrado y de consolidación se asignará conforme a las Convocatorias correspondientes, la Ley General, y las demás disposiciones aplicables, según sea el caso.
II.     Adicionalmente, las becas nacionales de posgrado se otorgarán directamente a las y los estudiantes en programas de posgrado con reconocimiento vigente en el Sistema Nacional de Posgrados.
III.    El Comité de Becas y Posgrado podrá definir las áreas y temas que serán prioritarios para la postulación de becas, mediante los programas presupuestarios a su cargo, conforme al Plan Nacional de Desarrollo y a los programas sectorial y especial en Ciencia, humanidades, tecnología e innovación..
IV.   La asignación de becas y apoyos complementarios, así como la ministración de los recursos correspondientes se hará directamente a las personas beneficiarias, sin la intermediación de coordinaciones, asociaciones, fundaciones o instituciones académicas o de la sociedad civil de ningún tipo, conforme a las disposiciones jurídicas aplicables.
V.    Las becas y apoyos complementarios que se otorguen al amparo del Programa Presupuestario estarán sujetos a la disponibilidad del presupuesto autorizado y los mecanismos de financiamiento establecidos.
VI.   Los recursos se considerarán devengados una vez que se haya constituido la obligación de entregar el recurso al beneficiario por haberse acreditado su elegibilidad antes del 31 de diciembre de cada ejercicio fiscal, con independencia de la fecha en la que dichos recursos se pongan a disposición de la persona beneficiaria a través de los mecanismos previstos, de conformidad con la normativa aplicable.
5.7. Presupuesto y Gastos indirectos
El presupuesto aprobado para 2026 del programa presupuestario S190 es de $ 14,879,522,046.
La información contenida podrá sufrir cambios de acuerdo con el presupuesto aprobado para el ejercicio fiscal 2026 y no contempla los recursos extraordinarios que pudiera recibir el programa.
La información sobre el presupuesto asignado a este programa está dispuesta en el Presupuesto de Egresos de la Federación para el ejercicio fiscal 2026. El recurso asignado al programa S190 se realiza en la partida 43901 "subsidios para capacitación y becas".
Con base en lo establecido en el artículo 38, segundo párrafo del Presupuesto de Egresos de la Federación para el ejercicio fiscal 2026, con el propósito de que la Secretaría cuente con los recursos presupuestarios necesarios para cumplir con los objetivos del Programa, previo a incrementar el número de la población objetivo elegible del mismo, la Secretaría deberá obtener el dictamen de suficiencia presupuestaria que emita la Secretaría de Hacienda y Crédito Público.
La Secretaría podrá destinar de los gastos indirectos del presupuesto asignado al Programa para la operación, seguimiento y evaluación del mismo, incluyendo la contratación de servicios especializados o prestadores de servicios profesionales que resulten indispensables para el cumplimiento de sus objetivos, de conformidad con la normativa aplicable, así como lo establecido en el Manual de Programación y Presupuesto del ejercicio fiscal que corresponda, emitido por la Secretaría de Hacienda y Crédito Público para la asignación de este tipo de gastos.
El ejercicio de los gastos indirectos se llevará a cabo en estricto apego a los principios constitucionales en materia de administración de recursos públicos: eficiencia, eficacia, economía, transparencia y honradez, así como a la Ley Federal de Austeridad Republicana y la demás normativa aplicable.
5.7.1. Reintegros
La Secretaría está obligada a reintegrar los recursos que al cierre del ejercicio fiscal en curso no se hayan devengado o que no se encuentren vinculados formalmente a compromisos y obligaciones de pago, en términos de lo dispuesto en los artículos 54 de la Ley Federal de Presupuesto y Responsabilidad Hacendaria (LFPRH); y 176, primer párrafo del Reglamento de la Ley Federal de Presupuesto y Responsabilidad Hacendaria (RLFPRH). En caso de que al 31 de diciembre del año en curso existan remanentes derivados de la dispersión de los recursos, la Secretaría deberá reintegrarlos a la Tesorería de Federación (TESOFE), conjuntamente con los rendimientos financieros obtenidos, dentro de los 15 días naturales siguientes al cierre del ejercicio fiscal en curso.
Los recursos por reintegrar a la TESOFE, en términos de lo dispuesto en los artículos 54 de la LFPRH y 176 del RLFPRH, se realizarán mediante línea de captura, para lo cual la Secretaría deberá resguardar el comprobante del reintegro correspondiente. En caso de que la Secretaría no reintegre los recursos en el plazo establecido en las presentes Reglas de Operación, será sujeto de las sanciones y penas correspondientes, conforme a las disposiciones aplicables en la materia.
6. AUDITORÍA, CONTROL Y SEGUIMIENTO
6.1. Auditoria, Control y Seguimiento
La revisión, control y seguimiento en materia de auditoría del programa se ejecutará en términos de las facultades que las leyes y demás disposiciones administrativas establezcan para las instancias responsables de su operación.
El objetivo de estas acciones es asegurar el logro de los objetivos del programa, así como el buen uso y transparencia en el manejo de los recursos públicos asignados al mismo. Con este fin, se aplicarán los mecanismos de seguimiento y evaluación de los apoyos otorgados, de acuerdo con lo especificado en estas Reglas de Operación y demás disposiciones que para tal efecto determinen las instancias correspondientes de conformidad con sus facultades.
Lo anterior, sin perjuicio de las facultades con que cuentan los órganos fiscalizadores, en términos de la legislación aplicable, para el desarrollo de las funciones que tienen asignadas.
7. EVALUACIÓN
7.1. Evaluación interna
La evaluación del Programa Presupuestario se llevará a cabo a través de las instancias facultadas para ello de conformidad con las disposiciones legales y administrativas aplicables. Los resultados de las evaluaciones se darán a conocer a través de los medios previstos para tales efectos.
7.2. Evaluación externa
La evaluación del Programa Presupuestario se llevará a cabo de conformidad con las disposiciones legales y administrativas aplicables a través de las instancias facultadas para ello. Los resultados de las evaluaciones se darán a conocer a través de los medios previstos en la normatividad aplicable.
7.3. Metas físicas esperadas
Las metas físicas esperadas del programa presupuestario están expuestas en el Anexo 2, para cada uno de los indicadores de la Matriz de Indicadores para Resultados. Las metas establecidas en los indicadores podrán ser objeto de ajustes durante el ejercicio fiscal correspondiente, cuando resulte necesario precisar o actualizar las estimaciones que les dieron origen.
8. TRANSPARENCIA
8.1. Transparencia
Una vez dictaminada de manera favorable la solicitud o propuesta, se publicarán los resultados a través de la página electrónica de la Secretaría o de cualquier otro medio de difusión dado a conocer en la Convocatoria respectiva.
Para atender a las obligaciones de transparencia y rendición de cuentas establecida en la Ley General de Transparencia y Acceso a la Información Pública, la información de los apoyos otorgados en el marco del programa se dará a conocer en los términos del artículo 65 fracción XIV de dicha Ley, garantizando su difusión de manera electrónica y acceso a la información a través de los canales con los que cuenta la Secretaría.
La información, transparencia y evaluación de las Reglas de Operación se regirán por las disposiciones normativas que correspondan.
El presente programa es público, ajeno a cualquier partido político. Queda prohibida el uso para fines distintos a los establecidos en el programa.
8.2 Padrón de Beneficiarios
La información del padrón de beneficiarios de acuerdo con la información proporcionada por la Unidad Administrativa responsable del programa está disponible para consulta en: https://secihti.mx/becas_posgrados/padron-de-beneficiarios/
El proceso de integración, actualización y difusión del Padrón de Beneficiarios se realizará con base en la normatividad establecida por la Secretaría Anticorrupción y Buen Gobierno y el Sistema Integral de Información de Padrones de Programas Gubernamentales (SIPP-G).
9. MATRIZ DE INDICADORES PARA RESULTADOS
9.1 Matriz de Indicadores para Resultados
Los indicadores del Programa Presupuestario serán los elaborados conforme a la normativa y disposiciones aplicables; su seguimiento se llevará a cabo conforme a las mismas. Igualmente, considerarán la perspectiva de género en su reporte y, en los casos aplicables, los indicadores de género que correspondan.
El detalle de la Matriz de Indicadores para Resultados (MIR) del Programa se encuentran en el Anexo 2. La información correspondiente a estos indicadores será reportada por la Unidad Responsable del Programa (UR) en el Portal Aplicativo de la Secretaría de Hacienda y Crédito Público (PASH) de acuerdo a la periodicidad señalada en la MIR.
10. QUEJAS Y DENUNCIAS
10.1 Quejas y Denuncias
Las denuncias podrán realizarse a través de diversos mecanismos. Por medio del Sistema Integral de Denuncias Ciudadanas (SIDEC) en el enlace https://sidec.buengobierno.gob.mx/ las 24 horas del día, los 365 días del año; o mediante escrito presentado en la Secretaría Anticorrupción y Buen Gobierno, ubicada en Avenida Insurgentes Sur 1735, Colonia Guadalupe Inn, C.P. 01020, Alcaldía Álvaro Obregón, Ciudad de México.
En caso de requerir asesoría para la presentación de denuncias, podrán comunicarse a los teléfonos 55 2000 2000 y al número gratuito 800 112 87 00.
Las denuncias también podrán presentarse en las oficinas que ocupa el Área de Denuncias e Investigaciones del Órgano Interno de Control en la Secretaría, ubicadas en Avenida Insurgentes Sur 1582, Colonia Crédito Constructor, C.P. 03940, Alcaldía Benito Juárez, Ciudad de México, o bien, por correo electrónico a la dirección quejas@secihti.mx
En caso de asesorías para la presentación de denuncias, al teléfono 55 53 22 77 00, extensiones 4333, 4335 y 4306.
 
11. CONTRALORÍA SOCIAL
11.1 Contraloría Social
La Contraloría Social es el mecanismo de las personas beneficiarias para verificar y vigilar de manera organizada o independiente, de forma voluntaria y honorífica, el cumplimiento de las metas y la correcta aplicación de los recursos públicos asignados a los programas de desarrollo social, relacionados con los derechos humanos en áreas como la educación, la salud, la alimentación, la vivienda, el trabajo, la seguridad social, el medio ambiente y la no discriminación, de conformidad con los artículos, 6, 69, 70 y 71 de la Ley General de Desarrollo Social; así como 67, 68, 69 y 70 de su reglamento.
Las dependencias y entidades de la Administración Pública Federal, así como los entes que reciban, administren, gestionen o ejerzan, total o parcialmente, recursos públicos federales, deberán observar las disposiciones normativas que para tal efecto emita la Secretaría Anticorrupción y Buen Gobierno, así como los instrumentos y documentos técnicos validados por dicha dependencia para su operación.
Las personas beneficiarias que deseen participar en el mecanismo de contraloría social, podrán solicitar su registro de manera organizada o independiente a la unidad responsable de las dependencias y entidades de la Administración Pública Federal a cargo del programa, mediante un escrito libre en el que se especifique como mínimo, el nombre del programa, el ejercicio fiscal, en su caso la representación del(los) Contralor(es) Social(es), el domicilio legal en donde se impulsó su participación, así como las actividades que realizarán y los mecanismos que utilizarán para el desarrollo de sus funciones.
La unidad responsable del programa federal, a través de sus oficinas de representación federal y las instancias ejecutoras, deberá(n) verificar su calidad de personas beneficiarias y expedir las constancias de registro de los contralores sociales en un plazo no mayor de 15 días hábiles contados a partir de la solicitud y deberán registrarse en el sistema informático que establezca la Secretaría Anticorrupción y Buen Gobierno para tales fines.
Asimismo, la unidad responsable deberá promover y difundir el mecanismo de la Contraloría Social entre las personas beneficiarias, con el propósito de fomentar su participación informada en las actividades de seguimiento y vigilancia de los programas de desarrollo social. Para tal efecto, se brindará asesoría, capacitación e información institucional que facilite el ejercicio de sus funciones, así como orientación sobre los procedimientos para la presentación de quejas y denuncias, conforme a las disposiciones aplicables en la materia.
La Secretaría Anticorrupción y Buen Gobierno proporcionará asesoría en materia de contraloría social por medio del correo electrónico: contraloriasocial@buengobierno.gob.mx.
Adicionalmente, la unidad responsable del programa federal deberá promover e implementar mecanismos de participación ciudadana orientados a la prevención y el combate a la corrupción, en coordinación con la Secretaría Anticorrupción y Buen Gobierno. Dichos mecanismos podrán apoyarse en herramientas digitales y medios de comunicación institucionales que faciliten a las personas beneficiarias y a la ciudadanía en general su participación activa e incidencia en la materia. Asimismo, deberá fomentar la participación social y garantizar que la información relativa al programa sea pública, clara, oportuna y comprensible, asegurando su difusión a través de los canales oficiales establecidos para tal efecto.
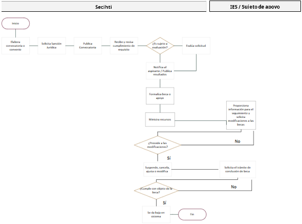
Anexo 1. Diagrama de flujo del Proceso de asignación de becas y apoyos del programa S190 "Becas de Posgrado y Apoyos a la Calidad"

Anexo 2. Indicadores de la Matriz de Indicadores para Resultados S190*
 
Indicador
Definición
Periodicidad
Metas físicas
2026
absolutas
(numerador del
indicador)
Meta relativa
2026
Fin
 
 
Proporción de la Población Económicamente Activa (PEA) de México dedicada a actividades de investigación y desarrollo
El indicador mide la proporción de la Población Económicamente Activa (PEA) que se dedica a actividades de investigación y desarrollo con respecto al total de personas que se encuentran activas en la economía mexicana por cada 1000 integrantes de la PEA
Anual
9,193,896
147
Propósito
 
 
Porcentaje de estudiantes que concluyeron sus estudios de especialidad
El indicador mide el porcentaje de estudiantes de la generación d que concluyeron sus estudios en programas de posgrado de especialidad en el año t, respecto del total de estudiantes de la generación d que iniciaron sus estudios de especialidad en el año t-d. La generación d corresponde a la generación de personas becarias que concluyen según el nivel de posgrado que se encuentren estudiando.
Anual
2,250
97.83
Porcentaje de estudiantes que concluyeron sus estudios de doctorado
El indicador mide el porcentaje de estudiantes de la generación d que concluyeron sus estudios en programas de posgrado de doctorado en el año t, respecto del total de estudiantes de la generación d que iniciaron sus estudios de doctorado en el año t-d. La generación d corresponde a la generación de personas becarias que concluyen según el nivel de posgrado que se encuentren estudiando.
Anual
6,200
94.01
Porcentaje de estudiantes que concluyeron sus estudios de maestría
El indicador mide el porcentaje de estudiantes de la generación d que concluyeron sus estudios en programas de posgrado de maestría en el año t, respecto del total de estudiantes de la generación d que iniciaron sus estudios de maestría en el año t-d. La generación d corresponde a la generación de personas becarias que concluyen según el nivel de posgrado que se encuentren estudiando.
Anual
15,500
94.00
Porcentaje de cobertura del Programa Becas de posgrado y apoyos a la calidad
El indicador mide el porcentaje de las becas administradas en el año t, respecto del total de solicitudes recibidas en el marco del Programa más aquellos compromisos asumidos en años anteriores que aún tienen apoyos vigentes en el año t.
Anual
106,352
96.50
Porcentaje de estudiantes que concluyeron una estancia posdoctoral
El indicador mide el porcentaje de estudiantes de la generación d que concluyeron su estancia posdoctoral en el año t, respecto del total de estudiantes de la generación d que iniciaron su estancia posdoctoral en el año t-d. La generación d corresponde a la generación de personas becarias que concluyen según el nivel de posgrado que se encuentren estudiando.
Anual
2,524
87.40
Componente
 
 
Porcentaje de Nuevas Becas de Posgrado.
De todas las solicitudes de Becas Nuevas de Posgrado recibidas en el semestre x del año t, este indicador mostrará qué porcentaje se concretó como Becas Nuevas de Posgrado en el semestre x del año t.
Semestral
27,000
93.00
Porcentaje de Becas Nuevas de Consolidación
De todas las solicitudes de Becas de Consolidación recibidas en el año t, este indicador mostrará qué porcentaje se concretó como Becas Nuevas de Consolidación en el año t.
Semestral
1,780
45.00
Porcentaje de Becas Nuevas de Inclusión
De todas las solicitudes de Becas de Inclusión recibidas en el año t, este indicador mostrará qué porcentaje se concretó en beca nueva de Inclusión en el año t.
Anual
1,700
67.59
Porcentaje de Apoyos Complementarios otorgados por el Programa
De todas las solicitudes de Apoyos complementarios recibidas en el año t, este indicador mostrará qué porcentaje se concretó en Apoyo Complementario en el año t.
Anual
1,800
80.00
Porcentaje de Becas Nuevas de Formación en CPI-Secihti
De todas las solicitudes de Becas para la Formación en Centros Públicos de Investigación de la Secretaría de Ciencia, Humanidades, Tecnología e Innovación (CI-Secihti) recibidas en el año t, este indicador mostrará qué porcentaje se concretó en Beca Nueva de Formación en CP-Secihti en el año t.
Anual
165
97.06
Actividad
 
 
Porcentaje de becas o apoyos formalizadas
Del total de solicitudes que cumplieron con los requisitos de elegibilidad para ser persona beneficiaria del Programa presupuestario S190 Becas de Posgrado y Apoyos a la Calidad en el trimestre x del año t, este indicador mostrará qué porcentaje de estas solicitudes se formalizaron mediante la suscripción del Convenio de Asignación de Beca en el trimestre x del año t.
Trimestral
33,000
86.80
Porcentaje de solicitudes de beca o apoyo que cumplieron con los requisitos de elegibilidad para ser persona beneficiada del programa.
Del total de solicitudes ingresadas en la Plataforma de la Secihti que responden a las convocatorias publicadas en el marco del Programa presupuestario S190 Becas de Posgrado y Apoyos a la Calidad, este indicador mostrará qué porcentaje de estás solicitudes cumplieron con los requisitos de elegibilidad para ser persona beneficiada con la beca o apoyo y, de manera tal que estos aspirantes pueden pasar a la etapa de formalización para suscribir el Convenio de Asignación de Beca.
Trimestral
39,000
95.12
Porcentaje de convocatorias publicadas
Del total de convocatorias previstas de publicar en el año t, este indicador mostrará qué porcentaje de convocatorias concretaron su publicación en el portal institucional de la Secihti en el trimestre x del año t
Trimestral
16
100
*Nota: Los indicadores y metas podrá sufrir cambios durante el ejercicio fiscal 2026.
TRANSITORIOS
PRIMERO. Las presentes Reglas de Operación entrarán en vigor a partir del día de su publicación.
 
SEGUNDO. Se derogan todas las disposiciones que se opongan al presente. Las becas y otros apoyos que se hayan asignado con anterioridad a la entrada en vigor de las presentes Reglas de Operación se regirán por la normativa que les dio origen, en lo que no se opongan a las presentes Reglas de Operación.
Atentamente
Dado en la Ciudad de México, a los 06 días del mes de febrero de 2026.- La Secretaria de Ciencia, Humanidades, Tecnología e Innovación, Dra. Rosaura Ruiz Gutiérrez.- Rúbrica.
 
1     Con el propósito de trasladar las funciones del Conahcyt a la Secihti, en términos de lo previsto por el Transitorio Cuarto del Decreto por el que se reforman, adicionan y derogan diversas disposiciones de la Ley Orgánica de la Administración Pública Federal, publicado en el Diario Oficial de la Federación el 28 de noviembre de 2024, cuando se haga mención al Consejo Nacional de Humanidades, Ciencias y Tecnologías, deberá entenderse la Secretaría de Ciencia, Humanidades, Tecnología e Innovación.