MANUAL de Organización de la Comisión Nacional de Cultura Física y Deporte 2025.

Al margen un sello con el Escudo Nacional, que dice: Estados Unidos Mexicanos.- Educación.- Secretaría de Educación Pública.- Comisión Nacional de Cultura Física y Deporte.- Subdirección General.- Subdirección de Administración.- Dirección de Desarrollo Humano.

MANUAL DE ORGANIZACIÓN DE LA COMISIÓN NACIONAL DE CULTURA FÍSICA Y DEPORTE 2025
7ª versión a partir de la descentralización de la CONADE en 2003
Aprobado por la Junta Directiva
Cuarta Sesión Ordinaria 2025
01 de diciembre de 2025
ÍNDICE
I.        INTRODUCCIÓN
II.       ANTECEDENTES HISTÓRICOS
III.      MISIÓN Y VISIÓN
IV.      MARCO JURÍDICO
V.       ATRIBUCIONES
VI.      ORGANIGRAMA GENERAL
VII.     ESTRUCTURA ORGÁNICA
VIII.    OBJETIVOS Y FUNCIONES
IX.-     GLOSARIO DE TÉRMINOS
 
I. INTRODUCCIÓN
 
 
A fin de dar cumplimiento a lo establecido en los artículos 19 de la Ley Orgánica de la Administración Pública Federal, así como el 19 fracción XXII y 21 fracción XIX de la Ley General de Cultura Física y Deporte, la Subdirección de Administración, a través de la Dirección de Desarrollo Humano, condujo los trabajos de actualización del Manual de Organización de la Comisión Nacional de Cultura Física y Deporte (CONADE) y llevó a cabo su integración, con base en los objetivos y funciones proporcionados por las unidades administrativas, adecuados de conformidad con sus facultades y obligaciones establecidas en el Estatuto Orgánico de la CONADE, en la Ley General de Cultura Física y Deporte y su Reglamento, así como en la Ley Federal de las Entidades Paraestatales y su Reglamento, para armonizar estos elementos con la estructura orgánica vigente de la CONADE autorizada y registrada, en su calidad de organismo público descentralizado de la Administración Pública Federal con autonomía de gestión y presupuestaria, personalidad jurídica y patrimonio propios, procurando en todo momento la congruencia con los objetivos Institucionales de la CONADE, con lo establecido en el Plan Nacional de Desarrollo y con el Programa Institucional de la Comisión Nacional de Cultura Física y Deporte.
El Manual de Organización de la CONADE tiene como propósito ser una herramienta administrativa que contiene información sistematizada y detallada de la organización y funcionamiento de las unidades administrativas que la conforman, cuyo objetivo fundamental es presentar un panorama completo de la estructura de este organismo público descentralizado de la Administración Pública Federal, así como precisar el objetivo y las funciones asignadas a cada una de las áreas que la conforman, estableciendo su ámbito de operación, lo que permitirá delimitar su responsabilidad y evitar duplicidad de funciones.
Asimismo, tiene como propósito plasmar la coordinación interna, así como las relaciones formales de comunicación y autoridad y los criterios que subyacen a la división del trabajo de un órgano determinado.
El Manual de Organización, es el documento por el que se da a conocer información sobre los Antecedentes y evolución histórica de la CONADE, la Misión y la Visión de la institución, el Marco Jurídico que sustenta y regula sus funciones, y delimita el ámbito de responsabilidad y competencia del organismo; las Atribuciones que le confiere la Ley General de Cultura Física y Deporte, los Organigramas de cada una de las unidades administrativas que la integran que muestran la estructura de organización, los niveles jerárquicos y grados de autoridad, la Estructura Orgánica, y los Objetivos y Funciones por área, con el objeto de disponer de un instrumento de trabajo que contribuya al cabal cumplimiento de la misión y objetivos esenciales de la Comisión Nacional de Cultura Física y Deporte.
En este sentido, el Manual de Organización servirá como fuente de información y consulta a toda persona interesada en su contenido, dando con ello cumplimiento a una obligación de transparencia, pero principalmente, al personal adscrito a la CONADE, el cual contará con un documento que le permita conocer su ubicación en la estructura orgánica de la misma, así como con los elementos para apoyar el desempeño de sus funciones y, con su esfuerzo, pueda contribuir al cumplimiento de los objetivos institucionales.
Por último, es importante señalar que el Manual de Organización es un documento susceptible de cambios por la evolución y adecuación de la estructura orgánica de la CONADE, por lo que se deberán realizar revisiones periódicas procurando mantenerlo actualizado.
"La presente actualización al Manual de Organización de la Comisión Nacional de Cultura Física y Deporte que dictaminó el Comité de Mejora Regulatoria Interna (COMERI) en su Cuarta Sesión Ordinaria 2025 de fecha 06 de noviembre de 2025, mediante Acuerdo COMERI IV-SO-2025/05, y aprobó el Órgano de Gobierno de esta Entidad, mediante Acuerdo SO/IV-25/08,R de fecha 01 de diciembre de 2025 en su Cuarta Sesión Ordinaria de 2025, dejará sin efecto alguno a aquél que fue aprobado por la Junta Directiva en su Tercera Sesión Ordinaria de 2023 mediante Acuerdo SO/III-23/07,R de fecha 14 de septiembre de 2023".
 
I. ANTECEDENTES HISTÓRICOS
 
 
El Deporte Institucionalizado en México se inicia en 1849, cuando el Ministerio de Guerra y Marina se dan a la tarea de impulsar la gimnasia.
México fue uno de los primeros países del mundo en introducir el concepto de cultura física en el marco del sistema educativo nacional. Hay antecedentes que desde 1856 la asignatura de cultura física se encontraba en la currícula de la escuela secundaria.
Posteriormente en la primera década del siglo XX se establece la Escuela Magisterial de Esgrima y Gimnasia.
Es hasta 1920 cuando en el país se inician los primeros intentos por oficializar la Educación Física como medio para impulsar el deporte, al incluirla como materia obligatoria en todos los niveles educativos al crearse la Dirección de Educación Física.
En 1923 se crea la Alianza Olímpica Mexicana; en este mismo año, conforme a los Estatutos del Comité Olímpico Internacional, se constituye el Comité Olímpico Mexicano con el objeto de participar en los Juegos Olímpicos de 1924. En 1926, el país por primera vez es organizador oficial Internacional y, por lo tanto, es la sede de los Primeros Juegos Deportivos Centroamericanos.
Por Decreto publicado en el Diario Oficial de la Federación el 30 de diciembre de 1932, se constituye el Consejo Nacional de Cultura Física, integrado por representantes del gobierno y de organizaciones privadas. El Decreto no señalaba las atribuciones que tendría el Consejo, sin embargo, la importancia de este documento radica en que es el primer intento mexicano de legislar en materia de deporte. El objetivo de este Consejo era "Coordinar las actividades relacionadas con la educación física y deportes entre los organismos oficiales sostenidos por la Federación y particulares.
Para 1933, la Alianza Olímpica Mexicana se convierte oficialmente en la Confederación Deportiva Mexicana (CODEME).
A partir de este hecho, el interés por promocionar el deporte organizado y la integración de Federaciones Deportivas generan un importante auge que repercute en los planes de gobierno del país, dando como resultado incluir en la estructura orgánica de la Secretaría de Educación Pública, la Escuela Normal de Cultura Física en 1936. En 1948 se crea en esa misma Dependencia, la Dirección General de Educación Física.
Con la creación mediante Decreto publicado en el Diario Oficial de la Federación el 25 de febrero de 1950 del Instituto Nacional de la Juventud Mexicana (INJUVE) con personalidad jurídica propia y dependiente de la Secretaría de Educación Pública y en 1961 del Instituto Nacional de la Juventud, se institucionaliza la atención a la recreación de la juventud, aspecto que cobra mayor importancia con la fundación del Centro de Estudios e Investigaciones sobre Recreación en 1975.
Paralelamente a esta formalización de la atención a la recreación de la juventud, el apoyo oficial al deporte se fue fortaleciendo y al considerarse como prioritaria la formación profesional de los entrenadores, se crea en 1963 el Instituto de Capacitación Deportiva.
Es en 1976 cuando el Gobierno Federal determina la creación del Instituto Nacional del Deporte (INDE), como organismo público descentralizado de la Secretaría de Educación Pública, para coordinar y fomentar actividades deportivas de las distintas instituciones públicas y privadas.
En 1977 se crea la Subsecretaría de la Juventud, la Recreación y el Deporte, dependiente de la Secretaría de Educación Pública y el 30 de noviembre del mismo año, el Consejo Nacional de Recursos para la Atención de la Juventud (CREA), como órgano descentralizado de la Secretaría de Educación Pública abocado a fomentar el desarrollo integral de los jóvenes, desapareciendo el antiguo Instituto Nacional de la Juventud Mexicana (INJUVE).
Un impulso significativo a la dirección oficial del deporte organizado fue la creación en 1981 de la Subsecretaría del Deporte, dependiente de la Secretaría de Educación Pública y el 14 de mayo del mismo año también se crea el Consejo Nacional del Deporte como órgano de asesoría y consulta.
Asimismo, se creó en 1984 la Escuela Nacional de Entrenadores Deportivos a nivel licenciatura y la Escuela de Capacitación Deportiva del Sector Obrero en 1986. Bajo este entorno, surgió un año antes el Instituto Nacional del Deporte Obrero, dependiente del Congreso del Trabajo, con el objeto de apoyar el desarrollo deportivo de los trabajadores.
En respuesta a la necesidad de conformar una estructura oficial de carácter normativo y de fomento del deporte nacional, el 13 de diciembre de 1988 fue publicado en el Diario Oficial de la Federación el Decreto de Creación de la Comisión Nacional del Deporte.
Es así como se origina la Comisión Nacional del Deporte (CONADE) como órgano desconcentrado de la Secretaría de Educación Pública teniendo como principal objetivo la promoción y el fomento del deporte y la cultura física de la población, creando condiciones que permitan la conservación de la salud; asimismo, se le encomienda atender las funciones que tenía asignadas el CREA y el Consejo Nacional del Deporte y su ámbito de aplicación abarca a nivel nacional a los sectores tanto público como privado; lo anterior, con el fin de propiciar un adecuado y racional aprovechamiento de los recursos que destina la Administración Pública Federal a esas materias.
A lo largo de la existencia de la Comisión Nacional del Deporte su estructura orgánica ha sufrido diversas modificaciones, correspondientes a la cancelación de plazas de servidores públicos de mando y cambios de denominación y adscripción de las áreas que la integran; lo anterior, a fin de dar cumplimiento a los objetivos y programas institucionales; reforzar y adecuar su organización a las necesidades de operación, sin que ello implicara incremento de plazas, así como para dar cumplimiento a disposiciones de racionalidad y austeridad presupuestaria.
En 1990 la CONADE se conformaba con 197 plazas de servidores públicos de mando.
En ese mismo año se promulga la Ley de Fomento y Estímulo del Deporte.
Con vigencia a partir del 1º de octubre de 1993 y posteriormente con vigencia 1º de agosto de 1996 quedó registrada la estructura orgánica de la CONADE ante las instancias correspondientes con 217 plazas de servidores públicos de mando.
Asimismo, en 1997 la CONADE se continuó conformando con 217 plazas de servidores públicos de mando, y a partir del 1º de enero de 1999 quedó registrada la estructura orgánica de la institución ante las instancias correspondientes con el mismo número de plazas de servidores públicos de mando.
Con motivo de la desincorporación de la Dirección General Causa Joven para transformarse en el Instituto Mexicano de la Juventud, de acuerdo al Decreto publicado en el Diario Oficial de la Federación del día 6 de enero de 1999, la Comisión Nacional del Deporte adecuó su estructura orgánica, a fin de dar cumplimiento a los objetivos definidos en el Programa de Educación Física y Deporte 1995-2000, así como en lo establecido en la Ley de Estímulo y Fomento del Deporte y al citado decreto.
De esta manera, la estructura orgánica de la CONADE quedó registrada con vigencia a partir del 1º de julio de 1999, por 185 plazas de servidores públicos de mando, cancelándose 32 plazas.
El 8 de junio de 2000 se publicó en el Diario Oficial de la Federación la Ley General del Deporte.
En enero de 2002, se cancelaron 30 plazas de servidores públicos de mando, entre ellas las correspondientes a las Coordinaciones Administrativas de las Direcciones Generales sustantivas, quedando conformada la estructura orgánica de la CONADE con 155 plazas de servidores públicos de mando.
A fin de adecuar la estructura orgánica a las necesidades de operación de la CONADE, con vigencia a partir del 1º de mayo de 2002 se redujo en 15 plazas, quedando integrada con 140 plazas de servidores públicos de mando, impactando de manera específica en la estructura de la entonces Dirección General de Administración y Finanzas.
A partir del 1º de diciembre de 2002 la estructura orgánica de la CONADE se redujo en 2 plazas de servidores públicos de mando, quedando conformada con 138 plazas.
La Comisión Nacional del Deporte actuó como órgano desconcentrado de la Secretaría de Educación Pública hasta el 24 de febrero del 2003, fecha en la que se publicó en el Diario Oficial de la Federación la Ley General de Cultura Física y Deporte, la cual menciona que su aplicación e interpretación en el ámbito administrativo corresponde al Ejecutivo Federal, por conducto de la CONADE y modifica la figura jurídica de esta Comisión para convertirse en organismo público descentralizado de la Administración Pública Federal, mismo que será el conductor de la política nacional en el ámbito de la cultura física y del deporte, cambiando su denominación a Comisión Nacional de Cultura Física y Deporte, contando con personalidad jurídica y patrimonio propio y domicilio en el Distrito Federal.
Con vigencia a partir del 1º de mayo de 2003 quedó registrada la estructura orgánica de este organismo público descentralizado conformándose con 138 plazas de servidores públicos de mando, mismo que adecuó su esquema organizacional, modificando la denominación de las unidades administrativas que lo integran, a fin de hacerla congruente con la nueva figura jurídica de la CONADE, respetando el total de órganos, así como los grupos, grados y niveles de la estructura orgánica registrada con vigencia de diciembre de 2002.
La administración de la CONADE está a cargo de un órgano de gobierno denominado Junta Directiva y de las unidades administrativas contenidas en el Estatuto Orgánico de esta Comisión, publicado en el Diario Oficial de la Federación el 20 de octubre de 2003 teniendo como titular a un Director General; asimismo, el citado Estatuto Orgánico establece las bases de organización, así como las facultades y obligaciones que corresponden a las distintas áreas que integran la estructura orgánica de la Comisión Nacional de Cultura Física y Deporte.
Derivado de la publicación en el Diario Oficial de la Federación del Decreto de Presupuesto de Egresos de la Federación para el Ejercicio Fiscal 2004 y a fin de atender las Disposiciones de Racionalidad y Disciplina Presupuestaria establecidas en su artículo 30, relativas al Programa especial de reducción de costos de compactación de estructuras administrativas 2004 con el fin de reforzar las acciones de ahorro en la Administración Pública Federal, así como resultado de la cancelación de las plazas que se incluyeron en el Programa de Separación Voluntaria 2003, a partir del 1º de abril 2004 la estructura orgánica de la Comisión Nacional de Cultura Física y Deporte, se redujo en 12 plazas de servidores públicos de mando quedando conformada con 126 plazas y las mismas unidades administrativas registradas en diciembre de 2002.
El 16 de abril de 2004 fue publicado en el Diario Oficial de la Federación el Reglamento de la Ley General de Cultura Física y Deporte, que tiene como propósito el reglamentar las disposiciones de la Ley General de Cultura Física y Deporte y su aplicación e interpretación para efectos administrativos es facultad del Ejecutivo Federal por conducto de la Comisión Nacional de Cultura Física y Deporte.
Por otra parte, la Ley General de Cultura Física y Deporte y su reglamento, así como el Estatuto Orgánico de la CONADE reconocen a las Federaciones Deportivas Mexicanas el carácter de Asociaciones Deportivas Nacionales, que es el término vigente con el que se les denomina.
Posteriormente y a fin de atender las "Disposiciones y Procedimientos para el Registro, Autorización y Actualización de las Estructuras Orgánicas y Ocupacionales de las Dependencias, Órganos Administrativos Desconcentrados y Entidades, en el Ejercicio Fiscal 2006", así como resultado de la cancelación de 1 plaza de servidor público de mando, misma que se incorporó al programa de retiro voluntario, quedó registrada la estructura orgánica de la Comisión Nacional de Cultura Física y Deporte, con vigencia a partir del 1º de enero de 2006, conformándose con 125 plazas de servidores públicos de mando y las mismas unidades administrativas registradas en abril de 2004.
En congruencia con las acciones de fomento al deporte y de un mayor impulso al desempeño deportivo de los mexicanos en competencias internacionales, se estableció como compromiso presidencial la creación del Centro Nacional de Desarrollo de Talentos Deportivos y Alto Rendimiento (CNAR), a fin de proporcionar el espacio físico y la logística necesaria que requieren 23 disciplinas deportivas. Para ello, el CNAR considera tres grandes componentes: entrenamiento y formación, educación continua y residencia, a través de una atención especializada en las mejores condiciones, apegado a las exigencias técnicas, científicas y materiales que plantea el entrenamiento de alto rendimiento.
Para llevar a cabo la operación del CNAR, se adicionaron a la estructura orgánica de la CONADE 11 plazas de servidores públicos de mando adscritos a la Subdirección de Calidad para el Deporte.
Por lo anterior, la estructura orgánica de la Comisión Nacional de Cultura Física y Deporte, quedó registrada con vigencia a partir del 1º de agosto de 2006, conformándose con 136 plazas de servidores públicos de mando y continuó con el mismo número de plazas de servidores públicos de mando, así como de las unidades administrativas que la integran hasta el 16 de septiembre de 2010, fecha en la que a fin de atender los compromisos para alcanzar las metas de ahorro en el marco del Programa Nacional de Reducción del Gasto Público 2010, se canceló una plaza de Jefatura de Departamento, quedando la estructura orgánica de la CONADE registrada con 135 plazas de servidores públicos de mando.
A fin de atender los compromisos en el marco del Programa Nacional de Reducción del Gasto Público para el ejercicio 2011, se cancelaron 3 plazas de servidores públicos de mando de nivel de departamento, quedando la estructura orgánica de la CONADE con 132 plazas.
Para cumplir con lo establecido en el Programa Nacional de Reducción del Gasto Público para el ejercicio 2012, se cancelaron 2 plazas de servidores públicos de mando de nivel de departamento, quedando la estructura orgánica de la CONADE con 130 plazas.
Con fecha 7 de junio de 2013 se publicó en el Diario Oficial de la Federación la nueva Ley General de Cultura Física y Deporte, misma que entre otros, considera los siguientes aspectos:
1.     Se incorpora el Consejo de Vigilancia Electoral Deportiva (COVED), apego a derecho de los procesos electorales de las Asociaciones Deportivas Nacionales, respetando los principios de auto-organización, legalidad, transparencia, equidad e igualdad de oportunidades.
2.     Se excluye la Confederación Deportiva Mexicana (CODEME), con la finalidad de evitar duplicidad de funciones con la Administración Pública del Deporte y el Asociacionismo Deportivo Mexicano en sus diversos niveles (de base, federado y olímpico).
3.     Se incluye el Comité Paralímpico Mexicano (COPAME), Asociación Civil, señalando su participación en el SINADE y ciertos aspectos sobre el deporte adaptado.
4.     Se crea la Comisión Especial contra la Violencia en el Deporte.
5.     Se reconoce expresamente la aplicación de la Convención Internacional contra el dopaje en el deporte.
Con vigencia 1º de septiembre de 2014 se aprobó y registró la modificación a la estructura orgánica de la CONADE por parte de la SHCP y la SFP, como resultado de los cambios al Estatuto Orgánico de esta Entidad publicados el 17 de junio de 2014 en el Diario Oficial de la Federación, bajando el nivel de las 4 Subdirecciones Generales de KA1 a LA1 y quedando su denominación como sigue:
1.     Subdirección del Deporte
2.     Subdirección de Calidad para el Deporte
3.     Subdirección de Cultura Física
4.     Subdirección de Administración
Asimismo, se creó una Subdirección General a la cual están adscritas la Subdirección de Administración, la Coordinación de Comunicación Social y la Coordinación de Normatividad y Asuntos Jurídicos, quedando la estructura orgánica de la CONADE registrada con 131 plazas de servidores públicos de mando.
Derivado de la aplicación del Tabulador de sueldos y salarios a que se refiere el Anexo 3A del "Acuerdo mediante el cual se expide el Manual de Percepciones de los Servidores Públicos de las Dependencias y Entidades de la Administración Pública Federal", publicado en el Diario Oficial de la Federación el 31 de mayo de 2016, se llevó a cabo la conversión tabular de los niveles jerárquicos del personal de mando y enlace adscrito a la CONADE, con vigencia a partir del 1º de junio de 2016, sin modificar la estructura organizacional vigente aprobada y registrada por la SFP con vigencia 1º de enero de 2016, quedando los grupos, grados y niveles como sigue:
Grupo, Grado y Nivel hasta el 1º de enero de 2016
Grupo, Grado y Nivel a partir del 1º de junio de 2016
 
 
IA1
I11
KA1
K11
LA1
L11
MA1
M11
NB2
N22
NA2
N11
NA1
NA1
OA1
O11
Con base en el Acuerdo mediante el cual se expidió el Manual de Percepciones de los Servidores Públicos de las Dependencias y Entidades de la Administración Pública Federal publicado el 31 de diciembre de 2018 en el Diario Oficial de la Federación, mismo que establece el "Tabulador de Sueldos y Salarios Brutos del Presidente de la República y de los Servidores Públicos de Mando y de Enlace de las Dependencias y sus Equivalentes en las Entidades", se aprobó y registró ante la SHCP y la SFP la estructura orgánica de la CONADE con vigencia a partir del 1 de enero de 2019, misma que considera cambios de grupo, grado y nivel: Del puesto de la Dirección General de I11 a J11, así como de los puestos de Subdirección de Área de NA1 a Jefatura de Departamento O31, quedando como sigue:
Grupo, Grado y Nivel hasta el 1º de junio de 2016
Grupo, Grado y Nivel a partir del 1º de enero de 2019
 
 
I11
J11
NA1
O31
 
A fin de dar atención al memorándum de fecha 3 de mayo de 2019, Apartado B.- Medidas en materia de nómina y servicios personales para mandos y enlaces numeral 1, emitido por el titular del Ejecutivo Federal, se aprobó y registró la estructura orgánica de esta Entidad con vigencia 1º de julio de 2019, la cual consideró la cancelación de 9 plazas de Jefatura de Departamento, nivel O11, quedando la estructura orgánica de la CONADE con 121 plazas de personal de mando.
Para dar cumplimiento a las Disposiciones Específicas para la Aplicación del Tabulador de Sueldos y Salarios Brutos del Presidente de la República y de los Servidores Públicos de Mando y de Enlace de las Dependencias y sus Equivalentes en las Entidades con vigencia a partir del 1 de junio de 2020, se aprobó y registro la estructura orgánica de la CONADE con vigencia 31 de diciembre de 2020, que considera el cambio de nivel de la Subdirección General de K11 a K12, así como el cambio del grupo y grado de L11 a M41 correspondiente a la Subdirección de Calidad para el Deporte, Subdirección de Administración y Coordinación de Comunicación Social, quedando como sigue:
Grupo, Grado y Nivel hasta el 1º de julio de 2019
Grupo, Grado y Nivel a partir del 31 de diciembre de 2020
 
 
K11
K12
L11
M41
 
Asimismo, y derivado de las Disposiciones mencionadas en el párrafo que antecede, con vigencia 1º de enero de 2021, se aprobó y registro la estructura orgánica de esta Entidad, que contiene el cambio del grupo y grado de L11 a M41 correspondiente a la Subdirección del Deporte, Subdirección de Cultura Física, Coordinación de Normatividad y Asuntos Jurídicos y Coordinación Ejecutiva de la Dirección General, quedando como sigue:
Grupo, Grado y Nivel hasta el 31 de diciembre de 2020
Grupo, Grado y Nivel a partir del 1º de enero de 2021
 
 
L11
M41
 
A fin de dar cumplimiento a lo dispuesto en el apartado B, numeral 2 del Memorándum Presidencial de fecha 03 de mayo de 2019, que a la letra dice "No se contará con asesores al interior de la Administración Pública Federal, únicamente existirá un máximo de cinco asesores adscritos a la Coordinación de Asesores de la Presidencia de la República", con vigencia a partir del 16 de noviembre de 2022 se aprobó y registró la estructura orgánica modificó la denominación, línea de mando, así como el objetivo y funciones del puesto de Asesor de la Dirección General, para quedar como Subdirección de Prevención de la Corrupción en el Deporte adscrita a la Coordinación Ejecutiva de la Dirección General.
Asimismo, se cambió la denominación del Departamento de Evaluación "A" para quedar como Departamento de Evaluación; el cambio de línea de mando, objetivo y funciones del puesto de Enlace denominado Profesional de Servicios Especializados, para quedar adscrito a la Dirección de Finanzas; el cambio de denominación y línea de mando del Departamento de Medicina y Ciencias Aplicadas del CNAR para quedar como Departamento de Medicina y Ciencias Aplicadas en el CNAR dependiendo de la Dirección de Medicina y Ciencias Aplicadas.
Para atender lo establecido en el Artículo 20 de la Ley Orgánica de la Administración Pública Federal reformada por Decreto publicado en el D.O.F. el 3 de mayo de 2023, se aprobó y registró la estructura orgánica de la CONADE con vigencia 16 de noviembre de 2023, misma que considera 22 puestos adscritos a la Subdirección de Administración (equivalente a la Unidad de Administración y Finanzas (UAF), primer y segundo niveles jerárquicos) con movimientos de cambio de característica ocupacional de "Y" No aplica Ley del SPC a "X" Designación Directa.
Asimismo, se aprobó y registro la estructura orgánica de esta Entidad con vigencia 01 de enero de 2024, sin impacto presupuestal, la cual considera la modificación de la característica ocupacional de "Y" No aplica Ley del SPC por la de "G" Gabinete de Apoyo, a las Jefaturas de Departamento de Atención Ciudadana y, de Gestión, adscritas a la Dirección General de esta Comisión; lo anterior para dar cumplimiento al Oficio CGGEP/UPRH/0282/2023 CGGEP/UPRH/DGOR/0800/2023 emitido por la Secretaría de la Función Pública de fecha 30 de noviembre de 2023, en el que solicita observar los criterios para el diseño y transformación organizacional de la estructura orgánica que corresponden a Gabinetes de Apoyo.
A fin de dar atención a la instrucción presidencial relativa a la reducción del 5% de la estructura organizacional, con vigencia 01 de enero de 2025 se aprobó y registró la estructura orgánica de esta Entidad, la cual considera la cancelación de 9 plazas de mando: 1 de nivel N11 (Subdirector de área), 2 de nivel O31 (Jefatura de Departamento) y 6 de nivel O11 (Jefatura de Departamento), quedando la estructura orgánica de la CONADE con 112 plazas de mando de personal de mando y un Enlace.
Por todo lo expuesto anteriormente, la Comisión Nacional de Cultura Física y Deporte tiene un gran compromiso social que cumplir con el país, para lo cual ha fijado una serie de metas y acciones para la consecución de los objetivos establecidos en el Programa Institucional de la CONADE.
 
 
III. MISIÓN Y VISIÓN
 
 
MISIÓN
Crear, desarrollar e implantar políticas de Estado que fomenten la incorporación masiva de la población a actividades físicas, recreativas y deportivas que fortalezcan su desarrollo social y humano, que impulsen la integración de una cultura física sólida, que orienten la utilización del recurso presupuestal no como gasto sino como inversión y que promuevan igualdad de oportunidades para lograr la participación y excelencia en el deporte.
VISIÓN
Queremos que México sea reconocido como un país con un alto nivel de Cultura Física en donde se practique la actividad física, la recreación y el deporte a través de programas permanentes y sistemáticos que apoyen la formación de mexicanas y mexicanos más sanos, competentes y competitivos, con un amplio potencial de trabajo en equipo que se refleje en un mayor desarrollo social y humano, en una integración comunitaria solidaria, que estimule un mejoramiento de las condiciones de vida de la población y que genere deportistas de excelencia internacional.
 
IV. MARCO JURÍDICO
 
 
Constitución Política de los Estados Unidos Mexicanos
D.O.F. 05-II-1917 y sus reformas.
Leyes
·      Ley Reglamentaria del Artículo 5º Constitucional relativo al ejercicio de las profesiones en la Ciudad de México.
D.O.F. 26-V-1945 y sus reformas.
·      Ley Federal de los Trabajadores al Servicio del Estado, Reglamentaria del Apartado B) del Artículo 123 Constitucional.
D.O.F. 28-XII-1963 y sus reformas.
·      Ley Federal del Trabajo.
D.O.F. 01-IV-1970 y sus reformas.
·      Ley de Premios, Estímulos y Recompensas Civiles.
D.O.F. 31-XII-1975 y sus reformas.
·      Ley Orgánica de la Administración Pública Federal.
D.O.F. 29-XII-1976 y sus reformas.
·      Ley de Coordinación Fiscal.
D.O.F. 27-XII-1978 y sus reformas.
·      Ley del Impuesto al Valor Agregado.
D.O.F. 29-XII-1978 y sus reformas.
·      Ley Federal de Derechos.
D.O.F. 31-XII-1981 y sus reformas.
·      Ley Federal de Responsabilidades de los Servidores Públicos.
D.O.F. 31-XII-1982 y sus reformas.
·      Ley de Planeación.
D.O.F. 5-I-1983 y sus reformas.
·      Ley General de Salud.
D.O.F. 07-II-1984 y sus reformas.
·      Ley Federal de las Entidades Paraestatales.
D.O.F. 14-V-1986 y sus reformas.
·      Ley del Diario Oficial de la Federación y Gacetas Gubernamentales
D.O.F. 24-XII-1986 y sus reformas.
·      Ley sobre la Celebración de Tratados Art. 7.
D.O.F.- 02-I-1992 y su reforma.
·      Ley Federal de Procedimiento Administrativo.
D.O.F. 4-VIII-1994 y sus reformas.
·      Ley del Servicio de Administración Tributaria.
D.O.F. 15-XII-1995 y sus reformas.
·      Ley de los Sistemas de Ahorro para el Retiro.
D.O.F. 23-V-1996 y sus reformas.
·      Ley Federal del Derecho de Autor.
D.O.F. 24-XII-1996 y sus reformas.
·      Ley de Obras Públicas y Servicios Relacionados con las Mismas.
D.O.F. 4-I-2000 y sus reformas.
·      Ley Federal para la Administración y Enajenación de Bienes del Sector Público.
D.O.F. 19-XII-2002 y sus reformas.
·      Ley Federal para Prevenir y Eliminar la Discriminación.
D.O.F. 11-VI-2003 y sus reformas.
·      Ley Federal de Fomento a las Actividades Realizadas por Organizaciones de la Sociedad Civil.
D.O.F. 09-II-2004 y sus reformas.
·      Ley General de Bienes Nacionales.
D.O.F. 20-V-2004 y sus reformas.
·      Ley Federal de Presupuesto y Responsabilidad Hacendaria.
D.O.F. 30-III-2006 y sus reformas.
·      Ley General para la Igualdad entre Mujeres y Hombres.
D.O.F. 02-VIII-2006 y sus reformas.
·      Ley General de Acceso de las Mujeres a una Vida Libre de Violencia.
D.O.F. 01-II-2007 y sus reformas.
·      Ley del Instituto de Seguridad y Servicios Sociales de los Trabajadores del Estado.
D.O.F. 31-III-2007 y sus reformas.
·      Ley General de Contabilidad Gubernamental.
D.O.F. 31-XII-2008 y sus reformas.
·      Ley General para la Inclusión de las personas con discapacidad.
D.O.F. 30-V-2011 y sus reformas.
·      Ley de Firma Electrónica Avanzada.
D.O.F. 11-I-2012 y su reforma.
·      Ley General de Protección Civil.
D.O.F. 06-VI-2012 y sus reformas.
·      Ley de Instituciones de Seguros y de Fianzas.
D.O.F. 04-IV-2013 y sus reformas.
·      Ley General de Cultura Física y Deporte
D.O.F. 07-VI-2013 y sus reformas.
·      Ley del Impuesto Sobre la Renta.
D.O.F. 11-XII-2013 y sus reformas.
·      Ley de Tesorería de la Federación.
D.O.F. 30-XII-2015.
·      Ley General del Sistema Nacional Anticorrupción.
D.O.F. 18-VII-2016 y su reforma.
·      Ley General de Responsabilidades Administrativas.
D.O.F. 18-VII-2016 y sus reformas.
·      Ley de Fiscalización y Rendición de Cuentas de la Federación.
D.O.F. 18-VII-2016 y sus reformas.
·      Ley para Determinar el Valor de la Unidad de Medida y Actualización.
D.O.F. 30-XII-2016.
·      Ley General de Comunicación Social.
D.O.F. 11-V-2018 y sus reformas.
·      Ley General de Archivos.
D.O.F. 15-VI-2018 y sus reformas.
·      Ley Federal de Remuneraciones de los Servidores Públicos.
D.O.F. 19-V-2021.
·      Ley General de Educación.
D.O.F. 30-IX-2019 y su reforma.
·      Ley Federal de Austeridad Republicana.
D.O.F. 19-XI-2019.
·      Ley de Infraestructura de la Calidad.
D.O.F. 01-VII-2020.
·      Ley General de Transparencia y Acceso a la Información Pública.
D.O.F. 20-III-2025.
·      Ley General de Protección de Datos Personales en Posesión de Sujetos Obligados.
D.O.F. 20-III-2025.
·      Ley Federal de Protección de Datos Personales en posesión de los particulares.
D.O.F. 20-III-2025.
·      Ley de Adquisiciones, Arrendamientos y Servicios del Sector Público.
D.O.F. 16-IV-2025.
·      Ley Nacional para eliminar trámites burocráticos.
D.O.F.16-VII-2025.
·      Ley de Ingresos de la Federación para el Ejercicio Fiscal, vigente.
Códigos
·      Código Civil Federal.
D.O.F. 26-V-1928 y sus reformas.
·      Código de Procedimientos Civiles para el Distrito Federal.
D.O.F. 01-IX-1932 y sus reformas.
·      Código Civil para el Distrito Federal.
D.O.F. 26-V-1928 y sus reformas.
·      Código Penal Federal.
D.O.F. 14-VIII-1931 y sus reformas.
·      Código de Procedimientos Penales para el Distrito Federal.
D.O.F. 29-VIII-1931 y sus reformas.
·      Código Federal de Procedimientos Civiles.
D.O.F. 24-II-1943 y sus reformas.
·      Código Fiscal de la Federación.
D.O.F. 31-XII-1981 y sus reformas.
·      Código Financiero del Distrito Federal.
G.O.D.F. y D.O.F. 31-XII-1994 y sus reformas.
·      Código Penal para el Distrito Federal.
G.O.D.F. 16-VII-2002 y sus reformas.
·      Código Nacional de Procedimientos Penales.
D.O.F. 05-III-2014 y sus reformas.
Reglamentos
·      Reglamento de Prestaciones Económicas y Vivienda del Instituto de Seguridad y Servicios Sociales de los Trabajadores del Estado.
D.O.F. 28-VI-1988 y sus reformas.
·      Reglamento de la Ley Federal de las Entidades Paraestatales.
D.O.F. 26-I-1990 y sus reformas.
·      Reglamento Interior de la Secretaría de Hacienda y Crédito Público.
D.O.F. 11-IX-1996 y sus reformas.
·      Reglamento de la Ley Federal del Derecho de Autor.
D.O.F. 22-V-1998 y su reforma.
·      Reglamento de la Ley Federal sobre Metrología y Normalización.
D.O.F. 14-I-1999 y su reforma.
·      Reglamento del Registro Público de la Propiedad Federal.
D.O.F. 4-X-1999.
·      Reglamento de la Ley Federal para la Administración y Enajenación de Bienes del Sector Público.
D.O.F. 17-VI-2003 y su reforma.
·      Reglamento de la Ley Federal de Presupuesto y Responsabilidad Hacendaria.
D.O.F. 28-VI-2006 y sus reformas.
·      Reglamento de Seguridad, Higiene y Medio Ambiente en el Trabajo del Sector Público Federal.
D.O.F. 29-XI-2006.
·      Reglamento de la Ley del Impuesto al Valor Agregado.
D.O.F. 4-XII-2006 y su reforma.
·      Reglamento de la Ley General de Acceso de las Mujeres a una Vida Libre de Violencia.
D.O.F. 11-III-2008 y sus reformas.
·      Reglamento Interno del Sistema Nacional de Cultura Física y Deporte.
D.O.F. 22-X-2008 y sus reformas.
·      Reglamento de la Ley de los Sistemas de Ahorro para el Retiro.
D.O.F. 24-VIII-2009 y su reforma.
·      Reglamento de la Ley de Adquisiciones, Arrendamientos y Servicios del Sector Público.
D.O.F. 28-VII-2010 y sus reformas.
·      Reglamento de la Ley de Obras Públicas y Servicios Relacionados con las Mismas.
D.O.F. 28-VII-2010 y sus reformas.
·      Reglamento de la Ley Federal de Protección de Datos Personales en posesión de los particulares.
D.O.F. 21-XII-2011.
·      Reglamento del Instituto de Administración y Avalúos de Bienes Nacionales.
D.O.F. 14-V-2012.
·      Reglamento de la Ley General para la Inclusión de las personas con discapacidad.
D.O.F. 30-XI-2012.
·      Reglamento del Código Fiscal de la Federación.
D.O.F. 02-IV-2014.
·      Reglamento de la Ley General de Cultura Física y Deporte.
D.O.F. 23-V-2014 y sus reformas.
·      Reglamento Interior del Servicio de Administración Tributaria.
D.O.F. 24-VIII-2015 y sus reformas.
·      Reglamento Interior de la Comisión Nacional del Sistema de Ahorro para el Retiro.
D.O.F. 17-XI-2015.
·      Reglamento de la Ley del Impuesto Sobre la Renta.
D.O.F. 08-X-2015 y su reforma.
·      Reglamento de la Ley de Tesorería de la Federación.
D.O.F. 30-VI-2017.
·      Reglamento Interior de la Secretaría de Educación Pública.
D.O.F. 15-IX-2020 y sus reformas.
·      Reglamento Interior de la Secretaría Anticorrupción y Buen Gobierno.
D.O.F. 31-XII-2024 y sus reformas.
Decretos
·      Decreto promulgatorio de la Convención Internacional contra el dopaje en el deporte, adoptada en la Ciudad de París, en el marco de la Organización de las Naciones Unidas para la Educación, la Ciencia y la Cultura (UNESCO) el diecinueve de octubre de dos mil cinco.
D.O.F- 20-VI-2007.
·      Decreto por el que se reforman, adicionan y derogan diversas disposiciones del Reglamento Interior de la Secretaría Anticorrupción y Buen Gobierno, y se expide el Reglamento Interior de Transparencia para el Pueblo.
D.O.F. 21-III-2025.
·      Decreto del Presupuesto de Egresos de la Federación para el ejercicio fiscal, vigente.
·      Decreto que establece las disposiciones para el otorgamiento del aguinaldo correspondiente al ejercicio fiscal, vigente.
·      Decreto por el que se aprueba el Plan Nacional de Desarrollo 2025-2030, y Plan Nacional de Desarrollo 2025-2030.
D.O.F. 15-IV-2025.
·      Decreto por el que se aprueba el Programa Especial para la Eficiencia de la Gestión Pública 2025-2030.
D.O.F. 29-VIII-2025
·      Decreto por el que se aprueba el Programa Sectorial de Educación 2025-2030, y Programa Sectorial de Educación 2025-2030.
D.O.F. 05-IX-2025.
Acuerdos
·      Acuerdo por el que se establece la semana laboral de cinco días de duración para los Trabajadores de las Secretarías y Departamentos de Estado, Dependencias del Ejecutivo Federal y demás Organismos Públicos e Instituciones que se rijan por la Ley Federal de los Trabajadores del Estado.
D.O.F. 28-XII-1972.
·      Acuerdo para la Adopción y uso por la Administración Pública Federal de la Clave Única de Registro de Población.
D.O.F. 23-X-1996.
·      Acuerdo por el que el organismo descentralizado Comisión Nacional de Cultura Física y Deporte queda agrupado en el sector coordinado por la Secretaría de Educación Pública.
D.O.F. 01-III-2004.
·      Acuerdo por el que se crea con carácter permanente la Comisión Intersecretarial de Gasto Público, Financiamiento y Desincorporación.
D.O.F. 31-XII-2008 y sus reformas.
·      Acuerdo del Consejo Nacional del Sistema Nacional de Transparencia, Acceso a la Información Pública y Protección de Datos Personales, por el que se aprueban los Lineamientos para la Organización y Conservación de los Archivos.
D.O.F. 04-V-2016.
·      Acuerdo por el que se emiten los Lineamientos para la Integración y Actualización del Registro Nacional de Cultura Física y Deporte.
D.O.F. 01-IX-2021.
·      Acuerdo por el que se establecen los Lineamientos Generales para el registro y autorización de las Estrategias y Programas de Comunicación Social y de Promoción y Publicidad de las dependencias y entidades de la Administración Pública Federal para el ejercicio fiscal, vigente.
·      Acuerdo mediante el cual se expide el Manual de Percepciones de los Servidores Públicos de las Dependencias y Entidades de la Administración Pública Federal, vigente.
·      Acuerdo por el que se emiten las Disposiciones y el Manual Administrativo de Aplicación General en Materia de Control Interno, vigente.
·      Acuerdo por el que se expide el Manual Administrativo de Aplicación General en Materia de Adquisiciones, Arrendamientos y Servicios del Sector Público, vigente.
·      Acuerdo por el que se expide el Manual Administrativo de Aplicación General en Materia de Obras Públicas y Servicios Relacionados con las Mismas, vigente.
·      Acuerdo por el que se expide el Manual Administrativo de Aplicación General en Materia de Recursos Financieros, vigente.
·      Acuerdo por el que se establecen las disposiciones en Materia de Recursos Materiales y Servicios Generales, vigente.
·      Acuerdo por el que se establecen las Disposiciones generales en materia de recursos humanos de la Administración Pública Federal, vigente.
·      Acuerdo que tiene por objeto emitir las Disposiciones Generales en las materias de Archivos y de Gobierno Abierto para la Administración Pública Federal y su Anexo Único, vigente.
·      Acuerdo por el que se emiten las políticas y disposiciones para impulsar el uso y aprovechamiento de la informática, el gobierno digital, las tecnologías de la información y comunicación, y la seguridad de la información en la Administración Pública Federal, vigente.
·      Acuerdo por el que se emiten las Reglas de Operación del Programa de Cultura Física y Deporte para el ejercicio fiscal, vigente.
·      Acuerdo número 08/05/24 por el que las entidades paraestatales coordinadas por la Secretaría de Educación Pública se agrupan en subsectores y se designa a los suplentes para presidir sus órganos de gobierno o equivalentes.
D.O.F. 21-V-2024.
·      Acuerdo por el que se emiten los Lineamientos para el procedimiento de responsabilidad administrativa en la Administración Pública Federal.
D.O.F. 06-VI-2024.
·      Acuerdo por el que se delegan en la persona Titular de la Subsecretaría de Egresos las facultades que se indican.
D.O.F. 23-I-2025.
Circulares y Oficios
·      Oficio mediante el cual se comunican los lineamientos que regirán la coordinación con el H. Congreso de la Unión en lo relativo a la agenda legislativa, presentación de iniciativas del Ejecutivo Federal, atención a solicitudes de comparecencias, entrevistas y reuniones de trabajo con servidores públicos de la Administración Pública Federal y demás peticiones que formulen los órganos legislativos federales.
D.O.F. 24-V-2001.
Documentos Normativo-Administrativos
·      Norma que regula la incorporación de la Clave Única del Registro de Población en las Dependencias y Entidades de la Administración Pública Federal.
D.O.F. 31-V-1999
·      Normas Generales para el registro, afectación, disposición final y baja de bienes muebles de la Administración Pública Federal Centralizada.
D.O.F. 30-XII-2004
·      Lineamientos para el Funcionamiento del Comité Nacional Antidopaje, vigentes.
·      Lineamientos para la creación de las Comisiones Nacionales del Deporte Profesional.
D.O.F. 14-IV-2006.
·      Lineamientos para el ejercicio eficaz, transparente, ágil y eficiente de los recursos que transfieren las Dependencias y Entidades de la Administración Pública Federal a las Entidades Federativas mediante convenios de coordinación en materia de reasignación de recursos.
D.O.F. 28-III-2007.
·      Lineamientos que establecen el procedimiento que deberán observar los organismos e instituciones públicas y privadas, para efectos de comprobar los recursos federales que reciben por parte de la CONADE.
D.O.F. 23-IV-2013.
·      Lineamientos del Sistema Integral de Información de los Ingresos y Gasto Público.
D.O.F. 21-VII-2019.
·      Lineamientos generales para la organización y conservación de los archivos del Poder Ejecutivo Federal.
D.O.F. 03-VII-2015.
·      Lineamientos en Materia de Austeridad Republicana de la Administración Pública Federal.
D.O.F. 18-IX-2020.
·      Lineamientos Internos para el Ejercicio y Control del Gasto de la Comisión Nacional de Cultura Física y Deporte, vigentes.
·      Lineamientos Generales para la regulación de los procedimientos de rendición de cuentas de la Administración Pública Federal.
D.O.F. 11-VII-2023
·      Programa Institucional de la Comisión Nacional de Cultura Física y Deporte, vigente.
·      Normas que regulan los viáticos y pasajes para las comisiones en el desempeño de funciones en la Administración Pública Federal, vigentes.
·      Manual de Integración y Funcionamiento del Comité de Adquisiciones, Arrendamientos y Servicios de la CONADE, vigente.
·      Manual de Integración y Funcionamiento del Subcomité Revisor de Convocatorias a las Licitaciones Públicas e invitaciones a cuando menos tres personas de la CONADE, vigente.
·      Políticas, Bases y Lineamientos de Adquisiciones, Arrendamientos y Servicios de la CONADE, vigentes.
·      Manual de Integración y Funcionamiento del Comité de Bienes Muebles de la CONADE, vigente.
·      Bases Generales para el Registro, Afectación, Disposición Final y Baja de Bienes Muebles de la CONADE, vigentes.
·      Bases para la Integración, Organización y Funcionamiento del Comité de Ética y de Prevención de Conflictos de Interés, vigentes.
·      Manual de Programación y Presupuesto, vigente. - Secretaría de Hacienda y Crédito Público.
·      Manual de Operación de Centros del Deporte Escolar y Municipal (CEDEM), vigente.
·      Lineamientos Generales aplicables a la gestión para resultados de los recursos públicos federales.
D.O.F. 29-IV-2025.
·      Lineamientos para el seguimiento y atención a los aspectos susceptibles de mejora derivados de evaluaciones realizadas a políticas públicas, programas presupuestarios y recursos federales transferidos de la Administración Pública Federal.
D.O.F. 11-VI-2025.
·      Programa Especial para la Eficiencia de la Gestión Pública 2025-2030.
D.O.F. 29-VIII-2025.
Otras Disposiciones
·      Tratados de Libre Comercio celebrados por México con otros países.
·      Estatuto Orgánico de la Comisión Nacional de Cultura Física y Deporte.
D.O.F. 20-X-2003 y sus modificaciones
·      Clasificador por objeto del gasto para la Administración Pública Federal.
D.O.F. 28-XII-2010 y sus modificaciones.
·      Código de Ética de la Administración Pública Federal.
D.O.F. 08-II-2022.
·      Relación de entidades paraestatales de la Administración Pública Federal, vigente.
·      Calendarios de presupuesto autorizados para el ejercicio fiscal vigente.
·      Protocolo de Actuación de los Comités de Ética en la Atención de Denuncias y Prevención de Actos de Discriminación.
D.O.F. 22-XII-2023.
 
V.
ATRIBUCIONES
 
 
Ley General de Cultura Física y Deporte
Artículo 1. La presente Ley es de orden público e interés social y de observancia general en toda la República, reglamenta el derecho a la cultura física y el deporte reconocido en el artículo 4o. de la Constitución Política de los Estados Unidos Mexicanos, correspondiendo su aplicación en forma concurrente al Ejecutivo Federal, por conducto de la Comisión Nacional de Cultura Física y Deporte, las Autoridades de las entidades federativas, los Municipios y las demarcaciones territoriales de la Ciudad de México, así como los sectores social y privado, en los términos que se prevén.
Artículo 9. En la Planeación Nacional, se deberá incorporar el desarrollo de la cultura física y el deporte, considerando las disposiciones previstas en la presente Ley y su Reglamento.
El Ejecutivo Federal a través de CONADE procurará establecer en el Plan Nacional a su cargo, los objetivos, alcances y límites del desarrollo del sector; así como, el deber de las Dependencias y Entidades de la Administración Pública Federal en relación con la cultura física y el deporte.
La CONADE, en coordinación con la SEP, integrará el Programa Nacional de Cultura Física y Deporte con base en un diagnóstico nacional, estatal y municipal, debiendo contener al menos:
I. Una clara definición de objetivos y metas;
II. La formulación de estrategias, tomando en cuenta criterios de coordinación institucional para el aprovechamiento de los recursos públicos y privados;
III. El diseño de políticas que aseguren la efectiva participación del sector privado en la actividad deportiva nacional, y
IV. El plan de inversiones con los presupuestos de los principales programas y proyectos de inversión pública de los distintos entes deportivos y la especificación de los recursos financieros requeridos para su ejecución; así como, su rendición de cuentas.
Para el cumplimiento de lo dispuesto en este artículo se adoptarán las acciones y estrategias pertinentes, se dictarán los instrumentos normativos a que haya lugar y se formularán los planes operativos anuales que garanticen su ejecución.
Artículo 15. La actuación de la Administración Pública Federal en el ámbito de la cultura física y del deporte, corresponde y será ejercida directamente, por un organismo público descentralizado de la Administración Pública Federal, que será el conductor de la política nacional en estas materias y que se denominará, Comisión Nacional de Cultura Física y Deporte, quien contará con personalidad jurídica, patrimonio propio y domicilio en la Ciudad de México.
Artículo 17. La administración de la CONADE estará a cargo de un órgano de gobierno denominado Junta Directiva y de las estructuras administrativas que se establezcan en el Estatuto Orgánico correspondiente. Asimismo, tendrá un Director General designado por el titular del Ejecutivo Federal.
Artículo 19. La Junta Directiva tendrá las siguientes facultades:
XXII. Aprobar los manuales de organización, de procedimientos y de servicios al público y demás instrumentos normativos transcendentes que regulen el funcionamiento de la CONADE, así como las reformas o adiciones a dichos ordenamientos;
Artículo 21. El Director General tendrá las siguientes atribuciones y obligaciones:
I. Administrar y representar legalmente a la CONADE;
II. Formular los programas institucionales de corto, mediano y largo plazos, así como el presupuesto de la CONADE y presentarlos para su aprobación a la Junta Directiva;
III. Formular programas de organización;
IV. Establecer los métodos que permitan el óptimo aprovechamiento de los bienes muebles e inmuebles de la CONADE;
V. Tomar las medidas pertinentes a fin de que las funciones de la CONADE se realicen de manera articulada, congruente y eficaz;
VI. Establecer los procedimientos para controlar la calidad de los suministros y programas de recepción que aseguren la continuidad en las políticas aprobadas por la Junta Directiva;
VII. Recabar información y elementos estadísticos que reflejen el estado de las funciones de la CONADE para así poder mejorar la gestión del mismo;
VIII. Establecer sistemas de control necesarios para alcanzar las metas u objetivos propuestos;
IX. Presentar periódicamente a la Junta Directiva el informe del desempeño de las actividades de la CONADE, incluido el ejercicio del presupuesto de ingresos, egresos y los estados financieros correspondientes. En el informe y en los documentos de apoyo se cotejarán las metas propuestas y los compromisos asumidos por la Dirección General con las realizaciones alcanzadas;
X. Establecer los mecanismos de evaluación que destaquen la eficiencia y eficacia con que se desempeñe la CONADE y presentarlos a la Junta Directiva por lo menos dos veces al año;
XI. Ejecutar los acuerdos que dicte la Junta Directiva;
XII. Suscribir, en su caso, los contratos que regulen las relaciones laborales de la CONADE con sus trabajadores;
XIII. Coordinar todas las acciones administrativas y operativas de la CONADE, para el eficaz cumplimiento de los acuerdos y disposiciones de la Junta Directiva, de los programas concretos y de las leyes vigentes aplicables;
XIV. Ejercer las facultades específicas que le confiera el Estatuto o las que le otorguen al ser designado, así como las que determine la Junta Directiva, para administrar y representar legalmente a la CONADE como mandatario de la misma;
XV. Ejercer facultades de dominio, administración, pleitos y cobranzas a nombre de la CONADE, previa autorización que para su ejercicio le haya conferido la Junta Directiva;
XVI. Aprobar estrategias, metodologías, programas de investigación, contenidos, materiales, programas y planes institucionales;
XVII. Formular y someter a la autorización de la Junta Directiva el Programa Presupuestal y Financiero Anual de la CONADE, con excepción de aquel que deberá presentarse a la Secretaría de Hacienda y Crédito Público para integrar el Presupuesto de Egresos de la Federación;
XVIII. Una vez aprobado el Programa Presupuestal y Financiero Anual de la CONADE, remitir a la Secretaría de Hacienda y Crédito Público la parte correspondiente a la suscripción de créditos externos para su autorización en términos de la Ley correspondiente;
XIX. Validar los manuales de organización, de procedimientos y de servicios al público y demás instrumentos normativos trascendentes que regulen el funcionamiento de la CONADE, así como las reformas y adiciones a dichos ordenamientos legales y someterlos a la aprobación de la Junta Directiva;
XX. Emitir, avalar y negociar títulos de crédito a nombre de la CONADE, de acuerdo a la autorización que para tal fin le haya otorgado la Junta Directiva;
XXI. Informar, siempre que sea requerido para ello por las Cámaras del H. Congreso de la Unión, cuando se discuta un proyecto de ley o se estudie un asunto del ámbito de competencia de la CONADE;
XXII. Aprobar la contratación del personal de la CONADE;
XXIII. Implementar todo lo necesario a efecto de que se cumpla con cada una de las fases del proceso de ingreso al Servicio Civil de Carrera;
XXIV. Formular las normas y bases para cancelar adeudos a cargo de terceros y a favor de la CONADE, cuando fuere notoria la imposibilidad práctica de su cobro y someterlas a la aprobación de la Junta Directiva;
XXV. Proponer a la Junta Directiva el establecimiento de las unidades técnicas y administrativas de la CONADE conforme al Estatuto;
XXVI. Someter a la aprobación de la Junta Directiva las bases y programas generales que regulen los contratos, convenios o acuerdos que deba celebrar la CONADE en las materias de obras públicas, adquisiciones, arrendamientos y prestación de servicios relacionados con bienes muebles, de conformidad con lo dispuesto en la Ley de Obras Públicas y Servicios Relacionados con las Mismas y en la Ley de Adquisiciones, Arrendamientos y Servicios del Sector Público;
XXVII. Someter a la aprobación de la Junta Directiva las normas y bases para la adquisición, arrendamiento y enajenación de inmuebles que la CONADE requiera para la prestación de sus servicios, con sujeción a las disposiciones legales relativas, con la intervención que corresponda a las dependencias federales y de acuerdo a los ordenamientos legales aplicables;
XXVIII. Celebrar contratos, convenios o acuerdos con terceros, tratándose de obras públicas, adquisiciones, arrendamientos y prestación de servicios relacionados con bienes muebles e inmuebles, bajo su responsabilidad y con sujeción a lo dispuesto en la Ley de Obras Públicas y Servicios Relacionados con las Mismas, en la Ley de Adquisiciones, Arrendamientos y Servicios del Sector Público y conforme a las directrices que hayan sido fijadas por la Junta Directiva;
XXIX. Proponer a la Junta Directiva las modificaciones que procedan a la estructura básica de la organización de la CONADE;
XXX. Proponer a la Junta Directiva la designación o remoción del Prosecretario de la misma, quien podrá ser o no miembro de la CONADE;
XXXI. Proporcionar al Comisario la información que solicite para el desarrollo de sus funciones;
XXXII. Proponer a la Junta Directiva las medidas conducentes para atender los informes que presente el Contralor Interno, resultantes de las auditorías, exámenes y evaluaciones que hayan realizado;
XXXIII. Establecer las instancias de asesoría, de coordinación y de consulta que estimen necesarias para el adecuado funcionamiento de la CONADE;
XXXIV. Celebrar y suscribir convenios de coordinación, colaboración y concertación inherentes a los objetivos de la CONADE;
XXXV. Recibir en acuerdo a los titulares de las unidades administrativas de la CONADE y resolver los asuntos de su competencia;
XXXVI. Formular querellas y otorgar perdón a nombre de la CONADE;
XXXVII. Ejercitar y desistirse de acciones judiciales inclusive del Juicio de Amparo a nombre de la CONADE, previa autorización que para su ejercicio le haya conferido la Junta Directiva;
XXXVIII. Comprometer asuntos en arbitrajes y celebrar transacciones bajo su responsabilidad y de acuerdo con la autorización que para tal efecto le haya otorgado la Junta Directiva;
XXXIX. Otorgar poderes generales y especiales con las facultades que les competan a los mandatarios, de acuerdo con la autorización que para tal efecto le haya otorgado la Junta Directiva;
XL. Sustituir y revocar poderes generales o especiales, en los términos aprobados por la Junta Directiva, y
XLI. Las que señalen otras Leyes, Reglamentos, Decretos, acuerdos y demás ordenamientos legales aplicables.
Artículo 22.- El Director General tendrá además, las facultades que le delegue y confiera la Junta Directiva para administrar y representar legalmente a la CONADE como mandatario del mismo.
Artículo 30.- La CONADE tiene las siguientes atribuciones:
I. Las que conforme a los ordenamientos legales aplicables, correspondan a la SEP en materia de cultura física y deporte, excepto aquellas que las disposiciones legales o reglamentarias le atribuyan expresamente a dicha Secretaría;
II. Proponer, dirigir, ejecutar, evaluar y vigilar la política nacional de cultura física, así como del deporte en todas sus manifestaciones.
Para efectos de esta fracción se entenderán como manifestaciones del deporte, el deporte social y el deporte de rendimiento.
III. Celebrar acuerdos, convenios, contratos y bases con las autoridades de las entidades federativas y los Municipios a fin de promover, con la participación, en su caso, de los sectores social y privado, las políticas, acciones y programas tendientes a la promoción, fomento, estímulo, incentivo y desarrollo de la cultura física y el deporte en todas sus manifestaciones;
IV. Integrar en coordinación con la SEP el Programa Nacional de Cultura Física y Deporte;
V. Convocar al SINADE, con la participación que corresponda al sector público y a los sectores social y privado;
VI. Diseñar y establecer estrategias y prioridades en materia de cultura física y deporte en el marco del SINADE;
VII. Celebrar, con la participación que le corresponda a la SEP y a la Secretaría de Relaciones Exteriores, acuerdos de cooperación en materia de cultura física y deporte, con órganos gubernamentales y organizaciones internacionales como mecanismo eficaz para fortalecer las acciones que en materia de cultura física y deporte se concierten;
VIII. Coordinar acciones con las Dependencias y Entidades de la Administración Pública Federal, las entidades federativas, los Municipios las demarcaciones territoriales de la Ciudad de México y el sector social y privado en lo relativo a investigación en ciencias y técnicas en materia de cultura física y deporte;
IX. Promover el desarrollo de los programas de formación, capacitación, actualización y los métodos de certificación en materia de cultura física y deporte, promoviendo, preservando y apoyando, la inducción de la cultura física y el deporte en los planes y programas educativos por medio de la Educación Física;
X. Promover la capacitación y certificación de directivos, deportistas, entrenadores, jueces, árbitros y técnicos;
XI. Promover y fomentar ante las instancias correspondientes en el ámbito federal, el otorgamiento de estímulos fiscales a los sectores social y privado derivado de las acciones que estos sectores desarrollen a favor de la cultura física y el deporte;
XII. Fomentar y promover la construcción, conservación, adecuación, uso y mejoramiento de instalaciones destinadas a la cultura física y deporte;
XIII. Integrar y actualizar el Registro Nacional de Cultura Física y Deporte de conformidad con lo dispuesto en la presente Ley, su Reglamento, los Lineamientos que para tal efecto emita y los demás ordenamientos jurídicos que resulten aplicables;
XIV. Otorgar el registro correspondiente a las Asociaciones y Sociedades a que hace referencia esta Ley, así como sancionar sus estatutos y promover la práctica institucional y reglamentada del deporte a través de las Asociaciones Deportivas Nacionales;
XV. Atender y orientar permanentemente a las Asociaciones Deportivas Nacionales y Organismos Afines en la creación y actualización de su estructura, así como brindar la asesoría necesaria para que sus estatutos no contravengan lo dispuesto en la presente Ley y en su Reglamento;
XVI. Vigilar y asegurar a través del COVED que los procesos electorales en los órganos de gobierno y representación de las Asociaciones Deportivas Nacionales y Organismos Afines, en atención a sus funciones que como agentes colaboradores del Gobierno Federal les son delegadas, se realicen con estricto cumplimiento de las disposiciones legales y estatutarias vigentes;
XVII. Supervisar que las Asociaciones Deportivas Nacionales y Organismos Afines realicen sus actividades conforme a sus respectivos estatutos, reglamentos y demás ordenamientos aplicables;
XVIII. Verificar y asegurar que los estatutos, reglamentos y demás reglamentos deportivos que expidan las Asociaciones Deportivas Nacionales y, en su caso, los Organismos Afines, contengan con toda claridad, entre otros aspectos, los derechos y obligaciones de sus miembros asociados, deportistas y órganos de gobierno y representación, así como los procedimientos disciplinarios y sanciones aplicables;
XIX. Emitir opinión en la formulación de los programas deportivos de las Asociaciones Deportivas Nacionales;
XX. Fijar criterios para que dentro de los programas en los que se establezca la práctica de actividades de cultura física, recreación, rehabilitación o deporte dentro del territorio nacional, se ofrezcan las medidas de seguridad necesarias, de acuerdo con las Normas Oficiales Mexicanas y demás disposiciones que para tal efecto expida la Dependencia con competencia en la materia;
XXI. Establecer los lineamientos para la participación de los deportistas en cualquier clase de competiciones nacionales e internacionales, sin contravenir lo dispuesto por las reglas internacionales.
Tratándose de las competiciones internacionales se considerará la opinión del COM y del COPAME, según sea el caso;
XXII. Fijar criterios y verificar el cumplimiento de los mismos, con la participación del COM o de COPAME, según sea el caso, para la celebración de competiciones oficiales internacionales dentro del territorio nacional, para los cuales se soliciten o no recursos públicos sin contravenir lo dispuesto por las reglas internacionales.
Tratándose de las competiciones internacionales se considerará la opinión del COM y del COPAME, según sea el caso;
XXIII. Definir los lineamientos para la lucha contra el dopaje en el deporte, la prevención de la violencia y el fomento de la cultura de paz en el deporte;
XXIV. Recibir apoyos económicos, técnicos y materiales en territorio nacional o extranjero, para el desarrollo de sus objetivos, sin contravenir las disposiciones legales aplicables al caso concreto;
XXV. Diseñar y establecer los criterios para asegurar la uniformidad y congruencia entre los programas de cultura física y deporte del sector público federal y la asignación de los recursos para los mismos fines;
XXVI. Se deroga.
XXVII. Fomentar la cultura física, la recreación, la rehabilitación y el deporte entre la población en general, como medio para la prevención del delito;
XXVIII. Formular programas para promover la cultura física y deporte adaptado entre las personas con discapacidad;
XXIX. Celebrar todos aquellos contratos y convenios que le permitan cumplir con el objetivo para el cual fue creado, y
XXX. Las demás que esta Ley u otras disposiciones legales o reglamentarias determinen.
Estatuto Orgánico de la Comisión Nacional de Cultura Física y Deporte
CAPITULO I
Disposiciones Generales
Artículo 1.- El presente Estatuto Orgánico tiene como finalidad establecer las bases de organización, así como las facultades y funciones que corresponden a las distintas áreas que integran la estructura orgánica de la Comisión Nacional de Cultura Física y Deporte.
Artículo 3.- La CONADE tiene a su cargo el desempeño de las atribuciones y facultades que le encomiendan la Ley, el Reglamento de la Ley, así como las demás disposiciones legales y administrativas que en lo conducente resulten aplicables.
CAPITULO II
De la Administración
Artículo 4.- La administración de la CONADE está cargo de una Junta Directiva, que preside el Secretario de Educación Pública, y de un Director General designado por el titular del Ejecutivo Federal.
Artículo 8.- El Director General tendrá las atribuciones, facultades y obligaciones que le confieran la Ley, la Ley Federal, el Reglamento de la Ley, el Reglamento de la Ley Federal, así como las demás disposiciones aplicables.
El Director General podrá delegar facultades en cualquiera de los servidores públicos de primer nivel jerárquico de la CONADE, sin perjuicio de aquéllas que en las leyes, reglamentos, decretos, acuerdos, o por disposición de la Junta Directiva, le sean conferidas como indelegables.
CAPITULO III
De la Estructura Administrativa
Artículo 9.- Para el despacho y ejecución de los asuntos de su competencia, el Director General de la
CONADE contará con el apoyo de la siguiente estructura administrativa:
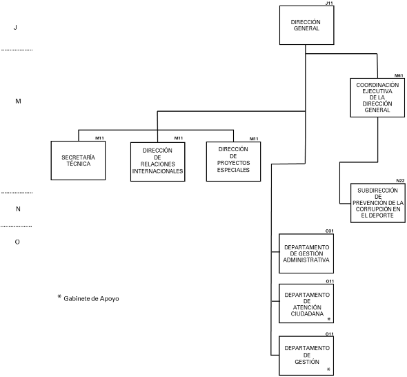
I. La Subdirección General
II. La Subdirección del Deporte
III. La Subdirección de Calidad para el Deporte
IV. La Subdirección de Cultura Física
V. La Subdirección de Administración
VI. La Coordinación de Comunicación Social
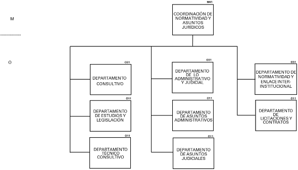
VII. La Coordinación de Normatividad y Asuntos Jurídicos
Artículo 9 Bis.- La Subdirección General y las subdirecciones del Deporte, de Calidad para el Deporte y de Cultura Física, estarán adscritas al Director General de la CONADE. Asimismo, la Subdirección de Administración y las coordinaciones de Comunicación Social y la de Normatividad y Asuntos Jurídicos estarán adscritas a la Subdirección General.
De la Subdirección General
Artículo 9 Ter.- Corresponde a la Subdirección General el ejercicio de las siguientes facultades y obligaciones:
I. Auxiliar al Director General de la CONADE en el ejercicio de sus atribuciones y facultades;
II. Formar parte de todos los comités y comisiones específicos del sector;
III. Desempeñar los encargos que el Presidente de la Junta Directiva o el Director General de la CONADE le encomienden; y por acuerdo expreso representar a la CONADE en los actos que aquéllos determinen;
IV. Acordar con el Director General de la CONADE los asuntos de la Subdirección General así como los inherentes a la administración de los recursos humanos, materiales y financieros; las estrategias de comunicación social y las políticas jurídico normativas de la CONADE;
V. Planear, programar, organizar, dirigir y evaluar sus actividades y las de las unidades administrativas que tenga adscritas conforme a las instrucciones del Presidente de la Junta Directiva o del Director General de la CONADE;
VI. Coordinar, dar seguimiento, e informar al Director General de la CONADE respecto a los asuntos administrativos relacionados con las subdirecciones y coordinaciones referidas en las fracciones II a VII del artículo 9 del presente Estatuto;
VII. Proponer al Director General de la CONADE medidas para el mejoramiento administrativo de las unidades administrativas de la CONADE y, en su caso, para la reorganización de las mismas;
VIII. Proponer al Director General de la CONADE los anteproyectos de iniciativas de leyes, reglamentos, decretos, acuerdos, órdenes y demás disposiciones relacionados con la competencia de la CONADE, con la participación que corresponda a la Coordinación de Normatividad y Asuntos Jurídicos;
IX. Vigilar que se cumpla con las disposiciones aplicables en los asuntos de su competencia;
X. Coordinar la participación de las subdirecciones y coordinaciones en el Programa de Innovación y Calidad Institucional;
XI. Resolver los asuntos de la competencia de la Subdirección General;
XII. Coordinarse con las demás unidades administrativas de la CONADE para el mejor despacho de los asuntos de su competencia, y
XIII. Las demás que las disposiciones aplicables le confieran, las que le encomiende el Director General de la CONADE y las que correspondan a las unidades administrativas que se le adscriban.
Artículo 10.- Las unidades administrativas enumeradas en las fracciones II a VII del artículo 9, contarán para su operación con la estructura siguiente:
I. Subdirección del Deporte
· Dirección del Sistema Nacional del Deporte
· Dirección de Planeación y Tecnologías de Información
· Dirección de la Escuela Nacional de Entrenadores Deportivos
II. Subdirección de Calidad para el Deporte
· Dirección de Medicina y Ciencias Aplicadas
· Dirección de Alto Rendimiento
· Dirección de Operación Fiduciaria y Mercadotecnia
· Dirección del Centro Nacional de Desarrollo de Talentos Deportivos y Alto Rendimiento.
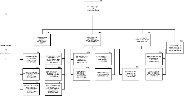
III. Subdirección de Cultura Física
· Dirección de Eventos Deportivos Nacionales y Selectivos
· Dirección de Centros del Deporte Escolar y Municipal
· Dirección de Activación Física y Recreación
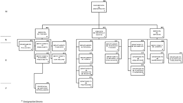
IV. Subdirección de Administración
· Dirección de Finanzas
· Dirección de Desarrollo Humano
· Dirección de Servicios
V. Coordinación de Comunicación Social
VI. Coordinación de Normatividad y Asuntos Jurídicos
Artículo 11.- Las unidades administrativas a que se refiere el artículo 10 del presente Estatuto, contarán con las facultades genéricas siguientes:
I. Acordar con el superior jerárquico los asuntos de su competencia e informarle sobre el desarrollo de las actividades de las unidades administrativas a su cargo;
II. Suplir las ausencias temporales del titular de la unidad administrativa a la que están adscritos;
III. Formular los programas de actividades y los anteproyectos de presupuesto de las áreas que integran sus unidades administrativas, así como organizar, dirigir y evaluar dichas actividades;
IV. Resolver los asuntos de la competencia de la unidad administrativa a su cargo;
V. Coordinarse con las demás unidades administrativas de la CONADE para el mejor despacho de los asuntos de su competencia, y
VI. Las demás facultades que en el ámbito de sus respectivas competencias le sean atribuidas o delegadas.
De las Subdirecciones
Artículo 12.- Corresponde a la Subdirección del Deporte el ejercicio de las siguientes facultades y obligaciones:
I. Fomentar y coordinar la participación democrática, planificada e integrada de todos los miembros del SINADE a efecto de consolidar un modelo nacional de desarrollo del deporte;
II. Apoyar las tareas de impulso al deporte que realizan las asociaciones deportivas nacionales y el Comité Olímpico Mexicano, Asociación Civil;
III. Diseñar, proponer y evaluar programas, proyectos y acciones que promuevan el impulso al deporte en la población y el trabajo coordinado entre los miembros del SINADE;
IV. Impulsar el ordenado funcionamiento del SINADE y de los sistemas estatales, municipales y del Distrito Federal correspondientes;
V. Coordinar el Centro Nacional de Información y Documentación para la Cultura Física y el Deporte;
VI. Coordinar el sitio en Internet de la CONADE y el portal de cultura física y deporte en México para facilitar al público en general bases de datos con información actualizada y sistematizada;
VII. Coordinar el Registro Nacional de Cultura Física y Deporte, con la colaboración de los miembros del SINADE empleando tecnologías de vanguardia;
VIII. Diseñar esquemas de financiamiento social y privado que fortalezcan el presupuesto público para impulsar los programas y proyectos de cultura física y deporte;
IX. Realizar aquellas tareas que le encomiende expresamente el Director General de la CONADE;
X. Participar en el Programa de Innovación y Calidad Institucional;
XI. Autorizar y controlar las acciones de infraestructura y obras, mediante la planeación, organización, programación, presupuestación y evaluación de las mismas, estableciendo la coordinación entre los tres órdenes de gobierno, para la realización de las construcciones de la infraestructura deportiva conforme a las disposiciones legales y administrativas aplicables en la materia;
XII. Participar en colaboración con las demás Subdirecciones, en la elaboración de convenios de coordinación, colaboración y concertación que la CONADE realice con los órganos estatales, del Distrito Federal y municipales del deporte y organizaciones del sector social y privado, procediendo a dar seguimiento a los mismos en el ámbito de su competencia;
XIII. Fomentar la formación, capacitación y actualización de los recursos humanos necesarios y suficientes para llevar a cabo, con un incremento sostenido de calidad, la promoción y el fomento del deporte y la cultura física de la población nacional;
XIV. Instrumentar acciones que permitan dar seguimiento al avance de resultados de los proyectos estratégicos de la Comisión Nacional de Cultura Física y Deporte; y
XV. Administrar racionalmente los recursos informáticos existentes en la CONADE, para proporcionar una comunicación electrónica adecuada y confiable mediante el uso de modernas herramientas tecnológicas de información;
XVI. Dirigir, administrar, instruir y evaluar las actividades para la operación de la Escuela Nacional de Entrenadores Deportivos, así como para validar los planes y programas de estudio, para su autorización por parte de las instancias competentes de la Secretaría de Educación Pública.
Artículo 13.- Corresponde a la Subdirección de Calidad para el Deporte el ejercicio de las siguientes facultades y obligaciones:
I. Establecer estrategias de trabajo técnico metodológico que permitan mejorar el nivel competitivo del deporte de alto rendimiento;
II. Establecer criterios de distribución de recursos económicos que se asignen para el desarrollo del deporte local y municipal, para programas de alta competencia y a deportistas de alto rendimiento;
III. Establecer programas de atención y seguimiento a los talentos deportivos de manera conjunta con las asociaciones deportivas nacionales, institutos y consejos locales del deporte;
IV. Descentralizar la práctica del deporte de alto rendimiento, a través de acciones de atención regionalizada y local en centros de alta competencia y de ciencias aplicadas;
V. Impulsar programas en materia de medicina deportiva y ciencias afines, que permitan desarrollar el deporte bajo criterios científicos, así como de prevención al dopaje entre la comunidad deportiva;
VI. Establecer estrategias de mercadotecnia y patrocinio deportivo que fortalezcan los fideicomisos públicos y privados para la cultura física, el deporte y la alta competencia, en apoyo a programas y proyectos de cultura física y deporte y deportistas;
VII. Participar en el Programa de Innovación y Calidad Institucional;
VIII. Participar en colaboración con las demás Subdirecciones, en la elaboración de convenios de coordinación, colaboración y concertación que la CONADE realice con los órganos estatales, del Distrito Federal y municipales del deporte y organizaciones del sector social y privado, procediendo a dar seguimiento a los mismos en el ámbito de su competencia;
IX. Establecer metodologías e instrumentos que fomenten la realización de actividades físicas, deportivas y recreativas para personas con algún tipo de discapacidad;
X. Realizar aquellas tareas que le encomiende expresamente el Director General de la CONADE;
XI. Dirigir, administrar, instruir y evaluar las actividades para la operación del Centro Nacional de Desarrollo de Talentos Deportivos y Alto Rendimiento, así como establecer las acciones de coordinación con la Secretaría de Educación Pública, respecto de los programas académicos en apoyo a los Deportistas; y
XII. Administrar, facilitar y supervisar el uso de las instalaciones y estancias deportivas ubicadas en el Centro Paralímpico Mexicano.
Artículo 14.- Corresponde a la Subdirección de Cultura Física el ejercicio de las siguientes facultades y obligaciones:
I. Dirigir programas y actividades de cultura física a nivel nacional, para promover el acceso masivo de la población a la práctica sistemática de actividades físicas, recreativas y deportivas;
II. Establecer metodologías e instrumentos que fomenten la realización de actividades físicas, deportivas y recreativas de manera cotidiana y que contribuyan a formar una cultura física que permita tener mexicanos más sanos y productivos;
III. Fortalecer los mecanismos de colaboración y coordinación con los institutos y consejos locales del deporte y las asociaciones deportivas nacionales, que permitan desarrollar programas y proyectos de cultura física y deporte;
IV. Establecer estrategias de coordinación y vinculación con Dependencias de la Administración Pública Federal y local, con organismos públicos y privados e instituciones educativas, para fortalecer programas y proyectos de cultura física y deporte;
V. Fomentar la práctica ordenada y programada de actividades físicas y deportivas, que propicien la integración de la comunidad, especialmente en los centros escolares y municipales;
VI. Impulsar la participación de un mayor número de deportistas en procesos de competencias nacionales y selectivas;
VII. Participar en el Programa de Innovación y Calidad Institucional;
VIII. Participar en colaboración con las demás subdirecciones, en la elaboración de convenios de coordinación, colaboración y concertación que la CONADE realice con los órganos estatales, del Distrito Federal y municipales del deporte y organizaciones del sector social y privado, procediendo a dar seguimiento a los mismos en el ámbito de su competencia;
IX. Establecer estrategias de coordinación y vinculación con Dependencias de la Administración Pública Federal y local, con organismos públicos y privados e instituciones educativas, para la participación de un mayor número de deportistas en la Olimpiada Nacional, y
X. Realizar aquellas tareas que le encomiende expresamente el Director General de la CONADE.
Artículo 15.- Corresponde a la Subdirección de Administración el ejercicio de las siguientes facultades y obligaciones:
I. Definir la estrategia laboral y conducir las relaciones laborales, de tal manera que se lleven a cabo de conformidad con lo establecido en la ley de la materia;
II. Dirigir y vigilar las políticas de estímulos, recompensas y de sanciones administrativas al personal y su aplicación de acuerdo a los lineamientos emitidos en la materia;
III. Definir la aplicación y operación de los sistemas y procedimientos para la adquisición de bienes y servicios que requiera la CONADE, así como del suministro de los servicios generales a las áreas;
IV. Proponer y controlar el Programa Anual de Adquisiciones de Bienes y Servicios de la CONADE, con la aprobación de su Director General;
V. Instrumentar el sistema de control de inventarios de los bienes muebles e inmuebles y vigilar su correcta aplicación;
VI. Programar la ministración de recursos, con base en los convenios de coordinación, colaboración y concertación que las subdirecciones del Deporte, de Calidad para el Deporte y de Cultura Física realicen con los órganos estatales, del Distrito Federal y municipales del deporte y organizaciones del sector social y privado; y suscribir los contratos que se otorguen a los proveedores y prestadores de servicios conforme a las disposiciones legales y administrativas aplicables en la materia, procediendo a dar seguimiento a los mismos en el ámbito de su competencia;
VII. Establecer los sistemas y procedimientos para proporcionar los servicios de mantenimiento, correspondencia, archivo, transporte, intendencia, seguridad, vigilancia y protección civil que se requieran;
VIII. Dirigir las acciones del ejercicio, registro y control contable de los recursos presupuestales destinados a los programas sustantivos y de apoyo a la CONADE;
IX. Controlar la emisión de cheques y transferencias electrónicas para los programas y eventos de cultura física y deporte;
X. Preparar el anteproyecto del programa presupuestal de la CONADE y gestionar su autorización ante las instancias correspondientes;
XI. Vigilar el estricto cumplimiento de reportes e informes financieros y presupuestales institucionales que deben remitirse a instancias superiores;
XII. Llevar el registro de los Comités o Subcomités Técnicos Especializados que se conformen;
XIII. Participar en el Programa de Innovación y Calidad Institucional;
XIV. Elaborar y fincar los pliegos preventivos de responsabilidades, en términos de la Ley Federal de Presupuesto y Responsabilidad Hacendaria y su Reglamento;
XV. Realizar aquellas tareas que le encomiende expresamente el Director General de la CONADE.
XVI.- Administrar, facilitar y supervisar el uso de las instalaciones y estancias deportivas ubicadas en el Centro Villas Tlalpan, y
XVII.- Autorizar y controlar las acciones de infraestructura y obras en las instalaciones de la Comisión Nacional de Cultura Física y Deporte, mediante la planeación, organización, programación, presupuestación, ejecución y evaluación de las mismas, conforme a las disposiciones legales y administrativas aplicables en la materia.
Artículo 16.- Corresponde a la Coordinación de Comunicación Social las siguientes facultades y obligaciones:
I. Integrar el Programa de Comunicación Social de la CONADE;
II. Establecer las estrategias de comunicación social para la CONADE;
III. Elaborar y proponer estrategias de medición y percepción de la opinión pública e imagen institucional;
IV. Fortalecer la vinculación interinstitucional en materia de comunicación social;
V. Establecer vínculos de coordinación con el SINADE en materia de comunicación social;
VI. Participar en el Programa de Innovación y Calidad Institucional, y
VII. Realizar aquellas tareas que le encomiende expresamente el Director General de la CONADE.
Artículo 17.- Corresponde a la Coordinación de Normatividad y Asuntos Jurídicos el ejercicio de las siguientes facultades y obligaciones:
I. Proponer y aplicar las políticas jurídico normativas de la CONADE;
II. Compilar y divulgar las leyes, tratados, reglamentos, decretos, acuerdos, circulares y demás instrumentos normativos que se relacionen con la cultura física y el deporte;
III. Formular denuncias y/o querellas ante la Representación Social, Federal y local, en los asuntos que involucren el interés jurídico de la CONADE y realizar las acciones de seguimiento que sean necesarias hasta la conclusión de los asuntos que se traten;
IV. Formular proyectos de demandas en materia civil, penal, mercantil, fiscal o laboral;
V. Llevar a cabo de conformidad con las disposiciones aplicables, la notificación de actos, acuerdos, oficios y resoluciones que se deriven de los procedimientos que le corresponda conocer y que deban hacerse del conocimiento de terceros;
VI. Dar seguimiento a los juicios de amparo hasta su conclusión, en los que se involucre el interés jurídico de la CONADE;
VII. Elaborar los proyectos de resolución de los recursos que se interpongan en contra de las sanciones que impongan las unidades administrativas de la CONADE en ejercicio de sus funciones, así como notificar las resoluciones que se dicten;
VIII. Brindar asesoría y apoyo en materia jurídica a las diversas unidades administrativas y servidores públicos que conforman la CONADE;
IX. Elaborar y rendir los informes previos y justificados que requieran los órganos del Poder Judicial de la Federación, en los juicios de amparo en que sea parte la CONADE;
X. Realizar las gestiones necesarias y vigilar que los oficios dirigidos a las autoridades competentes, relativos a las gestiones para que los extranjeros que presten o deseen prestar sus servicios personales a la CONADE se apeguen a las disposiciones migratorias aplicables;
XI. Formular los proyectos de convenios, contratos y demás actos consensuales en los que intervenga la CONADE, de acuerdo con los requerimientos de las subdirecciones o unidades administrativas dependientes de la CONADE; así como asesorar en materia jurídica a los miembros del SINADE cuando así lo soliciten, en la preparación de proyectos de los instrumentos jurídicos antes señalados y llevar su registro una vez formalizados;
XII. Expedir copias certificadas de las constancias que obran en los archivos de la CONADE cuando deban ser exhibidos en procedimientos judiciales o contencioso-administrativos y en general, para cualquier proceso o averiguación;
XIII. Formular y revisar los anteproyectos de iniciativas de leyes, reglamentos, decretos, acuerdos, órdenes y demás disposiciones relacionados con la competencia de la CONADE;
XIV. Vigilar el cumplimiento de la normatividad aplicable en los procesos de licitaciones, adquisiciones, arrendamientos, servicios y obras públicas, en los que la CONADE sea parte;
XV. Participar en el Programa de Innovación y Calidad Institucional;
XVI. Actuar como conducto institucional ante la Secretaría de Gobernación a efecto de atender los asuntos relacionados con el Poder Legislativo de la Unión;
XVII. Coordinar las relaciones y el desarrollo de las acciones que correspondan a la CONADE en el ámbito de su competencia, en atención a las solicitudes y requerimientos del Congreso de la Unión, y
XVIII. Realizar aquellas tareas que le encomiende expresamente el Director General de la CONADE.
CAPITULO VI
De la suplencia de los Servidores Públicos de la CONADE
Artículo 25.- El Director General de la CONADE será suplido en sus ausencias por el Subdirector General.
El Subdirector General será suplido en sus ausencias por el Subdirector de Administración, por el Coordinador de Comunicación Social y por el Coordinador de Normatividad y Asuntos Jurídicos, en los asuntos de sus respectivas competencias.
Artículo 26.- Los subdirectores, los coordinadores y los directores serán suplidos en sus ausencias por los servidores públicos del nivel jerárquico inferior, en los asuntos de sus respectivas competencias, y en ausencia de éstos, por aquellos servidores públicos que realicen la función sustantiva de su respectiva área.
CAPITULO VIII
De la Supletoriedad
Artículo 28.- En lo no previsto en el presente Estatuto se estará a lo dispuesto en la Ley, en la Ley Federal y en sus respectivos reglamentos.
Ley Federal de las Entidades Paraestatales
ARTÍCULO 17.- La administración de los organismos descentralizados estará a cargo de un Órgano de Gobierno que podrá ser una Junta de Gobierno o su equivalente y una Dirección General.
ARTÍCULO 22.- Las directoras y los directores generales de los organismos descentralizados, en lo tocante a su representación legal, sin perjuicio de las facultades que se les otorguen en otras leyes, ordenamientos o estatutos, estarán facultados expresamente para:
I. Celebrar y otorgar toda clase de actos y documentos inherentes a su objeto;
II. Ejercer las más amplias facultades de dominio, administración, y pleitos y cobranzas, aún de aquellas que requieran de autorización especial según otras disposiciones legales o reglamentarias con apego a esta Ley, la ley o decreto de creación y el estatuto orgánico;
III. Emitir, avalar y negociar títulos de crédito;
IV. Formular querellas y otorgar perdón;
V. Ejercitar y desistirse de acciones judiciales inclusive del juicio de amparo;
VI. Comprometer asuntos en arbitraje y celebrar transacciones;
VII. Otorgar poderes generales y especiales con las facultades que les competan, entre ellas las que requieran autorización o cláusula especial. Para el otorgamiento y validez de estos poderes, bastará la comunicación oficial que se expida al mandatario por el Director General. Los poderes generales para surtir efectos frente a terceros deberán inscribirse en el Registro Público de Organismos Descentralizados; y
VIII. Sustituir y revocar poderes generales o especiales.
Las directoras y los directores generales ejercerán las facultades a que se refieren las fracciones II, III, VI y VII bajo su responsabilidad y dentro de las limitaciones que señale el Estatuto orgánico que autorice el Órgano o Junta de Gobierno.
ARTÍCULO 59.- Serán facultades y obligaciones de las personas Titulares de las Direcciones Generales de las entidades, las siguientes:
I. Administrar y representar legalmente a la entidad paraestatal;
II. Formular los programas institucionales de corto, mediano y largo plazo, así como los presupuestos de la entidad y presentarlos para su aprobación al Órgano de Gobierno. Si dentro de los plazos correspondientes la Directora o Director General no diere cumplimiento a esta obligación, sin perjuicio de su correspondiente responsabilidad, el Órgano de Gobierno procederá al desarrollo e integración de tales requisitos;
III. Formular los programas de organización;
IV. Establecer los métodos que permitan el óptimo aprovechamiento de los bienes muebles e inmuebles de la entidad paraestatal;
V. Tomar las medidas pertinentes a fin de que las funciones de la entidad se realicen de manera articulada, congruente y eficaz;
VI. Establecer los procedimientos para controlar la calidad de los suministros y programas, de recepción que aseguren la continuidad en la fabricación, distribución o prestación del servicio;
VII. Proponer al Órgano de Gobierno el nombramiento o la remoción de los dos primeros niveles de servidores de la entidad, la fijación de sueldos y demás prestaciones conforme a las asignaciones globales del presupuesto de gasto corriente aprobado por el propio Órgano;
VIII. Recabar información y elementos estadísticos que reflejen el estado de las funciones de la entidad paraestatal para así poder mejorar la gestión de la misma;
IX. Establecer los sistemas de control necesarios para alcanzar las metas u objetivos propuestos;
X. Presentar periódicamente al Órgano de Gobierno el informe del desempeño de las actividades de la entidad, incluido el ejercicio de los presupuestos de ingresos y egresos y los estados financieros correspondientes. En el informe y en los documentos de apoyo se cotejarán las metas propuestas y los compromisos asumidos por la dirección con las realizaciones alcanzadas;
XI. Establecer los mecanismos de evaluación que destaquen la eficiencia y la eficacia con que se desempeñe la entidad y presentar al Órgano de Gobierno por lo menos dos veces al año la evaluación de gestión con el detalle que previamente se acuerde con el Órgano y escuchando al Comisario Público;
XII. Ejecutar los acuerdos que dicte el Órgano de Gobierno;
XIII. Suscribir, en su caso, los contratos colectivos e individuales que regulen las relaciones laborales de la entidad con sus trabajadores; y
XIV. Las que señalen las otras Leyes, Reglamentos, Decretos, Acuerdos y demás disposiciones administrativas aplicables con las únicas salvedades a que se contrae este ordenamiento.
 
VI. ORGANIGRAMA GENERAL
 
 

DEPENDENCIA O ENTIDAD:
COMISIÓN NACIONAL DE CULTURA FÍSICA Y DEPORTE
UNIDAD RESPONSABLE:
DIRECCIÓN GENERAL DE LA COMISIÓN NACIONAL DE CULTURA FÍSICA Y DEPORTE
 

 
 
VII. ESTRUCTURA ORGÁNICA
 
 
1. DIRECCIÓN GENERAL DE LA COMISIÓN NACIONAL DE CULTURA FÍSICA Y DEPORTE
1.0.1
Coordinación Ejecutiva de la Dirección General
1.0.1.0.1
Subdirección de Prevención de la Corrupción en el Deporte
1.0.0.1
Secretaría Técnica
1.0.0.2
Dirección de Relaciones Internacionales
1.0.0.3
Dirección de Proyectos Especiales
1.0.0.0.1
Departamento de Gestión Administrativa
1.0.0.0.1.1
Departamento de Atención Ciudadana
1.0.0.0.1.2
Departamento de Gestión
1.0.2 SUBDIRECCIÓN DEL DEPORTE
1.0.2.0.1
Coordinación Ejecutiva de la Subdirección del Deporte
1.0.2.1
Dirección del Sistema Nacional del Deporte
1.0.2.1.1
Departamento de Infraestructura
1.0.2.1.2
Departamento de Normas Oficiales de Cultura Física y Deporte
1.0.2.1.3
Departamento de Soporte al Sistema Nacional del Deporte
1.0.2.1.3.1
Departamento de Actas y Acuerdos del Sistema Nacional del Deporte
1.0.2.2
Dirección de Planeación y Tecnologías de Información
1.0.2.2.1
Departamento de Publicaciones Electrónicas
1.0.2.2.1.1
Departamento de Diseño e Imagen
1.0.2.2.2
Departamento de Soporte Técnico
1.0.2.2.2.1
Departamento de Comunicación y Redes
1.0.2.2.2.2
Departamento de Desarrollo de Sistemas
1.0.2.2.3
Departamento de Planeación del Deporte
1.0.2.2.3.1
Departamento de Análisis y Seguimiento de Proyectos Estratégicos
1.0.2.3
Dirección de la Escuela Nacional de Entrenadores Deportivos
1.0.2.3.1
Departamento Técnico de Capacitación para el Deporte
1.0.2.3.1.1
Departamento de Desarrollo, Gestión y Control Escolar
1.0.3 SUBDIRECCIÓN DE CALIDAD PARA EL DEPORTE
1.0.3.0.1
Coordinación Ejecutiva de la Subdirección de Calidad para el Deporte
1.0.3.0.2.
Departamento de Estancias Deportivas
1.0.3.0.2.1
Departamento del Centro Paralímpico Mexicano
1.0.3.0.2.2
Departamento del Centro Villas Tlalpan
1.0.3.1
Dirección de Medicina y Ciencias Aplicadas
1.0.3.1.1
Departamento de Atención Integral al Deportista
1.0.3.1.1.1
Departamento de Evaluación y Seguimiento Médico
1.0.3.1.2
Departamento de Investigación y Vinculación Académica
1.0.3.1.2.1
Departamento de Vinculación Académica
1.0.3.2
Dirección de Alto Rendimiento
1.0.3.2.1
Departamento de Becas y Reconocimientos
1.0.3.2.1.1
Departamento de Análisis y Asignación de Becas
1.0.3.2.2
Departamento de Apoyo de Alto Rendimiento a Deportistas y Federaciones
1.0.3.2.2.1
Departamento de Fomento a la Excelencia Deportiva
1.0.3.2.2.2
Departamento de Desarrollo de Entrenadores
1.0.3.2.3
Departamento de Análisis Técnico Deportivo
1.0.3.2.3.1
Departamento de Valoración del Proceso de Entrenamiento
1.0.3.2.3.2
Departamento de Valoración de Selecciones Nacionales
1.0.3.3
Dirección de Operación Fiduciaria y Mercadotecnia
1.0.3.3.1
Departamento de Operación Fiduciaria
1.0.3.3.1.1
Departamento de Inversión y Evaluación Fiduciaria
1.0.3.3.2
Departamento de Promoción y Desarrollo
1.0.3.3.2.1
Departamento de Mercadotecnia
1.0.3.4
Dirección del Centro Nacional de Desarrollo de Talentos Deportivos y Alto Rendimiento (CNAR)
1.0.3.4.1
Departamento Técnico Deportivo del CNAR
1.0.3.4.1.1
Departamento de Relaciones Interinstitucionales del CNAR
1.0.3.4.1.2
Departamento de Disciplinas Deportivas
1.0.3.4.2
Departamento de Apoyos Educativos y Administrativos del CNAR
1.0.3.4.2.1
Departamento de Mantenimiento y Servicios Generales del CNAR
1.0.3.4.2.2
Departamento de Servicios Asistenciales a Deportistas del CNAR
1.0.4 SUBDIRECCIÓN DE CULTURA FÍSICA
1.0.4.0.1
Coordinación Ejecutiva de la Subdirección de Cultura Física
1.0.4.1
Dirección de Eventos Deportivos Nacionales y Selectivos
1.0.4.1.1
Departamento de Eventos Deportivos Nacionales
1.0.4.1.1.1
Departamento de Normatividad de Eventos Deportivos Nacionales
1.0.4.1.1.2
Departamento de Seguimiento y Evaluación de Eventos Deportivos Nacionales
1.0.4.1.2
Departamento de Desarrollo Estratégico del Deporte Estatal y Municipal
1.0.4.1.2.1
Departamento de Planeación del Deporte Estatal y Municipal
1.0.4.1.2.2
Departamento de Seguimiento y Evaluación de los Programas Estatales y Municipales
1.0.4.2
Dirección de Centros del Deporte Escolar y Municipal
1.0.4.2.1
Departamento de Atención a Centros Deportivos Municipales
1.0.4.2.1.1
Departamento de Apoyo a Centros Deportivos Municipales
1.0.4.2.2
Departamento de Centros Deportivos Escolares
1.0.4.2.2.1
Departamento de Vinculación Institucional
1.0.4.3
Dirección de Activación Física y Recreación
1.0.4.3.1.1
Departamento de Apoyo a Instituciones Educativas
1.0.4.3.2
Departamento de Recreación y Servicio Comunitario
1.0.4.3.2.1
Departamento de Enlace con Organizaciones Deportivas
1.1 SUBDIRECCIÓN GENERAL
1.1.1 SUBDIRECCIÓN DE ADMINISTRACIÓN
1.1.1.1
Dirección de Finanzas
1. 1.1.1.1
Departamento de Evaluación
1.1.1.1.2
Departamento de Presupuesto
1.1.1.1.2.1
Departamento de Control Presupuestal
1.1.1.1.2.1.1
Profesional de Servicios Especializados
1.1.1.1.3
Departamento Financiero
1.1.1.1.3.1
Departamento de Contabilidad
1.1.1.2
Dirección de Desarrollo Humano
1.1.1.2.1
Departamento de Personal
1.1.1.2.1.1
Departamento de Nómina
1.1.1.2.1.2
Departamento de Movimientos de Personal
1.1.1.2.1.3
Departamento de Prestaciones
1.1.1.2.2
Departamento de Innovación y Calidad
1.1.1.2.2.1
Departamento de Desarrollo Organizacional
1.1.1.3
Dirección de Servicios
1.1.1.3.0.1
Departamento de Supervisión y Seguimiento
1.1.1.3.1
Departamento de Proveeduría
1.1.1.3.1.1
Departamento de Adquisiciones
1.1.1.3.1.2
Departamento de Almacenes e Inventarios
1.1.1.3.2
Departamento de Logística
1.1.1.3.2.1
Departamento de Mantenimiento
1.1.2 COORDINACIÓN DE COMUNICACIÓN SOCIAL
1.1.2.0.1.1
Departamento de Difusión
1.1.2.0.1.2
Departamento de Procesamiento de la Información
1.1.2.0.1.3
Departamento de Diseño
1.1.2.0.1.4
Departamento de Producción
1.1.3 COORDINACIÓN DE NORMATIVIDAD Y ASUNTOS JURÍDICOS
1.1.3.0.1
Departamento Consultivo
1.1.3.0.1.1
Departamento de Estudios y Legislación
1.1.3.0.1.2
Departamento Técnico Consultivo
1.1.3.0.2
Departamento de lo Administrativo y Judicial
1.1.3.0.2.1
Departamento de Asuntos Administrativos
1.1.3.0.2.2
Departamento de Asuntos Judiciales
1.1.3.0.3
Departamento de Normatividad y Enlace Interinstitucional
1.1.3.0.3.1
Departamento de Licitaciones y Contratos
 
 
ORGANIGRAMA DIRECCIÓN GENERAL
 
 

DEPENDENCIA O ENTIDAD:
COMISIÓN NACIONAL DE CULTURA FÍSICA Y DEPORTE
UNIDAD RESPONSABLE:
DIRECCIÓN GENERAL DE LA COMISIÓN NACIONAL DE CULTURA FÍSICA Y DEPORTE
 

 
 
VIII. OBJETIVOS Y FUNCIONES
1 DIRECCIÓN GENERAL
 
 
OBJETIVO
Establecer y dirigir las políticas, planes, programas y proyectos orientados a la incorporación masiva de la población en actividades físicas, recreativas y deportivas, que fomenten el desarrollo social, el cuidado de la salud, así como la participación y excelencia en el deporte, con base en la normatividad aplicable en la materia.
FUNCIONES
1.     Administrar y representar legalmente a la CONADE.
2.     Formular los programas institucionales de corto, mediano y largo plazos, así como el presupuesto de la CONADE y presentarlos para su aprobación a la Junta Directiva.
3.     Formular programas de organización.
4.     Establecer los métodos que permitan el óptimo aprovechamiento de los bienes muebles e inmuebles de la CONADE.
5.     Tomar las medidas pertinentes a fin de que las funciones de la CONADE se realicen de manera articulada, congruente y eficaz.
6.     Establecer los procedimientos para controlar la calidad de los suministros y programas de recepción que aseguren la continuidad en las políticas aprobadas por la Junta Directiva.
7.     Recabar información y elementos estadísticos que reflejen el estado de las funciones de la CONADE para así poder mejorar la gestión del mismo.
8.     Establecer sistemas de control necesarios para alcanzar las metas u objetivos propuestos.
9.     Presentar periódicamente a la Junta Directiva el informe del desempeño de las actividades de la CONADE, incluido el ejercicio del presupuesto de ingresos, egresos y los estados financieros correspondientes. En el informe y en los documentos de apoyo se cotejarán las metas propuestas y los compromisos asumidos por la Dirección General con las realizaciones alcanzadas.
10.   Establecer los mecanismos de evaluación que destaquen la eficiencia y eficacia con que se desempeñe la CONADE y presentarlos a la Junta Directiva por lo menos dos veces al año.
11.   Ejecutar los acuerdos que dicte la Junta Directiva.
12.   Suscribir, en su caso, los contratos que regulen las relaciones laborales de la CONADE con sus trabajadores.
13.   Coordinar todas las acciones administrativas y operativas de la CONADE, para el eficaz cumplimiento de los acuerdos y disposiciones de la Junta Directiva, de los programas concretos y de las leyes vigentes aplicables.
14.   Ejercer las facultades específicas que le confiera el Estatuto o las que le otorguen al ser designado, así como las que determine la Junta Directiva, para administrar y representar legalmente a la CONADE como mandatario de la misma.
15.   Ejercer facultades de dominio, administración, pleitos y cobranzas a nombre de la CONADE, previa autorización que para su ejercicio le haya conferido la Junta Directiva.
16.   Aprobar estrategias, metodologías, programas de investigación, contenidos, materiales, programas y planes institucionales.
17.   Formular y someter a la autorización de la Junta Directiva el Programa Presupuestal y Financiero Anual de la CONADE, con excepción de aquel que deberá presentarse a la Secretaría de Hacienda y Crédito Público para integrar el Presupuesto de Egresos de la Federación.
18.   Una vez aprobado el Programa Presupuestal y Financiero Anual de la CONADE, remitir a la Secretaría de Hacienda y Crédito Público la parte correspondiente a la suscripción de créditos externos para su autorización en términos de la Ley correspondiente.
19.   Validar los manuales de organización, de procedimientos y de servicios al público y demás instrumentos normativos trascendentes que regulen el funcionamiento de la CONADE, así como las reformas y adiciones a dichos ordenamientos legales y someterlos a la aprobación de la Junta Directiva.
20.   Emitir, avalar y negociar títulos de crédito a nombre de la CONADE, de acuerdo a la autorización que para tal fin le haya otorgado la Junta Directiva.
21.   Informar, siempre que sea requerido para ello por las Cámaras del H. Congreso de la Unión, cuando se discuta un proyecto de ley o se estudie un asunto del ámbito de competencia de la CONADE.
22.   Aprobar la contratación del personal de la CONADE.
23.   Formular las normas y bases para cancelar adeudos a cargo de terceros y a favor de la CONADE, cuando fuere notoria la imposibilidad práctica de su cobro y someterlas a la aprobación de la Junta Directiva.
24.   Proponer a la Junta Directiva el establecimiento de las unidades técnicas y administrativas de la CONADE conforme al Estatuto.
25.   Someter a la aprobación de la Junta Directiva las bases y programas generales que regulen los contratos, convenios o acuerdos que deba celebrar la CONADE en las materias de obras públicas, adquisiciones, arrendamientos y prestación de servicios relacionados con bienes muebles, de conformidad con lo dispuesto en la Ley de Obras Públicas y Servicios Relacionados con las Mismas y en la Ley de Adquisiciones, Arrendamientos y Servicios del Sector Público.
26.   Someter a la aprobación de la Junta Directiva las normas y bases para la adquisición, arrendamiento y enajenación de inmuebles que la CONADE requiera para la prestación de sus servicios, con sujeción a las disposiciones legales relativas, con la intervención que corresponda a las dependencias federales y de acuerdo a los ordenamientos legales aplicables.
27.   Celebrar contratos, convenios o acuerdos con terceros, tratándose de obras públicas, adquisiciones, arrendamientos y prestación de servicios relacionados con bienes muebles e inmuebles, bajo su responsabilidad y con sujeción a lo dispuesto en la Ley de Obras Públicas y Servicios Relacionados con las Mismas, en la Ley de Adquisiciones, Arrendamientos y Servicios del Sector Público y conforme a las directrices que hayan sido fijadas por la Junta Directiva.
28.   Proponer a la Junta Directiva las modificaciones que procedan a la estructura básica de la organización de la CONADE.
29.   Proponer a la Junta Directiva la designación o remoción del Prosecretario de la misma, quien podrá ser o no miembro de la CONADE.
30.   Proporcionar al Comisario la información que solicite para el desarrollo de sus funciones.
31.   Proponer a la Junta Directiva las medidas conducentes para atender los informes que presente el Órgano de Vigilancia de la Secretaría Anticorrupción y Buen Gobierno en la CONADE, resultantes de las auditorías, exámenes y evaluaciones que hayan realizado.
32.   Establecer las instancias de asesoría, de coordinación y de consulta que estimen necesarias para el adecuado funcionamiento de la CONADE.
33.   Celebrar y suscribir convenios de coordinación, colaboración y concertación inherentes a los objetivos de la CONADE.
34.   Recibir en acuerdo a los titulares de las unidades administrativas de la CONADE y resolver los asuntos de su competencia.
35.   Formular querellas y otorgar perdón a nombre de la CONADE.
36.   Ejercitar y desistirse de acciones judiciales inclusive del Juicio de Amparo a nombre de la CONADE, previa autorización que para su ejercicio le haya conferido la Junta Directiva.
37.   Comprometer asuntos en arbitrajes y celebrar transacciones bajo su responsabilidad y de acuerdo con la autorización que para tal efecto le haya otorgado la Junta Directiva.
38.   Otorgar poderes generales y especiales con las facultades que les competan a los mandatarios, de acuerdo con la autorización que para tal efecto le haya otorgado la Junta Directiva.
39.   Sustituir y revocar poderes generales o especiales, en los términos aprobados por la Junta Directiva.
40.   Las que señalen otras Leyes, Reglamentos, Decretos, acuerdos y demás ordenamientos legales aplicables.
 
1.0.1 COORDINACIÓN EJECUTIVA DE LA DIRECCIÓN GENERAL
 
 
OBJETIVO
Coordinar la atención y seguimiento de los asuntos a cargo de la Dirección General para el fortalecimiento de las políticas públicas nacionales de deporte en cumplimiento a la normatividad aplicable en la materia.
FUNCIONES
1.     Dar seguimiento al cumplimiento de acuerdos de las unidades administrativas con la Dirección General.
2.     Coordinar con el personal de la Dirección General y la Coordinación Ejecutiva, la gestión, seguimiento y canalización de asuntos recibidos en la Dirección General, para dar atención a las peticiones realizadas por la ciudadanía e instituciones públicas y privadas, relacionadas con la cultura física y deporte.
3.     Supervisar la atención y cumplimiento de términos de los asuntos de la Dirección General.
4.     Dar seguimiento a la agenda y compromisos de la Dirección General, para el cumplimiento de acuerdos establecidos en atención al desarrollo de las políticas públicas de cultura física y deporte.
5.     Asistir a la Dirección General en los eventos protocolarios que ésta designe, con el propósito de coadyuvar en la logística y actividades protocolarias.
6.     Supervisar la elaboración y entrega de reportes e informes de los procesos a cargo de las áreas que integran la Dirección General.
7.     Supervisar los recursos humanos, materiales y financieros asignados a la Dirección General y a la Coordinación Ejecutiva.
8.     Validar los reportes de evaluación del desempeño y de detección de necesidades de capacitación de las personas servidoras públicas adscritas a la Coordinación Ejecutiva de la Dirección General.
9.     Presidir el Comité de Ética y de Prevención de Conflictos de Interés, para vigilar el cumplimiento de los principios y valores que fomentan la ética e integridad en el servicio público.
10.   Colaborar en las acciones que fomenten la cultura de la denuncia, como mecanismo de participación para el combate de la corrupción e impunidad en las políticas públicas de cultura física y deporte.
11.   Atender y dar seguimiento a peticiones, proyectos, eventos y asuntos que se tengan con otras Dependencias.
12.   Las demás facultades que en el ámbito de su competencia le sean atribuidas o delegadas y asumir las que correspondan a las áreas que se le adscriban.
 
1.0.1.0.1 SUBDIRECCIÓN DE PREVENCIÓN DE LA CORRUPCIÓN EN EL DEPORTE
 
 
OBJETIVO
Proporcionar a la Dirección General de la Comisión Nacional de Cultura Física y Deporte apoyo técnico e información en materia de prevención de la corrupción en el deporte para coadyuvar en el desarrollo de sus funciones, así como en la toma de decisiones.
FUNCIONES
1.     Participar en el establecimiento y difusión de lineamientos, herramientas, criterios y controles para reforzar la transparencia y prevenir la corrupción en el ámbito deportivo, a fin de alcanzar las metas y objetivos institucionales.
2.     Participar en la implementación de medidas de prevención de corrupción y promoción de integridad en el deporte.
3.     Formular y proponer estrategias y metodologías deportivas que coadyuven a la prevención de la corrupción en el ámbito deportivo.
4.     Realizar diagnósticos que permitan identificar riesgos de corrupción en el deporte desarrollando opciones y acciones que, al ser implementadas, mejoren las oportunidades y reduzcan el impacto negativo o la probabilidad de ocurrencia de un evento.
5.     Participar en la consulta y diseño de estudios, proyectos, programas y trabajo en materia de prevención de la corrupción en el deporte.
6.     Organizar y participar en eventos, reuniones de trabajo, capacitación, conferencias y talleres en materia de prevención de la corrupción en el deporte.
7.     Coadyuvar en la difusión de conocimientos sobre dónde, cómo y cuándo reportar o denunciar un posible acto de corrupción en el ámbito deportivo.
8.     Promover la cultura de la integridad y la honestidad mediante un programa permanente de comunicación para todos los dirigentes de las asociaciones deportivas nacionales, órganos de cultura física y deporte, y organismos deportivos.
9.     Brindar el acompañamiento y asesoramiento en los casos que determine la Coordinación Ejecutiva de la Dirección General, relacionado con temas deportivos.
10.   Atender las demás funciones que dentro del ámbito de su competencia le instruya su superior jerárquico.
1.0.0.1
SECRETARÍA TÉCNICA
 
 
OBJETIVO
Fungir como enlace estratégico y operativo entre las áreas de la Institución, apoyando de manera transversal la gestión de proyectos, asistencia técnica y procesos para la toma de decisiones y el cumplimiento de objetivos y metas, fortaleciendo el respaldo institucional para la Dirección General.
FUNCIONES
1.     Apoyar en la revisión e integración de elementos normativos y técnicos de las políticas públicas de cultura física y deporte para verificar el cumplimiento de los objetivos y metas institucionales.
2.     Coadyuvar al cumplimiento de metas de las unidades administrativas de la CONADE, para la integración de informes al Órgano de Gobierno y, en su caso, generar recomendaciones técnicas, respecto a programas, políticas, disposiciones o actos normativos.
3.     Coordinar la integración de informes para coadyuvar en la toma de decisiones de la Dirección General.
4.     Participar en eventos relacionados con el desarrollo de políticas públicas de cultura física y deporte con el propósito de analizar los temas y acuerdos resultantes para su seguimiento y aplicación al interior y exterior de la CONADE.
5.     Presentar iniciativas de carácter estratégico en beneficio de la CONADE y la Dirección General.
6.     Mantener comunicación constante con las unidades administrativas para contar con información oportuna de sus planes, actividades y eventos que permita anticipar acciones de planeación para la agenda de la Dirección General, en conjunto con la Subdirección General, la Coordinación Ejecutiva de la Dirección General y la Coordinación de Comunicación Social.
7.     Atender las demás funciones que dentro del ámbito de su competencia le instruya su superior jerárquico.
 
1.0.0.2 DIRECCIÓN DE RELACIONES INTERNACIONALES
 
 
OBJETIVO
Participar en la gestión de los asuntos de cooperación para coadyuvar en la atención de la agenda internacional de las políticas públicas de cultura física y deporte, y contribuir a la proyección global del país.
FUNCIONES
1.     Integrar, gestionar y presentar programas y/o proyectos de cooperación internacional de carácter académico, deportivo y recreativo.
2.     Coadyuvar con la Coordinación de Normatividad y Asuntos Jurídicos de la CONADE en el seguimiento de convenios de colaboración suscritos por la Comisión con organismos e instituciones internacionales, en materia de cultura física y deporte.
3.     Participar con las áreas sustantivas de la CONADE en el seguimiento de acciones que promueven el desarrollo y fomento de la cultura física y el deporte mexicano en el ámbito internacional.
4.     Emitir, en el marco de las atribuciones de la CONADE, la documentación institucional de acompañamiento y fungir como enlace con la Secretaría de Relaciones Exteriores, para apoyar en los trámites de visas de deportistas, equipo multidisciplinario y servidores públicos acreditados y, en su caso, pasaportes nacionales, exclusivamente vinculados con actividades internacionales de cultura física y deporte.
5.     Apoyar a las áreas sustantivas de la CONADE, dentro del ámbito de competencia de la Dirección, en la gestión institucional que facilite la participación de personas servidoras públicas y deportistas en eventos internacionales de cultura física y deporte.
6.     Participar en reuniones convocadas por la Comisión Mixta de Cooperación Educativa y Cultural de la Secretaría de Relaciones Exteriores, así como de organismos nacionales e internacionales en temas relacionados con las políticas públicas de cultura física y deporte.
7.     Dar atención en coordinación con la Secretaría de Relaciones Exteriores a representaciones internacionales oficiales y representaciones diplomáticas y consulares de otros países en México, en materia de cultura física y deporte.
8.     Atender las demás funciones que dentro del ámbito de sus competencias le instruya su superior jerárquico.
 
1.0.0.3 DIRECCIÓN DE PROYECTOS ESPECIALES
 
 
OBJETIVO
Coordinar el proceso de análisis y planeación de la transversalidad en las políticas públicas de recreación, cultura física y deporte, para la atención a grupos en situación de vulnerabilidad, fomentando la ética y la prevención de la corrupción; fomentar la igualdad sustantiva entre mujeres y hombres y la no discriminación por razón de género, así como, asesorar, revisar y opinar los proyectos de creación y/o reformas de las disposiciones jurídicas aplicables en materia de cultura física y deporte, y demás disposiciones jurídicas que se adecuen al marco constitucional vigente, en el ámbito de su competencia enviados por el H. Congreso de la Unión.
FUNCIONES
1.     Dirigir la elaboración del programa institucional para la transversalidad de la perspectiva de género y no discriminación, en las políticas públicas de recreación, cultura física y deporte.
2.     Evaluar los proyectos de atención a grupos en situación de vulnerabilidad, para impulsar la incorporación de la perspectiva de género y no discriminación en el deporte.
3.     Dirigir la integración de acciones para la atención del Programa Nacional de Derechos Humanos en materia de recreación, cultura física y deporte.
4.     Coordinar la gestión de políticas dirigidas a transversalizar la perspectiva de atención a las necesidades específicas de grupos en situación de vulnerabilidad en el deporte, con los órganos estatales de cultura física y deporte, las asociaciones civiles y consejos nacionales del deporte estudiantil.
5.     Dar atención a la agenda interinstitucional para aplicar y dar seguimiento a las políticas, acciones y programas transversales en materia de derechos humanos, atención al género y la no discriminación en el deporte.
6.     Participar en los Comités de la CONADE a los que sea convocado.
7.     Establecer el mecanismo de atención y seguimiento de acciones para mejorar la gestión pública y combatir la corrupción e impunidad, en las políticas públicas de cultura física y deporte.
8.     Coordinar la atención y seguimiento de la Comisión Especial contra la Violencia en el Deporte para conducir las políticas generales en esa materia.
9.     Representar, cuando así lo requiera a la Dirección General, en actividades nacionales e internacionales relacionadas al género y no discriminación en el deporte.
10.   Coordinar la recopilación, producción y tratamiento de la información del programa institucional para la transversalidad del género y la no discriminación, e informar a la Dirección General los avances y seguimiento de este.
11.   Analizar y sistematizar la información que se considere relevante dentro del ámbito del proceso legislativo en materia de cultura física y deporte.
12.   Analizar y opinar que los proyectos legislativos, en materia de cultura física y deporte, enviados por las instituciones gubernamentales o el H. Congreso de la Unión se apeguen a las disposiciones aplicables, así como a la técnica jurídica.
13.   Participar en la coordinación de reuniones y comparecencias, así como en el envío de información entre las unidades administrativas de la CONADE y el H. Congreso de la Unión.
14.   Apoyar con las instancias gubernamentales competentes los proyectos legislativos que se elaboren en la CONADE y que se pretenda enviar al H. Congreso de la Unión, para el trámite y visto bueno correspondiente.
15.   Apoyar en los proyectos de análisis constitucional e interpretación jurídica del marco normativo en materia de cultura física y deporte, con la finalidad de formular los proyectos de leyes y acuerdos que en esta materia se sometan a consideración del titular de la CONADE para su posterior envío al H. Congreso de la Unión.
16.   Atender las demás funciones que dentro del ámbito de su competencia le instruya su superior jerárquico.
 
 
1.0.0.0.1 DEPARTAMENTO DE GESTIÓN ADMINISTRATIVA
 
 
OBJETIVO
Controlar los recursos humanos, financieros y materiales asignados a la Dirección General, a fin de dar cumplimiento a la normatividad aplicable en la materia.
FUNCIONES
1.     Integrar los comprobantes de gastos derivados del ejercicio de los recursos financieros asignados a la Dirección General con la finalidad de dar cumplimiento a la normatividad vigente.
2.     Gestionar ante la Dirección de Desarrollo Humano la contratación, remuneración e incidencias del personal adscrito a las áreas de la Dirección General.
3.     Proponer a la Dirección de Finanzas el anteproyecto de presupuesto y dar seguimiento al ejercicio de éste, así como elaborar el Programa Anual de Adquisiciones, Arrendamientos y Servicios (PAAAS) y el Programa Anual de Inversión (PAI) de las áreas de la Dirección General.
4.     Integrar los requerimientos de recursos materiales y servicios generales de la Dirección General con la finalidad de considerarlos en el anteproyecto de presupuesto.
5.     Verificar los comprobantes de gastos de las comisiones de los titulares de las unidades administrativas de la CONADE para la autorización de la Dirección General.
6.     Participar como miembro del Comité de Bienes Muebles, así como en las reuniones a las que sea convocado en el ámbito de su competencia.
7.     Atender las demás funciones que dentro del ámbito de su competencia le instruya su superior jerárquico.
 
1.0.0.0.1.1 DEPARTAMENTO DE ATENCIÓN CIUDADANA
 
 
OBJETIVO
Organizar y gestionar la atención de los asuntos enviados por la Presidencia de la República, la Secretaría de Educación Pública, el Poder Legislativo y los particulares a esta Comisión Nacional con la finalidad de coadyuvar en la atención ciudadana en temas relacionados con la cultura física y el deporte.
FUNCIONES
1.     Solicitar y recabar la información necesaria para la elaboración de respuestas sobre la atención de asuntos enviados por la Presidencia de la República, la Secretaría de Educación Pública, el Poder Legislativo y los particulares relacionada con las actividades sustantivas de la CONADE.
2.     Mantener actualizado el sistema de gestión de los asuntos enviados por la Presidencia de la República, la Secretaría de Educación Pública, el Poder Legislativo y los particulares para turnarlos a las unidades administrativas.
3.     Dar seguimiento con las unidades administrativas de la CONADE a los asuntos enviados por la Presidencia de la República, la Secretaría de Educación Pública, el Poder Legislativo y los particulares para su desahogo puntual.
4.     Elaborar reportes mensuales sobre el avance y seguimiento de los asuntos recibidos en la Dirección General, con base en el estatus de la correspondencia turnada a las unidades administrativas.
5.     Integrar y clasificar expedientes sobre la atención y seguimiento a la correspondencia de la Dirección General con base en la Ley General de Archivos.
6.     Atender las demás funciones que dentro del ámbito de su competencia le instruya su superior jerárquico.
1.0.0.0.1.2 DEPARTAMENTO DE GESTIÓN
 
 
OBJETIVO
Turnar, recopilar, recabar, analizar e integrar la documentación referente a los asuntos administrativos, jurídicos y de comunicación social relacionados con la cultura física y el deporte; así como colaborar en actividades relativas a las sesiones de la Junta Directiva y los diversos Comités de la CONADE.
FUNCIONES
1.     Turnar a las unidades administrativas responsables de la CONADE los asuntos administrativos, jurídicos y de comunicación social relacionados con la cultura física y el deporte.
2.     Recopilar y recabar de las unidades administrativas, la información derivada de la atención a los asuntos administrativos, jurídicos y de comunicación social, relacionados con la cultura física y el deporte para su registro y desahogo.
3.     Analizar e integrar la información necesaria para la elaboración de respuestas referentes a asuntos administrativos, jurídicos y de comunicación social relacionados con la cultura física y el deporte, cuando así se determine.
4.     Integrar y clasificar expedientes sobre la atención y seguimiento a los asuntos administrativos, jurídicos y de comunicación social relacionados con la cultura física y el deporte con base en la Ley General de Archivos.
5.     Colaborar con el Departamento de Evaluación adscrito a la Dirección de Finanzas en la logística para la realización de las sesiones ordinarias y extraordinarias de la Junta Directiva de la CONADE.
6.     Coadyuvar en la revisión y análisis de la información que se presenta en las sesiones de la Junta Directiva y los diversos Comités de la CONADE.
7.     Atender las demás funciones que dentro del ámbito de su competencia le instruya su superior jerárquico.
 
ORGANIGRAMA
SUBDIRECCIÓN DEL DEPORTE
 
 

DEPENDENCIA O ENTIDAD:
COMISIÓN NACIONAL DE CULTURA FÍSICA Y DEPORTE
UNIDAD RESPONSABLE:
DIRECCIÓN GENERAL DE LA COMISIÓN NACIONAL DE CULTURA FÍSICA Y DEPORTE
 
 

 
1.0.2 SUBDIRECCIÓN DEL DEPORTE
 
 
OBJETIVO
Dirigir la implementación de las políticas públicas y los programas estratégicos para el desarrollo y la excelencia del deporte nacional en todas sus modalidades y manifestaciones, a través de la coordinación eficaz del Sistema Nacional de Cultura Física y Deporte (SINADE) y las demás áreas sustantivas de la CONADE, el fomento a la capacitación, certificación y actualización de profesionales del deporte; asimismo, proponer e instrumentar metodologías de trabajo y el uso de tecnologías de la Información aplicadas al deporte, asegurando el cumplimiento de la Ley General de Cultura Física y Deporte (LGCFD) y demás normatividad aplicable para elevar el nivel competitivo de México en el ámbito nacional e internacional.
FUNCIONES
1.     Fomentar y apoyar el fortalecimiento de las estructuras deportivas gubernamentales de las Entidades Federativas y Entidades Deportivas, así como coadyuvar en las tareas de impulso al deporte que realizan las instituciones y organismos nacionales públicos y privados vinculados al desarrollo del deporte y la actividad física.
2.     Coordinar las relaciones con organismos de los sectores público, social y privado, en torno a las políticas y lineamientos normativos que definan el proceso institucional de planeación.
3.     Autorizar y supervisar las acciones de fortalecimiento de la infraestructura deportiva en las Entidades Federativas, Asociaciones Deportivas Nacionales y Dependencias o Entidades de la Administración Pública, en coordinación con los gobiernos federal, estatal y municipal, de conformidad con la normatividad aplicable en la materia.
4.     Participar juntamente con la Dirección General, la Subdirección General, las Subdirecciones de Calidad para el Deporte, Cultura Física, Administración y la Coordinación de Normatividad y Asuntos Jurídicos, o de manera independiente, en la elaboración de convenios de coordinación, colaboración y concertación que la CONADE realice con los órganos estatales, de la Ciudad de México y municipales del deporte y organizaciones del sector social y privado, así como con las Asociaciones Deportivas Nacionales, procediendo a dar seguimiento a los mismos en el ámbito de su competencia.
5.     Participar en la elaboración de las políticas del Registro Nacional de Cultura Física y Deporte (RENADE) de acuerdo con la LGCFD, su Reglamento y demás disposiciones, así como en el establecimiento de los lineamientos y requisitos para los trámites que de ahí deriven.
6.     Autorizar y participar en los proyectos de formación, capacitación, actualización y certificación deportiva, y la investigación en esta materia, así como gestionar, designar, y administrar los recursos financieros destinados para ello.
7.     Dirigir, delegar, administrar, instruir, evaluar y, en su caso, autorizar las actividades para la operación de la Escuela Nacional de Entrenadores Deportivos, así como validar los planes y programas de estudio, programas de capacitación, programas de investigación, publicaciones científicas, investigación deportiva y de formación educativa, para su autorización por parte de las instancias competentes de la Secretaría de Educación Pública.
8.     Participar juntamente con la Dirección General, la Subdirección General y la Dirección de Planeación y Tecnologías de Información, o de manera independiente, así como autorizar el diseño e implementación de las herramientas informáticas y de telecomunicaciones con el fin de mejorar la comunicación y flujo de información.
9.     Participar juntamente con la Dirección General, la Subdirección General, las Subdirecciones de Calidad para el Deporte, Cultura Física y Administración, o de manera independiente, en el diseño de esquemas de financiamiento social y privado que fortalezcan el presupuesto público para impulsar los programas y proyectos en materia de cultura física y deporte.
10.   Establecer los mecanismos financieros, lineamientos, requisitos y anexos técnicos para el otorgamiento de recursos a los miembros del SINADE a los que la SD pueda otorgar recursos de acuerdo a lo establecido en las Reglas de Operación del Programa de Cultura Física y Deporte vigentes.
11.   Establecer y autorizar los mecanismos para el control del seguimiento financiero al ejercicio del presupuesto que se otorgue a través de la SD para las sesiones del SINADE, los programas de desarrollo del deporte y eventos especiales relacionados con los miembros del SINADE.
12.   Establecer y autorizar los mecanismos necesarios para la revisión y validación de los expedientes técnicos que envíen los miembros del SINADE que requieran apoyo de la SD.
13.   Establecer y autorizar los mecanismos para dar seguimiento y controlar el avance físico y financiero de los proyectos de infraestructura deportiva y equipamiento, así como para validar la comprobación final del ejercicio de los recursos federales otorgados, de acuerdo con los convenios firmados con los beneficiarios de la SD.
14.   Autorizar el término de la comprobación del ejercicio de los recursos federales que se otorgan por medio de la SD a los miembros del SINADE así como autorizar la expedición de la Constancia de No Adeudo necesaria para el cierre de los expedientes correspondientes.
15.   Supervisar las actividades a cargo de las Direcciones de Área adscritas a la unidad administrativa, mediante el establecimiento de mecanismos de control interno de la propia SD.
16.   Fungir como Titular de la Unidad de Transparencia mediante designación de la Dirección General de la CONADE.
17.   Garantizar que la Unidad de Transparencia cumpla con las leyes y la normatividad en materia de Transparencia y Acceso a la Información Pública.
18.   Coordinar la realización de las sesiones ordinarias y extraordinarias del Comité de Transparencia, así como el seguimiento de los acuerdos adoptados en las mismas.
19.   Coordinar la difusión de la información en el Sistema de Portales de Obligaciones de Transparencia, así como la promoción de su actualización y carga por parte de las unidades administrativas.
20.   Coordinar el cumplimiento en la recepción y trámite de las solicitudes de información y recursos de revisión, garantizando el acceso a la Información Pública.
21.   Representar a la Dirección General en los actos y eventos oficiales que así lo designe.
22.   Autorizar, la apertura y/o cierre de proyectos académicos, investigación, difusión y extensión educativa en materia de cultura física y deporte, de organismos deportivos públicos y privados, instituciones educativas en todos sus niveles, públicas y privadas que, a petición o solicitud de la ENED, colaboren en convenio con la CONADE.
23.   Autorizar la apertura y/o cierre de las Unidades de Capacitación y Evaluación, así como activar o suspender a los capacitadores autorizados que colaboren a través de la ENED/CONADE con los organismos públicos y privados dedicados al ámbito de cultura física y deporte.
24.   Firmar y expedir en las plataformas digitales correspondientes los certificados de estudios, grados académicos, diplomas, credenciales y constancias, de los programas de licenciatura, posgrado, diplomados y capacitación de la ENED, CONOCER y RENASCCED, previa revisión y autorización de la Dirección de la ENED.
25.   Planear, autorizar y administrar el destino del presupuesto para la instrumentación de los programas de vinculación académica en materia de cultura física y deporte, canalizados a la ENED por las áreas sustantivas de la CONADE.
26.   Colaborar con las unidades administrativas de la CONADE y los integrantes del SINADE, en la formalización de los instrumentos jurídicos para el otorgamiento de apoyos y recursos federales.
27.   Coordinar, supervisar y, en su caso, autorizar las acciones para la conformación de los expedientes de proyectos de infraestructura deportiva y/o equipamiento deportivo, a fin de establecer los mecanismos de vinculación con los integrantes del SINADE relativos a la construcción, rehabilitación, ampliación, adecuación y equipamiento de instalaciones deportivas a nivel nacional, cuando dicho programa se lleve a cabo con recursos federales.
28.   Establecer y autorizar los mecanismos necesarios para la revisión y validación de los expedientes técnicos que envíen los Órganos Estatales de Cultura Física y Deporte, Entidades Deportivas, Asociaciones Deportivas Nacionales y Dependencias o Entidades de la Administración Pública en sus tres órdenes de gobierno para la construcción, rehabilitación, ampliación, adecuación y equipamiento de instalaciones deportivas.
29.   Establecer y autorizar los mecanismos necesarios para el seguimiento y control del avance físico-financiero de las acciones de la construcción, rehabilitación, ampliación, adecuación y equipamiento de instalaciones deportivas que ejecuten los beneficiarios del programa.
30.   Establecer, proponer y programar los proyectos presupuestales correspondientes a las necesidades de la propia SD, así como ejecutar el presupuesto asignado al área.
31.   Las demás facultades que en el ámbito de su competencia le sean atribuidas o delegadas y asumir las que correspondan a las áreas que se le adscriban.
1.0.2.0.1 COORDINACIÓN EJECUTIVA DE LA SUBDIRECCIÓN DEL DEPORTE
 
 
OBJETIVO
Coordinar la atención de los asuntos de la Subdirección del Deporte, establecer comunicación permanente con sus Direcciones de Área y las unidades administrativas de la CONADE y con las Dependencias y Entidades que conforman la Administración Pública Federal, con el fin de coadyuvar en el cumplimiento de las funciones encomendadas; asimismo, llevar el control de gestión y la actualización del archivo, conjuntamente con las Direcciones de Área de la Subdirección del Deporte.
FUNCIONES
1.     Coordinar las acciones necesarias con las áreas adscritas a la Subdirección del Deporte, para dar cumplimiento al Programa Nacional de Cultura Física y Deporte.
2.     Coordinar con las Direcciones de Área los asuntos encomendados por el titular de la Subdirección del Deporte, ante las Dependencias o Entidades de la Administración Pública Federal y las unidades administrativas que conforman la CONADE.
3.     Orientar a los servidores públicos que soliciten apoyo para la solución de asuntos relacionados con las actividades a cargo de la Subdirección del Deporte.
4.     Coordinar la organización de las reuniones de trabajo que convoque la Subdirección del Deporte integrando y analizando los documentos y asuntos que se deban tratar con los servidores públicos convocados, así como llevar el seguimiento de las mismas, en coordinación con las Direcciones de Área de la Subdirección del Deporte.
5.     Acordar con el titular de la Subdirección del Deporte los mecanismos que deban emplearse para encausar adecuadamente los asuntos de su competencia y aquéllos relacionados con las actividades que desarrollan las unidades administrativas de la CONADE.
6.     Coordinar con las Direcciones de Área de la Subdirección del Deporte el uso y aprovechamiento de los sistemas, así como de los procedimientos para la administración y control de los recursos humanos, materiales y financieros asignados a la Subdirección, de acuerdo con los lineamientos y normas emitidas y las que internamente expida el titular de la misma.
7.     Coordinar con las Direcciones de Área de la Subdirección del Deporte, los requerimientos de personal que soliciten para la realización de sus funciones.
8.     Gestionar ante la Subdirección de Administración el mantenimiento y conservación de bienes muebles, equipo y demás activos fijos asignados a la Subdirección del Deporte, así como los requerimientos de servicios y bienes de consumo necesarios para el desarrollo de las actividades encomendadas; y ante la Dirección de Planeación y Tecnologías de Información, el equipo y consumibles informáticos.
9.     Coordinar la integración del anteproyecto del Programa Anual de Adquisiciones, Arrendamientos y Servicios (PAAAS) y del Programa Anual de Inversión (PAI) de la Subdirección del Deporte en coordinación con las Direcciones de Área, atendiendo las políticas y lineamientos establecidos por la CONADE.
10.   Integrar y tramitar el anteproyecto de presupuesto de la Subdirección del Deporte, conforme a las normas y criterios que establece la Secretaría de Hacienda y Crédito Público, en coordinación con las áreas de la Subdirección de referencia.
11.   Coordinar con las Direcciones de Área los sistemas y procesos de archivo de la Subdirección del Deporte para su control y actualización.
12.   Coordinar la actualización y efectuar la consolidación de los informes y registros programático presupuestales, con base en las normas y procedimientos establecidos por la Subdirección de Administración en coordinación con las Direcciones de Área de la Subdirección del Deporte.
13.   Representar a la Subdirección del Deporte en los actos oficiales que él así lo designe.
14.   Coordinar, verificar e integrar las respuestas a las Solicitudes de Información turnadas a las áreas adscritas a la Subdirección.
15.   Atender las demás funciones que dentro del ámbito de su competencia le instruya su superior jerárquico.
 
1.0.2.1 DIRECCIÓN DEL SISTEMA NACIONAL DEL DEPORTE
 
 
OBJETIVO
Impulsar y promover la coordinación del Sistema Nacional de Cultura Física y Deporte (SINADE) para consolidar la participación organizada de todos sus integrantes y proyectar en ellos las políticas públicas y estrategias sectoriales en la materia.
FUNCIONES
1.     Dirigir y coordinar el funcionamiento y la operación del Sistema Nacional de Cultura Física y Deporte (SINADE), RENADE y RUD.
2.     Dirigir y coordinar los mecanismos de seguimiento, ejecución y desahogo de los procesos, actividades y acuerdos del Sistema Nacional de Cultura Física y Deporte.
3.     Proponer políticas para el desarrollo del Sistema Nacional de Cultura Física y Deporte, a través de la coordinación y vinculación de sus integrantes.
4.     Establecer, dirigir y coordinar las acciones de fortalecimiento e integración institucional (RENADE) y sectorial correspondientes para fomentar la creación y actualización de los sistemas municipales y estatales del deporte.
5.     Promover la participación de los integrantes del Sistema Nacional de Cultura Física y Deporte, para el establecimiento y ejecución de políticas públicas que beneficien a todos los miembros del SINADE.
6.     Coordinar la relación interinstitucional entre la CONADE y los integrantes del Sistema Nacional de Cultura Física y Deporte y, en su caso, de otros organismos de los sectores público, privado y social, mediante la concertación y gestión de los instrumentos jurídicos normativos pertinentes.
7.     Dirigir y coordinar la operación estratégica y normativa del Registro Nacional de Cultura Física y Deporte, así como firmar las constancias del Registro Único del Deporte (RUD) y demás documentación relativa a la integración, inscripción y actualización de dicho registro.
8.     Convocar y asesorar a los miembros del SINADE para cumplir con la normatividad relativa al Registro Nacional de Cultura Física y Deporte (RENADE) y promover entre ellos la opción de los sistemas y registros estatales y municipales.
9.     Dar atención y asesoría en materia de normatividad deportiva a los integrantes del Sistema Nacional de Cultura Física y Deporte, a los Consejos Nacionales del Deporte Estudiantil y al público en general.
10.   Proponer, colaborar y coordinar la implementación de lineamientos y requisitos para la simplificación del trámite para la obtención del RENADE y el RUD ante las instancias conducentes.
11.   Fomentar y coordinar la participación democrática, planificada e integral de los miembros del Sistema Nacional de Cultura Física y Deporte (SINADE) a efecto de coadyuvar en las tareas de impulso al deporte y la cultura física entre las diferentes comunidades deportivas del país.
12.   Representar a la Subdirección del Deporte en los actos y eventos oficiales que le designen, así como cuando sea requerido por la SD y la DG.
13.   Coordinar y colaborar en los trabajos de regularización del RENADE para que las personas físicas beneficiarias, en específico, deportistas becarios, atletas de alto rendimiento, atletas en desarrollo, médicos, fisiatras, entrenadores y demás equipos multidisciplinarios que reciban apoyo de la CONADE se integren de acuerdo con la LGCFD y su reglamento.
14.   Coordinar y colaborar en los trabajos relacionados con la Violencia de Género en el Deporte, así como fomentar y participar con los miembros del SINADE en la elaboración de los programas de prevención, erradicación y protocolos de actuación del tema.
15.   Dirigir y coordinar las actividades necesarias realizadas por las áreas a su cargo, para el establecimiento de las sesiones del SINADE.
16.   Autorizar las Actas de Acuerdos y toda aquella documentación relacionada con las sesiones del SINADE que sean elaboradas por el Departamento de Actas y Acuerdos del SINADE.
17.   Gestionar el presupuesto necesario para llevar a cabo las sesiones del SINADE, así como supervisar y autorizar la documentación para dicha gestión.
18.   Cumplir y hacer cumplir los mecanismos de control interno que establezca la Subdirección del Deporte.
19.   Establecer los mecanismos para resguardar, mantener actualizado y tener un control del acervo documental correspondiente a actas y acuerdos establecidos por la SD, la Dirección del SINADE, así como la documentación que derive de las acciones y acuerdos de las sesiones del SINADE.
20.   Atender las demás funciones que dentro del ámbito de su competencia le instruya su superior jerárquico.
 
 
1.0.2.1.1 DEPARTAMENTO DE INFRAESTRUCTURA
 
 
OBJETIVO
Gestionar el proceso para el otorgamiento de los apoyos con recursos federales a los miembros del SINADE y Dependencias o Entidades de la Administración Pública en sus tres órdenes de gobierno, para la construcción, rehabilitación, ampliación, adecuación y equipamiento de instalaciones deportivas.
FUNCIONES
1.     Coordinar conjuntamente con la Dirección del SINADE, la planeación, programación, presupuestación, análisis y evaluación de las acciones para realizar proyectos de infraestructura deportiva y/o equipamiento deportivo.
2.     Analizar, evaluar y dictaminar la viabilidad de los proyectos de construcción, rehabilitación, ampliación, adecuación y equipamiento de instalaciones deportivas a nivel nacional, de acuerdo con las necesidades determinadas por los Órganos Estatales de Cultura Física y Deporte, Entidades Deportivas, Asociaciones Deportivas Nacionales y Dependencias o Entidades de la Administración Pública en sus tres órdenes de gobierno; cuando exista disponibilidad presupuestal.
3.     Consolidar y realizar las acciones para llevar a cabo proyectos de infraestructura deportiva y/o equipamiento deportivo.
4.     Remitir el documento de Inducción al Proceso para la Elaboración del Expediente Técnico en materia de Infraestructura Deportiva a los Órganos Estatales de Cultura Física y Deporte, Entidades Deportivas, Asociaciones Deportivas Nacionales y Dependencias o Entidades de la Administración Pública en sus tres órdenes de gobierno.
5.     Elaborar y tramitar los anexos técnicos de las acciones de obra y equipamiento deportivo, para su reserva presupuestal y elaboración del Convenio de Coordinación correspondiente.
6.     Dar seguimiento a la revisión y formalización de los instrumentos jurídicos en materia de infraestructura deportiva, que celebre la CONADE, así como enviarlos a los Órganos Estatales de Cultura Física y Deporte, Entidades Deportivas, Asociaciones Deportivas Nacionales y Dependencias o Entidades de la Administración Pública en sus tres órdenes de gobierno, para su revisión y, en su caso, formalización.
7.     Proponer y coordinar los mecanismos necesarios para la revisión y validación de los expedientes técnicos que envíen los Órganos Estatales de Cultura Física y Deporte, Entidades Deportivas, Asociaciones Deportivas Nacionales y Dependencias o Entidades de la Administración Pública en sus tres órdenes de gobierno para la construcción, rehabilitación, ampliación, adecuación y equipamiento de instalaciones deportivas.
8.     Solicitar la transferencia y el registro de los recursos asignados para la construcción, rehabilitación, ampliación, adecuación y equipamiento de instalaciones deportivas
9.     Remitir a la Dirección de Finanzas el recibo oficial enviado por el beneficiario de los recursos federales para infraestructura deportiva para su integración a la póliza respectiva.
10.   Notificar a los Órganos Estatales de Cultura Física y Deporte, Entidades Deportivas, Asociaciones Deportivas Nacionales y Dependencias o Entidades de la Administración Pública en sus tres órdenes de gobierno del recurso asignado y la instalación deportiva a apoyar mediante acciones de obra y/o equipamiento deportivo.
11.   Solicitar a los beneficiarios (Órganos Estatales de Cultura Física y Deporte, Entidades Deportivas, Asociaciones Deportivas Nacionales y Dependencias o Entidades de la Administración Pública en sus tres órdenes de gobierno) la documentación relativa a los procesos de contratación y verificar que lleven a cabo la construcción, rehabilitación, ampliación, adecuación y equipamiento de instalaciones deportivas, conforme a la normatividad vigente aplicable.
12.   Programar, coordinar y realizar visitas de verificación física y documental de la construcción, rehabilitación, ampliación, adecuación y equipamiento de instalaciones deportivas que ejecuten los Órganos Estatales de Cultura Física y Deporte, Entidades Deportivas, Asociaciones Deportivas Nacionales y Dependencias o Entidades de la Administración Pública en sus tres órdenes de gobierno.
13.   Establecer los mecanismos necesarios para el seguimiento y control del avance físico-financiero de las acciones de la construcción, rehabilitación, ampliación, adecuación y equipamiento de instalaciones deportivas que ejecuten los Órganos Estatales de Cultura Física y Deporte, Entidades Deportivas, Asociaciones Deportivas Nacionales y Dependencias o Entidades de la Administración Pública en sus tres órdenes de gobierno.
14.   Verificar que la comprobación del ejercicio de los recursos por parte de los Órganos Estatales de Cultura Física y Deporte, Entidades Deportivas, Asociaciones Deportivas Nacionales y Dependencias o Entidades de la Administración Pública en sus tres órdenes de gobierno, en materia de infraestructura deportiva, se lleve a cabo de conformidad con lo establecido en el Convenio de Coordinación, así como en estricto apego a las disposiciones normativas que regulan el gasto público federal.
15.   Atender las demás funciones que dentro del ámbito de su competencia le instruya su superior jerárquico.
 
1.0.2.1.2 DEPARTAMENTO DE NORMAS OFICIALES DE CULTURA FÍSICA Y DEPORTE
 
 
OBJETIVO
Administrar, operar promover y difundir el Registro Nacional de Cultura Física y Deporte (RENADE) coadyuvando en la coordinación del Sistema Nacional de Cultura Física y Deporte (SINADE).
FUNCIONES
1.     Integrar, administrar, operar, actualizar, promover y difundir el RENADE, y establecer mecanismos y criterios legales o administrativos, para el análisis, proceso, control y resguardo de la información del acervo documental y del banco de datos que lo constituyen.
2.     Promover y difundir entre los integrantes del SINADE y los representantes de los organismos vinculados con el deporte y la cultura física, su integración, inscripción y actualización en el RENADE.
3.     Revisar, analizar y atender las solicitudes de los integrantes del SINADE, así como de otros organismos vinculados con el deporte y la cultura física, a fin de registrarlos en el RENADE, de acuerdo a las características y requisitos del organismo deportivo que representan, con base en lo establecido en la Ley General de Cultura Física y Deporte y su Reglamento, pudiendo autorizar, prevenir o desechar de manera fundada y motivada la solicitud del Registro Único del Deporte (RUD), a quienes de conformidad con la normatividad señalada, no cumpla con las condiciones y requisitos para estar inscritos y reconocidos por la CONADE.
4.     Atender toda consulta, asesoría y orientación sobre la integración, inscripción y actualización del RENADE que soliciten los integrantes del SINADE, los representantes de los organismos vinculados con el deporte y la cultura física, o cualquier persona física o moral.
5.     Capacitar, orientar y asesorar a los organismos integradores del RENADE en lo concerniente al marco normativo y en la operación del sistema informático del RENADE.
6.     Analizar y diseñar propuestas de reformas a la normatividad aplicable y a la plataforma digital del RENADE, a fin de optimizar su desempeño.
7.     Promover la vinculación con las unidades administrativas de la CONADE y asesorar en la integración, registro y actualización de datos que debe contener la plataforma digital del RENADE, cuando deban realizar dicho trámite.
8.     Resguardar la información del banco de datos que conforma el acervo documental del sistema informático del RENADE, en coordinación con la Dirección de Planeación y Tecnologías de Información de la CONADE.
9.     Verificar la aplicación de la normatividad establecida para la integración, actualización y permanencia de miembros en el SINADE.
10.   Coadyuvar en la coordinación de las sesiones ordinarias del Consejo Directivo y del Pleno del SINADE.
11.   Representar a la Dirección del SINADE en los actos y eventos oficiales que se le designe, así como cuando sea requerido por la SD y/o la DG.
12.   Fungir como Consejero Presidente o Consejero Titular del Consejo de Vigilancia Electoral Deportiva (COVED), en los términos que determine la Junta Directiva.
13.   Atender las demás funciones que dentro del ámbito de su competencia le instruya su superior jerárquico.
 
1.0.2.1.3 DEPARTAMENTO DE SOPORTE AL SISTEMA NACIONAL DEL DEPORTE
 
 
OBJETIVO
Supervisar los procesos administrativos y normativos para asegurar el funcionamiento eficiente del Sistema Nacional de Cultura Física y Deporte (SINADE), garantizando el cumplimiento de sus programas y el correcto uso de los recursos para el fomento del deporte federado, así como la revisión y cumplimiento de la comprobación de recursos entregados a las Asociaciones Deportivas Nacionales no olímpicas y las instancias gubernamentales beneficiarias como miembros del SINADE.
FUNCIONES
1.     Apoyar en la planeación, organización y celebración de las sesiones del Sistema Nacional de Cultura Física y Deporte.
2.     Asesorar a los integrantes del SINADE, en la formulación, instrumentación, operación y supervisión de programas de desarrollo del deporte estudiantil y federado, así como de eventos y proyectos especiales.
3.     Apoyar a las áreas administrativa y jurídica en el proceso de formalización de los instrumentos jurídicos para el otorgamiento de apoyos con recursos federales a programas operativos anuales (POA) del deporte estudiantil y federado, eventos y proyectos especiales y el relativo a las sesiones del SINADE.
4.     Analizar la información programático - presupuestal generada por la SD para la integración del presupuesto que se otorga a los miembros del SINADE para el correcto desarrollo del deporte estudiantil y federado, de eventos y proyectos especiales, así como el correspondiente a las sesiones del SINADE.
5.     Realizar el seguimiento financiero al ejercicio del presupuesto que, para los programas de desarrollo del deporte estudiantil y federado, de eventos y proyectos especiales, así como el de las sesiones del SINADE, se otorgue a los miembros de éste.
6.     Elaborar los reportes derivados de la revisión efectuada a la comprobación de los recursos federales otorgados a los integrantes del SINADE en materia del deporte estudiantil y federado, de eventos y proyectos especiales, así como los destinados como apoyo a las sesiones del SINADE, realizada de acuerdo y en cumplimiento con todos los requisitos establecidos en los "Lineamientos que establecen el procedimiento que deberán observar los organismos e instituciones públicas y privadas, para efectos de comprobar los recursos federales, sujetos a las Reglas de Operación vigentes que reciben por parte de la CONADE".
7.     Gestionar las solicitudes de apoyo planteadas por los integrantes del SINADE y autorizadas por la estructura superior jerárquica, para fortalecer los esquemas de desarrollo del deporte estudiantil y federado y, en su caso, incorporarlas a las acciones formales de colaboración interinstitucional.
8.     Dar seguimiento a los avances de los programas de los Consejos Nacionales del Deporte Estudiantil, de los Órganos Estatales de Cultura Física y Deporte, y de las Asociaciones Deportivas Nacionales, con base en los instrumentos jurídicos emitidos, y revisar el control de sus reportes de metas para su integración en los informes institucionales a que haya lugar.
9.     Colaborar en las acciones de coordinación con las áreas sustantivas de la CONADE para el establecimiento, promoción y/u operación de estrategias y políticas específicas en materia de cultura física y deporte que se desarrollen en el marco del SINADE.
10.   Elaborar el informe de metas e indicadores que corresponda al Departamento de Soporte al SINADE.
11.   Participar en la integración del anteproyecto de presupuesto, así como del Programa Anual de Inversión (PAI) y del Programa Anual de Adquisiciones, Arrendamientos y Servicios (PAAAS) de la Dirección del SINADE.
12.   Participar en el seguimiento de los acuerdos y compromisos adoptados por el Consejo Directivo y por el Pleno del Sistema Nacional de Cultura Física y Deporte.
13.   Participar en la elaboración de las actas de las sesiones del Consejo Directivo y del Pleno del Sistema Nacional de Cultura Física y Deporte
14.   Apoyar en la atención y cumplimiento de las solicitudes de información, en su ámbito de competencia, como soporte a las acciones de transparencia de la CONADE y aquéllas que se deriven de las revisiones de auditoría que practiquen los órganos fiscalizadores
15.   Revisar que las comprobaciones que entreguen los integrantes del SINADE por los apoyos con recursos federales que tengan convenidos con la CONADE otorgados por la Subdirección de Deporte, cumplan con todos los requisitos establecidos en los "Lineamientos que establecen el procedimiento que deberán observar los organismos e instituciones públicas y privadas, para efectos de comprobar los recursos federales, sujeto a las Reglas de Operación vigentes que reciben por parte de la CONADE".
16.   Llevar el control de los apoyos otorgados a los miembros del SINADE y del estado que guardan sus comprobaciones.
17.   Establecer las acciones que permitan el registro de los apoyos financieros en el sistema digital de comprobaciones de la CONADE.
18.   Resguardar, mantener actualizado y tener un control del acervo documental correspondiente al Soporte al SINADE establecido por la SD y la Dirección del SINADE, relativo al apoyo logístico y operativo que se les brinda a los miembros del SINADE, así como el apoyo de recursos federales otorgados y su comprobación.
19.   Atender las demás funciones que dentro del ámbito de su competencia le instruya su superior jerárquico.
 
1.0.2.1.3.1 DEPARTAMENTO DE ACTAS Y ACUERDOS DEL SISTEMA NACIONAL DEL DEPORTE
 
 
OBJETIVO
Elaborar el soporte administrativo y documental para la operación de los programas y acuerdos del SINADE, asegurando el cumplimiento de la normatividad a través del seguimiento de acciones, la gestión de convenios y el mantenimiento actualizado e íntegro de la información del sistema.
FUNCIONES
1.     Aplicar las acciones institucionales para consolidar la organización y el seguimiento de los programas, procesos, actividades y acuerdos que emanen del Sistema Nacional de Cultura Física y Deporte.
2.     Elaborar los proyectos de las actas de las sesiones del Consejo Directivo y del Pleno del Sistema Nacional de Cultura Física y Deporte, conforme a la normatividad aplicable.
3.     Proponer y participar en la planeación, así como realizar la logística para la celebración de las sesiones del Consejo Directivo y del Pleno del Sistema Nacional de Cultura Física y Deporte e integrar la documentación necesaria para tales efectos.
4.     Compilar y sistematizar la información relativa a los programas, procesos, actividades y acuerdos que emanen del Sistema Nacional de Cultura Física y Deporte (SINADE)
5.     Compilar, sistematizar y actualizar el padrón de los miembros del SINADE (instituciones y organizaciones deportivas, Órganos Estatales de Cultura Física y Deporte, así como instituciones de los sectores público, privado y social) relacionados con la cultura física y el deporte.
6.     Apoyar en el seguimiento del proceso y el avance de las evidencias entregadas por los miembros del SINADE, como parte de los requisitos de cumplimiento de sus programas de acuerdo a las Reglas de Operación vigentes y los acuerdos tomados en las sesiones del SINADE.
7.     Apoyar en la atención y cumplimiento de las solicitudes de información, en su ámbito de competencia, como apoyo a las acciones de transparencia de la CONADE y aquéllas que se deriven de las revisiones de auditoría que practiquen los órganos fiscalizadores
8.     Proponer y, en su caso, ejecutar un sistema para apoyar el seguimiento de los compromisos interinstitucionales que establezca la CONADE para su relación con los organismos miembros del SINADE
9.     Elaborar y conjuntar la documentación sustantiva que permita brindar los elementos administrativos y financieros para los convenios que establezca la Subdirección del Deporte para la correcta ejecución de las sesiones del SINADE.
10.   Elaborar los anexos técnicos que son el fundamento de los convenios establecidos con los miembros del SINADE que sean apoyados por la Subdirección del Deporte, así como las Solicitudes de Pago, para la correcta ejecución de las sesiones del SINADE.
11.   Llevar el control de los avances y resultados obtenidos del trabajo y los acuerdos desarrollados en las sesiones del SINADE.
12.   Asistir a sus superiores jerárquicos en las comisiones de trabajo que le sean encomendadas.
13.   Resguardar, mantener actualizado y tener un control del acervo documental correspondiente a actas y acuerdos establecidos por la SD, la Dirección del SINADE, así como la documentación que derive de las acciones y acuerdos de las sesiones del SINADE.
14.   Atender las demás funciones que dentro del ámbito de su competencia le instruya su superior jerárquico.
 
1.0.2.2 DIRECCIÓN DE PLANEACIÓN Y TECNOLOGÍAS DE INFORMACIÓN
 
 
OBJETIVO
Promover la integración en la sociedad del conocimiento en materia de cultura física y deporte, así como implementar un esquema de organización en la CONADE, basado en una planeación estratégica; instrumentar el uso eficiente de las tecnologías de información, comunicaciones y seguridad de la información, con el fin de elevar la eficiencia operativa gubernamental, transformando, modernizando y facilitando el acceso de trámites y servicios al ciudadano; asimismo, supervisar el cumplimiento de las obligaciones de transparencia y acceso a la información pública.
FUNCIONES
1.     Coordinar las acciones para que el Portal de la Comisión Nacional de Cultura Física y Deporte facilite una información clara, oportuna y actualizada para el público en general.
2.     Fungir como Enlace de Contraloría Social de la CONADE, ante la Secretaría Anticorrupción y Buen Gobierno para coordinar los trabajos inherentes al programa denominado Contraloría Social entre las unidades administrativas de la CONADE y las Instancias Ejecutoras de recursos federales.
3.     Coordinar el desarrollo de la herramienta informática del RENADE en colaboración con el área encargada de su seguimiento y administración.
4.     Coordinar y gestionar la información que se integrará en los portales de Internet de la CONADE.
5.     Proponer, coordinar y participar en las actividades derivadas de los programas de gobierno electrónico y digital del Gobierno Federal.
6.     Promover el empleo sistematizado del acervo digital para el almacenamiento, consulta y seguimiento de la documentación oficial.
7.     Supervisar el seguimiento a los acuerdos tomados en eventos relacionados con Tecnologías de la Información, Telecomunicaciones y Seguridad de la Información de la CONADE.
8.     Emitir y aplicar la normatividad a seguir en la CONADE en materia de Tecnologías de la Información, Comunicaciones y Seguridad de la Información (TIC).
9.     Instruir la elaboración y dar seguimiento al Portafolio de proyectos de Tecnologías de la Información y Comunicación (POTIC) que satisfagan las necesidades y requerimientos de la CONADE.
10.   Coordinar la integración de los programas, proyectos y acciones que promuevan el impulso al deporte en la población y el trabajo, conjuntamente con las Subdirecciones responsables del Programa de Cultura Física y Deporte.
11.   Fungir como suplente del Titular de la Unidad de Transparencia, en el Comité de Transparencia.
12.   Supervisar que la Unidad de Transparencia cumpla con las Leyes y la normatividad en materia de Transparencia y Acceso a la Información Pública.
13.   Supervisar la realización de las sesiones ordinarias y extraordinarias del Comité de Transparencia, así como el seguimiento de los acuerdos adoptados en las mismas.
14.   Supervisar la difusión de la información en el Sistema de Portales de Obligaciones de Transparencia, así como la promoción de su actualización y carga por parte de las unidades administrativas.
15.   Supervisar el cumplimiento en la recepción y trámite de las solicitudes de información y recursos de revisión, garantizando el acceso a la Información Pública.
16.   Representar a la Subdirección del Deporte en reuniones en materia de Planeación y Tecnologías de Información, cuando éste así lo determine.
17.   Atender las demás funciones que dentro del ámbito de su competencia le instruya su superior jerárquico.
 
 
1.0.2.2.1 DEPARTAMENTO DE PUBLICACIONES ELECTRÓNICAS
 
 
OBJETIVO
Apoyar la planeación, elaboración, adecuación y distribución de documentos y bases de datos en materia de cultura física y deporte, así como los relacionados con el programa de Contraloría Social de la CONADE, a través de publicaciones en medios electrónicos procurando la vigencia y oportunidad de la información.
FUNCIONES
1.     Administrar el Portal Institucional de la Comisión Nacional de Cultura Física y Deporte.
2.     Coordinar el diseño y desarrollo de publicaciones y servicios de difusión en Internet de la Comisión Nacional de Cultura Física y Deporte.
3.     Coordinar la edición, diseño gráfico y reproducción de las publicaciones en los medios electrónicos necesarios.
4.     Coordinar con el enlace designado por las unidades administrativas de la CONADE la publicación de documentos que se requiera incorporar al sitio Web de la Institución.
5.     Atender y dar seguimiento al correo electrónico recibido en el buzón oficial del sitio Web de la CONADE.
6.     Administrar el acervo digital de Cultura Física y Deporte integrando los materiales elaborados y/o digitalizados por el área de diseño e imagen.
7.     Coordinar el diseño y administrar el contenido para la asignación de minisitios de apoyo para la difusión de eventos o estrategias de las unidades administrativas de la CONADE.
8.     Coordinar y evaluar el análisis de tecnologías y métodos de difusión de información, conjuntamente con los enlaces de las unidades administrativas de la CONADE, así como con los Órganos de Cultura Física y Deporte, y organizaciones de la sociedad civil o afines al deporte federado.
9.     Realizar los trabajos de planeación, promoción, operación y seguimiento del programa de Contraloría Social de la CONADE.
10.   Atender las demás funciones que dentro del ámbito de su competencia le instruya su superior jerárquico.
 
1.0.2.2.1.1 DEPARTAMENTO DE DISEÑO E IMAGEN
 
 
OBJETIVO
Elaborar el diseño de publicaciones que ofrezca la CONADE a través de medios electrónicos y digitales con información relativa a la cultura física y deporte en forma sencilla, estética y funcional.
FUNCIONES
1.     Actualizar los sitios y minisitios alternos administrados y diseñados por el área, y dar mantenimiento a las secciones que conforman el Portal de la Comisión Nacional de Cultura Física y Deporte, así como la Intranet de esta Entidad.
2.     Analizar, proponer y aplicar nuevas tecnologías y soluciones que hagan más eficientes las publicaciones electrónicas que se desarrollen en la CONADE.
3.     Asistir a los integrantes del Sistema Nacional de Cultura Física y Deporte que requieran apoyo en el diseño e integración de sus páginas de Internet.
4.     Generar los documentos base o plantilla para las publicaciones de edición periódica pertenecientes al Sistema Nacional de Cultura Física y Deporte.
5.     Desarrollar en versión digital los documentos y materiales provenientes de las unidades administrativas de la CONADE.
6.     Digitalizar y editar los volúmenes que integrarán el acervo digital de Cultura Física y Deporte.
7.     Elaborar el diseño e integrar el contenido de minisitios en materia de cultura física y deporte.
8.     Integrar permanentemente en el Portal de la Comisión Nacional de Cultura Física y Deporte el acervo digital que corresponda a los eventos e información de las unidades administrativas de la CONADE.
9.     Atender las demás funciones que dentro del ámbito de su competencia le instruya su superior jerárquico.
 
1.0.2.2.2 DEPARTAMENTO DE SOPORTE TÉCNICO
 
 
OBJETIVO
Proporcionar a los usuarios de la CONADE una infraestructura de tecnologías de información, comunicaciones y seguridad de información estable, segura, productiva y eficiente, coordinando las acciones necesarias que permitan dar atención y seguimiento a la operación de los equipos de cómputo, red de voz y datos de las diferentes áreas de la CONADE, supervisando los servicios de mantenimiento preventivo y correctivo; asimismo, aplicar los procesos de Tecnologías de la Información, Comunicaciones y Seguridad de información (TIC) basados en metodologías de operación, con el fin de coadyuvar al cumplimiento de los objetivos de la Comisión.
FUNCIONES
1.     Alinear la operación de las TIC (Tecnologías de la Información, Comunicaciones y Seguridad de Información) a la normatividad aplicable, así como a las disposiciones y estándares emitidos por el organismo competente en la materia.
2.     Elaborar y dar seguimiento al Portafolio de proyectos de Tecnologías de la Información y Comunicación (POTIC) que satisfagan las necesidades de requerimientos de la CONADE.
3.     Supervisar que las redes de comunicaciones y el equipo de cómputo asignado a las unidades administrativas de la CONADE se mantengan en óptimas condiciones de operación.
4.     Revisar periódicamente el rendimiento, disponibilidad y capacidad de los recursos de TIC, para asegurar que cumplen con los niveles de servicio acordados con los proveedores.
5.     Considerar las necesidades de equipo de cómputo, redes, comunicaciones y aplicaciones informáticas de la Comisión para su contratación y/o adquisición, con base en la normatividad aplicable.
6.     Dar seguimiento al proceso de adquisiciones en materia de TIC, participando en las reuniones del Subcomité Revisor de Convocatorias, Junta de Aclaraciones, Presentación y Apertura de Propuestas, Evaluación Técnica de las Propuestas y Fallo de la Licitación, con base en las Políticas, Bases y Lineamientos de Adquisiciones, Arrendamientos y Servicios de la CONADE.
7.     Supervisar la implementación de la infraestructura de red y aplicaciones para la realización de eventos y kioscos solicitados por las áreas de la CONADE de acuerdo a los recursos disponibles.
8.     Coordinar las acciones de seguimiento y supervisión de las contrataciones de TIC requeridas por la CONADE, así como las acciones para orientar a las áreas facultadas para realizar los procedimientos de contrataciones en la Entidad, de manera que se asegure su ejecución en tiempo y forma, alineado al presupuesto autorizado.
9.     Garantizar el funcionamiento técnico de la herramienta informática del Registro Nacional de Cultura Física y Deporte.
10.   Coadyuvar con la unidad responsable competente en la elaboración del anteproyecto anual de presupuesto de la Institución, en lo relativo a TIC.
11.   Supervisar los mecanismos que permitan proporcionar y administrar la seguridad de la información institucional contenida en medios electrónicos y sistemas informáticos.
12.   Supervisar la implementación de medidas de seguridad de la información, alineadas a los procesos y buenas prácticas relativos a la seguridad de la información, que se establezcan en la CONADE.
13.   Definir los instrumentos y medios mediante los cuales se establece la forma en que los usuarios de los activos y servicios de TIC, harán su solicitud para satisfacer una necesidad.
14.   Crear y mantener un registro detallado de los servicios de TIC existentes, así como de aquellas iniciativas de creación de nuevos servicios de TIC.
15.   Elaborar y dar seguimiento al Plan Estratégico de Tecnologías de la Información y Comunicaciones (PETIC) autorizado por la DPTI y reportar su avance.
16.   Definir y aplicar, conjuntamente con la Dirección de Planeación y Tecnologías de Información normas, políticas y lineamientos en materia de las tecnologías de información y comunicaciones que se encuentren debidamente alineados a las disposiciones normativas vigentes en la materia.
17.   Coordinar las acciones para la aplicación de los servicios de mantenimiento correctivo y preventivo a la Infraestructura Tecnológica.
18.   Realizar la asignación de infraestructura tecnológica (equipos de cómputo, equipo de telefonía, equipo de red, equipo de impresión y digitalización, periféricos, consumibles, entre otros) a las áreas de la CONADE, con base en la normatividad vigente.
19.   Definir los acuerdos de niveles de servicio basados en el catálogo de servicios de tecnologías de la Dirección de Planeación y Tecnologías de Información, de acuerdo con los requerimientos de la operación y las necesidades de los usuarios de cada uno de los servicios de TIC.
20.   Identificar y consolidar los requerimientos de recursos financieros de los proyectos y servicios de TIC, así como definir nuevos requerimientos para proyectos TIC, su alcance y las características que servirán para integrar los anexos técnicos necesarios para su contratación, en términos de las disposiciones que, en materia presupuestaria, de adquisiciones, arrendamientos y servicios resulten aplicables.
21.   Atender las demás funciones que dentro del ámbito de su competencia le instruya su superior jerárquico.
 
1.0.2.2.2.1 DEPARTAMENTO DE COMUNICACIÓN Y REDES
 
 
OBJETIVO
Supervisar los servicios y equipo de comunicaciones, así como asesorar y proporcionar soporte técnico para una mejor comunicación e intercambio de información de acuerdo a las necesidades de la CONADE.
FUNCIONES
1.     Supervisar la red WAN (Wide Area Network), los equipos de red, servidores y equipos de comunicación, para asegurar el funcionamiento y entrega del servicio en óptimas condiciones para la operación de las unidades administrativas de la CONADE.
2.     Programar e implementar el mantenimiento preventivo y correctivo de los equipos que conforman la infraestructura, servidores y de la red para su buen funcionamiento y aseguramiento del servicio.
3.     Brindar asistencia técnica y prestar servicios al personal que lo solicite en cuestiones referentes a la red de comunicaciones en su equipo de cómputo, así como resolver problemas relacionados con el correo electrónico institucional y acceso a Internet.
4.     Supervisar los servicios de comunicaciones tales como correo electrónico, redes de área local alámbricas o inalámbricas, acceso a Internet de manera alámbrica e inalámbrica, impresión, hospedaje de sitios de Internet de la CONADE y sus eventos, hospedaje de aplicaciones y sus bases de datos, antivirus, así como información compartida de forma segura que se ofrecen a los usuarios de la red WAN institucional.
5.     Diseñar e implementar las mejoras en la red WAN de la CONADE para optimizar el funcionamiento y desempeño de los servicios de comunicaciones como son correo electrónico, Internet e impresión y compartir información de manera segura, mediante la asignación y configuración de los equipos de red y servidores.
6.     Implementar procesos de respaldo para los servidores que hospedan servicios críticos para los usuarios de la CONADE como son: correo electrónico, páginas de Internet institucionales, aplicaciones y sus bases de datos.
7.     Apoyar al Departamento de Soporte Técnico en el seguimiento al proceso de adquisición, arrendamiento o contratación en materia de Comunicaciones, Redes, Centro de Datos y Seguridad de la Información, acudiendo a las reuniones del Subcomité Revisor de Convocatorias, Junta de Aclaraciones y Evaluación Técnica de las Propuestas.
8.     Apoyar al Departamento de Soporte Técnico en la supervisión del cumplimiento de los contratos de servicios de mantenimiento preventivo y correctivo al equipo de red, implementación de antivirus, filtrado de contenido, así como cualquier otro relacionado con los servicios de comunicaciones de la CONADE.
9.     Implementar la infraestructura de red para la realización de eventos solicitados por las áreas de la CONADE de acuerdo a los recursos disponibles.
10.   Supervisar el cumplimiento de las políticas de acceso a Internet mediante las herramientas de filtrado de contenido, así como la seguridad del equipo informático contando con antivirus vigente, detección de Intrusos y configuración del Firewall que protege a la red WAN de la CONADE.
11.   Revisar y coordinar la implementación de infraestructura informática desarrollada por terceros.
12.   Analizar, proponer e implantar procedimientos de seguridad y protección del parque informático de la CONADE, alineados a las disposiciones normativas vigentes en materia de TIC.
13.   Atender las demás funciones que dentro del ámbito de su competencia le instruya su superior jerárquico.
 
1.0.2.2.2.2 DEPARTAMENTO DE DESARROLLO DE SISTEMAS
 
 
OBJETIVO
Identificar, proponer, desarrollar, implementar y mantener sistemas de información que faciliten la colaboración y comunicación entre las unidades administrativas de la CONADE y los integrantes del Sistema Nacional de Cultura Física y Deporte.
FUNCIONES
1.     Identificar necesidades de automatización de procesos dentro de las áreas de la CONADE, tales como implementación de aplicaciones para la Intranet, Extranet y Portales, entre otros.
2.     Analizar en coordinación con las áreas requirentes sus necesidades de automatización de procesos propuestos por éstas, mediante metodologías de desarrollo de sistemas de información, una vez evaluada su factibilidad, con el propósito de definir el alcance y diseño de los mismos.
3.     Analizar, diseñar, desarrollar, administrar y mantener bases de datos relacionales de acuerdo a las definiciones obtenidas en la etapa de requerimientos de sistemas para la integración de un sistema único de información.
4.     Desarrollar los sistemas de información aprobados, utilizando herramientas y metodologías de acuerdo con los estándares y normativa definidos por la Dirección de Planeación y Tecnologías de Información, así como por el organismo competente en la materia.
5.     Asegurar la calidad y funcionalidad de los sistemas de información desarrollados, por medio de pruebas de desempeño, de estrés, de capacidad y de usabilidad, entre otras.
6.     Elaborar los Manuales Técnico y de Operación correspondientes a los sistemas de información desarrollados.
7.     Implementar y realizar puesta a punto de los sistemas de información desarrollados en el servidor de hospedaje, así como en los equipos requeridos por el responsable de la operación del sistema en las áreas usuarias.
8.     Revisar y coordinar la implementación de sistemas de información desarrollados por terceros para la CONADE.
9.     Coordinar al personal de soporte para la atención de problemas técnicos derivados de la operación de los sistemas de información.
10.   Capacitar y otorgar asesoría al personal de las áreas usuarias en la operación de los sistemas de información desarrollados y herramientas de software.
11.   Proporcionar el soporte técnico a usuarios de los sistemas de información implementados en la CONADE, así como para aquéllos que se operan fuera de las instalaciones de la misma en eventos deportivos o de otra índole.
12.   Realizar mantenimiento, así como apoyar en los procesos de respaldo de las bases de datos y aplicaciones elaboradas por el Departamento de Desarrollo de Sistemas y a aquellos sistemas desarrollados por terceros que sean aprobados por la DPTI y susceptibles de mantenimiento por sus características técnicas.
13.   Analizar, proponer e implementar procedimientos de seguridad y mecanismos de protección para los sistemas de almacenamiento de información (bases de datos, repositorios de código y componentes asociados) de los sistemas de información desarrollados.
14.   Proponer nuevas herramientas tecnológicas a las unidades administrativas de la CONADE para la atención de sus requerimientos operativos.
15.   Apoyar al Departamento de Soporte Técnico en el seguimiento al proceso de adquisición, arrendamiento o contratación en materia de Desarrollo y Mantenimiento de Sistemas y Aplicaciones Institucionales, Páginas web y Licenciamiento de Software, acudiendo a las reuniones del Subcomité Revisor de Convocatorias, Junta de Aclaraciones y Evaluación Técnica de las Propuestas.
16.   Apoyar al Departamento de Soporte Técnico para supervisar el cumplimiento de los contratos de desarrollo y mantenimiento de los sistemas de información adquiridos por la CONADE.
17.   Diseñar los mecanismos electrónicos para el acopio y consulta de información del Registro Nacional de Cultura Física y Deporte.
18.   Realizar las modificaciones a la herramienta informática del Registro Nacional de Cultura Física y Deporte que surjan del proceso de análisis de necesidades de los usuarios y administradores.
19.   Atender las demás funciones que dentro del ámbito de su competencia le instruya su superior jerárquico.
 
1.0.2.2.3 DEPARTAMENTO DE PLANEACIÓN DEL DEPORTE
 
 
OBJETIVO
Proponer los mecanismos para consolidar las políticas y estrategias de la cultura física y deporte y participar en la formulación de planes y programas, así como operar la Unidad de Transparencia para realizar los trabajos en materia de Transparencia y Acceso a la Información Pública.
FUNCIONES
1.     Participar en las acciones del proceso de planeación estratégica de los programas presupuestales de la CONADE, así como de la política de desarrollo de la cultura física y el deporte nacional.
2.     Analizar las prioridades para la planeación en la cultura física y el deporte nacional.
3.     Proponer y elaborar planes y programas para el desarrollo de la cultura física y el deporte.
4.     Proponer y evaluar modelos, fórmulas y tecnologías avanzadas que mejoren el desarrollo y la planeación nacional de la cultura física y el deporte.
5.     Participar en las actividades de la planeación intersectorial, que coadyuven a la ejecución de las políticas en materia de cultura física y el deporte.
6.     Dar seguimiento a los acuerdos derivados de las relaciones con organismos de los sectores público, social y privado, en torno a las políticas y programas que definan el proceso institucional de planeación.
7.     Coordinar y supervisar el proceso de análisis, establecimiento y aprobación de los indicadores definidos por cada una de las áreas sustantivas en la Matriz de Indicadores para Resultados de los programas presupuestarios de la CONADE.
8.     Coordinar a las unidades administrativas de la CONADE para que realicen el acopio de información para la cuantificación de metas de los indicadores de la Matriz de Indicadores para Resultados vigente de los programas presupuestarios de la Entidad.
9.     Integrar la información trimestral de los indicadores para resultados con los que se evalúan los programas presupuestarios a cargo de la CONADE, en los sistemas informáticos de la Secretaría de Hacienda y Crédito Público y la Secretaría de Educación Pública, en concordancia con la Matriz de Indicadores para Resultados vigente.
10.   Coordinar la elaboración de los diagnósticos, reportes y/o informes que se requieran y autoricen de los proyectos estratégicos de la CONADE y desarrollar procesos para la valuación programático-presupuestal de los mismos.
11.   Fungir como Enlace de la Unidad de Transparencia, mediante designación del Titular de la Unidad de Transparencia de la CONADE, así como realizar las funciones inherentes al Secretario Técnico del Comité de Transparencia, de conformidad con la normatividad aplicable.
12.   Atender y asesorar a los particulares en el acceso a la información pública, así como recibir y dar trámite a las solicitudes que presenten mediante la Plataforma Nacional de Transparencia, realizando las gestiones al interior de la Entidad y verificando el correcto tratamiento y respuestas de las mismas.
13.   Realizar el registro de las solicitudes de acceso a la información pública, así como de corrección de datos personales recibidas y entregadas, y la modalidad y los tiempos de respuesta, a fin de elaborar y remitir al Órgano Garante en la materia, los informes correspondientes.
14.   Brindar asesoría a las unidades administrativas de la CONADE en lo relativo a la clasificación de información, datos personales y Sistema de Portales de Obligaciones de Transparencia, así como promover la capacitación permanente en materia de Transparencia y Acceso a la Información Pública.
15.   Elaborar y difundir los informes en materia de Transparencia, Acceso a la Información y Protección de Datos Personales que se soliciten por parte del Órgano Garante en la materia.
16.   Convocar, por instrucciones de los integrantes del Comité de Transparencia, a la celebración de sesiones ordinarias y extraordinarias, así como dar seguimiento a los acuerdos correspondientes.
17.   Proponer al Comité de Transparencia los procedimientos internos que aseguren la mayor eficiencia en la gestión de las solicitudes en materia de Transparencia y Acceso a la Información Pública.
18.   Llevar a cabo las gestiones y procedimientos internos, tendientes a cumplir con los acuerdos adoptados en el seno del Comité de Transparencia.
19.   Habilitar a los servidores públicos de la Entidad que sean necesarios, para recibir y dar trámite a los compromisos en materia de Transparencia y Acceso a la Información Pública.
20.   Difundir la información en el Sistema de Portales de Obligaciones de Transparencia y propiciar su actualización y carga por parte de las unidades administrativas.
21.   Integrar los programas, proyectos y acciones que promuevan el impulso al deporte en la población y el trabajo, conjuntamente con las Subdirecciones responsables del Programa de Cultura Física y Deporte.
22.   Atender las demás funciones que dentro del ámbito de su competencia le instruya su superior jerárquico.
1.0.2.2.3.1 DEPARTAMENTO DE ANÁLISIS Y SEGUIMIENTO DE PROYECTOS ESTRATÉGICOS
 
 
OBJETIVO
Proponer los mecanismos de apoyo para la planeación de los proyectos estratégicos de la CONADE, así como dar seguimiento y verificar el cumplimiento de las metas propuestas.
FUNCIONES
1.     Participar en el proceso de análisis, establecimiento y aprobación de los indicadores definidos por cada una de las áreas sustantivas en la Matriz de Indicadores para Resultados de los programas presupuestarios de la CONADE.
2.     Dar seguimiento, verificar y reportar avances de la planeación estratégica en la CONADE.
3.     Participar en el análisis, supervisión y seguimiento de los procesos y proyectos estratégicos de la CONADE.
4.     Elaborar informes periódicos con base en las metas establecidas e indicadores, así como en los proyectos estratégicos y procesos que operan en la CONADE.
5.     Analizar los resultados de cada uno de los proyectos estratégicos de la CONADE y su impacto.
6.     Establecer los mecanismos de control y seguimiento para los proyectos estratégicos y programas de desarrollo de la cultura física y el deporte.
7.     Participar en la elaboración de los diagnósticos, reportes y/o informes que se requieran y autoricen de los proyectos estratégicos de la CONADE y desarrollar procesos para la valuación programático-presupuestal de los mismos.
8.     Dar seguimiento y verificar el cumplimiento de los indicadores establecidos en el Programa Institucional de la CONADE.
9.     Elaborar reportes que permitan identificar el desarrollo de la cultura física y el deporte enfocado a las metas alcanzadas en la Matriz de Indicadores de los Programas Presupuestales de la CONADE.
10.   Atender las demás funciones que dentro del ámbito de su competencia le instruya su superior jerárquico.
 
1.0.2.3 DIRECCIÓN DE LA ESCUELA NACIONAL DE ENTRENADORES DEPORTIVOS
 
 
OBJETIVO
Dirigir y regular a nivel nacional la formación de profesionistas en ciencias aplicadas en cultura física y deporte, acreditar, capacitar y certificar los recursos humanos que se desempeñan en este sector, así como promover programas de docencia, investigación, difusión y extensión en vinculación con instituciones de educación media-superior y superior, tanto públicas como privadas, acorde a las necesidades que demanda la sociedad y la propia ENED.
FUNCIONES
1.     Gestionar ante la Secretaría de Educación Pública el reconocimiento de los planes y programas de estudio para la formación, acreditación, capacitación y certificación de profesionistas en ciencias aplicadas en cultura física y deporte, que realice la Escuela Nacional de Entrenadores Deportivos.
2.     Revisar y autorizar la expedición y firma de los certificados de estudios, grados académicos, diplomas, credenciales y constancias, de los programas de licenciatura, posgrado, diplomados y capacitación de la ENED, CONOCER y RENASCCED, previo cumplimiento de los requisitos académicos y administrativos establecidos por las autoridades educativas.
3.     Establecer y supervisar la aplicación de los procedimientos, lineamientos y normas de control escolar juntamente con la Subdirección del Deporte para regular la formación y capacitación de los recursos humanos en ciencias aplicadas en cultura física y deporte.
4.     Promover la extensión educativa y el intercambio académico con organismos e instituciones públicas y privadas, nacionales y extranjeras, en el ámbito de la cultura física y el deporte.
5.     Evaluar el uso de programas académicos, con la intervención de la Secretaría de Educación Pública cuando así se requiera, a través de la coordinación con organismos e instituciones públicas y privadas, nacionales y extranjeras, en el ámbito de la cultura física y el deporte para la elaboración de convenios de colaboración.
6.     Representar a la ENED en eventos oficiales, en el ámbito de la cultura física y el deporte, así como en todos aquellos que requieran representación la DG y la SD.
7.     Proponer y dirigir el diseño, desarrollo y evaluación de los planes y programas de estudio de las licenciaturas, posgrados, diplomados y certificaciones RENASCCED que se ofertan en la Escuela Nacional de Entrenadores Deportivos (ENED).
8.     Gestionar y vigilar los recursos humanos, financieros y materiales, así como de infraestructura deportiva y académica, de la Escuela Nacional de Entrenadores Deportivos para su asignación eficiente y eficaz.
9.     Participar en la actualización de las reglas de operación relativas al apoyo económico que se otorga a las Entidades Federativas para la profesionalización de los recursos humanos en cultura física y deporte.
10.   Dirigir, proponer, gestionar, supervisar y participar en la actualización de la Red Nacional de Sistemas de Capacitación y Certificación en Entrenamiento Deportivo (RENASCCED) a nivel nacional e internacional a través de las Unidades de Capacitación y Evaluación y las Instituciones de Educación Media-Superior y Superior con las que se tenga convenios de colaboración.
11.   Fomentar y promover ante los gobiernos estatales, instituciones de educación media-superior, superior públicas o privadas, y Asociaciones Deportivas Nacionales la incorporación al RENASCCED, mediante programas específicos de colaboración interinstitucional.
12.   Evaluar proyectos y colaborar con los sectores público, social y privado que lo soliciten, para la elaboración y desarrollo de planes y programas de estudio en ciencias aplicadas a la cultura física y deporte y líneas de investigación en este ámbito.
13.   Revisar y validar la apertura de proyectos académicos, investigación, difusión y extensión educativa en materia de cultura física y deporte, a solicitud de organismos deportivos públicos y privados.
14.   Autorizar, gestionar, proponer y dirigir el proceso de selección e ingreso a las licenciaturas, posgrados, diplomados, cursos y capacitaciones, en el ámbito de la cultura física y el deporte en el que la ENED tenga participación.
15.   Diagnosticar las necesidades de infraestructura física, deportiva, académica y administrativa para la formación, acreditación, capacitación, certificación e investigación de profesionistas en ciencias aplicadas en cultura física y deporte de la ENED.
16.   Gestionar presupuesto para la instrumentación de los programas de vinculación académica en materia de cultura física y deporte, canalizados a la ENED por las áreas sustantivas de la CONADE.
17.   Gestionar y dirigir el Programa de Difusión y Extensión Educativa aprobado.
18.   Autorizar, organizar, dirigir y supervisar certámenes nacionales, congresos y seminarios de investigación que generen la edición de publicaciones científicas periódicas que difundan la investigación en ciencias aplicadas a la cultura física y deporte.
19.   Gestionar integralmente al personal a cargo, tomando todas las decisiones relativas a la administración de incidencias (permisos, inasistencias, justificaciones) y a los movimientos internos (asignaciones, rotaciones, promociones) para asegurar la máxima eficiencia del equipo.
20.   Definir con la SD, las normas de control escolar de los programas educativos y de capacitación que oferta la Escuela Nacional de Entrenadores Deportivos.
21.   Validar y autorizar la valoración realizada por el Departamento de Desarrollo, Gestión y Control Escolar, para la emisión de los dictámenes técnicos con el propósito de tramitar equivalencias y revalidaciones de estudios de nivel superior en las áreas de la cultura física y el deporte.
22.   Proponer, crear y establecer estrategias de operación con las Asociaciones Deportivas Nacionales, Instituciones de Educación Superior y Órganos Estatales de Cultura Física y Deporte para la coordinación de acciones de los modelos académicos de licenciatura, posgrado, diplomado y capacitación en el campo de la cultura física y deporte
23.   Autorizar los dictámenes de cumplimiento de requisitos establecidos para acreditar a las Unidades de Capacitación y Evaluación de las Asociaciones Deportivas Nacionales, Instituciones de Educación Media-Superior, Superior públicas o privadas y Órganos Estatales de Cultura Física y Deporte para la implementación de la certificación tanto del RENASCCED como de competencias laborales CONOCER en cultura física y deporte.
24.   Autorizar los dictámenes técnico-pedagógicos para la realización de congresos, cursos, clínicas y talleres, entre otros, así como para licenciaturas, posgrados, diplomados y capacitación llevados a cabo por instituciones públicas y/o privadas.
25.   Supervisar e implementar mecanismos para el resguardo, la actualización y el control del acervo documental correspondiente a la ENED.
26.   Atender las demás funciones que dentro del ámbito de su competencia le instruya su superior jerárquico.
 
 
1.0.2.3.1 DEPARTAMENTO TÉCNICO DE CAPACITACIÓN PARA EL DEPORTE
 
 
OBJETIVO
Coordinar a nivel nacional el funcionamiento del RENASCCED (Red Nacional de Sistemas de Capacitación y Certificación en Entrenamiento Deportivo), así como difundir y propiciar la colaboración con instancias de gobierno y privadas como Unidades de Capacitación y Evaluación para la formación de técnicos y profesionistas en ciencias aplicadas a la cultura física y deporte, que permitan elevar la calidad y cantidad de estos recursos humanos.
FUNCIONES
1.     Difundir a nivel nacional el RENASCCED a través de las Unidades de Capacitación y Evaluación certificadas, y las Instituciones de Educación Media-Superior y Superior públicas y privadas mediante los convenios correspondientes.
2.     Coordinar y supervisar la entrega de certificados de estudios, grados académicos, diplomas y credenciales que se expiden a través de la ENED y el RENASCCED.
3.     Supervisar la aplicación de la normatividad de control escolar de los programas educativos y de capacitación que oferta la Escuela Nacional de Entrenadores Deportivos.
4.     Evaluar y supervisar la operación de los programas académicos de licenciaturas, posgrados, diplomados y capacitación que se ofertan en la ENED mediante los convenios de colaboración con organismos e instituciones públicas y privadas, nacionales y extranjeras, en el ámbito de la cultura física y el deporte.
5.     Fomentar acciones de carácter nacional e internacional que contribuyan al desarrollo de los modelos académicos de licenciatura, posgrado, diplomado y capacitación en el campo de la cultura física y el deporte.
6.     Participar en la elaboración de dictámenes técnicos para tramitar equivalencias y revalidaciones de estudios de nivel superior en las áreas de la cultura física y el deporte.
7.     Elaborar los dictámenes técnico-pedagógicos para la realización de congresos, cursos, clínicas y talleres, entre otros, así como para licenciaturas, posgrados, diplomados y capacitación llevados a cabo por instituciones públicas y privadas.
8.     Coordinar y participar en la elaboración de materiales didácticos en sus modalidades presenciales y en línea de los modelos académicos de licenciatura, posgrado, diplomado y capacitación en el campo de la cultura física y deporte.
9.     Coordinar y supervisar las estrategias de operación establecidas por la Dirección de la ENED y la SD con las Asociaciones Deportivas Nacionales, Instituciones de Educación Media-Superior, Superior públicas o privadas y Órganos Estatales de Cultura Física y Deporte para la ejecución de acciones en los modelos académicos de licenciatura, posgrado, diplomado y capacitación en el campo de la cultura física y deporte.
10.   Evaluar y participar en la dictaminación de cumplimiento de requisitos establecidos para acreditar a las Unidades de Capacitación y Evaluación de las Asociaciones Deportivas Nacionales, Instituciones de Educación Media-Superior, Superior públicas o privadas y Órganos Estatales de Cultura Física y Deporte para la implementación de la certificación tanto del RENASCCED como de competencias laborales CONOCER en cultura física y deporte.
11.   Gestionar el pago a CONOCER para el uso de los estándares de certificación en competencias laborales, así como dar seguimiento a la emisión de los certificados de las personas que acrediten el estándar de competencia laboral en el deporte.
12.   Promover y desarrollar la difusión de eventos académicos, culturales, científicos, de investigación, desarrollo, capacitación y certificación en materia de cultura física y deporte.
13.   Coordinar y supervisar la aplicación del proceso de pruebas de acreditación para la certificación de los capacitadores y evaluadores del RENASCCED y de CONOCER.
14.   Instrumentar la capacitación a los coordinadores de las Unidades de Capacitación y Evaluación de los Institutos Estatales del Deporte, IMSS, UNAM, IPN e Instituciones de Educación Superior para la operación del RENASCCED.
15.   Atender las demás funciones que dentro del ámbito de su competencia le instruya su superior jerárquico.
 
 
1.0.2.3.1.1 DEPARTAMENTO DE DESARROLLO, GESTIÓN Y CONTROL ESCOLAR
 
 
OBJETIVO
Verificar la aplicación de la normatividad de control escolar emitida por la Secretaría de Educación Pública a los modelos académicos de programas de licenciatura y posgrado de la ENED, así como los implementados en el RENASCCED y el CONOCER.
FUNCIONES
1.     Emitir para su validación documentos de control escolar de los programas de licenciatura, posgrado, diplomados y capacitación que oferta la ENED.
2.     Elaborar y difundir el calendario nacional de operación del RENASCCED.
3.     Participar en la supervisión de las condiciones técnico-pedagógicas en que se imparten los cursos del RENASCCED.
4.     Proponer y participar en la mejora de las normas de control escolar del RENASCCED con la autoridad educativa para optimizar la certificación.
5.     Elaborar las credenciales de acreditación de los entrenadores de las Asociaciones Deportivas Nacionales inscritas en el SINADE, así como de los capacitadores autorizados.
6.     Realizar la difusión y extensión educativa de los modelos educativos, de capacitación, culturales y científicos que promueve la ENED en el ámbito nacional.
7.     Elaborar los dictámenes técnicos para tramitar equivalencias y revalidaciones de estudios de nivel superior en las áreas de la cultura física y el deporte.
8.     Participar en la elaboración de los dictámenes técnico-pedagógicos para la realización de congresos, cursos, clínicas y talleres, entre otros, así como para licenciaturas, posgrados, diplomados y capacitación llevados a cabo por instituciones públicas y privadas.
9.     Atender las demás funciones que dentro del ámbito de su competencia le instruya su superior jerárquico.
 
 
ORGANIGRAMA
SUBDIRECCIÓN DE CALIDAD PARA EL DEPORTE
 
 
 

DEPENDENCIA O ENTIDAD:
COMISIÓN NACIONAL DE CULTURA FÍSICA Y DEPORTE
UNIDAD RESPONSABLE:
DIRECCIÓN GENERAL DE LA COMISIÓN NACIONAL DE CULTURA FÍSICA Y DEPORTE
 

 
 
1.0.3 SUBDIRECCIÓN DE CALIDAD PARA EL DEPORTE
 
 
OBJETIVO
Establecer y dirigir la instrumentación de estrategias y programas integrales de trabajo para el mejor desarrollo del deporte de alto rendimiento convencional y adaptado, y para la consolidación de un desempeño óptimo de los centros de alta competencia y de medicina y ciencias aplicadas al deporte.
FUNCIONES
1.     Impulsar programas en materia de medicina deportiva y ciencias afines, que permitan desarrollar el deporte bajo criterios científicos, así como la prevención del dopaje entre la comunidad deportiva.
2.     Establecer estrategias de trabajo técnico-deportivo que permitan mejorar el nivel competitivo del deporte de alto rendimiento, convencional y adaptado.
3.     Establecer criterios de distribución de recursos económicos que se asignen para el desarrollo de programas de alta competencia y a deportistas de alto rendimiento del deporte convencional y adaptado.
4.     Determinar con base en criterios técnicos y de racionalidad los apoyos que deberá recibir el deportista de alto rendimiento del deporte convencional y adaptado.
5.     Establecer y dirigir el desarrollo de programas de atención y seguimiento a los deportistas en formación del deporte convencional y adaptado, de manera conjunta con las Asociaciones Deportivas Nacionales, Institutos y Consejos locales del Deporte.
6.     Coadyuvar en la descentralización de la práctica del deporte de alto rendimiento, convencional y adaptado, a través de acciones de atención regionalizada y local en Centros de Alta Competencia y de Medicina y Ciencias Aplicadas al Deporte.
7.     Autorizar recursos técnicos y económicos necesarios para la atención de los Programas de Seguimiento de Deportistas en Formación y desarrollo hacia el Alto Rendimiento, y de Alto Rendimiento.
8.     Supervisar, instruir y evaluar las actividades relacionadas con la dirección, administración y operación del Centro Nacional de Desarrollo de Talentos Deportivos y Alto Rendimiento.
9.     Administrar, facilitar y supervisar el uso de las instalaciones y estancias deportivas ubicadas en el Centro Paralímpico Mexicano, Centro Nacional de Desarrollo de Talentos Deportivos y Alto Rendimiento y Centro Villas Tlalpan.
10.   Participar conjuntamente con las Subdirecciones del Deporte, Cultura Física y Administración, en la elaboración de convenios de coordinación, colaboración y concertación que la CONADE realice con los órganos estatales, de la Ciudad de México y municipales del deporte y organizaciones del sector social y privado, procediendo a dar seguimiento a los mismos en el ámbito de su competencia.
11.   Propiciar y supervisar, en el ámbito de su competencia, la comprobación de los recursos asignados a los diferentes beneficiarios.
12.   Supervisar las actividades a cargo de las Direcciones de Área adscritas a la unidad administrativa.
13.   Representar a la Dirección General en los actos y eventos oficiales que él así lo designe.
14.   Las demás facultades que en el ámbito de su competencia le sean atribuidas o delegadas y asumir las que correspondan a las áreas que se le adscriban.
 
1.0.3.0.1 COORDINACIÓN EJECUTIVA DE LA SUBDIRECCIÓN DE CALIDAD PARA EL DEPORTE
 
 
OBJETIVO
Coordinar la atención de los asuntos de la Subdirección de Calidad para el Deporte, así como establecer comunicación permanente con sus direcciones de área, con las unidades administrativas de la CONADE y con las Dependencias y Entidades de la Administración Pública Federal, con el fin de coadyuvar en el cumplimiento de las funciones encomendadas.
FUNCIONES
1.     Gestionar los asuntos encomendados por el titular de la Subdirección, ante las Dependencias o Entidades de la Administración Pública Federal, órganos fiscalizadores y las unidades administrativas que conforman la CONADE.
2.     Atender y orientar a los servidores públicos que soliciten apoyo para la solución de asuntos relacionados con las actividades a cargo de la Subdirección.
3.     Coordinar la recepción, revisión y turno de la correspondencia oficial dirigida a la Subdirección, estableciendo un control y seguimiento de la misma.
4.     Coordinar la organización de las reuniones de trabajo que convoque la Subdirección, integrando y analizando los documentos y asuntos que se deban tratar con los servidores públicos convocados.
5.     Acordar con el titular de la Subdirección los mecanismos que deban emplearse para encausar adecuadamente los asuntos de su competencia.
6.     Coordinar la implantación de sistemas y procedimientos para la administración, uso, aprovechamiento y control de los recursos humanos, materiales y financieros asignados a la Subdirección de acuerdo con los lineamientos y normas emitidas y las que internamente expida el titular de la misma.
7.     Atender y tramitar, ante la Subdirección de Administración, los requerimientos de personal que soliciten las áreas de la Subdirección de Calidad para el Deporte para la realización de sus funciones, previo acuerdo con su titular.
8.     Gestionar ante la Subdirección de Administración los requerimientos de recursos humanos, materiales, financieros y de servicios, necesarios para el desarrollo de las actividades encomendadas; y ante la Dirección de Planeación y Tecnologías de Información, el equipo y consumibles informáticos, previo acuerdo con su titular.
9.     Integrar el anteproyecto del Programa Anual de Adquisiciones, Arrendamientos y Servicios (PAAAS) y, en su caso, del Programa Anual de Inversión (PAI) de la Subdirección, atendiendo las políticas y lineamientos establecidos por la Subdirección de Administración.
10.   Coordinar la integración del Programa Anual de Trabajo de la Subdirección, las respuestas de solicitudes de información, requerimientos de órganos fiscalizadores, entre otros, atendiendo las políticas y lineamientos establecidos.
11.   Integrar y tramitar el anteproyecto de presupuesto de la Subdirección de Calidad para el Deporte, conforme a las normas y criterios que establece la Secretaría de Hacienda y Crédito Público, en coordinación con las áreas de la Subdirección de referencia.
12.   Mantener actualizados y efectuar la consolidación de los informes y registros programáticos y presupuestales, con base en la información que reporten las áreas, así como observando las normas y procedimientos establecidos por la Subdirección de Administración.
13.   Representar a la Subdirección de Calidad para el Deporte en los actos oficiales que el titular de ésta así lo designe.
14.   Atender las demás funciones que dentro del ámbito de su competencia le instruya su superior jerárquico.
 
1.0.3.0.2 DEPARTAMENTO DE ESTANCIAS DEPORTIVAS
 
 
OBJETIVO
Coordinar el otorgamiento de los servicios de hospedaje, alimentación y uso de instalaciones deportivas en el Centro Paralímpico Mexicano y el Centro Villas Tlalpan, así como las acciones necesarias para eficientar el óptimo aprovechamiento de los citados servicios e instalaciones.
FUNCIONES
1.     Coordinar y gestionar con las unidades administrativas de la CONADE que correspondan, los trámites que se requieren para el otorgamiento de los servicios que se ofrecen en las instalaciones del Centro Paralímpico Mexicano y del Centro Villas Tlalpan.
2.     Proponer las mejoras de operación necesarias para el óptimo aprovechamiento de los servicios que se brindan en el Centro Paralímpico Mexicano y en el Centro Villas Tlalpan.
3.     Coordinar con los Departamentos del Centro Paralímpico Mexicano y Centro Villas Tlalpan la elaboración del anteproyecto del Programa Anual de Inversión y del Programa Anual de Adquisiciones, Arrendamientos y Servicios (PAAAS) para el Centro Paralímpico Mexicano y el Centro Villas Tlalpan.
4.     Supervisar el aprovechamiento de los servicios de alimentación, hospedaje y uso de instalaciones deportivas en el Centro Paralímpico Mexicano y en el Centro Villas Tlalpan, y que cuenten con el aval técnico de la Dirección de Alto Rendimiento a través del Departamento de Análisis Técnico Deportivo.
5.     Analizar los informes diarios cuantitativos y cualitativos de los servicios otorgados de hospedaje, alimentación y uso de instalaciones deportivas, a fin de elaborar el reporte mensual correspondiente para su envío a la Coordinación Ejecutiva de la Subdirección de Calidad para el Deporte.
6.     Informar a la Subdirección de Calidad para el Deporte o al Departamento que ésta designe, las necesidades de adquisición y servicios necesarios para la operación del Centro Paralímpico Mexicano y del Centro Villas Tlalpan.
7.     Atender las demás funciones que dentro del ámbito de su competencia le instruya su superior jerárquico.
 
 
1.0.3.0.2.1 DEPARTAMENTO DEL CENTRO PARALÍMPICO MEXICANO
 
 
OBJETIVO
Promover las acciones necesarias para eficientar el aprovechamiento de las instalaciones que brindan los servicios requeridos al deporte adaptado, así como gestionar los insumos para su operación.
FUNCIONES
1.     Programar los servicios de hospedaje, alimentación y uso de instalaciones deportivas que cuenten con el aval técnico de la Dirección de Alto Rendimiento a través del Departamento de Análisis Técnico Deportivo.
2.     Verificar que se otorguen con calidad y eficiencia los servicios de alimentación, hospedaje y uso de instalaciones deportivas en el Centro Paralímpico Mexicano que cuenten con el aval técnico de la Dirección de Alto Rendimiento a través del Departamento de Análisis Técnico Deportivo.
3.     Verificar la operación y funcionamiento de las instalaciones del Centro Paralímpico Mexicano, con base en los lineamientos y reglamentos de operación.
4.     Verificar el cumplimiento del contrato del servicio de alimentación de acuerdo con el anexo técnico, en coordinación con el personal de la Dirección de Medicina y Ciencias Aplicadas, e informar al Departamento de Estancias Deportivas los servicios otorgados y las penas deductivas correspondientes.
5.     Verificar la aplicación del reglamento de los usuarios del Centro Paralímpico Mexicano y, en caso de infringir éste, informar al Departamento de Estancias Deportivas y a la Subdirección de Calidad para el Deporte para que se aplique la sanción que corresponda.
6.     Establecer coordinación con las unidades administrativas de la CONADE que correspondan, para agilizar los trámites que se requieren para el otorgamiento de los servicios que se ofrecen en las instalaciones del Centro Paralímpico Mexicano.
7.     Notificar a la aseguradora contratada por la CONADE, al Departamento de Estancias Deportivas y a la Dirección de Medicina y Ciencias Aplicadas, el alta de los usuarios del Centro Paralímpico Mexicano, para la cobertura del seguro correspondiente.
8.     Elaborar informes diarios cuantitativos y cualitativos de los servicios otorgados en el Centro Paralímpico Mexicano, a fin de elaborar el reporte mensual correspondiente para su envío al Departamento de Estancias Deportivas.
9.     Elaborar el anteproyecto del Programa Anual de Inversión y del Programa Anual de Adquisiciones, Arrendamientos y Servicios (PAAAS) para el Centro Paralímpico Mexicano.
10.   Elaborar las solicitudes de servicios para cubrir las necesidades de operación requeridas en el Centro Paralímpico Mexicano.
11.   Proponer al Departamento de Estancias Deportivas las especificaciones técnicas para la elaboración de los anexos técnicos, que deriven de la contratación de los servicios que requiera el Centro Paralímpico Mexicano.
12.   Atender las demás funciones que dentro del ámbito de su competencia le instruya su superior jerárquico.
 
 
1.0.3.0.2.2 DEPARTAMENTO DEL CENTRO VILLAS TLALPAN
 
 
OBJETIVO
Promover las acciones necesarias para eficientar el aprovechamiento de las instalaciones que brindan los servicios requeridos al deporte de alto rendimiento, así como gestionar los insumos para su operación.
FUNCIONES
1.     Programar los servicios de hospedaje, alimentación y uso de instalaciones deportivas que cuenten con el aval técnico de la Dirección de Alto Rendimiento a través del Departamento de Análisis Técnico Deportivo.
2.     Verificar que se otorguen con calidad y eficiencia los servicios de alimentación, hospedaje y uso de instalaciones deportivas en el Centro Villas Tlalpan que cuenten que cuenten con el aval técnico de la Dirección de Alto Rendimiento a través del Departamento de Análisis Técnico Deportivo.
3.     Verificar la operación y funcionamiento de las instalaciones del Centro Villas Tlalpan, con base en los lineamientos y reglamentos de operación.
4.     Verificar el cumplimiento del contrato del servicio de alimentación de acuerdo con el anexo técnico, en coordinación con el personal de la Dirección de Medicina y Ciencias Aplicadas, e informar al Departamento de Estancias Deportivas los servicios otorgados y las penas deductivas correspondientes.
5.     Verificar la aplicación del reglamento de los usuarios del Centro Villas Tlalpan y, en caso de infringir éste, informar al Departamento de Estancias Deportivas y a la Subdirección de Calidad para el Deporte para que se aplique la sanción que corresponda.
6.     Establecer coordinación con las unidades administrativas de la CONADE que correspondan, para agilizar los trámites que se requieren para el otorgamiento de los servicios que se ofrecen en las instalaciones del Centro Villas Tlalpan.
7.     Notificar a la aseguradora contratada por la CONADE, al Departamento de Estancias Deportivas y a la Dirección de Medicina y Ciencias Aplicadas, el alta de los usuarios del Centro Villas Tlalpan, para la cobertura del seguro correspondiente.
8.     Elaborar informes diarios cuantitativos y cualitativos de los servicios otorgados en el Centro Villas Tlalpan, a fin de elaborar el reporte mensual correspondiente para su envío al Departamento de Estancias Deportivas.
9.     Elaborar el anteproyecto del Programa Anual de Inversión y del Programa Anual de Adquisiciones, Arrendamientos y Servicios (PAAAS) para el Centro Villas Tlalpan.
10.   Elaborar las solicitudes de servicios para cubrir las necesidades de operación requeridas en el Centro Villas Tlalpan.
11.   Proponer al Departamento de Estancias Deportivas las especificaciones técnicas para la elaboración de los anexos técnicos, que deriven de la contratación de los servicios que requiera el Centro Villas Tlalpan.
12.   Atender las demás funciones que dentro del ámbito de su competencia le instruya su superior jerárquico.
1.0.3.1 DIRECCIÓN DE MEDICINA Y CIENCIAS APLICADAS
 
 
OBJETIVO
Coordinar y supervisar la aplicación de los conocimientos científicos en beneficio del estado físico, nutricional y psicológico de la población deportiva, con el propósito de preservar su salud e incrementar el rendimiento físico atlético y el nivel competitivo de los deportistas nacionales, mediante un seguimiento médico-técnico; precaver y atender las lesiones que se deriven de la práctica deportiva, así como prevenir y controlar el uso de sustancias prohibidas y métodos no reglamentarios en el deporte de alto rendimiento, con el fin de contribuir en la lucha contra el dopaje.
FUNCIONES
1.     Coordinar la atención eficaz y de alta calidad a la comunidad deportiva en los centros de atención médica de la Dirección de Medicina y Ciencias Aplicadas, a través de personal especializado en medicina del deporte, psicología, nutrición, quiropráctica y fisioterapia.
2.     Preservar la salud e incrementar el rendimiento atlético de los deportistas, mediante un seguimiento biomédico que oriente, dirija y dosifique las cargas del entrenamiento.
3.     Prevenir, atender y rehabilitar las lesiones que se deriven de la práctica deportiva.
4.     Vincular a la Dirección de Medicina y Ciencias Aplicadas con organismos e instituciones de los sectores público, social y privado, para la optimización de la docencia, asistencia e investigación en materia de Medicina y Ciencias Aplicadas al Deporte, así como promover el desarrollo profesional del personal médico y de las ciencias aplicadas al deporte a nivel nacional.
5.     Promover convenios nacionales e internacionales de capacitación para la superación académica con los Centros Estatales de Medicina y Ciencias Aplicadas al Deporte, instituciones académicas y Dependencias de los sectores público, social y privado a nivel nacional para eficientar la atención médica a los deportistas integrantes del Sistema Nacional de Cultura Física y Deporte.
6.     Implementar estrategias para maximizar los recursos asignados, así como los derivados de los servicios prestados.
7.     Difundir los conocimientos científicos referentes a la práctica de la actividad física y el deporte en beneficio de la población en general.
8.     Apoyar actividades académicas realizadas por la CONADE y otras instituciones relacionadas con el deporte, a fin proporcionar información actualizada sobre Medicina y Ciencias Aplicadas al Deporte.
9.     Realizar eventos académico-científicos nacionales e internacionales con la participación de profesionales en Medicina y Ciencias Aplicadas al Deporte, así como instituciones de Educación Superior y Deportivas, a fin de tomar acuerdos y/o proponer directrices en la materia.
10.   Supervisar la difusión realizada por el Comité Nacional Antidopaje, a través del Sistema Nacional de Cultura Física y Deporte, del listado de sustancias prohibidas y métodos no reglamentarios, así como las modificaciones que surjan en el transcurso del año y demás publicaciones emitidas por la Agencia Mundial Antidopaje (WADA-AMA), y coordinar la atención médica con los Órganos Estatales de Cultura Física y Deporte.
11.   Coadyuvar con el Comité Nacional Antidopaje, en el desarrollo y promoción de acciones para la prevención y control de dopaje, previniendo el uso de sustancias prohibidas en el deporte.
12.   Difundir por medios electrónicos la información referente a los servicios de asistencia y seguimiento médico del deportista, así como sobre tópicos referentes al control y prevención del dopaje.
13.   Coadyuvar con el Comité Nacional Antidopaje, en la promoción de programas de educación dirigidos a los deportistas sobre los daños a la salud que origina el uso de sustancias prohibidas y métodos no reglamentarios en el deporte.
14.   Solicitar al Comité Nacional Antidopaje la aplicación de protocolos de control de dopaje (toma de muestras biológicas) a los deportistas, dentro y fuera de competencia.
15.   Fungir como Vocal en el Pleno del Comité Nacional Antidopaje.
16.   Atender las demás funciones que dentro del ámbito de su competencia le instruya su superior jerárquico.
1.0.3.1.1 DEPARTAMENTO DE ATENCIÓN INTEGRAL AL DEPORTISTA
 
 
OBJETIVO
Brindar atención médica especializada tanto en consultorio como en campo en los niveles de prevención, tratamiento y rehabilitación a los deportistas seleccionados nacionales y de alto rendimiento, así como llevar a cabo los exámenes fisiológicos, bioquímicos, antropológicos, nutricionales y psicológicos que permitan evaluar las cualidades y características físicas de los deportistas y su respuesta biológica a las cargas de trabajo
FUNCIONES
1.     Fortalecer los vínculos con las Asociaciones Deportivas Nacionales, para el seguimiento médico-técnico de sus deportistas, buscando su óptimo estado de salud y rendimiento deportivo.
2.     Participar con el equipo interdisciplinario en la estructuración de planes y programas para el incremento del desempeño físico de los deportistas.
3.     Coordinar con las Asociaciones Deportivas Nacionales y el Departamento de Evaluación y Seguimiento Médico la calendarización de las evaluaciones morfológicas y funcionales de sus deportistas.
4.     Establecer las estrategias para unificar criterios respecto a la actualización del expediente único de los deportistas, así como en la aplicación de pruebas en los Centros Estatales y Regionales de Medicina y Ciencias Aplicadas al Deporte.
5.     Asesorar y/o capacitar al personal de los Centros Estatales y Regionales de Medicina y Ciencias Aplicadas al Deporte e Instituciones, en la aplicación de técnicas, pruebas y manejo de equipos de las diferentes áreas según lo soliciten.
6.     Integrar las necesidades de medicamentos e insumos médicos de los centros de atención médica de la Dirección de Medicina y Ciencias Aplicadas.
7.     Llevar el control del inventario de los medicamentos e insumos médicos otorgados a los centros de atención médica de la Dirección de Medicina y Ciencias Aplicadas.
8.     Proporcionar atención médica especializada y de las ramas afines a las ciencias aplicadas al deporte a los deportistas seleccionados nacionales y de alto rendimiento.
9.     Preservar el estado de salud de los deportistas seleccionados nacionales y de alto rendimiento.
10.   Brindar asistencia médica en entrenamiento y competencia a los deportistas seleccionados nacionales y de alto rendimiento que así lo soliciten a nivel nacional e internacional.
11.   Realizar las gestiones pertinentes ante la Aseguradora contratada por la CONADE, en caso de que deportistas y/o entrenadores requieran canalización al segundo y tercer nivel para su atención médica en la Red que ofrece el seguro.
12.   Realizar un seguimiento del desarrollo médico-deportivo de los deportistas seleccionados nacionales y de alto rendimiento.
13.   Atender las demás funciones que dentro del ámbito de su competencia le instruya su superior jerárquico.
 
1.0.3.1.1.1 DEPARTAMENTO DE EVALUACIÓN Y SEGUIMIENTO MÉDICO
 
 
OBJETIVO
Otorgar los servicios de evaluación morfológica y funcional mediante programas específicos y científicos de alta calidad, que permitan llevar a cabo un seguimiento médico-técnico del proceso de entrenamiento como auxiliar del entrenador y del deportista.
FUNCIONES
1.     Evaluar mediante la aplicación de exámenes y estudios anatómicos, fisiológicos y bioquímicos las cualidades físicas de los deportistas de acuerdo con los ciclos de trabajo establecidos por las Asociaciones Deportivas Nacionales y su cuerpo técnico multidisciplinario.
2.     Priorizar la atención médica a todos aquellos deportistas que potencialmente puedan obtener logros internacionales.
3.     Realizar evaluaciones en el campo de entrenamiento en forma periódica a los deportistas de alto rendimiento.
4.     Proporcionar asesoría en materia nutricional y psicológica a los deportistas que lo requieran.
5.     Mantener constante comunicación e intercambio de información con los entrenadores y analistas técnicos, sobre la evolución biomédica de los deportistas.
6.     Verificar que exista un seguimiento médico enfocado a mejoras de rendimiento deportivo por parte del equipo multidisciplinario.
7.     Atender las demás funciones que dentro del ámbito de su competencia le instruya su superior jerárquico.
 
1.0.3.1.2 DEPARTAMENTO DE INVESTIGACIÓN Y VINCULACIÓN ACADÉMICA
 
 
OBJETIVO
Promover el desarrollo académico y la educación médica continua en la medicina del deporte y sus ciencias aplicadas; asimismo, brindar atención médica especializada a los deportistas paralímpicos seleccionados nacionales y de alto rendimiento para la preservación y mantenimiento del estado de salud, optimizar su rendimiento deportivo y coadyuvar en el fomento a la educación, prevención y control de dopaje.
FUNCIONES
1.     Apoyar y asesorar a los Centros Estatales de Medicina y Ciencias Aplicadas al Deporte, con capacitación a su personal médico, en materia de Medicina y Ciencias Aplicadas al Deporte.
2.     Apoyar eventos organizados por el Sector Salud tales como las Semanas Nacionales de Salud, Día Mundial Sin Fumar, Campañas Deportivas, Comisión Nacional contra las Adicciones (CONADIC), entre otros.
3.     Brindar campo clínico para actividades médicas de postgrado en Medicina del Deporte orientadas a la preparación de recursos humanos en Medicina y Ciencias Aplicadas al Deporte.
4.     Realizar y asistir a eventos académico-científicos nacionales e internacionales, con la participación de profesionales en Medicina y Ciencias Aplicadas al Deporte, instituciones de Educación Superior y Deportivas, a fin de tomar acuerdos y/o proponer directrices en materia de Medicina del Deporte y las ciencias afines, así como otorgar asesorías y capacitación directa en los centros de atención médica de la Dirección de Medicina y Ciencias Aplicadas y Centros Estatales de Medicina y Ciencias Aplicadas al Deporte.
5.     Coadyuvar en la planeación, integración y supervisión de los eventos de la Dirección de Medicina y Ciencias Aplicadas; estableciendo coordinación directa con los organismos nacionales e internacionales médico - deportivos con los que tiene vinculación.
6.     Coordinar, fomentar y facilitar reuniones entre la Dirección de Medicina y Ciencias Aplicadas con sus principales interlocutores institucionales del sector público o privado, y organismos nacionales e internacionales; a fin de exponer los planes de trabajo de la DMCA y establecer las alianzas necesarias para la consecución de sus objetivos.
7.     Proporcionar atención médica especializada a los deportistas paralímpicos seleccionados nacionales y de alto rendimiento.
8.     Coadyuvar en los procesos de clasificación médico funcional de los deportistas paralímpicos seleccionados nacionales y de alto rendimiento, con base en su grado de discapacidad, para garantizar la equidad y organización de las competiciones paralímpicas.
9.     Canalizar a los deportistas paralímpicos seleccionados nacionales y de alto rendimiento que así lo requieran, a los servicios de segundo y tercer nivel de atención médica que ofrece la Red Médica del Seguro de Gastos Médicos Mayores y Accidentes Personales, contratada por la CONADE.
10.   Brindar asistencia médica en entrenamiento y competencia a los deportistas paralímpicos seleccionados nacionales y de alto rendimiento que así lo soliciten a nivel nacional e internacional.
11.   Mantener constante comunicación e intercambio de información con los entrenadores y analistas técnicos, sobre la evolución biomédica de los deportistas paralímpicos seleccionados nacionales y de alto rendimiento
12.   Atender las demás funciones que dentro del ámbito de su competencia le instruya su superior jerárquico.
1.0.3.1.2.1 DEPARTAMENTO DE VINCULACIÓN ACADÉMICA
 
 
OBJETIVO
Fomentar la promoción y prevención de la salud de los deportistas a que incidan en la modificación de los comportamientos y entornos para mejorar la salud y el juego limpio, coadyuvando en la gestión de la vinculación académica entre las instituciones educativas y del sector de salud público y privado.
FUNCIONES
1.     Gestionar el apoyo de eventos propuestos por el Sector Salud, como las Semanas Nacionales de Salud, Día Mundial Sin Fumar, Campañas Deportivas, Comisión Nacional contra las Adicciones (CONADIC), entre otros.
2.     Coadyuvar con el Departamento de Investigación y Vinculación Académica en la planeación y difusión de cursos o conferencias en materia de juego limpio, promoción a la salud y de las Ciencias Aplicadas al Deporte y la Salud.
3.     Coadyuvar en la programación de las actividades y la difusión de la promoción de la salud para reducir factores de riesgo y enfermedades en la población deportiva.
4.     Coadyuvar y facilitar las acciones preventivas y de promoción a la salud en la población deportiva a través de la vinculación académica entre la Dirección de Medicina y Ciencias Aplicadas y las instituciones del sector salud público y privado.
5.     Supervisar, evaluar y validar, con base en el menú que se otorga en los Centros de Alto Rendimiento (CEPAMEX, VILLAS TLALPAN, CNAR), que el servicio del comedor para los deportistas cumpla con las especificaciones solicitadas por la CONADE en el contrato vigente, relacionadas con el balance dietético, equilibrado e inocuo, entre otras; así como, revisar y validar las propuestas de modificación del menú, en caso necesario o de un requerimiento especifico de dieta especial
6.     Atender las demás funciones que dentro del ámbito de su competencia le instruya su superior jerárquico.
 
1.0.3.2 DIRECCIÓN DE ALTO RENDIMIENTO
 
 
OBJETIVO
Establecer programas integrales de atención y apoyo técnico-deportivo, para deportistas, entrenadores, directivos y personal de apoyo, con la finalidad de mejorar el nivel y resultados del deporte de alto rendimiento.
FUNCIONES
1.     Concertar con las Asociaciones Deportivas Nacionales y Órganos Estatales de Cultura Física y Deporte, el establecimiento del Programa de Seguimiento de Deportistas en Formación y Desarrollo hacia el Alto Rendimiento.
2.     Proponer los criterios técnico-deportivos para la asignación de becas, premios y estímulos para deportistas, entrenadores y personas físicas y morales que fomenten el desarrollo del deporte.
3.     Implementar programas de atención y guía técnica a las Asociaciones Deportivas Nacionales, para la elaboración de su programa anual de actividades, así como de sus programas de entrenamiento, prioritariamente los relacionados con los deportistas de alto rendimiento, formación y desarrollo.
4.     Garantizar que el deportista de alto rendimiento reciba los apoyos especializados integrales, económicos (becas) y en especie, que permitan desarrollar sus programas de preparación en las mejores condiciones posibles.
5.     Garantizar el seguimiento técnico de los deportistas de alto rendimiento, formación y desarrollo que participarán en eventos deportivos nacionales e internacionales.
6.     Establecer los criterios técnico-deportivos que permitan mejorar el nivel competitivo y los resultados del deporte mexicano.
7.     Proponer el establecimiento de mejoras en los procesos técnico-administrativos que redunden en una atención oportuna a las Asociaciones Deportivas Nacionales y Órganos Estatales de Cultura Física y Deporte.
8.     Coordinar el proceso de dictaminación, participación y otorgamiento de los apoyos requeridos por los deportistas de alto rendimiento en competencias preparatorias, clasificatorias, del ciclo olímpico y paralímpico que afecten el presupuesto de la institución.
9.     Implementar las actividades para la integración de las delegaciones mexicanas que participan en eventos internacionales del deporte convencional y del deporte adaptado, del ciclo olímpico y paralímpico.
10.   Establecer las actividades de logística para la participación de las delegaciones mexicanas en eventos del ciclo olímpico y paralímpico.
11.   Atender las demás funciones que dentro del ámbito de su competencia le instruya su superior jerárquico.
 
1.0.3.2.1 DEPARTAMENTO DE BECAS Y RECONOCIMIENTOS
 
 
OBJETIVO
Coordinar la gestión administrativa de los apoyos para reconocer los logros obtenidos por los deportistas de alto rendimiento, en desarrollo y en formación hacia el alto rendimiento, entrenadores, equipo multidisciplinario y personal técnico, en competencias nacionales e internacionales del deporte convencional y del deporte adaptado, mediante el otorgamiento de becas económicas deportivas, estímulos deportivos y premios; así como proporcionarles un Seguro de Gastos Médicos Mayores con accidentes personales y Seguro de Vida con cobertura nacional e internacional durante el desarrollo deportivo de su programa de preparación y competencias; asimismo, gestionar el otorgamiento del reconocimiento económico vitalicio a los medallistas olímpicos y paralímpicos y premiar a aquellas asociaciones, sociedades deportivas y entes de promoción deportiva consideradas en la Ley General de Cultura Física y Deporte.
FUNCIONES
1.     Revisar, actualizar y/o modificar desde el punto de vista administrativo, el procedimiento y requisitos para el otorgamiento de becas económicas deportivas, estímulos deportivos, reconocimiento económico vitalicio y premios con base en la normatividad aplicable.
2.     Coordinar con el Departamento de Análisis y Asignación de Becas la difusión de las Reglas de Operación del Programa de Cultura Física y Deporte vigentes, a las Asociaciones Deportivas Nacionales y Órganos Estatales de Cultura Física y Deporte, para darles a conocer la normatividad para el otorgamiento de becas económicas deportivas, estímulos deportivos, reconocimientos económicos vitalicios y premios.
3.     Organizar, supervisar, evaluar y validar la operación para el otorgamiento de las becas económicas deportivas a deportistas de alto rendimiento, en desarrollo y en formación hacia el alto rendimiento, así como a entrenadores, equipo multidisciplinario y personal técnico; del deporte convencional y del deporte adaptado, que sean propuestos, con apego a la normatividad vigente en la materia.
4.     Coordinar la gestión administrativa para el pago de los reconocimientos económicos vitalicios, a deportistas que hayan ganado una o varias medallas en Juegos Olímpicos o Paralímpicos.
5.     Coordinar el proceso administrativo para el otorgamiento de los estímulos deportivos a los deportistas de alto rendimiento, en desarrollo y en formación hacia el alto rendimiento, y entrenadores del deporte convencional y del deporte adaptado, de acuerdo con los criterios técnicos establecidos en las Reglas de Operación del Programa de Cultura Física y Deporte, vigente.
6.     Coordinar las actividades con la Secretaría de Educación Pública para la recepción, validación, análisis, proceso de selección de jueces y ganadores del Premio Nacional de Deportes.
7.     Coordinar, conjuntamente con el Departamento de Análisis y Asignación de Becas y con los Órganos Estatales de Cultura Física y Deporte las actividades que realizan estos organismos para la recepción, validación, análisis, proceso de selección de jueces y ganadores del Premio Estatal del Deporte.
8.     Coordinar el proceso administrativo para el otorgamiento del Seguro de Gastos Médicos Mayores con accidentes personales y Seguro de Vida para los deportistas de alto rendimiento, en desarrollo y en formación hacia el alto rendimiento, entrenadores, equipo multidisciplinario y personal técnico, del deporte convencional y del deporte adaptado, para su participación en eventos nacionales e internacionales; así como aquellos que formen parte del padrón de beneficiarios de beca económica deportiva.
9.     Coordinar y supervisar la aplicación de las normas y lineamientos de carácter administrativo que beneficien a los deportistas de alto rendimiento, en desarrollo y en formación hacia el alto rendimiento, entrenadores, equipo multidisciplinario y personal técnico del deporte convencional y del deporte adaptado.
10.   Coordinar el ceremonial y protocolo para la entrega del Premio Nacional de Deportes y el abanderamiento de la Delegación Mexicana que nos representa en eventos fundamentales del ciclo olímpico y paralímpico; así como para la entrega de los estímulos deportivos.
11.   Atender las demás funciones que dentro del ámbito de su competencia le instruya su superior jerárquico.
 
1.0.3.2.1.1 DEPARTAMENTO DE ANÁLISIS Y ASIGNACIÓN DE BECAS
 
 
OBJETIVO
Realizar la gestión administrativa del proceso de selección para la asignación de becas económicas deportivas, estímulos deportivos, premios, reconocimientos económicos vitalicios y Seguro de Gastos Médicos Mayores con Accidentes Personales y Seguro de Vida, para deportistas de alto rendimiento, en desarrollo y en formación hacia el alto rendimiento, entrenadores, equipo multidisciplinario y personal técnico, del deporte convencional y del deporte adaptado, en apego a la normatividad vigente en la materia.
FUNCIONES
1.     Gestionar el proceso administrativo para la asignación de becas económicas deportivas de conformidad con las solicitudes presentadas a la Subdirección de Calidad para el Deporte por las Asociaciones Deportivas Nacionales y Órganos Estatales de Cultura Física y Deporte.
2.     Revisar, analizar y validar los documentos que son parte de los requisitos establecidos en las Reglas de Operación del Programa de Cultura Física y Deporte vigente, así como integrar la documentación de los candidatos aprobados para formar parte del padrón de beneficiarios de beca económica deportiva en un expediente único.
3.     Operar mensualmente los movimientos de altas, bajas, cambio de monto y cambio de tipo de beca en el padrón de beneficiarios de beca económica deportiva solicitados por Asociaciones Deportivas Nacionales y Órganos Estatales de Cultura Física y Deporte.
4.     Revisar y gestionar el padrón preliminar de beneficiarios de beca económica deportiva para la autorización del pago a los deportistas de alto rendimiento, en desarrollo y en formación hacia el alto rendimiento, entrenadores, equipo multidisciplinario y personal técnico, del deporte convencional y del deporte adaptado, de conformidad con la normatividad vigente.
5.     Realizar la gestión administrativa para el pago del reconocimiento económico vitalicio a deportistas que hayan ganado una o varias medallas en Juegos Olímpicos o Paralímpicos.
6.     Gestionar ante la Dirección de Finanzas la liberación de los recursos para el pago de becas económicas deportivas autorizadas a deportistas de alto rendimiento, en desarrollo y en formación hacia el alto rendimiento, entrenadores, equipo multidisciplinario y personal técnico, del deporte convencional y del deporte adaptado, por las Asociaciones Deportivas Nacionales y Órganos Estatales de Cultura Física y Deporte.
7.     Solicitar los recursos materiales y financieros para el desarrollo de eventos, de entrega de estímulos deportivos, Premio Nacional de Deportes, Premio Estatal del Deporte y Abanderamiento de las Delegaciones que nos representan en eventos fundamentales del ciclo olímpico y paralímpico.
8.     Elaborar la respuesta para dar atención a las solicitudes de información requeridas por las instancias internas y externas relacionadas con los apoyos otorgados mediante becas económicas deportivas, estímulos deportivos, premios, reconocimientos económicos vitalicios y Seguro de Gastos Médicos Mayores con Accidentes Personales y Seguro de Vida.
9.     Realizar las actividades para apoyar a la Secretaría de Educación Pública y a la Presidencia de la República en el proceso de selección de jueces y ganadores; así como la entrega del Premio Nacional de Deportes, conforme a la normatividad vigente.
10.   Coordinar con los Órganos Estatales de Cultura Física y Deporte las actividades que se llevan a cabo en cada Entidad Federativa inherentes al proceso de recepción y validación de las propuestas a candidatos, así como al proceso de selección de jueces y ganadores, y el otorgamiento del Premio Estatal del Deporte, en apego a la normatividad vigente.
11.   Analizar las propuestas de las Asociaciones Deportivas Nacionales relativas al otorgamiento de estímulos deportivos para los deportistas de alto rendimiento, en desarrollo y en formación hacia el alto rendimiento y entrenadores, del deporte convencional y del deporte adaptado de acuerdo con la normatividad vigente.
12.   Gestionar con la compañía aseguradora los movimientos de altas y bajas del Seguro de Gastos Médicos Mayores con Accidentes Personales y Seguro de Vida para los deportistas de alto rendimiento, en desarrollo y en formación hacia el alto rendimiento, entrenadores, equipo multidisciplinario y personal técnico, del deporte convencional y del deporte adaptado para su participación en eventos nacionales e internacionales; así como aquéllos que formen parte del padrón de beneficiarios de beca económica deportiva.
13.   Elaborar informes mensuales y trimestrales requeridos por instancias internas y externas de los avances de: metas, presupuesto, indicadores de gestión y evaluación, así como de los apoyos otorgados mediante becas económicas deportivas, estímulos deportivos, premios, reconocimientos económicos vitalicios y Seguro de Gastos Médicos Mayores con Accidentes Personales y Seguro de Vida.
14.   Atender las demás funciones que dentro del ámbito de su competencia le instruya su superior jerárquico.
 
1.0.3.2.2 DEPARTAMENTO DE APOYO DE ALTO RENDIMIENTO A DEPORTISTAS Y FEDERACIONES
 
 
OBJETIVO
Supervisar que se otorguen los apoyos integrales aprobados a los deportistas de alto rendimiento a través de las Asociaciones Deportivas Nacionales, así como deportistas, entrenadores, equipo multidisciplinario y personal técnico, para que desarrollen sus programas de entrenamiento y competencia, con la finalidad de que mantengan y/o mejoren sus resultados internacionales en deporte convencional y deporte adaptado.
FUNCIONES
1.     Coordinar y supervisar la solicitud e integración del Programa de Apoyo Técnico al Deporte de Alto Rendimiento, que proponen las Asociaciones Deportivas Nacionales y Organismos Afines nacionales, así como deportistas, entrenadores, equipo multidisciplinario y personal técnico, para recibir apoyos.
2.     Coordinar con las áreas involucradas (Dirección de Operación Fiduciaria y Mercadotecnia, Dirección de Finanzas, Coordinación de Normatividad y Asuntos Jurídicos, entre otras), la atención de las solicitudes de apoyo económico presentadas por las Asociaciones Deportivas Nacionales, Órganos de Cultura Física y Deporte y Organismos Afines, así como deportistas, entrenadores, equipo multidisciplinario y personal técnico.
3.     Coordinar y supervisar la solicitud y seguimiento del cumplimiento de requisitos de las Asociaciones Deportivas Nacionales, Órganos de Cultura Física y Deporte y Organismos Afines, así como deportistas, entrenadores, equipo multidisciplinario y personal técnico, del ciclo olímpico y paralímpico, requeridos para tener acceso a los apoyos definidos en las Reglas de Operación del Programa de Cultura Física y Deporte vigentes.
4.     Coordinar y supervisar la integración de los expedientes técnicos y administrativos de las solicitudes de apoyo económico presentadas por las Asociaciones Deportivas Nacionales, Órganos de Cultura Física y Deporte y Organismos Afines, así como deportistas, entrenadores, equipo multidisciplinario y personal técnico.
5.     Coordinar y supervisar el proceso de la solicitud y trámite de apoyos económicos presentada por los beneficiarios con base en las Reglas de Operación vigentes e instrumentos jurídicos respectivos.
6.     Coordinar el proceso de atención de los servicios solicitados por las Asociaciones Deportivas Nacionales y Órganos de Cultura Física y Deporte, así como deportistas, entrenadores, equipo multidisciplinario y personal técnico.
7.     Coordinar la gestión de la suficiencia presupuestal, así como el registro y seguimiento a las autorizaciones presupuestales y su ejercicio.
8.     Coordinar con las áreas correspondientes la atención de los ajustes técnicos y de gastos solicitados por las Asociaciones Deportivas Nacionales y demás beneficiarios del ciclo olímpico y paralímpico del deporte convencional y adaptado.
9.     Coordinar y supervisar la elaboración y entrega de informes de avance de metas, presupuesto, auditorías y demás que se requieran.
10.   Coordinar y supervisar los registros y actualización constante de las bases de datos necesarias para el control de las solicitudes y apoyos otorgados en el ejercicio fiscal vigente a fin de contar con la información oportuna para la atención de los informes presupuestales, metas, auditorías y demás que soliciten.
11.   Atender las demás funciones que dentro del ámbito de su competencia le instruya su superior jerárquico.
 
1.0.3.2.2.1 DEPARTAMENTO DE FOMENTO A LA EXCELENCIA DEPORTIVA
 
 
OBJETIVO
Verificar que se dé cumplimiento a la normatividad aplicable en la materia, a fin de que los deportistas de alto rendimiento cuenten con apoyos integrales para que desarrollen sus programas técnico-competitivos, así como operar el procedimiento para el apoyo a la organización de eventos especiales y fundamentales.
FUNCIONES
1.     Operar el proceso para la solicitud e integración del Programa de Apoyo Técnico al Deporte de Alto Rendimiento, que proponen las Asociaciones Deportivas Nacionales y Organismos Afines para recibir apoyos con recursos de la CONADE, recabando la valoración por parte del Departamento de Análisis Técnico Deportivo.
2.     Solicitar, dar seguimiento e informar del cumplimiento de requisitos de las Asociaciones Deportivas Nacionales y Organismos Afines del ciclo olímpico y paralímpico, requeridos para tener acceso a los apoyos definidos en las Reglas de Operación del Programa de Cultura Física y Deporte vigentes.
3.     Elaborar reportes presupuestales e integrar una base de datos, con base en el Programa de Apoyo Técnico al Deporte de Alto Rendimiento.
4.     Gestionar la suficiencia presupuestal, registrar, dar seguimiento a las autorizaciones presupuestales y su ejercicio, así como la elaboración de los Convenios de Concertación y Colaboración, y los Convenios de Coordinación y Colaboración, hasta su firma y entrega a beneficiarios con base en el cumplimiento de Reglas de Operación vigentes.
5.     Operar el proceso para el trámite administrativo de apoyos para eventos especiales y fundamentales solicitados por las Asociaciones Deportivas Nacionales, Órganos de Cultura Física y Deporte y Organismos Afines.
6.     Atender las solicitudes de información y documentación que requieran las áreas internas y externas a la CONADE en relación con las funciones encomendadas.
7.     Conciliar con las instancias responsables los movimientos presupuestales a efecto de contar con la información veraz y oportuna de recursos tramitados y apoyos otorgados.
8.     Llevar a cabo las tareas de control y seguimiento de las actividades inherentes a los trámites de apoyos económicos de los eventos especiales y fundamentales.
9.     Atender las demás funciones que dentro del ámbito de su competencia le instruya su superior jerárquico.
 
1.0.3.2.2.2 DEPARTAMENTO DE DESARROLLO DE ENTRENADORES
 
 
OBJETIVO
Recibir, atender y dar seguimiento a las solicitudes de apoyo económico y servicios requeridos por los deportistas de alto rendimiento para cumplir con su programa de trabajo, así como su participación en competencias clasificatorias y de preparación con miras a mejorar sus resultados deportivos nacionales e internacionales.
FUNCIONES
1.     Tramitar apoyos económicos con base en las Reglas de Operación vigentes e instrumentos jurídicos respectivos.
2.     Atender a los beneficiarios en los asuntos relacionados con las solicitudes de apoyos económicos.
3.     Dar seguimiento al trámite de las solicitudes de apoyos económico con las áreas involucradas hasta la liberación del recurso e informar a los beneficiarios.
4.     Participar en el proceso de atención de los servicios solicitados por las Asociaciones Deportivas Nacionales y Órganos de Cultura Física y Deporte, así como deportistas, entrenadores, equipo multidisciplinario y personal técnico, de los deportes asignados por el Departamento de Apoyo de Alto Rendimiento a Deportistas y Federaciones.
5.     Operar el proceso de atención de los ajustes técnicos y de gastos solicitados por las Asociaciones Deportivas Nacionales.
6.     Registrar en las bases de datos del Departamento de Apoyo de Alto Rendimiento a Deportistas y Federaciones el seguimiento del trámite de las solicitudes de apoyos económico hasta la liberación del recurso y escanear el expediente respectivo.
7.     Llevar a cabo las tareas de control y seguimiento de las actividades inherentes a los trámites de apoyos económicos y de los servicios.
8.     Atender las demás funciones que dentro del ámbito de su competencia le instruya su superior jerárquico.
 
1.0.3.2.3 DEPARTAMENTO DE ANÁLISIS TÉCNICO DEPORTIVO
 
 
OBJETIVO
Brindar asesoría y seguimiento técnico-deportivo a los entrenadores y deportistas de alto rendimiento, formación y desarrollo en los diferentes estados, así como dictaminar, con base en criterios técnico-deportivos la viabilidad del otorgamiento de los apoyos que la CONADE brinda a las Asociaciones Deportivas Nacionales, Órganos Estatales de Cultura Física y Deporte, y deportistas para el desarrollo de sus programas en materia de alto rendimiento, formación y desarrollo.
FUNCIONES
1.     Realizar la valoración técnico-deportiva del Programa de Apoyo Técnico al Deporte de Alto Rendimiento que proponen las Asociaciones Deportivas Nacionales y deportistas para recibir apoyos.
2.     Coordinar la asesoría técnico-deportiva que se brinda a los entrenadores de selecciones nacionales, formación y desarrollo para el diseño y elaboración de sus planes anuales de entrenamiento.
3.     Supervisar el seguimiento técnico-deportivo de la preparación y desempeño de los deportistas de alto rendimiento, formación y desarrollo.
4.     Coordinar con las Asociaciones Deportivas Nacionales y Órganos Estatales de Cultura Física y Deporte, la implementación del Programa de Seguimiento de Deportistas en Formación y Desarrollo hacia el Alto Rendimiento.
5.     Revisar los dictámenes elaborados por los analistas técnicos referentes a los apoyos requeridos por las Asociaciones Deportivas Nacionales, Órganos Estatales de Cultura Física y Deporte, y deportistas.
6.     Coordinar el seguimiento técnico-deportivo de los técnicos extranjeros asignados en el interior de la república.
7.     Coordinar y supervisar la elaboración y entrega de informes de metas, presupuestos, becas y apoyos a las Asociaciones Deportivas Nacionales y Órganos Estatales de Cultura Física y Deporte.
8.     Proponer nuevas líneas de trabajo, sobre bases técnico-deportivas para el desarrollo de las Asociaciones Deportivas Nacionales.
9.     Coordinar la logística de participación de la delegación mexicana en los eventos del ciclo olímpico y paralímpico, así como la elaboración y difusión del informe general de participación de la delegación mexicana.
10.   Establecer la coordinación con las Asociaciones Deportivas Nacionales para definir el proceso selectivo interno de la conformación de la delegación mexicana que participará en los eventos internacionales del deporte convencional y del deporte adaptado.
11.   Atender las demás funciones que dentro del ámbito de su competencia le instruya su superior jerárquico.
 
1.0.3.2.3.1 DEPARTAMENTO DE VALORACIÓN DEL PROCESO DE ENTRENAMIENTO
 
 
OBJETIVO
Analizar y dictaminar, con base en criterios técnico-deportivos, las solicitudes de apoyo de las Asociaciones Deportivas Nacionales del deporte convencional y del deporte adaptado, rumbo a la participación en eventos nacionales e internacionales.
FUNCIONES
1.     Elaborar la proyección del resultado de la preparación de la delegación mexicana en eventos del ciclo olímpico y paralímpico.
2.     Realizar el seguimiento y control técnico-deportivo de los deportistas en desarrollo y de alto rendimiento.
3.     Realizar visitas de seguimiento a los entrenamientos de los deportistas que integran las preselecciones y selecciones nacionales, así como campamentos, concentraciones y competencias, en los que participen.
4.     Proponer para beca a los deportistas y entrenadores que por omisión de las Asociaciones Deportivas Nacionales no hayan sido considerados, en función de sus resultados deportivos, para ser merecedores del apoyo.
5.     Apoyar la coordinación de la logística para la participación de la delegación mexicana en los eventos internacionales del deporte convencional y del deporte adaptado.
6.     Elaborar informes técnicos solicitados por las unidades administrativas de la CONADE sobre los deportistas en desarrollo y de alto rendimiento.
7.     Atender las demás funciones que dentro del ámbito de su competencia le instruya su superior jerárquico.
 
1.0.3.2.3.2 DEPARTAMENTO DE VALORACIÓN DE SELECCIONES NACIONALES
 
 
OBJETIVO
Valorar, a través de un seguimiento técnico-deportivo el avance del Programa de Seguimiento de Deportistas en Formación y Desarrollo hacia el Alto Rendimiento, así como el desempeño de los técnicos extranjeros asignados al interior de la República, a fin de coadyuvar en el desarrollo deportivo del país.
FUNCIONES
1.     Recibir e integrar documentación en el expediente técnico y administrativo de las solicitudes de apoyo económico presentadas por las Asociaciones Deportivas Nacionales, Órganos de Cultura Física y Deporte y Organismos Afines.
2.     Gestionar la solicitud del recurso económico ante la Dirección de Finanzas para el pago a los entrenadores extranjeros y dar seguimiento a la ministración del mismo.
3.     Coadyuvar en la gestión de trámites migratorios de los entrenadores extranjeros, así como darles seguimiento.
4.     Integrar la información de los avances del Programa de Seguimiento de Deportistas en Formación y Desarrollo hacia el Alto Rendimiento.
5.     Atender las demás funciones que dentro del ámbito de su competencia le instruya su superior jerárquico.
1.0.3.3 DIRECCIÓN DE OPERACIÓN FIDUCIARIA Y MERCADOTECNIA
 
 
OBJETIVO
Dirigir la integración y gestión de la información administrativa y contable de la comprobación de los apoyos económicos que se otorgan a los beneficiarios de la Estrategia Deporte de Alto Rendimiento del deporte convencional y del deporte adaptado, para garantizar la debida comprobación.
FUNCIONES
1.     Mantener comunicación permanente con la Dirección de Alto Rendimiento, la Dirección de Medicina y Ciencias Aplicadas y el área encargada del deporte adaptado, así como con los beneficiarios, con el propósito de tratar asuntos relacionados con trámites administrativos de la comprobación de los apoyos económicos otorgados.
2.     Coordinar y supervisar la elaboración de los informes administrativos que se presentan de manera periódica, para dar cumplimiento a las disposiciones y normas aplicables a la comprobación de los apoyos económicos.
3.     Informar periódicamente a la Subdirección de Calidad para el Deporte y a la Dirección de Alto Rendimiento, el estatus de las comprobaciones por los apoyos económicos otorgados a los beneficiarios.
4.     Coordinar, supervisar y dar seguimiento a la atención de las solicitudes de información de los organismos fiscalizadores, Coordinadora Sectorial, Dependencias Globalizadoras, Coordinación de Normatividad y Asuntos Jurídicos, y Subdirección de Administración, relativas a la comprobación de los apoyos económicos otorgados a los beneficiarios.
5.     Autorizar en definitiva, previa revisión de las áreas a su cargo las cédulas de verificación con los montos comprobados y montos por reintegrar de los recursos públicos que otorga la Subdirección de Calidad para el Deporte a las personas beneficiarias del programa S269 Cultura Física y Deporte.
6.     Gestionar ante la Dirección de Finanzas de la Subdirección de Administración la emisión de las líneas de captura requeridas por los beneficiarios para llevar a cabo el reintegro de los apoyos económicos otorgados que no fueron comprobados y/o ejercidos.
7.     Dar seguimiento al pago de las cargas financieras cuando los reintegros y/o enteros no los realice el beneficiario dentro de los plazos señalados.
8.     Evaluar y, en su caso, proponer, la actualización y acciones de mejora a las normas, procedimientos y lineamientos de la comprobación de los apoyos otorgados a los beneficiarios.
9.     Atender las demás funciones que dentro del ámbito de su competencia le instruya su superior jerárquico.
 
 
1.0.3.3.1 DEPARTAMENTO DE OPERACIÓN FIDUCIARIA
 
 
OBJETIVO
Elaborar la información administrativa de la comprobación de los apoyos económicos que se otorgan a los beneficiarios (personas morales) de alto rendimiento, del deporte convencional y del deporte adaptado, para garantizar la debida comprobación.
FUNCIONES
1.     Registrar el recurso entregado a los beneficiarios (apoyos otorgados a Asociaciones Deportivas Nacionales, Órganos de Cultura Física y Deporte y Organismos Afines) para eventos deportivos, especiales y/o fundamentales, campamentos y visitas técnicas, de conformidad con los informes relativos al otorgamiento de los apoyos económicos.
2.     Recibir y verificar la documentación comprobatoria correspondiente al otorgamiento de los apoyos económicos a los beneficiarios (personas morales).
3.     Elaborar los informes administrativos de acuerdo con la comprobación de los apoyos económicos otorgados a los beneficiarios (personas morales).
4.     Mantener comunicación permanente con los beneficiarios (personas morales) para asesorarlos en la realización de la correcta y debida comprobación sobre los apoyos económicos que les fueron otorgados.
5.     Dar atención a las auditorías que se llevan a cabo a través de los organismos fiscalizadores, en lo concerniente a los asuntos administrativos relativos al otorgamiento de los apoyos económicos para los beneficiarios (personas morales).
6.     Recibir, registrar y turnar para su Pre-verificación la documentación comprobatoria original del gasto de los apoyos económicos otorgados a los beneficiarios (personas morales), conforme a los requisitos y formatos de los convenios concertados con la CONADE.
7.     Llevar el control del estado que guarda la comprobación del gasto de los apoyos económicos que les fueron entregados a los beneficiarios (personas morales).
8.     Implementar acciones y controles que permitan requerir con oportunidad a los beneficiarios (personas morales) la documentación comprobatoria del gasto de los apoyos económicos otorgados pendiente de entregar.
9.     Concentrar la información para la elaboración de informes y reportes que reflejen el estado histórico y actual de la comprobación de los apoyos económicos otorgados a los beneficiarios (personas morales).
10.   Gestionar ante la Dirección de Finanzas de la Subdirección de Administración la emisión de línea de captura para el reintegro de los apoyos económicos otorgados que no fueron comprobados y/o ejercidos por los beneficiarios (personas morales).
11.   Recopilar información para elaborar informes de los beneficiarios (personas morales) deudores de documentación comprobatoria de los apoyos económicos otorgados y hacerlos del conocimiento de la Subdirección de Calidad para el Deporte y, en su caso, remitirlos a la Coordinación de Normatividad y Asuntos Jurídicos.
12.   Atender las demás funciones que dentro del ámbito de su competencia le instruya su superior jerárquico.
 
1.0.3.3.1.1 DEPARTAMENTO DE INVERSIÓN Y EVALUACIÓN FIDUCIARIA
 
 
OBJETIVO
Recibir y verificar la documentación comprobatoria que respalda las erogaciones correspondientes al otorgamiento de los apoyos económicos para los beneficiarios del deporte convencional y del deporte adaptado (deportistas, entrenadores, equipo multidisciplinario y personal técnico), a fin de verificar que el recurso se haya aplicado con base en la normatividad vigente.
FUNCIONES
1.     Mantener comunicación permanente con los beneficiarios (personas físicas), a fin de coadyuvar en la comprobación de los apoyos económicos otorgados a los beneficiarios.
2.     Preverificar, mediante cédula, la recepción de la documentación comprobatoria original del gasto de los apoyos económicos otorgados a los beneficiarios (personas físicas), conforme a los requisitos y formatos de los convenios concertados con la CONADE.
3.     Coadyuvar en el seguimiento que guarda la comprobación del gasto de los apoyos económicos otorgados a los beneficiarios (personas físicas).
4.     Apoyar en la recopilación de información para la elaboración del informes y reportes que reflejen el estado histórico y actual de la comprobación de los recursos económicos otorgados a los beneficiarios (personas físicas).
5.     Registrar el recurso comprobado a los beneficiarios (personas físicas), de conformidad con los informes relativos al otorgamiento de los apoyos económicos.
6.     Recopilar información para elaborar reportes de los beneficiarios (personas físicas) deudores de documentación comprobatoria de los apoyos económicos otorgados, para hacerlos del conocimiento de la Subdirección de Calidad para el Deporte y, en su caso, remitirlos a la Coordinación de Normatividad y Asuntos Jurídicos.
7.     Resguardar la documentación comprobatoria de los apoyos económicos otorgados a los beneficiarios (personas. físicas).
8.     Atender las demás funciones que dentro del ámbito de su competencia le instruya su superior jerárquico.
1.0.3.3.2 DEPARTAMENTO DE PROMOCIÓN Y DESARROLLO
 
 
OBJETIVO
Elaborar la información administrativa de la comprobación de los apoyos económicos que se otorgan a los beneficiarios (personas físicas) de alto rendimiento, del deporte convencional y del deporte adaptado, para garantizar la debida comprobación.
FUNCIONES
1.     Registrar el recurso entregado a los beneficiarios (apoyos otorgados a deportistas, entrenadores, equipo multidisciplinario y personal técnico) para eventos deportivos, especiales y/o fundamentales, campamentos y visitas técnicas, de conformidad con los informes relativos al otorgamiento de los apoyos económicos.
2.     Recibir y verificar la documentación comprobatoria correspondiente al otorgamiento de los apoyos económicos a los beneficiarios (personas físicas).
3.     Elaborar los informes administrativos de acuerdo con la comprobación de los apoyos económicos otorgados a los beneficiarios (personas físicas).
4.     Mantener comunicación permanente con los beneficiarios (personas físicas) para asesorarlos en la realización de la correcta y debida comprobación sobre los apoyos económicos que les fueron otorgados.
5.     Dar atención a las auditorías que se llevan a cabo a través de los organismos fiscalizadores, en lo concerniente a los asuntos administrativos relativos al otorgamiento de los apoyos económicos para los beneficiarios (personas físicas).
6.     Recibir, registrar y turnar para su Pre-verificación la documentación comprobatoria original del gasto de los apoyos económicos otorgados a los beneficiarios (personas físicas), conforme a los requisitos y formatos de los convenios concertados con la CONADE.
7.     Llevar el control del estado que guarda la comprobación del gasto de los apoyos económicos que les fueron entregados a los beneficiarios (personas físicas).
8.     Implementar acciones y controles que permitan requerir con oportunidad a los beneficiarios (personas físicas) la documentación comprobatoria del gasto de los apoyos económicos otorgados pendiente de entregar.
9.     Concentrar la información para la elaboración de informes y reportes que reflejen el estado histórico y actual de la comprobación de los apoyos económicos otorgados a los beneficiarios (personas físicas).
10.   Gestionar ante la Dirección de Finanzas de la Subdirección de Administración la emisión de línea de captura para el reintegro de los apoyos económicos otorgados que no fueron comprobados y/o ejercidos por los beneficiarios (personas físicas).
11.   Recopilar información para elaborar informes de los beneficiarios (personas físicas deudores de documentación comprobatoria de los apoyos económicos otorgados y hacerlos del conocimiento de la Subdirección de Calidad para el Deporte y, en su caso, remitirlos a la Coordinación de Normatividad y Asuntos Jurídicos.
12.   Atender las demás funciones que dentro del ámbito de su competencia le instruya su superior jerárquico.
 
1.0.3.3.2.1 DEPARTAMENTO DE MERCADOTECNIA
 
 
OBJETIVO
Recibir y verificar la documentación comprobatoria que respalda las erogaciones correspondientes al otorgamiento de los apoyos económicos para los beneficiarios del deporte convencional y del deporte adaptado (Asociaciones Deportivas Nacionales, Órganos de Cultura Física y Deporte, y Organismos Afines), a fin de verificar que el recurso se haya aplicado con base en la normatividad vigente.
FUNCIONES
1.     Mantener comunicación permanente con los beneficiarios (personas morales), a fin de coadyuvar en la comprobación de los apoyos económicos otorgados a los beneficiarios.
2.     Preverificar, mediante cédula, la recepción de la documentación comprobatoria original del gasto de los apoyos económicos otorgados a los beneficiarios (personas morales), conforme a los requisitos y formatos de los convenios concertados con la CONADE.
3.     Coadyuvar en el seguimiento que guarda la comprobación del gasto de los apoyos económicos otorgados a los beneficiarios (personas morales).
4.     Apoyar en la recopilación de información para la elaboración del informes y reportes que reflejen el estado histórico y actual de la comprobación de los recursos económicos otorgados a los beneficiarios (personas morales).
5.     Registrar el recurso comprobado a los beneficiarios (personas morales), de conformidad con los informes relativos al otorgamiento de los apoyos económicos.
6.     Recopilar información para elaborar reportes de los beneficiarios (personas morales) deudores de documentación comprobatoria de los apoyos económicos otorgados, para hacerlos del conocimiento de la Subdirección de Calidad para el Deporte y, en su caso, remitirlos a la Coordinación de Normatividad y Asuntos Jurídicos.
7.     Resguardar durante la revisión, la documentación comprobatoria de los apoyos económicos otorgados a los beneficiarios (personas. morales).
8.     Atender las demás funciones que dentro del ámbito de su competencia le instruya su superior jerárquico.
 
1.0.3.4 DIRECCIÓN DEL CENTRO NACIONAL DE DESARROLLO DE TALENTOS DEPORTIVOS Y ALTO
RENDIMIENTO (CNAR)
 
 
OBJETIVO
Dirigir y coordinar la ejecución de las actividades que en materia deportiva, asistencial, educativa y administrativa proporciona el CNAR a los deportistas de alto rendimiento, en desarrollo y en formación hacia el alto rendimiento, entrenadores y equipo multidisciplinario, a fin de contribuir en la mejora de los resultados deportivos del país y en la formación integral de los deportistas.
FUNCIONES
1.     Dirigir las acciones que aseguren las condiciones técnico-deportivas que faciliten el desarrollo de los procesos del entrenamiento de los deportistas que hacen uso de las instalaciones del CNAR.
2.     Revisar y dar el visto bueno para el uso de instalaciones conforme a los planes anuales de entrenamiento de las disciplinas deportivas de acuerdo con lo aprobado por la Dirección de Alto Rendimiento.
3.     Gestionar ante el Consejo Técnico Interdisciplinario del CNAR la valoración de las solicitudes de propuesta de ingreso de deportistas.
4.     Coordinar con la Dirección de Medicina y Ciencias Aplicadas las evaluaciones necesarias para el ingreso de los deportistas, así como para su atención médica integral en el CNAR.
5.     Gestionar con instituciones educativas públicas y privadas, las acciones necesarias para facilitar la formación educativa de los deportistas.
6.     Supervisar el seguimiento al cumplimiento de los convenios que se generen entre la Secretaría de Educación Pública u otras instituciones educativas públicas y privadas y la Dirección del CNAR para el otorgamiento del apoyo educativo a los deportistas.
7.     Regular el uso, cuidado y mantenimiento de las instalaciones del CNAR, incluyendo las acciones de Protección Civil establecidas.
8.     Emitir los lineamientos generales a observar con relación a las medidas de disciplina, seguridad y vigilancia que se deberán adoptar en las instalaciones del CNAR.
9.     Coordinar con la Subdirección de Calidad para el Deporte la atención a las solicitudes de instituciones públicas o privadas del ámbito deportivo para el uso de instalaciones.
10.   Gestionar las solicitudes avaladas de servicios asistenciales emitidas por la Dirección de Alto Rendimiento de los deportistas, entrenadores y equipo multidisciplinario que ésta determine como beneficiarios de los servicios que ofrece el CNAR.
11.   Convocar y presidir las sesiones del Consejo Técnico Interdisciplinario del CNAR, así como dar seguimiento a los acuerdos que se concreten en las mismas.
12.   Gestionar el Programa Anual de Adquisiciones, Arrendamientos y Servicios (PAAAS) y el Programa Anual de Inversión del CNAR.
13.   Administrar los recursos humanos y materiales puestos a disposición del CNAR para el cumplimiento de su objetivo.
14.   Coordinar los servicios asistenciales de hospedaje, alimentación e instalaciones deportivas para los deportistas, entrenadores, equipo multidisciplinario y visitas autorizadas en el CNAR.
15.   Coordinar la elaboración de programas de capacitación y/o actualización orientados a las áreas técnico-deportivas y administrativas, con la finalidad de mejorar la calidad de los servicios que ofrece el CNAR.
16.   Supervisar que se cumpla con los lineamientos, acciones y/o políticas que emita la Dirección de Alto Rendimiento, para seleccionar a los entrenadores deportivos, auxiliares y equipo multidisciplinario del CNAR, así como supervisar el resultado de su desempeño.
17.   Establecer convenios para el uso de las instalaciones deportivas del CNAR con instituciones y organismos públicos y privados para la promoción deportiva.
18.   Atender las demás funciones que dentro del ámbito de su competencia le instruya su superior jerárquico.
 
1.0.3.4.1 DEPARTAMENTO TÉCNICO DEPORTIVO DEL CNAR
 
 
OBJETIVO
Supervisar el seguimiento técnico a los planes anuales de entrenamiento de los deportistas y entrenadores concentrados en el CNAR, así como, dar seguimiento a la participación en competencias preparatorias y fundamentales para coadyuvar en su desarrollo deportivo.
FUNCIONES
1.     Establecer y validar en coordinación con la Dirección del CNAR los Criterios de Elegibilidad de Ingreso y Continuidad de los deportistas al CNAR.
2.     Supervisar y acordar con los entrenadores los planes anuales de entrenamiento de las disciplinas deportivas de conformidad con lo autorizado por la Dirección de Alto Rendimiento, informando a la Dirección del CNAR.
3.     Coordinar reuniones periódicas de corte de la preparación para el seguimiento del plan anual de entrenamiento durante el desarrollo del proceso de preparación en el CNAR.
4.     Apoyar a la Dirección del CNAR en la elaboración de programas de capacitación y/o actualización orientados a las áreas técnico-deportivas.
5.     Supervisar la realización de controles internos técnicos programados por los entrenadores para el proceso de preparación de los deportistas en el CNAR.
6.     Dar seguimiento a la participación de los deportistas del CNAR en las competencias prioritarias nacionales e internacionales de acuerdo con el programa anual de entrenamiento.
7.     Analizar los resultados deportivos de los deportistas, en coordinación con la Dirección del CNAR, a fin de proporcionar al Consejo Técnico Interdisciplinario la información necesaria respecto al ingreso y continuidad de los deportistas.
8.     Gestionar ante la Dirección del CNAR, la entrega y/o préstamo de materiales disponibles en el CNAR necesarios para coadyuvar en la preparación de los deportistas.
9.     Supervisar las actividades y eventos deportivos, culturales, sociales y recreativos que se lleven a cabo en el CNAR para los deportistas y entrenadores.
10.   Mantener comunicación con el personal médico asignado al CNAR para la atención medica que se requiera para los deportistas durante su estancia en el CNAR.
11.   Establecer comunicación con el área técnico-deportiva de la Dirección de Alto Rendimiento en lo relacionado a los dictámenes técnicos para el otorgamiento de servicios asistenciales en el CNAR a deportistas, entrenadores y equipo multidisciplinario.
12.   Atender las demás funciones que dentro del ámbito de su competencia le instruya su superior jerárquico.
 
1.0.3.4.1.1 DEPARTAMENTO DE RELACIONES INTERINSTITUCIONALES DEL CNAR
 
 
OBJETIVO
Establecer vínculos de comunicación entre deportistas y el CNAR a través de estrategias que permitan su participación en actividades culturales, sociales, recreativas y deportivas.
FUNCIONES
1.     Establecer vínculos con organizaciones públicas y privadas que beneficien el proceso de preparación de los deportistas en el CNAR con la programación de actividades culturales, sociales, recreativas y deportivas.
2.     Programar, organizar, difundir y dar seguimiento a las actividades culturales, sociales, recreativas y deportivas para los deportistas que hacen uso de las instalaciones durante su preparación deportiva.
3.     Coordinar con los departamentos del CNAR la logística de los eventos deportivos que se llevan a cabo en las instalaciones.
4.     Tramitar los avisos de salida por cuestiones personales, competencia o fin de concentración, de los deportistas y entrenadores concentrados, de acuerdo con lo establecido en el Reglamento del CNAR.
5.     Proporcionar a la Coordinación de Comunicación Social información para su difusión de las actividades culturales, sociales, recreativas y deportivas que se realizan en el CNAR.
6.     Diseñar y difundir información generada en el Centro para conocimiento de toda la Comunidad CNAR.
7.     Fungir como enlace con la Coordinación de Comunicación Social para la atención a medios de comunicación que desean asistir a los eventos deportivos que se realizan en el CNAR, así como los que solicitan entrevistas a deportistas y entrenadores.
8.     Atender las demás funciones que dentro del ámbito de su competencia le instruya su superior jerárquico.
 
1.0.3.4.1.2 DEPARTAMENTO DE DISCIPLINAS DEPORTIVAS
 
 
OBJETIVO
Dar seguimiento a las actividades establecidas en los planes anuales de entrenamiento, a fin de que los deportistas y entrenadores cuenten con las condiciones técnico-deportivas durante su preparación deportiva en el CNAR.
FUNCIONES
1.     Programar reuniones de trabajo con los entrenadores y el Departamento Técnico Deportivo del CNAR para verificar que cumplan con los requisitos establecidos en los planes anuales de entrenamiento de las disciplinas deportivas, emitiendo las recomendaciones correspondientes.
2.     Realizar visitas técnicas de seguimiento a las sesiones de entrenamiento deportivo para verificar las condiciones técnico-deportivas.
3.     Verificar que se lleven a cabo las actividades establecidas en los planes anuales de entrenamiento, previamente acordados con los entrenadores y el Departamento Técnico Deportivo del CNAR.
4.     Dar seguimiento periódicamente al rendimiento deportivo en coordinación con los entrenadores y el Departamento Técnico Deportivo del CNAR para crear las condiciones óptimas de desarrollo de los deportistas.
5.     Dar seguimiento a la realización de los controles internos a los deportistas del CNAR programados por el entrenador.
6.     Gestionar los servicios de transporte, acceso a pabellones y justificantes de los deportistas del CNAR.
7.     Coordinar y programar los horarios de entrenamiento de las disciplinas deportivas que hacen uso de las instalaciones del CNAR.
8.     Verificar las condiciones técnico-deportivas para la realización de eventos deportivos que se llevan a cabo en el CNAR y forman parte de la preparación de los deportistas.
9.     Atender las demás funciones que dentro del ámbito de su competencia le instruya su superior jerárquico.
 
1.0.3.4.2 DEPARTAMENTO DE APOYOS EDUCATIVOS Y ADMINISTRATIVOS DEL CNAR
 
 
OBJETIVO
Supervisar que las actividades de índole educativo y de servicios asistenciales y administrativos se lleven a cabo de acuerdo con lo establecido, a fin de coadyuvar en el cumplimiento de los objetivos del CNAR.
FUNCIONES
1.     Establecer estrategias de apoyos educativos para los deportistas a fin de facilitar la preparación educativa durante su formación deportiva en el CNAR.
2.     Dar seguimiento al cumplimiento de lo establecido en los convenios entre la Secretaría de Educación Pública u otras instituciones educativas públicas y privadas, y la Dirección del CNAR para proporcionar apoyos educativos a los deportistas.
3.     Supervisar que el mantenimiento y servicios generales a las instalaciones del CNAR permitan contar con las condiciones requeridas para la preparación integral de los deportistas.
4.     Consolidar la información de necesidades de bienes de consumo y bienes de inversión para la elaboración del Programa Anual de Adquisiciones, Arrendamientos y Servicios (PAAAS) del CNAR.
5.     Promover y dar seguimiento en el CNAR a las acciones de protección civil establecidas en el Programa Interno de Protección Civil.
6.     Supervisar la aplicación de la normatividad establecida en el Reglamento del CNAR para otorgar el servicio de transporte en el CNAR.
7.     Supervisar el cumplimiento de la normatividad establecida en el Reglamento del CNAR relativa al hospedaje y uso de instalaciones deportivas para los deportistas, entrenadores y equipo multidisciplinario en el CNAR.
8.     Controlar los recursos humanos y materiales asignados al CNAR.
9.     Coordinar con la Dirección del CNAR y el Departamento Técnico Deportivo del CNAR el proceso de ingreso y continuidad de los deportistas.
10.   Integrar el informe de actividades semanal y mensual del departamento para su presentación a la Dirección del CNAR.
11.   Atender las solicitudes de información de los órganos fiscalizadores y de transparencia, Coordinadora Sectorial, Coordinación de Normatividad y Asuntos Jurídicos, y Subdirección de Administración sobre las actividades del CNAR.
12.   Coordinar y verificar con los departamentos del CNAR la aplicación de la normatividad en materia de control de archivos.
13.   Participar en los procedimientos, de acuerdo con la normatividad aplicable, para la contratación de servicios de mantenimiento y servicios generales en el CNAR.
14.   Supervisar los servicios brindados en el área de recepción y accesos, relativos a mensajería, paquetería, control de ingresos y salidas, atención de llamadas telefónicas, información a los usuarios e ingreso de alimentos y bebidas, de acuerdo con lo establecido en el Reglamento del CNAR.
15.   Atender las demás funciones que dentro del ámbito de su competencia le instruya su superior jerárquico.
 
1.0.3.4.2.1 DEPARTAMENTO MANTENIMIENTO Y SERVICIOS GENERALES DEL CNAR
 
 
OBJETIVO
Dar seguimiento a las necesidades de mantenimiento preventivo y/o correctivo a las instalaciones del CNAR, y servicios generales, así como supervisar a las empresas contratadas para tal fin.
FUNCIONES
1.     Elaborar el Programa Anual de Mantenimiento de bienes muebles e inmuebles del CNAR.
2.     Revisar el estado físico de los bienes muebles e inmuebles del CNAR para detectar, en su caso, necesidades de mantenimiento.
3.     Verificar el uso adecuado del parque vehicular asignado al CNAR, llevando el control de uso de combustible y registro correspondiente en las bitácoras de kilometraje.
4.     Supervisar los servicios contratados para cubrir las necesidades de servicios generales y mantenimiento a las instalaciones del CNAR.
5.     Participar en la formulación de especificaciones en los anexos técnicos para la contratación de servicios generales necesarios para la operación del CNAR.
6.     Llevar los controles y elaborar los informes correspondientes derivados de la supervisión de las empresas contratadas para brindar servicios generales a las instalaciones del CNAR, de acuerdo con lo establecido en los anexos técnicos.
7.     Solicitar el material para el mantenimiento de los bienes muebles e inmuebles del CNAR.
8.     Recibir, registrar y resguardar los materiales e insumos proporcionados para el mantenimiento de los bienes muebles e inmuebles, así como para el desarrollo de las actividades del CNAR.
9.     Coordinar las acciones de protección civil en el CNAR, de acuerdo con el Programa Interno de Protección Civil.
10.   Coordinar el servicio de correspondencia y mensajería que remitan al CNAR las unidades administrativas de la CONADE, así como diversas instituciones.
11.   Proporcionar el servicio de transporte a deportistas, entrenadores y equipo multidisciplinario que reciben servicios del CNAR, así como al personal que lo requiera para el desempeño de sus funciones.
12.   Verificar el uso del estacionamiento de acuerdo con lo autorizado por la Dirección del CNAR.
13.   Registrar la entrada y salida de bienes (material deportivo, herramientas y mobiliario, entre otros) al CNAR.
14.   Supervisar el registro y control de acceso a proveedores.
15.   Verificar el levantamiento físico del inventario de los bienes muebles e inmuebles asignados al CNAR realizado por el Departamento de Almacenes e Inventarios de la Dirección de Servicios.
16.   Atender los reportes de mantenimiento preventivo y correctivo a los bienes muebles e inmuebles generados por las áreas del CNAR.
17.   Realizar montajes de mobiliario requerido para la realización de eventos deportivos, culturales, sociales y recreativos que se lleven a cabo en el CNAR.
18.   Atender las demás funciones que dentro del ámbito de su competencia le instruya su superior jerárquico.
 
1.0.3.4.2.2 DEPARTAMENTO DE SERVICIOS ASISTENCIALES A DEPORTISTAS DEL CNAR
 
OBJETIVO
Proporcionar los servicios de hospedaje, alimentación y uso de instalaciones avalados a deportistas, entrenadores y equipo multidisciplinario, durante su preparación deportiva en el CNAR de acuerdo con los lineamientos establecidos.
FUNCIONES
1.     Programar y otorgar los servicios de hospedaje, alimentación y uso de instalaciones deportivas que cuenten con el aval técnico de la Dirección de Alto Rendimiento a través del Departamento de Análisis Técnico Deportivo.
2.     Notificar a la aseguradora contratada por la CONADE el alta de los usuarios del CNAR para la cobertura del seguro correspondiente.
3.     Verificar que el servicio de alimentación para deportistas, entrenadores y equipo multidisciplinario se proporcione conforme al anexo técnico vigente del contrato correspondiente.
4.     Supervisar la presentación de alimentos, registrar las observaciones que surjan respecto al cumplimiento del contrato del servicio de alimentación y, en su caso, informar a la Dirección del CNAR.
5.     Supervisar la recepción de materia prima, productos perecederos y no perecederos, lácteos, cárnicos, fruta y de almacén de secos; así como, supervisar la limpieza de las cámaras de refrigeración, comedor y superficies inertes de la cocina, entre otros.
6.     Aplicar encuestas de apreciación a los usuarios que reciben los servicios que proporciona el CNAR.
7.     Coordinar con la Dirección de Medicina y Ciencias Aplicadas y/o el Departamento que ésta designe, reuniones periódicas para la supervisión del servicio de alimentación a deportistas, entrenadores y equipo multidisciplinario.
8.     Participar en la elaboración del anexo técnico requerido para el servicio de alimentación en el CNAR a fin de conformar las bases de licitación para su contratación en los tres centros.
9.     Elaborar los reportes y controles operativos y administrativos derivados del servicio de alimentación, informando a quien corresponda conforme al anexo técnico y contrato establecido, así como a la Dirección del CNAR.
10.   Informar al Departamento de Apoyos Educativos y Administrativos del CNAR y al Departamento de Mantenimiento y Servicios Generales del CNAR, las necesidades de mantenimiento y servicio de limpieza requeridos en dormitorios, comedor e instalaciones deportivas.
11.   Verificar la aplicación del Reglamento del CNAR en dormitorios, instalaciones deportivas y uso del comedor e informar a la Dirección del CNAR en caso de incidencias.
12.   Atender las demás funciones que dentro del ámbito de su competencia le instruya su superior jerárquico.
 
ORGANIGRAMA
SUBDIRECCIÓN DE CULTURA FÍSICA
 
 

DEPENDENCIA O ENTIDAD:
COMISIÓN NACIONAL DE CULTURA FÍSICA Y DEPORTE
UNIDAD RESPONSABLE:
DIRECCIÓN GENERAL DE LA COMISIÓN NACIONAL DE CULTURA FÍSICA Y DEPORTE
 

 
1.0.4 SUBDIRECCIÓN DE CULTURA FÍSICA
 
 
OBJETIVO
Establecer programas, estrategias y lineamientos para el fomento y desarrollo de la cultura física y de la práctica de actividades físicas, recreativas y deportivas en la población, contribuyendo a mejorar su calidad de vida.
FUNCIONES
1.     Diseñar, planear, organizar y dirigir la Estrategia Cultura Física que se opera en la Subdirección de Cultura Física a nivel nacional, para promover el acceso masivo de la población a la práctica sistemática de actividades físicas, recreativas y deportivas.
2.     Dirigir las estrategias de promoción y difusión en las Entidades Federativas, Órganos de Cultura Física y Deporte, Dependencias y Entidades de la Administración Pública Federal, Estatal y Municipal, Asociaciones Deportivas Nacionales, instituciones educativas públicas y con organismos privados para fomentar e impulsar el Programa de Cultura Física y Deporte.
3.     Establecer metodologías e instrumentos que fomenten en la población la realización de actividades físicas, deportivas y recreativas de manera cotidiana, con el propósito de mejorar su salud o condición física.
4.     Instruir a las Direcciones de Área de esta unidad administrativa que realicen el proceso de ministración de los recursos a los beneficiarios del Programa de Cultura Física y Deporte, con base en la normatividad vigente aplicable.
5.     Fortalecer los mecanismos de colaboración y coordinación con los beneficiarios del Programa de Cultura Física y Deporte, establecidos en Reglas de Operación, que permitan desarrollar programas y proyectos de cultura física y deporte.
6.     Establecer estrategias de coordinación y vinculación con Entidades Federativas, Órganos de Cultura Física y Deporte, Dependencias y Entidades de la Administración Pública Federal, Estatal y Municipal, Asociaciones Deportivas Nacionales, instituciones educativas públicas y con organismos privados, para fortalecer programas y proyectos de cultura física y deporte.
7.     Autorizar estrategias internas dentro de cada Dirección de Área que apoyen el logro del objetivo de la Subdirección de Cultura Física.
8.     Impulsar la participación de un mayor número de deportistas en los Eventos Multideportivos Nacionales que realiza la Subdirección de Cultura Física.
9.     Dirigir los procesos correspondientes a la elaboración de convenios de coordinación y colaboración con los beneficiarios del Programa de Cultura Física y Deporte.
10.   Participar conjuntamente con las Subdirecciones del Deporte, Calidad para el Deporte y Administración, en la elaboración de convenios de coordinación, colaboración y concertación que la CONADE realice con los Órganos de Cultura Física y Deporte, la Ciudad de México y organizaciones del sector social y privado, procediendo a dar seguimiento a los mismos en el ámbito de su competencia.
11.   Participar en los Comités y Subcomités que se desarrollen en la CONADE.
12.   Propiciar y supervisar, en el ámbito de su competencia, la comprobación de los recursos asignados a los beneficiarios del Programa de Cultura Física y Deporte.
13.   Autorizar el Reporte Estadístico y/o de Metas de cultura física, una vez que cada Dirección de Área lo valida, para su integración en las Metas e Indicadores del Programa de Cultura Física y Deporte.
14.   Supervisar las actividades a cargo de las Direcciones de Área adscritas a la unidad administrativa.
15.   Representar a la Dirección General en los actos y eventos oficiales que él así lo designe.
16.   Las demás facultades que en el ámbito de su competencia le sean atribuidas o delegadas y asumir las que correspondan a las áreas que se le adscriban.
1.0.4.0.1 COORDINACIÓN EJECUTIVA DE LA SUBDIRECCIÓN DE CULTURA FÍSICA
 
 
OBJETIVO
Coordinar la atención de los asuntos de la Subdirección de Cultura Física, así como establecer comunicación permanente con las unidades administrativas de la CONADE y con las Dependencias y Entidades que conforman la Administración Pública Federal, así como con los beneficiarios del Programa de Cultura Física y Deporte, con el fin de coadyuvar en el cumplimiento de las funciones encomendadas.
FUNCIONES
1.     Coordinar el seguimiento a la Estrategia Cultura Física que se opera en las áreas adscritas a la Subdirección de Cultura Física
2.     Gestionar y dar seguimiento a los asuntos, acuerdos e instrucciones encomendados por el titular de la Subdirección de Cultura Física, ante las Dependencias o Entidades de la Administración Pública Federal y las unidades administrativas que conforman la CONADE.
3.     Dar atención y asesoría a los servidores públicos que soliciten apoyo para la solución de asuntos relacionados con las actividades a cargo de la Subdirección de Cultura Física.
4.     Coordinar la recepción y revisión de la correspondencia oficial dirigida a la Subdirección de Cultura Física, estableciendo un control y seguimiento de la misma.
5.     Coordinar la organización de las reuniones de trabajo con las Direcciones de Área que convoque la Subdirección de Cultura Física integrando y analizando los asuntos que se deban tratar con los servidores públicos convocados
6.     Acordar con el titular de la Subdirección de Cultura Física las líneas de acción y metodologías que deberán emplearse para dar atención a los asuntos de su competencia y aquéllos relacionados con las actividades que desarrollan las unidades administrativas de la CONADE.
7.     Coordinar la implantación de sistemas y procedimientos para la administración, uso, aprovechamiento y control de los recursos humanos, materiales y financieros asignados a la Subdirección de Cultura Física de acuerdo con los lineamientos y normas emitidas y las que internamente expida el titular de la misma.
8.     Dar atención y trámite a los requerimientos de personal que soliciten las áreas de la Subdirección de Cultura Física, con el fin de dar continuidad al desarrollo de sus funciones
9.     Gestionar ante la Subdirección de Administración el mantenimiento y conservación de bienes muebles, equipo y demás activos fijos asignados a la Subdirección de Cultura Física, así como los requerimientos de servicios y bienes de consumo necesarios para el desarrollo de las actividades encomendadas; y ante la Dirección de Planeación y Tecnologías de Información, el equipo y consumibles informáticos.
10.   Integrar el anteproyecto del Programa Anual de Adquisiciones, Arrendamientos y Servicios (PAAAS) y del Programa Anual de Inversión (PAI) de la Subdirección de Cultura Física, atendiendo las políticas y lineamientos establecidos por la Subdirección de Administración.
11.   Integrar y tramitar el anteproyecto de presupuesto de la Subdirección de Cultura Física, conforme a las normas y criterios que establece la Secretaría de Hacienda y Crédito Público, en coordinación con las áreas de la Subdirección de referencia
12.   Coordinar el seguimiento de las observaciones que surjan de las evaluaciones externas aplicadas por la Secretaría de Educación Pública y el Instituto Nacional de Estadística y Geografía.
13.   Coordinar las estrategias de promoción y difusión entre los beneficiarios del Programa de Cultura Física y Deporte
14.   Representar a la Subdirección de Cultura Física en los actos oficiales que él así lo designe.
15.   Atender las demás funciones que dentro del ámbito de su competencia le instruya su superior jerárquico
1.0.4.1 DIRECCIÓN DE EVENTOS DEPORTIVOS NACIONALES Y SELECTIVOS
 
 
OBJETIVO
Promover el desarrollo estratégico del deporte, mediante la realización de eventos deportivos, con el propósito de impulsar la cultura física en el país, en coordinación con los integrantes del Sistema Nacional de Cultura Física y Deporte.
FUNCIONES
1.     Coordinar las acciones de participación en las diferentes fases de los eventos deportivos nacionales.
2.     Establecer las políticas y lineamientos normativos para el fomento y desarrollo de los eventos deportivos nacionales.
3.     Coordinar la aplicación de modelos estratégicos que apoyen el desarrollo de los eventos deportivos nacionales.
4.     Dirigir y controlar las acciones encaminadas a la realización de los eventos deportivos nacionales.
5.     Programar la asignación del recurso financiero que la CONADE otorga para apoyar a los beneficiarios del Programa de Cultura Física y Deporte.
6.     Coordinar con los integrantes del Sistema Nacional de Cultura Física y Deporte el establecimiento de lineamientos para propiciar su participación en los eventos deportivos nacionales.
7.     Evaluar el ingreso, permanencia o salida de las disciplinas deportivas de los eventos deportivos nacionales, así como de las categorías convocadas.
8.     Dar seguimiento a las acciones encomendadas por el Comité de Control y Desempeño Institucional (COCODI) y la Junta Directiva de la CONADE.
9.     Validar el Reporte Estadístico y de Indicadores de la Dirección de Eventos Deportivos Nacionales y Selectivos para su integración en las Metas e Indicadores del Programa de Cultura Física y Deporte.
10.   Atender las demás funciones que dentro del ámbito de su competencia le instruya su superior jerárquico.
 
1.0.4.1.1 DEPARTAMENTO DE EVENTOS DEPORTIVOS NACIONALES
 
 
OBJETIVO
Proponer y promover mecanismos de control y seguimiento de los eventos deportivos nacionales, propiciando con ello la eficiencia en su organización, así como la transparencia en la aplicación del recurso otorgado.
FUNCIONES
1.     Supervisar la actualización del diseño y la aplicación de las políticas y lineamientos para la organización de los eventos deportivos nacionales.
2.     Coordinar y supervisar, conjuntamente con el Departamento de Desarrollo Estratégico del Deporte Estatal y Municipal, la operación de los eventos deportivos nacionales en las etapas clasificatorias de acuerdo a los programas de trabajo correspondientes.
3.     Promover modelos de control y supervisión con la finalidad de regular la organización de las etapas clasificatorias de los eventos deportivos nacionales.
4.     Supervisar la elaboración del programa presupuesto de los proyectos de la Dirección de Eventos Deportivos Nacionales y Selectivos.
5.     Coordinar y supervisar la radicación y comprobación del recurso financiero otorgado por la CONADE a los miembros del SINADE para la operación de los eventos deportivos nacionales.
6.     Participar en la actualización de las Reglas de Operación y documentos normativos referentes a los eventos deportivos nacionales.
7.     Definir los requerimientos técnicos por deporte y sede para la realización de los eventos deportivos nacionales.
8.     Supervisar la integración del Reporte Estadístico y de Indicadores de la Dirección de Eventos Deportivos Nacionales y Selectivos para su incorporación en las Metas e Indicadores del Programa de Cultura Física y Deporte.
9.     Supervisar los eventos deportivos nacionales.
10.   Atender las demás funciones que dentro del ámbito de su competencia le instruya su superior jerárquico.
 
1.0.4.1.1.1 DEPARTAMENTO DE NORMATIVIDAD DE EVENTOS DEPORTIVOS NACIONALES
 
 
OBJETIVO
Desarrollar los mecanismos y lineamientos normativos que coadyuven al mejoramiento de los eventos deportivos nacionales.
FUNCIONES
1.     Integrar, registrar y tramitar los apoyos presupuestales asignados para la realización de los eventos deportivos nacionales.
2.     Realizar los trámites correspondientes para la elaboración y firma de los convenios entre los organismos involucrados en la realización de los eventos deportivos nacionales.
3.     Dar seguimiento a las transferencias de recursos financieros realizadas a los organismos involucrados en los eventos deportivos para el cumplimiento de los compromisos adquiridos mediante los convenios.
4.     Notificar la ministración del recurso financiero otorgado por la CONADE a los beneficiarios para la operación de los eventos deportivos nacionales.
5.     Integrar los informes que presentan los organismos que reciben recursos financieros para la realización de eventos deportivos nacionales.
6.     Dar seguimiento a la comprobación del recurso financiero otorgado a los organismos deportivos para la realización de los eventos, a través del sistema de comprobación implementado por la CONADE.
7.     Integrar los expedientes con la información estadística y financiera de los eventos deportivos nacionales.
8.     Elaborar el programa presupuesto de los proyectos de la Dirección de Eventos Deportivos Nacionales y Selectivos.
9.     Atender las demás funciones que dentro del ámbito de su competencia le instruya su superior jerárquico.
 
1.0.4.1.1.2 DEPARTAMENTO DE SEGUIMIENTO Y EVALUACIÓN DE EVENTOS
DEPORTIVOS NACIONALES
 
 
OBJETIVO
Proponer los mecanismos de seguimiento y evaluación de los eventos deportivos nacionales, que propicien el mejoramiento en la organización y realización de los mismos.
FUNCIONES
1.     Colaborar en la elaboración de las convocatorias y reglamentos para la realización de los eventos deportivos nacionales, en coordinación con los integrantes del Sistema Nacional de Cultura Física y Deporte involucrados en su organización.
2.     Aplicar instrumentos de seguimiento, verificación y evaluación de los eventos deportivos nacionales.
3.     Integrar la memoria estadística de los eventos deportivos nacionales para la elaboración de los informes correspondientes.
4.     Mantener comunicación y coordinación permanente con las unidades administrativas de la CONADE que dan seguimiento a los talentos deportivos, así como a la promoción, difusión y deporte de alto rendimiento, entre otros, a fin de generar los reportes e informes necesarios relativos a los eventos deportivos nacionales.
5.     Participar en la actualización del diseño de las políticas y lineamientos para la organización de los eventos deportivos nacionales.
6.     Integrar el Reporte Estadístico y de Indicadores de la Dirección de Eventos Deportivos Nacionales y Selectivos para su incorporación en las Metas e Indicadores del Programa de Cultura Física y Deporte.
7.     Atender las demás funciones que dentro del ámbito de su competencia le instruya su superior jerárquico.
 
1.0.4.1.2 DEPARTAMENTO DE DESARROLLO ESTRATÉGICO DEL DEPORTE
ESTATAL Y MUNICIPAL
 
 
OBJETIVO
Impulsar el desarrollo de la cultura física en el país, a través de modelos de desarrollo estratégico, así como la planeación de eventos deportivos nacionales que permitan la incorporación masiva de la sociedad.
FUNCIONES
1.     Actualizar el diseño de las políticas y lineamientos normativos para la organización de los eventos deportivos nacionales y dar seguimiento a su aplicación.
2.     Implementar programas, planes y proyectos en coordinación con áreas estratégicas de la CONADE, para impulsar a los deportistas del país.
3.     Coordinar y supervisar, conjuntamente con el Departamento de Eventos Deportivos Nacionales, la operación de los eventos deportivos nacionales en cada una de sus etapas clasificatorias de acuerdo a los programas de trabajo correspondientes.
4.     Elaborar las convocatorias y reglamentos para la realización de los eventos deportivos nacionales, en coordinación con los integrantes del Sistema Nacional de Cultura Física y Deporte involucrados en la organización de los mismos.
5.     Concertar con las Asociaciones Deportivas Nacionales, Órganos de Cultura Física y Deporte y/o instituciones educativas, la implementación de los lineamientos técnicos generales y específicos de las disciplinas convocadas a los eventos deportivos nacionales.
6.     Eficientar los procesos relativos a la organización técnica de los eventos deportivos nacionales, a través de herramientas tecnológicas.
7.     Actualizar e impulsar la aplicación de la reglamentación y documentación normativa de los eventos deportivos nacionales.
8.     Participar en la actualización de las Reglas de Operación y documentos normativos referentes a los eventos deportivos nacionales.
9.     Atender las demás funciones que dentro del ámbito de su competencia le instruya su superior jerárquico.
 
 
1.0.4.1.2.1 DEPARTAMENTO DE PLANEACIÓN DEL DEPORTE ESTATAL Y MUNICIPAL
 
 
OBJETIVO
Diseñar modelos de desarrollo estratégico para impulsar el desarrollo de la cultura física en el país.
FUNCIONES
1.     Colaborar en la estructuración de los planes estratégicos de desarrollo del deporte, así como coadyuvar en su implementación en las Entidades Federativas y dar seguimiento a su aplicación.
2.     Colaborar en la actualización de los documentos normativos y operativos de los eventos deportivos nacionales convocados.
3.     Establecer los mecanismos de vinculación y colaboración con los Órganos de Cultura Física y Deporte en el desarrollo de las etapas clasificatorias de los eventos deportivos nacionales.
4.     Verificar la aplicación de los documentos normativos, técnicos y operativos, en los eventos deportivos nacionales.
5.     Dar seguimiento y verificar los eventos deportivos nacionales en cada una de sus etapas clasificatorias de acuerdo con los programas de trabajo correspondientes.
6.     Colaborar en la elaboración de los lineamientos para la participación de las disciplinas en los eventos deportivos nacionales.
7.     Desarrollar mecanismos de colaboración y coordinación con áreas estratégicas de la CONADE para impulsar los planes y proyectos que fortalezcan el deporte nacional.
8.     Analizar y estandarizar los lineamientos requeridos para la elaboración de la documentación técnica de los eventos deportivos nacionales.
9.     Atender las demás funciones que dentro del ámbito de su competencia le instruya su superior jerárquico
 
 
1.0.4.1.2.2 DEPARTAMENTO DE SEGUIMIENTO Y EVALUACIÓN DE LOS PROGRAMAS ESTATALES Y
MUNICIPALES
 
 
OBJETIVO
Participar en el control, seguimiento, verificación y evaluación del desarrollo estratégico de los eventos deportivos nacionales a través de herramientas tecnológicas.
FUNCIONES
1.     Dar seguimiento a los procesos de acreditación de los participantes en los eventos deportivos nacionales.
2.     Proponer mejoras a los sistemas y herramientas tecnológicas que integran la información para los eventos deportivos nacionales.
3.     Realizar el análisis y seguimiento técnico de los eventos deportivos nacionales.
4.     Colaborar en la elaboración de los documentos técnicos de los eventos deportivos nacionales.
5.     Dar seguimiento a la publicación y difusión de los documentos normativos de los eventos deportivos nacionales.
6.     Establecer los mecanismos de vinculación y colaboración entre los municipios y estados para dar seguimiento y evaluar las etapas de los eventos deportivos nacionales realizados en coordinación con los Órganos de Cultura Física y Deporte.
7.     Apoyar la operación de los eventos deportivos nacionales en cada una de sus etapas clasificatorias de acuerdo a los programas de trabajo correspondientes.
8.     Atender las demás funciones que dentro del ámbito de su competencia le instruya su superior jerárquico.
 
 
1.0.4.2 DIRECCIÓN DE CENTROS DEL DEPORTE ESCOLAR Y MUNICIPAL
 
 
OBJETIVO
Impulsar la masificación sistemática del deporte mediante la promoción de actividades y prácticas deportivas que permitan contribuir al bienestar y desarrollo de habilidades deportivas de los alumnos y de la población en general, así como validar la gestión de los recursos y las metas alcanzadas en la operación de la línea de acción de Centros del Deporte Escolar y Municipal (CEDEM).
FUNCIONES
1.     Aprobar y proponer proyectos que fortalezcan la línea de acción de CEDEM que promuevan la práctica deportiva en alumnos y población en general.
2.     Supervisar que las acciones que promuevan el incremento de la práctica deportiva escolar y municipal a través de torneos y actividades deportivas, entre otros, se lleven a cabo conforme a los lineamientos establecidos.
3.     Impulsar la práctica deportiva de la población escolar y en general, mediante apoyos económicos, administrativos y normativos, dirigidos a Órganos de Cultura Física y Deporte, municipios y autoridades educativas.
4.     Verificar la operación de proyectos con Dependencias gubernamentales, programas federales o instituciones educativas para el desarrollo deportivo y recreativo, a efecto de lograr la masificación del deporte.
5.     Dirigir la elaboración del anteproyecto de presupuesto para la operación de la línea de acción de CEDEM.
6.     Planear y autorizar la gestión de los recursos económicos para la operación de la línea de acción de CEDEM.
7.     Validar los cambios que se realicen al convenio de coordinación y colaboración, así como en el anexo técnico de la línea de acción de CEDEM.
8.     Supervisar continuamente que los beneficiarios de los recursos de la Estrategia Cultura Física cumplan con los procedimientos y normatividad para la operación de la línea de acción de CEDEM.
9.     Mantener contacto con las Direcciones Generales de los Órganos de Cultura Física y Deporte, así como municipios, a fin de dar seguimiento a la línea de acción de CEDEM.
10.   Supervisar que se realicen las visitas de seguimiento de la operación de la línea de acción de CEDEM a nivel nacional, con base en la disponibilidad presupuestal.
11.   Convocar y coordinar, de acuerdo con la disponibilidad presupuestal, la organización de la Reunión Técnica Nacional para la planeación y seguimiento de la línea de acción de CEDEM, que permita dar a conocer los lineamientos de operación, metas e impulsar acciones de innovación y mejora continua de dicha línea de acción.
12.   Autorizar la elaboración y/o actualización de normatividad para el desarrollo y operación de la línea de acción de CEDEM.
13.   Supervisar la realización de asesorías, capacitación y conferencias de la línea de acción de CEDEM, con el fin de fomentar el desarrollo de actividades deportivas escolares y municipales.
14.   Coordinar las acciones para el cumplimiento de los lineamientos y reglas de operación referentes a la comprobación de los recursos ministrados para la operación de la línea de acción de CEDEM.
15.   Validar el Reporte de Metas de la Dirección de Centros del Deporte Escolar y Municipal para su integración en las Metas e Indicadores del Programa de Cultura Física y Deporte.
16.   Supervisar que la información estadística de la línea de acción de CEDEM, proporcionada por los beneficiarios del recurso, se encuentre en el Registro Nacional de Cultura Física y Deporte o en los archivos de la Dirección de Centros del Deporte Escolar y Municipal.
17.   Aprobar la respuesta a los requerimientos de Transparencia para el Pueblo y de la Unidad de Protección de Datos Personales de la Secretaría Anticorrupción y Buen Gobierno, en su ámbito de competencia.
18.   Dirigir la elaboración de material de promoción de la línea de acción de los CEDEM.
19.   Atender las demás funciones que dentro del ámbito de su competencia le instruya su superior jerárquico.
 
1.0.4.2.1 DEPARTAMENTO DE ATENCIÓN A CENTROS DEPORTIVOS MUNICIPALES
 
 
OBJETIVO
Organizar y coordinar proyectos y acciones a nivel nacional que promuevan el incremento de la práctica regular, sistemática e incluyente del deporte en los municipios dirigida a la población en general, así como gestionar el presupuesto destinado a los beneficiarios, como apoyo para la operación de la línea de acción de Centros Deportivos Escolares y Municipales (CEDEM).
FUNCIONES
1.     Coordinar proyectos que fortalezcan la línea de acción de CEDEM, con el fin de promover la práctica deportiva de manera regular en los diversos segmentos de población y municipios.
2.     Implementar acciones que promuevan la iniciación, formación y práctica deportiva regular en los municipios, como capacitaciones dirigidas al personal encargado de fomentar la práctica en los centros deportivos, así como torneos, eventos y actividades deportivas, entre otras.
3.     Coordinar la línea de acción de CEDEM con los beneficiarios establecidos en Reglas de Operación del Programa de Cultura Física y Deporte, a fin de promover la práctica deportiva de manera regular, sistemática e incluyente en la mayor parte de los municipios a nivel nacional.
4.     Impulsar la coordinación de acciones con Instituciones Públicas, Privadas y Sociales para fortalecer la línea de acción de CEDEM, a fin de contribuir al bienestar de la población y fomentar la iniciación, formación y competencia deportiva.
5.     Coordinar la implementación y mejora continua de sistemas para la administración, control y comprobación de los recursos económicos asignados a la línea de acción de CEDEM.
6.     Promover el establecimiento estrategias, actividades y acciones que resulten necesarias para que todo mexicano, en igualdad de oportunidades, pueda disfrutar de los beneficios de la práctica física y deportiva, en instalaciones adecuadas y con proyectos de orientación deportiva.
7.     Elaborar el anteproyecto de presupuesto con base en las metas y acciones a realizar para apoyar la operación de la línea de acción de CEDEM.
8.     Establecer coordinación con la Subdirección de Administración y la Coordinación de Normatividad y Asuntos Jurídicos para la elaboración y/o actualización del Convenio de Coordinación y Colaboración, así como del anexo técnico de la línea de acción de CEDEM y Reglas de Operación del Programa de Cultura Física y Deporte.
9.     Participar en la actualización de las Reglas de Operación del Programa de Cultura Física y Deporte, así como en los procedimientos e informes referentes a la gestión de los recursos otorgados a los beneficiarios.
10.   Gestionar e informar a los beneficiarios que cumplieron los requisitos establecidos en Reglas de Operación del Programa de Cultura Física y Deporte sobre la radicación de los recursos económicos que se otorgan para la operación de la línea de acción de CEDEM.
11.   Coordinar acciones con las áreas de la Dirección de Centros del Deporte Escolar y Municipal, con la finalidad de dar seguimiento a los beneficiarios en la normatividad aplicable para la operación de la línea de acción de CEDEM en el ámbito municipal.
12.   Mantener comunicación y gestionar reuniones con el personal de la Dirección de CEDEM a su cargo, así como con los responsables en los Órganos de Cultura Física y Deporte y/o municipios apoyados, a fin de dar seguimiento a la línea de acción de CEDEM en el ámbito municipal.
13.   Dar seguimiento a las sinergias establecidas con las Instituciones Públicas y coordinar la gestión de convenios de colaboración, para fortalecer la operación de la línea de acción de CEDEM.
14.   Coordinar y realizar visitas de verificación con base en la disponibilidad presupuestal como parte del seguimiento a la operación de la línea de acción de CEDEM en las Entidades Federativas y/o municipios asignados.
15.   Brindar capacitación o asesoramiento de la operación de la línea de acción de CEDEM a los beneficiarios, con el fin de dar cumplimiento a los objetivos establecidos.
16.   Atender las demás funciones que dentro del ámbito de su competencia le instruya su superior jerárquico.
 
1.0.4.2.1.1 DEPARTAMENTO DE APOYO A CENTROS DEPORTIVOS MUNICIPALES
 
 
OBJETIVO
Elaborar y proponer proyectos a fin de lograr la masificación del deporte municipal que permitan fomentar la práctica de las disciplinas deportivas en la línea de acción de Centros Deportivos Escolares y Municipales (CEDEM); asimismo apoyar las acciones necesarias para la gestión del presupuesto de la Dirección y la radicación a los beneficiarios para la operación de la línea de acción.
FUNCIONES
1.     Proponer acciones para la participación de la población en general, en eventos, torneos y campamentos entre otros, relacionados con el deporte municipal a nivel nacional.
2.     Dar seguimiento a la línea de acción de CEDEM a través de los Órganos de Cultura Física y Deporte y/o municipios, a fin de promover la práctica deportiva en la mayor parte de los municipios a nivel nacional.
3.     Brindar capacitación o asesoramiento de la operación de la línea de acción de CEDEM a los beneficiarios, con el fin de dar cumplimiento a los objetivos establecidos.
4.     Dar seguimiento a las acciones con dependencias gubernamentales para coadyuvar a la práctica deportiva en los estados, municipios y en la población en general.
5.     Contribuir en la elaboración de los anexos técnicos que forman parte de los Convenios de Coordinación y Colaboración que se signan con los Órganos de Cultura Física y Deporte y/o municipios.
6.     Gestionar la ministración de los recursos financieros que se otorgan a los Órganos de Cultura Física y Deporte y/o municipios, que participan en la línea de acción de CEDEM.
7.     Notificar la radicación del recurso a los beneficiarios de la línea de acción de CEDEM.
8.     Supervisar que los Órganos de Cultura Física y Deporte y/o municipios den cumplimiento a la normatividad aplicable para la operación de la línea de acción de CEDEM.
9.     Mantener comunicación directa con los responsables de la operación de la línea de acción de CEDEM en los Órganos de Cultura Física y Deporte y/o municipios asignados, a fin de dar cumplimiento a los objetivos establecidos.
10.   Realizar visitas de verificación y supervisión derivadas de la operación de la línea de acción de CEDEM en las Entidades Federativas y/o municipios asignados, con base en la disponibilidad presupuestal.
11.   Proponer y elaborar proyectos que fortalezcan la línea de acción de CEDEM, con el fin de promover la práctica deportiva de manera regular en los municipios y en la población en general.
12.   Dar seguimiento y capacitación a los municipios para el desarrollo de la línea de acción de CEDEM a nivel nacional.
13.   Revisar la comprobación del recurso otorgado a los beneficiarios de la línea de acción de CEDEM asignados, en el Sistema Integral de Comprobación de Recursos.
14.   Atender las demás funciones que dentro del ámbito de su competencia le instruya su superior jerárquico.
 
 
1.0.4.2.2 DEPARTAMENTO DE CENTROS DEPORTIVOS ESCOLARES
 
 
OBJETIVO
Supervisar la operación de la línea de acción de Centros del Deporte Escolar y Municipal (CEDEM), en el ámbito de su competencia, para impulsar la masificación del deporte escolar que contribuya a la iniciación deportiva y formación de una cultura física de los alumnos y alumnas de los diferentes niveles académicos.
FUNCIONES
1.     Coordinar e implementar acciones para incrementar el número de alumnos y alumnas que realizan actividades deportivas en horarios extraescolares.
2.     Supervisar la elaboración y/o actualización de normatividad para el desarrollo de las acciones de la línea de acción de CEDEM.
3.     Coordinar y participar en la atención de asesorías, capacitación, conferencias y dictámenes, en el ámbito de su competencia, para instituciones educativas públicas y privadas, con el fin de fomentar el desarrollo de actividades deportivas escolares.
4.     Coordinar acciones para la participación de autoridades educativas, con el fin de fortalecer el desarrollo de las actividades deportivas en las escuelas a través de personal capacitado.
5.     Atender los requerimientos de Transparencia para el Pueblo y de la Unidad de Protección de Datos Personales de la Secretaría Anticorrupción y Buen Gobierno, en el ámbito de competencia de la Dirección de CEDEM.
6.     Realizar la carga mensual de los indicadores competentes de la Dirección de Centros del Deporte Escolar y Municipal en el Sistema de Seguimiento y Análisis de Indicadores SISEAIN, con base en la Matriz de Indicadores para Resultados del ejercicio fiscal que aplique, así mismo, aportar los datos que contribuyan al indicador del Programa de Cultura Física y Deporte.
7.     Participar y colaborar en reuniones con las instituciones y dependencias que intervienen en la operación de la línea de acción de CEDEM para propiciar el desarrollo de la cultura física y el deporte.
8.     Mantener comunicación con los responsables de la línea de acción de CEDEM en las Entidades Federativas y/o municipios asignados con el fin de fomentar el desarrollo de la cultura física y el deporte en el sector escolar.
9.     Elaborar y proponer proyectos que fortalezcan y difundan la línea de acción de CEDEM, promoviendo la práctica deportiva en el sector escolar.
10.   Coordinar y realizar visitas de verificación con base en la disponibilidad presupuestal como parte del seguimiento a la operación de la línea de acción de CEDEM en las Entidades Federativas y/o municipios asignados.
11.   Brindar soporte técnico y administrativo en la materia a organismos públicos y privados para implementar la línea de acción de CEDEM.
12.   Coordinar la realización de reuniones nacionales con los responsables de la línea de acción de CEDEM, para su planeación, operación, seguimiento y evaluación.
13.   Proponer, coordinar y supervisar la elaboración y distribución del material de promoción de la línea de acción de CEDEM a los beneficiarios.
14.   Contribuir a la revisión y seguimiento de la comprobación del recurso de la línea de acción de CEDEM. otorgado a los Órganos de Cultura Física y Deporte y/o municipios asignados, en el Sistema Integral de Comprobación de Recursos.
15.   Supervisar la integración del Reporte de Metas de la Dirección de Centros del Deporte Escolar y Municipal para su incorporación en las Metas e Indicadores del Programa de Cultura Física y Deporte.
16.   Atender las demás funciones que dentro del ámbito de su competencia le instruya su superior jerárquico.
 
1.0.4.2.2.1 DEPARTAMENTO DE VINCULACIÓN INSTITUCIONAL
 
 
OBJETIVO
Establecer mecanismos y acciones que promuevan y difundan la línea de acción de Centros del Deporte Escolar y Municipal (CEDEM) a nivel nacional para ampliar su cobertura en beneficio de los alumnos y alumnas de la población en general
FUNCIONES
1.     Dar seguimiento a las acciones para incrementar el número de alumnos, alumnas y personas que realicen actividades deportivas.
2.     Integrar y/o actualizar la normatividad para el desarrollo de la línea de acción de CEDEM.
3.     Dar seguimiento a las asesorías, capacitación, reunión nacional y conferencias, entre otros, a Instituciones Públicas y Privadas del sector escolar con el fin de fomentar el deporte escolar.
4.     Dar seguimiento a las acciones de CEDEM con autoridades educativas fortaleciendo la promoción deportiva escolar a través de las y los promotores del deporte.
5.     Apoyar en la elaboración de la respuesta a los requerimientos de Transparencia para el Pueblo y de la Unidad de Protección de Datos Personales de la Secretaría Anticorrupción y Buen Gobierno, en el ámbito de competencia de la Dirección de CEDEM.
6.     Dar seguimiento e integrar la información estadística que envían los beneficiarios del recurso referente a la operación de la línea de acción de CEDEM.
7.     Integrar el Reporte de Metas de la Dirección de Centros del Deporte Escolar y Municipal para su incorporación en las Metas e Indicadores del Programa de Cultura Física y Deporte.
8.     Dar seguimiento a la integración y/o actualización del mini sitio correspondiente a la línea de acción de CEDEM.
9.     Dar seguimiento a la captura de la información estadística de la línea de acción de CEDEM, realizada mediante herramientas electrónicas y remitida por los beneficiarios del recurso.
10.   Participar y dar seguimiento a las reuniones con las instituciones que intervienen en la operación de la línea de acción de CEDEM, para propiciar el desarrollo de la cultura física y el deporte.
11.   Brindar seguimiento técnico y administrativo a los Órganos de Cultura Física y Deporte y/o municipios asignados para la operación de la línea de acción de CEDEM.
12.   Elaborar proyectos de difusión y promoción de la línea de acción de CEDEM con el fin de fomentar la práctica deportiva en el sector escolar.
13.   Realizar visitas de verificación para dar seguimiento técnico, operativo y/o administrativo de la línea de acción de CEDEM en las Entidades Federativas y/o municipios asignados con base en la disponibilidad presupuestal.
14.   Apoyar en el asesoramiento técnico y administrativo a los posibles beneficiarios para implementar la línea de acción de CEDEM.
15.   Programar reuniones nacionales con los responsables de la línea de acción de CEDEM para su seguimiento y evaluación.
16.   Elaborar el material de promoción de la línea de acción de CEDEM para los beneficiarios.
17.   Atender las demás funciones que, dentro del ámbito de su competencia le instruya su superior jerárquico.
 
1.0.4.3 DIRECCIÓN DE ACTIVACIÓN FÍSICA Y RECREACIÓN
 
 
OBJETIVO
Fomentar el desarrollo de la cultura física, permitiendo la inclusión de la población general a la práctica sistemática de actividades físicas, recreativas y pre deportivas a través de acciones regulares permanentes que sean áreas de oportunidad de niños, jóvenes, adultos, adultos mayores y discapacitados, para obtener estilos de vida saludables, contribuyendo a la disminución del sedentarismo y de los factores de riesgo de enfermedades no transmisibles.
FUNCIONES
1.     Coordinar la línea de acción de Activación Física, con el objeto de fomentar una cultura física que beneficie a la población y contribuya a disminuir el sedentarismo, el sobrepeso y la obesidad.
2.     Coordinar y acordar las acciones con los integrantes del Sistema Nacional de Cultura Física y Deporte (SINADE) para la operación de la línea de acción de Activación Física, destinada a concientizar a la población de los beneficios de la práctica regular de la actividad física y propiciar con ello la disminución del sedentarismo, el sobrepeso y la obesidad.
3.     Establecer las políticas y lineamientos normativos para el fomento y operación de la línea de acción de Activación Física y sus modalidades.
4.     Planear y programar la asignación del recurso financiero para apoyar a los Órganos de Cultura Física y Deporte, a fin de operar la línea de acción de Activación Física, de acuerdo con la disponibilidad presupuestaria que la CONADE otorgue a la Dirección de Activación Física y Recreación y tomando en consideración el Programa Anual de Trabajo y el cumplimiento de las metas del ejercicio inmediato anterior.
5.     Coordinar y supervisar la línea de acción de Activación Física, implementada por los Órganos de Cultura Física y Deporte y Organismos Afines beneficiados, para que cumplan con la operación de la misma.
6.     Proponer campañas de promoción y difusión de la línea de acción de Activación Física, con el objetivo de interesar y captar a un mayor número de población a realizar actividades físicas y recreativas para mejorar su condición física.
7.     Coordinar acciones con las Dependencias de la Administración Pública Federal y el sector privado que permitan la implementación y permanencia de la línea de acción de Activación Física tendiente a elevar la salud física de los ciudadanos.
8.     Programar y coordinar la inducción y capacitación, de los coordinadores y promotores que implementan y operan la línea de acción de Activación Física.
9.     Definir proyectos que favorezcan la práctica de actividades físicas y recreativas con el objeto de apoyar el bienestar y cuidado de la salud física de la población.
10.   Promover mecanismos de coordinación con los Órganos de Cultura Física y Deporte y Organismos Afines para llevar a cabo la operación de la línea de acción de Activación Física.
11.   Supervisar y verificar que se realicen las visitas de seguimiento de la operación de la línea de acción de Activación Física a nivel nacional, de acuerdo con la disponibilidad presupuestal.
12.   Supervisar la realización de asesorías, capacitaciones, simposios y conferencias con el fin de profesionalizar y actualizar a los promotores de los beneficiarios que operan la línea de acción de Activación Física.
13.   Validar la información de la población atendida en la línea de acción de Activación Física y que ésta se incluya en el Sistema correspondiente.
14.   Validar las respuestas a los requerimientos de Transparencia para el Pueblo y de la Unidad de Protección de Datos Personales de la Secretaría Anticorrupción y Buen Gobierno, en su ámbito de competencia.
15.   Validar el Reporte de Metas de la Dirección de Activación Física y Recreación para su integración en las Metas e Indicadores del Programa de Cultura Física y Deporte.
16.   Validar el Padrón de beneficiarios de la línea de acción de Activación Física SIIPP-G, solicitado por la Secretaría Anticorrupción y Buen Gobierno.
17.   Atender las demás funciones que dentro del ámbito de su competencia le instruya su superior jerárquico.
 
1.0.4.3.1.1 DEPARTAMENTO DE APOYO A INSTITUCIONES EDUCATIVAS
 
 
OBJETIVO
Verificar que la línea de acción de Activación Física de la Estrategia Cultura Física cumpla con las disposiciones técnicas y normativas aplicables, a fin de promover y difundir la práctica de la actividad física, recreativa y predeportiva entre la población y crear una cultura física que contribuya a la disminución del sedentarismo.
FUNCIONES
1.     Verificar la operación con los Órganos de Cultura Física y Deporte y Organismos Afines, para que den cumplimiento a la normatividad vigente aplicable a la línea de acción de Activación Física, en su ámbito de competencia.
2.     Participar en el análisis y actualización de las Reglas de Operación y demás documentos normativos de la línea de acción de Activación Física.
3.     Coadyuvar en la revisión técnica de convenios celebrados entre la Comisión Nacional de Cultura Física y Deporte y los integrantes del Sistema Nacional de Cultura Física y Deporte derivados de la línea de acción de Activación Física.
4.     Colaborar en las tareas técnicas de planeación, organización y difusión de la línea de acción de Activación Física.
5.     Coadyuvar en la operación de los mecanismos de control y estadística de la línea de acción de Activación Física.
6.     Asesorar a los Órganos de Cultura Física y Deporte y Organismos Afines, respecto al cumplimiento de la normatividad aplicable a la línea de acción de Activación Física y el llenado de formatos e informes relativos a su operación.
7.     Verificar que la implementación de la línea de acción de Activación Física, se efectué de acuerdo a los manuales, lineamientos, especificaciones y normas técnicas en materia de activación física, recreación y predeporte por parte de los coordinadores estatales, promotores, y encargados de operar la línea de acción, realizando visitas de verificación y supervisión a los Órganos de Cultura Física y Deporte.
8.     Atender peticiones ciudadanas relativas a recomendaciones, sugerencias y observaciones en relación con la línea de acción de Activación Física.
9.     Implementar actividades de operación y seguimiento de la línea de acción de Activación Física por parte de los Órganos de Cultura Física y Deporte, y Organismos Afines, para proponer acciones de mejora de la misma.
10.   Dar seguimiento e integrar la información estadística que envían los beneficiarios, referente a la implementación de la línea de acción de Activación Física.
11.   Participar en la actualización y diseño de indicadores para su integración en la Matriz de Marco Lógico del Programa de Cultura Física y Deporte.
12.   Integrar el Reporte de Metas de la línea de acción de Activación Física para su incorporación en las Metas e Indicadores del Programa de Cultura Física y Deporte.
13.   Atender los requerimientos de información solicitados, en el ámbito operativo de la Dirección de Activación Física y Recreación.
14.   Atender los requerimientos de los órganos fiscalizadores e integrar la documentación técnica comprobatoria con la que se de atención, en el ámbito de competencia de la Dirección de Activación Física y Recreación.
15.   Colaborar en la planeación y organización de cursos de capacitación, profesionalización y actualización técnica operativa que se otorgan a los coordinadores estatales y promotores respecto de las modalidades asignadas de la línea de acción de Activación Física.
16.   Colaborar en la vinculación con las Dependencias y Entidades de la Administración Pública Federal para la implementación de la línea de acción de Activación Física.
17.   Llevar a cabo la supervisión, operación, seguimiento y evaluación de la línea de acción de Activación Física.
18.   Elaborar las guías, materiales y apoyos didácticos para la operación técnica de las modalidades asignadas de la línea de acción de Activación Física.
19.   Atender las demás funciones que dentro del ámbito de su competencia le instruya su superior jerárquico.
 
1.0.4.3.2 DEPARTAMENTO DE RECREACIÓN Y SERVICIO COMUNITARIO
 
 
OBJETIVO
Coordinar las acciones técnicas, administrativas, normativas, presupuestales, de planeación, operación, supervisión, promoción, difusión y seguimiento de la línea de acción de Activación Física, de la Estrategia Cultura Física, así como fomentar y crear conciencia de los beneficios de realizar actividades físicas, recreativas y predeportivas en la población, contribuyendo a disminuir el sedentarismo, el sobre peso y la obesidad.
FUNCIONES
1.     Coordinar y supervisar la operación técnica y administrativa de la línea de acción de Activación Física con cada uno de los Órganos de Cultura Física y Deporte y Organismos Afines beneficiados.
2.     Elaborar el anteproyecto de presupuesto para la operación de la línea de acción de Activación Física por parte de los beneficiarios que cumplan con la normatividad vigente, con base en el cumplimiento de las metas del ejercicio inmediato anterior, el Programa Anual de Trabajo y la disponibilidad presupuestal.
3.     Coordinar y supervisar los trámites y radicación del recurso financiero otorgado por la CONADE a los miembros del SINADE para la operación de la línea de acción de Activación Física.
4.     Supervisar el registro, control y seguimiento de los Órganos de Cultura Física y Deporte con los que se concerten convenios para la promoción y operación de la línea de acción de Activación Física.
5.     Supervisar que se informe a los Órganos de Cultura Física y Deporte y Organismos Afines sobre la radicación de los recursos económicos que se otorguen.
6.     Planear, organizar y coordinar la realización de cursos, capacitación, congresos, talleres, pláticas y asesorías en materia de activación física, recreación y predeporte para los beneficiarios y encargados de operar las modalidades asignadas de la línea de acción de Activación Física.
7.     Supervisar y verificar que los encargados de operar e implementar la línea de acción de Activación Física lo realicen con base en la normatividad vigente aplicable.
8.     Planear, coordinar y revisar la elaboración de guías, materiales y apoyos didácticos para la operación técnica y administrativa de las modalidades asignadas de la línea de acción de Activación Física.
9.     Proponer e instrumentar acciones destinadas a fortalecer la línea de acción de Activación Física, entre la población, así como concientizarla de los beneficios de su práctica y propiciar con ello el cuidado de su salud.
10.   Coordinar y realizar visitas de verificación y supervisión de la operación de la línea de acción de Activación Física a los beneficiarios de acuerdo con la disponibilidad presupuestal con que se cuente.
11.   Analizar y actualizar los documentos normativos referentes a la línea de acción de Activación Física.
12.   Coordinar y supervisar la integración del Padrón de Beneficiarios de la línea de acción de Activación Física SIIPP-G, solicitado por la Secretaría Anticorrupción y Buen Gobierno.
13.   Asesorar a los responsables de los Órganos de Cultura Física y Deporte y/o beneficiarios, respecto de la comprobación del recurso otorgado para la operación de la línea de acción de Activación Física, de acuerdo a la normatividad aplicable.
14.   Coordinar y supervisar que la documentación comprobatoria cargada en el Sistema Integral de Comprobación de Recursos por parte de los beneficiarios, cumpla con lo dispuesto en la normatividad aplicable, a fin de que el recurso financiero otorgado por la CONADE para la operación de la línea de acción de Activación Física, quede debidamente comprobado.
15.   Verificar y validar que los coordinadores y promotores que van a operar la línea de acción de Activación Física cumplan con los perfiles establecidos por la Dirección de Activación Física y Recreación.
16.   Supervisar que la información estadística capturada en el Sistema correspondiente y/o enviada por los Órganos de Cultura Física y Deporte y Organismos Afines beneficiados en la línea de acción de Activación Física, cumplan con los requerimientos establecidos y verificar el cumplimiento de las metas programadas.
17.   Participar en la actualización y diseño de indicadores de la línea de acción de Activación Física para su incorporación en la Matriz de Indicadores para Resultados (MIR) de la Estrategia Cultura Física
18.   Atender las demás funciones que dentro del ámbito de su competencia le instruya su superior jerárquico.
 
1.0.4.3.2.1 DEPARTAMENTO DE ENLACE CON ORGANIZACIONES DEPORTIVAS
 
 
OBJETIVO
Gestionar y dar seguimiento a la implementación, fortalecimiento y consolidación de la línea de acción de Activación Física, y a los trámites administrativos, legales y normativas aplicables para la ministración y otorgamiento de recursos financieros a los Órganos de Cultura Física y Deporte y Organismos Afines, así como recibir y analizar la documentación de la comprobación y justificación de los apoyos ejercidos por los beneficiarios.
FUNCIONES
1.     Apoyar en la elaboración del anteproyecto de presupuesto para la operación de la línea de acción de Activación Física, con base en el cumplimiento de las metas del ejercicio inmediato anterior, el Programa Operativo Anual y la disponibilidad presupuestal.
2.     Gestionar los trámites administrativos para la radicación del recurso financiero otorgado por la CONADE a los miembros del SINADE, para la operación de la línea de acción de Activación Física.
3.     Llevar a cabo el registro, control y seguimiento de los Órganos de Cultura Física y Deporte con los que se concerten convenios para la promoción y operación de la línea de acción de Activación Física.
4.     Elaborar los anexos técnicos para los beneficiarios de la línea de acción de Activación Física.
5.     Informar a los Órganos de Cultura Física y Deporte sobre la radicación de los recursos económicos que se otorguen para la operación de la línea de acción de Activación Física.
6.     Llevar a cabo acciones de control y seguimiento de las transferencias de recursos presupuestales destinados a los Órganos de Cultura Física y Organismos Afines para la operación de la línea de acción de Activación Física.
7.     Asesorar a los beneficiarios de la línea de acción de Activación Física, a fin de que comprueben los recursos otorgados, de acuerdo con la normatividad aplicable.
8.     Proponer mecanismos de coordinación e intercambio de información con los beneficiarios que operen la línea de acción de Activación Física.
9.     Coadyuvar en la implementación de las actividades de operación y seguimiento de la línea de acción de Activación Física por parte de los Órganos de Cultura Física y Deporte, y Organismos Afines, para proponer acciones de mejora de la misma.
10.   Brindar asesoría, inducción y capacitación a los responsables de los Órganos de Cultura Física y Deporte y Organismos Afines, respecto del Sistema Integral de Comprobación de Recursos, con el fin de que lo utilicen de manera eficiente.
11.   Colaborar en la planeación y organización de cursos de capacitación y actualización para los enlaces estatales administrativos, responsables de la integración de la comprobación de la línea de acción de Activación Física en los Órganos de Cultura Física y Deporte y Organismos Afines.
12.   Analizar la información capturada por los beneficiarios en el Sistema Integral de Comprobación de Recursos, respecto de los apoyos y recursos presupuestales otorgados para la operación de la línea de acción de Activación Física y realizar las observaciones correspondientes hasta que queden debidamente comprobados.
13.   Colaborar en las tareas administrativas de planeación, organización y difusión de la línea de acción de Activación Física.
14.   Elaborar las guías, materiales y apoyos didácticos para el proceso administrativo de las modalidades asignadas de la línea de acción de Activación Física.
15.   Recabar la información e integrar el Padrón de Beneficiarios de la línea de acción de Activación Física SIIPP-G, solicitado por la Secretaría Anticorrupción y Buen Gobierno.
16.   Atender los requerimientos de información en el ámbito administrativo de la Dirección de Activación Física y Recreación.
17.   Atender las demás funciones que dentro del ámbito de su competencia le instruya su superior jerárquico
 
 
ORGANIGRAMA
SUBDIRECCIÓN GENERAL
 
 

DEPENDENCIA O ENTIDAD:
COMISIÓN NACIONAL DE CULTURA FÍSICA Y DEPORTE
UNIDAD RESPONSABLE:
DIRECCIÓN GENERAL DE LA COMISIÓN NACIONAL DE CULTURA FÍSICA Y DEPORTE
 

 
1.1 SUBDIRECCIÓN GENERAL
 
 
OBJETIVO
Acordar con la Dirección General la administración de los recursos humanos, materiales y financieros, asignados a la CONADE, así como la política de comunicación social y los asuntos en materia jurídica que requieran las unidades administrativas de esta Entidad para el cumplimiento de los programas y proyectos institucionales.
FUNCIONES
1.     Auxiliar al Director General de la CONADE en el ejercicio de sus atribuciones y facultades.
2.     Formar parte de todos los comités y comisiones específicos del sector.
3.     Desempeñar los encargos que el Presidente de la Junta Directiva o el Director General de la CONADE le encomienden; y por acuerdo expreso representar a la CONADE en los actos que aquéllos determinen.
4.     Acordar con el Director General de la CONADE los asuntos de la Subdirección General, así como los inherentes a la administración de los recursos humanos, materiales y financieros; las estrategias de comunicación social y las políticas jurídico normativas de la CONADE.
5.     Planear, programar, organizar, dirigir y evaluar sus actividades y las de las unidades administrativas que tenga adscritas conforme a las instrucciones del Presidente de la Junta Directiva o del Director General de la CONADE.
6.     Coordinar, dar seguimiento, e informar al Director General de la CONADE respecto a los asuntos administrativos relacionados con las subdirecciones y coordinaciones referidas en las fracciones II a VII del artículo 9 del Estatuto Orgánico de la Entidad.
7.     Proponer al Director General de la CONADE medidas para el mejoramiento administrativo de las unidades administrativas de la CONADE y, en su caso, para la reorganización de las mismas.
8.     Proponer al Director General de la CONADE los anteproyectos de iniciativas de leyes, reglamentos, decretos, acuerdos, órdenes y demás disposiciones relacionados con la competencia de la CONADE, con la participación que corresponda a la Coordinación de Normatividad y Asuntos Jurídicos.
9.     Vigilar que se cumpla con las disposiciones aplicables en los asuntos de su competencia.
10.   Resolver los asuntos de la competencia de la Subdirección General.
11.   Establecer coordinación con las demás unidades administrativas de la CONADE para el mejor despacho de los asuntos de su competencia.
12.   Las demás que las disposiciones aplicables le confieran, las que le encomiende el Director General de la CONADE y las que correspondan a las unidades administrativas que se le adscriban.
 
 
ORGANIGRAMA
SUBDIRECCIÓN DE ADMINISTRACIÓN
 
 

DEPENDENCIA O ENTIDAD:
COMISIÓN NACIONAL DE CULTURA FÍSICA Y DEPORTE
UNIDAD RESPONSABLE:
DIRECCIÓN GENERAL DE LA COMISIÓN NACIONAL DE CULTURA FÍSICA Y DEPORTE
 

 
1.1.1 SUBDIRECCIÓN DE ADMINISTRACIÓN
 
 
OBJETIVO
Dirigir y vigilar la óptima aplicación y administración de los recursos financieros, humanos y materiales de la Comisión Nacional de Cultura Física y Deporte, mediante la planeación estratégica que coadyuve al cumplimiento de los programas y proyectos para el desarrollo de las actividades encomendadas a las unidades administrativas de la Entidad.
FUNCIONES
1.     Planear, dirigir, controlar y evaluar los programas, proyectos y actividades que constituyan la administración de los recursos financieros, humanos y materiales de la CONADE, conforme a los acuerdos de la Junta Directiva y a la normatividad vigente en la materia.
2.     Coordinar y supervisar los procesos que realizan las áreas dependientes de la Subdirección de Administración para asegurar su adecuada y eficiente ejecución.
3.     Conducir las Relaciones Laborales de la Entidad, autorizar los nombramientos, movimientos de personal y atender las resoluciones de terminación y/o rescisión de un nombramiento con apego a la normativa vigente.
4.     Conducir el ejercicio del presupuesto de la Entidad de acuerdo con los principios de economía, eficacia, eficiencia, imparcialidad y honradez para asegurar su correcta ejecución.
5.     Vigilar que las contrataciones públicas y el suministro de los bienes que requiera la Entidad se realicen de conformidad con la normatividad vigente aplicable, para el cumplimiento de las metas.
6.     Suscribir los contratos que se otorguen a los proveedores conforme a las disposiciones legales y administrativas aplicables en la materia.
7.     Presidir los actos que por normatividad le sean encomendados a la Subdirección de Administración.
8.     Coadyuvar en el cumplimiento a los requerimientos de las diferentes instancias revisoras y fiscalizadoras en materia administrativa.
9.     Administrar el patrimonio inmobiliario de la Comisión Nacional de Cultura Física y Deporte de conformidad con la normativa aplicable.
10.   Las demás facultades que en el ámbito de su competencia le sean atribuidas o delegadas y asumir las que correspondan a las áreas que se le adscriban.
 
 
1.1.1.1 DIRECCIÓN DE FINANZAS
 
 
OBJETIVO
Contribuir a que los recursos financieros asignados a la Comisión Nacional de Cultura Física y Deporte se ejerzan de acuerdo con las normas y políticas en la materia, garantizando así un uso eficiente y transparente de los mismos.
FUNCIONES
1.     Establecer lineamientos y directrices para el control y manejo de los recursos financieros de la CONADE, de conformidad con la normatividad aplicable.
2.     Integrar el anteproyecto de presupuesto de la CONADE, a partir de las necesidades de las unidades administrativas, así como de los ingresos propios que se estima captar, conforme a los tiempos y procedimientos que establezca la Coordinadora Sectorial y en cumplimiento a la normatividad aplicable, para someterlo a la Junta Directiva.
3.     Supervisar y controlar el ejercicio del presupuesto, con base en los convenios de coordinación, colaboración y concertación, así como los contratos formalizados con los proveedores y prestadores de servicios.
4.     Autorizar las adecuaciones presupuestarias y compromisos, de conformidad con la normatividad aplicable.
5.     Autorizar la emisión de cheques y transferencias electrónicas; así como el pago oportuno de las cuentas por liquidar certificadas, conforme a la normatividad vigente en la materia.
6.     Presentar informes mensuales sobre el estado del ejercicio del presupuesto y gasto, a fin de conciliar e informar sobre los avances alcanzados.
7.     Supervisar el registro contable de las operaciones financieras y presupuestales que realiza la CONADE, a efecto de proporcionar información confiable y oportuna para la toma de decisiones.
8.     Autorizar y supervisar que se emitan oportunamente los estados financieros que contengan la información financiera derivada de las operaciones que realiza la CONADE.
9.     Autorizar los pagos de las obligaciones fiscales de la Comisión.
10.   Supervisar el estricto cumplimiento de reportes e informes institucionales en materia presupuestal y financiera que deben remitirse a instancias superiores.
11.   Observar el estricto cumplimiento de los lineamientos establecidos por el Sistema Integral de Información de los Ingresos y Gasto Público (SII@Web) en la calidad y oportunidad de los reportes solicitados a través del mismo.
12.   Coordinar la gestión e integración de la carpeta de documentos que la Comisión Nacional de Cultura Física y Deporte presenta a la Junta Directiva y al Comité de Control y Desempeño Institucional (COCODI) de la Entidad.
13.   Coordinar la integración y seguimiento de la información para la atención de los requerimientos de las auditorías de las diversas instancias fiscalizadoras internas y externas.
14.   Fungir como Enlace de Control Interno Institucional, Enlace del COCODI, así como Enlace en la atención de las auditorías de las instancias fiscalizadoras internas y externas.
15.   Atender las demás funciones que dentro del ámbito de su competencia le instruya su superior jerárquico.
 
1.1.1.1.1 DEPARTAMENTO DE EVALUACIÓN
 
 
OBJETIVO
Gestionar, organizar, supervisar y controlar la recepción, análisis y evaluación de la información generada por las unidades administrativas de la CONADE para la elaboración de documentos de carácter programático, presupuestal, financiero, informativo, estadístico o de otra índole, inherentes a la administración, promoción y fomento de la práctica de la cultura física, la recreación, el deporte y la alta competencia deportiva, considerando la normatividad vigente aplicable en la materia.
FUNCIONES
1.     Gestionar, recopilar, organizar e integrar la información para la elaboración de documentos estratégicos de carácter programático, presupuestal, financiero, informativo, estadístico y de consulta, inherentes a las actividades que desarrolla la CONADE que sean solicitados por la Junta Directiva, el Comité de Control y Desempeño Institucional, unidades administrativas de la Entidad, así como por los órganos de fiscalización y de control e instancias de evaluación externa, de acuerdo con los lineamientos establecidos para su elaboración, aportando los elementos de análisis y evaluación necesarios.
2.     Coadyuvar en el desarrollo de la logística para la realización de las sesiones ordinarias y extraordinarias de la Junta Directiva de la CONADE.
3.     Coadyuvar en la gestión e integración de la carpeta de documentos que la CONADE presenta a la Junta Directiva y al Comité de Control y Desempeño Institucional (COCODI) de la Entidad.
4.     Integrar y dar seguimiento a la información para atender los requerimientos de las diversas instancias fiscalizadoras internas y externas.
5.     Coordinar y realizar las actividades relativas al Programa de Trabajo de Control Interno (PTCI), integrando la documentación correspondiente, con base en la información remitida por las unidades administrativas de la CONADE, para su presentación en las sesiones del Comité de Control y Desempeño Institucional (COCODI).
6.     Atender las demás funciones que dentro del ámbito de su competencia le instruya su superior jerárquico.
 
1.1.1.1.2 DEPARTAMENTO DE PRESUPUESTO
 
 
OBJETIVO
Supervisar el registro y control, así como dar seguimiento al ejercicio del presupuesto de la CONADE en sus diferentes momentos y a la documentación justificativa y comprobatoria del gasto que presentan las unidades administrativas de conformidad con la normatividad aplicable.
FUNCIONES
1.     Solicitar y analizar, en los tiempos que marca la normatividad aplicable, la información a las diferentes unidades administrativas para la elaboración del anteproyecto de presupuesto de la CONADE de los ingresos propios y fiscales, de acuerdo a los lineamientos que establezca para tal efecto la Coordinadora Sectorial.
2.     Proponer la formulación, actualización y difusión de las políticas, lineamientos y directrices internas en materia del ejercicio del gasto.
3.     Supervisar el registro de las adecuaciones presupuestarias necesarias, a fin de dar cumplimiento a los programas operativos, de conformidad con la normatividad aplicable.
4.     Coordinar la integración del Estado del Ejercicio Presupuestal de la CONADE, hasta la elaboración de la Cuenta de la Hacienda Pública Federal.
5.     Supervisar que la documentación justificativa y comprobatoria del gasto que envían las unidades administrativas, cumpla con la normatividad aplicable.
6.     Supervisar el registro y control del presupuesto asignado a la CONADE, en los diferentes sistemas implementados para tal efecto, de acuerdo a la normatividad aplicable, así como conocer la captación de los ingresos propios para proponer a la Dirección de Finanzas, conjuntamente con el Departamento Financiero, el ejercicio de los mismos y se someta a consideración de la Junta Directiva.
7.     Coordinar la revisión de las cifras del presupuesto ejercido con el Departamento Financiero y con las unidades administrativas, a fin de que se concilien los estados financieros y el estado del ejercicio del presupuesto.
8.     Proporcionar asesoría a las unidades administrativas de la CONADE en materia presupuestal.
9.     Supervisar los informes, reportes y formatos requeridos por la normatividad aplicable, así como la documentación solicitada por las instancias fiscalizadoras y globalizadoras.
10.   Atender las demás funciones que dentro del ámbito de su competencia le instruya su superior jerárquico.
 
1.1.1.1.2.1 DEPARTAMENTO DE CONTROL PRESUPUESTAL
 
 
OBJETIVO
Llevar a cabo la revisión, registro y control del ejercicio del presupuesto autorizado a la CONADE, así como de la documentación justificativa y comprobatoria del gasto, de acuerdo a la normatividad aplicable.
FUNCIONES
1.     Participar en la actualización de las políticas, lineamientos y directrices internas en materia del ejercicio del gasto.
2.     Analizar y proponer adecuaciones presupuestarias, con base en las solicitudes realizadas por las unidades administrativas de acuerdo a las necesidades reales de operación, ante la Secretaría de Educación Pública y, en su caso, ante la Secretaría de Hacienda y Crédito Público.
3.     Elaborar el Estado del Ejercicio Presupuestal de la CONADE, de conformidad con el ejercicio del gasto.
4.     Revisar que la documentación justificativa y comprobatoria para el trámite de pago cumpla con la normatividad aplicable correspondiente y registrarla a través del Sistema que establezcan para este efecto la Coordinadora Sectorial y la Secretaría de Hacienda y Crédito Público, mediante la elaboración de las cuentas por liquidar certificadas.
5.     Dar seguimiento al registro presupuestal y a la captación de ingresos propios que proporcione el Departamento Financiero, a efecto de proponer su ejercicio de acuerdo a las necesidades de las unidades administrativas.
6.     Conciliar mensualmente con el Departamento Financiero los registros presupuestales y los contables.
7.      Elaborar los informes, reportes y formatos solicitados por la Coordinadora Sectorial, instancias globalizadoras y órganos fiscalizadores de acuerdo a la normatividad vigente.
8.     Atender las demás funciones que dentro del ámbito de su competencia le instruya su superior jerárquico.
 
1.1.1.1.2.1.1 PROFESIONAL DE SERVICIOS ESPECIALIZADOS
 
 
OBJETIVO
Apoyar en la revisión de la documentación justificativa y comprobatoria del gasto, de acuerdo con la normatividad aplicable en la materia.
FUNCIONES
1.     Apoyar en la revisión de la documentación justificativa y comprobatoria para el trámite de pago, a fin de que cumpla con la normatividad aplicable correspondiente.
2.     Apoyar en el otorgamiento de asesoría a las unidades administrativas de la CONADE para que la documentación justificativa y comprobatoria del gasto que presenten a la Dirección de Finanzas cumpla con los requisitos normativos y fiscales correspondientes.
3.     Informar a su superior jerárquico, en su caso, sobre posibles inconsistencias derivadas de la revisión de la documentación justificativa y comprobatoria del gasto, para su solventación.
4.     Elaborar los listados de las solicitudes de registro, presupuestal y pago revisadas, presentadas para trámite de pago por las unidades administrativas para su entrega a su superior jerárquico.
5.     Apoyar en el archivo de la documentación recibida y generada en el Departamento de Control Presupuestal.
6.     Atender las demás funciones que dentro del ámbito de su competencia le instruya su superior jerárquico.
 
 
1.1.1.1.3 DEPARTAMENTO FINANCIERO
 
 
OBJETIVO
Revisar y autorizar los registros contables, con el fin de que las cifras de los estados financieros sean confiables, oportunas y verídicas para la toma de decisiones.
FUNCIONES
1.     Analizar los estados financieros de la CONADE que presenten cifras confiables y verídicas para la toma de decisiones.
2.     Supervisar los enteros a la Tesorería de la Federación por los conceptos de rendimientos bancarios.
3.     Revisar y presentar la información en materia contable y financiera que se requiera para la Cuenta de la Hacienda Pública Federal, Junta Directiva, Comité de Control y Desempeño Institucional (COCODI), órganos fiscalizadores, Sistema Integral de Información de los Ingresos y Gasto Público (SII@Web) e INEGI, entre otros.
4.     Supervisar la elaboración de cheques y transferencias electrónicas, conforme a la normatividad vigente en la materia.
5.     Supervisar el correcto pago de los impuestos federales, locales, cuotas y aportaciones, previa autorización de la Dirección de Finanzas para que se realicen de manera oportuna, de conformidad a la normatividad vigente en la materia.
6.     Verificar las transferencias por parte de la Tesorería de la Federación a la cuenta de cheques de la CONADE, con el fin de contar con los recursos para cumplir oportunamente con los compromisos adquiridos.
7.     Supervisar que los informes contables y financieros sean enviados al Sistema Integral de Información de los Ingresos y Gasto Público de manera oportuna.
8.     Supervisar y verificar la elaboración de los informes diarios, mensuales, bimestrales, semestrales y anuales en materia contable y financiera.
9.     Atender los requerimientos de los organismos fiscalizadores de auditoría tales como la Auditoría Superior de la Federación y el Despacho de Auditoría Externa, en el ámbito de su competencia.
10.   Supervisar el registro en libros de los movimientos bancarios efectuados.
11.   Supervisar los saldos y movimientos de las cuentas bancarias vía electrobanca.
12.   Verificar que se emitan oportunamente los estados financieros que contengan la información financiera derivada de las operaciones que realiza la CONADE.
13.   Dar seguimiento a la atención de requerimientos y notificaciones, entre otros, del buzón tributario del Servicio de Administración Tributaria.
14.   Atender las demás funciones que dentro del ámbito de su competencia le instruya su superior jerárquico.
 
 
1.1.1.1.3.1 DEPARTAMENTO DE CONTABILIDAD
 
 
OBJETIVO
Registrar, revisar e integrar la información de las operaciones contables de la Comisión Nacional de Cultura Física y Deporte, así como enterar los impuestos federales, locales, cuotas y aportaciones a los diferentes organismos, en los plazos establecidos que marca la Ley en la materia.
FUNCIONES
1.     Registrar y revisar las Solicitudes de Pago, mediante las cuales se presentan las aplicaciones contables.
2.     Registrar contablemente las transferencias autorizadas y las obligaciones por cuenta de terceros de la CONADE.
3.     Registrar las obligaciones por cuenta de terceros.
4.     Elaborar y validar las conciliaciones bancarias de las cuentas de la CONADE.
5.     Elaborar y controlar las cuentas colectivas por antigüedad de saldos.
6.     Elaborar la información requerida para la Cuenta de la Hacienda Pública Federal, Sistema Integral de Información de los Ingresos y Gasto Público, INEGI y órganos fiscalizadores, entre otros.
7.     Elaborar los estados financieros de la Comisión Nacional de Cultura Física y Deporte, con la finalidad de presentar la situación financiera para la toma de decisiones de la Subdirección de Administración.
8.     Realizar permanentemente la depuración de los auxiliares de las cuentas colectivas.
9.     Realizar la conciliación mensual del presupuesto con el Departamento de Presupuesto.
10.   Registrar y conciliar el ejercicio del gasto del capítulo 1000 "Servicios Personales" con el Departamento de Personal.
11.   Integrar la información para el correcto entero los impuestos federales, locales, cuotas y aportaciones de conformidad a la normatividad vigente en la materia.
12.   Controlar el resguardo y manejo de la documentación contable de la CONADE y el resguardo original de la documentación del activo fijo.
13.   Registrar la facturación del activo fijo de la Institución.
14.   Efectuar el registro en libros de los inventarios consumibles.
15.   Analizar y registrar los fondos revolventes asignados a las unidades administrativas de la CONADE, de conformidad a los lineamientos establecidos.
16.   Validar las fichas de depósito bancario presentadas por las unidades administrativas de la CONADE.
17.   Resguardar la documentación que acredite los pagos realizados y las pólizas de fianzas originales otorgadas por los prestadores de servicios y contratistas.
18.   Efectuar el registro en libros de los movimientos bancarios.
19.   Realizar los enteros a la Tesorería de la Federación por los conceptos de rendimientos bancarios y transferencias de ejercicios anteriores, entre otros, de la institución.
20.   Elaborar los informes contables y financieros que se envían al Sistema Integral de Información de los Ingresos y Gasto Público.
21.   Elaborar cheques y realizar transferencias electrónicas conforme a la normatividad vigente en la materia.
22.   Atender las demás funciones que dentro del ámbito de su competencia le instruya su superior jerárquico.
 
1.1.1.2 DIRECCIÓN DE DESARROLLO HUMANO
 
 
OBJETIVO
Coordinar las actividades correspondientes a la administración de los recursos autorizados para cubrir las remuneraciones y contraprestaciones, otorgar las prestaciones y cumplir con las obligaciones relativas a los servicios personales, así como las correspondientes a la selección, contratación y capacitación del personal, integración y difusión del Manual de Organización y del Manual de Procedimientos, y trámites para el registro y autorización de las modificaciones a la estructura orgánica, en su caso, con base en la normatividad emitida en la materia.
FUNCIONES
1.     Planear, establecer, coordinar y supervisar la administración, pago y desarrollo del personal, en congruencia con las políticas, lineamientos, programas y disposiciones que establezcan las Secretarías de Hacienda y Crédito Público, Anticorrupción y Buen Gobierno y la Secretaría de Educación Pública como Coordinadora Sectorial.
2.     Coordinar y supervisar el cumplimiento de los lineamientos de sueldos y salarios que requiera la administración del personal, de conformidad con las disposiciones vigentes.
3.     Coordinar la operación de los recursos presupuestales autorizados para servicios personales tales como, nombramientos, contrataciones, movimientos de personal, pago de remuneraciones, contraprestaciones, capacitación y desarrollo, prestaciones y reconocimientos y los servicios sociales y recreativos del personal, así como de seguridad y medio ambiente en el trabajo, con base en la normatividad vigente.
4.     Definir la estrategia laboral y los procesos de nuevo ingreso, así como conducir las relaciones laborales y proponer los criterios en esta materia, de conformidad con la normatividad aplicable.
5.     Promover y coordinar la integración de la actualización del Manual de Organización y del Manual de Procedimientos de la CONADE.
6.     Coordinar y supervisar la aplicación de la Detección de Necesidades de Capacitación en la Entidad, para la planeación, elaboración y conducción del Programa Anual de Capacitación para el personal de la institución.
7.     Coordinar y supervisar las actividades relativas a la autorización, aprobación y registro de la estructura orgánica de la CONADE, conforme a los lineamientos vigentes.
8.     Supervisar la elaboración, gestión y ejecución de los convenios que se establezcan con las diferentes instituciones educativas, para brindar el apoyo a las unidades administrativas de la CONADE en el desempeño de sus funciones, con prestadores de servicio social y/o prácticas profesionales.
9.     Dirigir y verificar el cumplimiento de las actividades correspondientes a la aplicación anual de la Encuesta de Clima Organizacional promovida por la Secretaría Anticorrupción y Buen Gobierno para toda la Administración Pública Federal.
10.   Fungir como Enlace de Administración de Riesgos y dirigir las actividades relativas al proceso de administración de riesgos, con base en la información remitida por las unidades administrativas de la CONADE, para su presentación en las sesiones del Comité de Control y Desempeño Institucional (COCODI).
11.   Dirigir y verificar el cumplimiento de las actividades para la Evaluación del Desempeño del personal de mando.
12.   Dar seguimiento a las respuestas de las Solicitudes de Información y de Datos Personales de Transparencia para el Pueblo y de la Unidad de Protección de Datos Personales de la Secretaría Anticorrupción y Buen Gobierno en materia de recursos humanos, materiales y financieros.
13.   Fungir como principal interlocutor entre el Sindicato Nacional de Trabajadores de la CONADE, titular del Contrato Colectivo de Trabajo, y la institución, en todo lo referente a relaciones laborales, prestaciones y contraprestaciones.
14.   Atender las demás funciones que dentro del ámbito de su competencia le instruya su superior jerárquico.
 
 
1.1.1.2.1 DEPARTAMENTO DE PERSONAL
 
 
OBJETIVO
Supervisar el registro de movimientos e incidencias de personal, así como el pago oportuno de las remuneraciones del personal de la CONADE, las contraprestaciones, los pagos a los terceros institucionales y los correspondientes al otorgamiento de prestaciones a los trabajadores, así como el cálculo y trámite de los pagos por concepto de indemnización por terminación de relación laboral y, en su caso, verificar la recuperación de adeudos por pagos improcedentes.
FUNCIONES
1.     Programar, coordinar y organizar las actividades correspondientes al registro, control y pago de remuneraciones conforme a los tabuladores de sueldos autorizados por la SHCP, el otorgamiento de prestaciones al personal que labora en la CONADE, así como las contraprestaciones de los prestadores de servicios profesionales contratados bajo el régimen de honorarios asimilables a salarios.
2.     Supervisar los trámites administrativos para la contratación del personal de mando, operativo y eventual de la CONADE, así como las acciones correspondientes para formalizar la contratación de los prestadores de servicios profesionales contratados bajo el régimen de honorarios asimilables a salarios.
3.     Supervisar la aplicación de las incidencias del personal, con base en la normatividad vigente.
4.     Coordinar la expedición de Hojas Únicas de Servicios a ex servidores públicos de la CONADE, así como de las constancias laborales.
5.     Instrumentar las actas administrativas y/o circunstanciadas de hechos en materia laboral de acuerdo con la normatividad vigente y remitirlas, a través de la Dirección de Desarrollo Humano, a la Coordinación de Normatividad y Asuntos Jurídicos para que lleve a cabo los trámites correspondientes.
6.     Supervisar la elaboración y trámite ante la Dirección de Finanzas y la Coordinación de Normatividad y Asuntos Jurídicos, de los convenios de indemnización por terminación de relación de trabajo del personal de la CONADE, de acuerdo a la normatividad vigente.
7.     Supervisar que el cálculo de los pagos por concepto de convenios de terminación de relación de trabajo, esté de acuerdo a lo establecido en la normatividad vigente en la materia.
8.     Supervisar la elaboración de los informes del gasto originado en materia de servicios personales, así como la conciliación de las cifras de nómina contra los registros contables y presupuestales de la Dirección de Finanzas, del ejercicio de los recursos correspondientes al Capítulo 1000.
9.     Coadyuvar en la instrumentación de los eventos especiales que derivan del Contrato Colectivo de Trabajo y se efectúan para los trabajadores operativos de la CONADE.
10.   Atender la entrega oportuna de información en materia de servicios personales solicitada por las Dependencias globalizadoras: Secretaría de Educación Pública, Secretaría Anticorrupción y Buen Gobierno y Secretaría de Hacienda y Crédito Público.
11.   Coordinar la atención a los requerimientos de solicitud de información y documentación de la Coordinación de Normatividad y Asuntos Jurídicos.
12.   Supervisar los registros derivados de las nóminas, relacionadas con las aportaciones y retenciones de Seguridad Social, y en general, de los terceros Institucionales.
13.   Tramitar el registro de la plantilla de personal de la CONADE ante la SHCP.
14.   Coordinar el trámite de la compatibilidad de empleos del personal de la CONADE ante las instancias correspondientes, de conformidad con la normatividad vigente.
15.   Supervisar la correcta determinación del Impuesto sobre la Renta por concepto de sueldos y salarios, y asimilados a salarios; así como, la conciliación de la expedición de los comprobantes fiscales digitales (CFDI) por estos conceptos con el Servicio de Administración Tributaria.
16.   Atender las demás funciones que dentro del ámbito de su competencia le instruya su superior jerárquico.
 
1.1.1.2.1.1 DEPARTAMENTO DE NÓMINA
 
 
OBJETIVO
Procesar la información correspondiente para la elaboración de las nóminas conforme a los tabuladores de sueldos autorizados por la SHCP, fijando los mecanismos necesarios para que se realice el pago de las remuneraciones conforme al calendario establecido y el otorgamiento de prestaciones al personal de la CONADE; así como las contraprestaciones a los prestadores de servicios profesionales contratados bajo el régimen de honorarios asimilables a salarios; asimismo, calcular y tramitar los pagos de indemnización por terminación de relación laboral.
FUNCIONES
1.     Actualizar y procesar la información necesaria para generar las nóminas correspondientes al personal de mando, operativo y eventual, así como de los prestadores de servicios profesionales contratados bajo el régimen de honorarios asimilables a salarios, para su remuneración y contraprestación, respectivamente, conforme a la normatividad aplicable.
2.     Instrumentar la operación del pago y realizar, en coordinación con los Departamentos de Movimientos de Personal y de Prestaciones, las actividades correspondientes a la cancelación de percepciones no cobradas por el personal o los prestadores de servicios profesionales contratados bajo el régimen de honorarios asimilables a salarios y deducciones no enteradas ante las instancias correspondientes.
3.     Elaborar la matriz del control de los recursos presupuestales ejercidos por concepto del pago de nómina, así como de las retenciones realizadas, que se remite a la Dirección de Finanzas.
4.     Procesar periódicamente la información necesaria para aplicar en la nómina los movimientos relativos al personal afiliado al ISSSTE, a los diferentes seguros e instrumentos de protección y al SAR-FOVISSSTE.
5.     Conciliar con la Dirección de Finanzas las cifras de nómina contra los registros contables, presupuestales y del Impuesto sobre la Renta del ejercicio fiscal, de los recursos ejercidos correspondientes al Capítulo 1000 "Servicios Personales".
6.     Calcular y tramitar el pago ante la Dirección de Finanzas y la Coordinación de Normatividad y Asuntos Jurídicos, de los convenios de indemnización por terminación de relación laboral del personal de la CONADE, de acuerdo a la normatividad vigente.
7.     Realizar el cálculo quincenal y anual del Impuesto Sobre la Renta del personal de mando, operativo y eventual, así como de los prestadores de servicios profesionales contratados bajo el régimen de honorarios asimilables a salarios, en los términos de la normatividad aplicable en la materia.
8.     Elaborar y enviar vía electrónica ante las instancias correspondientes, los informes de prestaciones y del Sistema Integral de Información de los Ingresos y Gasto Público, en el ámbito de competencia.
9.     Elaborar y dar seguimiento ante la Dirección de Finanzas, Dirección de Servicios, Dirección de Planeación y Tecnologías de Información, así como ante su Dirección de Área de adscripción o equivalente, a la Constancia de No Adeudo del personal de mando que causa baja.
10.   Coordinar y dar seguimiento ante la Dirección de Planeación y Tecnologías de Información a la certificación fiscal digital que se realiza mediante el Comprobante Fiscal Digital por internet (CFDI) de los recibos de pago del personal de mando, operativo y eventual, así como de los prestadores de servicios profesionales contratados bajo el régimen de honorarios asimilables a salarios, de acuerdo a las disposiciones del Servicio de Administración Tributaria (SAT).
11.   Calcular y tramitar ante la Dirección de Finanzas, el pago del Impuesto sobre nómina del personal de mando, operativo y eventual, en los términos de la normatividad vigente.
12.   Atender las demás funciones que dentro del ámbito de su competencia le instruya su superior jerárquico.
 
 
1.1.1.2.1.2 DEPARTAMENTO DE MOVIMIENTOS DE PERSONAL
 
 
OBJETIVO
Llevar el registro y control de altas, bajas, cambios de adscripción e incidencias de los trabajadores de la Comisión Nacional de Cultura Física y Deporte, así como de la contratación de los prestadores de servicios profesionales bajo el régimen de honorarios asimilables a salarios, integrando los expedientes correspondientes, de conformidad con los lineamientos establecidos y la normatividad vigente.
FUNCIONES
1.     Elaborar la documentación necesaria para la contratación del personal de mando, operativo y eventual, así como de los prestadores de servicios profesionales bajo el régimen de honorarios asimilables a salarios, y realizar el registro en el sistema correspondiente.
2.     Registrar y controlar en el sistema correspondiente las incidencias del personal de la CONADE, de acuerdo con los requerimientos de las unidades administrativas, el sindicato y los trabajadores, así como aplicar las medidas disciplinarias que correspondan, en apego a la normatividad aplicable en la materia.
3.     Generar en el sistema de la Secretaría Anticorrupción y Buen Gobierno la constancia de no inhabilitación del personal de mando, operativo y eventual que pretende ingresar a laborar en la CONADE, así como de los prestadores de servicios profesionales propuestos para ser contratados bajo el régimen de honorarios asimilables a salarios.
4.     Elaborar las propuestas de servicios personales del personal de mando, operativo y eventual, así como las correspondientes a la contratación de prestadores de servicios profesionales bajo el régimen de honorarios asimilables a salarios, con base en la normatividad en la materia.
5.     Integrar los expedientes del personal de la CONADE y de los prestadores de servicios profesionales bajo el régimen de honorarios asimilables a salarios, en apego a los lineamientos vigentes en la materia.
6.     Generar los reportes de incidencias del personal con el sistema correspondiente para su aplicación en la nómina.
7.     Elaborar las Hojas Únicas de Servicios y constancias laborales, de conformidad con los registros documentales existentes en la Dirección de Desarrollo Humano, a fin de atender las solicitudes de información de los ex servidores públicos, así como de los servidores públicos, respectivamente.
8.     Llevar a cabo la credencialización de los trabajadores de la CONADE y de los prestadores de servicios profesionales contratados bajo el régimen de honorarios asimilables a salarios.
9.     Actualizar la información en el Registro Único de Servidores Públicos (RUSP), conforme a la normatividad vigente.
10.   Generar la información en materia de servicios personales, en el ámbito de su competencia, necesaria para su integración en el Sistema de Portales de Obligaciones de Transparencia (SIPOT) y notificar al Enlace de la Unidad de Transparencia.
11.   Tramitar ante las instancias correspondientes, la compatibilidad de empleos del personal de la CONADE que manifiesta tener otro empleo en otra Dependencia o Entidad de la Administración Pública Federal, de conformidad con la normatividad vigente.
12.   Atender las demás funciones que dentro del ámbito de su competencia le instruya su superior jerárquico.
1.1.1.2.1.3 DEPARTAMENTO DE PRESTACIONES
 
 
OBJETIVO
Instrumentar las acciones necesarias para garantizar que el otorgamiento de prestaciones a que tiene derecho el personal de la CONADE, se realice con oportunidad y apego al Contrato Colectivo de Trabajo vigente, y a la legislación y normatividad aplicables.
FUNCIONES
1.     Mantener permanente comunicación con el ISSSTE, FOVISSSTE, SHCP, CONSAR, INFONACOT y Aseguradoras, con el propósito de que el personal de la CONADE goce con oportunidad de las prestaciones que otorgan estas instituciones; asimismo, tramitar ante la Dirección de Finanzas la documentación necesaria para que realice el envío del entero correspondiente a las aportaciones y/o retenciones de referencia.
2.     Elaborar y tramitar las Solicitudes de Pago por concepto de Seguros, INFONACOT, Fondo de Ahorro Capitalizable (FONAC), aportaciones al ISSSTE, FOVISSSTE, Cesantía en Edad Avanzada y Vejez, Sistema de Ahorro para el Retiro (SAR) y Ahorro Solidario del personal de la CONADE, para el pago correspondiente.
3.     Instrumentar los mecanismos de evaluación y otorgamiento de estímulos y premios al personal operativo por su desempeño, así como por años de servicio efectivos ininterrumpidos.
4.     Generar los reportes y tramitar ante la SHCP las aportaciones del personal operativo inscrito en el Fondo de Ahorro Capitalizable (FONAC), así como realizar la liquidación anual del mismo a los trabajadores de la CONADE, conforme a la normatividad que lo rige.
5.     Verificar los listados de los descuentos por concepto de préstamos ordinario y especial, así como hipotecarios, otorgados al personal de la CONADE por el ISSSTE y/o FOVISSSTE, para efectos de su aplicación en la nómina.
6.     Organizar y supervisar los eventos especiales que derivan del Contrato Colectivo de Trabajo y se efectúan para los trabajadores operativos de la CONADE, con base en la normatividad vigente.
7.     Realizar la gestión para registrar y dar de alta al personal en los seguros institucionales, así como en el ISSSTE, en la base datos de la CONSAR, FONAC e INFONACOT, con base en la normatividad vigente.
8.     Verificar contra nómina la aplicación de la aportación correspondiente al Sistema de Ahorro para el Retiro, FOVISSSTE, Cesantía en Edad Avanzada y Vejez, y Ahorro Solidario.
9.     Realizar el trámite para la dispersión de los vales de despensa ante la empresa correspondiente y la entrega de los monederos electrónicos al personal operativo de la CONADE.
10.   Proporcionar al Departamento de Nómina copia de las Solicitudes de Pago del presupuesto ejercido en materia de prestaciones establecidas en el Contrato Colectivo de Trabajo, del SAR, FOVISSSTE, Cesantía en Edad Avanzada y Vejez, Ahorro Solidario, y Seguros Institucionales, en el ámbito de competencia del Departamento de Prestaciones.
11.   Atender las demás funciones que dentro del ámbito de su competencia le instruya su superior jerárquico.
 
1.1.1.2.2 DEPARTAMENTO DE INNOVACIÓN Y CALIDAD
 
 
OBJETIVO
Supervisar las actividades de integración del Manual de Organización y del Manual de Procedimientos, así como de modificación a la estructura orgánica de la CONADE, y determinar los mecanismos institucionales de diagnóstico y planeación de la capacitación, y de aceptación de prestadores de servicio social y/o prácticas profesionales, con el propósito de fortalecer y coadyuvar al desarrollo y desempeño del personal de la CONADE en las actividades encomendadas.
FUNCIONES
1.     Supervisar el análisis de los proyectos de modificación a la estructura orgánica, promoviendo que las propuestas coadyuven a la eficiencia del desempeño de las actividades de las unidades administrativas de la CONADE.
2.     Supervisar la asesoría y apoyo técnico a las unidades administrativas de la CONADE que así lo soliciten, en la formulación de sus propuestas de modificación a la estructura orgánica, así como en la elaboración y/o actualización de sus objetivos, funciones y procedimientos con los que operan.
3.     Supervisar los trámites para la autorización, aprobación y registro de la estructura orgánica de la CONADE ante las instancias correspondientes.
4.     Supervisar la integración de la actualización del Manual de Organización y del Manual de Procedimientos de la CONADE.
5.     Supervisar el análisis de la información proporcionada por las unidades administrativas de la CONADE, relativa a la descripción y perfil de los puestos de mando que conforman la estructura orgánica.
6.     Diagnosticar, identificar y definir las necesidades de capacitación del personal de la CONADE, mediante la Detección de Necesidades de Capacitación.
7.     Elaborar el Programa Anual de Capacitación, con base en la Detección de Necesidades de Capacitación, gestionar su aprobación, así como identificar los contenidos temáticos idóneos para establecer y difundir los cursos de capacitación que permitan al personal desarrollar sus capacidades para cumplir con las funciones que realizan.
8.     Llevar a cabo las acciones de capacitación, en concordancia con las necesidades y prioridades de los programas de la Comisión que requieran la formación de recursos humanos para mejorar el desempeño de las actividades encomendadas a las unidades administrativas de la CONADE.
9.     Coordinar y supervisar los cursos de capacitación descritos en el Programa Anual de Capacitación, a fin de ofrecer un servicio de calidad, acorde a las necesidades del personal de la CONADE, así como realizar la evaluación al término de los mismos.
10.   Gestionar la vinculación con las instituciones educativas para la elaboración, suscripción y ejecución de convenios, realizar los trámites administrativos correspondientes, así como coordinar y controlar la prestación del servicio social y/o prácticas profesionales, conforme a las disposiciones establecidas para tal efecto, que apoyen el desempeño de las funciones encomendadas a las unidades administrativas de la CONADE.
11.   Coordinar y realizar las actividades correspondientes a la aplicación anual de la Encuesta de Clima Organizacional promovida por el Ejecutivo Federal, a través de la Secretaría Anticorrupción y Buen Gobierno.
12.   Coordinar y realizar las actividades relativas al proceso de administración de riesgos, integrando la documentación correspondiente, con base en la información remitida por las unidades administrativas de la CONADE, para su presentación en las sesiones del Comité de Control y Desempeño Institucional (COCODI).
13.   Coordinar y llevar a cabo las actividades para la Evaluación del Desempeño del personal de mando.
14.   Coordinar y dar respuesta a las Solicitudes de Información y de Datos Personales de Transparencia para el Pueblo y de la Unidad de Protección de Datos Personales de la Secretaría Anticorrupción y Buen Gobierno en materia de recursos humanos, materiales y financieros.
15.   Atender los requerimientos del Sistema Integral de Información de los Ingresos y Gasto Público, en materia de capacitación.
16.   Atender las demás funciones que dentro del ámbito de su competencia le instruya su superior jerárquico.
 
 
1.1.1.2.2.1 DEPARTAMENTO DE DESARROLLO ORGANIZACIONAL
 
 
OBJETIVO
Llevar a cabo la revisión y análisis de propuestas de estructura orgánica, así como de los objetivos, funciones y procedimientos de las unidades administrativas de la CONADE, que conforman el Manual de Organización y el Manual de Procedimientos institucionales, a fin de aportar elementos en el contexto normativo institucional y preparar la documentación relativa para el proceso de validación, autorización, aprobación y registro correspondiente.
FUNCIONES
1.     Revisar, analizar y evaluar las propuestas de modificación a la estructura orgánica presentadas por las unidades administrativas de la CONADE, verificando que se observen criterios de funcionalidad y racionalidad, de acuerdo a la normatividad vigente en la materia, a efecto de aportar elementos respecto de su procedencia bajo el aspecto estructural.
2.     Proponer a la Dirección de Desarrollo Humano, las modificaciones a la estructura orgánica de la CONADE que coadyuven a una mejor organización.
3.     Tramitar la autorización, aprobación y registro de la estructura orgánica de la CONADE ante las instancias correspondientes.
4.     Difundir a las unidades administrativas de la CONADE la estructura orgánica autorizada, aprobada y registrada por las instancias correspondientes.
5.     Asesorar y otorgar apoyo técnico a las unidades administrativas de la CONADE que así lo soliciten, en la formulación de sus propuestas de modificación de la estructura orgánica.
6.     Asesorar y otorgar apoyo técnico a las unidades administrativas de la CONADE que así lo soliciten, en la elaboración y/o actualización de sus objetivos, funciones y los procedimientos con los que operan, así como llevar a cabo su análisis y revisión, proponiendo, en su caso, adecuaciones a los mismos, con base en el contexto normativo institucional.
7.     Integrar la actualización del Manual de Organización y el Manual de Procedimientos de la Comisión Nacional de Cultura Física y Deporte, con base en los objetivos, funciones y procedimientos elaborados y validados por las unidades administrativas de la CONADE.
8.     Difundir a las unidades administrativas de la CONADE el Manual de Organización y el Manual de Procedimientos validados y aprobados por la Junta Directiva.
9.     Revisar y analizar, con base en el marco normativo institucional, la información proporcionada por las unidades administrativas de la CONADE, a fin de elaborar o actualizar la descripción y perfil de los puestos de mando que conforman la estructura orgánica.
10.   Compilar, analizar y aplicar la normatividad que en materia de organización emitan las instancias competentes.
11.   Coadyuvar en la realización de las actividades relativas al proceso de administración de riesgos, integrando la documentación correspondiente, con base en la información remitida por las unidades administrativas de la CONADE, para su presentación en las sesiones del Comité de Control y Desempeño Institucional (COCODI).
12.   Atender las demás funciones que dentro del ámbito de su competencia le instruya su superior jerárquico.
 
 
1.1.1.3 DIRECCIÓN DE SERVICIOS
 
 
OBJETIVO
Dirigir y coordinar la adquisición y suministro de los recursos materiales, proporcionar los servicios generales, así como mantener en óptimo estado las instalaciones de la Comisión Nacional de Cultura Física y Deporte, en un marco de calidad, eficiencia y honradez, que coadyuven al cumplimiento de las funciones encomendadas a las unidades administrativas de la Entidad.
FUNCIONES
1.     Dirigir y coordinar la integración y operación del Programa Anual de Adquisiciones, Arrendamientos y Servicios (PAAAS) de la CONADE, para la adquisición de los recursos materiales, así como para la contratación de los servicios de cualquier naturaleza, en apego a la Ley de Adquisiciones, Arrendamientos y Servicios del Sector Público, su Reglamento y demás normas aplicables en la materia.
2.     Presidir el Subcomité Revisor de Convocatorias para la revisión de los proyectos de Convocatoria que se sometan, con base en las necesidades de las unidades administrativas de la CONADE.
3.     Coadyuvar en la integración de la información que se someterá al Comité de Adquisiciones, Arrendamientos y Servicios.
4.     Coordinar y dirigir la conducción de los procedimientos de contratación pública conforme a las disposiciones establecidas en la normatividad aplicable vigente, así como participar en la formalización de los instrumentos jurídicos correspondientes.
5.     Presidir los eventos relativos a las contrataciones públicas establecidas en la normatividad vigente en la materia, cuando así sea instruido por la Subdirección de Administración.
6.     Dirigir el control y registro de inventarios de bienes muebles y de consumo, así como de los inmuebles que formen parte de la CONADE en apego a la normatividad establecida en la materia.
7.     Dirigir a los Departamentos de Logística, Mantenimiento y de Supervisión y Seguimiento, para que las unidades administrativas cuenten con los recursos materiales y servicios generales necesarios para el desarrollo de sus actividades
8.     Coordinar la operación del Programa Interno de Protección Civil de la CONADE.
9.     Supervisar la operación del archivo de concentración de la Comisión Nacional de Cultura Física y Deporte, con base en la Ley General de Transparencia y Acceso a la Información Pública, su Reglamento y los Lineamientos Generales para la organización y conservación de los archivos del Poder Ejecutivo Federal.
10.   Participar en la integración del anteproyecto de presupuesto con la Dirección de Finanzas para la integración del proyecto de presupuesto, con base en el Programa Anual de Inversión (PAI), el Programa Anual de Adquisiciones, Arrendamientos y Servicios (PAAAS) y el Programa Anual de Obra Pública (PAOP).
11.   Coordinar y controlar el Programa Anual de Obra Pública.
12.   Dirigir y coordinar al área responsable de los planes y proyectos de obra pública que se realicen en la CONADE para que cumplan la normatividad vigente en la materia.
13.   Atender las demás funciones que dentro del ámbito de su competencia le instruya su superior jerárquico.
 
1.1.1.3.0.1. DEPARTAMENTO DE SUPERVISIÓN Y SEGUIMIENTO
 
 
OBJETIVO
Llevar a cabo la supervisión de los proyectos relativos a la construcción, remodelación y ampliación de los inmuebles de la CONADE, verificando que los procedimientos se encuentren apegados a la normatividad aplicable, así como, apoyar en las funciones del Responsable Inmobiliario, colaborar en la elaboración y seguimiento del Programa Interno de Protección Civil y elaborar el Programa de Eficiencia Energética.
FUNCIONES
1.     Participar en la integración del anteproyecto de presupuesto y de la propuesta anual de inversión para el Programa Anual de Obra Pública de la CONADE.
2.     Elaborar el Programa Anual de Obra Pública de la CONADE, con base en los requerimientos de las unidades administrativas de la Entidad.
3.     Participar en la gestión de licencias, permisos y autorizaciones correspondientes para la realización de obras que se lleven a cabo en las instalaciones de la CONADE, en aquellos casos en que la ejecución de obra sea realizada por medios propios y no derivados de un procedimiento de contratación.
4.     Verificar la programación y seguimiento a las obras previstas en el Programa Anual de Obra Pública en las instalaciones de la CONADE.
5.     Coadyuvar con la Jefatura de Departamento de Logística para que los trabajos de mantenimiento y conservación de los inmuebles en la CONADE se realicen en apego a los instrumentos jurídicos correspondientes y, en su caso, a los proyectos autorizados.
6.     Coadyuvar en la elaboración de los informes sobre los avances físico-financieros de las obras que se ejecutan en las instalaciones de la CONADE, en aquellos casos en que la ejecución de obra sea realizada por medios propios y no derivado de un procedimiento de contratación.
7.     Supervisar que los contratistas cumplan con los avances físico-financieros programados en aquellos casos en que la ejecución de obra sea derivada de un procedimiento de contratación.
8.     Revisar las estimaciones para su validación por el área requirente e integrar las bitácoras de obra, así como los expedientes técnicos correspondientes en los casos en los que sean obras propias de la CONADE.
9.     Obtener y conservar los planos actualizados del patrimonio inmobiliario de la CONADE.
10.   Llevar el registro, control y seguimiento del presupuesto de obra asignado a la CONADE
11.   Participar en la elaboración de los costos-beneficio de los proyectos de inversión de obra pública.
12.   Participar en la elaboración de los proyectos arquitectónicos y de ingeniería para la construcción, remodelación y ampliación de los bienes inmuebles de la CONADE.
13.   Integrar la información del patrimonio inmobiliario de la CONADE para mantener actualizado el Sistema de Inventarios del Patrimonio Inmobiliario Federal y Paraestatal.
14.   Coadyuvar en la administración y asignación del uso de los inmuebles de la CONADE para su mejor uso y aprovechamiento, así como proponer al Responsable Inmobiliario las medidas de control de los espacios y la actualización a la normatividad para el uso de inmuebles.
15.   Fungir como enlace con la Coordinación Nacional de Protección Civil para la integración de la unidad interna de protección civil y la elaboración de su Programa Interno.
16.   Coadyuvar con los responsables de los inmuebles del CNAR, CEPAMEX, ENED y VILLAS TLALPAN en la elaboración del Programa Interno de Protección Civil.
17.   Elaborar el Programa de Eficiencia Energética que solicita la Secretaría de Energía.
18.   Atender las demás funciones que dentro del ámbito de su competencia le instruya su superior jerárquico.
 
 
1.1.1.3.1 DEPARTAMENTO DE PROVEEDURÍA
 
 
OBJETIVO
Coordinar, supervisar y dar seguimiento a los procesos de contratación pública y sus plataformas, al Programa Anual de Adquisiciones, Arrendamientos y Servicios, al Programa Anual de Disposición Final de Bienes Muebles y a la integración de los inventarios de bienes muebles y de consumo, para garantizar el suministro de bienes y servicios, así como, el control y manejo del Archivo de la CONADE.
FUNCIONES
1.     Supervisar la Integración del Programa Anual de Adquisiciones, Arrendamientos y Servicios (PAAAS) de la CONADE.
2.     Elaborar, en coordinación con el Departamento de Almacenes e Inventarios, el Programa Anual de Inversión, en caso de que la CONADE reciba recursos en los capítulos destinados a este rubro.
3.     Llevar a cabo, en coordinación con la Dirección de Servicios, los procedimientos de contratación pública previstos en la Ley de la materia.
4.     Elaborar el proyecto de convocatoria y la convocatoria de cada procedimiento de contratación pública, así como los distintos actos jurídicos previstos en la normatividad aplicable en la materia.
5.     Coadyuvar en los procedimientos de contratación de carácter consolidado o aquellos derivados de un Acuerdo Marco.
6.     Llevar a cabo las diversas etapas del procedimiento de contratación pública, a través de la plataforma digital correspondiente, en coordinación con la Dirección de Servicios.
7.     Coordinar y supervisar la integración de la información de los asuntos que se sometan a consideración del Comité de Adquisiciones, Arrendamientos y Servicios (CAAS).
8.     Coordinar y supervisar la elaboración de los contratos y/o convenios que se deriven de los diversos procedimientos de contratación pública previstos en la normatividad de la materia.
9.     Coordinar y supervisar la integración del Programa Anual de Archivo.
10.   Llevar a cabo la adquisición del suministro de los bienes de consumo a través de la Plataforma Tienda Digital.
11.   Proporcionar, en el ámbito de competencia, la información relacionada con las solicitudes o requerimientos de los diversos órganos fiscalizadores en coordinación con las áreas de Adquisiciones y Almacenes e Inventarios.
12.   Atender las demás funciones que dentro del ámbito de su competencia le instruya su superior jerárquico.
 
 
1.1.1.3.1.1 DEPARTAMENTO DE ADQUISICIONES
 
 
OBJETIVO
Colaborar con el proceso de adquisición, arrendamientos y servicios, que sean necesarios para la operación de la CONADE, así como en la integración de los informes que elabora la Dirección de Servicios.
FUNCIONES
1.     Integrar, elaborar y llevar el control del Programa Anual de Adquisiciones, Arrendamientos y Servicios (PAAAS) de la CONADE, así como de los cambios que se originen, con base en los requerimientos de las unidades administrativas.
2.     Participar en las diferentes etapas del proceso de contratación de bienes y/o servicios.
3.     Elaborar las actas correspondientes a los actos de la licitación pública y de invitación a cuando menos tres personas.
4.     Tramitar las requisiciones para la adquisición de bienes y/o contratación de servicios y elaborar los contratos correspondientes.
5.     Llevar el control, registro y resguardo de los expedientes de licitación pública, de invitación a cuando menos tres personas y de adjudicación directa, de conformidad con lo establecido en la normatividad aplicable.
6.     Elaborar los informes trimestrales de las Adquisiciones, Arrendamientos y Servicios para su presentación al Comité de Adquisiciones, Arrendamientos y Servicios de la CONADE.
7.     Atender las solicitudes por parte de las auditorías internas y externas en que sea parte la Dirección de Servicios dentro del rubro de Contrataciones Públicas.
8.     Atender las demás funciones que dentro del ámbito de su competencia le instruya su superior jerárquico.
 
1.1.1.3.1.2 DEPARTAMENTO DE ALMACENES E INVENTARIOS
 
 
OBJETIVO
Llevar a cabo la recepción, almacenamiento, registro, control y suministro de los bienes muebles y de consumo, con el propósito de dar atención oportuna a los requerimientos de las unidades administrativas de la CONADE.
FUNCIONES
1.     Elaborar y aplicar los mecanismos de control de los inventarios de bienes muebles para la recepción, registro, resguardo y afectación, así como de los espacios del Almacén para la guarda y custodia de bienes en existencia de la CONADE.
2.     Llevar el registro de "entradas" y "salidas" de los bienes muebles y de consumo.
3.     Mantener actualizados los inventarios de los bienes muebles y de consumo de la CONADE.
4.     Realizar el inventario físico de los bienes de consumo, por muestreo tres veces al año y total una vez anualmente.
5.     Realizar anualmente el levantamiento físico del inventario de los bienes muebles ubicados en las unidades administrativas de la CONADE.
6.     Conciliar con la Dirección de Finanzas los movimientos de los bienes muebles y de consumo; así como notificar el alta y baja de los bienes muebles para efectos contables.
7.     Elaborar y actualizar los resguardos de los bienes muebles asignados a las unidades administrativas.
8.     Elaborar el Programa Anual de Archivo
9.     Atender las demás funciones que dentro del ámbito de su competencia le instruya su superior jerárquico.
 
 
1.1.1.3.2 DEPARTAMENTO DE LOGÍSTICA
 
 
OBJETIVO
Coordinar y supervisar la prestación de los servicios contratados por la Dirección de Servicios, tales como limpieza, seguridad y vigilancia, y los de conservación y mantenimiento de bienes muebles e inmuebles, así como las pólizas de seguros de vehículos y bienes patrimoniales, que permitan el funcionamiento de las unidades administrativas que conforman la CONADE.
FUNCIONES
1.     Participar como área usuaria en las actividades relativas a los concursos y licitaciones para la contratación de los servicios coordinados de acuerdo con los procedimientos establecidos en la Ley de Adquisiciones, Arrendamientos y Servicios del Sector Publico.
2.     Supervisar el cumplimiento de los contratos adjudicados relativos a los servicios coordinados por este Departamento, de conformidad con la Ley de Adquisiciones, Arrendamientos y Servicios del Sector Publico e informar a la Dirección de Servicios su desempeño.
3.     Coordinar las reservaciones y gestionar el pago de boletos para pasajes aéreos nacionales e internacionales, de conformidad con el contrato vigente, así como llevar el control de los mismos.
4.     Instruir y supervisar que se efectúe el pago del impuesto sobre tenencia y uso de vehículos, el pago correspondiente a la revista vehicular de vehículos de pasajeros y carga, y a la verificación de emisiones contaminantes respecto del parque vehicular a cargo de la Comisión.
5.     Supervisar, en su caso, la integración de la documentación necesaria de los vehículos siniestrados a cargo de la CONADE, requerida por la Compañía Aseguradora para efectos de la indemnización correspondiente.
6.     Controlar las tarjetas electrónicas para el suministro de combustible para el parque vehicular de la CONADE.
7.     Mantener actualizados los resguardos del parque vehicular asignado a las unidades administrativas de la CONADE y supervisar el cumplimiento de las disposiciones normativas correspondientes.
8.     Supervisar las bitácoras de servicio y mantenimiento del parque vehicular de la CONADE.
9.     Asignar y controlar los tarjetones para el estacionamiento de vehículos del personal de mando de la CONADE, así como para el estacionamiento general.
10.   Controlar y supervisar los servicios de limpieza y mantenimiento de las instalaciones, maquinaria y equipo.
11.   Supervisar la asistencia, distribución y actividades encomendadas al personal de seguridad y vigilancia.
12.   Supervisar el cuidado de la reserva ecológica de las áreas verdes de las instalaciones a través del riego, poda de árboles y pasto, e instalación de protecciones que restrinjan el acceso vehicular para evitar su deterioro y deforestación.
13.   Elaborar y establecer el Programa Anual de Mantenimiento y Verificación del parque vehicular.
14.   Coordinar la atención de los servicios de apoyo que solicitan las Asociaciones Deportivas Nacionales a través de las áreas sustantivas, así como los relativos a las instalaciones de la CONADE, mediante Solicitud de Servicios Internos.
15.   Integrar, en coordinación con el Departamento de Proveeduría, los requerimientos de insumos para la operación de los servicios de conservación y mantenimiento de las instalaciones y de mobiliario de la institución.
16.   Verificar el monitoreo de las instalaciones eléctricas e hidráulicas, entre otras, en los inmuebles de la CONADE.
17.   Participar en la elaboración del anteproyecto de presupuesto correspondiente a los servicios que se otorgan en la CONADE.
18.   Participar en la integración del Programa de Servicios y Mantenimiento de los bienes muebles e inmuebles de la CONADE.
19.   Supervisar la recepción, clasificación, control y envío de correspondencia dentro y fuera de la Ciudad de México.
20.   Supervisar la recepción, análisis y entrega de la facturación del servicio de correspondencia, así como de la comprobación del pago de impuestos y derechos vehiculares correspondientes a la tenencia, alta y otros trámites.
21.   Tramitar el pago de derechos por revista vehicular de los autobuses de pasajeros y camiones de carga de la CONADE.
22.   Proveer la información al Departamento de Supervisión y Seguimiento para la elaboración del Programa de Eficiencia Energética que solicita la Secretaría de Energía.
23.   Atender las demás funciones que dentro del ámbito de su competencia le instruya su superior jerárquico.
 
 
1.1.1.3.2.1 DEPARTAMENTO DE MANTENIMIENTO
 
 
OBJETIVO
Proporcionar y supervisar el otorgamiento de los servicios para la conservación y mantenimiento de los bienes muebles e inmuebles a cargo de la CONADE, a fin de mantenerlos en condiciones de operación.
FUNCIONES
1.     Llevar a cabo los procedimientos de control que permitan mantener y mejorar los servicios que se requieran para el mantenimiento de las instalaciones de la CONADE.
2.     Atender las solicitudes de servicios de las unidades administrativas de la CONADE en materia de carpintería, herrería, rotulación, pintura, cicloramas y mecánica automotriz, así como para el uso de autobuses de pasajeros y camiones de carga administrados por la CONADE.
3.     Supervisar y evaluar el mantenimiento preventivo y correctivo realizado por el taller particular autorizado al parque vehicular a cargo de la CONADE y determinar el costo beneficio para la Institución de acuerdo a los años de servicio de cada vehículo y en apego al contrato vigente con el taller mecánico subrogado.
4.     Mantener actualizada y en buen estado la señalización de accesos, arroyos vehiculares, estacionamientos, áreas verdes e inmuebles de la CONADE, como lo indica el Programa Interno de Protección Civil.
5.     Supervisar los servicios de vigilancia y limpieza en las instalaciones de Talleres y Almacén, y elaborar y presentar un reporte diario al Departamento de Logística.
6.     Atender las demás funciones que dentro del ámbito de su competencia le instruya su superior jerárquico.
 
ORGANIGRAMA
COORDINACIÓN DE COMUNICACIÓN SOCIAL
 
 

DEPENDENCIA O ENTIDAD:
COMISIÓN NACIONAL DE CULTURA FÍSICA Y DEPORTE
UNIDAD RESPONSABLE:
DIRECCIÓN GENERAL DE LA COMISIÓN NACIONAL DE CULTURA FÍSICA Y DEPORTE
 

 
 
1.1.2 COORDINACIÓN DE COMUNICACIÓN SOCIAL
 
 
OBJETIVO
Conducir la política de comunicación social, a fin de difundir la imagen y acciones de la Comisión Nacional de Cultura Física y Deporte orientadas a la promoción de la cultura física y el deporte, conforme a la normatividad en la materia, dando a conocer sus proyectos, programas, objetivos, funciones y resultados.
FUNCIONES
1.     Planear y coordinar, con base en los lineamientos establecidos en materia de comunicación social, las actividades orientadas a la promoción y difusión de los planes y programas de la CONADE.
2.     Planificar la estrategia de comunicación y presentarla ante la Dirección General para su validación y seguimiento.
3.     Proyectar la imagen interna y externa de la CONADE, a través del fortalecimiento de una política de comunicación social.
4.     Concertar y realizar los encuentros necesarios para fortalecer la relación con los representantes de los medios informativos.
5.     Establecer estrategias de operación en materia de comunicación social para la CONADE, así como autorizar la implementación de las mismas.
6.     Fortalecer los vínculos de relación interinstitucional y con el SINADE en materia de comunicación social.
7.     Definir estrategias de medición y percepción de la opinión pública e imagen institucional en el quehacer diario de la CONADE.
8.     Supervisar, en el ámbito de su competencia, la comprobación de los recursos asignados a los diferentes beneficiarios.
9.     Supervisar las actividades a cargo de las áreas adscritas a la unidad administrativa.
10.   Acordar con la Subdirección General de la CONADE las actividades y logros realizados en materia de comunicación social.
11.   Supervisar y controlar los proyectos y programas de producción y difusión de campañas institucionales.
12.   Supervisar el cumplimiento de las actividades que se desarrollan en los rubros de producción, prensa escrita, radio, televisión, fotografía, diseño de impresos, sondeo, encuesta, monitoreo, análisis y evaluación de la información.
13.   Coordinar las relaciones públicas con los medios de comunicación, para la difusión y promoción de actividades, logros y acciones de la CONADE y el SINADE.
14.   Mantener con el apoyo de los departamentos de la Coordinación, la correcta imagen de la Dirección General y de la institución, estableciendo una estrategia de comunicación y manejo de situaciones de crisis.
15.   Las demás facultades que en el ámbito de su competencia le sean atribuidas o delegadas y asumir las que correspondan a las áreas que se le adscriban.
 
1.1.2.0.1.1 DEPARTAMENTO DE DIFUSIÓN
 
 
OBJETIVO
Estructurar y evaluar la información generada mediante diversos instrumentos de difusión que permita dar a conocer, a través de los medios de comunicación, las acciones y logros realizados por la CONADE y el SINADE.
FUNCIONES
1.     Llevar a cabo la cobertura de los eventos realizados por la CONADE y el SINADE, a fin de contar con información actualizada y fidedigna para su difusión.
2.     Realizar guiones para la producción de programas y eventos de radio, televisión y redes sociales en materia de cultura física y deporte.
3.     Elaborar boletines informativos para la difusión y promoción de resultados de programas y proyectos de la CONADE y el SINADE.
4.     Revisar y elaborar paquetes de información de prensa para su entrega a los medios de comunicación, a fin de que se difundan y promuevan.
5.     Generar, revisar, integrar e insertar información en la página electrónica de la CONADE, para su actualización permanente y consulta.
6.     Enviar información vía Internet a los medios de comunicación sobre diversos eventos de la CONADE y el SINADE para su difusión y promoción.
7.     Dar seguimiento al impacto generado por la información difundida en los medios de comunicación, a fin de coadyuvar a la toma de decisiones en materia de estrategia de medios.
8.     Atender a los representantes de los medios de comunicación cuando solicitan información relativa a las actividades de la CONADE.
9.     Revisar y aprobar la información, tanto para medios impresos como para radio, televisión, la página Web de la CONADE y sus redes sociales, derivada de la cobertura de eventos realizados.
10.   Realizar la difusión en redes sociales, de los contenidos digitales; así como dar seguimiento a las colaboraciones con las cuentas del CNAR y la ENED.
11.   Realizar el monitoreo y seguimiento a las publicaciones sobre la institución, catalogarlas y reportarlas de manera periódica para su análisis y pronta atención.
12.   Dar oportuna difusión a los eventos y programas realizados puestos en marcha por la Subdirección del Deporte, Subdirección de Calidad para el Deporte y Subdirección de Cultura Física.
13.   Atender las crisis informativas de manera oportuna, proponiendo contenidos para reducir el impacto mediático de información falsa.
14.   Dar atención integral a las redes sociales oficiales.
15.   Integrar reportes de métricas e impactos semanales, mensuales y trimestrales.
16.   Atender las demás funciones que dentro del ámbito de su competencia le instruya su superior jerárquico.
 
 
1.1.2.0.1.2 DEPARTAMENTO DE PROCESAMIENTO DE LA INFORMACIÓN
 
 
OBJETIVO
Integrar el Programa de Trabajo y presentarlo a consideración de la Coordinación para su autorización y seguimiento respectivo.
FUNCIONES
1.     Integrar el Programa de Trabajo y presentarlo a consideración de la Coordinación para su autorización y seguimiento respectivo.
2.     Integrar el presupuesto de Comunicación Social, así como darle seguimiento y verificar su cumplimiento correspondiente.
3.     Integrar y dar seguimiento a las metas e indicadores de desempeño correspondientes a la Coordinación de Comunicación Social, para proporcionar información tanto a instancias internas como externas a la CONADE.
4.     Tramitar la documentación requerida, así como dar seguimiento al cumplimiento de las campañas de información integradas y ejecutadas por la Coordinación de Comunicación Social.
5.     Solicitar los materiales y suministros, así como los recursos humanos y financieros, y servicios requeridos para la operación de la Coordinación de Comunicación Social.
6.     Integrar el cumplimiento de metas e indicadores de desempeño derivado de la operatividad de la Coordinación de Comunicación Social.
7.     Realizar el análisis y mapeo de posibles crisis comunicacionales para anticipar escenarios y diseñar respuestas oportunas.
8.     Monitorear de forma constante la conferencia matutina presidencial (Mañanera) y la agenda pública nacional, detectando temas relevantes para la CONADE.
9.     Elaborar presentaciones especiales para la Dirección General con información estratégica y comunicacional.
10.   Coordinar la planeación y ejecución de eventos estratégicos tales como conferencias de prensa, presentaciones de eventos, giras institucionales, entre otros, asegurando alineación con los objetivos institucionales.
11.   Diseñar e implementar estrategias de comunicación preventiva y reactiva para atender coyunturas mediáticas.
12.   Dar seguimiento y generar reportes de temas sensibles, proponiendo recomendaciones a la Dirección General.
13.   Atender las demás funciones que dentro del ámbito de su competencia le instruya su superior jerárquico.
 
1.1.2.0.1.3 DEPARTAMENTO DE DISEÑO
 
 
OBJETIVO
Supervisar el diseño e impresión editorial de las publicaciones generadas por las unidades administrativas de la Comisión Nacional de Cultura Física y Deporte, así como del montaje de exposiciones inherentes a la Institución, verificando permanentemente la congruencia de la imagen institucional en estricto cumplimiento con la normatividad vigente.
FUNCIONES
1.     Verificar el cumplimiento de la normatividad vigente en el diseño de impresiones generadas por las unidades administrativas de la CONADE.
2.     Diseñar las campañas del Programa Anual de difusión en medios impresos, así como proponer conceptos de diseño para la elaboración de impresos tales como: posters, trípticos, dípticos, revistas, volantes, entre otros, en materia de difusión de la imagen de la CONADE.
3.     Realizar el levantamiento de imagen fotográfica para coadyuvar a difundir y promover información en materia de cultura física y deporte.
4.     Mantener actualizado el banco de imágenes fotográficas para contar con un archivo histórico que permita complementar la cobertura informativa.
5.     Seleccionar y proveer de imagen fotográfica a los integrantes del SINADE, así como a las unidades administrativas de la CONADE que así lo requieran.
6.     Generar reportes periódicos relativos a la imagen y percepción de medios, tanto de la CONADE como del SINADE, a fin de contar con herramientas para coadyuvar a la toma de decisiones.
7.     Coordinar la planeación y logística de producciones audiovisuales de la CONADE (spots, coberturas, transmisiones y materiales institucionales).
8.     Supervisar al equipo técnico y creativo (cámaras, editores y diseñadores), asegurando calidad y cumplimiento en tiempos de entrega.
9.     Gestionar recursos materiales y técnicos de producción, verificando disponibilidad de equipos, cabinas, sets y locaciones.
10.   Asegurar la correcta aplicación de la identidad institucional en todos los productos audiovisuales y gráficos generados.
11.   Generar reportes de producción y resultados, proponiendo mejoras para optimizar procesos, costos y eficiencia en las coberturas.
12.   Atender las demás funciones que dentro del ámbito de su competencia le instruya su superior jerárquico.
 
1.1.2.0.1.4 DEPARTAMENTO DE PRODUCCIÓN
 
 
OBJETIVO
Producir y editar los contenidos digitales que se difunden en redes sociales, así como videos especiales solicitados a la Coordinación de Comunicación Social por parte de las unidades administrativas que conforman la CONADE e integrantes del SINADE, para contribuir en la difusión y promoción de las actividades deportivas más relevantes, así como de los programas de la propia Comisión.
FUNCIONES
1.     Cubrir eventos y realizar el levantamiento de audio y video para contar con un stock en la producción de programas de radio, televisión y videos especiales para la CONADE y el SINADE.
2.     Producir y editar programas de radio, televisión y redes sociales en sus diferentes formatos y duración en materia de cultura física y deporte para su difusión y promoción.
3.     Organizar y controlar la videoteca de la CONADE para eficientar la selección de imágenes y audio a realizar.
4.     Monitorear producciones de radio, televisión y redes sociales para contar con información y coadyuvar en la toma de decisiones en estrategias de comunicación.
5.     Dar seguimiento a las pautas de transmisión en la difusión de los programas de radio, televisión y redes sociales de la CONADE.
6.     Realizar guiones para la producción de los programas solicitados por las unidades administrativas de la CONADE.
7.     Llevar a cabo el montaje logístico de equipo de video en la realización de eventos especiales, tales como conferencias de prensa.
8.     Acordar con la Coordinación de Comunicación Social, el programa de coberturas de eventos para su cumplimiento y revisión correspondiente de los resultados obtenidos.
9.     Acordar con los departamentos de la Coordinación, la conformación de los equipos de trabajo para la cobertura de eventos.
10.   Elaborar las órdenes de trabajo para la cobertura de eventos, para su eficiente y eficaz cumplimiento.
11.   Dar atención integral a los medios de comunicación, responder solicitudes de información y dar seguimiento a las colaboraciones e intercambios de acuerdo con la agenda y los objetivos de la institución.
12.   Establecer la logística y seguimiento a los medios de comunicación en las ceremonias, eventos y ruedas de prensa organizadas por la institución.
13.   Atender la agenda de entrevistas y colaboraciones de la Dirección General con los medios de comunicación.
14.   Dar asesoría y acompañamiento a la Dirección General durante las giras de trabajo.
15.   Atender las demás funciones que dentro del ámbito de su competencia le instruya su superior jerárquico.
 
 
ORGANIGRAMA
COORDINACIÓN DE NORMATIVIDAD Y ASUNTOS JURÍDICOS
 
 

DEPENDENCIA O ENTIDAD:
COMISIÓN NACIONAL DE CULTURA FÍSICA Y DEPORTE
UNIDAD RESPONSABLE:
DIRECCIÓN GENERAL DE LA COMISIÓN NACIONAL DE CULTURA FÍSICA Y DEPORTE
 

 
1.1.3 COORDINACIÓN DE NORMATIVIDAD Y ASUNTOS JURÍDICOS
 
 
OBJETIVO
Conducir las políticas, estrategias y directrices que regulen e impulsen la relación jurídica, la representación, asesoría y defensa legal de la Comisión Nacional de Cultura Física y Deporte; así como proporcionar los servicios que en materia jurídica requieran las unidades administrativas de la CONADE para cumplir con sus funciones que tienen encomendadas; y la actualización, sistematización de las disposiciones legales y certeza jurídica en materia de transparencia, para promover el cumplimiento de los preceptos constitucionales y observancia del marco jurídico aplicable en materia de cultura física y deporte.
FUNCIONES
1.     Asesorar jurídicamente a la CONADE, coordinar y participar en las actividades jurídicas de las unidades administrativas de la misma.
2.     Coordinar la asesoría a las unidades administrativas y los Comités y Subcomités de la CONADE, en materia de adquisiciones, arrendamientos, servicios, obras públicas y servicios relacionados con las mismas, en los procedimientos de contratación convocados por la Comisión.
3.     Coordinar la elaboración y revisión, en cuanto a la forma jurídica, de los contratos, convenios y demás actos consensuales en los que intervenga la CONADE.
4.     Asesorar en materia jurídica a los miembros del SINADE cuando así lo soliciten.
5.     Coadyuvar a la actualización del marco jurídico en materia de cultura física y deporte aplicable a la CONADE.
6.     Instruir la elaboración e interposición de denuncias y/o querellas ante la Representación Social Federal y Local en los asuntos que involucren el interés jurídico de la CONADE, así como dar seguimiento a los juicios hasta su resolución definitiva.
7.     Instruir la elaboración, interposición y/o contestación de demandas de los asuntos que involucren el interés jurídico de la CONADE, en materia civil, mercantil, administrativa, laboral, penal y de amparo.
8.     Promover y resolver los procedimientos para la imposición de sanciones administrativas previstas en la Ley General de Cultura Física y Deporte y su Reglamento, así como de aquéllas que por disposición legal o administrativa le corresponda conocer.
9.     Coordinar, con base en las disposiciones aplicables, la notificación de actos, acuerdos, oficios y resoluciones que se deriven de los procedimientos que le corresponda conocer y que deban hacerse del conocimiento de terceros.
10.   Asesorar jurídicamente a los servidores públicos de la CONADE, que con ese carácter deban comparecer ante alguna autoridad judicial.
11.   Instruir el análisis, opinión y, en su caso, la notificación de las resoluciones administrativas que se deban dictar con motivo de procesos iniciados en las unidades administrativas de la CONADE.
12.   Expedir copias certificadas de las constancias que obran en los archivos de la CONADE, cuando deban ser exhibidas en procedimientos judiciales o contencioso administrativos y, en general, para cualquier proceso o averiguación.
13.   Asesorar jurídicamente a las unidades administrativas que conforman la CONADE, respecto de la aplicación de disposiciones legales, previa solicitud de las mismas.
14.   Coordinar el desahogo de los trámites de registro de marcas, patentes y derechos de autor ante las instancias correspondientes.
15.   Coordinar el desahogo de los requerimientos formulados por la Comisión Nacional de los Derechos Humanos y diversas autoridades administrativas.
16.   Coordinar la revisión en el Diario Oficial de la Federación de la divulgación de las leyes, reglamentos, decretos, acuerdos y demás ordenamientos normativos que se relacionen con la materia de cultura física y el deporte y la Administración Pública Federal aplicables a la CONADE.
17.   Fungir como Enlace Jurídico, ante la Agencia de Transformación Digital y Telecomunicaciones de los Programas Bienales y del Registro Federal de Trámites y Servicios.
18.   Fungir como Vocal en el Pleno del Comité Nacional Antidopaje.
19.   Asesorar jurídicamente sobre trámites migratorios a solicitud de las unidades administrativas de la CONADE y los integrantes del SINADE.
20.   Coordinar la asesoría que se brinda al Comité de Transparencia, que en términos de la Ley General de Transparencia y Acceso a la Información Pública opere en la CONADE.
21.   Coordinar la elaboración de los dictámenes jurídicos solicitados por las unidades administrativas de esta Entidad, relativos a puntos de acuerdo que se pretendan someter a consideración de la Junta Directiva de esta Comisión.
22.   Supervisar las actividades a cargo de las áreas adscritas a la unidad administrativa.
23.   Las demás facultades que en el ámbito de su competencia le sean atribuidas o delegadas y asumir las que correspondan a las áreas que se le adscriban.
 
1.1.3.0.1 DEPARTAMENTO CONSULTIVO
 
 
OBJETIVO
Coordinar la atención a las consultas relativas a la aplicación de las normas jurídicas imputables a la CONADE, revisar los convenios en cuanto a los aspectos legales y demás actos consensuales celebrados con los integrantes del Sistema Nacional de Cultura Física y Deporte o cualquier otro ente público o privado que lo solicite y tenga relación con el ámbito deportivo; asimismo opinar los ordenamientos jurídicos que emita la CONADE, en el ámbito de su competencia.
FUNCIONES
1.     Elaborar las respuestas a las consultas de carácter jurídico que formulen las unidades administrativas de la Entidad y los miembros integrantes del Sistema Nacional de Cultura Física y Deporte.
2.     Elaborar y revisar los anteproyectos y proyectos de lineamientos, reglamentos administrativos y demás disposiciones jurídicas relativas a los asuntos de las unidades administrativas que éstas soliciten, en el ámbito de su competencia
3.     Revisar en el Diario Oficial de la Federación la divulgación de las leyes, reglamentos decretos, acuerdos y disposiciones jurídicas que se relacionen con el ámbito de competencia de la Entidad.
4.     Asesorar a las unidades administrativas que lo requieran, en los trámites que realizan ante la Agencia de Transformación Digital y Telecomunicaciones y el Registro Federal de Trámites y Servicios.
5.     Atender las solicitudes de las unidades administrativas de la Entidad y de los miembros integrantes del Sistema Nacional de Cultura Física y Deporte, respecto a las normas que inciden en la operación de la CONADE.
6.     Revisar la integración de los informes de actividades a cargo de la Coordinación de Normatividad y Asuntos Jurídicos, que le sean requeridos.
7.     Revisar la elaboración de los instrumentos jurídicos a celebrarse con los gobiernos de los estados, asociaciones civiles, universidades y demás miembros del SINADE, necesarios para el desarrollo de los programas a cargo de la Comisión Nacional de Cultura Física y Deporte.
8.     Atender en representación de la Coordinación de Normatividad y Asuntos Jurídicos las reuniones de trabajo que se celebren y sean relativas a las funciones del Departamento, así como en las ausencias del titular cuando éste así lo determine.
9.     Asesorar jurídicamente, previa solicitud, al Comité de Transparencia y la Unidad de Enlace, responsables de aplicar la Ley General de Transparencia y Acceso a la Información Pública.
10.   Revisar la elaboración de los dictámenes jurídicos solicitados por las unidades administrativas de esta Entidad, relativos a puntos de acuerdo, que se pretenda someter a consideración de la Junta Directiva de esta Comisión.
11.   Fungir como Consejero Presidente o Consejero Titular del Consejo de Vigilancia Electoral Deportiva (COVED), en los términos que determine la Junta Directiva.
12.   Atender las demás funciones que dentro del ámbito de su competencia le instruya su superior jerárquico.
 
 
1.1.3.0.1.1 DEPARTAMENTO DE ESTUDIOS Y LEGISLACIÓN
 
 
OBJETIVO
Elaborar estudios para dar atención a las consultas y asesorías jurídicas a las unidades administrativas de la CONADE.
FUNCIONES
1.     Realizar el estudio y el análisis para dar atención a las consultas y asesorías jurídicas, que solicitan las unidades administrativas de la CONADE, relacionadas con la aplicación de las normas legales que rigen a esta Entidad, o que tengan alguna implicación sobre el ámbito deportivo.
2.     Participar en la elaboración, revisión y fundamentación de los anteproyectos y proyectos de acuerdos, lineamientos, manuales, reglamentos y demás disposiciones jurídico-administrativas que las unidades administrativas de la CONADE remiten para el desarrollo de sus actividades, en el ámbito de su competencia.
3.     Divulgar las disposiciones jurídicas que competan a las unidades administrativas de la CONADE, publicadas en el Diario Oficial de la Federación, así como jurisprudencias y legislación internacional en materia de derecho del deporte.
4.     Asesorar a las unidades administrativas sobre los trámites que se realizan ante la Agencia de Transformación Digital y Telecomunicaciones y el Registro Federal de Trámites y Servicios.
5.     Elaborar los dictámenes jurídicos que requieran las unidades administrativas relativos a las solicitudes de acuerdo que se pretendan someter a consideración de la Junta Directiva de esta Entidad.
6.     Integrar los informes de actividades a cargo de la Coordinación de Normatividad y Asuntos Jurídicos, que solicitan las unidades administrativas de la CONADE.
7.     Fungir como Suplente del Consejero Presidente o Consejero Titular del Consejo de Vigilancia Electoral Deportiva (COVED), en los términos que determine la Junta Directiva.
8.     Atender las demás funciones que dentro del ámbito de su competencia le instruya su superior jerárquico.
 
 
1.1.3.0.1.2 DEPARTAMENTO TÉCNICO CONSULTIVO
 
 
OBJETIVO
Estructurar convenios, con base en la información remitida por las unidades administrativas de la CONADE y los integrantes del Sistema Nacional de Cultura Física y Deporte, a fin de que se apeguen al marco normativo aplicable a la CONADE.
FUNCIONES
1.     Revisar la documentación legal que sustenta la naturaleza y capacidad jurídica de los integrantes del SINADE, a fin de considerarla en los convenios que celebra la CONADE.
2.     Asesorar a petición de las unidades administrativas de la CONADE, sobre los convenios que pretendan celebrar, con apego a las disposiciones jurídicas aplicables.
3.     Opinar en el ámbito jurídico sobre los convenios propuestos por los sectores público y privado, en los que la CONADE sea parte.
4.     Elaborar, con base en la validación presupuestal emitida por la Dirección de Finanzas, los convenios de apoyo financiero que, en materia de cultura física y deporte, celebre la CONADE con los integrantes del SINADE.
5.     Elaborar los convenios de coordinación y colaboración que celebre la CONADE con cualquier ente público o privado que tenga relación con el ámbito deportivo.
6.     Registrar los convenios y demás actos consensuales, una vez que se encuentran debidamente formalizados.
7.     Elaborar los dictámenes jurídicos solicitados por las unidades administrativas de esta Entidad, relativos a la revisión de la documentación legal donde se acredite la propiedad de los inmuebles de las Entidades Federativas o de los municipios donde se efectuará el apoyo para la infraestructura deportiva.
8.     Gestionar ante la Dirección de Planeación y Tecnologías de Información, la inscripción de los poderes generales y sus revocaciones en el Registro Público de Organismos Descentralizados (REPODE).
9.     Fungir como Suplente del Consejero Presidente o Consejero Titular del Consejo de Vigilancia Electoral Deportiva (COVED), en los términos que determine la Junta Directiva.
10.   Atender las demás funciones que dentro del ámbito de su competencia le instruya su superior jerárquico.
 
1.1.3.0.2 DEPARTAMENTO DE LO ADMINISTRATIVO Y JUDICIAL
 
 
OBJETIVO
Asesorar jurídicamente a las unidades administrativas de la CONADE, así como coordinar y supervisar los asuntos de carácter administrativo o judicial, en los que se involucre a la Comisión Nacional de Cultura Física y Deporte, con la finalidad de salvaguardar sus intereses jurídicos y patrimoniales.
FUNCIONES
1.     Verificar la elaboración e interposición de denuncias y/o querellas ante la Representación Social Federal y Local, en asuntos en los que se involucre el interés jurídico de la CONADE, así como el seguimiento de cada una de las acciones tendientes a substanciar el desarrollo de la averiguación previa hasta su consignación y, en su caso, el seguimiento de la causa penal.
2.     Verificar la elaboración e interposición de demandas y/o contestación de demandas en las materias: civil, mercantil, administrativa, laboral, penal y de amparo, y coordinar las acciones de substanciación durante el proceso hasta su resolución definitiva.
3.     Asesorar jurídicamente en materia administrativa y judicial a los servidores públicos de la CONADE, a efecto de dar solución a los cuestionamientos jurídicos que se generen en las unidades administrativas de la CONADE; así como para el caso de que con tal carácter deban de comparecer ante alguna autoridad administrativa o judicial.
4.     Revisar el desahogo de los informes requeridos por los órganos del Poder Judicial de la Federación, en los juicios de amparo en los que la CONADE sea señalada como autoridad responsable.
5.     Verificar a solicitud de las unidades administrativas de la CONADE que las actas administrativas elaboradas por éstas, reúnan los requisitos establecidos en la ley de la materia, para su validación jurídica.
6.     Asesorar, a solicitud de las unidades administrativas de la CONADE, sobre la formulación de las actas administrativas en las que se involucre el interés jurídico de la Comisión.
7.     Solicitar la tramitación y seguimiento de los recursos administrativos previstos en la legislación de carácter administrativo, a efecto de salvaguardar el interés jurídico de la CONADE en materia de migración, propiedad intelectual e industrial, seguros y fianzas, entre otras.
8.     Revisar el cotejo y la certificación de documentos que obren en los archivos de la Coordinación de Normatividad y Asuntos Jurídicos cuando deban ser exhibidos en procedimientos judiciales o contencioso administrativos y en general, para cualquier proceso o averiguación.
9.     Asesorar jurídicamente a las unidades administrativas de la CONADE en las materias contenciosas y administrativas.
10.   Verificar que se lleve a cabo el registro de marcas, patentes y derechos de autor ante las autoridades administrativas correspondientes.
11.   Asesorar jurídicamente en las sesiones de los organismos colegiados en que interviene la CONADE.
12.   Dar seguimiento a los requerimientos formulados por la Comisión Nacional de los Derechos Humanos, así como diversas autoridades administrativas.
13.   Gestionar las notificaciones, que sean ordenadas por la Coordinación de Normatividad y Asuntos Jurídicos de la CONADE que, en el ámbito de sus facultades, le corresponda conocer.
14.   Fungir como Consejero Presidente o Consejero Titular del Consejo de Vigilancia Electoral Deportiva (COVED), en los términos que determine la Junta Directiva.
15.   Atender las demás funciones que dentro del ámbito de su competencia le instruya su superior jerárquico.
 
1.1.3.0.2.1 DEPARTAMENTO DE ASUNTOS ADMINISTRATIVOS
 
 
OBJETIVO
Analizar y dar seguimiento a los asuntos de carácter administrativo y en materia laboral, ante las autoridades en los que se involucre el interés jurídico de la institución.
FUNCIONES
1.     Atender y dar seguimiento a los litigios administrativos y en materia laboral ante las autoridades en los cuales se involucre el interés jurídico de la CONADE.
2.     Asesorar en la tramitación de permisos, licencias y/o documentos similares para el debido funcionamiento de las distintas unidades administrativas de la CONADE.
3.     Asistir y apoyar a las unidades administrativas de la CONADE y, en su caso, realizar el procedimiento de registro de marcas, patentes y derechos de autor, ante instancias tales como el Instituto Nacional del Derecho de Autor (INDAUTOR), Instituto Mexicano de la Propiedad Industrial (IMPI), hasta su resolución definitiva.
4.     Instrumentar actas administrativas de abandono de empleo en las que se involucre el interés jurídico de la CONADE.
5.     Realizar las notificaciones, emplazamientos, actuaciones y diligencias que sean ordenadas por la Coordinación de Normatividad y Asuntos Jurídicos de la CONADE, en los procedimientos que, en el ámbito de sus facultades, le corresponda conocer.
6.     Realizar las notificaciones de actos, oficios, acuerdos y resoluciones emitidos por la CONADE que sean ordenadas por la Coordinación de Normatividad y Asuntos Jurídicos y que deban hacerse del conocimiento de terceros, y, en su caso, asentar la razón correspondiente cuando haya sido imposible efectuar las notificaciones.
7.     Asentar la razón correspondiente en las notificaciones que practique, debiendo conducirse siempre con estricto apego a la verdad, bajo la pena de incurrir en las responsabilidades que prevé la Ley General de Responsabilidades Administrativas y demás disposiciones aplicables.
8.     Atender y dar seguimiento a los asuntos que en materia de Seguros y Fianzas se ventilen ante la Comisión Nacional de Seguros y Fianzas, la Tesorería de la Federación y/o Compañías Aseguradoras.
9.     Atender y dar seguimiento a los asuntos que por su naturaleza se ventilen ante la Comisión Nacional Bancaria y de Valores.
10.   Analizar, cotejar, validar y certificar documentos que obren en los archivos de la Coordinación de Normatividad y Asuntos Jurídicos cuando deban ser exhibidos en procedimientos judiciales o contencioso administrativos y en general, para cualquier proceso, averiguación previa o carpeta de investigación.
11.   Atender y revisar los trámites notariales diversos, relativos a los actos y hechos jurídicos en que se involucre a la CONADE.
12.   Dar seguimiento a los procedimientos y recursos establecidos en la normatividad administrativa, ante la Comisión de Apelación y Arbitraje del Deporte, INDAUTOR, IMPI e Instituto Nacional de Migración, entre otros, en los que la CONADE sea parte.
13.   Formular demandas y/o contestación de demandas en materia laboral y de amparo, derivadas de actos administrativos, así como darles seguimiento.
14.   Desahogar los informes requeridos por las autoridades jurisdiccionales, en los juicios en materia laboral y de amparo derivados de actos administrativos, en que la CONADE sea señalada como autoridad responsable.
15.   Asesorar jurídicamente a las unidades administrativas de la CONADE en asuntos de carácter laboral, así como dar seguimiento a las controversias de trabajo suscitadas ante las Juntas de Conciliación y Arbitraje, el Tribunal Laboral Federal de asuntos individuales y el Tribunal Laboral Federal de asuntos colectivos.
16.   Atender las diligencias de inspección o cotejo de documentos en las instalaciones de la CONADE, así como en las Juntas de Conciliación y Arbitraje federal y local, el Tribunal Laboral Federal de asuntos individuales y el Tribunal Laboral Federal de asuntos colectivos.
17.   Llevar a cabo diligencias en juzgados y tribunales para conocer el estado procesal que guardan los asuntos, así como revisar acuerdos y expedientes.
18.   Fungir como Suplente del Consejero Presidente o Consejero Titular del Consejo de Vigilancia Electoral Deportiva (COVED), en los términos que determine la Junta Directiva.
19.   Atender las demás funciones que dentro del ámbito de su competencia le instruya su superior jerárquico.
1.1.3.0.2.2 DEPARTAMENTO DE ASUNTOS JUDICIALES
 
 
OBJETIVO
Proporcionar asistencia y asesoría jurídica a las unidades administrativas de la Comisión en las materias civil, mercantil, penal y de amparo, cuando se trate de la defensa de los intereses de la CONADE.
FUNCIONES
1.     Formular denuncias y/o querellas ante la Representación Social Federal y Local, cuando se involucren bienes o derechos de la Institución, así como coadyuvar con la autoridad correspondiente durante el desarrollo de la averiguación previa, carpeta de investigación o causa penal.
2.     Formular demandas y/o contestación de demandas en materia civil, mercantil, penal y de amparo, excepto las derivadas de actos administrativos, así como darles seguimiento y desahogar los requerimientos judiciales.
3.     Asistir en audiencias y diligencias a los servidores públicos de la CONADE, que con ese carácter comparezcan ante alguna autoridad judicial.
4.     Tramitar la liberación de vehículos, en caso de robo o siniestro, y en general la recuperación de documentos y bienes propiedad de la CONADE.
5.     Proporcionar apoyo jurídico en materia civil, mercantil, penal y de amparo, que sea requerido por las unidades administrativas de la CONADE, ante autoridades federales y locales.
6.     Estudiar y definir estrategias de defensa en asuntos de orden civil y mercantil, a efecto de salvaguardar los intereses de la CONADE, dándoles seguimiento ante los órganos del Poder Judicial de la Federación hasta su conclusión.
7.     Solicitar el amparo de la Justicia de la Unión cuando sean vulneradas las garantías individuales de la Comisión y dar seguimiento a dicho juicio hasta su conclusión, en los asuntos de carácter civil, mercantil y penal.
8.     Asesorar jurídicamente en las sesiones de los organismos colegiados en que interviene la CONADE.
9.     Dar atención a los requerimientos formulados por la Comisión Nacional de los Derechos Humanos, así como diversas autoridades administrativas.
10.   Realizar el estudio jurídico de leyes, tesis y jurisprudencias para resolver asuntos relacionados con la CONADE.
11.   Llevar a cabo diligencias en juzgados y tribunales para conocer el estado procesal que guardan los asuntos, así como revisar acuerdos y expedientes.
12.   Solicitar a las unidades administrativas de la CONADE la información y documentación requerida por las autoridades judiciales.
13.   Fungir como Suplente del Consejero Presidente o Consejero Titular del Consejo de Vigilancia Electoral Deportiva (COVED), en los términos que determine la Junta Directiva.
14.   Atender las demás funciones que dentro del ámbito de su competencia le instruya su superior jerárquico.
 
1.1.3.0.3 DEPARTAMENTO DE NORMATIVIDAD Y ENLACE INTERINSTITUCIONAL
 
 
OBJETIVO
Asesorar jurídicamente a las unidades administrativas para que los procedimientos de contratación en materia de adquisiciones, arrendamientos, servicios, obras públicas y servicios relacionados con las mismas, a los que convoque la CONADE, se efectúen con estricto apego a los ordenamientos vigentes aplicables, respecto a la forma jurídica, en la elaboración de los contratos, convenios y demás actos consensuales.
FUNCIONES
1.     Asesorar, previa solicitud de las unidades administrativas de la CONADE, en materia de adquisiciones, arrendamientos, servicios, obras públicas y servicios relacionados con las mismas en los procedimientos de contratación que sean convocados por la CONADE.
2.     Participar, previa invitación de las unidades administrativas de la CONADE, como asesor suplente del titular de la Coordinación de Normatividad y Asuntos Jurídicos en las sesiones de los distintos Comités y Subcomités de la CONADE, en materia de adquisiciones, arrendamientos, servicios, obras públicas y servicios relacionados con las mismas.
3.     Asesorar jurídicamente, en la elaboración de las bases de licitación e invitación a cuando menos tres personas, en los procedimientos de contratación convocados por la CONADE, para las adquisiciones, arrendamientos, servicios, obras públicas y servicios relacionados con las mismas.
4.     Revisar la elaboración, previa solicitud de las unidades administrativas de la CONADE, en cuanto a la forma jurídica de los contratos, convenios y demás actos consensuales efectuados al amparo del Código Civil Federal y la Ley General de Bienes Nacionales, así como aquellos actos que por necesidades del servicio y ante modificaciones normativas deban ser analizados.
5.     Dar forma jurídica, previa solicitud de las unidades administrativas de la CONADE, a los contratos, convenios y demás actos consensuales efectuados al amparo del Código Civil Federal y la Ley General de Bienes Nacionales, así como aquellos actos que por necesidades del servicio y ante modificaciones normativas deban ser analizados.
6.     Solicitar la implementación de los procedimientos administrativos que se requieran, derivado del incumplimiento de las disposiciones jurídicas aplicables.
7.     Atender las demás funciones que dentro del ámbito de su competencia le instruya su superior jerárquico.
 
1.1.3.0.3.1 DEPARTAMENTO DE LICITACIONES Y CONTRATOS
 
 
OBJETIVO
Asesorar jurídicamente en los procedimientos de contratación de adquisiciones, arrendamientos, servicios, obras públicas y servicios relacionados con las mismas que convoque la CONADE, con base en los ordenamientos legales vigentes; así como, elaborar a solicitud de las unidades administrativas de la CONADE, con base en los requerimientos de éstas, los contratos, convenios y demás actos consensuales efectuados al amparo del Código Civil Federal y la Ley General de Bienes Nacionales, así como aquellos actos que por necesidades del servicio y ante modificaciones normativas deban ser analizados.
FUNCIONES
1.     Asesorar jurídicamente al grupo de trabajo destinado a la revisión de bases correspondientes a las licitaciones e invitaciones a cuando menos tres personas, mediante el Subcomité Revisor de Convocatorias y programadas por la Subdirección de Administración, a través de sus áreas competentes.
2.     Asesorar jurídicamente a las unidades administrativas de la CONADE, previa solicitud que éstas realicen por escrito, a efecto de que las bases de licitación e invitación a cuando menos tres personas enviadas a la Coordinación de Normatividad y Asuntos Jurídicos, estén formuladas con base en la Ley de Adquisiciones, Arrendamientos y Servicios del Sector Público, la Ley de Obras Públicas y Servicios Relacionados con las Mismas y sus respectivos reglamentos, manuales y lineamientos.
3.     Atender y asesorar jurídicamente, previa solicitud por escrito de las unidades administrativas competentes de la CONADE con voz, pero sin voto, la celebración de licitaciones e invitaciones a cuando menos tres personas, convocadas por la CONADE, en materia de adquisiciones, arrendamientos, servicios, obras públicas y servicios relacionados con las mismas.
4.     Proporcionar, previa solicitud de las unidades administrativas de la CONADE, asesoría desde el punto de vista jurídico sobre la aplicación de la Ley de Adquisiciones, Arrendamientos y Servicios del Sector Público, y de la Ley de Obras Públicas y Servicios Relacionados con las mismas, así como de sus respectivos reglamentos y demás ordenamientos aplicables a la materia.
5.     Revisar y cotejar la documentación legal necesaria para la integración de los expedientes con motivo de contratos, convenios y demás actos consensuales efectuados al amparo del Código Civil Federal y la Ley General de Bienes Nacionales, así como aquellos actos que por necesidades del servicio y ante modificaciones normativas deban ser analizados.
6.     Elaborar, previa solicitud de las unidades administrativas de la CONADE los contratos, convenios y demás actos consensuales efectuados al amparo del Código Civil Federal y la Ley General de Bienes Nacionales, así como aquellos actos que por necesidades del servicio y ante modificaciones normativas deban ser analizados.
7.     Implementar los procedimientos administrativos que se soliciten o se requiera instrumentar, derivado del incumplimiento de las disposiciones jurídicas aplicables.
8.     Fungir como Suplente del Consejero Presidente o Consejero Titular del Consejo de Vigilancia Electoral Deportiva (COVED), en los términos que determine la Junta Directiva.
9.     Atender las demás funciones que dentro del ámbito de su competencia le instruya su superior jerárquico.
 
IX. GLOSARIO DE TÉRMINOS
 
 
CEDEM.- Centros del Deporte Escolar y Municipal
CENEVAL.- Centro Nacional de Evaluación para la Educación Superior
CEPAMEX.- Centro Paralímpico Mexicano
CNAR.- Centro Nacional de Desarrollo de Talentos Deportivos y Alto Rendimiento
COCODI.- Comité de Control y Desempeño Institucional
CODEME.- Confederación Deportiva Mexicana
COM.- Comité Olímpico Mexicano
COMERI.- Comité de Mejora Regulatoria Interna
CONADE.- Comisión Nacional de Cultura Física y Deporte
CONADIC.- Consejo Nacional contra las Adicciones
CONOCER.- Consejo Nacional de Normalización y Certificación de Competencias Laborales
CONSAR.- Comisión Nacional del Sistema de Ahorro para el Retiro
COPAME.- Comité Paralímpico Mexicano
COVED.- Consejo de Vigilancia Electoral Deportiva
CREA.- Consejo Nacional de Recursos para la Atención de la Juventud
D.F.- Distrito Federal
DG.- Dirección General
DPTI.- Dirección de Planeación y Tecnologías de Información
ENED.- Escuela Nacional de Entrenadores Deportivos
FONAC.- Fondo de Ahorro Capitalizable
FOVISSSTE.- Fondo de la Vivienda del Instituto de Seguridad y Servicios Sociales de los Trabajadores del Estado
IMPI.- Instituto Mexicano de la Propiedad Industrial
INDAABIN.- Instituto de Administración y Avalúos de Bienes Nacionales
INDAUTOR.- Instituto Nacional del Derecho de Autor
INDE.- Instituto Nacional del Deporte
INEGI.- Instituto Nacional de Estadística y Geografía
INJUVE.- Instituto Nacional de la Juventud Mexicana
INM.- Instituto Nacional de Migración
INMUJERES.- Instituto Nacional de las Mujeres
ISSSTE.- Instituto de Seguridad y Servicios Sociales de los Trabajadores del Estado
LGCFD.- Ley General de Cultura Física y Deporte.
PAAAS.- Programa Anual de Adquisiciones, Arrendamientos y Servicios
PAI.- Programa Anual de Inversión
PAOP.- Programa Anual de Obra Pública
PETIC. - Plan Estratégico de Tecnologías de la Información y Comunicaciones
POA.- Programa Operativo Anual
POTIC.- Portafolio de proyectos de Tecnologías de la Información y Comunicación.
RENADE.- Registro Nacional de Cultura Física y Deporte
RENASCCED.- Red Nacional de Sistemas de Capacitación y Certificación en Entrenamiento Deportivo
REPODE.- Registro Público de Organismos Descentralizados.
RUD.-Registro Único del Deporte
RUSP.- Registro Único de Servidores Públicos
SABG.- Secretaría Anticorrupción y Buen Gobierno.
SAR.- Sistema de Ahorro para el Retiro
SAT.- Servicio de Administración Tributaria
SD.- Subdirección del Deporte
SEGOB.- Secretaría de Gobernación
SEP.- Secretaría de Educación Pública
SHCP.- Secretaría de Hacienda y Crédito Público
SII@Web.- Sistema Integral de Información de los Ingresos y Gasto Público
SIIPP-G.- Sistema Integral de Información de Padrones de Programas Gubernamentales
SINADE.- Sistema Nacional de Cultura Física y Deporte
TIC.- Tecnologías de la Información y Comunicaciones
UNESCO.- Organización de las Naciones Unidas para la Educación, la Ciencia y la Cultura
WADA-AMA.- World Anti-Doping Agency - Agencia Mundial Antidopaje
WAN.- Wide Area Network
Expide el presente manual el Mtro. Rommel Aghmed Pacheco Marrufo, Director General de la Comisión Nacional de Cultura Física y Deporte, en la Ciudad de México, el primer día del mes de diciembre de dos mil veinticinco.- Validado: Director General de la Comisión Nacional de Cultura Física y Deporte, Rommel Aghmed Pacheco Marrufo.- Rúbrica.