MANUAL General de Organización del Instituto Nacional para la Educación de los Adultos 2025.

Al margen un sello con el Escudo Nacional, que dice: Estados Unidos Mexicanos.- Instituto Nacional para la Educación de los Adultos.

Armando Contreras Castillo, Director General del Instituto Nacional para la Educación de los Adultos, con fundamento en lo dispuesto por los artículos, 19 de la Ley Orgánica de la Administración Pública Federal; 59 fracción III, de la Ley Federal de las Entidades Paraestatales y 16 fracción VII, del Estatuto Orgánico del Instituto Nacional para la Educación de los Adultos, he tenido a bien expedir el siguiente:
MANUAL GENERAL DE ORGANIZACIÓN DEL INEA
INDICE
1.     Introducción
2.     Glosario
3.     Antecedentes
4.     Misión, Visión y Objetivos
5.     Marco Jurídico
6.     Atribuciones del INEA
7.     Organigrama General y Estructura Orgánica
8.     Facultades y Funciones
1.     Dirección General
1.0.1.  Subdirección de Estrategia Institucional
1.1.    Dirección Académica
1.2.    Dirección de Prospectiva, Acreditación y Evaluación
1.3.    Dirección de Concertación, Difusión y Asuntos Internacionales
1.4.    Dirección de Operación
1.5.    Dirección de Asuntos Jurídicos
1.6.    Unidad de Administración y Finanzas
1.0.2.  Unidad de Operación en la Ciudad de México y Nuevo León
INTRODUCCIÓN
El presente Manual General de Organización, contiene información actualizada respecto de las funciones de las Unidades Administrativas y de las Unidades de Operación que constituyen el Instituto Nacional para la Educación de los Adultos (INEA), y que se retoman del Estatuto Orgánico, en el que se establece que las Unidades Administrativas cuentan con atribuciones normativas, de coordinación, planeación, asesoría, ejecución, evaluación y control, así como que las Unidades de Operación son las responsables de los servicios educativos en las Entidades Federativas donde se establecen.
Con la expedición del Manual General de Organización, se cumple lo establecido en el artículo 19 de la Ley Orgánica de la Administración Pública Federal.
El Manual incluye introducción, glosario, reseña histórica, misión, visión, objetivo general, objetivos específicos, marco jurídico, atribuciones y facultades generales del INEA, la estructura funcional del Instituto, así como los objetivos y funciones de cada Unidad Administrativa hasta nivel de jefatura de departamento y de las Unidades de Operación hasta nivel de coordinación de zona, éstas últimas con organigrama y funciones tipo.
El documento facilita la visión integral del INEA, toda vez que describe la participación de las Unidades Administrativas y de las Unidades de Operación en la Ciudad de México y Nuevo León.
Finalmente, se incluyen los organigramas, que sustentan de forma esquemática la jerarquía, el tramo de control de responsabilidad y la identificación de cada puesto, un glosario de términos para facilitar la lectura y comprensión del Manual.
1.    GLOSARIO
 
Término
Definición
Alianzas Estratégicas
Son un instrumento para potencializar la atención educativa que ofrece el INEA, dirigida a los distintos sectores de la población, permitiendo llegar a más personas y en un mayor número de lugares, por ello, tienen la característica de ser instrumentos de coordinación capaces de desarrollar estructuras de cooperación y procesos participativos con miras a fortalecer espacios de aprendizaje inclusivo, orientados a las familias y las comunidades que propicien el aprendizaje en y para el trabajo, haciendo hincapié en el uso de las tecnologías digitales y promoviendo una cultura de la educación a lo largo de la vida.
Certificado de Estudios
Documento oficial válido en los Estados Unidos Mexicanos que no requiere trámites adicionales de legalización, diseñado por la Dirección General de Acreditación, Incorporación y Revalidación de la Secretaría de Educación Pública (SEP) y que el INEA, Instituto Estatal de Educación para Adultos (IEEA) y Unidades de Operación (UO), expiden a personas educandas que concluyeron satisfactoriamente los estudios correspondientes en primaria o secundaria conforme al esquema curricular vigente.
Constancia de Alfabetización
Documento expedido por el INEA a través de los IEEA o las UO del INEA, en el cual se reconoce que la persona educanda se encuentra alfabetizada de conformidad con el esquema curricular vigente.
Círculo de estudio
Grupo de personas educandas que se reúnen para recibir los servicios educativos que coordina el INEA con los IEEA, UO del INEA y Plazas Comunitarias en el Exterior.
Colegio de Directoras y Directores Generales de los Institutos Estatales y Titulares de las Unidades de Operación del INEA
Instancia de consulta y apoyo del Instituto integrado por el Director o Directora General, quien lo preside, los y las Titulares de los Institutos Estatales de Educación para Adultos y los y las Titulares de las Unidades de Operación, cuya finalidad es coadyuvar al fortalecimiento de la función social educativa, elevar la calidad de la educación para adultos, ampliar la cobertura de este servicio público y abatir el rezago educativo en el país.
Coordinación de Zona
(CZ)
Unidad Administrativa Institucional de los IEEA o las UO del INEA, responsable de coordinar las acciones y ejecutar los programas para atender el rezago educativo dentro de un ámbito territorial específico..
INEA
Instituto Nacional para la Educación de los Adultos. Es un organismo público descentralizado de la Administración Pública Federal, agrupado en sector coordinado por la Secretaría de Educación Pública, con personalidad jurídica y patrimonio propio, con domicilio en la Ciudad de México, que tiene por objeto promover y realizar acciones para organizar e impartir la educación para adultos, a través de la prestación de los servicios de alfabetización, educación primaria, secundaria, la formación para el trabajo y los demás que determinen las disposiciones jurídicas y los programas aplicables apoyándose en la participación y solidaridad social.
Junta de Gobierno
Es el máximo órgano de autoridad del INEA; se integra conforme se señala en el Decreto del INEA y le corresponden las atribuciones que se establecen en el artículo 58 de la Ley Federal de las Entidades Paraestatales, así como las previstas en el artículo 13 del DECRETO por el que se reforma el diverso por el que se crea el Instituto Nacional para la Educación de los Adultos, publicado en el Diario Oficial de la Federación el 23 de agosto del año 2012.
MIR
Matriz de Indicadores para Resultados. Herramienta de planeación estratégica que en forma resumida, sencilla y armónica establece con claridad los objetivos del programa presupuestario y su alineación con aquellos de la planeación nacional y sectorial; incorpora los indicadores que miden los objetivos y resultados esperados; identifica los medios para obtener y verificar la información de los indicadores; describe los bienes y servicios a la sociedad, así como las actividades e insumos para producirlos; e incluye supuestos sobre los riesgos y contingencias que pueden afectar el desempeño del Programa.
Persona educanda
Es aquella persona de 15 años o más que se encuentra en rezago educativo y que accede a los servicios educativos gratuitos que brinda el INEA en alfabetización, primaria y secundaria, a través de los IEEA, UO del INEA y Plazas Comunitarias en el Exterior.
(Persona Aspirante)
Es la persona interesada en participar como persona voluntaria con subsidio, apoyando las tareas educativas que ofrece el INEA, a través de los IEEA y o UO del INEA.
Persona voluntaria con subsidio (PVS)
Es aquella persona física que de forma individual y voluntaria coadyuva en la atención educativa que ofrecen los IEEA, UO del INEA y Plazas Comunitarias en el Exterior y que por su participación puede ser susceptible a recibir un apoyo económico (que se registra presupuestalmente en el capítulo 4000) si cumple con los supuestos establecidos en los Lineamientos de Operación del Programa Servicios de Educación para Adultos (INEA).
Plaza Comunitaria
Espacio reconocido de manera institucional por el INEA, fijo o itinerante, que cuenta con mobiliario y conectividad necesaria para desarrollar los procesos de aprendizaje apoyándose en el uso de las tecnologías.
Plaza Comunitaria en el Exterior
Espacio destinado a ofrecer los servicios educativos del INEA fuera del territorio nacional, que operan por medio de personas, instituciones u organismos de los sectores público, privado y social, mediante la colaboración con el IME, quien a través de los consulados promueven y supervisan su funcionamiento.
Sistema de Control Escolar
(SCE)
Sistema informático cuyo objetivo es llevar a cabo el control de la inscripción, reincorporación, acreditación, avance académico y certificación de las personas educandas de acuerdo al esquema curricular vigente en el INEA, además del registro de todas las personas que participan en la prestación de los servicios educativos del INEA.
SEP
Secretaría de Educación Pública de la APF.
SHCP
Secretaría de Hacienda y Crédito Público de la APF.
SIBIPLAC
Sistema Bitácora de Plazas Comunitarias.- Es un sistema de registro nacional y control electrónico de las actividades realizadas por personal institucional, personas voluntarias con subsidio, persona educanda y población abierta, en las Plazas Comunitarias.
SINAPLAC
Sistema Nacional de Plazas Comunitarias.
Unidad de Operación del INEA
Son las Oficinas que de manera desconcentrada son responsables de la operación de los servicios de educación que presta el Instituto en las Entidades Federativas donde se establecen y que no han participado en el Convenio de Coordinación para la Descentralización de los servicios educativos.
Unidades Operativas
Espacios físicos en donde se reúnen personas educandas a recibir servicios educativos del INEA y comprende los siguientes: Círculo de estudio, Punto de encuentro, Plaza Comunitaria, Plaza Comunitaria en el Exterior.
Participación Social
Es la intervención voluntaria de personas o de las instituciones u organismos del sector público, privado y social, interesadas en coadyuvar en la prestación de los servicios educativos que brindan los IEEA, UO del INEA y Plazas Comunitarias en el Exterior.
2.    ANTECEDENTES
En México, la educación básica (primaria y secundaria) ha llegado cada vez a más lugares con el tiempo. Sin embargo, muchas personas jóvenes de 15 años o más abandonan la escuela por diversas razones, y otras no saben leer ni escribir. La lucha por erradicar el analfabetismo en el país comenzó en la época post-revolucionaria.
El censo de población de México en 1940 indicó que el país tenía 19'653,552 habitantes, de los cuales 9'411,075 no sabían leer ni escribir, lo que representaba el 48% de la población total. En respuesta a esta situación, el Gobierno publicó el 23 de agosto de 1944, en el Diario Oficial de la Federación (DOF), la Ley de Emergencia para Iniciar la Campaña Nacional contra el Analfabetismo, que estableció como obligación para todo mexicano mayor de 18 años y menor de 60 que supiera leer y escribir en español, enseñar al menos a otro habitante de la república, abriendo camino al derecho de aprender a leer y escribir. Esta ley también estableció un tiraje de 10 millones de cartillas de alfabetización que fueron impresas y distribuidas entre 1944 y 1946.
En 1965, las cartillas de alfabetización fueron reeditadas para apoyar los esfuerzos de alfabetización durante el sexenio de Gustavo Díaz Ordaz, y para 1970, el analfabetismo se había reducido al 25.8%.
Luis Echeverría Álvarez publicó el 31 de diciembre de 1975 la Ley Nacional de Educación para Adultos, la cual estableció que la educación general básica para adultos formaría parte del Sistema Educativo Nacional y estaría destinada a los mayores de quince años que no hubieran cursado o concluido estudios de primaria o secundaria. Esta ley promovía el autodidactismo y la solidaridad social como medios adecuados para adquirir, transmitir y acrecentar la cultura, así como para fortalecer la conciencia de unidad entre los diferentes sectores de la población.
Para 1980, el analfabetismo se había reducido al 17%. Sin embargo, aún existía un sector de la población que, aunque sabía leer y escribir, no había tenido acceso a la educación primaria o secundaria, limitando así sus oportunidades de mejorar su calidad de vida. Es por eso que el 28 de agosto de 1981, José López Portillo creó el Instituto Nacional para la Educación de los Adultos (INEA), como un organismo descentralizado de la Administración Pública Federal, adscrito a la Secretaría de Educación Pública, con personalidad jurídica y patrimonio propio. El INEA tenía como objetivo organizar e impartir educación para adultos y para aquellos que no se habían incorporado o habían abandonado el sistema educativo regular, ofreciendo servicios de alfabetización, educación primaria, secundaria, formación para el trabajo, y otros programas según lo determinaran las disposiciones legales aplicables, apoyándose en la participación y la solidaridad social, y preservando la unidad educativa nacional para que la educación básica de las personas jóvenes y adultas pudiera ser acreditada y certificada con validez en toda la República.
En el año 2000, el INEA descentralizó sus Delegaciones convirtiéndolas en 30 Institutos Estatales, incluyendo la creación del Instituto Estatal para la Educación de los Adultos en el Estado de Baja California, el cual fue posteriormente extinto por Decreto del Gobierno del Estado. Las Delegaciones en la Ciudad de México y Nuevo León no fueron consideradas para iniciar su descentralización, y el Estado de México, Michoacán y Querétaro no concluyeron con la firma del convenio respectivo. La Delegación del INEA en el Estado de Guanajuato concluyó su proceso de descentralización en noviembre de 2012.
Asimismo, en el año 2000, la estructura del INEA se conformó con ocho Direcciones de Área: la Unidad de Investigación, la Unidad de Información y Promoción, la Unidad de Asuntos Jurídicos, la Dirección de Contenidos, Métodos y Materiales, la Dirección de Participación Social y Concertación de Servicios, la Dirección de Formación de Personal Educativo, la Dirección de Planeación y Seguimiento Educativo, y la Dirección de Administración y Programación.
Con el objetivo de mejorar la calidad de vida de los 36 millones de personas que aún no habían completado la educación primaria, Vicente Fox Quesada propuso la creación del Consejo Nacional de Educación para la Vida y el Trabajo. Este organismo fue establecido mediante un acuerdo publicado en el Diario Oficial de la Federación el 22 de febrero de 2002.
En el año 2003, con la expedición del Reglamento Interno del Consejo Nacional para la Vida y el Trabajo, la estructura orgánica vigente del INEA estaba compuesta por la Dirección de Delegaciones, la Coordinación de Asesores, la Unidad de Asuntos Jurídicos, la Dirección Académica, la Dirección de Operación, la Dirección de Acreditación y Sistemas, la Dirección de Planeación y Evaluación, y la Dirección de Administración y Finanzas.
En el año 2004, como parte de la política de compactación de estructuras, el INEA canceló diversas plazas de mando, fusionando la Dirección de Administración y Finanzas con la Dirección de Planeación y Evaluación para formar una sola Dirección. A principios de 2005, se autorizó la estructura integrada por las Direcciones de Delegaciones, Coordinación de Asesores, Unidad de Asuntos Jurídicos, Dirección Académica, Operación, Acreditación y Sistemas, y Planeación, Administración, Evaluación y Difusión.
En el año 2012, el entonces Presidente firmó el Decreto para reformar el Instituto Nacional para la Educación de los Adultos el 23 de agosto de 2012, con el objetivo de promover y facilitar que todas las personas mayores de quince años concluyeran su educación primaria y secundaria, así como de formarlos para la vida y el trabajo.
En este período, se mantuvo una estructura orgánica que incluía seis Direcciones de Área: Dirección Académica, Dirección de Acreditación y Sistemas, Dirección de Planeación, Administración y Evaluación, Dirección de Proyectos Estratégicos, Dirección de Delegaciones, y Dirección de Asuntos Jurídicos. Además, se estableció una plaza presupuestal con nivel de Dirección de Área para el entonces Órgano Interno de Control.
En el Plan Nacional de Desarrollo 2013-2018, se incluyó como estrategia fundamental elevar la productividad para llevar a México a su máximo potencial, enfatizando la articulación de la educación, la ciencia y el desarrollo tecnológico para lograr una sociedad más justa y próspera.
En 2013, debido a los recortes presupuestales, la Secretaría de la Función Pública, ahora Secretaría Anticorrupción y Buen Gobierno autorizó la estructura del INEA, cancelando la Dirección de Proyectos Estratégicos y creando con carácter de plaza eventual la Dirección de Concertación y Alianzas Estratégicas para alinear sus funciones con el Estatuto Orgánico del INEA.
Para fines del sexenio y tras la publicación en el Diario Oficial de la Federación del Estatuto Orgánico del INEA en 2016, se registró la estructura orgánica contemplando la separación de la Dirección de Planeación, Administración y Evaluación en dos nuevas Direcciones: la Dirección de Administración y Finanzas, y la Dirección de Prospectiva y Evaluación. Con el objetivo de cumplir con las disposiciones del Estatuto Orgánico recién aprobado, la Dirección de Delegaciones y Coordinación con los Institutos Estatales para la Educación de los Adultos fue convertida en una plaza eventual, la cual posteriormente se convertiría en la Dirección de Operación.
Además de las direcciones mencionadas, la estructura autorizada en ese año incluía la Dirección Académica, la Dirección de Acreditación y Sistemas, la Dirección de Asuntos Jurídicos y la Dirección de Concertación y Alianzas Estratégicas, así como el entonces Órgano Interno de Control.
En el Plan Nacional de Desarrollo 2019-2024, el Presidente Andrés Manuel López Obrador propone ampliar la cobertura educativa en todos los niveles en el corto plazo. El objetivo es garantizar que todas las personas que deseen estudiar no se vean impedidas por falta de condiciones o de cupo en las instituciones educativas. Además, se destaca la urgencia de erradicar el analfabetismo y establecer un programa educativo y de estímulos laborales dirigido a personas mayores de 15 años que no han completado su educación básica, entre otras medidas.
En 2020, el Instituto actualizó el Manual General de Organización para adecuar su estructura orgánica según lo establecido en el memorándum del 3 de mayo de 2019 emitido por el Gobierno Federal y en línea con el Estatuto Orgánico del 18 de octubre de 2019. Estas modificaciones incluyeron la transformación de la Dirección de Prospectiva y Evaluación en la Dirección de Prospectiva, Acreditación y Evaluación, así como la reestructuración de la Dirección de Administración y Finanzas como la Unidad de Administración y Finanzas. Además, se cambió la denominación de las Delegaciones a Unidades de Operación, mientras que las demás Unidades Administrativas del Instituto se mantuvieron sin cambios, al igual que el entonces Órgano Interno de Control.
En 2021, para cumplir con los objetivos del Plan Nacional de Desarrollo 2019-2024 y el Programa Sectorial de Educación 2020-2024, el Instituto inició el diseño de un nuevo modelo educativo que pudiera responder a las demandas actuales, resultando en el Acuerdo 18/08/22 que establece el nuevo Modelo de Educación para la Vida, AprendeINEA (MEV, AprendeINEA), publicado el 2 de septiembre de 2022 en el Diario Oficial de la Federación
La modificación de la estructura del INEA en 2024 responde a la reforma de la Ley Orgánica de la Administración Pública Federal, la cual establece criterios para el diseño y la transformación de la estructura orgánica del INEA, asegurando que esté alineada y coherente con las atribuciones definidas en su Estatuto Orgánico, publicado en el Diario Oficial de la Federal 11 de septiembre de 2024.
Se prevé que la Unidad de Administración y Finanzas supervise, entre otras funciones, los procesos de planeación de los recursos presupuestarios. En la Dirección de Prospectiva, Acreditación y Evaluación se reintegra la planeación institucional y la coordinación de los procesos de inscripción, acreditación y certificación. Además, se ajustan las denominaciones y funciones de las Subdirecciones de Área y Jefaturas de Departamento de la Dirección Académica. Se adoptan criterios en relación con los gabinetes de apoyo, modificando las funciones y la denominación de la Secretaria Particular de la Dirección General. Por último, la Dirección de Asuntos Jurídicos amplía sus atribuciones para incluir la Unidad de Transparencia y la implementación de políticas sobre igualdad de género y derechos humanos.
El 17 de diciembre de 2025, el INEA actualizó su Manual General de Organización, derivado de la reducción de un 5% a su estructura orgánica, en particular en las plazas de mandos medios, con el propósito de alinear su estructura a la autorizada en materia de servicios personales. Como resultado de este ajuste la Dirección Académica, la Unidad de Administración y Finanzas y la Dirección de Operación, hicieron una redistribución de las funciones al interior de sus Unidades Administrativas de aquellas plazas que se cancelaron.
El INEA ha recibido autorización para una plantilla de personal de 1,082 plazas para el presente año, de las cuales el 91% están adscritas a las Unidades de Operación en la Ciudad de México y Nuevo León, así como en las áreas esenciales del Instituto. La importancia de estas plazas de estructura en las oficinas desconcentradas del Instituto es crucial, ya que estas unidades son responsables de ofrecer, impartir, acreditar y certificar servicios educativos gratuitos de educación básica para jóvenes y adultos. Estos servicios incluyen programas de alfabetización, primaria y secundaria dirigidos a personas de 15 años o más que se encuentran en situación de rezago educativo.
En las oficinas centrales del INEA se han autorizado plazas eventuales de mando, cuyas responsabilidades son fundamentales para la operación del Instituto. Estas posiciones están encargadas de actividades sustantivas que afectan en la operación del INEA, como el diseño, elaboración y actualización de modelos pedagógicos y materiales de estudio para la educación de adultos, la coordinación de los Institutos Estatales y Unidades de Operación en el desarrollo de programas, proyectos, alianzas y estrategias nacionales. Además, estas plazas brindan apoyo en la formulación de políticas y normas para los procesos de registro, acreditación y certificación de los servicios educativos. Asimismo, se ocupan del desarrollo y difusión de estrategias que promueven una mayor participación y compromiso de los sectores público, privado y social, tanto a nivel nacional como internacional.
3.    MISIÓN, VISIÓN Y OBJETIVOS
MISIÓN
Normar, promover, desarrollar y brindar servicios de alfabetización, educación primaria y secundaria; para la población joven, adulta y mayor observando los principios de equidad e igualdad, con la intención de que incrementen sus capacidades, eleven su calidad de vida y contribuyan a la construcción de una sociedad más justa, a través de la coordinación con el Gobierno de México, Gobiernos Estatales y Gobiernos Municipales.
VISIÓN
Somos una Institución pública que proporciona servicios de educación básica para jóvenes y adultos, así como formación permanente para la vida y el trabajo, con calidad, equidad y pertinencia, con base en la coordinación institucional y la solidaridad social, enfocada en mantener los índices de analfabetismo por debajo de los niveles aceptados internacionalmente y en contribuir al abatimiento del rezago educativo, para la mejora de las competencias de la población del país.
OBJETIVO GENERAL
Brindar servicios educativos de alfabetización, primaria y secundaria para personas de 15 años o más, para contribuir a la atención del rezago educativo, apoyándose en la participación social con enfoque de derechos humanos.
OBJETIVOS ESPECIFICOS
a)    Atender a las personas jóvenes y adultas de 15 años o más que no saben leer ni escribir a través de servicios educativos de alfabetización.
b)    Atender a las personas jóvenes y adultas de 15 años o más que no han iniciado o concluido el nivel educativo de primaria.
c)     Atender a las personas jóvenes y adultas de 15 años o más que no han iniciado o concluido el nivel educativo de secundaria.
d)    Atender a las personas que forman parte de "grupos de atención prioritaria" que se encuentran en situación de rezago educativo: personas indígenas, personas con discapacidad y personas en contexto de movilidad.
4.    MARCO JURÍDICO
1.    Constitución Política de los Estados Unidos Mexicanos
2.    Plan Nacional de Desarrollo 2025-2030
3.    Leyes
·   Ley de Ingresos de la Federación para el Ejercicio Fiscal vigente.
·   Ley Federal del Trabajo.
·   Ley del Instituto de Seguridad y Servicios Sociales de los Trabajadores del Estado.
·   Ley General de los Derechos de Niñas, Niños y Adolescentes.
·   Ley General de Responsabilidades Administrativas.
·   Ley Federal de las Entidades Paraestatales.
·   Ley Federal del Derecho de Autor.
·   Ley General para la Inclusión de las Personas con Discapacidad.
·   Ley General de Derechos Lingüísticos de los Pueblos Indígenas.
·   Ley General para la Igualdad entre Mujeres y Hombres.
·   Ley Nacional para Eliminar Trámites Burocráticos.
·   Ley Federal de Protección a la Propiedad Industrial.
·   Ley de Planeación.
·   Ley General de Contabilidad Gubernamental.
·   Ley de Coordinación Fiscal.
·   Ley General de Educación.
·   Ley General de Archivos.
·   Ley General de Bienes Nacionales.
·   Ley Orgánica de la Administración Pública Federal.
·   Ley del Impuesto al Valor Agregado.
·   Ley del Impuesto sobre la Renta.
·   Ley General del Sistema Nacional Anticorrupción.
·   Ley de Fiscalización y Rendición de Cuentas de la Federación.
·   Ley Federal de Presupuesto y Responsabilidad Hacendaria.
·   Ley de Tesorería de la Federación.
·   Ley de Transición Energética.
·   Ley General de Transparencia y Acceso a la Información Pública.
·   Ley de Adquisiciones, Arrendamientos y Servicios del Sector Público.
·   Ley de Firma Electrónica Avanzada.
·   Ley Federal para Prevenir y Eliminar la Discriminación.
·   Ley General de Protección Civil.
·   Ley de Amparo, Reglamentaria de los artículos 103 y 107 de la Constitución Política de los Estados Unidos Mexicanos.
·   Ley Federal de Declaración Especial de Ausencia para Personas Desaparecidas.
·   Ley Federal de Procedimiento Contencioso Administrativo.
·   Ley Federal de Procedimiento Administrativo.
·   Ley Federal de Austeridad Republicana.
·   Ley General de Protección de Datos Personales en Posesión de Sujetos Obligados.
·   Ley Monetaria de los Estados Unidos Mexicanos.
·   Ley de los Sistemas de Ahorro para el Retiro.
·   Ley para el Desarrollo de la Competitividad de la Micro, Pequeña y Mediana Empresa.
·   Ley de Migración.
·   Ley sobre Refugiados, Protección Complementaria y Asilo Político.
·   Ley de los Derechos de las Personas Adultas Mayores.
·   Presupuesto de Egresos de la Federación para el ejercicio fiscal vigente.
4.    Reglamentos
·   Reglamento de la Ley de Tesorería de la Federación.
·   Reglamento de la Ley de Transición Energética.
·   Reglamento de la Ley Federal de Protección a la Propiedad Industrial.
·   Reglamento de la Ley del Impuesto Sobre la Renta.
·   Reglamento de la Ley Federal de Presupuesto y Responsabilidad Hacendaria.
·   Reglamento de la Ley General de los Derechos de Niñas, Niños y Adolescentes.
·   Reglamento de la Ley del Impuesto al Valor Agregado.
·   Reglamento del Código Fiscal de la Federación.
·   Reglamento de la Ley de Firma Electrónica Avanzada.
·   Reglamento de la Ley de Adquisiciones, Arrendamientos y Servicios del Sector Público.
·   Reglamento de la Ley Federal del Derecho de Autor.
·   Reglamento de la Ley General de Protección Civil.
·   Reglamento de la Ley General para la Inclusión de las Personas con Discapacidad.
·   Reglamento de la Ley Federal de las Entidades Paraestatales.
·   Reglamento de la Ley para el Desarrollo de la Competitividad de la Micro, Pequeña y Mediana Empresa.
5.    Decretos
·   Decreto por el que se reforma el diverso por el que se crea el Instituto Nacional para la Educación de los Adultos,
publicado el 31 de agosto de 1981.
·   Decreto que establece las medidas para el uso eficiente, transparente y eficaz de los recursos públicos y las acciones de disciplina presupuestal en el ejercicio del gasto público, así como para la modernización de la Administración Pública Federal.
·   Decreto por el que se establecen las medidas de austeridad que deberán observar las dependencias y entidades de la Administración Pública Federal bajo los criterios que en el mismo se indican.
6.    Acuerdos
·      Acuerdo por el que se emiten las Disposiciones Generales en Materia de Recursos Humanos de la Administración Pública Federal.
·      Acuerdo mediante el cual se expide el Manual de Percepciones de los Servidores Públicos de las Dependencias y Entidades de la Administración Pública Federal.
·      Acuerdo por el que se expide el Manual Administrativo de Aplicación General en Materia de Recursos Financieros.
·      Acuerdo por el que se emiten las Disposiciones y el Manual Administrativo de Aplicación General en Materia de Control Interno.
·      Acuerdo que tiene por objeto emitir las políticas y disposiciones para la Estrategia Digital Nacional, en materia de Tecnologías de la Información y Comunicaciones, y en la de Seguridad de la Información, así como establecer el Manual Administrativo de Aplicación General en dichas materias.
·      Acuerdo por el que el Comité Coordinador del Sistema Nacional Anticorrupción da a conocer la obligación de presentar las declaraciones de situación patrimonial y de intereses conforme a los artículos 32 y 33 de la Ley General de Responsabilidades Administrativas.
·      Acuerdo por el que se establecen las bases generales para la rendición de cuentas de la Administración Pública Federal y para realizar la entrega-recepción de los asuntos a cargo de los servidores públicos y de los recursos que tengan asignados al momento de separarse de su empleo, cargo o comisión.
·      Acuerdo por el que la Secretaría de Energía aprueba y publica la actualización de la Estrategia de Transición para Promover el Uso de Tecnologías y Combustibles más Limpios, en términos de la Ley de Transición Energética.
·      Acuerdo que tiene por objeto emitir las Disposiciones Generales en las materias de Archivos y de Gobierno Abierto para la Administración Pública Federal y su Anexo Único.
·      Acuerdo número 02/04/17 por el que se modifica el diverso número 286 por el que se establecen los lineamientos que determinan las normas y criterios generales, a que se ajustarán la revalidación de estudios realizados en el extranjero y la equivalencia de estudios, así como los procedimientos por medio de los cuales se acreditarán conocimientos correspondientes a niveles educativos o grados escolares adquiridos en forma autodidacta, a través de le experiencia laboral o con base en el régimen de calificación referido a la formación para el trabajo.
·      Acuerdo mediante el cual se aprueban los Lineamientos Generales que establecen los criterios para el cumplimiento de las obligaciones de transparencia y acceso a la información a cargo de las personas físicas y morales que reciben y ejercen recursos públicos o realicen actos de autoridad.
·      Acuerdo por el que se modifica el diverso por el que se establecen las disposiciones en materia de recursos materiales y servicios generales.
·      Acuerdo por el que se expide el Manual Administrativo de Aplicación General en Materia de Adquisiciones, Arrendamientos y Servicios del Sector Público.
·      Acuerdo por el que se emite el Código de Ética de las personas servidoras públicas del Gobierno Federal.
·      Acuerdo por el que se modifica el diverso que determina como obligatoria la presentación de las declaraciones de situación patrimonial de los servidores públicos federales, por medios de comunicación electrónica, utilizando para tal efecto, firma electrónica avanzada.
·      Acuerdo por el que se expide el Reglamento Interno del Consejo Nacional de Educación para la Vida y el Trabajo.
·      Acuerdo por el que se modifica el diverso mediante el cual se crea el Consejo Nacional de Educación para la Vida y el Trabajo.
·      Acuerdo número 363 por el que se establece el Modelo Educación para la Vida y el Trabajo.
·      Acuerdo 08/22 por el que se establece el Modelo de Educación para la Vida, AprendeINEA, del Instituto Nacional para la Educación de los Adultos.
·      Acuerdo 09/24 por el que se modifica el Modelo de Educación para la Vida, AprendeINEA, del Instituto Nacional para la Educación de los Adultos.
·      Protocolo de actuación de los Comités de Ética y de Prevención de Conflictos de Interés en la atención de presuntos actos de discriminación.
·      Lineamientos para que las dependencias y entidades de la Administración Pública Federal celebren y registren como inversión los contratos de arrendamiento financiero.
·      Lineamientos generales para la evaluación de los Programas Federales de la Administración Pública Federal.
·      Lineamientos Generales de Protección de Datos Personales para el Sector Público.
·      Lineamientos Generales para la regulación de los procedimientos de rendición de cuentas de la Administración Pública Federal.
·      Lineamientos para el ejercicio eficaz, transparente, ágil y eficiente de los recursos que transfieren las dependencias y entidades de la Administración Pública Federal a las entidades federativas mediante convenios de coordinación en materia de reasignación de recursos.
·      Lineamientos que deberán observar las dependencias y entidades de la Administración Pública Federal para el control, la rendición de cuentas e informes y la comprobación del manejo transparente de los recursos públicos federales otorgados a fideicomisos, mandatos o contratos análogos.
·      Lineamientos generales para la clasificación y desclasificación de la información de las dependencias y entidades de la Administración Pública Federal.
·      Disposiciones Administrativas de carácter general en materia de eficiencia energética en los inmuebles, flotas vehiculares e instalaciones industriales de la Administración Pública Federal 2020-2024.
7.    Códigos
·      Código Civil Federal.
·      Código Federal de Procedimientos Civiles.
·      Código Penal Federal.
·      Código Nacional de Procedimientos Penales.
·      Código Fiscal de la Federación.
·      Código de Conducta del INEA.
·      Reglamentación
·      Estatuto Orgánico del Instituto Nacional para la Educación de los Adultos.
·      Contrato Colectivo de Trabajo celebrado entre el Instituto Nacional para la Educación de los Adultos y el Sindicato Nacional de Trabajadores de la Educación para Adultos.
·      Reglamento de Ingreso y Promoción.
·      Lineamientos de Operación del Programa Servicios de Educación para Adultos (INEA).
·      Aviso por el que se da a conocer la suspensión de labores del Instituto Nacional para la Educación de los Adultos (INEA).
·      Bases Generales para el Registro, Afectación, Disposición Final y Baja de Bienes Muebles del Instituto Nacional para la Educación de los Adultos.
·      Políticas, Bases y Lineamientos en materia de Adquisiciones, Arrendamientos y Contratación de Servicios del Instituto Nacional para la Educación de los Adultos.
·      Lineamientos por los que se Establece el Proceso de Calidad Regulatoria en el Instituto Nacional para la Educación de los Adultos.
·      Manual del Procedimiento para la elaboración y actualización de Materiales Educativos.
·      Lineamientos de Control Escolar relativos a la Inscripción, Reincorporación, Acreditación y Certificación de Alfabetización, Primaria y Secundaria del Instituto Nacional para la Educación de los Adultos.
·      Lineamientos para la administración de usuarios de acceso al sistema informático de control escolar.
·      Manual para la elaboración del Programa Anual Estatal de Formación (PAEF).
·      Procedimiento para el Levantamiento de Inventario Físico.
·      Procedimiento para el Alta de Bienes Muebles.
·      Manual de Procedimientos de Plazas Comunitarias.
·      Manual de integración y funcionamiento del comité de Adquisiciones, Arrendamientos y Servicios del INEA.
·      Manual de Procedimientos para la Administración y Manejo del Almacén del Instituto Nacional para la Educación de los Adultos.
·      Manual de Procedimientos de las Actividades Sustantivas de la Subdirección de Normatividad y Acreditación.
·      Manual de Integración y Funcionamiento del Comité de Bienes Muebles del INEA.
8.    Tratados Internacionales
·      Declaración Universal de los Derechos Humanos.
5.    ATRIBUCIONES DEL INEA
DECRETO por el que se reforma el diverso por el que se crea el Instituto Nacional para la Educación de los Adultos, publicado el 31 de agosto de 1981. Diario Oficial de la Federación, 23 de agosto de 2012.
OBJETO
Artículo 2°. El Instituto Nacional para la Educación de los Adultos tendrá por objeto promover y realizar acciones para organizar e impartir la educación para adultos, a través de la prestación de los servicios de alfabetización, educación primaria, secundaria, la formación para el trabajo y los demás que determinen las disposiciones jurídicas y los programas aplicables, apoyándose en la participación y la solidaridad social.
ATRIBUCIONES
Artículo 3º. Para el cumplimiento de su objeto, el Instituto tendrá las siguientes:
I.          Promover, impartir y coordinar los servicios educativos para adultos de alfabetización, de educación primaria y secundaria, la formación para el trabajo y los demás que señalen las disposiciones jurídicas y los programas aplicables;
II.         Concertar apoyos para el desarrollo de sus actividades con instituciones públicas y privadas, nacionales y extranjeras, relacionadas con la educación para adultos;
III.        Diseñar y proponer a la autoridad educativa federal, con base en los planes y programas de estudio que determine ésta, los modelos en materia de educación para adultos y sus actualizaciones, acordes con la cultura y los avances científicos y tecnológicos en materia de enseñanza-aprendizaje;
IV.        Proponer a la Secretaría de Educación Pública las políticas y programas en materia de educación para adultos, así como la metodología de normas de inscripción, acreditación y certificación, en la esfera de su competencia;
V.         Promover la realización de estudios, proyectos de investigación, nuevos modelos y métodos pedagógicos, así como estrategias educativas específicas para elevar la calidad y eficiencia de los planes, programas y procesos destinados a la educación para adultos;
VI.        Acreditar los conocimientos de educación para adultos, en los niveles de estudio que promueve e imparte, así como expedir los certificados y certificaciones correspondientes;
VII.       Coadyuvar con el Consejo Nacional de Educación para la Vida y el Trabajo, en el establecimiento e instrumentación de sistemas y estructuras curriculares flexibles de inscripción, acreditación, certificación, equivalencia y revalidación de estudios y de competencia laboral, procurando lograr la mayor vinculación entre el sector productivo y el sector laboral del país;
VIII.      Promover el uso eficiente de sistemas informáticos y de telecomunicaciones, así como el mejor aprovechamiento de las redes de televisión, internet y cualquier avance tecnológico para la difusión, impartición y gestión de los servicios de educación para adultos;
IX.        Promover el establecimiento de espacios educativos abiertos a la comunidad, que cuenten con la infraestructura física y académica necesaria para la realización del proceso enseñanza-aprendizaje;
X.         Brindar asesoría a las instituciones y a las personas que presten servicios de educación para adultos;
XI.        Coordinarse con los institutos estatales de educación para adultos e instruir a las unidades de operación del propio Instituto, para que implementen políticas que incrementen el número de espacios educativos, de personas que participen a través de la solidaridad social y de especialistas en educación para adultos; que fomenten el diseño de nuevas estrategias educativas, así como para la aplicación de acciones de formación y actualización de los procesos de enseñanza-aprendizaje;
XII.       Difundir, en su esfera de competencia, la cultura de los sistemas abiertos, flexibles y a distancia, como medios propicios para incrementar las oportunidades de educación, formación continua y su vinculación con las actividades productivas;
XIII.      Evaluar permanentemente la pertinencia, calidad, eficiencia y el impacto de sus programas y modelos educativos;
XIV.      Elaborar, a propuesta del Consejo Nacional de Educación para la Vida y el Trabajo, el material didáctico de educación para la vida y el trabajo;
XV.       Promover en coordinación con la Secretaría de Educación Pública y la Secretaría de Relaciones Exteriores, la prestación de servicios de educación para adultos mexicanos que residan en el extranjero, así como la cooperación técnica, docente y económica de organismos, agencias, instituciones y gobiernos de otros países, en la misma materia. El Instituto cuidará que en la atención a los mexicanos que residen en el extranjero, se considere un rubro específico acerca de la protección preventiva. Para tal efecto, el Instituto se coordinará con la Secretaría de Relaciones Exteriores para el diseño de los contenidos y rubros en esta materia con impacto en la vida diaria de los connacionales en el exterior;
XVI.      Coadyuvar con la Secretaría de Educación Pública, en el desarrollo y aplicación de medidas para establecer las condiciones pertinentes que permitan lograr la igualdad de oportunidades educativas de los mexicanos;
XVII.     Auxiliar al Ejecutivo Federal en el desarrollo y operación de los programas que le encomiende, por conducto de la Secretaría de Educación Pública, a fin de coadyuvar a la atención educativa en primaria y secundaria, de quienes no se incorporaron o abandonaron el sistema de educación regular, y
XVIII.     Las demás que sean necesarias para realizar las funciones anteriores, en los términos de las disposiciones legales aplicables.
6.    ORGANIGRAMA GENERAL Y ESTRUCTURA ORGÁNICA
Estructura orgánica

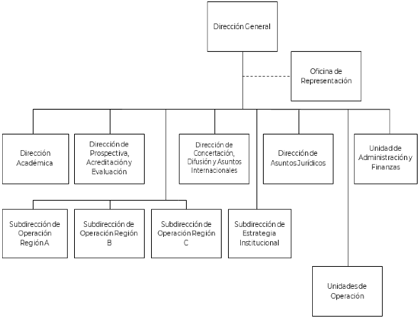
El Instituto Nacional para la Educación de los Adultos, cuenta con una Oficina de Representación con las facultades y atribuciones contenidas en el artículo 76 del Reglamento Interior de la Secretaría Anticorrupción y Buen Gobierno y demás normatividad aplicable.
Estructura Funcional
 

Nota: 1/ Se refieren a plazas eventuales
Estructura Funcional
1.         Dirección General
1.0.1.    Subdirección de Estrategia Institucional
1.1.       Dirección Académica
1.1.1.    Subdirección de Contenidos Educativos
1.1.1.1. Departamento de Elaboración y Seguimiento de Contenidos Educativos Básicos.
1.1.1.2. Departamento de Educación a Distancia y Aprendizajes Digitales.
1.1.1.3. Departamento de Elaboración y Seguimiento de Contenidos Educativos Diversificados.
1/Se refiere a Plaza Eventual
1.1.1.4. Departamento de Evaluación del Aprendizaje.
1/Se refiere a Plaza Eventual
1.1.2.    Subdirección de Diseño de Materiales Educativos
1.1.2.1. Departamento de Diseño de Materiales Educativos.
1.1.2.2. Departamento de Aseguramiento de la Calidad de los Materiales Educativos.
1.1.2.3. Departamento de Calidad Editorial Educativa.
1/Se refiere a Plaza Eventual
1.1.3.    Subdirección de Formación de Figuras Educativas y Seguimiento Académico.
1.1.3.1. Departamento de Programación y seguimiento de la Formación.
1.1.3.2. Departamento de Contenidos para la Formación de Figuras Educativas.
1.1.3.3. Departamento de Vinculación Académica.
1.1.3.4. Departamento de Elaboración de Materiales Educativos y Seguimiento a la Atención de Grupos Prioritarios.
1.1.3.5. Departamento de Elaboración de Materiales Educativos y Seguimiento a la Atención de Población Indígena.
1/Se refiere a Plaza Eventual
1.2.       Dirección de Prospectiva, Acreditación y Evaluación
1.2.1.    Subdirección de Prospectiva y Seguimiento.
1.2.1.1. Departamento de Seguimiento Institucional.
1.2.1.2. Departamento de Prospectiva Institucional.
1.2.2.    Subdirección de Evaluación Institucional
1.2.2.1. Departamento de Evaluación de Programas.
1.2.2.2. Departamento de Seguimiento Operativo.
1/Se refiere a Plaza Eventual
1.2.3.    Subdirección de Información y Estadística
1.2.3.1. Departamento de Análisis Estadístico.
1.2.3.2. Departamento de Estadística.
1.2.3.3. Departamento de Análisis de la Información.
1.2.4.    Subdirección de Normatividad y Acreditación
1.2.4.1. Departamento de Administración de Certificados.
1.2.4.2. Departamento de Normatividad en Procesos de Control Escolar.
1/Se refiere a Plaza Eventual
1.2.4.3. Departamento Administración de Exámenes.
1/Se refiere a Plaza Eventual
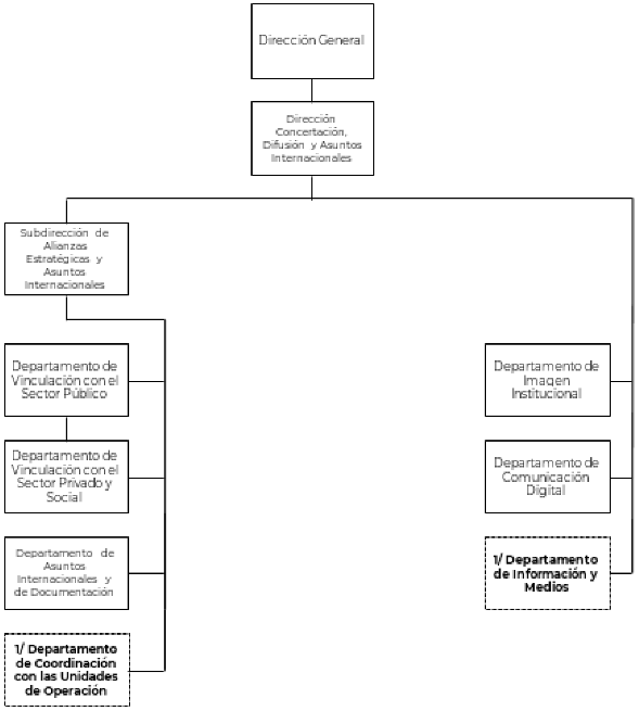
1.3.       Dirección de Concentración, Difusión y Asuntos Internacionales
1.3.0.1. Departamento de Imagen Institucional.
1.3.0.2. Departamento de Comunicación Digital.
1.3.0.3. Departamento de Información y Medios.
1/Se refiere a Plaza Eventual
1.3.1.    Subdirección de Alianzas Estratégicas y Asuntos Internacionales
1.3.1.1. Departamento de Vinculación con el Sector Público.
1.3.1.2. Departamento de Vinculación con el Sector Privado y Social.
1.3.1.3. Departamento de Asuntos Internacionales y de Documentación.
1.3.1.4. Departamento de Coordinación con las Unidades de Operación.
1/Se refiere a Plaza Eventual
1.4.       Dirección de Operación 1/Se refiere a Plaza Eventual
1.4.1.    Subdirección de Operación Región A.
1.4.1.1. Departamento de Apoyo Institucional Región A.
1/Se refiere a Plaza Eventual
1.4.2.    Subdirección de Operación Región B.
1.4.2.1. Departamento de Apoyo Institucional Región B.
1/Se refiere a Plaza Eventual
1.4.3.    Subdirección de Operación Región C.
1.4.3.1. Departamento de Apoyo Institucional Región C.
1/Se refiere a Plaza Eventual
1.5.       Dirección de Asuntos Jurídicos
1.5.1. Subdirección de lo Contencioso.
1.5.1.1. Departamento de lo Contencioso.
1.5.1.2. Departamento de Asuntos Laborales Colectivos.
1/ Se refiere a plaza eventual
1.5.1.3. Departamento de Asuntos Laborales Individuales.
1.5.2.    Subdirección de lo Consultivo y Apoyo Institucional.
1.5.2.1. Departamento de Convenios, Contratos y Apoyo a comités.
1.5.2.2. Departamento de Igualdad de Género y Derecho Humanos.
1/Se refiere a Plaza Eventual
1.5.2.3. Departamento de Enlace en Materia de Transparencia y Acceso a la Información.
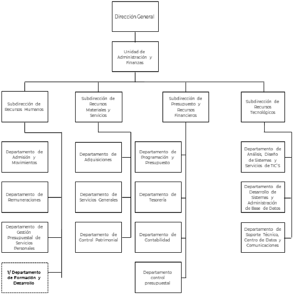
1.6.       Unidad de Administración y Finanzas
1.6.1.    Subdirección de Recursos Humanos.
1.6.1.1. Departamento de Admisión y Movimientos.
1.6.1.2. Departamento de Remuneraciones.
1.6.1.3. Departamento de Gestión Presupuestal de Servicios Personales.
1.6.1.4. Departamento de Formación y Desarrollo.
1/ Se refiere a plaza eventual
1.6.2.    Subdirección de Recursos Materiales y Servicios
1.6.2.1. Departamento de Adquisiciones.
1.6.2.2. Departamento de Servicios Generales.
1.6.2.3. Departamento de Control Patrimonial.
1.6.3.    Subdirección de Presupuesto y Recursos Financieros
1.6.3.1. Departamento de Programación y Presupuesto.
1.6.3.2. Departamento de Tesorería.
1.6.3.3. Departamento de Contabilidad.
1.6.3.4. Departamento de Control Presupuestal.
1.6.4.    Subdirección de Recursos Tecnológicos
1.6.4.1. Departamento de Análisis, Diseño de Sistemas y Servicios de TIC´s.
1.6.4.2. Departamento de Desarrollo de Sistemas y Administración de Base de Datos.
1.6.4.3. Departamento de Soporte Técnico, Centro de Datos y Comunicaciones.
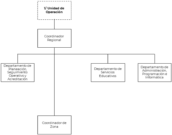
1.0.3.    Unidad de Operación
1/ Se refiere a plaza eventual
1.0.3.1. Coordinador Regional.
1.0.3.2. Departamento de Planeación, Seguimiento Operativo y Acreditación.
1.0.3.3. Departamento de Servicios Educativos.
1.0.3.4. Departamento de Administración, Programación e Informática.
1.0.3.5. Coordinador de Zona.
8. FACULTADES Y FUNCIONES
1.         DIRECCIÓN GENERAL
Objetivo
Planear, organizar y dirigir las políticas, estrategias y la concertación de acciones del Instituto Nacional para la Educación de los Adultos, procurando el óptimo aprovechamiento de sus recursos y el aumento de la eficacia y productividad en el logro de sus objetivos, de conformidad con las políticas que dicte el Ejecutivo Federal, la Junta de Gobierno y la Coordinadora Sectorial.
Facultades (Artículo 16 Estatuto Orgánico)
1.     Dirigir técnica y administrativamente al INEA.
2.     Aprobar modelos pedagógicos, planes y programas de estudio, oferta curricular, métodos, contenidos, materiales, módulos de aprendizaje, cursos y acciones de diagnóstico, mejora de los servicios y modelos educativos para adultos, así como estrategias, metodologías y programas de investigación en dicha materia.
3.     Autorizar y someter a la Junta de Gobierno, para su aprobación, las normas de los procesos de registro, acreditación, reconocimiento, revalidación y certificación de los servicios educativos.
4.     Presentar a la Junta de Gobierno para su aprobación, la cancelación de adeudos a cargo de terceros y a favor del INEA, cuando se acredite la imposibilidad práctica de su cobro.
5.     Proponer a la Junta de Gobierno el nombramiento de las personas servidoras públicas que ocupen los cargos con las dos jerarquías inmediatas inferiores a la Dirección General.
6.     Acordar los nombramientos del personal del INEA y ordenar su expedición, así como resolver sobre las proposiciones que las personas servidoras públicas hagan para la designación del personal de confianza y creación de plazas.
7.     Presentar a la Junta de Gobierno, para su aprobación, los reglamentos, manual general de organización, así como los instrumentos normativos que regulen al INEA y que sean competencia de la misma.
8.     Establecer la agenda de cooperación internacional del INEA y promover las relaciones con instituciones públicas y privadas, nacionales y extranjeras.
9.     Informar, siempre que sea requerido para ello por las Cámaras que integran el Congreso de la Unión, cuando se discuta un proyecto de Ley o se estudie un asunto del ámbito de competencia del INEA.
10.   Proponer a la Junta de Gobierno el establecimiento de las Unidades Administrativas del INEA.
11.   Establecer las instancias de asesoría, de coordinación y de consulta que se estimen necesarias para el adecuado funcionamiento del INEA.
12.   Celebrar y suscribir convenios de colaboración inherentes a los objetivos institucionales.
13.   Proponer a la Junta de Gobierno los nombramientos de los Titulares de las Unidades de Operación del INEA.
14.   Suscribir las constancias de alfabetización, así como los certificados y certificaciones de primaria y secundaria, e instruir su firma, cuando proceda en términos de la normatividad aplicable.
15.   Establecer políticas y directrices para el proceso interno de planeación, programación, presupuestación y evaluación del ejercicio presupuestal del INEA, así como los mecanismos para medir la gestión institucional; y
16.   Realizar todas aquellas que le señalen otras leyes, reglamentos, decretos, acuerdos y demás disposiciones legales.
1.0.1.    SUBDIRECCIÓN DE ESTRATEGIA INSTITUCIONAL
Objetivo
Proporcionar a la persona titular de la Dirección General del INEA, las recomendaciones y propuestas en los temas prioritarios, con el propósito de que cuente con información suficiente y necesaria para la definición de estrategias y políticas institucionales.
Funciones
1.     Asesorar a las áreas del INEA en la elaboración de propuestas de planes y programas institucionales y coordinar el proceso ante la persona titular de la Dirección General.
2.     Analizar y evaluar planes, programas y actividades institucionales en los que intervengan diversas áreas del INEA; emitiendo las propuestas que permitan al INEA cumplir sus objetivos.
3.     Analizar los informes y documentos que le asigne la persona titular de la Dirección General, incorporando los comentarios, las mejoras y las recomendaciones pertinentes.
4.     Desarrollar los procedimientos de análisis, validación e integración de informes y documentación institucional, relacionados con los temas prioritarios asignados por la persona titular de la Dirección General.
5.     Aprobar ponencias, informes y documentos para la participación institucional de la Dirección General en eventos al interior y exterior del INEA.
6.     Dirigir y dar seguimiento a expedientes y gestiones que serán presentados por la dirección general del INEA ante diversas instancias, tales como Junta de Gobierno, Comité de Control y Desempeño Institucional y otros órganos colegiados en los que participa INEA, así como del avance programático presupuestal.
7.     Coordinar la atención de acuerdos, observaciones, compromisos y requerimientos en los que intervengan más de un área del INEA en los temas que determine la Dirección General.     
8.     Diseñar mecanismos para la actualización y mejora de las estrategias institucionales, para alinearlas en beneficio de la educación para los adultos.
9.     Las demás funciones que le establezcan en las disposiciones normativas aplicables, y aquellas que le encargue específicamente la Dirección General para el logro de los objetivos de la misma.
1.1.       DIRECCIÓN ACADÉMICA
Organigrama

1/ Se refieren a plazas eventuales
FACULTADES Y FUNCIONES
DIRECCIÓN ACADÉMICA
Objetivo
Coordinar el diseño, desarrollo y actualización del Modelo educativo, estructura curricular y la oferta de atención para personas jóvenes y adultas, así como la elaboración y actualización de los métodos, contenidos, materiales didácticos; desarrollo de evaluaciones con fines de investigación y seguimiento a los proyectos educativos, con el objeto de garantizar la existencia de una oferta educativa nacional, pública, pertinente y de calidad para la alfabetización, primaria y secundaria; desarrollar e implementar estrategias, acciones y materiales para la formación y certificación de competencias de las figuras institucionales y voluntarias que participan en los procesos educativos.
Facultades (Artículo 21 Estatuto Orgánico)
1.     Establecer la política educativa de atención a personas jóvenes y adultas que atiende el INEA a través de los Institutos Estatales y Unidades de Operación.
2.     Dirigir el diseño y actualización del modelo educativo, la evaluación del aprendizaje y la oferta educativa, acorde a las necesidades e intereses de las personas jóvenes y adultas.
3.     Coordinar la elaboración y actualización de estrategias de atención educativa, de los materiales y herramientas didácticas con las que se acompañan los procesos de alfabetización, primaria y secundaria.
4.     Dirigir las actualizaciones a los contenidos, de la oferta educativa a distancia.
5.     Establecer el marco normativo en materia de evaluación del aprendizaje aplicable a los materiales educativos.
6.     Definir los instrumentos, metodologías, y procesos de evaluación de los aprendizajes de la oferta educativa.
7.     Definir la política de inclusión educativa para la atención a grupos prioritarios.
8.     Establecer estrategias para favorecer el acceso, atención, permanencia y continuidad educativa de los grupos de atención prioritaria que atiende el INEA.
9.     Dar seguimiento a las estrategias educativas diferenciadas para favorecer el acceso, atención, permanencia y continuidad educativa de los grupos de atención prioritaria.
10.   Autorizar la elaboración, adaptación y ajustes a los materiales educativos para la atención a grupos de atención prioritaria que atiende el INEA.
11.   Instruir la realización de diagnósticos, investigaciones y estudios en materia de educación para personas jóvenes y adultas para fortalecer los servicios educativos que ofrece el INEA.
12.   Establecer mecanismos para la evaluación de proyectos y materiales educativos para el fortalecimiento del modelo educativo vigente y los servicios educativos del INEA.
13.   Emitir dictámenes y opiniones técnicas sobre propuestas presentadas con relación a los materiales y proyectos en materia de educación para personas jóvenes y adultas.
14.   Emitir la normatividad y criterios relativos a la formación de figuras educativas para el fortalecimiento de la atención.
15.   Coordinar la atención y seguimiento a los proyectos de formación para contribuir a la mejora de las actividades educativas del INEA.
16.   Autorizar el programa de formación dirigido a las figuras educativas y personas que apoyan la prestación de los servicios educativos.
17.   Evaluar los resultados, de la formación para orientar las acciones que favorezcan la mejora de la atención educativa.
18.   Dirigir los procesos de certificación y evaluación de competencias de la Entidad de Certificación y Evaluación del INEA.
19.   Coordinar los procesos de capacitación para certificación de competencias del personal institucional, personas que apoyan los servicios educativos y las personas que los soliciten.
20.   Definir la estrategia de edición y producción de materiales educativos.
21.   Supervisar la producción de los materiales educativos, y
22.   Las demás que le establezcan la Junta de Gobierno, la Dirección General y las disposiciones aplicables.
1.1.1.    SUBDIRECCIÓN DE CONTENIDOS EDUCATIVOS
Objetivo
Elaborar, diseñar, actualizar y dar seguimiento a contenidos educativos de la modalidad no escolarizada, presencial y a distancia, mediante la cual se brinda la atención educativa de alfabetización, primaria y secundaria, en la vertiente hispanohablante, para garantizar la pertinencia y calidad de los procesos educativos de las personas educandas.
Funciones
1.     Colaborar en acciones destinadas a la definición de líneas de política educativa con la participación de especialistas de instancias públicas y privadas en materia de educación con personas jóvenes y adultas.
2.     Determinar el diseño y actualización de enfoque, criterios y especificaciones técnico educativas que orienten la evaluación del aprendizaje de contenidos básicos y diversificados, así como de la oferta educativa hispanohablante.
3.     Coordinar la elaboración y actualización de módulos básicos y diversificados, de materiales educativos dirigidos a la atención de la población hispanohablante.
4.     Implementar las mejoras tecnológicas y actualizaciones que favorezcan la funcionalidad de la plataforma de la oferta educativa a distancia para favorecer aprendizaje y el desarrollo de capacidades digitales.
5.     Gestionar y dar seguimiento ante las áreas responsable a requerimientos relacionados con el soporte tecnológico necesario para el funcionamiento adecuado de los proyectos educativos con recursos digitales.
6.     Diseñar e implementar procedimientos que favorezcan la interlocución con las áreas responsables del desarrollo y seguimiento, de la oferta educativa a distancia para facilitar la evaluación, actualización y mejora permanente de los contenidos educativos básicos y diversificados.
7.     Coordinar los procesos de seguimiento, evaluación y sistematización a la implementación de materiales educativos de la oferta educativa hispanohablante.
8.     Coordinar el desarrollo de estrategias, herramientas y materiales encaminados a fortalecer e innovar la práctica educativa y su acompañamiento para favorecer procesos de aprendizajes, así como la continuidad educativa de las personas educandas.
9.     Participar en el seguimiento de la oferta educativa de alfabetización, primaria y secundaria, presencial y a distancia, para la atención de población hispanohablante.
10.   Coordinar acciones de vinculación con los Institutos Estatales y Unidades de Operación orientadas al desarrollo y fortalecimiento de capacidades, conocimientos y usos de las Tecnologías de la Información, Comunicación, Conocimiento y Aprendizajes Digitales.
11.   Llevar a cabo estrategias y proyectos de investigación, intercambio y cooperación institucional e interinstitucional para fortalecer la oferta educativa de contenidos diversificados hispanohablante y los proyectos institucionales en la materia.
12.   Emitir opiniones técnicas y dictámenes sobre contenidos, materiales, estudios, cursos y proyectos en los ámbitos de competencia de la Subdirección.
13.   Detectar contenidos básicos y diversificados para apoyar la elaboración y actualización de contenidos y materiales para la formación de las personas que apoyan los servicios educativos del INEA.
14.   Colaborar en la definición de rasgos de estándares de desempeño para apoyar procesos de certificación relacionados con contenidos básicos, diversificados y digitales.
15.   Supervisar que los procesos de edición de materiales educativos de alfabetización, contenidos básicos y diversificados que cumplan con las especificaciones técnicas y objetivos educativos establecidos.
16.   Participar en la definición de criterios de las especificaciones técnicas de materiales educativos de contenidos básicos, diversificados y digitales.
17.   Las demás funciones que le establezcan en las disposiciones normativas aplicables, y aquellas que le encargue específicamente la Dirección Académica para el logro de los objetivos de la misma.
1.1.1.1.  DEPARTAMENTO DE ELABORACIÓN Y SEGUIMIENTO DE CONTENIDOS EDUCATIVOS BÁSICOS
Objetivo
Elaborar, actualizar y dar seguimiento a la oferta educativa, impresa y a distancia, de alfabetización y contenidos básicos del Modelo educativo vigente, así como generar los criterios de evaluación del aprendizaje, respectivos para la atención pertinente a personas educandas hispanohablantes.
Funciones
1.     Participar en la definición y actualización de documentos técnicos y normativos relacionados con los contenidos básicos para mantener vigente la oferta educativa hispanohablante.    
2.     Implementar estrategias y acciones académicas que favorezcan la apropiación de la propuesta curricular de módulos básicos, su articulación, aplicación, evaluación e innovación en correspondencia con el enfoque del Modelo educativo vigente.
3.     Orientar el desarrollo y actualización de los módulos básicos, así como crear materiales educativos, a fin de responder a las necesidades de aprendizaje de las personas educandas hispanohablantes, en correspondencia con el enfoque y principios del Modelo educativo vigente.
4.     Describir características de apoyos gráficos requeridos para el diseño de los materiales educativos y apoyos didácticos, en materia de alfabetización y contenidos básicos.
5.     Participar en la definición y seguimiento de criterios para realizar el diseño instruccional de contenidos básicos de la oferta para población hispanohablante.
6.     Colaborar en la adaptación y diseño instruccional de los contenidos básicos de la oferta a distancia para su evaluación y mejora permanentes.
7.     Elaborar las Matrices con Criterios y Especificaciones de Evaluación del Aprendizaje de contenidos básicos, presenciales y a distancia, en apego al enfoque de evaluación del Modelo educativo vigente.
8.     Realizar procesos de seguimiento, evaluación y sistematización a la implementación de los materiales educativos de contenidos básicos para población hispanohablante.
9.     Diseñar estrategias, herramientas y materiales encaminados a fortalecer e innovar la práctica educativa de contenidos básicos y su acompañamiento para favorecer procesos de aprendizajes, así como la continuidad educativa de las personas educandas.
10.   Implementar procesos de seguimiento y sistematización de los materiales educativos que son competencia de la jefatura.
11.   Definir el desarrollo de estrategias, contenidos, materiales y herramientas para fortalecer e innovar la práctica educativa en contenidos básicos, destinados a población hispanohablante.
12.   Participar en acciones de actualización y mejora continua de la oferta presencial y a distancia de contenidos básicos para mejorar procesos de aprendizaje y favorecer el aprendizaje a lo largo de la vida.
13.   Llevar a cabo estrategias y proyectos de investigación, intercambio y cooperación interinstitucional para fortalecer la oferta educativa de contenidos básicos hispanohablante y los proyectos institucionales en la materia.
14.   Elaborar propuestas de dictámenes y opiniones técnicas sobre contenidos, materiales, estudios, cursos y proyectos concernientes a los contenidos básicos.
15.   Proponer contenidos en el ámbito de competencia del Departamento, para el desarrollo de materiales de formación dirigidos a las personas voluntarias con subsidio que apoyan los servicios educativos del INEA.
16.   Definir rasgos de estándares de desempeño para apoyar procesos de certificación relacionados con los contenidos básicos.
17.   Participar en el seguimiento al cumplimiento de las especificaciones técnicas establecidas para el proceso de edición de materiales educativos y apoyos didácticos, en correspondencia con el enfoque de la alfabetización y contenidos básicos.
18.   Participar en la definición de criterios de las especificaciones técnicas de materiales educativos de contenidos básicos.
19.   Las demás funciones que le establezcan en las disposiciones normativas aplicables, y aquellas que le encargue específicamente la Subdirección de Contenidos Educativos para el logro de los objetivos de la misma.
1.1.1.2.  DEPARTAMENTO DE EDUCACIÓN A DISTANCIA Y APRENDIZAJES DIGITALES
Objetivo
Elaborar, orientar y diseñar estrategias y proyectos educativos a distancia que favorezcan la apropiación, desarrollo e innovación de contenidos, recursos y herramientas digitales con el fin de responder a las necesidades de las poblaciones.
Funciones
1.     Participar en la definición y actualización de documentos técnicos y normativos relacionados con la oferta a distancia y proyectos digitales para mantener vigente la oferta educativa.
2.     Orientar y dar cumplimiento a los lineamientos y criterios establecidos para la evaluación del aprendizaje de la oferta a distancia hispanohablante del Modelo educativo vigente.
3.     Mantener vigente los contenidos de la oferta a distancia para responder a las necesidades de las poblaciones destinatarias.
4.     Describir características de apoyos gráficos requeridos para el diseño de los materiales educativos y recursos digitales.
5.     Definir e implementar criterios para realizar el diseño instruccional de los contenidos básicos y diversificados de la oferta a distancia.
6.     Llevar a cabo estrategias y proyectos de investigación, intercambio y cooperación interinstitucional para fortalecer la oferta educativa a distancia y acciones institucionales en la materia.
7.     Participar en la definición de criterios para el diseño multimedia e imagen gráfica de los materiales educativos de la oferta digital.
8.     Proponer y dar seguimiento a las gestiones de soporte tecnológico necesario para el funcionamiento adecuado de los entornos digitales de aprendizaje y proyectos educativos con recursos digitales.
9.     Diagnosticar las funcionalidades de la plataforma educativa, contenidos, recursos y herramientas digitales de la oferta a distancia para determinar alcances y aspectos para mejorar los entornos digitales de aprendizaje, evaluación y en contextos de implementación.
10.   Definir e instrumentar acciones de mejora a la plataforma, contenidos, recursos y herramientas de la oferta a distancia para mejorar los procesos de aprendizaje, evaluación y mantener la vigencia.
11.   Desarrollar estrategias, contenidos, materiales y herramientas para fortalecer e innovar las prácticas educativas y los aprendizajes mediados por Tecnologías de la Información, Comunicación, Conocimiento y Aprendizajes Digitales (TICCAD).
12.   Realizar procesos de desarrollo de contenidos, seguimiento, evaluación y sistematización del funcionamiento y uso de contenidos, recursos, herramientas en dispositivos digitales y entornos digitales de aprendizaje.
13.   Promover el intercambio de experiencias y el desarrollo de proyectos educativos entre los Institutos Estatales y Unidades de Operación que favorezcan el conocimiento, desarrollo de capacidades y uso de las Tecnologías de la Información, Comunicación, Conocimiento y Aprendizajes Digitales (TICCAD).
14.   Elaborar propuestas de dictámenes y opiniones técnicas sobre contenidos, materiales, estudios, cursos y proyectos concernientes a la educación a distancia, así como el uso y aprovechamiento de los recursos digitales.
15.   Proponer contenidos en el ámbito de competencia del Departamento, para el desarrollo de materiales de formación dirigidos a las personas voluntarias con subsidio que apoyan los servicios educativos del INEA.
16.   Participar en la definición de rasgos de estándares de desempeño para certificar competencias relacionadas con las TICCAD, cultura digital y educación a distancia.
17.   Participar en el seguimiento al cumplimiento de las especificaciones técnicas establecidas para el proceso de elaboración de contenidos digitales.
18.   Participar en la definición de criterios de las especificaciones técnicas de materiales educativos digitales.
19.   Las demás funciones que le establezcan en las disposiciones normativas aplicables, y aquellas que le encargue específicamente la Subdirección de Contenidos Educativos para el logro de los objetivos de la misma.
1.1.1.3.  DEPARTAMENTO DE ELABORACIÓN Y SEGUIMIENTO DE CONTENIDOS EDUCATIVOS DIVERSIFICADOS
Objetivo
Elaborar, actualizar y dar seguimiento a la oferta educativa impresa y a distancia del Modelo educativo vigente por medio del desarrollo de contenidos diversificados, así como generar los criterios de evaluación del aprendizaje, para la atención a personas educandas hispanohablantes.
Funciones
1.     Participar en la definición y actualización de documentos técnicos y normativos relacionados con los contenidos diversificados para mantener vigente la oferta educativa hispanohablante.
2.     Implementar estrategias y acciones académicas que favorezcan la apropiación curricular de contenidos de los módulos diversificados, su articulación, aplicación, desarrollo, evaluación e innovación en correspondencia con el enfoque del Modelo educativo vigente.
3.     Orientar el desarrollo y actualización de los contenidos diversificados, así como crear materiales educativos y apoyos didácticos a fin de responder a las necesidades de aprendizaje de las personas educandas hispanohablantes, en el marco del Modelo educativo vigente.
4.     Describir características de apoyos gráficos requeridos para el diseño de los materiales educativos y apoyos didácticos, en materia de alfabetización y contenidos diversificados.
5.     Participar en la definición y seguimiento de criterios para realizar el diseño instruccional de contenidos diversificados de la oferta para población hispanohablante.
6.     Colaborar en la adaptación y diseño instruccional de los contenidos diversificados y la evaluación del aprendizaje de la oferta digital y presencial para favorecer el aprendizaje a lo largo de la vida.
7.     Elaborar las matrices con Criterios y Especificaciones de Evaluación del Aprendizaje de contenidos diversificados, presenciales y a distancia, en apego al enfoque de evaluación del Modelo educativo vigente.
8.     Realizar procesos de seguimiento, evaluación, sistematización a la implementación de los materiales educativos de contenidos diversificados para población hispanohablante.
9.     Diseñar estrategias, herramientas y materiales encaminados a fortalecer e innovar la práctica educativa de contenidos diversificados y su acompañamiento para favorecer procesos de aprendizajes, así como la continuidad educativa de las personas educandas.
10.   Implementar procesos de seguimiento y sistematización de los materiales educativos que son competencia de la jefatura.
11.   Apoyar el desarrollo de estrategias, contenidos, materiales y herramientas para fortalecer e innovar la práctica educativa, en contenidos diversificados, para la atención de población hispanohablante.
12.   Participar en acciones de actualización y mejora continua de la oferta presencial y a distancia de contenidos diversificados para mejorar procesos formativos que favorezcan el aprendizaje a lo largo de la vida.
13.   Llevar a cabo estrategias y proyectos de investigación, intercambio y cooperación e interinstitucional para fortalecer la oferta educativa de contenidos diversificados hispanohablante y los proyectos institucionales en la materia.
14.   Elaborar propuestas de dictámenes y opiniones técnicas sobre contenidos, materiales, estudios, cursos y proyectos concernientes a los contenidos diversificados, en el marco del Modelo educativo vigente.
15.   Proponer contenidos en el ámbito de competencia del Departamento, para los materiales de formación dirigidos a las personas que apoyan los servicios educativos del INEA y colaborar en su elaboración.
16.   Definir rasgos de estándares de desempeño para apoyar procesos de certificación relacionados con los contenidos diversificados.
17.   Participar en el seguimiento al cumplimiento de las especificaciones técnicas establecidas para el proceso de edición de materiales educativos y apoyos didácticos, en correspondencia con el enfoque de contenidos diversificados.
18.   Participar en la definición de criterios de las especificaciones técnicas de materiales educativos de contenidos diversificados.
19.   Las demás funciones que le establezcan en las disposiciones normativas aplicables, y aquellas que le encargue específicamente la Subdirección de Contenidos Educativos para el logro de los objetivos de la misma.
1/ Se refieren a plaza eventual
1.1.1.4.  DEPARTAMENTO DE EVALUACIÓN DEL APRENDIZAJE
Objetivo
Elaborar y desarrollar instrumentos para la evaluación de los aprendizajes de las personas educandas, personal institucional, personal voluntario y personal voluntario beneficiario del subsidio, para reconocer y/o acreditar los saberes adquiridos a lo largo de su vida y en los diferentes procesos educativos.
Funciones
1.     Participar en la definición y actualización de documentos técnicos y normativos relacionados con la evaluación de aprendizajes con personas educandas y figuras educativas para mantener vigente los procedimientos e instrumentos de evaluación.
2.     Manejar herramientas tecnológicas para el diseño y desarrollo de instrumentos de evaluación de los aprendizajes acordes a los perfiles y requerimientos de las poblaciones destinatarias.
3.     Mantener vigente el contenido de los instrumentos de evaluación conforme a los requerimientos de la oferta educativa y las poblaciones destinatarias.
4.     Describir características de apoyos gráficos requeridos para el diseño de los materiales educativos y apoyos didácticos, en materia de evaluación.
5.     Participar en los procesos de actualización de la evaluación formativa para fortalecer el aprendizaje de los contenidos y los resultados de la evaluación final, utilizando recursos digitales.
6.     Diseñar propuestas de evaluación de los aprendizajes, acorde a los esquemas curriculares, perfiles y requerimientos específicos de la población objetivo.
7.     Dar seguimiento a los procesos de validación de reactivos y proponer adecuaciones para el banco a partir del análisis de resultados estadísticos y que garanticen la validez del Banco Nacional de Reactivos.
8.     Proponer el diseño de los instrumentos de evaluación de los aprendizajes y sus procesos de implementación.
9.     Proponer las tablas de equivalencias entre el sistema escolarizado y el esquema curricular vigente, así como entre los esquemas curriculares no vigentes y el actual.
10.   Colaborar en la definición de criterios para verificar la calidad de los instrumentos de evaluación para su producción y distribución a los Institutos Estatales y Unidades de Operación del INEA.
11.   Revisar y analizar los esquemas curriculares para la elaboración de las tablas de contenidos y especificaciones.
12.   Elaborar reactivos para la construcción de los instrumentos de evaluación e integración de los bancos de reactivos.
13.   Integrar y analizar información referente a los resultados de evaluación del aprendizaje y formular recomendaciones y propuestas tanto para la mejora de procesos internos como de los materiales educativos.
14.   Coordinar la elaboración de los instrumentos de evaluación de los aprendizajes para el proceso de alfabetización indígena bilingüe.
15.   Implementar las actualizaciones técnicas y operativas de los procesos de evaluación de los aprendizajes.
16.   Las demás funciones que le establezcan en las disposiciones normativas aplicables, y aquellas que le encargue específicamente la Subdirección de Contenidos Educativos para el logro de los objetivos de la misma.
1/ Se refieren a plaza eventual
1.1.2.    SUBDIRECCIÓN DE DISEÑO DE MATERIALES EDUCATIVOS
Objetivo
Planear, supervisar y realizar el diseño y producción editorial y digital de materiales educativos, para la atención de los diversos servicios que ofrece el INEA, presenciales y a distancia, con la finalidad de atender a las personas en rezago educativo, con base en los modelos educativos vigentes.
Funciones
1.     Realizar actualizaciones al diseño de los materiales que integran el Modelo educativo del INEA que lo requieran.
2.     Desarrollar, implementar y documentar estrategias para mejorar e innovar en la comunicación visual de los materiales educativos que diseñe la Subdirección.
3.     Desarrollar, supervisar y documentar las acciones requeridas para dar cumplimiento a los objetivos, metas e indicadores establecidos en el Programa Anual y demás mecanismos de seguimiento y mejora para los proyectos y procesos a cargo de la Subdirección.
4.     Acordar con la Dirección Académica los contenidos y las aportaciones de los materiales para el diseño y actualización de materiales de los Modelos educativos del INEA.
5.     Orientar la búsqueda y elaboración de los guiones de imágenes e iconografías requeridos para realizar el diseño integral de los materiales educativos pertinentes.
6.     Coordinarse con las áreas de la Dirección Académica en el diseño editorial y edición de materiales para poblaciones específicas (indígena y personas de discapacidad, entre otras poblaciones).
7.     Supervisar el diseño editorial y en medios digitales requeridos para los materiales del modelo educativo del INEA, para uso de las personas educandas y de las personas que apoyan la atención educativa.
8.     Mantener actualizados los materiales del modelo educativo del INEA en las versiones actualizadas y digitales de los archivos para impresión, y/o publicación.
9.     Coordinar y orientar las solicitudes de publicación de obras (Textos, ilustraciones, fotografías, marcas, etcétera) de terceros para su incorporación en los materiales educativos, respetando los derechos de autor, así como las gestiones para el registro de obra.
10.   Elaborar y aplicar proyectos y estrategias de acompañamiento y apoyo a los Institutos Estatales y Unidades de Operación, para la realización de sus publicaciones locales.
11.   Realizar seguimiento a los procesos de impresión y apoyar los de distribución de los materiales educativos, en coordinación con la Dirección de Prospectiva, Acreditación y Evaluación, para su entrega en Unidades de Operación y en su caso, en Institutos Estatales.
12.   Coordinar, supervisar y realizar revisión editorial, ortotipográfica, de estilo, de edición y diseño a los materiales, antes de su publicación.
13.   Realizar en coordinación con la Dirección de Asuntos Jurídicos la integración de la información necesaria para el registro de los derechos de autor ante la instancia correspondiente.
14.   Participar como área técnica y supervisar en coordinación con las áreas de Dirección de Prospectiva, Acreditación y Evaluación y de la Unidad de Administración y Finanzas, involucradas en la planeación y adquisición, de la impresión de los materiales educativos del INEA con el fin de contribuir a 1a calidad de los materiales.
15.   Las demás funciones que le establezcan en las disposiciones normativas aplicables, y aquellas que se le encarguen para el logro de los objetivos de la misma.
1.1.2.1.  DEPARTAMENTO DE DISEÑO DE MATERIALES EDUCATIVOS
Objetivo
Consolidar la propuesta de diseño gráfico y multimedia de materiales educativos para las personas jóvenes y adultas, aplicando el lenguaje visual más pertinente para los requerimientos y capacidades de las poblaciones objetivo.
Funciones
1.     Elaborar propuestas creativas de diseño editorial y digital para la actualización de los materiales educativos para la atención presencial y a distancia.   
2.     Diseñar y supervisar el desarrollo de cursos, recursos educativos y otros objetos de aprendizaje como: cursos, micrositios y recursos de gamificación interactivos para su publicación en plataformas virtuales de aprendizaje, que sirvan de refuerzo a los procesos educativos.
3.     Elaborar especificaciones técnicas para impresión de materiales en medios impresos.
4.     Gestionar la publicación de los contenidos, cursos, recursos y apoyos didácticos para la atención educativa como para la formación de figuras educativas, en sitios institucionales.
5.     Realizar y supervisar el diseño gráfico, editorial y digital requeridos para los materiales del modelo educativo del INEA, para uso de las personas educandas y personas que apoyan la atención educativa.
6.     Atender las solicitudes de apoyo técnico para la impresión en los Institutos Estatales, mediante la elaboración de especificaciones técnicas para la impresión, envío de originales para impresión y apoyo en la supervisión de la producción.
7.     Integrar y resguardar los materiales del modelo educativo del INEA en las versiones originales digitales, para su impresión y/o publicación.
8.     Las demás funciones que le establezcan en las disposiciones normativas aplicables, y aquellas que se le encarguen para el logro de los objetivos de la misma.
1.1.2.2.  DEPARTAMENTO DE ASEGURAMIENTO DE LA CALIDAD DE LOS MATERIALES EDUCATIVOS
Objetivo
Contribuir al aseguramiento de la calidad en los materiales impresos y digitales en términos de contenido, edición y funcionalidad de los materiales para el mejor aprovechamiento de los mismos por parte de las personas educandas, así como las figuras educativas;
Funciones
1.     Coordinar y realizar la revisión de los contenidos para cuidar los procesos de creación de los materiales.
2.     Proponer y coadyuvar con las áreas responsables de la elaboración de estrategias, materiales, contenidos y herramientas para mejorar la calidad de los materiales educativos, y apoyos didácticos, fortalecer la práctica y la continuidad educativa.
3.     Realizar la revisión y el cotejo de las revisiones realizadas hasta que los materiales tengan la calidad necesaria para su publicación en medios impresos y digitales.
4.     Realizar un control de las ediciones realizadas de cada material educativo diseñado, impreso o en línea, manteniendo una base de datos vigente y en actualización permanente.
5.     Atender y/o canalizar las solicitudes de materiales educativos por parte de los Institutos Estatales y Unidades de Operación.
6.     Realizar el seguimiento y gestiones para solicitar derechos de publicación de obras de terceros, a efecto de respetar los Derechos de Autor; así como seguimiento a la gestión del registro de obra.
7.     Revisar, supervisar y corregir los contenidos, ortotipografía y estilo, redacción y sintaxis de los materiales educativos para las personas educandas y personas que apoyan la atención educativa apegados a las normas lingüísticas en el uso de los idiomas.
8.     Dar seguimiento al proceso de adquisición y comprobación de los códigos ISBN, para los materiales educativos que lo requieren.
9.     Las demás funciones que le establezcan en las disposiciones normativas aplicables, y aquellas que se le encarguen para el logro de los objetivos de la misma.
1.1.2.3.  DEPARTAMENTO DE CALIDAD EDITORIAL EDUCATIVA
Objetivo
Supervisar, coordinar y consolidar la revisión editorial, cuidado y seguimiento de los materiales educativos dirigidos a las personas jóvenes y adultas y figuras educativas, así como los correspondientes trámites de registro de obra y adquisición de números ISBN, para lograr la calidad de edición y publicación en soportes impresos y digitales, con un enfoque centrado en las necesidades e intereses de las personas usuarias y coadyuvando en los procesos de impresión y continuidad educativa de dichos materiales.
Funciones
1.     Supervisar y realizar la revisión editorial de los materiales hispanohablantes e indígenas, impresos y digitales: corrección de estilo y sintaxis, ortotipografía y redacción, para asegurar la claridad y fluidez de los textos.
2.     Coordinar y unificar los criterios editoriales en las distintas publicaciones, consolidando el cumplimiento de las normas de citación y referencias bibliográficas, la estandarización en el uso de terminología técnica, educativa e institucional, así como la aplicación del lenguaje inclusivo y no sexista.
3.     Organizar y verificar la coherencia lingüística-didáctica de los contenidos, así como su pertinencia cultural, dirigida a la población objetivo que atiende el INEA, por medio del trabajo interdisciplinario.
4.     Supervisar, evaluar y verificar la actualización y congruencia de la información presentada, detectando y corrigiendo errores conceptuales y de contenido.
5.     Coordinar y llevar a cabo la gestión de las autorizaciones escritas para la reproducción de obras cuyos derechos de autor pertenecen a terceros, con la finalidad de que sean reproducidas en los materiales educativos del INEA.
6.     Organizar e integrar la información necesaria para la gestión del registro de obra ante el Instituto Nacional del Derecho de Autor, elaborando y enviando las matrices de datos, cartas de cesión de derechos y demás documentación a la Dirección de Asuntos Jurídicos para su tramitación.
7.     Coadyuvar en la coordinación y validación de la calidad técnica y gráfica de los recursos impresos y digitales.
8.     Supervisar la adecuación del lenguaje específico de cada sector del público objetivo, realizando el cuidado editorial de la presentación visual y la legibilidad, incluida la funcionalidad digital, para garantizar la adecuación y calidad de los materiales.
9.     Organizar e integrar los datos y el seguimiento al proceso de adquisición y comprobación de los números ISBN, para los materiales educativos que así lo requieran, acopiando la información necesaria y canalizándola a la Dirección de Asuntos Jurídicos.
10.   Coordinar y colaborar con personas autoras y diseñadoras para optimizar la comunicación visual y la funcionalidad digital, de manera interdisciplinaria.
11.   Coadyuvar en la supervisión del proceso de producción editorial desde el manuscrito hasta el original para impresión.
12.   Organizar y capacitar al personal en normas de redacción y estilo institucional.
13.   Coordinar, realizar y monitorear la revisión de la calidad en la edición de materiales en lenguas indígenas.
14.   Atender y/o canalizar las solicitudes de materiales educativos por parte de los Institutos Estatales y Unidades de Operación, en conjunto con el Departamento de Diseño de Materiales Educativos.
15.   Elaborar y suscribir los informes y documentos relativos al ámbito de su competencia y al ejercicio de su función y aquellos que le correspondan por delegación de facultades o suplencia de la persona titular de la Subdirección de Diseño de Materiales Educativos.
16.   Las demás funciones que establezcan las disposiciones normativas aplicables, y aquellas que le encargue específicamente la Subdirección de Diseño de Materiales Educativos para el logro de los objetivos de la misma.
1/ Se refieren a plaza eventual
1.1.3.    SUBDIRECCIÓN DE FORMACIÓN DE FIGURAS EDUCATIVAS Y SEGUIMIENTO ACADÉMICO
Objetivo
Coordinar la elaboración de propuestas, así como el diseño e implementación de planes, proyectos y acciones que impulsen la formación de las figuras que apoyan los servicios educativos, con base en programas, diagnósticos de necesidades, así como organizar e instrumentar acciones, proyectos y estrategias de seguimiento y evaluación que fortalezcan el desarrollo de los Modelos educativos, la mejora de la normatividad académica y el análisis de la práctica educativa, así como fortalecer la atención educativa que se brinda a la población indígena y grupos prioritarios, a través de estrategias de adaptación y elaboración de materiales educativos, así como la organización e instrumentación de acciones, proyectos y estrategias de seguimiento y evaluación que garanticen la pertinencia y calidad de los procesos educativos.
Funciones
1.     Elaborar la documentación de las acciones y los productos sustantivos generados para dar cumplimiento a los objetivos, indicadores y metas del Programa Anual de Trabajo de la Dirección Académica.
2.     Coordinar el diseño e implementación de estrategias para impulsar y fortalecer la atención educativa que se brinda a la población indígena.
3.     Promover y participar, en coordinación con las demás áreas de la Dirección Académica, en la organización y realización de colegiados, foros, talleres, cursos, seminarios, coloquios y encuentros académicos, relacionados con la teoría y la práctica del Modelo educativo, así como con la recuperación y sistematización de experiencias educativas.
4.     Coordinar los procesos de implementación, seguimiento y sistematización de los materiales educativos de población de grupos prioritarios, que son competencia de la Subdirección.
5.     Coordinar la elaboración y actualización de contenidos de los materiales, apoyos y herramientas didácticas para la formación presencial y a distancia, de acuerdo con las necesidades de las figuras educativas, así como coordinar las adaptaciones que se realicen a los materiales y contenidos de la oferta educativa para favorecer la accesibilidad de los grupos de atención prioritaria.
6.     Coordinar la programación e implementación de proyectos y acciones de formación nacional para el personal institucional y personas voluntarias que apoyan los servicios educativos, a fin de orientar el logro de objetivos educativos y la profesionalización permanente.
7.     Definir los criterios para la evaluación del aprendizaje de la oferta educativa dirigida a la atención de la población indígena y grupos de atención prioritaria.
8.     Coordinar la integración, documentación y seguimiento de los programas anuales estatales de formación de los Institutos Estatales y Unidades de Operación, a fin de orientar los procesos para las personas que apoyan los servicios educativos.
9.     Determinar y supervisar las acciones educativas dirigidas a la atención de población indígena y grupos prioritarios, basadas en los principios de igualdad, equidad y no discriminación.
10.   Elaborar dictámenes y notas técnicas sobre la formación de figuras educativas, así como generar informes periódicos relacionados con el avance de acciones e indicadores de la formación.
11.   Definir estrategias educativas diversificadas y pertinentes para favorecer el acceso, la permanencia y la continuidad educativa de la población indígena y los grupos prioritarios.
12.   Organizar las acciones para apoyar y asesorar a los Institutos Estatales y a las Unidades de Operación en la implementación de estrategias de formación para el personal institucional y voluntario que participan en los servicios educativos.
13.   Supervisar la elaboración de materiales educativos, así como la actualización y adaptación de los módulos básicos y diversificados del Modelo educativo vigente para favorecer la atención de la población indígena y otros grupos prioritarios.
14.   Coordinar los procesos de capacitación y evaluación de estándares de competencia que favorezcan el desarrollo de las tareas encomendadas a las figuras educativas y establecer esquemas para ampliar la oferta de estándares de competencias para estas figuras.
15.   Supervisar las acciones para la elaboración, actualización y/o adaptación de los contenidos y materiales educativos dirigidos a los grupos prioritarios.
16.   Coordinar la definición y elaboración de planeaciones didácticas, impartición, seguimiento y evaluación de cursos, talleres, seminarios, diplomados y otras acciones de formación, presenciales, a distancia y mixtas, que propicien en las figuras educativas, la comprensión de los enfoques, contenidos, métodos y oferta educativa vigente.
17.   Supervisar las acciones académicas que fortalezcan la investigación, intercambio, innovación y vinculación institucional que orienten a la actualización e innovación de la oferta educativa para grupos prioritarios.
18.   Coordinar el desarrollo de los criterios técnicos, elementos e instrumentos que permitan la evaluación y valoración de conocimientos y capacidades de personas que apoyan los servicios educativos.
19.   Supervisar los procesos y acciones de evaluación y sistematización de los proyectos, materiales y experiencias educativas, así como contribuir a la definición de lineamientos, criterios y mecanismos relativos al desarrollo de estudios y evaluaciones orientados a proyectos educativos.
20.   Supervisar los procesos de evaluación de estándares de competencia del personal institucional, de las personas que apoyan los servicios educativos del INEA, en los Institutos Estatales y Unidades de Operación.
21.   Supervisar los procesos de evaluación de proyectos educativos implementados por la Dirección Académica.
22.   Establecer los criterios para la realización y cumplimiento de los programas anuales estatales de formación de los Institutos Estatales y Unidades de Operación, a fin de fortalecer los procesos de formación dirigidos a las personas que apoyan los servicios educativos.
23.   Coordinar la operación de la Entidad de Certificación y Evaluación de Competencias Laborales del INEA conforme a los lineamientos establecidos para tal efecto por el CONOCER.
24.   Coordinar la elaboración de dictámenes y materiales de evaluación en materia de educación para población indígena y grupos prioritarios.
25.   Las demás funciones que le establezcan en las disposiciones normativas aplicables, y aquellas que le encargue específicamente la Dirección Académica para el logro de los objetivos de la misma.
1.1.3.1.  DEPARTAMENTO DE PROGRAMACIÓN Y SEGUIMIENTO DE LA FORMACIÓN
Objetivo
Realizar el seguimiento y análisis de los avances y resultados de la formación, implementada e impulsada por la Dirección Académica, los Institutos Estatales y Unidades de Operación, para generar información ejecutiva y estadística que permita medir el cumplimiento de los objetivos y metas institucionales.
Funciones
1.     Diseñar y actualizar, a partir de los resultados del diagnóstico de necesidades de formación, los criterios y lineamientos para elaborar los programas anuales estatales de formación, de acuerdo con las prioridades y estrategias definidas por la Dirección Académica.
2.     Realizar la integración, documentación y seguimiento de los programas anuales estatales de formación de los Institutos Estatales y Unidades de Operación, a fin de recabar insumos para la evaluación.
3.     Integrar la documentación digital y en su caso impresa, de los eventos de formación que se organicen por la Dirección Académica.
4.     Promover la oferta de formación de la Dirección Académica a los Institutos Estatales y Unidades de Operación, para fortalecer las habilidades de las personas institucionales y voluntarias que apoyan la atención educativa.
5.     Dar seguimiento al cumplimiento de metas de formación de los Institutos Estatales y Unidades de Operación, a fin de orientar los procesos y acciones para mejorar los logros.
6.     Sistematizar la información generada a partir de los registros del sistema de seguimiento de la formación y de los indicadores de avance, para generar informes de avance cualitativos y cuantitativos para los Institutos Estatales y Unidades de Operación, sobre las acciones de los programas anuales estatales.
7.     Revisar y validar técnicamente solicitudes de acciones de formación presencial de los Institutos Estatales y Unidades de Operación.
8.     Proponer, actualizar y aplicar instrumentos y mecanismos de recuperación, análisis, documentación y seguimiento relacionado con la formación y la práctica educativa en los Institutos Estatales y Unidades de Operación, para mejorar la calidad de la formación e incidir en el servicio educativo.
9.     Proponer la programación y realización de colegiados, así como organizar los foros, coloquios y eventos de formación e intercambio de la Dirección Académica, Institutos Estatales y Unidades de Operación.
10.   Elaborar los informes y análisis de avances de la formación, indicadores y matrices, para la rendición de cuentas sobre las tareas de la Dirección Académica.
11.   Orientar y promover la definición y cumplimiento de los programas anuales estatales de formación.
12.   Generar y actualizar información ejecutiva de la formación para analizar los avances y logros, para la toma de decisiones en la Dirección Académica.
13.   Asesorar y dar seguimiento a los Institutos Estatales y Unidades de operación, para el manejo del sistema de registro y seguimiento de la formación.
14.   Aportar información cualitativa y cuantitativa, para la identificación del tipo de instrumentos y estrategias encaminadas a favorecer el seguimiento educativo en los Institutos Estatales y Unidades de Operación, para fortalecer la práctica educativa de las personas institucionales y voluntarias.
15.   Las demás funciones que le establezcan en las disposiciones normativas aplicables, y aquellas que le encargue específicamente la Subdirección de Formación de Figuras Educativas y Seguimiento Académico para el logro de los objetivos de la misma.
1.1.3.2.  DEPARTAMENTO DE CONTENIDOS PARA LA FORMACIÓN DE FIGURAS EDUCATIVAS
Objetivo
Diseñar y elaborar los contenidos y materiales para los talleres de formación necesarios para la implementación de las estrategias y programas en los Institutos Estatales y Unidades de Operación, para el personal institucional y voluntario que participa en la atención educativa.
Funciones
1.     Elaborar y actualizar contenidos y materiales educativos para la formación presencial, en línea, a distancia y mixta, con el fin de dar respuesta a las necesidades específicas del personal institucional y personas que apoyan los servicios educativos del INEA.
2.     Proponer temas y contenidos para la realización de colegiados, foros, talleres, cursos, seminarios y encuentros académicos para los equipos estatales y figuras de formación.
3.     Proponer y mantener actualizados esquemas de formación inicial y continua para el personal institucional y personas voluntarias que apoyan la atención educativa.
4.     Integrar los trayectos curriculares, contenidos y proyectos de formación del personal institucional y personas voluntarias para guiar los procesos y acciones nacionales de formación.
5.     Programar, implementar y sistematizar acciones de formación nacional dirigidas al personal institucional y personas voluntarias que apoyan los servicios educativos.
6.     Colaborar en la concreción de criterios para la realización y cumplimiento de los programas anuales estatales de formación de los Institutos Estatales y Unidades de Operación.
7.     Elaborar y actualizar contenidos y materiales educativos para la formación presencial, en línea, a distancia y mixta, con el fin de dar respuesta a las necesidades específicas del personal institucional y personas que apoyan los servicios educativos del INEA.
8.     Impartir cursos y talleres de formación dirigidos a los equipos estatales, para preparar las acciones de formación a nivel Coordinación de Zona y territorio, con base en los planes y programas anuales.
9.     Definir los contenidos sustantivos para el diagnóstico de las necesidades de formación del personal institucional y personas que apoyan los servicios educativos, para analizar los contenidos relevantes de la formación.
10.   Proponer los criterios y especificaciones de los procesos de evaluación de la formación de personal institucional y personas que apoyan los servicios educativos, a partir de la identificación de aprendizajes esperados.
11.   Elaborar los criterios y elementos que formen parte de los proyectos de evaluación de materiales educativos de formación.
12.   Definir propuestas de mejora para orientar la formación a considerarse en los programas anuales estatales de formación de los Institutos Estatales y Unidades de Operación, a partir del aprovechamiento de la plataforma y contenidos de formación.  
13.   Difundir e implementar las ofertas de formación en los Institutos Estatales y Unidades de Operación, para fortalecer las habilidades de las personas institucionales y voluntarias que apoyan la atención educativa.
14.   Participar en la elaboración de dictámenes sobre las propuestas de formación de los Institutos Estatales y Unidades de Operación, con el análisis de los temas y contenidos de los talleres.
15.   Promover el uso de las Tecnologías de la Información, Comunicación, Conocimiento y Aprendizajes Digitales (TICCAD) en los procesos de formación en los Institutos Estatales y las Unidades de Operación, a través de jornadas nacionales de formación en línea.
16.   Las demás funciones que le establezcan en las disposiciones normativas aplicables, y aquellas que le encargue específicamente la Subdirección de Formación de Figuras Educativas y Seguimiento Académico para el logro de los objetivos de la misma.
1.1.3.3.  DEPARTAMENTO DE VINCULACIÓN ACADÉMICA
Objetivo
Realizar las acciones de gestión, seguimiento y resguardo correspondientes a los recursos presupuestales, humanos y materiales, así como apoyar en la planeación de los programas académicos sustantivos y actualizar la normatividad de la Dirección Académica, para contribuir al logro de los objetivos institucionales; así como coordinar, elaborar e implementar las estrategias y los procesos de la Entidad de Certificación y Evaluación de Competencias del INEA y las acciones académicas que respondan a la vinculación con otras instituciones y organismos nacionales e internacionales.
Funciones
1.     Proponer acciones para el desarrollo de proyectos educativos encaminados al cumplimiento de los compromisos establecidos en el marco de los programas prioritarios del Gobierno Federal; así como elaborar y actualizar los documentos técnicos y de normatividad académica, para que las áreas sustantivas de la Dirección Académica cumplan con sus actividades básicas.
2.     Integrar y dar seguimiento al Programa Anual, al Programa de Administración de Riesgos, al Programa de Trabajo de Control Interno y al sistema de clasificación de archivo de la Dirección Académica.
3.     Gestionar y dar seguimiento al presupuesto asignado a la Dirección Académica para la realización de diagnósticos, investigaciones, estudios, acciones de seguimiento y evaluación encaminados a la recuperación de experiencias sobre educación para personas adultas.
4.     Realizar la programación, contratación y seguimiento de las adquisiciones y contratación de servicios profesionales para diagnósticos, investigaciones y estudios en materia de educación requeridos por la Dirección Académica para el logro de sus tareas sustantivas.
5.     Apoyar en la gestión y seguimiento de los procesos de contratación del personal eventual y por honorarios que requiere la Dirección Académica.
6.     Realizar la gestión de recursos administrativos que favorezcan los procesos de evaluación de los proyectos educativos implementados por la Dirección Académica, a fin de favorecer el cumplimiento de las metas.
7.     Elaborar informes para la rendición de cuentas de la Dirección Académica, sobre las distintas acciones realizadas en cumplimiento de los compromisos establecidos en el marco de los programas prioritarios del Gobierno Federal.
8.     Elaborar propuestas de manuales, procedimientos, lineamientos, criterios y especificaciones relacionados con las actividades sustantivas en materia educativa, así como en la actualización de sus objetivos, metas e indicadores.
9.     Dar seguimiento y sistematizar los procesos de implementación de los materiales de capacitación que son competencia de la jefatura.
10.   Elaborar propuestas de validación técnica y dictámenes sobre contenidos, materiales, estudios, cursos y proyectos relacionados con los ámbitos de competencia de la jefatura.
11.   Dar seguimiento y sistematizar la atención de los compromisos académicos con relación a los acuerdos, convenios y concertaciones con otras instituciones y organismos nacionales e internacionales; así como gestionar requerimientos para la implementación de foros, seminarios y encuentros para difundir las políticas, proyectos educativos y estrategias orientadas a la educación de personas jóvenes y adultas y a la formación.
12.   Gestionar, ejecutar y sistematizar los procesos de la Entidad de Certificación y Evaluación de Competencias del INEA, con base en los lineamientos y procedimientos vigentes establecidos para tal fin.
13.   Realizar, orientar y dar seguimiento a los procesos de evaluación de estándares de competencia del personal institucional, de las personas que apoyan los servicios educativos del INEA en los Institutos Estatales y Unidades de Operación; así como capacitar a los participantes en los estándares de competencia que se ofertan.
14.   Gestionar la expedición de los certificados de competencia de las personas que en el proceso de evaluación resulten competentes.
15.   Desarrollar estrategias y coordinar la participación del personal institucional en los Comités de Gestión por Competencias; así como en la definición y actualización de estándares de competencias.
16.   Las demás funciones que le establezcan en las disposiciones normativas aplicables, y aquellas que le encargue específicamente la Subdirección de Formación de Figuras Educativas y Seguimiento Académico para el logro de los objetivos de la misma.
1.1.3.4   DEPARTAMENTO DE ELABORACIÓN DE MATERIALES EDUCATIVOS Y SEGUIMIENTO A LA ATENCIÓN DE GRUPOS PRIORITARIOS
Objetivo
Coordinar, elaborar e implementar las estrategias y ajustes razonables que favorezcan la atención educativa de los grupos prioritarios (personas con discapacidad visual y auditiva, Niñas y Niños 10-14 y jornaleros agrícolas migrantes), de acuerdo a lo establecido en el Modelo educativo vigente, así como evaluar y dar seguimiento a los procesos, proyectos y materiales educativos implementados en las diferentes áreas de la Dirección Académica con el objeto de generar orientaciones y propuestas para la mejora continua.
Funciones
1.     Realizar adaptaciones a los materiales y contenidos educativos del Modelo vigente para la atención de los grupos de atención prioritaria.
2.     Desarrollar e implementar instrumentos de seguimiento, evaluación y sistematización de los proyectos y materiales educativos utilizados para la atención a personas educandas.
3.     Adaptar las Matrices con Criterios de Evaluación de los módulos de la oferta educativa vigente para que respondan a las necesidades de los grupos prioritarios, así como garantizar que en los procesos de evaluación se incluyan los principios de igualdad y no discriminación, buscando considerar y atender las necesidades específicas de los grupos de atención prioritaria a los cuales el INEA brinda servicios educativos.
4.     Proponer e implementar acciones para el fortalecimiento y desarrollo de la atención educativa de los grupos prioritarios en los Institutos Estatales y Unidades de Operación del INEA, así como colaborar con las áreas correspondientes en la identificación de contenidos prioritarios y pertinentes de los proyectos y materiales para la atención y continuidad educativa con base en los resultados del seguimiento y evaluación correspondiente.
5.     Colaborar en la vinculación interinstitucional para la identificación y atención de los grupos prioritarios que se atienden a nivel nacional en coordinación con los Institutos Estatales y Unidades de Operación.
6.     Identificar, en la oferta educativa vigente, los ajustes necesarios para favorecer la atención educativa de los grupos prioritarios.
7.     Realizar el seguimiento y la evaluación de los proyectos y materiales educativos implementados por la Dirección Académica, los Institutos Estatales y las Unidades de Operación; así como proponer y colaborar en los procesos y acciones de evaluación de los mismos.
8.     Elaborar, adaptar y actualizar los contenidos y materiales de la oferta educativa vigente para que respondan a las necesidades educativas de los grupos prioritarios, así como supervisar que los procesos de elaboración, adaptación, y actualización de materiales educativos favorezcan el cumplimiento del enfoque y los principios del Modelo educativo vigente.
9.     Dar seguimiento y promover espacios de intercambio de experiencias a través de la vinculación entre los Institutos Estatales y Unidades de Operación, así como proponer los cambios pertinentes a los contenidos de los proyectos y materiales educativos, que se deriven del análisis y evaluación de los proyectos educativos.
10.   Colaborar en la organización y participación de foros, talleres, cursos, seminarios, coloquios y encuentros académicos, relacionados con las atribuciones del departamento.
11.   Realizar el diagnóstico de necesidades y herramientas pertinentes para la correcta implementación de los proyectos y materiales utilizados en la atención educativa.
12.   Revisar los materiales de evaluación de la oferta educativa vigente para orientar los ajustes razonables necesarios que garanticen la accesibilidad y la pertinencia de ofertas pedagógicas diferenciadas para los grupos prioritarios.
13.   Diseñar y actualizar planes de acción e instrumentos para el seguimiento educativo en los Institutos Estatales y Unidades de Operación, para fortalecer la práctica educativa de las personas institucionales y voluntarias.
14.   Dar seguimiento y sistematizar los procesos de implementación de los materiales educativos que son competencia de la jefatura, así como sistematizar experiencias de innovación en la práctica educativa y de materiales que se lleven a cabo en la Dirección Académica, los Institutos Estatales y las Unidades de Operación.
15.   Elaborar propuestas de opiniones técnicas y dictámenes sobre contenidos, materiales, estudios, cursos y proyectos relacionados con los ámbitos de competencia de la jefatura.   
16.   Colaborar en la elaboración de contenidos y la implementación de acciones de formación dirigidas al personal institucional, a las personas voluntarias y personas voluntarias beneficiarias del subsidio que participan en la atención educativa de grupos prioritarios.
17.   Dar seguimiento a las recomendaciones técnicas de la evaluación a las áreas de la Dirección Académica, Institutos Estatales y Unidades de Operación.
18.   Organizar y participar en la implementación de colegiados, foros, coloquios y eventos de formación relacionados con la práctica educativa conforme las atribuciones del departamento.
19.   Las demás funciones que le establezcan las disposiciones normativas aplicables, y aquellas que le encargue específicamente la Subdirección de Formación de Figuras Educativas y Seguimiento Académico para el logro de los objetivos de la misma.
1.1.3.5   DEPARTAMENTO DE ELABORACIÓN DE MATERIALES EDUCATIVOS Y SEGUIMIENTO A LA ATENCIÓN DE POBLACIÓN INDÍGENA
Objetivo
Coordinar, elaborar e implementar los materiales y contenidos educativos con pertinencia intercultural y lingüística para la atención a población indígena de acuerdo a los establecido en el modelo educativo vigente.
Funciones
1.     Dar seguimiento y sistematizar los procesos de implementación de los materiales educativos que son competencia de la jefatura.
2.     Coordinar y dar seguimiento a la elaboración de materiales educativos congruentes con los enfoques intercultural, bilingüe y de lengua escrita para la alfabetización de la población indígena bilingüe.       
3.     Elaborar las Matrices con Criterios de Evaluación de los módulos de alfabetización y proponer adaptaciones a las evaluaciones de los módulos de primaria y secundaria para que respondan a las necesidades educativas de la población indígena.
4.     Colaborar en la elaboración de criterios y reactivos de los exámenes finales que corresponden a los materiales educativos para la alfabetización indígena bilingüe.
5.     Definir los contenidos y estrategias de atención pertinentes a las características lingüísticas y culturales de la población indígena.
6.     Diseñar la estrategia de intervención a partir de las necesidades educativas planteadas por los pueblos y comunidades indígenas a través de los Institutos Estatales y Unidades de Operación.
7.     Definir estrategias e instrumentos de seguimiento a la atención educativa de las etnias-lenguas en las diferentes entidades que contribuyan a la mejora de los diferentes componentes de este proceso.
8.     Valorar la factibilidad de las solicitudes de elaboración de materiales educativos enviadas por los Institutos Estatales y Unidades de Operación.
9.     Coordinar la elaboración, adaptación y actualización de contenidos y materiales de primaria y secundaria para las etniaslenguas en atención con pertinencia cultural, lingüística y en atención a las necesidades educativas de la población indígena bilingüe.
10.   Dar seguimiento y promover espacios de intercambio de experiencias a través de la vinculación entre los Institutos Estatales y Unidades de Operación.
11.   Evaluar la factibilidad lingüística del modelo educativo vigente para las poblaciones indígenas en regiones donde se considere posible su atención, y orientar a los Institutos Estatales y Unidades de Operación en la identificación de la pertinencia lingüística de materiales desarrollados para las etnias-lenguas establecidas.
12.   Elaborar propuestas de opiniones técnicas y dictámenes sobre contenidos, materiales, estudios, cursos y proyectos relacionados con los ámbitos de competencia de la jefatura.
13.   Participar en las acciones de formación dirigidas al personal institucional, a las personas voluntarias y personas voluntarias beneficiarias del subsidio que participan en la atención educativa de la población indígena.
14.   Colaborar en la promoción y seguimiento de los procesos de certificación en la elaboración de estándares de competencias en el ámbito de la atención educativa para población indígena.
15.   Las demás funciones que le establezcan en las disposiciones normativas aplicables, y aquellas que le encargue específicamente la Subdirección de Formación de Figuras Educativas y Seguimiento Académico para el logro de los objetivos de la misma.
1/ Se refieren a plaza eventual
1.2.       DIRECCIÓN DE PROSPECTIVA, ACREDITACIÓN Y EVALUACIÓN
Organigrama

1/ Se refieren a plazas eventuales
FACULTADES Y FUNCIONES
DIRECCIÓN DE PROSPECTIVA, ACREDITACIÓN Y EVALUACIÓN
Objetivo
Planear, dirigir, controlar y evaluar las metas, estrategias y acciones que permitan orientar los servicios educativos del Instituto y de los recursos humanos materiales, financieros y humanos hacia el logro de los programas y proyectos institucionales en conjunto con la Unidad de Administración y Finanzas, con el fin de atender las necesidades de los usuarios, de acuerdo con los lineamientos que marca la Coordinadora Sectorial.
Facultades (Artículo 22 Estatuto Orgánico)
1.     Planear y establecer mecanismos para medir el desempeño de la gestión institucional.
2.     Establecer escenarios para definir el universo de atención educativa de los Institutos Estatales y Unidades de Operación en coordinación con la Unidad de Administración y Finanzas.
3.     Coordinar los sistemas de información estadística para el análisis y evaluación de las metas y objetivos de los programas educativos del INEA.
4.     Dirigir el desarrollo de la metodología para determinar el comportamiento estadístico de la población objetivo del INEA, así como realizar estudios prospectivos, encuestas y muestreos.
5.     Establecer normas generales para la integración, sistematización y actualización de la información estadística para los Institutos Estatales y Unidades de Operación, así como los catálogos necesarios para el sistema de información del INEA.
6.     Determinar con base en la normatividad aplicable, la información estadística que en el ámbito de la educación para adultos se divulgue.
7.     Coordinar la integración del padrón institucional de beneficiarios de las personas educandas, así como el de las personas voluntarias con subsidio, una vez que hayan cumplido con el requisito.
8.     Dirigir la aplicación de las Disposiciones y el Manual Administrativo de Aplicación General en Materia de Control Interno.
9.     Establecer el proceso de calidad regulatoria para generar, registrar o modificar normas internas del INEA.
10.   Dirigir el diseño, desarrollo, seguimiento y evaluación que permita orientar los programas, proyectos y acciones del INEA para alcanzar los resultados esperados, en conjunto con las Unidades Administrativas del INEA.
11.   Coordinar procesos de evaluación para identificar el cumplimiento del programa, los objetivos y metas educativas asignados, a fin de conocer sus resultados cuantitativos y cualitativos en conjunto con los Institutos Estatales y Unidades de Operación.
12.   Administrar el desarrollo y aplicación de un modelo de indicadores a nivel nacional y estatal para determinar acciones que permitan dar cumplimiento a los programas y proyectos institucionales.
13.   Dirigir la planeación e integración de los Lineamientos de Operación del Programa Servicios de Educación para Adultos (INEA) e indicadores estratégicos y de gestión del INEA, en coordinación con las Unidades Administrativas.
14.   Conducir la evaluación de los programas, proyectos y servicios del INEA, de conformidad con los Lineamientos de Operación del Programa Servicios de Educación para Adultos (INEA) y con el sistema de evaluación del desempeño institucional (Matriz de Indicadores para Resultados Ramo 11).
15.   Dirigir la integración de variables e indicadores que permitan generar mejoras en los procesos y servicios educativos que ofrece el INEA.
16.   Conducir un Esquema Nacional de Evaluación para la Educación de los Adultos, que permita articular los diversos instrumentos de evaluación de los servicios educativos del INEA.
17.   Dirigir las estrategias para la asignación de las metas y la distribución de recursos destinados a la operación de los programas y proyectos educativos a cargo de los Institutos Estatales y Unidades de Operación, en coordinación con la Unidad de Administración y Finanzas.
18.   Establecer lineamientos que permitan desarrollar los procesos de planeación de mediano y largo plazo, a fin de alcanzar los objetivos planteados en el Plan Nacional de Desarrollo, en beneficio del sector de la población atendida por el Instituto y su inclusión en la elaboración de los planes estratégicos, programas anuales y de mediano plazo, en coordinación con la Unidad de Administración y Finanzas.
19.   Dirigir el diseño, desarrollo y conformación de la planeación y seguimiento que permita orientar los programas, proyectos y acciones del Instituto como un medio eficaz, equitativo, incluyente e integral, en coordinación con la Unidad de Administración y Finanzas.
20.   Definir objetivos específicos, metas, estrategias y prioridades en Oficinas Centrales, Unidades de Operación e Institutos Estatales, para la previsión y organización de recursos orientados a resultados, en coordinación con la Unidad de Administración y Finanzas.
21.   Formular el Plan Anual de Trabajo con base en las propuestas integradas de las Oficinas Centrales y sus Unidades de Operación, así como de los Institutos Estatales, alineado a los objetivos establecidos en el Programa de Mediano Plazo Sectorial y del Plan Nacional de Desarrollo, con la descripción de acciones, estrategias, y líneas de acción para dar cumplimiento a las metas institucionales, en coordinación con la Unidad de Administración y Finanzas.
22.   Dirigir el establecimiento de las unidades de medida y metas institucionales conforme al marco metodológico que establezca la Coordinadora Sectorial, para definir el universo en conjunto con los Institutos Estatales y Unidades de Operación del INEA, con la participación de la Unidad de Administración y Finanzas.
23.   Formular la estimación de la demanda de los módulos educativos y su asignación por Entidad Federativa, con base en las metas institucionales anuales y el desempeño de las Unidades de Operación e Institutos Estatales.
24.   Fijar metas, estrategias y prioridades, así como criterios basados en la normatividad vigente, para determinar subsidios con la colaboración de la Unidad de Administración y Finanzas, tendientes al apoyo de los voluntarios que permitan prestar los servicios educativos del INEA en las Entidades Federativas.
25.   Establecer los criterios para realizar la micro planeación y planeación focalizada, asignar metas de alfabetización, primaria y secundaria por región, así como formular y articular proyectos para su operación con la participación de las Unidades Administrativas, Unidades de Operación e Institutos Estatales.
26.   Coordinar la integración y depuración del padrón institucional de las personas voluntarias con subsidio a cargo del Instituto.
27.   Instruir la actualización del marco normativo en lo relativo a la inscripción, acreditación y certificación de estudios de conformidad con la norma vigente aplicable en la materia.
28.   Dar seguimiento a los procesos de inscripción, acreditación y certificación de estudios realizados por los Institutos Estatales y Unidades de Operación.
29.   Firmar por instrucción de la Dirección General las constancias de alfabetización, así como los certificados y certificaciones de primaria y secundaria, en términos de la normatividad aplicable.
30.   Realizar la planeación sobre el uso, destino y aprovechamiento de los materiales de acreditación.
31.   Vigilar la administración de los sistemas de generación y calificación de evaluaciones dirigidas a las personas jóvenes y adultas, personal institucional y a personas que apoyan los servicios educativos del INEA.
32.   Normar y aplicar los procesos de reconocimiento, revalidación, incorporación, acreditación y certificación de los modelos educativos, programas y estrategias vigentes en el INEA.
33.   Las demás que le establezcan la Junta de Gobierno, la Dirección General y las disposiciones aplicables.
1.2.1     SUBDIRECCIÓN DE PROSPECTIVA Y SEGUIMIENTO
Objetivo
Coordinar y supervisar la elaboración y seguimiento de la planeación, de corto, mediano y largo plazo considerando como marco las directrices del Plan Nacional de Desarrollo, definiendo los objetivos, metas institucionales, estrategias, prioridades e instrumentos metodológicos para la conformación de un Plan Anual de Trabajo que integra las propuestas de Oficinas Centrales, Unidades de Operación e Institutos Estatales como un medio eficaz, equitativo e incluyente capaz de incidir en la disminución de los índices de rezago educativo, y que al mismo tiempo sea útil como medio para conducir la orientación de los recursos humanos, materiales y financieros.
Funciones
1.     Supervisar las acciones de los departamentos adscritos a su Subdirección, así como de especialistas y académicos que se consulten y aporten al desarrollo, implementación, actualización, formación, evaluación, investigación, innovación, diversificación y seguimiento de los ámbitos competencia de la Dirección de Prospectiva, Acreditación y Evaluación.
2.     Supervisar la integración y la elaboración de los reportes sobre los avances y resultados de los Programas, para enviarlos al Órgano Interno de Control de la SEP y a la Oficina de Representación en el INEA, Junta de Gobierno y al Comité de Control y Desempeño Institucional; así como vigilar que se cumplan los requerimientos de los avances del Programa ante la Coordinadora de Sector y la Secretaría Anticorrupción y Buen Gobierno.
3.     Supervisar las propuestas de documentos normativos de la Contraloría Social para su aplicación en los Institutos Estatales y Unidades de Operación, así como supervisar que realicen las actividades establecidas en la Guía Operativa para su correcta operación, al mismo tiempo, coordinar las actividades solicitadas por la Secretaría Anticorrupción y Buen Gobierno en conjunto con el Órgano Interno de Control de la SEP y a la Oficina de Representación en el INEA.
4.     Supervisar los criterios propuestos para que la elaboración del Programa de Mediano Plazo, Planes Estratégicos, Programas Anuales y Proyectos, se realice conforme a las directrices establecidas por la Coordinadora Sectorial, la Secretaria de Hacienda y Crédito Público y a las políticas institucionales, alineadas a los programas contenidos en el Plan Nacional de Desarrollo.
5.     Validar las propuestas de mejora y modificación al criterio para el otorgamiento de apoyos económicos de las Personas Voluntarias con Subsidio contenidos en los Lineamientos de Operación del Programa Servicios de Educación para Adultos (INEA) propuestos por las Unidades Administrativas de Oficinas Centrales, Institutos Estatales y Unidades de Operación para su autorización y publicación.
6.     Supervisar el proceso de planeación para definir metas, estrategias y prioridades institucionales aplicables a Oficinas Centrales, Unidades de Operación e Institutos Estatales y dar seguimiento a la elaboración de un instrumento denominado Plan Anual de Trabajo que sirve como base para la definición de líneas de acción particulares y como insumo para la programación de recursos en coordinación con la Unidad de Administración y Finanzas.
7.     Supervisar la formulación de mecanismos para el seguimiento al desempeño de los Programas y el cumplimiento de metas a nivel micro regional y de Entidad Federativa, mediante la recopilación y procesamiento de información, proceso que debe ser homogéneo para difundir los resultados y que pueda aportar elementos en la toma de decisiones para la programación o reprogramación de recursos humanos, materiales y financieros conjuntamente con las Oficinas Centrales.
8.     Revisar el seguimiento al avance en el cumplimiento del Programa Anual de Trabajo de las Entidades y Oficinas Centrales para identificar puntos críticos como apoyo a la toma de decisiones.
9.     Supervisar que se dé seguimiento al proceso para llevar a efecto las acciones programadas en Oficinas Centrales, consideradas en el Plan de Trabajo para retroalimentar posibles acciones preventivas y correctivas que permita cumplir los objetivos trazados.
10.   Supervisar la elaboración del Programa de Mediano Plazo, asignación de metas anuales, estrategias y líneas de acción de conformidad con las políticas y directrices de la Coordinadora Sectorial y las determinadas por la Dirección de Prospectiva, Acreditación y Evaluación, así mismo su integración para presentarlo a las autoridades para su aprobación.
11.   Supervisar que se desarrolle un instrumento metodológico para determinar la necesidad institucional de módulos educativos como un medio eficaz y eficiente en apoyo al cumplimiento de metas y reducción del rezago educativo.
12.   Definir la demanda en base a estimaciones de los módulos educativos y material didáctico, de conformidad con las metas de educación para adultos establecidas a los Institutos Estatales y Unidades de Operación.
13.   Validar el esquema normativo y criterios para otorgar apoyos económicos a las Personas Voluntarias con Subsidio vinculadas a los programas vigentes para su integración en los Lineamientos de Operación del Programa Servicios de Educación para Adultos (INEA), así como el seguimiento a la supervisión y revisión del esquema de trabajo de Contraloría Social, para su inclusión en dichos lineamientos de operación del Instituto.
14.   Proponer a la Dirección de Prospectiva, Acreditación y Evaluación para su emisión los criterios y/o lineamientos en la elaboración e integración del Programa Anual de Trabajo de las Direcciones de Área, de conformidad con las políticas y directrices determinadas por la Dirección de Prospectiva, Acreditación y Evaluación, y presentarlo a la Dirección General para su aprobación y posterior comunicación a las Unidades Administrativas.
15.   Supervisar la implementación de las actividades relacionadas con la mejora de los procesos necesarios para brindar un servicio de calidad y poder coordinar la calidad de los procesos, para mejorar la atención educativa de alfabetización, primaria y secundaria.
16.   Definir de acuerdo a las indicaciones de la Dirección de Prospectiva, Acreditación y Evaluación, estrategias diferenciadas para fortalecer el cumplimiento de metas en segmentos prioritarios para su presentación ante la Dirección General y en su caso, la Coordinación Sectorial, de su implementación.
17.   Asignar las metas conjuntamente con las Direcciones de Área, Unidades de Operación e Institutos Estatales, de conformidad a la normatividad vigente y a la disponibilidad de recursos presupuestales para la operación de los programas y estrategias.
18.   Supervisar la gestión para la formalización de los convenios específicos y modificatorios de colaboración con los Institutos Estatales, en materia de planeación, definición de la cobertura de servicios y recursos asignados con el propósito de contribuir al cumplimiento institucional de las metas en coordinación con la Unidad de Administración y Finanzas.
19.   Determinar los criterios y difundir las metas, estrategias y prioridades, para asignar subsidios del fondo del Ramo 11 "Educación Pública" y del Fondo de Aportaciones para la Educación Tecnológica y de Adultos en forma mensual, trimestral y anual, reorientando aquellos subsidios susceptibles de acuerdo a su cumplimiento en coordinación con la Unidad de Administración y Finanzas.
20.   Revisar y proponer los criterios y el esquema por rubro de apoyo de gratificación de Personas Voluntarias con Subsidio que participan en la atención de los jóvenes y adultos, a la Dirección de Prospectiva, Acreditación y Evaluación para la aprobación de la Dirección General y su publicación en los Lineamientos de Operación del Programa Servicios de Educación para Adultos (INEA), así como el seguimiento para que en caso de requerir recursos adicionales sean sometidos para su autorización ante la Dirección de Prospectiva, Acreditación y Evaluación.
21.   Supervisar la instrumentación y formulación de ejercicios de micro planeación para su instrumentación, como apoyo para fortalecer los procesos para el cumplimiento de metas a nivel micro regional.
22.   Supervisar el desarrollo y la documentación de acciones requeridas para dar cumplimiento a los objetivos, metas e indicadores establecidos en el Programa Anual y demás mecanismos de seguimiento y mejora para los proyectos y procesos a cargo de la Dirección de Prospectiva, Acreditación y Evaluación.
23.   Proponer las metas, estrategias y prioridades, así como criterios basados en la normatividad vigente, para determinar subsidios y someterlos a la aprobación de la Dirección de Prospectiva, Acreditación y Evaluación, tendientes al apoyo de los voluntarios que permitan prestar los servicios educativos del INEA en las Entidades Federativas.
24.   Coordinar la integración y depuración del padrón institucional de las personas voluntarias con subsidio a cargo del Instituto una vez cubierto los criterios contenidos en los Lineamientos de Operación del Programa Servicios de Educación para Adultos (INEA) vigentes.
25.   Proponer criterios y lineamientos para desarrollar mecanismos e instrumentos de seguimiento al desempeño físico y financiero del Programa en coordinación con los Institutos Estatales de Educación para Adultos y Unidades de Operación del INEA.
26.   Proponer y coordinar la definición de las metas conjuntamente con Institutos Estatales y las Unidades de Operación del INEA, por nivel educativo, unidad de medida, región, calendario y línea prioritaria, considerando los elementos y variables programáticas definidas.
27.   Elaborar y suscribir los informes y documentos relativos al ámbito de su competencia y al ejercicio de su función y aquéllos que le correspondan por delegación de facultades o suplencia del Titular de la Dirección de Prospectiva, Acreditación y Evaluación.
28.   Las demás funciones que le establezcan en las disposiciones normativas aplicables, y aquellas que le encargue específicamente la Dirección de Prospectiva, Acreditación y Evaluación para el logro de los objetivos de la misma.
1.2.1.1   DEPARTAMENTO DE SEGUIMIENTO INSTITUCIONAL
Objetivo
Definir y proponer las metas, estrategias y planes a nivel institucional con alineación a los programas y proyectos de apoyo a la Educación de los Adultos, a través de acciones específicas en coordinación con las Unidades de Operación e Institutos Estatales con los que se pueda suscribir Planes Anuales de Trabajo, con objetivos particularmente enfocados a la disminución de los índices de rezago educativo.
Funciones
1.     Proponer criterios y lineamientos para la elaboración de Planes Estratégicos, Programas Anuales y Proyectos para su operación en las Unidades de Operación e Institutos Estatales alineados a los instrumentos de planeación de corto, mediano plazo y prioritariamente del Plan Nacional de Desarrollo, que pueda involucrar aspectos de tipo regional o micro regional para su presentación al Subdirector de Prospectiva y Seguimiento, así como al Titular de la Dirección de Prospectiva, Acreditación y Evaluación.
2.     Coordinar los trabajos para el desarrollo del Plan Anual de Trabajo por Coordinación de Zona con la desagregación por Figura Institucional y microrregión, para desarrollar políticas públicas focalizadas acordes a las características de la población por región en coordinación con los Institutos Estatales y Unidades de Operación del INEA.
3.     Integrar y elaborar el informe del avance del cumplimiento del Programa de Trabajo de las Unidades de Operación e Institutos Estatales, realizando el acopio de la información por Unidad Operativa (Coordinación de Zona) para identificar puntos críticos e informar al Subdirector de Prospectiva y Seguimiento.
4.     Coordinar la definición de las metas conjuntamente con las Unidades de Operación e Institutos Estatales por nivel educativo, unidad de medida, región, calendario y línea prioritaria, vinculando las Personas Voluntarias con Subsidio necesarias para su cumplimiento, conforme a criterios operativos y normativos para su cálculo.
5.     Coordinar la elaboración de los criterios para la asignación de los subsidios del Ramo 11 "Educación Pública" y del Fondo de Aportaciones para la Educación Tecnológica y de Adultos para cubrir los apoyos económicos de las Personas Voluntarias con Subsidio y de los gastos de operación derivado de la operación de los Programas Educativos con base en las indicaciones del Subdirector de Prospectiva y Seguimiento, para cumplir las metas establecidas a fin de generar un mejor aprovechamiento de los recursos y someterlos a la consideración de la Dirección de Prospectiva, Acreditación y Evaluación, en coordinación con la Unidad de Administración y Finanzas.
6.     Elaborar con base en los criterios convenidos y a las directrices de la Subdirección de Prospectiva y Seguimiento y de la Dirección de Prospectiva, Acreditación y Evaluación, los convenios de colaboración con las políticas, criterios y recursos necesarios para los Institutos Estatales estableciendo sus objetivos y metas institucionales en materia de atención y cobertura educativa.
7.     Analizar y evaluar la factibilidad en términos de cobertura y viabilidad económica de los diversos proyectos y convenios celebrados por el Instituto con diversas instancias del Orden Público, Privado y Social en conjunto con Oficinas Centrales.
8.     Elaborar conforme a la normatividad aplicable la estructura de los proyectos de convenios específicos y modificatorios de colaboración con los Institutos Estatales, en materia de cobertura y otorgamiento de subsidios en coordinación con la Unidad de Administración y Finanzas.
9.     Coordinar el análisis del impacto a las propuestas de mejora y modificación de los criterios para la entrega de los apoyos económicos de las Personas Voluntarias con Subsidio de los Lineamientos de Operación del Programa Servicios de Educación para Adultos (INEA), presentados por las Direcciones de Oficinas Centrales, Institutos Estatales y de las Unidades de Operación para su actualización y operación.
10.   Analizar y coordinar el análisis del desempeño operativo y de ejercicio de recursos en el comportamiento del Presupuesto del Ramo 11 "Educación Pública" y del Fondo de Aportaciones para la Educación Tecnológica y de Adultos, de las Unidades de Operación e Institutos Estatales, mediante la construcción de indicadores y valoración que permitan apoyar una mejor toma de decisiones directivas, respecto al aprovechamiento de los mismos en coordinación con los Institutos Estatales y Unidades de Operación del INEA.
11.   Verificar y someter a la consideración de la Subdirección de Prospectiva y Seguimiento, las propuestas de mejora por el tema que comprenden las Personas Voluntarias con Subsidio adscritas en los Lineamientos de Operación del Programa Servicios de Educación para Adultos (INEA) propuestos por las direcciones de Oficinas Centrales, Institutos Estatales y de las Unidades de Operación para su actualización y operación.
12.   Proponer los esquemas y criterios para la gratificación individual por rol de las Personas Voluntarias con Subsidio que participan en la atención de los jóvenes y adultos, de acuerdo con las directrices establecidas en los términos operativos y normativos vigentes, considerando la eficiencia de los recursos y objetivos en el marco de los instrumentos de Planeación Institucional y Sectorial, ante la Subdirección de Prospectiva y Seguimiento para su presentación a la Dirección de Prospectiva, Acreditación y Seguimiento.
13.   Analizar y coordinar la elaboración del informe relativo al comportamiento de los apoyos económicos de las Personas Voluntarias con Subsidio, con el fin de determinar el comportamiento en la vinculación en el número de figuras su impacto con las metas logradas de los programas de educación para adultos, verificando que los importes se destinen exclusivamente al apoyo económico de las Personas Voluntarias con Subsidio y de ser necesario proponer de acuerdo al cumplimiento de logros, la reprogramación de los recursos autorizados a las mismas.
14.   Integrar, coordinar y documentar las acciones y el desempeño para dar cumplimiento a los objetivos, indicadores y metas de los Planes de Trabajo de la Subdirección de Prospectiva y Seguimiento.
15.   Elaborar y suscribir los informes y documentos relativos al ámbito de su competencia y al ejercicio de su función y aquéllos que le correspondan por delegación de facultades o suplencia del Titular de la Subdirección de Prospectiva y Seguimiento.
16.   Las demás funciones que le establezcan en las disposiciones normativas aplicables, y aquellas que le encargue específicamente la Subdirección de Prospectiva y Seguimiento para el logro de los objetivos de la misma.
1.2.1.2   DEPARTAMENTO DE PROSPECTIVA INSTITUCIONAL
Objetivo
Analizar y elaborar los planes de mediano y largo plazo en materia de educación para adultos, de acuerdo con los criterios, líneas y el marco estratégico, donde se desarrollan las actividades del Instituto, así como proponer a la Subdirección de Presupuesto y Recursos Financieros, las estrategias que apoyen en la optimización de los recursos presupuestales.
Funciones
1.     Aplicar los criterios y preceptos para la elaboración del Programa Institucional de Mediano Plazo (Alfabetización y Abatimiento del Rezago Educativo), planes estratégicos y proyectos para su operación.
2.     Elaborar con base en los criterios y preceptos la adecuación el Programa Institucional de Mediano Plazo y los Proyectos institucionales, de conformidad con la normatividad aplicable y someterlo a la Subdirección para su aprobación.
3.     Establecer y proponer los criterios para la elaboración e integración del Programa Anual de Trabajo de las diversas áreas que conforman el Instituto.
4.     Preparar y elaborar el informe que corresponde al avance trimestral en materia programático-presupuestal del Programa Anual y demás programas institucionales a cargo de la Subdirección.
5.     Aplicar los preceptos, criterios y lineamientos en materia programático-presupuestal para la elaboración e integración de los Planes Institucionales, con la colaboración de las Direcciones de Área y Unidades de Operación del INEA.
6.     Revisar, conforme a la normatividad aplicable, los convenios específicos y modificatorios de colaboración con los Institutos Estatales y Unidades de Operación en materia de planeación, con el propósito de cumplir las metas del Instituto en coordinación con la Unidad de Administración y Finanzas.
7.     Desarrollar las actividades relacionadas con el análisis de los procesos necesarios para brindar un servicio de calidad y poder coordinar la mejora de aquellos procesos que inciden en la atención educativa de alfabetización, primaria y secundaria.
8.     Elaborar la documentación de las acciones y de los productos para dar cumplimiento a los objetivos, indicadores y metas de los Planes de Trabajo de la Subdirección de Prospectiva y Seguimiento.
9.     Elaborar los instrumentos y metodológicos para someterlos a la aprobación de la Subdirección de Prospectiva y Seguimiento, para instrumentar ejercicios de micro planeación como apoyo para fortalecer los procesos para el cumplimiento de metas a nivel micro regional.
10.   Elaborar y formular el instrumento metodológico como apoyo para estimar la demanda de módulos bibliográficos en congruencia a las metas propuestas para las Entidades federativas y a la currícula.
11.   Proponer los documentos normativos de la Contraloría Social para su aplicación en los Institutos Estatales y Unidades de Operación, así como supervisar que se realicen las actividades establecidas en la Guía Operativa para su correcta operación, al mismo tiempo, coordinar la operación.
12.   Elaborar la integración, conformación y depuración del padrón institucional de las personas voluntarias con subsidio a cargo del Instituto, conforme a los criterios normativos para su entrega a las instancias correspondientes.
13.   Elaborar y someter a consideración de la Subdirección de Prospectiva y Seguimiento, la documentación que integre la alineación de los diferentes planes institucionales, en congruencia con los planes sectoriales y nacionales para cumplir los objetivos del quehacer institucional.
14.   Elaborar el seguimiento al desempeño físico de los programas a cargo de la Institución con el propósito de presentarlo al nivel directivo e instancias globalizadoras para implementar medidas a las posibles desviaciones presentadas.
15.   Elaborar y suscribir los informes y documentos relativos al ámbito de su competencia y al ejercicio de su función y aquéllos que le correspondan por delegación de facultades o suplencia del Titular de la Subdirección de Prospectiva y Seguimiento.
16.   Las demás funciones que le establezcan en las disposiciones normativas aplicables, y aquellas que le encargue específicamente la Subdirección de Prospectiva y Seguimiento para el logro de los objetivos de la misma.
1.2.2     SUBDIRECCIÓN DE EVALUACIÓN INSTITUCIONAL
Objetivo
Coordinar y supervisar el seguimiento de los Programas, Proyectos y Servicios del INEA, las Unidades de Operación e Institutos Estatales; con el fin de integrar los informes institucionales y evaluar sus resultados, eficiencia y efectividad Institucional para promover su mejora continua.
Funciones
1.     Proponer los indicadores de desempeño institucionales con base en las metas establecidas para el logro de la gestión y objetivos institucionales.
2.     Coordinar la integración, dar seguimiento y evaluar el avance del Programa de Trabajo de Control Interno Institucional, elaborar y presentar los informes que establezca la Secretaría Anticorrupción y Buen Gobierno.
3.     Coordinar la integración del Programa de Trabajo de Control Interno Institucional, así como la elaboración de los informes periódicos a presentarse al COCODI y a la Secretaría Anticorrupción y Buen Gobierno.
4.     Coordinar y asesorar como enlace del INEA con la Agencia de Transformación Digital y Telecomunicaciones (ATDT), así como del Sistema de Control Interno Institucional.
5.     Proponer lineamientos y criterios metodológicos para la evaluación Institucional, y coordinar la aplicación de aquellos que sean autorizados por la Dirección de Prospectiva, Acreditación y Evaluación, así como evaluar su utilidad y realizar acciones orientadas a su mejoramiento continuo.
6.     Determinar las bases técnicas y supervisar las evaluaciones Institucionales encomendadas a evaluadoras externas.
7.     Coordinar el proceso de evaluación educativa que permita generar información cuantitativa y cualitativa acerca de los servicios educativos que brindan los Institutos y las Unidades de Operación del INEA, así como de los programas y proyectos operados por las Direcciones de Área del Instituto, realizar el análisis y presentación de la misma para aspectos de planeación estratégica y programático-presupuestales en beneficio de la población en rezago educativo.
8.     Supervisar la evaluación del desempeño Institucional de las Unidades de Operación e Institutos Estatales de conformidad con los Lineamientos de Operación del Programa Servicios de Educación para Adultos (INEA), así como apoyar con información estratégica al diseño y distribución de las metas destinadas a la operación de los programas y proyectos educativos a cargo de los Institutos Estatales y las Unidades de Operación del INEA, a partir de las evaluaciones institucionales.
9.     Coordinar el proceso de seguimiento operativo que permita identificar el desempeño Institucional de los Institutos Estatales y las Unidades de Operación del INEA para su integración en los Informes de Autoevaluación Trimestral.
10.   Coordinar la realización de supervisiones de campo cuando se requiera, así como evaluar los resultados cuantitativos y cualitativos obtenidos por los Institutos Estatales y las Unidades de Operación del INEA, por medio del Modelo de Evaluación Institucional (MEI), el Monitoreo Operativo en Círculos de Estudios (MOCE) y las unidades operativas del INEA, a través de las cuales se brindan los servicios educativos a jóvenes y adultos en las Entidades Federativas.
11.   Coordinar la revisión y en su caso, actualización del Modelo de Evaluación Institucional (MEI), a fin de contar con un modelo de indicadores a nivel nacional, estatal y vigilar su aplicación por parte de los Institutos Estatales y las Unidades de Operación del INEA.
12.   Supervisar la Integración anual de la información que las distintas Direcciones del Instituto requieren que se incluya en los Lineamientos de Operación del Programa Servicios de Educación para Adultos (INEA) y efectuar las gestiones para su aprobación, conforme al calendario establecido por la Coordinadora de Sector para su publicación en el Diario Oficial de la Federación.
13.   Coordinar el diseño e implementación de los indicadores de evaluación de la Matriz de Indicadores de Resultados (MIR), del programa presupuestario de educación para adultos, y gestionar su aprobación conforme al calendario establecido por la Coordinadora de Sector.
14.   Colaborar con la recopilación de información estratégica resultante de evaluaciones institucionales desarrolladas que permitan establecer lineamientos para desarrollar los procesos de planeación de mediano y largo plazo.
15.   Coordinar e implantar un Esquema Nacional de Evaluación para la Educación de los Adultos, que permitan evaluar a las personas educandas respecto a la conclusión de su educación básica.
16.   Realizar el seguimiento de los Informes de Autoevaluación Trimestral (IAT), el desarrollo y operación de los mecanismos determinados para la evaluación en cuanto al cumplimiento del Programa Anual por parte de las áreas del Instituto.
17.   Coordinar y someter a la autorización del Director de Área el informe trimestral de Labores Institucional que debe entregarse para el Informe Presidencial.
18.   Fungir como Secretario Técnico en el Comité de Mejora Regulatoria interna (COMERI) en el INEA.
19.   Efectuar los informes y documentos relativos al ámbito de su competencia y al ejercicio de su función y aquéllos que le correspondan por delegación de facultades o suplencia del titular de la Dirección de Prospectiva, Acreditación y Evaluación.
20.   Las demás funciones que le establezcan en las disposiciones normativas aplicables, y aquellas que le encargue específicamente la Dirección de Prospectiva, Acreditación y Evaluación y para el logro de los objetivos de la misma.
1.2.2.1   DEPARTAMENTO DE EVALUACIÓN DE PROGRAMAS
Objetivo
Realizar evaluaciones de los programas y proyectos institucionales, mediante estudios de gabinete y trabajos de campo, con la finalidad de mejorar la operación de los servicios educativos para jóvenes y adultos a nivel nacional.
Funciones
1.     Elaborar los informes relativos a la evaluación de la operación de los servicios educativos de las alternativas de atención educativa, programas, proyectos y servicios educativos que ofrece el Instituto.
2.     Desarrollar y operar las actividades de evaluación de la operación de los servicios educativos que ofrece el Instituto en los Institutos Estatales y Unidades de Operación del INEA, derivadas de los programas y proyectos que opera el Instituto.
3.     Desarrollar y aplicar la metodología de evaluación del cumplimiento de los Lineamientos de Operación del Programa Servicios de Educación para Adultos (INEA), a través del Monitoreo Operativo en Círculos de Estudios (MOCE), así como asesorar a las áreas de planeación de los Institutos Estatales y las Unidades de Operación del INEA, en la aplicación de Modelo de Evaluación Institucional.
4.     Elaborar la documentación de las acciones y de los productos sustantivos generados para dar cumplimiento a los objetivos, indicadores y metas del Programa Anual de Trabajo de la Subdirección de Evaluación Institucional, así como recabar de las áreas centrales del INEA la información de las actividades realizadas en el seguimiento del Programa Anual, para la integración del informe de Autoevaluación Trimestral (IAT), que integran algunos apartados de la H. Junta Directiva.
5.     Realizar anualmente la Encuesta Nacional de Satisfacción de los Servicios Educativos del INEA (ENSSE) e integrar el informe correspondiente, a fin de proporcionarlo a los Institutos Estatales y Unidades de Operación del INEA y que puedan realizar estudios con base a los resultados del MOCE, para determinar el perfil de las personas asesores, personas educandas y personas técnicas docentes.
6.     Desarrollar y operar el Modelo de Evaluación Institucional (MEI) con base en los mecanismos determinados por la Dirección y su Aplicación en el Programa Anual, así como asesorar a las áreas de planeación de los Institutos Estatales y Unidades de Operación, en la aplicación del Modelo de Evaluación Institucional.
7.     Elaborar propuestas de mejora continua a los Institutos Estatales y las Unidades de Operación del INEA en los servicios educativos que brindan, con base en los resultados de las evaluaciones de los materiales, procesos y de figuras educativas que participan en la atención a las personas educandas, a fin de emitir recomendaciones operativas y de atención derivadas del MOCE.
8.     Integrar la información del Instituto relativa a su desempeño institucional (Informes de Labores y Gobierno, y Acciones Susceptibles de Mejora) conforme a sus atribuciones, a partir de informes elaborados por las Direcciones de Área, solicitada por las instancias globalizadoras como Presidencia de la República, las Secretarías de Educación Pública y de Hacienda y Crédito Público.
9.     Elaborar y suscribir los informes y documentos relativos al ámbito de su competencia y al ejercicio de su función y aquéllos que le correspondan por delegación de facultades o suplencia del titular de la Subdirección de Evaluación Institucional.
10.   Las demás funciones que le establezcan en las disposiciones normativas aplicables, y aquellas que le encargue específicamente la Subdirección de Evaluación Institucional para el logro de los objetivos de la misma.
1.2.2.2   DEPARTAMENTO DE SEGUIMIENTO OPERATIVO
Objetivo
Efectuar el seguimiento y evaluar los resultados del proceso de atención educativa y servicios institucionales, con la finalidad de conocer el desempeño trimestral y anual de las Unidades de Operación e Institutos Estatales e identificar áreas de oportunidad y acciones de mejora a nivel estatal y nacional.
Funciones
1.     Realizar el seguimiento de los indicadores de desempeño propuestos para el logro de objetivos institucionales.
2.     Integrar, dar seguimiento y evaluar el avance del Programa de Trabajo de Control Interno Institucional, así como presentar informes a la Secretaría Anticorrupción y Buen Gobierno y ante el Comité de Control y Desempeño Institucional (COCODI).
3.     Consolidar las acciones de Mejora Regulatoria del Instituto y presentarlas a la Subdirección para el trámite de registro ante la Agencia de Transformación Digital y Telecomunicaciones (ATDT)
4.     Integrar, dar seguimiento y validar las solicitudes de las Unidades Administrativas del INEA en materia de normas internas (Sistema de Administración de Normas Internas).
5.     Proponer y desarrollar con el apoyo de instancias internas y externas, el diseño y la ejecución de estudios para la evaluación de programas educativos y proyectos estratégicos.
6.     Integrar y presentar el Informe Trimestral de Autoevaluación Institucional (IAT), a partir de los informes elaborados por los Institutos Estatales y las Unidades de Operación del INEA.
7.     Analizar los resultados de las evaluaciones realizadas, determinar las desviaciones respecto al Programa Anual, determinar las causas y efectos para elaborar los dictámenes de mejora correspondientes.
8.     Recopilar con las áreas la información determinada por la Dirección en materia de evaluación que se incorporará en la elaboración de los Lineamientos de Operación del Programa Servicios de Educación para Adultos (INEA) y de la Matriz de Indicadores de Resultados (MIR).
9.     Realizar el cálculo de los indicadores de la MIR para su carga en el Portal Aplicativo de la Secretaría de Hacienda y Crédito Público, así como en el Sistema de Información para la Planeación y Seguimiento.
10.   Asesorar y coordinar a las áreas de planeación de los Institutos Estatales en la implementación y seguimiento de los indicadores de la MIR del Ramo 33 Fondo de Aportaciones para la Educación Tecnológica y de Adultos (FAETA.)
11.   Elaborar fichas de monitoreo e informes de evaluación a los Institutos Estatales y Unidades de Operación del INEA.
12.   Integrar y dar seguimiento a las solicitudes realizadas por áreas responsables de las normas internas, para su posterior presentación en el COMERI.
13.   Elaborar y suscribir los informes y documentos relativos al ámbito de su competencia y al ejercicio de su función y aquéllos que le correspondan por delegación de facultades o suplencia del titular de la Subdirección de Evaluación Institucional.
14.   Las demás funciones que le establezcan en las disposiciones normativas aplicables, y aquellas que le encargue específicamente la Subdirección de Evaluación Institucional para el logro de los objetivos de la misma.
1/ Se refieren a plaza eventual
1.2.3     SUBDIRECCIÓN DE INFORMACIÓN Y ESTADÍSTICA
Objetivo
Coordinar la operación de sistemas de información estadística de los servicios educativos que proporciona el Instituto y de la información necesaria para dar seguimiento a los indicadores institucionales y el diseño de productos de información estadística que permita el análisis, evaluación y mejora de programas, procesos y servicios, así como la realización de la georreferenciación y estudios prospectivos para la operación y planeación de los programas institucionales, a fin de generar resultados satisfactorios en los distintos programas y proyectos institucionales.
Funciones
1.     Supervisar el análisis de la información en materia de atención educativa y brindar información estadística, para el diseño y distribución de las metas y recursos destinados a la operación de los programas y proyectos educativos a cargo de los Institutos Estatales y las Unidades de Operación del INEA, a partir de la información estadística desarrollada.
2.     Coordinar la integración de la información estadística para la estimación de la demanda de los materiales educativos y su asignación por Entidad, con base en las metas institucionales anuales.
3.     Coordinar la integración de la información estadística requerida por las diferentes áreas usuarias y mantener actualizado el banco de datos estadísticos para la construcción de sus indicadores derivados de la información relativa a la educación para los adultos.
4.     Proponer cálculos, estimaciones y proyecciones de la información estadística del Instituto y de la población en rezago educativo, así como el análisis de la información y coordinar su difusión.
5.     Supervisar la realización y calidad de la información proporcionada para estudios, encuestas y muestreos, entre otros, para los propósitos de las diferentes instancias.
6.     Participar en la coordinación con organismos públicos y privados, que generan estudios e información estadística, mediante la definición de acciones, proyectos y/o productos específicos que coadyuven a la realización de los objetivos y metas institucionales.
7.     Coordinar las normas generales para la integración, sistematización y actualización de la información estadística para los Institutos Estatales y Unidades de Operación.
8.     Supervisar la integración, sistematización y difusión de la información estadística correspondiente a los servicios que proporciona el Instituto, así como la georreferenciación de las zonas de mayor rezago educativo para la atención de personas educandas con características específicas de acuerdo a las necesidades de cada región.
9.     Supervisar la implementación de las políticas, criterios y definiciones de las variables que se utilizan en las estadísticas de educación para los adultos y en la metodología para el cálculo de la población en rezago educativo.
10.   Supervisar el análisis de información estadística, de estudios de prospectiva y de fuentes externas requerida por las diferentes áreas usuarias para el diseño y desarrollo de conceptos, variables e indicadores que permitan generar mejoras en los procesos y servicios que ofrece el Instituto.
11.   Coordinar la asesoría y capacitación requerida por los Institutos Estatales y Unidades de Operación del INEA en la interpretación y uso de la información estadística, en especial en las estimaciones, proyecciones y escenarios relativos a la población objetivo.
12.   Supervisar las acciones que permitan revisar, integrar, depurar y validar el padrón institucional de personas educandas beneficiarias del programa a cargo del Instituto.
13.   Coordinar la elaboración del Programa de Trabajo de Administración de Riesgos Institucionales, el Mapa y la Matriz.
14.   Coordinar y supervisar las acciones, así como de especialistas y académicos que se consulten y aporten al desarrollo, implementación, actualización, formación, evaluación, investigación, innovación, diversificación y seguimiento de los ámbitos competencia de la Subdirección.
15.   Elaborar y suscribir los informes y documentos relativos al ámbito de su competencia y al ejercicio de su función y aquéllos que le correspondan por delegación de facultades o suplencia del titular de la Dirección de Prospectiva, Acreditación y Evaluación.
16.   Coordinar la aplicación de criterios normativos para establecer la información en cuanto a los servicios educativos que presta el INEA, así como la población en rezago educativo, que será divulgada en el portal institucional.
17.   Las demás funciones que le establezcan en las disposiciones normativas aplicables, y aquellas que le encargue específicamente la Dirección de Prospectiva, Acreditación y Evaluación.
1.2.3.1   DEPARTAMENTO DE ANÁLISIS ESTADÍSTICO
Objetivo
Realizar el análisis estadístico para determinar la oferta y demanda de educación para adultos de la población en situación de rezago educativo, en los niveles Nacional, Estatal y Municipal, así como la realización de la georreferenciación y estudios prospectivos que coadyuven a la definición de planes y programas educativos del Instituto bajo las necesidades identificadas.
Funciones
1.     Generar y analizar la información sobre el rezago educativo de apoyo para el diseño y distribución de las metas y recursos destinados a la operación de los programas y proyectos educativos a cargo de los Institutos Estatales y las Unidades de Operación del Instituto Nacional para la Educación de los Adultos (INEA), a partir de la información estadística desarrollada.
2.     Actualizar el acervo de datos estadísticos sobre la educación para los adultos, como población, marginalización, ocupación, analfabetismo, grado de escolaridad, entre otros, elaborados por los organismos nacionales e internacionales y estudios elaborados por instituciones privadas y universidades.
3.     Analizar información en coordinación con las áreas institucionales, la identificación de variables de información estadística para la construcción de los indicadores de desempeño de la gestión institucional de los diferentes segmentos poblacionales que atiende el INEA.
4.     Realizar el análisis de la información de las estimaciones y proyecciones de la población en situación de rezago educativo para conformar la planeación estratégica de los Institutos Estatales y Unidades de Operación del INEA y de las áreas que conforman el INEA.
5.     Analizar información de los resultados proporcionados por otras fuentes como los Censos y Conteos de Población y Vivienda, así como de encuestas que proporcionen datos sobre diversas variables del nivel educativo de la población en rezago.
6.     Elaborar proyecciones estadísticas respecto al rezago educativo para los ámbitos Nacional y Estatal, que proporcionen información relevante para la planeación estratégica del Instituto, considerando las diferentes características sociodemográficas de la población a nivel nacional, estatal y municipal.
7.     Generar estimaciones anuales sobre el rezago educativo para los ámbitos Nacional, Estatal y Municipal, para apoyar el diseño de políticas públicas en materia de educación para adultos.
8.     Integrar y actualizar la información de las proyecciones estadísticas relativas al rezago educativo de la población de quince años o más que no ha concluido su educación básica en los canales habilitados para este fin.
9.     Formular y someter a consideración de la Subdirección de Información y Estadística, informes y documentos referentes al rezago educativo a nivel nacional para su publicación y difusión en los medios establecidos por el Instituto.
10.   Formular la propuesta para la realización de estudios, encuestas y muestreos, entre otros, como apoyo para la generación de acciones y estrategias que tengan incidencia en la disminución del rezago educativo.
11.   Implementar los criterios y definiciones de las variables que se utilizan en la metodología para el cálculo de la población en rezago educativo, para la aprobación de la Subdirección de Información y Estadística.
12.   Integrar información para la elaboración del Programa de Trabajo de Administración de Riesgos Institucionales, el Mapa y la Matriz, con base en las Disposiciones del Manual Administrativo de Aplicación General en Materia de Control Interno.
13.   Proporcionar la asesoría y capacitación requerida por los Institutos Estatales, Unidades de Operación del INEA, áreas institucionales en la interpretación y uso de las estimaciones y proyecciones del rezago educativo para el cumplimiento de los objetivos del Instituto.
14.   Integrar la información sobre la población en rezago educativo para su carga en el portal institucional.
15.   Elaborar y suscribir los informes y documentos relativos al ámbito de su competencia y al ejercicio de su función, y aquéllos que le correspondan por delegación de facultades o suplencia del Titular de la Subdirección de Información y Estadística.
16.   Las demás funciones que le establezcan en las disposiciones normativas aplicables, y aquellas que le encargue específicamente la Subdirección de Información y Estadística para el logro de los objetivos de la misma.
1.2.3.2   DEPARTAMENTO DE ESTADÍSTICA
Objetivo
Identificar junto con las áreas usuarias las necesidades de información y resultados estadísticos para la planeación de la atención al rezago educativo, así como definir e instrumentar los medios para la obtención de los datos, su procesamiento, análisis y difusión.
Funciones
1.     Proporcionar la información estadística para el diseño y distribución de las metas y recursos destinados a la operación de los programas y proyectos educativos a cargo de los Institutos Estatales y las Unidades de Operación del INEA, a partir de la información estadística desarrollada.
2.     Proporcionar la información estadística para la estimación de la demanda de los materiales educativos y su asignación por Entidad, con base en las metas institucionales anuales.
3.     Atender las necesidades de información de los usuarios mediante el procesamiento de datos, así como elaborar los informes estadísticos para su difusión, en los medios que define el Instituto.
4.     Integrar y proporcionar información estadística requerida por las diferentes áreas usuarias para la construcción de indicadores, derivados de la información relativa a la educación para los adultos.
5.     Integrar y mantener actualizado el banco de datos estadísticos con la información de interés para el Instituto.
6.     Integrar y proporcionar información estadística para la realización de estudios, encuestas y muestreos.
7.     Proponer e implementar las normas generales para la integración, sistematización y actualización de la información estadística de los servicios educativos que proporciona el Instituto en los Institutos Estatales y las Unidades de Operación del INEA.
8.     Integrar, sistematizar, actualizar y difundir la información estadística correspondiente a los servicios que ofrece el Instituto en la atención de los jóvenes y adultos en rezago educativo.
9.     Generar y segmentar información estadística por estados, otros ámbitos territoriales institucionales o conceptos, para su envío a los Institutos Estatales y Unidades de Operación del INEA y otras áreas a solicitud de las mismas.
10.   Implementar los criterios y definiciones de las variables que se utilizan en las estadísticas de educación para los adultos.
11.   Realizar la asesoría y capacitación requerida por los Institutos Estatales y Unidades de Operación del INEA en la interpretación y uso de la información estadística, que se genera para el cumplimiento de los objetivos del Instituto.
12.   Desarrollar estrategias para la revisión, depuración y validación de la información captada referente a las variables de atención a los adultos en rezago educativo.
13.   Realizar las acciones que permitan integrar y depurar el padrón de personas educandas y contar con información de la población objetivo atendida por el INEA.
14.   Integrar la información sobre los servicios educativos que presta el INEA para su carga en el portal institucional.
15.   Elaborar y suscribir los informes y documentos relativos al ámbito de su competencia y al ejercicio de su función, y aquéllos que le correspondan por delegación de facultades o suplencia del Titular de la Subdirección de Información y Estadística.
16.   Las demás funciones que le establezcan en las disposiciones normativas aplicables, y aquellas que le encargue específicamente la Subdirección de Información y Estadística para el logro de los objetivos de la misma.
1.2.3.3   DEPARTAMENTO DE ANÁLISIS DE LA INFORMACIÓN
Objetivo
Realizar análisis de la información estadística para la toma de decisiones en los procesos internos del Instituto y el seguimiento de metas de atención para la disminución del rezago educativo de la población joven y adulta.
Funciones
1.     Analizar la información en materia de atención educativa, a fin de brindar los insumos para el establecimiento de las metas anuales y de conclusión de niveles de estudio de las personas educandas.
2.     Analizar en coordinación con el área requirente la identificación de variables de información estadística para la construcción de los indicadores de desempeño de la gestión institucional.
3.     Realizar el análisis de la información de las estimaciones y proyecciones de la población en rezago educativo para la planeación estratégica de los Institutos Estatales y Unidades de Operación del INEA.
4.     Realizar el análisis de los resultados proporcionados por los Censos y Conteos de Población y Vivienda, así como de encuestas que contengan información sobre el nivel educativo de la población en rezago educativo.
5.     Proponer las investigaciones y estudios con base en informes y recomendaciones derivados del análisis de la información correspondiente a los servicios educativos del Instituto.
6.     Revisar la congruencia y veracidad de la información reportada por Institutos Estatales y las Unidades de Operación del INEA y áreas centrales del Instituto, para el uso correcto de la información institucional.
7.     Realizar estudios, análisis estadístico y de georreferenciación sobre la oferta y la demanda de los servicios educativos dirigidos a personas jóvenes y adultas.
8.     Analizar el contexto de la oferta, demanda y utilidad de las personas voluntarias con subsidio derivadas de las convocatorias estatales.
9.     Análisis del impacto de la implementación de las definiciones, criterios y variables en los servicios educativos.
10.   Analizar la información estadística generada por las aplicaciones informáticas para mejorar los procesos y servicios que ofrece el Instituto.
11.   Elaborar y gestionar ante las áreas la entrega del Programa de Trabajo de Administración de Riesgos Institucionales, el Mapa y la Matriz, con base en las Disposiciones del Manual Administrativo de Aplicación General en Materia de Control Interno.
12.   Elaborar y suscribir los informes y documentos relativos al ámbito de su competencia y al ejercicio de su función, y aquéllos que le correspondan por delegación de facultades o suplencia del Titular de la Subdirección de Información y Estadística.
13.   Las demás funciones que le establezcan en las disposiciones normativas aplicables, y aquellas que le encargue específicamente la Subdirección de Información y Estadística para el logro de los objetivos de la misma.
1.2.4     SUBDIRECCIÓN DE NORMATIVIDAD Y ACREDITACIÓN
Objetivo
Fortalecer los procesos de inscripción, evaluación, acreditación y certificación de los servicios educativos que ofrece el INEA a través de los Institutos Estatales, Unidades de Operación y las Plazas Comunitarias en el Exterior; mediante el diseño y elaboración de líneas de acción para facilitar el libre tránsito de las personas educandas en el Sistema Educativo Nacional.
Funciones
1.     Proponer a la Dirección de Prospectiva, Acreditación y Evaluación el marco normativo relativo a la inscripción, acreditación y certificación de estudios de conformidad a lo establecido por la SEP, para su autorización y su posterior implementación.
2.     Promover el uso de las tecnologías de la información y comunicación para diversificar las opciones de inscripción, evaluación, acreditación y certificación de estudios.
3.     Autorizar las solicitudes de los Institutos Estatales y Unidades de Operación del INEA respecto de las dispensas de edad.
4.     Autorizar la resolución de los casos no previstos en la normatividad aplicable a los procesos de inscripción, acreditación y certificación.
5.     Proponer a la Dirección de Prospectiva, Acreditación y Evaluación las metas anuales de los indicadores de los procesos de inscripción, acreditación y certificación, para los Institutos Estatales y Unidades de Operación del INEA.
6.     Supervisar que se dé cumplimiento a las normas y lineamientos para los procesos de inscripción, acreditación y certificación que operan los Institutos Estatales y Unidades de Operación del INEA, con base a los procedimientos e instrumentos de verificación.
7.     Proponer estrategias operativas y mejoras a la operación de los procesos de inscripción, acreditación y certificación a partir del análisis de la información de los sistemas de control escolar.
8.     Efectuar las gestiones ante las instancias correspondientes para el registro de las personas facultadas para la firma y legalización de los documentos electrónicos de certificación.
9.     Administrar el programa institucional de impresión, distribución y disposición final del material de acreditación.
10.   Administrar los usuarios de acceso a los sistemas institucionales que apoyan la operación de los procesos de inscripción, evaluación, acreditación y certificación.
11.   Gestionar y supervisar que se realicen las actualizaciones en los sistemas institucionales que apoyan la operación de los procesos de inscripción, evaluación, acreditación y certificación, de acuerdo a la normatividad vigente.
12.   Coadyuvar en la conformación de espacios de diálogo sobre los procesos de inscripción, acreditación y certificación entre las diferentes áreas de la Dirección de Prospectiva, Acreditación y Evaluación con las áreas de apoyo de los Institutos Estatales y Unidades de Operación.
13.   Las demás funciones que le establezcan en las disposiciones normativas aplicables, y aquellas que le encargue específicamente la Dirección de Prospectiva, Acreditación y Evaluación para el logro de los objetivos de la misma.
1.2.4.1   DEPARTAMENTO DE ADMINISTRACIÓN DE CERTIFICADOS
Objetivo
Implementar acciones para el control, seguimiento y mejora de los procesos de certificación con la finalidad de promover la emisión y entrega oportuna del reconocimiento oficial de estudios a las personas educandas que han cumplido con los esquemas curriculares para la educación de los adultos, así como la gestión de trámites de control escolar.
Funciones
1.     Proponer las metas anuales de emisión y entrega de certificados para los Institutos Estatales y Unidades de Operación del INEA y dar seguimiento para su cumplimiento.
2.     Recomendar el uso de medios digitales para la entrega de certificados.
3.     Operar y dar seguimiento a los casos especiales de los procesos de inscripción, acreditación y certificación solicitados por los Institutos Estatales y las Unidades de Operación del INEA.
4.     Verificar y analizar los índices de emisión y entrega de certificados a las personas educandas, para dar seguimiento con los Institutos Estatales y Unidades de Operación del INEA.
5.     Atender las consultas de validación y legalización de certificados, certificaciones y calificaciones emitidas por los Institutos Estatales y Unidades de Operación del INEA, solicitadas por las Dependencias públicas y privadas o por las mismas personas educandas.
6.     Atender las solicitudes de búsqueda de personas en los Sistemas de Control Escolar, realizadas por las Dependencias públicas y privadas.
7.     Brindar atención a usuarios sobre los trámites de control escolar y servicios educativos que ofrece el INEA a través de los Institutos Estatales y Unidades de Operación del INEA.
8.     Mantener actualizado el catálogo de formatos de certificación y el registro de firmas facultadas (autógrafas y/o electrónicas), de los Directores Generales del INEA, de los Institutos Estatales y los Titulares de las Unidades de Operación, para la firma, legalización y validación de documentos conforme a la normatividad establecida para ello.
9.     Recabar la documentación para el registro de las personas facultadas para la firma y legalización de los documentos electrónicos de certificación.
10.   Emitir los certificados y/o constancias de conclusión de nivel de las personas educandas que concluyen su primaria y/o secundaria en las Plazas Comunitarias en el Exterior.
11.   Orientar a los usuarios sobre la operación de las plataformas de aplicación de exámenes en línea y demás aplicaciones de apoyo al proceso de acreditación.
12.   Implementar las actualizaciones técnicas y operativas de los documentos electrónicos de certificación y calendario de fechas de emisión autorizados por la Secretaria de Educación Pública.
13.   Integrar la información estadística de certificación para retroalimentar la operación de este proceso con personal de los Institutos Estatales y Unidades de Operación del INEA.
14.   Las demás funciones que le establezcan en las disposiciones normativas aplicables, y aquellas que le encargue específicamente la Subdirección de Normatividad y Acreditación para el logro de los objetivos de la misma.
1.2.4.2   DEPARTAMENTO DE NORMATIVIDAD EN PROCESOS DE CONTROL ESCOLAR
Objetivo
Proponer de acuerdo a la normatividad aplicable los procesos institucionales de inscripción, acreditación y certificación, así como su difusión y seguimiento para garantizar la aplicación y transparencia en su operación en los Institutos Estatales, Unidades de Operación del INEA y Plazas Comunitarias en el Exterior.
Funciones
1.     Proponer los cambios a los procesos de inscripción, acreditación y certificación, a fin de mantenerlos actualizados y alineados al marco normativo vigente y de acuerdo a las condiciones actuales de operación institucional.
2.     Proponer y actualizar los lineamientos, procedimientos, manuales, guías y demás documentación para la operación de los procesos de inscripción, acreditación y certificación de los servicios educativos que ofrece el INEA a través de los Institutos Estatales, Unidades de Operación y Plazas Comunitarias en el Exterior.
3.     Promover la digitalización de documentos entregados por las personas educandas que se inscriben a los servicios educativos del INEA, para integrar su expediente digital para apoyar el proceso de inscripción.
4.     Analizar y proponer la solución de los casos no previstos en la normatividad aplicable a los procesos de inscripción, acreditación y certificación.
5.     Proponer las metas anuales de los indicadores de verificación para los Institutos Estatales y Unidades de Operación del INEA y dar seguimiento para su cumplimiento.
6.     Proponer criterios para la operación de las sedes de aplicación.
7.     Gestionar la información sobre los procesos de inscripción, acreditación y certificación para el análisis y seguimiento de los indicadores de la Subdirección de Normatividad y Acreditación.
8.     Orientar a los usuarios de los Institutos Estatales y Unidades de Operación del INEA, sobre la operación de los procesos de inscripción, acreditación y certificación en los sistemas de control escolar.
9.     Coordinar los servicios de apoyo para la participación de personas educandas del INEA en el Concurso de Asignación a la Educación Media Superior de la Zona Metropolitana de la Ciudad de México.
10.   Proponer el Modelo de supervisión de los procesos de inscripción, acreditación y certificación en los Institutos Estatales y Unidades de Operación, y dar seguimiento a su operación.
11.   Realizar informes y recomendaciones referentes al desempeño de los procesos de inscripción, acreditación y certificación, así como su difusión a los Institutos Estatales y Unidades de Operación.
12.   Gestionar la creación, activación, actualización o baja de cuentas de acceso para el sistema informático de control escolar.
13.   Implementar las actualizaciones técnicas y operativas de los cambios a los procesos de inscripción, acreditación y certificación.
14.   Integrar la información estadística de inscripción para retroalimentar la operación de este proceso con personal de los Institutos Estatales y Unidades de Operación del INEA.
15.   Las demás funciones que le establezcan en las disposiciones normativas aplicables, y aquellas que le encargue específicamente la Subdirección de Normatividad y Acreditación para el logro de los objetivos de la misma.
1/ Se refieren a plaza eventual
1.2.4.3   DEPARTAMENTO DE ADMINISTRACIÓN DE EXÁMENES
Objetivo
Implementar acciones de administración y coordinación de los procesos de producción de exámenes y formatería, así como la baja de material de acreditación no útil de los Institutos Estatales y Unidades de Operación del INEA; además de brindar la atención de casos de dispensas de edad.
Funciones
1.     Proponer las metas anuales de exámenes presentados en línea para los Institutos Estatales y Unidades de Operación del INEA y dar seguimiento para su cumplimiento.
2.     Promover la aplicación de exámenes en línea, así como el calificado automatizado de exámenes presentados en papel para apoyar el proceso de acreditación.
3.     Recibir y analizar las solicitudes de los Institutos Estatales y Unidades de Operación del INEA respecto de las dispensas de edad.
4.     Realizar el seguimiento a la información de exámenes solicitados, presentados y acreditados para contar con indicadores relativos a la utilización de exámenes.
5.     Proponer el programa institucional de impresión y distribución de material de acreditación y dar seguimiento a su cumplimiento.
6.     Recopilar y concentrar las solicitudes de material de acreditación, para su producción, distribución y/o reutilización.
7.     Recopilar información respecto a la utilización de los inventarios de exámenes disponibles en almacenes de los Institutos Estatales y Unidades de Operación del INEA y gestionar su existencia.
8.     Proponer las baterías de exámenes a aplicar en los Institutos Estatales, Unidades de Operación del INEA y Plazas Comunitarias en el Exterior.
9.     Recopilar, concentrar y generar los dictámenes de no utilidad del material de exámenes y formatería no útil, a retirar en cada Instituto Estatal y/o Unidades de Operación.
10.   Implementar las actualizaciones técnicas y operativas de las baterías de exámenes a aplicar en los Institutos Estatales, Unidades de Operación del INEA y Plazas Comunitarias en el Exterior.
11.   Integrar la información estadística de acreditación para retroalimentar la operación de este proceso con personal de los Institutos Estatales y Unidades de Operación del INEA.
12.   Las demás funciones que le establezcan en las disposiciones normativas aplicables, y aquellas que le encargue específicamente la Subdirección de Normatividad y Acreditación para el logro de los objetivos de la misma.
1/ Se refieren a plaza eventual
1.3.       DIRECCIÓN DE CONCERTACIÓN, DIFUSIÓN Y ASUNTOS INTERNACIONALES
Organigrama

1/ Se refieren a plazas eventuales
FACULTADES Y FUNCIONES
DIRECCIÓN DE CONCERTACIÓN, DIFUSIÓN Y ASUNTOS INTERNACIONALES
Objetivo
Coordinar la realización y seguimiento de proyectos cooperativos en el marco de convenios o acuerdos de colaboración en México y en el exterior, en líneas estratégicas para el desarrollo de planes y programas de Educación para la Vida y el Trabajo que ofrece el INEA, con instituciones de los sectores público, privado y social, orientados a la atención de las necesidades actuales y de largo plazo de la población en rezago educativo. Como parte de estas acciones estratégicas, posicionar ante la opinión pública al INEA y sus servicios, a fin de impulsar el desarrollo de nuevas alianzas y estrategias de colaboración con los otros actores de la sociedad civil.
Facultades (Artículo 23 Estatuto Orgánico)
1.     Determinar estrategias y establecer alianzas que involucren mayor participación y compromiso de los sectores público, privado y social, a nivel nacional e internacional, en la atención del rezago educativo.
2.     Coordinar la colaboración con el sector privado a fin de promover los servicios educativos.
3.     Coordinar junto con la Dirección de Asuntos Jurídicos la elaboración de los instrumentos de colaboración con instituciones del sector público, privado y social, nacionales e internacionales.
4.     Proponer estrategias de colaboración con organizaciones de los sectores público, privado y social, tanto nacionales como extranjeras, en apoyo a la atención educativa a personas en contexto de movilidad y de mexicanos en el exterior en coordinación con las autoridades competentes.
5.     Suscribir los Programas de Trabajo que formalizan las acciones de cooperación educativa con instituciones y organismos para la apertura de las Plazas Comunitarias en el Exterior.
6.     Dar seguimiento a los instrumentos jurídicos de colaboración de las alianzas establecidas, nacionales e internacionales, suscritos por la persona Titular del INEA.
7.     Diseñar la difusión y comunicación de los servicios educativos del INEA, con diversos actores de la sociedad, para atender el rezago educativo.
8.     Gestionar acuerdos con los medios de comunicación para promover productos informativos de acuerdo a los temas prioritarios que determine el INEA.
9.     Difundir los Lineamientos Generales para el registro y autorización de las Estrategias y Programas de Comunicación Social y de Promoción y Publicidad de las dependencias y entidades de la Administración Pública Federal.
10.   Conducir el uso adecuado de la imagen institucional en los productos informativos que propongan las Unidades Administrativas, los Institutos Estatales y Unidades de Operación.
11.   Administrar el Centro de Documentación para preservar la memoria institucional, y
12.   Las demás que le establezcan la Junta de Gobierno, la Dirección General y las disposiciones aplicables.
1.3.0.1   DEPARTAMENTO DE IMAGEN INSTITUCIONAL
Objetivo
Aplicar la identidad gráfica del Instituto a los productos de comunicación desarrollados, de acuerdo a los manuales normativos vigentes y a las reglas de Imagen Institucional del INEA, para su correcto posicionamiento e identificación de la imagen del Instituto a nivel nacional.
Funciones
1.     Revisar y validar los productos de comunicación social de Oficinas Centrales y Unidades de Operación del INEA, preservando la uniformidad en la imagen institucional para fortalecer el posicionamiento del Instituto de acuerdo a la normatividad vigente.
2.     Desarrollar el material gráfico de los productos de comunicación con base en la oferta educativa del Instituto, para el desarrollo de estrategias de comunicación del INEA.
3.     Diseñar la revista Comunidad INEA Digital en coordinación con el Departamento de Información y Medios, así como la generación de los archivos correspondientes para su correcta difusión en la página web del Instituto.
4.     Desarrollar los materiales gráficos necesarios para los eventos del INEA, con base en la información de los mismos y de acuerdo con la normativa aplicable vigente, a fin de lograr la correcta implementación de la imagen institucional para lograr su posicionamiento e identificación a nivel nacional.
5.     Realizar la adaptación de los materiales gráficos de comunicación para las campañas de promoción acorde a las características específicas que requiere cada medio en el que se difundirán, de acuerdo con la normativa aplicable vigente.
6.     Proporcionar los servicios de diseño gráfico a las diferentes áreas del Instituto y Unidades de Operación del INEA, con base en la información facilitada por ellos, a fin de generar los diseños correspondientes para materiales impresos o digitales, según sea el caso, de acuerdo a los manuales normativos vigentes; en coordinación con los Departamentos de Comunicación Digital e Información y Medios.
7.     Realizar los materiales gráficos para las redes sociales del Instituto, de acuerdo con los manuales de imagen aplicables vigentes, para difundir la oferta educativa que ofrece el INEA.
8.     Las demás funciones que le establezcan en las disposiciones normativas aplicables, y aquellas que se le encarguen para el logro de los objetivos de la misma.
1.3.0.2   DEPARTAMENTO DE COMUNICACIÓN DIGITAL
Objetivo
Potenciar la visibilidad y el impacto de los programas educativos a través de plataformas digitales; así como facilitar la difusión de información interna del Instituto para fortalecer el vínculo con la comunidad y fomentar la participación activa de las personas trabajadoras.
Funciones
1.     Desarrollar, producir y ejecutar estrategias de comunicación que promuevan el acceso a la educación para personas jóvenes y adultas mediante la creación de contenido relevante, la gestión de redes sociales y la implementación de campañas en línea.
2.     Realizar la cobertura de los eventos y actividades del INEA para su invitación, difusión o promoción en medios digitales.
3.     Proponer la publicación o posteo de mensajes informativos, de promoción, así como de campañas de comunicación internas y externas del INEA para su difusión en medios digitales; en coordinación con los Departamentos de Imagen Institucional e Información y Medios.
4.     Desarrollar estrategias de difusión para medios digitales, sobre la oferta educativa y actividades del INEA para el posicionamiento del Instituto en estos medios.
5.     Desarrollar estrategias de difusión para medios digitales, sobre la oferta educativa que ofrece el INEA en el exterior.
6.     Operar de manera eficaz las redes sociales del Instituto, mediante publicaciones o posteos acordes a la oferta educativa que ofrece el INEA para las personas en rezago educativo.
7.     Proporcionar apoyo de comunicación digital a las diferentes áreas del Instituto, Institutos Estatales para la Educación de los Adultos y Unidades de Operación del INEA, con base en información facilitada por ellos, a fin de generar una estrategia de difusión conjunta, unificada y que cumpla con los lineamientos establecidos vigentes para medios digitales; en coordinación con los Departamentos de Imagen Institucional e Información y Medios.
8.     Proponer contenidos digitales que puedan ser replicados por medios de comunicación para promover los servicios educativos e información del Instituto.
9.     Las demás funciones que le establezcan en las disposiciones normativas aplicables, y aquellas que se le encarguen para el logro de los objetivos de la misma.
1.3.0.3   DEPARTAMENTO DE INFORMACIÓN Y MEDIOS
Objetivo
Elaborar productos escritos, de radio y televisión, con base en la información de los proyectos y estrategias educativas del Instituto, así como promover las relaciones públicas con medios de comunicación, para difundir la oferta educativa que brinda el INEA a las personas en rezago educativo.
Funciones
1.     Elaborar materiales informativos para campañas externas e internas, con base en la oferta educativa del INEA, para difundir en los medios de comunicación y posicionar al Instituto; en coordinación con los departamentos de Imagen Institucional y Comunicación Digital.
2.     Realizar la cobertura de prensa escrita, foto y video de los eventos del INEA, para la difusión en los medios comunicación.
3.     Recabar información acerca del INEA, los Institutos Estales y Unidades de Operación, publicada en los medios de comunicación, para divulgar la información relevante acerca de la educación para personas jóvenes y adultas a nivel nacional e internacional.
4.     Producir materiales informativos para medios impresos, de radio y televisión para difundir la oferta educativa que brinda el INEA y posicionar al Instituto.
5.     Proporcionar servicios de producción escrita, radio y televisión a las diferentes áreas del INEA, con base en información facilitada por ellos, a fin de generar la difusión conjunta de la oferta educativa del Instituto; así como apoyar el desarrollo de productos de radio y televisión de los Institutos Estatales y Unidades de Operación; en coordinación con los Departamentos de Imagen Institucional y Comunicación Digital.
6.     Las demás funciones que le establezcan en las disposiciones normativas aplicables, y aquellas que se le encarguen para el logro de los objetivos de la misma.
1/ Se refieren a plaza eventual
1.3.1.    SUBDIRECCIÓN DE ALIANZAS ESTRÁTEGICAS Y ASUNTOS INTERNACIONALES
Objetivo
Establecer alianzas con los sectores público, privado y social a nivel nacional e internacional, mediante estrategias para ofrecer atención educativa a personas jóvenes y adultas que se encuentren en rezago educativo, en México y de mexicanos en el exterior.
Funciones
1.     Coordinar con los sectores público, privado y social, a nivel nacional e internacional, el establecimiento de estrategias que ofrezcan atención educativa a personas que se encuentren en rezago educativo.
2.     Implementar los mecanismos de comunicación y coordinación con instancias y organizaciones de los sectores privado y social, con el fin de fortalecer la atención educativa de personas en rezago educativo.
3.     Coordinar la elaboración de los convenios de colaboración y programas de trabajo que suscriba el INEA en materia de vinculación con los sectores público, privado y social y organizaciones internacionales, para atender el rezago educativo.
4.     Planear estrategias de colaboración con organizaciones de los sectores público, privado y social, nacionales e internacionales para la atención educativa de las personas en contextos de movilidad en México y de personas mexicanas en el exterior.
5.     Participar en actividades de gestión y acompañamiento con las instituciones y organizaciones de los sectores público, privado, social e internacionales aliadas, que permitan atender a la población en rezago educativo.
6.     Supervisar el funcionamiento del Centro de Documentación, para la preservación del acervo en temas relativos a la educación de adultos y la memoria histórica del INEA.
7.     Establecer los compromisos para elaborar los convenios, alianzas y acuerdos con instancias de los sectores público, privado y social, para la atención de personas en rezago educativo a través de las Unidades de Operación, los Institutos Estatales de Educación para los Adultos y el Instituto de los Mexicanos en el Exterior.
8.     Coordinar la difusión de los convenios de colaboración a las Unidades de Operación e Institutos Estatales de Educación para Adultos, con el fin de operar las alianzas establecidas con los sectores público, privado y social.
9.     Las demás funciones que le establezcan en las disposiciones normativas aplicables, y aquellas que se le encarguen para el logro de los objetivos.
1.3.1.1   DEPARTAMENTO DE VINCULACIÓN CON EL SECTOR PÚBLICO
Objetivo
Desarrollar proyectos, a través de la colaboración con el sector público, a nivel nacional, a fin de ofrecer atención educativa a la población en rezago educativo y gestionar apoyos en beneficio de personas educandas.
Funciones
1.     Colaborar con instituciones del sector público para que apoyen en la atención e identificación de la población en condición de rezago educativo mediante la formalización de convenios de colaboración o buenas prácticas.
2.     Gestionar estrategias de colaboración con instituciones educativas de nivel medio superior y superior, para que sus estudiantes cumplan con su servicio social como personas voluntarias del Instituto.
3.     Participar en la integración de los proyectos de convenio, con aliados del sector público para la atención educativa de personas en rezago educativo.
4.     Gestionar con las Unidades de Operación y los Institutos Estatales de Educación para Adultos, el seguimiento de las alianzas con el sector público, para la atención educativa de la población en rezago educativo.
5.     Elaborar los convenios de colaboración para operar las alianzas establecidas con el sector público, para la atención educativa de personas en rezago educativo.
6.     Comunicar los convenios de colaboración a las Unidades de Operación e Institutos Estatales de Educación para Adultos, con el fin de operar las alianzas establecidas con el sector público.
7.     Las demás funciones que le establezcan en las disposiciones normativas aplicables, y aquellas que se le encarguen para el logro de los objetivos.
1.3.1.2.  DEPARTAMENTO DE VINCULACIÓN CON EL SECTOR PRIVADO Y SOCIAL
Objetivo
Desarrollar proyectos, a través de la colaboración con los sectores privado y social a nivel nacional, a fin de ofrecer atención educativa a la población en rezago educativo y gestionar apoyos en beneficio de personas educandas.
Funciones
1.     Colaborar con instancias y organizaciones de los sectores privado y social para que apoyen en la atención a la población en rezago educativo.
2.     Gestionar estrategias de colaboración con empresas y organizaciones de la sociedad civil que permitan identificar a sus trabajadores para participar como personas voluntarias del INEA.
3.     Participar en la integración de los proyectos de convenio, con aliados de los sectores privado y social para la atención educativa de personas en rezago educativo.
4.     Analizar y dar seguimiento a las alianzas del sector privado y social para identificar las actividades de mejora en la operación.
5.     Gestionar con las Unidades de Operación y los Institutos Estatales de Educación para Adultos, el seguimiento de las alianzas con los sectores privado y social, para la atención educativa de la población en rezago educativo.
6.     Elaborar los convenios de colaboración para operar las alianzas establecidas con los sectores privado y social, para la atención educativa de personas en rezago educativo.
7.     Comunicar los convenios de colaboración a las Unidades de Operación e Institutos de Estatales de Educación para Adultos, con el fin de operar las alianzas establecidas con los sectores privado y social.
8.     Las demás funciones que le establezcan en las disposiciones normativas aplicables, y aquellas que se le encarguen para el logro de los objetivos.
1.3.1.3.  DEPARTAMENTO DE ASUNTOS INTERNACIONALES Y DE DOCUMENTACIÓN
Objetivo
Brindar la atención educativa del INEA a las personas en movilidad en México y a las personas mexicanas en situación de rezago educativo residentes en cualquier país del mundo, especialmente, en los Estados Unidos de América y Canadá a través de las Plazas Comunitarias en el Exterior, mediante la coordinación con el Instituto de los Mexicanos en el Exterior y organizaciones internacionales.
Funciones
1.     Colaborar con instituciones, organizaciones internacionales y de la sociedad civil en México y en el extranjero, para promover la atención educativa de personas mexicanas en el exterior y de personas en movilidad en México a través de la estrategia Educación Sin Fronteras mediante la formalización de programas de trabajo y buenas prácticas.
2.     Gestionar la integración y la firma de los proyectos, Convenios de Colaboración y de Programas de Trabajo con instituciones, organizaciones internacionales y de la sociedad civil en México y en el extranjero, para brindar la atención educativa de personas en movilidad y mexicanas en el exterior.
3.     Analizar y dar seguimiento a las alianzas del sector privado y social para identificar las actividades de mejora en la operación.
4.     Participar en la implementación y seguimiento de las acciones educativas para personas mexicanas en el extranjero, que se llevan a cabo a través de la capacitación a personas voluntarias, en Plazas Comunitarias en el Exterior.
5.     Verificar las actividades de los módulos de la Secretaría de Educación Pública, el Instituto Nacional de Migración y la Comisión Mexicana de Ayuda a Refugiados, que atienden a las personas en movilidad en rezago educativo para canalizarlas a la atención educativa del INEA, así como, apoyar la participación y posicionamiento del INEA en foros y eventos internacionales.
6.     Analizar los resultados de la atención educativa a personas en movilidad, registrados en el Sistema de Control Escolar, con la finalidad de dar seguimiento en las Unidades de Operación y los Institutos Estatales de Educación para Adultos.
7.     Las demás funciones que le establezcan en las disposiciones normativas aplicables, y aquellas que se le encarguen para el logro de los objetivos de la misma.
1.3.1.4.  DEPARTAMENTO DE COORDINACIÓN CON LAS UNIDADES DE OPERACIÓN
Objetivo
Coordinar y ejecutar las actividades administrativas y de seguimiento relacionadas con los convenios, convenios específicos y acuerdos de colaboración suscritos con instancias de los sectores público, privado y social a nivel nacional e internacional, así como con los procesos de adquisiciones y atención a auditorías, con el propósito de fortalecer la gestión institucional, promover la cooperación interinstitucional y contribuir al cumplimiento de los objetivos y metas de la Dirección.
Funciones
1.     Realizar el seguimiento de los convenios y acuerdos con las instancias de los sectores público, privado y social a nivel nacional e internacional, para contribuir al logro de las metas institucionales.
2.     Gestionar reuniones de seguimiento con los aliados de los sectores público, privado y social a nivel nacional e internacional, para el logro de los compromisos establecidos en el instrumento jurídico correspondiente.
3.     Asistir a reuniones de comisión de seguimiento de los convenios y acuerdos celebrados con instancias de los sectores público, privado y social a nivel nacional e internacional, para revisar avances y resultados, favoreciendo el intercambio de información sobre la atención educativa y así fortalecer la coordinación institucional.
4.     Elaborar informes, minutas, oficios y reportes de gestión administrativa, relacionados con convenios y acuerdos, para contribuir al logro de objetivos de la Dirección.
5.     Analizar resultados cualitativos y cuantitativos del trabajo colaborativo derivado de los convenios y acuerdos celebrados con las instancias de los sectores público, privado y social a nivel nacional e internacional, para el cumplimiento de los objetivos institucionales.
6.     Dar seguimiento a expedientes de adquisiciones, verificando la integración correcta de la documentación soporte conforme a la normativa aplicable.
7.     Brindar apoyo administrativo en la integración, revisión y envío de la documentación requerida por la Auditoría Superior de la Federación (ASF) y otros órganos fiscalizadores, asegurando la atención puntual de las observaciones y requerimientos.
8.     Organizar y preservar el acervo que integra la memoria histórica documental del Instituto y brindar servicios de información en el Centro de Documentación de carácter general y/o especializado, a quien así lo solicite.
9.     Proponer convenios inter bibliotecarios con instituciones afines de carácter público o privado para ampliar la oferta de contenidos de los usuarios y fomentar el uso de la colección digital para la consulta de los materiales producidos por el Instituto.
10.   Las demás funciones que le establezcan en las disposiciones normativas aplicables, y aquellas que se le encarguen para el logro de los objetivos de la misma.
1/ Se refieren a plaza eventual
1.4.       DIRECCIÓN DE OPERACIÓN
Organigrama

1/ Se refieren a plazas eventuales
FACULTADES Y FUNCIONES
1.4 DIRECCIÓN DE OPERACIÓN 1/Se refiere a plaza eventual
Objetivo
Coordinar a los Institutos Estatales y Unidades de Operación en el desarrollo de programas, proyectos, alianzas y estrategias nacionales, incorporando y aprovechando la infraestructura tecnológica y de comunicaciones y dar seguimiento a la operación de los servicios; así como, representar formalmente al INEA ante las Juntas de Gobierno de los Institutos Estatales de Educación para Adultos, autoridades Federales, Estatales y Municipales.
Facultades (Artículo 24 Estatuto Orgánico)
1.     Coordinar con los Institutos Estatales y las Unidades de Operación a la consecución de los objetivos institucionales, y el aprovechamiento de la infraestructura tecnológica y de comunicación instalada, mediante el monitoreo de acuerdos.
2.     Proponer los canales de comunicación con los Institutos Estatales y Unidades de Operación del INEA, que permitan el intercambio de información con las Unidades Administrativas del Instituto en lo referente a los procesos de atención educativa de adultos.
3.     Establecer estrategias para impulsar los servicios educativos en coordinación con las demás áreas del INEA.
4.     Representar al INEA en las Juntas de Gobierno de los Institutos Estatales.
5.     Vigilar que los acuerdos propuestos a los órganos de gobierno de los Institutos Estatales cumplan con la normatividad aplicable.
6.     Conducir las Sesiones del Colegio de Directoras y Directores Generales de los Institutos Estatales y Titulares de las Unidades de Operación del INEA, fungir como Secretario Técnico y dar seguimiento a los acuerdos establecidos.
7.     Promover la participación de instancias públicas y privadas, así como de la sociedad civil en las Entidades Federativas, para impulsar el aprovechamiento de la infraestructura con la que cuenta el Instituto para la atención de la población en rezago educativo.
8.     Coordinar la supervisión del funcionamiento operativo, prospectivo y administrativo de las Unidades de Operación del INEA.
9.     Participar con los Institutos Estatales y Unidades de Operación, a fin de que éstas lleven a cabo las Jornadas Nacionales de Incorporación, Acreditación y Certificación que realiza el INEA, para la conclusión de estudios de los jóvenes y adultos en rezago educativo.
10.   Proponer mejoras con los Institutos Estatales y Unidades de Operación a través de identificar las necesidades y problemáticas en coordinación con las Unidades Administrativas del INEA.
11.   Coordinar con los Institutos Estatales y las Unidades de Operación, la apertura de nuevos espacios y el fortalecimiento de las Plazas Comunitarias, con el propósito de mejorar la calidad del servicio educativo de las ya existentes.
12.   Atender el registro y dar seguimiento a la operación de Plazas Comunitarias en todo el territorio nacional.
13.   Dirigir la operación de las alianzas establecidas por el INEA, supervisando la implementación de los instrumentos jurídicos de colaboración en las Unidades de Operación e Institutos Estatales, desde su suscripción y hasta la extinción de las mismas.
14.   Las demás que establezcan la Junta de Gobierno, la Dirección General y las disposiciones aplicables.
1/ Se refieren a plaza eventual
1.4.1.    SUBDIRECCIÓN DE OPERACIÓN REGIÓN A
Objetivo
Establecer estrategias para la implementación de los programas, proyectos y alianzas estratégicas nacionales en materia de educación para personas adultas en los Institutos Estatales y las Unidades de Operación de la Región A, a fin de que se observe y aplique la normatividad emitida por el INEA, así como supervisar y dar seguimiento a sus Plazas Comunitarias, identificar las dificultades que se presenten en la operación y proponer posibles soluciones mediante la representación del Instituto en las Juntas de Gobierno y en las sesiones del Colegio de Directoras y Directores de Institutos Estatales y Titulares de las Unidades de Operación.
Funciones
1.     Implementar el seguimiento operativo de los procesos de Institutos Estatales y Unidades de Operación, sus Coordinaciones de Zona y Unidades Operativas de la Región A, en materia de atención a la población objetivo con el fin de identificar áreas y mejoras a los mismos.
2.     Organizar Reuniones Regionales con los Institutos Estatales y las Unidades de Operación de la Región A, para instrumentar las políticas institucionales a fin de promover la mejora de los procesos operativos y dar seguimiento a los acuerdos tomados.
3.     Coordinar con las Direcciones de Área del Instituto, actividades operativas para impulsar programas, proyectos, alianzas y estrategias de la Región A, derivadas de la vinculación interinstitucional convenidas en apoyo a la educación de las personas jóvenes y adultas, así como darle seguimiento y generar propuestas de mejora que coadyuven al cumplimiento de los objetivos en favor de la población en situación de rezago educativo.     
4.     Representar formalmente al INEA ante las Juntas de Gobierno de los Institutos Estatales de la Región A y en los eventos especiales que realicen las demás Instituciones Federales, Estatales y/o Municipales de los Estados.
5.     Verificar que los acuerdos propuestos a los Órganos de Gobierno de los Institutos Estatales de la Región A, cumplan con la normatividad en materia académica, de inscripción, acreditación y certificación, presupuestal, operativa y demás disposiciones aplicables, así como promover y dar seguimiento a los mismos a través de la presentación de informes que permita a la persona encargada de la Dirección de Operación una mejor toma de decisiones.
6.     Coordinar la organización de las Sesiones del Colegio de Directoras y Directores de Institutos Estatales y Titulares de las Unidades de Operación del INEA realizadas en la Región A, y dar atención y seguimiento a los acuerdos emanados para fortalecer las estrategias y prioridades de la prestación de los servicios educativos.
7.     Proponer estrategias de vinculación para la Región A con actores de la sociedad civil a fin de impulsar el aprovechamiento de los recursos materiales, tecnológicos y humanos en beneficio de la población en rezago educativo.
8.     Supervisar el seguimiento del funcionamiento operativo, prospectivo y administrativo de las Unidades de Operación de la Región A para identificar problemáticas y buscar estrategias de mejora que fortalezcan la operación de los servicios educativos.
9.     Asesorar a los Institutos Estatales y Unidades de Operación de la Región A, en la organización de Jornadas Nacionales de Incorporación, Acreditación y Certificación que realiza el INEA para fortalecer la conclusión de estudios de las personas jóvenes y adultas en rezago educativo.
10.   Participar en el proceso de definición de Reglas de Operación y esquemas de subsidios para las Personas Voluntarias con Subsidio con el fin de realizar aportaciones considerando la experiencia operativa, necesidades y problemáticas de los Institutos Estatales y Unidades de Operación de la Región A, que contribuyan al establecimiento de orientaciones institucionales.
11.   Coordinar la participación de instancias públicas y privadas en el diseño de nuevas estrategias de cooperación para la instalación y operación de Plazas Comunitarias y nuevos modelos de operación de la Región A.
12.   Supervisar los procesos de operación y seguimiento de los servicios ofrecidos en las Plazas Comunitarias de los Institutos Estatales y Unidades de Operación de la Región A, en colaboración con las personas responsables estatales de forma presencial o virtual, mediante el uso de los sistemas informáticos para impulsar acciones preventivas y correctivas que fortalezcan la atención educativa.
13.   Coordinar los procesos de capacitación de Personas Voluntarias con Subsidio y personal institucional que apoya en Plazas Comunitarias, a través de las Tecnologías de Información y Comunicación de acuerdo con los requerimientos de los Institutos Estatales y Unidades de Operación de la Región A para mejorar la prestación de los servicios educativos.
14.   Supervisar el funcionamiento de la conectividad en las Plazas Comunitarias de los Institutos Estatales y Unidades de Operación de la Región A para fortalecer la atención educativa.
15.   Supervisar la operación de los instrumentos jurídicos de colaboración de las alianzas establecidas por INEA, en las Unidades de Operación e Institutos Estatales de la Región A, desde su suscripción y hasta la extinción de las mismas.
16.   Las demás funciones que le establezcan en las disposiciones normativas aplicables, y aquellas que le encargue específicamente la Dirección de Operación para el logro de los objetivos de la misma.
1.4.1.1.  DEPARTAMENTO DE APOYO INSTITUCIONAL REGIÓN A
Objetivo
Proponer e implementar mecanismos de identificación de necesidades y fortalezas operativas de los Institutos Estatales y las Unidades de Operación, así como documentar, sistematizar e implementar acciones que contribuyan a la mejora de los servicios de educación para las personas adultas.
Funciones
1.     Realizar el seguimiento de los principales indicadores cuantitativos y cualitativos de la operación de los servicios educativos para la oportuna toma de decisiones y mejora en el avance de los resultados institucionales, que incluya a los grupos prioritarios.
2.     Realizar el seguimiento a nivel nacional que permita monitorear los resultados y analizar variaciones de los indicadores de manera oportuna, que coadyuve a la toma de decisiones que reorienten, de ser el caso, las acciones hacia la consecución de objetivos institucionales.
3.     Llevar el seguimiento de los acuerdos emanados de las Reuniones Regionales con los Institutos Estatales y las Unidades de Operación, así como apoyar en la organización de las mismas para fortalecer la prestación de los servicios educativos en favor de la población en rezago.
4.     Coordinar la organización de actividades operativas y administrativas de las sesiones de trabajo temáticas, presenciales o virtuales con los Institutos Estatales y Unidades de Operación, para favorecer el intercambio de información sobre la atención educativa y fortalecer la coordinación operativa institucional.
5.     Realizar la detección de necesidades de capacitación de las Personas Voluntarias con Subsidio, así como del personal institucional que apoya en Plazas Comunitarias, a fin de proponer un programa de capacitación pertinente a su tarea operativa a nivel nacional, preferentemente a través de medios digitales.
6.     Coordinar la elaboración del Programa Anual de Trabajo de la Dirección de Operación y dar seguimiento a través de la elaboración de informes trimestrales, para lograr la consecución de los objetivos institucionales.
7.     Proponer estrategias focalizadas que permita a los Institutos Estatales y Unidades de Operación, implementar acciones enfocadas a la consecución de metas institucionales a partir del análisis de tendencia de los resultados programáticos.
8.     Elaborar informes para la Dirección General y la Dirección de Operación, en coordinación con las áreas involucradas sobre el funcionamiento administrativo y prospectivo de las Unidades de Operación, a fin de lograr un uso eficiente de los recursos en estas Unidades.
9.     Sistematizar la detección de necesidades, problemáticas y experiencias de los Institutos Estatales y Unidades de Operación, para que la Dirección General presente a las Unidades Administrativas del INEA las propuestas de mejora que correspondan.
10.   Analizar las carpetas de las Juntas de Gobierno de los Institutos Estatales de la Región A, a fin de proporcionar información a la Subdirección para la toma de decisiones que orienten la consecución de los objetivos y estrategias institucionales en materia de educación para personas adultas.
11.   Revisar que los acuerdos emitidos y aprobados por los Órganos de Gobierno de los Institutos Estatales de la región A, cumplan con la normatividad en materia académica, de inscripción, acreditación y certificación, presupuestal, operativa y demás disposiciones aplicables y apoyar en el seguimiento a través de la elaboración de informes que permitan una mejor toma de decisiones.
12.   Organizar tareas operativas y administrativas para llevar a cabo las Sesiones del Colegio de Directoras y Directores de Institutos Estatales y Titulares de las Unidades de Operación del INEA, así como dar seguimiento a las acciones al interior del Instituto para alcanzar los acuerdos emanados.
13.   Las demás funciones que le establezcan en las disposiciones normativas aplicables, y aquellas que le encargue específicamente la Dirección de Operación para el logro de los objetivos Institucionales.
1/ Se refieren a plaza eventual
1.4.2.    SUBDIRECCIÓN DE OPERACIÓN REGIÓN B
Objetivo
Establecer estrategias para la implementación de los programas, proyectos y alianzas estratégicas nacionales en materia de educación para personas adultas en los Institutos Estatales y las Unidades de Operación de la Región B, a fin de que se observe y aplique la normatividad emitida por el INEA, así como supervisar y dar seguimiento a sus Plazas Comunitarias, identificar las dificultades que se presenten en la operación y proponer posibles soluciones mediante la representación del Instituto en las Juntas de Gobierno y en las sesiones del Colegio de Directoras y Directores de Institutos Estatales y Titulares de las Unidades de Operación.
Funciones
1.     Implementar el seguimiento operativo de los procesos de Institutos Estatales y Unidades de Operación, sus Coordinaciones de Zona y Unidades Operativas de la Región B, en materia de atención a la población objetivo con el fin de identificar áreas y mejoras a los mismos.
2.     Organizar Reuniones Regionales con los Institutos Estatales y las Unidades de Operación de la Región B, para instrumentar las políticas institucionales a fin de promover la mejora de los procesos operativos y dar seguimiento a los acuerdos tomados.
3.     Coordinar con las Direcciones de Área del Instituto, actividades operativas para impulsar programas, proyectos, alianzas y estrategias de la Región B, derivadas de la vinculación interinstitucional convenidas en apoyo a la educación de las personas jóvenes y adultas, así como darle seguimiento y generar propuestas de mejora que coadyuven al cumplimiento de los objetivos en favor de la población en situación de rezago educativo.
4.     Representar formalmente al INEA ante las Juntas de Gobierno de los Institutos Estatales de la Región B y en los eventos especiales que realicen las demás Instituciones Federales, Estatales y/o Municipales de los Estados.
5.     Verificar que los acuerdos propuestos a los Órganos de Gobierno de los Institutos Estatales de la Región B, cumplan con la normatividad en materia académica, de inscripción, acreditación y certificación, presupuestal, operativa y demás disposiciones aplicables, así como promover y dar seguimiento a los mismos a través de la presentación de informes que permita a la persona encargada de la Dirección de Operación una mejor toma de decisiones.
6.     Coordinar la organización de las Sesiones del Colegio de Directoras y Directores de Institutos Estatales y Titulares de las Unidades de Operación del INEA realizadas en la Región B, y dar atención y seguimiento a los acuerdos emanados para fortalecer las estrategias y prioridades de la prestación de los servicios educativos.
7.     Proponer estrategias de vinculación para la Región B con actores de la sociedad civil a fin de impulsar el aprovechamiento de los recursos materiales, tecnológicos y humanos en beneficio de la población en rezago educativo.
8.     Supervisar el seguimiento del funcionamiento operativo, prospectivo y administrativo de las Unidades de Operación de la Región B para identificar problemáticas y buscar estrategias de mejora que fortalezcan la operación de los servicios educativos.
9.     Asesorar a los Institutos Estatales y Unidades de Operación de la Región B, en la organización de Jornadas Nacionales de Incorporación, Acreditación y Certificación que realiza el INEA para fortalecer la conclusión de estudios de las personas jóvenes y adultas en rezago educativo.
10.   Participar en el proceso de definición de Reglas de Operación y esquemas de subsidios para las Personas Voluntarias con Subsidio con el fin de realizar aportaciones considerando la experiencia operativa, necesidades y problemáticas de los Institutos Estatales y Unidades de Operación de la Región B, que contribuyan al establecimiento de orientaciones institucionales.
11.   Coordinar la participación de instancias públicas y privadas en el diseño de nuevas estrategias de cooperación para la instalación y operación de Plazas Comunitarias y nuevos modelos de operación de la Región B.
12.   Supervisar los procesos de operación y seguimiento de los servicios ofrecidos en las Plazas Comunitarias de los Institutos Estatales y Unidades de Operación de la Región B, en colaboración con las personas responsables estatales de forma presencial o virtual, mediante el uso de los sistemas informáticos para impulsar acciones preventivas y correctivas que fortalezcan la atención educativa.
13.   Coordinar los procesos de capacitación de Personas Voluntarias con Subsidio y personal institucional que apoya en Plazas Comunitarias, a través de las Tecnologías de Información y Comunicación de acuerdo con los requerimientos de los Institutos Estatales y Unidades de Operación de la Región B para mejorar la prestación de los servicios educativos.
14.   Supervisar el funcionamiento de la conectividad en las Plazas Comunitarias de los Institutos Estatales y Unidades de Operación de la Región B para fortalecer la atención educativa.
15.   Supervisar la operación de los instrumentos jurídicos de colaboración de las alianzas establecidas por INEA, en las Unidades de Operación e Institutos Estatales de la Región B, desde su suscripción y hasta la extinción de las mismas.
16.   Las demás funciones que le establezcan en las disposiciones normativas aplicables, y aquellas que le encargue específicamente la Dirección de Operación para el logro de los objetivos de la misma.
1.4.2.1.  DEPARTAMENTO DE APOYO INSTITUCIONAL REGIÓN B
Objetivo
Organizar el seguimiento de los programas, proyectos y alianzas estratégicas nacionales en materia de educación para personas adultas y apoyar en las estrategias operativas para fortalecer los procesos de atención educativa mediante el aprovechamiento de la infraestructura tecnológica y de comunicaciones de los Institutos Estatales, las Unidades de Operación y Plazas Comunitarias de la Región B, así como apoyar a la Subdirección en las actividades derivadas de la representación del Instituto.
Funciones
1.     Analizar el impacto de los resultados institucionales con el fin de mejorar estrategias operativas en coordinación con los Institutos Estatales y las Unidades de Operación de las Regiones A, B y C.
2.     Analizar y elaborar informes sobre el comportamiento de la oferta educativa del INEA de los Institutos Estatales y Unidades de Operación de las Regiones A, B y C, así como de la información generada por la operación de los servicios educativos para fomentar su uso como insumo para la toma de decisiones por las áreas responsables de cada uno de los procesos y servicios que concurren en dicho espacio.
3.     Realizar el seguimiento a las acciones de los programas, proyectos, alianzas y estrategias a nivel estatal de las Regiones A, B y C derivadas de la vinculación interinstitucional convenidas por el INEA.
4.     Analizar las carpetas de las Juntas de Gobierno de los Institutos Estatales de la Región B, a fin de proporcionar información a la Subdirección para la toma de decisiones que orienten la consecución de los objetivos y estrategias institucionales en materia de educación para personas adultas.
5.     Revisar que los acuerdos emitidos y aprobados por los Órganos de Gobierno de los Institutos Estatales de la Región B, cumplan con la normatividad en materia académica, de inscripción, acreditación y certificación, presupuestal, operativa y demás disposiciones aplicables y apoyar en el seguimiento a través de la elaboración de informes que permitan a la Dirección de Operación una mejor toma de decisiones.        
6.     Realizar análisis operativos encaminados a la promoción y/o seguimiento de proyectos de vinculación en los Institutos Estatales y Unidades de Operación de las Regiones A, B y C con actores de la sociedad civil para impulsar el aprovechamiento de los recursos materiales, tecnológicos y humanos en beneficio de la población en rezago educativo.
7.     Realizar el seguimiento de los procesos operativos, prospectivos y administrativos de las Unidades de Operación de las Regiones A, B y C, para identificar problemáticas y canalizarlas a las Subdirecciones, a fin de coordinar con las Direcciones de Área del Instituto propuestas de mejora.
8.     Realizar el seguimiento a las actividades de los Institutos Estatales y Unidades de Operación de las Regiones A, B y C en las Jornadas Nacionales de Inscripción, Acreditación y Certificación que realiza el INEA para la conclusión de estudios de las personas jóvenes y adultas en rezago educativo.
9.     Realizar la identificación de problemáticas o dificultades en los procesos operativos en materia educativa y elaborar propuestas para la mejora de los mismos en los Institutos Estatales, Unidades de Operación y Coordinaciones de Zona de las Regiones A, B y C.
10.   Revisar las acciones en las Unidades de Operación e Institutos Estatales de las Regiones A, B y C, para el cumplimiento de los instrumentos jurídicos de colaboración de las alianzas convenidas por el INEA, desde su suscripción y hasta la extinción de las mismas.
11.   Las demás funciones que le establezcan en las disposiciones normativas aplicables, y aquellas que le encarguen específicamente las Subdirecciones de Operación Región A, B y C, para el logro de los objetivos de las mismas.
1/ Se refieren a plaza eventual
1.4.3.    SUBDIRECCIÓN DE OPERACIÓN REGIÓN C
Objetivo
Establecer estrategias para la implementación de los programas, proyectos y alianzas estratégicas nacionales en materia de educación para personas adultas en los Institutos Estatales y las Unidades de Operación de la Región C, a fin de que se observe y aplique la normatividad emitida por el INEA, así como supervisar y dar seguimiento a sus Plazas Comunitarias, identificar las dificultades que se presenten en la operación y proponer posibles soluciones mediante la representación del Instituto en las Juntas de Gobierno y en las sesiones del Colegio de Directoras y Directores de Institutos Estatales y Titulares de las Unidades de Operación.
Funciones
1.     Implementar el seguimiento operativo de los procesos de Institutos Estatales y Unidades de Operación, sus Coordinaciones de Zona y Unidades Operativas de la Región C, en materia de atención a la población objetivo con el fin de identificar áreas y mejoras a los mismos.
2.     Organizar Reuniones Regionales con los Institutos Estatales y las Unidades de Operación de la Región C, para instrumentar las políticas institucionales a fin de promover la mejora de los procesos operativos y dar seguimiento a los acuerdos tomados.
3.     Coordinar con las Direcciones de Área del Instituto, actividades operativas para impulsar programas, proyectos, alianzas y estrategias de la Región C, derivadas de la vinculación interinstitucional convenidas en apoyo a la educación de las personas jóvenes y adultas, así como darle seguimiento y generar propuestas de mejora que coadyuven al cumplimiento de los objetivos en favor de la población en situación de rezago educativo.     
4.     Representar formalmente al INEA ante las Juntas de Gobierno de los Institutos Estatales de la Región C y en los eventos especiales que realicen las demás Instituciones Federales, Estatales y/o Municipales de los Estados.
5.     Verificar que los acuerdos propuestos a los Órganos de Gobierno de los Institutos Estatales de la Región C, cumplan con la normatividad en materia académica, de inscripción, acreditación y certificación, presupuestal, operativa y demás disposiciones aplicables, así como promover y dar seguimiento a los mismos a través de la presentación de informes que permita a la persona encargada de la Dirección de Operación una mejor toma de decisiones.
6.     Coordinar la organización de las Sesiones del Colegio de Directoras y Directores de Institutos Estatales y Titulares de las Unidades de Operación del INEA realizadas en la Región C, y dar atención y seguimiento a los acuerdos emanados para fortalecer las estrategias y prioridades de la prestación de los servicios educativos.
7.     Proponer estrategias de vinculación para la Región C con actores de la sociedad civil a fin de impulsar el aprovechamiento de los recursos materiales, tecnológicos y humanos en beneficio de la población en rezago educativo.
8.     Supervisar el seguimiento del funcionamiento operativo, prospectivo y administrativo de las Unidades de Operación de la Región C para identificar problemáticas y buscar estrategias de mejora que fortalezcan la operación de los servicios educativos.
9.     Asesorar a los Institutos Estatales y Unidades de Operación de la Región C, en la organización de Jornadas Nacionales de Incorporación, Acreditación y Certificación que realiza el INEA para fortalecer la conclusión de estudios de las personas jóvenes y adultas en rezago educativo.
10.   Participar en el proceso de definición de Reglas de Operación y esquemas de subsidios para las Personas Voluntarias con Subsidio con el fin de realizar aportaciones considerando la experiencia operativa, necesidades y problemáticas de los Institutos Estatales y Unidades de Operación de la Región C, que contribuyan al establecimiento de orientaciones institucionales.
11.   Coordinar la participación de instancias públicas y privadas en el diseño de nuevas estrategias de cooperación para la instalación y operación de Plazas Comunitarias y nuevos modelos de operación de la Región C.
12.   Supervisar los procesos de operación y seguimiento de los servicios ofrecidos en las Plazas Comunitarias de los Institutos Estatales y Unidades de Operación de la Región C, en colaboración con las personas responsables estatales de forma presencial o virtual, mediante el uso de los sistemas informáticos para impulsar acciones preventivas y correctivas que fortalezcan la atención educativa.
13.   Coordinar los procesos de capacitación de Personas Voluntarias con Subsidio y personal institucional que apoya en Plazas Comunitarias, a través de las Tecnologías de Información y Comunicación de acuerdo con los requerimientos de los Institutos Estatales y Unidades de Operación de la Región C, para mejorar la prestación de los servicios educativos.
14.   Supervisar el funcionamiento de la conectividad en las Plazas Comunitarias de los Institutos Estatales y Unidades de Operación de la Región C para fortalecer la atención educativa.
15.   Supervisar la operación de los instrumentos jurídicos de colaboración de las alianzas establecidas por INEA, en las Unidades de Operación e Institutos Estatales de la Región C, desde su suscripción y hasta la extinción de las mismas.
16.   Las demás funciones que le establezcan en las disposiciones normativas aplicables, y aquellas que le encargue específicamente la Dirección de Operación para el logro de los objetivos de la misma.
1.4.3.1.  DEPARTAMENTO DE APOYO INSTITUCIONAL REGIÓN C
Objetivo
Administrar y analizar la Información que se genera, a través de los sistemas informáticos de las Unidades Operativas, que permita a las Subdirecciones de la Dirección de Operación, emitir recomendaciones en la mejora de los servicios educativos que proporciona el Instituto.
Funciones
1.     Analizar el comportamiento de las Unidades Operativas y el rezago educativo en los Institutos Estatales y las Unidades de Operación, para orientar las acciones que permitan la mejora de los servicios educativos.
2.     Realizar un análisis sobre el seguimiento al proceso educativo de las personas educandas y de las Personas Voluntarias con Subsidio en las Unidades Operativas que sirva como insumo para la operación de los servicios educativos.
3.     Proporcionar información estadística del seguimiento a la participación de instancias públicas y privadas en la operación de las Unidades Operativas.
4.     Elaborar estudios estadísticos para proponer esquemas de subsidios para las Personas Voluntarias con Subsidio de los Institutos Estatales y Unidades de Operación, a fin de que se integren las recomendaciones técnicas correspondientes.
5.     Realizar el análisis del comportamiento de la oferta educativa del INEA de las Plazas Comunitarias para fomentar su uso como insumo para la toma de decisiones en la Dirección de Operación.
6.     Supervisar y validar los procesos de solicitud de consolidación, instalación y funcionamiento de nuevas Plazas Comunitarias y sus movimientos en los Institutos Estatales y las Unidades de Operación, de acuerdo con la normatividad y lineamientos técnicos y administrativos establecidos por el INEA.
7.     Mantener actualizados los registros de movimientos en el Sistema Nacional de Plazas Comunitarias (SINAPLAC) y el Sistema Bitácora Electrónico de Plazas Comunitarias (SIBIPLAC) en coordinación con los Institutos Estatales y las Unidades de Operación.
8.     Capacitar a las Personas Responsables Estatales de Plazas Comunitarias en el manejo de los sistemas informáticos (SINAPLAC Y SIBIPLAC), de acuerdo con los requerimientos de los Institutos Estatales y Unidades de Operación.
9.     Brindar seguimiento y apoyo a los procesos de instalación y funcionamiento de la conectividad en las Coordinaciones de Zona y Plazas Comunitarias.
10.    Realizar el seguimiento de la participación de instancias públicas y privadas en el diseño de nuevas estrategias de cooperación, para la instalación y operación de Plazas Comunitarias de los Institutos Estatales y Unidades de Operación, con el fin de generar nuevos modelos de operación y colaboración que contribuyan a la atención de la población en rezago educativo.
11.   Verificar el desarrollo de la capacitación enfocada a las Personas Voluntarias con Subsidio y personal institucional que apoyan en Plazas Comunitarias, con apoyo de las tecnologías de información y comunicación de acuerdo con los requerimientos de los Institutos Estatales y Unidades de Operación de la Región C
12.   Brindar el seguimiento para la instalación y funcionamiento de la conectividad en Plazas Comunitarias con la finalidad de fortalecer la atención operativa en los Institutos Estatales y Unidades de Operación.
13.   Analizar las carpetas de las Juntas de Gobierno de los Institutos Estatales de la Región C, a fin de proporcionar información a la Subdirección para la toma de decisiones que orienten la consecución de los objetivos y estrategias institucionales en materia de educación para personas adultas.
14.   Revisar que los acuerdos emitidos y aprobados por los Órganos de Gobierno de los Institutos Estatales de la Región C, cumplan con la normatividad en materia académica, de inscripción, acreditación y certificación, presupuestal, operativa y demás disposiciones aplicables y apoyar en el seguimiento a través de la elaboración de informes que permitan una mejor toma de decisiones.
15.   Las demás funciones que le establezcan en las disposiciones normativas aplicables, y aquellas que le encargue específicamente la Dirección de Operación para el logro de los objetivos de la misma.
1/ Se refieren a plaza eventual
1.5.       DIRECCIÓN DE ASUNTOS JURÍDICOS
Organigrama

1/ Se refieren a plazas eventuales
FACULTADES Y FUNCIONES
DIRECCIÓN DE ASUNTOS JURÍDICOS
Objetivo
Coordinar, asesorar, formular y representar al Instituto en los asuntos de carácter legal, normativos, políticas y estrategias en materia de transparencia, a fin de asegurar el cumplimiento y la aplicación de las disposiciones jurídicas que coadyuven al cumplimiento de las políticas y del marco jurídico legal que rige la acción institucional.
Facultades (Artículo 25 Estatuto Orgánico)
1.     Conducir los servicios jurídicos del INEA, así como vigilar la aplicación de las disposiciones jurídicas que coadyuven al cumplimiento de las políticas y del marco jurídico legal que lo rige.
2.     Representar legalmente al INEA, mediante poder general para pleitos y cobranzas y actos de administración, en asuntos jurisdiccionales, contencioso-administrativo y ante toda clase de autoridades judiciales y administrativas, en los procesos o procedimientos de toda índole, cuando se requiera su intervención.
3.     Establecer los criterios legales y normativos en materia laboral, civil, penal, mercantil y administrativa a los que las Unidades Administrativas y Unidades de Operación del INEA, deben sujetar su actuación.
4.     Definir y atender los proyectos de disposiciones jurídicas que le sean encomendados por la Dirección General, así como las que se deriven del objeto del INEA, con el apoyo de las Unidades Administrativas y Unidades de Operación del INEA.
5.     Proponer ante las instancias correspondientes los proyectos jurídicos de los asuntos de la competencia del INEA, que deban ser sancionados por instancias externas.
6.     Determinar y validar los convenios, instrumentos jurídicos, acuerdos de coordinación y concertación con autoridades federales, estatales y municipales, así como con las representaciones de los grupos sociales, con los particulares y demás actores involucrados con el objeto del INEA.
7.     Sustanciar los procedimientos administrativos de nulidad, revocación, cancelación, reconsideración, revisión y en todos aquellos que tiendan a modificar o extinguir derechos u obligaciones generados por resoluciones de carácter jurisdiccional.
8.     Participar en la elaboración o modificación de los documentos que sustenten jurídicamente la operación de los programas del INEA.
9.     Asesorar a las Unidades Administrativas y Unidades de Operación del INEA en materia de adquisiciones, arrendamientos y servicios cuando así se requiera.
10.   Determinar, dirigir y llevar a cabo las acciones de registro, custodia y administración del patrimonio intelectual y cultural propiedad del INEA y de los derechos patrimoniales de autor, con base en las disposiciones legales vigentes en la materia.
11.   Coordinar las acciones jurídicas que permitan garantizar la custodia del patrimonio inmobiliario del Instituto.
12.   Establecer para su publicación en el Diario Oficial de la Federación, las disposiciones del INEA que deban ser emitidas por este medio.
13.   Difundir las disposiciones jurídicas publicadas en el Diario Oficial de la Federación aplicables al INEA.
14.   Participar en los asuntos de carácter legal en que tengan injerencia sus Unidades Administrativas y Unidades de Operación.
15.   Conducir jurídicamente a la Unidad de Administración y Finanzas en la revisión del Contrato Colectivo del Trabajo y en la conducción de las relaciones del Instituto con su personal y con el sindicato que los representen.
16.   Gestionar el trámite de los Poderes que sean previamente autorizados por la Dirección General.
17.   Atender las obligaciones derivadas del Registro Público de Organismos Descentralizados en representación del Instituto.
18.   Auxiliar a la Prosecretaria de la Junta de Gobierno y emitir el dictamen jurídico de las solicitudes de acuerdo a la Junta de Gobierno.
19.   Coordinar en la atención de solicitudes de informes, quejas, medidas cautelares o de protección, conciliaciones y recomendaciones que remitan organismos y autoridades relacionados con la materia.
20.   Fungir como Unidad de Transparencia en términos de lo dispuesto por la Ley General de Transparencia y Acceso a la Información Pública, y demás disposiciones aplicables.
21.   Coordinar la instrumentación de las políticas de Igualdad de Género y Derechos Humanos a fin de institucionalizar la perspectiva y transversalidad de género en el INEA; así como elaborar el Programa de Igualdad de Género, Derechos Humanos y Erradicación de la Violencia del INEA que promueva una cultura institucional en esa materia.
22.   Resguardar los instrumentos jurídicos de colaboración que suscriba las personas titulares del INEA, Unidades Administrativas y de Operación.
23.   Las demás que le establezcan la Junta de Gobierno, la Dirección General y las disposiciones aplicables.
1.5.1.    SUBDIRECCIÓN DE LO CONTENCIOSO
Objetivo
Supervisar y coordinar la representación legal del Instituto ante todas aquellas instancias en que sea parte, salvaguardando la defensa de sus intereses conforme a los ordenamientos y disposiciones legales aplicables.
Funciones
1.     Supervisar que se lleven a cabo las acciones judiciales correspondientes, para resolver aquellos asuntos en que se vea afectado el Instituto, dentro del ámbito de su competencia, en beneficio de sus intereses.
2.     Supervisar que se atiendan en tiempo y forma las acciones procesales respectivas en que el Instituto sea parte, en beneficio de los intereses institucionales.
3.     Participar como asesor representando a la Dirección de Asuntos Jurídicos en todos los cuerpos colegiados que se constituyan en el Instituto, a efecto de que estos se lleven a cabo de acuerdo a la normatividad correspondiente y al ámbito de la competencia de la Subdirección.
4.     Asesorar jurídicamente a las Unidades Administrativas y Unidades Operativas de Operación del INEA, e Institutos Estatales cuando estas lo soliciten, a efecto de que cuenten con las herramientas jurídicas necesarias que les permitan salvaguardar sus intereses.
5.     Colaborar en las mesas de trabajo tendientes a buscar soluciones en los conflictos de carácter colectivos con motivo del pliego de peticiones con emplazamiento a huelga por la revisión del Contrato Colectivo de Trabajo, así como por revisiones salariales.
6.     Participar en las reuniones de negociación del Contrato Colectivo de Trabajo, Reglamento Interior de Trabajo y otros ordenamientos contractuales y revisarlos junto con el Sindicato Nacional de Trabajadores de la Educación para Adultos, acompañando asesorando a la Subdirección de Recursos Humanos.
7.     Supervisar la elaboración de convenios de terminación de la relación laboral ya sea dentro o fuera de juicio, y/o convenios en modalidad de cumplimiento sustituto de los laudos, así como los documentos relativos al ámbito contencioso.
8.     Elaborar, desarrollar, supervisar y documentar las acciones requeridas para dar cumplimiento a los objetivos, metas e indicadores establecidos en el Programa Anual y demás mecanismos de seguimiento y mejora para los proyectos y procesos a cargo de la Subdirección.
9.     Elaborar y suscribir los documentos relativos al ámbito de su competencia y al ejercicio de su función y aquéllos que le correspondan por delegación de facultades o suplencia del Titular de la Dirección de Asuntos Jurídicos, y
10.   Las demás que le asigne la Dirección de Asuntos Jurídicos, en el ámbito de su competencia, tendientes a la defensa de los intereses institucionales.
1.5.1.1.  DEPARTAMENTO DE LO CONTENCIOSO
Objetivo
Representar legalmente al Instituto ante todas aquellas instancias en que sea parte, salvaguardando la defensa de sus intereses conforme a los ordenamientos y disposiciones aplicables; excepto las de carácter laboral.
Funciones
1.     Ejecutar las acciones judiciales necesarias para resolver todos aquellos asuntos en que se vean afectados los intereses del Instituto, excepto las de carácter laboral, salvaguardando la mejor defensa de los mismos.
2.     Ejecutar las acciones procesales cuando se vean afectados los intereses del Instituto, excepto las de carácter laboral.
3.     Asesorar jurídicamente a las Unidades Administrativas y Unidades de Operación del Instituto, así como a los Institutos Estatales, cuando lo soliciten, excepto en materia laboral.
4.     Desahogar los requerimientos y solicitudes de información efectuados por Autoridades judiciales y administrativas, excepto las de carácter Laboral.
5.     Elaborar y firmar los documentos relativos al ámbito de su competencia y al ejercicio de su función y aquéllos que le correspondan por delegación de facultades o suplencia del Titular de la Subdirección de lo Contencioso.
6.     Desarrollar actividades inherentes al cumplimiento del Plan Anual de Trabajo.
7.     Las demás funciones que le establezcan en las disposiciones normativas aplicables, y aquellas que le encargue específicamente la Subdirección de lo Contencioso para el logro de los objetivos de la misma.
1.5.1.2.  DEPARTAMENTO DE ASUNTOS LABORALES COLECTIVOS
Objetivo
De manera preventiva, asesorar jurídicamente en materia laboral respecto a conflictos colectivos y al procedimiento administrativo, relacionados con personal sindicalizado, para el caso de existir controversias laborales en materia colectiva, salvaguardando los intereses del Instituto.
Funciones
1.     Asesorar jurídicamente a las Unidades Administrativas, Unidades de Operación e Institutos Estatales, durante el procedimiento administrativo previsto en las cláusulas 18 y 19 del Contrato Colectivo de Trabajo.
2.     Dictaminar las actas administrativas de carácter laboral que le sean sometidas y en su caso, determinar la procedencia de alguna sanción o rescisión de la relación de trabajo del personal adscrito a Unidades Administrativas y Unidades de Operación, iniciar e impulsar procedimientos para procesales ante los Tribunales Laborales; o bien, las controversias relativas a la terminación de los efectos del nombramiento de los trabajadores ante el Tribunal Federal de Conciliación y Arbitraje.
3.     Asistir a las reuniones de negociación del Contrato Colectivo de Trabajo, Reglamento Interior de Trabajo y otros ordenamientos contractuales para su revisión junto con el Sindicato Nacional de Trabajadores de la Educación para Adultos, acompañando a la Subdirección de Recursos Humanos.
4.     Asesorar al personal de las Unidades Administrativas, Unidades de Operación e Institutos Estatales, respecto al contenido e interpretación del Contrato Colectivo de Trabajo, así como conflictos colectivos de trabajo.
5.     Asesorar a las Comisiones Nacionales Mixtas previstas en el Contrato Colectivo de Trabajo.
6.     Coadyuvar de manera oportuna con el Programa Anual de Trabajo.
7.     Elaborar y suscribir los informes y documentos relativos al ámbito de su competencia y al ejercicio de su función y aquéllos que le correspondan por delegación de facultades o suplencia del Titular de la Subdirección de lo Contencioso; y   
8.     Las demás funciones que le establezcan en las disposiciones normativas aplicables, y aquellas que le encargue específicamente la Subdirección de lo Contencioso para el logro de los objetivos de la misma.
1/ Se refiere a plaza eventual
1.5.1.3.  DEPARTAMENTO DE ASUNTOS LABORALES INDIVIDUALES
Objetivo
De manera preventiva, asesorar jurídicamente en materia laboral respecto a asuntos de carácter individual y/o relacionado con personal de confianza (mandos) y eventuales, para el caso de existir controversias laborales, comparecer ante diversas autoridades locales y federales para atender los asuntos contenciosos en que el Instituto sea parte, salvaguardando sus intereses.
Funciones
1.     Coordinar estrategias jurídicas en materia laboral, respecto a asuntos de carácter individual, con base a las normas de trabajo aplicables en el Instituto y la Ley Federal del Trabajo, con la finalidad de salvaguardar el interés jurídico y patrimonial del Instituto
2.     Gestionar, impulsar y desahogar los procedimientos laborales seguidos ante diversas autoridades en dicha materia, respecto de los asuntos ordinarios y/o especiales de naturaleza individual laboral concernientes a personal de confianza (mandos) y eventuales donde el Instituto sea parte y que puedan ser afectados sus derechos a su patrimonio.
3.     Asesorar jurídicamente a las Unidades Administrativas, Unidades de Operación e Institutos Estatales cuando éstos lo soliciten, en materia de conflictos individuales de trabajo concernientes a personal de confianza (mandos) y eventuales, instando al cumplimiento de las disposiciones de las normas de trabajo aplicables en el Instituto y la Ley Federal del Trabajo, para evitar se afecte el patrimonio Institucional.
4.     Asesorar al personal de las Unidades Administrativas, Unidades de Operación e Institutos Estatales, respecto conflictos individuales de trabajo.
5.     Elaboración de convenios de terminación de la relación laboral ya sea dentro o fuera de juicio, y/o convenios en modalidad de cumplimiento sustituto de los laudos.
6.     Ejecutar estrategias establecidas el Plan Anual de Trabajo.
7.     Elaborar y suscribir los informes y documentos relativos al ámbito de su competencia y al ejercicio de su función y aquéllos que le correspondan por delegación de facultades o suplencia del Titular de la Subdirección de lo Contencioso, y
8.     Las demás funciones que le establezcan en las disposiciones normativas aplicables, y aquellas que le encargue específicamente la Subdirección de lo Contencioso para el logro de los objetivos de la misma.
1.5.2.    SUBDIRECCIÓN DE LO CONSULTIVO Y APOYO INSTITUCIONAL
Objetivo
Atender las consultas y participar en los estudios de carácter jurídico-administrativo que formulen las áreas del Instituto, revisar los instrumentos contractuales de cualquier tipo, a celebrar por la entidad de acuerdo con los requerimientos de sus Unidades Administrativas, asesorar a los Comités Administrativos del Organismo, representar a la Dirección de Asuntos Jurídicos en todas las etapas del procedimiento de adquisiciones que celebre el Instituto, y sistematizar el marco jurídico de la entidad y supervisar la formación, vinculación, difusión y evaluación de estrategias y acciones en materia de Igualdad de Género y Derechos Humanos.
Funciones
1.     Participar como asesor representando a la Dirección de Asuntos Jurídicos en todos los cuerpos colegiados que se constituyan en el Instituto, a efecto de que estos se lleven a cabo de acuerdo a la normatividad aplicable.
2.     Asesorar a las Unidades Administrativas del Instituto sobre las consultas que formulen a la Dirección de Asuntos Jurídicos en materia jurídico-administrativa y así proporcionar los elementos necesarios para el cumplimiento de sus funciones de conformidad al marco normativo aplicable.
3.     Atender los proyectos de iniciativas de Ley o reformas que le sean encomendados que incidan en el actuar del INEA, con el apoyo de las Unidades Administrativas.
4.     Realizar proyectos de estudios e investigaciones de las leyes, reglamentos, decretos y demás normativa relacionada con la competencia del Instituto, a fin de atender reformas, modificaciones y actualización de la normativa interna que se consideren necesarios para su mejor funcionamiento.
5.     Revisar, y validar los convenios, contratos y/o cualquier otro instrumento jurídico que celebre el Instituto, a efecto de que se encuentren ajustados a la normatividad aplicable, así como revisar, los modelos de pedido en materia de adquisiciones, previa petición de las áreas responsables.
6.     Participar con el carácter de asesor jurídico en las diversas etapas de los procedimientos de adquisiciones en los términos de la ley en la materia, para dar certeza jurídica a dichos procedimientos.
7.     Verificar, o en su caso, realizar el registro de los materiales educativos, publicaciones y de todas aquellas obras cuya autoría o titularidad corresponda al Instituto, conforme a la Ley Federal del Derecho de Autor y la Ley Federal de Protección a la Propiedad Industrial.
8.     Tramitar para su publicación en el Diario Oficial de la Federación, el marco normativo del Instituto y demás lineamientos necesarios para el mejor desempeño del Instituto.
9.     Revisar y validar la compilación y actualización de la legislación en torno a la educación para adultos, así como las disposiciones jurídico-administrativas aplicables a la institución, a efecto de que el marco jurídico sea el vigente y adecuado.
10.   Tramitar el otorgamiento de poderes generales que coadyuven al actuar del INEA, previa autorización de la Dirección General.
11.   Atender las obligaciones derivadas del Registro Público de Organismos Descentralizados en representación del INEA.
12.   Proporcionar el apoyo jurídico necesario a la Prosecretaria de la Junta de Gobierno, respecto de los acuerdos que serán presentados para la aprobación del órgano colegiado.
13.   Fungir como enlace de la Dirección de Asuntos Jurídicos con el Comité de Transparencia para el cumplimiento de lo previsto en la Ley General de Transparencia y Acceso a la Información Pública y demás disposiciones aplicables.
14.   Verificar que se cumplan con las políticas de gobierno abierto y datos abiertos; política en materia de transparencia en la gestión pública, de acceso a la información pública y políticas de protección de datos personales.
15.   Supervisar todas aquellas funciones inherentes al control de la clasificación y desclasificación de los documentos oficiales que se generen al interior de la Dirección de Asuntos Jurídicos y revisar el índice de los expedientes reservados como clasificados, en términos de la normatividad aplicable, a efecto de ofrecer cuando proceda, información clara y confiable.
16.   Supervisar el trámite de las solicitudes de acceso a la información y datos personales, cuando sean requeridas a la Dirección de Asuntos Jurídicos, para la correcta entrega de la información solicitada.
17.   Supervisar y coordinar las acciones para generar un ambiente de Igualdad de Género, respeto a los Derechos Humanos y a una vida libre de violencia en el ámbito institucional y educativo.
18.   Coadyuvar de manera oportuna con el Programa Anual de Trabajo.
19.   Elaborar y suscribir los documentos relativos al ámbito de su competencia y al ejercicio de su función y aquellos que le correspondan por delegación de facultades o suplencia del Titular de la Dirección de Asuntos Jurídicos.
20.   Las demás que le asigne la Dirección de Asuntos Jurídicos, en el ámbito de su competencia, tendientes a proporcionar una correcta asesoría en materia jurídica dentro del quehacer institucional.
1.5.2.1.  DEPARTAMENTO DE CONVENIOS, CONTRATOS Y APOYO A COMITÉS
Objetivo
Brindar asesoría a los Comités y grupos de trabajo institucionales por medio de la revisión y sistematización de la legislación educativa en materia de educación para adultos, así como, llevar el registro actualizado del marco jurídico interno del Instituto. Asimismo, participar y brindar asesoría en las diversas etapas de los procedimientos de adquisiciones en los términos de la ley en la materia, para dar certeza jurídica a dichos procedimientos, así como revisar, a petición de las áreas involucradas, los instrumentos jurídicos o cualquier otro que celebre el INEA.
Funciones
1.     Coadyuvar en la asesoría que se brinde a las Unidades Administrativas del INEA sobre las consultas que formulen a la Dirección de Asuntos Jurídicos en materia jurídico-administrativa y así proporcionar los elementos necesarios para el cumplimiento de sus funciones de conformidad al marco normativo aplicable.
2.     Colaborar en los proyectos de estudios e investigaciones respecto de la normativa relacionada con la competencia del Instituto, a fin de atender las reformas necesarias al marco jurídico.
3.     Revisar y validar los proyectos de convenios y/o cualquier otro instrumento contractual a celebrar por el Instituto con autoridades federales, estatales, municipales e internacionales.
4.     Emitir recomendaciones jurídicas a los convenios y/o cualquier otro instrumento contractual a celebrar por el Instituto con terceros, a efecto de dar certeza jurídica a los actos contractuales que se realicen.
5.     Asesorar a las áreas del Instituto respecto de cualquier duda, aclaración o controversia que no derive o implique un proceso judicial respecto de los instrumentos contractuales celebrados por el Instituto, a efecto de salvaguardar los intereses de este.
6.     Brindar asesoría de manera eficaz y eficiente en los Comités y Grupos de Trabajo Institucional y participar en el carácter de asesor en todas las diversas etapas de los procedimientos de adquisiciones en los términos de la ley en la materia, a fin de dar certeza jurídica a dichos procedimientos, asimismo, revisar a petición de las áreas involucradas los modelos de pedido que en materia de adquisiciones celebre el INEA.
7.     Coadyuvar y vigilar la correcta aplicación de la normatividad vigente en el ámbito de las adquisiciones y enajenaciones que realice el Instituto en particular en los comités de adquisiciones.
8.     Llevar a cabo el registro de los materiales educativos, publicaciones y de todas aquellas obras cuya autoría o titularidad corresponda al INEA, conforme a la Ley Federal del Derecho de Autor y Ley Federal de Protección a la Propiedad Industrial y tramitar el otorgamiento de poderes generales que coadyuven al actuar del INEA, previa autorización de la Dirección General.
9.     Compilar, sistematizar y remitir a las áreas del Instituto las disposiciones jurídico-administrativas aplicables en la esfera de la competencia del Instituto, así como revisar el Diario Oficial de la Federación y sistematizar su contenido respecto de aquellas disposiciones que incidan en el actuar del Instituto y de ser necesario, promover su difusión; asimismo, sistematizar el marco normativo en torno a la educación para los adultos y en su caso proponer las adecuaciones correspondientes.
10.   Atender y dar seguimiento a todos los informes internos y externos que se requieran por parte de la Dirección de Asuntos Jurídicos, así como a las obligaciones derivadas del Registro Público de Organismos Descentralizados en representación del INEA.
11.   Colaborar y auxiliar al enlace de la Dirección de Asuntos Jurídicos con el Comité de Transparencia para el cumplimiento de lo previsto en la Ley General de Transparencia y Acceso a la Información Pública, para lo cual deberá atender y asesorar en el trámite de las solicitudes de acceso a la información y datos personales, cuando sean requeridas a la Dirección de Asuntos Jurídicos, para la correcta entrega de la información solicitada.
12.   Controlar la clasificación y desclasificación de los documentos oficiales que se generen al interior de la Subdirección, así como elaborar semestralmente un índice de los expedientes clasificados como reservados; en los términos de la Ley General de Transparencia y Acceso a la Información Pública, así como Administrar el archivo de trámite competencia de la Dirección de Asuntos Jurídicos para su Organización.
13.   Coadyuvar de manera oportuna con el Programa Anual de Trabajo, así como elaborar y suscribir los documentos relativos al ámbito de su competencia y al ejercicio de su función y aquellos que le correspondan por delegación de facultades o suplencia del Titular de la Subdirección de lo Consultivo y Apoyo Institucional.
14.   Las demás funciones que le establezcan las disposiciones normativas aplicables, y aquellas que le encargue específicamente la Subdirección de lo Consultivo y Apoyo Institucional para el logro de los objetivos de la misma.
1.5.2.2.  DEPARTAMENTO DE IGUALDAD DE GÉNERO Y DERECHOS HUMANOS
Objetivo
Contribuir al desarrollo de capacidades institucionales que permitan prevenir y atender los actos de discriminación y de violencia laboral institucional de género en las Áreas Administrativas, así como, instrumentar la política de Igualdad de Género, Derechos Humanos y de erradicación de la violencia, en la gestión institucional y educativa por medio de la formación, vinculación, difusión y evaluación de estrategias y acciones en materia de Igualdad de Género y Derechos Humanos.
Funciones
1.     Coordinar acciones para generar un ambiente de Igualdad de Género, respeto a los Derechos Humanos y a una vida libre de violencia en el ámbito institucional y educativo.
2.     Proporcionar información y promover la institucionalización en materia de igualdad de género y derechos humanos, con los Institutos Estatales y las Unidades de Operación para que implementen políticas y desarrollen estrategias, a fin de prevenir y atender los actos de discriminación y de violencia laboral, en la prestación de los servicios educativos que se otorgan.
3.     Brindar seguimiento a la evaluación de estrategias, acciones y resultados en materia de Igualdad de Género y Derechos Humanos, a fin de identificar logros y oportunidades de mejora en los procesos y proyectos que se desarrollen en esta materia.
4.     Administrar los procesos de formación, vinculación, difusión y evaluación en materia de Igualdad de Género y Derechos Humanos, a fin de contribuir al logro de la igualdad sustantiva entre mujeres y hombres, y el respeto a los Derechos Humanos en el Instituto.
5.     Implementar estrategias de difusión y promoción de la Igualdad de Género, Derechos Humanos, Erradicación de la Violencia y de una Cultura de denuncia, en coordinación con la Dirección de Concertación, Difusión y Asuntos Internacionales, a fin de integrar al personal institucional y a los sectores privado y social que se relacionan con el Instituto en los programas y proyectos que se desarrollen en esta materia.
6.     Brindar acompañamiento a las áreas del Instituto encargadas de los procesos educativos, de la planeación, programación, operación, evaluación y rendición de cuentas para la institucionalización de la perspectiva de Género y Derechos Humanos en los programas y acciones que lleven a cabo en el cumplimiento de sus funciones.
7.     Analizar la información derivada de estudios e investigaciones para detectar brechas y estereotipos de género y contar con información eficaz y oportuna a fin de promover estrategias institucionales.
8.     Elaborar propuestas para la incorporación de la perspectiva de Género y Derechos Humanos en los documentos y procesos normativos y administrativos que regulan al Instituto.
9.     Coordinar con las Unidades Administrativas, la aplicación de la normatividad y los lineamientos a seguir por el sector educativo en materia de comunicación institucional para que los mensajes y campañas se transmitan con lenguaje incluyente y libre de estereotipos de género, en coordinación con el área responsable de esta función.
10.   Dar seguimiento en coordinación con la Subdirección de Información y Estadística, a la información y registro de la situación de mujeres y hombres en el ámbito institucional y educativo que es competencia del Instituto a fin de contar con estadísticas en materia de Igualdad de Género y Derechos Humanos que orienten la toma de decisiones en este sentido.
11.   Coordinar la implementación de estrategias y acciones para la Igualdad de Género, Derechos Humanos y Erradicación de la Violencia en el INEA, así como dar seguimiento a los objetivos y metas establecidos en esto.
12.   Coordinar con el Departamento de Formación y Desarrollo, acciones de formación para el personal administrativo, directivo, educativo, técnico y comunitario en materia de Igualdad de Género, Derechos Humanos y Erradicación de la Violencia en el Instituto.
13.   Llevar a cabo el seguimiento a los proyectos y estrategias que se deriven de los convenios en materia de Igualdad de Género, Derechos Humanos y Erradicación de la Violencia, con entidades del sector público, privado y social en coordinación con la Dirección de Concertación, Difusión y Asuntos Internacionales.
14.   Elaborar y difundir informes de evaluación periódica para dar cuenta de resultados en el cumplimiento de los objetivos, estrategias y políticas ejecutadas por el INEA en cumplimiento a los programas de las instituciones externas que lo requieran.
15.   Las demás funciones que le establezcan en las disposiciones normativas aplicables, y aquellas que le encargue específicamente la Subdirección de lo Consultivo y Apoyo Institucional para el logro de los objetivos de la misma.   
1/ Se refieren a plaza eventual
1.5.2.3.  DEPARTAMENTO DE ENLACE EN MATERIA DE TRANSPARENCIA Y ACCESO A LA INFORMACIÓN
Objetivo
Tramitar y dar seguimiento a las solicitudes en materia de transparencia y acceso a la información, así como atender los requerimientos y obligaciones solicitadas por la Secretaría Anticorrupción y Buen Gobierno y su órgano administrativo desconcentrado Transparencia para el Pueblo.
Funciones
1.     Poner a disposición de los usuarios, los formatos de solicitudes de acceso a la información pública y los relativos a datos personales, tanto en solicitudes directas como electrónicas.
2.     Auxiliar a los particulares en la elaboración de solicitudes de acceso a la información y, en su caso, orientarlos respecto de las áreas competentes del INEA y en ejercicio de los derechos de Acceso, Rectificación, Cancelación y Oposición (ARCO).
3.     Recibir y dar trámite a las solicitudes de acceso a la información, así como turnarlas con las áreas competentes del INEA, debiendo verificar si la Unidad Administrativa, a la que se pretenda remitir la solicitud de información, es competente para dar contestación, de acuerdo a sus facultades, competencias y funciones con el objeto de que realicen una búsqueda exhaustiva y razonable de la información solicitada, así como dar seguimiento hasta su debida atención y resolución, realizando todos los trámites internos necesarios para la atención de las mismas.
4.     Efectuar las notificaciones a las personas solicitantes, conforme a la normativa aplicable.
5.     Registrar las solicitudes de acceso a la información, respuestas, resultados, costos de reproducción y envío.
6.     Proponer al Comité de Transparencia los procedimientos internos que aseguren la mayor eficiencia en la gestión de las solicitudes de acceso a la información.
7.     Promover e implementar políticas de transparencia con sentido social procurando su accesibilidad, así como fomentar la transparencia y accesibilidad al interior del INEA.
8.     Dar cuenta al Comité, de los recursos de revisión recibidos y turnados a la Secretaría Anticorrupción y Buen Gobierno y su órgano administrativo desconcentrado Transparencia para el Pueblo, así como de sus resultados.
9.     Verificar que la información que de oficio se publique y actualice por las Unidades Administrativas y Unidades de Operación del INEA, en la Plataforma Nacional de Transparencia, se realice en los términos de la Ley General de Transparencia y Acceso a la Información Pública, así como en los Lineamientos que se emitan en la materia.
10.   Coordinar la recepción y difusión de las obligaciones de transparencia previstas en la Ley General de Transparencia y Acceso a la Información Pública.
11.   Fungir como Secretaría Técnica del Comité de Transparencia y apoyar en la celebración de las sesiones que se realicen.
12.   Coadyuvar de manera oportuna con el Programa Anual de Trabajo, así como elaborar y suscribir los documentos relativos al ámbito de su competencia y al ejercicio de su función y aquellos que le correspondan por delegación de facultades o suplencia de la persona Titular de la Subdirección de lo Consultivo y Apoyo Institucional.
13.   Las demás funciones que le establezcan en las disposiciones normativas aplicables, y aquellas que le encargue específicamente la Dirección de Asuntos Jurídicos y la Subdirección de lo Consultivo y Apoyo Institucional para el logro de los objetivos de la misma.
1.6.       UNIDAD DE ADMINISTRACIÓN Y FINANZAS
Organigrama
 

1/ Se refieren a plazas eventuales
FACULTADES Y FUNCIONES
UNIDAD DE ADMINISTRACIÓN Y FINANZAS
Objetivo
Gestionar la autorización del presupuesto programado y administrar el presupuesto autorizado mediante la racionalización en el gasto en materia de recursos financieros, humanos, materiales e informáticos, así como establecer las políticas salariales y de prestaciones al interior del Instituto y para las Unidades de Operación observando el cumplimiento de lineamientos, normas y procedimientos aplicables.
Facultades (Artículo 26 Estatuto Orgánico)
1.     Establecer, difundir y vigilar de conformidad con las políticas institucionales y del sector educativo, el cumplimiento de la normatividad, criterios y procedimientos que rijan los ordenamientos en materia de recursos humanos, materiales, financieros, y tecnológicos del Instituto y sus Unidades de Operación.
2.     Coordinar la formulación y operación de lineamientos, sistemas y procedimientos para la eficiente administración de los recursos humanos, materiales, financieros y tecnológicos conforme a los requerimientos de las Unidades Administrativas del INEA, así como aplicar las disposiciones que regulen los procesos internos de los mismos.
3.     Coordinar la gestión del presupuesto en materia de recursos humanos, materiales, financieros y tecnológicos del Ramo 11 Educación Pública, (Oficinas Centrales, y sus Unidades de Operación), a fin de someter a consideración de la Dirección General los proyectos de presupuesto de ingresos y egresos, y solicitar la aprobación de las dependencias globalizadoras para su inclusión en el Presupuesto de Egresos de la Federación, así como suscribir los estados financieros dictaminados y demás información financiera y presupuestaria.
4.     Coordinar las acciones para la implementación de las medidas de racionalidad, austeridad y disciplina presupuestaria, en materia de recursos humanos, materiales, financieros y tecnológicos, y de cierre del Ejercicio Presupuestario que emitan las autoridades competentes, con el propósito de que se observen en las Unidades Administrativas y Unidades de Operación.
5.     Coordinar la gestión del presupuesto en materia de servicios personales, del Ramo 33 Fondo de Aportaciones para la Educación Tecnológica y de Adultos (FAETA), de los Institutos Estatales, con el propósito de contar con la aprobación de las dependencias globalizadoras, para su inclusión en el Presupuesto de Egresos de la Federación conforme a la normatividad vigente y aplicable.
6.     Coordinar los procesos internos de gestión de recursos humanos, materiales, tecnológicos y financieros en las Unidades Administrativas del INEA y en las Unidades de Operación, asesorar a los Institutos Estatales en la aplicación de lineamientos conforme a la normatividad aplicable.
7.     Participar en los comités y órganos colegiados en los que, conforme a la normatividad vigente, le corresponda estar presente.
8.     Dirigir la aplicación de medidas internas de disciplina presupuestaria para aprovechamiento del ejercicio y control del presupuesto autorizado al Instituto y a sus Unidades de Operación, conforme a las normas y criterios emitidos por las autoridades competentes.
9.     Proponer a la Dirección General del Instituto, las actualizaciones al Manual General de Organización derivadas de las modificaciones a la estructura orgánica, autorizadas por las autoridades competentes que sean necesarias.
10.   Coordinar a las Unidades Administrativas del Instituto, en la implementación de los proyectos de estructura orgánica, manuales de organización, de procedimientos y servicios, que se requieren en el Instituto y supervisar su operación.
11.   Dirigir en coordinación con la Dirección de Asuntos Jurídicos, la revisión salarial, del contrato colectivo de trabajo, así como otros ordenamientos laborales.
12.   Gestionar ante las autoridades competentes la autorización de estructura orgánica, plantilla de plazas, los incrementos salariales y a prestaciones, tabuladores; así como, coordinar los procesos de ingreso y promoción, capacitación, separación, evaluación del desempeño y otorgamiento de salarios y prestaciones para las personas trabajadoras.
13.   Coordinar el pago de servicios personales de las Unidades Administrativas y Unidades de Operación y analizar los posibles escenarios presupuestales para el cierre trimestral y anual del presupuesto de servicios personales.
14.   Proponer las políticas, bases y/o lineamientos que regulen la operación de procesos en materia de adquisiciones, arrendamientos, servicios y/o enajenación de bienes muebles, que el Instituto deba celebrar con terceros, de conformidad con las normas aplicables para la aprobación de las instancias correspondientes.
15.   Coordinar y supervisar la emisión y difusión del marco normativo en materia de seguridad, vigilancia y protección civil.
16.   Coordinar y supervisar la emisión y difusión del marco normativo en materia de almacenes, inventarios de bienes, afectación, baja y destino final.
17.   Coordinar la instrumentación, resolución y ejecución de los procedimientos de rescisión administrativa, terminación anticipada y suspensión que se implementen en el Instituto, derivado de la Ley de Adquisiciones, Arrendamientos y Servicios del Sector Público, y su respectivo reglamento.
18.   Coordinar y supervisar la emisión y difusión sobre la utilización, conservación, salvaguarda y aseguramiento de los bienes muebles e inmuebles que sean patrimonio del Instituto.
19.   Proponer los programas anuales sobre adquisición, arrendamiento, servicios y enajenación de bienes muebles, para la aprobación de las instancias correspondientes.
20.   Coordinar la programación de recursos financieros y presupuestarios para orientar los programas, proyectos y acciones del Instituto y el ejercicio presupuestal en Unidades Administrativas y Unidades de Operación e Institutos Estatales, y en su caso, gestionar las adecuaciones pertinentes ante la Coordinadora de Sector.
21.   Dirigir el diseño e integración de la estructura presupuestal.
22.   Ministrar los recursos destinados a la operación de los programas y proyectos educativos a cargo de los Institutos Estatales y Unidades de Operación, para la elaboración y asignación del presupuesto orientado a resultados, en coordinación con la Dirección de Prospectiva, Acreditación y Evaluación.
23.   Analizar y aprobar la información contable y financiera que corresponde al Instituto para su presentación e integración a la Cuenta de la Hacienda Pública Federal, así como atender los requerimientos de información financiera que le soliciten las dependencias globalizadoras, de conformidad con la normatividad aplicable.
24.   Coordinar los procesos concernientes al ejercicio del presupuesto autorizado al INEA, suministrar a sus Unidades Administrativas, Unidades de Operación e Institutos Estatales los recursos financieros que correspondan a su presupuesto anual autorizado conforme a los calendarios definidos previamente, así como proponer y promover criterios que incidan en el cumplimiento de políticas, normas y procedimientos en materia de administración de los recursos financieros.
25.   Coordinar presupuestalmente la atención a las resoluciones de finiquitos, laudos y liquidaciones emitidas por la autoridad competente en coordinación con la Dirección de Asuntos Jurídicos.
26.   Coordinar la gestión para la apertura de cuentas bancarias ante las instituciones financieras, requeridas por las Unidades Administrativas y Unidades de Operación, así como la ejecución de los procesos básicos de la tesorería, dispersión, concentración, cierre y conciliación operativa contable, de acuerdo a la normatividad vigente.
27.   Proveer los sistemas informáticos y servicios Web institucionales.
28.   Brindar a las Unidades Administrativas del INEA los servicios para el acceso, publicación y optimización de la información que se difunda a través de medios electrónicos, así como otorgarles el soporte técnico que requieran.
29.   Conducir la aplicación del marco normativo en materia de tecnologías de la información y comunicación, y seguridad de la información.
30.   Gestionar los procesos de adquisición y mantenimiento de los bienes y servicios de tecnologías de la información, comunicaciones y seguridad de la información en Unidades Administrativas y Unidades de Operación.
31.   Administrar los servicios de red de voz, datos, y seguridad informática que se generen en las Unidades Administrativas del INEA.
32.   Dar atención a las solicitudes de integración de información en los sistemas y servicios Web institucionales.
33.   Establecer los criterios de planeación, operación e implementación de proyectos en materia de Tecnologías de la Información, Comunicación y Seguridad de la Información que contribuya al mejoramiento y optimización de las tareas asignadas a las áreas del INEA.
34.   Dirigir la instrumentación de las políticas en materia de gestión documental y administración de los archivos, en las Unidades Administrativas y Unidades de Operación en términos de la normatividad aplicable; y
35.   Las demás que le establezcan la Junta de Gobierno, la Dirección General y las disposiciones aplicables.
1.6.1.    SUBDIRECCIÓN DE RECURSOS HUMANOS
Objetivo
Administrar y proveer de capital humano a las Unidades Administrativas del INEA preservando los derechos y obligaciones de la institución y de los trabajadores, a fin de respaldar el cumplimiento de objetivos y metas institucionales y proporcionar servicios con base en la normatividad aplicable. 
Funciones
1.     Coordinar y supervisar las acciones de los departamentos adscritos a su Subdirección, así como el cumplimiento de la normatividad, criterios y procedimientos de Recursos Humanos.
2.     Gestionar la aprobación de la estructura orgánica y la plantilla del personal y actualizar el Manual General de Organización una vez autorizada la estructura.
3.     Coordinar las actividades relacionadas con la elaboración y control del presupuesto de servicios personales del Instituto y supervisar su ejercicio del Ramo 11.
4.     Coordinar la aplicación de políticas, lineamientos y normas que regulan la administración de los recursos humanos y prestación de servicios profesionales por honorarios en las oficinas centrales y las Unidades de Operación.
5.     Gestionar la autorización de tabuladores y prestaciones de carácter contractual, de seguridad social y otras.
6.     Coordinar las acciones relacionadas con la normatividad aplicable sobre los temas de ética pública y participar en la comisión nacional mixta de ingreso y promoción, la comisión nacional mixta de capacitación, adiestramiento, productividad y profesionalización, así como en las subcomisiones respectivas.
7.     Someter a la Junta de Gobierno la aprobación del ejercicio del presupuesto de honorarios autorizado y proporcionar toda aquella información que se requiera de recursos humanos.
8.     Coordinar las actividades de reclutamiento, selección y contratación del personal.
9.     Coordinar las acciones que aseguren que las remuneraciones y prestaciones del personal cumplan con las normas y autorizar la nómina del personal y el pago de prestaciones; así como las conciliaciones del ISR.
10.   Coordinar las acciones para el registro y control de las asistencias del personal y aplicar las sanciones y estímulos correspondientes.
11.    Coordinar las acciones para realizar oportuna y adecuadamente las aportaciones al ISSSTE, FOVISSSTE, SAR y otras entidades.
12.   Coordinar los programas de formación del personal y proponer y aplicar políticas y procedimientos que contribuyan al desarrollo continuo de las habilidades y competencias para el mejor desarrollo de sus funciones.
13.   Participar junto con la Dirección de Asuntos Jurídicos y la Unidad de Administración y Finanzas en las negociaciones del Contrato Colectivo de Trabajo, Reglamento Interior de Trabajo y otros ordenamientos contractuales, con el propósito de determinar las modificaciones que serán acordadas con la representación sindical.
14.   Coordinar las acciones para vigilar el cumplimiento de políticas, criterios, normas y procedimientos en materia de administración de los recursos humanos del Instituto.
15.   Proponer lineamientos, sistemas y procedimientos, de conformidad con la normatividad aplicable, en materia de administración de los recursos humanos del Instituto.
16.   Coordinar las acciones para la atención a las resoluciones de finiquitos, laudos y liquidaciones emitidas por la autoridad competente en coordinación con la Dirección de Asuntos Jurídicos.
17.   Gestionar el presupuesto en materia de servicios personales del Ramo 33 FAETA.
18.   Desarrollar, supervisar y documentar las acciones requeridas para dar cumplimiento a los objetivos, metas e indicadores establecidos en el Programa Anual y demás mecanismos de seguimiento y mejora para los proyectos y procesos a cargo de la Subdirección.
19.   Elaborar y suscribir los informes y documentos relativos al ámbito de su competencia y al ejercicio de su función y aquellos que le correspondan por delegación de facultades o suplencia del Titular de la Unidad de Administración y Finanzas.
20.   Las demás funciones que le establezcan en las disposiciones normativas aplicables, y aquellas que le encargue específicamente la Unidad de Administración y Finanzas para el logro de los objetivos de la misma.
1.6.1.1.  DEPARTAMENTO DE ADMISIÓN Y MOVIMIENTOS
Objetivo
Realizar los procesos de contratación y movilidad del personal, de acuerdo con la plantilla autorizada y perfiles de puesto establecidos, a través del registro y control de las incidencias; así mismo integrar y resguardar los expedientes del personal adscrito a las direcciones para generar la información personal y laboral de los servidores públicos del INEA que se requiera por instancias internas y externas.
Funciones
1.     Llevar el control de las plazas presupuestales ejercidas y vacantes con el propósito de realizar las contrataciones de personal para las distintas áreas del Instituto, atendiendo a la plantilla autorizada.
2.     Realizar el seguimiento y actualización de la plantilla de personal por dirección de área e integrar las bases de datos necesarias para enterar a la Secretaría Anticorrupción y Buen Gobierno y demás autoridades facultadas a través de los sistemas que se habiliten para ello.
3.     Aplicar los lineamientos emitidos por las autoridades correspondientes para el cumplimiento de políticas, criterios, normas y procedimientos en materia de administración de los recursos humanos y prestadores de servicios profesionales por honorarios; así como rendir los informes correspondientes a la SFP y demás autoridades facultadas.
4.     Participar en la Comisión Nacional Mixta de Ingreso y Promoción en la atención de posibles controversias; y en la Subcomisión Mixta de Ingreso y Promoción de oficinas centrales en la aplicación del proceso escalafonario, en apego a las disposiciones aplicables.
5.     Implementar los mecanismos para el registro y control de movimientos de personal de estructura y eventuales, en cumplimiento a las políticas y disposiciones legales y administrativas aplicables, en las oficinas centrales y unidades de operación.
6.     Establecer los mecanismos para el registro y control de asistencia y aplicar descuentos cuando así corresponda, así como realizar los pagos por concepto de días económicos y puntualidad.
7.     Elaborar, tramitar, controlar y entregar a los interesados las credenciales, constancias laborales y de no adeudo y demás documentos de certificación que requieran los trabajadores adscritos a las unidades administrativas centrales o las autoridades competentes, de acuerdo con las disposiciones aplicables.
8.     Dar aviso de probables accidentes de trabajo al ISSSTE con el propósito de que dicho Instituto conforme a sus atribuciones, dictamine la existencia del accidente de trabajo.
9.     Instrumentar la aplicación de la Encuesta de Clima y Cultura Organizacional.
10.   Establecer en Oficinas Centrales y homologar en las Unidades de Operación, los mecanismos para hacer eficiente el registro y control de información del personal, integrar, clasificar y actualizar la documentación y expedientes del personal de las direcciones y proporcionar a las instancias que corresponda la documentación e información necesaria para realizar los trámites legales y administrativos que se requieran.
11.   Realizar las acciones competencia del Departamento de Admisión y Movimientos para dar cumplimiento a los objetivos, indicadores y metas del Programa Anual de Trabajo de la Subdirección de Recursos Humanos.
12.   Proponer lineamientos, sistemas y procedimientos, de conformidad con la normatividad aplicable en materia de administración de los recursos humanos del Instituto, competencia del Departamento de Admisión y Movimientos.
13.   Elaborar y suscribir los informes y documentos relativos al ámbito de su competencia y al ejercicio de su función y aquéllos que le correspondan por delegación de facultades o suplencia de la Subdirección de Recursos Humanos;
14.   Participar en las negociaciones del Contrato Colectivo de Trabajo, en coordinación con el Departamento de Gestión Presupuestal de Servicios Personales, realizando el análisis de la modificación a las cláusulas administrativas.
15.   Asesorar a las Unidades de Operación en la correcta aplicación de la normatividad relativa a la gestión de los recursos humanos competencia del Departamento de Admisión y Movimientos, y a los Institutos Estatales, cuando así lo requieran.
16.   Aplicar procedimientos para el reclutamiento y selección del personal institucional en términos de la normatividad aplicable.
17.   Las demás funciones que le establezcan en las disposiciones normativas aplicables, y aquellas que le encargue específicamente la Subdirección de Recursos Humanos para el logro de los objetivos de la misma.
1.6.1.2.  DEPARTAMENTO DE REMUNERACIONES
Objetivo
Tramitar oportuna y eficientemente los pagos de sueldos y salarios, prestaciones ordinarias y extraordinarias del personal institucional, así como aplicar las retenciones y los descuentos correspondientes a las mismas, conforme a las disposiciones legales y administrativas aplicables.
Funciones
1.     Elaborar las nóminas ordinarias y extraordinarias, para el pago de sueldos y demás remuneraciones del personal institucional de Oficinas Centrales y de las Unidades Operación, de acuerdo con la normatividad aplicable.
2.     Orientar a las Unidades de Operación, en los asuntos relacionados con la aplicación de sueldos y demás prestaciones de su personal, conforme a lo dispuesto en la normatividad vigente.
3.     Orientar al personal institucional sobre los servicios y prestaciones a que tiene derecho y apoyar en su caso el proceso de trámite ante las instancias correspondientes.
4.     Coordinar el Fondo Nacional de Ahorro Capitalizable (FONAC) de los trabajadores operativos de Oficinas Centrales, las Unidades de Operación e Institutos Estatales.
5.     Tramitar la contratación, renovación y pago de seguros de vida y seguro colectivo de retiro para el personal institucional, de acuerdo a la normatividad establecida.
6.     Aplicar y registrar los cambios salariales y de prestaciones autorizados por las dependencias globalizadoras de acuerdo con la normatividad vigente.
7.     Realizar los cálculos y tramitar las solicitudes para el pago de las cuotas y aportaciones de seguridad social como son el ISSSTE, SAR-FOVISSSTE, Seguro de Cesantía y el Ahorro Solidario, de los trabajadores institucionales, así como de los créditos otorgados a estos por parte del FOVISSSTE y los préstamos del ISSSTE, de acuerdo con la normatividad aplicable.
8.     Efectuar los movimientos afiliatorios de seguridad social de los trabajadores de nuevo ingreso ante el ISSSTE, así como gestionar las prestaciones y servicios que brinda dicha institución en favor del personal institucional.
9.     Elaborar y entregar la Hoja Única de Servicio, para aquéllos trabajadores que causan baja de la Institución.
10.   Colaborar con la Dirección de Asuntos Jurídicos en relación con los análisis y cálculos contables de las demandas laborales, a fin de realizar los trámites presupuestales correspondientes de acuerdo con la normatividad vigente y estar en posibilidad de tramitar la solicitud de recursos para su pago.
11.   Tramitar y hacer los cálculos correspondientes a la terminación de la relación laboral como liquidaciones y finiquitos, de acuerdo con la normatividad aplicable.
12.   Realizar el cierre anual de sueldos y prestaciones de Oficinas Centrales y las Unidades de Operación.
13.   Realizar las conciliaciones mensuales y anuales con el Departamento de Contabilidad respecto a la información del ejercicio del presupuesto de servicios personales (pago de remuneraciones), para la toma de decisiones.
14.   Elaborar y entregar las constancias de percepciones y retenciones de impuestos del personal.
15.   Tramitar ante el Sistema de Administración Tributaria (SAT), el timbrado de los recibos de nómina a través del formato CFDI (Comprobante Fiscal Digital por Internet).
16.   Realizar las acciones competencia del Departamento de Remuneraciones para dar cumplimiento a los objetivos, indicadores y metas del Programa Anual de Trabajo de la Subdirección de Recursos Humanos.
17.   Elaborar y suscribir los informes y documentos relativos al ámbito de su competencia y al ejercicio de su función y aquéllos que le correspondan por delegación de facultades o suplencia del Titular de la Subdirección de Recursos Humanos.
18.   Las demás funciones que le establezcan en las disposiciones normativas aplicables, y aquellas que le encargue específicamente la Subdirección de Recursos Humanos para el logro de los objetivos de la misma.
1.6.1.3.  DEPARTAMENTO DE GESTIÓN PRESUPUESTAL DE SERVICIOS PERSONALES
Objetivo
Integrar y gestionar el presupuesto global del INEA del Capítulo 1000 Servicios Personales, correspondiente a los Ramos 11 Educación Pública y Ramo 33 "FAETA", conforme a las políticas y lineamientos establecidos por las Secretarías de Educación Pública y de Hacienda y Crédito Público, a fin de contar con los recursos necesarios para el pago de sueldos y salarios de los trabajadores que laboran en el Instituto.
Funciones
1.     Validar el anteproyecto de presupuesto del Capítulo 1000 Servicios Personales del Ramo Administrativo 11 "Educación Pública" y Ramo 33 "FAETA" del INEA, conforme a las políticas y lineamientos establecidos que presente la Secretaría de Educación Pública; y elaborar su calendarización.
2.     Gestionar el registro y aprobación de la Estructura Orgánica y Ocupacional del INEA, así como de la plantilla de plazas y los tabuladores de sueldos ante las instancias correspondientes.
3.     Dar seguimiento del presupuesto, ejercicio y conciliación de los recursos presupuestarios del Capítulo 1000 Servicios Personales de las Unidades de Operación.
4.     Solicitar y dar seguimiento a las adecuaciones presupuestarias ante las dependencias globalizadoras, que se requieran por incrementos salariales, de prestaciones, las partes proporcionales de finiquitos, ajustes de plazas y reducciones, para conformar el presupuesto modificado.
5.     Realizar el proceso de transferencia de plazas solicitadas por los trabajadores, entre oficinas centrales y hacia alguna de las Unidades de Operación e Institutos Estatales, solicitando ante las dependencias globalizadoras la aprobación y transferencia de los recursos presupuestales al Organismo Estatal que corresponda.
6.     Proporcionar la información relacionada con el presupuesto del Capítulo 1000 Servicios Personales a las instancias que lo requieran.
7.     Integrar la información para la actualización y aprobación del Manual General de Organización.
8.     Participar en las Comisiones y Subcomisiones de Ingreso y Promoción, y de Profesionalización y otros relacionadas con los Servicios Personales, para determinar el costo presupuestal de los nuevos casos que se presenten en el Instituto.
9.     Elaborar y monitorear la asignación original del Capítulo 1000 Servicios Personales del Ramo 11, para dar cumplimiento a la normatividad vigente y someter a la Junta de Gobierno la aprobación del presupuesto de honorarios autorizado.
10.   Participar en las negociaciones de política salarial y de prestaciones, así como del Contrato Colectivo de Trabajo, aportando los elementos presupuestarios necesarios; e informar a las instancias competentes los resultados de éstas.
11.   Orientar a las Unidades de Operación e Institutos Estatales respecto del ejercicio del presupuesto del Capítulo 1000, que reciben por el Ramo General 33, FAETA.
12.   Realizar las acciones competencia del Departamento de Gestión Presupuestal de Servicios Personales para dar cumplimiento a los objetivos, indicadores y metas del Programa Anual de Trabajo de la Subdirección de Recursos Humanos.
13.   Elaborar y suscribir los informes y documentos relativos al ámbito de su competencia y al ejercicio de su función y aquéllos que le correspondan por delegación de facultades o suplencia del Titular de la Subdirección de Recursos Humanos.
14.   Las demás funciones que le establezcan en las disposiciones normativas aplicables, y aquellas que le encargue específicamente la Subdirección de Recursos Humanos para el logro de los objetivos de la misma.
1.6.1.4.  DEPARTAMENTO DE FORMACIÓN Y DESARROLLO
Objetivo
Dirigir la capacitación, el adiestramiento, el desarrollo profesional y personal de los trabajadores del Instituto, elevando su competencia y mejorando su desempeño, impulsando una cultura de innovación y calidad que contribuya al cumplimiento de los retos institucionales.
Funciones
1.     Identificar las necesidades de capacitación al personal orientadas al cumplimiento de objetivos y metas institucionales.
2.     Diseñar, elaborar y ejecutar el Programa Institucional de Capacitación que incluya además temas impulsados por la Secretaría Anticorrupción y Buen Gobierno (SABG), el Consejo Nacional Para Prevenir la Discriminación (CONAPRED), el Instituto Nacional de las Mujeres (INMUJERES) y la Comisión Nacional de los Derechos Humanos (CNDH).
3.     Organizar y coordinar las acciones Institucionales relativas a la ética pública que promueve la SABG.
4.     Aplicar procedimientos para la selección, inducción y formación del personal institucional.
5.     Coordinar las acciones para la aplicación de la Evaluación del Desempeño del Personal Operativo para que determinen el otorgamiento de los estímulos y recompensas, así como el proceso para la evaluación del personal de mando.
6.     Asesorar en la instrumentación de programas de capacitación y adiestramiento en las Unidades de Operación e Institutos Estatales, cuando sea requerido.
7.     Establecer acciones necesarias para la instalación del Comité de Ética y participar en las Comisiones Nacionales y Subcomisiones de capacitación, adiestramiento, productividad y profesionalización, y de ingreso y promoción.
8.     Evaluar periódicamente los avances del Programa Institucional de Capacitación, su impacto en el desarrollo de capacidades y sus efectos en el desempeño del personal.
9.     Fomentar y coordinar las actividades socioculturales y recreativas que propicien el desarrollo integral del trabajador.
10.   Planear y coordinar la prestación del Servicio Social y las Prácticas Profesionales, a fin de aprovechar las capacidades de los jóvenes en proceso de formación para apoyar el logro de los propósitos institucionales.
11.   Realizar las acciones competencia del Departamento de Formación y Desarrollo para dar cumplimiento a los objetivos, indicadores y metas del Programa Anual de Trabajo de la Subdirección de Recursos Humanos.
12.   Elaborar y suscribir los informes y documentos relativos al ámbito de su competencia y al ejercicio de su función y aquéllos que le correspondan por delegación de facultades o suplencia de la Subdirección de Recursos Humanos.
13.   Las demás funciones que le establezcan en las disposiciones normativas aplicables, y aquellas que le encargue específicamente la Subdirección de Recursos Humanos para el logro de los objetivos de la misma.
1/ Se refiere a plaza eventual
1.6.2.    SUBDIRECCIÓN DE RECURSOS MATERIALES Y SERVICIOS
Objetivo
Administrar los procesos de adquisiciones, arrendamientos y servicios generales, así como el abastecimiento y almacenamiento de bienes muebles e inmuebles propiedad del Instituto, para garantizar la atención oportuna y adecuada de los requerimientos de las Áreas.
Funciones
1.     Coordinar y supervisar las acciones de los Departamentos adscritos a la Subdirección.
2.     Coordinar y documentar las acciones requeridas para dar cumplimiento a los objetivos, metas e indicadores establecidos en el Programa Anual y demás mecanismos de seguimiento y mejora para los proyectos y procesos a cargo de la Subdirección de Recursos Materiales y Servicios del INEA.
3.     Coordinar la formulación y supervisión de la realización de los programas y procesos de distribución y entrega de bienes (instrumentales, consumibles, activo fijo, material didáctico y de apoyo), que garanticen la operatividad en oficinas centrales; así como en los almacenes de las Unidades de Operación y en su caso de los Institutos Estatales.
4.     Atender las solicitudes de adquisiciones, arrendamientos y servicios requeridos por las distintas áreas del Instituto, y en caso de así requerirlo, las Unidades de Operación correspondientes, para una mejor operación y servicio de las mismas.
5.     Instrumentar, y dar seguimiento a los acuerdos o fallos de adjudicación de pedidos o contratos, emitidos en el seno del Comité de Adquisiciones de conformidad con la normatividad aplicable.
6.     Suscribir los pedidos, convenios o contratos que, de acuerdo con las disposiciones aplicables, deban ser otorgados para el suministro, mantenimiento y conservación de los recursos materiales y servicios generales que requieran las áreas del Instituto.
7.     Conservar y dar mantenimiento a los bienes muebles e inmuebles del Instituto en sus Oficinas Centrales, en los términos de las disposiciones aplicables.
8.     Vigilar el proceso de formulación y operación del Programa Anual de Austeridad y Ahorro de Energía y Consumo de Agua.
9.     Supervisar la realización de programas que propicien la conservación, el mantenimiento y el óptimo uso de los vehículos propiedad del Instituto en Oficinas Centrales.
10.   Coordinar los Programas de Protección Civil y en coordinación con la Subdirección de Recursos Humanos la Prevención de Riesgos de Trabajo.
11.   Participar con las áreas institucionales en la ejecución de los Programas de Ahorro de Energía, Agua y Sistemas de Manejo Ambiental, a través de la atención a las solicitudes de servicio de iluminación, reparación de fugas de agua y mantenimiento a las instalaciones para el uso del personal del INEA.
12.   Administrar las necesidades relacionadas con el arrendamiento de bienes inmuebles necesarios para una operación adecuada del Instituto.
13.   Supervisar la elaboración de los reportes específicos y/o en caso de siniestro que afecten a los bienes dañados o faltantes que se detecten en la práctica de inventarios; y llevar a cabo los procedimientos establecidos; así como la coordinación de las notificaciones trimestrales a la Unidad de Administración y Finanzas sobre los bienes de lento y nulo movimiento.
14.   Coordinar los procesos de adquisición y operación de los servicios de aseguramiento de bienes muebles e inmuebles del Instituto en apego a la normativa vigente.
15.   Desarrollar estrategias para supervisar la ejecución de los procedimientos y procesos establecidos para el registro (entrada), conjuntamente con el área requirente conforme a las especificaciones, de los bienes de acuerdo con las normas y requerimientos definidos en los procedimientos de adquisiciones, y en caso de no cumplir, elaborar el rechazo correspondiente; así como la administración y entrega (salida) de los mismos; integrando los reportes mensuales, para determinar el stock de inventario físico, que asegure la suficiencia de los bienes instrumentales, consumibles, activo fijo, material didáctico y de apoyo en el almacén central.
16.   Asesorar a las unidades administrativas en el cumplimiento de políticas, criterios, normas y procedimientos en materia de administración de los materiales y servicios del Instituto.
17.   Proponer lineamientos, sistemas y procedimientos, de conformidad con la normatividad aplicable, en materia de administración de los recursos materiales y servicios del Instituto.
18.   Elaborar y suscribir informes y documentos relativos al ámbito de su competencia y al ejercicio de su función y aquellos que le correspondan por delegación de facultades o suplencia de la Unidad de Administración y Finanzas.
19.   Instrumentar, resolver y ejecutar los procesos de rescisión administrativa, terminación anticipada y suspensión que se implemente en el INEA derivados de la Ley de Adquisidores arrendamientos y servicios del sector público.
20.   Desarrollar, supervisar y documentar las acciones requeridas para dar cumplimiento a los objetivos, metas e indicadores establecidos en el Programa Anual y demás mecanismos de seguimiento y mejora para los proyectos y procesos a cargo de la Subdirección.
21.   Coordinar el área de archivos, en la asesoría, organización y conservación de los archivos del INEA y de las Unidades de Operación, conforme la normatividad en la materia.
22.   Las demás funciones que le establezcan las disposiciones normativas aplicables dentro del área de su competencia, así como aquellas que le encomienden específicamente el Titular de la Unidad de Administración y Finanzas para el logro de los objetivos de la misma.
1.6.2.1.  DEPARTAMENTO DE ADQUISICIONES
Objetivo
Llevar a cabo los procesos de contratación para la adquisición de bienes, arrendamientos y servicios requeridos por las áreas del Instituto para el desarrollo de sus funciones y el cumplimiento de sus objetivos.
Funciones
1.     Aplicar los lineamientos, políticas, normas y mecanismos relativos a la programación de las adquisiciones, arrendamientos y Servicios del Instituto.
2.     Consultar y registrar la información en la Plataforma Digital de Contrataciones Públicas, denominada Compras MX.
3.     Participar en el Comité de Adquisiciones, Arrendamientos y Servicios con el carácter y las atribuciones que se le confieran, y realizar las actividades que de ello se deriven.
4.     Instrumentar los procedimientos para la adquisición de bienes, arrendamientos y servicios del Instituto en sus modalidades de licitación pública, invitación a cuando menos tres proveedores y de adjudicación directa, en apego al Título Segundo "De los Procedimientos de Contratación", de la Ley de Adquisiciones, Arrendamientos y Servicios del Sector Público.
5.     Formular los contratos correspondientes, de acuerdo con el procedimiento de contratación.
6.     Realizar las adquisiciones conforme a los casos de excepción que marca la Ley respectiva, cuando proceda por razones fundadas y motivadas, solicitadas por las Unidades Administrativas y/o Unidades de Operación correspondientes, e integrar debidamente los expedientes de contratación.
7.     Informar oportunamente a las Unidades Administrativas y Unidades de operación que lo soliciten, el estado de los trámites de sus contrataciones.
8.     Brindar asesoría a las áreas del Instituto, Unidades de Operación e Institutos Estatales, respecto a las normas, políticas y procedimientos relativos a los procedimientos de contratación.
9.     Asesorar en el cumplimiento de políticas, criterios, normas y procedimientos en materia de administración de los materiales del Instituto.
10.   Proponer lineamientos y procedimientos, de conformidad con la normatividad aplicable, en materia de contrataciones públicas del Instituto.
11.   Elaborar la documentación de las acciones y de los productos sustantivos generados para dar cumplimiento a los objetivos, indicadores y metas del Programa Anual de Trabajo de la Subdirección de Recursos Materiales y Servicios.
12.   Elaborar y suscribir los informes y documentos relativos al ámbito de su competencia y al ejercicio de su función y aquéllos que le correspondan por delegación de facultades o suplencia del Titular de la Subdirección de Recursos Materiales y Servicios.
13.   Las demás funciones que le establezcan en las disposiciones normativas aplicables, y aquellas que le encargue específicamente la Subdirección de Recursos Materiales y Servicios para el logro de los objetivos de la misma.
1.6.2.2.  DEPARTAMENTO DE SERVICIOS GENERALES
Objetivo
Apoyar la operación de las diversas áreas administrativas del Instituto y sus Unidades de Operación, proporcionando una eficiente, eficaz y oportuna prestación de los servicios generales.
Funciones
1.     Administrar y supervisar los servicios de mantenimiento, limpieza, fumigación, mensajería, fotocopiado, seguridad y vigilancia y demás servicios generales de apoyo que requieran las Unidades Administrativas del Instituto y sus Unidades de Operación, así como gestionar la adquisición de pasajes aéreos.
2.     Diseñar e implementar procedimientos para la administración y evaluación de los servicios generales que se brindan a las diferentes áreas del Instituto y sus Unidades de Administración.
3.     Proponer la contratación de los servicios necesarios para la preservación, protección y mantenimiento de los bienes del Instituto y en su caso de sus Unidades de Operación, así como de todos aquellos que no siéndolo, coadyuven al cumplimiento de los objetivos de las áreas.
4.     Proporcionar, conforme a las políticas establecidas, los servicios de reparación y mantenimiento del mobiliario, equipos de oficina e instalaciones, que requieran las diversas áreas de oficinas centrales.
5.     Formular y coordinar la aplicación del Programa Anual de Austeridad y Ahorro e instrumentar medidas para garantizar el buen uso y ahorro de agua, energía, servicios de telefonía, fotocopiado, servicios de mensajería entre otros.
6.     Administrar las salas y demás espacios del Instituto en las Oficinas Centrales, para la realización de eventos institucionales de manera ordenada y que estos cumplan con los requisitos solicitados por las áreas.
7.     Administrar el servicio de recepción, distribución y despacho de correspondencia, así como la recepción y envío de valijas al interior de la república.
8.     Administrar el uso del parque vehicular propiedad del Instituto en sus Oficinas Centrales y verificar que los vehículos reciban oportunamente los servicios de mantenimiento preventivo y correctivo.
9.     Determinar el estado de los bienes instrumentales asignados a oficinas centrales y proponer su baja y reposición cuando proceda.
10.   Establecer un sistema de evaluación de la calidad de los servicios proporcionados y formular con base en estos los programas de mejora continua que correspondan.
11.   Brindar asesoría a las áreas del Instituto y las Unidades de Operación respecto a las normas, políticas y procedimientos relativos al manejo de los servicios y a la administración de los servicios del Instituto.
12.   Definir y supervisar las políticas y programas en materia de protección civil en las Oficinas Centrales del Instituto.
13.   Evaluar y detectar áreas de oportunidad de lineamientos, sistemas y procedimientos, de conformidad con la normatividad aplicable, en materia de administración de los servicios del Instituto.
14.   Realizar la medición y elaborar la documentación de las acciones generadas y de los productos sustantivos generados para dar cumplimiento a los objetivos, indicadores y metas del Programa Anual de Trabajo de la Subdirección de Recursos Materiales y Servicios.
15.   Elaborar y suscribir los informes y documentos relativos al ámbito de su competencia y al ejercicio de su función y aquéllos que le correspondan por delegación de facultades o suplencia del Titular de la Subdirección de Recursos Materiales y Servicios.
16.   Las demás funciones que le establezcan en las disposiciones normativas aplicables, y aquellas que le encargue específicamente la Subdirección de Recursos Materiales y Servicios para el logro de los objetivos de la misma.
17.   Establecer, supervisar y llevar a cabo la ejecución de los procedimientos y procesos establecidos para el registro (entrada), conjuntamente con el área requirente, del cumplimiento de especificaciones, de los bienes de acuerdo con las normas y requerimientos definidos en los procedimientos de adquisición, y en caso de no cumplir elaborar el rechazo correspondiente; así como la administración y entrega (salida) de los mismos; la elaboración de reportes mensuales, semestrales, para determinar el stock de inventario físico, que asegure la suficiencia de los bienes instrumentales, consumibles, activo fijo, material didáctico y de apoyo en el almacén central.
18.   Formular, realizar y coordinar los programas de distribución y entrega de bienes (instrumentales, consumibles, activo fijo, material didáctico y de apoyo), que garanticen la operatividad en oficinas centrales; así como en los almacenes de las Unidades de Operación y en su caso de los Institutos Estatales.
19.   Elaborar los reportes específicos y/o en casos de siniestro que afecten a los bienes dañados o faltantes que se detecten en la práctica de inventarios requeridos por la Subdirección de Recursos Materiales y Servicios; y en su caso llevar a cabo los procedimientos establecidos; así como la notificación trimestral a la Unidad de Administración y Finanzas sobre los bienes de nulo movimiento.
1.6.2.3.  DEPARTAMENTO DE CONTROL PATRIMONIAL
Objetivo
Diseñar y operar mecanismos de identificación, registro y control de los bienes muebles instrumentales y bienes inmuebles del Instituto, así como su aseguramiento.
Funciones
1.     Diseñar, operar y evaluar el control de inventarios de bienes muebles del Instituto, así como el control de los inmuebles y establecer los lineamientos a los que deben sujetarse las Unidades Administrativas de Oficinas Centrales y las Unidades de Operación.
2.     Vigilar el cumplimiento de la normatividad aplicable al registro, afectación, disposición final y baja de los bienes muebles e inmuebles propiedad del Instituto.
3.     Registrar los bienes muebles e inmuebles que forman parte del patrimonio del Instituto, con base en la normatividad aplicable.
4.     Integrar de manera semestral el inventario físico de bienes muebles propiedad del Instituto en uso de las Unidades Administrativas de Oficinas Centrales, Unidades de Operación e Institutos Estatales.
5.     Realizar el inventario físico de los bienes muebles asignados a las Unidades Administrativas de Oficinas Centrales, por lo menos una vez al año.
6.     Conciliar semestralmente la información de los registros de bienes muebles e inmuebles del Departamento de Control Patrimonial, con la obtenida de los inventarios físicos reportados por las Unidades de Operación e Institutos Estatales y llevar a cabo las aclaraciones y/o trámites administrativos correspondientes; así como realizar la conciliación de los registros contables de manera mensual y al cierre de cada ejercicio.
7.     Administrar los resguardos de entrega de bienes muebles al personal de las Unidades administrativas de Oficinas Centrales; en caso de las Unidades de Operación e Institutos Estatales, el documento que acredite la asignación de bienes muebles a dichas instancias.
8.     Participar en el Comité de Bienes Muebles del Instituto, con el carácter y las atribuciones que se le confieran, y realizar las actividades que de ello se deriven.
9.     Elaborar el Programa Anual de Disposición Final de Bienes Muebles del Instituto.
10.   Determinar la disposición final e instrumentar la baja de bienes muebles de acuerdo al Programa Anual de Disposición Final y notificar los ajustes correspondientes para la baja de los registros de inventario.
11.   Integrar el Programa Anual de Aseguramiento de Bienes Muebles e Inmuebles, así como elaborar los anexos técnicos para la contratación de los servicios establecidos en dicho programa.
12.   Registrar y dar seguimiento a los siniestros que afecten los bienes muebles e inmuebles que forman parte del patrimonio institucional, manteniendo actualizado el registro en el Sistema Integral de Administración de Riesgos (SIAR).
13.   Asesorar a las Unidades de Operación e Institutos Estatales sobre los procedimientos a seguir en caso de siniestro de bienes muebles e inmuebles propiedad del Instituto y sobre la documentación necesaria para solicitar la indemnización de siniestros.
14.   Llevar estadísticas de siniestralidad y realizar análisis de dicha información con el propósito de contar con elementos para la toma de decisiones y la mejora de condiciones en los servicios contratados con las aseguradoras.
15.   Asesorar en sistemas de prevención de riesgos a las Unidades Administrativas de Oficinas Centrales, Unidades de Operación e Institutos Estatales y proponer recomendaciones para corregir los riesgos detectados, así como para reducir el importe de las primas de seguros.
16.   Gestionar y verificar que los pagos de indemnización se realicen por las compañías aseguradoras conforme a lo contratado.        
17.   Apoyar en la asesoría (organización, conservación, resguardo), y de las acciones del responsable del área coordinadora de archivos del INEA y de las Unidades de Operación, a fin de que este cumpla con los criterios técnicos y normativos establecidos en la Ley General de Transparencia y Acceso a la Información Pública y demás normatividad aplicable en la materia.
18.   Realizar la medición y elaborar la documentación de las acciones generadas y de los productos sustantivos generados para dar cumplimiento a los objetivos, indicadores y metas del Programa Anual de Trabajo de la Subdirección de Recursos Materiales y Servicios.
1.6.3.    SUBDIRECCIÓN DE PRESUPUESTO Y RECURSOS FINANCIEROS
Objetivo
Coordinar la gestión de los ingresos y el ejercicio de los egresos, de los recursos que le son suministrados al INEA para el cumplimiento de sus programas de trabajo, cuyo control presupuestal, pago y registro contable genere información financiera confiable y oportuna que facilite la toma de decisiones, con estricto apego a las normas, lineamientos y procedimientos que regulan la materia.
Funciones
1.     Proponer a la Unidad de Administración y Finanzas lineamientos, sistemas y procedimientos, de conformidad con la normatividad aplicable, en materia de administración de los recursos financieros del Instituto.
2.     Aprobar las políticas, criterios, normas y procedimientos en materia de administración de los recursos financieros y presupuestales del Instituto y dirigir su implementación.
3.     Supervisar las acciones de los departamentos adscritos a la Subdirección, así como de especialistas y académicos que se consulten y aporten al desarrollo, implementación, actualización, formación, evaluación, investigación, innovación, diversificación y seguimiento de los ámbitos competencia de la Subdirección.
4.     Validar y presentar el anteproyecto del presupuesto de la Subdirección, de acuerdo con los lineamientos establecidos por la Unidad de Administración y Finanzas.
5.     Proponer el anteproyecto de presupuesto a la Unidad de Administración y Finanzas.
6.     Proponer las disposiciones que permitan un mejor control y aprovechamiento de los fondos depositados en las instituciones de crédito, mantener comunicación constante con los bancos que operen los recursos y valores del Instituto y vigilar el cabal cumplimiento de los contratos y servicios con ellos celebrados.
7.     Vigilar que se realicen las gestiones y trámites necesarios ante las Secretarías de Educación Pública y de Hacienda y Crédito Público, para que las ministraciones de recursos se realicen de acuerdo con los calendarios establecidos, a fin de que el Instituto cuente oportunamente con los recursos económicos necesarios para el desarrollo de sus programas.
8.     Dirigir la asesoría a las Unidades Administrativas de Oficinas Centrales y Unidades de Operación respecto a las normas, políticas y procedimientos relativos al manejo de los recursos financieros.
9.     Administrar y supervisar, la captación, aplicación, registro, control y resguardo de los recursos financieros y presupuestales.
10.   Administrar los recursos financieros de los programas de inversión física autorizados.
11.   Proponer la Cartera de Programas y Proyectos de Inversión para el equipamiento y operación de oficinas centrales, Plazas Comunitarias, y Coordinaciones de Zona del INEA, conforme las necesidades de Oficinas Centrales, Unidades de Operación, para su gestión ante la Unidad de Inversión de la SHCP, y evaluación del comportamiento presupuestal del mismo, realizando las modificaciones que correspondan.
12.   Dirigir las gestiones de las solicitudes de modificación presupuestaria, tanto internas como las planteadas ante la Coordinadora Sectorial a fin de estar en posibilidad de realizar la reprogramación de metas educativas, y la ampliación y/o transferencia de recursos para el cumplimiento de las mismas.
13.   Vigilar que se dé seguimiento del ejercicio del presupuesto y del programa mensual de ministración de recursos a las Unidades de Operación, así como emitir las suficiencias presupuestales para las áreas de Oficinas Centrales, conforme al calendario contenido en el programa-presupuesto, así como realizar los movimientos presupuestarios ante la Coordinadora de Sector que sean necesarios implementar para el cumplimiento de metas y objetivos institucionales, conforme a la normatividad vigente.
14.   Vigilar que la Asignación Programática Presupuestal comunicada por Unidad Organizacional de gasto, contenga las directrices de la Dirección General, conforme el techo presupuestal comunicado por la Coordinadora de Sector y la normativa presupuestaria.
15.   Vigilar el ejercicio del presupuesto autorizado, los requerimientos de gasto de inversión, así como presentar el anteproyecto de presupuesto a la Unidad de Administración y Finanzas, conforme las directrices dictadas por las globalizadoras.
16.   Vigilar que, con la oportunidad requerida, se le proporcionen a los Institutos Estatales y las Unidades de Operación los recursos financieros necesarios para el adecuado desarrollo de sus funciones de acuerdo con el presupuesto autorizado y los convenios específicos de colaboración suscritos, respectivamente.
17.   Proponer recomendaciones para ampliaciones, reducciones u otras modificaciones presupuestarias y rendir oportunamente los informes que requiera el Sistema Integral de Información derivadas del análisis e interpretación de los estados financieros.
18.   Vigilar la elaboración, integración y presentación oportuna de los estados financieros y demás informes sobre el ejercicio presupuestal, la contabilidad y las finanzas que requieran las autoridades internas y externas.
19.   Vigilar que las Unidades Administrativas de Oficinas Centrales y las Unidades de Operación hagan la conciliación de la información contable y financiera en tiempo y forma.
20.   Validar y presentar la información presupuestal correspondiente a la Cuenta Pública de la Hacienda Federal, de acuerdo con los requerimientos técnicos y normativos solicitados por la SHCP y las instancias correspondientes.
21.   Vigilar que se lleven a cabo los procesos de registro, control y autorización de los montos comprometidos y devengados, con la finalidad de llevar a cabo la oportuna y correcta aplicación de los recursos financieros conforme a las partidas y rubros aprobados de acuerdo con los lineamientos, normas, disposiciones y procedimientos aplicables, asegurando que las erogaciones estén debidamente respaldadas con la documentación justificativa y comprobatoria correspondiente del gasto.
22.   Suscribir mancomunadamente con el Departamento de Tesorería, los cheques que se expidan a favor de los beneficiarios que correspondan, de conformidad a las normas, políticas y lineamientos que regulan la materia, para dar cumplimiento a los compromisos de pago y obligaciones del Instituto con el personal institucional o con terceros.
23.   Autorizar y administrar el registro de firmas de los funcionarios facultados para el manejo de fondos y para autorizar la documentación contable, presupuestaria y financiera.
24.   Proponer las propuestas de modificación al Flujo de Efectivo, conforme las adecuaciones presupuestarias realizadas en el periodo a reportar para su presentación ante la H. Junta de Gobierno.
25.   Coordinar el proceso de entrega de Información a los Órganos Fiscalizadores, así como, obtener el dictamen correspondiente de los Estados Financieros y Presupuestales, del ejercicio fiscal que corresponda.
26.   Las demás funciones que le establezcan en las disposiciones normativas aplicables, y aquellas que le encargue específicamente la Unidad de Administración y Finanzas para el logro de los objetivos de la misma.
1.6.3.1.  DEPARTAMENTO DE PROGRAMACIÓN Y PRESUPUESTO
Objetivo
Analizar, dictaminar y tramitar las modificaciones presupuestales que se requieran para el eficiente funcionamiento del Instituto y mantener actualizado el programa-presupuesto con base en los registros autorizados por las globalizadoras de las modificaciones programáticas y presupuestales y los resultantes del ejercicio, a fin de obtener oportunamente las disponibilidades, el cierre adecuado y vigilar el correcto ejercicio del presupuesto.
Funciones
1.     Verificar y someter a la consideración de la Subdirección de Presupuesto y Recursos Financieros el registro del presupuesto modificado autorizado al INEA, conforme la estructura programática presupuestaria.
2.     Realizar evaluaciones continuas al ejercicio del presupuesto, para que, con base en las necesidades regulares y de contingencia, se prevean posibles escenarios de cierre presupuestal con un marco confiable para efectos de conciliación con la Coordinación Sectorial correspondiente al cierre presupuestal y para impulsar el cumplimiento de las metas institucionales.
3.     Formular el anteproyecto y Proyecto de Presupuesto de gastos de operación del Instituto a nivel nacional para su gestión y autorización ante la Secretaría de Educación Pública y la de Hacienda y Crédito Público.
4.     Elaborar en coordinación con las direcciones de área del Instituto y Unidades de Operación, el anteproyecto de presupuesto del INEA y la asignación del presupuesto autorizado, así como vigilar el desarrollo de las funciones encomendadas a atender en las fases del presupuesto relativas a la planeación, programación, ejecución, control, evaluación y seguimiento.
5.     Realizar el seguimiento del ejercicio del presupuesto y del programa mensual de ministración de recursos a las Unidades de Operación e Institutos Estatales, así como emitir las suficiencias presupuestales para las áreas de Oficinas Centrales, conforme al calendario contenido en el programa-presupuesto.
6.     Formular el planteamiento del Programa de Inversión del Instituto referente al equipamiento y operación de Plazas Comunitarias del INEA, conforme a las necesidades de los Institutos Estatales y las Unidades de Operación en cuanto a mobiliario y equipo, para su gestión ante la SHCP, y posterior evaluación del comportamiento presupuestal del mismo realizando las modificaciones que correspondan.
7.     Desarrollar de conformidad con la normatividad aplicable, las modificaciones al presupuesto del Instituto en coordinación con las demás áreas del INEA.
8.     Proponer políticas necesarias para el adecuado ejercicio del presupuesto, a fin de que los Institutos Estatales y las Unidades de Operación cumplan con la normatividad aplicable en materia presupuestal.
9.     Verificar y someter a consideración de la Subdirección de Presupuesto y Recursos Financieros la Asignación Programática Presupuestal comunicada a cada Unidad Organizacional de gasto que contenga las directrices de la Dirección General, conforme el techo presupuestal comunicado por la Coordinadora de Sector y la normativa presupuestaria.
10.   Verificar y someter a consideración de la Subdirección de Presupuesto y Recursos Financieros, las propuestas para realizar modificaciones al presupuesto, evaluando su factibilidad de acuerdo con los términos de aprobación que establezca la Dirección, tramitando las afectaciones cuando así se requiera ante las globalizadoras, estableciendo así un proceso permanente de conciliación de cifras y recuperación de diferencias presupuestales a favor del Instituto.
11.   Analizar el planteamiento del Programa-Presupuesto de cada Unidad de Operación y Unidad responsable central, detallando objetivos, concepto de aplicación de recursos y partida presupuestal, con el objeto de definir diferentes alternativas de acción y un programa único de acción ante posibles eventualidades de sobre ejercicio o subejercicio del mismo.
12.   Elaborar informes presupuestales para comunicar oportunamente a las autoridades del Instituto, Unidades de Operación y a la Coordinadora Sectorial sobre el programa-presupuesto, sus logros y ejercicio presupuestal, así como dar seguimiento detallado al rubro de Gasto de Inversión.
13.   Integrar el avance presupuestario del INEA para su presentación y envío a la Coordinadora Sectorial, justificando las variaciones en la materia, en relación con el periodo solicitado.
14.   Conformar la información presupuestaria correspondiente a la Cuenta Pública de la Hacienda Federal de acuerdo con los requerimientos técnicos solicitados por las instancias correspondientes.
15.   Verificar y someter a consideración de la Subdirección de Presupuesto y Recursos Financieros, el registro de actualización del presupuesto modificado autorizado al INEA, conforme la estructura programático presupuestaria, y realizar los informes correspondientes a la Dirección.
16.   Realizar los trámites de programación del presupuesto autorizado ante la SEP y su difusión a las direcciones del Instituto.
17.   Participar en la integración de la información presupuestal para elaborar la cuenta pública de cada ejercicio fiscal.
18.   Aplicar los criterios y lineamientos en materia programático-presupuestal para la elaboración e integración de los Planes institucionales, con la participación de las Direcciones de Área y Unidades de Operación.
19.   Aplicar los criterios para adecuar el Programa de Mediano Plazo y los Proyectos institucionales, de conformidad con la normatividad aplicable y someterlo a la Subdirección de Presupuesto y Recursos Financieros, para su aprobación.
20.   Informar el avance trimestral en materia programático-presupuestal del Programa Anual y demás programas institucionales a cargo de la Subdirección.
21.   Elaborar y suscribir los informes y documentos relativos al ámbito de su competencia y al ejercicio de su función y aquéllos que le correspondan por delegación de facultades o suplencia del Titular de la Subdirección de Presupuesto y Recursos Financieros.
22.   Las demás funciones que le establezcan en las disposiciones normativas aplicables, y aquellas que le encargue específicamente la Subdirección de Presupuesto y Recursos Financieros para el logro de los objetivos de la misma.
1.6.3.2.  DEPARTAMENTO DE TESORERÍA
Objetivo
Recibir y custodiar los ingresos, egresos, fondos, valores, disponibilidades bancarias y flujo de los recursos económicos del INEA, para la realización de los pagos, los movimientos y operaciones financieras, previendo la liquidez necesaria para cumplir con los compromisos derivados de los programas de trabajo del Instituto.
Funciones
1.     Proponer a la Subdirección de Presupuesto y Recursos Financieros, lineamientos, sistemas y procedimientos, de conformidad con la normatividad aplicable, en materia de administración de los recursos financieros el Instituto.
2.     Proponer a la Subdirección de Presupuesto y Recursos Financieros, las políticas y normas para la recepción de depósitos, de ingresos y la realización de los egresos de gastos autorizados y aplicar dichos lineamientos.
3.     Presentar a la Subdirección de Presupuesto y Recursos Financieros las bases de pagos ejercidos, conciliaciones, así como los reintegros del año fiscal del Instituto.
4.     Registrar los recursos financieros que se reciban por parte de la Tesorería de la Federación, y otros ingresos que se depositen en cuenta por parte de las Unidades de Operación, así como recibir pagos en la Caja del Departamento de Tesorería por recursos no ejercidos por concepto de viáticos, pasajes, fondos fijos, primas de seguro no devengadas, etc., para su posterior depósito bancario.
5.     Conciliar los ingresos y egresos diariamente para determinar los saldos en bancos, así como proporcionar información referente a la disponibilidad de los recursos y los compromisos, con base a la documentación que se haya proporcionado para su pago, a fin de mantener saldos disponibles.
6.     Validar y evaluar el comportamiento de los ingresos, egresos y valores del Instituto, para procurar mantener promedios bancarios, en caso de que existan excedentes y detectar posibles desviaciones, errores u omisiones y aplicar las medidas correctivas pertinentes.
7.     Realizar el pago a proveedores y prestadores de servicios, por medio de los sistemas de pago establecidos por las dependencias globalizadoras para cumplir con los compromisos necesarios para el desarrollo de los programas de trabajo del INEA.
8.     Integrar los documentos de las pólizas de ingresos y egresos de conformidad con los requerimientos y fechas establecidos por el Departamento de Contabilidad.
9.     Enterar a la Tesorería de la Federación los intereses generados de la cuenta productiva del INEA, así como los remanentes presupuestarios no ejercidos, y solicitar a ésta el cálculo de las cargas financieras correspondientes por el entero extemporáneo de estos y comunicarlas a las Unidades Administrativas para que procedan a realizar el reintegro respectivo según lo procedente.
10.   Elaborar el plan de pagos diario y el reporte mensual correspondiente.
11.   Formular y presentar informes a solicitud de los órganos competentes del Instituto o instancias externas, previa aprobación de la Subdirección de Presupuesto y Recursos Financieros.
12.   Recibir, registrar y efectuar pagos en efectivo, cheque y/o transferencia bancaria, de acuerdo con las solicitudes de las áreas de conformidad con los lineamientos y fechas establecidas, a fin de cumplir con los compromisos contraídos por el Instituto.
13.   Elaborar y suscribir los informes y documentos relativos al ámbito de su competencia y al ejercicio de su función y aquéllos que le correspondan por delegación de facultades o suplencia del Titular de la Subdirección de Presupuesto y Recursos Financieros.
14.   Elaborar la documentación de las acciones y de los productos sustantivos generados para dar cumplimiento a los objetivos, indicadores y metas del Programa Anual de Trabajo de la Subdirección de Presupuesto y Recursos Financieros.
15.   Suscribir mancomunadamente con la Subdirección de Presupuesto y Recursos Financieros, los cheques que se expidan a favor de los beneficiarios que correspondan, de conformidad a las normas, políticas y lineamientos que regulan la materia, para dar cumplimiento a los compromisos de pago y obligaciones del Instituto con el personal institucional o con terceros.
16.   Las demás funciones que le establezcan en las disposiciones normativas aplicables, y aquellas que le encargue específicamente la Subdirección de Presupuesto y Recursos Financieros para el logro de los objetivos de la misma.
1.6.3.3.  DEPARTAMENTO DE CONTABILIDAD
Objetivo
Registrar los ingresos y egresos, fondos, valores, disponibilidades bancarias y flujo de los recursos del Instituto, así como formular los estados financieros consolidados y los informes contables, financieros y patrimoniales correspondientes, requeridos por las autoridades del Instituto y dependencias gubernamentales competentes.
Funciones
1.     Proponer y aplicar las políticas, normas y procedimientos para el análisis, registro y control contable de las operaciones de acuerdo con la normatividad aplicable, los lineamientos que emita el Consejo Nacional de Armonización Contable (CONAC) y las disposiciones que en la materia emita la Secretaría de Hacienda y Crédito Público.
2.     Administrar el archivo de los documentos bancarios y fiscales que compruebe y registre los ingresos y egresos del Instituto, y en general de las transacciones financieras realizadas, así como de los reportes contables elaborados de acuerdo con las disposiciones de la Ley.
3.     Asesorar y asistir a las Unidades de Operación en materia de registros contables y presupuestales y elaborar los informes financieros que le sean requeridos por los órganos competentes.
4.     Registrar y reportar el uso y destino de los recursos recuperados por concepto de otros ingresos.
5.     Registrar el ejercicio presupuestal de acuerdo con el clasificador por objeto del gasto, a nivel de partida presupuestal, de acuerdo con la normatividad vigente.
6.     Mantener actualizado el catálogo de cuentas contables del Instituto.
7.     Formular y presentar oportunamente las declaraciones de impuestos y demás derechos y obligaciones de orden fiscal del Instituto, de acuerdo con las disposiciones en vigor.
8.     Elaborar y presentar los informes del Sistema Integral de Información, de acuerdo con los criterios del Comité Técnico de Información.
9.     Atender y solventar los requerimientos de los órganos fiscalizadores, así como los requerimientos de información de las áreas internas como la Junta de Gobierno.
10.   Gestionar y tramitar el entero de las Retenciones del ISR, IVA e IEPS por concepto de adquisiciones, arrendamiento y prestación de servicios, derivados de la suscripción de contratos y pedidos.
11.   Elaborar, registrar y custodiar las pólizas de ingresos, de egresos, de diario y demás documentos que soportan cada operación, que requiere la contabilidad.
12.   Operar permanentemente los mecanismos de depuración de cuentas, para lograr un adecuado registro contable y realizar mensualmente las conciliaciones bancarias para llevar el seguimiento de los pagos o créditos no correspondidos.
13.   Supervisar la entrega oportuna y confiable de los estados financieros de las Unidades de Operación, analizar e integrar la información financiera y presupuestal consolidada que soliciten las autoridades del Instituto y otras dependencias competentes.
14.   Elaborar la documentación de las acciones y de los productos sustantivos generados para dar cumplimiento a los objetivos, indicadores y metas del Programa Anual de Trabajo de la Subdirección de Presupuesto y Recursos Financieros.
15.   Elaborar y suscribir los informes y documentos relativos al ámbito de su competencia y al ejercicio de su función y aquéllos que le correspondan por delegación de facultades o suplencia del Titular de la Subdirección de Presupuesto y Recursos Financieros.
16.   Las demás funciones que le establezcan en las disposiciones normativas aplicables, y aquellas que le encargue específicamente la Subdirección de Presupuesto y Recursos Financieros para el logro de los objetivos de la misma.
1.6.3.4.  DEPARTAMENTO DE CONTROL PRESUPUESTAL
Objetivo
Controlar el ejercicio del presupuesto autorizado, cuidando que se ajuste a los montos establecidos para cada concepto, e informar a las autoridades correspondientes de la situación que guarda el Instituto, así como cuidar el cumplimiento del marco normativo y la aplicación de procedimientos que regulan el ejercicio del presupuesto de egresos del Instituto y proporcionar la asesoría y el apoyo que para tal fin requieran las Unidades Administrativas de Oficinas Centrales.
Funciones
1.     Proponer y aplicar, las disposiciones y criterios de índole presupuestal que deban observarse en la celebración de los contratos y convenios cuyo importe afecte el presupuesto de egresos autorizado del Instituto.
2.     Proponer a la Subdirección de Presupuesto y Recursos Financieros lineamientos, políticas, criterios y mecanismos para optimizar la revisión de los documentos justificantes y comprobantes de las erogaciones que afecten el presupuesto del INEA, y vigilar la observancia de los que estén establecidos.
3.     Controlar y vigilar que los recursos autorizados a las áreas centrales se apliquen con sujeción a los lineamientos, normas y procedimientos vigentes y a las disposiciones de racionalidad, austeridad y disciplina presupuestarias comunicadas por las Subdirecciones de Presupuesto y Recursos Financieros, y de Recursos Humanos, según corresponda.
4.     Realizar los estudios especiales que se consideren necesarios como resultado de la revisión de los documentos justificativos y comprobatorios del gasto, y formular los informes correspondientes.
5.     Proporcionar al Titular de la Subdirección de Presupuesto y Recursos Financieros, la información que requiera para la formulación del anteproyecto presupuesto de egresos del Instituto.
6.     Proporcionar asesoría y apoyo a las Unidades Administrativas de Oficinas Centrales sobre la revisión de los documentos justificativos y comprobatorios del gasto.           
7.     Apoyar a las áreas del Instituto, en la revisión de comprobantes fiscales y demás documentación soporte, previo a la elaboración de las solicitudes de recursos que envíen para trámite de pago.
8.     Administrar las actividades vinculadas con la revisión de los requisitos fiscales que deben reunir la documentación comprobatoria y justificativa del gasto, de acuerdo a los lineamientos jurídicos, administrativos y técnicos aplicables.
9.     Recibir, revisar y validar para su pago, las solicitudes de recursos, requisiciones de compra, facturas, recibos y demás documentación justificativa y comprobatoria del gasto, que presenten las áreas del Instituto, verificando que cumplan con los requisitos legales, fiscales y administrativos aplicables a cada rubro de gasto y se ajusten a los programas y presupuestos autorizados.
10.   Asegurar que los egresos del gasto se registren en las partidas de gasto y con la clave presupuestal correspondientes de conformidad con la normatividad aplicable.
11.   Mantener comunicación con todas las Unidades Administrativas del Instituto, a efecto de dar respuesta de manera oportuna y eficiente a sus requerimientos de información sobre el estado del ejercicio del presupuesto autorizado a cada una de ellas.
12.   Atender los requerimientos de información de las áreas internas y externas como la Junta de Gobierno, previa autorización y validación por el Titular de la Subdirección de Presupuesto y Recursos Financieros.
13.   Recibir y revisar la documentación que ampare el otorgamiento de viáticos y pasajes por comisiones oficiales del personal del Instituto; determinar su procedencia conforme a las disposiciones aplicables y validarla para efectos de comprobación y pago.
14.   Elaborar la documentación de las acciones y de los productos sustantivos generados para dar cumplimiento a los objetivos, indicadores y metas del Programa Anual de Trabajo de la Subdirección de Presupuesto y Recursos Financieros.
15.   Elaborar y suscribir los informes y documentos relativos al ámbito de su competencia y al ejercicio de su función y aquéllos que le correspondan por delegación de facultades o suplencia del Titular de la Subdirección de Presupuesto y Recursos Financieros.
16.   Las demás funciones que le establezcan en las disposiciones normativas aplicables, y aquellas que le encargue específicamente la Subdirección de Presupuesto y Recursos Financieros para el logro de los objetivos de la misma.
1.6.4.    SUBDIRECCIÓN DE RECURSOS TECNOLÓGICOS
Objetivo
Coordinar el análisis, diseño, desarrollo e implementación de sistemas y servicios WEB institucionales, así como proporcionar servicios de soporte técnico, conectividad a internet, infraestructura en materia de comunicaciones e informática y centro de datos, implementar estrategias de innovación y seguridad de la información en apego a la normatividad vigente.
Funciones
1.     Coordinar y supervisar las acciones de los Departamentos adscritos a su Subdirección, así como de especialistas y académicos que se consulten y aporten al desarrollo, implementación, actualización, innovación en materia de Tecnologías de la Información, Comunicación y Seguridad de la Información.
2.     Supervisar los trámites necesarios para llevar a cabo los procesos de contratación y liberación de pagos a proveedores de servicios en el ámbito de competencia de la Subdirección de Recursos Tecnológicos.
3.     Coordinar la elaboración de los procedimientos y las políticas de seguridad de la información para mitigar el riesgo de amenazas informáticas a la infraestructura de TIC.
4.     Dimensionar las necesidades de equipamiento, software, licencias y demás recursos informáticos en atención a los requerimientos de las áreas de Oficinas Centrales.
5.     Administrar el cumplimiento de lo establecido en los contratos de servicios y adquisiciones en materia de TIC para las áreas de Oficinas Centrales.
6.     Proponer al Titular de la Unidad de Administración y Finanzas la asignación de bienes TIC's y el crecimiento de redes y comunicaciones en atención a las solicitudes de las áreas de Oficinas Centrales y a las Unidades de Operación.
7.     Coordinar la incorporación de la infraestructura de tecnologías de información y comunicación para mejorar la eficiencia de los procesos sustantivos y administrativos del Instituto en atención a las solicitudes de las áreas de Oficinas Centrales.
8.     Proponer el Plan Estratégico de Tecnologías de la Información y apoyar a la Unidad de Administración y Finanzas con información estratégica en materia de TIC para que participe en las reuniones de la Junta de Gobierno, Comité de Adquisiciones, Arrendamientos y Servicios y demás organismos colegiados en los que conforme a la normatividad vigente le corresponda estar presente.
9.     Verificar, en el ámbito de su competencia, los entregables comprometidos de los arrendamientos y servicios en materia técnica de infraestructura y seguridad de TIC's.
10.   Proponer sistemas para el uso de las tecnologías de información y comunicación en la gestión de los servicios educativos y gestión administrativa en las áreas de Oficinas Centrales.
11.   Administrar proyectos de TIC's incluidos en el Portafolio de Proyectos de Tecnologías de la Información y Comunicaciones.
12.   Coordinar la administración de los catálogos institucionales que dan soporte a la operación de los sistemas y servicios WEB.
13.   Establecer la metodología a seguir para el desarrollo de sistemas y servicios WEB institucionales considerando la especificación de los requerimientos de las áreas de Oficinas Centrales.
14.   Implementar los mecanismos para la integración del Portafolio de proyectos de Tecnologías de la Información y Comunicaciones y gestionar su aprobación.
15.   Participar en la priorización de proyectos de TIC's a fin destinar el presupuesto de acuerdo a las principales necesidades de las áreas de Oficinas Centrales.
16.   Atender los requerimientos de las áreas de Oficinas Centrales en materia de datos abiertos institucionales en apego a la normatividad aplicable.
17.   Coordinar y gestionar la dictaminación favorable de los Estudios de Factibilidad para la contratación de servicios de TIC's.
18.   Supervisar las acciones requeridas para dar cumplimiento a los objetivos, metas e indicadores establecidos en el Programa Anual a cargo de la Subdirección Recursos Tecnológicos.
19.   Las demás funciones que le establezcan en las disposiciones normativas aplicables, y aquellas que le encargue específicamente el Titular de la Unidad de Administración y Finanzas para el logro de los objetivos de la misma.
1.6.4.1.  DEPARTAMENTO DE ANÁLISIS, DISEÑO DE SISTEMAS Y SERVICIOS DE TIC's
Objetivo
Atender las necesidades de gestión de información y sistematización de procesos de las áreas usuarias a partir del análisis y diseño de sistemas y servicios WEB institucionales además de fortalecer los servicios de seguridad informática, coordinar la prestación de servicios de internet en las Unidades de Operación, Coordinaciones de Zona y Plazas Comunitarias y administrar el correo institucional y herramientas colaborativas.
Funciones
1.     Gestionar recursos tecnológicos para el análisis y diseño de sistemas y servicios WEB institucionales.
2.     Aplicar métodos, técnicas y herramientas para la atención de requerimientos de análisis y diseño de los sistemas y servicios WEB institucionales de las áreas de Oficinas Centrales.
3.     Realizar el análisis de las solicitudes de cambio y nuevas funcionalidades en los sistemas y servicios WEB institucionales, en atención a los requerimientos de las áreas de Oficinas Centrales.
4.     Dar atención a los incidentes reportados por los usuarios de los sistemas y servicios WEB institucionales en Oficinas Centrales, Unidades de Operación e Institutos Estatales.
5.     Realizar el diseño de las solicitudes de cambio y nuevas funcionalidades en los sistemas y servicios WEB institucionales.
6.     Formular propuestas de mejora en los sistemas y servicios WEB institucionales con base en la retroalimentación recibida de los usuarios.
7.     Coordinar grupos de trabajo para el análisis y diseño de los procesos institucionales que integran los sistemas y servicios WEB en apego a los servicios institucionales para la atención de la población objetivo.
8.     Implantar y operar controles de seguridad de los sistemas y servicios WEB institucionales y fomentar una cultura de seguridad de la información en la Institución con la finalidad de mitigar riesgos por incidentes.
9.     Integrar el Portafolio de Proyectos de Tecnologías de la Información y Comunicaciones en apego a la normatividad aplicable, a fin de considerar las necesidades del Instituto.
10.   Crear los perfiles de usuarios en los sistemas y servicios WEB institucionales en apego a los requerimientos de las áreas de Oficinas Centrales.
11.   Realizar el seguimiento de los avances de los proyectos de TIC's incluidos en el Portafolio de Proyectos de Tecnologías de la Información y Comunicaciones.
12.   Elaborar los Estudios de Factibilidad para la adquisición de bienes y servicios de TIC's y dar seguimiento a su proceso de autorización.
13.   Integrar la documentación de la publicación de los recursos de datos abiertos institucionales de acuerdo a la información entregada por las áreas sustantivas del Instituto, en apego a la normatividad aplicable.
14.   Atender las diferentes auditorías que se realicen al Departamento y apoyar la solventación de las observaciones y hallazgos que se deriven de ellas.
15.   Elaborar la documentación de las acciones realizadas para dar cumplimiento a los objetivos, indicadores y metas del Programa Anual de Trabajo de la Subdirección de Recursos Tecnológicos.
16.   Gestionar y administrar las herramientas colaborativas, el servicio de correo electrónico institucional, así como el de videoconferencias.
17.   Proporcionar los servicios de Internet que se brindan a las Oficinas Centrales, Unidades de Operación y sus Coordinaciones de Zona y Plazas Comunitarias.
18.   Elaborar el Plan de Recuperación de Desastres y Seguridad, en las Oficinas Centrales y mantener su actualización.
19.   Realizar los procesos y generar los formatos relacionados con la seguridad de la Información de Oficinas Centrales en apego a la normatividad aplicable.
20.   Apoyar en los trámites necesarios para llevar a cabo los procesos de contratación y liberación de pagos a proveedores de servicios en el ámbito de competencia de la Jefatura de Análisis, Diseño de Sistemas y Servicios de TIC's.
21.   Las demás funciones que le establezcan en las disposiciones normativas aplicables, y aquellas que le encargue específicamente la Subdirección de Recursos Tecnológicos para el logro de los objetivos de la misma.
1.6.4.2.  DEPARTAMENTO DE DESARROLLO DE SISTEMAS Y ADMINISTRACIÓN DE BASES DE DATOS
Objetivo
Implementar y desarrollar sistemas y servicios WEB, resguardar los sistemas y servicios WEB Institucionales que dan respaldo a los procesos sustantivos de las áreas de Oficinas Centrales apoyar en la administración de las Bases de Datos de los sistemas y servicios WEB institucionales para integrar la información que sirve de insumo para generar estadísticas y seguimiento de indicadores de desempeño referente a la atención y servicios institucionales.
Funciones
1.     Desarrollar mejoras y nueva funcionalidad a los sistemas y servicios Web institucionales que contengan componentes reutilizables e interoperables.
2.     Dar atención a los incidentes técnicos reportados por los usuarios de los sistemas y servicios WEB institucionales empleadas por las diferentes áreas de Oficinas Centrales, Unidades de operación e Institutos Estatales.
3.     Integrar al ambiente productivo los sistemas y servicios WEB institucionales, efectuar las pruebas funcionales y de estrés con las áreas sustantivas para asegurar que cumplen con los requerimientos solicitados.
4.     Establecer los mecanismos de atención a los incidentes reportados por las áreas solicitantes a fin de asegurar la adecuada atención de los requisitos funcionales y operativos previo a las liberaciones a su ambiente productivo.
5.     Implementar procesos de pruebas funcionales, de estrés y de integración de los sistemas y servicios WEB.
6.     Administrar los catálogos institucionales que dan soporte a la operación de los sistemas y servicios WEB.
7.     Crear el manual de usuario de los sistemas y servicios WEB institucionales.
8.     Crear y actualizar las memorias técnicas de los sistemas y servicios WEB institucionales considerando su arquitectura tecnológica, componentes, así como la información funcional y técnica de los mismos y la relativa a los ambientes de producción y pruebas.
9.     Desarrollar e implementar los requerimientos funcionales de los sistemas y servicios WEB institucionales solicitadas por las áreas de Oficinas Centrales.
10.   Crear un mecanismo de control de los cambios realizados a los sistemas y servicios WEB institucionales que permita la administración y resguardo de versiones de su código fuente.
11.   Integrar la información de los diferentes sistemas y servicios WEB institucionales, a fin de proporcionar datos que permitan elaborar estadísticas y el seguimiento de los indicadores de desempeño institucional, para la toma de decisiones.
12.   Realizar en conjunto, con las áreas de Oficinas Centrales, los procesos de actualización de funcionalidades de los sistemas y servicios WEB institucionales y depuración de sus Bases de Datos.
13.   Integrar la estructura e imagen gráfica del portal institucional, a fin de dar soporte a los procesos administrativos y sustantivos orientados al servicio de la población objetivo en apego a las directrices y normatividad aplicable en la materia y a la información proporcionada por las áreas sustantivas del Instituto.
14.   Administrar las bases de datos de los ambientes de producción y pruebas de los sistemas y servicios WEB institucionales.
15.   Extraer la información de las bases de datos institucionales de acuerdo a las solicitudes de las áreas de Oficinas Centrales para asegurar la disponibilidad de información confiable y oportuna del desempeño institucional.
16.   Gestionar recursos y capacidades a fin de determinar la ubicación, distribución y configuración de las bases de datos en los diferentes servidores del Centro de Datos, que permitan mantener una operación sostenible y seguridad en los datos.
17.   Coordinar la realización de procesos nocturnos de mantenimiento, optimización y extracción de información de las bases de datos en un marco de seguridad y confiabilidad.
18.   Atender las diferentes auditorías que se realicen al Departamento de Desarrollo de Sistemas y Administración de Bases de Datos; y apoyar la solventación de las observaciones y hallazgos que se deriven de ellas.
19.   Definir los requerimientos de infraestructura y periodicidad del proceso de respaldo y recuperación de bases de datos y dar seguimiento a la ejecución de los respaldos de los sistemas y servicios WEB institucionales.
20.   Desarrollar e Implementar los procesos de interoperabilidad entre los sistemas y servicios WEB institucionales en el marco de la estrategia institucional de datos abiertos.
21.   Desarrollar procesos para consolidar la información nacional de atención, acreditación y certificación, para la generación de estructuras de datos para la explotación de información en Coordinaciones de Zona, las Unidades de Operación, Institutos Estatales y Oficinas Centrales del INEA.
22.   Elaborar la documentación de las acciones y de los productos sustantivos generados para dar cumplimiento a los objetivos, indicadores y metas del Programa Anual de Trabajo de la Subdirección de Recursos Tecnológicos.
23.   Establecer y mantener actualizada una base de conocimientos de los sistemas y los servicios WEB institucionales.
24.   Apoyar en los trámites necesarios para llevar a cabo los procesos de contratación y liberación de pagos a proveedores de servicios en el ámbito de competencia de la Jefatura del Departamento de Desarrollo de Sistemas y Administración de Bases de Datos.
25.   Las demás funciones que le establezcan en las disposiciones normativas aplicables, y aquellas que le encargue específicamente la Subdirección de Recursos Tecnológicos para el logro de los objetivos de la misma.
1.6.4.3.  DEPARTAMENTO DE SOPORTE TÉCNICO, CENTRO DE DATOS Y COMUNICACIONES
Objetivo
Gestionar los registros, controles, informes y propuestas de mejoramiento a la infraestructura de cómputo y comunicaciones institucional, con el fin de mantener en operación los equipos de cómputo y la infraestructura de comunicaciones, de acuerdo con la normatividad, que se establezca para tal efecto; coordinar los servicios de alojamiento de aplicaciones sustantivas del INEA en los Centros de Datos atendiendo las políticas de seguridad y de protección a los sistemas institucionales establecidos, a fin de preservar la seguridad de los datos de los usuarios y mitigar posibles intromisiones o alteraciones de información.
Funciones
1.     Brindar asistencia técnica y atención de las solicitudes de soporte técnico en hardware y software de las diferentes áreas que conforman las Oficinas Centrales.
2.     Coordinar las actividades que se realizan para brindar el servicio de mantenimiento y garantías al equipo de cómputo y periféricos de las áreas que conforman las Oficinas Centrales.
3.     Dimensionar el mantenimiento, mejoramiento y crecimiento de la infraestructura de cómputo y software para Oficinas Centrales.
4.     Evaluar, instalar y configurar los recursos de cómputo, periféricos y software para su uso en las áreas que conforman las Oficinas Centrales.
5.     Elaborar políticas y procedimientos en materia de seguridad de la información y uso de los equipos de cómputo, equipos de comunicaciones y servidores de Oficinas Centrales.
6.     Apoyar en los trámites necesarios para llevar a cabo los procesos de contratación y liberación de pagos a proveedores de servicios en el ámbito de competencia de la Jefatura del Departamento de Soporte Técnico, Centro de Datos y Comunicaciones.
7.     Elaborar la documentación de las acciones realizadas para dar cumplimiento a los objetivos, indicadores y metas del Programa Anual de Trabajo de la Subdirección de Recursos Tecnológicos.
8.     Atender las diferentes auditorías que se realicen al Departamento y apoyar la solventación de las observaciones y hallazgos que se deriven de ellas.
9.     Asignar los bienes de TIC proporcionados por un tercero a las áreas de Oficinas Centrales y las Unidades de Operación, con sus Coordinaciones de Zona y Plazas Comunitarias y dictaminar técnicamente, los bienes de TIC propios del Instituto para proceder a su baja.
10.   Coordinar con el personal del Centro de Datos externo la instalación y configuración de los ambientes productivos y de pruebas donde se hospedan los sistemas y servicios web institucionales, atendiendo las políticas de seguridad de datos establecidas.
11.   Gestionar los ambientes productivos y de pruebas, tales como actualizaciones de sistemas operativos, bases de datos, así como actualizaciones a los sistemas y servicios web institucionales.
12.   Elaborar conforme a las necesidades indicadas por las áreas usuarias, las políticas de respaldo de información sensible de las áreas de Oficinas Centrales.
13.   Gestionar la infraestructura tecnológica necesaria y su implementación para la aplicación del Plan de Recuperación de Desastres y Seguridad en el Centro de Datos Externo.
14.   Monitorear la infraestructura tecnológica de los sistemas y servicios web para garantizar su disponibilidad en el Centro de Datos Externo.
15.   Atender las solicitudes de servicios requeridos por los usuarios internos de las áreas de Oficinas Centrales relacionados con el Centro de Datos Externo.
16.   Administrar, mantener y monitorear el directorio activo en Oficinas Centrales para el control y seguridad de acceso a la infraestructura tecnológica.
17.   Atender y proporcionar conforme las necesidades de las distintas áreas de Oficinas Centrales, los consumibles informáticos, así como mantener actualizado el inventario de los mismos.
18.   Administrar los sistemas de seguridad perimetral (firewall), seguridad local (antivirus) y filtrado de contenidos en Oficinas Centrales.
19.   Prestar los servicios de telefonía IP, soporte técnico y monitoreo a la red de voz y datos de las áreas de Oficinas Centrales.
20.   Analizar, diseñar e implementar los requerimientos de redes y telecomunicaciones en las Oficinas Centrales.
21.   Las demás funciones que le establezcan en las disposiciones normativas aplicables, y aquellas que le encargue específicamente la Subdirección de Recursos Tecnológicos para el logro de los objetivos de la misma.
1.0.3. UNIDAD DE OPERACIÓN EN LA CIUDAD DE MÉXICO Y NUEVO LEÓN
Organigrama

1/ Se refieren a plazas eventuales
FACULTADES Y FUNCIONES
UNIDAD DE OPERACIÓN
Objetivo
Coordinar la prestación de servicios de educación para los adultos en la entidad a través de la promoción, organización y gestión de servicios en la entidad, preservando los principios de auto didactismo y solidaridad social, de conformidad con las políticas institucionales y del sector educativo. A través de la articulación con actores de la sociedad civil, impulsar el desarrollo de alianzas para alcanzar las metas estatales de atención y servicio a fin de abatir el rezago educativo de la entidad y contribuir a la mejora en la calidad de vida de la población.
Facultades (Artículo 29 Estatuto Orgánico)
Funciones
1.     Representar al INEA en la Entidad Federativa ante las autoridades Federales, Estatales y Municipales, las instituciones públicas, privadas y sociales, y las personas físicas, con facultades para actos de administración, pleitos y cobranzas, conforme al poder que se le otorgue para tales efectos.
2.     Dirigir técnica y administrativamente las actividades que se desarrollan en las Unidades de Operación para la prestación de los servicios educativos.
3.     Expedir las constancias y certificados y demás documentación que acrediten los conocimientos, habilidades y aptitudes adquiridos en los servicios educativos a cargo del INEA.
4.     Elaborar el plan anual de trabajo conforme a la normatividad aplicable.
5.     Determinar y presentar los requerimientos presupuestales para la operación de los programas.
6.     Ejercer y controlar el presupuesto asignado para la operación de los programas.
7.     Coordinar al personal adscrito conforme a la normatividad aplicable.
8.     Aplicar las políticas de comunicación y difusión en coordinación con el INEA.
9.     Presentar ante la Unidad de Administración y Finanzas los anteproyectos de programas de adquisiciones, arrendamientos y servicios, presupuestos y los demás que les correspondan.
10.   Ejercer el presupuesto autorizado, así como registrar y controlar los compromisos adquiridos.
11.   Formular y gestionar las modificaciones presupuestales, llevar el registro contable sobre operaciones de ingresos y egresos, así como de almacenes.
12.   Suscribir los contratos y convenios de los procedimientos de contratación en materia de adquisiciones, arrendamientos y servicios, así como aplicar las sanciones, cancelaciones y finiquitos que procedan en los casos establecidos.
13.   Atender las acciones institucionales en materia de transparencia, rendición de cuentas y gestión gubernamental.
14.   Atender las disposiciones en materia de protección civil, seguridad e higiene y salud en el trabajo, así como vigilar su aplicación.
15.   Emitir copias certificadas de los documentos originales que obren en los archivos a su cargo, y;
16.   Las demás que le establezcan la Junta de Gobierno, la Dirección General y las disposiciones aplicables.
1/ Se refiere a plaza eventual
1.0.3.1.  COORDINADOR REGIONAL (PUESTO TIPO)
Objetivo
Coordinar y organizar la operación de las Coordinaciones de Zona para el eficiente desarrollo de la planeación, organización, atención y seguimiento de los servicios educativos para las personas jóvenes y adultas que brinda la Unidad de Operación.
Funciones
1.     Coordinar la operación de los servicios educativos para adultos que se brinda a través de las Coordinaciones de Zona de la Unidad de Operación.
2.     Coordinar la implementación de estrategias que permitan alcanzar los objetivos y metas institucionales a cargo de la Unidad de Operación en materia de educación para adultos.
3.     Promover mecanismos de operación que garanticen los logros en las Coordinaciones de Zona en atención a los adultos y dar seguimiento de los mismos.
4.     Evaluar periódicamente y sistemáticamente el avance operativo en relación a las metas educativas de la Unidad de Operación y proponer medidas correctivas, a fin de mejorar eficacia de la operación de los servicios educativos en las Coordinaciones de Zona.
5.     Visitar las plazas comunitarias, puntos de encuentro, círculos de estudio y demás servicios que operan las Coordinaciones de Zona en materia de atención a los adultos, conocer de su situación física y operativa para resolver en su caso los problemas operativos que estas presenten.
6.     Proponer, dirigir y dar seguimiento a nuevos proyectos educativos en las Coordinaciones de Zona para ampliar y mejorar los servicios educativos para los adultos que ofrece la Unidad de Operación a través de éstas.
7.     Convenir y gestionar ante las diversas Áreas de la Unidad de Operación apoyos en materia de Recursos Humanos, materiales y financieros, a fin de que las Coordinaciones de Zona cuenten con los recursos y materiales necesarios para su óptima operación.
8.     Verificar que el abastecimiento de recursos materiales, didácticos y educativos, sea oportuno y en las cantidades establecidas y requeridas por las Coordinaciones de Zona, y con ello continuar con la calidad de los servicios educativos ofertados por la Unidad de Operación.
9.     Instruir a las Coordinaciones de Zona sobre las decisiones adoptadas por la Unidad de Operación, y coordinar con las áreas los cambios de la normatividad que regula la operación de los servicios educativos.
10.   Implementar y dar seguimiento a las alianzas y convenios suscritos por la Unidad de Operación y el Instituto con organismos públicos, privados y de la sociedad civil y su participación en estos.
11.   Coordinar reuniones de trabajo entre las Coordinaciones de Zona para retroalimentar y evaluar la operación de los servicios educativos, retomando el intercambio de experiencias y generando acuerdos que permitan una mejora continua de los mismos.
12.   Proponer y coadyuvar con el Departamento de Planeación, Seguimiento Operativo y Acreditación, la asignación y programación de las metas de educación para los adultos de las Coordinaciones de Zona y Micro-Regiones, tomando en consideración principalmente el rezago educativo, los Recursos Humanos, la infraestructura, recursos materiales y financieros de las mismas.
13.   Revisar la Micro-Regionalización geográfica de las Coordinaciones de Zona para determinar la asignación o redistribución de metas educativas con base al rezago educativo.
14.   Apoyar a las Coordinaciones de Zona a conformar, integrar y mantener equipos de trabajo con calidad, que permitan alcanzar los objetivos y metas educativas asignadas a la Unidad de Operación.
15.   Promover alianzas, convenios, acuerdos y apoyos de los sectores público, privado y social para la prestación y acercamiento de los servicios educativos para los adultos que brinda la Unidad de Operación, ya sea en sus áreas de trabajo o mediante el otorgamiento de algún espacio en las mismas.
16.   Representar a la Unidad de Operación en reuniones de trabajo y eventos oficiales, por encargo del titular de la Unidad de Operación, así como realizar los informes y seguimientos de acuerdos emanados de ellos.
17.   Gestionar y dar seguimiento a los trámites que en materia de Recursos Humanos realicen las Coordinaciones de Zona ante el Departamento de Administración e informarles a estas el estatus de los mismos.
18.   Mantener informado permanentemente a la persona titular de la Unidad de Operación de las actividades encomendadas y realizadas en las Coordinaciones de Zona en materia de educación para los adultos, a fin de contar con información pertinente, que permita la adecuada toma de decisiones.
19.   Las demás que, de manera expresa, le sean asignadas por el titular de la Unidad de Operación.
1.0.3.2.  DEPARTAMENTO DE PLANEACIÓN, SEGUIMIENTO OPERATIVO Y ACREDITACIÓN (PUESTO TIPO)
Objetivo
Desarrollar planes y programas educativos que respondan a las demandas y requerimientos de la población adulta en situación de rezago educativo de la entidad, en el marco del Plan Nacional de Desarrollo 2019-2024, el Programa Sectorial de Educación, así como los instrumentos vigentes en materia de Planeación Estratégica y operativa del Instituto.
Funciones
1.     Proponer y administrar los sistemas de planeación, organización y evaluación operativa de los servicios educativos proporcionados por la Unidad de Operación, así como vigilar su cumplimiento.
2.     Proponer políticas, criterios y procedimientos operativos de mejora con base en la demanda educativa para los adultos de la entidad, y de acuerdo con necesidades y características de la población adulta atendida.
3.     Proponer los objetivos y líneas generales de acción para la formulación de planes y programas de atención educativa en la Unidad de Operación, de conformidad con los lineamientos normativos aplicables en la materia, para elaborar el Programa Anual y su presupuesto correspondiente.
4.     Evaluar la operación de los programas educativos institucionales a cargo de la Unidad de Operación, descritos en su Programa Anual de trabajo.
5.     Integrar y procesar la información estadística relativa al desempeño de los programas educativos de la Unidad de Operación y el cumplimiento de metas para desarrollar el análisis que incida en una adecuada toma de decisiones, con base en información consistente y confiable, y con ello proponer los controles y las medidas preventivas y correctivas necesarias.
6.     Participar junto con el Departamento de Administración, Programación e Informática, en la operación del Sistema de Control Escolar mediante el seguimiento y evaluación de los servicios académicos y operativos ofertados a las personas jóvenes y adultas mayores de 15 años.
7.     Diseñar, proponer e implantar estrategias de atención que contribuyan a la ampliación de la cobertura y la mejora sostenida de los servicios educativos para los adultos en la entidad.
8.     Asesorar a las Coordinaciones de Zona en los procesos de planeación, seguimiento, evaluación y estadística de los servicios educativos.
9.     Controlar y verificar el gasto del presupuesto autorizado a la Unidad de Operación en los Capítulos de Gasto de Operación, mediante la correcta aplicación del mismo y con base a la normatividad vigente y a los criterios aplicables de austeridad y disciplina.
10.   Operar y coordinar el Modelo de Evaluación Institucional (MEI), para el cumplimiento de los indicadores de evaluación y en general el desempeño de la Unidad de Operación en cuanto a los objetivos y metas educativas asignadas, que permita la entrega oportuna y confiable de información a la organización central del Instituto.
11.   Coordinar las actividades de operación del MEI integrando la información de las Coordinación de Zona y Microrregiones para una operación sustentable del mismo.
12.   Administrar los procesos presupuestales para la asignación de gratificaciones a las personas voluntarias con subsidio que apoyan en la educación de los adultos, con base en resultados cuantitativos y conforme a lo dispuesto en los Lineamientos de Operación del Programa Servicios de Educación para Adultos (INEA) vigentes.
13.   Prever las necesidades de materiales educativos conforme el registro de las existencias en el almacén, para gestionar ante las oficinas normativas las solicitudes de material educativo y didáctico para su oportuno suministro a las Coordinaciones de Zona, así como identificar y resolver los problemas que obstaculicen el ágil y oportuno suministro de materiales para la educación de los adultos y aplicar las medidas correctivas pertinentes.
14.   Elaborar las solicitudes de transferencias de recursos presupuestales entre las partidas correspondientes a los Capítulos de Gastos de Operación, para dar suficiencia presupuestal y continuidad a los programas sustantivos de la Unidad de Operación, en coordinación con el Departamento de Administración, Programación e Informática de la Unidad de Operación y las áreas de presupuesto de Oficinas centrales.
15.   Llevar a cabo el registro, seguimiento y control de las modificaciones programático-presupuestales y de las ministraciones del Presupuesto Anual autorizado a la Unidad de Operación, conforme el Clasificador por Objeto del Gasto y demás normatividad programático-presupuestal, a fin de contribuir a un cierre presupuestal en tiempo y forma y conforme a las características requeridas por las oficinas normativas.
16.   Planear, organizar y controlar los procesos de seguimiento, control académico, acreditación de conocimientos y certificación de estudios en la Unidad de Operación, de conformidad con la normatividad vigente.
17.   Aplicar y difundir las disposiciones técnicas y administrativas que rigen los procesos de registro de los usuarios, y su seguimiento académico para la acreditación de sus conocimientos y certificación de estudios, así como vigilar su cumplimiento mediante el eficiente uso del SCE.
18.   Desarrollar junto con el Departamento de Administración, Programación e Informática los programas de depuración de la información sobre el registro, incorporación, acreditación, avance académico y certificación de los adultos en el ámbito de competencia de la Unidad de Operación mediante el uso del SCE, a fin de contar con información actualizada para la toma de decisiones.
19.   Coordinar y supervisar los procesos de registro y actualización de datos necesarios para la inscripción, acreditación y certificación de las personas educandas que se realizan en las Coordinaciones de Zona mediante el uso del SCE.
20.   Distribuir el material necesario para la organización y aplicación de exámenes en las Coordinaciones de Zona, para la alimentación SCE y para la acreditación de estudios.
21.   Integrar y mantener actualizado el banco de información relativo a los coordinadores y aplicadores de exámenes, así como los datos de los locales sede para aplicación de exámenes.
22.   Coordinar la operación del módulo de certificación del SCE mediante el ingreso y actualización del avance académico de las personas educandas, y con ello conocer el estatus en que éstos se encuentran en cuanto a la conclusión de sus estudios.
23.   Organizar y controlar el resguardo y manejo de los materiales de examen y certificados de estudio, a fin de evitar el mal uso de ellos.
24.   Supervisar y controlar la información y documentación de las personas educandas para el proceso de acreditación y certificación de sus estudios.
25.   Supervisar la correcta emisión de los certificados de estudio y que estos cumplan con las características y normatividad establecidas por la Secretaría de Educación Pública para este fin.
26.   Apoyar y asesorar a las Coordinaciones de Zona en materia de registro y seguimiento académico de las personas educandas en el SCE para la obtención de datos sobre la población atendida, acreditada y certificada.
27.   Elaborar informes y reportes sobre las estadísticas de calificaciones, exámenes solicitados, presentados y acreditados, así como certificados educativos emitidos a través del SCE, para determinar el cumplimiento de las metas de atención a los adultos asignadas a la Unidad de Operación.
28.   Atender a las personas educandas en lo relacionado con trámites y registros de certificados y/o confirmación de calificaciones.
29.   Proponer y realizar junto con las áreas responsables de los servicios educativos modificaciones que permitan mejorar los instrumentos y procedimientos de evaluación del aprendizaje como son los cuadernillos de exámenes, a fin de adecuarlos y actualizarlos a los materiales educativos vigentes y con ello medir el aprendizaje en tiempo y forma de las personas educandas, así como evitar la duplicidad de los mismos.
30.   Realizar el análisis de reactivos de los exámenes aplicados a las personas educandas para su envío y apoyo al Área de Servicios Educativos en cuanto a la realimentación basada en los resultados arrojados en los mismos.
31.   Elaborar la documentación de las acciones y de los productos sustantivos generados para dar cumplimiento a los objetivos, indicadores y metas del Programa Anual de Trabajo de la Unidad de Operación.
32.   Elaborar y suscribir los informes y documentos relativos al ámbito de su competencia y al ejercicio de su función y aquéllos que le correspondan por delegación de facultades o suplencia del Titular de la Unidad de Operación.
33.   Las demás funciones que le establezcan en las disposiciones normativas aplicables, y aquellas que le encargue específicamente la Unidad de Operación, para el logro de los objetivos de la misma.
1.0.3.3.  DEPARTAMENTO DE SERVICIOS EDUCATIVOS (PUESTO TIPO)
Objetivo
Coordinar las actividades técnico-pedagógicas necesarias para la adecuada operación y funcionamiento de los programas, proyectos y servicios educativos de la Unidad de Operación, así como diseñar y adecuar los contenidos y las metodologías educativas para la elaboración de los materiales didácticos y de apoyo que se requiera en la operación de los programas educativos, conforme a las características y necesidades regionales de los grupos de población adulta en situación de rezago educativo.
Funciones
1.     Instrumentar acciones para la formación educativa permanente de los Agentes Educativos, personal institucional y técnicos docentes que participan en la atención educativa de los adultos.
2.     Establecer, difundir y vigilar el cumplimiento de las disposiciones técnicas y administrativas de los servicios educativos que brinda la Unidad de Operación.
3.     Adecuar los contenidos, métodos, materiales y modelos educativos, de acuerdo con los lineamientos establecidos en la materia, y a las características y necesidades de las Coordinaciones de Zonas y de los adultos que se atienden a través de ellas.
4.     Proponer normas pedagógicas, así como los mecanismos para el seguimiento y la evaluación educativa de los adultos y servicios que proporciona la Unidad de Operación.
5.     Realizar estudios, diagnósticos y proyectos técnico-pedagógicos para mejorar la calidad de los servicios educativos para adultos que brinda la Unidad de Operación.
6.     Asesorar y apoyar a las Coordinaciones de Zona y departamentos de la Unidad de Operación en materia educativa, para brindar un mejor servicio a las personas educandas.
7.     Organizar y coordinar las etapas de capacitación del personal, de acuerdo con las estrategias y programas institucionales y organizar las visitas de seguimiento operativo y educativo a las Coordinaciones de Zona.
8.     Organizar y coordinar en la Unidad de Operación, las actividades de formación relacionadas con la atención del modelo educativo de personal institucional y solidario, y vigilar su cumplimiento.
9.     Establecer y difundir en la Unidad de Operación los lineamientos normativos para la instrumentación de las actividades de formación de figuras educativas solidarias en las Coordinaciones de Zona.
10.   Diseñar y elaborar junto con las Coordinaciones de Zona, planes y programas de formación de figuras educativas solidarias, así como contenidos, materiales didácticos e instrumentos para la evaluación de las actividades de formación de las mismas, que se llevan a cabo en las Coordinaciones de Zona adecuándolos a sus necesidades y características.
11.   Organizar y coordinar la realización periódica de eventos de actualización educativa para el personal institucional de la Unidad de Operación.
12.   Asesorar y apoyar a las Coordinaciones de Zona y a las instituciones, en el diseño y elaboración de programas de formación y actualización de asesores educativos, formadores y figuras solidarias que apoyan los servicios educativos de la Unidad de Operación en la Entidad.
13.   Vincular las actividades de formación del personal docente, con instituciones u organismos que brindan capacitación o cursos para apoyar la profesionalización del personal institucional.
14.   Analizar e interpretar la información relativa a los resultados de los procesos de evaluación académica y difundirla entre las diferentes Áreas de la Unidad de Operación como elemento para la toma de decisiones.
15.   Dar seguimiento educativo y acompañamiento a los espacios donde se reúnen las personas educandas denominados Círculos de Estudio con los materiales didácticos requeridos, a fin de ofrecer una mejor calidad en los servicios educativos que se brindan a la población adulta en situación de rezago educativo.
16.   Conocer las necesidades de capacitación de los usuarios internos y diseñar modelos y materiales para capacitar al personal institucional en el uso de la infraestructura informática.
17.   Elaborar la documentación de las acciones y de los productos sustantivos generados para dar cumplimiento a los objetivos, indicadores y metas del Programa Anual de Trabajo de la Unidad de Operación.
18.   Elaborar y suscribir los informes y documentos relativos al ámbito de su competencia y al ejercicio de su función y aquéllos que le correspondan por delegación de facultades o suplencia del Titular de la Unidad de Operación.
19.   Las demás funciones que le establezcan en las disposiciones normativas aplicables, y aquellas que le encargue específicamente la Unidad de Operación, para el logro de los objetivos de la misma.
1.0.3.4.  DEPARTAMENTO DE ADMINISTRACIÓN, PROGRAMACIÓN E INFORMÁTICA (PUESTO TIPO)
Objetivo
Administrar y controlar los sistemas informáticos de inscripción o sistemas de control escolar, acreditación y certificación que aplica a la Educación de Adultos, y que se operan en las Plazas Comunitarias, Coordinaciones de Zona y Círculos de Estudios, así como en los procesos de recursos humanos, financieros y materiales, proporcionando los servicios generales que requiere la Unidad de Operación, conforme a la normatividad vigente.
Funciones
1.     Participar en el desarrollo de sistemas informáticos para la automatización de los procesos de inscripción, acreditación y certificación de los usuarios que deseen acceder a los servicios educativos que ofrece el INEA de la Unidad de Operación.
2.     Capacitar a los responsables del área de acreditación y planeación respecto de la operación y seguimiento de los sistemas de inscripción, acreditación y certificación, en las estrategias implementadas para jóvenes y adultos, en cada una las Coordinaciones de Zona de la Unidad de Operación.
3.     Elaborar manuales técnicos para los usuarios de los sistemas, paquetería, comunicaciones y redes de datos y su actualización de acuerdo con los lineamientos y directrices emitidas en la normatividad vigente, de la Unidad de Operación.
4.     Automatizar la información en los sistemas informáticos utilizados por el INEA, que conllevan a elaborar las estadísticas que se presentan al responsable de la Unidad de Operación y al Técnico Docente correspondiente, para facilitar la localización de la población en rezago educativo por microrregión.
5.     Generar las claves de acceso a los usuarios que presenten exámenes para concluir el nivel educativo correspondiente, así mismo generar en los sistemas el historial académico que concluye con la emisión del certificado.
6.     Emitir en línea los certificados y su correspondiente timbrado para los usuarios que acrediten los módulos.
7.     Instalar, dar soporte técnico y mantenimiento a las terminales ultraligeras en las plazas comunitarias instaladas para el estudio de los módulos, aplicación de exámenes en línea de los servicios que oferta el INEA.
8.     Llevar el control de los módulos en el Sistema Integral de Módulos del Material Educativo, a fin de obtener los inventarios en cada una de las Coordinaciones de Zona y el almacén central, que conlleva a planear el suministro del material necesario, de acuerdo al rezago educativo, del siguiente trimestre.
9.     Crear y controlar los accesos de los usuarios a los sistemas de control escolar SCE y SIGA, mediante los cuales se realiza el registro de los usuarios del INEA para su acreditación y certificación.
10.   Generar las claves de acceso a los usuarios a los sistemas de control escolar que genera el certificado pro educación de los adultos.
11.   Proveer a las áreas de la Unidad de Operación, del capital humano, financiero y material requerido para el óptimo desempeño de sus actividades y tareas encomendadas, atendiendo a la plantilla y presupuesto autorizados, así como a lo dispuesto en la normatividad vigente.
12.   Planear y coordinar la ejecución de programas de formación de figuras solidarias para el desarrollo de competencias que incidan en el logro de metas institucionales.
13.   Elaborar registros y demás documentos relativos al gasto en el Capítulo 1000 Servicios Personales y mantener un flujo constante de información y conciliación del mismo con las áreas de oficinas normativas.
14.   Proporcionar a todas las áreas de las Unidades de Operación los recursos y servicios necesarios para desarrollar adecuada y oportunamente sus funciones, de acuerdo con el presupuesto autorizado en los programas y en general a la Unidad de Operación.
15.   Realizar los cálculos para el pago de liquidaciones, proporcionar la documentación que corresponda para la reinstalación del personal que determinen las autoridades correspondientes en la Unidad de Operación y en los que sea parte el Instituto; así como de las observaciones emanadas de las auditorías practicadas a la Unidad de Operación.
16.   Documentar sistemáticamente las operaciones contables de la Unidad de Operación distribuyendo y ministrando oportunamente los recursos financieros autorizados para los programas en operación.
17.   Programar el pago oportuno de los compromisos contraídos con terceros institucionales y no institucionales referentes a impuestos, contratos de servicios, seguros, etc.
18.   Coordinar la administración y resguardo de los recursos materiales, a fin de asegurar la oportuna atención de dichos requerimientos para una operación integral de la Unidad de Operación.
19.   Elaborar la documentación de las acciones y de los productos sustantivos generados para dar cumplimiento a los objetivos, indicadores y metas del Programa Anual de Trabajo de la Unidad de Operación.
20.   Elaborar y suscribir los informes y documentos relativos al ámbito de su competencia y al ejercicio de su función y aquéllos que le correspondan por delegación de facultades o suplencia del Titular de la Unidad de Operación.
21.   Las demás funciones que le establezcan en las disposiciones normativas aplicables, y aquellas que le encargue específicamente la Unidad de Operación, para el logro de los objetivos de la misma.
1.0.3.5.  COORDINADOR DE ZONA (PUESTO TIPO)
Objetivo
Coordinar las acciones y ejecutar los programas y políticas públicas para abatir el analfabetismo y reducir el rezago educativo de las personas mayores de 15 años que se encuentren en esa situación, dentro del ámbito de responsabilidad de su zona.
Funciones
1.     Coordinar la operación de los programas y servicios educativos que proporciona el Instituto en la zona asignada, conforme a los lineamientos técnicos y normativos establecidos.
2.     Recabar mediante instrumentos de consulta y estadística dentro de su zona geográfica asignada, información educativa de la población mayor de 15 años para conocer las demandas y requerimientos educativos específicos requeridos para su atención y su inclusión dentro de los planes y programas de estudio ofertados por la Unidad de Operación.
3.     Supervisar los procesos de registro y actualización de datos de las personas educandas en el Sistema de control escolar y otros, así como los procedimientos de información y estadística, en cumplimiento a la normatividad vigente.
4.     Formular estrategias e instrumentos que impulsen la ampliación de la cobertura y calidad de los servicios educativos que brinda la Unidad de Operación, dentro de su zona geográfica asignada.
5.     Supervisar y evaluar el cumplimiento de metas de atención y de los servicios educativos que brinda a los adultos mayores de 15 años, dentro de su zona geográfica asignada.
6.     Promover y fomentar, en su ámbito de competencia, la colaboración de las dependencias y entidades de la administración pública, así como de los sectores privado y social, en las acciones relativas a la prestación de servicios de educación para adultos.
7.     Administrar la infraestructura material y humana de la Coordinación de Zona para asegurar su correcta aplicación al logro de los objetivos institucionales y las metas planteadas en los instrumentos de planeación.
8.     Proponer y dar seguimiento a los proyectos educativos en la Coordinación de Zona.
9.     Supervisar los procesos de atención educativa para adultos que se brindan dentro de su zona geográfica, mediante los indicadores descritos en el Programa Anual de Trabajo que permitan medir la calidad de los mismos y con ello garantizar una oferta oportuna y adecuada a los requerimientos actuales y futuros de la población adulta.
10.   Mantener informado al personal institucional como son Técnicos Docentes y Personal Solidario que apoyan en la atención educativa de los adultos, sobre los convenios suscritos por la Unidad de Operación, a fin de dar cumplimiento a la normatividad que regula la administración y operación de los servicios educativos del INEA.
11.   Representar a la Unidad de Operación en reuniones de trabajo y eventos oficiales dentro de su zona geográfica asignada, así como realizar los informes y seguimientos de acuerdos emanados de ellos.
12.   Elaborar la documentación de las acciones y de los productos sustantivos generados para dar cumplimiento a los objetivos, indicadores y metas del Programa Anual de Trabajo de la Unidad de Operación.
13.   Elaborar y suscribir los informes y documentos relativos al ámbito de su competencia y al ejercicio de su función y aquéllos que le correspondan por delegación de facultades o suplencia del Titular de la Unidad de Operación.
14.   Las demás funciones que le establezcan en las disposiciones normativas aplicables, y aquellas que le encargue específicamente la Unidad de Operación, para el logro de los objetivos de la misma.
Este documento fue aprobado por la Junta de Gobierno del Instituto Nacional para la Educación de los Adultos, en la Novena Sesión Extraordinaria de 2025, celebrada el 17 de diciembre de 2025, mediante acuerdo número SE/IX-25/04, R.
TRANSITORIOS
PRIMERO. - El presente MANUAL GENERAL DE ORGANIZACIÓN DEL INEA 2025 entrará en vigor el día siguiente de su publicación en el Diario Oficial de la Federación.
SEGUNDO. - Se abroga el MANUAL GENERAL DE ORGANIZACIÓN DEL INEA 2024 publicado en el Diario Oficial de la Federación el 23 de diciembre de 2024.
Ciudad de México, a 22 de diciembre de 2025.- Director General del Instituto Nacional para la Educación de los Adultos, Armando Contreras Castillo.- Rúbrica.