ACUERDO por el que se dan a conocer las Reglas de Operación del Programa Producción para el Bienestar de la Secretaría de Agricultura y Desarrollo Rural, para el ejercicio fiscal 2026

ACUERDO por el que se dan a conocer las Reglas de Operación del Programa Producción para el Bienestar de la Secretaría de Agricultura y Desarrollo Rural, para el ejercicio fiscal 2026.

Al margen un sello con el Escudo Nacional, que dice: Estados Unidos Mexicanos.- Agricultura.- Secretaría de Agricultura y Desarrollo Rural.

JULIO ANTONIO BERDEGUÉ SACRISTÁN, Secretario de Agricultura y Desarrollo Rural, con fundamento en los artículos 4, 25, 27, fracción XX y 28 párrafo decimocuarto de la Constitución Política de los Estados Unidos Mexicanos; 9, 12, 26 y 35 de la Ley Orgánica de la Administración Pública Federal; 4 de la Ley Federal de Procedimiento Administrativo; 9, 12, 34 y 35 de la Ley de Planeación; 75 y 77 de la Ley Federal de Presupuesto y Responsabilidad Hacendaria y 176 de su Reglamento; 1, 5, 6, 7, 8, 32, 53, 54, 55, 56, 58, 59, 60, 61, 72, 79, primer párrafo, 80, 87, 104, 140, 143, 164, 178, 183, 190, fracciones I y III y 191 de la Ley de Desarrollo Rural Sustentable; 68, 69 y 70, fracciones I, XV y XXVI de la Ley General de Transparencia y Acceso a la Información Pública; 27, 28, 29, 30, 31 y 34; así como los anexos 11, 25 y 26, del Decreto por el que se expide el Presupuesto de Egresos de la Federación para el Ejercicio Fiscal 2026, numerales segundo, cuarto, quinto, noveno y décimo del Acuerdo por el que se emiten los Lineamientos para incorporar la perspectiva de género en las Reglas de Operación de los Programas Presupuestarios Federales, y 1, 2, 3 y 5, fracción XXV del Reglamento Interior de la Secretaría de Agricultura y Desarrollo Rural; y
CONSIDERANDO
Que la Constitución Política de los Estados Unidos Mexicanos, establece en el artículo 25 que corresponde al Estado la rectoría del desarrollo nacional para garantizar que éste sea integral y sustentable, que fortalezca la Soberanía de la Nación y su régimen democrático y que, mediante la competitividad, el fomento del crecimiento económico y el empleo y una más justa distribución del ingreso y la riqueza, permita el pleno ejercicio de la libertad y la dignidad de los individuos, grupos y clases sociales.
En el mismo sentido, el artículo 27, fracción XX del citado ordenamiento, establece que el Estado promoverá las condiciones para el desarrollo rural integral, con el propósito de generar empleo y garantizar a la población campesina el bienestar y su participación en el desarrollo nacional, y fomentará la actividad agropecuaria para el óptimo uso de la tierra con insumos, créditos, servicios de capacitación y asistencia técnica.
Que la Ley de Planeación establece que las Dependencias y Entidades de la Administración Pública Federal, deberán planear y conducir sus actividades con perspectiva intercultural y de género y con sujeción a los objetivos y prioridades de la planeación nacional de desarrollo, a fin de cumplir con la obligación del Estado de garantizar que éste sea equitativo, incluyente, integral, sustentable y sostenible.
Que la atención al sector rural es una prioridad claramente señalada por la política pública de Estado, asimismo, la igualdad de oportunidades es fundamental para impulsar al país, por lo que, es necesario elevar la producción como medio para incrementar el crecimiento potencial de la economía y el bienestar de las familias, y que uno de los propósitos del Gobierno de la República es generar una sociedad de derechos que logre la inclusión de todos los sectores sociales y reducir así, los altos niveles de desigualdad.
Que la Ley de Desarrollo Rural Sustentable en su artículo 5, establece como uno de sus objetivos "Corregir disparidades de desarrollo regional a través de la atención diferenciada a las regiones de mayor rezago, mediante una acción integral del Estado que impulse su transformación y la reconversión productiva y económica, con un enfoque productivo de desarrollo rural sustentable".
En el mismo ordenamiento, en los artículos 1 y 6, se considera de interés público el desarrollo rural sustentable, que incluye la planeación y organización de la producción agropecuaria, su industrialización y comercialización, y de los demás bienes y servicios, y todas aquellas acciones tendientes al mejoramiento de la calidad de vida de la población rural. Las acciones que el Estado realiza en el medio rural tienen carácter prioritario, bajo criterios de equidad social, género, integralidad, productividad y sustentabilidad.
Que el artículo 35 de la Ley Orgánica de la Administración Pública Federal faculta a la Secretaría de Agricultura y Desarrollo Rural para formular, conducir la política de desarrollo rural; vigilar el cumplimiento y aplicar la normatividad en materia de sanidad animal y vegetal; fomentar los programas y elaborar las normas oficiales de sanidad animal y vegetal y fomentar la actividad pesquera y contribuir a la seguridad alimentaria garantizando el abasto de productos básicos.
Que en el marco de la coordinación interinstitucional, se podrán suscribir instrumentos jurídicos para la realización de acciones del Programa, con dependencias y entidades de la Administración Pública Federal, así como, con los centros o instituciones de investigación y/o enseñanza superior, organismos nacionales e internacionales, y asociaciones civiles, entre otros.
Que en cumplimiento a la Ley General para la Igualdad entre Mujeres y Hombres, y la Ley General de Acceso de las Mujeres a una Vida Libre de Violencia, los programas de la Administración Pública Federal impulsarán, de manera transversal, la igualdad sustantiva entre mujeres y hombres a través de la incorporación de la perspectiva de género en su diseño, elaboración, aplicación, seguimiento y evaluación.
Que la Ley Federal de Presupuesto y Responsabilidad Hacendaria (LFPRH) en su artículo 77 dispone que la Cámara de Diputados en el Presupuesto de Egresos, podrá señalar los Programas, a través de los cuales se otorguen subsidios, y que deberán sujetarse a Reglas de Operación, con el objeto de asegurar que la aplicación de los recursos públicos se realice con eficiencia, eficacia, economía, honradez y transparencia.
Que en el segundo párrafo del mencionado artículo 77, establece que las dependencias, las entidades a través de sus respectivas dependencias coordinadoras de sector o, en su caso, las entidades no coordinadas serán responsables de emitir las Reglas de Operación de los Programas que inicien su operación en el ejercicio fiscal que corresponda o, en su caso, las modificaciones a aquellas que continúen vigentes, previa autorización presupuestaria de la Secretaría de Hacienda y Crédito Público, y constancia emitida por la Agencia de Transformación Digital y Telecomunicaciones.
Que el subsector agrícola enfrenta como problema central la baja producción en unidades de producción de personas productoras, de cultivos o productos prioritarios, lo que repercute en la soberanía alimentaria.
Que el Programa de las Naciones Unidas para el Desarrollo, dentro de sus Objetivos de Desarrollo Sostenible, establece como objetivo dos Hambre Cero, a través de estrategias como asegurar la sostenibilidad de los sistemas de producción de alimentos y aplicar prácticas agrícolas resilientes que aumenten la producción, así como incrementar la producción agrícola y los ingresos de los productores de pequeña escala.
Que el comienzo de la administración 2024-2030, representa el inicio del segundo piso de la Cuarta Transformación también en el campo, y con ello, la Secretaría de Agricultura y Desarrollo Rural busca elevar la producción; dar orden a la comercialización de los productos y su buen funcionamiento dentro de los mercados agroalimentarios, a fin de contribuir al bienestar de las personas que habitan en el sector rural y con ello contribuir a la soberanía alimentaria de la nación.
En este sentido, se señala que la soberanía alimentaria debe verse en una triple dimensión: producir los alimentos que se consumen; generar los insumos y los elementos que se requieren para la producción de alimentos, y desarrollar el conocimiento necesario para elevar la producción y responder efectivamente a las necesidades alimentarias de la población actual y futura. Por lo que se plantea una estrategia nacional de atención integral las personas productoras, en el marco del Plan Nacional de Desarrollo 2025-2030 (PND), que se articula por cuatro ejes generales: 1) Gobernanza con justicia y participación ciudadana; 2) Desarrollo con bienestar y humanismo; 3) Economía moral y trabajo y 4) Desarrollo Sustentable. Además de tres ejes transversales: 1) Igualdad sustantiva y derechos de las mujeres; 2) Innovación pública para el desarrollo tecnológico nacional y 3) Derechos de las comunidades indígenas y afromexicanas. Eje General 3, del PND, tiene como objetivo fortalecer el campo mexicano y lograr la soberanía alimentaria de México, a través del apoyo al sector agrícola y la protección de los derechos de quienes trabajan y viven en el campo; asimismo, establece dentro de sus estrategias fortalecer la capacidad e inclusión productiva de las personas productoras, para aumentar la producción nacional sostenible de alimentos bajo un enfoque agroecológico.
En virtud de la reforma al citado dispositivo de la Constitución Federal, materializada mediante el Decreto por el que se reforman y adicionan los artículos 4o. y 27 de la Constitución Política de los Estados Unidos Mexicanos, en materia de bienestar, publicado en el Diario Oficial de la Federación (DOF) el 2 de diciembre de 2024, se establece que el Estado garantizará, en los términos que fije la Ley, la entrega de un apoyo anual directo a los productores del campo, lo que lo convierte en un derecho de rango constitucional.
Que el Programa Sectorial de Agricultura y Desarrollo Rural, publicado en el Diario Oficial de la Federación, el 1° de septiembre de 2025, establece, entre los objetivos sectoriales, mejorar el bienestar económico y social de las y los productores de pequeña y mediana escala, así como de las y los trabajadores del campo y las costas mexicanas. Para avanzar en este propósito, se incrementará la producción sostenible de alimentos, a fin de lograr que la agricultura, la ganadería, la pesca y la acuicultura estén en condiciones de reducir la dependencia alimentaria del país respecto de otras naciones, particularmente en productos alimentarios básicos de la dieta de los mexicanos como el maíz, frijol y arroz. Para ello, se implementará el Plan de Autosuficiencia en maíz, frijol y arroz, se brindará acompañamiento técnico a las personas productoras agropecuarias y se implementará el Plan Especial para Campeche, orientado a recuperar el potencial productivo en el cultivo de arroz.
El compromiso es construir un nuevo sistema agroalimentario mexicano productivo, justo, saludable, incluyente y sustentable, el cual se logrará a través de la articulación, armonización y visión sistémica e integral de las políticas públicas, mediante la confluencia de las acciones de desarrollo rural de las Entidades y Dependencias del Ejecutivo Federal, entre las que destacan las emprendidas por la Secretaría de Agricultura y Desarrollo Rural, para el incremento de la producción de alimentos.
Que dentro de las principales medidas para atender el compromiso de México en el Acuerdo de París sobre Cambio Climático (COP21; diciembre de 2016) destacan el uso de energías renovables y eficiencia energética; la protección de los bosques y el uso de buenas prácticas agrícolas; comprometiéndose a alcanzar para el periodo de 2020-2030 los siguientes objetivos: 1). Una tasa cero de deforestación; 2). Mejorar la capacidad adaptativa de los 160 municipios más vulnerables; 3). Proteger a la población de los fenómenos hidrometeorológicos extremos; 4). Aumentar la resiliencia de la infraestructura estratégica del país y de los ecosistemas; 5). Desacoplar el crecimiento económico de la emisión de contaminantes de efecto invernadero.
Que la Declaración de las Naciones Unidas sobre los Derechos de los Campesinos y de Otras Personas que Trabajan en las Zonas Rurales, plantea que los campesinos tienen derecho a la soberanía alimentaria, que comprende el derecho a una alimentación saludable y culturalmente apropiada, producida mediante métodos ecológicamente racionales y sostenibles, y el derecho a definir sus propios sistemas de alimentación y agricultura. Plantea, además, que los campesinos tienen derecho al agua potable, el saneamiento, a vivir una vida saludable y no ser afectados por la contaminación de productos agroquímicos.
Que el Convenio sobre la Diversidad Biológica (CDB), ubica su intervención de cara a tres objetivos principales: la conservación de la diversidad biológica, la utilización sostenible de sus componentes y la participación justa y equitativa en los beneficios que se deriven de la utilización de los recursos genéticos. En su Artículo 8, inciso j, establece que, con arreglo a la legislación nacional que corresponda, "respetará, preservará y mantendrá los conocimientos, las innovaciones y las prácticas de las comunidades indígenas y locales que entrañen estilos tradicionales de vida pertinentes para la conservación y la utilización sostenible de la diversidad biológica y promoverá su aplicación más amplia".
Que el Decreto de Presupuesto de Egresos de la Federación (PEF) para el Ejercicio Fiscal 2026, publicado en el DOF el 21 de noviembre de 2025, incluye en los Anexos 11, 25 y 26 el Programa de Producción para el Bienestar (en adelante Programa) como uno de los principales programas de la Secretaría Agricultura y Desarrollo Rural, el cual tiene asignado un monto de $17,472,000,000 (Diecisiete mil cuatrocientos setenta y dos millones de pesos 00/100 M.N.) con el propósito de contribuir al incremento del grado de soberanía alimentaria, dotando de liquidez y fomentando el acceso a servicios de vinculación productiva (precios de garantía y fertilizantes) a personas productoras, para contribuir en el aumento de la producción sustentable de sus unidades de producción.
Que el referido PEF, establece los criterios generales a que deberán sujetarse las Reglas de Operación para su elaboración, así como los criterios específicos para la operación de los Programas sujetos a Reglas de Operación. Para el caso de la Secretaría de Agricultura y Desarrollo Rural, en la estructura programática, se incluye el Programa Producción para el Bienestar, el cual está sujeto a Reglas de Operación.
Que las Reglas de Operación de los Programas de la Secretaría, atendiendo lo dispuesto por el PEF, deberán ser simples, precisas, transparentes, de fácil acceso y claras, de tal manera que faciliten la comprensión por parte de los ciudadanos; tomarán en cuenta las características de las diferentes regiones socioeconómicas del país; y priorizará los principios de igualdad, no discriminación, igualdad de género, inclusión social de las personas con discapacidad, libre determinación de las comunidades indígenas, protección al medio ambiente, salud e integridad de las personas.
Asimismo, prevé que las Reglas de Operación de los programas operados por las Dependencias y Entidades que atiendan a la población indígena deberán contener disposiciones que faciliten su acceso a los programas y procurarán reducir los trámites y requisitos existentes.
Que las presentes Reglas de Operación se sujetan, en lo conducente, a lo establecido en el Acuerdo por el que se dan a conocer las Disposiciones Generales aplicables a las Reglas de Operación de los Programas de la Secretaría de Agricultura y Desarrollo Rural vigentes.
Por lo anterior, he tenido a bien emitir el siguiente:
ACUERDO POR EL QUE SE DAN A CONOCER LAS REGLAS DE OPERACIÓN DEL PROGRAMA
PRODUCCIÓN PARA EL BIENESTAR DE LA SECRETARÍA DE AGRICULTURA Y DESARROLLO
RURAL, PARA EL EJERCICIO FISCAL 2026
Contenido
Introducción
Título I. Disposiciones Generales del Programa
Artículo 1. Objeto del Acuerdo;
Artículo 2. Datos de identificación del Programa;
Artículo 3. Glosario de términos y acrónimos;
Artículo 4. Objetivo General del Programa;
Título II. Operación del Programa
Capítulo 1. De los Apoyos Directos
Artículo 5. Objetivo específico de los Apoyos Directos;
Artículo 6. Cobertura;
Artículo 7. Población Objetivo;
Artículo 8. Plazos;
Artículo 9. Criterios y requisitos de elegibilidad;
Artículo 10. Características de los apoyos;
Artículo 11. Exclusiones;
Artículo 12. Derechos, obligaciones y sanciones de las personas beneficiarias;
Artículo 13. Unidad Responsable;
Artículo 14. Instancias participantes en los Apoyos Directos;
Artículo 15. Mecánica operativa de los Apoyos Directos;
Artículo 16. Coordinación Institucional;
Capítulo 2. Del Acompañamiento Técnico
Artículo 17. Objetivo específico del Acompañamiento Técnico;
Artículo 18. Población objetivo especifica;
Artículo 19. Instancias participantes en el Acompañamiento Técnico;
Artículo 20. Criterios de selección de los territorios de incidencia del Acompañamiento Técnico;
Artículo 21. Mecánica operativa del Acompañamiento Técnico;
Artículo 22. Características del Acompañamiento Técnico y presupuesto;
Capítulo 3. Del Comité Técnico
Artículo 23. De la integración;
Artículo 24. De las Atribuciones;
Título III. Seguimiento, Supervisión y Evaluación
Artículo 25. Seguimiento;
Artículo 26. Supervisión;
Artículo 27. Evaluación;
Título IV. Disposiciones Complementarias
Artículo 28. Del Padrón de las personas beneficiarias;
Artículo 29. Conformación del Padrón las personas beneficiarias del Programa;
Artículo 30. Gastos indirectos;
Artículo 31. De los proyectos emergentes;
Artículo 32. Fiscalización;
Artículo 33. Denuncias y solicitudes de información;
Artículo 34. Transparencia y rendición de cuentas;
Artículo 35. Control y Auditoría;
Artículo 36. Contraloría Social;
Artículo 37. Instauración del Procedimiento Administrativo;
Artículo 38. Enfoque de Derechos Humanos;
Artículo 39. Perspectiva de Género;
Artículo 40. Acciones de Blindaje Electoral;
Artículo 41. Excusa;
Artículo 42 Reintegros;
Transitorios
Anexos
Anexo I. Diagrama de flujo del Programa Producción para el Bienestar 2026 (Apoyos Directos).
Anexo II. Mecánica operativa para el Acompañamiento Técnico 2026.
Anexo III. Catálogo de documentos para acreditar la legal propiedad o posesión de las unidades de producción para el apoyo directo del Programa Producción para el Bienestar 2026.
Anexo IV. Modelo de Formato para la Excusa de los Servidores Públicos.
Anexo V. Catálogo de comprobantes de identificación.
Anexo VI. Catálogo de comprobantes de domicilio.
Anexo VII. Modelo de Formato para la Actualización o Corroboración de Datos e Incorporación al Padrón.
Introducción
El Programa Producción para el Bienestar (PPB) inició su operación en 2019, con los productores de pequeña y de mediana escala registrados en el Padrón de PROAGRO Productivo, que se instrumentó de 2014 a 2018 como Componente del Programa de Fomento Agrícola (PFA). Además, contempló aquellos productores registrados en el Programa de Incentivos a Productores de Maíz y Frijol (PIMAF, 2018), así como productores de maíz y frijol ubicados en localidades con población indígena de alta marginación.
El Programa Producción para el Bienestar otorgó apoyo directo en 2019 a 1.9 millones de productores de granos (maíz, frijol, trigo, arroz entre otros), café y caña de azúcar; en 2020 apoyó a 2.1 millones de productores de granos, café y caña de azúcar; en 2021 a 2.1 millones de productores de granos, café, caña de azúcar, cacao y miel de abeja; en 2022 apoyó a 1.8 millones de productores de granos, café, caña de azúcar, cacao y miel de abeja; en 2023 y 2024 apoyó a 2 millones de productores de granos, café, caña de azúcar, cacao, nopal y miel de abeja.
En el sector agropecuario se identifica como problema central la baja producción de cultivos y/o productos prioritarios en unidades de producción de personas productoras, lo que repercute en la soberanía alimentaria, aunado a que más del 70 % de la superficie sembrada de granos básicos, importantes para la alimentación mexicana, se siembran en temporal y representan en promedio el 48% del total de la superficie agrícola sembrada anualmente en el país (Servicio de Información Agroalimentaria y Pesquera, SIAP. 2023). Por lo anterior El Programa PPB se plantea como parte importante de una estrategia nacional de atención integral de las personas productoras, en el marco del Plan Nacional de Desarrollo (PND), que se articula por cuatro ejes generales:
1.     Gobernanza con justicia y participación ciudadana;
2.     Desarrollo con bienestar y humanismo;
3.     Economía moral y trabajo y
4.     Desarrollo Sustentable.
Además de tres ejes transversales:
1.     Igualdad sustantiva y derechos de las mujeres;
2.     Innovación pública para el desarrollo tecnológico nacional y
3.     Derechos de las comunidades indígenas y afromexicanas (Plan Nacional de Desarrollo 2025-2030).
El PPB se ubica dentro del Eje General 3 del PND "Economía Moral y Trabajo" como Programa Presupuestal Prioritario de la Secretaría de Agricultura y Desarrollo Rural y conforme a las directrices 2025, particularmente en la Directriz 7: "Economía, Transporte y Vivienda" en las líneas de acción "El fomento de la agricultura campesina y de la producción agroalimentaria para el autoconsumo y los mercados locales en los centros urbanos de estos territorios" y la línea "El aumento sostenible de la producción agrícola, ganadera, pesquera y acuícola".
El Programa Producción para el Bienestar forma parte de una estrategia implementada por la Secretaría de Agricultura y Desarrollo Rural, cuya operación se caracteriza por los siguientes aspectos:
1.     Fortalecer la producción de granos básicos, como parte de la estrategia de Soberanía Alimentaria, además de estimular la producción de productos agrícolas o pecuarios importantes para la alimentación en regiones marginadas o con población vulnerable.
2.     Apoyar con un monto económico a personas productoras agropecuarias para que inviertan en sus procesos productivos para mejorar la producción en sus unidades productivas y mantenerlas con el paso del tiempo.
3.     Fomentar la mitigación de impactos ambientales, a través del acompañamiento técnico a personas productoras que se dedican a actividades agropecuarias interesadas en la adopción de prácticas agroecológicas, bajo preceptos de integralidad y sustentabilidad, caracterizadas por la utilización de bajas cantidades de agroquímicos y principalmente uso de insumos orgánicos donde se prioriza el uso de plaguicidas biológicos o insecticidas orgánicos autorizados por la Comisión Federal para la Protección contra Riesgos Sanitarios (COFEPRIS).
TÍTULO I. DISPOSICIONES GENERALES DEL PROGRAMA
Artículo 1. Objeto del Acuerdo
El presente Acuerdo tiene por objeto establecer las Reglas de Operación del Programa Producción para el Bienestar para el Ejercicio Fiscal 2026.
Artículo 2. Datos de identificación del Programa
El Programa presupuestario opera en el ramo 08 Agricultura y Desarrollo Rural, bajo la Modalidad "S" Sujeto a Reglas de Operación, con Denominación "Producción para el Bienestar" y con Clave Presupuestaria S293.
Artículo 3. Glosario de términos y acrónimos
Para efectos y aplicación de las presentes Reglas de Operación, se entenderá por:
I.            AGRICULTURA: Secretaría de Agricultura y Desarrollo Rural;
II.            Apoyo: Subsidio que se otorga a las personas beneficiarias del Programa o Asignación de recursos fiscales prevista en el Presupuesto de Egresos de la Federación que, a través de las Unidades Responsables y entidades sectorizadas, se otorga a las diferentes personas beneficiarias de los Programas de AGRICULTURA a través de transferencias directas en efectivo o en especie;
III.           CADER: Centro de Apoyo al Desarrollo Rural Sustentable de AGRICULTURA en las Entidades Federativas;
IV.          Contraloría Social: Mecanismo de las personas beneficiarias para verificar y vigilar de manera organizada o independiente, de forma voluntaria y honorífica, el cumplimiento de las metas y la correcta aplicación de los recursos públicos asignados a los programas de desarrollo social, relacionados con los derechos humanos en áreas como la educación, la salud, la alimentación, la vivienda, el trabajo, la seguridad social, el medio ambiente y la no discriminación, de conformidad con los artículos 6, 69, 70 y 71 de la Ley General de Desarrollo Social, así como 67, 68, 69 y 70 de su Reglamento;
V.           CGBC: Coordinación General de Bienestar para el Campo;
VI.          CGOT: Coordinación General de Operación Territorial;
VII.          Comité Técnico: Máximo órgano rector del Programa, que se integra conforme a lo señalado en el presente Acuerdo;
VIII.         Cultivos prioritarios: Maíz, frijol, arroz, otros granos y aquellos que defina el Comité Técnico;
IX.          CURP: Clave Única de Registro de Población, se refiere al identificador de 18 caracteres asignado por el Registro Nacional de Población e Identidad de la Secretaría de Gobernación;
X.           DDR: Distrito de Desarrollo Rural de AGRICULTURA en las Entidades Federativas;
XI.          DGTIC: Dirección General de Tecnologías de la Información y Comunicaciones de AGRICULTURA;
XII.          Escuelas de Campo: Grupo de trabajo donde se reúnen productores que reciben acompañamiento técnico para mejorar su producción y disminuir sus costos a través de la implementación de prácticas sustentables;
XIII.         Granos: Maíz grano, frijol, trigo grano, arroz, avena grano, amaranto, cebada grano, soya grano, ajonjolí, cacahuate, garbanzo grano, haba grano, cártamo grano, lenteja, girasol grano, alverjón grano, linaza, colza, chía y sorgo grano.
XIV.        Georreferencia: Ubicación geográfica de la Unidad de Producción;
XV.         Incorporación: Proceso determinado por la Unidad Responsable mediante el cual una persona productora se incorpora al Padrón para que sea sujeto del apoyo;
XVI.        INPI: Instituto Nacional de los Pueblos Indígenas;
XVII.        Instancia Auxiliar de Apoyo Técnico Operativo: Aquella designada por la Unidad Responsable para apoyar en la ejecución de actividades del Programa;
XVIII.       Instancia Ejecutora u Operativa: Aquella que debido a su naturaleza jurídica, objeto social y experiencia operativa cuenta con la capacidad de auxiliar a la Unidad Responsable en el ejercicio de todas las funciones y/o responsabilidades encomendadas a ésta, en los términos de las Reglas de Operación de los Programas que le corresponda ejecutar;
XIX.        ISD: Instrumento de Seguimiento del Desempeño, que agrupa los Indicadores estratégicos y de gestión de un Programa presupuestario, con los cuales se mide el cumplimiento de sus objetivos y metas;
XX.         Medio de Pago: Instrumento mediante el cual se le hace llegar el apoyo a las personas beneficiarias del Programa. Se dará prioridad a los medios de pago que promueva la inclusión financiera de los productores, a través del pago en cuentas bancarias del Banco del Bienestar;
XXI.        OREF: Oficinas de Representación en las Entidades Federativas de AGRICULTURA;
XXII.        Otros cultivos y productos prioritarios: Cacao, café, caña de azúcar, nopal, miel de abeja y únicamente para el Acompañamiento Técnico leche, cebolla, chile serrano, jitomate y los que determine el Comité Técnico;
XXIII.       Padrón: Registro de personas físicas productoras del Programa Producción para el Bienestar, de los Apoyos Directos;
XXIV.       Padrón de Productores de la Secretaría de Agricultura y Desarrollo Rural: Registro de personas físicas y morales que ejercen actividades relacionadas con el Sector coordinado por AGRICULTURA que han solicitado alguno de los apoyos previstos en los diferentes Programas sujetos a Reglas y/o Lineamientos de Operación a cargo de ésta;
XXV.       Padrón Único de Beneficiarios (PUB): Base de datos oficial que contiene la relación de las personas beneficiarias de cada Programa para el Desarrollo del Gobierno Federal, de conformidad con el artículo 27 de la Ley General de Desarrollo Social y la sección II del Reglamento de la Ley General de Desarrollo Social (artículos del 16 al 21). Es integrado por la Secretaría de Bienestar;
XXVI.       Persona beneficiaria: Persona física o moral que, cumpliendo con los criterios y requisitos de elegibilidad establecidos, recibe los apoyos previstos en las Reglas y Lineamientos de Operación de los Programas a cargo de la Secretaría de Agricultura y Desarrollo Rural;
XXVII.      Persona productora: Persona dedicada a las actividades agropecuarias, con Unidad de Producción, en legal propiedad o posesión;
XXVIII.     Procedimiento Administrativo: Conjunto de formalidades jurídicas y trámites que la administración pública realiza para producir un acto administrativo, garantizando la legalidad, eficacia y transparencia. Se divide en varias fases (iniciación, ordenación, instrucción y finalización) y puede iniciarse a solicitud de un ciudadano o de oficio por la administración, ya sea para otorgar un permiso, sancionar una infracción o cualquier otra intervención de la administración pública;
XXIX.       Procedimiento Operativo: Documento que emite la Unidad Responsable, en el que se establecen las obligaciones y funciones a cargo de las instancias participantes en la operación del Programa para la entrega del Apoyo Directo y la incorporación o actualización de datos de productores al Padrón, entre otros;
XXX.       Producción: Proceso en el que se obtienen alimentos y/u otros productos, resultado de las actividades agropecuarias realizadas en unidades de producción;
XXXI.       Programa: Programa Producción para el Bienestar;
XXXII.      Reglas: Reglas de Operación del Programa Producción para el Bienestar 2026;
XXXIII.     Retención: Acción realizada por la Unidad Responsable sobre el registro de personas productoras en el Padrón para detener el proceso de gestión del apoyo, hasta en tanto no se solventen satisfactoriamente las causas de dicha retención;
XXXIV.     Sembrando Vida: Programa del Gobierno de México que busca contribuir al bienestar social de sembradoras y sembradores a través del impulso de la autosuficiencia alimentaria, con acciones que favorezcan la reconstrucción del tejido social y la recuperación del medio ambiente, a través de la implementación de parcelas con sistemas productivos agroforestales;
XXXV.     Unidad de Producción: Superficie en la que la persona productora tiene derechos de propiedad o posesión y en donde realiza sus actividades agropecuarias;
XXXVI.     Unidad Responsable: Aquella Unidad Administrativa de esta Secretaría, Órgano Administrativo Desconcentrado u Organismo Descentralizado sectorizado a AGRICULTURA que cuente con atribuciones de conformidad con su Reglamento Interior, Estatuto Orgánico y/o instrumento de aplicación interno, según sea el caso, que tiene a su cargo la operación y ejecución de alguno de los Programas y/o Componentes, conforme se establezca en los diversos Acuerdos por los que se dan a conocer las Reglas y Lineamientos de Operación de los Programas de la Secretaría;
XXXVII.    UAJDHN: Unidad de Asuntos Jurídicos, Derechos Humanos y Normalización, y
XXXVIII.   Ventanilla: Lugar en el que se atiende a las personas productoras en los diferentes procesos operativos del Programa.
Artículo 4. Objetivo General del Programa
Mejorar la producción de los cultivos y productos prioritarios elegibles del Programa de las personas productoras agropecuarias.
TÍTULO II. OPERACIÓN DEL PROGRAMA
Capítulo 1. De los Apoyos Directos
Artículo 5. Objetivo específico de los Apoyos Directos
Otorgar un apoyo económico a las personas productoras de cultivos y productos prioritarios mediante apoyos directos.
Artículo 6. Cobertura
Las presentes Reglas de Operación son de aplicación nacional y de observancia obligatoria para las instancias participantes en el Programa, conforme a la suficiencia presupuestaria.
Artículo 7. Población objetivo
Personas productoras de cultivos o productos prioritarios registradas en el Padrón del Programa, y las que se incorporen al mismo.
Artículo 8. Plazos
El periodo para la entrega de los apoyos y trámite de actualización, corroboración de datos y/o incorporación en el Padrón, será a partir del 01 de enero y hasta el 31 de diciembre de 2026 o conforme lo determine la Unidad Responsable.
Para el Proceso de Incorporación, la Unidad Responsable emitirá aviso, que contenga los periodos de atención, para que se realice conforme a las regiones y/o cultivos que ésta determine.
Artículo 9. Criterios y requisitos de elegibilidad
La persona productora recibirá el apoyo cuando se cumplan los siguientes:
Criterios
Requisitos
1.- Ser persona física mayor de 18 años.
1.- Presentar identificación oficial vigente, conforme al Anexo V. Catálogo de comprobantes de identificación.
2.- Estar registrado o registrarse en el Padrón de Productores de AGRICULTURA.
2.- Acudir a la ventanilla para realizar su actualización, corroboración y en su caso, el registro y obtener el acuse respectivo.
3.- Registrarse en el Padrón del Programa 2026.
3.- Acudir a las ventanillas a actualizar o corroborar los datos del Padrón del Programa, o a realizar el registro en caso de la emisión de un Aviso de incorporación. En ambos casos, deberán presentar original (para cotejo) y copia simple de la siguiente documentación:
I.      Identificación oficial vigente, según Anexo V. Catálogo de comprobantes de identificación;
II.     Constancia de la CURP;
III.    Comprobante de domicilio, cuya fecha de emisión, no sea mayor a tres meses (Anexo VI. Catálogo de comprobantes de domicilio);
       Para los casos donde su domicilio sea el mismo reportado en la credencial para votar, ésta será suficiente;
IV.    El que acredité la legal propiedad y/o posesión de la Unidad de Producción de acuerdo con el catálogo del Anexo III. Catálogo de documentos para acreditar la legal propiedad o posesión de las unidades de producción para el apoyo directo del Programa Producción para el Bienestar 2026;
V.     Formato de Solicitud de Incorporación (Anexo III. Catálogo de documentos para acreditar la legal propiedad o posesión de las unidades de producción para el apoyo directo del Programa Producción para el Bienestar 2026), debidamente requisitado con firma o huella dactilar, conforme su identificación oficial, y
VI.    Georreferencia de la Unidad de Producción, para la Incorporación o en caso de actualización de datos.
4.- CURP
4.- Presentar la Constancia de la Clave Única de Registro de Población, con el fin de validar la supervivencia de las personas productoras, así como el pago correcto, se llevará a cabo una confronta de datos, mediante la consulta de la CURP con el RENAPO, a fin de verificar y validar su congruencia con la información registrada en el Programa. En caso que la información proporcionada por el RENAPO presente variaciones o actualizaciones, se considerará como válida aquella que estuvo disponible al momento en que se realice su consulta o compulsa y para los efectos que se haya realizado.
5.- No tenga restringido su derecho de recibir el apoyo.
5.- Esto es:
I.      Que no se encuentre en el "Directorio de personas físicas y/o morales que pierden su derecho de recibir incentivos de AGRICULTURA ", a cargo de la DGTIC adscrita a la Unidad de Administración y Finanzas de la Secretaría;
II.     No estar retenido en el Programa Producción para el Bienestar;
III.    No estar excluido por el Programa Fertilizantes para el Bienestar, o
IV.    No estar vigente en el Programa Sembrando Vida.
6.- Presentar la georreferencia de la Unidad de Producción, para la Incorporación o en caso de actualización de datos.
6.- Georreferencia de la Unidad de Producción que cumpla con lo siguiente:
I.      No se encuentre en Zona Núcleo de las Áreas Naturales Protegidas, en cuerpos de agua o zonas urbanas;
II.     No esté registrada por otros productores, o
III.    No tenga un uso de suelo con otras actividades distintas a las señaladas en estas Reglas de Operación.
 
Los apoyos se considerarán devengados, una vez que se haya constituido la obligación de entregar el recurso, por haberse acreditado su elegibilidad antes del 31 de diciembre de cada ejercicio fiscal.
El Comité Técnico podrá exceptuar los requisitos de acuerdo con las necesidades del Programa.
El Proceso de Incorporación se llevará a cabo conforme al Procedimiento que la Unidad Responsable emita y que será publicado en la página de AGRICULTURA.
Artículo 10. Características de los apoyos
Los apoyos se otorgarán una vez por ejercicio fiscal.
I. Montos del apoyo:
El monto de apoyo por persona productora se calculará conforme a lo siguiente:
Monto de apoyo por persona productora:
Estratos
Monto por persona productora
Personas productoras de cultivos prioritarios de temporal de hasta 3.00 hectáreas.
$7,000.00 (Siete mil pesos 00/100 M.N.)
Personas productoras de cultivos prioritarios de temporal de más de 3.00 y hasta 4.00 hectáreas.
$8,000.00 (Ocho mil pesos 00/100 M.N.)
Personas productoras de cultivos prioritarios de temporal de más de 4.00 y hasta 8.00 hectáreas.
$10,000.00 (Diez mil pesos 00/100 M.N.)
Personas productoras de cultivos prioritarios de riego hasta 5.00 hectáreas.
$7,000.00 (Siete mil pesos 00/100 M.N.)
Personas productoras de cultivos de café, cacao, caña de azúcar, nopal de hasta 20 hectáreas de temporal o hasta 5 hectáreas de riego y miel de abeja hasta 100 colmenas.
$7,300.00 (Siete mil trescientos pesos 00/100 M.N.)
*Monto de apoyo por hectárea:
Estrato
Monto por hectárea
Personas productoras de cultivos prioritarios con más de 8.00 y hasta 20.00 hectáreas de temporal.
$1,200.00 (Mil doscientos pesos 00/100 M.N.)
*El cálculo del apoyo se realizará por hectárea o fracción
Se aplicará redondeo para que los apoyos sean cifras en múltiplos de $100 (cien pesos 00/100 M.N.), tomando como base las últimas dos cifras del monto determinado y conforme a lo siguiente:
I.     De $1.00 hasta $49.99 pesos, el redondeo será a la baja, y
II.     De $50.00 a $99.99 pesos, el redondeo será al alza.
Considerando los montos anteriores y conforme al presupuesto autorizado, lo establecido en el presente acuerdo, ninguna persona beneficiaria recibirá menos de $7,000.00 (Siete mil pesos 00/100 M.N.) ni más de $24,000.00 (Veinticuatro mil pesos 00/100 M.N.).
El presupuesto total considerado para los apoyos será con base en la aprobación del Presupuesto de Egresos de la Federación (PEF), con la siguiente distribución:
Componentes
PP
UR
Partida
Montos
Apoyo Directo
S293
222
43101
$16,555,760,197.00
Acompañamiento Técnico
S293
222
43101
$540,000,000.00
 
Subtotal
 
 
$17,095,760,197.00
Gastos Indirectos
 
 
 
$376,239,803.00
Servicios generales a cargo de la UR para la
operación del Programa
S293
222
 
$323,875,006.00
Supervisión y Evaluación
S293
222
 
$5,000,000.00
Generación de Información
S293
222
 
$5,000,000.00
Operación a través de las Oficinas de
Representación Estatal
S293
222
 
$31,500,000.00
Tecnologías de la Información
S293
222
 
$9,364,797.00
Difusión
S293
222
 
$1,500,000.00
TOTAL
$17,472,000,000.00
 
II. Otras consideraciones:
En caso de condiciones climatológicas adversas o de desastre natural provocadas por sequía, volcanes, huracanes, terremotos, entre otros, se podrán otorgar apoyos a las personas beneficiarias registradas en el Padrón, de acuerdo con el dictamen técnico o declaratoria de emergencia que emita la autoridad competente.
Se fomentarán políticas transversales para la igualdad e inclusión, considerando que, de las personas beneficiarias de los apoyos directos, al menos:
El 30% sean mujeres, y el 47% se ubiquen en los municipios con población indígena, definidos por el Instituto Nacional de los Pueblos Indígenas (INPI), mediante consulta que realice la Unidad Responsable.
Artículo 11. Exclusiones
Las personas productoras no podrán recibir apoyo cuando se encuentren en los siguientes supuestos:
I.     Encontrarse en el "Directorio de personas físicas y/o morales que pierden su derecho de recibir incentivos de la Secretaría de Agricultura y Desarrollo Rural";
II.     Estar retenido en el Programa Producción para el Bienestar;
III.    Haber sido excluido por el Programa Fertilizantes para el Bienestar;
IV.   Estar vigente en el Programa Sembrando Vida, o
V.    No haya actualizado o corroborado sus datos en el Padrón.
Artículo 12. Derechos, obligaciones y sanciones de las personas beneficiarias
I.     Son derechos de las personas beneficiarias:
a.     Recibir asesoría por parte de las Unidades Responsables y las Instancias participantes en el Programa, respecto del contenido de estas Reglas de Operación y demás normatividad aplicable al Programa;
b.     Interponer quejas, denuncias y solicitudes de información respecto a la ejecución de las presentes Reglas de Operación directamente ante el Área de Denuncias e Investigaciones del Órgano Interno de Control en AGRICULTURA;
c.     Ejercer los medios de defensa contra los actos y resoluciones emitidos por las Unidades Responsables y/o Instancias participantes en el Programa en los términos de la Ley Federal de Procedimiento Administrativo;
d.     Ejercer los derechos establecidos específicamente en las presentes Reglas de Operación, y
e.     Conocer con los datos de su CURP, el estado en que se encuentra la gestión de su apoyo, en el buscador de personas beneficiarias de Producción para el Bienestar en la página https://ppb.agricultura.gob.mx/buscador, también mediante el número telefónico 079 de la Agencia de Transformación Digital y Telecomunicaciones, podrá recibir asesoría, orientación e informarse del estado que guardan los apoyos directos del Programa Producción para el Bienestar, en un horario de las 9:00 a las 18:00 horas, de lunes a viernes.
II.     Son obligaciones de las personas beneficiarias:
a.     Mantener en producción la superficie registrada con el cultivo o producto declarado en el Padrón;
b.     Permitir el acceso a la Unidad de Producción en cualquier etapa del proceso para la entrega del apoyo o posterior a ésta, a verificaciones, supervisiones, auditorías, inspecciones y solicitudes de información por parte de la Unidad Responsable, la Instancia Ejecutora u Operativa, los órganos fiscalizadores o de cualquier otra autoridad competente, con el fin de verificar la correcta aplicación de los recursos otorgados: así como la supervisión de parte de las instancias de AGRICULTURA y las que ésta determine, y
c.     Cumplir con el resto de la normatividad aplicable.
III.    Las personas beneficiarias podrán ser sancionadas:
Cuando incumplan la normatividad. Las sanciones serán proporcionales al tipo de falta, con base en los principios de legalidad, equidad, rendición de cuentas y uso responsable de recursos públicos dichas sanciones serán determinadas conforme a la ley, siendo estas desde la suspensión temporal del apoyo, reintegro de los recursos, hasta la cancelación del apoyo del Programa con base en el Procedimiento Administrativo de Cancelación.
Artículo 13. Unidad Responsable
Dirección General de Producción para el Bienestar, adscrita a la Coordinación General de Bienestar para el Campo.
Artículo 14. Instancias participantes de los Apoyos Directos
I.     Comité Técnico: Órgano colegiado integrado conforme a lo señalado en este Acuerdo;
II.     Instancias Ejecutoras u Operativas: Las OREF y/o la que designe la Unidad Responsable;
III.    Instancia Auxiliar de Apoyo Técnico Operativo: Las Delegaciones Estatales de Programas para el Desarrollo de la Secretaría de Bienestar y/o la que designe la Unidad Responsable, que apoyarán a la difusión y convocatoria del Programa y demás actividades que se acuerden con la Unidad Responsable;
IV.   Instancia Dispersora de Apoyos: El Banco del Bienestar, Sociedad Nacional de Crédito, Institución de Banca de Desarrollo y/o la que designe la Unidad Responsable, e;
V.    Instancias Ejecutoras Asociadas a Gastos de Operación: La que designe la Unidad Responsable.
Artículo 15. Mecánica operativa de los Apoyos Directos
La Unidad Responsable publicará en la página de AGRICULTURA, las disposiciones específicas y/o complementarias, entre otras, el documento denominado Procedimiento Operativo, en el cual se establecerán las obligaciones y funciones a cargo de las instancias participantes en la entrega del Apoyo Directo, así como, en su caso, el documento de Incorporación de personas productoras al Padrón y el documento de actualización de datos en el Padrón.
La Unidad Responsable remitirá a las OREF el listado de personas productoras susceptibles de actualización o corroboración de datos registrados en el Padrón del Programa.
La OREF actualizará o corroborará los datos registrados en el Padrón de las personas productoras que acudan a la ventanilla y, en su caso realizará, la incorporación. Para dichos casos, la OREF conservará los expedientes físicos y/o digitales conforme a los plazos establecidos por la normatividad aplicable.
La OREF integrará el Padrón, con base en lo establecido en el artículo 9 de las presentes Reglas y turnará a la Unidad Responsable.
La Unidad Responsable identificará en el Padrón, a la persona productora:
I.     Reportada con retención, entre otras causas, por observaciones derivadas de procesos de supervisión o fiscalización;
II.     Registrada y vigente en el Padrón del Programa Sembrando Vida, o
III.    Que se encuentre en el "Directorio de personas físicas y/o morales que pierden su derecho de recibir incentivos de la Secretaría de Agricultura y Desarrollo Rural".
La Unidad Responsable turnará a la DGTIC el listado de personas productoras susceptibles de apoyo para que: se valide el estatus de la CURP; su registro en el Padrón de Productores de la Secretaría de Agricultura y Desarrollo Rural; verifique que no se encuentre en el Directorio señalado en la fracción "III" del punto anterior y lleve a cabo el cálculo del apoyo.
La DGTIC turnará a la Unidad Responsable el resultado del proceso anterior, para que, en su caso, lleve a cabo la dispersión de los recursos a través del depósito en cuenta bancaria del Banco del Bienestar, con base en los artículos 75 y 77 de la Ley Federal de Presupuesto y Responsabilidad Hacendaria.
La Unidad Responsable, a través de las OREF, pondrá a disposición de las personas beneficiarias, la información de a quienes se les dispersaron los apoyos, y el Diagrama de flujo del Programa Producción para el Bienestar 2026 de los Apoyos Directos, se especifica en el Anexo I de las presentes Reglas.
Artículo 16. Coordinación Institucional
La Unidad Responsable podrá suscribir Convenios o Instrumentos Jurídicos de coordinación para garantizar que el Programa pueda potenciar el impacto de los recursos, fortalecer la cobertura y reducir gastos administrativos o en caso contrario, que no se contrapongan, afecten o presenten duplicidades con otros programas.
Podrán establecerse acciones de coordinación con otras Dependencias, así como con los gobiernos de las entidades federativas, municipales y locales. Para esto, necesariamente deberá enunciar los instrumentos jurídicos que, para cada caso, se suscriban entre Dependencias, Organismos, Entidades entre otros, con el fin de realizar actividades de coordinación inter e intra institucional.
Capítulo 2. Del Acompañamiento Técnico
Artículo 17. Objetivo específico del Acompañamiento Técnico
AGRICULTURA podrá brindar capacitación y/o acompañamiento técnico-organizativo, para facilitar la implementación de prácticas agroecológicas y sustentables que contribuyan al incremento de la producción en unidades de producción de personas productoras; principalmente de cultivos y/o productos prioritarios como: maíz, frijol, arroz, leche, café, caña de azúcar, cacao, miel de abeja, cebolla, chile serrano y jitomate y/o los que determine el Comité Técnico.
Artículo 18. Población objetivo específica
La población objetivo específica son personas productoras de cultivos y productos prioritarios, preferentemente inscritos en el Padrón, que pertenezcan a alguno de los territorios definidos por el Acompañamiento Técnico, conforme al artículo 20.
Artículo 19. Instancias participantes en el Acompañamiento Técnico
I.     Unidad Responsable: La Dirección General de Transición Agroecológica.
II.     Instancia de Acompañamiento Técnico: Las que la Unidad Responsable designe.
Artículo 20. Criterios de selección de los territorios de incidencia del Acompañamiento Técnico
Los criterios para la delimitación de los territorios son los siguientes:
I.     Preferentemente municipios que concentran la mayor cantidad de personas productoras del Padrón;
II.     Que las personas productoras que participan en el Acompañamiento Técnico tengan preferentemente unidades de producción de cultivos y/o productos prioritarios de AGRICULTURA;
III.    Preferentemente municipios con potencial productivo para los cultivos y/o productos prioritarios de AGRICULTURA;
IV.   Municipios con población indígena y afromexicana, con alta marginación, y
V.    Los que defina el comité técnico para su atención prioritaria.
Artículo 21. Mecánica operativa del Acompañamiento Técnico
El mecanismo de operación para la delimitación de los territorios será conforme al Anexo II. Mecánica operativa para el Acompañamiento Técnico del Programa Producción para el Bienestar 2026, mismo que se detallará en el documento que la Unidad Responsable establezca con la Instancia de Acompañamiento Técnico. Dicho mecanismo de operación incluye la delimitación de territorios, a que se refiere el artículo 20.
Artículo 22. Características del Acompañamiento Técnico y presupuesto
Está dirigido a todas las personas productoras agropecuarias que tengan interés en la implementación de prácticas agroecológicas y sustentables para incrementar su producción. Se dará prioridad a las personas productoras que forman parte de la Población Objetivo del Programa.
Para ello se podrá destinar hasta el 3.09% del presupuesto asignado, lo cual estará sujeto a disponibilidad presupuestaria.
La Unidad Responsable hará de conocimiento trimestralmente a la Coordinación General de Bienestar del Campo y a la Dirección General de Producción para el Bienestar, el resultado de su operación.
Capítulo 3. Del Comité Técnico
Artículo 23. De la integración
El Comité Técnico estará integrado por personas servidoras públicas como miembros e invitados.
I.     Miembros:
a.     Presidencia: Persona Titular de AGRICULTURA.
b.     Secretaría Técnica: La Persona Titular de la Unidad Responsable del Programa.
c.     Vocales:
i.    Persona Titular de la Subsecretaría de Agricultura y Desarrollo Rural;
ii.    Persona Titular de la Coordinación General de Bienestar para el Campo;
iii.   Persona Titular de la Coordinación General de Información, Inteligencia y Evaluación, y
iv.   Persona Titular de la Coordinación General de Operación Territorial.
II.     Invitados:
a.     Persona Titular de la UAJDHN;
b.     Persona Titular de la DGTIC, y
c.     Las personas titulares que determine la Secretaría Técnica o cualquier organismo público, organizaciones sociales o privadas, organismos internacionales, así como del sector académico que, de conformidad con los asuntos a tratar, se vinculen con los objetivos del Comité o se requiera de su intervención.
Cada persona miembro e invitado del Comité podrá nombrar a una persona suplente con nivel jerárquico mínimo de Director de Área.
Los miembros del Comité tendrán voz y voto, en tanto que los invitados sólo tendrán derecho a voz.
Artículo 24. De las Atribuciones
El Comité Técnico, sin menoscabo de las atribuciones de la UAJDHN y solo en el ámbito de decisiones del Programa, tendrá las siguientes atribuciones:
I.     Diseñar, emitir y operar las Políticas de Operación del Comité Técnico y autorizar sus modificaciones;
II.     Interpretar las presentes Reglas de Operación;
III.    Atraer y resolver los casos no previstos en la operación del Programa;
IV.   Acordar los Proyectos Emergentes vinculados al Programa;
V.    Atraer y resolver casos de impugnaciones que presenten las personas beneficiarias del Programa a quienes se les suspendan o cancelen los apoyos, con motivo de las causas que establecen las presentes Reglas;
VI.   Sesionar de manera ordinaria al menos una vez cada tres meses. Las sesiones deberán convocarse, por lo menos, con tres días hábiles de anticipación a la fecha de su realización y podrán ser presenciales, virtuales o mixtas;
VII.   Aprobar disposiciones orientadas al correcto funcionamiento operativo del Programa;
VIII.  Las reuniones extraordinarias se convocarán generalmente con un día hábil de anticipación a la sesión, salvo en los casos de fuerza mayor, en los cuales se podrán convocar aún en días y horas inhábiles y sin que medie un plazo determinado entre la convocatoria y la sesión, y
IX.   En cada sesión se levantará un acta, donde se asentarán los asuntos tratados, los compromisos y acuerdos establecidos. El Comité del Programa procurará tomar sus determinaciones por consenso y, en caso de que ello no sea posible, por mayoría. En caso de empate, el Presidente contará con voto de calidad. Las disposiciones que emita el Comité, en uso de sus facultades, serán de carácter obligatorio, y sólo serán revocables en los mismos términos en que fueron tomadas.
Título III. Seguimiento, Supervisión y Evaluación
Artículo 25. Seguimiento
La Unidad Responsable es la obligada a dar seguimiento y rendir cuentas del Programa a su cargo, conforme a la legislación aplicable, y coordinada por la Unidad de Administración y Finanzas (UAF), parte del seguimiento del Programa se llevará a cabo a través de ISD y el proceso de actualización y mejora de este instrumento será coordinado por la UAF.
Indicador
Meta estimada
Porcentaje de personas beneficiarias apoyados por el Programa respecto de su población objetivo.
83%
Porcentaje de mujeres productoras de cultivos y productos prioritarios con apoyos directos otorgados por parte del Programa.
30%
Porcentaje de personas productoras de cultivos y productos prioritarios que recibieron apoyos directos con el Programa.
100%
Porcentaje de personas productoras agropecuarias con Acompañamiento Técnico del Programa que adoptan al menos una práctica agroecológica.
100%
Porcentaje de presupuesto dispersado a las personas beneficiarias del Programa durante el año.
100%
Porcentaje de personas beneficiarias del Programa integrantes de una muestra aleatoria supervisadas.
100%
Porcentaje de personas beneficiarias del Programa encuestados y que están satisfechos con el apoyo recibido.
99%
Porcentaje de Escuelas de Campo en operación.
90%
 
Artículo 26. Supervisión
De acuerdo al segundo párrafo del artículo 74 de la Ley Federal de Presupuesto y Responsabilidad Hacendaria los titulares de las Dependencias y Entidades, con cargo a cuyos presupuestos se autorice la ministración de subsidios y transferencias, serán responsables, en el ámbito de sus competencias, de que éstos se otorguen y ejerzan conforme a las disposiciones generales aplicables; asimismo, conforme a lo establecido en el artículo 75 de la misma Ley, los subsidios deben sujetarse a los criterios de objetividad, equidad, transparencia, publicidad, selectividad y temporalidad.
La Dirección General de Evaluación, Políticas y Programas será la Unidad Administrativa responsable de coordinar la supervisión del Programa. Dicha supervisión se llevará a cabo conforme a lo dispuesto en los "Lineamientos para la Supervisión de los Programas a cargo de la Secretaría de Agricultura y Desarrollo Rural", publicados durante el primer trimestre de cada ejercicio fiscal.
Dicha supervisión deberá generar información oportuna sobre la ejecución del programa y servir de insumo para los procesos de planeación, evaluación y mejora continua de éste.
Asimismo, la Unidad Responsable podrá llevar a cabo supervisiones dirigidas, mediante visitas presenciales y/o el uso de sistemas de información geográfica y herramientas tecnológicas, con base a las necesidades operativas, considerando los riesgos identificados, y los requerimientos específicos del Programa, para lo cual podrá gestionar y suscribir preferentemente instrumentos jurídicos de colaboración con otras UR, Dependencias, Entidades o Instituciones.
La ejecución de los procesos de supervisión estará sujeta a disponibilidad presupuestal.
Artículo 27. Evaluación
La Dirección General de Evaluación, Políticas y Programas será la Unidad Administrativa responsable de coordinar la evaluación del Programa. Dicha evaluación se llevará a cabo conforme a lo dispuesto en el "Programa Anual de Evaluación" en cada ejercicio fiscal.
Adicionalmente, esta Dirección General podrá establecer mecanismos de evaluación interna que utilicen como insumo los procesos de seguimiento y supervisión con el fin de proveer información válida y confiable que apoye el análisis de la política pública y la mejora continua de los Programas.
Conforme a lo establecido en el artículo 78 de la Ley Federal de Presupuesto y Responsabilidad Hacendaria y con base en lo previsto en el artículo 15 del Acuerdo por el que se dan a conocer las Disposiciones Generales aplicables a las Reglas y Lineamientos de Operación de los Programas de la Secretaría de Agricultura y Desarrollo Rural, se deberán realizar las evaluaciones externas consideradas en el Programa Anual de Evaluación (PAE), que emita la instancia correspondiente, por conducto de la Dirección General de Evaluación, Políticas y Programas.
Para los ejercicios de evaluación que llevará a cabo esta Dirección General, las Unidades Responsables de Programas sujetos a Reglas de Operación otorgarán acceso a los padrones y/o listados de las personas beneficiarias para consulta y análisis de estos. Las Unidades Responsables deberán garantizar que dichos padrones y/o listados contengan información mínima referente a la identificación del sujeto apoyado, entidad federativa, municipio, localidad, actividad productiva, cultivo o producto, concepto de apoyo, monto del apoyo y fecha del otorgamiento del apoyo (de acuerdo con el artículo 32 del PEF).
Título IV. Disposiciones Complementarias
Artículo 28. Del Padrón de las personas beneficiarias
La Unidad Responsable podrá establecer los mecanismos de seguimiento a la población beneficiaria y los elementos que permitirán mantener el Padrón actualizado.
Artículo 29. Conformación del Padrón de las personas beneficiarias del Programa
El proceso se realiza con base en los Lineamientos para la constitución, actualización, autenticidad, inalterabilidad, seguridad y difusión de la información del Padrón de las personas beneficiarias, disponibles para su consulta en: https://www.gob.mx/cms/uploads/attachment/file/568983/Lineamientos_Padr_n_de_Beneficiarios.pdf, a partir de la información que proporcionen las Unidades Administrativas Responsables de las Dependencias y Entidades de la Administración Pública Federal.
Los datos domiciliares se realizarán conforme la Norma Técnica sobre Domicilios Geográficos vigente, puede ser consultada en la siguiente dirección electrónica: https://dof.gob.mx/nota_detalle.php?codigo=5743561&fecha=22/11/2024#gsc.tab=0
Artículo 30. Gastos indirectos
Los gastos indirectos se determinarán conforme a lo señalado en el numeral 18 del Manual de Programación, Presupuesto y Ejercicio del Gasto Público 2026 emitido en septiembre del 2025 por la Secretaría de Hacienda y Crédito Público, los recursos se deberán identificar con el Tipo de Gasto 7 "Gasto corriente por concepto de gastos indirectos de programas de subsidios". gastos que no están directamente ligados a la entrega del subsidio, sino que se refieren a la administración, operación, seguimiento, evaluación y control del Programa Producción para el Bienestar.
Se podrán celebrar Convenios de Colaboración con entidades públicas y privadas para que coadyuven al desarrollo del Programa. Previa autorización de la SHCP, se podrán transferir recursos para tal efecto.
Para cumplir con el objetivo del Programa es necesario, entre otras acciones establecer diálogos directos con las personas beneficiarias del Programa. En este sentido, la Unidad Responsable podrá destinar montos de gastos indirectos para realizar acciones destinadas a promover y fomentar la producción directamente con las personas beneficiarias.
La comprobación de los recursos e integración de los expedientes por conceptos de estos gastos indirectos estará sujeta a la normatividad aplicable y serán determinados por la Unidad Responsable, con base a las características fiscales de las personas beneficiarias y de los lugares donde se lleven a cabo las acciones.
En el transcurso del ejercicio fiscal, la Unidad Responsable deberá solicitar a la Unidad de Diseño Presupuestario, Control y Seguimiento del Gasto de la Secretaría de Hacienda y Crédito Público, a través de la Dirección General de Programación, Presupuesto y Finanzas, el traspaso de recursos de las partidas de subsidios a las partidas de los capítulos de gasto distintos al capítulo 4000 "Transferencias, asignaciones, subsidios y otras ayudas" conforme a lo siguiente:
 
Concepto
Porcentaje máximo
Unidad Administrativa Operadora de
los gastos indirectos
Servicios generales a cargo de la UR
para la operación del Programa
1.85%
Unidad Responsable del Programa
Supervisión y Evaluación
0.03%
Dirección General de Evaluación,
Políticas y Programas
Generación de Información
0.03%
Dirección General del Servicio de
Información Agroalimentaria y
Pesquera
Operación a través de las Oficinas de
Representación Estatal
0.18%
Las Oficinas de Representación Estatal
en las Entidades Federativas
Tecnologías de la Información
0.05%
La Dirección General de Tecnologías
de la Información, y Comunicaciones
Difusión
0.01%
Dirección General de Comunicación
Social
Total
2.15%
 
 
Los montos podrán ajustarse de acuerdo a las necesidades del Programa y a los acuerdos que se tomen con las Unidades Administrativas que operarán los recursos.
Artículo 31. De los proyectos emergentes
Cuando se trate de acciones de prioridad y/o emergencia nacional, estatal, regional, las Unidades Responsables podrán proponer ante el Comité Técnico, Proyectos Emergentes que atiendan problemas de alguna actividad relacionada con el sector agroalimentario y pesquero, o rural en su conjunto, a través de nuevos conceptos, montos máximos de incentivo, porcentaje de aportaciones o requisitos diferentes a los que se establecen en las presentes Reglas, siempre y cuando contribuyan con el objetivo y mantengan alineación con la población objetivo del Programa.
La materialización de los Proyectos Emergentes se dará mediante la formalización de un instrumento jurídico denominado ACUERDO, y deberá cumplir con los criterios que emita la UAJDHN durante el primer trimestre del año.
Artículo 32. Fiscalización
Los recursos del Programa podrán ser examinados por Órganos de Fiscalización, como la Secretaría Anticorrupción y Buen Gobierno, el Órgano Interno de Control en AGRICULTURA, la Secretaría de Hacienda y Crédito Público, la Auditoría Superior de la Federación, y demás en el ámbito de sus respectivas atribuciones.
Las Unidades Administrativas ejecutoras del gasto, serán las responsables de rendir cuentas y atender a los Órganos Fiscalizadores.
La Unidad Responsable y las instancias participantes darán todas las facilitades a los Órganos Fiscalizadores para la entrega de información requerida en las solicitudes correspondientes a los actos de fiscalización que consideren necesarios (auditorias, visitas, intervenciones de control interno, evaluaciones de políticas públicas, verificaciones de calidad o cualquier otro) y en el momento en que lo juzguen pertinente; asimismo, efectuarán las acciones necesarias para dar atención a las observaciones y/o recomendaciones determinadas, en coordinación con los enlaces de auditorías de AGRICULTURA, Organismos Públicos Desconcentrados y Entidades Paraestatales Sectorizadas.
Artículo 33. Denuncias y solicitudes de información
Las personas productoras interesadas y las personas beneficiarias del Programa podrán solicitar información relacionada con el presente Programa y sus Reglas de Operación, así como presentar quejas o denuncias por el incumplimiento en la ejecución u operación del Acompañamiento Técnico o en la entrega de Apoyos Directos ante las instancias correspondientes:
Denuncias. - Las denuncias podrán realizarse por escrito, vía telefónica, correo electrónico a través del Sistema Integral de Denuncias Ciudadanas, a través de:
El Órgano Interno de Control en AGRICULTURA:
Para recepción de denuncias vía correo electrónico institucional: tadi.oic@agricultura.gob.mx, atencionoic@agricultura.gob.mx; a la página electrónica del Sistema Integral de Denuncias Ciudadanas (SIDEC): https://sidec.buengobierno.gob.mx/
Vía telefónica al número: 55-3871-1000, extensión: 29106.
Presencialmente o por escrito en el domicilio que ocupa el Órgano Interno de Control en la Secretaría de Agricultura y Desarrollo Rural, ubicado en: Avenida Guillermo Pérez Valenzuela, número 127, edificio "A", primer piso, Colonia Del Carmen, Alcaldía Coyoacán, Código Postal 04100, Ciudad de México, en un horario de 9 a 18 horas de lunes a viernes.
Por escrito en la Secretaría Anticorrupción y Buen Gobierno, ubicada en: Avenida Insurgentes Sur 1735, Colonia Guadalupe Inn, Alcaldía Álvaro Obregón, Código Postal 01020, Ciudad de México.
En caso de requerir asesoría para la presentación de denuncias, podrán comunicarse a los teléfonos 55 2000 2000 y al número gratuito 800 112 87 00.
Solicitudes de información. - Las solicitudes de información, podrán realizarse a través de la Plataforma Nacional de Transparencia y serán atendidas de acuerdo con el marco normativo aplicable.
Artículo 34. Transparencia y Rendición de cuentas
Difusión. - Conforme a las disposiciones establecidas en el PEF para el ejercicio fiscal 2026, estas Reglas de Operación, además de su publicación en el Diario Oficial de la Federación, están disponibles para su consulta en la página electrónica https://normateca.agricultura.gob.mx/.
Protección de Datos Personales. - En todo momento las personas beneficiarias podrán ejercer los derechos ARCO (acceso, rectificación, cancelación y oposición) de los datos personales recabados. Los datos personales recabados serán utilizados con las finalidades siguientes: Validar que se cumplan con los requisitos de elegibilidad para ser personas beneficiarias de este Programa, asimismo podrán ser transmitidos a otros entes públicos de los tres niveles de gobierno en el ejercicio de las facultades propias, compatibles o análogas, para la realización de compulsas y la integración del PUB.
El ejercicio de los derechos ARCO de los datos personales recabados, se podrá realizar a través de la Unidad de Transparencia de AGRICULTURA con domicilio en Av. Cuauhtémoc 1230, Planta Baja, Col. Santa Cruz Atoyac, Alcaldía Benito Juárez, Ciudad de México, C.P. 03310, en un horario de atención de 9:00 a 14:00 horas, o bien por medio de la Plataforma Nacional de Transparencia en https://www.plataformadetransparencia.org.mx/Inicio, en el apartado de Solicitudes de Datos Personales.
Aviso de privacidad integral, puede consultarse en: https://www.gob.mx/agricultura/documentos/avisos-de-privacidad-integrales-288461?idiom=es
Artículo 35. Control y Auditoría
Los recursos federales de este Programa, ejecutados por las entidades federativas o sus Municipios, no pierden su carácter federal al ser entregados a las mismas; su ejercicio está sujeto a las disposiciones federales aplicables y podrán ser auditados en el marco del Sistema Nacional de Fiscalización conforme a la legislación vigente y en el ámbito de sus respectivas competencias por las siguientes instancias: la Auditoría Superior de la Federación, en áreas de especialidad en Control Interno; en Fiscalización en Contrataciones Públicas; en Quejas, Denuncias e Investigaciones y en Responsabilidades del ramo Agricultura y Desarrollo Rural, así como, cualquier Unidad Administrativa adscrita a la Secretaría Anticorrupción y Buen Gobierno con facultades; en coordinación con los órganos de control de los Gobiernos Locales.
Las instancias participantes, dentro del ámbito de sus competencias darán todas las facilidades a dichas Instancias Fiscalizadoras para realizar, los actos de fiscalización que consideren necesarios (auditorías, visitas, intervenciones de control interno, evaluaciones de políticas públicas, verificaciones de calidad, o cualquier otro) y en el momento en que lo juzguen pertinente; asimismo, efectuarán las acciones necesarias para dar atención a las recomendaciones planteadas en cada una de las observaciones y/o recomendaciones, independientemente de las sanciones a que hubiere lugar. Por la inobservancia de esta disposición la Unidad Responsable del Programa determinará con base en lo anterior si suspende o limita la ministración de los recursos federales.
Artículo 36. Contraloría Social
La Contraloría Social es el mecanismo de las personas beneficiarias para verificar y vigilar de manera organizada o independiente, de forma voluntaria y honorífica, el cumplimiento de las metas y la correcta aplicación de los recursos públicos asignados a los programas de desarrollo social, relacionados con los derechos humanos en áreas como la educación, la salud, la alimentación, la vivienda, el trabajo, la seguridad social, el medio ambiente y la no discriminación, de conformidad con los artículos, 6, 69, 70 y 71 de la Ley General de Desarrollo Social; así como 67, 68, 69 y 70 de su Reglamento.
Las Dependencias y Entidades de la Administración Pública Federal, así como los entes que reciban, administren, gestionen o ejerzan, total o parcialmente, recursos públicos federales, deberán observar las disposiciones normativas que para tal efecto emita la Secretaría anticorrupción y Buen Gobierno, así como los instrumentos y documentos técnicos validados por dicha Dependencia para su operación.
Las personas beneficiarias que deseen participar en el mecanismo de contraloría social, podrán solicitar su registro de manera organizada o independiente a la(s) unidad(es) responsable(s) de las Dependencias y Entidades de la Administración Pública Federal a cargo del Programa, mediante un escrito libre en el que se especifique como mínimo, el nombre del Programa, el ejercicio fiscal, en su caso la representación del(los) Contralor(es) Social(es), el domicilio legal en donde se impulsó su participación, así como las actividades que realizarán y los mecanismos que utilizarán para el desarrollo de sus funciones.
La(s) unidad(es) responsable(s) del programa federal, a través de sus oficinas de representación federal y las instancias ejecutoras, deberá (n) verificar su calidad de personas beneficiarias y expedir las constancias de registro de los contralores sociales en un plazo no mayor de 15 días hábiles contados a partir de la solicitud y deberán registrarse en el sistema informático que establezca la Secretaría Anticorrupción y Buen Gobierno para tales fines.
Asimismo, la(s) unidad(es) responsable(s) deberá(n) promover y difundir el mecanismo de la Contraloría Social entre las personas beneficiarias, con el propósito de fomentar su participación informada en las actividades de seguimiento y vigilancia de los programas de desarrollo social. Para tal efecto, se brindará asesoría, capacitación e información institucional que facilite el ejercicio de sus funciones, así como orientación sobre los procedimientos para la presentación de quejas y denuncias, conforme a las disposiciones aplicables en la materia.
La Secretaría Anticorrupción y Buen Gobierno proporcionará asesoría en materia de contraloría social por medio del correo electrónico: contraloriasocial@buengobierno.gob.mx
Adicionalmente, la(s) unidad(es) responsable(s) del programa federal deberá(n) promover e implementar mecanismos de participación ciudadana orientados a la prevención y el combate a la corrupción, en coordinación con la Secretaría Anticorrupción y Buen Gobierno. Dichos mecanismos podrán apoyarse en herramientas digitales y medios de comunicación institucionales que faciliten a las personas beneficiarias y a la ciudadanía en general su participación activa e incidencia en la materia. Asimismo, deberá(n) fomentar la participación social y garantizar que la información relativa al(os) programa(s) sea pública, clara, oportuna y comprensible, asegurando su difusión a través de los canales oficiales establecidos para tal efecto.
Artículo 37. Instauración del Procedimiento Administrativo
Para la Instauración del Procedimiento Administrativo se sujetará a lo establecido en el Acuerdo por el que se dan a conocer las Disposiciones Generales aplicables a las Reglas y Lineamientos de Operación de los Programas de la Secretaría de Agricultura y Desarrollo Rural.
Artículo 38. Enfoque de Derechos Humanos
Con el objetivo de generar las condiciones necesarias para el acceso equitativo en términos de disponibilidad, accesibilidad y calidad en las acciones que realiza este programa; se hará valer el derecho de las personas, tomando en cuenta un enfoque de derechos ante la situación de vulnerabilidad de los grupos históricamente discriminados. Con base en lo establecido en estas Reglas de Operación, sin discriminación alguna.
Artículo 39. Perspectiva de Género
El Programa atenderá los objetivos estratégicos y las acciones puntuales de la igualdad entre hombres y mujeres.
Este Programa garantizará que las mujeres accedan a los beneficios señalados en estas Reglas de Operación en igualdad de condiciones y contribuirá al ejercicio de sus derechos.
La Unidad Responsable observará el puntual cumplimiento de actividades dirigidas a fortalecer la igualdad de género, conforme al anexo transversal 13 del Presupuesto de Egresos de la Federación del ejercicio fiscal 2026 y demás normatividad aplicable en la materia, en los procesos de ejecución de los Programas y la aplicación de los recursos presupuestarios.
Asimismo, la UR utilizará indicadores con perspectiva de género en los programas que sea posible para el seguimiento de los recursos destinados a las mujeres y a la equidad de género, conforme a los establecido en el Presupuesto de Egresos de la Federación del ejercicio fiscal 2026.
Artículo 40. Acciones de Blindaje Electoral
En la operación y ejecución de los recursos federales asignados a este Programa, se deberán observar y atender las medidas de carácter permanente contenidas en las leyes federales y/o locales en materia electoral aplicables, además de las disposiciones emitidas por las autoridades electorales federales y/o locales, así como las demás disposiciones normativas aplicables.
Artículo 41. Excusa
Aquellos servidores públicos que por motivo de su encargo, participen de forma directa en la atención, tramitación o resolución de asuntos en los que éste tenga interés personal, familiar o de negocios, incluyendo aquellos en los que puede resultar algún beneficio para él, su cónyuge o parientes consanguíneos o por afinidad hasta el cuarto grado, o parientes civiles, o para terceros con los que tenga relaciones profesionales, laborales o de negocios, o para socios o sociedades de las que el servidor público o las personas antes referidas formen o hayan formado parte, están obligados a excusarse de intervenir en los mismos.
Las personas servidoras públicas que se encuentren en alguno de los supuestos anteriores, están obligados a excusarse de forma inmediata ante el superior jerárquico, respecto de la atención, tramitación o resolución de asuntos a que hace referencia el párrafo anterior, y en su caso, su calidad de persona beneficiaria de cualquiera de los Programas y/o componentes a que se refieren los diversos Acuerdos de Reglas de Operación de la Secretaría, para ello, deberán utilizar el Modelo de Excusa para los Servidores Públicos, identificado como Anexo IV.
Para los casos particulares, en los que exista incertidumbre, las Unidades Administrativas podrán realizar la consulta a la UAJDHN para su determinación.
Artículo 42. Reintegros
La Unidad Responsable deberá reintegrar a la Tesorería de la Federación (TESOFE), en cumplimiento a la Ley Federal de Presupuesto y Responsabilidad Hacendaria y su Reglamento y demás normatividad aplicable, los recursos que al cierre del ejercicio no se hayan devengado, así como los productos y cargas financieras que correspondan.
TRANSITORIOS
PRIMERO. - El presente Acuerdo entrará en vigor el 01 de enero de 2026.
SEGUNDO. - Para la operación del Programa será aplicable lo señalado en el Acuerdo por el que se dan a conocer las Disposiciones Generales Aplicables a las Reglas y Lineamientos de Operación de los Programas de la Secretaría de Agricultura y Desarrollo Rural.
Ciudad de México, a 19 de diciembre de 2025.- El Secretario de Agricultura y Desarrollo Rural, Julio Antonio Berdegué Sacristán.- Rúbrica.
 
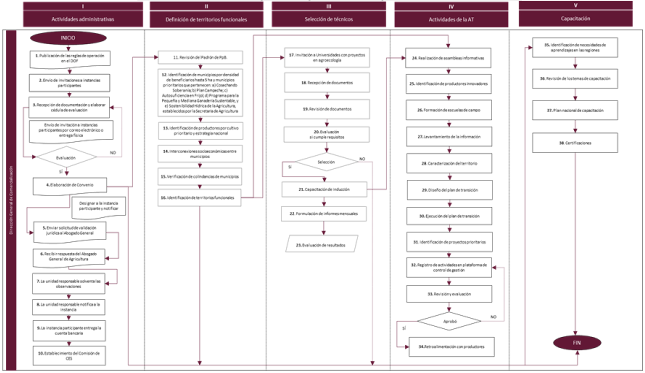
Anexo I. Diagrama de flujo del Programa Producción para el Bienestar 2026 (Apoyos Directos)

"Este Programa es público, ajeno a cualquier partido político. Queda prohibido su uso para fines distintos a los
establecidos en el Programa"
Anexo II. Mecánica Operativa para el Acompañamiento Técnico 2026

"Este Programa es público, ajeno a cualquier partido político. Queda prohibido su uso para fines distintos a los
establecidos en el Programa"
Anexo III. Catálogo de documentos para acreditar la legal propiedad o posesión de las unidades de
producción para el apoyo directo del Programa Producción para el Bienestar 2026
Tenencia
Clave documento
Nombre del Documento
Posesión derivada.
3
Documento que acredita la posesión derivada (Contrato de Arrendamiento vigente, el cual deberá ser acompañado del documento que acredite la legal propiedad o posesión del predio del arrendatario, Contrato de Usufructo, Aparcería, Contrato de Aprovechamiento firmado con la anuencia de la Asamblea por Comisariado Ejidal o de Bienes Comunales para personas productoras no titulares de Derechos de Tierras de Uso Común durante la certificación del RAN, entre otros).
Ejidos y Comunidades
certificadas por el RAN
para personas productoras
que aceptaron la
certificación
100
Certificado parcelario (FD para ejidos y FDC para comunidades).
101
Certificado de derechos sobre tierras de uso común (CDTUC) (FC para ejidos y FCC para comunidades).
102
Acta de asamblea de delimitación, destino y asignación de las tierras ejidales o comunales (acta dura, ADDTE para ejidos ADDATBC para comunidades).
103
Padrón o listas actualizadas de ejidatarios comuneros o posesionarios emitidas por el RAN y sus respectivas superficies reconocidas en el acta de asamblea de delimitación, destino y asignación de las tierras ejidales y comunales).
104
Sentencia o resolución relativa del tribunal agrario y del auto que la declare ejecutoriada.
105
Acta de defunción y lista de sucesión formalizada ante fedatario público.
106
Acta de defunción y constancia de inscripción de transmisión de derechos por sucesión expedida por el RAN.
107
Constancia de transmisión de derechos por enajenación expedida por el RAN.
108
Constancia actualizada de vigencia de derechos expedida por el RAN, que especifique la superficie.
109
Constancia de Regularización de la tenencia de la tierra emitida por la CNA (En casos de compensación o pago en especie por expropiación).
110
Título de entrega e Instrucción Notarial emitido por la CONAGUA.
111
Acta circunstancial derivada de la lista de sucesión ante el RAN, que lo acredita como sucesor preferente con copia del certificado parcelario y/o certificados de derechos sobre tierras de uso común y el acta de defunción del titular fallecido.
114
Constancia de posesión pacífica emitida por autoridad competente de fecha reciente.
153
Copia certificada de la sentencia del tribunal agrario sin auto que la declare ejecutoriada para la declaración de los derechos de sucesión y corrección de datos y acuse de recibo de la solicitud de inscripción de la sentencia del RAN.
155
Sentencia de adjudicación de bienes por sucesión intestamentaria (Para ejidos).
300
Cesión de derechos por enajenación.
Ejidos y Comunidades
certificadas por el RAN
para personas productoras
que NO aceptaron la
certificación
102
Acta de asamblea de delimitación, destino y asignación de las tierras ejidales o comunales (acta dura, ADDTE para ejidos ADDATBC para comunidades).
103
Padrón o listas actualizadas de ejidatarios comuneros o posesionarios emitidas por el RAN y sus respectivas superficies reconocidas en el acta de asamblea de delimitación, destino y asignación de las tierras ejidales y comunales).
105
Acta de defunción y lista de sucesión formalizada ante fedatario público.
106
Acta de defunción y constancia de inscripción de transmisión de derechos por sucesión expedida por el RAN.
 
108
Constancia actualizada de vigencia de derechos expedida por el RAN, que especifique la superficie.
109
Constancia de Regularización de la tenencia de la tierra emitida por la CNA (En casos de compensación o pago en especie por expropiación).
110
Título de entrega e Instrucción Notarial emitido por la CONAGUA.
111
Acta circunstancial derivada de la lista de sucesión ante el RAN, que lo acredita como sucesor preferente con copia del certificado parcelario y/o certificados de derechos sobre tierras de uso común y el acta de defunción del titular fallecido.
114
Constancia de posesión pacífica emitida por autoridad competente de fecha reciente.
121
Constancia actualizada de ejidatario o comunero emitida por el RAN acta de asamblea y plano certificado por el RAN.
122
Acta de asamblea de delimitación destino y asignación de las tierras ejidales o comunales acta de asamblea y plano certificado por el RAN.
153
Copia certificada de la sentencia del tribunal agrario sin auto que la declare ejecutoriada para la declaración de los derechos de sucesión y corrección de datos y acuse de recibo de la solicitud de inscripción de la sentencia del RAN.
"Superficie Excedente" de
Ejidos y Comunidades
certificadas por el RAN.
110
Título de entrega e Instrucción Notarial emitido por la CONAGUA.
130
La constancia de posesión emitida por el RAN y la constancia de trámite de regularización de la tenencia de la tierra (FUT.01) expedida por la Procuraduría Agraria y plano o croquis de localización.
131
Constancia de avance en la regularización de la tenencia de la tierra emitida por la Procuraduría Agraria.
Ejidos y Comunidades
Constituidas que cuentan
con carpeta básica, no
certificados por el RAN.
104
Sentencia o resolución relativa del tribunal agrario y del auto que la declare ejecutoriada.
105
Acta de defunción y lista de sucesión formalizada ante fedatario público.
106
Acta de defunción y constancia de inscripción de transmisión de derechos por sucesión expedida por el RAN.
109
Constancia de Regularización de la tenencia de la tierra emitida por la CNA (En casos de compensación o pago en especie por expropiación).
110
Título de entrega e Instrucción Notarial emitido por la CONAGUA.
112
Acta circunstancial derivada de la lista de sucesión depositada en el RAN, que lo acredita como sucesor preferente, acta de asamblea (de aceptación de ejidatario y comunero).
114
Constancia de posesión pacífica emitida por autoridad competente de fecha reciente.
120
Certificado de derechos agrarios (ejido) o Certificado de Bienes Comunales (Comunidad), acta de asamblea y croquis de localización.
121
Constancia actualizada de ejidatario o comunero emitida por el RAN acta de asamblea y plano certificado por el RAN.
123
Título que acredita y garantiza el derecho del predio emitido por la autoridad competente con el acta de asamblea y plano o croquis.
126
Acta de asamblea de aceptación de ejidatarios o comuneros.
127
Constancia de la inscripción en el RAN.
128
Constancia de vigencia de derechos expedida por el RAN, que no especifica superficie del predio.
141
Padrón o listas actualizadas de ejidatarios comuneros o posesionarios emitidas por el RAN donde aparezca su nombre.
142
Acta de Asamblea en términos de la Ley Agraria.
143
Constancia de transmisión de derechos agrarios expedida por el RAN.
153
Copia certificada de la sentencia del tribunal agrario sin auto que la declare ejecutoriada para la declaración de los derechos de sucesión y corrección de datos y acuse de recibo de la solicitud de inscripción de la sentencia del RAN.
Ejidos y Comunidades no
constituidos.
110
Título de entrega e Instrucción Notarial emitido por la CONAGUA.
113
Acta de entrega precaria acompañada de la constancia de la secretaria de desarrollo agrario, territorial y urbano en la que se especifique el tipo de lote, superficie total, situación jurídica y acta de asamblea del ciclo agrícola para el que se solicita incentivo.
114
Constancia de posesión pacífica emitida por autoridad competente de fecha reciente.
142
Acta de Asamblea en términos de la Ley Agraria.
150
Acta de asamblea y copia con firmas autógrafas del acta de la diligencia de posesión (acta de posesión y deslinde), derivada del mandamiento del gobernador y su publicación en el periódico o gaceta oficial de la entidad.
151
Acta de asamblea y copia del acta de la entrega precaria certificada por la Representación Agraria en la Entidad Federativa que se trate y plano o croquis de localización.
152
Escritura pública inscrita en RPP del núcleo agrario.
153
Copia certificada de la sentencia del tribunal agrario sin auto que la declare ejecutoriada para la declaración de los derechos de sucesión y corrección de datos y acuse de recibo de la solicitud de inscripción de la sentencia del RAN.
301
Certificado de reconocimiento de miembro de la comunidad acta de asamblea y croquis de localización (Aplica para Comunidad).
Propiedad privada
109
Constancia de Regularización de la tenencia de la tierra emitida por la CNA (En casos de compensación o pago en especie por expropiación).
110
Título de entrega e Instrucción Notarial emitido por la CONAGUA.
200
Escritura pública inscrita en el RPP.
201
Título de propiedad inscrito en el RPP.
202
Resolución emitida por inmatriculación administrativa o judicial inscrita en el RPP.
203
Constancia expedida por el RPP que acredite la inscripción de la información ad-perpetuam.
204
Contrato privado de compraventa inscrito en el RPP.
205
Contrato privado de donación inscrito en el RPP.
206
Contrato privado de permuta inscrito en el RPP.
207
Contrato privado de cesión de derechos de dominio inscrito en el RPP
208
Sentencia ejecutoriada de adjudicación por herencia legitima o testamentaria; con los datos de inscritos en el RPP.
209
Sentencia ejecutoriada de prescripción positiva con los datos de inscripción en el RPP.
210
Sentencia ejecutoriada de adjudicación por remate o venta judicial con los datos de inscripción en el RPP.
214
Sentencia de adjudicación y del auto que la declare ejecutoriada pronunciada en el juicio intestamentario a bienes del productor fallecido.
215
Título de propiedad emitido por el RAN registrado en el RPP.
216
Documento de copropiedad, plano o croquis de localización registrado en el RPP.
222
Contrato de dación en compensación.
223
Sentencia sobre diligencias de jurisdicción voluntaria para acreditar la posesión de un inmueble.
Colonias
104
Sentencia o resolución relativa del tribunal agrario y del auto que la declare ejecutoriada.
110
Título de entrega e Instrucción Notarial emitido por la CONAGUA.
200
Escritura pública inscrita en el RPP.
214
Sentencia de adjudicación y del auto que la declare ejecutoriada pronunciada en el juicio intestamentario a bienes del productor fallecido.
400
Título oficial de colono emitido por la SEDATU.
401
Título de propiedad expedido por la SRA, Certificado en el RPP (si no fue expedido entre el 1o. de enero y el 30 de1964).
402
Título de propiedad y copia certificada de la sentencia ejecutoriada de amparo favorable contra el acuerdo publicado en el Diario Oficial de la Federación el 13 de agosto de 1968.
403
Acuerdo de adjudicación de la asamblea de colonos.
404
Constancia de la secretaria de la reforma agraria en la que se especifique el tipo de lote, superficie total y su situación jurídica.
405
Certificación actual del reg. Publico en que se encuentre inscrito el predio, a favor del solicitante, así como la certificación por parte del consejo de administración de la colonia, de la validez del título y/o de la legitimidad de la posesión del interesado.
406
Resolución de jurisdicción voluntaria de información a-perpetuam.
407
Constancia emitida por el RAN que especifique: tipo de lote, superficie, situación jurídica y colindancias del predio.
408
Acuerdo de reconocimiento de derechos y acta de asamblea de colonos.
Nacionales
500
Opinión favorable del trámite de regularización del predio expedido por la SEDATU (Central o Estatal).
Federales
600
Concesión o permiso de explotación en el ciclo agrícola en operación.
Terrenos sujetos al
régimen de
Fraccionamientos Rurales
(Sólo Zacatecas)
217
Título que acredita la calidad de adjudicatario emitido por la Dirección de Fraccionamientos Rurales del Estado de Zacatecas.
218
Constancia actualizada emitida por la Dirección de Fraccionamientos Rurales del Estado de Zacatecas, que reconoce al productor como fraccionista en calidad de adjudicatario de un lote de zona de fraccionamiento.
Notas:
·  En ejidos o comunidades, cuando el documento con el que se acredite la posesión no contenga la superficie, se debe adjuntar la constancia señalada en el catálogo de documentos con clave 114 (Constancia de posesión pacífica) o en su caso el 142 Acta de asamblea, donde se especifique la superficie en posesión.
·  La posesión derivada no aplica en la tenencia de Terrenos Nacionales y Federales, ni en las "Superficies Excedentes" de Ejidos y Comunidades certificadas por el RAN, tampoco en Ejidos o Comunidades no certificados por el RAN o no constituidos, cuyos usos y costumbres o reglamento interno los defina de uso común
. Este catálogo, podrá modificarse conforme lo determine la Unidad Responsable
"Este Programa es público, ajeno a cualquier partido político. Queda prohibido su uso para fines distintos a los
establecidos en el Programa"
Anexo IV. Modelo de formato para la Excusa de los Servidores Públicos
(Lugar)_____________________, a _____ de ________________ 202____
(Nombre, cargo y adscripción del superior jerárquico)
PRESENTE.
El que suscribe (Nombre y cargo del servidor público) con Registro Federal de Contribuyentes: ___________________, adscrito a la ______________________ (Nombre de la Unidad Administrativa) con domicilio en ___________________________ (calle, número, colonia, localidad, municipio, entidad y código postal), con número telefónico: _______________________ y correo electrónico: ______________________________.
Con fundamento en el artículo 58 de la Ley General de Responsabilidades Administrativas de los Servidores Públicos, ME EXCUSO de intervenir de cualquier forma en la atención, tramitación o resolución del _____________________________________________________ (Asunto o asuntos), en razón de mi encargo o comisión, por motivos de _____________________________________________________ (Señalar si tiene interés personal, familiar o de negocios, incluyendo aquéllos de los que pueda resultar algún beneficio para mí, mi cónyuge o parientes consanguíneos o por afinidad hasta el cuarto grado, o parientes civiles, o para terceros con los que tenga relaciones profesionales, laborales o de negocios, o para socios o sociedades de las que yo o las personas antes referidas formen o hayan formado parte).
PROTESTO LO NECESARIO
________________________________________________________________
(Nombre, cargo y firma o huella digital del servidor público)
C.c.p. Nombre del Titular del Órgano Interno de Control Especializado de Quejas en la Secretaría de Agricultura y Desarrollo Rural u Órgano Administrativo Desconcentrado.
"Este Programa es público, ajeno a cualquier partido político. Queda prohibido su uso para fines distintos a los establecidos en el Programa."
Anexo V. Catálogo de comprobantes de identificación
 
Clave
Descripción
1
CARTILLA DEL SERVICIO MILITAR
2
LICENCIA DE MANEJO
3
PASAPORTE
4
CREDENCIAL PARA VOTAR CON FOTOGRAFÍA
5
CREDENCIAL DEL IMSS O DEL ISSSTE
6
CONSTANCIA EXP. POR AUTORIDAD LEGAL CON FOTOGRAFÍA
7
CÉDULA PROFESIONAL
9
ACTA DE NACIMIENTO
10
OTRA IDENTIFICACIÓN OFICIAL CON FOTOGRAFÍA, FIRMA O HUELLA DIGITAL(ESPECIFICAR)
11
CREDENCIAL O ACTA DE NATURALIZACIÓN EXP POR SEC DE REL EXTERIORES
18
INSTITUTO NACIONAL DE LAS PERSONAS ADULTAS MAYORES (INAPAM)
19
CREDENCIAL DEL SERVICIO POSTAL MEXICANO
20
MATRÍCULA CONSULAR
Este catálogo, podrá modificarse conforme lo determine el Comité Técnico
 
Anexo VI. Catálogo de comprobantes de domicilio
 
Clave
Descripción
 
Último recibo de los servicios de:
1
Luz (Comisión Federal de Electricidad);
2
Gas;
3
Televisión de paga;
4
Internet, o
5
Teléfono para los casos relacionados del 1 al 5, cuya fecha de expedición, no sea mayor a tres meses.
6
Estado de cuenta bancario a nombre de la persona productora, cuya fecha de expedición, no sea mayor a tres meses.
7
Último recibo del impuesto predial a nombre de la persona productora, el mismo debe corresponder al año fiscal presente.
8
Último recibo del pago de agua a nombre de la persona productora, el mismo debe corresponder al año fiscal presente.
9
Carta de radicación o de residencia, con fotografía, firma y/o huella la persona beneficiaria, cuya fecha de expedición, no sea mayor a tres meses.
10
Inscripción en el Registro Federal de Contribuyentes, siempre que contenga la información del domicilio, cuya fecha de expedición, no sea mayor a tres meses.
Este catálogo, podrá modificarse conforme lo determine el Comité Técnico
Anexo VII. Modelo de Formato para la Actualización o Corroboración de Datos e Incorporación al
Padrón

"Este Programa es público, ajeno a cualquier partido político. Queda prohibido su uso para fines distintos a los establecidos en el Programa."
_________________________________________