NORMA Oficial Mexicana NOM-035-ENER-2025, Eficiencia energética en acondicionadores de aire tipo unitario. Límites, métodos de prueba y etiquetado.
Al margen un sello con el Escudo Nacional, que dice: Estados Unidos Mexicanos.- Secretaría de Energía.- Comisión Nacional para el Uso Eficiente de la Energía.- Comité Consultivo Nacional de Normalización para la Preservación y Uso Racional de los Recursos Energéticos (CCNNPURRE).
NORMA OFICIAL MEXICANA NOM-035-ENER-2025, EFICIENCIA ENERGÉTICA EN ACONDICIONADORES DE AIRE TIPO UNITARIO. LÍMITES, MÉTODOS DE PRUEBA Y ETIQUETADO.
ISRAEL JÁUREGUI NARES, Presidente del Comité Consultivo Nacional de Normalización para la Preservación y Uso Racional de los Recursos Energéticos (CCNNPURRE) y Director General de la Comisión Nacional para el Uso Eficiente de la Energía (CONUEE), con fundamento en los artículos 17, 33, fracción X de la Ley Orgánica de la Administración Pública Federal; 4 de la Ley Federal de Procedimiento Administrativo; 10 y 11, fracciones I y VI de la Ley de Planeación y Transición Energética; 3, fracciones VII y IX, 10, fracción IX, 24, 25, 30, 35, fracción X, 36, 39, Tercero y Octavo Transitorio de la Ley de Infraestructura de la Calidad; 2 apartado F, fracción II, 71, 72 y 76 del Reglamento Interior de la Secretaría de Energía; el Artículo Único del Acuerdo por el que se delegan en el Director General de la Comisión Nacional para el Uso Eficiente de la Energía, las facultades que se indican; y apartado X, inciso A, numerales 11 y 15, e inciso D numerales 1, 2 y 3 del Manual de Organización General de la Comisión Nacional para el Uso Eficiente de la Energía; y
CONSIDERANDO
Que la Ley Orgánica de la Administración Pública Federal, define las facultades de la Secretaría de Energía, entre las que se encuentra la de expedir normas oficiales mexicanas que promueven la eficiencia del sector energético.
Que la CONUEE es un órgano administrativo desconcentrado de la Secretaría de Energía, que cuenta con autonomía técnica y operativa, y que tiene por objeto promover la eficiencia energética y constituirse como órgano de carácter técnico en materia de aprovechamiento sustentable de la energía.
Que la Ley de Planeación y Transición Energética, considera a la eficiencia energética como todas las acciones que conlleven a una reducción, económicamente viable, de la cantidad de energía que se requiere para satisfacer las necesidades energéticas de los servicios y bienes que demanda la sociedad, asegurando un nivel de servicio igual o superior; y que se deberá considerar el mayor impulso a la eficiencia energética y a la generación con energías limpias que pueda ser soportado de manera sustentable bajo las condiciones económicas y del mercado eléctrico en el país.
Que la presente Norma Oficial Mexicana se elaboró en cumplimiento a lo dispuesto por la Ley de Planeación y Transición Energética, que tiene por objeto establecer y regular la planeación vinculante en el Sector Energético y el fortalecimiento de la Transición Energética, así como el Aprovechamiento Sustentable de la Energía, el cumplimiento de las obligaciones en materia de Energías Limpias y la reducción de Emisiones Contaminantes, manteniendo la competitividad de los sectores productivos, con el fin de coadyuvar con la soberanía, justicia y autosuficiencia energética, y que es reglamentaria de los párrafos 6 y 8 del artículo 25 de la Constitución Política de los Estados Unidos Mexicanos, así como de los Transitorios Décimo Séptimo y Décimo Octavo del Decreto por el que se reforman y adicionan diversas disposiciones de la Constitución Política de los Estados Unidos Mexicanos, en materia de energía, publicado en el Diario Oficial de la Federación el 20 de diciembre de 2013.
Que es necesario establecer los límites de eficiencia energética integrada, métodos de prueba y etiquetado para los acondicionadores de aire tipo unitario, con la finalidad de hacer más eficiente la energía que utilizan estos equipos
Que mediante la presente Norma Oficial Mexicana, se coadyuva al fortalecimiento del marco regulatorio en materia de eficiencia energética, en congruencia con la Ley de Planeación y Transición Energética, expedida el 18 de marzo de 2025.
Que para el cumplimiento del artículo 78 de la Ley General de Mejora Regulatoria, se consideran los ahorros generados por la NOM-005-ENER-2016, Eficiencia energética de lavadoras de ropa electrodomésticas. Límites, métodos de prueba y etiquetado; generados en 2023.
Que habiendo cumplido el procedimiento que establece en el artículo 38 de la Ley de Infraestructura de la Calidad, el Proyecto de Norma Oficial Mexicana PROY-NOM-035-ENER-2024, Eficiencia energética en acondicionadores de aire tipo unitario. Límites, métodos de prueba y etiquetado, se publicó en el Diario Oficial de la Federación del 6 de enero de 2025, con el objeto de que los interesados presentaran sus comentarios al CCNNPURRE.
Que dentro de los 60 días naturales siguientes a la fecha de su publicación en el Diario Oficial de la Federación el Proyecto de Norma Oficial Mexicana y el Análisis de Impacto Regulatorio estuvieron a disposición del público en general para su consulta, y que, dentro del mismo plazo, los interesados presentaron comentarios sobre el contenido del Proyecto de Norma Oficial Mexicana, mismos que fueron analizados por el CCNNPURRE, realizándose las modificaciones conducentes. Las respuestas a los comentarios recibidos fueron publicadas en el Diario Oficial de la Federación el 16 de julio de 2025, y
Que la Ley de Infraestructura de la Calidad, considera a las Normas Oficiales Mexicanas como las regulaciones técnicas de observancia obligatoria cuyo fin esencial es el fomento de la calidad para el desarrollo económico y la protección de los objetivos legítimos de interés público previstos en dicho ordenamiento, por lo que se expide la siguiente Norma Oficial Mexicana:
NORMA OFICIAL MEXICANA NOM-035-ENER-2025, EFICIENCIA ENERGÉTICA EN ACONDICIONADORES DE AIRE
TIPO UNITARIO. LÍMITES, MÉTODOS DE PRUEBA Y ETIQUETADO.
Prefacio
Esta Norma Oficial Mexicana fue elaborada en el Comité Consultivo Nacional de Normalización para la Preservación y Uso Racional de los Recursos Energéticos (CCNNPURRE), con la colaboración de los siguientes organismos, instituciones y empresas:
· Air-Conditioning, Heating, and Refrigeration Institute
· Asociación de Normalización y Certificación
· Asociación Nacional de Fabricantes de Aparatos Domésticos A.C.
· Asociación Nacional de Fabricantes para la Industria de la Refrigeración, A.C.
· Cámara Mexicana de la Industria de la Construcción
· Cámara Nacional de la Industria de Transformación
· Cámara Nacional de Manufacturas Eléctricas
· Carrier Enterprise México, S. de R.L. de C.V
· CENAGE, S.A. de C.V.
· Comisión Federal de Electricidad - Suministrador de Servicios Básicos
· Comisión Federal de Electricidad - Unidad de Negocio Programa de Ahorro de Energía del Sector Eléctrico
· CSA Group Inc.
· Consultoría YSTE, S.A. de C.V.
· Daikin Airconditioning Mexico S. de R.L. de C.V.
· Fideicomiso para el Ahorro de Energía Eléctrica
· Instituto Nacional de Electricidad y Energías Limpias
· Lennox Global
· LG Electronics México, S.A. de C.V.
· Logis Consultores, S.A. de C.V.
· Met Customs & Logistics S. de R.L. de C.V.
· Metrología y Pruebas S.A. de C.V.
· Normalitec S.C.
· Normalización y Certificación NYCE S.C.
· Organización de las Naciones Unidas para el Desarrollo Industrial
· Petróleos Mexicanos
· Laboratorios Radson S.A. de C.V.
· Rheem de México S.A. de C.V.
· Secretaría de Economía-Dirección General de Normas
· Secretaría de Energía
Índice de Contenido
1. Objetivo y campo de aplicación
2. Referencias
3. Definiciones
4. Símbolos y abreviaturas
5. Clasificación
6. Especificaciones
6.1 Límite de valor de Relación de Eficiencia Energética Integrada (REEI)
6.2 Determinación de los valores de REEI
7. Muestreo
8. Criterios de aceptación
9. Métodos de prueba y cálculos
9.1 Condiciones de prueba
9.2 Instrumentos
9.3 Dispositivos para las mediciones de flujo de aire
9.4 Métodos de prueba
9.5 Procedimientos de prueba
9.6 Datos y resultados
9.7 Cálculo de REEI
10. Etiquetado
10.1 Permanencia
10.2 Ubicación
10.3 Información
10.4 Dimensiones
10.5 Distribución de la información y de los colores
11. Vigilancia
12. Procedimiento de Evaluación de la Conformidad
13. Sanciones
14. Concordancia con normas internacionales
Apéndice A. Normativo. Figuras de referencia para pruebas
Apéndice B. Normativo. Tablas de referencia de pruebas
Apéndice C. Normativo. Factores de conversión
Apéndice D. Informativo. Ejemplos de cálculo de REEI
15. Bibliografía
16. Transitorios
Figuras
Figura A.1 - Aparato de medición de flujo de aire
Figura A.2 - Tobera para la medición del flujo de aire
Figura A.3 - Método de túnel aire entalpía
Figura A.4 - Método de enlace de aire entalpía
Figura A.5 - Calorímetro aire entalpía
Figura A.6 - Cuarto de aire entalpía
Figura A.7.a - Medición de la presión estática externa (Arreglo 1)
Figura A.7.b - Medición de la presión estática externa (Arreglo 2)
Figura A.7.c - Medición de la presión estática externa (Arreglo 3)
Figura A.8 - Medición de caída de presión estática debido a los serpentines (sin ventilador)
Figura A.9 - Aparato Alternativo para medición de flujo de aire
Figura A.10 - Ejemplo de etiqueta de información al público
Tablas
Tabla 1 - Nivel de Relación de Eficiencia Energética Integrada (REEI) en acondicionadores de aire tipo unitario
Tabla 2 - Presión Mínima Externa
Tabla 3 - Coeficientes de descarga para toberas
Tabla 4 - Valor del factor de carga de acuerdo con la temperatura del aire
Tabla 5 - Cantidad de acondicionadores de aire para muestreo
Tabla 6 - Número de certificados a evaluar durante el seguimiento
Tabla 7 - Agrupación de Familias
Tabla B.1 - Métodos aplicables para el cálculo de la capacidad de enfriamiento
Tabla B.2 - Tolerancias de las mediciones de prueba
Tabla B.3 - Datos a ser registrados
Tabla D.1 - Tabla de contenido de los ejemplos para el cálculo de la REEI
Tabla D.3.1.A - Ejemplo 1. Resultados de prueba
Tabla D.3.1.B - Ejemplo 1. Puntos de calificación REEI y cálculos de degradación
Tabla D.4.1.A - Ejemplo 2. Resultados de prueba (Continuar aquí)
Tabla D.4.1.B - Ejemplo 2. Puntos de calificación REEI y cálculos de degradación
Tabla D.4.2.A - Ejemplo 3. Resultados de prueba
Tabla D.4.2.B - Ejemplo 3. Puntos de calificación REEI y cálculos de degradación
Tabla D.4.3.A - Ejemplo 4. Resultados de prueba
Tabla D.4.3.B - Ejemplo 4. Puntos de calificación REEI y cálculos de degradación
Tabla D.5.1.A - Ejemplo 5. Resultados de prueba
Tabla D.5.1.B - Ejemplo 5. Puntos de calificación REEI y cálculos de degradación
Tabla D.5.2.A - Ejemplo 6. Resultados de prueba
Tabla D.5.2.B - Ejemplo 6. Puntos de calificación REEI y cálculos de degradación
Tabla D.5.3.A - Ejemplo 7. Resultados de prueba
Tabla D.5.3.B - Ejemplo 7. Puntos de calificación REEI y cálculos de degradación
1. Objetivo y campo de aplicación
Esta Norma Oficial Mexicana establece los niveles mínimos de Relación de Eficiencia Energética Integrada (REEI) en modo enfriamiento que deben cumplir los acondicionadores de aire tipo unitario (unidad paquete), que se importen, fabriquen o comercialicen dentro de los Estados Unidos Mexicanos. Establece además los métodos de prueba que deben usarse para verificar dicho cumplimiento y define los requisitos que se deben de incluir en la etiqueta de información al público, así como el procedimiento de evaluación de la conformidad de estos productos.
Esta Norma Oficial Mexicana aplica para los acondicionadores de aire autocontenidos conocidos como tipo unitario (unidad paquete) en capacidades nominales de enfriamiento mayores que 19 050 W (65 000 BTU/h) y hasta 70 340 W (240 000 BTU/h), con ciclo reversible o sin ciclo reversible, enfriados por aire, operados con energía eléctrica que funcionan por compresión mecánica, que incluyen un compresor de una velocidad (Capacidad fija) o un compresor de frecuencia o flujo de refrigerante variable (Capacidad controlada proporcionalmente) o un compresor de velocidades por etapas (Capacidad por etapas) y un serpentín condensador enfriado por aire.
1.1 Excepciones
Se excluyen del campo de aplicación los acondicionadores de aire centrales tipo dividido, y los acondicionadores de aire enfriados por agua o por métodos evaporativos.
Esta Norma Oficial Mexicana tutela el objetivo legítimo de interés público IX, con relación al uso y aprovechamiento de los recursos naturales de la Ley de Infraestructura de la Calidad.
2. Referencias
Para la correcta aplicación de esta Norma Oficial Mexicana deben consultarse las normas oficiales mexicanas siguientes o la que las sustituyan:
· NOM-008-SE-2021, Sistema general de unidades de medida (cancela a la NOM-008-SCFI-2002), publicada en el Diario Oficial de la Federación el 29 de diciembre de 2023.
· NOM-024-SCFI-2013, Información comercial para empaques, instructivos y garantías de los productos electrónicos, eléctricos y electrodomésticos, publicada en el Diario Oficial de la Federación el 12 de agosto de 2013.
3. Definiciones
Para los efectos de esta Norma Oficial Mexicana se aplican las siguientes definiciones:
3.1 Acondicionador de aire tipo unitario.
Unidad o conjunto de unidades autocontenidas en un mismo gabinete, que normalmente incluyen un serpentín de enfriamiento, un dispositivo de movimiento de aire, una combinación de compresor (es) y condensador, y pueden incluir función de calentamiento.
3.2 Aire estándar
Aire seco a condiciones de temperatura de 21.1 °C y a una presión de 101.325 kPa, el aire seco tiene una densidad de masa de 1.2 kg/m3.
3.3 Capacidad de deshumidificación
Capacidad que tiene el equipo para remover la humedad del aire de un espacio cerrado.
3.4 Capacidad de enfriamiento
Capacidad que tiene el equipo para remover el calor de un espacio cerrado, expresados en watts.
3.5 Capacidad latente de enfriamiento
Razón a la cual el equipo remueve el calor latente del aire que pasa a través de éste, bajo condiciones específicas de operación, expresada en watts.
3.6 Capacidad sensible de enfriamiento
Razón a la cual el equipo remueve el calor sensible del aire que pasa a través de éste, bajo condiciones específicas de operación, expresada en watts.
3.7 Capacidad total de enfriamiento
Razón a la cual el equipo remueve el calor del aire que pasa a través de éste, bajo condiciones específicas de operación, expresada en watts.
3.8. Condiciones de prueba.
Cualquier conjunto de condiciones operativas bajo las cuales se produce un solo nivel de desempeño.
3.9 Condiciones de prueba estándar.
Condiciones de evaluación utilizadas como base para comparar las características de desempeño.
3.10 Enfriamiento latente
Cantidad de enfriamiento, expresada en watts, necesaria para remover, por condensación, el vapor de agua del aire que pasa a través del serpentín evaporador durante un lapso.
3.11 Enfriamiento sensible
Cantidad de enfriamiento, expresada en watts, que remueve calor del ambiente, disminuyendo la temperatura sensiblemente, desarrollado por el equipo en un lapso, excluyendo el enfriamiento latente.
3.12 Estado estable
Estado en el cual se mantienen constantes todas las condiciones interiores y exteriores de prueba y el equipo está en el modo de "operación sin cambio".
3.13 Lado exterior (condensador)
Parte del equipo que rechaza calor a una fuente externa al flujo de aire interior.
3.14 Lado interior (evaporador)
Parte del equipo que remueve el calor del flujo de aire interior.
3.15 Porcentaje de carga
Relación de la capacidad de enfriamiento de carga parcial sobre la capacidad de enfriamiento de carga completa medida en la prueba de evaluación estándar, expresada en unidades de porcentaje.
3.16 Presión barométrica estándar
Presión que corresponde a 101.325 kPa.
3.17 Pruebas de evaluación a carga parcial.
Evaluación basada en pruebas realizadas en condiciones de valoración para una aplicación en particular (que no sean las condiciones de prueba estándar).
3.18 Prueba de evaluación estándar.
Evaluación basada en pruebas realizadas en condiciones de prueba estándar.
3.19 Prueba de serpentín húmedo
Prueba conducida a temperaturas interiores de bulbo seco y húmedo, tales que la humedad se condense en el serpentín evaporador del equipo de prueba.
3.20 Prueba de serpentín seco
Prueba conducida a temperaturas interiores tales de bulbo seco y húmedo tales, que la humedad no se condense en el serpentín evaporador del equipo de prueba.
3.21 Realización de ciclos
Estado en que las condiciones de prueba interiores y exteriores se deben mantener constantes y el equipo se debe encender y apagar manualmente durante lapsos específicos para emular una operación a carga parcial.
3.22 Refrigerante
Fluido de trabajo que utiliza el sistema de refrigeración del equipo acondicionador de aire; éste cambia del estado líquido a vapor en el proceso de absorción de calor en el serpentín evaporador y de vapor a líquido en el serpentín del condensador.
3.23 Relación de Eficiencia Energética (REE).
Relación entre la capacidad de enfriamiento, (Wt) y los valores de potencia de entrada (We), bajo cualquier conjunto de condiciones de evaluación, expresada en Wt/We.
3.24 Relación de Eficiencia Energética Integrada (REEI)
Cálculo ponderado de las eficiencias en modo enfriamiento a carga máxima y las obtenidas a carga parcial en condiciones de funcionamiento estándar, definidas en el capítulo 9, expresadas en (BTU/hW).
3.25 Serpentín condensador
Intercambiador de calor el cual desecha el calor removido del espacio por acondicionar al exterior.
3.26 Serpentín evaporador
Intercambiador de calor que remueve el calor del espacio por acondicionar.
3.27 Unidad controlada de capacidad fija
Equipos limitados por los controles a una etapa de capacidad de refrigeración.
3.28 Unidad controlada de capacidad por etapas
Equipos que incorporan solo capacidad fija o pasos discretos de compresión y limitado por los controles a múltiples etapas de capacidad de refrigeración.
3.29 Unidad con Capacidad Controlada Proporcionalmente
Unidades que incorporan uno o más compresores de capacidad variable donde la capacidad del compresor se puede modular de manera continua o en pasos no mayores al 5 %. El compresor o compresores modulantes deberán ser capaces de modular la capacidad de la unidad en un rango de al menos 50 % a 100 %. La unidad puede incluir una combinación de compresores de capacidad fija y capacidad variable.
3.30 Unidad con serpentín interior
Unidad interior que se distribuye en el espacio a acondicionar sin un ventilador interior o un motor de aire designado por separado. Una unidad con serpentín interior instalada en el campo, depende de un calefactor o ventilador modular instalado por separado para el movimiento del aire interior.
4. Símbolos y abreviaturas
An, Área de tobera (m²)
C, Coeficiente de descarga de tobera
CD, Coeficiente de degradación
cpa1, Calor específico del aire seco a la entrada, lado interior (J/kg°C)
cpa2, Calor específico del aire seco a la salida, lado interior (J/kg°C)
cpa3, Calor específico del aire seco a la entrada, lado exterior (J/kg°C)
cpa4, Calor específico del aire seco a la salida, lado exterior (J/kg°C)
D, Diámetro de la garganta de la tobera (mm)
Dt, Diámetro del tubo del refrigerante (mm)
Ei, Potencia de entrada lado interior (W)
FC, Factor de carga
f, Factor dependiente de la temperatura para Número de Reynolds (NRe)
in H2O, Pulgadas de agua
ha1, Entalpía del aire entrando al lado interior (J/kg de aire seco)
ha2, Entalpía del aire saliendo al lado interior (J/kg de aire seco)
ha3, Entalpía del aire entrando al lado exterior (J/kg de aire seco)
ha4, Entalpía del aire saliendo al lado exterior (J/kg de aire seco)
hf1, Entalpía del refrigerante líquido a la temperatura de saturación correspondiente a la presión del vapor refrigerante saliendo del compresor (J/kg)
hg1, Entalpía del vapor refrigerante entrando al compresor en condiciones específicas (J/kg)
hk1, Entalpía de flujo del vapor entrando al evaporador calorímetro (J/kg)
hk2, Entalpía de flujo del vapor saliendo al evaporador calorímetro (J/kg)
hr1, Entalpía del refrigerante entrando al lado interior (J/kg)
hr2, Entalpía del refrigerante saliendo del lado interior (J/kg)
L, Longitud de la línea del refrigerante (m)
LF, Porcentaje parcial de tiempo de encendido para la última etapa en el punto de carga parcial deseado (75 %, 50 % o 25 %)
NRe, Número de Reynolds
Pc, Potencia del compresor en el punto más bajo de descarga en la condición de carga parcial deseada (W)
PCF, Potencia de la sección del condensador, si aplica en paso mínimo de descarga en carga parcial deseada (W)
PCT, Potencia del circuito de control y cargas auxiliares (W)
PIF, Potencia del ventilador interior, a la velocidad del ventilador para el paso mínimo de capacidad (W)
Pn, Presión en la garganta de la tobera (kPa)
Pv, Velocidad de presión en la garganta de la tobera o diferencia de la presión estática a través de la tobera (Pa)
% Carga, El punto de evaluación estándar a 75 %, 50 % y 25 %
q, Capacidad del compresor (W)
Qi, Flujo de aire interior calculado (m³/s)
Qmi, Flujo de aire interior medido (m³/s)
Qmo, Flujo de aire exterior medido (m³/s)
Qs, Flujo de aire estándar (m³/s)
Pérdidas de línea en tubería de interconexión (W) qe, Entrada de calor al calorímetro evaporador (W)
q1ci, Capacidad latente de enfriamiento (datos del lado interior) (W)
qsci, Capacidad sensible de enfriamiento (datos del lado interior, método aire entalpía) (W)
qsri, Capacidad sensible de enfriamiento (datos del lado interior, método de flujo de aire modificado) (W)
qtc, Capacidad total de enfriamiento, datos de compresor (W)
qtci, Capacidad total de enfriamiento (datos del lado interior) (W)
qtco, Capacidad total de enfriamiento (datos del lado exterior) (W)
ta, Temperatura ambiente (°C)
ta1, Temperatura del aire entrando al lado interior, bulbo seco (°C)
ta2, Temperatura del aire saliendo al lado interior, bulbo seco (°C)
ta3, Temperatura del aire entrando al lado exterior, bulbo seco (°C)
ta4, Temperatura del aire saliendo al lado exterior, bulbo seco (°C)
ta5, Temperatura del aire saliendo del serpentín de recalentamiento, bulbo seco (°C)
tc, Temperatura de superficie calorímetro condensado (°C)
Th, Grosor del aislamiento de la tubería de interconexión (mm)
t1, Temperatura del agua entrando al calorímetro condensador (°C)
t2, Temperatura del agua saliendo al calorímetro condensador (°C)
UAa, Producto del coeficiente de transferencia de calor total del condensador y del área exterior de la superficie del condensador, determinado de la prueba tipo calorímetro (W/°C)
Va, Velocidad del aire, en la tobera (m/s)
va1, Volumen específico del aire saliendo del lado interior (m³/kg de aire seco)
v1, Volumen específico del aire entrando del lado interior (m³/kg de aire seco)
vn, Volumen específico del aire bajo condiciones de temperatura de bulbo húmedo y seco existentes en la tobera a una presión barométrica (m³/kg de aire seco)
v'n, Volumen específico del aire en la tobera (m³/kg de mezcla de aire-vapor de agua)
W1, Razón de humedad, del aire entrando al aire interior (kg de humedad por kg de aire seco)
W2, Razón de humedad, del aire saliendo al aire interior (kg de humedad por kg de aire seco)
Wn, Razón de humedad, del aire, en la tobera, (kg de humedad por kg de aire seco)
W4, Razón de humedad, del aire saliendo al lado exterior, (kg vapor de agua por kg de aire seco)
wa1, Razón de flujo del aire interior (kg/s)
wk, Razón de flujo del fluido condensado (vapor) (kg/s)
wr, Razón de flujo del refrigerante (kg/s)
We, Potencia eléctrica (We)
Wt, Potencia térmica (Wt)
t, Diferencia de temperatura (°C)
5. Clasificación
Los equipos acondicionadores de aire, incluidos en el alcance de esta Norma Oficial Mexicana, deben ser clasificados de la siguiente forma:
5.1 De acuerdo con la tecnología de operación del compresor:
- Compresor de una velocidad (Capacidad fija)
- Compresor de frecuencia o flujo de refrigerante variable (Capacidad controlada proporcionalmente)
- Compresor de velocidades por etapas (Capacidad por etapas)
5.2 Según la operación de equipo:
- Sin ciclo reversible (Solo enfriamiento)
- Con ciclo reversible (Bomba de calor)
6. Especificaciones
6.1 Límite de valor de Relación de Eficiencia Energética Integrada (REEI)
Los equipos objeto de esta Norma Oficial Mexicana deben cumplir con el valor de Relación de Eficiencia Energética Integrada establecido en la Tabla 1.
Tabla 1 - Nivel de Relación de Eficiencia Energética Integrada (REEI), en acondicionadores de aire tipo unitario
| Capacidad nominal de enfriamiento watts (BTU/h) | Tipo | Calefacción | REEI Wt/We (BTU/hW) |
| Mayor que 19 050 (65 000) y menor que 39 566 (135 000) | Sin ciclo reversible con compresor de una velocidad o por etapas | Calefacción por resistencia eléctrica o sin calefacción | 4.34 (14.8) |
| Cualquier calefacción diferente a resistencia eléctrica | 4.28 (14.6) |
| Con ciclo reversible con compresor de una velocidad o por etapas | Calefacción por resistencia eléctrica o sin calefacción | 4.13 (14.1) |
| Cualquier calefacción diferente a resistencia eléctrica | 4.08 (13.9) |
| Con o sin ciclo reversible con compresor de frecuencia variable (inverter) | Cualquier calefacción o sin calefacción | 5.28 (18.0) |
| Mayor o igual que 39 566 (135 000) y menor que 70 340 (240 000) | Sin ciclo reversible con compresor de una velocidad o por etapas | Calefacción por resistencia eléctrica o sin calefacción | 4.16 (14.2) |
| Cualquier calefacción diferente a resistencia eléctrica | 4.11 (14.0) |
| Con ciclo reversible con compresor de una velocidad o por etapas | Calefacción por resistencia eléctrica o sin calefacción | 3.96 (13.5) |
| Cualquier calefacción diferente a resistencia eléctrica | 3.9 (13.3) |
| Con o sin ciclo reversible con compresor de frecuencia variable (inverter) | Cualquier calefacción o sin calefacción | 5.13 (17.5) |
| Igual que 70 340 (240 000) | Sin ciclo reversible con compresor de una velocidad o por etapas | Calefacción por resistencia eléctrica o sin calefacción | 3.87 (13.2) |
| Cualquier calefacción diferente a resistencia eléctrica | 3.81 (13.0) |
| Con ciclo reversible con compresor de una velocidad o por etapas | Calefacción por resistencia eléctrica o sin calefacción | 3.67 (12.5) |
| Cualquier calefacción diferente a resistencia eléctrica | 3.61 (12.3) |
| Con o sin ciclo reversible con compresor de frecuencia variable (inverter) | Cualquier calefacción o sin calefacción | 5.13 (17.5) |
6.2 Determinación de los valores de REEI
Para determinar los valores de la Relación de Eficiencia Energética Integrada REEI, de los acondicionadores de aire objeto de esta Norma Oficial Mexicana, se debe aplicar únicamente el método de prueba descrito en el Capítulo 9.
7. Muestreo
El muestreo debe realizarse conforme a lo indicado en el inciso 12.5.2.1 del Procedimiento de Evaluación de la Conformidad, descrito en esta Norma Oficial Mexicana.
8. Criterios de aceptación
8.1 Certificación
Para cumplir con esta Norma Oficial Mexicana, los resultados de REEI calculados a partir de las mediciones realizadas, deben ser iguales o mayores a los valores indicados en la Tabla 1, de acuerdo con el tipo de equipo.
8.2 Etiqueta
El titular, sea fabricante, importador o comercializador, deberá proponer el valor de REEI que debe utilizarse en la etiqueta del modelo o familia que desee certificar y este valor debe cumplir con las siguientes condiciones:
a) Ser siempre igual o mayor al nivel mínimo de REEI establecido en la Tabla 1.
b) En consideración a la dispersión de resultados que se presentan en pruebas iguales efectuadas en un mismo aparato o en pruebas iguales efectuadas en diferentes aparatos del mismo modelo o a la exactitud de los instrumentos de medición, se debe aceptar una variación de - 10 % de la Relación de Eficiencia Energética Integrada así como -10% en la Capacidad de enfriamiento obtenida en pruebas con respecto a la marcada en la etiqueta, siempre y cuando este valor no sea menor al establecido en la Tabla 1 del inciso 6.1 de esta Norma Oficial Mexicana.
En caso de no cumplirse los requisitos establecidos en los incisos 8.1 y 8.2, se permite repetir la prueba a partir de una segunda muestra de las mismas características; si esta segunda muestra no satisface con las condiciones especificadas, el modelo no cumple con lo establecido en esta Norma Oficial Mexicana.
9. Métodos de prueba y cálculos
Las pruebas requeridas para la determinación de la capacidad de enfriamiento para los equipos incluidos en el alcance de esta Norma Oficial Mexicana son las siguientes:
a) Prueba de evaluación estándar.
b) Pruebas de evaluación a carga parcial.
9.1 Condiciones de prueba
9.1.1 Tensión y frecuencia
Todas las pruebas deben realizarse con una tensión de suministro de 230 V ± 1 % para equipos monofásicos, y de 230 V ± 1 % o 440 V ± 1 % para equipos trifásicos, según corresponda. La selección de la tensión a utilizar se determinará de acuerdo con la información especificada por el fabricante.
9.1.2 Velocidad de flujo de aire
Se debe utilizar aire 100 % recirculado, para las unidades equipadas para la operación multizona o para ductos duales, la plataforma caliente debe cerrarse utilizando los restrictores suministrados con la unidad.
9.1.2.1 Para la prueba de enfriamiento de carga completa, excepto para unidades con serpentines interiores, se debe utilizar el flujo de aire de enfriamiento de carga completa nominal. Si el fabricante no especifica un flujo de aire, se debe utilizar un valor de 0.188 8 m3/s por cada 3 514.8 watts de capacidad de enfriamiento nominal (400 pies cúbicos por minuto en condiciones estándar de temperatura y presión SCFM) por tonelada de capacidad de enfriamiento nominal, es decir, por 12 000 BTU/h.
9.1.2.2 Para las pruebas de enfriamiento de carga completa con unidades con serpentines interiores, la tasa de flujo de aire interior será la menor de la tasa de flujo de aire de enfriamiento de carga completa especificada por el fabricante; o el flujo de aire es igual a 0.212 4 m3/s por cada 3 514.8 watts de capacidad de enfriamiento nominal (450 SCFM por tonelada). Si el fabricante no especifica un flujo de aire, use un valor de 0.188 8 m3/s por cada 3 514.8 watts de capacidad de enfriamiento nominal (400 SCFM) por tonelada de capacidad de enfriamiento nominal. Mantenga el flujo de aire dentro de ± 3 % del flujo de aire objetivo durante toda la prueba.
9.1.3 Tasa de flujo de aire del lado exterior
Todas las evaluaciones estándar deben ser determinadas a la tasa de flujo de aire del lado exterior especificada por el fabricante donde el control del ventilador es ajustable. Cuando el control del ventilador no es ajustable, se debe determinar a la tasa de flujo de aire del lado exterior inherente al equipo cuando se opere con todos los elementos de resistencia asociados con las entradas, rejillas y cualquier ducto y accesorios que el fabricante considere como una práctica normal de instalación. Una vez establecido, el circuito de aire del lado exterior del equipo debe permanecer sin cambios durante todas las pruebas indicadas aquí, a menos que se realice un ajuste automático de las tasas de flujo de aire exterior por el tipo de función del sistema.
9.1.4 Presión estática externa
9.1.4.1 Los equipos acondicionadores de aire y bombas de calor unitario deben ser probados con las presiones estáticas externas mínimas de la Tabla 2, cuando operen a su capacidad nominal y con la relación de flujo de aire especificado en el inciso 9.1.2.
Los equipos para movimiento de aire con unidades con serpentín interior que no estén destinados para su uso con sistemas de ductos instalados en campo (descarga libre) deben ser probados a 0 Pa (0 in H2O) de presión externa.
Tabla 2 - Presión Mínima Externa
| Capacidad de enfriamiento estándar | Presión mínima externa |
| kW | kBTU/h | kPa | in H2O |
| Mayor o igual que 19 y menor que 21 | Mayor o igual que 65 y menor que 70 | 0.05 | 0.20 |
| Mayor o igual que 21 y menor que 30.8 | Mayor o igual que 70 y menor que 105 | 0.06 | 0.25 |
| Mayor o igual que 30.8 y menor que 39.3 | Mayor o igual que 105 y menor que 134 | 0.07 | 0.30 |
| Mayor o igual que 39.3 y menor que 61.5 | Mayor o igual que 134 y menor que 210 | 0.09 | 0.35 |
| Mayor o igual que 61.5 y menor que 82.1 | Mayor o igual que 210 y menor que 280 | 0.10 | 0.40 |
9.1.4.2 El requisito de presión estática mínima externa especificada en la Tabla 2 se debe emplear para la prueba de enfriamiento a plena carga de todas las unidades y también para las pruebas de enfriamiento a carga parcial de las unidades donde el flujo de aire de los ajustes de control del ventilador especificados por el fabricante, o las tasas de flujo de aire nominales, sean iguales a los de la prueba de enfriamiento a plena carga (excepto las unidades interiores con serpentín únicamente)
9.1.4.3 Las pruebas de enfriamiento a carga parcial que no utilizan el flujo de aire de enfriamiento a plena carga (excepto para unidades interiores solo con serpentín). En las que los ajustes de control del ventilador especificados por el fabricante, o las tasas de flujo de aire nominales, sean diferentes a los de la prueba de enfriamiento a plena carga, o ambos, no se someten a los requisitos de la presión mínima estática de la tabla 2 y deben someterse a los requisitos de presión estática externa mínima ajustada, la cual se debe calcular utilizando la ecuación siguiente:
Donde:
ESPadj = Requisito de presión estática externa mínima para el flujo de aire de enfriamiento a carga parcial, en kPa
ESPFL = Requisito de presión estática externa mínima para el flujo de aire de enfriamiento a plena carga especificado en la Tabla 2, en kPa
Qdif = Flujo de aire de enfriamiento a carga parcial medido, (m³/s)
QFL = Flujo de aire de enfriamiento a plena carga medido, (m³/s)
9.1.4.4 Para las unidades distribuidas en el comercio sin un filtro de aire (excepto para las unidades interiores solo con serpentín), se deberá añadir una presión estática adicional a la presión estática mínima mostrada en la Tabla 2, según la ecuación indicada en este inciso.
La presión estática adicional se basará en el área frontal del filtro, tal como se define en las Instrucciones de Instalación del Fabricante, y en el flujo de aire nominal de enfriamiento a plena carga. Para las unidades que no especifican un área frontal del filtro o aquellas en las que no se dispone de una rejilla portafiltro de 5.08 cm (2 pulgadas) como opción, se deberá utilizar el área frontal del evaporador. Para las pruebas a carga parcial, la presión estática adicional deberá reducirse según la ecuación del inciso 9.1.4.3
Donde:
ESPfiltro = presión estática adicional, en kPa
QFL = flujo de aire nominal de enfriamiento a plena carga, en (m³/s)
Am = área frontal del filtro, en metros cuadrados, en (m²)
9.1.5 Condiciones de temperatura para pruebas de evaluación estándar
Las pruebas de evaluación estándar deben de llevarse a cabo conforme a las condiciones especificadas en la Tabla 2a.
Tabla 2a - Condiciones para pruebas de funcionamiento y clasificación estándar
| Pruebas de Capacidad de Enfriamiento | Sección Interior3 | Sección Exterior (enfriamiento por Aire) |
| Bulbo Seco (ºC) | Bulbo Húmedo (ºC) | Bulbo Seco (ºC) | Bulbo Húmedo (ºC) |
| Condiciones Estándar de Calificación de Enfriamiento | 26.7 ºC | 19.4 ºC | 35 ºC | 24 ºC1,5 23.9 |
| Condiciones Estándar de Calificación a Carga Parcial (REEI)2,4 | 26.7 ºC | 19.4 ºC | Varía con la carga según la Tabla 2b | Varía con la carga según la Tabla 2b1,5 |
| Notas: 1. Solo se requiere si la unidad rechaza el condensado en el serpentín exterior. 2. Las pruebas de calificación de enfriamiento y funcionamiento no son necesarias para bombas de calor solo para calefacción. 3. La presión estática externa del sistema de ventilador interior debe ajustarse según la Tabla 2. 4. Las pruebas solo son válidas cuando la presión atmosférica es mayor a 94.46 kPa. 5. Para Unidades de Paquete unitario que no rechazan el condensado en el serpentín exterior, donde toda o parte de la sección interior del equipo se encuentra en la sala exterior, mantenga una temperatura de punto de rocío en la sala exterior de 15.83 ºC para pruebas de Carga al 100 %, 75 % y 50 %, y 14.83 ºC para pruebas de Carga al 25 %. |
9.1.6 Condiciones de temperatura para pruebas de evaluación a carga parcial
Las pruebas para evaluación de la eficiencia a carga parcial deben de llevarse a cabo conforme a las condiciones especificadas en la Tabla 2b.
Tabla 2b - Condiciones de Calificación de Carga Parcial de la REEI
| Condiciones | Condición |
| Aire Interior Temperatura del Aire de Retorno (bulbo seco) Temperatura del Aire de Retorno (bulbo húmedo) Flujo de Aire Interior Calificado a Carga Parcial | 26.7 °C 19.4 °C Ver nota 1 |
| Temperatura de Entrada del Condensador (Enfriado por Aire) (bulbo seco) (TAE) Tasa de Flujo de Aire del Condensador, m³/s | 100 % Porcentaje de carga = 35.0 °C 3,4 75 % Porcentaje de carga = 27.5 °C 3,4 50 % Porcentaje de carga = 20.0 °C 3,4 25 % Porcentaje de carga = 18.3 °C 3,4 Ver nota 2 |
| Notas: 1. Consulte el inciso 9.1.2 para el flujo de aire interior y la presión estática externa. 2. El flujo de aire del condensador debe ajustarse, si es necesario, de acuerdo con el inciso 9.1.3 3. Para la prueba de unidades enfriadas por aire que rechazan el condensado en el serpentín del condensador, se aplican los requisitos de temperatura del bulbo húmedo del aire del condensador especificados para productos enfriados por evaporación. (100 % de porcentaje de carga = 29.44 ºC, 75 % de Porcentaje de carga = 23.06 ºC, 50 % de porcentaje de carga= 16.67 ºC y 25 % de Porcentaje de carga =12.78 ºC 4. Para Unidades de Paquete unitario que no rechazan el condensado en el serpentín exterior, donde toda o parte de la sección interior del equipo se encuentra en la sala exterior, mantenga una temperatura de punto de rocío en la sala exterior de 15.83 ºC para cargas del 100 %, 75 % y 50 % y 14.83 ºC para carga del 25 %. |
9.2 Instrumentos
Los instrumentos requeridos para realizar las pruebas son los siguientes:
9.2.1 Instrumentos para medición de temperaturas
Las mediciones de temperaturas se deben hacer con uno o más de los siguientes instrumentos:
- Termómetros de vidrio con columna de mercurio.
- Termopares.
- Termómetros de resistencia eléctrica.
En caso de requerir la medición del contenido de humedad o punto de rocío se debe utilizar un higrómetro el cual debe tener una exactitud de ± 0.2 °C.
La exactitud en las mediciones de temperatura debe permanecer dentro de ± 0.05 °C para las temperaturas del aire y dentro de ± 0.25 °C para todas las demás temperaturas.
Todas las mediciones de la temperatura del aire se deben tomar antes de las derivaciones para la medición de la presión estática, para el lado de entrada del aire, y después de las derivaciones para la medición de la presión estática, para el lado de descarga del aire.
9.2.2 Instrumentos para mediciones de presión
Las mediciones de presión deben ser hechas con uno o más de los siguientes instrumentos:
· Columna de mercurio;
· Tubo Bourdon;
· Transductores electrónicos de presión.
La exactitud de los instrumentos de medición debe permitir desviaciones dentro del ± 2 % del valor indicado.
El tubo Bourdon y los transductores electrónicos de presión deben estar calibrados con respecto a un probador de peso muerto o por comparación con una columna de líquido.
La división más pequeña de los instrumentos de medición de presión no debe exceder, en ningún caso, 2.5 veces la exactitud especificada.
9.2.3 Condiciones de los instrumentos para mediciones de presión estática y flujo de aire
La presión estática a través de las toberas y las presiones de velocidad en las gargantas de las toberas deben ser medidas con manómetros que hayan sido previamente calibrados contra un manómetro estándar dentro del ± 1.0 % del valor de la lectura.
La división más pequeña de la escala del manómetro no debe exceder del 2 % del valor de la lectura.
La presión estática del ducto debe ser medida con manómetros que tengan una exactitud de ± 2.5 Pa.
Las áreas de las toberas deben ser determinadas por la medición de sus diámetros en cuatro lugares alrededor de la tobera, apartados aproximadamente 45°, con una exactitud de ± 0.2 %, y en cada uno de los dos planos a través de la garganta de la tobera, uno en el exterior y el otro en la sección recta cercana al radio.
9.2.4 Instrumentos eléctricos
Las mediciones eléctricas deben hacerse con instrumentos de indicación o de integración. Los instrumentos utilizados para la medición de la entrada de energía o potencia eléctrica para calentadores u otros aparatos que suministren cargas de calor deben tener una exactitud de ± 1.0 % de la cifra medida. Los instrumentos utilizados para la medición de la entrada de energía o potencia eléctrica a los motores del ventilador, del compresor u otro equipo accesorio deben tener una exactitud de ± 2.0 % del valor indicado.
La tensión eléctrica debe ser medida en las terminales de los equipos, los equipos usados para la medición deben tener una exactitud de ± 1.0 % de la lectura.
9.2.5 Mediciones de presión del refrigerante
Las presiones del refrigerante deben ser medidas con manómetros (de alta y baja presión), con una exactitud de ± 1.0 % de la lectura.
9.2.6 Mediciones del flujo de líquido
La razón de recolección de condensado debe ser medido con un medidor de cantidad de líquido, midiendo el peso o el volumen y teniendo una exactitud de ± 1.0 % del valor indicado.
9.2.7 Instrumentos de medición de velocidad
Las mediciones de velocidad deben hacerse con un contador de revoluciones, un tacómetro, un estroboscopio o un osciloscopio con una exactitud de ± 1.0 % de la lectura medida.
9.2.8 Mediciones de peso y tiempo
Los equipos de medición de tiempo y de peso deben tener una exactitud de ± 0.2 % del valor indicado.
9.3 Dispositivos para las mediciones de flujo de aire
9.3.1 Dispositivo de toberas empleado para la medición de flujo de aire
9.3.1.1 Como se muestra en la Figura A.1, este aparato consiste básicamente en una cámara receptora y una cámara de descarga separadas por una pared en donde se localizan una o más toberas. El aire, del equipo bajo prueba, es transportado a través de ductos a la cámara de recepción que pasan a través de la o las toberas, y éste es expulsado al cuarto de pruebas o canalizado de nuevo a la entrada del equipo.
9.3.1.2 El aparato de tobera y sus conexiones al equipo de entrada deben ser sellados para que las fugas de aire no excedan del 1.0 % la medición de la razón del flujo de aire.
9.3.1.3 La distancia entre los centros de las toberas que son utilizadas no debe ser menor de 3 veces el diámetro de la garganta de la tobera más grande y la distancia del centro de cualquier tobera a la descarga más cercana al lado de la pared de la cámara receptora no debe ser menor que 1.5 veces del diámetro de su garganta.
9.3.1.4 Los difusores deben instalarse en la cámara de recepción por lo menos a 1.5 veces de la distancia del diámetro mayor de la garganta de la tobera, hacia arriba de la pared de división y en la cámara de descarga al menos a 2.5 veces de esta distancia hacia abajo de la misma pared.
9.3.1.5 Se debe instalar un ventilador de extracción, capaz de suministrar la presión estática adecuada a la salida del equipo, en una pared de la cámara de descarga y deben colocarse los elementos necesarios para suministrar la capacidad variable del ventilador.
9.3.1.6 Debe medirse la caída de presión estática a través de la o las toberas con uno o más manómetros que tengan una exactitud de ± 1.0 % de la lectura. Una terminal del manómetro se conecta a la derivación para la medición de presión estática, localizada a nivel de la pared interior de la cámara de recepción y la otra terminal debe ser conectada a la derivación para medición de presión estática localizada a nivel de la pared interior de la cámara de descarga, o preferiblemente, las diferentes derivaciones de medición de cada cámara deben conectarse a manómetros conectados en paralelo o conectados a un solo manómetro. Alternativamente, la presión de velocidad del flujo de aire a la salida de la o las toberas debe ser medida con un tubo de Pitot como se muestra en la Figura A.1, pero cuando se esté usando más de una tobera, las lecturas del tubo de Pitot deben ser determinadas para cada tobera.
9.3.1.7 Deben emplearse los elementos necesarios para determinar la densidad del aire en la garganta de las toberas.
9.3.2 Toberas
9.3.2.1 La velocidad en la garganta de cualquier tobera no debe ser menor de 15.2 m/s y no debe ser mayor de 35.6 m/s.
9.3.2.2 Cuando se construyan las toberas de acuerdo con la Figura A.2 y se instalen de acuerdo con los incisos: 9.3.2 al 9.3.3.1, éstas pueden ser usadas sin calibración. Si el diámetro de la garganta es de 12.7 cm o más, se asumirá un coeficiente de descarga de 0.99. Para toberas con diámetro menor a 12.7 cm o donde sea deseable una mayor precisión del coeficiente, preferiblemente, se puede calibrar la tobera o pueden usarse los siguientes valores de la Tabla 3.
Tabla 3 - Coeficientes de descarga para toberas
| Número de Reynolds NRe | Coeficiente de descarga C |
| 50 000 | 0.97 |
| 100 000 | 0.98 |
| 150 000 | 0.98 |
| 200 000 | 0.99 |
| 250 000 | 0.99 |
| 300 000 | 0.99 |
| 400 000 | 0.99 |
| 500 000 | 0.99 |
El número de Reynolds debe ser calculado como sigue:
Donde:
, Número de Reynolds
, Factor de carga dependiente de la temperatura para Número de Reynolds (NRe)
, Velocidad del aire, en la tobera (m/s)
, Diámetro de la garganta de la tobera (mm) El factor de carga f se indica en la Tabla 4:
Tabla 4 - Valor del factor de carga de acuerdo con la temperatura del aire
| Temperatura °C | Factor f |
| -6.7 | 78.2 |
| 4.4 | 72.2 |
| 15.6 | 67.4 |
| 26.7 | 62.8 |
| 37.8 | 58.1 |
| 48.9 | 55.0 |
| 60.0 | 51.9 |
| 71.1 | 48.8 |
9.3.3 Arreglos de los diferentes dispositivos para medición de entalpía
Se debe utilizar alguno de los siguientes arreglos de dispositivos de prueba:
- Arreglo de túnel aire entalpía (véase inciso 9.3.3.1).
- Arreglo de enlace aire entalpía (véase inciso 9.3.3.2).
- Arreglo de calorímetro de aire entalpía (véase inciso 9.3.3.3).
- Arreglo de cuarto de aire entalpía (véase inciso 9.3.3.4).
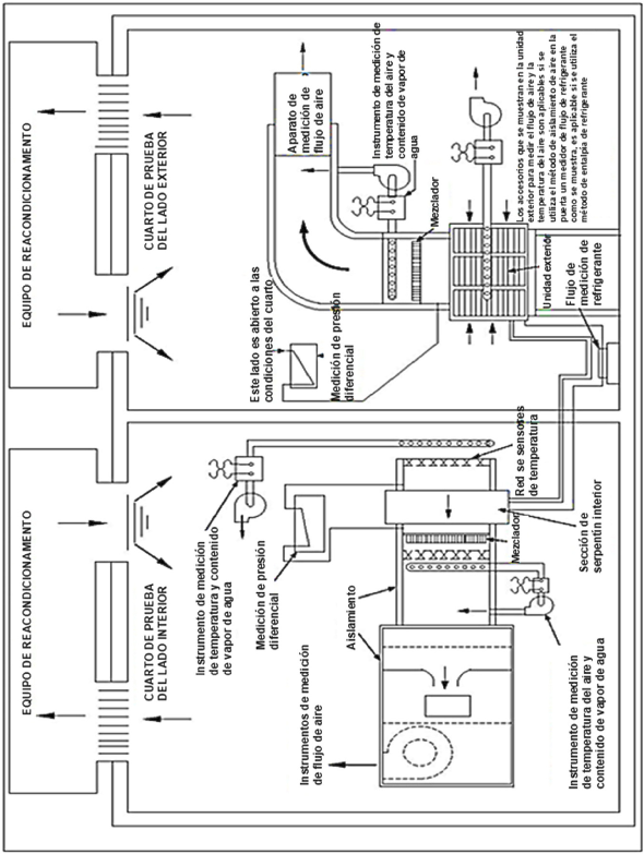
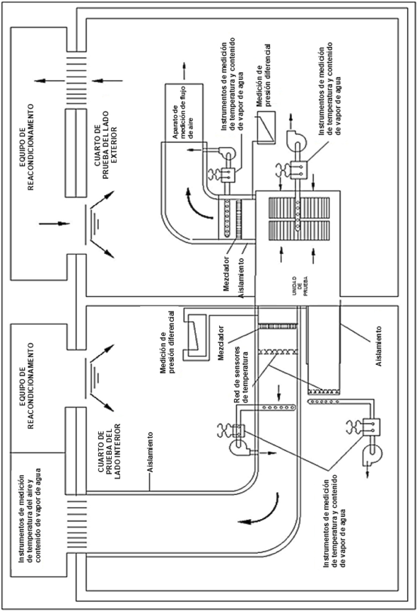
9.3.3.1 El arreglo de túnel aire entalpía se muestra esquemáticamente en la Figura A.3. El equipo a probar se coloca en un cuarto o cuartos de pruebas. Se fija un instrumento de medición de flujo de aire a la descarga del aire del equipo (interior o exterior o ambos si es aplicable). Este instrumento debe descargar directamente dentro del espacio o cuarto de prueba que se encuentre equipado con los elementos adecuados para mantener el aire de entrada del equipo interior a las temperaturas de bulbo seco y húmedo deseables; así como para la medición de las temperaturas de bulbo seco y húmedo del aire de entrada y salida del equipo exterior.
9.3.3.2 El arreglo de enlace aire entalpía se muestra esquemáticamente en la Figura A.4. Este arreglo difiere del arreglo de túnel en que el aparato de medición de aire de descarga es conectado a un equipo de reacondicionamiento adecuado, el cual, a su vez, es conectado a la entrada del equipo de prueba. Este cuarto de pruebas debe estar sellado para que las fugas de aire no excedan del ± 1.0 % en lugares que podrían influenciar las mediciones de capacidad para determinar la razón de flujo de aire. La temperatura de bulbo húmedo del aire circundante al equipo debe estar dentro de ± 2.8 °C de la temperatura de bulbo húmedo requerida por la prueba. Las temperaturas de bulbo húmedo y seco y la resistencia externa deben ser medidas con los elementos adecuados.
9.3.3.3 El arreglo de calorímetro de aire entalpía se muestra esquemáticamente en la Figura A.5. En este arreglo un "compartimiento" es puesto sobre el equipo, o la parte aplicable de éste, sometido a prueba. El "compartimiento" debe ser hermético y aislado, debe construirse con algún material no-higroscópico. Éste debe ser suficientemente grande para permitir la entrada de aire y la circulación de éste entre el equipo y el "compartimiento". En ningún caso debe haber menos de 15 cm entre el equipo y las paredes del "compartimiento". La entrada al "compartimiento" debe ser localizada separada de la entrada del equipo de prueba a fin de permitir la libre circulación dentro del espacio cerrado. Debe conectarse un aparato de medición de flujo de aire a la descarga del equipo, éste debe estar bien aislado en la sección donde pase a través del espacio cerrado. Las temperaturas de bulbo seco y húmedo del aire de entrada al equipo deben ser medidas a la entrada del "compartimiento".
9.3.3.4 El arreglo de cuarto de aire entalpía se muestra esquemáticamente en la Figura A.6. El equipo a ser probado es colocado dentro del cuarto de prueba. Un aparato de medición de flujo de aire es acoplado a la descarga de aire del equipo (evaporador o condensador, según sea aplicable), y conectado una vez más al equipo de reacondicionamiento. La descarga de aire del aparato de reacondicionamiento suministra las temperaturas adecuadas de bulbo seco y húmedo en los aparatos de muestreo de aire y manómetros que pueden medir las temperaturas de bulbo seco y húmedo y la resistencia externa como se requiere.
9.3.3.5 Los arreglos mostrados en las Figuras A.3, A.4, A.5 y A.6 ilustran las posibilidades de arreglos de los aparatos de prueba y no deben ser construidos como aplicación específica o única de los tipos de equipos con los que se ilustran sin embargo, se debe usar un "compartimiento" como se muestra en la Figura A.5 cuando el compresor está en la sección interior o es ventilado separadamente.
9.3.3.6 Pueden emplearse otros medios para el manejo de aire de salida, de los incisos de medición de flujo de aire y del suministro de aire a la entrada del equipo con las condiciones del inciso 9.1, con tal de que ello no interfiera con lo establecido para la medición de la razón de flujo de aire, la temperatura y la resistencia externa o que pueda crear condiciones anormales de prueba alrededor del equipo.
9.3.4 Mediciones de presión estática externa
- Equipos con ventilador y una sola salida (véase inciso 9.3.4.1).
- Equipos con ventiladores y salidas múltiples (véase inciso 9.3.4.2).
- Equipos sin ventiladores (véase inciso 9.3.4.3).
Cuando el equipo acondicionador de aire tiene su propio sistema para el movimiento del aire, tal equipo debe ser probado a una resistencia externa mínima de 0 Pa.
La tolerancia de los instrumentos de medición de la presión estática externa (promediada durante el tiempo de duración de prueba) es de 0 Pa (0 in H2O), + 0.05 Pa (12.5 in H2O).
9.3.4.1 Equipos con ventilador y una sola salida
9.3.4.1.1 Como se muestra en la Figura A.7a, una pequeña cámara de igualación de presión debe colocarse a la salida del lado de la descarga del equipo de prueba, donde se requieren las mediciones de presión estática externa. Este dispositivo debe descargar dentro de los aparatos de medición de aire (o en un aparato de amortiguamiento cuando no se emplean las mediciones directas de aire) y debe tener un área seccional igual a la de la salida del equipo a probar.
9.3.4.1.2 La presión estática externa debe medirse con un manómetro o un transductor de presión electrónico. Un lado del manómetro debe conectarse a las cuatro derivaciones de medición de presión externamente conectadas en la descarga del dispositivo de igualación de presión, estas derivaciones deben estar centradas en cada cara del dispositivo a una distancia de dos veces el diámetro seccional principal de la salida del equipo como se muestra en la Figura A.7a. Si se utiliza una conexión de ducto interior de entrada de aire, el otro lado del manómetro debe ser conectado a las cuatro derivaciones de presión comunicadas entre sí, centradas en cada cara del ducto interior; en caso contrario, el otro lado del manómetro debe ser abierto al ambiente circundante. La conexión del ducto interior de entrada de aire debe tener un área de sección transversal igual a aquella del equipo y debe ser fabricado conforme a las Figuras A.7b y A.7c.
9.3.4.2 Equipos con ventiladores y salidas múltiples
9.3.4.2.1 Los equipos con conexiones exteriores de ductos de descarga múltiple deben tener un pequeño dispositivo de igualación de presión sujeto a cada salida, como lo muestra la Figura A.7a. Cada cámara debe descargar dentro de una sección de ducto común, esta sección del ducto a su vez debe descargar en el aparato de medición de aire. Cada dispositivo debe tener un restrictor ajustable localizado en el plano donde éstos entran a la sección del ducto común, con el propósito de igualar la presión estática. Los equipos con múltiples ventiladores que emplean un solo ducto de descarga de conexión bridada, deben ser probados con un solo dispositivo, de acuerdo con el inciso 9.3.4.1.1. Cualquier otro arreglo de este tipo de dispositivo de prueba no debe ser usado, excepto para simular diseños de ductos específicamente recomendados por el fabricante del equipo.
9.3.4.3 Equipos sin ventiladores
Para las secciones de serpentín interno que no incorporan ventiladores, las conexiones del ducto de entrada y salida deben tener la misma sección transversal que las pestañas del serpentín encapsulado.
La caída de presión estática del aire se medirá como se muestra en la Figura A.8. Un lado del equipo de medición de presión se conectará a cuatro tomas de presión múltiples en el conducto de salida y el otro lado del dispositivo de medición de presión se conectará a cuatro tomas de presión múltiples en el conducto de entrada.
Las tomas de entrada y salida se instalarán en relación con la entrada y salida del serpentín, respectivamente, como se muestra en la Figura A.8.
9.3.4.4 Requerimientos generales para las mediciones de presión estática externa
9.3.4.4.1 Las derivaciones para medición de presión estática deben ser con niples soldados sobre la superficie exterior del dispositivo de igualación de presión con un diámetro de 6.3 mm, y centradas a través del dispositivo con un diámetro de orificio de 1 mm. Las orillas de estos orificios deben estar libres de rebabas y otras superficies irregulares.
9.3.4.4.2 El dispositivo de igualación de presión y la sección de los ductos deben ser sellados para prevenir fugas de aire, particularmente en las conexiones al equipo y a los aparatos de medición de aire, y para prevenir las fugas de calor entre la salida del equipo y los instrumentos de medición de temperatura.
9.4 Métodos de prueba
9.4.1 Métodos de prueba aplicables
9.4.1.1 Descripción general
Los siguientes cuatro métodos son cubiertos en esta Norma Oficial Mexicana:
a) Método de aire entalpía, lado interior (véase inciso 9.4.3).
b) Método de aire entalpía, lado exterior (véase inciso 9.4.3).
c) Método de calibración de compresor (véase incisos: 9.4.4 y 9.4.5).
d) Método de medición del flujo de aire (véase inciso 9.4.6).
9.4.2 Aplicabilidad de los métodos de prueba
9.4.2.1 Descripción general
Los equipos objeto de esta Norma Oficial Mexicana deben probarse con los métodos establecidos en la Tabla B.1, para cada clasificación específica, y están sujetos a cualquier limitación adicional detallada en el inciso del método de prueba correspondiente.
9.4.2.2 Procedimientos de prueba para equipos de enfriamiento con suministro de aire
Todas las pruebas de funcionamiento de estado estable y de serpentín húmedo y seco en los equipos objeto de esta Norma Oficial Mexicana, deben emplear el método aire entalpía lado interior (grupo A, véase Tabla B.1) en el cuarto interior y en el cuarto exterior se debe emplear el método aire entalpía lado exterior o el método de calibración del compresor (grupo B, véase Tabla B.1), esto al probar equipos con una capacidad total de enfriamiento inferior a 40 kW (135,000 Btu/h).
Al probar equipos con una capacidad total de enfriamiento de 40 kW (135,000 Btu/h) o superior, se deberá utilizar al menos uno de los métodos aplicables, ya sea del Grupo A o del Grupo B de la Tabla B.1, excepto el Método de Entalpía del Aire del lado Exterior.
Cuando se requieren dos métodos de prueba (equipos con una capacidad total de enfriamiento inferior a 40 kW (135,000 Btu/h)), la capacidad total de enfriamiento será la capacidad del lado interior (Grupo A) de los dos métodos de prueba realizados simultáneamente, y ambas capacidades deberán coincidir dentro de un margen del 6.0 %.
Cuando se requiere un método de prueba (equipos con una capacidad total de enfriamiento de 40 kW (135,000 Btu/h) o superior), la capacidad total de enfriamiento será la capacidad del método de pruebas utilizado (Grupo A o Grupo B), y por ser un solo método no se requiere cumplir con un margen del 6.0 %.
9.4.2.3 Procedimientos de prueba de operación
Las pruebas de funcionamiento de estado estable serpentín húmedo deben llevarse a cabo de acuerdo con las condiciones descritas en los incisos: 9.1.5 y 9.1.6, y los procedimientos descritos en estos.
Los aparatos y equipo de reacondicionamiento del cuarto de prueba, relativos a la prueba, deben operarse hasta que se alcancen las condiciones de equilibrio.
9.4.3 Método aire entalpía
9.4.3.1 En el método de aire entalpía, la capacidad es determinada por las mediciones de temperatura de bulbo seco y húmedo, tanto en la entrada como en la salida, junto con la razón de flujo de aire asociado.
9.4.3.2 Este método debe emplearse para las pruebas del lado interior de todos los equipos, objeto de esta Norma. Cuando sea utilizado para este propósito, se designará como prueba del grupo A. Sujeto a los requerimientos adicionales del inciso 9.5.5, este método puede ser utilizado en pruebas de lado exterior para equipos con enfriamiento por aire. Las pruebas de aire entalpía del lado exterior están sujetas adicionalmente a las limitaciones del arreglo de los aparatos, especificado en el inciso 9.5.5.2, si el compresor es ventilado independientemente, y a los ajustes de pérdidas de la línea permitidas en el inciso 9.4.3.3.3, si el equipo emplea serpentines condensadores remotos.
9.4.3.3 Cálculo de enfriamiento para el método aire entalpía
9.4.3.3.1 Las capacidades de enfriamiento interior: total, sensible y latente, basadas en los datos de la prueba del lado interior (prueba grupo A), deben ser calculadas por las ecuaciones siguientes:
Donde:
qtci, Capacidad total de enfriamiento (datos del lado interior) (W)
Qmi, Flujo de aire interior medido (m³/s)
ha1, Entalpía del aire entrando al lado interior (J/kg de aire seco)
ha2, Entalpía del aire saliendo al lado interior (J/kg de aire seco)
vn, Volumen específico del aire bajo condiciones de temperatura de bulbo húmedo y seco existentes en la tobera a una presión barométrica (m³/kg de aire seco)
v'n, Volumen específico del aire en la tobera (m³/kg de mezcla de aire-vapor de agua)
Wn, Razón de humedad, del aire, en la tobera (kg de humedad por kg de aire seco)
Donde:
qsci, Capacidad sensible de enfriamiento (datos del lado interior) (W)
Qmi, Flujo de aire interior medido (m³/s)
cpa1, Calor específico del aire seco a la entrada, lado interior (J/ kg°C)
ta1, Temperatura del aire entrando al lado interior, bulbo seco (°C)
cpa2, Calor específico del aire seco a la salida, lado interior (J/ kg°C)
ta2, Temperatura del aire saliendo al lado interior, bulbo seco (°C)
vn, Volumen específico del aire bajo condiciones de temperatura de bulbo húmedo y seco existentes en la tobera a una presión barométrica (m³/kg de aire seco)
v'n, Volumen específico del aire en la tobera (m³/kg de mezcla de aire-vapor de agua)
Wn, Razón de humedad, del aire, en la tobera (kg de humedad por kg de aire seco)
W1, Razón de humedad, del aire entrando al aire interior (kg de humedad por kg de aire seco)
W2, Razón de humedad, del aire saliendo al aire interior (kg de humedad por kg de aire seco)
Donde:
q1ci, Capacidad latente de enfriamiento (datos del lado interior) (W)
Qmi, Flujo de aire interior medido (m³/s)
vn, Volumen específico del aire bajo condiciones de temperatura de bulbo húmedo y seco existentes en la tobera a una presión barométrica (m³/kg de aire seco)
v'n, Volumen específico del aire en la tobera (m³/kg de mezcla de aire-vapor de agua)
Wn, Razón de humedad, del aire, en la tobera (kg de humedad por kg de aire seco)
W1, Razón de humedad, del aire entrando al aire interior (kg de humedad por kg de aire seco)
W2, Razón de humedad, del aire saliendo al aire interior (kg de humedad por kg de aire seco)
9.4.3.3.2 La capacidad total de enfriamiento interior, basada en los resultados de prueba del lado exterior, es calculada por la siguiente ecuación:
Donde:
qtco, Capacidad de enfriamiento total, del lado exterior (W)
Qmo, Flujo de aire exterior medido (m³/s)
ha4, Entalpía del aire saliendo al lado exterior (J/kg de aire seco)
ha3, Entalpía del aire entrando al lado exterior (J/kg de aire seco)
vn, Volumen específico del aire bajo condiciones de temperatura de bulbo húmedo y seco existentes en la tobera a una presión barométrica (m³/kg de aire seco)
Et, Potencia total de entrada (W)
v'n, Volumen específico del aire en la tobera (m³/kg de mezcla de aire-vapor de agua)
Wn, Razón de humedad, del aire, en la tobera (kg de humedad por kg de aire seco)
o para equipos enfriados por aire, el cual no es reevaporativo
Donde:
qtco, Capacidad de enfriamiento total, del lado exterior (W)
Qmo, Flujo de aire exterior medido (m³/s)
cpa4, Calor específico del aire seco a la salida, lado exterior (J/ kg°C)
ta4, Temperatura del aire saliendo al lado exterior, bulbo seco (°C)
ta3, Temperatura del aire entrando al lado exterior, bulbo seco (°C)
vn, Volumen específico del aire bajo condiciones de temperatura de bulbo húmedo y seco existentes en la tobera a una presión barométrica (m³/kg de aire seco)
Et, Potencia total de entrada (W)
v'n, Volumen específico del aire en la tobera (m³/kg de mezcla de aire-vapor de agua)
Wn, Razón de humedad, del aire, en la tobera (kg de humedad por kg de aire seco)
W4, Razón de humedad, del aire saliendo al lado exterior (kg vapor de agua por kg de aire seco)
9.4.3.3.3 Si se requieren correcciones por pérdidas en la tubería para obtener el balance del 6 % de calor especificado en el inciso 9.4.2.2, éstas deben incluirse en el cálculo de la capacidad y sumarse algebraicamente. Las tolerancias deben ser evaluadas como sigue:
a) Para tubo de cobre sin aislamiento:
Donde:
Pérdidas de línea en tubería de interconexión (W) Dt, Diámetro del tubo del refrigerante en (mm)
t, diferencia de temperatura (°C)
L, Longitud de la línea del refrigerante (m)
b) Para líneas aisladas:
Donde:
Pérdidas de línea en tubería de interconexión (W) Th, Grosor del aislamiento de la tubería de interconexión (mm)
Dt, Diámetro del tubo del refrigerante en (mm)
t, diferencia de temperatura (°C)
L, Longitud de la línea del refrigerante (m)
El promedio de las diferencias de temperatura entre el refrigerante y el ambiente circundante es t. Con objeto de obtener el 6 % del balance de calor, las correcciones de pérdidas de línea deben ser sumadas algebraicamente a la capacidad del lado exterior.
9.4.4 Método de calibración de compresor
9.4.4.1 Descripción general
9.4.4.1.1 En este método la capacidad total de enfriamiento es determinada, como se describe a continuación:
a) De la medición de las propiedades del refrigerante de entrada y salida del lado o sección interior del equipo, junto con la razón de flujo de refrigerante asociado, como se determina por la subsecuente calibración del compresor bajo condiciones idénticas de operación. Las mediciones directas de la capacidad deben usarse cuando el sobrecalentamiento del refrigerante a la salida del evaporador sea de menos de 3 °C.
b) De la medición directa de la capacidad de enfriamiento por medio de un calorímetro, cuando el compresor está operando bajo condiciones idénticas a las encontradas durante la prueba del equipo.
9.4.4.1.2 Este método debe ser usado para pruebas en todos los equipos excepto en los siguientes casos:
a) Que el equipo tenga un serpentín condensador enfriado por agua sin aislamiento en el flujo de aire interior y
b) Cuando el compresor esté sin aislamiento y se encuentre en el flujo de aire interior.
9.4.4.2 Medición de las propiedades del refrigerante
9.4.4.2.1 El equipo debe ser operado bajo las condiciones de prueba requeridas y las mediciones de temperatura y presión del refrigerante a la entrada y la salida del lado interior, y a la entrada y salida del compresor deben tomarse en intervalos de 10 minutos hasta que se obtengan siete juegos de lecturas dentro de las tolerancias prescritas en los incisos: 9.2.2 y 9.2.3. Cuando se requiera una prueba de aire entalpía del lado interior, estas lecturas deben obtenerse durante esta prueba.
9.4.4.2.2 En equipos que no sean sensibles a la carga de refrigerante, los manómetros pueden conectarse a las líneas de refrigerante siempre que no afecten la carga total en más del 0.5 %.
9.4.4.2.3 En equipos sensibles a la carga del refrigerante, es necesario determinar las presiones del refrigerante después de esta prueba, porque las conexiones de los manómetros de presión pueden provocar una pérdida de carga. Para cumplir con esto, las temperaturas deben medirse durante la prueba por medio de termocoples soldados al retorno de los codos a los puntos medios de cada circuito de serpentín condensador y evaporador o a los puntos no afectados por el vapor sobrecalentado o líquido subenfriado. Siguiendo la prueba, los manómetros son conectados a las líneas del refrigerante y el equipo es vaciado y cargado por el refrigerante especificado en la placa del equipo. El equipo es operado otra vez hasta las condiciones de prueba y si es necesario, se puede adicionar o sustraer carga de refrigerante hasta que las mediciones del termocople del serpentín estén dentro de ± 0.3 °C de los valores iniciales, las temperaturas del vapor del refrigerante a la entrada y a la salida del compresor deben estar entre ± 1.7 °C de los valores iniciales y las temperaturas del líquido entrando a la válvula de expansión debe generar una temperatura dentro de ± 0.6 °C. La presión de operación debe observarse.
9.4.4.2.4 Las temperaturas del refrigerante deben medirse por medio de termocoples soldados a las líneas del refrigerante a distancias apropiadas.
9.4.4.2.5 No se debe quitar, reemplazar, alterar o someter la instrumentación a cualquier acción que cause disturbios en las mediciones durante ninguna etapa de la prueba de capacidad de enfriamiento.
9.4.4.2.6 Las temperaturas y presiones del vapor refrigerante a la entrada y salida del compresor deben ser medidas en las líneas del refrigerante, aproximadamente a 25 cm de la carcasa del compresor. Si la válvula reversible está incluida en la calibración, las mediciones deben ser tomadas en las líneas de los serpentines, aproximadamente a 25 cm de esta válvula.
9.4.5 Calibración de compresor
9.4.5.1 La razón de flujo del refrigerante debe ser determinada de la calibración del compresor a temperaturas y presiones de entrada y salida del refrigerante, acorde con lo indicado por el fabricante del equipo bajo prueba.
9.4.5.2 Las pruebas de calibración deben ser desarrolladas con el compresor y la válvula reversible (donde se use), con los mismos patrones de temperatura ambiente y aire como en el equipo de prueba.
9.4.5.3 Para los métodos del calorímetro de refrigerante secundario, calorímetro de refrigerante primario sistema "inundado", calorímetro de refrigerante primario sistema "seco" y calorímetro de tubo concéntrico el flujo del refrigerante es calculado como sigue:
Donde:
wr, Razón de flujo del refrigerante (kg/s)
q, Capacidad del compresor (W)
hg1, Entalpía del vapor refrigerante entrando al compresor en condiciones específicas (J/kg)
hf1, Entalpía del refrigerante líquido a la temperatura de saturación correspondiente a la presión del vapor refrigerante saliendo del compresor (J/kg)
9.4.5.4 Con el método del medidor de flujo de refrigerante, se obtiene directamente el flujo.
9.4.5.5 Cálculos de enfriamiento - calibración del compresor
9.4.5.5.1 Para las pruebas en las que la temperatura de sobrecalentamiento en el evaporador es mayor o igual que 3 °C, la capacidad total de enfriamiento, basada en los datos de calibración de compresor es calculada de la razón de flujo de refrigerante como sigue:
Donde:
qtc, Capacidad total de enfriamiento, datos de compresor (W)
wr, Razón de flujo del refrigerante (kg/s)
hr2, Entalpía del refrigerante saliendo del lado interior (J/kg)
hr1, Entalpía del refrigerante entrando al lado interior (J/kg)
Ei, Potencia de entrada lado interior (W)
Las hr2, hr1 y Ei se miden durante la prueba del equipo, y wr se determina en función de pruebas de calibración del compresor anteriores o subsecuentes y mediciones de propiedades del refrigerante realizadas durante la prueba del equipo.
9.4.5.5.2 Para las pruebas en las que la temperatura de sobrecalentamiento en el evaporador es menor que 3 °C, la capacidad total de enfriamiento es calculada como sigue:
Donde:
qtc, Capacidad total de enfriamiento, datos de compresor (W)
qe, Entrada de calor al calorímetro evaporador (W)
UAa, producto del coeficiente de transferencia de calor total del condensador y del área exterior de la superficie del condensador, determinado de la prueba tipo calorímetro (W/°C)
ta, Temperatura ambiente (°C)
tc, Temperatura de superficie calorímetro condensado (°C)
Ei, Potencia de entrada lado interior (W)
La Ei se mide durante la prueba del equipo, mientras que qe, UAa, ta y tc se miden durante la prueba de calorímetro.
9.4.6 Método de medición del flujo de aire
9.4.6.1 Método de medición de acuerdo con la capacidad de enfriamiento nominal
Para equipos que tienen una capacidad de enfriamiento menor que 40 kW o mayor, la relación de flujo de aire se debe medir utilizando el aparato de tobera, mostrada en la Figura A.2 y el aparato de medición de flujo de aire, mostrada en la Figura A.1, que son recomendados cuando no se utiliza la medición indirecta de flujo de aire. La razón de flujo de aire interior debe determinarse como se indica el inciso 9.4.6.2.
Para equipos que tienen una capacidad de enfriamiento de 40 kW o mayor, la relación de flujo de aire puede ser medido como se indica en el inciso 9.4.6.2, para casos en donde el aparato de medición de flujo de aire por medio de toberas no se use, se debe de medir de acuerdo a lo especificado en el inciso 9.4.6.3
9.4.6.2 Cálculos de medición de flujo de aire en la tobera
9.4.6.2.1 La razón del flujo de aire, a través de una sola tobera, es calculada por las siguientes ecuaciones:
Donde:
Qmi, Flujo de aire interior medido (m³/s)
An, Área de tobera (m²)
C, Coeficiente de descarga de tobera
Pv, Velocidad de presión en la garganta de la tobera o diferencia de la presión estática a través de la tobera (Pa)
v'n, Volumen específico del aire en la tobera (m³/kg de mezcla de aire-vapor de agua)
vn, Volumen específico del aire bajo condiciones de temperatura de bulbo húmedo y seco existentes en la tobera a una presión barométrica (m³/kg de aire seco)
Pn, Presión en la garganta de la tobera (kPa)
Wn, Razón de humedad, del aire, en la tobera (kg de humedad por kg de aire seco)
9.4.6.2.2 Cuando se utilice más de una tobera, la razón total de flujo de aire es la suma de la razón de flujo de aire de los cálculos individuales de cada una de las toberas, de acuerdo con el inciso 9.4.6.2.1
9.4.6.2.3 La razón de flujo del aire estándar es calculada como sigue:
Donde:
Qs, Flujo de aire estándar (m³/s)
Qmi, Flujo de aire interior medido (m³/s)
vn, Volumen específico del aire bajo condiciones de temperatura de bulbo húmedo y seco existentes en la tobera a una presión barométrica (m³/kg de aire seco)
9.4.6.3 Cálculo para la determinación de flujo de aire
9.4.6.3.1 Cuando no se emplea la medición directa, la razón del flujo de aire se debe determinar de acuerdo con los siguientes cálculos:
Donde:
Qi, Flujo de aire interior calculado (m³/s)
qtci, Capacidad total de enfriamiento (datos del lado interior) (W)
v1, Volumen específico del aire entrando del lado interior (m³/kg de aire seco)
ha1, Entalpía del aire entrando al lado interior (J/kg de aire seco)
ha2, Entalpía del aire saliendo al lado interior (J/kg de aire seco)
9.4.6.3.2 La razón de flujo de aire, expresada en términos de aire estándar (Qs), se debe calcular como se especifica en el inciso 9.4.6.2.3, donde vn y Wn se evaluarán en función de las mediciones de la propiedad de aire entrante al serpentín interior, es decir, asumir que:
Donde:
, Volumen específico del aire bajo condiciones de temperatura de bulbo húmedo y seco existentes en la tobera a una presión barométrica (m³/kg de aire seco)
, Volumen específico del aire entrando del lado interior (m³/kg de aire seco)
, Razón de humedad, del aire, en la tobera (kg de humedad por kg de aire seco)
, Razón de humedad, del aire entrando al aire interior (kg de humedad por kg de aire seco) 9.4.6.4 Cálculos para las mediciones del método de flujo de aire modificado
9.4.6.4.1 Si se selecciona el método de flujo de aire modificado (véase aparato de Figura A.8), la cantidad de aire del lado de baja presión debe ser determinada de acuerdo con la siguiente ecuación:
Donde:
, Flujo de aire interior calculado (m³/s)
, Razón de flujo del aire interior (kg/s)
, Volumen específico del aire saliendo del lado interior (m³/kg de aire seco) qsri, Capacidad sensible de enfriamiento (datos del lado interior) (W)
, Razón de humedad, del aire saliendo al aire interior (kg de humedad por kg de aire seco)
, Temperatura del aire saliendo del serpentín de recalentamiento, bulbo seco (°C)
, Temperatura del aire entrando al lado interior, bulbo seco (°C) 9.4.6.4.2 La razón de flujo de aire, expresada en términos de aire estándar, se debe calcular de la siguiente manera:
Donde:
, Flujo de aire estándar (m³/s)
, Flujo de aire interior calculado (m³/s)
, Volumen específico del aire saliendo del lado interior (m³/kg de aire seco)
, Razón de flujo del aire interior (kg/s) 9.4.6.4.3 La razón de energía añadida al aire,
se determinará de la siguiente manera: a) Si se usa un recalentador eléctrico:
, watts de entrada al calentador b) Si se usa un recalentador de serpentín de vapor:
Donde:
, Capacidad sensible de enfriamiento (datos del lado interior) (W)
, Razón de flujo del fluido condensado (vapor) (kg/s)
, Entalpía de flujo del vapor entrando a evaporador calorímetro (J/kg)
, Entalpía de flujo del vapor saliendo a evaporador calorímetro (J/kg) 9.5 Procedimientos de prueba
9.5.1 Requerimientos del cuarto de prueba
9.5.1.1 Se requieren uno o dos cuartos de prueba, dependiendo del tipo de equipo a ser probado y de las instrucciones de instalación del fabricante.
9.5.1.2 Se requiere siempre una condición interior en el cuarto de prueba. Este puede ser un cuarto o espacio en el cual las condiciones establecidas de prueba deben mantenerse dentro de las tolerancias prescritas. La velocidad del aire alrededor del equipo a probar no exceda de 2.5 m/s.
9.5.1.3 Se requiere para la prueba un cuarto o espacio de prueba que debe tener un volumen suficiente, de tal manera que no haya cambios en la circulación normal del aire, alrededor del equipo de prueba. Este cuarto debe tener también las dimensiones suficientes para que la distancia de cualquier superficie del cuarto, a cualquier superficie del equipo de prueba en donde haya descarga de aire, no sea menos de 1.8 m y la distancia de cualquier otra superficie del cuarto a cualquier otra superficie del equipo de prueba no sea menos de 0.9 m, excepto la relación de pared o piso requerida para la instalación normal del equipo. El aparato de reacondicionamiento debe manejar el aire a una razón no menor que la razón de flujo de aire exterior y, preferiblemente, debe tomar este aire en la dirección de la descarga del aire del equipo y regresar éste a las condiciones específicas uniformemente y a bajas velocidades.
9.5.2 Mediciones de temperatura
9.5.2.1 Las mediciones de temperatura en los ductos deben registrarse al menos en tres lugares desde una distancia igual a los centros del área seccional, o con un muestreo equivalente en sitio, o con aparatos mezcladores, obteniéndose resultados equivalentes. Las conexiones al equipo deben ser aisladas de tal forma que las fugas de calor a través de las conexiones no excedan de 1 % de la capacidad del equipo bajo prueba.
9.5.2.2 La temperatura interior a la entrada debe ser medida al menos en tres posiciones con espacios iguales sobre el área de entrada al equipo, o con muestreo equivalente con aparatos adecuados. Para equipos sin conexiones de ductos o con un solo gabinete, los instrumentos de medición de temperatura o aparatos de muestreo pueden ser localizados a 15 cm, aproximadamente, de la o las aberturas de la entrada del equipo.
9.5.2.3 Las temperaturas del aire exterior de la entrada deben medirse en sitios tales que las siguientes condiciones sean totalmente satisfechas:
a) Las temperaturas medidas deben ser representativas de la temperatura circundante de la sección exterior y simular las condiciones encontradas en la aplicación actual.
b) En el punto de medición, la temperatura del aire no debe ser afectada por la descarga del aire de la sección exterior. Las temperaturas deben medirse antes de alguna recirculación de aire producida.
Se intenta que las temperaturas circundantes de prueba, específicas de la sección exterior de prueba, emulen, tan cerca como sea posible, las condiciones de una instalación normal de operación con condiciones ambientales idénticas a las temperaturas específicas de prueba.
9.5.2.4 La velocidad del aire que pasa sobre los instrumentos de medición de temperatura de bulbo húmedo deben ser aproximadamente de 5 m/s. Se debe utilizar la misma velocidad del aire en la entrada y la salida de los instrumentos de medición. Las mediciones de temperatura de bulbo húmedo arriba o abajo de 5 m/s deben corregirse.
9.5.3 Requerimientos adicionales para la prueba de lado exterior del método de aire entalpía
9.5.3.1 Cuando se utilice el método de aire entalpía para las pruebas de lado exterior, es necesario asegurarse si la fijación del aparato de medición de flujo de aire produce cambios en el funcionamiento del equipo de prueba y, si es así, se deben corregir estos cambios. Para cumplir con esto, el equipo debe llevar termocoples soldados al retorno de los codos, aproximadamente en el punto medio de cada serpentín evaporador y el circuito de serpentín condensador. El equipo que no es sensible a la carga de refrigerante puede equiparse alternativamente con manómetros de presión conectados a válvulas de acceso o bloqueados en la línea de succión o descarga. El equipo debe operar bajo condiciones preestablecidas con el lado interior del aparato de prueba conectado, pero no así con el lado exterior. Los datos deben ser registrados a intervalos de diez minutos por un lapso de no menos de una hora después de que las condiciones de equilibrio se hayan alcanzado. El lado exterior del aparato de prueba debe entonces conectarse al equipo y la presión y temperaturas indicadas por los manómetros o termocoples deben ser registrados. Si después de que el equilibrio es alcanzado éste no está en promedio dentro de ± 0.3 °C o su presión equivalente del promedio observado durante la prueba preliminar, la razón de flujo de aire exterior debe ser ajustada hasta alcanzar los valores especificados. La prueba debe continuarse por un lapso de una hora después de que se alcance el punto de equilibrio a las condiciones apropiadas con el exterior del aparato de prueba conectado y los resultados del lado interior del aparato de prueba deben concordar dentro de un ± 2.0 % con los resultados obtenidos durante el lapso de prueba preliminar.
9.5.3.2 Para el equipo en donde el compresor es ventilado en forma independiente al flujo de aire exterior, el arreglo del calorímetro de método aire entalpía debe emplearse para tomar en cuenta la radiación de calor del compresor.
9.5.3.3 Cuando la razón de flujo de aire exterior se ajusta como se describe en el inciso 9.5.3.1, entonces se emplea en los cálculos de capacidad, en tal caso, sin embargo, la potencia del ventilador exterior de entrada observada durante las pruebas preliminares, debe ser usada para propósitos de evaluación.
9.5.4 Instalación del equipo
9.5.4.1 El equipo a ser probado debe ser instalado en el cuarto o cuartos de prueba, de acuerdo con las instrucciones de instalación del fabricante y procedimientos recomendados de instalación. El equipo con la sección exterior remota debe tener la sección interior localizada en el cuarto de prueba interior y la sección exterior en el cuarto de prueba exterior; el equipo autocontenido con suministro de aire debe ser localizado adyacente o una abertura en una pared o división separando el cuarto de prueba de acuerdo con las recomendaciones normales o primarias del fabricante. En todos los casos, las recomendaciones del fabricante con respecto a las distancias de las paredes adyacentes a los equipos, cantidad de extensiones a través de las paredes, etc., deben ser seguidas.
9.5.4.2 No se deben hacer alteraciones a los equipos excepto para la sujeción de los aparatos e instrumentación de prueba requeridos.
9.5.4.3 Donde sea necesario, el equipo debe ser cargado y evacuado con el tipo y cantidad de refrigerante especificado por las instrucciones del fabricante.
9.5.4.4 Cuando se requiera, los manómetros deben ser conectados al equipo sólo a través de pequeños tramos de tubería de diámetro pequeño y deben localizarse de tal manera, que tampoco influya en las lecturas por la presión del flujo en la tubería o se deben hacer las correcciones de operación de enfriamiento.
9.5.4.5 No se debe hacer ningún cambio para corregir las variaciones barométricas en la velocidad del ventilador o la resistencia del equipo.
9.5.5 Procedimientos de operación de prueba
9.5.5.1 Los aparatos de reacondicionamiento del cuarto de pruebas y el equipo a probar, deben operarse hasta que alcancen las condiciones de equilibrio, pero no por menos de una hora, antes de que los datos sean registrados.
9.5.5.2 Cuando las tolerancias prescritas en el inciso 9.6.1.2 se hayan alcanzado, entonces los datos deben registrarse en intervalos de diez minutos cada juego de lecturas hasta que se obtengan cuatro juegos consecutivos.
9.5.5.3 Cuando se usa el método de aire entalpía exterior, los requerimientos arriba mencionados deben aplicar a ambas pruebas a la prueba preliminar y a la prueba regular del equipo (véase inciso 9.5.3). Cuando el método de calibración de compresor sea utilizado, los requerimientos arriba mencionados deben aplicar a ambos la prueba del equipo y la prueba de calibración del compresor.
9.6 Datos y resultados
9.6.1. Datos a ser registrados
9.6.1.1 La Tabla B.3 del Apéndice B, muestra los datos que deben ser registrados durante el lapso de prueba. Los conceptos indicados por una "x" sobre la columna de un método de prueba específico, se deben medir cuando se utilice dicho método.
9.6.1.2 Tolerancias de prueba
9.6.1.2.1 Todas las observaciones de prueba deben ser dentro de las tolerancias especificadas en la Tabla B.2 del Apéndice B, las cuales están referidas a los distintos métodos de prueba y tipos de equipo.
9.6.1.2.2 La variación máxima permisible de cualquier observación durante la prueba de capacidad está enlistada en la Tabla B.2 del Apéndice B, bajo el subtítulo "Tolerancias de operación de pruebas" Estas representan la diferencia más grande permisible entre la máxima y mínima observación del instrumento durante la prueba. Cuando es expresado como un porcentaje, la variación máxima permisible es el porcentaje especificado del promedio aritmético de las observaciones.
9.6.1.2.3 En la Tabla B.2 del Apéndice B, bajo el subtítulo "Tolerancias de condición de prueba", se muestra la variación máxima permisible del promedio de las mediciones bajo condiciones de prueba predeterminadas.
9.6.1.2.4 Las variaciones mayores a aquellas prescritas deben invalidar la prueba
9.6.2 Resultados de prueba
9.6.2.1 Requerimientos de prueba de capacidad
9.6.2.1.1 Los resultados de la prueba de capacidad deben expresar cuantitativamente los efectos producidos sobre el aire por el equipo probado. Para las condiciones de prueba dadas, los resultados de la prueba de capacidad deben incluir las siguientes cantidades:
1) Capacidad total de enfriamiento (W).
2) Capacidad sensible de enfriamiento (W).
3) Capacidad latente de enfriamiento (W).
4) Razón del flujo de aire del lado interior (m3/s).
5) Resistencia externa para el flujo de aire interior (Pa).
9.6.2.1.2 Cuando se utilicen dos métodos de prueba, la capacidad total de enfriamiento, debe ser la capacidad obtenida con los resultados del lado interior de los dos métodos de prueba, llevados a cabo simultáneamente, los cuales deben concordar dentro de una variación del 6 %. Cuando es empleado el método de calibración de compresor, debe ser construido para la obtención de las condiciones de operación para la prueba de calibración de compresor.
9.6.2.1.3 Cuando se requieran dos métodos de prueba, las capacidades de enfriamiento latente y sensible, tomadas en cuenta para los cálculos, deben ser aquellas determinadas de la prueba del lado interior.
9.6.2.1.4 Los resultados deben ser utilizados para la determinación de las capacidades sin ajustes en las tolerancias permisible en condiciones de prueba, excepto como se especificó para las derivaciones de la presión barométrica estándar.
9.6.2.1.5 Las capacidades deben ser incrementadas 0.8 % por cada 3.5 kPa de la lectura barométrica abajo de 101.325 kPa a la cual las pruebas fueron realizadas.
9.6.2.1.6 Las entalpías del aire deben corregirse para las derivaciones de temperatura de saturación y presión barométrica estándar.
9.7 Cálculo de REEI
9.7.1 Relación de Eficiencia Energética Integrada (REEI)
Para todos los equipos dentro del campo de aplicación de esta Norma Oficial Mexicana, la REEI debe obtenerse por medio de la siguiente fórmula.
Donde:
A, REE al 100 % de capacidad total de enfriamiento bajo condiciones de Pruebas de Evaluación Estándar (véase inciso 9.1.5).
B, REE al 75 % de capacidad total de enfriamiento bajo condiciones de pruebas para evaluación de carga parcial (véase inciso 9.1.6).
C, REE al 50 % de capacidad total de enfriamiento bajo condiciones de pruebas para evaluación de carga parcial (véase inciso 9.1.6).
D, REE al 25 % de capacidad total de enfriamiento bajo condiciones de pruebas para evaluación de carga parcial (véase inciso 9.1.6).
La evaluación REEI requiere que la relación de eficiencia energética del equipo se determine al 100 %, 75 %, 50 % y 25 % de la capacidad total de enfriamiento en las condiciones especificadas en la tabla 2b y al flujo de aire nominal a carga parcial, si este difiere del flujo de aire nominal a carga completa en el lado interior.
Para el cálculo de la Relación de Eficiencia Energética (REE) de A, B, C y D se tendrá que tomar la ecuación general:
Donde:
REEA, Relación de eficiencia energética (Wt/We) a las condiciones especificadas en la tabla 2b para el 100% de carga.
REEB, REEC ó REED, Relación de eficiencia energética (Wt/We) a las condiciones especificadas en la tabla 2b para el 75%, 50% y 25 % de carga.
qtA, Capacidad total de enfriamiento (W) a las condiciones especificadas en la tabla 2b para el 100% de carga.
qtB, qtC y qtD, Capacidad total de enfriamiento (W) a las condiciones especificadas en la tabla 2b para el 75%, 50% y 25 % de carga.
Nota 1: El resultado de estas capacidades (qtB, qtC y qtD) deberá estar dentro del 75 ± 3%, 50 ± 3% y 25 ± 3% de qtA respectivamente, en caso de no ser así, el Cálculo del REE (REEB, REEC y REED) se deberá hacer en base a lo especificado en los incisos 9.7.2.1 ó 9.7.2.2 según corresponda, tomando como base para el cálculo los resultados de dichas capacidades obtenidas fuera del 75 ± 3%, 50 ± 3% y 25 ± 3% de qtA respectivamente e incluyendo sus consumos de potencia respectivos (EiB, EiC, EiD)
Nota 2: Las capacidades de enfriamiento total qtA, qtB, qtC y qtD deben ser obtenidas por el método de entalpia del aire del lado interior (Grupo A) para equipos con una capacidad total de enfriamiento inferior a 40 kW (135,000 Btu/h) y para equipos con una capacidad total de enfriamiento de 40 kW (135,000 Btu/h) o superior deben ser obtenidas por el mismo método de entalpia del aire del lado interior del Grupo A ó por un método del grupo B, véase inciso 9.4.2.2
EtA, Es la suma de las potencias del compresor (Pc), ventilador condensador (PCF), ventilador interior (PIF), circuito de control y cargas auxiliares (PCT), (W) a las condiciones especificadas en la tabla 2b para el 100% de carga.
EtB, EtC, EtD, Es la suma de las potencias del compresor (Pc), ventilador condensador (PCF), ventilador interior (PIF), circuito de control y cargas auxiliares (PCT), (W) a las condiciones especificadas en la tabla 2b para el 75%, 50% y 25 % de carga.
9.7.2 Ajustes de capacidad
Las pruebas se deben realizar en las cuatro capacidades de cargas indicadas en el inciso 9.7.1 y en condiciones del condensador como se define en los incisos: 9.1.5 y 9.1.6. Si la unidad, debido a su lógica de control de capacidad, no se puede operar al 75 %, 50 % o 25 % de sus puntos de carga, entonces se debe seguir lo establecido en el inciso. 9.7.2.1 o en el inciso 9.7.2.2 para determinar el REE a los puntos de carga requeridos de 75 %, 50 % o 25 %.
9.7.2.1 Interpolación
Si la unidad, debido a su lógica de control de capacidad, no se puede operar al 75 %, 50 % o 25 % de sus puntos de carga, dentro de una tolerancia de ± 3 %, entonces para el 75 %, 50 % y 25 % de REE se determina trazando el REE probado, contra el porcentaje de carga, y utilizando segmentos de línea recta para conectar los puntos de desempeño reales. La interpolación lineal se utiliza para determinar el REE a una capacidad neta del 75 %, 50 % y 25 %. Para la interpolación, un punto de capacidad real igual o menor que el punto de evaluación requerido se debe utilizar para trazar las curvas. No se permite la extrapolación de datos.
9.7.2.2 Degradación
Si la unidad no puede operar al 75 %, 50 % o 25 % de carga, entonces la unidad debe operarse en el paso mínimo de descarga en las condiciones del condensador definidas para cada uno de los puntos de carga nominal especificadas en el inciso 9.1.6 y luego la REE debería ajustarse para un desempeño cíclico utilizando la siguiente ecuación:
Donde:
qt, Capacidad total de enfriamiento en el punto más bajo de descarga en la condición de carga parcial deseada (75% qtB, 50% qtC. ó 25% qtD), (W)
Pc, Potencia del compresor en el punto más bajo de descarga en la condición de carga parcial deseada, (W)
PCF, Potencia de la sección del condensador, si aplica en paso mínimo de descarga en carga parcial deseada, (W)
PIF, Potencia del ventilador interior, a la velocidad del ventilador para el paso mínimo de capacidad, (W)
PCT, Potencia del circuito de control y cargas auxiliares, (W)
CD, Coeficiente de degradación considerando el ciclo del compresor para una capacidad menor que el paso mínimo de capacidad,
LF, Porcentaje parcial de tiempo de encendido para la última etapa en el punto de carga parcial deseado (75 %, 50 % o 25 %).
El coeficiente de degradación CD debería ser determinado utilizando la siguiente ecuación:
Donde:
% Carga, El punto de evaluación estándar a 75 %, 50 % y 25 %
qtA, Capacidad total de enfriamiento a las condiciones especificadas en la tabla 2b para el 100% de carga.
qt, Capacidad total de enfriamiento en el punto más bajo de descarga en la condición de carga parcial deseada (75% qtB, 50% qtC. ó 25% qtD), (W)
9.7.3 Procedimientos para el cálculo de REEI
Los procedimientos para determinar el cálculo del REEI para unidades de control de capacidad fija y para unidades controladas de capacidad escalonada se especifica en los incisos: 9.7.3.1 y 9.7.3.2 respectivamente.
En el Apéndice D se muestran ejemplos de cálculo de REEI.
9.7.3.1 Procedimiento para cálculos de REEI para unidades controladas de capacidad fija
Para unidades controladas de capacidad fija (etapa única), la REEI se debe calcular utilizando los datos y la ecuación especificada en el inciso 9.7.2.2 y los siguientes procedimientos.
Para el cálculo de la REEI se seguirán los siguientes pasos secuenciales.
Paso 1.
Cada uno de los tres puntos de capacidad de carga porcentual de carga parcial para 75 %, 50 % y 25 % de carga, debe determinarse a la temperatura nominal de entrada del condensador a la carga porcentual definida en el inciso 9.1.6 dentro de las tolerancias definidas en la Tabla B.2.
Nota: Debido a que la unidad solo tiene una etapa de capacidad, las tres capacidades de carga porcentual de carga parcial serán mayores que el porcentaje de carga nominal requerido y, el rendimiento cíclico se ajustará utilizando los cálculos de degradación según el paso 2.
Paso 2.
La capacidad debe ajustarse para la degradación cíclica utilizando los procedimientos indicados en el inciso 9.7.2.
Paso 3.
Los resultados de las pruebas, incluyendo los ajustes de degradación cíclica del paso 2, deben ser utilizados para calcular la REEI usando los procedimientos definidos en el inciso 9.7.1.
9.7.3.2 Procedimiento para cálculos de REEI para unidades controladas de capacidad escalonada
Para las unidades controladas de capacidad escalonada cubiertas por esta Norma Oficial Mexicana, la REEI se debe calcular utilizando la ecuación indicada en el inciso 9.7.1 y los pasos indicados en este apartado.
Las unidades controladas de capacidad por etapas, para propósitos de prueba, deben estar provistas de los medios manuales para ajustar las etapas de capacidad de refrigeración y la velocidad del ventilador interior para obtener el flujo de aire nominal con la tolerancia especificada en el inciso 9.1.
Para el cálculo de la REEI se seguirán los siguientes pasos secuenciales.
Paso 1.
Para los puntos de capacidad a carga parcial, la unidad debe configurarse según las instrucciones de instalación del fabricante, incluida la configuración de las etapas de refrigeración para cada punto de capacidad a carga parcial. Se utilizarán las etapas de refrigeración que resulten en la capacidad más cercana al punto de REE de carga parcial de la REEI deseada.
La temperatura de entrada del condensador se ajustará según los requisitos de la Tabla 2 dentro de las tolerancias definidas en la Tabla B.2.
La tasa de flujo de aire estándar interior y la presión estática se ajustarán según lo indicado en el inciso 9.1.
Si la relación de capacidad nominal de carga parcial medida está dentro de tres puntos porcentuales (3 %), basada en la capacidad de enfriamiento de prueba medida de carga completa, por encima o por debajo del punto de capacidad de carga parcial objetivo, se utilizará el valor REE en cada punto de carga para determinar el valor REEI sin interpolación o ajuste por degradación cíclica.
Si la unidad no puede funcionar dentro del 3 % de la fracción de carga objetivo para una prueba de carga parcial determinada (75 %, 50 % o 25 % de carga), el valor de REE para la prueba de carga parcial se determinará mediante interpolación lineal o ajuste para degradación cíclica. Si la unidad es capaz de funcionar tanto por encima como por debajo de la fracción de carga objetivo, entonces se requiere un punto o prueba de calificación adicional y el valor de REE para el punto de prueba de carga parcial dado se determinará mediante interpolación lineal. Los datos no deben extrapolarse para determinar la REE; por lo tanto, si la unidad no se puede operar a la fracción de carga objetivo, entonces la unidad se debe operar en el paso mínimo de descarga en las condiciones del condensador definidas en el inciso 9.1.6 y, la REE para la prueba de carga parcial se ajustará para la degradación cíclica utilizando la ecuación indicada en el inciso 9.7.2.2.
Los puntos de prueba adicionales para las interpolaciones se ejecutarán de la siguiente manera:
9.7.3.2.1 Ambos puntos de prueba utilizados para la interpolación para una determinada fracción de carga objetivo deben realizarse a la temperatura ambiente exterior especificada en el inciso 9.1.6 para la fracción de carga objetivo, dentro de una tolerancia conforme a la Tabla B.2. De las dos pruebas, un punto de prueba debe estar en una etapa de capacidad por encima del punto de carga objetivo y el segundo punto de prueba debe estar en una etapa de capacidad por debajo del punto de carga objetivo. Los datos de estos dos puntos de prueba se utilizarán para interpolar la capacidad para la carga requerida del punto de capacidad en cuestión. Por ejemplo, para una unidad enfriada por aire que no puede funcionar al 50 % de carga y tiene etapas de capacidad al 60 % y 30 % de carga, las pruebas en ambos puntos de carga se deben realizar a 20 °C de temperatura ambiente exterior. Los resultados de la prueba se interpolan para determinar el valor de REE para el punto de capacidad de carga del 50 %.
La tasa de flujo de aire estándar interior y la presión estática externa para cada prueba de carga parcial serán ajustados según la indicado en el inciso 9.1.
9.7.3.2.2 Los puntos de prueba utilizados para la interpolación deben estar en las fracciones de carga lo más cerca posible de la fracción de carga objetivo. Por ejemplo, para interpolar para un punto de clasificación de carga del 50 % para una unidad que tiene etapas de capacidad en 60 % y 70 %, el punto de prueba de carga del 60 % se utilizará para la interpolación (junto con la etapa de capacidad más alta posible por debajo del 50 % de carga).
Si la unidad no se puede descargar a los puntos de carga del 75 %, 50 % o 25 % en la etapa mínima de descarga, entonces la capacidad se determinará en la etapa mínima de descarga y a la temperatura de entrada condensador a la capacidad de carga parcial definida en la Tabla 2 para el punto de carga objetivo, con una tolerancia conforme a la Tabla B.2. En tal caso, el porcentaje de carga real será mayor que el porcentaje de carga objetivo y se ajustará para una operación cíclica utilizando los cálculos de degradación según lo indicado en el inciso 9.7.2.2. El flujo de aire interior nominal de carga parcial y la presión estática externa se deben establecer como se especifica en el inciso 9.1.
Paso 2.
Si los puntos de capacidad están dentro del 3 % del punto de capacidad de la REEI deseada de 75 %, 50 % y 25 %, se deben utilizar directamente. Si hay puntos de capacidad por encima y por debajo de la capacidad de REEI deseada de 75 %, 50 % y 25 % de carga, entonces los datos de clasificación del punto de clasificación REEI se determinarán utilizando interpolación. Si la carga porcentual nominal es mayor que la carga porcentual para 75 %, 50 % o 25 % en más del 3 % y la unidad no puede descargar más allá de los datos de capacidad a la temperatura del condensador requerida para el punto de capacidad en cuestión, se utilizará el procedimiento de degradación definido en el inciso 9.7.2.2.
Paso 3.
Los datos de los puntos de capacidad del paso 2, se utilizarán para calcular el valor de REEI utilizando los procedimientos definidos en el inciso 9.7.1.
9.7.3.3 Procedimientos para cálculos del REEI para unidades controladas proporcionalmente.
Para las unidades controladas proporcionalmente cubiertas por esta norma, el REEI se calculará utilizando los datos, la Ecuación especificada en el inciso 9.7.1 y los siguientes procedimientos.
Las unidades controladas proporcionalmente, para fines de prueba, deben estar provistas de medios manuales para ajustar la capacidad de refrigeración de la unidad en pasos no mayores al 5 % de la capacidad nominal de carga completa ajustando la capacidad variable del compresor (es) o las etapas de la capacidad de refrigeración.
Se seguirán los siguientes pasos secuenciales.
9.7.3.3.1 Paso 1
Para las pruebas de clasificación de carga parcial, la unidad debe configurarse según las instrucciones de instalación del fabricante, incluida la configuración de las etapas de refrigeración y el porcentaje de carga del compresor de capacidad variable para cada uno de los puntos de clasificación de carga parcial. Los ajustes que dan como resultado la capacidad más cercana al porcentaje de carga objetivo para los puntos de clasificación de 75 %, 50 % y 25 % deberán ser usados.
Las condiciones de entrada del condensador deben ajustarse según los requisitos especificados en el inciso 9.1.6 y estar dentro de la tolerancia como se define en la Tabla B.2.
El flujo de aire estándar interior y la presión estática externa se ajustarán según el inciso 9.1.
Si la relación de capacidad nominal de carga parcial medida está dentro de ± 3 %, según la prueba de carga completa medida Enfriamiento Capacidad, la REE en cada punto de carga se utilizará para determinar la REEI sin ninguna interpolación.
Si la unidad, debido a su lógica de control de capacidad, no se puede operar al 75 %, 50 % o 25 % de carga dentro del 3 %, entonces se requiere un punto (s) de clasificación adicional y el 75 %, 50 % o 25 % de carga REE se determina utilizando interpolación lineal. No se permite la extrapolación de los datos.
Los puntos de prueba adicionales para las interpolaciones se ejecutarán de la siguiente manera:
9.7.3.3.1.1 Las condiciones de prueba ambientales deben estar dentro de las tolerancias definidas en la Tabla B.2 del ambiente especificado en el inciso 9.1.6, basado en el punto de clasificación de REEI de 75 %, 50 % o 25 % de carga.
9.7.3.3.1.2 El flujo de aire estándar interior debe establecerse según lo especificado por el fabricante y como lo establece el inciso 9.1.
9.7.3.3.1.3 Las etapas de la capacidad de refrigeración deben aumentarse o disminuirse dentro del límite de los controles y hasta que la carga parcial medida esté más cerca del punto de clasificación de carga parcial porcentual de la REEI.
Nota: Por ejemplo, para obtener un punto de clasificación de carga del 50 % para una unidad que tiene puntos de prueba en ambos 60 % y 70 % de carga, se utilizará el punto de prueba de 60 % de carga.
9.7.3.3.1.4 La capacidad de carga parcial medida del segundo punto de prueba debe ser menor que el punto de carga parcial de la capacidad nominal si la capacidad medida de la primera prueba es mayor que el punto de carga parcial de la capacidad nominal.
9.7.3.3.1.5 La capacidad de carga parcial medida del segundo punto de prueba debe ser mayor que el punto de carga parcial de la capacidad nominal si la capacidad medida de la primera prueba es menor que el punto de carga parcial de la capacidad nominal.
Si la unidad no se puede descargar a los puntos de carga del 75 %, 50 % o 25 % en la etapa mínima de descarga entonces la clasificación se determinará en la etapa mínima de descarga y el condensador de clasificación de carga parcial a la temperatura de entrada definida en el inciso 9.1.6 dentro de las tolerancias definidas en la Tabla B.2.
Nota: El porcentaje de carga real será mayor que el porcentaje de carga requerido y se ajustará por rendimiento cíclico utilizando los cálculos de degradación según el paso 2 especificado en el inciso 9.7.3.2.2. El flujo de aire interior nominal de carga parcial y estático, si es diferente al flujo de aire interior nominal de carga completa, se utilizará según lo definido por el fabricante y según sea necesario por el inciso 9.1.
9.7.3.3.2 Paso 2
Si alguno de los puntos de calificación corregidos está dentro de ± 3 % del punto de calificación de la REEI deseada de 75 %, 50 % y 25 % de carga, se utilizarán directamente. Si hay puntos de clasificación corregidos arriba y abajo la clasificación REEI deseada de 75 %, 50 % o 25 % de carga, entonces los datos de clasificación el punto de clasificación de la REEI será determinado mediante interpolación lineal. Si el porcentaje de carga nominal corregido es mayor que el porcentaje de carga para 75 %, 50 % o 25 % en más del 3 %, entonces los datos de clasificación en las condiciones del condensador requeridas para la clasificación se utilizarán junto con el procedimiento de degradación definido en el inciso 9.7.2.2
9.7.3.3.3 Paso 3
Los datos de los puntos de calificación del paso 3 se utilizarán para calcular la REEI utilizando los procedimientos definidos en el inciso 9.7.2.2
Se muestran ejemplos de cálculo de REEI en el Apéndice D.
10. Etiquetado
Los acondicionadores de aire tipo unitario objeto de esta Norma Oficial Mexicana, que se importen, fabriquen o comercialicen en los Estados Unidos Mexicanos, deben llevar una etiqueta que proporcione a los usuarios información sobre la Relación de Eficiencia Energética Integrada (REEI) del producto. Esta información permitirá comparar la eficiencia energética del producto con otros de su misma capacidad de enfriamiento, esto, conforme al criterio de aceptación contenido en el inciso 8.2.
Con base en pruebas, el titular (fabricante, importador o comercializador) es quien establece el valor de Relación de Eficiencia Energética Integrada (REEI), que debe utilizarse en la etiqueta del modelo o familia que desee certificar; este valor debe cumplir con las siguientes condiciones:
Sin perjuicio de lo establecido en la NOM-024-SCFI-2013, el valor de la capacidad de enfriamiento que se especifique en la información colocada o adherida sobre el producto o empaque deberá corresponder al valor de la capacidad de enfriamiento especificado en la etiqueta de Relación de Eficiencia Energética Integrada, en adelante etiqueta de eficiencia energética, en Watts o su equivalente en BTU/hW.
10.1 Permanencia
La etiqueta de eficiencia energética debe ir adherida en el producto, ya sea por medio de un engomado, o en su defecto, por medio de un cordón, en cuyo caso, la etiqueta debe tener la rigidez suficiente para que no se flexione por su propio peso. En cualquiera de los casos no debe removerse del producto, hasta después de que éste haya sido adquirido por el consumidor final.
10.2 Ubicación
La etiqueta debe estar ubicada en un área de exhibición del producto que sea visible al consumidor.
10.3 Información
La etiqueta de eficiencia energética para los acondicionadores de aire tipo unitario debe estar marcada de manera legible y duradera, a fin de que permanezca hasta que el producto sea adquirido por el consumidor. El tipo de letra puede ser Arial o Helvética, y debe incluir la información que se detalla a continuación, siguiendo el formato y la distribución establecidos en el modelo de etiqueta mostrado en la Figura A.10.
10.3.1 La leyenda: "EFICIENCIA ENERGÉTICA", en tipo negrita.
10.3.2 La leyenda "Acondicionador de aire tipo unitario", en tipo regular.
10.3.3 La leyenda " NOM-035-ENER-2025", en tipo negrita.
10.3.4 La leyenda "Marca(s):", en tipo regular, seguida de la marca del acondicionador, en tipo negrita.
10.3.5 La leyenda "Modelo(s):", en tipo regular, seguida del modelo del acondicionador, en tipo negrita.
10.3.6 La leyenda "Capacidad de enfriamiento:", en tipo regular, seguida del valor del acondicionador de aire, expresada en W, en tipo negrita.
10.3.7 La leyenda "Potencia eléctrica:", en tipo regular, seguida de la potencia asignada en W, en tipo negrita.
10.3.8 La leyenda "Refrigerante que emplea el equipo:", en tipo negrita, seguida del refrigerante con el que opera el acondicionador de aire, en tipo negrita.
10.3.9 La leyenda "Carga de refrigerante:", en tipo negrita, seguida de la cantidad de refrigerante con la que opera el acondicionador de aire, en kg, con dos cifras decimales, en tipo negrita.
10.3.10 La leyenda "Relación de Eficiencia Energética Integrada (REEI)", en tipo negrita.
10.3.11 La leyenda "REEI mínima para esta capacidad (Wt/We):", en tipo negrita, seguida de la REEI mínima conforme a la Tabla 1 del inciso 6.1 de esta Norma Oficial Mexicana, en tipo negrita, el valor de la REEI debe indicarse dentro de un recuadro.
10.3.12 La leyenda "(BTU/hW:)", en tipo regular, seguida de la REEI mínima conforme a la Tabla 1 del inciso 6.1 de esta Norma Oficial Mexicana, en tipo regular.
10.3.13 La leyenda "REEI de este modelo (Wt/We):", en tipo negrita, seguida de la REEI determinada, en tipo negrita, indicada con un entero y dos decimales aplicando la regla del redondeo progresivo, el valor de la REEI debe indicarse dentro de un recuadro.
10.3.14 La leyenda "(BTU/hW:)", en tipo normal, seguida de la REEI determinada por el fabricante, indicada con un entero y un decimal aplicando la regla del redondeo progresivo, en tipo regular.
10.3.15 La leyenda "Ahorro de energía de este equipo", en tipo negrita.
10.3.16 El pictograma "
", alusivo a la energía eléctrica. 10.3.16.1 Una escala horizontal, indicando el por ciento de ahorro de energía, de 0 al 50 con incrementos de 5 en 5 y el símbolo "%".
10.3.16.2 En el costado derecho de la escala horizontal se debe colocarla leyenda "Mayor ahorro" en tipo negrita.
10.3.16.3 Sobre la escala se debe colocar un recuadro más grande (se le debe colocar un * en el lado superior derecho fuera del recuadro), con una punta de flecha en color negro que indique el porcentaje de ahorro de energía que tiene el producto, indicado con un entero sin decimal, aplicando la regla del redondeo progresivo, en tipo negrita, obtenido con el siguiente cálculo:
Nota: El redondeo progresivo se realizará considerando las siguientes reglas: cuando el valor de la cifra decimal del número entero a redondear sea igual o mayor que 5, el entero en cuestión se incrementa en una unidad, en caso de ser menor que 5 el valor del número entero a redondear se conserva sin cambio. Lo anterior, considerando una cifra decimal (Décimo) en la realización de dicho ajuste.
Ejemplos:
2.5 se expresa a 3 4.046 se expresa a 4.05
2.4 se expresa a 2 4.043 se expresa a 4.04
La punta de flecha debe colocarse de tal manera que su punta coincida con el porcentaje de ahorro de energía que se representa gráficamente.
Nota: En caso de que el equipo tenga un valor superior al 50 % de ahorro, la punta de la flecha que indique el porcentaje deberá colocarse en el extremo derecho de la escala horizontal.
10.3.17 La leyenda bajo la escala horizontal en negritas:
"Esta etiqueta garantiza que este modelo cumple
con la eficiencia mínima establecida en esta NOM-ENER.
*Este porcentaje representa un ahorro adicional. "
10.3.18 La leyenda "IMPORTANTE", en tipo negrita.
10.3.19 La leyenda "Antes de comprar, compare el ahorro de energía de este equipo con otros acondicionadores de aire con características similares", en tipo regular.
10.3.20 La leyenda "El ahorro de energía del equipo depende de los hábitos de uso y ubicación del mismo.", en tipo regular.
10.3.21 La leyenda "La etiqueta no debe retirarse del equipo hasta que haya sido adquirido por el consumidor final.", en tipo, regular.
10.3.22 La Leyenda "La NOM-ENER fue desarrollado en la CONUEE.", en tipo negrita.
10.4 Dimensiones
Las dimensiones de la etiqueta son las siguientes:
Alto: 14.0 cm ± 1 cm
Ancho: 10.0 cm ± 1 cm
Nota: Deben medirse en el contorno de la etiqueta.
10.5 Distribución de la información y de los colores.
10.5.1 La distribución de la información dentro de la etiqueta debe hacerse conforme al modelo de la Figura A.10.
10.5.2 Toda la información descrita en el inciso 10.3, así como las líneas, escala y pictograma deben ser de color negro. El resto de la etiqueta debe ser de color amarillo.
11. Vigilancia
La Secretaría de Energía a través de la Comisión Nacional para el Uso Eficiente de la Energía y la Procuraduría Federal del Consumidor, conforme a sus atribuciones y en el ámbito de sus respectivas competencias, son las autoridades que están a cargo de vigilar el cumplimiento de la presente Norma Oficial Mexicana.
12. Procedimiento de Evaluación de la Conformidad
El presente Procedimiento de Evaluación de la Conformidad (PEC) aplica a los productos de fabricación nacional, importación y que se comercialicen en los Estados Unidos Mexicanos.
La evaluación de la conformidad del producto con las especificaciones de la presente Norma Oficial Mexicana, se realiza por personas acreditadas y aprobadas en términos de la Ley de Infraestructura de la Calidad y el Reglamento aplicable.
12.1. Objetivo
Este PEC se establece para facilitar y orientar a los organismos de certificación, laboratorios de prueba, fabricantes, importadores, comercializadores, en la aplicación de la Norma Oficial Mexicana NOM-035-ENER-2025, Eficiencia energética en acondicionadores de aire tipo unitario. Límites, métodos de prueba y etiquetado, en adelante se referirá como NOM.
12.2. Referencias
Para la correcta aplicación de este PEC es necesario consultar los siguientes documentos vigentes:
Ley de Infraestructura de la Calidad y el Reglamento aplicable.
12.3. Definiciones
Para los efectos de este PEC, se entenderá por:
12.3.1 Autoridad competente: La Secretaría de Energía (Sener) por conducto de la Comisión Nacional para el Uso Eficiente de la Energía (Conuee) y la Procuraduría Federal del Consumidor (Profeco), conforme a sus atribuciones.
12.3.2 Cancelación del certificado de la conformidad del producto: Acto por medio del cual el organismo de certificación para producto deja sin efectos de modo definitivo el certificado.
12.3.3 Certificado de la conformidad del producto: Documento mediante el cual el organismo de certificación de producto hace constar que un producto o una familia de productos determinados cumple con las especificaciones establecidas en la NOM.
12.3.4 Especificaciones técnicas: información de los productos que describe sus características de operación, que estos cumplen con los criterios de agrupación de familia de producto y ayudan a demostrar cumplimiento con las especificaciones establecidas en la NOM.
12.3.5 Evaluación de la conformidad: Proceso técnico que permite demostrar el cumplimiento con las Normas Oficiales Mexicanas. Comprende, entre otros, los procedimientos de muestreo, prueba, inspección, evaluación y certificación.
12.3.6 Familia de productos: Agrupación de productos del mismo tipo en el que las variantes son de carácter estético o de apariencia, pero conservan las características de diseño que aseguran el cumplimiento con la NOM.
12.3.7 Informe del sistema de calidad: El que otorga un organismo de certificación de producto, una vez finalizada la revisión en sitio del sistema de calidad, a efecto de hacer constar, que dicho sistema que se pretende certificar abarca la línea de producción y contempla procedimientos para asegurar el cumplimiento con la NOM.
12.3.8 Informe de pruebas: Documento que emite un laboratorio de pruebas acreditado y aprobado en los términos de la Ley de Infraestructura de la Calidad (LIC), mediante el cual se presentan los resultados obtenidos en las pruebas realizadas a la muestra seleccionada. La vigencia del informe de pruebas es de noventa días naturales a partir de su fecha de emisión.
12.3.9 Laboratorio de pruebas (LP): Persona moral acreditada y aprobada para realizar pruebas de acuerdo con la NOM, conforme lo establece la Ley de Infraestructura de la Calidad y el Reglamento aplicable.
12.3.10 Organismo de certificación de producto (OCP): Persona moral acreditada y aprobada conforme a la Ley de Infraestructura de la Calidad y el Reglamento aplicable, que tenga por objeto realizar funciones de certificación a los productos referidos en la NOM.
12.3.11 Organismo de certificación para sistemas de gestión de la calidad: Persona moral acreditada conforme a la Ley de Infraestructura de la Calidad y el Reglamento aplicable, que tenga por objeto realizar funciones de certificación de sistemas de gestión de la calidad.
12.3.12 Organismos de Evaluación de la Conformidad (OEC): Persona acreditada, por una Entidad de Acreditación, y aprobada por la Autoridad Normalizadora competente, para llevar a cabo la Evaluación de la Conformidad de acuerdo con la presente NOM, la Ley de Infraestructura de la Calidad y el Reglamento aplicable.
12.3.13 Producto: Los acondicionadores de aire tipo unitario que se indican en el campo de aplicación de la presente NOM.
12.3.14 Renovación del certificado de la conformidad de producto: Emisión de un nuevo certificado de la conformidad del producto, normalmente por un periodo igual al que se le otorgó en la primera certificación, previo seguimiento al cumplimiento con la NOM.
12.3.15 Seguimiento: Comprobación a la que están sujetos los productos certificados de conformidad con la NOM, y cuyo objeto es comprobar si dichos productos continúan cumpliendo o no con lo establecido en la NOM. De ser el caso, incluye la comprobación de conformidad del sistema de aseguramiento de la calidad de la línea de producción.
12.3.16 Suspensión del certificado de la conformidad del producto: Acto mediante el cual el organismo de certificación para producto interrumpe la validez, de manera temporal, del certificado de la conformidad del producto.
12.3.17 Ampliación o reducción del certificado de la conformidad del producto: Cualquier modificación al certificado del producto durante su vigencia, donde, el titular de la certificación puede ampliar, modificar o reducir en los certificados, modelos, marcas, especificaciones técnicas o domicilios, entre otros, siempre y cuando se cumpla con los criterios de agrupación en familia indicados en el inciso 12.5.3.
12.3.18 Etiquetado Prototipo: Propuesta de etiquetado, que normalmente se presenta como archivo electrónico, con la finalidad de verificar que el contenido y distribución de la información es acorde con lo que se solicita por la NOM.
12.3.19 Etiquetado Definitivo: Es el etiquetado físico que, de acuerdo con lo indicado en la presente NOM, da cumplimiento a los requisitos del apartado 10.
12.4. Disposiciones generales
12.4.1 La evaluación de la conformidad debe realizarse por laboratorios de prueba y organismos de certificación de producto, acreditados y aprobados conforme a lo dispuesto en la Ley de Infraestructura de la Calidad y el Reglamento aplicable.
12.4.2 El fabricante, importador o comercializador (el interesado), debe solicitar la evaluación de la conformidad con la NOM al OCP, cuando así lo requiera para dar cumplimiento a las disposiciones legales o para otros fines de su propio interés, y el OCP entregará al interesado la solicitud de servicios de certificación, el contrato de prestación de servicios y la información necesaria para llevar a cabo el proceso de certificación de producto.
12.4.3. Una vez que el interesado ha analizado la información proporcionada por el OCP, en su caso presentará la solicitud con la información respectiva, así como el contrato de prestación de servicios de certificación que celebra con dicho organismo.
12.4.4. El interesado debe elegir un laboratorio de pruebas acreditado y aprobado, con objeto de someter a pruebas de laboratorio la muestra seleccionada.
12.4.5 La Sener a través de la Conuee, será la autoridad competente para resolver cualquier controversia en la interpretación del presente PEC.
12.5. Procedimiento
12.5.1 Para obtener el certificado de la conformidad del producto, el interesado puede optar por la modalidad de certificación mediante pruebas periódicas al producto (por modelo o por familia), o por la modalidad de certificación mediante el sistema de gestión de la calidad de la línea de producción y, para tal efecto, debe presentar como mínimo la siguiente documentación al OCP, por cada modelo que integra la familia:
12.5.1.1 Para el certificado de la conformidad del producto con modalidad de certificación mediante pruebas periódicas al producto (modalidad 1):
- Fotografías del producto.
- Etiqueta de eficiencia energética.
- Declaración o marcado de Características eléctricas: tensión (V), frecuencia (Hz), potencia nominal (W) o corriente nominal (A).
- Instructivo o manual de uso.
- Diagrama eléctrico.
- Original del informe de pruebas vigente (impreso o electrónico).
- Datos del compresor: tipo de tecnología de operación, de acuerdo con la clasificación establecida en el inciso 5.1.
- La operación del equipo: Sin ciclo reversible (solo enfriamiento) o Con ciclo reversible (bomba de calor).
En caso de familia de producto: Declaración bajo protesta de decir verdad, por medio de la cual el interesado manifestará que el producto presentado a pruebas de laboratorio es representativo de la familia que se pretende certificar, de acuerdo con los incisos 12.3.6 y 12.5.3.
12.5.1.2 Para el certificado de conformidad del producto con modalidad de certificación mediante el sistema de gestión de la calidad de la línea de producción (modalidad 2):
- Los descritos en inciso 12.5.1.1.
- Copia del certificado del sistema de gestión de la calidad vigente, que incluya la línea de producción, expedido por un organismo de certificación para sistemas de gestión de la calidad.
- Informe del sistema de calidad.
Nota: El OCP debe determinar en cuál parte del proceso de certificación realiza la visita en sitio, a efecto de elaborar el informe del sistema de calidad.
12.5.1.3 En ambas modalidades, el OCP, previo a iniciar el proceso de certificación, debe consultar en el listado de certificados cancelados, publicado en la sección de verificación y vigilancia del mercado de la página de internet de la Conuee, y asegurarse que el producto por certificar no haya sido cancelado bajo alguna de las siguientes condiciones:
- Por no atender las visitas de seguimiento.
- Por falsificación o alteración de documentos relativos a la Evaluación de la Conformidad del producto con la presente NOM.
- Por incumplimiento con las especificaciones de esta NOM.
Cuando la dependencia cancele el certificado o prohíba la comercialización del producto derivado de los resultados de la vigilancia del mercado
12.5.1.3.1 En el caso de encontrarse en alguna o varias de las condiciones anteriores, el OCP debe asegurarse que el interesado atendió las causas que dieron origen a su cancelación, a través de evidencia documental que formará parte del expediente en la solicitud de certificación, y que debe incluir al menos:
- Análisis de causa raíz;
- Acciones correctivas; y
- Únicamente, en caso de cancelación por incumplimiento con las especificaciones de esta NOM, el interesado debe presentar un informe de pruebas de laboratorio cuya fecha de inicio de pruebas sea posterior a la fecha de cancelación del certificado cancelado.
El OCP es el responsable del muestreo de producto al cual se le efectúen las pruebas y, la decisión del laboratorio de pruebas en el cual se lleven a cabo los métodos de prueba debe acordarse entre el solicitante y el OCP. El informe de pruebas resultante tendrá una vigencia de 90 días naturales a partir de su emisión y debe demostrar que el producto cumple con todas las especificaciones de la presente NOM.
Esta información debe acompañarse de una declaratoria bajo protesta de decir verdad, que manifieste que se han atendido las causas que dieron origen a la cancelación del certificado, la cual debe estar debidamente firmada por el representante legal; o cualquier persona autorizada por el solicitante (empresa, fabricante, importador, entre otros) ante el OCP.
El OCP es el responsable de determinar que la evidencia documental es válida y suficiente para continuar con el proceso de certificación de producto y, ante cualquier incertidumbre o controversia, debe consultar a la Autoridad Normalizadora correspondiente e informar al interesado de la certificación del proceso y de la resolución de esa Autoridad.
12.5.2 Muestreo
12.5.2.1 Selección de la muestra
a) Se debe tomar un espécimen representativo para la realización de las pruebas de laboratorio, de acuerdo con la Tabla 5 del inciso 12.5.2.1 de esta NOM. En la certificación inicial es responsabilidad del solicitante llevar a cabo esta etapa.
b) En los seguimientos que realicen los OCP, se debe tomar una muestra al azar y, de ser posible, de diferente modelo y tipo del muestreado para la certificación inicial o en seguimientos anteriores; de un lote, de la línea de producción, bodega o punto de venta, para la realización de las pruebas de laboratorio, de acuerdo con la Tabla 5 del inciso 12.5.2.1 de esta NOM.
Tabla 5 - Cantidad de acondicionadores de aire para muestreo
| Capacidad de enfriamiento en Watts | Número de equipos para prueba |
| Mayor que 19 050 (65 000 BTU/h) y hasta 70 340 W (240 000 BTU/h) | 1 |
12.5.2.2 Programas de envío: dentro del proceso de seguimiento, para ambas modalidades, el titular de la certificación puede optar por ingresar al organismo de certificación de producto un programa de seguimiento y envío de muestras al laboratorio de pruebas para su aprobación para lo cual el titular debe informar al organismo de certificación que optará por dicho programa de envío de acuerdo con la Tabla 6.
Tabla 6 - Número de certificados a evaluar durante el seguimiento
| Total de certificados otorgados al titular | Total de certificados para seguimiento |
| 1 | 1 |
| De 2 hasta 6 | 2 |
| De 7 hasta 10 | 3 |
| De 11 hasta 16 | 4 |
| De 17 hasta 20 | 5 |
| Mayor que 20 | 30 % de Familias |
En caso de seguimiento a familia de productos el OCP debe, de ser posible, seleccionar muestras de diferente modelo y tipo a las evaluadas en la certificación inicial o en los seguimientos anteriores.
12.5.2.3 El resultado de prueba de la muestra a evaluar debe cumplir con todas las especificaciones establecidas en el Capítulo 6 y los criterios de aceptación del Capítulo 8 de la NOM.
En caso de no cumplirse el requisito anterior, se permite repetir la prueba a una segunda muestra, la cual, de igual forma, debe ser identificada en el muestreo con lo dispuesto en el inciso 12.5.2. Si esta segunda muestra no satisface las condiciones especificadas, el modelo no cumple con esta NOM.
12.5.3 Para el proceso de certificación, los acondicionadores de aire tipo unitario se agrupan en familias de acuerdo con lo siguiente:
Para definir la familia de productos correspondiente a esta NOM, dos o más modelos se consideran de la misma familia siempre y cuando cumplan con todos y cada uno de los siguientes criterios:
1) Dentro del intervalo de capacidad de enfriamiento, de acuerdo con la Tabla 7 del inciso 12.5.3 de esta NOM
2) De acuerdo con la operación del equipo (solo enfriamiento o ciclo reversible)
3) Mismo fabricante o grupo industrial
Nota. Se permite agrupar en familia modelos de diferentes marcas
Tabla 7 - Agrupación por familias
| Capacidad en watts (BTU/hW) | Tipo | Familia |
| Mayor que 19 050 (65 000) y menor que 39 566 (135 000) | Sin ciclo reversible | 1 |
| Con ciclo reversible | 2 |
| Mayor o igual que 39 566 (135 000) y menor o igual que 70,340 (240,000) | Sin ciclo reversible | 3 |
| Con ciclo reversible | 4 |
En caso de familia y en el proceso de certificación inicial se debe enviar a pruebas de laboratorio el modelo de menor REEI.
Los modelos pertenecientes a una misma familia pueden presentar en sus etiquetas de eficiencia energética un valor de REEI distinto entre sí, siempre y cuando éste no se encuentre por debajo del valor REEI requerido por la NOM.
Las variantes de carácter estético o de apariencia del producto y sus componentes no se consideran limitantes para la agrupación de familia.
No se considera de la misma familia a aquellos productos que no cumplan con uno o más criterios aplicables a la definición de familias antes expuestos.
12.5.4 Vigencia de los certificados de cumplimiento del producto.
12.5.4.1 Dos años a partir de la fecha de su emisión, para los certificados de la conformidad con seguimiento mediante pruebas periódicas al producto (modalidad 1).
12.5.4.2 Tres años a partir de la fecha de emisión, para los certificados de la conformidad con seguimiento mediante el sistema de gestión de la calidad de la línea de producción (modalidad 2).
12.5.5 Seguimiento
12.5.5.1 El OCP debe realizar el seguimiento del cumplimiento con la NOM, de los productos certificados, tanto de manera documental como por revisión y muestreo del producto certificado, conforme a lo siguiente:
a) Para la certificación con seguimiento mediante pruebas periódicas al producto, el seguimiento se debe realizar como mínimo una vez dentro de la vigencia del certificado y el OCP debe realizar el muestreo del producto para su envío a pruebas, y;
b) Para la certificación mediante el sistema de gestión de la calidad de la línea de producción, el seguimiento se realizará en planta al menos cada 15 meses, contados a partir de la fecha de expedición del certificado. Durante la visita el OCP analizará la confianza demostrada por el sistema de la calidad de la línea de producción, y determinará si es necesario realizar un muestreo para pruebas de laboratorio.
Adicionalmente, se debe realizar un muestreo obligatorio para pruebas de laboratorio en el último año de vigencia del certificado, conforme al periodo indicado en el inciso b) anterior.
Los resultados de las pruebas en este seguimiento podrán usarse para la renovación del certificado siempre y cuando el informe de pruebas sea ingresado por el interesado al OCP estando vigente el certificado original
12.5.5.1.1 En la modalidad de certificación mediante el sistema de gestión de la calidad de la línea de producción, el seguimiento se debe realizar en el lugar donde se manufactura el producto.
El OCP debe verificar el sistema de control de la calidad de las líneas de producción en las que se fabrican los productos. Se deben revisar también los resultados de la última auditoría de seguimiento aplicado por el organismo de certificación de sistemas de gestión de la calidad acreditado, y la certificación de su sistema de calidad debe mantenerse vigente al momento de efectuar el seguimiento.
12.5.5.1.2 En caso de familia: la muestra para seguimiento debe, de ser posible, integrarse por miembros de la familia diferentes a los que se han evaluado en laboratorio de pruebas.
12.5.5.1.3 De los resultados del seguimiento correspondiente, el OCP dictamina la suspensión, cancelación o, para el caso de certificación por la modalidad 1, la renovación del certificado de cumplimiento de producto.
12.5.5.1.4 En caso de que el OCP determine la suspensión o cancelación del certificado, ya sea por el incumplimiento del producto con la NOM o cuando el seguimiento no pueda llevarse a cabo por causa imputable a la empresa a verificar. En todos los casos, el OCP debe dar aviso al titular del certificado y a la Autoridad Normalizadora correspondiente a través de los medios que se convengan con la autoridad para el envío de esta información.
12.6. Diversos
12.6.1 La lista de los Organismos de Evaluación de la Conformidad puede consultarse con la Entidad de Acreditación y con la Autoridad Normalizadora competente, además de que dicho listado aparece publicado en la Plataforma Tecnológica Integral de Infraestructura de la Calidad.
12.6.2 Los gastos que se originen por los servicios de certificación y pruebas de laboratorio, por actos de evaluación de la conformidad, son a cargo del interesado (fabricante, importador o comercializador).
12.7 Suspensión y cancelación del certificado de conformidad de producto
El organismo de certificación debe aplicar los criterios siguientes para suspender o cancelar un certificado.
12.7.1 Se procederá a la suspensión del certificado:
a) Por incumplimiento con los requisitos de información al público establecidos por la NOM.
b) Cuando el seguimiento no pueda llevarse a cabo por causas imputables al titular del certificado.
c) Cuando el titular del certificado no presente al OCP el informe de pruebas derivado del seguimiento, antes de 30 días naturales contados a partir de la fecha de emisión del informe de pruebas y dentro de la vigencia del certificado.
d) Cuando, como resultado del seguimiento, el OCP identifique en el informe de pruebas cambios o modificaciones en las especificaciones o el diseño de los productos certificados que afecten la eficiencia energética de los acondicionadores de aire tipo unitario.
e) Cuando la dependencia lo determine con base en los artículos: 139, 140 al 150 y 154, fracción VI de la LIC y los aplicables en el Reglamento aplicable.
El OCP debe informar al titular del certificado sobre la suspensión, otorgando un plazo de 30 días naturales para hacer aclaraciones pertinentes o subsanar las deficiencias del producto o del proceso de certificación. Pasado el plazo otorgado y en caso de que no se hayan subsanado los incumplimientos, el organismo de certificación de producto procederá a la cancelación inmediata del certificado de la conformidad del producto.
12.7.2 Se procederá a la cancelación inmediata del certificado:
a) Por cancelación del certificado del sistema de gestión de la calidad de la línea de producción o cuando al efectuar el seguimiento por esta modalidad se encuentre que la certificación no está vigente.
b) Cuando se detecte falsificación o alteración de documentos relativos a la certificación.
c) A petición del titular de la certificación, siempre y cuando se hayan cumplido las obligaciones contraídas en la certificación, al momento en que se solicita la cancelación.
d) Cuando se incurra en declaraciones engañosas en el uso del certificado.
e) Por incumplimiento con especificaciones de esta NOM, identificado por el organismo de certificación, que no sean aspectos de marcado e información.
f) Una vez notificada la suspensión, no se corrija el motivo de ésta en el plazo establecido.
g) Cuando la Autoridad Normalizadora lo determine con base en los artículos: 139, 140, 142, 143, 150 y 154, fracción VI de la Ley de Infraestructura de la Calidad y el Reglamento aplicable.
h) Se hayan efectuado modificaciones al producto que afecten el cumplimiento con la presente NOM sin haber notificado al OCP correspondiente.
i) El organismo de certificación de producto identifique que no se cumple con las características y/o condiciones legales establecidas en el certificado de conformidad. Para lo cual se debe solicitar la opinión favorable de la Autoridad Normalizadora.
j) El documento donde consten los resultados de la evaluación de la conformidad pierda su utilidad o se modifiquen o dejen de existir las circunstancias que dieron origen al mismo, previa petición de parte.
En todos los casos de cancelación se procede a avisar a las autoridades correspondientes, informando los motivos de ésta. El OCP mantendrá el expediente de los productos con certificados cancelados por incumplimiento con la NOM.
12.8 Renovación
Para obtener la renovación de un certificado de la conformidad del producto en cualquier modalidad que resulte aplicable, se procederá a lo siguiente.
12.8.1 Deben presentarse los documentos siguientes:
a) Solicitud de renovación (a través de los medios electrónicos o físicos que defina el OCP).
b) Actualización de la información del producto en caso de haber sufrido alguna modificación o declaración de que no se presentan cambios.
12.8.2 La renovación estará sujeta a lo siguiente:
a) Haber cumplido en forma satisfactoria con los seguimientos y pruebas establecidas en el capítulo 9 y las especificaciones de esta NOM.
b) Que se mantengan las condiciones de la modalidad de certificación, bajo la cual se emitió el certificado de cumplimiento inicial.
Una vez renovado el certificado de la conformidad del producto, se estará sujeto a los seguimientos correspondientes a cada modalidad de certificación, así como las disposiciones aplicables del presente procedimiento de evaluación de la conformidad.
12.9 Ampliación o reducción del certificado de la conformidad del producto
Una vez otorgado el certificado de la conformidad del producto se puede ampliar, reducir o modificar su alcance, a petición del titular del certificado, siempre y cuando se demuestre que se cumple con los requisitos de la NOM, mediante análisis documental y, de ser el caso, pruebas tipo.
Para el caso de la presente NOM queda prohibida la ampliación de la titularidad del certificado de la conformidad del producto.
El titular de la certificación puede ampliar, modificar o reducir en los certificados, modelos, marcas, especificaciones técnicas o domicilios, entre otros, siempre y cuando se cumpla con los criterios generales en materia de certificación y correspondan a la misma familia de productos.
Los certificados emitidos como consecuencia de una ampliación quedarán condicionados tanto a la vigencia y seguimiento de los certificados de la conformidad del producto iniciales.
Los certificados emitidos deben contener la totalidad de modelos y marcas del certificado base, además de aquellos correspondientes a las marcas o modelos ampliados, modificados o reducidos.
Para ampliar, modificar o reducir el alcance del certificado de la conformidad del producto, debe presentarse solicitud de ampliación, modificación o reducción (a través de los medios electrónicos o físicos que defina el OCP), acompañado de los documentos siguientes:
a) Información técnica que justifique los cambios solicitados y que demuestre el cumplimiento con las especificaciones establecidas en la presente NOM, con los requisitos de agrupación de familia y con la modalidad de certificación correspondiente.
b) En caso de que el producto sufra alguna modificación, el titular del certificado deberá notificarlo al OCP correspondiente, para que se compruebe que se siga cumpliendo con la NOM.
12.10 Responsabilidades de los Organismos de Evaluación de la Conformidad.
12.10.1 Revisión del etiquetado
Para determinar el cumplimiento de la información de etiquetado, que se indica en el numeral 10, se debe considerar lo siguiente:
12.10.1.1 Corresponde a los Laboratorios de Prueba
Reportar el resultado de la inspección visual realizada a la etiqueta de eficiencia energética conforme a lo previsto en el capítulo 10 de la NOM (permanencia, información, dimensiones y distribución de la información y de los colores), a través del informe de resultados.
En aquellos casos en los cuales se presente al laboratorio un etiquetado que no sea el definitivo, se permite evaluar el etiquetado prototipo. En su caso, el LP debe señalar esta condición en la sección de opinión, comentarios u observaciones del informe de resultados o en caso de no haber realizado la evaluación de dimensiones, indicar que no se llevó a cabo.
En las pruebas realizadas que deriven de un seguimiento, es obligatorio evaluar el etiquetado definitivo, sobre la información con la que se comercializa el producto.
Además, el LP debe incluir en el informe de resultados, la evidencia gráfica de la etiqueta de eficiencia energética evaluada (fotografía).
12.10.1.2 Corresponde a los OCP
Durante el análisis de la documentación requerida para otorgar la certificación y durante los seguimientos, los OCP deben comprobar que la información contenida en las etiquetas de eficiencia energética cumple con los requisitos previstos en los numerales 10.3 y 10.5 de la NOM, y en los seguimientos que se realicen asegurarse que se trata del etiquetado definitivo. Asimismo, deben tomar evidencia fotográfica de la etiqueta y el producto muestreado, durante el seguimiento, la cual se debe integrar en el expediente de certificación.
En caso de que el LP reporte que evaluó el etiquetado prototipo, el OCP únicamente deberá aceptar dicho resultado para certificaciones iniciales.
12.10.2 Informe de prueba
Los resultados de la prueba deben plasmarse en un informe de resultados, el cual debe ser firmado por el personal autorizado por la Autoridad Normalizadora y las entidades de acreditación para tales efectos:
El informe de pruebas debe contener como mínimo la siguiente información:
· Información que identifique al laboratorio de pruebas;
· Fecha de recepción del producto, fecha de realización del método de prueba y fecha de emisión del informe de prueba;
· Identificación del acondicionador de aire bajo prueba (incluido marca, modelo o tipo de acondicionador de aire de acuerdo con la clasificación inciso 5.1 y 5.2);
· Nombre e información de contacto del solicitante;
· Referencia del método de prueba;
· Los equipos de medición usados en la prueba incluyendo la identificación del equipo, fecha de calibración y la vigencia de la calibración;
· Se deben indicar especificaciones a cumplir de acuerdo con las características del producto sometido a pruebas;
· Reportar las condiciones de prueba de acuerdo con los métodos que se estén evaluando;
· Especificaciones eléctricas;
· Resultados de la prueba incluyendo los datos obtenidos de las mediciones realizadas;
· La evaluación y análisis de los resultados de la prueba;
· Apartado de opinión, comentarios u observaciones, en caso de ser requerido;
· En caso de equipos tipo inverter, se debe indicar en el apartado de opinión, comentarios u observaciones con qué tipo de dispositivo (interface o un control remoto) se manipularon las velocidades del compresor.
· Las siguientes fotografías del producto deben aparecer en el informe de resultados:
o Del producto con la identificación asignada por el laboratorio;
o Del producto cuando se encuentre en acondicionamiento;
o Del producto durante el desarrollo del método de prueba.
13. Sanciones
El incumplimiento de esta Norma Oficial Mexicana, una vez publicado en el Diario Oficial de la Federación, como Norma Oficial Mexicana definitiva y a su entrada en vigor, debe ser sancionado conforme a lo dispuesto por la Ley de Infraestructura de la Calidad y el Reglamento aplicable, y demás disposiciones legales aplicables.
14. Concordancia con normas internacionales
Esta Norma Oficial Mexicana no concuerda con ninguna norma internacional, por no existir referencia alguna en el momento de su elaboración.
Apéndice A.
Normativo.
Figuras de referencia para pruebas
Figura A.1 - Aparato de medición de flujo de aire
Figura A.2 - Tobera para la medición del flujo de aire
Figura A.3 - Método de túnel aire entalpía
Figura A.4 - Método de enlace de aire entalpía
Figura A.5 - Calorímetro aire entalpía
Figura A.6 - Cuarto de aire - entalpía
Figura A.7.a - Medición de la presión estática externa (Arreglo 1)
Nota: Para el reemplazo del ducto circular
para (A x B) o (C x D) Figura A.7.b - Medición de la presión estática externa (Arreglo 2)
Nota: Para el reemplazo del ducto circular
para (A × B) o (C × D) Figura A.7.c - Medición de la presión estática externa (Arreglo 3)
Figura A.8 - Medición de caída de presión estática debido a los serpentines (sin ventilador)
Notas:
Las pérdidas de calor del compartimiento deberían ser menores del 1 % de la energía aportada por el suministro de calor.
La elevación mínima de temperatura (t2 - t1) a través del suministro de calor debe ser de 10 °C (19 °F).
Figura A.9 - Aparato Alternativo para medición de flujo de aire
Figura A.10 - Modelo de etiqueta de información al público
Apéndice B.
Normativo.
Tablas de referencia para pruebas
Tabla B.1 - Métodos aplicables para el cálculo de la capacidad de enfriamiento
| | | Prueba de grupo A (a) (b) | Prueba de grupo B (a) (b) | |
| Método de aire entalpía del lado exterior (c) (d) | Método de calibración de compresor (e) | Medición de flujo de aire |
| Arreglo del componente | Método de enfriamiento del serpentín condensador | Método de aire entalpía del lado interior |
| Unidad tipo paquete | Enfriamiento por aire | X | X | X | X |
| Notas: (a) Para equipos que tienen una capacidad de enfriamiento menor que 40 kW, la capacidad de enfriamiento debe ser determinada usando el método de entalpia del aire en el lado interior y usando uno de los métodos aplicables del grupo B en el lado exterior. (b) Para equipos que tienen una capacidad de enfriamiento igual o mayor que 40 kW, la capacidad de enfriamiento debe ser determinada usando el método de entalpia del aire en el lado interior y usando uno de los métodos aplicables del grupo B en el lado exterior (excepto el método de entalpia del aire en el lado exterior (véase inciso 9.4.3.2)) (c) Aplicable para equipos que tienen una capacidad de enfriamiento menor que 40 kW (d) Pruebas sujetas al inciso 9.5.3 (e) No aplicable para pruebas de capacidad de enfriamiento si el dispositivo de expansión de modo enfriamiento está localizado remotamente del serpentín interior. |
Tabla B.2 - Tolerancias de las mediciones de prueba
| Lecturas | Tolerancias de operación de pruebas (intervalo total observado) | Tolerancias de condición de prueba (variación del promedio especificado para condiciones de prueba) |
| Enfriamiento | Enfriamiento |
| Temperatura del aire | °C | °C |
| Bulbo seco exterior |
| Entrada Salida | 1.1 1.1 | 0.3 --- |
| Bulbo húmedo exterior | | |
| Entrada Salida | 0.6 0.6 | 0.2 --- |
| Bulbo seco interior |
| Entrada Salida | 1.1 1.1 | 0.3 --- |
| Bulbo húmedo interior |
| Entrada Salida | 0.6 0.6 | 0.2 --- |
| Temperaturas de succión de refrigerante saturado | 1.7 | 0.3 |
| Temperatura de otro líquido no especificado | 0.3 | 0.1 |
| Resistencia externa al flujo de aire | (Pa) 12.5 | (Pa) 5 |
| Tensión eléctrica % | 2.0 | --- |
| Razón de flujo de fluido % | 2.0 | --- |
| Caída de presión de toberas % de lecturas | 2.0 | --- |
Tabla B.3 - Datos a ser registrados
| Unidades | SI | Método de aire entalpía del lado interior | Método de aire entalpía del lado exterior | Método de calibración del compresor | Medición indirecta de flujo de aire |
| Presión barométrica | kPa | X | X | X | X |
| Datos de placa del equipo | | X | X | X | X |
| Tiempos | | X | X | X | X |
| Potencia de entrada al equipo | W o Wh | X | X | X | X |
| Potencia del compresor en el punto más bajo de descarga en la condición de carga parcial deseada | W | X | X | X | X |
| Potencia del ventilador del condensador, si aplica en paso mínimo de descarga en carga parcial deseada | W | X | X | X | X |
| Potencia del ventilador interior, a la velocidad del ventilador para el paso mínimo de capacidad | W | X | X | X | X |
| Potencia del circuito de control y cargas auxiliares | W | X | X | X | X |
| Coeficiente de degradación considerando el ciclo del compresor para una capacidad menor que el paso mínimo de capacidad | | X | X | X | X |
| Porcentaje parcial de tiempo de encendido para la última etapa en el punto de carga parcial deseado (75 %, 50 % o 25 %) | %h | X | X | X | X |
| Tensión aplicada | V | X | X | X | X |
| Frecuencia | Hz | X | X | X | X |
| Resistencia externa al flujo de aire | Pa | X | X | | X |
| Velocidad ventilador, si es ajustable | rpm | X | X | | X |
| Temperatura de bulbo seco del aire entrando al equipo | °C | X | X | | X |
| Temperatura de bulbo húmedo del aire entrando al equipo | °C | X | X | | X |
| Temperatura de bulbo seco del aire saliendo del equipo | °C | X | X | | X |
| Temperatura de bulbo húmedo del aire saliendo del equipo | °C | (c) | (b) | | X |
| Diámetro de garganta de tobera(s) | mm | X | X | | |
| Presión de velocidad en garganta de la tobera o diferencia de presión estática a través de la tobera | Pa | X | X | | |
| Temperatura en la garganta de la tobera | °C | X | X | | |
| Presión en la garganta de la tobera | kPa | X | X | | |
| Presión o temperatura de condensación | kPa/°C | | X | | |
| Presión o temperatura de evaporación | kPa/°C | | X | | |
| Temperatura del vapor refrigerante del lado de baja entrando a la válvula de "control" | °C | | X | | |
| Temperatura del vapor refrigerante entrando al compresor | °C | | X | | |
| Temperatura del vapor refrigerante saliendo del compresor | °C | | X | | |
| Temperatura del vapor refrigerante del lado de alta saliendo de la válvula de "control" | °C | | X | | |
| Refrigerante o temperatura de superficie usada para la determinación del coeficiente de fuga | °C | | X | | |
| Razón de flujo de refrigerante-aceite | m3 | | | | |
| Volumen de refrigerante en la mezcla refrigerante-aceite | m3/m3 | | | | |
| Razón de flujo de agua del serpentín condensador | kg/s | | | | |
| Temperatura de agua exterior entrando al equipo | °C | | | | |
| Temperatura de agua exterior saliendo del equipo | °C | | | | |
| Razón de recolección del condensado | kg/s | | | | X |
| Temperatura del refrigerante líquido del lado interior | °C | | (d) | X | |
| Temperatura del refrigerante líquido del lado exterior | °C | | (d) | (d) | |
| Temperatura del vapor refrigerante del lado interior | °C | | (d) | X | |
| Temperatura del vapor refrigerante del lado exterior | °C | | (d) | (d) | |
| Presión del vapor refrigerante del lado interior | kPa | | X | | |
| Datos adicionales | | | (e) | (f) | |
| Notas: (a) Potencia total de entrada y cuando se requiera, entrada de los componentes del equipo. (b) No requerido para la operación con serpentín seco (c) Requerido sólo durante la prueba de capacidad de enfriamiento (d) Requerido sólo para el ajuste de pérdidas en línea (e) Datos adicionales requeridos, referirse a los incisos: 9.4.4 y 9.4.5 (f) Datos adicionales requeridos, referirse al inciso 9.4.6. |
Apéndice C.
Normativo.
Factores de conversión
Las unidades en el sistema inglés que se pueden utilizar para la aplicación de los métodos de prueba de la Norma Oficial Mexicana son:
a) La unidad de flujo térmico (capacidad del acondicionador) BTU/h:
1 BTU/h = 0.293 071 W
1 W = 3.412 1 BTU/h
b) La relación de eficiencia energética integrada REEI en el sistema inglés tiene como unidades BTU/hW y tiene la siguiente relación:
1 BTU/hW = 0.293 071 Wt/We
1 Wt/We = 3.412 1 BTU/hW
c) Presión: 1 in columna H2O = 249.1 Pa
1 Pa = 4.0 × 10- 3 in columna H2O
d) Temperatura:
°C = (°F - 32)/(1.8)
°F = (°C × 1.8) + 32
Apéndice D.
Informativo.
Ejemplos de cálculo de REEI
D.1 Antecedentes del REEI.
El REEI ha sido desarrollado para representar una métrica única para el desempeño anualizado del sistema de enfriamiento mecánico. Se basa en un volumen promedio ponderado de 3 tipos de edificios y 17 zonas climáticas e incluye 4 puntos de clasificación al 100, 75, 50 y 25 por ciento de carga en las condiciones del condensador observadas durante estos puntos de carga. Para este Apéndice las descripciones de las pruebas serán A para carga del 100 por ciento, B para carga del 75 por ciento, C para carga del 50 por ciento y D para carga del 25 por ciento. Incluye toda la energía de refrigeración mecánica, la energía del ventilador y otra energía necesaria para suministrar la refrigeración mecánica, pero excluye la energía y capacidad de refrigeración para las horas de funcionamiento consideradas solo para ventilación, funcionamiento del economizador y no incluye sistemas de opciones de control como ventilación a demanda, reinicio de suministro de aire, recuperación de energía y otras opciones del sistema que podrían usarse en un configuración aplicada de la unidad. Tampoco se supone que la unidad esté sobredimensionada. El propósito de la métrica es permitir la comparación de sistemas de enfriamiento mecánico en un conjunto de condiciones métricas comunes de la industria. No pretende ser una métrica para la predicción de uso de energía del edificio para los sistemas de aire acondicionado, ventilación y calefacción (HVAC Sistema)
El consumo de energía del edificio varía significativamente según muchos factores, incluidos, entre otros, los horarios de ocupación locales, condiciones ambientales, construcción del edificio, ubicación del edificio, requisitos de ventilación y características adicionales como economizadores, recuperación de energía, enfriamiento evaporativo, etc. El REEI es una métrica comparativa que representa la carga completa y carga parcial de rendimiento anualizado de la refrigeración mecánica de la unidad de aire acondicionado en una serie de condiciones de funcionamiento. Incluye el rendimiento de las características del sistema híbrido como economizadores, recuperación de energía y recuperación de calor. El REEI no pretende ser un predictor del consumo anual de energía de un edificio específico en una zona climática determinada. Para estimar con mayor precisión la energía de consumo de un edificio específico se debe realizar un análisis energético mediante un programa de análisis hora por hora para el edificio previsto utilizando los datos meteorológicos locales.
D.2 Cálculos con ejemplos.
Este apéndice contiene ejemplos informativos que ayudan a explicar los procedimientos para calcular el REEI tal como se define en el inciso 9.7, no pretende reemplazar los requisitos prescriptivos en el inciso 9.7 y tiene como objetivo ayudar en la aplicación del REEI a diversos productos cubiertos por esta norma. Los ejemplos están agrupados por métodos de control de capacidad como se definen en los incisos 9.7.3.1, 9.7.3.2 y 9.7.3.3 y como se describe en la Tabla D.1.
Tabla D.1 - Tabla de contenido de los ejemplos para el cálculo de la REEI
| Selección | Descripción | No. de Ejemplo |
| D3 | Ejemplo para Unidad con Control de Capacidad Fija. | |
| D3.1 | Ejemplo 1. Unidad enfriada por aire con control de capacidad fija y ventilador interior de velocidad fija. | 1 |
| D4 | Ejemplo para Unidad con Control de Capacidad por Etapas. | |
| D4.1 | Ejemplo 2. Unidad con Volumen de Aire Variable de Zona Múltiple (MZVAV) de 4 etapas enfriada por aire con ventilador interior de velocidad variable. | 2 |
| D4.2 | Ejemplo 3. Unidad enfriada por aire de dos etapas con un ventilador interior de velocidad fija. | 3 |
| D4.3 | Ejemplo 4. Unidad de paquete unitario enfriado por aire de 2 etapas con un ventilador interior de 2 velocidades controlado por el termostato. | 4 |
| D5 | Ejemplo para Unidad con Control Proporcional. | |
| D5.1 | Ejemplo 5. Unidad enfriada por aire con un único compresor de velocidad variable y un ventilador interior de velocidad fija. | 5 |
| D5.2 | Ejemplo 6. Unidad enfriada por aire con un único compresor de velocidad variable y un ventilador de velocidad variable. | 6 |
| D5.3 | Ejemplo 7: Unidad enfriada por aire con dos compresores, uno de velocidad fija y otro de velocidad variable, y un ventilador interior de velocidad variable. | 7 |
D.3. Ejemplo para Unidad con Control de Capacidad Fija
Esta sección proporciona ejemplo de cálculos de REEI para unidad de capacidad fija controlada, (una sola etapa) tal como se definen en el inciso 9.7.3.1
Según el inciso 3.26, una Unidad Controlada de Capacidad Fija se define como un Producto limitado por los controles a una sola etapa de capacidad de refrigeración.
D.3.1 Ejemplo 1. Unidad enfriada por aire con control de capacidad fija y ventilador interior de velocidad fija.
Ejemplo de Cálculos REEI.
La unidad es un paquete unitario de aire acondicionado enfriado por aire con un solo compresor sin ningún control de capacidad y con ventilador interior de velocidad fija. La capacidad está controlada por un termostato de ambiente de una sola etapa. La unidad tiene las siguientes métricas de rendimiento calificadas:
1) Capacidad nominal = 26 669.46 Wt
2) Flujo de aire estándar interior nominal a carga completa = 1.2271 m³/s
3) REE nominal = 3.28 Wt/We
4) REEI nominal = 3.22 Wt/We
La Tabla D.3.1.A muestra las mediciones de los datos de prueba. Durante las pruebas, la presión atmosférica que se midió fue de 99.97 kPa y fue constante en todas las pruebas. La prueba es aceptable porque la presión atmosférica es mayor que la mínima admisible de 94.46 kPa. La presión puede variar entre pruebas y debe medirse para cada prueba.
Tabla D.3.1.A - Ejemplo 1. Resultados de prueba
| Prueba | Etapa | TAE en prueba | TAE requerida | % de Carga | Capacidad Neta en prueba | Flujo de aire en prueba (Aire Standard) | Potencia del motor compresor en prueba (PC) | Potencia del motor condensador en prueba (PCD) | Potencia del motor Evaporador en prueba (PIF) | Potencia del control en prueba (PCT) | REE en prueba |
| -------- | ------- | ºC | ºC | % | Wt | m³/s (aire std) | We | We | We | We | Wt/We |
| 1 | 1 | 35.1 | 35.0 | 100.0 | 27 048.4 | 1.2317 | 6 723 | 518 | 831 | 50 | 3.33 |
| 2 | 1 | 27.6 | 27.5 | 103.5 | 27 995.0 | 1.2317 | 6 309 | 518 | 831 | 50 | 3.63 |
| 3 | 1 | 19.8 | 20.0 | 104.0 | 28 118.1 | 1.2317 | 5 874 | 518 | 831 | 50 | 3.86 |
| 4 | 1 | 18.5 | 18.3 | 107.2 | 28 992.63 | 1.2317 | 5 803 | 518 | 831 | 50 | 4.03 |
Debido a que la unidad tiene una sola etapa de control de capacidad, los valores nominales REE para la clasificación de carga del 75, 50 y 25 por ciento los puntos requieren que se realicen tres pruebas a temperaturas ambiente nominales de 27.5 ºC (75 por ciento de carga), 20 ºC (50 por ciento de carga) y 18.3 ºC (25 por ciento de carga) como se define en la Tabla 2b. Para este ejemplo, todas las pruebas de temperaturas de aire exterior son aceptables ya que están dentro de las tolerancias de la temperatura requerida del aire de entrada al condensador, conforme a la Tabla B.2. Si la variación de temperatura es mayor que la permitida por la tolerancia, entonces se debe repetir la prueba.
De acuerdo con el paso 2 del procedimiento del inciso 9.7.3.1, los datos de la prueba se utilizan para calcular las correcciones de degradación y los puntos de calificación REEI de carga porcentual para la carga del 75, 50 y 25 por ciento. La Tabla D.3.1.B muestra los cálculos para los 4 puntos de calificación REE utilizados para calcular el REEI.
Tabla D.3.1.B - Ejemplo 1. Puntos de calificación REEI y cálculos de degradación
| Punto de clasif. | TAE en prueba | TAE requerida | % de Carga | Capacidad Neta en prueba | Potencia del motor compresor en prueba (PC) | Potencia del motor condensador en prueba (PCD) | Potencia del motor Evaporador en prueba (PIF) | Potencia del control en prueba (PCT) | REE en prueba | LF | CD | Clasif. REE |
| -------- | ºC | ºC | % | Wt | We | We | We | We | Wt/We | ------- | ------- | Wt/We |
| A | 35.1 | 35.0 | 100.0 | 27 048.4 | 6 723 | 518 | 831 | 50 | 3.33 | ------- | ------- | ------- |
| -------- | -------- | -------- | 100.0 | No se requiere degradación. | 1.000 | 1.000 | 3.33 |
| B | 27.6 | 27.5 | 103.5 | 27 995.0 | 6 309 | 518 | 831 | 50 | 3.63 | ------- | ------- | ------- |
| Carga requerida | 75 % | Degradación requerida | 0.724 | 1.036 | 3.38 |
| C | 19.8 | 20.0 | 104.0 | 28 118.1 | 5 874 | 518 | 831 | 50 | 3.86 | ------- | ------- | ------- |
| Carga requerida | 50 % | Degradación requerida | 0.481 | 1.067 | 3.25 |
| D | 18.5 | 18.3 | 107.2 | 28 992.6 | 5 803 | 518 | 831 | 50 | 4.03 | ------- | ------- | ------- |
| Carga requerida | 25 % | Degradación requerida | 0.233 | 1.100 | 2.70 |
Para el punto de calificación A, el punto de calificación de Carga al 100 %, se puede usar directamente la prueba 1. Debido a que esta unidad tiene una sola etapa de capacidad, todos los datos de los puntos de calificación B, C y D requieren el uso de la degradación. En el punto de calificación B de la prueba, basado en la prueba 2, la unidad debía funcionar a la condición ambiental de 27.5 ºC según lo requerido por la Tabla 2a. La temperatura ambiente medida fue de 27.5 ºC y está dentro de la tolerancia requerida conforme a la Tabla B.2. La capacidad de carga porcentual real de la prueba es del 103.5 %, por lo tanto, se debe realizar un cálculo de degradación para determinar el REE de calificación para el punto de Carga al 75 % porque la capacidad es mayor que la tolerancia de ± 3 % requerida por el inciso 9.7
Los cálculos del factor de degradación se realizan utilizando los requisitos del inciso 9.7.2.
Primero, el factor de carga (LF) se calcula utilizando la Ecuación Indicada en el inciso 9.7.2.2
= ((Porcentaje de carga/100) x Capacidad neta a carga completa) / Capacidad neta a porcentaje de carga = ((75/100) x 27 048.4) / 27 995.0 = 0.724
Esto muestra que con una carga del 75 por ciento, el compresor estará encendido el 72.4 % del tiempo y apagado el 27.6 % del tiempo.
Luego, el coeficiente de degradación se calcula utilizando la Ecuación Indicada en el inciso 9.7.2.2
Esto muestra que el REE se degradará un 3.6 % debido a los ciclos del compresor en un estado estable en todo el rendimiento.
Una vez que se calcula el factor de degradación, el REE del punto de calificación se calcula utilizando la Ecuación 4 para el punto de calificación B.
Se realizan correcciones de degradación para los puntos de carga del 50 % y 25 % tomando en cuenta el mismo procedimiento antes realizado para el 75 % de carga parcial.
El último paso 3 del procedimiento es calcular el REEI utilizando la Ecuación Indicada en 9.7.1
D.4 Ejemplo para Unidad con Control de Capacidad por Etapas.
Esta sección proporciona ejemplos de cálculos para REEI para unidades controladas de capacidad por etapas. Como se define en el inciso 3.27, una Unidad de Capacidad Controlada por Etapas es una unidad que incorpora solo capacidad fija o pasos discretos de compresión y limitados por los controles a múltiples etapas de capacidad de refrigeración. El procedimiento para estas unidades se define en el inciso 9.7.3.2.
D.4.1 Ejemplo 2. Unidad con Volumen de Aire Variable de Zona Múltiple (MZVAV) de 4 etapas enfriada por aire con ventilador interior de velocidad variable.
Ejemplo de cálculos REEI.
La unidad es un aire acondicionado de paquete unitario de flujo de aire variable multizona (MZVAV) enfriado por aire con dos circuitos de refrigeración con dos compresores colectores en cada circuito para un total de cuatro compresores, todos del mismo tamaño. Esto permite cuatro etapas de refrigeración mecánica. El ventilador interior es de velocidad variable y está controlado por la presión del conducto. La capacidad se controla para proporcionar una temperatura constante del aire de salida. Hay dos ventiladores del condensador controlados por cada circuito de refrigerante.
La unidad tiene las siguientes métricas de rendimiento nominales:
1) Capacidad nominal = 107 850.13 (107787.2)
2) Flujo de aire estándar interior nominal a carga completa = 4.7194 m³/s
3) Velocidad del ventilador = Velocidad variable
4) REE nominal = 2.99 Wt/We
5) REEI nominal = 3.40 Wt/We
La Tabla D.4.1.A muestra los datos de la prueba. Se ejecutaron un total de seis pruebas para generar los valores de REE para el cálculo de REEI. Durante las pruebas, la presión atmosférica fue de 98.58 kPa y fue constante en todas las pruebas y está por encima del mínimo permitido de presión atmosférica de 94.46 kPa. La presión puede variar entre pruebas y debe medirse para cada prueba.
Tabla D.4.1.A - Ejemplo 2. Resultados de prueba (Continuar aquí)
| Prueba | Etapa | TAE en prueba | TAE requerida | % de Carga | Capacidad Neta en prueba | Flujo de aire en prueba (Aire Standard) | Potencia del motor compresor en prueba (PC) | Potencia del motor condensador en prueba (PCD) | Potencia del motor Evaporador en prueba (PIF) | Potencia del control en prueba (PCT) | REE en prueba |
| -------- | ------- | ºC | ºC | % | Wt | m³/s (aire std) | We | We | We | We | Wt/We |
| 1 | 4 | 35.1 | 35.0 | 100.0 | 107 570.8 | 4.7667 | 30 100 | 2 300 | 3 650 | 150 | 2.97 |
| 2 | 3 | 27.4 | 27.5 | 79.0 | 84 983.6 | 3.9408 | 21 144 | 2 300 | 2 102 | 200 | 3.30 |
| 3 | 2 | 27.6 | 27.5 | 53.2 | 57 249.7 | 2.5768 | 14 124 | 2 300 | 613 | 250 | 3.31 |
| 4 | 2 | 19.8 | 20.0 | 54.7 | 58 822.3 | 2.6476 | 13 149 | 2 300 | 663 | 250 | 3.60 |
| 5 | 1 | 19.8 | 20.0 | 28.3 | 30 444.5 | 1.3946 | 6 574 | 1 150 | 103 | 300 | 3.75 |
| 6 | 1 | 18.5 | 18.3 | 28.4 | 30 599.0 | 1.4017 | 6 495 | 1 150 | 105 | 300 | 3.80 |
La prueba 1 es una prueba de carga completa y se puede utilizar directamente para el punto de calificación A.
Debido a que se trata de una unidad con Volumen de Aire Variable de Zona Múltiple (MZVAV)., las pruebas de carga parcial para los valores de REE de B, C y D se ejecutaron con flujos de aire interiores variables con el valor determinado para proporcionar la misma temperatura del aire de salida que la carga completa con una tolerancia según lo indicado en la Tabla B.2.
Las pruebas 2 y 3 se realizaron a una temperatura ambiente de 27.5 ºC a una carga del 75 %. La prueba 2 se realizó con la etapa 3, que resulta en apagado de un compresor y da como resultado un porcentaje de carga medido de 79 %, que es un 4 % mayor que el 75 % de carga requerido y excede la tolerancia permitida del 3 %. La prueba 3 se realizó con la etapa 2 que apaga dos de los compresores y da como resultado una carga del 53.2 % que se puede utilizar para la interpolación.
Para el punto C de clasificación de carga del 50 %, se realizaron las pruebas 4 y 5. Estos se ejecutaron en el ambiente objetivo del punto de calificación C de 20 ºC y dio como resultado que la prueba 4 tuviera un porcentaje de carga de 54.6 % y la prueba 5 tuviera un porcentaje de carga de 28.3 %. La prueba 3 no puede ser utilizada para la interpolación del punto de clasificación C, ya que se ejecutó a una temperatura ambiente de 27.5 ºC del punto de clasificación B del 75 % de carga. Esta muestra que en la mayoría de los casos se requerirán dos puntos de prueba cuando se utiliza la interpolación para determinar el punto de clasificación de eficiencia.
Para el punto de clasificación de carga del 25 por ciento, la prueba 6 se realizó a la temperatura ambiente requerida de 18.3 °C, pero debido a que el porcentaje medido de la carga es 28.4 %, no se puede utilizar directamente para la determinación del REE del punto de clasificación D. Debido a que es la última etapa de capacidad no se puede utilizar la interpolación y se requiere un cálculo de degradación.
Los puntos de datos de prueba se pueden utilizar en el paso 2 para calcular los puntos de calificación REE A, B, C y D. La Tabla D.4.1.B muestra los resultados de los cálculos del paso 2 para los puntos de calificación A, B, C y D para ayudar a comprender cómo se utilizan todos los puntos de prueba.
Tabla D.4.1.B - Ejemplo 2. Puntos de calificación REEI y cálculos de degradación
| Punto de clasif. | Prueba | TAE en prueba | TAE requerida | % de Carga | Capacidad Neta en prueba | Potencia del motor compresor en prueba (PC) | Potencia del motor condensador en prueba (PCD) | Potencia del motor Evaporador en prueba (PIF) | Potencia del control en prueba (PCT) | REE en prueba | LF | CD | Clasif. REE |
| -------- | | ºC | ºC | % | Wt | We | We | We | We | Wt/We | ------- | ------- | Wt/We |
| A | 1 | 35.1 | 35.0 | 100.0 | 107 570.8 | 30 100 | 2 300 | 3 650 | 150 | 2.97 | ------- | ------- | ------- |
| | Carga requerida | 100.0 | Use el punto de prueba 1 directamente | 1.000 | 1.000 | 2.97 |
| B | 2 | 27.4 | 27.5 | 79.0 | 84 983.6 | 21 144 | 2 300 | 2 102 | 200 | 3.30 | ------- | ------- | ------- |
| | 3 | 27.6 | 27.5 | 53.2 | 57 249.7 | 14 124 | 2 300 | 613 | 250 | 3.31 | ------- | ------- | ------- |
| | Carga requerida | 75 % | Interpolación entre prueba 2 y 3 | | | 3.30 |
| C | 4 | 19.8 | 20.0 | 54.7 | 58 822.3 | 13 149 | 2 300 | 663 | 250 | 3.60 | ------- | ------- | ------- |
| | 5 | 19.8 | 20.0 | 28.3 | 30 444.5 | 6 574 | 1 150 | 103 | 300 | 3.75 | ------- | ------- | ------- |
| | Carga requerida | 50 % | Interpolación entre prueba 4 y 5 | | | 3.63 |
| D | 6 | 18.5 | 18.3 | 28.4 | 30 599.0 | 6 495 | 1 150 | 105 | 300 | 3.80 | ------- | ------- | ------- |
| | Carga requerida | 25 % | Degradación de la prueba 6 es requerida | 0.879 | 1.016 | 3.72 |
Para el punto de calificación A, la prueba 1 se puede utilizar directamente.
Para el punto de clasificación B con una carga del 75 %, se debe utilizar la interpolación. Para este punto se realizaron las pruebas 2 y 3. La prueba 2 se ejecutó en la etapa 3 en el punto de clasificación de carga del 75 % a 27.5 °C de temperatura ambiente como lo requiere la Tabla 2a. La prueba 2 se ejecutó a 27.5 ºC de temperatura ambiente, pero con la etapa 2 activa. Debido a que se trata de una unidad MZVAV, los flujos de aire cambiaron para mantener la temperatura del aire de suministro de bulbo seco a carga completa. Estas pruebas muestran que se obtuvo un porcentaje de carga de 79.0 y 53.2 %. Para llegar al 75 % de carga interpolar entre las pruebas 2 y 3 como se muestra en la ecuación de abajo.
REEB = ((3.30 - 3.31/79,0- 53.2) x (75 - 53.2))+ 3.31 = 3.30 Wt/We
Para el punto de clasificación C, se requiere ejecutar a 20 ºC de temperatura ambiente como se define en la Tabla 2a, las pruebas 4 y 5 se realizaron a 20 ºC de temperatura ambiente con la prueba 4 funcionando con la etapa 2 y la prueba 5 funcionando con la etapa 1, lo que resulta en un 54.6 % de carga porcentual y un 28.3 % de carga porcentual. Esto muestra que la interpolación se aplica de manera similar al punto de calificación B.
Para el punto de clasificación D, la prueba 6 se realizó en la temperatura ambiente del punto de clasificación D de 18.3 ºC, con la carga medida del 28.4 % de carga porcentual. Esto excede el límite de tolerancia del 28 % (25+3 %), lo que significa que se requiere un cálculo de degradación según el inciso 9.7.2 que se muestra a continuación.
Primero, el factor de carga (LF) se calcula utilizando la Ecuación Indicada en 9.7.2.2
=(25.0/100) x 107 570.8/30 599.0 = 0.879
Esto implica que con una carga del 25 por ciento el compresor estará encendido el 87.9 % del tiempo y apagado el 12.1 % del tiempo.
El coeficiente de degradación se calcula utilizando la Ecuación Indicada en el inciso 9.7.2.2
Esto muestra que el REE se degradará un 1.6 % debido al ciclo del compresor en un estado estable todo el tiempo de actuación.
Una vez que se calcula el factor de degradación, el REE del punto de calificación se puede calcular utilizando la Ecuación 4 para el punto D de calificación.
El último paso 3 es calcular el REEI usando la Ecuación 3.
= (0.02 x 2.97) + (0.617 x 3.30) + (0.238 x 3.63) +(0.125 x 3.72) = 3.42 Wt/We
D.4.2 Ejemplo 3. Unidad enfriada por aire de dos etapas con un ventilador interior de velocidad fija.
Ejemplo de cálculos REEI.
La unidad es un aire acondicionado de paquete unitario enfriado por aire con dos circuitos de refrigeración con un compresor en cada circuito y dos etapas de control de capacidad basado en un termostato de ambiente. El ventilador interior es un ventilador de velocidad fija. Hay dos ventiladores del condensador que son controlados por cada circuito frigorífico. La unidad tiene las siguientes métricas de rendimiento nominales:
1) Capacidad nominal = 33 703.2 Wt
2) Flujo de aire interior nominal a carga completa = 1.5574 m³/s
3) REE nominal = 3.28 Wt/We
4) REEI nominal = 3.52 Wt/We
La Tabla D.4.2.A muestra los datos de la prueba. Durante las pruebas la presión atmosférica fue de 98.84 kPa y fue constante para todas las pruebas y está por encima del límite inferior de 94.46 kPa, lo que significa que la prueba es válida. La presión puede variar entre pruebas y debe medirse para cada prueba.
Tabla D.4.2.A - Ejemplo 3. Resultados de prueba
| Prueba | Etapa | TAE en prueba | TAE requerida | % de Carga | Capacidad Neta en prueba | Flujo de aire en prueba (Aire Standard) | Potencia del motor compresor en prueba (PC) | Potencia del motor condensador en prueba (PCD) | Potencia del motor Evaporador en prueba (PIF) | Potencia del control en prueba (PCT) | REE en prueba |
| -------- | ------- | ºC | ºC | % | Wt | m³/s (aire std) | We | We | We | We | Wt/We |
| 1 | 2 | 35.1 | 35.0 | 100.0 | 33 847.6 | 1.5829 | 8 615 | 650 | 1 050 | 100 | 3.25 |
| 2 | 2 | 27.4 | 27.5 | 106.7 | 36 126.0 | 1.5829 | 8 073 | 650 | 1 050 | 100 | 3.66 |
| 3 | 1 | 27.6 | 27.5 | 52.4 | 17 733.7 | 1.5829 | 3 855 | 325 | 1 050 | 150 | 3.30 |
| 4 | 1 | 19.8 | 20.0 | 53.3 | 18 034.4 | 1.5829 | 3 588 | 325 | 1 050 | 150 | 3.53 |
| 5 | 1 | 18.5 | 18.3 | 53.4 | 18 087.2 | 1.5829 | 3 545 | 325 | 1 050 | 150 | 3.57 |
Se realizaron cinco pruebas para determinar el REEI. Para las pruebas 3, 4 y 5, el consumo de energía del control aumentó con base en el uso de un calentador del cárter en el compresor inactivo. La prueba 1 es una prueba de carga completa y se puede utilizar directamente para el punto de calificación A.
Debido a que la unidad tiene dos etapas de control de capacidad y puede descargar hasta un 50 % de desplazamiento, en el punto de calificación B de 75 % de carga parcial se requiere la interpolación de carga porcentual utilizando las pruebas 2 y 3. La prueba 2 tiene una carga del 106.7 % de carga y la prueba 3 tiene un porcentaje de carga de 52.6 % cuando se ejecuta en el punto de clasificación B, a una temperatura ambiente de 27.5 °C. El procedimiento requiere que ambas pruebas se ejecuten a el punto de calificación ambiental. Para el punto de calificación C con una temperatura ambiente nominal de 20 °C, el porcentaje de carga es de 53.4 % y excede el límite de tolerancia del 3 %. Debido a que la unidad está funcionando en la etapa más baja de capacidad, se deberá aplicar una degradación para determinar el REE del punto de calificación C.
Debido a que la unidad solo puede descargar hasta el 53.6 % de carga cuando se ejecuta en el punto de clasificación D a una temperatura ambiental de 18.3 °C, la degradación que se producirá deben aplicarse a la prueba 5.
Los datos de la prueba luego se pueden utilizar con los procedimientos del paso 2 para calcular la clasificación REE de los puntos A, B, C y D. La Tabla D.4.2.B muestra los resultados de los cálculos del paso 2 para los puntos de calificación A, B, C y D.
Tabla D.4.2.B - Ejemplo 3. Puntos de calificación REEI y cálculos de degradación
| Punto de clasif. | Prueba | TAE en prueba | TAE requerida | % de Carga | Capacidad Neta en prueba | Potencia del motor compresor en prueba (PC) | Potencia del motor condensador en prueba (PCD) | Potencia del motor Evaporador en prueba (PIF) | Potencia del control en prueba (PCT) | REE en prueba | LF | CD | Clasif. REE |
| -------- | -------- | ºC | ºC | % | Wt | We | We | We | We | Wt/We | ------- | ------- | Wt/We |
| A | 1 | 35.1 | 35.0 | 100.0 | 33 847.6 | 8 615 | 650 | 1 050 | 100 | 3.25 | ------- | ------- | ------- |
| | Carga requerida | 100.0 | Use el punto de prueba 1 directamente | 1.000 | 1.000 | 3.25 |
| B | 2 | 27.4 | 27.5 | 106.7 | 36 126.0 | 8 073 | 650 | 1 050 | 100 | 3.66 | ------- | ------- | ------- |
| | 3 | 27.6 | 27.5 | 52.4 | 17 733.7 | 3 855 | 325 | 1 050 | 150 | 3.30 | ------- | ------- | ------- |
| | Carga requerida | 75 % | Interpolación entre prueba 2 y 3 | ------- | ------- | 3.45 |
| C | 4 | 19.8 | 20.0 | 53.3 | 18 034.4 | 3 588 | 325 | 1 050 | 150 | 3.53 | ------- | ------- | ------- |
| | Carga requerida | 50 % | Degradación de la prueba 4 es requerida | 0.938 | 1.008 | 3.45 |
| D | 5 | 18.5 | 18.3 | 53.4 | 18 087.2 | 3 545 | 325 | 1 050 | 150 | 3.57 | ------- | ------- | ------- |
| | Carga requerida | 25 % | Degradación de la prueba 5 es requerida | 0.468 | 1.069 | 2.70 |
Para la prueba de puntuación A, se puede utilizar directamente la prueba 1.
Para el punto de clasificación B con una carga del 75 %, se debe utilizar la interpolación y se realizaron las pruebas 2 y 3. Se ejecutó la prueba 2 a carga completa y en el punto de clasificación de carga del 75 % a una temperatura ambiente de 27.5 ºC como lo requiere la Tabla 2b. La prueba 3 se realizó también a 27.5 ºC de temperatura ambiente con la etapa 1 en funcionamiento. Estas pruebas muestran que se obtuvo una carga de 106.7 y 52.7 de porcentaje de carga para llegar a 75 % de carga. La interpolación entre las pruebas 2 y 3 se encuentra en la siguiente ecuación.
Se requiere que el punto de clasificación C funcione a una temperatura ambiente de 20 ºC como se define en la Tabla 2b. La prueba 4 muestra que el porcentaje de carga de la prueba es 53.4 % y excede la tolerancia permitida de ± 3 %, lo que significa que la prueba 4 no se puede usar directamente para calcular la calificación REE del punto C. Debido a que la unidad está funcionando en la etapa más baja de capacidad, no se puede utilizar la interpolación porque una capacidad se requeriría un punto por encima y por debajo del punto de clasificación de carga del 50 %. Por lo tanto, se debe establecer un factor de degradación que debe ser aplicado a la prueba 4 para obtener el punto de calificación REE del punto C. El cálculo del factor de degradación se muestra a continuación.
Los cálculos del factor de degradación se realizan utilizando en el inciso 9.7.2
Primero, el factor de carga (LF) se calcula utilizando la Ecuación Indicada en 9.7.2.2
= (50/100) x 33 847.6 / 18 034.40 = 0.938 Con una carga del 50 %, el compresor estará encendido el 93.8 % del tiempo y apagado el 6.2% del tiempo.
Luego, el coeficiente de degradación se calcula utilizando la Ecuación Indicada en el inciso 9.7.2.2
= (-0.13 x
) + 1.13 = (-0.13 x 0.938) + 1.13 = 1.008 El REE se degradará un 0.8 % debido a los ciclos del compresor en un estado estable en todo el rendimiento.
Una vez que se calcula el factor de degradación, el REE del punto de calificación se puede calcular usando la Ecuación Indicada en 9.7.2.2 para el punto de calificación C.
Se realizan correcciones de degradación para los puntos de carga del 25 por ciento.
El último paso 3 es calcular el REEI usando la Ecuación Indicada en 9.7.2.2
D.4.3 Ejemplo 4. Unidad de paquete unitario enfriado por aire de 2 etapas con un ventilador interior de 2 velocidades controlado por el termostato.
Ejemplo de cálculo de REEI.
La unidad es un aire acondicionado de paquete unitario enfriado por aire con dos circuitos de refrigeración, con un compresor en cada circuito, y dos etapas de control de capacidad basadas en un termostato de ambiente. El ventilador interior es un ventilador de 2 velocidades controlado por el termostato y funciona a máxima velocidad en la etapa 2 y a baja velocidad en la etapa 1. Hay dos ventiladores del condensador que están controlados por cada circuito frigorífico. La unidad tiene las siguientes métricas de rendimiento nominales:
1) Capacidad nominal = 33 703.2 Wt
2) Flujo de aire interior nominal a carga completa = 1.5574 m³/s
3) Flujo de aire interior nominal de carga parcial = 0.9345 m³/s
4) REE nominal = 3.28 Wt/We
5) REEI nominal = 3.52 Wt/We
La Tabla D.4.3.A muestra los datos de la prueba. Durante las pruebas la presión atmosférica fue de 95.84 kPa y fue constante para todas las pruebas y la prueba es buena porque la presión atmosférica está por encima de 94.46 kPa de presión atmosférica mínima. La presión podría variar entre pruebas y debe medirse para cada prueba.
Tabla D.4.3.A Ejemplo 4. Resultados de prueba
| Prueba | Etapa | TAE en prueba | TAE requerida | % de Carga | Capacidad Neta en prueba | Flujo de aire en prueba (Aire Standard) | Potencia del motor compresor en prueba (PC) | Potencia del motor condensador en prueba (PCD) | Potencia del motor Evaporador en prueba (PIF) | Potencia del control en prueba (PCT) | REE en prueba |
| -------- | ------- | ºC | ºC | % | Wt | m³/s (aire std) | We | We | We | We | Wt/We |
| 1 | 2 | 35.1 | 35.0 | 100.0 | 33 847.6 | 1.5829 | 8 615 | 650 | 1 050 | 100 | 3.25 |
| 2 | 2 | 27.4 | 27.5 | 106.7 | 36 126.0 | 1.5829 | 8 073 | 650 | 1 050 | 100 | 3.66 |
| 3 | 1 | 27.6 | 27.5 | 52.7 | 17 844.5 | 0.9533 | 3 915 | 325 | 262 | 150 | 3.84 |
| 4 | 1 | 19.8 | 20.0 | 53.9 | 18 249.5 | 0.9533 | 3 645 | 325 | 262 | 150 | 4.16 |
| 5 | 1 | 18.5 | 18.3 | 54.4 | 18 396.7 | 0.9533 | 3 601 | 325 | 262 | 150 | 4.24 |
Se realizaron cinco pruebas para determinar el REEI. La prueba 1 es una prueba de carga completa y se puede utilizar directamente para el punto de calificación A. Debido a que la unidad tiene dos etapas de control de capacidad y puede descargar hasta el 50 % de carga, para el punto de clasificación B de 75 % de carga porcentual, se ejecutaron las pruebas 2 y 3 para determinar la interpolación. Ambas pruebas se realizaron a una temperatura ambiente de 27.5 °C y están dentro de las tolerancias de la temperatura requerida del aire de entrada al condensador, conforme a la Tabla B.2. La prueba 2 tiene un porcentaje de carga de 106.7 % y la prueba 3 tiene un porcentaje de carga de 52.7 %. La prueba 2 se realizó con capacidad de enfriamiento mecánica completa y con el flujo de aire interior nominal de carga completa, pero la prueba 3 se realizó con el flujo de carga parcial porque la velocidad del ventilador es controlada por el termostato. Para el punto de clasificación C con una temperatura ambiente nominal de 20 °C, el porcentaje de carga es 53.9 %. Este excede el límite de tolerancia del 3% y debido a que la unidad está funcionando en la etapa más baja de capacidad, se producirá una degradación que se aplicará para la determinación del REE del punto de calificación C. Debido a que la unidad puede descargar hasta un 54.4 % de carga cuando se ejecuta en el punto de clasificación D a una temperatura ambiental de 18.3 °C, la degradación tendrá que aplicarse a la Prueba 5.
Luego, los datos de la prueba se utilizan en los procedimientos del paso 2 para calcular los puntos de calificación REE en los puntos A, B, C y D utilizando los resultados de la prueba. La Tabla D.4.3.B muestra los resultados de los cálculos del paso 2 para los puntos de calificación A, B, C y D.
Tabla D.4.3.B - Ejemplo 4. Puntos de calificación REEI y cálculos de degradación
| Punto de clasif. | Prueba | TAE en prueba | TAE requerida | % de Carga | Capacidad Neta en prueba | Potencia del motor compresor en prueba (PC) | Potencia del motor condensador en prueba (PCD) | Potencia del motor Evaporador en prueba (PIF) | Potencia del control en prueba (PCT) | REE en prueba | LF | CD | Clasif. REE |
| -------- | -------- | ºC | ºC | % | Wt | We | We | We | We | Wt/We | ------- | ------- | Wt/We |
| A | 1 | 35.1 | 35.0 | 100.0 | 33 847.6 | 8 615 | 650 | 1 050 | 100 | 3.25 | ------- | ------- | ------- |
| | Carga requerida | 100.0 | Use el punto de prueba 1 directamente | 1.000 | 1.000 | 3.25 |
| B | 2 | 27.4 | 27.5 | 106.7 | 36 126.0 | 8 073 | 650 | 1 050 | 100 | 3.66 | ------- | ------- | ------- |
| | 3 | 27.6 | 27.5 | 52.7 | 17 844.5 | 3 915 | 325 | 262 | 150 | 3.84 | ------- | ------- | ------- |
| | Carga requerida | 75 % | Interpolación entre prueba 2 y 3 | ------- | ------- | 3.77 |
| C | 4 | 19.8 | 20.0 | 53.9 | 18 249.5 | 3 645 | 325 | 262 | 150 | 4.16 | ------- | ------- | ------- |
| | Carga requerida | 50 % | Degradación de la prueba 4 es requerida | 0.927 | 1.009 | 4.10 |
| D | 5 | 18.5 | 18.3 | 54.4 | 18 396.7 | 3 601 | 325 | 262 | 150 | 4.24 | ------- | ------- | ------- |
| | Carga requerida | 25 % | Degradación de la prueba 5 es requerida | 0.460 | 1.070 | 3.61 |
Para la prueba de puntuación A, se puede utilizar directamente la prueba 1.
Para el punto de clasificación B con una carga del 75 %, se debe utilizar la interpolación y para ello se requirieron las pruebas 2 y 3. La prueba 2 se realizó en carga completa, pero en el punto de clasificación de carga del 75 % a una temperatura ambiente de 27.5 °C como lo requiere la Tabla 2b. La prueba 3 se realizó a 27.5 ºC de temperatura ambiente, pero con sólo la etapa 1 en funcionamiento. Se obtuvo una carga de 106.7 % y 52.7 % de carga para alcanzar el 75 % La carga y la interpolación entre las pruebas 2 y 3 se muestran a continuación.
Para el punto de clasificación C que se requiere ejecutar a 20 ºC de temperatura ambiente como se define en la Tabla 2b, la prueba 4 muestra que el porcentaje de prueba de carga es de 53.9 %. Esto excede la tolerancia permitida de ± 3 %, lo que significa que la prueba 4 no se puede utilizar directamente para calcular el REE del punto de calificación C. Cuando una unidad está funcionando en la etapa más baja de capacidad, no se puede utilizar la interpolación porque una capacidad se requeriría un punto por encima y por debajo del 50 por ciento de carga. Por lo tanto, se debe aplicar un factor de degradación para la prueba 4 para obtener el REE del punto de calificación C. El cálculo del factor de degradación se muestra a continuación.
Los cálculos del factor de degradación se realizan utilizando lo indicado en el inciso 9.7.2.2
Primero, el factor de carga (LF) se calcula utilizando la Ecuación Indicada en 9.7.2.2
Con una carga del 50 %, el compresor estará encendido el 92.7 % del tiempo y apagado el 7.3 % del tiempo.
Luego, el coeficiente de degradación se calcula utilizando la Ecuación Indicada en el inciso 9.7.2.2
El REE se degradará un 0.9 % debido a los ciclos del compresor en un estado estable en todo el rendimiento.
Una vez que se calcula el factor de degradación, el REE del punto de calificación se puede calcular usando la Ecuación Indicada en 9.7.2.2 para el punto de calificación D.
REE =0.927 x 18 249.50 / 0.927 x [1.009 x (3 645 + 325)] + 262 +150 = 4.10 Wt/We
Se realizan correcciones de degradación para los puntos de carga del 25 %.
El último paso 3 es calcular el REEI usando la Ecuación Indicada en 9.7.1
REEI = (0.02 x 3.25) + (0.617 x 3.77) + (0.238 x 4.10) +(0.125 x 3.61) = 3.82 Wt/We
Luego, el REEI se redondea según lo requerido de 6.1.2 a 3.8 Wt/We (0.1 más cercano)
D.5 Ejemplo para Unidad con Control Proporcional
Esta sección proporciona ejemplos de cálculos para REEI, cálculos para Unidades Controladas de Capacidad Proporcional. Como se define en el inciso 3.29, una Unidad de Capacidad Controlada Proporcionalmente es una unidad que incorpora uno o más compresores de capacidad variable donde la capacidad del compresor se puede modular continuamente.
D.5.1 Ejemplo 5. Unidad enfriada por aire con un único compresor de velocidad variable y un ventilador interior de velocidad fija.
Ejemplo de cálculos REEI.
La unidad es una unidad enfriada por aire con un único compresor de velocidad variable y un ventilador interior de velocidad fija. La unidad tiene las siguientes métricas de rendimiento calificadas:
1) Capacidad nominal = 34 582.4 Wt
2) Flujo de aire interior nominal a carga completa = 1.6046 m³/s
3) REE nominal = 3.28 Wt/We
4) REEI nominal = 3.52 Wt/We
La Tabla D.5.1.A muestra los datos de la prueba. La presión atmosférica se midió a 101.35 kPa y fue constante en todas las pruebas. Esto está por encima de la presión atmosférica mínima de 94.46 kPa. La presión podría variar entre pruebas y debería medirse para cada prueba.
Tabla D.5.1.A - Ejemplo 5. Resultados de prueba
| Prueba | Etapa | TAE en prueba | TAE requerida | % de Carga | Capacidad Neta en prueba | Flujo de aire en prueba (Aire Standard) | Potencia del motor compresor en prueba (PC) | Potencia del motor condensador en prueba (PCD) | Potencia del motor Evaporador en prueba (PIF) | Potencia del control en prueba (PCT) | REE en prueba |
| -------- | ------- | ºC | ºC | % | Wt | m³/s (aire std) | We | We | We | We | Wt/We |
| 1 | 100 % | 35.1 | 35.0 | 100.0 | 34 401.1 | 1.5829 | 8 450 | 650 | 1 150 | 125 | 3.32 |
| 2 | 75 % | 27.4 | 27.5 | 75.5 | 25 957.1 | 1.5829 | 5 393 | 650 | 1 150 | 125 | 3.55 |
| 3 | 50 % | 19.8 | 20.0 | 54.7 | 18 808.3 | 1.5829 | 3 631 | 650 | 1 150 | 125 | 3.39 |
| 4 | 50 % | 20.1 | 20.0 | 43.0 | 14 780.6 | 1.5829 | 2 772 | 650 | 1 150 | 125 | 3.15 |
| 5 | 25 % | 18.5 | 18.3 | 30.0 | 10 314.8 | 1.5829 | 1 717 | 325 | 1 150 | 125 | 3.11 |
Se realizaron cinco pruebas para utilizarlas en el cálculo de los puntos de calificación REE A, B, C y D, y en el cálculo del REEI. La prueba 1 es el punto de calificación a carga completa. La prueba 2 se enfocó en ejecutar el punto de calificación a 75 % de carga, y la carga porcentual medida en la prueba es 75.5 %, que está dentro de las tolerancias del 3 %, por lo que no se requiere una prueba adicional. Para el punto de calificación C, se realizó la prueba 3 para obtener la calificación a 50 % de carga, pero la carga porcentual medida resultante fue de 54.7 %, lo que superó la tolerancia del 3 %. La prueba podría haberse repetido, pero la unidad tenía límites de control que no permitían obtener un 50 % ± 3 %, por lo que se realizó una segunda prueba, la prueba 4, a una carga porcentual más baja de 43.0 %, que se usará para la interpolación. La prueba 5 se realizó a 18.3 ºC de temperatura ambiente para el punto de calificación D, pero la unidad descargó hasta un 30.0 % de carga, lo que significa que esta prueba requiere un cálculo de degradación.
Según el paso 2 del procedimiento descrito en el inciso 9.7.3.3, se pueden realizar cálculos de interpolación y degradación utilizando los resultados de las pruebas. La Tabla D.5.1.B muestra los cálculos para los 4 puntos de calificación REE.
Tabla D.5.1.B - Ejemplo 5. Puntos de calificación REEI y cálculos de degradación
| Punto de clasif. | Prueba | TAE en prueba | TAE requerida | % de Carga | Capacidad Neta en prueba | Potencia del motor compresor en prueba (PC) | Potencia del motor condensador en prueba (PCD) | Potencia del motor Evaporador en prueba (PIF) | Potencia del control en prueba (PCT) | REE en prueba | LF | CD | Clasif. REE |
| -------- | -------- | ºC | ºC | % | Wt | We | We | We | We | Wt/We | ------- | ------- | Wt/We |
| A | 1 | 35.1 | 35.0 | 100.0 | 34 401.1 | 8 450 | 650 | 1 150 | 125 | 3.32 | ------- | ------- | ------- |
| | Carga requerida | 100.0 | Use el punto de prueba 1 directamente | 1.000 | 1.000 | 3.32 |
| B | 2 | 27.4 | 27.5 | 75.5 | 25 957.1 | 5 393 | 650 | 1 150 | 125 | 3.55 | ------- | ------- | ------- |
| | Carga requerida | 75 % | Use el punto de prueba 2 directamente | 1.000 | 1.000 | 3.55 |
| C | 3 | 19.8 | 20.0 | 54.7 | 18 808.3 | 3 631 | 650 | 1 150 | 125 | 3.39 | ------- | ------- | ------- |
| | 4 | 20.1 | 20.0 | 43.0 | 14 780.6 | 2 772 | 650 | 1 150 | 125 | 3.15 | ------- | ------- | ------- |
| | Carga requerida | 50 % | Interpolación entre prueba 3 y 4 | ------- | ------- | 3.29 |
| D | 5 | 18.5 | 18.3 | 30.0 | 10 314.8 | 1 717 | 325 | 1 150 | 125 | 3.11 | ------- | ------- | ------- |
| | Carga requerida | 25 % | Degradación de la prueba 5 es requerida | 0.834 | 1.022 | 2.85 |
Para el punto de calificación A, el punto de calificación de Carga al 100 %, la prueba 1 se puede usar directamente. Para el punto de calificación de Carga al 75 % (punto B), la Carga Porcentual es de 75.5 %, por lo que está dentro de la tolerancia del 3 %, lo que significa que se puede usar el punto de prueba directamente para el punto de calificación B y no se requiere ni interpolación ni degradación. Para el punto de calificación de Carga al 50 % (punto C), se realizó la prueba 3 para alcanzar la calificación de Carga al 50 %, pero la prueba resultante tuvo una Carga Porcentual medida de 54.7 %, lo cual excede la tolerancia del 3 %. La prueba podría haberse repetido, pero la unidad tenía límites de control que no permitían alcanzar un 50% ± 3 %. Se realizó una segunda prueba, la prueba 4, a una Carga Porcentual más baja de 43 %, y se utiliza para la interpolación. Los cálculos de interpolación se muestran a continuación.

Para el punto de clasificación D, se ejecutó la prueba 5, pero debido a los límites de control, la unidad se descargó al 30 por ciento de carga. Esto es mayor que el objetivo de carga del 25 por ciento con una tolerancia del 3 % (25 %+3 %=28 %). Por lo tanto, se requiere el cálculo de la degradación como se muestra a continuación.
Los cálculos del factor de degradación se realizan utilizando los requisitos indicados en el inciso 9.7.2.
Primero, el factor de carga (LF) se calcula utilizando la Ecuación Indicada en 9.7.2.2
Con una carga del 25 %, el compresor estará encendido el 83.4 % del tiempo y apagado el 16.6 % del tiempo.
Luego se calcula el coeficiente de degradación utilizando la Ecuación Indicada en el inciso 9.7.2.2.
El REE se degradará un 2.2 % debido a los ciclos del compresor en un estado estable en todo el rendimiento.
Una vez que se calcula el factor de degradación, el punto de calificación REE se calcula utilizando la Ecuación Indicada en 9.7.2.2 para el punto de calificación D.
El último paso 3 del procedimiento es calcular el REEI utilizando la Ecuación Indicada en 9.7.1
= (0.02 x3.32) + (0.617 x 3.55) + (0.238 x 3.29) + (0.125 x 2.85) = 3.40 Wt/We
D.5.2 Ejemplo 6. Unidad enfriada por aire con un único compresor de velocidad variable y un ventilador de velocidad variable.
Ejemplo de cálculos REEI.
La unidad es una unidad enfriada por aire con un único compresor de velocidad variable y un ventilador de velocidad variable que está configurado como una unidad de Volumen de Aire Variable de Zona Única (SZVAV) donde el termostato controla el flujo de aire y la capacidad se controla según la temperatura del aire de salida.
La unidad tiene las siguientes métricas de rendimiento nominales:
1) Capacidad nominal = 34 562.2 Wt
2) Flujo de aire interior nominal a carga completa = 1.6046 m³/s
3) REE nominal = 3.28 Wt/We
4) REEI nominal = 3.51 Wt/We
La Tabla D.5.2.A muestra los datos de la prueba. Durante las pruebas la presión atmosférica se midió en 101.35 kPa y fue constante para todas las pruebas. Esto está por encima de la presión atmosférica mínima permitida de 94.46 kPa. La presión puede variar entre pruebas, y debe medirse para cada prueba.
Tabla D.5.2.A - Ejemplo 6. Resultados de prueba
| Prueba | Etapa | TAE en prueba | TAE requerida | % de Carga | Capacidad Neta en prueba | Flujo de aire en prueba (Aire Standard) | Potencia del motor compresor en prueba (PC) | Potencia del motor condensador en prueba (PCD) | Potencia del motor Evaporador en prueba (PIF) | Potencia del control en prueba (PCT) | REE en prueba |
| -------- | ------- | ºC | ºC | % | Wt | m³/s (aire std) | We | We | We | We | Wt/We |
| 1 | 100 % | 35.1 | 35.0 | 100.0 | 34 402.6 | 1.5829 | 8 450 | 650 | 1 150 | 125 | 3.32 |
| 2 | 75 % | 27.4 | 27.5 | 75.4 | 25 950.6 | 1.2035 | 5 408 | 650 | 519 | 125 | 3.87 |
| 3 | 50 % | 20.1 | 20.0 | 50.9 | 17 505.2 | 0.8117 | 3 725 | 650 | 166 | 125 | 3.75 |
| 4 | 25 % | 18.5 | 18.3 | 29.7 | 10 211.4 | 0.4672 | 1 727 | 325 | 33 | 125 | 4.62 |
Se realizaron cuatro pruebas para utilizarlas en el cálculo de los puntos de calificación REE A, B, C y D, y en el cálculo del REEI. La prueba 1 se realizó en el punto de calificación de carga completa. La prueba 2 se enfocó en el punto de calificación de Carga al 75 %, y la carga porcentual medida en la prueba es 75.4 %. Esto está dentro de las tolerancias del 3 %, por lo que no se requirieron pruebas adicionales. La prueba 3 se realizó para obtener la calificación de Carga al 50 %, y la carga porcentual medida en la prueba fue 50.9 %. Esto está dentro de la tolerancia permitida del 3 %. La prueba 4 se realizó a 18.3 ºC de temperatura ambiente para el punto de calificación D, pero la unidad descargó a una carga porcentual de 29.7 %, lo que significa que esta prueba requirió un cálculo de degradación. Debido a que se trata de una unidad de Volumen de Aire Variable de Zona Múltiple (MZVAV), el flujo de aire se ajustó para mantener la temperatura del aire de salida en la temperatura de bulbo seco de la prueba de carga completa dentro de la tolerancia conforme a la Tabla B.2.
Como se define en el paso 2 del inciso 9.7.3.3, se puede realizar el procedimiento para calcular las calificaciones de los puntos A, B, C y D utilizando los resultados de las pruebas. La Tabla D.5.2.B muestra los cálculos para los cuatro puntos de calificación REE utilizados para calcular la REEI.
Tabla D.5.2.B - Ejemplo 6. Puntos de calificación REEI y cálculos de degradación
| Punto de clasif. | Prueba | TAE en prueba | TAE requerida | % de Carga | Capacidad Neta en prueba | Potencia del motor compresor en prueba (PC) | Potencia del motor condensador en prueba (PCD) | Potencia del motor Evaporador en prueba (PIF) | Potencia del control en prueba (PCT) | REE en prueba | LF | CD | Clasif. REE |
| -------- | -------- | ºC | ºC | % | Wt | We | We | We | We | Wt/We | ------- | ------- | Wt/We |
| A | 1 | 35.1 | 35.0 | 100.0 | 34 402.6 | 8 450 | 650 | 1 150 | 125 | 3.32 | ------- | ------- | ------- |
| | Carga requerida | 100.0 | Use el punto de prueba 1 directamente | 1.000 | 1.000 | 3.32 |
| B | 2 | 27.4 | 27.5 | 75.4 | 25 950.6 | 5 408 | 650 | 650 | 125 | 3.87 | ------- | ------- | ------- |
| | Carga requerida | 75 % | Use el punto de prueba 2 directamente | 1.000 | 1.000 | 3.87 |
| C | 3 | 20.1 | 20.0 | 50.9 | 17 505.2 | 3 725 | 650 | 650 | 125 | 3.75 | ------- | ------- | ------- |
| | Carga requerida | 50 % | Use el punto de prueba 3 directamente | 1.000 | 1.000 | 3.75 |
| D | 4 | 18.5 | 18.3 | 29.7 | 10 211.4 | 1 727 | 325 | 33 | 125 | 4.62 | ------- | ------- | ------- |
| | Carga requerida | 25 % | Degradación de la prueba 4 es requerida | 0.842 | 1.021 | 4.47 |
Para el punto de clasificación A, el punto de clasificación de carga del 100 %, prueba 1, se puede utilizar directamente. Para el punto B de clasificación de carga del 75 %, la carga de prueba es del 75.4 % de carga. Esto está dentro de la tolerancia del 3 %, lo que significa que el punto de prueba se puede utilizar directamente para el punto de clasificación B, y no se requirió interpolación ni degradación. Para el punto C de clasificación de carga del 50 %, prueba 3, se realizó para lograr una calificación de carga del 50 % y el porcentaje de carga de la prueba fue 50.9 %. Esto está dentro de la tolerancia del 3 %, lo que significa que se puede utilizar directamente para la determinación del REE del punto C. Para el punto de calificación D, se realizó la prueba 4, pero debido a los límites de control, la unidad descargo a un 29.7 % de carga. Esto es mayor que el objetivo de carga del 25 % con un 3 % de tolerancia (25 %+3 %=28 %). Por lo tanto, se requiere un cálculo de degradación como se muestra a continuación.
Los cálculos del factor de degradación se realizan utilizando los requisitos del inciso 9.7.2
Primero, el factor de carga (LF) se calcula utilizando la Ecuación Indicada en 9.7.2.2
Con una carga del 25 por ciento, el compresor estará encendido el 84.2 % del tiempo y apagado el 15.8 % del tiempo.
Luego se calcula el coeficiente de degradación utilizando la Ecuación Indicada en 9.7.2.2
El REEI se degradará un 2.1 % debido a los ciclos del compresor en un estado estable en todo el rendimiento.
Una vez que se calcula el factor de degradación, el punto de calificación REE se calcula utilizando la Ecuación Indicada en el inciso 9.7.2.2 para el punto de calificación D.
REE =0.842 x 10 211.4 / 0.842 x [1.021 x (1 727 + 325)] +33 + 125 = 4.47 Wt/We
El último paso 3 del procedimiento es calcular el REEI utilizando la Ecuación Indicada en 9.7.1
= (0.02 x 3.32) + (0.617 x 3.87) + (0.238 x 3.75) +(0.125 x 4.47) = 3.91 Wt/We
D.5.3 Ejemplo 7: Unidad enfriada por aire con dos compresores, uno de velocidad fija y otro de velocidad variable, y un ventilador interior de velocidad variable.
Ejemplo de cálculos REEI.
La unidad es un sistema de refrigeración enfriado por aire que cuenta con dos compresores en el mismo circuito: uno de velocidad variable y otro de capacidad fija. El ventilador interior es un ventilador de velocidad variable y está controlado para funcionar como una unidad SZVAV (Sistema de Ventilación de Velocidad Variable) con un solo compresor de velocidad variable, donde el termostato controla el flujo de aire y la capacidad se ajusta en función de la temperatura del aire de salida. La unidad tiene las siguientes métricas de rendimiento nominales:
1) Capacidad nominal = 34 562.2 Wt
2) Flujo de aire interior nominal a carga completa = 1.6046 m³/s
3) REE nominal = 3.28 Wt/We
4) REEI nominal = 3.81 Wt/We
La Tabla D.5.3.A muestra los datos de la prueba. La presión atmosférica se midió a 101.35 kPa y fue constante en todas las pruebas, esto está por encima de la presión atmosférica mínima permitida de 94.46 kPa. La presión podría variar entre pruebas y debe medirse para cada prueba.
Tabla D.5.3.A - Ejemplo 7. Resultados de prueba
| Prueba | Etapa | TAE en prueba | TAE requerida | % de Carga | Capacidad Neta en prueba | Flujo de aire en prueba (Aire Standard) | Potencia del motor compresor en prueba (PC) | Potencia del motor condensador en prueba (PCD) | Potencia del motor Evaporador en prueba (PIF) | Potencia del control en prueba (PCT) | REE en prueba |
| -------- | ------- | ºC | ºC | % | Wt | m³/s (aire std) | We | We | We | We | Wt/We |
| 1 | 1 @ 100% 2 @100% | 35.1 | 35.0 | 100.0 | 35 001.55 | 1.5574 | 8 725 | 650 | 1 100 | 125 | 3.30 |
| 2 | 1 @ 48%, 2 @100% | 27.4 | 27.5 | 75.1 | 26 298.9 | 1.2035 | 5 584 | 650 | 521 | 125 | 3.82 |
| 3 | 1 @ 98%, 2 @ apagado | 20.0 | 20.0 | 50.7 | 17 738.9 | 0.8117 | 3 846 | 650 | 166 | 150 | 3.69 |
| 4 | 1 @ 46%, 2 @ apagado | 18.5 | 18.3 | 24.4 | 8 551.8 | 0.4672 | 1 427 | 325 | 33 | 150 | 4.42 |
Se realizaron cuatro pruebas para utilizar en el cálculo de los puntos de calificación REE A, B, C y D, y en el cálculo del REEI. La Prueba 1 corresponde al punto de calificación de carga completa. La Prueba 2 se realizó con el objetivo de alcanzar el punto de calificación del 75% de carga, y la carga medida fue del 75.1 %. Esto está dentro de la tolerancia del 3 %, por lo que no se requirió pruebas adicionales. En la Prueba 1, el compresor estaba a plena capacidad y el compresor de velocidad variable estaba al 48 % de su capacidad de carga. Para el punto de calificación del 50 % de carga, se realizó la Prueba 3 para alcanzar el 50 % de carga y la carga medida fue del 50.7 %. Esto está dentro de la tolerancia permitida del 3 %. Durante la Prueba 1, el compresor fue apagado y el compresor de velocidad variable funcionó al 98 % de su capacidad de carga. La Prueba 4 se realizó a una temperatura ambiente de 18.3 ºC para el punto de calificación D y la carga medida fue del 24.4 %, lo que significa que se puede usar directamente para la determinación del REE. Dado que todas las pruebas se realizaron a la carga requerida, no se requirieron ni interpolación ni degradación. Utilizando el paso 2 del procedimiento del inciso 9.7.3.3, se realizan cálculos para determinar las calificaciones en los puntos A, B, C y D de la REEI. La Tabla D.5.3.B muestra los cálculos para los 4 puntos de calificación REE utilizados para calcular el REEI.
Tabla D.5.3.B - Ejemplo 7. Puntos de calificación REEI y cálculos de degradación
| Punto de clasif. | Prueba | TAE en prueba | TAE requerida | % de Carga | Capacidad Neta en prueba | Potencia del motor compresor en prueba (PC) | Potencia del motor condensador en prueba (PCD) | Potencia del motor Evaporador en prueba (PIF) | Potencia del control en prueba (PCT) | REE en prueba | LF | CD | Clasif. REE |
| -------- | -------- | ºC | ºC | % | Wt | We | We | We | We | Wt/We | ------- | ------- | Wt/We |
| A | 1 | 35.1 | 35.0 | 100.0 | 35 001.55 | 8 725 | 650 | 1 100 | 125 | 3.30 | ------- | ------- | ------- |
| | Carga requerida | 100.0 | Use el punto de prueba 1 directamente | 1.000 | 1.000 | 3.30 |
| B | 2 | 27.4 | 27.5 | 75.1 | 26 298.9 | 5 584 | 650 | 521 | 125 | 3.82 | ------- | ------- | ------- |
| | Carga requerida | 75 % | Use el punto de prueba 2 directamente | 1.000 | 1.000 | 3.82 |
| C | 3 | 20.0 | 20.0 | 50.7 | 17 738.9 | 3 846 | 650 | 166 | 150 | 3.69 | ------- | ------- | ------- |
| | Carga requerida | 50 % | Use el punto de prueba 3 directamente | 1.000 | 1.000 | 3.69 |
| D | 4 | 18.5 | 18.3 | 24.4 | 8 551.8 | 1 427 | 325 | 33 | 150 | 4.42 | ------- | ------- | ------- |
| | Carga requerida | 25 % | Use el punto de prueba 3 directamente | 1.000 | 1.000 | 4.42 |
Debido a que las 4 pruebas pudieron realizarse a la carga requerida dentro de la tolerancia, no se requieren cálculos adicionales y el REE de la prueba puede usarse directamente para los cálculos del REEI.
El último paso del procedimiento, el paso 4, es calcular el REEI utilizando la Ecuación Indicada en 9.7.1.
REEI=(0.020xA) + (0.617xB) + (0.238xC) + (0.125xD)
REEI= (0.02x3.30) +(0.617x3.82) + (0.238x3.69) + (0.125x4.42) = 3.85 Wt/We
15. Bibliografía
· Ley de Infraestructura de la Calidad, publicado en el Diario Oficial de la Federación el 1 de julio de 2020.
· NMX-Z-013-2015, Guía para la redacción, estructuración y presentación de las Normas Oficiales Mexicanas, publicada en el Diario Oficial de la Federación el 17 de abril de 2015.
· ANSI/ASHRAE 37-2009 Methods of testing for rating Electrically Driven Unitary Air- Conditioning and Heat Pump equipment. The American Society of Heating, Refrigerating, and Air-Conditioning Engineers, Inc.
· ANSI/AHRI 340/360-2022 "Performance Rating of Commercial and Industrial Unitary Air-Conditioning and Heat Pump Equipment".
16. Transitorios
Primero. La presente Norma Oficial Mexicana entrará en vigor a los 180 días naturales, contados a partir del día siguiente de su publicación en el Diario Oficial de la Federación.
Segundo. A partir de los 545 días naturales, posteriores al día siguiente de su publicación en el Diario Oficial de la Federación, todos los productos comprendidos dentro del campo de aplicación de esta Norma Oficial Mexicana, que se fabriquen, importen o comercialicen, deben demostrar el cumplimiento con la misma.
Tercero. Los productos comprendidos dentro del campo de aplicación de esta Norma Oficial Mexicana, que se fabriquen, importen o que se encuentren en tránsito de conformidad con el conocimiento de embarque correspondiente, antes del plazo establecido en el segundo transitorio de la misma, pueden ser comercializados en el Territorio Nacional hasta agotar existencias.
Cuarto. Los laboratorios de prueba y los organismos de certificación de producto pueden iniciar los trámites de acreditación y aprobación, una vez que la presente Norma Oficial Mexicana se publique en el Diario Oficial de la Federación; en el entendido de que no deben emitir informes de prueba ni certificados de conformidad hasta la fecha de entrada en vigor de la presente Norma Oficial Mexicana.
Quinto. Las aprobaciones que al efecto emita la Comisión Nacional para el Uso Eficiente de la Energía, surtirá efectos hasta la entrada en vigor de la presente Norma Oficial Mexicana.
Ciudad de México, a 30 de julio de 2025.- Director General de la Comisión Nacional para el Uso Eficiente de la Energía y Presidente del Comité Consultivo Nacional de Normalización para la Preservación y Uso Racional de los Recursos Energéticos, M. en I. Israel Jáuregui Nares.- Rúbrica.