ACUERDO del Consejo General del Instituto Nacional Electoral por el que se aprueban los Lineamientos para la preparación y desarrollo de los cómputos distritales, de entidad federativa, circunscripción plurinominal y nacionales del Proceso Electoral Extraordinario para la elección de diversos cargos del Poder Judicial de la Federación 2024-2025, así como el diseño y la impresión de la documentación electoral correspondiente.

Al margen un sello con el Escudo Nacional, que dice: Estados Unidos Mexicanos.- Instituto Nacional Electoral.- Consejo General.- INE/CG210/2025.

ACUERDO DEL CONSEJO GENERAL DEL INSTITUTO NACIONAL ELECTORAL POR EL QUE SE APRUEBAN LOS LINEAMIENTOS PARA LA PREPARACIÓN Y DESARROLLO DE LOS CÓMPUTOS DISTRITALES, DE ENTIDAD FEDERATIVA, CIRCUNSCRIPCIÓN PLURINOMINAL Y NACIONALES DEL PROCESO ELECTORAL EXTRAORDINARIO PARA LA ELECCIÓN DE DIVERSOS CARGOS DEL PODER JUDICIAL DE LA FEDERACIÓN 2024-2025, ASÍ COMO EL DISEÑO Y LA IMPRESIÓN DE LA DOCUMENTACIÓN ELECTORAL CORRESPONDIENTE
GLOSARIO
CG/Consejo General
Consejo General del Instituto Nacional Electoral
CPEUM/Constitución
Constitución Política de los Estados Unidos Mexicanos
CTPEEPJF
Comisión Temporal del Proceso Electoral Extraordinario para la Elección de diversos Cargos del Poder Judicial de la Federación 2024-2025.
DEOE
Dirección Ejecutiva de Organización Electoral
DOF
Diario Oficial de la Federación
GT
Grupos de Trabajo
INE/Instituto
Instituto Nacional Electoral
LGIPE
Ley General de Instituciones y Procedimientos Electorales
PEyC
Puntos de Escrutinio y Cómputo de votos
Personas Juzgadoras
Personas ministras, magistradas y juezas que integran el Poder Judicial de la Federación, electas por mayoría relativa y voto directo de la ciudadanía
PEEPJF 2024-2025
Proceso Electoral Extraordinario del Poder Judicial de la Federación 2024-2025
PJF
Poder Judicial de la Federación
RE
Reglamento de Elecciones del Instituto Nacional Electoral
RIINE
Reglamento Interior del Instituto Nacional Electoral
RSCLYD
Reglamento de Sesiones de los Consejos Locales y Distritales del Instituto Nacional Electoral
SCJN
Suprema Corte de Justicia de la Nación
TDJ
Tribunal de Disciplina Judicial
TEPJF
Tribunal Electoral del Poder Judicial de la Federación
VA
Votación Anticipada
 
ANTECEDENTES
I.          Aprobación del RE. El 7 de septiembre de 2016, mediante Acuerdo INE/CG661/2016, se aprobó el RE y sus anexos, en el cual se establecieron reglas comunes para los cómputos de elecciones federales en complemento a lo señalado en la LGIPE; en adición con lo anterior, con base en lo señalado en el RIINE, corresponde al Consejo General para el cumplimiento de sus atribuciones, entre otras, aprobar los Lineamientos de cómputo distrital para cada proceso electoral, mismos que, desde 2017 se han emitido a través de los siguientes Acuerdos:
a)    INE/CG466/2017. El 20 de octubre de 2017, se aprobaron los Lineamientos para la preparación y el desarrollo de los cómputos distritales y de entidad federativa para el PEF 2017-2018;
b)    INE/CG74/2019. El 18 de febrero de 2019, se aprobaron los Lineamientos para la preparación y la realización de las sesiones de cómputo distrital y de entidad federativa de la elección de Gubernatura y de 5 Ayuntamientos para el Proceso Electoral Local Extraordinario 2019 en el estado de Puebla.
c)     INE/CG681/2020. El 15 de diciembre de 2020, se aprobaron los Lineamientos para la preparación y el desarrollo de los cómputos distritales para el Proceso Electoral Federal 2020-2021.
d)    INE/CG598/2023. El 3 de noviembre de 2023, se aprobaron los Lineamientos para la preparación y desarrollo de los cómputos distritales, de entidad federativa y de circunscripción del Proceso Electoral Federal 2023-2024.
II.         Resolución del TEPJF sobre los votos emitidos para candidaturas canceladas. El 18 de junio de 2018, la Sala Superior del TEPJF emitió la sentencia del expediente SUP-RAP-151/2018, relativo al recurso de apelación presentado contra el Acuerdo INE/CG511/2018, por el cual el Consejo General del Instituto determinó los efectos jurídicos de los votos que se emitieran para la candidatura cancelada de Margarita Ester Zavala Gómez del Campo.
            De los razonamientos y efectos jurídicos expuestos en la sentencia dictada por la Sala Superior, destaca la consideración que, ante escenarios de renuncia a las candidaturas, lo ordinario sería la adecuación de la boleta electoral. Sin embargo, ante la valoración realizada por el Consejo General, de que, ante el avance en el proceso de la impresión de las boletas, el tiempo necesario para realizar la reimpresión, así como la anticipación con la que las boletas deben estar entregadas a los presidentes de mesa directiva de casilla, era materialmente imposible realizar los ajustes.
            En cuanto a los efectos jurídicos que debería tener la presencia del nombre de la otrora candidata en la boleta, el TEPJF consideró que el recuadro correspondiente a esta candidatura debería ser considerado como si fuera en blanco. De ahí que, tratándose de una persona que ya no cuenta con un registro de candidatura vigente, las marcas realizadas en el recuadro correspondiente deberían tratarse como votos nulos, tal y como sería el caso de cualquier otra marca colocada en un espacio que no corresponde a una candidatura válidamente registrada.
III.        Designación de las presidencias de los Consejos Locales para los Procesos Electorales. El 8 de julio de 2020, mediante Acuerdo INE/CG162/2020, se aprobó la reforma del Estatuto del Servicio Profesional Electoral Nacional y del Personal de la Rama Administrativa, cuyo artículo undécimo transitorio ordenó la designación de las y los funcionarios que durante los procesos electorales actuarían como presidentes de los Consejos Locales y Distritales, quienes en todo tiempo fungirán como Vocales Ejecutivos de las juntas correspondientes, destacándose que a partir de dicho nombramiento, el desempeño del cargo como presidente se mantendrá durante todos los procesos electorales en que el Instituto participe.
IV.        Reforma constitucional en materia del PJF. El 15 de septiembre de 2024 se publicó en el DOF el Decreto por el que se reforman, adicionan y derogan diversas disposiciones de la CPEUM, en materia de reforma del PJF, el cual dispone que las personas titulares de determinados cargos de este Poder de la Unión sean elegidas mediante voto popular observando el principio de paridad de género.
V.         Inicio de PEEPJF 2024-2025. El 16 de septiembre de 2024 dio inicio el PEEPJF2024-2025, de acuerdo con el Segundo Artículo Transitorio del Decreto de reforma del PJF, que dispone su comienzo al día siguiente de la publicación del decreto en el DOF.
VI.        Declaratoria del inicio del PEEPJF 2024-2025 y definición de la integración e instalación de los Consejos Locales. El 23 de septiembre del 2024, mediante Acuerdo INE/CG2240/2024, el Consejo General emitió la declaratoria de inicio del PEEPJF 2024-2025, por el que se elegirán la totalidad de los cargos de Ministras y Ministros de la SCJN, las magistraturas vacantes de la Sala Superior del TEPJF, la totalidad de las magistraturas de las Salas Regionales del TEPJF, las personas integrantes del TDJ; la mitad de los cargos de Magistraturas de Circuito y de las personas Juzgadoras de Distrito. Asimismo, inició la etapa de preparación de la elección y se definió la integración e instalación de los Consejos Locales.
VII.       Elaboración del Plan Integral y Calendario del PEEPJF 2024-2025. El 23 de septiembre de 2024, el Consejo General, mediante Acuerdo INE/CG2241/2024, instruyó la elaboración del Plan Integral y Calendario del PEEPJF 2024-2025.
VIII.      Creación de la Comisión Temporal del Proceso Electoral Extraordinario para la Elección de diversos Cargos del Poder Judicial de la Federación 2024-2025. El 23 de septiembre de 2024, en sesión extraordinaria del Consejo General mediante Acuerdo INE/CG2242/2024, se creó la Comisión Temporal, con el objeto de dar seguimiento a la ejecución del Plan y Calendario, realizar estudios sobre la reglamentación interna que requiera modificaciones para la debida instrumentación del PEEPJF 2024-2025, y someter a consideración del Consejo General cualquier proyecto de Acuerdo que se considere necesario para la debida ejecución del PEEPJF 2024-2025.
IX.        Reforma a la LGIPE en materia del PJF. El 14 de octubre de 2024 se publicó en el DOF el Decreto por el que se reforman y adicionan diversas disposiciones de la LGIPE, en materia de elección de personas juzgadoras del PJF.
X.         Resolución del TEPJF sobre la continuidad de los procedimientos electorales del PEEPJF 2024-2025. El 18 de noviembre de 2024, la Sala Superior del TEPJF dictó sentencia en los expedientes SUP-AG-632/2024, SUP-AG-760/2024 y SUP-AG-764/2024 acumulados, en la que por mayoría de votos determinó constitucionalmente inviable suspender los actos que se relacionan con el desarrollo de los procedimientos electorales a cargo del Senado de la República, el Instituto y otras autoridades competentes respecto del PEEPJF 2024-2025. Resolvió que el Senado de la República, el Instituto y las demás autoridades competentes deben continuar con las etapas del PEEPJF 2024-2025, por tratarse de un mandato expresamente previsto en la CPEUM, por lo que ninguna autoridad, poder u órgano del Estado pueden suspender, limitar, condicionar o restringir las actividades relativas, y vinculó a las autoridades, poderes u órganos del Estado con los efectos de dicha sentencia.
"CUARTO. El Senado de la República, el Instituto Nacional Electoral y las demás autoridades competentes deben continuar con las etapas del proceso electoral extraordinario del Poder Judicial de la Federación 2024 2025, por tratarse de un mandato expresamente previsto en la Constitución general, por lo que ninguna autoridad, poder u órgano del estado pueden suspender, limitar, condicionar o restringir las actividades relativas a las etapas del proceso electoral extraordinario 2024-2025 para la elección de cargos en el Poder Judicial de la Federación.
QUINTO. Las autoridades, poderes u órgano del estado quedan vinculadas con los efectos de la presente ejecutoria."
XI.        Instalación de la CTPEEPJF. El 20 de noviembre de 2024 se instaló la Comisión Temporal del Proceso Electoral Extraordinario para la elección de diversos cargos del Poder Judicial de la Federación 2024-2025.
XII.       Aprobación del Plan Integral y Calendario del Proceso Electoral Extraordinario para la Elección de diversos cargos del Poder Judicial de la Federación 2024-2025. El 21 de noviembre de 2024, mediante Acuerdo INE/CG2358/2024, el Consejo General aprobó el Plan Integral y Calendario.
XIII.      Programa de trabajo de la CTPEEPJF. El 21 de noviembre de 2024, mediante Acuerdo INE/CG2359/2024, el Consejo General aprobó el Programa de Trabajo, con el calendario de sesiones y los cronogramas tanto general como particulares y el
estimado de acuerdos a aprobar durante el PEEPJF 2024-2025.
XIV.      Determinación de las fechas de instalación de los Consejos Locales y Distritales del INE. El 21 de noviembre de 2024, mediante Acuerdo INE/CG2360/2024, el Consejo General determinó la fecha de instalación de los Consejos Locales y Distritales del Instituto Nacional Electoral para el Proceso Electoral Extraordinario, para la elección de diversos cargos del Poder Judicial de la Federación 2024-2025.
XV.       Reforma al Reglamento de Sesiones de los Consejos Locales y Distritales del INE. El 21 de noviembre de 2024, el Consejo General aprobó el Acuerdo INE/CG2361/2024, por el que se reforman y adicionan diversas disposiciones del Reglamento de Sesiones de los Consejos Locales y Distritales del INE.
XVI.      Marco Geográfico Electoral para el PEEPJF 2024-2025. El 21 de noviembre de 2024, mediante Acuerdo INE/CG2362/2024, el Consejo General aprobó el Marco Geográfico Electoral para el PEEPJF 2024-2025.
XVII.     Instalación de los Consejos Locales y Distritales del INE. El 2 de diciembre de 2024, los 32 Consejos Locales del Instituto celebraron la sesión de instalación para el PEEPJF 2024-2025. Por su parte, el 16 de diciembre de 2024, se instalaron los 300 Consejos Distritales para iniciar con los trabajos de organización de los comicios del PJF.
XVIII.     Aprobación del Modelo de Votación Anticipada. El 20 de diciembre de 2024, el Consejo General aprobó el Acuerdo INE/CG2497/2024, mediante el que emitió los Lineamientos y el modelo de operación para la organización del voto anticipado para personas con discapacidad imposibilitadas para asistir a votar, y personas cuidadoras primarias, en el Proceso Electoral Extraordinario para la elección de diversos cargos del Poder Judicial de la Federación 2024-2025, y en su caso, las elecciones extraordinarias que de éste deriven.
XIX.      Aprobación de las boletas de cuatro elecciones del PEEPJF 2024-2024 por el Consejo General. En sesión extraordinaria urgente convocada al término de la sesión extraordinaria del Consejo General, celebrada el 30 de diciembre de 2024, se aprobaron mediante Acuerdo INE/CG2500/2024, los diseños de boletas correspondientes a las personas Ministras de la SCJN, personas Magistradas del TDJ, personas Magistradas de la Sala Superior del TEPJF y personas Magistradas de Salas Regionales del TEPJF. Las correspondientes a las elecciones de Magistradas y Magistrados de Circuito, así como Juezas y Jueces de Distrito, fueron votados en lo particular, lo que derivó en la determinación de presentarlas en una sesión posterior para su aprobación.
XX.       Aprobación de la Estrategia de Capacitación y Asistencia Electoral. El 31 de diciembre de 2024, mediante Acuerdo INE/CG2501/2024, el Consejo General aprobó la Estrategia de Capacitación y Asistencia Electoral para el Proceso Electoral Extraordinario para la elección de diversos cargos del Poder Judicial de la Federación 2024-2025 y sus respectivos anexos.
XXI.      Aprobación del Consejo General de las boletas de dos elecciones del PEEPJF 2024-2025. En sesión extraordinaria del 30 de enero de 2025, se aprobó el diseño y la impresión de las boletas para las elecciones de Magistradas y Magistrados de Circuito, así como Juezas y Jueces de Distrito, mediante el Acuerdo INE/CG51/2025.
XXII.     Aprobación del Lineamientos para el intercambio de documentación electoral. El 5 de febrero de 2025, mediante Acuerdo INE/CG56/2025, se aprobaron los Lineamientos para la detección, recolección, entrega e intercambio de paquetes, documentación y materiales electorales recibidos en órgano electoral distinto al competente, en la etapa de resultados y declaración de validez del Proceso Electoral Extraordinario para la elección de diversos cargos del Poder Judicial de la Federación 2024-2025, y elecciones locales concurrentes que se realicen.
XXIII.     Aprobación del Modelo de Casilla Seccional. El 5 de febrero de 2025, mediante Acuerdo INE/CG57/2025, se aprobó el modelo de casilla seccional, así como el diseño e impresión de la documentación electoral federal para el Proceso Electoral Extraordinario para la elección de diversos cargos del Poder Judicial de la Federación 2024-2025, y el modelo de casilla seccional única para las elecciones concurrentes.
XXIV.    Declaración de definitividad del Marco Geográfico Electoral. El 10 de febrero de 2025, mediante Acuerdo INE/CG62/2025, el Consejo General aprobó ajustes al Marco Geográfico Electoral en el Proceso Electoral Extraordinario para la elección de diversos cargos del Poder Judicial de la Federación 2024-2025, aprobado mediante diverso INE/CG2362/2024; y declaró su definitividad.
XXV.     Aprobación del procedimiento para la asignación de las candidaturas. El 10 de febrero de 2025, el Consejo General aprobó un procedimiento para realizar la asignación de las candidaturas a los cargos para elegir en cada distrito judicial electoral, según materia o especialidad, en el marco del Proceso Electoral Extraordinario para la elección de diversos cargos del Poder Judicial de la Federación 2024-2025, mediante el Acuerdo INE/CG63/2025.
XXVI.    Acuerdo para garantizar la paridad de género. El 10 de febrero de 2025, mediante Acuerdo INE/CG65/2025, el Consejo General emitió los criterios para garantizar el Principio Constitucional de Paridad de Género en el Proceso Electoral Extraordinario del Poder Judicial de la Federación 2024-2025.
XXVII.   Resolución de la Suprema Corte de la SCJN. El 13 de febrero de 2025, el Pleno de la Suprema Corte de Justicia de la Nación discutió las solicitudes de la facultad prevista en la fracción XVII del artículo 11 de la Ley Orgánica del Poder Judicial de la Federación 3/2024 y sus acumuladas 4/2024, 6/2024 y 1/2025.
            En dicha sesión hubo diversos pronunciamientos respecto a los alcances de las órdenes de suspensión de juzgadores de amparo con las que se busca paralizar el proceso electoral extraordinario del Poder Judicial de la Federación.
            Determinándose fundamentalmente en los puntos resolutivos: 1. La procedencia de las solicitudes, 2. Se declara que las sentencias SUPAG-209/2024, SUP-AG-632/2024 Y SUP-JDC 8/2025, de la Sala Superior del Tribunal Electoral del Poder Judicial de la Federación son opiniones que no tienen la capacidad de invalidar órdenes de suspensión en juicios de amparo y 3. Se ordena a las personas juzgadoras de distrito que hayan emitido suspensiones en contra de la implementación de la reforma judicial, que revisen de oficio sus autos de suspensión, en atención a las consideraciones de la sentencia, particularmente a las expresadas en los párrafos 179 a 183, en un plazo de veinticuatro horas.(1)
XXVIII.   Resolución del TEPJF sobre la vinculación al CG para que emita los criterios aplicables al escrutinio y cómputo de la votación. El 21 de febrero de 2025, la Sala Superior del TEPJF dictó sentencia en el expediente SUP-JDC-1186/2025 y Acumulados, en la que por mayoría de votos determinó, entre otros resolutivos, vincular al CG a efecto de que: emitiera los criterios aplicables al escrutinio y cómputo de la votación, en el que se determine con total claridad lo concerniente a la validez o nulidad de los votos.
XXIX.    Presentación y aprobación de los Lineamientos por la CTPEEPJF. El 05 de marzo de 2025, en el marco de la CTPEEPJF, se presentó y aprobó el Proyecto de Lineamientos para la preparación y desarrollo de los cómputos distritales, de entidad federativa, circunscripción plurinominal y nacionales del Proceso Electoral Extraordinario del Poder Judicial de la Federación, así como el diseño e impresión de la documentación electoral correspondiente, para su envío al Consejo General.
CONSIDERANDOS
PRIMERO. Competencia
1.     Este Consejo General es competente para aprobar los Lineamientos para la preparación y desarrollo de los cómputos distritales, así como el diseño e impresión de la documentación electoral correspondiente, conforme a lo dispuesto en los siguientes ordenamientos constitucionales y legales:
a)   CPEUM: Artículos 35, fracción I; 41, párrafo tercero, base V y 96, fracción IV; Artículo Transitorio Segundo del Decreto de la reforma del Poder Judicial;
b)   LGIPE: Artículos 34, numeral 1, inciso a); 35, numeral 1; 44, numeral 1, incisos b), gg) y jj); 494, numeral 3; 497; 498, numeral 1, incisos d), e) y f) y numerales 5, 6 y 7; 503, numeral 1; 504, numeral 1, fracciones I, IV, V y XVI; 514, numerales 1 y 2; 529; 530; 531; 532; 533; y 534, numerales 1 y 2.
c)   RE: Artículo 384, numeral 1.
d)   RIINE: Artículo 5, párrafo 1, inciso u).
       Los preceptos citados establecen que es derecho de la ciudadanía el ejercicio del voto, y que para ello el Consejo General del INE es el órgano superior de dirección, responsable de vigilar el cumplimiento de las disposiciones constitucionales y legales en materia electoral, así como de velar porque los principios de certeza, legalidad, independencia, imparcialidad, máxima publicidad, objetividad y paridad de género, guíen todas las actividades del Instituto; con atribuciones para aprobar los modelos de la documentación, así como los lineamientos de cómputo distrital para cada proceso electoral, y facultades para emitir los acuerdos necesarios para llevar a cabo la elección de las Personas Juzgadoras del Poder Judicial de la Federación; a lo que se adiciona lo resuelto en el expediente SUP-AG-632/2024, en cuyo párrafo 114, literalmente concluyó:
"114. En consecuencia, todas las autoridades involucradas directa o indirectamente en el nuevo procedimiento constitucional de elección de personas juzgadoras (INE, legislativas, del poder ejecutivo o judicial), deben continuar en el ejercicio de sus atribuciones en los términos constitucionalmente previstos al ser inviable constitucionalmente cualquier decisión, resolución o diligencia encaminada a suspender el proceso electoral de personas juzgadoras, teniendo en cuenta que, en materia electoral, no opera la institución de la suspensión de los actos de las autoridades que realizan funciones formal o materialmente electorales."
SEGUNDO. Disposiciones normativas que sustentan la determinación
2.     Función estatal y naturaleza jurídica del Instituto. El Instituto es un organismo público autónomo dotado de personalidad jurídica y patrimonio propios, autoridad en la materia electoral, independiente en sus decisiones y funcionamiento, y profesional en su desempeño. En el ejercicio de esta función, la certeza, legalidad, independencia, imparcialidad, máxima publicidad, objetividad y paridad serán principios rectores, y se realizarán con perspectiva de género, de conformidad con los artículos 41, párrafo tercero, Base V, apartado A, párrafo primero de la Constitución; y 30, numeral 2 y 31, numeral 1 de la LGIPE.
3.     Fines del Instituto. El artículo 30, numeral 1, incisos a), d), e), f), g) y h) de la LGIPE establece que son fines del INE, contribuir al desarrollo de la vida democrática; asegurar a la ciudadanía el ejercicio de los derechos político-electorales y vigilar el cumplimiento de sus obligaciones; garantizar la celebración periódica y pacífica de las elecciones para renovar a las y los integrantes de los Poderes Legislativo, Ejecutivo y Judicial de la Unión, así como velar por la autenticidad y efectividad del sufragio; llevar a cabo la promoción del voto y coadyuvar a la difusión de la educación cívica y la cultura democrática.
4.     Atribuciones del Consejo General. De conformidad con lo dispuesto en los artículos 34, numeral 1, inciso a) y 35, numeral 1 de la LGIPE, así como 4 numeral 1, fracción I, apartado A, inciso a) del RIINE, se considera que el Consejo General es el órgano superior de dirección y uno de los Órganos Centrales del Instituto, responsable de vigilar el cumplimiento de las disposiciones constitucionales y legales en materia electoral, así como de velar porque los principios de certeza, legalidad, independencia, imparcialidad, máxima publicidad, objetividad y paridad de género guíen todas las actividades del INE y que en su desempeño aplique la perspectiva de género.
       Adicionalmente, para la elección de las personas juzgadoras del Poder Judicial de la Federación, la Constitución señala en el Segundo Artículo Transitorio del Decreto de la reforma del Poder Judicial, que el Consejo General podrá emitir los acuerdos que estime necesarios para la organización, desarrollo, cómputo, vigilancia y fiscalización del proceso electoral extraordinario del año 2025 y para garantizar el cumplimiento de las disposiciones constitucionales y legales aplicables para los procesos electorales federales, observando los principios de certeza, legalidad, independencia, imparcialidad, máxima publicidad, objetividad y paridad de género.
 
       Asimismo, el artículo 44, numeral 1, incisos b), gg) y jj), de la LGIPE dispone que son atribuciones del Consejo General vigilar el adecuado funcionamiento de los órganos del Instituto, aprobar y expedir los Reglamentos, Lineamientos y Acuerdos para ejercer las facultades previstas en el Apartado B de la Base V del artículo 41 de la Constitución; así como dictar los acuerdos necesarios para hacer efectivas las atribuciones señaladas en dicho ordenamiento legal.
       En complemento de lo anterior, el numeral 1 del artículo 503 de la LGIPE dispone que el Instituto es la autoridad responsable de la organización, desarrollo y cómputo de la elección de personas juzgadoras del Poder Judicial de la Federación, estableciendo en el numeral 1, fracción V del artículo 504 de esta Ley, la facultad del Consejo General para realizar los cómputos de la elección, por lo que podrá emitir los acuerdos necesarios para hacer efectivas estas atribuciones, conforme se indica en la fracción XVI del mismo precepto.
       Aunado a lo anterior, el artículo 5, párrafo 1, inciso u) del RIINE, mandata que es atribución del Consejo General aprobar los Lineamientos de cómputo distrital para cada proceso electoral, así como determinar al personal que podrá auxiliar a los Consejos Distritales en el recuento de votos.
       En materia de documentación electoral, los artículos 44, numeral 1, inciso jj), 504, numeral 1, fracciones I y XVI y 514, numeral 1 y 2 de la LGIPE, así como 159, numeral 1 del RE y Segundo Transitorio, párrafo quinto del Decreto por el que se reforman, adicionan y derogan diversas disposiciones de la Constitución, en materia de reforma del Poder Judicial de la Federación, establecen como atribuciones del Consejo General, las relativas a aprobar el modelo de la documentación y materiales electorales, en términos de lo previsto en la LGIPE, determinar el diseño de la documentación del proceso de elección de las personas integrantes del Poder Judicial de la Federación y los materiales que serán utilizados en ésta, así como aprobar el diseño, la impresión de la documentación electoral, así como los modelos de producción de los materiales electorales, a más tardar noventa días posteriores al inicio del proceso electoral respectivo, y dictar los acuerdos necesarios para hacer efectivas las anteriores atribuciones y las demás señaladas en la LGIPE o en otra legislación aplicable.
5.     Atribuciones de la Secretaría Ejecutiva. El artículo 51, numeral 1, incisos f), l) y r) de la LGIPE señala como atribuciones de la Secretaría Ejecutiva del INE, las de orientar y coordinar las acciones de las Direcciones Ejecutivas y de las Juntas Locales y Distritales Ejecutivas del Instituto, informando permanentemente a la Presidencia del Consejo General; así como proveer a los órganos del Instituto de los elementos necesarios para el cumplimiento de sus funciones y ejercer las partidas presupuestales aprobadas.
6.     Atribuciones de la DEOE. De conformidad con lo dispuesto en el artículo 56, numeral 1, incisos b), c) y e) de la LGIPE y 47, numeral 1, incisos b) y p) del RIINE, la DEOE, tiene entre sus atribuciones, las relativas a apoyar la instalación y funcionamiento de los Consejos Locales y Distritales; elaborar los formatos de la documentación electoral para someterlos, por conducto de la Secretaría Ejecutiva, a la aprobación del Consejo General y proveer lo necesario para la impresión y distribución de la documentación electoral autorizada; así como recabar la documentación necesaria de los Consejos Distritales e integrar los expedientes a fin de que el Consejo General efectúe los cómputos que conforme a la Ley debe realizar.
7.     Estructura del Instituto. La CPEUM establece que el Instituto contará en su estructura con órganos de dirección, ejecutivos, técnicos y de vigilancia. Asimismo, de conformidad con lo previsto en el artículo 31, numeral 4 de la LGIPE, el INE se regirá para su organización, funcionamiento y control, por las disposiciones constitucionales relativas y las demás aplicables. Además, se organizará conforme al principio de desconcentración administrativa.
       De conformidad con lo dispuesto en el artículo 33, numeral 1 de la LGIPE, el INE tiene su domicilio en la Ciudad de México y ejercerá sus funciones en todo el territorio nacional a través de 32 delegaciones, una en cada entidad federativa y 300 subdelegaciones, una en cada Distrito Electoral Federal uninominal.
8.     Integración de Consejos Locales y Distritales del Instituto. Según lo dispuesto por el artículo 61, párrafo 1 de la LGIPE, en cada una de las entidades federativas, el Instituto contará con una delegación integrada por la Junta Local Ejecutiva y juntas distritales ejecutivas; la Vocalía Ejecutiva y el Consejo Local o el Consejo Distrital, según corresponda, de forma temporal durante un Proceso Electoral Federal.
       Asimismo, los artículos 65, numerales 1 y 2 de la LGIPE y 17 del RIINE, disponen que los Consejos Locales son los órganos delegacionales de dirección constituidos en cada una de las entidades federativas que se instalan y sesionan durante los Procesos Electorales Federales y se integrarán con un Consejero o Consejera Presidenta designada por el Consejo General en los términos del artículo 44, párrafo 1, inciso f) de la LGIPE, quien, en todo tiempo, fungirá a la vez como Vocal Ejecutiva Local; seis Consejeros y Consejeras Electorales, y representaciones de los Partidos Políticos Nacionales. Las y los Vocales de Organización Electoral, del Registro Federal de Electores y de Capacitación Electoral y Educación Cívica de la Junta Local concurrirán a sus sesiones con voz, pero sin voto; el o la Vocal Secretaria de la Junta, será Secretaria del Consejo Local y tendrá voz, pero no voto.
       Por su parte, el artículo 71 de la LGIPE señala que, en cada uno de los 300 distritos electorales, el Instituto contará con una Junta Distrital Ejecutiva, una Vocalía Ejecutiva y un Consejo Distrital. Dichos órganos tendrán su sede en la cabecera de cada uno de los distritos electorales federales.
       Asimismo, los artículos 76, numerales 1 y 2 de la LGIPE y 30 del RIINE, disponen que los Consejos Distritales son los órganos subdelegacionales de dirección constituidos en cada uno de los distritos electorales que se instalan y sesionan durante los Procesos Electorales Federales y se integrarán con una o un Consejero Presidente designado por el Consejo General en los términos del artículo 44, numeral 1, inciso f) de la LGIPE, quien, en todo tiempo, fungirá a la vez como Vocal Ejecutivo o Ejecutiva Distrital; seis Consejeros y Consejeras Electorales, y representaciones de los Partidos Políticos Nacionales. Las y los Vocales de Organización Electoral, del Registro Federal de Electores y de Capacitación Electoral y Educación Cívica de la Junta Distrital concurrirán a sus sesiones con voz, pero sin voto; el o la Vocal Secretaria de la Junta, será Secretaria del Consejo Distrital y tendrá voz, pero no voto.
       En adición a lo anterior, en el caso particular de los procesos electivos de personas integrantes del Poder Judicial de la Federación, el artículo Transitorio Segundo, párrafo quinto, del Decreto por el que se reformó la Constitución en materia del Poder Judicial, estableció que las y los consejeros del Poder Legislativo y las y los representantes de los partidos políticos ante el Consejo General del Instituto no podrán participar en las acciones, actividades y sesiones relacionadas a este proceso.
       En atención a la disposición referida, el 19 de septiembre de 2024, el Consejo General aprobó el Acuerdo INE/CG2239/2024 por el que se reformó y adicionó su Reglamento de Sesiones, el cual, en su artículo 4, numeral 1, párrafo tercero, estableció que en las sesiones extraordinarias que se celebren para tratar asuntos relacionados con los procesos para renovar cargos del Poder Judicial de la Federación no participarán las representaciones de los partidos políticos nacionales ni las consejerías del Poder Legislativo acreditadas ante dicho órgano.
       En correspondencia con lo anterior, con la reforma al RSCLYD citada en los antecedentes, se adicionó un último numeral al artículo 4, donde se señala que en las sesiones que se celebren para tratar asuntos relacionados con los procesos para renovar cargos del Poder Judicial de la Federación, los Consejos Locales y Distritales del INE sesionarán únicamente con la Presidencia, las Consejerías Electorales, con derecho a voz y voto, y una Secretaría con derecho a voz.
9.     PEEPJF 2024-2025. Las elecciones del PJF de 2025 se celebrarán el domingo 1 de junio y a través de ellas se elegirán la totalidad de los cargos de Ministras y Ministros de la SCJN, las magistraturas vacantes de la Sala Superior del TEPJF, la totalidad de las magistraturas de las Salas Regionales del TEPJF, las personas integrantes del TDJ; la mitad de los cargos de Magistraturas de Circuito y de las personas Juzgadoras de Distrito, de conformidad con lo establecido en los artículos 94, párrafo 1 y 96 de la CPEUM, así como el Transitorio Segundo del Decreto de la reforma del Poder Judicial.
10.   Atribuciones de los órganos subdelegacionales del INE en materia de Cómputos. Conforme se establece en la Reforma Constitucional, así como en la reforma a la LGIPE en materia del Poder Judicial, el Instituto tiene a su cargo los cómputos de la elección, la publicación de los resultados y la entrega de las constancias de mayoría a las candidaturas que obtengan el mayor número de votos, así como la asignación de cargos entre mujeres y hombres, observando el principio de paridad. También es responsable de la declaración de la validez de las elecciones y de realizar el envío de resultados a la Sala Superior del TEPJF y al Pleno de la SCJN, según corresponda, en términos de los artículos 96, fracción IV y el Transitorio Segundo del Decreto de la reforma del Poder Judicial de la CPEUM.
       Para cumplir con sus funciones, en los numerales 1 y 2 del artículo 512 de la LGIPE se establece que el Instituto instalará los Consejos Locales y Distritales para coadyuvar con el Instituto en la elección, organización y cómputo de la elección de personas magistradas de los Tribunales Colegiados de Circuito y Tribunales Colegiados de Apelación, así como de juezas de Juzgados de Distrito.
       Adicionalmente, en los artículos 503, 531 y 532 se establece que, el Instituto es la autoridad responsable de la organización, desarrollo y cómputo de la elección de personas juzgadoras del Poder Judicial de la Federación. Asimismo, que los Consejos Distritales realizarán el cómputo de las boletas o las actas que contengan las votaciones de las elecciones de personas juzgadoras, a partir de la llegada del primer paquete y concluirá hasta que se reciba y compute el último paquete. Conforme se vaya concluyendo cada cómputo, los Consejos Distritales emitirán una constancia de resultados a cada candidatura ganadora, en la cual se registrarán los votos obtenidos en dicho órgano. A la conclusión de los cómputos de su competencia, con auxilio de los Consejos Locales, remitirán los resultados obtenidos al Consejo General, para que proceda a realizar la sumatoria por tipo de elección.
11.   Procedimientos aplicables para la preparación y el desarrollo de los Cómputos. De conformidad con el artículo 497 de la LGIPE, el Proceso Electoral de las personas juzgadoras del Poder Judicial de la Federación es el conjunto de actos, ordenados por la Constitución y esta Ley, realizado por las autoridades electorales, los Poderes de la Unión, así como la ciudadanía, que tiene por objeto la renovación periódica de las personas juzgadoras que integran el Poder Judicial de la Federación. Asimismo, de acuerdo con el artículo 498 de la LGIPE, el proceso de elección de las personas juzgadoras del Poder Judicial de la Federación comprende las siguientes etapas: preparación de la elección, convocatoria y postulación de candidaturas, jornada electoral, cómputos y sumatoria, asignación de cargos, y la entrega de constancias de mayoría y declaración de validez de la elección.
       El artículo 96 de la CPEUM establece que las personas juzgadoras serán elegidas de manera libre, directa y secreta por la ciudadanía; de igual forma, determina los cargos que se votarán a nivel nacional, circuito judicial y circunscripción plurinominal, así como que el Instituto efectuará los cómputos, publicará los resultados y entregará las constancias de mayoría.
       El artículo 494, numeral 1 y 3, de la LGIPE dispone que las personas juzgadoras de la SCJN, TDJ, Sala Superior y Salas Regionales del TEPJF, de los Tribunales Colegiados de Circuito y de Apelación, así como de los juzgados de distrito del PJF, serán electas por mayoría relativa y voto directo de la ciudadanía, conforme a lo establecido en la Constitución y la LGIPE. Asimismo, que el Instituto será responsable de la organización del proceso electivo, su jornada electoral y los cómputos de los resultados, en el ámbito de su competencia.
       El artículo 495 de la LGIPE, en concordancia con el artículo 96 de la CPEUM, indica que las elecciones de las personas ministras de la SCJN, magistradas de la Sala Superior del TEPJF y del TDJ se llevarán a cabo a nivel nacional; las personas magistradas de los Tribunales Colegiados de Circuito y de Apelación, así como juezas de distrito, a nivel de circuito judicial, dentro del ámbito territorial y competencia que al efecto determine el órgano de administración judicial; mientras que las personas magistradas de las Salas Regionales del TEPJF se elegirán por circunscripción plurinominal, acorde a la residencia de estas, y las personas magistradas y juezas de los Poderes Judiciales de las entidades federativas serán electas dentro del marco geográfico que al efecto determinen sus constituciones y leyes locales, conforme a las bases y procedimientos que establece la Constitución.
       El artículo 496, numeral 1, de la LGIPE establece que, en caso de ausencia de disposición expresa dentro de su Libro Noveno, se aplicará supletoriamente lo dispuesto para los procesos electorales dentro de la ley en comento.
       El artículo 498, numeral 5 de la LGIPE, define que la etapa de cómputos y sumatoria inicia con la remisión de la documentación y
los expedientes electorales a los Consejos Distritales, y concluye con la sumatoria de los cómputos de la elección que realice el Consejo General.
       En concordancia con lo anterior, el artículo 299, numeral 1 de la LGIPE establece que, una vez clausuradas las casillas, las presidencias de estas, bajo su responsabilidad, harán llegar al Consejo Distrital que corresponda los paquetes y los expedientes dentro de los plazos siguientes, contados a partir de la hora de clausura:
a)   Inmediatamente cuando se trate de casillas ubicadas en la cabecera del distrito;
b)   Hasta 12 horas cuando se trate de casillas urbanas ubicadas fuera de la cabecera del Distrito, y
c)   Hasta 24 horas cuando se trate de casillas rurales.
       Por otro lado, las personas supervisoras y capacitadoras asistentes electorales auxiliarán a las Juntas y Consejos Distritales en la realización de los cómputos distritales, atendiendo a lo dispuesto por el artículo 303, numeral 2, inciso g) de la LGIPE.
       El artículo 304, numeral 2 de la LGIPE determina que de la recepción de los paquetes que contengan los expedientes de casilla, se levantará acta circunstanciada en la que se haga constar, en su caso, los que hubieren sido recibidos sin reunir los requisitos que señala dicha Ley.
       Por su parte, el artículo 309 de la LGIPE, define el cómputo distrital de una elección como la suma que realiza el consejo distrital de los resultados anotados en las actas de escrutinio y cómputo de las casillas en un distrito electoral; el mismo artículo, en su numeral 2, dispone que el Consejo General determinará para cada Proceso Electoral el personal que podrá auxiliar a los consejos distritales en el recuento de votos en los casos establecidos en dicha Ley.
       Los artículos 530, numeral 1 y 531, numeral 1, de la LGIPE señalan que los Consejos Distritales iniciarán los cómputos de las elecciones del PJF el día de la jornada electoral, con las boletas o las actas que contengan las votaciones de las elecciones de personas juzgadoras, a partir de la llegada del primer paquete y concluirá hasta que se reciba y compute el último paquete. Los cómputos se desarrollarán en el siguiente orden:
a)   Ministras y Ministros de la SCJN
b)   Magistradas y Magistrados del TDJ
c)   Magistradas y Magistrados de la Sala Superior del TEPJF
d)   Magistradas y Magistrados de las Salas Regionales del TEPJF
e)   Magistradas y Magistrados de Circuito Judicial
f)    Juezas y Jueces de Distrito
       En lo que se refiere a las reglas para determinar la validez o nulidad de los votos, el artículo 529 de la LGIPE establece lo siguiente:
a)   Se contará un voto válido por la marca o asiento que realice la persona votante en un recuadro de una misma boleta en favor de una candidatura claramente identificable, con independencia de que puedan emitirse dos o más votos por diversas candidaturas contenidas en una misma boleta.
b)   El Instituto determinará la cantidad de votos válidos que pueda emitir cada persona votante en una misma boleta, en función del tipo de elección y el número de candidaturas a elegir.
c)   Se contará como nulo cualquier voto depositado en la urna sin haber marcado o asentado alguna opción, o se realice de tal forma que no permita identificar el sentido de un voto.
       El artículo 532 de la LGIPE establece que una vez concluido el cómputo de cada elección en los Consejos Distritales, con auxilio de los Consejos Locales, entregarán una constancia de resultados a las candidaturas ganadoras. Una vez que se hayan computado la totalidad de las elecciones por parte de los Consejos Distritales, se remitirán los resultados al Consejo General para que proceda a realizar la sumatoria por tipo de elección.
       Por su parte, el artículo 384, numeral 1 del RE señala que los cómputos de las elecciones federales se desarrollarán conforme a las reglas previstas en la LGIPE, el propio RE; así como lo dispuesto en las bases generales y Lineamientos que para efecto sean aprobados por el Consejo General.
12.   Tratamiento de votos emitidos para candidaturas canceladas. Conforme el antecedente citado en el Considerando II, respecto a la validez del sufragio, se debe atender la intención del electorado al momento de votar, siempre y cuando no exista duda de la opción que apoya, tomando en cuenta el siguiente supuesto:
·  En aquellos casos donde la emisión del sufragio sea a favor de candidaturas que aparezcan en las boletas electorales y hubiese pedido vigencia su registro por declinación, fallecimiento, inhabilitación o incapacidad, dichos votos deberán de contabilizarse como votos nulos en los resultados de los cómputos, en razón de lo dispuesto en el artículo 514, numeral 3 de la LGIPE.
13.   Documentación electoral. El artículo 216 de la LGIPE, numeral 1, inciso a) y c), dispone que la LGIPE determinará las características de la documentación electoral, debiendo establecer que los documentos electorales deben elaborarse utilizando materias primas que permitan ser recicladas, una vez que se proceda a su destrucción; asimismo, que la destrucción deberá llevarse a cabo empleando métodos que protejan el medio ambiente, según lo apruebe el Consejo General.
       El artículo 149 del RE, numerales 1, 4 y 5, establece que su capítulo VIII, Documentación y Materiales Electorales, tiene por objeto establecer las directrices generales para llevar a cabo el diseño, impresión, producción, almacenamiento, supervisión, distribución y destrucción de los documentos electorales utilizados en los procesos electorales federales y locales tanto ordinarios como extraordinarios. De igual forma, dispone que la DEOE será la responsable de establecer las características, condiciones, mecanismos y procedimientos de los diseños, elaboración, impresión, producción, almacenamiento y distribución de los documentos electorales; así como de la revisión y supervisión del diseño de estos -tanto para las elecciones federales como locales- de lo cual informará periódicamente a la Comisión correspondiente.
       El artículo 156, numeral 1, inciso a) del RE, mandata que, en la elaboración del diseño de los documentos y materiales electorales, la DEOE o su similar en los OPL, en materia de documentación electoral, se estará a lo dispuesto en la legislación electoral correspondiente, atendiendo a si la elección es federal o local, siempre y cuando no se contraponga a lo previsto en el RE y su anexo respectivo.
       El artículo 159 del RE señala que en procesos electorales federales ordinarios, el Consejo General deberá aprobar el diseño e impresión de la documentación electoral, a más tardar noventa días posteriores al inicio del proceso electoral respectivo; de igual forma, dispone que en procesos electorales federales extraordinarios, la aprobación e impresión de los documentos deberá realizarse conforme al plan y calendario que el Consejo General apruebe para tal efecto.
       El artículo 164 del RE mandata al Instituto seguir los procedimientos establecidos en su Anexo 4.1 para adjudicar la producción de los documentos electorales, así como para llevar a cabo la supervisión de esta.
       El Anexo 4.1 del RE, "Apartado A. Documentos Electorales", contiene las especificaciones técnicas que deberá cumplir la documentación electoral, incluida la boleta.
TERCERO. Motivación que sustenta la determinación
La Reforma Constitucional en materia del Poder Judicial promulgada en septiembre de 2024 constituye un cambio sin precedentes en los mecanismos para la integración de los órganos que lo componen. Con dichas modificaciones, el Poder Legislativo estableció que corresponde al INE la organización del proceso electivo a través del cual se elegirán mediante voto popular a las personas titulares de la SCJN, la Sala Superior y Salas Regionales del TEPJF, magistraturas integrantes del TDJ y de los Tribunales Colegiados de Circuito y de Apelación, así como a jueces y juezas de los Juzgados de Distrito de orden federal; de igual modo, se faculta al Instituto para llevar a cabo los cómputos de las elecciones, publicar sus resultados, entregar las constancias de mayoría a las candidaturas que obtengan el mayor número de votos, y declarar la validez de las elecciones.
Como principal característica de estas elecciones, la ciudadanía podrá elegir más de una candidatura en cada boleta electoral, considerando en su decisión aspectos como el número de cargos a elegirse, el género de las personas candidatas, así como el Poder de la Unión que las postula. Lo anterior da paso a un cambio de paradigma con respecto a los mecanismos que se implementaban en otras elecciones para la obtención de los resultados electorales, significando un reto organizativo de gran relevancia para el INE.
En cumplimiento de las atribuciones constitucionales y legales conferidas al Instituto para esta elección, resulta evidente que las disposiciones existentes para el desarrollo de los cómputos de elecciones federales anteriores resultan en su mayor parte inaplicables para atender lo relativo a las elecciones de personas integrantes del Poder Judicial, debido a las características particulares de la forma en que la ciudadanía expresará su decisión en las urnas.
De forma específica, la cantidad de candidaturas a elegir en cada boleta tiene implicaciones directas en el desarrollo del escrutinio y cómputo de votos en la casilla seccional, ya que se convierte en un proceso de mayor complejidad y, por el tiempo que requeriría su realización, será técnicamente imposible de realizar en las Mesas Directivas de Casillas Seccionales.
Ante esta circunstancia, el Consejo General determinó a través de la aprobación del Modelo de Casilla Seccional para el PEEPJF 2024-2025, que en las casillas seccionales únicamente se realizará la clasificación y conteo de los votos recibidos por tipo de elección y se anotará en el acta que se levante sobre el desarrollo de la jornada electoral, en la cual además se consignarán la cantidad de boletas recibidas, el total de personas que votaron y el número de boletas sacadas de las urnas.
Este cambio sustancial implica que, a diferencia de otros procesos electorales organizados por el INE, para el PEEPJF 2024-2025 no habrá escrutinio y cómputo de resultados en las casillas seccionales, por lo que la obtención de los resultados electorales se realizará en los Consejos Locales y Distritales, durante los cómputos.
Derivado de lo anterior, y conforme lo señalado en el párrafo quinto del artículo Segundo Transitorio del Decreto de Reforma del Poder Judicial, donde se establece la facultad del Consejo General para emitir los Acuerdos que estime necesarios para la organización, desarrollo, cómputo, vigilancia y fiscalización del PEEPJF 2024-2025, se desarrollaron los Lineamientos para el desarrollo de los cómputos atinentes, con el objetivo de dar certeza sobre los procedimientos a seguirse en cada una de las etapas de generación de resultados electorales por los órganos desconcentrados del Instituto, así como para garantizar el cumplimiento de las disposiciones constitucionales y legales aplicables para la debida implementación del Proceso Electoral Extraordinario mediante el que, por primera vez, se elegirán cargos del PJF.
Los cómputos de las elecciones constituyen una etapa fundamental en el desarrollo de los procesos electorales, por ello resulta indispensable que el Consejo General emita los Lineamientos que proporcionen a los Consejos Locales y Distritales del Instituto un instrumento normativo que permita, a través de la ejecución de un procedimiento ordenado y estructurado, transparentar y dotar de legalidad y certeza los resultados de la votación obtenida por las candidaturas postuladas para formar parte de las personas juzgadoras del PJF.
A diferencia de otras elecciones, al realizarse el escrutinio y cómputo de votos directamente en los Consejos Distritales, es necesario contar con un procedimiento operativo que atienda a la complejidad de garantizar la certeza en los resultados, a la par de que su realización sea operativamente viable, considerando los recursos humanos, técnicos, materiales y financieros necesarios para su desarrollo.
Para la obtención de resultados de cada una de las elecciones del PJF, se diseñó un procedimiento que busca aprovechar la
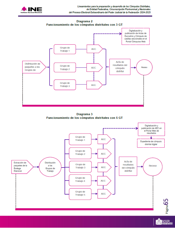
experiencia operativa acumulada en los órganos distritales del Instituto, planteando un esquema con una base organizativa estructurada en Grupos de Trabajo y Puntos de Escrutinio y Cómputo, a partir de la cual el personal auxiliar aprobado por los Consejos Distritales apoyará en el cómputo de votos.
A partir de dos ejercicios realizados por la DEOE los días 17 y 25 de enero de 2025 en la sede del 08 Consejo Distrital en la Ciudad de México, fue posible poner a prueba el modelo para el desarrollo de los cómputos distritales, basado en la participación de GT y PEyC, con lo cual, además de valorar la pertinencia de las previsiones operativas, fue factible estimar el tiempo necesario para llevar a cabo el escrutinio y cómputo de cada boleta, conforme las distintas opciones de candidaturas posibles en su diseño, por tipo de elección, con lo cual se realizaron proyecciones para estimar los plazos máximos de duración de cada cómputo.
Como resultado de estos simulacros, se estimaron los tiempos máximos para la conclusión de cada cómputo en los Consejos Distritales conforme a lo siguiente:
Elección
Plazo
Fechas
Ministraturas de la SCJN
2-3 días
1 al 3 de junio
Magistraturas del TDJ
1 día
4 de junio
Magistraturas de la Sala Superior del TEPJF
1 día
5 de junio
Magistraturas de las Salas Regionales del TEPJF
1 día
6 de junio
Magistraturas de Circuitos Judiciales
2 días
7-8 de junio
Jueces y juezas de Distrito
2 días
9-10 de junio
 
Toda vez que el cómputo distrital de una elección consiste en la suma de los resultados anotados en las actas de escrutinio y cómputo obtenidas a partir de la votación emitida en las casillas instaladas en un distrito electoral; la determinación de las reglas operativas para el desarrollo de los cómputos distritales atiende fundamentalmente a las particularidades para llevar a cabo el desarrollo de las sesiones de cómputo distrital para el PEEPJF 2024-2025, considerando los escenarios de un cómputo ordinario, conforme a los plazos máximos establecidos para su desarrollo. No obstante, también se consideraron medidas extraordinarias en caso de retraso evidente que suponga un riesgo para su conclusión oportuna en algún Consejo Distrital.
A través de una revisión de fondo y un análisis pormenorizado de las actividades que deben ser implementadas por los órganos competentes del Instituto durante las sesiones de cómputos distritales, el modelo de Lineamientos propone normar que los cómputos de las elecciones del PJF se desarrollen con estricto apego a los principios rectores de la función electoral, garantizando la transparencia en los actos de la autoridad electoral, así como su máxima publicidad, previendo que las sesiones concluyan con oportunidad, atendiendo a los plazos máximos establecidos.
Asimismo, a fin de integrar todos los resultados electorales obtenidos en el PEEPJF 2024-2025, en los Lineamientos se presentan las acciones que desarrollarán los Consejos Distritales durante el desarrollo de los cómputos atinentes para considerar la votación emitida de forma anticipada por las personas que obtuvieron su Credencial para Votar al amparo del artículo 141 de la LGIPE, acorde al Modelo Operativo del VA aprobado por el Consejo General.
Por otro lado, si bien la LGIPE no establece la realización de un cómputo específico en los Consejos Locales, toda vez que estos son los órganos de dirección constituidos en cada una de las 32 entidades federativas que, se instalan y sesionan durante los procesos electorales y en ejercicios de participación ciudadana; a fin de facilitar la sumatoria de resultados que realizará el Consejo General y considerando lo establecido en el artículo 532 de la LGIPE relativo al auxilio que deben brindar dichos órganos delegacionales en la ejecución de las actividades de los Consejos Distritales bajo su coordinación, se considera relevante que dichos órganos se encarguen de la suma de resultados a nivel Circuito Judicial y cabecera de Circunscripción Plurinominal.
Asimismo, prevé que las sesiones de cómputo se efectúen en los espacios adecuados y que cuenten con los recursos humanos, materiales y técnicos necesarios, y anticipa la posibilidad de implementar medidas extraordinarias en caso de presentarse retrasos durante su desarrollo.
Una de las premisas fundamentales contenidas en los Lineamientos consiste en desarrollar el cómputo de las seis elecciones en un plazo no mayor de 10 días naturales; por lo que, para este propósito se consideró de manera inédita la participación de personal auxiliar adicional en apoyo a los Consejos Distritales para realizar el escrutinio y cómputo de votos. Lo anterior resulta de particular relevancia en el propósito de cumplir puntualmente el mandato legal de iniciar los cómputos distritales de las elecciones del PJF el mismo día en que se celebre la Jornada Electoral.
Esta prioridad respecto del desarrollo y conclusión de los cómputos distritales en los plazos establecidos por el legislativo se apoya además en lo dispuesto en la Jurisprudencia 33/2009 emitida por la Sala Superior del TEPJF, del 25 de noviembre de 2009, denominada CÓMPUTOS DISTRITALES. EL PLAZO PARA SU IMPUGNACIÓN INICIA A PARTIR DE QUE CONCLUYE EL CORRESPONDIENTE A LA ELECCIÓN CONTROVERTIDA (LEGISLACIÓN FEDERAL Y SIMILARES), en la que se establece que:
"... la sesión de cómputo distrital en la que se cuentan los votos de diversas elecciones no constituye un acto complejo que comprenda una pluralidad de determinaciones cohesionadas en una unidad indisoluble, sino que se conforma con actos distintos, vinculados a elecciones diferentes, de manera que los resultados materiales de cada elección adquieren existencia legal a través de las actas de cómputo respectivas que, por separado, se van elaborando. En congruencia con lo anterior, el juicio de inconformidad está diseñado para controvertir los actos o resoluciones dictados por las autoridades administrativas en la sesión de cómputo distrital, cuando los consideren ilegales, lo que implica la existencia objetiva del acto de cómputo distrital atinente y no la sesión permanente en su integridad. Por tanto, en este supuesto, el plazo para impugnar comienza a partir de que concluye, precisamente, la práctica del cómputo distrital de la elección que se reclame y no a partir de la conclusión de la sesión del cómputo distrital en su conjunto.
Bajo dicho razonamiento, resulta de suma relevancia implementar los mecanismos necesarios que ofrezcan mayores garantías para minimizar la posibilidad de retrasos durante los cómputos distritales, evitando así poner en riesgo su conclusión oportuna.
También destaca que, con la finalidad de reducir el margen de error que producen los periodos extenuantes de trabajo, que en esta ocasión tendrían una duración mayor debido a la complejidad de las boletas electorales y el tiempo necesario para el escrutinio y cómputo de cada una, se han previsto recesos para que el personal que participará en el desarrollo de las sesiones de cómputos tenga la oportunidad de descansar, siempre y cuando no se ponga en riesgo la conclusión oportuna del cómputo respectivo.
También, con la finalidad de conocer el número de participantes en los GT, según la etapa del cómputo que se trate, el documento puesto a consideración incluye distintos cuadros y diagramas con la distribución del total de personas necesarias para el desarrollo de las jornadas de trabajo, atendiendo al número de PEyC que serán instalados, lo que abonará también a los procesos de planeación y de acciones previas para el desarrollo de los cómputos distritales.
En este orden de ideas, en los Lineamientos se contempla también la publicidad de los resultados electorales conforme se vayan generando, a partir de la digitalización y publicación de las actas de casilla en un portal público que permitirá su consulta a la ciudadanía.
Un aspecto medular de los Lineamientos deviene de la necesidad de dar certeza respecto a la valoración que se haga de los votos contenidos en una misma boleta. Si bien, los Consejos Distritales realizarán el escrutinio y cómputo de la votación recibida en cada casilla seccional atendiendo a los criterios de validez y nulidad establecidos en el artículo 529 de la LGIPE. De forma adicional a esas definiciones, es posible que se presenten casos donde las características que presenten los votos generen duda sobre la nulidad de la totalidad o parte de sus registros.
Debido a la inexistencia de precedentes sobre el ejercicio del voto con boletas electorales que contengan la cantidad de candidaturas y características de los cargos a elegirse en el PEEPJF 2024-2025 y en acatamiento a la sentencia dictada por la Sala Superior del TEPJF en el expediente SUP-JDC-1186/2025 y Acumulados, en la cual dicho Tribunal consideró oportuno vincular al CG a que emita los criterios aplicables al escrutinio y cómputo de la votación, a fin de que defina con total claridad lo concerniente a la validez o nulidad de votos, tomando en consideración que se está ante proceso electoral inédito y extraordinario, aunado a que es la primera vez que se lleva a cabo la elección de las personas juzgadoras. Es necesario que el Consejo General establezca criterios adicionales para determinar la validez o nulidad de los votos, o de una parte de los registros contenidos en las boletas, con la finalidad de dar certeza y objetividad a su definición.
Con esta finalidad, en los Lineamientos se incorpora un apartado con criterios orientadores para determinar la validez o nulidad de votos en aquellos casos que pudiera existir duda sobre las marcas o asientos realizados por las personas electoras.
Asimismo, con el propósito de distinguir con toda claridad aquellas boletas en las que el electorado no realizó marcas o que éstas no permiten identificar el sentido de al menos un voto, con respecto de aquello votos nulos que se registren por cada marca o asiento realizado en las boletas, se proponen dos categorías para identificar la decisión de las personas electoras:
a)    Boletas con recuadros no utilizados: esta clasificación considera aquellas boletas en las que el electorado no realizó marcas o éstas no permiten identificar el sentido de, al menos, un voto.
b)    Recuadros no utilizados: esta clasificación se otorgará a los espacios dispuestos para el registro numérico de las candidaturas seleccionadas por el electorado que se dejen en blanco, siempre y cuando no existan asientos o registros en otro espacio de la boleta que permitan identificar con claridad la determinación de la persona electora respecto a alguna candidatura, y éstas no rebasen el número máximo de marcas para las candidaturas de un mismo género.
A partir de las definiciones que se proponen en los Lineamientos, en caso de dudas sobre la validez o nulidad de un voto debido a las características que presenta, en los Consejos Distritales se aplicará la determinación que corresponda, teniendo como base la programación del Sistema de Cómputos Distritales que considerará los criterios establecidos por el Consejo General.
A partir de las determinaciones que apruebe el Consejo General, el sistema informático automatizará la clasificación de boletas y votos con características que generan duda sobre la validez de su contenido, lo cual evitará que tanto las personas auxiliares en los PEyC, como las integrantes del Consejo Distrital deban tomar una decisión al respecto, puesto que únicamente aplicarán las disposiciones establecidas, lo que agilizará el desarrollo de los cómputos distritales y permitirá la conclusión oportuna de cada elección.
Conforme lo anterior, no se reservarán votos para la discusión del Pleno del Consejo Distrital respecto su validez o nulidad, ya que las personas auxiliares se limitarán a capturar en el sistema informático los registros contenidos en las boletas tal y como aparezcan y, en su caso, conforme la codificación que se establezca para los casos específicos. De esta forma, en los GT y en el Pleno de los Consejos Distritales no se discutirá sobre la validez o nulidad de los votos.
En última instancia, y atendiendo a la preocupación ante la posibilidad de establecer un procedimiento para la atención de casos excepcionales, en los Lineamientos se consideran medidas en caso de que durante el escrutinio y cómputo de votos se identifique la existencia de boletas que no presenten signos de haber sido introducidas en las urnas, es decir, sin marcas de los dobleces necesarios para su depósito en las urnas. Ante casos de esta índole, el Consejo Distrital respectivo deberá apartarlas del paquete electoral en el que se encontraron, dejar constancia de tales hechos y, en el Pleno del Consejo, determinar su invalidez, además de dar cuenta de este hecho a las autoridades competentes.
Con esta medida se busca garantizar la legalidad y certeza de los resultados electorales, ofreciendo a los órganos subdelegacionales un mecanismo de actuación claro y contundente, en caso de presentarse este supuesto.
En lo que corresponde a la documentación electoral, su aprobación es fundamental en el cumplimiento de las atribuciones del Instituto; para el caso concreto, a las relacionadas con el escrutinio y cómputo de los votos.
En ese sentido, la aprobación de los modelos de la documentación en cada proceso electoral es un acto significativo, el cual cobra mayor relevancia en el contexto de la reciente reforma al PJF que motiva el PEEPJF 2024-2025; esencialmente, debido a las diferencias con respecto a las elecciones de los Poderes Ejecutivo y Legislativo, entre las que destacan la cantidad de cargos a elegir y el número de
personas candidatas por cargo. Estas disimilitudes obligaron a generar diseños de documentos específicos para el PEEPJF 2024-2025.
Para el escrutinio y cómputo de la votación del PEEPJF 2024-2025 que se realizará en los Consejos Distritales, se presentan para aprobación los siguientes documentos electorales:
1.     Acta de escrutinio y cómputo de casilla seccional levantada en el consejo distrital de la elección de Ministras y Ministros de la SCJN. (2 versiones)
2.     Acta de escrutinio y cómputo de casilla seccional levantada en el consejo distrital de la elección de Magistradas y Magistrados del TDJ. (2 versiones)
3.     Acta de escrutinio y cómputo de casilla seccional levantada en el consejo distrital de la elección de Magistradas y Magistrados de la Sala Superior del TEPJF. (2 versiones)
4.     Acta de escrutinio y cómputo de casilla seccional levantada en el consejo distrital de la elección de Magistradas y Magistrados de la Sala Regional del TEPJF. (2 versiones)
5.     Acta de escrutinio y cómputo de casilla seccional levantada en el consejo distrital de la elección de Magistradas y Magistrados de Circuito. (2 versiones)
6.     Acta de escrutinio y cómputo de casilla seccional levantada en el consejo distrital de la elección de Juezas y Jueces de Distrito. (2 versiones)
7.     Acta de cómputo distrital de la elección de Ministras y Ministros de la SCJN.
8.     Acta de cómputo distrital de la elección de Magistradas y Magistrados del TDJ.
9.     Acta de cómputo distrital de la elección de Magistradas y Magistrados de la Sala Superior del TEPJF.
10.   Acta de cómputo distrital de la elección de Magistradas y Magistrados de Sala Regional del TEPJF.
11.   Acta de cómputo distrital de la elección de Magistradas y Magistrados de Circuito.
12.   Acta de cómputo distrital de la elección de Juezas y Jueces de Distrito.
13.   Acta de cómputo distrital de votos adicionales de la elección de Ministras y Ministros de la SCJN.
14.   Acta de cómputo distrital de votos adicionales de la elección de Magistradas y Magistrados del TDJ.
15.   Acta de cómputo distrital de votos adicionales de la elección de Magistradas y Magistrados de la Sala Superior del TEPJF.
16.   Acta de cómputo distrital de votos adicionales de la elección de Magistradas y Magistrados de Sala Regional del TEPJF.
17.   Acta de cómputo distrital de votos adicionales de la elección de Magistradas y Magistrados de Circuito.
18.   Acta de cómputo distrital de votos adicionales de la elección de Juezas y Jueces de Distrito.
19.   Acta de cómputo de entidad de la elección de Ministras y Ministros de la SCJN.
20.   Acta de cómputo de entidad de la elección de Magistradas y Magistrados del TDJ.
21.   Acta de cómputo de entidad de la elección de Magistradas y Magistrados de la Sala Superior del TEPJF.
22.   Acta de cómputo de circunscripción de la elección de Magistradas y Magistrados de Sala Regional del TEPJF.
23.   Acta de cómputo de distrito judicial de la elección de Magistradas y Magistrados de Circuito.
24.   Acta de cómputo de distrito judicial de la elección de Juezas y Jueces de Distrito.
25.   Cartel de resultados de cómputo distrital de la elección de Ministras y Ministros de la SCJN.
26.   Cartel de resultados de cómputo distrital de la elección de Magistradas y Magistrados del TDJ.
27.   Cartel de resultados de cómputo distrital de la elección de Magistradas y Magistrados de la Sala Superior del TEPJF.
28.   Cartel de resultados de cómputo distrital de la elección de Magistradas y Magistrados de la Sala Regional del TEPJF.
29.   Cartel de resultados de cómputo distrital de la elección de Magistradas y Magistrados de Circuito.
30.   Cartel de resultados de cómputo distrital de la elección de Juezas y Jueces de Distrito.
31.   Cartel de resultados de cómputo de entidad de la elección de Ministras y Ministros de la SCJN.
32.   Cartel de resultados de cómputo de entidad de la elección de Magistradas y Magistrados del TDJ.
33.   Cartel de resultados de cómputo de entidad de la elección de Magistradas y Magistrados de la Sala Superior del TEPJF.
34.   Cartel de resultados de cómputo de circunscripción de la elección de Magistradas y Magistrados de Sala Regional del TEPJF.
35.   Cartel de resultados de cómputo de distrito judicial de la elección de Magistradas y Magistrados de Circuito.
36.   Cartel de resultados de cómputo de distrito judicial de la elección de Juezas y Jueces de Distrito.
El diseño de los documentos conserva la identidad cromática aprobada para el PEEPJF 2024-2025, mediante el acuerdo INE/CG2500/2024: Pantone 2725U para la elección de personas Ministras de la Suprema Corte de Justicia de la Nación, Pantone 564U para la elección de personas Magistradas del TDJ, Pantone 7705U para la elección de personas Magistradas de la Sala Superior del TEPJF, Pantone 489U para la elección de personas Magistradas de Salas Regionales del TEPJF, Pantone 687U para la elección de personas Magistradas de Circuito y Pantone 603U para la elección de personas Juezas de Distrito. El objeto de la asignación cromática específica para las diferentes elecciones del PJF es permitir a la ciudadanía y funcionariado identificar cada una de las elecciones para facilitar el escrutinio y cómputo.
Asimismo, la información asentada sobre candidaturas en las boletas electorales, actas de escrutinio y cómputo de casilla seccional levantadas en el Consejo Distrital, actas de cómputo distrital y los carteles de resultados de cómputo distrital, será consistente entre estos documentos.
Cabe señalar que las actas de escrutinio y cómputo de casilla seccional, así como las de cómputo distrital, serán impresas a través de los sistemas de la Red-INE.
A partir de los argumentos expuestos en el presente instrumento y con la finalidad de garantizar la debida ejecución de las actividades relacionadas durante el desarrollo de los cómputos distritales para el PEEPJF 2024-2025, este Consejo General emite el siguiente:
ACUERDO
PRIMERO. Se aprueban los Lineamientos para la preparación y desarrollo de los cómputos distritales, de entidad federativa, circunscripción plurinominal y nacionales del Proceso Electoral Extraordinario del Poder Judicial de la Federación 2024-2025, así como el diseño y la impresión de la documentación electoral correspondiente, mismos que se integran como Anexo Único del presente Acuerdo y forman parte integral del mismo.
SEGUNDO. Las actas de escrutinio y cómputo de casilla levantadas en los Consejos Distritales, las actas de cómputo distrital, del cómputo de entidad federativa y de Circunscripción plurinominal serán producidas por los sistemas de la Red-INE.
TERCERO. Se instruye a la Unidad Técnica de Servicios de Informática que presente a la CTPEEPJF 2024-2025 para su aprobación, la información que arrojará el sistema de cómputos, así como las pantallas que se proyectarán al público en general, en atención al artículo 384, numeral 5 del RE, a más tardar en el mes de abril de 2025.
CUARTO. Los votos emitidos por aquellas personas candidatas que, una vez iniciada la impresión de las boletas de la elección correspondiente, renuncien a su candidatura o bien, se encuentren en alguno de los siguientes supuestos: fallecimiento, inhabilitación o incapacidad, se considerarán como votos nulos, por lo que se sumarán al total de éstos durante la etapa de resultados de los cómputos nacionales, en términos de lo establecido en el considerando 12 del presente Acuerdo, partiendo de la base de que para determinar la validez del sufragio se debe atender a la intención del electorado al momento de votar, siempre y cuando no exista duda de la candidatura que apoya.
QUINTO. Se instruye a la Secretaría Ejecutiva para que coordine las tareas institucionales, adoptando las medidas necesarias para el cumplimiento de este Acuerdo.
SEXTO. Se instruye a la Secretaría Ejecutiva para que, a través de la Dirección Ejecutiva de Organización Electoral, realice las acciones necesarias para dar a conocer el contenido del presente Acuerdo a las y los titulares de las Vocalías Ejecutivas de las Juntas Ejecutivas Locales y Distritales del Instituto, y estos, a su vez, lo hagan de conocimiento a las y los integrantes de los Consejos Locales y Distritales.
SÉPTIMO. El presente Acuerdo entrará en vigor a partir del momento de su aprobación por el Consejo General de este Instituto.
OCTAVO. Publíquese el presente Acuerdo de manera íntegra en la Gaceta del INE y en el portal de internet de este Instituto, así como en el Diario Oficial de la Federación.
El presente Acuerdo fue aprobado en lo general en sesión extraordinaria del Consejo General celebrada el 6 de marzo de 2025, por votación unánime de las y los Consejeros Electorales, Maestro Arturo Castillo Loza, Norma Irene De La Cruz Magaña, Doctor Uuc-kib Espadas Ancona, Carla Astrid Humphrey Jordan, Maestra Rita Bell López Vences, Maestro Jorge Montaño Ventura, Maestra Dania Paola Ravel Cuevas, Maestro Jaime Rivera Velázquez, Maestra Beatriz Claudia Zavala Pérez y de la Consejera Presidenta, Licenciada Guadalupe Taddei Zavala; no estando presente durante el desarrollo de la sesión el Consejero Electoral, Maestro José Martín Fernando Faz Mora.
Se aprobó en lo particular el Criterio 21 respecto de la validez o nulidad de los registros contenidos en las boletas electorales, en los términos del Proyecto de Acuerdo originalmente circulado, por nueve votos a favor de las y los Consejeros Electorales, Maestro Arturo Castillo Loza, Norma Irene De La Cruz Magaña, Doctor Uuc-kib Espadas Ancona, Maestra Rita Bell López Vences, Maestro Jorge Montaño Ventura, Maestra Dania Paola Ravel Cuevas, Maestro Jaime Rivera Velázquez, Maestra Beatriz Claudia Zavala Pérez y de la Consejera Presidenta, Licenciada Guadalupe Taddei Zavala y, un voto en contra de la Consejera Electoral, Carla Astrid Humphrey Jordan; no estando presente durante el desarrollo de la sesión el Consejero Electoral, Maestro José Martín Fernando Faz Mora.
Se aprobaron en lo particular los Criterios 2, 3, 6 y 17 respecto de la validez o nulidad de los registros contenidos en las boletas electorales, en los términos del Proyecto de Acuerdo originalmente circulado, por siete votos a favor de las y los Consejeros Electorales, Maestro Arturo Castillo Loza, Norma Irene De La Cruz Magaña, Carla Astrid Humphrey Jordan, Maestra Rita Bell López Vences, Maestro Jorge Montaño Ventura, Maestra Dania Paola Ravel Cuevas y de la Consejera Presidenta, Licenciada Guadalupe Taddei Zavala y, tres votos en contra de la Consejera y los Consejeros Electorales, Doctor Uuc-kib Espadas Ancona, Maestro Jaime Rivera Velázquez y Maestra Beatriz Claudia Zavala Pérez; no estando presente durante el desarrollo de la sesión el Consejero Electoral, Maestro José Martín Fernando Faz Mora.
Se aprobaron en lo particular los Criterios 1, 7, 11, 13, 16, 19, 20 y 24 respecto de la validez o nulidad de los registros contenidos en las boletas electorales, en los términos del Proyecto de Acuerdo originalmente circulado, por siete votos a favor de las y los Consejeros Electorales, Norma Irene De La Cruz Magaña, Doctor Uuc-kib Espadas Ancona, Carla Astrid Humphrey Jordan, Maestra Rita Bell López Vences, Maestro Jorge Montaño Ventura, Maestra Dania Paola Ravel Cuevas y de la Consejera Presidenta, Licenciada Guadalupe Taddei Zavala y, tres votos en contra de la Consejera y los Consejeros Electorales, Maestro Arturo Castillo Loza, Maestro Jaime Rivera Velázquez y Maestra Beatriz Claudia Zavala Pérez; no estando presente durante el desarrollo de la sesión el Consejero Electoral, Maestro José Martín Fernando Faz Mora.
 
Se aprobó en lo particular la incorporación del escrutinio y cómputo, así como el agregado del mismo a los resultados, en cuanto aparezcan las boletas o se localicen posteriormente a la conclusión del cómputo distrital, en los términos del Proyecto de Acuerdo originalmente circulado, por seis votos a favor de las y los Consejeros Electorales, Maestro Arturo Castillo Loza, Norma Irene De La Cruz Magaña, Doctor Uuc-kib Espadas Ancona, Carla Astrid Humphrey Jordan, Maestra Rita Bell López Vences y de la Consejera Presidenta, Licenciada Guadalupe Taddei Zavala y, cuatro votos en contra de las y los Consejeros Electorales, Maestro Jorge Montaño Ventura, Maestra Dania Paola Ravel Cuevas, Maestro Jaime Rivera Velázquez y Maestra Beatriz Claudia Zavala Pérez; no estando presente durante el desarrollo de la sesión el Consejero Electoral, Maestro José Martín Fernando Faz Mora.
Se aprobó en lo particular la reserva de los votos para que sea el Pleno del Consejo Distrital, quien resuelva sobre la validez o nulidad de los mismos, en los términos del Proyecto de Acuerdo originalmente circulado, por seis votos a favor de las y los Consejeros Electorales, Norma Irene De La Cruz Magaña, Doctor Uuc-kib Espadas Ancona, Carla Astrid Humphrey Jordan, Maestra Rita Bell López Vences, Maestro Jorge Montaño Ventura y de la Consejera Presidenta, Licenciada Guadalupe Taddei Zavala y, cuatro votos en contra de las y los Consejeros Electorales, Maestro Arturo Castillo Loza, Maestra Dania Paola Ravel Cuevas, Maestro Jaime Rivera Velázquez y Maestra Beatriz Claudia Zavala Pérez; no estando presente durante el desarrollo de la sesión el Consejero Electoral, Maestro José Martín Fernando Faz Mora.
La Consejera Presidenta del Consejo General, Lic. Guadalupe Taddei Zavala.- Rúbrica.- De conformidad con lo dispuesto por los artículos 41, párrafo 2 y 44, párrafo 1, inciso d), de la Ley General de Instituciones y Procedimientos Electorales, así como 15, párrafo 6, del Reglamento de Sesiones del Consejo General, en funciones de Secretario del Consejo General, Mtro. Miguel Ángel Patiño Arroyo.- Rúbrica.
El Acuerdo y los anexos pueden ser consultados en las siguientes direcciones electrónicas:
Página INE:
https://ine.mx/sesion-extraordinaria-del-consejo-general-6-de-marzo-de-2025-al-termino/
Página DOF
www.dof.gob.mx/2025/INE/CGext202503_6(altermino)_ap_unico.pdf


 


 


 


 


 


 


 


 


 


 


 


 


 


 


 


 


 


 


 


 


 


 


 


 


 


 


 


 


 


 


 


 


 


 


 


 


 


 


 


 


 


 


 


 


 


 


 


 


 


 


 


 


 


 


 


 


 


 


 


 


 


 


 


 


 


 


 


 


 


 


 


 


 

_____________________________________________
 
1     Disponible en: https://www.scjn.gob.mx/sites/default/files/versiones-taquigraficas/documento/2025-03-01/13%20de%20febrero%20de%202025%20-%20Versi%C3%B3n%20definitiva.pdf [Consulta: marzo de 2025] Versión estenográfica que se invoca como hecho notorio, de conformidad con el criterio orientador contenido en la tesis I.3o.C.450 C (10a.), de rubro: HECHO NOTORIO. LO CONFIGURA LA INFORMACIÓN DIFUNDIDA EN EL PORTAL DE DATOS ABIERTOS DE LA CIUDAD DE MÉXICO, COMO PÁGINA ELECTRÓNICA OFICIAL DE GOBIERNO, publicada en la Gaceta del Semanario Judicial de la Federación, Libro 7, noviembre de 2021, Tomo IV, página 3367.