LINEAMIENTOS de Operación del Programa de Atención de Conflictos Agrarios.

Al margen un sello con el Escudo Nacional, que dice: Estados Unidos Mexicanos.- Desarrollo Territorial.

EDNA ELENA VEGA RANGEL, Secretaria de Desarrollo Agrario, Territorial y Urbano, con fundamento en los artículos 1; 2, apartado A, fracciones I, II, III, VIII, IX; apartado B, fracción VIII; apartado C, fracción I; apartado D, primer párrafo; y 27, fracción VII, de la Constitución Política de los Estados Unidos Mexicanos; 13, 14, 16, 19 y 34 del Convenio 169 de la Organización Internacional del Trabajo sobre Pueblos Indígenas y Tribales; 1, 3; 8, numeral 2, inciso b); 10, 26, 27 y 28 de la Declaración de las Naciones Unidas sobre los Derechos de los Pueblos Indígenas; XXV de la Declaración Americana sobre los Derechos de los Pueblos Indígenas; 41, fracciones I, inciso b), II y VI de la Ley Orgánica de la Administración Pública Federal; 7, 9, 49, 98, fracción I, 106, y Tercero Transitorio de la Ley Agraria; 1; 6, fracción XIV; 15, fracciones I, II, III, IV y V del Reglamento Interior de la Secretaría de Desarrollo Agrario, Territorial y Urbano, y
CONSIDERANDO
Que el régimen de propiedad social de la tierra involucra poco más del 50% de la superficie del territorio nacional y para cuya atención, el Gobierno Federal ha implementado políticas encaminadas a otorgar certeza y seguridad jurídica en la tenencia de la tierra, con el objetivo de preservar la gobernabilidad en el campo e impulsar el desarrollo de sus habitantes;
Que la historia ha demostrado que para la solución de algunos conflictos derivados de la propiedad y/o posesión de la tierra, no basta la aplicación estricta e imperativa del derecho vigente; haciéndose necesaria su atención bajo una perspectiva de carácter social, en la que se concilien los intereses de las partes, sin menoscabar el estado de derecho;
Que posterior a la reforma de 1992 al artículo 27 de la Constitución Política de los Estados Unidos Mexicanos (CPEUM), en la que se declaró la conclusión del reparto agrario, el Gobierno Federal revisó la problemática del campo mexicano, pues si bien las acciones de reparto habían concluido, los problemas por la propiedad y/o posesión de la tierra aún persistían. La atención a esos conflictos surgió con la suscripción, por la entonces Secretaría de la Reforma Agraria (SRA), entre los años de 1996 y 1998, de diversos Acuerdos Agrarios (Anexo 1. Formato de Acuerdo Agrario). En 2002, la SRA analizó la conflictividad agraria en el territorio nacional y conformó la Agenda Agraria Nacional, identificando la existencia de conflictos en donde se involucraban tierras de propiedad social. En 2003, el Ejecutivo Federal y los representantes de diversas organizaciones de productores y campesinos, suscribieron el Acuerdo Nacional para el Campo (Anexo 2. Formato de Acuerdo Nacional para el Campo) publicado en el Diario Oficial de la Federación (DOF) el 28 de abril del mismo año, en el que se precisó que se atenderían prioritariamente los conflictos agrarios derivados de la problemática de la tenencia de la tierra, privilegiando la vía de la conciliación en las disputas de naturaleza jurídica, administrativa y social (Auditoría Superior de la Federación, "Informe del Resultado de la Fiscalización Superior de la Cuenta Pública 2014");
Que el Programa de Atención a Conflictos Sociales en el Medio Rural (COSOMER), vigente en ejercicios fiscales anteriores a 2025, contempló como universo de atención, además de los asuntos identificados previamente como conflictos agrarios, aquellos derivados de las estrategias gubernamentales denominadas Acuerdos Agrarios y Acuerdo Nacional para el Campo;
Que de este modo, desde el año 2003 se contempló la aplicación de recursos para la solución de manera conciliada de los conflictos agrarios, a través de la concertación de acuerdos de voluntades de carácter extrajudicial, formalizados con la suscripción de convenios finiquito, los cuales, al ser ratificados ante los Tribunales Unitarios Agrarios correspondientes y calificados de legales, se elevan a la categoría de sentencia ejecutoriada, o bien, por la naturaleza propia de los asuntos, se protocolizan en escritura pública ante notario público; estos procedimientos se traducen en derechos y obligaciones para las partes en conflicto, dentro de los que se incluye una contraprestación para quien ceda total o parcialmente en sus pretensiones o derechos, generando la conclusión de la controversia de manera definitiva y conciliada, tanto en el ámbito jurídico como en el social; con ello se refuerza el principio de seguridad jurídica de la tenencia de la tierra, tanto en su carácter ejidal, comunal, indígena, afromexicana y de pequeña propiedad, contemplado en los artículos 2 y 27 de la CPEUM;
Que la Agenda 2030 para el Desarrollo Sostenible, es un plan de acción mundial en favor de las personas, el planeta y la prosperidad, mediante el cual se busca fortalecer la paz universal y la erradicación de la pobreza en todas sus formas y dimensiones, incluida la pobreza extrema; así como, hacer realidad los derechos humanos de todas las personas y alcanzar la igualdad de géneros y el empoderamiento de todas las mujeres y niñas, para avanzar hacia el desarrollo sostenible;
Que en este sentido, el Programa de Atención de Conflictos Agrarios (PADCA), contribuye al Objetivo 1 "Poner fin a la pobreza en todas sus formas en todo el mundo" y a la meta 1.4, la cual indica que para el 2030 se debe garantizar que todos los hombres y mujeres, en particular los pobres y los más vulnerables, tengan los mismos derechos a los recursos económicos, así como acceso a los servicios básicos, la propiedad y el control de las tierras y otros bienes, la herencia, los recursos naturales, las nuevas tecnologías y los servicios económicos, incluida la microfinanciación;
Que a través del PADCA, se apoya al Estado a recuperar su fortaleza como garante de la soberanía, la estabilidad y el estado de derecho, como árbitro de los conflictos, generador de políticas públicas coherentes y articulador de los propósitos nacionales, otorgando solución a las controversias ancestrales por la propiedad y/o posesión de la tierra rural, indígena y afromexicana, a fin de contribuir a preservar la paz y la estabilidad social en las zonas de conflicto, velando por el desarrollo integral igualitario, intercultural y sostenible; por ello, la Secretaría de Desarrollo Agrario, Territorial y Urbano (SEDATU), en ejercicio de las atribuciones y facultades contenidas en la Ley Orgánica de la Administración Pública Federal (LOAPF) y, propiamente en su Reglamento Interior, realiza acciones de promoción, respeto, protección y garantía de los derechos humanos, acordes con los principios de universalidad, interdependencia, indivisibilidad y progresividad que rigen a la CPEUM, y
Que el Presupuesto de Egresos de la Federación (PEF) establece una asignación presupuestal para operar el PADCA, cuyo ejercicio no está sujeto a Reglas de Operación, en términos de lo establecido por el artículo 77 de la Ley Federal de Presupuesto y Responsabilidad Hacendaria (LFPRH); por lo anterior, he tenido a bien emitir los siguientes:
LINEAMIENTOS DE OPERACIÓN DEL PROGRAMA DE ATENCIÓN DE CONFLICTOS AGRARIOS
Artículo 1. Para efectos de los presentes Lineamientos se entenderá, en singular o en plural, por:
I.            Acuerdo Agrario (AA): Convenio suscrito entre la entonces Secretaría de la Reforma Agraria y una Organización Campesina, que tuviere como objetivo establecer las vías alternas de solución a los núcleos afectados con motivo del rezago agrario jurídico o administrativo, entre ellas, la compra de sus tierras;
II.            Asesor especializado (AE): Personas contratadas con recursos del PADCA, que apoyan en la conciliación e integración de expedientes, en las Oficinas de Representación de la SEDATU en las entidades federativas;
III.           Acuerdo Nacional para el Campo (ANC): Convenio a través del cual, la entonces Secretaría de la Reforma Agraria y las Organizaciones Campesinas adquieren diversos compromisos, entre ellos la adquisición de tierras a favor de los sujetos agrarios, de conformidad al numeral 262 del referido acuerdo, así como a los acuerdos tomados por las entonces comisiones de elegibilidad celebradas entre los años 2003 y 2006;
IV.          Carta de aceptación: Escrito libre mediante el cual, la persona a quien se ofrezca la contraprestación manifiesta expresamente la aceptación de esta;
V.           COMAC: Comité del Programa de Atención de Conflictos Agrarios;
VI.          Comunidad (Comunidad de derecho): Núcleo de población comunal que deriva de una acción agraria de Reconocimiento y Titulación de Bienes Comunales y puede o no, estar autoadscrita y reconocida como indígena;
VII.          Contraprestación: Recurso económico erogado del presupuesto asignado a través del PEF para solucionar un conflicto agrario, que se otorga mediante un cheque nominativo, no negociable y para abono en cuenta a favor de la persona beneficiaria, mismo que es entregado a esta y en su caso, a través de sus representantes legales, quienes deberán acreditar su personalidad en los términos fijados por los presentes Lineamientos, o bien por transferencia realizada a instituciones o dependencias afines, según determine el COMAC. En el caso de los pueblos y comunidades indígenas y afromexicanas, la personalidad será acreditada conforme a sus sistemas normativos;
VIII.         Convenio finiquito: Instrumento jurídico a través del cual las partes involucradas en un conflicto agrario convienen en resolver mediante amigable composición y de forma definitiva una controversia;
IX.          Conflicto agrario: Controversia suscitada por la disputa de la propiedad y/o posesión de la tierra social, indígena y afromexicana, derivado del rezago agrario;
X.           CTV: Comité Técnico de Valuación de la SEDATU;
XI.          DGCAM: Dirección General de Concertación Agraria y Mediación de la SEDATU;
XII.          Dictamen jurídico: Instrumento legal que emite el Vocal Consultivo, respecto de la procedencia o improcedencia de la integración del expediente;
XIII.         Ejido: Núcleo de población con personalidad jurídica y patrimonio propio;
XIV.        FIFONAFE: Fideicomiso Fondo Nacional de Fomento Ejidal;
XV.         INDAABIN: Instituto de Administración y Avalúos de Bienes Nacionales;
XVI.        INPI: Instituto Nacional de los Pueblos Indígenas;
XVII.        Lineamientos: Lineamientos de Operación del PADCA;
XVIII.       Manual: Manual de Operación del PADCA;
XIX.        Núcleos agrarios: Los ejidos y comunidades constituidas legalmente mediante resolución agraria administrativa, resolución jurisdiccional, o acuerdo de voluntades, de conformidad con la Ley Agraria;
XX.         Oferta institucional: Monto económico propuesto por la SEDATU, para la solución de un conflicto agrario;
XXI.        Oficinas de Representación (OR): Oficinas de la SEDATU en las entidades federativas;
XXII.        OIC: Órgano Interno de Control en la SEDATU;
XXIII.       Opinión: Documento a través del cual el Vocal Consultivo analiza la procedencia jurídica del proyecto de convenio finiquito;
XXIV.       PADCA: Programa de Atención de Conflictos Agrarios;
XXV.       PEF: Presupuesto de Egresos de la Federación del ejercicio fiscal correspondiente;
XXVI.       Personas beneficiarias: Las partes involucradas en un conflicto agrario que son apoyadas por el PADCA para la solución de la controversia por la propiedad y/o posesión de la tierra;
XXVII.      Planes de justicia: Estrategia gubernamental en la cual, los pueblos y comunidades indígenas y afromexicanas realizan ejercicios de planeación, a través de sus autoridades tradicionales, de acuerdo con sus formas de gobierno y mecanismos de toma de decisiones;
XXVIII.     Posesión tradicional: Tenencia de la tierra que han detentado ancestralmente los pueblos y comunidades indígenas y afromexicanas de hecho, para su uso y aprovechamiento;
XXIX.       Pueblos y comunidades afromexicanas: Comunidades integradas por descendientes de personas originarias de poblaciones del continente africano trasladadas y asentadas en el territorio nacional desde la época colonial;
XXX.       Pueblos y comunidades indígenas (Comunidades de hecho): Colectividades que se autoadscriben como indígenas al compartir la misma cultura, cosmovisión, lengua y que se rigen bajo sus sistemas normativos, además de que mantienen en posesión ancestral su territorio desde la época colonial, sin contar con una resolución jurisdiccional que les brinde certeza jurídica;
XXXI.       Resarcimiento: Reparación de un daño o perjuicio;
XXXII.      Restitución: Devolución de un bien a quien lo posee o es propietaria legítimamente y del cual, se le privó de forma ilegal;
XXXIII.     Sector agrario: Conjunto de instituciones gubernamentales con atribuciones en materia agraria, integrada por representantes de la SEDATU, Registro Agrario Nacional (RAN) y Procuraduría Agraria (PA) en la entidad federativa de que se trate;
XXXIV.     SEDATU: Secretaría de Desarrollo Agrario, Territorial y Urbano;
XXXV.     Sesión extraordinaria: Reunión del COMAC convocada de manera urgente, cuando así se requiera;
XXXVI.     Sistemas normativos: Formas internas de gobierno, organización social, económica, política y cultural de los pueblos y comunidades indígenas y afromexicanos;
XXXVII.    Sujetos agrarios: Personas con calidad agraria involucradas en un conflicto agrario que será susceptible de atención por el PADCA;
XXXVIII.   TSA: Tribunal Superior Agrario;
XXXIX.     TUA: Tribunal Unitario Agrario; y
XL.         Universo de Trabajo: El total de conflictos identificados para la aplicación del PADCA, conforme al procedimiento definido en los presentes Lineamientos, así como aquellos derivados de las estrategias gubernamentales denominadas Acuerdos Agrarios, Acuerdo Nacional para el Campo y Asuntos Derivados de los Planes de justicia.
Artículo 2. Objetivos
A. Objetivo General
Privilegiar la conciliación de intereses y la concertación de acuerdos en amigable composición, como vía preferente para la solución de los conflictos agrarios, a través de la formalización de un convenio finiquito, para preservar la paz social o coadyuvar a obtenerla, en la zona en la que se encuentren, así como el cumplimiento de las obligaciones contraídas por la suscripción de los AA y ANC.
B. Objetivos específicos
I.            Poner fin a las controversias que han enfrentado a los núcleos agrarios entre sí y/o con posesionarios, comunidades de derecho, pueblos y comunidades indígenas y afromexicanas o pequeños propietarios; por la propiedad y/o posesión de la tierra, derivadas de una acción agraria de: dotación de tierras, ampliación de ejidos, restitución, reconocimiento y titulación de bienes comunales;
II.            Poner fin a las controversias que han enfrentado las comunidades indígenas y afromexicanas entre sí y/o con núcleos agrarios, posesionarios o pequeños propietarios; por la propiedad y/o posesión tradicional de la tierra, derivada de una posesión ancestral y de acuerdo con sus sistemas normativos;
III.           Impulsar alternativas para la solución de los conflictos agrarios previstos en los presentes Lineamientos; contribuyendo a la certeza jurídica en la tenencia de la tierra, a través de los instrumentos legales idóneos, y
IV.          Impulsar alternativas para cumplir con las obligaciones de las estrategias gubernamentales contraídas a través de los AA y ANC, que aún se encuentran pendientes de atender, así como los asuntos derivados de los Planes de justicia.
Artículo 3. Derechos Humanos
Para el cumplimiento de los objetivos generales y específicos del PADCA, en todo momento se debe velar por el respeto a los derechos humanos, por lo que las personas servidoras públicas deberán promover, respetar, proteger y garantizar los derechos humanos de todas las personas relacionadas con los propósitos del PADCA, especialmente de aquellas que se encuentran en situación de vulnerabilidad, de conformidad con los principios de universalidad, interdependencia, indivisibilidad y progresividad.
En cumplimiento de los derechos de igualdad y no discriminación, se brindará en todo momento un trato digno y de respeto a toda la población, incluidos los pueblos y comunidades indígenas y afromexicanas en términos de lo dispuesto por el artículo 2 de la CPEUM.
Artículo 4. Recursos disponibles
Los señalados en el PEF, cuya distribución será autorizada por el COMAC en su primera sesión del año y se aplicarán de la siguiente forma:
I.            90% para el gasto sustantivo, y
II.            10% para gastos de operación del PADCA.
Artículo 5. Ámbito de aplicación
El PADCA es de cobertura nacional y se enfocará en la atención de los conflictos agrarios que requieran de solución inmediata, debido al riesgo inminente que representen para afectar a la estabilidad, seguridad y la paz social en la región en la que se presenten, así como, en la atención de las obligaciones contraídas por la suscripción de los AA, ANC y en aquellos casos contemplados dentro de los Planes de justicia.
Artículo 6. Población susceptible de atención por el PADCA
Se considera como población potencial para la atención del PADCA a las personas integrantes de ejidos, comunidades, colonias agrícolas y ganaderas, pueblos y comunidades indígenas y afromexicanas, así como a las personas que aspiran a ser posesionarios, pequeños propietarios, ejidatarios o comuneros.
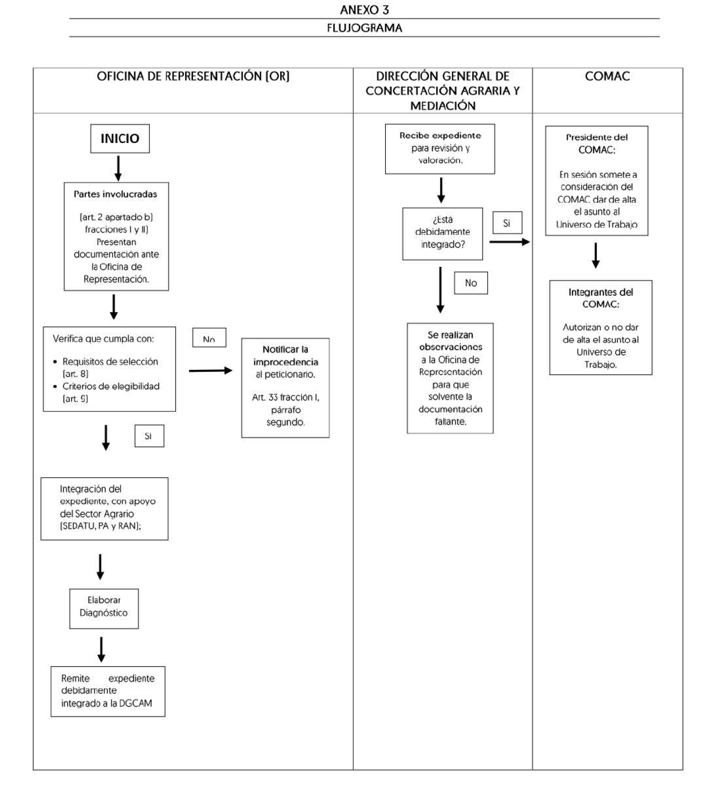
Se considera como población objetivo, a la población potencial que presenta algún conflicto por la posesión de la tierra y que cumpla con los requisitos de selección y criterios de elegibilidad establecidos en los presentes Lineamientos (Anexo 3. Flujograma).
Artículo 7. Personas beneficiarias
Las partes involucradas que sean apoyadas directamente por el PADCA para la solución de la o las controversias que presenten, respecto de la posesión y/o propiedad de la tenencia de la tierra.
Artículo 8. Requisitos de selección
Para que un conflicto agrario sea atendido por el PADCA, la OR en la entidad federativa de que se trate, deberá verificar que se cumpla con los siguientes requisitos:
I.            Que se hayan agotado las vías legales agrarias idóneas para resolver el conflicto.
              En casos extraordinarios, el COMAC podrá autorizar su atención en aquellos conflictos agrarios en los que, a pesar de no haberse agotado las vías legales o se encuentren o no instaurados ante la instancia legal competente, se determine que se requiera la atención urgente e inmediata del asunto, debido a las situaciones que se estén presentando en términos de lo dispuesto en el artículo 36 de estos Lineamientos.
              Para efectos de lo dispuesto en el párrafo anterior, es necesario que se acredite documentalmente la superficie en conflicto, su titularidad, quién detenta la posesión y a quién le corresponde el mejor derecho sobre ésta.
              La acreditación a que se refiere el párrafo anterior podrá hacerse a través de dictámenes técnicos periciales y planos emitidos por autoridad competente. Dichos documentos se mencionan de manera enunciativa y no limitativa.
              Tratándose de comunidades indígenas y afromexicanas que tengan en posesión tradicional la superficie en conflicto, de acuerdo con sus sistemas normativos, y pretendan privarlas de esos territorios, se estará a lo dispuesto en el artículo 9, apartado A, fracción III y demás disposiciones que les resulten aplicables en términos de los Lineamientos, y
II.            Que las personas o grupos involucrados están dispuestos a sujetarse a los Lineamientos para resolver en definitiva el conflicto agrario mediante la conciliación, como vía preferente, con la aplicación de recursos del PADCA, a través de los instrumentos jurídicos idóneos.
Artículo 9. Criterios de Elegibilidad
A.    Serán elegibles para ser atendidos por el PADCA, los conflictos en que:
I.            La problemática derive de una acción agraria de dotación, ampliación de ejidos, restitución, reconocimiento y titulación de bienes comunales, substanciada en un procedimiento, en el que se haya negado la acción y el núcleo o las personas capacitadas originales mantengan la posesión de los predios señalados como afectables en la acción o, en caso de no haberse señalado predios afectables, que la superficie se encuentre en el radio legal de siete kilómetros;
II.            La disputa por la propiedad y/o posesión de la tierra derive de un conflicto que guarde relación con alguna acción agraria de las señaladas en la fracción anterior.
              Tratándose de comunidades indígenas y afromexicanas que tengan en posesión tradicional la superficie en conflicto de acuerdo con sus sistemas normativos y pretendan privarlas de esos territorios, podrán ser atendidos a través del PADCA, cuando se acredite de manera fehaciente que esa posesión la han detentado ancestralmente, pudiendo apoyarse por el INPI.
              Asimismo, en los casos que se tenga antecedentes de despojo de las tierras que ancestralmente han detentado, se deberá contemplar el resarcimiento, como medida de reparación del daño y reivindicación de sus derechos colectivos. Lo anterior, deberá estar sujeto a las disposiciones de la normatividad internacional aplicable;
III.           Los asuntos que hayan sido determinados como viables por la Comisión de Elegibilidad del ANC y que no hayan sido resueltos, y
IV.          La solución atienda a criterios de desarrollo social, seguridad pública, impulso a políticas públicas previstas en el Plan Nacional de Desarrollo vigente o a estrategias fijadas por el Ejecutivo Federal.
              Para atender un asunto por el PADCA será necesario que la propiedad de la superficie en conflicto se haya definido previamente mediante las vías idóneas, a excepción de lo señalado en el artículo 8, fracción I, tercer párrafo de los presentes Lineamientos.
              Eventualmente, si los conflictos agrarios tienen injerencia urbana pero su origen deviene del rezago agrario, en términos de los presentes Lineamientos podrán ser atendidos por el PADCA en la forma en que determine el COMAC.
B.    No serán atendibles por el PADCA los siguientes:
I.            Los conflictos internos de los núcleos agrarios y/o de pueblos y comunidades indígenas y afromexicanas;
II.            Las posesiones irregulares de grupos sobre propiedad privada, propiedad social y colonias agrícolas y ganaderas, a excepción de los asuntos que ya han sido determinados como viables por la Comisión de Elegibilidad en el marco del ANC y del AA, y
III.           Los asuntos en los que se haya generado violencia, de manera simulada a fin de obtener los beneficios del PADCA. En caso de incurrir en el presente supuesto, se ejercerán las acciones legales que resulten procedentes.
Artículo 10. Procedimiento para determinar y modificar el Universo de Trabajo.
La conformación y modificación del universo de trabajo del PADCA es facultad exclusiva del COMAC.
A. Alta de un asunto:
El alta en el universo de trabajo del PADCA, de un conflicto agrario propuesto, es facultad exclusiva de la presidencia del COMAC, lo cual se realizará mediante cédula autorizada con firma autógrafa, en la que se precisen los datos de identificación del conflicto agrario conforme a los artículos 8, 9 y 37, apartado A, fracción I, II y III de los presentes Lineamientos.
B. Baja de un asunto:
Un asunto propuesto para su baja del universo de trabajo podrá ser presentado por la Presidencia o Vicepresidencia del COMAC, debiéndose sustentar a través de la cédula autorizada con firma autógrafa, en donde se expongan de manera fundada y motivada las razones de dicha determinación.
La Cédula para dar de baja un asunto del universo de trabajo, se emitirá:
I.            Cuando derivado de la revisión y análisis de la documentación soporte y/o del Diagnóstico emitido por el Sector agrario en la entidad federativa que corresponda, se desprende que no cumple con los requisitos de selección y criterios de elegibilidad;
II.            Si derivado del proceso de negociación alguna de las partes manifiesta expresamente su negativa a someterse al PADCA;
III.           Cuando la persona propietaria manifieste la negativa de venta del predio;
IV.          Cuando exista rechazo de la oferta institucional, que se haya formulado;
V.           Cuando los conflictos agrarios, aun cuando estén siendo atendidos por el PADCA, sean resueltos de manera definitiva por algún otro medio legal o instancia administrativa;
VI.          Ante la falta de impulso procesal de las partes involucradas en los conflictos agrarios por más de un año;
VII.          Tratándose de los asuntos que se encuentren en los supuestos previstos en el artículo 14 de los presentes Lineamientos, y
VIII.         Al tratarse de pueblos y comunidades indígenas y afromexicanas, cuando su asamblea general manifieste desistirse de la atención del PADCA para la solución del conflicto, hecho que deberá quedar asentado en acta de asamblea de acuerdo con sus sistemas normativos reconocidos en el artículo 2 de la CPEUM y demás leyes aplicables.
En ambos casos, y en su oportunidad, dichas cédulas deberán ser sometidas a consideración del COMAC, para su aprobación correspondiente.
Igualmente se darán de baja todos aquellos asuntos que sean atendidos y concluidos de manera definitiva a través del PADCA, sin trámite ulterior.
Para determinar las metas del PADCA, se contabilizará como asunto todo conflicto agrario, AA y ANC que implique la firma de un convenio finiquito. Si para solucionar la problemática se suscribe más de un convenio finiquito, cada uno deberá ser considerado como un asunto.
Un conflicto agrario, AA y ANC será considerado como asunto atendido, cuando el convenio finiquito se encuentre debidamente suscrito por las partes que en éste intervienen.
Se considerará como asunto concluido, cuando dicho convenio cumpla con los siguientes supuestos:
a)   El convenio finiquito sea ratificado y calificado de legal ante el TUA correspondiente y se haya cumplido por las partes que intervienen, con todas las actuaciones que éste las obliga, y
b)   Se trate de adquisición de predios, se encuentre protocolizado ante el Notario Público según corresponda y el recurso haya sido entregado a las personas beneficiarias.
La DGCAM vigilará el debido cumplimiento del procedimiento de inscripción ante las instancias registrales correspondientes tales como RAN, Registro Público de la Propiedad Federal y los respectivos Registros Públicos de la Propiedad en las entidades federativas, procedimiento que da certeza jurídica sobre la tenencia de la tierra.
Artículo 11. Modalidades de atención
El PADCA apoyará la atención de los asuntos incorporados en el universo de trabajo, bajo las siguientes modalidades:
I.            El otorgamiento de una contraprestación a favor de una de las partes, y
II.            La regularización de las superficies materia del conflicto, a través del pago de los gastos que se originen con motivo de dicha regularización que, de manera enunciativa, mas no limitativa consisten en el pago de escrituración, honorarios de notarios, pago por la emisión de avalúos, entre otros.
Artículo 12. Criterios para determinar la oferta institucional
El monto económico propuesto por la SEDATU, para la solución de un conflicto agrario, se fijará tomando en cuenta:
I.            El avalúo que practique el CTV, tratándose de predios que correspondan a la propiedad social o el que en su caso emita el INDAABIN, tratándose de propiedad privada, el cual será invariablemente solicitado con la debida oportunidad por la Secretaría Técnica; lo anterior, sin perjuicio de que, en casos debidamente justificados, el COMAC podrá autorizar que el avalúo sea realizado por algún perito externo distinto al INDAABIN, debiéndose solicitar la validación de este al CTV, y
II.            El grado de complejidad que ha originado la problemática, así como, toda aquella documentación que obre dentro del expediente que al efecto se haya integrado y que incida en la solución del conflicto.
La contraprestación en ningún caso podrá ser superior al monto establecido en el avalúo correspondiente; sin embargo, en los casos que por su naturaleza lo ameriten, se podrá realizar la oferta de contraprestación con base en el valor unitario por hectárea.
Artículo 13. Derechos y obligaciones de las personas beneficiarias
A. Derechos
I.            Recibir trato igualitario, sin discriminación alguna, respetando en todo momento sus derechos humanos; tratándose de pueblos y comunidades indígenas y afromexicanas deberán considerarse sus sistemas normativos;
II.            Recibir información, orientación y asesoría por parte del Sector agrario, respecto de los beneficios y mecánica de operación del PADCA de manera clara y oportuna;
III.           Recibir atención sin costo alguno;
IV.          Solicitar y recibir información sobre el estado que guardan las gestiones realizadas;
V.           Recibir, de conformidad con lo pactado en el convenio finiquito, la contraprestación que apruebe el COMAC, y
VI.          Formular ante las instancias competentes, las quejas o inconformidades que pudieran derivarse de la implementación del PADCA.
Con relación a las fracciones II y IV, tratándose de pueblos y comunidades indígenas y afromexicanas, el INPI deberá proporcionar el apoyo de la persona traductora, previa solicitud que al efecto formule la persona Titular de la Dirección de Concertación Agraria de la SEDATU, cuando así se requiera.
B. Obligaciones
I.            Suscribir el convenio finiquito respectivo (Anexo 4. Formato de convenio finiquito) y ratificarlo ante el TUA correspondiente, para que una vez que éste lo califique de legal, adquiera la categoría de sentencia ejecutoriada, cuando la naturaleza jurídica de la superficie en conflicto sea de propiedad social; y, tratándose de propiedad privada, con base en el convenio finiquito formalizar escritura pública a través de la cual se lleve a cabo el traslado de dominio con estipulación a favor de terceros. No se entregarán los recursos aprobados a las personas beneficiarias que no cumplan con esta obligación;
II.            Nombrar, en el caso de núcleos agrarios o grupos, a sus representantes para la suscripción del convenio finiquito y para cualquier otra acción derivada del PADCA. Estos nombramientos deberán recaer preferentemente en sus órganos de representación, aunque las personas beneficiarias, mediante asamblea previamente convocada, podrán elegir a sus representantes por unanimidad de votos.
              En el caso de núcleos agrarios, la designación de representantes deberá efectuarse en términos de lo previsto por la fracción XV del artículo 23 de la Ley Agraria. Tratándose de grupos, deberá quedar constancia de la designación en un acta suscrita por cada uno de los integrantes.
              Para el caso de pueblos y comunidades indígenas y afromexicanas, se respetará la designación de sus representantes que al efecto sean elegidos en términos de sus propios sistemas normativos, validados mediante acta de asamblea y ratificados por las autoridades tradicionales;
III.           Aprobar el proyecto de convenio finiquito en asamblea del núcleo. Si el mismo implicara la cesión de tierras incorporadas a su régimen social, dicha renuncia o cesión deberá ser aprobada en asamblea de mayoría calificada, en términos de la Ley Agraria. El mismo criterio aplicará en los casos en que la tierra, aunque no forme parte del núcleo por resolución firme, sea materia de una acción agraria o juicio de la misma naturaleza no resuelto y en el cual, el núcleo manifieste pretensiones sobre su titularidad. Tratándose de grupos, el acta no revestirá mayor formalidad, salvo encontrarse debidamente firmada por todas las personas que integran el mismo. Para el caso de pueblos y comunidades indígenas y afromexicanas la aprobación del convenio finiquito será atendiendo a sus sistemas normativos, validados mediante acta de asamblea y ratificados por las autoridades tradicionales;
IV.          Aprobar, en su caso, en asamblea general de formalidades especiales y cumpliendo los requisitos que para el efecto contempla la legislación agraria aplicable, el destino de las tierras que el núcleo agrario reciba con motivo del convenio finiquito.
              Se exceptúa de lo antes preceptuado a los pueblos y comunidades indígenas y afromexicanas cuando así convenga a su sistema normativo.
              Tratándose de grupos, se deberá señalar en Asamblea General el aprovechamiento que se dará a la superficie a regularizar, atendiendo a la vocación de la tierra, privilegiando su óptima explotación;
V.           Asumir la total responsabilidad de la distribución de los recursos al interior del núcleo agrario, cuando dicha afectación recaiga sobre tierras de uso común.
              Tratándose de núcleos agrarios, pueblos y comunidades indígenas y afromexicanas, las personas beneficiarias deberán determinar de común acuerdo y en los términos previstos en la legislación aplicable o atendiendo a sus sistemas normativos, (según sea el caso), la forma, uso y/o distribución de los recursos económicos que reciban como contraprestación.
              Los convenios finiquito que al efecto se suscriban, deberán precisar en una cláusula específica dicha decisión, liberando con ello a la SEDATU de cualquier responsabilidad;
VI.          Cuando el convenio finiquito implique la realización de acciones futuras, las personas beneficiarias se comprometen a llevarlas a cabo dentro de los plazos pactados, en cuyo caso, la entrega de los recursos previa autorización del COMAC, deberá depositarse ante el FIFONAFE; la SEDATU estará facultada para exigir el cumplimiento de las acciones pactadas ante el TUA que corresponda;
VII.          En caso de adquisición de tierras de propiedad privada para núcleos agrarios, en el convenio finiquito que al efecto se suscriba, deberá precisarse en alguna cláusula que las personas beneficiarias adquieren el compromiso para incorporarlas al régimen social en los términos de lo previsto por los artículos 90 y 92 de la Ley Agraria, sirviendo como base para ello, la escritura pública por la que la SEDATU adquiere con estipulación a favor de terceros. Tratándose de pueblos o comunidades indígenas o afromexicanas, las tierras que, en su caso se adquieran, se incorporarán a su patrimonio respetando sus sistemas normativos, debiendo quedar inscritas ante el Registro Público de la Propiedad y de Comercio respectivo, a favor de éstas, y
VIII.         Dar por finiquitada la controversia y comprometerse a no reactivarla en el futuro.
Artículo 14. Causas de cancelación de la contraprestación
El COMAC acordará el archivo del asunto como concluido y cancelará la entrega de la contraprestación aprobada, sin que se genere responsabilidad alguna para la SEDATU, cuando:
I.            Alguna de las personas beneficiarias se niegue a ratificar el convenio finiquito ante el TUA o notario público, o bien, a cumplir cualquiera de las obligaciones consignadas en el numeral anterior o derivada de las cláusulas del convenio finiquito, y
II.            Cuando para la integración del expediente, se haya proporcionado por las personas beneficiarias o sus representantes, información o documentación falsa. Lo anterior, independientemente de ejercer las acciones legales que resulten procedentes.
Dicha determinación se notificará en términos de ley a las personas beneficiarias de manera personal o por conducto de quien legalmente los represente.
Artículo 15. Instancia normativa
El COMAC es la instancia normativa del PADCA, el cual regirá su actuación de acuerdo con lo dispuesto en los presentes Lineamientos, así como en el manual. El PADCA estará a cargo de la Subsecretaría de Ordenamiento Agrario e Inventarios de la Propiedad de la SEDATU, a través de la DGCAM.
Invariablemente al inicio de cada ejercicio fiscal, se celebrará una primera sesión, en la que se informará de la conformación del universo de trabajo, la distribución de los recursos y el Programa Anual de Trabajo, para su aprobación correspondiente, previo conocimiento que de ello se haga a la persona Titular de la SEDATU; y una sesión de cierre en el mes de diciembre, en la que la Secretaría Técnica, rendirá un informe físico-financiero de los resultados del PADCA, del que igualmente se hará del conocimiento de la persona Titular de la SEDATU.
Artículo 16. Integración del COMAC
El COMAC estará integrado de la siguiente manera:
I.            Persona Invitada Especial: La persona Titular de la SEDATU, con derecho a voz;
II.            Presidencia: La persona Titular de la Subsecretaría de Ordenamiento Agrario e Inventarios de la Propiedad de la SEDATU, con derecho a voz y voto;
III.           Vicepresidencia: La persona Titular de la DGCAM, con derecho a voz y voto;
IV.          Secretaría Ejecutiva: La persona Titular de la Unidad de Administración y Finanzas de la SEDATU, con derecho a voz y voto;
V.           Secretaría Técnica: La persona Titular de la Dirección de Concertación Agraria de la SEDATU, con derecho a voz y voto;
VI.          Secretaría Operativa: La persona Titular de la Jefatura de Departamento de Programas y Acuerdos de la DGCAM, con derecho a voz;
VII.          Vocal Consultivo: La persona Titular de la Unidad de Asuntos Jurídicos de la SEDATU, con derecho a voz y voto;
VIII.         Primer Vocal: La persona Titular de la Procuraduría Agraria, con derecho a voz y voto;
IX.          Segundo Vocal: La persona Titular de la Dirección en Jefe del Registro Agrario Nacional, con derecho a voz y voto;
X.           Tercer Vocal: La persona Titular de la Dirección General del FIFONAFE, con derecho a voz y voto;
XI.          Cuarto Vocal: La persona Titular de la Dirección General de Coordinación de Oficinas de Representación de la SEDATU, con derecho a voz y voto;
XII.          Persona Invitada permanente: La persona Titular del Órgano Interno de Control en la SEDATU, con derecho a voz, y
XIII.         Persona Invitada especialista: Persona servidora pública con conocimientos especializados en determinada materia, con derecho a voz.
Artículo 17. La Persona Invitada Especial tendrá las siguientes funciones:
I.            Participar en el desarrollo de las sesiones del COMAC, emitiendo sus opiniones y consideraciones, y
II.            En caso necesario, solicitar información, expedientes o documentos para su consideración y valoración, de manera previa a la celebración de las sesiones del COMAC.
Artículo 18. La Presidencia tendrá las siguientes funciones:
I.            Presidir las sesiones del COMAC;
II.            Promover e instruir la expedita actuación de los integrantes del COMAC en el cumplimiento de sus funciones;
III.           Autorizar el orden del día para cada sesión;
IV.          Presentar ante el COMAC para su análisis, los asuntos propuestos para dar de alta o de baja en el universo de trabajo del PADCA;
V.           Informar a la persona Titular de la SEDATU de manera trimestral, respecto de los asuntos que se atiendan mediante el PADCA y en general con relación a la operación de éste, y
VI.          Autorizar el proyecto del manual previamente revisado por la Vicepresidencia, para someter su aprobación ante el COMAC.
Artículo 19. La Vicepresidencia tendrá las siguientes funciones:
I.            Presidir las sesiones del COMAC, en suplencia de la Presidencia;
II.            Instruir a subalternas y subalternos, sobre las directrices y estrategias que deban aplicarse en asuntos específicos, para el logro de los objetivos del PADCA;
III.           Autorizar, en ausencia de la Persona Titular de la Presidencia del COMAC, el orden del día para cada sesión;
IV.          Presentar ante el COMAC los asuntos considerados para dar de baja del universo de trabajo del PADCA;
V.           Mantener informada a la persona Titular de la Presidencia a través de un informe trimestral, respecto de los asuntos que se atiendan a través del PADCA y en general respecto de la operación de éste, a efecto de que se esté en posibilidad de informar a la persona Titular de la SEDATU, y
VI.          Revisar y dar el visto bueno del proyecto de manual, para su presentación ante el COMAC y autorización de la Presidencia.
Artículo 20. La Secretaría Ejecutiva tendrá las siguientes funciones:
I.            Instrumentar los mecanismos necesarios para la erogación de los recursos autorizados por el COMAC, y
II.            Conciliar con la Secretaría Técnica, el informe de avance físico-financiero a presentarse en cada sesión.
Artículo 21. La Secretaría Técnica tendrá las siguientes funciones:
I.            Elaborar y acordar el programa anual de trabajo con la Vicepresidencia, para someterlo a la aprobación del COMAC en la primera sesión ordinaria del ejercicio fiscal correspondiente, previo informe que de este último se realice a la persona Titular de la SEDATU;
II.            Integrar el archivo de los conflictos agrarios en trámite y atendidos por el PADCA y validar la ficha técnica que corresponda a cada expediente, cumpliendo con las obligaciones contenidas tanto en la Ley Federal de Transparencia y Acceso a la Información Pública, como en la Ley General de Transparencia, Acceso a la Información Pública y la Ley General de Archivos;
III.           Solicitar al Vocal Consultivo la emisión de la opinión correspondiente sobre los convenios finiquito;
IV.          Solicitar al Vocal Consultivo la emisión del dictamen jurídico sobre los asuntos a tratar en las sesiones del COMAC, enviando para ello el expediente debidamente revisado, validado y foliado con cinco días de anticipación al menos, cuando se trate de sesiones ordinarias y de un día en sesiones extraordinarias;
V.           Convocar a sesión ordinaria a las personas integrantes del COMAC, con no menos de cinco días naturales de anticipación, y para las sesiones extraordinarias al menos con un día hábil de anticipación; en ambos casos, sin considerar el día de la celebración de la sesión;
VI.          Elaborar en coordinación con la Vicepresidencia el orden del día para cada sesión. Dicho documento deberá ser informado a los integrantes del COMAC, cuando menos, al momento de convocarlos a sesión;
VII.          Verificar la procedencia de cada uno de los asuntos sometidos al COMAC e integrar la información indispensable de soporte, la cual se anexará a la convocatoria que se haga llegar a los integrantes de este;
VIII.         Presentar ante el seno del COMAC la propuesta de solución de los conflictos agrarios que conformen el orden del día, para su análisis, discusión y pronunciamiento respectivo;
IX.          Instruir a la Secretaría Operativa para que, en su apoyo, lleve a cabo las actividades de operación del PADCA que se requieran;
X.           Dar seguimiento operativo, presupuestal y administrativo al PADCA, presentando al COMAC un informe de avance físico-financiero en cada sesión ordinaria, previa conciliación con la Secretaría Ejecutiva;
XI.          Presentar al COMAC un informe mensual de seguimiento sobre los conflictos agrarios aprobados, hasta su debida conclusión;
XII.          Informar al COMAC sobre los convenios finiquito que impliquen acciones futuras y el depósito de los recursos ante el FIFONAFE;
XIII.         Informar a los integrantes del COMAC en la primera sesión de cada ejercicio fiscal, de la conformación del universo de trabajo (previo conocimiento que se haga de éste a la Presidencia), de la distribución de los recursos y el programa anual de trabajo, para su aprobación correspondiente;
XIV.        Garantizar el control del universo de trabajo del PADCA, considerando los asuntos dados de alta o de baja que apruebe el COMAC a propuesta de la Presidencia o Vicepresidencia; así como los que se consideren dar de baja, en términos de los presentes Lineamientos;
XV.         Someter a consideración de los integrantes del COMAC los términos de referencia para la evaluación externa del PADCA, para su aprobación correspondiente;
XVI.        Proponer a las partes en conflicto la oferta institucional;
XVII.        Elaborar en coordinación con la Secretaría Operativa, el proyecto del manual y canalizarlo a la Vicepresidencia para su revisión;
XVIII.       Realizar el acta respectiva de cada sesión del COMAC, que deberá ser signada, previa validación por los asistentes, y
XIX.        Informar y dar atención a los requerimientos de las instancias fiscalizadoras conforme a las disposiciones normativas aplicables.
Artículo 22. La Secretaría Operativa tendrá las siguientes funciones:
I.            Previa revisión y correcta integración de los expedientes, proponer a la Secretaría Técnica, los proyectos de convenios finiquito a remitir al Vocal Consultivo, para la emisión de la opinión correspondiente. Dicha integración de expedientes atendidos por el PADCA deberá realizarse conforme al orden cronológico descrito en la Cédula de Control Documental y Supervisión para la Integración de Expedientes de Conflictos Agrarios, a efecto de dar cabal cumplimiento a lo referido por el artículo 12 de la Ley General de Archivos;
II.            Previa revisión y correcta integración de los expedientes, proponer a la Secretaría Técnica, los asuntos a remitir al Vocal Consultivo, para la emisión del dictamen jurídico;
III.           En su caso, subsanar las observaciones formuladas por el Vocal Consultivo;
IV.          Apoyar a la Secretaría Técnica en la operación del PADCA respecto de las funciones y atribuciones que tiene conferidas;
V.           Integrar la información y documentación necesaria para convocar a sesión a los integrantes del COMAC;
VI.          Elaborar el acta respectiva en la que consten los acuerdos tomados en cada sesión del COMAC;
VII.          Llevar el registro de actas y acuerdos tomados en las sesiones;
VIII.         Someter a consideración de la Secretaría Técnica los términos de referencia para la evaluación externa del PADCA, y
IX.          Elaborar en coordinación con la Secretaría Técnica, el proyecto del manual.
Artículo 23. La persona servidora pública designada como Vocal Consultivo, tendrá las siguientes funciones:
I.            Analizar la procedencia jurídica de cada uno de los asuntos planteados al COMAC, proponiendo, mediante una opinión, las modificaciones que considere pertinentes al proyecto de convenio finiquito que se le remita, la cual deberá ser emitida en un término de cinco días hábiles, contados a partir de su recepción, y
II.            Emitir el dictamen jurídico de procedencia en los casos en que se cumpla con los requisitos establecidos en los Lineamientos, dentro de los cinco días hábiles posteriores a la recepción del expediente debidamente integrado que se le remita, salvo en los casos de urgencia, en los que deberá emitirlo en un plazo no mayor a un día hábil.
Artículo 24. La persona servidora pública designada como Primer Vocal, tendrá las siguientes funciones:
I.            Analizar la procedencia de cada uno de los asuntos planteados al COMAC dentro de su ámbito de competencia;
II.            Coadyuvar con las demás instituciones del Sector agrario para la emisión del diagnóstico correspondiente en cada uno de los asuntos que resulte procedente en términos de los presentes Lineamientos;
III.           Asesorar a los sujetos agrarios involucrados en un conflicto agrario sobre cuestiones relacionadas con éste;
IV.          Coadyuvar en la conciliación de intereses entre las partes involucradas en un conflicto agrario;
V.           Instruir a sus OR que firmen y ratifiquen el convenio finiquito correspondiente, y
VI.          Las demás que le asigne el COMAC.
Artículo 25. La persona servidora pública designada como Segundo Vocal, tendrá las siguientes funciones:
I.            Analizar la procedencia de cada uno de los asuntos planteados al COMAC dentro de su ámbito de competencia;
II.            Coadyuvar con las demás instituciones del Sector agrario para la emisión del diagnóstico correspondiente en los asuntos que así procede en términos de los presentes Lineamientos;
III.           Inscribir los actos jurídicos que impliquen la constitución de un ejido y/o la aportación de superficie al régimen ejidal, en su caso expedir constancia de los documentos que reconozcan, creen, modifiquen o extingan derechos ejidales o comunales en la atención brindada a un conflicto agrario, así como aquellos que sean necesarios para atenderlo;
IV.          Coadyuvar con la realización de los trabajos técnicos que sean necesarios para la atención de un conflicto agrario;
V.           Instruir a sus OR que firmen y ratifiquen los convenios finiquito de los asuntos, y
VI.          Las demás que le asigne el COMAC.
Artículo 26. La persona servidora pública designada como Tercer Vocal, tendrá las siguientes funciones:
I.            Analizar la procedencia de cada uno de los asuntos planteados al COMAC dentro de su ámbito de competencia;
II.            Coadyuvar con las demás instituciones del Sector agrario para la emisión del diagnóstico correspondiente en los asuntos que así proceda de conformidad con los presentes Lineamientos;
III.           Recibir y administrar los recursos económicos que se deriven de la atención de un asunto incorporado en el universo de trabajo, de acuerdo con lo dispuesto en los presentes Lineamientos y demás normatividad aplicable;
IV.          Remitir a la Secretaría Técnica las constancias con las que se acredite la entrega de recursos (póliza, cheque e identificación) a la persona o personas que recibieron la contraprestación, y
V.           Las demás que le asigne el COMAC.
Artículo 27. La persona servidora pública designada como Cuarto Vocal, tendrá las siguientes funciones:
I.            Analizar la procedencia de cada uno de los asuntos planteados al COMAC dentro de su ámbito de competencia;
II.            Coadyuvar con las demás instituciones del Sector agrario para el diagnóstico de los asuntos;
III.           Coadyuvar en la atención de los conflictos agrarios instruyendo las acciones que sean necesarias a los Titulares de las OR de la SEDATU;
IV.          Instruir a las OR de su adscripción que firmen y ratifiquen los convenios finiquito de los asuntos, y
V.           Las demás que le asigne el COMAC.
Artículo 28. La persona servidora pública designada como Invitada Permanente, tendrá las siguientes funciones:
I.            Participar en el desarrollo de las sesiones del COMAC, emitiendo sus opiniones y recomendaciones;
II.            Recibir e instruir la atención de las quejas, denuncias e irregularidades que se deriven de la operación del PADCA, así como fiscalizar la aplicación de los recursos.
III.           En caso necesario, pedir información, expedientes o documentos para su revisión y análisis, de manera previa a la celebración de las sesiones del COMAC.
Artículo 29. La persona servidora pública designada como Invitada Especialista, tendrá las siguientes funciones:
I.            Participar en la sesión correspondiente del COMAC, a fin de que, en términos de sus conocimientos especializados, brinde asesoría y aporte elementos idóneos a las personas integrantes del COMAC para la toma de decisiones.
Con la misma temporalidad con que se convoque a los integrantes del COMAC a sesión, se convocará a la persona invitada especialista, aportándole la documentación necesaria que le permita emitir sus consideraciones en la sesión correspondiente.
Artículo 30. De la suplencia
Los integrantes del COMAC deberán designar por escrito a un suplente para que los represente cuando, por razón justificada, no puedan asistir a las sesiones, debiendo entregar dicha designación a la Secretaría Técnica antes de la sesión.
La designación deberá recaer en una persona servidora pública con nivel, al menos, de Dirección de Área u homologo, según corresponda en la estructura autorizada a la unidad administrativa de que se trate.
Artículo 31. Funciones del COMAC
A. El COMAC es el órgano facultado para aprobar la aplicación de los recursos del PADCA, el cual desarrollará sus funciones en apego a lo siguiente:
I.            Sus determinaciones sobre el ejercicio de los recursos deberán apegarse a las prescripciones del PEF para el ejercicio fiscal correspondiente. Asimismo, a los criterios de legalidad, honestidad, eficiencia, eficacia, economía, racionalidad, austeridad, transparencia, control, rendición de cuentas y equidad de género, de conformidad con lo señalado en la LFPRH, su Reglamento y a lo establecido en los presentes Lineamientos;
II.            Sesionará de manera ordinaria cada mes y de manera extraordinaria cada vez que existan asuntos que así lo ameriten. En caso de que al cumplirse el mes no se lleve a cabo la sesión ordinaria correspondiente (por razones justificadas), podrá considerarse como ordinaria la siguiente reunión que sea convocada. Cuando así ocurra, la Secretaría Técnica deberá emitir un aviso por escrito a sus integrantes;
III.           El quórum se integrará con la asistencia a las sesiones de al menos 6 de las 9 personas integrantes con derecho a voz y voto, debiendo estar presente invariablemente la Presidencia y/o la Vicepresidencia;
IV.          Los acuerdos se tomarán por mayoría de votos de las personas integrantes asistentes a la sesión, mismos que serán nominativos. En caso de empate la Presidencia y/o la Vicepresidencia tendrán voto de calidad, y
V.           En caso de cuestiones no previstas por los Lineamientos o duda sobre su interpretación, por mayoría de votos resolverá lo conducente, considerando casos similares atendidos por el comité, lo previsto por el Código Civil Federal o los principios generales del Derecho.
Para normar la operación del PADCA, se expedirá el manual respectivo, que deberá ser aprobado en la sesión correspondiente. El manual será elaborado por la Secretaría Técnica, con apoyo de la Secretaría Operativa, revisado por la Vicepresidencia y autorizado por la Presidencia, previamente a su aprobación por el COMAC.
B. Al sesionar, el COMAC tendrá las siguientes funciones:
I.            Analizar, discutir y autorizar o rechazar los asuntos propuestos por la Secretaría Técnica;
II.            Conocer los informes de avance físico-financiero que rinda mensualmente la Secretaría Técnica y en su caso aprobarlos u ordenar que se hagan las aclaraciones o correcciones pertinentes;
III.           Conocer y autorizar la aplicación de los recursos del PADCA;
IV.          Autorizar que la contraprestación se deposite temporalmente en el FIFONAFE una vez que se haya formalizado el convenio finiquito, hasta en tanto se dé cabal cumplimiento a lo establecido en el artículo 13, apartado B, fracción I de los presentes Lineamientos.
V.           Autorizar los términos de referencia para la contratación de la persona física, moral o institución responsable de la evaluación externa del PADCA, en su caso;
VI.          Autorizar las modificaciones al universo de trabajo, a propuesta de la Presidencia y Vicepresidencia, en los términos establecidos en estos Lineamientos, y
VII.          Resolver cualquier duda o controversia que se suscite en el ejercicio del PADCA y con motivo de la aplicación de los presentes Lineamientos.
Artículo 32. Instancias ejecutoras del COMAC
La Secretaría Técnica será responsable de ejecutar todos los acuerdos del COMAC, con apoyo de la Secretaría Ejecutiva, las OR, la Secretaría Operativa, los AE y el Sector agrario.
Artículo 33. De las OR
El proceso de atención y solución de los conflictos agrarios identificados en cada entidad federativa será responsabilidad de las y los Titulares de cada una de las OR, para lo cual, en su caso, contarán con el apoyo de los AE. Las OR tendrán las siguientes atribuciones:
I.            Proponer a la Secretaría Técnica los asuntos que previo análisis y de ser procedentes sean incorporados al universo de trabajo, cuando bajo su estricta responsabilidad, consideren que un asunto lo amerita, único supuesto en el que se deberá elaborar el diagnóstico correspondiente.
              En los casos, en que del análisis realizado a los expedientes, se determine como no viable la atención de un asunto a través del PADCA, deberá realizar la notificación correspondiente debidamente fundada y motivada a las partes involucradas, en un periodo no mayor a treinta días naturales a partir de la recepción del asunto en la OR en la entidad federativa correspondiente;
II.            Realizar el diagnóstico correspondiente, que suscribirá el Sector agrario en la entidad federativa, para su posterior envío a la Secretaría Técnica; en caso de contar con el apoyo del AE, será a éste a quien corresponda su realización.
III.           Proponer a las partes en conflicto la oferta institucional, cuando así se lo instruya la Secretaría Técnica;
IV.          Integrar el expediente con la documentación soporte señalada en el artículo 37 de los presentes Lineamientos, el cual será invariablemente validado por la Secretaría Técnica, previamente a que sea sometido a consideración del COMAC;
V.           Suscribir y ratificar el convenio finiquito correspondiente;
VI.          Realizar dentro del ámbito de su competencia, el seguimiento de los asuntos aprobados en el COMAC debiendo informar a la Secretaría Técnica, y
VII.          Realizar ante las instancias administrativas correspondientes y en el momento procesal oportuno, las gestiones necesarias para la entrega de la contraprestación aprobada.
Artículo 34. Operación del AE
El trabajo de los AE será coordinado de manera general por la Vicepresidencia y será supervisado operativamente por la Secretaría Técnica. Los AE deberán dar cabal cumplimiento a lo pactado en sus respectivos contratos de prestación de servicios profesionales, acorde con la estrategia diseñada, la forma y tiempo en que reportarán sus avances y las instrucciones que reciban, en estrecha colaboración con las OR de la SEDATU.
El incumplimiento de lo señalado será causa de responsabilidad civil o penal, en términos de la legislación aplicable y del contrato respectivo. (Anexo 5. Formato de contrato de prestador de servicios profesionales).
Los AE, en su labor operativa, deberán, entre otras acciones:
I.            Apoyar a las OR en la integración del expediente respectivo en términos de los presentes Lineamientos, así como elaborar el diagnóstico del conflicto agrario y someterlo a consideración de la persona Titular de la OR a efecto de que se someta a consideración del Sector agrario para su revisión, validación y suscripción;
II.            Informar y orientar a las partes respecto de las modalidades de atención y operación del PADCA a fin de obtener su anuencia para integrarse al mismo, llevando a cabo los trabajos de conciliación que sean necesarios;
III.           Obtener las actas a través de las cuales se externe: la autorización de los convenios, la designación de representantes, las comisiones negociadoras y las autorizaciones necesarias, en términos de los presentes Lineamientos;
IV.          En los conflictos agrarios, AA y ANC en que alguna de las partes esté representada por alguna organización campesina y/o social, el AE deberá asegurarse que dicha organización en realidad cuente con esa representación, recabando el acta de asamblea del núcleo agrario o grupo en la que se le haya otorgado tal carácter; tratándose de pueblos y comunidades indígenas y afromexicanas se deberá acreditar dicha representación respetando sus sistemas normativos, exhibiendo acta de asamblea validada por sus autoridades tradicionales;
V.           Coordinarse con los representantes del Sector Agrario en la entidad federativa de que se trate;
VI.          Llevar a cabo el proceso de negociación mediante la promoción intensiva de la conciliación como vía preferente para la solución de los conflictos agrarios. Para este efecto, no podrá ofrecer recursos de ningún tipo a cargo del PADCA;
VII.          Cuando los conflictos agrarios involucren pueblos y comunidades indígenas o afromexicanas, solicitar a la OR de la entidad federativa de que se trate, informe al INPI de la atención que está brindando al conflicto agrario, a efecto de que emita su opinión o dictamen correspondiente y, de considerarlo procedente, dé acompañamiento a dicha comunidad durante el proceso hasta su conclusión;
VIII.         Mantener informada a la Secretaría Técnica y a la persona Titular de la OR de la entidad federativa correspondiente, sobre el resultado y avance de sus gestiones;
IX.          Presentar los informes que le requiera la Vicepresidencia y la Secretaría Técnica del COMAC;
X.           Coadyuvar con las partes relacionadas con el conflicto agrario, para promover lo conducente ante los órganos jurisdiccionales que estén conociendo de juicios o procesos instaurados por aquellas, para evitar la emisión de resoluciones que alteren el buen curso de la conciliación iniciada;
XI.          Dar seguimiento a los procedimientos jurisdiccionales derivados de la aprobación del convenio finiquito hasta la conclusión del asunto, y
XII.          Las que le instruya la Presidencia, Vicepresidencia y la Secretaría Técnica, por sí, o por la persona que para el efecto designe.
Artículo 35. Participación de los representantes del Sector Agrario
Los representantes del Sector agrario en las entidades federativas revisarán, validarán y suscribirán el diagnóstico que al efecto se elabore y el titular de la OR de la SEDATU, será el encargado de remitirlo a la Secretaría Técnica del COMAC, a fin de que se determine si su atención por el PADCA es procedente. En caso de contar con AE en la entidad federativa, éste será el responsable de remitirlo a la Secretaría Técnica del COMAC.
Las OR deberán reportar los avances del PADCA en la forma y tiempo en que sean solicitados por la Vicepresidencia y la Secretaría Técnica del COMAC.
Artículo 36. Del tratamiento extraordinario de asuntos
Es facultad de la Presidencia del COMAC identificar los conflictos que, por su nivel de riesgo, ameriten un tratamiento extraordinario, tomando en consideración la disponibilidad de recursos presupuestales y los antecedentes que existan en los archivos de la SEDATU para el caso, conforme al procedimiento descrito en la parte conducente de los presentes Lineamientos, se propondrá su atención al COMAC.
Artículo 37. De la integración de expedientes
La correcta integración del expediente será responsabilidad de las OR apoyadas por el AE, en su caso, y su validación, previa obtención del dictamen jurídico de procedencia y presentación al COMAC, corresponderá a la Secretaría Técnica, con apoyo de la Secretaría Operativa.
A. El expediente que la OR remita para validación deberá contener, al menos:
I.            Diagnóstico en donde informe lo siguiente:
a)     Problemática;
b)    Antecedentes del conflicto;
c)     Actores involucrados;
d)    Superficie en conflicto;
e)     Población afectada por el conflicto;
f)     Situaciones que denoten conflictividad;
g)    Síntesis del diagnóstico;
h)    Existencia de incidencia indígena, en su caso, adjuntando la opinión o diagnóstico correspondiente que al efecto emita el INPI (cuando así proceda), documento en el que se deberá determinar si se trata de una comunidad indígena o afromexicana;
i)     Participación de organizaciones campesinas y/o políticas, adjuntando el documento a través del cual se acredite la representatividad, en términos de los presentes Lineamientos;
j)     Alternativa de solución, y
k)     Grado de complejidad del conflicto.
II.            Documentación generada, conteniendo cuando corresponda, lo siguiente:
a)     Carpeta básica o antecedentes agrarios;
b)    Antecedentes del conflicto;
c)     Acreditación de la comisión negociadora en términos de los presentes Lineamientos;
d)    Acreditación de personalidad jurídica de las partes involucradas. Esto implicará la revisión puntual de los poderes notariales que, en su caso, se hayan presentado, y
e)     Acta de asamblea en la que se autorice la solución del conflicto agrario a través del PADCA. Tratándose de pueblos y comunidades indígenas o afromexicanas, el documento correspondiente deberá ajustarse a sus sistemas normativos.
III.           En el caso de los propietarios se deberán remitir, al menos, las documentales, consistentes en:
a)    Acreditación de la propiedad, mediante escrituras públicas, certificado de libertad de gravamen e historia traslativa de dominio que contenga al menos los tres últimos traslados de los predios en conflicto, y
b)    Poder notarial de quien representa legalmente a la persona propietaria. En el caso de personas morales, deberá presentar acta de asamblea o poder notarial que acredite el otorgamiento de facultades específicas para convenir.
B. Una vez recibido el expediente integrado por la OR de la entidad federativa de que se trate, la Secretaría Técnica, con apoyo de la Secretaría Operativa, deberá validarlo y, en el momento procesal que corresponda, deberá instruir que se glose al expediente lo siguiente:
I.            Ficha técnica;
II.            Avalúo;
III.           Dictamen jurídico;
IV.          Convenio finiquito debidamente firmado por las partes en cada una de sus hojas;
V.           Copia certificada del Acta en la que conste el Acuerdo del COMAC;
VI.          Actuaciones del TUA en las que conste la ratificación del convenio finiquito, en su caso, la sentencia en su carácter de cosa juzgada y la orden del órgano jurisdiccional para su inscripción en el RAN y para que se realicen las anotaciones marginales respectivas; cuando se trate de propiedad privada, el primer testimonio de la escritura respectiva, debidamente inscrita ante el Registro Público de la Propiedad correspondiente y el RAN;
VII.          Acreditación de la o las personas beneficiarias o del representante legal que cobró el recurso, y
VIII.         Copia de póliza, cheque e identificación de las personas que reciban los recursos.
En los casos de los AA y aquellos determinados como viables por la Comisión de Elegibilidad del ANC se requerirá una carta de aceptación (Anexo 6. Formato Carta de Aceptación) de la oferta institucional hecha por la SEDATU, suscrita por la persona propietaria del predio o su apoderado legal; así como, copia de la minuta del acta de aprobación de la citada Comisión, independientemente de que el asunto haya sido autorizado por el COMAC como parte del universo de trabajo.
Artículo 38. De la integración extraordinaria del expediente
Cuando el COMAC lo acuerde, tratándose de los asuntos aprobados en términos del artículo 36 de estos Lineamientos, la integración del expediente podrá efectuarse de manera extraordinaria. En estos casos, los requisitos mínimos que se deberán cubrir son los siguientes:
I.            La OR de la entidad federativa de que se trate y, en su caso, el AE elaborará un diagnóstico con la información disponible sobre el conflicto agrario;
II.            El diagnóstico será revisado, validado y suscrito por los representantes del Sector agrario en la entidad federativa y remitido por la OR a la Secretaría Técnica; en caso de contar con AE, éste será el responsable de su remisión;
III.           Las constancias a través de las cuales se acredite plenamente la propiedad de la superficie en conflicto;
IV.          Se glosará el avalúo que previamente se haya elaborado;
V.           La Secretaría Técnica, previo acuerdo y autorización de la Presidencia, someterá el expediente a la determinación del COMAC, y
VI.          El Vocal Consultivo deberá emitir la opinión y el dictamen jurídico procedentes.
Artículo 39. Publicidad y difusión
Una vez resueltos de manera definitiva los conflictos agrarios, AA y ANC, la información relativa a cada uno de ellos podrá difundirse a través de los medios de comunicación masiva y de la página de Internet de la SEDATU, https://www.gob.mx/sedatu, siempre y cuando la clasificación que haya adoptado el Comité de Transparencia de la SEDATU, de conformidad con lo previsto en la Ley General de Transparencia y Acceso a la Información Pública, así lo permita.
Por su naturaleza, los asuntos que estén en proceso de integración deberán considerarse como información reservada, en términos de las leyes referidas.
Los presentes Lineamientos deberán publicarse en el Diario Oficial de la Federación, así como en la Normateca Institucional de la SEDATU.
Artículo 40. Promoción
La promoción del PADCA respecto de la atención a los conflictos agrarios, se realizará en los núcleos agrarios y en los pueblos y comunidades indígenas y afromexicanas que presenten conflicto por la propiedad y/o posesión de la tierra y que se ajusten a los presentes Lineamientos, invitándolos a resolverlo a través de la conciliación como vía preferente, y con la aplicación de recursos en aquellos casos en que se justifique.
Dicha promoción deberá ser realizada por el Sector agrario, procurando en todo caso, evitar generar la expectativa de asignación de recursos en asuntos que no cumplan con los requisitos de selección y criterios de elegibilidad establecidos en los presentes Lineamientos.
Artículo 41. Gratuidad y forma de entrega de recursos
Todas las actuaciones llevadas a cabo por el personal del Sector agrario o por los AE, tienen el carácter de gratuitas, por lo que no causarán pago alguno con cargo a las partes, ya sea en dinero o en especie. Quienes infrinjan esta disposición, se harán acreedores a las sanciones previstas en la normativa aplicable.
La papelería, documentación oficial, publicidad y promoción al respecto deberán contener la siguiente leyenda: "Este programa es público, ajeno a cualquier partido político. Queda prohibido el uso para fines distintos a los establecidos en el programa".
La contraprestación que determine el COMAC, se entregará íntegramente y de manera directa a las personas de ejidos, comunidades, colonias agrícolas y ganaderas, pequeños propietarios, avecindados, posesionarios o cualquier otro sujeto agrario involucrado con interés justificado en el asunto, cuando se trate de derechos individuales. Para los casos en que las personas beneficiarias sean un grupo campesino o núcleo agrario ejidal o comunal, la entrega se hará a sus representantes comunales, al Comisariado Ejidal, al Comisariado de Bienes Comunales, o a las personas que determine la Asamblea legalmente constituida. Tratándose de pueblos y comunidades indígenas o afromexicanas, a quien éstas hayan determinado de manera expresa.
La contraprestación se entregará mediante cheque nominativo, no negociable y para abono en cuenta. La cuenta será mancomunada cuando se involucren derechos colectivos. Cuando los recursos sean depositados en el FIFONAFE y se generen rendimientos, éstos se entregarán por parte del FIFONAFE a las personas beneficiarias de conformidad con su normatividad y la que resulte aplicable.
Artículo 42. Informes
La Secretaría Técnica deberá presentar los informes siguientes:
I.            Informe de avance físico-financiero.
              La Secretaría Ejecutiva, previa conciliación de la información con la Secretaría Técnica, validará el informe de avance físico-financiero del PADCA sobre el periodo correspondiente, en el que además se contemplará lo relativo al cumplimiento de metas.
              Este informe se rendirá en cada sesión ordinaria, e
II.            Informe físico-financiero.
              El informe físico-financiero será rendido por la Secretaría Técnica dentro de los primeros quince días naturales siguientes al cierre del ejercicio fiscal que corresponda. El informe contendrá, al menos, la información de resultados en cuanto a cumplimiento de metas físicas y presupuesto ejercido.
Artículo 43. Evaluación
Para dar un adecuado seguimiento y, en su caso, realizar los ajustes que se consideren pertinentes, se instrumentarán mecanismos de evaluación del PADCA que contribuyan a la identificación de áreas de oportunidad, los cuales deberán ser propuestos por la Vicepresidencia.
Los resultados de la evaluación deberán presentarse con oportunidad al COMAC, para que éste disponga su observancia inmediata.
Artículo 44. Evaluación Interna
La Secretaría Técnica deberá evaluar periódicamente, con base en la información que generan los indicadores de gestión reportados en el Sistema de Evaluación del Desempeño del Gobierno Federal, coordinado y operado por la Secretaría de Hacienda y Crédito Público, la operación del PADCA respecto de la atención brindada a los conflictos agrarios, AA y ANC, debiendo implementar los ajustes que se requieran para lograr el cumplimiento de los objetivos y metas establecidos, previo acuerdo con la Presidencia y Vicepresidencia.
Artículo 45. Evaluación externa
Se llevará a cabo una evaluación externa anual al PADCA, que se realizará por una persona física, moral o institución especializada en la materia, para cuya contratación se podrá disponer de hasta el 5% del gasto operativo del PADCA. La Secretaría Técnica instrumentará y dará seguimiento al proceso de evaluación, para lo cual, deberá elaborar términos de referencia que delimiten los alcances y condiciones de esta evaluación.
El COMAC autorizará los términos de referencia para la contratación de la evaluación externa, conforme a la legislación aplicable.
Los términos de referencia deberán autorizarse a más tardar en el mes de agosto de cada año y la evaluación se ajustará al Programa Anual de Evaluación.
Artículo 46. Resultados
Los resultados serán reportados por la Secretaría Técnica al COMAC y a las dependencias encargadas de verificar el cumplimiento de las metas.
Artículo 47. Indicadores
El desempeño del PADCA se medirá a través de una matriz de indicadores que permita identificar las oportunidades de mejora en el cumplimiento de la normatividad, efectividad en la atención y en la solución de los conflictos agrarios, así como del cumplimiento de las metas; dicha matriz se ajustará a las disposiciones que emita la Secretaría de Hacienda y Crédito Público.
Artículo 48. Auditoría, control y seguimiento
Las instancias fiscalizadoras, atendiendo lo dispuesto en el PEF para el ejercicio fiscal correspondiente, serán las facultadas para auditar el desempeño general del PADCA.
La Secretaría Técnica implementará los mecanismos necesarios para proporcionar la información que requieran las instancias facultadas para auditar.
El seguimiento se centrará en verificar que los recursos se apliquen en estricto apego a los Lineamientos y, en su caso, proponer acciones preventivas y correctivas.
Artículo 49. Quejas y denuncias
Las quejas y denuncias sobre cualquier hecho constitutivo de alguna responsabilidad por parte de las personas servidoras públicas que participen en el desarrollo de este PADCA serán recibidas a través del OIC que, de acuerdo con sus atribuciones, será el encargado de darles el cauce legal correspondiente.
Las quejas y denuncias sobre cualquier hecho en los que tengan participación los AE, podrán ser presentadas en las OR o en la DGCAM; las que sean recibidas en las OR deberán ser remitidas a la DGCAM, para su atención en los términos previstos en los respectivos contratos y en la normativa de la materia.
Artículo 50. Presentación de quejas y denuncias en contra de las personas servidoras públicas
Las quejas y denuncias en contra de las personas servidoras públicas deberán presentarse por escrito libre dirigido a la persona Titular del OIC en la SEDATU, en el domicilio donde se ubique dicha oficina, mismo que puede consultar en la página de internet https://www.gob.mx/sedatu o enviar vía correo electrónico a la dirección oic@sedatu.gob.mx.
Asimismo, podrán dirigir su queja directamente a la Secretaría Anticorrupción y Buen Gobierno, con domicilio en Insurgentes Sur No. 1735, colonia Guadalupe Inn, C.P. 01020, Alcaldía Álvaro Obregón, o por correo electrónico a la dirección quejas@funcionpublica.gob.mx o https://sidec.buengobierno.gob.mx/.
TRANSITORIOS
PRIMERO. Se abroga el Acuerdo emitido el 13 de agosto de 2021, por el que se expidieron los Lineamientos de Operación del Programa de Atención a Conflictos Sociales en el Medio Rural y todos los demás Lineamientos de Operación del referido programa expedidos con anterioridad.
SEGUNDO. Los presentes Lineamientos entrarán en vigor al día siguiente de su publicación en el Diario Oficial de la Federación.
TERCERO. A fin de evitar afectaciones derivadas de la aplicación retroactiva en los asuntos que se encuentren pendientes de solucionar, los presentes Lineamientos serán aplicables a los asuntos que se encuentren en trámite, siempre y cuando no se cause perjuicio o transgreda los derechos de las partes, respecto de la forma en que se integrarán los expedientes, plazos y acuerdos fijados entre las partes involucradas.
CUARTO. El Manual de Operación del Programa de Atención de Conflictos Agrarios, deberá armonizarse con estos Lineamientos, dentro de los siguientes noventa días naturales, posteriores a la entrada en vigor del presente cuerpo normativo.
QUINTO. Los presentes Lineamientos serán aplicables a las disposiciones en que se haga referencia al entonces Programa de Atención a Conflictos Sociales en el Medio Rural (COSOMER).
SEXTO. La integración del COMAC establecida en los Lineamientos que se abrogan, continuará vigente hasta el momento en que se concluya el proceso de transición de la estructura orgánica de la SEDATU, en términos de su Reglamento Interior, publicado en el Diario Oficial de la Federación el 17 de enero de 2025.
Ciudad de México, a 14 de febrero de 2025.- Secretaria de Desarrollo Agrario, Territorial y Urbano, Edna Elena Vega Rangel.- Rúbrica.
ANEXOS
Anexo 1. Formato de Acuerdo Agrario
Anexo 2. Formato de Acuerdo Nacional para el Campo
Anexo 3. Flujograma
Anexo 4. Formato de convenio finiquito
Anexo 5. Formato de contrato de prestador de servicios profesionales
Anexo 6. Formato Carta de Aceptación


 


 


ANEXO 2
FORMATO ACUERDO NACIONAL PARA EL CAMPO
El Acuerdo Nacional para el Campo (anexo 2) de los presentes Lineamientos de Operación del Programa de Atención de Conflictos, se encuentra disponible para su consulta en la siguiente liga:
https://dof.gob.mx/nota_detalle.php?codigo=698190&fecha=28/04/2003


 


 


 


 


 


 


 


 


 


 

_____________________________________________