REGLAS de Operación del Programa presupuestario S190 "Becas de Posgrado y Apoyos a la Calidad".

Al margen un sello con el Escudo Nacional, que dice: Estados Unidos Mexicanos.- GOBIERNO DE MÉXICO.- Secretaría de Ciencia, Humanidades, Tecnología e Innovación.

REGLAS DE OPERACIÓN DEL PROGRAMA PRESUPUESTARIO S190 "BECAS DE POSGRADO Y APOYOS A LA CALIDAD" DE LA SECRETARÍA DE CIENCIA, HUMANIDADES, TECNOLOGÍA E INNOVACIÓN
ROSAURA RUIZ GUTIÉRREZ, Secretaria de Ciencia, Humanidades, Tecnología e Innovación, con fundamento en los artículos 2, fracción I y 38 bis de la Ley Orgánica de la Administración Pública Federal, 29, 33, 39 y 69, fracción XI, de la Ley General en Materia de Humanidades, Ciencias, Tecnologías e Innovación, artículo 7, fracciones II y IX y artículo cuarto transitorio del Decreto por el que se expide el Reglamento Interior de la Secretaría de Ciencia, Humanidades, Tecnología e Innovación, publicado en el diario oficial el 24 de enero de 2025; los artículos segundo, cuarto, quinto y noveno transitorios del Decreto por el que se reforman, adicionan y derogan diversas disposiciones de la Ley Orgánica de la Administración Pública Federal, publicado en el Diario Oficial de la Federación el 28 de noviembre de 2024, así como en el artículo 77 de la Ley Federal de Presupuesto y Responsabilidad Hacendaria y,
CONSIDERANDO
Que, la Constitución reconoce en su artículo 3, fracción V, que toda persona tiene derecho a gozar de los beneficios del desarrollo de la ciencia y la innovación tecnológica. Asimismo, establece la obligación del Estado de apoyar la investigación e innovación científica, humanística y tecnológica, y de garantizar el acceso abierto a la información que derive de ella, conforme a las bases de coordinación, vinculación y participación que establezcan las leyes en la materia;
Que, en el marco de la transformación nacional, con fecha 08 de mayo de 2023, se publicó en el Diario Oficial de la Federación el Decreto por el que se expide la Ley General en Materia de Humanidades, Ciencias, Tecnologías e Innovación (Ley General), y se reforman y adicionan diversas disposiciones de la Ley Federal de las Entidades Paraestatales y de la Ley de Planeación;
Que, en términos del artículo 38 bis de la Ley Orgánica de la Administración Pública Federal, le corresponderá a la Secretaría de Ciencia, Humanidades, Tecnología e Innovación, formular y conducir la política nacional en materia de Humanidades, Ciencias, Tecnologías e Innovación;
Que, el artículo 11, fracción IX, de la Ley General establece como base de la política pública la promoción de la inversión privada en la investigación humanística y científica, el desarrollo tecnológico y la innovación que permita la generación y diversificación de empleos, así como el desarrollo nacional incluyente. Asimismo, los artículos 29 y 33 fracción VI de la Ley General prevén que el sector privado concurra, mediante la aportación de recursos correspondiente, al financiamiento nacional en materia de humanidades, ciencias, tecnologías e innovación;
Que, en términos del artículo 33, fracción III, de la Ley General, el Estado mexicano garantizará el acceso universal a becas a las personas estudiantes que, sin importar su situación laboral, cursen posgrados de maestría o doctorado en ciencias y humanidades, incluidas las disciplinas creativas, orientados a la investigación o docencia, así como posgrados enfocados a la formación de las personas profesionales que el país requiere para la gestión de los asuntos estratégicos o prioritarios y los temas de interés público nacional o de atención indispensable que contemple la Agenda Nacional, en universidades, instituciones de educación superior y centros de investigación del sector público;
Que, en términos del artículo 39 de la Ley General, el otrora Consejo Nacional de Humanidades, Ciencias y Tecnologías, ahora Secretaría de Ciencia, Humanidades, Tecnología e Innovación, otorgará becas nacionales y apoyos complementarios con base en las categorías del Sistema Nacional de Posgrados y de sus correspondientes criterios de asignación, incluyendo a los estudiantes de programas de posgrado de universidades, instituciones de educación superior y centros de investigación del sector privado, siempre que estas instituciones asuman el compromiso de no cobrar colegiaturas ni conceptos equivalentes a las personas becarias;
Que, resulta imprescindible considerar las circunstancias sociales y económicas a las que cada persona se enfrenta al momento de hacer valer sus derechos humanos, por lo que no puede considerarse como iguales a quienes, por contextos diversos, históricamente han sido excluidos, resultando necesario que las medidas adoptadas por el Estado atiendan a las diferencias sociales y doten de los mecanismos suficientes que eliminen las brechas de desigualdad;
Que por este motivo, las presentes Reglas de Operación deben atender a la diferencia existente entre las universidades, instituciones de educación superior o centros de investigación del sector público y el sector privado, debido a que estas últimas generan ganancias a través del cobro de colegiaturas y otras aportaciones por parte de los clientes que adquieren sus servicios educativos; además de que generan plusvalía al explotar el trabajo y la producción intelectual de las personas humanistas, científicas, tecnólogas e innovadoras que laboran en ellas, por lo que es indispensable que el Estado genere un equilibrio en las instituciones del sector público, las cuales no tienen como finalidad el lucro ni la especulación comercial, a efecto de garantizar los derechos humanos a la ciencia y a la educación;
Que, de conformidad con lo dispuesto en el artículo 179 del Reglamento de la Ley Federal de Presupuesto y Responsabilidad Hacendaria, se verificó que el programa objeto de las presentes Reglas de Operación no se contrapone, afecta ni presenta duplicidades con otros programas y acciones del Gobierno Federal en cuanto a su diseño, beneficios, apoyos otorgados y población objetivo, así como que se cumplen las disposiciones aplicables;
Que el artículo 77 de la Ley Federal de Presupuesto y Responsabilidad Hacendaria dispone que la Cámara de Diputados en el Presupuesto de Egresos señalará los programas a través de los cuales se otorguen subsidios, que deberán sujetarse a reglas de operación con el objeto de asegurar que la aplicación de los recursos públicos se realice con eficiencia, eficacia, economía, honradez y transparencia, así como los criterios generales aplicables a las mismas;
Que el referido precepto prevé que las dependencias y las entidades, a través de sus respectivas dependencias coordinadoras de sector, serán responsables de emitir las reglas de operación respecto de los programas que inicien su operación en el ejercicio fiscal siguiente, previa autorización presupuestaria de la Secretaría de Hacienda y Crédito Público (SHCP) y dictamen de la Comisión Nacional de Mejora Regulatoria (CONAMER);
Que el Presupuesto de Egresos de la Federación para el ejercicio fiscal 2025 establece en sus artículos 3, fracción XXI; 28, y 29 que los programas que deberán sujetarse a reglas de operación son aquéllos señalados en su Anexo 25 y que los recursos deben asegurar su aplicación eficiente, eficaz, oportuna y equitativa.
Que, en cumplimiento de lo anterior, se tiene a bien expedir las siguientes:
REGLAS DE OPERACIÓN DEL PROGRAMA PRESUPUESTARIO S190 "BECAS DE POSGRADO Y
APOYOS A LA CALIDAD" DE LA SECRETARÍA DE CIENCIA, HUMANIDADES, TECNOLOGÍA E
INNOVACIÓN
1. OBJETIVOS
1.1 General
Desarrollar y consolidar las capacidades nacionales en materia de ciencia, humanidades, tecnología e innovación, mediante el apoyo para la formación especializada, técnica, profesional y de alto nivel de la comunidad de ciencia, humanidades, tecnología e innovación, así como para su consolidación.
1.2 Específicos
1.2.1. Contribuir a garantizar el acceso universal a becas a las personas estudiantes que, sin importar su situación laboral, cursen en universidades, instituciones de educación superior y centros de investigación del sector público en México programas de maestría o doctorado en ciencias y humanidades, incluidas las disciplinas creativas, orientados a la investigación o docencia, o bien, cursen programas de especialidad, maestría y doctorado orientados a la profesionalización de las personas en las áreas y temas que defina el Comité de Becas y Posgrado.
1.2.2. Apoyar, mediante la asignación de becas y apoyos complementarios, la formación de personas estudiantes de posgrado, con el propósito de que obtengan el grado correspondiente.
1.2.3. Apoyar, mediante la asignación de becas y apoyos complementarios, la formación de personas con estudios de licenciatura terminados o en curso en universidades, instituciones de educación superior o centros de investigación de los sectores público, social o privado, con el propósito de que reciban formación complementaria que les permita estar en condiciones para ingresar a un programa de posgrado.
1.2.4. Apoyar, mediante la asignación de becas y apoyos complementarios, la consolidación de personas científicas, humanistas, tecnólogas o innovadoras con grado de doctorado, con el propósito de que realicen estancias de investigación, consolidando su desarrollo profesional y promoviendo y fortaleciendo los Grupos de Investigación.
2. TERMINOLOGÍA
Para efectos del presente ordenamiento se entenderá por:
I.        Agenda Nacional: Agenda Nacional en Materia de Humanidades, Ciencias, Tecnologías e Innovación a la que se refiere la Ley General;
II.       Apoyo complementario: Recurso económico que se otorga a las personas becarias de manera adicional a la beca;
III.      Beca: Subvención que se otorga a una persona para cursar programas de estudios o realizar estancias de investigación;
IV.      Dirección General: Dirección General de Becas y Apoyos a la Comunidad Científica y Humanística;
V.       HCTI: Humanidades, Ciencias, Tecnologías e Innovación.
VI.      Ley General: Ley General en Materia de Humanidades, Ciencias, Tecnologías e Innovación;
VII.     Programa: Programa Presupuestario S190 "Becas de Posgrado y Apoyos a la Calidad" y
VIII.    Reglamento: Reglamento de Becas de la Secretaría.
IX.      Secretaría. Secretaría de Ciencia, Humanidades, Tecnología e Innovación;
X.       Sistema Nacional de Posgrados: Mecanismo mediante el cual la Secretaría organizará los programas de posgrado que estén acreditados ante la Secretaría de Educación Pública, a partir de la naturaleza pública o privada en la institución en el que se impartan, y la orientación del programa de posgrado a la investigación o profesionalización de las personas;
3. LINEAMIENTOS
3.1 Cobertura
El Programa tiene cobertura a nivel nacional e internacional.
El Programa no se contrapone, afecta ni presenta duplicidades con otros programas y acciones del Gobierno Federal en cuanto a su diseño, beneficios, apoyos otorgados y población objetivo, así como que se cumplen las disposiciones aplicables.
3.2 Población objetivo
Las personas de nacionalidad mexicana que cuenten con estudios de licenciatura terminados o en curso, que sean estudiantes de posgrado o que colaboren en proyectos y actividades de investigación humanística o científica, desarrollo tecnológico e innovación en universidades, instituciones de educación superior o centros de investigación nacionales o extranjeros. Así como las personas de nacionalidad extranjera que realicen estudios de posgrado o colaboren en proyectos y actividades de investigación humanística o científica, desarrollo tecnológico e innovación en universidades, instituciones de educación superior o centros de investigación del sector público en México.
Con base en lo establecido en el artículo 38, segundo párrafo del Presupuesto de Egresos de la Federación para el ejercicio fiscal 2025, con el propósito de que la Secretaría cuente con los recursos presupuestarios necesarios para cumplir con los objetivos del Programa, previo a incrementar el número de la población objetivo elegible del mismo, la Secretaría deberá obtener el dictamen de suficiencia presupuestaria que emita la Secretaría de Hacienda y Crédito Público.
3.3   Selección de personas beneficiarios
3.3.1. Requisitos de eligibilidad
Para acceder a las becas y apoyos complementarios, las personas interesadas deberán cumplir con los requisitos establecidos en las convocatorias o convenios publicados, de acuerdo con la modalidad de beca solicitada. Para ello, deberán crear, actualizar o validar la información de su curriculum vitae en la plataforma electrónica que determine la Secretaría para registrar y enviar la solicitud de beca conforme a las convocatorias o convenios correspondientes. Las personas solicitantes deberán atender los siguientes trámites:
I.        Solicitud de apoyo en materia de ciencia, humanidades, tecnologías e innovación. Homoclave CONACYT-01-014-B. Modalidad Becas de Posgrado y Apoyos a la Calidad, y
II.       Cierre de Apoyo en materia de ciencia, humanidades, tecnologías e innovación. Homoclave CONACYT-01-013-D. Modalidad Becas de Posgrado y Apoyos a la Calidad
Asimismo, los plazos para realizar dichos trámites, tanto de solicitud de apoyo como de cierre de apoyo, estarán especificados en las convocatorias y convenios y se realizan a través de las plataformas informáticas con las que cuenta la Secretaría.
3.3.2. Criterios de Selección
I.        La selección de personas beneficiarias se realizará mediante procedimientos públicos, transparentes, eficientes y equitativos, en los que queda prohibida toda discriminación motivada por origen étnico o nacional, género, edad, discapacidad, condición o clase social, condiciones de salud, religión, opiniones, preferencias sexuales, estado civil o cualquier otra que atente contra la dignidad humana y tenga por objeto anular o menoscabar los derechos y libertades de las personas. De igual manera, se deberán contemplar acciones afirmativas que contribuyan a la equidad social y a la reducción de las desigualdades sociales, culturales y económicas en las actividades de ciencia, humanidades, tecnologías e innovación, especialmente en materia de equidad de género e inclusión social a las personas pertenecientes a los pueblos y comunidades indígenas y afromexicanas.
El Reglamento de Becas y el Convenio de Colaboración establecerán los requisitos y la documentación, así como los términos y condiciones para la modificación, suspensión, cancelación y terminación de las becas y apoyos.
II.       Las becas y apoyos complementarios se otorgarán de buena fe, atendiendo a los requisitos, términos, condiciones y procedimientos que resulten estrictamente necesarios, en términos de la Ley General, con base en los siguientes principios:
a)     Acceso universal. Con el propósito de contribuir al goce de los derechos humanos a la educación y a la ciencia, la Secretaría promoverá la colaboración y corresponsabilidad de universidades, instituciones de educación superior y centros de investigación, de dependencias y entidades de la Administración Pública Federal, así como de los gobiernos de las entidades federativas, de los municipios y de las demarcaciones territoriales de la Ciudad de México, para favorecer el acceso universal a becas a las personas estudiantes que, sin importar su situación laboral, cursen posgrados de maestría o doctorado en ciencias y humanidades, incluidas las disciplinas creativas, orientados a la investigación o docencia, así como posgrados enfocados a la formación de las personas profesionales que el país requiere para la gestión de los asuntos estratégicos o prioritarios y los temas de interés público nacional o de atención indispensable que contemple la Agenda Nacional, en universidades, instituciones de educación superior y centros de investigación del sector público;
b)    Austeridad republicana. La obligación de las personas servidoras públicas de administrar los recursos con eficiencia, eficacia, economía, transparencia y honradez para satisfacer los objetivos a los que están destinados;
c)     Autonomía académica. Las instituciones de educación superior y los centros de investigación son autónomos para establecer los mecanismos de admisión y seguimiento de la trayectoria académica de las personas becarias, para tomar las decisiones que consideren pertinentes sobre el funcionamiento y operación de sus programas de posgrado, así como para el desarrollo de los proyectos de investigación;
d)    Colaboración. Se establecerán mecanismos de coordinación y colaboración necesarios para que la Secretaría y demás dependencias competentes de la Administración Pública Federal u otras instancias apoyen conjuntamente la formación integral, especializada y de alto nivel de la comunidad;
e)     Asignación sin intermediarios. Las becas y apoyos complementarios se canalizarán preferentemente de manera directa a las personas becarias, sin la intermediación de coordinaciones, asociaciones, fundaciones o instituciones académicas o de la sociedad civil de ningún tipo, a través de programas presupuestarios conforme a las disposiciones jurídicas aplicables, y
f)     Pertinencia social y técnica. La orientación al estudio, investigación y resolución de áreas o temas de atención estratégica o prioritaria para el desarrollo del país, serán elementos indispensables para determinar el otorgamiento de becas y apoyos complementarios.
La convocatoria establecerá los requisitos que deberán satisfacer las personas solicitantes para las becas y apoyos complementarios.
III. Toda convocatoria que se emita para la asignación de becas o apoyos complementarios deberá contener como mínimo, de manera enunciativa más no limitativa lo siguiente:
a)    Modalidad de beca o apoyo complementario;
b)    Objetivo de la beca o apoyo complementario;
c)    Población objetivo;
d)    Calendario de la convocatoria, que incluya el periodo de recepción de solicitudes, el periodo de formalización y el inicio de los apoyos, y en su caso, notificación de resultados, entre otros;
e)    Términos y condiciones de la beca o apoyo complementario, incluyendo los rubros que ampara, el monto del apoyo, sujeto a la disponibilidad presupuestaria, y las condiciones para su conclusión;
f)     Requisitos que deberán cumplir las personas solicitantes;
g)    Documentación que debe acompañar la solicitud;
h)    En su caso, restricciones e incompatibilidades con otros apoyos otorgados por el Gobierno Federal;
i)     Proceso de selección de personas beneficiarias, así como de asignación y formalización de las becas y apoyos complementarios;
j)     Principios que rigen el proceso de selección de las personas beneficiarias y, en su caso, las acciones afirmativas que se establezcan, particularmente aquellas en materia de equidad de género e inclusión social, y
k)    Otras consideraciones.
Las condiciones, requisitos y procedimientos establecidos en las convocatorias una vez publicadas, podrán modificarse en los casos y rubros que expresamente determine la Secretaría a través de la Dirección General.
IV. Los convenios de asignación de beca o de colaboración deberán contener como mínimo los siguientes elementos:
a)    Declaraciones;
b)    Cláusulas:
1.     Objeto del Convenio;
2.     En su caso, mecanismo de selección;
3.     En su caso, términos del cofinanciamiento, incluyendo montos;
4.     Obligaciones de las partes;
5.     Confidencialidad, rendición de cuentas, acceso a la información y transparencia;
6.     Terminación anticipada y causales de rescisión;
7.     Vigencia del Convenio;
8.     Previsiones en materia de propiedad intelectual;
9.     Previsiones en materia laboral; y
10.   Jurisdicción y competencia.
c)    Anexos, cuando sea necesario, y
d)    Los demás que determine la Unidad de Asuntos Jurídicos.
Las condiciones, requisitos y procedimientos establecidos en los convenios de asignación de beca o de colaboración, una vez suscritos, podrán modificarse en los casos y rubros que expresamente acuerden las partes mediante la celebración de un convenio modificatorio.
V. El otorgamiento de becas de posgrado y de consolidación, se asignará conforme a las Convocatorias correspondientes, la Ley General, y las demás disposiciones aplicables, según sea el caso.
Adicionalmente, las becas nacionales de posgrado se otorgarán con base en las categorías del Sistema Nacional de Posgrados.
El Comité de Becas y Posgrado podrá definir las áreas y temas que serán prioritarios para la postulación de becas, mediante los programas presupuestarios a su cargo, conforme a la Agenda Nacional.
VI. La publicación de los resultados y, en su caso, notificación de la asignación de la beca o apoyo complementario, así como su formalización, se llevarán a cabo de conformidad con el presente Reglamento y la Convocatoria o Convenio cuando corresponda.
VII. La Secretaría se abstendrá de formalizar una beca o apoyo complementario o cancelará su asignación o formalización, en los siguientes casos:
a)    Cuando tenga conocimiento que la información proporcionada en la solicitud sea falsa;
b)    Cuando la persona solicitante no haya cumplido con los requisitos y plazos establecidos en la convocatoria;
c)    Cuando la persona solicitante no respete las consideraciones generales, restricciones e incompatibilidades de la Convocatoria;
d)    IV. Cuando la persona solicitante cometa actos de violencia tales como agresiones, intimidaciones, discriminaciones y amenazas verbales o escritas a los funcionarios de la Secretaría, y
e)    VI. Cuando la persona solicitante tenga otro apoyo por parte del Estado para el mismo objetivo.
VIII. Las Convocatorias que en su caso se emitan, los Convenios de Colaboración que se celebren y los Convenios de formalización de becas y otros apoyos, se elaborarán de acuerdo con los modelos autorizados por el área jurídica de la Secretaría;
IX. La asignación de becas y apoyos complementarios, así como la ministración de los recursos correspondientes se hará directamente a las personas estudiantes, sin la intermediación de coordinaciones, asociaciones, fundaciones o instituciones académicas o de la sociedad civil de ningún tipo, conforme a las disposiciones jurídicas aplicables, y
X. Los recursos se considerarán devengados una vez que se haya constituido la obligación de entregar el recurso al beneficiario por haberse acreditado su elegibilidad antes del 31 de diciembre de cada ejercicio fiscal, con independencia de la fecha en la que dichos recursos se pongan a disposición de la persona beneficiaria a través de los mecanismos previstos, de conformidad con la normativa aplicable.
3.3.3. Criterios de Asignación para Becas de Posgrado Nacionales
I.     Se considera como Beca de Posgrado Nacional, aquella que se otorga para cursar programas de posgrado en el país;
II.     La Secretaría, sin tomar en cuenta la situación laboral de las personas solicitantes, otorgará becas nacionales y apoyos complementarios con base en las categorías del Sistema Nacional de Posgrados y sus correspondientes criterios de asignación, a los que se refiere el artículo 39 de la Ley General;
III.    En cada categoría se dará preferencia a las personas estudiantes de programas de doctorado, maestría, y especialidad, en ese orden, y
IV.    Entre los extranjeros que realicen estudios de posgrado en universidades, instituciones de educación superior y centros de investigación del sector público, tendrán preferencia aquellos ciudadanos de Estados latinoamericanos o con los que exista reciprocidad internacional.
3.3.4. Criterios de asignación para Becas al Extranjero
I.      Se considera como Beca de Posgrado al Extranjero, aquella que se otorga para cursar programas de posgrado fuera del país;
II.     En términos del artículo 39 de la Ley General, para la asignación de Becas al Extranjero y, en su caso, apoyos complementarios, la Secretaría considerará la relevancia y el aporte del proyecto al desarrollo científico, humanístico, tecnológico y de innovación, la trayectoria académica y profesional de las personas aspirantes, así como su orientación al estudio o investigación en áreas y temas que defina el Comité de Becas y Posgrado.
3.3.5. Criterios de asignación para Becas de Consolidación
Se considera Beca de Consolidación, aquella que se otorga para llevar a cabo proyectos de investigación científica o humanística, desarrollo tecnológico o innovación, que contribuyan al avance del conocimiento en alguna de las áreas y campos del saber científico, al desarrollo de tecnologías estratégicas de vanguardia o innovación abierta, o bien, a la prevención, atención y solución de problemáticas nacionales.
Para la asignación de Becas de Consolidación y, en su caso, apoyos complementarios, la Secretaría considerará la relevancia y el aporte del proyecto al desarrollo de las humanidades o al avance del conocimiento en cualquier área y campo del saber científico, mediante la investigación en ciencia básica y de frontera, o bien a la incidencia en las áreas estratégicas o prioritarias del desarrollo nacional y los temas de interés público nacional o de atención indispensable considerados en la Agenda Nacional.
La vigencia de las Becas de Consolidación estará sujeta a lo siguiente:
a)    Estancias sabáticas nacionales o en el extranjero, mínimo seis meses y hasta doce meses acumulados;
b)    Repatriaciones, hasta doce meses por una sola ocasión, y
c)    Estancias posdoctorales de investigación o en el extranjero hasta por sesenta meses, considerando que la renovación de los últimos veinticuatro meses estará sujeta a un proceso de evaluación establecido en la convocatoria correspondiente.
3.4. Características de las becas y apoyos complementarios
3.4.1. Las modalidades de beca y apoyos complementarios se establecerán en el Reglamento.
3.4.2. Los montos, la vigencia y los términos y condiciones de las becas y otros apoyos de carácter económico se especificarán en el Reglamento, en la Convocatoria o en el Convenio de Colaboración, según corresponda, y se formalizarán en el instrumento jurídico de asignación respectivo.
3.4.3. Las becas y apoyos complementarios que se otorguen al amparo del Programa Presupuestario estarán sujetos a la disponibilidad del presupuesto autorizado y los mecanismos de financiamiento establecidos; podrán ser nacionales y en el extranjero, y ser financiados con recursos provenientes de la Secretaría o cofinanciados con la participación de terceros nacionales o extranjeros u organismos internacionales, en los términos que al efecto se establezca en el Convenio de Colaboración correspondiente, de conformidad con la legislación y normativa aplicable.
3.4.4. La Secretaría está obligada a reintegrar los recursos que al cierre del ejercicio fiscal en curso no se hayan devengado o que no se encuentren vinculados formalmente a compromisos y obligaciones de pago, en términos de lo dispuesto en los artículos 54 de la Ley Federal de Presupuesto y Responsabilidad Hacendaria (LFPRH); y 176, primer párrafo del Reglamento de la Ley Federal de Presupuesto y Responsabilidad Hacendaria (RLFPRH). En caso de que al 31 de diciembre del año en curso existan remanentes derivados de la dispersión de los recursos, la Secretaría deberá reintegrarlos a la Tesorería de Federación (TESOFE), conjuntamente con los rendimientos financieros obtenidos, dentro de los 15 días naturales siguientes al cierre del ejercicio fiscal en curso.
Los recursos por reintegrar a la TESOFE, en términos de lo dispuesto en los artículos 54 de la LFPRH y 176 del RLFPRH, se realizarán mediante línea de captura, para lo cual la Secretaría deberá resguardar el comprobante del reintegro correspondiente. En caso de que la Secretaría no reintegre los recursos en el plazo establecido en las presentes Reglas de Operación, será sujeto de las sanciones y penas correspondientes, conforme a las disposiciones aplicables en la materia.
3.5. Derechos, obligaciones y sanciones
Los derechos y obligaciones de las personas becarias, así como las sanciones por incumplimiento se establecerán en el Reglamento.
Además de cumplir con el objetivo para el cual se le asigna la beca o apoyo complementario, las personas becarias estarán obligadas a lo siguiente:
I.     Obligaciones genéricas:
a)    Suscribir el Convenio de Asignación de Beca correspondiente;
b)    Sujetarse y atender los procedimientos y requisitos de seguimiento que establezca la Secretaría;
c)    Entregar a la Secretaría, al término de la vigencia de la beca, el documento institucional que constancia de la conclusión de las metas del proyecto o de la obtención del grado académico, según corresponda;
d)    Actualizar, cuando corresponda, los datos del Perfil Único, así como sus datos domiciliarios y de contacto ante la Secretaría, y en el formato que éste defina;
e)    Dar reconocimiento o el debido crédito público a la Secretaría en los productos generados durante su programa de estudio o proyecto;
f)     Entregar a la Secretaría el documento que acredite la obtención del grado o el informe de investigación, así como la constancia de actividades de retribución social, en los términos que para tal efecto se establezcan;
g)    Respetar y cumplir en todo momento la reglamentación académica y administrativa que establezca la institución o empresa en la que realicen los estudios o proyecto durante el plazo que dure la beca;
h)    Realizar el programa de estudios o proyecto aprobado conforme a la modalidad y grado estipulado en el Anexo Uno del Convenio de Asignación de Becas;
i)     En caso de suspender sus estudios o el desarrollo de su proyecto durante la vigencia del "Apoyo" o "Beca", notificar inmediatamente a la Secretaría, a través de la Dirección General, para evitar pagos en demasía;
j)     En el caso de que se determine a la persona becaria un pago en demasía, esta deberá realizar el reintegro de recursos de conformidad con lo establecido en el artículo 24 del Reglamento, y
k)    Las demás que se establezcan en las Reglas de Operación del Programa, la Convocatoria o el Convenio correspondiente y las disposiciones legales y administrativas aplicables.
II.     Obligaciones de las personas becarias en el extranjero, además de las anteriores, las siguientes:
a)    Deberán enviar a la Secretaría el comprobante de inscripción en el programa de posgrado o los informes de avance relativos al desarrollo del proyecto, así como notificar en caso de que exista cambio de su situación académica o administrativa dentro de los siguientes veinte días hábiles a que ocurra;
b)    Seis meses antes de concluir, la persona becaria deberá enviar a la Secretaría la evidencia de las gestiones y comunicaciones que haya sostenido con instituciones o empresas que muestren la intención de su regreso a México a través del formato correspondiente, de lo contrario, el recurso económico del mes siguiente no será depositado;
c)    Deberá acreditar a la Secretaría su regreso al país, dentro de los doce meses siguientes al término de la vigencia de la beca o apoyo complementario, y
d)    La persona becaria de consolidación deberá acreditar a la Secretaría su regreso al país al término de su proyecto.
III.    Obligaciones de las Instituciones y/o representantes institucionales:
a)    Actualizar su registro en el Sistema Nacional de Posgrados cuando ocurran cambios de la información entregada que afecten la clasificación del programa de posgrado realizada por la Secretaría;
b)    Garantizar que el desarrollo del programa de estudios se realice respetando principios éticos en relaciones libres de hostigamiento, acoso y otras formas de violencia, así como estableciendo mecanismos transparentes, equitativos en los procesos de ingreso, permanencia y obtención del grado;
c)    Registrar y mantener actualizada la información relacionada con la orientación y tipo de posgrado, así como el área, campo y tema a la que pertenece el programa y demás información relacionada con el cumplimiento de los requisitos establecidos en los Lineamientos del Sistema Nacional de Posgrados;
d)    Registrar la matrícula del programa de posgrado por generación cuando el programa cumpla con los requisitos de elegibilidad y apegándose a las cifras convenidas por esta Secretaría para cada Institución, una vez que la Secretaría confirme la disponibilidad presupuestaria para el programa en cuestión;
e)    Realizar oportunamente el reporte de las personas becarias vigentes en los medios que determine la Secretaría y notificar la suspensión o baja de los estudiantes en el programa de posgrado correspondiente;
f)     Proporcionar información verídica, regular y oportuna de las personas que cursan estudios en el programa de posgrado y tienen una beca por parte de la Secretaría, notificando de manera inmediata, en un plazo que no exceda de quince días hábiles, a la Subdirección de Becas Nacionales sobre la suspensión o cancelación de la beca, y efectuando los trámites de modificación a las condiciones de la beca en los casos que sea requerido o necesario, siempre de conformidad a la normatividad de programa de becas;
g)    Informar de las actividades de retribución social realizadas por las personas becarias en los términos que establezca la Secretaría, así como conservar la evidencia documental de dichas actividades y proporcionar a la Secretaría la información que sea requerida respecto a las mismas;
h)    Comunicar de manera oportuna y adecuada a las personas interesadas en realizar estudios en el programa de posgrado, la categoría en la que se encuentra clasificado el programa de posgrado por parte de la Secretaría y su prelación en el otorgamiento de becas, conforme a la Ley general, la normativa vigente y la disponibilidad presupuestaria.
i)     Actualizar y resguardar el expediente electrónico de la persona becaria con la documentación soporte de todo trámite relacionado con su beca; así como proporcionar a la Secretaría la información que sea requerida, sobre el seguimiento administrativo de las personas becarias, dentro de los plazos indicados;
j)     Dar seguimiento al cumplimiento de los compromisos adquiridos por parte de la persona becaria, establecidos en el Reglamento de Becas, Convenio de Asignación de la Beca, Convocatoria y normatividad correspondientes, e
k)    Informar a la persona becaria sobre los procedimientos administrativos, así como del estado de los trámites gestionados ante el SNP y/o la Subdirección de Becas Nacionales.
3.6. Participantes
3.6.1. Instancia(s) ejecutora(s)
La instancia ejecutora del Programa es la Secretaría, a través de la estructura establecida para el efecto y de conformidad con las disposiciones legales y administrativas aplicables.
En caso de duda respecto del sentido de alguna disposición de las presentes Reglas de Operación o sobre su aplicabilidad, la Unidad de Asuntos Jurídicos de la Secretaría, establecerá la interpretación de la norma en cuestión, de conformidad con la Ley General y la demás normativa aplicable.
Los asuntos no previstos en las presentes Reglas de Operación serán resueltos por el Comité de Becas y Posgrado.
En los casos en que la Dirección General lo considere, se solicitará la opinión a la Unidad de Asuntos Jurídicos de la Secretaría.
Invariablemente, en la aplicación e interpretación de las presentes Reglas de Operación, las autoridades deberán velar por el interés público y el beneficio del pueblo de México.
3.7. Coordinación institucional
La Secretaría podrá establecer acciones de coordinación con las autoridades federales, estatales y municipales, en el marco de las presentes Reglas de Operación y de la demás normativa aplicable, a fin de evitar duplicidades con otros programas del Gobierno Federal.
La Secretaría podrá celebrar convenios de colaboración con instituciones de educación superior y centros de investigación, nacionales o extranjeros, de los sectores público, social o privado, con el propósito de otorgar becas y apoyos complementarios para actividades o proyectos de investigación humanística o científica, desarrollo tecnológico o innovación.
Para el mejor cumplimiento de las acciones que se ejecutan a través del presente Programa, se podrán realizar los ajustes necesarios en su planeación y alcances, estableciendo los acuerdos, la coordinación y vinculación interinstitucional correspondientes en el marco de lo dispuesto en las disposiciones jurídicas aplicables en la materia, lo establecido por las presentes Reglas de Operación y de las metas establecidas, así como en función de la disponibilidad presupuestaria autorizada.
4. OPERACIÓN
4.1. Difusión
La difusión del Programa se realizará preferentemente a través de medios electrónicos, pudiendo realizarse también a través del Sistema de Radiodifusoras Culturales Indígenas, y estará dirigida a la población objetivo de este Programa.
4.2. Ejecución
En el proceso de ejecución, se tomarán en cuenta los siguientes elementos:
I.     La publicación de la Convocatoria o, en su caso, la firma del Convenio de Colaboración;
II.     Recepción de solicitudes;
III.    Revisión documental de las solicitudes;
IV.   Evaluación de solicitudes, cuando aplique según la modalidad;
V.    Publicación o notificación de resultados;
VI.   Formalización de las becas y apoyos complementarios;
VII.   Las becas y apoyos complementarios se pagarán directamente a las personas beneficiarias por ciclo escolar o tiempo requerido para el cumplimiento del objeto del programa o proyecto, establecidos en el convenio de asignación respectivo, una vez aprobado, y
VIII.  Seguimiento de las becas o de los apoyos de acuerdo con el Reglamento y el Convenio de Asignación respectivo.
4.3. Gastos indirectos
La Secretaría podrá destinar de los gastos indirectos del presupuesto asignado al Programa para la operación, seguimiento y evaluación del mismo, incluyendo la contratación de servicios especializados o prestadores de servicios profesionales que resulten indispensables para el cumplimiento de sus objetivos, de conformidad con la normativa aplicable, así como lo establecido en el Manual de Programación y Presupuesto del ejercicio fiscal que corresponda, emitido por la Secretaría de Hacienda y Crédito Público para la asignación de este tipo de gastos.
El ejercicio de los gastos indirectos se llevará a cabo en estricto apego a los principios constitucionales en materia de administración de recursos públicos: eficiencia, eficacia, economía, transparencia y honradez, así como a la Ley Federal de Austeridad Republicana y la demás normativa aplicable.
5. AUDITORÍA, CONTROL Y SEGUIMIENTO
5. Auditoria, Control y Seguimiento
La revisión, control y seguimiento en materia de auditoría del programa se ejecutará en términos de las facultades que las leyes y demás disposiciones administrativas establezcan para las instancias responsables de su operación.
El objetivo de estas acciones es asegurar el logro de los objetivos del programa, así como el buen uso y transparencia en el manejo de los recursos públicos asignados al mismo. Con este fin, se aplicarán los mecanismos de seguimiento y evaluación de los apoyos otorgados, de acuerdo con lo especificado en estas Reglas de Operación y demás disposiciones que para tal efecto determinen las instancias correspondientes de conformidad con sus facultades.
Lo anterior, sin perjuicio de las facultades con que cuentan los órganos fiscalizadores, en términos de la legislación aplicable, para el desarrollo de las funciones que tienen asignadas.
6. EVALUACIÓN
6.1. Evaluación interna
La evaluación del Programa Presupuestario se llevará a cabo a través de las instancias facultadas para ello de conformidad con las disposiciones legales y administrativas aplicables. Los resultados de las evaluaciones se darán a conocer a través de los medios previstos para tales efectos.
6.2. Evaluación externa
La evaluación del Programa Presupuestario se llevará a cabo de conformidad con las disposiciones legales y administrativas aplicables a través de las instancias facultadas para ello. Los resultados de las evaluaciones se darán a conocer a través de los medios previstos en la normatividad aplicable.
7. TRANSPARENCIA
7. Transparencia
Una vez dictaminada de manera favorable la solicitud o propuesta, se publicarán los resultados a través de la página electrónica de la Secretaría o de cualquier otro medio de difusión dado a conocer en la Convocatoria respectiva.
La información de las becas y apoyos otorgados en el marco del Programa Presupuestario se dará a conocer en los términos de la Ley Federal de Transparencia y Acceso a la Información Pública.
La información, transparencia y evaluación de las Reglas de Operación se regirán por las disposiciones normativas que correspondan.
El presente programa es público, ajeno a cualquier partido político. Queda prohibida el uso para fines distintos a los establecidos en el programa.
8. MATRIZ DE INDICADORES PARA RESULTADOS
8. Matriz de Indicadores para Resultados
Los indicadores del Programa Presupuestario serán los elaborados conforme a la normativa y disposiciones aplicables; su seguimiento se llevará a cabo conforme a las mismas. Igualmente, considerarán la perspectiva de género en su reporte y, en los casos aplicables: los indicadores de género que correspondan.
9. QUEJAS Y DENUNCIAS
9. Quejas y Denuncias
Las denuncias podrán realizarse a través de diversos mecanismos. Por medio del Sistema Integral de Denuncias Ciudadanas (SIDEC) en el enlace https://sidec.buengobierno.gob.mx/ las 24 horas del día, los 365 días del año; o mediante escrito presentado en la Secretaría Anticorrupción y Buen Gobierno, ubicada en Avenida Insurgentes Sur 1735, Colonia Guadalupe Inn, C.P. 01020, Alcaldía Álvaro Obregón, Ciudad de México.
En caso de requerir asesoría para la presentación de denuncias, podrán comunicarse a los teléfonos 55 2000 2000 y al número gratuito 800 112 87 00.
Las denuncias también podrán presentarse en las oficinas que ocupa el Área de Denuncias e Investigaciones del Órgano Interno de Control en la Secretaría, ubicadas en Avenida Insurgentes Sur 1582, Colonia Crédito Constructor, C.P. 03940, Alcaldía Benito Juárez, Ciudad de México, o bien, por correo electrónico a la dirección quejas@secihti.mx
En caso de asesorías para la presentación de denuncias, al teléfono 55 53 22 77 00, extensiones 4333, 4335 y 4306.
10. CONTRALORÍA SOCIAL
10. Contraloría Social
Se reconoce a la Contraloría Social como el mecanismo de las personas beneficiarias, de manera organizada, independiente, voluntaria y honorífica, para verificar el cumplimiento de las metas y la correcta aplicación de los recursos públicos asignados a los programas federales de desarrollo social relacionados con los derechos humanos, en áreas como la educación, la salud, la alimentación, la vivienda, el trabajo, la seguridad social, el medio ambiente y la no discriminación, de conformidad con los artículos, 6, 69, 70 y 71 de la Ley General de Desarrollo Social; así como 67, 68, 69 y 70 de su Reglamento.
Este programa federal se encuentra sujeto a los Lineamientos y la Estrategia Marco vigentes emitidos por la Secretaría Anticorrupción y Buen Gobierno, así como los documentos normativos de la Estrategia de Contraloría Social (Esquema, Guía Operativa y Programa Anual de Trabajo de Contraloría Social) validados por dicha dependencia.
Los Comités de Contraloría Social, para solicitar su registro, deberán presentar ante la Unidad Responsable de la Dependencia de la Administración Pública Federal a cargo del programa, un escrito libre en el que se especifique, como mínimo, el nombre del programa, el ejercicio fiscal de que se trate, su representación y domicilio legal, así como los mecanismos e instrumentos que utilizarán para el ejercicio de sus funciones.
La Unidad Responsable del programa federal, a través de su Instancia Ejecutora deberá, de no haber impedimento alguno, expedir las constancias de registro de los comités en un plazo no mayor a 15 días hábiles contados a partir de la solicitud de registro, mismas que fungirán como comprobante de su constitución, y deberán registrarse en el Sistema Informático de Contraloría Social. Asimismo, brindará a éstos la información pública necesaria para llevar a cabo sus actividades, así como asesoría, capacitación y orientación sobre los mecanismos para presentar quejas y denuncias.
La Secretaría Anticorrupción y Buen Gobierno brindará orientación en la materia, a través del correo electrónico: contraloriasocial@buengobierno.gob.mx.
Adicionalmente, la Unidad Responsable del programa federal podrá promover e implementar los mecanismos de participación ciudadana en la prevención y el combate a la corrupción impulsados por la Secretaría Anticorrupción y Buen Gobierno por medio del uso de herramientas digitales, que faciliten a las personas beneficiarias y a la ciudadanía en general, la posibilidad de incidir en dicha materia.
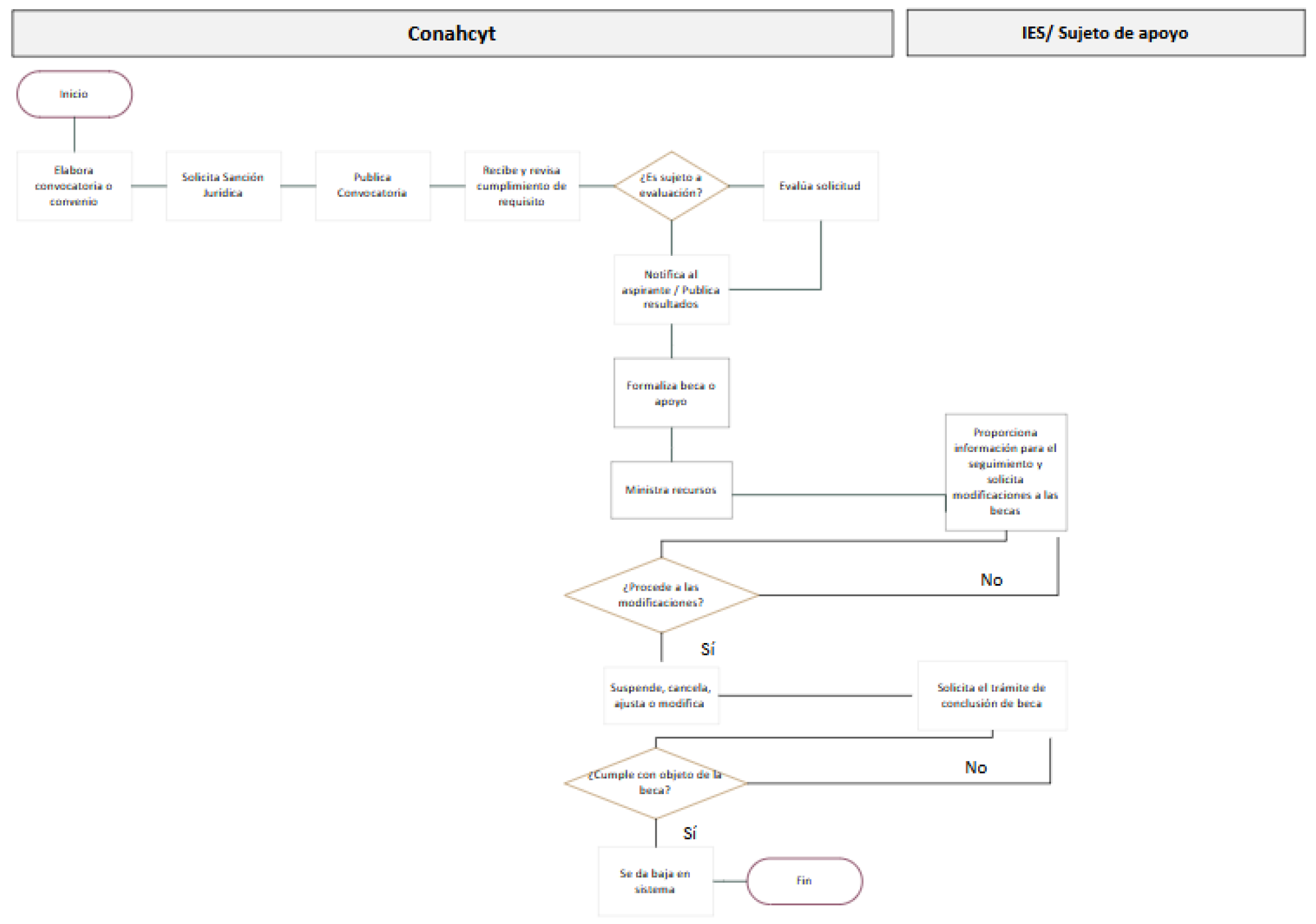
Diagrama de flujo del Proceso de asignación de becas y apoyos del programa S190 "Becas de Posgrado y Apoyos a la Calidad"

TRANSITORIOS
PRIMERO. Las presentes Reglas de Operación entrarán en vigor a partir del día de su publicación.
SEGUNDO. Se derogan todas las disposiciones que se opongan al presente. Las becas y otros apoyos que se hayan asignado con anterioridad a la entrada en vigor de las presentes Reglas de Operación se regirán por la normativa que les dio origen, en lo que no se opongan a las presentes Reglas de Operación.
Atentamente
Dado en la Ciudad de México, a los veinticuatro días del mes de febrero de dos mil veinticinco.- La Secretaria de Ciencia, Humanidades, Tecnología e Innovación, Dra. Rosaura Ruiz Gutiérrez.- Rúbrica.