REGLAS de Operación para el Programa de Apoyo a la Infraestructura Hidroagrícola, a cargo de la Comisión Nacional del Agua, aplicables a partir de 2025.

Al margen un sello con el Escudo Nacional, que dice: Estados Unidos Mexicanos.- Secretaría de Medio Ambiente y Recursos Naturales.

EFRAÍN MORALES LÓPEZ, Director General de la Comisión Nacional del Agua, Órgano Administrativo Desconcentrado de la Secretaría de Medio Ambiente y Recursos Naturales, de conformidad con lo dispuesto en los artículos 17 y 32 Bis de la Ley Orgánica de la Administración Pública Federal; 4, 9 párrafos primero, segundo, tercero apartado "a" y quinto fracciones I, VI, XXXIII, XXXV, XXXVI, XXXVII y LIV, y 12 fracciones I, VIII, XI y XII de la Ley de Aguas Nacionales; 4 de la Ley Federal de Procedimiento Administrativo; 5 fracción III inciso b), 74, 75 y 77 de la Ley Federal de Presupuesto y Responsabilidad Hacendaria; 64, 65 fracciones I, II y III, 176, 178 y 179 del Reglamento de la Ley Federal de Presupuesto y Responsabilidad Hacendaria; 24 fracciones IV, V y VI; 27, 28 y Anexos 25 y 30 del Presupuesto de Egresos de la Federación para el Ejercicio Fiscal 2025; 6 primer párrafo, 8 primer párrafo y 13 fracciones VI y XII del Reglamento Interior de la Comisión Nacional del Agua, he tenido a bien expedir las siguientes:
REGLAS DE OPERACIÓN PARA EL PROGRAMA DE APOYO A LA INFRAESTRUCTURA HIDROAGRÍCOLA, A
CARGO DE LA COMISIÓN NACIONAL DEL AGUA, APLICABLES A PARTIR DE 2025.
CONTENIDO:
Artículo 1. Presentación.
Artículo 2. Glosario de términos y acrónimos.
Artículo 3. Descripción del programa.
3.1. Objetivo general.
3.2. Población objetivo.
3.3. Cobertura.
3.4. Requisitos generales.
Artículo 4. Programa de Apoyo a la Infraestructura Hidroagrícola.
A. Subprograma de distritos de riego.
4.1. Componente para la rehabilitación y tecnificación de distritos de riego.
4.1.1. Objetivo específico.
4.1.2. Acceso a los apoyos.
4.1.3. Características de los apoyos.
4.2. Componente para el equipamiento de distritos de riego.
4.2.1. Objetivo específico.
4.2.2. Acceso a los apoyos.
4.2.3. Características de los apoyos.
4.3. Componente para la devolución de pagos por el suministro de agua en bloque en distritos de riego.
4.3.1. Objetivo específico.
4.3.2. Acceso a los apoyos.
4.3.3. Características de los apoyos.
B. Subprograma de distritos de temporal tecnificado.
4.4. Componente para la infraestructura de riego suplementario en distritos de temporal tecnificado.
4.4.1. Objetivo específico.
4.4.2. Acceso a los apoyos.
4.4.3. Características de los apoyos.
4.5. Componente para la rehabilitación, tecnificación y equipamiento de distritos de temporal tecnificado.
4.5.1. Objetivo específico.
4.5.2. Acceso a los apoyos.
4.5.3. Características de los apoyos.
C. Subprograma de unidades de riego.
4.6. Componente para la rehabilitación, tecnificación y equipamiento de unidades de riego.
4.6.1. Objetivo específico.
4.6.2. Acceso a los apoyos.
4.6.3. Características de los apoyos.
4.7. Componente para la organización y fortalecimiento de unidades de riego.
4.7.1. Objetivo específico.
4.7.2. Acceso a los apoyos.
4.7.3. Características de los apoyos.
D. Subprograma de apoyos especiales y estratégicos.
4.8. Componente para apoyos especiales y estratégicos.
4.8.1. Objetivo específico.
4.8.2. Acceso a los apoyos.
4.8.3. Características de los apoyos.
Artículo 5. Instancias participantes.
5.1. Ejecutores.
5.2. Normativa.
Artículo 6. Operación.
6.1. Actividades y plazos.
6.1.1. Suspensión y reasignación de recursos.
6.1.2. Relación de solicitudes de apoyo.
6.2. Derechos, obligaciones y sanciones.
6.2.1. Derechos.
6.2.2. Obligaciones.
6.2.3. Sanciones.
6.3. Coordinación institucional.
6.4. Conclusión de proyectos.
6.4.1. Acta de entrega-recepción.
6.4.2. Cierre de ejercicio.
6.4.3. Recursos no devengados.
Artículo 7. Auditoría, control y seguimiento.
7.1. Contraloría social.
Artículo 8. Gastos indirectos.
Artículo 9. Evaluación.
9.1. Interna.
9.2. Externa.
Artículo 10. Transparencia.
Artículo 11. Quejas y denuncias.
TRANSITORIOS.
ANEXO I. Atribuciones y responsabilidades de las instancias participantes en el Programa de Apoyo a la Infraestructura Hidroagrícola.
ANEXO II. Indicadores del Programa.
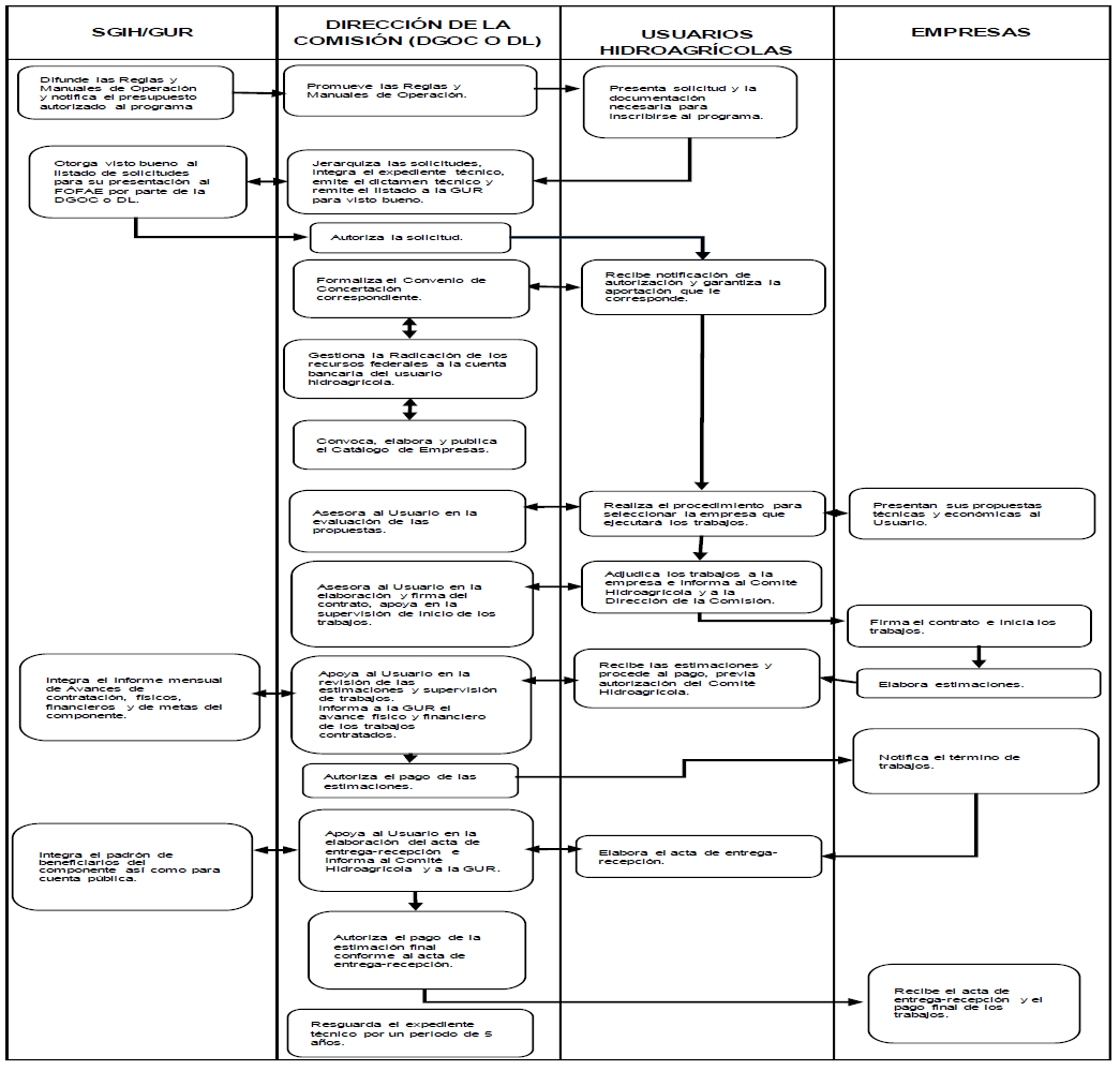
ANEXO III. Diagramas de flujo de las componentes del Programa de Apoyo a la Infraestructura Hidroagrícola.
Artículo 1. Presentación.
El propósito del presente instrumento es asegurar que los recursos públicos asignados al Programa de Apoyo a la Infraestructura Hidroagrícola se apliquen con estricto apego a los principios de igualdad, no discriminación, eficiencia, eficacia, economía, honradez y transparencia, señalados en los artículos 1 y 134 de la Constitución Política de los Estados Unidos Mexicanos. De esta manera se establecen las bases para aportar recursos a las y los usuarios hidroagrícolas con el fin de que ejecuten acciones para construir, preservar y mejorar la infraestructura hidroagrícola preferentemente federal en el ámbito de los distritos de riego, las unidades de riego y los distritos de temporal tecnificado.
De conformidad a los artículos 4 de la Constitución Política de los Estados Unidos Mexicanos, 2 fracción III, y 9 primer párrafo, de la Ley de Planeación, las presentes Reglas incluyen y priorizan medidas para reducir la desigualdad entre mujeres y hombres, considerando que el 23% de las personas usuarias de los distritos de riego, así como el, 19% de las unidades de riego y 23% de los distritos de temporal tecnificado, respectivamente, son mujeres y que históricamente han tenido un menor acceso a los recursos del programa, lo cual se busca revertir, ya que es una acción fundamental para impulsar equitativamente el desarrollo de las áreas o regiones, y más en aquellas en cuya población se registran los mayores índices de pobreza y marginación , lo cual es un indicativo de la existencia de marcadas insuficiencias y rezagos en el ejercicio de los derechos para el desarrollo social. Aunado a lo anterior, también se busca fomentar la participación de los pueblos originarios, de las comunidades indígenas y afromexicanas así como la de los mexicanos repatriados. De esta manera se busca alcanzar el mayor aprovechamiento posible de estos subsidios, esto bajo un marco de actuación en que la población tenga acceso en términos de igualdad de género y de condición social a los bienes y servicios que otorga este programa federal.
En adición se reconoce y capitaliza el hecho de que existe un marco normativo con perspectiva de género en la lucha para eliminar la discriminación, la desigualad y la exclusión de las mujeres, lo cual incluye principio y preceptos como lo son los derivados de la Convención sobre la Eliminación de Todas las Formas de Discriminación Contra la Mujer (CEDAW por sus siglas en inglés) de 1979 (artículo 14 párrafo 1), la Ley General de Igualdad entre Mujeres y Hombres (artículo 5, fracción IV), los "Lineamientos para incorporar la perspectiva de género en las Reglas de Operación de los Programas Presupuestarios Federales", publicados en el Diario Oficial de la Federación el 29 de junio de 2016.
En complemento, se ha considerado una atención especial para los grupos más pobres y necesitados. De esta manera, en el seno del Programa se establecen requerimientos de aportación diferenciados en función del rango tanto de la marginación como de la vulnerabilidad social de las y los beneficiarios hidroagrícolas.
Artículo 2. Glosario de términos y acrónimos.
Para efectos de estas reglas de operación se entenderá por:
Acciones especiales o estratégicas. - Son aquellas que, por su relevancia, complejidad, magnitud o urgencia, se consideren prioritarias para la solución de problemáticas en beneficio de las y los usuarios hidroagrícolas.
Áreas Agrícolas. - Superficies destinadas al establecimiento de cultivo para producción en distritos de riego, unidades de riego y distritos de temporal tecnificado.
Asociación Civil de Usuarios (ACU). - Organización de productores de un distrito de riego, unidad de riego o distrito de temporal tecnificado, a quien se le ha otorgado una concesión para la explotación, uso o aprovechamiento de aguas nacionales o para el uso de infraestructura hidroagrícola.
Asistencia técnica. - Prestación de servicios profesionales en apoyo a las asociaciones civiles de usuarios y sociedades de responsabilidad limitada para mejorar sus capacidades en el uso, manejo, administración y aprovechamiento del agua y de la infraestructura hidroagrícola.
Balance de maquinaria y equipo. - Análisis técnico para diagnosticar y determinar el tipo, la cantidad, el estado físico y los requerimientos de maquinaria y equipo.
Beneficiario hidroagrícola. - Persona física o moral apoyado con recursos del presente Programa.
Capacitación. - Acciones a través de las cuales, las y los usuarios hidroagrícolas adquieren, actualizan y desarrollan conocimientos, habilidades y aptitudes para mejorar su desempeño técnico y capacidades técnicas y administrativas.
Comisión. - Comisión Nacional del Agua.
Comité Hidráulico. - Órgano colegiado de concertación para el manejo adecuado del agua e infraestructura en un distrito de riego o distrito de temporal tecnificado, conformado en términos de lo que establece el Artículo 66 de la Ley de Aguas Nacionales y el 99 de su Reglamento.
Comité Hidroagrícola. - Órgano colegiado que autoriza los apoyos y pagos a los beneficiarios de distritos de riego y distritos de temporal tecnificado que optaron por operar y administrar directamente los recursos federales y estatales.
Comité Técnico del fideicomiso del Fondo de Fomento Agropecuario Estatal (FOFAE) o equivalente. - Órgano colegiado facultado para autorizar pagos vinculados al programa, previo análisis y aprobación del Subcomité Hidroagrícola.
Conflicto hidroagrícola. - Problema, cuestión o materia de discusión que enfrenta a diversos usuarios hidroagrícolas, provocado por los diversos desafíos asociados a las acciones para mantener, mejorar e incrementar la productividad y la producción de alimentos, como lo son la incorporación y adopción de innovaciones y proteger la sustentabilidad de los recursos naturales, y en específico aquellas vinculadas con la búsqueda de un mejor aprovechamiento del agua, todo ello bajo un amplio mosaico de diferentes tipos de unidades de producción, con el reconocimiento de sus problemas, retos y oportunidades particulares.
Conservación Normal (CN). - Conjunto de acciones periódicas tendientes a sostener en condiciones óptimas de servicio y operación tanto a la infraestructura hidroagrícola, como a los equipos, las instalaciones y la maquinaria.
Comité de Contraloría Social. -Formas de organización social constituidas por los beneficiarios de los programas a cargo de las dependencias y entidades de la Administración Pública Federal, para el seguimiento, supervisión y vigilancia de la ejecución de dicho programa, del cumplimiento de las metas y acciones comprometidas en éstos, así como de la correcta aplicación de los recursos asignados a los mismos.
Devengado. - Se refiere al recurso sobre el cual se haya constituido la obligación de entregarlo a la o al beneficiario hidroagrícola por haberse acreditado su elegibilidad antes del 31 de diciembre del 2025, con independencia de la fecha en la que dichos recursos se pongan a disposición para el pago correspondiente.
Devolución de Pagos por el Suministro de Agua en Bloque (DPSAB). - Reintegro de los recursos correspondientes a cada ACU o SRL en los distritos de riego, cuyo importe se establece en función de las aportaciones por el suministro de agua en bloque que realice cada una de estas organizaciones a la Tesorería de la Federación (TESOFE).
Diagnóstico de necesidades. - Análisis para determinar las acciones de conservación y rehabilitación que se requieren implementar en la infraestructura hidroagrícola y de administración y organización.
Dirección de la Comisión. - Dirección General de Organismo de Cuenca o Dirección Local, según corresponda.
Emergencia. - Situación derivada de una acción o evento extraordinario que haya causado daño a la sociedad e infraestructura hidroagrícola y que pueda propiciar riesgos para la seguridad e integridad de la población en general.
Entes públicos. - Las entidades federativas y sus entes autónomos; los ayuntamientos de los municipios; las alcaldías de la Ciudad de México; y las entidades de la administración pública federal, estatal o municipal.
Especificaciones técnicas generales. - Documento que define normas, exigencias y procedimientos en la elaboración de términos de referencia de estudios, proyectos ejecutivos, obras y supervisión, así como para el suministro e instalación de bienes (como lo son medidores volumétricos, estructuras de control y derivación, maquinaria y equipo) en distritos de riego, unidades de riego y distritos de temporal tecnificado.
Estudios. - Actividades técnicas de planeación e ingeniería necesarias para la conservación, rehabilitación, tecnificación, construcción y operación de la infraestructura hidroagrícola.
Fondo de Fomento Agropecuario Estatal (FOFAE). - Fideicomiso estatal de administración e inversión, para la distribución de fondos destinados a los diferentes programas del campo, contemplados en los convenios marco de coordinación celebrados entre el Ejecutivo Federal y los gobiernos estatales.
Infraestructura hidroagrícola. - Conjunto de obras hidráulicas, complementarias, equipos e instalaciones para proporcionar los servicios de riego y drenaje, de los distritos de riego, unidades de riego y distritos de temporal tecnificado.
Infraestructura hidroagrícola Concesionada. - Infraestructura hidroagrícola de la federación que, bajo el sustento de la Ley de Aguas Nacionales y durante un tiempo determinado, queda a cargo de las y los usuarios hidroagrícolas constituidos en las Asociaciones Civiles de Usuarios y personas morales.
Lámina promedio de riego concesionada. - Resultado de la división del volumen concesionado entre la superficie regable, establecidos en el título de concesión de agua o reconocidos en la práctica operativa de cada una de las ACU que conforman el distrito de riego.
LAN. - Ley de Aguas Nacionales.
LFPRH. - Ley Federal de Presupuesto y Responsabilidad Hacendaria.
Manual de operación. - Instrumento normativo que contiene en forma explícita y ordenada la información sobre las generalidades, requisitos, instrucciones, características de los apoyos, instancias participantes, procedimiento de selección y operativo de las componentes del programa.
NMX-AA-179-SCFI-2018.- La Norma Mexicana de medición de volúmenes de aguas nacionales usados, explotados o aprovechados, es el instrumento normativo que prevé los elementos indispensables que permitirán a los usuarios de las aguas nacionales tener la certeza en cómo se deben medir los volúmenes usados, explotados o aprovechados.
Obras de cabeza. -Es un sistema de aprovechamiento de un recurso hidráulico, a la parte principal del mismo desde el punto de vista de su importancia en el funcionamiento del sistema. generalmente es donde se inicia el sistema, ya que es la obra con la que se capta el agua, pudiendo ser: 1) toma directa, 2) galería filtrante, 3) planta de bombeo directo de manantial, río, canal, pozo o almacenamiento, 4) derivación de una corriente y 5) almacenamiento o presa.
Organismos fiscalizadores. - Órganos de control de las dependencias y entidades federales, estatales y municipales, con la facultad de auditar y evaluar el uso de los recursos gubernamentales autorizados al programa, sus resultados y avances.
Organización de unidades de riego. - Acciones a través de las cuales se busca consolidar jurídica y administrativamente una persona moral con fines de producción agrícola.
Padrón de usuarios. - Registro que contiene los principales datos de las y los usuarios hidroagrícolas que integran a las ACU.
Patio de Maniobras. - Superficie en la que se podrán construir áreas de trabajo para maniobras de suministro de refacciones, de suministro de combustible, aceites y lubricantes, de lavado, de trabajos de torno, corte y soldadura, de desechos, de carga y descarga, reservando espacio para acomodar o estacionar las unidades en espera de mantenimiento o sin programa de trabajo, así como la caseta de vigilancia.
PASH. - Portal Aplicativo de la Secretaría de Hacienda.
PEF. - Presupuesto de Egresos de la Federación.
Plan de riegos. - Documento mediante el cual se establece el programa de riego de un año agrícola, con base y en estricto respeto a los volúmenes de agua disponibles que, para tal fin, se autorice extraer de las fuentes de abastecimiento.
Plan director. - Documento rector que reúne el costo e información básica de inversiones sobre las acciones estructurales y no estructurales, para un uso más eficiente del agua en una unidad de riego, un distrito de riego o en un distrito de temporal tecnificado.
Proyecto ejecutivo. - Expediente integrado por un conjunto de documentos técnicos, para llevar a cabo una obra de ingeniería, el cual debe estar conformado al menos por los siguientes elementos: memoria descriptiva, memoria de cálculo, especificaciones técnicas, planos constructivos, catálogo de conceptos, presupuesto, programa de ejecución y cuando aplique, licencias y permisos.
Pagos por el Suministro de Agua en Bloque. - Cuotas que entregan las ACU o SRL a la TESOFE por la conducción y entrega de volúmenes de agua para riego y otros usos.
Presupuesto base. -Costo total de la acción sujeta de apoyo, conforme al proyecto ejecutivo autorizado.
Rehabilitación de infraestructura hidroagrícola. - Conjunto de acciones que tienen por objeto restablecer las condiciones originales de funcionamiento.
Rehabilitación integral de maquinaria y equipo. - Conjunto de acciones que tienen por objeto ampliar la vida útil de una máquina o equipo en mal estado.
SABG. - Secretaría Anticorrupción y Buen Gobierno.
SHCP. - Secretaría de Hacienda y Crédito Público.
Sistema Integral de Información de Padrones de Beneficiarios de Programas Gubernamentales (SIIPP-G). - Herramienta informática que permite integrar los padrones de beneficiarios hidroagrícolas de los programas de subsidios de la Administración Pública Federal y, en su caso, de las entidades federativas y municipios.
Sociedad de Responsabilidad Limitada (SRL). - Persona moral integrada por las ACU de distritos de riego, unidades de riego o de distritos de temporal tecnificado.
Subcomité Hidroagrícola. - Órgano colegiado de apoyo del Comité Técnico del FOFAE, cuya función principal es la aprobación de las solicitudes y pagos de los apoyos de este programa.
Subdirección General de Infraestructura Hidroagrícola. (SGIH) - Instancia normativa a nivel central de la Comisión Nacional del Agua, integrada por las Gerencias de Construcción de Infraestructura Hidroagrícola, de Proyectos de Infraestructura Hidroagrícola, de Unidades de Riego, de Infraestructura de Protección en Ríos y de Distritos de Temporal y de Distritos de Riego.
Subsidios. - Recursos federales previstos en el PEF que se otorgan a los diferentes sectores de la sociedad y a las entidades federativas para fomentar el desarrollo de actividades sociales o económicas prioritarias de interés general.
Superficie regable. - Superficie establecida en el título de concesión de agua de cada ACU.
Tecnificación de infraestructura. - Conjunto de acciones para mejorar y modernizar la infraestructura hidroagrícola.
Tecnificación del riego. - Conjunto de acciones, estructuras y obras tendientes a incorporar y mejorar las prácticas y métodos de riego a nivel parcelario, esto con el fin de aplicar eficientemente, en cantidad y oportunidad la lámina de riego que requieren los cultivos para su desarrollo.
TESOFE. - Tesorería de la Federación.
Título de Concesión de Agua. - Título que otorga el Ejecutivo Federal, a través de "la Comisión" o del Organismo de Cuenca que corresponda, conforme a sus respectivas competencias, para la explotación, uso o aprovechamiento de las aguas nacionales a las personas físicas o morales de carácter público o privado.
Título de Concesión de Infraestructura. - Título que otorga el Ejecutivo Federal, a través de "la Comisión" o del Organismo de Cuenca que corresponda, conforme a sus respectivas competencias, para la explotación, uso o aprovechamiento de sus bienes públicos inherentes, a las personas físicas o morales de carácter público o privado.
Usuarios hidroagrícolas. - Personas físicas o morales que, en términos de la LAN, forman parte de un distrito de riego, unidad de riego o distrito de temporal tecnificado.
Volumen concesionado. - Corresponde a la cantidad de agua para explotar, usar o aprovechar establecida en el título de concesión otorgado por el Ejecutivo Federal.
Zonas de atención prioritaria. - Áreas o regiones donde la población registra índices de pobreza o marginación indicativos de la existencia de marcadas insuficiencias y rezagos de los derechos para el desarrollo social, y para el año 2025 se encuentren establecidas en Decreto vigente.
Artículo 3. Descripción del programa.
3.1. Objetivo general.
Fortalecer la infraestructura de las áreas agrícolas de los distritos de riego, las unidades de riego y los distritos de temporal tecnificado, mediante su construcción, preservación, conservación, rehabilitación y tecnificación.
De esta manera se pretende que la infraestructura hidroagrícola, se constituya como un motor de desarrollo para cubrir y alcanzar los grandes retos y metas nacionales en el ámbito de la seguridad y la soberanía alimentaria.
3.2. Población Objetivo.
Usuarios hidroagrícolas que soliciten apoyo y cumplan con los requisitos establecidos en las reglas y manuales de operación vigentes de este programa.
3.3. Cobertura.
Áreas agrícolas de los distritos de riego, unidades de riego y distritos de temporal tecnificado.
3.4. Requisitos generales.
a) Acreditación de la personalidad jurídica de las personas solicitantes:
·   Personas físicas: Identificación oficial vigente (credencial de elector, pasaporte o cartilla militar) o acta de nacimiento.
·   Personas morales: Escrituras o documentos que acrediten su constitución, así como la personalidad del representante legal.
·   Productores o productoras hidroagrícolas no constituidos formalmente: Nombramiento de representación e identificación oficial vigente de cada productor (credencial de elector, pasaporte o cartilla militar).
·   Entes públicos: Nombramiento del cargo e identificación oficial vigente (credencial de elector, pasaporte o cartilla militar) del representante legal.
b) En caso de que las y los usuarios hidroagrícolas decidan operar y administrar los recursos a través de un FOFAE, deberán acreditar:
·   Que se haya suscrito un convenio o acuerdo de coordinación(1) entre el Gobierno Federal y el Gobierno Estatal para la conjunción de recursos y formalización de acciones y los anexos de ejecución y técnico(2) en donde se comprometan los recursos y acciones a realizar.
c) Para el caso de que las y los usuarios hidroagrícolas decidan operar y administrar los recursos a través de Comité Hidroagrícola, deberán acreditar:
·   Que se haya suscrito un convenio de concertación(3) entre el Gobierno Federal y el representante de las y los usuarios hidroagrícolas a beneficiar y en su caso, con el Gobierno Estatal cuando este aporte recursos.
·   Cuenta bancaria productiva específica por componente.
d) Las ACU y SRL de los distritos de riego deben:
·   Presentar constancia emitida por la Comisión de estar al corriente en el pago de la cuota por suministro de agua en bloque.
·   Demostrar estar al corriente de sus obligaciones fiscales a través del formato 32-D que emite el Servicio de Administración Tributaria.
·   Presentar el informe de cierre de distribución de agua del año agrícola inmediato anterior al que se está solicitando el apoyo, formalizado en acta de Comité Hidráulico correspondiente.
·   Hacer constar, mediante escrito libre, que de acuerdo con lo establecido en la LAN, que se cuenta con los equipos e infraestructura de medición en los puntos de control para la entrega y recepción volumétrica del agua o, en su defecto, entregar carta compromiso en la que especifiquen las acciones que realizarán para implementar dicha medición, preferentemente tomando en consideración la norma NMX-AA-179-SCFI-2018.
·   Proporcionar copia simple de sus títulos de concesión de Agua y/o Infraestructura vigente o en el caso de concesión de agua, el acuse de la solicitud de trámite de prórroga ingresado dentro de los plazos de la LAN, y en el caso de concesión de infraestructura el memorando emitido por la Subgerencia de Evaluación y Seguimiento de la Gerencia de Distritos de Riego de la SGIH, donde se indique que el título de concesión de la ACU o SRL está en proceso de prórroga, con excepción de las zonas no transferidas y entes públicos.
Artículo 4. Programa de Apoyo a la Infraestructura Hidroagrícola.
Se compone de cuatro subprogramas y ocho componentes, que a continuación se describen:
A. Subprograma de distritos de riego.
4.1. Componente para la rehabilitación y tecnificación de distritos de riego.
4.1.1. Objetivo específico.
Otorgar apoyos económicos a las ACU y SRL para mejorar las condiciones de la infraestructura de los distritos de riego mediante acciones de rehabilitación o tecnificación.
4.1.2. Acceso a los apoyos.
4.1.2.1. Requisitos específicos.
Podrán participar las ACU y SRL que presenten, en las oficinas(4) de la jefatura del distrito de riego correspondiente, la documentación siguiente:
1.     Solicitud de inscripción a la componente para la rehabilitación y tecnificación de distritos de riego.
2.     Carta compromiso de aportación de recursos para la realización de las acciones solicitadas.
3.     En su caso, el proyecto ejecutivo de las obras a realizar, integrado con la documentación que se especifica en el manual de operación de esta componente.
4.     Cuando corresponda, presentar la autorización de la Dirección de la Comisión para la relocalización o reposición de pozos.
5.     Carta compromiso en la que declaran, bajo protesta de decir verdad, que las acciones solicitadas están incluidas en los Planes Directores y, en caso de que ya no estén actualizados, manifiesten que en el presente ejercicio solicitarán dicho apoyo destinando recursos para la actualización de los mismos.
4.1.2.2. Criterios de selección.
La selección y priorización de las acciones se realizará conforme a los criterios y asignaciones de puntos siguientes:
Concepto
Puntos
Tipo de apoyo.
0 a 50
Rentabilidad.
0 a 30
Acciones en Zonas de Alta o Muy Alta Marginación
0 a 10
Grado de cobertura en la atención a la infraestructura
0 a 10
 
4.1.3. Características de los apoyos.
4.1.3.1. Tipos.
Los apoyos pueden aplicarse en las acciones que se describen a continuación:
a)    Infraestructura.
·   Rehabilitar o tecnificar infraestructura hidroagrícola, incluyendo automatización y telemetría.
·   Rehabilitar, tecnificar, relocalizar y reponer pozos de propiedad federal o particular ubicados en un distrito de riego.
·   Rehabilitar o tecnificar plantas de bombeo que den servicio en superficies dentro de un distrito de riego.
·   Controlar maleza acuática en presas, canales, drenes y cuerpos de agua de los distritos de riego.
·   Instalar drenaje parcelario.
·   Tecnificar el riego mediante sistemas de alta y baja presión, priorizando la implementación de sistemas colectivos. Se incluye automatización y fertirriego, entre otros.
·   Automatización y fertirriego de lotes que fueron tecnificados anteriormente en los cuales no fueron apoyados con estas acciones.
·   Establecer sistemas de riego por gravedad tecnificado.
·   Sustituir y complementar fuentes de energía convencional con renovables.
b)    Equipo de control y medición.
·   Adquirir e instalar estructuras, equipos de medición, preferentemente fijos con, mecanismos y sistemas automatizados para el control, distribución, envió de información, derivación, entrega, aforo y medición volumétrica del agua en canales, derivadoras, conductos presurizados, plantas de bombeo y pozos, dando prioridad al equipamiento de los puntos de control y entrega, considerando y priorizando, en la medida de lo posible, la selección y el establecimiento de sistemas que cumplan los requisitos técnicos señalados en la norma NMX-AA-179-SCFI-2018.
c)    Estudios, proyectos ejecutivos y supervisión.
·   Elaborar estudios inherentes a esta componente.
·   Elaborar proyectos ejecutivos de las obras correspondientes.
·   Supervisar acciones de esta componente.
·   Actualizar planes directores (se considera que un plan director debe ser actualizado cada 5 años).
·   Actualizar padrones de usuarios (para el caso de usuarios hidroagrícolas con Título de Concesión de Infraestructura vigente).
4.1.3.2. Montos máximos y mínimos.
Para ejecutar las acciones a que se refiere la fracción anterior, la Comisión podrá aportar hasta el 50% del presupuesto base.
En acciones que se desarrollen en las zonas de atención prioritaria y localizadas en municipios con muy alto grado de marginación en zonas rurales, que se indiquen en el Decreto por el que se formula la Declaratoria de las Zonas de Atención Prioritaria para el año 2025 que emita el Ejecutivo Federal, en términos de los artículos 29 y 30 de la Ley General de Desarrollo Social previamente justificados por las ACU y verificados por la Dirección de la Comisión, la Comisión podrá aportar hasta el 90% del presupuesto base y el porcentaje restante deberán aportarlo las ACU y/o SRL beneficiadas. Para las acciones comprendidas en el inciso a) del 4.1.3.1, podrán solicitar a la Dirección de la Comisión, que una parte o el total de su contraparte pueda ser aportada en especie.
La Comisión podrá aportar hasta el 75%, en el caso de Distritos de Riego en los que se presenten las siguientes condiciones de manera simultánea: Cuenten con una superficie total regable menor a 10,000 ha; la superficie promedio por usuario hidroagrícola no sea mayor a 2.5 ha, y la lámina promedio de riego concesionada a nivel distrito de riego no sea superior a 0.75 metros.
Para generar el presupuesto base de cada una de las acciones de esta componente deberá utilizarse, como referencia, el catálogo general de precios unitarios de referencia correspondiente a distritos de riego del Programa de Apoyo a la Infraestructura Hidroagrícola.
Las aportaciones de la Comisión se ajustarán y acotarán a los criterios y rangos siguientes:
·   Hasta $28,621.00 por hectárea para acciones de rehabilitación y tecnificación de infraestructura hidroagrícola, relocalización y reposición de pozos, tecnificación del riego, control de maleza acuática, drenaje parcelario, adquisición e instalación de equipo y mecanismos para estructuras de control, automatización y medición volumétrica del agua en canales, conductos presurizados, plantas de bombeo y pozos; así como la adquisición, el almacenamiento, procesamiento y envío de datos, derivados de la medición, manejo, entrega, derivación, control y uso del agua para riego.
·   Hasta $107,478.00 por hectárea para acciones de tecnificación de redes y sistemas de riego, preferentemente colectivas, hasta nivel parcelario, dando prioridad a aquellos que incluyan la automatización del riego y telemetría.
·   Con la finalidad de incentivar las acciones para mitigar los efectos del cambio climático, se apoyará hasta con el 100% del costo total del proyecto autorizado, para el cambio a fuentes de energía renovable en equipos de bombeo, de operación y control.
·   Para las acciones de rehabilitación de caminos de operación y drenes, se podrá destinar hasta el 50% del apoyo federal asignado a cada distrito de riego y de manera excepcional hasta el 70% en los distritos de riego exclusivamente por bombeo, previo dictamen de la Dirección de la Comisión.
·   Para la elaboración de proyectos ejecutivos relativos a las acciones de esta componente, la Comisión podrá aportar hasta el 100% del costo del proyecto, para lo cual se podrá destinar hasta el 20% del apoyo federal asignado al distrito de riego correspondiente.
·   Para la elaboración de estudios relativos a las acciones de esta componente, la Comisión podrá aportar hasta el 50% del costo del estudio, para lo cual se podrá destinar hasta el 10% del apoyo federal asignado al distrito de riego correspondiente.
·   Para acciones de supervisión, la Comisión podrá aportar hasta el 50%, y se podrá destinar hasta el 5% del apoyo federal asignado al distrito de riego correspondiente.
·   Para la adquisición e instalación de estructuras, equipos y sistemas de medición volumétrica fijos en puntos de control y entrega de agua en bloque, que se apeguen a lo establecido en la norma NMX-AA-179-SCFI-2018 la Comisión podrá aportar hasta el 100% del presupuesto base, y se podrá destinar hasta el 15% del apoyo federal asignado al distrito de riego correspondiente en apoyo al cumplimiento de los concesionarios, conforme a lo establecido en la LAN.
·   Para la actualización de los planes directores, la Comisión podrá aportar hasta el 100% del costo y se podrá destinar hasta el 30% del apoyo federal asignado al distrito de riego correspondiente.
·   Para la actualización de los padrones de usuarios para el caso de usuarios hidroagrícolas con Título de Concesión de Infraestructura vigente, la Comisión podrá aportar hasta el 50% del costo y se podrá destinar hasta el 15% del apoyo federal asignado al distrito de riego correspondiente, para el caso de la actualización de padrones de usuarios.
·   Para acciones de tecnificación de sistemas de riego en superficies con cultivos básicos (Maíz, Trigo, Frijol o Arroz), la Comisión podrá aportar hasta 75%.
En el manual de operación de esta componente se indica el procedimiento de selección para la jerarquización de las solicitudes; los lineamientos, criterios, especificaciones y consideraciones técnicas generales para la ejecución de las acciones, así como los procesos de contratación y la mecánica operativa a la que se deberán apegar las o los beneficiarios hidroagrícolas y se encuentra disponible para su consulta en la página electrónica: https://www.gob.mx/conagua/documentos/manuales-de-operacion-y-especificaciones-tecnicas?state=published.
4.2. Componente para el equipamiento de distritos de riego.
4.2.1. Objetivo específico.
Mantener en condiciones de servicio y operación la infraestructura hidroagrícola mediante apoyos a las ACU y SRL para la adquisición de maquinaria o equipo nuevo y seminuevo, así como para su rehabilitación integral y el equipamiento del patio de maniobras.
4.2.2. Acceso a los apoyos.
4.2.2.1. Requisitos específicos.
Podrán participar las ACU y SRL que presenten, en las oficinas(5) de la jefatura de distrito de riego correspondiente, la documentación siguiente:
1.     Solicitud de inscripción a la componente para el equipamiento de distritos de riego.
2.     Carta compromiso, especificando que se garantiza la aportación de los recursos que les corresponde para llevar a cabo las acciones a desarrollar.
3.     Para rehabilitar integralmente o adquirir unidades se deberá presentar el balance de maquinaria y equipo actualizado, autorizado por la Dirección de la Comisión.
4.     Para el caso de construcción y/o equipamiento del patio de maniobras, presentar según sea el caso el proyecto y/o la relación de equipo/herramienta autorizado por la Dirección de la Comisión, con base en los lineamientos determinados por la Comisión.
5.     Carta-compromiso de solvencia económica de la ACU o SRL para la operación, mantenimiento y aseguramiento de la unidad a adquirir o rehabilitar integralmente, lo que se deberá mantener durante su vida útil.
6.     En caso de solicitudes para adquisición de Equipos para perforación de pozos, presentar la autorización de la Dirección de la Comisión para la relocalización o reposición de pozos, cuando corresponda.
4.2.2.2. Criterios de selección.
La maquinaria y equipo susceptible de adquirir en esta componente se seleccionará tomando en cuenta el diagnóstico de necesidades de cada ACU o SRL y su respectivo balance e inventario de maquinaria y equipo.
Por orden de prioridad en la toma de decisiones, siempre se buscará beneficiar en primera instancia a las ACU y SRL que cuenten con el menor número de unidades con respecto a su parque de maquinaria óptimo indicado en el Balance de Maquinaria actualizado.
Cuando el conjunto de solicitudes excedan el monto anual asignado a esta componente se priorizarán los apoyos a las ACU y SRL bajo el orden siguiente:
a)    Faltante: no existe la unidad.
Dando preferencia al uso que se destinará en la infraestructura, esto es, para trabajar en:
·   Canales y fuentes de abastecimiento.
·   Drenes.
·   Caminos.
·   Nivelación de tierras.
·   Transporte.
b)    Sustitución: baja de la unidad por mal estado u obsolescencia.
c)    Modernización: mejora de características por innovaciones tecnológicas.
4.2.3. Características de los apoyos.
4.2.3.1. Tipos.
Los apoyos se otorgarán hasta completar el parque de maquinaria óptimo, así como equipos estrictamente necesarios, o en su caso, para reponer aquellos que hayan concluido su vida útil, lo que estará sujeto al dictamen técnico que emita la Dirección de la Comisión para las acciones siguientes:
a)    Adquisición de maquinaria y equipo de conservación, nuevo o seminuevo, del siguiente tipo:
·   Maquinaria y equipo de conservación: tractor de orugas, excavadora hidráulica de largo, mediano y corto alcance, draga de arrastre, excavadora anfibia, retroexcavadora/cargadora, motoconformadora, minicargador, cargador frontal, camión de volteo, grúa hidráulica sobre camión; camión con cama baja, cama baja, equipo ligero de conservación de canales y drenes con o sin tractor agrícola; camión para mantenimiento de pozos profundos; camión para mantenimiento de infraestructura con sección cerrada; camión para servicio de maquinaria; camión para mantenimiento de maquinaria (orquesta); camión pipa; trituradora de piedra para mantenimiento de caminos; equipo ligero tipo mariposa y compactador de suelos. Al respecto, la maquinaria seminueva que se adquiera deberá contar con un máximo de 2,000 horas efectivas de uso.
b)    Adquisición de maquinaria y equipo nuevo para nivelación de tierras: tractor agrícola con escrepas y transmisor-receptor láser o GPS; GPS para nivelación; y escrepas con transmisor-receptor láser o GPS.
c)    Adquisición de equipo especializado nuevo de medición y control para las obras de conservación.
d)    Adquisición de dispositivos nuevos de localización satelital, así como elementos para la sistematización que permitan el control y seguimiento de la maquinaria y equipo de conservación, y dispositivos para ahorro de combustible para maquinaria.
e)    Rehabilitación integral de maquinaria y equipo de conservación concesionado y subsidiado con más de 10,000 horas efectivas de uso.
f)     Construcción y/o equipamiento del patio de maniobras para resguardo, servicio y mantenimiento de la maquinaria.
g)    Adquisición de maquinaria y equipo de perforación nuevo o seminuevo para relocalizar y reponer pozos de propiedad federal o particular ubicados en un distrito de riego, plenamente justificada por la Dirección de la Comisión y por única ocasión, de acuerdo a las especificaciones establecidas en el manual de operación. Al respecto, la maquinaria seminueva que se adquiera deberá contar con un máximo de 2,000 horas efectivas de uso.
4.2.3.2. Montos máximos y mínimos.
Para los apoyos contemplados en esta componente:
·   La Comisión podrá aportar hasta el 50% del costo del equipo, conforme a lo señalado en el manual de operación correspondiente.
·   La suma de la aportación federal no podrá ser mayor que $5,549,105.00 por año para cada ACU o SRL.
En el manual de operación de esta componente se establecen los lineamientos, criterios, especificaciones y consideraciones técnicas generales para la ejecución de las acciones, así como los procesos de contratación y mecánica operativa a la que deberán apegarse las y los beneficiarios hidroagrícolas y se encuentra disponible para su consulta en la página electrónica: https://www.gob.mx/conagua/documentos/manuales-de-operacion-y-especificaciones-tecnicas?state=published.
4.3. Componente para la devolución de pagos por el suministro de agua en bloque en distritos de riego.
4.3.1. Objetivo específico.
Otorgar apoyos económicos a las ACU y SRL constituidas en los distritos de riego que cuenten con título de concesión de agua y de infraestructura acorde a lo señalado en el numeral 3.4 Requisitos generales de estas Reglas de Operación, para preservar las condiciones de la infraestructura concesionada mediante acciones de conservación en complemento a las acciones que ejecutan en su Programa Anual de Conservación Normal en la infraestructura a su cargo.
4.3.2. Acceso a los apoyos.
4.3.2.1. Requisitos específicos.
Podrán participar las ACU y SRL que presenten, en las oficinas(6) de la jefatura de distrito de riego correspondiente, los documentos siguientes:
1.     Solicitud de inscripción a la componente para la devolución de pagos por el suministro de agua en bloque en distritos de riego.
2.     Comprobantes de pagos (Declar@gua) por suministro de agua en bloque del año agrícola 2024-2025.
3.     Programa de trabajo para la conservación normal anual del año agrícola 2024-2025 de la infraestructura concesionada autorizado por la Dirección de la Comisión.
4.3.2.2. Criterios de selección.
Podrán participar todas y cada una de las ACU o SRL que conformen un distrito de riego, siempre y cuando cuenten con título de concesión de agua y de infraestructura y estén al corriente en sus respectivos pagos por suministro de agua en bloque.
Para ser susceptible de apoyo, el programa de acciones para el ejercicio de estos recursos deberá contemplar la distribución siguiente: 65% en conservación y mantenimiento de los canales y drenes menores; 25% en conservación de la red mayor de canales y drenes principales; 8% en mantenimiento de obras de cabeza y 2% en supervisión y gasto de operación, de conformidad con lo señalado en el PEF en su apartado DPSAB (artículo 36).
4.3.3. Características de los apoyos.
4.3.3.1. Tipos.
Los recursos de la DPSAB se aplicarán anualmente en conceptos de conservación y mantenimiento en infraestructura hidroagrícola concesionada con la prioridad siguiente:
a)    Estructuras de control, medición y regulación (compuertas, medidores, represas, etc.).
b)    Mantenimiento de equipos mecánicos, electromecánicos y de medición en estructuras y obras de abastecimiento.
c)    Conservación de secciones hidráulicas en canales abiertos y cerrados (sellos, tapones, reposición de losas de revestimiento, tubería, etc.).
d)    Trabajos de conservación en tramos críticos y tapones en la red de drenaje.
e)    Reposición o reforzamiento de bordos en canales y drenes.
f)     Excepcionalmente, se podrán aplicar recursos en la superficie de rodamiento (caminos de operación) vinculados a canales y drenes.
g)    Para los distritos de riego con bombeo y mixtos: mantenimiento de equipo y de obra civil.
h)    Ante casos de emergencia operativa o climática, plenamente justificada y autorizada por la Dirección de la Comisión, el recurso podrá ser excepcionalmente utilizado en la adquisición de insumos para que la ACU o la SRL realicen obra de conservación por administración.
4.3.3.2. Montos máximos y mínimos.
La aportación del Gobierno Federal para las acciones contempladas en esta componente tendrá las consideraciones siguientes:
·   El monto máximo que podrá otorgarse a cada ACU o SRL corresponderá a la recaudación total esperada en función del plan de riegos autorizado del ciclo agrícola 2024-2025 a nivel ACU o SRL. De ser el caso, se podrán considerar adicionalmente los pagos de adeudos de ejercicios fiscales anteriores, siempre y cuando cuenten con dictamen favorable de la SHCP.
·   Única y exclusivamente se tramitará la devolución de pagos que hayan sido realizados del enero al 30 de septiembre del año fiscal correspondiente.
·   El recurso producto de la DPSAB es 100% federal, por lo que no está sujeta a la aportación de las y los usuarios hidroagrícolas.
·   Para acciones de supervisión de esta componente se podrá destinar hasta el 2% asignado a cada distrito de riego.
La devolución pendiente al 31 de diciembre de 2024, por concepto de suministro de agua en bloque, se cubrirá con parte de los recursos aprobados en el PEF 2025, siempre y cuando exista resolución favorable emitida en 2024, por la Unidad de Política de Ingresos de la Subsecretaria de Ingresos de la SHCP, por haber acreditado la recaudación y entero a la TESOFE por el suministro de agua en bloque.
La ejecución y comprobación de las acciones de esta componente por parte de las ACU y SRL será de máximo 120 días naturales a partir de que el recurso se encuentre en la cuenta correspondiente de las ACU y SRL, quienes deberán informar a la Dirección de la Comisión para su seguimiento.
En el manual de operación de esta componente se establecen los lineamientos, criterios generales para su implementación, así como los aspectos relativos a los procesos de contratación y mecánica operativa y se encuentra disponible para su consulta en la página electrónica: https://www.gob.mx/conagua/documentos/manuales-de-operacion-y-especificaciones-tecnicas?state=published.
B. Subprograma de distritos de temporal tecnificado.
4.4. Componente para la infraestructura de riego suplementario en distritos de temporal tecnificado.
4.4.1. Objetivo específico.
Otorgar apoyos a usuarios hidroagrícolas pertenecientes a los distritos de temporal tecnificado para complementar los requerimientos de agua de los cultivos en época de estiaje o de baja precipitación mediante la construcción, modernización y rehabilitación de sistemas de riego suplementario para contribuir a mejorar o mantener la producción agrícola.
4.4.2. Acceso a los apoyos.
4.4.2.1. Requisitos específicos.
Podrán participar en la componente del programa, los usuarios hidroagrícolas que por medio de la ACU presenten sus solicitudes y cumplan con los requisitos siguientes:
1.     Formar parte de un distrito de temporal tecnificado.
2.     Entregar solicitud de inscripción a la componente para la infraestructura de riego suplementario, en las oficinas(7) de la Dirección de la Comisión.
3.     Acreditar la propiedad o posesión de los terrenos beneficiados.
4.     Copia del título de concesión vigente o resolución favorable o constancia del trámite de prórroga de título ingresada dentro de los plazos establecidos en la LAN; o constancia de registro de volumen para pozos agrícolas ubicados en zonas de libre alumbramiento, o aviso para usar aguas residuales por un tercero distinto al concesionario o asignatario.
5.     Proyecto ejecutivo de la obra a ejecutar.
6.     Carta bajo protesta de decir verdad, que no ha recibido o solicitado apoyos de otros programas federales para las mismas acciones.
7.     Carta compromiso de aportación de recursos del beneficiario hidroagrícola o carta bancaria que respalde el depósito de su aportación en firme o de intención del crédito, para garantizar los recursos en el ejercicio en el que se presenta la solicitud de inscripción a la componente.
8.     Visto bueno de la ACU.
9.     No haber recibido previamente apoyo similar.
4.4.2.2. Criterios de selección.
Las solicitudes que cumplan con los requisitos de elegibilidad se jerarquizarán en función del puntaje acumulado conforme a los factores de ponderación siguientes:
 
Concepto
Puntos
Ubicación del proyecto
5 a 10
Género de la persona productora hidroagrícola.(8)
10 a 20
Persona física
30
Persona moral
5 a 20
Tipo de acción (construcción, modernización y rehabilitación)
5 a 20
 
4.4.3. Características de los apoyos.
4.4.3.1. Tipos.
Para la ejecución de las obras comprendidas en los proyectos de infraestructura hidroagrícola, se podrán otorgar los siguientes apoyos:
a)    Construcción de sistemas de riego suplementario en superficies de cultivos agrícolas dependientes de la precipitación, dentro de los distritos de temporal tecnificado: Proyecto integral consistente en: fuente de abastecimiento (perforación y/o equipamiento de pozo profundo para extracción de agua subterránea o planta de bombeo en ríos o lagunas o toma directa o derivación de corrientes de agua); línea de conducción a las zonas regables, que puede consistir en tuberías de alta y baja presión; sistema de riego y línea de distribución; ramales de energía eléctrica con una longitud no mayor a 500 metros o sistema con fuentes de energías renovables; tren de descarga; instalación de equipo de medición y automatización en la fuente de abastecimiento construcción y equipamiento de estructuras hidráulicas de control, medición, operación y caseta de control para las obras señaladas.
b)    Proyectos ejecutivos y supervisión de las obras de riego suplementario.
c)    Rehabilitación de sistemas de riego suplementario, apoyados previamente para su construcción con esta componente, con por lo menos cuatro años de operación que formen parte de los distritos de temporal tecnificado, consistente en alguna o varias de las acciones siguientes:
·   Fuente de abastecimiento (pozo profundo o planta de bombeo en ríos/lagunas o toma directa o derivación de corrientes de agua).
·   Equipo de bombeo.
·   Sistema de riego.
·   Línea de conducción y de distribución.
·   Ramales de energía eléctrica.
·   Estructuras hidráulicas de control, medición, operación y caseta de control.
d)    Modernización de sistemas de riego suplementario:
·   Fuente de energía, de sistemas eléctricos o de combustión interna a fuentes de energías renovables (paneles solares).
·   Tipo de sistema de riego
·   Equipo de bombeo.
·   Línea de conducción y de distribución.
e)    Obras complementarias en sistemas de riego suplementario:
·   Fuente de abastecimiento (equipamiento de pozo, planta de bombeo en ríos/lagunas o toma directa o derivación de corrientes de agua).
·   Equipo de bombeo.
·   Sistema de riego.
·   Línea de conducción y de distribución.
·   Ramales de energía eléctrica.
·   Estructuras hidráulicas de control, medición, operación y caseta de control.
4.4.3.2. Montos máximos y mínimos.
·   La Comisión podrá aportar hasta el 50% del costo total del presupuesto base.
·   El apoyo federal cuando se trate de personas físicas será de hasta el 50% del costo total del presupuesto base beneficiando un máximo de 25 hectáreas.
·   Cuando se trate de personas morales, conformadas con al menos cuatro propietarios, el apoyo federal será de hasta el 50% del costo total del presupuesto base beneficiando un máximo de 100 hectáreas.
·   Para sistemas de riego suplementario con fuentes de energías renovables (paneles solares), el apoyo será hasta el 90% del costo total de la fuente de energía (material y obra), y para el resto de las acciones del proyecto la aportación será de hasta el 50%.
·   Para modernización y obras complementarias de sistemas de riego suplementario, la Comisión aportará hasta el 50% del costo total del presupuesto base y destinará hasta un 20% del monto federal asignado a la entidad federativa en esta componente, beneficiando una superficie de hasta 25 hectáreas para el caso de personas físicas y 100 hectáreas para personas morales.
·   Para proyectos ejecutivos la Comisión aportará hasta el 75% del costo y destinará hasta un 10% del monto federal asignado a la entidad federativa en esta componente.
·   Para las acciones de supervisión la Comisión aportará hasta el 50% del costo y podrá destinar hasta el 5% del apoyo federal asignado a la entidad federativa en esta componente.
·   Para las acciones de rehabilitación de equipos de bombeo, de sistemas de riego y de conducción en sistemas de riego suplementario con por lo menos cuatro años de operación que formen parte de los distritos de temporal tecnificado con superficie de hasta 25 hectáreas para el caso de personas físicas y 100 hectáreas para personas morales, la Comisión aportará hasta el 50% del costo de la acción, y estos proyectos no deben exceder del 20% de la asignación autorizada para la componente a nivel entidad federativa.
Las solicitudes de apoyo de usuarias, para la rehabilitación o construcción de infraestructura en unidades de riego suplementario, la aportación federal podrá ser de hasta el 60% del presupuesto base del proyecto.
De manera excepcional, se podrá autorizar hasta el 100% del presupuesto base a usuarios hidroagrícolas con menos de diez hectáreas y asociados con al menos otra persona productora, que se ubiquen en municipios del listado de zonas de atención prioritaria con muy alto grado de marginación o cuando el proyecto se ubique en comunidades o localidades en zonas rurales, que se indiquen en el Decreto por el que se formula la Declaratoria de las Zonas de Atención Prioritaria para el año 2025, que emita el Ejecutivo Federal, en términos de los artículos 29 y 30 de la Ley General de Desarrollo Social con 40% y más de población indígena acorde al catálogo de localidades indígenas que publique la autoridad competente.
En el manual de operación de esta componente se establecen los lineamientos, criterios generales para su implementación, así como los aspectos relativos a los procesos de contratación y la mecánica operativa, y se encuentra disponible para su consulta en la página electrónica: https://www.gob.mx/conagua/documentos/manuales-de-operacion-y-especificaciones-tecnicas?state=published.
4.5. Componente para la rehabilitación, tecnificación y equipamiento de distritos de temporal tecnificado.
4.5.1. Objetivo específico.
Mejorar las condiciones de la infraestructura hidroagrícola de los distritos de temporal tecnificado mediante acciones de rehabilitación y tecnificación para contribuir a mantener la producción agrícola.
4.5.2. Acceso a los apoyos.
4.5.2.1. Requisitos específicos.
Podrán participar las ACU que presenten en las oficinas (9) de la Dirección de la Comisión la documentación siguiente:
1.    Solicitud de inscripción a la componente para la rehabilitación, tecnificación y equipamiento de distritos de temporal tecnificado.
2.    Proyecto ejecutivo de la obra a realizar.
3.    Carta compromiso de aportación de recursos para la realización de las acciones solicitadas o carta bancaria que respalde el depósito de su aportación en firme o de intención del crédito, para garantizar los recursos en el ejercicio en el que se presenta la solicitud de inscripción a la componente.
4.    Programa de conservación normal de la infraestructura.
 
4.5.2.2. Criterios de selección.
 
Concepto
Puntos
Tipo de apoyo.
10 a 30
Ubicación del proyecto .
5 a 30
Superficie beneficiada.
10 a 20
Número de usuarios hidroagrícolas beneficiados.
10 a 20
 
4.5.3. Características de los apoyos.
4.5.3.1. Tipos.
Los apoyos de esta componente que se otorgarán a las ACU serán los siguientes:
a)    Rehabilitación y tecnificación de infraestructura.
·   Obras de infraestructura que formen parte del inventario de distritos de temporal tecnificado: drenes, caminos, bordos, bordos-caminos y estructuras.
·   Estructuras de medición, automatización, control y manejo del agua.
·   Sistemas de drenaje parcelario superficial y subterráneo.
b)    Maquinaria y equipo.
·   Adquisición de maquinaria y equipo nuevo o seminuevo para la conservación y tecnificación de drenes, caminos, bordos, bordos-camino y estructuras.
·   Rehabilitación integral de maquinaria y equipo transferidos a las ACU.
c)    Asesoría técnica especializada.
·   Apoyo técnico para la administración, operación y conservación de la infraestructura hidroagrícola, así como de la maquinaria y equipo a cargo de las ACU, la integración de estadísticas agrícolas y capacitación.
·   Apoyo para realizar prácticas de manejo del agua y preservación de suelos.
d)    Elaboración de planes directores.
·   Elaboración de planes directores de los distritos de temporal tecnificado.
·   Actualizar los contratos de prestación de servicios o convenios de concertación de la ACU.
·   Actualización de diagnósticos de los distritos de temporal tecnificado.
e)    Proyectos y supervisión.
·   Elaboración de proyectos ejecutivos de las obras de rehabilitación y tecnificación.
·   Supervisión de las acciones.
4.5.3.2. Montos máximos y mínimos.
La Comisión podrá aportar hasta el 50% del costo del proyecto. La aportación de las ACU podrá ser en efectivo o en especie, mano de obra, materiales de construcción, maquinaria o equipo relacionado con las acciones.
La aportación de la Comisión para acciones de esta componente será de la manera siguiente:
·   Hasta 50% del presupuesto base para acciones de rehabilitación y tecnificación de obras de infraestructura hidroagrícola, con excepción de los drenes que podrá ser de hasta el 75% de aportación federal, y de hasta el 30% de aportación federal en la tecnificación de caminos.
·   Hasta el 50% del presupuesto base, para acciones de drenaje parcelario subterráneo y superficial, que no deberá ser mayor que $50,729.00 y $18,030.00 por hectárea respectivamente.
·   Hasta el 60% del presupuesto base para la adquisición de maquinaria y equipo, nuevo y seminuevo, sin exceder un máximo de $3,515,857.00 y $2,803,758.00 respectivamente de aportación federal.
·   Hasta el 50% del presupuesto base de la rehabilitación mayor de la maquinaria y equipo.
·   Hasta el 80% del presupuesto base para acciones de asesoría técnica especializada.
·   Hasta el 90% del presupuesto base para acciones de planes directores.
·   Hasta el 100% del presupuesto base de los proyectos ejecutivos para la rehabilitación y tecnificación, sin exceder un máximo del 10% de la asignación autorizada por entidad federativa.
·   Hasta el 50% del presupuesto base de acciones de supervisión, sin exceder el 5% del monto total autorizado por entidad federativa para obras de rehabilitación y tecnificación de infraestructura.
De manera excepcional, se podrá autorizar hasta el 100% del presupuesto base de acciones de rehabilitación de obras de infraestructura hidroagrícola a las y los usuarios hidroagrícolas que se ubiquen en municipios del listado de zonas de atención prioritaria con muy alto grado de marginación en zonas rurales, que se indiquen en el Decreto por el que se formula la Declaratoria de las Zonas de Atención Prioritaria para el año 2025, que emita el Ejecutivo Federal, en términos de los artículos 29 y 30 de la Ley General de Desarrollo Social o cuando el proyecto se ubique en comunidades o localidades con 40% y más de población indígena acorde al catálogo de localidades indígenas que publique la autoridad competente.
En el manual de operación de esta componente se indica el procedimiento para la jerarquización de las solicitudes, así como los lineamientos, criterios, mecánica operativa, proceso de contratación, especificaciones y consideraciones técnicas generales para la aprobación y ejecución de las acciones y se encuentra disponible para su consulta en la página electrónica: https://www.gob.mx/conagua/documentos/manuales-de-operacion-y-especificaciones-tecnicas?state=published
C. Subprograma de unidades de riego.
4.6. Componente para la rehabilitación, tecnificación y equipamiento de unidades de riego.
4.6.1. Objetivo específico.
Otorgar apoyos económicos a usuarios hidroagrícolas para mejorar las condiciones de la infraestructura de las unidades de riego mediante acciones de rehabilitación o tecnificación.
4.6.2. Acceso a los apoyos.
4.6.2.1. Requisitos específicos.
Para participar en el programa las y los usuarios hidroagrícolas deberán presentar ante la Dirección de la Comisión(10) lo siguiente:
1.     Entregar expediente completo de solicitud de inscripción a la componente.
       Para el caso de personas físicas, sólo serán susceptibles de apoyo aquellas solicitudes que beneficien hasta 5 hectáreas. Excepcionalmente, en zonas de atención prioritaria, pueblos originarios y comunidades indígenas y afromexicanas, serán susceptibles de apoyo aquellas solicitudes que beneficien hasta 20 hectáreas en apoyos de rehabilitación o tecnificación de la infraestructura.
       Los trámites de las solicitudes de apoyo deberán realizarse de manera directa por los representantes de las unidades de riego susceptibles del apoyo.
2.     Copia del título de concesión de aguas nacionales vigente o resolución favorable; o constancia del trámite de prórroga de título ingresada dentro de los plazos establecidos en la LAN; o constancia de registro de obra de alumbramiento; o aviso para usar aguas residuales por un tercero distinto al concesionario o asignatario o previo dictamen de la Dirección de la Comisión, documentación que acredite la dotación de agua ejidal o comunal para uso agrícola.
3.     Copia de identificación oficial vigente y RFC del solicitante o representante legal. Cuando se trate de personas morales, RFC de la persona moral; personas físicas, CURP; productoras o productores hidroagrícolas no constituidos formalmente, CURP de cada uno de los integrantes del grupo.
4.     Comprobante de domicilio.
5.     Proyecto ejecutivo de las obras autorizadas por la Dirección de la Comisión.
6.     Padrón de usuarios activos, de la unidad de riego (para personas morales o grupos de usuarios).
7.     Para apoyos de tecnificación de riego parcelario, se deberá presentar documento que acredite la propiedad, posesión o derecho de uso de las tierras agrícolas a beneficiar.
Para cualquier duda se atenderá a través del centro de atención telefónica a usuarios de unidades de riego.
4.6.2.2. Criterios de selección.
Las solicitudes que acrediten el cumplimiento de los requisitos, podrán ser beneficiadas en función de la disponibilidad presupuestal, seleccionando prioritariamente a quienes se encuentren en condiciones de subsistencia.
 
Criterios
Tipología
Subsistencia
Transición
Comercial
1
Superficie riego
(ha/usuario)1
£ 5.0
5.0-20.0
> 20.0
2
Mano de obra
Familiar
Familiar y
contratada
Contratada
3
Destino producción
Autoconsumo
£ 80%
Venta
>20-90 %
Venta
> 90%
4
Asistencia técnica
Sin Asistencia
Temporal
Permanente
5
Modo de producción
Tradicional
Limitado uso
de tecnología
Uso de
tecnología
6
Tipo de cultivo
Básicos
Intermedios
Valor
comercial
1 Superficie asociada al volumen concesionado / número de usuarios contenidos en el padrón
El manual de operación establece el mecanismo para establecer la tipología de la unidad de riego.
Los conceptos para jerarquizar los proyectos, obras y servicios que son elegibles de participar y recibir los beneficios de esta componente y su puntuación, son los siguientes:
Concepto
Puntos
Ubicación del proyecto.
0 a 40
Tipo de cultivo
0 a 15
Número de usuarios hidroagrícolas.
0 a 15
Inclusión de mejora e instalación de dispositivos de medición volumétrica de agua.
0 a 7
Género de la persona productora hidroagrícola.(11)
0 a 13
Apoyos para fomentar el arraigo al campo de los mexicanos repatriados.
0 a 5
Apoyos para continuar obras iniciadas en ejercicios fiscales anteriores.
0-5
 
En ningún caso se podrá etiquetar o predeterminar de manera específica recursos a determinadas personas físicas o morales u otorgarles preferencias o ventajas sobre el resto de la población.
Para contribuir al fomento de una cultura de integridad pública, ética, y prevención de conflictos de intereses, no serán susceptibles de apoyo a las y los usuarios hidroagrícolas que ostenten un cargo de altos funcionarios público ni mandos superiores.
Todos los apoyos de la componente se deberán entregar de manera directa a la persona beneficiaria hidroagrícola y se deberá cumplir con las disposiciones legales para que las obras y servicios se contraten con absoluta transparencia.
4.6.3. Características de los apoyos.
4.6.3.1. Tipos.
Los apoyos se pueden aplicar a las acciones siguientes:
a)    Elaboración de proyectos ejecutivos y estudios para infraestructura hidroagrícola y acciones de supervisión.
b)    Rehabilitación de infraestructura hidroagrícola.
c)     Tecnificación de infraestructura hidroagrícola y del riego.
d)    Control de maleza acuática.
e)    Sustitución de elementos de infraestructura, para atender acciones urgentes que eviten la pérdida de cosechas.
4.6.3.2. Montos máximos y mínimos.
La Comisión, en función de la tipología de la unidad de riego solicitante, podrá aportar hasta el siguiente porcentaje del presupuesto base para las acciones que se enlistan:
Tipo
Porcentajes de apoyos
Subsistencia
Transición
Comercial
Rehabilitación y tecnificación
90
60
40
de infraestructura hidroagrícola
Tecnificación de riego parcelario
90
60
40
Proyectos ejecutivos
100
70
0
Supervisión
100
100
50
Control de maleza acuática
90
60
40
Sustitución de elementos de infraestructura, para atender acciones urgentes que eviten la pérdida de cosechas
100
70
50
Las acciones de Rehabilitación y tecnificación de infraestructura hidroagrícola, incluyen entre otros los siguientes:
·   Construcción de ramales de energía eléctrica para aprovechamientos subterráneos y superficiales con una longitud no mayor a 500 m.
·   Sustitución de fuentes convencionales de energía por fuentes de energía renovable en los equipos de bombeo, sin exceder un monto máximo de $53,035.57 por hectárea.
Se podrá autorizar hasta el 100% del presupuesto base a las unidades de riego que se ubiquen en municipios del listado, publicado en el Decreto por el que se formula la Declaratoria de las Zonas de Atención Prioritaria vigente; o cuando el proyecto se ubique en comunidades o localidades con 40% y más de población indígena, acorde al catálogo de localidades indígenas que publique la autoridad competente; así como para proyectos presidenciales; los que se ubiquen en pobreza extrema pueblos originarios y comunidades afromexicanas, en grupos de mujeres; y cuando el solicitante se autoadscriba indígena, siempre y cuando presente documento que lo acredite, emitido por el Instituto Nacional de los Pueblos Indígenas y se localice en municipios con presencia indígena acorde al catálogo emitido por el referido instituto; o cuando sea reconocido como pueblo o comunidad indígena por el Ejecutivo Federal.
Como Acción Afirmativa encaminada a reducir la desigualdad entre mujeres y hombres, aquellas mujeres solicitantes de apoyo, podrán recibir apoyo federal del 5% adicional al señalado para acciones de rehabilitación y tecnificación de infraestructura hidroagrícola y tecnificación de riego parcelario.
La Comisión podrá aportar hasta el 100% del presupuesto base para las acciones siguientes:
·   Adquisición e instalación de medidores.
·   Suministro e instalación de paneles solares como fuentes de energía renovable para equipos de bombeo.
La aportación federal para las acciones de supervisión de las obras para la rehabilitación y tecnificación, no podrán exceder un máximo del 10% de la asignación autorizada por entidad federativa.
Los presupuestos base deberán ser elaborados tomando como referencia el catálogo general de precios unitarios en la sección correspondiente a unidades de riego del Programa de Apoyo a la Infraestructura Hidroagrícola.
En el manual de operación se establecen los lineamientos y consideraciones técnicas generales para su ejecución, así como los aspectos relativos a los procesos de contratación y mecánica operativa y se encuentra disponible para su consulta en la página electrónica: https://www.gob.mx/conagua/documentos/manuales-de-operacion-y-especificaciones-tecnicas?state=published.
4.7. Componente para la organización y fortalecimiento de unidades de riego.
4.7.1. Objetivo específico.
Otorgar apoyos económicos a usuarios hidroagrícolas para mejorar la capacidad de gestión y de producción mediante acciones de organización y fortalecimiento de las unidades de riego.
4.7.2. Acceso a los apoyos.
4.7.2.1. Requisitos específicos.
Para participar en la componente las y los usuarios hidroagrícolas deberán presentar ante la Dirección de la Comisión(12) lo siguiente:
1.     Entregar solicitud de inscripción a la componente.
2.     Copia del título de concesión de aguas nacionales vigente o resolución favorable, o bien constancia del trámite de prórroga de título ingresada dentro de los plazos establecidos en la LAN, constancia de registro de obra de alumbramiento, o aviso para usar aguas residuales por un tercero distinto al concesionario o asignatario, o previo dictamen de la Dirección de la Comisión, documentación que acredite la dotación de agua ejidal o comunal para uso agrícola.
3.     Copia de identificación oficial vigente del solicitante o representante legal. Cuando se trate de personas morales, RFC de la persona moral; productoras o productores hidroagrícolas no constituidos formalmente, CURP de cada uno de los integrantes del grupo.
4.     Comprobante de domicilio.
5.     Padrón de usuarios activos, de la unidad de riego.
4.7.2.2. Criterios de selección.
Las solicitudes que acrediten el cumplimiento de los requisitos, podrán ser beneficiadas en función de la disponibilidad presupuestal, seleccionando prioritariamente a quienes se encuentren en la tipología de subsistencia.
Conforme lo señalado en el numeral 4.6.2.2. de las presentes Reglas, en el manual de operación establece el mecanismo para establecer la tipología de la unidad de riego.
Los conceptos para jerarquizar, las solicitudes que son elegibles de participar y recibir los beneficios de esta componente, y su puntuación, son los siguientes:
Concepto
Puntos
Ubicación del proyecto
0 a 40
Tipo de cultivo
0 a 20
Superficie a beneficiar.
0 a 15
Número de usuarios hidroagrícolas.
0 a 15
Género de la persona productora representante.(13)
0 a 5
Apoyos para continuar obras iniciadas en ejercicios fiscales anteriores.
0 a 5
 
4.7.3. Características de los apoyos.
4.7.3.1. Tipos.
Los apoyos se pueden aplicar a las acciones siguientes:
a)    Organización de unidades de riego.
b)    Capacitación para el fortalecimiento de las unidades de riego.
c)     Asistencia técnica en campo en la operación de sistemas de riego.
4.7.3.2. Montos máximos y mínimos.
La Comisión, en función de la tipología de la unidad de riego solicitante, podrá aportar hasta el siguiente porcentaje del presupuesto base para las acciones que se enlistan:
Tipo
Porcentajes de apoyos
Subsistencia
Transición
Comercial
Organización de unidades de riego.
100
100
50
Capacitación para el fortalecimiento de las unidades de riego.
100
80
50
Asistencia técnica en campo en la operación de sistemas de riego.
100
80
50
 
·   Para la capacitación para el fortalecimiento hasta un monto máximo de $717,998.09 por unidad de riego.
·   Para la organización de unidades de riego con un monto máximo de $487,486.32.
·   Para la asistencia técnica en campo en la operación de sistemas de riego, hasta un monto máximo de $460,800.00, por entidad federativa, 576 por hectárea, mínimo 150 y máximo 800 hectáreas.
De manera excepcional, se podrá autorizar hasta el 100% del presupuesto base para la capacitación, cuando se ubiquen en municipios del listado publicado en el Decreto por el que se formula la Declaratoria de las Zonas de Atención Prioritaria para el año vigente; o cuando el proyecto se ubique en comunidades o localidades con 40% y más de población indígena, acorde al catálogo de localidades indígenas que publique la autoridad competente; así como para proyectos presidenciales; los que se ubiquen en pueblos originarios y comunidades afromexicanas; y cuando el solicitante se autoadscriba indígena, siempre y cuando presente documento que lo acredite, emitido por el Instituto Nacional de los Pueblos Indígenas y se localice en municipios con presencia indígena acorde al catálogo emitido por el referido instituto; o cuando sea reconocido como pueblo o comunidad indígena por el Ejecutivo Federal.
En el manual de operación se establecen los lineamientos y consideraciones técnicas generales para su ejecución, así como los aspectos relativos a los procesos de contratación y mecánica operativa y se encuentra disponible para su consulta en la página electrónica: https://www.gob.mx/conagua/documentos/manuales-de-operacion-y-especificaciones-tecnicas?state=published.
D. Subprograma de apoyos especiales y estratégicos.
4.8. Componente para apoyos especiales y estratégicos.
4.8.1. Objetivo específico.
Contrarrestar eventos y circunstancias físicas, sociales y de sequía extrema y excepcional, que estén afectando o puedan afectar la infraestructura hidroagrícola y su operación, que pongan en riesgo a seres humanos, generen pérdidas materiales o, que por conflictos hidroagrícolas y de sequía extrema y excepcional, limiten los servicios de riego y drenaje, mediante acciones especiales o estratégicas de rehabilitación, tecnificación, conservación, construcción, operación, administración, capacitación, estudios y proyectos, así como la adquisición y el mejoramiento de la maquinaria y equipo, que estén incluidos o relacionados con decretos del Gobierno Federal formalmente establecidos y compromisos institucionales, en especial los presidenciales que estén asociados y orientados para atender la pobreza, la marginación y el desarrollo de los pueblos originarios e indígenas vinculados con el sector hidroagrícola.
Asimismo, mediante la restitución de la cuota pagada por el servicio de riego a usuarios hidroagrícolas en distritos de riego, cuyas parcelas se encuentren ubicadas en zonas de atención prioritaria, como lo son las ubicadas en la zona rural con alto o muy alto grado de marginación y acorde con el Decreto mediante el cual, para el año 2025, se establezca la Declaratoria de las Zonas de Atención Prioritaria, en zonas rurales, que emita el Ejecutivo Federal, en términos de los artículos 29 y 30 de la Ley General de Desarrollo Social.
4.8.2. Acceso a los apoyos.
4.8.2.1. Requisitos específicos.
Las y los usuarios hidroagrícolas y entes públicos interesados podrán participar en el proceso de selección siempre y cuando cumplan con los requisitos establecidos en el manual de operación de este subprograma.
4.8.2.2. Criterios de selección.
La prelación para la asignación de recursos será la siguiente:
i.      Acciones que reduzcan el riesgo de pérdidas humanas o materiales y que mitiguen daños o efectos negativos a la infraestructura hidroagrícola.
ii.     Acciones que mejoren los servicios de riego y drenaje agrícola y aquellas que permitan acelerar la atención de compromisos institucionales y decretos del Gobierno Federal, en especial los presidenciales, en atención de la pobreza, la marginación y el desarrollo de los pueblos originarios e indígenas, así como aquellas que permitan tener en orden los expedientes asociados a la administración, conformación e infraestructura de los usuarios hidroagrícolas.
iii.    Atención a usuarios hidroagrícolas ubicados en las zonas de atención prioritaria en zona rural con alto o muy alto grado de marginación en distritos de riego que se indiquen en el Decreto por el que se formula la Declaratoria de las Zonas de Atención Prioritaria para el año 2025, en zonas rurales, que emita el Ejecutivo Federal, en términos de los artículos 29 y 30 de la Ley General de Desarrollo Social, a fin de fortalecer a las asociaciones civiles de usuarios de las que forman parte.
iv.    Atención a usuarios hidroagrícolas ubicados en zonas clasificadas como de sequía extrema y excepcional de acuerdo al monitor de sequía.
v.     Cursos de capacitación orientados a mejorar la operación, conservación y administración de la infraestructura hidroagrícola, dirigidos a directivos y técnicos de las organizaciones de usuarios de distritos de riego.
vi.    Acciones que coadyuven al ejercicio de los derechos para el desarrollo social motivado, plenamente justificado por las y los usuarios hidroagrícolas y entes públicos interesados, dictaminado y autorizado por la Dirección de la Comisión.
4.8.3. Características de los apoyos.
4.8.3.1. Tipos.
Se otorgarán a las y los usuarios hidroagrícolas, así como entes públicos, previo dictamen de la Comisión o Dirección de la Comisión, mismos que consistirán en:
a)    Infraestructura hidroagrícola: rehabilitación, tecnificación, conservación, construcción y operación.
b)    Equipos y maquinaria: operación, administración, adquisición y mantenimiento.
c)     Estudios y proyectos ejecutivos relacionados con la infraestructura hidroagrícola en atención al objetivo específico del subprograma.
d)    Apoyo económico mediante el reintegro de sus cuotas por servicio de riego a usuarios hidroagrícolas que se ubiquen en zonas de atención prioritaria en zona rural con alto o muy alto grado de marginación en distritos de riego que se indiquen en el Decreto por el que se formula la Declaratoria de las Zonas de Atención Prioritaria para el año 2025, en zonas rurales, que emita el Ejecutivo Federal, en términos de los artículos 29 y 30 de la Ley General de Desarrollo Social (que se encuentren al corriente de sus pagos ante la ACU a la que pertenezcan).
e)    Otras acciones que permitan atender necesidades emergentes o apremiantes no previstas en este programa, previo dictamen la Dirección de la Comisión y autorización de la SGIH.
f)     Capacitación: en operación, conservación y administración de la infraestructura hidroagrícola.
g)    Apoyo, por única vez a las ACU o SRL de los Distritos de riego, para la integración del expediente de la modificación y/o prórroga del Título de Concesión de Infraestructura Hidroagrícola. Esto dirigido ACU o SRL que cuentan con el citado título en trámite de modificación o prórroga correspondiente; y tienen a su cargo infraestructura federal.
h)    Apoyo, por única vez a las ACU o SRL de los Distritos de riego que se constituyan como módulos de riego, para la integración del expediente del Título de Concesión de Infraestructura Hidroagrícola. Esto dirigido las ACU o SRL que realizan su trámite por primera vez.
i)     Apoyo, por única vez a las ACU de los distritos de riego que cuentan solo con infraestructura particular, y requieren integrar su expediente para su acreditación como módulo de riego.
4.8.3.2. Montos máximos.
·   Para las acciones señaladas en los incisos anteriores el apoyo federal podrá ser hasta de 100%.
En el manual de operación de esta componente se indican las consideraciones técnicas generales para la ejecución de las acciones; así como los procesos de contratación y las responsabilidades de las instancias participantes y se encuentra disponible para su consulta en la página electrónica: https://www.gob.mx/conagua/documentos/manuales-de-operacion-y-especificaciones-tecnicas?state=published
Artículo 5. Instancias participantes.
5.1. Ejecutores.
Este programa es ejecutado por las y los propios beneficiarios hidroagrícolas, quienes llevarán a cabo los procesos de contratación, ejecución, supervisión, control, seguimiento, entrega-recepción, pagos, finiquito, integración del expediente técnico y en general del ejercicio de los recursos, con apego a estas reglas y a los manuales de operación de cada componente. Lo anterior, con recursos federales previstos en el PEF para el Ejercicio Fiscal correspondiente, como subsidios, que se otorgan a fondo perdido, y no están sujetos a la Ley de Obras Públicas y Servicios Relacionados con las Mismas y ni a la Ley de Adquisiciones, Arrendamientos y Servicios del Sector Público, ni a sus Reglamentos correspondientes, excepto cuando los recursos federales, se ejerzan por entes públicos en inversión pública, bienes muebles e inmuebles.
Las y los usuarios hidroagrícolas podrán elegir la modalidad para la radicación y ejecución de los recursos entre las opciones siguientes:
·   A través de las tesorerías de los gobiernos de los estados y éstas a su vez del FOFAE.
·   A través de beneficiarios hidroagrícolas.
Cuando opten por FOFAE, los recursos se ejercerán de conformidad con los convenios de coordinación vigentes entre la Comisión y las entidades federativas. Para ello, entre otros aspectos, debe atenderse lo siguiente:
·   Formalizar anexos de ejecución y técnico por subprograma o componente, en los que se deben especificar los compromisos presupuestarios y metas inherentes, así como las responsabilidades de las partes sin contravenir las presentes reglas.
·   Las tesorerías de los gobiernos de los estados y del FOFAE deben contar con cuentas bancarias productivas específicas por cada componente.
·   Los recursos federales, estatales y de los beneficiarios hidroagrícolas se ejercerán con apego a estas reglas y a sus manuales de operación.
·   El FOFAE llevará su contabilidad y en su caso, distinguiendo los recursos federales, del Gobierno Estatal y de las y los usuarios hidroagrícolas, así como los intereses generados por cada uno de estos depósitos.
·   Los productos financieros que se obtengan de los recursos depositados a las tesorerías de los gobiernos de los estados se enterarán a la TESOFE.
·   Los productos financieros que se obtengan de los recursos depositados en el FOFAE y ahorros de contratación podrán destinarse a la ampliación de metas, estudios, adquisición de instrumentos de medición y asistencia técnica en apoyo para la operación, para este último, sin rebasar el 3% del monto federal radicado, así como para el pago de los honorarios fiduciarios, previa validación de la Dirección de la Comisión.
·   Los productos financieros y ahorros de contratación deberán ser devengados antes del 31 de diciembre del ejercicio correspondiente. En caso contrario, deberán ser reintegrados a la TESOFE dentro de los primeros quince días naturales del siguiente ejercicio fiscal. El reintegro de estos recursos es responsabilidad del FOFAE.
·   Los productos financieros que se generen posteriores al 31 de diciembre deberán ser enterados a la TESOFE, así como las cargas financieras que en su caso se hayan generado. El reintegro de estos recursos es responsabilidad del FOFAE, en la forma y términos que disponga la LFPRH y su Reglamento.
Para las componentes de devolución de pagos por suministro de agua en bloque y de apoyos especiales y estratégicos se formalizarán convenios de concertación con los representantes legales de las y los usuarios hidroagrícolas. Cuando los recursos de la componente para apoyos especiales y estratégicos sean asignados a entes públicos, éstos formalizarán un convenio de colaboración.
Para que los recursos se radiquen y ejerzan a través de las y los beneficiarios hidroagrícolas se deberá cumplir con lo siguiente:
·   Formalizar a nivel subprograma o componente, un convenio de concertación o colaboración, según aplique, entre la Dirección de la Comisión y los representantes de las y los beneficiarios, en el cual se establezcan derechos y obligaciones de las partes. En caso de que el Gobierno Estatal aporte recursos económicos, este participará en la formalización del instrumento en comento.
·   Contar con una cuenta bancaria productiva específica para cada componente y por cada beneficiario hidroagrícola, para distinguir los productos financieros que se generen por los depósitos que se realicen. Para el caso de las ACU o SRL deberá ser con firma mancomunada.
·   Los productos financieros y ahorros de contratación podrán destinarse a la ampliación de metas de acciones que estén contempladas en los convenios de concertación o colaboración, estudios, adquisición de instrumentos de medición, asistencia técnica en apoyo para la operación, de acuerdo a los tipos de apoyo autorizados en cada componente, y para el pago de los cargos por manejo de cuenta bancaria, previa validación de la Dirección de la Comisión y autorización del Comité Hidroagrícola.
·   Los productos financieros y ahorros de contratación deberán ser devengados antes del 31 de diciembre del ejercicio correspondiente. En caso contrario, deberán ser reintegrados a la TESOFE dentro de los primeros quince días naturales del siguiente ejercicio fiscal. El reintegro de estos recursos es responsabilidad de las y los beneficiarios hidroagrícolas.
·   Los productos financieros que se generen posteriores al 31 de diciembre deberán ser enterados a la TESOFE, así como las cargas financieras que en su caso se hayan generado. El reintegro de estos recursos es responsabilidad de las y los beneficiarios hidroagrícolas en la forma y términos que disponga la LFPRH y su Reglamento.
·   Para la revisión de las estimaciones, las y los beneficiarios hidroagrícolas contarán con el apoyo de la supervisora. El pago de éstas requerirá la autorización del Comité Hidroagrícola.
En el Anexo I se establecen las atribuciones y responsabilidades para cada una de las partes.
5.2. Normativa.
La SGIH está facultada para interpretar técnica y administrativamente las disposiciones contenidas en estas reglas de operación y, de conformidad con éstas, establecer las medidas conducentes para la mejor operación del programa y sus subprogramas y componentes. Asimismo, analizará los casos especiales y publicará lo procedente en la página oficial: https://www.gob.mx/conagua/documentos/manuales-de-operacion-y-especificaciones-tecnicas?state=published.
Los manuales de operación que se indican en las componentes de las presentes reglas de operación podrán consultarse en la página de internet: https://www.gob.mx/conagua/documentos/manuales-de-operacion-y-especificaciones-tecnicas?state=published.
Artículo 6. Operación.
6.1. Actividades y plazos.
Para este Programa las actividades y plazos son los siguientes:
Actividad
Plazos
Inicio de recepción de solicitudes.
Primer día hábil a partir de la fecha en que entran en vigor las Reglas.
Cierre de recepción de solicitudes.
 
Treinta días hábiles a partir de la fecha en que se publiquen los manuales de operación en la página de la Comisión, y en caso de reasignación de recursos diez días hábiles a partir de la notificación.
En el caso de los apoyos estratégicos del Subprograma de apoyos especiales y estratégicos, podrán recibirse hasta sesenta días hábiles contados a partir de la fecha en que se publique el manual de operación en la página de la Comisión.
En el caso de los apoyos especiales del Subprograma de apoyos especiales y estratégicos, podrán recibirse durante el todo el ejercicio de 2025.
Notificación en caso de observaciones o documentos faltantes.
Diez días hábiles a partir de la recepción de la solicitud.
Plazo de respuesta a las observaciones o complemento de documentos faltantes.
Cinco días hábiles posteriores a la notificación de observaciones o documentos faltantes.
Dictamen de procedencia.
Diez días hábiles una vez que el expediente esté debidamente integrado.
Formalización de anexos técnicos, ejecución y convenios de concertación y colaboración.
Último día hábil de marzo para los recursos autorizados de manera original, so pena de que sea reasignado por falta de atención.
Quince días hábiles a partir de la notificación de la reasignación de recursos.
En el caso de los apoyos estratégicos del Subprograma de apoyos especiales y estratégicos: último día hábil de mayo.
En el caso de los apoyos especiales del Subprograma de apoyos especiales y estratégicos: podrán formalizarse hasta el último día hábil de 2025.
Publicación del listado de beneficiarios hidroagrícolas a los que se les otorgó el apoyo en el SIIPP-G y en la plataforma nacional de transparencia.
Acorde al calendario de integración que apruebe el área competente y quince días hábiles posteriores al cierre de Cuenta Pública del ejercicio fiscal, respectivamente.
Gestionar la transferencia de recursos federales a las cuentas bancarias de las y los usuarios hidroagrícolas o de las tesorerías de los gobiernos de los estados.
Sujeto a la disponibilidad presupuestal.
Informe de cierre del ejercicio.
Último día hábil de enero del 2026.
El diagrama de flujo de las diversas actividades involucradas para obtener los apoyos de las componentes se presenta en el Anexo III de estas reglas.
Las solicitudes que se presenten de manera posterior a la fecha límite establecida en el cuadro anterior, deberán registrarse por la Dirección de la Comisión y en el mes de septiembre, remitir la relación a la Gerencia correspondiente de la SGIH, con fines de planeación, ya que en el presente ejercicio no serán tomadas en consideración, sin que esto ya signifique una autorización del apoyo para el siguiente ejercicio fiscal.
6.1.1. Suspensión y reasignación de recursos.
Las y los beneficiarios hidroagrícolas podrán ser sujetos de la suspensión de hasta el 100% de los recursos no ejercidos y la Comisión podrá reasignarlos en los casos siguientes:
·   No haber presentado el cierre del ejercicio fiscal anterior.
·   No formalizar en las fechas establecidas en el Artículo 6. Operación, 6.1. Actividades y plazos de estas Reglas de Operación los anexos de ejecución y técnico, los convenios de concertación o colaboración.
·   Retrasarse en la contratación de las acciones convenidas sin la justificación apropiada.
·   Retrasarse en el programa de ejecución sin la justificación apropiada y no ejercer los recursos por causas imputables a los ejecutores.
·   No depositar contraparte en las cuentas bancarias dentro de los plazos especificados en los manuales de las componentes.
Asimismo, una vez vencido el plazo de recepción de solicitudes, podrán reasignarse los recursos federales que no fueron comprometidos.
Estos recursos de suspensión y los que ponga a disposición la Dirección de la Comisión acorde al párrafo anterior o por incumplir requisitos indicados en las presentes reglas, serán concentrados a nivel central y se reasignan para atender acciones prioritarias.
Podrán suscribirse anexos de ejecución y técnicos, convenios de concertación, convenios de coordinación, convenios de colaboración o programas de acciones para la reasignación, cuyas fechas de formalización serán acorde a lo señalado en el numeral 6.1.
6.1.2. Relación de solicitudes de apoyo.
La Dirección de la Comisión, con base en las solicitudes recibidas, generará y actualizará periódicamente una base de datos de las no atendidas en el presente ejercicio.
6.2. Derechos, obligaciones y sanciones.
6.2.1. Derechos.
Será un derecho de las y los usuarios hidroagrícolas recibir los recursos de cada componente, siempre y cuando cumplan con los requisitos establecidos en estas reglas y en el manual de operación correspondiente.
Los gobiernos federal y estatal convendrán suspender las aportaciones cuando se presenten condiciones económicas extraordinarias o por causas de fuerza mayor.
Las y los usuarios hidroagrícolas tienen derecho a que la Dirección de la Comisión reciba y dictamine su solicitud de apoyo y podrán acudir ante las autoridades señaladas en el Artículo 11 de las presentes reglas de operación en caso de incumplimiento.
En ningún caso las y los usuarios hidroagrícolas, adquieren el derecho al apoyo solicitado por el simple hecho de demostrar haber presentado una solicitud.
6.2.2. Obligaciones.
Cumplir con los requisitos y obligaciones que han sido establecidos en estas reglas y en los manuales de operación.
6.2.3. Sanciones.
La Comisión suspenderá o cancelará la ministración de los recursos federales convenidos cuando no se cumpla con las disposiciones establecidas en las presentes reglas y manuales de operación.
En caso de incumplimiento las y los beneficiarios hidroagrícolas no podrán volver a participar en este programa hasta regularizar el cumplimiento de sus compromisos y se obligan a responder por los daños y perjuicios que ocasionen.
La Comisión podrá dar de baja del catálogo de empresas/instituciones a aquellas que no hayan cumplido a satisfacción con lo establecido en los contratos por causas imputables a ellas.
6.3. Coordinación institucional.
La ejecución del Programa de Apoyo a la Infraestructura Hidroagrícola vincula a los tres órdenes de gobierno desde el punto de vista técnico, económico y social.
El Comité Técnico del FOFAE y el Comité Hidroagrícola, deberán establecer la coordinación interinstitucional con la Comisión y la Secretaría de Agricultura y Desarrollo Rural para evitar duplicidad en los apoyos.
6.4. Conclusión de proyectos.
6.4.1. Acta de entrega-recepción.
Las y los beneficiarios hidroagrícolas informarán la conclusión de las acciones al Comité Técnico del FOFAE o al Comité Hidroagrícola, según corresponda. Los entes públicos informaran la conclusión de las acciones a la Dirección de la Comisión.
La Dirección de la Comisión verificará la conclusión de las acciones y firmará como testigo el acta de entrega-recepción formulada por los beneficiarios hidroagrícolas.
6.4.2. Cierre de ejercicio.
I.     Cuando los recursos sean operados y administrados por el FOFAE.
El Comité Técnico del FOFAE será responsable de integrar el informe de cierre del ejercicio de cada componente y lo entregará firmado a la Dirección de la Comisión y esta, a su vez, lo entregará al área normativa del nivel central para la integración de la Cuenta Pública.
II.     Cuando los recursos sean operados y administrados por las y los beneficiarios hidroagrícolas.
El Comité Hidroagrícola será responsable de integrar el informe de cierre del ejercicio de cada componente y lo entregará firmado a la Dirección de la Comisión y esta, a su vez, lo entregará al área normativa del nivel central para la integración de la Cuenta Pública.
I.     Cuando los recursos sean operados y administrados por entes públicos, deberán integrar el informe de cierre firmado a la Dirección de la Comisión para su entrega al área normativa del nivel central para la integración de la Cuenta Pública.
En todos los casos se integrará el informe de cierre del ejercicio presupuestal, contando con el listado de beneficiarios hidroagrícolas y monto federal apoyado, así como aquellos que al 31 de diciembre se encuentran devengados conforme al artículo 175 del Reglamento de la LFPRH.
Adicionalmente, el Comité Técnico del FOFAE, el Comité Hidroagrícola y los entes públicos, a través de la Dirección de la Comisión, estarán obligados a seguir informando mensualmente al área normativa del nivel central los avances en la aplicación de los recursos, tanto reportados como devengados y contabilizados hasta su total aplicación o su devolución a la TESOFE, lo anterior en términos de los Artículos 85 y 176 del Reglamento de la LFPRH.
En todas las modalidades, se deberá elaborar un informe definitivo de cierre por cada componente.
6.4.3. Recursos no devengados.
Los recursos no devengados al 31 de diciembre de ejercicio fiscal correspondiente, conforme a los artículos 54 de la LFPRH y 10, 83 fracción VII, 85, 175 y 176 de su Reglamento, deberán ser reintegrados a la TESOFE, dentro de los primeros 15 días naturales del siguiente ejercicio fiscal. En caso de extemporaneidad del reintegro, se deberá cubrir cargas financieras a la TESOFE, las cuales serán determinadas por esta o por el área competente. Asimismo, deberán reintegrarse a la TESOFE los intereses, no devengados o no ejercidos, generados por los recursos federales depositados en las cuentas bancarias establecidas para las componentes respectivas.
Artículo 7. Auditoría, control y seguimiento.
De acuerdo con los artículos 75 y 78 de la LFPRH, en estas reglas de operación se incorporan mecanismos de seguimiento y evaluación de los subprogramas, incluyendo los indicadores de desempeño denominados de gestión y estratégicos o de evaluación.
Los indicadores definidos en la matriz de marco lógico se muestran en el PASH y en el Anexo II de las presentes reglas, y son los parámetros utilizados para medir el logro de los objetivos de los subprogramas o componentes.
De conformidad con las disposiciones aplicables en materia del Sistema Integral de Información de los Ingresos y Gasto Público, se utilizará el PASH para informar a la SHCP los avances de los indicadores de los subprogramas o componentes definidos en el Anexo II, identificando y justificando en su caso las variaciones registradas.
Los recursos que la federación otorga a través de la Comisión para este Programa podrán ser revisados por la SFP en coordinación con la SHCP; la Auditoría Superior de la Federación y demás instancias que en el ámbito de sus respectivas atribuciones resulten competentes.
Los beneficiarios hidroagrícolas ante la intervención de un Organismo Fiscalizador deberán:
·   Dar las facilidades a dichas instancias para realizar las auditorías.
·   Atender en tiempo y forma los requerimientos de auditoría, así como dar seguimiento y solventar las observaciones y recomendaciones planteadas por los órganos fiscalizadores.
Los Comités Técnicos del FOFAE, los Comités Hidroagrícolas y los entes públicos, según corresponda, informarán mensual y trimestralmente sobre el ejercicio, destino y resultados obtenidos con los recursos federales transferidos. Los gobiernos estatales deberán también observar los" Lineamientos para informar sobre los recursos federales transferidos a las entidades federativas, municipios y demarcaciones territoriales del Distrito Federal, y de operación de los recursos del Ramo General 33", publicados en el Diario Oficial de la Federación el 25 de abril de 2013.
7.1. Contraloría social.
La Contraloría Social es el mecanismo mediante el cual las personas beneficiarias verifican, de manera organizada, independiente, voluntaria y honorífica, el cumplimiento de las metas y la correcta aplicación de los recursos públicos federales asignados a los programas federales de desarrollo social relacionados con los derechos humanos, en áreas como la educación, la salud, la alimentación, la vivienda, el trabajo, la seguridad social, el medio ambiente y la no discriminación, de conformidad con los artículos 6, 69, 70 y 71 de la Ley General de Desarrollo Social; así como 67, 68, 69 y 70 de su Reglamento.
Las dependencias y entidades de la Administración Pública Federal, y los entes que reciban, gestionen o utilicen, total o parcialmente, recursos públicos federales, observarán los Lineamientos y la Estrategia Marco vigentes emitidos por la Secretaría Anticorrupción y Buen Gobierno, así como a los documentos normativos de la Estrategia de Contraloría Social (Esquema, Guía Operativa y Programa Anual de Trabajo de Contraloría Social) validados por dicha dependencia.
Los Comités de Contraloría Social, para solicitar su registro, deberán presentar en la SGIH, a través de las oficinas de la Dirección de la Comisión, un escrito libre en el que se especifique, como mínimo, el nombre del programa, el ejercicio fiscal correspondiente, su representación y domicilio legal, así como los mecanismos e instrumentos que utilizarán para el ejercicio de sus funciones.
La SGIH a través de las oficinas de la Dirección de la Comisión deberán, de no haber impedimento alguno, expedir las constancias de registro de los comités en un plazo no mayor a 15 días hábiles contados a partir de la solicitud de registro. Estas constancias serán el comprobante de su constitución, y deberán registrarse en el Sistema Informático de Contraloría Social. Asimismo, la SGIH a través de las oficinas de la Dirección de la Comisión brindarán a éstos la información pública necesaria para llevar a cabo sus actividades, así como asesoría, capacitación y orientación sobre los mecanismos para presentar quejas y denuncias.
La Secretaría Anticorrupción y Buen Gobierno, proporcionará asesoría en la materia a través del correo electrónico: contraloriasocial@buengobierno.gob.mx.
Adicionalmente, la SGIH promoverá e implementará mecanismos de participación ciudadana en la prevención y el combate a la corrupción impulsados por la Secretaría Anticorrupción y Buen Gobierno, por medio del uso de herramientas digitales, que faciliten a las personas beneficiarias y la ciudadanía en general, la posibilidad de incidir en dicha materia de conformidad con la disposición vigésimo primera y trigésima de los Lineamientos para la promoción, conformación, organización, funcionamiento y monitoreo de los mecanismos de participación ciudadana en las dependencias y entidades de la Administración Pública Federal.
La información concerniente a la contraloría social puede consultarse en la página de internet: https://www.gob.mx/conagua/documentos/manuales-de-operacion-y-especificaciones-tecnicas?state=published
Artículo 8. Gastos Indirectos.
Los gastos indirectos que se podrán destinar para el desarrollo de las diversas acciones asociadas con la planeación, operación, supervisión, seguimiento, atención ciudadana y evaluación, entre otros, del Programa de Apoyo a la Infraestructura Hidroagrícola, será de, hasta el importe menor que resulte entre el señalado en el segundo párrafo del numeral 35 del Manual de Programación y Presupuesto 2025 y el monto aprobado en el Presupuesto de Egresos de la Federación 2025 identificado con el Tipo de Gasto 7 "Gasto corriente por concepto de gastos indirectos de programas de subsidios". El monto destinado a los Gastos Indirectos estará sujeto a la normatividad aplicable.
Artículo 9. Evaluación.
9.1. Interna.
La Dirección de la Comisión verificará el cumplimiento de las acciones y metas, y lo reportará a través del documento cierre de ejercicio.
9.2. Externa.
Los subprogramas o componentes a que se refieren estas reglas de operación serán sometidos a una evaluación de resultados, beneficios económicos y sociales, conforme a los lineamientos generales que emitan la SHCP, la SFP y el Consejo Nacional de Evaluación de la Política de Desarrollo Social.
Artículo 10. Transparencia.
Para fomentar la transparencia en el ejercicio y asignación de los apoyos, la Comisión instrumentará las acciones siguientes:
Difusión y promoción de las presentes reglas publicándolas en el Diario Oficial de la Federación y en el sitio de Internet: https://www.gob.mx/conagua/acciones-y-programas/programa-de-apoyo-a-la-infraestructura-hidroagricola-s217
En las obras los beneficiarios hidroagrícolas deberán instalar durante el proceso constructivo en un lugar público de amplia concurrencia de las localidades beneficiadas, un anuncio visible que deberá apegarse a la normatividad aplicable en materia de imagen institucional, así como de la normatividad correspondiente de los organismos e instituciones participantes, con el contenido siguiente:
·   Nombre del programa, descripción de la obra y logotipos de la Comisión, de las dependencias del gobierno de la entidad federativa participante y en su caso, de las y los beneficiarios hidroagrícolas, los cuales deberán tener las mismas dimensiones., en apego a la normatividad establecida por la Coordinación General de Comunicación y Cultura del Agua, de la Comisión Nacional del Agua, de acuerdo con lo establecido en el Manual de Imagen Institucional emitido por la oficina de
       Presidencia de la República. El logotipo de la Comisión empleado para este fin deberá descargarse de la liga: https://www.gob.mx/conagua/acciones-y-programas/programa-de-apoyo-a-la-infraestructura-hidroagricola-s217.
·   Incluir la siguiente leyenda:
"Este programa es público, ajeno a cualquier partido político. Queda prohibido el uso para fines distintos a los establecidos en el programa".
·   Quien haga uso indebido de los recursos de este programa deberá ser denunciado ante la autoridad competente y sancionado de acuerdo con la ley aplicable.
La papelería y documentación oficial de difusión, así como la publicidad y promoción de los apoyos de la Comisión y de los beneficiarios hidroagrícolas, deberán incluir la leyenda antes señalada.
Toda la publicidad y promoción que adquiera la Comisión y en su caso los beneficiarios hidroagrícolas, tales como anuncios en medios electrónicos, escritos, gráficos y de cualquier otra índole deberán incluir invariablemente la siguiente leyenda: "Este programa es público, ajeno a cualquier partido político. Queda prohibido el uso para fines distintos a los establecidos en el programa". Para el caso en que los beneficiarios hidroagrícolas adquieran publicidad sobre obras en particular, ésta deberá incluir la leyenda previamente establecida y mencionar, si es el caso, a todas las instancias participantes. En la difusión de estas obras deberá siempre incluirse el logo de la Comisión, respetando la normatividad que para ese caso emite la Coordinación General de Comunicación y Cultura del Agua, de la Comisión Nacional del Agua, de acuerdo con lo establecido en el Manual de Imagen Institucional emitido por la oficina de Presidencia de la República y que puede consultarse en la liga https://www.gob.mx/conagua/acciones-y-programas/programa-de-apoyo-a-la-infraestructura-hidroagricola-s217.
En la infraestructura construida con recursos del programa deberán rotularse los logos de las instituciones o dependencias que financiaron las obras, bajo criterios de equidad, proporcionalidad y cantidad, apegándose a los logos autorizados por la Coordinación General de Comunicación y Cultura del Agua de la Comisión Nacional del Agua, que se encuentran disponibles para su consulta en la siguiente liga de acceso: https://www.gob.mx/conagua/documentos/manuales-de-operacion-y-especificaciones-tecnicas
Se debe publicar la información de los padrones de beneficiarios hidroagrícolas conforme a lo previsto en la Ley General de Transparencia y Acceso a la Información Pública y Ley Federal de Transparencia y Acceso a la Información Pública.
Con fundamento en los artículos 106 y 109 de la LFPRH, la información relativa a los programas y proyectos aprobados para el año que corresponda, será difundida periódicamente entre la población por medios remotos o locales de comunicación electrónica, incluyendo el avance en el cumplimiento de sus objetivos y metas.
Los anexos de ejecución y técnicos, así como convenios de colaboración que se formalicen con las entidades federativas, municipios y, en su caso, los convenios de concertación con usuarios hidroagrícolas, serán difundidos por la Comisión y en su caso por el Gobierno del Estado que corresponda en su página electrónica o en cualquier otro medio de difusión.
Se deberán atender las medidas para la comprobación y transparencia en los términos de las disposiciones aplicables, sin que ello implique limitaciones o restricciones a la administración y erogación de los recursos entregados a las instancias ejecutoras.
Artículo 11. Quejas y denuncias.
Cualquier persona podrá presentar quejas y denuncias con respecto a la indebida aplicación de estas reglas ante cualquiera de las siguientes instancias:
·   Órgano Interno de Control en la Dirección de la Comisión y oficinas centrales de la Comisión.
·   Órgano Estatal de Control de la entidad federativa.
·   Contraloría Social.
TRANSITORIOS
PRIMERO. - Las presentes reglas entrarán en vigor al día siguiente de su publicación en el Diario Oficial de la Federación.
SEGUNDO. - La Comisión, de manera excepcional, para la atención de proyectos presidenciales o para restituir la operatividad de la infraestructura en municipios que tengan declaratoria de desastre natural emitida por la instancia correspondiente y publicada en el Diario Oficial de la Federación, podrá autorizar hasta el 100% de los recursos federales sin necesidad de concurrencia de contraparte.
TERCERO. - La Comisión promoverá que el pago a los prestadores de bienes y servicios se realice de forma electrónica, mediante depósito en cuentas bancarias. La forma de pago prevista en este artículo, estará exceptuada en aquellos casos en que no se cuente con servicios bancarios en la localidad correspondiente.
CUARTO. - La participación y elegibilidad de los apoyos que proporciona el programa priorizarán siempre las acciones que contribuyan en la reducción de la desigualdad entre hombres y mujeres.
QUINTO.- Hasta en tanto se llega a la transferencia total de los distritos de riego, para efecto de otorgamiento y ejecución de apoyos de este Programa, en aquella superficie cuya infraestructura no ha sido trasferida, las y los usuarios hidroagrícolas inscritos en el padrón de usuarios, de común acuerdo deberán designar a un representante común.
SEXTO.- La Dirección de la Comisión podrá considerar las solicitudes de apoyo recibidas en el ejercicio inmediato anterior, ya sea las dictaminadas favorablemente pero que no fueron apoyadas así como aquellas no dictaminadas, y determinar si cumplen con los requisitos para ser apoyadas en este ejercicio y en su caso, darles el trámite que corresponda.
Ciudad de México, a los 7 días del mes de febrero de 2025.- Director General, Efraín Morales López.- Rúbrica.
ANEXO I.
Atribuciones y responsabilidades de las instancias participantes en el Programa de Apoyo a la Infraestructura Hidroagrícola.
a)    Del Gobierno Federal a través de la Comisión.
o     La Subdirección General de Infraestructura Hidroagrícola en coordinación con la Subdirección General Jurídica:
·   Definir el modelo de convenio de concertación, colaboración y sus modificatorios para la formalización de los compromisos, recursos y metas.
·   Definir los modelos de anexos de ejecución y técnico y sus modificatorios para la formalización de los compromisos, recursos y metas.
o     La Subdirección General de Infraestructura Hidroagrícola en coordinación con la Subdirección General de Administración:
·   Validar la cuenta por pagar para la transferencia de los recursos presupuestarios convenidos conforme a la disponibilidad presupuestal autorizada por la SHCP, en las cuentas bancarias de las y los beneficiarios hidroagrícolas o tesorería de los gobiernos de los estados.
o     La Subdirección General de Infraestructura Hidroagrícola y la Coordinación General de Recaudación y fiscalización:
·   Gestionar los pagos por el suministro de agua en bloque ante las instancias correspondientes.
o     La Subdirección General de Infraestructura Hidroagrícola:
·   Publicar en la página web de la Comisión los montos base y especificaciones técnicas para la adquisición de maquinaria y equipo de conservación de infraestructura hidroagrícola, así como de la rehabilitación integral de maquinaria y los lineamientos para la construcción y equipamiento del patio de maniobras para resguardo, servicio y mantenimiento de la maquinaria y equipo.
·   Integrar y publicar en la página web(14) de la Comisión el catálogo general de precios unitarios de referencia del Programa de Apoyo a la Infraestructura Hidroagrícola.
·   Convocar, seleccionar y contratar instituciones académicas, de investigación, empresas o profesionales que cuenten con el perfil requerido para que realicen, en su caso, los estudios técnico-económicos para el seguimiento a nivel nacional de las componentes, cuando la disponibilidad presupuestal lo permita.
·   Otorgar el visto bueno, en caso de ser procedente, a la relación de acciones de las y los beneficiarios hidroagrícolas que deberá enviar la Dirección de la Comisión, previamente revisadas y dictaminadas procedentes por ésta.
·   Aprobar o negar las solicitudes de la Dirección de la Comisión sobre modificación de metas o recursos presupuestarios entre componentes.
·   Integrar y registrar en el SIIPP-G el padrón de beneficiarios hidroagrícolas.
·   Informar a la SHCP, con base entre otras, de la información que formalmente le proporcionen la Dirección de la Comisión, el avance de los indicadores del programa de conformidad con los artículos 107, 110 y 111 de la LFPRH y 283, 285 y 287 de su Reglamento.
·   Establecer centro de atención telefónica a unidades de riego
b)    Del Gobierno del Estado.
o     Cuando los recursos sean operados y administrados por las y los beneficiarios hidroagrícolas y el Gobierno del Estado aporte recursos:
·   Podrá participar en el Comité Hidroagrícola.
·   Promover la participación de los organismos financieros locales y regionales, bancos y organizaciones auxiliares de crédito, mediante el establecimiento de esquemas de financiamiento.
·   Cuando sea el caso, radicar a las cuentas de las y los beneficiarios hidroagrícolas los recursos presupuestarios que aporte a cada componente, conforme a los compromisos señalados en los convenios de concertación o de colaboración.
o     Cuando los recursos sean operados y administrados por el FOFAE:
·   Acordar los montos y suscribir los respectivos anexos de ejecución y técnicos conjuntamente con la Dirección de la Comisión.
·   Recibir recursos del Gobierno Federal, a través de la tesorería del Gobierno del Estado, en cuentas bancarias productivas específicas por componente y transferirlos al FOFAE en un periodo no mayor a diez días hábiles. Los productos financieros de los recursos federales depositados a la cuenta de la Tesorería del Gobierno del Estado o equivalente, serán reintegrados a la TESOFE.
·   Radicar al FOFAE, los recursos que aporte el Gobierno Estatal a cada componente, conforme a los compromisos señalados en los anexos de ejecución y técnicos y en su caso los convenios de colaboración, así como apoyar al Subcomité Hidroagrícola en la aplicación de la normatividad y mecánica operativa de los subprogramas o componentes.
·   Informar a las y los usuarios hidroagrícolas, los beneficios, alcances, requisitos y procedimientos de selección para ser elegibles a estos apoyos y solicitarles que los promuevan y difundan entre sus agremiados.
·   Difundir conjuntamente con la Dirección de la Comisión, los sitios de atención y recepción de la documentación de los interesados en participar en las componentes.
·   Promover la participación de los organismos financieros locales y regionales, bancos y organizaciones auxiliares de crédito, mediante el establecimiento de esquemas de financiamiento.
·   Presidir el Subcomité Hidroagrícola, órgano auxiliar del Comité Técnico del FOFAE, con las funciones que le correspondan.
·   En su carácter de fideicomitente llevar a cabo las acciones necesarias para que se cumpla lo señalado en reglas y manuales de operación y demás disposiciones aplicables que emita la Comisión para tal efecto.
·   Remitir a la Dirección de la Comisión, dentro de los primeros diez días de cada mes, la información correspondiente sobre las aportaciones que realicen, así como el avance programático presupuestario y físico-financiero de las componentes previstas en estas reglas.
·   Entregar a la Dirección de la Comisión el informe de cierre del ejercicio presupuestal anual, a más tardar el día 31 de enero de 2026, considerando el listado de beneficiarios hidroagrícolas y montos apoyados durante el ejercicio fiscal.
·   Convocar al Comité Técnico del FOFAE a sesionar una vez al mes y a sesiones extraordinarias cuando se requieran.
·   Revisar y resguardar una copia simple o electrónica del expediente técnico por al menos cinco años.
o     Cuando los recursos son operados y administrados por el Gobierno Estatal para el Subprograma apoyos especiales y estratégicos:
·   Acordar los montos conjuntamente con la Dirección de la Comisión y suscribir los respectivos convenios.
·   Recibir recursos del Gobierno Federal, a través de la tesorería del Gobierno del Estado, en cuentas bancarias productivas especificas por tipo de apoyo, y en su caso, transferirlo a la cuenta bancaria del Organismo que indique el Gobierno Estatal, en un periodo no mayor a diez días hábiles.
·   Contratar las obras o acciones en apego a las leyes federales y normatividad aplicable.
·   Realizar el pago del avance de los trabajos realizados conforme a las estimaciones que presenten las contratistas revisadas previamente por las supervisiones externas.
·   Presentar informes mensuales sobre el avance financiero y el informe de cierre del ejercicio presupuestal anual a la Dirección de la Comisión para su visto bueno.
·   Realizar los reintegros a la TESOFE de los recursos no devengados al 31 de diciembre de 2025, los no ejercidos al cierre definitivo, así como de los productos financieros generados no devengados.
c)     De la Dirección de la Comisión.
o     Cuando los recursos sean operados y administrados por las y los beneficiarios hidroagrícolas:
·   Presidir el Comité Hidroagrícola, con las funciones que le correspondan.
·   Integrar, revisar y resguardar el expediente técnico, de acuerdo con el Manual correspondiente, de cada acción autorizada por el Comité Hidroagrícola al menos cinco años.
·   Formular, en el ámbito de su competencia, el presupuesto anual de cada una de las componentes de este programa. Actividad que deberán realizar y respaldar con base en el conocimiento del estado de la infraestructura, las prioridades asociadas que tienen detectadas y las solicitudes de las y los usuarios hidroagrícolas.
·   Revisar documentalmente y otorgar el visto bueno para el trámite de pago de las estimaciones presentadas por las y los beneficiarios hidroagrícolas, avaladas por la empresa supervisora contratada.
·   Notificar a las y los beneficiarios hidroagrícolas la autorización del Comité Hidroagrícola para el pago de las estimaciones.
·   Promover la inclusión financiera mediante el uso de cuentas bancarias, preferentemente a través del Banco del Bienestar, Sociedad Nacional de Crédito, Institución de Banca de Desarrollo, cuando este cuente con la cobertura bancaria necesaria para la entrega de los apoyos, de conformidad con lo previsto en el artículo 67 de la Ley General de Contabilidad Gubernamental.
o     Cuando los recursos sean operados y administrados por el FOFAE:
·   Integrar, revisar y resguardar el expediente técnico, de acuerdo con el Manual correspondiente de cada acción autorizada, por al menos cinco años, proporcionando una copia simple o electrónica al Gobierno del Estado.
·   Participar con el Gobierno del Estado en la promoción de las componentes.
·   Participar como vocal en el Comité Técnico del FOFAE y como secretario técnico en el Subcomité Hidroagrícola.
·   Solicitar al Comité Técnico del FOFAE y al Subcomité Hidroagrícola sesionar una vez al mes y de forma extraordinaria cuando se requiera, para la deliberación de los asuntos de las componentes.
o     En ambos casos:
·   Difundir y dar a conocer a las y los usuarios hidroagrícolas y entes públicos las presentes Reglas de Operación, así como sus manuales de operación de cada componente y toda normatividad aplicable al Programa de Apoyo a la Infraestructura Hidroagrícola a cargo de la Comisión.
·   Recibir las solicitudes y requisitos de las y los usuarios hidroagrícolas y de los entes públicos para participar en las componentes.
·   Revisar, validar y autorizar el proyecto ejecutivo, así como los documentos que acrediten el cumplimiento de los requisitos correspondientes a cada una de las solicitudes de apoyo de las y los usuarios hidroagrícolas.
 
·   Elaborar el dictamen técnico a partir de la revisión de las solicitudes y requisitos para determinar la factibilidad o no de la acción, e integrar el expediente para su seguimiento.
·   Enviar a la SGIH a través de la Gerencia que le corresponda, la relación de acciones de las y los beneficiarios hidroagrícolas que fueron previamente revisadas y dictaminadas procedentes para solicitar su VoBo.
·   Notificar a las y los usuarios hidroagrícolas la autorización del Comité Técnico del FOFAE o los entes públicos del Comité Hidroagrícola para recibir los apoyos y realizar la contratación de las acciones.
·   Una vez notificada la autorización de recursos, suscribir los instrumentos jurídicos correspondientes, tanto originales como modificatorios en tiempo y forma, conforme al modelo definido por la Subdirección General de Infraestructura Hidroagrícola en coordinación con la Subdirección General Jurídica.
·   Con base en las solicitudes recibidas, generar y actualizar periódicamente la base de datos.
·   Gestionar la radicación de los recursos federales conforme a estas reglas y manual de operación de cada componente.
·   Definir y asesorar a las y los beneficiarios hidroagrícolas sobre el procedimiento de contratación y vigilar que cumplan con la normatividad aplicable.
·   Otorgar el registro de contraloría social a las y los beneficiarios hidroagrícolas interesados, conforme los lineamientos para la promoción y operación de la Contraloría Social en los programas federales de desarrollo social, según el ámbito de competencia.
·   Coordinarse con los organismos federales del sector en el estado, para proporcionar asistencia técnica y capacitación a las y los usuarios hidroagrícolas.
·   Dar seguimiento al ejercicio de los recursos presupuestarios para que éstos se ejerzan conforme a lo establecido en reglas y manuales de operación, anexos de ejecución y técnico, convenios de concertación y de colaboración.
·   Solicitar la aprobación de la Subdirección General de Infraestructura Hidroagrícola de la Comisión sobre las propuestas de modificación de metas o recursos presupuestarios entre componentes.
·   Informar a la Subdirección General de Infraestructura Hidroagrícola los avances físicos, financieros y de metas por componente, a más tardar el día veinticinco o día hábil posterior del mes en curso.
·   Durante el mes de agosto deberán informar a la Subdirección General de Infraestructura Hidroagrícola a través de la gerencia correspondiente, de los recursos a ejercer y metas a alcanzar, así como de los recursos que no cuentan con su contraparte, y la relación de solicitudes presentadas posteriores a la fecha límite establecida, para su consideración en el siguiente ejercicio.
·   Integrar y actualizar anualmente el catálogo de empresas/instituciones, mediante convocatoria publicada en la página web de la Comisión.
·   Publicar en la página web de la Comisión el catálogo de empresas/instituciones y notificar los motivos a las personas físicas y morales por los que no fueron seleccionadas.
·   Poner a disposición de las y los beneficiarios hidroagrícolas el catálogo de conceptos, especificaciones técnicas y precios unitarios de referencia del Programa de Apoyo a la Infraestructura Hidroagrícola.
·   Poner a disposición de las y los beneficiarios hidroagrícolas el catálogo y las especificaciones técnicas de la maquinaria y equipo de conservación, y asimismo los precios base de la maquinaria y equipo.
·   Dar seguimiento a los avances de las acciones correspondientes de cada componente.
·   Otorgar el apoyo técnico que soliciten las y los beneficiarios hidroagrícolas elegibles para la ejecución de las componentes.
·   Realizar visitas de inspección previas y finales, con la finalidad de verificar los avances y la ejecución de las acciones autorizadas conforme a estas reglas y manual de operación de cada componente.
·   Al término de la ejecución de la acción y cierre administrativo y en un plazo no mayor a quince días hábiles, recibir de manera oficial el expediente técnico y revisar cualitativamente que cumpla con lo señalado en la guía de integración del expediente de cada componente. De lo contrario informar de manera oficial a las y los beneficiarios hidroagrícolas o de los entes públicos, otorgando un plazo de prevención de cinco días hábiles para que procedan a su solventación.
d)    Del Comité Hidroagrícola.
·   Definir el calendario de sesiones al que estará sujeto el Comité Hidroagrícola.
·   Realizar la promoción de los componentes sujetos a estas reglas.
·   Comunicar a las y los usuarios hidroagrícolas el monto autorizado para cada componente del subprograma para su difusión en el Comité Hidráulico.
·   Autorizar, previa validación de la Dirección de la Comisión, las obras o acciones que se ejecutarán con los recursos autorizados.
·   Autorizar las y los beneficiarios hidroagrícolas el pago de estimaciones.
·   Solicitar a las y los beneficiarios hidroagrícolas el informe desglosado de los saldos de los recursos depositados por el Gobierno Federal y por el Gobierno del Estado de la componente correspondiente, a más tardar los primeros cinco días hábiles posteriores de cada trimestre.
·   Presentar informes mensuales a la Dirección de la Comisión sobre el avance financiero de cada componente.
·   Elaborar el informe de cierre del ejercicio de cada componente.
·   Verificar que no exista duplicidad en el otorgamiento de apoyos con otros programas.
e)    Del Comité Hidráulico.
·   Priorización de las acciones de conformidad con los mecanismos y criterios de elección de cada componente.
·   Distribuir para cada ACU y SRL, por componente, la asignación federal autorizada al distrito, tomando en cuenta el procedimiento establecido en el manual de operación correspondiente.
·   Presentar a la Dirección de la Comisión, la relación de las acciones priorizadas y que cuentan con contraparte a efecto de que las presente ante el Comité Hidroagrícola para su autorización o en su caso al Subcomité hidroagrícola, para aprobación, el cual las presenta al comité técnico del FOFAE para su autorización, conforme a los recursos autorizados.
f)     Del Comité Técnico del FOFAE.
·   Sesionar una vez al mes y de forma extraordinaria cuando se requiera.
·   Autorizar los apoyos solicitados por las y los usuarios hidroagrícolas aprobados por el Subcomité Hidroagrícola, conforme a lo establecido en estas reglas y manuales de operación.
·   Autorizar el pago de los apoyos con cargo a las y los beneficiarios hidroagrícolas, mismo que debe hacerse vía transferencia electrónica o cheques nominales, con base en los procedimientos operativos de cada componente.
·   Solicitar a la fiduciaria e informar a la Dirección de la Comisión el desglose de los saldos e intereses generados, diferenciando los recursos depositados por el Gobierno Federal, Gobierno Estatal y las y los usuarios hidroagrícolas, de cada componente, a más tardar los primeros cinco días hábiles posteriores al término de cada trimestre.
·   Presentar informes mensuales sobre el avance financiero y el informe de cierre del ejercicio presupuestal anual a la Dirección de la Comisión de cada componente.
·   Autorizar los reintegros a la TESOFE de los recursos no devengados al 31 de diciembre de 2025 y los no ejercidos al cierre definitivo.
g)    De Subcomité Hidroagrícola.
·   Sesionar una vez al mes y de forma extraordinaria cuando se requiera.
·   Aprobar la relación de las acciones priorizadas conforme a los recursos autorizados por la Dirección de la Comisión y presentarlos al Comité Técnico del FOFAE para su autorización.
·   Integrar la información sobre los avances físicos y financieros, y presentar reportes mensuales al Comité Técnico del FOFAE.
·   Conjuntar, revisar y resguardar (por al menos cinco años) la documentación soporte de la autorización de los pagos del Comité Técnico y remitir copia a la Dirección de la Comisión.
h)    De las y los usuarios hidroagrícolas.
 
·   Conocer las presentes Reglas de Operación, así como sus manuales de operación de cada componente y toda normatividad aplicable al Programa de Apoyo a la Infraestructura Hidroagrícola a cargo de la Comisión.
·   Presentar solicitudes de apoyo de conformidad con los requisitos establecidos en cada componente.
·   Elegir la modalidad para operar y administrar los recursos.
i)     De los beneficiarios hidroagrícolas.
·   Llevar a cabo los procesos de contratación, ejecución, supervisión, control, seguimiento, entrega-recepción, pago, finiquito, integración del expediente técnico conforme a la guía de integración y los manuales de operación de cada componente y en general del ejercicio de los recursos destinados a las acciones autorizadas por el Comité Técnico del FOFAE o por el Comité Hidroagrícola, en estricto apego a la normatividad y lineamientos establecidos en las presentes reglas y manuales de operación de cada componente.
·   Cuando hayan decidido operar y administrar los recursos de manera directa, contar con cuentas bancarias productivas que generen intereses por componente, que permitan identificar los recursos depositados y los intereses generados.
·   Aportar la contraparte que les corresponda, para lo cual dispondrán de quince días hábiles, contados a partir de la notificación de la autorización por parte del Subcomité Hidroagrícola del Comité Técnico del FOFAE o del Comité Hidroagrícola.
·   Otorgar las facilidades y proporcionar la información necesaria a las instancias de coordinación, supervisión y control de los niveles de gobierno facultados, para realizar visitas de inspección.
·   Llevar a cabo la contratación de la supervisión, para asegurar la correcta ejecución de los trabajos autorizados, en los términos del manual de operación.
·   Cubrir con sus propios recursos los costos de administración, operación y conservación de la infraestructura hidroagrícola concesionada y el aseguramiento de la maquinaria y equipo que esté a su cargo durante su vida útil.
·   Para las componentes del Subprograma de rehabilitación, tecnificación y equipamiento de distritos de riego y del Subprograma de apoyos especiales y estratégicos, en el ámbito de distritos de riego, debe haber cumplido con el programa anual de conservación normal del año agrícola inmediato anterior al que se solicita el apoyo.
·   Aplicar los recursos autorizados por el Comité Técnico del FOFAE o del Comité Hidroagrícola, única y exclusivamente en la realización de la acción o proyecto autorizado.
·   Presentar las estimaciones en función del avance de las acciones, avaladas en su caso, por la supervisora que hayan contratado, para su presentación ante la Dirección de la Comisión y obtener el visto bueno para trámite de pago.
·   Solicitar la autorización de pago de las estimaciones conforme al avance de las acciones contratadas.
·   Realizar en el caso de que hayan decidido operar mediante la modalidad de Comité Hidroagrícola, los pagos directamente vía transferencia electrónica o cheques nominales.
·   Informar a la Dirección de la Comisión el desglose de los saldos e intereses generados, diferenciando los recursos depositados por el Gobierno Federal, Gobierno Estatal y las y los beneficiarios hidroagrícolas, de cada componente, a más tardar los primeros cinco días hábiles posteriores al término de cada trimestre.
·   Informar a la Dirección de la Comisión, los avances físicos, financieros y de metas por componente, a más tardar el día veinte o día hábil posterior del mes en curso.
·   Elegir al representante estatal que participará como vocal en el Subcomité Hidroagrícola o en el Comité Hidroagrícola para desempeñar las funciones que le correspondan, conforme al manual de operación correspondiente.
·   No otorgar en garantía prendaria las facturas correspondientes a la maquinaria y equipo adquiridos con apoyos del programa.
·   En caso de operar directamente los recursos, a través del Comité Hidroagrícola, deberán realizar los reintegros de los recursos no devengados al 31 de diciembre de 2025 y los no ejercidos al cierre definitivo.
·   En el caso de reintegro extemporáneo a la TESOFE, deberá mostrar comprobante del trámite efectuado por los productos financieros generados y las cargas financieras correspondientes.
·   Una vez concluida la acción, en un plazo no mayor de quince días hábiles, deberán hacer entrega del expediente técnico a la Dirección de la Comisión.
j)     De los Entes Públicos.
·   Recibir de las y los usuarios hidroagrícolas, solicitudes de asistencia.
·   Celebrar con la Dirección de la Comisión los convenios de colaboración correspondientes.
·   Llevar a cabo los procesos de contratación, ejecución, supervisión, control, seguimiento, entrega-recepción, pago, finiquito, en apego a las leyes federales y normatividad aplicable.
·   La integración del expediente técnico conforme a la guía de integración y plazos establecidos en el manual de operación de la componente para apoyos especiales y estratégicos.
·   Contar con una cuenta bancaria productiva específica para la componente de apoyos especiales y estratégicos, que permitan identificar los recursos depositados y los intereses generados.
·   En caso de aportar recursos, garantizar la disponibilidad de los mismos mediante carta compromiso, carta bancaria que la respalde en firme o del instrumento de crédito que lo soporte.
·   Otorgar las facilidades y proporcionar la información necesaria a las instancias de coordinación, supervisión y control de los niveles de gobierno facultados, para realizar visitas de inspección.
·   Llevar a cabo la contratación de la supervisión, para asegurar la correcta ejecución de los trabajos autorizados, en los términos del manual de operación correspondiente.
·   Aplicar los recursos autorizados por la Dirección de la Comisión, única y exclusivamente en la realización de la acción o proyecto autorizado.
·   Presentar las estimaciones en función del avance de las acciones avaladas, en su caso, por la supervisora contratada, para su presentación ante la Dirección de la Comisión y obtener el visto bueno para el trámite de pago.
·   Informar a la Dirección de la Comisión el desglose de los saldos e intereses generados, diferenciando los recursos depositados por la o el beneficiario hidroagrícola.
·   Informar a la Dirección de la Comisión, los avances físicos, financieros y de metas por componente.
·   Realizar los reintegros de los recursos no devengados al 31 de diciembre de 2025 y los no ejercidos al cierre definitivo, en los términos del manual de operación correspondiente.
·   En el caso de reintegro extemporáneo a la TESOFE, deberá mostrar comprobante del trámite efectuado por los productos financieros generados y las cargas financieras correspondientes.
·   Una vez concluida la acción, entregar el expediente técnico a la Dirección de la Comisión.
ANEXO II
Indicadores del Programa.
Para evaluar el Programa de Apoyo a la Infraestructura Hidroagrícola se usarán los siguientes indicadores:
De propósito:
Objetivo: Usuarios hidroagrícolas que forman parte de un Distrito de Riego, Unidad de Riego o Distrito de Temporal Tecnificado mantienen o incrementan sus actividades productivas agrícolas.
1. Porcentaje de cobertura del programa.
Método de cálculo:

Definición del indicador: El porcentaje que representa la cantidad de beneficiarios hidroagrícolas apoyados por el programa en sus distintos componentes en el año t respecto del total de beneficiarios hidroagrícolas por apoyar en el año t.
Medio de verificación: Padrón de beneficiarios del Programa S217, publicado anualmente en la Plataforma Nacional de Transparencia: https://www.plataformadetransparencia.org.mx/; y padrón de organizaciones de usuarios hidroagrícolas de distritos de riego, entes públicos a beneficiar con apoyos especiales y estratégicos, inventario de unidades de riego e
informe anual de cierre de avance físico financiero de distritos de temporal tecnificado.
Frecuencia de medición: anual.
2.- Índice de preservación de la infraestructura hidroagrícola.
Método de cálculo:

Donde:


i= 1: canales (km), 2: caminos (km), 3: drenes (km), 4: pozos (cantidad) y 5: plantas de bombeo (cantidad).
Definición del indicador: Mide la contribución al desarrollo del sector agrícola mediante la preservación de la infraestructura hidroagrícola de riego y drenaje respecto a un año base.
Medio de verificación: Informe anual de infraestructura atendida (rehabilitada y tecnificada) integrado por las Gerencias de Distritos y Unidades de Riego e Infraestructura de Protección en Ríos y de Distritos de Temporal, con información reportada por los Organismos de Cuenca y Direcciones Locales, disponibles al cierre del ejercicio fiscal en la Subdirección General de Infraestructura Hidroagrícola de la Comisión Nacional del Agua en la Av. Insurgentes Sur # 2416, Copilco el Bajo, Coyoacán, 04340 Ciudad de México, CDMX, piso 8.
Frecuencia de medición: anual.
De componentes:
Objetivo: Acciones para rehabilitación, tecnificación y conservación de infraestructura en distritos de riego, unidades de riego y distritos de temporal ejecutadas.
3.- Porcentaje de obra civil ejecutada para rehabilitación, tecnificación y conservación de infraestructura en distritos y unidades de riego y distritos de temporal tecnificado.
Método de cálculo:

Definición del indicador: El porcentaje de obra civil para rehabilitación, tecnificación y conservación de infraestructura ejecutadas respecto del total solicitado en distritos y unidades de riego y distritos de temporal tecnificado.
Medios de verificación: Informe de avance físico financiero y de metas de los distritos y unidades de riego y distritos de temporal tecnificado reportado por los Organismos de Cuenca y Direcciones Locales e Informe de solicitudes de apoyo presentadas por los usuarios hidroagrícolas generado por las Gerencias de Distritos y Unidades de Riego e Infraestructura de Protección en Ríos y Distritos de Temporal Tecnificado disponibles trimestralmente en la Subdirección General de Infraestructura Hidroagrícola de la Comisión Nacional del Agua en la Av. Insurgentes Sur # 2416, Copilco el Bajo, Coyoacán, 04340 Ciudad de México, CDMX, piso 8.
Frecuencia de medición: Trimestral
4.- Porcentaje de estudios técnicos realizados en distritos y unidades de riego y distritos de temporal tecnificado.
Método de cálculo:

Definición del indicador: El porcentaje de cumplimiento de planes directores, estudios de prefactibilidad, proyectos de obras, entre otros, elaborados al trimestre, en distritos y unidades de riego y distritos de temporal tecnificado.
Medios de verificación: Informe de avances físico, financiero y de metas de los distritos de riego, unidades de riego y distritos de temporal tecnificado reportados por los Organismos de Cuenca y Direcciones Locales e Informe de solicitudes de apoyo presentadas por los usuarios hidroagrícolas generado por las Gerencias de Distritos y Unidades de Riego e Infraestructura de Protección en Ríos y Distritos de Temporal Tecnificado, disponibles trimestralmente en la Subdirección General de Infraestructura Hidroagrícola de la Comisión Nacional del Agua en la Av. Insurgentes Sur # 2416, Copilco el Bajo, Coyoacán, 04340 Ciudad de México, CDMX, piso 8.
Frecuencia de medición: Trimestral.
5.- Porcentaje de servicios realizados en distritos y unidades de riego y distritos de temporal tecnificado.
Método de cálculo:

Definición del indicador: El porcentaje de cumplimiento de contratos de supervisión y asesorías concluidos al trimestre, en distritos y unidades de riego y distritos de temporal tecnificado.
Medios de verificación: Informe de avances físico, financiero y de metas de los distritos de riego, unidades de riego y distritos de temporal tecnificado reportados por los Organismos de Cuenca y Direcciones Locales e Informe de solicitudes de apoyo presentadas por los usuarios hidroagrícolas generado por las Gerencias de Distritos y Unidades de Riego e Infraestructura de Protección en Ríos y Distritos de Temporal Tecnificado, disponibles trimestralmente en la Subdirección General de Infraestructura Hidroagrícola de la Comisión Nacional del Agua en la Av. Insurgentes Sur # 2416, Copilco el Bajo, Coyoacán, 04340 Ciudad de México, CDMX, piso 8.
Frecuencia de medición: Trimestral
Objetivo: Apoyos para contrarrestar eventos y circunstancias físicas y sociales que afectan la infraestructura de riego y drenaje otorgados.
6.- Porcentaje de emergencias atendidas en Infraestructura de riego y drenaje.
Método de cálculo:

Definición del indicador: Porcentaje de cumplimiento de eventos emergentes atendidos en la infraestructura de riego y drenaje, por ejemplo, bombeos, desazolve, estudios y proyectos ejecutivos que ameritan atención urgente, entre otros.
Medio de verificación: Solicitudes recibidas para otorgar apoyos a causa de eventos emergentes formalizando convenios de Concertación o de Colaboración suscritos en el ejercicio fiscal, generados por la Dirección de la Comisión y notificación a las Gerencias de Construcción de Infraestructura Hidroagrícola, Distritos y Unidades de Riego y de Infraestructura de Protección en Ríos y de Distritos de Temporal, disponibles trimestralmente en la Subdirección General de Infraestructura Hidroagrícola de la Comisión Nacional del Agua en la Av. Insurgentes Sur # 2416, Copilco el Bajo, Coyoacán, 04340 Ciudad de México, CDMX, piso 8.
Frecuencia de medición: Trimestral.
Objetivo: Usuarios hidroagrícolas que operan, administran y conservan la infraestructura de riego y drenaje organizados y fortalecidos.
7.- Porcentaje de personas capacitadas técnicamente para la administración, operación y conservación de la infraestructura.
Método de cálculo:

Definición del indicador: El porcentaje de personas capacitadas en temas técnicos y de gestión administrativa en distritos de riego, unidades de riego y distritos de temporal tecnificado.
Medios de verificación: Listas de asistencia, evaluaciones, registro fotográfico e informes finales de capacitación, reportados por los Organismos de Cuenca y Direcciones Locales e Informe de solicitudes de apoyo para capacitación presentadas por los usuarios hidroagrícolas, disponibles trimestralmente en la Subdirección General de Infraestructura Hidroagrícola de la Comisión Nacional del Agua en la Av. Insurgentes Sur # 2416, Copilco el Bajo, Coyoacán, 04340 Ciudad de México, CDMX, piso 8.
Frecuencia de medición: Trimestral.
Objetivo: Maquinaria y equipo adquirido y/o rehabilitado.
8.- Porcentaje de maquinaria y equipo adquirido y/o rehabilitado en distritos y unidades de riego y distritos de temporal tecnificado.
Método de cálculo:

Definición del indicador: El porcentaje de maquinaria y equipo , tales como, tractor de orugas, excavadora hidráulica de largo, mediano y corto alcance, draga de arrastre, excavadora anfibia, retroexcavadora/cargadora, motoconformadora, minicargador, cargador frontal, camión de volteo, grúa hidráulica sobre camión; camión con cama baja, cama baja, tractor agrícola con escrepas y transmisor receptor láser o GPS, GPS para nivelación y escrepas con transmisor-receptor láser o GPS entre otros, adquiridos y rehabilitados en distritos y unidades de riego y distritos de temporal tecnificado.
Medios de verificación: Informe trimestral del Programa Anual de Trabajo, reportes de las Direcciones y Organismos de Cuenca contemplados en las reglas y manuales de operación del programa e Informe de solicitudes de apoyo presentadas por los usuarios hidroagrícolas generado por las Gerencias de Distritos y Unidades de Riego e Infraestructura de Protección en Ríos y Distritos de Temporal Tecnificado, disponibles trimestralmente en la Subdirección General de Infraestructura Hidroagrícola de la Comisión Nacional del Agua en la Av. Insurgentes Sur # 2416, Copilco el Bajo, Coyoacán, 04340 Ciudad de México, CDMX, piso 8.
Frecuencia de medición: Trimestral.
9.- Porcentaje de patio de maniobras en distritos y unidades de riego y distritos de temporal tecnificado.
Método de cálculo:

Definición del indicador: El porcentaje patio de maniobras realizados, que consiste en obra civil y/o elementos, herramienta apropiada y exclusiva para ser usada en el taller, en distritos y unidades de riego y distritos de temporal tecnificado respecto del total programado.
Medios de verificación: Informe trimestral del Programa Anual de Trabajo (CONAGUA), reportado por las Direcciones y Organismos de Cuenca contemplados en las reglas y manuales de operación del programa e Informe de solicitudes de apoyo presentadas por los usuarios hidroagrícolas generado por las Gerencias de Distritos y Unidades de Riego e Infraestructura de Protección en Ríos y Distritos de Temporal Tecnificado, disponibles trimestralmente en la Subdirección General de Infraestructura Hidroagrícola de la Comisión Nacional del Agua en la Av. Insurgentes Sur # 2416, Copilco el Bajo, Coyoacán, 04340 Ciudad de México, CDMX, piso 8.
Frecuencia de medición: Trimestral.
Objetivo: Superficie agrícola con infraestructura construida en distritos de temporal tecnificado incorporada.
10.- Porcentaje de superficie agrícola beneficiada con riego suplementario.
Método de cálculo:

Definición del indicador: El porcentaje de superficie (ha) beneficiada con riego suplementario al trimestre, el cual consiste en construir o tecnificar la infraestructura para suministrar agua adicional a los cultivos en época de baja precipitación para asegurar o incrementar el rendimiento.
Medios de verificación: Programa Anual de Trabajo de la Subdirección General de Infraestructura Hidroagrícola e Informe de solicitudes de apoyo presentadas por los usuarios hidroagrícolas generado por las Gerencias de Distritos y Unidades de Riego e Infraestructura de Protección en Ríos y Distritos de Temporal Tecnificado disponibles trimestralmente en la Subdirección General de Infraestructura Hidroagrícola de la Comisión Nacional del Agua en la Av. Insurgentes Sur # 2416, Copilco el Bajo, Coyoacán, 04340 Ciudad de México, CDMX, piso 8.
Frecuencia de medición: Trimestral
Objetivo: Superficie con infraestructura de riego y drenaje rehabilitada, conservada, modernizada y tecnificada atendida.
11.- Porcentaje de superficie agrícola beneficiada con infraestructura rehabilitada, modernizada y/o tecnificada en distritos y unidades de riego y distritos de temporal tecnificado.
Método de cálculo:

Definición del indicador: Mide el cumplimiento de la superficie agrícola rehabilitada, modernizada y tecnificada en distritos y unidades de riego y distritos de temporal tecnificado al trimestre t.
Medios de verificación: Informe mensual de avances físico, financiero y de metas de los distritos y unidades de riego y distritos de temporal tecnificado reportado por los Organismos de Cuenca y Direcciones Locales e Informe de solicitudes de apoyo presentadas por los usuarios hidroagrícolas generado por las Gerencias de Distritos y Unidades de Riego e Infraestructura de Protección en Ríos y Distritos de Temporal Tecnificado, disponibles trimestralmente en la Subdirección General de Infraestructura Hidroagrícola de la Comisión Nacional del Agua en la Av. Insurgentes Sur # 2416, Copilco el Bajo, Coyoacán, 04340 Ciudad de México, CDMX, piso 8.
Frecuencia de medición: Trimestral.
12.- Porcentaje de superficie agrícola con infraestructura conservada en distritos de riego.
Método de cálculo:

Definición del indicador: El porcentaje de cumplimiento de las hectáreas conservadas en distritos de riego respecto del total de las hectáreas programadas de los distritos de riego.
Medio de verificación: Informe del avance físico - financiero y de metas de la Componente Devolución de Pagos por Suministro de Agua en Bloque disponibles trimestralmente en la Gerencia de los Distritos de Riego de la Subdirección General de Infraestructura Hidroagrícola de la Comisión Nacional del Agua en la Av. Insurgentes Sur # 2416, Copilco el Bajo, Coyoacán, 04340 Ciudad de México, CDMX, piso 8.
Frecuencia de medición: Trimestral.
ANEXO III
Diagramas de Flujo de las componentes del Programa de Apoyo a la Infraestructura Hidroagrícola.
Componente para la rehabilitación y tecnificación de distritos de riego modalidad FOFAE.

Componente para la rehabilitación y tecnificación de distritos de riego modalidad Comité Hidroagrícola.

Componente para el equipamiento de distritos de riego modalidad FOFAE.

Componente para el equipamiento de distritos de riego modalidad Comité Hidroagrícola.

Componente para la de devolución de pagos por el suministro de agua en bloque en distritos de riego.

Componente para la Infraestructura de riego suplementario en Distritos de temporal tecnificado, modalidad FOFAE.

Componente para la infraestructura de riego suplementario en Distritos de temporal tecnificado, modalidad Comité
Hidroagrícola

Componente para la rehabilitación, tecnificación y equipamiento de distritos de temporal tecnificado modalidad
FOFAE.

Componente para la rehabilitación, tecnificación y equipamiento de distritos de temporal tecnificado modalidad
Comité Hidroagrícola.

Componente para la rehabilitación, tecnificación y equipamiento de unidades de riego modalidad FOFAE.

Componente para la rehabilitación, tecnificación y equipamiento de unidades de riego, modalidad "recursos
operados directamente por Usuarios Hidroagrícolas"

Componente para la organización y fortalecimiento de unidades de riego modalidad FOFAE.

Componente para la organización y fortalecimiento de unidades de riego modalidad "recursos operados
directamente por Usuarios Hidroagrícolas".

Componente para apoyos especiales y estratégicos.
Infraestructura hidroagrícola, equipos y maquinaria, estudios, proyectos, capacitación y otras acciones no previstas

Componente para apoyos especiales y estratégicos.
Apoyo económico mediante reintegro de sus cuotas por servicio de riego a usuarios hidroagrícolas que se ubiquen
en Zonas de Atención Prioritaria en zona rural con alto o muy alto grado de marginación registrados en el padrón de
usuarios correspondiente.

_____________________________
 
1     Los convenios o acuerdos de coordinación se pueden consultar en la siguiente liga: https://app.conagua.gob.mx/ConsultaAnexos.aspx?n0=AC
2     Los modelos de anexos de ejecución y técnico se pueden consultar en la siguiente liga: https://www.gob.mx/conagua/documentos/manuales-de-operacion-y-especificaciones-tecnicas?state=published
3     Los modelos de convenio de concertación se pueden consultar en la siguiente liga: https://www.gob.mx/conagua/documentos/manuales-de-operacion-y-especificaciones-tecnicas?state=published
4     La ubicación de las oficinas de los distritos de riego se encuentra en la siguiente liga: https://pnt.conagua.gob.mx/pnt/sgih-gdr/RO/Directorio_DR.pdf
5     La ubicación de las oficinas de los distritos de riego se encuentra en la siguiente liga: https://pnt.conagua.gob.mx/pnt/sgih-gdr/RO/Directorio_DR.pdf
6     La ubicación de las oficinas de los distritos de riego se encuentra en la siguiente liga: https://pnt.conagua.gob.mx/pnt/sgih-gdr/RO/Directorio_DR.pdf
7     La ubicación de las oficinas de los distritos de temporal tecnificado se encuentra en la siguiente liga: https://pnt.conagua.gob.mx/pnt/sgih-gdr/RO/Directorio_DTT.pdf
8     Medida de carácter temporal encaminada a reducir la desigualdad entre mujeres y hombres, conforme a la Ley General para la Igualdad entre Mujeres y Hombres, artículo 5 fracción I, que a la letra dice: Acciones afirmativas. Es el conjunto de medidas de carácter temporal correctivo, compensatorio o de promoción, encaminadas a acelerar la igualdad sustantiva entre mujeres y hombres.
9     La ubicación de las oficinas de los distritos de temporal tecnificado se encuentra en la siguiente liga: https://pnt.conagua.gob.mx/pnt/sgih-gdr/RO/Directorio_DTT.pdf
10    La ubicación de las oficinas de la Dirección de la Comisión se encuentra en la siguiente liga: https://pnt.conagua.gob.mx/pnt/sgih-gdr/RO/Directorio_UR.pdf
11    Medida de carácter temporal encaminada a reducir la desigualdad entre mujeres y hombres, conforme a la Ley General para la Igualdad entre Mujeres y Hombres, artículo 5 fracción I, que a la letra dice: Acciones afirmativas. Es el conjunto de medidas de carácter temporal correctivo, compensatorio o de promoción, encaminadas a acelerar la igualdad sustantiva entre mujeres y hombres.
12    La ubicación de las oficinas de la Dirección de la Comisión se encuentra en la siguiente liga: https://pnt.conagua.gob.mx/pnt/sgih-gdr/RO/Directorio_UR.pdf
13    Medida de carácter temporal encaminada a reducir la desigualdad entre mujeres y hombres, conforme a la Ley General para la Igualdad entre Mujeres y Hombres, artículo 5 fracción I, que a la letra dice: Acciones afirmativas. Es el conjunto de medidas de carácter temporal correctivo, compensatorio o de promoción, encaminadas a acelerar la igualdad sustantiva entre mujeres y hombres.
14    El catálogo se puede consultar en la siguiente liga: https://www.gob.mx/conagua/documentos/manuales-de-operacion-y-especificaciones-tecnicas?state=published