LINEAMIENTOS del Programa de Modernización de los Registros Públicos de la Propiedad y Catastros 2025.

Al margen un sello con el Escudo Nacional, que dice: Estados Unidos Mexicanos.- Desarrollo Territorial.- Secretaría de Desarrollo Agrario, Territorial y Urbano.

EDNA ELENA VEGA RANGEL, Secretaria de Desarrollo Agrario, Territorial y Urbano, con fundamento en los artículos 14, 16, 26, fracción XVIII y 41 de la Ley Orgánica de la Administración Pública Federal; 7, 8, 22, 23, 77, fracción VI y 78, fracción VIII, de la Ley General de Asentamientos Humanos, Ordenamiento Territorial y Desarrollo Urbano; 1 y 4 de la Ley Federal de Procedimiento Administrativo; y 1, 4, 5 y 6, fracción XIV, del Reglamento Interior de la Secretaría de Desarrollo Agrario, Territorial y Urbano, y
CONSIDERANDO
Que el artículo 41 de la Ley Orgánica de la Administración Pública Federal (LOAPF) dispone que corresponde a la Secretaría de Desarrollo Agrario, Territorial y Urbano (SEDATU), entre otras funciones, el apoyar y asesorar en los programas de modernización de los Registros Públicos de la Propiedad y Catastros; así como promover y ejecutar la construcción de obras de infraestructura y equipamiento para el desarrollo regional y comunitario en coordinación con los gobiernos estatales y municipales y con la participación de los sectores social y privado;
Que la Ley General de Asentamientos Humanos, Ordenamiento Territorial y Desarrollo Urbano en el artículo 78, fracción VIII, señala que la Federación, por conducto de la Secretaría, suscribirá acuerdos de coordinación con las entidades de la Administración Pública Federal, las entidades federativas y los municipios y, en su caso, convenios de concertación con los sectores social y privado, en los que se especificarán los compromisos para la modernización de procedimientos y trámites administrativos en materia de desarrollo urbano, catastro y registro público de la propiedad, así como para la producción y titulación de vivienda. Además, el artículo 101, fracción IX, dispone que la Federación, las entidades federativas, los municipios y las demarcaciones territoriales, sujetos a disponibilidad presupuestaria, fomentarán la coordinación y la concertación de acciones e inversiones entre los sectores público, social y privado para la modernización de los sistemas catastrales y registrales de la propiedad inmobiliaria en los Centros de Población;
Que el artículo 11, fracción XIV, del Reglamento Interior de la Secretaría de Desarrollo Agrario, Territorial y Urbano (RISEDATU), otorga a la Subsecretaría de Ordenamiento Agrario e Inventarios de la Propiedad, atribuciones para promover y fomentar la integración, modernización, actualización y vinculación permanente del registro de la propiedad rural, del catastro rural nacional, de los catastros de las entidades federativas y municipios, y de los Registros Públicos de la Propiedad;
Que el artículo 14 fracciones I, II, III, IV, V, VI, VII, VIII y IX del RISEDATU, señala como atribuciones de la Dirección General de Inventarios y Modernización Registral y Catastral: diseñar, proponer, coordinar y dar seguimiento a proyectos para la modernización de los Registros Públicos de la Propiedad y los Catastros, mediante acuerdos de coordinación con las entidades federativas y municipios; coadyuvar en el intercambio de información de los inventarios de la propiedad de los tres órdenes de gobierno para integrarla al Sistema de Información Territorial y Urbano y a la Plataforma Nacional de Información Registral y Catastral, en coordinación con las unidades administrativas competentes de la Secretaría; promover, proponer y apoyar, conjuntamente con las autoridades de la Federación, las entidades federativas e instituciones registrales y catastrales la instrumentación de programas, estrategias, lineamientos y normas técnicas, que contribuyan a garantizar la seguridad jurídica de los derechos registrados; la celebración de convenios de coordinación en materia de modernización y vinculación registral y catastral, así como de convenios de concertación en la materia con asociaciones civiles e instituciones académicas, nacionales e internacionales, y la realización de acciones de mejora, para establecer mecanismos que garanticen la vinculación de la información, respecto de los inventarios de la propiedad, así como de la información registral y catastral; otorgar apoyos a las entidades federativas y municipios para el desarrollo de proyectos de modernización de sus Registros Públicos de la Propiedad y Catastros; coordinar, controlar, dar seguimiento y participar en la evaluación de los programas de modernización y vinculación registral y catastral apoyados con recursos federales, con la debida intervención de las autoridades de las entidades federativas y los municipios correspondientes; informar, opinar, asesorar y atender a las instancias de evaluación de los programas a su cargo, sobre el ejercicio de los recursos federales destinados a las entidades federativas, así como ejecutar y dar seguimiento a los acuerdos tomados por dichas instancias de evaluación; organizar y promover la realización de encuentros, foros, investigaciones, estudios e intercambio de mejores prácticas en materia de modernización y vinculación registral y catastral, así como de sistemas de información geográficos para la planeación territorial; desarrollar programas, proyectos, estudios y acciones de asistencia técnica y capacitación en materia de modernización y vinculación registral y catastral, y administrar la información proporcionada a través del sistema integral que se establezca para la gestión de información registral y catastral;
Que para efectos de la Ley General de Mejora Regulatoria (LGMR), la fracción XIX del artículo 3 señala como sujetos obligados de dicho ordenamiento a: la Administración Pública Federal y sus respectivos homólogos de las entidades federativas, los municipios o alcaldías y sus dependencias y entidades, entre otros;
Que el artículo 8 de la LGMR establece, entre los objetivos de la política de mejora regulatoria, los siguientes: promover la eficacia y eficiencia de la Regulación, Trámites y Servicios de los Sujetos Obligados; generar seguridad jurídica, claridad y transparencia en la elaboración y aplicación de las Regulaciones, Trámites y Servicios; simplificar y modernizar los Trámites y Servicios; fomentar una cultura que ponga a las personas como centro de la gestión gubernamental; mejorar el ambiente para hacer negocios; atender al cumplimiento de los objetivos de esta Ley considerando las condiciones de desarrollo institucional y las capacidades técnicas, financieras y humanas, y facilitar a las personas el ejercicio de los derechos y el cumplimiento de sus obligaciones;
Que el artículo 21 del mismo ordenamiento, establece la Estrategia Nacional de Mejora Regulatoria como un instrumento programático para articular la política de mejora regulatoria de los sujetos obligados y asegurar el cumplimiento de dicha Ley;
Que de acuerdo con el apartado 2.3 del ACUERDO por el que se da a conocer la Estrategia Nacional de Mejora Regulatoria publicado en el Diario Oficial de la Federación (DOF) el 30 de agosto de 2019, los estudios realizados por diversos organismos sobre el impacto que la gestión de determinados trámites tiene tanto en las finanzas empresariales como en el comportamiento de la economía en su conjunto y sobre el nivel de satisfacción de las personas e instancias usuarias, entre ellos el Doing Bussines del Banco Mundial, se observa que los trámites concernientes a registro de propiedades y catastro se encuentran entre los que reportan bajos niveles de satisfacción y mayores quejas, y
Que dentro del Presupuesto de Egresos de la Federación para el ejercicio fiscal 2025 del Ramo 15: Desarrollo Agrario, Territorial y Urbano se asignaron recursos del Capítulo de Gasto 4000 "Transferencias, Asignaciones, Subsidios y Otras Ayudas", -conforme al Clasificador por Objeto del Gasto para la Administración Pública Federal-, para la operación del Programa de Modernización de los Registros Públicos de la Propiedad y Catastros; por lo que he tenido a bien expedir los siguientes:
LINEAMIENTOS DEL PROGRAMA DE MODERNIZACIÓN DE LOS REGISTROS PÚBLICOS DE LA
PROPIEDAD Y CATASTROS 2025
Contenido
1. DISPOSICIONES GENERALES
1.1. Introducción
1.2. Problemática
1.3. Alineación
1.4. Antecedentes
1.5. Presentación
1.6. Acrónimos
1.7. Glosario
2. OBJETIVOS DEL PROGRAMA
2.1. Objetivo General
2.2. Objetivos Específicos
3. COBERTURA
3.1. Población Potencial
3.2. Población Objetivo
4. CARACTERÍSTICAS DE LOS APOYOS FINANCIEROS
4.1. Tipo de Proyectos
4.2. Porcentaje de aportación a los Proyectos
5. INSTANCIAS PARTICIPANTES
5.1. Instancia normativa
5.2. Ventanilla única
5.3. Institución beneficiaria y/o Instancia ejecutora
6. COORDINACIÓN INSTITUCIONAL
6.1. Integración del Comité de evaluación
6.2. De la suplencia de las personas integrantes del Comité de evaluación
6.3. De las funciones del Comité de evaluación
6.4. De las funciones de las personas integrantes del Comité de evaluación
6.5. De las funciones de la Presidencia del Comité de evaluación
6.6. De las funciones de la Vicepresidencia
6.7. De las funciones de la Coordinación Ejecutiva
6.8. De las funciones de la Secretaría Técnica del Comité de evaluación
6.9. De las sesiones del Comité de evaluación
7. PROCEDIMIENTO DE SELECCIÓN DE PROYECTOS
7.1. Requisitos de participación
7.2. Montos máximos por ejercer autorizados por el Comité de evaluación
7.3. Criterios de selección
8. MECÁNICA OPERATIVA
8.1. Ejecución del Programa
9. DERECHOS Y OBLIGACIONES
9.1. De la Dirección General de Inventarios y Modernización Registral y Catastral
9.2. De las Instituciones beneficiarias
10. SANCIONES
11. FISCALIZACIÓN
12. EVALUACIONES
12.1. Evaluación Interna a través de la Matriz de Indicadores para Resultados MIR
12.2. Evaluación Externa
13. TRANSPARENCIA Y COMBATE A LA CORRUPCIÓN
13.1. Rendición de cuentas
13.2. Contraloría social
13.3. Integración de Padrones de beneficiarios
13.4. Derechos Humanos
13.5. Protección de recursos en época electoral y combate a la corrupción
13.6. Denuncias
TRANSITORIOS
ANEXOS
Anexo 1. Flujograma del proceso de selección
Anexo 2. Carta de manifestación para la adhesión al Programa
Anexo 3. Guía para la integración de Proyectos Registrales y Catastrales
Anexo 4. Dictamen de evaluación aprobatorio del Proyecto
Anexo 5. Alineación a los componentes de los Modelos
Anexo 6. Carta de suficiencia presupuestal
Anexo 7. Solicitud de Asesoría técnica a la DGIMRC
Anexo 8. Solicitud de autorización de modificación al Proyecto
1. DISPOSICIONES GENERALES
1.1.  Introducción
Los Registros Públicos de la Propiedad y los Catastros son herramientas fundamentales para el ordenamiento territorial y el funcionamiento del sistema económico mexicano, ya que contribuyen a brindar seguridad jurídica oponible frente a terceros sobre los bienes inmuebles y sobre las personas morales civiles.
Por otra parte, las instituciones registrales y catastrales son valiosos bancos de datos e información estratégica para el diseño de políticas públicas de carácter social, ambiental y económico, mismas que son indispensables para el bienestar de toda la población de nuestro país. En virtud de ello, es necesario instrumentar acciones tendientes a su modernización y a la optimización de su funcionamiento bajo criterios de interoperabilidad, la cual implica la disponibilidad de la información en formato digital.
De conformidad a los ejes descritos en la Política de Gasto del Ejecutivo Federal, el Programa de Modernización de los Registros Públicos de la Propiedad y Catastros (Programa), se encuentra alineado al primer y octavo eje denominados Gobierno Incluyente y Honesto y Seguridad, Paz y Justicia, respectivamente; con el propósito de guiar las políticas que aseguren el acceso equitativo a los servicios públicos; así como comprender acciones que salvaguarden el patrimonio de las personas; en ese sentido los tres órdenes de gobierno tienen la obligación de involucrarse en la recuperación y modernización de los espacios públicos y el respeto al derecho de propiedad para crear territorios de paz.
A través del Programa, se contribuye al crecimiento económico y finanzas sanas de las entidades federativas y municipios, con base en un cobro justo y equitativo de los impuestos, mediante la actualización constante de los datos registrales y catastrales; así como incidir en los programas que brindan certeza jurídica sobre el patrimonio de las personas.
1.2. Problemática
Los Registros Públicos de la Propiedad y los Catastros del país juegan un papel importante como instrumentos útiles para la cristalización del derecho humano a la vivienda adecuada previsto en el artículo 4 de la Constitución Política de los Estados Unidos Mexicanos, y son una parte fundamental del ordenamiento territorial; sin embargo, el ejercicio de las funciones registral y catastral enfrenta una serie de dificultades, entre las que se encuentran: la obsolescencia en la gestión de sus acervos en papel y el uso de planos y cartografía de papel. Ello dificulta la homogeneización de la información generada por ambas instituciones e impide la interoperabilidad a nivel estatal y nacional, dando como resultado una desvinculación de la información que genera incertidumbre jurídica, lo que afecta al desarrollo económico y complica los trámites involucrados con la adquisición de inmuebles, disuadiendo a las personas interesadas en la regularización de predios.
Actualmente la actividad catastral no refleja suficientes beneficios fiscales para la mayoría de los municipios, ni favorece la administración de la propiedad, la planeación y el ordenamiento territorial.
De acuerdo con los datos de la Organización para la Cooperación y el Desarrollo Económico (OCDE), México durante los últimos años continúa ocupando uno de los últimos lugares en materia de recaudación fiscal como porcentaje del Producto Interno Bruto (PIB) entre los países integrantes de la organización.
Lo anterior cobra relevancia debido a que la capacidad recaudatoria en México es un elemento esencial para garantizar la sustentabilidad de las finanzas públicas, pues en esta parte, inciden la correcta operación y funcionamiento de los Registros Públicos de la Propiedad y Catastros.
Por lo antes expuesto, resulta necesario avanzar en la eficiencia de los Registros Públicos de la Propiedad y Catastros a través de la modernización de las instituciones, con la finalidad de beneficiar directamente a la ciudadanía respecto de la seguridad, certeza jurídica y patrimonial; además de incrementar la recaudación de las haciendas públicas locales.
Este fin puede alcanzarse mediante la modernización de las instituciones, a través de la migración del sistema manual con el que hoy muchos de los Registros Públicos de la Propiedad y Catastros operan, hacia un sistema electrónico que les permita dar inicio al trabajo en forma conjunta y la consecuente vinculación de la información registral y catastral de forma planeada, ya que no podemos generalizar las mismas problemáticas en estas instituciones, por lo que debe trabajarse en conjunto con los gobiernos estatales y municipales a efecto de definir la mejor estrategia que les permita avanzar de forma clara y contundente en la modernización de sus instituciones.
La Modernización Registral y Catastral, además de incluir la digitalización del acervo y creación de folios electrónicos o la elaboración y/o actualización de cartografía catastral, también impulsa la generación de procesos para ubicar la problemática en la parte administrativa, técnica y jurídica que permita proyectar una solución integral y permanente que aporte en la integración de un sistema de información especializada, que apoye las diversas actividades relacionadas con el desarrollo territorial y aquellas de índole netamente fiscal.
Así, al existir una vinculación registral y catastral, se favorecerá la determinación de la plena identidad de los inmuebles, con base en la representación gráfica en la Cédula Catastral y Registral, para generar con ello seguridad y confianza en la celebración de transacciones comerciales sobre inmuebles, así como incentivar el mercado hipotecario; esto, en beneficio de la ciudadanía y el fortalecimiento del desarrollo económico de las entidades federativas.
En ese sentido el Programa prevé la implementación de Modelos basados en la eficacia de sus operaciones a través de la modernización de instituciones registrales y catastrales transparentes, eficientes y eficaces, mediante el desarrollo de una heterogeneidad administrativa, fiscal y técnica, la utilización de sistemas informáticos que permitan reducir los tiempos de respuesta en sus procesos, la interoperabilidad y vinculación real de la información, así como la profesionalización de las personas servidoras públicas involucradas, regenerando la ética de cada una mediante el ejercicio austero, honesto, transparente, incluyente, respetuoso de las libertades y de los derechos humanos, sensible a las necesidades de los más vulnerables en beneficio de un ordenamiento territorial incluyente, que garantice certeza jurídica patrimonial, además de erradicar la corrupción en beneficio de las personas, contribuyendo a establecer un sistema territorial integrado, ordenado, incluyente, sostenible y seguro, centrado en los derechos humanos y colectivos de las personas, pueblos y comunidades.
De esta manera los programas de modernización de los Registros Públicos de la Propiedad y Catastros implementados, a través de la Administración Pública Federal han buscado, en los últimos años, contribuir al ordenamiento territorial, crecimiento económico y finanzas sanas de las entidades federativas, mediante la actualización constante de los datos registrales y catastrales.
1.3. Alineación
Por su parte, el Programa de Modernización de los Registros Públicos de la Propiedad y Catastros para el ejercicio 2025, en consideración al cambio de administración del Ejecutivo Federal que se materializó a partir del primer día de octubre del 2024, se vinculó directamente en los 100 compromisos para el segundo piso de la cuarta transformación presentados por la Presidenta de la República, en el que destacan los compromisos y acciones asumidos con el pueblo de México para su bienestar y que guiarán la gestión hacia la consolidación de un país más justo, incluyente y solidario; principalmente con el rubro denominado "República democrática, justa, honesta, libre, participativa y responsable" bajo ese contexto específicamente en el numeral 17, cuyo fin es la "Digitalización más grande de la historia (trámites y servicios)"; así como en la vinculación indirecta en su numeral 12 "Gobierno honesto, sin nepotismo" y 14 "Mantendremos la austeridad republicana", lo que impacta de manera trascendente y prioritaria en la continuación de la modernización de los Registros Públicos y Catastros del país, a través del Programa.
En el marco de los compromisos internacionales adoptados por México, como la Agenda 2030 y sus Objetivos de Desarrollo Sostenible (ODS) en especial el 1. "Poner fin a la pobreza en todas sus formas en todo el mundo" en su meta 1.4 "Para 2030, garantizar que todos los hombres y mujeres, en particular los pobres y los vulnerables, tengan los mismos derechos a los recursos económicos, así como acceso a los servicios básicos, la propiedad y el control de las tierras y otros bienes, la herencia, los recursos naturales, las nuevas tecnologías apropiadas y los servicios financieros, incluida la microfinanciación"; así como el ODS 11. "Lograr que las ciudades y los asentamientos humanos sean inclusivos, seguros, resilientes y sostenibles", en su meta 11.3 "Para 2030, aumentar la urbanización inclusiva y sostenible y la capacidad para una planificación y gestión participativas, integradas y sostenibles de los asentamientos humanos en todos los países"; adicional al ODS 16: "Paz, Justicia e Instituciones Sólidas", se reconoce la necesidad de reducir sustancialmente la corrupción y el soborno, creando instituciones eficaces, responsables y transparentes que coincidan con la promoción de sociedades justas, pacíficas e inclusivas.
1.4. Antecedentes
El Programa de Modernización de los Registros Públicos de la Propiedad inició en el año 2007 operado por la Secretaría de Gobernación; entre 2008 y 2009 estuvo a cargo de la Consejería Jurídica del Ejecutivo Federal y, de 2010 a 2012, en la Secretaría de Desarrollo Social, hoy Secretaría del Bienestar; en 2011 se incluyó la vertiente Catastral, con el objetivo de vincular la información de carácter jurídico y la información física de la propiedad.
Derivado de la reforma a la LOAPF, publicada en el DOF el 02 de enero de 2013, se creó la SEDATU, a la cual se integraron las atribuciones relacionadas con el territorio, la materia agraria, el desarrollo urbano y la vivienda; por lo que, a partir de ese año, el Programa es operado por esta Secretaría.
Para la SEDATU es de interés primordial lograr que los Registros Públicos de la Propiedad y Catastros sean multifinalitarios e interoperables, a fin de que su información pueda ser aprovechada por los tres órdenes de gobierno en la gestión y ordenamiento del territorio, fortaleciendo las haciendas públicas y facilitando la toma de decisiones de las autoridades competentes.
1.5. Presentación
Las facultades de la SEDATU contemplan promover, proponer y apoyar a las entidades federativas para la modernización de los Registros Públicos de la Propiedad y los Catastros y lo conducen a una dimensión de mayores alcances; es decir que sus objetivos, además de pugnar por el ordenamiento territorial, la seguridad jurídica de los derechos registrados y la certeza jurídica de la propiedad, lo convierten en una herramienta fundamental para la planeación de cualquier actividad que tenga relación con el territorio.
El Programa tiene entre sus finalidades la de generar interés y una oportunidad de transformación a la modernización en los gobiernos estatales que presentan menor avance, a efecto de que adopten el Modelo Integral de Registro Público de la Propiedad y el Modelo Óptimo de Catastro, con el objeto de que la inversión conjunta para el desarrollo de los proyectos ejecutivos refleje avance.
Otra de las finalidades del Programa, es proveer el intercambio de la información generada por las instituciones registrales y catastrales a través de la interoperabilidad de la Plataforma Nacional de Información Registral y Catastral para facilitar la toma de decisiones en la gestión y el ordenamiento del territorio.
El Sistema Integral para la Gestión de Información Registral y Catastral (SIGIRC), es la herramienta que contribuye en el seguimiento del avance de modernización de los Registros Públicos de la Propiedad y Catastros, y que permite medir el estatus de modernización en el que se encuentran los gobiernos estatales, con el propósito de conocer el cumplimiento que se da al uso de las tecnologías que impactan en el combate a la corrupción, a través de mayor transparencia, eficiencia y eficacia de sus procesos en beneficio de las personas.
Para la operación del Programa, se cuenta con presupuesto federal asignado al programa presupuestario U003.
De los recursos aprobados al Programa en el Presupuesto de Egresos de la Federación para el ejercicio fiscal 2025, lo correspondiente a los gastos de operación se prevé en el presupuesto asignado para el propio Programa, considerando un porcentaje del cinco por ciento del monto total asignado.
Los gastos de operación podrán destinarse para el desarrollo de diversas acciones asociadas con la planeación, operación, supervisión, evaluación, investigación y seguimiento, foros, talleres, convenciones, capacitación, recursos materiales, humanos y tecnológicos, estudios, viáticos y demás herramientas requeridas que fortalezcan el desarrollo de infraestructura y funcionamiento del Programa.
Lo anterior, atendiendo a lo establecido en el Título Tercero, Capítulo IV, de la LFPRH, a las disposiciones de austeridad y disciplina presupuestaria emitidas por el Ejecutivo Federal, así como lo previsto en el Decreto del Presupuesto de Egresos de la Federación para el Ejercicio Fiscal 2025, y demás normatividad aplicable. Las Instancias Responsables, en cualquier momento, podrán revisar las asignaciones de los subsidios, para determinar las ampliaciones o reasignaciones de recursos para la operación del Programa.
1.6. Acrónimos
I.          ATDT. Agencia de Transformación Digital y Telecomunicaciones.
II.         CONAVI. Comisión Nacional de Vivienda.
III.        DGIMRC. Dirección General de Inventarios y Modernización Registral y Catastral.
IV.        DGRPE. Dirección General de Resoluciones Presidenciales y Expropiaciones.
V.         DGPDI. Dirección General de Planeación y Desarrollo Institucional.
VI.        DGPP. Dirección General de Programación y Presupuesto.
VII.       DGTN. Dirección General de Terrenos Nacionales.
VIII.      INDAABIN. Instituto de Administración y Avalúos de Bienes Nacionales.
IX.        INDETEC. Instituto para el Desarrollo Técnico de las Haciendas Públicas.
X.         INEGI. Instituto Nacional de Estadística y Geografía.
XI.        LFPRH. Ley Federal de Presupuesto y Responsabilidad Hacendaria
XII.       MIR. Matriz de Indicadores de Resultados.
XIII.      PAE. Programa Anual de Evaluación.
XIV.      PASH. Portal Aplicativo de la Secretaría de Hacienda y Crédito Público.
XV.       PEMC. Proyecto Ejecutivo de Modernización Catastral.
XVI.      PEMI. Proyecto Ejecutivo de Modernización Integral.
XVII.     PEMR. Proyecto Ejecutivo de Modernización Registral.
XVIII.     PNIRC. Plataforma Nacional de Información Registral y Catastral.
XIX.      RAN. Registro Agrario Nacional.
XX.       SEDATU. Secretaría de Desarrollo Agrario, Territorial y Urbano.
XXI.      SABG. Secretaría de Anticorrupción y Buen Gobierno.
XXII.     SHCP. Secretaría de Hacienda y Crédito Público.
XXIII.     SIGIRC. Sistema Integral para la Gestión de Información Registral y Catastral.
XXIV.    SIPOT. Sistema de Portales de Obligaciones de Transparencia.
XXV.     SOAIP. Subsecretaría de Ordenamiento Agrario e Inventarios de la Propiedad.
XXVI.    TESOFE. Tesorería de la Federación.
1.7. Glosario
I.          Acta. Documento que contiene la totalidad de los asuntos presentados ante el Comité de evaluación, así como los acuerdos tomados, la cual se formaliza a través de la firma respectiva de cada una de las personas asistentes a la sesión celebrada.
II.         Acuerdo. Resolución emitida por el Comité de evaluación, a través de la cual se pronuncia sobre la procedencia o improcedencia de los Proyectos que somete a su consideración la DGIMRC.
III.        Asesoría técnica. Asistencia proporcionada por la DGIMRC a las Instituciones registrales y catastrales interesadas en participar en el Programa, con el fin de orientar en el análisis, propuesta y desarrollo del Proyecto de modernización registral y/o catastral propuesto a autorización y/o información sobre el Programa.
IV.        Cartografía. Soporte gráfico-territorial imprescindible para la gestión catastral que permite localizar e identificar bienes inmuebles de naturaleza rústica y urbana.
V.         Catastro. Captación y sistematización de información sobre la ubicación y registro de bienes inmuebles de uso múltiple.
VI.        Certificado de información actualizada. Documento emitido por la DGIMRC, a través del SIGIRC, que, valida el último avance de modernización de la institución solicitante, con base en la elaboración de su diagnóstico del año en curso.
VII.       Comité de evaluación. Órgano Colegiado de la Administración Pública Federal y que tiene por objeto conocer, opinar, analizar, evaluar, aprobar y resolver los Proyectos que sometan a consideración la Coordinación Ejecutiva en materia de modernización registral y/o catastral, y en aquellos asuntos que respecto de los cuales tenga algún interés o que de acuerdo con la normatividad deba intervenir.
VIII.      Convenios. Acuerdos celebrados entre la SEDATU y la entidad federativa respectiva. Incluye cláusulas o normativas que las partes involucradas declaran conocer y deben cumplir.
IX.        Contraloría social. Conjunto de acciones, de control, vigilancia y evaluación que las personas/ instituciones beneficiarias del Programa de Modernización de los Registros Públicos de la Propiedad y Catastros, realizan para el cumplimiento de las metas y la correcta aplicación de recursos públicos destinados a la ejecución de los Proyectos Ejecutivos de Modernización.
X.         Datos abiertos. Los datos digitales de carácter público que son accesibles en línea, y pueden ser usados, reutilizados y redistribuidos, por cualquier interesado.
XI.        Dictamen de evaluación aprobatorio del proyecto. Documento emitido por la DGIMRC, el cual contiene la validación técnica y administrativa respecto a la viabilidad, alcance, procedencia, contenido, calidad y completitud.
XII.       Dictamen normativo. Documento emitido por la DGIMRC el cual contiene las circunstancias de modo, tiempo y lugar derivado de incumplimientos normativos por parte de la Institución beneficiaria, mal uso, disposición o aplicación de los recursos federales distinta a la establecida en el Convenio de Coordinación.
XIII.      Economías. Los remanentes de recursos no devengados.
XIV.      Enfoque interseccional. Categoría de análisis que permite identificar la confluencia de componentes que generan subordinación de diferentes tipos, como pueden ser el género, la orientación sexual, la etnia, la religión, el origen nacional, la condición de discapacidad, el nivel socioeconómico, entre otras; multiplicando las desventajas, incrementando la vulnerabilidad y colocando a las personas en una situación de discriminación múltiple. Este concepto se enfoca en el análisis de las identidades sociales traslapadas o intersectadas y sus respectivos sistemas de opresión, dominación o discriminación y así identificar las necesidades diferenciadas de las personas para generar soluciones que eliminen esos sistemas de opresión.
XV.       E.firma. Archivo digital de identificación personal para la realización de trámites en sustitución de la firma autógrafa, de uso exclusivo de personas físicas, expedido por el Servicio de Administración Tributaria (SAT).
XVI.      Expediente técnico. Conjunto de documentos y/o archivos que conforman la descripción de cada Proyecto de modernización autorizado y que resguarda lo correspondiente a la parte administrativa, técnica y de los entregables para su consulta y revisión.
XVII.     Igualdad sustantiva. Acceso al mismo trato y oportunidades para el reconocimiento, goce o ejercicio de los derechos humanos y las libertades fundamentales. Para alcanzarla, es necesario que las leyes y políticas garanticen que las mujeres tengan las mismas oportunidades que los hombres en todas las esferas de la vida, lo que implica que el Estado tiene la obligación de garantizar las condiciones para ello y de remover todos los obstáculos para que la igualdad se alcance en los hechos.
XVIII.     Institución registral. Registros Públicos de la Propiedad de las entidades federativas.
XIX.      Institución catastral. Catastro estatal o municipal.
XX.       Institución beneficiaria y/o instancia ejecutora. Instituciones registrales y/o catastrales que cuentan con acuerdo del Comité de evaluación, reciben apoyo económico y tienen a su cargo la ejecución de los Proyectos de Modernización Registral, Catastral e Integral.
XXI.      Instancia normativa. Instancia responsable de la coordinación, ejecución, asistencia técnica, supervisión y seguimiento del Programa.
XXII.     Interoperabilidad. Habilidad de dos o más sistemas o componentes para intercambiar información y utilizar la información intercambiada. En materia de modernización registral y catastral, se busca obtener beneficios mutuos, en donde la interacción implica que las dependencias y entidades compartan infraestructura, datos e información en materia inmobiliaria para facilitar la toma de decisiones en la gestión y ordenamiento del territorio.
XXIII.     Lineamientos. Lineamientos del Programa de Modernización de los Registros Públicos de la Propiedad y Catastros.
XXIV.    MIR. La Matriz de Indicadores de Resultados es una herramienta de planeación estratégica que en forma resumida, sencilla y armónica establece con claridad los objetivos del programa presupuestario (Pp) y su alineación con aquellos de la Planeación Nacional y Sectorial.
XXV.     Modelos. Modelo Integral de Registro Público de la Propiedad y Modelo Óptimo de Catastro.
XXVI.    Modelo Óptimo de Catastro. Describe la función de la Institución catastral, poniendo de manifiesto los avances de modernización que deben cumplir los sistemas catastrales para garantizar el derecho de posesión y delimitación de la propiedad, optimizando los procesos catastrales.
XXVII.   Modelo integral de Registro Público de la Propiedad. Describe la función de la Institución registral, poniendo de manifiesto los avances de modernización que deben cumplir los sistemas registrales, para otorgar la certeza jurídica en el patrimonio inmobiliario, dando como resultado la eficiencia y eficacia en los procesos registrales.
XXVIII.   Multifinalitario. Se refiere a la capacidad de un catastro para ser utilizado para múltiples propósitos a través de ampliar las bases de datos alfanuméricos existentes agregando los datos sociales y ambientales a los datos físicos, económicos y jurídicos de los inmuebles que ya se encuentran registrados en la institución.
XXIX.    Padrón de personas/Instituciones beneficiarias. Relación oficial de personas morales, públicas o privadas, que reciben subsidios o apoyos por haber cumplido con los criterios de elegibilidad y con los requisitos establecidos en las disposiciones normativas aplicables a los programas presupuestarios, y en general, quien recibe los subsidios o apoyo.
XXX.     Plataforma Nacional de Información Registral y Catastral. Sistema informático que permite el intercambio y la integración de la información registral y catastral útil en los tres órdenes de gobierno.
XXXI.    Programa. Programa de Modernización de los Registros Públicos de la Propiedad y Catastros, que contribuye al ordenamiento y la planeación territorial como articuladores del bienestar de las personas y el uso eficiente del suelo, a través de Instituciones registrales y/o catastrales con apego a los Modelos que se contemplan en estos Lineamientos.
XXXII.   Proyecto. Proyecto de Modernización con la vertiente que corresponda: PEMC, PEMR o PEMI.
XXXIII.   Profesionalización de las personas servidoras públicas. Es la preparación antes y durante el desempeño de la persona servidora pública para que cuente con las herramientas necesarias que le permitan actuar con el mayor nivel de eficiencia, eficacia y efectividad.
XXXIV.  Sistema informático. Sistema que permite almacenar y procesar información mediante un conjunto de partes interrelacionadas: hardware, software y personal informático.
XXXV.   Software libre. Aquel programa informático cuyo código fuente cumple con las cuatro Libertades del Software Libre y por ende se encuentra disponible para ser ejecutado, estudiado, modificado o distribuido libremente, independientemente de su costo o gratuidad.
XXXVI.  Ventanilla única. Medio físico y electrónico para la recepción, notificación y comunicación oficial, entre la DGIMRC y las entidades federativas que participan en el Programa, así como entre las personas integrantes del Comité de evaluación.
2. OBJETIVOS DEL PROGRAMA
2.1. Objetivo General
Contribuir a que las Instituciones registrales y/o catastrales de las entidades federativas y municipios estén modernizadas y brinden certeza jurídica y utilidad pública a partir de la conservación, integración, actualización, vinculación y homologación de la información registral y catastral, así como la incorporación de nuevas tecnologías y la alineación de la normatividad registral y catastral que mejoren sus procesos y fortalezcan su eficiencia, eficacia y transparencia.
2.2. Objetivos Específicos
I.          Apoyar los Proyectos ejecutivos de modernización registral de las entidades federativas y municipios elaborados con base en el Modelo Integral de Registro Público de la Propiedad para lograr su eficiencia y garantizar mejores resultados, a través de la armonización y homologación de sus procesos, la estandarización y vinculación de los datos y el intercambio oportuno y transparente de la información registral, entre los tres órdenes de gobierno.
II.         Apoyar los Proyectos ejecutivos de modernización catastral de las entidades federativas y municipios elaborados con base en el Modelo Óptimo de Catastro para lograr su eficiencia y eficacia y garantizar mejores resultados, a través de la armonización y homologación de sus procesos, la estandarización y vinculación de los datos y el intercambio oportuno y transparente de la información catastral, entre los tres órdenes de gobierno.
III.        Apoyar los Proyectos ejecutivos de modernización integral de las entidades federativas y municipios elaborados con base en el Modelo Integral de Registro Público de la Propiedad y el Modelo Óptimo de Catastro para garantizar mejores resultados, a través de la armonización y homologación de sus procesos, la estandarización y vinculación de los datos y el intercambio oportuno y transparente de la información registral y catastral, entre los tres órdenes de gobierno.
IV.        Apoyar de manera técnica a las Instituciones registrales y/o catastrales de las entidades federativas y municipios para la integración y ejecución de Proyectos de modernización.
3. COBERTURA
Retomando la "Estrategia general para orientar las acciones de planeación de la SEDATU, su órgano desconcentrado y entidades sectorizadas", las intervenciones de los programas presupuestarios del Ramo 15 tienen como marco de referencia de planeación, los principios y objetivos prioritarios, mismos que suman a la estrategia presidencial para el periodo 2024-2030, por lo que el programa presupuestario es de cobertura nacional, atendiendo al total de Instituciones registrales y/o catastrales de las entidades federativas y municipios que cuenten con mayor rezago en modernización, que no hayan participado en el Programa y/o cuenten con cierre formal del último Proyecto autorizado.
La planeación del desarrollo debe conciliar, sobre el territorio y en todas las regiones, el desarrollo económico, el progreso social y una relación armónica con el medio ambiente que haga posible el aprovechamiento sostenible del territorio.
La estrategia adoptada por las Unidades Responsables del Ramo se enfoca en fortalecer sus intervenciones en el territorio y en beneficio de todas las personas que habiten y transiten en el territorio nacional.
3.1. Población Potencial
Total de Instituciones registrales y/o catastrales de las entidades federativas y municipios, que manifiesten tener interés en ser organismos eficientes y eficaces, a través de la modernización de su acervo registral y/o catastral, para brindar mayor certeza y seguridad jurídica patrimonial.
3.2. Población Objetivo
Instituciones registrales y/o catastrales de las entidades federativas y municipios que cuenten con mayor rezago en modernización, que no hayan participado en el Programa o cuenten con el cierre formal del último Proyecto autorizado, el Certificado de información actualizada emitido a través del SIGIRC y suficiencia presupuestaria de conformidad con estos Lineamientos.
4. CARACTERÍSTICAS DE LOS APOYOS FINANCIEROS
De conformidad con lo dispuesto en el artículo 83 de la LFPRH, las asignaciones a que se refieren los presentes Lineamientos, son recursos federales que se otorgan a las entidades federativas con el carácter de subsidios, sin que por tal motivo pierdan su carácter federal para efectos de fiscalización y transparencia, y se entienden como devengados desde el momento en que son entregados a las Instituciones beneficiarias, en términos de lo dispuesto por el artículo 175 del Reglamento de la LFPRH.
La aportación que realicen a su Proyecto las entidades federativas o municipios, provendrán de los recursos propios de su presupuesto de egresos y, en su caso, del Fondo de Aportaciones para el Fortalecimiento de las entidades federativas, conforme a lo dispuesto por el artículo 47, fracción IV de la Ley de Coordinación Fiscal, debiendo aportar los porcentajes de participación establecidos en el numeral 4.2 de estos Lineamientos y en el Convenio de Coordinación que para tal efecto se formalice.
4.1. Tipo de Proyectos
Las Instituciones registrales y/o catastrales podrán presentar ante la DGIMRC tres tipos de Proyecto:
I.          PEMR, elaborado con base en el Modelo Integral de Registro Público de la Propiedad;
II.         PEMC, elaborado con base en el Modelo Óptimo de Catastro, y
III.        PEMI, elaborado de forma integral con base en ambos Modelos.
4.2. Porcentaje de aportación a los Proyectos
La SEDATU aportará a la Institución beneficiaria un subsidio no mayor al 60% del total de recurso del Proyecto aprobado, incluyendo la cantidad que corresponda al pago del uno al millar, para dar cumplimiento a lo establecido en el artículo 82 fracciones XI y XII de la LFPRH y al Manual de Programación y Presupuesto para el Ejercicio Fiscal 2025.
Por su parte, la Institución beneficiaria participante aportará el 40% restante, o más, si lo estima conveniente.
5. INSTANCIAS PARTICIPANTES
5.1. Instancia normativa
La DGIMRC, como instancia normativa es la responsable de la coordinación, ejecución, asistencia técnica, supervisión y seguimiento del Programa.
5.2. Ventanilla única
La Ventanilla única es el medio de recepción, notificación y comunicación oficial entre la DGIMRC y las entidades federativas y municipios que participan en el Programa, así como entre las instituciones que conforman el Comité de evaluación.
La recepción vía electrónica de documentos a través de la Ventanilla única será mediante la dirección de correo electrónico: registrocatastro_ventanillaunica@sedatu.gob.mx, y dentro del SIGIRC a través del submódulo Ventanilla única.
La recepción física de documentos a través de la Ventanilla única será en el domicilio de la DGIMRC, ubicado en la Av. Nuevo León número 210, piso 7, Col. Hipódromo Condesa, demarcación territorial Cuauhtémoc, Ciudad de México, C. P. 06100.
Bajo este orden de ideas, cualquier comunicado o documentación referente al Programa, emitido por las entidades federativas dentro del marco de los presentes Lineamientos y que sea remitido a la SEDATU por algún medio distinto a los enunciados en este apartado, se tendrá por no presentado.
5.3. Institución beneficiaria y/o Instancia ejecutora
Las Instituciones registrales y/o catastrales de las entidades federativas y de los municipios que tienen a su cargo la ejecución de los recursos proporcionados por la SEDATU a través de los Proyectos.
6. COORDINACIÓN INSTITUCIONAL
El Comité de evaluación, como órgano colegiado para conocer, opinar, analizar, evaluar, resolver y aprobar los Proyectos, promueve la transparencia en la distribución y aplicación de recursos públicos otorgados a las Instituciones beneficiarias.
6.1. Integración del Comité de evaluación
El Comité de evaluación se integrará de la siguiente manera:
I.          En calidad de Presidencia con derecho a voz y voto, la persona titular de la SEDATU;
II.         En calidad de Vicepresidencia, con derecho a voz y voto, la persona titular de la SOAIP;
III.        En calidad de Coordinación Ejecutiva, con derecho a voz y voto, la persona titular de la DGIMRC;
IV.        En calidad de Vocalías con derecho a voz y voto:
a) La persona Titular de la DGPDI de la SEDATU;
b) La persona Titular de la DGRPE de la SEDATU;
c) La persona Titular de la DGTN de la SEDATU;
d) La persona Titular de la ATDT de la SEDATU;
e) La persona Titular del RAN;
f) La persona Titular del INEGI;
g) La persona Titular de la CONAVI;
h) La persona Titular del INDAABIN, y
i) La persona Titular del INDETEC.
V.         En calidad de Secretaría Técnica, con derecho a voz y sin derecho a voto, la persona servidora pública designada por la Presidencia y Vicepresidencia, y
VI.        En calidad de Asesorías, con derecho a voz y sin derecho a voto:
a) La persona Titular de la Unidad de Asuntos Jurídicos de la SEDATU;
b) La persona Titular de la Unidad de Administración y Finanzas de la SEDATU, y
c) La persona Titular del Órgano Interno de Control en la SEDATU.
El Comité de evaluación, de considerarlo necesario, podrá invitar a las dependencias, instituciones públicas y privadas, organismos u otras instancias que crea conveniente para el mejor desarrollo de sus funciones, quienes tendrán derecho de voz, pero no de voto.
6.2. De la suplencia de las personas integrantes del Comité de evaluación
La Vicepresidencia suplirá en sus funciones a la Presidencia en su ausencia; la Coordinación Ejecutiva a su vez podrá suplir las ausencias de ambas.
La persona propietaria en la primera sesión del Comité designará mediante oficio dirigido a la Secretaría Técnica del Comité, a una persona suplente quien deberá tener el nivel al menos de Dirección de Área.
6.3. De las funciones del Comité de evaluación
I.          Analizar los Proyectos sometidos a su consideración por parte de las Instituciones registrales y/o catastrales a través de la DGIMRC, a fin de verificar que estén alineados a los Modelos;
II.         Resolver sobre los Proyectos que podrían ser apoyados por el Programa, procediendo a autorizarlos, rechazarlos o emitir las recomendaciones u observaciones correspondientes, a efecto de que sean subsanadas en los plazos y bajo las condiciones establecidas en el numeral 8.1 de los presentes Lineamientos;
III.        Conocer sobre solicitudes o peticiones de la DGIMRC, así como las presentadas por las Instituciones registrales y/o catastrales a ésta y que estén relacionadas con sus Proyectos;
IV.        Solicitar a la DGIMRC información sobre la aplicación de los recursos públicos federales asignados a las entidades federativas incorporadas al Programa, y
V.         Las demás que permitan dar cumplimiento a los objetivos del Programa.
6.4. De las funciones de las personas integrantes del Comité de evaluación
I.          Proponer a la Secretaría Técnica asuntos que deban incluirse dentro del orden del día de las sesiones;
II.         Analizar los Proyectos sometidos a su consideración por parte de las Instituciones registrales y/o catastrales a través de la DGIMRC, a fin de verificar que estén alineados a los Modelos;
III.        Asistir a las sesiones del Comité de evaluación y emitir sus observaciones conforme a la calidad de integrante que corresponda;
IV.        Tratándose de sesiones ordinarias, cada persona integrante y personas invitadas del Comité de evaluación tendrán un plazo de cuatro días hábiles contados a partir del día hábil siguiente al de la remisión de los Proyectos para enviar sus observaciones a la Secretaría Técnica, o en su caso informar que no existen observaciones.
Para las sesiones extraordinarias cada persona integrante y personas invitadas del Comité de evaluación tendrán un plazo de 24 horas, posteriores a la remisión de los Proyectos para enviar sus observaciones a la Secretaría Técnica o, en su caso, informar que no existen observaciones;
V.         Cada persona integrante y personas invitadas del Comité de evaluación tendrán acceso al SIGIRC, como herramienta de consulta para la revisión de los Proyectos, y
VI.        Aprobar y firmar las actas de las sesiones.
Las personas Asesoras e Invitadas proporcionarán orientación y asesoría en aspectos técnicos, jurídicos o administrativos, en el ámbito de sus atribuciones, que permitan mejorar el análisis y resoluciones del Comité de evaluación.
6.5. De las funciones de la Presidencia del Comité de evaluación
I.          Presidir las sesiones del Comité de evaluación;
II.         Emitir su voto. En caso de empate, contará con voto de calidad para desempatar las votaciones del Comité de evaluación;
III.        Firmar las actas de las sesiones del Comité de evaluación como constancia de su participación y realización de la sesión;
IV.        Invitar, cuando así se requiera, a dependencias, instituciones, organismos u otras personas servidoras públicas y expertas en la materia que aporten información o puntos de vista que coadyuven a hacer más eficiente y transparente la toma de decisiones del Comité de evaluación;
V.         Cumplir y hacer cumplir las disposiciones de los presentes Lineamientos, y
VI.        Las demás que le confiera el Comité de evaluación.
6.6. De las funciones de la Vicepresidencia
A la Vicepresidencia se le confieren las mismas funciones de la presidencia, en caso de suplirla por ausencia en el Comité de evaluación:
I.          Presidir las sesiones del Comité de evaluación;
II.         Emitir su voto, y en caso de empate contará con voto de calidad para desempatar las votaciones del Comité de evaluación;
III.        Firmar las actas de las sesiones del Comité de evaluación, como constancia de su participación y realización de la sesión;
IV.        Invitar, cuando así se requiera, a dependencias, instituciones, organismos u otras personas servidoras públicas y expertas en la materia que aporten información o puntos de vista que coadyuven a hacer más eficiente y transparente la toma de decisiones del Comité de evaluación;
V.         Cumplir y hacer cumplir las disposiciones de los presentes Lineamientos, y
VI.        Las demás que le confiera el Comité de evaluación.
6.7. De las funciones de la Coordinación Ejecutiva
I.          Desempeñar, en caso de ausencia de la Presidencia y/o Vicepresidencia, las funciones de estas;
II.         Solicitar en caso necesario, la asistencia de un representante de la Institución registral y/o catastral a la sesión, y
III.        Notificar a la Institución registral y/o catastral el Acuerdo de procedencia o improcedencia del Proyecto que resulte, en un plazo máximo de diez días hábiles contados a partir del día hábil siguiente a la fecha en que se realice la sesión del Comité de evaluación.
6.8. De las funciones de la Secretaría Técnica del Comité de evaluación
I.          Elaborar el orden del día y convocar a las personas integrantes del Comité de evaluación a sus sesiones. La notificación podrá ser por vía escrita o electrónica, debiendo adjuntar la carpeta de trabajo integrada por los Proyectos para sus observaciones, con al menos siete días hábiles de anticipación a la celebración de la sesión ordinaria. Tratándose de sesiones extraordinarias, deberá convocar a los integrantes del Comité de evaluación con al menos dos días hábiles de anticipación a la celebración de la sesión;
II.         Dar a conocer las observaciones a las Instituciones registrales y/o catastrales emitidas por los integrantes del Comité de evaluación, para su debida atención;
III.        Verificar que exista el quórum requerido para la celebración de las sesiones;
IV.        Realizar el escrutinio de los votos;
V.         Levantar las actas de cada una de las sesiones del Comité de evaluación;
VI.        Llevar el control y resguardo de las actas y acuerdos del Comité de evaluación, así como expedir las copias simples o en su caso tramitar la certificación que le soliciten;
VII.       Informar al Comité de evaluación, respecto del cumplimiento de los acuerdos tomados;
VIII.      Remitir a la DGIMRC, los acuerdos adoptados por el Comité de evaluación;
IX.        Supervisar la atención y cumplimiento a las observaciones emitidas por los integrantes del Comité de evaluación;
X.         Remitir a las personas integrantes del Comité de evaluación la versión final del Proyecto, y
XI.        Las demás que le encomiende la Presidencia del Comité de evaluación o las demás personas integrantes de este.
6.9. De las sesiones del Comité de evaluación
Las sesiones del Comité de evaluación deberán sujetarse a las siguientes reglas:
I.          El Comité de evaluación se reunirá por lo menos una vez en el año en sesión ordinaria para la presentación y evaluación de los Proyectos; y en forma extraordinaria cuando la importancia del asunto así lo requiera, a juicio de la Presidencia o Vicepresidencia, que determinarán la convocatoria correspondiente;
II.         Las sesiones del Comité de evaluación se deberán celebrar conforme al orden del día;
III.        Se considerará que existe quórum para la celebración de las sesiones, con asistencia de al menos cinco de las personas integrantes con derecho a voto; cuando no se reúna el quórum, se convocará a una segunda sesión que deberá celebrarse dentro de las 48 horas siguientes con las personas integrantes presentes con derecho a voto, contando invariablemente con la asistencia de la Presidencia o suplencia;
IV.        Una vez verificado el quórum, la Secretaría Técnica procederá a dar cuenta del orden del día a las personas asistentes, para su aprobación, y tomará la palabra la Coordinación Ejecutiva para presentar y someter los asuntos y determinar, su autorización o rechazo;
V.         La persona representante de la Institución registral y/o catastral, de ser necesario, y a solicitud de la Coordinación Ejecutiva, podrá acudir y exponer su Proyecto;
VI.        La Coordinación Ejecutiva, al término del planteamiento de cada uno de los asuntos, dará lectura a las propuestas de acuerdo formuladas, para su resolución definitiva por las personas integrantes del Comité.
Las personas integrantes del Comité de evaluación expresarán su voto aprobatorio o denegatorio;
VII.       Las decisiones se tomarán por mayoría de votos (cincuenta por ciento más uno) de las personas integrantes que asistan, en caso de empate, la Presidencia tendrá voto de calidad;
VIII.      De cada sesión deberá emitirse un acta que deberá contener, al menos, lo siguiente: fecha, número, tipo de sesión, hora de inicio y de conclusión, quórum, descripción de cada uno de los asuntos e intervenciones de las personas integrantes, los acuerdos tomados, así como las firmas de las personas integrantes, y
IX.        Los acuerdos de procedencia o improcedencia tomados en las sesiones del Comité de evaluación deberán ser notificados a las Instituciones registrales y/o catastrales por medio de la DGIMRC a través de la Ventanilla única, en un plazo máximo de diez días hábiles contados a partir del día hábil siguiente a la fecha en que se realice la sesión del Comité de evaluación.
7. PROCEDIMIENTO DE SELECCIÓN DE PROYECTOS
7.1. Requisitos de participación
Para efectos de ser considerados como posibles candidatos a la obtención de recursos federales y beneficios del Programa, deberán cumplir con los siguientes requisitos:
I.          Carta de Manifestación para la adhesión al Programa y la adopción de los Modelos, suscrita por el titular del poder ejecutivo de la entidad federativa para proyectos estatales o por el presidente municipal para el caso de proyectos municipales. (Para mayor referencia ver ANEXO 2);
II.         Proyecto preliminar elaborado en la aplicación web denominada "Guía para la integración de Proyectos Registrales y Catastrales", mismo que deberá estar apegado a los Modelos;
III.        El Certificado de información actualizada, que se genera a través del SIGIRC y, que se obtendrá una vez que las Instituciones registrales y/o catastrales hayan actualizado su diagnóstico del año en curso;
IV.        Carta de Suficiencia Presupuestal que acredite la existencia del recurso por la aportación que corresponda, expedida por parte de quien legalmente tenga facultades para hacerlo;
V.         Oficio en el que la Institución beneficiaria se comprometa a no retirar los recursos a los que se refiere el inciso anterior, y a que éstos se destinen exclusivamente a la ejecución del Proyecto;
VI.        Cédula del Registro Federal de Contribuyentes de la entidad federativa; o, en su caso, del organismo público descentralizado o desconcentrado;
VII.       Convenio de Coordinación vigente con la SEDATU, respecto de la interoperabilidad e interconexión para compartir de manera permanente su información registral y catastral con la PNIRC;
VIII.      Comprobante de domicilio fiscal actualizado de la entidad federativa, o en su caso, del organismo público descentralizado o desconcentrado;
IX.        Acreditar el cierre formal de Proyectos aprobados en los últimos seis ejercicios fiscales, con evidencia documentada de las mejoras a sus procesos registrales y/o catastrales en beneficio de la ciudadanía, haciéndolos más eficientes y eficaces, con menores tiempos de respuesta en sus trámites;
X.         Nombramientos de las personas funcionarias que intervienen en la suscripción del Convenio de Coordinación que corresponda, así como copia de sus identificaciones oficiales, datos de teléfono y correo electrónico institucional;
XI.        Carta de manifestación bajo protesta de decir verdad expedida por la persona titular del área financiera que corresponda, donde se establezca que la entidad federativa no realizará aplicación de recursos para los mismos fines con financiamiento de Banco Nacional de Obras y Servicios Públicos o alguna otra instancia federal;
XII.       Para el caso de proyectos municipales de instituciones catastrales, deberán participar en coordinación con la entidad federativa a efecto de que los programas de modernización se realicen de manera unificada en todos los municipios, adjuntando los respectivos convenios vigentes debidamente firmados, a efecto de evitar la duplicidad de acciones a desarrollar en proyectos estatales;
XIII.      Oficio por el cual se remite en copia simple el convenio para la transferencia del recurso por concepto del uno al millar, previsto en el numeral 11 de los presentes Lineamientos, al Órgano Técnico de Fiscalización de su legislatura local; o en su defecto, oficio suscrito por la persona servidora pública facultada, por virtud del cual se asuma el compromiso de realizar la transferencia a favor de la Auditoría Superior de la Federación, y
XIV.      No haber realizado devolución alguna de recursos autorizados por las personas integrantes del Comité de evaluación, dentro del Programa durante el ejercicio fiscal inmediato anterior.
7.2. Montos máximos por ejercer autorizados por el Comité de evaluación
Los montos máximos de las aportaciones federales se sujetarán a las siguientes directrices:
I.          Para las entidades federativas y/o municipios con rezago en su índice de modernización, que inicien sus procesos de modernización a través de las tecnologías de la información y presenten Proyecto de infraestructura, la aportación federal podrá ser de hasta $3'000,000.00 (Tres millones de pesos 00/100 M.N.);
II.         Para las entidades federativas y municipios que no han participado en el Programa y presenten Proyecto de modernización en sus procesos registrales y/o catastrales en apego al Modelo Integral del Registro Público de la Propiedad y al Modelo Óptimo de Catastro, la aportación federal podrá ser de hasta $6'000,000.00 (Seis millones de pesos 00/100 M.N.), y
III.        Para las entidades federativas y municipios que cuenten con cierre formal del último Proyecto aprobado y presenten Proyecto de modernización en sus procesos registrales y/o catastrales en apego al Modelo Integral del Registro Público de la Propiedad y al Modelo Optimo de Catastro, la aportación federal podrá ser de hasta $6'000,000.00 (Seis millones de pesos 00/100 M.N.).
7.3. Criterios de Selección
Se atenderán solo los Proyectos de las Instituciones registrales y/o catastrales, que cumplan con todos los requisitos de participación, de conformidad con los siguientes criterios:
7.3.1. Rezagados en su índice de modernización
I.          Se encuentren orientadas al cumplimiento de los cien compromisos presentados por el Gobierno Federal, con enfoque de desarrollo de procesos e infraestructura;
II.         Tengan vigente el Convenio de Coordinación con la SEDATU para establecer los mecanismos de colaboración y se pueda hacer uso y aprovechamiento de la información registral y catastral de las Instituciones en los repositorios que disponga la SEDATU;
III.        Describan el beneficio que se obtendrá en la recaudación, derivado de la implementación de las actividades del Proyecto y sustenten la proyección del incremento a las contribuciones locales;
IV.        Hagan uso o implementen Plataformas Estatales de Gestión Registral y/o Catastral con el uso de tecnología de software libre y código abierto, permitiendo la armonización y homologación de los procesos, la estandarización de los datos y el intercambio e interoperabilidad oportuna y transparente de la información, entre los tres órdenes de gobierno o mejoren las funcionalidades de las ya existentes;
V.         Las entidades federativas que presenten un diagnóstico técnico que demuestre las necesidades críticas de modernización en sus sistemas registrales y/o catastrales debido a factores que hayan afectado significativamente su operatividad y/o acrediten el rezago en la modernización derivado de uso de tecnología o infraestructura obsoleta;
VI.        El Proyecto describa el número de municipios o localidades urbanas que pretendan beneficiarse con el mismo, y
VII.       Tengan suscritos convenios de colaboración en materia catastral con los municipios de su estado.
7.3.2. No han participado en el Programa de Modernización
I.          Se encuentren orientadas al cumplimiento de los 100 compromisos presentados por el Gobierno Federal, con enfoque de desarrollo de procesos e infraestructura;
II.         Las entidades federativas y/o municipios acreditarán a través de diagnóstico presentado en el SIGIRC, la ausencia en la participación del Programa;
III.        Tengan vigente el Convenio de Coordinación con la SEDATU para establecer los mecanismos de colaboración y se pueda hacer uso y aprovechamiento de la información registral y catastral de las Instituciones en los repositorios que disponga la SEDATU;
IV.        Describan el beneficio que se obtendrá en la recaudación, derivado de la implementación de las actividades del Proyecto y sustenten la proyección del incremento a las contribuciones locales;
V.         Hagan uso o implementen Plataformas Estatales de Gestión Registral y/o Catastral con el uso de tecnología de software libre y código abierto, permitiendo la armonización y homologación de los procesos, la estandarización de los datos y el intercambio e interoperabilidad oportuna y transparente de la información, entre los tres órdenes de gobierno o mejoren las funcionalidades de las ya existentes;
VI.        Las entidades federativas que presenten un diagnóstico técnico que demuestre las necesidades críticas de modernización en sus sistemas registrales y/o catastrales debido a factores que hayan afectado significativamente su operatividad y/o acrediten el rezago en la modernización derivado de uso de tecnología o infraestructura obsoleta;
VII.       El Proyecto describa el número de municipios o localidades urbanas que pretendan beneficiarse con el mismo;
VIII.      Tengan suscritos convenios de colaboración en materia catastral con los municipios de su estado, y
IX.        Contemplen mejores prácticas en materia de modernización y atiendan la armonización y la homologación registral y catastral.
7.3.3. Cuenten con cierre formal del último Proyecto aprobado
I.          Se encuentren orientadas al cumplimiento de los 100 compromisos presentados por el Gobierno Federal, con enfoque de desarrollo de procesos e infraestructura;
II.         Tengan vigente el Convenio de Coordinación con la SEDATU para establecer los mecanismos de colaboración y se pueda hacer uso y aprovechamiento de la Información Registral y Catastral de las instituciones en los repositorios que disponga la SEDATU;
III.        Acrediten continuidad en las acciones y aplicación de los Proyectos realizados en ejercicios fiscales anteriores; con sustento en el incremento del índice de modernización;
IV.        Describan el beneficio que se obtendrá en la recaudación, derivado de la implementación de las actividades del Proyecto y sustenten la proyección del incremento a las contribuciones locales;
V.         Hagan uso o implementen Plataformas Estatales de Gestión Registral y/o Catastral con el uso de tecnología de software libre y código abierto, permitiendo la armonización y homologación de los procesos, la estandarización de los datos y el intercambio e interoperabilidad oportuna y transparente de la información, entre los tres órdenes de gobierno o mejoren las funcionalidades de las ya existentes;
VI.        Hayan ejecutado recursos propios para modernización en los ejercicios fiscales anteriores con certificado de participación emitido por la DGIMRC;
VII.       El Proyecto describa el número de municipios o localidades urbanas que pretendan beneficiarse con el mismo;
VIII.      Tengan suscritos convenios de colaboración en materia catastral con los municipios de su estado, y
IX.        Contemplen mejores prácticas en materia de modernización y atiendan los principios de armonización y la homologación registral y catastral.
8. MECÁNICA OPERATIVA
8.1. Ejecución del Programa
La operación del Programa se regirá por la LFPRH, su Reglamento, la Ley General de Contabilidad Gubernamental, lo establecido en los presentes Lineamientos y por los Convenios de Coordinación, en los instrumentos jurídicos que se suscriban entre la SEDATU y las entidades federativas, apoyados con recursos públicos federales del Programa, por conducto de la DGIMRC, así como por las normas jurídicas aplicables, conforme a lo siguiente:
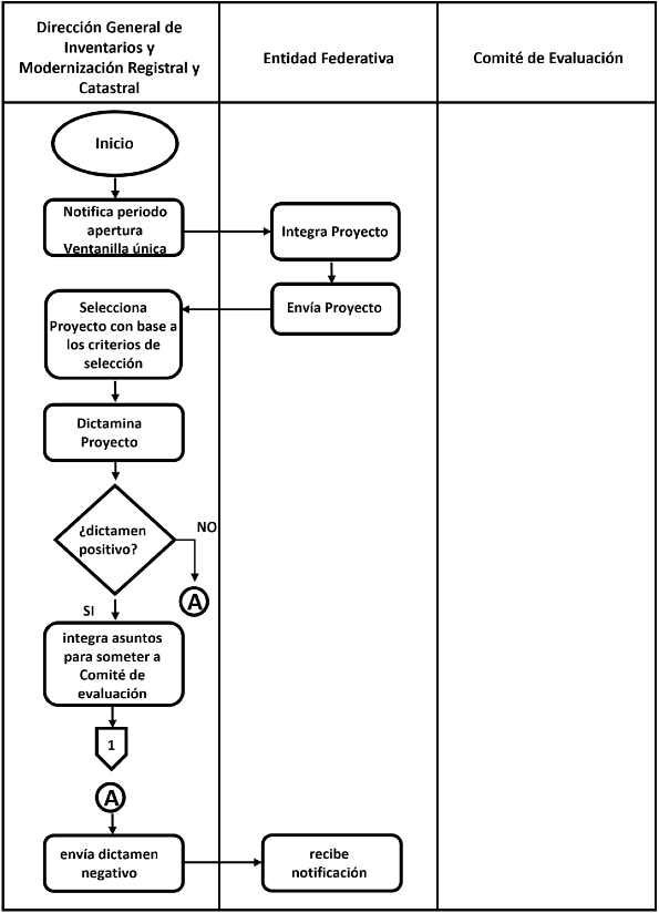
I.          La DGIMRC hará del conocimiento a las entidades federativas y municipios, la fecha, hora de apertura y cierre de la Ventanilla única, a través de los medios electrónicos de que disponga y/o en la página electrónica https://sistemas.sedatu.gob.mx/rppc/dgimrc/. La hora que se señale, será de conformidad con el huso horario de la entidad federativa sede de la SEDATU en el presente ejercicio fiscal;
II.         La DGIMRC podrá abrir la Ventanilla única por uno o más periodos en el ejercicio fiscal, de conformidad con la disponibilidad de recursos presupuestales;
III.        Las Instituciones registrales y/o catastrales podrán solicitar a la DGIMRC que se brinde asesoría para la elaboración de los Proyectos;
IV.        La Institución registral y/o catastral interesada en obtener el apoyo que otorga el Programa, presentará a la DGIMRC, a través de la Ventanilla única, la documentación señalada en el numeral 7.1. Durante el periodo que se encuentre cerrada la Ventanilla única, no se recibirán Proyectos;
V.         La DGIMRC evaluará los Proyectos en apego a los Modelos. Se entenderá que un Proyecto se encuentra evaluado una vez que haya sido validado su contenido, calidad, viabilidad y completitud, emitiendo el Dictamen de evaluación aprobatorio del proyecto correspondiente;
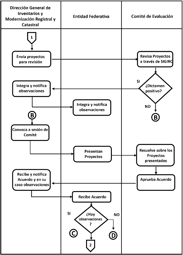
VI.        Se celebrará la sesión del Comité de evaluación en la que la DGIMRC presentará los Proyectos, para su consideración y, en su caso, aprobación de estos; debiendo notificar el Acuerdo de procedencia o improcedencia a la Institución registral y/o catastral, en un plazo máximo de diez días hábiles contados a partir del día hábil siguiente a la fecha en que se realice la sesión del Comité de evaluación;
VII.       En caso de que el Proyecto presentado sea rechazado, la Institución registral y/o catastral correspondiente podrá presentar un nuevo Proyecto, reiniciando el procedimiento establecido, en el periodo en el que la Ventanilla única se encuentre abierta para la recepción de Proyectos, debiendo tomar en cuenta las recomendaciones y observaciones que, en su caso, el Comité de evaluación hubiere externado al respecto;
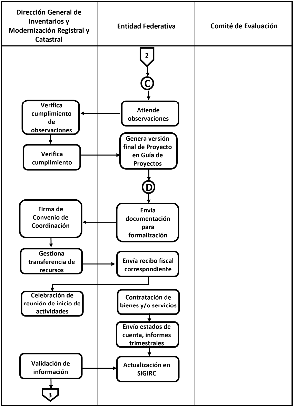
VIII.      Aprobado un Proyecto, la Institución beneficiaria tendrá siete días hábiles, contados a partir del día hábil siguiente de la notificación del Acuerdo correspondiente, para enviar a la DGIMRC, a través de la Ventanilla única, la siguiente documentación:
a)    Oficio dirigido a la DGIMRC indicando el número de la cuenta bancaria productiva específica en donde se depositará el recurso federal;
b)    Copia de los documentos que acrediten la apertura y activación de la cuenta emitida por la institución financiera, en la que conste y sea legible la CLABE INTERBANCARIA;
c)     Recibo provisional por el monto total de los recursos federales autorizados;
d)    Comprobante de la aportación estatal y oficio comprometiéndose a no retirar por ningún motivo los recursos, suscrito por la Secretaría de Finanzas, o cargo homólogo, o la persona titular de la Institución beneficiaria, y
e)    Para el caso de proyectos municipales, se deberá anexar oficio con el visto bueno o validación de la cuenta productiva específica, emitido por su Secretaría de Finanzas o su homólogo.
IX.        Se procederá a suscribir el Convenio de Coordinación que corresponda, dentro de los diez días hábiles contados a partir del día hábil siguiente de la notificación del Acuerdo; el convenio podrá ser signado por parte del Gobierno Federal, por la persona Titular de la SEDATU y/o la persona Titular de la SOAIP y la persona Titular de la DGIMRC, y por la entidad federativa a través de la persona Gobernadora y/o la persona Titular de la dependencia a la cual esté adscrita la Institución registral y/o catastral, sea del sector central u organismo público descentralizado o desconcentrado.
Todos los Convenios de Coordinación deberán ser firmados por la persona servidora pública titular de la Secretaría de Finanzas o su homólogo, así como por el titular de la Institución beneficiaria.
Concluido el término señalado, y en el caso de que la Institución beneficiaria no presente la documentación requerida y/o el Convenio de Coordinación debidamente suscrito, el Acuerdo quedará sin efectos y la DGIMRC lo notificará a la Institución beneficiaria en un plazo no mayor de tres días hábiles contados a partir del siguiente día hábil al que concluya el mencionado término;
X.         La DGIMRC gestionará la transferencia de los recursos federales ante la instancia correspondiente, para que se efectúe el depósito en la cuenta productiva específica que para el caso se haya designado por la Secretaría de Hacienda Estatal u homólogo, en cumplimiento a lo señalado en el artículo 69 de la Ley General de Contabilidad Gubernamental y al Acuerdo emitido por el Comité de evaluación, una vez que se haya comprobado el cumplimiento de los requisitos enunciados en las fracciones VII y VIII de este numeral;
XI.        La Institución beneficiaria enviará a la DGIMRC el recibo fiscal correspondiente, en un plazo no mayor a diez días hábiles a partir del día que se efectúe el depósito en la cuenta productiva específica;
XII.       En caso de considerarse necesario y con la justificación correspondiente, las Instituciones beneficiarias podrán solicitar en un plazo no mayor a diez días hábiles contados a partir del siguiente día hábil al que se efectúe el depósito en la cuenta productiva específica, y por escrito a la DGIMRC, cambios a sus Proyectos aprobados, los cuales no podrán exceder el 10% del monto total del Proyecto autorizado y las acciones deberán estar acordes con los componentes de este;
XIII.      De ser autorizados los cambios, las Instituciones beneficiarias deberán actualizar el Proyecto en la "Guía para la Integración de Proyectos Registrales y Catastrales", utilizando la e.firma y remitiéndolo a la DGIMRC, a través de la Ventanilla única;
XIV.      La DGIMRC llevará a cabo una reunión con las Instituciones beneficiarias para formalizar el inicio de actividades, en la cual se emitirán recomendaciones técnicas, jurídicas y administrativas para el desarrollo del Proyecto, debiendo suscribirse una minuta de trabajo;
XV.       La ejecución de las acciones a que se refieren estos Lineamientos, que sean financiadas con recursos federales, estarán a cargo de las Instituciones beneficiarias y será responsabilidad exclusiva de éstas, la contratación de los trabajos específicos aprobados dentro del Proyecto, obligándose a cumplir con lo establecido en el artículo 26 de la Ley de Adquisiciones, Arrendamientos y Servicios del Sector Público, debiendo conservar los expedientes de las empresas ganadoras de los procesos de contratación, para efecto de entregarlas a la DGIMRC en el momento que le sean requeridos;
XVI.      Las Instituciones beneficiarias realizarán las contrataciones correspondientes, por lo que hace al monto total del Proyecto, dentro de los noventa días naturales posteriores a la transferencia de los recursos federales. En las contrataciones correspondientes, las Instituciones beneficiarias deberán comprometerse a realizar cada uno de los pagos, en términos de los porcentajes de aportación federal y estatal establecidos en el Proyecto para el pago de facturas;
XVII.     En caso de que la ministración de los recursos fuera posterior al 01 de octubre del presente ejercicio fiscal, la Institución beneficiaria deberá efectuar las contrataciones respectivas a más tardar el 31 de diciembre de 2025;
XVIII.     Los recursos públicos federales transferidos por la SEDATU a las Instituciones beneficiarias, en el marco del Programa, que por cualquier motivo no hayan sido comprometidos al 31 de diciembre del presente ejercicio fiscal, así como los rendimientos financieros, deberán ser reintegrados a la TESOFE, dentro de los quince días naturales siguientes al cierre del ejercicio fiscal correspondiente, de conformidad con el artículo 17 de la Ley de Disciplina Financiera de las Entidades Federativas y los Municipios; en relación con el artículo 4, fracciones XIV, XV, XVI y XVII de la Ley General de Contabilidad Gubernamental, con lo dispuesto por el artículo 54 de la LFPRH y 224 de su Reglamento;
XIX.      Las Instituciones beneficiarias documentarán e informarán trimestralmente a la DGIMRC, los avances tecnológicos, físicos y financieros que se vayan generando en el desarrollo del Proyecto a través del SIGIRC, debiendo remitir a la DGIMRC los documentos comprobatorios del ejercicio del gasto para su seguimiento y supervisión;
XX.       Las Instituciones beneficiarias enviarán a la DGIMRC, dentro de los primeros diez días naturales de cada mes, el estado de cuenta bancario de la cuenta productiva específica, en donde se depositen los recursos federales;
XXI.      La DGIMRC dará seguimiento a la implementación del Proyecto, a través de reuniones virtuales y/o visitas, informando mediante oficio las fechas programadas a las Instituciones beneficiarias, quienes darán acceso a sus instalaciones y sistemas informáticos, al personal designado por la DGIMRC para constatar el avance físico y técnico de las actividades programadas en su Proyecto, mediante evidencia fotográfica o de video, resguardándola bajo su más estricta responsabilidad conforme a la Ley General de Transparencia y Acceso a la Información Pública y a la Ley General de Protección de Datos Personales en Posesión de Sujetos Obligados;
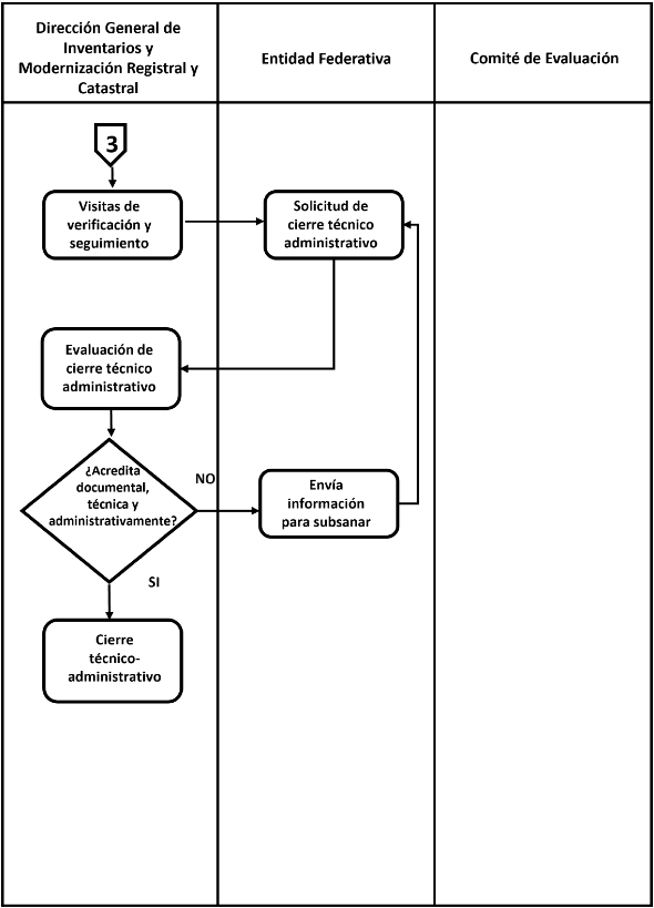
XXII.     Las Instituciones beneficiarias deberán obtener el Certificado de Conclusión de Proyecto a través del SIGIRC, de manera previa a la solicitud que realicen a la DGIMRC para el cierre administrativo del Proyecto, y
XXIII.     La DGIMRC determinará el cierre Técnico-Administrativo del Proyecto, una vez que las Instituciones beneficiarias hayan acreditado documentalmente a la DGIMRC la ejecución total del Proyecto y la integración del Expediente técnico.
9. DERECHOS Y OBLIGACIONES
9.1. De la Dirección General de Inventarios y Modernización Registral y Catastral
I.          Administrar la Ventanilla única establecida en el apartado 5.2;
II.         Recibir los Proyectos, así como la documentación establecida en los presentes Lineamientos, por parte de las Instituciones registrales y/o catastrales, a través de la Ventanilla única;
III.        Evaluar los Proyectos en apego a los Modelos y emitir el Dictamen correspondiente;
IV.        Brindar Asesoría técnica a las Instituciones registrales y/o catastrales con el objeto de aclarar dudas y ampliar la información sobre el Programa; así como en la elaboración de sus Proyectos, mediante acciones de mejora que se consideren convenientes para el cumplimiento del objetivo del Programa en alineación a los componentes de los Modelos;
V.         Someter ante el Comité de evaluación para su Acuerdo respectivo, los Proyectos evaluados como viables, así como informar sobre aquellos que no lo fueron;
VI.        Verificar que las Instituciones beneficiarias aporten los recursos estatales a su Proyecto, en la proporción y términos aprobados por el Comité de evaluación;
VII.       Solicitar la publicación del Convenio de Coordinación o modificaciones al mismo, en el DOF, de conformidad con lo dispuesto en el artículo 36 de la Ley de Planeación;
VIII.      Evaluar y, en su caso, autorizar propuestas que presenten las Instituciones beneficiarias para la utilización de economías generadas en sus contrataciones;
IX.        Autorizar, en caso de ser necesario y con la justificación correspondiente, modificaciones a los Proyectos aprobados;
X.         Dar seguimiento a la documentación e información sobre los resultados del manejo, la administración y la aplicación de los recursos públicos federales asignados a las entidades federativas incorporadas al Programa, los cuales deberán apegarse a la normatividad presupuestal federal vigente y cumplir con los principios de legalidad, honestidad, eficiencia, eficacia, economía, racionalidad, austeridad, transparencia, control y rendición de cuentas;
XI.        Solicitar a las Instituciones beneficiarias, cualquier documentación relacionada con sus Proyectos que se requiera para dar debido cumplimiento a sus funciones;
XII.       Llevar a cabo acciones de control, seguimiento y supervisión de los Proyectos de las Instituciones beneficiarias, para verificar el avance de estos;
XIII.      Recomendar medidas preventivas y correctivas relacionadas con la ejecución de los Proyectos;
XIV.      Mantener en todo momento actualizada la información del SIGIRC, en el Módulo de Control y Seguimiento, así como verificar la carga de la información realizada por las Instituciones beneficiarias;
XV.       Recibir y administrar la información registral y catastral resultante de los Proyectos y generada por las Instituciones beneficiarias, para mantener actualizada la PNIRC;
XVI.      Integrar el padrón de beneficiarios, en los términos que establece la normatividad federal aplicable;
XVII.     Incorporar en el SIGIRC la información que permita dar cuenta de los avances de modernización de las instituciones en donde se implementan Proyectos;
XVIII.     Resolver sobre la interpretación de los presentes Lineamientos y los casos no previstos, y
XIX.      Las demás funciones que el RISEDATU establezca, así como los que Lineamientos o la normatividad aplicable le otorguen o vinculen a sus atribuciones.
9.2. De las Instituciones beneficiarias
I.          Mantener en todo momento actualizada la información del SIGIRC, para determinar el grado de modernización de la Institución registral y/o catastral, que permitan aportar datos estratégicos que generen indicadores de interés nacional, respecto a la eficacia de los procesos registrales y catastrales;
II.         Solicitar asesoría técnica a la DGIMRC, para la elaboración, seguimiento y ejecución de su Proyecto;
III.        Recibir por parte de la DGIMRC, información sobre el estado que guardan las gestiones que hubieran realizado ante la misma;
IV.        Acudir ante el Comité de evaluación, con el fin de presentar su Proyecto o aclarar algún punto de este, a sus integrantes;
V.         En caso de ser aprobado su Proyecto, recibir los recursos federales conforme a las disposiciones de los presentes Lineamientos y de la demás normatividad aplicable;
VI.        Atender, en un plazo no mayor de tres días hábiles contados a partir del día siguiente a la notificación correspondiente, las observaciones emitidas por parte de los integrantes del Comité de evaluación, para lo cual deberán ingresar a la "Guía para la Integración de Proyectos Registrales y Catastrales" para generar la versión final del Proyecto, haciendo uso de la e.firma, al concluir deberán notificarlo a la DGIMRC;
VII.       Enviar a la DGIMRC el recibo fiscal oficial del total de los recursos federales recibidos, en la cuenta productiva específica señalada;
VIII.      Comprometer el monto total del Proyecto, dentro de los noventa días naturales posteriores a la transferencia de la aportación federal. Si la ministración fuera posterior al primero de octubre del ejercicio fiscal correspondiente, se deberán comprometer los recursos federales y estatales del Proyecto a más tardar el 31 de diciembre del ejercicio fiscal 2025;
IX.        Solicitar por escrito a la DGIMRC, autorización para la aplicación de cualquier economía en los recursos que se pretendan utilizar en el desarrollo del Proyecto aprobado en un plazo no mayor a sesenta días naturales a partir de la transferencia del recurso federal, debiendo observar en todo momento lo dispuesto por el último párrafo del artículo 54 de la LFPRH;
X.         A partir de la entrega del subsidio, deberá documentar e informar trimestralmente a la DGIMRC, los avances técnicos, físicos y financieros que se deriven de la ejecución del Proyecto, detallando los productos o servicios que se generen, realizando la carga de la documentación comprobatoria en el SIGIRC;
XI.        Entregar a la DGIMRC la información y los datos que con motivo del desarrollo e implementación de su Proyecto se generen, cuando así se requiera, en los formatos que defina la DGIMRC;
XII.       Entregar a la DGIMRC la información que acredite el avance real del Proyecto, de conformidad con las contrataciones realizadas en el Módulo de Entregables del SIGIRC, así como permitir la total verificación de los trabajos realizados;
XIII.      Brindar acceso al personal de la DGIMRC, a sus instalaciones, sistemas informáticos y revisión de procesos registrales y/o catastrales, con el fin de verificar la realización de las actividades comprometidas en su Proyecto. La Institución beneficiaria deberá notificar a la SEDATU, el cumplimiento de la obligación de otorgar acceso a sus sistemas informáticos mediante un oficio en el cual se proporcione lo siguiente: nombre de usuario y una contraseña de acceso; así como datos de contacto del personal que se encargará de dar el soporte técnico vía remota, en caso de ser necesario;
XIV.      Garantizar que en las reuniones y/o visitas que realice la DGIMRC, con motivo de su Proyecto, participe personal con atribuciones para suscribir los documentos que se deriven, ya sean informes o minutas de inicio de actividades, de seguimiento o de cierre;
XV.       Reintegrar a la TESOFE los recursos públicos federales no comprometidos, previa solicitud a la DGIMRC de una línea de captura por el monto del recurso, asimismo reintegrar de manera directa a la TESOFE, los rendimientos financieros generados en la cuenta productiva específica, de conformidad al artículo 54 de la LFPRH;
XVI.      Entregar trimestralmente al Ejecutivo Federal, por conducto de la SHCP, la información relacionada con los recursos presupuestarios federales transferidos, en el formato que para tal efecto emitió y publicó la dependencia señalada, en el DOF del 31 de enero de 2007, o en el formato que le sustituya; conforme a lo establecido en el artículo 48 de la Ley de Coordinación Fiscal y el correspondiente al Presupuesto de Egresos de la Federación para el ejercicio fiscal vigente, lo que deberá hacer del conocimiento de la DGIMRC.
De manera adicional, la DGIMRC establecerá en el SIGIRC los elementos de información que considera el formato publicado en el DOF del 31 de enero de 2007, con la finalidad de que se brinde la información relacionada con la citada obligación, sin perjuicio del cumplimiento previsto en el artículo 48 de la Ley de Coordinación Fiscal;
XVII.     Proporcionar de manera trimestral, a través del Módulo del SIGIRC, la información referente a los informes contemplados por el artículo 75 de la LFPRH vigente, sin perjuicio de rendir dichos informes ante las autoridades competentes;
XVIII.     Cumplir con las demás obligaciones de registro, contabilidad, reporte, información y publicidad que les resulten aplicables por el manejo de recursos públicos federales, estatales o municipales involucrados en el Programa, destacando la información que, conforme con sus propias disposiciones, tengan que proporcionar a los congresos locales o equivalente y a la sociedad, sobre la aplicación, ejercicio y resultados de los recursos federales transferidos como consecuencia del Programa, en términos de lo dispuesto por el artículo 226 del Reglamento de la LFPRH, y
XIX.      Observar en todo momento lo que al efecto disponen la LFPRH y su Reglamento, la Ley de Obras Públicas y Servicios Relacionados con las Mismas y su Reglamento, la Ley de Adquisiciones, Arrendamientos y Servicios del Sector Público y su Reglamento, el Decreto de Presupuesto de Egresos de la Federación del ejercicio fiscal correspondiente, los Lineamientos y demás normatividad federal aplicable, así como los convenios y/o instrumentos jurídicos que suscriban conforme al Programa.
10. SANCIONES
Las conductas que impliquen responsabilidades administrativas, civiles y penales derivadas de afectaciones a la Hacienda Pública Federal, en que incurran las personas servidoras públicas, federales o locales, serán determinadas y sancionadas en términos de las disposiciones aplicables.
De presentarse, por parte de la Institución beneficiaria, incumplimiento, mal uso, disposición o aplicación de los recursos federales de forma distinta a la establecida en el Convenio de Coordinación, la DGIMRC a través de su Dirección Jurídica, emitirá Dictamen normativo y se dará vista a la Unidad de Asuntos Jurídicos, la cual determinará las acciones a seguir.
En caso de incumplimiento por parte de los proveedores contratados por la entidad federativa, se harán constar ante notario público, los hechos y se harán efectivas las penas convencionales o las fianzas que correspondan, notificando a la DGIMRC de forma inmediata de la situación, mediante oficio enviado por Ventanilla única.
11. FISCALIZACIÓN
La Institución beneficiaria deberá entregar la documentación comprobatoria y la información adicional que sea requerida a las entidades federativas, por las Secretarías de Hacienda y Crédito Público y de Anticorrupción y Buen Gobierno, en términos de lo establecido por la fracción VI del artículo 224 del Reglamento de la LFPRH, así como a la Auditoría Superior de la Federación, en el ámbito de sus respectivas competencias y que se relacione con la ejecución de su Proyecto.
Las entidades federativas darán cumplimiento a lo establecido en las fracciones XI y XII del artículo 82 de la LFPRH, destinando un monto equivalente al uno al millar, del monto total de los recursos federales que se les transfieran, para su fiscalización, a favor de la Auditoría Superior de la Federación o en caso de contar con el acuerdo respectivo, al órgano técnico de fiscalización de la legislatura de la propia entidad federativa, según sea el caso para su fiscalización.
12. EVALUACIONES
12.1. Evaluación Interna a través de la Matriz de Indicadores para Resultados MIR
La DGIMRC como Unidad Responsable del Programa definirá y actualizará la MIR de conformidad con el Sistema de Evaluación del Desempeño, con base en la metodología y normatividad vigente en la materia. La Unidad Responsable podrá solicitar asistencia técnica y acompañamiento a la DGPDI y a la DGPP, conforme a la "Ruta de trabajo para la mejora continua de los Instrumentos de Seguimiento del Desempeño", establecida con base en los artículos 10, fracciones XI y XII, y 27, fracción XV, del RISEDATU.
Los avances de las metas correspondientes a la MIR del ejercicio fiscal 2025 serán reportados por la DGIMRC en el PASH, conforme a la periodicidad correspondiente, para su revisión y, en su caso, validación de la DGPP, en cumplimiento al artículo 27, fracción XV del RISEDATU y lo dispuesto por la Unidad de Evaluación del Desempeño de la SHCP.
La DGIMRC como responsable de los indicadores que integran la MIR deberá resguardar la información utilizada para la medición de avances y ajustes de metas, así como las memorias y procedimientos de cálculo como parte del respaldo de la información registrada.
La MIR correspondiente al ejercicio fiscal 2025 e histórico pueden ser consultadas en la liga https://www.gob.mx/sedatu/documentos/aspectos-generales-del-sistema-de-evaluacion-del-desempeno-sed-ramo-15?state=published, de la página de la SEDATU.
12.2. Evaluación Externa
Conforme a lo establecido en el artículo 78 de la LFPRH, y con el objeto de orientar la gestión del programa presupuestario al logro de resultados para mejorar las condiciones de vida de la población beneficiaria, así como para fortalecer la rendición de cuentas, la transparencia y el combate a la corrupción en el ejercicio de los recursos, se realizarán evaluaciones externas o internas establecidas en el Programa Anual de Evaluación a los programas presupuestarios de acuerdo con la consistencia de su trayectoria y el horizonte de su operación. Lo anterior, con base en los "Lineamientos generales para la evaluación de los Programas Federales de la Administración Pública Federal" publicados en el DOF el 30 de marzo de 2007, y en atención a lo establecido en el PAE que emitan el INEGI y la SHCP, disponibles en: https://www.gob.mx/sedatu/acciones-y-programas/evaluaciones-externas-a-los-programas-presupuestarios-del-ramo-15-y-su-seguimiento.
Las evaluaciones que se realicen al programa presupuestario serán supervisadas por la DGPDI, en carácter de Área de Evaluación conforme a sus atribuciones establecidas en el artículo 10, fracción XII del RISEDATU, en coordinación con la Unidad Responsable del Programa. Asimismo, la DGPDI se coordinará con el INEGI y la SHCP, en el ámbito de su competencia, para el buen desarrollo de todas las etapas del proceso de la evaluación, con la finalidad de asegurar la transparencia y normatividad. En este sentido, la DGPDI, emitirá una "Posición del Área de Evaluación" a cada entregable, mientras que, para efectos de la "Carta de aceptación o de entera satisfacción del servicio", quedará a responsabilidad de la Unidad Responsable para sus efectos administrativos.
Para el desarrollo de la evaluación se establecerá un cronograma de actividades en coordinación con la Instancia Evaluadora y la Unidad Responsable, que será elaborado durante la reunión inicial para facilitar el seguimiento, conforme al flujograma del proceso de evaluaciones, disponible en la Agenda de trabajo de programas presupuestarios para el fortalecimiento del sistema de monitoreo y evaluación vigente, emitida por la DGPDI y disponible en: https://www.gob.mx/sedatu/documentos/aspectos-generales-del-sistema-de-evaluacion-del-desempeno-sed-ramo-15?state=published.
13. TRANSPARENCIA Y COMBATE A LA CORRUPCIÓN
13.1. Rendición de Cuentas
Para garantizar la transparencia en el ejercicio de los recursos, la Unidad Responsable deberá dar difusión al programa presupuestario a nivel nacional, promoviendo acciones institucionales a nivel central, con las autoridades estatales y municipales. Esta información estará disponible a través de la página electrónica de la SEDATU https://www.gob.mx/sedatu, lo que permitirá a la ciudadanía conocer las etapas y avances del Programa.
La DGIMRC, como Unidad Responsable del programa presupuestario, proporcionará a las unidades de transparencia del Ramo 15 la información que pueda ser sujeta a publicarse en Datos Abiertos, mediante mecanismos de transparencia proactiva, y se asegurará de cargar la información que corresponda en el SIPOT para dar cumplimiento a los Lineamientos Técnicos Generales para la publicación, homologación y estandarización de la información de las obligaciones establecidas en el Título Quinto y en los artículos 24, fracciones XI y XII, y 31, fracción IV de la Ley General de Transparencia y Acceso a la Información Pública y en los Lineamientos para determinar los catálogos y publicación de información de interés público; y para la emisión y evaluación de políticas de transparencia proactiva. Asimismo, la Unidad Responsable se asegurará de la protección de datos personales en atención a la normatividad en la materia, con la finalidad de generar confianza y fomentar la participación ciudadana, en el marco de un ejercicio responsable de los recursos públicos.
La DGIMRC como Unidad Responsable del programa presupuestario reportará de manera trimestral los avances en el Comité de Control y Desarrollo Institucional de la SEDATU.
13.2. Contraloría social
La Contraloría social es el mecanismo mediante el cual las personas beneficiarias verifican, de manera organizada, independiente, voluntaria y honorífica, el cumplimiento de las metas y la correcta aplicación de los recursos públicos federales asignados a los programas federales de desarrollo social relacionados con los derechos humanos, en áreas como la educación, la salud, la alimentación, la vivienda, el trabajo, la seguridad social, el medio ambiente y la no discriminación, de conformidad con los artículos 6, 69, 70 y 71 de la Ley General de Desarrollo Social; así como 67, 68, 69 y 70 de su Reglamento.
Las dependencias y entidades de la Administración Pública Federal y los entes que reciban, gestionen o utilicen total o parcialmente, recursos públicos federales, observarán los Lineamientos y la Estrategia Marco vigentes emitidos por la SABG, así como los documentos normativos de la Estrategia de Contraloría Social (Esquema, Guía Operativa y Programa Anual de Trabajo de Contraloría Social) validados por dicha dependencia.
Los Comités de Contraloría Social para solicitar su registro, deberán presentar a la DGIMRC como Unidad Responsable de la dependencia o entidad de la Administración Pública Federal a cargo del Programa, un escrito libre en el que se especifique, como mínimo, el nombre del Programa, el ejercicio fiscal correspondiente, su representación y domicilio legal, así como los mecanismos e instrumentos que utilizarán para el ejercicio de sus funciones.
La DGIMRC como Unidad Responsable del programa federal, a través de sus oficinas de representación federal y las instancias ejecutoras, deberá, de no haber impedimento alguno, expedir las constancias de registro de los comités en un plazo no mayor de quince días hábiles contados a partir de la solicitud de registro. Estas constancias serán el comprobante de su constitución, y deberán registrarse en el Sistema Informático de Contraloría Social. Asimismo, la(s) unidad(es) responsable(s) brindará(n) a los comités la información pública necesaria para llevar a cabo sus actividades, así como asesoría, capacitación y orientación sobre los mecanismos para presentar quejas y denuncias.
La SABG proporcionará asesoría en materia de contraloría social por medio del correo electrónico: contraloriasocial@buengobierno.gob.mx.
Adicionalmente, la Unidad Responsable del programa federal promoverá e implementará mecanismos de participación ciudadana en la prevención y el combate a la corrupción impulsados por la SABG por medio de herramientas digitales que faciliten, a las personas beneficiarias y a la ciudadanía en general, la posibilidad de incidir en dicha materia, de conformidad con las disposiciones Vigésimo primera y Trigésima de los Lineamientos para la promoción, conformación, organización, funcionamiento y monitoreo de los mecanismos de participación ciudadana en las dependencias y entidades de la Administración Pública Federal.
13.3. Integración de Padrones de beneficiarios
La DGIMRC elaborará, administrará e integrará el Padrón de personas/Instituciones beneficiarias del Programa, con el fin de reportar el monto total de los subsidios o apoyos otorgados por el Programa con cargo al presupuesto autorizado, así como el avance en el ejercicio del subsidio o apoyo comprometido, apegándose a lo establecido por la SABG en el Manual de Operación del Sistema Integral de Información de Padrones de Programas Gubernamentales; dicha información será remitida de manera trimestral a la DGPDI.
Adicional a resguardar la información que se genere de los procesos de recolección, captura, procesamiento, resguardo, validación y análisis de la información de la demanda del programa presupuestario, así como contar con la identificación documentada de su población objetivo y atendida, y la que se recabe para la integración de su padrón de beneficiarios, además de remitir en la estructura de "modelo de datos" a la DGPDI para el registro en el Sistema Integral de Información de Padrones de Programas Gubernamentales (SIIPP-G), conforme a los periodos establecidos en la Matriz de Gestión Inicial, acompañada de la evidencia de la pre validación de la DGIMRC en el mismo sistema.
Las claves y nombres geográficos de entidades federativas, municipios y localidades registradas en el Padrón de personas/Instituciones beneficiarias del Programa, deberán corresponder a las establecidas en el Catálogo Único de Claves de Áreas Geoestadísticas Estatales, Municipales y Localidades vigente publicado por el INEGI, para lo cual se utilizará la versión que dicho Instituto publique al mes de enero del año en curso. El catálogo podrá ser consultado a través de la página de internet: https://www.inegi.org.mx/app/ageeml/.
En caso de realizar aclaraciones de las localidades que "in situ" no existan o difieran en la ubicación geográfica, claves o nombres geográficos a los registrados en el Catálogo, las personas/instituciones interesadas deberán considerar el procedimiento de actualización permanente del Catálogo referido.
El domicilio geográfico para la integración de los Padrones de personas/Instituciones beneficiarias, deberá registrarse de acuerdo al modelo de estructura de datos establecido en la Norma Técnica sobre Domicilios Geográficos vigente emitida por el INEGI, misma que podrá ser consultada a través de la página de internet: https://www.snieg.mx/Documentos/Normatividad/Vigente/Norma_Tecnica_sobre_Domicilios_Geograficos.pdf.
13.4. Derechos Humanos
Las personas servidoras públicas deben promover, respetar, proteger y garantizar los derechos humanos de todas las personas, con especial énfasis en aquellas en situación de vulnerabilidad. Esto debe hacerse de acuerdo con los principios de universalidad, interdependencia, indivisibilidad y progresividad.
En concordancia con los derechos de igualdad y no discriminación, se deberá erradicar cualquier práctica que infrinja estos derechos, asegurando en todo momento un trato digno y respetuoso a todas las personas; reconociendo y favoreciendo el derecho de los pueblos y comunidades indígenas y afromexicanas a la libre determinación y autonomía, como se establece en el artículo 2, de la Constitución Política de los Estados Unidos Mexicanos y conforme a las leyes, normas y los tratados internacionales vigentes en la materia.
Los presentes Lineamientos deberán interpretarse en apego con la Constitución Política de los Estados Unidos Mexicanos y los Tratados Internacionales firmados y ratificados por el Estado Mexicano, favoreciendo en todo tiempo la perspectiva de género y la protección más amplia para las personas, en armonía con la cobertura, disposición presupuestal, requisitos de elegibilidad, objetivos y metas del Programa.
13.5. Protección de recursos en época electoral y combate la corrupción
En la operación y ejecución de los recursos federales y Proyectos sujetos a los presentes Lineamientos, se deberán observar y atender las disposiciones establecidas en la normatividad vigente en materia de combate a la corrupción y de protección de recursos en época electoral.
Asimismo, durante los procesos electorales federales, estatales o municipales, deberá cumplirse con las determinaciones de la Estrategia de Protección de Recursos en Época Electoral que emita el Comité Preventivo Central, con la finalidad de evitar el uso de recursos públicos y de programas sociales con fines particulares, partidistas y/o político-electorales.
13.6. Denuncias
Las denuncias podrán realizarse a través del Sistema Integral de Denuncias Ciudadanas (SIDEC) en la liga: https://sidec.buengobierno.gob.mx/, las 24 horas del día, los 365 días del año; o mediante escrito presentado en la Secretaría Anticorrupción y Buen Gobierno, ubicada en Avenida Insurgentes Sur 1735, Colonia Guadalupe Inn, C.P. 01020, Demarcación Territorial Álvaro Obregón, Ciudad de México y/o en el Órgano Interno de Control en la SEDATU, sito en Avenida Nuevo León No. 210, piso 2, Colonia Hipódromo Condesa, Demarcación Territorial Cuauhtémoc, C.P. 06100, Ciudad de México en los horarios que al efecto determinen éstas y en el correo: quejas.aeqdi@sedatu.gob.mx.
En caso de requerir asesoría para la presentación de denuncias, podrán comunicarse a los teléfonos 55 2000 3000 y al número gratuito 800 112 87 00.
TRANSITORIOS
PRIMERO. Los presentes Lineamientos entrarán en vigor al día siguiente de su publicación en el Diario Oficial de la Federación.
SEGUNDO. A partir de la entrada en vigor de los presentes Lineamientos, los Lineamientos del Programa de Modernización de los Registros Públicos de la Propiedad y Catastros 2024, publicados en el Diario Oficial de la Federación el 28 de diciembre de 2023, serán vigentes únicamente para los Proyectos autorizados para el ejercicio 2024 respecto de las disposiciones relativas al Cierre Técnico-Administrativo correspondiente.
TERCERO. Se derogan los Lineamientos del Programa de Modernización de los Registros Públicos de la Propiedad y Catastros 2024, publicados en el Diario Oficial de la Federación el 28 de diciembre de 2023.
Ciudad de México, a 7 de febrero de 2025.- Secretaria de Desarrollo Agrario, Territorial y Urbano, Edna Elena Vega Rangel.- Rúbrica.
ANEXOS
Anexo 1. Flujograma del proceso de selección
Anexo 2. Carta de manifestación para la adhesión al Programa
Anexo 3. Guía para la integración de Proyectos Registrales y Catastrales
Anexo 4. Dictamen de evaluación aprobatorio del Proyecto
Anexo 5. Alineación a los componentes de los Modelos
Anexo 6. Carta de suficiencia presupuestal
Anexo 7. Solicitud de Asesoría técnica a la DGIMRC
Anexo 8. Solicitud de autorización de modificación al Proyecto
Anexo 1. Flujograma del proceso de selección
 


 


Anexo 2. Carta de manifestación para la adhesión al Programa
 

Anexo 3. Guía para la integración de Proyectos Registrales y Catastrales

 


 


 

 

Anexo 4. Dictamen de evaluación aprobatorio del Proyecto

 

Anexo 5. Alineación a los componentes de los Modelos
https://sistemas.sedatu.gob.mx/rppc/dgimrc/

Anexo 6. Carta de suficiencia presupuestal
 

Anexo 7. Solicitud de Asesoría técnica a la DGIMRC

Anexo 8. Solicitud de autorización de modificación al Proyecto
 

______________________________