ACUERDO por el que se emiten las Reglas de Operación del Programa Sembrando Vida, para el ejercicio fiscal 2025.

Al margen un sello con el Escudo Nacional, que dice: Estados Unidos Mexicanos.- Bienestar.- Secretaría de Bienestar.

ARIADNA MONTIEL REYES, Secretaria de Bienestar, con fundamento en los artículos 27, párrafo décimo, fracción XX de la Constitución Política de los Estados Unidos Mexicanos; 32 de la Ley Orgánica de la Administración Pública Federal; 43 y 77 de la Ley Federal de Presupuesto y Responsabilidad Hacendaria; 3, fracción XXI, 28, 31 y el Anexo 25 del Decreto de Presupuesto de Egresos de la Federación para el Ejercicio Fiscal 2025; 4 de la Ley Federal de Procedimiento Administrativo; 1, 3 y 5 fracción XIV del Reglamento Interior de la Secretaría de Bienestar; y
CONSIDERANDO
Que de conformidad con lo establecido en el artículo 27, párrafo décimo, fracción XX de la Constitución Política de los Estados Unidos Mexicanos, el Estado promoverá las condiciones para el desarrollo rural integral, con el propósito de generar empleo y garantizar a la población campesina el bienestar y su participación e incorporación en el desarrollo nacional, y fomentará la actividad agropecuaria y forestal para el óptimo uso de la tierra, con obras de infraestructura, insumos, créditos, servicios de capacitación y asistencia técnica;
Que el artículo 77 de la Ley Federal de Presupuesto y Responsabilidad Hacendaria, dispone que la Cámara de Diputados en el Presupuesto de Egresos, podrá señalar los programas, a través de los cuales se otorguen subsidios, que deberán sujetarse a Reglas de Operación con el objeto de asegurar que la aplicación de los recursos públicos se realice con eficiencia, eficacia, economía, honradez y transparencia. Asimismo, se señalarán en el Presupuesto de Egresos los criterios generales a los cuales se sujetarán las Reglas de Operación de los programas;
Que los programas de subsidios del Ramo Administrativo 20 Bienestar, entre ellos, el Programa Sembrando Vida, se destinarán, en las entidades federativas, en los términos de las disposiciones aplicables, exclusivamente a la población en condiciones de pobreza, de vulnerabilidad, de adultos mayores, de rezago y de marginación, de acuerdo con los criterios que defina el Consejo Nacional de Población y a las evaluaciones del ente público encargado de la evaluación de la política de desarrollo social, en los programas que resulte aplicable y la Declaratoria de las Zonas de Atención Prioritaria formulada por la Cámara de Diputados, mediante acciones que promuevan la superación de la pobreza a través de la educación, la salud, la alimentación, la generación de empleo e ingreso, autoempleo y capacitación; protección social y programas asistenciales; y el fomento del sector social de la economía; conforme lo establece el artículo 14 de la Ley General de Desarrollo Social, y tomando en consideración los criterios que propongan las entidades federativas;
Que en este marco, las dependencias son responsables de emitir las Reglas de Operación de los Programas que inicien su operación en el ejercicio fiscal siguiente o, en su caso, las modificaciones a aquéllas que continúen vigentes, previa autorización presupuestaria de la Secretaría de Hacienda y Crédito Público y dictamen de la Comisión Nacional de Mejora Regulatoria;
Que las dependencias, las entidades a través de sus respectivas dependencias coordinadoras de sector o, en su caso, las entidades no coordinadas, publicarán en el Diario Oficial de la Federación las Reglas de Operación de programas nuevos, así como las modificaciones a las reglas de programas vigentes, a más tardar el 31 de diciembre anterior al ejercicio y, en su caso, deberán inscribir o modificar la información que corresponda en el Registro Federal de Trámites y Servicios, de conformidad con lo dispuesto por la Ley General de Mejora Regulatoria;
Que en virtud de que en el año 2024, terminó su encargo el anterior titular del Ejecutivo Federal, la publicación de las presentes Reglas de Operación, no podrá exceder el primer bimestre del ejercicio fiscal 2025, y
Que en términos de lo dispuesto en el artículo 77 de la Ley Federal de Presupuesto y Responsabilidad Hacendaria, se cuenta con el Oficio No. 415/DGPyPB/2025/0337 de fecha 13 de febrero de 2025, por el que la Secretaría de Hacienda y Crédito Público emitió la autorización presupuestaria correspondiente a las Reglas de Operación del Programa Sembrando Vida, para el Ejercicio Fiscal 2025, y la Comisión Nacional de Mejora Regulatoria mediante Oficio No. CONAMER/25/0594 de fecha 17 de febrero de 2025, emitió el dictamen respectivo, por lo que he tenido a bien expedir el siguiente:
ACUERDO POR EL QUE SE EMITEN LAS REGLAS DE OPERACIÓN DEL PROGRAMA SEMBRANDO VIDA, PARA EL EJERCICIO
FISCAL 2025
ÚNICO: Se emiten las Reglas de Operación del Programa Sembrando Vida, para el Ejercicio Fiscal 2025.
TRANSITORIOS
PRIMERO.- El presente Acuerdo entrará en vigor el día de su publicación en el Diario Oficial de la Federación.
SEGUNDO.- Las presentes Reglas de Operación surtirán efectos a partir del primero de enero de dos mil veinticinco, en lo que respecta a todos aquellos actos y acciones tendientes a la implementación y operación de los Apoyos.
TERCERO.- Se abroga el Acuerdo por el que se emiten las Reglas de Operación del Programa Sembrando Vida, para el Ejercicio Fiscal 2024, publicado en el Diario Oficial de la Federación el 30 de diciembre de 2023.
Dado en la Ciudad de México, a los 17 días del mes de febrero de 2025.- La Secretaria de Bienestar, Ariadna Montiel Reyes.- Rúbrica.
I.     Vinculación para el Bienestar
1.1   Introducción
El objetivo más importante del Gobierno actual es que la población de México viva en un verdadero estado de bienestar. Bajo esta premisa, el Gobierno Federal impulsa una estrategia basada en el derecho de los ciudadanos a tener una mejor calidad de vida y oportunidades de desarrollo por medio de los programas sociales.
En ese sentido, el 8 de mayo de 2020, se reformó el artículo 4° de la Constitución Política de los Estados Unidos Mexicanos y se estableció como un derecho constitucional el acceso a los Programas para el Bienestar para todos los mexicanos.
La política social planteada en el Plan Nacional de Desarrollo tiene como misión proteger a los más desprotegidos al establecer las condiciones para lograr mayor igualdad y justicia social. Por lo tanto, los Programas de Bienestar son un medio para proteger la universalidad de los derechos humanos, promover la participación política y comunitaria, lograr mayor inclusión y consolidar la transformación del país.
Además, estos programas son el instrumento bajo el cual se integra la estrategia del proyecto de nación para que las personas tengan la seguridad de contar con un apoyo directo y sin intermediarios en cada etapa de la vida. Es por eso que, con base en la confianza y cercanía con el pueblo, los programas sociales representan el pulso real de las necesidades que se tienen en el país y, en consecuencia, la entrega directa de los apoyos no está condicionada ni sujeta a requisitos extraordinarios.
En este contexto, la coordinación interinstitucional para atender las necesidades de los grupos poblacionales históricamente olvidados es imprescindible. La operación de los programas sociales en territorio debe de dirigirse bajo el principio de "un solo gobierno, una sola estructura", para poder lograr eficientar los procesos y facilitar el acceso de forma equitativa a los Programas para el Bienestar.
La coordinación de las dependencias y entidades de la Administración Pública Federal para la ejecución de planes, programas y acciones que integran la política social está a cargo de la Coordinación General de Programas para el Desarrollo, en colaboración con la Secretaría de Bienestar; en ese sentido, es importante trabajar de manera conjunta para institucionalizar la operación de los programas.
Este contexto exige a las dependencias encargadas de gestionar la política social del Plan Nacional de Desarrollo estar a la altura de las circunstancias, pues los Programas para el Bienestar representan el eje central del proyecto de nación.
México es un país rico en recursos naturales, biodiversidad y cultura. Esta riqueza se encuentra principalmente en las zonas rurales, ya que ahí se concentra la mayor cantidad de recursos bióticos del país y residen gran parte de los pueblos originarios y comunidades afromexicanas, los cuales, mediante sus conocimientos y prácticas tradicionales, han sabido preservar los recursos que posee su entorno y que son parte de su patrimonio biocultural.
En México, las zonas más ricas en biodiversidad son aquellas con los mayores índices de pobreza y rezago, esto debido a que no se habían establecido políticas y programas institucionales que revaloren la agricultura campesina y logren aumentar el nivel de bienestar de los hogares rurales y satisfacer sus necesidades básicas de alimentación, a través de la autoproducción de alimentos, la comercialización de excedentes y la generación de empleo.
Las regiones rurales del país, cuentan con alto potencial agroalimentario, han sufrido en las últimas décadas un importante proceso de deforestación y sobreexplotación de sus recursos, causando la degradación de los suelos y la modificación negativa de sus microclimas, afectando así el potencial productivo que poseen y generando insuficiencias alimentarias en la propia comunidad, empeorando así las condiciones socioeconómicas de las y los pobladores, quienes se han visto forzados a abandonar sus lugares de origen en busca de empleos en las ciudades o incluso en otros países.
Sin embargo, las zonas rurales de México representan un sector estratégico para el desarrollo del campo, que tiene la capacidad de incrementar su productividad, bajo un enfoque de sustentabilidad y con una visión de desarrollo regional a largo plazo, que contribuya a reducir la condición de vulnerabilidad en la que se encuentran las personas que allí habitan.
Resulta prioritario atender las necesidades de las personas sujetas agrarias que no cuentan con los recursos y conocimientos necesarios para producir alimentos de manera sostenible. Toda vez que habitan en territorios que representan una oportunidad para impulsar la producción de cultivos, mediante sistemas agrícolas sustentables, que contribuyan a mejorar la alimentación y calidad de vida, al tiempo que recuperan los suelos y combaten la degradación ambiental.
Es por ello que el Programa está diseñado para atender a la población rural que se encuentra en las regiones de más alta biodiversidad del país, que vive en localidades marginadas y cuyos municipios se encuentran con niveles de medio a muy alto grado de Rezago Social fijados por el Consejo Nacional de Evaluación de la Política de Desarrollo Social (CONEVAL), o con ingresos inferiores a la línea de pobreza por ingresos rural (para el caso de los municipios clasificados con bajo y muy bajo grado de Rezago Social), establecida también por el CONEVAL.
Asimismo, desde un enfoque de género y ante fenómenos como la feminización del campo, se destaca la importancia de atender a las mujeres dentro de esta población, que representan aproximadamente el 7.6%, según los instrumentos de planeación del Programa.
El Programa incentivará a las personas sujetas de derecho a establecer sistemas productivos agroforestales, los cuales combinan la producción de los cultivos tradicionales en conjunto con árboles frutícolas y maderables, y el sistema de Milpa Intercalada entre Árboles Frutales (MIAF).
De acuerdo con la Organización de las Naciones Unidas para la Alimentación y la Agricultura (FAO), los sistemas agroforestales (SAF) y MIAF son sistemas multifuncionales que pueden proporcionar una gran variedad de beneficios económicos, socioculturales y ambientales. Estos sistemas son especialmente importantes para la pequeña agricultura ya que generan diversos productos y servicios en una zona de tierra limitada.
Los sistemas agroforestales tienen como ventaja incrementar o mantener la producción y la productividad de los sistemas agrícolas, reducir los insumos y, en consecuencia, los costos de producción; así como diversificar la producción, mediante el aprovechamiento de los árboles y otras especies leñosas perennes. Estos sistemas contribuyen a disminuir la pobreza rural gracias al incremento de la producción en los predios agrícolas y los ingresos familiares, la creación de oportunidades de empleo y a disminuir el riesgo de un fracaso económico debido al aumento de la diversidad de productos en los sistemas agrícolas.
En México, los SAF son de particular importancia por su historia, diversificación y beneficios potenciales, como son:
a)    La conservación selectiva de biodiversidad forestal, principalmente de animales y plantas silvestres, o bajo manejo incipiente;
b)    El manejo de biodiversidad agrícola, principalmente de plantas y animales domesticados o con nivel avanzado de domesticación;
c)     La articulación e integración de los componentes abióticos del sistema, como el clima, el agua y el suelo, en relación con el manejo de los componentes agrícolas y forestales; y
d)    Los seres humanos, organizados en unidades sociales, quienes tienen un papel protagónico en dirigir las interacciones de los componentes en el sistema.
La importancia de esta forma de manejo de vegetación, ecosistemas y paisajes se les reconoce por lo siguiente:
a)    Se encuentran integrados a estrategias de uso y manejo múltiples de la diversidad y provee diversos beneficios a los seres humanos a escala local, regional y global;
b)    Conserva especies nativas, endémicas y de importancia biocultural;
c)     Integra y recrea las cosmovisiones, los conocimientos, las prácticas y las reglas de uso de las unidades sociales que los manejan y de la comunidad que conforman con otras unidades;
d)    Son escenarios de innovación de técnicas de manejo y de domesticación de especies y paisajes y, por lo tanto, áreas de conservación y continuo desarrollo de la diversidad biocultural.
La implementación de los sistemas agroforestales de Sembrando Vida se basa en el reconocimiento, rediseño y fortalecimiento de los Sistemas Productivos Campesinos, desde el enfoque de los Sistemas Agroforestales (SAF) y/o la Milpa sustentable, regenerativa, resiliente e intercalada con árboles frutales (MIAF).
A partir de lo anterior, el Programa incentiva la generación de autoempleos para mejorar los ingresos a través de procesos de valor agregado. Asimismo, contribuirá a cubrir las necesidades alimenticias básicas, al promover la autosuficiencia alimentaria, y a recuperar la cobertura forestal de hasta un millón ciento treinta y nueve mil trescientos setenta y dos con cinco décimos de hectáreas (1,139,372.5 ha) en el país, a través de la instalación de los sistemas SAF y/o MIAF en las 2.5 hectáreas de cada uno de las personas sujetas de derecho del Programa.
Además, se promueve la organización social y productiva de las personas sujetas de derecho, como una forma de regenerar y fortalecer el tejido social en las comunidades, lograr la autosuficiencia alimentaria, mejorar la calidad de vida y contribuir al bienestar de las personas sujetas de derecho que habitan en las localidades en donde opere el Programa, y llegada la etapa en que las personas sujetas de derecho tengan producción en sus parcelas, impulsará procesos de valor agregado y comercialización como muestra de la consolidación productiva y organizativa.
Actualmente se cuenta con 18,500 Comunidades de Aprendizaje Campesino (CAC), las cuales han implementado procesos socio-organizativos que les han permitido cumplir con su finalidad, esto ha sido posible a través de su organización interna dirigida por los comités y comisiones. En los espacios de las CAC se ha favorecido el dialogo de saberes y la participación activa de sus integrantes, ha permitido la toma de decisiones de forma democrática e igualitaria, lo que ha fomentado estrategias de ahorro y finanzas sociales, con lo que están capitalizando sus iniciativas colectivas, así como el desarrollo de acciones que benefician a sus comunidades reforzando los valores como la solidaridad y cooperación, lo que conlleva a un mayor sentido de pertenencia e identidad, garantizando así la sostenibilidad de la organización comunitaria, contribuyendo esto a la regeneración del tejido social, y con ello el fortalecimiento de la cohesión social.
Para ello, el Programa atenderá a las personas sujetas agrarias que se encuentren en localidades rurales, priorizando aquellos con población indígena y afromexicana, con rezago social, a fin de lograr una mejoría de ingresos mediante el establecimiento de sistemas agroforestales en sus parcelas; así como los procesos de comercialización colectiva y valor agregado a los productos de las parcelas.
La población potencial es el conjunto de personas que se dedican a actividades agroforestales con edad mayor o igual a 18 años, que viven en localidades rurales ubicadas en municipios con niveles de rezago social: medio, alto y muy alto o que tienen ingresos inferiores a la línea de pobreza por ingresos rural.
El Programa impulsa la participación efectiva de mujeres y hombres con el propósito de contribuir a cerrar brechas de desigualdad por género y etnia en el acceso a los recursos, por lo que, la condición de mujer u hombre no será motivo de restricción para la participación y elegibilidad.
El Programa reconoce que las mujeres campesinas participan principalmente, pero no únicamente, en la producción de alimentos, transformación, resguardo de semillas criollas, el manejo ambiental, la comercialización, la preparación y conservación de alimentos. Por lo que, con el objetivo de disminuir la brecha de desigualdad y de oportunidades, se le prestará especial atención para que, a través de las acciones y servicios, fortalezca su inclusión productiva.
La participación de las mujeres se ve reflejada en la organización dentro de las CAC, esto se ha logrado desde el diálogo, la corresponsabilidad, así como el rescate de valores y buenas prácticas entre las personas sujetas de derecho. El 33% del total del padrón son mujeres, de las cuales el 36% forman parte de los Comités de las CAC, así como un 40% forma parte de los liderazgos de las comisiones, siendo las más destacadas ahorro, educación y sustentabilidad.
Las acciones de la Secretaría de Bienestar buscan trascender el sexenio y coadyuvar a la creación de políticas públicas que promuevan medios de vida y de producción dignos para las familias asociadas a esta iniciativa. Para cumplir con sus objetivos estratégicos se valdrá de relaciones colaborativas con otras Secretarías, con el Banco del Bienestar y con otros actores relevantes del sector nacional e internacional, con el fin de potenciar su eficiencia y fomentar la cultura de ahorro para incrementar el patrimonio familiar por medio de acciones que apoyen la inclusión productiva, financiera y social a corto, mediano y largo plazo.
De conformidad con lo dispuesto en el artículo 179 del Reglamento de la Ley Federal de Presupuesto y Responsabilidad Hacendaria, se verificó que el Programa objeto de las presentes Reglas de Operación no se contrapone, afecta ni presenta duplicidades con otros programas y acciones del Gobierno Federal, en cuanto a su diseño, beneficios, apoyos otorgados y población objetivo, así como que se cumplen las disposiciones aplicables.
Estas Reglas de Operación se encuentran apegadas a los Lineamientos para incorporar la perspectiva de género en las Reglas de Operación de los programas presupuestarios federales, publicados en el Diario Oficial de la Federación el 29 de junio de 2016.
1.2 Objetivo General
Contribuir al bienestar de las personas sujetas de derecho que se encuentran en municipios con Rezago Social, mediante la producción de 2.5 hectáreas sembradas con Sistemas Agroforestales y/o Milpa Intercalada entre Árboles Frutales, a fin de cubrir sus necesidades alimenticias básicas.
1.3 Objetivos Específicos
a)    Otorgar apoyos económicos para fomentar el bienestar de las personas sujetas de derecho.
b)    Otorgar apoyos en especie para la producción agroforestal.
c)     Dar acompañamiento social y técnico para la implementación del Programa.
1.4 Población Objetivo
Personas sujetas agrarias mayores de edad que habitan en localidades rurales, cuyos municipios se encuentran con niveles de rezago social y que son propietarias o poseedoras de 2.5 hectáreas disponibles para ser trabajadas en un proyecto agroforestal.
1.5 Cobertura
El Programa tendrá cobertura hasta alcanzar una meta de un millón ciento treinta y nueve mil trescientos setenta y dos con cinco décimos de hectáreas (1,139,372.5 ha), en 24 entidades federativas del territorio mexicano: 1. Campeche, 2. Chiapas, 3. Chihuahua, 4. Colima, 5. Durango, 6. Estado de México, 7. Guerrero, 8. Hidalgo, 9. Jalisco 10. Michoacán, 11. Morelos 12. Nayarit, 13. Oaxaca, 14. Puebla, 15. Quintana Roo, 16. San Luis Potosí, 17. Sinaloa, 18. Sonora 19. Tabasco, 20. Tamaulipas, 21. Tlaxcala, 22. Veracruz, 23. Yucatán y 24. Zacatecas. Estas entidades federativas están agrupadas en Regiones, organizadas de la siguiente manera:
i.      Región Veracruz. Con los Territorios de: Acayucan, Papantla y Córdoba.
ii.     Región Huastecas. Con los Territorios de: Tantoyuca, Hidalgo, Tamaulipas y San Luis Potosí.
iii.    Región Oaxaca. Con los Territorios de: Oaxaca-Istmo y Oaxaca-Mixteca.
iv.    Región Chiapas. Con los Territorios de: Palenque, Ocosingo, Pichucalco y Tapachula.
v.     Región Tabasco. Con los Territorios de: Comalcalco, Teapa y Balancán.
vi.    Región Norte. Con los Territorios de: Sinaloa, Chihuahua, Sonora, Durango y Zacatecas.
vii.   Región Centro. Con los Territorios de: Estado de México, Puebla, Tlaxcala, Morelos y Guerrero.
viii.   Región Occidente. Con los Territorios de: Colima, Nayarit, Jalisco y Michoacán.
ix.    Región Península. Con los Territorios de: Xpujil y Othón P. Blanco.
La Mecánica Operativa se describe en el Anexo 3.
II. Proceso de operación para la entrega de apoyos para el Bienestar
2.1 Criterios de elegibilidad y requisitos
Para el ejercicio fiscal 2025, se dará prioridad a las solicitudes presentadas por las personas sujetas agrarias de los municipios con rezago social de las entidades federativas determinadas en el numeral 1.5.
Asimismo, se deberá tomar en cuenta lo siguiente:
1.     De preferencia, habitar en municipios catalogados como de medio a muy alto grado de rezago social conforme al Decreto por el que se formula la Declaratoria de las Zonas de Atención Prioritaria para el ejercicio fiscal que corresponda.
2.     Contar con al menos el 20% de mujeres en el padrón de beneficiarios.
3.     Considerar al menos el 20% de habitantes de municipios con presencia de pueblos indígenas y afromexicanos.
Para ingresar al Programa, se deberá cumplir con lo siguiente:
Criterios
Requisitos
1) Ser persona sujeta agraria, que habita en municipios con rezago social.
1. Preferentemente habitar en municipios catalogados por el CONEVAL como de medio a muy alto grado de rezago social, conforme al Decreto por el que se formula la Declaratoria de las Zonas de Atención Prioritaria para el ejercicio fiscal que corresponda.
2. En los municipios de bajo o muy bajo rezago social, las personas sujetas agrarias se deberán encontrar por debajo de la línea de pobreza por ingresos rural.
Para acreditar su lugar de residencia, deberá presentar algún comprobante de domicilio: Recibo de Luz, Recibo Predial, Recibo de Agua, Teléfono, Constancia de Residencia emitida por autoridad municipal debidamente requisitada con una antigüedad no mayor a tres meses previos a la fecha del Pre-Registro.
2) Ser mayor de edad.
Presentar copia legible, y original vigente para cotejo, de la credencial para votar o cualquier otra identificación oficial (INE, Pasaporte, Cartilla Militar) así como la Clave Única de Registro de Población, (CURP). Estos documentos serán entregados en el momento de registrar sus datos.
En casos extraordinarios, el Comité Técnico del Programa podrá definir la documentación que acredite la identidad de la persona.
3) Aceptar cumplir con todas las disposiciones legales aplicables y específicamente con las contenidas en las Reglas de Operación del Programa Sembrando Vida.
Presentar carta compromiso en la que acepta cumplir con las disposiciones contenidas en las Reglas de Operación del Programa Sembrando Vida. (Anexo 12).
4) Tener disponibles 2.5 hectáreas para trabajar en un proyecto agroforestal.
 
Presentar copia y original para cotejo de alguno de los siguientes documentos:
A) Cuando la persona candidata a persona sujeta de derecho tiene por si misma disponibles 2.5 hectáreas:
Deberá destinarlas a la instalación de un sistema agroforestal (SAF) y/o Milpa Intercalada con Árboles Frutales (MIAF), preferentemente ambos.
La superficie destinada no debe presentar signos de tumba, roza y quema, ni tala de árboles, que se hayan realizado en días inmediatos previos al ingreso al Programa, lo cual se acreditará en la visita correspondiente.
- Acreditar la propiedad o posesión de 2.5 hectáreas, mediante certificado parcelario, certificado de derechos agrarios, escritura pública, sentencia o resolución del Tribunal Agrario, acta de la Asamblea Ejidal donde se acredite la tenencia o posesión, acta de la Asamblea de Bienes Comunales donde se acredite la posesión o cualquier otro documento o título donde conste plenamente la propiedad o posesión de la tierra.
B) Cuando la persona candidata a persona sujeta de derecho no tenga disponibles 2.5 hectáreas, ya sea porque no cuenta con tierras o porque no completa dicha superficie:
- Deberá firmarse un contrato de aparcería, usufructo o de carácter civil por cada 2.5 hectáreas o en su caso, por la fracción que falte para completar dicha superficie (Anexo 14), ya que cada unidad de producción se constituye con dicha superficie de tierra y sólo podrá haber una persona sujeta de derecho por unidad de producción.
- Los contratos señalados en el párrafo anterior, deberán tener una vigencia mínima de cuatro años y en estos se establecerán los términos de los derechos y obligaciones que contraigan las partes.
- Cuando se trate de propiedad ejidal o comunal de uso común, la celebración de los contratos de aparcería deberá ser autorizada por la Asamblea Ejidal (Anexo 15).
- Para el caso de terrenos fraccionados, sólo se aceptarán hasta tres fracciones para conformar la unidad de producción. En casos especiales avalados por la persona Titular de la Coordinación Territorial, hasta cuatro fracciones.
- Demostrar que, entre el domicilio de la persona sujeta agraria y la unidad de producción, no existe una distancia mayor de 20 kilómetros, considerando las vías de comunicación de uso común.
 
Especificaciones de las unidades de producción:
1.     Cada unidad de producción deberá conformarse por 2.5 hectáreas y tendrá como responsable a una sola persona sujeta de derecho.
2.     Si la persona sujeta de derecho tiene una superficie mayor a 2.5 hectáreas, podrá ceder a familiares o a terceros, siempre y cuando sean hogares diferentes, el uso y goce de hasta 17.5 hectáreas de tierra, mediante la celebración de contratos de aparcería, usufructo o de carácter civil.
3.     La unidad de producción puede estar ubicada dentro de un ejido, tierra de uso común o pequeña propiedad. En cualquier caso, la persona sujeta agraria debe tener la propiedad o posesión sobre la tierra y ésta deberá encontrarse libre de conflicto.
4.     Tendrá prioridad para ingresar al Programa la persona designada como preferente en la carta compromiso del Anexo 12, en aquellas unidades de producción que en algún momento hayan sido registradas en éste y que cuenten con árboles frutales y/o maderables una vez cubiertos a cabalidad los requisitos de elegibilidad de las presentes Reglas.
5.     La unidad de producción debe estar disponible para implementar el Programa agroforestal, en áreas de uso predominantemente agropecuario y debe tener alguna de las características siguientes:
a)    Que se encuentre ociosa.
b)    Estar en condiciones de potrero o agostadero abandonado o sin uso.
c)     Acahual bajo: el cual será definido de conformidad con el ecosistema predominante en los territorios. En este caso, se deberán implementar las técnicas de manejo y enriquecimiento de acahual, por lo que éste se incorporará al diseño de la unidad de producción, promoviendo la incorporación del máximo posible de la vegetación ya existente, respetando invariablemente los diámetros basales de 10 centímetros o más.
d)    Tener cultivo de milpa o cualquier otro cultivo de temporal o ciclo corto.
Para la selección de las unidades de producción se deben respetar los siguientes criterios de exclusión:
a)    No se considerarán parcelas elegibles para el ingreso al Programa, aquellas que se encuentren en terrenos forestales.
b)    Evitar, de preferencia, que los terrenos a considerar formen parte de una UMA de conservación y aprovechamiento.
c)     Si la unidad de producción se encuentra en la zona núcleo de un área natural protegida, podrán realizar acciones de reforestación y/o de recuperación ecológica. Si se encuentra en áreas o zonas de amortiguamiento, podrán regirse bajo lo permisible en el plan de manejo del área natural protegida.
d)    No se considerarán elegibles los terrenos incendiados, conforme a lo establecido en la Ley General de Desarrollo Forestal Sustentable, artículo 155 fracción xxv(1), así como aquellos en los que se hayan realizado derribos de árboles con el propósito de ingresar al Programa.
2.2 Tipos y Montos de Apoyo
El Programa entrega los siguientes tipos de apoyo, clasificados como a continuación se indica:
2.2.1. Apoyo económico ordinario
Apoyo económico a mes vencido de $6,450.00 (Seis mil cuatrocientos cincuenta pesos 00/100 M.N.) a las personas sujetas de derecho, a través de transferencias electrónicas o emisión de órdenes de pago, por medio de la Tesorería de la Federación o una Red de Distribución Autorizada, plasmada en convenio con el Banco de Bienestar, así como con otras instituciones financieras públicas o privadas que la Subsecretaría considere conveniente incluir.
2.2.2. Apoyo económico adicional
Monto económico adicional para las personas sujetas de derecho, grupo social formado por éstos, CAC y/o agrupaciones de CAC, estos apoyos no podrán ser solicitados de manera directa.
2.2.3. Apoyo en especie para la producción agroforestal
Apoyo otorgado a las personas sujetas de derecho en especie, según lo dispuesto por la Subsecretaria de Inclusión Productiva y Desarrollo Rural. Estos apoyos pueden ser: Plantas y semillas, insumos, herramientas, viveros comunitarios, biofábricas, y viveros y Centros de Formación.
 
Las especificaciones de cada tipo de apoyo se describen en el Anexo 4.
Los apoyos establecidos en este Programa podrán otorgarse hasta donde el Presupuesto de Egresos de la Federación 2025 lo permita.
2.3 Periodicidad
Los apoyos económicos para las personas sujetas de derecho, se entregarán de manera mensual, a mes vencido, conforme a lo estipulado en el numeral 2.2.1. de las presentes Reglas de Operación.
La entrega del apoyo económico adicional, sus montos y sus excepciones serán establecidos por el Comité Técnico del Programa, de conformidad con la disponibilidad presupuestal del Programa Sembrando Vida.
Los apoyos en especie para la producción agroforestal se entregarán de conformidad con la disponibilidad presupuestal.
2.4 Proceso para la entrega
2.4.1 Prerregistro
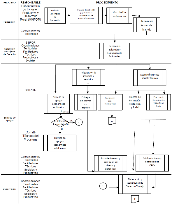
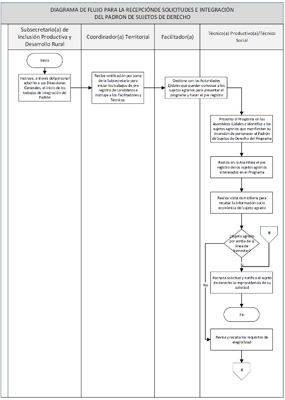
Teniendo en cuenta los criterios y requisitos de elegibilidad establecidos en el numeral 2.1 de las presentes Reglas de Operación, y hasta que se cumpla con la meta de empadronamiento de personas sujetas de derecho, se llevarán cabo las siguientes actividades para la conformación del Padrón:
a.     Cuando el Programa se apertura en un nuevo territorio, las personas sujetas agrarias interesadas serán convocadas a través de las Asambleas Ejidales y/o Comunales. En general, se llevarán a cabo de la siguiente manera:
·   Serán convocadas y presididas por las autoridades ejidales o comunales, y se celebrarán en la casa ejidal o en lugares públicos de la comunidad.
·   En las cuales se expondrán las características del Programa y los requisitos para participar.
·   Se informará que las mujeres y los hombres pueden tener acceso al Programa a través de los contratos de aparcería, usufructo o de carácter civil o instrumentos agrarios homólogos aplicables en cada entidad en caso de no contar con tierra propia.
b.     Las personas sujetas agrarias interesadas, serán pre registradas por el personal Técnico del Programa a través del Anexo 9, que permita conformar el prerregistro de las personas candidatas.
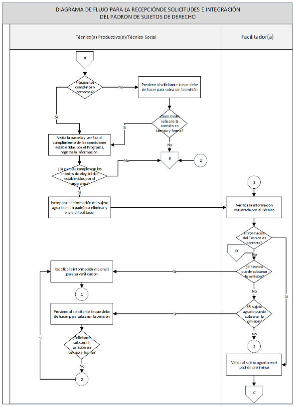
2.4.2 Proceso de validación documental y física
Una vez que se tenga el Prerregistro (Anexo 9), se realizará un proceso de validación mediante una visita física por el personal Técnico que consistirá en:
I.     Visita al domicilio de la persona sujeta agraria para recabar la información socio económica en formato impreso. (Anexo 10).
II.     Visita a la unidad de producción para validar que la parcela cuenta con las condiciones establecidas por el Programa, información que se registrará en formato impreso. (Anexo 11)
El procedimiento de comprobación que se llevará a cabo por el personal Técnico, así como los medios de verificación para atender lo planteado en las fracciones I y II del presente numeral, son los siguientes:
a.     Para comprobar la distancia máxima entre la unidad de producción y la vivienda de la persona sujeta agraria, se utilizarán dos puntos de georreferenciación, uno para la unidad de producción y otro para la ubicación de la vivienda, considerando las vías de comunicación que se utilicen en la región.
b.     Para realizar la medición de la superficie de la unidad de producción, se tomarán los puntos de georreferenciación necesarios, dependiendo de las características del terreno.
La participación de mujeres y hombres en la solicitud y elegibilidad de los apoyos que proporciona el presente Programa será en igualdad de oportunidades, por lo que, la condición de mujer u hombre no será motivo de restricción para la participación y elegibilidad en la obtención de los recursos.
El personal operativo contará con un periodo de 20 días naturales para llevar a cabo las visitas, a partir de la fecha en que se concluye el prerregistro (Anexo 9).
En caso de que la persona sujeta agraria no sea visitada en el periodo de tiempo señalado deberá hacerlo del conocimiento del personal Facilitador correspondiente, en un plazo no mayor de 48 horas, a efecto de dar seguimiento y atención a dicha omisión.
En caso de que la persona sujeta agraria no atienda las visitas para el proceso de validación en el tiempo establecido, se dará por desechada su solicitud para integrarse al Programa.
2.4.3 Resultado del proceso de elegibilidad
Al finalizar el proceso de validación documental y físico, se determinará la elegibilidad de la persona sujeta agraria, para lo cual, el personal operativo realizará las siguientes actividades:
a)    Del resultado de la visita a la parcela, el personal Técnico determinará si se cumplen los criterios de elegibilidad contemplados en las presentes Reglas de Operación.
b)    El personal Técnico incorporará la información de la persona sujeta agraria en una base de datos de aspirantes a personas sujetas de derecho.
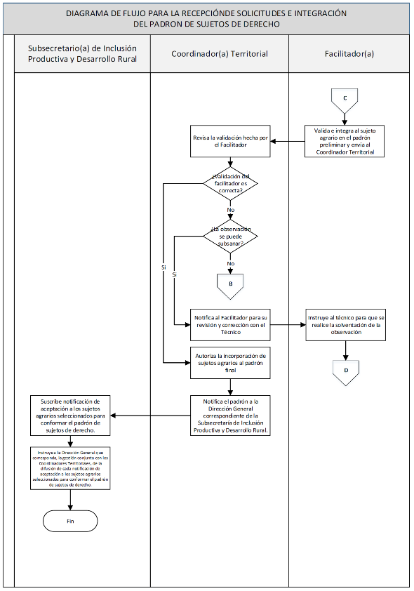
c)    El personal Facilitador Comunitario verificará la información registrada por el personal Técnico. Si se cumplen los criterios de elegibilidad, validará a la persona sujeta agraria en una base de datos de aspirantes a personas sujetas de derecho. En el supuesto que durante el proceso de verificación se detecte alguna inconsistencia en la documentación presentada por la persona sujeta agraria, este contará con un plazo máximo de 10 días hábiles para subsanarla, en caso contrario, su solicitud de ingreso será rechazada.
d)    La persona Titular de la Coordinación Territorial revisará la validación hecha por el personal Facilitador Comunitario y autorizará la incorporación de la persona sujeta agraria al Padrón Final, asumiendo las responsabilidades y consecuencias de su autorización.
e)    Las personas sujetas agrarias que resultaron elegibles serán notificadas sobre su incorporación al Padrón de Personas Sujetas de Derecho en un plazo no mayor a 30 días hábiles (Anexo 13), a partir de que se realice el prerregistro, mismo plazo para notificar a las personas sujetas agrarias no elegibles, dicha notificación será difundida en los lugares públicos de mayor afluencia de la localidad.
f)     Las personas sujetas de derecho empezarán a trabajar al primer día hábil siguiente de su notificación de ingreso al Programa.
g)     Las personas sujetas de derecho se integrarán para conformar una Comunidad de Aprendizaje Campesino (CAC), la cual es el espacio de participación, organización y de toma de decisiones colectivas para implementar el Programa Sembrando Vida, por cuyo conducto los equipos de trabajo del personal Técnico del Programa podrán realizar el seguimiento mensual de los Planes de Trabajo.
h)     El personal Técnico, dará seguimiento al Plan de trabajo acordado con la CAC, quien podrá realizar el seguimiento de avances a través de la misma y sus comisiones, haciéndolo constar mediante acta suscrita por la mitad más uno de las personas integrantes de la CAC.
Las actividades enunciadas anteriormente, corresponden al Anexo 8 de las presentes Reglas y forman parte del trámite identificado con la homoclave BIENESTAR-00-001-A denominado "Solicitud de ingreso como persona sujeta agraria al Programa Sembrando Vida".
En caso de no recibir notificación de aceptación o rechazo del trámite se entenderá la negativa ficta, de conformidad con el trámite de referencia BIENESTAR-00-001-A inscrito en el Registro Federal de Trámites y Servicios, con base en lo establecido en el Artículo 17 de la Ley Federal de Procedimiento Administrativo.
La Secretaría de Bienestar da atención en sus oficinas centrales, en Av. Paseo de la Reforma núm. 116, Ciudad de México, Colonia Juárez, Demarcación Territorial Cuauhtémoc, C.P. 06600, en el teléfono 53285000, extensión 50029 y correo atencion.sembrandovida@bienestar.gob.mx
El registro de las personas sujetas de derecho que hayan cumplido con los requisitos de elegibilidad en cada Territorio, se integrará hasta cumplir con la meta programada, con sus respectivas actualizaciones de manera permanente. La Subsecretaría establecerá los mecanismos necesarios para:
a.     Dispersar los recursos económicos del apoyo para que éstos lleguen directamente a la persona sujeta de derecho.
b.     Dotar a las personas sujetas de derecho de semillas, plantas, viveros, biofábricas, herramientas e insumos, que les permitan iniciar el establecimiento de los sistemas agroforestales, de acuerdo con la disponibilidad presupuestal.
2.5 Cierre del ejercicio
Los apoyos económicos ordinarios, que se destinen se considerarán devengados y aplicados una vez que se otorguen a las personas sujetas de derecho, por lo que no habrá un seguimiento posterior al destino que se le dé a dichos apoyos.
La Subsecretaría de Inclusión Productiva y Desarrollo Rural como unidad responsable de la ejecución del Programa, deberá atender en tiempo y forma los requerimientos que en su caso realice la Unidad de Administración y Finanzas de la Secretaría, para el cierre del ejercicio presupuestal y aquella relativa a la integración de la Cuenta Pública, conforme a lo estipulado en la normatividad aplicable.
Los recursos del Programa no ejercidos se reintegrarán a la Tesorería de la Federación.
De forma enunciativa, más no limitativa, las consideraciones sobre el ejercicio de los recursos presupuestales se encuentran en el Anexo 5. Ejercicio y aprovechamiento de los recursos presupuestales.
2.6 Instancia ejecutora y coordinación institucional
2.6.1 Instancia Ejecutora
La unidad responsable de la ejecución del Programa será la Subsecretaría de Inclusión Productiva y Desarrollo Rural, a través de sus Direcciones Generales, Coordinaciones Regionales y Coordinaciones Territoriales que se determine.
2.6.2 Instancias Normativas
2.6.2.1 Comité Técnico del Programa
El Comité Técnico del Programa es el máximo órgano rector del Programa. Está integrado por las personas servidoras públicas siguientes:
a) Presidencia. - Titular de la Secretaría de Bienestar.
b) Secretaría Técnica. - Titular de la Subsecretaría de Bienestar.
c) Vocales:
1. - Titular de la Subsecretaría de Inclusión Productiva y Desarrollo Rural.
2. - Titular de la Unidad de Administración y Finanzas.
3.- Titular de la Dirección de Programa de Agroforestería
Cada persona miembro del Comité Técnico podrá nombrar una persona suplente con nivel jerárquico mínimo de Director de Área. Las personas suplentes tendrán derecho a voz y voto en las sesiones a las que no asistan las personas propietarias.
El Comité Técnico del Programa tendrá las siguientes atribuciones:
A)    Interpretar las presentes Reglas de Operación.
B)    Atraer y resolver los casos no previstos y/o excepcionales en materia normativa y operativa.
C)    Atraer y resolver casos de impugnaciones que presenten las personas sujetas de derecho del Programa a quienes se les suspendan o cancelen los apoyos, con motivo de las causas que establece el numeral 3.1.3 de las presentes Reglas de Operación.
D)    Sesionar de manera ordinaria al menos una vez cada tres meses. Las sesiones deberán convocarse, por lo menos, con tres días hábiles de anticipación a la fecha de su realización.
E)    Operar bajo las Políticas de Operación del Comité Técnico del Programa, y en su caso, autorizar las modificaciones a las mismas.
F)    Aprobar disposiciones orientadas al correcto funcionamiento operativo del Programa.
Las reuniones extraordinarias, se convocarán generalmente con un día hábil de anticipación a la sesión, salvo en los casos de fuerza mayor, en el cual se podrán convocar aún en días y horas inhábiles y sin que medie un plazo determinado entre la convocatoria y la sesión.
En cada sesión se levantará un acta donde se asentarán los asuntos tratados, los compromisos y acuerdos establecidos.
El Comité Técnico del Programa procurará tomar sus determinaciones por consenso y, en caso de que ello no sea posible, por mayoría.
El Comité Técnico podrá recibir personas invitadas en sus sesiones, los cuales participarán con voz, pero sin voto.
Adicionalmente, el Programa considera también la creación de un Consejo Consultivo, integrado por un grupo de personas de reconocida trayectoria y expertos en el tema agroforestal, en fomento a la economía social y desarrollo comunitario, que fortalecen las propuestas, el rumbo y la visión del Programa a través de reuniones periódicas de análisis y evaluación. Cuando alguno de los integrantes del Consejo Consultivo participe en el Comité Técnico, participará con voz, pero sin voto. Las aportaciones de este órgano serán revisadas y atendidas por la Subsecretaría de Inclusión Productiva y Desarrollo Rural y por sus Direcciones Generales, con carácter consultivo, no vinculante.
2.6.3 Coordinación Interinstitucional
Durante el desarrollo del Programa, la Subsecretaría mantendrá una relación permanente con otras Secretarías para evitar duplicidades de programas sociales similares en las personas sujetas de derecho de este Programa. La Subsecretaría, a través de la Dirección General competente, promoverá la suscripción de convenios de colaboración que permitan la coordinación con otras entidades, dependencias e Instituciones públicas y privadas que favorezcan el desarrollo del Programa, de conformidad con la normatividad aplicable en cada caso. (Ver Anexo 6. Mecanismos de coordinación.).
2.6.4 Instituciones Financieras
La Subsecretaría establecerá los acuerdos, convenios o contratos pertinentes con las instituciones financieras públicas, privadas y sus corresponsales, a efecto de determinar aquellas instituciones financieras a través de las cuales podrán recibir el apoyo económico de las personas sujetas de derecho.
No obstante, de conformidad con lo previsto en el artículo 67 de la Ley General de Contabilidad Gubernamental, para la entrega de los apoyos a las personas sujetas de derecho se promoverá la inclusión financiera mediante el uso de cuentas bancarias personales, preferentemente a través del Banco del Bienestar, Sociedad Nacional de Crédito, Institución de Banca de Desarrollo.
III. Derechos, obligaciones y sanciones
3.1 Derechos y obligaciones de las personas sujetas de derecho
3.1.1 Derechos de las personas sujetas de derecho.
La persona sujeta de derecho recibirá los apoyos correspondientes por su unidad de producción establecidos en el numeral 2.2 de las presentes Reglas de Operación.
En ningún caso habrá discriminación por motivos de origen étnico, género, edad, discapacidades, condición social, condiciones de salud, religión, opiniones, orientaciones sexuales, estado civil o cualquier otro que atente contra la dignidad humana.
La persona sujeta de derecho firmará y designará en el formato denominado "Carta compromiso" (Anexo 12) a la persona preferente, que continuará en el Programa y dé seguimiento al trabajo en la unidad de producción en caso de inhabilidad, invalidez, fallecimiento, o baja voluntaria, en este último caso, cuando no tenga iniciado un proceso de cancelación de los beneficios, siempre y cuando cumpla con los criterios y requisitos de elegibilidad establecidos en el numeral 2.1 de las presentes Reglas de Operación.
En el caso de contrato de aparcería, usufructo o de carácter civil, este se tendrá que renovar a nombre de la persona designada.
La persona sujeta de derecho podrá permanecer en el Programa en todo momento hasta el término de la vigencia del Programa, siempre y cuando cumpla con las obligaciones estipuladas en las presentes Reglas, o hasta que sea su voluntad causar baja del mismo.
La persona sujeta de derecho, en su caso, recibirá atención oportuna, gratuita y expedita durante el desarrollo de su defensa en audiencia, ante la autoridad competente del Programa.
3.1.2 Obligaciones de las personas sujetas de derecho
1.     Cumplir con al menos 80% del plan de trabajo de la CAC acordado con el personal Técnico del Programa. Los planes de trabajo deberán contener al menos objetivos, metas y actividades, cuyo seguimiento podrá efectuarse con el apoyo de la Comunidad de Aprendizaje Campesino, misma que levantará Acta en representación de las personas sujetas de derecho que la integran, en formato impreso o electrónico a partir de su ingreso al Programa. El personal Técnico del Programa suscribirá y conservará un tanto del acta en formato impresa o electrónica y podrá cargarla a la herramienta informática.
2.     Los representantes de CAC planificarán con el personal Técnico las actividades a realizar, las cuales se asentarán en el acta correspondiente. Las personas sujetas de derecho deberán permitir el acceso a la unidad de producción para la supervisión por parte del representante de la CAC o del personal operativo del Programa.
3.     El personal Técnico del Programa, con apoyo de las CAC, las cuales actúan en representación de las personas sujetas de derecho, dará seguimiento a los planes de trabajo acordados con la CAC y vigilará su ejecución, para lo cual podrá practicar revisiones aleatorias de cumplimiento en campo, siendo responsable de reportar su resultado al personal Facilitadores Comunitarios, quienes lo validarán.
4.     Por cada unidad de producción sólo podrá recibir el apoyo económico una persona sujeta de derecho, quien será la responsable de la unidad de producción, en ningún caso se podrá prorratear el apoyo económico con más de una persona sujeta de derecho por unidad de producción.
5.     Para el caso de las mujeres campesinas, el personal Técnico podrá consensuar los planes de trabajo para este sector de la población en concordancia con la dinámica de los integrantes de la CAC, bajo una perspectiva de género.
6.     Las personas sujetas de derecho se conducirán con legalidad en todo lo relacionado al Programa.
7.     En caso de invalidez, inhabilidad, fallecimiento o baja voluntaria, la persona designada como beneficiaria solicitará mediante escrito libre su incorporación al Programa, acompañado del acta de defunción o documentación que acredite la invalidez, documentos que entregará al personal Técnico que acompaña a la CAC, en un plazo no mayor a 15 días hábiles, a partir de la emisión del acta de defunción o de la documentación que acredite la invalidez. Lo anteriormente descrito forma parte del trámite identificado con la homoclave BIENESTAR-2020-068-022-A, denominado "Aviso de defunción o de invalidez por causa de fuerza mayor de la persona sujeta de derecho". Si la persona designada no solicita su incorporación al Programa dentro de los 15 días hábiles, a partir de la emisión del acta de defunción o de la documentación que acredite la invalidez, perderá el beneficio de ingreso por sustitución. En caso de que la persona sujeta de derecho designada no esté interesada en ingresar al Programa, deberá renunciar a su derecho por escrito.
3.1.3 Sanciones
Las sanciones que se aplicarán a las personas sujetas de derecho que incumplan con las obligaciones que establecen las presentes Reglas de Operación serán las siguientes:
1. Suspensión de los beneficios; y 2. Cancelación de los beneficios.
1. Suspensión de los beneficios:
El personal Técnico determinará y notificará por escrito, previa validación del personal Facilitador Comunitario y la autorización de la persona Titular de la Coordinación Territorial, que se suspenderá la entrega de los apoyos del Programa por un mes a las personas sujetas de derecho, con anticipación de hasta cinco días hábiles, cuando se incurra en alguna de las siguientes causales:
a.     Se incumpla con el 80% del avance del plan de trabajo que hayan acordado el personal Técnico y los representantes de la CAC y que no exista una justificación procedente.
b.     Cuando el personal Técnico y/o el personal Facilitador programe una visita de supervisión a la unidad de producción de la persona sujeta de derecho, y esta no se presente. En el lugar de encuentro el personal operativo deberá levantar un acta circunstanciada con al menos un testigo.
La persona Titular de la Coordinación Territorial notificará por escrito, de manera física o digital, a las personas sujetas de derecho que son susceptibles de que les sean suspendidos los beneficios. En el mismo documento se señalará día, hora y lugar donde se dará la oportunidad de defensa en audiencia. La persona sujeta de derecho tendrá hasta 5 días hábiles, contados a partir del día siguiente de la notificación sobre la susceptibilidad de suspensión de los apoyos, para ejercer su defensa en audiencia. Asimismo, en dicho documento se le avisará que, en caso de no asistir a la audiencia, o no presentar por escrito sus pruebas o alegatos, antes o durante la audiencia, se le tendrá por perdida su oportunidad a hacerlo, posterior al desahogo de las pruebas, se emitirá la resolución que corresponda, la cual deberá emitirse en un plazo máximo de 5 días hábiles posteriores al desahogo de pruebas, notificándose la misma a la persona sujeta de derecho.
Las personas sujetas de derecho a quienes se les suspendan los beneficios del Programa, deberán seguir cumpliendo con las obligaciones que se prevén en el numeral 3.1.2., en caso de incumplimiento será causal de cancelación de beneficios directa de conformidad a la causal del inciso e) de la regla 3.1.3.2.
2 Cancelación de los beneficios:
La cancelación de los beneficios del Programa a las personas sujetas de derecho, surtirá efectos cuando incurran en alguna de las siguientes causales:
a.     Tener una suspensión e incurrir en otra causal de suspensión, debiéndose brindar la oportunidad de defensa en audiencia con el Titular de la Coordinación Territorial, o en su caso a quien éste designe.
Las causales que a continuación se describen, tienen como consecuencia la cancelación directa de los beneficios que otorga el Programa, mismos que requieren del acta circunstanciada correspondiente, así como que se brinde la oportunidad de defensa en audiencia con el Titular de la Coordinación Territorial, o en su caso a quien ésta designe.
b.     No aplicar el apoyo económico adicional en los conceptos de inversión autorizados para la realización del proyecto, conforme a lo establecido en las presentes Reglas de Operación, o establecido por el Comité Técnico del Programa.
c.     No destinar los apoyos económicos contenidos en el Anexo 4 inciso a.2. Apoyo económico adicional para los fines determinados por el Comité Técnico del Programa.
d.     Incurrir en acciones o conductas consideradas como graves, contrarias a las leyes, para lo cual se deberá contar con actas del personal Técnico y del personal Facilitador Comunitario o de representantes de las CAC donde se detallen los hechos.
e.     No cumplir con lo establecido en las presentes Reglas de Operación.
El personal Técnico integrará y documentará la causal para la cancelación de beneficios; el personal Facilitador Comunitario validará e informará a la persona Titular de la Coordinación Territorial, quien previo análisis y respetando la oportunidad de defensa en audiencia de las personas sujetas de derecho, determinará sobre la procedencia o no de la cancelación.
La persona Titular de la Coordinación Territorial notificará por escrito, de manera física o digital, a las personas sujetas de derecho que son susceptibles de que les sean cancelados los beneficios. En el mismo documento se señalará día, hora y lugar donde se dará la oportunidad de defensa en audiencia. La persona sujeta de derecho tendrá hasta 5 días hábiles, contados a partir del día siguiente de la notificación sobre la susceptibilidad de cancelación de los apoyos, para ejercer su defensa en audiencia. Asimismo, en dicho documento se le avisará que, en caso de no asistir a la audiencia, o no presentar por escrito sus pruebas o alegatos, antes o durante la audiencia, se le tendrá por perdida su oportunidad a hacerlo, posterior al desahogo de las pruebas, se emitirá la resolución que corresponda, la cual deberá emitirse en un plazo máximo de 5 días hábiles posteriores al desahogo de pruebas, notificándose la misma a la persona sujeta de derecho.
La Subsecretaría, a través de la persona Titular de la Coordinación Territorial, o en su caso a quien ésta designe, determinará la procedencia o improcedencia de la suspensión o cancelación en el otorgamiento de los beneficios del Programa, misma que deberá ser notificada por la misma persona Titular de la Coordinación Territorial.
3.1.4 Impugnación de la Suspensión o Cancelación de los apoyos
Las personas a quienes se les suspendan o cancelen los apoyos del Programa contarán con la oportunidad de defensa en audiencia y, además, podrán impugnar dicha determinación ante la persona Titular de la Coordinación Territorial correspondiente, mediante escrito libre presentado en original y que contenga los siguientes requisitos:
1.     Nombre, domicilio de la persona promovente, correo electrónico o cualquier otro medio para su localización.
2.     Un apartado de hechos, los cuales deberán ser numerados y narrados de manera clara y cronológica.
3.     Un apartado de pruebas, en el cual se haga mención de los documentos, testimoniales u otra prueba que se relacione con cada hecho señalado en el escrito, en su caso, los nombres de las personas a las que les consten los mismos y estén en posibilidades de testificar sobre los hechos controvertidos.
4.     Los numerales de las presentes Reglas de Operación en los que funden su escrito.
5.     La firma de la persona promovente.
El plazo para interponer la impugnación sobre suspensión o cancelación de los beneficios será de 5 días hábiles contados a partir del día siguiente a aquel en que se notifique la resolución impugnada.
La persona Titular de la Coordinación Territorial que corresponda resolverá las impugnaciones sobre suspensión o cancelación de los beneficios en un plazo máximo de 5 días hábiles contados a partir de su recepción. En caso de que falte alguno de los requisitos enunciados, la persona Titular de la Coordinación Territorial solicitará a la persona promovente la documentación faltante para que la exhiba en un plazo no mayor a 5 días hábiles.
Lo anteriormente descrito forma parte del trámite identificado con la homoclave BIENESTAR-2019-068-032-A denominado "Impugnación de la suspensión o cancelación de los beneficios del Programa "Sembrando Vida".
En los casos en los que la persona sujeta de derecho se encuentre incapacitada para acudir a la Audiencia, podrá enviar sus pruebas y/o alegatos a la persona Titular de la Coordinación Territorial, previo a la fecha de citación para su Audiencia, siempre y cuando justifique la razón de su ausencia, justificación que la persona Titular de la Coordinación Territorial deberá acusar de recibida.
El Comité Técnico de Programa podrá atraer y resolver casos de impugnaciones que considere relevantes para la adecuada operación del Programa.
En caso de que la impugnación resulte procedente, la/el sujeto de derecho tendrá el derecho a que se le reincorpore en el Programa sin que aplique pago retroactivo alguno.
En todo lo no previsto por las presentes Reglas de Operación, el procedimiento para suspender o cancelar los beneficios del Programa se regirá por lo dispuesto en la Ley Federal de Procedimiento Administrativo.
3.2 Denuncias y solicitudes de información
Las personas beneficiarias o interesadas, tienen derecho a presentar quejas o denuncias por el incumplimiento en la ejecución, operación o entrega de apoyos, ante las instancias correspondientes, así como solicitar información relacionada con los programas operativos de la Institución y sus Reglas de Operación.
3.2.1 Denuncias en contra de servidores públicos de la SEBIEN
Las denuncias podrán realizarse por escrito, correo electrónico, a través del Sistema Integral de Denuncias Ciudadanas, así como de manera presencial en las oficinas que ocupa el Área de Especialidad en Quejas, Denuncias e Investigaciones, en el ramo Bienestar a través de:
a) Órgano Interno de Control Especializado en Quejas, Denuncias e Investigaciones.
Área de Especialidad en Quejas, Denuncias e Investigaciones, en el ramo Bienestar.
Domicilio: Avenida Paseo de la Reforma No. 116, Piso 11, Colonia Juárez, Alcaldía Cuauhtémoc, Código Postal 06600, Ciudad de México.
Para recepción de denuncias:
Teléfono: 555328-5000, Extensiones: 51416, 51432 y 51424.
Larga distancia sin costo: 800-714-8340.
Correo electrónico: organo.interno@bienestar.gob.mx
Página Web: https://sidec.funcionpublica.gob.mx/#!/ y https://alertadores.funcionpublica.gob.mx/
b) En la Secretaría Anticorrupción y Buen Gobierno: Las denuncias podrán realizarse a través del Sistema Integral de Denuncias Ciudadanas (SIDEC) en la liga: https://sidec.funcionpublica.gob.mx/, las 24 horas del día, los 365 días del año; o mediante escrito presentado en la Secretaría Anticorrupción y Buen Gobierno, ubicada en Avenida Insurgentes Sur 1735, Colonia Guadalupe Inn, Alcaldía Álvaro Obregón, Código Postal 01020, Ciudad de México.
Página electrónica: www.funcionpublica.gob.mx
También, se pone a disposición de la ciudadanía la posibilidad de la presentación de denuncias para reportar hechos, conductas, situaciones o comportamientos que se contrapongan a lo establecido en la Ley General de Desarrollo Social, SEDESOL-13-001, trámite inscrito en el Registro Federal de Trámites y Servicios y que se puede consultar en la página https://catalogonacional.gob.mx/FichaTramite?traHomoclave=SEDESOL-13-001
Las denuncias serán atendidas de acuerdo a lo establecido en el marco normativo aplicable.
3.2.2 Solicitudes de información
Las solicitudes de información, podrán realizarse por escrito y/o vía telefónica a través de:
a)    Secretaría de Bienestar: Área de Atención Ciudadana, a través del correo electrónico: demandasocial@bienestar.gob.mx
Línea de Bienestar: 800 639 42 64
Correo electrónico: demandasocial@bienestar.gob.mx
Domicilio: Avenida Paseo de la Reforma Número 116, piso 10, Colonia Juárez, Alcaldía Cuauhtémoc, código postal 06600, Ciudad de México.
Las solicitudes de información serán atendidas de acuerdo al marco normativo aplicable.
b) Delegaciones de Programas para el Desarrollo, a través de las respectivas áreas de Atención Ciudadana y de los Módulos de Atención.
c) Plataforma Nacional de Transparencia https://www.plataformadetransparencia.org.mx/web/guest/inicio
3.3 Transparencia
3.3.1 Difusión
Conforme a las disposiciones establecidas en el Decreto de Presupuesto de Egresos de la Federación para el Ejercicio Fiscal 2025, estas Reglas de Operación, además de su publicación en el Diario Oficial de la Federación, están disponibles para su consulta en la página electrónica: https://www.gob.mx/bienestar/documentos/normateca-programas-a-cargo-de-la-secretaria
3.3.2 Protección de Datos Personales
En todo momento la persona derechohabiente podrá ejercer los derechos ARCO (acceso, rectificación, cancelación y oposición) de los datos personales recabados.
Los datos personales recabados serán utilizados con las finalidades siguientes: validar que se cumplan con los requisitos de elegibilidad para ser persona beneficiaria de este programa, asimismo serán integrados en el sistema de información con los padrones de beneficiarios de los programas sociales de la Administración Pública Federal. Por lo tanto, se garantiza la protección de los datos personales que sean recabados, en cumplimiento con las disposiciones en materia de transparencia y acceso a la información pública aplicables.
3.3.3 Aviso de privacidad integral
Puede consultarse en:
http://www.bienestar.gob.mx/work/models/Bienestar/Transparencia/TransparenciaFocalizada/AVISO_PRIVACIDAD.pdf
El ejercicio de los derechos ARCO de los datos personales recabados, se podrá realizar a través de la Unidad de transparencia con domicilio en Av. Paseo de la Reforma No. 116, Piso 10, Col. Juárez, Demarcación Territorial Cuauhtémoc, Ciudad de México, de lunes a viernes en un horario de atención de 9:00 a 15:00 y de 17:00 a 19:00 h., o bien por medio de la Plataforma Nacional de Transparencia en http://www.plataformadetransparencia.org.mx
3.4 Seguimiento y fiscalización
3.4.1 Control y Auditoría
Los recursos federales de este Programa, ejecutados por las entidades federativas o sus Municipios, no pierden su carácter federal al ser entregados a las mismas; su ejercicio está sujeto a las disposiciones federales aplicables y podrán ser auditados en el marco del Sistema Nacional de Fiscalización conforme a la legislación vigente y en el ámbito de sus respectivas competencias por las siguientes instancias: la Auditoría Superior de la Federación, el Órgano Interno de Control de la Secretaría de Bienestar, así como, cualquier Unidad Administrativa adscrita a la Secretaría Anticorrupción y Buen Gobierno con facultades; en coordinación con los órganos de control de los Gobiernos Locales.
La Instancia ejecutora y la Unidad Responsable del Programa, dará todas las facilidades a dichas Instancias Fiscalizadoras para realizar, los actos de fiscalización que consideren necesarios (auditorías, visitas, intervenciones de control interno, evaluaciones de políticas públicas, verificaciones de calidad, o cualquier otro) y en el momento en que lo juzguen pertinente; asimismo, efectuarán las acciones necesarias para dar atención a las recomendaciones planteadas en cada una de las observaciones y/o recomendaciones, independientemente de las sanciones a que hubiere lugar. Por la inobservancia de esta disposición la Unidad Responsable del Programa determinará con base en lo anterior si suspende o limita la ministración de los recursos federales.
3.5 Conformación del Padrón de Beneficiarios del Programa
El proceso de integración al Padrón Único de Beneficiarios se realiza con base en los Lineamientos para la constitución, actualización, autenticidad, inalterabilidad, seguridad y difusión de la información del Padrón de Beneficiarios, disponibles para su consulta en: https://www.gob.mx/cms/uploads/attachment/file/568983/Lineamientos_Padr_n_de_Beneficiarios.pdf, a partir de la información que proporcionen las Unidades Administrativas Responsables de Programas de las dependencias y entidades de la Administración Pública Federal.
IV. Temas transversales
4.1 Enfoque de Derechos Humanos
Con el objetivo de generar las condiciones necesarias para el acceso equitativo en términos de disponibilidad, accesibilidad y calidad en las acciones que realiza este programa; se hará valer el derecho de las personas, tomando en cuenta un enfoque de derechos ante la situación de vulnerabilidad de los grupos históricamente discriminados. Con base en lo establecido en estas reglas de operación, sin discriminación alguna.
4.2 Perspectiva de Género
El programa atenderá los principios establecidos en la legislación nacional y los compromisos internacionales asumidos por el Estado Mexicano a favor de la igualdad y en contra de la discriminación y violencia por motivos de género.
Este Programa garantiza que las mujeres accedan a los beneficios señalados en estas Reglas de Operación en igualdad de condiciones y contribuye al ejercicio de sus derechos.
4.3 Contraloría Social
La contraloría social es el mecanismo mediante el cual las personas beneficiarias verifican, de manera organizada, independiente, voluntaria y honorífica, el cumplimiento de las metas y la correcta aplicación de los recursos públicos federales asignados a los programas federales de desarrollo social relacionados con los derechos humanos, en áreas como la educación, la salud, la alimentación, la vivienda, el trabajo, la seguridad social, el medio ambiente y la no discriminación, de conformidad con los artículos, 6, 69, 70 y 71 de la Ley General de Desarrollo Social; así como 67, 68, 69 y 70 de su reglamento.
Las dependencias y entidades de la Administración Pública Federal, y los entes que reciban, gestionen o utilicen, total o parcialmente, recursos públicos federales, observarán los Lineamientos y La Estrategia Marco vigentes emitidos por la Secretaría Anticorrupción y Buen Gobierno, así como los documentos normativos de la Estrategia de Contraloría Social (Esquema, Guía Operativa y Programa Anual de Trabajo de Contraloría Social) validados por dicha dependencia.
Los comités de contraloría social, para solicitar su registro, deberán presentar, a la(s) unidad(es) responsable(s) de la dependencia o entidad de la Administración Pública Federal a cargo del programa, un escrito libre en el que se especifique, como mínimo, el nombre del programa, el ejercicio fiscal correspondiente, su representación y domicilio legal, así como los mecanismos e instrumentos que utilizarán para el ejercicio de sus funciones.
La(s) unidad(es) responsable(s) del programa federal, a través de sus oficinas de representación federal y las instancias ejecutoras, deberá(n), de no haber impedimento alguno, expedir las constancias de registro de los comités en un plazo no mayor de 15 días hábiles contados a partir de la solicitud de registro. Estas constancias serán el comprobante de su constitución, y deberán registrarse en el Sistema Informático de Contraloría Social. Asimismo, la(s) unidad(es) responsable(s) brindará(n) a los comités la información pública necesaria para llevar a cabo sus actividades, así como asesoría, capacitación y orientación sobre los mecanismos para presentar quejas y denuncias.
La Secretaría Anticorrupción y Buen Gobierno proporcionará asesoría en materia de contraloría social por medio del correo electrónico: contraloriasocial@funcionpublica.gob.mx.
Adicionalmente, la(s) unidad(es) responsable(s) del programa federal promoverán e implementarán mecanismos de participación ciudadana en la prevención y el combate a la corrupción impulsados por la Secretaría Anticorrupción y Buen Gobierno, por medio de herramientas digitales que faciliten, a las personas beneficiarias y a la ciudadanía en general, la posibilidad de incidir en dicha materia, de conformidad con la disposición vigésimo primera y trigésima de los Lineamientos para la promoción, conformación, organización, funcionamiento y monitoreo de los mecanismos de participación ciudadana en las dependencias y entidades de la Administración Pública Federal.
4.4 Acciones de Blindaje Electoral
En la operación y ejecución de los recursos federales asignados a este Programa social, se deberán observar y atender las medidas de carácter permanente contenidas en las leyes federales y/o locales en materia electoral aplicables, además de las disposiciones emitidas por las autoridades electorales federales y/o locales, así como las demás disposiciones normativas aplicables.
4.5 Evaluación
Las evaluaciones se realizarán de acuerdo a lo establecido por la instancia correspondiente y conforme a lo establecido en la normatividad aplicable.
Asimismo, se podrán llevar a cabo evaluaciones complementarias que resulten apropiadas conforme a las necesidades del Programa y los recursos disponibles.
Los indicadores del Programa a nivel de Propósito y Componente de la Matriz de Indicadores para Resultados vigente, se presentan en el Anexo 17 de las presentes Reglas de Operación.
"Este Programa es público, ajeno a cualquier partido político. Queda prohibido el uso para fines distintos al desarrollo social".
Anexo 1. Glosario
Para efectos de las presentes Reglas de Operación, se entenderá por:
Acahual bajo: Vegetación secundaria nativa que surge de manera espontánea en terrenos que estuvieron bajo uso agrícola o pecuario. La cobertura vegetal presenta una altura no mayor a 2.5 metros y diámetros de tallos no mayores a 10 centímetros.
Agostadero: Superficie en la que se producen en forma natural o cultivada, pastos y forrajes que sirven para alimento del ganado.
Asamblea de una o varias CAC: Son las Asambleas que se realizan en las Comunidades de Aprendizaje Campesino, en las que se reúnen y organizan las personas sujetas de derecho del Programa. Estas Asambleas son diferentes de las Asambleas Ejidales y/o Comunales.
Banco del Bienestar: Banco del Bienestar, Sociedad Nacional de Crédito, Institución de Banca de Desarrollo, como principal dispersor de recursos de Programas Sociales del Gobierno Federal.
Biofábrica: Instalación para elaborar biofermentos, biopreparados, caldos minerales y otras sustancias agroecológicas que se utilizan para promover la agricultura orgánica.
CAC: Comunidad(es) de Aprendizaje Campesino, conformadas por un promedio de 25 personas sujetas de derecho que se reúnen para la generación de conocimiento a través del intercambio de experiencias y formación, con cuyo apoyo los equipos de trabajo del personal Técnico del Programa podrán realizar el seguimiento mensual de los Planes de trabajo.
Caso fortuito: Acontecimiento natural inevitable, previsible o imprevisible, que impida en forma absoluta el cumplimiento de una obligación legalmente adquirida.
Comité Técnico del Programa: Es el máximo órgano rector del Programa.
Comuneros: Son titulares de derechos en una comunidad agraria, sus derechos les permiten el uso y disfrute de su parcela y la cesión de sus derechos sobre la misma en favor de sus familiares y avecindados, así como el aprovechamiento y beneficio de los bienes de uso común en los términos que establezca el estatuto comunal.
Comunidad agraria: Son núcleos agrarios cuyo reconocimiento deriva de: a) una acción agraria de restitución para las comunidades despojadas de su propiedad; b) un acto de jurisdicción voluntaria o c) la resolución de un juicio o el procedimiento de conversión de ejido a comunidad. De estos procedimientos se deriva la inscripción en los Registros Públicos de la Propiedad y Agrario Nacional. Los efectos jurídicos del reconocimiento de la comunidad son la personalidad jurídica del núcleo de población y su propiedad sobre la tierra; la existencia del comisariado de bienes comunales; la protección especial a las tierras comunales que las hace inalienables, imprescriptibles e inembargables; así como los derechos y obligaciones de los comuneros.
CONANP: Comisión Nacional de Áreas Naturales Protegidas.
CONEVAL: Consejo Nacional de Evaluación de la Política de Desarrollo Social. Es el encargado de coordinar la evaluación de políticas y programas de desarrollo social, así como la medición de la pobreza.
Contrato de Aparcería Agrícola: Acuerdo de voluntades firmado por escrito en el cual una de las partes, el propietario, da a la otra parte, denominada aparcero(a), un predio rústico para que lo cultive, a fin de repartirse los frutos en la forma que convengan. Los formatos de contrato de aparcería de los Anexos 14 y 15 de las presentes Reglas de Operación, se incluyen a manera de ejemplo, en ningún caso la Subsecretaría será responsable de situaciones legales derivadas de la suscripción de dichos contratos entre particulares.
Cultura del Ahorro: Práctica del ahorro que las personas sujetas de derecho, así como sus familias realizan como parte integral del Programa Sembrando Vida. Es la práctica personal y comunitaria de reservar recursos generados en el presente y administrarlos para afrontar necesidades personales y/o colectivas en el futuro. Es fruto de un proceso educativo y de un esfuerzo constante que se ejercita a lo largo de los años, para contar con los medios económicos necesarios para atender las necesidades cotidianas y extraordinarias. En el Programa Sembrando Vida, la cultura del ahorro tiene como objetivo fortalecer las finanzas de las personas sujetas de derecho, para que, de manera voluntaria, consciente y colectiva, considerando las formas tradicionales de participación y organización, puedan invertir el ahorro en proyectos económicos que contribuyan a la transformación de la estructura productiva, generando una apropiación del territorio que les permita adueñarse de los medios de producción, generar riqueza y constituir empresas sociales que deriven en un bienestar de sus localidades.
Defensa en Audiencia: Es el procedimiento administrativo que se inicia cuando se presenta alguna de las causales de suspensión o cancelación de los beneficios previstas en las Reglas de Operación, a través del cual las personas sujetas de derecho tienen la oportunidad de manifestar lo que a su interés convenga para estar en posibilidades de determinar sobre la procedencia de la suspensión o cancelación de los beneficios del Programa.
Ejido: Núcleo de población con personalidad jurídica y patrimonio propio; son personas propietarias de las tierras que les han sido dotadas o de las que hubieren adquirido por cualquier otro título. Dichas tierras están sujetas a un régimen especial de propiedad social y operan de acuerdo con su reglamento interno, sin más limitaciones en sus actividades que las que dispone la Ley Agraria.
Finanzas sociales: Conjunto de estrategias basadas en principios y valores, que buscan sensibilizar la gestión financiera, considerando las condiciones sociales e históricas de las personas, para que el beneficio económico tenga como objetivo el bienestar social y ambiental y no la reproducción del capital. Por lo tanto, las finanzas sociales en el Programa Sembrando Vida son producto de la participación y la organización de forma consciente de la persona sujeta de derecho, pues a través de ellas se busca un beneficio colectivo que favorezca un ingreso suficiente para cubrir sus necesidades de la canasta básica, educación, salud, recreación, vivienda, etc.; es decir, busca el bienestar de sus miembros, generando riqueza colectiva a partir del esfuerzo comunitario.
Fuerza mayor: Evento causado por el ser humano que impide de forma absoluta el cumplimiento de una obligación.
Grupo social: organización no formal conformada por personas sujetas de derecho para implementar proyectos agroindustriales, de valor agregado, de servicio y comercialización.
Inclusión Social: Para efectos de este Programa, es la estrategia mediante la cual las personas sujetas agrarias que habitan en municipios catalogados de medio a muy alto rezago social, se incorporan de forma productiva a los procesos de desarrollo rural integral, a través del establecimiento de un sistema agroforestal, el cual se convierte en un medio de producción y de ejercicio de sus derechos económicos sociales, culturales y ambientales, que contribuya a la reducción de las desigualdades socioeconómicas y mejorar la calidad de vida de las personas sujetas de derecho y sus familias de manera estructural.
INEGI: Instituto Nacional de Estadística y Geografía. Es el encargado de realizar los censos nacionales e integrar el sistema de cuentas nacionales y estatales.
Meta Programada: Se refiere a la meta de personas sujetas de derecho a incorporar en el Programa Sembrando Vida en el ejercicio fiscal vigente, la metodología para definirla incluye considerar que cada persona sujeta de derecho cuenta con 2.5 hectáreas de tierra para su unidad de producción y que para establecer dicha meta programada ésta se calculará con base a la autorización presupuestal pertinente, considerando el monto de apoyos económicos a las personas sujetas de derecho, así como los gastos de operación asociados.
MIAF: Milpa Intercalada entre Árboles Frutales. Este es una Sistema Agroforestal (SAF) de cultivo intercalado, constituido por al menos tres especies, el árbol frutal (epicultivo), el maíz (mesocultivo) y frijol u otra especie comestible, de preferencia leguminosa (sotocultivo) en intensa interacción agronómica y que tiene como propósitos, la producción de maíz y frijol como elementos estratégicos para la seguridad alimentaria de las familias rurales, incrementar de manera significativa el ingreso neto familiar, incrementar el contenido de materia orgánica, controlar la erosión hídrica del suelo y con ello lograr un uso más eficiente del agua de lluvia. El arreglo espacial de las especies componentes está diseñado para obtener altos rendimientos de buena calidad de cada especie, en el corto, mediano y largo plazo.
Organización Comunitaria: Proceso colectivo, en el cual las personas sujetas de derecho que integran las Comunidades de Aprendizaje Campesino (CAC), de forma participativa y articulada, suman esfuerzos y recursos en busca de atender de manera conjunta necesidades y/o lograr objetivos para un fin común. Esto requiere de una acción continua de aprendizaje que contribuya a crear ciudadanía a través de la toma de decisiones democráticas no violentas e incluyentes, acuerdos colectivos consensuados, planes y actividades compartidas, y trabajo en equipo con responsabilidades compartidas y liderazgos colaborativos e incluyentes.
Padrón: A la base de datos oficial que contiene la relación de las personas beneficiarias del Programa.
Padrón de Personas Beneficiarias: A la relación oficial de personas beneficiarias que incluye a las personas atendidas por el Programa cuyo perfil socioeconómico se establece en la normatividad correspondiente.
Pequeña Propiedad Rural: Tierra sobre la cual su titular ejerce dominio pleno de forma individual y cuya superficie no debe rebasar los límites que establecen el artículo 27 de la Constitución Política de los Estados Unidos Mexicanos y la Ley Agraria. La pequeña propiedad rural se clasifica en agrícola, ganadera y forestal.
Personal Operativo: Está constituido por personas contratadas por la Secretaría de Bienestar mediante la figura de servicios profesionales que, con perfiles y actividades definidas, coordinan y acompañan al Programa. En cada región el personal operativo está conformado por: a) Titular de la Coordinación Regional; b) Titular de la Coordinación Territorial; c) Personal Facilitador; d) Personal Técnico Social; y e) Personal Técnico Productivo.
Personas Sujetas Agrarias: Personas ejidatarias, comuneras, posesionarias, pequeñas propietarias, avencidadas, jornaleras agrícolas, colonas, poseedoras de terrenos baldíos o nacionales y/o campesinas.
Personas Sujetas de Derecho o Beneficiarias: Personas que, en virtud de haber cumplido los criterios y requisitos de elegibilidad del Programa, reciben los apoyos del mismo.
Persona Preferente: Aquella persona designada por la persona sujeta de derecho en el Anexo 12 de las presentes Reglas, que tendrá prioridad para ingresar al Programa, previo cumplimiento a los requisitos y criterios de elegibilidad.
Plan de Trabajo: Documento electrónico, concertado entre el personal Técnico Productivo o Social, o ambos, o el personal Facilitador del Programa, elaborado en común acuerdo con las Comunidades de Aprendizaje Campesino, en representación de las personas sujetas de derecho, que contiene las actividades que las personas sujetas de derecho deben implementar en sus parcelas, así como el calendario de capacitaciones y de actividades de inclusión productiva, financiera y social, en el ejercicio fiscal correspondiente. Los planes de trabajo contienen objetivos, metas y actividades. El seguimiento de su implementación para la revisión de su ejecución es responsabilidad del personal Técnico Productivo o Social, o ambos, o el personal Facilitador, con el apoyo de las Comunidades de Aprendizaje Campesino para su validación, en colaboración con las comisiones que la CAC determine.
Potrero: Terreno destinado a la cría de ganado.
Programa: Programa Sembrando Vida.
Proyecto colectivo: Las personas sujetas de derecho podrán, por voluntad propia, invertir de manera colectiva en algún proyecto o proyectos que determinen (es decir, varios integrantes de la CAC pondrán en común sus ahorros buscando el beneficio de su CAC y/o de su comunidad).
Regeneración del Tejido Social: Es el conjunto de vínculos sociales que permitan reconocer, fortalecer y reconstruir las relaciones interpersonales y comunitarias (de convivencia, confianza, armonía y afecto), que fortaleciendo el sentido de pertenencia y la identidad cultural (costumbres, creencias, principios y valores que unen a las personas), que contribuye a impulsar procesos organizativos a partir de acuerdos y decisiones al interior de la Comunidad de Aprendizaje Campesino. Parte de la conciencia solidaria y un espíritu de cooperación, capaz de unir a los individuos en un proyecto colectivo para el mejoramiento de la vida de las personas que integran la Comunidad de Aprendizaje Campesino.
Restauración ambiental: Es el proceso que implementa acciones para la recuperación de un ecosistema que ha sido dañado, degradado o destruido, reduciendo, mitigando e incluso revertiendo en algunos casos, los daños producidos en el medio ambiente.
Rezago Social: Es equivalente al índice de Rezago Social, el cual es una medida ponderada que resume cuatro indicadores de carencias sociales (educación, salud, servicios básicos y espacios en la vivienda) en un solo índice que tiene como finalidad ordenar a las unidades de observación según sus carencias sociales.
Secretaría: Secretaría de Bienestar.
Seguridad alimentaria: Conjunto de prácticas que contribuyen a que todas las personas gocen, en forma informada, oportuna y permanente, de alimentos nutritivos y en cantidad suficiente, que les permitan un desarrollo físico y mental, garantizando un estado de bienestar en convivencia armónica con la naturaleza.
Sistema de Producción Agroforestal (SAF): Serie de sistemas y tecnologías para el uso de la tierra en las que se combinan árboles con cultivos agrícolas y/o pastos, en función del tiempo y el espacio para incrementar y optimizar la producción en forma sostenida.
Subsecretaría: Subsecretaría de Inclusión Productiva y Desarrollo Rural.
Territorio. Extensión terrestre adscrita a una región geográfica en el que la persona Titular de la Coordinación Territorial desempeña las actividades señaladas en el apartado cuatro del Anexo 16 de estas Reglas, en la cual se integra un número determinado de Comunidades de Aprendizaje Campesino, personas sujetas de derecho, personal Facilitador, personal Técnico Social y personal Técnico Productivo.
Tierras Ejidales de Uso Común: están conformadas por aquellas tierras del ejido que no forman parte de las reservadas por la asamblea ejidal para el asentamiento del núcleo de población, ni sean tierras parceladas. Son inalienables, imprescriptibles e inembargables. El reglamento interno del ejido regulará su uso, aprovechamiento, acceso y conservación, incluyendo los derechos y obligaciones de personas ejidatarias y avecindadas respecto de dichas tierras. La asamblea ejidal tiene la facultad de aprobar los contratos que tengan por objeto el uso o disfrute por terceros de las tierras de uso común.
Unidad de Producción: 2.5 hectáreas disponibles que trabaja una persona sujeta de derecho para implementar el Programa Sembrando Vida.
UMA: Unidad de Manejo Ambiental es una unidad de manejo para la conservación y aprovechamiento sustentable de la vida silvestre.
Unidad Responsable: La entidad encargada de la implementación del Programa denominada Subsecretaría de Inclusión Productiva y Desarrollo Rural.
Viveros Comunitarios: Instalaciones para cultivar y proveer las plantas que serán utilizadas en el SAF y MIAF, las cuales estarán ubicadas cerca de las unidades de producción y serán atendidas por las personas sujetas de derecho del Programa.
Anexo 2. Alineación del Programa Sembrando Vida a los Objetivos de Desarrollo Sostenible.
Objetivo de Desarrollo Sostenible
Descripción del Objetivo de Desarrollo Sostenible
1. Poner fin a la pobreza en todas sus
formas en todo el mundo.
Meta del Objetivo de Desarrollo Sostenible
1.4. Para 2030, garantizar que todos los hombres y mujeres, en particular los pobres y los vulnerables, tengan los mismos derechos a los recursos económicos, así como acceso a los servicios básicos, la propiedad y el control de las tierras y otros bienes, la herencia, los recursos naturales, las nuevas tecnologías apropiadas y los servicios financieros, incluida la microfinanciación.
Submeta 1 de la Meta de Desarrollo Sostenible
Acceso a recursos económicos.
Submeta 2 de la Meta de Desarrollo Sostenible
No aplica.
Submeta 3 de la Meta de Desarrollo Sostenible
No aplica.
Submeta 4 de la Meta de Desarrollo Sostenible
Acceso a recursos naturales.
Submeta 5 de la Meta de Desarrollo Sostenible
Acceso a nuevas tecnologías.
Submeta 6 de la Meta de Desarrollo Sostenible
Acceso a servicios financieros incluyendo microfinanciamiento.
Tipo de Contribución
Directa.
2. Poner fin al hambre, lograr la seguridad
alimentaria y la mejora de la nutrición y
promover la agricultura sostenible.
Meta del Objetivo de Desarrollo Sostenible
2.3. Para 2030, duplicar la productividad agrícola y los ingresos de los productores de alimentos en pequeña escala, en particular las mujeres, los pueblos indígenas, los agricultores familiares, los pastores y los pescadores, entre otras cosas mediante un acceso seguro y equitativo a las tierras, a otros recursos de producción e insumos, conocimientos, servicios financieros, mercados y oportunidades para la generación de valor añadido y empleos no agrícolas.
Submeta 1 de la Meta de Desarrollo Sostenible
Acceso seguro y equitativo a las tierras.
Submeta 2 de la Meta de Desarrollo Sostenible
Acceso a otros recursos de producción e insumos.
Submeta 3 de la Meta de Desarrollo Sostenible
Acceso a conocimiento.
Submeta 4 de la Meta de Desarrollo Sostenible
Acceso a servicios financieros.
Submeta 5 de la Meta de Desarrollo Sostenible
Acceso a mercados y otras oportunidades para la creación de valor añadido.
Submeta 6 de la Meta de Desarrollo Sostenible
No aplica.
Tipo de Contribución
Directa.
8. Promover el crecimiento económico
sostenido, inclusivo y sostenible, el
empleo pleno y productivo y el trabajo
decente para todos.
Meta del Objetivo de Desarrollo Sostenible
8.5. Para 2030, lograr el empleo pleno y productivo y garantizar un trabajo decente para todos los hombres y mujeres, incluidos los jóvenes y las personas con discapacidad, y la igualdad de remuneración por trabajo de igual valor.
Submeta 1 de la Meta de Desarrollo Sostenible
No aplica.
Submeta 2 de la Meta de Desarrollo Sostenible
No aplica.
Submeta 3 de la Meta de Desarrollo Sostenible
No aplica.
Submeta 4 de la Meta de Desarrollo Sostenible
No aplica.
Submeta 5 de la Meta de Desarrollo Sostenible
No aplica.
Submeta 6 de la Meta de Desarrollo Sostenible
No aplica.
Tipo de Contribución
Directa.
 
Anexo 3. Mecánica Operativa
a) Personal operativo del Programa Sembrando Vida.
Para el ejercicio fiscal 2025, el Programa Sembrando Vida podrá contar con el siguiente personal operativo:(2)
-      9 Titulares de las Coordinaciones Regionales.
-      33 Titulares de las Coordinaciones Territoriales.
-      50 Titulares de las Jefaturas de Unidad Departamental.
-      28 Enlaces Administrativos.
-      15 Especialistas Productivos y Sociales.
-      Hasta 455 personas Facilitadoras Comunitarias.
-      Hasta 2,255 personas Técnicas Sociales.
-      Hasta 2,255 personas Técnicas Productivas.
Las funciones del personal del Programa Sembrando Vida están relacionadas en el Anexo 16 de las presentes Reglas de Operación.
b) Selección del Personal Operativo.
La Subsecretaría seleccionará a las personas Titulares de las Coordinaciones Regionales y Titulares de Coordinaciones Territoriales, considerando su experiencia y conocimiento de la región, así como el perfil requerido mencionado en el Anexo 16 de las presentes Reglas.
Para la selección del personal Facilitador Comunitario, así como del personal Técnico será considerada su experiencia y perfiles, tal y como se menciona en el Anexo 16 de las presentes Reglas.
Una vez constituida la selección del personal operativo, se inicia un proceso de selección de las personas sujetas de derecho, tal como se establece en el numeral 2.1.
c) Las personas sujetas de derecho iniciarán su participación en el Programa realizando las siguientes actividades:
a. Las personas sujetas de derecho podrán iniciar a trabajar en su unidad de producción, el primer día hábil siguiente de su notificación de ingreso al Programa, debiendo cumplir con los avances mensuales acordados.
b. Participando en la formación permanente a través de las CAC.
d) La participación y organización de las personas sujetas de derecho en las CAC
Las Comunidades de Aprendizaje Campesino (CAC) constituyen el sujeto colectivo del Programa que se integra por un promedio de 25 personas sujetas de derecho de acuerdo a su zona geográfica, para la generación de conocimiento a través del intercambio de experiencias y la formación.
Sus principales finalidades son: promover y fortalecer la inclusión social, económica y productiva; desarrollar los procesos socio productivos y autogestivos que permitan analizar las condiciones productivas y sociales para implementar sistemas agroforestales funcionales que abonen a la organización comunitaria; impulsar la educación para la cooperación, favoreciendo el intercambio de experiencias entre las personas sujetas de derecho; implementar mecanismos de autoevaluación que permitan reconocer los impactos y avances alcanzados como sujeto colectivo; fomentar la cultura del ahorro y las finanzas sociales; mejorar y diversificar los ingresos y con ello el patrimonio. Lo anterior, para contribuir a la autosuficiencia alimentaria, regenerar el tejido social y a la restauración del medio ambiente para el bienestar de las personas sujetas de derecho.
El personal Técnico Social, Técnico Productivo, o ambos, o personal Facilitador Comunitario del Programa, deberán reunirse por lo menos una vez al mes con la CAC o con representantes de varias CAC, para revisar los planes de trabajo, así como para atender los demás aspectos del Programa.
Las personas integrantes de cada CAC, podrán operar un vivero comunitario y/o una biofábrica de acuerdo con la disponibilidad presupuestal y sin necesidad del cumplimiento de algún requisito adicional a los previstos en el numeral 2.1 de las presentes Reglas de Operación.
Se permite que las personas integrantes de la CAC realicen trabajos colectivos en las unidades de producción, ya que de esa forma se promueve la organización comunitaria.
El Programa reconoce el trabajo doméstico, de cuidado y de estudio que realizan las personas, por lo cual, se considera que pueden trabajar en las unidades de producción, en un horario diferenciado. En ese sentido, para el caso de personas responsables de familias y personas sujetas de derecho que estudian, se permite que las personas integrantes de la CAC les apoyen en los trabajos de sus unidades de producción, viveros comunitarios y biofábricas.
En cuanto a la conformación de los comités directivos de las CAC y de las demás organizaciones asociativas que se promuevan al interior del Programa, estos podrán integrarse preferentemente con 50% de mujeres, estableciendo un esquema de rotación, en el cual, cada integrante de los comités directivos deberá ser del sexo opuesto al de su antecesor en el cargo.
Cada CAC deberá contar con un comité directivo integrado de la siguiente manera:
·   Una persona Titular de la Coordinación. - Es quien convocará a las reuniones y coordinará los requerimientos para las reuniones.
·   Una persona Titular Secretaria de Actas. - Es quien se encargará de pasar lista y elaborar la minuta de la Asamblea que se registrará en el libro de actas.
·   Una persona Administradora o Tesorera. - Es la persona encargada de gestionar, dirigir y vigilar los asuntos relacionados con cualquier actividad que involucre la administración de recursos financieros de los miembros de la CAC. Deberá presentar un informe mensual de uso de dichos recursos.
El Programa recomienda que las CAC puedan constituir las siguientes comisiones, además de aquellas comisiones especiales que al interior de las CAC acuerden:
·   De Seguimiento a planes de trabajo: Serán personas que autorregularán y llevarán el control interno del trabajo en las parcelas. Esta comisión podrá apoyar al personal Técnico en la supervisión de las actividades acordadas en las unidades de producción de los integrantes de la CAC, para evaluar el cumplimiento mensual de los Planes de trabajo.
·   Biofábricas: Serán quienes coordinen las actividades y brinden el seguimiento operativo. Esta comisión podrá apoyar al personal Técnico en la supervisión de las actividades acordadas con los integrantes de la CAC en la biofábrica, para evaluar el cumplimiento mensual de los Planes de trabajo.
·   Vivero: Serán quienes coordinen las actividades y brinden el seguimiento operativo del vivero. Esta comisión podrá apoyar al personal Técnico en la supervisión de las actividades acordadas con los integrantes de la CAC en el vivero comunitario, para evaluar el cumplimiento mensual de los Planes de trabajo.
·   Ahorro: Serán las personas que realicen el seguimiento al proceso educativo del ahorro, y llevarán el control del ahorro voluntario.
·   Sustentabilidad: Serán quienes den el seguimiento al proceso educativo en el tema de sustentabilidad, de acuerdo al plan de trabajo de cada CAC.
·   Educación. Serán las personas que den seguimiento a los procesos de formación y organización, de acuerdo al calendario y programa de trabajo definido por el Programa Sembrando Vida.
·   Transparencia y Honestidad. Serán quienes den seguimiento a las acciones en materia de transparencia y rendición de cuentas pero que además su objetivo será crear cohesión social mediante la participación ciudadana. Esta Comisión aplicará en las CAC que no cuenten con un Comité de Contraloría Social.
Las personas sujetas de derecho participarán en un proceso de capacitación, que les permita enriquecer sus capacidades en el ámbito social y productivo.
Este proceso de formación también será implementado para el personal operativo del Programa. La Subsecretaría elaborará un programa y proceso de formación, el cual será implementado a través de las CAC. Se buscarán alianzas estratégicas con otras instituciones para la implementación del Programa de Capacitación.
Ante un presunto incumplimiento a las obligaciones por parte de las personas sujetas de derecho establecidas en las presentes Reglas de Operación o el inicio de proceso de baja, no se dará tramite temporalmente al otorgamiento del apoyo correspondiente hasta en tanto no se emita la resolución que en derecho corresponda, y en su caso, el apoyo económico adicional, conforme a lo establecido en el numeral 3.1.3.
Anexo 4. Especificaciones de tipos y montos de apoyos
Las personas sujetas de derecho del Programa, las CAC y la agrupación de CAC contarán con los siguientes apoyos:
1. Apoyo económico ordinario, y, en su caso, se podrá otorgar apoyo adicional, tal como se establece en el inciso a, del presente Anexo.
2. Apoyo en especie según se establece en el inciso b, del presente anexo. Adicionalmente, podrá contar con acompañamiento social y técnico, mediante un proceso de capacitación y formación permanente.
3. De presentarse situaciones de caso fortuito, previa Declaratoria de Desastre Natural emitida por autoridad competente, el Comité Técnico del Programa podrá, previo análisis y dictamen, autorizar apoyos extraordinarios en especie y/o económicos para resarcir la perdida de viveros, plantas e insumos.
En casos de fuerza mayor, el Comité Técnico del Programa podrá, previo análisis y dictamen, autorizar apoyos extraordinarios en especie y/o económicos para resarcir la perdida de viveros, plantas e insumos.
Todo lo anterior, para el correcto y oportuno desarrollo sociocomunitario, así como de la producción agroforestal.
La Subsecretaria de Inclusión Productiva y Desarrollo Rural, podrá suscribir los convenios, contratos, acuerdos y demás instrumentos jurídicos y administrativos necesarios con otras entidades, dependencias, instituciones públicas, instituciones privadas, o gobiernos estatales, de conformidad con la normatividad aplicable en cada caso.
a) Apoyos económicos para fomentar el bienestar de las personas sujetas de derecho.
El mecanismo para otorgar los recursos económicos del apoyo a las personas sujetas de derecho, consiste en realizar transferencias electrónicas, emitir órdenes de pago o pago en efectivo, a través de alguna institución financiera o de la Tesorería de la Federación
a.1) Apoyo económico ordinario
La persona sujeta de derecho, que a mes vencido haya cumplido con su programa de trabajo, recibirá un apoyo económico de $6,450.00 (Seis mil cuatrocientos cincuenta pesos 00/100 M.N.), a través de transferencias electrónicas o emisión de órdenes de pago, por medio de una Red de Distribución Autorizada, plasmada en convenio con el Banco de Bienestar, así como con otras instituciones financieras públicas o privadas que la Subsecretaría considere conveniente incluir.
a.2) Apoyo económico adicional
El Comité Técnico del Programa, determinará la procedencia del dictamen que le será presentado por la Dirección General solicitante, para aquellos casos en los que se le podrá otorgar algún tipo de apoyo adicional a las personas sujetas de derecho, CAC y/o agrupaciones de CAC. EL Comité Técnico instruirá al área correspondiente la adopción de mecanismos para la entrega de apoyos, así como para el registro y control del gasto realizado.
Las personas sujetas de derecho, CAC y/o agrupaciones de CAC, podrán recibir un apoyo económico adicional, cuyos montos serán establecidos por el Comité Técnico del Programa, y de conformidad con la disponibilidad presupuestal del Programa Sembrando Vida, el cual deberá ser utilizado para lo siguiente:
i.      Dotación de semillas, material vegetativo, plantas e insumos;
ii.     Servicios de logística, transportación, distribución, almacenamiento, custodia y/o vigilancia de los apoyos en especie del Programa destinados a los viveros comunitarios, biofábricas y/o las unidades de producción;
iii.    Proceso de selección, cosecha, y almacenamiento de semillas;
iv.    Equipamiento y material para la operación de viveros y biofábricas;
v.     Herramientas y equipo agrícola;
vi.    Sistemas de captación y almacenamiento de agua; sistemas de extracción de agua del subsuelo (los cuales deberán contar con los permisos de la autoridad competente); materiales y equipos para el abastecimiento de agua, y sistemas de riego;
vii.   Maquinaria, equipo, herramientas, materiales, insumos, para implementar proyectos agro industriales, de valor agregado, de servicios y comercialización, los cuales podrán ser adquiridos total o parcialmente con los recursos destinados por el Programa por sí solo o en conjunto con otros programas e instituciones públicas y privadas, conforme a los mecanismos autorizados por el Comité Técnico. Estos apoyos podrán ser dirigidos a las personas sujetas de derecho como personas físicas o a los entes asociativos en los que éstos últimos participen; y
viii.   Costos asociados a la constitución de cooperativas u otros tipos de figuras jurídicas asociativas integradas por las personas sujetas de derecho;
ix.    Cualquier otro material, suministro, servicio general o equipamiento que requiera el Programa para lograr sus objetivos.
Los apoyos económicos definidos por el Comité Técnico del Programa, serán otorgados a las personas sujetas de derecho que en asamblea acuerden las CAC en su representación.
En el acta de la sesión en la que el Comité Técnico del Programa apruebe el apoyo económico adicional, se especificará el monto del mismo y la finalidad para la que se otorgará. Una vez determinado el apoyo económico adicional por el Comité, la persona sujeta de derecho recibirá los recursos en representación de las CAC a través de transferencia electrónica u orden de pago.
Para los apoyos económicos adicionales, las CAC podrán ser el conducto para recibir y administrar los apoyos arriba señalados. La entrega de este apoyo económico, se realizará a los representantes que la CAC determine previamente. En caso de que algunas de las personas sujetas de derecho no hagan uso adecuado del recurso, las personas sujetas de derecho se harán acreedores a las sanciones descritas en el apartado 3.1.3. Sanciones, numeral 2. Cancelación de beneficios, inciso c, de las presentes Reglas de Operación.
b) Apoyos en especie para la producción agroforestal.
El otorgamiento de los apoyos en especie, se realizará de acuerdo a la disponibilidad presupuestal. Una vez que los apoyos en especie se entreguen a los territorios, el personal Técnico Productivo y Social serán los responsables de coordinar la entrega a las personas sujetas de derecho, así como requisitar la documentación que acredite la correcta entrega de estos apoyos.
b.1) Plantas y semillas.
La persona sujeta de derecho podrá recibir en especie semillas, además de plantas producidas en los viveros con los que el Programa tenga acuerdos, convenios o contratos, así como las mismas que el Programa produzca en viveros propios.
Las plantas se utilizarán para implementar el Programa agroforestal en su unidad productiva, de acuerdo con la vocación productiva de la región y al sistema agroforestal diseñado conjuntamente entre la persona sujeta de derecho y el personal Técnico Productivo.
La cantidad y tipo de plantas, producidas en los viveros comunitarios, así como el período de siembra, estarán definidas en función al sistema agroforestal y en los planes de trabajo elaborados de manera concertada por el personal Técnico del Programa y la Comunidad de Aprendizaje Campesino, en representación de las personas sujetas de derecho que la integra.
b.2) Insumos.
La persona sujeta de derecho podrá recibir en especie una parte o la totalidad de los insumos para desarrollar el programa agroforestal en su unidad de producción, los cuales podrán variar de acuerdo al tipo de cultivo a establecerse en cada territorio, considerando la vocación productiva de la región, la pertinencia cultural y la perspectiva de género.
b.3) Herramientas.
La persona sujeta de derecho podrá recibir en especie un paquete de herramientas para realizar las actividades en su unidad de producción, o podrá recibir el recurso económico para la adquisición de estas.
b.4) Vivero Comunitario.
La persona sujeta de derecho podrá recibir en especie materiales, insumos, equipos, herramientas, para la instalación y operación de viveros comunitarios.
Se establecerán viveros comunitarios en cada una de las localidades seleccionadas, los cuales el Programa podrá apoyar para que total o parcialmente cuenten con los materiales e insumos para la producción de planta según la especie. Los viveros serán atendidos por las personas sujetas de derecho con el acompañamiento del personal Técnico Productivo.
Los viveros, preferentemente, deberán estar ubicados en terrenos con disponibilidad de agua, con vías de comunicación de fácil acceso, en pendientes menores o iguales a 5% (en pendientes mayores debe prestarse a la construcción de terrazas) y con proximidad a las unidades de producción.
Todas las personas sujetas de derecho, en tanto formen parte del Programa, atenderán los viveros comunitarios ubicados en sus territorios, en los cuales, se producirá una parte de las plantas para sus unidades de producción.
Si las personas sujetas de derecho salen del Programa, no tendrán derecho a la producción de los viveros, su participación es parte integral del Programa y territorialmente se organizarán para dedicar los tiempos de atención y participación correspondientes.
Para asegurar la producción de planta en los viveros comunitarios, atendiendo a las necesidades específicas de cada uno de ellos, se implementarán y adquirirán total o parcialmente: sistemas de captación y almacenamiento de agua; sistemas de extracción de agua del subsuelo; materiales y equipos para el abastecimiento de agua.
Los sistemas, materiales y equipos arriba señalados, podrán ser adquiridos, o bien, ser elaborados e implementados por las personas sujetas de derecho responsables del vivero, de acuerdo a la mecánica establecida en el presente anexo.
Estos viveros serán atendidos por los miembros de las CAC, donde podrán incidir una o más CAC, toda vez que consideren:
1)    Cercanía a la ubicación estratégica del vivero.
2)    Número de personas sujetas de derecho en las localidades.
3)    Características geográficas de la localidad.
Si como resultado del cumplimiento de los planes de trabajo, las personas sujetas de derecho obtienen excedentes de producción de planta en parcela y/o viveros comunitarios, se utilizarán para sustituir la merma por supresión, para continuar la producción del programa agroforestal o reponer la merma en la unidad de producción; para hacer productiva la tierra y lograr la autosuficiencia agroforestal, también podrán ser comercializados como otra fuente de ingresos para mejorar su bienestar, o destinarlos a usos que contribuyan a promover la reconstrucción del tejido social en las localidades rurales, asegurándose de contar con evidencia de ello.
b.5) Biofábricas.
Las personas sujetas de derecho podrán recibir en especie materiales, insumos, equipos, herramientas, para la instalación y operación de biofábricas.
Se establecerán biofábricas para la producción de insumos en las localidades seleccionadas, el Programa podrá dotar parte de la totalidad de los materiales necesarios para elaborar biofermentos, biopreparados y otras sustancias que promuevan la agroecología. Las biofábricas serán atendidas por las personas sujetas de derecho con el acompañamiento del personal Técnico. Idealmente las biofábricas se encontrarán en la misma ubicación que el vivero.
Se fomentará también la elaboración de compostas, aprovechando el material que se encuentra en las unidades de producción.
Todas las personas sujetas de derecho, en tanto formen parte del Programa, atenderán las biofábricas en sus territorios, en las cuales, se producirán los insumos naturales para sus unidades de producción.
Si las personas sujetas de derecho salen del Programa, no tendrán derecho a la producción de las biofábricas, su participación es parte integral del Programa y territorialmente se organizarán para dedicar los tiempos de atención y participación correspondientes.
b.6) Viveros y Centros de Formación Sembrando Vida.
Con el objetivo de asegurar la producción de planta que el Programa requiere, se podrán establecer viveros operados y administrados por el Programa o a través de un tercero conforme a lo que determine el Comité Técnico del Programa, previo análisis del mismo. Asimismo, se podrán establecer Centros de Formación en sistemas agrícolas y agroforestales que favorezcan el intercambio de conocimientos y experiencias, previo visto bueno de la persona Titular de la Secretaría.
En su caso, el Programa deberá contar con la disponibilidad presupuestal necesaria para la instalación, construcción y operación de los viveros y Centros de Formación a los que se refiere el párrafo anterior.
El vivero y/o biofábrica se instalará preferentemente en terrenos propiedad del ejido, o en la propiedad alguno de las personas sujetas de derecho, con el que se tendrá que firmar un contrato de comodato por 4 años.
c) Acompañamiento social y técnico para la implementación del Programa.
El acompañamiento social para la organización comunitaria y el acompañamiento técnico para el fortalecimiento de las personas sujetas de derecho y la implementación de los sistemas agroforestales, será realizado por el personal operativo, mediante el diálogo de saberes basado en el intercambio de conocimientos y experiencias; aprendiendo de la sabiduría de la gente que han convivido con la naturaleza, especialmente con su territorio específico, por muchas generaciones; y propiciando el diálogo intergeneracional.
El personal operativo coordinará las acciones que regeneren el tejido social y la solución de los problemas, detectados en las CAC. Asimismo, coordinará la asesoría para implementar los sistemas MIAF y SAF, en diálogo con las personas sujetas de derecho, en los aspectos técnico-productivos, participando organizados como equipos de trabajo o de manera individual, en las actividades de las CAC asignadas.
c.1) Capacitación en temas prioritarios.
El personal operativo será capacitado en los temas prioritarios establecidos por el Programa que coadyuven al fortalecimiento de las capacidades de las personas sujetas de derecho. El personal operativo podrá ser capacitado en los enfoques que sustentan al Programa: agroecología, economía solidaria, incentivos al ahorro, cooperación, finanzas sociales, sustentabilidad, inclusión social e igualdad de género, organización comunitaria, entre otros.
Para la implementación de la capacitación, se podrán realizar reuniones, encuentros y asambleas para el fortalecimiento de la implementación del Programa, para lo cual, se podrán destinar los recursos presupuestales necesarios para tal fin.
Anexo 5. Ejercicio y aprovechamiento de los recursos presupuestales.
La Subsecretaría, a través de la Dirección General que corresponda, realizará la distribución de los recursos en los territorios que cubrirá el Programa, mediante una calendarización del ejercicio fiscal, considerando los criterios derivados de las peculiaridades de las acciones que se realizan a través de este. Así también, ejercerá los recursos presupuestales que se le otorguen, conforme a lo establecido en la Ley Federal de Presupuesto y Responsabilidad Hacendaria y demás normatividad aplicable.
La Subsecretaría, supervisará el avance de las actividades del Programa y el ejercicio de los recursos, proponiendo su reasignación en caso de que éstos no hayan sido ejercidos conforme a lo programado.
a) Gastos de Operación
Los gastos indirectos que la Subsecretaría de Inclusión Productiva y Desarrollo Rural, instancia ejecutora del Programa, podrá destinar para el desarrollo de las diversas acciones asociadas con la planeación, operación, supervisión, seguimiento, atención ciudadana y evaluación, entre otros, del Programa Sembrando Vida, será de acuerdo con lo señalado numeral 35 del Manual de Programación y Presupuesto 2025, el cual se puede consultar en la liga electrónica siguiente: https://www.gob.mx/cms/uploads/attachment/file/959219/Manual_de_Programacion_y_Presupuesto_2025.pdf
Con dichos recursos, se deberán cubrir, entre otras:
a)    La contratación de personal.
b)    Recursos para viáticos y pasajes.
c)     Servicios (arrendamiento de vehículos, informáticos, de difusión).
d)    El costo de dispersión de los recursos (a través de bancos y/o instituciones financieras públicas o privadas).
e)    Gasolina y/o combustible, para abastecer los medios de transporte requeridos por el Programa, en las Entidades en las que el mismo tiene cobertura, para cubrir tareas de supervisión, capacitación, y demás actividades que requiera el Programa.
f)     Los gastos asociados a la evaluación del Programa.
g)    Materiales y suministros.
h)    Cualquier otro bien o servicio necesario para la promoción y correcta operación del Programa.
i)     Las personas Titulares de las Coordinaciones Regionales y Territoriales, Especialistas, personal Facilitador y personal Técnico contratados al servicio del Programa, previa autorización de la instancia correspondiente, y considerando las tarifas del tabulador de la Administración Pública Federal, tendrán derecho a hacer uso de los recursos económicos del Programa para gastos de traslado, hospedaje y alimentación, considerando que este personal se encuentra realizando su trabajo en distintos estados de la República, y que por lo tanto, los itinerarios se contemplarán según los lugares donde el Programa opere desde su inicio, o lo requiera independientemente del lugar en que se encuentren adscritos administrativamente.
La Subsecretaría, a través de la Dirección General que corresponda, será la responsable de realizar las gestiones administrativas necesarias para operar los recursos que cubran los gastos de operación del Programa.
Anexo 6. Mecanismos de coordinación.
De manera enunciativa, mas no limitativa, en este anexo se enlistan los principales mecanismos de coordinación:
a) Vinculación con la Comisión Nacional de Áreas Naturales Protegidas (CONANP).
Conforme al Artículo 4º de la Constitución Política de los Estados Unidos Mexicanos, al artículo 6 de la Ley General de Desarrollo Social y al Artículo 1º de la Ley General del Equilibrio Ecológico y la Protección al Ambiente, (LGEEPA), toda persona tiene derecho a un medio ambiente sano para su desarrollo y bienestar. El Estado garantizará el respeto a este derecho. El daño y deterioro ambiental generará responsabilidad para quien lo provoque. La Secretaría se coordinará con la CONANP para obtener asesoría respecto de la identificación de territorios comprendidos dentro de un área natural protegida federal, o sus zonas de influencia.
b) Vinculación con el Programa para el Desarrollo del Istmo de Tehuantepec.
En cumplimiento con el Programa para el Desarrollo del Istmo de Tehuantepec, cuyo objetivo es impulsar el crecimiento de la economía regional con pleno respeto a la historia, la cultura y las tradiciones del Istmo oaxaqueño y veracruzano, dentro del ámbito de sus atribuciones y de conformidad con lo establecido en las presentes Reglas de Operación, podrá focalizar acciones que contribuyan al logro de los objetivos del Programa para el Desarrollo del Istmo de Tehuantepec.
Con el objetivo de desarrollar correctamente las citadas acciones, el Programa podrá realizar los ajustes necesarios en su planeación y operación para la atención prioritaria de los 79 municipios que integran el Istmo de Tehuantepec; vinculándose y coordinándose con el organismo público descentralizado, no sectorizado, denominado "Corredor Interoceánico del Istmo de Tehuantepec" creado mediante Decreto Presidencial publicado en el Diario Oficial de la Federación el 14 de junio de 2019.
c) Vinculación con el Programa Jóvenes Construyendo el Futuro.
En colaboración con la Secretaría del Trabajo y Previsión Social, y en tanto continúen vigentes las vinculaciones para el Programa Sembrando Vida, podrá realizarse la vinculación de hasta 12 personas becarias del Programa Jóvenes Construyendo el Futuro por cada persona Técnico Productivo o Social, colaborando en las siguientes actividades.
a)    Apoyar a los equipos de trabajo del personal Técnico del Programa en las actividades de supervisión del desempeño de las tareas asignadas a las personas sujetas de derecho de una CAC.
b)    Ayudar a los equipos de trabajo del personal Técnico del Programa a recabar información en campo, respecto del seguimiento a las unidades de producción de 25 personas sujetas de derecho.
c)     Ayudar a realizar tareas de preparación de suelos, siembra, resiembra y labores culturales en las unidades de producción.
d)    Realizar cualquier otra tarea de apoyo, afín a su capacitación, que le sea asignada por el equipo de trabajo del personal operativo del Programa.
El Programa podrá contar con el apoyo de hasta 54,684 personas Becarias del Programa Jóvenes Construyendo el Futuro, en tanto continúen vigentes las vinculaciones de la Secretaría del Trabajo y Previsión Social para el Programa Sembrando Vida.
Anexo 7. Diagrama general del Programa Sembrando Vida
 

 

 
Anexo 8
RUTA DEL REGISTRO DE CANDIDATOS A PERSONAS SUJETAS DE DERECHO Y VALIDACIÓN PARA EL EMPADRONAMIENTO
DEL PROGRAMA SEMBRANDO VIDA

En caso de que la persona candidata no cumpla con alguno de los pasos 1 o 3, y no pueda solventarlos, se le notificará en el formato de verificación de la unidad de producción que no es elegible para los objetivos del Programa.
 
 


 

Anexo 9. FORMATO DE DATOS PERSONALES PARA CAPTURA DEL PRE-REGISTRO
 
ESTADO:
 
FECHA:
 
MUNICIPIO:
 
LOCALIDAD:
 
EJIDO:
 
CURP:
 
TELEFONO CELULAR
 
CORREO ELECTRÓNICO
 
 
NOMBRE (S)
APELLIDO PATERNO
APELLIDO MATERNO
 
 
 
 
FECHA DE NACIMIENTO:
EDO. CIVIL:
DIRECCIÓN (CALLE, EJIDO, NÚMERO EXTERIOR, LOCALIDAD, MUNICIPIO, EJIDO, CÓDIGO POSTAL) Y UNA REFERENCIA.
NÚMERO DE TELÉFONO FIJO:
 
 
ROL DENTRO DE LA FAMILIA:
______PADRE/MADRE
______HIJO/HIJA
______ABUELO/ABUELA
OTRO:________________________
 
 
 
Nombre y firma del personal Técnico
 
Nombre y firma de la persona sujeta agraria
 
 
"Este Programa es público ajeno a cualquier partido político. Queda prohibido el uso para fines distintos al desarrollo social".
Anexo 10. FORMATO DE REPORTE DE ASISTENCIA A DOMICILIO
Este formato corresponde a lo contenido dentro del apartado de personas candidatas a personas sujetas de derecho y validación para el empadronamiento del Programa Sembrando Vida.
(MODULO I)
I) DATOS DE IDENTIFICACIÓN Y DOMICILIO
1. CURP de la persona beneficiaria: Enlazado con la base RENAPO
2. Nombre de la persona beneficiaria. (VALIDAR INFORMACIÓN):
Nombre ___________Apellido paterno: ___________ Apellido materno: ___________
3. Fecha de nacimiento (VALIDAR INFORMACIÓN): (DÍA, MES, AÑO)
4. ¿Cuántos años cumplidos tiene? (ANOTAR): ________
5. Sexo (VALIDAR INFORMACIÓN):
6. ¿Cuál es su estado civil?
                   1) Soltero(a)                   3) Unión libre                                     5) viudo(a)
                   2) Casado(a)                   4) Divorciado(a)/separado (a)                   6) No respondió
7. ¿Cuál es su rol dentro de su núcleo familiar? ¿Es usted...?
1)     El Padre/la madre
2)     El hijo/la hija
3)     El abuelo/la abuela
4)     Otro, especificar cuál_____________________
8. Domicilio de residencia:
    Código postal (ANOTAR)                                ______________
    Estado (PRECARGADA) (VALIDAR)                   ______________
    Municipio: (PRECARGADA) (VALIDAR)                ______________
    Localidad: (PRECARGADA) (VALIDAR)                ______________
    Calle/ejido
    Número exterior (ANOTAR)                              ______________
II) IDENTIDAD CULTURAL Y ESTUDIOS
9. De acuerdo a su cultura, historia y tradiciones, ¿usted se considera...?
       1) Indígena
       2) Afroamericano (a) o afrodescendiente
       3) Ninguno de los anteriores
       4) No sabe/ No responde
10A. ¿Habla alguna lengua indígena?          1) Sí           2) No (PASE a 11)        3) No responde (PASE a 11)
10B. ¿Cuál lengua indígena habla?
1)     Chinanteco                          13) Tepehuano del sur
2)     Chol                                  14) Tojolabal
3)     Chontal                              15) Totonaca
4)     Huasteco                            16) Tzetzal
5)     Huichol                               17) Tzotzil
6)     Maya                                 18) Zapoteco
7)     Mazahua                             19) Zoque
8)     Mazateco                            20) Otro ¿Cuál? _________
9)     Mixe
10)    Mixteco
11)    Náhuatl
12)    Otomí
11. ¿Habla español?                              1) Sí         2) No        3) No responde
12. ¿Sabe leer y escribir un recado?            1) Sí         2) No        3) No responde
13. ¿Cuál es su último año o grado de estudios?
1) Ninguna                                  6) Bachillerato o su equivalente incompleto       11) No responde
2) Primaria incompleta                     7) Bachillerato o su equivalente completo
3) Primaria completa                       8) Técnico superior
4) Secundaria incompleta                 9) Licenciatura
5) Secundaria completa                   10) Posgrado o más
14. ¿Actualmente asiste a la escuela?          1) Sí         2) No          3) No responde
III.- INFORMACIÓN SOCIOECONÓMICA
15. ¿Cuántas personas, incluida usted, viven en la vivienda que habita, contando a los niños pequeños, ancianos y personas con discapacidad?
     ___________
16. "Considerando que el hogar es un conjunto de personas que hacen vida en común dentro de una misma vivienda, unidos o no por parentesco, que comparten los gastos de manutención y preparan los alimentos en la misma cocina."
¿Cuántos hogares hay en su vivienda, incluyendo el suyo?
     ___________
17. ¿Cuántas personas forman parte de su hogar, incluyéndose usted, niños pequeños, ancianos y personas con discapacidad? ____________
18. ¿Cuántas personas de este hogar están dentro de cada uno de los siguientes rangos de edad? (VALIDAR QUE EL TOTAL DE PERSONAS MENCIONADAS COINCIDA CON LA RESPUESTA DE LA PREGUNTA 17)
 
Rango de edad
Número de personas
A
Niños y niñas de 0 a 3
 
B
Niños y niñas de 4 a 12
 
C
Jóvenes de 13 a 18
 
D
Adultos de 19 a 45
 
E
Adultos de 46 a 64
 
F
De 65 a o más
 
 
19. ¿Cuántos cuartos para dormir hay en su hogar, sin contar pasillos y baños?   _____________
20. ¿Tiene luz eléctrica en su vivienda?           1) Sí        2) No    3) No responde
21. En su vivienda tienen...
1) Agua entubada dentro de la vivienda
2) Agua entubada fuera de la vivienda, pero dentro de su terreno
3) Agua entubada de llave pública (o hidrante)
4) Agua entubada que acarrean de otra vivienda
5) Agua de pipa
6) Agua de pozo, río, lago, arroyo
7) Agua captada de lluvia u otro medio
22. ¿Qué tratamiento le dan al agua para beberla?
1) La beben sin ningún tratamiento previo
2) La hierven
3) Le echan cloro
4) Usan un filtro
5) Compran agua embotellada
6) Otro, ¿cuál? _____________________
23. ¿De qué material es la mayor parte del techo de su vivienda?
1) Concreto                                           4) Lámina de asbesto           7) Otro, ¿cuál? ___________
2) Lámina de cartón                                  5) Madera
3) Lámina de aluminio o metálica                   6) Palma o paja
24. ¿De qué material es la mayor parte del piso de su vivienda?
1) Cemento                                           4) Madera
2) Tierra                                               5) Otro, ¿cuál? ___________
3) Mosaico o azuleo
25. ¿De qué material son las paredes o muros de su vivienda, principalmente?
1) Concreto, ladrillo o tabique                       5) Madera
2) Lámina de cartón                                  6) Adobe
3) Lámina de aluminio o metálica                   7) Otro, ¿cuál? ___________
4) Carrizo, bambú, palma o paja
26. ¿Qué tipo de baño o escusado tiene su vivienda?
1) Con conexión de agua
2) Le echan agua con cubeta
3) Letrina seca o húmeda
4) Pozo u hoyo negro
5) No tiene
27. ¿Cuál es el combustible que más usan para cocinar?
1) Gas de cilindro o tanque
2) Gas natural o de tubería
3) Electricidad
4) Leña o carbón con chimenea o fogón
5) Leña o carbón sin chimenea o fogón
6) Otro, ¿cuál? ___________
28. ¿En su hogar tiene?
 
 
Sí (1)
No (2)
A
Refrigerador
 
 
B
Lavadora automática
 
 
C
VHS, DVD, BLU-RAY
 
 
D
Vehículo (carro, camioneta o camión)
 
 
E
Motocicleta o motoneta
 
 
F
Bicicleta que se utilice como medio de transporte
 
 
G
Horno (microondas o eléctrico)
 
 
H
Computadora, laptop o tablet
 
 
I
Estufa/parrilla de gas
 
 
J
Calentador de agua/boiler (gas/solar)
 
 
K
Aparato de televisión
 
 
L
Aparato de televisión digital
 
 
M
Servicio de televisión de paga (antena parabólica, SKY o TV por cable)
 
 
N
Tinaco
 
 
O
Aparato para regular la temperatura (ventilador, enfriador, clima, calefactor).
 
 
P
Internet
 
 
Q
Línea telefónica fija
 
 
R
Teléfono celular
 
PASE A 30
 
29A. ¿Cuántos teléfonos celulares tienen en su hogar? _______________
29B. ¿Cuál es el número de su celular o en cuál número lo (la) puedo contactar? (CORROBORAR QUE SEA DE 10 DÍGITOS
CONSIDERANDO LADA; __________________
IV.- OCUPACIÓN Y EMPLEO
30. ¿Durante 2024 tuvo trabajo remunerado?
1) Sí, durante todo el año
2) Sí, entre 6 y 12 meses
3) Sí, por menos de 6 meses
4) No tuvo trabajo remunerado (PASE A 33)
31. ¿Qué actividad desempeñó en su último trabajo remunerado de 2024?
1) Albañil                                                    11) Miembro de un grupo u organización de productores
2) Artesano                                                 12) Miembro de una cooperativa de producción o servicios
3) Ayudante de un oficio                                   13) Obrero
4) Ayudante en rancho (peón) o negocio no familiar    14) Patrón o empleador de un negocio
5) Chofer                                                    15) Profesionista independiente
6) Ejidatario o comunero                                  16) Promotor de desarrollo humano o gestor social
7) Empleado de gobierno                                 17) Trabajador por cuenta propia
8) Empleado del sector privado                           18) Vendedor ambulante
9) Empleado doméstico                                   19) Otra ocupación. ¿cuál? ________________
10) Jornalero agrícola/campesino
32. ¿Qué tipo de contratación tuvo en ese trabajo? (PASE A 34)
1) Contrato fijo                2) Contrato eventual o por meta             3) Sin contrato
33. ¿Cuál fue su principal ocupación en 2024? (PASAR A PREGUNTA 37)
1)    Cuidado de niños, enfermos, adultos mayores o discapacitados
2)    Trabajo comunitario o voluntario
3)    Realizar el quehacer o labores del hogar (limpieza, acarrear agua, leña)
4)    Trabajo en campo o parcela familiar
5)    Otro, ¿cuál? _______________________
V. INGRESOS
34. En 2024, ¿Cuál fue su ingreso promedio mensual?
1)    Entre $0 y $500
2)    Entre $501 y $900
3)    Entre $901 y $1,800
4)    Entre $1,801 y $2,600
5)    Entre $2,601 y $3,500
6)    Entre $3,501 y $5000
7)    Más de $5,001
8)    No sabe/no respondió
35. En 2024, ¿Cuántas personas dependían económicamente de usted?    ____________
36. ¿Usted fue la persona que más aportó al ingreso de su hogar en 2024?
1) Sí (PASE A 38)                                      2) No (continuar con 37)
37. ¿Qué parentesco tiene con usted la persona que más aportó al ingreso de su hogar el año pasado?
1)    Esposo (a)/pareja
2)    Padre
3)    Madre
4)    Hijo/hija
5)    Hermano/hermana
6)    Otro, ¿quién?
38. ¿Cuántas personas aportaron al ingreso de su hogar en 2024? Inclúyase usted en caso de haber aportado. ____________
39. ¿Cuáles fueron las fuentes de ingreso de quienes aportaron al ingreso de su hogar en 2024? (ANOTAR TODAS LA MENCIONES)
A
Pagos o salarios por trabajo remunerado
Sí mencionó (1)
No mencionó (2)
B
Pensión o jubilación
Sí mencionó (1)
No mencionó (2)
C
Remesas o envío de dinero del extranjero
Sí mencionó (1)
No mencionó (2)
D
Apoyo o pensión de algún programa de gobierno
Sí mencionó (1)
No mencionó (2)
E
Otros, ¿cuál? __________________________
Sí mencionó (1)
No mencionó (2)
 
40. Sumando todos los ingresos de quienes aportaron a su hogar. ¿Cuál fue el ingreso mensual promedio de su hogar en 2024?
1)    Entre $0 y $500
2)    Entre $501 y $900
3)    Entre $901 y $1,800
4)    Entre $1,801 y $2,600
5)    Entre $2,601 y $3,500
6)    Entre $3,501 y $5000
7)    Más de $5,001
8)    No sabe/no respondió
VI.- MIGRACIÓN
(PREGUNTAR DE LA 41 A LA 45 SÓLO A QUIENES RESPONDIERON "Sí, durante todo el año" o "Sí de 6 a casi 12 meses o Sí, por menos de 6 meses en la pregunta 30)
41. Durante el 2024 ¿usted trabajo fuera de su localidad?
1) Sí (CONTINUAR CON LA 42)                     2) No (PASE A 46)
42. ¿A dónde se fue a trabajar? (ANOTAR TODAS LA MENCIONES)
A
A la cabecera municipal
Sí mencionó (1)
No mencionó (2)
B
A la capital de su estado
Sí mencionó (1)
No mencionó (2)
C
A otro municipio de su estado
Sí mencionó (1)
No mencionó (2)
D
A otro estado
Sí mencionó (1) (pase a 43)
No mencionó (2)
E
A otro país
Sí mencionó (1)
(pase a 44)
No mencionó (2)
 
43. (PREGUNTAR SÓLO A QUIENES RESPONDIERON SÍ EN 42D) ¿A qué estado se fue a trabajar? (DESPLEGAR LOS ESTADOS CON SU RESPECTIVO CÓDIGO INEGI) (SI SON VARIOS ESTADOS, ANOTAR EL ÚLTIMO DONDE TRABAJÓ)
44. (PREGUNTAR SÓLO A QUIENES RESPONDIERON SÍ EN 42E) ¿A qué país fue a trabajar?
1) Estados Unidos              2) Canadá                          3) Otro, ¿cuál? __________
45. En total, ¿cuánto tiempo trabajó fuera de su localidad en 2023?
1) Menos de 6 meses          2) Más de 6 meses
VII. REMESAS
(PREGUNTAR A TODOS)
46. ¿Recibe o le mandan dinero de los Estados Unidos u otro país?
1) Sí (CONTINUAR CON 47)                        2) No (PASE A 49)
¿Cuánto dinero recibe en promedio mensualmente? (ANOTAR LA CANTIDAD EN NÚMERO Y EL RANGO)
47A. CANTIDAD EN NÚMERO (EN PESOS): _________________________
47B. RANGO (EN PESOS).
1)    Entre $0 y $500
2)    Entre $501 y $900
3)    Entre $901 y $1,800
4)    Entre $1,801 y $2,600
5)    Entre $2,601 y $3,500
6)    Entre $3,501 y $5000
7)    Más de $5,001
48. ¿Qué parentesco tiene con usted la persona o personas que le envían dinero? (ANOTAR TODAS LA MENCIONES)
A
Pareja/esposo(a)
Sí mencionó (1)
No mencionó (2)
B
Padre o madre
Sí mencionó (1)
No mencionó (2)
C
Hija/hijo
Sí mencionó (1)
No mencionó (2)
D
Hermana/hermano
Sí mencionó (1)
No mencionó (2)
E
Otro, ¿quién? ________________________
Sí mencionó (1)
No mencionó (2)
VIII. GASTOS Y CONSUMO
49. Regularmente en un mes ¿cuánto gastan en su hogar en...? (ANOTAR CANTIDAD EN NÚMERO Y CÓDIGO DEL RANGO)
 
 
49. CANTIDAD EN NÚMERO
0) no gasta
9999) no sabe/no contestó
50. ANOTAR RANGO
1) Nada
2) Menos de $500
3) Entre $501 y $1000
4) Entre $1001 y $1,500
5) Entre $1501 y $2000
6) Más de $2000
7) No respondió
A
La compra de alimentos, bebidas (cereales, carnes, pescados y mariscos, leche, huevo. aceite, verduras, legumbres, frutas, azúcar, chocolate)
 
 
B
La compra o reparación de vestido o calzado
 
 
C
La compra de artículos y servicios de educación (inscripción, colegiatura, útiles escolares, uniforme, pasaje para escuela, etc.)
 
 
D
El pago de servicios del hogar como luz, agua, renta, gas, etc.
 
 
E
Servicios de salud como citas médicas y compra de medicamentos
 
 
F
Recreación
 
 
 
51. ¿Qué porcentaje del ingreso anual de su hogar proviene de la actividad agropecuaria?
1)    Cero, nadie realiza actividad agropecuaria
2)    De 1% a 25%
3)    De 26% a 50%
4)    De 51% a 75%
5)    De 76% a 100%
6)    No sabe/ no respondió
52. Considerando el ingreso de la actividad agropecuaria, ¿qué sector le proporciona mayores ingresos?
1)    Agrícola
2)    Pecuario
3)    Forestal (leña, germoplasma)
4)    Ambiental (pago por servicios)
5)    Otro, especificar
Cálculo de la Línea de Pobreza por Ingreso Rural
Los reactivos anteriores determinarán la posición respecto a la Línea de Pobreza por Ingreso Rural en la que la persona sujeta agraria se encuentra.
 
 
 
 
 
Personal Técnico
 
 
Persona Sujeta Agraria
 
 
"Este Programa es público ajeno a cualquier partido político. Queda prohibido el uso para fines distintos al desarrollo social".
Anexo 11. FORMATO DE VERIFICACIÓN DE UNIDAD DE PRODUCCIÓN
_______________________, a ____ del mes __________del año 2025.
TITULAR DE LA SUBSECRETARÍA DE INCLUSIÓN PRODUCTIVA Y DESARROLLO RURAL
RESPONSABLE DEL PROGRAMA SEMBRANDO VIDA
PRESENTE
La (El) que suscribe, C.__________________________________________, personal Técnico del Programa Sembrando Vida, manifiesto que el día_______ de _______________________ del presente, realicé la visita a la unidad de producción de la persona sujeta agraria, C.________________________________________________________________, ubicada en el ejido/localidad___________________________________________municipio______________________________________, estado _______________________________________________.
Encontrando lo siguiente:
1. La unidad de producción tiene una superficie:
 
 
a) Igual a 2.5 hectáreas
 
b) Inferior a 2.5 hectáreas
 
 
2. Entre la localidad en la que vive la persona sujeta agraria y la unidad de producción, hay una distancia:
 
 
a) Inferior a 20 kilómetros
 
b) Superior a 20 kilómetros
 
 
3. La unidad de producción está ubicada dentro de:
 
 
a) Un ejido
 
b) Tierra de uso común
 
c) Pequeña propiedad
4. La unidad de producción tiene las siguientes características:
 
 
a) Se encuentra ociosa o abandonada
 
b) Está en condiciones de potrero o acahual bajo
 
c)   Tiene cultivo de milpa
5. Se encuentra por debajo de la línea de Pobreza por Ingreso Rural.
 
 
a) Si
 
b) No
 
 
 
Resultando:
ELEGIBLE (3)
ATENTAMENTE
NO ELEGIBLE2
 
          ____________________________________        _____________________________________
               Nombre y firma del Personal Técnico               Nombre y firma de la persona sujeta agraria
"Este Programa es público ajeno a cualquier partido político. Queda prohibido el uso para fines distintos al desarrollo social".
Anexo 12. CARTA COMPROMISO
TITULAR DE LA SUBSECRETARÍA DE INCLUSIÓN PRODUCTIVA Y DESARROLLO RURAL
RESPONSABLE DEL PROGRAMA SEMBRANDO VIDA
PRESENTE
La (El) que suscribe, C.__________________________________________, mayor de edad, con domicilio en________________________________________________________________________del municipio de __________________________, en el estado de _________________________________, identificándome en este acto con ______________________ con número de folio__________________________________, me comprometo a dar cumplimiento a lo dispuesto por las Reglas de Operación del Programa Sembrando Vida y, en particular asumo los siguientes compromisos:
I.     Cumplir con el plan de trabajo de la Comunidad de Aprendizaje Campesina, así como el de mi parcela.
II.     Aplicar los apoyos económicos del Programa únicamente para los fines autorizados, y en caso de incumplimiento de mi parte, la consecuencia será la pérdida permanente del derecho a la obtención de incentivos de la Secretaría de Bienestar.
III.    Proporcionar la información y/o documentación para evaluar los resultados logrados en la aplicación del apoyo recibido.
IV.   Aceptar visitas de verificación y/o evaluación correspondiente al apoyo solicitado.
V.    Solventar las omisiones o inconsistencias advertidas en alguna visita o verificación en un lapso no mayor a 15 días hábiles a partir de la notificación realizada por el personal Técnico, personal Facilitador, o por quien éstos designen para tal efecto.
VI.   Proporcionar, y en su caso, actualizar, bajo protesta de decir verdad, la información que se les requiera de acuerdo con lo establecido en las presentes Reglas de Operación y sus anexos, incluyendo una dirección de domicilio físico, dirección de correo electrónico, número telefónico fijo, celular, whatsapp y/o cualquier otra aplicación de mensajería electrónica.
En adición, declaro bajo protesta de decir verdad que:
a)    No realizo actividades productivas o comerciales ilícitas.
b)    No presento documentación falsa y/o alterada en cualquiera de las etapas del proceso de otorgamiento de apoyos.
c)     Los datos asentados en la solicitud y en la presente carta compromiso son verdaderos y autorizo al Programa Sembrando Vida para verificar la información proporcionada.
En caso de inhabilidad, invalidez, fallecimiento, o baja voluntaria, en este último caso, cuando no tenga iniciado un proceso de cancelación de los beneficios, designo como persona preferente a: ___________________________________________________________________________, para que continúe en el Programa y dé seguimiento al trabajo en la unidad de producción.
NOTA: Anexar fotocopia de la identificación oficial y CURP vigente de la persona sujeta de derecho.
______________________________________________________
Nombre y Firma
La persona que suscribe este documento será la responsable de firmar los formatos y/o la documentación que se le soliciten posteriormente.
"Este Programa es público ajeno a cualquier partido político. Queda prohibido el uso para fines distintos al desarrollo social".
· ESTE DOCUMENTO NO DEBE PRESENTAR TACHADURAS NI RAYADURAS.
Anexo 13
NOTIFICACIÓN DE ACEPTACIÓN EN EL PROGRAMA SEMBRANDO VIDA
"Una comunidad que tiene asegurada la alimentación, es menos vulnerable a las presiones de la ilegalidad y del clientelismo que trafica con la pobreza".
C._______________________________________
Del ejido/comunidad
Del estado
Estimada (o)________________________________
Una vez revisada la información proporcionada por el Personal Operativo, se ha determinado que cumples con los requisitos establecidos en las ROP, por lo cual me es grato comunicarte que has sido:
_________________________ACEPTADO AL PROGRAMA SEMBRANDO VIDA___________________
En Sembrando Vida, queremos que los campesinos y campesinas mexicanos y mexicanas, produzcan riqueza para sus familias y comunidades, detener la degradación ambiental y procurar la autosuficiencia alimentaria.
Trabajaremos intensamente en la organización de las comunidades para lograr una cultura del ahorro y con el trabajo en sus parcelas, puedan formar cooperativas que les permitan mejorar la producción y comercialización de sus productos. Buscamos alentar una economía social y solidaria que mejore la calidad de vida de la comunidad.
Para cualquier consulta tu folio asignado es: SV-EDO-2025-NÚMERO SERIADO
Te invitamos a aprovechar esta oportunidad, ya que con tu apoyo y el de los colaboradores del Programa, así como con la coordinación de diferentes dependencias, estamos sembrando una semilla buena, estamos sembrando una nueva historia, estamos Sembrando Vida para cosechar esperanza.
Bienvenido a la Familia Sembrando Vida.
RESPONSABLE DEL PROGRAMA SEMBRANDO VIDA
SUBSECRETARIO HUGO RAÚL PAULIN HERNÁNDEZ
"Este Programa es público ajeno a cualquier partido político. Queda prohibido el uso para fines distintos al desarrollo social".
Anexo 14
CONTRATO DE APARCERÍA
CONTRATO DE APARCERÍA RURAL AGRÍCOLA (MEDIERÍA) SOBRE TIERRAS PARCELADAS, QUE CELEBRAN, POR UNA PARTE, EL C. __________________________________, A QUIEN EN LO SUCESIVO SE LE DENOMINARÁ "EL PROPIETARIO(A)" Y POR LA OTRA EL C.___________________________________________________, A QUIEN EN LO SUCESIVO SE LE DENOMINARÁ "EL APARCERO(A)", Y EN FORMA CONJUNTA SE LES DENOMINARÁ "LAS PARTES", AL TENOR DE LAS SIGUIENTES DECLARACIONES Y CLÁUSULAS: ---------------------
D E C L A R A C I O N E S:
I. Declara "EL PROPIETARIO(A)":
I.1 Que es una persona física de nacionalidad mexicana, mayor de edad, en pleno uso de sus facultades, quien se identifica con credencial para votar folio_________________________________, la cual se agrega al presente como Anexo No. 1.
I.2 Que según consta en el certificado parcelario número ___________ de fecha __________ emitido por el Registro Agrario Nacional o Escritura Pública número ______, de fecha ________de ____________ del año de ____________, otorgada ante la Fe del Licenciado ______________________________________________, Notario Público Número ______ del municipio de _________________, del estado de__________________, inscrita en el Registro Público de la Propiedad y del Comercio, bajo el folio real número _______, escritura de la cual se anexa copia como Anexo No. 2, es propietario (a) del predio rústico ubicado en _________________________________________, municipio de ________________________________, del estado de ___________________________; predio que tiene las siguientes medidas y colindancias:
Al norte __________________ _______ m
Al sur ____________________ _______ m
Al este ___________________ _______ m
Al oeste __________________ _______ m
I.3. Que es su voluntad celebrar el presente contrato de aparcería respecto de 2.5 (dos punto cinco) hectáreas que forman parte de la parcela mencionada en la declaración I.2 anterior y cuya superficie presenta las siguientes medidas y colindancias:
Al norte __________________ _______ m
Al sur ____________________ _______ m
Al este ___________________ _______ m
Al oeste __________________ _______ m
I.4 Que bajo protesta de decir verdad manifiesta que la superficie materia del presente contrato se encuentra libre de todo gravamen y apta para ser utilizada para actividades de agroforestería, incluyendo milpa intercalada con árboles frutales y maderables.
I.5 Que señala como domicilio para oír y recibir toda clase de notificaciones el ubicado en: ____________________
II. Declara "EL APARCERO(A)":
II.1 Que es una persona física de nacionalidad mexicana, mayor de edad, en pleno uso de sus facultades, quien se identifica con credencial para votar folio______, la cual se agrega al presente como Anexo No. 3.
II.2. Que es su voluntad suscribir el presente contrato de aparcería con "EL PROPIETARIO(A)", respecto de 2.5 (dos punto cinco) hectáreas parceladas que se describen en la declaración I.3 anterior para realizar actividades de agroforestería, incluyendo milpa intercalada con árboles frutales y maderables.
II.3 Que es candidato (a) a persona sujeta de derecho del Programa del gobierno federal a cargo de la Secretaría del Bienestar denominado Sembrando Vida, el cual establece, entre otros requisitos, tener disponibles para realizar actividades de agroforestería 2.5 (dos punto cinco) hectáreas propias o en calidad de aparcero(a), por lo que en caso de ser aceptado para recibir los apoyos del Programa quedará obligado a sembrar en dichas tierras _____________________________________________________________________________________________________________________________________________________________________ entre otros productos. En el entendido que "EL APARCERO(A)" no asumirá la obligación de compartir con "EL PROPIETARIO(A)" los apoyos que en su caso le asigne el Programa Sembrando Vida.
II.4. Que señala como domicilio para oír y recibir toda clase de notificaciones el ubicado en: _____________________________________________________________________________________
III. Declaran "LAS PARTES":
III.1. Que se reconocen mutuamente la personalidad con que se ostentan y manifiestan su voluntad para celebrar el presente contrato, con fundamento en los artículos___________ del Código Civil para el estado de ____________________________________________.
Expuesto lo anterior, "LAS PARTES" convienen obligarse de conformidad con las siguientes:
C L Á U S U L A S
PRIMERA.- "EL PROPIETARIO(A)" concede el uso y goce de ________ hectáreas de su propiedad a "EL APARCERO(A)" con el propósito de que éste cultive entre otras especies ______________________________________________________________________________________________________________________________________________________________ La superficie materia de la aparcería presenta las siguientes medidas y colindancias:
Al norte __________________ _______ m
Al sur ____________________ _______ m
Al este ___________________ _______ m
Al oeste __________________ _______ m
SEGUNDA.- Al llegar la cosecha, como contraprestación por la aparcería, los frutos serán repartidos de la siguiente manera: ____% (____________ por ciento) para "EL PROPIETARIO(A)" y ___% (__________________ por ciento) para "EL APARCERO(A)".
TERCERA.- "El PROPIETARIO(A)" se obliga con "EL APARCERO(A)", a no entorpecer ni estorbar la labor de éste, respecto de las tierras materia del presente contrato.
CUARTA.- "EL APARCERO(A)" conviene en mantener y conservar las tierras materia del presente instrumento en las condiciones normales para su cultivo, aprovechamiento y explotación, realizando las reparaciones y/o acondicionamientos que considere necesarios.
QUINTA.- "LAS PARTES" acuerdan que si durante el término del contrato falleciere "EL PROPIETARIO(A)" o el predio fuere enajenado, la aparcería subsistirá.
Si es "EL APARCERO(A)" el que muere, el contrato puede darse por terminado, pero si ya se hubieren hecho algunos trabajos, como el barbecho del terreno, la poda de los árboles, o cualquiera otra obra necesaria para el cultivo y es "EL PROPIETARIO(A)" quien da por terminado el contrato, éste tiene obligación de pagar a los herederos de "EL APARCERO(A)" el importe de esos trabajos, en cuanto se aproveche de ellos.
SEXTA.- "EL APARCERO(A)" se obliga a dar aviso a "EL PROPIETARIO(A)", con la anticipación debida, de que procederá a levantar la cosecha a fin de que éste verifique la producción obtenida.
SÉPTIMA.- "LAS PARTES" acuerdan que, si ni en el lugar, ni dentro de la municipalidad se encuentra a "EL PROPIETARIO(A)", podrá "EL APARCERO(A)" hacer la cosecha, midiendo, contando o pesando los frutos en presencia de dos testigos mayores de toda excepción.
OCTAVA.- En caso de que "EL APARCERO(A)" no dé el aviso correspondiente de que levantará la cosecha, se obliga a entregar a "EL PROPIETARIO(A)", la cantidad de los frutos o productos que, de acuerdo al presente contrato, fijen peritos nombrados por cada una de las partes, correspondiendo a "EL APARCERO(A)" cubrir los honorarios de ambos peritos.
NOVENA.- "EL PROPIETARIO(A)" se compromete a no retener de propia autoridad todos o parte de los frutos que correspondan a "EL APARCERO(A)" para garantizar lo que éste le deba por razón del contrato de aparcería.
DÉCIMA.- "EL PROPIETARIO(A)" se obliga a responder a "EL APARCERO(A)" de los perjuicios que se deriven de los vicios ocultos que existieran respecto de las tierras materia del presente contrato, siempre y cuando su existencia sea anterior a la suscripción de este instrumento.
DÉCIMA PRIMERA.- "LAS PARTES" acuerdan que si al concluir el contrato "EL APARCERO(A)" ha cumplido con todas y cada una de las obligaciones adquiridas mediante el presente instrumento, éste tendrá derecho del tanto, para suscribir un nuevo contrato con "EL PROPIETARIO(A)", en caso de que la tierra que estuvo cultivando, sea dada en nueva aparcería.
DÉCIMA SEGUNDA.- "EL APARCERO(A)" se compromete a dar a las tierras que le son otorgadas en aparcería, el uso y servicio convenido en el presente contrato, acordando que para el caso de usarlas para un fin distinto, el contrato se dará por rescindido sin responsabilidad para "EL PROPIETARIO(A)".
DÉCIMA TERCERA.- Si "EL APARCERO(A)" abandona la siembra sin causa justificada, cederá tácitamente el derecho de recoger la cosecha a "EL PROPIETARIO(A)", sin que pueda reclamar aquel percepción alguna por dicha cosecha.
DÉCIMA CUARTA.- "EL PROPIETARIO(A)" autoriza al aparcero proveerse del agua suficiente y necesaria para satisfacer los requerimientos de los cultivos que producirá.
DÉCIMA QUINTA.- "EL APARCERO(A)" se obliga con "EL PROPIETARIO(A)", a pagar los daños y perjuicios causados a las tierras objeto del presente instrumento que por su culpa o negligencia, se llegare a causar en dichas tierras.
DÉCIMA SEXTA.- "EL APARCERO(A)" se compromete a dar aviso oportunamente a "EL PROPIETARIO(A)" respecto de los intentos de usurpación o daños causados o que pretendan causar terceros respecto de las tierras materia del presente contrato, por lo que la omisión de dicho aviso, le obligará a pagar a "EL PROPIETARIO(A)" los daños y perjuicios que se ocasionen por dicho evento.
DÉCIMA SÉPTIMA.- El presente contrato tendrá una vigencia obligatoria por cuatro años a partir de su firma, prorrogable mediante acuerdo por escrito de "LAS PARTES".
DÉCIMA OCTAVA-. "EL APARCERO(A)" se obliga a devolver a "EL PROPIETARIO(A)", al término de la vigencia del presente contrato, las tierras materia del mismo, en las condiciones que las recibió, con el solo detrimento normal del tiempo.
DÉCIMA NOVENA.- "EL APARCERO(A)" manifiesta su conformidad respecto a las obras y/o infraestructura o construcciones que efectúe en las tierras materia del presente contrato, que sean necesarias para cumplir con los objetivos del mismo, pasaran a formar parte del predio y a favor de "EL PROPIETARIO(A)" al término del contrato.
VIGÉSIMA.- Son causas de terminación anticipada, sin responsabilidad para las partes:
·  El acuerdo por escrito de ambas "PARTES", el cual para tener validez deberá notificarse por escrito con 30 días naturales de anticipación a la Secretaría de Bienestar.
·  En caso de que alguna de las declaraciones de "LAS PARTES", resulte falsa o inexacta y ello afecte directamente el cumplimiento del presente contrato.
·  Que "EL APARCERO(A)" abandone la siembra sin causa justificada, y
·  La existencia de caso fortuito o fuerza mayor que ponga término o suspenda las actividades objeto de este contrato.
VIGÉSIMA PRIMERA. Para el caso de que una de las partes incumpla las obligaciones y compromisos que asume en el presente contrato, pagará a su contraparte, como pena convencional a convenir entre las partes
VIGÉSIMA SEGUNDA.- En caso de suscitarse conflicto o controversia con motivo de la interpretación y/o cumplimiento del presente contrato, "LAS PARTES" se someten expresamente a la jurisdicción de los tribunales civiles del lugar donde se ubica el predio, renunciando desde este momento a la que les pudiera corresponder en razón de sus domicilios futuros o por cualquier otra causa.
VIGÉSIMA TERCERA.- El presente contrato surtirá efectos a partir de la fecha en que se suscribe. Éste podrá ser revisado, modificado o adicionado, mediante convenio modificatorio que suscriban "LAS PARTES". Para que los convenios modificatorios tengan validez deberán notificarse por escrito con 30 días naturales de anticipación a la Secretaría de Bienestar.
LEÍDO QUE FUE EL PRESENTE CONTRATO, Y ESTANDO DEBIDAMENTE ENTERADAS "LAS PARTES" DEL ALCANCE Y CONTENIDO LEGAL DE SUS CLÁUSULAS, LO FIRMAN EN TRES EJEMPLARES, EN LA CIUDAD DE ____________________________ A LOS _____ DÍAS DEL MES DE _________________ DE 20_____.
"EL PROPIETARIO(A)"
C. _______________________________
"EL APARCERO(A)"
C. _______________________________
TESTIGO
C. _______________________________
TESTIGO
C. _______________________________
"Este Programa es público ajeno a cualquier partido político. Queda prohibido el uso para fines distintos al desarrollo social".
Anexo 15
CONTRATO DE APARCERÍA APROBADO POR ASAMBLEA EJIDAL
CONTRATO DE APARCERÍA RURAL AGRÍCOLA (MEDIERÍA) SOBRE TIERRAS PARCELADAS, QUE CELEBRAN, POR UNA PARTE, EL C. _______, A QUIEN EN LO SUCESIVO SE LE DENOMINARÁ "EL PROPIETARIO(A)" Y POR LA OTRA EL C.______, A QUIEN EN LO SUCESIVO SE LE DENOMINARÁ "EL APARCERO(A)", Y EN FORMA CONJUNTA SE LES DENOMINARÁ "LAS PARTES", AL TENOR DE LAS SIGUIENTES DECLARACIONES Y CLÁUSULAS: ----------------------------------------------------------------------
D E C L A R A C I O N E S:
I. Declara "EL PROPIETARIO(A)":
I.1 Que es una persona física de nacionalidad mexicana, mayor de edad, en pleno uso de sus facultades, quien se identifica con credencial para votar folio______, la cual se agrega al presente como Anexo No. 1.
I.2 Que es titular de un certificado de tierra de uso común y que la asamblea le ha asignado la parcela marcada con el número ___del ejido___, municipio de__, estado ___, con una superficie de ____ hectáreas, como lo acredita con el Certificado Parcelario número ___, expedido por el Registro Agrario Nacional, del cual se anexa copia como Anexo No. 2, parcela que tiene las siguientes medidas y colindancias:
Al norte __________________ _______ m
Al sur ____________________ _______ m
Al este ___________________ _______ m
Al oeste __________________ _______ m
I.3. Que es su voluntad celebrar el presente contrato de aparcería respecto de 2.5 (dos punto cinco) hectáreas que forman parte de la parcela mencionada en la declaración I.2 anterior y cuya superficie presenta las siguientes medidas y colindancias:
Al norte __________________ _______ m
Al sur ____________________ _______ m
Al este ___________________ _______ m
Al oeste __________________ _______ m
I.4 Que bajo protesta de decir verdad manifiesta que la superficie materia del presente contrato se encuentra libre de todo gravamen y apta para ser utilizada para actividades de agroforestería, incluyendo milpa intercalada con árboles frutales y maderables.
I.5 Que señala como domicilio para oír y recibir toda clase de notificaciones el ubicado en: ____________________
II. Declara "EL APARCERO(A):
II.1 Que es una persona física de nacionalidad mexicana, mayor de edad, en pleno uso de sus facultades, quien se identifica con credencial para votar folio______, la cual se agrega al presente como Anexo No. 3.
II.2. Que es su voluntad suscribir el presente contrato de aparcería con "EL PROPIETARIO(A)", respecto de 2.5 (dos punto cinco) hectáreas parceladas que se describen en la declaración I.3 anterior para realizar actividades de agroforestería, incluyendo milpa intercalada con árboles frutales y maderables.
II.3. Que es candidato (a) a persona sujeta de derecho del Programa del gobierno federal a cargo de la Secretaría de Bienestar denominado Sembrando Vida, el cual establece, entre otros requisitos, tener disponibles para realizar actividades de agroforestería 2.5 (dos punto cinco) hectáreas propias o en calidad de aparcero, por lo que en caso de ser aceptado para recibir los apoyos del Programa quedará obligado a sembrar en dichas tierras _____________________________________________________________________________________________________________________________________________________________________entre otros productos. En el entendido que "EL APARCERO(A)" no asumirá la obligación de compartir con "EL PROPIETARIO(A)" los apoyos que en su caso le asigne el Programa Sembrando Vida.
II.4. Que señala como domicilio para oír y recibir toda clase de notificaciones el ubicado en: _____________________________________________________________________________________
III. Declaran "LAS PARTES":
III.1. Que se reconocen mutuamente la personalidad con que se ostentan y manifiestan su voluntad para celebrar el presente contrato, con fundamento en los artículos 27, fracción VII de la Constitución Política de los Estados Unidos Mexicanos, 2, 45, y 79 de la Ley Agraria; así como 2739 al 2751 del Código Civil Federal, aplicado supletoriamente a la Ley Agraria.
III.2. Que conocen las modalidades a las cuales está sujeta la propiedad ejidal y lo que dispone el artículo 79 de la Ley Agraria, el cual señala que "el ejidatario puede aprovechar su parcela directamente o conceder a otros ejidatarios o terceros su uso o usufructo, mediante aparcería, mediería, asociación, arrendamiento o cualquier otro acto jurídico no prohibido por la ley, sin necesidad de autorización de la asamblea o de cualquier autoridad."
Expuesto lo anterior, "LAS PARTES" convienen obligarse de conformidad con las siguientes:
C L Á U S U L A S
PRIMERA.- "EL PROPIETARIO(A)" concede el uso y goce de 2.5 hectáreas de su propiedad a "EL APARCERO(A)" con el propósito de que éste cultive entre otras especies _______________________________________________________________________________________________________________________________________________________________ La superficie materia de la aparcería presenta las siguientes medidas y colindancias:
Al norte __________________ _______ m
Al sur ____________________ _______ m
Al este ___________________ _______ m
Al oeste __________________ _______ m
SEGUNDA.- Al llegar la cosecha, como contraprestación por la aparcería, los frutos serán repartidos de la siguiente manera: ____% (_________________ por ciento) para "EL PROPIETARIO(A)" y _____% (____________________ por ciento) para "EL APARCERO(A)".
TERCERA.- "El PROPIETARIO(A)" se obliga con "EL APARCERO(A)", a no entorpecer ni estorbar la labor de éste, respecto de las tierras materia del presente contrato.
CUARTA.- "EL APARCERO(A)" conviene en mantener y conservar las tierras materia del presente instrumento en las condiciones normales para su cultivo, aprovechamiento y explotación, realizando las reparaciones y/o acondicionamientos que considere necesarios.
QUINTA.- "LAS PARTES" acuerdan que si durante el término del contrato falleciere "EL PROPIETARIO(A)" o el predio fuere enajenado, la aparcería subsistirá.
Si es "EL APARCERO(A)" el que muere, el contrato puede darse por terminado, pero si ya se hubieren hecho algunos trabajos, como el barbecho del terreno, la poda de los árboles, o cualquiera otra obra necesaria para el cultivo y es "EL PROPIETARIO(A)" quien da por terminado el contrato, éste tiene obligación de pagar a los herederos de "EL APARCERO(A)" el importe de esos trabajos, en cuanto se aproveche de ellos.
SEXTA.- "EL APARCERO(A)" se obliga a dar aviso a "EL PROPIETARIO(A)", con la anticipación debida, de que procederá a levantar la cosecha a fin de que éste verifique la producción obtenida.
SÉPTIMA.- "LAS PARTES" acuerdan que, si ni en el lugar, ni dentro de la municipalidad se encuentra a "EL PROPIETARIO(A)", podrá "EL APARCERO(A)" hacer la cosecha, midiendo, contando o pesando los frutos en presencia de dos testigos mayores de toda excepción.
OCTAVA.- En caso de que "EL APARCERO(A)" no dé el aviso correspondiente de que levantará la cosecha, se obliga a entregar a "EL PROPIETARIO(A)", la cantidad de los frutos o productos que, de acuerdo al presente contrato, fijen peritos nombrados por cada una de las partes, correspondiendo a "EL APARCERO(A)" cubrir los honorarios de ambos peritos.
NOVENA.- "EL PROPIETARIO(A)" se compromete a no retener de propia autoridad todos o parte de los frutos que correspondan a "EL APARCERO(A)" para garantizar lo que éste le deba por razón del contrato de aparcería.
DÉCIMA.- "EL PROPIETARIO(A)" se obliga a responder a "EL APARCERO(A)" de los perjuicios que se deriven de los vicios ocultos que existieran respecto de las tierras materia del presente contrato, siempre y cuando su existencia sea anterior a la suscripción de este instrumento.
DÉCIMA PRIMERA.- "LAS PARTES" acuerdan que si al concluir el contrato "EL APARCERO(A)" ha cumplido con todas y cada una de las obligaciones adquiridas mediante el presente instrumento, éste tendrá derecho del tanto, para suscribir un nuevo contrato con "EL PROPIETARIO(A)", en caso de que la tierra que estuvo cultivando, sea dada en nueva aparcería.
DÉCIMA SEGUNDA.- "EL APARCERO(A)" se compromete a dar a las tierras que le son otorgadas en aparcería, el uso y servicio convenido en el presente contrato, acordando que, para el caso de usarlas para un fin distinto, el contrato se dará por rescindido sin responsabilidad para "EL PROPIETARIO(A)".
DÉCIMA TERCERA.- Si "EL APARCERO(A)" abandona la siembra sin causa justificada, cederá tácitamente el derecho de recoger la cosecha a "EL PROPIETARIO(A)", sin que pueda reclamar aquella percepción alguna por dicha cosecha.
DÉCIMA CUARTA.- "EL PROPIETARIO(A)" autoriza al aparcero proveerse del agua suficiente y necesaria para satisfacer los requerimientos de los cultivos que producirá.
DÉCIMA QUINTA. - "EL APARCERO(A)" se obliga con "EL PROPIETARIO(A)", a pagar los daños y perjuicios causados a las tierras objeto del presente instrumento que, por su culpa o negligencia, se llegare a causar en dichas tierras.
DÉCIMA SEXTA. - "EL APARCERO(A)" se compromete a dar aviso oportunamente a "EL PROPIETARIO(A)" respecto de los intentos de usurpación o daños causados o que pretendan causar terceros respecto de las tierras materia del presente contrato, por lo que la omisión de dicho aviso, le obligara a pagar a "EL PROPIETARIO(A)" los daños y perjuicios que se ocasionen por dicho evento.
DÉCIMA SÉPTIMA. - El presente contrato tendrá una vigencia obligatoria por cuatro años a partir de su firma, prorrogable mediante acuerdo por escrito de "LAS PARTES".
DÉCIMA OCTAVA-. "EL APARCERO(A)" se obliga a devolver a "EL PROPIETARIO(A)", al término de la vigencia del presente contrato, las tierras materia del mismo, en las condiciones que las recibió, con el solo detrimento normal del tiempo.
DÉCIMA NOVENA. - "EL APARCERO(A)" manifiesta su conformidad respecto a las obras y/o infraestructura o construcciones que efectúe en las tierras materia del presente contrato, que sean necesarias para cumplir con los objetivos del mismo, pasaran a formar parte del predio y a favor de "EL PROPIETARIO(A)" al término del contrato.
VIGÉSIMA. - Son causas de terminación anticipada, sin responsabilidad para las partes:
·  El acuerdo por escrito de ambas "PARTES", el cual para tener validez deberá notificarse por escrito con 30 días naturales de anticipación a la Secretaría de Bienestar.
·  En caso de que alguna de las declaraciones de "LAS PARTES", resulte falsa o inexacta y ello afecte directamente el cumplimiento del presente contrato.
·  Que "EL APARCERO(A)" abandone la siembra sin causa justificada, y
·  La existencia de caso fortuito o fuerza mayor que ponga término o suspenda las actividades objeto de este contrato.
VIGÉSIMA PRIMERA. Para el caso de que una de las partes incumpla las obligaciones y compromisos que asume en el presente contrato, pagará a su contraparte, como pena convencional a convenir entre las partes
VIGÉSIMA SEGUNDA.- En caso de suscitarse conflicto o controversia con motivo de la interpretación y/o cumplimiento del presente contrato, "LAS PARTES" se someten expresamente a la jurisdicción de los Tribunales Unitarios Agrarios del domicilio de "EL PROPIETARIO(A)", renunciando desde este momento a la que les pudiera corresponder en razón de sus domicilios futuros o por cualquier otra causa.
VIGÉSIMA TERCERA.- El presente contrato surtirá efectos a partir de la fecha en que se suscribe. Éste podrá ser revisado, modificado o adicionado, mediante convenio modificatorio que suscriban "LAS PARTES". Para que los convenios modificatorios tengan validez deberán notificarse por escrito con 30 días naturales de anticipación a la Secretaría de Bienestar.
VIGÉSIMA CUARTA.- El presente contrato será inscrito en el Registro Agrario Nacional.
LEÍDO QUE FUE EL PRESENTE CONTRATO, Y ESTADO DEBIDAMENTE ENTERADAS "LAS PARTES" DEL ALCANCE Y CONTENIDO LEGAL DE SUS CLÁUSULAS, LO FIRMAN EN TRES EJEMPLARES, EN LA CIUDAD DE _______________ A LOS _____ DÍAS DEL MES DE _________________ DE 20___.
"EL PROPIETARIO(A)"
C. _______________________
"EL APARCERO(A)"
C. _______________________
TESTIGO
C. _______________________
TESTIGO
C. ______________________
"Este Programa es público ajeno a cualquier partido político. Queda prohibido el uso para fines distintos al desarrollo social".
Anexo 16
PERFIL DEL PERSONAL OPERATIVO
1.     PERSONAL TÉCNICO SOCIAL
1.1.  Objetivo de la contratación
El personal Técnico Social del Programa Sembrando Vida tendrá como objetivo contribuir a la generación del tejido social comunitario, mediante la impartición de programas de formación que promuevan la integración social, la organización comunitaria, la inclusión productiva y la inclusión financiera, procesos de valor agregado y comercialización, atendiendo a 100 personas sujetas de derecho por conducto de la Comunidad de Aprendizaje Campesino, mismos que podrán ser determinados por la persona Titular de la Coordinación Territorial con base a las necesidades del Programa que establece la Subsecretaría.
Como una medida para incorporar la paridad de género en el Programa, se tomarán las previsiones necesarias para promover que 30% del personal técnico que se contrate a partir de la publicación de las presentes Reglas de Operación, esté compuesto por mujeres.
1.2.  Actividades.
1.     Realizar el proceso de registro y validación de las personas sujetas agrícolas interesados en participar como personas sujetas de derecho del Programa.
2.     Revisar el desarrollo de las actividades sociales y productivas contenidas en los planes de trabajo mensuales concertados entre el personal Técnico del Programa y las Comunidades de Aprendizaje Campesino, en representación de las personas sujetas de derecho que la integran, hasta en 250 hectáreas, con 100 personas sujetas de derecho organizadas en 4 Comunidades de Aprendizaje Campesino (CAC), así como con hasta 12 personas becarias, en tanto continúen vigentes las vinculaciones del Programa Jóvenes Construyendo el Futuro, reportando los avances de dichos planes a la persona Facilitador Comunitario al que se encuentre asignado.
3.     Llevar a cabo recorridos aleatorios en campo bajo los métodos que le sean indicados, para revisar la ejecución de los planes de trabajo convenidos con las Comunidades de Aprendizaje Campesino, en representación de las personas sujetas de derecho, debiendo reportar sus resultados a la persona Facilitador Comunitario al que se encuentre asignado, para su validación.
4.     Asistir a todas las capacitaciones brindadas por la persona Facilitador Comunitario, o por personal de la Subsecretaría de Inclusión Productiva y Desarrollo Rural, así como por los diferentes aliados, que fortalezcan el desarrollo de los planes de trabajo en temas sociales, productivos y de comercialización dentro de las CAC.
5.     Acompañar en temas sociales a las personas sujetas de derecho, y a las personas becarias de Jóvenes Construyendo el Futuro a su cargo, en tanto continúen vigentes las vinculaciones asignadas por ese programa de la Secretaría del Trabajo y Previsión Social, con el Programa Sembrando Vida.
6.     Realizar y actualizar los diagnósticos dirigidos a las personas sujetas de derecho y/o a las CAC, con el contenido y periodicidad que les sean requeridos.
7.     Mantener la comunicación permanente entre los diferentes niveles de la estructura respetando el canal de información diseñado.
8.     Procesar la baja de las personas sujetas de derecho del Programa en la plataforma definida.
9.     Realizar cualquier tarea asociada, derivada, vinculada o afín a las actividades indicadas, o cualquier otra que le sea asignada por la persona Facilitador Comunitario o la persona Titular de la Coordinación Territorial y que contribuya al desarrollo del Programa.
1.3.  Entregables
1.     Actualización de los reportes de las Comunidades de Aprendizaje Campesino.
2.     Planes de trabajo acordados con las Comunidades de Aprendizaje Campesino, en representación de 100 personas sujetas de derecho que la integran.
3.     Informe de actividades mensuales desarrolladas de acuerdo al plan de trabajo convenido con las Comunidades de Aprendizaje Campesino, con su respectiva evidencia fotográfica y documental.
4.     Concentrado de actas de seguimiento mensual a planes de trabajo convenidos con las Comunidades de Aprendizaje Campesino.
5.     Reporte de recorridos aleatorios en campo bajo los métodos que le sean indicados, para revisar la ejecución de los planes de trabajo convenidos por las personas sujetas de derecho con las Comunidades de Aprendizaje Campesino.
6.     Informe detallado de las actividades que le hayan sido asignada por la persona Facilitador Comunitario o la persona Titular de la Coordinación Territorial y que contribuya al desarrollo del Programa.
1.4.  Perfil
1.     Contar con estudios técnicos o profesionales en áreas de conocimiento de ciencias sociales, agrícolas, biológicas, naturales, económicas, administrativas, o exactas, relacionadas con cualesquiera carreras que les resulten afines a esas áreas de estudio. También se aceptará a quienes tengan conocimientos y experiencia adquiridos en aspectos de organización social de productores, economía social, cooperativismo, acompañamiento socioeconómico a grupos rurales, y otros que resulten afines a los objetivos del Programa, adquiridos mediante experiencia laboral acreditable, que cuenten con estudios de educación básica y bachillerato.
2.     Experiencia comprobable mínima de dos años en el medio rural, haciendo trabajos relacionados con la organización comunitaria, tales como organización, supervisión, asesoría, capacitación, dictamen o seguimiento de procesos afines a los objetivos del Programa.
3.     Tratándose de personas becarias vinculadas al Programa Sembrando Vida por la Secretaría del Trabajo y Previsión Social a través del Programa Jóvenes Construyendo el Futuro, la experiencia comprobable mínima reconocida para fines de su posible contratación como personal técnico será de 10 meses, condicionada a que durante su estancia tutelada por el personal operativo dentro del Programa Sembrando Vida como experiencia laboral adquirida para aprendizaje y desarrollo de competencias y hábitos de trabajo, ese período fue continuo y sin incurrir en ninguna de las causales de desvinculación previstas en la Regla Décima Tercera, Medidas de Incumplimiento, de las Reglas de Operación del Programa Jóvenes Construyendo el Futuro, publicadas en el Diario Oficial de la Federación el 31 de diciembre de 2024, o sus modificaciones.
2.     PERSONAL TÉCNICO PRODUCTIVO
2.1.  Criterios y/o argumentos cuantitativos y cualitativos que justifican la contratación
a.     Objetivo de la contratación
El personal Técnico Productivo del Programa Sembrando Vida tendrá como objetivo establecer sistemas agroforestales en las unidades de producción de 100 personas sujetas de derecho, por conducto de la Comunidad de Aprendizaje Campesino, mismos que podrán ser determinados por la persona Titular de la Coordinación Territorial con base a las necesidades del Programa que establece la Subsecretaría, e impartirles asesoría y capacitación en temas de agricultura y producción sustentable.
b.     Actividades
1.     Realizar el proceso de registro y validación de las personas sujetas agrícolas interesados en participar como personas sujetas de derecho del Programa.
2.     Revisar el desarrollo de las actividades productivas, sociales y de comercialización contenidas en los planes de trabajo mensuales concertados entre el personal Técnico del Programa y las Comunidades de Aprendizaje Campesino, en representación de las personas sujetas de derecho que la integran, hasta en 250 hectáreas, con 100 personas sujetas de derecho organizadas en 4 CAC, así como hasta 12 personas becarias, en tanto continúen vigentes las vinculaciones del Programa Jóvenes Construyendo el Futuro, reportando los avances de dichos planes a la persona Facilitador Comunitario al que se encuentre asignado.
3.     Llevar a cabo recorridos aleatorios en campo bajo los métodos que le sean indicados para revisar la ejecución de los planes de trabajo convenidos con las Comunidades de Aprendizaje Campesino en representación de las personas sujetas de derecho, debiendo reportar sus resultados a la persona Facilitador Comunitario al que se encuentre asignado, para su validación.
4.     Asistir a todas las capacitaciones brindadas por la persona Facilitador Comunitario, o por personal de la Subsecretaría de Inclusión Productiva y Desarrollo Rural, así como por los diferentes aliados, que fortalezcan el desarrollo de los planes de trabajo en temas productivos, sociales y de comercialización dentro de las CAC.
5.     Capacitar en temas productivos a las personas sujetas de derecho y a las personas becarias de Jóvenes Construyendo el Futuro a su cargo, en tanto continúen vigentes las vinculaciones de ese Programa a cargo de la Secretaría del Trabajo y Previsión Social.
6.     Realizar y actualizar los diagnósticos familiar y participativo comunitario, dirigidos a las personas sujetas de derecho y/o a las CAC, con el contenido y periodicidad que les sean requeridos.
7.     Mantener la comunicación permanente entre los diferentes niveles de la estructura respetando el canal de información diseñado.
8.     Procesar la baja de las personas sujetas de derecho del Programa en la plataforma definida.
9.     Realizar cualquier tarea asociada, derivada, vinculada o afín a las actividades indicadas, o cualquier otra que le sea asignada por la persona Facilitador Comunitario o la persona Titular de la Coordinación Territorial y que contribuya al desarrollo del Programa.
c.     Entregables
1.     Actualización de los reportes de las Comunidades de Aprendizaje Campesino.
2.     Planes de trabajo acordados con las Comunidades de Aprendizaje Campesino, en representación de 100 personas sujetas de derecho que las integran.
3.     Informe de actividades mensuales desarrolladas de acuerdo al plan de trabajo convenido con las Comunidades de Aprendizaje Campesino, con su respectiva evidencia fotográfica y documental.
4.     Concentrado de actas de seguimiento mensual a planes de trabajo convenidos con las Comunidades de Aprendizaje Campesino.
5.     Reporte de recorridos aleatorios en campo bajo los métodos que le sean indicados, para revisar la ejecución de los planes de trabajo convenidos por las personas sujetas de derecho.
6.     Informe detallado de las actividades que le hayan sido asignadas por la persona Facilitador Comunitario o la persona Titular de la Coordinación Territorial y que contribuya al desarrollo del Programa.
d.     Perfil
1.     Contar con estudios técnicos o profesionales en áreas de conocimiento de ciencias agrícolas, biológicas, naturales, económicas, sociales, administrativas, o exactas, relacionadas con cualesquiera carreras que les resulten afines a esas áreas de estudio. También se aceptará a quienes tengan conocimientos agrícolas, de agroforestería, y otros que resulten afines a los objetivos del Programa, adquiridos mediante experiencia laboral acreditable, que cuenten con estudios de educación básica y bachillerato.
2.     Experiencia comprobable mínima de dos años en el medio rural, haciendo trabajos relacionados con el desarrollo productivo, tales como supervisión, asesoría, capacitación, dictamen y seguimiento de procesos de desarrollo agrícola o agroforestal, u otros afines a los objetivos del Programa.
3.     Tratándose de personas becarias vinculadas al Programa Sembrando Vida por la Secretaría del Trabajo y Previsión Social a través del Programa Jóvenes Construyendo el Futuro, la experiencia comprobable mínima reconocida para fines de su posible contratación como personal técnico será de 10 meses, condicionada a que durante su estancia tutelada por el personal operativo dentro del Programa Sembrando Vida como experiencia laboral adquirida para aprendizaje y desarrollo de competencias y hábitos de trabajo, ese período fue continuo y sin incurrir en ninguna de las causales de desvinculación previstas en la Regla Décima Tercera, Medidas de Incumplimiento, de las Reglas de Operación del Programa Jóvenes Construyendo el Futuro, publicadas en el Diario Oficial de la Federación el 31 de diciembre de 2024, o sus modificaciones.
3.     PERSONAL FACILITADOR
3.1   Criterios y/o argumentos cuantitativos y cualitativos que justifican la contratación
Objetivo de la contratación.
El personal Facilitador Comunitario tendrá como objetivo verificar que las personas Técnicos Sociales y personas Técnicos Productivos a su cargo revisen el desempeño apropiado de los planes de trabajo mensuales elaborados conjuntamente entre el personal Técnico del Programa y las Comunidades de Aprendizaje Campesino, en representación de las personas sujetas de derecho, para el buen desarrollo del Programa. Cada persona Facilitador Comunitario supervisará el desempeño del personal Técnico Social y personal Técnico Productivo a su cargo, quienes atenderán a 1,000 personas sujetas de derecho y coordinando el trabajo hasta en 2,500 hectáreas, mismos que podrán ser determinados por la persona Titular de la Coordinación Territorial con base en las necesidades del Programa que establece la Subsecretaría y, en su caso, concertar planes de trabajo con las Comunidades de Aprendizaje Campesino, en representación de las personas sujetas de derecho que la integran; supervisar el desarrollo de las actividades sociales y productivas contenidas en los planes de trabajo mensuales, llevar a cabo recorridos aleatorios en campo bajo los métodos que le sean indicados, para revisar la ejecución de los planes de trabajo convenidos con las Comunidades de Aprendizaje Campesino, a fin de validar y dar seguimiento a los avances y presentar los informes correspondientes.
3.2   Actividades.
1.     Supervisar y dar seguimiento al plan de trabajo del personal Técnico Productivo y personal Técnico Social asignados.
2.     Ser co-responsable de los procesos formativos que se están promoviendo en las Comunidades de Aprendizaje Campesino.
3.     Formar y capacitar en temas sociales, productivos, valor agregado a productos y comercialización al personal Técnico a su cargo.
4.     Integrar y evaluar los reportes de los avances del Programa que el personal Técnico a su cargo le presenten y reportar los resultados a la persona Titular de la Coordinación Territorial.
5.     Actualizar los diagnósticos con los contenidos y periodicidad que le sean requeridos.
6.     Mantener la comunicación permanente entre los diferentes niveles de la estructura respetando el canal de información diseñado.
7.     Será responsabilidad de la persona Facilitador Comunitario y la persona Titular de la Coordinación Territorial garantizar la veracidad de la información contenida en la plataforma definida.
8.     Validar los procesos de registro de alta y baja de las personas sujetas de derecho del Programa que hayan sido integrados a la plataforma definida por el personal Técnico Social y personal Técnico Productivo.
9.     Realizar cualquier tarea asociada, derivada, vinculada o afín a las actividades indicadas, o cualquier otra que le sea asignada por la persona Titular de la Coordinación Territorial y que contribuya al desarrollo del Programa.
3.3   Entregables
1.     Reporte del avance de la implementación de la estrategia educativa, incluyendo aquellas capacitaciones brindadas por otras instancias públicas o privadas.
2.     Validación de los Planes de trabajo suscritos por el personal Técnico del Programa a su cargo, con la Comunidad de Aprendizaje Campesino, en representación de las personas sujetas de derecho que la integran.
3.     Reporte de supervisión del trabajo del personal Técnico y de las personas becarias a su cargo, en tanto de estos últimos continúen vigentes las vinculaciones del Programa Jóvenes Construyendo el Futuro de la Secretaría del Trabajo y Previsión Social con el Programa Sembrando Vida.
4.     Validación del reporte de resultado de la revisión aleatoria realizada en campo por el personal técnico a su cargo para la revisión del desarrollo de los planes de trabajo convenidos entre las Comunidades de Aprendizaje Campesino, en representación de las personas sujetas de derecho, y el personal Técnico asignado a su cargo.
5.     En caso de así determinarse, llevar a cabo recorridos aleatorios de confirmación en campo bajo los métodos que le sean indicados para revisar la ejecución de los planes de trabajo convenidos con las Comunidades de Aprendizaje Campesino, en representación de las personas sujetas de derecho, debiendo reportar sus resultados a la persona Titular de la Coordinación Territorial de su adscripción, para su validación.
6.     Informe de actividades mensuales desarrolladas de acuerdo al plan de trabajo, con su respectiva evidencia fotográfica y documental.
7.     Informe detallado de las actividades que le hayan sido asignada por la persona Titular de la Coordinación Territorial y que contribuya al desarrollo del Programa.
3.4   Perfil
1.     Contar con estudios técnicos o profesionales en áreas de conocimiento de ciencias agrícolas, sociales, biológicas, naturales, económicas, administrativas, o exactas, relacionadas con cualesquiera carreras que les resulten afines a esas áreas de estudio. También se aceptará a quienes tengan conocimientos y experiencia adquiridos en aspectos de organización social de productores, cooperativismo, acompañamiento socioeconómico a grupos rurales, agrícolas, de agroforestería y otros afines a los objetivos del Programa, adquiridos mediante experiencia laboral comprobable, que cuenten con estudios de educación básica y bachillerato.
2.     Experiencia comprobable mínima de tres años en el medio rural, haciendo trabajos de agricultura, forestería, relacionados con el desarrollo productivo y/o comunitario, tales como organización, supervisión, asesoría, capacitación, dictamen, seguimiento de procesos de desarrollo agrícola o de agroforestería, y otros afines a los objetivos del Programa.
4. TITULAR DE LA COORDINACIÓN TERRITORIAL
4.1   Criterios y/o argumentos cuantitativos y cualitativos que justifican la contratación
Objetivo de la contratación.
La persona Titular de la Coordinación Territorial tendrá como objetivo verificar que el personal Facilitador a su cargo desempeñe apropiadamente sus actividades, con el propósito de que el Programa se desarrolle de forma adecuada a nivel territorial.
4.2   Actividades
1.     Supervisar y dar seguimiento al plan de trabajo del personal facilitador comunitario a su cargo.
2.     Integrar y evaluar los reportes de los avances del Programa que el personal facilitador a su cargo le presente y reportar los resultados a la persona Titular de la Coordinación Regional.
3.     Colaborar en la planeación Territorial del Programa en conjunto con la persona Titular de la Coordinación Regional.
4.     Coadyuvar en la gestión para establecer una red de instituciones aliadas, a nivel territorial, en beneficio del Programa.
5.     Mantener la comunicación permanente entre los diferentes niveles de la estructura respetando el canal de información diseñado.
6.     Ser co-responsable en la implementación de la estrategia educativa del equipo formador de formadores.
7.     Será responsabilidad de la persona Titular de la Coordinación Territorial y la persona Facilitador Comunitario garantizar la veracidad de la información contenida en la plataforma definida.
8.     Será responsabilidad de la persona Titular de la Coordinación Territorial la validación y resguardo de los expedientes físicos y digitales del territorio en el que se encuentre a cargo.
9.     Autorizar el registro de movimientos de alta y baja de las personas sujetas de derecho del Programa validados por las personas Facilitadores Comunitarios.
10.   Supervisar y validar el Padrón de las personas sujetas de derecho adscritos al territorio correspondiente que se encuentran en la plataforma definida.
11.   Realizar cualquier otra tarea afín que le sea asignada por la persona Titular de la Coordinación Regional que contribuya al desarrollo del Programa.
4.3   Entregables
1.     Reporte del avance de la implementación de la estrategia educativa, incluyendo aquellas capacitaciones brindadas por otras instancias públicas o privadas.
2.     Planes de trabajo suscritos con el personal Facilitador Comunitario a su cargo.
3.     Informe de actividades mensuales desarrolladas de acuerdo al plan de trabajo, con su respectiva evidencia fotográfica y documental.
4.4   Perfil
1.     Contar con estudios técnicos o profesionales en áreas de conocimiento de ciencias agrícolas, biológicas, naturales, económicas, sociales, administrativas, o exactas, relacionadas con cualesquiera carreras que les resulten afines a esas áreas de estudio. También se aceptará a quienes tengan conocimientos y experiencia en aspectos de organización social de productores, cooperativismo, acompañamiento socioeconómico a grupos rurales, agrícolas, de agroforestería y otros afines a los objetivos del Programa, adquiridos mediante experiencia laboral comprobable.
2.     Experiencia comprobable mínima de tres años en el medio rural, haciendo trabajos de agricultura, forestería, relacionados con el desarrollo productivo y/o comunitario, tales como organización, supervisión, asesoría, capacitación, dictamen, seguimiento de procesos de desarrollo agrícola o de agroforestería, y otros afines a los objetivos del Programa.
5.     TITULAR DE LA COORDINACIÓN REGIONAL
5.1   Criterios y/o argumentos cuantitativos y cualitativos que justifican la contratación
5.2   Objetivo de la contratación
La persona Titular de la Coordinación Regional tendrá como objetivo verificar que las personas Titulares de las Coordinaciones Territoriales a su cargo desempeñen apropiadamente sus actividades, con el propósito de que el Programa se desarrolle de forma adecuada a nivel Regional.
5.3   Actividades
1.     Supervisar y dar seguimiento al plan de trabajo de las personas Titulares de las Coordinaciones Territoriales a su cargo.
2.     Integrar y evaluar los reportes de los avances del Programa que las personas Titulares de las Coordinaciones Territoriales a su cargo le presenten y reportar los resultados a la Subsecretaría.
3.     Colaborar en la planeación Regional del Programa en conjunto con la Subsecretaría.
4.     Coadyuvar en la gestión para establecer una red de instituciones aliadas, a nivel territorial, en beneficio del Programa.
5.     Promover el contacto permanente con el grupo de especialistas del Programa a través de la Dirección General correspondiente, con el propósito de atender y resolver las necesidades y retos que se presenten en la Región.
6.     Impulsar y motivar la participación de las personas Titulares de las Coordinaciones Territoriales y personal Facilitador en el desarrollo e implementación de la estrategia educativa.
7.     Mantener la comunicación permanente entre los diferentes niveles de la estructura respetando el canal de información diseñado.
8.     Realizar cualquier otra tarea afín que le sea asignada por la Subsecretaría.
5.4   Entregables
1.     Reporte del avance de la implementación de la estrategia educativa, incluyendo aquellas capacitaciones brindadas por otras instancias públicas o privadas.
2.     Planes de trabajo suscritos con las personas Titulares de las Coordinaciones Territoriales a su cargo.
3.     Informe de actividades mensuales desarrolladas de acuerdo al plan de trabajo, con su respectiva evidencia fotográfica y documental.
5.5   Perfil
1.     Contar con estudios técnicos o profesionales en áreas de conocimiento de ciencias agrícolas, biológicas, naturales, económicas, sociales, administrativas, o exactas, relacionadas con cualesquiera carreras que les resulten afines a esas áreas de estudio. También se aceptará a quienes tengan conocimientos y experiencia en aspectos de organización social de productores, cooperativismo, acompañamiento socioeconómico a grupos rurales, agrícolas, de agroforestería y otros afines a los objetivos del Programa, adquiridos mediante experiencia laboral comprobable.
2.     Experiencia comprobable mínima de cuatro años en el medio rural, haciendo trabajos de agricultura, forestería, relacionados con el desarrollo productivo y/o comunitario, tales como organización, supervisión, asesoría, capacitación, dictamen, seguimiento de procesos de desarrollo agrícola y de agroforestería, y otros que resulten afines a los objetivos del Programa.
6.     Especialistas
6.1   CRITERIOS Y/O ARGUMENTOS CUANTITATIVOS Y CUALITATIVOS QUE JUSTIFICAN LA CONTRATACION
6.2 OBJETIVO DE LA CONTRATACION
Diseñar e integrar la metodología con la que el Programa se regirá tanto para la ejecución en campo, en la formación del personal operativo y en materia administrativa, considerando los temas de economía social y solidaria, inclusión productiva, inclusión financiera, organización comunitaria, así como en las áreas en general de ciencias sociales y administrativas, ciencias agropecuarias, ingeniería y tecnología, económicas, políticas, de la salud y carreras afines, mediante la orientación en la planeación de las actividades a desarrollar en los temas ya mencionados, así como establecer las directrices a considerar dentro del diseño de materiales divulgativos de apoyo, y brindar esquemas de acompañamiento para su correcta ejecución en el terreno.
6.3 ACTIVIDADES
1.     Otorgar el respaldo técnico en áreas transversales de economía social y solidaria, inclusión productiva, inclusión financiera, inclusión social, equidad de género, salud, organización comunitaria y cuidado del medio ambiente entre otros, integrando información relevante para el desarrollo de sus actividades.
2.     Apoyar en la planeación de las actividades a desarrollar de acuerdo a la diversidad de necesidades presentes en cada uno de los territorios.
3.     Elaborar materiales de apoyo y participar en la formación del personal operativo.
4.     Llevar a cabo tareas de monitoreo aleatorias en los territorios donde se encuentran las personas sujetas de derecho y sus organizaciones productivas para asegurar su correcto desarrollo.
5.     Mantener la comunicación permanente entre los diferentes niveles de la estructura respetando el canal de información diseñado.
6.     Apoyar en el establecimiento de una red de alianzas académicas y científicas para fomentar la aplicación de las mejores técnicas de intervención social.
7.     Apoyar en la planeación, diseño e implementación de los procesos de diagnóstico con los contenidos y periodicidad que les sean requeridos.
8.     Coadyuvar en materia legal y administrativa para la coordinación, distribución y operación de los recursos del Programa a cargo de la Subsecretaría.
6.4 ENTREGABLES
1.     Reporte general de las actividades realizadas que le han sido encomendadas, de entre las señaladas.
6.5 PERFIL
1. Contar con estudios técnicos o profesionales en áreas de conocimiento de ciencias agrícolas, biológicas, naturales, económicas, sociales, administrativas, o exactas, relacionadas con cualesquiera carreras que les resulten afines a esas áreas de estudio. También se aceptará a quienes cuenten con conocimientos y experiencia acreditable en aspectos de organización social de productores, cooperativismo, acompañamiento socioeconómico a grupos rurales, u otros que resulten afines a los objetivos del Programa, adquiridos mediante experiencia laboral comprobable, que cuenten con estudios de educación básica y bachillerato.
2. Experiencia comprobable de mínimo 8 años, haciendo trabajos relacionados afines a los objetivos del Programa.
Anexo 17. Indicadores
Los indicadores de Propósito y Componente de la Matriz de Indicadores para Resultados (MIR) del Programa se encuentran a continuación. La información correspondiente a estos indicadores será reportada por la Unidad Responsable del Programa (UR) en el Portal Aplicativo de la Secretaría de Hacienda y Crédito Público (PASH).
La totalidad de los indicadores de la MIR se encuentran disponibles para su consulta en la siguiente liga: https://www.transparenciapresupuestaria.gob.mx/es/PTP/programas#consultas
MATRIZ DE INDICADORES
 
Nivel
Objetivo
Indicador
Definición
Supuestos
Propósito
 
 
Las personas sujetas de derecho con ingresos inferiores a la línea de pobreza en localidades cuentan con 2.5 hectáreas produciendo en SAF y/o MIAF, con necesidades alimenticias básicas cubiertas.
Porcentaje de las personas sujetas de derecho con 2.5 hectáreas en SAF y/o MIAF produciendo, con respecto al total de personas sujetas de derecho en activo en el Programa.
Mide la proporción de personas en activo que cuentan con 2.5 hectáreas produciendo en SAF y/o MIAF respecto al total de personas sujetas de derecho en activo en el Programa.
El comportamiento de las precipitaciones en las distintas regiones permite la ejecución de los planes de trabajo. Las condiciones de seguridad a nivel local permiten que las personas sujetas de derecho mantengan sus actividades productivas. Las personas sujetas de derecho permanecen en la actividad productiva por al menos tres años.
Porcentaje de personas sujetas de derecho que manifiestan estar cubriendo las necesidades alimenticias básicas de su familia con productos del SAF/MIAF en función al salario recibido.
Mide la proporción de personas sujetas de derecho que manifiestan estar cubriendo más del 50% de las necesidades alimenticias básicas de su familia con productos del SAF y/o MIAF, con respecto al total de personas sujetas de derecho en activo en el Programa.
Componente 1
Aportaciones económicas para fomentar el bienestar de las personas sujetas de derecho otorgados.
Porcentaje de las personas sujetas de derecho que reciben apoyos económicos respecto de las personas sujetas de derecho en activo en el Programa
Mide la cantidad de las personas sujetas de derecho inscritos en el Programa que han recibido apoyos económicos otorgados a cambio de cultivar 2.5 hectáreas de tierra mediante sistemas de producción agroforestales; en proporción al total de las personas sujetas derecho en activo en el Programa.
Las instituciones dispersoras de los apoyos económicos no sufren causas de fuerza mayor que les impida dispersar en tiempo y forma a las personas sujetas de derecho.
 
 
Porcentaje de las personas sujetas de derecho que reciben en tiempo los apoyos económicos respecto de las personas sujetas de derecho en activo en el Programa.
Mide la cantidad de las personas sujetas de derecho inscritas en el Programa que reciben en tiempo apoyos económicos otorgados a cambio de cultivar 2.5 hectáreas de tierra mediante sistemas de producción agroforestales; en proporción al total de las personas sujetas de derecho en activo en el Programa.
 
Componente 2.
 
Acompañamiento social y técnico para la implementación del Programa.
Porcentaje de personal Técnico del Programa que cumple con las actividades mensuales convenidas en el plan de trabajo acordado con la CAC, en representación de las personas sujetas de derecho.
El indicador mide la cantidad de personal Técnico del Programa que cumple con las actividades mensuales del plan de trabajo acordado con la CAC, en representación de las personas sujetas de derecho; en proporción al total del personal Técnico que forma parte del Programa.
Las condiciones sociales y ambientales en las localidades rurales permiten que el personal Técnico del Programa realice su trabajo conforme a lo planeado. Las personas sujetas de derecho aplican los conocimientos adquiridos de la capacitación técnica, social y productiva.
Componente 3.
Apoyos en especie para la producción agroforestal otorgados.
Porcentaje de personas sujetas de derecho que reciben apoyos en especie respecto de los planeados.
Mide la cantidad de las personas sujetas de derecho inscritos en el Programa que han recibido apoyos en especie por cultivar 2.5 hectáreas de tierra mediante sistemas de producción agroforestales; en proporción al total de las personas sujetas de derecho programados a recibir apoyos en especie.
Las personas sujetas de derecho emplean los apoyos en especie para los fines definidos por el Programa.
_________________________
 
1     Capítulo II. De las Infracciones. Realizar en terrenos incendiados, cualquier actividad o uso distintos a la restauración o al manejo forestal sustentable, dentro de los 20 años siguientes a que haya ocurrido un incendio. Cámara de Diputados del H. Congreso de la Unión. Ley General de Desarrollo Forestal Sustentable. Texto vigente. Última reforma publicada el 01-04-2024.
2     El número de personal contratado puede variar conforme a las necesidades de operación del Programa Sembrando Vida.
3     Cumple con los criterios y requisitos establecidos en el numeral 2.1 de estas ROP.
2 No cumple con los criterios y requisitos del numeral 2.1 de estas ROP.
Negativa ficta.