ACUERDO número 10/02/25 por el que se emiten las Reglas de Operación del Programa Atención de Planteles Públicos de Educación Media Superior con estudiantes con discapacidad (PAPPEMS) para el ejercicio fiscal 2025.

Al margen un sello con el Escudo Nacional, que dice: Estados Unidos Mexicanos.- Secretaría de Educación Pública.

MARIO MARTÍN DELGADO CARRILLO, Secretario de Educación Pública, con fundamento en los artículos 3o. de la Constitución Política de los Estados Unidos Mexicanos; 38 de la Ley Orgánica de la Administración Pública Federal; 75 y 77 de la Ley Federal de Presupuesto y Responsabilidad Hacendaria; 1, 3, fracción XXI y último párrafo, 22, 23, 28, 29, 34, 35, 37 y Anexos 14, 17, 18 y 25 del Presupuesto de Egresos de la Federación para el ejercicio fiscal 2025; 176 del Reglamento de la Ley Federal de Presupuesto y Responsabilidad Hacendaria; 1, 4 y 5 del Reglamento Interior de la Secretaría de Educación Pública, y
CONSIDERANDO
Que el artículo 77 de la Ley Federal de Presupuesto y Responsabilidad Hacendaria (LFPRH) dispone que la Cámara de Diputados en el Presupuesto de Egresos señalará los programas a través de los cuales se otorguen subsidios, que deberán sujetarse a reglas de operación con el objeto de asegurar que la aplicación de los recursos públicos se realice con eficiencia, eficacia, economía, honradez y transparencia, así como los criterios generales aplicables a las mismas;
Que asimismo, el referido precepto prevé que las dependencias y las entidades, a través de sus respectivas dependencias coordinadoras de sector, serán responsables de emitir las reglas de operación respecto de los programas que inicien su operación en el ejercicio fiscal siguiente, previa autorización presupuestaria de la Secretaría de Hacienda y Crédito Público (SHCP) y dictamen de la Comisión Nacional de Mejora Regulatoria (CONAMER);
Que el Presupuesto de Egresos de la Federación para el ejercicio fiscal 2025 establece en sus artículos 3, fracción XXI y 28 primer párrafo, que los programas que deberán sujetarse a reglas de operación son aquéllos señalados en su Anexo 25;
Que en virtud de que el 1 de octubre de 2024 inició una nueva administración de la persona titular del Ejecutivo Federal, en el marco de lo dispuesto en los artículos 43, último párrafo y 77 de la LFPRH, las reglas de operación deberán publicarse en el Diario Oficial de la Federación a más tardar el último día hábil de febrero;
Que las Reglas de Operación a que se refiere el presente Acuerdo cuentan con la autorización presupuestaria de la SHCP y con el dictamen de la CONAMER, y
Que en cumplimiento de lo anterior, he tenido a bien expedir el siguiente:
ACUERDO NÚMERO 10/02/25 POR EL QUE SE EMITEN LAS REGLAS DE OPERACIÓN DEL
PROGRAMA ATENCIÓN DE PLANTELES PÚBLICOS DE EDUCACIÓN MEDIA SUPERIOR CON
ESTUDIANTES CON DISCAPACIDAD (PAPPEMS) PARA EL EJERCICIO FISCAL 2025
ÚNICO.- Se emiten las Reglas de Operación del Programa Atención de Planteles Públicos de Educación Media Superior con estudiantes con discapacidad (PAPPEMS) para el ejercicio fiscal 2025, las cuales se detallan en el Anexo del presente Acuerdo.
TRANSITORIO
ÚNICO.- El presente Acuerdo entrará en vigor al día siguiente de su publicación en el Diario Oficial de la Federación.
Ciudad de México, 6 de febrero de 2025.- Secretario de Educación Pública, Mario Martín Delgado Carrillo.- Rúbrica.
REGLAS DE OPERACIÓN DEL PROGRAMA ATENCIÓN DE PLANTELES PÚBLICOS DE EDUCACIÓN MEDIA SUPERIOR CON ESTUDIANTES CON DISCAPACIDAD (PAPPEMS) PARA EL EJERCICIO FISCAL 2025
INDICE
GLOSARIO
1.     INTRODUCCIÓN
2.     OBJETIVOS
2.1.   General
2.2.   Específicos
3.     LINEAMIENTOS
3.1.   Cobertura
3.2.   Población objetivo
3.3.   Beneficiarias/os
3.3.1.   Requisitos
3.3.2.   Procedimiento de selección
3.4.   Características de los apoyos (tipo y monto)
3.4.1.   Devengos, aplicación y reintegro de los recursos
3.4.1.1.     Devengos
3.4.1.2.     Aplicación
3.4.1.3.     Reintegros
3.5.   Derechos, obligaciones y causas de incumplimiento, suspensión, cancelación o reintegro de los recursos
3.6.   Participantes
3.6.1.   Instancia(s) ejecutora(s)
3.6.2.   Instancia(s) normativa(s)
3.7.   Coordinación institucional
4.     OPERACIÓN
4.1.   Proceso
4.2.   Ejecución
4.2.1.   Avance físico y financiero
4.2.2.   Acta de entrega-recepción
4.2.3.   Cierre de ejercicio
5.     AUDITORÍA, CONTROL Y SEGUIMIENTO
6.     EVALUACIÓN
6.1.   Interna
6.2.   Externa
6.3.   Indicadores
7.     TRANSPARENCIA
7.1.   Difusión
7.2.   Contraloría social
8.     QUEJAS Y DENUNCIAS
ANEXOS
Anexo 1a      Modelo de Convocatoria
Anexo 1b      Modelo de Carta Compromiso
Anexo 1c      Modelo de Convenio de Colaboración para la operación del PAPPEMS
Anexo 1d      Diagrama de Flujo
Anexo 1e      Modelo de Informe de avances trimestrales físico-presupuestarios
Anexo 1f       Recibo de Ministración
Anexo 1g      Acta de entrega - recepción
GLOSARIO
Para efectos de las presentes Reglas de Operación, se entenderá por:
Administración Pública Federal (APF).- La Oficina de la Presidencia de la República, las Secretarías de Estado, la Consejería Jurídica del Ejecutivo Federal y los Órganos Reguladores Coordinados que integran la Administración Pública Centralizada.
Los organismos descentralizados, las empresas de participación estatal, las instituciones nacionales de crédito, las organizaciones auxiliares nacionales de crédito, las instituciones nacionales de seguros y de fianzas y los fideicomisos, componen la administración pública paraestatal.
Agenda 2030 para el Desarrollo Sostenible.- Es un plan de acción en favor de las personas, el planeta y la prosperidad. También tiene por objeto fortalecer la paz universal dentro de un concepto más amplio de la libertad. Se reconoce que la erradicación de la pobreza en todas sus formas y dimensiones, incluida la pobreza extrema, es el mayor desafío a que se enfrenta el mundo y constituye un requisito indispensable para el desarrollo sostenible.
Ajustes razonables.- Las modificaciones y adaptaciones necesarias y adecuadas en la infraestructura y los servicios, que al realizarlas no impongan una carga desproporcionada o afecten derechos de terceros, que se aplican cuando se requieran en un caso particular, para garantizar que las personas gocen o ejerzan sus derechos en igualdad de condiciones con las demás.
Apoyo financiero.- Apoyo en recursos monetarios que se entrega a las Entidades Federativas para que los planteles públicos beneficiarios del Programa que manifestaron su interés en aplicarlo en el desarrollo de un Proyecto PAPPEMS.
Autoridad Educativa Local (AEL).- Autoridad educativa de los Estados y de la Ciudad de México, representada por la persona titular de la Secretaría de Educación Pública o por la dependencia o entidad homóloga en cada una de las entidades federativas, con atribuciones para el ejercicio de la función social educativa., así como por las instancias que, en su caso, establezcan en cada entidad federativa, con atribuciones para el ejercicio de la función social educativa.
Auditoría Superior de la Federación (ASF).- La Auditoría Superior de la Federación es el órgano técnico especializado de la Cámara de Diputados, dotado de autonomía técnica y de gestión, que tiene a su cargo la fiscalización superior, así como las demás funciones que expresamente le encomienden la Constitución Política de los Estados Unidos Mexicanos, la Ley de Fiscalización y Rendición de Cuentas de la Federación y demás ordenamientos legales aplicables.
Avance físico y financiero.- Documento que realiza la AEL, para informar de manera trimestral a la Instancia normativa el avance del ejercicio presupuestario detallando la aplicación del recurso ministrado y ejercido, así como el cumplimiento de las acciones comprometidas.
Carta Compromiso.- Documento dirigido a la/el Titular de la Subsecretaría de Educación Media Superior (SEMS) adscrita a la Secretaría de Educación Pública de la APF, mediante el cual el Directora, Director o Responsable del plantel, expresa su voluntad de participar en el PAPPEMS para realizar las acciones correspondientes, bajo los términos y condiciones establecidos en las presentes Reglas de Operación. Este documento forma parte del Proyecto PAPPEMS.
Centros de Atención para Estudiantes con Discapacidad (CAED).-: Espacios destinados a la atención de jóvenes y adultos con discapacidad que desean iniciar, continuar o concluir sus estudios de bachillerato mediante el modelo educativo de Bachillerato No Escolarizado. Este modelo, parte del programa de Preparatoria Abierta de la Dirección General del Bachillerato (DGB) y fundamentado en el acuerdo 445 de la SEP, permite la certificación del bachillerato a través de evaluaciones parciales. La modalidad no escolarizada ofrece flexibilidad en los tiempos y brinda asesorías adaptadas a las necesidades y condiciones formativas de cada estudiante, en dónde los estudiantes reciben asesorías educativas gratuitas y especializadas
Certificado de Discapacidad.- Documento oficial expedido por una institución gubernamental de salud que acredita la condición y el grado de discapacidad de una persona, proporcionando información detallada sobre la discapacidad y sus implicaciones en la vida diaria de la persona.
Clave de Centro de Trabajo.- Es la clave de identificación de cada escuela, centro administrativo, biblioteca o centro de apoyo a la educación. Se construye de acuerdo con los atributos que tiene: entidad federativa, sostenimiento, tipo y nivel educativo, es la llave de entrada al Catálogo de Centros de Trabajo.
Comité de Contraloría Social.- A las contralorías sociales a que se refiere el artículo 67 del Reglamento de la Ley General de Desarrollo Social, que son las formas de organización social constituidas por las/os beneficiaria/os de los programas de desarrollo social a cargo de las dependencias y entidades de la APF, para la correcta aplicación de los recursos públicos asignados a los mismos y el cumplimiento de las metas.
Comprobante Fiscal Digital por Internet o Factura Electrónica (CFDI).- Comprobante de una transacción que debe de cumplir con los requisitos que marca el artículo 29-A del Código Fiscal de la Federación.
Contraloría Social.- Es el mecanismo de las personas beneficiarias para que de manera organizada verifiquen el cumplimiento de las metas y la correcta aplicación de los recursos públicos asignados a los programas de desarrollo social.
Convenio de Colaboración.- Instrumento jurídico a través del cual la Secretaría de Educación Pública de la APF, por conducto de la Subsecretaría de Educación Media Superior (SEMS), acuerda con las AEL, entre otros aspectos, los derechos y obligaciones a cargo de cada uno de ellos, la operación y la entrega de subsidios del Programa para el ejercicio fiscal 2025, en el marco de lo establecido en las presentes Reglas de Operación.
Coordinación Sectorial de Planeación y Administración (CSPyA).- Coordinación Sectorial de Planeación y Administración adscrita a la Subsecretaría de Educación Media Superior (SEMS) de la Secretaría de Educación Pública de la APF.
Cuenta bancaria productiva específica.- Es la cuenta bancaria que apertura las entidades federativas exclusivamente para la recepción, administración y ejercicio de los subsidios del Programa Atención de Planteles Públicos de Educación Media Superior con estudiantes con discapacidad.
Diario Oficial de la Federación (DOF).- El Diario Oficial de la Federación es el órgano del Gobierno Constitucional de los Estados Unidos Mexicanos, de carácter permanente e interés público, cuya función consiste en publicar en el territorio nacional, las leyes, decretos, reglamentos, acuerdos, circulares, órdenes y demás actos, expedidos por los Poderes de la Federación y los Órganos Constitucionales Autónomos, en sus respectivos ámbitos de competencia, a fin de que éstos sean aplicados y observados debidamente.
Discriminación.- Toda distinción, exclusión, restricción o preferencia que, por acción u omisión, con intención o sin ella, no sea objetiva, racional ni proporcional y tenga por objeto o resultado obstaculizar, restringir, impedir, menoscabar o anular el reconocimiento, goce o ejercicio de los derechos humanos y libertades, cuando se base en uno o más de los siguientes motivos: el origen étnico o nacional, el color de piel, la cultura, el sexo, el género, la edad, las discapacidades, la condición social, económica, de salud o jurídica, la religión, la apariencia física, las características genéticas, la situación migratoria, el embarazo, la lengua, las opiniones, las preferencias sexuales, la identidad o filiación política, el estado civil, la situación familiar, las responsabilidades familiares, el idioma, los antecedentes penales o cualquier otro motivo.
Educación Media Superior (EMS).- Tipo educativo que comprende los niveles de bachillerato, de profesional técnico bachiller y los equivalentes a éste, así como la educación profesional que no requiere bachillerato o sus equivalentes. Se organizará a través de un sistema que establezca un marco curricular común a nivel nacional y garantice el reconocimiento de estudios entre las opciones que ofrece este tipo educativo.
Entidades Federativas.- Los 31 Estados de la República Mexicana y la Ciudad de México.
Equidad.- Trato diferenciado a las personas en función de sus características, cualidades y necesidades, a fin de que dispongan de iguales oportunidades en la vida social.
Equidad educativa.- Atención con mayores y mejores recursos a grupos sociales o a estudiantes en desventaja sea esta derivada de su origen étnico, sus condiciones socioeconómicas, capacidades individuales, género, entre otras- con base en el reconocimiento de sus características, cualidades y necesidades particulares, con el fin de que alcancen el máximo desarrollo de sus potencialidades y participen en igualdad de condiciones en la vida social.
Equipamiento específico.- Acciones orientadas a la mejora en las condiciones de los planteles públicos de educación media superior y los servicios educativos que atienden a estudiantes con discapacidad; se entiende como equipo tecnológico, equipo multimedia, mobiliario o utensilios adaptados de acuerdo a la condición de las y los estudiantes.
Equitativa.- Criterio de la educación que favorece el pleno ejercicio del derecho a la educación de todas las personas, a partir de combatir las desigualdades socioeconómicas, regionales, de capacidades y de género, el respaldo a estudiantes en condiciones de vulnerabilidad social y ofrecer a todos, una educación pertinente que asegure su acceso, tránsito, permanencia y, en su caso, egreso oportuno en los servicios educativos.
Estadística Educativa.- Censo o recuento sistematizado de la cantidad de alumnas/os, docentes y escuelas existentes en el país.
Estudiante.- Persona matriculada que cursa el tipo medio superior, en cualquier grado de los diversos niveles, modalidades y servicios educativos públicos que se brindan como parte del Sistema Educativo Nacional.
Estudiante con discapacidad.- Persona matriculada que cursa el tipo medio superior en cualquier grado de los diversos niveles, modalidades y servicios educativos públicos que se brindan como parte del Sistema Educativo Nacional, que tiene una deficiencia motriz, mental, intelectual o sensorial (auditiva o visual) de naturaleza permanente, que limita su participación y su ejercicio en una o más actividades de la vida diaria.
Excelencia.- Criterio de la educación que se orienta al mejoramiento integral constante que promueve el máximo logro de aprendizaje de los educandos, para el desarrollo de su pensamiento crítico y el fortalecimiento de los lazos entre escuela y comunidad.
Formato PDF.- Formato de Documento Portátil. Soporte documental que contiene información de forma digital.
Formato 911.- Instrumento que se utiliza para recabar la información sobre matrícula, docentes y características de la población estudiantil, de las escuelas de educación especial, básica, media superior y superior, supervisiones, bibliotecas y formación para el trabajo. Integra la información estadística educativa oficial en el ámbito nacional con la cual se apoyan los procesos de planeación, programación, presupuesto y asignación de recursos, evaluación y rendición de cuentas del sector educativo. Elaborado por la Dirección General de Planeación, Programación y Estadística Educativa de la SEP.
Gasto comprometido.- El momento contable del gasto que refleja la aprobación por autoridad competente de un acto administrativo u otro instrumento jurídico que formaliza una relación jurídica con terceros para la adquisición de bienes y servicios o ejecución de obras. En el caso de las obras a ejecutarse o de bienes y servicios a recibirse durante varios ejercicios fiscales, el compromiso será registrado por la unidad administrativa, de la parte correspondiente que se ejecutará o recibirá, durante cada ejercicio.
Gasto devengado.- El momento contable del gasto que refleja el reconocimiento de las obligaciones de pago por parte de los ejecutores de gasto a favor de terceros, por los compromisos o requisitos cumplidos por éstos conforme a las disposiciones aplicables, así como de las obligaciones de pago que se derivan por mandato de tratados, leyes o decretos, así como resoluciones y sentencias definitivas, y las erogaciones a que se refiere el artículo 49 de la LFPRH.
Igualdad de género.- Situación en la cual mujeres y hombres acceden con las mismas posibilidades y oportunidades al uso, control y beneficio de bienes, servicios y recursos de la sociedad, así como a la toma de decisiones en todos los ámbitos de la vida social, económica, política, cultural y familiar.
Inclusiva.- Criterio de la educación que toma en cuenta las diversas capacidades, circunstancias, necesidades, estilos y ritmos de aprendizaje de los educandos, y así eliminar las distintas barreras al aprendizaje y a la participación, para lo cual adoptará medidas en favor de la accesibilidad y los ajustes razonables.
Instancia ejecutora.- Es la encargada del ejercicio de los recursos federales y a la que se le otorga la responsabilidad de operar el programa. Para este programa son las AEL.
Instancia normativa.- Subsecretaría de Educación Media Superior (SEMS), que es la unidad administrativa de la Secretaría de Educación Pública de la APF que tiene a su cargo el programa y es encargada de interpretar las presentes Reglas de Operación y resolver las dudas y aspectos no contemplados en las mismas, de conformidad con las disposiciones aplicables en la materia que operan el PAPPEMS.
Ley de Disciplina Financiera de las Entidades Federativas y los Municipios (LDFEFM).- Ley de orden público que tiene como objeto establecer los criterios generales de responsabilidad hacendaria y financiera que regirán a las Entidades Federativas y los Municipios, así como a sus respectivos entes Públicos, para un manejo sostenible de sus finanzas públicas.
Ley Federal de Presupuesto y Responsabilidad Hacendaria (LFPRH).- Ley de orden público, que tiene por objeto reglamentar los artículos 74 fracción IV, 75, 126, 127 y 134 de la Constitución Política de los Estados Unidos Mexicanos, en materia de programación, presupuestación, aprobación, ejercicio, control y evaluación de los ingresos y egresos públicos federales.
Material educativo de apoyo.- Es aquel utilizado con propósitos pedagógicos en el proceso educativo de las y los estudiantes con discapacidad, de manera que cada uno reciba una atención educativa con equidad y excelencia, acorde a sus capacidades, condiciones, necesidades, intereses y potencialidades.
Matrícula.- Conjunto de alumnas y alumnos inscritos en un plantel público durante un ciclo escolar, considerando tanto a quienes asisten regularmente como a aquellos inscritos en modalidades no escolarizadas.
Matriz de Indicadores para Resultados (MIR).- Herramienta de planeación estratégica que en forma resumida, sencilla y armónica establece con claridad los objetivos del programa presupuestario y su alineación con aquellos de la planeación nacional y sectorial; incorpora los indicadores que miden los objetivos y resultados esperados; identifica los medios para obtener y verificar la información de los indicadores; describe los bienes y servicios a la sociedad, así como las actividades e insumos para producirlos; e incluye supuestos sobre los riesgos y contingencias que pueden afectar el desempeño del programa.
Metodología de Marco Lógico (MML).- Herramienta de planeación estratégica basada en la estructuración y solución de problemas, que permite organizar de manera sistémica y lógica los objetivos de un programa y sus relaciones de causalidad; identificar y definir los factores externos al programa que pueden influir en el cumplimiento de los objetivos; evaluar el avance en la consecución de los mismos, así como examinar el desempeño del programa público en todas sus etapas. La MML facilita el proceso de conceptualización y diseño de programas. Permite fortalecer la vinculación de la planeación con la programación.
Objetivos de Desarrollo Sostenible (ODS).- Son los compromisos adoptados por la Asamblea General de la Organización de las Naciones Unidas, tras más de dos años de un intenso proceso de consultas públicas y negociaciones, para guiar las acciones de la comunidad internacional hasta el 2030. Los ODS están formulados para erradicar la pobreza, promover la prosperidad y el bienestar para todos, proteger el medio ambiente y hacer frente al cambio climático a nivel mundial. En su conjunto, los 17 ODS y sus 169 metas conforman la Agenda 2030 para el Desarrollo Sostenible, son de carácter integrado e indivisible, de alcance mundial y de aplicación universal, tienen en cuenta las diferentes realidades, capacidades y niveles de desarrollo de cada país y respetan sus políticas y prioridades nacionales.
OIC.- Órgano Interno de Control en la Secretaría de Educación Pública.
Organismo Descentralizado.- Entidad paraestatal, federal o local, con personalidad jurídica y patrimonio propio, que imparta EMS.
Perspectiva de Género.- Concepto que se refiere a la metodología y los mecanismos que permiten identificar, cuestionar y valorar la discriminación, desigualdad y exclusión de las mujeres, que se pretende justificar con base en las diferencias biológicas entre mujeres y hombres, así como las acciones que deben emprenderse para actuar sobre los factores de género y crear las condiciones de cambio que permitan avanzar en la construcción de la igualdad de género.
Plantel Público.- Establecimiento educativo de sostenimiento público que cuenta con un conjunto organizado de recursos humanos y físicos, que funciona bajo la autoridad de una directora o director o responsable, destinado a impartir educación del tipo medio superior a las y los estudiantes. En el Sistema Educativo Nacional se identifican a través de una clave de centro de trabajo única (CCT), los cuales se encuentran adscritos a los subsistemas de sostenimiento federal y estatal.
Presupuesto de Egresos de la Federación (PEF).- Es el acto legislativo que permite a la Administración pública usar los recursos monetarios del Estado durante un año fiscal. Presupuesto de Egresos de la Federación para el ejercicio fiscal 2025.
Programa Atención de Planteles Públicos de Educación Media Superior con estudiantes con discapacidad (PAPPEMS).- Programa para la Atención de Planteles Públicos de Educación Media Superior con estudiantes con discapacidad, con clave presupuestaria S298.
Proyecto PAPPEMS.- Documento elaborado por los planteles públicos de educación media superior que detallará la situación y los requerimientos del plantel público para la atención de las y los estudiantes con discapacidad. El proyecto deberá identificar las necesidades del plantel, y formularse de acuerdo con las Reglas de Operación (RO) y la convocatoria correspondiente, siguiendo el modelo establecido en el Anexo 1a (Modelo de Convocatoria). Su objetivo es fortalecer las condiciones de infraestructura, mobiliario, equipamiento específico y material educativo de apoyo necesarios para garantizar una adecuada atención a los estudiantes. Además, incluirá un diagnóstico y una propuesta de acciones y medios para alcanzar los resultados esperados en beneficio de este grupo estudiantil.
Recibo de Ministración.- Documento justificativo para la entrega del apoyo, en el cual se detalla la distribución de los recursos por entidad federativa para los planteles públicos seleccionados.
Reglamento de la Ley Federal de Presupuesto y Responsabilidad Hacendaria (RLFPRH).- Ordenamiento que tiene por objeto reglamentar la Ley Federal de Presupuesto y Responsabilidad Hacendaria en las materias de programación, presupuesto, aprobación, ejercicio, control y evaluación de los ingresos y egresos públicos federales.
Reglas de Operación (RO).- Las presentes Reglas de Operación.
Secretaría de Educación Pública (SEP).- Secretaría de Educación Pública de la APF.
Secretaría Anticorrupción y Buen Gobierno (SABG).- Secretaría Anticorrupción y Buen Gobierno de la APF.
Secretaría de Hacienda y Crédito Público (SHCP).- Secretaría de Hacienda y Crédito Público de la APF.
Seguimiento.- Mecanismos de observación y recolección sistemática de datos sobre la ejecución de acciones, logro de objetivos y metas, así como el ejercicio de recursos transferidos del Programa, para evaluar los avances en el desarrollo de los Proyectos PAPPEMS aprobados a los planteles públicos adscritos a estas.
Servicios educativos.- La educación media superior impartida en los planteles públicos.
Sistema del PAPPEMS.- Plataforma informática de la Subsecretaría de Educación Media Superior (SEMS), diseñada para gestionar el registro, seguimiento, supervisión y control de los apoyos financieros otorgados por el programa a los planteles de educación media superior. Su finalidad es garantizar el correcto registro de los proyectos PAPPEMS, además de asegurar una administración eficiente y transparente de los recursos destinados a mejorar la calidad educativa en este nivel.
Sistema Educativo Nacional (SEN).- El Sistema Educativo Nacional está compuesto por los tipos: Básico, Medio Superior y Superior, en las modalidades escolar, no escolarizada y mixta.
Situación de vulnerabilidad.- Conjunto de circunstancias o condiciones, tales como edad, sexo, estado civil, origen étnico, discapacidad, aptitudes sobresalientes y/o condición migratoria, que impiden a las y los estudiantes, ingresar, permanecer y egresar de las instituciones públicas de educación en igualdad de condiciones respecto al resto de las y los estudiantes.
Subsecretaría de Educación Media Superior (SEMS).- Subsecretaría de Educación Media Superior adscrita a la Secretaría de Educación Pública de la APF.
Subsidios.- Son las asignaciones de recursos federales previstas en el PEF que, a través de las dependencias y entidades, se otorgan a los diferentes sectores de la sociedad, a las Entidades Federativas o municipios para fomentar el desarrollo de actividades sociales o económicas prioritarias de interés general.
Subsistemas Autónomos.- son los planteles de bachillerato que pertenecen a las universidades autónomas estatales.
Subsistemas Centralizados Federales.- Categoría a la que pertenecen los planteles de la Dirección General de Educación Tecnológica Industrial y de Servicios (DGETI); la Dirección General de Educación Tecnológica Agropecuaria y Ciencias del Mar (DGETAyCM); la Dirección General del Bachillerato (DGB); Dirección General del Bachillerato Tecnológico de Educación y Promoción Deportiva (DGBTED) y la Dirección General de Centros de Formación para el Trabajo (DGCFT).
Subsistemas Descentralizados Estatales.- Organismos Descentralizados Estatales (ODES) como los colegios estatales del CONALEP, Colegio de Estudios Científicos y Tecnológicos del Estado (CECyTE) y los Colegios de Bachilleres Estatales (COBAES), Educación Media Superior a Distancia (EMSaD), Telebachillerato Comunitario (TBC), Bachillerato Intercultural Bilingüe
Subsistemas Descentralizados Federales.- A esta categoría pertenecen los planteles del Colegio de Bachilleres (COLBACH), el Colegio Nacional de Educación Profesional Técnica (CONALEP) en la Ciudad de México y Oaxaca, y el Centro de Enseñanza Técnica Industrial (CETI).
TESOFE.- Tesorería de la Federación.
Tipos de discapacidad.-
Física o motora: Limitaciones en la movilidad o funcionamiento de extremidades o partes del cuerpo, originadas por parálisis, amputaciones, enfermedades neuromusculares, lesiones de la médula espinal, entre otras condiciones.
Sensorial: Discapacidad visual: Pérdida total de la vista, ocasionada por trastornos oculares, enfermedades degenerativas, retinopatía, cataratas, entre otros. La ceguera parcial, como la miopía y/o astigmatismo, no se considera una discapacidad para efectos de este programa.
Discapacidad auditiva: Sordera total, resultado de afecciones en el oído o enfermedades del oído interno, entre otras causas.
Intelectual o del desarrollo: Limitaciones en las capacidades cognitivas y adaptativas, que pueden manifestarse en condiciones como el retraso mental, trastornos del espectro autista, síndrome de Down, entre otros.
Psicosocial o de salud mental: Incluye condiciones relacionadas con la salud mental, como el trastorno por déficit de atención e hiperactividad (TDAH), trastornos de ansiedad, depresión, entre otros.
Neurológica: Abarca trastornos del sistema nervioso, como la parálisis cerebral, epilepsia, enfermedad de Parkinson, esclerosis múltiple, entre otros.
Múltiple o compleja: Se refiere a la coexistencia de más de un tipo de discapacidad en una persona, como una combinación de discapacidades físicas y sensoriales, o cualquier otra combinación de discapacidades múltiples.
Tipo de Gasto (TG).- Tipo de Gasto: Identifica las asignaciones conforme a su naturaleza de gasto, en erogaciones corrientes o de capital, pensiones y jubilaciones, y participaciones.
Tipo de Gasto 1 (TG 1).- Tipo de gasto 1, para efectos de estas reglas de operación corresponde a los subsidios corrientes que son otorgados a través del Programa.
Tipo de Gasto 7 (TG 7).- Tipo de gasto 7, para efectos de estas reglas de operación corresponde a los gastos indirectos para la supervisión y operación del Programa.
UMA (Unidad de Medida y Actualización).-. Es la referencia económica en pesos para determinar la cuantía del pago de las obligaciones y supuestos previstos en las leyes federales, de las entidades federativas y de la Ciudad de México, así como en las disposiciones jurídicas que emanen de todas las anteriores.
UR (Unidad Responsable).- Unidad administrativa responsable del Programa.
XML (Lenguaje de Marcado Extensible).- El XML de un Comprobante Fiscal Digital por Internet (CFDI) es el formato estándar específico definido por el Servicio de Administración Tributaria (SAT), en el que se debe presentar la información de la factura electrónica para que cumpla con las especificaciones requeridas.
1. INTRODUCCIÓN
El artículo 3º de la Constitución Política de los Estados Unidos Mexicanos establece que toda persona tiene derecho a la educación; que corresponde al Estado la rectoría de la educación, la impartida por éste, además de obligatoria, será universal, inclusiva, pública, gratuita y laica y que los planteles educativos constituyen un espacio fundamental para el proceso de enseñanza-aprendizaje. El Estado garantizará que los materiales didácticos, la infraestructura educativa, su mantenimiento y las condiciones del entorno, sean idóneos y contribuyan a los fines de la educación. (México. Constitución Política de los Estados Unidos Mexicanos. 2022. Artículo 3º.)
La Ley General para la Inclusión de las Personas con Discapacidad, en el artículo 12, establece que la Secretaría de Educación Pública promoverá el derecho a la educación de las personas con discapacidad, prohibiendo cualquier discriminación en planteles, centros educativos, guarderías o del personal docente o administrativo del Sistema Educativo Nacional. Además, se asegura que el ingreso y permanencia al sistema educativo se dé en condiciones de equidad, y se señala la necesidad de elaborar materiales de trabajo en formato accesible, y se enfatiza el derecho de los maestros a acceder a capacitación para atender a alumnos con discapacidad La ley se basa en los principios de vida independiente, accesibilidad universal, diseño universal, intersectorialidad, participación y diálogo social. (México. Ley General para la Inclusión de las Personas con Discapacidad. 2011. Artículo 12.)
El PAPPEMS busca dar cumplimiento al artículo 3o. de la Constitución Política de los Estados Unidos Mexicanos que establece que toda persona tiene derecho a la educación; que corresponde al Estado la rectoría de la educación, la impartida por éste, además de obligatoria, será universal, inclusiva, pública, gratuita y laica y que los planteles educativos constituyen un espacio fundamental para el proceso de enseñanza-aprendizaje. El Estado garantizará que los materiales didácticos, la infraestructura educativa, su mantenimiento y las condiciones del entorno, sean idóneos y contribuyan a los fines de la educación.
En ese tenor, el PAPPEMS favorece el acceso a servicios educativos adecuados en los planteles públicos de educación media superior de las personas con discapacidad.
Alineado a la generación del bienestar para la población impulsando a la educación pública y rechazando toda forma de discriminación por características físicas, posición social, escolaridad, religión, idioma, cultura, lugar de origen, preferencia política e ideológica, identidad de género, orientación y preferencia sexual. Propugnando un modelo de desarrollo respetuoso de los habitantes y del hábitat, equitativo, orientado a subsanar y no a agudizar las desigualdades, defensor de la diversidad cultural y del ambiente natural, sensible a las modalidades y singularidades económicas regionales y locales y consciente de las necesidades de los habitantes futuros del país, a quienes no podemos heredar un territorio en ruinas.
Observando lo establecido en el artículo 16 de la Ley General de Educación, la educación que imparta el Estado, sus organismos descentralizados y los particulares con autorización o con reconocimiento de validez oficial de estudios, se basará en los resultados del progreso científico; luchará contra la ignorancia, sus causas y efectos, las servidumbres, los fanatismos, los prejuicios, la formación de estereotipos, la discriminación y la violencia, especialmente la que se ejerce contra la niñez y las mujeres, así como personas con discapacidad o en situación de vulnerabilidad social, debiendo implementar políticas públicas orientadas a garantizar la transversalidad de estos criterios en los tres órdenes de gobierno.
Así como en fomento a lo dispuesto en su artículo 76 de la misma Ley. El Estado generará las condiciones para que las poblaciones indígenas, afromexicanas, comunidades rurales o en condiciones de marginación, así como las personas con discapacidad, ejerzan el derecho a la educación apegándose a criterios de asequibilidad y adaptabilidad.
De igual forma contribuye al objetivo prioritario 1 del Programa Sectorial de Educación, publicado en el DOF el 6 de julio de 2020: 1 Garantizar el derecho de la población en México a una educación equitativa, inclusiva, intercultural e integral, que tenga como eje principal el interés superior de las niñas, niños, adolescentes y jóvenes. Lo anterior, asociado a la estrategia prioritaria 1.4 Garantizar condiciones de equidad para todos, con énfasis particular en los grupos y poblaciones históricamente discriminados.
Por otra parte, con el propósito de contar con un marco de referencia que permita identificar las acciones que coadyuven al cumplimiento de los Objetivos de Desarrollo Sostenible (ODS) de la Agenda 2030, establecida en la Asamblea General de las Naciones Unidas el 12 de agosto de 2015, el programa S298 (PAPPEMS)" se vincula al Objetivo 4 "Educación de Calidad" de los ODS, en específico a las siguientes metas: 4.5 "Para 2030, eliminar las disparidades de género en la educación y asegurar el acceso en condiciones de igualdad de las personas vulnerables, incluidas las personas con discapacidad, los pueblos indígenas y los niños en situaciones de vulnerabilidad, a todos los niveles de la enseñanza y la formación profesional" y 4.a "Construir y adecuar instalaciones educativas que tengan en cuenta las necesidades de los niños y las personas con discapacidad y las diferencias de género, y que ofrezcan entornos de aprendizaje seguros, no violentos, inclusivos y eficaces para todos".
La Ley General para la Inclusión de las Personas con Discapacidad, en su artículo 12, fracción VI establece que la SEP promoverá el derecho a la educación de las personas, con discapacidad, prohibiendo cualquier discriminación en planteles, centros educativos, y para tal efecto realizará, entre otras acciones, el "proporcionar a los estudiantes con discapacidad materiales y ayudas técnicas que apoyen su rendimiento académico, procurando equipar los planteles y centros educativos con libros en braille, materiales didácticos, apoyo de intérpretes de lengua de señas mexicana o especialistas en sistema braille, equipos computarizados con tecnología para personas ciegas y todos aquellos apoyos que se identifiquen como necesarios para brindar una educación con calidad". (México. Ley General para la Inclusión de las Personas con Discapacidad. 2011. Artículo 12 fracción VI.)
Por otro lado, de acuerdo con los datos y cifras de la Organización Mundial de la Salud, más de mil millones de personas, es decir, aproximadamente el 15% de la población mundial, tiene algún tipo de discapacidad (diciembre 2020). En el caso de México, el Censo de Población y Vivienda (INEGI) 2020, señala que en el país residen 126.01 millones de personas, de los cuales 6.17 millones tienen alguna discapacidad, representando el 4.9% de la población; de esta población con discapacidad el 3.48% (215 199) se encuentra en la edad de 15 a 19 años, considerados dentro del parámetro para cursar la educación media superior en alguna de sus modalidades y de los cuales el 48% son mujeres y el 52% son hombres.
Las Principales Cifras del Sistema Educativo Nacional, señalan que con respecto a Educación Especial en el ciclo escolar 2023-2024 se atendió a un total de 670,926 estudiantes con discapacidad en planteles públicos de educación. (Secretaría de Educación Pública. (2024). Principales cifras del sistema educativo nacional 2023-2024. México: SEP.)
En este sentido, el PAPPEMS pretende propiciar el desarrollo de condiciones, la canalización de recursos para el fortalecimiento de los servicios de EMS que brindan atención educativa a estudiantes con discapacidad, contribuyendo a que dicha población cuente con mejores oportunidades y herramientas que les permita el acceso a una educación integral, equitativa e inclusiva.
En la Estructura Programática a emplear en el proyecto de Presupuesto de Egresos 2025 la SHCP modificó la estructura programática del programa, validando el cambio de denominación del Pp S298 Atención de Planteles Federales de Educación Media Superior con estudiantes con discapacidad (PAPFEMS) a Atención de Planteles Públicos de Educación Media Superior con estudiantes con discapacidad (PAPPEMS), movimiento asociado a la ampliación en su cobertura con el fin de contribuir al cumplimiento de lo dispuesto en el Artículo 3o. Constitucional.
Las presentes RO se encuentran en el marco de lo establecido en el Acuerdo por el que se emiten los Lineamientos para incorporar la perspectiva de género en las RO de los programas presupuestarios federales, publicado en el DOF el 29 de junio de 2016.
De conformidad con lo dispuesto en el artículo 179 del RLFPRH, se verificó que el Programa objeto de las presentes RO no se contrapone, afecta ni presenta duplicidades con otros programas y acciones del Gobierno Federal, en cuanto a su diseño, beneficios, apoyos otorgados y población objetivo, así como que se cumplen las disposiciones aplicables.
2. OBJETIVOS
2.1. General
Favorecer el acceso a servicios educativos apropiados en los planteles públicos de educación media superior de las personas con discapacidad.
2.2. Específicos
a)    Contribuir a crear condiciones de accesibilidad en la infraestructura física de los planteles públicos de educación media superior para favorecer la inclusión de estudiantes con discapacidad, a través del apoyo a Proyectos PAPPEMS.
b)    Promover que los planteles públicos de educación media superior cuenten con libros de texto, material didáctico y tecnologías de la información, comunicación, conocimiento y aprendizaje digitales diseñados para estudiantes con discapacidad, mediante Proyectos PAPPEMS.
3. LINEAMIENTOS
3.1. Cobertura
La cobertura del PAPPEMS es a nivel nacional, abarcando las 32 entidades federativas en las que se encuentran los planteles públicos que imparten educación media superior, adscritos a los Subsistemas de Educación Media Superior.
3.2. Población objetivo
El presente programa, se dirige a los planteles públicos de educación media superior, en los cuales se proporcionen servicios educativos y cuenten con matrícula de estudiantes con discapacidad, de acuerdo con la estadística educativa o que se acredite mediante Certificado de Discapacidad.
3.3. Beneficiarias/os
Los beneficiarios del programa son los planteles públicos de educación media superior, que dentro de su matrícula escolar tengan registrados estudiantes con discapacidad, de acuerdo con la estadística educativa o que se acredite mediante Certificado de Discapacidad.
3.3.1. Requisitos
a) Ser planteles públicos de educación media superior.
b) Tener matrícula escolar de estudiantes con discapacidad, registrada en la estadística educativa o que se acredite mediante Certificado de Discapacidad.
c) Registrar su Proyecto PAPPEMS en el Sistema del PAPPEMS, cumpliendo con los requisitos específicos que se establezcan en las convocatorias.
Los criterios de selección y priorización, en ningún caso, resultarán discriminatorios en materia de género y de derechos humanos; por lo que de manera general la SEMS, a través de la CSPyA, cuando los recursos disponibles sean insuficientes, seleccionarán a los planteles públicos de educación media superior, en función de los siguientes criterios:
·  Se considerarán únicamente a aquellos Proyectos PAPPEMS que se presenten dentro del plazo y conforme a los requisitos establecidos en la(s) convocatoria(s) emitida(s) para tal efecto. Los Proyectos PAPPEMS presentados deberán cumplir con todos los requisitos solicitados en la convocatoria.
·  Se priorizarán los Proyectos PAPPEMS de planteles públicos de educación media superior en función de la cantidad de estudiantes con discapacidad que atienden, promoviendo así un mayor impacto en la inclusión educativa.
De acuerdo con las presentes RO, cada plantel público de educación media superior que ofrezca servicios educativos y cuente con estudiantes con discapacidad, según lo registrado en la estadística oficial educativa, podrá participar en el proceso de selección de los Proyectos PAPPEMS.
Registro y envío del Proyecto PAPPEMS
La directora, director o responsable del plantel deberá registrar y enviar el Proyecto PAPPEMS a través del Sistema del PAPPEMS, disponible en la página: https://pappems.sep.gob.mx/. El Proyecto PAPPEMS estará integrado por la siguiente documentación:
Oficio de solicitud: Documento firmado por la directora, director o responsable del plantel, en el cual se manifiesta el interés de que el plantel sea beneficiario del PAPPEMS. En dicho oficio se avalará la veracidad de la información capturada en la página electrónica https://pappems.sep.gob.mx/.
El Proyecto PAPPEMS deberá formularse conforme a lo establecido en las Reglas de Operación (RO) y en la convocatoria correspondiente, de acuerdo con el modelo previsto en el Anexo 1a (Modelo de Convocatoria) de las presentes RO.
Los Proyectos PAPPEMS deberán incluir:
Diagnóstico: Documento que precise la población estudiantil con discapacidad, presentando evidencias que demuestren el tamaño y características de dicha población. La información deberá estar desagregada por nombre, sexo, CURP, año de ingreso, programa educativo, semestres cursados y/o asignaturas/módulos acreditados, así como su condición de discapacidad.
Objetivos y plan de acción: Los objetivos de la propuesta deberán estar claramente detallados. Además, se deberán incluir gráficos, croquis u otros elementos visuales que respalden la solicitud (en formatos electrónico e impreso). Asimismo, se deberá especificar el destino de los recursos solicitados y el número de estudiantes con discapacidad que se beneficiarán con el proyecto.
Complementariedad de recursos: Se deberá indicar si los recursos solicitados serán complementados con otros fondos federales o estatales, asegurando que estos no se contrapongan, afecten o generen duplicidad con otros programas o acciones del Gobierno Federal.
Documentación firmada: El ejemplar impreso de los documentos generados en el sitio electrónico https://pappems.sep.gob.mx/ deberá contener la firma autógrafa de la directora, director o responsable, así como el sello oficial del plantel. Este documento deberá ser escaneado y enviado en formato PDF.
1. Proyecto PAPPEMS: Este documento deberá detallar la situación y requerimientos al interior del plantel público para la atención de las y los estudiantes con discapacidad, identificando las necesidades y con ello lograr que los planteles se fortalezcan al contar con las condiciones de infraestructura, mobiliario, equipamiento específico y material educativo de apoyo necesario. El proyecto deberá formularse conforme a lo establecido en estas RO y la convocatoria que se emita con base en el modelo previsto en el Anexo 1a (Modelo de Convocatoria) de las presentes RO;
Los Proyectos PAPPEMS deberán contener:
Carta compromiso: Incluir una carta compromiso que manifieste el interés del plantel en participar en el PAPPEMS.
Diagnóstico de la población estudiantil con discapacidad:
Presentar un diagnóstico detallado de la población total de estudiantes con discapacidad que serán beneficiados, con el fin de medir el tamaño de esta población. El diagnóstico deberá desglosarse por nombre, sexo, CURP, año de ingreso, programa educativo, semestres cursados y/o asignaturas o módulos acreditados, así como la condición específica de discapacidad.
Objetivos de la propuesta: Detallar los objetivos de la propuesta, presentando gráficos, croquis y otros elementos visuales en formato electrónico e impreso. Además, se deberá indicar el destino de los recursos solicitados.
Complementación de recursos: Especificar si los recursos solicitados serán complementados con fondos de otros programas federales o estatales, asegurando que estos no se contrapongan, afecten o generen duplicidad con otras acciones del Gobierno Federal.
El Proyecto PAPPEMS deberá ser capturado en la página electrónica https://pappems.sep.gob.mx/.
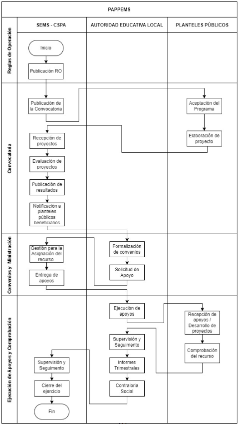
3.3.2 Procedimiento de selección
El procedimiento para la selección de la población beneficiaria será el siguiente:
Procedimiento para la selección de la población beneficiaria
Etapa
Actividad
Responsable
Publicación de las RO
Publicar las RO del PAPPEMS en la página de la SEMS (https://educacionmediasuperior.sep.gob.mx/) dentro de los primeros 15 (quince) días naturales de enero. Asimismo, estarán disponibles en el portal del Sistema del PAPPEMS (https://pappems.sep.gob.mx/).
SEMS
Convocatoria (Anexo 1a)
La SEMS, a través de la CSPyA, difundirá y publicará la(s) convocatoria(s) que se emita(n) en el marco del PAPPEMS, en la página electrónica: https://educacionmediasuperior.sep.gob.mx/es_mx/sems/Ejercicio_2025/Convocatoria
Adicionalmente, estarán disponibles para consulta en el portal del Sistema del PAPPEMS (https://pappems.sep.gob.mx/documentostramite/index.pdf).
Dicha(s) convocatoria(s) precisarán, los plazos para el registro, así como los requisitos específicos que deberán cubrir los planteles públicos para obtener un apoyo del Programa.
SEMS
Incorporación al Sistema del PAPPEMS
Registrar a los planteles públicos en el Sistema del PAPPEMS, para el registro del Proyecto PAPPEMS. Durante el período de vigencia de la convocatoria emitida.
Plantel Público
Elaboración de Proyectos PAPPEMS
Desarrollar un Proyecto PAPPEMS que detalle la situación y requerimientos del plantel para atender a los estudiantes con discapacidad, cumpliendo con los requisitos de elegibilidad señalados en el numeral 3.3.1. de las presentes RO durante el plazo establecido en la convocatoria emitida.
Plantel Público
Recepción de Proyectos PAPPEMS de planteles públicos
Recibir las propuestas capturadas en el Sistema del PAPPEMS, (https://pappems.sep.gob.mx/) y verificar que cumplan con los requisitos mencionados en el punto anterior, dentro del plazo establecido en la convocatoria emitida.
CSPyA/SEMS
Selección de planteles públicos a beneficiar
Identificar los Proyectos PAPPEMS de los planteles públicos de educación media superior que recibirán el apoyo económico, en función de la disponibilidad presupuestaria y los criterios de selección y priorización establecidos en las presentes RO. Este proceso se llevará a cabo dentro del plazo definido en la convocatoria emitida.
En caso de que exista recurso disponible debido a la cancelación justificada de recursos de Proyectos PAPPEMS seleccionados, el recurso de éstos podrán ser reasignados en favor de aquellos Proyectos PAPPEMS que resulten seleccionados derivados de una Convocatoria, y que no fueron considerados inicialmente para ser beneficiados, con base en los criterios de selección y priorización para la selección de proyectos, por la falta de disponibilidad presupuestal en los términos dispuestos en el numeral 3.3.1 Requisitos.
SEMS
Publicación de Resultados y Notificación
Publicar los resultados en la página de la SEMS (https://pappems.sep.gob.mx/), por correo electrónico la cual podrán consultar los planteles públicos que participaron para conocer si resultaron seleccionados, posterior al cierre del periodo establecido en la Convocatoria, y enviar la relación de los planteles públicos seleccionados a las AEL. Durante los 20 (veinte) días naturales posteriores al término de la selección de beneficiarios.
SEMS
Seguimiento del Proyecto PAPPEMS
Seguimiento del Proyecto PAPPEMS beneficiario del PAPPEMS. Desde la radicación del recurso, hasta el término del ejercicio fiscal.
SEMS a través de la CSPyA
 
La SEMS tendrá la facultad de seleccionar a los planteles públicos beneficiarios en función del orden de recepción de los Proyectos PAPPEMS completos enviados por dichos planteles, así como del número de estudiantes a beneficiar y de acuerdo con la disponibilidad presupuestaria.
Cuando las/los beneficiarias(os) sean personas físicas, la participación de mujeres y hombres en la solicitud y elegibilidad de los apoyos que proporciona el presente Programa, será en igualdad de condiciones y oportunidades, por lo que, ser mujer u hombre no será motivo de restricción para la participación y elegibilidad en la obtención de los apoyos; asimismo, buscará incorporar Acciones afirmativas, Medidas de inclusión, Medidas de nivelación y Principio de paridad, proyectos o acciones para fomentar la igualdad de oportunidades entre mujeres y hombres; y, el respeto a los derechos humanos.
Sólo podrán exigirse los datos y documentos anexos estrictamente necesarios para tramitar la solicitud y acreditar si la/el potencial beneficiaria/o cumple con los criterios de elegibilidad.
El PAPPEMS adoptará, en lo procedente, el modelo de estructura de datos del domicilio geográfico establecido en el "Acuerdo por el que se aprueba la Norma Técnica sobre Domicilios Geográficos", emitido por el Instituto Nacional de Estadística y Geografía, publicado en el DOF el 12 de noviembre de 2010.
Los componentes que integran el modelo de estructura de datos del domicilio geográfico son:
COMPONENTES
ESPACIALES
DE REFERENCIA
GEOESTADÍSTICOS
Vialidad
No. Exterior
Área Geoestadística Estatal o de la Ciudad de México.
Carretera
No. Interior
Área Geoestadística Municipal o Demarcación Territorial de la Ciudad de México.
Camino
Asentamiento Humano
Localidad
 
Código Postal
 
 
Descripción de Ubicación
 
 
3.4. Características de los apoyos (tipo y monto)
Los subsidios son las asignaciones de recursos federales previstas en el Presupuesto de Egresos de la Federación que, a través de las dependencias y entidades, se otorgan a los diferentes sectores de la sociedad, los gobiernos de las Entidades Federativas y, en su caso, los Municipios para fomentar el desarrollo de actividades sociales o económicas prioritarias de interés general.
El otorgamiento de los subsidios deberá sujetarse a lo dispuesto en los artículos 74 al 79 de la LFPRH; y, 174 al 181 de su Reglamento, así como a lo previsto en las presentes RO.
Los convenios que se suscriban con las entidades federativas con el propósito de formalizar el otorgamiento de subsidios a cargo de este Programa no tendrán carácter de convenio de coordinación para transferir recursos del presupuesto de la SEP a los gobiernos de las entidades federativas o, en su caso, municipios con el propósito de descentralizar o reasignar la ejecución de funciones, programas o proyectos federales o, en su caso, recursos humanos y materiales a que hace referencia los artículos 82 y 83 de la LFPRH, en correlación con los artículos 223 y 224 del RLFPRH.
Los subsidios que se otorguen tendrán la temporalidad y características que se autoricen en el marco de las presentes RO. Los subsidios se considerarán devengados de acuerdo a los criterios señalados en el numeral 3.4.1.1 "Devengos".
La SEMS, unidad responsable de la asignación de los recursos, deberá verificar que se cuenta con la disponibilidad presupuestaria.
Tipo de subsidio
Población objetivo
Monto o porcentaje
Periodicidad
Tipo de Apoyo A
Apoyos financieros para adecuar y acondicionar el plantel, lo que implica trabajos relacionados con infraestructura, mejoras físicas, y servicios generales que hacen el entorno más accesible y adecuado para estudiantes con discapacidad.
Planteles públicos de educación media superior que proporcionan servicios educativos a estudiantes con discapacidad, en las modalidades escolarizada, no escolarizada y mixta.
El monto asignado en el PEF 2025, se analizará para determinar cuántos planteles públicos pueden ser beneficiados, buscando atender al mayor número posible de planteles públicos. A partir de esta evaluación, se establecerá el monto que se podrá asignar a cada plantel beneficiario.
Anual
Tipo de Apoyo B
 
 
 
Apoyos financieros para equipar el plantel, lo que incluye la adquisición de mobiliario, material didáctico, equipamiento especializado y tecnologías de la información que faciliten el aprendizaje y la comunicación de los estudiantes con discapacidad.
Gastos de operación central para el PAPPEMS
 
De acuerdo con lo estipulado en el numeral 21 y 35 del Manual de Programación y Presupuesto 2025.
Anual
 
Respecto al subsidio directo Tipo de Gasto 1 (TG 1), en ningún caso, estos recursos se podrán utilizar para el pago de prestaciones de carácter económico, compensaciones, sueldos o sobresueldos a personal directivo, docente o personas servidoras públicas que laboren en la SEP, en las Secretarías de Educación Estatales o en la AEFCM; así como tampoco para pasajes y viáticos internacionales, arrendamiento para oficinas y equipo, becas, tratamientos médicos o apoyos económicos directos a los educandos.
Del mismo modo, las AEL o la AEFCM, en ningún caso podrán utilizar los apoyos para gastos de operación local para la adquisición de equipo de cómputo, celulares, equipo administrativo, línea blanca, material de oficina, papelería (excepto para evaluaciones) o vehículos.
Para el Tipo de Gasto (TG 7), los recursos asignados se podrán utilizar en cualquier partida de gasto específica prevista en el Clasificador por Objeto del Gasto Corriente, de conformidad con el numeral 21 del Manual de Programación y Presupuesto 2025, para dar atención a los gastos indirectos de operación de las RO.
Los gastos indirectos que la UR 600 podrá destinar para el desarrollo de las diversas acciones asociadas con la planeación, operación, supervisión, seguimiento, atención ciudadana y evaluación, entre otros, del Programa Atención de Planteles Públicos de Educación Media Superior con Estudiantes con Discapacidad, deberán ser asignados bajo criterios de austeridad presupuestaria, y con sujeción a lo señalado en el numeral 35 del Manual de Programación y Presupuesto 2025 y el monto aprobado en el PEF, identificado con el Tipo de Gasto (TG 7) "Gasto corriente por concepto de gastos indirectos de programas de subsidios". El monto destinado a los gastos indirectos estará sujeto a la normatividad aplicable.
Los apoyos antes referidos corresponden a los siguientes conceptos específicos, que deberán incluirse en el Proyecto PAPPEMS que presente el plantel público de educación media superior:
Tipo de Apoyo A
·  Adecuaciones necesarias para permitir la accesibilidad al plantel de personas con alguna discapacidad, tales como: rampas de acceso, pasamanos, accesos amplios o adecuados, guías táctiles, señales para todo tipo de discapacidad (braille, auditivas, táctiles, visuales), y sanitarios acondicionados para personas con discapacidad, entre otros
·  Servicios generales necesarios para apoyar la operación del plantel público y facilitar la accesibilidad de las personas con discapacidad, como servicios de mantenimiento y ajustes a las instalaciones.
·  Materiales y suministros para adecuar o acondicionar la infraestructura educativa que permitan adaptar el plantel a las necesidades de las personas con discapacidad.
Tipo de Apoyo B
·  Mobiliario ordinario, específico y/o adaptado para las alumnas y alumnos con discapacidad, como sillas, mesas, atriles, entre otros, o la adquisición de material para elaborar dicho mobiliario.
·  Programas de cómputo especializados para apoyar las actividades de aprendizaje de personas con discapacidad, según el tipo de discapacidad (visual, auditiva, motriz).
·  Impresoras braille, sistemas de audio y proyección, y otros dispositivos que apoyen las actividades educativas de las y los estudiantes con discapacidad.
·  Adquisición de material didáctico especializado para la atención educativa de estudiantes con discapacidad.
·  Computadoras y equipo periférico (impresoras, lectores ópticos, escáneres, reguladores de voltaje, multicontactos, entre otros) para apoyar la enseñanza y el aprendizaje de las y los estudiantes con discapacidad.
 
Los bienes y servicios destinados a la operación de los planteles públicos se mencionan con fines enunciativos, pero no limitativos. Sin embargo, no podrán rebasar el monto autorizado del Proyecto PAPPEMS presentado.
La asignación de recursos se llevará a cabo de acuerdo con la disponibilidad presupuestaria en la SEMS y solo podrá destinarse a los rubros incluidos en el Proyecto PAPPEMS aprobado. Asimismo, se debe tener en cuenta que los costos estimados en los proyectos son solo de referencia o base para su presupuestación. Por lo tanto, durante la ejecución, pueden surgir variaciones tanto al alza como a la baja en los conceptos y/o partidas, siempre que estas se compensen entre sí y no superen el límite aprobado para el proyecto, ni alteren sustancialmente su contenido.
Durante la operación del Programa, la UR 600 (SEMS) como responsable del ejercicio de su presupuesto autorizado, la instancia ejecutora del apoyo otorgado, las AEL y la población beneficiaria, deberán observar que la administración de los recursos públicos se realice bajo los criterios de legalidad, honestidad, eficiencia, eficacia, economía, racionalidad, austeridad, transparencia, control de rendición de cuentas e igualdad de género, establecidos en los artículos 1, 75 y 77 de la LFPRH, en el Título Cuarto, Capítulo XII, sección IV del RLFPRH, así como en las demás disposiciones que para tal efecto emita la SHCP, y disponga el PEF para el ejercicio fiscal 2025.
Los Gobiernos de las Entidades Federativas deberán promover ante los beneficiarios de los subsidios que se otorgan en el marco del presente Programa, en los casos que aplique, el reintegro a la TESOFE de los recursos que no se destinen a los fines autorizados y aquéllos que al cierre del ejercicio fiscal 2025, no se hayan devengado, o que no se encuentren vinculados formalmente a compromisos y obligaciones de pago, en términos de lo dispuesto en los artículos 54 de la LFPRH; 176, primer párrafo del RLFPRH, y en caso de que aplique, el artículo 17 de la LDFEFM.
Las erogaciones previstas en el PEF del presente ejercicio fiscal que no se encuentren devengadas al 31 de diciembre de 2025, no podrán ejercerse.
3.4.1 Devengos, aplicación y reintegro de los recursos
3.4.1.1 Devengos
Cuando la/el beneficiaria/o del presente Programa sea una persona física o, en su caso, personas morales distintas a los gobiernos de las entidades federativas; o, en su caso, municipios, los recursos se considerarán devengados una vez que se haya constituido la obligación de entregar el recurso la/el beneficiaria/o por haberse acreditado su elegibilidad antes del 31 de diciembre del ejercicio fiscal 2025, con independencia de la fecha en la que dichos recursos se pongan a disposición para el cobro correspondiente, a través de los mecanismos previstos en estas RO y en las demás disposiciones aplicables. La UR o, en su caso, la instancia ejecutora, será responsable de gestionar la entrega del apoyo a más tardar el 31 de diciembre de 2025.
Los recursos se considerarán devengados para efecto de los/as beneficiarios/as cuando en sus registros contables, presupuestarios o a través de instrumentos legales, reconozcan obligaciones de pago a favor de terceros.
Los recursos se considerarán vinculados formalmente a compromisos y obligaciones de pago cuando a través de un instrumento legal se haya asumido la obligación o compromiso de realizar una erogación en favor de un tercero.
Cuando el beneficiario del presente Programa sean los gobiernos de las entidades federativas y, en su caso, los municipios, los recursos se considerarán devengados a partir de su entrega a dichos órdenes de gobierno, la SEMS o, en su caso, la instancia ejecutora en su carácter de UR del Programa, será responsable de gestionar la entrega del apoyo a más tardar el 31 de diciembre de 2025.
3.4.1.2 Aplicación
Los gobiernos de las entidades federativas beneficiarias de los apoyos tendrán la obligación de aplicar los recursos recibidos para el objeto y los fines que les fueron otorgados.
Para la entrega de los recursos a los gobiernos de las entidades federativas y, en su caso, los municipios, deberán contar, previo a la entrega de los mismos, con una cuenta bancaria productiva, específica y exclusiva para la administración y ejercicio de los recursos federales otorgados, que distinga contablemente su origen e identifique que las erogaciones correspondan al fin autorizado, conforme a lo establecido en las presentes RO.
Los gobiernos de las entidades federativas y, en su caso, los municipios serán responsables de no incorporar en esa cuenta recursos locales, ni aportaciones o ningún otro tipo de recursos distintos al apoyo recibido, aun cuando pudieran tener el mismo propósito.
Los recursos que se otorgan mediante este Programa, no pierden su carácter Federal por lo que en su asignación y ejecución deberán observarse en todo momento las disposiciones jurídicas federales aplicables.
Los gobiernos de las entidades federativas y, en su caso, los municipios serán los responsables de mantener la documentación original que justifique y compruebe el gasto en que incurran, con cargo a los recursos que reciban por concepto de los subsidios otorgados mediante este Programa, así como de presentarla a los órganos competentes de control y fiscalización que la soliciten.
En caso de que los apoyos otorgados no se encuentren formalmente comprometidos o debidamente devengados, al 31 de diciembre de 2025 en los términos de las disposiciones aplicables, deberán ser reintegrados a la TESOFE, a más tardar el 15 de enero del 2026, los recursos que correspondan junto con los rendimientos que se hubiesen generado.
Los recursos objeto del presente Programa que hayan sido comprometidos por los gobiernos de las entidades federativas y, en su caso los municipios, y aquéllos que hayan sido devengados pero que no hayan sido pagados al 31 de diciembre de 2025, dichos órdenes de gobierno deberán cubrir los pagos respectivos a más tardar durante el primer trimestre de 2026; o bien, de conformidad con el calendario de ejecución establecido en el convenio y/o instrumento correspondiente. Una vez cumplido el plazo referido, los recursos remanentes deberán reintegrarse a la TESOFE a más tardar dentro de los 15 días naturales siguientes.
En el caso de que el beneficiario de los apoyos sea la AEFCM, la aplicación de éstos deberá sujetarse a lo previsto en las presentes RO, así como en las demás disposiciones presupuestarias y administrativas aplicables en la materia. En este sentido, los recursos traspasados a esa AEL (AEFCM) durante el presente ejercicio fiscal en el marco de las presentes RO que no se encuentren devengados al 31 de diciembre de 2025, no podrán ejercerse, conforme a lo previsto en el segundo y último párrafo del artículo 54 de la LFPRH.
3.4.1.3 Reintegros
En los casos en los que existan recursos por reintegrar a la TESOFE, en términos de lo dispuesto en el artículo 176 del RLFPRH, se realizarán mediante línea de captura, para lo cual el/la beneficiario/a deberá solicitar a la Instancia ejecutora del Programa (SEMS) e informar de la realización del reintegro a la misma, adjuntando el comprobante del depósito correspondiente en un plazo no mayor a tres días hábiles contados a partir de que haya sido realizado el reintegro.
Con fundamento en lo establecido en el artículo 54 párrafos segundo y tercero de la LFPRH, la Instancia Normativa del Programa, de acuerdo a lo previsto en el numeral 3.6.1 denominado "Instancia (s) ejecutora(s) y la persona beneficiaria que, al 31 de diciembre de 2025, conserven recursos federales deberán reintegrarlos a la TESOFE, conjuntamente con los rendimientos financieros obtenidos, dentro de los 15 días naturales siguientes al cierre del ejercicio fiscal 2025.
Los gobiernos de las entidades federativas o, en su caso los municipios por conducto de las Autoridades Estatales competentes, a más tardar el 15 de enero de 2026, deberán reintegrar a la TESOFE, los subsidios (transferencias federales etiquetadas, en términos del artículo 17 de la LDFEFM) que, al 31 de diciembre de 2025, no hayan sido devengadas por las entidades federativas.
Los subsidios federales otorgados (transferencias federales etiquetadas, en términos del artículo 17 de la LDFEFM) que al 31 de diciembre de 2025, se hayan comprometido y aquéllos devengados pero que no hayan sido pagados, deberán cubrir los pagos respectivos, a más tardar durante el primer trimestre del ejercicio 2026; o bien, de conformidad con el calendario de ejecución establecido en el convenio correspondiente; una vez cumplido el plazo referido, los recursos remanentes junto con los rendimientos financieros generados, deberán reintegrarse a la TESOFE, a más tardar dentro de los 15 días naturales siguientes.
En el caso de la AEFCM, esta deberá sujetarse a lo previsto en el segundo y último párrafo del artículo 54 de la LFPRH y demás disposiciones normativas aplicables en la materia.
En los casos en que los gobiernos de las entidades federativas beneficiarias de los apoyos, o de ser el caso, el/la beneficiario/a indirecto/a por conducto del gobierno de la entidad federativa, esté obligada/o a reintegrar los recursos federales objeto de los apoyos otorgados, éstos no podrán deducir las comisiones bancarias que por manejo de cuenta y operaciones haya cobrado la institución financiera. Los gobiernos de las entidades federativas beneficiarias de los apoyos, o de ser el caso, el/la beneficiario/a indirecto/a por conducto del gobierno de la entidad federativa, deberá cubrir dichas comisiones con cargo a sus propios recursos.
Los rendimientos que deban enterarse a la TESOFE, por habérsele requerido el reintegro parcial o total de los recursos objeto de los apoyos otorgados, serán aquellos que puedan verificarse a través de los estados de cuenta bancarios, descontando el Impuesto Sobre la Renta (ISR).
Cuando en las actividades de seguimiento o supervisión que defina la SEMS, identifique que los recursos fueron destinados a fines distintos a los autorizados, o bien, existan remanentes en su aplicación, solicitará a los gobiernos de las entidades federativas beneficiarias de los apoyos realizar su reintegro a la TESOFE, quien estará obligado a realizarlo en un plazo no mayor a 15 días hábiles contados a partir de la fecha en que reciba de dicha instancia ejecutora la notificación formal con las instrucciones para efectuar dicho reintegro.
En caso de que los gobiernos de las entidades federativas beneficiarias de los apoyos, o de ser el caso, la/el beneficiaria/o indirecta/o por conducto del gobierno de la entidad federativa, no reintegre los recursos en el plazo establecido en las presentes RO, será sujeto de las sanciones y penas correspondientes, conforme a las disposiciones aplicables en la materia.
La SEMS deberá prever en los instrumentos jurídicos a través de los cuales se canalicen recursos en el marco de las presentes RO, la obligación de las/los beneficiarias/os, en los casos que corresponda, de reintegrar a la TESOFE los recursos que no se destinen a los fines autorizados y aquéllos que al cierre del ejercicio no se hayan devengado o que no se encuentren vinculados formalmente a compromisos y obligaciones de pago, en términos de lo dispuesto en los artículos 54 de la LFPRH; y, 176, primer párrafo del RLFPRH.
En caso de que la AEL no reintegre los recursos en el plazo establecido en las presentes RO o conforme las disposiciones normativas aplicables en la materia, será sujeto de las sanciones y penas correspondientes previstas por estas últimas.
Será de la total, única y absoluta responsabilidad de las entidades federativas beneficiarias de los apoyos por conducto de las autoridades competentes, calcular y pagar las cargas financieras que, en su caso corresponda, cuando los reintegros y/o enteros no se realicen dentro de los plazos señalados.
Penas por atraso en reintegros
El cálculo de la pena por atraso en el reintegro deberá realizarse conforme a lo señalado en la Ley de Tesorería de la Federación y conforme a la tasa que se establezca en la Ley de Ingresos de la Federación para el ejercicio fiscal 2025, conforme a lo siguiente:
La/s persona/s beneficiaria/s que no reintegren los recursos en el plazo establecido en las presentes RO, deberá pagar una pena por atraso multiplicando el importe no reintegrado oportunamente por el número de días naturales de retraso y la tasa diaria, conforme a la siguiente fórmula:
Pena = importe x días x
tasa
 
30
Variable
Concepto
Importe
Monto no reintegrado en el plazo establecido
Días
Número de días naturales de atraso en reintegros contados a partir del día siguiente en que el plazo establecido venció
Tasa
Tasa establecida en la Ley de Ingresos de la Federación para el ejercicio fiscal 2025
Nota: Para el ejercicio fiscal 2025 la tasa establecida en la Ley de Ingresos de la Federación se encuentra determinada en su artículo 8º fracción I y corresponde a 0.98% por ciento mensual sobre los saldos insolutos.
Estas penas por atraso deberán estar indicadas en los convenios que se suscriban con los las/los beneficiaria/os y serán pagadas, conforme al procedimiento que establezca la SHCP por conducto de la TESOFE.
3.5. Derechos, obligaciones y causas de incumplimiento, suspensión, cancelación o reintegro de los recursos.
Las Instancias ejecutoras del PAPPEMS, garantizarán el respeto a los derechos humanos y a la igualdad de género, así como la salvaguarda de los derechos civiles, políticos, económicos, sociales, culturales, lingüísticos y ambientales de las personas que integran la comunidad educativa de las instituciones de educación pública beneficiarias.
3.5.1 Derechos aplicables a todos los planteles públicos de educación media superior beneficiados
·  Los planteles públicos de educación media superior que atienden a estudiantes con discapacidad tienen el derecho de ser seleccionado y beneficiario del PAPPEMS.
·  Los planteles públicos beneficiarios recibirán los apoyos económicos o, en su caso, en especie, de acuerdo con la suficiencia presupuestaria, salvo que por causas de incumplimiento los mismos le hayan sido suspendidos o cancelados;
·  Recibir los apoyos conforme a lo establecido en el apartado 3.4. "Características de los apoyos (tipo y monto)" de las presentes RO;
·  Contar con asesoría y apoyo por parte de las Instancias normativas del PAPPEMS asesoría y apoyo sobre la operación del mismo, sin costo y en el marco de sus atribuciones;
·  Tener acceso a la información necesaria, de manera clara y oportuna, por los medios oficiales, para resolver sus dudas respecto de los apoyos del PAPPEMS;
·  Recibir el comunicado por parte de las Instancias normativas sobre la asignación del apoyo, por el medio correspondiente, en los términos establecidos en las presentes RO;
·  Tener la reserva y privacidad de sus datos personales, en los términos de lo establecido en normativa jurídica aplicable en la materia;
·  Presentar cualquier tipo de denuncia, queja o sugerencia cuando considere haber sido objeto de algún trato discriminatorio o de mala atención por parte de las/os servidores públicos durante el proceso para obtener el apoyo;
·  Solicitar a las AEL la información que considere necesaria, en tiempo y forma, para conocer la situación que guarda la operación y la aplicación de los subsidios del presente Programa; y
·  Solicitar y recibir en los casos de suspensión o cancelación, la resolución fundada y motivada de la Instancia normativa correspondiente.
3.5.2. Derechos aplicables a todas las AEL
·  Recibir los apoyos conforme a lo establecido en el apartado 3.4. "Características de los apoyos (tipo y monto)" de las presentes RO, lo que les permitirá contar con recursos para la ejecución de los Proyectos PAPPEMS;
·  Recibir de las Instancias normativas del PAPPEMS asesoría y apoyo sobre la operación del mismo, sin costo y a petición de los planteles públicos;
·  Tener acceso a la información necesaria, de manera clara y oportuna, por los medios oficiales, para resolver sus dudas respecto de los apoyos del PAPPEMS;
·  Consultar el comunicado por parte de las Instancias normativas sobre la asignación del apoyo, por el medio correspondiente, en los términos establecidos en las presentes RO;
·  Tener la reserva y privacidad de sus datos personales, en los términos de lo establecido en normativa jurídica aplicable en la materia;
·  Presentar cualquier tipo de denuncia, queja o sugerencia cuando considere haber sido objeto de algún trato discriminatorio o de mala atención por parte de las/os servidores públicos durante el proceso para obtener el apoyo, y
·  Solicitar y recibir en los casos de suspensión o cancelación, la resolución fundada y motivada de la Instancia normativa correspondiente.
·  Solicitar a los planteles públicos beneficiarios, la información que considere necesaria, en tiempo y forma, para el seguimiento durante la ejecución, aplicación y/o entrega de los Proyectos PAPPEMS con los subsidios del presente Programa;
·  Contar con el apoyo del Director (a) o Responsable del plantel, Subsistemas Centralizados Federales, Subsistemas Descentralizados Federales, Subsistemas Autónomos y Subsistemas Descentralizados Estatales, para la coordinación, desarrollo y aplicación del recurso, en los Proyectos PAPPEMS seleccionados para beneficio de la población objetivo.
3.5.3. La SEMS tendrá los siguientes Derechos
·  Solicitar a las AEL, y, en su caso, a los planteles públicos la información que considere necesaria para conocer la situación que guarda la operación y la aplicación de los subsidios del presente Programa;
·  Tener acceso a la información necesaria, de manera clara y oportuna, por los medios oficiales, para resolver sus dudas respecto de los apoyos del PAPPEMS;
·  Designar a los planteles públicos beneficiarios, en base al orden de recepción de los Proyectos PAPPEMS que cumplan con los requisitos establecidos, de acuerdo con la disponibilidad presupuestaria, y
·  La SEMS podrá designar a los planteles públicos, con base en el orden de recepción de los Proyectos PAPPEMS completos, enviados por éstos, al número de estudiantes a beneficiar y de acuerdo con la disponibilidad presupuestaria.
3.5.4. Obligaciones de los planteles públicos beneficiarios del PAPPEMS
·  Apoyar en la coordinación, ejecución y desarrollo de los Proyectos PAPPEMS seleccionados.
·  Colaborar con las evaluaciones internas y externas efectuadas por instancias locales, nacionales e internacionales referidas a las presentes RO;
·  Responder a las solicitudes de información y documentación de las AEL, instancia normativa y, de ser el caso, de las instancias fiscalizadoras, así como atender y solventar las observaciones emitidas por dichas instancias, y
·  Promover la contraloría social.
3.5.5. Obligaciones aplicables a todas las AEL
·  Aplicar los subsidios del PAPPEMS para la atención del Proyecto PAPPEMS que corresponda, bajo los criterios de legalidad, honestidad, eficiencia, eficacia, economía, racionalidad, austeridad, transparencia, control de rendición de cuentas y equidad de género, conforme a las disposiciones jurídicas aplicables;
·  Entregar a la CSPyA, los avances trimestrales físico-presupuestarios del Programa conforme al Anexo 1e, anexando los estados de cuenta bancarios correspondientes, 15 (quince) días hábiles posteriores a la terminación del trimestre que se reporta; durante los 15 (quince) días hábiles posteriores a la terminación del trimestre que se reporta;
·  Enviar a la CSPyA, el Recibo de Ministración, y los archivos electrónicos de los CFDI en formato PDF y XML, antes de cada ministración de los subsidios; lo anterior, de conformidad con lo establecido en el artículo 66, fracción III del RLFPRH;
·  Solicitar a la Secretaría de Finanzas Estatal o equivalente la disposición de los recursos para la operación del PAPPEMS, que deberá ser efectuada en un plazo máximo de 10 (diez) días hábiles posteriores a la recepción de la notificación por parte de la CSPyA de la ministración de los recursos;
·  Contar con una cuenta bancaria productiva específica del PAPPEMS para la recepción de los subsidios, sólo en caso de que la operatividad estatal lo requiera;
·  Establecer en el ámbito de su competencia, los mecanismos que aseguren el destino, la aplicación, la transparencia y el seguimiento de los subsidios otorgados para la operación del PAPPEMS;
·  Resguardar por un periodo de 5 (cinco) años la información comprobatoria correspondiente al ejercicio de los subsidios asignados y los entregados para la operación del PAPPEMS, misma que podrá ser requerida por las instancias fiscalizadoras conforme a la normatividad jurídica aplicable;
·  Colaborar con las evaluaciones internas y externas efectuadas por instancias locales, nacionales e internacionales referidas a las presentes RO;
·  Responder a las solicitudes de información y documentación de las instancias normativas y fiscalizadoras, así como atender y solventar las observaciones emitidas por dichas instancias, y
·  Promover la contraloría social, y designar al Enlace de Contraloría Social.
3.5.6. Obligaciones aplicables a la SEMS
 
·  Establecer en el ámbito de su competencia, los mecanismos que aseguren el destino, la aplicación, la transparencia y el seguimiento de los subsidios otorgados para la operación del PAPPEMS.
·  Desarrollar acciones de seguimiento de avances en el cumplimiento de metas del PAPPEMS a través de las AEL;
·  Las demás obligaciones de la SEMS se encuentran señaladas en las funciones referidas en el apartado 3.6.1. "Instancias ejecutoras".
3.5.7. Causas de incumplimiento, suspensión o cancelación de los recursos
La suspensión y/o cancelación de los recursos a los planteles públicos se realizarán conforme a los siguientes criterios de incumplimiento:
Incumplimiento
Consecuencia
a)     La no entrega oportuna en tiempo y forma de los avances físicos financieros señalados en el numeral 4.2.1. de las presentes RO.
Suspensión de las ministraciones de subsidios presupuestarios en el ejercicio fiscal 2025.
Una vez subsanado el incumplimiento, será levantada la suspensión.
b)     La no aplicación de subsidios conforme a los objetivos del PAPPEMS.
Suspensión de las ministraciones de subsidios presupuestarios en el ejercicio fiscal 2025.
En caso de continuar con la irregularidad se procederá a la cancelación definitiva; la AEL estará obligado a realizar el reintegro de los recursos mal aplicados a la TESOFE; así como, en su caso, el reintegro de los rendimientos que se hubieren generado, conforme a la normatividad aplicable.
Sin menoscabo de aquéllas que se deriven de los organismos de control y auditoría.
c)     No reintegrar a la TESOFE los subsidios que no hayan sido devengados al 31 de diciembre de 2025, o que hayan sido aplicados a fines distintos a los establecidos en las presentes RO.
La instancia normativa solicitará a la AEL el reintegro de los recursos no devengados y mal aplicados, en caso de no obtener respuesta se dará parte a los Órganos Fiscalizadores competentes.
Se aplicarán las medidas establecidas en el numeral 3.4.1.3. de las presentes RO. Así como la suspensión del beneficio.
d)     Los planteles públicos y AEL que no cumplan con las obligaciones que les resultan aplicables señaladas en el apartado 3.6.1. de las presentes RO.
La SEMS podrá suspender su participación en convocatorias subsecuentes del PAPPEMS.
 
Además de las anteriores, todas aquellas que estimen las autoridades fiscalizadoras correspondientes.
3.6. Participantes
3.6.1. Instancia(s) ejecutora(s)
Instancia ejecutora
Funciones
SEMS
·  Emitir la convocatoria (Anexo 1a).
·  Recibir los Proyectos PAPPEMS de los planteles públicos.
·  Evaluar y seleccionar los Proyectos PAPPEMS de los planteles públicos de acuerdo con lo establecido en estas RO.
·  Notificar a las AEL la relación de los planteles públicos seleccionados.
·  Concentrar las Cartas Compromiso.
·  Suscribir el Convenio de Colaboración con los Gobiernos de las Entidades Federativas.
·  Gestionar ante la Dirección General de Presupuesto y Recursos Financieros de la SEP los recursos federales asignados, y la radicación de los mismos.
·  Entregar los subsidios a los Gobiernos de las Entidades Federativas para el desarrollo del presente PAPPEMS, previa entrega de los Recibos de Ministración y sus CFDI en formato PDF y XML por parte de las AEL a la CSPyA de conformidad a la disponibilidad presupuestaria.
·  Establecer los mecanismos que aseguren la aplicación, la transparencia y el seguimiento de los recursos otorgados a través del Sistema del PAPPEMS.
 
Entre los principales mecanismos que se implementan para aplicar los recursos por parte de AEL, una vez ministrados los recursos por parte de la SEMS, se tienen los siguientes: a) Transferencia electrónica a planteles públicos o Subsistemas a los cuales pertenezcan los planteles beneficiarios, que cuenten con la posibilidad de abrir una cuenta bancaria específica para recibir los recursos para la ejecución de los proyectos PAPPEMS.
b) La instancia ejecutora (Gobierno del Estado/AEL) a través de su organismo ejecutor que designe, lleve a cabo la adquisición de los insumos de los Proyectos PAPPEMS, para que posteriormente haga la entrega en especie de los mismos, a cada plantel que resultó beneficiario del Programa PAPPEMS.
c) Los planteles a través de su Directivo o Responsable del plantel, se encargue de cotizar localmente los insumos que tienen contemplados en su Proyecto PAPPEMS, para que una vez determinados los proveedores que les suministraran los insumos; le hagan llegar a la AEL, la información de los proveedores y cotizaciones, para su revisión y de ser el caso el pago correspondiente; para que el proveedor haga la entrega de los insumos correspondientes a cada plantel beneficiario; y
d) La emisión de una póliza de cheque, como deudor diverso, a nombre del Directivo o Responsable del Plantel, para que lleve a cabo la adquisición localmente de los insumos contemplados en su Proyecto PAPPEMS, y que en un plazo no mayor a 60 días o el tiempo que determine la AEL, pero antes del 31 de diciembre del 2025, les comprueben la adquisición de los insumos, con los CFDI y XML correspondientes a nombre de quién determine la AEL, con su evidencia fotográfica, acta de entrega recepción y demás documentación comprobatoria que le requiera la AEL.
En caso de contar con otro mecanismo que no sea de los mencionados en este apartado, pero por cuestiones operativas por parte de la Instancia Ejecutora sea necesario implementarlo, para asegurar su aplicación, transparencia y seguimiento, deberán realizar la consulta a la SEMS/CSPA, para su opinión y comentarios.
·  Coordinar las acciones de Contraloría Social en sus respectivos ámbitos de competencia.
·  Emitir documento de conclusión y cumplimiento de metas y acciones aprobadas en el Proyecto PAPPEMS autorizado.
·  Suscribir el Convenio de Colaboración para la operación del programa con la SEP.
·  Establecer en el ámbito de su competencia, los mecanismos que aseguren el destino, la aplicación, la transparencia y el seguimiento de los subsidios otorgados para la operación del PAPPEMS, en coordinación con los planteles públicos seleccionados y con el apoyo de los Subsistemas de los cuáles dependan esos planteles.
·  Programar el ejercicio, la aplicación, el seguimiento y la administración oportuna de los subsidios del PAPPEMS, con apego a la normativa aplicable;
·  Abrir y mantener en una institución bancaria legalmente autorizada, una cuenta bancaria productiva específica para la administración de los recursos financieros que aporte la SEP para la ejecución de los objetivos y acciones autorizadas del Proyecto PAPPEMS;
·  Desarrollar acciones de seguimiento de avances en el cumplimiento de metas del PAPPEMS;
·  Entregar a la CSPyA, los avances trimestrales físico-presupuestarios del Programa conforme al Anexo 1e, anexando los estados de cuenta bancarios correspondientes, 15 (quince) días hábiles posteriores a la terminación del trimestre que se reporta; durante los 15 (quince) días hábiles posteriores a la terminación del trimestre que se reporta;
·  Solventar los comentarios emitidos por la CSPyA sobre los avances físicos y financieros a más tardar dentro de los 15 (quince) días hábiles posteriores.
·  Apoyar a la CSPyA en las acciones inherentes a la operación, desarrollo y seguimiento del PAPPEMS;
 
·  Realizar la planeación y coordinación de acciones de participación y contraloría social;
·  Si al cubrir las metas comprometidas del PAPPEMS, se tienen remanentes de recursos (economías), se podrán utilizar para atender los objetivos del PAPPEMS, previa solicitud y autorización de la CSPyA y conforme a la normativa;
·  Conservar la documentación original y los comprobantes digitales (CDFI), que amparen el ejercicio del gasto. Dicha documentación deberán resguardarla durante 5 (cinco) años, y quedará a disposición de cualquier autoridad competente.
·  La AEL deberá cancelar las cuentas bancarias receptora y operativa:
·  a) Las AEL que cierren en 2025 deberán cancelar las cuentas bancarias a más tardar en el primer trimestre del 2026.
·  b) Las AEL que cierren en apego al Art. 17 de LDFEM deberán cancelar las cuentas bancarias a más tardar en el segundo trimestre del 2026.
Planteles Públicos de Educación Media Superior
·  Participar en el PAPPEMS.
·  Realizar un Proyecto PAPPEMS para la mejora de la infraestructura, mobiliario, equipamiento específico y material educativo de apoyo, conforme a las necesidades de su población con discapacidad.
·  Apoyar en la coordinación, ejecución, desarrollo y comprobación de los Proyectos PAPPEMS seleccionados.
·  Llevar a cabo las acciones necesarias para la instalación, uso, mantenimiento y resguardo de los bienes que se adquieran con recursos del PAPPEMS.
·  Proporcionar la información que la AEL y la SEMS les requiera a través de la AEL de su adscripción.
 
3.6.2. Instancia(s) normativa(s)
La SEMS, a través de la CSPyA, será la instancia encargada de interpretar las presentes RO y resolver las dudas y aspectos no contemplados en las mismas, de conformidad con las disposiciones aplicables en la materia que operan el PAPPEMS.
3.7. Coordinación institucional
La SEMS, a través de la CSPyA, podrá establecer acciones de coordinación con las autoridades federales y locales (estatales, municipales, y demarcaciones territoriales de la Ciudad de México) las cuales tendrán que darse en el marco de las disposiciones de las presentes RO y de la normativa aplicable, a fin de evitar duplicidades con otros programas del Gobierno Federal.
Para el mejor cumplimiento de las acciones que se ejecutan a través del presente Programa, se podrán realizar los ajustes necesarios en su planeación y alcances, estableciendo los acuerdos, la coordinación y vinculación interinstitucional correspondientes, en el marco de lo dispuesto en las disposiciones jurídicas aplicables en la materia, lo establecido por las presentes RO y de las metas establecidas, así como en función de la disponibilidad presupuestaria autorizada.
4. OPERACIÓN
4.1 Proceso
(Anexo 1d Diagrama de Flujo)
Etapa
Actividad
Responsable
Notificación
Publicar y notificar a las AEL, la relación de los planteles beneficiarios. Durante los 20 (veinte) días naturales posteriores al término de la selección de beneficiarios.
SEMS
Formalización
Suscribir Convenio de Colaboración con los Gobiernos de las Entidades Federativas en las que se encuentran los planteles beneficiarios. Durante los 60 (sesenta) días naturales posteriores a la notificación del carácter de beneficiarios.
SEMS AEL
Solicitud de apoyo
Suscribir el Recibo de Ministración para la entrega de los apoyos del PAPPEMS a los planteles públicos. Durante los 30 (treinta) días naturales posteriores a la formalización y registro de los convenios.
AEL
Comprobante Fiscal Digital por Internet.
Enviar a la CSPyA el CFDI en formato PDF y XML. Durante los 5 (cinco) primeros días hábiles del mes posterior a la entrega del Recibo de Ministración.
AEL
Entrega de Apoyos
Entregar los subsidios a los gobiernos de cada Entidad Federativa para el desarrollo del presente Programa, previo envío de los CFDI en formato PDF y XML por parte de las AEL a la CSPyA, de conformidad al tiempo establecido para tal efecto en el Convenio de Colaboración.
SEMS
Notificación de Ministración.
La CSPyA notifican por escrito a las AEL de la ministración de los subsidios.
SEMS
Ejecución de Apoyos
Ejercer los subsidios entregados por el PAPPEMS de conformidad con las presentes RO. Durante el ejercicio fiscal 2025.
AEL
Coordinación
Coordinar la recepción de apoyos en los planteles públicos y el desarrollo de los Proyectos PAPPEMS autorizados para cada plantel beneficiado.
SEMS/AEL
Informes trimestrales
Formular trimestralmente, el reporte de los avances físicos y financieros de los recursos otorgados para la ejecución del PAPPEMS y su envío en original durante los 10 (diez) días hábiles posteriores a la terminación del trimestre.
AEL
Supervisión y
seguimiento
Supervisar y dar seguimiento a los recursos otorgados para la ejecución del PAPPEMS. De acuerdo con los plazos establecidos en el Proyecto PAPPEMS autorizado.
AEL
Reintegros
Reintegrar a la TESOFE, de acuerdo con la normatividad aplicable, los recursos no devengados y sus dividendos durante el ejercicio fiscal, a más tardar el 15 de enero de 2026.
AEL
Cierre del Ejercicio
Enviar el informe de cierre del ejercicio fiscal, conforme al numeral 4.3.2. de estas RO, que para este caso será el último o cuarto informe trimestral. Dentro de los 30 (treinta) días naturales siguientes al cierre del ejercicio fiscal 2025.
AEL
 
4.2. Ejecución
4.2.1. Avances físico y financiero
Las AEL formularán trimestralmente el reporte de los avances sobre la aplicación de los recursos y/o de las acciones que se ejecuten bajo su responsabilidad con cargo a los recursos otorgados mediante este Programa, mismos que deberán remitir a la SEMS a través de la CSPyA, durante los 10 (diez) días hábiles posteriores a la terminación del trimestre que se reporta. Invariablemente, la instancia ejecutora deberá acompañar a dicho reporte, la explicación de las variaciones entre el presupuesto autorizado, el modificado y el ejercido, así como las diferencias entre las metas programadas y las alcanzadas.
Dichos reportes deberán identificar y registrar a la población atendida diferenciada por sexo, grupo de edad, tipo de discapacidad(es), región del país, entidad federativa, municipio o demarcación territorial de la Ciudad de México.
Los reportes permitirán dar a conocer los avances de la operación del Programa en el periodo que se reporta, y la información contenida en los mismos será utilizada para integrar los informes institucionales correspondientes.
Será responsabilidad de la SEMS a través de la CSPyA, concentrar y analizar dicha información, para la toma oportuna de decisiones.
Para el caso de los Programas sujetos a RO cuyas beneficiarias sean las entidades federativas, estas, por conducto de la Secretaría de Finanzas, o equivalente de la entidad federativa que corresponda, deberán remitir de manera trimestral a la SHCP a través del Sistema de Recursos Federales transferidos (https://www.mstwls.hacienda.gob.mx), el informe sobre el destino y los resultados obtenidos de la aplicación de los recursos en el marco de los convenios suscritos con la SEP por los apoyos otorgados en cumplimiento de los artículos 85 de la LFPRH y 71 y 72 de la Ley General de Contabilidad Gubernamental.
4.2.2. Acta de entrega-recepción
En caso de ser aplicable, para cada uno de los proyectos terminados las instancias ejecutoras, las AEL elaborarán una acta de entrega recepción, la cual formará parte del expediente y constituye la prueba documental que certifica su existencia.
4.2.3. Cierre de ejercicio
Las Disposiciones Específicas para el Cierre Presupuestario; mismo que se consolidarán con los informes trimestrales de avance físico-financiero y/o físico presupuestario entregados por los beneficiarios La(s) instancia(s) ejecutora(s) (AEL precisar denominación) y la(s) UR (SEMS precisar denominación) del Programa estará(n) obligada(s) a presentar, como parte de su informe correspondiente al cuarto trimestre del año fiscal 2025, una estimación de cierre (objetivos, metas y gasto) conforme a lo establecido por la SHCP en las respectivas Disposiciones Específicas para el Cierre Presupuestario; mismo que se consolidarán con los informes trimestrales de avance físico-financiero y/o físico presupuestario entregados por los beneficiarios, a más tardar 30 días hábiles posteriores al cierre del ejercicio fiscal 2025.
La documentación original que acredita la comprobación de los recursos del PAPPEMS, quedará bajo resguardo en las AEL y a disposición de los órganos estatales o federales facultados para la Fiscalización y/o Inspección del ejercicio de los recursos.
5. AUDITORÍA, CONTROL Y SEGUIMIENTO
Los subsidios mantienen su naturaleza jurídica de recursos públicos federales para efectos de aplicación, ejecución, fiscalización, transparencia y rendición de cuentas, por lo tanto, podrán ser revisados y auditados por la SABG o instancia fiscalizadora correspondiente que se determine, por el Órgano Interno de Control y/o auditores independientes contratados para dicho fin, en coordinación con los Órganos Locales de Control, por la SHCP, por la Auditoría Superior de la Federación y demás instancias que en el ámbito de sus respectivas atribuciones resulten competentes.
Como resultado de las acciones de auditoría que se lleven a cabo, la instancia de control que las realice mantendrá un seguimiento interno que permita emitir informes de las revisiones efectuadas, dando principal importancia a la atención en tiempo y forma de las anomalías detectadas hasta su total solventación.
6. EVALUACIÓN
6.1. Interna
La SEMS a través de la CSPyA podrá instrumentar un procedimiento de evaluación interna con el fin de monitorear el desempeño del Programa construyendo, para tal efecto, indicadores relacionados con sus objetivos específicos, de acuerdo con lo que establece la Metodología de Marco Lógico. El procedimiento se operará considerando la disponibilidad de los recursos humanos y presupuestarios de las instancias que intervienen.
Asimismo, se deberán incorporar indicadores de desempeño específicos que permitan evaluar la incidencia de los programas presupuestarios, el abatimiento de las Brechas de género, la prevención de la violencia de género y de cualquier forma de discriminación basada en el sexo, el género, la orientación sexual, la identidad de género, discapacidad, origen étnico, afromexicanas, afrodescendientes, o cualquier otra situación que coloque en desventaja a las mujeres. Asimismo, se deberán incorporar indicadores de desempeño específicos que permitan evaluar la incidencia de los programas presupuestarios, el abatimiento de las Brechas de género, la prevención de la violencia de género y de cualquier forma de discriminación basada en el sexo, el género, la orientación sexual, la identidad de género, discapacidad, origen étnico, afromexicanas, afrodescendientes, o cualquier otra situación que coloque en desventaja a las mujeres.
6.2. Externa
La Dirección General de Análisis y Diagnóstico del Aprovechamiento Educativo de la SEP es la unidad administrativa ajena a la operación de los Programas que, en coordinación con la SEMS a través de la CSPyA, instrumentarán lo establecido para la evaluación externa de programas federales, de acuerdo con la Ley General de Desarrollo Social, el PEF para el ejercicio fiscal 2025, los Lineamientos Generales para la Evaluación de los Programas Federales de la Administración Pública Federal y el Programa Anual de Evaluación. Dicha evaluación deberá incorporar la Perspectiva de género.
Asimismo, es responsabilidad de la SEMS cubrir el costo de las evaluaciones externas, continuar y, en su caso, concluir con lo establecido en los programas anuales de evaluación de años anteriores. En tal sentido y una vez concluidas las evaluaciones del Programa, éste habrá de dar atención y seguimiento a los aspectos susceptibles de mejora.
Las presentes RO fueron elaboradas bajo el enfoque de la Metodología del Marco Lógico, conforme a los criterios emitidos conjuntamente por el Consejo Nacional de Evaluación de la Política de Desarrollo Social (CONEVAL) y la SHCP mediante oficio números 419- A-19-00598 y VQZ.SE.123/19, respectivamente, de fecha 27 de junio de 2019.
6.3 Indicadores
Los indicadores del PAPPEMS a nivel de propósito, componente y actividades de la Matriz de Indicadores para Resultados (MIR) 2025, cuyo nivel de desagregación es nacional, serán reportados por la SEMS en el Módulo PbR del Portal Aplicativo de la SHCP (PbR PASH).
La MIR es pública y se encuentra disponible en las siguientes ligas:
·  Portal de la Secretaría de Hacienda y Crédito Público: https://www.transparenciapresupuestaria.gob.mx/es/PTP/programas#inicio
·  La consulta puede realizarse de la siguiente manera:
-     En la pestaña Ramo, seleccionar "11-Educación Pública".
-     En la pestaña Modalidad, seleccionar "S-Sujetos a Reglas de Operación".
-     En la pestaña Clave, seleccionar "298".
-     Dar clic en el nombre del Programa Presupuestario "Programa Atención de Planteles Públicos de Educación Media Superior con estudiantes con discapacidad (PAPPEMS)".
Posteriormente, aparecerá en la pantalla la "Ficha del Programa"; para acceder a la MIR, es necesario deslizar la pantalla a la sección "¿Cuáles son sus resultados?" y seleccionar la opción "Descargar los objetivos, indicadores y metas.
·  Portal de la Dirección General de Planeación, Programación y Estadística Educativa, de la SEP:
·  http://planeacion.sep.gob.mx/cortoplazo.aspx
La consulta puede realizarse de la siguiente manera:
-     Seleccionar el año a consultar
-     Descargar la MIR del Programa Presupuestario "Programa Atención de Planteles Públicos de Educación Media Superior con estudiantes con discapacidad (PAPPEMS.)".
7. TRANSPARENCIA
7.1. Difusión
En la operación del programa, se deberán atender las disposiciones aplicables en materia de transparencia y protección de datos personales establecidas por la Ley General de Transparencia y Acceso a la Información Pública, Ley Federal de Transparencia y Acceso a la Información Pública, así como la Ley General de Protección de Datos personales en Posesión de Sujetos Obligados y la normatividad que de éstas derivan.
Para garantizar la transparencia en el ejercicio de los recursos públicos, se dará amplia difusión al Programa a nivel nacional, y se promoverán acciones similares por parte de las autoridades locales y municipales. La papelería, documentación oficial, así como la publicidad y promoción de este Programa, deberán incluir la siguiente leyenda: "Este programa es público, ajeno a cualquier partido político. Queda prohibido el uso para fines distintos a los establecidos en el programa". Quien haga uso indebido de los recursos de este Programa deberá ser denunciada/o y sancionada/o de acuerdo con la ley aplicable y ante la autoridad competente.
Asimismo, se deberán difundir todas aquellas medidas que contribuyen a promover el acceso igualitario entre mujeres y hombres a los beneficios del Programa.
De acuerdo a lo establecido en el artículo 70, fracción XV de la Ley General de Transparencia y Acceso a la Información Pública, la UR 600 Subsecretaría de Educación Media Superior (SEMS) tendrá la obligación de publicar y mantener actualizada la información relativa a los programas de subsidios.
7.2. Contraloría social
La contraloría social es el mecanismo mediante el cual las personas beneficiarias verifican, de manera organizada, independiente, voluntaria y honorífica, el cumplimiento de las metas y la correcta aplicación de los recursos públicos federales asignados a los programas federales de desarrollo social relacionados con los derechos humanos, en áreas como la educación, la salud, la alimentación, la vivienda, el trabajo, la seguridad social, el medio ambiente y la no discriminación, de conformidad con los artículos, 6, 69, 70 y 71 de la Ley General de Desarrollo Social; así como 67, 68, 69 y 70 de su reglamento.
Las dependencias y entidades de la Administración Pública Federal, y los entes que reciban, gestionen o utilicen, total o parcialmente, recursos públicos federales, observarán los Lineamientos y La Estrategia Marco vigentes emitidos por la Secretaría Anticorrupción y Buen Gobierno, así como los documentos normativos de la Estrategia de Contraloría Social (Esquema, Guía Operativa y Programa Anual de Trabajo de Contraloría Social) validados por dicha dependencia.
Los comités de contraloría social, para solicitar su registro, deberán presentar, a la(s) unidad(es) responsable(s) de la dependencia o entidad de la Administración Pública Federal a cargo del programa, un escrito libre en el que se especifique, como mínimo, el nombre del programa, el ejercicio fiscal correspondiente, su representación y domicilio legal, así como los mecanismos e instrumentos que utilizarán para el ejercicio de sus funciones.
La(s) unidad(es) responsable(s) del programa federal, a través de sus oficinas de representación federal y las instancias ejecutoras, deberá(n), de no haber impedimento alguno, expedir las constancias de registro de los comités en un plazo no mayor de 15 días hábiles contados a partir de la solicitud de registro. Estas constancias serán el comprobante de su constitución, y deberán registrarse en el Sistema Informático de Contraloría Social. Asimismo, la(s) unidad(es) responsable(s) brindará(n) a los comités la información pública necesaria para llevar a cabo sus actividades, así como asesoría, capacitación y orientación sobre los mecanismos para presentar quejas y denuncias.
La Secretaría Anticorrupción y Buen Gobierno proporcionará asesoría en materia de contraloría social por medio del correo electrónico: contraloriasocial@funcionpublica.gob.mx.
Adicionalmente, la(s) unidad(es) responsable(s) del programa federal promoverán e implementarán mecanismos de participación ciudadana en la prevención y el combate a la corrupción impulsados por la Secretaría Anticorrupción y Buen Gobierno, por medio de herramientas digitales que faciliten, a las personas beneficiarias y a la ciudadanía en general, la posibilidad de incidir en dicha materia, de conformidad con la disposición vigésimo primera y trigésima de los Lineamientos para la promoción, conformación, organización, funcionamiento y monitoreo de los mecanismos de participación ciudadana en las dependencias y entidades de la Administración Pública Federal.
8. QUEJAS Y DENUNCIAS
La/el beneficiaria/o y la ciudadanía en general, podrán presentar sus quejas o denuncias con respecto a la ejecución de las presentes RO de manera personal, escrita o por internet en: Avenida Universidad número 1200, piso 4, sector 26, Colonia Xoco, Demarcación Territorial Benito Juárez, Código Postal 03330, Ciudad de México, al teléfono 55 36 00 25 11 extensión 50702 (Ciudad de México), en horario de atención de lunes a viernes de 09:00 a 19:00 horas (tiempo del centro de México); a los teléfonos de la SEP: TELSEP 5536 01 75 99 en la Ciudad de México o al 800 28 86 688 (Lada sin costo) así como en el correo electrónico: quejas@sep.gob.mx y al correo electrónico: comentarios.pappems@sems.gob.mx
Las denuncias podrán realizarse a través del Sistema Integral de Denuncias Ciudadanas (SIDEC) en la liga https://sidec.funcionpublica.gob.mx/ las 24 horas del día, los 365 días del año; o mediante escrito presentado en la SABG, ubicada en Avenida de los Insurgentes Sur 1735, Colonia Guadalupe Inn, C.P. 01020, Alcaldía Álvaro Obregón, Ciudad de México.
En caso de requerir asesoría para la presentación de denuncias, podrán comunicarse a los teléfonos 55 2000 2000 y al número gratuito 800 112 87 00.
ANEXOS
Anexo 1a Modelo de Convocatoria
CONVOCATORIA
La Secretaría de Educación Pública (SEP), a través de la Subsecretaría de Educación Media Superior (SEMS), promoviendo el derecho a la educación de las personas con discapacidad y el Acuerdo ______ por el que se emiten las Reglas de Operación (RO) del Programa Atención de Planteles Públicos de Educación Media Superior con estudiantes con discapacidad (PAPPEMS) para el ejercicio fiscal 2025.
CONVOCA
A los planteles públicos de Educación Media Superior que cumplan con los requisitos previstos en esta Convocatoria, a realizar su registro para la obtención de apoyos económicos para la atención de Estudiantes con Discapacidad, a partir del (Precisar día y mes) y hasta el (Precisar día y mes) del___, conforme a lo siguiente:
REQUISITOS.
Para participar en la presente convocatoria, los planteles deberán cubrir los siguientes requisitos:
1. Ser planteles públicos de Educación Media Superior.
2. Contar con matrícula escolar de estudiantes con discapacidad, la cual se acreditará mediante la estadística oficial educativa o mediante un comprobante de discapacidad expedido por una institución de salud pública del gobierno.
3. Registrar su Proyecto PAPPEMS en el Sistema del PAPPEMS, ubicado en la página: https://pappems.sep.gob.mx/
4. Los planteles públicos de educación media superior que tengan adeudos en la comprobación de recursos de ejercicios fiscales anteriores o que no hayan cumplido con la entrega de informes finales de proyectos previos, no podrán participar en el PAPPEMS.
BASES DE PARTICIPACIÓN.
a) El Proyecto PAPPEMS debe ajustarse a lo que se establece en las RO del PAPPEMS, publicadas en el Diario Oficial de la Federación el         .
b) La propuesta deberá ser incluyente, justificando la solicitud en términos de la matrícula con discapacidad de acuerdo con la estadística educativa o que se acredite mediante Certificado de Discapacidad, que se requiere atender.
c) La propuesta deberá precisar la situación, necesidades y requerimientos para la atención de las y los estudiantes con algún tipo de discapacidad o discapacidades múltiples, identificando las necesidades diferenciadas de los mismos, conforme a lo solicitado en el numeral 3.3.1. "Requisitos" de las RO.
d) La directora, director o responsable del plantel aspirante deberá registrarse, capturar la información y completar el registro de los formatos del Proyecto PAPPEMS referido en las RO vigentes del PAPPEMS, a través del Sistema del PAPPEMS, ubicado en la página: https://pappems.sep.gob.mx/ y de cumplir con los requisitos se deberá enviar por la misma vía, con la siguiente documentación:
I.     Carta compromiso, oficio de la directora, director o responsable del plantel, en el que manifieste el interés de que su plantel sea beneficiario del PAPPEMS, avalando la veracidad de la información capturada en la página electrónica: https://pappems.sep.gob.mx/.
II.     Un ejemplar debidamente requisitado y firmado de los formatos generados en el sitio electrónico https://pappems.sep.gob.mx/, con firma de la directora, director o responsable del plantel.
e)    Los planteles públicos deberán completar el formato denominado "Cédula de Inventario Planteles Públicos".
f)     Los Proyectos PAPPEMS deberán contener como mínimo los siguientes elementos:
I.     Un diagnóstico con el fin de precisar la población estudiantil con discapacidad y evidencias que muestre el tamaño de la población, su adscripción y condición, desagregándose por: nombre, sexo, CURP, año de ingreso al sistema educativo, programa educativo, módulos o semestres cursados y su condición de discapacidad. Detallar los objetivos de la propuesta, así como indicar el destino de los recursos solicitados y la cantidad de estudiantes con discapacidad beneficiados.
II.     Además, se deberá señalar si los recursos solicitados serán complementados con recursos de otros fondos federales o estatales, y que éstos no se contrapongan, afecten o generen duplicidad con otros programas y acciones del Gobierno Federal.
III.    En el proyecto se deberá establecer la información de cantidad y monto del recurso solicitado para los bienes, materiales, suministros y servicios que desean adquirir, bajo los principios de eficiencia, eficacia, economía, transparencia y honradez.
IV.   El monto máximo para ejercer por concepto no podrá ser mayor a 300 UMAS, incluyendo el Impuesto al Valor Agregado (IVA). Este monto equivale a $ (PESOS). El valor de la Unidad de Medida y Actualización (UMA) correspondiente al ejercicio fiscal 2025 se encuentra publicado en https://www.inegi.org.mx/temas/uma/.
En el Proyecto PAPPEMS se especificarán la situación y los requerimientos dentro del plantel público para la atención de las/los estudiantes con discapacidad. Se identificarán las necesidades para adecuar y acondicionar el plantel, garantizando así que cuente con las condiciones de infraestructura adaptada, equipamiento y acciones de fortalecimiento necesarias, lo que beneficiará también a toda la comunidad educativa. Adicional al proyecto generado en el sistema, puede complementar su justificación con gráficos, croquis, evidencia fotográfica, etc.
Solo se considerarán los Proyectos PAPPEMS generados y presentados a través del Sistema del PAPPEMS.
VIGENCIA
Los Proyectos PAPPEMS deberán ser desarrollados durante el ejercicio fiscal 2025.
FINANCIAMIENTO
-     Los montos máximos de los apoyos que se otorgarán por Proyecto PAPPEMS será el siguiente:
Para planteles públicos que hayan sido beneficiados con recursos en ejercicios anteriores, podrán capturar su propuesta hasta por $_______ por Proyecto PAPPEMS
Para planteles públicos que no hayan sido beneficiados con recursos, en ejercicios anteriores, el apoyo para su proyecto en este año será de hasta $______________.00.
·  El número de Proyectos PAPPEMS que se apoyarán estará en función de la disponibilidad presupuestal con la que cuente la SEMS.
·  La aplicación de los recursos asignados a los Proyectos PAPPEMS que resulten apoyados, tendrá seguimiento mediante los informes físicos y financieros, así como de los mecanismos de Contraloría Social.
CARACTERÍSTICAS DE LOS APOYOS
El PAPPEMS contempla apoyos económicos para:
a) Tipo de Apoyo A
Apoyo financiero para adecuar y acondicionar el plantel, lo que implica trabajos relacionados con infraestructura, mejoras físicas, y servicios generales que hacen el entorno más accesible y adecuado para estudiantes con discapacidad.
b) Tipo de Apoyo B
Apoyo financiero para equipar el plantel, lo que incluye la adquisición de mobiliario, material didáctico, equipamiento especializado y tecnologías de la información que faciliten el aprendizaje y la comunicación de los estudiantes con discapacidad.
Los apoyos consisten en la entrega de subsidios que están destinados a facilitar la permanencia, movilidad y egreso de estudiantes con discapacidad, mediante actividades académicas, adecuaciones en las instalaciones, equipamiento y gastos de operación (materiales, suministros y servicios) en los planteles públicos de educación media superior, para contribuir al bienestar social, ampliando las oportunidades educativas que atienden a estudiantes con discapacidad.
En ningún caso se podrán utilizar los recursos financieros asignados a los planteles públicos de educación media superior, para el pago de prestaciones de carácter económico, compensaciones, sueldos o sobresueldos de los/las directivos/as, docentes o empleados/as, así como becas, tratamientos médicos o apoyos económicos directos a las/los estudiantes.
La información sobre las características de los apoyos puede consultarse en: _____________________y____________________ así como en el correo electrónico institucional comentarios.pappems@sems.gob.mx y el número telefónico 55 36 01 1000, ext. 50736 y 50788.
La publicación de los resultados en la página de la SEMS se realizará en un plazo de 20 (veinte) días naturales, después de finalizada la selección de beneficiarios. Los planteles aspirantes que sean seleccionados como beneficiarios, serán notificados por la Coordinación Sectorial de Planeación y Administración de la SEMS vía correo electrónico, a través de la Autoridad Educativa Local a la que se encuentre adscrito y mediante la publicación de beneficiarios a través de la página electrónica https://www.seguimientoadministrativo.sems.gob.mx/pdf/Publicaci%C3%B3n_de_Beneficiarios_PAPPEMS_2025.pdf,/, http://seguimientoadministrativo.sems.gob.mx/ precisando el tipo de apoyo en el que participarán. Los casos no previstos en la presente serán resueltos por la SEMS (SEMS), a través de la Coordinación Sectorial de Planeación y Administración.
ATENTAMENTE
Subsecretaría de Educación Media Superior (SEMS)
"Este programa es público, ajeno a cualquier partido político. Queda prohibido el uso para fines distintos a los establecidos en el programa"
Ciudad de México, a                                                                                         .
* Los planteles públicos a que hace referencia esta Convocatoria son los adscritos a los siguientes subsistemas:
Planteles Públicos adscritos a:
-     Subsistemas Autónomos.- Son los planteles de bachillerato que pertenecen a las universidades autónomas estatales.
-     Subsistemas Centralizados Federales.- Categoría a la que pertenecen los planteles de la Dirección General de Educación Tecnológica Industrial y de Servicios (DGETI); la Dirección General de Educación Tecnológica Agropecuaria y Ciencias del Mar (DGETAyCM); la Dirección General del Bachillerato (DGB); Dirección General del Bachillerato Tecnológico de Educación y Promoción Deportiva (DGBTED) y la Dirección General de Centros de Formación para el Trabajo (DGCFT).
-     Subsistemas Descentralizados Estatales.- Organismos Descentralizados Estatales (ODES) como los colegios estatales del CONALEP, Colegio de Estudios Científicos y Tecnológicos del Estado (CECyTE) y los Colegios de Bachilleres Estatales (COBAES), Educación Media Superior a Distancia (EMSaD), Telebachillerato Comunitario (TBC), Bachillerato Intercultural Bilingüe.
-     Subsistemas Descentralizados Federales.- A esta categoría pertenecen los planteles del Colegio de Bachilleres (COLBACH), el Colegio Nacional de Educación Profesional Técnica (CONALEP) en la Ciudad de México y Oaxaca, y el Centro de Enseñanza Técnica Industrial (CETI).
Anexo 1b Modelo de Carta compromiso
Entidad Federativa y Fecha:
(Nombre)
Subsecretaria/o de Educación Media Superior de la Secretaría de Educación Pública de la APF
Presente
De conformidad con las Reglas de Operación del Programa Atención de Planteles Públicos de Educación Media Superior con estudiantes con discapacidad (PAPPEMS) publicadas en el Diario Oficial de la Federación para el ejercicio fiscal vigente, me permito informar a usted que el plantel (nombre) con CCT xxxxxx, localizado en el estado de (nombre de la Entidad Federativa) expresa su voluntad, interés y compromiso de participar en su gestión y desarrollo.
 
Clave
Programa
S298
Programa Atención de Planteles Públicos de Educación Media Superior con estudiantes con discapacidad
Asimismo, nos comprometemos a apoyar y coordinarnos con la Autoridad Educativa Local para llevar a cabo la ejecución del Proyecto PAPPEMS, así como a cumplir con las obligaciones, compromisos y acciones para la operación y comprobación del recurso proveniente del programa.
Atentamente
Director, Directora o Responsable del plantel
Anexo 1c Modelo de Convenio de Colaboración para la operación del PAPPEMS
CONVENIO DE COLABORACIÓN PARA LA OPERACIÓN DEL PROGRAMA ATENCIÓN DE PLANTELES PÚBLICOS DE EDUCACIÓN MEDIA SUPERIOR CON ESTUDIANTES CON DISCAPACIDAD, EN LO SUCESIVO "EL PAPPEMS", QUE CELEBRAN POR UNA PARTE EL GOBIERNO FEDERAL, POR CONDUCTO DE LA SECRETARÍA DE EDUCACIÓN PÚBLICA, EN LO SUCESIVO "LA SEP", REPRESENTADA POR EL/LA (NOMBRE Y APELLIDOS), SUBSECRETARIO/A DE EDUCACIÓN MEDIA SUPERIOR, ASISTIDO/A POR EL/LA COORDINADOR(A) SECTORIAL DE PLANEACIÓN Y ADMINISTRACIÓN (NOMBRE Y APELLIDOS); Y POR LA OTRA PARTE EL GOBIERNO DEL ESTADO LIBRE Y SOBERANO DE (NOMBRE DEL ESTADO) EN LO SUCESIVO "EL GOBIERNO DE LA ENTIDAD FEDERATIVA", REPRESENTADO POR SU GOBERNADOR/A CONSTITUCIONAL (NOMBRE Y APELLIDOS); ASISTIDO/A POR EL/LA (EL/LA) SECRETARIO(A) DE (FINANZAS o equivalente), (NOMBRE Y APELLIDOS); POR (EL/LA) SECRETARIO(A) DE (EDUCACIÓN o equivalente), (NOMBRE Y APELLIDOS); A QUIENES EN FORMA CONJUNTA SE LES DENOMINARÁ COMO "LAS PARTES", AL TENOR DE LOS ANTECEDENTES, DECLARACIONES Y CLÁUSULAS SIGUIENTES:
ANTECEDENTES
I.       Conforme al artículo 3o. de la Constitución Política de los Estados Unidos Mexicanos, los planteles educativos constituyen un espacio fundamental para el proceso de enseñanza aprendizaje. El Estado garantizará que los materiales didácticos, la infraestructura educativa, su mantenimiento y las condiciones del entorno, sean idóneos y contribuyan a los fines de la educación.
II.      En el Presupuesto de Egresos de la Federación para el Ejercicio Fiscal 2025, se autorizaron recursos públicos para el "Programa Atención de Planteles Públicos de Educación Media Superior con estudiantes con discapacidad", en lo sucesivo "EL PAPPEMS".
III.     EL PAPPEMS tiene cobertura en las 32 entidades federativas, cuyo objetivo es favorecer el acceso a los planteles públicos de educación media superior de las personas con discapacidad; contribuyendo a reducir las brechas que limitan su incorporación a los servicios educativos.
IV.     El de diciembre de 2024, se publicó en el Diario Oficial de la Federación el ACUERDO número_____ por el que se emiten las Reglas de Operación del Programa Atención de Planteles Públicos de Educación Media Superior con Estudiantes con Discapacidad (PAPPEMS) para el ejercicio fiscal 2025, en lo sucesivo las "REGLAS", mismas que, con el objeto de otorgar transparencia y asegurar la aplicación eficiente, eficaz, oportuna, y equitativa de los recursos públicos asignados, establecen las disposiciones a las que debe sujetarse dicho Programa.
DECLARACIONES
I.-      De "LA SEP":
I.1.-   Que de conformidad con los artículos 2o., fracción I, 26 y 38 de la Ley Orgánica de la Administración Pública Federal, es una dependencia de la Administración Pública Centralizada a la cual le corresponde el ejercicio de la función social educativa, sin perjuicio de la concurrencia de las entidades federativas y de los municipios.
I.2.-   Que (nombre y apellidos), Subsecretario de Educación Media Superior, suscribe el presente instrumento, de conformidad con lo dispuesto en el artículo 8, fracción IX del Reglamento Interior de la Secretaría de Educación Pública, publicado en el Diario Oficial de la Federación el 15 de septiembre de 2020.
I.3.-   Que cuenta con los recursos financieros suficientes para llevar a cabo la celebración del presente convenio, con cargo a los subsidios asignados a "EL PAPPEMS" en el Presupuesto de Egresos de la Federación para el ejercicio fiscal 2025 con cargo al programa presupuestario S298.
I.4.-   Que para efectos del presente instrumento señala como su domicilio, el ubicado en la Avenida Universidad No. 1200, Colonia Xoco, Demarcación Territorial Benito Juárez, Código Postal 03330, en la Ciudad de México.
II.- De "EL GOBIERNO DE LA ENTIDAD FEDERATIVA":
II.1.-  Que el Estado de (nombre del Estado), es una entidad libre y soberana que forma parte integrante de la Federación, de conformidad con lo establecido en los artículos 40 y 43 de la Constitución Política de los Estados Unidos Mexicanos, y (número de artículos) de la Constitución Política del Estado de (nombre del Estado).
II.2.-   Que (nombre y apellidos), en su carácter de Gobernador/a Constitucional del Estado de (nombre del Estado), se encuentra facultado/a y comparece a la celebración del presente instrumento jurídico, de conformidad con lo establecido por el artículo (número del artículo) de la Constitución Política del Estado de (nombre del Estado), y los artículos (número de los artículos) de la (nombre de la Ley Orgánica del Estado o equivalente) del Estado de (nombre del Estado).
II.3.-   Que las personas titulares de las (Secretaría de Finanzas o equivalente, Secretaría de Educación o equivalente), suscriben el presente instrumento jurídico de conformidad con lo dispuesto en los artículos (número de los artículos) de la Constitución Política del Estado de (nombre del Estado) y (número de los artículos) de la (nombre de la Ley Orgánica de la Administración Pública del Estado o equivalente).
II.4.-   Que cuenta con los recursos humanos, materiales y financieros para dar cumplimiento en el ejercicio fiscal 2025, a los compromisos que adquiere mediante el presente instrumento jurídico.
        Asimismo, atiende lo señalado en la Ley de Planeación que, en su Capítulo Primero, artículo 1, fracción III, indica que:
        "Artículo 1.- Las disposiciones de esta Ley son de orden público e interés social y tienen por objeto establecer:
        (...)
        Las bases para que el Ejecutivo Federal coordine las actividades de planeación de la Administración Pública Federal, así como la participación, en su caso, mediante convenio, de los órganos constitucionales autónomos y los gobiernos de las entidades federativas, conforme a la legislación aplicable";
        Por su parte, el Capítulo Quinto, Artículos 33 y 34, fracción V, de la misma Ley, mencionan que:
        "Artículo 33.- El Ejecutivo Federal podrá convenir con los órganos constitucionales autónomos y los gobiernos de las entidades federativas, satisfaciendo las formalidades que en cada caso procedan, la coordinación que se requiera a efecto de que éstos participen en la planeación nacional del desarrollo; coadyuven, en el ámbito de sus respectivas competencias, a la consecución de los objetivos de la planeación nacional, y para que las acciones a realizarse por dichas instancias se planeen de manera conjunta. En los casos de coordinación con los gobiernos de las entidades federativas se deberá considerar la participación que corresponda a los municipios y demarcaciones territoriales.
        (...)
        Artículo 34.- "Para los efectos del artículo anterior, el Ejecutivo Federal podrá convenir con los gobiernos de las entidades federativas:
        (...)
        "V. La ejecución de las acciones que deban realizarse en cada entidad federativa, y que competen a ambos órdenes de gobierno, considerando la participación que corresponda a los municipios interesados y a los sectores de la sociedad."
II.5.-   Que para los efectos del presente instrumento jurídico señala como su domicilio, el ubicado en la calle (nombre de la calle y número), Colonia (nombre de la colonia), C.P. (número del código postal), en la Ciudad o Municipio de (nombre de la ciudad o municipio), Estado de (nombre del Estado).
        En cumplimiento de sus atribuciones y con el objeto de llevar a cabo la operación y desarrollo de "EL PAPPEMS", de conformidad con lo establecido en las "REGLAS", "LAS PARTES" acuerdan celebrar el presente convenio al tenor de las siguientes:
CLÁUSULAS
PRIMERA. Objeto: El objeto del presente convenio, es establecer las bases entre "LA SEP" y "EL GOBIERNO DE LA ENTIDAD FEDERATIVA", mediante las cuales unirán su experiencia, esfuerzos y recursos para llevar a cabo la operación de "EL PAPPEMS" en la Entidad Federativa, de conformidad con las "REGLAS", así como realizar las acciones correspondientes que permitan el cumplimiento de los objetivos para los cuales fue creado "EL PAPPEMS".
SEGUNDA.- Obligaciones de "LA SEP": En cumplimiento del objeto del presente convenio, "LA SEP" se obliga a:
a) Dar a conocer "EL PAPPEMS" a "EL GOBIERNO DE LA ENTIDAD FEDERATIVA", proporcionándole el apoyo técnico que requiera respecto del contenido del mismo, así como de sus alcances, metas y requerimientos para su implementación, desarrollo, operación, seguimiento y evaluación;
b) Con base en su disponibilidad presupuestaria en el ejercicio fiscal 2025, "LA SEP" transferirá a "EL GOBIERNO DE LA ENTIDAD FEDERATIVA" hasta la cantidad total de $(cantidad con número) (cantidad con letra Pesos /100 M.N.), para que la destine y aplique exclusivamente para la operación de "EL PAPPEMS", misma que se distribuirá de acuerdo con lo establecido en los Proyectos PAPPEMS autorizados para los planteles, conforme a lo siguiente:
(Detalle de los proyectos autorizados)
No.
CCT
Nombre Plantel
Beneficiario
Monto Total ($)
Monto Total con letra
Tipo de
Apoyo
 
 
 
 
 
 
 
 
 
 
 
 
 
Total general
 
 
 
 
 
Dicha cantidad total será transferida por "LA SEP" a la cuenta bancaria productiva específica que para tal efecto le comunique por escrito "EL GOBIERNO DE LA ENTIDAD FEDERATIVA" por conducto de la Secretaría de Finanzas o equivalente a "LA SEP", de conformidad con lo establecido en las "REGLAS" y el artículo 69 de la Ley General de Contabilidad Gubernamental, y;
c) Las demás obligaciones a su cargo establecidas en las "REGLAS".
TERCERA. Obligaciones de "EL GOBIERNO DE LA ENTIDAD FEDERATIVA": Por su parte, "EL GOBIERNO DE LA ENTIDAD FEDERATIVA" se obliga a:
A) Abrir y mantener una cuenta bancaria productiva específica para la recepción, administración, ejercicio y aplicación de los recursos financieros que le otorgue "LA SEP" y los rendimientos financieros que generen, estableciendo una contabilidad independiente para "EL PAPPEMS" manteniendo registros específicos identificados y controlados, así como resguardar la documentación original que justifique y compruebe el gasto. Dicha documentación deberá presentarse a los órganos competentes de control y fiscalización que lo soliciten;
B) Enviar a "LA SEP", el Recibo de Ministración en original, y el Comprobante Fiscal Digital por Internet (CFDI) en formato PDF y XML correspondiente al subsidio, que emita la Tesorería Estatal de conformidad con las "REGLAS";
C) Elaborar un Plan Anual de Trabajo (PAT) en términos de lo establecido en cada Proyecto PAPPEMS autorizado para los planteles, el cual, en caso de requerirse deberá ser remitido a la "LA SEP" por medio de la Coordinación Sectorial de Planeación y Administración de la Subsecretaría de Educación Media Superior (SEMS);
D) La Autoridad Administrativa correspondiente será responsable de ejercer los subsidios del PAPPEMS en la Entidad Federativa, utilizando el mecanismo que considere más adecuado. Para tal fin, emitirá un acto administrativo, como un acuerdo, en el que se establecerán los lineamientos y procedimientos para la aplicación de los recursos, garantizando siempre la transparencia y eficiencia en su uso, de acuerdo con las 'REGLAS' y demás disposiciones aplicables. Los planteles beneficiarios y los subsistemas correspondientes participarán activamente en el proceso de ejecución, asegurando una colaboración efectiva y el cumplimiento de los objetivos del programa;
E) Destinar los recursos financieros que reciba de "LA SEP" y los rendimientos financieros que genere, exclusivamente para el desarrollo de "EL PAPPEMS" de acuerdo con lo establecido en las "REGLAS" y en el presente convenio;
F) Establecer una contabilidad independiente para "EL PAPPEMS", a fin de registrar presupuestal y contablemente los apoyos financieros otorgados;
G) Reintegrar a la Tesorería de la Federación los recursos financieros que reciba de "LA SEP" que no hayan sido destinados a los fines autorizados o respecto de los cuales no se cuente con la documentación original que justifique y compruebe el gasto, junto con los rendimientos financieros obtenidos, así como reintegrar a más tardar el 15 de enero de 2026 a la Tesorería de la Federación, los recursos remanentes junto con los rendimientos financieros que se hayan obtenido objeto de este convenio, que al 31 de diciembre de 2025 no hayan sido devengados. En el caso de los recursos otorgados que al 31 de diciembre de 2025 se encuentren debida y legalmente comprometidos con obligaciones de pago y aquellos devengados pero que no hayan sido pagados al cierre del presente ejercicio fiscal, deberán cubrirse los pagos a más tardar el 31 de marzo de 2026 o bien cubrir las erogaciones que correspondan de conformidad con el calendario de ejecución que en su caso se haya establecido. Una vez cumplido el plazo referido "EL GOBIERNO DE LA ENTIDAD FEDERATIVA" se obliga a reintegrar los recursos remanentes junto con los rendimientos financieros obtenidos a la Tesorería de la Federación a más tardar dentro de los 15 (quince) días naturales siguientes, de conformidad con el Artículo 17 de la Ley de Disciplina Financiera de las Entidades Federativas y los Municipios y demás disposiciones legales aplicables;
H) Elaborar y entregar trimestralmente los informes de Avances físico financieros, así como un informe final del cierre del ejercicio fiscal 2025, de conformidad con las "REGLAS";
I) Remitir trimestralmente a través del Sistema de Recursos Federales Transferidos (https://www.mstwls.hacienda.gob.mx) establecido para tal fin por la Secretaría de Hacienda y Crédito Público, el informe sobre el destino y resultados obtenidos de la aplicación de los recursos otorgados por "LA SEP", de conformidad con las disposiciones aplicables
J) Proporcionar y cubrir los costos del personal directivo y administrativo que requiera para la operación de "EL PAPPEMS", y
K) Las demás obligaciones a su cargo establecidas en las "REGLAS".
CUARTA. Coordinación y Seguimiento: Para la coordinación de las acciones acordadas en este convenio, "LA SEP" designa a (Nombre y apellidos) Coordinador(a) Sectorial de Planeación y Administración de la Subsecretaría de Educación Media Superior (SEMS), quien en el ámbito de su competencia será responsable de la implementación, acompañamiento, operación, seguimiento y evaluación de "EL PAPPEMS", quien podrá apoyarse de los/las servidores/as públicos/as que para dichos efectos designe.
Por su parte, "EL GOBIERNO DE LA ENTIDAD FEDERATIVA" será responsable de llevar a cabo las acciones necesarias para el correcto desarrollo y operación de "EL PAPPEMS", por conducto del titular de la Autoridad Educativa Local, o el servidor público que, en su caso, designe para ello, cuyo nombre y cargo lo hará del conocimiento por escrito a la Coordinación Sectorial de Planeación y Administración de la Subsecretaría de Educación Media Superior (SEMS) de "LA SEP", dentro de los 5 (cinco) días hábiles siguientes a la fecha de firma de este convenio, comprometiéndose a designar los equipos estatales que estarán a cargo de su desarrollo, los cuales deberán cumplir el perfil para la realización de las actividades de "EL PAPPEMS", buscando siempre optimizar en lo posible los recursos públicos federales que se asignen.;
QUINTA. - Cancelación del subsidio: El subsidio materia de este convenio, podrá ser cancelado por "LA SEP", en el caso de que "EL GOBIERNO DE LA ENTIDAD FEDERATIVA" destine los subsidios recibidos para fines distintos a los establecidos en este convenio y en las "REGLAS", así como, por la falta de documentación comprobatoria de su ejercicio y aplicación.
SEXTA.- Fiscalización: "LAS PARTES" acuerdan que una vez que "EL GOBIERNO DE LA ENTIDAD FEDERATIVA" reciba los recursos federales a que se refiere el presente instrumento jurídico, será de su única, exclusiva y absoluta responsabilidad responder a toda reclamación y observación que, ante cualquier instancia, se derive directa o indirectamente con motivo de su aplicación y ejercicio; atendiendo en todo momento el estricto cumplimiento de la normatividad federal y, en su caso, la estatal, en tanto no contravenga a la primera, lo anterior aplicable en materia presupuestaria, tributaria, de disciplina financiera, transparencia y fiscalización. Igualmente, es responsable único, exclusivo y absoluto ante las acciones conducentes que, en ejercicio de sus atribuciones y facultades, realicen los órganos de fiscalización y control de carácter federal y estatal; así como los de carácter judicial, ya sea fuero común y/o federal.
SÉPTIMA. - Transparencia: "LAS PARTES" acuerdan que para fomentar la transparencia de "EL PAPPEMS", en la papelería y documentación oficial, así como en la publicidad y promoción del mismo, deberá incluirse de forma clara, visible y audible, según el caso, la siguiente leyenda:
"Este programa es público, ajeno a cualquier partido político. Queda prohibido el uso para fines distintos a los establecidos en el programa."
Asimismo, "LAS PARTES" acuerdan realizar la publicación de manera proactiva de la información de "EL PAPPEMS", que sea de interés público, por los medios de comunicación de los que dispongan.
OCTAVA. Protección de datos personales: "LAS PARTES" acuerdan salvaguardar la confidencialidad de los datos personales de los que tengan conocimiento con motivo de la ejecución del presente convenio y de la operación de "EL PAPPEMS", comprometiéndose a:
A) Elaborar los avisos de privacidad a que se refieren los artículos 27 y 28 de la Ley General de Protección de Datos Personales en Posesión de Sujetos Obligados.
B) Abstenerse de tratar los datos personales para fines distintos a los establecidos en "EL PAPPEMS".
C) Implementar medidas de seguridad para salvaguardar la confidencialidad de los datos personales.
D) Las demás estipuladas en las disposiciones normativas vigentes.
NOVENA. Derechos: "LAS PARTES" acuerdan que la titularidad de los derechos patrimoniales de autor o cualesquiera otros derechos que se originen con motivo del presente instrumento jurídico, corresponderá a ambas y podrán ser usados únicamente en beneficio de la educación a su cargo.
DÉCIMA. Relación Laboral: "LAS PARTES" acuerdan expresamente que el personal designado por cada una de ellas para la organización, ejecución, supervisión y cualquier otra actividad que se lleve a cabo con motivo de este convenio, continuará en forma absoluta bajo la dirección y dependencia de la parte que lo designó, sin que se entienda en forma alguna, que en la realización de los trabajos desarrollados se pudiesen generar, o haber generado, derechos laborales o de otra naturaleza, con respecto a la otra parte.
Por lo anterior, "LAS PARTES" asumen plenamente la responsabilidad laboral del personal designado por cada una de ellas para la realización de las actividades materia de este convenio y de "EL PAPPEMS", por lo que, en consecuencia, no existirá sustitución, subrogación ni solidaridad patronal entre "LAS PARTES" o con el personal adscrito a la otra parte.
DÉCIMA PRIMERA.- Contraloría Social: "LAS PARTES" acuerdan que serán corresponsables de promover y dar cumplimiento a las acciones de contraloría social, de conformidad con lo dispuesto por la Ley General de Desarrollo Social; en los Lineamientos para la promoción y operación de la Contraloría Social en los programas federales de desarrollo social, en los documentos de Contraloría Social (Esquema, Guía Operativa y Programa Anual de Trabajo) autorizados por la Secretaría Anticorrupción y Buen Gobierno y en las "REGLAS".
DÉCIMA SEGUNDA. Comité de Contraloría Social: "LAS PARTES" acuerdan promover la participación de los/las beneficiarios/as de "EL PAPPEMS", a fin de verificar el cumplimiento de las metas y la correcta aplicación de los recursos públicos asignados a los mismos, así como, contribuir a que el manejo de los recursos públicos se realice en términos de transparencia, eficacia, legalidad y honradez, por medio de la integración de Comités de Contraloría Social que coadyuven a transparentar el ejercicio de dichos recursos.
Asimismo, "LAS PARTES" promoverán el establecimiento de las acciones de Contraloría Social, de conformidad con lo que disponen en la materia la Ley General de Desarrollo Social, los "Lineamientos para la promoción, operación y seguimiento de la Contraloría Social en los programas federales de desarrollo social", publicados en el Diario Oficial de la Federación el 11 de octubre de 2023, para que se promuevan y realicen las acciones necesarias para la integración y operación de la Contraloría Social, bajo el esquema validado por la Secretaría Anticorrupción y Buen Gobierno.
Los gastos generados en la promoción y operación de la Contraloría Social de "EL PAPPEMS" se obtendrán de los gastos de operación local determinados en las "REGLAS", en caso de que los mismos sean insuficientes, "EL GOBIERNO DE LA ENTIDAD FEDERATIVA" proporcionará los insumos necesarios de conformidad a lo pactado en el presente convenio y a su disponibilidad presupuestaria.
DÉCIMA TERCERA. Modificación: "LAS PARTES" convienen que los términos y condiciones establecidos en el presente convenio, podrán ser objeto de modificación o adición, previo acuerdo por escrito entre ellas.
DÉCIMA CUARTA. Vigencia: La vigencia del presente convenio iniciará a partir de la fecha de su firma y hasta el total cumplimiento de las acciones objeto del mismo, dicho término no podrá exceder el día 31 de diciembre de 2025, en el entendido de que sólo se refiere a la aplicación de los recursos públicos federales del ejercicio fiscal 2025, por lo que no compromete recursos de los subsecuentes ejercicios fiscales. Podrá darse por terminado con anticipación, previa notificación que por escrito realice cualquiera de "LAS PARTES" con 30 (treinta) días hábiles de anticipación a efecto de que las acciones que se hayan iniciado en el marco de este convenio se desarrollen hasta su total conclusión.
Para el caso de los subsidios radicados a las entidades, las economías serán los recursos económicos sobrantes una vez que la Autoridad Educativa Local ha logrado cubrir las acciones comprometidas y su uso deberá ser revisado y autorizado por la Subsecretaría de Educación Media Superior (SEMS).
DÉCIMA QUINTA.- Interpretación y Cumplimiento: "LAS PARTES" acuerdan que los asuntos que no estén expresamente previstos en este convenio, así como las dudas que pudieran surgir con motivo de su interpretación y cumplimiento, se resolverán de común acuerdo y por escrito entre las mismas, acorde con los propósitos de "EL PAPPEMS" y las "REGLAS".
DÉCIMA SEXTA.- Jurisdicción y Competencia: Para la interpretación y cumplimiento de este convenio, "LAS PARTES" expresamente se someten a la jurisdicción y competencia de los Tribunales Federales con sede en la Ciudad de México, renunciando al fuero que en razón de su domicilio presente o futuro pudiera corresponderles.
Leído que fue el presente convenio por "LAS PARTES" y enteradas de su contenido, lo firman en cuatro tantos en la Ciudad de México, el (día) de (mes) de 2025.
 
POR "LA SEP"
_____________________________________
(Nombre y apellidos) Subsecretario/a de
Educación Media Superior
POR "EL GOBIERNO DE LA ENTIDAD
FEDERATIVA"
_________________________________
(Nombre y apellidos)
Gobernador/a del Estado de (nombre del estado)
 
_______________________________
(Nombre y apellidos)
Coordinador(a) Sectorial de Planeación y
Administración de la Subsecretaría de Educación
Media Superior (SEMS)
 
 
__________________________
(Nombre y apellidos)
Secretario/a de (Finanzas o equivalente)
 
___________________________________
(Nombre y apellidos)
Secretario/a de (Educación o equivalente)
 
ULTIMA HOJA DEL CONVENIO PARA LA OPERACIÓN DEL PROGRAMA ATENCIÓN DE PLANTELES PÚBLICOS DE EDUCACIÓN MEDIA SUPERIOR CON ESTUDIANTES CON DISCAPACIDAD PARA EL EJERCICIO FISCAL 2025, CELEBRADO ENTRE EL GOBIERNO FEDERAL POR CONDUCTO DE LA SECRETARÍA DE EDUCACIÓN PÚBLICA Y EL GOBIERNO DEL ESTADO LIBRE Y SOBERANO DE (NOMBRE DEL ESTADO), DE FECHA (DÍA) DE (MES) DE 2025.
ANEXO QUE FORMA PARTE INTEGRANTE DEL CONVENIO DE COLABORACIÓN PARA LA OPERACIÓN DEL PROGRAMA ATENCIÓN DE PLANTELES PÚBLICOS DE EDUCACIÓN MEDIA SUPERIOR CON ESTUDIANTES CON DISCAPACIDAD PARA EL EJERCICIO FISCAL 2025, CELEBRADO ENTRE EL GOBIERNO FEDERAL, POR CONDUCTO DE LA SECRETARÍA DE EDUCACIÓN PÚBLICA, Y EL ESTADO LIBRE Y SOBERANO DE (NOMBRE DEL ESTADO), DE FECHA (DÍA) DE (MES) DE 2025.
ANEXO
No.
Proyecto
PAPPEMS
CCT
Nombre
Plantel
Beneficiario
Dirección
General o
Subsistema
Objetivo
General
del
Proyecto
Especificaciones del proyecto:
Tipo de
Apoyo
Fecha de
conclusión
Descripción
insumo
Características
Cantidad
Unidad
de
medida
Precio
Monto
Total
 
 
 
 
 
 
 
 
 
 
 
 
 
 
 
 
 
 
 
 
 
 
 
 
 
 
 
 
 
 
 
 
 
 
 
 
 
 
 
 
 
 
 
 
 
 
 
 
 
 
 
 
 
Total CCT
 
 
 
 
 
 
 
 
0.00
 
 
ÚLTIMA HOJA DEL ANEXO QUE FORMA PARTE INTEGRANTE DEL CONVENIO DE COLABORACIÓN PARA LA OPERACIÓN DEL PROGRAMA ATENCIÓN DE PLANTELES PÚBLICOS DE EDUCACIÓN MEDIA SUPERIOR CON ESTUDIANTES CON DISCAPACIDAD PARA EL EJERCICIO FISCAL 2025, CELEBRADO ENTRE EL GOBIERNO FEDERAL, POR CONDUCTO DE LA SECRETARÍA DE EDUCACIÓN PÚBLICA, Y EL ESTADO LIBRE Y SOBERANO DE (NOMBRE DEL ESTADO), DE FECHA (DÍA) DE (MES) DE 2025.
Anexo 1d Diagrama de Flujo

Anexo 1e Modelo de Informe de avances trimestrales físico-presupuestarios


Anexo 1f Recibo de Ministración

Anexo 1g Acta de entrega - recepción


________________________________________