ACUERDO A/001/2025 de expedición del Manual de Organización de la Oficina del Fiscal General.

Al margen un sello con el Escudo Nacional, que dice: Estados Unidos Mexicanos.- Fiscalía General de la República.

ACUERDO A/001/2025
ACUERDO DE EXPEDICIÓN DEL MANUAL DE ORGANIZACIÓN DE LA OFICINA DEL FISCAL GENERAL
OSCAR LANGLET GONZÁLEZ, titular de la Consejería General, con fundamento en lo dispuesto por los artículos 102, Apartado A, de la Constitución Política de los Estados Unidos Mexicanos; 11, fracción XV de la Ley de la Fiscalía General de la República; 5, fracción I, 7, fracción X, 10 y 14 a 24 del Estatuto Orgánico de la Fiscalía General de la República; Primero, Segundo, Cuarto Apartado A de los Lineamientos L/OM/003/2023 para la elaboración del Manual de Organización y Procedimientos de la Fiscalía General de la República, y de los Manuales de Organización y de los Manuales de Procedimientos en la Fiscalía General de la República, y
CONSIDERANDO
Que el 10 de febrero de 2014 y el 29 de enero de 2016, se publicaron en el Diario Oficial de la Federación, respectivamente, el Decreto por el que se reforman, adicionan y derogan diversas disposiciones de la Constitución Política de los Estados Unidos Mexicanos, en materia política-electoral, y el Decreto por el que se declaran reformadas y derogadas diversas disposiciones de la Constitución Política de los Estados Unidos Mexicanos, en materia de la reforma política de la Ciudad de México, por medio de los cuales se reformaron, entre otros, el Apartado A del artículo 102 Constitucional y se estableció que el Ministerio Público de la Federación se organizará en una Fiscalía General de la República como órgano público autónomo, dotado de personalidad jurídica y patrimonio propio;
Que el 20 de diciembre de 2018, se publicó en el Diario Oficial de la Federación la Declaratoria de la entrada en vigor de la Autonomía Constitucional de la Fiscalía General de la República, de conformidad con el primer párrafo del transitorio Décimo Sexto del primer Decreto citado;
Que el 20 de mayo de 2021, se publicó en el Diario Oficial de la Federación el Decreto por el que se expide la Ley de la Fiscalía General de la República, se abroga la Ley Orgánica de la Fiscalía General de la República y se reforman, adicionan y derogan diversas disposiciones de distintos ordenamientos legales. Dicha Ley tiene por objeto establecer la integración, estructura, funcionamiento y atribuciones de la Institución, así como la organización, responsabilidades y función ética jurídica del Ministerio Público de la Federación y demás personas servidoras públicas de la Fiscalía General de la República, conforme a las facultades que le confiere la Constitución Política de los Estados Unidos Mexicanos;
Que el 19 de junio de 2023, se publicó en el Diario Oficial de la Federación el Estatuto Orgánico de la Fiscalía General de la República, que tiene por objeto establecer las normas para la organización y el funcionamiento de la Fiscalía General de la República;
Que el artículo 7, fracción X del Estatuto Orgánico de la Fiscalía General de la República establece como facultad genérica de las personas titulares de las unidades administrativas la relativa a suscribir los documentos relativos al ejercicio de sus facultades y aquellos que les sean asignados por delegación o les correspondan por suplencia;
Que el artículo 10 del Estatuto Orgánico de la Fiscalía General de la República establece que, atendiendo a sus necesidades operativas, las personas titulares de las unidades administrativas expedirán los Manuales de Organización y Procedimientos, conforme a los lineamientos que emita la persona titular de la Oficialía Mayor;
Que el artículo 16, fracción IV del Estatuto Orgánico de la Fiscalía General de la República establece como facultad de la persona titular de la Consejería General la de expedir el Manual de Organización y el Manual de Procedimientos de la Oficina del Fiscal General, previo acuerdo con la persona titular de la Fiscalía General;
Que el artículo 170, fracción XI del Estatuto Orgánico de la Fiscalía General de la República, faculta a la persona titular de la Oficialía Mayor para emitir lineamientos para que con criterios técnicos y austeros se expidan los Manuales de Organización y de Procedimientos;
Que el 18 de septiembre de 2023, se publicaron en el Diario Oficial de la Federación, los Lineamientos L/OM/003/2023 para la elaboración del Manual de Organización y Procedimientos de la Fiscalía General de la República, y de los Manuales de Organización y de los Manuales de Procedimientos en la Fiscalía General de la República;
Que en términos del numeral Segundo de los Lineamientos L/OM/003/2023, los Manuales de Organización contendrán la desagregación de funciones entre los Puestos-Plazas que conformen las áreas que integren las Unidades de la Fiscalía General de la República, así como los elementos que se prevén en el Lineamiento Cuarto, y se elaborarán conforme al Anexo A Modelo-guía para elaborar Manuales de Organización en la Fiscalía General de la República;
Que en coordinación con las personas titulares de las unidades administrativas adscritas a la Oficina del Fiscal General, se elaboró el Manual de Organización de la Oficina del Fiscal General, que se sometió a la consideración de la persona titular de la Fiscalía General, quien aprobó su emisión, por lo que he tenido a bien expedir el siguiente:
ACUERDO DE EXPEDICIÓN
ÚNICO. Se expide el Manual de Organización de la Oficina del Fiscal General, de conformidad con el documento anexo que forma parte integral del presente Acuerdo.
TRANSITORIOS
PRIMERO.- El presente instrumento se publicará en el Diario Oficial de la Federación y entrará en vigor al día siguiente de su publicación.
SEGUNDO.- Quedan abrogadas todas las disposiciones que se contrapongan al presente Acuerdo.
Ciudad de México, a 30 de enero de 2025.- La Persona Titular de la Consejería General, Oscar Langlet González.- Rúbrica.
MANUAL DE ORGANIZACIÓN DE LA OFICINA DEL FISCAL GENERAL
Índice
I.     Glosario.
II.     Antecedentes.
III.    Estructura orgánica.
Organigrama a).
Organigrama b).
Organigrama c1).
Organigrama c1.1).
Organigrama c1.2).
Organigrama c1.3).
Organigrama c1.4).
Organigrama c1.5).
Organigrama c2).
Organigrama c2.1).
Organigrama c2.1.1).
Organigrama c2.1.2).
Organigrama c2.1.3).
Organigrama c2.1.4).
Organigrama c2.1.5).
Organigrama c2.1.6).
Organigrama c2.2).
Organigrama c2.2.1).
Organigrama c2.2.2).
Organigrama c2.3).
Organigrama c3).
Organigrama c4).
Organigrama c5).
Organigrama c5.1).
Organigrama c5.2).
Organigrama c5.3).
Organigrama c5.4).
Organigrama c5.5).
Organigrama c6).
IV.   Funciones de los Puestos-Plazas.
a. Jefatura de Oficina.
b. Consejería General.
b.i. Unidad Especializada en Asuntos Jurídicos.
b.i.a). Unidad de Constitucionalidad.
b.i.b). Unidad de Normatividad.
b.ii. Unidad Especializada en Transparencia y Apertura Gubernamental.
c. Unidad de Vinculación.
d. Unidad Especial de Género y Violencia Contra la Mujer.
e. Unidad de Comunicación Social.
f. Coordinación Administrativa de la Oficina del Fiscal General.
Tramo de responsabilidad jurídica.
V.    Modelo de Gestión.
VI.   Reglas de suplencia.
VII.   Reglas para el turno de asuntos a su cargo.
I. Glosario.
Para efectos del Manual de Organización de la Oficina del Fiscal General de la República, no se utilizan términos adicionales a los descritos expresamente en la Ley de la Fiscalía General de la República, el Estatuto Orgánico de la Fiscalía General de la República y demás normatividad aplicable.
II. Antecedentes.
El 10 de febrero de 2014 y el 29 de enero de 2016, se publicaron en el Diario Oficial de la Federación, respectivamente, el Decreto por el que se reforman, adicionan y derogan diversas disposiciones de la Constitución Política de los Estados Unidos Mexicanos, en materia política-electoral, y el Decreto por el que se declaran reformadas y derogadas diversas disposiciones de la Constitución Política de los Estados Unidos Mexicanos, en materia de la reforma política de la Ciudad de México, por medio de los cuales se reformó, entre otros, el Apartado A del artículo 102 Constitucional y se estableció que el Ministerio Público de la Federación se organizará en una Fiscalía General de la República como órgano público autónomo, dotado de personalidad jurídica y patrimonio propio.
El 27 de agosto de 2018, se publicó en el Diario Oficial de la Federación el Decreto por el que se reformó el artículo Décimo Sexto transitorio del Decreto por el que se reforman, adicionan y derogan diversas disposiciones de la Constitución Política de los Estados Unidos Mexicanos, en materia política-electoral, donde se señaló que, una vez realizada la declaratoria de entrada en vigor de la Autonomía Constitucional de la Fiscalía General de la República, la Cámara de Senadores iniciará de forma inmediata el procedimiento previsto en el Apartado A del Artículo 102 de la Constitución para la designación del Fiscal General de la República.
El 14 de diciembre de 2018 se publicó en el Diario Oficial de la Federación el Decreto por el que se expidió la Ley Orgánica de la Fiscalía General de la República.
El 20 de diciembre de 2018 se publicó en el Diario Oficial de la Federación, la Declaratoria de la entrada en vigor de la Autonomía Constitucional de la Fiscalía General de la República, de conformidad con el primer párrafo del transitorio Décimo Sexto del primer Decreto citado. Posteriormente, el 18 de enero de 2019, se designó al Doctor Alejandro Gertz Manero como Titular de la Fiscalía General de la República, por parte del Senado de la República.
El 20 de mayo de 2021 se publicó en el Diario Oficial de la Federación el Decreto por el que se expide la Ley de la Fiscalía General de la República, se abroga la Ley Orgánica de la Fiscalía General de la República y se reforman, adicionan y derogan diversas disposiciones de distintos ordenamientos legales. Dicha Ley tiene por objeto establecer la integración, estructura, funcionamiento y atribuciones de la Institución, así como la organización, responsabilidades y función ética jurídica del Ministerio Público de la Federación y demás personas servidoras públicas de la Fiscalía General de la República, conforme a las facultades que le confiere la Constitución Política de los Estados Unidos Mexicanos.
El 19 de junio de 2023 se publicó en el Diario Oficial de la Federación el Estatuto Orgánico de la Fiscalía General de la República que tiene por objeto establecer las normas para su organización y funcionamiento, cuyo artículo 5, fracción I, establece que la Oficina del Fiscal General forma parte de la estructura orgánica de la Fiscal General y, le confiere como principal función la de realizar las acciones de apoyo necesarias para la atención de los asuntos a cargo del Fiscal General. Cuenta con las Unidades Administrativas siguientes:
La Jefatura de Oficina proporciona apoyo administrativo y logístico al Fiscal General, para lo cual comunica a los titulares de las Unidades Administrativas las instrucciones emitidas por la persona titular de la Institución, coordina la atención y seguimiento de sus asuntos, implementa acciones para la organización y desahogo de sus reuniones de trabajo, y supervisa el actuar de la Secretaría Técnica en la recepción y turno de su correspondencia.
La Consejería General proporciona asesoría y colaboración al Fiscal General en los asuntos de su competencia, para lo cual propone, elabora, revisa y somete a su consideración proyectos, opiniones e instrumentos jurídicos en las materias que son competencia de la Institución; supervisa la calidad técnico jurídica, idoneidad y oportunidad de los asuntos encomendados a las Unidades Administrativas; participa en las reuniones interinstitucionales; representa a la Oficina del Fiscal General ante instituciones u órganos colegiados; coordina los programas de actualización y simplificación normativa; supervisa la actuación de la Unidad Especializada en Asuntos Jurídicos, de la Unidad Especializada en Transparencia y Apertura Gubernamental y, de la Unidad de Vinculación, y supervisa la implementación y promoción de las mejores prácticas en materia de transparencia, rendición de cuentas, gobierno abierto y datos abiertos de la Fiscalía General.
La Unidad Especializada en Asuntos Jurídicos realiza la defensa y representación jurídica de la Fiscalía General, así como de su Titular; prepara, presenta y da seguimiento hasta su total conclusión a los juicios en las materias de su competencia; formula querellas y denuncias por hechos que la ley señala como delito que afecten a la Institución; revisa, propone y dictamina actos, instrumentos y normas jurídicas; desahoga asuntos relativos al apoyo y asesoría en materia jurídica y las consultas que en el ámbito de su competencia se le formulen; interpreta las disposiciones legales, normativas y estatutarias de la Institución, así como aquellas en las que se establezca alguna función, y presenta su opinión al Fiscal General en los casos no previstos; conoce, tramita y resuelve procedimientos de responsabilidad patrimonial del Estado; revisa y dictamina los proyectos de Manuales de Organización y de Procedimientos previo a su expedición; representa al Fiscal General en materia de controversias constitucionales, acciones de inconstitucionalidad y solicitudes de ejercicio de la facultad de atracción y denuncia de contradicción de criterios; coordina la elaboración de los anteproyectos de iniciativas de ley, reformas constitucionales y legales, asimismo emite opiniones sobre proyectos de tratados internacionales y acuerdos interinstitucionales que estén vinculados con las materias que sean competencia de esta Institución, y conduce, dirige, coordina y supervisa la actuación de las Unidades de Constitucionalidad y de Normatividad.
La Unidad de Constitucionalidad apoya al Fiscal General en el ejercicio de las facultades que le otorgan los artículos 105 y 107 de la Constitución, en materia de solicitudes de ejercicio de la facultad de atracción y de denuncia de contradicción de tesis; interviene en los juicios de controversia constitucional en términos del artículo 105 de la Constitución; analiza las normas generales que se publiquen en los periódicos y gacetas oficiales y, en su caso, propone al Fiscal General el ejercicio de la acción constitucional correspondiente, en términos del artículo 105 de la Constitución y de su ley reglamentaria, y opera y administra un sistema de información que contenga los criterios de interés para la Institución emitidos por el Poder Judicial de la Federación.
La Unidad de Normatividad emite opinión técnica y, en su caso, elabora las propuestas de disposiciones aplicables para el ejercicio de las facultades a cargo de las personas agentes del Ministerio Público de la Federación y demás personas servidoras públicas de la Fiscalía General, así como de bases y convenios de colaboración que celebre la Fiscalía General con autoridades y organizaciones públicas o privadas, nacionales o extranjeras; elabora y propone opiniones jurídicas respecto de los proyectos de tratados internacionales y acuerdos interinstitucionales en las materias que son competencia de la Fiscalía General, y elabora anteproyectos de iniciativas de ley o de reformas constitucionales y legales que estén vinculadas con las materias en el ámbito de competencia de la Institución.
La Unidad Especializada en Transparencia y Apertura Gubernamental implementa y promueve las políticas de transparencia, acceso a la información, protección de datos personales, accesibilidad, gobierno y datos abiertos dentro de la Institución; desempeña la función de enlace en la materia en la Oficina del Fiscal General; recibe y realiza los trámites internos necesarios para dar atención a las solicitudes de acceso a la información, de ejercicio de los derechos de acceso, rectificación, cancelación u oposición al tratamiento de datos personales, bajo el principio de publicidad o, en su caso, los supuestos de reserva y/o confidencialidad; promueve acuerdos interinstitucionales con organismos especializados para la atención de dichas solicitudes en cualquier formato accesible; coordina la recepción y difusión de la información concerniente a las obligaciones de transparencia, de transparencia proactiva y de datos abiertos; coadyuva en la elaboración de lineamientos para la organización, sistematización y operación de la administración de documentos, archivos y acervos, así como en la elaboración de los documentos de seguridad y avisos de privacidad de las áreas conforme a las disposiciones aplicables, y preside el Comité de Transparencia de la Institución.
La Unidad de Vinculación funge como enlace para la coordinación entre la Institución y dependencias, entidades y entes del gobierno, así como con el Congreso de la Unión, los Congresos de las entidades federativas, recibiendo, canalizando y dando seguimiento a los asuntos y requerimientos en el ámbito de competencia de la Fiscalía General; coordina y conduce la negociación relativa al presupuesto anual del Ramo 49, y presta auxilio a la persona que ejerce la Secretaría Técnica de la Conferencia Nacional de Procuración de Justicia.
La Unidad Especial de Género y Violencia Contra la Mujer promueve la institucionalización y la aplicación de la perspectiva de género en la Fiscalía General; desempeña la función de órgano de consulta y asesoría en materia de perspectiva y paridad de género; desarrolla e implementa herramientas, procesos, procedimientos o informes estadísticos para diagnosticar, monitorear y evaluar la aplicación de la perspectiva de género en programas, políticas, procedimientos y actividades de la Institución; promueve, coordina e implementa proyectos, programas y acciones para prevenir y atender desigualdades, discriminaciones y violencias basadas en género, y coadyuva en el desarrollo y aplicación de procedimientos, medidas o mecanismos para la atención y la resolución de posibles hechos de discriminación y violencia de género.
La Unidad de Comunicación Social propone e implementa políticas de comunicación social en la Fiscalía General; ejecuta programas de comunicación social y funge como enlace institucional con los medios de comunicación y en las redes sociales; participa en el posicionamiento oficial sobre asuntos relevantes; capta, analiza y sistematiza la información de los medios de comunicación referente a los acontecimientos que incumben a la Institución; difunde las actividades, programas y resultados de la Fiscalía General; gestiona la publicación de edictos, convocatorias, licitaciones públicas y demás comunicaciones oficiales; supervisa el cumplimiento de los lineamientos y disposiciones aplicables a las características y uso de la imagen institucional gráfica; expide el Manual de Identidad Gráfica, y establece lo relativo al desarrollo, contenido y administración de la página de internet de la Institución.
La Coordinación Administrativa de la Oficina del Fiscal General atiende los requerimientos de operación de las Unidades Administrativas adscritas a la Oficina del Fiscal General, lo cual incluye la gestión de recursos financieros, materiales, humanos, tecnológicos y logísticos; ejerce las funciones de coordinación administrativa respecto de las Unidades Especializadas no adscritas a las señaladas en el artículo 11, fracciones II a XIII, de la Ley, y elabora los proyectos que se requieran para la integración del anteproyecto de presupuesto anual del Ramo 49.
III. Estructura orgánica.
Conforme al artículo 5, fracción I del Estatuto Orgánico, la Oficina del Fiscal General se integra, conforme a lo siguiente:
"Artículo 5. ...
I. Oficina del Fiscal General:
a. Jefatura de Oficina;
b. Consejería General:
i. Unidad Especializada en Asuntos Jurídicos;
a) Unidad de Constitucionalidad, y
b) Unidad de Normatividad, y
ii. Unidad Especializada en Transparencia y Apertura Gubernamental.
c. Unidad de Vinculación;
d. Unidad Especial de Género y Violencia Contra la Mujer;
e. Unidad de Comunicación Social, y
f. Coordinación Administrativa de la Oficina del Fiscal General."
Las Unidades Administrativas adscritas a la Oficina del Fiscal General, se integran de la siguiente forma:
a. Jefatura de Oficina
Facultades:
El inciso a. de la fracción I del artículo 5 del Estatuto Orgánico, prevé a la Jefatura de Oficina de la Oficina del Fiscal General a la cual, se le asignan las siguientes facultades:
Corresponden a la Jefatura de Oficina las facultades previstas en los artículos 7 y 15 del Estatuto Orgánico.
Para el ejercicio de sus facultades, contará con la estructura orgánica siguiente:
a.1. Unidad de la Jefatura de Oficina;
a.1.1. Administración Especial A, y
a.1.2. Administración Auxiliar A.
a.2. Secretaría Técnica;
a.2.1. Administración Especializada de Ventanilla de Documentación y Análisis;
a.2.1.1. Administración Especial de Registro y Archivo;
a.2.1.1.1. Administración Auxiliar de Registro y Digitalización;
a.2.1.1.2. Administración Auxiliar de Seguimiento, y
a.2.1.1.3. Administración Auxiliar de Archivo.
a.2.1.2. Administración Auxiliar de Análisis de Documentación;
a.2.1.3. Administración Auxiliar de Despacho;
a.2.2 Administración Especializada de Guardia (Puesto Tipo).
a.3. Administración Ejecutiva de la Jefatura de Oficina;
a.3.1. Administración Auxiliar B.
Asimismo, contará con los puestos de apoyo que, en independencia de su categoría sean necesarias para el ejercicio de sus facultades y de las funciones que de ellas derivan, conforme al ámbito de su competencia.
b. Consejería General
Facultades:
El inciso b. de la fracción I del artículo 5 del Estatuto Orgánico, prevé a la Consejería General a la cual, se le asignan las siguientes facultades:
Corresponden a la Consejería General las facultades previstas en los artículos 7 y 16 del Estatuto Orgánico.
Para el ejercicio de sus facultades, contará con la estructura orgánica siguiente:
b.1. Coordinación (Puesto Tipo);
b.2. Consejería Adjunta (Puesto Tipo), y
b.3. Administración Auxiliar de Gestión Documental (Puesto Tipo).
Asimismo, contará con los puestos de apoyo que, en independencia de su categoría sean necesarias para el ejercicio de sus facultades y de las funciones que de ellas derivan, conforme al ámbito de su competencia.
b.i. Unidad Especializada en Asuntos Jurídicos
Facultades:
El subinciso i. del inciso b. de la fracción I del artículo 5 del Estatuto Orgánico, prevé a la Unidad Especializada en Asuntos Jurídicos a la cual, se le asignan las siguientes facultades:
Corresponden a la Unidad Especializada en Asuntos Jurídicos las facultades previstas en los artículos 7 y 17 del Estatuto Orgánico.
Para el ejercicio de sus facultades, contará con la estructura orgánica siguiente:
b.i.1. Coordinación General Jurídica;
b.i.1.1. Administración Especial de Gestión Documental;
b.i.1.1.1. Auxiliar de Control Documental (Puesto Tipo);
b.i.1.2. Administración Especial de Oficialía de Partes, y
b.i.1.2.1. Auxiliar de Revisión (Puesto Tipo).
b.i.2. Coordinación de Asuntos Relevantes y Amparo;
b.i.2.1. Supervisión de Asuntos Relevantes;
b.i.2.1.1. Proyectista Jurídico (Puesto Tipo);
b.i.2.2 Supervisión de Amparo (Puesto Tipo), y
b.i.2.2.1. Proyectista Jurídico (Puesto Tipo).
b.i.3. Coordinación de Procedimientos Administrativos y Contenciosos;
b.i.3.1. Supervisión de Procedimientos Administrativos (Puesto Tipo);
b.i.3.1.1. Proyectista Jurídico (Puesto Tipo);
b.i.3.2. Supervisión de Asuntos Contenciosos Administrativos (Puesto Tipo);
b.i.3.2.1. Proyectista Jurídico (Puesto Tipo).
b.i.3.3. Supervisión de Procedimientos de Separación (Puesto Tipo), y
b.1.3.3.1 Proyectista Jurídico (Puesto Tipo).
b.i.4. Coordinación de Litigio Ordinario;
b.i.4.1. Supervisión de Asuntos Laborales A (Puesto Tipo);
b.i.4.1.1. Proyectista Jurídico (Puesto Tipo);
b.i.4.2. Supervisión de Asuntos Laborales B (Puesto Tipo);
b.i.4.2.1. Proyectista Jurídico (Puesto Tipo);
b.i.4.3. Supervisión de Asuntos Penales y Civiles (Puesto Tipo);
b.i.4.3.1. Proyectista Jurídico (Puesto Tipo).
b.i.4.4. Supervisión de Servicios Legales (Puesto Tipo), y
b.i.4.4.1 Proyectista Jurídico (Puesto Tipo).
b.i.5. Coordinación de lo Consultivo y de Apoyo Técnico Jurídico;
b.i.5.1. Supervisión de lo Consultivo (Puesto Tipo);
b.i.5.1.1 Proyectista Jurídico (Puesto Tipo);
b.i.5.2. Supervisión de Apoyo Técnico Jurídico (Puesto Tipo), y
b.i.5.2.1 Proyectista Jurídico (Puesto Tipo).
b.i.6. Administración Especial de Gestión Ejecutiva, y
b.i.6.1. Administración Auxiliar de Apoyo Ejecutivo (Puesto Tipo).
b.i.7. Administración Especial de Gestión de Archivo;
b.i.7.1. Auxiliar de Control de Mensajería, y
b.i.7.2. Administración Auxiliar de Apoyo Ejecutivo (Puesto Tipo).
b.i.8. Administración Especial de Gestión de Tecnologías de Información y Comunicaciones;
b.i.8.1. Programador, y
b.1.8.2. Auxiliar de Gestión Tecnológica.
Asimismo, contará con los puestos de apoyo que, en independencia de su categoría sean necesarias para el ejercicio de sus facultades y de las funciones que de ellas derivan, conforme al ámbito de su competencia.
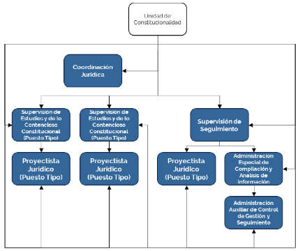
b.i.a. Unidad de Constitucionalidad
Facultades:
El inciso a) del subinciso i. del inciso b. de la fracción I del artículo 5 del Estatuto Orgánico, prevé a la Unidad de Constitucionalidad a la cual, se le asignan las siguientes facultades:
Corresponden a la Unidad de Constitucionalidad las facultades previstas en los artículos 7 y 18 del Estatuto Orgánico.
Para el ejercicio de sus facultades, contará con la estructura orgánica siguiente:
b.i.a.1. Coordinación Jurídica;
b.i.a.2. Supervisión de Estudios y de lo Contencioso Constitucional (Puesto Tipo)
b.i.a.2.1. Proyectista Jurídico (Puesto Tipo).
b.i.a.3. Supervisión de Seguimiento;
b.i.a.3.1. Proyectista Jurídico (Puesto Tipo).
b.i.a.3.2 Administración Especial de Compilación y Análisis de Información, y
b.i.a.3.2.1. Administración Auxiliar de Control de Gestión y Seguimiento.
Asimismo, contará con los puestos de apoyo que, en independencia de su categoría sean necesarias para el ejercicio de sus facultades y de las funciones que de ellas derivan, conforme al ámbito de su competencia.
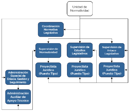
b.i.b. Unidad de Normatividad
Facultades:
El inciso b) del subinciso i. del inciso b. de la fracción I del artículo 5 del Estatuto Orgánico prevé a la Unidad de Normatividad, a la cual, se le asignan las siguientes facultades:
Corresponden a la Unidad de Normatividad las facultades previstas en los artículos 7 y 19 del Estatuto Orgánico.
Para el ejercicio de sus facultades, contará con la estructura orgánica siguiente:
b.i.b.1. Coordinación Normativa Legislativa;
b.i.b.2. Administración Especial de Enlace, Gestión y Seguimiento, y
b.i.b.2.1. Administración Auxiliar de Apoyo Técnico.
b.i.b.3. Supervisión de Normatividad;
b.i.b.3.1. Proyectista Jurídico (Puesto Tipo);
b.i.b.4. Supervisión de Estudios Legislativos;
b.i.b.4.1. Proyectista Jurídico (Puesto Tipo);
b.i.b.5. Supervisión de Enlace Legislativo;
b.i.b.5.1. Proyectista Jurídico (Puesto Tipo);
Asimismo, contará con los puestos de apoyo que, en independencia de su categoría sean necesarias para el ejercicio de sus facultades y de las funciones que de ellas derivan, conforme al ámbito de su competencia.
b.ii. Unidad Especializada en Transparencia y Apertura Gubernamental
Facultades:
El numeral II del inciso b. de la fracción I del artículo 5 del Estatuto Orgánico, prevé a la Unidad Especializada en Transparencia y Apertura Gubernamental a la cual, se le asignan las siguientes facultades:
Corresponden a la Unidad Especializada en Transparencia y Apertura Gubernamental las facultades previstas en los artículos 7 y 20 del Estatuto Orgánico.
Para el ejercicio de sus facultades, contará con la estructura orgánica siguiente:
b.ii.1. Coordinación de Acceso a la Información y Apertura Gubernamental
b.ii.1.1. Supervisión de Acceso a la Información y Apertura Gubernamental (Puesto Tipo)
b.ii.1.1.1. Proyectista Jurídico (Puesto Tipo)
b.ii.2. Coordinación de Datos Personales, Capacitación y Archivo
b.ii.2.1. Secretaría Técnica del Comité de Transparencia
b.ii.2.1.1. Proyectista Jurídico (Puesto Tipo)
b.ii.2.2. Supervisión de Datos Personales, Capacitación y Archivo (Puesto Tipo)
b.ii.2.2.1. Proyectista Jurídico (Puesto Tipo).
Asimismo, contará con los puestos de apoyo que, en independencia de su categoría sean necesarias para el ejercicio de sus facultades y de las funciones que de ellas derivan, conforme al ámbito de su competencia.
c. Unidad de Vinculación
Facultades:
Corresponden a la Unidad de Vinculación las facultades previstas en los artículos 7 y 21 del Estatuto Orgánico.
Para el ejercicio de las facultades previstas en el artículo 21, fracciones I a IX y XIV del Estatuto Orgánico contará con la estructura orgánica siguiente:
c.1. Administración Auxiliar de Enlace con Legislaturas y Entes Públicos (Puesto Tipo).
Asimismo, contará con los puestos de apoyo que, en independencia de su categoría sean necesarias para el ejercicio de sus facultades y de las funciones que de ellas derivan, conforme al ámbito de su competencia.
d. Unidad Especial de Género y Violencia Contra la Mujer
Facultades:
El inciso d. de la fracción I del artículo 5 del Estatuto Orgánico, prevé a la Unidad Especial de Género y Violencia Contra la Mujer a la cual se le asignan las siguientes facultades:
Corresponden a la Unidad Especial de Género y Violencia Contra la Mujer las facultades previstas en los artículos 7 y 22 del Estatuto Orgánico.
Para el ejercicio de sus facultades, contará con la estructura orgánica siguiente:
d.1. Administración Especializada para el Ámbito Sustantivo e Interinstitucional;
d.1.1. Administración Especial para el Ámbito Sustantivo e Interinstitucional (Puesto Tipo);
d.2. Administración Especializada para la Cultura Organizacional;
d.2.1. Administración Especial para la Cultura Organizacional A;
d.2.2. Administración Especial para la Cultura Organizacional B (Puesto Tipo);
d.3. Administración Auxiliar de Gestión de Recursos; y
d.4. Administración Auxiliar de Enlace.
Asimismo, contará con los puestos de apoyo que, en independencia de su categoría sean necesarias para el ejercicio de sus facultades y de las funciones que de ellas derivan, conforme al ámbito de su competencia.
e. Unidad de Comunicación Social
Facultades:
El inciso e. de la fracción I del artículo 5 del Estatuto Orgánico, prevé a la Unidad de Comunicación Social a la cual, se le asignan las siguientes facultades:
Corresponden a la Unidad de Comunicación Social las facultades previstas en los artículos 7 y 23 del Estatuto Orgánico.
Para el ejercicio de sus facultades, contará con la estructura orgánica siguiente:
e.1. Administración Ejecutiva de Estrategia de Comunicación y Difusión Digitales;
e.1.1. Administración Especializada de Comunicación Digital;
e.1.1.1. Administración Especial de Análisis y Estadística, y
e.1.1.2. Administración Auxiliar de Integración y Difusión de Mensajes Digitales.
e.1.2. Administración Especializada de Difusión y Redes Sociales.
e.1.2.1. Administración Especial de Producción Multimedia.
e.1.3. Administración Especializada en Multimedia e Imagen Gráfica Institucional;
e.1.3.1. Administración Especial de Contenidos Multimedia;
e.1.3.1.1. Administración Auxiliar de Corrección de Estilo;
e.2. Administración Ejecutiva de Síntesis, Monitoreo y Análisis;
e.2.1. Administración Especializada en Análisis Informativo;
e.2.1.1. Administración Especial de Síntesis;
e.2.1.1.1. Administración Auxiliar de Selección y Redacción;
e.2.1.2. Administración Especial de Monitoreo;
e.2.1.2.1. Administración Auxiliar de Edición Informativa.
e.3. Administración Ejecutiva de Información;
e.3.1. Administración Especializada en Prensa Estatal;
e.3.1.1. Administración Auxiliar de Análisis y Difusión de Información Estatal;
e.3.1.2. Administración Auxiliar de Información Estatal;
e.3.2. Administración Especializada en Audiovisuales;
e.3.2.1. Administración Especial de Logística;
e.3.2.1.1. Administración Auxiliar de Foto y Video, y
e.3.2.1.2. Administración Auxiliar de Eventos y Conferencias de Prensa;
e.3.3. Administración Especializada en Información Nacional;
e.3.3.1. Administración Especial de Difusión de Información;
e.3.3.1.1. Administración Auxiliar de Información.
e.4. Administración Ejecutiva de Comunicación Interna;
e.4.1. Administración Especializada en Planeación y Evaluación;
e.4.1.1. Administración Especial de Planeación e Integración;
e.4.2. Administración Especializada de Integración y Enlace Intrainstitucional, Transparencia y Acceso a la Información;
e.4.2.1. Administración Especial de Apoyo al Acceso de la Información;
e.4.3. Administración Especializada de Análisis de Información de Medios;
e.4.4. Administración Especial de Control de Gestión;
e.4.4.1. Administración Auxiliar de Concentración y Seguimiento.
e.5. Administración Especializada en Enlace de Gestión;
e.5.1. Administración Especial de Recursos Materiales y Servicios Generales;
e.5.1.1. Administración Auxiliar de Recursos Materiales;
e.5.2. Administración Especial de Publicaciones Oficiales;
e.5.2.1. Administración Auxiliar de Publicaciones en el DOF y Medios Impresos;
e.5.3. Administración Especial de Recursos Financieros;
e.5.4. Administración Auxiliar de Recursos Humanos, y
e.5.5. Administración Auxiliar de Contratos y Licitaciones.
Asimismo, contará con los puestos de apoyo que, en independencia de su categoría sean necesarias para el ejercicio de sus facultades y de las funciones que de ellas derivan, conforme al ámbito de su competencia.
f. Coordinación Administrativa de la Oficina del Fiscal General
Facultades:
El inciso f. de la fracción I del artículo 5 del Estatuto Orgánico, prevé a la Coordinación Administrativa de la Oficina del Fiscal General a la cual, se le asignan las siguientes facultades:
Corresponden a la Coordinación Administrativa de la Oficina del Fiscal General las facultades previstas en los artículos 7 y 24 del Estatuto Orgánico.
Para el ejercicio de sus facultades, contará con la estructura orgánica siguiente:
f.1. Administración Especializada de Recursos Humanos;
f.1.1. Administración Especial de Gestión de Personal;
f.1.1.1. Administración Auxiliar de Pagos y Prestaciones;
f.1.1.2. Administración Auxiliar de Movimientos de Personal, y
f.1.1.3. Administración Auxiliar de Análisis y Organización.
f.2. Administración Especializada de Recursos Financieros;
f.2.1. Administración Especial de Presupuesto;
f.2.1.1. Administración Auxiliar de Viáticos y Pasajes, y
f.2.1.2. Administración Auxiliar de Tesorería.
f.3. Administración Especializada de Recursos Materiales;
f.3.1. Administración Especial de Vehículos, Mantenimiento, Servicios Generales y Archivo;
f.3.1.1. Administración Auxiliar de Archivo y Disposición Documental;
f.3.1.2. Administración Auxiliar de Control Vehicular, y
f.3.1.3. Administración Auxiliar de Mantenimiento y Servicios Generales.
f.3.2. Administración Especial de Adquisiciones, Almacenes e Inventarios;
f.3.2.1. Administración Auxiliar de Control de Bienes Instrumentales;
f.3.2.2. Administración Auxiliar de Adquisiciones y Contratos, y
f.3.2.3. Administración Auxiliar de Almacén y Bienes de Consumo.
f.4. Administración Especializada de Logística de Eventos;
f.4.1. Administración Auxiliar de Apoyo Logístico.
f.5. Administración Especializada A;
f.5.1. Administración Auxiliar de Control de Gestión.
f.6. Administración Especial de Recursos Tecnológicos;
f.6.1 Administración Auxiliar de Control de Tecnologías de la Información.
f.7. Asistente de Administración.
Asimismo, contará con los puestos de apoyo que, en independencia de su categoría sean necesarias para el ejercicio de sus facultades y de las funciones que de ellas derivan, conforme al ámbito de su competencia.
Organigrama a).

Organigrama b).

Organigrama c1).

Organigrama c1.1).

Organigrama c1.2).

Organigrama c1.3).

Organigrama c1.4).

Organigrama c1.5).

Organigrama c2).

Organigrama c2.1).

Organigrama c2.1.1).

Organigrama c2.1.2).

Organigrama c2.1.3).

Organigrama c2.1.4).

Organigrama c2.1.5).

Organigrama c2.1.6).

Organigrama c2.2).

Organigrama c2.2.1).

Organigrama c2.2.2).

Organigrama c2.3).

Organigrama c3).

Organigrama c4).

Organigrama c5).

Organigrama c5.1).

Organigrama c5.2).

Organigrama c5.3).

Organigrama c5.4).

Organigrama c5.5).

Organigrama c6).

IV. Funciones de los Puestos-Plazas.
a. Jefatura de Oficina
Puesto:
a.1. Unidad de la Jefatura de Oficina
Funciones:
I.     Auxiliar a la persona titular de la Jefatura de Oficina del Fiscal General, en actividades logísticas y administrativas que requiera; (Artículo 15, fracciones I y II del Estatuto Orgánico)
II.     Coordinar el apoyo logístico y administrativo para la organización y desahogo de las reuniones de trabajo de la persona titular de la Fiscalía General; (Artículo 15, fracción IV del Estatuto Orgánico)
III.    Apoyar en ausencia de la persona titular de la Jefatura de Oficina, en la atención al apoyo administrativo, instrucciones y seguimientos de los asuntos encomendados por la persona titular de la Fiscalía General; (Artículo 15, fracciones I, II, III y IV del Estatuto Orgánico)
IV.   Realizar enlaces telefónicos y tarjetas de apoyo, así como atender llamadas telefónicas internas y externas de la Institución o ciudadanía en general para la atención de la persona titular de la Fiscalía General o la persona titular de la Jefatura de Oficina; (Artículo 15, fracción I del Estatuto Orgánico)
V.    Coordinar la elaboración de directorios institucionales internos y directorios externos a fin de atender oportunamente los requerimientos de comunicación de la persona titular de la Jefatura de Oficina; (Artículo 15, fracción I del Estatuto Orgánico)
VI.   Supervisar las llamadas, listas y tarjetas de protocolo que le sean requeridas por la persona titular de la Jefatura de Oficina para la atención de la persona titular de la Fiscalía General; (Artículo 15, fracción I del Estatuto Orgánico)
VII.   Coordinar el despacho y seguimiento del protocolo de la persona titular de la Fiscalía General, instruido por la persona titular de la Jefatura de Oficina, y (Artículo 15, fracción III del Estatuto Orgánico)
VIII.  Las demás funciones inherentes para el desahogo de los asuntos asignados y las que le encomiende, en el ámbito de competencia de la persona titular del área de adscripción.
Puesto:
a.1.1. Administración Especial A
Funciones:
I.     Apoyar a la persona titular de Unidad en actividades administrativas que se requieran al exterior o interior de la Institución; (Artículo 15, fracciones I y VI del Estatuto Orgánico)
II.     Realizar el apoyo logístico y administrativo para la organización y desahogo de las reuniones de trabajo de la persona titular de la Fiscalía General; (Artículo 15, fracciones I y VI del Estatuto Orgánico)
III.    Revisar las llamadas, listas y tarjetas de protocolo que le sean requeridas por la persona titular de la Jefatura de Oficina para la atención de la persona titular de la Fiscalía General; (Artículo 15, fracciones I y VI del Estatuto Orgánico)
IV.   Ejecutar el despacho y seguimiento del protocolo de la persona titular de la Fiscalía General, instruido por la persona titular de la Jefatura de Oficina; (Artículo 15, fracciones I y VI del Estatuto Orgánico)
V.    Apoyar conforme a las cargas de trabajo y necesidades de la Jefatura de Oficina, y (Artículo 15, fracciones I y VI del Estatuto Orgánico)
VI.   Las demás funciones inherentes para el desahogo de los asuntos asignados y las que le encomiende, en el ámbito de competencia de la persona titular del área de adscripción.
Puesto:
a.1.2. Administración Auxiliar A
Funciones:
I.     Auxiliar a la persona titular de Unidad en actividades administrativas que requiera; (Artículo 15, fracciones I y VI del Estatuto Orgánico)
II.     Realizar las llamadas telefónicas internas y externas para la persona titular de la Jefatura de Oficina y la persona titular de la Unidad, de la Fiscalía General o ciudadanía en general para su atención procedente; (Artículo 15, fracciones I y VI del Estatuto Orgánico)
III.    Elaborar los directorios institucionales internos y directorios externos a fin de tener actualizada a la persona titular de la Jefatura de Oficina; (Artículo 15, fracciones I y VI del Estatuto Orgánico)
IV.   Apoyar conforme a las cargas de trabajo y necesidades de la Jefatura de Oficina, y (Artículo 15, fracciones I y VI del Estatuto Orgánico)
V.    Las demás funciones inherentes para el desahogo de los asuntos asignados y las que le encomiende, en el ámbito de competencia de la persona titular del área de adscripción.
Puesto:
a.2. Secretaría Técnica
Funciones:
I.     Coordinar al Administrador Especializado de la Ventanilla de Documentación y Análisis y Administrador Especializado de Guardia, para la identificación del área competente en el despacho de la documentación recibida; (Artículo 15, fracciones V y VI del Estatuto Orgánico)
II.     Emitir instrucciones al Administrador Especializado de la Ventanilla de Documentación y Análisis y Administrador Especializado de Guardia, a efecto de realizar correctamente el turno de los asuntos que ingresan por la ventanilla y/o correos electrónicos institucionales; (Artículo 15, fracciones V y VI del Estatuto Orgánico)
III.    Analizar con el Administrador Especializado de la Ventanilla de Documentación y Análisis y el Administrador Especializado de Guardia, con el objeto de que la documentación recibida que por su relevancia deba conocer la persona titular de la Fiscal General, se informe por conducto de la persona titular de la Jefatura de Oficina; (Artículo 15, fracciones V y VI del Estatuto Orgánico)
IV.   Acordar con la persona titular de la Jefatura de Oficina los asuntos que por su importancia deberán ser sometidos a la consideración y acuerdo de la persona titular de la Fiscalía General, para su adecuada atención; (Artículo 15, fracción V del Estatuto Orgánico)
V.    Instruir al personal de la Ventanilla de Documentación y Análisis y Administrador Especializado de Guardia, el trámite a los asuntos que disponga la personal titular de la Jefatura de Oficina, que por su relevancia acordó la persona titular de la Fiscalía General, para su turno correspondiente; (Artículo 15, fracciones V y VI del Estatuto Orgánico)
VI.   Firmar los oficios y/o memorándums elaborados por el personal de la Secretaría Técnica, turnando los asuntos de trámite a las respectivas áreas que resulten competentes, para la atención de los asuntos relevantes; (Artículo 15, fracción V del Estatuto Orgánico)
VII.   Coordinar al Administrador Especializado de Guardia en la colocación de la numeraria de oficios, acuerdos, instructivos, circulares, manuales y lineamientos que emita la persona titular de la Fiscalía General, para registro en las libretas respectivas y control de la numeraria; (Artículo 15, fracciones V y VI del Estatuto Orgánico)
VIII.  Instruir al Administrador Especial de Registro y Archivo el envío de la documentación (acuses con sellos de recibido de Folios, Memorándums y oficios), que deben concentrarse al Archivo General de la Institución, mediante relación de transferencia, para su resguardo respectivo; (Artículo 15, fracción V del Estatuto Orgánico)
IX.   Dirigir al Administrador Especializado de Guardia en su servicio de 24 horas los 365 días del año, para el apoyo en las actividades de la Jefatura de Oficina de la persona titular de la Fiscalía General; (Artículo 15, fracciones V y VI del Estatuto Orgánico)
X.    Supervisar el actuar del personal de la Secretaría Técnica y de la Ventanilla de Documentación y Análisis, para el adecuado funcionamiento de la propia Oficina, y (Artículo 15, fracción V del Estatuto Orgánico)
XI.   Las demás funciones inherentes para el desahogo de los asuntos asignados y las que le encomiende, en el ámbito de competencia de la persona titular del área de adscripción.
Puesto:
a.2.1. Administración Especializada de la Ventanilla de Documentación y Análisis
Funciones:
I.     Aplicar los lineamientos para el adecuado manejo de la documentación que se recibe en la Ventanilla de Documentación y Análisis, para su adecuado trámite a las Unidades Administrativas de la Institución; (Artículo 15, fracción V del Estatuto Orgánico)
II.     Coordinar la competencia con las Ventanillas Únicas de Atención de las Unidades Administrativas, cuando la documentación recibida pudiera tener competencia de dos o más áreas de la Institución, para su turno correcto; (Artículo 15, fracción V del Estatuto Orgánico)
III.    Determinar aquellos asuntos que por su relevancia deberán pasar al acuerdo con la persona titular de la Secretaría Técnica, para ser informado a la persona titular de la Jefatura de Oficina, cuando el asunto así lo amerite; (Artículo 15, fracción V del Estatuto Orgánico)
IV.   Acordar con el Secretario Técnico la totalidad de los asuntos que se reciben, para su oportuna remisión al área competente de la Institución; (Artículo 15, fracción V del Estatuto Orgánico)
V.    Distribuir al personal la documentación para la elaboración de los memorándums, folios y oficios que instruya la Secretaría Técnica, para su turno a las respectivas áreas que resulten competentes para su atención procedente; (Artículo 15, fracción V del Estatuto Orgánico)
VI.   Firmar al personal de la Ventanilla de Documentación y Análisis los folios de remisión de documentos y acuerdos judiciales de trámite ordinario, así como los oficios de devoluciones, para su entrega en las Unidades Administrativas competentes; (Artículo 15, fracción V del Estatuto Orgánico)
VII.   Supervisar al Administrador Auxiliar de Análisis de Documentación en la entrega oportuna de la documentación remitida a las diversas Unidades Administrativas de la Institución, para su atención procedente; (Artículo 15, fracción V del Estatuto Orgánico)
VIII.  Emitir instrucciones al Administrador Especial de Registro y Archivo, para que la documentación recibida se encuentre debidamente organizada y clasificada en las bases de datos; (Artículo 15, fracción V del Estatuto Orgánico)
IX.   Verificar que el Administrador Auxiliar de Archivo elabore la transferencia del archivo documental, al Archivo General de Concentración de la Institución, para su resguardo conforme a la normatividad aplicable, y (Artículo 15, fracción V del Estatuto Orgánico)
X.    Las demás funciones inherentes para el desahogo de los asuntos asignados y las que le encomiende, en el ámbito de competencia de la persona titular del área de adscripción.
Puesto:
a.2.1.1. Administración Especial de Registro y Archivo
Funciones:
I.     Organizar a los Administradores Auxiliares de su adscripción en la integración, mantenimiento y alimentación constante del sistema electrónico de base de datos de la Secretaría Técnica y Ventanilla de Documentación y Análisis, para la consulta de antecedentes; (Artículo 15, fracción V del Estatuto Orgánico)
II.     Determinar con el Administrador Auxiliar de Archivo la clasificación y depuración de documentos, para su posterior remisión al Archivo General de la Institución; (Artículo 15, fracción V del Estatuto Orgánico)
III.    Coordinar al Administrador Auxiliar de Seguimiento, en la captura de los listados de los turnos enviados y respuestas recibidas de las Unidades Administrativas de la Institución, para el seguimiento correspondiente; (Artículo 15, fracción V del Estatuto Orgánico)
IV.   Verificar que el Administrador Auxiliar de Seguimiento, elabore el informe mensual de seguimiento, para su control y consulta; (Artículo 15, fracción V del Estatuto Orgánico)
V.    Apoyar al Secretario Técnico en la elaboración de los turnos de la documentación recibida, conforme a las cargas de trabajo, para el despacho oportuno de la totalidad de la documentación recibida, y (Artículo 15, fracción V del Estatuto Orgánico).
VI.   Las demás funciones inherentes para el desahogo de los asuntos asignados y las que le encomiende, en el ámbito de competencia de la persona titular del área de adscripción.
Puesto:
a.2.1.1.1. Administración Auxiliar de Registro y Digitalización
Funciones:
I.     Realizar el registro y digitalización en los sistemas electrónicos de base de datos de la Secretaría Técnica y Ventanilla de Documentación y Análisis, de la documentación turnada y respuestas, para su consulta; (Artículo 15, fracción V del Estatuto Orgánico)
II.     Apoyar en el despacho de la documentación conforme a las cargas de trabajo, para su despacho oportuno, y (Artículo 15, fracción V del Estatuto Orgánico)
III.    Las demás funciones inherentes para el desahogo de los asuntos asignados y las que le encomiende, en el ámbito de competencia de la persona titular del área de adscripción.
Puesto:
a.2.1.1.2. Administración Auxiliar de Seguimiento
Funciones:
I.     Capturar los turnos y las respuestas de las Unidades Administrativas de la Institución para el seguimiento de los asuntos turnados, elaborando un informe mensual; (Artículo 15, fracción V del Estatuto Orgánico)
II.     Revisar el Sistema de Administración de Correspondencia para descargar las respuestas correspondientes a los turnos enviados por la Secretaría Técnica; (Artículo 15, fracción V del Estatuto Orgánico)
III.    Apoyar en el despacho de la documentación conforme a las cargas de trabajo, para su despacho oportuno, y (Artículo 15, fracción V del Estatuto Orgánico)
IV.   Las demás funciones inherentes para el desahogo de los asuntos asignados y las que le encomiende, en el ámbito de competencia de la persona titular del área de adscripción.
Puesto:
a.2.1.1.3. Administración Auxiliar de Archivo
Funciones:
I.     Apoyar al Administrador Especializado de la Ventanilla de Documentación y Análisis en el resguardo de la correspondencia, que ya fue turnada a las Unidades Administrativas competentes, para su posterior archivo; (Artículo 15, fracción V del Estatuto Orgánico)
II.     Revisar la captura en las bases de datos y la depuración de la documentación generada por la Secretaría Técnica, para su posterior clasificación; (Artículo 15, fracción V del Estatuto Orgánico)
III.    Realizar la clasificación por documento y legajar para su preparación de transferencia al Archivo General de la Institución; (Artículo 15, fracción V del Estatuto Orgánico)
IV.   Apoyar en el despacho de la documentación conforme a las cargas de trabajo, para su despacho oportuno, y (Artículo 15, fracción V del Estatuto Orgánico)
V.    Las demás funciones inherentes para el desahogo de los asuntos asignados y las que le encomiende, en el ámbito de competencia de la persona titular del área de adscripción.
Puesto:
a.2.1.2. Administración Auxiliar de Análisis de Documentación
Funciones:
I.     Clasificar la documentación recibida por la ventanilla, entregándola al Administrador Especializado de la Ventanilla de Documentación y Análisis, para su acuerdo y determinación de turno; (Artículo 15, fracción V del Estatuto Orgánico)
II.     Distribuir con el personal de la Ventanilla de Documentación y Análisis la documentación ya acordada, para la elaboración de los turnos respectivos a las Unidades Administrativas correspondientes, para su entrega y atención de los asuntos; (Artículo 15, fracción V del Estatuto Orgánico)
III.    Apoyar al Administrador Especializado de la Ventanilla de Documentación y Análisis, en la elaboración de Folios, para la entrega inmediata de los asuntos con término y/o acuerdos judiciales en las Unidades Administrativas competentes; (Artículo 15, fracción V del Estatuto Orgánico)
IV.   Supervisar la entrega oportuna a sus destinatarios de los documentos firmados por el Administrador Especializado de la Ventanilla de Documentación y Análisis, para su recepción oportuna y control documental, y (Artículo 15, fracción V del Estatuto Orgánico)
V.    Las demás funciones inherentes para el desahogo de los asuntos asignados y las que le encomiende, en el ámbito de competencia de la persona titular del área de adscripción.
Puesto:
a.2.1.3. Administración Auxiliar de Despacho
Funciones:
I.     Preparar la documentación generada por la Secretaría Técnica y Ventanilla de Documentación y Análisis, para su entrega en las Unidades Administrativas de la Institución; (Artículo 15, fracción V del Estatuto Orgánico)
II.     Digitalizar la documentación que corresponda, para su envío por el Sistema de Administración de Correspondencia, además de su entrega física; (Artículo 15, fracción V del Estatuto Orgánico)
III.    Revisar la recepción a través del sello de recibido de las Unidades Administrativas, para su posterior entrega al Administrador Especial de Registro y Digitalización, para su integración en bases de datos y transferencia archivística, y (Artículo 15, fracción V del Estatuto Orgánico)
IV.   Las demás funciones inherentes para el desahogo de los asuntos asignados y las que le encomiende, en el ámbito de competencia de la persona titular del área de adscripción.
Puesto:
a.2.2. Administración Especializada de Guardia (Puesto Tipo)
Funciones:
I.     Apoyar a la persona titular de la Fiscalía General y de la persona titular de la Jefatura de Oficina, apoyo administrativo y logístico las 24 horas del día, para el desarrollo de sus actividades; (Artículo 15, fracciones V y VI del Estatuto Orgánico)
II.     Apoyar en ausencia de la persona titular de la Fiscalía General y de la persona titular de la Jefatura de Oficina, en la atención de las llamadas de Red Federal, tomando mensaje e informando a la persona titular de la Jefatura de Oficina y también al Secretario Técnico, para que tengan conocimiento inmediato de la llamada; (Artículo 15, fracciones V y VI del Estatuto Orgánico)
III.    Atender las llamadas telefónicas de la ciudadanía, que se reciban por la red telefónica interna del Administrador Especializado de Guardia, debiendo informar de su atención a la persona titular de la Secretaría Técnica, para orientar sobre la Unidad Administrativa de la Institución y/o servidores públicos externos que deba atender el asunto respectivo; (Artículo 15, fracciones V y VI del Estatuto Orgánico)
IV.   Realizar enlaces telefónicos que le sean requeridos por la persona titular de la Fiscalía General y de la persona titular de la Jefatura de Oficina, para apoyar a los funcionarios referidos; (Artículo 15, fracciones V y VI del Estatuto Orgánico)
V.    Atender llamadas telefónicas de la red interna correspondientes a las micros de la Oficina de la persona titular de la Fiscal General y de la Jefatura de Oficina, en horarios inhábiles, para la atención oportuna de los asuntos de que se traten; (Artículo 15, fracciones V y VI del Estatuto Orgánico)
VI.   Informar a la persona titular de la Jefatura de Oficina y al Secretario Técnico de cualquier asunto relevante o urgente que reciba o tenga conocimiento durante su guardia, para que sea informado, si así lo determinan a la persona titular de la Fiscalía General; (Artículo 15, fracciones V y VI del Estatuto Orgánico)
VII.   Recibir la correspondencia que instruya la persona titular de la Fiscalía General y/o la persona titular de la Jefatura de Oficina, informando al Secretario Técnico, para su envío o turno por conducto de la Secretaría Técnica o del Administrador Especializado de Guardia; (Artículo 15, fracciones V y VI del Estatuto Orgánico)
VIII.  Revisar las disposiciones publicadas en el Diario Oficial de la Federación, para informarlos a la persona titular de la Jefatura de Oficina y Secretario Técnico de aquellas publicaciones que impacten en el ámbito de esta Fiscalía General, y (Artículo 15, fracciones V y VI del Estatuto Orgánico)
IX.   Las demás funciones inherentes para el desahogo de los asuntos asignados y las que le encomiende, en el ámbito de competencia de la persona titular del área de adscripción.
Puesto:
a.3. Administración Ejecutiva de la Jefatura de Oficina
Funciones:
I.     Acordar con la persona titular de la Jefatura de Oficina y la persona titular de Unidad la información que se recibe, para la atención de la persona titular de la Fiscalía General; (Artículo 15, fracciones I y III del Estatuto Orgánico)
II.     Coordinar y dar seguimiento con las Unidades Administrativas, la recepción de la información para la atención de la persona titular de la Fiscalía General; (Artículo 15, fracciones II y III del Estatuto Orgánico)
III.    Distribuir la información derivada de las instrucciones recibidas por la persona titular de la Jefatura de Oficina y la persona titular de Unidad, para atención y seguimiento con las Unidades Administrativas de la Institución; (Artículo 15, fracciones II y III del Estatuto Orgánico)
IV.   Supervisar el despacho de la información remitida a las diversas Unidades Administrativas de la Institución; (Artículo 15, fracción III del Estatuto Orgánico)
V.    Apoyar en ausencia de la persona titular de Unidad de la Jefatura de Oficina, en la atención al apoyo administrativo, instrucciones y seguimientos de los asuntos encomendados por la persona titular de la Jefatura de Oficina del Fiscal General, y (Artículo 15, fracciones I, II, III, IV y V del Estatuto Orgánico)
VI.   Las demás funciones inherentes para el desahogo de los asuntos asignados y las que le encomiende, en el ámbito de competencia de la persona titular del área de adscripción.
Puesto:
a.3.1. Administración Auxiliar B
Funciones:
I.     Recibir del Administrador Ejecutivo las instrucciones e información que requieran ser distribuidos en las Unidades Administrativas; (Artículo 15, fracciones I y VI del Estatuto Orgánico)
II.     Entregar la información derivada de las instrucciones recibidas por la persona titular de la Jefatura de Oficina y el Administrador Ejecutivo para atención y seguimiento de las Unidades Administrativas de la Institución; (Artículo 15, fracciones I y VI del Estatuto Orgánico)
III.    Supervisar el mantenimiento, requerimientos e insumos necesarios de la persona titular de la Fiscal General, la persona titular de la Jefatura de Oficina y personal de la oficina, y (Artículo 15, fracciones I y VI del Estatuto Orgánico)
IV.   Las demás funciones inherentes para el desahogo de los asuntos asignados y las que le encomiende, en el ámbito de competencia de la persona titular del área de adscripción.
b. Consejería General.
Puesto:
b.1. Coordinación (Puesto Tipo)
Funciones:
I.     Contribuir con la persona titular de la Consejería General en la atención de los asuntos que sean de su competencia, a fin de dar cumplimiento a los indicadores institucionales establecidos; (Artículo 16, fracción I del Estatuto Orgánico)
II.     Proyectar instrumentos, oficios, informes, documentos, tarjetas informativas y opiniones que le encomiende la persona titular de la Consejería General a efecto de colaborar en su configuración y verificar su alineación al ordenamiento jurídico; (Artículo 16, fracción II del Estatuto Orgánico)
III.    Coordinar los trabajos en equipo que le encomiende la persona titular de la Consejería General, con el fin de cumplir en tiempo y forma con las actividades que le sean asignadas; (Artículo 16, fracciones I a XV del Estatuto Orgánico)
IV.   Colaborar con la persona titular de la Consejería General en la coordinación con las Unidades Administrativas, para alcanzar las metas institucionales y acatar las instrucciones de la persona titular de la Fiscalía General; (Artículo 16, fracción VIII del Estatuto Orgánico)
V.    Contribuir con la persona titular de la Consejería General en el apoyo y asesoría en materia jurídica que se preste a las personas titulares de las Unidades Administrativas, para verificar el desarrollo de las funciones que les confiere el ordenamiento jurídico; (Artículo 16, fracción VI del Estatuto Orgánico)
VI.   Colaborar con la persona titular de la Consejería General respecto de las acciones de supervisión relacionadas con actividades competencia de la Unidad Especializada en Asuntos Jurídicos, Unidad Especializada en Transparencia y Apertura Gubernamental y de la Unidad de Vinculación, a efecto de dar seguimiento y verificar el cumplimiento de sus funciones; (Artículo 16, fracciones V y VII del Estatuto Orgánico)
VII.   Participar en las reuniones de trabajo, en los temas que le encomiende la persona titular de la Consejería General que permitan dar atención a los compromisos y asuntos de su competencia; (Artículo 16, fracción XV del Estatuto Orgánico)
VIII.  Supervisar las actividades que le encomiende la persona titular de la Consejería General, con el fin de verificar su cumplimiento, y (Artículo 16 fracciones III, IX y XIII del Estatuto Orgánico)
IX.   Las demás funciones inherentes para el desahogo de los asuntos asignados y las que le encomiende, en el ámbito de competencia de la persona titular del área de adscripción.
Puesto:
b.2. Consejería Adjunta (Puesto Tipo)
Funciones:
I.     Analizar la información que remiten las Unidades Administrativas a la Consejería General referente a los asuntos que tienen asignados, que permitan mantener informada a la persona titular de la Consejería General de su grado de avance para la toma de decisiones; (Artículo 16, fracción I del Estatuto Orgánico)
II.     Preparar instrumentos, oficios, informes, documentos, tarjetas informativas y opiniones que le encomiende la persona titular de la Consejería General a efecto de colaborar en su configuración y verificar su alineación al ordenamiento jurídico; (Artículo 16, fracción II del Estatuto Orgánico)
III.    Participar en los trabajos en equipo que le encomiende la persona titular de la Consejería General, con el fin de cumplir con las actividades que le sean asignadas; (Artículo 16, fracciones I a XV del Estatuto Orgánico)
IV.   Contribuir en el análisis de la información que brindan las Unidades Administrativas de la Institución, con el propósito de integrar carpetas de trabajo para la participación en las reuniones competentes a la Consejería General; (Artículo 16, fracción XV del Estatuto Orgánico)
V.    Participar con la persona titular de la Consejería General en la coordinación con las Unidades Administrativas, para alcanzar las metas institucionales y acatar las instrucciones de la persona titular de la Fiscalía General; (Artículo 16, fracción VIII del Estatuto Orgánico)
VI.   Contribuir con la persona titular de la Consejería General en el apoyo y asesoría en materia jurídica que se preste a las personas titulares de las Unidades Administrativas, para verificar el desarrollo de las funciones que les confiere el ordenamiento jurídico; (Artículo 16, fracción VI del Estatuto Orgánico)
VII.   Contribuir con la persona titular de la Consejería General respecto de las acciones de supervisión relacionadas con actividades competencia de la Unidad Especializada en Asuntos Jurídicos, Unidad Especializada en Transparencia y Apertura Gubernamental y de la Unidad de Vinculación, a efecto de dar seguimiento y verificar el cumplimiento de sus funciones; (Artículo 16, fracciones V y VII del Estatuto Orgánico)
VIII.  Coordinar las actividades de las personas de Administración Auxiliar de Gestión Documental para que organicen el archivo de la Consejería General con el propósito de verificar su control y registro, conforme a la Ley General de Archivos y demás disposiciones aplicables, y (Artículos 7, fracción XXXII y 16, fracción XV del Estatuto Orgánico)
IX.   Las demás funciones inherentes para el desahogo de los asuntos asignados y las que le encomiende, en el ámbito de competencia de la persona titular del área de adscripción.
Puesto:
b.3. Administración Auxiliar de Gestión Documental (Puesto Tipo)
Funciones:
I.     Controlar la recepción, cuenta, turno y trámite de la documentación, que se recibe y elabora en la Consejería General, a fin de llevar a cabo un control y seguimiento de los mismos, para su resguardo, consulta y archivo; (Artículos 7, fracción XXXII y 16, fracción XV del Estatuto Orgánico)
II.     Auxiliar en los trabajos en equipo que le encomiende la persona titular de la Consejería General, con el fin de cumplir con las actividades que le sean asignadas; (Artículo 16, fracciones I a XV del Estatuto Orgánico)
III.    Apoyar en la integración de la información en las carpetas de trabajo a fin de que las personas servidoras públicas designadas para la asistencia a reuniones cuenten con elementos necesarios para su participación; (Artículo 16, fracción XV del Estatuto Orgánico)
IV.   Organizar el archivo de la Consejería General con el propósito de conservar su control y registro, en términos de la Ley General de Archivos y demás disposiciones aplicables; (Artículos 7, fracción XXXII y 16, fracción XV del Estatuto Orgánico)
V.    Realizar las solicitudes y trámites que se requieran ante la Coordinación Administrativa de la Oficina del Fiscal General, con el propósito de facilitar el cumplimiento de las facultades de todas las personas adscritas a la Consejería General; (Artículos 7, fracción XXXII y 16, fracción XV del Estatuto Orgánico)
VI.   Dar atención y seguimiento a las llamadas que se reciban por la red telefónica, con el propósito de facilitar y organizar las mismas y el directorio de las personas servidoras públicas de la Consejería General, y (Artículos 7, fracción XXXII y 16, fracción XV del Estatuto Orgánico)
VII.   Las demás funciones inherentes para el desahogo de los asuntos asignados y las que le encomiende, en el ámbito de competencia de la persona titular del área de adscripción.
b. i Unidad Especializada en Asuntos Jurídicos.
Puesto:
b.i.1. Coordinación General Jurídica
Funciones:
I.     Asesorar en el desarrollo de las funciones de la Unidad Especializada en Asuntos Jurídicos, apoyando a su persona titular a jerarquizar procesos, términos y estrategias para la defensa jurídica de la Institución; (Artículo 7, fracciones I, III, V, VI, VII, VIII, IX X, XII, XIV, XIX, XXI, XXII, XXIII, XXVII, XXVIII y XXXI del Estatuto Orgánico)
II.     Fungir como enlace con las personas titulares de la Unidad de Constitucionalidad y de la Unidad de Normatividad, para coordinar el cumplimiento de sus facultades, de acuerdo con las instrucciones de la persona titular de la Unidad Especializada en Asuntos Jurídicos, para la debida atención de los asuntos de su competencia; (Artículos 7, fracciones III, VI y VII, 17, 18 y 19 del Estatuto Orgánico)
III.    Participar con la persona titular de la Unidad Especializada en Asuntos Jurídicos en la definición de líneas argumentativas generales que salvaguarden los intereses y patrimonio en defensa de la Institución, para la atención de los asuntos competencia de la Unidad Especializada en Asuntos Jurídicos; (Artículos 7, fracción XIII y 17, fracciones I, II, III, IV, VI, VIII, XII, XXIII, XXV y XXVI del Estatuto Orgánico)
IV.   Evaluar las labores de las personas titulares de las Coordinaciones, para priorizar los asuntos que requieran la intervención directa de la persona titular de la Unidad Especializada en Asuntos Jurídicos, así como identificar aquellos asuntos de la competencia de la Unidad Especializada, que revistan un interés especial para la Institución, para su atención; (Artículos 7, fracciones I, II, III, VI, VII, VIII y XVIII y 17 del Estatuto Orgánico)
V.    Conducir la realización de estudios, proyectos o propuestas jurídicas, que promuevan la homologación de criterios jurídicos, establecimiento de acciones de litigio estratégico, simplificación normativa y administrativa y mejoramiento del servicio público institucional, para proponer la ejecución de acciones específicas a las personas titulares de las Unidades Administrativas que correspondan; (Artículo 17 del Estatuto Orgánico)
VI.   Conducir el seguimiento al cumplimiento de las instrucciones emitidas por la persona titular de la Unidad Especializada en Asuntos Jurídicos, para asegurar el apego al marco normativo aplicable; (Artículos 7, fracciones I, II, III, VI, VII, VIII y XVIII y 17 del Estatuto Orgánico)
VII.   Supervisar bajo su más estricta responsabilidad la calidad técnico-jurídica de los documentos elaborados por las personas servidoras públicas que desempeñan sus labores en la Unidad Especializada en Asuntos Jurídicos, que requieran la firma de la persona titular de la Unidad Especializada en Asuntos Jurídicos; (Artículos 7, fracciones I, II, III, VI, VII, VIII, XVIII y XXVII y 17, fracciones I, II, III, IV, VI, VII, VIII, IX, X, XI, XII, XIII, XIV, XV, XVI, XVII, XIX, XX, XXI, XXIII, XXIV, XXV y XXVI del Estatuto Orgánico)
VIII.  Proponer a la persona titular de la Unidad Especializada en Asuntos Jurídicos, las directrices para la atención de los juicios, procedimientos, requerimientos, consultas, dictámenes y opiniones competencia de la Unidad Administrativa, y evaluar la efectividad de aquellos que se hubiesen instruido; (Artículos 7, fracciones I, II, III, VIII, XIII, XXIII y XXIV y 17, fracciones I, II, III, IV, VI, VII, VIII, IX, X, XI, XII, XIII, XIV, XV, XVI, XVII, XIX, XX, XXI, XXIII, XXIV, XXV y XXVI del Estatuto Orgánico)
IX.   Conducir mensualmente reuniones con las personas titulares de las Coordinaciones para analizar conjuntamente los resultados de la defensa jurídica de la Institución y recomendar directrices a la persona titular de la Unidad Especializada en Asuntos Jurídicos; (Artículos 7, fracciones I, II, III, VIII, XIII, XXIII y XXIV y 17 del Estatuto Orgánico)
X.    Determinar la atención a las solicitudes de acceso a la información y derechos ARCO competencia de la Unidad Especializada en Asuntos Jurídicos; (Artículo 7, fracciones X, XII y XIV del Estatuto Orgánico)
XI.   Participar en la atención de las peticiones formuladas en términos del artículo 8 de la Constitución, competencia de la Unidad Especializada en Asuntos Jurídicos y/o de la Unidad de Constitucionalidad, para propiciar la homologación de criterios en su atención; (Artículos 7, fracción III, 17, fracción XVI y 18, fracción XI del Estatuto Orgánico)
XII.   Validar la propuesta de dictamen realizado por la Coordinación de lo Contencioso y de Apoyo Técnico Jurídico respecto de los Manuales de Organización y de Procedimientos, que remitan las Unidades Administrativas, para someterlo a la persona titular de la Unidad Especializada en Asuntos Jurídicos; (Artículos 7, fracción III y 17, fracción XVII del Estatuto Orgánico)
XIII.  Conducir los criterios de asesoría jurídica en materia de adquisiciones, arrendamientos, contratación de servicios y de obra pública, así como de enajenación de bienes muebles, para brindar las recomendaciones jurídicas tanto en los procedimientos de adjudicación como en la dictaminación de contratos; (Artículo 17, fracciones VII, VIII y XIV del Estatuto Orgánico)
XIV. Coordinar la revisión que realice la Administración Especial de Gestión Documental, de los documentos que requieran la firma de la persona titular de la Unidad Especializada en Asuntos Jurídicos, para asegurar su análisis expedito; (Artículo 7, fracciones III y XXXII del Estatuto Orgánico)
XV.  Supervisar las actividades de la Administración Especial de Oficialía de Partes, para verificar el análisis de los asuntos recibidos, su turno a las áreas competentes y la elaboración de los reportes que se le requieran, y (Artículo 7, fracciones III y XXXII del Estatuto Orgánico)
XVI. Las demás funciones inherentes para el desahogo de los asuntos asignados y las que le encomiende, en el ámbito de competencia de la persona titular del área de adscripción.
Puesto:
b.i.1.1. Administración Especial de Gestión Documental
Funciones:
I.     Analizar los documentos que se sometan para firma de la persona titular de la Coordinación General Jurídica y de la persona titular de la Unidad Especializada en Asuntos Jurídicos por parte de las áreas que la integran, a fin de que cumplan con la normatividad aplicable; (Artículo 7, fracciones III y XXXII del Estatuto Orgánico)
II.     Resguardar los documentos de carácter confidencial que se remitan a la persona titular de la Unidad Especializada en Asuntos Jurídicos, con el fin de evitar la difusión de algún dato que pudiera causar un daño o perjuicio a la Institución; (Artículo 7, fracciones III y XXXII del Estatuto Orgánico)
III.    Coordinar con las áreas que integran la Unidad Especializada en Asuntos Jurídicos la atención de los asuntos que indique la persona titular de la Coordinación General Jurídica, para que sean atendidos con la inmediatez que cada asunto requiera; (Artículo 7, fracciones III y XXXII del Estatuto Orgánico)
IV.   Elaborar tarjetas informativas, reportes y demás documentos que requiera la persona titular de la Coordinación General Jurídica en el ámbito de sus facultades; en apoyo al superior jerárquico, analizando el impacto que tendría el asunto, en relación con las atribuciones de la Fiscalía General; (Artículo 7, fracciones III y XXXII del Estatuto Orgánico)
V.    Supervisar el seguimiento de aquellos asuntos asignados, que por su importancia requieran pronta respuesta, a fin de cumplir en tiempo y forma con los plazos establecidos, y (Artículo 7, fracciones III y XXXII del Estatuto Orgánico)
VI.   Las demás funciones inherentes para el desahogo de los asuntos asignados y las que le encomiende, en el ámbito de competencia de la persona titular del área de adscripción.
Puesto:
b.i.1.1.1 Auxiliar de Control Documental (Puesto Tipo)
Funciones:
I.     Revisar que la documentación que se turne para firma de la persona titular de la Coordinación General Jurídica y de la persona titular de la Unidad Especializada en Asuntos Jurídicos por parte de las áreas, a fin de revisar que reúne los requisitos formales y de redacción establecidos; (Artículo 7, fracciones III y XXXII del Estatuto Orgánico)
II.     Conservar los documentos de carácter confidencial que se remitan a la persona titular de la Unidad Especializada en Asuntos Jurídicos, a fin de evitar su difusión; (Artículo 7, fracciones III y XXXII del Estatuto Orgánico)
III.    Elaborar tarjetas informativas, reportes, informes y demás documentos que requieran sus superiores jerárquicos, a efecto de ayudar en las tareas y recopilación de datos y documentación; (Artículo 7, fracciones III y XXXII del Estatuto Orgánico)
IV.   Archivar y organizar los documentos, a fin de facilitar su búsqueda y acceso cuando se requiera; (Artículo 7, fracciones III y XXXII del Estatuto Orgánico)
V.    Atender la logística de las reuniones que le instruyan, a efecto de dar seguimiento a los asuntos que se sean competencia de la Unidad Especializada en Asuntos Jurídicos, y (Artículo 7, fracciones III y XXXII del Estatuto Orgánico)
VI.   Las demás funciones inherentes para el desahogo de los asuntos asignados y las que le encomiende, en el ámbito de competencia de la persona titular del área de adscripción.
Puesto:
b.i.1.2. Administración Especial de Oficialía de Partes
Funciones:
I.     Recibir, de manera física o electrónica la documentación dirigida a la Unidad Especializada en Asuntos Jurídicos y a las personas servidoras públicas que desempeñan sus labores en la Unidad Especializada en Asuntos Jurídicos, para registrar y llevar el control de los asuntos que se atienden en la Unidad Especializada en Asuntos Jurídicos; (Artículo 7, fracciones III y XXXII del Estatuto Orgánico)
II.     Determinar si la documentación que se recibe es competencia de la Unidad Especializada en Asuntos Jurídicos, y en caso contrario, devolver o redirigir la documentación, a fin de que se atienda por la Unidad Administrativa competente de la Institución; (Artículo 7, fracciones III y XXXII del Estatuto Orgánico)
III.    Revisar administrativa y jurídicamente el ingreso de documentación, para realizar la generación de turno y su posterior notificación, a través de correo electrónico o de manera física al área responsable de la Unidad Especializada en Asuntos Jurídicos; (Artículo 7, fracciones III y XXXII del Estatuto Orgánico)
IV.   Revisar correos oficiales, para obtener avisos electrónicos o cualquier otra notificación, a fin de informar a su superior de cualquier comunicación que pudiera relacionarse con la operación de la Unidad Especializada en Asuntos Jurídicos; (Artículo 7, fracciones III y XXXII del Estatuto Orgánico)
V.    Validar los volantes generados a través de los sistemas electrónicos que utilice la Unidad Especializada en Asuntos Jurídicos y alimentar en el ámbito de su competencia, los sistemas electrónicos referidos, a fin de notificar la documentación ingresada al área responsable de su atención; (Artículo 7, fracciones III y XXXII del Estatuto Orgánico)
VI.   Generar los reportes que le requieran sus superiores jerárquicos, para poder elaborar los informes o reportes estadísticos que al efecto soliciten a la Unidad Especializada en Asuntos Jurídicos, y (Artículo 7, fracciones III y XXXII del Estatuto Orgánico)
VII.   Las demás funciones inherentes para el desahogo de los asuntos asignados y las que le encomiende, en el ámbito de competencia de la persona titular del área de adscripción.
Puesto:
b.i.1.2.1 Auxiliar de Revisión (Puesto Tipo)
Funciones:
I.     Revisar correos oficiales, para obtener avisos electrónicos o cualquier otra notificación que pudiera ser de interés de la Institución; (Artículo 7, fracciones III y XXXII del Estatuto Orgánico)
II.     Organizar la documentación recibida y asignarla a los analistas-capturistas, a fin de agilizar el trámite de registro y turnarla de manera pronta; (Artículo 7, fracciones III y XXXII del Estatuto Orgánico)
III.    Revisar el volante de turno y la documentación adjunta capturada, a efecto de corroborar que se encuentre en los sistemas electrónicos que utiliza la Unidad Especializada en Asuntos Jurídicos; (Artículo 7, fracciones III y XXXII del Estatuto Orgánico)
IV.   Notificar el volante elaborado a la persona titular de la Supervisión correspondiente, a través de correo electrónico o aplicación teams, para que sea atendido por el área responsable de la Unidad Especializada en Asuntos Jurídicos y cumplir con los plazos establecidos; (Artículo 7, fracciones III y XXXII del Estatuto Orgánico)
V.    Registrar la primera etapa procesal (emplazamiento) y revisar que se encuentre la documentación debidamente integrada en los sistemas electrónicos que se utilicen en la Unidad Especializada en Asuntos Jurídicos, para que el área responsable integre la información necesaria, y con ello dar seguimiento al expediente correspondiente; (Artículo 7, fracciones III y XXXII del Estatuto Orgánico)
VI.   Designar número de expediente interno a los juicios nuevos, a fin de llevar un control de los asuntos que ingresan en el periodo, y (Artículo 7, fracciones III y XXXII del Estatuto Orgánico).
VII.   Las demás funciones inherentes para el desahogo de los asuntos asignados y las que le encomiende, en el ámbito de competencia de la persona titular del área de adscripción.
Puesto:
b.i.2. Coordinación de Asuntos Relevantes y Amparo
Funciones:
I.     Aprobar y supervisar el cumplimiento de la estrategia jurídica en aquellos juicios calificados como relevantes y en los juicios de amparo en asuntos distintos a la materia penal, con independencia de las facultades otorgadas a otras Unidades Administrativas, para la defensa de la Institución; (Artículos 7, fracción III y 17, fracciones I, II, III, IV, V, XII, XVIII y XXIII del Estatuto Orgánico)
II.     Proponer a la persona titular de la Coordinación General Jurídica el asignar la categoría de relevante a algún asunto a cargo de la Unidad Especializada en Asuntos Jurídicos, independientemente de su materia, cuando por su trascendencia jurídica, relevancia mediática o interés institucional, se estime darle un tratamiento individualizado, para la determinación de la estrategia jurídica correspondiente; (Artículo 17, fracciones I, II, III, IV, V, XII, XVIII y XIII del Estatuto Orgánico)
III.    Participar en la atención y seguimiento de los juicios determinados como relevantes y de amparo, en representación de la Fiscalía General, para la protección de sus intereses; (Artículo 17, fracciones I, II, III IV, V, VI, XII y XXIII del Estatuto Orgánico)
IV.   Revisar en coordinación con la Unidad de Constitucionalidad, los proyectos de atención de solicitudes de facultad de atracción, denuncias de contradicción de tesis, controversias constitucionales, acciones de inconstitucionalidad, análisis de normas, revisión de criterios y precedentes del Poder Judicial de la Federación, acciones de litigio, elaboración de opiniones sobre desahogo de vistas, reformas constitucionales y legales, desahogo de consultas, atención a ejercicio de derechos de petición, así como la administración del sistema informático que contenga los criterios de interés para la Fiscalía General emitidos por el Poder Judicial de la Federación, para verificar que se atiendan las directrices dictadas por la persona titular de la Unidad Especializada en Asuntos Jurídicos; (Artículos 17 y 18 del Estatuto Orgánico)
V.    Coordinar la representación jurídica que realicen las Supervisiones de Amparo y los Proyectistas Jurídicos en los juicios a su cargo, respecto de las personas servidoras públicas de las Unidades Administrativas de la Fiscalía General, ante los órganos jurisdiccionales, para su defensa legal; (Artículo 17, fracciones I, II, III IV, V, XII y XVIII del Estatuto Orgánico)
VI.   Proponer a la persona titular de la Coordinación General Jurídica, los proyectos de dictamen para allanarse, transigir, abstenerse de ejercitar acciones y desistirse de ellas, así como abstenerse de interponer recursos, en los asuntos a su cargo, cuando por la estrategia de defensa jurídica se estime conveniente para la protección de los intereses de la Institución; (Artículo 17, fracciones I y IV del Estatuto Orgánico)
VII.   Supervisar las actividades que realicen las personas servidoras públicas que desempeñan sus labores en la Coordinación a su cargo, incluyendo la atención que brinden a las notificaciones y requerimientos judiciales en los juicios determinados como relevantes y en materia de amparo, y en general, a los procesos jurisdiccionales de su competencia, en todas sus instancias ante las autoridades competentes, en los que la Fiscalía General o sus Unidades Administrativas sean parte, para verificar el cumplimiento de las directrices de trabajo instruidas por la persona titular de la Unidad Especializada en Asuntos Jurídicos; (Artículos 7, fracción III y 17, fracciones I, II, III, IV, V, VIII, XII y XVIII del Estatuto Orgánico)
VIII.  Coordinar la realización de estudios, proyectos o propuestas jurídicas, que coadyuven a las actividades que desarrollan las Unidades Administrativas de la Institución susceptibles de emitir actos impugnables en materia de amparo, para brindar la asesoría necesaria; (Artículo 17, fracciones I y XV del Estatuto Orgánico)
IX.   Autorizar cualquier escrito realizado por las personas servidoras públicas que desempeñan sus labores en la Coordinación a su cargo, previa revisión de las personas titulares de la Supervisión, y en su caso, proponer los que correspondan a la persona titular de la Coordinación General Jurídica, verificando su alineación a las directrices instruidas, para el desahogo de los asuntos de su competencia; (Artículos 7, fracción III y 17, fracciones I, II, III, IV, V, VIII, XII, XV y XVIII del Estatuto Orgánico)
X.    Supervisar, bajo su más estricta responsabilidad, la calidad técnico-jurídica de la defensa jurídica llevada a cabo por las personas servidoras públicas que desempeñan sus labores en la Coordinación a su cargo, en aquellos juicios identificados como relevantes y en los juicios de amparo; (Artículos 7, fracción III y 17, fracciones I, II, III, IV, V, VIII, XII y XVIII del Estatuto Orgánico)
XI.   Contribuir, con la persona titular de la Coordinación General Jurídica para analizar conjuntamente los resultados de la defensa jurídica de la Institución en las materias de su competencia y generar recomendaciones de directrices a la persona titular de la Unidad Especializada en Asuntos Jurídicos; (Artículos 7, fracción VII y 17, fracciones I, II, III, IV, V, VIII, XII, XV y XVIII del Estatuto Orgánico)
XII.   Coordinar a las personas servidoras públicas que desempeñan sus labores en la Coordinación a su cargo y asignar a aquellos que deban acudir personalmente para comparecer y atender audiencias y diligencias ante las autoridades correspondientes, sin perjuicio de que pueda ejercer esta actividad personalmente, y (Artículo 17, fracciones I, II, III, IV, V, VIII, XII y XVIII del Estatuto Orgánico)
XIII.  Las demás funciones inherentes para el desahogo de los asuntos asignados y las que le encomiende, en el ámbito de competencia de la persona titular del área de adscripción.
Puesto:
b.i.2.1. Supervisión de Asuntos Relevantes
Funciones:
I.     Conducir la defensa jurídica en aquellos asuntos que determine la persona titular de la Unidad Especializada en Asuntos Jurídicos que, por su trascendencia jurídica, relevancia mediática o en los que la Institución tenga interés, incluyendo comparecer ante las autoridades de la Fiscalía General y órganos jurisdiccionales competentes, para proteger los intereses y patrimonio de la Institución; (Artículos 7, fracción III y 17, fracciones I, II, III, IV, V, VI, VIII, XII, XV, XVIII y XXIII del Estatuto Orgánico)
II.     Establecer la estrategia jurídica para la defensa de los asuntos asignados, al momento de recibir el turno y documentación adjunta, para desarrollar la defensa en los juicios asignados que, por su especial relevancia, determine a su cargo la persona titular de la Unidad Especializada en Asuntos Jurídicos, para comunicarla al Proyectista Jurídico que corresponda; (Artículos 7, fracción III y 17, fracciones I, II, III, IV, V, VI, VIII, XII, XV, XVIII y XXIII del Estatuto Orgánico)
III.    Autorizar los proyectos de promociones, oficios, informes, opiniones, consultas, dictámenes, recursos, incidentes y en general, cualquier escrito realizado por las personas servidoras públicas que desempeñan sus labores en la Supervisión a su cargo, para someterlos a firma de la persona titular de la Coordinación de Asuntos Relevantes y Amparo; (Artículos 7, fracción III y 17, fracciones I, II, III, IV, V, VI, VIII, XII, XV, XVIII y XXIII del Estatuto Orgánico)
IV.   Aprobar y rubricar las promociones de trámites ante el Poder Judicial de la Federación que realizan las personas servidoras públicas que desempeñan sus labores en la Supervisión a su cargo, por medio de la Firma Electrónica Certificada del Poder Judicial de la Federación, para el desahogo de los asuntos a su cargo; (Artículos 7, fracción X y 17, fracciones I, II, III, IV, V, VI, XII, XVIII y XXIII del Estatuto Orgánico)
V.    Supervisar los expedientes electrónicos de los asuntos asignados a las personas servidoras públicas que desempeñan sus labores en la Supervisión a su cargo, en la página de la Suprema Corte de Justicia de la Nación, Sistema Integral de Seguimiento de Expedientes del Poder Judicial de la Federación, en el Boletín Laboral del Tribunal Federal de Conciliación y Arbitraje y en el boletín jurisdiccional y/o electrónico del Tribunal Federal de Justicia Administrativa, según le competa, para analizar el seguimiento y atención realizada por los Proyectistas Jurídicos a su cargo; (Artículos 7, fracción III y 17, fracciones I, II, III, IV, V, VI, VIII, XII, XV, XVIII y XXIII del Estatuto Orgánico)
VI.   Verificar el cumplimiento de sentencias en el ámbito de su competencia, con las Unidades Administrativas de la Fiscalía General y/o con las autoridades jurisdiccionales correspondientes, para evitar retrasos y erogaciones adicionales a la Institución; (Artículo 17, fracciones I, II, III, IV, V, XII, XVIII y XXIII del Estatuto Orgánico)
VII.   Supervisar, bajo su más estricta responsabilidad, la calidad técnico-jurídica de la defensa jurídica llevada a cabo por las personas servidoras públicas que desempeñan sus labores en la Supervisión a su cargo; (Artículos 7, fracción III y 17, fracciones I, II, III, IV, V, VI, VIII, XII, XV, XVIII y XXIII del Estatuto Orgánico)
VIII.  Controlar la actualización del estado procesal y de los términos y plazos procesales de los asuntos asignados a los Proyectistas Jurídicos a su cargo, en las bases de datos y sistemas de la Unidad Especializada en Asuntos Jurídicos, para verificar la correcta distribución de cargas de trabajo y la fiabilidad de la información en los sistemas; (Artículos 7, fracciones III y XIX y 17, fracciones I, II, III, IV, V, VI, VIII, XII, XV, XVIII y XXIII del Estatuto Orgánico)
IX.   Revisar y sancionar los informes, reportes y tarjetas informativas que le requieran sus superiores jerárquicos, para el desahogo de los asuntos asignados; (Artículos 7, fracción III y 17, fracciones I, II, III, IV, V, VI, VIII, XII, XV, XVIII y XXIII del Estatuto Orgánico)
X.    Acordar con sus superiores jerárquicos la atención de los asuntos de su competencia, para definir la estrategia de defensa de los asuntos a su cargo, y (Artículos 7, fracción VII y 17, fracciones I, II, III, IV, V, VI, VIII, XII, XV, XVIII y XXIII del Estatuto Orgánico)
XI.   Las demás funciones inherentes para el desahogo de los asuntos asignados y las que le encomiende, en el ámbito de competencia de la persona titular del área de adscripción.
Puesto:
b.i.2.2. Supervisión de Amparo (Puesto Tipo)
Funciones:
I.     Establecer la estrategia jurídica para la defensa de los juicios de amparo, al momento de recibir el turno y documentación adjunta, para desarrollar la defensa en los juicios de amparo que, por su especial relevancia, determine a su cargo la persona titular de la Unidad Especializada en Asuntos Jurídicos, para comunicarla al Proyectista Jurídico que corresponda; (Artículos 7, fracción III y 17, fracciones I, II, III, IV, V, VIII, XII, XV y XVIII del Estatuto Orgánico)
II.     Autorizar los proyectos de promociones, oficios, informes, opiniones, consultas, dictámenes, recursos, incidentes y en general, cualquier escrito realizado por las personas servidoras públicas que desempeñan sus labores en la Supervisión a su cargo, para someterlos a firma de la persona titular de la Coordinación de Asuntos Relevantes y Amparo; (Artículos 7, fracción III y 17, fracciones I, II, III, IV, V, VIII, XII, XV y XVIII del Estatuto Orgánico)
III.    Aprobar y rubricar las promociones de trámites ante el Poder Judicial de la Federación que realizan las personas servidoras públicas que desempeñan sus labores en la Supervisión a su cargo, por medio de la Firma Electrónica Certificada del Poder Judicial de la Federación, para el desahogo de los asuntos a su cargo; (Artículos 7, fracción X y 17, fracciones I, II, III, IV, V, XII y XVIII del Estatuto Orgánico)
IV.   Supervisar los expedientes electrónicos de los asuntos asignados a las personas servidoras públicas que desempeñan sus labores en la Supervisión a su cargo, en la página de la Suprema Corte de Justicia de la Nación y Sistema Integral de Seguimiento de Expedientes del Poder Judicial de la Federación, según le competa, para analizar el seguimiento y atención realizada por los Proyectistas Jurídicos a su cargo; (Artículos 7, fracción III y 17, fracciones I, II, III, IV, V, VIII, XII, XV y XVIII del Estatuto Orgánico)
V.    Verificar el cumplimiento de sentencias en el ámbito de su competencia, con las Unidades Administrativas de la Fiscalía General y/o con las autoridades jurisdiccionales correspondientes, para evitar retrasos y erogaciones adicionales a la Institución; (Artículo 17, fracciones I, II, III, IV, V, XII y XVIII del Estatuto Orgánico)
VI.   Supervisar, bajo su más estricta responsabilidad, la calidad técnico-jurídica de la defensa jurídica llevada a cabo por las personas servidoras públicas que desempeñan sus labores en la Supervisión a su cargo; (Artículos 7, fracción III y 17, fracciones I, II, III, IV, V, VIII, XII, XV y XVIII del Estatuto Orgánico)
VII.   Controlar la actualización del estado procesal y de los términos y plazos procesales de los asuntos asignados a los Proyectistas Jurídicos a su cargo, en las bases de datos y sistemas de la Unidad Especializada en Asuntos Jurídicos, para verificar la correcta distribución de cargas de trabajo y la fiabilidad de la información en los sistemas; (Artículos 7, fracciones III y XIX y 17, fracciones I, II, III, IV, V, VIII, XII, XV y XVIII del Estatuto Orgánico)
VIII.  Revisar y sancionar los informes, reportes y tarjetas informativas que le requieran sus superiores jerárquicos, para el desahogo de los asuntos asignados; (Artículos 7, fracción III y 17, fracciones I, II, III, IV, V, VIII, XII, XV y XVIII del Estatuto Orgánico)
IX.   Acordar con sus superiores jerárquicos la atención de los asuntos de su competencia, para definir la estrategia de defensa de los asuntos a su cargo, y (Artículos 7, fracción VII y 17, fracciones I, II, III, IV, V, VIII, XII, XV y XVIII del Estatuto Orgánico)
X.    Las demás funciones inherentes para el desahogo de los asuntos asignados y las que le encomiende, en el ámbito de competencia de la persona titular del área de adscripción.
Puesto:
b.i.3. Coordinación de Procedimientos Administrativos y Contenciosos
Funciones:
I.     Aprobar y supervisar el cumplimiento de la estrategia jurídica en materia contenciosa, de responsabilidad patrimonial del Estado, en los casos de rescisión, suspensión o terminación anticipada de los contratos derivados de la ley reglamentaria del artículo 134 de la Constitución y demás disposiciones aplicables, así como en la elaboración de los escritos de queja y en el acompañamiento a las Unidades Administrativas en el procedimiento de separación a que se refiere el Capítulo IX, del Título VI de la Ley, para defensa de la Institución; (Artículos 7, fracción III y 17, fracciones I, IV, V, VIII, IX, X, XII, XIII, XV, XVIII y XXVII del Estatuto Orgánico)
II.     Participar en la atención y seguimiento de los juicios contenciosos administrativos, en representación de la Fiscalía General, para la protección de sus intereses; (Artículo 17, fracciones I, IV, V, XII y XVIII del Estatuto Orgánico)
III.    Sustanciar los procedimientos administrativos de responsabilidad patrimonial del Estado y los procedimientos administrativos de rescisión, para verificar su resolución conforme a la normatividad aplicable; (Artículo 17, fracciones IX, X, XII y XIII del Estatuto Orgánico)
IV.   Coordinar la estrategia jurídica en la elaboración de quejas para iniciar el procedimiento de separación del Servicio Profesional de Carrera que soliciten las personas titulares de las Unidades Administrativas, así como en el acompañamiento a las mismas en la sustanciación del procedimiento ante el Centro de Formación y Servicio Profesional de Carrera; (Artículo 17, fracciones I, V y XXVII del Estatuto Orgánico)
V.    Coordinar la representación jurídica que realicen las Supervisiones de Asuntos Contenciosos Administrativos y los Proyectistas Jurídicos en los juicios a su cargo, ante los órganos jurisdiccionales, para la defensa legal de la Institución; (Artículo 17, fracciones I, IV, V, XII y XVIII del Estatuto Orgánico)
VI.   Proponer a la persona titular de la Coordinación General Jurídica, los proyectos de dictamen para allanarse, transigir, abstenerse de ejercitar acciones y desistirse de ellas, así como abstenerse de interponer recursos, en los asuntos a su cargo, cuando por la estrategia de defensa jurídica se estime conveniente para la protección de los intereses de la Institución; (Artículo 17, fracciones I y IV del Estatuto Orgánico)
VII.   Supervisar las actividades que realicen las personas servidoras públicas que desempeñan sus labores en la Coordinación a su cargo, incluyendo la atención que brinden a las notificaciones y requerimientos judiciales en materia contenciosa y procesos jurisdiccionales de su competencia, en todas sus instancias ante las autoridades competentes, en los que la Fiscalía General o sus Unidades Administrativas sean parte, así como el desarrollo de la sustanciación de los procedimientos de responsabilidad patrimonial del Estado y de rescisión, suspensión o terminación anticipada de contratos, para verificar el cumplimiento de las directrices de trabajo instruidas por la persona titular de la Unidad Especializada en Asuntos Jurídicos; (Artículos 7, fracción III y 17, fracciones I, IV, V, VIII, IX, X, XII, XIII y XVIII)
VIII.  Coordinar la realización de estudios, proyectos o propuestas jurídicas, que coadyuven a las actividades que desarrollan las Unidades Administrativas de la Institución susceptibles de emitir actos impugnables en materia contenciosa y de responsabilidad patrimonial del Estado, para brindar la asesoría necesaria; (Artículo 17, fracciones I y XV del Estatuto Orgánico)
IX.   Supervisar la atención de asesorías, opiniones y consultas que le sean formuladas a la Coordinación de Procedimientos Administrativos y Contenciosos, en las materias de su competencia, para verificar su alineación a las directrices instruidas; (Artículos 7, fracción III y 17, fracción VIII del Estatuto Orgánico)
X.    Autorizar cualquier escrito realizado por las personas servidoras públicas que desempeñan sus labores en la Coordinación a su cargo, previa revisión de las personas titulares de la Supervisión, y en su caso, proponer los que correspondan a la persona titular de la Coordinación General Jurídica, para el desahogo de los asuntos de su competencia; (Artículos 7, fracción III y 17, fracciones I, IV, V, VIII, IX, X, XII, XIII, XV y XVIII del Estatuto Orgánico)
XI.   Supervisar, bajo su más estricta responsabilidad, la calidad técnico-jurídica de la defensa jurídica llevada a cabo por las personas servidoras públicas que desempeñan sus labores en la Coordinación a su cargo, en materia contenciosa y en la substanciación de procedimientos administrativos; (Artículos 7, fracción III y 17, fracciones I, IV, V, VIII, IX, X, XII, XIII, XV y XVIII del Estatuto Orgánico)
XII.   Contribuir, con la persona titular de la Coordinación General Jurídica para analizar conjuntamente los resultados de la defensa jurídica de la Institución en las materias de su competencia y generar recomendaciones de directrices a la persona titular de la Unidad Especializada en Asuntos Jurídicos; (Artículos 7, fracción III y 17, fracciones I, IV, V, VIII, IX, X, XII, XIII, XV y XVIII del Estatuto Orgánico)
XIII.  Coordinar a las personas servidoras públicas que desempeñan sus labores en la Coordinación a su cargo y asignar a aquellos que deban acudir personalmente para comparecer y atender audiencias y diligencias ante las autoridades correspondientes, sin perjuicio de que pueda ejercer esta actividad personalmente, y (Artículos 7, fracción III y 17, fracciones I, IV, V, VIII, IX, X, XII, XIII y XVIII del Estatuto Orgánico)
XIV. Las demás funciones inherentes para el desahogo de los asuntos asignados y las que le encomiende, en el ámbito de competencia de la persona titular del área de adscripción.
Puesto:
b.i.3.1. Supervisión de Procedimientos Administrativos (Puesto Tipo)
Funciones:
I.     Establecer la estrategia jurídica para la resolución de los asuntos asignados, al momento de recibir el turno y documentación adjunta, para desarrollar la atención a las reclamaciones de indemnización por responsabilidad patrimonial del Estado y a las solicitudes de dictaminación y en su caso, del procedimiento de rescisión de contratos celebrados por la Institución, para comunicarla al Proyectista Jurídico que corresponda; (Artículos 7, fracción III y 17, fracciones I, IV, V, VIII, IX, X, XII y XV del Estatuto Orgánico)
II.     Autorizar los proyectos de promociones, oficios, informes, opiniones, consultas, dictámenes, recursos, incidentes y en general, cualquier escrito realizado por las personas servidoras públicas que desempeñan sus labores en la Supervisión a su cargo, para someterlos a firma de la persona titular de la Coordinación de Procedimientos Administrativos y Contenciosos; (Artículos 7, fracción III y 17, fracciones I, IV, V, VIII, IX, XII y XV del Estatuto Orgánico)
III.    Participar en la atención a las partes en los procedimientos que se sustancien en la Supervisión a su cargo, para la realización de diligencias o actuaciones inherentes a los procedimientos de su competencia; (Artículos 7, fracción III y 17, fracciones I, IV, V, VIII, IX y XII del Estatuto Orgánico)
IV.   Supervisar las notificaciones a las partes en los procedimientos que se sustancien en la Supervisión a su cargo, que realicen las personas servidoras públicas que desempeñan sus labores en la Supervisión a su cargo, para verificar que se ejecuten conforme a la normatividad aplicable; (Artículos 7, fracción III y 17, fracciones I, IV, V, IX y XII del Estatuto Orgánico)
V.    Supervisar, bajo su más estricta responsabilidad, la calidad técnico-jurídica de la defensa jurídica llevada a cabo por las personas servidoras públicas que desempeñan sus labores en la Supervisión a su cargo; (Artículos 7, fracción III y 17, fracciones I, IV, V, VIII, IX, X, XII y XV del Estatuto Orgánico)
VI.   Controlar la actualización del estado procesal y de los términos y plazos procesales de los asuntos asignados a los Proyectistas Jurídicos a su cargo, en las bases de datos y sistemas de la Unidad Especializada en Asuntos Jurídicos, para verificar la correcta distribución de cargas de trabajo y la fiabilidad de la información en los sistemas; (Artículos 7, fracción III y 17, fracciones I, IV, V, VIII, IX, X, XII y XV del Estatuto Orgánico)
VII.   Revisar y sancionar los informes, reportes y tarjetas informativas que le requieran sus superiores jerárquicos, para el desahogo de los asuntos asignados; Artículos 7, fracción III y 17, fracciones I, IV, V, VIII, IX, X, XII y XV del Estatuto Orgánico)
VIII.  Acordar con sus superiores jerárquicos la atención de los asuntos de su competencia, para definir la estrategia de defensa de los asuntos a su cargo, y (Artículos 7, fracción VII y 17, fracciones I, IV, V, VIII, IX, X, XII y XV del Estatuto Orgánico)
IX.   Las demás funciones inherentes para el desahogo de los asuntos asignados y las que le encomiende, en el ámbito de competencia de la persona titular del área de adscripción.
Puesto:
b.i.3.2. Supervisión de Asuntos Contenciosos Administrativos (Puesto Tipo)
Funciones:
I.     Establecer la estrategia jurídica para la defensa de los asuntos asignados, al momento de recibir el turno y documentación adjunta, para desarrollar la defensa en los juicios contenciosos administrativos, para comunicarla al Proyectista Jurídico que corresponda; (Artículos 7, fracción III y 17, fracciones I, IV, V, VIII, XII, XV y XVIII del Estatuto Orgánico)
II.     Autorizar los proyectos de promociones, oficios, informes, opiniones, consultas, dictámenes, recursos, incidentes y en general, cualquier escrito realizado por las personas servidoras públicas que desempeñan sus labores en la Supervisión a su cargo, para someterlos a firma de la persona titular de la Coordinación de Procedimientos Administrativos y Contenciosos; (Artículos 7, fracción III y 17, fracciones I, IV, V, VIII, XII y XVIII del Estatuto Orgánico)
III.    Aprobar y rubricar las promociones de trámites ante el Poder Judicial de la Federación que realizan las personas servidoras públicas que desempeñan sus labores en la Supervisión a su cargo, por medio de la Firma Electrónica Certificada del Poder Judicial de la Federación, para el desahogo de los asuntos a su cargo; (Artículos 7, fracción III y 17, fracciones I, IV, V, VIII, XII y XVIII del Estatuto Orgánico)
IV.   Supervisar los expedientes electrónicos de los asuntos asignados a las personas servidoras públicas que desempeñan sus labores en la Supervisión a su cargo, en la página de la Suprema Corte de Justicia de la Nación, Sistema Integral de Seguimiento de Expedientes del Poder Judicial de la Federación, en el Boletín jurisdiccional y/o electrónico del Tribunal Federal de Justicia Administrativa, según le competa, para analizar el seguimiento y atención realizada por los Proyectistas Jurídicos a su cargo; (Artículos 7, fracción III y 17, fracciones I, IV, V, VIII, XII y XVIII del Estatuto Orgánico)
V.    Verificar el cumplimiento de sentencias en el ámbito de su competencia, con las Unidades Administrativas de la Fiscalía General y/o con las autoridades jurisdiccionales correspondientes, para evitar retrasos y erogaciones adicionales a la Institución; (Artículos 7, fracción III y 17, fracciones I, IV, V, VIII, XII y XVIII del Estatuto Orgánico)
VI.   Supervisar, bajo su más estricta responsabilidad, la calidad técnico-jurídica de la defensa jurídica llevada a cabo por las personas servidoras públicas que desempeñan sus labores en la Supervisión a su cargo; (Artículos 7, fracción III y 17, fracciones I, IV, V, VIII, XII y XVIII del Estatuto Orgánico)
VII.   Controlar la actualización del estado procesal y de los términos y plazos procesales de los asuntos asignados a los Proyectistas Jurídicos a su cargo, en las bases de datos y sistemas de la Unidad Especializada en Asuntos Jurídicos, para verificar la correcta distribución de cargas de trabajo y la fiabilidad de la información en los sistemas; (Artículos 7, fracción III y 17, fracciones I, IV, V, VIII, XII y XVIII del Estatuto Orgánico)
VIII.  Revisar y sancionar los informes, reportes y tarjetas informativas que le requieran sus superiores jerárquicos, para el desahogo de los asuntos asignados; (Artículos 7, fracción III y 17, fracciones I, IV, V, VIII, XII, XV y XVIII del Estatuto Orgánico)
IX.   Acordar con sus superiores jerárquicos la atención de los asuntos de su competencia, para definir la estrategia de defensa de los asuntos a su cargo, y (Artículos 7, fracción VII y 17, fracciones I, IV, V, VIII, XII, XV y XVIII del Estatuto Orgánico)
X.    Las demás funciones inherentes para el desahogo de los asuntos asignados y las que le encomiende, en el ámbito de competencia de la persona titular del área de adscripción.
Puesto:
b.i.3.3. Supervisión de Procedimientos de Separación (Puesto Tipo)
Funciones:
I.     Establecer la estrategia jurídica para la defensa de los asuntos asignados, al momento de recibir el turno y documentación adjunta, para elaborar los escritos de queja para iniciar el procedimiento de separación del Servicio Profesional de Carrera, para comunicarla al Proyectista Jurídico que corresponda; (Artículos 7, fracción III y 17, fracciones I, V y XXVII del Estatuto Orgánico)
II.     Autorizar los proyectos de queja y en general, cualquier escrito realizado por las personas servidoras públicas que desempeñan sus labores en la Supervisión a su cargo, para someterlos a autorización de sus superiores jerárquicos y firma de la persona titular de la Unidad Administrativa solicitante; (Artículos 7, fracción III y 17, fracciones I y XXVII del Estatuto Orgánico)
III.    Supervisar el acompañamiento y asesoría jurídica que se proporcione a las Unidades Administrativas en la sustanciación de los procedimientos de separación del Servicio Profesional de Carrera, ante el Centro de Formación y Servicio Profesional de Carrera; (Artículos 7, fracción III y 17, fracciones I, V y XXVII del Estatuto Orgánico)
IV.   Verificar el avance en la sustanciación del procedimiento de separación, para evitar retrasos y periodos de inactividad; (Artículos 7, fracción III y 17, fracciones I, V y XXVII del Estatuto Orgánico)
V.    Supervisar, bajo su más estricta responsabilidad, la calidad técnico-jurídica de la defensa jurídica llevada a cabo por las personas servidoras públicas que desempeñan sus labores en la Supervisión a su cargo; (Artículos 7, fracción III y 17, fracciones I, V y XXVII del Estatuto Orgánico)
VI.   Controlar la actualización del estado procedimental y de los términos y plazos de los asuntos asignados a los Proyectistas Jurídicos a su cargo, en las bases de datos y sistemas de la Unidad Especializada en Asuntos Jurídicos, para verificar la correcta distribución de cargas de trabajo y la fiabilidad de la información en los sistemas; (Artículos 7, fracción III y 17, fracciones I, V y XXVII del Estatuto Orgánico)
VII.   Revisar y sancionar los informes, reportes y tarjetas informativas que le requieran sus superiores jerárquicos, para el desahogo de los asuntos asignados; (Artículos 7, fracción III y 17, fracciones I, V y XXVII del Estatuto Orgánico)
VIII.  Acordar con sus superiores jerárquicos la atención de los asuntos de su competencia, para definir la estrategia jurídica de los asuntos a su cargo, y (Artículos 7, fracción VII y 17, fracciones I y XXVII del Estatuto Orgánico)
IX.   Las demás funciones inherentes para el desahogo de los asuntos asignados y las que le encomiende, en el ámbito de competencia de la persona titular del área de adscripción.
Puesto:
b.i.4. Coordinación de Litigio Ordinario
Funciones:
I.     Aprobar y supervisar el cumplimiento de la estrategia jurídica en materia laboral, penal, civil y mercantil, para defensa de la Institución; (Artículos 7, fracción III y 17, fracciones I, IV, V, VI, VIII, XI, XII, XVIII y XXIII del Estatuto Orgánico)
II.     Participar en la atención y seguimiento de los juicios y procesos laborales, penales, civiles y mercantiles, en representación de la Fiscalía General, para la protección de sus intereses; (Artículo 17, fracciones I, IV, V, VI, VIII, XI, XII, XVIII y XXIII del Estatuto Orgánico)
III.    Proponer a la persona titular de la Coordinación General Jurídica, los proyectos de dictamen para llevar a cabo medios alternativos de solución de controversias, que pongan fin a los juicios laborales en los que la Institución sea parte, para evitar incurrir en mayores erogaciones que socaven el patrimonio de la Fiscalía General; (Artículo 17, fracciones I y IV del Estatuto Orgánico)
IV.   Proponer a la persona titular de la Coordinación General Jurídica, el promover la caducidad en asuntos civiles, en el momento procesal oportuno ante las autoridades competentes, para el caso de que el actor no impulse el procedimiento cuando la Fiscalía General sea la demandada, así como determinar la procedencia del cierre del expediente, cuando habiéndose agotado todas las instancias extrajudiciales y judiciales no se pueda realizar el cobro de lo adeudado a la Fiscalía General, para la conclusión de expedientes; (Artículo 17, fracciones I y IV del Estatuto Orgánico)
V.    Proponer a la persona titular de la Coordinación General Jurídica, los proyectos de dictamen para allanarse, transigir, abstenerse de ejercitar acciones y desistirse de ellas, así como abstenerse de interponer recursos, en los asuntos a su cargo, cuando por la estrategia de defensa jurídica se estime conveniente para la protección de los intereses de la Institución; (Artículo 17, fracciones I y IV del Estatuto Orgánico)
VI.   Aprobar los proyectos de dictámenes de actas administrativas de carácter laboral instrumentadas en las Unidades Administrativas de la Fiscalía General, en contra de los trabajadores, para verificar su apego a la normatividad aplicable; (Artículo 17, fracciones I, VIII, XI y XII del Estatuto Orgánico)
VII.   Aprobar los dictámenes de cese de los efectos del nombramiento de los trabajadores de la Fiscalía General, cuando así se requiera, para evaluar su procedencia; (Artículos 7, fracción III y 17, fracciones I, VIII y XI del Estatuto Orgánico)
VIII.  Supervisar las actividades que realicen las personas servidoras públicas que desempeñan sus labores en la Coordinación a su cargo, incluyendo la atención que brinden a las notificaciones y requerimientos judiciales en materia laboral, penal, civil y mercantil y procesos jurisdiccionales de su competencia, en todas sus instancias ante las autoridades competentes, en los que la Fiscalía General o sus Unidades Administrativas sean parte, para verificar el cumplimiento de las directrices de trabajo instruidas por la persona titular de la Unidad Especializada en Asuntos Jurídicos; (Artículos 7, fracción III y 17, fracciones I, IV, V, VI, VIII, XI, XII, XVIII y XXIII del Estatuto Orgánico)
IX.   Supervisar la atención de asesorías, opiniones y consultas que le sean formuladas a la Coordinación de Litigio Ordinario, en las materias de su competencia, para verificar su alineación a las directrices instruidas; (Artículos 7, fracción III y 17, fracción VIII del Estatuto Orgánico)
X.    Autorizar cualquier escrito realizado por las personas servidoras públicas que desempeñan sus labores en la Coordinación a su cargo, previa revisión de las personas titulares de la Supervisión, y en su caso, proponer los que correspondan a la persona titular de la Coordinación General Jurídica, para el desahogo de los asuntos de su competencia; (Artículos 7, fracción III y 17, fracciones I, IV, V, VI, VIII, XI, XII, XVIII y XXIII del Estatuto Orgánico)
XI.   Supervisar, bajo su más estricta responsabilidad, la calidad técnico-jurídica de la defensa jurídica llevada a cabo por las personas servidoras públicas que desempeñan sus labores en la Coordinación a su cargo, en materia laboral, penal, civil y mercantil; (Artículos 7, fracción III y 17, fracciones I, IV, V, VI, VIII, XI, XII, XVIII y XXIII del Estatuto Orgánico)
XII.   Contribuir, con la persona titular de la Coordinación General Jurídica para analizar conjuntamente los resultados de la defensa jurídica de la Institución en las materias de su competencia y generar recomendaciones de directrices a la persona titular de la Unidad Especializada en Asuntos Jurídicos; (Artículos 7, fracción VII y 17, fracciones I, IV, V, VI, VIII, XI, XII, XVIII y XXIII del Estatuto Orgánico)
XIII.  Coordinar a las personas servidoras públicas que desempeñan sus labores en la Coordinación a su cargo y asignar a aquellos que deban acudir personalmente para comparecer y atender audiencias y diligencias ante las autoridades correspondientes, sin perjuicio de que pueda ejercer esta actividad personalmente, y (Artículos 7, fracción III y 17, fracciones I, IV, V, VI, VIII, XI, XII, XVIII y XXIII del Estatuto Orgánico)
XIV. Las demás funciones inherentes para el desahogo de los asuntos asignados y las que le encomiende, en el ámbito de competencia de la persona titular del área de adscripción.
Puesto:
b.i.4.1. Supervisión de Asuntos Laborales A (Puesto Tipo)
Funciones:
I.     Establecer la estrategia jurídica para la defensa de los asuntos asignados, al momento de recibir el turno y documentación adjunta, para desarrollar la defensa en los juicios laborales de relevancia o alta complejidad, para comunicarla al Proyectista Jurídico que corresponda; (Artículos 7, fracción III y 17, fracciones I, IV, V, VIII, XI, XII y XVIII del Estatuto Orgánico)
II.     Autorizar los proyectos de promociones, oficios, informes, opiniones, consultas, dictámenes, recursos, incidentes y en general, cualquier escrito realizado por las personas servidoras públicas que desempeñan sus labores en la Supervisión a su cargo, para someterlos a firma de la persona titular de la Coordinación de Litigio Ordinario; (Artículos 7, fracción III y 17, fracciones I, IV, V, VIII, XI, XII y XVIII del Estatuto Orgánico)
III.    Aprobar y rubricar las promociones de trámites ante el Poder Judicial de la Federación que realizan las personas servidoras públicas que desempeñan sus labores en la Supervisión a su cargo, por medio de la Firma Electrónica Certificada del Poder Judicial de la Federación, para el desahogo de los asuntos a su cargo; (Artículos 7, fracción X y 17, fracciones I, IV, V, VIII, XII y XVIII del Estatuto Orgánico)
IV.   Supervisar los expedientes electrónicos de los asuntos asignados a las personas servidoras públicas que desempeñan sus labores en la Supervisión a su cargo, en la página de la Suprema Corte de Justicia de la Nación, Sistema Integral de Seguimiento de Expedientes del Poder Judicial de la Federación, en el Boletín Laboral del Tribunal Federal de Conciliación y Arbitraje y en el boletín jurisdiccional y/o electrónico del Tribunal Federal de Justicia Administrativa, según le competa, para analizar el seguimiento y atención realizada por los Proyectistas Jurídicos a su cargo; (Artículos 7, fracción III y 17, fracciones I, IV, V, VIII, XI, XII y XVIII del Estatuto Orgánico)
V.    Verificar el cumplimiento de sentencias en el ámbito de su competencia, con las Unidades Administrativas de la Fiscalía General y/o con las autoridades jurisdiccionales correspondientes, para evitar retrasos y erogaciones adicionales a la Institución; (Artículo 17, fracciones I, IV, V, VIII, XI, XII y XVIII del Estatuto Orgánico)
VI.   Supervisar, bajo su más estricta responsabilidad, la calidad técnico-jurídica de la defensa jurídica llevada a cabo por las personas servidoras públicas que desempeñan sus labores en la Supervisión a su cargo; (Artículos 7, fracción III y 17, fracciones I, IV, V, VIII, XI, XII y XVIII del Estatuto Orgánico)
VII.   Controlar la actualización del estado procesal y de los términos y plazos procesales de los asuntos asignados a los Proyectistas Jurídicos a su cargo, en las bases de datos y sistemas de la Unidad Especializada en Asuntos Jurídicos, para verificar la correcta distribución de cargas de trabajo y la fiabilidad de la información en los sistemas; (Artículos 7, fracciones III y XIX y 17, fracciones I, IV, V, VIII, XI, XII y XVIII del Estatuto Orgánico)
VIII.  Revisar y sancionar los informes, reportes y tarjetas informativas que le requieran sus superiores jerárquicos, para el desahogo de los asuntos asignados; (Artículos 7, fracción III y 17, fracciones I, IV, V, VIII, XI, XII y XVIII del Estatuto Orgánico)
IX.   Acordar con sus superiores jerárquicos la atención de los asuntos de su competencia, para definir la estrategia de defensa de los asuntos a su cargo, y (Artículos 7, fracción VII y 17, fracciones I, IV, V, VIII, XI, XII y XVIII del Estatuto Orgánico)
X.    Las demás funciones inherentes para el desahogo de los asuntos asignados y las que le encomiende, en el ámbito de competencia de la persona titular del área de adscripción.
Puesto:
b.i.4.2. Supervisión de Asuntos Laborales B (Puesto Tipo)
Funciones:
I.     Establecer la estrategia jurídica para la defensa de los asuntos asignados, al momento de recibir el turno y documentación adjunta, para desarrollar la defensa en los juicios laborales, para comunicarla al Proyectista Jurídico que corresponda; (Artículos 7, fracción III y 17, fracciones I, IV, V, VIII, XI, XII y XVIII del Estatuto Orgánico)
II.     Autorizar los proyectos de promociones, oficios, informes, opiniones, consultas, dictámenes, recursos, incidentes y en general, cualquier escrito realizado por las personas servidoras públicas que desempeñan sus labores en la Supervisión a su cargo, para someterlos a firma de la persona titular de la Coordinación de Litigio Ordinario; (Artículos 7, fracción III y 17, fracciones I, IV, V, VIII, XI, XII y XVIII del Estatuto Orgánico)
III.    Aprobar y rubricar las promociones de trámites ante el Poder Judicial de la Federación que realizan las personas servidoras públicas que desempeñan sus labores en la Supervisión a su cargo, por medio de la Firma Electrónica Certificada del Poder Judicial de la Federación, para el desahogo de los asuntos a su cargo; (Artículos 7, fracción X y 17, fracciones I, IV, V, VIII, XII y XVIII del Estatuto Orgánico)
IV.   Supervisar los expedientes electrónicos de los asuntos asignados a las personas servidoras públicas que desempeñan sus labores en la Supervisión a su cargo, en la página de la Suprema Corte de Justicia de la Nación, Sistema Integral de Seguimiento de Expedientes del Poder Judicial de la Federación, en el Boletín Laboral del Tribunal Federal de Conciliación y Arbitraje y en el boletín jurisdiccional y/o electrónico del Tribunal Federal de Justicia Administrativa, según le competa, para analizar el seguimiento y atención realizada por los Proyectistas Jurídicos a su cargo; (Artículos 7, fracción III y 17, fracciones I, IV, V, VIII, XI, XII y XVIII del Estatuto Orgánico)
V.    Verificar el cumplimiento de sentencias en el ámbito de su competencia, con las Unidades Administrativas de la Fiscalía General y/o con las autoridades jurisdiccionales correspondientes, para evitar retrasos y erogaciones adicionales a la Institución; (Artículo 17, fracciones I, IV, V, VIII, XI, XII y XVIII del Estatuto Orgánico)
VI.   Supervisar, bajo su más estricta responsabilidad, la calidad técnico-jurídica de la defensa jurídica llevada a cabo por las personas servidoras públicas que desempeñan sus labores en la Supervisión a su cargo; (Artículos 7, fracción III y 17, fracciones I, IV, V, VIII, XI, XII y XVIII del Estatuto Orgánico)
VII.   Controlar la actualización del estado procesal y de los términos y plazos procesales de los asuntos asignados a los Proyectistas Jurídicos a su cargo, en las bases de datos y sistemas de la Unidad Especializada en Asuntos Jurídicos, para verificar la correcta distribución de cargas de trabajo y la fiabilidad de la información en los sistemas; (Artículos 7, fracciones III y XIX y 17, fracciones I, IV, V, VIII, XI, XII y XVIII del Estatuto Orgánico)
VIII.  Revisar y sancionar los informes, reportes y tarjetas informativas que le requieran sus superiores jerárquicos, para el desahogo de los asuntos asignados; (Artículos 7, fracción III y 17, fracciones I, IV, V, VIII, XI, XII y XVIII del Estatuto Orgánico)
IX.   Acordar con sus superiores jerárquicos la atención de los asuntos de su competencia, para definir la estrategia de defensa de los asuntos a su cargo, y (Artículos 7, fracción VII y 17, fracciones I, IV, V, VIII, XI, XII y XVIII del Estatuto Orgánico)
X.    Las demás funciones inherentes para el desahogo de los asuntos asignados y las que le encomiende, en el ámbito de competencia de la persona titular del área de adscripción.
Puesto:
b.i.4.3. Supervisión de Asuntos Penales y Civiles (Puesto Tipo)
Funciones:
I.     Establecer la estrategia jurídica para la defensa de los asuntos asignados, al momento de recibir el turno y documentación adjunta, para desarrollar la defensa en los procesos y juicios penales y civiles, para comunicarla al Proyectista Jurídico que corresponda; (Artículos 7, fracción III y 17, fracciones I, IV, V, VI, VIII, XII y XVIII del Estatuto Orgánico)
II.     Autorizar los proyectos de promociones, oficios, informes, opiniones, consultas, dictámenes, recursos, incidentes y en general, cualquier escrito realizado por las personas servidoras públicas que desempeñan sus labores en la Supervisión a su cargo, para someterlos a firma de la persona titular de la Coordinación de Litigio Ordinario; (Artículos 7, fracción III y 17, fracciones I, IV, V, VI, VIII, XII y XVIII del Estatuto Orgánico)
III.    Aprobar y rubricar las promociones de trámites ante el Poder Judicial de la Federación que realizan las personas servidoras públicas que desempeñan sus labores en la Supervisión a su cargo, por medio de la Firma Electrónica Certificada del Poder Judicial de la Federación, para el desahogo de los asuntos a su cargo; (Artículos 7, fracción X y 17, fracciones I, IV, V, VI, VIII, XII y XVIII del Estatuto Orgánico)
IV.   Revisar el seguimiento de los trámites de recuperación de bienes de la Institución, para su conclusión y entrega a la Unidad Administrativa correspondiente; (Artículos 7, fracción III y 17, fracciones I, V, VI y XII del Estatuto Orgánico)
V.    Supervisar el desarrollo de la solicitud de cancelación de multas impuestas a la Institución o sus servidores públicos, por robo o extravío de armas, para proteger el patrimonio de la Institución; (Artículos 7, fracción III y 17, fracciones I, V, VI y XII del Estatuto Orgánico)
VI.   Supervisar el desarrollo del procedimiento civil, en el ejercicio de acciones colectivas en donde la Institución sea parte; (Artículos 7, fracción III y 17, fracciones I, IV, V, VIII, XII, XVIII y XXIII del Estatuto Orgánico)
VII.   Supervisar los expedientes electrónicos de los asuntos asignados a las personas servidoras públicas que desempeñan sus labores en la Supervisión a su cargo, en la página de la Suprema Corte de Justicia de la Nación y Sistema Integral de Seguimiento de Expedientes del Poder Judicial de la Federación, según le competa, para analizar el seguimiento y atención realizada por los Proyectistas Jurídicos a su cargo; (Artículos 7, fracción III y 17, fracciones I, IV, V, VIII, XI, XII y XVIII del Estatuto Orgánico)
VIII.  Verificar el cumplimiento de sentencias en el ámbito de su competencia, con las Unidades Administrativas de la Fiscalía General y/o con las autoridades jurisdiccionales correspondientes, para evitar retrasos y erogaciones adicionales a la Institución; (Artículo 17, fracciones I, IV, V, VI, VIII, XI, XII y XVIII del Estatuto Orgánico)
IX.   Supervisar, bajo su más estricta responsabilidad, la calidad técnico-jurídica de la defensa jurídica llevada a cabo por las personas servidoras públicas que desempeñan sus labores en la Supervisión a su cargo; (Artículos 7, fracción III y 17, fracciones I, IV, V, VIII, XI, XII y XVIII del Estatuto Orgánico)
X.    Controlar la actualización del estado procesal y de los términos y plazos procesales de los asuntos asignados a los Proyectistas Jurídicos a su cargo, en las bases de datos y sistemas de la Unidad Especializada en Asuntos Jurídicos, para verificar la correcta distribución de cargas de trabajo y la fiabilidad de la información en los sistemas; (Artículos 7, fracciones III y XIX y 17, fracciones I, IV, V, VIII, XI, XII y XVIII del Estatuto Orgánico)
XI.   Revisar y sancionar los informes, reportes y tarjetas informativas que le requieran sus superiores jerárquicos, para el desahogo de los asuntos asignados; (Artículos 7, fracción III y 17, fracciones I, IV, V, VIII, XI, XII y XVIII del Estatuto Orgánico)
XII.   Acordar con sus superiores jerárquicos la atención de los asuntos de su competencia, para definir la estrategia de defensa de los asuntos a su cargo, y (Artículos 7, fracción VII y 17, fracciones I, IV, V, VIII, XI, XII y XVIII del Estatuto Orgánico)
XIII.  Las demás funciones inherentes para el desahogo de los asuntos asignados y las que le encomiende, en el ámbito de competencia de la persona titular del área de adscripción.
Puesto:
b.i.4.4. Supervisión de Servicios Legales (Puesto Tipo)
Funciones:
I.     Autorizar el proyecto de desahogo de opiniones y consultas en el ámbito de su competencia, así como los requerimientos judiciales, ministeriales y administrativos formulados a la persona titular de la Fiscalía General o a la persona titular de la Unidad Especializada en Asuntos Jurídicos, en procedimientos en los que no se actúa como parte sino como autoridad requerida, previo acuerdo con la persona titular de la Coordinación de lo Contencioso y de Apoyo Técnico Jurídico, para el desahogo de los asuntos asignados; (Artículos 7, fracción III y 17, fracciones I y VIII del Estatuto Orgánico)
II.     Cargar en el sistema electrónico del Poder Judicial de la Federación el desahogo de los requerimientos de los órganos jurisdiccionales, formulados a la persona titular de la Unidad Especializada en Asuntos Jurídicos, para su desahogo; (Artículo 17, fracción I del Estatuto Orgánico)
III.    Coordinar los trámites de registro ante el Instituto Mexicano de la Propiedad Industrial y en el Instituto Nacional del Derecho de Autor, que se le instruyan, para la protección de los derechos de la Institución; (Artículo 17, fracción I del Estatuto Orgánico)
IV.   Coordinar y dar seguimiento a la atención de requerimientos derivados de procedimientos iniciados por el Consejo Nacional para Prevenir y Eliminar la Discriminación, hasta su conclusión y archivo, para la defensa de los intereses de la Institución; (Artículo 17, fracción I del Estatuto Orgánico)
V.    Supervisar bajo su más estricta responsabilidad la calidad técnico-jurídica de los documentos elaborados por las personas servidoras públicas que desempeñan sus labores en la Supervisión a su cargo; (Artículos 7, fracción III y 17, fracciones I y VIII del Estatuto Orgánico)
VI.   Controlar los plazos de atención de los asuntos asignados, para verificar que se atiendan en tiempo y forma; (Artículos 7, fracción III y 17, fracciones I y VIII del Estatuto Orgánico)
VII.   Revisar y sancionar los informes, reportes y tarjetas informativas que le requieran sus superiores jerárquicos, para el desahogo de los asuntos asignados; (Artículos 7, fracción III y 17, fracciones I y VIII del Estatuto Orgánico)
VIII.  Acordar con sus superiores jerárquicos la atención de los asuntos de su competencia, para definir la estrategia de defensa de los asuntos a su cargo, y (Artículos 7, fracción VII y 17, fracciones I, y VIII del Estatuto Orgánico)
IX.   Las demás funciones inherentes para el desahogo de los asuntos asignados y las que le encomiende, en el ámbito de competencia de la persona titular del área de adscripción.
Puesto:
b.i.5. Coordinación de lo Consultivo y de Apoyo Técnico Jurídico
Funciones:
I.     Autorizar los proyectos de atención a solicitudes de asesoría jurídica y consultas normativas que requieran a la persona titular de la Unidad Especializada en Asuntos Jurídicos, que elaboren los Proyectistas Jurídicos, previa revisión de la persona titular de la Supervisión correspondiente, para someterlos a consideración de sus superiores jerárquicos; (Artículos 7, fracción III y 17, fracción VIII del Estatuto Orgánico)
II.     Proponer a la persona titular de la Coordinación General Jurídica, los proyectos de interpretación de las disposiciones legales, normativas y estatutarias de la Fiscalía General, cuando se presente alguna situación no prevista en ellas, a efecto de que la persona titular de la Unidad Especializada en Asuntos Jurídicos pueda presentar la opinión correspondiente a la persona titular de la Institución para su resolución; (Artículos 7, fracción III y 17, fracción XIV del Estatuto Orgánico)
III.    Plantear los proyectos de opiniones técnicas sobre aquella normatividad interna destinada a regular la actuación de las personas que desempeñen funciones sustantivas en la Institución, para que la persona titular de la Unidad Especializada en Asuntos Jurídicos recabe la opinión de la persona titular de la Fiscalía Especializada de Asuntos Internos; (Artículos 7, fracción III y 17, fracción XV del Estatuto Orgánico)
IV.   Coordinar el proyecto de atención de las peticiones formuladas en términos del artículo 8 de la Constitución, competencia de la Unidad Especializada en Asuntos Jurídicos, para proponerlo a autorización de la persona titular de la Coordinación General Jurídica; (Artículos 7, fracción III y 17, fracción XVI del Estatuto Orgánico)
V.    Aprobar la propuesta de dictamen respecto de los Manuales de Organización y de Procedimientos, que remitan las Unidades Administrativas, previo a su expedición, para someterlo a consideración de la persona titular de la Coordinación General Jurídica; (Artículos 7, fracción III y 17, fracción XVII del Estatuto Orgánico)
VI.   Revisar los proyectos que elabore la Unidad de Normatividad, para la emisión de opiniones técnicas, propuestas de disposiciones normativas, bases de coordinación y convenios de colaboración, opiniones jurídicas respecto de los proyectos de tratados internaciones y acuerdos interinstitucionales, estudios sobre legislación penal, propuestas de interpretación normativa, anteproyectos de iniciativas de ley o de reformas constitucionales y legales, emisión o actualización de protocolos de actuación y opiniones jurídicas en general que le sean requeridas por la persona titular de la Unidad Especializada en Asuntos Jurídicos y/o las Unidades Administrativas de la Institución, para verificar que se atiendan las directrices dictadas por la persona titular de la Unidad Especializada en Asuntos Jurídicos; (Artículos 17 y 19 del Estatuto Orgánico)
VII.   Aprobar el proyecto de modificaciones al ordenamiento jurídico y emisión de disposiciones necesarias, que contribuya a la simplificación normativa y administrativa de la Fiscalía General, para someter a autorización de sus superiores jerárquicos; (Artículo 17, fracción XXI del Estatuto Orgánico)
VIII.  Supervisar la participación de la persona titular de la Supervisión de lo Consultivo en los procedimientos de contratación pública relacionados con la Ley de Adquisiciones, Arrendamientos y Servicios del Sector Público y la Ley de Obras Públicas y Servicios Relacionados con las Mismas, así como en la enajenación de bienes muebles que refiere la Ley General de Bienes Nacionales, para verificar que la asesoría jurídica que brinde, se encuentre apegada a las directrices emitidas por la persona titular de la Unidad Especializada en Asuntos Jurídicos y coordinar el análisis jurídico y dictaminación de los convenios, contratos y en general, cualquier instrumento jurídico que pretenda celebrar la Institución, competencia de la Unidad Especializada en Asuntos Jurídicos, para evaluar su apego a la normatividad aplicable; (Artículo 17, fracciones VII, VIII y XIV del Estatuto Orgánico)
IX.   Supervisar la información que deba cargarse en el sistema Plataforma Nacional de Transparencia, correspondiente a la Unidad Especializada en Asuntos Jurídicos, así como aquellos desahogos de requerimientos que los órganos jurisdiccionales realicen a la Unidad Especializada en Asuntos Jurídicos, para corroborar que reúna los requerimientos necesarios conforme a la normatividad aplicable; (Artículo 7, fracciones, XII y XIV del Estatuto Orgánico)
X.    Supervisar las actividades que realicen las personas servidoras públicas que desempeñan sus labores en la Coordinación a su cargo, y aprobar los proyectos de atención de asesorías, opiniones, estudios, proyectos normativos, dictámenes, reformas legales, interpretaciones y consultas en general, para verificar el cumplimiento de las directrices de trabajo instruidas por la persona titular de la Unidad Especializada en Asuntos Jurídicos; (Artículos 7, fracción III y 17, fracciones I, VII, VIII, XIV, XV, XVI, XVII, XIX, XX, XXI y XXIV del Estatuto Orgánico)
XI.   Supervisar bajo su más estricta responsabilidad la calidad técnico-jurídica de los documentos elaborados por las personas servidoras públicas que desempeñan sus labores en la Coordinación a su cargo, en relación con las funciones encomendadas; (Artículos 7, fracción III y 17, fracciones I, VII, VIII, XIV, XV, XVI, XVII, XIX, XX, XXI y XXIV del Estatuto Orgánico)
XII.   Contribuir con la persona titular de la Coordinación General Jurídica para analizar conjuntamente los resultados de la atención a la solicitud de opiniones, dictámenes, estudios y demás consultas, que le sean realizadas a la Coordinación de lo Contencioso y de Apoyo Técnico Jurídico en el ámbito de su competencia y generar recomendaciones de directrices a la persona titular de la Unidad Especializada en Asuntos Jurídicos; (Artículos 7, fracción VII y 17, fracciones I, VII, VIII, XIV, XV, XVI, XVII, XIX, XX, XXI y XXIV del Estatuto Orgánico)
XIII.  Coordinar a las personas servidoras públicas que desempeñan sus labores en la Coordinación a su cargo y asignar a aquellos que deban acudir personalmente para realizar gestiones y diligencias ante las autoridades correspondientes, sin perjuicio de que pueda ejercer esta actividad personalmente, y (Artículos 7, fracción III y 17, fracciones I, VII, VIII, XIV, XV, XVI, XVII, XIX, XX, XXI y XXIV del Estatuto Orgánico)
XIV. Las demás funciones inherentes para el desahogo de los asuntos asignados y las que le encomiende, en el ámbito de competencia de la persona titular del área de adscripción.
Puesto:
b.i.5.1. Supervisión de lo Consultivo (Puesto Tipo)
Funciones:
I.     Autorizar el proyecto de desahogo de opiniones y consultas en el ámbito de su competencia, derechos de petición, dictámenes jurídicos, interpretaciones, opiniones técnicas, estudios, criterios, oficios y en general, cualquier tipo de análisis normativo que elaboren las personas servidoras públicas que desempeñan sus labores en la Supervisión a su cargo, de acuerdo con las instrucciones de la persona titular de la Coordinación de lo Contencioso y de Apoyo Técnico Jurídico, para el desahogo de los asuntos asignados; (Artículos 7, fracción III y 17, fracciones I, VII, VIII, XIV, XVI y XX del Estatuto Orgánico)
II.     Participar en el ámbito de su competencia, en las etapas de los procedimientos de contratación pública relacionados con la Ley de Adquisiciones, Arrendamientos y Servicios del Sector Público y la Ley de Obras Públicas y Servicios Relacionados con las Mismas, así como el diverso de enajenación de bienes muebles que refiere la Ley General de Bienes Nacionales, de acuerdo con las instrucciones de sus superiores jerárquicos, para brindar la asesoría jurídica necesaria; (Artículo 17, fracciones VII, VIII y XIV del Estatuto Orgánico)
III.    Verificar el análisis jurídico y dictaminación correspondiente, de los convenios, contratos y en general, cualquier instrumento jurídico que pretenda celebrar la Institución, competencia de la Unidad Especializada en Asuntos Jurídicos, para dictaminar su apego a la normatividad aplicable; (Artículo 17, fracción VII del Estatuto Orgánico)
IV.   Realizar la carga de información en el sistema Plataforma Nacional de Transparencia, para dar cumplimiento a lo dispuesto en la Ley General de Transparencia y Acceso a la Información Pública, correspondiente a la Unidad Especializada en Asuntos Jurídicos; (Artículo 7, fracciones, XII y XIV del Estatuto Orgánico)
V.    Revisar los proyectos de respuesta a las solicitudes que se realicen en términos del artículo 8 Constitucional, dentro del ámbito de competencia de la Unidad Especializada en Asuntos Jurídicos y su posterior notificación, para someter a consideración de la persona titular de la Coordinación de lo Contencioso y de Apoyo Técnico Jurídico; (Artículo 17, fracción XVI del Estatuto Orgánico)
VI.   Supervisar bajo su más estricta responsabilidad la calidad técnico-jurídica de los documentos elaborados por las personas servidoras públicas que desempeñan sus labores en la Supervisión a su cargo; (Artículos 7, fracción III y 17, fracciones I, VII, VIII, XIV, XVI y XX del Estatuto Orgánico)
VII.   Controlar los plazos de atención de los asuntos asignados, para verificar que se atiendan en tiempo y forma; (Artículos 7, fracción III y 17, fracciones I, VII, VIII, XIV, XVI y XX del Estatuto Orgánico)
VIII.  Revisar y sancionar los informes, reportes y tarjetas informativas que le requieran sus superiores jerárquicos, para el desahogo de los asuntos asignados; (Artículos 7, fracción III y 17, fracciones I, VII, VIII, XIV, XVI y XX del Estatuto Orgánico)
IX.   Acordar con sus superiores jerárquicos la atención de los asuntos de su competencia, para definir la estrategia de defensa de los asuntos a su cargo, y (Artículos 7, fracción VII y 17, fracciones I, VII, VIII, XIV, XVI y XX del Estatuto Orgánico)
X.    Las demás funciones inherentes para el desahogo de los asuntos asignados y las que le encomiende, en el ámbito de competencia de la persona titular del área de adscripción.
Puesto:
b.i.5.2. Supervisión de Apoyo Técnico Jurídico (Puesto Tipo)
Funciones:
I.     Autorizar el proyecto de desahogo de opiniones y consultas en el ámbito de su competencia, anteproyectos de iniciativas de ley o reformas legales y constitucionales así como para la emisión o actualización de protocolos de actuación, interpretación de disposiciones normativas, opiniones técnicas, estudios, criterios, oficios y en general, cualquier tipo de análisis normativo que elaboren las personas servidoras públicas que desempeñan sus labores en la Supervisión a su cargo, de acuerdo con las instrucciones de la persona titular de la Coordinación de lo Contencioso y de Apoyo Técnico Jurídico, para el desahogo de los asuntos asignados; (Artículos 7, fracción III y 17, fracciones I, VIII, XIX y XXIV del Estatuto Orgánico)
II.     Analizar la propuesta de dictamen respecto de los Manuales de Organización y de Procedimientos, que remitan las Unidades Administrativas, previo a su expedición, para en su caso, validarlo; (Artículos 7, fracción III y 17, fracción XVII del Estatuto Orgánico)
III.    Elaborar el proyecto de modificaciones al ordenamiento jurídico y emisión de disposiciones necesarias, para contribuir a la simplificación normativa y administrativa de la Fiscalía General; (Artículo 17, fracción XXI del Estatuto Orgánico)
IV.   Emitir proyectos de opinión técnica respecto las disposiciones que regulen la actuación de las personas agentes del Ministerio Público de la Federación, las personas agentes de la Policía Federal Ministerial, las personas peritas, las personas analistas y las personas facilitadoras de la Institución, para someterla a consideración de sus superiores jerárquicos; (Artículo 17, fracción XV del Estatuto Orgánico)
V.    Supervisar bajo su más estricta responsabilidad la calidad técnico-jurídica de los documentos elaborados por las personas servidoras públicas que desempeñan sus labores en la Supervisión a su cargo; (Artículos 7, fracción III y 17, fracciones I, VIII, XV, XIX, XXI y XXIV del Estatuto Orgánico)
VI.   Controlar los plazos de atención de los asuntos asignados, para verificar que se atiendan en tiempo y forma; (Artículos 7, fracción III y 17, fracciones I, VIII, XV, XIX, XXI y XXIV del Estatuto Orgánico)
VII.   Revisar y sancionar los informes, reportes y tarjetas informativas que le requieran sus superiores jerárquicos, para el desahogo de los asuntos asignados; (Artículos 7, fracción III y 17, fracciones I, VIII, XV, XIX, XXI y XXIV del Estatuto Orgánico)
VIII.  Acordar con sus superiores jerárquicos la atención de los asuntos de su competencia, para definir la estrategia de defensa de los asuntos a su cargo, y (Artículos 7, fracción VII y 17, fracciones I, VIII, XV, XIX, XXI y XXIV del Estatuto Orgánico)
IX.   Las demás funciones inherentes para el desahogo de los asuntos asignados y las que le encomiende, en el ámbito de competencia de la persona titular del área de adscripción.
Puesto:
Proyectista Jurídico (Puesto Tipo)
Funciones:
I.     Atender los asuntos que le sean asignados, dando el debido seguimiento hasta su conclusión y atendiendo a las instrucciones que al efecto le comunique su superior jerárquico, para dar cumplimiento a la normatividad aplicable; (Artículos 17, 18, 19 y 20 del Estatuto Orgánico)
II.     Elaborar demandas y denuncias, acudir a audiencias ante los órganos jurisdiccionales, atender requerimientos judiciales, sustanciar procedimientos administrativos y en general, participar en la defensa jurídica de la Institución hasta la conclusión de los litigios, para la protección de sus intereses y patrimonio; (Artículos 17, fracciones I, II, III, IV, V, VI, XII, XVIII y XXIII y 18, fracciones I, II, III y VIII del Estatuto Orgánico)
III.    Realizar estudios constitucionales de instrumentos normativos emitidos por los Poderes Ejecutivo y Legislativo a nivel estatal y federal, así como de las resoluciones de los órganos jurisdiccionales, que se relacionen con las atribuciones que la legislación otorga a la Fiscalía General; elaborar proyectos de opiniones técnico jurídicas en aquellos juicios que ameriten la intervención de la Fiscalía General y dar a conocer los criterios relevantes que sirvan de herramienta para fortalecer la intervención del Ministerio Público en los procesos en los que sea parte, para garantizar la supremacía de la Constitución y defender los intereses de la Institución; (Artículo 18, fracciones I, II, III, IV, V, VI, VII, VIII, IX, X, XI y XII del Estatuto Orgánico)
IV.   Elaborar los anteproyectos de instrumentos normativos, bases de coordinación y convenios Institucionales, interpretaciones de ordenamientos institucionales, opiniones y estudios jurídicos de iniciativas, dictámenes, minutas, tratados internacionales, acuerdos interinstitucionales, que requiera la persona titular de la Fiscalía General, la persona titular de la Unidad Especializada en Asuntos Jurídicos y/o las Unidades Administrativas de la Institución, para atender las necesidades normativas institucionales; (Artículos 17, fracciones VIII, XIV, XV, XIX, XX, XXI y XXIV y 19, fracciones I, III, IV, V, VI, VIII, XI, XII y XIII del Estatuto Orgánico)
V.    Apoyar en el seguimiento a los asuntos legislativos de interés para la Fiscalía General ante el Congreso de la Unión; (Artículo 19 fracciones VIII y XIV del Estatuto Orgánico)
VI.   Realizar los proyectos de atención a las solicitudes de acceso a la información y de ejercicio de derechos ARCO, revisar que la información en materia de obligaciones de transparencia cumpla con los requisitos previstos en la normativa que corresponda, apoyar en los trabajos necesarios en materia de protección de datos personales, publicación de información, capacitación y archivo, a fin de dar cumplimiento a las obligaciones institucionales en la materia; (Artículo 20, fracciones IV, XVII, XVIII y XIX del Estatuto Orgánico)
VII.   Elaborar los documentos que se le asignen por su superior jerárquico, atendiendo a sus instrucciones, para cumplir con las facultades encomendadas a la Unidad Administrativa de su adscripción; (Artículos 17, 18, 19 y 20 del Estatuto Orgánico)
VIII.  Diagnosticar los asuntos que se consideren de interés para la Fiscalía General, en el ámbito de competencia de la Unidad Administrativa de su adscripción, para dar la atención jurídica que corresponda; (Artículos 17, 18, 19 y 20 del Estatuto Orgánico)
IX.   Mantener actualizado el desarrollo de los asuntos a su cargo, en los sistemas electrónicos que se utilicen en la Unidad Administrativa de su adscripción, para la consulta de expedientes; (Artículos 17, 18, 19 y 20 del Estatuto Orgánico)
X.    Inspeccionar el Diario Oficial de la Federación, Semanario Judicial de la Federación, Periódico Oficial de la Ciudad de México y Entidades Federativas, para informar al superior de la normatividad o asuntos, que pudieran ser de interés de la Unidad Administrativa de su adscripción; (Artículos 17, 18, 19 y 20 del Estatuto Orgánico)
XI.   Analizar la documentación que reciba, a efecto de archivarla en los expedientes a su cargo, para su integración, y (Artículos 17, 18, 19 y 20 del Estatuto Orgánico)
XII.   Las demás funciones inherentes para el desahogo de los asuntos asignados y las que le encomiende, en el ámbito de competencia de la persona titular del área de adscripción.
Puesto:
b.i.6 Administración Especial de Gestión Ejecutiva
Funciones:
I.     Supervisar el seguimiento de la documentación que ingresa a la Unidad Especializada en Asuntos Jurídicos, así como su entrega al área correspondiente, a fin de que se cumplan con los plazos de atención establecidos; (Artículo 7, fracciones III, XXVII y XXXII del Estatuto Orgánico)
II.     Elaborar los informes mensuales, trimestrales, semestrales y anuales que requiera la persona titular de la Unidad Especializada en Asuntos Jurídicos para el cumplimiento de sus facultades encomendadas por la normatividad aplicable; (Artículo 7, fracciones III, XXVII y XXXII del Estatuto Orgánico)
III.    Implementar las acciones pertinentes para la organización y desahogo de las reuniones de trabajo de la persona titular de la Unidad Especializada en Asuntos Jurídicos, a fin de atender las necesidades de las diferentes Unidades Administrativas de la Institución; (Artículo 7, fracciones III, XXVII y XXXII del Estatuto Orgánico)
IV.   Difundir aquella información que la persona titular de la Unidad Especializada en Asuntos Jurídicos requiera hacer del conocimiento, a fin de mantener comunicación con el personal adscrito a la Unidad Especializada; (Artículo 7, fracciones III, XXVII y XXXII del Estatuto Orgánico)
V.    Integrar los expedientes de los asuntos que le indique la persona titular de la Unidad Especializada en Asuntos Jurídicos, para contar con el archivo actualizado de la Unidad; (Artículo 7, fracción III del Estatuto Orgánico);
VI.   Revisar que el directorio de la persona titular de la Unidad Especializada en Asuntos Jurídicos se encuentre actualizado, para mantener comunicación con el personal adscrito de las diferentes Unidades Administrativas de la Institución, y (Artículo 7, fracciones III y XXXII del Estatuto Orgánico)
VII.   Las demás funciones inherentes para el desahogo de los asuntos asignados y las que le encomiende, en el ámbito de competencia de la persona titular del área de adscripción.
Puesto:
b.i.6.1. Administración Auxiliar de Apoyo Ejecutivo (Puesto Tipo)
Funciones:
I.     Colaborar con las personas servidoras públicas que desempeñan sus labores en el área de su adscripción, para facilitar la atención de los asuntos que le son encomendados; (Artículo 7, fracciones III y XXXII del Estatuto Orgánico)
II.     Recibir, registrar y entregar la correspondencia a la persona titular de su área de adscripción, para el acuerdo y turno correspondiente; (Artículo 7, fracciones III y XXXII del Estatuto Orgánico)
III.    Documentar, integrar, foliar, escanear, fotocopiar y glosar los expedientes, tanto digitales como físicos, relacionados con los asuntos de su área de adscripción, a fin de contar con expedientes físicos y electrónicos debidamente actualizados; (Artículo 7, fracciones III y XXXII del Estatuto Orgánico)
IV.   Elaborar y administrar el directorio del área a la que se encuentre adscrito, para mantener una comunicación exitosa con el personal adscrito de las diferentes Unidades Administrativas de la Institución; (Artículo 7, fracciones III y XXXII del Estatuto Orgánico)
V.    Clasificar y archivar los documentos del área, para mantener actualizados los expedientes y cumplir con la normatividad aplicable, y (Artículo 7, fracciones III y XXXII del Estatuto Orgánico)
VI.   Las demás funciones inherentes para el desahogo de los asuntos asignados y las que le encomiende, en el ámbito de competencia de la persona titular del área de adscripción.
Puesto:
b.i.7. Administración Especial de Gestión de Archivo
Funciones:
I.     Fungir como enlace y responsable del archivo de trámite y concentración de la Unidad Especializada en Asuntos Jurídicos, para cumplir con las normas que determine el Archivo General de la Nación y la normatividad aplicable; (Artículo 7, fracciones III y XXXII del Estatuto Orgánico)
II.     Coordinar la administración resguardo, préstamo y baja documental de los expedientes que conforman el archivo de trámite y concentración de la Unidad Especializada en Asuntos Jurídicos, a fin de que cumplan con los requisitos previstos en los lineamientos del cuadro general de clasificación archivística; (Artículo 7, fracciones III y XXXII del Estatuto Orgánico)
III.    Supervisar que el registro de información concerniente al archivo de trámite de y concentración de la Unidad Especializada en Asuntos Jurídicos, se realice de conformidad con las disposiciones aplicables para el adecuado manejo y resguardo de los expedientes que lo integran; (Artículo 7, fracciones III y XXXII del Estatuto Orgánico)
IV.   Coordinar con las personas titulares de las áreas que conforman la Unidad Especializada en Asuntos Jurídicos para hacer de su conocimiento las obligaciones en materia de clasificación archivística; (Artículo 7, fracciones III y XXXII del Estatuto Orgánico)
V.    Informar a las personas titulares de área en la Unidad Especializada en Asuntos Jurídicos sobre la detección de expedientes a su cargo que no se encuentren debidamente integrados, para que se realicen las gestiones y acciones pertinentes a fin de cumplir con los requisitos que exige el Catálogo de Disposición Documental; (Artículo 7, fracciones III y XXXII del Estatuto Orgánico)
VI.   Elaborar y proponer a su superior jerárquico los mecanismos internos de resguardo, control y entrega de expedientes generados por las personas servidoras públicas que desempeñan sus labores en la Unidad Especializada en Asuntos Jurídicos, a afecto de agilizar su préstamo, devolución y mantener el resguardo de ellos; (Artículo 7, fracciones III y XXXII del Estatuto Orgánico)
VII.   Autorizar y transmitir los reportes correspondientes a las personas servidoras públicas que desempeñan sus labores en la Unidad Especializada en Asuntos Jurídicos ante la falta de devolución de expedientes al archivo por exceso de tiempo y/o volumen, con el objeto de mantener de forma óptima su resguardo; (Artículo 7, fracciones III y XXXII del Estatuto Orgánico)
VIII.  Concentrar los expedientes que contengan acuerdo de conclusión y archivo para organizar los trámites de transferencia, así como su traslado a los almacenes de archivo asignados a la Unidad Especializada en Asuntos Jurídicos, para su resguardo o destrucción, conforme a la normatividad aplicable en la materia, y (Artículo 7, fracciones III y XXXII del Estatuto Orgánico)
IX.   Las demás funciones inherentes para el desahogo de los asuntos asignados y las que le encomiende, en el ámbito de competencia de la persona titular del área de adscripción.
Puesto:
b.i.7.1. Auxiliar de Control de Mensajería
Funciones:
I.     Organizar la documentación, así como a los mensajeros, a fin de llevar el control de los documentos que se deben entregar a las diferentes Unidades Administrativas de la Fiscalía General, diversas Instituciones gubernamentales y/o particulares; (Artículo 7, fracciones III y XXXII del Estatuto Orgánico)
II.     Administrar las rutas de traslado de los mensajeros en función a la documentación y la ubicación donde debe entregarse, a fin de entregar aquellos documentos, de manera expedita a las diferentes Unidades Administrativas requirentes; (Artículo 7, fracciones III y XXXII del Estatuto Orgánico)
III.    Mantener el control de la entrega de los acuses de recibo, a fin de desahogar los asuntos atendidos en los sistemas electrónicos de la Unidad Especializada en Asuntos Jurídicos; (Artículo 7, fracciones III y XXXII del Estatuto Orgánico)
IV.   Realizar las bases de datos, reportes, y demás tareas asignadas relacionadas con el control de la mensajería a fin de informar sobre cualquier asunto ocurrido en el desarrollo de las actividades; (Artículo 7, fracciones III y XXXII del Estatuto Orgánico)
V.    Verificar que haya completado el trabajo asignado, para informar a su superior sobre las entregas pendientes de realizar, y (Artículo 7, fracciones III y XXXII del Estatuto Orgánico)
VI.   Las demás funciones inherentes para el desahogo de los asuntos asignados y las que le encomiende, en el ámbito de competencia de la persona titular del área de adscripción.
Puesto:
b.i.7.2. Administración Auxiliar de Apoyo Ejecutivo (Puesto Tipo)
Funciones:
I.     Colaborar con las personas servidoras públicas que desempeñan sus labores en el área de su adscripción, para facilitar la atención de los asuntos que le son encomendados; (Artículo 7, fracciones III y XXXII del Estatuto Orgánico)
II.     Recibir, registrar y entregar la correspondencia a la persona titular de su área de adscripción, para el acuerdo y turno correspondiente; (Artículo 7, fracciones III y XXXII del Estatuto Orgánico)
III.    Documentar, integrar, foliar, escanear, fotocopiar y glosar los expedientes, tanto digitales como físicos, relacionados con los asuntos de su área de adscripción, a fin de contar con expedientes físicos y electrónicos debidamente actualizados; (Artículo 7, fracciones III y XXXII del Estatuto Orgánico)
IV.   Elaborar y administrar el directorio del área a la que se encuentre adscrito, para mantener una comunicación exitosa con el personal adscrito de las diferentes Unidades Administrativas de la Institución; (Artículo 7, fracciones III y XXXII del Estatuto Orgánico)
V.    Clasificar y archivar los documentos del área, para mantener actualizados los expedientes y cumplir con la normatividad aplicable, y (Artículo 7, fracciones III y XXXII del Estatuto Orgánico)
VI.   Las demás funciones inherentes para el desahogo de los asuntos asignados y las que le encomiende, en el ámbito de competencia de la persona titular del área de adscripción.
Puesto:
b.i.8. Administración Especial de Gestión de Tecnologías de Información y Comunicaciones
Funciones:
I.     Difundir a través de los sistemas electrónicos oficiales la información de interés que le instruya la persona titular de la Coordinación General Jurídica; (Artículo 7, fracciones III y XXXII del Estatuto Orgánico)
II.     Supervisar la instrumentación de las metodologías sobre los procesos en materia de Tecnologías de la Información y Comunicación, a fin de atender los requerimientos formulados por las personas servidoras públicas que desempeñan sus labores en la Unidad Especializada en Asuntos Jurídicos; (Artículo 7, fracciones III y XXXII del Estatuto Orgánico)
III.    Coordinar el desarrollo de aquellos sistemas informáticos administrativos que se requieran, con el fin automatizar los procesos administrativos que se realizan en la Unidad Especializada en Asuntos Jurídicos; (Artículo 7, fracciones III y XXXII del Estatuto Orgánico)
IV.   Programar y supervisar el mantenimiento de los sistemas de información existentes, de conformidad con las políticas establecidas por la Unidad Especializada de Infraestructura Tecnológica, Comunicaciones y Sistemas, para que no exista retraso al momento de su aplicación; (Artículo 7, fracciones III y XXXII del Estatuto Orgánico)
V.    Validar la administración del inventario de Tecnologías de Información y Comunicaciones, a fin de cumplir con las políticas establecidas por la Unidad Especializada de Infraestructura Tecnológica, Comunicaciones y Sistemas; (Artículo 7, fracciones III y XXXII del Estatuto Orgánico)
VI.   Gestionar los requerimientos de las personas servidoras públicas que desempeñan sus labores en la Unidad Especializada en Asuntos Jurídicos ante la Unidad Especializada de Infraestructura Tecnológica, Comunicaciones y Sistemas, a fin de contar con los recursos necesarios para el desempeño de las funciones que tienen encomendadas; (Artículo 7, fracciones III y XXXII del Estatuto Orgánico)
VII.   Coordinar la elaboración de los informes que requiera la persona titular de la Unidad Especializada en Asuntos Jurídicos, generados con los datos almacenados en las bases de datos de la Unidad Especializada; (Artículo 7, fracciones III y XXXII del Estatuto Orgánico)
VIII.  Diseñar los comunicados que le instruya la persona titular de la Coordinación General Jurídica, para que se difundan a través de los sistemas electrónicos oficiales, y (Artículo 7, fracciones III y XXXII del Estatuto Orgánico)
IX.   Las demás funciones inherentes para el desahogo de los asuntos asignados y las que le encomiende, en el ámbito de competencia de la persona titular del área de adscripción.
Puesto:
b.i.8.1. Programador
Funciones:
I.     Atender las necesidades de desarrollos informáticos requeridos en la Unidad Especializada en Asuntos Jurídicos, analizando la problemática que se requiera solventar para generar las bases de datos o sistemas que mejoren el control de la información; (Artículo 7, fracciones III y XXXII del Estatuto Orgánico)
II.     Diseñar el plan de trabajo para el desarrollo de sistemas, basado en metodologías de desarrollo; (Artículo 7, fracciones III y XXXII del Estatuto Orgánico)
III.    Desarrollar la solución informática, basado en los acuerdos resultantes de las reuniones con los solicitantes; (Artículo 7, fracciones III y XXXII del Estatuto Orgánico)
IV.   Evaluar el funcionamiento de los sistemas o bases de datos desarrolladas, para proponer mejoras o actualizaciones; (Artículo 7, fracciones III y XXXII del Estatuto Orgánico)
V.    Mantener comunicación con las áreas de la Unidad Especializada en Asuntos Jurídicos para detectar necesidades de desarrollo informático; (Artículo 7, fracciones III y XXXII del Estatuto Orgánico)
VI.   Realizar el mantenimiento y soporte técnico a las bases de datos o sistemas desarrollados, para agilizar la operación de la Unidad Especializada en Asuntos Jurídicos; (Artículo 7, fracciones III y XXXII del Estatuto Orgánico)
VII.   Elaborar los informes que le requieran sus superiores jerárquicos, respecto del desarrollo y funcionamiento de las soluciones informáticas; (Artículo 7, fracciones III y XXXII del Estatuto Orgánico)
VIII.  Las demás funciones inherentes para el desahogo de los asuntos asignados y las que le encomiende, en el ámbito de competencia de la persona titular del área de adscripción.
Puesto:
b.i.8.2. Auxiliar de Gestión Tecnológica
Funciones:
I.     Atender las solicitudes en los aplicativos y sitios, a fin de asegurar la optimización de las funciones de la Unidad Especializada en Asuntos Jurídicos; (Artículo 7, fracciones III y XXXII del Estatuto Orgánico)
II.     Proporcionar el mantenimiento, soporte técnico y apoyo en operación diaria a los sistemas de información existentes, para agilizar la operación de la Unidad Especializada en Asuntos Jurídicos; (Artículo 7, fracciones III y XXXII del Estatuto Orgánico)
III.    Organizar la información plasmada en los informes que solicita el Coordinador General Jurídico, para plasmar de forma clara y precisa el desempeño y cumplimiento de los objetivos de la Unidad Especializada en Asuntos Jurídicos; (Artículo 7, fracciones III y XXXII del Estatuto Orgánico)
IV.   Registrar y controlar el inventario de bienes informáticos en el sistema destinado para dicho fin, a fin de cumplir con la normatividad aplicable; (Artículo 7, fracciones III y XXXII del Estatuto Orgánico)
V.    Gestionar el seguimiento con la Unidad Especializada de Infraestructura Tecnológica, Comunicaciones y Sistemas, a los requerimientos técnicos de servicios de los bienes informáticos y software comercial, para que sean atendidos a la brevedad y evitar obstaculizar la operación de la Unidad Especializada en Asuntos Jurídicos; (Artículo 7, fracciones III y XXXII del Estatuto Orgánico)
VI.   Diseñar propuestas de sistemas de información requeridas por la persona titular de la Administración Especial de Gestión de Tecnologías de Información y Comunicaciones, a fin de tener automatizados los procesos que realizan las diferentes áreas de la Unidad Especializada en Asuntos Jurídicos, y (Artículo 7, fracciones III y XXXII del Estatuto Orgánico)
VII.   Las demás funciones inherentes para el desahogo de los asuntos asignados y las que le encomiende, en el ámbito de competencia de la persona titular del área de adscripción.
b.i.a) Unidad de Constitucionalidad.
Puesto:
b.i.a.1. Coordinación Jurídica
Funciones:
I.     Revisar, previo visto bueno de la persona titular de la Unidad de Constitucionalidad, con la persona titular de la Coordinación de Asuntos Relevantes y Amparo de la Unidad Especializada en Asuntos Jurídicos los recursos de apelación en contra de sentencias de los Juzgados de Distrito dictadas en aquellos procesos en que la Federación sea parte y que por su interés y trascendencia así lo ameriten, para elaborar los proyectos en los que se ejerza la facultad de atracción y, de proceder, se realice la denuncia de contradicción de tesis; (Artículo 18, fracción I del Estatuto Orgánico)
II.     Proponer a la persona titular de la Unidad de Constitucionalidad la intervención de la Fiscalía General en los juicios de controversia constitucional sobre las normas generales, actos u omisiones, con excepción de la materia electoral, con el fin de elaborar la propuesta de juicio que analice la validez constitucional de los actos emitidos; (Artículo 18, fracción II del Estatuto Orgánico)
III.    Aprobar los proyectos de escritos con los que se instrumenten las acciones necesarias en materia de controversias constitucionales y acciones de inconstitucionalidad en coordinación con la persona titular de la Coordinación de Asuntos Relevantes y Amparo, con el fin de que la Unidad Especializada en Asuntos Jurídicos pueda ejercer la defensa de los derechos de la ciudadanía; (Artículo 18, fracción III del Estatuto Orgánico)
IV.   Realizar el análisis de las normas generales publicadas en los periódicos y gacetas oficiales de la Federación, la Ciudad de México y las demás entidades federativas, que sean detectadas por la persona titular de la Administración Especial de Compilación y Análisis de Información, para proponer previo acuerdo con la persona titular de la Coordinación de Asuntos Relevantes y Amparo de la Unidad Especializada en Asuntos Jurídicos, el ejercicio de la acción constitucional; (Artículo 18, fracción IV del Estatuto Orgánico)
V.    Elaborar la propuesta de opinión para el desahogo de las vistas con motivo de la inaplicación de normas generales, a fin de definir la estrategia jurídica que cumpla con los principios constitucionales; (Artículo 18, fracción V del Estatuto Orgánico)
VI.   Analizar en coordinación con la persona titular de la Coordinación de Asuntos Relevantes y Amparo de la Unidad Especializada en Asuntos Jurídicos los criterios y precedentes del Poder Judicial de la Federación en materia penal, procesal penal y amparo penal, para establecer la conveniencia de implementar acciones de litigio estratégico, atendiendo a los intereses de la Fiscalía General; (Artículo 18, fracción VI del Estatuto Orgánico)
VII.   Diseñar en coordinación con la Unidad Especializada de Infraestructura Tecnológica, Comunicaciones y Sistemas un sistema de información que permita consultar los criterios emitidos por el Poder Judicial de la Federación, que será operado y administrado por los Supervisores y Proyectistas Jurídicos que desempeñan sus labores en la Unidad de Constitucionalidad, para que el personal adscrito a la Fiscalía General cuente con una herramienta de búsqueda. que facilite la debida integración jurídica de los asuntos a su cargo; (Artículo 18, fracción VII del Estatuto Orgánico)
VIII.  Supervisar el litigio realizado por las personas servidoras públicas de la Unidad de Constitucionalidad, de los asuntos radicados en los órganos de la Suprema Corte de Justicia de la Nación, a fin de proponer argumentos lógico jurídicos que sustenten la posición institucional de aquellos expedientes que sean de interés, conforme a las instrucciones de la persona titular de la Unidad Especializada en Asuntos Jurídicos; (Artículo 18, fracción VIII del Estatuto Orgánico)
IX.   Revisar y realizar proyectos de reformas constitucionales y demás disposiciones, con el fin de aportar elementos de estudio a la Unidad Especializada en Asuntos Jurídicos; (Artículo 18, fracción IX del Estatuto Orgánico)
X.    Supervisar la integración de los informes de resultados, estadísticas y bases de datos de las actividades que se realizan en la Unidad de Constitucionalidad, para proporcionar los datos que sean requeridos por diferentes instancias; (Artículo 18, fracción XII del Estatuto Orgánico)
XI.   Fungir como enlace y responsable de la Unidad de Constitucionalidad ante la Unidad Especializada en Asuntos Jurídicos en materia del archivo de trámite y concentración, a fin de que el personal adscrito a la Unidad de Constitucionalidad conozca los procedimientos a realizar en la operación de los documentos de archivo; (Artículo 18, fracción XII del Estatuto Orgánico)
XII.   Supervisar, bajo su más estricta responsabilidad, la calidad técnico-jurídica de los documentos elaborados por las personas servidoras públicas que desempeñan sus labores en la Unidad de Constitucionalidad, y (Artículo 18, fracción XII del Estatuto Orgánico)
XIII.  Las demás funciones inherentes para el desahogo de los asuntos asignados y las que le encomiende, en el ámbito de competencia de la persona titular del área de adscripción.
Puesto:
b.i.a.2. Supervisión de Estudios y de lo Contencioso Constitucional (Puesto Tipo)
Funciones:
I.     Determinar los argumentos lógico-jurídicos que se plantearán en las demandas de acción de inconstitucionalidad o de controversia constitucionales, a fin de que la persona titular de la Coordinación Jurídica tenga el sustento de la inconstitucionalidad de las normas jurídicas o actos que por estas vías se combaten; (Artículo 18, fracción III del Estatuto Orgánico)
II.     Elaborar el estudio constitucional de las normas generales, que le indique la persona titular de la Coordinación Jurídica, para determinar si cumplen con el marco jurídico constitucional; (Artículo 18, fracción IV del Estatuto Orgánico)
III.    Elaborar el proyecto de opinión en las controversias constitucionales y acciones de inconstitucionalidad promovidas por otros entes legitimados, a fin de definir, previo visto bueno de la persona titular de la Unidad Especializada en Asuntos Jurídicos, la competencia e interés de la Fiscalía General; (Artículo 18, fracción V del Estatuto Orgánico)
IV.   Elaborar las denuncias de criterios contradictorios y de las solicitudes dirigidas a la Suprema Corte de Justicia de la Nación, para proponer estrategias jurídicas que evalúen el impacto en la Fiscalía General; (Artículo 18, fracción I del Estatuto Orgánico)
V.    Realizar los proyectos de opiniones y desahogo de consultas que, en el ámbito constitucional, realicen las Unidades Administrativas a la Unidad de Constitucionalidad, para someterlo a la revisión de la persona titular de la Coordinación Jurídica; (Artículo 18, fracción X del Estatuto Orgánico)
VI.   Supervisar, bajo su más estricta responsabilidad, la calidad técnico-jurídica de los documentos elaborados por las personas servidoras públicas que desempeñan sus labores en la Supervisión a su cargo, y (Artículo 18, fracción XII del Estatuto Orgánico)
VII.   Las demás funciones inherentes para el desahogo de los asuntos asignados y las que le encomiende, en el ámbito de competencia de la persona titular del área de adscripción.
Puesto:
b.i.a.3. Supervisión de Seguimiento
Funciones:
I.     Analizar las notificaciones de la Suprema Corte de Justicia de la Nación respecto de las acciones de inconstitucionalidad y controversias constitucionales promovidas por otros entes legitimados, con objeto de determinar el estudio y opinión que se realizará; (Artículo 18, fracción III del Estatuto Orgánico)
II.     Detectar e informar de los asuntos de interés para la Fiscalía General, que ingresan a la Suprema Corte de Justicia de la Nación, para definir el informar el seguimiento a realizar en lo particular; (Artículo 18, fracciones VI y VIII del Estatuto Orgánico)
III.    Determinar las acciones de litigio en los asuntos detectados y listados para resolverse en las sesiones de Pleno y Salas de la Suprema Corte de Justicia de la Nación que sean de interés para la Fiscalía General, a fin de ayudar en la instrumentación de criterios; (Artículo 18, fracciones VI y VIII del Estatuto Orgánico)
IV.   Recabar los criterios que, en las materias penal, procesal penal y amparo penal haya emitido el Poder Judicial de la Federación, para integrarlos a un sistema de información que permita a las personas servidoras públicas de la Institución, la consulta y pronta identificación de precedentes; (Artículo 18, fracción VII del Estatuto Orgánico)
V.    Elaborar el reporte de las sesiones del Pleno y de las Salas de la Suprema Corte de Justicia de la Nación, para informar al superior jerárquico los temas de intereses para la Fiscalía General; (Artículo 18, fracción VIII del Estatuto Orgánico)
VI.   Realizar acercamientos de comunicación y coordinación con el personal de la Suprema Corte de Justicia de la Nación, a fin de conocer, de manera oportuna, el sentido de los proyectos de resolución de los asuntos en litigio, y (Artículo 18, fracción VIII del Estatuto Orgánico)
VII.   Las demás funciones inherentes para el desahogo de los asuntos asignados y las que le encomiende, en el ámbito de competencia de la persona titular del área de adscripción.
Puesto:
b.i.a.3.2. Administración Especial de Compilación y Análisis de Información
Funciones:
I.     Detectar las normas generales publicadas en los órganos oficiales y proponer la elaboración del estudio de constitucionalidad correspondiente, a efecto de que determinen si se ajusta al marco constitucional; (Artículo 18, fracción IV del Estatuto Orgánico)
II.     Recibir las notificaciones de las acciones de inconstitucionalidad y controversias constitucionales de la Suprema Corte de Justicia de la Nación, para acordarlas con la persona titular de la Coordinación Jurídica, para que determine las notificaciones que deben ingresarse a la Administración Especial de Oficialía de Partes de la Unidad Especializada en Asuntos Jurídicos, para su turno; (Artículo 18, fracción III del Estatuto Orgánico)
III.    Elaborar el informe diario y las bases de datos de las disposiciones normativas detectadas, así como de las notificaciones de la Suprema Corte de Justicia de la Nación, a fin de llevar un control de los insumos necesarios para la atención de los asuntos de la Unidad de Constitucionalidad; (Artículo 18, fracción IV del Estatuto Orgánico)
IV.   Participar en la localización de antecedentes o textos legislativos requeridos por la persona titular de la Coordinación Jurídica, para la elaboración de proyectos de respuesta a los asuntos turnados; (Artículo 18, fracción VI del Estatuto Orgánico)
V.    Organizar el archivo de trámite de la Unidad de Constitucionalidad, en coordinación con la persona titular de la Administración Especial de Gestión de Archivo de la Unidad Especializada en Asuntos Jurídicos, a fin de que la documentación se encuentre integrada en los expedientes y se cumpla con las disposiciones jurídicas y administrativas aplicables; (Artículo 18, fracción XII del Estatuto Orgánico)
VI.   Integrar los informes de la Unidad de Constitucionalidad, con objeto de consolidar los datos que son requeridos por otras instancias, y (Artículo 18, fracción VIII del Estatuto Orgánico)
VII.   Las demás funciones inherentes para el desahogo de los asuntos asignados y las que le encomiende, en el ámbito de competencia de la persona titular del área de adscripción.
Puesto:
b.i.a.3.2.1. Administración Auxiliar de Control de Gestión y Seguimiento
Funciones:
I.     Apoyar en la detección de las normas generales publicadas en los diversos periódicos oficiales, para integrarlas a los informes y bases de datos que correspondan; (Artículo 18, fracción IV del Estatuto Orgánico)
II.     Registrar la documentación que ingresa a la Unidad de Constitucionalidad y organizar la base de datos digital y física de la gestión de la documentación, a fin de asegurar el despacho de los asuntos turnados; (Artículo 18, fracción X del Estatuto Orgánico)
III.    Revisar el seguimiento en la atención a los asuntos turnados a los Proyectistas Jurídicos, a fin de integrar la información del estado que guarda cada asunto asignado; (Artículo 18, fracción VIII del Estatuto Orgánico)
IV.   Gestionar la elaboración de los formatos relacionados con la organización del archivo de trámite de la Unidad de Constitucionalidad, a efecto de cumplir con la normatividad en la materia; (Artículo 18, fracción XII del Estatuto Orgánico)
V.    Participar en la elaboración de los informes de las actividades a cargo de la Unidad de Constitucionalidad, para atender las solicitudes formuladas por las Unidades Administrativas de la Fiscalía General, y (Artículo 18, fracción X del Estatuto Orgánico)
VI.   Las demás funciones inherentes para el desahogo de los asuntos asignados y las que le encomiende, en el ámbito de competencia de la persona titular del área de adscripción.
Puesto:
Proyectista Jurídico (Puesto Tipo)
Funciones:
I.     Atender los asuntos que le sean asignados, dando el debido seguimiento hasta su conclusión y atendiendo a las instrucciones que al efecto le comunique su superior jerárquico, para dar cumplimiento a la normatividad aplicable; (Artículos 17, 18, 19 y 20 del Estatuto Orgánico)
II.     Elaborar demandas y denuncias, acudir a audiencias ante los órganos jurisdiccionales, atender requerimientos judiciales, sustanciar procedimientos administrativos y en general, participar en la defensa jurídica de la Institución hasta la conclusión de los litigios, para la protección de sus intereses y patrimonio; (Artículos 17, fracciones I, II, III, IV, V, VI, XII, XVIII y XXIII y 18, fracciones I, II, III y VIII del Estatuto Orgánico)
III.    Realizar estudios constitucionales de instrumentos normativos emitidos por los Poderes Ejecutivo y Legislativo a nivel estatal y federal, así como de las resoluciones de los órganos jurisdiccionales, que se relacionen con las atribuciones que la legislación otorga a la Fiscalía General; elaborar proyectos de opiniones técnico jurídicas en aquellos juicios que ameriten la intervención de la Fiscalía General y dar a conocer los criterios relevantes que sirvan de herramienta para fortalecer la intervención del Ministerio Público en los procesos en los que sea parte, para garantizar la supremacía de la Constitución y defender los intereses de la Institución; (Artículo 18, fracciones I, II, III, IV, V, VI, VII, VIII, IX, X, XI y XII del Estatuto Orgánico)
IV.   Elaborar los anteproyectos de instrumentos normativos, bases de coordinación y convenios Institucionales, interpretaciones de ordenamientos institucionales, opiniones y estudios jurídicos de iniciativas, dictámenes, minutas, tratados internacionales, acuerdos interinstitucionales, que requiera la persona titular de la Fiscalía General, la persona titular de la Unidad Especializada en Asuntos Jurídicos y/o las Unidades Administrativas de la Institución, para atender las necesidades normativas institucionales; (Artículos 17, fracciones VIII, XIV, XV, XIX, XX, XXI y XXIV y 19, fracciones I, III, IV, V, VI, VIII, XI, XII y XIII del Estatuto Orgánico)
V.    Apoyar en el seguimiento a los asuntos legislativos de interés para la Fiscalía General ante el Congreso de la Unión; (Artículo 19 fracciones VIII y XIV del Estatuto Orgánico)
VI.   Realizar los proyectos de atención a las solicitudes de acceso a la información y de ejercicio de derechos ARCO, revisar que la información en materia de obligaciones de transparencia cumpla con los requisitos previstos en la normativa que corresponda, apoyar en los trabajos necesarios en materia de protección de datos personales, publicación de información, capacitación y archivo, a fin de dar cumplimiento a las obligaciones institucionales en la materia; (Artículo 20, fracciones IV, XVII, XVIII y XIX del Estatuto Orgánico)
VII.   Elaborar los documentos que se le asignen por su superior jerárquico, atendiendo a sus instrucciones, para cumplir con las facultades encomendadas a la Unidad Administrativa de su adscripción; (Artículos 17, 18, 19 y 20 del Estatuto Orgánico)
VIII.  Diagnosticar los asuntos que se consideren de interés para la Fiscalía General, en el ámbito de competencia de la Unidad Administrativa de su adscripción, para dar la atención jurídica que corresponda; (Artículos 17, 18, 19 y 20 del Estatuto Orgánico)
IX.   Mantener actualizado el desarrollo de los asuntos a su cargo, en los sistemas electrónicos que se utilicen en la Unidad Administrativa de su adscripción, para la consulta de expedientes; (Artículos 17, 18, 19 y 20 del Estatuto Orgánico)
X.    Inspeccionar el Diario Oficial de la Federación, Semanario Judicial de la Federación, Periódico Oficial de la Ciudad de México y Entidades Federativas, para informar al superior de la normatividad o asuntos, que pudieran ser de interés de la Unidad Administrativa de su adscripción; (Artículos 17, 18, 19 y 20 del Estatuto Orgánico)
XI.   Analizar la documentación que reciba, a efecto de archivarla en los expedientes a su cargo, para su integración, y (Artículos 17, 18, 19 y 20 del Estatuto Orgánico)
XII.   Las demás funciones inherentes para el desahogo de los asuntos asignados y las que le encomiende, en el ámbito de competencia de la persona titular del área de adscripción.
b.i.b) Unidad de Normatividad.
Puesto:
b.i.b.1. Coordinación Normativa Legislativa
Funciones:
I.     Revisar, con la persona titular de la Coordinación de lo Consultivo y de Apoyo Técnico Jurídico de la Unidad Especializada en Asuntos Jurídicos, los proyectos de opinión técnica, de disposiciones normativas para regular las actuaciones de las personas servidoras públicas de la Fiscalía General, bases de coordinación, convenios de colaboración, los proyectos de interpretación de la normatividad institucional, opiniones de proyectos de tratados internacionales y acuerdos interinstitucionales, proyectos de emisión o actualización de protocolos y opiniones jurídicas en general, que le sean solicitadas por la persona titular de la Fiscal General, la persona titular de la Unidad Especializada en Asuntos Jurídicos y/o por las Unidades Administrativas de la Institución; (Artículo 19, fracciones I, III, IV, VI, VIII y XIII del Estatuto Orgánico)
II.     Revisar, con la persona titular de la Coordinación de lo Consultivo y de Apoyo Técnico Jurídico de la Unidad Especializada en Asuntos Jurídicos, propuestas de anteproyectos de iniciativas de ley, reformas constitucionales y legales vinculadas con las materias competencia de la Institución, opiniones jurídicas sobre iniciativas de ley o de reformas constitucionales o legales en las materias competencia de la Fiscalía General que se hayan turnado a las comisiones correspondientes en el Congreso de la Unión, que le sean solicitadas por la persona titular de la Fiscal General, la persona titular de la Unidad Especializada en Asuntos Jurídicos y/o por las Unidades Administrativas de la Institución; (Artículo 19, fracciones XI y XII del Estatuto Orgánico)
III.    Coordinar la realización de estudios sobre la legislación penal en las materias competencia de la Fiscalía General, detectando necesidades de actualización, para proponerlos a la persona titular de la Unidad de Normatividad; (Artículo 19, fracción V del Estatuto Orgánico)
IV.   Coordinarse con las Unidades Administrativas para la detección de necesidades normativas, para realizar los proyectos normativos y legislativos y correspondientes, que se pondrán a consideración de la persona titular de la Unidad Especializada en Asuntos Jurídicos; (Artículo 19, fracción VII del Estatuto Orgánico)
V.    Participar en la solicitud de publicación de instrumentos normativos, acuerdos, avisos, protocolos de actuación, y en general cualquier otro documento, en el Diario Oficial de la Federación, de acuerdo con las instrucciones que al efecto indique la persona titular de la Unidad Especializada en Asuntos Jurídicos; (Artículo 19, fracción II del Estatuto Orgánico)
VI.   Coordinar la publicación de cualquier documento que se le requiera, en la Normateca, supervisar su actualización constante y proponer las disposiciones normativas necesarias para su funcionamiento; (Artículo 19, fracciones II y X del Estatuto Orgánico)
VII.   Coordinar la sistematización y compilación de la normatividad institucional, protocolos de actuación e instrumentos jurídicos emitidos por la Institución, para generar un sistema de búsqueda en la Normateca, que permita agilizar el desarrollo de las actividades de las personas servidoras públicas de la Fiscalía General; (Artículo 19, fracciones II, IX y X del Estatuto Orgánico)
VIII.  Fungir como enlace y responsable de la Unidad de Normatividad ante la Unidad Especializada en Asuntos Jurídicos en materia del archivo de trámite y concentración, a fin de que el personal adscrito a la Unidad de Normatividad conozca los procedimientos a realizar en la operación de los documentos de archivo; (Artículo 19, fracción XIV del Estatuto Orgánico)
IX.   Supervisar, bajo su más estricta responsabilidad, la calidad técnico-jurídica de los documentos elaborados por las personas servidoras públicas que desempeñan sus labores en la Unidad de Normatividad, y (Artículo 19, fracción XIV del Estatuto Orgánico)
 
X.    Las demás funciones inherentes para el desahogo de los asuntos asignados y las que le encomiende, en el ámbito de competencia de la persona titular del área de adscripción.
Puesto:
b.i.b.2. Administración Especial de Enlace, Gestión y Seguimiento
Funciones:
I.     Organizar una base de datos, con las opiniones jurídicas elaboradas, opiniones de proyectos de tratados internacionales y acuerdos interinstitucionales, anteproyectos de reformas legislativas y estudios sobre legislación penal, para tener un sistema de información histórica que permita la ubicación y búsqueda de la misma, para generar informes y reportes correspondientes; (Artículo 7, fracciones I, III y XIX del Estatuto Orgánico)
II.     Organizar el archivo de trámite de la Unidad de Normatividad, en coordinación con la persona titular de la Administración Especial de Gestión de Archivo de la Unidad Especializada en Asuntos Jurídicos, a fin de que la documentación se encuentre integrada en los expedientes y se cumpla con las disposiciones jurídicas y administrativas aplicables; (Artículo 19, fracción XIV del Estatuto Orgánico)
III.    Integrar los informes de la Unidad de Normatividad, con objeto de consolidar los datos que son requeridos por otras instancias; (Artículo 19, fracción XIV del Estatuto Orgánico)
IV.   Colaborar con la Administración Especial de Oficialía de Partes de la Unidad Especializada en Asuntos Jurídicos, para dar seguimiento a los asuntos que sean turnados a la Unidad de Normatividad, con el objetivo de que sean atendidos en tiempo y forma; (Artículo 19, fracción XIV del Estatuto Orgánico)
V.    Implementar las acciones pertinentes para la organización y desahogo de las reuniones de trabajo de la persona titular de la Unidad de Normatividad y de la persona titular de la Coordinación Normativa Legislativa, con la finalidad de que estas se desarrollen sin contratiempos y en los tiempos establecidos, y (Artículo 7, fracción I del Estatuto Orgánico)
VI.   Las demás funciones inherentes para el desahogo de los asuntos asignados y las que le encomiende, en el ámbito de competencia de la persona titular del área de adscripción.
Puesto:
b.i.b.2.1. Administración Auxiliar de Apoyo Técnico
Funciones:
I.     Colaborar con la persona titular de la Administración Especial de Gestión de Tecnologías de Información y Comunicaciones de la Unidad Especializada en Asuntos Jurídicos, para canalizar las solicitudes de asignación de cuentas de usuario y contraseñas, instalación o creación de software y demás requerimientos de apoyo tecnológico, así como para realizar reportes de fallas y deterioro de la infraestructura de comunicación interna, con generar el folio de reporte correspondiente y obtener la atención requerida; (Artículo 19, fracción XIV del Estatuto Orgánico)
II.     Auxiliar a las personas servidoras públicas que desempeñan sus funciones en la Unidad de Normatividad, para mantener en óptimas condiciones el correcto funcionamiento de los equipos tecnológicos, así como requerir a la persona titular de la Administración Especial de Gestión de Tecnologías de Información y Comunicaciones de la Unidad Especializada en Asuntos Jurídicos la instalación del software que se requiera para reducir los tiempos de análisis y respuesta a las actividades asignadas; (Artículo 19, fracción XIV del Estatuto Orgánico)
III.    Realizar el inventario de los bienes tecnológicos y de comunicación, asignados a la Unidad de Normatividad, a fin de verificar que los equipos se encuentren en el lugar asignado; (Artículo 19, fracción XIV del Estatuto Orgánico)
IV.   Brindar atención a las personas servidoras públicas que prestan sus servicios en la Unidad de Normatividad, para la resolución de problemas y asesoría técnica en general, con el objetivo de mejorar la productividad; (Artículo 7, fracciones VII y XV del Estatuto Orgánico)
V.    Respaldar la información mediante copias de seguridad periódicas, con la finalidad de mantener la información segura y poder acceder a la misma ante posibles daños o fallos de estos, y (Artículo 19, fracción XIV del Estatuto Orgánico)
VI.   Las demás funciones inherentes para el desahogo de los asuntos asignados y las que le encomiende, en el ámbito de competencia de la persona titular del área de adscripción.
Puesto:
b.i.b.3. Supervisión de Normatividad
Funciones:
I.     Elaborar los proyectos de opinión jurídica de disposiciones normativas para regular las actuaciones de las personas servidoras públicas de la Fiscalía General, los proyectos de interpretación de la normatividad institucional, proyectos de emisión o actualización de protocolos y opiniones jurídicas en general, para someterlo a consideración de la persona titular de la Coordinación Normativa Legislativa; (Artículo 19, fracciones I, VI, VIII y XIII del Estatuto Orgánico)
II.     Elaborar los proyectos opinión técnica, proyectos de bases de coordinación, convenios de colaboración, opiniones de proyectos de tratados internacionales y acuerdos interinstitucionales, que se requieran para el logro de los objetivos institucionales; (Artículo 19, fracciones III y IV del Estatuto Orgánico)
III.    Tramitar y dar seguimiento al proceso de publicación de cualquier documento de la Fiscalía General que se le requiera, en el Diario Oficial de la Federación, para dar la publicidad requerida y generar efectos contra terceros; (Artículo 19, fracción II del Estatuto Orgánico)
IV.   Administrar la Normateca, mediante la compilación de la normatividad institucional, protocolos de actuación y demás instrumentos jurídicos emitidos por la Institución que fundamenten el actuar de las personas servidoras públicas de la Institución, para brindar certeza del marco jurídico vigente; (Artículo 19, fracciones II, IX y X del Estatuto Orgánico)
V.    Atender las solicitudes de las Unidades Administrativas relacionadas con la de detección de necesidades normativas de la Institución, para elaborar los proyectos normativos y legislativos y correspondientes; (Artículo 19, fracción VII del Estatuto Orgánico)
VI.   Supervisar, bajo su más estricta responsabilidad, la calidad técnico-jurídica de los documentos elaborados por las personas servidoras públicas que desempeñan sus labores en la Supervisión a su cargo, y (Artículo 19, fracción XIV del Estatuto Orgánico)
VII.   Las demás funciones inherentes para el desahogo de los asuntos asignados y las que le encomiende, en el ámbito de competencia de la persona titular del área de adscripción.
Puesto:
b.i.b.4. Supervisión de Estudios Legislativos
Funciones:
I.     Elaborar los anteproyectos de iniciativas de ley, reformas constitucionales y legales que tenga relación con las facultades de la Fiscalía General, para facilitar el ejercicio de las mismas y someterlos a consideración de la persona titular de la Coordinación Normativa Legislativa; (Artículo 19, fracción XI del Estatuto Orgánico)
II.     Elaborar los proyectos de opiniones jurídicas respecto de iniciativas de ley o reformas constitucionales o legales, dictámenes y minutas que hayan sido turnadas a las comisiones competentes del Congreso de la Unión, así como cualquier otra que resulte del interés de la Fiscalía General, a fin de determinar el impacto jurídico que tendría su aprobación legislativa; (Artículo 19, fracciones VIII y XII del Estatuto Orgánico)
III.    Generar estudios jurídicos de las disposiciones penales, competencia de la Fiscalía General, para analizar aquellas que requieran de actualizaciones, para contribuir al mejoramiento de las actividades que desarrolla la Fiscalía General; (Artículo 19, fracción V del Estatuto Orgánico)
IV.   Colaborar en el sistema de detección de necesidades normativas con las Unidades Administrativas de la Institución, con el objeto de contar con información directa que permita la toma de decisiones para elaborar los proyectos normativos y legislativos y correspondientes; (Artículo 19, fracción VII del Estatuto Orgánico)
V.    Supervisar, bajo su más estricta responsabilidad, la calidad técnico-jurídica de los documentos elaborados por las personas servidoras públicas que desempeñan sus labores en la Supervisión a su cargo, y (Artículo 19, fracción XIV del Estatuto Orgánico)
VI.   Las demás funciones inherentes para el desahogo de los asuntos asignados y las que le encomiende, en el ámbito de competencia de la persona titular del área de adscripción.
Puesto:
b.i.b.5. Supervisión de Enlace Legislativo
Funciones:
I.     Supervisar los asuntos legislativos de interés para la Fiscalía General en las reuniones de las comisiones legislativas de las cámaras de Senadores y de Diputados, y en su caso en las sesiones plenarias ordinarias y extraordinarias del Congreso de la Unión, con la finalidad de impulsar la postura técnico jurídico de interés de la Fiscalía General; (Artículo 19, fracciones VIII y XIV del Estatuto Orgánico)
II.     Supervisar y remitir las tarjetas informativas del análisis de cada sesión ordinaria o extraordinaria, así como de las reuniones de las comisiones legislativas del Congreso de la Unión sobre asuntos legislativos de interés para la Fiscalía General, para su debida y pronta atención; (Artículo 19, fracciones VIII y XIV del Estatuto Orgánico)
III.    Generar el análisis de la gaceta parlamentaria y del orden del día de las Comisiones y Cámaras que
integran el Congreso de la Unión, con el fin de identificar información sobre asuntos legislativos de interés para la Fiscalía General; (Artículo 19, fracciones VIII y XIV del Estatuto Orgánico)
IV.   Generar los análisis de los comunicados, de los medios electrónicos oficiales de las Cámaras que integran el Congreso de la Unión, con el fin de identificar y recopilar información sobre asuntos de interés para la Fiscalía General, y (Artículo 19, fracciones, VIII y XIV del Estatuto Orgánico)
V.    Las demás funciones inherentes para el desahogo de los asuntos asignados y las que le encomiende, en el ámbito de competencia de la persona titular del área de adscripción.
Puesto:
Proyectista Jurídico (Puesto Tipo)
Funciones:
I.     Atender los asuntos que le sean asignados, dando el debido seguimiento hasta su conclusión y atendiendo a las instrucciones que al efecto le comunique su superior jerárquico, para dar cumplimiento a la normatividad aplicable; (Artículos 17, 18, 19 y 20 del Estatuto Orgánico)
II.     Elaborar demandas y denuncias, acudir a audiencias ante los órganos jurisdiccionales, atender requerimientos judiciales, sustanciar procedimientos administrativos y en general, participar en la defensa jurídica de la Institución hasta la conclusión de los litigios, para la protección de sus intereses y patrimonio; (Artículos 17, fracciones I, II, III, IV, V, VI, XII, XVIII y XXIII y 18, fracciones I, II, III y VIII del Estatuto Orgánico)
III.    Realizar estudios constitucionales de instrumentos normativos emitidos por los Poderes Ejecutivo y Legislativo a nivel estatal y federal, así como de las resoluciones de los órganos jurisdiccionales, que se relacionen con las atribuciones que la legislación otorga a la Fiscalía General; elaborar proyectos de opiniones técnico jurídicas en aquellos juicios que ameriten la intervención de la Fiscalía General y dar a conocer los criterios relevantes que sirvan de herramienta para fortalecer la intervención del Ministerio Público en los procesos en los que sea parte, para garantizar la supremacía de la Constitución y defender los intereses de la Institución; (Artículo 18, fracciones I, II, III, IV, V, VI, VII, VIII, IX, X, XI y XII del Estatuto Orgánico)
IV.   Elaborar los anteproyectos de instrumentos normativos, bases de coordinación y convenios Institucionales, interpretaciones de ordenamientos institucionales, opiniones y estudios jurídicos de iniciativas, dictámenes, minutas, tratados internacionales, acuerdos interinstitucionales, que requiera la persona titular de la Fiscalía General, la persona titular de la Unidad Especializada en Asuntos Jurídicos y/o las Unidades Administrativas de la Institución, para atender las necesidades normativas institucionales; (Artículos 17, fracciones VIII, XIV, XV, XIX, XX, XXI y XXIV y 19, fracciones I, III, IV, V, VI, VIII, XI, XII y XIII del Estatuto Orgánico)
V.    Apoyar en el seguimiento a los asuntos legislativos de interés para la Fiscalía General ante el Congreso de la Unión; (Artículo 19, fracciones VIII y XIV del Estatuto Orgánico)
VI.   Realizar los proyectos de atención a las solicitudes de acceso a la información y de ejercicio de derechos ARCO, revisar que la información en materia de obligaciones de transparencia cumpla con los requisitos previstos en la normativa que corresponda, apoyar en los trabajos necesarios en materia de protección de datos personales, publicación de información, capacitación y archivo, a fin de dar cumplimiento a las obligaciones institucionales en la materia; (Artículo 20, fracciones IV, XVII, XVIII y XIX del Estatuto Orgánico)
VII.   Elaborar los documentos que se le asignen por su superior jerárquico, atendiendo a sus instrucciones, para cumplir con las facultades encomendadas a la Unidad Administrativa de su adscripción; (Artículos 17, 18, 19 y 20 del Estatuto Orgánico)
VIII.  Diagnosticar los asuntos que se consideren de interés para la Fiscalía General, en el ámbito de competencia de la Unidad Administrativa de su adscripción, para dar la atención jurídica que corresponda; (Artículos 17, 18, 19 y 20 del Estatuto Orgánico)
IX.   Mantener actualizado el desarrollo de los asuntos a su cargo, en los sistemas electrónicos que se utilicen en la Unidad Administrativa de su adscripción, para la consulta de expedientes; (Artículos 17, 18, 19 y 20 del Estatuto Orgánico)
X.    Inspeccionar el Diario Oficial de la Federación, Semanario Judicial de la Federación, Periódico Oficial de la Ciudad de México y Entidades Federativas, para informar al superior de la normatividad o asuntos, que pudieran ser de interés de la Unidad Administrativa de su adscripción; (Artículos 17, 18, 19 y 20 del Estatuto Orgánico)
XI.   Analizar la documentación que reciba, a efecto de archivarla en los expedientes a su cargo, para su integración, y (Artículos 17, 18, 19 y 20 del Estatuto Orgánico)
XII.   Las demás funciones inherentes para el desahogo de los asuntos asignados y las que le encomiende, en el ámbito de competencia de la persona titular del área de adscripción.
b.ii. Unidad Especializada en Transparencia y Apertura Gubernamental.
Puesto:
b.ii.1. Coordinación de Acceso a la Información y Apertura Gubernamental
Funciones:
I.     Coordinar los trabajos en materia de acceso a la información, transparencia y apertura gubernamental, a fin de generar las condiciones en las que toda persona pueda ejercer su derecho de acceso a la información; (Artículo 20, fracciones V, VI, y VII del Estatuto Orgánico)
II.     Definir los procesos para auxiliar a las personas en la elaboración de solicitudes de acceso a la información que serán ingresadas a la Fiscalía General, con la finalidad de que contemplen los requisitos mínimos para su atención; (Artículo 20, fracción VIII del Estatuto Orgánico)
III.    Analizar las solicitudes de acceso a la información que reciba la Fiscalía General, a efecto de diagnosticar un posible impacto institucional y proponer a la persona titular de la Unidad Especializada en Transparencia y Apertura Gubernamental, su atención correspondiente; (Artículo 20, fracciones V, VI, y VII del Estatuto Orgánico)
IV.   Coordinar la asesoría a las Unidades Administrativas, en los asuntos que les sean derivados en materia de acceso a la información, transparencia y apertura gubernamental, con el objeto de que sus pronunciamientos salvaguarden las actividades sustantivas institucionales; (Artículo 20, fracción XXII del Estatuto Orgánico)
V.    Coordinar con las Unidades Administrativas la elaboración de los proyectos de respuesta de las solicitudes de acceso a la información, a fin de que las mismas se ajusten a la normatividad aplicable; (Artículo 20, fracciones V, VI, y VII del Estatuto Orgánico)
VI.   Informar a la persona titular de la Unidad Especializada en Transparencia y Apertura Gubernamental, en los casos en que se requiera, la necesidad de ejecutar acciones que garanticen el ejercicio de derecho de acceso a la información a grupos de situación de vulnerabilidad, en lengua indígena, braille o cualquier otro formato accesible; (Artículo 20, fracciones XV y XVI del Estatuto Orgánico)
VII.   Proponer a las Unidades Administrativas la publicación y difusión de información útil para la ciudadanía, con el propósito de fomentar una cultura de transparencia y rendición de cuentas, y (Artículo 20, fracción XVIII del Estatuto Orgánico)
VIII.  Las demás funciones inherentes para el desahogo de los asuntos asignados y las que le encomiende, en el ámbito de competencia de la persona titular del área de adscripción.
Puesto:
b.ii.1.1. Supervisión de Acceso a la Información y Apertura Gubernamental (Puesto Tipo)
Funciones:
I.     Ejecutar los trabajos en materia de acceso a la información, transparencia y apertura gubernamental, con la finalidad de garantizar el derecho de acceso de las personas, resguardando la información institucional; (Artículo 20, fracciones VII y XVIII del Estatuto Orgánico)
II.     Orientar a las personas en la elaboración de solicitudes de acceso a la información que serán ingresadas a la Fiscalía General, a fin de que cumplan con los requisitos necesarios para su atención; (Artículo 20, fracción VIII del Estatuto Orgánico)
III.    Verificar que las solicitudes de acceso a la información cuenten con los requisitos necesarios para su desahogo, con el objeto de cumplir con la normatividad aplicable; (Artículo 20, fracción VII del Estatuto Orgánico)
IV.   Coordinar con la Unidades Administrativas la elaboración de los proyectos de respuesta para las solicitudes de acceso a la información, a efecto de cumplir con la normatividad aplicable; (Artículo 20, fracción VII del Estatuto Orgánico)
V.    Coordinar con las Unidades Administrativas en la identificación de información útil para su difusión en formatos accesibles, con el propósito de fomentar una cultura de transparencia y rendición de cuentas; (Artículo 20, fracciones XVIII y XX del Estatuto Orgánico)
VI.   Apoyar en la atención de solicitudes de acceso a la información en lengua indígena, braille o cualquier otro formato accesible, en los casos en que se requiera, a fin de ejecutar las acciones que garanticen condiciones de accesibilidad para que grupos vulnerables puedan ejercer en igualdad de condiciones el derecho de acceso a la información; (Artículo 20, fracción XVI del Estatuto Orgánico)
VII.   Elaborar los informes que le requieran, a fin de comunicar asuntos de relevancia para la Institución, y (Artículo 20, fracción XXIII del Estatuto Orgánico)
VIII.  Las demás funciones inherentes para el desahogo de los asuntos asignados y las que le encomiende, en el ámbito de competencia de la persona titular del área de adscripción.
Puesto:
b.ii.2. Coordinación de Datos Personales, Capacitación y Archivo
Funciones
I.     Coordinar los trabajos en materia de obligaciones de transparencia, para que las Unidades Administrativas cumplan con las mismas, a fin de que la ciudadanía pueda consultar información actualizada derivada de las facultades, atribuciones y funciones de la Fiscalía General; (Artículo 20, fracción IV del Estatuto Orgánico)
II.     Proponer al Comité de Transparencia el programa de capacitación anual y actualización en materia de transparencia, acceso a la información, protección de datos y archivo, a efecto de fomentar la capacitación continúa y especializada de las personas servidoras públicas de la Fiscalía General; (Artículo 20, fracción XVII del Estatuto Orgánico)
III.    Apoyar a la persona titular de la Unidad Especializada en Transparencia y Apertura Gubernamental, en los trabajos necesarios para el ejercicio de sus facultades en materia de archivo, a fin de mantener el resguardo y custodia de la documentación que obra en los archivos de la Institución; (Artículo 20, fracción XIX del Estatuto Orgánico)
IV.   Analizar las solicitudes de ejercicio de derechos ARCO; el cumplimiento de las obligaciones de transparencia y archivo, a efecto de evaluar un posible impacto institucional y proponer a la persona titular de la Unidad Especializada en Transparencia y Apertura Gubernamental, su atención correspondiente; (Artículo 20, fracciones IV, V, VI y XIX del Estatuto Orgánico)
V.    Coordinar con las Unidades Administrativas la elaboración de los proyectos de respuesta de las solicitudes de ejercicio de derechos ARCO, a fin de que las mismas se ajusten a la normatividad aplicable; (Artículo 20, fracciones V y VI del Estatuto Orgánico)
VI.   Definir los procesos para auxiliar a las personas en la elaboración de solicitudes de ejercicio de derechos ARCO, que serán ingresadas a la Fiscalía General, con la finalidad de que contemplen los requisitos mínimos para su atención; (Artículo 20, fracción VIII del Estatuto Orgánico)
VII.   Informar a la persona titular de la Unidad Especializada en Transparencia y Apertura Gubernamental, en los casos en que se requiera, la necesidad de ejecutar acciones que garanticen el ejercicio de derechos ARCO, a grupos en situación de vulnerabilidad, en lengua indígena, braille o cualquier otro formato accesible; (Artículo 20, fracciones XV, y XVI del Estatuto Orgánico)
VIII.  Proponer, a la persona titular de la Unidad Especializada en Transparencia y Apertura Gubernamental, las políticas internas a fin de impulsar mecanismos que garanticen la protección de datos personales; (Artículo 20, fracciones XX y XXII del Estatuto Orgánico)
IX.   Coordinar los trabajos necesarios para que los integrantes del Comité de Transparencia cuenten con los elementos suficientes para determinar lo correspondiente en los asuntos sometidos a su consideración, en materia de acceso a la información; ejercicio de derechos ARCO; obligaciones de transparencia y protección de datos personales, y (Artículo 20, fracciones XIII y XIV del Estatuto Orgánico)
X.    Las demás funciones inherentes para el desahogo de los asuntos asignados y las que le encomiende, en el ámbito de competencia de la persona titular del área de adscripción.
Puesto:
b.ii.2.1. Secretaría Técnica del Comité de Transparencia
Funciones:
I.     Convocar a los integrantes del Comité de Transparencia y, en su caso, a las Unidades Administrativas que correspondan, para conocer los asuntos de su competencia; (Artículo 20, fracción XIII del Estatuto Orgánico)
II.     Coordinar la guarda y conservación de las actas de las sesiones celebradas por el Comité de Transparencia, con la finalidad de mantener actualizado el sistema de archivo y gestión documental; (Artículo 20, fracción XIV del Estatuto Orgánico)
III.    Elaborar los informes que le requieran, a fin de dar a conocer los resultados de las actividades efectuadas por el Comité de Transparencia; (Artículo 20, fracción XXIII del Estatuto Orgánico)
IV.   Supervisar la ejecución de los acuerdos y/o resoluciones que emite el Comité de Transparencia, a efecto de garantizar el cumplimiento de las determinaciones de ese Órgano Colegiado; (Artículo 20, fracción XIV del Estatuto Orgánico)
V.    Elaborar un registro de las solicitudes de acceso a la información y de ejercicio de derechos ARCO, costos de reproducción, envío y datos que se estimen convenientes para su atención, a efecto de elaborar indicadores de desempeño para la integración de informes, y (Artículo 20, fracción X del Estatuto Orgánico)
VI.   Las demás funciones inherentes para el desahogo de los asuntos asignados y las que le encomienden, en el ámbito de su competencia de la persona titular del área de adscripción.
Puesto:
b.ii.2.2. Supervisión de Datos Personales, Capacitación y Archivo (Puesto Tipo)
Funciones:
I.     Ejecutar los trabajos relacionados con el cumplimiento a las obligaciones de transparencia, a fin de que la ciudadanía pueda consultar información actualizada derivada de las facultades, atribuciones y funciones de la Fiscalía General; (Artículo 20, fracción IV del Estatuto Orgánico)
II.     Dar cumplimiento al programa de capacitación anual en materia de transparencia, acceso a la información, protección de datos personales y archivo, al interior de la Fiscalía General, a efecto de contribuir en la capacitación, actualización y sensibilización del personal que la integra; (Artículo 20, fracción XVII del Estatuto Orgánico)
III.    Auxiliar a su superior jerárquico en los trabajos en materia de archivo que le competan a la Unidad Especializada en Transparencia y Apertura Gubernamental, para la conservación, administración y preservación de la documentación que obra en la Institución; (Artículo 20, fracción XIX del Estatuto Orgánico)
IV.   Coordinar a las Unidades Administrativas, en temas relacionados con solicitudes de ejercicio de derechos ARCO, así como de obligaciones de transparencia, con la finalidad de que la atención de los mismos garantice la protección de datos y promuevan la rendición de cuentas; (Artículo 20, fracciones IV, V y VI del Estatuto Orgánico)
V.    Revisar los proyectos de respuesta para la atención de solicitudes de ejercicio de derechos ARCO, a efecto de cumplir con la normatividad aplicable; (Artículo 20, fracciones V y VI del Estatuto Orgánico)
VI.   Orientar a las personas en la elaboración de solicitudes de ejercicio de derechos ARCO, que serán ingresadas a la Fiscalía General, con el objeto de que cumplan con los requisitos necesarios para su atención; (Artículo 20, fracción VIII del Estatuto Orgánico)
VII.   Apoyar en la atención de solicitudes de ejercicio de derechos ARCO, en lengua indígena, braille o cualquier otro formato accesible, en los casos que se requiera; a fin de que se garanticen condiciones de accesibilidad para que grupos vulnerables puedan ejercer en igualdad de condiciones su derecho; (Artículo 20, fracción XVI del Estatuto Orgánico)
VIII.  Auxiliar a su superior jerárquico en el desarrollo de políticas en materia protección de datos personales, a fin de impulsar mecanismos que garanticen el resguardo de los mismos; (Artículo 20, fracción XX del Estatuto Orgánico)
IX.   Elaborar los informes que le requieran, a fin de comunicar asuntos de relevancia para la Institución, y (Artículo 20, fracción XXIII del Estatuto Orgánico)
X.    Las demás funciones inherentes para el desahogo de los asuntos asignados y las que le encomienden, en el ámbito de su competencia de la persona titular del área de adscripción.
Puesto:
Proyectista Jurídico (Puesto Tipo)
Funciones:
I.     Atender los asuntos que le sean asignados, dando el debido seguimiento hasta su conclusión y atendiendo a las instrucciones que al efecto le comunique su superior jerárquico, para dar cumplimiento a la normatividad aplicable; (Artículos 17, 18, 19 y 20 del Estatuto Orgánico)
II.     Elaborar demandas y denuncias, acudir a audiencias ante los órganos jurisdiccionales, atender requerimientos judiciales, sustanciar procedimientos administrativos y en general, participar en la defensa jurídica de la Institución hasta la conclusión de los litigios, para la protección de sus intereses y patrimonio; (Artículos 17, fracciones I, II, III, IV, V, VI, XII, XVIII y XXIII y 18, fracciones I, II, III y VIII del Estatuto Orgánico)
III.    Realizar estudios constitucionales de instrumentos normativos emitidos por los Poderes Ejecutivo y Legislativo a nivel estatal y federal, así como de las resoluciones de los órganos jurisdiccionales, que se relacionen con las atribuciones que la legislación otorga a la Fiscalía General; elaborar proyectos de opiniones técnico jurídicas en aquellos juicios que ameriten la intervención de la Fiscalía General y dar a conocer los criterios relevantes que sirvan de herramienta para fortalecer la intervención del Ministerio Público en los procesos en los que sea parte, para garantizar la supremacía de la Constitución y defender los intereses de la Institución; (Artículo 18, fracciones I, II, III, IV, V, VI, VII, VIII, IX, X, XI y XII del Estatuto Orgánico)
IV.   Elaborar los anteproyectos de instrumentos normativos, bases de coordinación y convenios Institucionales, interpretaciones de ordenamientos institucionales, opiniones y estudios jurídicos de iniciativas, dictámenes, minutas, tratados internacionales, acuerdos interinstitucionales, que requiera la persona titular de la Fiscalía General, la persona titular de la Unidad Especializada en Asuntos Jurídicos y/o las Unidades Administrativas de la Institución, para atender las necesidades normativas institucionales; (Artículos 17, fracciones VIII, XIV, XV, XIX, XX, XXI y XXIV y 19, fracciones I, III, IV, V, VI, VIII, XI, XII y XIII del Estatuto Orgánico)
V.    Apoyar en el seguimiento a los asuntos legislativos de interés para la Fiscalía General ante el Congreso de la Unión; (Artículo 19, fracciones VIII y XIV del Estatuto Orgánico)
VI.   Realizar los proyectos de atención a las solicitudes de acceso a la información y de ejercicio de derechos ARCO; revisar que la información en materia de obligaciones de transparencia cumpla con los requisitos previstos en la normativa que corresponda; apoyar en los trabajos necesarios en materia protección de datos personales, publicación de información, capacitación y archivo, a fin de dar cumplimiento a las obligaciones institucionales en la materia; (Artículo 20, fracciones IV, XVII, XVIII y XIX del Estatuto Orgánico)
VII.   Elaborar los documentos que se le asignen por su superior jerárquico, atendiendo a sus instrucciones, para cumplir con las facultades encomendadas a la Unidad Administrativa de su adscripción; (Artículos 17, 18, 19 y 20 del Estatuto Orgánico)
VIII.  Diagnosticar los asuntos que se consideren de interés para la Fiscalía General, en el ámbito de competencia de la Unidad Administrativa de su adscripción, para dar la atención jurídica que corresponda; (Artículos 17, 18, 19 y 20 del Estatuto Orgánico)
IX.   Mantener actualizado el desarrollo de los asuntos a su cargo, en los sistemas electrónicos que se utilicen en la Unidad Administrativa de su adscripción, para la consulta de expedientes; (Artículos 17, 18, 19 y 20 del Estatuto Orgánico)
X.    Inspeccionar el Diario Oficial de la Federación, Semanario Judicial de la Federación, Periódico Oficial de la Ciudad de México y Entidades Federativas, para informar al superior de la normatividad o asuntos, que pudieran ser de interés de la Unidad Administrativa de su adscripción; (Artículos 17, 18, 19 y 20 del Estatuto Orgánico)
XI.   Analizar la documentación que reciba, a efecto de archivarla en los expedientes a su cargo, para su integración, y (Artículos 17, 18, 19 y 20 del Estatuto Orgánico)
XII.   Las demás funciones inherentes para el desahogo de los asuntos asignados y las que le encomiende, en el ámbito de competencia de la persona titular del área de adscripción.
c. Unidad de Vinculación
Puesto:
c.1. Administración Auxiliar de Enlace con Legislaturas y Entes Públicos (Puesto Tipo)
Funciones:
I.     Atender los asuntos que le sean asignados, dando el debido seguimiento hasta su conclusión y atendiendo a las instrucciones que al efecto le comunique su superior jerárquico, para dar cumplimiento a la normatividad aplicable; (Artículo 21, fracciones I a IX y XIV del Estatuto Orgánico)
II.     Monitorear y analizar la gaceta parlamentaria, el orden del día, la agenda legislativa y las redes sociales oficiales del Congreso de la Unión con el fin de identificar y recopilar información sobre asuntos relevantes y de interés para la Institución; (Artículo 21, fracciones I a IX y XIV del Estatuto Orgánico)
III.    Dar seguimiento a los asuntos relevantes o de interés para la Fiscalía General en las sesiones plenarias ordinarias y extraordinarias, así como de las reuniones del Congreso de la Unión, para informar sobre temas que pudiesen impactar a la Institución; (Artículo 21, fracciones I a IX y XIV del Estatuto Orgánico)
IV.   Preparar reportes, tarjetas informativas y análisis por indicaciones de su superior jerárquico sobre asuntos relevantes para la Institución, con la finalidad de que se cuente con la información necesaria para la toma de decisiones; (Artículo 21, fracciones I a IX y XIV del Estatuto Orgánico)
V.    Coadyuvar en la búsqueda, localización y recopilación de información y datos necesarios para la atención de requerimientos formulados por las personas legisladoras del Congreso de la Unión, con la finalidad de que sean atendidas de manera oportuna en cumplimiento de las funciones de la Unidad Administrativa, y (Artículo 21, fracciones I a IX y XIV del Estatuto Orgánico)
VI.   Las demás funciones inherentes para el desahogo de los asuntos asignados y las que le encomiende, en el ámbito de competencia de la persona titular del área de adscripción.
d. Unidad Especial de Género y Violencia Contra la Mujer.
Puesto:
d.1. Administración Especializada para el Ámbito Sustantivo e Interinstitucional
Funciones:
I.     Expedir opiniones técnicas requeridas por el personal sustantivo de la Fiscalía General, para la aplicación de la perspectiva de género en casos en procesos de investigación; (Artículo 22, fracción III del Estatuto Orgánico)
II.     Formular comentarios, sugerencias y observaciones a los contenidos e instrumentos de apoyo a la labor sustantiva, sometidos a consulta de la Unidad Especial de Género y Violencia Contra la Mujer, a fin de aplicar la perspectiva de género en esa labor de la Fiscalía General; (Artículo 22, fracciones I y II del Estatuto Orgánico)
III.    Liderar el desarrollo de contenidos y productos dirigidos a las unidades sustantivas de la Fiscalía General, de conformidad con la estructura y líneas de trabajo definidas con la persona titular de la Unidad Especial de Género y Violencia Contra la Mujer, para contribuir al proceso de transversalización e institucionalización de la perspectiva de género, en estas unidades; (Artículo 22, fracciones II, IV y V del Estatuto Orgánico)
IV.   Coordinar proyectos de especialización dirigidos al personal sustantivo y aprobados por la persona titular de la Unidad Especial de Género y Violencia Contra la Mujer, a fin de promover el desarrollo de conocimientos, conductas y habilidades dirigidos al personal sustantivo; (Artículo 22, fracción VIII del Estatuto Orgánico)
V.    Someter a la aprobación de la persona titular de la Unidad Especial de Género y Violencia Contra la Mujer las acciones, indicadores e informes correspondientes al ejercicio de los recursos etiquetados en el Anexo 13 del Presupuesto de Egresos de la Federación de la Fiscalía General, a fin de dar cumplimiento a los requerimientos de instancias externas como la Secretaría de Hacienda, el Instituto Nacional de las Mujeres y la Cámara de Diputados; (Artículo 22, fracción VII del Estatuto Orgánico)
VI.   Formular las respuestas a los requerimientos realizados a la Fiscalía General por parte del Instituto Nacional de las Mujeres, con el fin de dar cumplimiento a las obligaciones derivadas de la participación de esta Fiscalía General en el Sistema Nacional para la Igualdad entre Mujeres y Hombres; (Artículo 22, fracciones XIII y XIV del Estatuto Orgánico)
VII.   Coordinar la integración de informes relacionados con el objeto de la Unidad Especial de Género y Violencia Contra la Mujer, que son dirigidos a instancias de los tres poderes y órdenes de gobierno, así como a los sectores social privado e internacional, a fin de remitirlos a la persona titular de la Unidad Especial de Género y Violencia Contra la Mujer para su aprobación y remisión a la instancia solicitante; (Artículo 22, fracciones XVI y XVII del Estatuto Orgánico)
VIII.  Organizar el seguimiento de los acuerdos y mecanismos de coordinación y concertación en los que colabora la Fiscalía General con instituciones públicas y privadas; por medio del desarrollo de acciones por la propia Unidad Especial de Género y Violencia Contra la Mujer y el reporte de las que efectúan otras Unidades de la Fiscalía General. a fin de contribuir al logro de metas institucionales en materia de igualdad y perspectiva de género, y (Artículo 22, fracción XV del Estatuto Orgánico)
IX.   Las demás funciones inherentes para el desahogo de los asuntos asignados y las que le encomiende, en el ámbito de competencia de la persona titular del área de adscripción.
Puesto:
d.1.1. Administración Especial para el Ámbito Sustantivo e Interinstitucional (Puesto Tipo)
Funciones:
I.     Colaborar en el desarrollo de opiniones técnicas requeridas por el personal sustantivo de la Fiscalía General, por medio de la revisión de carpetas de investigación, la búsqueda de información, marco jurídico, datos cuantitativos y cualitativos, para la aplicación de la perspectiva de género en casos en procesos de investigación; (Artículo 22, fracción III del Estatuto Orgánico)
II.     Participar en la revisión de contenidos e instrumentos de apoyo a la labor sustantiva, sometidos a consulta de la Unidad Especial de Género y Violencia Contra la Mujer, mediante la búsqueda de información que dé sustento jurídico a los comentarios, sugerencias y observaciones formuladas por la Administración Especializada, con el fin de aplicar la perspectiva de género, en las áreas sustantivas de la Fiscalía General; (Artículo 22, fracciones I y II del Estatuto Orgánico)
III.    Aportar insumos para la elaboración de contenidos y productos dirigidos a las unidades sustantivas de la Fiscalía General, liderados por la Administración Especializada; para contribuir al proceso de transversalización e institucionalización de la perspectiva de género, en estas unidades; (Artículo 22, fracciones II, IV y V del Estatuto Orgánico)
IV.   Colaborar en los procesos de desarrollo de proyectos de especialización dirigidos al personal sustantivo, mediante la revisión y sistematización de información y la presentación de propuestas preliminares, con el fin de promover el desarrollo de conocimientos, conductas y habilidades en temas derivados de las facultades de la Unidad Especial de Género y Violencia Contra la Mujer; (Artículo 22, fracción VIII del Estatuto Orgánico)
V.    Participar en los procesos de desarrollo de informes y de revisión de los formatos remitidos por las áreas responsables del ejercicio del Anexo 13 del Presupuesto de Egresos de la Federación en la Fiscalía General, con la finalidad de dar cumplimiento a los requerimientos de instancias externas, como la Secretaría de Hacienda, el Instituto Nacional de las Mujeres y la Cámara de Diputados; (Artículo 22, fracción VII del Estatuto Orgánico)
VI.   Colaborar en la elaboración de documentos preliminares y carpetas informativas relacionadas con los requerimientos realizados a la Fiscalía General por parte del Instituto Nacional de las Mujeres, a fin de presentarlos a las representantes de esta Fiscalía General en el Sistema Nacional para la Igualdad entre Mujeres y Hombres; (Artículo 22, fracciones XIII y XIV del Estatuto Orgánico)
VII.   Participar en la integración de informes relacionados con el objeto de la Unidad Especial de Género y Violencia Contra la Mujer solicitados por instancias de los tres poderes y órdenes de gobierno, así como de los sectores social, privado e internacional, mediante la recopilación y sistematización de la información con la que cuenta la Unidad Especial de Género y Violencia Contra la Mujer y otras áreas de la Fiscalía General, con el fin de remitirlos a la Administración Especializada para su revisión; (Artículo 22, fracciones XVI y XVII del Estatuto Orgánico)
VIII.  Acordar con la Administración Especializada el seguimiento de los acuerdos y mecanismos de coordinación y concertación en los que colabora la Fiscalía General, con instituciones públicas y privadas, por medio de la identificación de compromisos con estas y la ruta para su cumplimiento, a fin de contribuir al logro de metas institucionales en materia de igualdad y perspectiva de género, y (Artículo 22, fracción XV del Estatuto Orgánico)
IX.   Las demás funciones inherentes para el desahogo de los asuntos asignados y las que le encomiende, en el ámbito de competencia de la persona titular del área de adscripción.
Puesto:
d.2. Administración Especializada para la Cultura Organizacional
Funciones:
I.     Organizar procesos y acciones de diagnóstico, monitoreo y evaluación al interior de la Fiscalía General, por medio de herramientas y estudios cualitativos y cuantitativos desarrollados por la propia Unidad Especial de Género y Violencia Contra la Mujer y mediante consultorías externas, para conocer el estado de la incorporación de la perspectiva de género en la Institución; (Artículo 22, fracciones II y VI del Estatuto de Orgánico)
II.     Liderar los procesos de análisis y preparación de la Fiscalía General mediante la revisión y el desarrollo acciones para el cumplimiento de requisitos de auditorías en normas sobre materias que sean competencia de la Unidad Especial de Género y Violencia Contra la Mujer; (Artículo 22, fracción XII del Estatuto Orgánico)
III.    Someter a la aprobación de la persona titular de la Unidad Especial de Género y Violencia Contra la Mujer contenidos, productos y propuestas, para la aplicación, transversalización e institucionalización de la perspectiva de género y la igualdad sustantiva; (Artículo 22, fracciones II, V y IV del Estatuto Orgánico)
IV.   Expedir opiniones administrativas y otros documentos elaborados con base en la perspectiva de género, para responder las solicitudes de consulta y asesoría formuladas por personal y áreas de la Fiscalía General; (Artículo 22, fracción I del Estatuto Orgánico)
V.    Organizar proyectos, programas y acciones de especialización, en colaboración del Centro de Formación y Servicio Profesional de Carrera, para el desarrollo de capacidades desde la perspectiva de género, del personal en general y en particular con labores de apoyo a la labor sustantiva; (labores administrativas) (Artículo 22, fracción VIII del Estatuto Orgánico)
VI.   Liderar el desarrollo de propuestas de acciones y contenidos de difusión dirigidos al personal de la Fiscalía General y sus familiares, para que sean aprobadas por la persona titular de la Unidad Especial de Género y Violencia Contra la Mujer; (Artículo 22, fracción IX del Estatuto Orgánico)
VII.   Coordinar proyectos, programas, procedimientos, medidas, mecanismos o acciones (distintas a las de difusión), dirigidas al personal de la Fiscalía General y sus familiares, con la finalidad de prevenir y atender desigualdades, discriminaciones y violencia de género al interior de la Institución; (Artículo 22, fracciones X y XI del Estatuto Orgánico)
VIII.  Coordinar programas, proyectos o acciones dirigidos al personal en general y sus familiares, para el fomento de su bienestar y de la corresponsabilidad laboral y familiar en la Institución; (Artículo 22, fracción X del Estatuto Orgánico)
IX.   Supervisar las actividades relacionadas con las bajas documentales, trabajos de depuración y/o conservación de archivos de acuerdo con el Catálogo de Disposición Documental (CADIDO) de la Unidad Especial de Género y Violencia Contra la Mujer, a fin de tramitar ante la Unidad Especializada de Recursos, Servicios e Infraestructura las bajas de archivo o Transferencias al Archivo de Concentración de la Fiscalía General, y (Artículo 7. fracción XXXII del Estatuto Orgánico)
X.    Las demás funciones inherentes para el desahogo de los asuntos asignados y las que le encomiende, en el ámbito de competencia de la persona titular del área de adscripción.
Puesto:
d.2.1. Administración Especial para la Cultura Organizacional A
Funciones:
I.     Participar en la planeación de los procesos y acciones de diagnóstico, monitoreo y evaluación, mediante el seguimiento y coordinación con las consultorías externas y la preparación de los insumos e información estadística, con la finalidad de orientar las acciones para incorporar la perspectiva de género en la Institución; (Artículo 22, fracciones II y VI del Estatuto Orgánico)
II.     Colaborar en la ejecución del proceso de preparación de la Institución por medio de la comunicación interna con las Unidades Administrativas de la Fiscalía General. para la selección y organización de los insumos que se utilizarán en las auditorías de normas de competencia de la Unidad Especial de Género y Violencia Contra la Mujer; (Artículo 22, fracción XII del Estatuto Orgánico)
III.    Aportar información y fuentes de consulta útiles para el desarrollo de contenidos y productos, a fin de aplicar la perspectiva de género en el nivel cultural de la Fiscalía General; (Artículo 22, fracciones II, IV y V del Estatuto Orgánico)
IV.   Participar en el desarrollo de opiniones administrativas y otros documentos derivados de solicitudes, mediante la revisión y sistematización de información, y la presentación de documentos preliminares, para presentarlos a la Administración Especializada para su validación; (Artículo 22, fracción I del Estatuto Orgánico)
V.    Implementar proyectos, programas y acciones de especialización definidos por la persona titular de la Unidad Especial de Género y Violencia Contra la Mujer y la Administración Especializada, mediante el seguimiento a las gestiones con el Centro de Formación y Servicio Profesional de Carrera, con las Unidades Administrativas de la Fiscalía General, con las personas expertas externas y la creación e impartición de contenidos, para desarrollar las capacidades del personal en general y en particular con labores de apoyo a la labor sustantiva (labores administrativas), desde la perspectiva de género; (Artículo 22, fracción VIII del Estatuto Orgánico)
VI.   Formular contenidos para su publicación y difusión al interior de la Fiscalía General, así como propuestas de especialistas y actividades remotas y presenciales en temas de competencia de la Unidad Especial de Género y Violencia Contra la Mujer, para fomentar los conocimientos y la reflexión de las personas servidoras públicas de la Institución; (Artículo 22, fracción IX del Estatuto Orgánico)
VII.   Implementar acciones en coordinación con Unidades Administrativas y con personas expertas, así como intervenciones directas con las personas servidoras públicas de la Institución, para la consecución de proyectos, programas, procedimientos, medidas, mecanismos o acciones dirigidas a prevenir y atender desigualdades, discriminaciones y violencia de género al interior de la Institución; (Artículo 22, fracciones X y XI del Estatuto Orgánico)
VIII.  Implementar actividades tendentes al bienestar, corresponsabilidad laboral y familiar de las personas servidoras públicas de la Fiscalía General, mediante la creación de contenidos informativos, la colaboración con Unidades Administrativas y personas expertas externas, a fin de contribuir a la mejora del clima y la cultura organizacional de la Institución, y (Artículo 22, fracción X del Estatuto Orgánico)
IX.   Las demás funciones inherentes para el desahogo de los asuntos asignados y las que le encomiende, en el ámbito de competencia de la persona titular del área de adscripción.
Puesto:
d.2.2. Administración Especial para la Cultura Organizacional B (Puesto Tipo)
Funciones:
I.     Colaborar en la ejecución del proceso de preparación de la Institución por medio de la comunicación interna con las Unidades Administrativas de la Fiscalía General. para la selección y organización de los insumos que se utilizarán en las auditorías de normas de competencia de la Unidad Especial de Género y Violencia Contra la Mujer; (Artículo 22, fracción XII del Estatuto Orgánico)
II.     Aportar información y fuentes de consulta útiles para el desarrollo de contenidos y productos, a fin de aplicar la perspectiva de género en el nivel cultural de la Fiscalía General; (Artículo 22, fracciones II, IV y V del Estatuto Orgánico)
III.    Implementar proyectos, programas y acciones de especialización definidos por la persona titular de la Unidad Especial de Género y Violencia Contra la Mujer y la Administración Especializada, mediante el seguimiento a las gestiones con el Centro de Formación y Servicio Profesional de Carrera, con las Unidades Administrativas de la Fiscalía General, con las personas expertas externas y la creación e impartición de contenidos, para desarrollar las capacidades del personal en general y en particular con labores de apoyo a la labor sustantiva (labores administrativas), desde la perspectiva de género; (Artículo 22, fracción VIII del Estatuto Orgánico)
IV.   Formular contenidos para su publicación y difusión al interior de la Fiscalía General, así como propuestas de especialistas y actividades remotas y presenciales en temas de competencia de la Unidad Especial de Género y Violencia Contra la Mujer, para fomentar los conocimientos y la reflexión de las personas servidoras públicas de la Institución; (Artículo 22, fracción IX del Estatuto Orgánico)
V.    Implementar acciones en coordinación con Unidades Administrativas y con personas expertas, así como intervenciones directas con las personas servidoras públicas de la Institución, para la consecución de proyectos, programas, procedimientos, medidas, mecanismos o acciones dirigidas a prevenir y atender desigualdades, discriminaciones y violencia de género al interior de la Institución; (Artículo 22, fracciones X y XI del Estatuto Orgánico)
VI.   Implementar actividades tendentes al bienestar, corresponsabilidad laboral y familiar de las personas servidoras públicas de la Fiscalía General, mediante la creación de contenidos informativos, la colaboración con Unidades Administrativas y personas expertas externas, a fin de contribuir a la mejora del clima y la cultura organizacional de la Institución, y (Artículo 22, fracción X del Estatuto Orgánico)
VII.   Las demás funciones inherentes para el desahogo de los asuntos asignados y las que le encomiende, en el ámbito de competencia de la persona titular del área de adscripción.
Puesto:
d.3. Administración Auxiliar de Gestión de Recursos
Funciones:
I.     Gestionar los procesos de cotizaciones, compras, pagos directos y transferencias con recursos etiquetados asignados a la Unidad Especial de Género y Violencia Contra la Mujer, para el desarrollo de las actividades aprobadas por la persona titular de la Unidad; (Artículo 22, fracción VII del Estatuto Orgánico)
II.     Apoyar a la persona titular de la Unidad en los trámites relacionados con licitaciones y carteras de inversión con recursos etiquetados asignados a la Unidad Especial de Género y Violencia Contra la Mujer, para el desarrollo de las actividades aprobadas por las personas superiores jerárquicas de la titular de la Unidad; (Artículo 22, fracción VII del Estatuto Orgánico)
III.    Canalizar los asuntos relacionados con los recursos humanos de la Unidad Especial de Género y Violencia Contra la Mujer, para el cumplimiento de solicitudes y trámites requeridos por la Coordinación Administrativa de la Oficina del Fiscal General; (Artículo 7. fracción XXII del Estatuto Orgánico)
IV.   Apoyar en la operación del programa de ayuda económica destinada a la capacitación para el trabajo de mujeres y hombres trans, víctimas de delitos, atendidas en la Fiscalía General, para contar con información verificada para la erogación de los recursos etiquetados de la Unidad Especial de Género y Violencia Contra la Mujer destinados al programa; (Artículo 22, fracciones VII y X del Estatuto Orgánico)
V.    Manejar los asuntos relacionados con la administración y los insumos de las salas de lactancia a cargo de la Unidad Especial de Género y Violencia Contra la Mujer, para su utilización por parte de las servidoras públicas lactantes de la Institución; (Artículo 22, fracción X del Estatuto Orgánico)
VI.   Gestionar con la Coordinación Administrativa de la Oficina del Fiscal General, papelería, a fin de que la Unidad Especial de Género y Violencia Contra la Mujer cuente con los insumos y recursos materiales necesario para que las personas servidoras públicas de la Unidad puedan desarrollar sus funciones, y (Artículo 7, fracción XXXII del Estatuto Orgánico)
VII.   Las demás funciones inherentes para el desahogo de los asuntos asignados y las que le encomiende, en el ámbito de competencia de la persona titular del área de adscripción.
Puesto:
d.4. Administración Auxiliar de Enlace
Funciones:
I.     Auxiliar a la persona titular de la Unidad Especial de Género y Violencia Contra la Mujer, en las actividades administrativas que requiera, para la facilitación de su desempeño en las actividades de planeación, programación, ejecución, administración, dirección, seguimiento y control de las labores inherentes a su cargo; (Artículo 7, fracciones I y XXXII del Estatuto Orgánico)
II.     Apoyar a la persona titular de la Unidad Especial de Género y Violencia Contra la Mujer en la organización y el seguimiento de su agenda y comunicaciones institucionales, para la facilitación sus actividades de representación de la Fiscalía General y de la Unidad; (Artículo 22, fracción XIV del Estatuto Orgánico)
III.    Revisar los documentos que serán firmados por la persona titular de la Unidad Especial de Género y Violencia Contra la Mujer (excepto los relacionados con recursos financieros y humanos), así como todos aquellos que esta determine, a fin de que cumplan en cuanto a su formato, reglas de escritura y citación; (Artículo 7, fracciones I y XXXII del Estatuto Orgánico)
IV.   Gestionar el registro y turno de correspondencia dirigida a la Unidad Especial de Género y Violencia Contra la Mujer de conformidad con las instrucciones de la persona titular de la Unidad, para la atención de los asuntos y solicitudes que sean materia de la Unidad Especial de Género y Violencia Contra la Mujer; (Artículo 7, fracción XXXII del Estatuto Orgánico)
V.    Informar a la persona titular de la Unidad Especial de Género y Violencia Contra la Mujer de las comunicaciones recibidas mediante el correo electrónico general de la Unidad, a fin de que esta determine el turno y la atención de los asuntos que ahí se reciban; (Artículo 7, fracciones I y XXXII del Estatuto Orgánico)
VI.   Apoyar en la integración del archivo de trámite de la Unidad Especial de Género y Violencia Contra la Mujer para la conservación de documentos de acuerdo con lo establecido en el Catálogo de Disposición Documental (CADIDO) de la Fiscalía General, a fin de tramitar ante la Unidad Especializada de Recursos, Servicios e Infraestructura las transferencias al archivo de concentración de la Fiscalía General y, las bajas documentales una vez cumplida su vigencia, y (Artículo 7, fracción XXXII del Estatuto Orgánico)
VII.   Las demás funciones inherentes para el desahogo de los asuntos asignados y las que le encomiende, en el ámbito de competencia de la persona titular del área de adscripción.
e. Unidad de Comunicación Social.
Puesto:
e.1 Administración Ejecutiva de Estrategia de Comunicación y Difusión Digitales
Funciones:
I.     Coordinar las estrategias y planes de difusión, enfocadas a redes sociales y página en Internet de la Institución, a bien de contribuir al cumplimiento de los objetivos de su comunicación social, en términos de las disposiciones jurídico administrativas aplicables para beneficio de la sociedad; (Artículo 23, fracciones I, II, III, IV, V, IX, XI y XIII del Estatuto Orgánico)
II.     Promover convenios de colaboración con dependencias y entidades, poderes públicos e instituciones autónomas de los tres órdenes de Gobierno, en materia de difusión de temas institucionales en plataformas de Internet y redes sociales, de acuerdo con la normatividad vigente aplicable, para potenciar su alcance y posicionamiento ante la sociedad; (Artículo 23, fracciones II, III, IV, IX, XI y XIII del Estatuto Orgánico)
III.    Coordinar la instrumentación de indicadores y métricas para la medición y análisis de los contenidos y mensajes de la Fiscalía General en redes sociales, para facilitar la toma de decisiones institucionales; (Artículo 23, fracciones III, IV, VI, IX, XI y XIII del Estatuto Orgánico)
IV.   Supervisar que los mensajes utilizados para la comunicación digital, recibidos de las Unidas Administrativas de la Institución, sean acordes con la estrategia de Comunicación Social establecida, para contribuir al cumplimiento de los objetivos institucionales; (Artículo 23, fracciones II, III, IV, IX, XI y XIII del Estatuto Orgánico)
V.    Coordinar la supervisión de la ejecución de la estrategia de comunicación digital para cumplir con sus objetivos de difusión en las redes sociales y página en Internet de la Institución, de las actividades, acciones y resultados de la Fiscalía General, de acuerdo con los instrumentos normativos aplicables, para informar a la sociedad; (Artículo 23, fracciones II, IV y V del Estatuto Orgánico)
VI.   Supervisar la administración de la página en Internet de la Fiscalía General, de acuerdo con los parámetros legales y técnicos, que aseguren la correcta visualización de las publicaciones y servicios que soliciten las distintas Unidades Administrativas de la Institución, para brindar información a la sociedad; (Artículo 23, fracciones III, IV, VI, IX, XI y XIII del Estatuto Orgánico)
VII.   Evaluar la autorización de la publicación de documentos, campañas y materiales digitales solicitados por las distintas Unidades Administrativas de la Fiscalía General, así como notificar de su difusión en la página de la Institución en Internet, de acuerdo con la normatividad aplicable, con el fin de informar a la sociedad bajo los principios de transparencia y rendición de cuentas; (Artículo 23, fracciones I, II, IV, V, VI del Estatuto Orgánico)
VIII.  Coordinar la autorización del uso de la imagen gráfica de la Fiscalía General y de sus Unidades Administrativas con base al Manual de Identidad Gráfica, vigente, para contribuir al posicionamiento institucional ante la sociedad; (Artículo 23, fracciones III, IV, VIII, IX, XI y XIII del Estatuto Orgánico)
IX.   Proponer actualización del Manual de Identidad Gráfica de la Fiscalía General, vigente, a la persona titular de la Unidad de Comunicación Social, para responder a las necesidades institucionales; (Artículo 23, fracciones III, IV, VIII, IX, X, XI, XIII y XIV del Estatuto Orgánico)
X.    Evaluar la elaboración de materiales multimedia solicitados por las Unidades Administrativas de la Institución, verificando el cumplimiento del Manual de Identidad Gráfica de la Fiscalía General de la República vigente, con el propósito de fortalecer la identidad gráfica institucional; (Artículo 23, fracciones II, III, XIII Y XIV del Estatuto Orgánico)
XI.   Supervisar la aprobación de los diseños multimedia que soliciten las Unidades Administrativas, de acuerdo con lo establecido en el Manual de Identidad Gráfica de la Fiscalía General vigente, para una adecuada comunicación del mensaje a la sociedad; (Artículo 23, fracciones II, III y XIII del Estatuto Orgánico)
XII.   Evaluar la producción de eventos solicitados por las Unidades Administrativas de la Institución, para generar materiales multimedia a fin, de ser difundidos en los distintos canales de comunicación con el propósito de informar del quehacer institucional a la sociedad; (Artículo 23, fracciones III y V del Estatuto orgánico)
XIII.  Las demás funciones inherentes para el desahogo de los asuntos asignados y las que le encomiende, en el ámbito de competencia de la persona titular del área de adscripción.
Puesto:
e.1.1 Administración Especializada de Comunicación Digital
Funciones:
I.     Supervisar la ejecución de la estrategia de comunicación digital para cumplir con sus objetivos de difusión en las redes sociales y página en Internet de la Institución, de las actividades, acciones y resultados de la Fiscalía General, para informar a la sociedad; (Artículo 23, fracciones II, IV y V del Estatuto Orgánico)
II.     Seleccionar la información derivada de las métricas e indicadores establecidos en la estrategia de comunicación digital, para hacerla del conocimiento de las Unidades Administrativas de la Institución, para contribuir a la toma de decisiones en beneficio de la sociedad: (Artículo 23, fracciones IV y VI del Estatuto Orgánico)
III.    Organizar la información estadística obtenida de las plataformas digitales sobre resultados de la aplicación de la estrategia de comunicación digital, para su presentación a las Unidades Administrativas de la Institución que lo soliciten; (Artículo 23, fracciones II, IV y VI del Estatuto Orgánico)
IV.   Organizar la información que difunden diversos actores de la sociedad en redes sociales sobre la Fiscalía General, para generar reportes periódicos a la Unidad de Comunicación Social para coadyuvar a la toma de decisiones; (Artículo 23, fracciones II, IV y VI del Estatuto Orgánico)
V.    Administrar la página en Internet de la Fiscalía General, de acuerdo con los parámetros legales y técnicos, que aseguren la correcta visualización de las publicaciones y servicios que soliciten las distintas Unidades Administrativas de la Institución, para brindar información a la sociedad; (Artículo 23, fracciones I, II, IV, V y VI del Estatuto Orgánico)
VI.   Autorizar la publicación de documentos, campañas y materiales digitales solicitados por las distintas Unidades Administrativas de la Fiscalía General, así como notificar de su difusión en la página de la Institución en Internet, con el fin de informar a la sociedad bajo los principios de transparencia y rendición de cuentas; (Artículo 23, fracciones I, II, IV, V y VI del Estatuto Orgánico)
VII.   Verificar el correcto funcionamiento de la página en Internet de la Fiscalía General, para informar a las Unidades Administrativas pertinentes, las fallas técnicas que se presenten en la operación a fin de ser corregidas, para asegurar la difusión del quehacer institucional a fin de informar a la sociedad; (Artículo 23, fracciones I, II, IV, V y VI del Estatuto Orgánico)
VIII.  Coordinar la actualización de la portada de la página en Internet de la Institución, previa autorización de la persona titular de la Unidad de Comunicación Social, para contribuir a la difusión de la información de las diferentes Unidades Administrativas de la Institución a fin de informar a la sociedad; (Artículo 23, fracciones IV y XV del Estatuto Orgánico)
IX.   Coordinar la creación y actualización de los micrositios de las Unidades Administrativas de la Fiscalía General, para que cumplan con los parámetros legales y técnicos, así como de diseño institucional para una eficiente y pertinente visualización de los contenidos, y (Artículo 23, fracciones IV, XI y XV del Estatuto Orgánico)
X.    Las demás funciones inherentes para el desahogo de los asuntos asignados y las que le encomiende, en el ámbito de competencia de la persona titular del área de adscripción.
Puesto:
e.1.1.1 Administración Especial de Análisis y Estadística
Funciones:
I.     Atender las solicitudes de las distintas Unidades Administrativas, para la publicación de documentos en la página en Internet de la Fiscalía General, y así cumplir con los requerimientos en materia de transparencia y acceso a la información; (Artículo 23, fracciones I, II y V del Estatuto Orgánico)
II.     Elaborar mensajes para las cuentas institucionales en redes sociales de la Fiscalía General, para la difusión de comunicados y posicionamientos sobre sus acciones y logros a fin de informar a la sociedad; (Artículo 23, fracción V del Estatuto Orgánico)
III.    Difundir mensajes en las cuentas institucionales de redes sociales de la Fiscalía General, sobre comunicados, posicionamientos, acciones y logros, para informar a la sociedad; (Artículo 23, fracción V del Estatuto Orgánico)
IV.   Aplicar las herramientas digitales pertinentes para programación de mensajes y captura de datos estadísticos de las diferentes cuentas institucionales en plataformas digitales a fin de generar información requerida para la toma de decisiones; (Artículo 23, fracción V del Estatuto Orgánico)
V.    Integrar la información estadística de las cuentas institucionales en plataformas digitales, para elaborar reportes de acuerdo con las solicitudes de las Unidades Administrativas de la Fiscalía General, con el fin de coadyuvar al desarrollo de sus funciones; (Artículo 23, fracción VI del Estatuto Orgánico)
VI.   Mantener un archivo con los reportes e información estadística obtenida de las cuentas institucionales en plataformas digitales, para su consulta por parte de las Unidades Administrativas de la Fiscalía General que lo soliciten para la realización de sus actividades; (Artículo 23, fracción IV del Estatuto Orgánico)
VII.   Inspeccionar la vigencia de las publicaciones periódicas y reportar para su renovación o depuración en la página institucional en Internet a las Unidades Administrativas para mantener la información actualizada, y (Artículo 23, fracción XV del Estatuto Orgánico)
VIII.  Las demás funciones inherentes para el desahogo de los asuntos asignados y las que le encomiende, en el ámbito de competencia de la persona titular del área de adscripción.
Puesto:
e.1.1.2 Administración Auxiliar de Integración y Difusión de Mensajes Digitales
Funciones:
I.     Supervisar que los mensajes autorizados para publicar, documentos y materiales multimedia institucionales, cumplan con el lenguaje incluyente, conforme a las solicitudes de las Unidades Administrativas de la Fiscalía General para su difusión; (Artículo 23, fracción V del Estatuto Orgánico)
II.     Difundir a través de las cuentas de la Fiscalía General en redes sociales, correspondientes a las Fiscalías Federales, comunicados, posicionamientos, acciones y logros de la Institución, para informar a la sociedad; (Artículo 23, fracción V del Estatuto Orgánico)
III.    Auxiliar en la captura de datos estadísticos de las cuentas estatales de la Fiscalía General en plataformas digitales, a través de las herramientas pertinentes para integrar reportes con información para la toma de decisiones; (Artículo 23, fracción VI del Estatuto Orgánico)
IV.   Recopilar información sobre publicaciones institucionales, y de temas de interés de la Fiscalía General, difundidos en redes sociales, para elaborar reportes que retroalimenten los procesos institucionales de las Unidades Administrativas que lo requieran; (Artículo 23, fracción VI del Estatuto Orgánico)
V.    Auxiliar en la recopilación de información sobre temas de interés específicos a solicitud de las Unidades Administrativas de la Fiscalía General, para contribuir al cumplimiento de sus funciones; (Artículo 23, fracción VI del Estatuto Orgánico)
VI.   Sugerir herramientas o plataformas digitales pertinentes con el propósito de fortalecer la difusión de comunicados, posicionamientos, acciones y logros de la Institución, para informar a la sociedad; (Artículo 23, fracción V del Estatuto Orgánico)
VII.   Ejecutar programas de trabajo relacionados con actividades y eventos específicos de interés de la Fiscalía General, para la generación de reportes de información que contribuyan a la toma de decisiones, y (Artículo 23, fracción IV del Estatuto Orgánico)
VIII.  Las demás funciones inherentes para el desahogo de los asuntos asignados y las que le encomiende, en el ámbito de competencia de la persona titular del área de adscripción.
Puesto:
e.1.2 Administración Especializada de Difusión y Redes Sociales
Funciones:
I.     Proponer las estrategias y planes de difusión, enfocadas a redes sociales y página en Internet de la Institución, a bien de contribuir al cumplimiento de los objetivos de su comunicación social, en términos de las disposiciones jurídico administrativas aplicables para beneficio de la sociedad; (Artículo 23, fracciones I, II, III, IV, V, IX, XI y XIII del Estatuto Orgánico)
II.     Coordinar campañas de difusión sobre actividades, logros y temas institucionales que definan las Unidades de Comunicación Social de la Fiscalía General y Unidades Administrativas que lo soliciten, con los formatos y medios de comunicación digitales pertinentes, a fin de mantener informada a la sociedad; (Artículo 23, fracciones I, II, III, IV, V, IX, XI y XIII del Estatuto Orgánico)
III.    Coordinar la operación y actualización de herramientas digitales para transmisión remota de eventos de la Fiscalía General a través de plataformas de Internet, en colaboración con las áreas pertinentes de la Institución, para favorecer la comunicación con la sociedad; (Artículo 23, fracciones III, IV, IX, XI, XIII y XV del Estatuto Orgánico)
IV.   Establecer procedimientos para recopilar y jerarquizar información de redes sociales, sobre comunicados y eventos de la Institución, tendencias y otros temas de interés de la Fiscalía General, para elaboración de informes y productos diversos que se integren como elementos para la toma de decisiones en materia de comunicación social; (Artículo 23, fracciones III, IV, IX, XI y XIII del Estatuto Orgánico)
V.    Actualizar los archivos de reportes sobre temas de interés de la Fiscalía General publicados en redes sociales, disponibles para consulta de las Unidades Administrativas de la Institución que lo requieran para el desarrollo de sus actividades; (Artículo 23, fracciones III, IV, IX, XI y XIII del Estatuto Orgánico)
VI.   Supervisar la operación de las cuentas de redes sociales y página de Internet de la Fiscalía General, para la publicación y visualización de los contenidos institucionales por parte de los usuarios; (Artículo 23, fracciones III, IV, VI, IX, XI y XIII del Estatuto Orgánico)
VII.   Coparticipar con las Unidades Administrativas correspondientes de la Institución, para la transmisión de conferencias de prensa y otros eventos institucionales a través de plataformas digitales, en Internet, para audiencia externa o en circuito cerrado; (Artículo 23, fracciones III, IV, VIII, IX, XI y XIII del Estatuto Orgánico)
VIII.  Coordinar la actualización operativa de la página institucional en Internet en colaboración con las Unidades Administrativas competentes de la Institución para una mejor difusión de sus contenidos a la sociedad; (Artículo 23, fracciones III, IV, VIII, IX, XI, XIII y XV del Estatuto Orgánico)
IX.   Conducir la revisión ortográfica y de estilo para publicaciones digitales y documentos que determine la persona titular de la Unidad de Comunicación Social o soliciten las Unidades Administrativas de la Institución, para su difusión a la sociedad; (Artículo 23, fracciones III, IV, V, VIII, IX, XI y XIII del Estatuto Orgánico)
X.    Coordinar la producción y programación de videos, en campo y estudio, para el Canal @FGR México en YouTube, que requieran las Unidades Administrativas de la Institución para el ejercicio de sus funciones de difusión para la sociedad, y; (Artículo 23, fracciones III, IV, V, VIII, IX, XI y XIII del Estatuto Orgánico)
XI.   Las demás funciones inherentes para el desahogo de los asuntos asignados y las que le encomiende, en el ámbito de competencia de la persona titular del área de adscripción.
Puesto:
e.1.2.1 Administración Especial de Producción Multimedia
Funciones:
I.     Asignar las actividades para la grabación de imágenes en video para la elaboración de materiales multimedia, o transmisión en directo de eventos que soliciten las Unidades Administrativas para el cumplimiento de sus funciones; (Artículo 23, fracciones II y V del Estatuto Orgánico)
II.     Determinar que la calidad del material de audio, video y fotografía sea pertinente para ser utilizado en el desarrollo de productos audiovisuales, que requieran las Unidades Administrativas de la Fiscalía General para el desarrollo de sus actividades; (Artículo 23, fracciones II y V del Estatuto Orgánico)
III.    Manejar el archivo integrado por los materiales audiovisuales aprobados, para su uso por las Unidades Administrativas que lo requieran para apoyar el cumplimiento de sus funciones; (Artículo 23, fracción IV del Estatuto Orgánico)
IV.   Diseñar productos en video con base en guiones autorizados, utilizando herramientas de edición y diseño, y materiales audiovisuales con la calidad pertinente para crear piezas conforme a los requerimientos de las Unidades Administrativas de la Institución; (Artículo 23, fracciones II y V del Estatuto Orgánico)
V.    Aplicar el Manual de Identidad Gráfica de la Fiscalía General a los materiales multimedia en atención a las solicitudes de las Unidades Administrativas, para la difusión de la imagen pública de la Institución; (Artículo 23, fracción XIII del Estatuto Orgánico)
VI.   Asegurar que los productos multimedia desarrollados a solicitud de las Unidades Administrativas de la Institución cumplan con las características técnicas pertinentes para su difusión en las cuentas de la Fiscalía General en plataformas digitales; (Artículo 23, fracciones V y VI del Estatuto Orgánico)
VII.   Realizar la programación de los productos multimedia autorizados, a través de las cuentas institucionales en redes sociales y plataformas digitales especializadas en video para su difusión a la sociedad; (Artículo 23, fracciones V y VI del Estatuto Orgánico)
VIII.  Difundir a cuadro de cámara mensajes o comunicados de información sobre temas relevantes o de interés para la Fiscalía General, cuando así se determine, en directo o en grabaciones, con el fin de informar a la sociedad; (Artículo 23, fracciones III y V del Estatuto Orgánico)
IX.   Realizar grabaciones con voz propia de comunicados y guiones, como parte de la producción de contenidos audiovisuales para las cuentas en plataformas digitales de la Fiscalía General para la difusión del que hacer Institucional, y (Artículo 23, fracciones III y V del Estatuto Orgánico)
X.    Las demás funciones inherentes para el desahogo de los asuntos asignados y las que le encomiende, en el ámbito de competencia de la persona titular del área de adscripción.
Puesto:
e.1.3 Administración Especializada en Multimedia e Imagen Gráfica Institucional
Funciones:
I.     Plantear proyecto de actualización del Manual de Identidad Gráfica de la Fiscalía General, de conformidad con las directrices de la Unidad de Comunicación Social, para la difusión de la imagen de la Institución a la sociedad; (Artículo 23, fracciones III, XIII y XIV del Estatuto Orgánico)
II.     Aprobar los diseños multimedia que soliciten las Unidades Administrativas, de acuerdo con lo establecido en el Manual de Identidad Gráfica de la Fiscalía General vigente, para una adecuada comunicación del mensaje a la sociedad; (Artículo 23, fracciones II, III y XIII del Estatuto Orgánico)
III.    Coordinar la elaboración de materiales multimedia solicitados por las Unidades Administrativas de la Institución, verificando el cumplimiento del Manual de Identidad Gráfica de la Fiscalía General, vigente, con el propósito de fortalecer la identidad gráfica institucional; (Artículo 23, fracciones II, III, XIII y XIV del Estatuto Orgánico)
IV.   Programar para su difusión materiales multimedia a través del sistema de comunicación interna de la Fiscalía General, para informar a los servidores públicos sobre temas de interés de la Institución; (Artículo 23, fracciones III y IX del Estatuto Orgánico)
V.    Administrar el archivo de materiales multimedia de diseño y producción que derive de las actividades propias de la Unidad de Comunicación Social para su consulta y uso; (Artículo 23, fracciones III y IV del Estatuto Orgánico)
VI.   Planear la difusión de eventos de la Fiscalía General a través de plataformas digitales en internet, con base en las solicitudes de las Unidades Administrativas de la Institución para su transmisión interna o externa; (Artículo 23, fracciones III, V y VIII del Estatuto Orgánico)
VII.   Coordinar la producción de eventos solicitados por las Unidades Administrativas de la Institución, para generar materiales multimedia a fin, de ser difundidos en los distintos canales de comunicación con el propósito de informar del quehacer institucional a la sociedad; (Artículo 23, fracciones III y V del Estatuto Orgánico)
VIII.   Planear la barra programática de contenidos en video sobre los temas relevantes de la Institución para su difusión en canales digitales especializados en video, para conocimiento de la sociedad; (Artículo 23, fracciones III, V y VI del Estatuto Orgánico)
IX.   Administrar los archivos multimedia para la parrilla de programación de las cuentas de la Fiscalía General en medios de comunicación digitales especializados en video para mantener la continuidad y su renovación, para una comunicación con la sociedad; (Artículo 23, fracciones III, IV y V del Estatuto Orgánico)
X.    Administrar los recursos materiales y tecnológicos para la producción de materiales multimedia asignados para el desarrollo de las actividades de la Unidad de Comunicación Social bajo de los principios de austeridad, y (Artículo 23, fracciones III y XVII del Estatuto Orgánico)
XI.   Las demás funciones inherentes para el desahogo de los asuntos asignados y las que le encomiende, en el ámbito de competencia de la persona titular del área de adscripción.
Puesto:
e.1.3.1 Administración Especial de Contenidos Multimedia
Funciones:
I.     Recabar información sobre temas institucionales o de interés de la Fiscalía General o que soliciten las Unidades Administrativas, con el fin de realizar propuestas de guiones, para la producción de materiales multimedia que contribuyan al cumplimiento de los objetivos institucionales; (Artículo 23, fracciones IV y XIII del Estatuto Orgánico)
II.     Realizar la corrección de estilo a los guiones para videos y textos en general para la producción de contenidos multimedia, que permita la presentación y comprensión de los mensajes para su difusión a la sociedad; (Artículo 23, fracciones V, IX y XIII del Estatuto Orgánico)
III.    Efectuar la revisión ortográfica a los guiones para videos y textos en general para la producción de contenidos multimedia, que permita una presentación y comprensión de los mensajes para su difusión a la sociedad; (Artículo 23, fracciones V, IX y XIII del Estatuto Orgánico)
IV.   Aplicar lenguaje incluyente en guiones para videos y textos en general para la producción de contenidos multimedia, que permita una presentación y comprensión de los mensajes para su difusión a la sociedad; (Artículo 23, fracciones V, IX y XIII del Estatuto Orgánico)
V.    Difundir a cuadro de cámara mensajes o comunicados de información sobre temas relevantes o de interés para la Fiscalía General, cuando así se determine, en directo o en grabaciones, con el fin de informar a la sociedad; (Artículo 23, fracciones III, V y XIII del Estatuto Orgánico)
VI.   Realizar grabaciones con voz propia de comunicados y guiones, como parte de la producción de contenidos audiovisuales para las plataformas de difusión de la Fiscalía General; (Artículo 23, fracciones III, V y XIII del Estatuto Orgánico)
VII.   Participar en la planeación de la barra de programación de las cuentas de la Fiscalía General en medios digitales especializados en video para la difusión de contenidos a la sociedad, en cumplimiento de los objetivos institucionales; (Artículo 23, fracciones V, VI y XIII del Estatuto Orgánico)
VIII.  Investigar información sobre temas específicos de interés de las Unidades Administrativas de la Fiscalía General, en redes sociales, para retroalimentar los procesos institucionales, y (Artículo 23, fracciones IV y XIII del Estatuto Orgánico)
IX.   Las demás funciones inherentes para el desahogo de los asuntos asignados y las que le encomiende, en el ámbito de competencia de la persona titular del área de adscripción.
Puesto:
e.1.3.1.1 Administración Auxiliar de Corrección de Estilo
Funciones:
I.     Efectuar la corrección de estilo para documentos y materiales multimedia institucionales, para la producción de contenidos destinados a plataformas digitales, conforme a solicitud de las Unidades Administrativas de la Fiscalía General para su difusión; (Artículo 23, fracciones V y IX del Estatuto Orgánico)
II.     Realizar la corrección ortográfica en documentos y materiales multimedia institucionales, para la producción de contenidos destinados a plataformas digitales, conforme a solicitud de las Unidades Administrativas de la Fiscalía General para su divulgación; (Artículo 23, fracciones V y IX del Estatuto Orgánico)
III.    Aplicar el lenguaje incluyente en la revisión de documentos y materiales multimedia institucionales, para la producción de contenidos destinados a plataformas digitales, conforme a solicitud de las Unidades Administrativas de la Fiscalía General para su difusión; (Artículo 23, fracciones V y IX del Estatuto Orgánico)
IV.   Recabar datos estadísticos de las cuentas de la Fiscalía General en plataformas digitales a través del uso de herramientas pertinentes, para integrar reportes con información para la toma de decisiones; (Artículo 23, fracción IV del Estatuto Orgánico)
V.    Recopilar información sobre publicaciones institucionales, y de temas de interés de la Fiscalía General, difundidos en redes sociales, para elaborar reportes que retroalimenten los procesos institucionales de las Unidades Administrativas que lo requieran; (Artículo 23, fracción IV del Estatuto Orgánico)
VI.   Auxiliar en la aplicación del Manual de Identidad Gráfica de la Fiscalía General vigente en documentos y materiales multimedia institucionales, conforme a las solicitudes de las Unidades Administrativas de la Institución para su difusión; (Artículo 23, fracción XIII del Estatuto Orgánico)
VII.   Recabar información de las cuentas institucionales en redes sociales sobre temas de interés específicos de las Unidades Administrativas de la Fiscalía General para contribuir al cumplimiento de los objetivos institucionales, y (Artículo 23, fracción IV del Estatuto Orgánico)
VIII.  Las demás funciones inherentes para el desahogo de los asuntos asignados y las que le encomiende, en el ámbito de competencia de la persona titular del área de adscripción.
Puesto:
e.2 Administración Ejecutiva de Síntesis, Monitoreo y Análisis
Funciones:
I.     Establecer los criterios y procesos de trabajo para las áreas de Síntesis y Monitoreo, con el propósito de llevar a cabo el acopio y organización de la información que difunden los medios de comunicación, a fin de facilitar la toma de decisiones en el ámbito institucional; (Artículo 23, fracción IV del Estatuto Orgánico)
II.     Administrar los sistemas informáticos para captar y organizar la información difundida en los medios de comunicación con el fin de generar los elementos técnicos pertinentes para producir reportes de carácter informativo; (Artículo 23, fracciones IV y IX del Estatuto Orgánico)
III.    Coordinar el desarrollo de productos informativos, como son síntesis, resúmenes, análisis coyunturales, seguimientos temáticos, informes, entre otros, para facilitar la toma de decisiones en materia de estrategias de comunicación social; (Artículo 23, fracción IV del Estatuto Orgánico)
IV.   Promover la renovación continua de los sistemas y plataformas tecnológicas de monitoreo, captación y organización de la información que generan los medios de comunicación, paralelo a la evolución de los medios y espacios de información, para brindar servicio a las Unidades Administrativas de la Institución; (Artículo 23, fracción IV del Estatuto Orgánico)
V.    Supervisar el cumplimiento de los criterios de organización y sistematización de la información captada para su difusión al interior de la Institución; (Artículo 23, fracciones IV y IX del Estatuto Orgánico)
VI.   Verificar la mejora permanente de los procesos de monitoreo y análisis de la información generada por los medios de comunicación para la elaboración de los productos informativos generados para su difusión interna entre los servidores públicos de la Institución; (Artículo 23, fracciones IV y IX del Estatuto Orgánico)
VII.   Conducir la constante actualización y desarrollo de productos informativos y seguimientos elaborados, para su constante consulta a fin de apoyar a diferentes áreas de la Institución; (Artículo 23, fracción IV del Estatuto Orgánico)
VIII.  Organizar bases de datos de información institucional para la formación de archivos digitales de los diferentes productos y seguimientos elaborados, para apoyar a diferentes áreas de la Institución; (Artículo 23, fracción IV del Estatuto Orgánico)
IX.   Coparticipar en la realización de la Estrategia y el Programa Anual de Comunicación Social, con la participación de las áreas de la Unidad de Comunicación Social para someterlo a la consideración de la persona titular para cumplir los objetivos institucionales de conformidad con la normatividad aplicable; (Artículo 23, fracciones I y IV del Estatuto Orgánico)
X.    Contribuir con las áreas de la Unidad de Comunicación Social en la evaluación y apoyo informativo para temas de Transparencia y Acceso a la Información con el acopio de información requerida, para cumplir con la normatividad en políticas de transparencia; (Artículo 23, fracción IV del Estatuto Orgánico)
XI.   Recomendar el posicionamiento de asuntos relevantes de la Institución, mediante la propuesta de estrategias de difusión e información para conocimiento de la opinión pública; (Artículo 23, fracción III del Estatuto Orgánico)
XII.   Coparticipar con las distintas áreas de la Unidad de Comunicación Social en la publicación y contenidos de información y comunicación interna para la mejora y fortalecimiento de una cultura de identidad institucional; (Artículo 23, fracción IX del Estatuto Orgánico)
XIII.  Coparticipar en la administración de los contratos externos de servicio que esta área tiene con proveedores que suministran servicios a la Unidad de Comunicación Social, para el mejor cumplimiento de sus objetivos y responsabilidades; (Artículo 23, fracción XI del Estatuto Orgánico)
XIV. Participar en la entrega del Informe Anual de Actividades de la Unidad de Comunicación Social a fin de rendir cuentas a la población; (Artículo 23, fracción XVII del Estatuto Orgánico)
XV.  Contribuir con las diversas áreas de la Unidad de Comunicación Social para cumplir con las funciones que encomiende la persona titular de dicha Unidad, y (Artículo 23, fracción XVII del Estatuto Orgánico)
XVI. Las demás funciones inherentes para el desahogo de los asuntos asignados y las que le encomiende, en el ámbito de competencia de la persona titular del área de adscripción.
Puesto:
e.2.1 Administración Especializada en Análisis Informativo
Funciones:
I.     Coparticipar en los procesos de elaboración de Síntesis Informativa, Monitoreo de Radio, Televisión y Portales Informativos, para la oportuna difusión de la información recabada de temas del ámbito de procuración de justicia y de interés nacional entre los servidores públicos de la Institución; (Artículo 23, fracción IV del Estatuto Orgánico)
II.     Intervenir en la realización de análisis informativos coyunturales, seguimientos temáticos, informes y resúmenes informativos especiales para facilitar la toma de decisiones en materia de estrategias de Comunicación Social; (Artículo 23, fracción IV del Estatuto Orgánico)
III.    Participar en el proceso de adquisición de herramientas tecnológicas y sistemas informativos para la captura y organización de la información difundida en los medios de comunicación, a fin de generar los diferentes productos informativos que se elaboran en el área, con las mejores cualidades de eficiencia; (Artículo 23, fracción IV del Estatuto Orgánico)
IV.   Organizar la información difundida por los medios de comunicación para su oportuno registro y consulta de las diferentes Unidades Administrativas de la Fiscalía General; (Artículo 23, fracción IV del Estatuto Orgánico)
V.    Generar los seguimientos informativos de temas de interés institucional, difundidos en los medios de comunicación para facilitar la consulta de las diferentes Unidades Administrativas de la Fiscalía General que así lo soliciten; (Artículo 23, fracción IV del Estatuto Orgánico)
VI.   Contribuir con el cumplimiento de las directrices que formule la persona titular de Unidad de Comunicación Social, en materia de acopio informativo para su respectivo orden, archivo y su difusión interna; (Artículo 23, fracción IV del Estatuto Orgánico)
VII.   Supervisar la mejora continua y los procesos de organización y sistematización de la información de interés institucional recabada de los medios de comunicación para facilitar su consulta y contribuir a la toma de decisiones; (Artículo 23, fracción IV del Estatuto Orgánico)
VIII.  Mantener actualizado los archivos de la Unidad Administrativa para consulta por parte de las Unidades Administrativas de la Institución; (Artículo 23, fracción IV del Estatuto Orgánico)
IX.   Participar con las áreas que integran la Unidad de Comunicación Social para cumplir con las funciones a cargo de esta o las actividades que encomiende el titular; (Artículo 23, fracción IV del Estatuto Orgánico)
X.    Facilitar a las Unidades Administrativas, que integran la Unidad de Comunicación Social, la información relativa a solicitudes para temas de transparencia y acceso a la información con el propósito de dar respuesta a las mismas; (Artículo 23, fracción IV del Estatuto Orgánico)
XI.   Supervisar los procedimientos administrativos específicos y de organización del área, tales como las cargas de trabajo, horarios, recepción de medios impresos, necesidades de suministros, para el funcionamiento, de acuerdo con las directrices determinadas por la Unidad de Comunicación Social, y (Artículo 23, fracción IV del Estatuto Orgánico)
XII.   Las demás funciones inherentes para el desahogo de los asuntos asignados y las que le encomiende, en el ámbito de competencia de la persona titular del área de adscripción.
Puesto:
e.2.1.1 Administración Especial de Síntesis
Funciones:
I.     Efectuar la selección y recopilación de la información relevante del sector a través del monitoreo de medios impresos, para su difusión interna y consulta de las diferentes Unidades Administrativas de la Fiscalía General; (Artículo 23, fracción IV del Estatuto Orgánico)
II.     Recabar la información relevante mediante el uso de herramientas tecnológicas conforme a las directrices establecidas, para la correcta integración de los productos informativos de consulta para las personas servidoras públicas de la Institución; (Artículo 23, fracción IV del Estatuto Orgánico)
III.    Integrar la Síntesis Informativa de medios impresos, conforme a los principios de organización, redacción, estilo y presentación, a fin de cumplir con la entrega de información para consulta de las diferentes Unidades Administrativas; (Artículo 23, fracción IV del Estatuto Orgánico)
IV.   Elaborar reportes con información difundida en medios de comunicación impresos para dar respuesta a las solicitudes de consulta de las Unidades Administrativas de la Fiscalía General; (Artículo 23, fracción IV del Estatuto Orgánico)
V.    Actualizar los sistemas de ordenamiento, simplificación, análisis y vinculación de la información recibida para integrar la Síntesis Informativa, a fin de proporcionar el servicio de consulta de las diferentes Unidades Administrativas; (Artículo 23, fracción IV del Estatuto Orgánico)
VI.   Mantener actualizados los archivos generados de las actividades realizadas por el área, para facilitar una consulta adecuada cuando se solicite información; (Artículo 23, fracción IV del Estatuto Orgánico)
VII.   Aplicar los procedimientos de organización del área, para su funcionamiento, de acuerdo con las directrices determinados por la persona titular de la Unidad de Comunicación Social, y (Artículo 23, fracción IV del Estatuto Orgánico)
VIII.  Las demás funciones inherentes para el desahogo de los asuntos asignados y las que le encomiende, en el ámbito de competencia de la persona titular del área de adscripción.
Puesto:
e.2.1.1.1 Administración Auxiliar de Selección y Redacción
Funciones:
I.     Integrar los productos informativos para la Síntesis Informativa, conforme a las necesidades institucionales y las directrices establecidas, para asegurar su consulta por la Unidades Administrativas de la Fiscalía General; (Artículo 23, fracción IV del Estatuto Orgánico)
II.     Realizar la selección de la información de medios impresos, conforme las directrices establecidas para la integración de los productos para la Síntesis Informativa para su consulta interna por parte de las Unidades Administrativas de la Fiscalía General; (Artículo 23, fracción IV del Estatuto Orgánico)
III.    Llevar a cabo la compilación de información y el control de los procesos internos para generar los productos informativos que integran la Síntesis Informativa para su consulta por parte de la Unidades Administrativas; (Artículo 23, fracción IV del Estatuto Orgánico)
IV.   Participar en la revisión de los procesos de actualización y mejora de los sistemas y de organización para la elaboración de productos informativos para la integración de la Síntesis Informativa para un servicio de consulta; (Artículo 23, fracción IV del Estatuto Orgánico)
V.    Realizar el seguimiento de información del sector de procuración y administración de justicia, así como, su organización temática, para dar respuesta a los requerimientos de productos informativos que sean solicitados por las Unidades Administrativas; (Artículo 23, fracción IV del Estatuto Orgánico)
VI.   Aplicar el control de los procedimientos administrativos del área de Síntesis Matutina, para que se cumplan los objetivos y directrices determinadas por la persona titular de la Unidad de Comunicación Social, y (Artículo 23, fracción IV del Estatuto Orgánico)
VII.   Las demás funciones inherentes para el desahogo de los asuntos asignados y las que le encomiende, en el ámbito de competencia de la persona titular del área de adscripción.
Puesto:
e.2.1.2 Administración Especial de Monitoreo
Funciones:
I.     Efectuar la recopilación y selección de la información relevante del sector de procuración y administración de justicia e información general, a través del monitoreo de noticias y programas informativos de Radio, Televisión y Portales de internet, para su difusión interna de las Unidades Administrativas de la Fiscalía General; (Artículo 23, fracción IV del Estatuto Orgánico)
II.     Integrar resúmenes, alertas informativas y síntesis de información emitida por programas de Radio, Televisión y Portales de Internet, para su consulta por parte de las Unidades Administrativas; (Artículo 23, fracción IV del Estatuto Orgánico)
III.    Recopilar información relevante mediante el uso de herramientas tecnológicas, de acuerdo con las directrices establecidas para una pertinente integración de los productos informativos para consulta de las personas servidoras públicas de la Fiscalía General; (Artículo 23, fracción IV del Estatuto Orgánico)
IV.   Llevar a cabo la actualización de los sistemas de ordenamiento, simplificación, registro, análisis y vinculación de la información recopilada de programas informativos de Radio, Televisión y Portales de Internet, para proporcionar un servicio pertinente a las Unidades Administrativas de Institución; (Artículo 23, fracción IV del Estatuto Orgánico)
V.    Mantener actualizados los archivos derivados de las actividades realizadas por el área para su consulta, cuando estos sean solicitados; (Artículo 23, fracción IV del Estatuto Orgánico)
VI.   Inspeccionar que las plataformas tecnológicas de apoyo para el proceso de integración de la información para los productos emitidos funcionen adecuadamente para su consulta por parte de la Unidades Administrativas de la Fiscalía en General; (Artículo 23, fracción IV del Estatuto Orgánico)
VII.   Aplicar los procedimientos de organización y administración del área, para su funcionamiento, de acuerdo con las directrices determinados por la persona titular de la Unidad de Comunicación Social, y (Artículo 23, fracción IV del Estatuto Orgánico)
VIII.  Las demás funciones inherentes para el desahogo de los asuntos asignados y las que le encomiende, en el ámbito de competencia de la persona titular del área de adscripción.
Puesto:
e.2.1.2.1 Administración Auxiliar de Edición Informativa
Funciones:
I.     Realizar la selección de la información difundida por programas de Radio, Televisión y Portales de Internet conforme las directrices establecidas para la integración de los productos del área para su consulta interna por parte de Unidades Administrativas; (Artículo 23, fracción IV del Estatuto Orgánico)
II.     Integrar productos informativos derivados del Monitoreo de Radio, Televisión y Portales de Internet, de acuerdo las directrices establecidas, para asegurar su consulta por parte de las Unidades Administrativas de la Fiscalía General; (Artículo 23, fracción IV del Estatuto Orgánico)
III.    Llevar a cabo la compilación de información y el control de los procesos internos para el orden y funcionamiento en la elaboración de los productos del área de monitoreo de Radio, Televisión y Portales de Internet; (Artículo 23, fracción IV del Estatuto Orgánico)
IV.   Participar en la revisión de los procesos de actualización de los sistemas y organización para la elaboración de los productos informativos de Radio, Televisión y Portales de Internet para prestar un servicio pertinente; (Artículo 23, fracción IV del Estatuto Orgánico)
V.    Realizar los seguimientos de información y organización temática requeridos para cumplir con los con objetivos y solicitudes que se demanden de monitoreo de Radio, Televisión y Portales de Internet, a solicitud de las Unidades Administrativas de la Fiscalía General; (Artículo 23, fracción IV del Estatuto Orgánico)
VI.   Participar en actividades de apoyo para la elaboración de productos informativos de carácter particular que sean encomendados, a fin de dar respuestas a requerimientos institucionales; (Artículo 23, fracción IV del Estatuto Orgánico)
VII.   Aplicar el control de los procedimientos administrativos del área de Monitore, para que se cumplan los objetivos y directrices determinadas por la Unidad de Comunicación Social y los que apliquen de manera institucional, y (Artículo 23, fracción IV del Estatuto Orgánico)
VIII.  Las demás funciones inherentes para el desahogo de los asuntos asignados y las que le encomiende, en el ámbito de competencia de la persona titular del área de adscripción.
Puesto:
e.3 Administración Ejecutiva de Información
Funciones:
I.     Supervisar el cumplimiento de criterios y políticas de comunicación establecidos por la Unidad de Comunicación Social, para la elaboración de boletines de prensa a fin de mantener informada a la sociedad; (Artículo 23, fracciones I, III, VII, IX y XII del Estatuto Orgánico)
II.     Emitir los boletines de prensa generados por la Institución para la difusión de información al interior y exterior de la Fiscalía General, de conformidad con la normatividad establecida para que, a través de los medios de comunicación, se informe a la sociedad; (Artículo 23, fracciones II, III, VII, IX y XII del Estatuto Orgánico)
III.    Establecer relaciones con los reporteros de la fuente, acreditados ante la Institución, directores de medios de comunicación y líderes de opinión de los medios de comunicación para el flujo de la información y ponderar la comunicación institucional; (Artículo 23, fracción III, V, VII, IX y XII del Estatuto Orgánico)
IV.   Conducir la preparación y realización de conferencias de prensa de servidores públicos de la Fiscalía General, de conformidad con la normatividad aplicable, a fin de mantener informada a la sociedad; (Artículo 23, fracciones III, VI, VII, IX y XII del Estatuto Orgánico)
V.    Organizar la cobertura periodística, videográfica y fotográfica de los eventos, reuniones y giras nacionales e internacionales de las personas servidoras públicas de la Fiscalía General, para generar material de uso interno y externo para su difusión a los medios de comunicación; (Artículo 23, fracciones III, VII, VIII, IX y XII del Estatuto Orgánico)
VI.   Administrar las herramientas tecnológicas de comunicación para tener sustento de los hechos y acciones de la Institución, con el fin de que sean difundidos en los medios informativos; (Artículo 23, fracciones III, VII, VIII, IX y XII del Estatuto Orgánico)
VII.   Proponer las solicitudes de entrevistas que planteen los diferentes medios de comunicación con el Fiscal General y/o personas servidoras públicas de la Institución, a fin de recomendar la pertinencia de que estas se realicen para la información a la sociedad; (Artículo 23, fracciones III, V, VII, IX y XII del Estatuto Orgánico)
VIII.  Coparticipar en el desarrollo de un sistema de información interinstitucional en la Fiscalía General que permita la mejora continua de la calidad en los procedimientos establecidos para visualizar su impacto en la sociedad; (Artículo 23, fracciones III, VI, VII, IX y XII del Estatuto Orgánico)
IX.   Establecer mecanismos ágiles, que permitan la comunicación e interacción, flujo de información con las distintas Unidades Administrativas de la Institución para la obtención de información sobre acciones y logros para difundirla externamente y mantener una imagen institucional positiva ante la opinión pública; (Artículo 23, fracciones III, VII, VIII, IX y XII del Estatuto Orgánico)
X.    Emitir información a los reporteros de la fuente acreditados ante la Institución, de las acciones y resultados de la Fiscalía General a través de medios digitales y electrónicos con el fin de dar a conocer a la sociedad el quehacer institucional; (Artículo 23, fracciones III, IV, VII, IX y XII del Estatuto Orgánico)
XI.   Autorizar la información que envían las diferentes Unidades Administrativas para ser difundida a fin de mantener a la sociedad informada; (Artículo 23, fracciones III, V, VII, IX y XII del Estatuto Orgánico)
XII.   Plantear a la persona titular de la Unidad de Comunicación Social las solicitudes de información que llegan a esta Administración Ejecutiva, para su conocimiento y trámite correspondiente con el objetivo de ser atendidas; (Artículo 23, fracciones III, IV, VII, IX y XII del Estatuto Orgánico)
XIII.  Evaluar la información enviada por los Enlaces de la Unidad de Comunicación Social en las Fiscalías Federales, para su análisis y difusión a nivel local o nacional, sobre las acciones y resultados de la Institución; (Artículo 23, fracciones III, VII, IX, X y XII del Estatuto Orgánico)
XIV. Emitir comunicados de prensa a nivel local sobre las acciones y resultados de las Fiscalías Federales, a fin de que la población esté informada; (Artículo 23, fracciones III, V, VII, IX y XII del Estatuto Orgánico)
XV.  Colaborar con las áreas de la Unidad de Comunicación Social, para aportar información que derive del cumplimiento de las funciones de esta Administración Ejecutiva para informar a la sociedad, y (Artículo 23, fracciones III, VII, IX, XII y XIII del Estatuto Orgánico)
XVI. Las demás funciones inherentes para el desahogo de los asuntos asignados y las que le encomiende, en el ámbito de competencia de la persona titular del área de adscripción.
Puesto:
e.3.1 Administración Especializada en Prensa Estatal
Funciones:
I.     Contribuir con la captación de información vertida en medios de comunicación impresos y electrónicos, con el propósito de realizar el análisis de la información para visualizar su repercusión en la imagen institucional a fin de apoyar la toma de decisiones por parte de las personas servidoras públicas de la Fiscalía General; (Artículo 23, fracciones III, IV y VI del Estatuto Orgánico)
II.     Proponer el uso de información relacionada con los temas de procuración de justicia proporcionada por los Enlaces de la Unidad de Comunicación Social en las Fiscalías Federales, a fin de emitir un comunicado de cobertura nacional para su difusión a los medios y a la sociedad; (Artículo 23, fracciones III, IV y VI del Estatuto Orgánico)
III.    Verificar que las solicitudes de información de los medios de comunicación recibidas tengan una respuesta por los Enlaces de la Unidad de Comunicación Social en las Fiscalías Federales, a fin de informar a la población sobre el que hacer institucional; (Artículo 23, fracciones III, IV y VI del Estatuto Orgánico)
IV.   Captar la información que se genera a nivel estatal para la elaboración de resúmenes informativos, a efecto de dar a conocer las acciones realizadas por la Institución en materia de procuración de justicia en cada entidad federativa; (Artículo 23, fracciones III, IV y VI del Estatuto Orgánico)
V.    Aprobar los comunicados de prensa enviados por los Enlaces de la Unidad de Comunicación Social en las Fiscalías Federales, a fin de dar a conocer las acciones implementadas por estas; (Artículo 23, fracciones III, IV, V y VI del Estatuto Orgánico)
VI.   Organizar el directorio de medios de comunicación de cada entidad federativa, con la finalidad de tener una difusión de la información emitida por la Institución para definir las acciones de la Fiscalía General; (Artículo 23, fracciones II, III, IV y VI del Estatuto Orgánico)
VII.   Establecer mecanismos de comunicación con los representantes de los medios estatales que cubren la fuente de procuración de justicia de la Fiscalía General, para mantener las relaciones públicas de la Institución a fin de lograr la comunicación pertinente; (Artículo 23, fracciones III, IV y VI del Estatuto Orgánico)
VIII.  Coordinar las actividades de los Enlaces de la Unidad de Comunicación Social en las Fiscalías Federales, para que cumplan con las tareas encomendadas, principalmente las relacionadas con la elaboración de comunicados de prensa, así como los resúmenes informativos que se envían diariamente a esta Administración Especializada; (Artículo 23, fracciones III, IV, V y VI del Estatuto Orgánico)
IX.   Administrar los procesos para la comunicación interna con las Fiscalías Federales, para que cuenten con la información, tanto para su difusión como para su análisis y lograr una correcta difusión de las actividades institucionales, y (Artículo 23, fracciones III, IV y VI del Estatuto Orgánico)
X.    Las demás funciones inherentes para el desahogo de los asuntos asignados y las que le encomiende, en el ámbito de competencia de la persona titular del área de adscripción.
Puesto:
e.3.1.1 Administración Auxiliar de Análisis y Difusión de Información Estatal
Funciones:
I.     Participar en la redacción de comunicados de prensa estatales para informar a la sociedad las acciones instrumentadas por la Institución en materia de procuración e impartición de justicia; (Artículo 23, fracción III del Estatuto Orgánico)
II.     Realizar la publicación de los comunicados de prensa estatales en el portal de la Fiscalía General, para informar las acciones realizadas por la Institución en materia de procuración de justicia de los estados de la República a la sociedad; (Artículo 23, fracción V del Estatuto Orgánico)
III.    Revisar las notas relevantes de los reportes informativos enviados por los Enlaces de la Unidad de Comunicación Social en las Fiscalías Federales, con el fin de generar una síntesis de información estatal, a fin de dar a conocer a las personas servidoras públicas de la Institución, las acciones relevantes en materia de procuración y administración de justicia para el desarrollo de sus funciones; (Artículo 23, fracción III del Estatuto Orgánico)
IV.   Atender los requerimientos de información sobre temas relevantes de las Entidades Federativas a fin de dar respuesta a los requerimientos formulados por las personas servidoras públicas de la Institución y de la sociedad; (Artículo 23, fracción V del Estatuto Orgánico)
V.    Enviar para su difusión en las cuentas de las redes sociales de la Institución, la información relevante y de trascendencia generada por la Administración Especializada de Prensa Estatal, para su difusión a la sociedad; (Artículo 23, fracción VI del Estatuto Orgánico)
VI.   Informar sobre el avance de los temas requeridos a los Enlaces de la Unidad de Comunicación Social en las Fiscalías Federales, a fin de dar respuesta a las solicitudes de información para la toma de decisiones; (Artículo 23, fracción V del Estatuto Orgánico)
VII.   Mantener actualizado el directorio de medios de comunicación, líderes de opinión de las Entidades Federativas, con el propósito de contar con información pertinente para el cumplimiento de los objetivos institucionales, y (Artículo 23, fracción II del Estatuto Orgánico)
VIII.  Las demás funciones inherentes para el desahogo de los asuntos asignados y las que le encomiende, en el ámbito de competencia de la persona titular del área de adscripción.
Puesto:
e.3.1.2 Administración Auxiliar de Información Estatal
Funciones:
I.     Atender los requerimientos de información institucional, formulados por los Enlaces de la Unidad de Comunicación Social en las Fiscalías Federales, con el fin de informar a la sociedad de las acciones en materia de procuración de justicia realizadas por la Fiscalía General; (Artículo 23, fracción IX del Estatuto Orgánico)
II.     Recibir de los Enlaces de la Unidad de Comunicación Social en las Fiscalías Federales, información relativa a temas coyunturales y de importancia institucional, con el fin de ser difundidos a la sociedad a nivel nacional; (Artículo 23, fracción III del Estatuto Orgánico)
III.    Supervisar la elaboración de comunicados informativos estatales, con la finalidad de darlos a conocer a los medios de comunicación de las Entidades Federativas que cubren la fuente de la Fiscalía General, para informar a la sociedad; (Artículo 23, fracción III del Estatuto Orgánico)
IV.   Recopilar la información vertida en los medios de comunicación electrónicos e impresos de las Entidades federativas, para realizar un reporte informativo de los temas sobresalientes en materia de procuración de justicia, con el fin de informar a las personas servidoras públicas de la Institución sobre el acontecer nacional para la toma de decisiones; (Artículo 23, fracción IV del Estatuto Orgánico)
V.    Atender con los enlaces estatales, las solicitudes de información formuladas por los medios de comunicación de las Entidades Federativas, con el fin de dar respuesta a las mismas para informar a la sociedad; (Artículo 23, fracción IV del Estatuto Orgánico)
VI.   Organizar con los Enlaces de la Unidad de Comunicación Social en las Fiscalías Federales, la realización de las entrevistas que soliciten los medios de comunicación de las Entidades Federativas, con las personas servidoras públicas de la Fiscalía General, a fin de dar a conocer a la sociedad temas relevantes del quehacer institucional; (Artículo 23, fracción III del Estatuto Orgánico)
VII.   Recabar información a través de los Enlaces de la Unidad de Comunicación Social en las Fiscalías Federales, para dar respuesta a las solicitudes recibidas de los medios de comunicación con el propósito de informar a la población sobre procuración de justicia, y (Artículo 23, fracción IV del Estatuto Orgánico)
VIII.  Las demás funciones inherentes para el desahogo de los asuntos asignados y las que le encomiende, en el ámbito de competencia de la persona titular del área de adscripción.
Puesto:
e.3.2 Administración Especializada en Audiovisuales
Funciones:
I.     Coordinar las acciones de levantamiento de fotografía y video de los eventos institucionales para su posterior uso interno y de difusión a los medios de comunicación para conocimiento de la sociedad; (Artículo 23, fracciones I, III, VIII, IX y XII del Estatuto Orgánico)
II.     Programar las coberturas de los eventos que se realicen por la Institución, a solicitud de las diferentes Unidades Administrativas de la Fiscalía General, para dar atención a los requerimientos de fotografía, video y logística; (Artículo 23, fracciones I, III, VIII, IX y XII del Estatuto Orgánico)
III.    Dirigir la capacitación en materia de imagen pública de comunicación para las personas servidoras públicas que otorgan información sobre temas de las Unidades Administrativas de su competencia para informar a la sociedad; (Artículo 23, fracciones I, III, VIII, IX y XII del Estatuto Orgánico)
IV.   Organizar la información de los registros de fotografía y video de las personas servidoras públicas de la Institución para su difusión en los medios de comunicación y para conocimiento de la sociedad; (Artículo 23, fracciones I, III, VII, VIII, IX y XII del Estatuto Orgánico)
V.    Administrar el archivo histórico de fotografía y video que se origina por parte de la Unidad de Comunicación Social, en los temas en los que participe la Institución respecto a la procuración de justicia, para su uso y acceso por parte de las Unidades Administrativas de la Fiscalía General y en su caso, de la población; (Artículo 23, fracciones I, III, VIII, IX, X y XII del Estatuto Orgánico)
VI.   Seleccionar archivos de fotografía y video para su edición, de acuerdo con el tema institucional requerido por las Unidades Administrativas solicitantes para su uso interno y externo; (Artículo 23, fracciones I, III, VIII, IX y XII del Estatuto Orgánico)
VII.   Facilitar material audiovisual a solicitud de las Unidades Administrativas para uso de aquellos eventos donde participan las personas servidoras públicas de la Institución en temas de procuración de justicia para su uso interno; (Artículo 23, fracciones I, III, VIII, IX y XII del Estatuto Orgánico)
VIII.  Contribuir con la Unidad Administrativa competente con la aportación de insumos audiovisuales para su autorización y difusión en las redes sociales; (Artículo 23, fracciones I, II, III, VIII, IX y XII del Estatuto Orgánico)
IX.   Coparticipar en la logística de las reuniones nacionales de procuración de justicia y brindar la atención a las personas servidoras públicas que asisten a estas y a los medios de comunicación para cumplir con el objetivo de estas, y (Artículo 23, fracción fracciones I, III, VII, VIII, IX y XII del Estatuto Orgánico)
X.    Las demás funciones inherentes para el desahogo de los asuntos asignados y las que le encomiende, en el ámbito de competencia de la persona titular del área de adscripción.
Puesto:
e.3.2.1 Administración Especial de Logística
Funciones:
I.     Atender la logística de los eventos solicitados por las distintas Unidades Administrativas de la Fiscalía General para cumplir con los objetivos institucionales; (Artículo 23, fracciones IV, IX y XII del Estatuto Orgánico)
II.     Diseñar el acondicionamiento del lugar de acuerdo con las características del evento en atención a las solicitudes planteadas por las Unidades Administrativas de la Fiscalía General para responder a sus requerimientos; (Artículo 23, fracciones IV, XII y XIII del Estatuto Orgánico)
III.    Adaptar los espacios físicos donde se realicen los eventos para establecer el lugar destinado a los representantes de los medios de comunicación de la fuente para que puedan realizar sus labores de cobertura; (Artículo 23, fracciones IV, VIII y XII del Estatuto Orgánico)
IV.   Asignar los equipos materiales y técnicos según sea el caso, para el desarrollo de los eventos institucionales, solicitados por las Unidades Administrativas, para atender sus requerimientos; (Artículo 23, fracciones III, IV y XII del Estatuto Orgánico)
V.    Llevar el registro de los servicios de logística solicitados, su seguimiento y respuesta de cobertura de eventos requeridos por las Unidades Administrativas, para cumplir en tiempo y forma; (Artículo 23, fracciones I, IV y XII del Estatuto Orgánico)
VI.   Elaborar el registro de asistencia de los invitados externos y de las Unidades Administrativas, para ubicarlos en los espacios designados y ofrecerles la atención logística durante el desarrollo del evento, y (Artículo 23, fracciones II, IV y XII del Estatuto Orgánico)
VII.   Las demás funciones inherentes para el desahogo de los asuntos asignados y las que le encomiende, en el ámbito de competencia de la persona titular del área de adscripción.
Puesto:
e.3.2.1.1 Administración Auxiliar de Foto y Video
Funciones:
I.     Capturar imágenes fotográficas y audiovisuales de los distintos eventos institucionales para su uso en la elaboración de productos informativos a fin de difundir las acciones de la Fiscalía General a la sociedad; (Artículo 23, fracciones IV y VIII del Estatuto Orgánico)
II.     Recabar la imagen fotográfica, de audio y video institucional para uso interno con el propósito de contribuir a la elaboración de productos informativos que permitan difundir el quehacer institucional a la sociedad; (Artículo 23, fracciones IV y VIII del Estatuto Orgánico)
III.    Realizar la edición del material fotográfico y audiovisual capturado para un producto informativo óptimo que contribuya a una adecuada difusión de las acciones de la Institución para informar a la sociedad; (Artículo 23, fracciones IV y VIII del Estatuto Orgánico)
IV.   Elaborar un archivo fotográfico por fechas y por temas coyunturales de información de procuración de justicia de la Institución, para consulta de la Administración Ejecutiva de Información; (Artículo 23, fracciones IV y VIII del Estatuto Orgánico)
V.    Mantener actualizada la base de datos fotográfica de servidores públicos de la Fiscalía General, que en su caso se determinen para su consulta en la página oficial de la Institución, y (Artículo 23, fracciones IV y VIII del Estatuto Orgánico)
VI.   Las demás funciones inherentes para el desahogo de los asuntos asignados y las que le encomiende, en el ámbito de competencia de la persona titular del área de adscripción.
Puesto:
e.3.2.1.2 Administración Auxiliar de Eventos y Conferencias de Prensa
Funciones:
I.     Atender las instrucciones del Administrador Especializado de Audiovisuales en relación con la información de la Unidad Administrativa solicitante para la realización de un evento de la persona titular de la Fiscalía General o personas servidoras públicas para cuidar y resaltar la imagen institucional; (Artículo 23, fracciones IV y VIII del Estatuto Orgánico)
II.     Recabar la información inherente al evento que se llevará a cabo ya sea interno o conferencia de prensa donde habrá medios de comunicación, con la finalidad de convocar a una reunión de trabajo y ordenar la logística que se va a emplear e implementar para la realización de estos; (Artículo 23, fracciones IV y VIII del Estatuto Orgánico)
III.    Adecuar con anticipación el espacio donde se realizará el evento, considerando el montaje de equipo, la escenografía, el número de participantes, el tema informativo del evento y la cobertura que requerirá para su difusión a la sociedad; (Artículo 23, fracciones IV y VIII del Estatuto Orgánico)
IV.   Agrupar los insumos de logística que se usan en los eventos de la Institución tanto en locación como dentro de las instalaciones de la Fiscalía General para su revisión, y funcionamiento para un adecuado desarrollo de estos; (Artículo 23, fracciones IV y VIII del Estatuto Orgánico)
V.    Actualizar al personal de logística en torno al uso, operación, y mantenimiento de los equipos de audio e iluminación en circunstancias prioritarias durante un evento para contribuir a cumplir en forma eficiente con los objetivos institucionales, y (Artículo 23, fracciones IV y VIII del Estatuto Orgánico)
VI.   Las demás funciones inherentes para el desahogo de los asuntos asignados y las que le encomiende, en el ámbito de competencia de la persona titular del área de adscripción.
Puesto:
e.3.3 Administración Especializada en Información Nacional
Funciones:
I.     Generar comunicados de prensa para su difusión en los medios de comunicación para informar a la sociedad las acciones y resultados de la Fiscalía General; (Artículo 23, fracciones II y IV del Estatuto Orgánico)
II.     Manejar la información difundida a los medios de comunicación sobre los resultados de la Fiscalía General en materia de procuración de justicia para conocimiento de la sociedad; (Artículo 23, fracciones II y IV del Estatuto Orgánico)
III.    Establecer comunicación permanente con los representantes de los medios de comunicación, con el propósito de facilitar la información de la Fiscalía General para su difusión; (Artículo 23, fracción IV del Estatuto Orgánico)
IV.   Establecer comunicación con las diferentes áreas de la Fiscalía General con la finalidad de dar respuesta a algún requerimiento de información institucional para atender las solicitudes de los medios de comunicación; (Artículo 23, fracción IV del Estatuto Orgánico)
V.    Dar seguimiento a los temas que se relacionen con el quehacer de la Fiscalía General, para realizar un análisis de contexto, a fin de proponer estrategias de comunicación; (Artículo 23, fracción IV del Estatuto Orgánico)
VI.   Participar en la relación institucional con órganos públicos, sociales o privados para dar a conocer información de trabajos conjuntos realizados con estos, para su difusión; (Artículo 23, fracción IV del Estatuto Orgánico)
VII.   Coparticipar en la atención a los medios de comunicación que acuden a la sala de prensa, que establecen contacto vía telefónica o través de medios digitales, para dar respuesta a las solicitudes de información sobre quehacer institucional; (Artículo 23, fracción IV del Estatuto Orgánico)
VIII.  Generar directorios de medios de comunicación, para difundir la información del quehacer institucional de la Fiscalía General a nivel nacional, y (Artículo 23, fracción IV del Estatuto Orgánico)
IX.   Las demás funciones inherentes para el desahogo de los asuntos asignados y las que le encomiende, en el ámbito de competencia de la persona titular del área de adscripción.
Puesto:
e.3.3.1 Administración Especial de Difusión de Información
Funciones:
I.     Elaborar reportes informativos de los temas tratados en las conferencias de prensa en las que participan los servidores públicos de la Institución, para dar a conocer a la sociedad la actividad institucional a través de los medios de comunicación; (Artículo 23, fracción IV del Estatuto Orgánico)
II.     Llevar a cabo la redacción de información del quehacer institucional, para su difusión en prensa, medios electrónicos y digitales, con la finalidad de dar a conocer a la sociedad, las acciones en procuración de justicia; (Artículo 23, fracción IV del Estatuto Orgánico)
III.    Atender las solicitudes de entrevistas de prensa, acordadas con las personas servidoras públicas de las Unidades Administrativas de la Fiscalía General, para su difusión a través de los medios de comunicación a la sociedad; (Artículo 23, fracción IV del Estatuto Orgánico)
IV.   Recabar la información que soliciten las áreas que integran a la Unidad de Comunicación Social, para dar cumplimiento, a los requerimientos de información de la sociedad; (Artículo 23, fracción IV del Estatuto Orgánico)
V.    Recopilar la información audiovisual obtenida en los eventos en los que participen las personas servidoras públicas de la Fiscalía General y de acciones operativas institucionales, para su difusión a la sociedad; (Artículo 23, fracción IV del Estatuto Orgánico)
VI.   Mantener organizado el registro de información de los proyectos de boletín que las Unidades Administrativas remitan para su difusión en los medios de comunicación para dar a conocer a la sociedad el quehacer institucional; (Artículo 23, fracción IV del Estatuto Orgánico)
VII.   Asignar los comunicados de prensa nacionales a publicarse en el portal de Internet y cuentas de redes sociales de la Fiscalía General, sobre las acciones realizadas por la Institución en materia de procuración de justicia a nivel nacional para informar a la sociedad, y (Artículo 23, fracción IV del Estatuto Orgánico)
VIII.  Las demás funciones inherentes para el desahogo de los asuntos asignados y las que le encomiende, en el ámbito de competencia de la persona titular del área de adscripción.
Puesto:
e.3.3.1.1 Administración Auxiliar de Información
Funciones:
I.     Auxiliar en la redacción de comunicados de prensa, para su difusión en los medios de comunicación, con el propósito de dar a conocer a la sociedad las acciones de la Institución; (Artículo 23, fracción II del Estatuto Orgánico)
II.     Elaborar reportes informativos, de las acciones realizadas por la Institución, para su difusión a través de los medios de comunicación para conocimiento de la sociedad; (Artículo 23, fracción III del Estatuto Orgánico)
III.    Recibir información sobre temas coyunturales de interés para la Institución, referentes a la procuración y administración de justicia, que remitan las Unidades Administrativas de la Fiscalía General, con el fin de emitir comunicados de prensa para informar a la sociedad; (Artículo 23, fracción III del Estatuto Orgánico)
IV.   Realizar la cobertura informativa de eventos institucionales que se lleven a cabo para dar a conocer a la sociedad las sustantivas en materia de procuración de justicia; (Artículo 23, fracción V del Estatuto Orgánico)
V.    Atender los requerimientos de información que formulen los reporteros de la fuente, sobre temas de procuración y administración de justicia, para informar a la sociedad; (Artículo 23, fracción II del Estatuto Orgánico)
VI.   Difundir la información generada a los reporteros de la fuente acreditados ante la Institución para dar a conocer las acciones de la Fiscalía General a través de los medios digitales y electrónicos de comunicación para su difusión a la sociedad; (Artículo 23, fracción II del Estatuto Orgánico)
VII.   Realizar la publicación de los comunicados de prensa en el portal de la Fiscalía General, a efecto de informar las acciones realizadas por la Institución en materia de procuración de justicia a nivel nacional, y (Artículo 23, fracción III del Estatuto Orgánico)
VIII.  Las demás funciones inherentes para el desahogo de los asuntos asignados y las que le encomiende, en el ámbito de competencia de la persona titular del área de adscripción.
Puesto:
e.4 Administración Ejecutiva de Comunicación Interna
Funciones:
I.       Coordinar la integración de la Estrategia y el Programa Anual de Comunicación Social, el Programa Editorial, así como el Programa Anual de Trabajo con la participación de las áreas que integran la Unidad de Comunicación Social, para someterlo a la consideración de la persona titular de esta, con el propósito de cumplir los objetivos institucionales de conformidad con la normatividad aplicable; (Artículo 23, fracción I del Estatuto Orgánico)
II.      Asesorar a la persona titular de la Unidad de Comunicación Social, en asuntos del marco jurídico administrativo aplicable en el ejercicio de sus facultades para su debido cumplimiento, así como a las áreas que integran esta, con el propósito de realizar una comunicación social que permita mantener una imagen positiva ante la sociedad; (Artículo 23, fracción I del Estatuto Orgánico)
III.     Coordinar las estrategias de difusión de la información vertidas por las distintas áreas de la Institución, sobre las funciones que desempeña cada una en materia de su competencia, para informar a la población del cumplimiento de los programas y acciones institucionales; (Artículo 23, fracción V del Estatuto Orgánico)
IV.     Coparticipar en la investigación de áreas de oportunidad en los medios informativos que puedan servir a la Institución para llevar a cabo la difusión de la información de acciones y resultados alcanzados por esta, para comunicarlo a la sociedad; (Artículo 23, fracción V del Estatuto Orgánico)
V.     Participar en el análisis situacional de los entornos que permitan fortalecer la imagen positiva de la Institución en materia de procuración de justicia ante la sociedad; (Artículo 23, fracción III del Estatuto Orgánico)
VI.     Ordenar la publicación de edictos, convocatorias, licitaciones públicas y demás comunicados oficiales de la Institución, de conformidad con la normatividad vigente aplicable, con el fin de informar sobre acciones de esta a la población; (Artículo 23, fracción VII del Estatuto Orgánico)
VII.    Coparticipar con la Unidad Especializada en Transparencia y Apertura Gubernamental en el cumplimiento, del desempeño de sus facultades, desde una perspectiva mediática, en materia de transparencia y acceso a la información, para la comunicación a la sociedad; (Artículo 23, fracción XII del Estatuto Orgánico)
VIII.   Plantear observaciones a las solicitudes de apoyo de las Unidades Administrativas de la Institución en materia de transparencia y acceso a la información pública, para determinar posibles riesgos mediáticos respecto a la información institucional dirigida a la población; (Artículo 23, fracción XII del Estatuto Orgánico)
IX.     Fomentar el desarrollo de la cultura de la transparencia, a través de la capacitación continua para los servidores públicos de la Unidad de Comunicación Social, para brindar un mejor servicio a las personas que ejercen su derecho de acceso a la información; (Artículo 23, fracción XII del Estatuto Orgánico)
X.     Coparticipar con el proyecto de respuesta a las solicitudes de transparencia competencia de la Unidad de Comunicación Social, para cumplir con las disposiciones aplicables en materia de transparencia, acceso a la información y protección de datos personales; (Artículo 7, fracción XII del Estatuto Orgánico)
XI.     Servir como enlace con las diferentes Unidades Administrativas que conforman la Institución, así como con instancias externas, cuando así lo determine la persona titular de la Unidad de Comunicación Social, con el fin de mejorar la comunicación de las acciones y resultados alcanzados para informar a la sociedad; (Artículo 23, fracción V del Estatuto Orgánico)
XII.    Participar en los comités, grupos de trabajo y órganos colegiados de la Fiscalía General, de conformidad con las disposiciones jurídicas aplicables, cuando así lo determine la persona titular de Unidad de Comunicación Social, para el cumplimiento de los objetivos institucionales; (Artículo 7, fracción XXI del Estatuto Orgánico)
XIII.   Coparticipar en forma permanente con las áreas que integran la Unidad de Comunicación Social, para contribuir al cumplimiento de sus funciones y desarrollo de sus actividades, en el objetivo de cumplir con los programas y acciones derivadas de la Estrategia Anual de Comunicación Social; (Artículo 23, fracción I del Estatuto Orgánico)
XIV.   Dar seguimiento del cumplimiento de los objetivos, metas y resultados establecidos en la Estrategia Anual de Comunicación Social, en los programas y en actividades sustantivas y administrativas que deriven de esta, a cargo de las áreas de la Unidad de Comunicación Social para el logro de estos; (Artículo 23, fracción I del Estatuto Orgánico)
XV.   Evaluar el cumplimiento de los objetivos de la Estrategia Anual de Comunicación Social, los programas y actividades que deriven de la misma, a cargo de las áreas que integran la Unidad de Comunicación Social, en coordinación con estas, para cumplir con la normatividad aplicable; (Artículo 23, fracción I del Estatuto Orgánico)
XVI.   Coordinar con las áreas que conforman la Unidad de Comunicación Social, la integración del Informe Anual de Actividades de ésta, a fin de rendir cuentas a población; (Artículo 23, fracción I del Estatuto Orgánico)
XVII.  Coordinar la administración oportuna y correcta del registro, control, seguimiento de la información referente al inicio, tramite y conclusión de las actuaciones de los servidores públicos de la Unidad de Comunicación Social, a cargo de los sistemas de control institucionales instrumentados para tal fin, y (Artículo 7, fracción XIX del Estatuto Orgánico)
XVIII. Las demás funciones inherentes para el desahogo de los asuntos asignados y las que le encomiende, en el ámbito de competencia de la persona titular del área de adscripción.
Puesto:
e.4.1 Administración Especializada en Planeación y Evaluación
Funciones:
I.     Conducir la integración de la información que aporten las áreas que integran la Unidad de Comunicación Social, para elaborar la propuesta de Estrategia Anual de Comunicación Social, con el propósito de contribuir al cumplimiento de los objetivos institucionales; (Artículo 23, fracción I del Estatuto Orgánico)
II.     Coparticipar con las Administraciones Ejecutivas de la Unidad de Comunicación Social, en la formulación del Programa Anual de Comunicación Social, para dar conocer los objetivos y acciones institucionales a la sociedad; (Artículo 23, fracción I del Estatuto Orgánico)
III.    Participar en la planeación del Programa Editorial, con el objetivo de realizar y promover la publicación y difusión de libros, reportes de investigación, folletos, catálogos y cualquier otro producto editorial, vinculados al quehacer institucional para conocimiento de la sociedad; (Artículo 23, fracción I del Estatuto Orgánico)
IV.   Emitir análisis y opiniones en materia jurídica administrativa, sobre temas competencia de la Unidad de Comunicación Social, para contribuir al ejercicio de las facultades encomendadas a ésta; (Artículo 23, fracción I del Estatuto Orgánico)
V.    Participar con las diferentes Unidades Administrativas, cuando así lo determine la persona titular de la Administración Ejecutiva de Comunicación Interna, con el propósito de fortalecer la comunicación de las acciones realizadas por estas, para informar a la sociedad; (Artículo 23, fracción V del Estatuto Orgánico)
VI.   Contribuir con las áreas de la Unidad de Comunicación Social, para el desempeño de sus funciones y la realización de sus actividades, con el fin de llevar a cabo los programas y acciones derivados de la Estrategia Anual de Comunicación Social; (Artículo 23, fracción I del Estatuto Orgánico)
VII.   Aplicar los mecanismos de seguimiento para el cumplimiento de los objetivos y metas establecidos en la Estrategia Anual de Comunicación Social y en los programas y las actividades sustantivas y administrativas que resulten de ésta; (Artículo 23, fracción I del Estatuto Orgánico)
VIII.  Verificar que los programas y actividades planteados en la Estrategia Anual de Comunicación, se lleven cabo por las áreas que integran la Unidad de Comunicación Social, para evaluar el cumplimiento de los objetivos establecidos en esta; (Artículo.23, fracción I del Estatuto Orgánico)
IX.   Organizar el acopio de información con las áreas de la Unidad de Comunicación Social, para formulación del Informe Anual de Actividades de esta, para informar a la sociedad, y (Artículo 23, fracción I del Estatuto Orgánico)
X.    Las demás funciones inherentes para el desahogo de los asuntos asignados y las que le encomiende, en el ámbito de competencia de la persona titular del área de adscripción.
Puesto:
e.4.1.1 Administración Especial de Planeación e Integración
Funciones:
I.     Recopilar la información que generen las áreas que integran la Unidad de Comunicación Social, para el desarrollo de la propuesta de Estrategia Anual de Comunicación Social, para coadyuvar al logro de los objetivos institucionales; (Artículo 23, fracción I del Estatuto Orgánico)
II.     Documentar con las Administraciones Ejecutivas de la Unidad de Comunicación Social, la información pertinente, para la elaboración del Programa Anual de Comunicación Social, para dar a conocer a la sociedad, las acciones de la Institución; (Artículo 23, fracción I del Estatuto Orgánico)
III.    Aportar información para la elaboración del Programa Editorial, con el propósito de promover la publicación y difusión de temas vinculados al quehacer institucional a la sociedad; (Artículo 23, fracción I del Estatuto Orgánico)
IV.   Auxiliar en el análisis y formulación de opiniones en materia jurídica administrativa, competencia de la Unidad de Comunicación Social, para contribuir al cumplimiento de las facultades encomendadas a esta; (Artículo 23, fracción I del Estatuto Orgánico)
V.    Mantener comunicación con las diferentes Unidades Administrativas de la Institución, cuando así se determine, con el fin de mejorar la comunicación de las acciones realizadas por estas, para informar a la sociedad; (Artículo 23, fracción V del Estatuto Orgánico)
VI.   Auxiliar a las áreas de la Unidad de Comunicación Social, para el desarrollo de sus actividades, cuando así se determine, con el objetivo de llevar a cabo los programas y acciones emanadas de la Estrategia Anual de Comunicación Social; (Artículo 23, fracción I del Estatuto Orgánico)
VII.   Seguimiento para el cumplimiento de los objetivos y metas, previstos en la Estrategia Anual de Comunicación Social, así como en los programas y de las actividades sustantivas y administrativas que deriven de esta, a cargo de las áreas que integran la Unidad de Comunicación Social, para logro de estos; (Artículo 23, fracción I del Estatuto Orgánico)
VIII.  Determinar que los programas y las actividades establecidos en la Estrategia Anual de Comunicación Social, se realicen por las áreas que integran la Unidad de Comunicación Social, con el propósito de evaluar el cumplimiento de los objetivos establecidos en esta; (Artículo 23, fracción I del Estatuto Orgánico)
IX.   Recabar la información generada por las áreas que integran la Unidad de Comunicación Social, para la elaboración del Informe Anual de Actividades de esta, para comunicar él quehacer institucional, y (Artículo 23, fracción I del Estatuto Orgánico)
X.    Las demás funciones inherentes para el desahogo de los asuntos asignados y las que le encomiende, en el ámbito de competencia de la persona titular del área de adscripción.
Puesto:
e.4.2 Administración Especializada de Integración y Enlace Intrainstitucional, Transparencia y Acceso a la Información
Funciones:
I.     Organizar la implementación de las estrategias de difusión de la información generada por las Unidades Administrativas de la Institución para informar a la sociedad, sobre las acciones y resultados del quehacer institucional en materia de transparencia y acceso a la información; (Artículo 23, fracción V del Estatuto Orgánico)
II.     Establecer comunicación, cuando así lo determine la persona titular de la Administración Ejecutiva de Comunicación Interna con las Unidades Administrativas de la Fiscalía General, para el seguimiento de las estrategias de difusión de la información en temas de transparencia y acceso a la información resultado del cumplimiento de sus funciones; (Artículo 23, fracción V del Estatuto Orgánico)
III.    Analizar la información que se genere en el ámbito de la procuración de justicia, con el propósito de formular planteamientos que apoyen al análisis situacional para contribuir a mantener la imagen positiva de la Institución; (Artículo 23, fracción III del Estatuto Orgánico)
IV.   Plantear a la persona titular de la Administración Ejecutiva de Comunicación Interna, las opiniones relativas a las respuestas, a solicitudes de información pública institucional, realizadas por conducto de la Unidad Especializada en Transparencia y Apertura Gubernamental, desde una perspectiva mediática para la comunicación con la sociedad; (Artículo 23, fracción XII del Estatuto Orgánico)
V.    Facilitar a las Unidades Administrativas de la Institución, cuando así lo requieran, el apoyo en la formulación de respuestas de requerimientos de información pública institucional, con posible impacto en medios de comunicación; (Artículo 23, fracción XII del Estatuto Orgánico)
VI.   Apoyar con información difundida en forma oficial, relacionadas con los temas materia de solicitudes de información pública institucional, formuladas a través de la Unidad Especializada en Transparencia y Apertura Gubernamental, para la respuesta a los requerimientos de información; (Artículo 23, fracción XII del Estatuto Orgánico)
VII.   Facilitar el desarrollo de la cultura de la transparencia, a través de la capacitación y actualización de los servidores públicos de la Unidad de Comunicación Social, en temas de transparencia y apertura gubernamental, para el cumplimiento de los objetivos institucionales; (Artículo 23, fracción XII del Estatuto Orgánico)
VIII.  Analizar los requerimientos de información en materia de transparencia, dirigidos a la Unidad de Comunicación Social, para informar a la persona titular de la Administración Ejecutiva de Comunicación Interna, y así contribuir al cumplimiento de las obligaciones institucionales en materia de transparencia; (Artículo 7, fracción XII del Estatuto Orgánico)
IX.   Participar previa convocatoria en las sesiones del Comité de Transparencia de la Institución, cuando así lo determine la persona titular de la Administración Ejecutiva de Comunicación Interna, para atender los asuntos planteados en este, y (Artículo 7, fracción XXI del Estatuto Orgánico)
X.    Las demás funciones inherentes para el desahogo de los asuntos asignados y las que le encomiende, en el ámbito de competencia de la persona titular del área de adscripción.
Puesto:
e.4.2.1 Administración Especial de Apoyo al Acceso de la Información
Funciones:
I.     Integrar los datos para la instrumentación de las estrategias de difusión de información en materia de transparencia y acceso a la información, producida por las Unidades Administrativas para difundir las acciones y resultados de la Institución; (Artículo 23, fracción V del Estatuto Orgánico)
II.     Recabar la información que se origine en materia de procuración de justicia, como base para la formulación de planteamientos que apoyen el análisis institucional; (Artículo 23, fracción III del Estatuto Orgánico)
III.    Elaborar opiniones para las propuestas de respuesta a las solicitudes de información pública institucional, realizados por conducto de la Unidad Especializada en Transparencia y Apertura Gubernamental; (Artículo 23, fracción XII del Estatuto Orgánico)
IV.   Auxiliar en la formulación de respuestas de requerimientos de información pública institucional, que sean presentadas a las Unidades Administrativas, cuando así lo soliciten, para su desahogo; (Artículo 23, fracción XII del Estatuto Orgánico)
V.    Recabar la información difundida en forma oficial por la Unidad de Comunicación Social, en relación con las solicitudes de información pública institucional, presentadas a la Unidad Especializada en Transparencia y Apertura Gubernamental, para su respuesta; (Artículo 23, fracción XII del Estatuto Orgánico)
VI.   Llevar el registro de las propuestas de respuesta a las solicitudes de información pública institucional, que turna la Unidad Especializada en Transparencia y Apertura Gubernamental a la Unidad de Comunicación Social para opinión; (Artículo 7, fracción XII del Estatuto Orgánico)
VII.   Realizar la difusión de cursos que lleva a cabo la Unidad Especializada en Transparencia y Apertura Gubernamental, entre los servidores públicos de la Unidad de Comunicación Social, para fortalecer la cultura de la transparencia, y (Artículo 23, fracción XII del Estatuto Orgánico)
VIII.  Las demás funciones inherentes para el desahogo de los asuntos asignados y las que le encomiende, en el ámbito de competencia de la persona titular del área de adscripción.
Puesto:
e.4.3 Administración Especializada de Análisis de Información de Medios
Funciones:
I.     Analizar la información publicada en los medios de comunicación, para elaborar reportes que contribuyan a una mejor pertinencia de las estrategias de difusión de los logros y resultados de la Institución a la sociedad; (Artículo 23, fracción V del Estatuto Orgánico)
II.     Coparticipar en el estudio del comportamiento de los medios sobre la labor que desarrolla la Institución con el propósito de investigar áreas de oportunidad para contribuir a mejorar la difusión de las acciones y resultados de la Institución a la población; (Artículo 23, fracción V del Estatuto Orgánico)
III.    Proponer alternativas en materia de comunicación social que coadyuven a la instrumentación de estrategias para mantener la imagen positiva de la Fiscalía General ante la sociedad; (Artículo 23, fracción III del Estatuto Orgánico)
IV.   Asesorar a los servidores públicos de la Unidad de Comunicación Social, que tienen contacto con los medios de comunicación y ciudadanía sobre las actitudes y comportamientos a observar para fortalecer la relación de la Institución con estos; (Artículo 23, fracción I del Estatuto Orgánico)
V.    Coparticipar en el análisis del contenido de la información de los medios de prensa para conocer las características de los grupos sociales a los que se orientan las acciones de la Institución para contribuir a mejorar las estrategias de difusión; (Artículo 23, fracción V del Estatuto Orgánico)
VI.   Plantear propuestas para contribuir a generar estrategias de campañas de comunicación social para dar a conocer a la sociedad el quehacer institucional; (Artículo 23, fracción I del Estatuto Orgánico)
VII.   Participar en el análisis situacional del entorno del quehacer institucional para proponer alternativas que contribuyan a mejorar el desarrollo de estrategias de comunicación social para mantener la imagen positiva de la Institución, y (Artículo 23, fracción III del Estatuto Orgánico)
VIII.  Las demás funciones inherentes para el desahogo de los asuntos asignados y las que le encomiende, en el ámbito de competencia de la persona titular del área de adscripción.
Puesto:
e.4.4 Administración Especial de Control de Gestión.
Funciones:
I.     Recibir oficios y documentos dirigidos a la Unidad de Comunicación Social de la Fiscalía General, en forma física y digital, a través de la Oficialía de Partes y correo institucional, para su atención y trámite por parte de las distintas áreas que integran a esta; (Artículo 7, fracción XIX del Estatuto Orgánico)
II.     Organizar la base de datos digital y física de la gestión de los oficios y documentación recibidos en la Unidad de Comunicación Social, así como de los acuses de respuesta a los mismos, mediante su registro, para llevar a cabo para su control, seguimiento y trámite oportuno; (Artículo 7, fracción XIX del Estatuto Orgánico)
III.    Sistematizar los oficios recibidos, mediante el Sistema de Administración de Correspondencia, para su eficaz despacho por las distintas áreas que conforman la Unidad de Comunicación Social, a fin de formular un reporte periódico que contribuya a su gestión; (Artículo 7, fracción XIX del Estatuto Orgánico)
IV.   Controlar el seguimiento de los documentos que requieran la firma de la persona titular de la Unidad de Comunicación Social, a fin de que se realice el trámite correspondiente, para una pertinente respuesta; (Artículo 7, fracción XIX del Estatuto Orgánico)
V.    Establecer las actividades en la agenda de la persona titular de la Unidad de Comunicación Social, propias del encargo, para que se cumplan en tiempo y forma; (Artículo 7, fracción XIX del Estatuto Orgánico)
VI.   Consolidar la elaboración de un directorio de medios de comunicación, instancias gubernamentales y organizaciones sociales, con el propósito de contar con la información, para uso requerido; (Artículo 7, fracción XIX del Estatuto Orgánico)
VII.   Emplazar a reuniones con los servidores públicos de la Unidad de Comunicación Social, mediante vía telefónica y correo digital, para la atención y desahogo de los asuntos de competencia de esta; (Artículo 7, fracción XIX del Estatuto Orgánico)
VIII.  Mantener actualizados los archivos digitales y físicos de la Unidad de Comunicación Social, en carpetas organizadas cronológicamente, por títulos y relevancia, para dar cumplimiento a la normatividad aplicable, y (Artículo 7, fracción XIX del Estatuto Orgánico)
IX.   Las demás funciones inherentes para el desahogo de los asuntos asignados y las que le encomiende, en el ámbito de competencia de la persona titular del área de adscripción.
Puesto:
e.4.4.1 Administración Auxiliar de Concentración y Seguimiento.
Funciones:
I.     Manejar los oficios y documentos que se reciben en la Unidad de Comunicación Social, para su distribución y gestión por parte de las áreas que integran a esta; (Artículo 7, fracción XIX del Estatuto Orgánico)
II.     Mantener la base de datos digital y física del trámite de los oficios y documentación recibidos en la Unidad de Comunicación Social, así como de la respuesta a los mismos, mediante su registro, control y seguimiento; (Artículo 7, fracción XIX del Estatuto Orgánico)
III.    Agrupar la documentación recibida a través del sistema de administración de correspondencia para su distribución a las distintas áreas que integran la Unidad de Comunicación social, para formular el reporte periódico de gestión; (Artículo 7, fracción XIX del Estatuto Orgánico)
IV.   Documentar el seguimiento de los oficios que debe firmar la persona titular de la Unidad de Comunicación Social, para su adecuado registro y control; (Artículo 7, fracción XIX del Estatuto Orgánico)
V.    Registrar las actividades de la persona titular de la Unidad de Comunicación Social, en el ejercicio de su encargo, para que se realicen de acuerdo, a lo previsto; (Artículo 7, fracción XIX del Estatuto Orgánico)
VI.   Integrar el directorio de medios de comunicación social, instancias gubernamentales y organizaciones sociales, con el fin de contar con la información para su uso institucional; (Artículo 7, fracción XIX del Estatuto Orgánico)
VII.   Realizar las comunicaciones telefónicas y por correo digital, en tiempo y formar, para convocar a reuniones a los servidores públicos de la Unidad de Comunicación Social, cuando así lo determine el titular; (Artículo 7, fracción XIX del Estatuto Orgánico)
VIII.  Llevar a cabo la actualización de los archivos físicos y digitales de la Unidad de Comunicación Social, de acuerdo con los mecanismos de registro y control establecidos, para uso institucional, y (Artículo 7, fracción XIX del Estatuto Orgánico)
IX.   Las demás funciones inherentes para el desahogo de los asuntos asignados y las que le encomiende, en el ámbito de competencia de la persona titular del área de adscripción.
Puesto:
e.5 Administración Especializada en Enlace de Gestión.
Funciones:
I.       Coordinar los recursos humanos, materiales y financieros asignados a la Unidad de Comunicación para el cumplimiento de sus actividades de acuerdo con la normatividad aplicable; (Artículo 7, fracciones XI, XVI, XIX y XX del Estatuto Orgánico)
II.      Coordinar la elaboración del Anteproyecto de Presupuesto Anual de la Unidad de Comunicación Social, en términos de las disposiciones jurídico-administrativas en la materia para su presentación ante la Unidad Especializada de Presupuesto y Tesorería; (Artículo 7, fracciones XI, XVI, XIX y XX del Estatuto Orgánico)
III.     Conducir la elaboración del Programa Anual de Adquisiciones, Arrendamientos y Servicios, de la Unidad de Comunicación Social, de acuerdo con el presupuesto aprobado y a las necesidades de las áreas que la integran para el desarrollo de sus actividades; (Artículo 7, fracciones II, XI, XVI, XIX y XX del Estatuto Orgánico)
IV.     Supervisar que el presupuesto asignado a la Unidad de Comunicación Social se ejecute en tiempo y forma, de acuerdo con la normatividad aplicable para un adecuado ejercicio, conforme a los calendarios autorizados a fin de que las actividades a desarrollar cuenten con suficiencia; (Artículo 7, fracciones XI, XVI, XIX y XX del Estatuto Orgánico)
V.     Aplicar las adecuaciones presupuestales qué en su caso, se requieran y proponer a la persona titular de la Unidad de Comunicación Social, la reorientación de los recursos presupuestales asignados, a fin de satisfacer las necesidades que se presentan en el desarrollo de las actividades de las áreas de la Unidad Administrativa; (Artículo 7, fracciones XI, XVI, XIX y XX del Estatuto Orgánico)
VI.     Manejar el Fondo revolvente asignado a la Unidad de Comunicación Social, conforme a las disposiciones presupuestales para dar respuestas a las necesidades inmediatas de las áreas que la integran; (Artículo 7, fracciones X, XI, XVI, XIX y XX del Estatuto Orgánico)
VII.    Supervisar la realización de las gestiones para las contrataciones de adquisiciones de bienes y servicios, que deriven del Programa Anual de Adquisiciones de la Unidad de Comunicación Social, para el cumplimiento de sus actividades; (Artículo 7, fracciones IX, XI, XVI, XIX y XX del Estatuto Orgánico)
VIII.   Emitir el Informe Trimestral de la Conclusión y Resultados Generales de las Contrataciones, a la Unidad Especializada de Recursos, Servicios e Infraestructura Inmobiliaria, para el cumplimiento de la normatividad aplicable en la materia; (Artículo 7, fracciones IX, XI, XVI, XIX y XX del Estatuto Orgánico)
IX.     Coordinar el sistema de control de inventarios de la Unidad de Comunicación Social, de acuerdo con las disposiciones jurídico administrativas aplicables, para asegurar su integridad, y su mantenimiento preventivo y/correctivo; (Artículo 7, fracciones VIII, XI, XVI, XIX y XX del Estatuto Orgánico)
X.     Programar los servicios de soporte técnico que sean requeridos por las áreas de la Unidad de Comunicación Social, que permitan mantener el funcionamiento de los equipos de cómputo asignados a esta; (Artículo 7, fracciones IX, XI, XVI, XIX y XX del Estatuto Orgánico)
XI.     Proponer la baja de equipo de cómputo y gestionar la actualización de estos, de conformidad con la normatividad en materia de baja bienes, a fin de lograr el uso eficiente, para el desarrollo de las actividades de la Unidad de Comunicación Social; (Artículo 7, fracciones X, XI, XVI, XIX y XX del Estatuto Orgánico).
XII.    Administrar el parque vehicular asignado a la Unidad de Comunicación Social, en los términos de la normatividad aplicable en la materia para su operación en la realización de las actividades a cargo de ésta; (Artículo 7, fracciones X, XI, XVI, XIX y XX del Estatuto Orgánico)
XIII.   Aplicar los procesos de reclutamiento, selección y contratación del personal de conformidad con las normas y políticas vigentes, con la finalidad de que la Unidad de Comunicación Social cuente con el personal necesario para el desarrollo de sus actividades; (Artículo 7, fracciones XI, XVI, XIX y XX del Estatuto Orgánico)
XIV.   Conducir las gestiones ante la Unidad de Recursos Humanos, relativas a las incidencias de personal, adscrito a la Unidad de Comunicación Social, para el funcionamiento de ésta; (Artículo 7, fracciones XI, XVI, XIX y XX del Estatuto Orgánico)
XV.   Coordinar la integración del Informe de los Indicadores de Desempeño y sus Metas de las áreas de la Unidad de Comunicación Social, para su entrega a la Unidad Especializada de Presupuesto y Tesorería, a fin de medir el cumplimiento de los objetivos institucionales; (Artículo 7, fracciones I, XI, XVI, XIX y XX del Estatuto Orgánico)
XVI.   Establecer las acciones para asegurar el cumplimiento de la normatividad aplicable, en materia de transparencia, acceso a la información pública y protección de datos personales, referente a los gastos de comunicación social y publicidad oficial; (Artículo 7, fracciones XI, XII, XVI, XIX y XX del Estatuto Orgánico)
XVII.  Conducir las acciones encaminadas a la elaboración y ejecución del Programa Interno de Protección Civil para salvaguardar la seguridad del personal, documentación, bienes e inmueble que aloja a la Unidad de Comunicación Social; (Artículo 7, fracciones X, XI, XVI, XIX y XX del Estatuto Orgánico)
XVIII. Coordinar el Programa de Trabajo para la actualización del Manual de Organización y el de Procedimientos, para asegurar su funcionamiento y prestación de servicio; (Artículo 7, fracciones XI, XVI, XIX y XX del Estatuto Orgánico)
XIX.   Manejar la publicación de edictos, convocatorias, licitaciones públicas y demás comunicados oficiales de la Institución, de conformidad con la normatividad vigente aplicable, de acuerdo con la disponibilidad presupuestaria para informar sobre acciones en materias de procuración de justicia a la población; (Artículo 23, fracciones VII, XI, XVI, XIX y XX del Estatuto Orgánico)
XX.   Aplicar las medidas administrativas pertinentes de conformidad con las disposiciones jurídico administrativas aplicables para el manejo de los recursos humanos, materiales y financieros asignados a la Unidad de Comunicación Social, y (Artículo 7, fracciones XI, XVI, XIX y XX del Estatuto Orgánico)
XXI.   Las demás funciones inherentes para el desahogo de los asuntos asignados y las que le encomiende, en el ámbito de competencia de la persona titular del área de adscripción.
Puesto:
e.5.1 Administración Especial de Recursos Materiales y Servicios Generales
Funciones:
I.     Elaborar el anteproyecto del Programa Anual de Adquisiciones la Unidad de Comunicación Social para su presentación al Enlace de Gestión de esta, para su aprobación y entrega a la Unidad Especializada de Recursos, Servicios e Infraestructura Inmobiliaria, a fin de que esta Unidad Administrativa cuente con los bienes y servicios para desarrollar actividades; (Artículo 7, fracción II del Estatuto Orgánico)
II.     Asignar y distribuir los bienes consumibles e instrumentales, así como los servicios generales e inmuebles para el desarrollo de las funciones de la Unidad de Comunicación Social, conforme a la normatividad aplicable; (Artículo 7, fracción IX del Estatuto Orgánico)
III.    Ejecutar en forma semestral el levamiento del inventario físico de los bienes, que se encuentran en resguardo y custodia de la Unidad de Comunicación social para su salvaguarda y uso; (Artículo 7, fracción XXII del Estatuto Orgánico)
IV.   Elaborar las solicitudes del mantenimiento preventivo, correctivo y conservación de los bienes muebles e inmuebles asignados a la Unidad de Comunicación Social para su funcionamiento, que permitan cumplir con las actividades encomendadas a ésta; (Artículo 7, fracción IX del Estatuto Orgánico)
V.    Determinar las posibles mejoras en los procesos administrativos para el registro y control de los recursos materiales y servicios generales, para su gestión ante el área responsable de almacenes e inventarios, a fin de tener un uso de estos; (Artículo 7, fracción IX del Estatuto Orgánico)
VI.   Integrar la propuesta del Programa Interno de Protección Civil de la Unidad de Comunicación Social, para promover la cultura en la materia, mediante la capacitación de los servidores públicos de esta, para salvaguardar su seguridad; (Artículo 7, fracción II del Estatuto Orgánico)
VII.   Inspeccionar las actividades de los servicios de vigilancia, seguridad, limpieza, mensajería, con la finalidad de mantener en óptimas condiciones el funcionamiento y seguridad en las instalaciones que alojan la Unidad de Comunicación Social; (Artículo 7, fracción VII del Estatuto Orgánico)
VIII.  Realizar las acciones para la entrega en guarda y custodia de la documentación de la Unidad de Comunicación Social, a efecto de que las áreas entreguen en tiempo y forma documentación del archivo de trámite, para cumplir con la normatividad aplicable en la materia, y (Artículo 7, fracción IX del Estatuto Orgánico)
IX.   Las demás funciones inherentes para el desahogo de los asuntos asignados y las que le encomiende, en el ámbito de competencia de la persona titular del área de adscripción.
Puesto:
e.5.1.1 Administración Auxiliar de Recursos Materiales
Funciones:
I.     Proveer los servicios de soporte técnico para mantener el correcto funcionamiento de la infraestructura de cómputo; (Artículo 7, fracción XV del Estatuto Orgánico)
II.     Realizar las acciones necesarias para el control de licencias para el uso de programas adquiridos por esta Unidad de Comunicación Social; (Artículo 7, fracción XIX del Estatuto Orgánico)
III.    Administrar los sistemas de seguridad de la información a cargo de la Unidad de Comunicación Social en medios digitales, en términos de las disposiciones aplicables para la salvaguarda de ésta; (Artículo 7, fracción XIX del Estatuto Orgánico)
IV.   Suministrar los servicios de aplicaciones de tecnología de información, a las áreas que integran la Unidad de Comunicación Social, de acuerdo con los programas establecidos, para el desarrollo de sus actividades; (Artículo 7, fracción XIX del Estatuto Orgánico)
V.    Comunicar el estado físico u obsolescencia de los equipos de cómputo y bienes informáticos asignados a la Unidad de Comunicación Social, con la finalidad de actualizarlos para el desarrollo de las actividades a cargo de ésta; (Artículo 7, fracción IX del Estatuto Orgánico)
VI.   Registrar el consumo de combustible del parque vehicular asignado a la Unidad de Comunicación Social, para informar sobre el uso de este, en la realización de las actividades encomendadas; (Artículo 7, fracción IX del Estatuto Orgánico)
VII.   Capacitar al personal administrativo para llevar a cabo el proceso de registro, atención y desahogo en el Sistema de Administración de Correspondencia (SAC); (Artículo 7, fracción XI del Estatuto Orgánico)
VIII.  Supervisar las actividades relacionadas con las bajas documentales, trabajos de depuración y/o conservación de archivos de acuerdo con el Catálogo de Disposición Documental, a fin de tramitar las bajas de archivo o transferencias al Archivo de Concentración de la Institución, y (Artículo 7, fracción XIX del Estatuto Orgánico)
IX.   Las demás funciones inherentes para el desahogo de los asuntos asignados y las que le encomiende, en el ámbito de competencia de la persona titular del área de adscripción.
Puesto:
e.5.2 Administración Especial de Publicaciones Oficiales
Funciones:
I.     Proponer el desarrollo del proceso de publicación para con ello evitar el pago de multas y la problemática que se genera por el no cumplimiento de la publicación requerida; (Artículo 23, fracciones VII y XVI del Estatuto Orgánico)
II.     Proporcionar las solicitudes de publicación enviadas por las Unidades Administrativas de la Fiscalía General, en estricto apego a la normatividad establecida para su publicación en el Diario Oficial de la Federación; (Artículo 23, fracciones VII y XVI del Estatuto Orgánico)
III.    Documentar que las solicitudes para su publicación en el Diario Oficial de la Federación cumplan con las leyes, reglamentos y normas inherentes a la publicación de documentos oficiales con la finalidad de ejercer bien el recuso e informarlo a las Unidades Administrativas solicitantes; (Artículo 23, fracciones VII y XVI del Estatuto Orgánico)
IV.   Realizar la cotización ante el Diario Oficial de la Federación y la de los medios de información impresos, a efecto de poder efectuar el uso eficiente de los recursos, con criterios de racionalidad, disciplina presupuestal, eficiencia y transparencia para efectuar la publicación solicitada por la Unidad Administrativa requirente; (Artículo 23, fracciones VII y XVI del Estatuto Orgánico)
V.    Verificar que la publicación entregada al Diario Oficial de la Federación y Medio Impreso se realice en los términos requeridos por la Unidad Administrativa solicitante; (Artículo 23, fracciones VII y XVI del Estatuto Orgánico)
VI.   Tramitar el envío de documentos oficiales (testigos) por las áreas solicitantes de la Institución para estar en condiciones de publicar los mandatos judiciales; (Artículo 23, fracciones VII y XVI del Estatuto Orgánico)
VII.   Mantener canales de comunicación con los servidores públicos de las áreas requirentes y de los medios de comunicación, que participan de manera permanente y aleatoria en la publicación de los documentos oficiales tanto en el Diario Oficial de la Federación como de los medios de información impresos, y (Artículo 23, fracciones VII y XVI del Estatuto Orgánico)
VIII.  Las demás funciones inherentes para el desahogo de los asuntos asignados y las que le encomiende, en el ámbito de competencia de la persona titular del área de adscripción.
Puesto:
e.5.2.1 Administración Auxiliar de Publicaciones en el DOF y Medios Impresos
Funciones:
I.     Establecer el desarrollo del proceso de publicación para con ello evitar el pago de multas y la problemática que se genera por el no cumplimiento de la publicación requerida; (Artículo 23, fracción VII del Estatuto Orgánico)
II.     Analizar las solicitudes de publicación enviadas por las Unidades Administrativas de la Fiscalía General, en estricto apego a la normatividad establecida para su publicación; (Artículo 23, fracción VII del Estatuto Orgánico)
III.    Comprobar que las solicitudes para su publicación en el Diario Oficial de la Federación cumplan con las Leyes, Reglamentos y Normas inherentes a la publicación de documentos oficiales; (Artículo 23, fracción VII del Estatuto Orgánico)
IV.   Devolver a la Unidad Administrativa correspondiente para su corrección, aquellas solicitudes de publicación que no cumplan con la normatividad vigente establecida para ello; (Artículo 23, fracción VII del Estatuto Orgánico)
V.    Recabar la cotización ante el Diario Oficial de la Federación y la de los medios de información impresos, a efecto de poder realizar el uso eficiente de los recursos, con criterios de racionalidad, disciplina presupuestal, eficiencia y transparencia para efectuar la publicación solicitada por la Unidad Administrativa requirente; (Artículo 23, fracción VII del Estatuto Orgánico)
VI.   Revisar que la publicación solicitada al Diario Oficial de la Federación y Medio Impreso se realice correctamente en términos de la normatividad vigente; (Artículo 23, fracciones VII y XVI del Estatuto Orgánico)
VII.   Gestionar el envío de documentos oficiales (testigos) por las Unidades Administrativas solicitantes de la Institución para estar en condiciones de publicar los mandatos judiciales, y (Artículo 23, fracción VII del Estatuto Orgánico)
VIII.  Las demás funciones inherentes para el desahogo de los asuntos asignados y las que le encomiende, en el ámbito de competencia de la persona titular del área de adscripción.
Puesto:
e.5.3 Administración Especial de Recursos Financieros
Funciones:
I.     Aplicar el uso racional y eficiente de los recursos, de conformidad a lo establecido en la Ley Federal de Presupuesto y Responsabilidad Hacendaria, normas, criterios y lineamientos para la administración de los recursos y en las medidas de austeridad y disciplina hacendaria que deban observase en el ejercicio del gasto; (Artículo 7, fracción XVI del Estatuto Orgánico)
II.     Recomendar la información necesaria para elaborar el anteproyecto de presupuesto de la Unidad de Comunicación Social, para el desempeño de sus funciones; (Artículo 7, fracción II del Estatuto Orgánico)
III.    Aplicar el ejercicio del presupuesto autorizado conforme se establezca en el calendario, de acuerdo con la normatividad de la Institución y de las autoridades hacendarías; (Artículo 7, fracción XVI del Estatuto Orgánico)
IV.   Aplicar el proceso de verificación de los pagos con cargo al presupuesto de la Unidad de Comunicación Social para conciliar con la Unidad Especializada de Presupuesto y Tesorería, el presupuesto autorizado y ejercido; (Artículo 7, fracción XI del Estatuto Orgánico)
V.    Acreditar que la comprobación del gasto cumpla con los requisitos fiscales, para registrar contablemente las operaciones presupuestales de acuerdo con la normatividad vigente aplicable; (Artículo 7, fracción X del Estatuto Orgánico)
VI.   Emitir las conciliaciones bancarias de la cuenta de cheques, asignada a la Unidad de Comunicación Social, para validar la información y ser remitida a la Unidad de Tesorería para su afectación presupuestaria; (Artículo 7, fracción IX del Estatuto Orgánico)
VII.   Elaborar las solicitudes de registro de compromisos en el Sistema de Administración Presupuestal y Financiero, para el control presupuestal; (Artículo 7, fracción IX del Estatuto Orgánico)
VIII.  Realizar los trámites para las adecuaciones presupuestales autorizadas en sus diversas modalidades, a fin de dar suficiencia a partidas presupuestales que sean prioritarias para el cumplimiento de actividades a realizar; (Artículo 7, fracciones X y XVI del Estatuto Orgánico)
IX.   Elaborar las solicitudes de otorgamiento de viáticos ante la Unidad de Tesorería, con el fin de garantizar los recursos para el cumplimiento de las comisiones oficiales, y (Artículo 7, fracción IX del Estatuto Orgánico)
X.    Las demás funciones inherentes para el desahogo de los asuntos asignados y las que le encomiende, en el ámbito de competencia de la persona titular del área de adscripción.
Puesto:
e.5.4 Administración Auxiliar de Recursos Humanos
Funciones:
I.     Actualizar de conformidad con la normatividad vigente en la materia, las incidencias de personal, que canalicen las diferentes áreas de la Unidad de Comunicación Social, para su adecuado registro y control; (Artículo 7, fracción XVII del Estatuto Orgánico)
II.     Supervisar los controles establecidos para el registro de la asistencia y puntualidad del personal adscrito a la Unidad de Comunicación Social, para asegurar el cumplimiento de la normatividad; (Artículo 7, fracción IX del Estatuto Orgánico)
III.    Tramitar ante la Unidad Administrativa competente. la utilización de las plazas administrativas asignadas a la Unidad de Comunicación Social, que estén vacantes para su ocupación; (Artículo 7, fracción IX del Estatuto Orgánico)
IV.   Revisar que las prenóminas de pago del personal adscrito a la Unidad de Comunicación Social, sean aplicadas de forma correcta o, en su caso, comunicar a la Unidad de Recursos Humanos para su corrección; (Artículo 7, fracción IX del Estatuto Orgánico)
V.    Mantener actualizada la plantilla y los expedientes del personal adscrito a la Unidad de Comunicación Social, para su control en su desarrollo laboral; (Artículo 7, fracción XXII del Estatuto Orgánico)
VI.   Difundir entre el personal de la Unidad de Comunicación Social, las Condiciones Generales de Trabajo de la Fiscalía General, para su debido cumplimiento; (Artículo 7, fracción IX del Estatuto Orgánico)
VII.   Tramitar la evaluación y emisión de certificados a cargo del Centro de Evaluación y Control de Confianza, de acuerdo con las disposiciones jurídico-administrativas aplicables, para cumplir con los requisitos de ingreso a la Institución; (Artículo 7, fracciones IV y XXIII del Estatuto Orgánico)
VIII.  Registrar la información en el Sistema de Información de Recursos Humanos, para validar los datos para llevar a cabo las nuevas incorporaciones, y (Artículo 7, fracción XXIII del Estatuto Orgánico)
IX.   Las demás funciones inherentes para el desahogo de los asuntos asignados y las que le encomiende, en el ámbito de competencia de la persona titular del área de adscripción.
Puesto:
e.5.5 Administración Auxiliar de Contratos y Licitaciones
Funciones:
I.     Auxiliar en la elaboración del Programa Anual de Adquisiciones, Arrendamientos y Servicios de la Unidad de Comunicación Social, sustentado en los recursos autorizados para el desarrollo de las funciones encomendadas; (Artículo 7, fracción II del Estatuto Orgánico)
II.     Elaborar el expediente que fundamenta y motiva la contratación de bienes a adquirir y/o servicio a contratar en apego a la normatividad vigente en la materia, para la realización de las actividades a desarrollar; (Artículo 7, fracción IX del Estatuto Orgánico)
III.    Gestionar la contratación de bienes a adquirir y/o servicio a contratar, ante el área correspondiente, de acuerdo con la normatividad vigente para dar respuesta a las necesidades de las áreas que integran la Unidad de Comunicación Social; (Artículo 7, fracción IX del Estatuto Orgánico)
IV.   Informar sobre el cumplimiento de los contratos, convenios y demás instrumentos legales celebrados, para que la Unidad Especializada de Recursos Materiales, Servicios e Infraestructura, realice las acciones pertinentes; (Artículo 7, fracción IX del Estatuto Orgánico)
V.    Elaborar trimestralmente el Informe relativo a la Conclusión y Resultados Generales de las Contrataciones y remitirlo a la Secretaría Técnica del Comité de Adquisiciones, Arrendamientos y Servicios para informar sobre el cumplimiento de los instrumentos jurídicos celebrados; (Artículo 7, fracción IX del Estatuto Orgánico)
VI.   Ejecutar las acciones pertinentes para asegurar el cumplimiento de dar respuesta a las solicitudes de información en materia de obligaciones de transparencia, acceso a la información y protección de datos personales, para cumplir con la normatividad vigente aplicable a la materia; (Artículo 7, fracción XII del Estatuto Orgánico)
VII.   Elaborar trimestralmente y reportar en el Sistema de Portales de Información de Transparencia, las versiones públicas de los contratos y convenios vigentes, los avances físicos y financieros, actas de entrega-recepción, finiquito e informe de resultados, para su seguimiento y evaluación; (Artículo 7, fracción XII del Estatuto Orgánico)
VIII.  Registrar trimestralmente, en el Sistema de Portales de Obligaciones de Transparencia y en su caso, actualizar las versiones públicas de los instrumentos legales vigentes relativos a los gastos de comunicación social y publicidad oficial, para cumplir con las disposiciones jurídico-administrativas vigente, y (Artículo 7, fracción XII del Estatuto Orgánico)
IX.   Las demás funciones inherentes para el desahogo de los asuntos asignados y las que le encomiende, en el ámbito de competencia de la persona titular del área de adscripción.
f. Coordinación Administrativa de la Oficina del Fiscal General.
Puesto:
f.1. Administración Especializada de Recursos Humanos
Funciones:
I.     Coordinar el proceso de reclutamiento y selección de personal de las áreas adscritas a la Oficina de la persona titular de la Fiscalía General, de acuerdo con los criterios, lineamientos y perfiles de puestos establecidos, a fin de contratar al personal con el perfil requerido y con certificado de control de confianza, para ocupar la plaza vacante; (Artículo 24, fracción I del Estatuto Orgánico)
II.     Supervisar los movimientos de personal (ingreso, bajas y otros) de las personas servidoras públicas, conforme a la normatividad vigente en la materia, con el propósito de cubrir los requerimientos en recursos humanos que presentan las áreas adscritas a la Oficina del Fiscal General; (Artículo 24, fracción I del Estatuto Orgánico)
III.    Emitir de manera oportuna ante la Unidad de Recursos Humanos, mediante los mecanismos establecidos, la notificación de las bajas, suspensiones laborales y licencias sin goce de sueldo o cualquier movimiento laboral del personal, a fin de evitar demoras en la aplicación en el sistema de nómina y generación cobros indebidos, correspondientes a las áreas adscritas a la Oficina de la persona titular de la Fiscalía General; (Artículo 24, fracción I del Estatuto Orgánico)
IV.   Supervisar la validación de prenómina, así como la comprobación de la nómina, con la finalidad de que el personal adscrito a la Oficina de la persona titular de la Fiscalía General reciba sus remuneraciones, conforme al nivel salarial según la estructura orgánica autorizada y en la fecha establecida de acuerdo con el calendario de pago; (Artículo 24, fracción I del Estatuto Orgánico)
V.    Instruir y supervisar la actualización de la plantilla de personal, conforme a los movimientos de personal efectuados, a fin de contar con el inventario de plazas fehaciente, así como un instrumento funcional, que facilite la operación de las áreas adscritas a la Oficina de la persona titular de la Fiscalía General, para la toma de decisiones; (Artículo 24, fracción I del Estatuto Orgánico)
VI.   Coordinar la recopilación documental referente al cumplimiento de obligaciones propias de las personas servidoras públicas (información curricular, documentos personales y de movimientos de personal, declaraciones patrimoniales, cursos de inducción y/o acreditación, entre otros), de las áreas adscritas a la Oficina de la persona titular de la Fiscalía General, a fin de integrar y mantener actualizado los expedientes de personal, para contar con la evidencia y archivo para consulta; (Artículo 24, fracción I del Estatuto Orgánico)
VII.   Validar con la Unidad de Planeación y Desarrollo para la Formación de los Recursos Humanos el programa de capacitación (cursos, talleres, diplomados, entre otros) requerido por las áreas de la Oficina de la persona titular de la Institución, con base en la detección e identificación de necesidades, a fin de garantizar la actualización de los conocimientos del personal; (Artículo 24, fracción I del Estatuto Orgánico)
VIII.  Coordinar la gestión con la Unidad de Planeación y Desarrollo para la Formación de los Recursos Humanos respecto de la agenda institucional de las actividades académicas, para la aplicación de programas de inducción, capacitación y desarrollo personal, que permitan la actualización de los conocimientos del personal y propicie el ejercicio de las funciones en la Oficina de la persona titular de la Fiscalía General; (Artículo 24, fracción I del Estatuto Orgánico)
IX.   Colaborar de manera coordinada con la Unidad de Recursos Humanos, para la difusión de las prestaciones, beneficios y campañas de salud a las que puede acceder el personal adscrito a las Unidades Administrativas de la Oficina de la persona titular de la Fiscalía, con el fin de que las personas servidoras públicas estén informadas y tengan la oportunidad de disfrutar de los beneficios a los que se tiene derecho; (Artículo 24, fracción I del Estatuto Orgánico)
X.    Verificar que el personal activo, de las áreas adscritas a la Oficina de la persona titular de la Fiscalía General, cuente con identificación institucional vigente, con el propósito de que se acredite en el ejercicio de sus atribuciones como personas servidoras públicas de la Fiscalía General, permitiéndose el acceso a las instalaciones de la Institución; (Artículo 24, fracción I del Estatuto Orgánico);
XI.   Expedir copias certificadas o autentificadas de los documentos físicos o electrónicos en materia de Recursos Humanos que obren en sus archivos; (Artículos 7, fracción XIV y 8 del Estatuto Orgánico)
XII.   Las demás funciones inherentes para el desahogo de los asuntos asignados y las que le encomiende, en el ámbito de competencia de la persona titular del área de adscripción.
Puesto:
f.1.1. Administración Especial de Gestión de Personal
Funciones:
I.     Intervenir en la gestión ante la Unidad de Recursos Humanos y la Unidad de Servicio Profesional de Carrera, según corresponda, con la documentación relacionada a los movimientos de personal, a fin de asegurar que se dé trámite en los tiempos establecidos los diversos tipos de movimientos de personal; (Artículo 24, fracción I del Estatuto Orgánico)
II.     Supervisar las gestiones necesarias con el Centro de Evaluación y Control de Confianza para la programación de los exámenes de control y confianza para el personal de nuevo ingreso, reingreso, promoción y evaluación periódica, con la finalidad de asegurar que todo el personal adscrito a las Unidades Administrativas de la Oficina de la persona titular de la Fiscalía General cuenten con evaluaciones vigentes; (Artículo 24, fracción I del Estatuto Orgánico)
III.    Controlar la plantilla del personal adscrito a las Unidades Administrativas de la Oficina de la persona titular de la Fiscalía General, a efecto de registrar los movimientos y cambios de adscripción que se realicen, con el propósito de evitar pagos en demasía; (Artículo 24, fracción I del Estatuto Orgánico)
IV.   Participar en la realización del diagnóstico de necesidades de capacitación, con la finalidad de contribuir con información relacionada con las necesidades del personal adscrito a las Unidades Administrativas de la Oficina de la persona titular de la Fiscalía General; (Artículo 24, fracción I del Estatuto Orgánico)
V.    Implementar la participación de personal adscrito a las Unidades Administrativas de la Oficina de la persona titular de la Fiscalía General, en los programas de prestaciones, servicios sociales, así como de estímulos y recompensas y capacitación para garantizar un favorable clima laboral, y (Artículo 24, fracción I del Estatuto Orgánico)
VI.   Las demás funciones inherentes para el desahogo de los asuntos asignados y las que le encomiende, en el ámbito de competencia de la persona titular del área de adscripción.
Puesto:
f.1.1.1. Administración Auxiliar de Pagos y Prestaciones.
Funciones:
I.     Realizar la validación de la prenómina emitida por la Unidad de Recursos Humanos, con la finalidad de verificar que los movimientos de personal tramitados de las Unidades Administrativas de la Oficina de la persona titular de la Fiscalía General se reflejen en la nómina; (Artículo 24, fracción I del Estatuto Orgánico)
II.     Gestionar y dar seguimiento a los trámites relacionados a las prestaciones que tiene derecho las personas servidoras públicas adscritas a fin de dar cumplimiento a la normatividad vigente en la materia; (Artículo 24, fracción I del Estatuto Orgánico)
III.    Realizar la entrega de los incentivos a las personas servidoras públicas por concepto de las prestaciones a las que tiene derecho en estricto apego a la normatividad, las cuales podrán ser en especie, económicas o de reconocimiento público; (Artículo 24, fracción I del Estatuto Orgánico)
IV.   Solicitar a la Unidad de Recursos Humanos mediante los medios y sistemas establecidos, las credenciales del personal de nuevo ingreso, reingreso, promoción, extravío y/o deterioro, según sea el caso, para que cuenten con un elemento de identificación; (Artículo 24, fracción I del Estatuto Orgánico)
V.    Llevar el control documental de los descuentos que se realicen al personal adscrito a las Unidades Administrativas de la Oficina de la persona titular de la Fiscalía General, para evitar pagos en demasía, y (Artículo 24, fracción I del Estatuto Orgánico)
VI.   Las demás funciones inherentes para el desahogo de los asuntos asignados y las que le encomiende, en el ámbito de competencia de la persona titular del área de adscripción.
Puesto:
f.1.1.2. Administración Auxiliar de Movimientos de Personal.
Funciones:
I.     Solicitar a las personas candidatas y/o servidoras públicas la documentación necesaria para la integración de los expedientes personales, a fin de gestionar ante la Unidad de Recursos Humanos y la Unidad de Servicio Profesional de Carrera, según corresponda, los movimientos solicitados por las Unidades Administrativas de la Oficina de la persona titular de la Fiscalía General; (Artículo 24, fracción I del Estatuto Orgánico)
II.     Registrar y actualizar la información del personal de nuevo ingreso, reingreso, promoción y permanencia en los sistemas gestionados por la Unidad de Recursos Humanos, con la finalidad de iniciar el proceso de movimiento de personal al puesto solicitado por las Unidades Administrativas de la Oficina de la persona titular de la Fiscalía General; (Artículo 24, fracción I del Estatuto Orgánico)
III.    Gestionar con la Unidad de Recursos Humanos la elaboración del Formato Único de Personal, de acuerdo con la disponibilidad de plazas, con la finalidad de contar con la documentación necesaria indicada en la Cédula de Integración para movimientos de personal; (Artículo 24, fracción I del Estatuto Orgánico)
IV.   Solicitar al Centro de Evaluación y Control de Confianza la programación de los exámenes de control de confianza de acuerdo con el tipo de movimiento del personal a fin de cumplir con la normatividad vigente; (Artículo 24, fracción I del Estatuto Orgánico)
V.    Notificar por escrito a las personas candidatas y/o servidoras públicas, las fechas, horarios, lugar, así como las obligaciones establecidas para la realización de las evaluaciones de control de confianza, o en su caso, realizar la cancelación o reprogramación de las evaluaciones a través de los sistemas establecidos por las Unidades correspondientes, para tener un control adecuado de las programaciones, y (Artículo 24, fracción I del Estatuto Orgánico)
VI.   Las demás funciones inherentes para el desahogo de los asuntos asignados y las que le encomiende, en el ámbito de competencia de la persona titular del área de adscripción.
Puesto:
f.1.1.3. Administración Auxiliar de Análisis y Organización.
Funciones:
I.     Participar en la elaboración y actualización de los manuales de organización y procedimientos para el cumplimiento de los objetivos de las Unidades Administrativas de la Oficina de la persona titular de la Fiscalía General, así como gestionar ante la Unidad de Recursos Humanos su formalización y autorización; (Artículo 24, fracción I del Estatuto Orgánico)
II.     Gestionar las propuestas de modificación de estructuras orgánicas y ocupacionales de las Unidades Administrativas de la Oficina de la persona titular de la Fiscalía General, ante la Unidad de Recursos Humanos, así como llevar el seguimiento de avance del proceso de autorización, con la finalidad de mantenerlas actualizadas; (Artículo 24, fracción I del Estatuto Orgánico)
III.    Integrar los manuales de organización y de procedimientos de las Unidades Administrativas de la Oficina de la persona titular de la Fiscalía General a efecto de que cada persona servidora pública tenga conocimiento de sus funciones y actividades de acuerdo con su puesto; (Artículo 24, fracción I del Estatuto Orgánico)
IV.   Elaborar y mantener actualizadas las Cédulas de Descripción y Perfil de Puestos de las áreas que integra la Coordinación Administrativa de la Oficina del Fiscal General para cumplir con lo establecido la normatividad vigente en la materia; (Artículo 24, fracción I del Estatuto Orgánico)
V.    Brindar apoyo a las Unidades Administrativas de la Oficina de la persona titular de la Fiscalía General, en materia de descripciones y perfiles de puesto, así como en la valuación de los mismos, a fin de que estén en condiciones de cumplir con la normatividad vigente, y (Artículo 24, fracción I del Estatuto Orgánico)
VI.   Las demás funciones inherentes para el desahogo de los asuntos asignados y las que le encomiende, en el ámbito de competencia de la persona titular del área de adscripción.
Puesto:
f.2. Administración Especializada de Recursos Financieros.
Funciones:
I.     Supervisar la correcta aplicación de las leyes, normas, políticas y procedimientos para la administración de los recursos financieros, asignados a las Unidades Administrativas de la Oficina de la persona titular de la Fiscalía General; (Artículo 24, fracciones I y III del Estatuto Orgánico)
II.     Establecer los mecanismos de revisión sobre la documentación comprobatoria soporte para asegurar que las áreas operativas de la Oficina de la persona titular de la Fiscalía General apliquen los procedimientos normativos en vigor, acorde a los lineamientos y políticas establecidas en materia presupuestal y contable; (Artículo 24, fracciones I y III del Estatuto Orgánico)
III.    Programar el presupuesto asignado para el ejercicio fiscal correspondiente, de manera coordinada con la Unidad Especializada de Presupuesto y Tesorería a fin de dar cumplimiento a los programas de esta Unidad Administrativa; (Artículo 24, fracciones I y III del Estatuto Orgánico)
IV.   Coordinar el seguimiento y control del ejercicio presupuestal asignado a las Unidades Administrativas de la Oficina de la persona titular de la Fiscalía General, vigilando el cumplimiento de las disposiciones legales vigentes, así como solicitar a la Unidad Especializada de Presupuesto y Tesorería las modificaciones presupuestales para dar solvencia a los proyectos asignados; (Artículo 24, fracciones I y III del Estatuto Orgánico)
V.    Supervisar el flujo del trámite de los Documentos de Corresponsabilidad, Registro y Control (DOCORECO) ante la Unidad Especializada de Presupuesto y Tesorería, a fin de ejercer en tiempo y forma el presupuesto asignado a las Unidades Administrativas de la Oficina de la persona titular de la Fiscalía General; (Artículo 24, fracciones I y III del Estatuto Orgánico)
VI.   Manejar el flujo de efectivo de la Oficina de la persona titular de la Fiscalía General, con el objeto de realizar los pagos a los proveedores contratistas y prestadores de servicio de esta Unidad; (Artículo 24, fracciones I y III del Estatuto Orgánico)
VII.   Supervisar que los controles contables de las Unidades Administrativas de la Oficina de la persona titular de la Fiscalía General operen de manera adecuada a fin de asegurar que la información financiera sea transparente, ante cualquier instancia fiscalizadora que la solicite; (Artículo 24, fracciones I y III del Estatuto Orgánico)
VIII.  Supervisar que las solicitudes de viáticos y boletos de avión para las personas servidoras públicas comisionadas se tramiten con oportunidad, a fin de que se entreguen en tiempo y forma para que el personal coadyuve al cumplimiento de los objetivos institucionales de la Oficina de la persona titular de la Fiscalía General; (Artículo 24, fracciones I y III del Estatuto Orgánico)
IX.   Definir la atención a las solicitudes de información recibidas por las instancias reguladoras y fiscalizadoras, así como las que se deriven de la Ley Federal de Transparencia y Acceso a la Información Pública Gubernamental, coordinando las actividades necesarias para que las Unidades Administrativas pertenecientes a la Oficina del Fiscal General proporcionen en tiempo y forma la información correspondiente; (Artículo 24, fracciones I y III del Estatuto Orgánico)
X.    Expedir copias certificadas o autentificadas de los documentos físicos o electrónicos en materia de Recursos Financieros que obren en sus archivos, y (Artículos 7, fracción XIV y 8 del Estatuto Orgánico)
XI.   Las demás funciones inherentes para el desahogo de los asuntos asignados y las que le encomiende, en el ámbito de competencia de la persona titular del área de adscripción.
Puesto:
f.2.1 Administración Especial de Presupuesto.
Funciones:
I.     Supervisar la recepción y depósito de recursos financieros por los diferentes conceptos de recuperación, a fin de actualizar la información de disponibilidad que permita atender los compromisos de las Unidades Administrativas de la Oficina de la persona titular de la Fiscalía General; (Artículo 24, fracciones I y III del Estatuto Orgánico)
II.     Comprobar que se realice la solicitud de entero a la Unidad Especializada de Presupuesto y Tesorería por los diversos pagos realizados, con la finalidad de actualizar el flujo de efectivo y los registros de adeudos; (Artículo 24, fracciones I y III del Estatuto Orgánico)
III.    Examinar que se cuente con disposición presupuestal en todo momento, para otorgar suficiencia a los gastos de operación derivados de las actividades de las Unidades Administrativas de la Oficina de la persona titular de la Fiscalía General; (Artículo 24, fracciones I y III del Estatuto Orgánico)
IV.   Realizar las afectaciones, transferencias y recalendarizaciones presupuestales de acuerdo con la normatividad vigente, para cubrir los gastos de operación realizados por las Unidades Administrativas de la Oficina de la persona titular de la Fiscalía General; (Artículo 24, fracciones I y III del Estatuto Orgánico)
V.    Examinar que el presupuesto asignado a las Unidades Administrativas de la Oficina de la persona titular de la Fiscalía General se ejerza de manera correcta, elaborando conciliaciones de manera mensual, a fin de dar a conocer a la Unidad de Tesorería que el presupuesto se ha ejecutado de conformidad a las necesidades de las distintas Unidades Administrativas; (Artículo 24, fracciones I y III del Estatuto Orgánico)
VI.   Verificar que los comprobantes fiscales de cada una de las Unidades Administrativas de la Oficina de la persona titular de la Fiscalía General conserven un registro ordenado, sistemático y homogéneo y que éstos, concuerden con los gastos erogados durante el ejercicio fiscal, a efecto de elaborar el documento correspondiente que garantice su exacta aplicación; (Artículo 24, fracciones I y III del Estatuto Orgánico)
VII.   Comprobar y validar el pago a proveedores y prestadores de servicios por concepto de adquisiciones, arrendamientos y servicios diversos proporcionados a las Unidades Administrativas de la Oficina de la persona titular de la Fiscalía General; (Artículo 24, fracciones I y III del Estatuto Orgánico)
VIII.  Intervenir en la integración del Proyecto de Presupuesto y los Programas Operativos Anuales de la Oficina de la persona titular de la Fiscalía General, con apego a la legislación vigente, así como a los criterios, manuales y lineamientos que determine la Unidad Especializada de Presupuesto y Tesorería; (Artículo 24, fracciones I y III del Estatuto Orgánico)
IX.   Controlar las cuotas de viáticos y pasajes solicitados por las personas servidoras públicas de la Oficina de la persona titular de la Fiscalía General y sus áreas adscritas con las autorizaciones respectivas para su otorgamiento de conformidad con la normatividad aplicable, y (Artículo 24, fracciones I y III del Estatuto Orgánico)
X.    Las demás funciones inherentes para el desahogo de los asuntos asignados y las que le encomiende, en el ámbito de competencia de la persona titular del área de adscripción.
Puesto:
f.2.1.1. Administración Auxiliar de Viáticos y Pasajes.
Funciones:
I.     Revisar las solicitudes de viáticos que solicitan las Unidades Administrativas de la Oficina de la persona titular de la Fiscalía General, con el propósito de verificar que cumplan con la normatividad vigente en la materia; (Artículo 24, fracciones I y III del Estatuto Orgánico)
II.     Capturar en el Sistema de Contabilidad y Presupuesto (SICOP) los datos correspondientes para el trámite de pago de viáticos a las personas servidoras públicas comisionadas pertenecientes a las Unidades Administrativas de la Oficina de la persona titular de la Fiscalía General, para requisitarlos y gestionarlos debidamente; (Artículo 24, fracciones I y III del Estatuto Orgánico)
III.    Otorgar los recursos financieros a las personas servidoras públicas comisionadas pertenecientes a las Unidades Administrativas de la Oficina de la persona titular de la Fiscalía General, previa requisición de los formatos correspondientes para que estos estén en condiciones de cumplir el objetivo de su comisión; (Artículo 24, fracciones I y III del Estatuto Orgánico)
IV.   Efectuar las reservaciones de transporte de acuerdo con las necesidades de las personas servidoras públicas comisionadas pertenecientes a las Unidades Administrativas de la Oficina de la persona titular de la Fiscalía General, así como proporcionar los boletos electrónicos, para el cumplimiento de las actividades encomendadas durante la comisión; (Artículo 24, fracciones I y III del Estatuto Orgánico)
V.    Inspeccionar los documentos fiscales de las Unidades Administrativas de la Oficina de la persona titular de la Fiscalía General correspondientes a comprobaciones de viáticos y pasajes para verificar la procedencia y cumplimiento de todos y cada uno de los requisitos fiscales emitidos por la Secretaría de Hacienda y Crédito Público; (Artículo 24, fracciones I y III del Estatuto Orgánico)
VI.   Capturar en el Sistema de Contabilidad y Presupuesto (SICOP) los comprobantes fiscales de los gastos efectuados por las personas servidoras públicas comisionadas, pertenecientes a las Unidades Administrativas de la Oficina de la persona titular de la Fiscalía General, para realizar trámite de pago ingresándolos a la Unidad Especializada de Presupuesto y Tesorería; (Artículo 24, fracciones I y III del Estatuto Orgánico)
VII.   Realizar las conciliaciones necesarias ante la Unidad Especializada de Presupuesto y Tesorería y la Unidad Especializada de Recursos, Servicios e Infraestructura Inmobiliaria de manera mensual, a efecto de comprobar las erogaciones realizadas por concepto de viáticos y pasajes asignados a las personas servidoras públicas adscritas a las Unidades Administrativas de la Oficina de la persona titular de la Fiscalía General con el objeto de cumplir con las actividades asignadas, lo anterior en estricto apego a las medidas de austeridad en función de la economía institucional; (Artículo 24, fracciones I y III del Estatuto Orgánico)
VIII.  Elaborar el expediente de cada una de las comisiones efectuadas por las personas servidoras públicas adscritas a las Unidades Administrativas de la Oficina de la persona titular de la Fiscalía General para tener la información debidamente clasificada e identificada, y (Artículo 24, fracciones I y III del Estatuto Orgánico)
IX.   Las demás funciones inherentes para el desahogo de los asuntos asignados y las que le encomiende, en el ámbito de competencia de la persona titular del área de adscripción.
Puesto:
f.2.1.2. Administración Auxiliar de Tesorería
Funciones:
I.     Elaborar los Documentos de Corresponsabilidad, Registro y Control, correspondientes a las Unidades Administrativas de la Oficina de la persona titular de la Fiscalía General, de acuerdo con los comprobantes fiscales, anexando la documentación requerida conforme al gasto, así como sellos y firmas autorizadas, para cumplir con la normatividad vigente en la materia; (Artículo 24, fracciones I y III del Estatuto Orgánico)
II.     Examinar los documentos fiscales correspondientes a erogaciones de Fondo revolvente y pago de proveedor para verificar la procedencia y cumplimiento de todos y cada uno de los requisitos fiscales emitidos por la Secretaría de Hacienda y Crédito Público, de las Unidades Administrativas de la Oficina de la persona titular de la Fiscalía General; (Artículo 24, fracciones I y III del Estatuto Orgánico)
III.    Clasificar el comprobante fiscal de acuerdo con el manual de operaciones del fondo revolvente y al clasificador por objeto de gasto, para la elaboración del documento de corresponsabilidad registro y control, así como para contar con la suficiencia presupuestal de los recursos asignados a las Unidades Administrativas de la Oficina de la persona titular de la Fiscalía General; (Artículo 24, fracciones I y III del Estatuto Orgánico)
IV.   Tramitar el Documento de Corresponsabilidad, Registro y Control (DOCORECO) ante la Unidad Especializada de Presupuesto y Tesorería para su revisión y trámite de pago; (Artículo 24, fracciones I y III del Estatuto Orgánico)
V.    Controlar el fondo revolvente asignado a las Unidades Administrativas de la Oficina de la persona titular de la Fiscalía General para la atención de las necesidades que requieren las áreas de trabajo, así como supervisar su comprobación, para la presentación de reportes y reintegro a la Unidad Especializada de Presupuesto y Tesorería; (Artículo 24, fracciones I y III del Estatuto Orgánico)
VI.   Generar los registros necesarios de los ingresos y documentos de corresponsabilidad, registro y control (DOCORECO) para mantener el control contable actualizado y poder entregar información transparente de los recursos asignados a las Unidades Administrativas de la Oficina de la persona titular de la Fiscalía General; (Artículo 24, fracciones I y III del Estatuto Orgánico)
VII.   Realizar el proceso de emisión y entrega de cheques a proveedores y prestadores de servicios, a fin de efectuar los pagos correspondientes generados por las Unidades Administrativas de la Oficina de la persona titular de la Fiscalía General; (Artículo 24, fracciones I y III del Estatuto Orgánico)
VIII.  Efectuar las conciliaciones bancarias para identificar los movimientos y operaciones en tránsito de los recursos asignados a las Unidades Administrativas de la Oficina de la persona titular de la Fiscalía General y así estar en posibilidad de proporcionar saldos de bancos diarios y exactos; (Artículo 24, fracciones I y III del Estatuto Orgánico)
IX.   Elaborar los informes mensuales solicitados por la Unidad Especializada de Presupuesto y Tesorería a efecto de comprobar el manejo de los recursos asignados a la Oficina de la persona titular de la Fiscalía General y sus áreas adscritas, y (Artículo 24, fracciones I y III del Estatuto Orgánico)
X.    Las demás funciones inherentes para el desahogo de los asuntos asignados y las que le encomiende, en el ámbito de competencia de la persona titular del área de adscripción.
Puesto:
f.3. Administración Especializada de Recursos Materiales
Funciones:
I.     Verificar que la plantilla vehicular asignada a la Coordinación Administrativa de la Oficina del Fiscal General se encuentre actualizada, supervisando los registros de altas y bajas de vehículos, con la finalidad de atender los requerimientos de información y reportes solicitados por la Unidad Especializada de Recursos, Servicios e Infraestructura, así como de control interno; (Artículo 24, fracción I del Estatuto Orgánico)
II.     Controlar los procesos internos para mantenimiento a vehículos, verificación ambiental, pago de infracciones y siniestros de las Unidades Administrativas de la Oficina de la persona titular de la Fiscalía General, a fin de mantener en condiciones de servicio el parque vehicular asignado; (Artículo 24, fracción I del Estatuto Orgánico)
III.    Coordinar la atención a las solicitudes de dotaciones de combustible para la atención a las diversas comisiones en vehículos oficiales asignados a las personas servidoras públicas de las Unidades Administrativas de la Oficina de la persona titular de la Fiscalía General, con la finalidad de tener un control en los registros internos; (Artículo 24, fracción I del Estatuto Orgánico)
IV.   Requerir a las Unidades Administrativas de la Oficina de la persona titular de la Fiscalía General la información referente a la Guía Simple de Archivo de Tramite, así como el Inventario de Expedientes por año, a fin de remitirlos a la Unidad Especializada de Recursos, Servicios e Infraestructura, en cumplimiento a la Ley General de Archivos y los compromisos de transparencia de los sujetos obligados; (Artículo 24, fracción I del Estatuto Orgánico)
V.    Supervisar las actividades relacionadas con las bajas documentales, trabajos de depuración y/o conservación de archivos de acuerdo con el Catálogo de Disposición Documental (CADIDO) de las Unidades Administrativas de la Oficina de la persona titular de la Fiscalía General, a fin de tramitar ante la Unidad Especializada de Recursos, Servicios e Infraestructura las bajas de archivo o Transferencias al Archivo de Concentración de la Fiscalía General; (Artículo 24, fracción I del Estatuto Orgánico)
VI.   Supervisar el suministro de papelería, artículos de oficina e insumos requeridos por las Unidades Administrativas de la Oficina de la persona titular de la Fiscalía General, con la finalidad de que se realice en cumplimiento a las medidas de austeridad vigentes; (Artículo 24, fracción I del Estatuto Orgánico)
VII.   Requerir a las Unidades Administrativas de la Oficina de la persona titular de la Fiscalía General, la información en materia de adquisiciones y contratación de servicios que necesiten, para su envío a la Unidad Especializada de Recursos, Servicios e Infraestructura para la integración del Programa Anual de Adquisiciones y Servicios del Sector Público; (Artículo 24, fracción I del Estatuto Orgánico)
VIII.  Proponer los requerimientos de papelería y artículos de oficina anuales con base en las necesidades de las Unidades Administrativas de la Oficina de la persona titular de la Fiscalía General, para su envío al Área de Almacenes e Inventarios de la Unidad Especializada de Recursos, Servicios e Infraestructura, para su consideración en las compras consolidadas para la Fiscalía General; (Artículo 24, fracción I del Estatuto Orgánico)
IX.   Verificar la actualización de la base de datos de bienes instrumentales inventariados de acuerdo con el levantamiento físico los cuales forman parte del activo fijo de la Fiscalía General, mismas que se encuentran en uso y aprovechamiento de las Unidades Administrativas de la Oficina de la persona titular de la Fiscalía General, para realizar las conciliaciones del Inventario General. que se presentan ante el área adscrita a la Unidad Especializada correspondiente; (Artículo 24, fracción I del Estatuto Orgánico)
X.    Coordinar la logística con la Unidad Especializada de Recursos, Servicios e Infraestructura, de las solicitudes de reparación, mantenimiento preventivo y correctivo a mobiliario y equipos de administración de las Unidades Administrativas de la Oficina de la persona titular de la Fiscalía General, dando seguimiento hasta su reparación, a fin de contar con dichos instrumentos para el cumplimiento de las funciones de las áreas adscritas; (Artículo 24, fracción I del Estatuto Orgánico)
XI.   Supervisar las bajas, asignaciones o reasignaciones de bienes instrumentales inventariados que se encuentren en uso y aprovechamiento de las Unidades Administrativas de la Oficina de la persona titular de la Fiscalía General, a fin de que se encuentren debidamente actualizados los resguardos individuales de dichos bienes; (Artículo 24, fracción I del Estatuto Orgánico)
XII.   Expedir copias certificadas o autentificadas de los documentos físicos o electrónicos en materia de Recursos Materiales y Tecnológicos que obren en sus archivos, y (Artículos 7, fracción XIV y 8 del Estatuto Orgánico)
XIII.  Las demás funciones inherentes para el desahogo de los asuntos asignados y las que le encomiende, en el ámbito de competencia de la persona titular del área de adscripción.
Puesto:
f.3.1. Administración Especial de Vehículos, Mantenimiento, Servicios Generales y Archivo
Funciones:
I.     Supervisar que las instalaciones que ocupan las Unidades Administrativas de la Oficina de la persona titular de la Fiscalía General, se encuentren en óptimas condiciones, para identificar las reparaciones necesarias y realizar los reportes correspondientes ante la Unidad Especializada de Recursos Materiales, Servicios e Infraestructura; (Artículo 24, fracción I del Estatuto Orgánico)
II.     Coordinar con la Unidad Especializada de Recursos, Servicios e Infraestructura, el mantenimiento preventivo y correctivo de los vehículos oficiales asignados a la Coordinación Administrativa de la Oficina del Fiscal General, así como supervisar el seguimiento hasta su reparación; (Artículo 24, fracción I del Estatuto Orgánico)
III.    Asesorar al personal a su cargo para la gestión de solicitudes de servicios de mantenimiento a mobiliario, equipo de oficina e inmuebles de las Unidades Administrativas de la Oficina de la persona titular de la Fiscalía General, a fin de dar atención oportuna y seguimiento hasta su reparación; (Artículo 24, fracción I del Estatuto Orgánico)
IV.   Generar los informes mensuales de la atención de solicitudes de mantenimiento a mobiliario, equipo de oficina e inmuebles solicitadas por las Unidades Administrativas de la Oficina de la persona titular de la Fiscalía General, a fin de contar con información con una bitácora de los mantenimientos realizados; (Artículo 24, fracción I del Estatuto Orgánico)
V.    Intervenir ante la Unidad Especializada de Recursos Materiales, Servicios e Infraestructura, a fin de programar y proporcionar los servicios generales a las Unidades Administrativas de la Oficina de la persona titular de la Fiscalía General contemplados en los contratos centralizados que administra dicha Unidad Especializada; (Artículo 24, fracción I del Estatuto Orgánico)
VI.   Apoyar para la integración de la información que en materia de obra pública aplique a las Unidades Administrativas de la Oficina de la persona titular de la Fiscalía General, para su envío a la Unidad de Infraestructura Inmobiliaria, y (Artículo 24, fracción I del Estatuto Orgánico)
VII.   Las demás funciones inherentes para el desahogo de los asuntos asignados y las que le encomiende, en el ámbito de competencia de la persona titular del área de adscripción.
Puesto:
f.3.1.1. Administración Auxiliar de Archivo y Disposición Documental
Funciones:
I.     Revisar el llenado de los formatos establecidos por la Unidad Especializada de Recursos, Servicios e Infraestructura Inmobiliaria, para realizar las transferencias y prestamos de expedientes del Archivo de Concentración, de acuerdo con los plazos de conservación establecidos en el Catálogo de Disposición Documental vigente, a fin de conservar la documentación en buen estado y evitar acumulación de archivo en las áreas de trabajo de las Unidades Administrativas de la Oficina de la persona titular de la Fiscalía General; (Artículo 24, fracción I del Estatuto Orgánico)
II.     Brindar asesoría a las Unidades Administrativas de la Oficina de la persona titular de la Fiscalía General para realizar la clasificación de expedientes, a fin de tener debidamente identificado su archivo de Trámite, Concentración o Baja, a fin de no incurrir en los supuestos que señala la Ley General de Archivos para la conservación de archivos; (Artículo 24, fracción I del Estatuto Orgánico)
III.    Integrar la información actualizada por año de la Guía Simple de Archivo de Trámite y el Inventario General de Archivo por Serie Documental y Expediente por Expediente, a fin de revisar que se encuentre debidamente requisitada por las Unidades Administrativas de la Oficina de la persona titular de la Fiscalía General generadoras de archivo y que estos cumplan con los requisitos solicitados por el Área Coordinadora de Archivos de la Fiscalía General; (Artículo 24, fracción I del Estatuto Orgánico)
IV.   Atender las consultas que realicen las Unidades Administrativas de la Oficina de la persona titular de la Fiscalía General para realizar bajas de documentales de archivos de trámite que no cuenten con valores primarios, cuando ya no les sean de utilidad o bien cuando ya hayan cumplido su vigencia documental total de conformidad con el Catálogo de Disposición Documental vigente en la Institución, a fin de dar trámite ante la Unidad Especializada de Recursos, Servicios e Infraestructura Inmobiliaria; (Artículo 24, fracción I del Estatuto Orgánico)
V.    Registrar las salidas de papelería y artículos de oficina que se suministren a las Unidades Administrativas de la Oficina de la persona titular de la Fiscalía General, así como las que correspondan a devoluciones de material con nulo movimiento al Almacén General de la Unidad Especializada de Recursos, Servicios e Infraestructura, a fin de contar con información actualizada, y (Artículo 24, fracción I del Estatuto Orgánico)
VI.   Las demás funciones inherentes para el desahogo de los asuntos asignados y las que le encomiende, en el ámbito de competencia de la persona titular del área de adscripción.
Puesto:
f.3.1.2. Administración Auxiliar de Control Vehicular
Funciones:
I.     Integrar y actualizar los expedientes del parque vehicular asignado, a fin de contar con la documentación solicitada por la persona titular de la Coordinación Administrativa de la Oficina del Fiscal General de manera inmediata; (Artículo 24, fracción I del Estatuto Orgánico)
II.     Revisar y actualizar la plantilla del parque vehicular asignados a las Unidades Administrativas de la Oficina de la persona titular de la Fiscalía General, a fin de contar con un registro de este; (Artículo 24, fracción I del Estatuto Orgánico)
III.    Elaborar resguardos para la asignación temporal o permanente de la unidad vehicular asignados a las personas servidoras públicas de las Unidades Administrativas de la Oficina de la persona titular de la Fiscalía General, a fin de llevar un control y seguimiento del parque vehicular; (Artículo 24, fracción I del Estatuto Orgánico)
IV.   Gestionar a través de los medios establecidos por el área de Trasportes de la Unidad Especializada de Recursos, Servicios e Infraestructura Inmobiliaria, los servicios de mantenimiento vehicular preventivos y correctivos, dando seguimiento a su reparación, a fin de recibir los vehículos debidamente reparados y en condiciones del servicio; (Artículo 24, fracción I del Estatuto Orgánico)
V.    Verificar que el parque vehicular activo, perteneciente a la Coordinación Administrativa de la Oficina del Fiscal General se encuentre sin infracciones al reglamento de tránsito vigente y coordinar las verificaciones vehiculares para cumplir con los Programas de Verificación obligatorias con la finalidad de que los vehículos cumplan con las disposiciones en materia de Medio Ambiente; (Artículo 24, fracción I del Estatuto Orgánico)
VI.   Mantener el control y registro de los comprobantes de consumo de combustible realizado a través de tarjeta inteligente, así como el kilometraje del recorrido del vehículo empleado por parte de las Unidades Administrativas de la Oficina de la persona titular de la Fiscalía General, a fin de contar con la información necesaria para el control vehicular, y (Artículo 24, fracción I del Estatuto Orgánico)
VII.   Las demás funciones inherentes para el desahogo de los asuntos asignados y las que le encomiende, en el ámbito de competencia de la persona titular del área de adscripción.
Puesto:
f.3.1.3. Administración Auxiliar de Mantenimiento y Servicios Generales
Funciones:
I.     Programar recorridos en las oficinas que ocupan las Unidades Administrativas de la Oficina de la persona titular de la Fiscalía General para detectar desperfectos o fallas en el mobiliario, equipo de oficina e instalaciones, a fin de que el personal especializado realice las reparaciones y/o mantenimientos correspondientes; (Artículo 24, fracción I del Estatuto Orgánico)
II.     Revisar y actualizar la plantilla del parque vehicular asignados a las Unidades Administrativas de la Oficina de la persona titular de la Fiscalía General, a fin de contar con un registro de este; (Artículo 24, fracción I del Estatuto Orgánico)
III.    Observar que se realicen los servicios generales, mensajería, traslado de funcionarios, bienes y archivos solicitados, a fin de tener en operatividad las Unidades Administrativas de la Oficina de la persona titular de la Fiscalía General; (Artículo 24, fracción I del Estatuto Orgánico)
IV.   Integrar y registrar los reportes de servicios que realicen las personas servidoras públicas de las Unidades Administrativas de la Oficina de la persona titular de la Fiscalía General con la finalidad de llevar el control mensual de los servicios atendidos; (Artículo 24, fracción I del Estatuto Orgánico)
V.    Llevar a cabo la calendarización de guardias de fin de semana y días festivos para cubrir los servicios urgentes de mensajería, traslado de funcionarios, bienes y archivos de las Unidades Administrativas de la Oficina de la persona titular de la Fiscalía General; (Artículo 24, fracción I del Estatuto Orgánico)
VI.   Vigilar al personal de guardia de fin de semana y días festivos, en la atención de los servicios de apoyo que se dan a las áreas adscritas, a fin de cumplir con los objetivos institucionales de las Unidades Administrativas de la Oficina de la persona titular de la Fiscalía General, y (Artículo 24, fracción I del Estatuto Orgánico)
VII.   Las demás funciones inherentes para el desahogo de los asuntos asignados y las que le encomiende, en el ámbito de competencia de la persona titular del área de adscripción.
Puesto:
f.3.2. Administración Especial de Adquisiciones, Almacenes e Inventarios
Funciones:
I.     Integrar la documentación requerida en la normatividad vigente para realizar la formalización de contratos o pedidos con proveedores de bienes y servicios que requieran las Unidades Administrativas de la Oficina de la persona titular de la Fiscalía General; (Artículo 24, fracción I del Estatuto Orgánico)
II.     Supervisar que las entregas de bienes y servicios por parte de los proveedores de acuerdo con las órdenes de suministro cumplan con el Anexo Técnico de los contratos que se administren en la Coordinación Administrativa de la Oficina del Fiscal General; (Artículo 24, fracción I del Estatuto Orgánico)
III.    Observar que el suministro de bienes se realice de forma racional, conforme a las disposiciones de racionalidad y austeridad, con la finalidad de establecer controles internos para atender los requerimientos por parte de las Unidades Administrativas de la Oficina de la persona titular de la Fiscalía General; (Artículo 24, fracción I del Estatuto Orgánico)
IV.   Observar que se cumplan los mecanismos establecidos para el control de las entradas y salidas del almacén de papelería y artículos de oficina, a fin de contar con existencias y atender las solicitudes de materiales de las Unidades Administrativas de la Oficina de la persona titular de la Fiscalía General; (Artículo 24, fracción I del Estatuto Orgánico)
V.    Verificar que se realice el levantamiento físico de inventarios de bienes instrumentales de las Unidades Administrativas de la Oficina de la persona titular de la Fiscalía General, a fin de contar con la información actualizada y dar cumplimiento a las disposiciones normativas aplicables; (Artículo 24, fracción I del Estatuto Orgánico)
VI.   Vigilar que se realicen las conciliaciones trimestrales y anuales de bienes instrumentales de las Unidades Administrativas de la Oficina de la persona titular de la Fiscalía General contra los registros de la Unidad Especializada de Recursos Materiales, Servicios e Infraestructura, y (Artículo 24, fracción I del Estatuto Orgánico)
VII.   Las demás funciones inherentes para el desahogo de los asuntos asignados y las que le encomiende, en el ámbito de competencia de la persona titular del área de adscripción.
Puesto:
f.3.2.1. Administración Auxiliar de Control de Bienes Instrumentales
Funciones:
I.     Llevar a cabo el levantamiento físico del inventario de bienes instrumentales a fin de atender las disposiciones normativas vigentes y contar con la información respecto de los bienes asignados a las Unidades Administrativas de la Oficina de la persona titular de la Fiscalía General; (Artículo 24, fracción I del Estatuto Orgánico)
II.     Realizar trimestral y anualmente las conciliaciones de Bienes Instrumentales registrados en las Unidades Administrativas de la Oficina de la persona titular de la Fiscalía General contra los registros de la Unidad Especializada de Recursos Servicios e Infraestructura, a fin de tener un control de los bienes; (Artículo 24, fracción I del Estatuto Orgánico)
III.    Tramitar las solicitudes de bienes instrumentales que requieran las Unidades Administrativas de la Oficina de la persona titular de la Fiscalía General para el cumplimiento de sus funciones, de acuerdo con la disponibilidad y existencias en el almacén general de la Unidad Especializada de Recursos, Servicios e infraestructura; (Artículo 24, fracción I del Estatuto Orgánico)
IV.   Informar al superior jerárquico sobre cualquier bien instrumental faltante o que requiera de mantenimiento, a fin de solicitar realizar los trámites correspondientes ante la Unidad Especializada de Recursos, Servicios e infraestructura; (Artículo 24, fracción I del Estatuto Orgánico)
V.    Registrar los bienes instrumentales por persona servidora pública perteneciente a las Unidades Administrativas de la Oficina de la persona titular de la Fiscalía General, mediante el resguardo correspondiente con el propósito de contar con los soportes documentales que amparen cualquier tipo de responsabilidad sobre los mismos, y (Artículo 24, fracción I del Estatuto Orgánico)
VI.   Las demás funciones inherentes para el desahogo de los asuntos asignados y las que le encomiende, en el ámbito de competencia de la persona titular del área de adscripción.
Puesto:
f.3.2.2. Administración Auxiliar de Adquisiciones y Contratos
Funciones:
I.     Integrar al Programa Anual de Adquisiciones, Arrendamientos y Servicios, las necesidades de bienes y servicios que tengan las Unidades Administrativas de la Oficina de la persona titular de la Fiscalía General, a fin de que se encuentren debidamente contemplados para la adquisición y contratación, en apego a la Ley de Adquisiciones, Arrendamientos y Servicios de Sector Público; (Artículo 24, fracción I del Estatuto Orgánico)
II.     Apoyar a las Unidades Administrativas de la Oficina de la persona titular de la Fiscalía General que requieran realizar adquisiciones de bienes y servicios específicos para el desarrollo de sus facultades, a fin de tramitar los expedientes con la documentación requerida ante la Unidad Especializada de Recursos, Servicios e Infraestructura; (Artículo 24, fracción I del Estatuto Orgánico)
III.    Solicitar el registro y pago a proveedores registrados en el Sistema de Administración Financiera Federal (SIAFF), por adquisiciones de bienes y servicios realizadas, en atención a los requerimientos de papelería y artículos de oficina de las Unidades Administrativas de la Oficina de la persona titular de la Fiscalía General; (Artículo 24, fracción I del Estatuto Orgánico)
IV.   Implementar controles que permitan monitorear los montos acumulados por adquisiciones de bienes y servicios contratados a las Unidades Administrativas de la Oficina de la persona titular de la Fiscalía General, a efecto de verificar que se cumplan los montos mínimos y máximos establecidos en los contratos y pedidos formalizados y en su caso proyectar las ampliaciones en monto y/o vigencia de acuerdo con el presupuesto autorizado; (Artículo 24, fracción I del Estatuto Orgánico)
V.    Realizar los reportes y versiones públicas para la Plataforma Nacional de Transparencia, en el Sistema de Portales de Obligaciones de Transparencia (SIPOT) de las Unidades Administrativas de la Oficina de la persona titular de la Fiscalía General, respecto de los contratos con anexos técnicos, convenios modificatorios, informes de avances físicos, financieros, acta de recepción física de los trabajos ejecutados o bien el finiquito o informe de resultados, a fin de dar cumplimiento a las obligaciones en materia de transparencia reportes para verificar que las compras a través de contratos y pedidos no superen los montos, fechas, así como verificar que los bienes y servicios solicitados cumplan con los requisitos establecidos en los Anexos Técnicos de dichos contratos y pedidos; (Artículo 24, fracción I del Estatuto Orgánico)
VI.   Realizar pedidos de materiales, insumos, productos y servicios con los proveedores contratados, conforme a las condiciones técnicas estipuladas en los contratos y pedidos, a fin de atender en tiempo y calidad las necesidades de las Unidades Administrativas de la Oficina de la persona titular de la Fiscalía General, y (Artículo 24, fracción I del Estatuto Orgánico)
VII.   Las demás funciones inherentes para el desahogo de los asuntos asignados y las que le encomiende, en el ámbito de competencia de la persona titular del área de adscripción.
Puesto:
f.3.2.3. Administración Auxiliar de Almacén y Bienes de Consumo
Funciones:
I.     Registrar las entradas de papelería y artículos de oficina adquiridos a través de la Administración Auxiliar de Adquisiciones y Contratos, así como los solicitados al Almacén General de la Unidad Especializada de Recursos, Servicios e Infraestructura, verificando que cumplan con las especificaciones de funcionalidad y calidad, para atender las requisiciones de las áreas adscritas a la Oficina del Fiscal General; (Artículo 24, fracción I del Estatuto Orgánico)
II.     Registrar las salidas de papelería y artículos de oficina que se suministren a las áreas requirentes, así como las que correspondan a devoluciones de material con nulo movimiento, al Almacén General de la Unidad Especializada de Recursos, Servicios e Infraestructura, a fin de contar con una base de datos en la que se tenga la información relacionada; (Artículo 24, fracción I del Estatuto Orgánico)
III.    Mantener stock de papelería y artículos de oficina a fin de atender las necesidades urgentes requeridas por las áreas adscritas a la Oficina el Fiscal General; (Artículo 24, fracción I del Estatuto Orgánico)
IV.   Realizar semestralmente el inventario físico de los materiales que se encuentran resguardados en el almacén, a fin de generar los reportes necesarios para toma de decisiones en cuanto los materiales de nulo movimiento y los de mayor consumo, para conciliarlo contra los registros de entradas y salidas de materiales; (Artículo 24, fracción I del Estatuto Orgánico)
V.    Revisar que los materiales se encuentren en perfecto estado físico para evitar mermas que repercutan en efectuar nuevas adquisiciones, así como mantener el espacio físico con limpieza y orden, y (Artículo 24, fracción I del Estatuto Orgánico)
VI.   Las demás funciones inherentes para el desahogo de los asuntos asignados y las que le encomiende, en el ámbito de competencia de la persona titular del área de adscripción.
Puesto:
f.4. Administración Especializada de Logística de Eventos
Funciones:
I.     Coordinar y organizar los servicios de logística de eventos, reuniones y ceremonias relevantes de la Oficina de la persona titular de la Fiscalía General, para garantizar un desarrollo de esto, manejando los recursos con transparencia, y satisfacer los objetivos que están establecidos; (Artículo 24, fracción I del Estatuto Orgánico)
II.     Supervisar que la logística de los eventos solicitados se efectúe conforme a los protocolos establecidos, así como, controlar la ejecución y acciones para el desarrollo efectivo de cada uno de estos; (Artículo 24, fracción I del Estatuto Orgánico)
III.    Organizar las actividades del personal para la atención de los servicios solicitados por las áreas adscritas, implementando acciones de mejora necesarias para realizar la labor correspondiente; (Artículo 24, fracción I del Estatuto Orgánico)
IV.   Supervisar que las actividades de personal se realicen con base a los protocolos establecidos a fin de ofrecer un servicio en las condiciones de seguridad e higiene y calidad requeridos; (Artículo 24, fracción I del Estatuto Orgánico)
V.    Analizar e informar con las áreas competentes, los recursos materiales necesarios, a fin de garantizar el desarrollo de las reuniones celebradas; (Artículo 24, fracción I del Estatuto Orgánico)
VI.   Verificar que las instalaciones donde se proporcionan los servicios, equipo y utensilios de cocina, así como el personal de servicio cumplan con las normas de inocuidad establecidas, para garantizar la seguridad e higiene de los servicios proporcionados; (Artículo 24, fracción I del Estatuto Orgánico)
VII.   Notificar las solicitudes de mantenimiento preventivo y correctivo, así como vigilar la aplicación de las normas vigentes, para la adecuada operación de los servicios solicitados por las áreas adscritas; (Artículo 24, fracción I del Estatuto Orgánico)
VIII.  Expedir copias certificadas o autentificadas de los documentos físicos o electrónicos en materia de Logística que obren en sus archivos, y (Artículos 7. fracción XIV y 8 del Estatuto Orgánico)
IX.   Las demás funciones inherentes para el desahogo de los asuntos asignados y las que le encomiende, en el ámbito de competencia de la persona titular del área de adscripción.
Puesto:
f.4.1. Administración Auxiliar de Apoyo Logístico
Funciones:
I.     Recibir y analizar las solicitudes e información técnica requerida, enviada por las áreas solicitantes para el desarrollo de las diferentes reuniones programadas; (Artículo 24, fracción I del Estatuto Orgánico)
II.     Auxiliar en las necesidades de acondicionamiento de instalaciones, montajes y requerimientos específicos, para atender las solicitudes en las reuniones de trabajo; (Artículo 24, fracción I del Estatuto Orgánico)
III.    Determinar, y en su caso, solicitar los insumos indispensables para proporcionar los servicios de cafetería y alimentos, fin de atender a las personas que se encontrarán en las reuniones de trabajo; (Artículo 24, fracción I del Estatuto Orgánico)
IV.   Apoyar en las actividades inherentes a eventos, para verificar que se cumpla con el capital humano y los recursos materiales, de acuerdo con lo solicitado; (Artículo 24, fracción I del Estatuto Orgánico)
V.    Asegurar que se realicen los servicios de mantenimiento y limpieza de las áreas donde se realizaron las reuniones, para el desarrollo de los siguientes eventos programados, y (Artículo 24, fracción I del Estatuto Orgánico)
VI.   Las demás funciones inherentes para el desahogo de los asuntos asignados y las que le encomiende, en el ámbito de competencia de la persona titular del área de adscripción.
Puesto:
f.5. Administración Especializada A.
Funciones:
I.     Apoyar a la persona titular de la Coordinación Administrativa de la Oficina del Fiscal General, a realizar las acciones necesarias para atender los requerimientos de operación del área; (Artículo 24, fracción I del Estatuto Orgánico)
II.     Someter a la consideración de la persona titular de la Coordinación Administrativa de la Oficina del Fiscal General las respuestas para atender las solicitudes que realizan las diversas Unidades Administrativas; (Artículo 24, fracción I del Estatuto Orgánico)
III.    Elaborar las notas informativas y diversos reportes, solicitados por la persona titular de la Coordinación Administrativa de la Oficina del Fiscal General; (Artículo 24, fracción I del Estatuto Orgánico)
IV.   Supervisar las actividades autorizadas para mejorar los procesos del área, para dar cumplimiento a metas y programas establecidos; (Artículo 24, fracción I del Estatuto Orgánico)
V.    Redactar los informes y otros documentos de la persona titular de la Coordinación Administrativa de la Oficina del Fiscal General; (Artículo 24, fracción I del Estatuto Orgánico)
VI.   Participar con otras áreas en el mantenimiento de canales de comunicación adecuados con la finalidad de recibir y proporcionar la información del área, así como validar la veracidad de la misma; (Artículo 24, fracción I del Estatuto Orgánico)
VII.   Coordinar programas internos de trabajo con el propósito de informar el avance y, en su caso, el cumplimiento de objetivos del área; (Artículo 24, fracción I del Estatuto Orgánico)
VIII.  Supervisar que se dé respuesta de manera efectiva a los diversos asuntos turnados al área, a fin de llevar un mejor control de las peticiones formuladas, y (Artículo 24, fracción I del Estatuto Orgánico)
IX.   Las demás funciones inherentes para el desahogo de los asuntos asignados y las que le encomiende, en el ámbito de competencia de la persona titular del área de adscripción.
Puesto:
f.5.1. Administración Auxiliar de Control de Gestión.
Funciones:
I.     Administrar el archivo de las áreas de la Coordinación Administrativa de la Oficina del Fiscal General con el propósito de conservar el registro y control del mismo, a fin de contar con la información; (Artículo 24, fracción I del Estatuto Orgánico)
II.     Clasificar y registrar los oficios dirigidos a la Coordinación Administrativa de la Oficina del Fiscal General por las diferentes Unidades Administrativas de la Institución, con el objeto de cumplir con la normatividad vigente en la materia; (Artículo 24, fracción I del Estatuto Orgánico)
III.    Dar seguimiento de los requerimientos de información, a través de la emisión de reportes integrales por cada una de las áreas de la Coordinación Administrativa de la Oficina del Fiscal General, verificando el cumplimiento a los requerimientos en el tiempo establecido; (Artículo 24, fracción I del Estatuto Orgánico)
IV.   Controlar la digitalización de la diversa documentación de los archivos, y su clasificación de acuerdo con los lineamientos y los criterios normativos vigentes en la materia, para salvaguardar la información para su consulta; (Artículo 24, fracción I del Estatuto Orgánico)
V.    Intervenir en los trámites de baja de la documentación que ha cumplido su vigencia de acuerdo con la normatividad vigente, a fin de mantener en estado de funcionalidad el archivo de la Coordinación Administrativa de la Oficina del Fiscal General, y (Artículo 24, fracción I del Estatuto Orgánico)
VI.   Las demás funciones inherentes para el desahogo de los asuntos asignados y las que le encomiende, en el ámbito de competencia de la persona titular del área de adscripción.
Puesto:
f.6. Administración Especial de Recursos Tecnológicos
Funciones:
I.     Supervisar las asignaciones, reasignaciones, reubicaciones y bajas de bienes informáticos (equipo de cómputo, periféricos, impresión, multifuncionales, telefonía IP) que se encuentren en uso y aprovechamiento de las áreas adscritas a la Oficina del Fiscal General, a fin de que se encuentren debidamente actualizados los resguardos individuales de dichos bienes; (Artículo 24, fracción I del Estatuto Orgánico)
II.     Supervisar la actualización de las bases de datos de los bienes informáticos (equipos de cómputo, periféricos, impresión, multifuncionales, telefonía IP) asignadas a las áreas adscritas a esta Unidad Administrativa Responsable, para realizar las conciliaciones con la Unidad Especializada de Infraestructura Tecnológica, Comunicaciones y Sistemas; (Artículo 24, fracción I del Estatuto Orgánico)
III.    Coordinar la solicitud y atención de solicitudes de servicios de conexión a internet, correos electrónicos institucionales, licencias de software, configuraciones a los equipos telefónicos IP que requieran de las áreas adscritas a la Oficina el Fiscal General, para el desempeño de sus funciones; (Artículo 24, fracción I del Estatuto Orgánico)
IV.   Coordinar la atención a las áreas que necesiten apoyo para solicitar soporte técnico o autorizaciones de Software ante la Mesa de Servicios Centralizada de la Unidad Especializada de Infraestructura Tecnológica Comunicaciones y Sistemas; (Artículo 24, fracción I del Estatuto Orgánico)
V.    Asesorar al personal a cargo sobre la atención a solicitudes de servicios de mantenimiento y fallas de bienes de comunicación móvil, a fin de solicitar asistencia de la Unidad Especializada de Infraestructura Tecnológica, Comunicaciones y Sistemas; (Artículo 24, fracción I del Estatuto Orgánico)
VI.   Supervisar los procedimientos para el cobro de excedentes en el consumo de servicios de telefonía celular, reportes de siniestros por robo, extravío o daños sufridos a equipos de telefonía móvil, a fin de dar cumplimiento a la normatividad aplicable, y (Artículo 24, fracción I del Estatuto Orgánico)
VII.   Las demás funciones inherentes para el desahogo de los asuntos asignados y las que le encomiende, en el ámbito de competencia de la persona titular del área de adscripción.
Puesto:
f.6.1. Administración Auxiliar de Control de Tecnologías de la Información
Funciones:
I.     Solicitar la asignación de los bienes informáticos: equipos de cómputo, periféricos, teléfonos IP CISCO y equipos de comunicación móvil, a la Unidad Especializada de Infraestructura Tecnológica, Comunicaciones y Sistemas de las personas servidoras públicas pertenecientes a las áreas de la Oficina del Fiscal General, para el desempeño de las actividades encomendadas; (Artículo 24, fracción I del Estatuto Orgánico)
II.     Requerir a través de los medios establecidos por la Unidad Especializada de Infraestructura Tecnológica, Comunicaciones y Sistemas la devolución de los bienes informáticos que no son requeridos en la Unidad, a fin de mantener solo la disponibilidad necesaria por las áreas; (Artículo 24, fracción I del Estatuto Orgánico)
III.    Elaborar una base de datos de los bienes informáticos asignados en cada una de las áreas pertenecientes a la Oficina del Fiscal General, con el fin de realizar conciliaciones ante la Unidad Especializada de Infraestructura Tecnológica, Comunicaciones y Sistemas, y mantener actualizado el inventario de dichos equipos; (Artículo 24, fracción I del Estatuto Orgánico)
IV.   Solicitar la configuración y acceso a los equipos de impresión y multifuncionales para realizar trabajos de digitalización, fotocopiado e impresión en los equipos de cómputo asignados a al personal adscrito a las áreas pertenecientes a la Oficina del Fiscal General, con el fin de que estos puedan realizar sus actividades; (Artículo 24, fracción I del Estatuto Orgánico)
V.    Requerir a la Unidad Especializada de Infraestructura Tecnológica, Comunicaciones y Sistemas la configuración y conexión a la red inalámbrica institucional (Wifi) para los equipos de cómputo portátiles, así como las autorizaciones de navegación en internet con mayores privilegios, a efecto de que los usuarios puedan acceder a los servicios y páginas que requieran para el desarrollo de sus actividades; (Artículo 24, fracción I del Estatuto Orgánico)
VI.   Elaborar y tramitar los formatos para atender las solicitudes de altas y bajas de cuentas de correo institucional, establecidos por la Unidad Especializada de Infraestructura Tecnológica, Comunicaciones y Sistemas, a fin de que los usuarios cuenten con esta herramienta para acceder a la comunicación interna, páginas institucionales, registro a cursos de capacitación, necesarios para el cumplimiento de las funciones que desempeña el personal adscrito a las áreas pertenecientes a la Oficina del Fiscal General, y (Artículo 24, fracción I del Estatuto Orgánico)
VII.   Las demás funciones inherentes para el desahogo de los asuntos asignados y las que le encomiende, en el ámbito de competencia de la persona titular del área de adscripción.
Puesto:
f.7. Asistente de Administración.
Funciones:
I.     Resguardar y actualizar el directorio y la agenda de la persona titular de la Coordinación Administrativa de la Oficina del Fiscal General, para contribuir en el cumplimiento de los compromisos del área; (Artículo 24, fracción I del Estatuto Orgánico)
II.     Proporcionar la atención y seguimiento a las llamadas telefónicas, registro de mensajes y correo electrónico de la persona titular de la Coordinación Administrativa de la Oficina del Fiscal General; (Artículo 24, fracción I del Estatuto Orgánico)
III.    Recopilar la información pertinente para la preparación de reuniones, con el propósito de que la persona titular de la Coordinación Administrativa de la Oficina del Fiscal General cuente con lo más destacado para las mismas; (Artículo 24, fracción I del Estatuto Orgánico)
IV.   Atender diariamente los Sistemas de control interno de la Institución, relativos a los asuntos de la Coordinación Administrativa de la Oficina del Fiscal General, como el descargo de los diversos oficios, correos, notas, etc., con la finalidad de dar cumplimiento a los trámites de estos; (Artículo 24, fracción I del Estatuto Orgánico)
V.    Gestionar y organizar los asuntos que sean de información clasificada, verificando que cumplan con los criterios normativos y canalizarlos al área correspondiente de la Coordinación Administrativa de la Oficina del Fiscal General, para su debida consulta, y (Artículo 24, fracción I del Estatuto Orgánico)
VI.   Las demás funciones inherentes para el desahogo de los asuntos asignados y las que le encomiende, en el ámbito de competencia de la persona titular del área de adscripción.
Tramo de responsabilidad jurídica.
a).

a1).

a2).

a3).

a4).

A5).

b1).

b.1.1).

b.1.1.1).

b.1.1.2).

b.1.1.3).

b.1.1.4).

b.1.1.5).

b.1.2).

b.1.2.1).

b.1.2.2).

b.2).

c1).

d1).

e1).

e1.1).

e1.2).

e1.3).

e1.4).

e1.5).

f1).

f1.1).

f1.2).

f1.3).

f1.4).

f1.5).

f1.6).

V. Modelo de Gestión.
a. Jefatura de Oficina. No aplica
b. Consejería General. No aplica
b.i. Unidad Especializada en Asuntos Jurídicos No aplica
b.i.a). Unidad de Constitucionalidad No aplica
b.i.b). Unidad de Normatividad No aplica
b.ii. Unidad Especializada en Transparencia y Apertura Gubernamental. No aplica.
c. Unidad de Vinculación. No aplica
d. Unidad Especializada de Género y Violencia Contra la Mujer. No aplica.
e. Unidad de Comunicación Social. No aplica.
f. Coordinación Administrativa de la Oficina del Fiscal General. No aplica
VI. Reglas de suplencia.
a. Jefatura de Oficina. Las reglas de suplencia para el puesto Jefe de Oficina, serán conforme al orden siguiente:
I.    Unidad de la Jefatura de Oficina.
II.   Administrador Ejecutivo de la Jefatura de Oficina.
1.     La persona del puesto titular de Unidad será suplida por el Administrador Ejecutivo de la Jefatura de Oficina.
2.     La persona titular de la Secretaría Técnica será suplida por el Administrador Especializado de la Ventanilla de Documentación y Análisis.
3.     La persona del puesto Administrador Especializado de la Ventanilla de Documentación y Análisis será suplida por el Administrador Especial de Registro y Archivo.
b. Consejería General. En caso de ausencia o falta definitiva, la persona titular de la Consejería General será suplida en los asuntos de su competencia por la persona titular de la Unidad Especializada en Asuntos Jurídicos. En el trámite ordinario de los asuntos, o en aquellos de orden administrativo que correspondan a su oficina, la persona titular de la Consejería General será suplida por las personas titulares de las Coordinaciones, en el orden de su designación.
b.i. Unidad Especializada en Asuntos Jurídicos. En caso de ausencia o falta definitiva, la persona titular de la Unidad Especializada en Asuntos Jurídicos será suplida en sus ausencias, por las personas titulares de la Unidad de Constitucionalidad y Unidad de Normatividad, sucesivamente. En el trámite ordinario de los asuntos, o en aquellos de orden administrativo que correspondan a su oficina, la persona titular de la Unidad Especializada en Asuntos Jurídicos, será suplida por la persona titular de la Coordinación General Jurídica, y en defecto de ésta por la persona titular de la Coordinación de Asuntos Relevantes y Amparo; la persona titular de la Coordinación de Procedimientos Administrativos y Contenciosos; la persona titular de la Coordinación de Litigio Ordinario y la persona titular de la Coordinación de lo Consultivo y de Apoyo Técnico Jurídico , según la naturaleza del asunto de que se trate, de acuerdo a su ámbito de competencia. La persona titular de la Coordinación General Jurídica suplirá a la persona titular de la Unidad Especializada en Asuntos Jurídicos, en los órganos colegiados o grupos de trabajo en que deba participar en términos de la normatividad aplicable.
b.i.a). Unidad de Constitucionalidad. La persona titular de la Unidad de Constitucionalidad será suplida por la persona titular de la Coordinación Jurídica. La persona titular de la Coordinación Jurídica será suplida por la persona titular de la Supervisión de Estudios y de lo Contencioso Constitucional y la persona titular de la Supervisión de Seguimiento, según la naturaleza del asunto de que se trate, de acuerdo con su ámbito de competencia. En casos extraordinarios la persona Titular de la Unidad de Constitucionalidad podrá designar, en su momento, a la persona que la suplirá.
b.i.b). Unidad de Normatividad. La persona titular de la Unidad de Normatividad será suplida por la persona titular de la Coordinación Normativa Legislativa, y en defecto de ésta por la persona titular de la Supervisión de Normatividad; la persona titular de la Supervisión de Estudios Legislativos Penales o por la persona titular de la Supervisión de Enlace Legislativo, según la naturaleza del asunto de que se trate, de acuerdo con su ámbito de competencia.
b.ii. Unidad Especializada en Transparencia y Apertura Gubernamental. La persona titular de la Unidad Especializada en Transparencia y Apertura Gubernamental será suplida por la persona titular de la Coordinación de Acceso a la Información y Apertura Gubernamental, o en la ausencia de ésta, por la persona titular de la Coordinación de Datos Personales, Capacitación y Archivo.
c. Unidad de Vinculación. En caso de ausencia o falta definitiva, la persona titular de la Unidad de Vinculación será suplida en sus ausencias, por las personas encargadas de la Administración Auxiliar de enlace con Legislaturas y Entes Públicos en el orden de su designación.
d. Unidad Especial de Género y Violencia contra la Mujer. En caso de ausencia o falta definitiva, para el trámite ordinario de los asuntos y la representación de la Unidad, la persona titular de la Unidad Especial de Género y Violencia Contra la Mujer será suplida por la persona titular de la Administración Especializada para el Ámbito Sustantivo e Interinstitucional. En ausencia de ésta, tocará la suplencia a la persona titular de la Administración Especializada para la Cultura Organizacional, y en tercer término a la persona titular de la Administración Especial para el Ámbito Sustantivo e Interinstitucional o para la Cultura Organizacional con plaza de mayor nivel o, en su defecto, con mayor antigüedad en el cargo.
e. Unidad de Comunicación Social. No se aplican reglas de suplencia distintas a las establecidas en los artículos 21 de la Ley y 4 del Estatuto Orgánico.
f. Coordinación Administrativa de la Oficina del Fiscal General. La persona titular de la Coordinación Administrativa de la Oficina del Fiscal General será suplida en los asuntos del orden administrativo que correspondan a su Oficina, por las personas que ocupen las Administraciones Especializadas, según corresponda.
VII. Reglas para el turno de asuntos a su cargo.
a. Jefatura de Oficina. Los asuntos de la Jefatura de Oficina se distribuirán entre el personal que la integra de acuerdo con lo que indique la persona titular de la Jefatura de Oficina, atendiendo cargas de trabajo, ámbito, naturaleza, especialización o nivel técnico del asunto de que se trate o cualquier otro criterio.
b. Consejería General. Los asuntos de la Consejería General se turnarán a las personas titulares de la Coordinación o de la Consejería Adjunta competente mediante un sistema de turnos consecutivos o por la relevancia del asunto de que se trate, atendiendo a la naturaleza y materia de cada asunto.
b.i. Unidad Especializada en Asuntos Jurídicos. Los asuntos de la Unidad Especializada en Asuntos Jurídicos se turnarán a las personas titulares de la Supervisión correspondiente de la Coordinación competente, mediante un sistema de turnos consecutivos o por relevancia del asunto de que se trate, ateniendo a la naturaleza y materia de cada uno de ellos.
b.i.a). Unidad de Constitucionalidad. Los asuntos a cargo de la Unidad de Constitucionalidad se turnarán a las personas titulares de la Supervisión competente, mediante un sistema de turnos consecutivos, conforme a su especialización, atendiendo a la naturaleza y materia de cada uno de ellos.
b.i.b). Unidad de Normatividad. Los asuntos de la Unidad de Normatividad se turnarán a las personas titulares de la Supervisión competente, mediante un sistema de turnos consecutivos conforme a su especialización, ateniendo a la naturaleza y materia de cada uno de ellos.
b.ii. Unidad Especializada en Transparencia y Apertura Gubernamental. Los asuntos que se reciban para atención de la Unidad Especializada en Transparencia y Apertura Gubernamental se distribuirán entre las personas titulares de las Coordinaciones, de acuerdo con lo siguiente:
a)    Coordinación de Acceso a la Información y Apertura Gubernamental, conocerá de temas relacionados con solicitudes de acceso a la información, transparencia y datos abiertos;
b)    Coordinación de Datos Personales, Capacitación y Archivo, conocerá de temas relacionados con datos personales, capacitación, obligaciones de transparencia, en el Sistema de Portales de Obligaciones de Transparencia (SIPOT) y archivo.
Las personas titulares de las Coordinaciones asignarán los temas de su competencia, entre su personal adscrito, atendiendo a cargas de trabajo, ámbito, naturaleza, especialización, nivel técnico del asunto de que se trate o cualquier otro criterio que indique la persona titular de la Unidad Especializada en Transparencia y Apertura Gubernamental.
c. Unidad de Vinculación. Los asuntos de la Unidad de Vinculación se distribuirán entre el personal que la integra mediante un sistema de turnos consecutivos, atendiendo a la naturaleza y materia de cada uno de ellos.
d. Unidad Especial de Género y Violencia Contra la Mujer. Los asuntos de la Unidad Especial de Género y Violencia Contra la Mujer se turnarán a las personas titulares de las Administraciones Especializadas correspondientes, mediante un sistema de turnos consecutivos o por relevancia del asunto de que se trate, atendiendo a las características y materia de cada uno de ellos.
e. Unidad de Comunicación Social. Los asuntos de la Unidad de Comunicación Social se distribuirán entre el personal que la integra de acuerdo con lo indique la persona titular de la Unidad de Comunicación Social, atendiendo cargas de trabajo, ámbito, naturaleza, especialización o nivel técnico del asunto de que se trate o cualquier otro criterio. Los asuntos de las áreas adscritas a la Unidad de Comunicación Social se turnarán conforme al ámbito de su competencia.
f. Coordinación Administrativa de la Oficina del Fiscal General. Los asuntos de la Coordinación Administrativa de la Oficina del Fiscal General se distribuirán entre el personal que la integra de acuerdo con lo indique la persona titular de la Coordinación Administrativa, atendiendo cargas de trabajo, ámbito, naturaleza, especialización o nivel técnico del asunto de que se trate o cualquier otro criterio.
________________________________________