ACUERDO por el que se dan a conocer las Reglas de Operación del Programa de Precios de Garantía a Productos Alimentarios Básicos para el ejercicio fiscal 2025.
Al margen un sello con el Escudo Nacional, que dice: Estados Unidos Mexicanos.- AGRICULTURA.- Secretaría de Agricultura y Desarrollo Rural.
JULIO ANTONIO BERDEGUÉ SACRISTÁN, Secretario de Agricultura y Desarrollo Rural, con fundamento en los artículos 25, 26, 27, fracción XX y 28, párrafo decimotercero de la Constitución Política de los Estados Unidos Mexicanos; 9, 12, 26, fracción XI y 35 de la Ley Orgánica de la Administración Pública Federal; 4, de la Ley Federal de Procedimiento Administrativo; 9, 12 y 35 de la Ley de Planeación; 75 de la Ley Federal de Presupuesto y Responsabilidad Hacendaria y 176 de su Reglamento; 1, 7, 8, 60, 61, 72, 79 primer párrafo, 80, 86, 87, 104, 140, 143, 164, 178, 183,190 fracciones I y II y 191 de la Ley de Desarrollo Rural Sustentable; 1, 5, 6 y 23 de la Ley Federal de Austeridad Republicana; 3, fracción XII, 27, 28, 29 y 30, los Anexos 10, 11, 13, 16, 25 y 26 del Decreto de Presupuesto de Egresos de la Federación para el Ejercicio Fiscal 2025; y los artículos 1, 3 y 5, fracción XXV del Reglamento Interior de la Secretaría de Agricultura y Desarrollo Rural, y
CONSIDERANDO
Que el objetivo más importante del Gobierno de la Cuarta Transformación es lograr consolidar un verdadero Estado de bienestar en beneficio de todas y todos. Bajo esta premisa, el Gobierno de México en cumplimiento al artículo 4o. de la Constitución Política de los Estados Unidos Mexicanos, garantiza el acceso de las y los mexicanos a los Programas para el Bienestar, como un derecho humano.
Que la continuidad y fortalecimiento de la política social tiene como misión favorecer a los más desprotegidos y alcanzar mayores condiciones de igualdad y justicia social. Es por ello que los Programas para el Bienestar representan el eje central de la consolidación del proyecto de nación y son una herramienta para garantizar la universalidad de los derechos humanos, promover la participación política y comunitaria, lograr mayor inclusión y consolidar la transformación del país.
Que las presentes Reglas de Operación son un reflejo de la nueva política de bienestar implementada a partir de la llegada de la Cuarta Transformación. Estas reglas parten de la premisa de que los ciudadanos, como sujetos de derecho, son derechohabientes de los programas y deben recibir su apoyo de manera directa, sin intermediarios. Así, la confianza en el pueblo es la base para que los ciudadanos ejerzan libremente su derecho y, por lo tanto, pueden consultar este documento para ejercerlo de manera informada.
Derivado de que los programas sociales atienden múltiples necesidades, se hace imprescindible la colaboración y coordinación interinstitucional para abordarlas de manera integral, optimizar los procesos y facilitar el acceso de forma equitativa a los Programas para el Bienestar. La Coordinación General de Programas para el Desarrollo, en colaboración con la Secretaría de Bienestar, son las instancias responsables de la coordinación entre las dependencias y entidades de la Administración Pública Federal para la ejecución de planes, programas y acciones que integran la política de bienestar. Por tal motivo, se trabaja de manera conjunta para institucionalizar la operación de los programas y garantizar su continuidad.
Que la Constitución Política de los Estados Unidos Mexicanos establece en el artículo 25 que corresponde al Estado la rectoría del desarrollo nacional para garantizar que éste sea integral y sustentable, que fortalezca la Soberanía de la Nación y su régimen democrático y que, mediante la competitividad, el fomento del crecimiento económico y el empleo y una más justa distribución del ingreso y la riqueza, permita el pleno ejercicio de la libertad y la dignidad de los individuos, grupos y clases sociales.
Que el artículo 26 de la Constitución de los Estados Unidos Mexicanos establece que el Estado organizará un sistema de planeación democrática del desarrollo nacional que imprima solidez, dinamismo, competitividad, permanencia y equidad al crecimiento de la economía para la independencia y la democratización política, social y cultural de la nación.
En el mismo sentido, el artículo 27, fracción XX de la Constitución Política de los Estados Unidos Mexicanos, dispone de que el Estado promoverá las condiciones para el desarrollo rural integral, con el propósito de generar empleo y garantizar a la población campesina el bienestar y su participación en el desarrollo nacional. Además, fomentará la actividad agropecuaria para el óptimo uso de la tierra con insumos, créditos, servicios de capacitación y asistencia técnica.
Que el artículo 77 de la Ley Federal de Presupuesto y Responsabilidad Hacendaria establece que la Cámara de Diputados en el Presupuesto de Egresos podrá señalar los programas, a través de los cuales se otorguen subsidios. Dichos programas deberán sujetarse a reglas de operación con el objeto de asegurar que la aplicación de los recursos públicos se realice con eficiencia, eficacia, economía, honradez y transparencia. Además, se establecen los criterios generales a los cuales se sujetarán las reglas de operación de los programas. Las dependencias, las entidades a través de sus respectivas dependencias coordinadoras de sector, o en su caso, las entidades no coordinadas serán responsables de emitir las reglas de operación de los programas, o las modificaciones a aquellas que continúen vigentes. Esto debe hacerse previa autorización presupuestaria de la Secretaría y dictamen de la Comisión Nacional de Mejora Regulatoria.
Que la Ley de Desarrollo Rural Sustentable establece que el Estado, a través del Gobierno Federal, impulsará políticas, acciones y programas en el medio rural que serán considerados prioritarios para el desarrollo del país y que estarán orientados a corregir disparidades de desarrollo regional a través de la atención diferenciada a las regiones de mayor rezago, mediante una acción integral que impulse su transformación y la reconversión productiva y económica, con un enfoque productivo de desarrollo rural sustentable. Además de contribuir a la soberanía y seguridad alimentaria de la nación mediante el impulso de la producción agropecuaria del país.
Que, dentro de la Cumbre de las Naciones Unidas sobre el Desarrollo Sostenible, México se comprometió a alcanzar los objetivos de Desarrollo Sostenible "Fin a la pobreza" y "Hambre Cero" para el año 2030.
Que el Decreto por el que se crea el organismo Seguridad Alimentaria Mexicana publicado en el Diario Oficial de la Federal el 18 de enero de 2019, en su artículo 1 fracción I refiere que su objeto es favorecer la productividad agroalimentaria y su distribución en beneficio de la población más rezagada del país, mediante la acción de "Coordinar la adquisición de productos agroalimentarios a precios de garantía, en favor de los productores y regiones nacionales".
Que las Reglas de Operación están sujetas a las disposiciones generales aplicables a las Reglas y Lineamientos de Operación de los Programas de la Secretaría de Agricultura y Desarrollo Rural.
Que la problemática que atiende el Programa es el bajo ingreso de los pequeños y medianos productores de granos (maíz, frijol, trigo, arroz, respectivamente) y leche en relación con los costos de producción, lo cual desincentiva su producción y repercute en un déficit alimentario. Esta situación impacta negativamente en la seguridad alimentaria del país.
En el caso de los granos de maíz y frijol, los precios de garantía atienden una falla de mercado originada por una oferta concentrada en un periodo corto y una demanda oligopsónica (pocos compradores), lo que provocaba precios bajos al productor. Con el precio de garantía, SEGALMEX desempeña una función reguladora en el mercado al ofrecer un precio más favorable o un precio base para estos granos, esenciales en la alimentación del pueblo mexicano.
El presente Acuerdo tiene como propósito dar a conocer las Reglas de Operación que estarán vigentes en el Ejercicio Fiscal 2025, para la ejecución del programa presupuestario Precios de Garantía a Productos Alimentarios Básicos (PGPAB).
En ese tenor, he tenido a bien expedir el siguiente:
ACUERDO POR EL QUE SE DAN A CONOCER LAS REGLAS DE OPERACIÓN DEL PROGRAMA DE
PRECIOS DE GARANTÍA A PRODUCTOS ALIMENTARIOS BÁSICOS PARA EL EJERCICIO FISCAL 2025
GLOSARIO DE TÉRMINOS
Para los efectos y la aplicación del Programa y sus Componentes, en estas Reglas de Operación, independientemente de si el término se emplea en plural o singular, se definen los siguientes conceptos:
I. Padrón: en el caso de los granos, hace referencia al listado de los productores que participan voluntariamente en cada ciclo agrícola para la entrega de su grano, maíz y/o frijol, en los centros de acopio de SEGALMEX, o aquellos que, siendo elegibles, reciben los incentivos destinados a trigo, arroz y maíz de medianos productores. Dado que se trata de un programa abierto a la libre concurrencia, los padrones se consolidarán al final de los periodos de comercialización y/o cierre del ciclo agrícola, una vez que el productor haya recibido el subsidio correspondiente. En el caso de la leche, hace referencia al registro de pequeños y medianos productores que diariamente entregan leche en la red de acopio y enfriamiento de LICONSA, como se establece en el artículo 10, fracción III.
II. Precios de Garantía: son los precios base que los productores alcanzarán en la comercialización de maíz, frijol, leche, trigo y arroz, a los que se refieren estas Reglas de Operación. En el caso de la leche, es el subsidio otorgado por litro de leche a los pequeños y medianos productores nacionales.
III. Precio de Referencia: es el precio que se emplea para determinar el monto de los incentivos y está definido en artículo 4 de las Reglas de Operación.
IV. Derechohabiente: persona física, productor, mayor de edad, sin distinción de género, capacidades o diversidad de grupos sociales, que cumple con los criterios y requisitos de elegibilidad y recibe el apoyo previsto en estas Reglas de Operación.
V. Centro de Acopio: espacio en donde se reciben granos como maíz y frijol, así como leche fresca. Además, se supervisa el cumplimiento de las normas de calidad vigentes, entre ellas, las especificadas en el artículo 24, fracción I, inciso f (para el caso de pequeños productores de maíz y frijol) y se otorga el Precio de Garantía.
VI. Ciclo productivo: periodo establecido en función de las épocas de siembra, cosecha y comercialización de los dos ciclos agrícolas, que pueden abarcar partes de dos años fiscales sucesivos.
VII. Comunicado: instrumento mediante el cual se proporciona información importante relacionada con la mecánica del Programa.
VIII. DICONSA: DICONSA, S.A. de C.V., entidad sectorizada en la Secretaría de Agricultura y Desarrollo Rural.
IX. Instrumento de Administración de Riesgos (IAR): contratos financieros celebrados con Operadores de Bolsa nacionales o extranjeros regulados, que dan al comprador el derecho a comprar o vender un activo subyacente a un precio determinado, por medio del cual se protege el precio de las cosechas. Este tipo de instrumentos incluye los Contratos a Precio Fijo.
X. Incentivo: es el apoyo que el Gobierno Federal proporciona a los productores elegibles de maíz de medianos productores, trigo y arroz, de acuerdo con lo indicado en estas Reglas.
XI. LICONSA: LICONSA S.A. de C.V., entidad sectorizada en la Secretaría de Agricultura y Desarrollo Rural. Unidad Responsable de la operación del Precio de Garantía a la leche, de acuerdo con lo establecido en las presentes Reglas de Operación.
XII. Productor: persona física que cultiva maíz, frijol, trigo o arroz que acopia y comercializa su producto según lo indicado en estas Reglas de Operación, o tiene vacas lecheras y vende la leche.
XIII. Programa: Programa de Precios de Garantía a Productos Alimentarios Básicos.
XIV. Reserva Estratégica: cantidad de grano almacenada para asegurar el suministro adecuado a la población más vulnerable.
XV. AGRICULTURA: Secretaría de Agricultura y Desarrollo Rural.
XVI. SEGALMEX: Seguridad Alimentaria Mexicana, Organismo Público Descentralizado sectorizado en AGRICULTURA. Unidad Responsable de la operación del Precio de Garantía a pequeños productores de maíz y frijol, de acuerdo con lo establecido en las presentes Reglas de Operación.
XVII. SIAP: Servicio de Información Agroalimentaria y Pesquera.
XVIII. Vacas: vacas en ordeña.
XIX. Grandes productores nacionales: aquellos productores que tienen más de 500 vacas en ordeña.
XX. Mecánica operativa: Documento que describe en forma ordenada y sistemática los pasos a seguir en cada una de las etapas del proceso de otorgamiento del apoyo.
XXI. Pequeños y medianos productores lecheros: aquellos productores que tienen de 1 a 500 vacas en ordeña, mismos, que podrán estar organizados en agrupaciones, asociaciones o núcleos lecheros como estrategia de crecimiento y beneficio social; explotando el uso de recursos como son el transporte y tecnología de las comunicaciones, además, mejora la productividad en la explotación incrementando la eficacia en sus procesos. Es de destacar que el pago de leche fresca se realizará directamente a los productores de manera individual.
XXII. Pequeño productor de maíz: Persona que cuenta con una superficie de hasta 5 hectáreas de cultivo, respecto al predio que ampare el título de propiedad y/o legal posesión.
XXIII. Ventanilla: figura (bodega/comercializadora/molino) participante en el Programa que, posterior a un proceso de registro, validación y aceptación, está facultada para llevar a cabo el proceso de registro y seguimiento de los productores que deseen participar en el programa.
XXIV. Contrato de compraventa: contrato que se suscribe entre los productores y comercializadoras y/o compradores de trigo y maíz, que contiene acuerdos referentes al volumen, precio y fechas de entrega, entre otros aspectos.
XXV. Pre-registro: proceso mediante el cual el productor manifiesta interés en participar en el Programa, mediante su inscripción en el mecanismo informático diseñado para tal fin.
XXVI. Registro: proceso mediante el cual el productor formaliza su inscripción en el Programa, para lo cual entrega en la ventanilla su documentación completa, original, correcta y legible.
XXVII. Unidad de Producción: conjunto de terrenos, infraestructura, maquinaria y equipo, animales y otros bienes utilizados en las actividades agropecuarias.
XXVIII. Unidad Responsable (UR): instancia encargada de la operación del Programa de Precios de Garantía para los diferentes productos, de acuerdo con lo establecido en las presentes Reglas de Operación.
XXIX. Validación: proceso mediante el cual la Unidad Responsable del Programa revisa que la información personal, productiva y de comercialización del productor cumpla con los criterios y requisitos señalados en la normatividad del Programa, como reglas de operación y mecánicas operativas, así como avisos y/o comunicados.
EL PROGRAMA ESTÁ SUJETO AL PRESUPUESTO AUTORIZADO EN EL DECRETO DE PRESUPUESTO DE EGRESOS DE LA FEDERACIÓN PARA EL EJERCICIO FISCAL 2025.
CONTENIDO
TÍTULO I. DISPOSICIONES GENERALES DEL PROGRAMA
Capítulo I. Objetivos
Capítulo II. Cobertura
Capítulo III. Población objetivo
Capítulo IV. Criterios de elegibilidad y requisitos
Capítulo V. Aplicación de los recursos
Capítulo VI. Exclusiones
TÍTULO II. OPERACIÓN DEL PROGRAMA
Capítulo I. Instancias participantes
Capítulo II. Mecanismos de selección
Capítulo III. Mecánica operativa
Capítulo IV. Coordinación institucional
TÍTULO III. SEGUIMIENTO, SUPERVISIÓN Y EVALUACIÓN
Capítulo I. Seguimiento
Capítulo II. Supervisión
Capítulo III. Evaluación
TÍTULO IV. DISPOSICIONES COMPLEMENTARIAS
Capítulo I. Derechos y obligaciones de los ciudadanos, solicitantes y derechohabiente
Capítulo II. Fiscalización
Capítulo III. Transparencia, acceso a la información pública y rendición de cuentas
Capítulo IV. Quejas, denuncias y solicitudes de información
Capítulo V. Contraloría Social
Capítulo VI. Políticas Transversales para la igualdad e inclusión
ANEXOS
ANEXO 1. GUÍA RÁPIDA PARA EL SOLICITANTE
ANEXO 2. DOCUMENTO DE COMPRA DE MAÍZ
ANEXO 3. DOCUMENTO DE COMPRA DE FRIJOL
ANEXO 4. CERTIFICADO DE PESO Y CALIDAD DE FRIJOL (CPC-2)
ANEXO 5. CERTIFICADO DE PESO Y CALIDAD DE MAÍZ (CPC-3)
ANEXO 6. CONSTANCIA DE REGISTRO DEL PRODUCTOR DE MAÍZ Y FRIJOL
ANEXO 7. HOJA DE ROMANEAJE.
ANEXO 8. TICKET DE BÁSCULA.
ANEXO 9. SOLICITUD DE REGISTRO DE PRODUCTOR DE TRIGO
ANEXO 10. SOLICITUD DE REGISTRO DE PRODUCTOR DE ARROZ
ANEXO 11. SOLICITUD DE REGISTRO DE MEDIANO PRODUCTOR DE MAÍZ
ANEXO 12. SOLICITUD DE INGRESO AL PADRÓN NACIONAL DE PRODUCTORES DE LECHE DE LICONSA, S.A. DE C.V.
ANEXO 13 DIAGRAMA DE FLUJO OPERATIVO DEL PROGRAMA DE PRECIOS DE GARANTÍA A PRODUCTOS ALIMENTARIOS BÁSICOS TRIGO, ARROZ Y MAÍZ MEDIANOS PRODUCTORES
ANEXO 14. PROCESO PARA EL PAGO DEL INCENTIVO A TRIGO, ARROZ Y MAÍZ MEDIANOS PRODUCTORES
ANEXO 15. DIAGRAMA DE FLUJO DE LA MECÁNICA OPERATIVA DE FRIJOL Y MAÍZ DE PEQUEÑOS PRODUCTORES
ANEXO 16. DIAGRAMA DE FLUJO DE LA MECÁNICA OPERATIVA PARA LA ADQUISICIÓN DE LECHE DE PEQUEÑOS Y MEDIANOS PRODUCTORES.
TÍTULO I
DISPOSICIONES GENERALES DEL PROGRAMA
Capítulo I
Objetivos
Artículo 1. El objetivo general del Programa es mejorar el ingreso de los pequeños y medianos productores de granos básicos (arroz, frijol, maíz y trigo, según corresponda) y leche, mediante la implementación de precios de garantía e incentivos.
Los objetivos específicos del Programa son:
I. Que los pequeños productores de maíz y frijol, así como los pequeños y medianos productores de leche, continúen con la producción de estos productos.
II. Incentivar la producción de arroz y trigo de pequeños y medianos productores, mediante la entrega de apoyos económicos que les permitan alcanzar el precio de garantía establecido e incentivar la producción de maíz blanco para consumo humano mediante la entrega de apoyos económicos a medianos productores.
Capítulo II
Cobertura
Artículo 2. El alcance del Programa Precios de Garantía a Productos Alimentarios Básicos es nacional y está focalizado en los productores elegibles y los estados donde se produce cada tipo de grano y leche.
Podrán participar en el Programa los productores de los granos mencionados de los ciclos agrícolas primavera-verano (PV) y otoño-invierno (OI). La entrega de los apoyos estará en función de la disponibilidad presupuestal y se llevará a cabo de manera directa a los derechohabientes y sin intermediarios.
Artículo 3. Precios de Garantía a Productos Alimentarios Básicos cuyo acopio está a cargo de SEGALMEX (maíz y frijol de pequeños productores) o LICONSA (leche).
Los precios de garantía, de acuerdo con el ciclo productivo en que aplica, el límite de superficie y el volumen máximo de compra para cada pequeño productor, son los siguientes:
| Producto | Ciclo Productivo | Superficie de cultivo (Ha) | Precio de Garantía (Pesos / Tonelada o Litro) | Volumen Máximo por Productor |
| Maíz de pequeños productores | P.V. 2024* O.I 2024- 2025 P.V.2025 | Hasta 5 | $ 5,840.00 | 35 t |
| Frijol de pequeños productores | P.V. 2024* P.V. 2025 O.I. 2024- 2025* | Hasta 30 de temporal o hasta 5 de riego | $ 27,000.00 | 15 t |
| Leche | Diario | ____ | [Hasta $11.50/litro] | [30 litros por vaca] |
* P.V. Primavera - Verano; O.I. Otoño - Invierno.
Nota: Para el acopio de maíz y frijol el volumen máximo por productor es por ciclo agrícola.
I. Se otorgará apoyo económico a productores de maíz para el traslado de su grano, de la unidad de producción al centro de acopio. Dicho apoyo consistirá en un monto de $160 (CIENTO SESENTA PESOS 00/100 M.N.) por tonelada, sin exceder el costo de traslado de hasta 35 toneladas por ciclo agrícola y se cubrirá cuando se realice el pago del grano al productor.
II. Respecto al tonelaje relativo al maíz y frijol de pequeños productores, debe ser congruente en relación con la superficie de que se trate, es decir, para pequeños productores de maíz hasta 5 hectáreas, con un rendimiento de hasta 7,000 kilogramos por hectárea; y pequeños productores de frijol de hasta 30 hectáreas de temporal, con un rendimiento de hasta 500 kilogramos por hectárea, y pequeños productores de frijol de hasta 5 hectáreas de riego, con un rendimiento de hasta 3,000 kilogramos por hectárea.
III. Debido a las fechas de cosecha y comercialización, se podrá comprar maíz y frijol de pequeños productores cosechado en el ciclo P.V. 2024 con presupuesto del año fiscal 2025.
IV. Cuando el Precio de Mercado de maíz y frijol sean superiores al Precio de Garantía, SEGALMEX, con la finalidad de cubrir la diferencia entre éstos podrá, mediante modificación a las Reglas de Operación vigentes incrementar el precio de garantía para pequeños productores de maíz y frijol, para mantener el abastecimiento a DICONSA, y a otros destinos prioritarios.
Cuando la leche fresca provenga de un organismo público sin fines de lucro, LICONSA podrá comprar la leche a través de un convenio de cooperación establecido entre las partes, previa autorización por el H. Consejo de Administración.
Artículo 4. Precios de Garantía a Productos Alimentarios Básicos que no acopia SEGALMEX ni LICONSA, cuya operación está a cargo de la Dirección General de Operación adscrita a la Coordinación General de Inteligencia de Mercados Agroalimentarios de AGRICULTURA.
El apoyo del Programa consistirá en un incentivo económico al arroz, trigo y maíz de medianos productores. Para el arroz y el trigo panificable, el incentivo estará determinado por la diferencia entre el Precio de Garantía, indicado en este artículo, y el Precio de Referencia del mercado. En el caso del maíz de medianos productores y del trigo cristalino, el incentivo consistirá en un apoyo para la adquisición de un Instrumento de Administración de Riesgo (IAR) y en caso de ser requerido, para cumplir con el objetivo del programa, se podrá complementar con un apoyo extraordinario.
El Precio de Referencia es el precio de mercado determinado por AGRICULTURA, con base en los precios de indiferencia sobre los mercados de referencia nacionales y/o internacionales según corresponda.
Los Precios de Garantía, de acuerdo con el ciclo agrícola y productivo en que aplican, la superficie y el volumen máximo por productor, se mencionan a continuación:
| Producto | Ciclo Productivo | Superficie (Ha) | Precio de Garantía o Incentivo (Pesos / Tonelada) | Volumen Máximo de Apoyo |
| Maíz de medianos productores | Ciclo anual 2025 | Mayor de 5.6 y hasta 50 | Sólo incentivo | 600 t |
| Trigo panificable Medianos productores | P.V. 2024 O.I.2024-2025 | ------ | $ 7,050.00 | 300 t |
| Trigo panificable Pequeños productores | P.V. 2024 O.I. 2024-2025 | Hasta 8 | $ 7,600.00 | 50 t |
| Trigo cristalino | O.I.2024-2025 | ------- | Sólo incentivo | 300 t |
| Arroz Medianos productores | P.V. 2024 O.I.2024-2025 | ------- | $ 8,260.00 | 300 t |
| Arroz Pequeños productores | P.V. 2024 O.I.2024-2025 | Hasta 8 | $ 9,080.00 | 80 t |
El volumen máximo por productor es por ciclo agrícola y es el referente del tonelaje límite de apoyo al productor, determinado por la superficie y el rendimiento establecido y reconocido por AGRICULTURA.
Los estados participantes en el ciclo primavera-verano 2024 serán definidos en las mecánicas operativas correspondientes, acorde al presupuesto disponible e importancia productiva y económica.
Artículo 5. Incentivo para el maíz de medianos productores.
Se otorgará un incentivo para la adquisición del IAR a los medianos productores de maíz del ciclo productivo 2025 con más de 5.6 y hasta 50 hectáreas en propiedad y/o legal posesión, que comercialicen su producción en el territorio nacional.
Lo anterior, en concordancia con lo establecido en el artículo 4 de las presentes Reglas de Operación.
El mediano productor de maíz deberá presentar un Contrato de Compraventa a precio fijo (cerrado), mismo que será considerado como IAR; o bien a precio abierto, acompañado de una cobertura como IAR.
Los pequeños productores de maíz no podrán participar en el mismo ciclo en los incentivos destinados a los medianos productores de maíz, conforme a los criterios de elegibilidad establecidos.
Artículo 6. Incentivo para el trigo panificable.
Se aplicará para el trigo panificable destinado a la industria molinera nacional y para la semilla certificada, en ambos ciclos agrícolas (O.I. y P.V.) y se otorgará de manera diferencial como se describe a continuación:
I. Para el ciclo O.I. El pago se realizará de acuerdo con dos modalidades:
Modalidad 1. Si el precio de referencia, establecido por AGRICULTURA es mayor o igual al Precio de Garantía, el productor sólo será elegible para el incentivo destinado a la adquisición del IAR, con un volumen máximo de 300 toneladas por productor.
El productor deberá presentar un Contrato de Compraventa que podrá ser a precio fijo (cerrado), en cuyo caso será considerado como IAR; o bien, a precio abierto acompañado de una cobertura como IAR.
Modalidad 2. Si el precio de referencia, establecido por AGRICULTURA, es menor al Precio de Garantía, el productor adicionalmente será elegible para otorgarle un incentivo para alcanzar el Precio de Garantía, con volumen máximo de 300 toneladas por productor, distribuidas en:
a. Apoyo básico: Las primeras 200 toneladas por productor elegible recibirán el incentivo que se determine para la adquisición del IAR y el 100% del apoyo, basado en la diferencia entre el precio de garantía y el precio de referencia establecido por AGRICULTURA.
b. Apoyo por productividad: Se otorga a las 100 toneladas adicionales siempre y cuando su superficie y rendimiento le permitan obtener este volumen adicional a las primeras 200, por lo que recibirán el incentivo al IAR y el 50% del apoyo basado en la diferencia entre el precio de garantía y el precio de referencia que establecerá AGRICULTURA.
II. Para el ciclo P.V. Se otorgará un apoyo conforme a lo siguiente:
a. Apoyo Básico: Las primeras 200 toneladas por productor elegible, recibirán el incentivo completo, equivalente a la diferencia entre el precio de garantía y el precio de referencia establecido por AGRICULTURA.
b. Apoyo por productividad: Hasta 100 toneladas adicionales por productor, siempre y cuando su superficie y rendimiento le permitan obtener este volumen adicional, recibirán el 50% del apoyo básico.
| Tipo de Apoyo | Volumen (Toneladas) | Porcentaje de Apoyo al Productor |
| Básico | Hasta 200 | 100% |
| A la productividad | 200.01 a 300 | 50% |
III. Periodos de cosecha y de comercialización. Debido a las fechas de cosecha y comercialización, se podrán otorgar incentivos a los productores de trigo panificable cosechado en el ciclo P.V. 2024 con presupuesto del año fiscal 2025. El periodo de cosecha de trigo P.V. 2024 inicia en octubre de 2024 y termina en febrero de 2025. Debido a esto y al periodo de comercialización, se podrá continuar con el pago de incentivos a los productores de trigo cosechado y facturado en el ciclo P.V. 2024 con presupuesto del año fiscal 2025.
IV. Pequeños productores. Se establece un precio preferencial para los pequeños productores de trigo, considerados como aquellos que tengan hasta 8 hectáreas, en propiedad y/o legal posesión. Sólo accederán a este precio aquellos productores ya registrados en los padrones del Programa u otros aceptados que determine la Dirección General de Operación adscrita a la Coordinación General de Inteligencia de Mercados Agroalimentarios de AGRICULTURA como Unidad Responsable.
Artículo 7. Incentivos para el trigo cristalino.
Para el trigo cristalino destinado a la industria molinera nacional, el apoyo se otorgará hasta por 300 toneladas por productor únicamente para la adquisición del IAR, de acuerdo con el incentivo determinado para tal fin.
El productor deberá presentar un Contrato de Compraventa que podrá ser a precio fijo (cerrado), en cuyo caso será considerado como IAR; o bien, a precio abierto acompañado de una cobertura como IAR.
Un mismo productor puede recibir al mismo tiempo los apoyos descritos en los artículos 6 y 7.
Artículo 8. Incentivo para el arroz.
Se otorgará el apoyo para el arroz palay destinado a la industria molinera nacional y para semilla certificada, en ambos ciclos agrícolas, con un volumen máximo de 300 toneladas por productor, conforme a lo siguiente:
I. Apoyo Básico: Las primeras 180 toneladas por productor elegible, recibirán el 100% del apoyo, equivalente a la diferencia entre el precio de garantía y el precio de referencia establecido por AGRICULTURA.
II. Apoyo por productividad: se otorga hasta por 120 toneladas adicionales por productor, siempre y cuando su superficie y rendimiento le permitan obtener este volumen adicional; en estos casos recibirán el 50% del incentivo básico, como se indica a continuación:
| Tipo de Apoyo | Volumen (Toneladas) | Porcentaje de Apoyo al Productor |
| Básico | Hasta 180 | 100% |
| A la productividad | 180.01 a 300 | 50% |
III. Debido a las fechas de cosecha y comercialización, se podrán dar incentivos a los productores de arroz cosechado en el ciclo P.V. 2024 con presupuesto del año fiscal 2025. El periodo de cosecha de arroz P.V. 2024 inicia en el mes de septiembre 2024 y termina en el mes de febrero 2025, por lo que se podrá continuar el pago de incentivos a los productores de arroz cosechado y facturado en el ciclo P.V. 2024 con presupuesto del año fiscal 2025.
IV. Pequeños productores: Se establece un precio preferencial para los pequeños productores de arroz, considerados como aquellos que tengan hasta 8 hectáreas, en propiedad o legal posesión. Sólo accederán a este precio aquellos productores ya registrados en los padrones del programa u otros aceptados que determine la Dirección General de Operación adscrita a la Coordinación General de Inteligencia de Mercados Agroalimentarios de AGRICULTURA como Unidad Responsable.
Artículo 8 bis. Precio de Garantía para la leche fresca.
Se otorgará un precio de garantía para la adquisición de leche fresca a pequeños y medianos productores (referido en el Artículo 3), compuesto por la suma del precio base [Programa Adquisición de Leche Nacional (B004) más subsidio del Programa Precios de Garantía (S290)] y el pago por los estímulos aplicables.
| Fuente de Financiamiento | Estímulos a la Calidad | Importe por Pagar |
| Leche Fría | Leche Caliente |
| PRECIO BASE | $10.90 | $10.75 |
| B004 y S052* | $6.45 | $6.30 |
| S290 Subsidio PPG** | $4.45 | $4.45 |
| Estímulos (B004 y S052*) | Grasa 30 - 32.99g/lt | $0.05 | $0.05 |
| Grasa 33g/lt | $0.14 | $0.14 |
| Proteína 30 - 30.99g/lt | $0.05 | $0.05 |
| Proteína 31g/lt | $0.12 | $0.12 |
| Reductasa 140 - 179 min | $0.05 | $0.05 |
| Reductasa 180 min | $0.12 | $0.12 |
| CCS 401 000 - 749,000 | $0.05 | $0.05 |
| CCS 400,000 | $0.12 | $0.12 |
| Permanencia | $0.10 | $0.10 |
| TOTAL ESTÍMULOS + PERMANENCIA | $0.60 | $0.60 |
| PRECIO TOTAL (Base más Estímulos más Permanencia) | $11.50 | $11.35 |
Aplica para pequeños y medianos productores (con 1 a 500 vacas en ordeña)
*precios pagados por LICONSA para adquisición de leche fresca nacional.
**Subsidio del Programa de Precios de Garantía. Sujeto a disposiciones presupuestarias
I. Aplica para pequeños y medianos productores, mismos que también podrán estar organizados en agrupaciones, asociaciones o núcleos lecheros, de manera individual, no podrán exceder 500 vacas en ordeña, y la recepción, se limitará a máximo 105,000 litros de leche fresca semanal (domingo a sábado), por pequeño o mediano productor. El pago de leche fresca se realizará directamente a los productores de manera individual.
Cuando las adquisiciones de leche de los productores referidos no sean suficientes para las necesidades de LICONSA, esta empresa podrá comprar leche fluida a productores que rebasen el límite de vacas antes señalado; en tal caso, lo hará a precio convenido. Igualmente podrá surtirse a través de importaciones, cumpliendo con la normatividad respectiva. Todo lo anterior, será de conformidad a las disposiciones presupuestarias.
La leche fresca que entreguen las agrupaciones, asociaciones o núcleos lecheros será sometida a pesaje en básculas propias o propiedad de terceros y se efectuará el análisis de control de calidad a la pipa, tanque u otro contenedor que utilicen, para la determinación de la composición de los valores de calidad por contenido de grasa, proteínas, células somáticas, ausencia de antibióticos y tiempo de reductasa.
II. El Precio Base y los estímulos por la calidad de la leche serán establecidos por LICONSA, considerando los precios promedios rurales establecidos por el Servicio de Información Agroalimentaria y Pesquera (SIAP), órgano administrativo desconcentrado de AGRICULTURA.
III. Para la determinación de la calidad y el pago de la leche fresca, la unidad responsable será LICONSA y la mecánica se observará conforme a lo dispuesto en los Manuales aplicables.
IV. El Precio de Garantía será de conformidad al monto de los recursos fiscales correspondientes que SEGALMEX transferirá directamente a los productores beneficiados.
Artículo 9. En caso de emergencia o fuerza mayor que lo ameriten, las Unidades Responsables podrán evaluar la pertinencia de poner en práctica acciones especiales, como por ejemplo la adquisición de granos a empresas particulares o Instituciones de Gobierno, derivada de una escasez en el mercado.
Cuando en algunas regiones existan cosechas menoscabadas por fenómenos climatológicos y, por lo tanto, no cumplan con las condiciones óptimas de volumen y/o calidad que requiera el mercado para el consumo humano directo, pero tengan un valor comercial, la unidad responsable correspondiente a cualquier apoyo de estas reglas podrá implementar acciones especiales de apoyo a los productores de maíz, trigo, arroz, frijol y leche, ya sea adquiriéndolas a un precio inferior al de garantía y/o instrumentando un apoyo extraordinario, conforme a las mecánicas operativas que se emitan y a la disponibilidad presupuestaria.
Cuando por condiciones extraordinarias no se acopie la suficiente cantidad de maíz y/o frijol para cubrir las necesidades anuales de DICONSA, SEGALMEX podrá implementar acciones especiales que permitan la adquisición de que contribuyan a incrementar el acopio de dichos granos en regiones y/o entidades específicas, en apoyo directo a los productores.
La mecánica operativa de las acciones especiales que se implementen se establecerá por la Unidad Responsable de acuerdo con la acción especial de que se trate y se hará de conocimiento a través de un comunicado en la Página Oficial de SEGALMEX y/o AGRICULTURA.
Las acciones especiales que se establezcan no serán limitativas para que el productor participe y sea derechohabiente en los demás apoyos del Programa, excepto cuando se indique lo contrario, de acuerdo con las presentes Reglas de Operación.
Capítulo III
Población objetivo
Artículo 10. La población objetivo del Programa Precios de Garantía a los Productos Alimentarios Básicos, cuyo acopio está a cargo de SEGALMEX o LICONSA, se define de la siguiente manera para cada producto, además de las especificaciones mencionadas en el Artículo 3:
I. Maíz de pequeños productores: todos los productores con una superficie de hasta 5 hectáreas de cultivo, respecto al predio que ampare el título de propiedad y/o legal posesión, únicamente se tomará en cuenta la superficie cultivada con independencia de la superficie total del predio. En este límite, las fracciones de hectárea hasta 0.5 se redondeará al número inferior.
II. Frijol de pequeños productores: todos los productores con una superficie de cultivo de hasta 30 hectáreas de temporal o hasta 5 hectáreas de riego, respecto al predio que ampare el título de propiedad y/o legal posesión. En estos límites, las fracciones de hectárea hasta 0.5 se redondeará al número inferior.
III. Leche: son considerados pequeños (de 1 a 100 vacas en ordeña) y medianos (de 101 a 500 vacas en ordeña) productores de leche registrados en el Padrón de LICONSA. El precio de garantía se aplicará exclusivamente a los productores de leche registrados en el Padrón de LICONSA, mismos que también podrán estar organizados en agrupaciones, asociaciones o núcleos lecheros, de manera individual, no podrán exceder 500 vacas en ordeña, y la recepción, se limitará a máximo 105,000 litros de leche fresca semanal (domingo a sábado), por pequeño o mediano productor. El pago de leche fresca se realizará directamente a los productores de manera individual. Para dar continuidad y certeza de que estas condiciones se cumplan, LICONSA revisará periódicamente sus padrones de productores y, en caso de no estar en el padrón, los productores se deberán registrar para solicitar el precio de garantía.
IV. SEGALMEX y LICONSA serán las entidades encargadas de la operación y de atender todas las solicitudes y aspectos relacionados con este Programa para el caso de granos básicos acopiados (maíz de pequeños productores y frijol) y de la leche, respectivamente.
LICONSA llevará un control de los litros de leche que fueron recibidos satisfactoriamente, por lo que realizará una conciliación mensual de los recursos ministrados por concepto del Programa de Precios de Garantía a la Leche.
V. En caso de situaciones extraordinarias en materia presupuestal y/u operativa del Programa que pongan en riesgo el cumplimiento de sus objetivos, SEGALMEX, LICONSA y/o AGRICULTURA, según corresponda, podrá realizar las adecuaciones necesarias, las cuales implicarán la modificación de las presentes Reglas.
Artículo 11. La población objetivo del Programa para los productos que no acopian ni SEGALMEX ni LICONSA, se define de la siguiente manera, además de las especificaciones mencionadas en el Artículo 4:
I. Maíz de medianos productores: todos los productores de maíz con tierras de temporal o de riego con más de 5.6 y hasta 50 hectáreas en propiedad y/o usufructo que comercialicen formalmente. En este límite, las fracciones de hectárea hasta 0.5 se redondearán al número inferior.
II. Arroz y Trigo: La totalidad de los productores que destinen su producción a la industria nacional con la limitante del volumen máximo por productor y otras establecidas en los Artículos 6, 7 y 8.
Artículo 12. Los apoyos del Programa se otorgan bajo un enfoque de atención a la demanda, por lo que su población objetivo está conformada por aquellos productores que solicitan el apoyo (acopio de su grano o incentivo) a través de los canales establecidos y cumplan con los criterios de elegibilidad establecidos en estas Reglas.
Artículo 13. Cuando las adquisiciones de leche de los productores mencionados no sean suficientes para cubrir las necesidades de LICONSA, esta empresa podrá comprar leche fluida a productores que superen el límite de vacas antes señalado; en tal caso, lo hará a un precio convenido. Asimismo, podrá abastecerse mediante importaciones, siempre y cuando cumpla con la normativa correspondiente. En cuanto a la calidad, en todos los casos se atenderá a lo establecido en las normas oficiales vigentes. Todas estas acciones estarán en conformidad con las disposiciones presupuestarias.
Artículo 14. Cuando el acopio de grano de maíz y frijol de pequeños productores no sea suficiente para satisfacer las necesidades de DICONSA para la provisión de su red de abasto, SEGALMEX podrá realizar compras a precio de mercado. Estas adquisiciones podrán llevarse a cabo al precio que defina la Unidad Responsable con base en el documento que contenga la justificación técnica y a través del documento contractual correspondiente, considerando lo dispuesto en el artículo 17, fracción IV y V de las presentes Reglas. Para dichas compras, no se aplicará lo dispuesto en los artículos 3, 10, 15 y 23 de las presentes Reglas. En su lugar, dichas compras se regirán por las disposiciones jurídicas aplicables. En lo referente a la calidad, estará sujeta al acuerdo de voluntades a través del instrumento jurídico que signen las partes contratantes, pero en ningún caso será en perjuicio de SEGALMEX o contrario a lo dispuesto en las normas mexicanas y oficiales vigentes.
Artículo 14 bis. Con el fin de garantizar una Reserva Estratégica, ante una situación extraordinaria, SEGALMEX podrá realizar compras de maíz y otros granos a precio de mercado, conforme a lo establecido en el artículo anterior.
Capítulo IV
Criterios de elegibilidad y requisitos
Artículo 15. La autorización del apoyo del Programa a los solicitantes estará en función del cumplimiento de los requisitos y criterios básicos que se mencionan a continuación:
| Número | Criterios | Requisitos |
| I. | Ser ciudadano mexicano. | Presentar identificación oficial vigente expedida en el país. |
| II. | Ser productor activo registrado en el Padrón de Productores de AGRICULTURA y/o estar inscritos en alguno de los siguientes padrones: Censo del Bienestar, Producción para el Bienestar u otro que determine la Unidad Responsable. | Presentar folio o constancia de registro en el Padrón de Productores de AGRICULTURA o de otro de los padrones indicados. |
| III. | Poseer una cuenta bancaria personal vigente. | A los pequeños productores de maíz y frijol no se les exigirá la cuenta bancaria. En el caso de los productores de leche, de maíz de medianos productores, trigo y arroz, estos deberán presentar estado de cuenta bancario vigente a nombre del productor solicitante. |
| IV. | Comprobar la propiedad y/o legal posesión del predio sembrado. | Según sea el caso: propiedad y/o legal posesión (presentar certificado parcelario, escritura pública, contrato de arrendamiento con soporte documental). La lista de documentos será publicada en la mecánica operativa del cultivo y ciclo correspondiente. |
| V. | Apegarse a los criterios de las mecánicas operativas emitidas para cada cultivo y ciclo productivo. | Presentar los documentos solicitados en la mecánica operativa del cultivo y ciclo que desea participar. |
Artículo 16. En caso de no estar inscrito en alguno de los padrones mencionados, el productor deberá acreditar y cumplir con las especificaciones mencionadas en los artículos 10, 11 y las fracciones I, III, IV y V del artículo 15, y de ser así, se registrará para incorporarse al padrón y podrá recibir el beneficio correspondiente.
A partir de los padrones mencionados en el artículo inmediato anterior, la Unidad Responsable enriquecerá constantemente su propio padrón de pequeños y medianos productores de productos alimentarios indicados en estas Reglas de Operación.
La Unidad Responsable especificará en sus registros los apoyos brindados al productor.
La Unidad Responsable podrá verificar la información de los productores registrados y, en caso de detectar que se proporcionó información falsa, suspenderá y excluirá su participación en el Programa y podrá dar vista a las autoridades competentes.
Los productores sólo podrán participar como pequeño o mediano productor en el mismo ciclo agrícola, ya que el Programa no otorgará doble apoyo o incentivo bajo el mismo concepto de apoyo, de conformidad con el Artículo 5 último párrafo. Sin embargo, un productor puede recibir al mismo tiempo (mismo ciclo agrícola) incentivos de trigo, arroz y maíz de medianos productores, siempre y cuando la suma de las superficies en propiedad o legal posesión no rebasen la superficie máxima para ser elegible, de conformidad con los parámetros del Articulo 4. Sin embargo, si podrá recibir de manera concurrente el apoyo de incentivo a la producción y de IAR cuando así lo determine la convocatoria.
Capítulo V
Aplicación de los recursos
Artículo 17. Aplicación del subsidio.
Los recursos que el Gobierno Federal aportará como subsidio al Programa, a través de SEGALMEX, LICONSA y/o AGRICULTURA, según corresponda, se destinarán a:
I. Pagar a los productores de maíz y frijol sus cosechas a un Precio de Garantía, especificado en el Artículo 3.
II. Otorgar incentivos a los productores de trigo, arroz y maíz de medianos productores y productores de leche fresca de acuerdo con lo establecido en los artículos 4, 5, 6, 7, 8 y 8 Bis de las presentes Reglas y a los Precios de Garantía establecidos.
III. Pagar el incentivo o precio de garantía en el año fiscal 2025 a productores de ciclos agrícolas anteriores que, por razones ajenas al productor y/o al Programa, no recibieron exitosamente su pago pero que cumplieron con lo establecido en el Artículo 15 y las Mecánicas Operativas respectivas y siempre y cuando la designación de la ventanilla y la mecánica operativa sea determinada por la misma unidad responsable.
IV. Cubrir los costos de implementación y/o de operación del Programa como el personal y equipamiento necesario y/o los servicios inherentes de almacenamiento, beneficio y/o transporte de los granos acopiados y de compras emergentes establecidos en los artículos 14 y 14 bis.
V. Además, este Programa cuenta con un presupuesto anual para sufragar sus costos de operación, los cuales incluyen los bienes y servicios necesarios para la operación de sus componentes estratégicos: acopio de maíz y frijol de pequeños productores, compras emergentes y canalización de estímulos a medianos productores de maíz, arroz y trigo. El monto de dicho presupuesto está determinado por las metas anuales del Programa y las necesidades de granos para atender el Programa de Abasto Rural (PAR) a cargo de DICONSA. Este presupuesto se financia a través de los ingresos obtenidos de la venta de maíz y frijol a DICONSA, la venta de excedentes a terceros y/o de los recursos disponibles en el Programa Presupuestario S290 Precios de Garantía a Productos Alimentarios Básicos del ejercicio fiscal vigente para el cumplimiento de los objetivos del PAR.
Capítulo VI
Exclusiones
Artículo 18. Condiciones de exclusión
Las Unidades Responsables se abstendrán de recibir cualquier producto para considerarlo con precio de garantía si el productor no cumple con los criterios y requisitos de elegibilidad establecidos en las presentes Reglas de Operación.
Las Unidades Responsables se abstendrá de recibir cualquier producto, si éste se encuentra fuera de las especificaciones de calidad, siendo las aplicables las que se definen en el artículo 24, fracción I, inciso f de las presentes Reglas de Operación.
La Unidad Responsable se abstendrá de tramitar u otorgar el apoyo cuando el productor haya realizado actos de simulación, otorgado información y documentación falsa; se niegue a otorgar información con fines de monitoreo, seguimiento y evaluación del Programa; o cuando haya recibido un pago por duplicado o en demasía sin efectuar el reintegro correspondiente (deudores). En cualquiera de esos casos, SEGALMEX o AGRICULTURA podrán ejercer las medidas legales procedentes.
La Unidad Responsable suprimirá la participación de bodegas, comercializadores e industrializadores de maíz de medianos productores, trigo y arroz cuando cobren cuotas a los productores relacionadas con los precios de garantía aquí mencionados, alteren u omitan información de estos o ejecuten acciones en contra de los productores o del Programa.
Los apoyos del Programa a ejecutar por SEGALMEX, LICONSA y/o AGRICULTURA están destinados únicamente a personas físicas, por lo que aquellos productores que formen parte de una persona moral, deberán gestionar sus apoyos de manera individual, ya que no se atenderán solicitudes de personas morales.
En el caso de productores asociados, cuya gestión del apoyo deberá realizar como persona física, la Unidad Responsable podrá excluir la participación de productores que no cumplan un año como socio activo de una persona moral con base en el acta constitutiva o acta de protocolización que presente el productor. Esto con la finalidad de evitar intermediarios, cobro a los productores por la gestión del incentivo y en cumplimiento a lo establecido en el párrafo anterior.
La Unidad Responsable se limitará a comprar solo un grano por productor y por ciclo agrícola, ya sea maíz o frijol de pequeños productores. Un productor no podrá ser derechohabiente con la compra de ambos granos (maíz y frijol de pequeños productores) en un mismo ciclo agrícola.
La Unidad Responsable podrá excluir la participación de productores que han sido apoyados mediante el "Préstamo de grano de frijol apto para siembra" y no han realizado el reintegro correspondiente.
Las Unidades Responsables se reservan el derecho de las denuncias correspondientes ya sea administrativa o penal, por actos de simulación, o bien proporcionar información o documentación apócrifa o alterada.
Las Unidad Responsable excluirá a los productores que se inscriban en un mismo ciclo agrícola para los incentivos simultáneos de los artículos 3 y 4, ya que solo podrán participar en uno de los apoyos de los artículos en mención.
TÍTULO II
OPERACIÓN DEL PROGRAMA
Capítulo I
Instancias participantes
Artículo 19. Unidades Responsables.
La Unidad Administrativa competente de SEGALMEX será la Unidad Responsable de la operación del Precio de Garantía para el frijol y maíz de pequeños productores, conforme a lo establecido en el artículo 3 de las presentes Reglas de Operación y demás disposiciones jurídicas aplicables.
La Unidad Administrativa competente de LICONSA será la Unidad Responsable de la operación del Precio de Garantía a la leche, conforme a lo establecido en el artículo 3 de las presentes Reglas de Operación.
La operación del Precio de Garantía a Productos Alimentarios Básicos que no acopia SEGALMEX ni LICONSA será responsabilidad de la Dirección General de Operación adscrita a la Coordinación General de Inteligencia de Mercados Agroalimentarios de AGRICULTURA, conforme a lo establecido en el artículo 4 de las presentes Reglas de Operación.
Artículo 20. Instancia normativa.
SEGALMEX, AGRICULTURA y LICONSA son las instancias responsables de la normatividad del Programa.
Estas instancias emitirán las mecánicas operativas, metodologías, procedimientos, manuales, formatos y reglamentos, así como avisos y comunicados, a través de la página oficial de SEGALMEX y/o AGRICULTURA, así como en redes sociales, videoconferencias, correos electrónicos u otros medios de comunicación requeridos.
Artículo 21. Las empresas comercializadoras, industrializadoras y/o bodegas podrán participar como ventanillas del Programa, para lo cual se someterán a un proceso de registro en el que deberán cumplir con una serie de requisitos para ser validados y, en caso de ser aceptados, dados de alta. A su vez, la Unidad Responsable establecerá los mecanismos informáticos, a través del cual dichas ventanillas colaborarán en los procesos de pre-registro y registro de productores; registro de la información personal, productiva y comercial del solicitante y; en la solventación de las observaciones realizadas a la misma por parte de la Unidad Responsable.
Capítulo II
Mecanismos de selección
Artículo 22. Los pequeños productores de maíz y frijol deberán pasar por un proceso de revisión documental y evaluación de la calidad de su grano para determinar si serán derechohabientes del Programa.
Artículo 23. Para recibir el apoyo del Programa, los productores de trigo, arroz, así como los medianos productores de maíz deberán cumplir satisfactoriamente con los procesos de pre-registro, registro y validación, cuyas fechas y mecanismos serán dados a conocer a través de la mecánica operativa del cultivo y ciclo productivo correspondiente.
Los documentos personales, productivos y de comercialización presentados por el productor se someterán a un proceso de revisión que implica la validación de los criterios de elegibilidad para determinar la veracidad de la documentación.
Artículo 24. Operación del Precio de Garantía para maíz y frijol de pequeños productores.
Para el acopio de maíz y frijol de pequeños productores, la Unidad Responsable implementará una red de Centros de Acopio ubicados estratégicamente, considerando volúmenes de producción, presencia de la población objetivo del Programa e infraestructura disponible para el acopio. En estos centros, se recibirán las cosechas objeto del precio de garantía.
La relación de Centros de Acopio autorizados, así como su ubicación, fechas de apertura y cierre se hará de conocimiento de forma periódica a través de la página oficial de SEGALMEX.
A través de los Centros de Acopio será la única forma de realizar el acopio y acceder al Programa, en ellos se recibirán las cosechas, objeto del precio de garantía.
La Unidad Responsable, emitirá la mecánica operativa y circulares que puntualicen los procedimientos necesarios y que no estén desarrollados en estas reglas, referentes a la operación, seguimiento y atención de pequeños productores.
I. Recepción y pago de maíz y frijol de pequeños productores
La recepción y pago de maíz y frijol de pequeños productores se llevarán a cabo en los centros de acopio mencionados, de acuerdo con el siguiente procedimiento:
a. Verificación de la identidad del productor y de su registro en el padrón de derechohabientes del Programa, así como de los demás requisitos establecidos en el Artículo 15 y la mecánica operativa correspondiente.
b. Análisis de la calidad del grano para confirmar que cumple con las normas establecidas para la compra;
c. Pesaje y elaboración de Certificado de Peso y Calidad, (CPC-2 para frijol y CPC-3 para maíz)
d. Registro, entrega de documentos y generación del Documento de Compra (DC-1);
e. Para el pago, el derechohabiente deberá presentar ante la institución bancaria correspondiente una identificación oficial vigente con fotografía y el Documento de Compra (DC-1), que funciona como orden de pago. El pago estará disponible posterior a las 72 horas, contadas a partir del día siguiente hábil de su emisión. El productor podrá solicitar informes sobre el seguimiento de la liberación de su pago con el personal del centro de acopio en el cual entregó su grano, donde se le orientará sobre el estatus de su pago y se le guiará hasta el cobro exitoso.
f. En el caso del maíz y frijol, se establecen como base aplicable las Normas Mexicanas (NMX-FF-034/1-SCFI-2020 para maíz y NMX-FF-038-SCFI-2016 para frijol), entendiendo que se tomará en cuenta la situación concreta de cada región, lo que podría hacer necesario adaptar esa norma precisamente a esas situaciones específicas. En otras palabras, se podrán hacer excepciones en caso de contingencias climatológicas, las cuales, de aplicarse, se darán a conocer de forma oportuna por la Unidad Responsable en la mecánica operativa o medio que se considere procedente.
II. Almacenamiento y distribución de los productos acopiados
Los granos acopiados de maíz y frijol de pequeños productores estarán bajo resguardo de los centros de acopio, donde permanecerán hasta que se requiera o solicite movilizar dichos productos a un Centro Concentrador, Unidad Granelera o realizar una entrega directa a un Almacén DICONSA, según sea el caso.
Será responsabilidad de SEGALMEX vigilar el correcto almacenamiento de los granos de maíz y frijol de pequeños productores acopiados e implementar las acciones preventivas y correctivas de control de calidad y sanidad de los mismos.
Una vez que esté próximo a alcanzarse el volumen de almacenamiento máximo en un centro de acopio, y siga activo el proceso de acopio, será necesario realizar una movilización a un Centro Concentrador o Unidad Granelera, con la finalidad de no suspender el acopio en dicho centro. Para ello, la Unidad Operativa solicitará la transferencia del grano.
III. Destinos de los productos acopiados
El maíz y frijol de pequeños productores adquiridos por SEGALMEX a precios de garantía tendrán como destino prioritario atender las necesidades de DICONSA para la provisión de su red de abasto.
Los volúmenes remanentes, después de cubrir las necesidades de DICONSA, serán vendidos a otros programas institucionales o en el mercado abierto. Los precios y condiciones de venta de maíz y frijol serán definidos por la Dirección Comercial de SEGALMEX, con base en el análisis técnico-económico que se realice, en el que se hayan tomado en cuenta las condiciones que prevalezcan en el mercado.
Cuando se trate de ventas de maíz o frijol de pequeños productores a otros canales institucionales y/o a particulares, la Dirección Comercial de SEGALMEX negociará los precios y condiciones de la venta.
Todo lo relacionado con las Compras Sociales de leche se regularán en el Manual de Procedimientos para la Adquisición, Recepción y Pago de Leche Nacional en Liconsa S.A. de C.V.
IV. Periodos de compra
Los periodos de compra de maíz y frijol de pequeños productores a precios de garantía serán establecidos por la Unidad Responsable en función de los periodos de cosecha de cada grano y en cada región. Dichos periodos serán dados a conocer a través de la mecánica operativa, la cual será publicada en la página oficial de SEGALMEX.
Los productores que vendan su cosecha de maíz o frijol a precio de garantía y que, por algún motivo justificable, no reciban de manera exitosa su pago a través del Documento de Compra (DC-1), que funge como la orden de pago, la Unidad Responsable implementará el procedimiento de pago establecido en la mecánica operativa.
Cada productor podrá efectuar la venta de su producto a Precios de Garantía en una sola ocasión o fraccionada, sin exceder los volúmenes máximos permitidos por ciclo agrícola, señalados en el Artículo 3 de las presentes Reglas.
Artículo 25. Operación de los incentivos para maíz de medianos productores, trigo y arroz.
Para la gestión y entrega de los incentivos del Programa descritos en estas Reglas de Operación, la Unidad Responsable implementará los mecanismos a través de los cuales se llevará a cabo el registro y validación de la información personal, productiva y comercial del solicitante, así como el pago correspondiente.
Para otorgar los apoyos a los productores de trigo, arroz y maíz de medianos productores, se emitirán las mecánicas operativas y comunicados, en los cuales se indicará el proceso y requisitos para el registro, trámite y gestión de los apoyos.
Para la gestión de los apoyos de trigo, arroz y maíz de medianos productores se establecerán períodos de registro y de pago, acorde con el proceso productivo de los cultivos señalados. Dichos periodos se comunicarán de manera oportuna a través de comunicados o boletines difundidos en la página oficial de AGRICULTURA, redes sociales, videoconferencias, correos electrónicos u otros medios de comunicación que se consideren pertinentes.
Los productores participantes en el Programa podrán comercializar su producto en una única ocasión o de manera fraccionada, siempre y cuando no exceda los volúmenes máximos permitidos por ciclo agrícola.
Cuando el productor no reciba exitosamente el pago del incentivo, tratándose de transferencia interbancaria, la Unidad Responsable emitirá una orden de pago que, en caso de no ser cobrada dentro de la vigencia, ésta se anulará por completo, sin perjuicio para dicha Unidad.
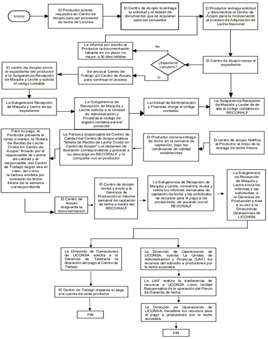
Artículo 25 bis. Operación del Precio de Garantía para la adquisición de Leche a pequeños y medianos productores nacionales.
Todas las operaciones relacionadas con la adquisición de leche a pequeños y medianos productores nacionales estarán reguladas de acuerdo con el MANUAL DE PROCEDIMIENTOS PARA LA ADQUISICIÓN, RECEPCIÓN Y PAGO DE LECHE NACIONAL EN LICONSA, S.A. DE C.V.
Artículo 26. Infraestructura de acopio.
Para el ejercicio fiscal 2025, no se llevará a cabo la construcción de nueva infraestructura de almacenamiento. Con el fin de garantizar la cobertura nacional del Programa, se aprovechará la infraestructura existente en las regiones productivas, ya sea a través de préstamos o alquileres. En caso necesario, se implementarán métodos de almacenamiento provisionales o se abrirán centros de acopio bajo la modalidad Libre a Bordo (LAB).
Los centros de acopio para maíz y frijol de pequeños productores serán operados por personal contratado y capacitado por la Unidad Responsable. En el caso del maíz de medianos productores, trigo y arroz, no se realizará acopio por parte de la Unidad Responsable.
La Unidad Responsable también puede optar por contratar servicios de acopio, almacenamiento y beneficio con terceros cuando, por cuestiones operativas, económicas u otras razones, resulte conveniente para la ejecución eficiente del acopio.
Artículo 27. Gastos de operación.
Los gastos indirectos se determinan conforme a lo señalado en el Manual de Programación y Presupuesto 2025, recursos identificados con el Tipo de Gasto 7 "Gasto corriente por concepto de gastos indirectos de programas de subsidios".
Capítulo III
Coordinación institucional
Artículo 28. Con el fin de fomentar la integralidad de la política de la AGRICULTURA, el Programa intercambiará información y coordinará acciones con el Programa de Fertilizantes, y con el de Producción para el Bienestar. Asimismo, la Unidad Responsable podrá establecer y formalizar acciones de coordinación, convenios, relaciones de trabajo y cualquier forma de cooperación con los tres órdenes de gobierno, organizaciones sociales, empresas, instituciones académicas, y representaciones diversas, con el propósito de optimizar la operación y facilitar el cumplimiento de sus objetivos.
TÍTULO III
SEGUIMIENTO, SUPERVISIÓN Y EVALUACIÓN
Capítulo I
Seguimiento
Artículo 29. Para el seguimiento del Programa, se atenderá lo siguiente:
I. Seguimiento a los avances y cumplimiento de garantías durante el desarrollo de las acciones.
II. Control de los pagos realizados a productores.
Capítulo II
Supervisión
Artículo 30.
La Dirección General de Supervisión, Evaluación y Rendición de Cuentas (DGSERC), adscrita a la Coordinación General de Asuntos Internacionales de AGRICULTURA, será la Unidad Administrativa responsable de coordinar la supervisión de los Programas de la Secretaría sujetos a reglas de operación. La misma se llevará a cabo conforme a lo dispuesto en los "Lineamientos para la Supervisión de los Programas a cargo de la Secretaría de Agricultura y Desarrollo Rural" vigentes.
Dicha supervisión deberá generar información oportuna sobre la ejecución de los programas sujetos a reglas de operación y servir de insumo para los procesos de planeación, evaluación y mejora continua de los programas.
Artículo 31. Supervisión del uso de recursos por la Dependencia.
Las presentes Reglas de Operación no se contraponen o presentan duplicidad con otros programas y/o acciones del Gobierno Federal, en términos de diseño, beneficios, apoyos otorgados y población objetivo. Lo anterior, de conformidad con lo dispuesto en el Artículo 179 del Reglamento de la Ley Federal de Presupuesto y Responsabilidad Hacendaria.
Las instancias normativas son las Unidades Responsables de SEGALMEX, AGRICULTURA y LICONSA, según corresponda a los productos alimentarios básicos a su cargo.
Además, SEGALMEX y/o AGRICULTURA coordinarán acciones entre dependencias y entidades para evitar la duplicidad en el ejercicio de los recursos y reducir gastos administrativos, conforme al artículo 75, fracción VII de la Ley Federal de Presupuesto y Responsabilidad Hacendaria.
En caso de subejercicio, los recursos deberán reintegrarse a la Tesorería de la Federación, en cumplimiento a lo que establece el artículo 176 del Reglamento de la LFPRH.
Capítulo III
Evaluación
Artículo 32. Evaluación del Programa.
Con el fin de proveer información válida y confiable que apoye el análisis de la política de desarrollo social y la mejora continua del Programa de Precios de Garantía a Productos Alimentarios Básicos y que contribuya a que las autoridades articulen políticas públicas que brinden resultados, la DGSERC será la responsable de implementar mecanismos de evaluación internos y externos.
Para los ejercicios de evaluación que llevará a cabo la DGSERC, las Unidades Responsables de Programas sujetos a Reglas de Operación otorgarán acceso a los padrones y/o listados de derechohabientes para consulta y análisis de los mismos. Las Unidades Responsables deberán garantizar que dichos padrones y/o listados contengan información mínima referente a la identificación del sujeto apoyado, entidad federativa, municipio, localidad, actividad productiva, eslabón de la cadena, estrato del sujeto de apoyo, cultivo o producto, concepto de apoyo, monto del apoyo y fecha del otorgamiento del apoyo.
Adicionalmente, la UR establecerá una estrategia de georreferenciación de los sujetos apoyados por este Programa, permitiendo a la DGSERC la consulta y análisis de las bases de datos georreferenciadas para las evaluaciones correspondientes.
Asimismo, la UR se coordinará con la DGSERC para calcular indicadores periódicos adicionales que permitan evaluar el desempeño del Programa con un enfoque sectorial en distintos puntos temporales y espaciales. Estos indicadores deberán tomar como insumo la información obtenida en los procesos de seguimiento y supervisión.
TÍTULO IV
DISPOSICIONES COMPLEMENTARIAS
Capítulo I
Derechos y obligaciones de los ciudadanos, solicitantes y derechohabientes
Artículo 33. Los productores que reciban precio de garantía o incentivos están sujetos a los siguientes derechos y obligaciones:
I. Derechos de los derechohabientes del precio de garantía de maíz y frijol de pequeños productores:
a. Exigir al jefe del centro de acopio que pese su grano de acuerdo con el orden de llegada a la bodega.
b. Presenciar físicamente el peso exacto de su grano y verificar que el mismo se registre en el documento de compra (DC-1) y en el Certificado de Peso y Calidad (CPC - 2 o CPC - 3);
c. Recibir una copia del Certificado de Peso y Calidad, firmada por el jefe del centro de acopio, el laboratorista y el productor.
d. Recibir un ejemplar en original del Documento de Compra (DC-1), sellado y con las firmas autógrafas del Jefe de Centro y del productor.
II. Derechos de los derechohabientes del incentivo o apoyo de maíz, frijol, arroz, trigo y leche:
a. Ser atendido de manera gratuita, sin distinción de género, religión o grupo étnico y con igualdad de oportunidades.
b. Nombrar a un beneficiario, mismo que en caso de fallecimiento del productor podrá efectuar el cobro del incentivo correspondiente. Esta disposición aplica únicamente si el productor se registró debidamente en el Programa de Precios de Garantía para el ciclo en curso.
III. Obligaciones de los derechohabientes del precio de garantía de maíz y frijol de pequeños productores:
a. Entregar el grano en el horario establecido por el centro de acopio, el cual será exhibido en cada centro;
b. Entregar el grano a pie de báscula del centro de acopio;
c. Entregar el grano personalmente, sin recurrir a representantes ni intermediarios. En situaciones de fuerza mayor o cuando el titular no pueda entregar personalmente su producto, podrá designar a un representante mediante una Carta Poder que incluya su firma autógrafa y la de dos testigos. En todos los casos, se exhibirán los documentos originales y se dejará copia de sus documentos de identificación oficial vigente;
IV. Obligaciones de los productores derechohabientes de maíz, arroz, trigo y leche:
a. Aceptar, facilitar y atender verificaciones, supervisiones, auditorías, inspecciones y las solicitudes de información por parte de SEGALMEX, AGRICULTURA y demás autoridades competentes, con el fin de observar el cumplimiento de las obligaciones que derivan de estas Reglas de Operación;
b. Brindar con veracidad los datos productivos y personales solicitados para el registro y la obtención de los Precios de Garantía;
c. Cumplir con los requisitos y disposiciones establecidas en estas Reglas de Operación y las definidas en las mecánicas operativas;
d. Los arrendatarios, o cualquier productor no propietario, estarán sujetos a las mismas condiciones que los propietarios y titulares de derechos en cuanto a límites de superficie, volumen de compra y venta única o modalidad de apoyo por ciclo de producción;
e. Para el maíz y frijol de pequeños productores, se debe presentar el título que acredite la propiedad o legal posesión que ampare la superficie cultivada objeto del apoyo;
f. El productor derechohabiente está obligado a proporcionar información sobre su cultivo y el incentivo recibido cuando sea requerido. Además, debe colaborar con el programa y con instancias designadas para llevar a cabo acciones de monitoreo, seguimiento y evaluación;
g. Una vez autorizada la entrega del apoyo, el productor recibirá el pago de acuerdo con los datos proporcionados, por lo que, en caso de modificaciones, sin previa notificación, relacionadas con sus datos personales o cualquier otro documento inherente a su identidad, SEGALMEX o AGRICULTURA no incurrirá en responsabilidad por la imposibilidad del productor para realizar el cobro del incentivo correspondiente.
Capítulo II
Fiscalización
Artículo 34. Para control y auditoría del Programa.
Los recursos federales de este Programa no pierden su carácter federal; su ejercicio está sujeto a las disposiciones federales aplicables y podrán ser auditados en el marco del Sistema Nacional de Fiscalización conforme a la legislación vigente y en el ámbito de sus respectivas competencias por las siguientes instancias: la Auditoría Superior de la Federación y Áreas Administrativas competentes y adscritas a la Secretaría Anticorrupción y Buen Gobierno.
La Unidad Responsable del Programa, darán todas las facilidades a dichas Instancias Fiscalizadoras para la entrega de información requerida en las solicitudes correspondientes a los actos de fiscalización que consideren necesarios (auditorías, visitas, intervenciones de control interno, evaluaciones de políticas públicas, verificaciones de calidad, o cualquier otro y en el momento en que lo juzguen pertinente; asimismo, efectuarán las acciones necesarias para dar atención a las recomendaciones planteadas en cada una de las observaciones y/o recomendaciones determinadas, en coordinación con los enlaces de auditorías de AGRICULTURA, Organismos Públicos Desconcentrados y Entidades Sectorizadas.
Capítulo III
Transparencia, acceso a la información pública y rendición de cuentas
Artículo 35.
Protección de Datos Personales, en todo momento el derechohabiente podrá ejercer los derechos ARCO (acceso, rectificación, cancelación y oposición) de los datos personales recabados. Los datos personales recabados serán utilizados con las finalidades siguientes: validar que se cumplan con los requisitos de elegibilidad para ser persona derechohabiente de este programa, asimismo serán integrados en el sistema de información con los padrones de derechohabientes de los programas sociales de la Administración Pública Federal. Por lo tanto, se garantiza la protección de los datos personales que sean recabados, en cumplimiento con las disposiciones en materia de transparencia y acceso a la información pública aplicables.
Se garantiza el ejercicio de los derechos de acceso a la información y la protección de datos personales, conforme a los principios y bases establecidos por el artículo 6o. de la Constitución Política de los Estados Unidos Mexicanos, así como por lo previsto en la Ley General de Transparencia y Acceso a la Información Pública y demás disposiciones aplicables.
El Programa otorgará su listado de derechohabientes, al final del año fiscal, el cual estará desagregado por género, grupo de edad, entidad federativa y municipio, así como los conceptos de apoyo y monto otorgado. Esta información se recopilará de manera continua y se publicará en la página electrónica oficial de SEGALMEX y/o AGRICULTURA. Además, se entregará a AGRICULTURA para el Padrón de Solicitantes y Derechohabientes, disponible en www.gob.mx/agricultura, y a cada Unidad Responsable, de acuerdo con los Lineamientos emitidos por la Unidad de Administración y Finanzas para tal efecto. Estas acciones se llevan a cabo conforme a lo establecido en el Artículo 179 de la Ley de Desarrollo Rural Sustentable.
Los datos personales recabados podrán ser transmitidos a otros entes públicos de los tres niveles de gobierno en el ejercicio de facultades propias, compatibles o análogas, para la realización de compulsas y la integración del Padrón Único de Derechohabientes.
Aviso de privacidad integral, puede consultarse en: https://www.gob.mx/agricultura/documentos/avisos-de-privacidad-integrales-288461?idiom=es. El ejercicio de los derechos ARCO (acceso, rectificación, cancelación y oposición de los datos personales recabados) del productor, se podrá realizar a través de: SEGALMEX con domicilio en Carretera México - Cd. Juárez km 7, número 802-A, Colonia La Escondida. Código Postal 98160 Zacatecas, Zac. de 9:00 a 18:00 horas; AGRICULTURA, sita en Municipio Libre 377, Santa Cruz Atoyac, Código Postal 03310, Ciudad de México.
Se garantiza la protección de los datos personales que sean recabados, en cumplimiento con las disposiciones en la materia de protección de datos personales y de transparencia y acceso a la información pública aplicables.
Artículo 36. Aplicación del apoyo.
Los derechohabientes deberán atender los requerimientos de información sobre los avances en la aplicación de los apoyos recibidos, así como las visitas de supervisión o verificación por parte de la Unidad Responsable o quien ésta determine.
Los productores que incumplan con las disposiciones de estas Reglas de Operación o de la convocatoria respectiva, serán sancionados con la suspensión de entrega de los apoyos del Programa.
Con el objetivo de mejorar la operación del Programa, podrán establecerse centros de trabajo, unidades operativas y de atención a productores, de acuerdo con la disponibilidad presupuestaria y los lugares estratégicos definidos por la Unidad Responsable.
Artículo 37. Aclaraciones.
Ante cualquier duda o necesidad de interpretación del contenido de estas Reglas de Operación, corresponderá a la Unidad Responsable resolver lo conducente.
Capítulo IV
Quejas, denuncias y solicitudes de información
Artículo 38. Procedimientos e instancias de solicitudes de información, recepción de quejas y denuncias.
Las personas derechohabientes o interesadas tienen derecho a solicitar información relacionada con el presente Programa y sus Reglas de Operación, así como a presentar quejas o denuncias por el incumplimiento en la ejecución, operación o entrega de apoyos, ante las instancias correspondientes:
I. Denuncias.- Las denuncias podrán realizarse por escrito, vía telefónica, correo electrónico a través del Sistema Integral de Denuncias Ciudadanas, a través de:
a) El Área de Especialidad en Quejas, Denuncias e Investigaciones en el ramo Agricultura y Desarrollo Rural: Para recepción de denuncias al teléfono de larga distancia sin costo: 800 90 61 900 Correo electrónico: atencionoic@agricultura.gob.mx. Podrán realizarse, por escrito al domicilio ubicado en: Avenida Guillermo Pérez Valenzuela número 127, edificio "A", piso 1, Colonia del Carmen, Alcaldía Coyoacán, C.P. 04100, Ciudad de México.
b) En la Secretaría Anticorrupción y Buen Gobierno: "Las denuncias podrán realizarse a través del Sistema Integral de Denuncias Ciudadanas (SIDEC) en la liga https://sidec.funcionpublica.gob.mx/ las 24 horas del día, los 365 días del año; o mediante escrito presentado en la Secretaría Anticorrupción y Buen Gobierno, ubicada en Av. Insurgentes Sur 1735, Colonia Guadalupe Inn, C.P. 01020, Alcaldía Álvaro Obregón, Ciudad de México.
Las líneas de atención personalizada para productores, bodegas y molinos relacionados con los cultivos de arroz, trigo y maíz son las siguientes:
Para para maíz, trigo y arroz que no acopia SEGALMEX, ni LICONSA:
Correo electrónico: pdgincentivos@agricultura.gob.mx
Línea telefónica: 3871 1000 ext.31113
Para maíz de pequeños productores y frijol:
Correo electrónico: operacionesg@segalmex.gob.mx
Líneas telefónicas: 4924911559 y 4921841040 ext. 75010
Oficina regional SEGALMEX Sinaloa: Dirección: Boulevard Alfonso Zaragoza Maytorena, número 2204, Fracc. Bonanza, CP: 80020 Culiacán Rosales, Sinaloa. Número: 492 181 2012.
Oficina regional SEGALMEX Sonora: Dirección: Calle. Sufragio Efectivo, Col. Centro, CP: 85000, Ciudad Obregón, Sonora. Número: 55 6201 9064.
Oficina regional SEGALMEX CDMX: Av. de los Insurgentes Sur 3483, Miguel Hidalgo Villa Olímpica, Tlalpan, CP: 14020 Ciudad de México, CDMX. Número: 492 246 0111.
Oficina regional SEGALMEX Zacatecas: Carretera Zacatecas-Morelos km 7, Col. La Escondida, CP: 98160, Zacatecas, Zacatecas. Números: 4922427370, 5514314576.
Capítulo V
Contraloría Social
Artículo 39. Contraloría social.
La contraloría social es el mecanismo mediante el cual las personas derechohabientes verifican, de manera organizada, independiente, voluntaria y honorífica, el cumplimiento de las metas y la correcta aplicación de los recursos públicos federales asignados a los programas federales de desarrollo social, en áreas como la educación, la salud, la alimentación, la vivienda, el trabajo, la seguridad social, el medio ambiente y la no discriminación, de conformidad con los artículos, 6, 69, 70 y 71 de la Ley General de Desarrollo Social; así como 67, 68, 69 y 70 de su reglamento.
Las dependencias y entidades de la Administración Pública Federal, y los entes que reciban, gestionen o utilicen, total o parcialmente, recursos públicos federales, observarán los Lineamientos y La Estrategia Marco vigentes emitidos por la Secretaría Anticorrupción y Buen Gobierno, así como los documentos normativos de la Estrategia de Contraloría Social (Esquema, Guía Operativa y Programa Anual de Trabajo de Contraloría Social) validados por dicha dependencia.
Los comités de contraloría social, para solicitar su registro, deberán presentar, a los jefes(as) de los centros de acopio del programa federal (Unidad Responsable), un escrito libre en el que se especifique, como mínimo, el nombre del programa, el ejercicio fiscal correspondiente, su representación y domicilio legal, así como los mecanismos e instrumentos que utilizarán para el ejercicio de sus funciones.
La Unidad Responsable del programa federal a través de sus Instancias Ejecutoras, de no haber impedimento alguno, deberán capturar en el Sistema Informático de Contraloría Social, la información contenida en el acta constitutiva del comité y entregar a sus integrantes la constancia de registro que arroja el sistema, en un plazo no mayor de 15 días hábiles contados a partir de la solicitud de registro. Estas constancias serán el comprobante de su constitución. Asimismo, los servidores públicos de la Unidades Operativas y los (as) jefes (as) de centros de acopio, brindarán a los comités la información pública necesaria para llevar a cabo sus actividades, así como asesoría, capacitación y orientación sobre los mecanismos para presentar quejas y denuncias.
La Secretaría Anticorrupción y Buen Gobierno proporcionará asesoría en materia de contraloría social por medio del correo electrónico: contraloriasocial@funcionpublica.gob.mx.
Adicionalmente, la unidad responsable del programa federal promoverán e implementarán mecanismos de participación ciudadana en la prevención y el combate a la corrupción impulsados por la Secretaría Anticorrupción y Buen Gobierno, por medio de herramientas digitales que faciliten, a las personas derechohabientes y a la ciudadanía en general, la posibilidad de incidir en dicha materia, de conformidad con la disposición vigésimo primera y trigésima de los Lineamientos para la promoción, conformación, organización, funcionamiento y monitoreo de los mecanismos de participación ciudadana en las dependencias y entidades de la Administración Pública Federal.
Capítulo VI
Políticas transversales para la igualdad e inclusión
Artículo 40. Perspectiva de género.
Este Programa garantiza que las mujeres accedan a los beneficios señalados en estas Reglas de Operación en igualdad de condiciones y contribuye al ejercicio de sus derechos.
La Unidad Responsable, observará el puntual cumplimiento de actividades dirigidas a fortalecer la igualdad de género, conforme al anexo respectivo del Presupuesto de Egresos de la Federación del ejercicio fiscal correspondiente y demás normatividad aplicable en la materia, en los procesos de ejecución de los Programas y la aplicación de los recursos presupuestarios
Enfoque de Derechos Humanos
Con el objetivo de generar las condiciones necesarias para el acceso equitativo en términos de disponibilidad, accesibilidad y calidad en las acciones que realiza este programa; se hará valer el derecho de las personas, tomando en cuenta un enfoque de derechos ante la situación de vulnerabilidad de los grupos históricamente discriminados. Con base en lo establecido en estas Reglas de Operación, sin discriminación alguna.
Artículo 41. En materia de grupos vulnerables o históricamente discriminados.
Para facilitar la participación de estos grupos, la Unidad Responsable podrá realizar adecuaciones a las mecánicas operativas o efectuar acciones que se ajusten a sus necesidades, usos y costumbres.
Artículo 42. Blindaje Electoral
En la operación y ejecución de los recursos federales asignados a este Programa social, se deberán observar y atender las medidas de carácter permanente contenidas en las leyes federales y/o locales en materia electoral aplicables, además de las disposiciones emitidas por las autoridades electorales federales y/o locales, así como las demás disposiciones normativas aplicables.
Artículo 43. Ámbito de aplicación
Las presentes Reglas de Operación son de observancia obligatoria para las instancias participantes en el Programa, conforme a lo establecido en el Capítulo I del Título II de estas Reglas de Operación.
Artículo 44. Prevención sanitaria
En todos los Centros de Trabajo de AGRICULTURA y/o SEGALMEX se implementarán las medidas de salud correspondientes para prevenir cualquier enfermedad, especialmente las contagiosas. Asimismo, se atenderán de manera oportuna las emergencias sanitarias que se presenten.
Artículo 45. Interpretación
La interpretación normativa, técnica y operativa de las disposiciones contenidas en las presentes reglas, así como la resolución de los asuntos no previstos, serán facultad de la Unidad Responsable de AGRICULTURA, LICONSA y/o SEGALMEX, según sea el caso.
TRANSITORIOS
PRIMERO.- El presente Acuerdo entrará en vigor a la fecha de su publicación en el Diario Oficial de la Federación y aplica para el ejercicio fiscal 2025.
SEGUNDO.- En caso de que sea necesario emitir alguna Nota Aclaratoria relacionada con estas Reglas de Operación del Programa de Precios de Garantía a Productos Alimentarios Básicos, dicha Nota deberá ser firmada por el Titular de cada Unidad Responsable.
TERCERO.- Las Unidades Responsables asumen el compromiso de cumplir con la Ley Federal de Austeridad Republicana.
CUARTO.- Para la operación del Programa será aplicable lo señalado en el "Acuerdo por el que se dan a conocer las Disposiciones Generales aplicables a las Reglas de Operación de los Programas de la Secretaría de Agricultura y Desarrollo Rural", hasta en tanto no se modifique o se emita un nuevo Acuerdo.
QUINTO.- La entrega de subsidios a que se refiere el presente Acuerdo se realizará conforme a lo dispuesto por el artículo Tercero, fracción VI de los Estatutos Sociales de LICONSA y demás disposiciones jurídicas aplicables, hasta en tanto se transfieran los recursos a la Unidad Responsable VST LICONSA, S.A. de C.V. y/o a la que corresponda de AGRICULTURA.
Ciudad de México, a 18 de diciembre de 2024.- El Secretario de Agricultura y Desarrollo Rural, Julio Antonio Berdegué Sacristán.- Rúbrica.
ANEXO 1. GUÍA RÁPIDA PARA EL SOLICITANTE
ANEXO 2. DOCUMENTO DE COMPRA DE MAÍZ
| Boleta Impresa Por: | | Fecha de Impresión: | |
| Centro de Acopio: | | Folio Recepción: | | |
| Estado: | | Municipio | Fecha Recepción: | |
| Localidad: | Estatus: | | | |
| Superficie Autorizada (ha): | | REFERENCIA: | | |
| Rendimiento Estimado (kg): | | Convenio: | | |
| Cantidad Autorizada (apoyo) kg: | | Nombre del Productor: | |
| Tipo de Productor: | | CURP: | | Placas: | | | |
| Ciclo Agrícola (Cosecha): | | RFC: | | No. de la Muestra: | |
| Variedad del Producto: | | Presentación: | | |
| Número de Bultos: | | Peso de Costalera (calibre) kg: | Tara de Costal kg: | |
| Peso Bruto kg: | | Peso Tara kg: | | Peso Neto kg: | Peso Neto de Producto kg: | |
| PESO ESPECIFICO: | | (%) FACTOR kg/ton | Kg | | DEDUCCIÓN | |
| HUMEDAD: | | (%) FACTOR kg/ton | kg | | DEDUCCIÓN: | kg |
| IMPUREZAS Y MAT. EXTRAÑAS: | | (%) FACTOR kg/ton | kg | | DEDUCCIÓN: | kg |
| GRANOS QUEBRADOS: | | (%) FACTOR kg/ton | kg | | DEDUCCIÓN: | kg |
| OTROS COLORES: | | (%) FACTOR kg/ton | kg | | DEDUCCIÓN: | kg |
| GRANOS DAÑADOS |
| POR HONGO: | | (%) FACTOR kg/ton | kg | | DEDUCCIÓN: | kg |
| POR INSECTOS: | | (%) FACTOR kg/ton | kg | | DEDUCCIÓN: | kg |
| POR ROEDORES: | | (%) FACTOR kg/ton | kg | | DEDUCCIÓN: | kg |
| POR HELADA: | | (%) FACTOR kg/ton | kg | | DEDUCCIÓN: | kg |
| MANCHADOS: | | (%) FACTOR kg/ton | kg | | DEDUCCIÓN: | kg |
| PODRIDOS: | | (%) FACTOR kg/ton | kg | | DEDUCCIÓN: | kg |
| GERMINADOS: | | (%) FACTOR kg/ton | kg | | DEDUCCIÓN: | kg |
| INMADUROS (CHUPADOS): | | (%) FACTOR kg/ton | kg | | DEDUCCIÓN: | kg |
| CALOR Y/O GERMEN CAFÉ: | | (%) FACTOR kg/ton | kg | | DEDUCCIÓN: | kg |
| TOTAL DE DAÑOS: | | (%) FACTOR kg/ton | kg | | DEDUCCIÓN: | kg |
| | TOTAL DE KILOS DE DEDUCCIÓN | kg |
| | PESO NETO ANALIZADO A PAGAR | kg |
| |
| SANIDAD: | RESULTADO: | |
| |
| | PRECIO POR kg | | PRECIO POR ton | IMPORTE A PAGAR |
| Precio del Producto: | | $ |
| Más bonificación de arrastre (flete): | | $ |
| TOTAL A PAGAR A FAVOR DEL PRODUCTOR: | | $ |
| |
| PARA ABONO EN CUENTA, ESTE DOCUMENTO PODRÁ HACERSE EFECTIVO POSTERIOR A LAS 72 HORAS, CONTADAS A PARTIR DEL DIA SIGUIENTE HÁBIL DE SU EMISIÓN. |
| PARA EL COBRO SERÁ NECESARIO PRESENTARSE CON LA CREDENCIAL DEL INE, EN LA SUCURSAL DE BANCO AZTECA DE SU PREFERENCIA, INDICANDO LA REFERENCIA Y NÚMERO DE CONVENIO. |
| CON EL PRESENTE DOCUMENTO DE COMPRA (DC-1), ESTOY ACEPTANDO TODOS LOS VALORES QUE SE CONSIGNAN EN LA MISMA. |
| |
| |
| JEFE DE CENTRO | SELLO DEL CENTRO | PRODUCTOR |
| | | |
| "Este programa es público, ajeno a cualquier partido político. Queda prohibido el uso para fines distintos a los establecidos en el programa" |
ANEXO 3. DOCUMENTO DE COMPRA DE FRIJOL
| Boleta Impresa Por: | | Fecha de Impresión: | |
| Centro de Acopio: | | Folio Recepción: | | |
| Estado: | | Municipio | Fecha Recepción: | |
| Localidad: | Estatus: | | | |
| Superficie Autorizada (ha): | | REFERENCIA: | | |
| Rendimiento Estimado (kg): | | Convenio: | | |
| Cantidad Autorizada (apoyo) kg: | | Nombre del Productor: | |
| Tipo de Productor: | | CURP: | | Placas: | | | |
| Ciclo Agrícola (Cosecha): | | RFC: | | No. de la Muestra: | |
| Variedad del Producto: | | Presentación: | | |
| Número de Bultos: | | Peso de Costalera (calibre) kg: | Tara de Costal kg: | |
| Peso Bruto kg: | | Peso Tara kg: | | Peso Neto kg: | Peso Neto de Producto kg: | |
| PESO ESPECIFICO: | | (%) FACTOR kg/ton | Kg | | DEDUCCIÓN | |
| HUMEDAD: | | (%) FACTOR kg/ton | kg | | DEDUCCIÓN: | kg |
| IMPUREZAS Y MAT. EXTRAÑAS: | | (%) FACTOR kg/ton | kg | | DEDUCCIÓN: | kg |
| GRANOS QUEBRADOS: | | (%) FACTOR kg/ton | kg | | DEDUCCIÓN: | kg |
| OTROS COLORES: | | (%) FACTOR kg/ton | kg | | DEDUCCIÓN: | kg |
| GRANOS DAÑADOS |
| POR HONGO: | | (%) FACTOR kg/ton | kg | | DEDUCCIÓN: | kg |
| POR INSECTOS: | | (%) FACTOR kg/ton | kg | | DEDUCCIÓN: | kg |
| POR ROEDORES: | | (%) FACTOR kg/ton | kg | | DEDUCCIÓN: | kg |
| POR HELADA: | | (%) FACTOR kg/ton | kg | | DEDUCCIÓN: | kg |
| MANCHADOS: | | (%) FACTOR kg/ton | kg | | DEDUCCIÓN: | kg |
| PODRIDOS: | | (%) FACTOR kg/ton | kg | | DEDUCCIÓN: | kg |
| GERMINADOS: | | (%) FACTOR kg/ton | kg | | DEDUCCIÓN: | kg |
| INMADUROS (CHUPADOS): | | (%) FACTOR kg/ton | kg | | DEDUCCIÓN: | kg |
| CALOR Y/O GERMEN CAFÉ: | | (%) FACTOR kg/ton | kg | | DEDUCCIÓN: | kg |
| TOTAL DE DAÑOS: | | (%) FACTOR kg/ton | kg | | DEDUCCIÓN: | kg |
| | TOTAL DE KILOS DE DEDUCCIÓN | kg |
| | PESO NETO ANALIZADO A PAGAR | kg |
| |
| SANIDAD: | RESULTADO: | |
| |
| | PRECIO POR kg | | PRECIO POR ton | IMPORTE A PAGAR |
| Precio del Producto: | | $ |
| Más bonificación de arrastre (flete): | | $ |
| TOTAL A PAGAR A FAVOR DEL PRODUCTOR: | | $ |
| |
| PARA ABONO EN CUENTA, ESTE DOCUMENTO PODRÁ HACERSE EFECTIVO POSTERIOR A LAS 72 HORAS, CONTADAS A PARTIR DEL DIA SIGUIENTE HÁBIL DE SU EMISIÓN. |
| PARA EL COBRO SERÁ NECESARIO PRESENTARSE CON LA CREDENCIAL DEL INE, EN LA SUCURSAL DE BANCO AZTECA DE SU PREFERENCIA, INDICANDO LA REFERENCIA Y NÚMERO DE CONVENIO. |
| CON EL PRESENTE DOCUMENTO DE COMPRA (DC-1), ESTOY ACEPTANDO TODOS LOS VALORES QUE SE CONSIGNAN EN LA MISMA. |
| |
| |
| JEFE DE CENTRO | SELLO DEL CENTRO | PRODUCTOR |
| ______________________________________ | | ________________________________ |
| "Este programa es público, ajeno a cualquier partido político. Queda prohibido el uso para fines distintos a los establecidos en el programa" |
ANEXO 4. CERTIFICADO DE PESO Y CALIDAD DE FRIJOL (CPC-2)
ANEXO 5. CERTIFICADO DE PESO Y CALIDAD DE MAÍZ (CPC-3)
ANEXO 6. CONSTANCIA DE REGISTRO DEL PRODUCTOR DE MAÍZ Y FRIJOL
ANEXO 7. HOJA DE ROMANEAJE
FECHA: _______________________________________ PRESENTACIÓN: _________________________
PRODUCTOR: _____________________________________________________________________
CENTRO DE ACOPIO: _______________________________________________________________
CLAVE DE CENTRO: ________________________________________________________________
PRODUCTO: ____________________________________ CICLO AGRÍCOLA: _______________________
PLACAS: _______________________________________________
NOMBRE Y FIRMA DEL JEFE DE CENTRO SELLO DEL CENTRO DE ACOPIO NOMBRE Y FIRMA DEL PRODUCTOR
ANEXO 8. TICKET DE BÁSCULA
ANEXO 9. SOLICITUD DE REGISTRO DE PRODUCTOR DE TRIGO
| |
| AGRICULTURA |
| Registro de Productor - Programa de Precios de Garantía a Productos Alimentarios Básicos |
| Folio: | Fecha de Captura: |
| Cultivo: TRIGO | Ciclo Agrícola: |
| Datos de la Ventanilla |
| Nombre de la Ventanilla: |
| RFC: | Entidad: |
| Municipio: | Localidad: |
| Datos del productor (Persona física) |
| CURP: | RFC: |
| Nombre(s): | Primer apellido: | Segundo apellido: |
| Fecha de nacimiento: | Sexo: |
| Tipo de identificación: | Número de identificación: |
| Grupo Indígena: | Grupo étnico no indígena: | Afromexicano o Afrodescendiente: |
| Categoría productor: | Grado de estudios: |
| Discapacitado: | Estado civil: |
| Datos de contacto |
| Teléfono: | Correo electrónico: |
| Domicilio del productor |
| Calle: | No. exterior e interior: | Localidad: |
| Código postal: | Municipio: | Estado: |
| Datos bancarios: |
| Banco: | Clabe: |
| Contratos del productor |
| No. de Contrato: | Folio: | Nombre de la empresa: | Volumen contratado por productor: | Volumen cubierto por el I.A.R.: |
| | | | | |
| Predios del productor |
| Folio: | Cultivo: | Posesión y acreditación: | Régimen: | Vol (t) | Sup (ha) | Rnd (t/ha) | Estado: | Municipio: | Localidad: | Coordenadas : |
| | | | | | | | | | | |
| Beneficiario |
| Nombre: | Apellidos: | Parentesco: | CURP: |
| Términos y condiciones |
| A través del presente registro, autorizo que los predios referidos e información productiva y personal, sean considerados en el Programa de Precios de Garantía a Productos Alimentarios Básicos. Me obligo a proporcionar la información y documentación que me sea requerida por AGRICULTURA y a notificar cualquier cambio que sufra la información proporcionada. A la vez, manifiesto bajo protesta de, decir verdad, que los datos contenidos en este registro son ciertos. Acepto la responsabilidad, en la veracidad de la información proporcionada. En caso de incumplimiento total o parcial, así como SIMULACIÓN, me comprometo a devolver sin reserva alguna el incentivo recibido y a aceptar la sanción administrativa que conforme a derecho proceda. Soy consciente que, en caso de alteración de documentación y firmas, mi registro será cancelado. También me comprometo de que en caso de que me realicen algún pago en DEMASÍA, lo reintegraré completamente a través de un depósito bancario. Estoy de acuerdo en beneficiarme con el Precio de Garantía del ciclo agrícola O.I. 2024-2025 y sujeto a la Mecánica Operativa del ciclo correspondiente. Envío mi registro que ampara el total de toneladas de Trigo (grano o semilla certificada) que obtendré en la cosecha del ciclo mencionado. Lo anterior también aplica para semilla de trigo certificada por el SNICS. Los datos personales recabados serán protegidos, incorporados y tratados en el marco de la Ley General de Protección de Documentos Personales en Posesión de Sujetos Obligados, con fundamento en los artículos 3, 27 y 28 |
| Nombre y firma del productor | Nombre y firma del encargado del registro |
| | |
ANEXO 10. SOLICITUD DE REGISTRO DE PRODUCTOR DE ARROZ
| |
| AGRICULTURA |
| Registro de Productor - Programa de Precios de Garantía a Productos Alimentarios Básicos |
| Folio: | Fecha de Captura: |
| Cultivo: ARROZ | Ciclo Agrícola: |
| Datos de la Ventanilla |
| Nombre de la Ventanilla: |
| RFC: | Entidad: |
| Municipio: | Localidad: |
| Datos del Molino o comprador |
| Nombre de la bodega: | RFC: |
| Entidad: | Municipio: |
| Localidad: | |
| Datos del productor (Persona física) |
| CURP: | RFC: |
| Nombre(s): | Primer apellido: | Segundo apellido: |
| Fecha de nacimiento: | Sexo: |
| Tipo de identificación: | Número de identificación: |
| Grupo Indígena: | Grupo étnico no indígena: | Afromexicano o Afrodescendiente: |
| Categoría productor: | Grado de estudios: |
| Discapacitado: | Estado civil: |
| Datos de contacto |
| Teléfono: | Correo electrónico: |
| Domicilio del productor |
| Calle: | No. exterior e interior: | Localidad: |
| Código postal: | Municipio: | Estado: |
| Datos bancarios: |
| Banco: | CLABE: |
| Predios del productor |
| Folio: | Cultivo: | Posesión y acreditación: | Régimen: | Vol (t) : | Sup (ha): | Rnd (t/ha) : | Estado: | Municipio: | Localidad: | Coordenadas: |
| | | | | | | | | | | |
| Beneficiario |
| Nombre: | Apellidos: | Parentesco: | CURP: |
| Términos y condiciones |
| A través del presente registro, autorizo que los predios referidos e información productiva y personal, sean considerados en el Programa de Precios de Garantía a Productos Alimentarios Básicos. Me obligo a proporcionar la información y documentación que me sea requerida por AGRICULTURA y a notificar cualquier cambio que sufra la información proporcionada. A la vez, manifiesto bajo protesta de, decir verdad, que los datos contenidos en este registro son ciertos. Acepto la responsabilidad, en la veracidad de la información proporcionada. En caso de incumplimiento total o parcial, así como SIMULACIÓN, me comprometo a devolver sin reserva alguna el incentivo recibido y a aceptar la sanción administrativa que conforme a derecho proceda. Soy consciente que, en caso de alteración de documentación y firmas, mi registro será cancelado. También me comprometo de que en caso de que me realicen algún pago en DEMASÍA, lo reintegraré completamente a través de un depósito bancario. Estoy de acuerdo en beneficiarme con el Precio de Garantía del ciclo agrícola O.I. 2024-2025 y sujeto a la Mecánica Operativa del ciclo vigente. Envío mi registro que ampara el total de toneladas de arroz (grano o semilla certificada) que obtendré en la cosecha del ciclo mencionado. Lo anterior también aplica para semilla de arroz certificada por el SNICS. Los datos personales recabados serán protegidos, incorporados y tratados en el marco de la Ley |
| Nombre y firma del productor | Nombre y firma del encargado del registro |
| | |
ANEXO 11. SOLICITUD DE REGISTRO DE MEDIANO PRODUCTOR DE MAÍZ
| |
| AGRICULTURA |
| Registro de Productor - Programa de Precios de Garantía a Productos Alimentarios Básicos |
| Folio: | Fecha de Captura: |
| Cultivo: MAÍZ | Ciclo Agrícola: |
| Datos de la Ventanilla |
| Nombre de la Ventanilla: |
| RFC: | Entidad: |
| Municipio: | Localidad: |
| Datos del productor (Persona física) |
| CURP: | RFC: |
| Nombre(s): | Primer apellido: | Segundo apellido: |
| Fecha de nacimiento: | Sexo: |
| Tipo de identificación: | Número de identificación: |
| Grupo Indígena: | Grupo étnico no indígena: | Afromexicano o Afrodescendiente: |
| Categoría productor: | Grado de estudios: |
| Discapacitado: | Estado civil: |
| Datos de contacto |
| Teléfono: | Correo electrónico: |
| Domicilio del productor |
| Calle: | No. exterior e interior: | Localidad: |
| Código postal: | Municipio: | Estado: |
| Datos bancarios: |
| Banco: | Clabe: |
| Contratos del productor |
| No. de Contrato: | Folio: | Nombre de la empresa: | Volumen contratado por productor: | Volumen cubierto por el I.A.R.: |
| | | | | |
| Predios del productor |
| Folio: | Cultivo: | Posesión y acreditación: | Régime n: | Vol (t): | Sup (ha): | Rnd (t/ha) : | Estado: | Municipio: | Localidad: | Coordenadas: |
| | | | | | | | | | | |
| Beneficiario |
| Nombre: | Apellidos: | Parentesco: | CURP: |
| Términos y condiciones |
| A través del presente registro, autorizo que los predios referidos e información productiva y personal, sean considerados en el Programa de Precios de Garantía a Productos Alimentarios Básicos. Me obligo a proporcionar la información y documentación que me sea requerida por AGRICULTURA y a notificar cualquier cambio que sufra la información proporcionada. A la vez, manifiesto bajo protesta de, decir la verdad que los datos contenidos en este registro son ciertos. Acepto la responsabilidad, en la veracidad de la información proporcionada. En caso de incumplimiento total o parcial, así como SIMULACIÓN, me comprometo a devolver sin reserva alguna el incentivo recibido y a aceptar la sanción administrativa que conforme a derecho proceda. Soy consciente que, en caso de alteración de documentación y firmas, mi registro será cancelado. También me comprometo de que en caso de que me realicen algún pago en DEMASÍA, lo reintegraré completamente a través de un depósito bancario. Estoy de acuerdo beneficiarme con el Precio de Garantía del ciclo O.I. 2024-2025y a la Mecánica Operativa del ciclo correspondiente. Envío mi registro que ampara el total de toneladas de Maíz que obtuve en la cosecha del ciclo mencionado. Los datos personales recabados serán protegidos, incorporados y tratados en el marco de la Ley General de Protección de Documentos Personales en Posesión de Sujetos Obligados, con fundamento en los artículos 3, 27 y 28. |
| Nombre y firma del productor | Nombre y firma del encargado del registro |
| | |
ANEXO 12. SOLICITUD DE INGRESO AL PADRÓN NACIONAL DE PRODUCTORES DE LECHE DE LICONSA, S.A. DE C.V.
Instructivo del Llenado de la "Solicitud de Ingreso al Padrón Nacional de Productores de Leche de
Liconsa, S.A. de C.V."
La solicitud es de libre reproducción y se entregará sólo la original. Puede llenarse a máquina o con letra de molde legible.
1. Se anotará el número de folio consecutivo que corresponda a la Solicitud de Ingreso al Padrón Nacional de Productores de Leche. Este campo será llenado por el personal de Liconsa. 2. Lugar en donde se realiza la solicitud.
3. Día, mes y año en el que se presenta la solicitud.
4. Nombre del Gerente de LICONSA a quien se le dirige la solicitud.
5. Nombre de la entidad federativa en donde se ubica la Gerencia Estatal y/o Programa de Abasto Social.
6. Nombre del Centro de Acopio en el que el productor está interesado en entregar su leche fresca.
7. Nombre completo del productor.
8. Registro Federal de Contribuyentes del Productor.
9. Clave Única de Registro de Población.
10. Unidad Producción Pecuaria.
11. Domicilio fiscal del productor: calle, número; colonia o comunidad, localidad, municipio, código postal y entidad federativa.
12. Número de teléfono celular.
13. Correo electrónico personal.
14. Especificar el número total de vacas.
15. Especificar con cuántas vacas en ordeña cuentan.
16. Especificar con cuántas vacas secas cuentan.
17. Indicar el tamaño del productor de acuerdo con el número de vacas en ordeña.
18. Características de la leche fresca a entregar: fría, caliente y/o ambas.
19. Cantidad estimada de litros a entregar por semana, como resultado de la ordeña matutina y vespertina del productor independiente. La recepción de la leche a entregar será de domingo a sábado.
20. Anotar cuántas veces a la semana entregará la leche a Liconsa.
21. Deberá indicar si el transporte con el que se cuenta para trasladar la leche al centro de acopio o planta industrial de Liconsa es propio, del grupo u organización o arrendamiento.
22. Número de kilómetros que existen entre sus instalaciones lecheras y el centro de acopio o planta industrial de Liconsa más cercano.
23. El solicitante explicará las causas por las que quiere vender su leche a Liconsa.
24. Firma del productor.
25. Nombre del productor.
ANEXO 13. DIAGRAMA DE FLUJO OPERATIVO DEL PROGRAMA DE PRECIOS DE GARANTÍA A PRODUCTOS ALIMENTARIOS BÁSICOS PARA TRIGO, ARROZ Y MAÍZ DE MEDIANOS PRODUCTORES.
ANEXO 14. PROCESO PARA EL PAGO DEL INCENTIVO PARA EL PRECIO DE GARANTÍA DE TRIGO, ARROZ Y DEL INCENTIVO PARA MAÍZ DE MEDIANOS PRODUCTORES.
ANEXO 15. DIAGRAMA DE FLUJO DE LA MECÁNICA OPERATIVA DE FRIJOL Y MAÍZ DE PEQUEÑOS PRODUCTORES.
ANEXO 16. DIAGRAMA DE FLUJO DE LA MECÁNICA OPERATIVA PARA LA ADQUISICIÓN DE LECHE DE PEQUEÑOS Y MEDIANOS PRODUCTORES.
_________________________