ACUERDO por el que se dan a conocer las Reglas de Operación del Programa de Fomento a la Agricultura, Ganadería, Pesca y Acuicultura para el ejercicio 2025.
Al margen un sello con el Escudo Nacional, que dice: Estados Unidos Mexicanos.- AGRICULTURA.- Secretaría de Agricultura y Desarrollo Rural.
JULIO ANTONIO BERDEGUÉ SACRISTÁN Secretario de Agricultura y Desarrollo Rural, con fundamento en lo establecido por los artículos: 4, 25, 26 apartado A, 27 fracción XX y 28 párrafo décimo tercero de la Constitución Política de los Estados Unidos Mexicanos; 9, 12,17 23, 26 y 35 de la Ley Orgánica de la Administración Pública Federal; 4 de la Ley Federal de Procedimiento Administrativo; 1, 9, 12, 13, 33, 34, 35, 37, 38 y 39 de la Ley de Planeación; 75 y 77 de la Ley Federal de Presupuesto y Responsabilidad Hacendaria y 176 de su Reglamento; 1, 7, 8, 32, 53, 54, 55, 56, 58, 59, 60, 61, 72, 79 primer párrafo, 80, 86, 87, 89, 90, 104, 140, 143, 164, 178, 190 fracción I y 191 de la Ley de Desarrollo Rural Sustentable; 2, 5, 6, 7, 8,17 y 29 de la Ley General de Pesca y Acuacultura Sustentables; 1, 2, 3, fracciones II, III, IV, VII, X, XII, y XIII, 5 y 7 de la Ley para Impulsar el Incremento Sostenido de la Productividad y la Competitividad de la Economía Nacional; 1, 68, 69 fracción IX inciso a)y 70 fracciones I, XV, XIX, XX, XXVI y XXXVIII de la Ley General de Transparencia y Acceso a la Información Pública; 68 y 69 fracción IX inciso a) de la Ley Federal de Transparencia y Acceso a la Información Pública; 3, fracciones XII y XXI, 21, 27, 28 y 31 y los Anexos 10, 11, 13, 16, 25 y 26 del Decreto de Presupuesto de Egresos de la Federación para el Ejercicio Fiscal 2025; 1, 2 inciso A, fracción IV, inciso B, fracciones II, III, IV y V e inciso C, 3, 5 fracción XV, 11, 12, 13, 14, 19, 25, 52 del Reglamento Interior de la Secretaría de Agricultura y Desarrollo Rural; y 2 del Acuerdo por el que se dan a conocer las disposiciones generales aplicables a las Reglas de Operación de los Programas de la Secretaría de Agricultura y Desarrollo Rural, publicado en el Diario Oficial de la Federación el 31 de diciembre de 2024 y
CONSIDERANDO
Que la Constitución Política de los Estados Unidos Mexicanos, establece en sus artículos 4, párrafo tercero, y 25 que toda persona tiene derecho a la alimentación nutritiva, suficiente y de calidad, y que corresponde al Estado la rectoría del desarrollo nacional para garantizar que éste sea integral y sustentable, que fortalezca la Soberanía de la Nación y su régimen democrático y que, mediante el fomento del crecimiento económico y el empleo y una más justa distribución del ingreso y la riqueza, permita el pleno ejercicio de la libertad y la dignidad de los individuos, grupos y clases sociales.
Que el Artículo 26 en su apartado "A" de la referida Constitución, establece que el Estado organizará un sistema de planeación democrática del desarrollo nacional que imprima solidez, dinamismo, competitividad, permanencia y equidad al crecimiento de la economía para la independencia y la democratización política, social y cultural de la nación.
Que en el mismo sentido, el artículo 27, fracción XX de la citada Constitución, hace mención a que el Estado promoverá las condiciones para el desarrollo rural integral, con el propósito de generar empleo y garantizar a la población campesina el bienestar y su participación e incorporación en el desarrollo nacional, y fomentará la actividad agropecuaria y forestal para el óptimo uso de la tierra con obras de infraestructura, insumos, créditos, servicios de capacitación y asistencia técnica.
Que la Ley de Desarrollo Rural Sustentable establece que el Estado, a través del Gobierno Federal impulsará políticas, acciones y programas en el medio rural que serán considerados prioritarios para el desarrollo del país y que estarán orientados a corregir disparidades de desarrollo regional a través de la atención diferenciada a las regiones de mayor rezago, mediante una acción integral que impulse su transformación y la reconversión productiva y económica, con un enfoque productivo de desarrollo rural sustentable; además de contribuir a la soberanía y seguridad alimentaria de la nación mediante el impulso de la producción agropecuaria del país.
Que el artículo 17 de la Ley General de Pesca y Acuacultura Sustentables establece los principios para la formulación y conducción de la Política Nacional de Pesca y Acuacultura Sustentables; entre ellos, que el Estado Mexicano reconoce que la pesca y la acuacultura son actividades que fortalecen la soberanía alimentaria y territorial de la nación, que son asuntos de seguridad nacional y son prioridad para la planeación nacional del desarrollo y la gestión integral de los recursos pesqueros y acuícolas;
Que el Artículo 75, de la Ley Federal de Presupuesto y Responsabilidad Hacendaria que a le letra dice: Los subsidios deberán sujetarse a los criterios de objetividad, equidad, transparencia, publicidad, selectividad y temporalidad, que son Identificar con precisión a la población objetivo, procurar que el mecanismo de distribución, operación y administración otorgue acceso equitativo a todos los grupos sociales y géneros, entre otros. En el mismo sentido, el Artículo 77 establece que la Cámara de Diputados en el Presupuesto de Egresos podrá señalar los programas, a través de los cuales se otorguen subsidios, que deberán sujetarse a reglas de operación con el objeto de asegurar que la aplicación de los recursos públicos se realice con eficiencia, eficacia, economía, honradez y transparencia. Así como, los criterios generales a los cuales se sujetarán las reglas de operación de los programas. Las dependencias, las entidades a través de sus respectivas dependencias coordinadoras de sector, o en su caso, las entidades no coordinadas serán responsables de emitir las reglas de operación de los programas, o las modificaciones a aquellas que continúen vigentes, previa autorización presupuestaria de la Secretaría y dictamen de la Comisión de Mejora Regulatoria.
Que el artículo 35 de la Ley Orgánica de la Administración Pública Federal faculta a la Secretaría de Agricultura y Desarrollo Rural para formular, conducir y evaluar la política general de desarrollo rural; vigilar el cumplimiento y aplicar la normatividad en materia de sanidad animal y vegetal; fomentar los programas y elaborar las normas oficiales de sanidad animal y vegetal y fomentar la actividad pesquera y contribuir a la seguridad alimentaria garantizando el abasto de productos básicos.
Que el artículo 28 del Decreto del Presupuesto de Egresos de la Federación para el ejercicio fiscal 2025, indica que el Anexo 25 señala los programas que deberán sujetarse a Reglas de Operación, las cuales según lo dispuesto en el inciso a) fracción I, deberán cumplir, entre otros criterios, con el de ser simples, precisas y de fácil acceso para los beneficiarios y derechohabientes.
Que la Ley de Planeación establece en su Artículo 9, que las dependencias y entidades de la Administración Pública Federal deberán planear y conducir sus actividades con perspectiva intercultural y de género y con sujeción a los objetivos y prioridades de la planeación nacional de desarrollo, a fin de cumplir con la obligación del Estado de garantizar que éste sea equitativo, incluyente, integral, sustentable y sostenible.
Que en cumplimiento a la Ley General para la Igualdad entre Mujeres y Hombres, y la Ley General de Acceso de las Mujeres a una Vida Libre de Violencia, los programas de la Administración Pública Federal impulsarán, de manera transversal, la igualdad sustantiva entre mujeres y hombres a través de la incorporación de la perspectiva de género en su diseño, elaboración, aplicación, seguimiento y evaluación.
Que el objetivo más importante en la construcción del Segundo Piso de la Cuarta Transformación es consolidar un verdadero Estado de bienestar para toda la población. Bajo esta premisa, el Gobierno de México en cumplimiento al artículo 4° y 27° de la Constitución Política de los Estados Unidos Mexicanos, garantiza el acceso de las y los mexicanos a los Programas para el Bienestar, como un derecho constitucional, así como también se indica en la fracción XX, inciso c) un apoyo anual directo a pescadores de pequeña escala.
Que la continuidad y fortalecimiento de la política social tiene como misión favorecer a los más desprotegidos y alcanzar mayores condiciones de igualdad y justicia social. Es por ello que, los Programas para el Bienestar representan el eje central de la consolidación del proyecto de nación y son una herramienta para garantizar la universalidad de los derechos humanos, promover la participación política y comunitaria, lograr mayor inclusión y consolidar la transformación del país.
Que en el Presupuesto de Egresos de la Federación aprobado por la Cámara de Diputados en la sesión iniciada el 11 de diciembre de 2024 y concluida el día 12 del mes y año señalados, se avaló el dictamen correspondiente, en el cual se plantean ocho ejes prioritarios que guiarán las acciones de las dependencias y entidades de la Administración Pública Federal en el próximo año, con la intención de generar valor público y beneficiar a la ciudadanía.
Que entre los objetivos se destacan: gobierno incluyente y honesto; bienestar y alimentación; igualdad sustantiva para las mujeres. También subraya la importancia de áreas como salud y seguridad social; educación, ciencia y cultura; agua y sustentabilidad; economía, transporte y vivienda; además de seguridad, paz y justicia.
Que lo anterior en virtud de que la participación de estos productos en la producción nacional, la actividad agrícola, pecuario y pesquera tuvo una caída en el 2023 del 0.3 %, derivado principalmente a las condiciones de sequía observadas en la mayor parte del territorio nacional tal como lo señalan las Expectativas Agroalimentarias del SIAP 2024.
Que para poner fin al hambre, lograr la seguridad alimentaria, la mejora de la nutrición y promover la agricultura sostenible, conforme al Objetivo 2 de los Objetivos de Desarrollo Sostenible de la Agenda 2030 aprobada por la Organización de la Naciones Unidas, el Programa de Fomento a la Agricultura, Ganadería, Pesca y Acuicultura establece el apoyo a los productores agrícolas, ganaderos, pesqueros y acuicultores quienes estarán en condiciones de incrementar su productividad.
Que de las 4, 629,134 Unidades de Producción que el INEGI estima en Censo Agropecuario 2022 para las actividades agrícolas y ganadera, mientras que la población potencial representa alrededor del 80% de estas Unidades de Producción que son de pequeña y mediana escala.
Que dado el planteamiento de que existe un margen de mejora para incrementar la producción de los subsectores agropecuario y acuícola pesquero y que todas las unidades de producción poseen esta capacidad, la población potencial está conformada por 5,005,770 unidades de producción agropecuaria con una superficie estimada de 38,725,247 hectáreas agrícolas y 49,698,899 hectáreas ganaderas, así como 216,545 personas físicas que se dedican a las actividades pesquera y acuícola ligadas a Unidades Económicas.
Que de acuerdo con la Encuesta Nacional Agropecuaria 2019 del total de unidades de producción, el 94% corresponden a los estratos de autoconsumo y transición, con un total de 3,083, 844 productores de pequeña escala.
Que conforme a la clasificación por tipo de productor realizada por el INEGI en la Actualización del marco censal agropecuario, existen 2, 683,826 productores de pequeña y mediana escala en la región sur sureste del país. Dicha población es la que preferentemente atiende el programa, sin excluir a los productores de otras entidades federativas que soliciten los apoyos.
Que así, la población objetivo del programa la constituyen los productores agrícolas, pecuarios, pesqueros y acuícolas en todo el territorio nacional, que requieran incrementar la producción de sus Unidades de producción para su autoconsumo y venta de excedentes, dando preferencia a aquellos productores de pequeña escala.
Que por otra parte, bajo el enfoque de desarrollo territorial, la población objetivo corresponde al número total de productores de pequeña escala que se encuentren en los 1,565 municipios declarados como zonas de atención prioritaria.
Que de acuerdo con los "Resultados Oportunos" del Censo Agropecuario 2022 que el INEGI publica, existen 5,005, 770 de Unidades de Producción agropecuarias en México de las cuales, se encuentran activas 4, 440,265. De estas, 3, 153,514 poseen hasta 5 hectáreas de superficie, alrededor del 71 % de las UP activas, y son 2, 605,965 las que se encuentran bajo la responsabilidad de una persona física, pequeños y medianos productores.
Que respecto a la pesca, los volúmenes de captura han registrado comportamiento variables en los últimos años, oscilando en los 2 millones de toneladas de más de 50 especies pesqueras que forman parte de la dieta mexicana y en donde participan alrededor de 180 mil personas. En 2019 la acuicultura se desarrollaba en 9,230 Unidades de Producción Acuícola, de las cuales 4 mil fueron dedicadas a la acuacultura rural y dieron ocupación a más de 6 mil personas.
Que este programa atenderá el problema público de baja producción y productividad en los subsectores agrícola, pecuario, pesquero y acuícola la cual se acentúa en los productores de pequeña escala del país y estará orientado a mejorar las condiciones de igualdad y bienestar para su desarrollo principalmente en el Sur Sureste, donde se plantea detonar el crecimiento de esa región que ha quedado rezagada con respecto al Norte del País, impulsando preferentemente los productos estratégicos para la alimentación y autosuficiencia alimentaria del país, maíz, frijol, arroz, trigo panificable y leche, y fomentando la actividad pesquera para mejorar la vida de las comunidades costeras y ribereñas y que los pescadores y acuicultores reciban un precio justo por sus productos, así como otras cadenas agroalimentarias importantes para el país por su relevancia social, contribución al medio ambiente como café y caña y por otro lado el grupo de oleaginosas y forrajes por su optimización del recurso agua y ciclos agrícolas cortos.
Que el 31 de diciembre de 2024, se publicó en el Diario Oficial de la Federación, el Acuerdo por el que se dan a conocer las Disposiciones Generales aplicables a las Reglas y Lineamientos de Operación de los Programas de la Secretaría de Agricultura y Desarrollo Rural.
Por lo antes expuesto, he tenido a bien expedir el siguiente:
ACUERDO POR EL QUE SE DAN A CONOCER LAS REGLAS DE OPERACIÓN DEL PROGRAMA DE FOMENTO A LA
AGRICULTURA, GANADERÍA, PESCA Y ACUICULTURA PARA EL EJERCICIO 2025
CONTENIDO
Título I. Disposiciones Generales del Programa.
Artículo 1. Objeto del Acuerdo.
Artículo 2. Glosario de Términos y Acrónimos.
Artículo 3. Objetivo General.
Artículo 4. Cobertura General.
Artículo 5. Población Objetivo General.
Artículo 6. Proyectos Estratégicos.
Título II. Operación del Programa.
Capítulo I. Operación del Componente Fomento a la Agricultura.
Artículo 7. Objetivo Específico.
Artículo 8. Cobertura Particular.
Artículo 9. Población Objetivo Particular.
Artículo 10. Instancias Participantes.
Artículo 11. Criterios de Elegibilidad y Requisitos.
Artículo 12. Características de los Apoyos
Sección I.
Artículo 13. Subcomponente Producción y Productividad para la Soberanía Alimentaria
Sección II.
Artículo 14. Subcomponente de Agregación de Valor y Comercialización
Sección III.
Artículo 15. Subcomponente Inclusión al Crédito
Sección IV.
Artículo 16 Subcomponente Aprovechamiento de Agua de Lluvia para la Agricultura
Sección V
Artículo 17. Criterios de Selección y Priorización.
Artículo 18. Mecánica Operativa.
Artículo 19. Exclusiones.
Capítulo II. Operación del Componente Bienestar para Pequeños y Medianos Ganaderos.
Artículo 20. Objetivo Específico.
Artículo 21. Cobertura Particular.
Artículo 22. Población Objetivo Particular.
Artículo 23. Instancias Participantes.
Artículo 24. Criterios y requisitos de elegibilidad.
Sección I.
Artículo 25. Subcomponente Mejoramiento Genético.
Artículo 26. Permanencia y seguro del semental.
Artículo 27. Subcomponente Equipo e Infraestructura pecuaria.
Sección II.
Artículo 28. Subcomponente Fortalecimiento a la producción de forrajes perennes.
Artículo 29. Subcomponente Fortalecimiento a los Programas Pecuarios de las Entidades Federativas.
Artículo 30. Impuesto de bienes o servicios.
Sección II.
Artículo 31. Servicios Técnicos.
Artículo 32. Porcentajes de apoyo.
Artículo 33. Pagos.
Sección III.
Artículo 34. Criterios de Selección y Priorización.
Artículo 35. Mecánica Operativa.
Artículo 36. Excepciones.
Artículo 37. De los proveedores.
Artículo 38. Exclusiones.
Artículo 39. Coordinación Institucional.
Capítulo III. Operación del Componente BIENPESCA
Artículo 40. Objetivo Específico
Artículo 41. Cobertura Nacional
Artículo 42. Población Objetivo Particular
Artículo 43. Instancias Participantes
Artículo 44. Criterios de Selección y Requisitos de Elegibilidad
Artículo 45. Características de los Apoyos
Artículo 46. Mecánica Operativa del Componente BIENPESCA
Artículo 47. Exclusiones
Artículo 48. Coordinación Intrainstitucional
Artículo 49. Coordinación Interinstitucional
Capítulo IV. Operación del Componente Recursos Genéticos Acuícolas
Artículo 50. Objetivo Específico.
Artículo 51. Cobertura Particular.
Artículo 52. Población Objetivo Particular.
Artículo 53. Instancias Participantes.
Artículo 54. Criterios y requisitos de elegibilidad.
Artículo 55. Características de los Apoyos.
Sección I Subcomponente de Semilla Acuícola.
Sección II.Subcomponente de Líneas Genéticas Mejoradas.
Artículo 56. Criterios de Selección y Priorización.
Artículo 57. Consideraciones Especiales.
Artículo 58. Mecánica Operativa General.
Mecánica Operativa Específica del Subcomponente de Semilla Acuícola.
Mecánica Operativa Específica del Subcomponente de Líneas Genéticas Mejoradas.
Artículo 59. Exclusiones.
Título III. Seguimiento, supervisión y evaluación.
Capítulo I .Del Seguimiento.
Artículo 60.
Artículo 61.
Capítulo II. De la Supervisión.
Artículo 62.
Capítulo III. De la Evaluación.
Artículo 63.
Título IV. Disposiciones Complementarias
Capítulo I. De los derechos, obligaciones y sanciones de los ciudadanos, solicitantes y beneficiarios
Artículo 64.
Capítulo II. Gastos de operación.
Artículo 65.
Capítulo III. Control y auditoría.
Artículo 66
Capítulo IV. Denuncias.
Artículo 67.
Capítulo V. Transparencia, acceso a la información pública y rendición de cuentas.
Artículo 68.
Artículo 69.
Capítulo VI. Contraloría social.
Artículo 70.
Capítulo VII. Instauración de procedimiento administrativo
Artículo 71
Capitulo VIII. Enfoque de Derechos Humanos
Artículo 72. Enfoque de Derechos Humanos
Artículo 73. Perspectiva de Género
Artículo 74. Acciones de Blindaje electoral
Transitorios
Anexos del Componente Fomento a la Agricultura
Anexo 1. Guía Rápida para el Solicitante del Componente Fomento a la
Agricultura
Anexo 2. Diagrama de la Mecánica Operativa del Componente Fomento a la Agricultura.
Anexo 3. Solicitud del Apoyo del Componente Fomento a la Agricultura.
Anexo 4. Guion para la Elaboración del Proyecto Colectivo del Componente Fomento a la Agricultura.
Anexo 5. Listado de Productores Asociados en el Proyecto Colectivo del Componente Fomento a la Agricultura.
Anexo 6. Cédula de Calificación del Componente Fomento a la Agricultura.
Anexo 7. Cédula de Pertinencia del Componente Fomento a la Agricultura.
Anexos del Componente Bienestar para Pequeños y Medianos Ganaderos.
Anexo 8. Guía Rápida para el Solicitante del Componente Bienestar para Pequeños y Medianos Ganaderos 2025.
Anexo 9. Diagrama de la Mecánica Operativa del Componente Bienestar para Pequeños y Medianos Ganaderos 2025.
Anexo 10. Solicitud de apoyo del Componente Bienestar para Pequeños y Medianos Ganaderos 2025.
Anexo 11. Cédula de Calificación del Componente Bienestar para Pequeños y Medianos Ganaderos 2025.
Anexo 12. Formato de Instrucción de Pago Componente Bienestar para Pequeños y Medianos Ganaderos 2025.
Anexo 13. Carta Notificación de Dictamen Positivo del Componente Bienestar para Pequeños y Medianos Ganaderos 2025.
Anexo 14. Acta de entrega recepción del Componente Bienestar para Pequeños y Medianos Ganaderos 2025.
Anexos del Componente BIENPESCA
Anexo 15. Guía rápida para el beneficiario del Componente BIENPESCA.
Anexo 16. Diagrama de la Mecánica Operativa del Componente BIENPESCA.
Anexo 17. Formato de incorporación-actualización en el Padrón de Productores del Componente BIENPESCA-CONAPESCA.
Anexo 18. Formato de incorporación-actualización en el Padrón de Productores del Componente BIENPESCA-Secretaría del Bienestar.
Anexos del Componente Recursos Genéticos Acuícolas
Anexo 19. Guía rápida para el beneficiario del Componente Recursos Genéticos Acuícolas.
Anexo 20. Diagrama de la Mecánica Operativa del Componente Recursos Genéticos Acuícolas.
Anexo 21. Proyecto de Investigación del Componente Recursos Genéticos Acuícolas.
Anexo 22. Carta de Capacidades Técnicas del Componente Recursos Genéticos Acuícolas.
Anexo 23. Solicitud de Pago a Proveedor del Componente Recursos Genéticos Acuícolas.
Anexo 24. Declaratoria del solicitante del Componente Recursos Genéticos Acuícolas.
Anexo 25. Constancia de Identidad.
Anexo 26. Cotización del Centro Proveedor de Semilla del Componente Recursos Genéticos Acuícolas.
Anexo 27. Directorio del Componente Recursos Genéticos Acuícolas
Anexo 28. Nombre de archivos para carga de documentación
Anexos Generales
Anexo 29. Declaratoria en Materia de Seguridad Social
Anexo 30. Modelo de Excusa para los Servidores Públicos.
Anexo 31. Modelo de Convocatoria.
Anexo 32. Modelo de Instrumento Jurídico, Convenio de Concertación.
TÍTULO I
Disposiciones Generales del Programa
Artículo 1. Objeto del Acuerdo. El presente Acuerdo tiene por objeto establecer las Reglas de Operación para la aplicación del Programa de Fomento a la Agricultura, Ganadería, Pesca y Acuicultura para el ejercicio fiscal 2025.
Se deberá observar conjuntamente con lo dispuesto en el presente Acuerdo, lo previsto en el Acuerdo por el que se dan a conocer las Disposiciones Generales aplicables a las Reglas y Lineamientos de Operación de los Programas de la Secretaría de Agricultura y Desarrollo Rural.
La interpretación técnica y operativa de las disposiciones contenidas en el presente Acuerdo, así como la resolución de los asuntos no previstos en estas Reglas de Operación, serán facultad de la Secretaría a través de las Unidades Responsables correspondientes, en los términos de las disposiciones aplicables en la materia, sin perjuicio de las facultades de la Oficina del Abogado General.
Artículo 2. Glosario de Términos y Acrónimos.
I. Acta Constitutiva. Documento jurídico fehaciente que establece de forma legal la formación de una organización o sociedad, en el cual se estipulan los aspectos generales de la misma.
II. Acta de Asamblea. Documento mediante el cual los integrantes de una persona moral expresan la voluntad colectiva de la organización y formalizan los acuerdos de su interés bajo los mecanismos legales que los rigen.
III. Acta Finiquito. Instrumento elaborado por la Unidad Responsable y/o Instancia Ejecutora con el Beneficiario en la que se dan por concluidas las acciones del proyecto apoyado en el ejercicio fiscal de que se trate, que avala el cierre físico-financiero, y se establecen de manera enunciativa mas no limitativa lo siguiente: objeto de la misma; circunstancias de tiempo, modo y lugar de su elaboración, nombre completo, cargo y firma de los participantes en su elaboración y, documentación que soporte el cierre de las actividades técnicas, operativas y financieras.
IV. Actividad Acuícola. Aquella dirigida a la reproducción controlada, pre engorda y engorda de especies de la fauna y flora realizadas en aguas dulces, marinas o salobres, por medio de técnicas de cría o cultivo, que sean susceptibles de explotación comercial, ornamental, recreativa, de fomento o didáctica.
V. Actividad Pecuaria. Conjunto de acciones para la explotación racional de especies animales orientadas a la producción de carne, leche, huevo, miel, piel, lana y otras de interés zootécnico, con la finalidad de satisfacer necesidades vitales o del desarrollo humano.
VI. Apoyo. Asignaciones de recursos fiscales previstas en el Presupuesto de Egresos de la Federación que, a través de las dependencias y entidades, se otorgan a los diferentes beneficiarios de los programas de AGRICULTURA.
VII. AECI. Área de Especialidad en Control Interno del Ramo para la Secretaría de Agricultura y Desarrollo Rural.
VIII. Beneficiario. Persona física o moral que recibe el apoyo previsto en las presentes Reglas de Operación. Tratándose de los apoyos a que se refieren los bienes públicos, para efectos del Sistema de Rendición de Cuentas, se considerará como beneficiario a aquellas personas físicas o morales con las que se acuerda la realización de acciones para alcanzar los fines de los Componentes.
IX. BIENPESCA. Componente Apoyo para el Bienestar de Pescadores y Acuicultores, el cual forma parte del Programa de Fomento a la Agricultura, Ganadería, Pesca y Acuacultura.
X. Cadena de Valor. Todas aquellas actividades agrícolas y ganaderas que de forma coordinada y en una región determinada, producen, benefician, transforman y comercializan para añadir valor a la producción primaria.
XI. Cambio de Cultivo. Conversión o reconversión de un cultivo actual a otro(s), basada en la vocación productiva de la tierra, rotación de cultivos para evitar el agotamiento del suelo, tolerancia a heladas, sequías y fenómenos naturales derivados del cambio climático, ventanas comerciales de oportunidad, entre otros.
XII. Ciclo agrícola. Periodo que comprende aquellos ciclos cuyas denominaciones se asumen a partir de las estaciones del año en que se realizan las siembras, esto es: otoño-invierno y primavera-verano. Al considerar la totalidad del periodo de producción hasta que se llevan a cabo las cosechas, los ciclos se pueden traslapar, es decir, todavía no termina un ciclo cuando inicia otro, esto es resultado de la duración de los periodos vegetativos de los cultivos.
XIII. Ciclo otoño-invierno. Abarca el periodo de siembras que generalmente inicia en el mes de octubre y termina en marzo del año siguiente. Las cosechas inician en diciembre y concluyen en el mes de septiembre del año siguiente.
XIV. Ciclo primavera-verano. Comprende el periodo de siembras que comienza en marzo y finaliza en septiembre del mismo año. Las primeras cosechas de este ciclo inician en el mismo mes en que se reportan las siembras, sobre todo por la inclusión de cultivos de invernadero.
XV. Cultivos cíclicos, anuales o de ciclo corto. Aquéllos cuyo periodo vegetativo es menor a un año. En la agricultura del país las siembras y cosechas de los cultivos de ciclo corto se concentran en dos periodos productivos: otoño-invierno y primavera-verano.
XVI. Cultivos perennes. Aquellos cuyo ciclo vegetativo es mayor a un año. Los cultivos perennes se cosechan todo el año, por esta razón los registros administrativos se realizan considerando el mes de enero como inicio de cosecha y diciembre como el de término. En estos cultivos existen cuatro productos denominados como perennes especiales, que por sus características productivas, comerciales y agroindustriales, se registran en periodos específicos de seguimiento estadístico y son los siguientes: alfalfa, cacao, café cereza y caña de azúcar
XVII. CLABE Interbancaria. Clave Bancaria Estandarizada.
XVIII. Clúster agroalimentario. Agrupación o concentración de empresas, legalmente constituidas, establecidas en un territorio, vinculadas a una misma cadena de valor, interconectadas entre sí, que incorpora a proveedores, agentes y actores económicos, empresas de sectores afines y conexas, la academia y con la participación necesaria del Gobierno Federal, para diseñar e implementar acciones conjuntas que favorezcan el desarrollo y eleven la competitividad de su industria o sector a través de la celebración de cualquier acto jurídico de cooperación interorganizacional.
XIX. Comité Técnico Dictaminador (CTD). Órgano Colegiado encargado de dictaminar las solicitudes o en su caso validar los pre-dictámenes de la Unidad Técnica Operativa.
XX. Comprobante de Domicilio. Documento con el cual se hace constar que una persona física o moral, habita en el núcleo agrario, localidad o municipio donde se desarrollará el proyecto productivo o en donde tiene su domicilio legal. Serán comprobantes de domicilio válidos para una persona física: recibo de luz, teléfono, predial, agua, constancia de residencia expedida por el Ayuntamiento, Comisariado Ejidal o de Bienes Comunales. Las personas morales podrán usar como comprobante de domicilio: recibo de luz, teléfono, predial y agua.
XXI. CONAGUA. Comisión Nacional del Agua.
XXII. CONAPESCA. Comisión Nacional de Acuacultura y Pesca.
XXIII. Convenio de Concertación. Acuerdo de voluntades que suscribe la Unidad Responsable o, en su caso, la Instancia Ejecutora del Programa o Componente, con El/La Beneficiaria/o, para establecer los derechos y obligaciones a cargo Del/De la Beneficiario/a en torno al uso y aplicación del apoyo que se le otorga.
XXIV. Constancia de Residencia. Documento expedido por el Ayuntamiento, Comisariado Ejidal o de Bienes Comunales, con el cual se hace constar que la persona física o moral habita en el núcleo agrario, localidad o municipio donde se desarrollará el proyecto productivo o en donde tiene su domicilio legal.
XXV. Constancia de Situación Fiscal. Documento emitido por el Servicio de Administración Tributaria (SAT) contiene información del Registro Federal de Contribuyentes y la Cédula de Identificación Fiscal.
XXVI. Contraloría social.- Mecanismo de las personas beneficiarias, de manera organizada, independiente, voluntaria y honorífica, para verificar el cumplimiento de las metas y la correcta aplicación de los recursos públicos asignados a los programas federales, regulada por los "lineamientos para la promoción y operación de la Contraloría social"
XXVII. Cultivos prioritarios. Los que establezcan las Unidades Responsables, basados en la planeación agrícola y el Plan Sectorial de Agricultura y Desarrollo Rural.
XXVIII. CURP. Clave Única de Registro de Población, documento expedido por la Secretaría de Gobernación;
XXIX. Decreto de creación. Instrumento jurídico de creación de los Centros Públicos de Investigación que tengan como objeto realizar las actividades de investigación científica y tecnológica.
XXX. Derechohabiente: Persona física o moral que, cumpliendo con los requisitos establecidos, es considerada beneficiaria de los apoyos previstos en las Reglas de Operación de los Programas a cargo de la Secretaría de Agricultura y Desarrollo Rural.
XXXI. Documento que acredite la propiedad o legal posesión. Para este efecto se considerará aquel documento jurídico fehaciente que corresponda, dependiendo de la naturaleza del subcomponente, que cumpla con los requisitos exigidos por el marco legal aplicable en la materia en cada entidad federativa, tales como los que a continuación se enlistan de manera enunciativa más no limitativa: escritura pública debidamente protocolizada ante fedatario público e inscrita en el Registro Público de la Propiedad; contrato de compraventa pasado ante fe de fedatario público; contrato de arrendamiento, comodato, usufructo, donación, permuta, o cesión de derechos, entre otros, los cuales atiendan las formalidades de la legislación civil de la entidad federativa de que se trate; original y/o copia certificada de la adjudicación emitida por autoridad judicial o fedatario público; así como los instrumentos jurídicos reconocidos por la legislación agraria.
XXXII. Entidades Federativas. Cada uno de los 32 estados libres y soberanos que forman parte de la República Mexicana.
XXXIII. Folio. Número de registro que se otorga a cada una de las Solicitudes de Apoyo recibidas en las ventanillas de atención y registradas en Padrón Único de Beneficiarios de AGRICULTURA.
XXXIV. Identificación Oficial. Documento oficial vigente, con el que una persona física puede acreditar su identidad; los documentos aceptables son la Credencial para Votar o Pasaporte emitido por la Secretaría de Relaciones Exteriores, u otras Identificaciones Oficiales vigentes con fotografía y firma, expedidas por el gobierno federal, estatal, municipal o de la Ciudad de México.
XXXV. IE. Instancia Ejecutora.
XXXVI. Instrumento Jurídico. Se refiere a los convenios celebrados, en los que se precisen los compromisos, objetivos y acciones específicas a realizar por las partes involucradas.
XXXVII. Instancia Ejecutora de Gastos Asociados a la Operación. Representación Estatal de AGRICULTURA o la que la Unidad Responsable designe, siempre y cuando se encuentren relacionadas con el Sector Agroalimentario y cumplan con la normatividad aplicable vigente;
XXXVIII. Instancia Dispersora de Recursos o Apoyos. Instancia encargada de realizar el pago de los apoyos de los Componentes del Programa que así lo dispongan, la cual puede ser el Banco del Bienestar, una Unidad Administrativa de la estructura de la Secretaría, un órgano administrativo desconcentrado de AGRICULTURA, organismos descentralizados sectorizados a AGRICULTURA o de la Administración Pública o la que la Unidad Responsable designe, siempre y cuando se encuentren relacionadas con el Sector Agroalimentario y cumplan con la normatividad aplicable vigente.
XXXIX. IMIPAS. Instituto Mexicano de Investigación en Pesca y Acuacultura Sustentable.
XL. Mediano productor pecuario. Persona física o moral dedicada a la actividad pecuaria que de manera individual posea entre 36 y 100 vientres bovinos o su equivalente en otras especies.
XLI. Padrón de Productores de la Secretaría de Agricultura y Desarrollo Rural. Registro que contiene los datos de identificación de las personas físicas y morales que solicitan alguno de los apoyos previstos en los diferentes programas a cargo de la Secretaría.
XLII. Padrón de Productores de Pesca y Acuacultura. Registro a cargo de la CONAPESCA que contiene datos de identificación de las personas físicas dedicadas a la pesca y acuicultura integrado en el marco del Componente BIENPESCA.
XLIII. Padrón Ganadero Nacional (PGN). Base de datos de las Unidades Económicas Pecuarias a nivel nacional.
XLIV. Pequeño productor pecuario. Persona física dedicada a la actividad pecuaria que de manera individual posea entre 5 y 35 vientres bovinos o su equivalente en otras especies.
XLV. Población Objetivo. Es aquella a la que será dirigido el apoyo del presente Programa.
XLVI. Programas. Los que se indican en el Presupuesto de Egresos de la Federación del ejercicio fiscal que corresponda con clave presupuestal "S" Sujetos a Reglas de Operación de la Secretaría y su Sector Coordinado.
XLVII. Región. Territorio o conjunto de territorios, no limitados a una sola Entidad Federativa, que se caracteriza por producir o realizar una actividad específica.
XLVIII. RFC. Registro Federal de Contribuyentes.
XLIX. RNPA. Registro Nacional de Pesca y Acuacultura.
L. Secretaría. Secretaría de Agricultura y Desarrollo Rural. (AGRICULTURA).
LI. Secretario. El titular de la Secretaría de Agricultura y Desarrollo Rural.
LII. Semilla. Es la que se obtiene del fruto después de la fecundación de la flor, los frutos o partes de éstos, así como partes de vegetales o vegetales completos que se utilizan para la reproducción y propagación de las diferentes especies vegetales; de conformidad con la Ley Federal de Producción, Certificación y Comercio de Semillas.
LIII. Semilla Categoría Habilitada. Aquella cuyo proceso de propagación o producción no ha sido verificado o habiéndolo sido, no cumple totalmente con alguna de las características de calidad genética, física, fisiológica o fitosanitaria; de conformidad con la Ley Federal de Producción, Certificación y Comercio de Semillas.
LIV. Semilla Categoría Certificada. La que conserva un grado adecuado y satisfactorio de identidad genética y pureza varietal, proviene de una semilla Original, Básica o Registrada y es producida y reproducida o multiplicada de acuerdo con las Reglas a que se refiere esta Ley; de conformidad con la Ley Federal de Producción, Certificación y Comercio de Semillas.
LV. Semilla mejorada. La que se ha obtenido por un proceso de mejoramiento genético, a partir del fruto después de la fecundación de la flor, los frutos o partes de éstos, así como partes de vegetales o vegetales completos que se utilizan para la reproducción y propagación de las diferentes especies vegetales. Para efectos de estas Reglas de Operación, quedan excluidas las semillas de especies y subespecies silvestres y forestales por estar reguladas en la Ley de la materia, así como las obtenidas mediante el uso específico de técnicas de biotecnología moderna (organismos genéticamente modificados) que se define en la Ley de Bioseguridad de Organismos Genéticamente Modificados.
LVI. SENASICA. Servicio Nacional de Sanidad, Inocuidad y Calidad Agroalimentaria.
LVII. SHCP. Secretaría de Hacienda y Crédito Público.
LVIII. SIGAP. Sistema Informático de Gestión y Administración de Programas el cual es una herramienta informática (antes SURI) operada por las Unidades Responsables para la ejecución de los Programas a cargo de AGRICULTURA y que es administrada tecnológicamente por la Dirección General de Tecnologías de la Información y Comunicaciones.
LVIX. SNICS. El Servicio Nacional de Inspección y Certificación de Semillas
LX. Soberanía alimentaria. La libre determinación del país en materia de producción, abasto y acceso de alimentos a toda la población, basada fundamentalmente en la producción nacional.
LXI. Supervisión. Se refiere al procedimiento a través del cual se constata mediante revisión física, documental de gabinete, satelital y de campo, el cumplimiento de las disposiciones para la operación del Programa.
LXII. Territorios Prioritarios. Entidades, regiones, microrregiones o municipios que establezcan las Unidades Responsables, basados en el Plan Nacional de Desarrollo 2020-2024, el Plan Sectorial de Agricultura y Desarrollo Rural, y la planeación agrícola, donde se identifiquen las áreas que contienen a los pequeños productores agrícolas y pecuarios que podrían ser sujetos de los apoyos de las presentes Reglas de Operación.
LXIII. Unidad Animal (UA). Equivale a una vaca de 400 a 450 kg de peso, que se utiliza como base de equivalencia en otras especies, indicadas en el Diario Oficial de la Federación del 02 mayo 2000.
LXIV. Unidad de Producción Pecuaria (UPP). Superficie definida y delimitada en la que el productor del sector primario efectúa la cría de ganado.
LXV. Unidad Económica Pecuaria (UEP). Personas físicas o morales dedicadas a la producción comercialización o industrialización de productos pecuarios que se encuentren registradas en el Padrón Ganadero Nacional como Unidades de Producción Pecuarias (UPP) o Prestadores de Servicios Ganaderos (PSG).
LXVI. Unidad Económica Pesquera y/o Acuícola (UEPA). Persona física o moral que desarrolla la actividad pesquera y/o acuícola, ligada a la que cuenta con la unidad de producción y/o activos productivos y/o al amparo del permiso o concesión de pesca y/o acuacultura vigentes.
LXVII. Unidad Responsable (UR). Es aquella Unidad Administrativa del sector central de la Secretaría, Órgano Administrativo Desconcentrado u Organismo Descentralizado sectorizado a la AGRICULTURA, que tiene a su cargo la operación y ejecución de alguno de los rubros de intervención que integran el Programa, conforme se establezca en los diversos Acuerdos por los que se dan a conocer las Reglas de Operación de los Programas de AGRICULTURA.
LXVIII. Ventanilla. Lugar físico establecido por la Secretaría donde se recibe la documentación para acceder al programa.
LXIX. Zonas de Atención Prioritaria (ZAP). Aquellas zonas, regiones o municipios, establecidas por la Cámara de Diputados en la Declaratoria Anual correspondiente.
Artículo 3. Objetivo General. Contribuir a la autosuficiencia y seguridad alimentarias mediante el incremento de la producción y la productividad de la agricultura, la ganadería, la pesca y la acuicultura, a través de prácticas sustentables, y acciones de capacitación del desarrollo de cadenas de valor regionales y generando las condiciones de igualdad necesarias para un desarrollo territorial con inclusión y justicia social.
Artículo 4. Cobertura General. La cobertura del programa es nacional, y conforme a los objetivos de cada componente.
Artículo 5. Población Objetivo General. La población objetivo del programa son las Unidades Económicas (personas físicas y morales) así como las personas físicas que colaboran en ellas, que se dedican a la actividad agrícolas, pecuarias, pesqueras y acuícolas en todo el territorio nacional, que requieran incrementar la producción y productividad de sus unidades de producción para su autoconsumo y venta de excedentes, dando preferencia a aquellas unidades económicas de pequeña escala.
Artículo 6. Proyectos Estratégicos. Las Unidades Responsables podrán proponer a consideración del C. Secretario, proyectos estratégicos de conformidad en lo previsto en el Acuerdo por el que se dan a conocer las disposiciones generales aplicables a las Reglas de Operación de los Programas de la Secretaría de Agricultura y Desarrollo Rural.
Asimismo, se podrán ejecutar proyectos estratégicos que atiendan a la población objetivo en los siguientes supuestos:
I. Proyectos de prioridad nacional, impacto nacional, estatal, regional o municipal propuestos por las Unidades Responsables.
II. Atención a necesidades específicas detectadas en materia de desarrollo de cuencas lecheras en el sureste del país, específicamente en Tabasco, Chiapas y Veracruz.
III. Atención a necesidades para la mitigación de los efectos de la sequía agrícola, para establecer cultivos preferentemente de bajo consumo de agua, y orientado a granos, forrajes y oleaginosas e impulso a la producción sustentable de cultivos originarios de México, entre otros.
IV. Atención a las necesidades específicas detectadas en los Pueblos Originarios del País, como el Plan de Justicia del Pueblo Yaqui, en el Estado de Sonora, entre otros, conforme al Decreto por el que se crea la Comisión Presidencial de Justicia para el Pueblo Yaqui, del Estado de Sonora;
V. Atención a contingencias ambientales causadas por huracanes, inundaciones y sequía agrícola que afecten a zonas y regiones de producción agropecuaria
TÍTULO II. OPERACIÓN DEL PROGRAMA
Capítulo I. Operación del Componente Fomento a la Agricultura.
Artículo 7. Objetivo Específico. Los productores agrícolas incrementan la productividad de sus Unidades de Producción de manera sostenible.
Artículo 8. Cobertura Particular: Su cobertura es Nacional conforme a las convocatorias emitidas por la Unidad Responsable para el acceso a los apoyos descritos en estas Reglas de Operación.
Artículo 9. Población Objetivo Particular: Productores agrícolas pequeños y medianos que posean hasta cincuenta hectáreas para apoyos individuales y productores agrícolas organizados con hasta un máximo de cincuenta hectáreas para apoyos que requieran implementar proyectos colectivos.
Artículo 10. Instancias Participantes: Las instancias que participan en la operación de este Componente son:
I. Unidad Responsable: Las Direcciones Generales responsables de cada Subcomponente.
II. Instancia Ejecutora: La(s) que la Unidad Responsable designe, siempre y cuando se encuentren relacionadas con el Sector Agroalimentario y cumplan con la normatividad aplicable vigente;
III. Comité Técnico Dictaminador: Será Integrado por invitación de la Unidad Responsable a diferentes áreas de AGRICULTURA, y en su caso, especialistas relacionados con el tema;
IV. Representaciones de la Secretaría en las Entidades Federativas, o sus representaciones Regionales: con las responsabilidades y atribuciones que la Unidad Responsable le designe, a través de la mecánica operativa y oficios o circulares;
V. Ventanilla: La(s) que la Unidad Responsable e Instancias Ejecutoras designen, siempre y cuando se encuentren relacionadas con el Sector Agroalimentario y cumplan con la normatividad aplicable vigente;
VI. Instancia Dispersora de Recursos: La que la Unidad Responsable designe, siempre y cuando se encuentren relacionadas con el Sector Agroalimentario y cumplan con la normatividad aplicable vigente;
VII. Instancia Ejecutora de Gastos Asociados a la Operación: La Unidad Responsable y la que ésta designe, siempre y cuando se encuentren relacionadas con el Sector Agroalimentario y cumplan con la normatividad aplicable vigente.
VIII. Unidad Técnica Operativa: La(s) que la Unidad Responsable e Instancias Ejecutoras designen, siempre y cuando se encuentren relacionadas con el Sector Agroalimentario y cumplan con la normatividad aplicable vigente.
IX. Agente Técnico. Los que la Unidad Responsable e Instancias Ejecutoras designen, siempre y cuando se encuentren relacionadas con el Sector Agroalimentario y cumplan con la normatividad aplicable vigente.
Artículo 11. Criterios de elegibilidad y requisitos. Para acceder a los apoyos de este Componente, los solicitantes deberán cumplir con los siguientes criterios y requisitos de elegibilidad:
| Criterio de elegibilidad | Requisito de elegibilidad |
| I. Ser productor agrícola que tenga interés en incrementar su productividad sin ampliar la frontera agrícola. | a) Identificación oficial vigente (credencial para votar, pasaporte, cartilla del servicio militar nacional o cédula profesional). b) Clave Única de Registro de Población (CURP). c) Comprobante de domicilio del solicitante (luz, teléfono, predial, agua, constancia de residencia expedida por el ayuntamiento), con una vigencia no mayor a tres meses anteriores a la fecha de la solicitud. d) Acreditar la propiedad o la legal posesión del predio mediante el documento jurídico fehaciente que corresponda, dependiendo de la naturaleza del subcomponente con las formalidades que exija el marco legal aplicable en la materia. Para el caso de los productores de comunidades indígenas, con el documento expedido por la autoridad competente y en su caso, conforme a usos y costumbres. |
| II. Manifestar su interés para recibir apoyos del programa y aceptar cumplir con todas las disposiciones legales aplicables y específicamente con las contenidas en estas Reglas. | Solicitud de Apoyo del Componente Fomento a la Agricultura (Anexo 3); especificando el apoyo al que aplica. |
| III. Estar registrado en el Padrón de Productores de la Secretaría de Agricultura y Desarrollo Rural | a. Folio de Registro en el Padrón de Productores de la Secretaría de Desarrollo Rural, en caso de no estarlo se deberá presentar en la ventanilla para su registro en dicho padrón con copia sencilla y original para el cotejo de los siguientes documentos: b. Identificación oficial vigente (credencial para votar, pasaporte, cartilla del servicio militar nacional o cédula profesional); c. Clave Única de Registro de Población (CURP), en los casos en que al presentar la identificación oficial contenga la CURP, no será necesario presentar ésta; d. Comprobante de domicilio del solicitante (luz, teléfono, predial, agua, constancia de residencia expedida por el ayuntamiento), con una vigencia no mayor a tres meses anteriores a la fecha de solicitud; |
| IV. En caso el caso de apoyos colectivos, los productores deberán demostrar que están organizados para fines productivos. | Además de los requisitos anteriores, deberán presentar: a. Proyecto colectivo conforme al Guion para la Elaboración del Proyecto Colectivo del Componente Fomento a la Agricultura (Anexo 4); b. Acta constitutiva con un mínimo de 12 meses de antigüedad a la fecha de emisión de la convocatoria, las modificaciones a ésta y a sus estatutos, que en su caso haya tenido a la fecha de la solicitud, debidamente protocolizada ante Fedatario Público. El Acta deberá comprender en su objeto social su vinculación con la producción agropecuaria y pesquera, conservación, transferencia tecnológica y desarrollo del sector agroalimentario. c. Listado de Productores Asociados en el Proyecto Colectivo del Componente Fomento a la Agricultura (Anexo 5 en formato Excel), los cuales deberán estar protocolizados con una antigüedad mínima de 12 meses en el acta de la Persona Moral; d. Identificación oficial vigente del representante legal de la persona moral (credencial para votar, pasaporte, cartilla del servicio militar nacional o cédula profesional); e. CURP del representante legal de la persona moral, en los casos en que al presentar la identificación oficial contenga la CURP, no será necesario presentar ésta; f. RFC o constancia de situación fiscal actualizada. g. Comprobante de domicilio del solicitante (luz, teléfono, predial, agua, constancia de residencia expedida por el ayuntamiento), con una vigencia no mayor a tres meses anteriores a la fecha de solicitud. En caso de que le sea aplicable el Anexo 29, Declaratoria en materia de seguridad social, el solicitante deberá tomar en consideración los siguientes supuestos: i. Cuando el monto total de apoyo sea de $30,000.00 (Treinta mil pesos 00/100 M.N.) o inferior, no es necesario que el beneficiario acredite encontrarse al corriente con el cumplimiento de sus obligaciones en materia de seguridad social, ni el Anexo 29. Declaratoria en materia de Seguridad Social. ii. Cuando el monto total de apoyo sea superior a los $30,000.00 (Treinta mil pesos 00/100 M.N.), pero el beneficiario no se encuentra obligado a inscribirse ante el Instituto Mexicano del Seguro Social por no tener trabajadores a su cargo, deberá de manifestarlo bajo protesta de decir verdad, mediante el Anexo 29. Declaratoria en materia de Seguridad Social iii. Cuando el monto total de apoyo sea superior a los $30,000.00 (Treinta mil pesos 00/100 M.N.), y el beneficiario se encuentre obligado a inscribirse ante el Instituto Mexicano del Seguro Social por tener trabajadores a su cargo, deberá de presentar la opinión de cumplimiento de obligaciones fiscales en materia de seguridad social, realizando el procedimiento señalado en la Regla Quinta del ACUERDO ACDO.AS2.HCT.270422/107.P.DIR., en el entendido que dicha opinión deberá de ser positiva para poder acceder al apoyo solicitado. |
| V. Acreditar que cuenta con la concesión y/opermisos de la CONAGUA si el proyecto que sepresenta considerada el uso de agua. | Presentar cualquiera de los siguientes documentos vigentes: a. Título de concesión completo con hoja de registro en el Registro Público de Derechos de Agua (REPDA) o resolución título; en caso de cesión a terceros, se requiere solicitar la autorización a la CONAGUA, y presentar la constancia de dicho trámite. Para el caso de que el solicitante acredite el agua formando parte de una persona moral, ejido, Unidades de Riego y Distritos de Riego deberá presentar constancia del año en curso, emitida por la autoridad correspondiente indicando el volumen y superficie, acompañada por la concesión vigente. b. Constancia de registro de volumen para pozos agrícolas ubicados en zonas de libre alumbramiento, deberá tener dictamen positivo, no se aceptan solicitudes de trámites de perforaciones nuevas; c. Acuse, constancia o resolución favorable de trámite de prórroga de título de concesión; no se aceptan constancias de trámite de prorroga extemporánea, en su caso de haberse adherido al Decreto de facilidades administrativas de la CONAGUA deberá contar con el dictamen positivo; d. Aviso para usar aguas residuales por un tercero distinto al concesionario o asignatario; e. Constancia de autorización electrónica; f. Cuando se trate de usuarios en Distritos de Riego deberán presentar constancia emitida por la asociación de usuarios, sellada por la Jefatura del Distrito de riego correspondiente; g. En caso de uso de cosecha de agua se verificará la pertinencia técnica y jurídica por parte de la Unidad Responsable. h. Permisos de construcción y de aprovechamiento de agua en cauces. |
Además de acatar los requisitos anteriores, el solicitante dependiendo de su actividad productiva, deberá cumplir con los permisos, validaciones y certificaciones aplicables conforme a la legislación vigente en la materia.
Artículo 12. Características de los apoyos. A través de este componente se otorgarán apoyos conforme a los siguientes subcomponentes:
Sección I
Artículo 13. Subcomponente Producción y Productividad para la Soberanía Alimentaria. Este subcomponente está orientado a incrementar la producción y la productividad de las Unidades de Producción Agrícolas, para contribuir al fortalecimiento de la soberanía alimentaria del país.
La Unidad Responsable de este subcomponente es la Dirección General de Fomento a la Agricultura.
Los apoyos que se incluyen en este subcomponente se describen a continuación:
| Concepto de Apoyo | Características Específicas del Apoyo | Población Objetivo Específica | Monto de Apoyo |
| I. Adquisición de material genético e insumos. | Adquisición de material vegetativo, semilla e insumos de nutrición y manejo fitosanitario. | Productores agrícolas con hasta 60 hectáreas en territorios prioritarios | Para Cultivos Cíclicos: Hasta $1,750.00 (Mil setecientos cincuenta pesos 00/100 M.N.) por hectárea. |
| II. Atención a zonas vulnerables por riesgos climatológicos | Reconversión productiva y atención a la sequía agrícola a través de la adquisición de semillas, insumos de nutrición y manejo fitosanitario | Productores agrícolas con hasta 50 hectáreas en territorios prioritarios | Hasta $5,000.00 (Cinco mil pesos 00/100 M.N.) por hectárea. |
| | Rastreo fitosanitario | Productores agrícolas con hasta 50 hectáreas en territorios prioritarios | Hasta $1,100.00 (Mil cien pesos 00/100 M.N.) por hectárea. |
| Agricultura protegida (invernaderos, mallas antigranizo y malla sombra) | Productores agrícolas organizados con máximo 3 hectáreas por grupo organizado | Hasta $2,500,000.00 (Dos millones quinientos mil pesos 00/100 M.N.) por proyecto sin rebasar el 50% del costo del proyecto. |
| III. Mecanización y equipamiento de pequeños productores | Maquinaria, implementos y equipamiento para la agricultura de pequeños productores | Productores agrícolas con hasta 20 hectáreas en territorios prioritarios | Para maquinaria: Hasta $10,000,000.00 (Diez millones de pesos 00/100 M.N.) por proyecto presentado por productores organizados. Para paquete de celda fotovoltaica: Hasta $80,000.00 (Ochenta mil pesos) por productor. |
Nota: La semilla deberá cumplir con lo establecido en la Ley Federal de Producción, Certificación y Comercio de Semillas. Los insumos de nutrición y manejo fitosanitario deberán estar inscritos en el Registro Sanitario de Plaguicidas, Nutrientes Vegetales y LMR de la COFEPRIS.
Sección II
Artículo 14. Subcomponente de Agregación de Valor y Comercialización. Este subcomponente está orientado a la agregación de valor de la producción de productores de pequeña escala y su vinculación a los mercados.
La Unidad Responsable de este subcomponente es la Dirección General de Valor Agregado y Mercados.
Los apoyos que se incluyen en este subcomponente se describen a continuación:
| Concepto de Apoyo | Características Específicas del Apoyo | Población Objetivo Específica | Monto de Apoyo |
| I. Vinculación al mercado | Apoyos para equipamiento e infraestructura para agregar valor a los productos agroalimentarios prioritarios de productores de pequeña escala que les permita vincularse al mercado | Personas productoras del sector agroalimentario organizadas con potencial de vinculación al mercado | Hasta $5,000, 000.00 (Cinco millones de pesos 00/100 M.N.) por proyecto sin rebasar el 70% del costo del proyecto y un apoyo de hasta $50,000.00 (Cincuenta mil pesos 00/100 M.N.) por productor de un grupo organizado. |
| II. Vinculación Comercial | Acompañamiento y asesoría profesional bajo el esquema de clúster | Empresas agroalimentarias medianas o grandes en los estados donde se ubiquen los municipios prioritarios que estén dispuestas a vincularse con productores beneficiarios del programa | Hasta $1,000, 000.00 (Un millón de pesos 00/100 M.N.) por acompañamiento estatal. |
Para el subcomponente de Agregación de Valor y Comercialización, la unidad responsable se podrá auxiliar de otras áreas de la Secretaria para la identificación de las poblaciones susceptibles de atender.
Sección III
Artículo 15. Subcomponente Inclusión al Crédito. Este subcomponente está orientado impulsar el financiamiento en condiciones competitivas para pequeños y medianos productores.
La Unidad Responsable: Dirección General de Gestión de Riesgos
Instancia Ejecutora: Fideicomisos Instituidos en Relación con la Agricultura (FIRA).
Los apoyos que se incluyen en este subcomponente se describen a continuación.
| Conceptos de incentivo | Características Específicas del Apoyo | Población Objetivo Específica | Monto de Apoyo |
| 1. Servicio de Garantía: | Este incentivo otorga respaldo financiero, ante los Intermediarios Financieros, a las personas físicas o morales que requieran acceder a créditos para impulsar su actividad vinculada al sector agroalimentario y rural en su conjunto. | Personas físicas y/o morales de los sectores agropecuario, acuícola y pesquero con créditos de hasta 160,000 (ciento sesenta mil) UDIS por acreditado final para capital de trabajo y de hasta 160,000 (ciento sesenta mil) UDIS por acreditado final para inversión fija. | El porcentaje de incentivo será de hasta el 100% del saldo insoluto del crédito, o de los servicios relacionados con el mismo. |
| 2. Reducción del Costo de Financiamiento | Este incentivo está orientado a beneficiar a personas físicas o morales, a través de la reducción del costo financiero de los créditos contratados ante Intermediarios Financieros o Instancias Ejecutoras | Personas físicas y/o morales que realicen actividades vinculadas al sector agroalimentario y rural elegibles por AGRICULTURA. | El monto máximo del incentivo será hasta de nueve puntos porcentuales en la reducción del costo de financiamiento. Esta reducción se otorgará a partir de la tasa de interés autorizada en el crédito contratado, considerando que el margen de intermediación para el financiador no podrá exceder los 7 puntos porcentuales. |
Para el concepto Servicio de Garantía, el acreditado deberá contar con un crédito autorizado por un Intermediario Financiero o Instancia Ejecutora que, en operaciones directas, haya suscrito el correspondiente instrumento de aceptación de términos a cualquiera de los fondos aplicables a este Servicio de Garantía.
Para el concepto Reducción del Costo de Financiamiento el acreditado deberá contar con un crédito contratado con un Intermediario Financiero o Instancia Ejecutora de acuerdo a la normatividad vigente.
Los recursos derivados de cancelaciones, recuperaciones o desinversiones, o los no utilizados, así como los productos financieros que se generen y otras disponibilidades, permanecerán en los fondos de garantía para operaciones futuras.
Sección IV
Artículo 16. Subcomponente Aprovechamiento de Agua de Lluvia para la Agricultura. Este subcomponente está orientado a hacer un uso sustentable del agua para la agricultura, específicamente a través de la captación, almacenamiento y utilización del agua de lluvia para su uso agrícola.
La Unidad Responsable de este subcomponente es la Coordinación General de Desarrollo Rural.
Los apoyos que se incluyen en este subcomponente se describen a continuación:
| Concepto de Apoyo | Características Específicas del Apoyo | Población Objetivo Específica | Monto de Apoyo |
| I. Aprovechamiento de agua de lluvia para la Agricultura. | Ollas de agua para la captación, almacenamiento y utilización de agua de lluvia para la agricultura | Productores agrícolas organizados con un máximo de 50 hectáreas. | Hasta $2,000,000.00 (Dos millones de pesos 00/100 M.N.) por proyecto sin rebasar el 50% del costo del proyecto con un límite de apoyo de hasta $50,000.00 (Cincuenta mil pesos 00/100M.N.) por productor de un grupo organizado |
Sección V
Artículo 17. Criterios de Selección y Priorización. Los territorios y cultivos prioritarios serán determinados por las Unidades Responsables donde se relacionarán los estados y/o municipios que contienen a los productores que podrían ser sujetos de los apoyos de las presentes Reglas de Operación.
Se dará preferencia a solicitantes que pertenezcan a grupos o comunidades indígenas y/o afrodescendientes que se dediquen a las actividades productivas; mujeres, personas con discapacidad y solicitantes que viven en zonas de alta y muy alta marginación.
Para el caso del subcomponente Fortalecimiento a las Cadenas Agroalimentarias de los apoyos están dirigidos a los Comités Nacionales de los Sistemas Producto Agrícolas constituidos de conformidad con la Ley de Desarrollo Rural Sustentable.
Las Unidades Responsables podrán emitir las convocatorias (Anexo 31) para el acceso a los apoyos descritos en estas Reglas de Operación de acuerdo con la suficiencia presupuestal y de acuerdo con las prioridades marcadas en el PND y en el Programa Sectorial de Agricultura y Desarrollo Rural vigentes.
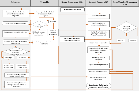
Artículo 18. Mecánica Operativa. Para la operación efectiva del Componente a continuación se presentan las etapas que deben ser ejecutadas para su correcta difusión, selección, ejecución y seguimiento:
1. Publicación de la Convocatoria. Una vez definidos los territorios y cultivos prioritarios, la Unidad Responsable emite la convocatoria y junto con la Instancia Ejecutora publicarán la convocatoria en sus respectivas páginas electrónicas y, en su caso en sus oficinas, en la que se indicarán la dirección (electrónica y/o física) de las ventanillas, fecha de apertura y cierre de las mismas, así como la información sobre el objetivo del Programa, población objetivo, cobertura, requisitos generales y específicos, además de los conceptos, montos de apoyo y criterios técnicos de selección.
2. Apertura y cierre de ventanillas. Conforme a la convocatoria emitida por la Unidad Responsable y en coordinación con la Instancia Ejecutora, se abrirán las ventanillas correspondientes (físicas y electrónicas).
3. Registro y recepción de solicitudes. Después de revisar con detalle las presentes Reglas de Operación, el solicitante:
I. Realizará el registro de solicitud en línea en la página www.gob.mx/agricultura, y en caso de requerir apoyo para la captura de su solicitud electrónica, podrá acudir físicamente a la ventanilla. Al concluir el registro el sistema emitirá un comprobante de captura exitosa con su respectivo número de registro, siempre y cuando se hayan llenado todos los campos solicitados.
II. Posterior a la captura, deberá acudir a la Ventanilla, antes del cierre definido en la convocatoria, para entregar los documentos que acrediten los requisitos que correspondan (generales y/o específicos), para su respectivo cotejo contra documentos originales, y en caso de estar completo el expediente requerido, se le entregará al solicitante un acuse de recibo de expediente completo.
III. Deberá conservar el número de registro recibido hasta la conclusión de su trámite.
IV. Si no cumple con los requisitos aplicables o algún documento resulta ilegible, deberá subsanar la deficiencia, para ello contará con un plazo máximo de 10 días hábiles, contados a partir de la fecha de la presentación de documentos en la ventanilla; el personal no podrá emitir el acuse de recibido hasta haber entregado de manera completa y a cabalidad su expediente.
Una vez que el solicitante entregue en ventanilla de manera completa los requisitos, se continuará con el trámite, sin embargo, en caso de que hayan transcurrido los 10 días sin que se subsane la deficiencia, se tendrá dicha solicitud por cancelada.
Posteriormente, el personal a cargo de la ventanilla revisará que los documentos presentados acrediten los criterios de elegibilidad y los requisitos que correspondan (generales y/o específicos), en caso de validarlos, notificará a la Unidad Responsable o Instancia Ejecutora y se le tendrá como solicitud válida para dictaminar.
4. Evaluación de las solicitudes presentadas. Una vez que la ventanilla cuente con toda la información completa por cada solicitud aceptada y con acuse de recibida completamente, deberá integrar, como parte de sus responsabilidades, un expediente completo electrónico en formato PDF, incluido el Anexo 3 firmado por el solicitante. El archivo de remisión deberá nombrarse con número de registro y deberá incluir en forma numerada los documentos indicados en estas Reglas de Operación, el cual será remitido al área correspondiente para revisión de los requisitos generales y específicos del Apoyo (Instancia Ejecutora o Unidad Responsable).
Esta área realizará un análisis del proyecto presentado y los conceptos de apoyo requeridos (Cédula de Calificación del Componente Fomento a la Agricultura Anexo 6) y emitirá un predictamen, que será remitido a la Unidad Responsable o Instancia Ejecutora, para convocar al CTD el cual revisará los pre-dictámenes presentados en cada sesión, y emitirá su fallo: Dictamen positivo o Dictamen negativo. En el caso de solicitudes de personas físicas y/o que no requieran la elaboración de un proyecto, el dictaminen se hará por el cumplimiento de los criterios y requisitos de elegibilidad, así como las priorizaciones que se establezcan,
5. Publicación de Resultados. La Instancia Ejecutora correspondiente será la encargada de generar un listado con los resultados de cada solicitud (positivos o negativos) para su publicación correspondiente en la página de la Secretaría www.gob.mx/agricultura y en su caso, en las páginas electrónicas de las Instancias Ejecutoras.
Posteriormente se dará vista a cada solicitante, pudiendo auxiliarse de las Representaciones de la Secretaría, las Instancias Ejecutoras o las ventanillas correspondientes en las entidades federativas.
Se considerará como realizada la notificación de la resolución mediante la publicación respectiva del listado con el resultado de los dictámenes (positivos y negativos) en la página de la Secretaría www.gob.mx/agricultura y en su caso, en las páginas electrónicas de las Instancias Ejecutoras, dicha publicación se podrá realizar hasta 45 días posteriores al cierre de la ventanilla.
6. Suscripción del Instrumento Jurídico. Para los apoyos de beneficio individual no será necesario la suscripción del instrumento jurídico entre el beneficiario y la Secretaría o Instancia Ejecutora (Convenio de Concertación), en este caso, el beneficiario deberá firmar un acta de entrega-recepción del apoyo donde se comprometa al uso del recurso recibido para los fines autorizados.
Para el caso de los apoyos mayores a $30,000.00 (Treinta mil pesos 00/100 M.N.) dirigidos a personas morales, será necesaria la suscripción de un instrumento jurídico (Convenio de Concertación) entre el beneficiario y la Secretaría (Anexo 32), por conducto de las Representaciones de la Secretaría en las entidades federativas o por la Instancia Ejecutora, donde se indicarán los apoyos de las solicitudes, compromisos de las partes, metas de los proyectos autorizados y otras obligaciones.
Una vez notificada la resolución positiva a los beneficiarios, la Instancia Ejecutora realizará visitas de verificación de manera muestral sobre la viabilidad positiva o negativa de la ejecución del proyecto y llenará la Cédula de Pertinencia del Componente Fomento a la Agricultura correspondiente (Anexo 7). El porcentaje de verificación será determinado por la Unidad Responsable y ejecutado por la Instancia Ejecutora.
Una vez hecha la notificación, se le otorgará al beneficiario (individual o colectivo) un plazo de 10 días hábiles para que se presente a suscribir el instrumento jurídico correspondiente (Convenio de Concertación, Anexo 32); el plazo comenzará a contar a partir del día siguiente a la recepción de la notificación.
En caso de que el beneficiario no lleve a cabo la suscripción del instrumento jurídico dentro del plazo establecido en la notificación respectiva, el apoyo autorizado se considerará por desistido del apoyo autorizado, sin que para tal efecto se requiera desistimiento expreso por escrito. En este caso, la Instancia Ejecutora elaborará y remitirá a la Unidad Responsable el Acta Circunstanciada de Hechos, posteriormente la Unidad Responsable reasignará los recursos a las solicitudes que cuenten con predictamen positivo y que por falta de disponibilidad presupuestaria no hayan sido consideradas.
La Instancia Ejecutora a petición por escrito del beneficiario podrá solicitar a la Unidad Responsable, prórrogas para la firma del instrumento jurídico (Convenio de Concertación, Anexo 32) para el cumplimiento de la aplicación de los apoyos, cuya solicitud deberá ser acompañada de una justificación.
7. Entrega del apoyo. Para hacer constar la entrega recepción del apoyo autorizado cuando los apoyos sean mayores a $30,000.00 (Treinta mil pesos 00/100 M.N.), se suscribirá un Acta Entrega-Recepción de recursos financieros, previo cumplimiento de los requisitos establecidos para el pago, siendo éstos:
I. Resolución con fecha y firma de aceptación del Apoyo;
II. El instrumento jurídico (Convenio de Concertación, Anexo 32) debidamente firmado, en su caso, respetando las particularidades establecidas para cada apoyo (solo aplica para personas morales);
III. Comprobante de la aportación del beneficiario, pudiendo ser estado de cuenta bancario, contrato de crédito con Institución Financiera, comprobante de depósito bancario a proveedor, o recibo de efectivo emitido por el proveedor (solo aplica para personas morales);
IV. Estado de cuenta con vigencia no mayor a 3 meses, que incluya CLABE Interbancaria de la Cuenta donde se depositará el apoyo;
V. Estar al corriente de las obligaciones fiscales conforme a lo señalado en el artículo 32-D del Código Fiscal de la Federación, cuando aplique;
VI. Visitas de verificación cuyo porcentaje será determinado por la Unidad Responsable, y ejecutado por la Instancia Ejecutora que permitan determinar lo siguiente (solo aplica para personas morales):
a) La existencia de los solicitantes y que subsiste el interés del solicitante para ejecutar el proyecto;
b) La existencia de la propiedad;
c) Las condiciones necesarias para la ejecución del proyecto.
Una vez entregada la documentación, la Instancia Ejecutora remitirá a la Unidad Responsable quien procederá a la elaboración de las plantillas de pagos (layouts) remitiéndolos a la Instancia Dispersora para la entrega del recurso correspondiente.
Como aportación del beneficiario se podrá considerar inversiones fijas realizadas a partir del 1° de enero y hasta el 31 de diciembre del ejercicio fiscal en curso, siempre que se trate de conceptos de inversión considerados en el proyecto, y deberá notificarse el inicio de esta obra a la Instancia Ejecutora desde la solicitud.
El apoyo será entregado en su totalidad, con base en la disponibilidad presupuestaria, una vez que haya sido dictaminada positiva la solicitud y en su caso, firmado el instrumento jurídico (Convenio de Concertación, Anexo 32).
8. Seguimiento operativo. La Unidad Responsable a través de la Instancia Ejecutora llevará a cabo el control, seguimiento, supervisión, ejecución y desarrollo de las acciones y correcta aplicación de los recursos del Apoyo, asimismo deberán contar con evidencia fotográfica de dichas acciones.
9. Reporte sobre el ejercicio del apoyo. Esta etapa estará a cargo de la Instancia Ejecutora y tiene por objeto realizar la verificación física y/o financiera del avance y conclusión de la aplicación del apoyo, misma que deberá ser reportada a la Unidad Responsable.
10. Finiquito. Una vez que se haya dado cumplimiento a las obligaciones contraídas en el instrumento jurídico (Convenio de Concertación, Anexo 32), dentro de la vigencia estipulada para efectos del cierre de las acciones del mismo y que se haya verificado correcta ejecución y conclusión de los apoyos, el beneficiario y las Representaciones de la Secretaría en las entidades federativas, sus representaciones Regionales, o la Instancia Ejecutora deberán suscribir el documento que ampare el cierre finiquito del instrumento jurídico.
En todos los casos, el beneficiario deberá presentar todos los comprobantes fiscales que correspondan a la ejecución de los apoyos conforme a la normatividad aplicable.
11. Reasignación de recursos. Se considerarán recursos disponibles para reasignar a otros beneficiarios, aquellos apoyos autorizados y con instrumento jurídico suscrito en los que se cuente con la cancelación o desistimiento documentado, por decisión del solicitante o cualquiera de las causales señaladas en las presentes Reglas de Operación, así como aquellos en los que se presente debidamente documentada alguna disminución de precios o costos de los conceptos apagar con los apoyos aprobados.
Todas las actividades antes señaladas están identificadas en el Diagrama de la Mecánica Operativa del Componente Fomento a la Agricultura (Anexo 2).
Artículo 19. Exclusiones. No se otorgarán apoyos si los solicitantes se encuentran en los siguientes supuestos:
I. Si están recibiendo apoyos, subsidios o apoyos para los mismos conceptos del programa, componente u otros programas de la administración pública federal que impliquen duplicidad.
II. Si se encuentran en el "Directorio de personas físicas o morales que pierden su derecho de recibir apoyos o entregar información que no sea verdadera ni fidedigna o que impida la verificación física o documental del producto o servicio objeto del apoyo", a cargo de la Unidad de Administración y Finanzas de la Secretaría.
III. Si los terrenos manifestados están bajo alguno de los siguientes esquemas: Pago por Servicios Ambientales (PSA),sitios Ramsar (tratado intergubernamental que sirve de marco para la acción nacional y la cooperación internacional en pro de la conservación y el uso racional de los humedales y sus recursos), Programa de Manejo Forestal Maderable y Bosques Certificados; salvo aquellas actividades que no impliquen cambio de uso de suelo, siempre y cuando el mecanismo de consulta esté disponible, validado por la instancia competente y conforme a la Ley.
Por otra parte, no se otorgarán apoyos para los siguientes conceptos:
a) Compra de tierras;
b) Pago de impuestos;
c) Las personas morales solicitantes y sus asociados, sólo podrán ser beneficiarios en una ocasión por año fiscal.
d) Herencias;
e) Gastos legales;
f) Atenciones a funcionarios o de otro tipo;
g) Comidas y viáticos;
h) Compra de equipo y maquinaria usada nacionalizada;
i) Reparaciones, refacciones y compra de llantas;
j) Compra de cualquier tipo de vehículo utilitario;
k) Materias primas, insumos o capital de trabajo, con excepción de paquetes tecnológicos autorizados por la Secretaría, o de otros previstos en las presentes Reglas de Operación;
l) Edificación de uso habitacional;
m) Compra de remolques para el traslado de especies de competencia deportiva o de eventos de gala;
n) Desarrollo de proyectos en zonas deforestadas fuera de la frontera agrícola;
o) Desarrollo de proyectos en Áreas Naturales Protegidas que cambien el uso de suelo. Para aquellas que cuenten con programa de manejo, no se otorgarán apoyos para la zona núcleo y para las subzonas de: a) preservación, b) aprovechamiento especial, c) uso público y d) recuperación.
Capítulo II. Operación del Componente Bienestar para Pequeños y Medianos Ganaderos.
Artículo 20. Objetivo Específico: Contribuir a la productividad de las Unidades Económicas Pecuarias de manera sostenible y sustentable.
Artículo 21. Cobertura Particular: Nacional, preferentemente en las entidades del sur sureste conforme a las convocatorias emitidas por la Unidad Responsable para la obtención de los apoyos descritos en las presentes Reglas y la suficiencia presupuestal.
Artículo 22. Población Objetivo Particular: Personas físicas dedicadas a la actividad pecuaria inscritas en el Padrón Ganadero Nacional (PGN), dando atención prioritaria a pequeños productores pecuarios que de manera individual posean entre 5 y 40 vientres bovinos debidamente identificados en el Sistema Nacional de Identificación Individual de Ganado (SINIIGA) o su equivalente en otras especies en su Unidad de Producción Pecuaria (UPP).
La población objetivo del Subcomponente Fortalecimiento a los Programas Pecuarios de las entidades federativas está compuesta por las unidades de producción pecuaria vigentes y las de nueva creación.
Artículo 23. Instancias Participantes:
1. Unidad Responsable: La Coordinación General de Ganadería;
2. Instancia Ejecutora: La que la Unidad Responsable designe;
3. Comité Técnico Dictaminador: Integrado por la Instancia Ejecutora. La Unidad Responsable podrá invitar o designar a quien considere;
4. Oficinas de Representaciones en las Entidades Federativas de la Secretaría o sus representaciones regionales, con las responsabilidades y atribuciones que la Unidad Responsable les designe a través de la mecánica operativa, oficios o circulares;
5. Ventanilla: La que la Unidad Responsable autorice a solicitud de las Instancias Ejecutoras;
6. Instancia Dispersora de Recursos: La que la Unidad Responsable designe;
7. Instancia Ejecutora de Gastos Asociados a la Operación: La Unidad Responsable y la que ésta designe; y
8. Agente Técnico. El que la Unidad Responsable designe.
Artículo 24. Criterios y requisitos de elegibilidad. Para acceder a los apoyos de este componente, los solicitantes deberán cumplir de manera general los requisitos siguientes:
a) Ser mexicano mayor de edad;
b) Contar con Clave Única de Registro de Población (CURP) actualizada;
c) Estar inscrito en el Padrón Ganadero Nacional (PGN) y tener actualizada su Unidad de Producción Pecuaria (UPP) con posterioridad al 31 de diciembre de 2024;
d) Que la Unidad de Producción Pecuaria este en la zona de cobertura del programa.
e) Presentar Anexo 10. Solicitud de apoyo del Componente Bienestar para Pequeños y Medianos Ganaderos 2025;
f) Estar inscrito en el Padrón de Productores de la Secretaría;
g) Poseer a la fecha de la convocatoria, entre 5 y 40 vientres bovinos identificados en el Sistema Nacional de Identificación Individual de Ganado en su UPP o su equivalente en otras especies,
h) Participar en las campañas zoosanitarias que la autoridad competente determine de acuerdo a la ubicación de su Unidad de Producción Pecuaria (únicamente para el inciso a) del Subcomponente Mejoramiento Genético).
i) Estar inscrito en el Registro Federal de Contribuyentes y presentar cuando aplique, opinión del cumplimiento de obligaciones fiscales en sentido positivo; y
j) Presentar cuando aplique, declaratoria en materia de seguridad social (Anexo 29);
Sección I
Artículo 25. Subcomponente Mejoramiento Genético. Apoyos a productores pecuarios para contribuir a la mejora de las características genéticas y el desempeño productivo de su hato:
a) Un semental bovino con registro genealógico y evaluaciones genéticas por hasta $50,000.00 (Cincuenta mil pesos 00/100 m. n.), por productor y una sola UPP.
b) Paquete tecnológico para inseminación artificial por hasta $32,000.00 (Treinta y dos mil pesos 00/100 m. n.), por productor y una sola UPP.
Artículo 26. Permanencia y seguro del semental. El beneficiario de un semental, se obliga a conservarlo en su UPP por al menos 24 meses y a adquirir un seguro de mortandad.
Artículo 27. Subcomponente Equipo e Infraestructura pecuaria.
Apoyos a productores pecuarios para equipo e infraestructura que les permitirán fortalecer sus unidades de producción.
a) El monto de apoyo será de hasta $48,000.00 (Cuarenta y ocho mil pesos 00/100 m. n.), por productor y una sola UPP.
Artículo 28. Subcomponente Fortalecimiento a la producción de forrajes perennes.
Apoyo para la adquisición de semillas forrajeras que coadyuve al fortalecimiento de la producción de forrajes.
a) El monto de apoyo será de hasta $20,000.00 (Veinte mil pesos 00/100 m. n.), por productor y una sola UPP.
Artículo 29. Subcomponente Fortalecimiento a los Programas Pecuarios de las Entidades Federativas.
Apoyos a los gobiernos de las entidades federativas para favorecer el crecimiento productivo y garantizar la soberanía alimentaria a través de la suscripción de instrumentos jurídicos, en donde se establecerá la mecánica operativa.
Artículo 30. Impuesto de bienes o servicios. Cuando los bienes causen algún impuesto, el beneficiario lo pagará.
Sección II
Artículo 31. Servicios Técnicos.
Los subcomponentes tendrán Servicios Técnicos y Acompañamiento para los solicitantes y beneficiarios en sanidad; manejo reproductivo del hato, alimentación, producción de pastos y forrajes, servicios veterinarios y administrativos, entre otros, con un enfoque sustentable y sostenible, así como para la administración, operación, actualización, vigilancia y supervisión de las bases de datos nacionales que contienen el registro de las Unidades de Producción Pecuaria y otros espacios físicos que alojen animales de interés zootécnico y prestadores de servicios ganaderos.
Podrá destinarse hasta el 15% del presupuesto total del componente para este subcomponente, de conformidad con lo que se establezca en los convenios de concertación y/o instrumentos jurídicos correspondientes.
Artículo 32. Porcentajes de apoyo. Los porcentajes que en su caso deberán aportar los solicitantes para el otorgamiento de los apoyos serán determinados por la Unidad Responsable en la convocatoria respectiva.
Artículo 33. Pagos.
El pago de los apoyos podrá ser directamente al productor o al proveedor del bien o servicio, con excepción del subcomponentes Fortalecimiento a los Programas Pecuarios de las Entidades Federativas.
Sección III
Artículo 34. Criterios de Selección y Priorización.
Las solicitudes se ajustarán al Anexo 11 Cédula de Calificación del Componente Bienestar para Pequeños y Medianos Ganaderos 2025. Las solicitudes autorizadas serán priorizadas conforme al puntaje obtenido de mayor a menor, dando prioridad a solicitantes que pertenezcan a grupos o comunidades indígenas y/o afrodescendientes que se dediquen a las actividades productivas; mujeres, personas con discapacidad y solicitantes que viven en zonas de alta y muy alta marginación.
Artículo 35. Mecánica Operativa.
La operación de los subcomponentes se regirá por las etapas siguientes, con excepción del subcomponente Fortalecimiento a los Programas Pecuarios de las Entidades Federativas, que se establecerá en el instrumento jurídico correspondiente.
1 Designación de Instancias Ejecutoras.
La Unidad Responsable las designará.
2 Publicación de la Convocatoria.
La Unidad Responsable emite la convocatoria y la publicará en la página de la Secretaría; las instancias ejecutoras la publicarán en sus oficinas (OREF´s, DDR´s y CADER´s) y en sus páginas electrónicas; la convocatoria indicará la ubicación y dirección electrónica de las ventanillas, fecha de apertura y cierre de las mismas, así como la información sobre el objetivo del Componente Bienestar para Pequeños y Medianos Ganaderos, población objetivo, cobertura, requisitos generales y específicos, conceptos de apoyo, montos y criterios técnicos de selección.
3 Apertura y Cierre de Ventanillas.
La Unidad Responsable de conformidad a la convocatoria, determinará la apertura y cierre de las ventanillas correspondientes.
4 Registro y recepción de solicitudes.
El solicitante acudirá a la ventanilla para entregar los documentos que acrediten el cumplimiento de los criterios y requisitos de elegibilidad que correspondan para su respectivo cotejo con los documentos originales. De no cumplir con los requisitos aplicables o algún documento resulta ilegible, deberá subsanar la deficiencia dentro del plazo máximo de 10 días hábiles contados a partir de la fecha de la presentación de documentos en ventanilla. De estar completo el expediente, se digitalizará y su solicitud (Anexo 10) será registrada con un folio de atención en el Sistema Informático que la Unidad Responsable determine.
La presentación de la solicitud y la emisión del folio no crean la obligación de la Secretaría de otorgar el apoyo, toda vez que éste se encuentra condicionado al cumplimiento de los criterios y requisitos de elegibilidad, exclusiones establecidas en el presente componente y la disponibilidad presupuestal.
Dentro de este proceso se considerarán pre dictaminadas aquellas solicitudes de los productores que hayan presentado en tiempo y forma los documentos comprobatorios del cumplimiento de los criterios y requisitos de elegibilidad, el sistema informático que designe la UR haya asignado un folio a la solicitud y se encuentre integrado el expediente físico y digital de la solicitud.
5 Dictaminación de solicitudes. Las instancias ejecutoras dictaminarán las solicitudes con base en la Cédula de Calificación (Anexo 11) en un plazo no mayor a 30 días hábiles después del cierre de ventanilla de conformidad a lo establecido en las presentes reglas y en la convocatoria respectiva.
6 Publicación de resultados de la dictaminación.
Se publicarán en las páginas electrónicas de la Secretaría y en los mismos espacios físicos de publicación de la convocatoria.
Se considerará como realizada la notificación de la resolución mediante la publicación respectiva del listado con el resultado de los dictámenes.
Será responsabilidad de los solicitantes estar al pendiente de la publicación de los listados con el resultado de la dictaminación.
7 Suscripción del Instrumento Jurídico.
Cuando los apoyos sean mayores a $30,000.00 (treinta mil pesos 00/100 m.n.) será necesaria la suscripción de un Convenio de Concertación entre el solicitante y la Instancia Ejecutora (Anexo 32).
Una vez hecha la notificación, se le otorgará al beneficiario un plazo de 10 días hábiles para que se presente a suscribir el instrumento jurídico correspondiente (Convenio de Concertación, Anexo 32). El plazo comenzará a contar a partir del día siguiente a la recepción de la notificación.
En caso que el beneficiario no suscriba el instrumento jurídico dentro del plazo establecido en la notificación respectiva, el apoyo autorizado se tendrá por desistido sin que para tal efecto se requiera consentimiento expreso por escrito. En este caso, la Instancia Ejecutora elaborará y remitirá a la Unidad Responsable el Acta Circunstanciada de Hechos, quien reasignará los recursos a las solicitudes que cuenten con pre dictamen positivo y que por falta de disponibilidad presupuestaria no se hayan considerado.
La Instancia Ejecutora, a petición del beneficiario, podrá solicitar a la Unidad Responsable prórrogas para la firma del instrumento jurídico (Convenio de Concertación, Anexo 32) para el cumplimiento de la aplicación de los apoyos, cuya solicitud será acompañada de una justificación.
8 Entrega de los apoyos y pago a beneficiarios y/o proveedores.
En las convocatorias respectivas la Unidad Responsable determinará las condiciones de entrega de los apoyos y el pago a beneficiarios y/o proveedores.
En la entrega de los apoyos se suscribirá el Acta de entrega recepción del Componente Bienestar para Pequeños y Medianos Ganaderos 2025 (Anexo 14).
9 Seguimiento Operativo.
La Unidad Responsable, por cuenta propia o a través de la Instancia Ejecutora cuando así lo considere, podrá realizar de manera aleatoria visitas de campo o revisiones de gabinete relacionadas con las obligaciones consignadas en la fracción II, artículo 5 del Acuerdo por el que se dan a conocer las Disposiciones Generales aplicables a las Reglas Operación de los Programas de la Secretaría de Agricultura y Desarrollo Rural
10 Reporte sobre el ejercicio del apoyo.
La Instancia Ejecutora verificará física y/o financieramente el avance y conclusión de la aplicación de los apoyos, misma que será reportada a la Unidad Responsable.
11 Finiquito.
Verificado el cumplimiento de las obligaciones contraídas en el convenio de concertación en la vigencia estipulada en el mismo, el beneficiario y la Instancia Ejecutora, suscribirán cuando proceda el documento que ampare el cierre finiquito del instrumento jurídico.
12 Reasignación de recursos.
Cuando por cancelación del apoyo o por alguna causa análoga que llegara a presentarse, los recursos podrán reasignarse a consideración de la Unidad Responsable apegándose a la normatividad presupuestaria.
Artículo 36. Excepciones. Cuando la Unidad Responsable lo estime pertinente o a petición de las instancias ejecutoras, en las convocatorias podrán modificarse los plazos y mecánica operativa para la adquisición, acopio y entrega de semovientes.
Para los apoyos de los subcomponentes del Componente Bienestar para Pequeños y Medianos Ganaderos, con excepción de los subcomponente Mejoramiento Genético y de Fortalecimiento a los Programas Pecuarios de las Entidades Federativas el solicitante presentará cotización membretada y firmada por el proveedor del bien o servicio que contenga la descripción, el costo unitario e inversión total.
Artículo 37. De los proveedores. Quienes deseen participar, deberán cumplir con lo siguiente:
1. Presentar copia de I. N. E., C. U. R. P, cédula de identificación fiscal y cuenta bancaria a su nombre. Para el caso de personas morales las identificaciones corresponderán al representante legal.
2. Presentar Opinión de Cumplimiento de Obligaciones Fiscales en Sentido Positivo vigente (artículo 32-D).
3. Lo establecido en los Elementos Técnicos y Valores de Referencia.
4. Emitir el comprobante fiscal correspondiente (CFDI) en formatos PDF, XML y la verificación emitida por el SAT.
5. Estar registrado en el Padrón de Productores de la Secretaría de Agricultura y Desarrollo Rural.
6. Contar con clave de UPP vigente en el PGN (aplica solo para material genético, sementales.
7. Lo que establezca la convocatoria correspondiente.
Los Prestadores de Servicios Ganaderos (PSG) y los beneficiarios del componente no podrán ser proveedores.
Artículo 38. Exclusiones. No se otorgarán apoyos a los solicitantes en los supuestos siguientes:
1. Estén recibiendo apoyos o subsidios para los mismos conceptos del componente u otros programas de la Administración Pública Federal que impliquen duplicidad.
2. Si es proveedor del componente.
3. Si los predios manifestados están bajo alguno de los siguientes esquemas: Certificación de captura de carbono forestal, Pago por Servicios Ambientales (PSA), sitios Ramsar (tratado intergubernamental que sirve de marco para la acción nacional y la cooperación internacional en pro de la conservación y el uso racional de los humedales y sus recursos), Programa de Manejo Forestal Maderable y Bosques Certificados; salvo aquellas actividades que no impliquen cambio de uso de suelo, siempre y cuando el mecanismo de consulta esté disponible, validado por la instancia competente y conforme a la Ley.
4. Si el predio se encuentra en Áreas Naturales Protegidas que cambien el uso de suelo. Para aquellas que cuenten con programa de manejo, no se otorgarán apoyos para la zona núcleo y para las sub-zonas de: a) preservación, b) aprovechamiento especial, c) uso público y, d) recuperación.
No se otorgarán apoyos para los siguientes conceptos:
1. Compra de tierras;
2. Pago de impuestos;
3. Herencias;
4. Gastos legales;
5. Atenciones a funcionarios o de otro tipo;
6. Comidas y viáticos;
7. Compra de equipo y maquinaria usada nacionalizado;
8. Reparaciones, refacciones y compra de llantas;
9. Compra de cualquier tipo de vehículo utilitario;
10. Materias primas, insumos o capital de trabajo, con excepción de paquetes tecnológicos autorizados por la Secretaría, o de otros previstos en las presentes Reglas de Operación;
11 Edificación de uso habitacional;
12. Compra de remolques para el traslado de especies de competencia deportiva o de eventos de gala;
13. Desarrollo de proyectos en zonas deforestadas fuera de la frontera agrícola;
Artículo 39. Coordinación Institucional. La Unidad Responsable tendrá la facultad de suscribir convenios e instrumentos jurídicos para la realización de acciones del componente con otras unidades responsables, dependencias y entidades de la Administración Pública Federal, gobiernos de las entidades federativas, así como con centros o instituciones de investigación y/o enseñanza superior, organismos nacionales e internacionales, asociaciones civiles, organizaciones ganaderas, entre otros.
Capítulo III. Operación del Componente BIENPESCA.
Artículo 40. Objetivo Específico. Contribuir con la autosuficiencia alimentaria mediante el otorgamiento de un apoyo económico directo y la impartición de acciones de capacitación a las personas físicas que sean productores pesqueros o acuícolas.
En el material de capacitación se podrán incluir los siguientes temas:
i. Buenas prácticas de manejo, Mantenimiento sanitario y seguridad laboral.
ii. Principios Básicos de Administración, Comercialización y Valor Agregado.
iii. Legislación y normatividad pesquera y acuícola.
iv. Organización social productiva.
v. Introducción a la Maricultura y a la Acuacultura Rural.
vi. Consumo y Valor nutricional de pescados y mariscos.
Artículo 41. Cobertura Nacional.
Artículo 42. Población Objetivo Particular. Personas físicas que se dediquen a la actividad pesquera y/o acuícola y que estén registradas en el Padrón de Productores de Pesca y Acuacultura del Componente.
Artículo 43. Instancias Participantes. Las instancias que participan en la operación de este componente son:
1. Unidad Responsable e Instancia Ejecutora: La Dirección General de Organización y Fomento de la CONAPESCA, misma que podrá designar a otra Instancia Ejecutora.
2. Instancia Dispersora de Recursos: Banco del Bienestar, Sociedad Nacional de Crédito, Institución de Banca de Desarrollo, o la que designe la Unidad Responsable.
Artículo 44. Criterios de Selección y Requisitos de elegibilidad. Para que los pescadores y acuicultores sean registrados en el Padrón y elegibles para recibir el apoyo, deberán cumplir con el criterio y requisito general y específico correspondiente.
| Criterio de Selección | Requisitos Generales |
| 1. Ser persona física. | a) Identificación oficial con fotografía vigente al momento de su incorporación en el Padrón. b) Contar con una CURP válida, activa y vigente ante el RENAPO durante su trámite. La CURP deberá contar con la siguiente leyenda: CURP Certificada: verificada con el Registro Civil. |
| 2. Que se encuentre en uno o más de los supuestos siguientes: | Para el trámite de solicitud del apoyo, el requisito a cumplir será conforme al criterio correspondiente. |
| a) Estar inscrito en el Padrón de Productores de Pesca y Acuacultura. | a) Tener expediente integrado en el Padrón de Productores de Pesca y Acuacultura y el Anexo 18 denominado Formato de Incorporación - Actualización del Componente BIENPESCA-SEBIEN; o b) Para nuevos ingresos, el Anexo 17 denominado Formato de Incorporación-Actualización del Componente BIENPESCA-CONAPESCA o el Anexo 18 denominado Formato de Incorporación-Actualización del Componente BIENPESCA-SEBIEN; y |
| b) Que realice su actividad al amparo de un título de concesión o permiso de pesca o acuacultura vigente o en trámite de prórroga. | c) Título de concesión o permiso de pesca o acuacultura vigente o en trámite de prórroga (propio o de la persona física o moral con la que realice la actividad); o |
| c) Que la Unidad Económica a la que pertenece haya registrado producción mediante avisos de arribo o de cosecha | d) Aviso de arribo o de cosecha de la persona física o moral con la que realice la actividad; o |
| d) Que haya sido registrado en algún programa de regularización jurídica del esfuerzo pesquero o programa de ordenamiento pesquero o acuícola de la CONAPESCA. | e) Constancia de registro en algún programa de regularización jurídica del esfuerzo pesquero o programa de ordenamiento pesquero o acuícola de la CONAPESCA. |
Para continuar o ser registrado en el Padrón, el productor además deberá presentar alguno de los siguientes Requisitos Específicos:
| Productor | Requisitos Específicos |
| Pescador ribereño o en Aguas Continentales. | f) Los integrantes de una cooperativa presentarán Acta de Asamblea con padrón de socios o trabajadores vigente, certificada por Autoridad Local, Fedatario o Notario Público, o g) Los que estén ligados a un Permisionario (persona física), podrán presentar la Tarjeta de Control o Libreta de mar expedida por la Capitanía de Puerto, o h) Folio de registro en algún Programa de regularización jurídica del esfuerzo pesquero o Programa de ordenamiento pesquero o acuícola de la CONAPESCA. |
| Tripulante de embarcación mayor. | i) Aviso de despacho vía la pesca donde se incluya en el rol de tripulantes. |
| Trabajador acuícolas operativo. | j) Aviso de cosecha de la persona física o moral con la que realice la actividad. |
Los nuevos ingresos deberán cumplir alguno de los Requisitos sea General de los incisos c), d), o e); y alguno de los Requisitos Específicos establecidos en los incisos f), g), h), i) o j), a efecto de recibir su formato de registro en el Padrón.
La información de los Requisitos Generales señalados en los incisos c), d) y e) es registrada en el Formato de Incorporación-Actualización del Componente BIENPESCA y debido a que los documentos de esos requisitos son propiedad de la Unidad Económica a la que se encuentra ligada la persona física solicitante y a que la Unidad Responsable tiene acceso para su verificación no es exigible la entrega física del documento. De igual manera para el Requisito Específico indicado en los incisos h), i) y j).
Artículo 45. Características de los Apoyos.
| Concepto de Apoyo | Características Específicas del Apoyo | Monto de Apoyo |
| BIENPESCA | Apoyo económico directo, de manera única, de forma anual y sujeto a disponibilidad presupuestal. | $7,500.00 (Siete mil quinientos pesos 00/100 M.N.) por solicitante. |
En caso de que los gobiernos de los estados soliciten expresamente a la Unidad Responsable participar en la ejecución del Componente BIENPESCA, el gobierno Federal y el gobierno del Estado correspondiente, aportarán recursos para ampliar hasta en un 50% el apoyo original, lo que representará una aportación conjunta hasta por la cantidad de $3,750.00 (Tres mil setecientos cincuenta pesos 00/100 M.N.) por cada productor pesquero o acuícola, adicional al apoyo que previamente haya recibido, lo anterior, sujeto a disponibilidad presupuestal y acorde a los términos convenidos con la Entidad Federativa que corresponda.
Artículo 46. Mecánica Operativa del Componente BIENPESCA:
I. La Unidad Responsable publicará en la página electrónica de la CONAPESCA los periodos de actualización y/o de registro de nuevos ingresos al Padrón de Productores de Pesca y Acuacultura así como los medios habilitados para el trámite.
Para lo anterior:
a) Durante el registro del productor en el Padrón la Unidad Responsable realizará la confronta de la CURP de los productores en tiempo real ante el RENAPO para verificar su validez y vigencia.
En caso negativo, se rechazará su registro, por lo que el productor deberá acudir a la oficina del Registro Civil más cercano a su domicilio para regularizar el estatus de su CURP.
b) La Unidad Responsable a través de herramientas de información y bases de datos administradas por la CONAPESCA, verificará la validez y vigencia de la información señalada por el productor durante su registro o actualización de datos en el formato autorizado, relacionada con la Unidad Económica y el criterio y requisito señalado.
Asimismo, verificará el esfuerzo pesquero y la capacidad productiva autorizada a cada Unidad Económica con el fin de definir el número de sus integrantes y la cobertura de atención.
De ser procedente, se generará el Formato de Incorporación-Actualización aplicable, con el cual se autoriza su registro o actualización en el Padrón.
En caso de faltante en la información o documentación presentada, se otorgará un plazo de prevención de 10 días hábiles para que el productor lo solvente; lo cual se le notificará a través del Acuse que se incluirá en el Formato de Incorporación-Actualización. En caso de cumplir en los términos y plazo señalados, se procederá a su registro y actualización en el Padrón.
En su caso, la Unidad Responsable por conducto de la Oficina de Representación Estatal de la CONAPESCA o el personal designado por la Secretaría del Bienestar podrá solicitar un documento del Requisito Específico con el cual el productor acredite que se dedica a la actividad, previo a validar su registro o actualización en el Padrón.
II. La Unidad Responsable coordinará la integración o actualización del expediente digital.
El expediente digital estará integrado por: una identificación oficial con fotografía vigente y el Formato o Cédula de registro aplicable en ejercicios previos o el Anexo 17 Formato de Incorporación-Actualización BIENPESCA-CONAPESCA, junto con el Anexo 18 Formato de Incorporación-Actualización BIENPESCA-SEBIEN generado al haber cumplido con cualquiera de los documentos relacionados con el requisito de elegibilidad aplicable establecido en el artículo 44 del presente Acuerdo.
III. De elegibilidad del productor:
a) En el caso de las personas físicas que ya estén inscritas en el Padrón de Productores de Pesca y Acuacultura, y que no solicitaron actualización de su expediente digital, se considerarán elegibles para la entrega del apoyo correspondiente en el año 2025, sujeto a disponibilidad presupuestal y al resultado de las acciones de actualización y verificación del Padrón a cargo de la Unidad Responsable.
b) Para las personas físicas que ya estén inscritas en el Padrón de Productores de Pesca y Acuacultura, y que solicitaron actualización de datos, así como las nuevas incorporaciones, una vez integrado su expediente digital, se considerarán elegibles para la entrega del apoyo en el ejercicio 2025, sujeto a disponibilidad presupuestal.
IV. Una vez integrado el expediente digital, los productores registrados en el Padrón con estatus elegible y conforme a la suficiencia presupuestal, serán convocados a participar en las acciones de capacitación.
Las Oficinas de Representación Estatal de la CONAPESCA participarán en la realización de las acciones de capacitación para los productores, elaborarán la Lista de asistencia respectiva y recabarán copia fotostática simple de la identificación oficial del productor participante.
La Unidad Responsable elaborará el contenido o material de capacitación y la proporcionará a las Representaciones Estatales para su entrega a los productores. Asimismo, podrá difundir el material didáctico por medios digitales y/o electrónicos o impreso.
V. Posteriormente, y previo a emitir la instrucción de pago de los apoyos a la Instancia Dispersora de Recursos o Apoyos, la Unidad Responsable realizará la confronta de la CURP de los productores con estatus de elegible ante el RENAPO para verificar su validez y vigencia. En caso negativo, no procederá el pago del apoyo.
VI. La Unidad Responsable publicará las fechas de pago en la página electrónica de la CONAPESCA.
VII. La Instancia Dispersora de Recursos o Apoyos entregará al beneficiario el apoyo del Componente BIENPESCA, mediante tarjeta bancaria, orden de pago personal intransferible, o cualquier otro medio de pago directo convenido, sin intermediarios.
VIII. La Instancia Dispersora de Recursos o Apoyos rendirá informes de avance de cada dispersión de pagos efectuada a favor de los beneficiarios del Componente BIENPESCA a la Unidad Responsable, conforme al protocolo y formatos convenidos en el instrumento jurídico-técnico suscrito.
IX. La Unidad Responsable publicará en la página electrónica de la CONAPESCA el Padrón de beneficiarios del Componente BIENPESCA, conforme a la normatividad aplicable.
La Unidad Responsable autorizará el registro de altas, bajas y cambios del Padrón del Componente, con base a lo dispuesto en los Lineamientos para la integración del Padrón Único de Beneficiarios (PUB) a cargo de la SEBIEN así como del Padrón de Productores de la Secretaría de Agricultura y Desarrollo Rural.
Se podrá dar de baja a un productor o beneficiario del Padrón del Componente cuando:
a) Un familiar notifique del deceso de éste o el estatus de su CURP en el RENAPO sea el de Baja por Defunción.
b) El productor notifique que su ocupación ya no será en el sector agroalimentario.
c) Se encuentre inscrito en el Directorio de personas físicas que pierden su derecho a recibir apoyos de los Programas de la SADER, por falta de una de las obligaciones como beneficiario señaladas en las Reglas de Operación del Programa.
d) Se detecte que el productor haya proporcionado información o documentación falsa o apócrifa durante su proceso de registro en el Padrón.
e) Las demás que resultan jurídicamente aplicables.
En el caso señalado en el inciso b) el productor o beneficiario deberá acudir a la oficina del Registro Civil más cercana a su domicilio para regularizar el estatus de su CURP.
La información de los productores registrados en el Padrón de Productores será conservada y resguardada en su formato físico por un periodo de siete años, posteriores al cierre del periodo fiscal en que se haya solicitado u otorgado el apoyo, con el fin de transparentar la aplicación de los recursos públicos, ello como parte de las obligaciones de la Unidad Responsable.
Artículo 47. Exclusiones. Toda persona que sea ajena a las actividades de pesca y acuacultura será excluida de los beneficios del Componente BIENPESCA. Asimismo, quedan excluidos del beneficio los servidores públicos de los tres niveles de gobierno.
Artículo 48. Coordinación Intrainstitucional. Se establecerán acciones de coordinación y colaboración con las Unidades Administrativas competentes de la Secretaría de Agricultura y Desarrollo Rural y con las oficinas de representación de la CONAPESCA en las entidades federativas, según requiera la operación del Componente BIENPESCA.
Artículo 49. Coordinación Interinstitucional. En su caso, se establecerá la coordinación interinstitucional con la Coordinación General de Programas para el Desarrollo, la Secretaría del Bienestar, a través de las Delegaciones Estatales de Programas para el Desarrollo, o con otras instituciones y organismos públicos, a través del personal que se designe para apoyar en los procesos de integración, verificación y actualización de información y de los requisitos que deberán cumplir las personas elegibles para el apoyo del Componente BIENPESCA, bajo las especificaciones que establezca la Unidad Responsable.
Las acciones de colaboración y/o coordinación interinstitucional para la operación del Componente BIENPESCA, de manera enunciativa, más no limitativa serán las siguientes:
I. Con la Secretaría del Bienestar:
a) Para las personas físicas que ya están inscritas en el Padrón de Productores de Pesca y Acuacultura: Apoyar en la captura de datos de la documentación que presenten las personas físicas, para actualizar el registro pre-existente y/o de la documentación digital que sea procedente; de ser necesario, utilizar el Anexo 18. Formato de Incorporación-Actualización del Componente BIENPESCA-SEBIEN, a través de la herramienta de información provista por la Secretaría de Bienestar para consulta y/o migración al servidor de la CONAPESCA.
b) Para este proceso, la Unidad Responsable proveerá la información pre-existente validada del Padrón de Productores a la SEBIEN.
c) Para las personas físicas que sean nuevos ingresos (incorporaciones): Apoyar en el proceso de registro mediante jornadas en campo, en las que se capture la información en el Anexo 18. Formato de Incorporación-Actualización del Componente BIENPESCA-SEBIEN, además de recabar y capturar correctamente los datos y/o documentos digitales, a través de la herramienta de información provista por la Secretaría de Bienestar para consulta y/o migración al servidor de la CONAPESCA.
d) Durante el proceso de registro de nuevos ingresos y previo a que el personal designado por la SEBIEN valide su registro en el Padrón, deberá solicitar a la Unidad Responsable la validación de los requisitos de elegibilidad, relativos al Permiso o concesión de pesca o acuacultura, Avisos de producción, y el registro del productor en algún Programa de regularización jurídica del esfuerzo pesquero o programa de ordenamiento pesquero o acuícola de la CONAPESCA.
II. Con la Secretaría de Gobernación, a través de la Dirección General del Registro Nacional de Población e Identidad (RENAPO):
a) Colaborar en el proceso de confronta en tiempo real para verificar la validez y vigencia de la Clave Única de Registro de Población (CURP) de los interesados en recibir el apoyo durante su registro en el Padrón de Productores de Pesca y Acuacultura, mediante el servicio web provisto a esta Comisión Nacional.
b) Colaborar en el proceso de confronta de la CURP de las personas físicas del Padrón de Productores de Pesca y Acuacultura con suficiencia presupuestal para acceder al apoyo del Componente BIENPESCA, previo al trámite de instrucción de pago ante la Instancia Dispersora de Recursos, a través del servicio web provisto por el RENAPO.
Para lo anterior, la Unidad Responsable podrá suscribir, en su caso, instrumentos jurídicos y/o técnicos que permitan la operación y/o ejecución del Componente BIENPESCA.
Capítulo IV. Operación del Componente de Recursos Genéticos Acuícolas
Artículo 50. Objetivo Específico. Impulsar el bienestar de los pequeños productores acuícolas de especies de interés comercial para la alimentación, a través del aumento de su producción con organismos de calidad genética mejorada, provenientes de laboratorios de producción certificados, así como impulsar la investigación en mejora genética acuícola cuyos resultados beneficien directamente a los pequeños productores.
Artículo 51. Cobertura Particular. La cobertura de este componente es Nacional.
Artículo 52. Población Objetivo Particular:
I. Subcomponente de Semilla Acuícola: Personas físicas que sean pequeños productores acuícolas o pesqueros, inscritos en el Registro Nacional de Pesca y Acuacultura (RNPA), o que sean miembros de una Unidad Económica Pesquera y/o Acuícola (UEPA) que cuente con él.
II. Subcomponente de Líneas Genéticas Mejoradas
a) Centros de Investigación, Universidades e Instituciones de Educación Superior que estén inscritos en la Red Nacional de Información e Investigación en Pesca y Acuacultura (RNIIPA); así como,
b) Centros de producción de semilla acuícola, que cuenten con Certificado de Sanidad Acuícola de Instalaciones acuícolas vigente; y que tengan un convenio de colaboración vigente con una Institución de investigación inscrita en la RNIIPA o con el IMIPAS.
Artículo 53. Instancias participantes. Las instancias que participan en la operación de este Componente son:
Unidad Responsable: Instituto Mexicano de Investigación en Pesca y Acuacultura Sustentables (IMIPAS).
Instancia Ejecutora: La Dirección de Investigación en Acuacultura del IMIPAS, y en su caso las que la Unidad Responsable designe.
Instancia dispersora de recursos: La Dirección de Administración del IMIPAS
Artículo 54. Criterios y requisitos de elegibilidad.
Para acceder a los apoyos de este Componente, los solicitantes deberán cumplir con los siguientes criterios y requisitos de elegibilidad:
I. Subcomponente de Semilla Acuícola:
Pequeños productores con RNPA a su nombre: Unidades Económicas Pesqueras y/o Acuícolas con producción anual de hasta 500,000 piezas de moluscos bivalvos o hasta 10.00 toneladas de peces, crustáceos u otras especies, o pequeños productores de aguas interiores con una embarcación menor a 10.00 metros de eslora.
Pequeños productores sin RNPA a su nombre, pero que pertenezcan a una Unidad Económica Pesquera y/o Acuícola (Cooperativa, Sociedad, etc.) y que cuente con él: Se refiere a unidades con producción anual dividida entre los miembros registrados, con un máximo de 500,000 piezas de moluscos bivalvos o hasta 10.00 toneladas de peces, crustáceos u otras especies, o cooperativas con embarcaciones menores a 10.00 metros de eslora y máximo una embarcación por integrante.
| Criterio de elegibilidad | Requisito |
| 1. Manifestar su interés para recibir apoyos del Componente y aceptar cumplir con todas las disposiciones legales aplicables, específicamente con las contenidas en estas Reglas. | Solicitud de apoyo del Componente Recursos Genéticos Acuícolas 2025; especificando el apoyo al que aplica. La liga de acceso a la solicitud estará disponible en la Convocatoria del Componente. Deberá asegurarse de adjuntar los documentos necesarios que cumplan con los criterios y requisitos de elegibilidad establecidos en las presentes Reglas de Operación. |
| 2. Identificación oficial vigente. | Los documentos válidos para acreditar este requisito son: - Credencial para votar o, - Pasaporte o, - Alguna identificación oficial vigente que cuente con fotografía y firma, expedida por el gobierno federal, estatal o municipal. |
| 3. Clave Única de Registro de Población (CURP) actualizada | CURP actualizado. Puede descargarlo de manera gratuita en la siguiente liga: https://www.gob.mx/curp/ NOTA: Deberá tener la leyenda "CURP CERTIFICADA: verificada con el Registro Civil". |
| 4. Clave de Registro Federal de Contribuyentes (RFC). | Constancia de Situación Fiscal actualizada. Deberá estar a nombre de la persona física solicitante con una fecha de antigüedad no mayor a tres meses a la fecha de ingreso de la solicitud. Deberá incluir actividades económicas relacionadas con la agricultura, ganadería, pesca y/o acuacultura. Puede descargarlo de manera gratuita en la siguiente liga: https://www.sat.gob.mx/aplicacion/53027/genera-tu-constancia-de-situacion-fiscal |
| 5. Comprobante de domicilio a nombre de la persona física solicitante, con una vigencia no mayor a tres meses previos a la fecha de ingreso de la solicitud. | Los documentos válidos para acreditar este requisito son: - Recibo de servicios de luz, teléfono, predial, agua; ó, - Constancia de residencia expedida por el Ayuntamiento, Comisariado Ejidal o de Bienes Comunales, que haga constar el domicilio legal de la persona solicitante. - Para el caso de solicitantes pertenecientes a una comunidad indígena o afromexicana podrán presentar la Constancia de identidad (ANEXO 25) que cumpla con los requisitos señalados. |
| 6. Estar registrado en el Padrón de Solicitantes y Beneficiarios de Agricultura. | Acuse de Registro al Padrón de Solicitantes y Beneficiarios de Agricultura. Si realizó su registro anteriormente, y no cuenta con su acuse puede descargarlo de forma gratuita en la siguiente liga: https://www.suri.agricultura.gob.mx/ Si no está registrado en el padrón, o necesita realizar algún cambio en sus datos, deberá acudir al Centro de Apoyo al Desarrollo Rural (CADER) o al Distrito de Desarrollo Rural (DDR) o a la Oficina de Representación Estatal de la Secretaría más cercana en su comunidad. |
| 7. Si pertenece a una comunidad indígena o afromexicana, deberá presentar: ** De no pertenecer a una comunidad indígena o afromexicana, omitir este criterio. | Constancia de identidad (ANEXO 25). El documento debe certificar que el solicitante pertenece a una comunidad indígena o afromexicana registrada en el Catálogo Nacional del Instituto Nacional de los Pueblos Indígenas (INPI). Debe contener: -Nombre completo de la persona física solicitante. -Fecha de emisión no mayor a tres meses de antigüedad a la fecha de ingreso de la solicitud. -Domicilio legal completo. -Especificar el nombre de la comunidad indígena o afromexicana a la que pertenece, conforme al Catálogo Nacional del INPI. -Especificar el tipo de actividad que realiza (acuícola o pesquera). -Tiempo que lleva realizando la actividad. -Sitio o cuerpo de agua donde la realiza (en caso de pesca o acuacultura en jaulas). El documento deberá ser emitido y firmado por la autoridad indígena o afromexicana correspondiente. NOTA: Si el documento cumple con estos requisitos, podrá omitir presentar el comprobante de domicilio, RNPA de la Unidad Económica y el RNPA de la Instalación Acuícola o de embarcaciones, según sea el caso, así como el documento de propiedad o posesión legal del predio. |
| 8. Estar inscrito en el Registro Nacional de Pesca y Acuacultura (RNPA). | Cédula de Inscripción de Unidades Económicas en el Registro Nacional de Pesca y Acuacultura. Dependiendo su tipo de actividad (acuícola o pesquera), deberá presentar además de la Cédula de Inscripción de Unidades Económicas: a) Si es acuicultor: Cédula de Inscripción de Instalaciones Acuícolas en el RNPA. b) Si es pescador: Cédula de Inscripción de embarcaciones en el RNPA. c) Si es productor perteneciente a una comunidad indígena o afromexicana: Constancia de Identidad (ANEXO 25) que cumpla con los requisitos señalados. NOTA: Si no cuenta con RNPA como persona física, deberá presentar el de la persona moral a la que pertenece, adjuntando: - Acta Constitutiva con una antigüedad mínima de doce meses o, - La última Acta de Asamblea Debidamente protocolizadas ante fedatario público. Este documento debe avalar que la persona física solicitante es miembro. Además, deberá marcar o subrayar su nombre en el documento para facilitar su identificación. Los documentos no deben tener fecha posterior a la apertura de ventanilla. |
| 9. Acreditar la legal propiedad o legal posesión del predio dónde se aplicará el apoyo. | Documento a presentar según su tipo de actividad: a) Para acuicultores en estanquería: Documento jurídico fehaciente que corresponda, con las formalidades que exija el marco legal aplicable en la materia, los documentos válidos para acreditar este requisito podrán ser: título de propiedad (contrato de compraventa, contrato de arrendamiento, de comodato, de usufructo, de donación, adjudicación por herencia, o certificado parcelario). b) Para acuicultores que desarrollen actividades en aguas de jurisdicción federal: deberán presentar el Permiso para Acuacultura de Fomento o Concesión para la Acuacultura comercial vigentes emitidos por CONAPESCA, los cuales deberán corresponder al polígono en el que se realizarán las actividades. c) Para pescadores: presentar el Permiso de Pesca vigente de la especie solicitada, emitido por la CONAPESCA. d) Productores pertenecientes a comunidades indígenas o afromexicanas: Constancia de Identidad (ANEXO 25) que cumpla con los requisitos señalados. |
| 10. Estar al corriente de las obligaciones fiscales que le correspondan. ** Cuando el monto de apoyo solicitado sea menor a $30,000.00 (treinta mil pesos 00/100 M.N.), no será necesario presentar este documento. | Opinión del Cumplimiento de Obligaciones Fiscales (formato 32-D). Deberá estar a nombre de la persona física solicitante, en sentido POSITIVO o SIN OBLIGACIONES FISCALES, con una emisión no mayor a tres meses anteriores a la fecha de la solicitud. Puede descargarlo de manera gratuita en la siguiente liga: https://www.sat.gob.mx/consultas/20777/consulta-tu-opinion-de-cumplimiento-de-obligaciones-fiscales |
| 11. Cotización vigente de un proveedor que cuente con "Certificado de Sanidad Acuícola para Instalaciones en las que se realizan actividades acuícolas", emitido por SENASICA. | Cotización (ANEXO 26) Deberá estar en papel membretado, dirigida al solicitante y cumpliendo con los requisitos señalados en el ANEXO 26. En caso de que el proveedor elegido no esté registrado en el Padrón de "Centros proveedores de semilla acuícola 2025" del IMIPAS, publicado en la Convocatoria, el solicitante deberá presentar, además de la cotización los siguientes documentos del centro proveedor elegido: a) Currículo del Centro, el cual deberá incluir: experiencia de la empresa: años de producción de semilla acuícola, alcance de distribución, volúmenes de producción, capacidad instalada, procedencia de los reproductores, etc. b) Certificado de Sanidad Acuícola para Instalaciones en las que se realizan actividades acuícolas. Vigente y emitido por el SENASICA. c) Formato 32-D, con resolución positiva, con una vigencia no mayor a 3 meses de expedición. d) Constancia de Situación Fiscal, descargada del portal del Servicio de Administración Tributaria (SAT), con fecha de expedición no mayor a tres meses. NOTA: La Instancia Ejecutora no obliga a ningún solicitante a utilizar un proveedor en particular. No obstante, el proveedor seleccionado deberá cumplir con los requisitos y características especificados, y acreditarlos debidamente. El proveedor elegido no puede tener más de una queja registrada por cualquiera de las vías establecidas en las reglas de operación, de ser el caso, se considerará su suspensión temporal o la exclusión definitiva como proveedor del programa, dependiendo la gravedad y frecuencia de las quejas. |
| 12. Manifestar su compromiso para dar cumplimiento a lo solicitado en las presentes Reglas de Operación | Declaratoria del solicitante (ANEXO 24). El solicitante deberá marcar debidamente () o (×) todas las casillas, y firmar preferentemente con tinta azul. No se aceptarán documentos marcados y firmados de forma electrónica, por lo que deberá imprimir y llenar a mano el formato. |
II. Subcomponente de Líneas Genéticas Mejoradas:
| Criterio | Requisito |
| 1. Manifestar su interés para recibir apoyos del Componente y aceptar cumplir con todas las disposiciones legales aplicables, específicamente con las contenidas en estas Reglas. | Solicitud de apoyo del Componente Recursos Genéticos Acuícolas 2025; especificando el apoyo que aplica. La liga de acceso a la solicitud estará disponible en la Convocatoria del Componente. Deberá asegurarse de adjuntar los documentos necesarios que cumplan con los criterios y requisitos de elegibilidad establecidos en las presentes Reglas de Operación. Asimismo, la solicitud deberá ser ingresada por el Representante legal. |
| 2. Acreditar la personalidad jurídica de la persona moral o jurídica solicitante. | Los documentos válidos para acreditar este requisito son: -Acta Constitutiva (debidamente protocolizada ante fedatario público y su inscripción en el Registro Público de la Propiedad y Comercio), o -Decreto de Creación publicado en el Diario Oficial de la Federación o Gacetas Oficiales. |
| 3. Acreditar la personalidad jurídica de la persona moral solicitante. | Los documentos válidos para acreditar este requisito son: - Poder notarial, o - Nombramiento, o - Decreto de Creación publicado en el Diario Oficial de la Federación, y/o Actas de Asamblea debidamente protocolizadas, donde se acrediten las facultades del Representante legal de la persona moral solicitante. |
| 4. Identificación oficial del representante legal de la persona moral solicitante. | Los documentos válidos para acreditar este requisito son: - Credencial para votar o, - Pasaporte o, - Alguna identificación oficial vigente que cuente con fotografía y firma, expedida por el gobierno federal, estatal o municipal. |
| 5. Comprobante de domicilio de la persona moral o jurídica solicitante | Los documentos válidos para acreditar el domicilio de la persona moral solicitante son: -Recibo de luz, recibo de teléfono, recibo predial, recibo de agua o, Constancia de residencia expedida por autoridad competente. El comprobante de domicilio deberá presentar una emisión no mayor a tres meses previos a la fecha de recepción de la Solicitud de apoyo y encontrarse a nombre de la persona moral o jurídica solicitante. |
| 6. Constancia de Situación Fiscal de la persona moral o jurídica solicitante | Descargada del portal del Sistema de Administración Tributaria (SAT), de no más de tres meses de antigüedad a la fecha de ingreso de la solicitud |
| 7. Estar al corriente con las obligaciones fiscales que les correspondan. | Opinión de cumplimiento de obligaciones fiscales (Formato 32- D) Deberá estar a nombre de la persona moral o jurídica solicitante, en sentido POSITIVO, con una emisión no mayor a tres meses anteriores a la fecha de la solicitud. |
| 8. Estar al corriente con las obligaciones en materia de seguridad social, cuando sea el caso. | Los documentos válidos para acreditar este requisito son: a) En el caso de obligaciones hacia el Instituto Mexicano del Seguro Social (IMSS), presentar la opinión favorable del Cumplimiento de Obligaciones Fiscales en materia de seguridad social con fecha de emisión no mayor a 30 días previos al ingreso de la solicitud de apoyo. b) En el caso de obligaciones hacia el Instituto de Seguridad y Servicios Sociales de los Trabajadores del Estado (ISSSTE), presentar Constancia de no Adeudo de Cuotas y Aportaciones, ante el ISSSTE. NOTA: Debe incluir lo relativo a los seguros por concepto de Retiro, Cesantía en edad avanzada y Vejez (RCV). |
| 9. Estar inscritos en la Red Nacional de Información en Pesca y Acuacultura (RNIIPA). | Constancia de registro en la RNIIPA a nombre del Centro de Investigación, Universidad o Institución de Educación Superior. NOTA: En el caso de los Centros de producción de semilla acuícola que cuenten con un convenio con un Centro de Investigación, Universidad o Institución de Educación Superior o con el IMIPAS, deberán presentar: - Convenio formalizado con la institución y, - Constancia de registro de la RNIIPA de la institución con quien se formalizó el convenio |
| 10. Estar inscritos en el Registro Nacional de Pesca y Acuacultura (RNPA). | Cédula de Inscripción de Unidades Económicas en el Registro Nacional de Pesca y Acuacultura. Deberá estar a nombre del Centro de Investigación, Universidad, Institución de Educación Superior o del Centro de Producción Acuícola con el que haya suscrito convenio, emitido por la Comisión Nacional de Acuacultura y Pesca (CONAPESCA). |
| 11. Estar registrado en el Padrón de Solicitantes y Beneficiarios de Agricultura. | Acuse de Registro al Padrón de Solicitantes y Beneficiarios de Agricultura de la persona moral o jurídica solicitante. Si realizó su registro anteriormente, y no cuenta con su acuse puede descargarlo de forma gratuita en la siguiente liga: https://www.suri.agricultura.gob.mx/ Si no está registrado en el padrón, o necesita realizar algún cambio en sus datos, deberá acudir al Centro de Apoyo al Desarrollo Rural (CADER) o al Distrito de Desarrollo Rural (DDR) o a la Delegación de la Secretaría más cercana en su comunidad |
| 12. Acreditar la legal propiedad o legal posesión del predio dónde se aplicará el apoyo. | Documento jurídico fehaciente que corresponda, con las formalidades que exija el marco legal aplicable en la materia, los documentos válidos para acreditar este requisito podrán ser: -Título de propiedad contrato de compraventa) o, - Contrato de arrendamiento, de comodato, de usufructo o de donación. En el caso de actividades acuícolas en aguas de jurisdicción Federal, deberán presentar: - Permiso de Acuacultura de Fomento o, -Concesión Acuícola vigente correspondiente para el polígono en el que se realizarán las actividades. Los documentos deberán ser estrictamente del sitio en donde se realizarán las actividades del proyecto, ya sea en las instalaciones del Centro de Investigación, Universidad, Institución de Educación Superior o del Centro de Producción Acuícola. |
| 13. Proyecto de Investigación del Subcomponente de Líneas Genéticas Mejoradas (ANEXO 21). | Elaborar el Proyecto de Investigación del Subcomponente de Líneas Genéticas mejoradas realizado de acuerdo con el ANEXO 21, elaborado debidamente, mediante el formato proporcionado en la convocatoria, y adjuntando los documentos para cumplir los requisitos de las presentes Reglas de Operación. |
| 14. Carta de Capacidades Técnicas del Subcomponente Líneas Genéticas Mejoradas (ANEXO 22). | Debe de contener lo siguiente: a) Proporcionar los datos generales del Centro de Investigación, Universidad o Institución de Educación Superior solicitante y de la Unidad de Producción (UEPA). b) Proporcionar el Nombre del Proyecto. c) Plano o "Layout" de las instalaciones y descripción de la infraestructura y equipamiento con que se realizará la investigación. d) Currículos de los investigadores que ejecutarán el proyecto. b) Anexar fotografías, donde se pueda observar claramente la infraestructura con la que se cuenta, para realizar el proyecto |
Los documentos mencionados en las presentes Reglas de Operación deberán ser cargados en la solicitud de apoyo electrónica, escaneados en formato PDF, a color, completos, sin tachaduras ni enmendaduras, y en archivos que no excedan los 10 MB cada uno, asimismo, deberán ser nombrados conforme a los criterios establecidos en el ANEXO 28 en caso de requerir apoyo, podrá acercarse o comunicarse al Centro Regional de Investigación Acuícola y Pesquera (CRIAP) más cercano a su localidad o, a las oficinas centrales del IMIPAS (ANEXO 27 Directorio del Componente Recursos Geneticos Agricolas).
Artículo 55. Características de los Apoyos.
Sección I. Subcomponente de Semilla Acuícola:
| Concepto de apoyo | Características específicas del apoyo | Monto de apoyo |
| Adquisición de Semilla acuícola. | - Semilla individual de moluscos bivalvos de por lo menos de 3 mm, según aplique, o - Semilla fijada de moluscos bivalvos, de por lo menos 4 mm, o - Larva competente a moluscos bivalvos NOTA: en caso de semilla de moluscos bivalvos especificar si es triploide o diploide. - Postlarva de camarón, de por lo menos PL 12-18, o - Crías de trucha arcoíris, de por lo menos 2.5 cm de longitud, o - Para acuacultura crías de tilapia masculinizada, de por lo menos 1 gramo, o - Para repoblamientos de tilapia no masculinizada, de por lo menos 1 gramo, o - Crías de bagre, de por lo menos 5 cm, o - Crías de carpa, de por lo menos 2 gramos. - Semilla o cría de especies nativas de interés acuícola. | Hasta $90,000.00 (Noventa mil pesos 00/100 M.N.), una sola especie por solicitante, en una sola instalación acuícola, una sola exhibición. |
Sección II. Subcomponente de Líneas Genéticas Mejoradas.
Contará con un fondo total de hasta $5,000,000.00 M.N. (Cinco millones de pesos 00/00 M.N.), el cual se podrá distribuir en los siguientes conceptos, no rebasando el monto de apoyo descrito a continuación:
| Concepto de apoyo | Características Específicas del Apoyo | Monto de Apoyo |
| 1. Transferencia de tecnología a productores. | Capacitación, equipamiento y materiales a transferir, manuales e insumos biológicos. | El máximo de apoyo por Proyecto es de hasta $1,000,000.00 M.N. (un millón de pesos 00/00 M.N.), en una sola exhibición. |
| 2. Desarrollo de Líneas Genéticas Mejoradas (Mejoramiento genético). | Proyectos de investigación para el Mejoramiento Genético de especies acuícolas de interés comercial para la alimentación. |
| 3. Conservación de la biodiversidad genética y/o caracterización de germoplasma. | Proyectos de investigación para la conservación de la diversidad genética de especies acuícolas de interés comercial para la alimentación. |
| 4. Fortalecimiento de producción de semilla acuícola de calidad genética mejorada. | Crear o fortalecer laboratorios de producción de semilla acuícola. |
| 5. Adquisición de Líneas Genéticas mejoradas. | Reproductores o pie de cría de especies acuícolas de interés comercial para la alimentación. | El máximo de apoyo por Proyecto es de hasta $300,000.00 M.N. (trescientos mil pesos 00/00 M.N.), en una sola exhibición. |
Artículo 56. Criterios de Selección y Priorización
I. Subcomponente de Semilla Acuícola.
Para la priorización de las solicitudes se considerará la información y/o documentación contenida en el expediente conformado y se realizará bajo la metodología de puntos y porcentajes, misma que determina de manera objetiva la calificación obtenida.
Serán consideradas para la evaluación de los criterios y su posterior priorización únicamente las solicitudes que hayan presentado la documentación completa conforme a los criterios y requisitos establecidos. Estableciendo entonces por orden de prelación los criterios de priorización enumerados a continuación:
| Criterio | Ponderación | Unidad de Medida | Nivel de Respuesta | Valor | Puntaje |
| Solicitante ejercicio anterior | 1.0 | Dictamen | Positivo | 100 | 1.0 |
| Negativo | 0 | 0 |
| Frecuencia de Apoyo | 2.0 | Cantidad de apoyos anuales recibidos | Nunca ha recibido | 100 | 2.0 |
| Recibió un año | 25 | 0.5 |
| Recibió dos años | 10 | 0.2 |
| Recibió tres o más años | 0 | 0 |
| Nivel Socioeconómico | 1.0 | Grado | Alta precariedad económica (E ) | 100 | 1.0 |
| Muy Bajo (D) | 75 | 0,75 |
| Bajo (D+) | 50 | 0,50 |
| Medio Bajo (C-) | 25 | 0,25 |
| Medio ( C) | 10 | 0.1 |
| Medio-Alto (C+) | 5 | 0.05 |
| Alto (A/B) | 0 | 0 |
| Zona geográfica | 1.0 | Nivel de prioridad rural | Alta prioridad | 100 | 1.0 |
| Moderada prioridad | 75 | 0.75 |
| Baja prioridad | 50 | 0.5 |
| No prioritario | 0 | 0 |
| Comunidades prioritarias | 2.0 | Tipo de comunidad | Indígena/Afromexicana | 100 | 2.0 |
| No indígena o afromexicano | 25 | 0.5 |
| Población con discapacidad | 0.5 | Discapacidad | Con alguna discapacidad | 100 | 0.5 |
| Sin discapacidad | 0 | 0 |
| Género | 1.5 | Género | Mujer | 100 | 1.5 |
| Hombre | 25 | 0.375 |
| Actividad | 1.0 | Tipo de actividad | Acuacultura | 100 | 1.0 |
| Pesca | 25 | 0.25 |
II. Subcomponente de Líneas Genéticas Mejoradas:
El proyecto a ingresar deberá estar alineado al objetivo general del Programa de Fomento a la Agricultura, Ganadería, Pesca y Acuicultura para el ejercicio 2025, a su vez con el objetivo particular del Componente Recursos Acuícolas. Asimismo, deberá considerar las leyes y reglamentos con los cuales está fundamentado el Programa, tal como Ley General de Pesca y Acuacultura Sustentables, Ley de Desarrollo Rural Sustentable, Plan Nacional de Desarrollo Vigente, entre otros.
Los resultados de los proyectos deberán de beneficiar de forma directa, medible y verificable las necesidades de la población objetivo del programa, así como definir la cobertura geográfica del proyecto a realizar, ya sea local, estatal, regional, o nacional. Asimismo, se deberá determinar el tiempo en que se realizará el proyecto, señalando los intervalos de tiempo, con un máximo de ejecución de un año comenzado a partir de la ministración del recurso.
Se evaluarán los criterios de pertinencia, la naturaleza del proyecto, y el alcance y viabilidad técnica de la siguiente manera:
| Criterio | Ponderación | Nivel de Respuesta | Valor | Puntaje |
| Concepto de Apoyo | 1.0 | Fortalecimiento de producción de semilla acuícola de calidad genética mejorada | 100 | 1.00 |
| Desarrollo de líneas genéticas mejoradas | 75 | 0.75 |
| Transferencia de tecnología a productores | 50 | 0.50 |
| Conservación de la biodiversidad genética y/o caracterización de germoplasma | 30 | 0.30 |
| Adquisición de líneas genéticas mejoradas | 20 | 0.20 |
| Impacto | 2.0 | Que el proyecto culmine en una transferencia tecnológica en pequeños productores acuícolas y/o pesqueros | 100 | 2.00 |
| Proveeduría de crías/semillas de calidad genética mejorada | 75 | 1.50 |
| Creación de líneas genéticas mejoradas | 50 | 1.00 |
| Alcance | 1.0 | Nacional | 100 | 1.00 |
| Regional (más de una Entidad Federativa) | 75 | 0.75 |
| Estatal | 50 | 0.50 |
| Local (una comunidad) | 25 | 0.25 |
| Productores directos Comprobables | 2.0 | Igual o mayor a 40 | 100 | 2.00 |
| Entre 21 y 39 | 50 | 1.00 |
| Igual o menor de 20 | 25 | 0.50 |
| Fortalecimiento de proyecto | 1.0 | Cuenta con un proyecto en ejecución | 100 | 1.00 |
| No cuenta con un proyecto actualmente en ejecución | 50 | .50 |
| Vinculación | 2.0 | Cuenta con un convenio con productores | 100 | 2.00 |
| Cuenta con un convenio con otras instituciones | 50 | 1.00 |
| No cuenta con ningún convenio | 25 | 0.50 |
| Infraestructura | 1.0 | Cuenta con toda la infraestructura necesaria para la ejecución del proyecto | 100 | 1.00 |
| No cuenta con toda la infraestructura necesaria para la ejecución del proyecto | 50 | 0.50 |
Evaluación de viabilidad técnica
| Criterio | Puntuación Máxima | Unidad de Medida | Nivel de cumplimiento | Valor | Puntaje |
| Introducción y antecedentes | 0.5 | Ofrece información, conceptos, antecedentes y pone en contexto al lector para situarse y familiarizarse con la temática, de una manera clara y precisa. Así mismo, se deberá incluir: Resumen ejecutivo, Resumen técnico y Resumen financiero | Cumple satisfactoriamente | 100 | 0.5 |
| Cumple medianamente | 60 | 0.3 |
| No cumple | 20 | 0.1 |
| Justificación | 0.75 | Problemática definida y documentada. | Cumple satisfactoriamente | 100 | 0.75 |
| Cumple medianamente | 60 | 0.45 |
| No cumple | 20 | 0.15 |
| Objetivos generales | 1 | Describe los objetivos que se quieren alcanzar cuando finalice el Proyecto, cumpliendo con los criterios de ser medibles, realistas, limitados en el tiempo y claros. Es esencial que el objetivo este alineado con el objetivo específico del Componente Recursos Genéticos Acuícolas. | Cumple satisfactoriamente | 100 | 1 |
| Cumple medianamente | 75 | 0.75 |
| Cumple poco | 50 | 0.5 |
| No cumple | 0 | 0 |
| Objetivos particulares | 1 | Describe las tareas necesarias de forma específica y detallada para alcanzar los objetivos y finalizar el proyecto sometido, alineados a sus metas y entregables, cumpliendo con los criterios de ser medibles, costeables, realistas, limitados en el tiempo de ejecución y claros. | Cumple satisfactoriamente | 100 | 1 |
| Cumple medianamente | 75 | 0.75 |
| Cumple poco | 50 | 0.5 |
| No cumple | 0 | 0 |
| Metas | 1 | Metas definidas y asequibles en los plazos establecidos. | Las metas están bien definidas y son asequibles | 100 | 1 |
| Define las metas, son asequibles en los plazos establecidos pero no están de acuerdo con los objetivos | 70 | 0.7 |
| Define las metas, son congruentes con el objetivo, pero no son asequibles en los plazos definidos | 50 | 0.5 |
| Las metas no están bien definidas, no son asequibles en los plazos determinados | 0 | 0 |
| Indicadores | 1 | Tiene indicadores específicos, medibles y claros a corto, mediano y largo plazo claro y adecuado. | Cumple satisfactoriamente | 100 | 1 |
| Cumple medianamente | 80 | 0.8 |
| Cumple poco | 50 | 0.5 |
| No cumple | 20 | 0.2 |
| Metodología | 0.75 | Metodología clara que siga protocolos racionales y sistemáticos establecidos. La descripción técnica describe de forma clara y detallada el tipo de maquinaria, infraestructura, equipo, procesos, tecnologías a emplear, asistencia técnica, consultoría y/o capacitación, monto de producción y mantenimiento entre otros a utilizar para cumplir con el objetivo del proyecto. | Cumple satisfactoriamente | 100 | 0.75 |
| Cumple medianamente | 80 | 0.6 |
| No cumple | 40 | 0.3 |
| Capacidades Técnicas | 0.75 | El Personal técnico o los investigadores que realizarán el proyecto tienen las capacidades específicas para la ejecución del proyecto y operación (en su caso) de los equipos solicitados, de acuerdo con la Carta de Capacidades Técnicas del Componente Recursos Genéticos Acuícolas presentada (Anexo 22). | Cumple satisfactoriamente | 100 | 0.75 |
| Cumple medianamente | 80 | 0.6 |
| Cumple poco | 60 | 0.45 |
| No cumple | 40 | 0.3 |
| Materiales y equipo | 0.75 | Cuenta y describe las instalaciones de forma clara y detallada el tipo de maquinaria, infraestructura, equipo, procesos, tecnologías a emplear, no requiriendo de subcontrataciones o proveeduría de servicios, así como monto de producción y mantenimiento entre otros a utilizar para cumplir con el objetivo del proyecto. | Cuenta con la infraestructura necesaria para la realización del proyecto y no requiere de subcontrataciones o proveeduría de servicios | 100 | 0.75 |
| Cuenta con la infraestructura, pero requiere de proveeduría de servicios | 60 | 0.45 |
| No cuenta con la infraestructura necesaria para la realización del proyecto | 30 | 0.225 |
| Tecnología | 0.75 | El Proponente cuenta y describe la Biotecnología necesaria para el alcance de los objetivos del proyecto. | Cumple satisfactoriamente | 100 | 0.75 |
| Cumple medianamente | 80 | 0.6 |
| Cumple poco | 50 | 0.375 |
| No cumple | 30 | 0.225 |
| Propuesta y ejecución de transferencia tecnológica o beneficio a productores acuícolas | 1 | Los proyectos realizados deben invariablemente finalizar en transferencia de tecnología o tener un impacto directo verificable en las necesidades o problemática real de los pequeños productores acuícolas, detectadas bajo el diagnóstico realizado. Por lo cual, se deberá tener una propuesta y realizar la correspondiente ejecución, describiendo de forma clara y precisa, qué, cómo y cuándo se realizará la transferencia tecnológica o el beneficio a productores, el impacto a dicha problemática y en caso de ser considerada por etapas, sentar las bases de las mismas. | Cumple satisfactoriamente | 100 | 1 |
| Cumple medianamente | 50 | 0.5 |
| Cumple poco | 30 | 0.3 |
| No cumple | 0 | 0 |
| Resultados esperados | 0.75 | Describe claramente los impactos esperados, y son congruentes con el objetivo del proyecto. | Cumple satisfactoriamente | 100 | 0.75 |
| Cumple medianamente | 80 | 0.6 |
| No cumple | 40 | 0.3 |
Artículo 57. Consideraciones especiales.
1. Aquellos solicitantes con dictamen positivo en el ejercicio fiscal anterior, tendrán prioridad al presentar la documentación vigente para el ejercicio 2025, solicitando el mismo monto y especie.
2. Aquellos solicitantes que residan en un municipio prioritario de acuerdo con el DECRETO por el que se formula la Declaratoria de las Zonas de Atención Prioritaria vigente o el que establezca la Secretaría.
3. En el caso de productores agrícolas o pecuarios pertenecientes al programa de restauración de microembalses de la Comisión Nacional de Zonas Áridas (CONAZA), podrán solicitar el apoyo sin presentar el RNPA, y se les podrá otorgar un monto de hasta $50,000.00 M.N. (cincuenta mil pesos 00/00 M.N.), para la adquisición de semilla necesaria para un cultivo extensivo únicamente con fines de autoconsumo. El monto solicitado dependerá de la especie y de la capacidad del microembalse. En la siguiente tabla se muestran las zonas que pertenecen a CONAZA.
Nota: De desear acceder al apoyo en ejercicios posteriores, deberá solicitar su RNPA en CONAPESCA para su registro
| No. Presa | Estado | Municipio | Localidad | Capacidad m3 | Lat ° | Long° |
| 1 | Durango | Otáez | San Miguel de Piélagos | 168,138.75 | 24.7461 | -105.8961 |
| 2 | Durango | Cuencame | La Fe | 138,006.21 | 24.940978 | -103.898142 |
| 3 | Durango | Durango | Purisima | 216,820.36 | 23.9269 | -105.0964 |
| 4 | Durango | Tepehuanes | Ciénega de Escobar | 102,525.06 | 25.5615 | -105.7087 |
| 5 | Querétaro | Colón | El Carrizal | 113,804.14 | 20.884 | -100.0844 |
| 6 | Querétaro | Tolimán | Ejido Panales | 110,306.92 | 20.9036 | -100.0097 |
| 7 | San Luis Potosí | Ciudad Del Maíz | La Pendencia | 262,922.50 | 22.53 | -99.56 |
| 8 | San Luis Potosí | Villa de Zaragoza | Villa de Zaragoza | 114,800.90 | 22.024 | -100.6807 |
| 9 | San Luis Potosí | Ahualulco | Cañada Grande | 121,290.22 | 22.4706 | -101.1014 |
| 10 | San Luis Potosí | Ahualulco | Rancho de La Cruz | 213,263.54 | 22.2878 | -101.3996 |
| 11 | San Luis Potosí | Villa de Zaragoza | Coahuila | 145,957.63 | 21.9271 | -100.7579 |
| 12 | San Luis Potosí | Villa De Arriaga | San Francisco | 118,197.89 | 21.9831 | -101.1303 |
| 13 | San Luis Potosí | Villa de Reyes | Socavón (el Carmen) | 195,574.79 | 21.8269 | -100.8407 |
| 14 | Sinaloa | Mocorito | Potrero De Los Sánchez | 200,000.00 | 25.177747 | -107.927751 |
| 15 | Sinaloa | Rosario | Corral de Piedras | 115,000.00 | 22.9311 | -105.6102 |
| 16 | Zacatecas | Genaro Codina | La Purísima | 272,540.50 | 22.5043 | -102.6312 |
| 17 | Zacatecas | Joaquín Amaro | Colonia Antonio R. Vela (San Lorenzo) | 106,879.00 | 22.1283 | -103.0274 |
| 18 | Zacatecas | Loreto | La Concepción | 110,793.00 | 22.202799 | -101.873323 |
| 19 | Zacatecas | Loreto | Felipe Carrillo Puerto (Carrillo Puerto) | 119,135.00 | 22.2706 | -102.1127 |
| 20 | Zacatecas | Villanueva | Atitanac | 231,452.00 | 22.4928 | -102.8727 |
| 21 | Zacatecas | Fresnillo | Ermita de Guadalupe | 667,081.00 | 23.4014 | -103.4916 |
| 22 | Zacatecas | Ojo caliente | El Refugio | 308,622.23 | 22.6143 | -102.3586 |
| 23 | Zacatecas | Villanueva | Francisco R. Murguía | 176,615.62 | 22.4854 | -102.7552 |
| 24 | Zacatecas | Valparaíso | Cueva Grande | 131,165.51 | 22.6929 | -103.3518 |
| 25 | Zacatecas | Loreto | El Lobo | 242,395.00 | 22.1921 | -101.893 |
| 26 | Zacatecas | Jerez de García Salinas | La Cañada | 422,887.22 | 22.6517 | -103.0831 |
| 27 | Zacatecas | Villanueva | El Fuerte | 148,315.00 | 22.6512 | -102.7242 |
Artículo 58. Mecánica Operativa General. Para la operación efectiva del Componente a continuación se presentan las actividades que deben ser ejecutadas para su correcta difusión, selección, ejecución y seguimiento.
I. Mecánica Operativa Específica del Subcomponente de Semilla Acuícola
a) Una vez publicadas las presentes reglas de operación en el Diario Oficial de la Federación, se emitirá una convocatoria la cual será publicada en la página del IMIPAS https://www.gob.mx/imipas, en un plazo no mayor de 20 días hábiles, describiendo características, requisitos, fechas de apertura y cierre de ventanilla para la recepción de solicitudes de apoyo, documentación y proyectos. En dicha publicación se adjuntará la lista de centros de producción de crías y semilla que cuentan con Certificado de Sanidad Acuícola emitido por el SENASICA, registrados hasta la fecha en que las reglas de operación sean enviadas a publicación; así mismo se publicarán los datos de contacto y direcciones de los Centros Regionales de Investigaciones Acuícolas y Pesqueras (CRIAP) del IMIPAS, de la Unidad Responsable y de las Instancias Participantes, donde se contará con apoyo para registro de la solicitud.
b) El periodo de ventanilla iniciará en la fecha estipulada en la Convocatoria, con una duración mínima de 20 días hábiles y un máximo de 30 días hábiles posterior a su fecha de apertura, lo cual se especificará en la Convocatoria correspondiente.
c) Una vez registrada la Solicitud de apoyo y documentos requeridos, el solicitante recibirá una constancia que contendrá su nombre, datos generales y número de folio para el seguimiento de su solicitud.
d) En caso de que el solicitante registre más de una Solicitud de apoyo, sólo se aceptará la última solicitud ingresada, Las solicitudes ingresadas previamente no serán consideradas y serán desechadas automáticamente, sin obligación o responsabilidad para la Unidad Responsable y/o las Instancias Ejecutoras de notificar al solicitante.
e) La Instancia Ejecutora revisará dicha documentación y notificará al solicitante vía correo electrónico por una única ocasión, para que, en el término de 10 días hábiles posterior a la notificación, subsane inconsistencias y/o documentación faltante, según sea el caso. De no subsanarse alguna inconsistencia en el término señalado, dicha solicitud y proyecto se tendrán como desechado de manera automática, sin obligación para la(s) Instancia(s) Ejecutora(s) de notificar al solicitante.
NOTA: En caso de que el solicitante presente documentos falsificados o alterados, este no podrá continuar con la participación en el programa, dictaminándose de manera automática la solicitud como negativa, sin responsabilidad para la Unidad Responsable.
f) La Instancia Ejecutora revisará las solicitudes y documentación correspondiente y emitirá un dictamen; en un plazo no mayor de 60 días hábiles posteriores al cierre de ventanilla.
g) Las Instancia Ejecutora, con base al resultado de las dictaminaciones positivas y a los criterios de pertinencia, ordenará las solicitudes positivas de mayor a menor calificación y de acuerdo con los criterios de priorización y a la suficiencia presupuestal al momento de la selección, notificando al solicitante mediante oficio y vía correo electrónico la resolución de su solicitud
El solicitante tendrá un plazo de 5 (cinco) días hábiles posterior al envío del dictamen, para acusar de recibido y enviar lo siguiente:
1. Fecha de Programación para la entrega de semilla acuícola.
2. Estado de cuenta a nombre del solicitante o del proveedor, según sea el caso, de no más de tres meses de expedición, o bien la copia del contrato de apertura de la cuenta, en ambos casos deberá indicar la CLABE interbancaria a 18 dígitos.
3. Anexo 23. Solicitud de Pago al Proveedor del Componente Recursos Genéticos Acuícolas, con firma autógrafa o en caso de solicitantes que no sepan leer y/o escribir huella dactilar.
4. Formato 32-D vigente en sentido positivo del proveedor elegido.
De no recibir confirmación por parte del solicitante en el periodo mencionado, se dará por desistida y se reasignará el recurso a la solicitud que continúa en el orden señalado anteriormente.
h) Con base en el Artículo 70, Fracción XV, de la Ley General de Transparencia y Acceso a la Información Pública, la Unidad Responsable deberá publicar la relación de todos los folios apoyados y no apoyados, de forma impresa en las ventanillas de atención y en la página electrónica del IMIPAS https://www.gob.mx/imipas. En cumplimiento a dicha disposición, en todo caso los rechazos deberán de estar fundados y motivados.
i) La Instancia Ejecutora formalizará entonces con el solicitante el instrumento jurídico en el que se establezcan los términos de los compromisos adquiridos por las partes en la ejecución del apoyo. A partir de este momento, se considerará al Solicitante como derechohabiente.
j) Una vez dictaminados los apoyos y previo a la adquisición de semilla, la instancia ejecutora realizará una visita de verificación a los Centros proveedores de semilla propuestos por los derechohabientes, con la finalidad de inspeccionar que cumplan con los parámetros y capacidades requeridas para atender la demanda de organismos, así como las condiciones sanitarias de los mismos. El objetivo es asegurar productos de calidad que representen beneficios para los productores.
En caso de que el proveedor elegido por el derechohabiente no pueda cubrir la demanda según el cálculo de su producción, el tiempo remanente para la operación, la existencia inicial de semilla acuícola y su producción indicada en el Certificado de Sanidad Acuícola, ello en función de la totalidad de unidades contabilizadas y asignadas, se hará de conocimiento a el derechohabiente y se concertará con el proveedor, debiendo presentarse una nueva cotización de un nuevo proveedor con copia de los documentos mencionados en el punto 11 de los Criterios de elegibilidad del Subcomponente para los derechohabientes que se encuentren fuera de las capacidades del proveedor.
k) Una vez formalizado el instrumento jurídico, las partes deberán coordinarse con el proveedor elegido y programar la entrega de la semilla, alevines o postlarva autorizados en los tiempos y términos establecidos en dicho instrumento. El límite de entrega de organismos será el 15 de octubre de 2025. Asimismo, dentro de un periodo previo de 10 días hábiles a la entrega, el derechohabiente deberá enviar la siguiente información:
- Enviar por correo electrónico a la dirección recursos.geneticos@imipas.gob.mx la factura emitida por el Centro proveedor bajo el concepto de la semilla acuícola autorizada e incluyendo la leyenda "Este documento corresponde a los recursos otorgados por el Componente Recursos Genéticos Acuícolas 2025, Subcomponente Semilla Acuícola", y su archivo xml, con la validación correspondiente ante el Servicio de Administración Tributaria (SAT).
- En el caso de que la solicitud del derechohabiente se haya efectuado el pago directo al proveedor, se requerirá la factura emitida por el Centro proveedor de semilla acuícola y la validación ante el SAT en este supuesto, la factura debe ser emitida al Instituto Mexicano de Investigación en Pesca y Acuacultura Sustentables, y deberá incluir Concepto: (Descripción de unidades entregadas), entregadas a: (nombre_completo_del_derechohabiente), derechohabiente del Programa de Fomento a la Agricultura, Ganadería, Pesca y Acuacultura de AGRICULTURA, Componente Recursos Genéticos Acuícolas 2025. Leyenda: "Esto derivado del Convenio de Concertación RGA202500XXXX suscrito con el IMIPAS. No objeto de IVA";
En caso de requerir una modificación en la programación de entrega deberá de notificarse por escrito antes del 15 de octubre de 2025 y no menor a 5 días hábiles a la fecha propuesta inicialmente, que incluya la justificación y la nueva fecha propuesta para la entrega. Aquellos derechohabientes, que no hayan solicitado una prórroga por eventos fortuitos y no se recibió y no notificó la fecha de entrega en el tiempo establecido, se les dará por desistidos sin responsabilidad para la instancia ejecutora y el recurso se reasignará a otros solicitantes, de existir productores que hayan sufrido pérdidas por eventos meteorológicos catastróficos documentados también serán considerados.
l) La Instancia Ejecutora deberá supervisar la salida del producto del Centro proveedor autorizado, ajustándose al programa de entrega, y la entrega misma de estos insumos y, dar fe de la cantidad, características, embalaje y estado de los organismos en la entrega y conteo. El Supervisor de la Instancia Ejecutora emitirá un Visto Bueno al derechohabiente, que deberá llevar la firma del solicitante, del proveedor y del mismo supervisor. Este comprobante será usado para continuar con el trámite y deberá conservar una copia.
El o los supervisores darán fe de que se llevan a cabo los compromisos, siendo responsabilidad del derechohabiente y su proveedor contar con los elementos necesarios para la medición de parámetros y conteo de organismos
m) Una vez realizada la entrega, y mediando el comprobante de visto bueno con las firmas correspondientes, la Instancia Ejecutora solicitará a la instancia dispersora de recursos que realice el pago del apoyo comprometido al derechohabiente, o en caso de que éste así lo haya requerido, se realice el pago directamente al Centro proveedor de semilla acuícola (ANEXO 23).
n) La instancia ejecutora notificará al derechohabiente del pago del apoyo y por tanto el derechohabiente deberá enviar en un plazo no mayor a diez días hábiles la comprobación del recurso ejercido, mediante una transferencia interbancaria, depósito o cheque certificado, a nombre del Centro. Para el caso de pago directo a proveedor se considerará la factura, XML, y verificación SAT enviada previo a la entrega.
La Instancia Ejecutora por ningún motivo realizará pagos de anticipos.
o) Al término de las acciones, se formalizará entre la Instancia Ejecutora y el derechohabiente un Acta finiquito la cual dará por terminadas las acciones y compromisos adquiridos en el Convenio de concertación.
De no verificarse el cumplimiento del ejercicio del recurso y/o a los términos de lo estipulado en el instrumento jurídico, se procederá de acuerdo con las cláusulas y penalizaciones conforme a la normatividad de Procedimiento Administrativo. Asimismo, al no cumplir con los compromisos establecidos, el derechohabiente se dará de alta automáticamente en el Directorio de personas físicas y/o morales que pierden su derecho a recibir apoyos de los programas sujetos a reglas de operación de la Secretaría.
p) La Instancia Ejecutora supervisará la entrega de los organismos y ministrará el apoyo de acuerdo a la programación de fechas y hasta agotar la suficiencia presupuestal, al cabo de lo cual, los derechohabientes positivos que no alcancen suficiencia presupuestal, serán notificados y su compromiso terminado sin responsabilidad para la Instancia Ejecutora.
q) En caso de que, debido a causas ajenas a la instancia ejecutora, no se hayan cumplido con los compromisos adquiridos con los derechohabientes, se deberán celebrar los convenios de modificación, término o actas de cierre finiquito, según sea el caso.
II. Mecánica Operativa Específica del Subcomponente de Líneas Genéticas Mejoradas
a) Difusión del Programa. Publicación del ACUERDO vigente por el que se dan a conocer las Reglas de Operación del Programa Fomento a la Agricultura, Ganadería, Pesca y Acuacultura para el Ejercicio Fiscal 2025 y medios electrónicos oficiales.
b) Una vez publicadas las presentes reglas de operación en el Diario Oficial de la Federación, se emitirá una convocatoria la cual será publicada en la página del IMIPAS (https://www.gob.mx/imipas) en un plazo no mayor de 20 días naturales, describiendo características, requisitos, fechas de apertura y cierre de ventanilla para la recepción de Solicitudes de Apoyo, documentación y proyectos.
c) La documentación indicada en los requisitos de las presentes reglas deberá ser escaneada y realizar la correspondiente carga en formato PDF al formulario destinado para tal efecto, sin tachones, ni enmendaduras, complementaria a la información solicitada en el formato de solicitud que se encuentra en el formulario de solicitud de apoyo en la siguiente liga https://www.gob.mx/imipas De así requerir o decidir, los solicitantes tienen la opción de asistir a la Unidad Responsable e Instancias Ejecutoras participantes, a Centros Regionales de Investigación Acuícola y Pesquera (consultar ANEXO 27. Directorio) con la documentación requerida previamente escaneada en una unidad de almacenamiento tipo USB, con documentos originales para cotejo.
d) La Solicitud de apoyo deberá ser llenada por el representante legal de la persona moral o jurídica solicitante. Una vez registrada la Solicitud de apoyo, y realizada la carga de los documentos requeridos el solicitante recibirá una constancia que contendrá su nombre, datos generales y número de folio. Aquellas solicitudes que no atiendan el requisito de ser llenadas por el representante legal, no se considerarán por parte de la Instancia Ejecutora.
e) Un mismo Centro de Investigación, Universidad o Institución de Educación Superior podrá ingresar más de una solicitud siempre y cuando no corresponda al mismo proyecto y un solo concepto de apoyo por solicitud.
f) En caso de que el solicitante registre más de una Solicitud de apoyo, sólo se aceptará la última, por lo que las registradas previamente no serán consideradas y será desechada automáticamente sin obligación o responsabilidad para la Unidad Responsable y/o las Instancias Ejecutoras de notificar al solicitante.
g) La Instancia Ejecutora revisará dicha documentación y notificará al solicitante vía correo electrónico por única ocasión, para que en el término de 10 días hábiles subsane inconsistencias y/o documentación faltante, según sea el caso. De no subsanarse alguna inconsistencia en el término señalado, dicha solicitud y proyecto, serán rechazados de manera automática, sin obligación para la Instancia Ejecutora de notificar al solicitante.
h) Los proyectos que cumplan con los criterios y requisitos específicos, se dividirán de acuerdo con su región de la RNIIPA, y se dictaminarán mediante evaluación ciega por pares, es decir, cada proyecto será revisado por tres especialistas que no tengan conflictos de interés con el proyecto y que sean pertenecientes a la RNIIPA, de manera independiente y evaluando el apego y congruencia objetiva con los criterios establecidos en las presentes Reglas. Para ser positivo un proyecto, el promedio de las dos calificaciones más altas de los tres revisores deberá de ser superior a 8. De los proyectos positivos, se seleccionará al de calificación más alta de cada Región de la RNIIPA hasta agotar la suficiencia presupuestal. De no haber un proyecto positivo en alguna Región, se adjudicará al siguiente proyecto con mayor calificación, hasta adjudicarse los $5, 000,000. Un Centro de Investigación, podrá recibir apoyo para hasta dos proyectos y cuando éstos sean distintos y obtenga la calificación necesaria. Los remanentes serán trasladados al Subcomponente de Semilla Acuícola y su mecánica operativa.
i) La Instancia Ejecutora emitirá entonces un dictamen en un plazo no mayor de 60 días hábiles posteriores al cierre de ventanilla.
j) Con base en el Artículo 70, Fracción XV, de la Ley General de Transparencia y Acceso a la Información Pública, la Unidad Responsable deberá publicar la relación de todos los folios apoyados y no apoyados, de forma impresa en las ventanillas de atención y en la y en la página electrónica del IMIPAS (https://www.gob.mx/IMIPAS/). En cumplimiento a dicha disposición, en todo caso los rechazos deberán de estar fundados y motivados.
k) Dictaminada la solicitud positiva, el solicitante deberá presentar el contrato de apertura de cuenta bancaria productiva única o estado de cuenta con fecha de expedición no mayor a tres meses, en donde se identifiquen número de cuenta y CLABE interbancaria a 18 dígitos. La cuenta debe ser para uso exclusivo del proyecto autorizado en su ejercicio fiscal 2025.
l) La Instancia Ejecutora formalizará entonces con el solicitante el instrumento jurídico y su Anexo técnico, en el que se establezcan los términos de los compromisos adquiridos por las partes en la ejecución del apoyo. A partir de este momento, se considerará al Solicitante como derechohabiente.
m) Una vez formalizado el instrumento jurídico, el derechohabiente deberá emitir una factura a nombre del Instituto Mexicano de Investigación en Pesca y Acuacultura Sustentables por concepto de Ministración única para el desarrollo del proyecto "Nombre del proyecto", conforme al Convenio de Concertación firmado con fecha "fecha de firma del instrumento jurídico", con la validación correspondiente ante el Servicio de Administración Tributaria (SAT).
n) El derechohabiente deberá de ejecutar el proyecto aprobado de acuerdo con los cronogramas establecidos en el Anexo Técnico del instrumento jurídico formalizado y someterá un informe de avances Técnico - Financiero bimestral, contados a partir del día de la ministración del recurso a la cuenta bancaria única productiva y que serán sometidos a revisión de la Instancia Ejecutora. La ejecución y comprobación del recurso deberá de realizarse antes del 31 de diciembre del 2025.
o) La Instancia Ejecutora podrá realizar supervisiones de avance (según los lineamientos de ejecución de programas presupuestales).
p) Al término del proyecto según lo establecido en el cronograma aprobado, el derechohabiente deberá de someter un informe técnico - financiero de resultados finales, así como los entregables acordados en el instrumento jurídico formalizado y el proyecto sometido autorizado.
q) Al término de las acciones, se formalizará entre la Instancia Ejecutora y el derechohabiente un Acta Finiquito. De no verificarse el cumplimiento en los términos de lo estipulado en el convenio del instrumento jurídico firmado, se procederá de acuerdo con las cláusulas y penalizaciones del mismo
Artículo 59. Exclusiones
I. Para el Subcomponente Semilla Acuícola: No se otorgarán apoyos si los solicitantes se encuentran en los siguientes supuestos:
a. Solicitantes que hayan sido derechohabientes en ejercicios anteriores y que no hayan finiquitado las acciones comprometidas en los Instrumentos jurídicos formalizados con la Instancia Ejecutora o que no hayan cumplido con las acciones de la mecánica operativa específica, o
b. Que se encuentren en el "Directorio de personas físicas o morales que pierden su derecho de recibir incentivos de los Programas de AGRICULTURA" a cargo de la Unidad de Administración y Finanzas de la Secretaría, o
c. Que se detecte de manera evidente que haya incurrido en falsedad de información y/o documental, al alterar, simular, o modificar en su totalidad o de manera parcial; y/o que impida la verificación física o documental del producto objeto del apoyo. Toda persona física que sea ajena a las actividades primarias de pesca y acuacultura.
d. A aquellos solicitantes que cuenten con un apoyo estatal o municipal con el mismo objetivo o similar del programa.
e. Aquellos solicitantes cuyo proveedor falsee información o se resista a supervisión por parte de la instancia ejecutora.
II. Para el Subcomponente Líneas Genéticas Mejoradas: No se otorgarán apoyos si los solicitantes se encuentran en los siguientes supuestos:
a. Los proyectos presentados por solicitantes que hayan sido derechohabientes en ejercicios anteriores, y que no hayan finiquitado los Instrumentos jurídicos formalizados con la Instancia Ejecutora, a menos que cuenten con un Convenio Modificatorio de prórroga al momento de ingresar su solicitud, o que su proyecto se encuentre dentro de la vigencia establecida en el convenio.
b. Los Centros de Producción Acuícola que no cuenten con un Convenio formalizado con la RNIIPA y/o el IMIPAS.
c. Que se detecte de manera evidente que haya incurrido en falsedad de información y/o documental, al alterar, simular, o modificar en su totalidad o de manera parcial; y/o que impida la verificación física o documental del producto objeto del apoyo.
d. Que se encuentren en el "Directorio de personas físicas o morales que pierden su derecho de recibir incentivos de los Programas de AGRICULTURA" a cargo de la Unidad de Administración y Finanzas de la Secretaría, o
e. Solicitudes que consideren los mismos conceptos de apoyo que otros programas federales, estatales o municipales:
f. Que dentro de los conceptos de apoyos autorizados de manera intrínseca se pretenda:
- Compra de tierras
- Pago de impuestos
- Gastos legales
- Atenciones a funcionarios o de otro tipo
- Comida y viáticos
- Compra de equipo y maquinaria usada nacionalizado
- Reparaciones, refacciones y compra de llantas
- Compra de cualquier vehículo utilitario
g. Los proyectos que no estén alineados con el objetivo general del programa, el objetivo particular y específico del componente y que no considere especies de importancia económica en México.
TÍTULO III
Seguimiento, supervisión y evaluación
Capítulo I
Del Seguimiento
Artículo 60. Las Unidades Responsables son las obligadas a dar seguimiento y rendir cuentas de los apoyos y/o componentes del Programa a su cargo.
Parte del seguimiento del Programa se llevará a cabo a través de la Matriz de Indicadores de Resultados (MIR). El proceso de actualización y mejora de este instrumento será coordinado por la Dirección General de Programación, Presupuesto y Finanzas (DGPPyF)
La Unidad Responsable deberá cumplir con lo solicitado por la DGPPyF en materia de la MIR.
Artículo 61. Las Instancias Ejecutoras serán responsables de dar seguimiento y verificar el avance, la correcta terminación y entrega de los apoyos, así como de la comprobación documental del gasto ejercido, debidamente certificada en los plazos establecidos de acuerdo a los instrumentos jurídicos que, en su caso, se establezcan entre las instancias participantes del programa.
Capítulo II
De la Supervisión
Artículo 62. La Dirección General de Supervisión, Evaluación y Rendición de Cuentas, será la Unidad Administrativa responsable de coordinar la supervisión de los Programas. La misma se llevará a cabo conforme a lo dispuesto en los "Lineamientos para la Supervisión de los Programas a cargo de la Secretaría de Agricultura y Desarrollo Rural" vigentes.
Dicha supervisión deberá generar información oportuna sobre la ejecución de los programas y servir de insumo para los procesos de planeación, evaluación y mejora continua de los programas.
Capítulo III
De la Evaluación
Artículo 63. Con el fin de proveer información válida y confiable que apoye el análisis de la política de desarrollo social y la mejora continua de los programas, y que contribuya a que las autoridades articulen políticas públicas que brinden resultados, la Dirección General de Supervisión, Evaluación y Rendición de Cuentas (DGSERC) será la responsable de implementar mecanismos de evaluación internos y externos.
Para los ejercicios de evaluación que llevará a cabo la Dirección General de Supervisión, Evaluación y Rendición de Cuentas, será la Dirección General de Tecnologías de la Información y Comunicaciones de la Secretaría, la encargada de otorgar acceso a los padrones y/o listados de beneficiarios, con la debida validación y/o autorización de la Unidad Responsable, para realizar la consulta y análisis correspondientes. Las Unidades Responsables deberán asegurarse de que los padrones y/o listados incluyan información mínima sobre la identificación del sujeto apoyado, entidad federativa, municipio, localidad, actividad productiva, eslabón de la cadena, estrato del sujeto de apoyo, cultivo o producto, concepto de apoyo, monto del apoyo y fecha del otorgamiento del apoyo (de acuerdo con el art 32, inciso II, del PEF).
Asimismo, la DGSERC se coordinará con la UR para calcular indicadores periódicos adicionales que permitan evaluar el desempeño del programa en distintos puntos temporales y espaciales. Estos indicadores deberán tomar como insumo la información levantada en los procesos de seguimiento y supervisión.
TÍTULO IV
Disposiciones Complementarias
Capítulo I.
De los derechos y obligaciones de los ciudadanos, solicitantes y beneficiarios
Describe los derechos y obligaciones que se adquieren al ser persona beneficiaria del Programa. Además, incluye los procesos que se detonan en caso de incumplimiento de las obligaciones asumidas.
Artículo 64. Derechos, obligaciones y sanciones:
I. Son derechos de los beneficiarios:
a) Recibir atención digna, respetuosa, equitativa y no discriminatoria, en estricto apego a los derechos humanos.
b) Recibir asesoría por parte de las Unidades Responsables, Representaciones de la Secretaría en las Entidades Federativas o Instancias Ejecutoras que funjan como ventanillas, respecto de los rubros de intervención contenidas en estas Reglas de Operación;
c) Adquirir en su caso, el bien o servicio con características de utilidad, calidad, precio con el proveedor que libremente elija, y en su caso, la capacitación respectiva;
d) Interponer las quejas y denuncias en los términos de las presentes Reglas de Operación;
e) Ejercer los medios de defensa contra los actos y resoluciones emitidos por las Unidades Responsables y/o Instancias Ejecutoras en los términos de la Ley Federal de Procedimiento Administrativo;
f) Tratándose de persona física, poder nombrar en su solicitud de apoyo a un sustituto, el cual deberá de ser otra persona física, para que en caso de fallecimiento, y según el incentivo de que se trate, en función del avance alcanzado para el trámite de la solicitud, pago de incentivos o de los beneficios de la cobertura, pueda continuar con la gestión correspondiente; asumiendo el substituto el compromiso de cumplir las obligaciones contraídas por el beneficiario sustituido, hasta la total conclusión del proyecto, en términos de las presentes Reglas de Operación, dicho apersonamiento en su momento lo deberá acreditar el sustituto con el acta de defunción correspondiente.
II. Son obligaciones de los beneficiarios:
a) Cumplir con lo establecido en estas Reglas de Operación;
b) Aplicar a los fines autorizados los apoyos recibidos y conservar los comprobantes fiscales en los términos de la legislación aplicable;
c) Aceptar, facilitar y atender en cualquier etapa del proceso para la entrega del apoyo, verificaciones, auditorías, inspecciones y solicitudes de información por parte de las unidades responsables, las instancias ejecutoras, instancias fiscalizadoras o de cualquier otra autoridad competente, con el fin de verificar la correcta aplicación de los recursos otorgados; así como la supervisión de parte de las instancias de la Secretaría y las que ésta determine;
d) Solicitar autorización previa por escrito de la Unidad Responsable y/o Instancia Ejecutora de cualquier cambio que implique modificaciones al proyecto autorizado o a las condiciones de los apoyos directos o indirectos, quien lo resolverá dentro de los diez días hábiles siguientes a la presentación de la solicitud, en caso contrario se informará que fue resuelto en sentido negativo;
e) Manifestar por escrito bajo protesta de decir verdad que la información y documentación que presenta, entrega e informa es verdadera y fidedigna durante el proceso y comprobación del apoyo;
f) Para el pago de los apoyos vía depósito bancario el beneficiario deberá proporcionar copia del contrato de apertura de la cuenta bancaria productiva y/o estado de cuenta bancaria a su nombre, en la que se especifique la CLABE interbancaria donde se depositará el apoyo; así mismo, mantener vigente la cuenta correspondiente.
g) En su caso, devolver en un plazo no mayor a diez días hábiles, los depósitos bancarios derivados de los programas de Secretaría efectuados por error en la cuenta del beneficiario, así como los que no le correspondan o los que excedan el apoyo al que tiene derecho; una vez notificado por escrito por la Unidad Responsable o las Instancias Ejecutoras;
h) Suscribir los documentos jurídicos (Convenio de concertación y/o Finiquito) que determine la Unidad Responsable; el beneficiario que se abstenga de firmar el Convenio de Concertación en la fecha o dentro del plazo establecido en la notificación respectiva, se tendrá por cancelado el apoyo autorizado, sin que para tal efecto se requiera su consentimiento expreso mediante escrito;
i) Manifestar por escrito, en su caso, no haber recibido o estar recibiendo apoyos de manera individual u organizada para el mismo concepto de otros programas de la Secretaría, que implique que se dupliquen apoyos a la solicitud;
j) En su caso, mantener actualizados los datos en el Padrón de Productores, Solicitantes y Beneficiarios de AGRICULTURA;
k) Presentar los documentos que avalan la recepción de los apoyos, mediante recibos o comprobantes que cumplan con los requisitos fiscales;
l) Para el caso de proyectos autorizados, donde se apoyen activos productivos que impulsen el valor agregado a la producción primaria, el Beneficiario deberá mantener y operar dichos activos en su unidad de producción al menos cinco años posteriores a la entrega del subsidio, de lo contrario deberá reintegrar el total de los recursos recibidos con los productos financieros generados y no podrá ser apoyado en los años subsecuentes;
m) El beneficiario deberá exhibir los documentos que demuestren que realizó su aportación del recurso al que se obligó en su proyecto y conforme se acordó en el Convenio al momento de su firma. De abstenerse, se le tendrá por cancelado el apoyo autorizado, sin que para tal efecto se requiera su consentimiento expreso mediante escrito;
n) Del mismo modo, la firma de la solicitud de apoyo respectiva implica que acepta expresamente y se obliga a proporcionar a la Secretaría, a través del Servicio de Información Agroalimentaria y Pesquera (SIAP), información en materia agroalimentaria con fines estadísticos.
En caso de incumplimiento por parte del beneficiario, se le instaurará el Procedimiento Administrativo conforme a la normatividad aplicable.
Para la instauración del Procedimiento Administrativo se sujetará a lo establecido en el Acuerdo por el que se dan a conocer las disposiciones generales aplicables a las Reglas de Operación de los Programas de la Secretaría de Agricultura y Desarrollo Rural.
Capítulo II
Gastos de operación
Artículo 65. Los gastos indirectos se determinan conforme a lo señalado el numeral 35 del Manual de Programación y Presupuesto 2025, recursos identificados con el Tipo de Gasto 7 "Gasto corriente por concepto de gastos indirectos de programas de subsidios".
Capítulo III
Control y auditoría
Artículo 66. Los recursos federales de este Programa, no pierden su carácter federal; su ejercicio está sujeto a las disposiciones federales aplicables y podrán ser auditados en el marco del Sistema Nacional de Fiscalización conforme a la legislación vigente y en el ámbito de sus respectivas competencias por las siguientes instancias: la Auditoría Superior de la Federación y Áreas Administrativas competentes y adscritas a la Secretaría Anticorrupción y Buen Gobierno.
La Instancia ejecutora, la Unidad Responsable del Programa, así como las Instancias Participantes y la Unidades Administrativas de la Secretaría que participen en el ámbito de sus atribuciones en el Programa, darán todas las facilidades a dichas Instancias Fiscalizadoras para la entrega de información requerida en las solicitudes correspondientes a los actos de fiscalización que consideren necesarios (auditorias, visitas, intervenciones de control interno, evaluaciones de políticas públicas, verificaciones de calidad, o cualquier otro) y en el momento en que los juzguen pertinente; asimismo, efectuaran las acciones necesarias para dar atención a las recomendaciones planteadas en cada una de las observaciones y/o recomendaciones determinadas, en coordinación con los enlaces de auditorías de la Secretaría de Agricultura y Desarrollo Rural, Organismos Públicos Desconcentrados y Entidades Sectorizadas.
Aquellos servidores públicos que por motivo de su encargo, participen de forma directa en la atención, tramitación o resolución de asuntos en los que éste tenga interés personal, familiar o de negocios, incluyendo aquellos en los que puede resultar algún beneficio para él, su cónyuge o parientes consanguíneos o por afinidad hasta el cuarto grado, o parientes civiles, o para terceros con los que tenga relaciones profesionales, laborales o de negocios, o para socios o sociedades de las que el servidor público o las personas antes referidas formen o hayan formado parte, están obligados a excusarse de intervenir en los mismos.
Los servidores públicos que se encuentren en alguno de los supuestos anteriores, están obligados a excusarse de forma inmediata ante el superior jerárquico, respecto de la atención, tramitación o resolución de asuntos a que hace referencia el párrafo anterior, y en su caso, su calidad de beneficiario de cualquiera de los programas y/o componentes a que se refieren los diversos Acuerdos de Reglas de Operación de la Secretaría, para ello, deberán utilizar el Modelo de Excusa para los Servidores Públicos (Anexo 30), identificado como Anexo Único del presente Acuerdo.
También procederá la excusa para aquellos servidores públicos impedidos para recibir apoyos o incentivos, en términos de lo dispuesto por la Ley Federal de Austeridad Republicana. Para los casos particulares, en los que exista incertidumbre, las Unidades Administrativas podrán realizar la consulta a la Oficina del Abogado General para su determinación.
Capítulo IV
Denuncias
Artículo 67. Las personas beneficiarias o interesadas, tienen derecho a solicitar información relacionada con el presente Programa y sus Reglas de Operación, así como a presentar quejas o denuncias por el incumplimiento en la ejecución, operación o entrega de apoyos, ante las instancias correspondientes:
I. Denuncias.- Las denuncias podrán realizarse por escrito, vía telefónica, correo electrónico a través del Sistema Integral de Denuncias Ciudadanas, a través de:
a) El Área de Especialidad en Quejas, Denuncias e Investigaciones en el ramo Agricultura y Desarrollo Rural: Para recepción de denuncias al teléfono de larga distancia sin costo: 800 90 61 900 Correo electrónico: atencionoic@agricultura.gob.mx. Podrán realizarse, por escrito al domicilio ubicado en: Avenida Guillermo Pérez Valenzuela número 127, edificio "A", piso 1, Colonia del Carmen, Alcaldía Coyoacán, C.P. 04100, Ciudad de México.
b) En la Secretaría de Anticorrupción y Buen Gobierno "Las denuncias podrán realizarse a través del Sistema Integral de Denuncias Ciudadanas (SIDEC) en la liga https://sidec.funcionpublica.gob.mx/ las 24 horas del día, los 365 días del año; o mediante escrito presentado en la Secretaría de Anticorrupción y Buen Gobierno, ubicada en Av. Insurgentes Sur 1735, Colonia Guadalupe Inn, C.P. Alcaldía Álvaro Obregón, Ciudad de México.
Para el Componente de Fomento a la Agricultura: Vía telefónica al 55 38 71 10 00, extensión 34410.
Para el Componente de Fomento a la Ganadería: Vía telefónica al 55 38 71 10 00, extensiones 33227, 33925 y 33939.
Para el Componente de Desarrollo Territorial: Vía telefónica al 55 38 71 10 00, extensiones 33493.
Para el Componente Recursos Genéticos Acuícolas: en los Centros Regionales de Investigación Acuícola y Pesquera, y en las Oficinas Centrales del Instituto Mexicano de Investigación en Pesca y Acuacultura Sustentables (IMIPAS), o al teléfono 55 38 71 95 00 Extensión 55070, o al correo recursos.geneticos@inapesca.gob.mx
Para el Componente BIENPESCA, podrá consultar en acudir a las Oficinas de Representación Estatal o Local de AGRICULTURA y/o CONAPESCA, o a las Oficinas de Representación Locales de CONAPESCA, del DDR o CADER de AGRICULTURA correspondiente; y consultar en los siguientes; vía telefónica: 669 9156900 Extensión 58664 y en la Aplicación WhatsApp: 669 915 6915 o vía correo electrónico: buzon.bienpesca@conapesca.gob.mx
Capítulo V
Transparencia, acceso a la información pública y rendición de cuentas
Artículo 68. Estas Reglas de Operación, además de su publicación en el Diario Oficial de la Federación, están disponibles para su consulta en las Representaciones Estatales de la Secretaría y en la página electrónica oficial en el sitio web: https://www.gob.mx/agricultura
La difusión y promoción de los componentes del programa se hará a través de la página electrónica de la Secretaría (https://www.gob.mx/agricultura), de manera impresa en las Oficinas de Representación Estatales ubicadas en las entidades federativas, de manera conjunta con los gobiernos estatales y/o municipales; asimismo será difundida en las lenguas o dialectos correspondientes en las zonas que habite población indígena potencial beneficiaria del Programa.
De conformidad con lo estipulado en el inciso a), fracción II del Artículo 28 del Decreto de Presupuesto de Egresos de la Federación para el ejercicio fiscal 2025, en la publicidad, información y documentación relativa al Programa se debe incluir la siguiente leyenda "Este programa es público, ajeno a cualquier partido político. Queda prohibido el uso para fines distintos a los establecidos en el programa".
Adicionalmente, para el Componente BIENPESCA, la leyenda: "Este programa es público, ajeno a cualquier partido político. Queda prohibido el uso para fines distintos al desarrollo social", conforme a lo dispuesto en el artículo 28 de la Ley General de Desarrollo Social.
El listado de beneficiarios de este programa se considera información pública, en términos de lo dispuesto por el inciso q), fracción XV del Artículo 70 de la Ley General de Transparencia y Acceso a la Información Pública.
La Dirección General de Supervisión, Evaluación y Rendición de Cuentas será la Unidad Administrativa responsable de:
I. Operar el Sistema de Rendición de Cuentas;
II. Establecer los términos, formatos, tiempos y condiciones para la entrega de la información requerida y hacerlos del conocimiento de las Unidades Responsables, Instancias Ejecutoras, y Organismos Descentralizados
III. Publicar mensualmente un reporte sobre el cumplimiento de la entrega de la información por parte de las Unidades Responsables; y
IV. En el mes de enero del año del ejercicio fiscal que corresponda, difundir el catálogo correspondiente a los conceptos de apoyo, de conformidad a las claves establecidas en el Sistema de Clasificación Industrial de América del Norte (SCIAN), mediante las cuales las Unidades Responsables deberán identificar sus conceptos de apoyo.
La Unidad de Administración y Finanzas será la Unidad Administrativa responsable de:
-Operar el Sistema Integral de Información de Padrones de Programas Gubernamentales (SIIPPG);
La Unidad de Transparencia será la Unidad Administrativa responsable de:
-Atender los asuntos en materia de Transparencia, Gobierno Abierto y Datos Abiertos.
Artículo 69. La transparencia, difusión y rendición de cuentas se dará en el marco de la Ley Federal de Transparencia y Acceso a la Información Pública y la Ley General de Transparencia y Acceso a la Información Pública.
Todos los programas de la Secretaría de Agricultura y Desarrollo Rural deberán registrar su listado de beneficiarios (as), en el Padrón de Solicitantes y Beneficiarios de esta Secretaría, el cual deberá estar desagregado por género, grupo de edad, Entidad Federativa y Municipio, así como los conceptos de apoyo. Dicha información deberá actualizarse permanentemente y publicarse en la página electrónica oficial de la Secretaría, www.gob.mx/agricultura y de cada Instancia Ejecutora conforme a lo establecido en los Lineamientos que para tal efecto emita la Unidad de Administración y Finanzas.
Los datos personales recabados podrán ser transmitidos a otros entes públicos de los tres niveles de gobierno en el ejercicio de facultades propias, compatibles o análogas, para la realización de compulsas y la integración del Padrón Único de Beneficiarios. Se garantiza la protección de los datos personales que sean recabados, en cumplimiento con las disposiciones en la materia de protección de datos personales y de transparencia y acceso a la información pública aplicables.
Protección de Datos Personales, en todo momento la persona beneficiario podrá ejercer los derechos ARCO (acceso, rectificación, cancelación y oposición) de los datos personales recabados. Los datos personales recabados serán utilizados con las finalidades siguientes: validar que se cumplan con los requisitos de elegibilidad para ser persona beneficiaria de este programa, asimismo serán integrados en el sistema de información con los padrones de beneficiarios de los programas sociales de la Administración Pública Federal. Por lo tanto, se garantiza la protección de los datos personales que sean recabados, en cumplimiento con las disposiciones en materia de transparencia y acceso a la información pública aplicables.
Aviso de privacidad integral, puede consultarse en: https://www.gob.mx/agricultura/documentos/avisos-de-privacidad-integrales-288461?idiom=es. El ejercicio de los derechos ARCO de los datos personales recabados, se podrá realizar a través de la Unidad de Transparencia de la Secretaría de Agricultura y Desarrollo Rural con domicilio en Av. Cuauhtémoc 1230, PB. Col. Santa Cruz Atoyac, Alcaldía Benito Juárez, Ciudad de México, C.P. 03310, en un horario de atención de 9:00 a 14:00 horas o bien por medio de la Plataforma Nacional de Transparencia.
La Secretaría continuará con el Sistema de Rendición de Cuentas sobre el destino de los recursos fiscales a que se refiere el Artículo conducente del Presupuesto de Egresos de la Federación para el Ejercicio Fiscal del año que corresponda, a efecto de integrar el Padrón de Beneficiarios (as) que corresponda conforme a la normatividad aplicable. Este Sistema deberá incorporar como mínimo los siguientes elementos: clave o número de registro que le será asignado por la dependencia al beneficiario, región geográfica, entidad federativa, municipio y localidad, actividad productiva, eslabón de la cadena de valor, concepto de apoyo, monto fiscal otorgado y fecha de otorgamiento, ciclo agrícola y la estratificación correspondiente.
La actualización de la información contenida en este Sistema es responsabilidad de las Unidades Responsables, Instancias Ejecutoras, y Organismos Descentralizados de los Programas y/o Componentes, incluyendo a las Entidades Federativas cuando sean Instancias Ejecutoras. Dicho Sistema mantendrá un módulo específico en el cual se detallen los recursos fiscales destinados a los productos básicos y estratégicos señalados en el Artículo 179 de la Ley de Desarrollo Rural Sustentable; y a más tardar el 31 de diciembre del año del ejercicio fiscal que corresponda, tendrá disponibles los datos que permitan la identificación del beneficiario.
Capítulo VI
Contraloría Social
Artículo 70.
La contraloría social es el mecanismo mediante el cual las personas beneficiarias verifican de manera organizada, independiente, voluntaria y honorífica, el cumplimiento de las metas y la correcta aplicación de los recursos públicos federales asignados a los programas federales de desarrollo social relacionados con los derechos humanos, en áreas como la educación, la salud, la alimentación, la vivienda, el trabajo, la seguridad social, el medio ambiente y la no discriminación, de conformidad con los artículos, 6, 69, 70 y 71 de la Ley General de Desarrollo Social; así como 67, 68, 69 y 70 de su reglamento.
Las dependencias y entidades de la Administración Pública Federal, y los entes que reciban, gestionen o utilicen, total o parcialmente, recursos públicos federales, observarán los Lineamientos y La Estrategia Marco vigentes emitidos por la Secretaría Anticorrupción y Buen Gobierno, así como los documentos normativos de la Estrategia de Contraloría Social (Esquema, Guía Operativa y Programa Anual de Trabajo de Contraloría Social) validados por dicha dependencia.
Los comités de contraloría social, para solicitar su registro, deberán presentar, a la(s) unidad(es) responsable(s) de la dependencia o entidad de la Administración Pública Federal a cargo del programa, un escrito libre en el que se especifique, como mínimo, el nombre del programa, el ejercicio fiscal correspondiente, su representación y domicilio legal, así como los mecanismos e instrumentos que utilizarán para el ejercicio de sus funciones.
La(s) unidad(es) responsable(s) del programa federal, a través de sus oficinas de representación federal y las instancias ejecutoras, deberá(n), de no haber impedimento alguno, expedir las constancias de registro de los comités en un plazo no mayor de 15 días hábiles contados a partir de la solicitud de registro. Estas constancias serán el comprobante de su constitución, y deberán registrarse en el Sistema Informático de Contraloría Social.
Asimismo, la(s) unidad(es) responsable(s) brindará(n) a los comités la información pública necesaria para llevar a cabo sus actividades, así como asesoría, capacitación y orientación sobre los mecanismos para presentar quejas y denuncias.
La Secretaría Anticorrupción y Buen Gobierno proporcionará asesoría en materia de contraloría social por medio del correo electrónico: contraloriasocial@funcionpublica.gob.mx.
Adicionalmente, la(s) unidad(es) responsable(s) del programa federal promoverán e implementarán mecanismos de participación ciudadana en la prevención y el combate a la corrupción impulsados por la Secretaría Anticorrupción y Buen Gobierno, por medio de herramientas digitales que faciliten, a las personas beneficiarias y a la ciudadanía en general, la posibilidad de incidir en dicha materia, de conformidad con la disposición vigésimo primera y trigésima de los Lineamientos para la promoción, conformación, organización, funcionamiento y monitoreo de los mecanismos de participación ciudadana en las dependencias y entidades de la Administración Pública Federal.
Artículo 71. Instauración de Procedimiento Administrativo
Para la instauración del Procedimiento Administrativo se sujetará a lo establecido en el Acuerdo por el que se dan a conocer las disposiciones generales aplicables a las Reglas de Operación de los Programas de la Secretaría de Agricultura y Desarrollo Rural.
CAPITULO VII.
Políticas transversales para la igualdad e inclusión
Artículo 72. Enfoque de Derechos Humanos. Con el objetivo de generar las condiciones necesarias para el acceso equitativo en términos de disponibilidad, accesibilidad y calidad en las acciones que realiza este programa; se hará valer el derecho de las personas, tomando en cuenta un enfoque de derechos ante la situación de vulnerabilidad de los grupos históricamente discriminados. Con base en lo establecido en estas reglas de operación, sin discriminación alguna.
Artículo 73. Perspectiva de Género
Este Programa garantiza que las mujeres accedan a los beneficios señalados en estas Reglas de Operación en igualdad de condiciones y contribuye al ejercicio de sus derechos.
La Unidad Responsable, observará el puntual cumplimiento de actividades dirigidas a fortalecer la igualdad de género, conforme al anexo respectivo del Presupuesto de Egresos de la Federación del ejercicio fiscal correspondiente y demás normatividad aplicable en la materia, en los procesos de ejecución de los Programas y la aplicación de los recursos presupuestarios.
Artículo 74. Acciones de Blindaje Electoral
En la operación y ejecución de los recursos federales asignados a este Programa social, se deberán observar y atender las medidas de carácter permanente contenidas en las leyes federales y/o locales en materia electoral aplicables, además de las disposiciones emitidas por las autoridades electorales federales y/o locales, así como las demás disposiciones normativas aplicables.
Transitorios
PRIMERO.- El presente Acuerdo entrará en vigor el día de su publicación en el Diario Oficial de la Federación.
SEGUNDO.- La operación del programa que aplica a las presentes Reglas de Operación, se sujetará al cumplimiento a la Ley Federal de Austeridad Republicana, publicada en el Diario Oficial de la Federación el 19 de noviembre de 2019.
TERCERO.- Para la operación del Programa será aplicable lo señalado en el "Acuerdo por el que se dan a conocer las Disposiciones Generales aplicables a las Reglas de Operación de los Programas de la Secretaría de Agricultura y Desarrollo Rural".
CUARTO.- De los recursos aprobados al Programa de Fomento a la Agricultura, Ganadería, Pesca y Acuicultura en el Presupuesto de Egresos de la Federación para el ejercicio fiscal 2025, los gastos de operación corresponden al monto previsto en el presupuesto asignado para el propio programa.
QUINTO.- Conforme a lo establecido en el artículo 31 fracción IX del Decreto de Presupuesto de Egresos de la Federación para el Ejercicio Fiscal 2025, esta Secretaría realizará la consulta sobre el cumplimiento al artículo 32-D del Código Fiscal de la Federación en la herramienta que para tal efecto pongan a disposición las autoridades fiscales.
Ciudad de México, a 18 de diciembre de 2024.- El Secretario de Agricultura y Desarrollo Rural, Julio Antonio Berdegué Sacristán.- Rúbrica.
| | Anexo 1 Guía Rápida para el Solicitante del Componente Fomento a la Agricultura |
Estimado Solicitante
El Programa de Fomento a la Agricultura, Ganadería, Pesca y Acuicultura, es de carácter federal y pueden participar todos los productores del país que por voluntad propia soliciten los apoyos. Sin embargo, y para atender a las personas que más lo requieren, se atenderán preferentemente las regiones geográficas estratégicas con mayor necesidad y alto potencial productivo, dando prioridad a las Entidades Federativas con mayor rezago, y los que determine la Unidad Responsable.
El componente Fomento a la Agricultura, busca que los productores mejoren sus niveles de bienestar, incrementen la producción y productividad de sus unidades económicas agrícolas de manera sostenible, mediante apoyos individuales (personas físicas) y colectivos (personas morales) enfocados a la adquisición de material genético e insumos, atención a zonas vulnerables por riesgos climatológicos, agricultura protegida, maquinaria, implementos y equipamiento agrícola, vinculación al mercado, vinculación comercial, servicios de garantía, reducción del costo de Financiamiento y el aprovechamiento de agua de lluvia para la agricultura.
Queremos que las mujeres rurales, los jóvenes, indígenas, los grupos vulnerables y personas con discapacidad tengan más oportunidades de trabajo en el campo, por lo cual, ellos tendrán un puntaje adicional al momento de evaluar las solicitudes. Con esto, vamos a contribuir a un campo más justo para todos.
Para que conozcas los tipos de apoyo que tenemos para ti, lee detenidamente el siguiente Cuadro, en el que identificarás tu necesidad, si puedes ingresar como persona física o moral, y si además de tu solicitud será necesario que elabores un proyecto productivo.
Cuadro. Resumen de los subcomponentes del Componente Fomento a la Agricultura
| Subcomponente | Concepto de apoyo | Subconcepto de apoyo | Tipo de persona | Requiere Proyecto |
| Subcomponente Producción y Productividad para la Soberanía Alimentaria. | Adquisición de material genético e insumos | Adquisición de material vegetativo, semilla e insumos de nutrición y manejo fitosanitario. | Física | No |
| Atención a zonas vulnerables por riesgos climatológicos | Reconversión productiva y atención a la sequía agrícola a través de la adquisición de semillas, insumos de nutrición y manejo fitosanitario | Física | No |
| Rastreo fitosanitario | Física | No |
| Agricultura protegida (mallas antigranizo y malla sombra). | Moral | Sí |
| Mecanización y equipamiento de pequeños productores | Maquinaria, implementos y equipamiento para la agricultura de pequeños productores | Moral | Si |
| Agregación de Valor y Comercialización | Vinculación al mercado | Apoyos para equipamiento e infraestructura para agregar valor a los productos agroalimentarios prioritarios de productores de pequeña escala que les permita vincularse al mercado | Moral | Si |
| Vinculación Comercial | Acompañamiento y asesoría profesional bajo el esquema de clúster | Moral | Sí |
| Inclusión al Crédito | Servicio de Garantía | Este incentivo otorga respaldo financiero, ante los Intermediarios Financieros, a las personas físicas o morales que requieran acceder a créditos para impulsar su actividad vinculada al sector agroalimentario y rural en su conjunto. | Física y/o Moral | No |
| Reducción del Costo de Financiamiento | Este incentivo está orientado a beneficiar a personas físicas o morales, a través de la reducción del costo financiero de los créditos contratados ante Intermediarios Financieros o Instancias Ejecutoras | Física y/o Moral | No |
| Aprovechamiento de Agua de Lluvia para la Agricultura | Aprovechamiento de agua de lluvia para la Agricultura. | Ollas de agua para la captación, almacenamiento y utilización de agua de lluvia para la agricultura | Moral | Si |
Una vez publicadas estas Reglas de Operación en el Diario Oficial de la Federación y en la página de la Secretaría de Agricultura y Desarrollo Rural, deberás estar a atento a la emisión de las Convocatorias para los Subcomponentes de tu interés en las mismas páginas de internet, además de las Oficinas de Representación Estatal de la Secretaría de Agricultura y Desarrollo Rural, así como sus DDR, CADER y otros medios oficiales.
En dichas convocatorias se te indicarán los periodos para ingresar tu solicitud, los requisitos necesarios, así como la ubicación de las ventanillas físicas. Cabe mencionar que independientemente de las ventanillas físicas que se abran, deberás hacer tu solicitud en línea en una sección especial de la página www.gob.mx/agricultura, donde se te va a generar un folio de solicitud que te servirá para avanzar en todo el proceso.
Si cumples con todos los requisitos, tu solicitud será procesada y analizada por un Comité Técnico Dictaminador, quien determinará si puedes ser sujeto de apoyo. Las listas de solicitudes aprobadas serán publicadas en las páginas que ye hemos indicado y otros canales oficiales para que te puedas enterar en tiempo y forma del resultado. Es importante que sepas que se pueden publicar varias listas de solicitudes positivas a lo largo del año, por lo que deberás estar atento en todo momento. Al final de año se publicarán las solicitudes con dictamen negativo.
Una vez aprobada tu solicitud, la Instancia Ejecutora se pondrá en contacto contigo para verificar que cuentas con lo necesario para aplicar tu concepto de apoyo, y se acordarán los términos para que recibas el apoyo, ya sea económico o en especie.
En todo momento debes tener presente tus derechos y obligaciones, mismos que se encuentran en la "Sección De los derechos y obligaciones de los ciudadanos, solicitantes y beneficiarios" de estas Reglas, porque de incumplir con alguno, el apoyo te puede ser retirado. No olvides que tus obligaciones se extienden aún después de recibir el apoyo, y deberás usarlo solo para el fin establecido, de otro modo, podrías ser acreedor a sanciones administrativas, tales como la devolución del recurso, quedar en el listado de personas sin derecho a recibir apoyos de la Secretaría, entre otros.
Finalmente, te recordamos que todos los trámites para este Programa SON TOTALMENTE GRATUITOS, Y NO ESTÁN CONDICIONADOS A NADA QUE NO ESTÉ ESTABLECIDO EN ESTAS REGLAS. Si tienes alguna queja o denuncia, no dudes en comunicarte con nosotros por las siguientes vías:
a) El Área de Especialidad en Quejas, Denuncias e Investigaciones en el ramo Agricultura y Desarrollo Rural: Para recepción de denuncias al teléfono de larga distancia sin costo: 800 90 61 900 Correo electrónico: atencionoic@agricultura.gob.mx. Podrán realizarse, por escrito al domicilio ubicado en: Avenida Guillermo Pérez Valenzuela número 127, edificio "A", piso 1, Colonia del Carmen, Alcaldía Coyoacán, C.P. 04100, Ciudad de México.
b) En la Secretaría de la Función Pública: "Las denuncias podrán realizarse a través del Sistema Integral de Denuncias Ciudadanas (SIDEC) en la liga https://sidec.funcionpublica.gob.mx/ las 24 horas del día, los 365 días del año; o mediante escrito presentado en la Secretaría de la Función Pública, ubicada en Av. Insurgentes Sur 1735, Colonia Guadalupe Inn, C.P. Alcaldía Álvaro Obregón, Ciudad de México.
| | Anexo 2 Diagrama de la Mecánica Operativa del Componente Fomento a la Agricultura |
| | ANEXO 3 Solicitud del Apoyo del Componente Fomento a la Agricultura |
Folio: ____________________________________
1. DATOS DE VENTANILLA
2. DATOS DEL SUBCOMPONENTE EN EL QUE SOLICITA EL APOYO
| Subcomponente | Concepto de apoyo | Subconcepto de apoyo | Indicar cantidad y unidades (Ej. 5 hectáreas) | Cultivo, producto o servicio (Ej. Frijol) |
| Subcomponente Producción y Productividad para la Soberanía Alimentaria | Adquisición de material genético e insumos | Adquisición de material vegetativo, semilla e insumos de nutrición y manejo fitosanitario. | | |
| Atención a zonas vulnerables por riesgos climatológicos | Reconversión productiva y atención a la sequía agrícola a través de la adquisición de semillas, insumos de nutrición y manejo fitosanitario | | |
| Rastreo fitosanitario | | |
| Agricultura protegida (mallas antigranizo y malla sombra). | | |
| Mecanización y equipamiento de pequeños productores | Maquinaria, implementos y equipamiento para la agricultura de pequeños productores | | |
| Agregación de Valor y Comercialización | Vinculación al mercado | Apoyos para equipamiento e infraestructura para agregar valor a los productos agroalimentarios prioritarios de productores de pequeña escala que les permita vincularse al mercado | | |
| Vinculación Comercial | Acompañamiento y asesoría profesional bajo el esquema de clúster | | |
| Inclusión al Crédito | Servicio de Garantía | Este incentivo otorga respaldo financiero, ante los Intermediarios Financieros, a las personas físicas o morales que requieran acceder a créditos para impulsar su actividad vinculada al sector agroalimentario y rural en su conjunto. | | |
| Reducción del Costo de Financiamiento | Este incentivo está orientado a beneficiar a personas físicas o morales, a través de la reducción del costo financiero de los créditos contratados ante Intermediarios Financieros o Instancias Ejecutoras | | |
| Aprovechamiento de Agua de Lluvia para la Agricultura | Aprovechamiento de agua de lluvia para la Agricultura. | Ollas de agua para la captación, almacenamiento y utilización de agua de lluvia para la agricultura | | |
Nota: solo se puede acceder a un tipo de apoyo por solicitante.
3. DATOS DEL PROYECTO, UNIDAD ECONÓMICA O PREDIO
3.1 Nombre del proyecto (si el apoyo a través de un proyecto):
3.2 Objetivo del proyecto o concepto de poyo:_____________________________________________
3.3 Ubicación del predio donde se llevará a cabo el proyecto o apoyo:
Tipo de domicilio: Urbano ( ) Rural ( )
*Estado: __________ *Municipio: _______________ *Localidad:____________
*Nombre de vialidad: ________________________________________________
*Número exterior: _____ Número interior: ___________ *Código Postal: _____
*Tipo de asentamiento humano: Colonia ( ) Ejido ( ) Pueblo ( ) Otro ( ):
*Tipo de vialidad: Avenida ( ) Calle ( ) Carretera ( ) Otro ( ): ____________
Referencia 1 (entre vialidades): ________________________________
Referencia 2 (vialidad posterior): ______________________________
Referencia 3 (Descripción de ubicación): _______________________
Superficie ha (total de predio): __________ Superficie ha (a sembrar): ________
*/.- La información marcada con asterisco deberá ser llenada de manera obligatoria por el solicitante.
4. DECLARACIONES DEL SOLICITANTE:
Declaro bajo protesta de decir verdad:
a) Que no realizo actividades productivas ni comerciales ilícitas.
b) Que estoy al corriente con las obligaciones requeridas por AGRICULTURA en las presentes Reglas de Operación.
c) Que aplicaré los apoyos únicamente para los fines autorizados, y que, en caso de incumplimiento por nuestra parte, la consecuencia será la devolución del recurso y los productos financieros; así como la pérdida permanente del derecho a la obtención de apoyos de AGRICULTURA.
d) Que estoy al corriente en mis obligaciones fiscales. Sí ( ) No ( )
e) Que estoy exento de obligaciones fiscales. Sí ( ) No ( )
f) Con fundamento en el artículo 35 de la Ley Federal de Procedimiento Administrativo acepto la recepción de notificaciones relacionadas con la presente solicitud a través de la página electrónica de la Secretaría (www.gob.mx/agricultura) y/o de la página electrónica de la Instancia Ejecutora, la cual me comprometo a revisar periódicamente.
g) Conforme a lo establecido en las presentes Reglas de Operación de la Secretaría de Agricultura, y Desarrollo Rural, manifiesto bajo protesta de decir verdad que no he recibido o estoy recibiendo apoyos de manera individual u organizada para el mismo concepto del Programa u otros programas del Gobierno Federal u otro orden de Gobierno, que impliquen que se dupliquen los apoyos para el mismo concepto de este programa.
h) Manifiesto que los datos son verídicos y me comprometo a cumplir con los ordenamientos establecidos en las Reglas de Operación y Lineamientos correspondientes, así como de toda la legislación aplicable. En caso de que se identifique algún documento adulterado o información no fidedigna, acepto que mi solicitud sea cancelada.
i) Expreso mi total y cabal compromiso, para realizar las inversiones y/o trabajos que me correspondan, para ejecutar las acciones del proyecto aludido hasta la conclusión.
j) Eximo a AGRICULTURA de toda responsabilidad derivada del depósito del importe del apoyo que se me otorgue, (en la cuenta bancaria que indique), toda vez que los datos que de ella he proporcionado son totalmente correctos y vigentes, en cuanto AGRICULTURA efectúe los depósitos del importe que me corresponda, me doy por pagado. En caso de reclamación del depósito, para comprobar que el pago no se ha efectuado, me comprometo a proporcionar los estados de cuenta emitidos por el banco que AGRICULTURA requiera; con este documento me hago sabedor de que AGRICULTURA se reserva el derecho de emitir el apoyo mediante otra forma de pago; cuando así lo determine autorizo al banco para que se retiren los depósitos derivados de los programas de AGRICULTURA efectuados por error en mi cuenta, así como los que no me correspondan o los que excedan al apoyo al que tengo derecho y sean reintegrados a la cuenta bancaria del Programa correspondiente.
k) La entrega de la presente solicitud, así como de la documentación solicitada, no implica aceptación u obligación del pago de los apoyos por parte de AGRICULTURA, los órganos sectorizados y las instancias ejecutoras.
5. NOMBRAMIENTO DE BENEFICIARIO SUSTITUTO EN CASO DE FALLECIMIENTO
Conforme a lo establecido en las presentes Reglas de Operación expreso que: [___] SÍ estoy de acuerdo, [__] NO estoy de acuerdo en nombrar a un sustituto, para que, en caso de fallecimiento, en función del avance alcanzado para el trámite de la solicitud de apoyo, pago de incentivos o ejecución del concepto de apoyo, pueda continuar con la gestión correspondiente; asumiendo el sustituto el compromiso de cumplir las obligaciones contraídas por mí, hasta la total conclusión del apoyo. Para lo cual designo a:
Beneficiario en caso de fallecimiento:
Nombre completo: ____________________________________
CURP: ____________________________________________
Parentesco: ___________________________________________
Nombre completo y firma del solicitante
6. OBSERVACIONES (en su caso)
_________________________________________________________________________
_________________________________________________________________________
7. NOMBRE COMPLETO Y FIRMA O HUELLA DIGITAL DEL SOLICITANTE (REPRESENTANTE LEGAL EN EL CASO DE QUE SEA PERSONA MORAL)
_________________________________________________
Nombre completo y firma
8. NOMBRE COMPLETO, FIRMA Y CARGO DEL FUNCIONARIO RECEPTOR (INDICAR INSTANCIA EJECUTORA A LA QUE PERTENECE)
________________________________________________
Nombre completo y firma
Sello de la ventanilla Lugar y Fecha
"Los datos personales recabados serán protegidos e incorporados y tratados en el sistema de datos personales "base de datos de beneficiarios de programas de apoyo" con fundamento en la Ley Federal de Transparencia y Acceso a la Información Pública, así como la Ley Federal de Protección de Datos Personales en Posesión de Sujetos Obligados y cuya finalidad es proporcionar información sobre los beneficiarios de los diversos programas de apoyo, a efecto de dar protección a los datos de los beneficiarios de los apoyos de los programas y componentes"
| | ANEXO 4 Guion para la Elaboración del Proyecto Colectivo del Componente Fomento a la Agricultura |
Nombre del Proyecto Colectivo.
I. Resumen Ejecutivo
II. Datos Generales del Proyecto
a. Nombre y datos del técnico que elaboró el proyecto
b. Objetivo general y específicos, los cuales deben estar alineados a los objetivos del Programa establecidos en las presentes Reglas de Operación.
c. Cuadro resumen de: sector productivo, Subcomponente de apoyos solicitados, inversión total, desglose de apoyos solicitados y de aportación del solicitante, de créditos, de otros programas e instituciones, entre otros.
III. Descripción del Proyecto
a. Localización geográfica del proyecto (Entidad Federativa, Municipio y localidad, ejido o predio y referencias para localización en su caso, núcleo agrario, coordenadas geo-referenciadas).
b. Actividad productiva, eslabón de la cadena de valor, y en su caso, ciclo productivo, productos involucrados, así como impacto de las inversiones en la cadena de valor o territorio atendido.
c. Análisis de viabilidad financiera. Se deberá incluir flujo de efectivo, el cálculo de la Tasa Interna de Rendimiento (TIR) con y sin subsidio, Punto de equilibrio (PE) y el Valor Actual Neto (VAN) desglosando todos sus componentes y anexando documentación que soporte dicho cálculo (incluir el archivo Excel considerado para los cálculos efectuados). Así mismo deberá incluir el análisis de sensibilidad, relación utilidad o beneficio costo. Nota: La hoja de cálculo no debe de estar protegida. Debe permitir verificar los cálculos y fórmulas que se presentan dentro del horizonte del análisis financiero.
d. Cotizaciones de al menos dos proveedores y/o prestadores de servicios distintos que sustenten los costos reales y actuales al momento de la presentación del proyecto, presupuestos de las inversiones. El proveedor elegido deberá garantizarle al beneficiario mediante carta compromiso que cuenta la capacidad para, cumplir con lo ofertado y está al corriente de los requisitos fiscales vigentes.
e. Infraestructura y equipo actual (disponibles para el proyecto), de ser el caso, así como condiciones de uso y valoración de activos que aporta la sociedad.
f. Descripción de características y análisis de costos de producción, antes y después del proyecto.
IV. Descripción y análisis de Impactos esperados
a. Incremento porcentual esperado en el volumen de producción, especificando unidades de medida producidas actualmente y por producir.
b. Número esperado de empleos a generar con el proyecto (directos e indirectos, permanentes y temporales por género) o en el caso de Promoción Comercial los que ya se generan, así como el número y tipo de empleos generados.
c. Incremento en los rendimientos de cosechas (en su caso).
d. Reducción estimada de costos.
e. Recuperación de los recursos naturales de la unidad de producción.
V. Análisis y aspectos de Mercados (Solo para el Subcomponente de Valor Agregado y Mercados)
a. Disponibilidad, accesibilidad, condiciones y mecanismos de abasto de insumos, materias primas y servicios.
b. Mercado objetivo.
c. Canales de distribución y venta.
d. Plan y estrategia de comercialización.
e. En su caso, cartas de intención de compra o contrato(s) de compra-venta recientes y referidas al producto ofrecido, o de abasto de materias primas y cotizaciones para el aseguramiento de las inversiones, que contengan nombre y domicilio de los clientes, volumen estimado de producto, precio estimado, lugares y periodos de entrega recepción, forma y plazo de pago para los productos a generar con el proyecto.
f. Identificación de interrelaciones, de debilidades y potencialidades, de procesos de agregación de valor, de mercados meta y sus actores, así como de indicadores de competitividad.
VI. Análisis y acciones de sustentabilidad (Solo para el Subcomponente de Suelo, Agua y Biodiversidad)
a. Descripción y análisis de la situación actual del uso de los recursos naturales, manejo de los subproductos y desechos, e impacto ambiental de la empresa (en su caso).
b. Prácticas sustentables para implementar.
_________________________________
Anexos del Proyecto, en su caso.
| | ANEXO 5 Listado de Productores Asociados en el Proyecto Colectivo del Componente Fomento a la Agricultura |
| No. de Folio SIGAP o Consecutivo | | | | | | | | |
DATOS DE LA VENTANILLA (Para ser llenado por el responsable de la Ventanilla)
| ESTADO | MUNICIPIO (S) | DIA | MES | AÑO |
| | | | | |
NOMBRE DE LA PERSONA MORAL:
NOMBRE DEL PROYECTO:
Datos de Productor(es) Solicitante(s)
| No. | Apellido Paterno | Apellido Materno | Nombre(s) | Sexo (H/M) | CURP | Entidad Federativa | Municipio donde se ubica el predio | Localidad donde se ubica el predio | Coordenadas [Geográficas*] | Superficie a apoyar (hectáreas) máximo 1 decimal | Subcomponente solicitado | Monto solicitado | Firma o huella digital del productor |
| Latitud | Longitud | Altitud |
| 1 | | | | | | | | | | | | | | | |
| | | | | | | | | | | | | | | | |
| | | | | | | | | | | | | | | | |
| 4 | | | | | | | | | | | | | | | |
| 5 | | | | | | | | | | | | | | | |
| 6 | | | | | | | | | | | | | | | |
| 7 | | | | | | | | | | | | | | | |
| 8 | | | | | | | | | | | | | | | |
*Ubicar punto al interior del predio
Este formato está disponible en la página electrónica de la Secretaría (https://www.gob.mx/agricultura) y deberá entregarse en medio magnético acompañado de la solicitud correspondiente
| | ANEXO 6 Cédula de Calificación del Componente Fomento a la Agricultura |
| INDICADOR | PONDERADOR | UNIDAD DE MEDIDA | NIVELES DE RESPUESTA | PUNTAJE |
| Validación Técnica | Obligatoria | Positiva/ Negativa |
| Reducción estimada de costos o aumento de ingresos | 10 | Porcentaje de reducción de costos o porcentaje de aumento de ingresos. | Más del 10% | 100 |
| Hasta 10% | 50 |
| Tasa Interna de Retorno (TIR) SIN subsidio | 15 | Porcentaje | < 10 o no especificada | 0 |
| 10 a 20 | 100 |
| 20 a 25 | 50 |
| > 25 | 0 |
| Incremento porcentual esperado en el volumen de producción | 15 | Porcentaje | > 10 | 100 |
| 5 a 10 | 75 |
| 3 a 5 | 50 |
| 1 a 3 | 25 |
| < 1 o no especificado | 0 |
| Aportación adicional al proyecto del total requerido por los montos de apoyo | 10 | Porcentaje de aportación | > 50% | 100 |
| 40 a 50% | 75 |
| 25 a 40% | 50 |
| 10 a 25% | 25 |
| < 10% | 0 |
| Promoción de la asociatividad | 10 | Número de productores beneficiados directamente | > 100 | 100 |
| 50 a 100 | 50 |
| < 50 | 25 |
| Inclusión a productores de pequeña escala/ jóvenes / mujeres/ personas con discapacidad, indígenas y afromexicanos | 15 | Porcentaje de productores de pequeña escala | 71-100 | 100 |
| 31-70 | 50 |
| < 30 | 0 |
| Uso de prácticas sustentables | 10 | Número de prácticas a implementar | 2 o más | 100 |
| 1 | 50 |
| 0 | 0 |
| | Anexo 7 Cédula de Pertinencia del Componente Fomento a la Agricultura |
FECHA: _____________________________
FOLIO SIGAP: _____________________________
ESTADO: ____________________________
Nombre o Razón Social: ___________________________________________________
Nombre del Proyecto: ______________________________________________________
Dirección del Beneficiario: ___________________________________________________
I. Predio
| Municipio: | | Localidad: | | |
| Nombre del Predio: | | Coordenadas: | | |
| Servicios con los que cuenta | |
| Agua ( ) Energía Eléctrica ( ) Teléfono ( ) | Acceso: Pavimento ( ) | Terracería ( ) |
| Datos del predio | |
| Tipo de tenencia: Ejidal ( ) Comunal ( ) Pequeña Propiedad ( ) | Otro: |
| Documento que acredita la posesión: | Nombre del propietario: | |
| Superficie Total: _____ Has | Superficie para proyecto: _______ Has | Uso Actual: | |
| Descripción del predio y la zona: | |
II. Infraestructura y bienes existentes para la ejecución del proyecto
| Infraestructura con la que se cuenta en el predio y/o proyecto | |
| Activos, descripción | Cantidad | Valor ($) | Activos, descripción | Cantidad | Valor ($) |
| | | | | | |
| | | | | | |
| | | | | | |
¿La solicitud de incentivos corresponde a las necesidades e iniciativa del productor? Si ( ) No ( )
¿Existen los activos necesarios para la correcta ejecución del proyecto? Si ( ) No ( )
| Con base a lo anterior, la Representación Estatal de AGRICULTURA o Instancia Ejecutora en el estado de:________________________ considera: | | PERTINENTE EL APOYO | | | NO PERTINENTE EL APOYO | |
| Por AGRICULTURA (Nombre y firma) | | Por el Beneficiario (Nombre y firma) |
| | Anexo 8 Guía Rápida para el Solicitante del Componente Bienestar para Pequeños y Medianos Ganaderos. 2025 |
El Programa de Fomento a Agricultura, Ganadería, Pesca y Acuicultura, en su apartado Componente Bienestar para Pequeños y Medianos Ganaderos, busca contribuir a la productividad de las Unidades Económicas Pecuarias de manera sostenible y sustentable.
| Subcomponente | Concepto de Apoyo |
| Mejoramiento Genético. | Un semental bovino con registro genealógico y evaluaciones genéticas. Paquete tecnológico para inseminación artificial. |
| Equipo e infraestructura pecuaria. | Equipo e infraestructura. |
| Fortalecimiento a la producción de forrajes. | Semillas forrajeras |
| Fortalecimiento a los programas pecuarios de las entidades federativas. | Instrumento jurídico para transferencia de recursos. |
Los subcomponentes tendrán Servicios Técnicos y Acompañamiento para los solicitantes y beneficiarios.
Requisitos para acceder al Componente son:
| Requisitos |
| Ser mexicano mayor de edad; |
| Estar inscrito en el Registro Federal de Contribuyentes y contar con opinión del cumplimiento de obligaciones fiscales en sentido positivo; |
| Estar inscrito en el Padrón de Productores de la Secretaría; |
| Estar inscrito en el Padrón Ganadero Nacional y tener actualizada su Unidad de Producción Pecuaria con posterioridad al 31 de diciembre de 2023; |
| Poseer a la fecha de la convocatoria, entre 5 y 40 vientres bovinos identificados en el Sistema Nacional de Identificación Individual de Ganado en su UPP, y |
| Participar en las campañas zoosanitarias que la autoridad competente determine de acuerdo a la ubicación de su Unidad de Producción Pecuaria. |
Los porcentajes que en su caso deberán aportar los solicitantes para el otorgamiento de los apoyos, serán determinados por la Unidad Responsable en las convocatorias respectivas.
| | Anexo 9 Diagrama de la Mecánica Operativa del Componente Bienestar para Pequeños y Medianos Ganaderos 2025 |
| | ANEXO 10 SOLICITUD DE APOYO DEL COMPONENTE BIENESTAR PARA PEQUEÑOS Y MEDIANOS GANADEROS 2025 |
1. DATOS DEL SOLICITANTE
INFORMACION DE LA PERSONA FISICA
Nombre(s):__________________Apellido Paterno________________ Apellido Materno_______________
Teléfono: (___) ______________ Celular (___) _______________ Correo Electrónico________________
Número de cuenta bancaria _________________________________ CLABE_______________________
RFC: ___________________ Genero: Mujer____ Hombre ____ Edad ____ Tiene alguna discapacidad_____
Identificación: INE ( ) Pasaporte ( ) Identificación emitida por la autoridad municipal ( ) Numero________
2.- DOMICILIO DEL SOLICITANTE
Calle y Número. ________________________________________________________________________
Colonia. ________________________________________ Código Postal: _________________________
Estado: _____________________ Municipio: _____________________ Localidad: __________________
3.- INFORMACION DE LA UNIDAD DE PRODUCCION PECUARIA
Nombre del predio: __________________________________________ Superficie (ha): ______________
| Concepto | Temporal (ha) | Riego (ha) | Total (ha) |
| Agostadero | | | |
| Pradera | | | |
| Forestal | | | |
| Cultivo forrajero | | | |
| Otros | | | |
| Total | | | |
Estado: __________________ Municipio: _____________________ Localidad: _____________________
DDR: _______________________ CADER: _________________________
Domicilio: _____________________________________________________________________________
______________________________________________ C.P: __________________________________
Tenencia de la Tierra: __________________ Documento que acredita la tenencia: ___________________
Coordenadas geográficas (ubicar un punto al interior de la UPP) Latitud: ____ Longitud: ____ Elevación: ____
INVENTARIO
| ESPECIE | Vientres | Crías | Sementales | Vaquillas | Novillos | Engorda | Otros | Total |
| Bovinos carne y doble propósito | | | | | | | | |
| Bovinos Leche | | | | | | | | |
| Ovinos | | | | | | | |
| Caprinos | | | | | | | |
| Colmenas | | | | | | | |
| TOTAL | |
Especie para la que solicita el apoyo: __________________________
Numero de vientres identificados por SINIIGA: _________ Numero de crías paridas en el 2024: ________
Participa en alguna campaña zoosanitaria: SI ( ) NO ( ) ¿Cuál? ________________________________
Numero de colmenas activas: __________ Numero de colmenas vacías: ___________
Numero de colmenas identificadas por SINIIGA: _________________
4.- APOYO SOLICITADO:
| Tipo de apoyo | Descripción | Unidad de medida | Cantidad solicitada | Importe del apoyo solicitado | Importe aportación del productor | Inversión total |
| | | | | | | |
| | | | | | | |
| | | | | | | |
| | | | | | | |
Como parte de los apoyos recibiré Servicios Técnicos y Acompañamiento.
5. DECLARATORIA DEL SOLICITANTE
El que suscribe, manifiesto bajo protesta de decir verdad, que:
a) Participo de manera voluntaria en el Programa.
b) Que no realizo actividades productivas ni comerciales ilícitas.
c) Que estoy al corriente con mis obligaciones adquiridas ante los diferentes Programas y Apoyos de la Secretaría.
d) Que soy productor pecuario, que aplicaré los apoyos únicamente para los fines autorizados indicados en mi solicitud, y que en caso de incumplimiento, haré la devolución del recurso y los productos financieros que pudieran generarse. Lo anterior sin detrimento a los procedimientos administrativos que la Secretaría pudiera emprender.
e) Con fundamento en el artículo 35 de la Ley Federal de Procedimiento Administrativo acepto la recepción de notificaciones relacionadas con la presente solicitud a través de la página electrónica de la Secretaría (www.gob.mx/agricultura) y/o de la página electrónica de la Instancia Ejecutora, la cual me comprometo a revisar periódicamente.
f) Conforme a lo establecido en las Reglas de Operación de los Programas de la Secretaría de Agricultura, y Desarrollo Rural, manifiesto bajo protesta de decir verdad que no he recibido o estoy recibiendo apoyos de manera individual u organizada para el mismo concepto del Programa u otros programas del Gobierno Federal que implique que se dupliquen los apoyos para el mismo concepto de este programa.
g) Manifiesto que los datos son verídicos y me comprometo a cumplir con los ordenamientos establecidos en las Reglas de Operación y Lineamientos correspondientes, así como, de toda la legislación aplicable. En caso de que se identifique algún documento adulterado o información no fidedigna, acepto que mi solicitud sea cancelada.
h) Expreso mi total y cabal compromiso, para realizar las inversiones y/o trabajos que me correspondan, para ejecutar las acciones del proyecto aludido hasta la conclusión.
i) Declaro bajo protesta de decir verdad, que para el concepto Material Genético, cuento con la capacidad para dar alojamiento y abastecimiento de agua y alimento para mi ganado, incluyendo el solicitado.
j) Eximo a la Secretaria de toda responsabilidad derivada del depósito del importe del apoyo que se me otorgue (en la cuenta bancaria que indique o autorice por cuenta y orden del proveedor del bien o servicio), toda vez que los datos que de ella he proporcionado son totalmente correctos y vigentes, en cuanto la Secretaría efectúe los depósitos del importe que me corresponda, me doy por pagado. En caso de reclamación del depósito, para comprobar que el pago no se ha efectuado, me comprometo a proporcionar los estados de cuenta emitidos por el banco que la Secretaría requiera; con este documento me hago sabedor de que la Secretaría se reserva el derecho de emitir el apoyo mediante otra forma de pago; cuando así lo determine autorizo al banco para que se retiren los depósitos derivados de los programas y proyectos de la Secretaría efectuados por error en mi cuenta, así como, los que no me correspondan o los que excedan al apoyo al que tengo derecho y sean reintegrados a la cuenta bancaria del Programa correspondiente.
k) La entrega de esta solicitud así como, de la documentación solicitada, no implica aceptación u obligación del pago de los apoyos por parte de la Secretaría, los órganos sectorizados y las instancias ejecutoras.
Lugar y fecha: ____________________________________________________________________
| _________________________ Nombre y firma del productor solicitante o representante legal | _______________________________ Nombre, cargo y firma del funcionario receptor en ventanilla autorizada | Sello de la dependencia |
"Los datos personales recabados serán protegidos e incorporados y tratados en el sistema de datos personales "base de datos de beneficiarios de programas de apoyo" con fundamento en la Ley Federal de Transparencia y Acceso a la Información Pública, así como la Ley Federal de Protección de Datos Personales en Posesión de los Particulares y cuya finalidad es proporcionar información sobre los beneficiarios de los diversos programas de incentivo, a efecto de dar protección a los datos de los beneficiarios de los apoyo de los programas y componentes".
*/.- La información marcada con asterisco deberá ser llenada de manera obligatoria por el solicitante
"Este Programa es público ajeno a cualquier partido político. Queda prohibido el uso para fines distintos a los establecidos en el
Programa".
| | ANEXO 11 Cédula de Calificación del Componente Bienestar para Pequeños y Medianos Ganaderos 2025 |
| Indicador | Ponderador | Unidad de Medida | Niveles de Respuesta | Puntaje |
| Número de vientres | 0.20 | Vientres | 5 - 10 | 100 |
| 11 - 20 | 75 |
| 21 - 30 | 50 |
| Más de 30 | 25 |
| Zona de Atención Prioritaria | 0.25 | Municipio | Si | 100 |
| No | 25 |
| *Genero | 0.25 | Sexo | Mujer | 100 |
| Hombre | 50 |
| *Jóvenes y tercera edad | 0.10 | Edad | 18 a 29 años | 100 |
| 30 a 59 años | 50 |
| 60 en adelante | 100 |
| *Indígena y Afromexicano | 0.10 | Etnia | Sí | 100 |
| No | 50 |
| *Discapacidad | 0.10 | Persona | Sí | 100 |
| No | 50 |
| Total | 10 | | | |
| | Anexo 12 Formato de Instrucción de Pago Componente Bienestar para Pequeños y Medianos Ganaderos 2025 |
"El Beneficiario", bajo protesta de decir verdad, declara que resultó elegible y en consecuencia será beneficiario del apoyo económico del COMPONENTE BIENESTAR PARA PEQUEÑOS Y MEDIANOS GANADEROS, en su CONCEPTO de APOYO ____________________________, para el ejercicio 2024, ante la Secretaría de Agricultura y Desarrollo Rural (AGRICULTURA), de acuerdo con los siguientes datos:
DATOS DEL BENEFICIARIO
| Folio SIGAP Municipio | | Entidad Federativa | |
| | |
| Nombre | |
| CURP | |
APOYOS AUTORIZADOS
| Concepto de Apoyo | Cantidad | Monto Total de Apoyo Federal ($) |
| | | |
Con base en lo anterior se solicita a la Instancia Ejecutora, para que, por su medio realice las gestiones necesarias para el pago conforme a:
| Transferencia Electrónica al Beneficiario | | Pago por Cuenta y Orden al Proveedor del Bien o Servicio | |
Para el pago por Transferencia al Beneficiario
| DATOS DEL BENEFICIARIO |
| Nombre: | |
| Nombre del Banco: | |
| N° de Cuenta Bancaria: | |
| CLAVE Interbancaria: | |
Nota. Se adjunta el estado de cuenta con vigencia de 3 meses a la fecha, que incluye CLABE interbancaria de la Cuenta donde se depositará el incentivo y opinión de cumplimiento de obligaciones fiscales 32-D.
Para Pago por Cuenta y Orden
| DATOS DEL PROVEEDOR DEL BIEN O SERVICIO |
| Nombre: | |
| Domicilio Fiscal: | |
| RFC: | |
| Nombre del Banco: | |
| N° de Cuenta Bancaria: | |
| CLAVE Interbancaria: | |
Nota. Se adjunta el estado de cuenta con vigencia de 3 meses a la fecha, que incluye CLABE interbancaria de la cuenta a nombre del proveedor del bien o servicio y opinión de cumplimiento de obligaciones fiscales 32-D.
Enterado del alcance y contenido legal del presente instrumento, se firma por duplicado en la localidad de ____________________, municipio de _____________________________,estado de ______________ a los ____ días del mes de ____________________ del año 2024.
| EL BENEFICIARIO _____________________________________ Nombre y firma del beneficiario |
| | Anexo 13 Carta Notificación de Dictamen Positivo del Componente Bienestar para Pequeños y Medianos Ganaderos 2025 |
FECHA: ____________________ FOLIO DE LA SOLICITUD: ___________________________
CLAVE DE LA UPP: _________________
ESTADO: _______________________________ MUNICIPIO: _____________________________________
NOMBRE DEL PRODUCTOR: _______________________________ CURP: _________________________
DOMICILIO: _____________________________________________________________________________
Por medio de la presente hacemos de su conocimiento que la Representación de la Secretearía de Agricultura y Desarrollo Rural en el estado de: __________________, en su calidad de Instancia Ejecutora del Componente Bienestar para Pequeños y Medianos Ganaderos, del Programa de Fomento a la Agricultura, Ganadería, Pesca y Acuicultura para el ejercicio fiscal 2025, le manifiesta que en virtud de cumplir con los requisitos y criterios de elegibilidad establecidos en las Reglas de Operación del Programa antes mencionado y la convocatoria correspondiente, su solicitud de apoyo ha sido dictaminada como positiva por lo que se autoriza el siguiente apoyo:
| Concepto de Apoyo | Apoyo Federal Autorizado ($) | Aportación del Productor ($) | Monto Total ($) |
| | | | |
Asimismo, se le hace saber que para proceder al otorgamiento de los apoyos, debe presentar copia del estado de cuenta bancario, con el número de cuenta y CLABE a nombre del productor.
En caso de que el pago sea a proveedor deberá presentar el "Formato de instrucción de pago" y copia del estado de cuenta bancario, con el número de cuenta y CLABE a nombre del proveedor, y la opinión del cumplimiento de obligaciones fiscales en sentido positivo (artículo 32-D), documento que deberá presentar el proveedor el número de veces que le sea requerido.
Dichos documentos deberán ser presentados en un plazo no mayor a 15 días hábiles a partir de la recepción de la presente Carta de Notificación. ATENTAMENTE
____________________________________________________________
NOMBRE Y FIRMA DEL TITULAR DE LA REPRESENTACIÓN
| | Anexo 14 Acta de entrega recepción del Componente Bienestar para Pequeños y Medianos Ganaderos 2025 |
Folio de solicitud: ____________________________
Lugar y fecha:____________________________________________
En la localidad de____________________________, municipio de __________________________, Estado de ________, el día _______ del mes de _________________ del 2025, se reunieron los siguientes:
Participantes:
El C. ______________________________________, quien acredita ser beneficiario, del Componente Bienestar para Pequeños y Medianos Ganaderos, del Programa de Fomento a la Agricultura, Ganadería, Pesca y Acuicultura para el ejercicio fiscal 2025, quien se identifica con credencial expedida por ____________________con número de identificación: _____________________; El C. ______________________________________________ representante de la Oficina de Representación de la Secretaria de Agricultura y Desarrollo Rural en el Estado de _________, en su carácter de Instancia Ejecutora (IE).
Declaraciones:
El representante de la IE hacer constar la ENTREGA y la RECEPCIÓN a entera satisfacción del beneficiario del apoyo que le fue autorizado:
| No. | CONCEPTO | DESCRIPCION | CANTIDAD AUTORIZADA | CANTIDAD ENTREGADA |
| | | | | |
| | | | | |
| | | | | |
Importe del apoyo: ______________________________________________________________________
Documentación que comprueba la aplicación del recurso:
| Folio fiscal o número de factura | RFC | Emisor | Fecha de la factura | Monto de la Factura |
| SE ADJUNTA DOCUMENTACIÓN |
La Instancia Ejecutora verifica la entrega y recepción del apoyo autorizado.
Acuerdos:
1. El beneficiario se compromete a que los apoyos recibidos, serán utilizados bajo su responsabilidad y para los fines autorizados, deslindando a la Secretaria de Agricultura y Desarrollo Rural del mal uso o manejo que pudiera darle después de su entrega.
2. El beneficiario, se compromete a brindar las facilidades necesarias para recibir los Servicios Técnicos y Acompañamiento.
3. El beneficiario se compromete a brindar la información y las facilidades necesarias para los casos de supervisiones físicas y de auditorías por parte de los órganos de fiscalización.
Cierre del Acta:
Con la firma de este documento, el beneficiario manifiesta su entera satisfacción de los apoyos recibidos del Componente Bienestar para Pequeños y Medianos Ganaderos, del Programa de Fomento a la Agricultura, Ganadería, Pesca y Acuicultura para el ejercicio fiscal 2025, por lo que se firma para constancia, por el beneficiario y el representante de la Instancia Ejecutora.
Una vez que fue leída la presente acta, se firma para constancia en la misma fecha de su inicio.
| Recibe | Por la Secretaría de Agricultura y Desarrollo Rural |
| Nombre y Firma del Beneficiario | Nombre, Cargo y Firma |
"Este Programa es público ajeno a cualquier partido político. Queda prohibido el uso para fines distintos a los establecidos en el Programa".
| | Anexo 15 Guía rápida para el beneficiario del Componente BIENPESCA |
El Componente BIENPESCA es un apoyo económico directo, de cobertura nacional, que busca contribuir a la autosuficiencia alimentaria de las personas físicas que se dediquen a la actividad pesquera y/o acuícola.
Para que conozcas los requisitos del trámite de solicitud de apoyo del Componente BIENPESCA lee detenidamente lo siguiente:
En la página electrónica de la CONAPESCA se publicarán los periodos de actualización del Padrón de Productores de Pesca y Acuacultura y/o de registro de nuevos ingresos.
| Instancias Participantes |
| Unidad Responsable e Instancia Ejecutora: La Dirección General de Organización y Fomento de la CONAPESCA. Instancia Dispersora de Recursos: Banco del Bienestar Sociedad Nacional de Crédito, Institución de Banca de Desarrollo o la que designe la Unidad Responsable. |
| Monto de apoyo del Componente BIENPESCA |
| $7,500.00 (Siete mil quinientos pesos 00/100 M.N.) por beneficiario, de forma anual, única, directa y sujeto a disponibilidad presupuestal. |
| Población Objetivo |
| Personas físicas que se dediquen a la actividad pesquera y/o acuícolas que estén en el Padrón de Productores de Pesca y Acuacultura |
| Si recibiste el apoyo del Componente BIENPESCA en 2024 |
| En caso de que no necesites actualizar, modificar o hacer cambios en tu información o documentación: Solo tendrás que esperar la publicación en los medios electrónicos de la CONAPESCA de las fechas de la entrega del apoyo. En caso de que necesites corregir, cambiar o actualizar información o documentación personal o de la Unidad Económica en la que colaboras: Deberás acudir al lugar y en la fecha que se indiquen en los periodos de actualización del Padrón de Productores de Pesca y Acuacultura que se publicarán en la página electrónica de la CONAPESCA (con la documentación correspondiente al cambio a realizar). En el 2025, la Unidad Responsable realizará un proceso de actualización del Padrón del Componente y podrá solicitar la entrega del requisito específico aplicable a cada Productor para autorizar su permanencia en el Padrón. |
| Para nuevos registros |
| Acudir al lugar y en la fecha que se indique en los periodos de actualización del Padrón de Productores de Pesca y Acuacultura que se publicarán en la página electrónica de la CONAPESCA, con la documentación correspondiente. Presentar: o Identificación oficial con fotografía vigente. o El Formato o Cédula de registro aplicable en ejercicios previos o el Anexo 17. Formato de Incorporación-Actualización del Componente BIENPESCA-CONAPESCA, junto con el Anexo 18. Formato de Incorporación-Actualización del Componente BIENPESCA-SEBIEN, debidamente llenado y firmado. Y cumplir con alguno de los siguientes Requisitos Generales: a) Título de concesión o permiso de pesca o acuacultura vigente o en trámite de prórroga (propio o de la persona física o persona moral con la que realice la actividad) o, b) Aviso de Arribo o de Cosecha (propio o de la persona física o moral con la que colaboras) o, c) Constancia o Folio de tu registro individual en algún Programa de regularización jurídica del esfuerzo pesquero o Programa de ordenamiento pesquero o acuícola de la CONAPESCA. El productor deberá presentar alguno de los siguientes Requisitos Específicos: | Productor | Requisitos Específicos | | Pescador ribereño o de aguas continentales. | Los integrantes de una cooperativa presentarán Acta de Asamblea con padrón de socios vigente certificada por Autoridad Local, Fedatario o Notario Público. (un Acta por cooperativa) Los que estén ligados a un Permisionario (Persona física titular del Permiso o Concesión), presentarán la Tarjeta de Control o Libreta de mar expedida por Capitanía de Puerto. | | Tripulante de embarcación mayor. | Aviso de despacho vía la pesca de la temporada vigente donde esté incluido en el rol de tripulantes. La Oficina de Pesca de la CONAPESCA podrá proporcionar este documento y agregarlo al expediente digital del productor. | | Trabajador acuícola operativo. | Aviso de Cosecha de la Unidad Económica Acuícola a la que pertenece. La Oficina de Pesca de la CONAPESCA podrá proporcionar este documento y agregarlo al expediente digital del productor. | |
Nota: El proceso de registro y de actualización del Padrón de Productores y Beneficiarios se podrá llevar a cabo en coordinación con la Secretaría del Bienestar.
Una vez cumplidos los requisitos e integrado el expediente, la Unidad Responsable emitirá la instrucción para la generación de los medios de autorizados (tarjeta bancaria u orden de pago); instruirá a la Instancia Dispersora del Recurso para que realice el pago de los apoyos a los beneficiarios y publicará en la página de internet de la CONAPESCA las fechas de entrega del apoyo del Componente BIENPESCA.
La Instancia Dispersora del Recurso entregará al beneficiario(a) el apoyo económico, mediante tarjeta bancaria, orden de pago personal intransferible, o cualquier otro medio de pago directo acordado, sin intermediarios.
La Unidad Responsable publicará en la página electrónica de la CONAPESCA el Padrón de beneficiarios(as).
Finalmente, te recordamos que todos los trámites para este Componente BIENPESCA SON TOTALMENTE GRATUITOS Y NO ESTÁN CONDICIONADOS A NADA QUE NO ESTÉ ESTABLECIDO EN ESTAS REGLAS DE OPERACIÓN.
Si tienes alguna queja, denuncia o solicitud de información, no dudes en comunicarte con nosotros por las siguientes vías:
Por internet (https://sidec.funcionpublica.gob.mx y https://alertadores.funcionpublica.gob.mx), y
Por teléfono al 5538711000, extensiones 49149 y 29105 (Quejas o denuncias Órgano Interno de Control en la Secretaría de Agricultura y Desarrollo Rural), con domicilio en Avenida Guillermo Pérez Valenzuela, número 127, edificio A, piso 1, Colonia del Carmen, Alcaldía Coyoacán, código postal 04100, Ciudad de México.
Para consultas o dudas en acudir a la Oficina de Representación Estatal o Local de AGRICULTURA y/o CONAPESCA más cercana a su domicilio. Vía telefónica: 669 9156900 Extensión 58664 y en la Aplicación WhatsApp: 669 915 6915 o vía correo electrónico: buzon.bienpesca@conapesca.gob.mx
| | Anexo 16 Diagrama de la Mecánica Operativa del Componente BIENPESCA |
| | Anexo 17 Formato de Incorporación - Actualización del Componente BIENPESCA-CONAPESCA |
PADRÓN DE PRODUCTORES DE PESCA Y ACUACULTURA
CÉDULA DE REGISTRO
Folio: Fecha:
| INFORMACIÓN GENERAL DEL PRODUCTOR |
| |
| Nombre (s) | Apellido Paterno | Apellido Materno |
| Lugar de Nacimiento: | | Fecha de Nacimiento: | |
| Localidad, Municipio, Estado. | dd-mm-aaaa |
| CURP: | | RFC (en su caso): | |
| Sexo: | Masculino [ ] | Femenino [ ] | Edad: | |
| Tel 1: | | Tel 2: | | Correo Electrónico: | |
| ¿Pertenece a un Grupo o Etnia Indígena? | Sí [ ] | No [ ] | Indique a cuál: |
| DOMICILIO: | Calle Número: | y | |
| Colonia: | | CP: | |
| Estado: | | Municipio: | |
| Localidad: | |
| INFORMACIÓN DE LA UNIDAD ECONÓMICA PESQUERA O ACUÍCOLA |
| Nombre del Titular del Permiso o Concesión: | |
| RNPA de la Unidad Económica: | |
| Número del Permiso (s) o Concesión (es): | | Folio del Permiso (s) o Concesión (es): | |
| Tipo de Actividad: | Pesca ( ) | Indicar especie (s): |
| Acuacultura ( ) |
| PESCA |
| Nombre del puesto: | Cuerpo de agua donde realiza la pesca: |
| | |
| Nombre de la Embarcación: | | Número de Matrícula: | |
| Nombre del Sitio de Desembarque: | |
| Nombre del campo pesquero: | | Localidad: | |
| Municipio: | | Estado: | |
| ACUACULTURA |
| Nombre del puesto: | Cuerpo de agua donde realiza la acuacultura: |
| | |
| Localidad: | | Municipio: | |
| Estado: | |
| Observaciones: (PARA USO EXCLUSIVO DE LA OFICINA DE PESCA) |
| |
| |
Manifiestan respectivamente, bajo protesta de decir verdad, que la información proporcionada y cotejada es verídica.
| Nombre y firma del productor | Nombre y firma del personal de la CONAPESCA |
| | |
| __________________________________________ | ____________________________________________ |
| | Cargo |
| ____________________________________________ |
De conformidad con lo establecido en el Artículo 17-A de la Ley Federal de Procedimiento Administrativo, en caso de información o documentación faltante o con inconsistencia, para los interesados de nuevo ingreso o incorporación se les otorga un plazo máximo de 10 días hábiles a partir de la fecha registrada en este Formato para presentarla o solventarla, siendo el día _____ de ____________________________ de 2025.
La Información o Documentación faltante o con inconsistencia es:____________________________________________________________________________________________________________________________________________________________________________
La presentación de este Formato no produce derechos a obtener apoyos económicos del(os) Componente(s) a cargo de la CONAPESCA.
En cumplimiento de la Ley General de Protección de Datos Personales en posesión de Sujetos Obligados, los datos que se solicitan serán utilizados con fines estadísticos y para poder establecer contacto en relación a su petición. Los datos pueden ser incluidos dentro de los informes estadísticos que se elaboren para el seguimiento de avances institucionales del Gobierno Federal.
El tratamiento de los datos personales recabados se realiza observando los principios previstos en los artículos 1°, 2°, 3°, fracciones II, III, XXVIII, XXXI, XXXIII, 16, 17, 18, 19, 20, 21, 22, 23, 24, 25, 26, 27, 28, 29, 30,43,48,49,50, 51 y 52 de la Ley General de Protección de Datos Personales en Posesión de Sujetos Obligados, y demás disposiciones aplicables.
Aviso de Privacidad Simplificado e Integral y Consentimiento al reverso.
Aviso de Privacidad "Inscripción al Padrón de Productores de Pesca y Acuacultura del componente Bienpesca"
Para mayor información acerca del tratamiento de sus datos personales y de los derechos que puede hacer valer, Usted puede acceder al Aviso de Privacidad Simplificado e Integral en la página de la CONAPESCA a través de su sitio electrónico: https://snipa.conapesca.gob.mx/padron/ o https://conapesca.gob.mx/wb/cona/transparencia_avisos_privacidad , o bien de manera presencial en las instalaciones de la CONAPESCA o en sus oficinas de representación estatal más cercana, mismas que pueden ser ubicadas en la liga https://www.gob.mx/conapesca.
Consentimiento
El titular manifiesta que el presente Aviso de Privacidad se le ha dado a conocer por la dependencia con su publicación en la página electrónica del componente, previamente a la recolección y/o tratamiento de sus datos personales, y que ha leído, entendido los términos expuestos en el mismo y por tanto está de acuerdo en todos sus términos, así como con el tratamiento y/o transferencia de sus datos personales por la dependencia, en caso de no expresar lo contrario fehacientemente y por escrito.
Para todo lo anterior, el titular manifiesta otorgar expresamente su consentimiento para que sus datos personales y sensibles, sean tratados y transferidos para los fines específicos que han quedado señalados.
Estoy de acuerdo en el tratamiento y transferencia de mis datos personales y sensibles, para las finalidades descritas en este aviso de privacidad.
Marque con una X
| | Anexo 18. Formato de Incorporación-Actualización en el Padrón de Productores del Componente BIENPESCA-Secretaría del Bienestar. |
| | Anexo 19. Guía rápida para el beneficiario del Componente Recursos Genéticos Acuícolas |
GUÍA RÁPIDA PARA EL SOLICITANTE
El Programa de Fomento a Agricultura, Ganadería, Pesca y Acuicultura, en su apartado de Recursos Genéticos Acuícolas, busca impulsar el bienestar de pequeños productores acuícolas de especies de interés comercial para la alimentación a través del aumento de su productividad mediante el uso organismos de calidad genética mejorada, provenientes de laboratorios de producción certificados e investigación en mejora genética.
El subcomponente Semilla Acuícola está dirigido a personas que sean pequeños productores acuícolas, inscritos en el Registro Nacional de Pesca y Acuacultura (RNPA), o que sean miembros de una Unidad Económica Pesquera y/o Acuícola (UEPA) que cuente con él. Se le dará prioridad a aquellos que producen menos de 10 toneladas al año o en el caso de ostión menos de 500,000 piezas al año.
El subcomponente Líneas Genéticas Mejoradas está dirigido a Centros de Investigación, Universidades e Instituciones de Educación Superior que estén inscritos en la Red Nacional de Información en Pesca y Acuacultura (RNIIPA) y que cuenten con RNPA, y que realicen investigación en el desarrollo de líneas genéticas mejoradas de especies acuícolas, y que estén vinculadas con productores o que culminen en una transferencia de tecnología.
La cobertura de Fomento a la Ganadería será nacional, sujeta al cumplimiento de los criterios y requisitos, así como a los criterios de priorización establecidos en las presentes reglas de operación, y a la suficiencia presupuestal disponible.
| Subcomponente | Concepto de apoyo | Tipo de persona | Requiere proyecto |
| Semilla Acuícola | Apoyo para adquisición de semilla acuícola | Física | No |
| Líneas genéticas Mejoradas | Apoyo para proyectos de investigación | Moral | Sí |
Requisitos para acceder a Semilla Acuícola
| Criterio de elegibilidad | Persona con RNPA | Persona sin RNPA | Perteneciente a comunidad indígena/afromexica |
| Solicitud de apoyo del Componente Recursos Genéticos Acuícolas 2025 | X | X | X |
| Identificación oficial vigente. | X | X | X |
| Clave Única de Registro de Población (CURP) actualizada. | X | X | X |
| Constancia de Situación Fiscal actualizada. | X | X | X |
| Comprobante de domicilio a nombre de la persona física solicitante | X | X | X |
| Acuse de Registro al Padrón de Solicitantes y Beneficiarios de Agricultura. | X | X | X |
| Constancia de identidad (ANEXO 25), o pertenencia a una comunidad indígena o afromexicana, deberá presentar: | | | X |
| Cédula de Inscripción de Unidades Económicas en el Registro Nacional de Pesca y Acuacultura. | X | | |
| Acta Constitutiva con una antigüedad mínima de doce meses o la última Acta de Asamblea | | X | |
| Acreditar la legal propiedad o legal posesión del predio dónde se aplicará el apoyo. | X | X | |
| Opinión del Cumplimiento de Obligaciones Fiscales (formato 32-D). | X | X | X |
| Cotización vigente de un proveedor que cuente con "Certificado de Sanidad Acuícola para Instalaciones en las que se realizan actividades acuícolas", emitido por SENASICA. | X | X | X |
| Declaratoria del solicitante (ANEXO 24). | X | X | X |
Requisitos para el Subcomponente Líneas Genéticas Mejoradas
| Criterio | Persona moral |
| Solicitud de apoyo del Componente Recursos Genéticos Acuícolas 2025 | X |
| Acta Constitutiva, debidamente protocolizada ante fedatario público, o Decreto de Creación publicado en el Diario Oficial de la Federación, y/o Actas de Asamblea debidamente protocolizadas que avalen la personalidad jurídica del Centro de Investigación, Universidad o Institución de Educación Superior solicitante y del representante legal. | X |
| Documento que acredite poderes o facultades del Representante legal de la Persona Moral solicitante, Poder notarial, Nombramiento o Decreto de Creación publicado en el Diario Oficial de la Federación, y/o Actas de Asamblea debidamente protocolizadas, donde se acrediten las facultades del Representante Legal de la persona Moral solicitante | X |
| Identificación oficial del representante legal de la persona moral solicitante. | X |
| Comprobante de domicilio de la persona moral o jurídica solicitante. | X |
| Constancia de Situación Fiscal de la persona moral o jurídica solicitante. | X |
| Opinión de cumplimiento de obligaciones fiscales (Formato 32- D | X |
| Estado de Adeudo ante el IMSS, o en su caso, un documento que compruebe la afiliación de los trabajadores a la institución de seguridad social según sea el caso. Debe incluir lo relativo a los seguros por concepto de Retiro, Cesantía en edad avanzada y Vejez (RCV | X |
| Constancia de registro en la Red Nacional de Información en Pesca y Acuacultura (RNIIPA) a nombre del Centro de Investigación, Universidad o Institución de Educación Superior. | X |
| Cédula de Inscripción de Unidades Económicas en el Registro Nacional de Pesca y Acuacultura. | X |
| Acuse de Registro al Padrón de Solicitantes y Beneficiarios de Agricultura de la persona moral o jurídica solicitante. | X |
| Documento que acredite la legal propiedad o legal posesión del predio dónde se aplicará el apoyo. | X |
| Proyecto de Investigación (Anexo 21). | X |
| Carta de Capacidades Técnicas del Subcomponente Líneas Genéticas Mejoradas (Anexo 22). | X |
Una vez publicadas estas Reglas de Operación en el Diario Oficial de la Federación y en las páginas electrónicas de AGRICULTURA, deberás estar a atento a la Convocatoria para los Componentes de tu interés en la página del IMIPAS (https://www.gob.mx/imipas/), sus redes sociales, publicaciones de los CRIAP's e información de la Secretaría de Agricultura.
En dichas convocatorias se te indicarán los periodos para ingresar tu solicitud, los requisitos necesarios, así como, la ubicación de las ventanillas físicas. Si cumples con todos los requisitos, tu solicitud será procesada y analizada para su dictamen, en donde se determinará si puedes ser sujeto de apoyo. Las listas de solicitudes aprobadas serán publicadas en las páginas anteriormente señaladas para que te puedas enterar en tiempo y forma del resultado.
Es importante que sepas que la lista de dictamen de solicitudes se publica en la página del IMIPAS, en donde podrás consultar el estatus de tu solicitud.
Una vez aprobada tu solicitud, la Instancia Ejecutora del Componente en el que participas se pondrá en contacto contigo para aplicar tu incentivo y se acordarán los términos para que recibas el apoyo. En todo momento debes tener presente tus derechos y obligaciones, mismos que se encuentran en la "Sección De los derechos y obligaciones de los ciudadanos, solicitantes y beneficiarios" de estas Reglas, porque de incumplir con alguno, el apoyo te puede ser retirado.
No olvides que tus obligaciones se extienden aún después de recibir el apoyo, y deberás usarlo solo para el fin establecido, de otro modo, podrías ser acreedor a sanciones administrativas, tales como la devolución del recurso, quedar en el listado de personas sin derecho a recibir apoyos de la Secretaría, entre otros. Finalmente, te recordamos que todos los trámites para este programa SON TOTALMENTE GRATUITOS, Y NO ESTÁN CONDICIONADOS A NADA QUE NO ESTÉ ESTABLECIDO EN ESTAS REGLAS. Si tienes alguna queja, denuncia o solicitud de información, no dudes en comunicarte con nosotros por las siguientes vías:
- Vía internet (https://sidec.funcionpublica.gob.mx y
- https://alertadores.funcionpublica.gob.mx),
- Vía aplicación móvil https://www.gob.mx/apps/7
- Vía correo electrónico (atencionoic@agricultura.gob.mx)
- Vía telefónica al 800 90 61 900, 55 38 71 10 00, extensiones 29137 y 29105 (Área de Quejas del Órgano Interno de Control en la Secretaría de Agricultura y Desarrollo Rural: Avenida Guillermo Pérez Valenzuela número 127, edificio "A", piso 1, Colonia del Carmen, Alcaldía Coyoacán, C.P. 04100, Ciudad de México).
| | Anexo 20. Diagrama de la Mecánica Operativa del Componente Recursos Genéticos Acuícolas |
| | Anexo 20. Diagrama de la Mecánica Operativa del Componente Recursos Genéticos Acuícolas |
| | Anexo 21. Proyecto de Investigación del Componente Recursos Genéticos Acuícolas. |
Programa de Fomento a la Agricultura, Ganadería, Pesca y Acuicultura
Componente Recursos Genéticos Acuícolas
Subcomponente Líneas Genéticas Mejoradas
Ejercicio 2025
TÍTULO DEL PROYECTO DE INVESTIGACIÓN
INSTITUCIÓN
INVESTIGADOR RESPONSABLE
MONTO SOLICITADO:
Lugar y fecha
CONTENIDO
1. INTRODUCCIÓN Y ANTECEDENTES
2. JUSTIFICACIÓN
3. OBJETIVO GENERAL
4. OBJETIVOS PARTICULARES
5. METAS E INDICADORES
6. METODOLOGÍA
7. MATERIALES Y EQUIPO
8. RESULTADOS ESPERADOS
9. PROPUESTA DE TRANSFERENCIA TECNOLÓGICA O BENEFICIO A PRODUCTORES ACUÍCOLAS
10. PROGRAMA DE TRABAJO
11. CALENDARIO DE ELABORACIÓN DE PRODUCTOS Y ENTREGABLES
12. LITERATURA CITADA
PROYECTO
1. INTRODUCCIÓN Y ANTECEDENTES
La introducción ofrece información, conceptos, antecedentes y pone en contexto al lector para situarse y familiarizarse con la temática. Así mismo, se deberá incluir:
Resumen ejecutivo: Brinda un panorama general y una versión concisa del proyecto a realizar, en donde se tratan los puntos cruciales para entender en qué consiste el proyecto.
Resumen técnico: El lector del resumen debe hacerse una idea clara sobre el objeto del informe, la metodología y los principales resultados esperados.
Resumen financiero: Presenta los conceptos de apoyo y los montos de los insumos que se van a adquirir para la ejecución del proyecto, acorde al monto solicitado.
Tanto la introducción como antecedentes deberán considerar la normatividad mexicana vigente y actualizada, las especies a considerar únicamente serán aquellas de importancia económica que incentive a la mejora de la producción acuícola y pesquera a nivel nacional.
Asimismo, deberán incluir a manera de antecedente los proyectos, involucrados en el mismo tema, que ha tenido la institución.
2. JUSTIFICACIÓN
Describe de forma clara y precisa la importancia y pertinencia del tema y la utilidad de los resultados esperados.
3. OBJETIVO GENERAL
El objetivo se encuentra alineado a los Objetivos establecidos en las Reglas de Operación (Impulsar el aumento de producción) se presenta como un enunciado claro y preciso, en donde se plasma lo que se quiere lograr con el proyecto.
4. OBJETIVOS PARTICULARES
Describe los objetivos que se quieren alcanzar cuando finalice el Proyecto, de forma específica y detallada, cumpliendo con los criterios de ser medibles, realistas, limitados en el tiempo y claros.
5. METAS E INDICADORES
Las metas se describen con una visión clara, concreta y detallada, permiten determinar objetivos a realizar para alcanzar los resultados deseados; las metas permiten establecer límites o niveles de logros.
Y, los indicadores nos ayudan a medir objetivamente la evolución de las metas, se describen de forma específica, explícita, relevante y medible, para reflejar cuáles son las consecuencias de las metas llevadas a cabo en el proyecto. Los indicadores pueden ser cuantitativos o cualitativos:
- Cuantitativos (Responden las preguntas: ¿Cuánto? y ¿con qué frecuencia?)
- Cualitativos (Responden preguntas de: ¿Cuándo?, ¿Quién, ¿Cómo? y ¿Por qué?
(Que permitan verificar el cumplimiento del (los) objetivo(s) generales y particulares)
6. METODOLOGÍA
El proyecto presenta una metodología clara que siga protocolos racionales y sistemáticos establecidos.
7. MATERIALES Y EQUIPO
Se describe de forma clara y detallada el tipo de maquinaria, infraestructura, equipo, procesos, tecnologías a emplear, asistencia técnica, consultoría y/o capacitación, así como monto de producción y mantenimiento entre otros a utilizar para cumplir con el objetivo del proyecto.
Así mismo, se deberá incluir:
a. Desglose del apoyo solicitado que se presentó en el resumen financiero y cotizaciones.
b. Aportaciones del Centro de Investigación, en infraestructura, insumos, recursos humanos, etc.
8. RESULTADOS ESPERADOS.
Los resultados esperados deben estar de acuerdo con los objetivos planteados y la metodología propuesta y deben ser coherentes con la infraestructura material y con los medios de los cuales se disponga en las condiciones en que se llevará a cabo el proyecto.
9. PROPUESTA DE TRANSFERENCIA TECNOLÓGICA O BENEFICIO A PRODUCTORES ACUÍCOLAS.
Los proyectos realizados deben finalizar en transferencia de tecnología o tener un impacto directo verificable en las necesidades de los pequeños productores acuícolas. Por lo cual, se deberá describir una propuesta en la que se describa de forma clara y precisa, qué, cómo y cuándo se realizará la transferencia tecnológica o el beneficio a productores.
10. PROGRAMA DE TRABAJO
Incluye el conjunto de actividades que se realizarán para llevar a cabo los objetivos del proyecto dentro de un tiempo determinado, se asigna fecha de inicio y de finalización de cada acción.
11. CALENDARIO DE ELABORACIÓN DE PRODUCTOS Y ENTREGABLES
Se realiza en formato de cronograma, detallando todos los productos y entregables que se requieren para finalizar un proyecto: partiendo desde el inicio y pasando por todo el recorrido hasta llegar al proceso de entrega del proyecto, colocando fechas de entrega y realización.
12. LITERATURA CITADA
Hace referencia a la información utilizada como apoyo en la elaboración del proyecto, se incluyen en formato de cita bibliográfica.
| | Anexo 22. Carta de Capacidades Técnicas del Componente Recursos Genéticos Acuícolas. |
1. DATOS DEL CENTRO DE INVESTIGACIÓN SOLICITANTE
| No. De Folio: | | |
| | | |
| Razón Social: | |
| |
| RFC: | | |
| | | |
| Nombre del Representante Legal: | |
| | |
| CURP: | |
| | |
| Teléfono: | |
| | |
| Correo Electrónico: | |
| | |
| DOMICILIO DEL CENTRO DE INVESTIGACIÓN SOLICITANTE |
| |
| Nombre de la vialidad: | |
| | |
| Número exterior: | | | Número interior: | | |
| | | | | | |
| Localidad: | |
| | |
| Municipio/Alcaldía: | |
| | |
| Estado: | | |
| | |
| Código Postal: | | |
| | | |
| Referencia 1 (Entre localidades): | |
| | |
| Referencia 2 (Vialidad posterior) | |
| | |
| Referencia 3 (Descripción de la ubicación): | |
| 2.-NOMBRE DEL PROYECTO: | |
| |
| |
| 3.-LOCALIZACIÓN DEL SITIO DONDE SE LLEVARÁ A CABO EL PROYECTO: | |
| |
| |
| 1. BREVE EXPLICACIÓN DE LAS CAPACIDADES TÉCNICAS PARA LLEVAR A CABO EL PROYECTO (ANEXAR DOCUMENTOS COMPROBATORIOS): |
| |
| |
| |
| |
| |
| |
| |
| |
| |
Atentamente
_______________________________________________________________
Nombre y firma del Representante Legal
El presente documento se emite en la Ciudad de México el día _______de _______ de 2025.
| | Anexo 23. Solicitud de pago a Proveedor del Componente Recursos Genéticos Acuícolas. |
En _______________________ a ______ de ____________________ de 2025
Ocean. Juan Carlos Lapuente Landero
Director de Investigación en Acuacultura.
PRESENTE
Por medio de la presente, yo , en el marco del Programa de Fomento a la Agricultura, Ganadería, Pesca y Acuicultura, de la Secretaría de Agricultura, Componente Recursos Genéticos Acuícolas, Subcomponente Semilla Acuícola, para el ejercicio 2025, de conformidad con las Reglas de Operación de dicho Componente y por así convenir a mis intereses, y por iniciativa propia, solicito atentamente que de ser positiva mi solicitud de apoyo por el monto de $ M.N. para la adquisición de semilla acuícola de la especie
_________________________________, previa verificación por parte de la Instancia Ejecutora de la entrega, en la cantidad y las características establecidas en el Convenio que se formalice para estos efectos y a mi entera satisfacción, éste se pague al proveedor solicitado por mí y autorizado por la Instancia Ejecutora, con los siguientes datos:
| Razón Social (nombre completo del banco) | |
| Cuenta del Banco | |
| CLABE interbancaria | |
| | |
Sin más por el momento y agradeciendo de antemano su atención, quedo a su disposición para cualquier duda o aclaración.
Atentamente
(Nombre, firma o huella dactilar del solicitante)
| | Anexo 24. Declaratoria del solicitante del Componente Recursos Genéticos Acuícolas. |
INSTRUCCIONES:
1.-Imprima este documento.
2.-El documento deberá de ser llenado a mano.
3.-Marque preferentemente con tinta azul con una
o una
en cada recuadro para aceptar las declaratorias. 4.-Escriba su nombre y firma sobre la línea al final del documento.
- En caso de que su nombre y firma sean iguales, escríbalo dos veces.
- En caso de que no pueda escribir su nombre, marque con una
y ponga la huella digital de su pulgar. DECLARATORIA DEL SOLICITANTE DEL SUBCOMPONENTE SEMILLA ACUÍCOLA, DEL COMPONENTE RECURSOS GENÉTICOS
ACUÍCOLAS
En____________________________________ a ________ de _____________________ de 2025
Con referencia al ACUERDO por el que se dan a conocer las Reglas de Operación del Programa de Fomento a la Agricultura, Ganadería, Pesca y Acuicultura para el ejercicio 2025, en su Componente Recursos Genéticos Acuícolas, Subcomponente Semilla Acuícola, declaro bajo protesta de decir verdad lo siguiente:
Beneficiario en caso de fallecimiento:
Nombre completo:_____________________________________________________________________
CURP: ____________________________________
Parentesco: __________________________________________________
______________________________________________________________________
Nombre y firma del solicitante
"Este programa es público, ajeno a cualquier partido político. Queda prohibido el uso para fines distintos a los establecidos en el
programa".
| | Anexo 25. Constancia de Identidad |
Asunto: Constancia de identidad
Director de Investigación en Acuacultura
P R E S E N T E
| El/la que suscribe C | | | | que funge como autoridad indígena o |
| | (Nombre) | (Apellido paterno) | (Apellido materno) | |
| afromexicana, en | | | | extiende la presente y hace |
| | (localidad) | (municipio) | (estado) | |
C O N S T A R
| Que el (la) C | | | | es originario de | |
| | (Nombre) | (Apellido paterno) | (Apellido materno) | | (municipio) (estado) |
| y que pertenece a comunidad o etnia | | con domicilio* en |
| | | | (nombre de la comunidad indígena o afromexicana, conforme al Catálogo Nacional del INPI) | |
| | | | Asimismo, doy fe de realizar la actividad de | |
| (calle) | (colonia) | (Municipio) (Estado) (Código Postal) | | (pesca o acuacultura) |
| en | | y cuenta con la infraestructura necesaria para realizar |
| | (nombre de cuerpo de agua, jaulas, estanque, tanque) | |
| actividades acuícolas o pesqueras, la cual he realizado durante | |
| | (cantidad de años o meses ) |
A petición de la parte interesada, para los usos y efectos legales a que haya lugar, se extiende la presente en _______________________ a los _____ días del mes de ________ del año 2025.
| | | |
| Nombre de la Autoridad Indígena o Afromexicana, Puesto y firma | | Nombre y firma del solicitante |
*EL DOMICILIO DEBE SER EXACTAMENTE IGUAL AL COMPROBANTE DE DOMICILIO.
| | Anexo 26. Cotización del Centro Proveedor de semilla del Componente Recursos Genéticos Acuícolas. |
Nombre del proveedor
RFC del proveedor
Datos de contacto del proveedor
Folio de la cotización
Fecha de la cotización
Atención a: (Nombre completo del/la Beneficiario(a))
Municipio:
Estado:
En atención a la solicitud realizada, presentamos la siguiente cotización:
| Características de la Especie | Número de Unidades Cotizadas | Peso/talla Promedio | Precio Unitario | Total |
| MENCIONAR LA ESPECIE, TAL CUAL SE DESCRIBE EN REGLAS DE OPERACIÓN. (En caso de tilapia, menciona si es masculinizada o natural Ostión: Si es diploide o triploide, semilla fijada, semilla individual o larva competente) | CANTIDAD EN NÚMERO Y LETRA (ejemplo: 90,000 (NOVENTA MIL) ) | Peso o talla promedio en gramos o centímetros (ejemplo: 1 g.) | Precio en número (ejemplo: $2.00) Nota: El precio unitario ya debe considerar los costos de traslado. | Precio en número (ejemplo: $50,000.00) |
(Cincuenta mil pesos 00/100 mxn)
Descripción de la venta
Condiciones de entrega: Hacer mención de las características físico-químicas de la entrega, así como, la condición sanitaria de los organismos.
Fecha aproximada y lugar de entrega: La fecha no debe exceder el 15 de noviembre de 2025, y el lugar de entrega debe coincidir con la Unidad de Producción o Cuerpo de Agua del/la Beneficiario(a).
Método de envío: Mencionar si el envío se realizará vía terrestre, el lugar de origen y el tiempo aproximado del recorrido.
Empaque y Controles: especificar las características de aclimatación y otras condiciones necesarias para mantener a los organismos durante el trayecto de entrega.
Detalles adicionales: En caso de que el proveedor entregue un porcentaje adicional de crías, hacer mención de ello.
Vigencia de la cotización: Durante todo el Ejercicio 2025.
Firma y nombre del Representante Legal
| | Anexo 27. Directorio del Componente Recursos Genéticos Acuícolas. |
Directorio
| Entidad | Oficina | Dirección | Teléfono |
| Ciudad de México | Oficinas Centrales | Av. México 190, Col. Del Carmen, Alcaldía de Coyoacán, Ciudad de México, C.P. 04100. Planta Baja | 387-195-00 Ext. 55039, 55070 |
| Baja California | CRIAP Ensenada | Km 97.5 Carretera Tijuana Ensenada s/n, Col. El Sauzal de Rodríguez, Ensenada, Baja California, México, C.P. 22760. | 646-174-60-85 646-174-61-35 646-174-61-40 |
| Baja California Sur | CRIAP La Paz | Km 1 carretera Pichilingue s/n Col Esterito, La Paz, Baja California Sur, México, C.P. 23020. | 612-122-13-67 612-125-16-23 |
| Campeche | CRIAP Ciudad del Carmen | Av. Héroes del 21 de abril esquina calle 26 s/n, Col Playa Norte, Carmen, Campeche, México, C.P. 24100 | 938-382-58-44 938-382-90-29 |
| Campeche | CRIAP Lerma | Kilómetro 5 Carretera Campeche Lerma s/n, Champotón, Campeche, México, C.P. 24500 | 981-812-00-77 981-812-03-18 |
| Colima | CRIAP Manzanillo | Playa Ventanas s/n, Col Carretera Manzanillo a Campos Colima, Colima, C.P. 28200. | 938-382-58-44 938-382-90-29 |
| Michoacan | CRIAP Pátzcuaro | Pedro Ibarra 28, col Ibarra, Pátzcuaro, Michoacán, México, C.P. 61609. | 434-342-00-87 434-342-11-84 |
| Nayarit | CRIAP Bahía de Banderas | Calle Tortuga 1, Col. La Cruz de Huanacaxtle, Bahía de Banderas, Nayarit, México, C.P. 63732. | 329-295-53-98 329-295-56-30 |
| Oaxaca | CRIAP Salina Cruz | Prolongación Playa Abierta s/n, Col. Miramar, Salina Cruz, Oaxaca, México, C.P. 70680 | 971-714-03-86 971-714-50-03 |
| Quintana Roo | CRIAP Puerto Morelos | Matamoros 7 esquina Hidalgo, Benito Juárez, Puerto Morelos, Quintana Roo, México, C.P. 77580 | 998-871-00-75 998-871-00-76 |
| Sinaloa | CRIAP Mazatlán | Calzada Sábalo-Cerritos s/n, Contiguo Estero El Yugo, Mazatlán, Sinaloa, México, C.P. 82112 | 669-988-00-40 669-988-00-49 |
| Sonora | CRIAP Guaymas | Calle Sur 20 número 605, Col. Cantera, Guaymas, Sonora, México, C.P. 85400 | 622-222-10-21 622-222-59-25 |
| Tamaulipas | CRIAP Tampico | Altamira s/n, Isleta Pérez, Tampico, Tamaulipas, México, C.P. 89090 | 833-212-44-75 833-212-45-89 |
| Veracruz | CRIAP Veracruz | Av. Ejército Mexicano 106, col. Ex-hacienda Ylang Ylang, Boca del Rio, Veracruz, México, C.P. 94298 | 229-130-45-18 229-130-45-20 |
| Yucatán | CRIAP Yucalpetén | Del Pescador s/n, Yucalpetén, Progreso, Yucatán, México, C.P. 97320. | 969-935-40-28 969-935-40-44 |
| | Anexo 28. Nombre de archivos para carga de documentación. |
Subcomponente Semilla Acuícola
Los documentos escaneados que se deberán añadir en el formulario de solicitud al componente Recursos Genéticos Acuícolas deberán nombrarse de la siguiente manera:
| Criterio | Documento | Nombre | Ejemplo |
| 2 | Identificación oficial | 2._Identificación_Nombre Apellido.pdf | 2._Identificación_Margarita López.pdf |
| 3 | CURP | 3._CURP_Nombre Apellido.pdf | 3._CURP_Margarita López.pdf |
| 4 | Constancia de Situación Fiscal | 4._Fiscal_Nombre Apellido | 4._Fiscal_Margarita López.pdf |
| 5 | Comprobante de domicilio | 5._Domicilio_Nombre Apellido.pdf | 5._Domicilio_Margarita López.pdf |
| 6 | Acuse del Padrón de Solicitantes y Beneficiarios de Agricultura | 6._Padrón_Nombre Apellido.pdf | 6._Padrón_Margarita López.pdf |
| 7 | Constancia de identidad emitida por autoridad comunitaria | 7._Constancia_ Nombre Apellido.pdf | 7._Constancia_Margarita López.pdf |
| 8 | Cédula del Registro Nacional de Pesca y Acuacultura (RNPA) | 8._RNPA_Nombre Apellido.pdf | 8._RNPA_Margarita López.pdf |
| Última Acta de Asamblea/Acta constitutiva | 8._Acta_ Nombre Apellido.pdf | 8._Acta_Margarita López.pdf |
| 9 | Legal posesión del predio | 9._Predio_ Nombre Apellido.pdf | 9._Predio_Margarita López.pdf |
| Permiso de Pesca o Acuacultura | 9._Permiso_ Nombre Apellido.pdf | 9._Permiso_Margarita López.pdf |
| 10 | Si el monto de apoyo es mayor a $30,000.00 (treinta mil pesos 00/100 m.n.), opinión de Cumplimiento de Obligaciones Fiscales (32-D) | 10._32-D_ Nombre Apellido.pdf | 10._32.D_Margarita López.pdf |
| 11 | Cotización | 11._Cotización_ Nombre Apellido.pdf | 11._Cotización_Margarita López.pdf |
| 12 | Declaratoria del solicitante | 12._Declaratoria_Nombre Apellido | 12._Declaratoria_Margarita López.pdf |
Subcomponente: Líneas genéticas
Los documentos escaneados que se deberán añadir en el formulario de solicitud al componente Recursos Genéticos Acuícolas deberán nombrarse de la siguiente manera:
| Criterio | Documento | Nombre | Ejemplo |
| 2 | Documento que acredita la personalidad jurídica de la Institución | 2._Personalidad_jurídica_SIGLAS.pdf | 2._Personalidad_jurídica_CIEAP.pdf |
| 3 | Documento que acredita al representante legal y su poder de representación | 3._Acreditación_RL_SIGLAS.pdf | 3._Acreditación_RL_CIEAP.pdf |
| 4 | Identificación del Representante Legal | 4._Identificación_RL_SIGLAS.pdf | 4._Identificación_RL_CIEAP.pdf |
| 5 | Comprobante de domicilio | 5._Domicilo_SIGLAS.pdf | 5._Domicilio_CIEAP.pdf |
| 6 | Constancia de Situación Fiscal | 6._Situación_Fiscal_SIGLAS.pdf | 6._Situación_Fiscal_CIEAP.pdf |
| 7 | Opinión de Cumplimiento de Obligaciones Fiscales (32-D) | 7._32-D_SIGLAS.pdf | 7._32-D_CIEAP.pdf |
| 8 | Opinión de cumplimiento de obligaciones en materia de Seguridad Social | 8._Seg_Social_SIGLAS.pdf | 8._Seg_Social_CIEAP.pdf |
| 9 | Constancia de la RNIIPA | 9._RNIIPA_SIGLAS.pdf | 9._RNIIPA_CIEAP.pdf |
| 10 | Cédula del Registro Nacional de Pesca y Acuacultura | 10._RNPA_SIGLAS.pdf | 10._RNPA_CIEAP.pdf |
| 11 | Acuse del Padrón de Solicitantes y Beneficiarios de Agricultura | 11._Padrón_SADER_SIGLAS.pdf | 11._Padrón_SADER_CIEAP.pdf |
| 12 | Legal posesión del predio o Permiso de Pesca o Acuacultura | 12._Legal_posesión_SIGLAS.pdf | 12._Legal_posesión_CIEAP.pdf |
| Permiso de Pesca o Acuacultura | 12._Permiso_SIGLAS.pdf | 12._Permiso_CIEAP.pdf |
| 13 | Proyecto de Investigación | 13._Proyecto_SIGLAS.pdf | 13._Proyecto_CIEAP.pdf |
| 14 | Carta de Capacidades | 14._Capacidades_SIGLAS.pdf | 14._Capacidades_CIEAP.pdf |
| 15 | Programa Operativo Anual | 15._POA_SIGLAS.pdf | 15._POA_CIEAP.pdf |
| Currículum de Investigación de la Institución | 15._CV Investigación_SIGLAS.pdf | 15._CV Investigación_CIEAP.pdf |
| 16 | Identificación del Representante Legal | 16._Convenio_SIGLAS.pdf | 16._Convenios_CIEAP.pdf |
| | Anexo 29. Declaratoria en Materia de Seguridad Social |
(Lugar)__________________, a_____de_______de 202_
SECRETARÍA DE AGRICULTURA Y DESARROLLO RURAL
PRESENTE.
El que suscribe (nombre del productor, empresa, organización o del representante legal de los mismos) con CURP / R.F.C. (Física/Moral)__________, como beneficiario del _______________ (nombre del Componente o Programa), con domicilio en ; mismo que señalo para oír y recibir toda clase de notificaciones, por medio de la presente, DECLARO BAJO PROTESTA DE DECIR VERDAD que:
No estoy obligado a inscribirme ante el Instituto Mexicano del Seguro Social por no tener trabajadores a mi cargo, conforme a la Ley del Seguro Social.
Lo anterior conforme a lo señalado en las "Reglas para la obtención de la opinión de cumplimiento de obligaciones fiscales en materia de seguridad social", aprobadas por el Consejo Técnico del Instituto Mexicano del Seguro Social (IMSS) mediante Acuerdo ACDO.SA1.HCT.101214/281.P.DIR, del 10 de diciembre de 2014, publicadas en el Diario Oficial de la Federación el 27 de febrero de 2015 y modificadas a través del ACUERDO ACDO.SA1.HCT.250315/62.P.DJ dictado por el H. Consejo Técnico del IMSS, relativo a la autorización para modificar la Primera de las Reglas para la obtención de la opinión de cumplimiento de obligaciones fiscales en materia de seguridad social.
PROTESTO LO NECESARIO
(NOMBRE Y FIRMA O HUELLA DIGITAL DEL PRODUCTOR O REPRESENTANTE LEGAL)
| | Anexo 30. Modelo de Excusa para los Servidores Públicos |
(Lugar)_____________________, a _____ de ________________ de 202____
(Nombre, cargo y adscripción del superior jerárquico)
PRESENTE.
El que suscribe (Nombre y cargo del servidor público) con Registro Federal de Contribuyentes: ___________________, adscrito a la ______________________ (Nombre de la Unidad Administrativa) con domicilio en ___________________________ (calle, número, colonia, localidad, municipio, entidad y código postal), con número telefónico: _______________________ (con clave de larga distancia) y correo electrónico: ______________________________.
Con fundamento en el artículo 58 de la Ley General de Responsabilidades Administrativas y artículo 14, del Acuerdo por el que se dan a conocer las Reglas de Operación del Programa de Fomento a la Agricultura, Ganadería, Pesca y Acuicultura para el ejercicio 2025, de la Secretaría de Agricultura y Desarrollo Rural, publicadas en el Diario Oficial de la Federación el ___ de ____________ del año 2025, ME EXCUSO de intervenir de cualquier forma en la atención, tramitación o resolución del _____________________________________________________ (Asunto o asuntos), en razón de mi encargo o comisión, por motivos de _____________________________________________________ (Señalar si tiene interés personal, familiar o de negocios, incluyendo aquéllos de los que pueda resultar algún beneficio para mí, mi cónyuge o parientes consanguíneos o por afinidad hasta el cuarto grado, o parientes civiles, o para terceros con los que tenga relaciones profesionales, laborales o de negocios, o para socios o sociedades de las que yo o las personas antes referidas formen o hayan formado parte).
PROTESTO LO NECESARIO
_____________________________________________________________
(Nombre, cargo y firma o huella digital del servidor público)
C.c.p. Nombre del Titular del Área de Especialidad en Control Interno del Ramo para la Secretaría de Agricultura y Desarrollo Rural u Órgano Administrativo Desconcentrado.
| | Anexo 31 Modelo de Convocatoria. |
PROGRAMA DE FOMENTO A LA AGRICULTURA, GANADERÍA, PESCA Y ACUICULTURA EJERCICIO 2025
Componente <<indicar el nombre del Componente>>
Subcomponente <<indicar el nombre del Subcomponente>>
Concepto de Apoyo <<en su caso, indicar el nombre del Concepto de Apoyo>>
CONVOCATORIA 2025
Ciudad de México, a <<día>> de <<mes>> de 2025
Conforme a lo establecido en los artículos <<Artículos del Acuerdo de Disposiciones Generales" >>, del ACUERDO por el que se dan a conocer las Disposiciones Generales aplicables a las Reglas de Operación de los Programas de la Secretaría de Agricultura y Desarrollo Rural, para el ejercicio 2025, publicado en el Diario Oficial de la Federación el 31 de diciembre de 2024; así como en los artículos <<artículos que correspondan>> del Acuerdo por el que se dan a conocer las Reglas de Operación del Programa de Fomento a la Agricultura, Ganadería, Pesca y Acuicultura para el ejercicio 2025, publicado en el Diario Oficial de la Federación el día ___ de diciembre de 2024, se convoca a: <<indicar el tipo de población a la que va dirigida la Convocatoria>>, interesadas en participar en el Componente <<<indicar el nombre del Componente>>>, Subcomponente <<<indicar el nombre del Subcomponente>>> , Concepto de Apoyo <<en su caso, indicar el nombre del Concepto de Apoyo>>.
BASES
OBJETIVO GENERAL DEL PROGRAMA
Contribuir a la autosuficiencia y seguridad alimentarias mediante el incremento de la producción y la productividad de la agricultura, la ganadería, la pesca y la acuicultura, a través de prácticas sustentables, del desarrollo de cadenas de valor regionales y generando las condiciones de igualdad necesarias para un desarrollo territorial con inclusión y justicia social.
POBLACIÓN OBJETIVO DEL PROGRAMA
La población objetivo del programa son las Unidades Económicas (personas físicas y morales) así como las personas físicas que colaboran en ellas, que se dedican a la actividad agrícola, pecuaria, pesquera y acuícola en todo el territorio nacional, que requieran incrementar la producción y productividad de sus unidades de producción para su autoconsumo y venta de excedentes, dando preferencia a aquellas unidades económicas de pequeña escala.
OBJETIVO DEL SUBCOMPONENTE
<<Indicar el objetivo del Subcomponente>>.
POBLACIÓN OBJETIVO DEL CONCEPTO DE APOYO <<INDICAR EL CONCEPTO DE APOYO QUE CORRESPONDA>>
<<Enunciar la población objetivo del Concepto de Apoyo >>.
COBERTURA ESPECÍFICA
<<Indicar la cobertura territorial de la convocatoria, sea nacional, estatal, regional o municipal >>.
CRITERIOS Y REQUISITOS DE ELEGIBILIDAD
<<Indicar los criterios y requisitos generales y/o específicos de elegibilidad >>.
REGISTRO Y RECEPCIÓN DE SOLICITUDES
El solicitante deberá realizar el registro de solicitud en línea en la página de internet https://www.gob.mx/agricultura (en el enlace de Sistema Informático de Gestión y Administración de Programas SURI-SIGAP) o en su caso https://www.suri.agricultura.gob.mx/catalogo/tramite-linea, el cual podrá ser obtenido directamente por el solicitante o en su caso, podrá solicitar el apoyo en los CADER´s o DDR´s que le corresponda, siendo este trámite, gratuito.
Al concluir el registro el sistema emitirá un comprobante de captura exitosa con su respectivo número de registro, siempre y cuando se hayan llenado todos los campos solicitados.
Posterior a la captura, deberá acudir a la Ventanilla, dentro del periodo del <<día>> de <<mes>> al <<día>> de <<mes>> de 2025, de lunes a viernes en un horario de <<hora>> a <<hora>> horas, para entregar los documentos que acrediten los requisitos que correspondan, para su respectivo cotejo contra documentos originales, y en caso de estar completo el expediente requerido, se le entregará al solicitante un acuse de recibo de expediente completo.
El solicitante deberá conservar el número de registro recibido hasta la conclusión de su trámite.
Si el solicitante no cumple con los requisitos aplicables o algún documento resulta ilegible, deberá subsanar la deficiencia en un plazo máximo de 10 días hábiles, contados a partir de la fecha de la presentación de documentos en la ventanilla; el personal no podrá emitir el acuse de recibido hasta haber entregado de manera completa y a cabalidad su expediente.
Una vez que el solicitante entregue en ventanilla de manera completa los requisitos, se continuará con el trámite, sin embargo, en caso de que hayan transcurrido los 10 días sin que se subsane la deficiencia, se tendrá dicha solicitud por cancelada.
CARACTERÍSTICAS DE LOS APOYOS
Los conceptos de apoyo y montos se indican en el cuadro siguiente:
| Concepto de Apoyo | Características Específicas del Apoyo | Población Objetivo Específica | Monto de Apoyo |
| <<Indicar el concepto de apoyo>> | <<Indicar las características específicas del concepto de apoyo>> | <<Indicar la población objetivo específica a la que va dirigido el concepto de apoyo>> | <<Indicar los montos máximos de apoyo>> |
<<De ser necesario, en este apartado deberán enunciarse todas las especificaciones que permita a la población objetivo identificar la naturaleza, características y/o particularidades de los apoyos>>.
ANEXOS APLICABLES DE LAS REGLAS DE OPERACIÓN
<<Indicar los Anexos aplicables, de conformidad con las Reglas de Operación>>.
FECHAS DE APERTURA Y CIERRE DE VENTANILLAS
Las ventanillas para el registro y recepción de solicitudes de apoyo quedarán abiertas del <<día>> de <<mes>> al <<día>> de <<mes>> de 2025, de lunes a viernes en un horario de <<hora>> a <<hora>> horas.
En la Secretaría de Agricultura y Desarrollo Rural te informamos que no existen gestores que faciliten la ejecución de los programas a cargo de esta; asimismo, los trámites para participar en los apoyos otorgados son personales y no tienen costo alguno, no te dejes engañar.
DENUNCIAS
Las personas beneficiarias o interesadas, tienen derecho a solicitar información relacionada con el presente Programa y sus Reglas de Operación, así como a presentar quejas o denuncias por el incumplimiento en la ejecución, operación o entrega de apoyos, ante las instancias correspondientes:
Las denuncias podrán realizarse por escrito, vía telefónica, correo electrónico a través del Sistema Integral de Denuncias Ciudadanas, a través de:
a) El Área de Especialidad en Quejas, Denuncias e Investigaciones en el ramo Agricultura y Desarrollo Rural: Para recepción de denuncias al teléfono de larga distancia sin costo: 800 90 61 900 Correo electrónico: atencionoic@agricultura.gob.mx. Podrán realizarse, por escrito al domicilio ubicado en: Avenida Guillermo Pérez Valenzuela número 127, edificio "A", piso 1, Colonia del Carmen, Alcaldía Coyoacán, C.P. 04100, Ciudad de México.
b) En la Secretaría de Anticorrupción y Buen Gobierno "Las denuncias podrán realizarse a través del Sistema Integral de Denuncias Ciudadanas (SIDEC) en la liga https://sidec.funcionpublica.gob.mx/, las 24 horas del día, los 365 días del año; o mediante escrito presentado en la Secretaría de Anticorrupción y Buen Gobierno, ubicada en Av. Insurgentes Sur 1735, Colonia Guadalupe Inn, C.P. Alcaldía Álvaro Obregón, Ciudad de México.
Para el Componente, Subcomponente y/o Concepto de Apoyo <<indicar el nombre del Componente/Subcomponente/Concepto de Apoyo que corresponda>>: <<Indicar la información que corresponda, de conformidad con el Artículo 77 de las Reglas de Operación>>.
ATENTAMENTE
LA UNIDAD RESPONSABLE
<<NOMBRE DE LA PERSONA TITULAR DE LA UNIDAD RESPONSABLE>>
<<CARGO DE LA PERSONSA TITULAR DE LA UNIDAD RESPONSABLE>>
<<FIRMA DE LA PERSONA TITULAR DE LA UNIDAD RESPONSABLE>>
ANEXO <<INDICAR EL NÚMERO DE ANEXO>>. <<DESCRPCIÓN DEL ANEXO. EJ. UBICACIONES DE LAS VENTANILLAS>>
| | Anexo 32 Modelo de instrumento jurídico, Convenio de Concertación |
CONVENIO DE CONCERTACIÓN, QUE CELEBRAN POR UNA PARTE, EL EJECUTIVO FEDERAL, A TRAVÉS DE LA SECRETARÍA DE AGRICULTURA Y DESARROLLO RURAL EN LO SUCESIVO LA "SECRETARÍA", REPRESENTADA EN ESTE ACTO POR EL <<NOMBRE Y CARGO DEL SERVIDOR PÚBLICO>> EN SU CARÁCTER DE <<CARGO>> DE OFICINA DE REPRESENTACIÓN DE LA "SECRETARÍA" EN EL ESTADO DE <<_____________________>> Y POR LA OTRA PARTE LA PERSONA MORAL DENOMINADA <<_______________>>, REFERIDA EN LO SUBSECUENTE COMO EL "BENEFICIARIO", REPRESENTADA EN ESTE ACTO POR EL/LA C. <<_____________________>>, EN SU CARÁCTER DE <<_________________>>, Y QUIENES DE MANERA CONJUNTA SERÁN REFERIDAS COMO LAS "PARTES", CON EL OBJETO DE ESTABLECER LAS BASES DE CONCERTACIÓN EN LA IMPLEMENTACIÓN DE ACCIONES Y ENTREGA DE RECURSOS AL AMPARO DEL SUBCOMPONENTE <<_________________>>, DEL COMPONENTE <<_________________>> DEL PROGRAMA DE FOMENTO A LA AGRICULTURA, GANADERÍA, PESCA Y ACUICULTURA PARA EL EJERCICIO 2025, AL TENOR DE LOS ANTECEDENTES, DECLARACIONES Y CLÁUSULAS SIGUIENTES.
A N T E C E D E N T E S
I. La Constitución Política de los Estados Unidos Mexicanos, en adelante referida como la "CONSTITUCIÓN", establece en su artículo 4º, párrafo quinto, que toda persona tiene derecho a un medio adecuado para su desarrollo y bienestar, aspiración que el Estado debe materializar y garantizar en beneficio de todos los mexicanos.
En el mismo ordenamiento en su artículo 25 establece la obligación del Estado Mexicano para garantizar que el desarrollo nacional sea integral y sustentable, y en el artículo 26 se establece el deber del Estado de organizar un sistema de planeación democrática del desarrollo nacional que imprima solidez, dinamismo, permanencia y equidad al crecimiento de la economía para la independencia y la democratización política, social y cultural de la Nación.
En el mismo sentido, el artículo 27, fracción XX de la "CONSTITUCIÓN", hace mención a que el Estado promoverá las condiciones para el desarrollo rural integral, con el propósito de generar empleo, garantizar a la población campesina el bienestar así como su participación e incorporación en el desarrollo nacional. También establece la obligación de fomentar la actividad agropecuaria y forestal para el óptimo uso de la tierra, con obras de infraestructura, insumos, créditos, servicios de capacitación y asistencia técnica.
Y el artículo 28, párrafo decimotercero de la "CONSTITUCIÓN", confiere la facultad al Estado mexicano de otorgar subsidios a actividades prioritarias, cuando sean generales, de carácter temporal y no afecten sustancialmente las finanzas de la Nación, para lo cual el Estado vigilará su aplicación y evaluará los resultados.
II. El artículo 5º de la Ley de Desarrollo Rural Sustentable, establece que el Estado, a través del Gobierno Federal y en coordinación con los gobiernos de las entidades federativas, impulsará políticas, acciones y programas en el medio rural que son considerados prioritarios en el desarrollo del país y tienen entre otros objetivos promover el bienestar social y económico de los productores, de sus comunidades, de los trabajadores del campo y en general, de los agentes de la sociedad rural, mediante la diversificación y la generación de empleo agropecuario y no agropecuario en el medio rural, así como el incremento del ingreso y, corregir disparidades de desarrollo regional a través de la atención diferenciada a las regiones de mayor rezago, mediante una acción integral del Estado que impulse su transformación y la reconversión productiva y económica, con un enfoque productivo de desarrollo sustentable; y, contribuir a la soberanía y seguridad alimentaria de la nación, mediante el impulso de la producción agropecuaria del país.
III. De conformidad con los artículos 32 y 37 de la Ley de Planeación, para la ejecución del plan y los programas, el Ejecutivo Federal, por sí o a través de sus Dependencias, y las Entidades Paraestatales, podrán concertar con las representaciones de los grupos sociales o con los particulares interesados, a través de convenios de concertación de acciones, en todos aquellos asuntos que se consideren pertinentes de conformidad con lo establecido en las leyes que rijan en la materia de que se trate.
IV. El 31 de diciembre de 2024 se publicó en el Diario Oficial de la Federación (DOF) el Acuerdo por el que se dan a conocer las disposiciones generales aplicables a las Reglas de Operación y Lineamientos de los Programas de la "SECRETARÍA" para el ejercicio 2025, en lo sucesivo denominado como el "ACUERDO DE DISPOSICIONES GENERALES".
V. El 31 de 12 de 2024 se publicó en el "DOF" el Acuerdo por el que se dan a conocer las Reglas de Operación del Programa de Fomento a la Agricultura, Ganadería, Pesca y Acuicultura de la "SECRETARÍA" para el ejercicio 2025, en lo sucesivo denominado como "REGLAS".
VI. El Programa de Fomento a la Agricultura, Ganadería, Pesca y Acuicultura contempla entre sus componentes el de <<_________________>> dentro del cual se encuentra el Subcomponente <<_________________>>, en lo sucesivo el "PROGRAMA", el "COMPONENTE", y el "SUBCOMPONENTE" respectivamente.
VII. Que de conformidad con el artículo 3 de las "REGLAS", el objetivo general del "PROGRAMA" es contribuir a la autosuficiencia y seguridad alimentarias mediante el incremento de la producción y la productividad de la agricultura, la ganadería, la pesca y la acuicultura, a través de prácticas sustentables, y acciones de capacitación del desarrollo de cadenas de valor regionales y generando las condiciones de igualdad necesarias para un desarrollo territorial con inclusión y justicia social.
Asimismo, en el artículo X de las "REGLAS", se contempla como objetivo específico del "SUBCOMPONENTE", el ______________________.
VIII. Entre los conceptos de apoyo del "SUBCOMPONENTE", que se encuentran enlistados en el artículo XX de las "REGLAS" destacan los siguientes:
1. XX
2. XX
3. XX
IX. Que en el Anexo 11 del Decreto del Presupuesto de Egresos de la Federación para el Ejercicio Fiscal 2025, publicado en el DOF el 24 de diciembre de 2024, en adelante citado como el "DPEF", se asignó al "PROGRAMA" un monto de $ 1,572,700,000.00 (MIL QUINIENTOS SETENTA Y DOS MILLONES SETECIENTOS MIL PESOS 00/100 M.N.), destinándose al "COMPONENTE" un monto de $______ (____PESOS 00/100 M.N.).
X. Para la ejecución del "COMPONENTE", de conformidad con lo establecido en el artículo XX de las "REGLAS", la DIRECCIÓN ___ de la "SECRETARÍA" funge con el carácter de UNIDAD RESPONSABLE, en adelante referida como la "UR".
XI. A través del oficio ________ de fecha ____ de _______ de 2025, la "UR" designó a la Representación de AGRICULTURA en el Estado de ___________ para intervenir en el presente instrumento con el carácter de INSTANCIA EJECUTORA, en adelante señalada como la "REPRESENTACIÓN DE LA SECRETARÍA", en términos de los artículos ____, fracción ____ de las "REGLAS", _____, fracción __, inciso _, _, __ y __ del "ACUERDO DE DISPOSICIONES GENERALES".
XII. Que el "BENEFICIARIO" presentó en ventanilla la Solicitud Única de Apoyo para el concepto de apoyo <<INDICAR CONCEPTO(S) DE APOYO>> del "SUBCOMPONENTE", establecido en la(s) fracción(es) <<indicar fracción(es)>>del cuadro único del artículo ___ de las "REGLAS".Por lo que de conformidad con la mecánica operativa del "PROGRAMA", establecida en el artículo ___ de las "REGLAS", se emitió a la citada solicitud, resolución de dictamen positivo, resultando procedente otorgar el concepto de apoyo del "SUBCOMPONENTE" al "BENEFICIARIO".
XIII. En virtud de lo anterior, las "PARTES" expresan su conformidad en celebrar el presente Convenio de Concertación, al que en lo sucesivo se le denominará como el "CONVENIO", mediante el cual la "SECRETARÍA" transferirá al "BENEFICIARIO", los recursos señalados en la Cláusula Tercera del mismo, con el objeto de conjuntar acciones y esfuerzos para ejecutar las políticas públicas contenidas en el "SUBCOMPONENTE".
D E C L A R A C I O N E S
I. DECLARA LA "SECRETARÍA":
I.1. Que es una Dependencia del Ejecutivo Federal de conformidad con lo dispuesto en los artículos 90 de la "CONSTITUCIÓN", 2o. fracción I, 26 y 35 de la Ley Orgánica de la Administración Pública Federal;
I.2. Que de conformidad con el artículo 35 de la Ley Orgánica de la Administración Pública Federal, tiene entre sus atribuciones: formular, conducir y evaluar la política general de desarrollo rural, administrar y fomentar las actividades agrícolas, pecuarias, pesqueras y acuícolas, a fin de elevar el nivel de vida de las familias que habitan en el campo, en coordinación con las dependencias competentes; promover la generación de empleos en el medio rural, así como el establecer programas y acciones que tiendan a fomentar la productividad y la rentabilidad de las actividades económicas rurales, agrícolas y pesqueras e integrar e impulsar proyectos de inversión que permitan canalizar productivamente recursos públicos y privados al gasto social en el sector rural y pesquero, además de coordinar y ejecutar la política nacional para crear y apoyar empresas que asocien a grupos de productores rurales, agrícolas, acuícolas y pesqueros a través de las acciones de planeación, programación, concertación, coordinación, de aplicación, recuperación y solvencia de los recursos, para ser destinados a los mismos fines, así como de asistencia técnica y de otros medios que se requieran para este propósito, con la intervención de las dependencias y entidades de la Administración Pública Federal correspondientes y de los gobiernos estatales y municipales y con la participación de las organizaciones sociales y de productores del sector agroalimentario.
I.3 Que el/la <<NOMBRE Y CARGO DEL SERVIDOR PÚBLICO>> en su carácter de ____ de la Representación de la "SECRETARÍA" en el Estado de _________________, se encuentra facultado(a) para suscribir el presente instrumento, en términos de los artículos 2°, Apartado C, 17, 35, 36, primer párrafo, 37 y 43 del Reglamento Interior de la "SECRETARÍA", así como de los artículos __, __ y __ del "ACUERDO DE DISPOSICIONES GENERALES" y __, fracción __ de las "REGLAS".
I.4 Que la "SECRETARÍA" cuenta con los recursos presupuestales necesarios para cumplir con las erogaciones que se deriven del presente "CONVENIO".
I.5 Que señala como domicilio legal para todos los efectos de este "CONVENIO", el ubicado en ____________________________, Colonia_______, Código Postal_________, Ciudad de ______________, del Estado de ________.
II. DECLARA EL "BENEFICIARIO":
II.1. Que es una ____________, con personalidad jurídica y patrimonio propio, según consta en la escritura pública número _____________, de fecha ____________, protocolizada ante la fe del Lic. ________________, Notario Público No. ___________, con domicilio en ________________________.
II.2. Que es una Sociedad por Acciones Simplificada con personalidad jurídica y patrimonio propio, según consta en el contrato social <<REFERIR DATOS DE IDENTIFICACIÓN DEL CONTRATO SOCIAL>>, y la boleta de inscripción en el Registro Público de Comercio (RPC) <<REFERIR DATOS DE IDENTIFICACIÓN DE LA BOLETA>> emitido por el sistema electrónico de la Secretaría de Economía (SE).
II.3. Que de acuerdo a sus estatutos sociales, tiene entre otros, como objeto social predominante el de: ____________________________________________________________________________________________________________________________________
Lo que acredita con la escritura pública número _______________, de fecha _______________, protocolizada ante la fe del Lic. ____________________, Notario Público No. ___________, con domicilio en____________________.
II.4. Que de acuerdo a su Contrato Social, tiene entre otros, como objeto social predominante el de: <<OBJETO SOCIAL Y DESCRIPCIÓN DE LAS 3 PRINCIPALES ACTIVIDADES PREPONDERANTES>>.
Lo que se acredita con en el Contrato Social <<REFERIR DATOS DE IDENTIFICACIÓN DEL CONTRATO SOCIAL>>, y la boleta de inscripción en el Registro Público de Comercio (RPC) <<REFERIR DATOS DE IDENTIFICACIÓN DE LA BOLETA>> emitido por el sistema electrónico de la Secretaría de Economía (SE).
II.5. Que tiene interés en suscribir el presente instrumento jurídico y apegarse estrictamente a las "REGLAS", con el propósito de recibir los apoyos del "COMPONENTE", que le permitan llevar a cabo las acciones que mediante el presente "CONVENIO" se obliga incondicionalmente a realizar.
II.6. Que el/la C. ________________, en su carácter de <<COLOCAR CARGO>>, cuenta con facultades suficientes para suscribir el presente "CONVENIO", de conformidad con la escritura pública número ___________, de fecha ______________, protocolizada ante la fe del Lic. _________, Notario Público No. ___________, con domicilio en ________________, manifestando bajo protesta de decir verdad, que a la fecha sus facultades no le han sido limitadas, revocadas, modificadas o canceladas en forma alguna.
II.7. Que el/la C. <<NOMBRE DEL REPRESENTANTE LEGAL>>, en su carácter de <<CARGO>>, cuenta con facultades suficientes para suscribir el presente "CONVENIO", de conformidad con el Contrato Social <<REFERIR DATOS DE IDENTIFICACIÓN DEL CONTRATO SOCIAL>>, y la boleta de inscripción en el RPC <<REFERIR DATOS DE IDENTIFICACIÓN DE LA BOLETA>>, emitido por el sistema electrónico de la SE, manifestando bajo protesta de decir verdad, que a la fecha sus facultades no le han sido limitadas, revocadas, modificadas, o canceladas en forma alguna.
II.8. Que su Registro Federal de Contribuyentes es: _________________ y manifiesta que se encuentra al corriente en sus obligaciones fiscales, por lo que para la firma del presente "CONVENIO", anexa opinión positiva vigente de cumplimiento de obligaciones fiscales emitida por el Servicio de Administración Tributaria (forma 32D).
II.9. Que manifiesta bajo protesta de decir verdad, que a la fecha de suscripción del presente instrumento, no se encuentran suspendidos sus derechos para ser sujeto de apoyo y que no ha recibido o está recibiendo apoyo para el mismo concepto del "PROGRAMA" y/o "COMPONENTE" u otros programas de la Administración Pública Federal que impliquen una duplicidad en apoyos o subsidios.
II.10. El "BENEFICIARIO" es la persona moral que agrupa como socios a los pequeños productores que fueron autorizados como beneficiarios directos del proyecto, y que avala que todos y cada uno de sus socios cuentan con la posesión legal de los terrenos o predios donde se llevará a cabo las acciones de XX, aprobados en el proyecto denominado _________________________________, para el caso de aquellos proyectos en donde fue autorizado el concepto de apoyo de infraestructura, equipamiento e insumos (semillero y vivero), deberán de anexar el documento jurídico con que se acredita la propiedad y la legal posesión del predio donde instalará la infraestructura para el vivero de café.
II.11. Qué asimismo, manifiesta bajo protesta de decir verdad, no haber recibido o estar recibiendo apoyo para el mismo concepto del "PROGRAMA" y/o "COMPONENTE" u otros programas de la Administración Pública Federal que impliquen una duplicidad en apoyos o subsidios.
II.12. Que señala como su domicilio fiscal para todos los efectos derivados del presente "CONVENIO", el ubicado en ___________________, Colonia_______, Código Postal________, Ciudad de ____________, Estado de ___________.
III. DE LAS "PARTES":
III.1. Que es su voluntad el celebrar el presente "CONVENIO" a fin de llevar a cabo el objeto del mismo.
III.2. Que se reconocen recíprocamente la personalidad con que se ostentan y manifiestan que en el presente "CONVENIO", no existe vicio del consentimiento que pudiera invalidarlo.
F U N D A M E N T O
En virtud de lo anterior y con fundamento en lo establecido por los artículos 4º, 25, 26 apartado A, 27 fracción XX, 28 y 90 de la "CONSTITUCION"; 2º, fracción I, 3° 9º, 14, 16, 17, 26 y 35 de la Ley Orgánica de la Administración Pública Federal; 3º, 4º, 9º, 10, 12, 16, 22, 23, 27, 37, 38, 39 y 40 de la Ley de Planeación; 1º, 2º, 4º, 7º, 10, 23, 24, 25, 45, 51, 54, 74, 75, 77, 112, 114, 115 y demás aplicables de la Ley Federal de Presupuesto y Responsabilidad Hacendaria; 1º, 65, 66, 85, 118, 170, 171, 172, 174, 175, 176, 178, 179, 213 y demás relativos de su Reglamento; 2° apartado C, 17, 35, 36, 37 y 43 del Reglamento Interior de la "SECRETARÍA"; <<INDICAR LOS ARTÍCULOS EN LOS QUE SE HACE REFERENCIA AL COMPONENTE Y SUBCOMPONENTE EN LAS REGLAS>> y demás relativos aplicables a las "REGLAS"; <<INDICAR LOS ARTÍCULOS y demás relativos aplicables del "ACUERDO DE DISPOSICIONES GENERALES">> las "PARTES" están de acuerdo en sujetarse al tenor de las siguientes.
C L Á U S U L A S
OBJETO
PRIMERA.- El presente "CONVENIO" tiene por objeto fijar las bases de concertación para conjuntar acciones y recursos, para el cumplimiento a cabalidad de las acciones previstas en el "PROYECTO" denominado __________________, el cual se ejecutará al amparo del concepto de apoyo <<INDICAR NOMBRE DEL CONCEPTO(S) DE APOYO>> del "SUBCOMPONENTE" previsto en la(s) fracción(es) <<indicar fracción(es)>> del cuadro único del artículo XX de las "REGLAS", en el entendido de que el "BENEFICIARIO" realizará bajo su más estricta responsabilidad las acciones que garanticen la correcta implementación y puesta en marcha del "PROYECTO".
ACCIONES
SEGUNDA.- Las acciones para el cumplimiento del "PROYECTO" se realizarán en la localidad de ______________________________, previéndose una inversión total de $___________________(____________________).Por tanto, los recursos señalados serán utilizados por el "BENEFICIARIO" única y exclusivamente para desarrollar las acciones y trabajos que refiere el "PROYECTO" conforme a lo siguiente:
a) Apoyos:
| CONCEPTO DE APOYO | MENCIONAR PROGRAMA | TOTAL DE INVERSIÓN ($) |
| | | |
| | | |
| | | |
b) Calendario de ejecución de acciones:
| CONCEPTO-ACTIVIDAD/ DESCRIPCIÓN | 2025 |
| Marzo | Abril | Mayo | Junio | Julio | Agosto | Sept | Oct | Nov | Dic |
| | | | | | | | | | | |
| | | | | | | | | | | |
| | | | | | | | | | | |
c) Entregables:
1. Informe físico y financiero bimestral;
2. Evidencias testimoniales y fotográficas del cumplimiento de las acciones;
3. Documento(s) que ampare(n) el correcto uso de los recursos, emitido por cada uno de los agremiados del "BENEFICIARIO" que se señalaron en el ANEXO ____ de las "REGLAS";
4. Informe Físico y Financiero Final de las acciones realizadas.
APORTACIÓN DE LOS RECURSOS
TERCERA.- Para la realización del objeto mencionado en la Cláusula Primera del presente instrumento, la "SECRETARÍA" aportará en una sola ministración la cantidad de hasta $______________ (_______________________________00/100 M.N.), provenientes de los recursos federales autorizados en el ANEXO 11 del "DPEF", recursos presupuestales que serán ministrados conforme a la normatividad aplicable, previa autorización presupuestal y sujeto a la disponibilidad y suficiencia respectiva.
Conforme a lo anterior, previo a que la "SECRETARÍA" transfiera los recursos al "BENEFICIARIO", éste deberá entregar a la "REPRESENTACIÓN DE LA SECRETARÍA" un recibo y/o factura por el importe que ampare la cantidad que le será depositada, el cual deberá de contar con los requisitos legales que la propia legislación exige para tal efecto.
Los recursos que aporta la "SECRETARÍA" para el cumplimiento del objeto del presente "CONVENIO", serán considerados en todo momento como subsidios federales en los términos de las disposiciones presupuestales y fiscales correspondientes; en consecuencia, no perderán el carácter federal al ser canalizados al "BENEFICIARIO" para la realización del "PROYECTO", en beneficio de la localidad de _____________ y estarán sujetos en todo momento a las disposiciones federales que regulan su aplicación, control y ejercicio.
Por tanto, a la conclusión del "PROYECTO", el "BENEFICIARIO" deberá comprobar al 100% (cien por ciento) la aplicación de la totalidad de los recursos federales que le fueron entregados en los conceptos de apoyo y montos autorizados en el proyecto presentado.
CUENTA BANCARIA
CUARTA.- Para efectos de la entrega de los recursos a cargo de la "SECRETARÍA" citados en la Cláusula Tercera de este "CONVENIO", el "BENEFICIARIO" se compromete a contar con una cuenta bancaria de tipo productivo específica y exclusiva para la administración y ejercicio de los recursos, que identifiquen las erogaciones cuyo destino se sujete a lo establecido en este instrumento jurídico, misma que deberá registrarse ante la Tesorería de la Federación, en lo subsecuente la "TESOFE" y contar con un sistema de protección de cheques y transferencias electrónicas.
En ningún caso, se retirarán o se dispondrá de los recursos presupuestales señalados en la Cláusula Tercera del presente instrumento, para fines distintos al cumplimiento del "PROYECTO".
Para efecto de lo anterior, el "BENEFICIARIO" informará por escrito a la "SECRETARÍA" el número de cuenta CLABE y el nombre de la Institución Financiera en la que ésta se abra, para que se lleve a cabo la transferencia electrónica, la cual estará sujeta a la disponibilidad presupuestal respectiva.
El "BENEFICIARIO" acepta expresamente que hasta en tanto no cumpla con los procedimientos y normas señalados, la "SECRETARÍA" no realizará la entrega de los recursos indicados en este "CONVENIO", eximiéndola de cualquier responsabilidad generada ante el incumplimiento del "BENEFICIARIO".
OBLIGACIONES DEL "BENEFICIARIO"
QUINTA.- Para la debida ejecución del objeto materia del presente "CONVENIO", el "BENEFICIARIO" se obliga a:
I. Cumplir en lo conducente con todas y cada uno de las obligaciones establecidas en las "REGLAS";
II. Recibir y ejercer los recursos señalados en la Cláusula Tercera del presente instrumento para la ejecución del "PROYECTO" conforme a los fines autorizados;
III. Vigilar que el desarrollo de las actividades para la ejecución del "PROYECTO" se lleven a cabo conforme a lo previsto en el presente "CONVENIO";
IV. Suscribir, con las personas físicas o morales, los instrumentos jurídicos necesarios para la ejecución del "PROYECTO", debiendo en tal caso establecer la responsabilidad de aquéllas.
V. Desarrollar las acciones para la ejecución del "PROYECTO", en los términos y condiciones estipuladas en el presente "CONVENIO" y en las "REGLAS";
VI. Cumplir lo establecido en la Cláusula Cuarta del presente "CONVENIO", referente a la cuenta bancaria de tipo productivo específica y exclusiva para la administración y ejercicio de los recursos, para efectos de que la "SECRETARÍA" pueda efectuar su transferencia.
VII. Reintegrar y/o enterar a la "TESOFE", sin excepción, los recursos federales y productos financieros generados materia del presente "CONVENIO", que al 31 de diciembre del 2025 no se encuentren ejercidos y/o devengados; en términos del artículo 54 de la Ley Federal de Presupuesto y Responsabilidad Hacendaria, 175 y 176 de su Reglamento.
VIII. El "BENEFICIARIO" deberá enviar los informes bimestrales y el final a través de medios electrónicos, para lo cual se compromete a dar a conocer a la "UR" su nombre y dirección de correo electrónico; no obstante, previo al cierre del presente "CONVENIO", deberá ratificar dichos informes, por lo que deberá entregar su versión impresa con la firma autógrafa correspondiente, ante la "UR" y/o la "REPRESENTACIÓN DE LA SECRETARÍA".
IX. Entregar la información y/o documentación requerida, respecto de los recursos presupuestales federales a que se refiere el presente "CONVENIO", con base en los formatos y lineamientos de la Cuenta Pública, que en su oportunidad, le solicite oficialmente la "SECRETARÍA"; a efecto de que esta última rinda el Informe de la Cuenta Pública.
X. Responder por escrito, a las observaciones formuladas por la "SECRETARÍA", respecto a los documentos preliminares y los trabajos finales, que no hubieran sido consideradas en la emisión de los informes, documentos y trabajos finales;
XI. Presentar a la "UR" a través de la "REPRESENTACIÓN DE LA SECRETARÍA", la documentación que sea requerida para la integración de los expedientes de transparencia y rendición de cuentas del ejercicio, y resguardar en perfecto orden y estado por el tiempo que establece la normatividad aplicable, para entregar a la "SECRETARÍA" o a las autoridades que ésta indique y cuando se le requiera, la documentación original comprobatoria del gasto de la aportación, por un periodo no menor de cinco años, contados a partir de la fecha de terminación del presente "CONVENIO";
XII. Brindar las facilidades y apoyos que sean necesarios, en el marco de las acciones pactadas en el presente "CONVENIO", al personal de Auditoría de la Secretaría de la Función Pública, de la Auditoría Superior de la Federación y del Órgano Interno de Control de la "SECRETARÍA", para efectuar las revisiones que, de acuerdo a sus programas de trabajo, consideren conveniente realizar, así como, cumplir los requerimientos de información relativos al presente "CONVENIO";
XIII. Resguardar y conservar la documentación original comprobatoria del gasto, que cubra los requisitos fiscales que prevé la legislación aplicable en vigor, por un periodo no menor de cinco años conjuntamente con un ejemplar original o copia certificada del presente instrumento, de conformidad con lo estipulado en la Ley General de Transparencia y Acceso a la Información Pública, la Ley Federal de Transparencia y Acceso a la Información Pública y la Ley Federal de Presupuesto y Responsabilidad Hacendaria.
XIV. En caso de que el "BENEFICIARIO" no ejerza los apoyos para los propósitos autorizados, o bien que derivado de que en alguna revisión se detectare el pago indebido de algún comprobante fiscal apócrifo o alterado, éste deberá devolver los recursos presupuestales señalados en la Cláusula Tercera del presente instrumento, a la "TESOFE";
En dicho supuesto, se generará la obligación del "BENEFICIARIO" de devolver también los productos financieros que se hubieran generado desde la fecha en que la "SECRETARÍA" le entregó el recurso al "BENEFICIARIO", hasta la fecha en que éstos sean reintegrados a la "TESOFE";
XV. Entregar a la "UR", a través de la "REPRESENTACIÓN DE LA SECRETARÍA", un informe final detallado sobre los resultados y alcances obtenidos en la ejecución de las acciones materia de este "CONVENIO" y del ejercicio de los recursos otorgados, anexando los documentos que acrediten fehacientemente su correcta aplicación;
XVI. Suscribir con la "REPRESENTACIÓN DE LA SECRETARÍA", al término de la vigencia de las acciones del presente "CONVENIO", un documento de cierre o de conclusión de éste (acta entrega-finiquito), en el que se deberá establecer el estatus de las obligaciones, las condiciones y efectos de la terminación del instrumento jurídico que le dio origen;
XVII. En caso de que el "BENEFICIARIO" incumpla las obligaciones y exclusiones señaladas en el artículo __, fracción __ de las "REGLAS" o cualquiera de las cláusulas del presente "CONVENIO", previa instrumentación del procedimiento administrativo correspondiente, de conformidad con lo establecido en el artículo ___ del "ACUERDO DE DISPOSICIONES GENERALES", le será requerido la devolución de los recursos señalados en la Cláusula Tercera, así como los productos financieros generados; las responsabilidades administrativas que afecten a la Hacienda Pública Federal, podrán ser civiles o penales, derivadas de las revisiones, seguimiento y/o auditorías realizadas por la "SECRETARÍA" y las instancias fiscalizadoras;
XVIII. Entregar a la "SECRETARÍA", a través de la "REPRESENTACIÓN DE LA SECRETARÍA", los informes físicos y financieros del avance de la ejecución de las acciones materia del presente instrumento de forma bimestral o cuando sea requerido por la "SECRETARÍA"; y
XIX. En general, cumplir y observar en todo momento la legislación y normatividad aplicable y las disposiciones emitidas por la "SECRETARÍA".
OBLIGACIONES DE LA "SECRETARÍA"
SEXTA.- Para la debida ejecución del objeto materia del presente "CONVENIO" la "SECRETARÍA" se obliga a:
I. Ejercer en su calidad de Instancia Ejecutora sus facultades, así como cumplir, en lo conducente con todas y cada una de las obligaciones establecidas en los <<ARTÍCULOS DE LOS "ACUERDO DE DISPOSICIONES GENERALES" >> y <<ARTÍCULOS DE LAS REGLAS EN LOS QUE SE HAGA REFERENCIA AL COMPONENTE Y SUBCOMPONENTE>> y demás relativos y aplicables de las "REGLAS", que en obvio de repeticiones se tienen, para los efectos de este instrumento, por íntegramente transcritas;
II. Asignar y aportar los recursos económicos previstos en la Cláusula Tercera, previo cumplimiento por parte del "BENEFICIARIO" de la obligación a su cargo referida en la Cláusula Tercera referente a la cuenta bancaria de tipo productivo específica y exclusiva para la administración y ejercicio de los recursos;
III. Realizar la supervisión y dar seguimiento a la ejecución del "PROYECTO" a cargo del "BENEFICIARIO", cuando menos de forma trimestral;
IV. Brindar las facilidades, en el marco de las acciones pactadas en el presente "CONVENIO" al "BENEFICIARIO", para que éste efectúe las acciones necesarias para el cumplimiento del "PROYECTO";
V. Procurar asistencia y orientación al "BENEFICIARIO" cuando éste lo solicite, respecto del "PROGRAMA" y/o "SUBCOMPONENTE";
VI. La "REPRESENTACIÓN DE LA SECRETARÍA", vigilará la ejecución del "PROYECTO" autorizado al "BENEFICIARIO" e informará a la "UR" sobre el avance que esté presente al __ de ___ de 2025, de manera que cuente con los elementos necesarios para aprobar, cuando así lo solicite el "BENEFICIARIO", la prórroga del plazo para la realización del proyecto autorizado, lo que deberá constar en el instrumento que para tal efecto se suscriba, y con ello evitar el incumplimiento por parte del "BENEFICIARIO";
VII. Suspender durante el tiempo que comprendan las campañas electorales y hasta la conclusión de la respectiva jornada comicial, la difusión en los medios de comunicación social de toda propaganda gubernamental que emita o corresponda a su competencia, salvo por los casos de excepción que expresamente establece la "CONSTITUCIÓN";
VIII. Que la propaganda, en términos del contenido del artículo 134 de la "CONSTITUCIÓN", bajo cualquier modalidad de comunicación social, que difunda deberá tener carácter institucional y fines informativos, educativos o de orientación social. En ningún caso ésta incluirá nombres, imágenes, voces o símbolos que impliquen su promoción;
IX. Suscribir con el "BENEFICIARIO" al término de la vigencia de las acciones del presente "CONVENIO", un documento de cierre o de conclusión de éste, en el que se deberá establecer el estatus de las obligaciones, las condiciones y efectos de la terminación del instrumento jurídico que le dio origen; es decir, un informe final detallado sobre los resultados y alcances obtenidos en la ejecución de las acciones materia de este instrumento y del ejercicio de los recursos otorgados, anexando los documentos que acrediten fehacientemente su correcta aplicación, incluyendo el acta de entrega-recepción del apoyo y una memoria fotográfica;
X. En caso de incumplimiento a las obligaciones contraídas por parte del "BENEFICIARIO", la "SECRETARÍA", instaurará el procedimiento administrativo que en derecho corresponda, de conformidad con lo estipulado en los artículos XX y XX del "ACUERDO DE DISPOSICIONES GENERALES", así como de la normatividad que sea aplicable;
XI. En general, vigilar y supervisar que en todo momento se cumpla con lo dispuesto en el presente instrumento, en las "REGLAS" y en el "ACUERDO DE DISPOSICIONES GENERALES", así como la demás normatividad aplicable.
SUSPENSIÓN Y DEVOLUCIÓN DE LOS RECURSOS
SÉPTIMA.- El "BENEFICIARIO" acepta que deberá devolver a la "SECRETARÍA", sin necesidad de resolución judicial, la devolución total o parcial, de los recursos asignados al "PROYECTO", señalados en la Cláusula Tercera del presente instrumento o bien, cancelar su entrega, cuando:
I. El "BENEFICIARIO" no aplique los recursos señalados en la Cláusula Tercera para el cumplimiento del objeto del presente "CONVENIO", los aplique inadecuadamente o que notoriamente advierta ineficiencia o deshonestidad, en cuyo caso, el "BENEFICIARIO" deberá reintegrar y/o enterar la totalidad de los recursos otorgados más los productos financieros generados;
II. Realice retiros de la cuenta bancaria señalada en la Cláusula Cuarta para conceptos distintos a los autorizados;
III. El "BENEFICIARIO" no acepte la realización de visitas de supervisión e inspección, cuando así lo solicite la "SECRETARÍA", la Secretaría Anticorrupción y Buen Gobierno o cualquier otra autoridad competente autorizada, con el fin de verificar la correcta aplicación de los recursos otorgados;
IV. El "BENEFICIARIO" no entregue a la "UR" a través de la "REPRESENTACIÓN DE LA SECRETARÍA", los informes bimestrales y final o bien aquéllos que la "UR" requiera; así como la documentación que acredite los avances y la conclusión de los compromisos y conceptos establecidos en el presente instrumento jurídico, lo anterior en relación con la Cláusula Quinta del presente instrumento;
V. Ocurra extinción, disolución, liquidación o cualquier otra figura similar que implique la desaparición del "BENEFICIARIO";
VI. El "BENEFICIARIO" presente información o documentación que resulte falsa o contraria al objeto del presente "CONVENIO", los conceptos de aplicación, y los finiquitos de los conceptos apoyados;
VII. En general exista incumplimiento de los compromisos establecidos en el presente "CONVENIO" y de las demás disposiciones jurídicas aplicables.
Consecuentemente, el "BENEFICIARIO" acepta que ante la cancelación total o parcial de la entrega de los recursos señalados en la Cláusula Tercera del presente instrumento, por alguno de los supuestos antes numerados, quedará obligado en el término que establezca la "SECRETARÍA" a través de la "UR" y/o la "REPRESENTACIÓN DE LA SECRETARÍA" , a su devolución total o parcial, así como los productos financieros que se hayan generado; asimismo, cuando no se encuentre devengado o comprometido conforme a la normatividad aplicable.
CONTROL Y VIGILANCIA DE LOS RECURSOS
OCTAVA.- El control, vigilancia y evaluación de los recursos públicos federales a que se refiere el presente "CONVENIO", corresponderá indistintamente a las Secretarías de Hacienda y Crédito Público; de la Función Pública; a la Auditoría Superior de la Federación y demás autoridades, conforme al ámbito material de competencia otorgado en las disposiciones jurídicas aplicables.
No obstante, lo anterior, la "SECRETARÍA" por conducto de la "REPRESENTACIÓN DE LA SECRETARÍA", sin menoscabo de los mecanismos establecidos en este "CONVENIO", podrá supervisar y vigilar la ejecución y desarrollo de las acciones y la correcta aplicación de los recursos materia del mismo.
RESPONSABLE DEL CONTROL, SUPERVISIÓN Y SEGUIMIENTO
NOVENA.- La "SECRETARÍA" sin menoscabo de los mecanismos establecidos en este "CONVENIO", será la responsable del control, seguimiento y supervisión de la debida ejecución del "SUBCOMPONENTE" y del presente instrumento, así como de la ejecución y desarrollo de las acciones y correcta aplicación de los recursos materia del mismo.
RESPONSABILIDAD LABORAL
DÉCIMA.- El personal que cada una de las "PARTES" contrate o que sea ocupado para dar cumplimiento a este "CONVENIO" y/o a la realización de cualquier actividad relacionada con el mismo, permanecerá en forma absoluta bajo la dirección y dependencia de la entidad y patrón con la que tiene establecida su relación laboral, mercantil, civil, administrativa o de cualquier otra índole, por lo que serán los únicos responsables de las obligaciones derivadas de las disposiciones legales y demás ordenamientos en materia de trabajo y seguridad social para con sus trabajadores, los de sus subcontratistas y, en su caso, de los beneficiarios de cualquiera de éstos, incluyendo, en su caso, la obligación de afiliación y pago de cuotas obrero patronales ante el Instituto Mexicano del Seguro Social, así como de inscribir y efectuar las aportaciones al Instituto del Fondo Nacional de Vivienda para los trabajadores de todo el personal y de los empleados que ocupen o llegaren a ocupar para la realización de los servicios.
Las partes reconocen y aceptan que con relación al "CONVENIO" disponen de los elementos propios y suficientes para cumplir con las obligaciones que deriven de las relaciones con sus trabajadores, por lo que nada de lo contenido en este "CONVENIO" creará una relación laboral entre una de las partes, incluyendo sus trabajadores, o los de sus subcontratistas, beneficiarios o causahabientes, y la otra parte.
COMPETENCIA
DECIMOPRIMERA.- Las "PARTES" manifiestan que las obligaciones y derechos contenidos en este "CONVENIO", son producto de la buena fe, por lo que realizarán todas las acciones necesarias para su debido cumplimiento; en caso de que se suscitase algún conflicto o controversia en la interpretación y/o cumplimiento del presente "CONVENIO", las "PARTES" lo resolverán de común acuerdo y, en su caso, se someterán expresamente a la jurisdicción de los Tribunales Federales competentes en el Estado de ______________, renunciando desde este momento a la competencia y jurisdicción que pudiera corresponderles en razón de su domicilio, presente o futuro, o por cualquier otra causa.
CONFIDENCIALIDAD Y PROPIEDAD INTELECTUAL
DECIMOSEGUNDA.- El "BENEFICIARIO" se obliga a guardar, a través de sus directivos, empleados , apoderados y en general cualquier agente o empleado que tenga acceso a la información, considerar y mantener como confidencial la información proporcionada por la otra parte con tal carácter en la ejecución de este "CONVENIO", y no podrán usarla o reproducirla total ni parcialmente para fines diversos de los estipulados en el presente "CONVENIO", de acuerdo con lo establecido en la Ley General de Transparencia y Acceso a la Información Pública y la Ley Federal de Transparencia y Acceso a la Información Pública.
Igualmente, el "BENEFICIARIO" se obliga a no hacer anuncio alguno o proveer información alguna a cualquier persona que no esté relacionada con el "CONVENIO", incluyendo sin limitar a la prensa, entidades privadas o públicas, o cualquier cuerpo oficial a menos que haya obtenido el previo consentimiento por escrito de la otra parte.
Acuerdan las "PARTES" deberán tomar todas las medidas necesarias para asegurar que su personal mantenga dicha información en la más estricta confidencialidad, incluyendo sin limitar, el establecimiento de procedimientos y la suscripción de contratos o convenios, para asegurar la confidencialidad de dicha información, la toma de todas las medidas necesarias para prevenir su revelación a cualquier parte no autorizada, así como remediar las consecuencias derivadas del incumplimiento.
Las "PARTES" reconocen y aceptan considerar como confidencial toda aquella información técnica, legal, administrativa, contable, jurídica, financiera, documentada en cualquier soporte material que se haya desarrollado y esté relacionado directa o indirectamente con el Contrato.
Las obligaciones de confidencialidad contenidas en esta Cláusula continuarán en efecto por un periodo de 5 (cinco) años contados a partir de la fecha de terminación del "CONVENIO".
Las tecnologías y métodos, puestos a disposición del "BENEFICIARIO", relacionadas con el "COMPONENTE", continuarán siendo propiedad de la "SECRETARÍA" y se sujetarán a las disposiciones jurídicas y derechos de protección de propiedad intelectual.
Las "PARTES" respetarán los derechos de la propiedad intelectual, patentes, tecnología o cualquier tipo de autoría que se considere nueva, queda abierta la posibilidad de transmitir, ceder o utilizar la titularidad de las mismas que se indicarán en cada uno de los resultados de los proyectos, previo acuerdo con todas las partes participantes en el presente "CONVENIO".
TRANSPARENCIA
DECIMOTERCERA.- Las "PARTES" convienen en fomentar y promover la transparencia en el ejercicio de los recursos a que se refiere la Cláusula Tercera de este "CONVENIO", de acuerdo con lo establecido en la Ley General de Transparencia y Acceso a la Información Pública y la Ley Federal de Transparencia y Acceso a la Información Pública, para tal efecto promoverán la publicación del padrón de beneficiarios y de sus avances físico-financieros, en las páginas del Sistema Internet que tengan disponibles, así como en los medios y con la frecuencia que al efecto determinen, lo anterior de conformidad con los artículos XI y XII del "ACUERDO DE DISPOSICIONES GENERALES".
CASO FORTUITO O FUERZA MAYOR
DECIMOCUARTA.- Salvo por disposición en contrario contenida en este "CONVENIO", ninguna de las "PARTES" será responsable por el incumplimiento de cualquiera de sus obligaciones conforme al presente "CONVENIO", cuando existan causas de caso fortuito o fuerza mayor, incluyendo órdenes de autoridades civiles y militares, inundaciones contingencias climatológicas, epidemias, guerras disturbios y otras causas, o en la medida y por el plazo en que la imposibilidad de cumplimiento se deba por dichos motivos de caso fortuito o fuerza mayor.
La parte que alegue caso fortuito o fuerza mayor deberá utilizar sus esfuerzos razonables, para mitigar o remediar los efectos producidos, debiendo comunicar a la otra parte: (i) que ha ocurrido el evento de caso fortuito o fuerza mayor, y (ii) el momento en que el evento de caso fortuito o fuerza mayor imposibilite a dicha parte el cumplimiento del presente "CONVENIO".
La comunicación que se menciona en el numeral (i) se hará por vía telefónica o correo electrónico a la brevedad que sea razonablemente posible después de tener conocimiento del caso fortuito y fuerza mayor, y por escrito se hará a más tardar dentro de los 10 (diez) días naturales siguientes a la fecha en que se hubiera tenido conocimiento del evento.
La comunicación por escrito deberá contener la descripción del evento, sus efectos sobre el cumplimiento de las obligaciones, los elementos que acrediten su procedencia y su duración estimada.
La parte afectada deberá dar avisos periódicos a la otra parte al menos una vez cada 15 (quince) días naturales durante el periodo en que continúe el evento de caso fortuito o fuerza mayor, para efectos de mantenerla informada de cualquier cambio, desarrollo, progreso u otra información relevante respecto al evento de caso fortuito o fuerza mayor.
Asimismo, la comunicación mencionada en el numeral (ii) se hará dentro de las 24 (veinticuatro) horas siguientes al momento en que el evento de caso fortuito o fuerza mayor imposibilite a dicha parte el cumplimiento del presente "CONVENIO".
Cuando alguna de las "PARTES" no acepte que ha ocurrido un caso fortuito o fuerza mayor, la parte que alegue su existencia tendrá la carga de la prueba, sujetándose a lo establecido en la Cláusula Decimoprimera denominada "DE LA COMPETENCIA".
MODIFICACIONES
DECIMOQUINTA.- Las situaciones no previstas en el presente "CONVENIO" y, en su caso, las modificaciones o adiciones que se realicen, serán pactadas de común acuerdo entre las "PARTES", que por escrito se harán constar mediante Convenio Modificatorio, mismo que formará parte del presente instrumento y surtirá sus efectos a partir del momento de su suscripción.
INTERPRETACIÓN
DECIMOSEXTA.- La interpretación de las disposiciones contenidas en el presente "CONVENIO" será facultad de las "PARTES", en sus respectivos ámbitos de competencia y los términos de la normatividad aplicable.
DE LA VIGENCIA
DECIMOSÉPTIMA.- El presente instrumento entrará en vigor el día de su firma y su vigencia estará sujeta al cumplimiento de las obligaciones y compromisos asumidos por las "PARTES" será hasta el 31 de diciembre de 2025, lo que será determinado por la suscripción del documento que dé por concluidas las obligaciones emanadas del mismo.
Lo anterior sin perjuicio de lo dispuesto por los artículos 54 de la Ley Federal de Presupuesto y Responsabilidad Hacendaria, 175 y 176 de su Reglamento, en cuanto al devengo de los recursos, mismo que deberá realizarse a más tardar el día 31 de diciembre de 2025.
Leído que fue y debidamente enterados del contenido, alcance y fuerza legal de este instrumento, en virtud de que se ajusta a la expresión de su libre voluntad y que su consentimiento no se encuentra afectado por dolo, error, mala fe ni otros vicios, de la voluntad, las "PARTES" lo firman y ratifican en todas sus partes, en cinco tantos originales en la Ciudad de _________________, el día _____ del mes de _____________ del año 2025.
POR LA "SECRETARÍA"
EL/LA ____ DE LA OFICINA DE REPRESENTACIÓN DE LA "SECRETARÍA" EN EL ESTADO DE << >>
POR EL "BENEFICIARIO"
EL/LA <<INDICAR CARGO DEL REPRESENTANTE LEGAL>>
__________________________________ ______________________________
C. <<NOMBRE DEL FUNCIONARIO>> C. <<NOMBRE DEL BENEFICIARIO>>
_________________________