ACUERDO por el que se modifican las Reglas de Operación del Programa para el Bienestar Integral de los Pueblos Indígenas a cargo del Instituto Nacional de los Pueblos Indígenas, para el ejercicio fiscal 2025.
Al margen un sello con el Escudo Nacional, que dice: Estados Unidos Mexicanos.- Gobierno de México.- Instituto Nacional de los Pueblos Indígenas.
ACUERDO POR EL QUE SE MODIFICAN LAS REGLAS DE OPERACIÓN DEL PROGRAMA PARA EL BIENESTAR INTEGRAL DE LOS PUEBLOS INDÍGENAS A CARGO DEL INSTITUTO NACIONAL DE LOS PUEBLOS INDÍGENAS, PARA EL EJERCICIO FISCAL 2025.
ADELFO REGINO MONTES, Director General del Instituto Nacional de los Pueblos Indígenas, con fundamento en lo dispuesto por los artículos 1o. y 2o. de la Constitución Política de los Estados Unidos Mexicanos y el Transitorio Cuarto del Decreto por el que se reforman, adicionan y derogan diversas disposiciones del artículo 2o. de la Constitución Política de los Estados Unidos Mexicanos, en materia de Pueblos y Comunidades Indígenas y Afromexicanos; 1, 5, 8, 9, 13, 14 y 15 del Convenio 169 de la Organización Internacional del Trabajo sobre Pueblos Indígenas y Tribales en Países Independientes; 1, 3, 4, 8, 11, 12, 25 y 26 de la Declaración de las Naciones Unidas sobre los Derechos de los Pueblos Indígenas; I, II, III, V, VI, VII, IX, XXIX, XXXI, XXXVII y demás aplicables de la Declaración Americana sobre los Derechos de los Pueblos Indígenas; 42 fracción VII, 43, 74, 75, 76 y 77 de la Ley Federal de Presupuesto y Responsabilidad Hacendaria; 174, 175, 176, 178, 179 y 181 de su Reglamento; 3 fracción XI, 24, 27, 28, 29, 30 y el Octavo Transitorio del Decreto de Presupuesto de Egresos de la Federación para el Ejercicio Fiscal 2025; 2, 3, 4, fracciones I, III, IV, V, inciso c, VI, VIII, IX, X, XII, XIII, XXV, XVI, XVII, XIX, XX, XXI, XXII, XXVII, XXVIII, XXXVI, XXXVIII, XXXIX, XL, XLI, XLII, XLIII, XLIV, XLV, XLVII y XLVIII; 11, fracción II y 17 de la Ley del Instituto Nacional de los Pueblos Indígenas; 1, 2, 4, 5, 6, fracción VI, 7 y Transitorios Tercero y Quinto del Decreto por el que se reconocen, protegen, preservan y salvaguardan los lugares y sitios sagrados y las rutas de peregrinación de los pueblos indígenas Wixárika, Náayeri, O'dam o Au'dam y Mexikan, y se crea la Comisión presidencial para su cumplimiento, publicado en el Diario Oficial de la Federación el 09 de agosto de 2023,
CONSIDERANDO
Que México es un país multiétnico, pluricultural y multilingüe, sustentado en la presencia de 70 pueblos indígenas y el pueblo afromexicano. La Constitución Política de los Estados Unidos Mexicanos, en su artículo 1o., establece las obligaciones del Estado mexicano para promover, respetar, proteger y garantizar los derechos humanos de conformidad con los principios de universalidad, interdependencia, indivisibilidad y progresividad.
Que el artículo 2o. de la Constitución reconoce a los pueblos y comunidades indígenas como sujetos de derecho público con personalidad jurídica y patrimonio propio, sus derechos de libre determinación y autonomía, así como su organización social, económica, política y cultural; sus sistemas normativos; su patrimonio cultural y lenguas; sus tierras, territorios y recursos naturales, entre otros derechos fundamentales, así como la obligación de las autoridades de establecer las instituciones y determinar las políticas necesarias para garantizar el ejercicio efectivo de sus derechos y el desarrollo integral, intercultural y sostenible, las cuales deben ser diseñadas y operadas conjuntamente con ellos.
Que la fracción II del apartado B del citado precepto constitucional, establece como obligación de la Federación, las entidades federativas, los Municipios y, en su caso, las demarcaciones territoriales de la Ciudad de México, lo siguiente:
"II. Determinar, mediante normas y criterios compensatorios, equitativos, justos y proporcionales, asignaciones presupuestales para los pueblos y comunidades indígenas, que serán administradas directamente por estos."
Que, en el mismo sentido, en el tercer párrafo del apartado B de dicho artículo se establece que: "La Cámara de Diputados del Congreso de la Unión, las legislaturas de las entidades federativas y los ayuntamientos, en el ámbito de sus respectivas competencias, deberán establecer las partidas específicas en los presupuestos de egresos que aprueben, así como las formas y procedimientos, para que los pueblos y comunidades indígenas las administren y ejerzan conforme a las leyes de la materia".
Que el párrafo sexto del mismo artículo constitucional establece que "La Federación, las entidades federativas y los municipios adoptarán las medidas necesarias para hacer efectivos los derechos reconocidos en esta Constitución con el propósito de eliminar la discriminación, racismo, exclusión e invisibilidad de las que sean objeto los pueblos y comunidades indígenas y afromexicanas."
Así como, en el Transitorio Cuarto, establece que "El Poder Ejecutivo Federal debe realizar las reformas a las disposiciones administrativas aplicables, para asegurar el respeto y la implementación de los derechos de los pueblos y comunidades indígenas y afromexicanas reconocidos en el presente instrumento; lo anterior, en un plazo de ciento ochenta días contados a partir de la entrada en vigor de la ley general que refiere el presente Decreto."
Que el artículo 3o. de la Declaración de las Naciones Unidas sobre los Derechos de los Pueblos Indígenas expresa que: "Los pueblos indígenas tienen derecho a la libre determinación. En virtud de ese derecho determinan libremente su condición política y persiguen libremente su desarrollo económico, social y cultural."
Que en la actualidad, el marco jurídico internacional, en particular, el Convenio número 169 de la Organización Internacional del Trabajo sobre Pueblos Indígenas y Tribales en Países Independientes, la Declaración de las Naciones Unidas sobre los Derechos de los Pueblos Indígenas y la Declaración Americana sobre los Derechos de los Pueblos Indígenas, reconocen los derechos fundamentales de los pueblos indígenas, en virtud del cual quedan garantizadas sus formas de gobierno y organización social y, en general, todos los elementos que constituyen su cultura e identidad, conforme a los cuales tienen derecho a seguir conformando colectividades, mantener sus especificidades culturales, impulsar su plena participación en la vida nacional y proveer libremente su desarrollo.
Que la Ley del Instituto Nacional de los Pueblos Indígenas (INPI), por su parte, establece:
"Artículo 2. El Instituto es la autoridad del Poder Ejecutivo Federal en los asuntos relacionados con los pueblos indígenas y afromexicano, que tiene como objeto definir, normar, diseñar, establecer, ejecutar, orientar, coordinar, promover, dar seguimiento y evaluar las políticas, programas, proyectos, estrategias y acciones públicas, para garantizar el ejercicio y la implementación de los derechos de los pueblos indígenas y afromexicano, así como su desarrollo integral y sostenible y el fortalecimiento de sus culturas e identidades, de conformidad con lo dispuesto en la Constitución Política de los Estados Unidos Mexicanos y en los instrumentos jurídicos internacionales de los que el país es parte."
"Artículo 3. Para cumplir los fines y objetivos del Instituto, se reconocen a los pueblos y comunidades indígenas y afromexicanas como sujetos de derecho público; utilizando la categoría jurídica de pueblos y comunidades indígenas en los términos reconocidos por el artículo 2o. de la Constitución Política de los Estados Unidos Mexicanos y los instrumentos internacionales en la materia.
..."
"Artículo 4. Para el cumplimiento de su objeto, el Instituto tendrá las siguientes atribuciones y funciones:
I. Definir los lineamientos normativos que permitan conducir y orientar las políticas públicas relativas a los pueblos indígenas y afromexicano en el marco de la Administración Pública Federal;
II. ...
III. Promover, respetar, proteger y garantizar el reconocimiento pleno y el ejercicio de los derechos de los pueblos indígenas y afromexicano reconocidos en la Constitución Política de los Estados Unidos Mexicanos y los instrumentos jurídicos internacionales de los que el país sea parte.
Para este efecto, se deberá establecer un diálogo sostenido e incluyente con los pueblos indígenas y afromexicano, como sujetos de derecho público y mediante una relación de respeto e igualdad, para la coordinación y ejecución de acciones conjuntas basadas en la buena fe;
IV. Promover, fortalecer y coadyuvar el ejercicio de la libre determinación y autonomía de los pueblos y comunidades indígenas y afromexicanas. Asimismo, impulsar y fortalecer las instituciones políticas, jurídicas, económicas, sociales y culturales de dichos pueblos;
V. Realizar acciones para el diseño y la implementación de las políticas, planes, programas y proyectos relacionados con los pueblos indígenas y afromexicano:
a) ...
b) ...
c) De diálogo, coordinación y participación con los pueblos y comunidades indígenas y afromexicanas, y
d) ...
VI. Proponer, promover e implementar las medidas que se requieran para garantizar el cumplimiento de los derechos de los pueblos indígenas y afromexicano;
VII. ...
VIII. Formular y ejecutar, en coordinación con los pueblos indígenas y afromexicano, los programas para la investigación, capacitación, defensa y promoción de los derechos de dichos pueblos;
IX. Garantizar, promover e instrumentar las medidas y acciones para el reconocimiento, respeto y ejercicio de los derechos y el desarrollo integral de las mujeres indígenas y afromexicanas, así como fortalecer su participación en todos los ámbitos, reconociendo sus aportes e incorporando sus propias visiones y propuestas;
X. Promover el reconocimiento, respeto y protección de las niñas, niños y jóvenes indígenas y afromexicanos, personas mayores, personas con discapacidad, personas con diversas identidades y preferencias sexuales y de género, así como cualquier otro sector en situación de vulnerabilidad o víctima de violencia y discriminación de dichos pueblos;
XI. ...
XII. Promover el reconocimiento, respeto y ejercicio de los derechos del pueblo afromexicano y establecer las políticas, programas y acciones para su desarrollo integral y sostenible;
XIII. Apoyar y coadyuvar, en coordinación con las instancias competentes, el acceso efectivo de los pueblos indígenas y sus integrantes a la jurisdicción del Estado, y que en todos los juicios y procedimientos en que sean parte se tomen en cuenta sus sistemas normativos y especificidades culturales, en particular sus lenguas, en el marco del pluralismo jurídico;
XIV. a la XV....
XVI. Promover e instrumentar las medidas pertinentes, en coordinación con las instancias competentes, los pueblos indígenas y afromexicano, para la conservación y protección de la integridad de la biodiversidad y el medio ambiente de dichos pueblos, a fin de generar y mantener modos de vida sostenibles y hacer frente a las consecuencias adversas del cambio climático;
XVII. Coadyuvar, mediar y orientar, en coordinación con las instancias competentes, en la atención y resolución de los conflictos territoriales, agrarios, sociales, políticos y de otra índole, en las regiones indígenas y afromexicanas del país;
XVIII. ...
XIX. Realizar, publicar, difundir y promover las investigaciones y estudios relativos a los pueblos indígenas y afromexicano, así como conservar los acervos del patrimonio cultural e intelectual de dichos pueblos, en coordinación con el Instituto Nacional de Antropología e Historia y otras instancias que correspondan;
XX. Apoyar y fortalecer los procesos de reconstitución y desarrollo con cultura e identidad de los referidos pueblos;
XXI. Instrumentar, gestionar, instalar, promover y ejecutar, en coordinación con las instancias competentes, las medidas necesarias para brindar mantenimiento, mejoramiento y ampliación de la infraestructura comunitaria, tales como vías de comunicación, escuelas, vivienda, puentes, electrificación, agua potable, drenaje, saneamiento y en general todo tipo de infraestructura, que permitan la integración y reconstitución territorial de los pueblos indígenas y afromexicano, así como el fortalecimiento de su gobernanza, organización regional y capacidad económica productiva;
XXII. Apoyar, capacitar y asesorar a las autoridades y representantes de los pueblos y comunidades indígenas y afromexicanas, y a sus integrantes, en la atención de los asuntos relacionados con el ejercicio de sus derechos individuales y colectivos;
XXIII. a la XXIV. ...
XXV. Instrumentar, operar, ejecutar y evaluar planes, programas, proyectos y acciones para el desarrollo integral, intercultural y sostenible de los pueblos indígenas y afromexicano;
XXVI. ...
XXVII. Apoyar, impulsar y fortalecer las economías locales y las actividades productivas de los pueblos y comunidades indígenas y afromexicanas, mediante acciones que permitan lograr la suficiencia de ingresos económicos, la creación de empleos, la incorporación de tecnologías para incrementar su capacidad productiva, así como asegurar el acceso justo y equitativo a los sistemas de abasto, comercialización y financiamiento;
XXVIII. Apoyar e impulsar, en coordinación con las dependencias y entidades de la Administración Pública Federal competentes, los sistemas agrícolas tradicionales y los cultivos básicos, en especial, el sistema de la milpa, para lograr la seguridad, autosuficiencia y soberanía alimentaria;
XXIX. a la XXXV. ...
XXXVI. Llevar a cabo las transferencias de recursos a los pueblos, comunidades y municipios indígenas, a través de sus autoridades o instituciones representativas para la implementación de sus derechos y su desarrollo integral, intercultural y sostenible;
XXXVII. ...
XXXVIII. Promover y adoptar las medidas, en conjunto con los pueblos indígenas y afromexicano, para la preservación, protección, revitalización y transmisión a las futuras generaciones de su patrimonio cultural, material e inmaterial; sus conocimientos tradicionales y sus expresiones culturales tradicionales, así como, todos los elementos que constituyan la cultura e identidad de dichos pueblos;
XXXIX. Promover, adoptar y garantizar las medidas correspondientes para mantener, proteger y desarrollar la propiedad intelectual, colectiva e individual, con relación a dicho patrimonio cultural, conocimientos tradicionales y expresiones culturales tradicionales;
XL. Emprender programas, proyectos y acciones para el rescate, conservación, fortalecimiento y revitalización de las lenguas indígenas del país, en coordinación con las instancias competentes; y promover las acciones afirmativas necesarias para que éstas garanticen los servicios de traducción e interpretación que permita a la población indígena el ejercicio efectivo de sus derechos;
XLI. Coordinar con las instancias correspondientes, el reconocimiento y la implementación de la educación indígena en todos sus tipos y niveles, así como participar en la elaboración de los planes y programas de estudio, y materiales didácticos específicos dirigidos a los pueblos indígenas, con la finalidad de fortalecer las culturas, historias, identidades, instituciones y formas de organización de dichos pueblos;
XLII. Crear los espacios necesarios y dignos para la atención integral e intercultural de los niños, niñas y jóvenes indígenas y afromexicanos, tanto en sus regiones como fuera de ellas;
XLIII. Promover el mantenimiento, fortalecimiento y ejercicio de la medicina tradicional de los pueblos indígenas, a través de sus instituciones, saberes y prácticas de salud, incluida la conservación de plantas medicinales, animales, minerales, aguas, tierras y espacios sagrados de interés vital.
Asimismo, promover e impulsar, en coordinación con el Sistema Nacional de Salud, el acceso de los pueblos indígenas y afromexicano, así como de sus integrantes a los servicios de salud con pertinencia cultural, lingüística y de género, sin discriminación alguna;
XLIV. Apoyar y coadyuvar para el reconocimiento institucional de quienes ejercen la medicina tradicional en sus diferentes modalidades, así como la formación del personal médico en la materia, con perspectiva intercultural;
XLV. Promover las medidas eficaces para que los pueblos indígenas puedan adquirir, establecer, operar y administrar sus propios medios de comunicación, telecomunicación e información haciendo uso de sus culturas e idiomas; así como, para acceder a los medios de información y comunicación no indígenas, públicos y privados, en condiciones de equidad e interculturalidad y sin discriminación alguna, de conformidad con lo dispuesto por las leyes en materia de telecomunicaciones y radiodifusión;
XLVI. ...
XLVII. Coadyuvar con el Sistema Nacional para Prevenir, Atender, Sancionar y Erradicar la Violencia contra las Mujeres, establecido en la Ley General de Acceso de las Mujeres a una Vida Libre de Violencia, para promover la participación de las mujeres indígenas en las instancias que integran ese Sistema y dar seguimiento a las acciones de las autoridades federales, estatales, de la Ciudad de México y municipales para la prevención, protección, sanción y erradicación de todas las formas de discriminación y violencia cometidas contra las mujeres y niñas indígenas y afromexicanas, y
XLVIII. Las demás que establezcan las disposiciones legales aplicables."
Que el Decreto de Presupuesto de Egresos de la Federación para el Ejercicio Fiscal 2025, publicado en el Diario Oficial de la Federación el 24 de diciembre de 2024, establece en su artículo 24 lo siguiente:
"Artículo 24. El ejercicio de las erogaciones para la implementación de los derechos y el desarrollo integral, intercultural y sostenible de los pueblos y comunidades indígenas y afromexicanas a que se refiere el Anexo 10 del presente Decreto, se dirigirá al cumplimiento de los derechos y de las obligaciones que señala el artículo 2o. de la Constitución Política de los Estados Unidos Mexicanos.
Para tal efecto, de conformidad con los artículos 42, fracción VII, y 77 de la Ley Federal de Presupuesto y Responsabilidad Hacendaria, las Dependencias y Entidades, al ejecutar dichas erogaciones y emitir reglas de operación o, en su caso, lineamientos, se ajustarán a lo siguiente:
I. Las disposiciones para la operación de los programas que la Administración Pública Federal desarrolle en la materia deben considerar la participación efectiva y directa de los pueblos y comunidades indígenas y afromexicanas. Tendrán el apoyo técnico del Instituto Nacional de los Pueblos Indígenas, contando con la intervención que corresponda del Consejo Nacional de Pueblos Indígenas;
II. En la ejecución de los programas se debe garantizar el reconocimiento de los pueblos y comunidades indígenas y afromexicanas como sujetos de derecho público, de conformidad con sus sistemas normativos y con base en sus formas de organización económica, social y cultural;
III. El Ejecutivo Federal, por sí o a través de sus Dependencias y Entidades, podrá celebrar convenios de coordinación con los gobiernos de las entidades federativas, así como formalizar convenios de concertación de acciones con los municipios, pueblos y comunidades indígenas y afromexicanas, o en su caso, otros instrumentos jurídicos que para tal efecto se celebren, para proveer la mejor observancia de las previsiones del presente artículo. Cuando corresponda, los recursos a los que se refiere este artículo podrán ser transferidos directamente a los pueblos, municipios y comunidades indígenas y afromexicanas, de conformidad con los convenios que para tal efecto se celebren en términos de las disposiciones aplicables.
La entidad federativa correspondiente participará en el ámbito de sus atribuciones en los convenios o instrumentos jurídicos antes señalados, exclusivamente para que los recursos que se transfieran conforme a lo establecido en el presente párrafo, sean registrados por la entidad federativa en su Cuenta Pública;
IV. Las reglas de operación o lineamientos de los programas operados por las Dependencias y Entidades que atiendan a los pueblos y comunidades indígenas y afromexicanas, deben contener disposiciones que faciliten su acceso a los programas y procurarán reducir los trámites y requisitos existentes;
V. En los programas de infraestructura se dará preferencia a las obras priorizadas en los Planes de Justicia y de Desarrollo Regional, y otros procesos de planeación regional, así como a la conclusión de obras iniciadas en ejercicios anteriores, y obras de mantenimiento y reconstrucción;
VI. Se buscará la inclusión financiera de los pueblos y comunidades indígenas y afromexicanas mediante programas de la banca de desarrollo, y
VII. Las Dependencias y Entidades que tengan recursos considerados en el Anexo 10 del presente Decreto, deben observar los criterios que emita el Instituto Nacional de los Pueblos Indígenas para la implementación y seguimiento de los programas incluidos, así como las opiniones de mejora que, en su caso, emita.
Asimismo, el Instituto Nacional de los Pueblos Indígenas integrará la valoración de resultados que, en su caso, realicen los pueblos y comunidades indígenas y afromexicanas a nivel regional, respecto de la ejecución de los recursos, su focalización, perspectiva de género, derechos indígenas y afromexicanos y pertinencia cultural, y cumpla con lo dispuesto en el artículo 2o. de la Constitución Política de los Estados Unidos Mexicanos."
Asimismo, el Anexo 25 de dicho Decreto, establece los programas sujetos a Reglas de Operación, entre los que se encuentra el Programa para el Bienestar Integral de los Pueblos Indígenas, a cargo del INPI, señalando, en su artículo 28, que deberán sujetarse a las disposiciones, requisitos, criterios e indicadores que la normatividad federal establece en la materia.
En este marco, el Programa para el Bienestar Integral de los Pueblos Indígenas busca fortalecer las capacidades de los pueblos y las comunidades indígenas y afromexicanas, en el ejercicio de sus derechos y su desarrollo integral, intercultural y sostenible, en coordinación con las autoridades e instancias representativas de dichos pueblos y comunidades.
Que los componentes del Programa buscan responder a las condiciones de pobreza, marginación y exclusión de los pueblos y las comunidades indígenas y afromexicanas a través de su reconocimiento y ejercicio pleno como sujetos de derechos, lo que implica que tienen capacidad jurídica plena para ejercer sus derechos por sí mismos; ejerciendo funciones de autoridad en sus ámbitos territoriales; recibiendo y administrando recursos directamente, y estableciendo una relación de respeto, diálogo y coordinación con el Gobierno y la sociedad, lo que contribuirá a superar las condiciones estructurales de pobreza y marginación en las que han vivido dichos pueblos.
Que, en cumplimiento a diversas recomendaciones realizadas por organismos nacionales e internacionales, especializados en la defensa de los derechos humanos, el INPI estima necesario apoyar el ejercicio de los derechos de las mujeres indígenas y afromexicanas en sus diferentes etapas de vida y condiciones de vulnerabilidad, promoviendo su participación en todos los ámbitos; así como la prevención de las violencias de género.
Que, en atención a la normatividad vigente, el INPI cuenta con la autorización de la Secretaría de Hacienda y Crédito Público (SHCP), mediante el Oficio número 420/DGPyPC/2025/0007, de fecha 06 de enero de 2025; asimismo, de la Comisión Nacional de Mejora Regulatoria, mediante Oficio número CONAMER/2025 /0127 de fecha 15 de enero de 2025, mediante el cual emitió el dictamen regulatorio correspondiente, por lo que he tenido a bien expedir el siguiente:
ACUERDO POR EL QUE SE MODIFICAN LAS REGLAS DE OPERACIÓN DEL PROGRAMA PARA EL BIENESTAR INTEGRAL DE
LOS PUEBLOS INDÍGENAS A CARGO DEL INSTITUTO NACIONAL DE LOS PUEBLOS INDÍGENAS, PARA EL EJERCICIO FISCAL
2025
ÚNICO. Se modifican las Reglas de Operación del Programa para el Bienestar Integral de los Pueblos Indígenas para el ejercicio fiscal 2025, a cargo del Instituto Nacional de los Pueblos Indígenas (INPI), así como sus anexos correspondientes, mismos que, para todos los efectos a que haya lugar, se considerán como partes integrantes del mismo.
1. Introducción
El Programa para el Bienestar Integral de los Pueblos Indígenas (PROBIPI) del Gobierno de México, atiende a los pueblos y comunidades indígenas y afromexicanas, en su carácter de sujetos colectivos de derecho público, respetando plenamente su libre determinación y autonomía en los términos reconocidos en la legislación nacional e internacional. El Programa hace realidad la nueva relación del Estado con los pueblos y comunidades indígenas y afromexicanas, de tal forma que las acciones serán construidas a través de procesos de planeación participativa, con una visión sostenible, diferenciada y humanista, tomando en consideración sus legítimas demandas, reivindicaciones y aspiraciones de vida.
El PROBIPI responde de manera integral a las condiciones estructurales de pobreza, marginación, discriminación y desigualdad que viven los pueblos y comunidades indígenas y afromexicanas en todos los ámbitos de la vida cotidiana, así como, a la implementación de acciones que garantice su reconocimiento como sujetos de derecho, con capacidad para dar solución a sus problemas desde sus propias instituciones, formas de organización y especificidades culturales.
El INPI ha identificado diversos obstáculos para que los pueblos y comunidades indígenas y afromexicanas tengan una vida en condiciones de dignidad y bienestar desde sus propias culturas y formas de organización, por lo que considera necesario plantear acciones con un enfoque regional e integral que, desde una perspectiva de derechos y pertinencia cultural, atiendan sus demandas relacionadas con el ejercicio de su autonomía y sistemas normativos, con el respeto a sus tierras, territorios, recursos naturales y medio ambiente; el acceso a la justicia, el fortalecimiento de su patrimonio cultural y el apoyo para la infraestructura básica y su desarrollo económico.
Los proyectos que plantea el PROBIPI buscan ser de alcance comunitario y regional, incentivando su organización como ente colectivo y perfilando su reconstitución como pueblos al hacer posible la participación de gobiernos comunitarios indígenas y afromexicanos, así como, la de sus instituciones representativas. Sobre esta base, el Programa pone en el centro de la atención a los pueblos indígenas y afromexicanos y, por tanto, como los protagonistas fundamentales de la solución de sus problemas, superando las visiones individualistas y asistencialistas que, lamentablemente, han propiciado el abandono de sus formas propias de organización y gobierno.
Asimismo, el mejoramiento económico y de la infraestructura básica, se entiende como un medio para lograr el bienestar desde una perspectiva integral y no como un fin en sí mismo, por lo que la producción de bienes materiales estará articulada con el fortalecimiento de sus culturas, sus cosmovisiones, sus ciclos festivos, su integridad territorial y, en general, con el ejercicio de sus derechos individuales y colectivos.
En este contexto, el PROBIPI forma parte medular de la política pública dirigida a pueblos indígenas y afromexicanos en el actual proceso de transformación de la vida pública nacional, por lo que buscará coordinar esfuerzos con los demás programas presupuestarios etiquetados en el Anexo Transversal 10 "Erogaciones para el Desarrollo Integral, Intercultural y Sostenible de los Pueblos y Comunidades Indígenas y Afromexicanas" del Presupuesto de Egresos de la Federación para el Ejercicio Fiscal 2025, a través de un diálogo permanente con las autoridades e instituciones representativas de dichos pueblos, a fin de lograr la transferencia y el ejercicio directo, honesto y responsable de los recursos públicos.
De conformidad con las disposiciones emitidas por la SHCP en el marco de la programación y presupuestación del gasto público federal para el ejercicio fiscal 2025, la política de gobierno de la presente administración esta cimentada en el Humanismo Mexicano y se orienta por los principios de prosperidad, igualdad sustantiva, austeridad y honestidad. Al respecto, en términos del artículo 24 de la Ley Federal de Presupuesto y Responsabilidad Hacendaria (LFPRH), se definieron 8 ejes con las directrices para orientar la intervención de la APF, en donde el PROBIPI está alineado al Eje 2 "Bienestar y Alimentación", el cual concibe el concepto de bienestar no solo como el incremento monetario, sino también como el ejercicio efectivo de los derechos humanos consagrados en la Constitución Política de los Estados Unidos Mexicanos.
En este sentido, de acuerdo con la definición de repúblicas y compromisos del Gobierno de México, el PROBIPI se vincula directamente con la "República Fraterna" y contribuye a la atención del compromiso "Reconocimiento a los derechos y justicia a los pueblos indígenas". Lo anterior, con fundamento en lo dispuesto en los artículos 9, 14, 29 y 31 de la Ley de Planeación.
De igual manera, las presentes Reglas de Operación incorporan la perspectiva de género, así como el respeto y la implementación de los derechos de las mujeres indígenas y afromexicanas, de conformidad con la normatividad vigente. Asimismo, en cumplimiento con las prioridades definidas por el Gobierno Federal, se focalizarán las acciones que contribuyan al logro de los objetivos de los proyectos prioritarios del Gobierno de México.
Glosario
Actividades económicas y productivas estratégicas: Aquellas con posibilidad de generar cadenas de valor en sus regiones, que estén asociadas a la cultura y tradición de los pueblos y hagan un aprovechamiento sustentable de su patrimonio biocultural.
Anexo de ejecución: Documento que suscribe la Dependencia Estatal Responsable, Entidad, Municipio o Comunidad indígena y afromexicana que se desempeña como ejecutora de las obras y proyectos a efecto de formalizar sus responsabilidades.
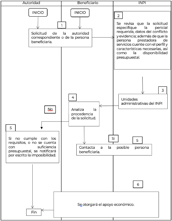
Apoyo técnico comunitario: Apoyo económico a personas preferentemente indígenas y afromexicanas, que cumplan con el perfil establecido, para brindar un acompañamiento integral a las obras y/o acciones de infraestructura de servicios básicos, infraestructura comunitaria y comunicación terrestre autorizadas por el INPI y con las instituciones de las cuales el INPI tenga a su cargo el acompañamiento técnico y social.
Apoyos extraordinarios: Comprende aquellos conceptos que se encuentren excluidos en los tipos de apoyo en infraestructura de servicios básicos y comunicación terrestre, así como para su mejoramiento; infraestructura con ecotecnología, así como los que se generen a través de Comisiones Presidenciales, Planes de Justicia y Desarrollo Regional implementados por el INPI.
Avance físico-financiero: Documento en el que se registra el avance físico de la obra y del gasto de los recursos asignados a la misma.
Autosuficiencia alimentaria: Producción de alimentos por las familias de comunidades indígenas y afromexicanas, a través de técnicas sustentables y con pertinencia cultural, a fin garantizar su disponibilidad y acceso.
Bases de licitación: Documentos elaborados por la Instancia Normativa que señalan los requisitos administrativos, legales, técnicos y económicos para que las y los licitantes participen en el proceso de licitación de los contratos de obra y de los servicios de supervisión.
Bienestar integral de los pueblos y comunidades indígenas y afromexicanas: Disfrute y ejercicio de sus culturas, cosmovisiones, espiritualidades, ciclos festivos, integridad territorial y, en general, a la plena implementación de sus derechos individuales y colectivos para alcanzar un nivel de vida digna.
Bitácora: Instrumento que constituye el medio de comunicación entre las partes que formalizan los contratos, en el cual se registran los asuntos y eventos importantes que se presenten durante la ejecución de los trabajos, ya sea mediante medios de comunicación electrónica, caso en el cual se denominará Bitácora electrónica, u otros medios autorizados en los términos del RLOPSRM, en cuyo caso se denominará Bitácora convencional.
Cadena de valor: Una cadena de valor se integra por las diversas actividades que se requieren llevar a cabo para generar un producto o servicio desde su concepción, pasando por las fases intermedias de la producción y la entrega hasta los consumidores finales. Esto incluye actividades tales como el diseño, la producción y la comercialización. Las actividades que constituyen una cadena de valor pueden estar contenidas dentro de una sola unidad económica o divididas entre diferentes, dentro de una región o distribuidas en diferentes regiones.
Calendario de ministración: Periodo de tiempo de los recursos del componente, propuesto por las comunidades, el municipio y/o la Dependencia Estatal Responsable con base en los programas de ejecución contenidos en los proyectos ejecutivos.
Cartera de obras: Es el conjunto de obras de comunicación terrestre e infraestructura básica que el INPI y las comunidades, municipios y/o gobiernos de los estados convienen ejecutar. Es la base para la firma de los instrumentos jurídicos y se consigna en el Formato II_A. "Formato de Anexo 1 de los Instrumentos Jurídicos" de los mismos.
Centro Coordinador de Pueblos Indígenas: Órgano(s) de Operación Regional del INPI.
Comunicación terrestre: Comprende los conceptos de caminos artesanales a comunidades indígenas, caminos rurales, alimentadores y puentes vehiculares.
Comunidad indígena: Es aquella que conforma una unidad social, económica y cultural, pertenece a un pueblo indígena, se encuentra asentada en un territorio y tiene autoridades propias de acuerdo con sus sistemas normativos.
Pueblos y comunidades afromexicanas: Son las colectividades integradas por descendientes de personas originarias de poblaciones del continente africano trasladadas y asentadas en el territorio nacional desde la época colonial, con formas propias de organización, política y cultural, o parte de ellas, que afirman su existencia como colectividades culturalmente diferenciadas.
Contraloría Social: El conjunto de acciones de control, vigilancia y evaluación que realizan las personas, de manera organizada o independiente, en un modelo de derechos y compromisos ciudadanos, con el propósito de contribuir a que la gestión gubernamental y el manejo de los recursos públicos se realicen en términos de transparencia, eficacia, legalidad y honradez, así como para exigir la rendición de cuentas a sus gobernantes.
Dependencia Estatal Responsable: Dependencia Estatal encargada de las políticas de atención a pueblos indígenas y afromexicanos.
Dependencias y entidades normativas: Son las instituciones normativas de la APF en materia de agua potable y alcantarillado, electrificación, y caminos en general, como la Comisión Nacional del Agua, Comisión Federal de Electricidad Distribución, Instituto para Devolver al Pueblo lo Robado, Instituto Mexicano del Seguro Social y la Secretaría de Infraestructura, Comunicaciones y Transportes, respectivamente, o de acuerdo con su competencia, la que se incluya en algún proceso para la vertiente de Construcción y Ampliación de Infraestructura de Servicios Básicos, Comunicación Terrestre, Infraestructura Comunitaria y Apoyo Técnico Comunitario.
Desarrollo integral: Proceso mediante el cual los pueblos y comunidades indígenas y afromexicanas deciden y participan en la realización y mejoramiento de los diferentes ámbitos de su vida, tales como el fortalecimiento de sus economías, la provisión y ampliación de su infraestructura básica, el aprovechamiento sustentable de sus tierras, territorios y recursos, el acceso a la justicia, así como la protección y fortalecimiento de su patrimonio cultural, en un marco de respeto a su libre determinación y autonomía.
Ejecutor: La autoridad comunitaria, tradicional, municipal, instancia regional del pueblo indígena que corresponda, entidad federativa y, en su caso, el INPI, quienes se encargarán de ejecutar los diferentes tipos de apoyo del componente de Construcción y Ampliación de Infraestructura de Servicios Básicos, Comunicación Terrestre, Infraestructura Comunitaria y Apoyo Técnico Comunitario.
Empresas comunitarias indígenas y afromexicanas: Son aquellas personas morales o colectivas constituidas ante cualquier instancia competente e inscritas en el Registro Público de Comercio o Registro Agrario Nacional; las cuales están conformadas por población indígena o afromexicana.
Empresa supervisora: Es la contratada por la URP y las Unidades Operativas del INPI con el propósito de realizar los trabajos de supervisión de las obras del componente de Construcción y Ampliación de Infraestructura de Servicios Básicos, Comunicación Terrestre, Infraestructura Comunitaria y Apoyo Técnico Comunitario.
Enfoque comunitario. Promueve el énfasis en las normas, principios e instituciones comunitarias, tradicionalmente invisibilizadas y no reconocidas por el Estado mexicano, por lo tanto, plantea la participación de las instituciones y autoridades comunitarias reconocidas, la entrega directa de recursos a dichas comunidades, el aval de la asamblea y promueve la participación y el beneficio colectivo.
Estudios y proyectos: Comprende la elaboración de estudios y proyectos ejecutivos y/o actualizaciones, así como las erogaciones que deriven de autorizaciones y actualizaciones ambientales; de las acciones de infraestructura de servicios básicos, comunicación terrestre e infraestructura comunitaria.
Expediente de gestión operativa: Serie archivística que integra el conjunto de información y documentación general sobre el quehacer operativo y administrativo de cada una de las obras del componente de Construcción y Ampliación de Infraestructura de Servicios Básicos, Comunicación Terrestre, Infraestructura Comunitaria y Apoyo Técnico Comunitario. Los conceptos que conforman dicho expediente se indican en el ANEXO 5. "Guía para la integración de expedientes de obra del Componente".
Índice de marginación: Es una medida-resumen que permite diferenciar entidades federativas y municipios según el impacto global de las carencias que padece la población, como resultado de la falta de acceso a la educación, la residencia en viviendas inadecuadas, la percepción de ingresos monetarios insuficientes y las relacionadas con la residencia en localidades pequeñas.
Infraestructura de Servicios básica: Comprende los conceptos de electrificación, agua potable, drenaje y saneamiento.
Infraestructura comunitaria: Comprende los conceptos de espacios para la práctica, enseñanza e investigación de la medicina tradicional y salud comunitaria; espacios para la protección, fomento, fortalecimiento y revitalización de la cultura indígena y educación comunitaria; espacios para el desarrollo y ejercicio del gobierno tradicional comunitario, y lugares y sitios sagrados y rutas de peregrinación.
Integralidad: Concurrencia de las diversas acciones del PROBIPI o de otras instancias de la APF o estatal, en un mismo territorio.
Instancia Normativa: Instituto Nacional de los Pueblos Indígenas, a través de las Unidades Responsables del Programa (URP).
Instancia solicitante: Es el pueblo, la comunidad, empresas comunitarias, instancias indígenas y afromexicanas, que solicitan un apoyo de las diversas acciones, componentes y modalidades del PROBIPI.
Instrumento Jurídico: Acuerdo, convenio, ya sea de colaboración o concertación, o contrato suscrito por el INPI, con las comunidades indígenas y afromexicanas, los municipios, los gobiernos de las entidades federativas, las dependencias y entidades de la APF u otros organismos para la ejecución del Programa, según el componente y tipo de apoyo.
Integración territorial: Es la unificación de las comunidades y/o regiones indígenas y afromexicanas del territorio nacional, a través de la construcción de sus caminos.
Listado de obras convenidas: Relación de obras de infraestructura básica, comunicación terrestre o infraestructura comunitaria, consideradas en la cartera de obras del componente, que se conviene con las comunidades indígenas y afromexicanas, municipios, los gobiernos de los estados y dependencias o entidades de la APF, a través de los instrumentos jurídicos.
Lugares y sitios sagrados: Los espacios físicos y naturales que poseen una dimensión simbólica y cultural, en los cuales los pueblos indígenas establecen vínculos y relaciones con sus deidades y ancestros por medio de rituales y ceremonias, con base en sus creencias religiosas y cosmovisiones, y que representan valores culturales, históricos, espirituales, arquitectónicos, entre otros, intrínsecos a sus identidades y culturas. Los lugares sagrados pueden incluir uno o más sitios sagrados
Marca: Todo signo perceptible por los sentidos y susceptible de representarse de manera que permita determinar el objeto claro y preciso de la protección, que distinga productos o servicios de otros de su misma especie o clase en el mercado, de conformidad con lo dispuesto por los artículos 171 y 172 de la Ley Federal de Protección a la Propiedad Industrial. Cualquier persona, física o moral, podrá hacer uso de marcas en la industria, en el comercio o en los servicios que presten, sin embargo, el derecho a su uso exclusivo se obtiene mediante su registro en el IMPI.
Matriz de Indicadores para Resultados: En el marco del Sistema de Evaluación del Desempeño, se refiere al instrumento elaborado bajo la metodología de marco lógico, donde se describe el fin, propósito, componentes y actividades, así como indicadores, metas, medios de verificación y supuestos vinculados al Programa.
Medicina tradicional: El sistema de conocimientos, conceptos, creencias, saberes, prácticas y recursos materiales y simbólicos para la atención de la salud y la curación de las enfermedades, que están relacionados con la cultura, identidad y cosmovisión de un pueblo o comunidad indígena.
Obras de comunicación terrestre: Corresponden a los caminos rurales, artesanales, alimentadores y puentes vehiculares.
Obras concluidas: Obras ejecutadas en su totalidad, de acuerdo con la meta pactada en el ejercicio fiscal correspondiente.
Obras contratadas: Una vez acordada la obra, se realiza la contratación conforme al procedimiento establecido por la Ley de Obras Públicas y Servicios Relacionados con las Mismas.
Obras pactadas: Obras autorizadas para su ejecución, mediante la suscripción de convenios o, en su caso, por ejecución directa del INPI (contrato).
Oficio de asignación presupuestal: Documento emitido por la Instancia Normativa, dirigido a la OR o CCPI, donde se comunica el monto total de los recursos federales convenidos con las comunidades, municipios y/o gobiernos de las entidades federativas para la ejecución de las obras del componente de Construcción y Ampliación de Infraestructura de Servicios Básicos, Comunicación Terrestre, Infraestructura Comunitaria y Apoyo Técnico Comunitario.
Oficio de autorización específico: Documento emitido por la OR o CCPI dirigido a la comunidad indígena y afromexicana, al municipio y/o a la Dependencia Estatal Responsable, en el que se comunican los recursos federales autorizados, según corresponda por una o varias obras del componente de Construcción y Ampliación de Infraestructura de Servicios Básicos, Comunicación Terrestre, Infraestructura Comunitaria y Apoyo Técnico Comunitario.
Oficio de validación: Documento emitido por la Dependencia y Entidad de la APF Normativa, donde hace constar que los proyectos de obra sometidos a su consideración son viables técnicamente y acordes con la normatividad federal aplicable, del componente de Construcción y Ampliación de Infraestructura de Servicios Básicos, Comunicación Terrestre, Infraestructura Comunitaria y Apoyo Técnico Comunitario.
Oficina(s) de Representación (OR): Órgano(s) de Representación del INPI en las entidades federativas.
Patrimonio cultural: Es el conjunto de bienes materiales e inmateriales que comprenden las lenguas, conocimientos, objetos y todos los elementos que constituyan las culturas de los pueblos y comunidades indígenas y afromexicanas, que les dan sentido de comunidad con una identidad propia, a los que tienen el pleno derecho de propiedad, acceso, uso, disfrute y disposición.
Perspectiva o enfoque de género: Promueve la igualdad de derechos y oportunidades entre mujeres y hombres, para acceder a los recursos y a la representación política y social en los ámbitos de toma de decisiones. Considera al menos el 51% de mujeres con participación.
Planeación participativa: Metodología basada en procesos de reflexión y diálogo con las comunidades indígenas y afromexicanas para reconocer las condiciones de vida, los recursos humanos, materiales y económicos disponibles, y la problemática presente, entre otros, con el propósito de generar ideas que sean susceptibles de convertirse en proyectos, programas o políticas públicas. Estos procesos participativos pueden estar ligados a proyectos estratégicos (Proyecto Tren Maya, Programa de Desarrollo del Istmo de Tehuantepec, Planes de Justicia y Desarrollo Regional, entre otros); Giras Presidenciales; o procesos de planeación regional o comunitaria.
Programa: Se refiere al Programa para el Bienestar Integral de los Pueblos Indígenas.
Programa de ejecución de obra: Es el programa que presenta el contratista adjudicado para la realización de la obra en los plazos establecidos. En el caso de ejecución por administración directa, es el programa que presenta la entidad o dependencia gubernamental, el municipio o comunidad indígena y afromexicana para realizar la obra en los tiempos establecidos.
Propuesta de obras: Conjunto de proyectos y/o solicitudes de obra de infraestructura básica que cumplen con los requisitos de elegibilidad del componente, que han sido validados por las dependencias y entidades normativas de la APF y que las comunidades, municipios y/o Instancias Estatales Responsables someten a revisión técnica y normativa conforme al procedimiento establecido en las ROP.
Proyecto ejecutivo: Expediente de obra de infraestructura básica, debidamente integrado y validado por la Dependencia y Entidad de la APF Normativa competente, que incluye las autorizaciones, permisos y liberaciones como el cambio de uso del suelo, las relacionadas con los derechos de vía, servidumbres de paso y uso, disposición o afectación de los recursos requeridos por las obras, incluyendo los inherentes al uso y aprovechamiento del agua y demás disposiciones aplicables, autorizaciones ambientales, cuando éstas sean requeridas, así como lo previsto en la Ley de Obras Públicas y Servicios Relacionados con las Mismas y en su Reglamento.
Proyecto económico estratégico: Conjunto de actividades económicas y productivas con posibilidad de generar cadenas de valor relacionadas entre sí o para alcanzar un cambio o avance significativo en el ejercicio de los derechos indígenas, las cuales están orientadas en alcanzar un objetivo específico mediante el uso de una serie de acciones planificadas, en un tiempo definido y utilizando los recursos disponibles (humanos, financieros, técnicos y naturales); acciones que ayudarán a tomar decisiones para conseguir los mejores resultados posibles o las metas programadas, tomando en cuenta que las iniciativas o propuestas surgen de una necesidad común en función con la visión de la comunidad y basadas en el aprovechamiento sustentable de su patrimonio biocultural.
Proyecto comunitario: Es aquel proyecto solicitado por una comunidad y se centra en la mejora de aspectos específicos de una o más comunidades, cuyos alcances están planteados para beneficiar a las y los integrantes de la o las comunidades indígenas y/o afromexicanas, considerando su delimitación territorial.
Proyectos de obra: Conjunto de obras que demandan las comunidades y localidades indígenas y afromexicanas a través de la OR o CCPI, dependencias y entidades normativas de la APF, municipios y ventanillas propias de los Gobiernos de las Entidades Federativas o de los municipios, que cumplen con los requisitos de elegibilidad, y que, en su caso, son consideradas para su incorporación al Programa.
Proyecto regional: Se centra en un proyecto que es solicitado y atiende a dos o más comunidades en una misma región geográfica delimitada, cuyos alcances y esquema organizativo considera objetivos comunes, accesibilidad, vocación productiva, cercanía, experiencia colaborativa y el aval de las asambleas comunitarias o regionales, según corresponda.
Recursos del programa: Sumatoria de los recursos federales, estatales, municipales o de las comunidades indígenas y afromexicanas, que se comprometen a través de los instrumentos jurídicos, para destinarlos a los fines del componente de Construcción y Ampliación de Infraestructura de Servicios Básicos, Comunicación Terrestre, Infraestructura Comunitaria y Apoyo Técnico Comunitario.
Región de Atención Focalizada Prioritaria definidas por el INPI: Implica que el proyecto se ubique dentro de la cobertura del Programa a fin de lograr una mejor focalización de los recursos públicos; así como garantizar que los apoyos estén dirigidos a la población objetivo, establecida en las ROP.
Reglas de Operación (ROP): Las relativas a las Reglas de Operación del Programa para el Bienestar Integral de los Pueblos Indígenas para el ejercicio fiscal 2025, a cargo del Instituto Nacional de los Pueblos Indígenas.
Rendición de Cuentas: Obligación que tienen las instancias ejecutoras de los proyectos de informar, justificar y explicar, ante la autoridad competente y la ciudadanía, sus decisiones, funciones y el uso de los fondos asignados, así como los resultados obtenidos.
Ruta de peregrinación: Camino o sendero por el cual los pueblos indígenas transitan para acceder a sus lugares y sitios sagrados con el fin de llevar a cabo las ceremonias y rituales asociados a éstos y que han sido establecidas ancestralmente.
Términos de referencia: Documentos modelo elaborados por la Instancia Normativa que incorpora las especificaciones y condiciones en que una empresa contratada deberá prestar el servicio de supervisión (gerencial, externa, o ambiental y forestal).
Trabajo comunitario: Forma de participación comunitaria, obligatoria y no remunerada, que consiste en la colaboración de las personas que integran la comunidad, en el sistema de cargos, servicios públicos y el pago de contribuciones o cooperaciones, entre otros. Constituye un mecanismo para dotar de servicios, dar solución a problemas y garantizar un buen gobierno en la comunidad.
Unidades Administrativas: De conformidad con el Estatuto Orgánico del INPI, cada uno de los órganos que integran al mismo a nivel central y en el interior de la República.
Unidades Responsables del Programa (URP):
· Coordinación General de Derechos Indígenas, en los componentes 4.1, 4.2, 4.3 y 4.8.
· Coordinación General de Fomento a la Economía Indígena, en los componentes 4.1, 4.4, 4.5 y 4.8
· Coordinación General de Infraestructura Indígena, en el componente 4.7.
· Coordinación General de Patrimonio Cultural y Educación Indígena, en los componentes 4.1, 4.6 y 4.8.
· Coordinación General de Planes de Justicia y Desarrollo Regional, en el componente 4.1.
Unidades Operativas: Oficinas de Representación y Centros Coordinadores de Pueblos Indígenas del INPI.
Siglas y acrónimos
APF: Administración Pública Federal.
ASEA: Agencia de Seguridad Energía y Ambiente.
BIENESTAR: Secretaría de Bienestar.
Buen Gobierno: Secretaría Anticorrupción y Buen Gobierno.
CAMIA: Casas de la Mujer Indígena y Afromexicana.
CCPI: Centros Coordinadores de Pueblos Indígenas dependientes del Instituto, ubicados en las distintas entidades federativas del país.
CFE Distribución: Comisión Federal de Electricidad Distribución.
CGAF: Coordinación General de Administración y Finanzas.
CGAJ: Coordinación General de Asuntos Jurídicos.
CGDI: Coordinación General de Derechos Indígenas.
CGFEI: Coordinación General de Fomento a la Economía Indígena.
CGPCEI: Coordinación General de Patrimonio Cultural y Educación Indígena.
CGPIE: Coordinación General de Planeación, Investigación y Evaluación.
CGTOR: Coordinación General de Transversalidad y Operación Regional.
CLABE: Clave Bancaria Estandarizada.
CNDH: Comisión Nacional de los Derechos Humanos.
CONAGUA: Comisión Nacional del Agua.
CONAMER: Comisión Nacional de Mejora Regulatoria.
CONEVAL: Consejo Nacional de Evaluación de la Política de Desarrollo Social.
CORESE: Comité de Regulación y Seguimiento.
CURP: Clave Única de Registro de Población.
DFI: Desplazamiento Forzado Interno.
DOF: Diario Oficial de la Federación.
EP: Elaboración de Proyectos.
FODA: Fortalezas, Oportunidades, Debilidades y Amenazas.
FONART: Fondo Nacional para el Fomento de las Artesanías.
IMSS: Instituto Mexicano del Seguro Social.
IMPI: Instituto Mexicano de la Propiedad Industrial.
INDEP: Instituto para Devolver al Pueblo lo Robado.
INE: Instituto Nacional Electoral, en estas Reglas de Operación se refiere a la identificación oficial que otorga dicho Instituto.
INEGI: Instituto Nacional de Estadística y Geografía.
INPI: Instituto Nacional de los Pueblos Indígenas, también denominado "Instituto" dentro de las presentes Reglas de Operación.
ISSSTE: Instituto de Seguridad y Servicios Sociales de los Trabajadores del Estado.
MIR: Matriz de Indicadores para Resultados.
OIC: Órgano Interno de Control en el Instituto Nacional de los Pueblos Indígenas.
OR: Oficinas de Representación.
PATCS: Programa Anual de Trabajo de Contraloría Social.
PEMEX: Petróleos Mexicanos.
PETCS: Programa Estatal de Trabajo de Contraloría Social.
POBALINES: Políticas, Bases y Lineamientos en Materia de Obras Públicas y Servicios Relacionados con las Mismas de la Comisión Nacional para el Desarrollo de los Pueblos Indígenas, del 11 de marzo de 2016, vigentes. Disponibles en la normateca interna del INPI, consultables en: https://www.inpi.gob.mx/normatecainpi/download/pobalines_obra_publica_2016-pdf/.
PROBIPI: Programa para el Bienestar Integral de los Pueblos Indígenas.
RC: Rendición de Cuentas.
RFC: Registro Federal de Contribuyentes.
RLOPSRM: Reglamento de la Ley de Obras Públicas y Servicios Relacionados con las Mismas.
ROP: Reglas de Operación.
SARG: Sistema de Administración de Recursos Gubernamentales.
SAT: Servicio de Administración Tributaria.
SECTUR: Secretaría de Turismo.
SEMARNAT: Secretaría de Medio Ambiente y Recursos Naturales.
SHCP: Secretaría de Hacienda y Crédito Público.
SICS: Sistema Informático de Contraloría Social.
SICT: Secretaría de Infraestructura, Comunicaciones y Transportes.
SIDEC: Sistema Integral de Denuncias Ciudadanas.
SIPROII: Sistema de Información del Programa de Infraestructura Indígena de obras de infraestructura básica.
SRCI: Sistema de Radiodifusoras Culturales Indígenas del INPI.
TESOFE: Tesorería de la Federación.
TR: Transparencia en el ejercicio de recursos.
UMA: Unidades de Manejo Ambiental.
UO: Unidades Operativas.
URP: Unidades Responsables del Programa
2. Objetivos
2.1. Objetivo General
Contribuir al proceso de implementación de los derechos de los pueblos indígenas y afromexicanos y su desarrollo integral, intercultural y sostenible, mediante apoyos para el ejercicio efectivo de sus derechos colectivos; la protección, el aprovechamiento y conservación de sus tierras, territorios, recursos naturales, biodiversidad y medio ambiente; el fomento de sus actividades económicas y productivas estratégicas; la construcción y ampliación de caminos, infraestructura de servicios básicos y comunitaria; y el fortalecimiento de su patrimonio cultural tangible e intangible, con el fin de alcanzar su bienestar común, en un marco de respeto a su autonomía y formas de gobierno.
2.2. Objetivos Específicos
2.2.1 Apoyar la ejecución de proyectos y acciones para la implementación de derechos de los pueblos indígenas y afromexicanos, en especial el ejercicio y fortalecimiento del derecho de libre determinación y autonomía, en sus distintos ámbitos y niveles; así como a sus tierras, territorios y recursos naturales; a sus sistemas normativos; a la participación y representación política; y para el ejercicio de los derechos de las mujeres indígenas y afromexicanas.
2.2.2 Otorgar apoyos económicos a personas y comunidades indígenas y afromexicanas para su acceso efectivo a la jurisdicción del Estado.
2.2.3 Apoyar el ejercicio de los derechos y el desarrollo integral de las mujeres indígenas y afromexicanas.
2.2.4 Apoyar la implementación de proyectos para el fortalecimiento de las economías indígenas ; turismo de naturaleza; acciones de mitigación y adaptación a los efectos del cambio climático.
2.2.5 Apoyar la comercialización de productos artesanales y servicios turísticos indígenas, así como el acceso a créditos y desarrollo de capacidades para pueblos, comunidades y empresas indígenas y afromexicanas.
2.2.6 Apoyar el establecimiento de Gasolineras comunitarias para el Bienestar en regiones indígenas, en cumplimento a los Planes de Justicia y Desarrollo Regional acordados con el Gobierno de México.
2.2.7 Implementar acciones para la construcción y ampliación de la infraestructura de servicios básicos (agua potable, drenaje y saneamiento, y electrificación) e integración territorial a través de obras de comunicación terrestre, infraestructura comunitaria y apoyo técnico comunitario.
2.2.8 Apoyar la ejecución de proyectos para la promoción, fortalecimiento y salvaguarda del patrimonio cultural tangible e intangible mediante el fomento de expresiones culturales, protección a los lugares sagrados, comunicación indígena intercultural, medicina tradicional y salud comunitaria.
2.2.9 Apoyar el acceso a la atención médica de tercer nivel de las personas integrantes de comunidades indígenas y afromexicanas.
2.2.10 Apoyar las promotorías comunitarias de derechos indígenas y afromexicanos, derechos de las mujeres indígenas y afromexicanas, cultura, medicina tradicional, comunicación indígena intercultural, lengua indígena, saberes y lugares sagrados, así como del fortalecimiento de las economías indígenas, y medio ambiente.
3. Cobertura
La cobertura del Programa será nacional y atenderá a pueblos y comunidades indígenas y afromexicanas que forman parte del Catálogo Nacional de los Pueblos y Comunidades Indígenas y Afromexicanas y en las regiones de atención focalizada prioritaria definidas por el INPI durante el ejercicio fiscal vigente.
3.1. Población Potencial
Los pueblos y comunidades indígenas y afromexicanas y sus integrantes que forman parte del Catálogo Nacional de los Pueblos y Comunidades Indígenas y Afromexicanas.
3.2. Población Objetivo
Los pueblos y comunidades indígenas y afromexicanas y sus integrantes que forman parte del Catálogo Nacional de los Pueblos y Comunidades Indígenas y Afromexicanas, ubicados, preferentemente, en las regiones indígenas y afromexicanas de atención focalizada prioritaria, definidas por el INPI durante el ejercicio fiscal vigente.
El INPI publicará en su página de Internet los listados correspondientes de la población objetivo.
3.3. Criterios de Priorización
El PROBIPI priorizará los proyectos y acciones que emanen de procesos de planeación participativa, que estén validados por las Asambleas Comunitarias, Regionales o sus Instituciones Representativas. Asimismo, se apoyará de forma preferente los que deriven de la construcción e implementación de Planes de Justicia y Desarrollo Regional u otro tipo de procesos autónomos de reconstitución de los pueblos y de fortalecimiento de su cultura, bajo la perspectiva de igualdad de género y de respeto a las formas de organización de sus comunidades, en beneficio directo de la población indígena y afromexicana.
Adicionalmente, se atenderán los criterios de priorización establecidos en las Mecánicas Operativas de cada componente.
3.4. Fortalecimiento de la libre determinación y autonomía
Con el objetivo de fortalecer la libre determinación y autonomía de los pueblos y comunidades indígenas y afromexicanas, las autoridades y representantes de dichos pueblos, podrán presentar proyectos, obras o acciones comunitarias o regionales que surjan de Planes de Justicia y Desarrollo Regional u otros procesos de planeación participativa, relativos a los componentes del Programa y definir libremente el desglose presupuestal para su ejecución, siempre y cuando se justifique su contribución a los objetivos planteados. En caso de que la solicitud de apoyo sea aprobada, estarán obligados a comprobar los recursos ejercidos conforme a lo establecido en las presentes ROP.
4. Componentes del Programa
4.1. Proyectos de los Pueblos y Comunidades Indígenas y Afromexicanas
4.1.1. Temáticas, Modalidades y Montos de Apoyo
| Temáticas | Modalidades | Montos* |
| 4.1.1.1. Implementación y Ejercicio Efectivo de los Derechos Fundamentales de los Pueblos Indígenas y Afromexicanos; así como de Mujeres Indígenas y Afromexicanas. | 4.1.1.1.1. Apoyo para el ejercicio de la autonomía indígena. Los apoyos podrán versar sobre los siguientes temas: a) Reconstitución comunitaria y/o regional, incluyendo procesos de conformación como instancia de organización regional; b) Fortalecimiento de sus formas de gobierno y de organización comunitaria, municipal y regional; c) Elaboración y/o expedición de instrumentos jurídicos de carácter comunitario, municipal y regional para el ejercicio de su libre determinación y autonomía; d) Nombramiento de autoridades comunitarias, municipales y regionales de conformidad con sus sistemas normativos; e) Cambio de régimen político electoral de comunidades y municipios indígenas, y f) Otras acciones que contribuyan al ejercicio de la autonomía indígena. | Hasta $1,000,000.00 (Un millón de pesos 00/100 M.N.) para procesos de autonomía en el ámbito comunitario y municipal**. Hasta $5,000,000.00 (Cinco millones de pesos 00/100 M.N.) para procesos de autonomía en el ámbito regional**. Temporalidad: Preferentemente se solicitarán dentro de los 3 primeros trimestres del ejercicio fiscal y se entregarán en una o más ministraciones, dependiendo de la naturaleza del proyecto y la disponibilidad presupuestal. |
| | 4.1.1.1.2. Proyectos para la implementación y ejercicio efectivo de los derechos fundamentales en los ámbitos comunitario y regional. Los proyectos podrán versar sobre los siguientes temas: a) Tierra, territorios y recursos naturales; b) Fortalecimiento de sus sistemas normativos y la jurisdicción indígena, así como su coordinación con el Estado; c) Participación y representación política; d) Derechos de las mujeres indígenas y afromexicanas y prevención de las violencias de género; e) Acceso a la identidad; f) Gestión, acceso, ejercicio y administración de recursos presupuestales municipales, estatales y federales, en forma directa, y g) Otros derechos colectivos reconocidos en la legislación nacional e internacional. | Proyectos comunitarios: Hasta $500,000.00 (Quinientos mil pesos 00/100 M.N.). Proyectos regionales: Hasta $2,000,000.00 (Dos millones de pesos 00/100 M.N.). Estos montos de apoyo podrán ser mayores, cuando así se justifique por el solicitante y lo estime pertinente la URP competente. Temporalidad: Preferentemente se solicitarán dentro de los 3 primeros trimestres del ejercicio fiscal y se entregarán en una o más ministraciones, dependiendo de la naturaleza del proyecto y disponibilidad presupuestal. |
4.1.1.1.3. Apoyo para la construcción e implementación de Planes de Justicia y Desarrollo Regional. | Los montos los definirá el INPI, en coordinación con las autoridades que correspondan, debiendo ser el monto mínimo indispensable para el cumplimiento de esta acción, sin que pueda exceder de $6,000,000.00 (Seis millones 00/100 M.N.) por Pueblo o Región Indígena. Temporalidad: Preferentemente se solicitarán dentro de los 3 primeros trimestres del ejercicio fiscal y se entregarán en una o más ministraciones, dependiendo de la naturaleza del proyecto y la disponibilidad presupuestal. El apoyo se otorgará por única vez en el ejercicio fiscal, cuando abarque todas las comunidades de un Pueblo Indígena o una porción significativa de ellas conforme a la región o micro región que corresponda. Tendrán prioridad los proyectos de continuidad y los casos de evidente injusticia en alguno de los derechos fundamentales de los pueblos indígenas, en común acuerdo con el Gobierno de México. |
| | 4.1.1.1.4. Apoyo para acciones de especialización, y acompañamiento técnico para la eficacia de los derechos indígenas y afromexicanos. Las acciones de esta modalidad están dirigidas a instituciones académicas públicas especializadas y de investigación en materia de derechos indígenas y afromexicanos, de carácter internacional, nacional o que estén a cargo de los pueblos y comunidades indígenas y afromexicanas; y deberán incluir uno o más de los siguientes tipos de acción: a) Acciones de especialización enmarcadas en el Sistema Nacional de Formación y Capacitación en Materia de Derechos de los Pueblos Indígenas y Afromexicanos; b) Acciones de análisis y elaboración de recomendaciones a políticas públicas y asignaciones presupuestales, particularmente reportadas en el AT10, dirigidas a una mejor implementación de los derechos reconocidos en el artículo 2º constitucional, y c) Acciones integrales de apoyo técnico jurídico y administrativo, acordadas con autoridades indígenas, en casos de implementación regional de derechos que incluyan gestiones, procedimientos administrativos y casos de litigio estratégico. En casos excepcionales podrá incrementarse el monto de apoyo siempre y cuando sea justificado y lo estime pertinente la URP competente. | Hasta $4,000,000.00 (Cuatro millones de pesos 00/100 M.N.) por proyecto**. |
| 4.1.1.2. Fortalecimiento de las Economías Indígenas y Medio Ambiente. | 4.1.1.2.1. Proyectos económicos con impacto comunitario y regional(1). Los proyectos podrán versar sobre los siguientes temas: a) Proyectos de producción primaria: Dirigido a comunidades que se enfoquen en la primera etapa de producción, con el objetivo de potencializar su contribución a la cadena de valor regional o comunitaria con énfasis en la generación de ingresos o para la seguridad y/o autosuficiencia alimentaria, y | Proyectos Comunitarios: Hasta $500,000.00 (Quinientos mil pesos 00/100 M.N.), dependiendo de los alcances del proyecto**. Proyectos Regionales: Hasta $1,000,000.00 (Un millón de pesos 00/100 M.N.). dependiendo de los alcances del proyecto**. Se podrá destinar hasta el diez por ciento (10%) de asistencia técnica y/o capacitación, correspondiente al monto del apoyo del INPI, el cual deberá ser acorde a las necesidades del proyecto. |
| b) Proyectos de transformación para cadenas de valor: Dirigido a comunidades que se enfoquen en procesos de beneficio y/o de transformación de su producción primaria y su comercialización esté articulada a una cadena de valor prioritaria de la comunidad o región. | Proyectos Comunitarios: Hasta $1,000,000.00 (Un millón de pesos 00/100 M.N.) dependiendo de los alcances del proyecto**. Proyectos Regionales: Hasta $1,500,000.00 (Un millón quinientos mil pesos 00/100 M.N.), dependiendo de los alcances del proyecto**. Se podrá destinar hasta el siete por ciento (7%) de asistencia técnica y/o capacitación, correspondiente al monto del apoyo del INPI, el cual deberá ser acorde a las necesidades del proyecto. |
| | 4.1.1.2.2. Proyectos comunitarios y regionales de turismo de naturaleza(2). Los proyectos podrán versar sobre los siguientes temas: a) Plan de negocios. Único apoyo para la formulación de un proyecto que defina objetivos y las diversas etapas del desarrollo turístico. | Proyectos Comunitarios: Hasta $150,000.00 (Ciento cincuenta mil pesos 00/100 M.N.), dependiendo de los alcances del proyecto**. Proyectos Regionales: Hasta $500,000.00 (Quinientos mil pesos 00/100 M.N.), dependiendo de los alcances del proyecto**. |
| b) Infraestructura y equipamiento. Único apoyo para infraestructura, rehabilitación y equipamiento de proyectos comunitarios y regionales de turismo de naturaleza que cuenten con un plan de negocios y estructura de inversión actualizada. En los casos de un segundo o tercer apoyo, en diferentes ejercicios fiscales, se valorará la pertinencia de la solicitud, y | Proyectos Comunitarios: Hasta $1,000,000.00 (Un millón de pesos 00/100 M.N.), dependiendo de los alcances del proyecto**. Proyectos Regionales: Hasta $1,500,000.00 (Un millón quinientos mil pesos 00/100 M.N.), dependiendo de los alcances del proyecto**. Se podrá destinar hasta el cinco por ciento (5%) de asistencia técnica y capacitación, correspondiente al monto total del apoyo del INPI, el cual deberá ser acorde a las necesidades del proyecto y de la comunidad. |
| | c) Consolidación. Único apoyo para complementar los requerimientos de equipamiento y estándares de calidad del sitio turístico. | Proyectos Comunitarios: Hasta $500,000.00 (Quinientos mil pesos 00/100 M.N.), dependiendo de los alcances del proyecto**. Proyectos Regionales: Hasta $1,000,000.00 (Un millón de pesos 00/100 M.N.). dependiendo de los alcances del proyecto**. Se podrá destinar hasta el cinco por ciento (5%) de asistencia técnica y capacitación, correspondiente al monto total del apoyo del INPI, el cual deberá ser acorde a las necesidades del proyecto y de la comunidad. |
| 4.1.1.2.3. Proyectos para la implementación de acciones de mitigación y adaptación a los efectos del cambio climático(3). Los proyectos podrán versar sobre los siguientes temas: a) Proyectos de Inicio: Apoyo para acciones de conservación, protección, recuperación, mantenimiento y/o manejo sustentable de ecosistemas. Asimismo, se apoyará la implementación de ecotecnias, y | Proyectos Comunitarios: Hasta $350,000.00 (Trescientos cincuenta mil pesos 00/100 M. N.), dependiendo de los alcances del proyecto**. Proyectos Regionales: Hasta $500,000.00 (Quinientos mil pesos 00/100 M.N.), dependiendo de los alcances del proyecto**. Se podrá destinar hasta el cinco por ciento (5%) de asistencia técnica y capacitación, correspondientes al monto total del apoyo del INPI, los cuales deberán ser acordes a las necesidades del proyecto y de la comunidad. |
| b) Proyectos de fortalecimiento: Apoyo a la consolidación de acciones comunitarias para el aprovechamiento y conservación de los recursos naturales. Asimismo, se apoyará la implementación de ecotecnias | Proyectos Comunitarios: Hasta $500,000.00 (Quinientos mil pesos 00/100 M. N.), dependiendo de los alcances del proyecto**. Proyectos Regionales: Hasta $800,000.00 (Ochocientos mil pesos 00/100 M.N.). dependiendo de los alcances del proyecto**. Se podrá destinar hasta el cinco por ciento (5%) de asistencia técnica y capacitación, correspondiente al monto total del apoyo del INPI, los cuales deberán ser acordes a las necesidades del proyecto y de la comunidad. |
4.1.1.3. Promoción del Patrimonio Cultural, la Medicina Tradicional, la Comunicación Indígena Intercultural, y los Lugares y Sitios Sagrados y Rutas de Peregrinación. | 4.1.1.3.1. Proyectos de fomento a las expresiones del patrimonio cultural indígena y afromexicano. Los proyectos podrán versar sobre los siguientes temas: a) Conocimiento indígena y propiedad intelectual colectiva; b) Tradición oral y fortalecimiento de las lenguas indígenas; c) Música tradicional; | Proyectos comunitarios: Hasta $300,000.00 (Trescientos mil pesos 00/100 M.N) por proyecto**. Proyectos Regionales: Hasta $1,000,000.00 (Un millón de pesos 00/100 M.N.) **. Podrá destinarse hasta un ocho por ciento (8%) del monto total del proyecto para transporte, alimentación y hospedaje en la adquisición de insumos y/o bienes del proyecto que esté debidamente justificado. |
| | d) Danza tradicional; e) Cocina tradicional; f) Juegos tradicionales; g) Museos comunitarios; h) Rescate, preservación, innovación y difusión de técnicas artesanales, y i) Otras expresiones culturales tradicionales. | Podrá incluirse hasta $5,000.00 (Cinco mil pesos 00/100 M.N.) para el pago de testimonios videográficos y/o fotográficos de la expresión cultural. Para conceptos de capacitación y mano de obra especializada, podrá destinarse hasta un cuarenta por ciento (40%). Para el caso de eventos culturales se podrá destinar hasta un cuarenta por ciento (40%) del monto total del proyecto para conceptos de traslados y gasolina de los participantes. Estos montos de apoyo podrán ser mayores, cuando así se justifique por el solicitante y lo estime pertinente la URP competente. |
| 4.1.1.3.2. Proyectos de comunicación indígena intercultural Los proyectos podrán versar sobre los siguientes temas: a) Apoyo para la regularización de medios de comunicación indígena intercultural; b) Producción radiofónica y de video; c) Producción fotográfica; d) Restauración y conservación de archivos audiovisuales: sonoro, video o fotografía; e) Exhibición comunitaria de cine, video y fotografía; f) Murales de creación colectiva; g) Edición digital de materiales multimedia: páginas web, infografías para redes sociales, aplicaciones, carteles; h) Publicación impresa y digital de libros; i) Procesos de investigación regional o comunitaria para la generación de productos de comunicación, que apoyen la transmisión de la cultura, las lenguas, la memoria histórica, la cosmovisión y los procesos de bienestar integral de los pueblos indígenas y afromexicanos; j) Capacitación y asesoría sobre producción radiofónica, de video, fotografía y otras técnicas de comunicación con enfoque intercultural; k) Apoyo para equipamiento de medios de comunicación indígena intercultural, y l) Otros recursos, técnicas y formas de expresión para incentivar y fortalecer la comunicación indígena intercultural. | Proyectos comunitarios: Hasta $300,000.00 (Trescientos mil pesos 00/100 M.N.) por proyecto**. Proyectos Regionales: hasta $1,000,000.00 (Un millón de pesos 00/100 M.N.) **. Los proyectos de capacitación se podrán apoyar en el concepto de facilitación hasta con el treinta por ciento (30%) del monto total solicitado. Estos montos de apoyo podrán ser mayores, cuando así se justifique por el solicitante y lo estime pertinente la URP competente. |
| | 4.1.1.3.3. Proyectos de medicina tradicional para el fomento de la salud comunitaria. Los proyectos podrán versar sobre los siguientes temas: a) Establecimiento, rehabilitación y equipamiento de espacios para la práctica, enseñanza y ejercicio de la medicina tradicional y promoción de la salud comunitaria; b) Establecimiento de jardines botánicos y farmacias de plantas medicinales; c) Investigación, formación, promoción y difusión de la medicina tradicional indígena y afromexicana; d) Fortalecimiento, reconocimiento y transmisión de saberes de la partería tradicional indígena y afromexicana, y e) Fomento de espacios de intercambio y diálogo para el ejercicio de la medicina y partería tradicional indígena y afromexicana. | Proyectos comunitarios: Hasta $300,000.00 (Trescientos mil pesos 00/100 M.N.) por proyecto**. Proyectos Regionales: Hasta $1,000,000.00 (Un millón de pesos 00/100 M.N.) **. Estos montos de apoyo podrán ser mayores, cuando así se justifique por el solicitante y lo estime pertinente la URP competente. Para conceptos de capacitación, podrá destinarse hasta un treinta por ciento (30%) del monto total del proyecto. En el caso específico para proyectos de encuentros hasta el cuarenta por ciento (40%). |
| 4.1.1.3.4. Proyectos de Lugares y Sitios Sagrados y Rutas de Peregrinación Los proyectos podrán versar sobre las siguientes acciones: a) Equipamiento, adecuaciones básicas y mejora de los lugares y sitios sagrados, y b) Fomento de la tradición ceremonial y espiritual para la realización de rituales y rutas de peregrinación en lugares y sitios sagrados intrínsecos a la cosmovisión de los pueblos indígenas. | Proyectos comunitarios: Hasta $300,000.00 (Trescientos mil pesos 00/100 M.N.) por proyecto**. Proyectos Regionales: Hasta $1,000,000.00 (Un millón de pesos 00/100 M.N.) **. Estos montos de apoyo podrán ser mayores, cuando así se justifique por el solicitante y lo estime pertinente la URP competente. Para conceptos de capacitación y asistencia técnica podrá destinarse hasta un cuarenta por ciento (40%) del monto total del proyecto. En el caso de traslado a lugares y sitios sagrados y rutas de peregrinación se destinará hasta el cuarenta por ciento (40%) del monto total. Podrá destinarse hasta un cinco por ciento (5%) del monto total del proyecto para transporte, alimentación y hospedaje en la adquisición de insumos y/o bienes del proyecto, que esté debidamente justificado. |
* Para todas las Modalidades del Componente 4.1 Proyectos de los Pueblos y Comunidades Indígenas y Afromexicanas, no existe monto mínimo.
** Temporalidad: La entrega del apoyo se realizará durante el presente ejercicio fiscal de conformidad con lo establecido en el instrumento normativo que corresponda, misma que estará sujeta a la disponibilidad presupuestal.
4.1.2. Requisitos
a) Solicitud de apoyo debidamente requisitada, mediante el Formato FG_01 del Anexo 1 de la Mecánica Operativa.
b) Proyecto elaborado conforme al documento "Elementos básicos para la elaboración de proyectos del PROBIPI", acorde a cada temática, mismo que se encuentra publicado en la página oficial del INPI;
c) Para el caso de los proyectos donde se apoye el concepto de "Honorarios" o "Facilitación", se deberá presentar currículum o semblanza, así como la documentación probatoria, que acredite que la persona prestadora del servicio posee el conocimiento y experiencia suficiente en los temas a desarrollar.
La documentación no necesariamente tendrá que ser de carácter académico, pudiendo presentarse, en su caso, un documento emitido por las autoridades comunitarias, donde avalen dicha experiencia y conocimiento.
Para los proyectos donde se apoye con "Capacitación", se deberá anexar carta descriptiva, y para aquellos donde se apoye "Asistencia Técnica", se deberá anexar el programa de trabajo;
d) Acta de Asamblea Comunitaria, Acta de Asamblea Ejidal o Comunal o Acta de Asamblea Regional de Autoridades, que avale el proyecto.
El Acta establecerá el nombre de las personas responsables de operar el proyecto y administrar los recursos, en el caso de las actas de asamblea regional, se deberá precisar la comunidad o comunidades designadas para el ejercicio de los recursos, pudiendo apoyarse en el formato FG_02 "Modelo de Acta de Asamblea Comunitaria o Regional de Autoridades".
Para los proyectos de Fortalecimiento de las Economías Indígenas y Medio Ambiente, se nombrará un Comité de Seguimiento.
Este requisito no se exigirá tratándose de apoyos para proyectos solicitados por instituciones públicas que den atención a pueblos y comunidades indígenas y afromexicanas, y
e) Si el proyecto es dictaminado como aprobado, la instancia solicitante deberá presentar una cuenta bancaria de ahorro mancomunada, a nombre de al menos dos integrantes del comité de seguimiento, o cuenta bancaria a nombre de la comunidad o empresa comunitaria, o, en su caso, a nombre de la dependencia o institución pública, con el objetivo de realizar la transferencia de los recursos aprobados. Para el caso de los proyectos de Promoción del Patrimonio Cultural, Medicina Tradicional, Comunicación Indígena intercultural y los Lugares y Sitios Sagrados y Rutas de Peregrinación, la cuenta bancaria de ahorro deberá ser preferentemente mancomunada; el documento obligatoriamente deberá de contener los nombres y firmas de los titulares y co titulares de la cuenta.
Para el caso del "Apoyo para el ejercicio de la autonomía indígena" no serán aplicables los requisitos establecidos en los incisos a, b, y c establecidos en este numeral y deberá observarse el documento denominado "Principios para el Fortalecimiento y Consolidación de Procesos Autonómicos de los Pueblos y Comunidades Indígenas y Afromexicanas" que se encuentra publicado en la página oficial del INPI.
Asimismo, será necesario cumplir con los requisitos específicos de cada Temática y Modalidad, establecidos en el Numeral 1.7 del Anexo 1. Mecánica Operativa de Proyectos de los Pueblos y Comunidades Indígenas y Afromexicanas.
4.1.3. Mecanismos para implementar las acciones
Los Proyectos se otorgarán con base en el Anexo 1. Mecánica Operativa de Proyectos de los Pueblos y Comunidades Indígenas y Afromexicanas de las ROP.
4.2. Apoyos para el acceso efectivo de personas y comunidades indígenas y afromexicanas a la jurisdicción del Estado
4.2.1. Modalidades y Montos de Apoyo
| Modalidades | Montos* |
| 4.2.1.1. Apoyo para la liberación de personas privadas de su libertad por violación al derecho fundamental de efectivo acceso a la jurisdicción del Estado o porque su libertad implique la posibilidad de gozar otros derechos fundamentales. | Hasta $80,000.00 (Ochenta mil pesos 00/100 M.N.)**. |
| 4.2.1.2. Apoyo para la interpretación y traducción en lenguas indígenas, así como para peritajes sobre identidad e institucionalidad indígena. | Hasta $1,508.00 (Un mil quinientos ocho pesos 00/100 M.N.) por interpretación y hasta $ 1,038.00 (Mil treinta y ocho pesos 00/100 M.N.) por concepto de hospedaje y alimentación para el intérprete o traductor al día, más gastos de traslado**. El monto por concepto de hospedaje y alimentación podrá ser mayor, cuando así se justifique por el solicitante y lo estime pertinente la URP competente. Hasta $646.00 (Seiscientos cuarenta y seis pesos 00/100 M.N.) por cada cuartilla de traducción**. Hasta $800.00 (Ochocientos pesos 00/100 M.N.) por cada cuartilla de traducción de textos especializados**. El monto por concepto de hospedaje y alimentacion podra ser mayor, cuando asi se justifique y lo estime pertinente la URP competente. Hasta $50,000.00 (Cincuenta mil pesos 00/100 M.N.) por peritaje o defensa**. |
| 4.2.1.3. Apoyo emergente para la sobrevivencia familiar con énfasis de apoyo a mujeres indígenas y afromexicanas en situación de desplazamiento forzado interno o de carencia del mínimo vital humano. | Hasta $2,000,000.00 (Dos millones de pesos 00/100 M.N.)** y podrán consistir en: a) Vestimenta. b) Productos de higiene personal. c) Alimentación por un periodo mínimo de dos meses. d) Adquisición de insumos para garantizar un alojamiento digno. El monto dependerá del censo de personas beneficiarias y de sus necesidades, de conformidad con la mecánica operativa correspondiente. |
*Para todas las Modalidades del Componente 4.2. Apoyos para el acceso efectivo de personas y comunidades indígenas y afromexicanas a la jurisdicción del Estado, no existe monto mínimo.
**Temporalidad: Se podrá solicitar en cualquier momento del ejercicio fiscal y se entregarán en una sola exhibición.
4.2.2. Requisitos
4.2.2.1. Apoyo para la liberación de personas privadas de su libertad por violación al derecho fundamental de efectivo acceso a la jurisdicción del Estado o porque su libertad implique la posibilidad de gozar otros derechos fundamentales:
a) Solicitud mediante escrito libre dirigido al INPI, suscrito por la posible persona beneficiaria, u otras personas e instituciones, el cual deberá contener nombre completo, lugar de nacimiento, ubicación de la posible persona beneficiaria y motivos por los que solicita el apoyo;
b) Que proceda legalmente la libertad provisional o definitiva o que haya cumplido con los requisitos que la Ley estima pertinentes para una salida alterna;
c) Que se trate de personas de escasos recursos económicos y no reincidentes, y
d) Que existan indicios de violación al derecho fundamental de efectivo acceso a la jurisdicción del Estado o que su liberación represente la posibilidad de gozar otros derechos fundamentales o mejorar las condiciones de vida de su núcleo familiar cercano.
No se apoyarán los delitos de violación o delitos sexuales, violencia intrafamiliar y los que afecten los intereses de las comunidades indígenas o afromexicanas o vulneren los derechos de niñas, niños y adolescentes, así como de mujeres.
Se deberá contar con los documentos jurídicos que justifiquen que la posible persona beneficiaria es susceptible de recibir algún apoyo.
4.2.2.2. Apoyo para la interpretación y traducción en lenguas indígenas, así como para peritajes sobre identidad e institucionalidad indígena:
a) Que la autoridad competente en materia jurisdiccional o administrativa formule por escrito el requerimiento correspondiente, para cada diligencia, en el que se precise estado, municipio y comunidad o localidad indígena de la persona que requiere ser asistida, o presente el material a traducir, con el propósito de identificar la lengua indígena y variante lingüística que se necesita. Cuando el Instituto considere necesaria la participación de un intérprete o traductor en lenguas indígenas en beneficio de la población indígena, procederá a solicitarlo a la CGDI del INPI;
b) Que, entre la fecha de recepción formal de la solicitud y el desahogo de la diligencia respectiva, medien cuando menos 5 (cinco) días hábiles para la atención del mismo. El INPI valorará los casos en que se puedan otorgar apoyos cuando sean solicitados con menor anticipación, siempre y cuando existan las condiciones necesarias para ello. En todos los casos se procurarán procedimientos ágiles para salvaguardar los derechos de las personas que requieran de este servicio;
c) El perfil y características de la persona que participe como intérprete-traductora en lengua indígena deberá coincidir con la comunidad o localidad indígena de origen de la persona o con la comunidad o localidad indígena que requiere del apoyo; preferentemente, que se encuentre inscrito en el Padrón Nacional de Intérpretes y Traductores en Lenguas Indígenas (http://panitli.inali.gob.mx/), esté certificada o reconocida como intérprete-traductora de una lengua indígena por parte de alguna institución oficial con atribuciones para expedirlo y poseer experiencia como intérprete-traductora en la materia que se trate, o en su caso, presentar carta aval de una autoridad comunitaria;.
d) Que se señale el número de cuartillas que requieren traducción. Para tal efecto, se considerará como cuartilla, cada uno de los lados de una hoja, por lo que el pago de la traducción se realizará por cuartilla del documento origen a traducir (únicamente texto) y el monto no se modificará por el número de cuartillas que resulten de la traducción. Aunado a lo anterior, para el caso de traducción de textos especializados, se considerará el pago por cuartilla para cada una de las personas que participaron en el proceso de traducción. De conformidad a lo establecido en la "Guía para la prestación de servicios de interpretación y traducción de lenguas indígenas", y
e) El señalamiento preciso del dispositivo que contenga el audio o video a interpretar. En estos casos, las interpretaciones se cubrirán como días de diligencia o actuación.
Con la finalidad de garantizar la calidad de los servicios de interpretación y traducción en lenguas indígenas, este tipo de apoyo se deberá operar de conformidad con la Guía para la prestación de servicios de interpretación y traducción de lenguas indígenas, publicada en la página oficial del Instituto.
Con relación a peritajes sobre identidad e institucionalidad indígena:
a) Que la solicitud de apoyo contenga la pericial requerida, así como los datos generales del conflicto jurídico y adjunte evidencia del mismo;
b) Copia de la identificación oficial y CURP de la persona indígena o afromexicana que recibe el beneficio de forma directa o en representación del pueblo o comunidad indígena o afromexicana, y
c) Que la persona prestadora de servicios cuente con el perfil y características necesarias.
A falta de cualquiera de los requisitos antes descritos, resultará la improcedencia del apoyo, notificando por escrito a la autoridad requirente.
4.2.2.3. Apoyo emergente para la sobrevivencia familiar con énfasis de apoyo a mujeres indígenas y afromexicanas en situación de desplazamiento forzado interno o de carencia del mínimo vital humano:
Una vez que se haya identificado o exista una notificación al INPI por parte de Autoridades Federales u Organismos Públicos competentes, en donde se informe sobre el grupo de mujeres indígenas o afromexicanas en situación de desplazamiento forzado interno o de personas en estado de necesidad o en situación que ponga en riesgo su sobrevivencia por alguna causa o hecho de fuerza mayor justificada, se deberán integrar los siguientes requisitos:
a) Solicitud de apoyo en escrito libre dirigido al INPI, donde se informe situación de necesidad;
b) Acta de asamblea del Grupo que integre el número de familias, así como el total de integrantes, información sobre la problemática, tipo de apoyo solicitado y, fundamentalmente, la designación del comité de mujeres: presidenta, secretaría, tesorera y, de ser el caso, sus vocales;
c) Un censo de personas beneficiarias e identificación de sus necesidades, conforme al cual se determinará el apoyo que se otorgará, por cuanto hace a la naturaleza de la situación del desplazamiento, cuando no se cuente con documentos que acrediten la personalidad de las personas solicitantes e integrantes, será suficiente la acreditación, emitida por alguna autoridad comunitaria, agraria, tradicional o municipal de la comunidad de residencia, y
d) Un diagnóstico de necesidades elaborado por el CCPI y/o OR que de cobertura, el cual integrará información relativa a la problemática o situación del desplazamiento o la situación de ayuda humanitaria, incorporando el número de jefas de familia e integrantes, así como los insumos solicitados.
4.2.3. Mecanismos para implementar las acciones
Los Apoyos para este componente se otorgarán con base en el Anexo 2. Mecánica Operativa de los Apoyos para el acceso efectivo de personas y comunidades indígenas y afromexicanas a la jurisdicción del Estado de las ROP.
4.3. Apoyo a procesos organizativos y acciones para el ejercicio de los derechos de las mujeres indígenas o afromexicanas 4.3.1. Modalidades y Montos de Apoyo
| Modalidades | Montos* |
| 4.3.1.1. Casas de la Mujer Indígena y Afromexicana (CAMIA). | Se otorgarán apoyos de conformidad con la fase en la que se encuentra la CAMIA solicitante, conforme al cumplimiento de los indicadores del Modelo (Formato 1 de la mecánica operativa del Apoyo a procesos organizativos y acciones para el ejercicio efectivo de los derechos de las mujeres indígenas y afromexicanas) de la siguiente forma: a) Hasta $700,000.00 (Setecientos mil pesos 00/100 M.N.) a las Casas que se encuentran en Fase 1, Inicial. b) Hasta $850,000.00 (Ochocientos cincuenta mil pesos 00/100 M.N.) a las Casas en Fase 2, Fortalecimiento. c) Hasta $1,000,000.00 (Un millón de pesos 00/100 M.N.) a las Casas en Fase 3, Consolidación. Se podrá otorgar hasta $100,000.00 (Cien mil pesos 00/100 M.N.) para ampliación del inmueble, remozamiento y/o compra de equipamiento de las CAMIA's que así lo requieran conforme al numeral 3.7 del Anexo 3. Apoyo a procesos organizativos y acciones para el ejercicio de los derechos de las mujeres indígenas y afromexicanas. Temporalidad: Se solicitará dentro de los primeros dos meses del ejercicio fiscal y se entregará en una sola ministración dentro del segundo trimestre del propio ejercicio fiscal. |
*Para la Modalidad del Componente 4.3. Apoyo a procesos organizativos y acciones para el ejercicio de los derechos de las mujeres indígenas o afromexicanas, no existe monto mínimo.
4.3.2. Requisitos
4.3.2.1. Casas de la Mujer Indígena y Afromexicana.
a) Registro en línea del proyecto (https://tramites.inpi.gob.mx/). Los requisitos específicos de los proyectos deberán ser consultados en el numeral 3.5 del Anexo. 3. Mecánica operativa del Apoyo a procesos organizativos y acciones para el ejercicio de los derechos de las mujeres indígenas y afromexicanas, y
b) Adjuntar al sistema informático los siguientes documentos:
· Digitalización de la identificación oficial (credencial para votar vigente, pasaporte vigente o cédula profesional) y de la CURP de la persona designada como coordinadora;
· Escrito libre de no vinculación a ningún partido político y/o asociación religiosa;
· Plan de fortalecimiento acompañado de la documentación soporte. Con el propósito de ampliar el fortalecimiento de capacidades de las integrantes de los grupos operativos, las temáticas que se propongan en los planes de fortalecimiento no podrán ser las mismas por más de tres años; asimismo, deberá existir diversificación profesional para la impartición de temáticas;
· Currículo y documentación probatoria de las personas que se propongan para el cumplimiento del Plan de Fortalecimiento;
· Aval de la Asamblea Comunitaria. Excepcionalmente y cuando así se justifique, se podrá presentar aval de las autoridades comunitarias de la comunidad o región indígena que correspondan, y
· Documentación probatoria de la experiencia del grupo para operar la Casa.
Para obtener el monto adicional, deberán cubrirse los siguientes requisitos:
a) Carta de justificación;
b) Plano de ampliación, gráfica, fotografía o dibujo que exprese la reparación o ampliación propuesta,
c) Presupuesto de obra;
d) Programa y cronograma de la obra;
e) Propuesta de compra;
f) Cotizaciones respectivas, y
g) Oficio del CCPI que dé seguimiento a la Casa, en donde se manifieste que el recurso solicitado es necesario.
Toda la información que se registre en el sistema informático deberá estar completa y legible. El registro de la documentación no implica que se encuentre correcta por lo que será sujeta de revisión durante el proceso de dictaminación. No se autorizarán propuestas que no presenten el total de los requisitos señalados.
4.3.3. Mecanismos para implementar las acciones
Los Apoyos a procesos organizativos y acciones para el ejercicio de los derechos de las mujeres indígenas y afromexicanas se otorgarán con base en el Anexo. 3. Mecánica Operativa del Apoyo a procesos organizativos y acciones para el ejercicio de los derechos de las mujeres indígenas y afromexicanas de las ROP.
4.4. Comercialización de productos artesanales y servicios turísticos indígenas, acceso al crédito y desarrollo de capacidades para comunidades y empresas indígenas y afromexicanas.
4.4.1. Modalidades y Montos de Apoyo
Estos apoyos pretenden contribuir al desarrollo de la identidad comercial, mejorar la presentación para el acceso a los mercados locales, regionales, nacionales e internacionales.
| Modalidades | Montos* |
| 4.4.1.1. Estrategia comercial: Los apoyos podrán versar sobre los siguiente temas: a) Diseño y estudios: Apoyos para el diseño de etiquetado e identidad comercial, mejora de empaque, incluyendo suajado en el etiquetado y embalaje. Estudios de laboratorio, certificaciones y formulación de manuales, planes, o documentos que permitan la estandarización de procesos y el desarrollo organizativo y el fortalecimiento como empresa comunitaria. Se podrá apoyar el registro de marca ante el IMPI, de acuerdo a lo especificado en la Mecánica Operativa del Componente. Anexo 4; b) Promocion y difusion: Apoyo para la promoción y difusión de productos artesanales, agroalimentarios, servicios turísticos; a través del diseño u operación de medios impresos y/o digitales, y c) Eventos de comercializacion: Apoyo para la participación de eventos: expos comerciales ferias, y todos aquellos que tengan como finalidad la oferta y comercialización de productos o servicios de las comunidades o empresas comunitarias indígenas o afromexicanas. | Hasta $100,000.00 (Cien mil pesos 00/100 M.N.) por comunidad o empresa comunitaria indígena o afromexicana**. Se pueden apoyar una o varias actividades de las modalidades descritas, respetando el monto límite en su conjunto. Para el caso del Intercambio de experiencias para el fortalecimiento económico comunitario el monto será de hasta $150,000.00 (Ciento cincuenta mil pesos 00/100 M.N.), por comunidad o empresa comunitaria indígena o afromexicana. |
| 4.4.1.2. Uso de los sellos distintivos Manos Indígenas, Calidad Mexicana y Paraísos Indígenas: El establecimiento y promoción del uso de sellos distintivos busca validar las características de los productos tradicionales y servicios generados por comunidades o empresas comunitarias indígenas y afromexicanas. | No aplica montos, ni temporalidad. |
4.4.1.3. Desarrollo de capacidades para el fomento a las economías indígenas: Los apoyos podrán versar sobre los siguientes temas: a) Apoyo para la capacitación continua en temas administrativos, técnicos, educación financiera y todos aquellos que ayuden al fortalecimiento de empresas comunitarias y cadenas de valor, de las comunidades o empresas comunitarias indígenas y/o afromexicanas, y b) Intercambio de experiencias para el fortalecimiento económico comunitario y acciones específicas, preferentemente en el marco de los Planes de Justicia y Desarrollo Regional, así como, otros procesos participativos; en función de la disponibilidad presupuestal. | Hasta $100,000.00 (Cien mil pesos 00/100 M.N.) por comunidad o empresa comunitaria indígena o afromexicana**. Se pueden apoyar una o varias actividades de las modalidades descritas, respetando el monto límite. Para el caso del Intercambio de experiencias para el fortalecimiento económico comunitario el monto será de hasta $150,000.00 (Ciento cincuenta mil pesos 00/100 M.N.), por comunidad o empresa comunitaria indígena o afromexicana. |
| 4.4.1.4. Acceso al Crédito para comunidades y empresas indígenas y afromexicanas. a) Incentivo para la formulación de Plan de Negocios para solicitud de crédito ante la banca de desarrollo: Este apoyo podrá otorgarse por única ocasión para complementar el expediente de solicitud de crédito ante instituciones de crédito de la banca de desarrollo. | Hasta $40,000.00 (Cuarenta mil pesos 00/100 M.N.) **. |
*Para todos las Modalidades del Componente 4.4. Comercialización de productos artesanales y servicios turísticos indígenas, acceso al crédito y desarrollo de capacidades para comunidades y empresas indígenas y afromexicanas, no existe monto mínimo.
** La temporalidad de entrega del apoyo es único durante el presente ejercicio fiscal y sujeto a la disponibilidad presupuestal.
4.4.2. Requisitos
4.4.2.1. Estrategia Comercial:
a) Formato EI_B2 "Solicitud de Apoyo de comercialización de productos artesanales y servicios turísticos indígenas, acceso al crédito y desarrollo de capacidades para comunidades y empresas indígenas y afromexicanas";
b) Formato EI_B1 "Ficha Diagnóstico de productos elaborados por población Indígena y Afromexicana", y
c) Expediente de los representantes de las comunidades y/o empresas comunitarias indígenas o afromexicanas beneficiarias que contenga:
· Copia de Identificación Oficial vigente con fotografía;
· CURP expedida en el presente ejercicio fiscal, y
· Comprobante de domicilio.
4.4.2.2. Uso del sello distintivo Manos Indígenas, Calidad Mexicana:
a) Formato EI_B2 "Solicitud de Apoyo de comercialización de productos artesanales y servicios turísticos indígenas, acceso al crédito y desarrollo de capacidades para comunidades y empresas indígenas y afromexicanas", debidamente requisitado;
b) Formato EI_B1 "Ficha Diagnóstico de productos elaborados por población Indígena y Afromexicana", debidamente requisitado, y
c) Documentos de la comunidad y/o empresa comunitaria indígena y/o afromexicana para cotejo:
· Acta Constitutiva;
· Cédula de Identificación Fiscal del SAT (si aplica), y
· Registro de Marca ante el IMPI (preferentemente).
4.4.2.3. Uso del sello distintivo Paraísos Indígenas:
a) Solicitud en escrito libre para uso del sello distintivo;
b) RFC y Opinión del cumplimiento de obligaciones fiscales en sentido positivo actualizado, emitidos por el SAT;
c) Presentar evidencia documental y fotográfica de que ostentan una operación estructurada, servicios y actividades de calidad;
d) Que cuenten con infraestructura y equipamiento en óptimas condiciones de uso, de acuerdo con los "Criterios de instalaciones y servicios de proyectos comunitarios y regionales de turismo de naturaleza para su inclusión al Sello Distintivo Paraísos Indígenas" (Formato EI_B3 "Criterios de instalaciones y servicios de proyectos comunitarios y regionales de turismo de naturaleza para su inclusión al Sello Distintivo Paraísos Indígenas", debidamente requisitado);
e) Presentar documentación probatoria de que cuentan con personal certificado en la realización de las actividades que se ofertan;
f) Es obligatorio contar con el Distintivo M Ecoturístico emitido por la SECTUR, y
g) Contar al menos, con alguno de los siguientes sellos o certificados:
· Distintivo Punto Limpio, otorgado por la SECTUR, o
· Norma Mexicana NMX-AA-133-SCFI-2013, Requisitos y Especificaciones de Sustentabilidad del Ecoturismo, otorgado por la SEMARNAT.
4.2.2.4.Desarrollo de capacidades para el fomento a las economías indígenas
a) Formato EI_B2 "Solicitud de Apoyo de comercialización de productos artesanales y servicios turísticos indígenas, acceso al crédito y desarrollo de capacidades para comunidades y empresas indígenas y afromexicanas";
b) Formato EI_B1 "Ficha Diagnóstico de productos elaborados por población Indígena y Afromexicana";
c) Expediente de los representantes de las comunidades y/o empresas comunitarias indígenas o afromexicanas beneficiarias que contenga:
· Copia de identificación oficial vigente con fotografía;
· CURP expedida en el presente ejercicio fiscal, y
· Comprobante de domicilio.
d) Sobre el proceso de capacitación:
· Carta descriptiva o Plan de Formación. De manera obligatoria se deberán plantear actividades de acompañamiento en situación de campo o práctica y solo de manera mínima exposiciones en aula. El mínimo de duración será de 35 horas;
· Copia de identificación oficial vigente con fotografía del expositor, y
· Curriculum vitae del expositor con evidencias de experiencia en la temática a desarrollar.
4.4.2.5. Acceso al crédito para comunidades y empresas indígenas y afromexicanas (Incentivo para la formulación de Plan de Negocios para solicitud de crédito ante la Banca de Desarrollo)
a) Formato EI_B2 "Solicitud de Apoyo de comercialización de productos artesanales y servicios turísticos indígenas, acceso al crédito y desarrollo de capacidades para comunidades y empresas indígenas y afromexicanas", debidamente requisitado;
b) Formato EI_B1 "Ficha Diagnóstico de productos elaborados por población Indígena y afromexicana", debidamente requisitado;
c) Copia de identificación oficial vigente con fotografía y CURP actualizado y legible de los representantes de la comunidad y/o empresa comunitaria indígena o afromexicana, o Fondo Regional Indígena, y
d) Documento de Proyecto de Inversión o Plan de Negocios completo, con evidencia de entrega ante las instituciones de crédito de la Banca de Desarrollo.
4.4.3. Mecanismos para implementar las acciones
Los Apoyos para este componente se otorgarán con base en el Anexo 4. Mecánica Operativa para la Comercialización de productos artesanales y servicios turísticos indígenas, acceso al crédito y desarrollo de capacidades para comunidades y empresas indígenas y afromexicanas de las ROP.
4.5. Establecimiento de gasolineras comunitarias para el bienestar en regiones indígenas, en el marco de los Planes de Justicia y Desarrollo Regional de los Pueblos Wixárika, Náayeri, O'dam o Au'dam y Mexikan, para dar cumplimiento a los acuerdos con el Gobierno de México.
4.5.1. Tipo y Montos de Apoyo
Este apoyo se otorgará por única ocasión y dirigirá exclusivamente a comunidades participantes en los Planes de Justicia y Desarrollo Regional de los Pueblos Indígenas mencionados o en caso extraordinario a aquellos que correspondan a una coordinación institucional que emane de los mismos.
Se podrá establecer en el Convenio de Concertación a firmarse con las comunidades, varias ministraciones de manera secuenciada en función de la etapa que se esté realizando, a fin de garantizar su cumplimiento de manera eficaz y transparente.
Se busca que este apoyo pueda impactar positivamente en la reducción de costos de traslado y accesibilidad para la compra de combustibles, al fortalecer la economía local por adquirirlos en empresas comunitarias de dichos pueblos.
| Tipo de Apoyo | Montos |
| 4.5.1.1. Apoyo integral para la formulación de estudios y proyectos, gestión de permisos y capacitación; así como, financiamiento para obra civil y equipamiento. | Lo que se acuerde con las autoridades que correspondan, debiendo ser el monto mínimo indispensable para el cumplimiento de esta acción, sin que pueda exceder de $23,000,000.00 (Veintitrés millones de pesos 00/100 M.N). Solo podrán aplicarse hasta un máximo de 5 apoyos en total exclusivamente a comunidades participantes de este componente en el presente ejercicio fiscal. Temporalidad de entrega del apoyo: Un solo apoyo por ejercicio fiscal, pudiendo establecerse una o varias ministraciones de acuerdo a la etapa que se esté realizando. |
4.5.2. Requisitos
a) Copia del Acta de Asamblea correspondiente, que avale el establecimiento de la gasolinera comunitaria para el bienestar en regiones indígenas. Dicha Acta establecerá la o las comunidades responsables de operar la ejecución y administrar los recursos;
b) Documento de Validación Técnica del sitio propuesto por la comunidad para el establecimiento de la Gasolinera comunitaria para el Bienestar en regiones indígenas, validado y firmado por el área encargada de PEMEX y/o la ASEA, con el Visto Bueno de la CGFEI y, en su caso, de las Unidades Administrativas del INPI que correspondan;
c) Solicitud de apoyo en formato FG_01 "Solicitud de apoyo";
d) Para los casos donde se apoye el concepto de "Asistencia Técnica" o "Capacitación", presentar carta descriptiva, currículum y/o semblanza que describa la experiencia del capacitador; avalado por Autoridades Competentes (PEMEX, SENER, SEMARNAT, entre otras);
e) Documento que acredite ante el Instituto y las instancias competentes, la propiedad o posesión del predio en que se establecerá la gasolinera comunitaria para el bienestar en regiones indígenas, a nombre de la instancia solicitante del apoyo (Por ejemplo: carpeta básica del núcleo agrario, escritura, contrato de comodato, entre otros);
f) Presentar un anteproyecto con el presupuesto de distribución (Anteproyecto) considerando los conceptos de inversión y el cronograma de acuerdo con las etapas establecidas por las Instituciones competentes.
g) En caso de que el financiamiento para el establecimiento de la gasolinera comunitaria para el bienestar sea aprobado por el Instituto, la o las comunidades responsables de operar su ejecución y administrar los recursos, tendrán que presentar una cuenta bancaria mancomunada de ahorro a nombre de al menos dos personas, a nombre de la comunidad o empresa comunitaria, con el objetivo de realizar la transferencia de los recursos aprobados, y
h) Para la etapa de construcción, presentar un Presupuesto de distribución, con base en el Proyecto o proyectos de realización de la obra, considerando los conceptos de inversión y un Cronograma de acuerdo con las etapas establecidas por las Instituciones competentes.
4.5.3. Mecanismos para implementar las acciones
El financiamiento de este componente, se otorgarán con base en el Anexo 5 Mecánica Operativa para el Establecimiento de gasolineras comunitarias para el bienestar en regiones indígenas, en el marco de los Planes de Justicia y Desarrollo Regional de los Pueblos Wixárika, Náayeri, O'dam o Au'dam y Mexikan, para dar cumplimiento a los acuerdos con el Gobierno de México de las ROP, así como en función de la disponibilidad presupuestal.
4.6. Acceso a la atención médica de tercer nivel de alta especialidad
4.6.1. Tipos, Modalidades y Montos de Apoyo
| Tipos de Apoyo | Modalidades | Montos* |
| 4.6.1.1. Acceso a la atención médica de tercer nivel de alta especialidad. | 4.6.1.1.1. Apoyo de hospedaje. Se otorgará gastos de hospedaje en hoteles y/o casas de asistencia para la persona beneficiaria y un acompañante. | El monto máximo del apoyo será hasta $600.00 (Seiscientos pesos 00/100 M.N.) por noche y persona.** |
| 4.6.1.1.2. Apoyo de alimentación. Se otorgarán gastos de alimentación para la persona beneficiaria y un acompañante. Preferentemente evitar el consumo excesivo de alimentos altos en azucares, grasas, sal y harinas refinadas. | El monto máximo del apoyo será hasta $500.00 (Quinientos pesos 00/100 M.N.) por persona y por día.** |
| 4.6.1.1.3. Apoyo de servicio de traslado. Apoyo de traslado de la persona beneficiaria y un acompañante, desde su comunidad de origen hasta el hospital público de atención y su regreso. Cuando las personas beneficiarias utilizan el servicio de "La Casa de los Mil Colores", el apoyo de traslado se otorgará de ida y vuelta, desde la localidad de su residencia hacía la Ciudad de México. Para los traslados aéreos se considerará la distancia, el padecimiento médico de la persona beneficiaria y el tiempo entre citas médicas. | El apoyo se otorgará conforme a las necesidades de la persona solicitante**. |
| | 4.6.1.1.4. Apoyo de medicamentos. Se cubrirán los gastos de los medicamentos de alta especialidad recetados por el médico y la institución pública tratante. | El monto máximo del apoyo será hasta $400,000.00 (Cuatrocientos cincuenta mil pesos 00/100 M.N**. |
| 4.6.1.1.5. Apoyo de servicios médicos especializados. Los gastos de servicios médicos especializados varían en función del padecimiento y el tiempo de recuperación de la persona beneficiaria. Se apoyarán insumos y materiales quirúrgicos, análisis de laboratorio, gastos de atención médica-hospitalaria, prótesis diversas, muletas, sillas de ruedas, válvulas cardiacas, entre otros; los cuales no sean cubiertos por el hospital público. | El monto máximo del apoyo será hasta $350,000.00 (Trescientos cincuenta mil pesos 00/100 M.N.)**. Para la atención hospitalaria avanzada para traumatismos el monto máximo del apoyo será hasta $50,000.00 (Cincuenta mil pesos 00/100 M.N.) **. |
| 4.6.1.1.6. Apoyo de gastos funerarios. Se cubrirán los gastos de caja mortuoria, preparación, traslado del cuerpo y/o cremación. Se apoyará a las personas que hayan sido beneficiarias con el apoyo de tercer nivel y que hayan fallecido durante el período de tratamiento. Y a las personas indígenas o afromexicanas que hayan fallecido fuera de su comunidad de origen. | El monto máximo del apoyo será hasta $50,000.00 (Cincuenta mil pesos 00/100 M.N.)**. |
| | 4.6.1.1.7 Apoyo de "La Casa de los Mil Colores". Se proporcionará este apoyo a las personas indígenas y afromexicanas que acudan a la Ciudad de México por algún diagnóstico o tratamiento médico alta especialidad. Los servicios que se otorgarán son: a) Alimentación y hospedaje a la persona beneficiaria y a su acompañante durante el tiempo que dure el tratamiento dentro de la institución médica de tercer nivel. b) Asesoría a la persona beneficiaria y a su acompañante en los trámites en "La Casa de los Mil Colores", y acompañamiento en el seguimiento de la atención con el hospital. | El apoyo otorgado es conforme a la necesidad del solicitante y su acompañante**. |
| | c) Atención psicológica a la persona beneficiaria y a su acompañante cuando lo amerite. d) Cuidados generales de enfermería y seguimiento a la persona beneficiaria, así como apoyo de primer contacto a su acompañante. e) Medicina tradicional. Acompañamiento y cuidados con pertinencia cultural a través de tratamientos tradicionales provenientes del conocimiento ancestral y comunitario, tanto a la persona beneficiaria como a su acompañante. f) Traslado a hospitales e instituciones del sector salud. Se proporcionarán traslados internos en la Ciudad de México de "La Casa de los Mil Colores" a los distintos hospitales públicos de atención | |
*Para todos los Tipos de Apoyo del Componente 4.6 Acceso a la atención médica de tercer nivel de alta especialidad, no existe monto mínimo.
** La temporalidad de la entrega de los apoyos será conforme a la naturaleza de la solicitud y de acuerdo con el padecimiento o tratamiento aplicado a cada una de la persona beneficiaria. Está sujeto a la disponibilidad presupuestal.
4.6.2. Requisitos
a) Acudir a la OR o CCPI más cercano a su comunidad y/o registrarse directamente en la página de internet http://tramites.inpi.gob.mx para generar su número de folio;
b) Llenar debidamente el Formato de solicitud de Apoyo PC_D 01;
c) Copia legible de la identificación oficial (preferentemente credencial de elector) de la persona solicitante y del acompañante; para los menores de edad, se deberá presentar copia legible de su acta de nacimiento;
d) Copia legible de la CURP de la persona solicitante y de su acompañante;
e) Copia legible de acta de nacimiento de la persona solicitante y del acompañante;
f) Resumen clínico legible y actualizado (no mayor a un año) que mencione el diagnóstico o padecimiento de la persona solicitante, éste debe ser emitido, sellado y firmado por el médico adscrito al sistema de salud público, ya sea del segundo o tercer, nivel donde el peticionario recibe actualmente su tratamiento;
g) Contar con una cuenta bancaria a nombre del o la solicitante; en el caso de menores de edad, deberá estar a nombre de la madre, padre o tutor. Asimismo, se deberá presentar el estado de cuenta legible no mayor a tres meses, en el que se identifique la CLABE interbancaria, y
h) Para requerir los servicios de "La Casa de los Mil Colores" de la Ciudad de México, se deberá presentar un escrito libre de solicitud dirigido al Director General del INPI; en caso de ser otorgado el apoyo, deberá entregar una copia de su expediente conforme a los requisitos descritos anteriormente. Es necesario presentarse con un acompañante.
4.6.3. Mecanismos para implementar las acciones
Los apoyos para este componente se otorgarán con base en el Anexo 6. Mecánica Operativa para el Acceso a la atención médica de tercer nivel de alta especialidad.
4.7. Apoyos para construcción y ampliación de infraestructura de servicios básicos, comunicación terrestre, infraestructura comunitaria y apoyo técnico comunitario
4.7.1. Tipos, Modalidades y Monto de los apoyos
El monto de apoyo para las obras de infraestructura básica, comunicación terrestre e infraestructura comunitaria se definirá con base en el costo total de las mismas, los recursos y del acuerdo que se obtenga con el firmante del instrumento jurídico correspondiente.
Las aportaciones económicas del INPI, de las comunidades indígenas y afromexicanas, municipios, gobiernos estatales y dependencias y entidades de la APF, serán obligatorias de acuerdo con la estructura financiera que se pacte en los instrumentos jurídicos que se suscriban de acuerdo con las siguientes modalidades:
| Tipo de apoyo* | Modalidades | Monto |
| 4.7.1.1. Infraestructura de servicios básicos y comunicación terrestre. | 4.7.1.1.1. Acuerdo de Coordinación con Gobierno Estatal. | Conforme a lo convenido en el instrumento jurídico. |
| 4.7.1.1.2. Convenio de Coordinación y Concertación con Gobierno Municipal. |
| 4.7.1.1.3. Contrato para acciones de Ejecución directa INPI. |
| 4.7.1.1.4. Convenio de Concertación con comunidad indígena o afromexicana. |
| 4.7.1.1.5. Convenio Específico con dependencia o entidad de la APF. | Aportación cien por ciento (100%) INPI. |
| 4.7.1.2. Infraestructura comunitaria. | 4.7.1.2.1. Convenio de Coordinación y/o Concertación con comunidades indígenas o afromexicanas y Gobiernos Municipales. | Conforme a lo convenido en el instrumento jurídico. |
| 4.7.1.3. Estudios y proyectos | 4.7.1.3.1. Acuerdos de Coordinación, Convenios de Coordinación, Concertación, y Contratos. | Conforme a lo convenido en el instrumento jurídico. |
| 4.7.1.4. Apoyos extraordinarios a comunidades indígenas y afromexicanas. | 4.7.1.4.1. Convenio de Concertación con comunidad indígena o afromexicana, o Convenio de Coordinación y Concertación con Gobierno Municipal. | Conforme a lo convenido en el instrumento jurídico. |
| 4.7.1.5. Apoyo técnico comunitario. | 4.7.1.5.1. Invitación directa, a solicitud de la(s) comunidad(es) beneficiaria de la(s) obra(s), personas beneficiarias e Instancia Normativa**. | Hasta $17,000.00 (Diecisiete mil pesos 00/100 M.N.) mensuales. |
*La temporalidad de la entrega del apoyo estará sujeta a lo acordado en los instrumentos jurídicos y, para el Apoyo técnico comunitario, la entrega será de manera mensual.
**Para esta modalidad, la URP y la UO podrán realizar propuestas de técnicos comunitarios cuando se justifique la necesidad de brindar seguimiento a las obras y acciones que se ejecuten en beneficio de los pueblos y comunidades indígenas y afromexicanas.
Cuando para la contratación de alguna obra convenida se requiera de un monto mayor al establecido en el instrumento jurídico firmado, dicha obra no podrá ser contratada hasta en tanto no se cuente con la suficiencia presupuestal, la cual puede originarse de ahorros en la contratación de otras obras, o porque la comunidad, el municipio, el Gobierno del Estado o dependencia o entidad de la APF, según corresponda, aporte los recursos faltantes. Las modificaciones que se realicen en este sentido se harán conforme al procedimiento establecido en las presentes ROP y deberán reflejarse en el instrumento jurídico modificatorio correspondiente o en el formato de cierre de ejercicio ANEXO 4.
La aportación que el INPI realice a cada uno de los instrumentos jurídicos, no podrá incrementarse por las variaciones de costos que pudieran presentarse durante la ejecución de las obras.
Los tipos de apoyo antes descritos estarán sujetos a la disponibilidad presupuestaria con la que cuente el componente del Programa y a los criterios de priorización establecidos en el numeral 7.8 del Anexo 7. Mecánica Operativa de los Apoyos para construcción y ampliación de infraestructura de servicios básicos, comunicación terrestre, infraestructura comunitaria y apoyo técnico comunitario de las ROP.
4.7.2. Requisitos de los Proyectos
Las obras susceptibles de apoyar estarán dirigidas a las comunidades o localidades indígenas y afromexicanas, las cuales deberán cumplir con requisitos específicos señalados en el numeral 7.5 del Anexo 7. Mecánica Operativa de los Apoyos para la construcción y ampliación de infraestructura de servicios básicos, comunicación terrestre, infraestructura comunitaria y apoyo técnico comunitario, así como los señalados en su ANEXO 10 "Formatos de Verificación de Documentación del Proyecto Ejecutivo", dentro del primer trimestre del presente ejercicio fiscal para ser susceptibles de apoyo, atendiendo los criterios de priorización.
4.7.3. Mecanismos para implementar las acciones
Los apoyos para este componente, se otorgarán con base en la Mecánica Operativa y Procedimientos establecidos en el Anexo 7. Mecánica Operativa de los Apoyos para construcción y ampliación de infraestructura de servicios básicos, comunicación terrestre, infraestructura comunitaria y apoyo técnico comunitario de las ROP.
4.8. Promotorías comunitarias indígenas y afromexicanas
Las Promotorías comunitarias son apoyos dirigidos a personas indígenas y afromexicanas que, preferentemente, cuenten con el aval de su comunidad y que asuman el compromiso de brindar acompañamiento a dichas comunidades, asociaciones de comunidades o empresas comunitarias, en la implementación de las acciones y proyectos que se ejecuten en el marco del PROBIPI, poniendo en práctica sus conocimientos y habilidades.
4.8.1. Modalidades y Montos de Apoyos
| Modalidades | Montos* |
| 4.8.1.1. Derechos indígenas. 4.8.1.2. Derechos de las mujeres indígenas y afromexicanas. 4.8.1.3. Patrimonio Cultural. 4.8.1.3.1. Cultura. 4.8.1.3.2. Medicina tradicional. 4.8.1.3.3. Comunicación Indígena intercultural. 4.8.1.3.4. Lengua indígena. 4.8.1.3.5. Saberes y lugares sagrados. 4.8.1.4 Fortalecimiento de las economías indígenas y medio ambiente. | Hasta $10,500.00 (Diez mil quinientos pesos 00/100 M.N.)** mensuales por concepto de apoyo por las actividades desempeñadas en su carácter de promotora; y $3,000.00 Tres mil pesos 00/100 M.N.) por concepto de apoyo para traslados, y seguro contra accidentes (Póliza de seguro colectivo). Dichos montos tienen la calidad de apoyos y se otorgarán por un periodo máximo de 11 meses de acuerdo con el mes de ingreso y dentro del ejercicio fiscal en que apliquen las presentes ROP. El otorgamiento de estos apoyos estará sujeto a disponibilidad presupuestal. |
*Para todas las Modalidades del Componente 4.8. Promotorías comunitarias indígenas y afromexicanas, no existe monto mínimo.
**Temporalidad: Se podrá otorgar en cualquier momento del ejercicio fiscal y se entregarán en ministraciones mensuales, hasta por 11 meses del ejercicio fiscal.
4.8.2. Requisitos
Todas las personas solicitantes a cualquier modalidad de Promotoría Comunitaria deberán cumplir con los siguientes requisitos:
a) Ser, preferentemente, persona indígena o afromexicana y mayor de edad;
b) Copia de la CURP actualizada;
c) Copia de la identificación oficial con fotografía (Credencial de elector, cartilla de identidad del Servicio Militar, cédula profesional o pasaporte);
d) Para nuevos ingresos, Carta Aval (formato libre) de una autoridad civil y/o tradicional comunitaria, preferentemente; e) Copia de comprobante de estudios, de conformidad con el perfil para cada promotoría. Respecto a la Promotoría de Derechos de las Mujeres Indígenas y Afromexicanas y la Promotoría de Fortalecimiento de las economías indígenas y medio ambiente, únicamente se aceptarán casos sin este requisito, cuando esté debidamente justificado y a consideración de la URP que corresponda;
f) Copia de comprobante de domicilio;
g) Carta de Aceptación en formato libre, donde se indique que cuenta con disponibilidad de tiempo y movilidad para participar en las actividades que deriven de la implementación del apoyo;
h) Currículum Vitae y/o Formato PC_E01 "Vinculación comunitaria" debidamente requisitado, de conformidad con el perfil para cada modalidad de Promotoría, señalando si ha participado en servicios comunitarios y si habla alguna lengua indígena;
i) Preferentemente, ser bilingüe y dominar la lengua originaria de su pueblo o comunidad y el español, y
j) No ser beneficiario de otro tipo de apoyo de los que otorga el INPI.
Los documentos deben ser legibles y vigentes, de lo contrario, la propuesta será descartada. Asimismo, el acceso a los apoyos se realizará por invitación directa del responsable de la Unidad que solicite la incorporación de personas promotoras.
Toda vez que el acceso a los apoyos depende de la asignación de recursos federales, resulta indispensable que la persona beneficiaria compruebe el cumplimiento de las metas convenidas para su otorgamiento, por lo que trimestralmente la Unidad Operativa aplicará la Evaluación de Desempeño (FG_PC07 "Evaluación de Desempeño"), Dichos apoyos no constituyen una remuneración a un servicio personal ni subordinado, de manera que no representan un salario o relación laboral con el Instituto.
El número de apoyos para las Promotorías comunitarias serán definidos por el INPI, con base en las necesidades de las comunidades y las Unidades Administrativas para la ejecución de los apoyos del Programa y de acuerdo con la disponibilidad presupuestal.
4.8.3. Mecanismos para implementar las acciones
Los apoyos este componente se otorgarán con base en la Mecánica Operativa y Procedimientos establecidos en el Anexo 8. Mecánica Operativa para las Promotorías comunitarias indígenas y afromexicanas de las ROP. Los casos no previstos en el referido Anexo serán resueltos por la URP.
5. Derechos, Obligaciones y Causas de Suspensión de Apoyos
5.1. Derechos de las comunidades y personas beneficiarias
a) Recibir un trato digno, respetuoso, oportuno, equitativo y de calidad;
b) Acceder a los apoyos que otorga el Programa de acuerdo con lo establecido en estas ROP, sin necesidad de ningún tipo de intermediación y según la disponibilidad presupuestal y de conformidad con lo dispuesto en la Ley Federal de Procedimiento Administrativo;
c) Recibir orientación del INPI para la presentación de solicitudes de apoyo e integración de expedientes sin costo alguno;
d) Recibir los recursos correspondientes en caso de resultar aprobada su solicitud, conforme a los instrumentos jurídicos suscritos entre las partes, y
e) Ser informados por los medios que establezca el Instituto, del seguimiento y resolución de la solicitud con base en el procedimiento establecido en las presentes ROP y sus Mecánicas Operativas.
5.2. Obligaciones de las comunidades y personas beneficiarias
a) Conducirse con verdad y proporcionar la información personal que el INPI requiera (edad, sexo, domicilio, grado máximo de estudios, ingreso, dependientes económicos, lugar de nacimiento, lengua indígena que habla, pueblo indígena o afromexicano al que pertenece, CURP, INE, cuenta bancaria), mismos que serán tratados conforme a las disposiciones previstas en la Ley General de Protección de Datos Personales en Posesión de Sujetos Obligados, así como la información relativa al ejercicio de los recursos otorgados;
b) Cumplir con los requisitos y plazos establecidos en estas ROP y sus Mecánicas Operativas;
c) Presentar los informes y recibos o documentación comprobatoria de los recursos recibidos y entregar una copia a las Oficinas de Representación y/o los CCPI, y
d) Contar con el expediente completo en original, que soporte el apoyo recibido y las acciones realizadas.
5.3. Causales de suspensión de los apoyos
5.3.1. Se suspenderá la ministración de los apoyos por las siguientes causales:
a) Incumplir con lo establecido en las presentes ROP, Mecánicas Operativas, Anexos, Guías de Operación y Procedimientos del Programa;
b) Presentar información o documentación alterada o falsa. En estos casos se suspenderá la ministración de los recursos y en caso de identificarse alguna irregularidad, la instancia o persona beneficiaria está obligada a reintegrar los recursos, con los aprovechamientos y rendimientos generados, conforme al procedimiento que corresponda, y
c) En caso de identificar una situación de conflicto entre las personas beneficiarias a causa de la falta de organización comunitaria y del ejercicio de los recursos del apoyo otorgado, o situaciones de apropiación individual del proyecto.
5.3.2. Las causales para la suspensión de la promotoría comunitaria serán:
a) Incumplir con lo establecido en los documentos normativos del apoyo (ROP, Anexos, Guías y las que apliquen), así como incumplir con lo establecido en el Formato "FG_PC02 Carta Compromiso";
b) Ser beneficiarios de algún proyecto apoyado por la institución, en el ejercicio fiscal anterior y en curso, y
c) Recibir algún apoyo por el mismo concepto por parte del INPI o de otra instancia en sus tres ámbitos de gobierno (Federal, Estatal o Municipal) .
5.4. Derechos, obligaciones y sanciones específicas de los Apoyos de construcción y ampliación de infraestructura de servicios básicos, comunicación terrestre, infraestructura comunitaria y apoyo técnico comunitario
5.4.1. Derechos
a) El INPI tendrá las siguientes facultades y atribuciones:
· Abstenerse de suscribir instrumentos jurídicos futuros o ministrar los recursos previstos en los que se suscriban, cuando se dé alguno de los supuestos previstos en el apartado de sanciones, cuando la contraparte no realice las aportaciones convenidas o por cualquier otra causa justificada;
· Solicitar la información que requiera conforme a los compromisos pactados en los instrumentos jurídicos suscritos con comunidades indígenas y afromexicanas, municipios, Gobiernos estatales y dependencias y entidades de la APF;
· Hacer visitas de verificación y supervisión a las obras, de manera aleatoria de acuerdo con la suficiencia presupuestal, y
· Solicitar a la comunidad, municipio, Gobierno de la entidad federativa o a la instancia ejecutora, la aplicación de medidas preventivas y correctivas a los contratistas, conforme a lo establecido en la Ley de Obras Públicas y Servicios Relacionados con las Mismas y su Reglamento.
b) Los gobiernos municipales y de las entidades federativas podrán recibir los recursos federales, según la estructura financiera convenida. En los casos de las obras por contrato, la entrega de recursos corresponderá a los montos por los que se contraten las obras y .
c) La población de las comunidades indígenas y afromexicanas tendrán los siguientes derechos:
· Solicitar la ejecución de obras de los tipos de Apoyo de construcción y ampliación de infraestructura de servicios básicos, comunicación terrestre, infraestructura comunitaria y apoyo técnico comunitario;
· Informarse sobre las características y términos de ejecución de las obras convenidas;
· Conocer los costos estimados de operación y mantenimiento, tratándose de proyectos de agua potable, drenaje o saneamiento, antes de que se realice la licitación o adjudicación de la obra;
· Ser consultados y otorgar el consentimiento respecto al tipo de obras y su trazo o trayecto, cuando se identifiquen daños a los sitios con valor cultural o les impliquen cambios organizativos que consideren inapropiados, y
· Participar en las tareas de Contraloría Social con pertinencia cultural, con el objeto de verificar el cumplimiento de las metas y la correcta aplicación de los recursos públicos asignados a los Apoyos para la construcción y ampliación de infraestructura de servicios básicos, comunicación terrestre, infraestructura comunitaria y apoyo técnico comunitario.
5.4.2. Obligaciones.
a) El INPI tendrá las siguientes obligaciones:
· Normar, coordinar y realizar las actividades para la instrumentación, seguimiento y control operacional de las acciones para la construcción y ampliación de infraestructura para comunidades indígenas y afromexicanas;
· Solicitar a las OR y a los CCPI, en el último trimestre del ejercicio fiscal anterior, el listado de acciones con sus respectivos expedientes y proyecto de obra, que hayan sido presentados mediante solicitud de la población durante el ejercicio fiscal, que ya cumplan con los requisitos establecidos en la vertiente, a efecto de estar en posibilidades de Integrarlas en el listado de obras viables a ejecutarse en el ejercicio fiscal correspondiente, aplicando los criterios de priorización establecidos en el numeral 7.7 del Anexo 7 Mecánica Operativa de los Apoyos para la construcción y ampliación de infraestructura de servicios básicos, comunicación terrestre, infraestructura comunitaria y apoyo técnico comunitario de las ROP;
En caso de presentarse los peticionarios en Oficinas Centrales a efecto de hacer entrega de sus solicitudes, expedientes y Proyectos, los mismos serán remitidos a la OR o CCPI más cercano a su domicilio a efecto de se le brinde información y asistencia y que al solicitante no le implique un costo para su traslado; una vez que cumpla con todos los requisitos establecidos, la OR y los CCPI estarán en posibilidad de remitir el expediente correspondiente a la URP;
· Suscribir los instrumentos jurídicos correspondientes con las comunidades indígenas y afromexicanas, municipios, gobiernos de los estados o con dependencias y entidades de la APF;
· Aportar los recursos previstos conforme a la estructura financiera convenida y los montos efectivamente contratados, a efecto de cubrir las erogaciones que se deriven de cada uno de los contratos de obra, y
· Verificar la viabilidad de las propuestas de modificaciones al Anexo 1 de los instrumentos jurídicos suscritos y, de ser procedentes, validarlas.
b) Los gobiernos municipales y de las entidades federativas tendrán las obligaciones siguientes:
· Apoyar al Instituto en proyectos ejecutivos, programación, operación, seguimiento, control y cierre de ejercicio conforme al Proceso y Diagramas de Flujo que se agrega a las ROP, y sus formatos correspondientes, atendiendo su ámbito de competencia y las disposiciones legales y normativas aplicables;
· Presentar en las OR y CCPI todas las solicitudes de obras que les presenten las comunidades y localidades indígenas y afromexicanas, que cumplan con los criterios de elegibilidad y requisitos para ser susceptibles de apoyo, cualquiera que sea el canal por el que se las hagan llegar, a efecto de posibilitar su integración en la propuesta de obras que será presentada a la URP para la integración de la Cartera de Obras;
· Informar a los solicitantes de las comunidades y localidades indígenas y afromexicanas elegibles sobre el resultado de la valoración que realice la OR o el CCPI, ya sea de aceptación o de rechazo de la solicitud. En su caso, informar los pasos que deberán seguir para cumplir los requisitos normativos y que la obra solicitada pueda someterse a la consideración del Instituto;
· Asegurar que se promueva e instrumente la Contraloría Social con pertinencia cultural, para la vigilancia de las obras que se ejecuten, conforme a los elementos normativos aplicables;
· Designar al funcionario o funcionaria que será responsable del registro y captura de las actividades de Contraloría Social con pertinencia cultural en el Sistema Informático de Contraloría Social (SICS) y comunicarlo por oficio a la OR y al CCPI correspondiente;
· Aportar oportunamente los recursos económicos comprometidos en el respectivo instrumento jurídico, conforme a la estructura financiera, calendario de ministraciones y a los montos contratados a efecto de cubrir las erogaciones que se deriven de cada uno de los contratos de obra;
· Asegurar el reintegro oportuno de los rendimientos financieros que se generen en las cuentas productivas en las que se manejen los recursos federales de la Construcción y Ampliación de Infraestructura de Servicios Básicos, Comunicación Terrestre, Infraestructura Comunitaria y Apoyo Técnico Comunitario;
· Consultar y obtener el consentimiento de la población de las comunidades y localidades indígenas y afromexicanas elegibles, respecto al tipo de obras y su trazo o trayecto, cuando se identifiquen daños a los sitios con valor cultural o les impliquen cambios organizativos que consideren inapropiados;
· Promover y obtener la anuencia de la comunidad o localidad, mediante acta de asamblea, para participar en jornadas de trabajo comunitario no considerado en el proyecto ejecutivo, para el desarrollo de la obra. Dicha actividad tiene como propósito que la ciudadanía realice trabajo voluntario, con el fin de mejorar las condiciones de su comunidad y reforzar el sentido de pertinencia con su entorno, a manera de colaboración y creación colectiva, y
· Entregar, a través de la Dependencia Estatal Responsable en el caso de los instrumentos jurídicos suscritos con Gobiernos de estados, el oficio de autorización de recursos estatales en un plazo no mayor a 15 (quince) días naturales, a partir de la firma del Anexo de Ejecución. Cuando se trate de instrumentos jurídicos firmados con los municipios, éstos entregarán de manera directa al Instituto el oficio de autorización de recursos municipales, en un plazo no mayor a 15 (quince) días naturales posteriores a su firma.
c) La población de las comunidades y localidades indígenas y afromexicanas elegibles, en las que se vayan a construir las obras tienen las obligaciones siguientes:
· Participar de manera organizada y corresponsable, en las obras o proyectos que se realicen en su favor y respetar los acuerdos que se establezcan;
· Participar en las jornadas de trabajo comunitario no considerado en el proyecto ejecutivo, para el desarrollo de la obra, con el fin de mejorar las condiciones de su comunidad y reforzar el sentido de pertinencia con su entorno, a manera de colaboración y creación colectiva;
· Las comunidades indígenas y afromexicanas que sean ejecutoras de obras, ejercer los recursos con apego a las especificaciones técnicas del proyecto ejecutivo y al presupuesto base presentado;
· Nombrar al personal técnico de apoyo para el seguimiento de las acciones;
· Asegurar el reintegro oportuno de los rendimientos financieros que se generen en las cuentas productivas en las que se manejen los recursos federales de los Apoyos para la construcción y ampliación de infraestructura de servicios básicos, comunicación terrestre, infraestructura comunitaria y apoyo técnico comunitario;
· Realizar la comprobación de los recursos públicos asignados en términos de las disposiciones legales aplicables;
· Asegurar que se promueva e instrumente la Contraloría Social con pertinencia cultural, para la vigilancia de las obras que se ejecuten, conforme a los elementos normativos aplicables, y
· Designar al funcionario o funcionaria que será responsable del registro y captura de las actividades de Contraloría Social con pertinencia cultural en el SICS y comunicarlo por oficio a la OR y al CCPI correspondiente.
5.4.3. Sanciones
Tratándose de los instrumentos jurídicos suscritos con las comunidades, gobiernos municipales y estatales, el INPI podrá suspender o cancelar parcial o totalmente la entrega de los recursos convenidos, así como solicitar la devolución de los que hubieren sido entregados junto con sus rendimientos financieros, sin perjuicio de las acciones legales que procedan, cuando:
a) La propuesta de obras presentada al INPI por las comunidades, los Gobiernos municipales y/o estatales se hubiese aprobado pese a no encontrarse normativa y administrativamente integrada, en los términos previstos por estas ROP en el componente Apoyos para la construcción y ampliación de infraestructura de servicios básicos, comunicación terrestre, infraestructura comunitaria y apoyo técnico comunitario;
b) Exista o surja un conflicto social en la zona en la que se tenga programada ejecutar las obras;
c) Sean cancelados los permisos de cualquier índole, otorgados por las dependencias y entidades de la APF o locales para la ejecución de las obras;
d) Los recursos entregados se destinen a un objeto distinto al que fue convenido;
e) La aportación convenida en el instrumento jurídico, no se realice oportunamente para cubrir las erogaciones derivadas de su ejecución;
f) El avance de obras o acciones se aparte de lo programado o no se estén cumpliendo los términos del instrumento jurídico, salvo que se acredite el atraso por caso fortuito o fuerza mayor;
g) En el caso de obras por contrato, las ejecutoras no inicien los procedimientos licitatorios dentro de los 45 (cuarenta y cinco) días naturales posteriores a la firma del respectivo instrumento jurídico. Cuando se trate de obras por administración directa, éstas no inicien dentro de los 30 (treinta) días naturales posteriores a la firma del instrumento jurídico en el que se convinieron;
h) La información de los avances de las acciones de este componente no fuera entregada de manera oportuna y con los procedimientos y formatos establecidos, o si como resultado de las revisiones que realice el INPI o los órganos fiscalizadores se demostrara que ésta no es veraz;
i) Exista discriminación de comunidades indígenas y afromexicanas elegibles, ya sea por razones políticas, étnicas, de género o cualquier otra;
j) Si a solicitud del INPI o de los órganos fiscalizadores no se entregara la información de las cuentas bancarias, que demuestren el manejo de los recursos de este componente, y
k) Cuando en las obras que se convengan con el Gobierno de la entidad federativa, el Comité de Regulación y Seguimiento (CORESE) no funcione o se incumpla sistemáticamente su Reglamento.
La Instancia Normativa podrá asumir la aplicación de sanciones en aquellos casos que juzgue conveniente su acción.
Tratándose de los instrumentos jurídicos firmados con las comunidades indígenas y afromexicanas, y/o dependencias y entidades de la APF, las sanciones aplicables corresponderán a lo pactado en los instrumentos que se suscriban.
6. Instancias participantes
6.1. Instancias ejecutoras
Las Instancias Ejecutoras de este Programa son, fundamentalmente, los pueblos y comunidades indígenas y afromexicanas, en coordinación con el INPI, a través de sus diferentes Unidades Administrativas Responsables de la Operación; grupos de trabajo de personas indígenas y afromexicanas; instituciones académicas; organismos internacionales; instituciones de los tres órdenes de Gobierno; y organismos autónomos federales y estatales, de conformidad con la naturaleza del tipo de apoyo de que se trate.
Los domicilios de las Unidades Administrativas Responsables de la Operación del Programa podrán ser consultados en la liga https://www.inpi.gob.mx/gobmx-2022/INPI-directorio-representaciones-estatales-centros-coordinadores-radios.pdf.
6.2. Instancia normativa
El Instituto, a través de las URP será el encargado de normar e interpretar las presentes ROP, de acuerdo con la modalidad que cada una de ellas tenga a su cargo, así como de definir y resolver los supuestos que no estén plasmados en éstas. Asimismo, tendrán la facultad, en su caso, de acordar tiempos y procedimientos para la recepción de las solicitudes de apoyo.
De ser necesario, las URP establecerán y difundirán las acciones, lineamientos, criterios, normas y/o mecanismos a seguir, complementarios a estas ROP que apoyen la operación de los diferentes tipos de apoyo considerados en los componentes del Programa, así como acciones de coordinación interinstitucional con Programas y/o Proyectos estratégicos del Gobierno Federal.
La CGPIE será la encargada de llevar a cabo el seguimiento, monitoreo y evaluación del PROBIPI.
7. Coordinación Interinstitucional
La instancia normativa establecerá la coordinación correspondiente para garantizar que sus acciones no se contrapongan, afecten o presenten duplicidades con otros Programas o acciones similares del Gobierno Federal a fin de potenciar el impacto de los recursos y fortalecer la cobertura de las acciones, identificando concurrencias de apoyo, a fin de detonar la complementariedad y/o evitar posibles duplicidades y reducir gastos administrativos.
Con este mismo propósito, podrá establecer acciones de coordinación con los Gobiernos de las Entidades Federativas y de los Municipios, las cuales tendrán que darse en el marco de las disposiciones de las presentes ROP y de la normatividad aplicable.
8. Ejecución
8.1. Gastos Indirectos
Los gastos indirectos que el INPI, como ejecutor del PROBIPI, podrá destinar para el desarrollo de las diversas acciones asociadas con la planeación, operación, supervisión, seguimiento, atención ciudadana y evaluación, entre otros, del citado Programa, será de hasta el importe menor que resulta entre el señalado en el segundo párrafo del numeral 35 del Manual de Programación y Presupuesto para el Ejercicio Fiscal 2025, emitido por la SHCP y consultable en https://www.gob.mx/cms/uploads/attachment/file/850825/Manual_de_Programacion_y_Presupuesto_2025.pdf y el monto aprobado en el Presupuesto de Egresos de la Federación para el ejercicio fiscal 2025 identificado con el tipo de gasto 7 "Gasto corriente por concepto de gastos indirectos del programa de subsidios". El monto destinado a los gastos indirectos estará sujeto a la normatividad aplicable.
Para cumplir con los objetivos del Programa es indispensable establecer diálogos directos y permanentes con las comunidades indígenas y afromexicanas, para que las acciones se realicen con perspectiva cultural y garantizando el ejercicio de sus derechos fundamentales. En este sentido, el INPI podrá destinar montos de gastos indirectos para la realización de asambleas comunitarias, diagnósticos participativos, planeación regional, diálogos con autoridades comunitarias y tradicionales, seguimiento de procesos comunitarios y regionales, visitas de campo, talleres, difusión y promoción del Programa, capacitación a personal institucional, personas beneficiarias de los apoyos, apoyo para la EP, asesoría, operación, seguimiento, supervisión y evaluación externa.
8.2. Recursos no devengados y rendimientos financieros
En el caso de que las Instancias Ejecutoras beneficiarias de los proyectos y apoyos cuenten con recursos no devengados, no comprobados o que no hayan sido utilizados en los fines autorizados al cierre del ejercicio fiscal correspondiente, deberán reintegrarlos, con los aprovechamientos y rendimientos que generen dichos recursos, a la Unidad Administrativa respectiva, ya sean CCPI, OR competentes o, en su caso, Oficinas Centrales, a más tardar el último día hábil de diciembre del ejercicio fiscal aplicable. A partir del 31 de diciembre del ejercicio fiscal aplicable, las Oficinas de Representación o los CCPI, contarán con 7 (siete) días naturales para reintegrarlos a la CGAF.
Con independencia de lo anterior, se deberán reintegrar a la TESOFE los rendimientos financieros que se generen en el lapso entre el depósito de los recursos federales al municipio y/o la instancia estatal y el pago al contratista.
En el caso de las comunidades indígenas y afromexicanas, el reintegro se realizará conforme se establezca en el convenio correspondiente.
La OR o los CCPI, deberán notificar a la Instancia Normativa el monto de los reintegros, especificando la obra, la causa del reintegro y el ejercicio fiscal al que corresponda.
9. Auditoría, Control y Seguimiento
Los recursos que la Federación otorga para este Programa podrán ser revisados por la Secretaría Anticorrupción y Buen Gobierno (Buen Gobierno), la Secretaría de Hacienda y Crédito Público (SHCP), la Auditoría Superior de la Federación (ASF) y demás instancias que, en el ámbito de sus respectivas atribuciones, resulten competentes.
Como resultado de las acciones de auditoría que se lleven a cabo, las instancias de control que las realicen mantendrán un seguimiento interno que les permita emitir informes de las revisiones efectuadas, dando principal importancia a la atención en tiempo y forma de las anomalías detectadas, hasta su total solventación.
El Instituto realizará los reportes o informes trimestrales del ejercicio del Programa y del avance del cumplimiento de metas de la MIR, en términos de lo establecido en la Ley Federal de Presupuesto y Responsabilidad Hacendaria, con el objetivo de garantizar que los subsidios que se otorguen mediante el Programa se sujeten a los criterios de objetividad, equidad, transparencia, publicidad y selectividad.
9.1. Contraloría Social y Rendición de cuentas.
9.1.1 Contraloría Social.
La Contraloría Social es el mecanismo mediante el cual las personas beneficiarias verifican, de manera organizada, independiente, voluntaria y honorífica, el cumplimiento de las metas y la correcta aplicación de los recursos públicos federales asignados a los programas federales de desarrollo social relacionados con los derechos humanos, en áreas como la educación, la salud, la alimentación, la vivienda, el trabajo, la seguridad social, el medio ambiente y la no discriminación, de conformidad con los artículos 6, 69, 70 y 71 de la Ley General de Desarrollo Social; así como 67, 68, 69 y 70 de su Reglamento.
Las dependencias y entidades de la Administración Pública Federal, y los entes que reciban, gestionen o utilicen, total o parcialmente, recursos públicos federales, observarán los Lineamientos y La Estrategia Marco vigentes, emitidos por la Secretaría Anticorrupción y Buen Gobierno, así como a los documentos normativos de la Estrategia de Contraloría Social (Esquema, Guía Operativa y Programa Anual de Trabajo de Contraloría Social) validados por dicha dependencia.
Asimismo, de conformidad con lo previsto en el artículo 2o. Constitucional, se reconocerá, respetará y fomentará la participación de las comunidades indígenas y afromexicanas beneficiarias, en tanto sujetos de derecho público, que se encuentren interesadas en realizar acciones de vigilancia, verificación y seguimiento en la ejecución del Programa presupuestario.
Los comités de contraloría social, para solicitar su registro, deberán presentar a las URP a cargo del PROBIPI, un escrito libre en el que se especifique, como mínimo, el nombre del programa, el ejercicio fiscal correspondiente, su representación y domicilio legal, así como los mecanismos e instrumentos que utilizarán para el ejercicio de sus funciones.
Por lo anterior, los comités, que emanen de los pueblos y comunidades indígenas y afromexicanas podrán solicitar su registro, y emplear los mecanismos e instrumentos que se consideren adecuados para desempeñar las funciones de Contraloría social, a través de sus asambleas, autoridades tradicionales u instancia comunitaria acorde a sus sistemas normativos, cosmovisión, así como el respeto y garantía de las previsiones en materia de género descritas en la normativa aplicable..
La(s) URP del PROBIPI, a través de las OR o CCPI, deberán, de no haber impedimento alguno, expedir las constancias de registro de los comités en un plazo no mayor a 15 días hábiles, contados a partir de la solicitud de registro. Estas constancias serán el comprobante de su constitución, y deberán registrarse en el Sistema Informático de Contraloría Social. Asimismo, las URP brindarán a los comités la información pública necesaria para llevar a cabo sus actividades, así como asesoría, capacitación, y orientación sobre los medios para presentar quejas y denuncias. Cabe señalar que, los comités de las comunidades indígenas y afromexicanas recibirán dicha atención con pertinencia cultural, lingüística y de género, con arreglo a sus sistemas normativos y organizativos.
La Secretaría Anticorrupción y Buen Gobierno proporcionará orientación en materia de contraloría social, por medio del correo electrónico: contraloriasocial@buengobierno.gob.mx.
Adicionalmente, las URP del PROBIPI podrán promover e implementar los mecanismos de participación ciudadana en la prevención y el combate a la corrupción impulsados por la Secretaría Anticorrupción y Buen Gobierno, por medio del uso de herramientas digitales que faciliten a las personas beneficiarias y la ciudadanía en general, la posibilidad de incidir en dicha materia de conformidad con la disposición vigésimo primera y trigésima de los Lineamientos para la promoción, conformación, organización, funcionamiento y monitoreo de los mecanismos de participación ciudadana en las dependencias y entidades de la Administración Pública Federal.
9.1.2 Rendición de cuentas.
De conformidad con la autonomía y libre determinación de las comunidades indígenas y afromexicanas, se reconocerá, respetará y fomentará la implementación de mecanismos de rendición de cuentas y retroalimentación, que les permitan informar sobre la toma de decisiones y el uso de los recursos públicos que les sean transferidos, así como de las dificultades y resultados a partir de la ejecución de los apoyos. Los mecanismos de rendición de cuentas podrán realizarse a través de sus asambleas, autoridades tradicionales y cualquier instancia organizativa acorde a sus sistemas normativos
10. Evaluación
El INPI podrá llevar a cabo en forma directa o a través de instancias especializadas, las evaluaciones que se consideren apropiadas conforme a sus necesidades y recursos disponibles. Para ello, se deberá considerar el análisis de la MIR del Programa, así como el seguimiento y monitoreo en la operación de los tipos de apoyo, con el propósito de conocer y retroalimentar las posibles acciones futuras de mejora en su desempeño. Asimismo, se llevarán a cabo las evaluaciones que se determinen conforme a las disposiciones del Programa Anual de Evaluación que emitan las instancias competentes, para el presente ejercicio fiscal. Al interior del INPI, la coordinación del proceso estará a cargo de la CGPIE.
11. Transparencia
11.1. Difusión
Conforme a las disposiciones establecidas en el Decreto de Presupuesto de Egresos de la Federación para el Ejercicio Fiscal 2025, estas ROP, sus apartados y anexos, además de su publicación en el DOF, estarán disponibles para la población en las Unidades Administrativas Responsables de la Operación, siendo éstas las OR y los CCPI, así como en la página de Internet del INPI, consultable en https://www.gob.mx/inpi . Asimismo, se difundirá la mecánica para acceder a los tipos de apoyo descritos en las presentes ROP y sus alcances, a través del SRCI.
La papelería, documentación oficial, así como la publicidad y difusión del Programa, deberán incluir la siguiente leyenda: "Este Programa es público, ajeno a cualquier partido político. Queda prohibido el uso para fines distintos a los establecidos en el Programa".
Todo el gasto en comunicación social relacionado con la publicidad que se adquiera para este Programa por parte de las dependencias y entidades, así como aquel relacionado con los recursos presupuestarios federales que se transfieren a las entidades federativas, municipios y las demarcaciones territoriales de la Ciudad de México, que se aplique a través de anuncios en medios electrónicos, impresos, complementarios o de cualquier otra índole, deberá señalar que se realizan con los recursos federales aprobados en el presupuesto del ejercicio fiscal correspondiente e incluir la leyenda señalada en el Decreto de Presupuesto de Egresos de la Federación para el Ejercicio Fiscal 2025.
El Programa deberá integrar y publicar su padrón de las personas beneficiarias conforme a lo previsto en la Ley Federal de Transparencia y Acceso a la Información Pública y Ley General de Transparencia y Acceso a la Información Pública.
Se deberán identificar en sus padrones o listados de las personas beneficiarias a las personas físicas, en lo posible, con la CURP; asimismo, la información que se genere será desagregada, por sexo, grupo de edad, lengua y pueblo indígena, región del país, entidad federativa, municipio o demarcación territorial de Ciudad de México.
Se deberá informar de manera directa a las personas beneficiarias el apoyo otorgado. Esto se dará a conocer en los términos previstos por la Ley Federal de Transparencia y Acceso a la Información Pública y la Ley General de Transparencia y Acceso a la Información Pública.
Para mayor información respecto al contenido, requisitos y procesos de las presentes ROP, podrán dirigirse a los CCPI, OR y Oficinas Centrales del INPI, o mediante el correo electrónico: enlaceinai@inpi.gob.mx.
11.2. Confidencialidad
La Unidad Administrativa responsable de operar cada uno de los tipos de apoyos de estas ROP, deberá informar sobre su aviso de privacidad a quienes se benefician de su proyecto o apoyo, en cada uno de los documentos, en los cuales recaben datos personales y datos personales sensibles de las personas beneficiarias, de conformidad con lo establecido en la Ley General de Protección de Datos Personales en Posesión de los Sujetos Obligados.
11.3. Acciones de Blindaje Electoral
En la operación y ejecución de los recursos federales de este Programa, se deberán observar y atender las medidas que emita la Fiscalía Especializada para la Atención de Delitos Electorales y que, en su caso, difunda la CGAJ en su carácter de Enlace de Transparencia ante Buen Gobierno, para impedir que el Programa sea utilizado con fines políticos electorales en el desarrollo de procesos electorales federales, estatales y municipales.
12. Padrón de Personas Beneficiarias
Las URP integrarán y difundirán el padrón de la población beneficiada por el Programa, de conformidad con lo dispuesto en los artículos 68 de la Ley Federal de Transparencia y Acceso a la Información Pública y 70, fracción XV de la Ley General de Transparencia y Acceso a la Información Pública, así como lo dispuesto en los Lineamientos Técnicos Generales para la Publicación, Homologación y Estandarización de la Información de las Obligaciones, cumpliendo en todo momento con los principios y deberes previstos en la Ley General de Protección de Datos Personales en Posesión de Sujetos Obligados.
13. Quejas, denuncias y solicitudes de información
13.1. Quejas y denuncias
Las quejas y denuncias de la ciudadanía podrán ser realizadas a través de:
a) Órgano Interno de Control en el INPI, específicamente, en el Área de Quejas, Denuncias e Investigaciones, ubicada en Av. Revolución 1279, Colonia Campestre, CP 01040, Alcaldía Álvaro Obregón, Ciudad de México, de lunes a viernes en horario laboral, de 9 a 15 hrs, o a la cuenta de correo electrónico quejasoic@inpi.gob.mx
b) A través del Sistema Integral de Denuncias Ciudadanas (SIDEC) en la liga https://sidec.funcionpublica.gob.mx/ las 24 horas del día, los 365 días del año; o mediante escrito presentando en la Anticorrupción y Buen Gobierno, ubicada en Avenida Insurgentes Sur 1735, Colonia Guadalupe Inn, C.P. 01020, Alcaldía Álvaro Obregón, Ciudad de México. En caso de requerir asesoría para la presentación de denuncias, podrán comunicarse a los teléfonos 55 2000 2000 y al número gratuito 800 112 87 00.
Dichas denuncias serán atendidas de conformidad con lo dispuesto por la Ley General de Responsabilidades Administrativas y demás normatividad aplicable.
La(s) persona(s) que presente(n) quejas o denuncias deberá(n) proporcionar los datos para su posterior localización; asimismo, deberá(n) indicar los hechos presuntamente irregulares, así como el o los nombres de las o los servidores públicos.
13.2 Solicitudes de información
Para mayor información respecto al contenido, requisitos y procesos de las presentes ROP, podrán dirigirse a los CCPI, OR y Oficinas Centrales del INPI, mismo que, podrá consultarse en el enlace https://www.inpi.gob.mx/gobmx-2022/INPI-directorio-representaciones-estatales-centros-coordinadores-radios.pdf
Las solicitudes de información específicas sobre el Programa podrán presentarse a través de la plataforma nacional de transparencia https://www.plataformadetransparencia.org.mx/ al correo electrónico enlaceinai@inpi.gob.mx. La(s) persona(s) que presente(n) alguna solicitud de información deberá(n) proporcionar su correo electrónico, teléfono y nombre para su posterior localización.
14. Enfoque de Derechos
Las personas que fungen como servidores públicos y participen en la operación del Programa deberán promover, respetar, proteger y garantizar el ejercicio efectivo de los derechos humanos de las personas beneficiarias, de conformidad con los principios de universalidad, interdependencia, indivisibilidad y progresividad. En particular, se fomentará la eficacia y respeto irrestricto a los derechos colectivos de los pueblos indígenas y afromexicanos, reconocidos en la Constitución Política de los Estados Unidos Mexicanos e instrumentos internacionales.
Con el objetivo de generar las condiciones necesarias para el acceso igualitario, en términos de disponibilidad, accesibilidad y calidad en las acciones que realiza este Programa, se implementarán mecanismos que hagan efectivo el acceso a la información gubernamental y se asegurará que el acceso a los apoyos y servicios se dén, únicamente con base en lo establecido en estas ROP, sin discriminación o distinción alguna.
En cumplimiento a la Ley General de Víctimas y atendiendo las ROP vigentes, se favorecerá el acceso al Programa de las personas inscritas en el Registro Nacional de Víctimas, que se encuentren en condiciones de pobreza, vulnerabilidad, rezago y marginación, mediante solicitud escrita, fundada y motivada que emane de la autoridad competente.
15. Enfoque de Género
El PROBIPI atenderá los objetivos estratégicos y las acciones puntuales que establezca la Secretaría de las Mujeres.
Asimismo, el PROBIPI garantiza que las mujeres indígenas y afromexicanas accedan a los beneficios establecidos en estas ROP, en igualdad de condiciones, respetando en todo momento el ejercicio de sus derechos y la atención con pertinencia cultural.
El INPI atenderá de forma prioritaria las situaciones que impidan la participación de las mujeres pertenecientes a los pueblos y comunidades indígenas y afromexicanas en los componentes del PROBIPI. Asimismo, el Programa, de forma particular, incorpora componentes y modalidades que permite la participación de las mujeres indígenas y afromexicanas.
TRANSITORIOS
PRIMERO.- El presente Acuerdo entrará en vigor al día siguiente de su publicación en el Diario Oficial de la Federación.
SEGUNDO.- Se abroga el "ACUERDO por el que se modifican las Reglas de Operación del Programa para el Bienestar Integral de los Pueblos Indígenas a cargo del Instituto Nacional de los Pueblos Indígenas, para el ejercicio fiscal 2024".
Ciudad de México, a los veinte días del mes de enero de 2025.- El Director General, Adelfo Regino Montes.- Rúbrica.
Anexo 1. Mecánica operativa de Proyectos de los Pueblos y Comunidades Indígenas y Afromexicanas. 1.1. Fundamento Legal.
El PROBIPI tiene su fundamento legal en las siguientes disposiciones:
· Artículo 2o., Apartado A, fracciones I, II, IV, V, VI, VIII, Apartado B, fracciones I, V, VI, VII, VIII y Apartado C y D y Artículo 4, de la Constitución Política de los Estados Unidos Mexicanos.
· Artículos 2, 3, 4 fracciones III, IV, V inciso c), d), VI, VIII, IX, X, XII, XIII, XV, XVI, XVII, XIX, XX, XXI, XXII, XXVII, XXVIII, XXXVI, XXXVIII, XXXIX, XL, XLII, XLIII, XLIV, XLV, XLVII, XLVIII, 6, 7 8, 9, 11, 20 y 21 de la Ley del Instituto Nacional de los Pueblos Indígenas.
· Artículos 1, 2, 3, 9, 11, 13, 14, 15, 16, 17, 21 y 22 del Estatuto Orgánico del Instituto Nacional de los Pueblos Indígenas.
Asimismo, las facultades, funciones, atribuciones y obligaciones de las Unidades Administrativas Responsables se establecen en los siguientes instrumentos legales:
· Ley General de Responsabilidades Administrativas;
· Ley Federal de Procedimiento Administrativo;
· Ley Federal de Presupuesto y Responsabilidad Hacendaria y su Reglamento;
· Presupuesto de Egresos de la Federación para el ejercicio fiscal correspondiente;
· Estatuto Orgánico del Instituto Nacional de los Pueblos Indígenas;
· Manual General de Organización del Instituto Nacional de los Pueblos Indígenas;
1.2. Unidades Administrativas Responsables de la Operación.
Las URP, para el presente Componente son las CGDI, de CGFEI, de CGPJDR y de CGPCEI, así como las UO que son las OR y CCPI.
1.3. Etapa de Programación y Presupuesto.
Las URP, CGAF, y CGPEI, elaborarán el proyecto de presupuesto para el ejercicio fiscal correspondiente, el cual deberá ser aprobado por la CGAF y validado por la SHCP, así como autorizarse en el Decreto de Presupuesto de Egresos de la Federación para el ejercicio fiscal vigente.
Las UO serán las encargadas del seguimiento de la aplicación de los recursos transferidos a los beneficiarios del Programa y tendrán bajo su responsabilidad la ejecución de las acciones en términos que, para tal efecto, determinen las ROP.
1.4. Etapa de Difusión.
A partir de la entrada en vigor de las ROP del PROBIPI a cargo del INPI, para el ejercicio fiscal 2025, las mismas se difundirán por medio de la página web (https://www.gob.mx/inpi), el Sistema de Radiodifusoras Culturales Indígenas del Instituto y, de manera directa, por las OR y los CCPI.
1.5. Descripción de las temáticas de proyectos y modalidades de apoyos.
1.5.1. Temática Implementación y Ejercicio Efectivo de los Derechos Fundamentales de los Pueblos Indígenas y Afromexicanos; así como de Mujeres Indígenas y Afromexicanas.
1.5.1.1. Apoyo para el ejercicio de la autonomía indígena.
Este apoyo se encuentra dirigido a pueblos, municipios y comunidades indígenas y afromexicanas, que impulsen procesos de ejercicio y fortalecimiento del derecho de libre determinación y autonomía, en sus distintos ámbitos y niveles.
El objetivo del presente apoyo es otorgar recursos económicos a los pueblos y comunidades indígenas y afromexicanas que se encuentren en las situaciones antes descritas, a fin de que gocen plenamente del derecho a su libre determinación y autonomía.
Dicho apoyo podrá versar sobre los siguientes temas:
a) Reconstitución comunitaria y/o regional, incluyendo procesos de conformación como instancia de organización regional;
b) Fortalecimiento de sus formas de gobierno y de organización comunitaria, municipal y regional;
c) Elaboración y/o expedición de instrumentos jurídicos de carácter comunitario, municipal y regional para el ejercicio de su libre determinación y autonomía;
d) Nombramiento de autoridades comunitarias, municipales y regionales de conformidad con sus sistemas normativos;
e) Cambio de régimen político electoral de comunidades y municipios indígenas, y
f) Otras acciones que contribuyan al ejercicio de la autonomía indígena y afromexicana.
1.5.1.2. Proyectos para la implementación y ejercicio efectivo de los derechos fundamentales en los ámbitos comunitario y regional.
Los proyectos para la implementación y ejercicio efectivo de los derechos fundamentales en los ámbitos comunitario y regional pueden incluir actividades del tipo capacitación, defensa estratégica, asesoría, investigación comunitaria o aplicada, promoción, acompañamiento y difusión, respecto de cualquiera de los siguientes derechos indígenas:
a) Tierra, territorios y recursos naturales;
b) Fortalecimiento de sus sistemas normativos y la jurisdicción indígena, así como su coordinación con el Estado;
c) Participación y representación política;
d) Derechos de las mujeres indígenas y afromexicanas y prevención de las violencias de género;
e) Acceso a la identidad;
f) Gestión, acceso, ejercicio y administración de recursos presupuestales municipales, estatales y federales, en forma directa, y
g) Otros derechos colectivos reconocidos en la legislación nacional e internacional.
1.5.1.3. Apoyo para la construcción e implementación de Planes de Justicia y de Desarrollo Regional.
Este apoyo se brinda a los pueblos y comunidades indígenas y afromexicanas, a través de sus autoridades para que realicen ejercicios de planeación, diagnósticos regionales e integren sus planteamientos más importantes desde su propia visión de bienestar y justicia, los cuales se traduzcan a un Plan de Justicia o de Desarrollo Regional.
En los casos de los Pueblos que ya cuentan con un Plan de Justicia o Plan Integral de Desarrollo Regional, el apoyo se puede dirigir a la implementación y seguimiento de los acuerdos alcanzados.
1.5.1.4. Apoyo para acciones de especialización y acompañamiento técnico para la eficacia de los derechos indígenas y afromexicanos.
Los apoyos de esta modalidad están dirigidos a instituciones académicas y de investigación especializadas en materia de derechos indígenas y afromexicanas, de carácter internacional, nacional o que estén a cargo de los pueblos y comunidades indígenas y afromexicanas; estos deberán incluir uno o más de los siguientes tipos de acción:
a) Acciones de especialización enmarcadas en el Sistema Nacional de Formación y Capacitación en Materia de Derechos de los Pueblos Indígenas y Afromexicanos;
b) Acciones de análisis y elaboración de recomendaciones a políticas públicas y asignaciones presupuestales, particularmente reportadas en el AT10, dirigidas a una mejor implementación de los derechos reconocidos en el artículo 2º constitucional, y
c) Acciones integrales de apoyo técnico jurídico y administrativo, acordadas con autoridades indígenas y afromexicanas, en casos de implementación regional de derechos que incluyan gestiones, procedimientos administrativos y casos de litigio estratégico.
1.5.2. Temática de Fortalecimiento de las Economías Indígenas y Medio Ambiente.
1.5.2.1. Proyectos económicos con impacto comunitario y regional.
a) Proyectos de producción primaria, y
b) Proyectos de transformación para cadenas de valor.
1.5.2.2. Proyectos comunitarios y regionales de turismo de naturaleza.
a) Plan de negocios;
b) Infraestructura y equipamiento, y
c) Consolidación.
1.5.2.3. Proyectos para la implementación de acciones de mitigación y adaptación a los efectos del cambio climático.
a) Proyectos de inicio y
b) Proyectos de fortalecimiento.
En ambos casos, se apoyará la implementación de ecotecnias.
1.5.3. Temática de Promoción del Patrimonio Cultural, la Medicina Tradicional, la Comunicación Indígena Intercultural, y los Lugares y Sitios Sagrados y Rutas de Peregrinación.
1.5.3.1. Proyectos de fomento a las expresiones del patrimonio cultural indígena y afromexicano.
Los proyectos podrán versar sobre los siguientes temas:
a) Conocimiento indígena y propiedad intelectual colectiva;
b) Tradición oral y fortalecimiento de las lenguas indígenas;
c) Música Tradicional;
d) Danza Tradicional;
e) Cocina Tradicional;
f) Juegos Tradicionales;
g) Museos comunitarios;
h) Rescate, preservación, innovación y difusión de técnicas artesanales, y
i) Otras expresiones culturales y tradicionales.
1.5.3.2. Proyectos de comunicación indígena intercultural.
Proyectos en los ámbitos comunitario y regional, que tengan como objetivo, consolidar, promover e impulsar acciones de comunicación comunitaria que fortalezca la difusión de la diversidad cultural, lenguas, memoria histórica, cosmovisión y los procesos de bienestar integral de los pueblos indígenas y afromexicanos, en sus siguientes modalidades. Los proyectos podrán versar sobre los siguientes temas:
a) Apoyo para la regularización para medios de comunicación indígena intercultural;
b) Producción radiofónica y de video;
c) Producción fotográfica;
d) Restauración y conservación de archivos audiovisuales: sonoro, video o fotografía;
e) Exhibición comunitaria de cine, video y fotografía;
f) Murales de creación colectiva;
g) Edición digital de materiales multimedia: páginas web, infografías para redes sociales, aplicaciones y carteles;
h) Publicación impresa y digital de libros;
i) Procesos de investigación regional o comunitaria para la generación de productos de comunicación, que apoyen la transmisión de la cultura, las lenguas, la memoria histórica, la cosmovisión y los procesos de bienestar integral de los pueblos indígenas y afromexicanos;
j) Capacitación y asesoría sobre producción radiofónica, de video, fotografía y otras técnicas de comunicación con enfoque intercultural;
k) Apoyo para equipamiento de medios de comunicación indígena intercultural, y
l) Otros recursos, técnicas y formas de expresión para incentivar y fortalecer la comunicación indígena intercultural.
1.5.3.3. Proyectos de medicina tradicional para el fomento de la salud comunitaria.
Los proyectos podrán versar sobre los siguientes temas:
a) Establecimiento, rehabilitación y equipamiento de espacios para la práctica, enseñanza y ejercicio de la medicina tradicional y promoción de la salud comunitaria;
b) Establecimiento de jardines botánicos y farmacias de plantas medicinales;
c) Investigación, formación, promoción y difusión de la medicina tradicional indígena y afromexicana;
d) Fortalecimiento, reconocimiento y trasmisión de saberes de la partería tradicional indígena y afromexicana, y
e) Fomento de espacios de intercambio y diálogo para el ejercicio de la medicina y partería tradicional indígena y afromexicana.
1.5.3.4. Proyectos de Lugares y Sitios Sagrados y Rutas de Peregrinación.
Proyectos en los ámbitos comunitario y regional que tengan como objetivo la preservación y fortalecimiento de los lugares y sitios sagrados y rutas de peregrinación de los pueblos indígenas y afromexicanos, mediante ceremonias y rituales para preservar su espiritualidad indígena, cosmovisión e identidad cultural.
Los proyectos podrán versar sobre los siguientes temas:
a) Equipamiento, adecuaciones básicas y mejora de los lugares y sitios sagrados, y
b) Fomento de la tradición ceremonial y espiritual para la realización de rituales y rutas de peregrinación en lugares y sitios sagrados intrínsecos a la cosmovisión de los pueblos indígenas.
1.6. Criterios de Elegibilidad y Priorización.
Se refiere a los criterios que se tomarán en cuenta para determinar si los proyectos presentados pueden ser apoyados con recursos del PROBIPI. Tienen la finalidad de garantizar que los proyectos contribuyan al ejercicio efectivo de los derechos de los pueblos y comunidades indígenas y afromexicanas, en particular, a la libre determinación y autonomía, al fortalecimiento de las economías indígenas, al aprovechamiento sustentable de sus tierras, territorios y recursos naturales, a la cultura e identidad, y al desarrollo integral y bienestar colectivo, desde una perspectiva de género. Asimismo, se busca optimizar el presupuesto con el que cuenta este Programa y que los proyectos se ejecuten a partir de sus formas de organización, considerando que son sujetos de derecho público:
a) Los proyectos, preferentemente, deberán estar vinculados a procesos comunitarios, municipales o regionales.
b) Los proyectos serán presentados por comunidades indígenas y afromexicanas, respaldadas por su(s) Asamblea(s) Comunitaria(s) o Regional(es), a través del acta que para tal efecto se elabore, salvo en los casos establecidos en el inciso f de este apartado.
c) La asignación de apoyos estará sujeta a la disponibilidad presupuestal, procurando una cobertura comunitaria y regional equitativa.
d) El proyecto será ejecutado por la o las comunidades a través de las personas o instancias comunitarias designadas y, en casos justificados, a través de prestadores de servicios, designados conforme a sus sistemas normativos. Las personas o instancias que coordinen el proyecto deberán ser parte de la comunidad solicitante. En el Acta de Asamblea se deberá especificar los nombres de las personas o instancias que coordinarán el proyecto.
e) Los proyectos de los pueblos indígenas y afromexicanos, enmarcados en algún Plan de Justicia o de Desarrollo Regional, Decretos presidenciales, proyectos estratégicos del Gobierno Federal, u otro tipo de procesos autónomos tendrán preferencia en su atención.
f) En casos excepcionales, los proyectos podrán ser ejecutados por instituciones públicas que, dentro de sus atribuciones, den atención a pueblos y comunidades indígenas y afromexicanas.
g) Las personas que desarrollen acciones de formación deben tener experiencia de trabajo comprobable con población indígena y/o afromexicana en los temas que se propongan conforme a su programa de trabajo.
h) Las Instancias Solicitantes podrán presentar proyectos integrales, cumpliendo con los requisitos específicos de cada Temática en las ROP.
i) Cada instancia solicitante sólo podrá presentar un proyecto por cada temática, salvo los proyectos emanados de los Planes de Justicia o de Desarrollo Regional, otro tipo de procesos autónomos, o en casos debidamente justificados, de la Temática de Fortalecimiento de las Economías Indígenas y Medio Ambiente.
j) Con excepción de los proyectos derivados de la Temática de Fortalecimiento de las Economías Indígenas y Medio Ambiente, se podrán apoyar proyectos o componentes de investigación aplicada que fomenten los conocimientos indígenas y sirvan directamente al bienestar integral o a la implementación de derechos de los pueblos y comunidades indígenas y afromexicanas.
k) Cuando se identifique que un proyecto sea copia de alguno presentado por otra instancia solicitante, la redacción y/o el contenido de los requerimientos sean iguales, se identifique que los beneficios del Programa pueden ser apropiados por organizaciones o grupos familiares, o se tenga cualquier evidencia que muestre que está siendo promovido por gestores o intermediarios, se descartará automáticamente.
l) Ninguna persona servidora pública del INPI podrá formar parte de la instancia solicitante, ni recibir pago alguno por colaborar en el proyecto. En el caso de los proyectos derivados de la Temática de Fortalecimiento de las Economías Indígenas y Medio Ambiente, no podrán ser beneficiarias del proyecto las personas promotoras y servidoras públicas del INPI en activo o con licencia, así como tampoco sus familiares en primer grado.
m) Las instancias solicitantes podrán presentar proyectos de continuidad en los cuales se valorará la posibilidad de réplica de buenas prácticas, la potencialidad de acciones y la continuidad de las estrategias, sin que ello implique la duplicidad de metas con relación a los apoyos en años anteriores.
n) No serán autorizados aquellos proyectos de instancias solicitantes que adeuden informes, comprobaciones, Acta de Entrega - Recepción o alguno de los compromisos adquiridos en Acuerdos, Convenios o instrumentos jurídicos establecidos en ejercicios fiscales anteriores.
o) Para el caso de proyectos enfocados a promover el ejercicio de derechos de las mujeres indígenas y afromexicanas, deberán ser conformados a través de la participación de las mujeres en el diseño, coordinación, ejecución y asistencia técnica de los proyectos.
p) Se dará preferencia a proyectos que integren en su mayoría a mujeres en su diseño, coordinación y ejecución.
q) Los proyectos que contemplen la compra de muebles de oficina y equipo de cómputo deberán justificar en su proyecto la contribución al objetivo y deberán mantenerse en todo momento como propiedad colectiva resguardados en espacios comunes y bajo la responsabilidad de quien la comunidad determine.
r) Se priorizará la atención a comunidades o municipios indígenas y afromexicanos que cuenten con su registro en el Catálogo Nacional de Pueblos y Comunidades Indígenas o Afromexicanas.
s) Cuando se identifique que los beneficios del Fondo de los pueblos y comunidades indígenas, así como del Apoyo para el ejercicio de la autonomía indígena puedan ser apropiados por organizaciones o grupos, que esta siendo promovido por gestores o intermediarios y se tenga cualquier evidencia que lo muestre, se descartara automáticamente.
Adicionalmente, para el caso de los proyectos de la Temática de Fortalecimiento de las Economías Indígenas y Medio Ambiente:
Se apoyarán exclusivamente las solicitudes que promuevan proyectos económicos estratégicos que generen impacto y cadenas de valor comunitarias y/o regionales, impulsen la mejora de las tecnologías, la producción comunitaria, la agroecología, la autosuficiencia alimentaria, el consumo local y la comercialización de bienes agroecológicos y artesanales, así como servicios turísticos comunitarios y acciones de mitigación y adaptación a los efectos del cambio climático. Se dará prioridad a proyectos integrados mayoritariamente por mujeres.
En este sentido, no se apoyará el pago de deudas, pago de terrenos, rentas, servicios o pagos por comodato, compra de bovinos (pie de cría y/o engorda), compra de inmuebles o vehículos de transporte público y privado. Para el caso de Proyectos comunitarios y regionales de turismo de naturaleza y Proyectos para la implementación de acciones de mitigación y adaptación a los efectos del cambio climático, con base en la normatividad ambiental, no se apoyará la compra de ninguna especie de fauna silvestre o doméstica. Adicional a lo anterior, en los Proyectos para la implementación de acciones de mitigación y adaptación a los efectos del cambio climático, no se apoyarán UMA, la construcción de viviendas, acciones individuales como infraestructura de servicios básicos como instalación de luminarias, tampoco se podrán apoyar plantas de tratamiento de aguas residuales, reciclaje de residuos sólidos, estudios e investigaciones, vestimenta, muebles, equipo de cómputo, entre otros. Asimismo, se priorizarán aquellos proyectos de continuidad que hayan sido apoyados previamente por el Instituto siempre y cuando cumplan con los criterios establecidos en el numeral 1.6. Criterios de Elegibilidad y Priorización, inciso m).
De igual manera, no se apoyará ningún establecimiento o giro comercial para la intermediación o compraventa de mercancías o servicios, que no fomenten cadenas de valor comunitarias o regionales.(4)
En cuanto a los proyectos de la Temática de Promoción del Patrimonio Cultural, la Medicina Tradicional, la Comunicación Indígena Intercultural, y los Lugares y Sitios Sagrados y Rutas de Peregrinación:
Se apoyarán los Proyectos de promoción del patrimonio cultural que explícitamente faciliten la transmisión de conocimientos (tangibles e intangibles) de la cosmovisión y cultura indígenas, fortalezcan la identidad cultural, promuevan el uso y aplicación de las lenguas indígenas nacionales, fomenten la organización y los sistemas normativos comunitarios, preserven y promuevan el uso y aplicación de los saberes ancestrales, y salvaguarden y transmitan la memoria histórica colectiva y la espiritualidad de las comunidades indígenas y afromexicanas.
No se apoyará a proyectos enfocados a la producción y productividad de técnicas artesanales.
Los Proyectos de medicina tradicional tendrán como objetivo el contribuir al fortalecimiento, preservación, transmisión de saberes que visibilicen y reconozcan el ejercicio, implementación de las prácticas de la medicina tradicional, y de la partería indígena y afromexicana, para el fomento de la salud comunitaria. De manera complementaria se apoyarán las adquisiciones de instrumental de tipo biomédico cuando se justifique su uso.
En general, para todos los tipos de apoyo de Promoción del Patrimonio Cultural, la Medicina Tradicional, la Comunicación Indígena Intercultural, y los Lugares y Sitios Sagrados y Rutas de Peregrinación, se podrán solicitar recursos para la elaboración de manuales, folletos, trípticos y otras publicaciones. Cuando el proyecto contemple la publicación o producción de materiales escritos, de audio o video, deberá incluirse en sus presentaciones la forma de colaboración del INPI, respetándose para su edición el reconocimiento y respeto de los derechos colectivos y patrimoniales de la comunidad del pueblo indígena y afromexicano que corresponda al momento de la publicación de los mismos, siendo su distribución sin fines de lucro.
Los proyectos de la Temática de Promoción del Patrimonio Cultural, la Medicina Tradicional, la Comunicación Indígena Intercultural, y los Lugares y Sitios Sagrados y Rutas de Peregrinación, que hayan sido apoyados en el año anterior y debidamente comprobados en su totalidad, podrán solicitar un segundo y tercer apoyo para dar continuidad y consolidar los procesos impulsados por la instancia beneficiaria.
Para los proyectos que por la problemática que atiendan, requieran de una continuidad en el apoyo, se podrán considerar las siguientes etapas:
Etapa de Inicio. Se refiere a un primer apoyo de proyecto solicitado en cualquiera de sus modalidades.
Etapa de Continuidad. Se refiere a los siguientes apoyos de proyectos que, después de concluir la Etapa de Inicio, hayan cubierto los requisitos de conclusión de acuerdo con las ROP del año inmediato anterior (Informe, comprobaciones y acta de conclusión), y que requieran consolidar los objetivos del proyecto.
Para el caso de desastres naturales, podrá destinarse hasta un diez por ciento (10%) del presupuesto aprobado al Programa para el apoyo a los pueblos y comunidades indígenas y afromexicanas que se vean afectados por éstos.
En el supuesto de que se cuente con recursos extraordinarios y/o presupuesto adicional para la ejecución del Programa, se deberá realizar la adecuación presupuestal en las modalidades que correspondan para la erogación de éstos.
1.7. Requisitos.
Todos los proyectos deberán cumplir con los requisitos generales establecidos en el numeral 4.1.2 Requisitos, de las ROP. Además, habrá requisitos específicos, en los siguientes casos:
Temática de Implementación de Derechos de los Pueblos Indígenas y Afromexicanos:
Con respecto al Apoyo para el ejercicio de la autonomía indígena, una vez que se haya identificado o exista una notificación al INPI por parte de Autoridades Federales u Organismos Públicos competentes, en donde se informe sobre el proceso de libre determinación y autonomía de los pueblos y comunidades indígenas y afromexicanas, en sus distintos ámbitos y niveles, se deberán integrar los siguientes requisitos:
a) Solicitud de apoyo en formato libre dirigido al INPI, suscrita por la autoridad indígena o afromexicana, de conformidad con sus sistemas normativos.
b) Plan de Trabajo Anual, que incluya, entre otros elementos, información contextual sobre el proceso de autonomía de que se trate.
c) Copia del Acta de asamblea comunitaria, regional o del municipio indígena, según corresponda, que respalde la solicitud, señalando la autoridad u órgano responsable de la administración de los recursos, de acuerdo con sus sistemas normativos internos.
d) Registro Federal de Contribuyentes comunitario o comprobante de que se encuentra en trámite.
e) En los casos en que se requiera acompañamiento legal y/o técnico, incluir currículum vitae, probatorios de conocimientos y experiencia de la o las personas propuestas, congruente con el tema o área de acción en que darán el acompañamiento.
Con respecto al Apoyo para la construcción e implementación de Planes de Justicia y de Desarrollo Regional, se requiere:
a) Que un conjunto de comunidades indígenas o afromexicanas presenten al INPI un escrito en el que notifiquen que tienen el propósito de iniciar o han iniciado un proceso de organización regional, o que alguna institución u organismo público competente, notifique al INPI la necesidad de atención regional de alguna problemática relacionada con la implementación efectiva de sus derechos, en estos casos, bastará con el acta de autoridades y no se requerirán actas de Asambleas comunitarias.
Con respecto al Apoyo para acciones de especialización y acompañamiento técnico para la eficacia de los derechos indígenas y afromexicanos, se requiere:
a) Propuesta técnico - económica de las acciones que se pretenden desarrollar.
b) Copia Simple de la cédula de Inscripción al RFC de la instancia ejecutora.
c) Síntesis sobre la trayectoria de la instancia ejecutora en materia de derechos indígenas y afromexicanos.
d) Currículo de la o las personas que realicen acciones de formación, capacitación y acompañamiento técnico especializado, adjuntando documentos probatorios que den certeza del dominio en los temas que se proponen.
e) Cuando se incluyan acciones de especialización en materia de derechos indígenas, incluir cartas descriptivas, programas de trabajo, metodología y mecanismos de evaluación y seguimiento del proceso.
f) Cuando se incluyan acciones de acompañamiento técnico especializado para la eficacia de los derechos indígenas y afromexicanos, se deberán incluir las cartas de intención o convenios suscritos con los pueblos y/o comunidades indígenas y afromexicanas a quienes brindarán dicho acompañamiento
Temática de Fortalecimiento de las Economías Indígenas y Medio Ambiente:
a) Copia legible de identificación oficial vigente (con fotografía) y CURP actualizada, de los integrantes del proyecto.
b) En su caso, documento que acredite ante la OR y los CCPI, la propiedad o posesión del predio en que se ejecutará el proyecto a nombre de la instancia solicitante del apoyo (Por ejemplo: escritura, certificado parcelario o contrato de comodato "FG_07 Modelo de Constancia de Posesión y Contrato de Comodato", entre otros; excepto en la modalidad de Planes de Negocios de Proyectos Comunitarios y Regionales de Turismo de Naturaleza.
En específico, para los Proyectos comunitarios y regionales de turismo de naturaleza, adicionalmente podrá requerirse:
a) Permisos y concesiones vigentes de acuerdo con la naturaleza del proyecto excepto en la modalidad de plan de negocios. Cuando no sean necesarios, manifestarlo mediante escrito libre.
b) Acta Constitutiva, RFC y Opinión del cumplimiento de obligaciones fiscales en sentido positivo con fecha de expedición no menor a un mes, emitidos por el Sistema de Administración Tributaria (SAT), en los casos que corresponda.
Temática de Promoción del Patrimonio Cultural, la Medicina Tradicional, la Comunicación Indígena Intercultural, y los Lugares y Sitios Sagrados y Rutas de Peregrinación:
Para todos los proyectos de esta temática, se deberá presentar copia de identificación oficial vigente con fotografía y CURP actualizado de los responsables de operar el proyecto.
Para la realización de cualquier tipo de obra en un inmueble considerado monumento histórico, tendrán que presentar la autorización expresa del Instituto Nacional de Antropología e Historia, con base en lo señalado por la Ley Federal sobre Monumentos y Zonas Arqueológicos, Artísticos e Históricos y su Reglamento. Para las construcciones o inmuebles que no estén protegidos por el INAH y que tengan materiales históricos y/o tradicionales o elementos culturales que sean de suma importancia para la comunidad, se recomienda utilizar materiales iguales o similares para sus adecuaciones básicas y mejoras de los espacios.
Con relación a los Proyectos de fomento a las expresiones del patrimonio cultural indígena y afromexicano, se requerirán los siguientes requisitos específicos:
a) Para el proyecto que considere compra de instrumentos musicales los solicitantes deberán presentar escrito libre en el que se avale, con firma y sello de la autoridad comunitaria, su uso sin fines de lucro ni comercial; también deberán agregar el lugar donde se resguardarán los instrumentos. Los proyectos podrán incluir instrumentos tradicionales de elaboración local que correspondan a la cultura indígena de la región. En caso de requerir instrumentos musicales que marquen una innovación dentro de la tradicional musical, los solicitantes deberán agregar en la descripción libre del proyecto por qué es necesario adquirir tales instrumentos.
En las iniciativas de música es necesario incluir un programa de capacitación en congruencia a la adquisición de los instrumentos musicales.
b) En el caso de proyectos que propongan pequeñas construcciones justificadas culturalmente (museos comunitarios, cocinas tradicionales, entre otros), deberán incluir documento firmado y sellado por la autoridad civil o tradicional de la comunidad, en el que exprese que el espacio es de uso comunitario y haga constar que está libre de conflictos (Por ejemplo: escritura, contrato de comodato, Acta de Asamblea, entre otros). El proyecto deberá estar ligado a una manifestación cultural que justifique su uso comunitario.
c) En los Elementos Básicos se deberá justificar el concepto de pirotecnia, bebidas alcohólicas o insumos que afecten el medio ambiente y la salud de las comunidades.
d) Para el caso de proyectos de capacitación deberán incluir el programa de trabajo o carta descriptiva donde se mencione las horas de clases, temas y objetivo del taller o curso. Al término del proyecto deberán de presentar listas de asistencia y fotografías de la actividad.
Con relación a los Proyectos de comunicación indígena intercultural, se requerirán los siguientes requisitos específicos:
a) En el caso de series radiofónicas, podcast, video e infografías presentar un diseño de la serie que incluya sinopsis por capítulo o producto que se proponga realizar, describir con claridad las etapas de preproducción, producción y posproducción. La adquisición de equipo deberá estar justificada y mantenerse en todo momento como propiedad colectiva, resguardados en espacios comunes y bajo la responsabilidad de quien la comunidad designe.
b) Para proyectos editoriales, presentar el documento que se pretende publicar en archivo digital e impreso, de manera bilingüe (lengua indígena y español), así mismo un escrito donde el autor o responsable reconoce y respeta los derechos colectivos y patrimoniales de la comunidad o pueblo indígena o afromexicano que corresponda.
c) En el caso de las producciones audiovisuales y editoriales e investigación, llenar el PC_C01 "Consentimiento de difusión" en la que se autoriza que el INPI podrá difundir sin costo y por cualquier medio el material producido apegado a los derechos patrimoniales y colectivos de la obra de la comunidad que se trate.
d) Llenar el Formato PC_C02 "Participación comunitaria" del responsable del proyecto y sus integrantes
e) En el caso de proyectos de equipamiento a medios de uso social indígenas, y para las comunidades afromexicanas el uso social comunitario, estos deberán contar con título de concesión y la autorización de operación de parámetros técnicos emitidos por el Instituto Federal de Telecomunicaciones. El apoyo podrá ser hasta un 70% en equipo del monto total del proyecto.
f) En el caso de proyectos de capacitación e investigación, presentar cartas descriptivas del proceso. El pago por capacitación o asistencia técnica no deberá rebasar el 30% total del monto solicitado.
Uno de los entregables finales serán los ejercicios finales que revelen los aprendizajes.
g) Los productos finales de los proyectos de comunicación indígena intercultural sean en lengua indígena y español.
Proyectos de medicina tradicional para el fomento de la salud comunitaria.
a) Para los proyectos dirigidos al equipamiento de clínicas mixtas o casas de medicina tradicional, establecimiento de jardines botánicos, farmacias de plantas medicinales y rehabilitación de espacios para el ejercicio de la salud comunitaria deberán incluir un documento firmado y sellado por la autoridad civil o tradicional de la comunidad, en el que exprese que el espacio es de uso comunitario y haga constar que está libre de conflictos (Por ejemplo: escritura, contrato de comodato, Acta de Asamblea, entre otros).
b) Las personas capacitadoras o facilitadoras, con saberes ancestrales de medicina tradicional deberá anexar una semblanza en donde se refleje su experiencia la cual tiene que estar firmada y sellada por la autoridad comunitaria que avale los conocimientos.
Proyectos de Lugares y Sitios Sagrados y Rutas de Peregrinación.
En el caso de proyectos que propongan adecuaciones básicas y mejora de los lugares y sitios sagrados y rutas de peregrinación, deberán incluir un documento firmado y sellado por la autoridad civil o tradicional de la comunidad, en el que exprese que el espacio es de uso comunitario y haga constar que está libre de conflictos (Por ejemplo: escritura, contrato de comodato, Acta de Asamblea, entre otros).
1.8. Procedimientos.
1.8.1. Vías para la integración de proyectos.
a) Los proyectos podrán ser convenidos a través de procesos de planeación participativa y consulta, Planes de Justicia o de Desarrollo Regional o Decretos Presidenciales u otro tipo de procesos autónomos.
b) El Instituto, con base en sus atribuciones, podrá identificar proyectos estratégicos para la implementación de derechos, fortalecimiento de economías indígenas y afromexicanas y medio ambiente, cultura, comunicación indígena intercultural y medicina tradicional. Para el caso de las modalidades "Apoyo para acciones de especialización y acompañamiento técnico para la eficacia de los derechos indígenas y afromexicanos" y "Apoyo para el ejercicio de la autonomía indígena," el Instituto también podrá realizar la identificación en coordinación con otras instancias estatales en los diversos ámbitos y niveles.
c) Las dependencias y entidades públicas que atienden a los pueblos y comunidades indígenas y afromexicanas podrán convenir proyectos con el Instituto.
El personal en las UO deberá orientar, en el ámbito de su competencia, a las personas solicitantes para la integración satisfactoria de sus expedientes. Ninguna persona servida pública del INPI podrá cobrar honorarios o porcentaje del monto de los proyectos por su asesoría y orientación. Esto no implicará la elaboración del proyecto, ni generará el compromiso institucional de ser aprobados.
1.8.2. Etapa de Recepción de Proyectos.
Los proyectos identificados por el INPI o a petición de parte se recibirán preferentemente antes del cierre del tercer trimestre del ejercicio fiscal en curso, salvo en caso de contar con disponibilidad presupuestal.
Los proyectos se entregarán en versión impresa o electrónica en las sedes de las UO y, solo en casos especiales, en Oficinas Centrales del INPI en días hábiles, en un horario de 9:00 a 15:00 horas, o a los correos electrónicos institucionales de las UO.
Las UO recibirán el proyecto, verificarán que el expediente cumpla con todos los requisitos con base en el numeral 4.1.2 de las ROP y numerales 1.6 y 1.7 de la Mecánica Operativa y, en su caso, indicarán por escrito a los solicitantes las deficiencias y falta de los documentos o datos, para que se solventen en un plazo máximo de 30 días hábiles. En caso de ser necesario, en coordinación con la instancia solicitante, el Instituto contribuirá a resolver las deficiencias.
Una vez que los expedientes se hayan integrado en su totalidad, de conformidad con cada modalidad de apoyo, las UO, entregarán el acuse de recibo a la instancia solicitante, y posteriormente, los proyectos se concentrarán en las OR para su revisión, validación de gabinete y sistematización en una base de datos y/o sistemas informáticos. Finalmente, serán enviados a Oficinas Centrales a fin de continuar las siguientes etapas.
Si después de 60 días hábiles posteriores a la emisión del acuse de recibo correspondiente, el INPI no ha emitido una resolución en sentido favorable, aplicará la negativa ficta.
1.8.2.1 Validación de Campo
Para el caso de los proyectos de Fortalecimiento de las Economías Indígenas y Medio Ambiente, una vez que los expedientes se hayan integrado en su totalidad, las UO llevarán a cabo la visita, para la aplicación de la validación de campo en aquellas solicitudes que cumplan con los requisitos y criterios de elegibilidad y priorización establecidos en estas ROP, a través del Formato EI_A1 "Minuta de validación de campo"; mediante el cual se verificará la viabilidad del proyecto. Finalmente, serán enviados a Oficinas Centrales el expediente y el resultado de la validación de campo, a fin de continuar las siguientes etapas.
1.8.3. Etapa de Dictaminación.
1.8.3.1. Predictaminación
En el caso de los proyectos de la Temática de Fortalecimiento de las Economías Indígenas y Medio Ambiente, una vez recibidas las solicitudes, se revisarán y preseleccionarán por la CGFEI aquellas que cumplan con los requisitos y criterios establecidos en estas Reglas de Operación para posteriormente pasarlos a la Etapa de Dictaminación.
1.8.3.2. Dictaminación.
La dictaminación se desarrollará en los siguientes términos:
Las URP, según el ámbito de sus atribuciones, elaborarán un calendario trimestral en el que se establezca los periodos para llevar a cabo las sesiones de dictaminación. Con ese propósito se constituirá un "Comité Dictaminador", que estará integrado por un representante de las CGPIE; y un representante de la CGDI; CGFEI y CGPCEI, de conformidad con la naturaleza del proyecto sometido a dictaminación. Asimismo, se invitará a la CGAJ y al OIC en el INPI como asesores del proceso de dictaminación. En los casos en que se considere necesario, se podrá convocar a las UO. Si el proyecto requiere de un análisis técnico, se invitará a especialistas en el tema para su revisión y dictaminación.
La URP correspondiente convocará y enviará los proyectos a presentar al Comité Dictaminador previo a la sesión de dictaminación. Los resultados se registrarán en un Acta o Minuta, firmada por las personas participantes en la sesión de dictaminación. La URP informará por escrito a las OR el resultado de la Dictaminación en un plazo no mayor a 10 días hábiles.
1.8.3.3. Aspectos a tomar en cuenta para la Dictaminación de los Proyectos.
a) Cumplimiento de los términos y requisitos de las ROP vigentes.
b) Los proyectos deberán reflejar de manera clara y congruente el nombre, los objetivos metas, metodología, estrategias y actividades, así como congruencia con el presupuesto solicitado, número de beneficiarios, cobertura geográfica, entre otros, según corresponda para la modalidad del proyecto de que se trate.
c) Se tomarán en cuenta la pertinencia y el impacto en el bienestar integral de la comunidad o conjunto de comunidades que presentan la propuesta, particularmente, su contribución sustantiva a mejorar las condiciones de vida de las mujeres, niñez y juventud indígena y afromexicana, personas con discapacidad, así como el ejercicio efectivo de derechos (con excepción de Fortalecimiento de las Economías Indígenas y Medio Ambiente).
d) Que los proyectos estén encaminados a fortalecer la cohesión comunitaria y a solucionar conflictos agrarios, políticos o cualquier otro que tenga por objeto la implementación eficaz de los derechos indígenas y afromexicanos (con excepción de Fortalecimiento de las Economías Indígenas y Medio Ambiente).
e) Se tomarán en cuenta los proyectos de mujeres indígenas y afromexicanas presentados por comunidades y municipios en los que se haya declarado Alerta de Violencia de Género contra las Mujeres (con excepción de Fortalecimiento de las Economías Indígenas y Medio Ambiente).
f) Se tomarán en cuenta los proyectos que fomenten la conservación, protección y cuidado de los recursos naturales.
g) Calendario de actividades acorde con el presupuesto solicitado, los recursos humanos y la infraestructura con la que cuenta la instancia solicitante.
h) Para el caso de los proyectos de Fortalecimiento a las Economías Indígenas y Afromexicana y Medio Ambiente, se considerará el resultado de la validación de campo. Esta validación deberá realizarse previo a la dictaminación.
i) Los proyectos de Promoción del Patrimonio Cultural, la Medicina Tradicional, la Comunicación Indígena Intercultural, y los Lugares y Sitios Sagrados y Rutas de Peregrinación deberán contar con un resultado positivo de la revisión estatal a efecto de ser considerados en la dictaminación realizada por el Comité Dictaminador.
j) Se priorizarán proyectos que estén integrados en su mayoría por mujeres en su diseño, coordinación y ejecución.
Se apoyarán los proyectos que se estimen viables con base en los aspectos aquí señalados. La definición del monto de apoyo estará a cargo de la URP, que podrá determinarlo con base en los resultados de la dictaminación, la disponibilidad presupuestal, cobertura geográfica, entre otros elementos que considere pertinentes para su análisis; exceptuando los proyectos de la Temática de Fortalecimiento de las Economías Indígenas y Medio Ambiente.
1.8.3.4. Resultados de la Dictaminación.
Las UO darán a conocer, por escrito, los resultados de la dictaminación a las instancias solicitantes cuyos proyectos resultaron aprobados. Si después de 40 días hábiles, posteriores a la dictaminación, el INPI no ha emitido una resolución en sentido favorable, aplicará la negativa ficta.
En caso de que alguno de los proyectos autorizados renuncie al beneficio, la UO que corresponda, deberá notificarlo por escrito a la URP, en un periodo no mayor a 10 días hábiles posterior a que tenga conocimiento de ello.
1.8.4. Celebración del Instrumento Jurídico.
Posterior a la notificación a los solicitantes de los resultados de la dictaminación y previo a la ministración de los recursos, las UO, en coordinación con las comunidades o empresas comunitarias indígenas y afromexicanas, suscribirán los Convenios de Concertación (ver formato FG_03 "Modelo de Convenio de Concertación"), y para las demás instancias serán convenios de coordinación (ver formatos FG_04 "Modelo de Convenio de Coordinación"). De no suscribirse el instrumento jurídico por causas atribuibles a la instancia solicitante se cancelará el apoyo autorizado, salvo causas de fuerza mayor debidamente justificadas. Las instancias solicitantes no podrán modificar unilateralmente los términos del instrumento jurídico suscrito. Para la realización de otras actividades se requerirá la aprobación por escrito por parte de la URP o, en su caso, de la OR correspondiente.
En caso de requerir ajustes, el CCPI solicitará el acompañamiento de su área jurídica y notificará a la URP correspondiente.
El convenio deberá contar con la validación del área jurídica de las OR y se elaborará en tres o cuatro tantos, según corresponda, distribuidos por la OR de la siguiente manera: uno para la instancia solicitante, otro para la OR y/o CCPI y, el último, para resguardo del área jurídica de las OR. Se deberá remitir en versión digital al área responsable en Oficinas Centrales o en su caso, cargarlo a su sistema informático.
1.8.5. Ministración de los Recursos.
La entrega de recursos fiscales a las instancias que resulten beneficiarias se realizará mediante transferencia electrónica vía TESOFE a cuenta bancaria mancomunada o comunitaria a nombre de la comunidad, autoridades comunitarias o de al menos dos personas integrantes del Comité de Seguimiento; empresa comunitaria; o, en su caso, a nombre de la dependencia o institución pública. El documento deberá de indicar el tipo de cuenta y los nombres y firmas de la o el titular, así como de la o el cotitular, con el objetivo de realizar la transferencia de los recursos aprobados.
Para el caso de los proyectos de Promoción del Patrimonio Cultural, Medicina Tradicional, Comunicación Indígena Intercultural, y los Lugares y Sitios Sagrados y Rutas de Peregrinación, la cuenta bancaria de ahorro deberá ser preferentemente mancomunada; el documento obligatoriamente deberá de contener los nombres y firmas de los titulares y cotitulares de la cuenta.
1.8.6. Integración de Expedientes.
Los expedientes se integrarán por cada uno de los proyectos aprobados, se encontrarán en resguardo de las UO, de acuerdo con la cobertura de atención, mismos que deberán contar con la siguiente documentación:
a) Todos los documentos que deriven del cumplimiento de los requisitos establecidos en el Numeral 4.1.2 Requisitos de las ROP, Numeral 1.7 Requisitos de esta Mecánica Operativa, así como, requerimientos y documentación complementaria que se requiera.
b) Acta de dictaminación u Oficio de autorización, y en su caso Minuta de Validación de Campo y diagnóstico.
c) Oficio de notificación a los solicitantes sobre los resultados de la dictaminación de los proyectos que fueron aprobados.
d) Instrumento Jurídico original.
e) Seguimiento (minutas, encuestas o instrumento diseñado para tal efecto).
f) Comprobación de recursos.
g) Original del Acta de Entrega-Recepción o Conclusión, según corresponda.
1.8.7. Etapa de Seguimiento.
Las UO llevarán a cabo el seguimiento a las comunidades beneficiarias durante la implementación y puesta en marcha del proyecto, con el propósito de verificar la aplicación óptima de los recursos otorgados, el cumplimiento de las actividades establecidas en el instrumento jurídico y la implementación del proyecto sin la intermediación de terceros.
Cuando existan las condiciones presupuestarias, sanitarias, operativas y de seguridad, el seguimiento podrá realizarse a través de la evaluación y acompañamiento en campo de las acciones desarrolladas. El seguimiento en campo a cargo de la URP y UO deberá registrarse a través de una minuta, encuesta o instrumento de seguimiento diseñado para tal efecto, en el que se describan los hallazgos, avances, problemas y estatus en la ejecución del proyecto.
Al término de la vigencia de los Instrumentos Jurídicos, las UO elaborarán el Acta de Entrega-Recepción o Acta Conclusión, según corresponda, y, en su caso, integrarán el informe final elaborado por la instancia ejecutora que contenga la información sobre las acciones, presupuesto ejercido y resultados por cada uno de los proyectos apoyados.
El informe final o el Acta de Entrega-Recepción (ver formato FG_05 "Acta Entrega-Recepción") o Acta de Conclusión (ver FG_06 "Acta de Conclusión") deberá contener los testimonios y productos documentales y en su caso, fotográficos o videográficos del proyecto apoyado. El informe final el Acta de Entrega-Recepción o Acta de Conclusión, o en su caso el Acta de Cierre del proyecto formará parte del expediente.
La entrega de productos de comunicación de los proyectos financiados deberá incluir la leyenda "Este programa fue apoyado para su realización por el Instituto Nacional de los Pueblos Indígenas".
1.8.8. Comprobaciones.
La comprobación del ejercicio de los recursos deberá realizarse conforme a lo estipulado en la "Guía para la comprobación de los Proyectos de los Pueblos y Comunidades Indígenas y Afromexicanas del Programa para el Bienestar Integral de los Pueblos Indígenas (PROBIPI), ejercicio fiscal 2025" que se encuentra publicada en la página oficial del INPI. La aplicación de los recursos por parte de las personas beneficiarias deberá realizarse, en apego a los conceptos autorizados.
Los recursos en los conceptos autorizados podrán adecuarse siempre y cuando estén debidamente justificados y no afecten el objetivo del proyecto. La validación de dichos cambios será responsabilidad de las UO, informando por escrito a la URP correspondiente, dicho documento forma parte del expediente. Por su parte, las personas beneficiarias deberán presentar la comprobación del cien por ciento (100%) de los recursos recibidos preferentemente en el transcurso de los 90 días posteriores a la entrega de estos y antes del término del ejercicio fiscal vigente.
Una vez integrado el informe final y/o la documentación comprobatoria, las UO, en coordinación con la instancia ejecutora procederán a firmar el Acta de Entrega-Recepción o Conclusión según corresponda (ver FG_05 "Acta Entrega-Recepción" o FG_06 "Acta de conclusión"). Este documento forma parte del expediente y constituye la prueba documental que certifica el cumplimiento de los objetivos, manejo transparente de los recursos y conformidad de la comunidad o comunidades sobre los resultados del proyecto apoyado.
En caso de que los recursos no fueran utilizados de acuerdo con lo autorizado, no se hayan comprobado en su totalidad durante el período establecido, o no esté justificada la reprogramación de los conceptos de inversión, las UO, solicitarán el reintegro de los mismos. También se requerirá la devolución del apoyo otorgado cuando el proyecto genere conflictos internos, división en la comunidad o entre sus integrantes; pudiendo transferirse los bienes y recursos adquiridos a otros proyectos que hayan sido dictaminados positivamente y que por insuficiencia presupuestal quedaron en reserva. Una vez realizado el reintegro se procederá a suscribir el Acta de Cierre, la cual debe contar con los comprobantes del reintegro correspondiente (FG_ 08 "Acta de Cierre"). De igual manera, deberá levantarse el Acta de Cierre cuando por causas de fuerza mayor o fortuito debidamente acreditadas haya incumplimiento parcial o total de las obligaciones contraídas en el instrumento jurídico suscrito.
En caso de que las personas beneficiarias se nieguen a comprobar y/o reintegrar el apoyo otorgado en los términos descritos, o exista un caso de fuerza mayor o fortuito, las UO deberán solicitar a su área jurídica que inicie el proceso legal que corresponda, notificando por escrito a la URP Correspondiente.
1.9. Diagramas de flujo.
1.9.1. Diagrama de flujo de los proyectos de la Temática Implementación y ejercicio efectivo de los derechos fundamentales en los ámbitos comunitarios y regional.
Proyectos para la implementación y ejercicio efectivo de los derechos fundamentales de los pueblos indígenas y afromexicanos; así como
de mujeres indígenas y afromexicanas
Apoyo para acciones de especialización y acompañamiento técnico para la eficacia de los derechos indígenas y afromexicanos
Apoyo para el ejercicio de la autonomía indígena
1.9.2. Diagrama de flujo de los proyectos de la Temática de Fortalecimiento de las Economías Indígenas y Medio Ambiente.
1.9.3. Diagrama de flujo de los proyectos de la Temática de Promoción del Patrimonio Cultural, la Medicina Tradicional, la
Comunicación Indígena Intercultural, los Lugares y Sitios Sagrados y Rutas de Peregrinación.
Programa para el Bienestar Integral de los Pueblos Indígenas
Formatos
Formato FG_01 "Solicitud de Apoyo"
| Fecha de solicitud |
| DD | MM | AAAA |
| Escribir la temática y modalidad y tema según corresponda, de conformidad al numeral 4.1.1. Temática: ___________________________________________________________________________ Modalidad: __________________________________________________________________________ Tema:______________________________________________________________________________ |
| C. _________________________________________________________________________ Representante del INPI en ______________________________________________________ Presente. Por este conducto, las(os) que suscribimos, nos dirigimos a usted con el propósito de solicitar al INPI la cantidad de $________________________________________________ (00/100 M.N.) para realizar el proyecto denominado: ____________________________________________________ _________________________________________, el cual se propone ejecutar en la (s) comunidad (es) de _________________________________, perteneciente al municipio de __________________________, del pueblo indígena o afromexicano ________________, en el Estado de _____________________________, mismo que se apega a los objetivos del Programa para el Bienestar Integral de los Pueblos Indígenas. ¿El proyecto surge de un proceso de un Plan de Justicia o de Desarrollo Regional impulsado por el INPI? (marque con x): Sí____ No____ Precisar el nombre del Plan: _________________________________________________ ¿La(s) comunidad(es) se encuentra(n) registrada(s) en el Catálogo Nacional de Pueblos y Comunidades Indígenas y Afromexicanas? (marque con x): Sí____ No____ Proyecto comunitario ( ) Proyecto Regional ( ) Quienes firmamos y solicitamos este apoyo declaramos bajo protesta de decir la verdad que: 1. Actualmente no estamos tramitando ante otra dependencia o entidad del gobierno federal en el presente ejercicio fiscal, apoyo para el mismo proyecto. 2. Ninguna persona integrante es promotora comunitaria, servidora pública del INPI en activo o con licencia, ni tampoco familiar en primer grado. 3. En el caso de los proyectos de la Temática Fortalecimiento de las Economías Indígenas y Medio Ambiente, nos comprometemos a mantener el proyecto vigente y en operación, posterior a la conclusión del presente ejercicio fiscal, así como seguir buscando la mejora continua del mismo para beneficio de nuestra comunidad. |
Atentamente
| Por la autoridad comunitaria responsable, el Comité de Seguimiento o Empresa comunitaria, encargados de ejercer los recursos |
| | | |
| Nombre, cargo, firma y sello | | Nombre, cargo, firma y sello |
| | | |
| | | |
| Nombre, cargo, firma y sello | | Nombre, cargo, firma y sello |
| | | |
| | Nombre, cargo, firma y sello | |
En los casos donde las personas encargadas de ejercer los recursos no tengan la calidad de autoridad comunitaria, se deberá incluir el aval de las autoridades que suscribieron el acta de asamblea.
Asimismo, para los casos en que el comité de seguimiento cuente con cargos de contraloría social (titular y vocal) deberán suscribir el presente formato. De igual manera, solo será necesario registrar nombre, cargo y firma.
Por la autoridad comunitaria
| Nombre, cargo, firma y sello |
*Este programa es público, ajeno a cualquier partido político. Queda prohibido el uso para fines distintivos a los establecidos en el programa.
Programa para el Bienestar Integral de los Pueblos Indígenas
Formato FG_02 "Modelo de Acta de Asamblea Comunitaria o Regional de Autoridades"
Siendo las ____ horas del día _____, del mes de ___________ del año _______, en la Comunidad ______________________________ del Municipio _________________________________, perteneciente al pueblo________________, del Estado de _____________________________, se reúnen las Autoridades comunitarias y/o ciudadanía en general, con la finalidad de impulsar la puesta en marcha del Proyecto denominado _____________________________________________________________________________, de la(s) comunidad(es), empresa comunitaria o instancia de organización regional indígena o afromexicana ______________________________, mismo que responde a las normas y lineamientos del Programa para el Bienestar Integral de los Pueblos Indígenas del Instituto Nacional de los Pueblos Indígenas (INPI), bajo el siguiente:
ORDEN DEL DÍA
I. Lista de Asistencia, Verificación de Quórum e Instalación de la Asamblea,
II. Análisis del proyecto o acción a desarrollar, derivada del proceso de planeación participativa
III. Validación del Proyecto
IV. Presentación de las autoridades comunitarias o integrantes del Comité de Seguimiento, responsables de la ejecución del proyecto, y
V. Compromisos de aportación comunitaria.
DESAHOGO DE PUNTOS
Como primer punto del orden del día, se realizó el pase de lista de asistencia, se verificó el quórum que da legalidad a la Asamblea con la asistencia de _______ personas entre las que se encuentran, integrantes de la comunidad, interesados en participar en el proyecto o acción a desarrollar, así como la presencia de autoridades (comunitarias, civiles o tradicionales), por lo que quedó instalada esta Asamblea.
Como segundo punto hace uso de la palabra, la/el C._________________________________________ que funge como _________________________________ de la comunidad o Instancia de Organización Regional indígena o afromexicana _________________________________ e informa que el motivo de la asamblea es para presentar los resultados del proceso de planeación participativa sobre ________________________ _____________________, que se llevó a cabo en la comunidad de_______________________________, el día ____ del mes de _______________ de 20 __, en el que participaron ____ personas de la(s) comunidad(es), donde se identificaron las necesidades y propuestas de proyectos que puede impulsar la población en beneficio de su comunidad o región.
Enseguida, el C. __________________________________________ pone a consideración de la asamblea el proyecto o acción en mención. Asimismo, informa con detalle a los asistentes, las acciones que pretende desarrollar el proyecto o acción propuesta, el beneficio económico, ambiental, cultural y de género; los conceptos en los que, en caso de autorizarse, se utilizará el recurso solicitado, así como los beneficios directos e indirectos para la actividad económica de la población.
Al respecto se informa que el proyecto o acción deberá cumplir con la normatividad establecida en las Reglas de Operación del Programa para el Bienestar Integral de los Pueblos Indígenas y que, una vez validado por la(s) comunidad(es) o Instancia de Organización Regional indígena o afromexicana, será presentado ante el Instituto Nacional de los Pueblos Indígenas, para su dictaminación trámite correspondiente.
En el tercer punto, referente a la presentación de los resultados de la planeación participativa, la(s) comunidad(es) o Instancia de Organización Regional indígena y afromexicana da un fallo positivo, valida y decide presentar ante el INPI la solicitud del proyecto, por los siguientes motivos _______________________________________________________________________________________.
Como cuarto punto, la Asamblea reconoce a las autoridades comunitarias, Comité de Seguimiento, o Instancia de Organización Regional indígena o afromexicana _____________________(5), como responsable(s) del ejercicio de los recursos del proyecto, cuyos integrantes son :__________ (Nombre y cargo)_______________, ________________ (Nombre y cargo)________________, ________________ (Nombre y cargo)________________, ________________ (Nombre y cargo)________________, y___________ (Nombre y cargo)____________, y que para los fines del proyecto son responsables de la ejecución, seguimiento y monitoreo de las actividades programadas y plasmadas en el cronograma, así como del cumplimiento de las metas establecidas y la comprobación de los recursos otorgados por el Instituto.
Quinto punto, la autoridad comunitaria responsable o el Comité de Seguimiento se compromete a resguardar los bienes adquiridos en el proyecto (sillas, computadoras, instrumentos musicales, entre otros), para la ejecución de éste. Al término del proyecto, la autoridad indígena o afromexicana competente o el Comité de Seguimiento, asumirá el resguardo de estos materiales para beneficio de la(s) comunidad(es).
Como sexto punto, la(s) comunidad(es) o Instancia de Organización Regional indígena o afromexicana se compromete a brindar apoyo en el desarrollo del proyecto y, en caso de ser necesario, a efectuar las aportaciones que el proyecto requiera para beneficio comunitario y conclusión satisfactoria del mismo.
No habiendo otro asunto que tratar, se da por concluida la presente Asamblea, siendo las_______ horas del día, mes y año de su inicio, firmando de conformidad los que en ella intervinieron.
| Por las Autoridades Comunitarias. |
| C. ________________________ (Nombre, Firma y Sello) Cargo _____________________________ | C. ________________________ (Nombre, Firma y Sello) Cargo _____________________________ |
| C. ________________________ (Nombre, Firma y Sello) Cargo _____________________________ | C. ________________________ (Nombre, Firma y Sello) Cargo ____________________________ |
| | |
| Por el Comité de Seguimiento responsable del ejercicio de los recursos(6) |
| C.__________________________ (Nombre, cargo y Firma) | C. ________________________ (Nombre, cargo y Firma) |
| C.__________________________ (Nombre, cargo y Firma) | C. ________________________ (Nombre, cargo y Firma) |
| | |
LISTA DE ASISTENCIA (para las asambleas comunitaria)
Por los asistentes a la Asamblea comunitaria realizada el día ____ del mes de ________ del año _____, en la comunidad de ______________________________________________.
| Consecutivo | Nombre | Firma |
| | | |
| | | |
| | | |
| | | |
| | | |
| | | |
| | | |
| | | |
| | | |
| | | |
| | | |
| | | |
| | | |
| | | |
| | | |
| | | |
| | | |
| | | |
| | | |
| | | |
| | | |
| | | |
| | | |
| | | |
| | | |
| | | |
| | | |
| | | |
| | | |
| | | |
| | | |
| | | |
| | | |
| | | |
| | Agregar Sello de la Autoridad correspondiente | |
"Este programa es público, ajeno a cualquier partido político. Queda prohibido el uso para fines distintos a los establecidos en el
programa"
Nota: El "Modelo de Acta de Asamblea Comunitaria o Regional de Autoridades" podrá presentar las modificaciones que sean necesarias para que cumpla con su objeto, cuando así lo determine la Instancia Normativa de "EL PROGRAMA".
Programa para el Bienestar Integral de los Pueblos Indígenas
Formato FG_03 "Modelo de convenio de concertación"
CONVENIO DE CONCERTACIÓN QUE CELEBRAN, POR UNA PARTE, EL INSTITUTO NACIONAL DE LOS PUEBLOS INDÍGENAS, A QUIEN EN LO SUCESIVO SE LE DENOMINARÁ "EL INSTITUTO", REPRESENTADO POR ______________(1)______________, EN SU CARÁCTER DE _______________(2)__________________ , ASISTIDO POR____________ (3)________ , EN SU CARÁCTER DE ____________(4)______________ Y, POR LA OTRA PARTE, ________________(5)_______________, EN SU CARÁCTER DE REPRESENTANTE DEL PROYECTO, A QUIEN EN LO SUCESIVO SE LE DENOMINARÁ "EL BENEFICIARIO"; A QUIENES EN ADELANTE, CUANDO ACTÚEN DE MANERA CONJUNTA SE LES DENOMINARÁ "LAS PARTES", EN EL MARCO DEL PROYECTO DENOMINADO: _________(6)______________________________________________________________________ DEL COMPONENTE PROYECTOS, TEMÁTICA_____________(7)______________________________________________________________ DE LA MODALIDAD ________________(8)______________________, DEL PROGRAMA PARA EL BIENESTAR INTEGRAL DE LOS PUEBLOS INDÍGENAS, EN LO SUCESIVO "EL PROGRAMA", DE CONFORMIDAD CON LOS ANTECEDENTES, DECLARACIONES Y CLÁUSULAS SIGUIENTES:
ANTECEDENTES
I. El artículo 2o. de la Constitución Política de los Estados Unidos Mexicanos, establece lo siguiente:
i. "[...]
La Nación tiene una composición pluricultural y multiétnica sustentada originalmente en sus pueblos indígenas que son aquellas colectividades con una continuidad histórica de las sociedades precoloniales establecidas en el territorio nacional y que conservan, desarrollan y transmiten sus instituciones sociales, normativas, económicas, culturales y políticas, o parte de ellas.
[...]
El derecho de los pueblos indígenas a la libre determinación se ejercerá en un marco constitucional de autonomía que asegure la unidad nacional. [...]
Se reconoce a los pueblos y comunidades indígenas como sujetos de derecho público con personalidad jurídica y patrimonio propio.
[...]
Esta Constitución reconoce a los pueblos y comunidades afromexicanas, cualquiera que sea su autodenominación, como parte de la composición pluricultural de la Nación. Tendrán en lo conducente los derechos señalados en los apartados anteriores de este artículo, a fin de garantizar su desarrollo e inclusión social, en los términos que establezca esta Constitución, así como su libre determinación que se ejercerá en un marco constitucional de autonomía que asegure la unidad nacional".
[...]
Los pueblos y comunidades afromexicanas tienen el carácter de sujetos de derecho público, con personalidad jurídica y patrimonio propio. [...]
En este sentido, en el apartado B del referido artículo, se establece la obligación para los tres órdenes de gobierno de establecer las instituciones y determinar las políticas públicas que garanticen el ejercicio efectivo de los derechos de los pueblos indígenas y afromexicanos, y su desarrollo integral, intercultural y sostenible, las cuales deben ser diseñadas y operadas conjuntamente con ellos.
Asimismo, el penúltimo párrafo de dicho apartado establece:
"La Cámara de Diputados del Congreso de la Unión, las legislaturas de las entidades federativas y los ayuntamientos, en el ámbito de sus respectivas competencias, deberán establecer las partidas específicas en los presupuestos de egresos que aprueben, así como las formas y procedimientos, para que los pueblos y comunidades indígenas las administren y ejerzan conforme a las leyes de la materia".
II. Por su parte, el Convenio número 169 de la Organización Internacional del Trabajo sobre Pueblos Indígenas y Tribales en Países Independientes, dispone:
"Artículo 6
1. Al aplicar las disposiciones del presente Convenio, los gobiernos deberán:
[...]
b) establecer los medios a través de los cuales los pueblos interesados puedan participar libremente, por lo menos en la misma medida que otros sectores de la población, y a todos los niveles en la adopción de decisiones en instituciones electivas y organismos administrativos y de otra índole responsables de políticas y programas que les conciernan;
c) establecer los medios para el pleno desarrollo de las instituciones e iniciativas de esos pueblos, y en los casos apropiados proporcionar los recursos necesarios para este fin.
[...]"
La Declaración de las Naciones Unidas sobre los Derechos de los Pueblos indígenas señala lo siguiente:
"Artículo 4
Los pueblos indígenas, en ejercicio de su derecho a la libre determinación, tienen derecho a la autonomía o al autogobierno en las cuestiones relacionadas con sus asuntos internos y locales, así como a disponer de medios para financiar sus funciones autónomas."
"Artículo 5
Los pueblos indígenas tienen derecho a conservar y reforzar sus propias instituciones políticas, jurídicas, económicas, sociales y culturales, manteniendo a la vez su derecho a participar plenamente, si lo desean, en la vida política, económica, social y cultural del Estado."
"Artículo 39
Los pueblos indígenas tienen derecho a recibir asistencia financiera y técnica de los Estados y por conducto de la cooperación internacional para el disfrute de los derechos enunciados en la presente Declaración."
En el mismo sentido, la Declaración Americana sobre los Derechos de los Pueblos Indígenas, en relación con la personalidad jurídica de los pueblos indígenas, establece en su artículo IX lo siguiente:
"Artículo IX. Personalidad jurídica
Los Estados reconocerán plenamente la personalidad jurídica de los pueblos indígenas, respetando las formas de organización indígenas y promoviendo el ejercicio pleno de los derechos reconocidos en esta Declaración."
"Artículo XXXVII
Los pueblos indígenas tienen derecho a recibir asistencia financiera y técnica de los Estados y por conducto de la cooperación internacional para el disfrute de los derechos enunciados en la presente declaración."
III. Que el artículo 42 fracción VII de la Ley Federal de Presupuesto y Responsabilidad Hacendaria dispone:
"Artículo 42.- La aprobación de la Ley de Ingresos y del Presupuesto de Egresos se sujetará al siguiente procedimiento.
I a la VI...
VII. La Cámara de Diputados, en el marco de las disposiciones de la presente Ley, podrá prever en el Presupuesto de Egresos los lineamientos de carácter general que sean necesarios a fin de asegurar que el gasto sea ejercido de acuerdo con los criterios establecidos en el párrafo segundo del artículo 1 de esta Ley;"
Asimismo, el artículo 77 dispone que, con objeto de asegurar la aplicación eficaz, eficiente, oportuna, equitativa y transparente de los recursos públicos, entre los que se encuentran los de "EL PROGRAMA", deberán sujetarse a reglas de operación que establezcan los requisitos, criterios e indicadores que lo regulen.
IV. Que el Decreto de Presupuesto de Egresos de la Federación para el Ejercicio Fiscal 2025, publicado en el Diario Oficial de la Federación el 24 de diciembre de 2024, establece en su artículo 24, párrafo segundo, fracciones II, III, y IV lo siguiente:
"Artículo 24. El ejercicio de las erogaciones para la implementación de los derechos y el desarrollo integral de los pueblos y comunidades indígenas y afromexicanas a que se refiere el Anexo 10 del presente decreto, se dirigirá al cumplimiento de los derechos y las obligaciones que señala el artículo 2o., de la Constitución Política de los Estados Unidos Mexicanos.
Para tal efecto, de conformidad con los artículos 42, fracción VII, y 77 de la Ley Federal de Presupuesto y Responsabilidad Hacendaria, las Dependencias y Entidades, al ejecutar dichas erogaciones y emitir reglas de operación, se ajustarán a lo siguiente:
I. Las disposiciones para la operación de los programas que la Administración Pública Federal desarrolle en la materia deben considerar la participación efectiva y directa de los pueblos y comunidades indígenas y afromexicanas. Tendrán el apoyo técnico del Instituto Nacional de los Pueblos Indígenas, contando con la intervención que corresponda del Consejo Nacional de Pueblos Indígenas;
II. En la ejecución de los programas se debe garantizar el reconocimiento de los pueblos y comunidades indígenas y afromexicanas, como sujetos de derecho público, de conformidad con sus sistemas normativos y con base en sus formas de organización económica, social y cultural;
III. El Ejecutivo Federal, por sí o a través de sus Dependencias y Entidades, podrá celebrar convenios de coordinación con los gobiernos de las Entidades federativas, así como formalizar convenios de concertación de acciones con los municipios, pueblos y comunidades indígenas y afromexicanas, o en su caso, otros instrumentos jurídicos que para tal efecto se celebren, para proveer la mejor observancia de las previsiones del presente artículo. Cuando corresponda, los recursos a los que se refiere este artículo podrán ser transferidos directamente a los pueblos, municipios y comunidades indígenas y afromexicanas, de conformidad con los convenios que para tal efecto se celebren en términos de las disposiciones aplicables.
La entidad federativa correspondiente participará en el ámbito de sus atribuciones en los convenios antes señalados, exclusivamente para que los recursos que se transfieran conforme a lo establecido en el presente párrafo, sean registrados por la entidad federativa en su Cuenta Pública;
IV. Las reglas de operación o lineamientos de los programas operados por las Dependencias y Entidades que atiendan a los pueblos y comunidades indígenas y afromexicanas, deben contener disposiciones que faciliten su acceso a los programas y procurarán reducir los trámites y requisitos existentes;
V. En los programas de infraestructura se dará preferencia a las obras priorizadas en los Planes de Justicia y de Desarrollo Regional, y otros procesos de planeación regional, así como a la conclusión de obras iniciadas en ejercicios anteriores, y obras de mantenimiento y reconstrucción;
VI. Se buscará la inclusión financiera de los pueblos y comunidades indígenas y afromexicanas mediante programas de la banca de desarrollo, y
VII. La Dependencias y Entidades que tengan recursos considerados en el Anexo 10 del presente decreto, deben observar los criterios que emita el Instituto Nacional de Pueblos Indígenas para la implementación y seguimiento de los programas incluidos, así como las mejoras que, en su caso, emita.
Asimismo, el Instituto Nacional de los Pueblos Indígenas integrará la valoración de resultados que, en su caso, realicen los pueblos y comunidades indígenas y afromexicanas a nivel regional, respecto de la ejecución de los recursos, su focalización, perspectiva de género, derechos indígenas y afromexicanos y pertinencia cultural, y cumpla con lo dispuesto en el artículo 2º. de la Constitución Política de los Estados Unidos Mexicanos.
Asimismo, en su artículo 26 establece lo siguiente:
"Artículo 26. En el presente ejercicio fiscal no se comprometerán nuevos proyectos de inversión en infraestructura a los que se refiere el artículo 74, fracción IV, párrafo primero, de la Constitución Política de los Estados Unidos Mexicanos, tal como se observa en el Anexo 4 de este decreto."
Asimismo, dicho Decreto establece, en su artículo 28, que los programas que deben sujetarse a reglas de operación son aquellos señalados en el Anexo 25 de este decreto, considerándose dentro de ese documento a los programas de "EL INSTITUTO".
V. Que en términos de lo establecido en el artículo 2o de la Ley del Instituto Nacional de los Pueblos Indígenas, "EL INSTITUTO" tiene como objeto el definir, normar, diseñar, establecer, ejecutar, orientar, coordinar, promover, dar seguimiento y evaluar las políticas, programas, proyectos, estrategias y acciones públicas, para garantizar el ejercicio y la implementación de los derechos de los pueblos indígenas y afromexicanos, así como su desarrollo integral y sostenible y el fortalecimiento de sus culturas e identidades.
Asimismo, en sus artículos 3 primer párrafo y 4 fracción XXXVI, establece lo siguiente:
"Artículo 3. Para cumplir los fines y objetivos del Instituto, se reconocen a los pueblos y comunidades indígenas y afromexicanas como sujetos de derecho público; utilizando la categoría jurídica de pueblos y comunidades indígenas en los términos reconocidos por el artículo 2o. de la Constitución Política de los Estados Unidos Mexicanos y los instrumentos internacionales en la materia.
[...]
Artículo 4. Para el cumplimiento de su objeto, el Instituto tendrá las siguientes atribuciones y funciones.
"I a la XXXV...
XXXVI. Llevar a cabo las transferencias de recursos a los pueblos, comunidades y municipios indígenas, a través de sus autoridades o instituciones representativas para la implementación de sus derechos y su desarrollo integral, intercultural y sostenible;
XXXVII a la XLVIII ...".
VI. Que con fecha _____ (9) _____ se publicó en el Diario Oficial de la Federación el "Acuerdo por el que se modifican las Reglas de Operación del Programa para el Bienestar Integral de los Pueblos Indígenas, para el ejercicio fiscal 2025", en adelante "LAS REGLAS DE OPERACIÓN" para "EL PROGRAMA", que plantea el apoyo a proyectos _______ (10) __________________________
VII. Que, en cumplimiento con la definición de Repúblicas y compromisos del Gobierno Federal, se focalizan acciones que contribuyan al logro de los objetivos de los proyectos prioritarios del Gobierno de México.
En ese sentido "EL PROGRAMA" se alinea plenamente con el proyecto para el 2° piso de la Cuarta Transformación y se aleja de los paradigmas neoliberales caracterizados por el individualismo, el corporativismo, el integracionismo y el asistencialismo.
VIII. Que, de conformidad con las disposiciones emitidas por la SHCP en el marco de la programación y presupuestación del gasto público federal para el ejercicio fiscal 2025, la política de gobierno de la presente administración esta cimentada en el Humanismo Mexicano y se orienta por los principios de prosperidad, igualdad sustantiva, austeridad y honestidad. Al respecto, en términos del artículo 24 de la Ley Federal de Presupuesto y Responsabilidad Hacendaria (LFPRH), se definieron 8 ejes con las directrices para orientar la intervención de la APF, "EL PROGRAMA" está alineado al Eje 2 "Bienestar y Alimentación" el cual concibe el concepto de bienestar no solo como el incremento monetario, sino también como el ejercicio efectivo de los derechos humanos consagrados en la Constitución Política de los Estados Unidos Mexicanos.
IX. De conformidad con lo previsto en "LAS REGLAS DE OPERACIÓN", presentó un proyecto denominado _______ (6) _______________________________________________, mismo que fue considerado técnicamente viable de acuerdo con los criterios de selección para la temática _______ (7) _______ de la modalidad _______ (8) _______, motivo por el cual y en cumplimiento al numeral _______ (14) _______ de "LAS REGLAS DE OPERACIÓN", es necesario realizar la suscripción de un convenio de concertación.
DECLARACIONES
I. De "EL INSTITUTO":
I.I Que es un organismo descentralizado de la Administración Pública Federal, no sectorizado, con personalidad jurídica, con patrimonio propio, con autonomía operativa, técnica, presupuestal y administrativa, de conformidad con su Ley Publicada en el Diario Oficial de la Federación el 04 de diciembre de 2018.
I.II Que tiene por objeto definir, normar, diseñar, establecer, ejecutar, orientar, coordinar, promover, dar seguimiento y evaluar las políticas, programas, proyectos, estrategias y acciones públicas, para garantizar el ejercicio y la implementación de los derechos de los pueblos indígenas y afromexicano, así como su desarrollo integral y sostenible y el fortalecimiento de sus culturales e identidades, de conformidad con lo dispuesto en la Constitución Política de los Estados Unidos Mexicanos y en los instrumentos jurídicos internacionales de los que el país es parte.
Asimismo, en el artículo 3 de su Ley dispone lo siguiente:
"Artículo 3. Para cumplir los fines y objetivos del Instituto, se reconocen a los pueblos y comunidades indígenas y afromexicanas como sujetos de derecho público; utilizando la categoría jurídica de pueblos y comunidades indígenas en los términos reconocidos por el artículo 2o. de la Constitución Política de los Estados Unidos Mexicanos y los instrumentos internacionales en la materia.
[...]"
I.III Que su representante ______ (1) ______, en su carácter de ______ (2) ______ en ______ (15) ______ tiene facultades suficientes para suscribir el presente Convenio, de conformidad con lo dispuesto en el artículo _______ (16) _______ del Manual General de Organización de "EL INSTITUTO" y el poder que se contiene en la Escritura número ______ (17) ______ de fecha ______ (18) ______, pasada ante la fe del Notario número _______ (19) _______, de _______ (20) _______ Licenciado(a) _______ (21) __________________.
I.IV Que tiene como domicilio legal el ubicado en _______ (22) _________________________________.
II. De "EL BENEFICIARIO"
II.I Que está integrado por _______ (23) _______ ubicada(s) en _______ (24) _______________.
II.II Que en términos de los artículos 1o y 2o, apartado A, fracciones I, II, III y XI de la Constitución Política de los Estados Unidos Mexicanos; 21 numeral 3 de la Declaración Universal de Derechos Humanos; 1 y otros del Convenio número 169 de la Organización Internacional del Trabajo relativo a Pueblos Indígenas y Tribales en Países Independientes; 3, 4, 5 y otros de la Declaración de las Naciones Unidas sobre Derechos de los Pueblos Indígenas; 1 del Pacto Internacional de Derechos Civiles y Políticos; 1 del Pacto Internacional de Derechos Económicos, Sociales y Culturales; III, VI, VIII, IX, XXI, XXII, XXIII y otros de la Declaración Americana sobre los Derechos de los Pueblos Indígenas, es una comunidad indígena perteneciente al pueblo indígena (o afromexicano) _______ (25) _______. Toda vez que su existencia está reconocida en dichos instrumentos jurídicos.
II.III Que con fecha _______ (26) _______, se conformó el _______ (27) _______ para acceder a los beneficios de los apoyos de la temática _______ (7) _______ y modalidad _______ (8) _______, representado por "EL BENEFICIARIO" como lo acreditan en _______ (28) _______, avalada por _______ (29) _______.
II.IV Que señala como su domicilio para efectos del presente instrumento, el ubicado en _______ (30) ____________________________________.
Con fundamento en lo dispuesto por el artículo 2o Apartado B de la Constitución Política de los Estados Unidos Mexicanos; 1, 74, 75 y 77 de la Ley Federal de Presupuesto y Responsabilidad Hacendaria; 174, 175, 176 y 178 de su Reglamento; 2 fracción VII de la Ley de Planeación; 2 fracciones XI y XV; 4 fracción IX de la Ley del Instituto Nacional de los Pueblos Indígenas, y Anexo ______ (13) ______ del Presupuesto de Egresos de la Federación para el ejercicio fiscal vigente, y vistas las declaraciones anteriores, "LAS PARTES" tienen a bien otorgar las siguientes:
CLÁUSULAS
PRIMERA. OBJETO. El objeto del presente Convenio es la colaboración entre "LAS PARTES", con el fin de realizar el proyecto _____________________ (6) ________________________, para lo cual "EL INSTITUTO" acuerda transferir recursos a "EL BENEFICIARIO" en el marco del Componente Proyectos, temática __________ (7) _______, Modalidad _______ (8) _______ de "EL PROGRAMA", el cual se agrega al presente instrumento considerándose parte integral del mismo.
SEGUNDA. APORTACIONES. Para el logro del objeto del presente Convenio "EL INSTITUTO", en términos de "LAS REGLAS DE OPERACIÓN" de "EL PROGRAMA", aportará la cantidad de _______ (31) _______, _______ (32) _______, recurso que se entregará a "EL BENEFICIARIO" en una o más ministraciones. Para tal efecto, "EL BENEFICIARIO" exhibirá la factura o recibo simple que determine "EL INSTITUTO".
Los recursos que "EL INSTITUTO" entrega, no pierden su naturaleza federal, por lo que deberán aplicarse observando todas las disposiciones legales que normen el gasto de los recursos federales.
La entrega de los recursos estará sujeta a suficiencia presupuestal del año en que se prevé el inicio de la vigencia del presente instrumento, quedando sus efectos condicionados a la existencia de los recursos respectivos.
Lo anterior para el cumplimiento de las actividades establecidas en el cronograma del proyecto.
TERCERA. APERTURA DE CUENTA BANCARIA. "EL BENEFICIARIO" deberá abrir una cuenta bancaria, preferentemente comunitaria, o mancomunada a nombre de las autoridades comunitarias o de al menos dos personas integrantes del comité de seguimiento; empresa comunitaria; o, en su caso, a nombre de la dependencia o institución pública en el país, cuya cuenta será proporcionada a "EL INSTITUTO", en la cual se depositarán los recursos financieros, de conformidad con la Cláusula Segunda para la ejecución del proyecto.
CUARTA. OBLIGACIONES DE "EL BENEFICIARIO".
I. Cumplir con lo establecido en "LAS REGLAS DE OPERACIÓN" de "EL PROGRAMA" y la correspondiente Mecánica Operativa.
II. Firmar el Convenio de Concertación correspondiente.
III. Recibir los recursos en una cuenta bancaria a nombre de _______ (27) _______ integrantes del comité de seguimiento o las personas que designe el "EL BENEFICIARIO".
IV. Conformar un expediente del proyecto, que deberá contener todos los documentos y probatorios de la realización de este, de acuerdo con lo establecido por "EL INSTITUTO" para este fin.
V. Resguardar el expediente del proyecto por cinco (5) años, contados a partir del año posterior al del desarrollo del proyecto.
VI. Facilitar y dar acceso a "EL INSTITUTO", para conocer toda la documentación del proyecto, así como para el seguimiento, evaluación, supervisión y auditoría de éste.
VII. Entregar a la unidad operativa correspondiente la comprobación del ejercicio de los recursos conforme a lo establecido por "EL INSTITUTO".
VIII. "EL BENEFICIARIO" se compromete a resguardar los bienes adquiridos en el proyecto (sillas, computadoras, instrumentos musicales, entre otros), para la ejecución de este. Al término del proyecto la autoridad comunitaria competente asumirá el resguardo de estos materiales para beneficio de la comunidad.
IX. En el caso de los proyectos de la Temática Fortalecimiento de las Economías Indígenas y Medio Ambiente:
a) "EL BENEFICIARIO" se compromete a realizar el proyecto conforme éste fue autorizado. Solamente podrá haber cambios que sean solicitados y argumentados por escrito de la instancia solicitante; la unidad operativa encargada de dar seguimiento al proyecto es la responsable de dar respuesta a este tipo de solicitudes.
b) "EL BENEFICIARIO" se compromete a entregar a la unidad operativa correspondiente la comprobación del ejercicio de los recursos conforme a lo establecido por "EL INSTITUTO".
c) "EL BENEFICIARIO", se compromete a mantener el proyecto vigente y en operación, posterior a la conclusión del presente ejercicio fiscal, así como seguir buscando la mejora continua del mismo para beneficio de la comunidad.
QUINTA. OBLIGACIONES DE "EL INSTITUTO". Para el logro de los objetivos del presente Convenio "EL INSTITUTO", a través de su responsable operativo designado en la cláusula Sexta de este instrumento, se compromete a,
I. Vigilar que los recursos otorgados a "EL BENEFICIARIO" se canalicen exclusivamente al objeto del presente Convenio.
II. Incorporar mecanismos periódicos de seguimiento, supervisión y evaluación que le permitan vigilar la aplicación de los recursos.
III. Integrar los informes de resultados del Proyecto, con base en la información proporcionada por ______ (27) ____________.
SEXTA. RESPONSABLES OPERATIVOS. Para el cumplimiento del objeto del presente Convenio, "EL INSTITUTO" designa para llevar a cabo las acciones de seguimiento a______ (35) ______, en su carácter de ______ (36) ______; por su parte "EL BENEFICIARIO" designa a ______ (37) ______.
SÉPTIMA. SEGUIMIENTO Y SUPERVISIÓN. "EL INSTITUTO" podrá realizar el seguimiento y supervisión de las acciones correctivas para el cumplimiento de los compromisos establecidos en cada uno de los apartados de los proyectos que contenga la parte organizativa, técnica, comercial, financiera, así como el acompañamiento en asistencia técnica y capacitación.
OCTAVA. DEVOLUCIÓN DE RECURSOS. "LAS PARTES" acuerdan que los recursos federales aportados por "EL INSTITUTO" y de conformidad con el presente instrumento, que no sean devengados al 31 de diciembre del ejercicio fiscal vigente por "EL BENEFICIARIO", deberán ser reintegrados a "EL INSTITUTO" dentro de los primeros cinco (5) días naturales del ejercicio fiscal siguiente, sin que para ello tenga que mediar petición alguna.
Los recursos federales que, en su caso, no se destinen para los fines autorizados en el presente instrumento, deberán ser reintegrados a "EL INSTITUTO" por "EL BENEFICIARIO" dentro de los cinco días naturales siguientes a la fecha en que se le solicite por escrito.
En los casos de los dos supuestos establecidos en los párrafos anteriores, el reintegro deberá incluir los aprovechamientos y rendimientos financieros que generen dichos recursos; situación que habrá de realizar "EL BENEFICIARIO" a través de la Oficina de Representación o Centro Coordinador de Pueblos Indígenas en ______ (22) ______, de "EL INSTITUTO", para que se realice el reintegro a la Tesorería de la Federación, conforme a lo establecido en las disposiciones aplicables.
NOVENA. SANCIONES. En caso de que "EL BENEFICIARIO" incurra en incumplimiento de cualquiera de las obligaciones generadas por el presente instrumento, "EL INSTITUTO" se reservará la entrega de apoyos subsecuentes.
Por tratarse de recursos federales, "EL INSTITUTO" podrá exigir a "EL BENEFICIARIO" el cumplimiento de las obligaciones pactadas en el presente Convenio, el incumplimiento de cualquiera de éstas será causa de rescisión, no participando en futuros procesos de selección; en tal caso, "EL INSTITUTO" solicitará la aclaración de las inconsistencias encontradas a "EL BENEFICIARIO", de no presentarlas en un plazo de cinco (5) días hábiles a partir de la notificación de "EL INSTITUTO", éste podrá exigir la devolución del monto total del apoyo entregado.
DÉCIMA. CASO FORTUITO O FUERZA MAYOR. "LAS PARTES" acuerdan que estarán exentas de toda responsabilidad por atraso, demoras o incumplimiento total o parcial de las acciones enmarcadas en el presente Convenio, debido a causas de fuerza mayor o caso fortuito, debidamente acreditados.
DÉCIMA PRIMERA. CONFIDENCIALIDAD Y TRANSPARENCIA. La información y actividades que se presenten, obtengan y produzcan en virtud del cumplimiento del presente instrumento, deberá atender los principios previstos en la Ley Federal de Transparencia y Acceso a la Información Pública, y en lo aplicable se estará a lo dispuesto por la Ley General de Transparencia y Acceso a la Información Pública y demás disposiciones aplicables, por lo que las "LAS PARTES" se obligan a cumplir con las obligaciones previstas en dichas normas.
DÉCIMA SEGUNDA. RELACIÓN LABORAL. El personal que intervenga en la ejecución de las acciones objeto del proyecto aprobado quedará bajo la estricta responsabilidad de "EL BENEFICIARIO", por lo que no existirá relación laboral alguna entre éste y "EL INSTITUTO" y no se entenderá a este último como patrón sustituto o solidario en los términos de la legislación laboral aplicable.
DÉCIMA TERCERA. PROHIBICIONES DE LOS SERVIDORES PÚBLICOS. Ningún servidor público de "EL INSTITUTO" podrá formar parte del proyecto, ni recibir pago alguno por colaborar en el proyecto.
DÉCIMA CUARTA. EVALUACIÓN EXTERNA E INTERNA. "EL INSTITUTO" podrá llevar a cabo en forma directa o a través de instancias especializadas, las evaluaciones que se consideren apropiadas conforme a sus necesidades y recursos disponibles.
Para ello, se deberá considerar el análisis de la matriz de resultados de "EL PROGRAMA", así como el seguimiento y monitoreo en la operación de los Apoyos, con el propósito de conocer y retroalimentar las posibles acciones futuras de mejora en su desempeño.
Asimismo, se llevarán a cabo las evaluaciones que se determinen conforme a las disposiciones del Programa Anual de Evaluación, que emita la SHCP, la Secretaría de la Función Pública (SFP) y el Consejo Nacional de Evaluación de la Política Pública de Desarrollo Social, para el ejercicio fiscal que corresponda.
DÉCIMA QUINTA. MODIFICACIONES. "LAS PARTES" manifiestan que cualquier modificación al presente Convenio deberá ser otorgada por escrito y firmada de conformidad, en estricto apego a lo establecido por "LAS REGLAS DE OPERACIÓN" de "EL PROGRAMA", en el entendido de que las posibles modificaciones tendrán como única finalidad perfeccionar el presente Instrumento Legal, mediante la celebración de Convenios Modificatorios, que se considerarán parte integrante del mismo.
DÉCIMA SEXTA. TERMINACIÓN ANTICIPADA. El presente Convenio de Concertación podrá darse por terminado cuando así lo determinen "LAS PARTES" de común acuerdo o cuando una de ellas comunique por escrito a la otra con treinta (30) días naturales de anticipación su deseo de darlo por concluido. Sin embargo, las actividades que se encuentren en curso, correspondientes a los Instrumentos derivados, continuarán hasta su total conclusión.
DÉCIMA SÉPTIMA. BUENA FE. "LAS PARTES" declaran que en el presente Convenio no existe dolo, error, mala fe, violencia o cualquier otro vicio del consentimiento que pudiera anular el mismo, y que es la simple manifestación de voluntades, y para su interpretación y cumplimiento, así como para todo aquello que no esté expresamente estipulado en el mismo, se resolverá de común acuerdo, teniendo siempre como finalidad alcanzar los objetivos de este.
DÉCIMA OCTAVA. PROHIBICIÓN DE CESIÓN DE DERECHOS Y OBLIGACIONES. Ninguna de "LAS PARTES" podrá ceder o transferir parcial o totalmente los derechos y obligaciones derivadas del presente Convenio.
DÉCIMA NOVENA. SUPREMACÍA DE "LAS REGLAS DE OPERACIÓN". Con independencia de lo previsto en el presente instrumento, en caso de cualquier controversia, prevalecerá el contenido de "LAS REGLAS DE OPERACIÓN" de "EL PROGRAMA".
VIGÉSIMA. LEYENDA. La papelería, documentación oficial, así como la publicidad y promoción que adquieran para la ejecución y difusión del proyecto, deberá incluir la siguiente leyenda: "Este programa es público, ajeno a cualquier partido político. Queda prohibido el uso para fines distintos a los establecidos en el programa". Para efectos de lo anterior, deberán tomar en cuenta las características del medio de comunicación.
VIGÉSIMA PRIMERA. JURISDICCIÓN. Para la interpretación y cumplimiento de este Convenio, así como todo aquello que no se encuentre expresamente estipulado en el mismo, "LAS PARTES" se someten a las disposiciones legales aplicables, y a la competencia de los Tribunales Federales de la Ciudad de México, renunciando a cualquier otro fuero que pudiera corresponderles en razón de sus domicilios presentes o futuros o por cualquier otra causa.
VIGÉSIMA SEGUNDA. VIGENCIA. El presente Convenio surtirá sus efectos a partir de su firma y tendrá vigencia hasta el total cumplimiento de los compromisos que de éste emanan, sin que exceda del día 31 de diciembre del ejercicio fiscal vigente.
Leído que fue el presente Convenio y enteradas "LAS PARTES" de su contenido y alcance legal, lo firman por cuadruplicado en ______ (38) ______ a los ___ (39) ___días del mes de ______ (40) ______ del ejercicio fiscal __ (41) __.
| Por "EL INSTITUTO" ______ (1) ______ | | Por "EL BENEFICIARIO" |
| Representante del Instituto Nacional de los Pueblos Indígenas en ______ (15) ______ Asistido por: ______ (3) ______ Responsable del Centro Coordinador de los Pueblos Indígenas o enlace en la Oficina de Representación | | Por la Autoridad Comunitaria, el Comité de Seguimiento o Empresa Comunitaria responsable de ejecutar el proyecto. ______ (42) ______ |
| | | |
| | | |
La presente hoja de firmas corresponde al Convenio de Concertación celebrado entre "EL INSTITUTO" y "EL BENEFICIARIO", para la ejecución del proyecto ______ (6) ____________ en el ejercicio fiscal vigente.
Nota 1: El modelo de convenio podrá presentar las modificaciones que sean necesarias para que cumpla con su objeto, cuando así lo determine la Instancia Normativa de "EL PROGRAMA".
Nota 2: Al momento de suscribir cada convenio, deberá incorporarse la leyenda "Este Programa es público, ajeno a cualquier partido político. Queda prohibido el uso para fines distintos a los establecidos en el programa" en cada una de sus fojas en la parte inferior.
Programa para el Bienestar Integral de los Pueblos Indígenas
Formato FG_03 "Modelo de convenio de concertación"
| Instructivo de llenado del Convenio de Concertación |
| No. | |
| 1 | Nombre de la persona servidora pública facultada para suscribir el presente Convenio en representación del INPI. |
| 2 | Cargo de la persona servidora pública facultada para suscribir el presente Convenio en representación del INPI. |
| 3 | Nombre del o la Responsable del Centro Coordinador de Pueblos Indígenas o Enlace en la Oficina de Representación. |
| 4 | Cargo del o la Responsable del Centro Coordinador de Pueblos Indígenas o Enlace en la Oficina de Representación. |
| 5 | Nombre o nombres del (os) representante (s) de los integrantes del comité de seguimiento, empresa comunitaria, comunidad o instancia de organización regional indígena o afromexicana. |
| 6 | Nombre del Proyecto. |
| 7 | Temática. |
| 8 | Modalidad del apoyo. |
| 9 | Día y mes y año de publicación de las Reglas de Operación. |
| 10 | Colocar el objetivo específico de cada Temática conforme al numeral correspondiente. |
| 11 | Fecha completa de la publicación del Presupuesto de Egresos de la Federación en el DOF (día [con número], mes [con letra] y año [a cuatro dígitos]). |
| 12 | Artículo del Presupuesto de Egresos de la Federación en donde estipula los números de los anexos a los cuales corresponden los recursos etiquetados. |
| 13 | Número del Anexo del Presupuesto de Egresos de la Federación en donde se establecen los recursos para el desarrollo integral de los pueblos y comunidades indígenas. |
| 14 | Numeral de la Regla de Operación o Mecánica operativa que indica la obligatoriedad de suscribir el Instrumento jurídico correspondiente (Convenio). |
| 15 | Entidad Federativa en donde se ubica la Oficina de Representación del INPI. |
| 16 | Artículo del Estatuto Orgánico en donde se faculta al representante del INPI para firmar Convenios. |
| 17 | Número de la escritura pública o documento que da facultades al representante legal del INPI para la firma del Convenio. |
| 18 | En su caso, fecha de la escritura pública que da facultades al representante legal del INPI para la suscripción del Convenio. |
| 19 | En su caso, número del Notario Público que da fe de la escritura donde se otorga poder al servidor del INPI para la suscripción del Convenio. |
| 20 | En su caso, lugar de residencia del Notario Público que da fe de la escritura pública donde se otorgó poder al servidor del INPI para la suscripción del convenio |
| 21 | En su caso, nombre del Notario Público que da fe de la escritura pública donde se otorgó poder al servidor del INPI para la suscripción del Convenio. |
| 22 | Domicilio de la Oficina de Representación (calle, número, colonia, C.P. municipio y estado.). |
| 23 | Señalar el número total de mujeres y hombres integran el proyecto. |
| 24 | Indicar el domicilio de la comunidad (municipio y estado). |
| 25 | Indicar a que pueblo indígena pertenece o si es del pueblo afromexicano. |
| 26 | Fecha en la que se conformó el comité o en su caso empresa indígena y que aparece en el acta de asamblea comunitaria. |
| 27 | Nombre completo de las Autoridades comunitarias responsables, Comité de Seguimiento, o en su caso, empresa indígena. |
| 28 | Documento con el que se acredita la conformación de la Comunidad o instancia de organización regional |
| 29 | Nombre y Cargo de las autoridades que avalan a la Comunidad. |
| 30 | Domicilio de la Comunidad. En caso de proyectos regionales, señalar la comunidad designada para la ejecución de los recursos. |
| 31 | Monto autorizado al proyecto con número. |
| 32 | Monto autorizado al proyecto con letra. |
| 33 | Objetivo general del proyecto. |
| 34 | Metas programadas en el proyecto autorizado. |
| 35 | Nombre de la persona designada por el INPI para dar seguimiento al proyecto. |
| 36 | Cargo de la persona designada por el INPI para dar seguimiento al proyecto. |
| 37 | Nombre y cargo de la de la persona designada por la Comunidad para dar seguimiento al proyecto. En su caso, agregar a todos los integrantes del comité de seguimiento. |
| 38 | Lugar donde se firma el Convenio. |
| 39 | Día del mes en el que se firma el Convenio. |
| 40 | Mes en el que se firma el Convenio. |
| 41 | Año en que se firma el Convenio. |
| 42 | Por la Autoridad Comunitaria responsable, el Comité de Seguimiento o responsables de la Empresa Comunitaria que ejecutará el proyecto agregar sello y firma. |
Programa para el Bienestar Integral de los Pueblos Indígenas
Formato FG_04 "Modelo de convenio de coordinación"
CONVENIO DE COORDINACIÓN QUE CELEBRAN, POR UNA PARTE, EL INSTITUTO NACIONAL DE LOS PUEBLOS INDÍGENAS, A QUIEN EN LO SUCESIVO SE LE DENOMINARÁ "EL INSTITUTO", REPRESENTADO POR EL C. ______ (1) ______, EN SU CARÁCTER DE ______ (2) ______, ASISTIDO EN ESTE ACTO POR ______ (3) ______ EN SU CARÁCTER DE ______ (4) ______ Y POR LA OTRA, ______ (5) ______, A QUIEN EN ADELANTE SE DESIGNARÁ "LA INSTANCIA EJECUTORA" REPRESENTADA POR ______ (6) ______ EN SU CARÁCTER DE ______ (7) ______, MISMAS QUE CUANDO ACTUEN EN CONJUNTO SE LES DENOMINARÁ "LAS PARTES", EN EL MARCO DEL PROGRAMA PARA EL BIENESTAR DE LOS PUEBLOS INDÍGENAS A CARGO DEL INSTITUTO NACIONAL DE LOS PUEBLOS INDÍGENAS, PARA EL EJERCICIO FISCAL 2024, EN LO SUCESIVO "EL PROGRAMA", DE CONFORMIDAD CON LOS ANTECEDENTES, DECLARACIONES Y CLÁUSULAS SIGUIENTES:
ANTECEDENTES
I. El artículo 2o. de la Constitución Política de los Estados Unidos Mexicanos, establece en su segundo párrafo que:
"[...]
La Nación tiene una composición pluricultural y multiétnica sustentada originalmente en sus pueblos indígenas que son aquellas colectividades con una continuidad histórica de las sociedades precoloniales establecidas en el territorio nacional y que conservan, desarrollan y transmiten sus instituciones sociales, normativas, económicas, culturales y políticas, o parte de ellas.
[...]"
Asimismo, en el marco de una nueva relación de los pueblos y comunidades indígenas con el Estado mexicano, en el citado artículo, en su párrafo sexto, se establece lo siguiente:
[...]
Se reconoce a los pueblos y comunidades indígenas como sujetos de derecho público con personalidad jurídica y patrimonio propio.
[...]
En ese sentido, el mismo precepto, en su apartado A, reconoce el derecho a la libre determinación de los pueblos y comunidades indígenas, como sigue:
"[...]
A. Esta Constitución reconoce y garantiza el derecho de los pueblos y las comunidades indígenas a la libre determinación [...]"
En este sentido, en el apartado B del referido artículo, se establece la obligación para los tres órdenes de gobierno de establecer las instituciones y determinar las políticas públicas que garanticen el ejercicio efectivo de los derechos de los pueblos indígenas y afromexicano, y su desarrollo integral, intercultural y sostenible, las cuales deben ser diseñadas y operadas conjuntamente con ellos.
Asimismo, el penúltimo párrafo de dicho apartado establece:
"La Cámara de Diputados del Congreso de la Unión, las legislaturas de las entidades federativas y los ayuntamientos, en el ámbito de sus respectivas competencias, deberán establecer las partidas específicas en los presupuestos de egresos que aprueben, así como las formas y procedimientos, para que los pueblos y comunidades indígenas las administren y ejerzan conforme a las leyes de la materia".
A la par, en el apartado C, se reconoce al pueblo y comunidades afromexicanas como parte de la composición pluricultural de la Nación, con los mismos derechos que los pueblos y comunidades indígenas, por lo que se reconoce su derecho a la libre determinación, así como su calidad de sujetos de derecho público, con personalidad jurídica y patrimonio propio
I. Por su parte, el Convenio número 169 de la Organización Internacional del Trabajo sobre Pueblos Indígenas y Tribales en Países Independientes, dispone:
"Artículo 6
1. Al aplicar las disposiciones del presente Convenio, los gobiernos deberán:
[...]
b) establecer los medios a través de los cuales los pueblos interesados puedan participar libremente, por lo menos en la misma medida que otros sectores de la población, y a todos los niveles en la adopción de decisiones en instituciones electivas y organismos administrativos y de otra índole responsables de políticas y programas que les conciernan;
c) establecer los medios para el pleno desarrollo de las instituciones e iniciativas de esos pueblos, y en los casos apropiados proporcionar los recursos necesarios para este fin.
[...]"
La Declaración de las Naciones Unidas sobre los Derechos de los Pueblos indígenas señala lo siguiente:
"Artículo 4
Los pueblos indígenas, en ejercicio de su derecho a la libre determinación, tienen derecho a la autonomía o al autogobierno en las cuestiones relacionadas con sus asuntos internos y locales, así como a disponer de medios para financiar sus funciones autónomas."
"Artículo 5
Los pueblos indígenas tienen derecho a conservar y reforzar sus propias instituciones políticas, jurídicas, económicas, sociales y culturales, manteniendo a la vez su derecho a participar plenamente, si lo desean, en la vida política, económica, social y cultural del Estado."
"Artículo 39
Los pueblos indígenas tienen derecho a recibir asistencia financiera y técnica de los Estados y por conducto de la cooperación internacional para el disfrute de los derechos enunciados en la presente Declaración."
En el mismo sentido, la Declaración Americana sobre los Derechos de los Pueblos Indígenas, en relación con la personalidad jurídica de los pueblos indígenas, establece en su artículo IX lo siguiente:
"Artículo IX. Personalidad jurídica
Los Estados reconocerán plenamente la personalidad jurídica de los pueblos indígenas, respetando las formas de organización indígenas y promoviendo el ejercicio pleno de los derechos reconocidos en esta Declaración."
"Artículo XXXVII
Los pueblos indígenas tienen derecho a recibir asistencia financiera y técnica de los Estados y por conducto de la cooperación internacional para el disfrute de los derechos enunciados en la presente declaración."
II. Que el artículo 42 fracción VII de la Ley Federal de Presupuesto y Responsabilidad Hacendaria dispone:
"Artículo 42.- La aprobación de la Ley de Ingresos y del Presupuesto de Egresos se sujetará al siguiente procedimiento.
I a la VI...
VII. La Cámara de Diputados, en el marco de las disposiciones de la presente Ley, podrá prever en el Presupuesto de Egresos los lineamientos de carácter general que sean necesarios a fin de asegurar que el gasto sea ejercido de acuerdo con los criterios establecidos en el párrafo segundo del artículo 1 de esta Ley;"
Asimismo, el artículo 77 dispone que, con objeto de asegurar la aplicación eficaz, eficiente, oportuna, equitativa y transparente de los recursos públicos, entre los que se encuentran los de "EL PROGRAMA", deberán sujetarse a reglas de operación que establezcan los requisitos, criterios e indicadores que lo regulen.
III. Que el Decreto de Presupuesto de Egresos de la Federación para el Ejercicio Fiscal 2025, publicado en el Diario Oficial de la Federación el 24 de diciembre de 2024, establece en su artículo 24, párrafo segundo, fracciones II, III, y IV lo siguiente:
"Artículo 24. El ejercicio de las erogaciones para a implementación de derechos y el desarrollo integral de los pueblos y comunidades indígenas a que se refiere el Anexo 10 del presente decreto, se dirigirá al cumplimiento de los derechos y de las obligaciones que señala el artículo 2o, de la Constitución Política de los Estados Unidos Mexicanos."
Para tal efecto, de conformidad con los artículos 42, fracción VII, y 77 de la Ley Federal de Presupuesto y Responsabilidad Hacendaria, las Dependencias y Entidades, al ejecutar dichas erogaciones y emitir reglas de operación, se ajustarán a lo siguiente:
I. Las disposiciones para la operación de los programas que la Administración Pública Federal desarrolle en la materia deben considerar la participación efectiva y directa de los pueblos y comunidades indígenas y afromexicanas. Tendrán el apoyo técnico del Instituto Nacional de los Pueblos Indígenas, contando con la intervención que corresponda al Consejo Nacional de Pueblos Indígenas;
II. En la ejecución de los programas se debe garantizar el reconocimiento de los pueblos y comunidades indígenas y afromexicanas como sujetos de derecho público, de conformidad con sus formas de organización económica, social y cultural;
III. El Ejecutivo Federal, por sí o a través de sus Dependencias y Entidades, podrá celebrar convenios de coordinación con los gobiernos de las Entidades federativas, así como formalizar convenios de concertación de acciones con los pueblos y comunidades indígenas y afromexicanas, o en su caso, otros instrumentos jurídicos que para tal caso efecto se celebre, para proveer la mejor observancia de las previsiones del presente artículo. Cuando corresponda, los recursos a los que se refiere este artículo podrán ser transferidos directamente a los pueblos, municipios y comunidades indígenas y afromexicanas, de conformidad con los convenios que para tal efecto se celebren en términos de las disposiciones aplicables.
La entidad federativa correspondiente participará en el ámbito de sus atribuciones en los convenios antes señalados, exclusivamente para que los recursos que se transfieran conforme a lo establecido en el presente párrafo, sean registrados por la entidad federativa en su Cuenta Pública;
IV. Las reglas de operación o lineamientos de los programas operados por las Dependencias y Entidades que atiendan a los pueblos y comunidades indígenas y afromexicanas, deben contener disposiciones que faciliten su acceso a los programas y procurarán reducir los trámites y requisitos existentes;
V. En los programas de infraestructura se dará preferencia a las obras priorizadas en los Planes de Justicia y de Desarrollo Regional, y otros procesos de planeación regional, así como la conclusión de obras iniciadas en ejercicios anteriores, y obras de mantenimiento y reconstrucción;
VI. Se buscará la inclusión financiera de los pueblos y comunidades indígenas y afromexicanas mediante programas de la banca de desarrollo, y
VII. Las Dependencias y Entidades que tengan recursos considerados en el Anexo 10 del presente decreto, deben observar los criterios que emita el Instituto Nacional de los Pueblos Indígenas para la implementación y seguimiento de los Programas incluidos, así como las opiniones de mejora que, en su caso, emita.
Asimismo, en su artículo 26 establece lo siguiente:
"Artículo 26. En el presente ejercicio fiscal no se comprometerán nuevos proyectos de inversión en infraestructura a los que se refiere el artículo 74, fracción IV, párrafo primero, de la Constitución Política de los Estados Unidos Mexicanos, tal como se observa en el Anexo 4 de este decreto."
Asimismo, dicho Decreto establece, en su artículo 28, que los programas que deberán sujetarse a reglas de operación son aquellos enunciados dentro de su Anexo 25, considerándose dentro de ese documento a los programas de "EL INSTITUTO".
IV. Que en términos de lo establecido por el artículo 2 de la Ley del Instituto Nacional de los Pueblos Indígenas, "EL INSTITUTO" tiene como objeto el definir, normar, diseñar, establecer, ejecutar, orientar, promover, dar seguimiento y evaluar las políticas, programas, proyectos, estrategias y acciones públicas, para garantizar el ejercicio y la implementación de los derechos de los pueblos indígenas y afromexicano, así como su desarrollo integral y sostenible y el fortalecimiento de sus culturas e identidades.
Asimismo, en sus artículos 3, párrafo primero y 4, fracciones V, XXI, XXX, XXXI, XXXV y XXXVI, establecen lo siguiente:
"Artículo 3. Para cumplir los fines y objetivos del Instituto, se reconocen a los pueblos y comunidades indígenas y afromexicanas como sujetos de derecho público; utilizando la categoría jurídica de pueblos y comunidades indígenas en los términos reconocidos por el artículo 2o. de la Constitución Política de los Estados Unidos Mexicanos y los instrumentos internacionales en la materia.
Artículo 4. Para el cumplimiento de su objeto, el Instituto tendrá las siguientes atribuciones y funciones:
I. a la IV. ...
V. Realizar acciones para el diseño y la implementación de las políticas, planes, programas y proyectos relacionados con los pueblos indígenas y afromexicano:
a) De colaboración y coordinación con las dependencias y entidades de la Administración Pública Federal;
b) De coordinación con los gobiernos de las entidades federativas y de los municipios;
c) De diálogo, coordinación y participación con los pueblos y comunidades indígenas y afromexicanas, y
d) De concertación con los sectores social y privado, así como con organismos internacionales;
VI. a la XX. ...
XXI. Instrumentar, gestionar, instalar, promover y ejecutar, en coordinación con las instancias competentes, las medidas necesarias para brindar mantenimiento, mejoramiento y ampliación de la infraestructura comunitaria, tales como vías de comunicación, escuelas, vivienda, puentes, electrificación, agua potable, drenaje, saneamiento y en general todo tipo de infraestructura, que permitan la integración y reconstitución territorial de los pueblos indígenas y afromexicano, así como el fortalecimiento de su gobernanza, organización regional y capacidad económica productiva;
XXII. a XXIX. ...
XXX. Desarrollar programas de formación y capacitación en todos los asuntos relativos a los pueblos indígenas y afromexicano, destinados a las dependencias y entidades de la Administración Pública Federal, así como para las entidades federativas y municipios, con el fin de proporcionar una atención pertinente y de calidad a dichos pueblos;
XXXI. Establecer acuerdos y convenios de coordinación con los otros poderes del Estado, los organismos constitucionales autónomos, los gobiernos de las entidades federativas, los municipios, las organizaciones de la sociedad civil, así como las instancias internacionales, para llevar a cabo programas, proyectos y acciones conjuntas en favor de los pueblos indígenas y afromexicano;
XXXII. a XXXIV. ...
XXXV. Gestionar, ejecutar, dar seguimiento y evaluar los recursos presupuestales para promover y garantizar el reconocimiento e implementación de los derechos y el desarrollo integral, intercultural y sostenible de los pueblos indígenas y afromexicano, bajo criterios justos y compensatorios.
También emitirá recomendaciones y propuestas para el debido ejercicio y rendición de cuentas del presupuesto destinado a la atención de los pueblos indígenas y afromexicano;
XXXVI. Llevar a cabo las transferencias de recursos a los pueblos, comunidades y municipios indígenas, a través de sus autoridades o instituciones representativas para la implementación de sus derechos y su desarrollo integral, intercultural y sostenible.
XXXVII. a la XLVIII. ..."
V. Que con fecha _____ (11) _____, se publicó en el Diario Oficial de la Federación el "Acuerdo por el que se modifican las reglas de operación del Programa para el Bienestar Integral de los Pueblos Indígenas, para el ejercicio fiscal 2025", en adelante "LAS REGLAS DE OPERACIÓN", con el objeto de favorecer la implementación y ejercicio efectivo de los derechos fundamentales de los pueblos indígenas y afromexicanos.
VI. Que, en cumplimiento con la definición de Repúblicas y compromisos del Gobierno Federal, se focalizan acciones que contribuyan al logro de los objetivos de los proyectos prioritarios del Gobierno de México
En ese sentido, "EL PROGRAMA" se alinea plenamente con el proyecto para el 2° piso de la Cuarta Transformación y se aleja de los paradigmas neoliberales caracterizados por el individualismo, el corporativismo, el integracionismo y el asistencialismo.
VII. Que, de conformidad con las disposiciones emitidas por la SHCP en el marco de la programación y presupuestación del gasto público federal para el ejercicio fiscal 2025, la política de gobierno de la presente administración esta cimentada en el Humanismo Mexicano y se orienta por los principios de prosperidad, igualdad sustantiva, austeridad y honestidad. Al respecto, en términos del artículo 24 de la Ley Federal de Presupuesto y Responsabilidad Hacendaria (LFPRH), se definieron 8 ejes con las directrices para orientar la intervención de la APF, "EL PROGRAMA" está alineado al Eje 2 "Bienestar y Alimentación" el cual concibe el concepto de bienestar no solo como el incremento monetario, sino también como el ejercicio efectivo de los derechos humanos consagrados en la Constitución Política de los Estados Unidos Mexicanos.
X. De conformidad con lo dispuesto en los artículos 1, 74, 75 y 77 de la Ley Federal de Presupuesto y Responsabilidad Hacendaria, con el objeto de asegurar la aplicación eficaz, eficiente, oportuna, equitativa y transparente de los recursos públicos, entre los que se encuentran los de "EL PROGRAMA", deberán sujetarse a la normatividad que establecen los requisitos, criterios e indicadores que lo regulan.
DECLARACIONES
I. De "EL INSTITUTO":
I.I Que es un Organismo Descentralizado de la Administración Pública Federal, no sectorizado, con personalidad jurídica y patrimonio propio, con autonomía operativa, técnica, presupuestal y administrativa, de conformidad con su Ley publicada en el Diario Oficial de la Federación el 4 de diciembre de 2018.
II.II Que tiene como objeto definir, normar, diseñar, establecer, ejecutar, orientar, coordinar, promover, apoyar, fomentar, dar seguimiento y evaluar las políticas, programas, proyectos, estrategias y acciones públicas para garantizar el ejercicio y la implementación de los derechos de los pueblos indígenas y afromexicano, así como su desarrollo integral sostenible y el fortalecimiento de sus culturas e identidades de conformidad con lo dispuesto en la Constitución Política de los Estados Unidos Mexicanos y en los instrumentos jurídicos internacionales de los que el país es parte.
Asimismo, en el artículo 3 de su Ley, establece lo siguiente:
"Artículo 3. Para cumplir los fines y objetivos del Instituto, se reconocen a los pueblos y comunidades indígenas y afromexicanas como sujetos de derecho público; utilizando la categoría jurídica de pueblos y comunidades indígenas en los términos reconocidos por el artículo 2º. de la Constitución Política de los Estados Unidos Mexicanos y los instrumentos internacionales en la materia.
[...]"
I.III Que "LA INSTANCIA EJECUTORA", resultó seleccionada para llevar a cabo el proyecto denominado _____ (13) _____ de acuerdo con el resultado del dictamen de fecha _____(14)_____, dando origen a la firma del presente instrumento.
I.IV Que acorde con lo anterior, y con base en los objetivos y prioridades del Gobierno de México, se encuentra en aptitud de otorgar apoyo económico a "LA INSTANCIA EJECUTORA", para que ésta lleve a cabo el proyecto denominado _____________________ (13) _________________________.
I.V Que, para el cumplimiento de su objeto, "EL INSTITUTO" tendrá entre sus atribuciones y funciones, la de promover, respetar, proteger y garantizar el reconocimiento pleno y el ejercicio de los derechos de los pueblos indígenas y afromexicano reconocidos en la Constitución Política de los Estados Unidos Mexicanos y los instrumentos jurídicos internacionales de los que el país sea parte.
I.VI Que su representante cuenta con las atribuciones suficientes para suscribir el presente Convenio de conformidad con el poder general que contiene la escritura número ____ (15) _____ de fecha _____ (16) _____, pasada ante el Notario número _____ (17) _____ de _____ (18) _____, Lic. _____ (19) _____.
I.VII Que para los fines y efectos legales del presente Instrumento, señala como su domicilio el ubicado en ________________________________________ (20) _______________________________.
II. De "LA INSTANCIA EJECUTORA":
II.I Que se encuentra legalmente constituida, de conformidad con _____ (21) _____, misma que en copia simple se agrega al presente Convenio como (Anexo I);
II.II Que su objeto principal es: ___________________________ (22) _________________________.
II.III Que para llevar a cabo sus objetivos y metas en favor de la población indígena y afromexicana, hace la propuesta para desarrollar el proyecto denominado _____ (13) _____, mediante la celebración del presente Convenio.
II.IV Que el o la C. _____ (3) _____ en su carácter de _____ (4) _____, del _____ (5) _____ tiene las facultades suficientes para suscribir el presente Convenio, mismos que manifiesta(n) no le(s) ha(n) sido revocadas o modificadas a la fecha, como lo acredita(n) con _____ (23) _____ (Anexo II).
II.V Que para los efectos legales del presente Convenio señala como domicilio el ubicado en _____ (24) ____________________________________________.
III. De "LAS PARTES":
III.II Que están en la mejor disposición de coordinarse y apoyarse para cumplir cabalmente con el objeto del presente instrumento jurídico.
IIII.II Que se reconocen mutuamente sus personalidades y capacidades, por lo que expresan su voluntad en suscribir el presente Convenio de acuerdo con las siguientes:
CLÁUSULAS
PRIMERA.- OBJETO. El objeto del presente Convenio es establecer las bases y mecanismos conforme a los cuales "LAS PARTES", en la esfera de sus respectivas competencias y obligaciones se comprometen a desarrollar el proyecto denominado ___________ (13) ________________ en el marco de "EL PROGRAMA".
SEGUNDA.- ESTRUCTURA FINANCIERA. "EL INSTITUTO" se obliga en términos de "LAS REGLAS DE OPERACIÓN", a aportar por conducto de _____ (25) _____ de "EL INSTITUTO", la cantidad de _____ (26) ______________, que será entregada a "LA INSTANCIA EJECUTORA" mediante la expedición y entrega de los recibos fiscales u otros correspondientes, en una o más ministraciones.
I. $____________ (_____ M.N.) correspondientes a los _____ meses de vigencia del presente Convenio.
Los recursos financieros federales que por virtud del presente Convenio se aporten, estarán sujetos a disponibilidad presupuestal.
TERCERA.- CUMPLIMIENTO DE LA NORMATIVIDAD. "LA INSTANCIA EJECUTORA" se sujetará al cumplimiento de "LAS REGLAS DE OPERACIÓN" y a los términos del proyecto aprobado con base a la cobertura, objetivos y metas siguientes:
OBJETIVOS _______________________________________
METAS ____________________________________________
COBERTURA ______________________________________
COMUNIDADES _____ SE DEBERÁ ESPECIFICAR CADA UNA DE ELLAS _____
BENEFICIARIOS DIRECTOS POR COMUNIDAD: HOMBRES _____ MUJERES _____
BENEFICIARIOS INDIRECTOS POR COMUNIDAD: HOMBRES _____ MUJERES _____
Las características, especificaciones y demás información inherente, se describen en el proyecto aprobado a "LA INSTANCIA EJECUTORA" por "EL INSTITUTO", mismo que se tiene por reproducido como si se insertase a la letra, el cual, debidamente suscrito por "LAS PARTES" se agrega al presente Convenio como Anexo III.
CUARTA.- OBLIGACIONES DE "LA INSTANCIA EJECUTORA". Para el logro de los objetivos y metas del presente Convenio, "LA INSTANCIA EJECUTORA" se obliga a:
a) Desarrollar las actividades del proyecto y su conclusión de acuerdo con lo establecido en el Plan de Trabajo;
b) Presentar los entregables de acuerdo con lo estipulado en el Plan de Trabajo, e
c) Informar oportunamente a "EL INSTITUTO" sobre el desarrollo de las actividades a realizar, a efecto de que éste pueda proporcionar el acompañamiento correspondiente.
QUINTA.- OBLIGACIÓN DE "EL INSTITUTO". Por su parte, "EL INSTITUTO" se compromete a:
a) Proporcionar información sobre Indicadores, así como aquella información pública generada por "EL INSTITUTO" y otras instituciones públicas de los tres órdenes de gobierno que se encuentre en posesión de "EL INSTITUTO" sobre la temática objeto del presente convenio.
b) Brindar acompañamiento en el desarrollo de las actividades derivadas de "EL PROYECTO".
c) Otorgar asesoría a "LA INSTANCIA EJECUTORA" en el marco de las atribuciones y funciones de "EL INSTITUTO".
SEXTA.- SUPERVISIÓN. "LA INSTANCIA EJECUTORA" se obliga a informar a la Oficina de Representación de "EL INSTITUTO" o Centro Coordinador de Pueblos Indígenas, cuando se le solicite, sobre las actividades que se estén realizando en la ejecución del proyecto, con la finalidad de estar enterado y, en su caso, opinar sobre alguna probable reorientación que requiera evaluar los avances conjuntamente.
SÉPTIMA.- SANCIONES.- En los casos en que "LA INSTANCIA EJECUTORA" no compruebe la totalidad de los recursos ministrados, serán registradas como deudoras y no podrán recibir apoyos dentro de "EL PROGRAMA".
OCTAVA.- RELACIÓN LABORAL.- El personal que intervenga en la ejecución de las acciones objeto del proyecto aprobado quedará bajo la estricta responsabilidad de "LA INSTANCIA EJECUTORA" por lo que no existirá relación laboral alguna entre éstos y "EL INSTITUTO", y no se entenderá a este último como patrón sustituto o solidario en los términos de la legislación laboral aplicable.
NOVENA.- PROHIBICIONES DE LOS SERVIDORES PÚBLICOS. Ningún servidor público de "EL INSTITUTO" podrá formar parte del cuerpo directivo de "LA INSTANCIA EJECUTORA", ni recibir pago alguno por colaborar en el proyecto.
DÉCIMA.- PUBLICACIÓN O PRODUCCIÓN.- Cuando el proyecto contemple la publicación o producción de materiales escritos, de audio o video, deberá insertarse en sus presentaciones la forma de colaboración de "EL INSTITUTO", respetándose para su edición la Ley Federal del Derecho de Autor y su Reglamento al momento de la publicación de los mismos, siendo su distribución en forma gratuita.
DÉCIMA PRIMERA.- EVALUACIÓN EXTERNA E INTERNA. "EL INSTITUTO" podrá llevar a cabo en forma directa o a través de instancias especializadas, las evaluaciones que se consideren apropiadas conforme a sus necesidades y recursos disponibles.
Para ello, se deberá considerar el análisis de la matriz de resultados del Proyecto, así como el seguimiento y monitoreo en la operación de este tipo de apoyo, con el propósito de conocer y retroalimentar las posibles acciones futuras de mejora en su desempeño.
Asimismo, se llevarán a cabo las evaluaciones que se determinen, conforme a las disposiciones del Programa Anual de Evaluación que emita la Secretaría de Hacienda y Crédito Público, la Secretaría de la Función Pública y el Consejo Nacional de Evaluación de la Política Pública de Desarrollo Social, para el ejercicio fiscal que corresponda. Al interior de "EL INSTITUTO", la coordinación del proceso estará a cargo del área correspondiente.
DÉCIMA SEGUNDA.- DEVOLUCIÓN DE LOS RECURSOS. "LAS PARTES" acuerdan que los recursos federales aportados por "EL INSTITUTO" de conformidad con el presente Instrumento, que no sean devengados al 31 de diciembre de 2024, deberán ser reintegrados a "EL INSTITUTO" dentro de los primeros cinco (5) días naturales del ejercicio fiscal siguiente, sin que para ello tenga que mediar petición alguna.
Los recursos federales que, en su caso, no se destinaran a los fines autorizados en el presente Instrumento, deberán ser reintegrados a "EL INSTITUTO" dentro de los cinco (5) días naturales siguientes a la fecha en que "EL INSTITUTO" se lo solicite por escrito a "LA INSTANCIA EJECUTORA".
En los casos de los dos supuestos establecidos en los párrafos anteriores el reintegro deberá incluir los aprovechamientos y rendimientos financieros que generen dichos recursos; situación que habrá de realizar "LA INSTANCIA EJECUTORA" a través de la Oficina de Representación o Centro Coordinador de Pueblos Indígenas de "EL INSTITUTO", para que se realice el reintegro a la Tesorería de la Federación conforme a lo establecido en las disposiciones aplicables.
DÉCIMA TERCERA.- AUDITORÍA, CONTROL Y SEGUIMIENTO.- Los recursos que la Federación otorga para este Programa, podrán ser revisados por la Secretaría de la Función Pública, la Secretaría de Hacienda y Crédito Público, la Auditoría Superior de la Federación y demás instancias que en el ámbito de sus respectivas atribuciones resulten competentes.
DÉCIMA CUARTA.- BUENA FE. "LAS PARTES" declaran que en el presente Convenio no existe dolo, error, mala fe, violencia o cualquier otro vicio del consentimiento que pudiera anular el mismo y que es la simple manifestación de voluntades y para su interpretación y cumplimiento, así como para todo aquello que no esté expresamente estipulado en el mismo, se resolverá de común acuerdo, teniendo siempre como finalidad alcanzar los objetivos de éste.
DÉCIMA QUINTA.- PROHIBICIÓN DE CESIÓN DE DERECHOS. Ninguna de "LAS PARTES" podrá ceder o transferir parcial o totalmente derechos y obligaciones derivadas del presente Convenio.
DÉCIMA SEXTA.- TERMINACIÓN ANTICIPADA. El presente Convenio podrá darse por terminado cuando así lo determinen "LAS PARTES" de común acuerdo, o cuando una de ellas comunique por escrito a la otra con treinta (30) días naturales de anticipación, su deseo de darlo por concluido. Sin embargo, las actividades que se encuentren en curso, correspondientes a los Instrumentos derivados, continuarán hasta su total conclusión.
DÉCIMA SÉPTIMA.- CASO FORTUITO O FUERZA MAYOR. "LAS PARTES" acuerdan que estarán exentas de toda responsabilidad por atraso, demoras o incumplimientos total o parcial de las acciones enmarcadas en el presente Convenio debido a causas de fuerza mayor o caso fortuito, debidamente acreditados.
DÉCIMA OCTAVA. CONFIDENCIALIDAD Y TRANSPARENCIA. La información y actividades que se presenten, obtengan y produzcan en virtud del cumplimiento de presente instrumento, deberá atender los principios previstos en la Ley Federal de Transparencia y Acceso a la Información Pública, y en lo aplicable se estará a lo dispuesto por la Ley General de Transparencia y Acceso a la Información Pública y demás disposiciones aplicables, por lo que las "LAS PARTES" se obligan a cumplir con las obligaciones previstas en dichas normas.
DÉCIMA NOVENA.- MODIFICACIONES.- "LAS PARTES" acuerdan que el presente Convenio podrá ser modificado o adicionado, bastando para ese propósito adoptar acuerdos por escrito.
VIGÉSIMA.- JURISDICCIÓN. En caso de suscitarse conflicto o controversia respecto de la interpretación y/o cumplimiento de este Convenio, "LAS PARTES" se someterán expresamente a la jurisdicción y competencia de los Tribunales Federales de la Ciudad de México, renunciando a cualquier otro fuero que pudiera corresponderles debido a sus domicilios presentes o futuros o por cualquier otra causa.
VIGÉSIMA PRIMERA.- LEYENDA.- La papelería, documentación oficial, así como la publicidad y promoción que se utilice para la ejecución y difusión, deberán incluir la siguiente leyenda: "Este Programa es público, ajeno a cualquier partido político. Queda prohibido el uso para fines distintos a los establecidos en el Programa". Para efectos de lo anterior, deberán tomar en cuenta las características del medio de comunicación.
VIGÉSIMA SEGUNDA.- SUPREMACÍA DE LA NORMA. Con independencia de lo previsto en el presente instrumento, en caso de cualquier controversia, prevalecerá el contenido de "LAS REGLAS DE OPERACIÓN".
VIGÉSIMA TERCERA.- VIGENCIA. El presente Convenio surtirá sus efectos a partir de su firma y tendrá vigencia hasta el total cumplimiento de los compromisos que de éste emanan, sin que exceda del día 31 de diciembre del ejercicio fiscal vigente.
Leído que fue el presente Convenio y enteradas las partes de su contenido y alcance legal, lo firman por cuadriplicado en ______________, a los _____ de _____ de 2025.
| "EL INSTITUTO" | | "LA INSTANCIA EJECUTORA" |
| C. _____________________________________ Responsable de la Oficina de Representación y/o Directora o Director del Centro Coordinador de Pueblos Indígenas. | | C. ________________________________ Representante de la instancia ejecutora |
| | | _________________________ |
| | | C. _______________ Responsable del proyecto |
Estas firmas corresponden al Convenio de Coordinación celebrado entre "EL INSTITUTO" y "LA INSTANCIA EJECUTORA" _______________ con número de Folio _______________.
Nota 1: El modelo de convenio podrá presentar las modificaciones que sean necesarias para que se cumpla con su objeto, cuando así lo determine la Instancia Normativa correspondiente.
Programa para el Bienestar Integral de los Pueblos Indígenas
FG_04 Modelo de Convenio de coordinación
| Instructivo de llenado del Convenio de Coordinación |
| No. | |
| 1 | Nombre de la persona servidora pública facultada para suscribir el presente Convenio en representación del INPI |
| 2 | Cargo de la persona servidora pública facultada para suscribir el presente Convenio en representación del INPI |
| 3 | Nombre del o la Responsable del CCPI o Enlace de del tipo de apoyo en la Oficina de Representación |
| 4 | Cargo del o la Responsable del CCPI o Enlace del tipo de Apoyo en la Oficina de Representación |
| 5 | Nombre de la Instancia postulante |
| 6 | Nombre del representante de la Instancia postulante |
| 7 | Cargo del representante de la Instancia postulante |
| 8 | Fecha completa de la publicación del Presupuesto de Egresos de la Federación en el DOF (día [con número], mes [con letra] y año [a cuatro dígitos]) |
| 9 | Artículo y/o fracción del Presupuesto de Egresos de la Federación en donde estipula los números de los anexos a los cuales corresponden los recursos etiquetados |
| 10 | Número del Anexo del Presupuesto de Egresos de la Federación en donde se establecen los recursos para el desarrollo integral de los pueblos y comunidades indígenas |
| 11 | Día y mes y año de publicación de las Reglas de Operación |
| 12 | Nombre completo de las Reglas de Operación, como aparezca en el Diario Oficial de la Federación |
| 13 | Nombre del Proyecto |
| 14 | Fecha de dictamen |
| 15 | Número de la escritura pública que da facultades al representante legal del INPI para la suscripción del Convenio |
| 16 | En su caso, fecha de la escritura pública que da facultades al representante legal del INPI para la suscripción del Convenio |
| 17 | En su caso, número del Notario Público que da fe de la escritura donde se otorga poder al servidor del INPI para la suscripción del Convenio |
| 18 | En su caso, lugar de residencia del Notario Público que da fe de la escritura pública donde se otorgó poder al servidor del INPI para la suscripción del convenio |
| 19 | En su caso, nombre del Notario Público que da fe de la escritura pública donde se otorgó poder al servidor del INPI para la suscripción del Convenio |
| 20 | Domicilio de la Oficina de Representación (calle, número, colonia, C.P. municipio y estado.) |
| 21 | Nombre del documento que acredita la constitución legal de la Instancia ejecutora |
| 22 | Objetivo general del proyecto |
| 23 | Nombre del documento que acredita las facultades al representante legal de la Instancia Ejecutora para la suscripción del Convenio |
| 24 | Domicilio de la Instancia Ejecutora |
| 25 | Componente, Temática |
| 26 | Monto autorizado al proyecto con número y letra |
Programa para el Bienestar Integral de los Pueblos Indígenas
Formato FG_05 "Acta Entrega - Recepción"
En la comunidad de <nombre de la comunidad o localidad>, municipio de <nombre del municipio>, del estado de <nombre del estado>; siendo las <horas>horas del día <día>de <mes>del <año>, se reunieron en las instalaciones de <nombre de la sede>, las siguientes personas:
Quienes asisten como representantes autorizados de las partes señaladas al acto de entrega-recepción del Proyecto denominado:<nombre del proyecto >, con folio: <número de folio>el cual fue ejecutado por:<nombre de la instancia ejecutora "Oficina de Representación o CCPI del Instituto Nacional de los Pueblos Indígenas (INPI)>.
El financiamiento para este proyecto se realizó en el marco del Programa para el Bienestar Integral de los Pueblos Indígenas del INPI, con las siguientes aportaciones en pesos:
| Total | Federal | Estatal | Municipal | Participantes |
| | | | | |
Este proyecto inició el<fecha de inicio del proyecto (día/mes/año) > y se concluyó el <fecha de término del proyecto (día/mes/año) >y las personas que intervienen en este acto, confirman mediante un recorrido y/o verificación, el funcionamiento y la correcta aplicación de los recursos aportados al proyecto, el cual ha cumplido las actividades planteadas.
Acto seguido, constatan la entrega del proyecto (al o a la) <comunidad y empresa comunitaria.>, quien recibe el proyecto y cuenta con los documentos que respaldan su ejecución y manifiesta explícitamente el compromiso de vigilar y sufragar su correcta operación, enfatizando que en caso de que el proyecto incluya infraestructura, el ejecutor se obliga a responder de los defectos, vicios ocultos o cualquier otra responsabilidad en que hubiere incurrido de conformidad con la normatividad aplicable vigente en la materia.
Los abajo firmantes declaran bajo protesta de decir verdad que toda la información asentada en este documento es cierta.
| Entrega el proyecto | | Recibe el proyecto |
| Firma | | Firma |
| <Directora o Director del CCPI o quien entrega el proyecto> | | <Representante de los beneficiarios que reciben el proyecto> |
| Testigos |
| Firma | | Firma |
| <Representante de la autoridad local> | | <Responsable del Programa en el CCPI> |
Formato FG_06 "Acta de conclusión" Acta de conclusión de proyecto, que en el marco del Programa para el Bienestar Integral de los Pueblos Indígenas, celebran por una parte el Instituto Nacional de los Pueblos Indígenas (INPI), representado por____(1)____, en su carácter de ____(2)____ en ____(3)____; y por la otra la comunidad o instancia de organización regional indígena o afromexicana____(4)____, del municipio____(5)____, Estado de ____(6)____, representada por ____(7)____, en su carácter de ____(8)____, con el objeto de realizar de manera oficial la entrega y conclusión al 100% del proyecto denominado ______(9)_____________________.
La reunión se realiza de acuerdo con el siguiente:
Orden del Día
I. Presentación
II. Objetivos de la reunión
III. Acto de conclusión del proyecto
IV. Acuerdos y tareas
V. Firma y sello de los participantes
En el primer punto del orden del día, se realiza la presentación de las personas asistentes, observándose la presencia del o de la representante del INPI y autoridad(es) comunitaria(s), Comité de Seguimiento o Empresa comunitaria responsable del ejercicio de los recursos.
Como segundo punto y haciendo uso de la palabra, el o la representante del INPI, C. ____(1)____, con el cargo de ____(2)__________ en el CCPI u OR de ____(3)____, informa sobre la importancia de la presente reunión, señalando que el proyecto apoyado ha finalizado y debe formalizarse su conclusión.
En el tercer punto del orden del día, el o la C. __________(7)_________________, autoridad(es) comunitaria(s), integrante(s) del Comité de Seguimiento o Empresa comunitaria beneficiada, rinde un informe detallado del proyecto: _____________(9)______________ que recibió apoyo a través del Programa para el Bienestar Integral de los Pueblos Indígenas, del ejercicio fiscal ____(10)____ y un monto de recursos de: ____(11)____, mismo que tuvo los siguientes resultados: _______________(12)_______________________.
El o la C. ___________________________, en uso de la voz, detalla el ejercicio de los recursos recibidos:
| No | Concepto de gasto, bien adquirido, producto o servicio | Cantidad | Costo |
| | (13) | | |
| | | | |
| Total | | |
(Se anexan copias fotostáticas de la comprobación)
Posterior a la información detallada que se presenta, se valida el cumplimiento de los objetivos y metas, así como la comprobación de los recursos ejercidos, de conformidad con el instrumento jurídico correspondiente; por lo que no se tiene objeción en que se realice la entrega y conclusión del proyecto en referencia.
No habiendo otro asunto que tratar, se da por terminada la sesión de conclusión del proyecto, siendo las____(14)____ horas del día____(14)____, del mes ____(14)____ y año ____(14)____, firmando de conformidad los que en ella intervinieron.
| POR "EL INSTITUTO" C.___________________________ Nombre, firma y cargo | POR "EL BENEFICIARIO" C.___________________________ Nombre, firma y cargo de la(s) autoridad(es) comunitaria(s), Comité de Seguimiento o Empresa comunitaria responsable del ejercicio de los recursos |
| C.___________________________ Nombre, firma y cargo | C.___________________________ Nombre, firma y cargo de la(s) autoridad(es) comunitaria(s), Comité de Seguimiento o Empresa comunitaria responsable del ejercicio de los recursos |
| | C.___________________________ Nombre, firma y cargo de la(s) autoridad(es) comunitaria(s), Comité de Seguimiento o Empresa comunitaria responsable del ejercicio de los recursos |
| FIRMA DE LA AUTORIDAD COMUNITARIA QUE AVALA C.___________________________ Nombre, firma y cargo En los casos donde las personas encargadas de ejecutar el proyecto no tengan la calidad de autoridad comunitaria, se deberá anexar el aval. |
Lista de Asistencia de las personas participantes y asistentes a la sesión de conclusión del proyecto celebrada el día _______ del _________________ de 202___, En la comunidad______________, del Municipio de _____________, Estado de ____________.
Este Programa es público, ajeno a cualquier partido político. Queda prohibido el uso para fines distintos a los establecidos en el Programa".
Programa para el Bienestar Integral de los Pueblos Indígenas
| INSTRUCTIVO DE LLENADO DEL ACTA DE CONCLUSIÓN |
| 1. | Nombre de la persona servidora pública que celebra el acta de conclusión en representación del INPI |
| 2. | Cargo de la persona representante del INPI que celebra el acta de conclusión |
| 3. | Nombre de la región indígena y entidad federativa de que se trate |
| 4 | Nombre de la comunidad, empresa, instancia o persona (s) responsable(s) del proyecto, que signa el acta de conclusión |
| 5. | Municipio al que pertenece la comunidad responsable o empresa comunitaria |
| 6. | Entidad Federativa Beneficiaria |
| 7. | Nombres de las personas representantes de la comunidad |
| 8. | Cargos de las personas representantes de la comunidad |
| 9. | Nombre del proyecto, debe corresponder al emitido en el instrumento jurídico |
| 10. | Año fiscal de ejecución del proyecto |
| 11. | Monto del apoyo autorizado al proyecto |
| 12. | Enunciar de manera breve los objetivos y resultados de la ejecución del proyecto |
| 13. | Enlistar los conceptos, objetos y materiales adquiridos con el apoyo recibido |
| 14. | Hora, día, mes y año de término de la reunión |
Programa para el Bienestar Integral de los Pueblos Indígenas
Formato FG_07 "Modelo de constancia de posesión y contrato de comodato"
En la comunidad_________ municipio____________ estado de__________ a _____ de ______del____
Constancia de Posesión
El que suscribe la presente el C.___________________________________ que funge como ____________________________de la comunidad _____________________________ en el municipio ______________________________del estado de _____________________.
Hace constar y certifica que:
El C.________________________ es originario y vecino de la comunidad indígena y/o afromexicana de ________ municipio _____________________del estado de _____________, el cual cuenta en posesión de una superficie de ______ hectáreas ubicadas en la localidad de __________ municipio _______del estado de_____________, en donde se implementará el proyecto denominado ____________________________________________________________ el cual tiene como objetivo ___________________________________________________, para lo cual se realizarán las siguientes acciones (metas) __________________________________________.
Se declara posesionario del predio ubicado en la localidad ___________, en el municipio de ____________, en el estado de ____________ que lo acredita con el documento _____________ de fecha _______, expedido en la ciudad de ______________, otorgada ante la fe del C. ______________________ con cargo de ______________________________.
Colindancias del terreno:
Al Norte mide: ________________________________________________________________________
Al Este mide: _________________________________________________________________________
Al sur mide: __________________________________________________________________________
Al oeste mide: ________________________________________________________________________
Extiende la presente para los usos y fines legales que mejor convengan al interesado a los ____ días del mes de ______ del ____.
Contrato Comodato
Por medio del presente el C. _______________________________________ declara bajo protesta decir verdad que es originario de la comunidad indígena y/o afromexicana de _______________ en el municipio de_________________________ en el estado de __________ por lo que manifiesta y acepta ceder a los integrantes del proyecto denominado ___________________________________ una superficie de ____ hectáreas a través de su representante el C. _________________ para el uso y aprovechamiento del terreno ubicado en la inmediaciones de este municipio para que se desarrolle el proyecto denominado_________________________________ en comento por un periodo mínimo de _____________.
No habiendo otro asunto que tratar, se firma de conformidad.
| ___________________________ Nombre del Posesionario del Predio | ___________________________ Nombre del Usufructuario |
| ___________________________ Nombre, cargo, firma y sello de la Autoridad Comunitaria, Tradicional o Civil. |
Formato FG_08 "Modelo de Acta de cierre" En la comunidad de __________ (1) _______, del municipio de ____________ (1)_________, del estado de _______ (1) __________, siendo las __ (2) __ horas del día __ (2) __ de __ (2) __ del ____ (2) ____, se reúnen personal del Instituto Nacional de los Pueblos Indígenas (INPI) con las autoridades comunitarias, comité de seguimiento o empresa comunitaria responsable de ejecutar el proyecto denominado ________________ (3) _________________, ______(4)______, con el objetivo de asentar los motivos por los cuales no es posible concluir la ejecución del proyecto y realizar el cierre del mismo.
En uso de la voz, el o la C. _____________ (5) ______________, _________ (5) ___________, informa a las personas asistentes que en virtud de que el proyecto en cuestión fue convenido mediante instrumento jurídico con folio ______ (6) _______, de fecha _______ (6) _____, para lo cual el Instituto hizo una transferencia de recursos a ______________ (7) ______________, por un monto de $____ (8) ____, ______________ (8) _______________ (__/100 M.N.); se debe realizar el cierre del proyecto, así como informar las razones e impedimentos que se tienen para la ejecución del proyecto.
Por su parte, el o la C. _____________ (9) ____________, _____________ (9) ___________ informa que debido a __________________________________ (10) _____________________________, no fue posible implementar el proyecto __________________ (3) __________________, por lo que la(s) comunidad(es), empresa comunitaria o instancia de organización regional indígena o afromexicana _______________ (11) ___________________, previo acuerdo, constatan el debido reintegro de los recursos federales entregados con fecha ___ (12) ____ por el Instituto Nacional de los Pueblos Indígenas, el cual se realiza por el monto de $____ (13) ____, ______________ (13) _______________ (__/100 M.N.).
(Anexar la evidencia del reintegro de los recursos y, las actas de hechos, circunstanciadas, denuncia civil, penal ante la autoridad competente, declaratoria de emergencia u otro documento de justificación).
En caso de haber ejercido recursos por los conceptos autorizados y comprobados, se deberán detallar los gastos y justificar los motivos por los cuales fueron adquiridos.
| No | Concepto de gasto, bien adquirido, producto, servicio, etc. | Cantidad | Costo |
| | (14) | | |
| | | | |
| Total | | |
(Se anexan copias fotostáticas de la comprobación)
Derivado de la revisión de la información que se presenta, se valida el reintegro de recursos, y en su caso la comprobación de los recursos ejercidos, de conformidad con el instrumento jurídico correspondiente; por lo que no se tiene objeción en que se realice el cierre del proyecto en referencia.
No habiendo otro asunto que tratar, se da por terminada la sesión de cierre del proyecto, siendo las____(15)____ horas del día____(15)____, del mes ____(15)____ y año ____(15)____, firmando de conformidad los que en ella intervinieron.
Los abajo firmantes declaran bajo protesta de decir verdad que toda la información asentada en este documento es cierta.
| POR "EL INSTITUTO" C.___________________________ Nombre, firma y cargo | POR "EL BENEFICIARIO" C.___________________________ Nombre, firma y cargo de la(s) autoridad(es) comunitaria(s), Comité de Seguimiento o Empresa comunitaria responsable del ejercicio de los recursos |
| C.___________________________ Nombre, firma y cargo | C.___________________________ Nombre, firma y cargo de la(s) autoridad(es) comunitaria(s), Comité de Seguimiento o Empresa comunitaria responsable del ejercicio de los recursos |
| | C.___________________________ Nombre, firma y cargo de la(s) autoridad(es) comunitaria(s), Comité de Seguimiento o Empresa comunitaria responsable del ejercicio de los recursos |
| FIRMA DE LA AUTORIDAD COMUNITARIA QUE AVALA C.___________________________ Nombre, firma, cargo y sello En los casos donde las personas encargadas de ejecutar el proyecto no tengan la calidad de autoridad comunitaria, se deberá anexar el aval. |
Nota: El "Modelo de Acta de cierre" podrá presentar las modificaciones que sean necesarias para que cumpla con su objeto, cuando así lo determine la Instancia Normativa de "EL PROGRAMA".
Programa para el Bienestar Integral de los Pueblos Indígenas
| INSTRUCTIVO DE LLENADO DEL ACTA DE CIERRE |
| 1. | Nombre de la comunidad, municipio y entidad federativa donde se desarrolló la reunión; |
| 2. | Hora, día, mes y año en que se realiza la reunión; |
| 3. | Nombre del proyecto autorizado, el cual no ejecutó |
| 4 | Aplica solo a los proyectos de Fortalecimiento de las Economías Indígenas y Medio Ambiente, se registra el Folio del SIPP |
| 5 | Nombre y cargo de la persona servidora pública que representa al INPI en la reunión |
| 6. | Folio y fecha de suscripción de instrumento jurídico |
| 7. | Nombre de la Comunidad, empresa comunitaria, instancia de organización regional indígena o afromexicana, o comité de seguimiento responsable de ejecutar el proyecto (a quien se le haya transferido los recursos) |
| 8. | Monto de apoyo al proyecto (en número y letra) |
| 9. | Nombre de la persona representante de la comunidad o responsable de ejecutar el proyecto |
| 10. | Motivos y/o justificaciones de por qué no es posible concluir la ejecución del proyecto |
| 11. | Comunidad, empresa comunitaria, instancia de organización regional indígena o afromexicana responsable de ejecutar el proyecto |
| 12. | Fecha de transferencia de recursos |
| 13. | Monto de reintegro de recursos |
| 14. | Concepto de gasto (debe ser congruente con los fines del proyecto) |
| 15. | Hora, día, mes y año de término de la reunión |
Formato EI_A1 "Minuta de validación de campo"
Minuta de Validación de Campo para Proyectos económicos con impacto comunitario y regional, proyectos comunitarios y regionales de turismo de naturaleza y proyectos para la implementación de acciones de mitigación y adaptación a los efectos del cambio climático.
En la localidad de ________________ municipio de _______________ en el estado de _______, el día_____ de _____________________ del 2025, a las horas, se encuentran reunidos (as) los (as) integrantes del proyecto de la Comunidad Indígena y/o Afromexicana denominada______________ pertenecientes al Pueblo Indígena _____________________ y personal del Instituto Nacional de los Pueblos Indígenas (INPI), para llevar a cabo la validación de campo del proyecto denominado ______________________.
I. VALIDACIÓN SOCIAL
1. ¿Ingresaron una solicitud de apoyo al INPI? Si ( ) No ( ).- concluye la visita.
2. ¿La actividad por desarrollar a qué modalidad corresponde?
( ) Proyectos Económicos con Impacto Comunitario y Regional
( ) Proyectos Comunitarios y Regionales de Turismo de Naturaleza
( ) Proyectos para la Implementación de Acciones de Mitigación y Adaptación a los Efectos del Cambio Climático.
3. ¿Cuántas personas integran el proyecto?
Total: ___________ Hombres: __________ Mujeres: ___________
4. ¿Hicieron una Asamblea Comunitaria donde se avaló el proyecto por la Comunidad?
Si ( ) No ( ).- concluye la visita.
5. Mencionen ¿Quiénes integran el Comité de Seguimiento del proyecto?
Presidente (a)___________________________________________________________________
Secretario (a): ___________________________________________________________________
Tesorero (a): ___________________________________________________________________
Titular de Contraloría Social: ________________________________________________________
Vocal de Contraloría Social: _________________________________________________________
No saben ______________________________________________________________________
6. Número de integrantes presentes durante la validación de campo:
Total: ___________ Hombres: __________ Mujeres: ___________
En caso de que los datos no coincidan con el número de personas que integran el proyecto, explique los motivos:
_____________________________________________________________________________
_____________________________________________________________________________
7. ¿Qué conocen del programa al que están solicitando el apoyo? (Nombre de la Institución que lo opera, nombre del Programa, entre otros)
_____________________________________________________________________________
_____________________________________________________________________________
8. ¿La comunidad ha recibido apoyo previo para el mismo proyecto que están solicitando? Si ( ) No ( ) (en su caso señalar la institución que dio el apoyo previo y en qué consistió)
_____________________________________________________________________________
_____________________________________________________________________________
9. ¿Actualmente la comunidad está solicitando apoyos complementarios para el mismo proyecto en otras instituciones o dependencias? Si ( ) No ( ) (en su caso señalar la institución que dará apoyos complementarios, monto y para qué)
_____________________________________________________________________________
_____________________________________________________________________________
10. ¿Saben si sus autoridades participan en algún proceso de Plan de Justicia y Desarrollo Integral impulsado por el INPI? Si ( ) ¿cuál?:
_____________________________________________________________________________
_____________________________________________________________________________
No ( ) No sabe ( )
11. Describan ¿cómo surgió la propuesta de su proyecto comunitario? (qué problemática identificaron, cómo definieron la actividad a desarrollar, cómo seleccionaron a los participantes, cómo están considerando organizarse para trabajar el proyecto)
_____________________________________________________________________________
_____________________________________________________________________________
12. ¿Cuántas veces se reunieron para definir la propuesta y elaborar su proyecto comunitario? (Mencionar si tienen algún documento que lo respalde)
_____________________________________________________________________________
_____________________________________________________________________________
13. Mencionen ¿cuál es el objetivo principal de su proyecto?
_____________________________________________________________________________
_____________________________________________________________________________
14. Indiquen al menos dos metas establecidas en su proyecto:
_____________________________________________________________________________________
_____________________________________________________________________________
II. VIABILIDAD OPERATIVA
15. Describan la experiencia de las/os integrantes para ejecutar las actividades durante la implementación del proyecto y en el trabajo comunitario.
_____________________________________________________________________________
_____________________________________________________________________________
16. ¿Cuántos de los integrantes ya desarrollan las actividades planteadas en el proyecto?
Total: ___________ Hombres: __________ Mujeres: ___________
17. ¿Cómo se organizarán para trabajar o cuál es la división del trabajo que realizarán para la ejecución del proyecto? ¿Cómo participarán las mujeres? Además de los integrantes ¿van a contratar mano de obra para las actividades?
_____________________________________________________________________________
_____________________________________________________________________________
18. ¿Están solicitando asistencia técnica y/o capacitación?
Si ( ) ¿cuáles son los temas que están solicitando?
_____________________________________________________________________________
_____________________________________________________________________________
No ( ) Continúa con la pregunta 20 No sabe ( ) Continúa con la pregunta 20
19. ¿Conocen a la persona que impartirá la asistencia técnica y/o capacitación?
Si ( ) ¿tiempo de conocerlo? ______________________________________
No ( )
20. ¿Cómo se visualizan trabajando dentro de 5 años?
_____________________________________________________________________________
_____________________________________________________________________________
21. ¿En caso de recibir el recurso, cuántos meses están considerando para la puesta en marcha del proyecto?
_____________________________________________________________________________
_____________________________________________________________________________
III. VALIDACIÓN TÉCNICA
22. ¿Contaron con el apoyo de alguna persona externa para elaborar su proyecto?
Si ( ) Mencione quién _________________________________________
No ( )
23. Describan brevemente en qué consiste su proyecto:
_____________________________________________________________________________
_____________________________________________________________________________
Indiquen dónde instalarán su proyecto (Dirección, nombre del paraje y/o referencias geográficas):
_____________________________________________________________________________
_____________________________________________________________________________
24. ¿Cuáles son los accesos que se tienen (terracería, carretera pavimentada, etc.), infraestructura (bodegas, pozos de agua, baños, entre otros), herramientas y equipo, y servicios (agua, energía eléctrica, teléfono, internet, drenaje, etc.) en el lugar donde se ubicará el proyecto? (Describir según el tipo de actividad del proyecto)
_____________________________________________________________________________
_____________________________________________________________________________
25. ¿Existe algún requerimiento especial para la instalación y puesta en marcha de su proyecto? (contrato de luz con CFE, luz trifásica, conexión a luz, un transformador exclusivo, instalación de paneles solares, mejora del acceso caminero para la entrega de la maquinaria, etc.) Aplica solo para Proyectos Económicos con Impacto Comunitario y Regional
_____________________________________________________________________________
26. ¿Los terrenos dónde instalarán el proyecto son ejidales, comunales, privados, o qué tipo de propiedad o posesión tienen? (mencione si es un terreno comunitario o es de algún integrante del proyecto) No aplica para Proyectos comunitarios y regionales de turismo de naturaleza, en modalidad de plan de negocios.
_____________________________________________________________________________
_____________________________________________________________________________
27. ¿Qué acciones se plantea para la conservación, protección y cuidado de los recursos naturales?
_____________________________________________________________________________
_____________________________________________________________________________
28. De acuerdo con el tipo de proyecto, ¿Cuáles son las condiciones ambientales que influyen positiva y negativamente en el proyecto?
_____________________________________________________________________________
_____________________________________________________________________________
29. ¿Se requiere permisos para la instalación de su proyecto? Si ( ) No ( ). En caso afirmativo ¿Qué permisos requieren para la instalación de su proyecto? (Especificar el nombre de los permisos e identificar aquellos con los que cuenta y los que requieren tramitar) No aplica para planes de negocios de Proyectos comunitarios y regionales de turismo de naturaleza.
| Nombre del permiso | Estatus |
| Vigente | En trámite | No vigente | No se cuenta |
| | | | | |
| | | | | |
| | | | | |
| | | | | |
III.1. Las siguientes preguntas aplican solo para la Modalidad de Proyectos comunitarios y regionales de turismo de naturaleza:
30. ¿El proyecto cuenta con un centro emisor turístico? Si ( ) No ( ), en su caso, ¿cuál(es)?
_____________________________________________________________________________
_____________________________________________________________________________
31. El lugar donde se pretende instalar el proyecto, ¿cuenta con un producto ancla o destino turístico cercano? Si ( ) No ( ), en su caso, ¿cuál(es)? (Centro de playa, pueblo mágico, ciudades patrimonio, zonas arqueológicas, atractivos naturales, sedes de prácticas culturales, rutas gastronómicas, entre otros)
_____________________________________________________________________________
_____________________________________________________________________________
32. ¿El proyecto considera en sus productos y servicios turísticos el aprovechamiento de los atractivos naturales, culturales, históricos y gastronómicos? Si ( ) No ( ), en su caso, ¿cuál(es)?
_____________________________________________________________________________
_____________________________________________________________________________
33. ¿El proyecto promueve el conocimiento tradicional en sus productos o servicios turísticos? Si ( ) No ( ), en su caso, ¿cuál(es)? (Medicina tradicional, temazcal, textil, talleres artesanales, entre otras prácticas tradicionales que se promuevan)
_____________________________________________________________________________
_____________________________________________________________________________
34. ¿Los planos arquitectónicos de la infraestructura turística atienden las necesidades del proyecto de la comunidad? Si ( ) No ( ). Aplica para el tema de infraestructura y equipamiento.
_____________________________________________________________________________
_____________________________________________________________________________
35. ¿Quién realizará la construcción y/o rehabilitación de la infraestructura turística? Aplica para el tema de infraestructura y equipamiento.
_____________________________________________________________________________
_____________________________________________________________________________
III.3. Las siguientes preguntas aplican solo para la Modalidad de Proyectos para la implementación de acciones de mitigación y adaptación a los efectos del cambio climático:
36. De los recursos naturales con los que cuenta su comunidad, ¿cuáles de ellos se asocian a las principales actividades cotidianas?
_____________________________________________________________________________
_____________________________________________________________________________
37. ¿De estos recursos naturales, cuál de ellos considera que está en riesgo y por qué?
_____________________________________________________________________________
_____________________________________________________________________________
38. ¿El proyecto atiende alguno de estos recursos naturales que está en riesgo? Si ( ) No ( ) Por qué:
_____________________________________________________________________________
_____________________________________________________________________________
39. A través de qué actividades se pretenden atender (se puede seleccionar más de una):
Conservación ( ) reforestación ( ) protección ( ) regeneración ( ) restauración ( ) rehabilitación ( ) mantenimiento ( ) monitoreo ( ) otros: ¿cuál?______________________________________________
_____________________________________________________________________________
40. Con la puesta en marcha del proyecto, ¿Qué beneficios tendrá su comunidad?
_____________________________________________________________________________
_____________________________________________________________________________
41. ¿Qué amenazas tiene la puesta en marcha del proyecto?
_____________________________________________________________________________
_____________________________________________________________________________
42. ¿El área donde se implementará el proyecto cuenta con las condiciones necesarias para su puesta en marcha?
_____________________________________________________________________________
_____________________________________________________________________________
IV. VALIDACIÓN ECONÓMICA
43. ¿Cuánto recurso están solicitando al INPI? ______________________________________________
_____________________________________________________________________________
44. Revisar, validar y firmar los conceptos de inversión que están solicitando al INPI (Deberá anexar al final de la presente minuta el desglose presupuestal validado por la Comunidad).
_____________________________________________________________________________
_____________________________________________________________________________
45. Describan si realizarán alguna aportación al proyecto (mano de obra, en especie, materiales de la región y/o en efectivo. Para la aportación en efectivo indicar el monto.)
_____________________________________________________________________________
_____________________________________________________________________________
46. Además del INPI, ¿tendrán aportación económica de otras instancias o dependencias municipal o estatal o federal y con qué monto?
_____________________________________________________________________________
_____________________________________________________________________________
47. ¿Cómo eligieron a los proveedores para solicitar las cotizaciones?
_____________________________________________________________________________
_____________________________________________________________________________
48. ¿Existen proyectos similares en la comunidad?, De ser el caso, señalar si han existido beneficios positivos en el desarrollo en la comunidad.
_____________________________________________________________________________
_____________________________________________________________________________
Describa el producto final o servicio que va a ofrecer su proyecto, lo que van a vender, y qué lo hace diferente con respecto a los que se ofrecen actualmente en el mercado o cómo se complementan con las ya existentes (No aplica para Proyectos para la implementación de acciones de mitigación y adaptación a los efectos del cambio climático y planes de negocios de Proyectos comunitarios y regionales de turismo de naturaleza)
_____________________________________________________________________________
_____________________________________________________________________________
49. Describa brevemente el proceso productivo para obtener el producto del proyecto (aplica sólo para Proyectos económicos con impacto comunitario y regional).
_____________________________________________________________________________
_____________________________________________________________________________
50. ¿Cuántas piezas producirán por semana/mes/ciclo de producción? (aplica sólo para Proyectos económicos con impacto comunitario y regional)
_____________________________________________________________________________
_____________________________________________________________________________
51. ¿En dónde pretenden vender su producto? (señale si es mercado local, regional, estatal u otros o si tienen compradores potenciales, contratos de venta) (aplica sólo para Proyectos económicos con impacto comunitario y regional)
_____________________________________________________________________________
_____________________________________________________________________________
52. Describa ¿cómo trasladarán su producto desde el lugar donde lo producen hasta el lugar donde lo comercializarán? (aplica sólo para Proyectos económicos con impacto comunitario y regional)
_____________________________________________________________________________
_____________________________________________________________________________
53. De acuerdo con lo que van a producir o el servicio que se va a ofrecer ¿cuánto gastan por semana/mes/ciclo productivo?) (No aplica para Proyectos para la implementación de acciones de mitigación y adaptación a los efectos del cambio climático y planes de negocios de Proyectos comunitarios y regionales de turismo de naturaleza)
_____________________________________________________________________________
_____________________________________________________________________________
54. Conforme al precio actual o proyectado ¿cuánto será el ingreso por semana/mes/ciclo productivo? (señale si los ingresos son por venta o por otros conceptos) No aplica para Proyectos para la implementación de acciones de mitigación y adaptación a los efectos del cambio climático y planes de negocios de Proyectos comunitarios y regionales de turismo de naturaleza)
_____________________________________________________________________________
_____________________________________________________________________________
55. ¿Cuál será la ganancia estimada conforme a las dos preguntas anteriores? No aplica para Proyectos para la implementación de acciones de mitigación y adaptación a los efectos del cambio climático y planes de negocios de Proyectos comunitarios y regionales de turismo de naturaleza)
_____________________________________________________________________________
_____________________________________________________________________________
56. ¿Cómo y dónde pretenden comercializar u ofertar el producto o servicio turístico? (Aplica solo para Proyectos comunitarios y regionales de turismo de naturaleza, excepto el tema de planes de negocios)
_____________________________________________________________________________
_____________________________________________________________________________
| RESULTADO DE LA VALIDACIÓN | SI | NO |
| 1. ¿Los integrantes conocen y participaron en la elaboración del proyecto? | | |
| 2. ¿Se valida la organización social para realizar las actividades planteadas? | | |
| 3. ¿La información proporcionada por la comunidad corresponde con lo descrito en el proyecto? | | |
| 4. ¿Los objetivos y metas son congruentes con el proyecto? | | |
| 5. ¿El proyecto es congruente entre el tipo de apoyo y el número de integrantes? | | |
| 6. ¿El proyecto corresponde a la vocación productiva o medioambiental o turística de los integrantes de la comunidad? | | |
| 7. En su caso, ¿Los temas descritos de la capacitación y/o asistencia técnica son congruentes y suficientes con las necesidades del proyecto? | | |
| 8. ¿Los conceptos de inversión son adecuados con el proyecto? | | |
| 9. ¿Hay congruencia entre las cotizaciones de los conceptos de inversión solicitados y su precio de mercado? | | |
| 10. ¿Se valida el proceso de distribución y comercialización? (No aplica para Proyectos para la implementación de acciones de mitigación y adaptación a los efectos del cambio climático y planes de negocios de Proyectos comunitarios y regionales de turismo de naturaleza) | | |
| 11. ¿Las ganancias son congruentes con la actividad a desarrollar? (No aplica para Proyectos para la implementación de acciones de mitigación y adaptación a los efectos del cambio climático y planes de negocios de Proyectos comunitarios y regionales de turismo de naturaleza) | | |
| 12. ¿Hay congruencia entre el terreno y/o la infraestructura y/o el equipamiento con los que cuenta la Comunidad y los conceptos de inversión solicitados? (No aplica para planes de negocios de Proyectos comunitarios y regionales de turismo de naturaleza) | | |
| 13. ¿Las condiciones ambientales y climáticas son adecuadas para el desarrollo del proyecto? | | |
| 14. ¿Existen las condiciones sociales, políticas y de seguridad para la correcta instalación y ejecución del proyecto? | | |
Como resultado de la revisión y análisis de información, se hace la siguiente conclusión de la visita de campo:
Sin observaciones: ___________
Con observaciones: ___________
En caso de que el resultado sea "Con observaciones" se deberá especificar cuáles son las observaciones que afectarían el desarrollo del proyecto:
_____________________________________________________________________________
_____________________________________________________________________________
Se da lectura a lo descrito como visita y desarrollo de la reunión y no habiendo otro asunto que tratar se cierra la presente minuta siendo las_________ horas del mismo día, mes y año de su inicio, firmando los que en ella intervinieron.
| Responsable de la validación por parte del INPI | | Vo Bo por la Autoridad Comunitaria |
| Nombre, firma y cargo | | Nombre, firma cargo, y sello |
| Nombre, firma y cargo | | Nombre, firma cargo, y sello |
Firma por el Comité de Seguimiento
| Presidente(a) (Nombre y Firma) | | Secretario(a) (Nombre y Firma) |
| | | |
| Tesorero(a) (Nombre y Firma) | | Titular de Contraloría Social (Nombre y Firma) |
| | | |
| Vocal de Contraloría Social (Nombre y Firma) | | |
Firma por los integrantes de la Comunidad que participaron en la validación
Nota: Anexar memoria fotográfica de la visita de campo, que incluya las personas presentes en la entrevista, infraestructura, equipo o equipamiento, lugar donde se ubica o ubicará el proyecto, entre otros aspectos que reflejen las condiciones actuales del sitio o proyecto propuesto para su apoyo.
Formato PC_C01 "Consentimiento de difusión"
Formato PC_C02 "Participación comunitaria"
Anexo 2. Mecánica operativa de los Apoyos para el acceso efectivo de personas y comunidades indígenas y afromexicanas a la jurisdicción del Estado. 2.1. Fundamento Legal.
Artículo 2, apartado A, fracciones I, II y XI, y apartados B, C y D de la Constitución Política de los Estados Unidos Mexicanos;
Artículos 3, 4 fracciones III, IV, VI, IX, X, XII, XIII, XV, XVII, XX, XXII, XXXVI, y XLVIII, de la Ley del Instituto Nacional de los Pueblos Indígenas;
Ley General de Responsabilidades Administrativas;
Ley Federal de Presupuesto y Responsabilidad Hacendaria y su Reglamento;
Presupuesto de Egresos de la Federación para el ejercicio fiscal correspondiente;
Manual General de Organización del Instituto Nacional de los Pueblos Indígenas, y
Numeral 4.2. de las Reglas de Operación del PROBIPI a cargo del Instituto Nacional de los Pueblos Indígenas, para el ejercicio fiscal 2025.
2.2. Unidad Administrativa Responsable de la Operación.
OR, CCPI y Oficinas Centrales del Instituto Nacional de los Pueblos Indígenas, cuyas funciones están delimitadas en el referido fundamento legal.
2.3. Etapa de Programación y Presupuestación.
La CGDI elaborará el proyecto de presupuesto para el ejercicio fiscal correspondiente, el cual deberá ser aprobado por la CGAF y validado por la SHCP, así como autorizarse en el Decreto de Presupuesto de Egresos de la Federación.
Las Unidades Administrativas (OR y los CCPI), serán las responsables del seguimiento de la aplicación de los recursos transferidos y atenderán bajo su responsabilidad la ejecución de las acciones en términos que para tal efecto determinen las ROP.
2.4. Etapa de Difusión.
A partir de la entrada en vigor de las ROP y anexos aplicables del PROBIPI a cargo del INPI, para el ejercicio fiscal 2025, se difundirán por medio de la página web (https://www.gob.mx/inpi), el Sistema de Radiodifusoras Culturales Indígenas del Instituto (SRCI), y difusión directa por las OR y CCPI.
Para el caso del apoyo emergente para la sobrevivencia familiar con énfasis de apoyo a mujeres indígenas y afromexicanas en situación de desplazamiento forzado interno o carencia del mínimo vital humano, se realizará un proceso de difusión focalizado a través de las OR y CCPI.
2.5. Descripción de las modalidades.
2.5.1. Apoyo para la liberación de personas privadas de su libertad por violación al derecho fundamental de efectivo acceso a la jurisdicción del Estado o porque su libertad implique la posibilidad de gozar otros derechos fundamentales.
Este apoyo se encuentra dirigido a las personas indígenas y afromexicanas privadas de su libertad que se encuentren en posibilidad de ser excarceladas de conformidad con la legislación en materia penal y de los sistemas normativos indígenas o afromexicanos, así como aquellas que enfrenten un proceso judicial fuera de algún centro de reclusión y estén en posibilidades de alcanzar su libertad plena a través de algún medio alternativo de solución de controversia.
El objetivo del presente apoyo es otorgar recursos económicos para que las personas alcancen su excarcelación o plena libertad a fin de que gocen plenamente de sus derechos fundamentales o para que mejoren las condiciones de vida de su núcleo familiar cercano.
2.5.2. Apoyo para la interpretación y traducción en lenguas indígenas, así como para peritajes sobre identidad e institucionalidad indígena.
Este apoyo se otorga a personas indígenas que actúen como intérpretes o traductoras en casos que involucren personas y comunidades hablantes de alguna lengua indígena, para garantizar sus derechos lingüísticos.
De igual manera se otorga a personas expertas y con capacidad para emitir peritajes sobre identidad e institucionalidad en casos que involucren personas y comunidades indígenas y afromexicanas, en los que su especificidad cultural sea fundamental para su acceso a la justicia, garantizándoles una defensa adecuada y apoyo técnico necesario para la defensa de sus derechos.
El objetivo del presente apoyo es otorgar recursos económicos para garantizar derechos lingüísticos de las personas y comunidades indígenas y afromexicanas, así como para que se provean peritajes que ilustren su cultura e identidad o medios de defensa que le garanticen el acceso a la justicia.
2.5.3. Apoyo emergente para la sobrevivencia familiar con énfasis de apoyo a mujeres indígenas y afromexicanas en situación de desplazamiento forzado interno o de carencia del mínimo vital humano.
Este apoyo se encuentra dirigido a grupos de mujeres indígenas y/o afromexicanas en situación de desplazamiento forzado interno o por carencia del mínimo vital humano; así como apoyo a personas en estado de necesidad o en situación que ponga en riesgo su sobrevivencia por alguna causa o hecho de fuerza mayor justificada.
El objetivo del presente apoyo es otorgar recursos económicos a las personas indígenas y afromexicanas que se encuentren en las situaciones antes descritas, a fin de mitigar sus condiciones de vida o salvaguardar su integridad.
2.6. Requisitos.
Los requisitos correspondientes se encuentran establecidos en el numeral 4.2.2 de la ROP.
2.7. Criterios de Elegibilidad y Priorización.
Serán criterios para determinar la idoneidad, así como para resolver la prioridad y prelación, los siguientes criterios generales:
a) Los apoyos se otorgarán en beneficio de las personas indígenas y afromexicanas que cumplan con los requisitos establecidos en las presentes ROP;
b) La asignación de apoyos está sujeta a la disponibilidad presupuestal;
c) Ninguna persona servidora pública del INPI podrá formar parte de la instancia postulante, gestionar los apoyos, ni recibir pago alguno por colaborar en los mismos. Asimismo, la persona servidora pública que deje de desempeñar su empleo, cargo o comisión, deberá observar lo establecido en los artículos 55 y 56 de la Ley General de Responsabilidades Administrativas;
d) Que sea solicitado por alguna dependencia encargada de la atención a víctimas o de la protección a los Derechos Humanos, y
e) Los demás que se encuentran en los Procedimientos descritos de los tipos de apoyo correspondientes.
Además de los criterios antes señalados, se observarán los criterios específicos en los siguientes casos:
Respecto al apoyo para la liberación de personas privadas de su libertad por violación al derecho fundamental de efectivo acceso a la jurisdicción del Estado o porque su libertad implique la posibilidad de gozar otros derechos fundamentales.
a) No se apoyarán los delitos de acoso sexual, abuso sexual, violación, violencia intrafamiliar o faltas que afecten directamente a mujeres, niños, niñas y/o adolescentes, así como aquellos delitos y faltas que afecten los intereses de la comunidad. De igual manera las multas por embriaguez o faltas que atenten contra las buenas costumbres, la moral y libertad sexual no serán susceptibles de apoyo.
b) En el marco del pluralismo jurídico y en términos de la fracción II del apartado A del Artículo 2 Constitucional y del artículo 7 de la Ley del Instituto Nacional de los Pueblos Indígenas, el INPI valorará brindar apoyo económico, por única ocasión a la persona sancionada, para garantizar las reparaciones del daño impuestas por autoridades comunitarias o por la Asamblea General, competentes, en los casos en que los apoyos resuelvan o prevengan un conflicto social.
c) El monto del apoyo económico se otorgará, atendiendo a los resultados del Diagnóstico socio- jurídico derivado de la visita de campo realizada por la unidad responsable de brindar seguimiento. Se atenderán preferentemente las solicitudes formuladas por autoridades comunitarias.
d) Se dará prioridad a todos aquellos asuntos relacionados con la Ley de amnistía Federal y estatales.
En cuanto al apoyo para la interpretación y traducción en lenguas indígenas, así como para peritajes sobre identidad e institucionalidad indígena.
a) No se otorgarán apoyos acordados directamente entre la persona intérprete-traductora y la autoridad.
b) Tendrán preferencia los apoyos a intérpretes cuando se requiera su participación en subsecuentes diligencias o intervenciones. En estos casos, no se requerirá de nueva solicitud, bastará con que la autoridad requirente informe a través de un medio oficial con oportunidad de dicha situación.
c) Tratándose de peritajes sobre identidad e institucionalidad indígena y afromexicana y medios de defensa, serán apoyados preferentemente los que tiendan a establecer criterios relevantes sobre alguno de los derechos de los pueblos indígenas y afromexicanos, por lo que se preferirá a personas peritas y abogadas conocedoras de la lengua y cultura del pueblo o comunidad de que se trate.
Para el caso de apoyo emergente para la sobrevivencia familiar con énfasis de apoyo a mujeres indígenas y afromexicanas en situación de desplazamiento forzado interno o de carencia del mínimo vital humano.
a) Tendrán preferencia de atención las solicitudes de mujeres indígenas y/o afromexicanas que se encuentren en situación de desplazamiento forzado interno, o por carencia del mínimo vital humano por encontrarse en estado de necesidad o en situación que ponga en riesgo su sobrevivencia por alguna causa o hecho de fuerza mayor justificada, que requieran el apoyo.
b) Asimismo, cuando el apoyo sea solicitado por autoridades federales, estatales, municipales u Organismos Públicos Nacionales e Internacionales, se dará prioridad a las solicitudes en donde exista una situación de gravedad y urgencia o riesgo de daño irreparable a sus derechos, emitidos mediante una medida cautelar o recomendación de Derechos Humanos.
2.8. Procedimiento.
2.8.1. Vías para la integración.
a) La parte interesada o las instancias jurisdiccionales o administrativas competentes podrán acudir a las Unidades Responsables a solicitar el apoyo correspondiente a que se refiere la presente mecánica de operación;
b) Se podrán otorgar apoyos por mandato de las instancias protectoras de Derechos Humanos, y
c) El INPI, con base a sus atribuciones, determinará el otorgamiento de apoyos cuando tenga conocimiento o detecte cualquiera de las necesidades o problemáticas a los que van dirigidos los diferentes tipos de apoyo.
2.8.2. Etapas del procedimiento.
2.8.2.1. Solicitud o notificación.
El procedimiento para el otorgamiento de apoyos a que se refiere la presente mecánica operativa se iniciará a solicitud de parte interesada o a petición de las autoridades administrativas y jurisdiccionales que presenten en la Unidad Administrativa del INPI correspondiente, cumpliendo los criterios y requisitos de las ROP, así como lo dispuesto en el presente Anexo. Asimismo, las Unidades Administrativas cuando identifiquen alguna necesidad o problemática podrán definir acciones para otorgar dichos apoyos, recabando los elementos necesarios para cumplir los criterios y requisitos.
2.8.2.2. Aclaración o requerimiento de más información.
En caso necesario, el INPI, dentro de los 5 días hábiles siguientes a la recepción de la solicitud, podrá solicitar la aclaración o requerir más información a la persona o instancia solicitante, notificándole por escrito. Por su parte, el o la peticionaria dispondrá del mismo plazo para ampliar, precisar o aportar la información que le sea requerida.
2.8.2.3. Realización de diagnóstico y censo.
En los casos del apoyo para la liberación de personas, preferentemente, dentro de los diez días hábiles posteriores a la fecha en que se reciba formalmente la solicitud, el personal del INPI realizará un Diagnóstico socio- jurídico mediante entrevista a la posible persona beneficiaria, con la finalidad de obtener información jurídica, social, cultural y económica; además de asegurar preferentemente el aval de la comunidad para acceder al apoyo.
Tratándose de apoyos para la sobrevivencia familiar, se deberá integrar un censo y diagnóstico de necesidades de las personas que se encuentren en las condiciones de desplazamiento forzado interno o por carencia del mínimo vital humano por encontrarse en estado de necesidad o en situación que ponga en riesgo su sobrevivencia. Para este efecto se podrá designar a una persona promotora para la eficaz implementación de estos apoyos.
2.8.2.4. Opinión de la Oficina de Representación.
La OR analizará las particularidades del asunto y emitirá su opinión sobre la procedencia del tipo de apoyo que corresponda, la que remitirá mediante oficio a la CGDI con la documentación que lo sustente.
2.8.2.5. Dictaminación o decisión.
Cumplidas las etapas antes señaladas y una vez integrado el expediente, se someterán a la valoración y dictaminación de un "Comité de acceso efectivo a la jurisdicción del Estado" quién determinará la procedencia o improcedencia del apoyo solicitado para liberación de personas privadas de su libertad y apoyo emergente para la sobrevivencia familiar.
Las solicitudes de estos apoyos podrán ser dictaminadas durante todo el ejercicio fiscal, en los casos autorizados y tratándose de periodos donde las disposiciones presupuestales requieran la autorización de instancias externas, corresponderá a las URP realizar los procedimientos administrativos, y solicitudes correspondientes para dar continuidad al trámite de los apoyos, sin que ello implique un compromiso de pago, ya que estará sujeto a las respuestas de las autoridades competentes.
El Comité de referencia se constituirá preferentemente por una persona representante de la CGDI, como área responsable y servidores (as) públicos (as) de la CGPIE, y CGAJ del INPI y del Órgano Interno de Control (OIC) en el INPI, estos dos últimos con el carácter de asesores. Dicho Comité sesionará las veces que sea necesario en forma presencial o virtual.
Tratándose del apoyo para la liberación de personas privadas de su libertad, el INPI procurará la liberación haciendo corresponsable a la persona solicitante o sus familiares; excepcionalmente podrá otorgar hasta el cien por ciento (100%) del apoyo solicitado, de acuerdo con las particularidades del asunto. En estos casos, la solicitud deberá resolverse en un plazo no mayor a treinta días hábiles, siempre que los plazos legales y administrativos así lo permitan.
Respecto al apoyo para personas intérpretes o traductoras en la lengua y variante requerida, así como del apoyo para peritajes y medios de defensa, cumplidas las etapas anteriores e integrado debidamente el expediente, la CGDI determinará la procedencia o improcedencia. De resultar procedente la solicitud, el INPI propondrá a la persona intérprete o traductora ante la instancia solicitante o bien, indicará qué persona realizará la traducción del material.
En caso de no ubicar a alguna persona que cubra el perfil requerido y/o que no esté en condiciones de participar con ese carácter, o se carezca de suficiencia presupuestal, se notificará por escrito a la autoridad solicitante la imposibilidad para proporcionar el apoyo, dentro del plazo legal indicado en el requerimiento.
En todos los casos, de resultar improcedente el apoyo a las solicitudes que correspondan, se notificará por escrito a la persona solicitante dentro del plazo de cinco días hábiles. En caso de no obtener respuesta por parte del INPI, se entenderá resuelto de manera improcedente.
2.8.2.6. Formalización de apoyo.
Aprobada la solicitud se formalizará el otorgamiento del apoyo que corresponda a través de los siguientes instrumentos:
a) Carta compromiso.- La persona beneficiaria del apoyo para la interpretación y traducción en lenguas indígenas firmará la carta compromiso (ID_A1 "Carta Compromiso) en la que conste que habrá de realizar con eficacia y eficiencia la labor encomendada.
b) Convenio.- En los casos de apoyo emergente para la sobrevivencia familiar, la Unidad Operativa correspondiente, suscribirá con las personas beneficiarias un convenio (ID_A3 "Convenio de Concertación") en el que consten las particularidades del apoyo institucional, derechos y obligaciones de las partes.
El INPI se podrá vincular con las instituciones competentes, a fin de suscribir los instrumentos jurídicos que le permitan proporcionar los apoyos referidos en mejores condiciones.
2.8.2.7. Ministración del apoyo.
La entrega de recursos fiscales a las instancias solicitantes se realizará mediante transferencia electrónica a cuenta bancaria a nombre de la comunidad, persona o autoridad que resulte beneficiaria. En el caso del apoyo emergente para la sobrevivencia familiar, la cuenta bancaria deberá ser mancomunada a nombre de al menos dos personas responsables de operar el apoyo.
2.8.3. Integración de Expediente.
Para control de los asuntos atendidos y a fin de estar en posibilidad de dar respuesta a diversos requerimientos de información, el Instituto a través de sus Unidades Administrativas integrará un expediente, el cual se deberá remitir de manera electrónica a la URP, mismo que debe contener lo siguiente:
a) Solicitud de apoyo;
b) Todos los documentos que constituyan evidencia documental o electrónica del cumplimiento de los requisitos establecidos en el numeral 4.2.2 de la ROP, requerimientos y documentación complementaria que se requiera;
c) Acta o minuta de dictaminación favorable en los apoyos que corresponda;
d) Instrumento Jurídico original, y
e) Comprobación de recursos.
2.8.4. Etapa de Seguimiento e informes.
Las OR y los CCPI informarán mensual, trimestral y anualmente al área responsable en Oficinas Centrales con el propósito de contar con la información y seguimiento necesario para atender los requerimientos de información. En el tipo de apoyo emergente para la sobrevivencia familiar, solo será necesario un informe final por parte de la Unidad Administrativa correspondiente.
Como parte del seguimiento en la ejecución en materia de liberación de personas privadas de su libertad por violación al derecho fundamental de efectivo acceso a la jurisdicción del Estado, la OR y los CCPI presentarán informes anuales en el formato establecido para ello, registrando la recuperación de garantías que se lleven a cabo, cuando la situación jurídica del caso específico lo permita; en términos de lo dispuesto por el artículo 75 fracción X de la Ley Federal de Presupuesto y Responsabilidad Hacendaria.
Cuando jurídicamente resulte procedente la recuperación de la garantía exhibida en el tipo de apoyo para la liberación de personas privadas de su libertad, el INPI realizará las gestiones de recuperación ante la instancia correspondiente con la finalidad de reintegrar los recursos a la Tesorería de la Federación (TESOFE). Para lo anterior, necesariamente la persona beneficiaria o su defensor(a) público(a), solicitarán a la autoridad la constancia por la que se acredite que los recursos económicos fueron aportados por el INPI, ya sea en su totalidad o parcialmente. Asimismo, en los casos de personas imputadas que hayan sido apoyadas por el INPI, cuyos asuntos concluyan con una sentencia condenatoria que conceda un sustitutivo de la pena privativa de la libertad que requiera la exhibición de garantía, se podrán aplicar montos complementarios, siempre que no se rebase el monto máximo de apoyo establecido.
Todos los recursos económicos no ejercidos y recuperados se reintegrarán a la TESOFE de acuerdo con lo previsto en el artículo 54, párrafo tercero de la Ley referida.
2.9. Diagramas de flujo
2.9.1. Apoyo para la liberación de personas privadas de su libertad por violación al derecho fundamental de efectivo acceso a la jurisdicción del estado o porque su libertad Implique la posibilidad de gozar otros derechos fundamentales
2.9.2. Apoyo para la interpretación y traducción en lenguas indígenas, así como para peritajes sobre identidad e institucionalidad indígena.
2.9.3. Diagrama de flujo de peritajes sobre identidad e institucionalidad indígena.
2.9.4. Apoyo emergente para la sobrevivencia familiar con énfasis de apoyo a mujeres indígenas y afromexicanas en situación de desplazamiento forzado interno o de carencia del mínimo vital humano
Formato ID_A1 "Carta Compromiso"
APOYO PARA TRADUCCIÓN E INTERPRETACIÓN EN LENGUAS INDÍGENAS
CARTA COMPROMISO
Lugar y fecha ___________
C.
Representante del INPI/Directora o Director de
Presente:
Por este conducto, la persona que suscribe y firma al calce, manifiesta que autoriza al Instituto Nacional de los Pueblos Indígenas para que, en caso de ser apoyada para participar con el carácter de intérprete-traductor en lengua Indígena , me comprometo a participar en_______________ ante ______ el día y la hora señalada para atender el requerimiento formulado por , relacionado con el asunto ________________.
De igual manera me comprometo a:
a) Realizar las actividades solicitadas por la instancia competente con el carácter de intérprete-traductor,
b) Toda vez que el acceso a los apoyos depende de la asignación de recursos federales, resulta indispensable que el beneficiario compruebe el cumplimiento de las metas convenidas para su otorgamiento, por lo que se compromete a presentar la documentación comprobatoria de la actividad realizada en un plazo máximo de 5 días hábiles, contados a partir del día siguiente en el que haya prestado el apoyo, sin embargo, dichos apoyos no constituyen una remuneración a un servicio personal ni subordinado, de manera que no representan un salario o relación laboral con el Instituto, y
c) Mantener la reserva de la información institucional de los asuntos en los que se participe.
A t e n t a m e n t e.
Formato ID_A3 "Convenio de Concertación"
MODELO DE CONVENIO DE CONCERTACIÓN DEL APOYO EMERGENTE PARA LA SOBREVIVENCIA FAMILIAR CON ÉNFASIS DE
APOYO A MUJERES INDÍGENAS Y AFROMEXICANAS EN SITUACIÓN DE DESPLAZAMIENTO FORZADO INTERNO O DE
CARENCIA DEL MÍNIMO VITAL HUMANO
CONVENIO DE CONCERTACIÓN QUE CELEBRAN, POR UNA PARTE, EL INSTITUTO NACIONAL DE LOS PUEBLOS INDÍGENAS, A QUIEN EN LO SUCESIVO SE LE DENOMINARÁ "EL INSTITUTO", REPRESENTADO POR EL C. ____________ EN SU CARÁCTER DE ____________, Y POR LA OTRA, EL GRUPO DE MUJERES INDÍGENAS EN SITUACIÓN DE DESPLAZAMIENTO FORZADO INTERNO O POR CARENCIA DEL MÍNIMO VITA HUMANO, A QUIEN EN ADELANTE SE DENOMINARÁ "EL GRUPO DE MUJERES" REPRESENTADO POR (Nombre completo de las personas designadas por el grupo de en el Acta de Asamblea del Grupo) __________, ___________ Y ___________EN SUS RESPECTIVOS CARÁCTERES DE __________, ___________ Y ___________, MISMOS QUE CUANDO ACTUEN EN CONJUNTO SE LES DENOMINARÁ "LAS PARTES", EN EL MARCO DEL APOYO EMERGENTE PARA LA SOBREVIVENCIA FAMILIAR CON ÉNFASIS DE APOYO A MUJERES INDÍGENAS Y AFROMEXICANAS EN SITUACIÓN DE DESPLAZAMIENTO FORZADO INTERNO O POR CARENCIA DEL MÍNIMO VITAL HUMANO, DEL PROGRAMA PARA EL BIENESTAR INTEGRAL DE LOS PUEBLOS INDÍGENAS A CARGO DEL INSTITUTO NACIONAL DE LOS PUEBLOS INDÍGENAS, EN LO SUCESIVO "EL PROGRAMA", DE CONFORMIDAD CON LOS ANTECEDENTES, DECLARACIONES Y CLÁUSULAS SIGUIENTES:
ANTECEDENTES
I. El artículo 2o. de la Constitución Política de los Estados Unidos Mexicanos en su segundo párrafo establece que:
"[...]
La Nación tiene una composición pluricultural y multiétnica sustentada originalmente en sus pueblos indígenas que son aquellas colectividades con una continuidad histórica de las sociedades precoloniales establecidas en el territorio nacional; y que conservan, desarrollan y transmiten sus instituciones sociales, normativas, económicas, culturales y políticas, o parte de ellas.
[...]"
Asimismo, en el marco de una nueva relación de los pueblos y comunidades indígenas con el Estado mexicano, en el citado artículo, en su párrafo sexto, se establece lo siguiente:
[...]
Se reconoce a los pueblos y comunidades indígenas como sujetos de derecho público con personalidad jurídica y patrimonio propio.
En ese sentido, el mismo precepto, en su apartado A, reconoce el derecho a la libre determinación de los pueblos y comunidades indígenas, como sigue:
"[...]
A. Esta Constitución reconoce y garantiza el derecho de los pueblos y las comunidades indígenas a la libre determinación
[...]"
Para tal efecto, en el apartado B del referido artículo, se establece la obligación para los tres órdenes de gobierno de establecer las instituciones y determinar las políticas públicas que garanticen el ejercicio efectivo de los derechos de los pueblos indígenas y afromexicano, y su desarrollo integral, intercultural y sostenible, las cuales deben ser diseñadas y operadas conjuntamente con ellos.
De igual manera, en su apartado B, establece la obligación para la Federación, las entidades federativas y los Municipios, de adoptar las medidas necesarias para hacer efectivos los derechos reconocidos en la Constitución Política de los Estados Unidos Mexicanos con el propósito de eliminar la discriminación, racismo, exclusión e invisibilidad de las que sean objeto los pueblos y comunidades indígenas y afromexicanas.
Asimismo, el penúltimo párrafo de dicho apartado establece:
"La Cámara de Diputados del Congreso de la Unión, las legislaturas de las entidades federativas y los ayuntamientos, en el ámbito de sus respectivas competencias, deberán establecer las partidas específicas en los presupuestos de egresos que aprueben, así como las formas y procedimientos para que los pueblos y comunidades indígenas las administren y ejerzan conforme a las leyes en materia."
A la par, en el apartado C, se reconoce al pueblo y comunidades afromexicanas como parte de la composición pluricultural de la Nación, con los mismos derechos que los pueblos y comunidades indígenas, por lo que se reconoce su derecho a la libre determinación, así como su calidad de sujetos de derecho público, con personalidad jurídica y patrimonio propio.
Por su parte, el Convenio 169 sobre Pueblos Indígenas y Tribales de la Organización Internacional del Trabajo, establece:
Artículo 6
1. Al aplicar las disposiciones del presente Convenio, los gobiernos deberán:
a. ...
b. establecer los medios a través de los cuales los pueblos interesados puedan participar libremente, por lo menos en la misma medida que otros sectores de la población, y a todos los niveles en la adopción de decisiones en instituciones electivas y organismos administrativos y de otra índole responsables de políticas y programas que les conciernan;
c. establecer los medios para el pleno desarrollo de las instituciones e iniciativas de esos pueblos, y en los casos apropiados proporcionar los recursos necesarios para este fin.
..."
La Declaración de las Naciones Unidas sobre los Derechos de los Pueblos indígenas, señala lo siguiente:
"Artículo 4
Los pueblos indígenas, en ejercicio de su derecho a la libre determinación, tienen derecho a la autonomía o al autogobierno en las cuestiones relacionadas con sus asuntos internos y locales, así como a disponer de medios para financiar sus funciones autónomas.
"Artículo 5
Los pueblos indígenas tienen derecho a conservar y reforzar sus propias instituciones políticas, jurídicas, económicas, sociales y culturales, manteniendo a la vez su derecho a participar plenamente, si lo desean, en la vida política, económica, social y cultural del Estado."
"Artículo 39
Los pueblos indígenas tienen derecho a recibir asistencia financiera y técnica de los Estados y por conducto de la cooperación internacional para el disfrute de los derechos enunciados en la presente Declaración."
En el mismo sentido, la Declaración Americana sobre los Derechos de los Pueblos Indígenas, en relación con la personalidad jurídica de los pueblos indígenas, dispone lo siguiente:
"Artículo IX. Personalidad jurídica.
Los Estados reconocerán plenamente la personalidad jurídica de los pueblos indígenas, respetando las formas de organización indígenas y promoviendo el ejercicio pleno de los derechos reconocidos en esta Declaración."
"Artículo XXXVII.
Los pueblos indígenas tienen derecho a recibir asistencia financiera y técnica de los Estados y por conducto de la cooperación internacional para el disfrute de los derechos enunciados en la presente declaración."
II. Que los artículos 1, 42 fracción VII de la Ley Federal de Presupuesto y Responsabilidad Hacendaria disponen:
"Artículo 1.- ...
Los sujetos obligados a cumplir las disposiciones de esta Ley deberán observar que la administración de los recursos públicos federales se realice con base en criterios de legalidad, honestidad, eficiencia, eficacia, economía, racionalidad, austeridad, transparencia, control, rendición de cuentas y equidad de género.
..."
"Artículo 42.- La aprobación de la Ley de Ingresos y del Presupuesto de Egresos se sujetará al siguiente procedimiento:
I. a la VI. ...
VII. La Cámara de Diputados, en el marco de las disposiciones de la presente Ley, podrá prever en el Presupuesto de Egresos los lineamientos de carácter general que sean necesarios a fin de asegurar que el gasto sea ejercido de acuerdo con los criterios establecidos en el párrafo segundo del artículo 1 de esta Ley;
..."
Asimismo, los artículos 74, 75 y 77, con el objeto de asegurar la aplicación eficaz, eficiente, oportuna, equitativa y transparente de los recursos públicos, entre los que se encuentran los de "EL PROGRAMA", deberán sujetarse a reglas de operación que establezcan los requisitos, criterios e indicadores que lo regulen.
III. Que el Decreto de Presupuesto de Egresos de la Federación para el Ejercicio Fiscal 2025, publicado en el Diario Oficial de la Federación el 24 de diciembre de 2024, establece en su artículo 3, fracción XI, que los recursos para la implementación del desarrollo integral, intercultural y sostenible de los pueblos y comunidades indígenas y afromexicanas se señalan en el Anexo 10 de este decreto, en los términos del artículo 2o.de la Constitución Política de los Estados Unidos Mexicanos y conforme al artículo 41, fracción II, inciso j), de la Ley Federal de Presupuesto y Responsabilidad Hacendaria; se presentan desglosados por ramo y programa presupuestario.
De igual manera, en su artículo 24 establece lo siguiente:
"Artículo 24. El ejercicio de las erogaciones para la implementación de los derechos y el desarrollo integral, intercultural y sostenible de los pueblos y comunidades indígenas y afromexicanas a que se refiere el Anexo 10 del presente decreto, se dirigirá al cumplimiento de los derechos y de las obligaciones que señala el artículo 2o., de la Constitución Política de los Estados Unidos Mexicanos.
Para tal efecto, de conformidad con los artículos 42, fracción VII, y 77 de la Ley Federal de Presupuesto y Responsabilidad Hacendaria, las Dependencias y Entidades, al ejecutar dichas erogaciones y emitir reglas de operación, o en su caso, lineamientos, se ajustarán a lo siguiente:
I. Las disposiciones para la operación de los programas que la Administración Pública Federal desarrolle en la materia deben considerar la participación efectiva y directa de los pueblos y comunidades indígenas, contando con la intervención que corresponda al Consejo Nacional de Pueblos Indígenas;
II. En la ejecución de los programas se deben garantizar el reconocimiento de los pueblos y comunidades indígenas como sujetos de derecho público, de conformidad con sus sistemas normativos y con base en sus formas de organización económica, social y cultural;
III. El Ejecutivo Federal, por sí o a través de sus Dependencias y Entidades, podrá celebrar convenios de coordinación con los gobiernos de las Entidades federativas, así como formalizar convenios de concertación de acciones con los municipios, pueblos y comunidades indígenas y afromexicanas, o en su caso, otros instrumentos jurídicos que para tal efecto se celebren para proveer la mejor observancia de las previsiones del presente artículo. Cuando corresponda, los recursos a los que refiere este artículo podrán ser transferidos directamente a los pueblos, municipios y comunidades indígenas y afromexicanas, de conformidad con los convenios que para tal efecto se celebren en términos de las disposiciones aplicables.
La entidad federativa correspondiente participará en el ámbito de sus atribuciones en los convenios o instrumentos jurídicos antes señalados, exclusivamente para que los recursos que se transfieran conforme a lo establecido en el presente párrafo, sean registrados por la entidad federativa en su Cuenta Pública;
IV. Las reglas de operación o lineamientos de los programas operados por las Dependencias y Entidades que atiendan a los pueblos y comunidades indígenas y afromexicanas, deben contener disposiciones que faciliten su acceso a los programas y procurarán reducir los trámites y requisitos existentes;
V. En los programas de infraestructura se dará preferencia a las obras priorizadas en los Planes de Justicia y Desarrollo Regional, y otros procesos de planeación regional, así como a la conclusión de obras iniciadas en ejercicios anteriores y obras de mantenimiento y reconstrucción;
VI. Se buscará la inclusión financiera de las comunidades indígenas y afromexicanas mediante programas de la banca de desarrollo, y
VII. Las Dependencias y Entidades que tengan recursos considerados en el Anexo 10 del presente decreto , deben observar los criterios que emita el Instituto Nacional para Pueblos Indígenas para la implementación y seguimiento de los programas incluidos, así como las opiniones de mejora que, en su caso, emita.
Asimismo, en su artículo 26 establece lo siguiente:
"Artículo 26. En el presente ejercicio fiscal no se comprometerán nuevos proyectos de inversión en infraestructura a los que se refiere el artículo 74, fracción IV, párrafo primero, de la Constitución Política de los Estados Unidos Mexicanos, tal como se observa en el Anexo 4 de este Decreto."
Asimismo, dicho Decreto establece, en su artículo 28, que los programas que deberán sujetarse a reglas de operación son aquellos señalados en el Anexo 25, de este decreto.
IV. Que en términos de lo establecido en el artículo 2o de la Ley del Instituto Nacional de los Pueblos Indígenas, "EL INSTITUTO" tiene como objeto el definir, normar, diseñar, establecer, ejecutar, orientar, coordinar, promover, dar seguimiento y evaluar las políticas, programas, proyectos, estrategias y acciones públicas, para garantizar el ejercicio y la implementación de los derechos de los pueblos indígenas y afromexicano, así como su desarrollo integral y sostenible y el fortalecimiento de sus culturas e identidades.
Asimismo, en sus artículos 3 primer párrafo y 4 fracción XXXVI, establece lo siguiente:
"Artículo 3. Para cumplir los fines y objetivos del Instituto, se reconocen a los pueblos y comunidades indígenas y afromexicanas como sujetos de derecho público; utilizando la categoría jurídica de pueblos y comunidades indígenas en los términos reconocidos por el artículo 2o. de la Constitución Política de los Estados Unidos Mexicanos y los instrumentos internacionales en la materia.
...
Artículo 4. Para el cumplimiento de su objeto, el Instituto tendrá las siguientes atribuciones y funciones:
I. a la XXXV...
XXXVI. Llevar a cabo las transferencias de recursos a los pueblos, comunidades y municipios indígenas, a través de sus autoridades o instituciones representativas para la implementación de sus derechos y su desarrollo integral, intercultural y sostenible;
XXXVII a la XLVIII...".
V. Que con fecha ___ de _______ de 2025, se publicó en el Diario Oficial de la Federación el "ACUERDO POR EL QUE SE MODIFICAN LAS REGLAS DE OPERACIÓN DEL PROGRAMA PARA EL BIENESTAR INTEGRAL DE LOS PUEBLOS INDÍGENAS A CARGO DEL INSTITUTO NACIONAL DE LOS PUEBLOS INDÍGENAS, PARA EL EJERCICIO FISCAL 2025", con el objeto de favorecer la implementación y ejercicio efectivo de los derechos fundamentales de los pueblos indígenas y afromexicanos.
VI. Que en cumplimiento con la definición de Repúblicas y compromisos del Gobierno Federal, se focalizan acciones que contribuyan al logro de los objetivos de los proyectos prioritarios del Gobierno de México.
En ese sentido "EL PROGRAMA" se alinea plenamente con el proyecto para el 2° pide la Cuarta Transformación y se aleja de los paradigmas neoliberales caracterizados por el individualismo, el corporativismo, el integracionismo y el asistencialismo.
VII. Que, de conformidad con las disposiciones emitidas por la SHCP en el marco de la programación y presupuestación del gasto público federal para el ejercicio fiscal 2025, la política de gobierno de la presente administración esta cimentada en el Humanismo Mexicano y se orienta por los principios de prosperidad, igualdad sustantiva, austeridad y honestidad. Al respecto, en términos del artículo 24 de la Ley Federal de Presupuesto y Responsabilidad Hacendaria (LFPRH), se definieron 8 ejes con las directrices para orientar la intervención de la APF, "EL PROGRAMA" está alienado al Eje 2 "Bienestar y Alimentación" el cual concibe el concepto de bienestar no solo como el incremento monetario, sino también como el ejercicio efectivo de los derechos humanos consagrados en la Constitución Política de los Estados Unidos Mexicanos.
VIII. Que los Principios Rectores de los Desplazamientos Internos citados en CNDH, Informe Especial sobre Desplazamiento Forzado Interno (DFI) en México, 2016; señalan en el Principio 4 numeral 2, que, Ciertos desplazados internos, como los niños, especialmente los menores no acompañados, las mujeres embarazadas, las madres con hijos pequeños, las mujeres cabeza de familia, las personas con discapacidades y las personas de edad, tendrán derecho a la protección y asistencia requerida por su condición y a un tratamiento que tenga en cuenta sus necesidades especiales y en el Principio 7, numeral 3 inciso d) que, las autoridades competentes tratarán de hacer intervenir a las personas afectadas, en particular las mujeres, en la planificación y gestión de su reasentamiento.
IX. Que se estableció en el Anexo 2. Mecánica operativa de los Apoyos para el acceso efectivo de personas y comunidades indígenas y afromexicanas a la jurisdicción del Estado, de las Reglas de Operación de Programa para el Bienestar Integral de los Pueblos Indígenas a cargo del Instituto Nacional de los Pueblos Indígenas, para el ejercicio fiscal 2025, que se otorgarán apoyos a grupos de mujeres indígenas y/o afromexicanas en situación de desplazamiento forzado interno o que se encuentren en estado de necesidad o en situación que ponga en riesgo su sobrevivencia por alguna causa o hecho de fuerza mayor justificada, los cuales podrán ser de hasta $2,000,000.00 (Dos millones de pesos 00/100 M.N), y podrán consistir en:
· Vestimenta por persona,
· Productos de higiene personal,
· Alimentación por un periodo mínimo de dos meses, y
· Adquisición de insumos para garantizar un alojamiento digno.
DECLARACIONES
I. De "EL INSTITUTO"
I.I Que es un Organismo Descentralizado de la Administración Pública Federal, no sectorizado, con personalidad jurídica y patrimonio propio, con autonomía operativa, técnica, presupuestal y administrativa, de conformidad con su Ley publicada en el Diario Oficial de la Federación el 4 de diciembre de 2018.
I.II Que tiene como objeto definir, normar, diseñar, establecer, ejecutar, orientar, coordinar, promover, apoyar, fomentar, dar seguimiento y evaluar las políticas, programas, proyectos, estrategias y acciones públicas para garantizar el ejercicio y la implementación de los derechos de los pueblos indígenas y afromexicano, así como su desarrollo integral sostenible y el fortalecimiento de sus culturas e identidades de conformidad con lo dispuesto en la Constitución Política de los Estados Unidos Mexicanos y en los instrumentos jurídicos internacionales de los que el país es parte.
Asimismo, en el artículo 3 de su Ley, establece lo siguiente:
"Artículo 3. Para cumplir los fines y objetivos del Instituto, se reconocen a los pueblos y comunidades indígenas y afromexicanas como sujetos de derecho público; utilizando la categoría jurídica de pueblos y comunidades indígenas en los términos reconocidos por el artículo 2o. de la Constitución Política de los Estados Unidos Mexicanos y los instrumentos internacionales en la materia. ..."
I.III Que "EL PROGRAMA" otorga apoyos para la implementación y ejercicio efectivo de los derechos de los pueblos y comunidades indígenas y afromexicanas, en especial, el derecho de libre determinación y autonomía; el derecho a tierras, territorios y recursos naturales; a contar con sistemas normativos para resolver sus conflictos; a la participación y representación política y al efectivo acceso a la jurisdicción del Estado, así como promover el ejercicio de los derechos de las mujeres indígenas y afromexicanas.
I.IV Que, de manera particular, el Apoyo emergente para la sobrevivencia familiar con énfasis de apoyo a mujeres indígenas y afromexicanas en situación de desplazamiento forzado interno o por carencia del mínimo vital humano, tiene como objetivo mejorar las condiciones de las mujeres indígenas y afromexicanas en situación de desplazamiento forzado interno o por carencia del mínimo vital humano.
I.V Que acorde con lo anterior, y con base en los objetivos y prioridades del Gobierno de México, se encuentra en aptitud de otorgar apoyo económico a "EL GRUPO DE MUJERES", para que se desarrollen acciones en beneficio de mujeres indígenas y afromexicanas en situación de desplazamiento forzado interno o por carencia del mínimo vital humano.
I.VI Que su representante el C.. cuenta con las atribuciones suficientes para suscribir el presente Convenio de conformidad con ___ (El poder general que contiene la escritura número __________de fecha , pasada ante el Notario número_______________, Lic. ______________________________________________ de ____________________________ o con el artículo correspondiente del Estatuto Orgánico INPI).
I.VII Que señala su domicilio para efectos del presente instrumento el ubicado en:
II. De "EL GRUPO DE MUJERES"
II.I Que en términos de los artículos 1o, 2o, apartado A, fracciones I, II, III y VIII, B, fracciones VIII, C y D de la Constitución Política de los Estados Unidos Mexicanos; 21 numeral 3 de la Declaración Universal de Derechos Humanos; 1 y otros del Convenio número 169 de la Organización Internacional del Trabajo relativo a Pueblos Indígenas y Tribales en Países Independientes; 3, 4, 5 y otros de la Declaración de las Naciones Unidas sobre Derechos de los Pueblos Indígenas; 1 del Pacto Internacional de Derechos Civiles y Políticos; 1 del Pacto Internacional de Derechos Económicos, Sociales y Culturales; III, VI, VIII, IX, XXI, XXII, XXIII y otros de la Declaración Americana sobre los Derechos de los Pueblos Indígenas, son integrantes de una comunidad indígena perteneciente al pueblo indígena (nombre del pueblo indígena o afromexicano ejemplo: Otomí)____.
II.II desde el año ___________, "EL GRUPO DE MUJERES" fue desplazado de su comunidad de origen por ___________.
II.III Que "EL GRUPO DE MUJERES" está integrado por _________ familias, con un número total de _______ personas.
II.IV Que con fecha ___________ se celebró una reunión del Grupo de Mujeres en la que se acordó la validez y presentación de la solicitud de apoyo en el marco del Apoyo emergente para la sobrevivencia familiar con énfasis de apoyo a mujeres indígenas y afromexicanas en situación de desplazamiento forzado interno o por carencia del mínimo vital humano, nombrando un Comité responsable de la ejecución de los recursos, integrado por ___________, ___________, ___________ y ___________. Se anexa copia del Acta de Asamblea del Grupo al presente Convenio.
II.V Que señalan como su lugar de asentamiento el ubicado en ___________.
Vistos los antecedentes y declaraciones anteriores, y con fundamento en los artículos 37 y 38 de la Ley de Planeación, y demás aplicables, "LAS PARTES" tienen a bien otorgar las siguientes:
CLÁUSULAS
PRIMERA.- OBJETO. El objeto del presente Convenio es la colaboración entre "LAS PARTES" con el fin de atender la solicitud de apoyo presentado por "EL GRUPO DE MUJERES"; para la adquisición de (señalar alguno de los rubros permitidos en la normatividad, ejemplo: Adquisición de insumos para garantizar un alojamiento digno, y compra de despensas para garantizar la alimentación de "El GRUPO DE MUJERES" por un periodo de 4 meses _____________________________________________________________________
_______________________________________________________________________________________.
Por lo que, "EL INSTITUTO" acuerda aportar recursos a "EL GRUPO DE MUJERES", en el marco del componente Apoyo emergente para la sobrevivencia familiar con énfasis de apoyo a mujeres indígenas y afromexicanas en situación de desplazamiento forzado interno o por carencia del mínimo vital humano.
SEGUNDA.- RECURSO. "EL INSTITUTO" se obliga en términos de "LAS REGLAS DE OPERACIÓN", a aportar la cantidad de $ ___________ (___________ M.N.) que será entregada a "EL GRUPO DE MUJERES", a través de transferencia bancaria en una sola ministración, a la cuenta mancomunada a nombre de dos o más personas designadas por el grupo y mediante la expedición y entrega del recibo simple.
Los recursos aportados por "EL INSTITUTO", se utilizarán exclusivamente para lo señalado en la solicitud. Lo anterior para el cumplimiento de lo siguiente:
(Señalar de manera desglosada los insumos que se adquirirán con el monto autorizado)
TERCERA.- OBLIGACIONES. "EL GRUPO DE MUJERES" se compromete a:
I. Cumplir con lo establecido en "LAS REGLAS DE OPERACIÓN" de "EL PROGRAMA" y la correspondiente Guía de Operación y Procedimiento.
II. Recibir los recursos en una cuenta mancomunada a nombre de _________, _________ y _________, integrantes de "EL GRUPO DE MUJERES", señaladas en el Acta de asamblea del Grupo , que se anexa a este Convenio.
III. Llevar a cabo las acciones señaladas en la solicitud de apoyo. Solamente podrá haber cambios que sean solicitados y argumentados por escrito; la unidad operativa encargada de dar seguimiento al proyecto será la responsable de dar respuesta a este tipo de solicitudes.
IV. Conformar un expediente de la solicitud, que deberá contener todos los documentos y probatorios de la realización del mismo. Deberá incluir:
a) Solicitud,
b) Convenio de concertación y
c) Documentación comprobatoria del correcto ejercicio del gasto, de acuerdo a lo establecido por "EL INSTITUTO" para este fin.
V. Resguardar el expediente del proyecto por 5 (cinco) años, contados a partir del año posterior al del desarrollo del proyecto.
VI. Facilitar y dar acceso a las y los servidores públicos de "EL INSTITUTO", para el seguimiento, evaluación, supervisión y auditoría de éste.
VII. Presentar a "EL INSTITUTO", a través de la Unidad Operativa correspondiente mediante el procedimiento que se indique un informe final sobre las acciones realizadas acompañado de la documentación probatoria del ejercicio de los recursos otorgados.
VIII. En todos los casos, las acciones para el cumplimiento de lo señalado en la solicitud deberán ser coordinadas por integrantes de "EL GRUPO DE MUJERES" que la presenta, con el acompañamiento de la promotora que, en su caso se designe, en ningún caso se podrá sustituir esta responsabilidad con personal externo.
CUARTA.- OBLIGACIÓN DE EL INSTITUTO.- Por su parte, "EL INSTITUTO" se compromete a:
a) Facilitar a "EL GRUPO DE MUJERES" el acceso a las fuentes de información de que dispone, siempre y cuando estén relacionadas con el desarrollo del proyecto y no sean de carácter confidencial, de acuerdo con lo establecido por el artículo 113 de la Ley Federal de Transparencia y Acceso a la Información Pública y 116 de la Ley General de Transparencia y Acceso a la Información Pública.
b) De conformidad con sus atribuciones legales y a solicitud de "EL GRUPO DE MUJERES", brindar orientación de tipo legal y capacitación en el área específica de derechos indígenas, derechos humanos y en materia de ejercicio efectivo de los derechos fundamentales, así como de comprobación de gastos.
QUINTA.- SUPERVISIÓN Y SEGUIMIENTO. "EL GRUPO DE MUJERES" se obliga a informar a la Oficina de Representación de "EL INSTITUTO" o Centro Coordinador de Pueblos Indígenas, cuando se le solicite, sobre las actividades que se estén realizando en la ejecución del apoyo con la finalidad de estar enterado y, en su caso, opinar sobre alguna probable reorientación que requiera evaluar los avances conjuntamente.
Para el cumplimiento del objeto del presente Convenio "EL INSTITUTO" designa para llevar a cabo las acciones de seguimiento a (nombre de la persona servidora pública encargada del seguimiento), en su carácter de _______(cargo) _______; por su parte "EL GRUPO DE MUJERES", designa a _______ (nombre de las responsables designadas) _______.
SEXTA.- SANCIONES. Por tratarse de recursos federales, "EL INSTITUTO" podrá exigir a "EL GRUPO DE MUJERES" el cumplimiento de las obligaciones pactadas en el presente Convenio; el incumplimiento de cualquiera de éstas será causa de rescisión, no participando en futuros procesos de selección; en tal caso "EL GRUPO DE MUJERES" que no aplique los recursos para dar cumplimiento al objeto del Convenio. "EL INSTITUTO" solicitará a "EL GRUPO DE MUJERES" la aclaración de las inconsistencias encontradas, de no presentarlas en un plazo de 5 (cinco) días hábiles a partir de recibida la solicitud, deberá reintegrar a "EL INSTITUTO" el monto total del apoyo entregado.
SÉPTIMA.- EVALUACIÓN EXTERNA E INTERNA. "EL INSTITUTO" podrá llevar a cabo en forma directa o a través de instancias especializadas, las evaluaciones que se consideren apropiadas conforme a sus necesidades y recursos disponibles.
Para ello, se deberá considerar el análisis de la matriz de resultados, así como el seguimiento y monitoreo en la operación de este tipo de apoyo, con el propósito de conocer y retroalimentar las posibles acciones futuras de mejora en su desempeño.
Asimismo, se llevarán a cabo las evaluaciones que se determinen conforme a las disposiciones del Programa Anual de Evaluación, que emita la Secretaría de Hacienda y Crédito Público (SHCP), la Secretaría de la Función Pública y el Consejo Nacional de Evaluación de la Política Pública de Desarrollo Social, para el ejercicio fiscal que corresponda. Al interior de "EL INSTITUTO", la coordinación del proceso estará a cargo del área correspondiente.
OCTAVA.- DEVOLUCIÓN DE LOS RECURSOS. "LAS PARTES" acuerdan que los recursos federales aportados por "EL INSTITUTO" de conformidad con el presente Instrumento, que no sean devengados al 31 de diciembre de 2024, deberán ser reintegrados a "EL INSTITUTO" dentro de los cinco (5) días naturales del ejercicio fiscal siguiente, sin que para ello tenga que mediar petición alguna.
Los recursos federales que, en su caso, no se destinaran a los fines autorizados en el presente Instrumento deberán ser reintegrados a "EL INSTITUTO" dentro de los cinco (5) días naturales siguientes a la fecha en que "EL INSTITUTO" se lo solicite por escrito a "EL GRUPO DE MUJERES".
En los casos de los dos supuestos establecidos en los párrafos anteriores el reintegro deberá incluir los aprovechamientos y rendimientos financieros que generen dichos recursos; situación que habrá de realizar "EL GRUPO DE MUJERES" a través de la Oficina de Representación o Centro Coordinador de Pueblos Indígenas en ______________ de "EL INSTITUTO", para que se realice el reintegro a la Tesorería de la Federación conforme a lo establecido en las disposiciones aplicables.
NOVENA.- AUDITORÍA, CONTROL Y SEGUIMIENTO. Los recursos que la Federación otorga para este Programa podrán ser revisados por la Secretaría de la Función Pública, la Secretaría de Hacienda y Crédito Público, la Auditoría Superior de la Federación y demás instancias que en el ámbito de sus respectivas atribuciones resulten competentes.
DÉCIMA.- BUENA FE. "LAS PARTES" declaran que en el presente Convenio no existe dolo, error, mala fe, violencia o cualquier otro vicio del consentimiento que pudiera anular el mismo y que es la simple manifestación de voluntades y para su interpretación y cumplimiento, así como para todo aquello que no esté expresamente estipulado en el mismo, se resolverá de común acuerdo, teniendo siempre como finalidad alcanzar los objetivos del mismo.
DÉCIMA SEGUNDA.- PROHIBICIÓN DE CESIÓN DE DERECHOS. Ninguna de "LAS PARTES" podrá ceder o transferir parcial o totalmente derechos y obligaciones derivadas del presente Convenio.
DÉCIMA TERCERA.- TERMINACIÓN ANTICIPADA. El presente Convenio podrá darse por terminado cuando así lo determinen "LAS PARTES" de común acuerdo o cuando una de ellas comunique por escrito a la otra con treinta (30) días naturales de anticipación, su deseo de darlo por concluido. Sin embargo, las actividades que se encuentren en curso, correspondientes a los Instrumentos derivados, continuarán hasta su total conclusión.
DÉCIMA CUARTA.- CASO FORTUITO O FUERZA MAYOR. "LAS PARTES" acuerdan que estarán exentas de toda responsabilidad por atraso, demoras o incumplimientos total o parcial de las acciones enmarcadas en el presente Convenio debido a causas de fuerza mayor o caso fortuito, debidamente acreditados.
DÉCIMA QUINTA. CONFIDENCIALIDAD Y TRANSPARENCIA. La información y actividades que se presenten, obtengan y produzcan en virtud del cumplimiento de presente instrumento, deberá atender los principios previstos en la Ley Federal de Transparencia y Acceso a la Información Pública, y en lo aplicable se estará a lo dispuesto por la Ley General de Transparencia y Acceso a la Información Pública y demás disposiciones aplicables, por lo que las "LAS PARTES" se obligan a cumplir con las obligaciones previstas en dichas normas.
DÉCIMA SEXTA.- MODIFICACIONES. "LAS PARTES" acuerdan que el presente Convenio podrá ser modificado o adicionado, bastando para ese propósito adoptar acuerdos por escrito.
DÉCIMA SÉPTIMA.- JURISDICCIÓN. En caso de suscitarse conflicto o controversia respecto de la interpretación y/o cumplimiento de este Convenio, "LAS PARTES" se someterán expresamente a la jurisdicción y competencia de los Tribunales Federales de la Ciudad de México, renunciando a cualquier otro fuero que pudiera corresponderles en razón de sus domicilios presentes o futuros o por cualquier otra causa.
DÉCIMA OCTAVA.- LEYENDA. La papelería, documentación oficial, así como la publicidad y promoción que se utilicen para la ejecución y difusión, deberán incluir la siguiente leyenda: "Este Programa es público, ajeno a cualquier partido político. Queda prohibido el uso para fines distintos a los establecidos en el Programa". Para efectos de lo anterior, deberán tomar en cuenta las características del medio de comunicación.
DÉCIMA NOVENA- SUPREMACÍA DE LA NORMATIVIDAD. Con independencia de lo previsto en el presente instrumento, en caso de cualquier controversia, prevalecerá el contenido de "LAS REGLAS DE OPERACIÓN".
VIGÉSIMA.- VIGENCIA. El presente Convenio surtirá sus efectos a partir del día ___________y se dará por concluido el día ___________________________________________de diciembre de 2025.
Leído que fue el presente Convenio y enteradas las partes de su contenido y alcance legal, lo firman por cuadruplicado en ___________________________, a los ______ días del mes de __________ de 2025.
| Por "EL INSTITUTO" | | Por "EL GRUPO DE MUJERES" |
| _________________________________ C. ___________ Responsable de la Oficina de Representación del INPI en ___________ | | _________________________________ C. ___________ |
| | | |
| _________________________________ C. ___________ Representante del Centro Coordinador de los Pueblos Indígenas en _________. | | _________________________________ C. ___________ |
La presente hoja de firmas corresponde al Convenio de Concertación celebrado entre "EL INSTITUTO" y "EL GRUPO DE MUJERES" para la realización de acciones en el marco del componente Apoyo emergente para la sobrevivencia familiar con énfasis de apoyo a mujeres indígenas y afromexicanas en situación de desplazamiento forzado interno o por carencia del mínimo vital humano, en el ejercicio fiscal vigente.
Nota 1: El modelo de convenio podrá presentar las modificaciones que sean necesarias para que cumpla con su objeto, cuando así lo determine la Instancia Normativa de "EL PROGRAMA".
Nota 2: Al momento de suscribir cada convenio, deberá incorporarse la leyenda "Este Programa es público, ajeno a cualquier partido político. Queda prohibido el uso para fines distintos a los establecidos en el programa" en cada una de sus fojas en la parte inferior.
Anexo 3. Mecánica operativa del Apoyo a procesos organizativos y acciones para el ejercicio de los derechos de las mujeres indígenas o afromexicanas. 3.1. Fundamento Legal.
· Artículo 2, apartado A, fracciones I, II, III y VII, apartado B, fracción V y VIII apartados C y D; de la Constitución Política de los Estados Unidos Mexicanos;
· Artículos 3, 4 fracciones III, V inciso c), VI, IX, X, XII, XXXVI, XLVII, y XLVIII, de la Ley del Instituto Nacional de los Pueblos Indígenas;
· Ley General de Responsabilidades Administrativas;
· Ley Federal de Presupuesto y Responsabilidad Hacendaria y su Reglamento;
· Presupuesto de Egresos de la Federación para el ejercicio fiscal correspondiente;
· Estatuto Orgánico del Instituto Nacional de los Pueblos Indígenas, vigente;
· Manual General de Organización del Instituto Nacional de los Pueblos Indígenas; y
· Numeral 4.3. de las Reglas de Operación del PROBIPI a cargo del Instituto Nacional de los Pueblos Indígenas, para el ejercicio fiscal 2025.
3.2. Unidad Administrativa Responsable de la Operación.
CGDI, OR y CCPI, cuyas funciones están delimitadas en el referido fundamento legal.
3.3. Etapa de Programación y Presupuestación.
La CGDI elaborará el proyecto de presupuesto para el ejercicio fiscal correspondiente, el cual deberá ser aprobado por la CGAF y validado por la SHCP, así como autorizarse en el Decreto de Presupuesto de Egresos de la Federación.
Las Unidades Administrativas (Oficinas de Representación y los CCPI), serán las responsables del seguimiento de la aplicación de los recursos transferidos y atenderán bajo su responsabilidad la ejecución de las acciones en términos que para tal efecto determinen las ROP.
3.4. Descripción de la modalidad.
Este apoyo se dirige a comunidades indígenas y afromexicanas, a través del grupo de mujeres que se encuentran operando las Casas de la Mujer Indígena y Afromexicana (CAMIA), interesadas en impulsar acciones en beneficio de los derechos humanos de las mujeres indígenas y afromexicanas, para desarrollar un proyecto operativo anual.
Los apoyos podrán ser solicitados en un plazo de 30 días naturales, de conformidad con la Convocatoria emitida, y la ministración de recursos a los apoyos autorizados se realizará en una sola ministración dentro del primer trimestre del ejercicio fiscal que corresponda.
3.5. Requisitos.
Los requisitos generales para las Casas de la Mujer Indígena y Afromexicana se señalan en el numeral 4.3.2. de la Regla de Operación.
Los requisitos que los proyectos deberán cumplir para ser considerados son los siguientes:
a) El proyecto (elaborado explícitamente para el presente concurso) deberá registrarse en el sistema informático, al cual se podrá acceder a través de la liga electrónica que se publique en la página de Internet del INPI (https://tramites.inpi.gob.mx/), de conformidad con los rubros solicitados en dicho sistema, donde se deberá adjuntar los siguientes documentos:
I. Copia simple de la identificación oficial (credencial para votar vigente, pasaporte vigente o cédula profesional) de la persona designada como coordinadora del grupo de mujeres que opere la CAMIA;
II. Escrito libre con firma autógrafa de las integrantes, en el que se manifieste bajo protesta de decir verdad que del grupo de mujeres que opera la CAMIA no están vinculadas a ningún partido político y/o asociación religiosa;
III. Plan de Fortalecimiento del grupo de mujeres que opera la CAMIA, conforme a lo indicado en el sistema informático. Para dar cumplimiento a ese Plan de Fortalecimiento, podrán acordar recibir apoyo para procesos formativos o para la elaboración de productos específicos, que tengan como objetivo, entre otros, el fortalecimiento de capacidades en los temas del proyecto, formación para la elaboración de informes cualitativos y financieros, y en aspectos administrativos y contables. Respecto de las acciones sustantivas; con el propósito de ampliar el fortalecimiento de capacidades de las integrantes de los grupos operativos, las temáticas que se propongan en los planes de fortalecimiento no podrán ser las mismas por más de tres años;
IV. Currículum y documentación probatoria de las personas que se propongan para el cumplimiento del Plan de Fortalecimiento, éstas no podrán encontrarse en el Plan de Fortalecimiento de otras CAMIA. La persona facilitadora deberá presentar INE, CV, Constancias o documentos probatorios de los temas a impartir, y Cartas descriptivas.
V. Acta de Asamblea Comunitaria, regional o del municipio, según corresponda, que respalde la solicitud, en donde se establezca la decisión de la comunidad para el desarrollo de un proyecto que impulse acciones en beneficio de los derechos de las mujeres indígenas y afromexicanas. En este aval se deberá señalar el nombre de la CAMIA operada por el grupo de mujeres y sus integrantes; excepcionalmente y cuando así se justifique, se podrá presentar carta aval de las autoridades comunitarias de la comunidad o región indígena que correspondan, en donde señalen los datos previamente referidos;
VI. Constancias o documentación probatoria de que el grupo de mujeres propuesto para operar el proyecto cuenta con experiencia en la operación de la Casa de la Mujer Indígena y Afromexicana. Podrán presentarse instrumentos jurídicos suscritos en ejercicios fiscales anteriores, y
VII. Ficha técnica-económica sobre las acciones de autocuidado desde un enfoque de derechos humanos.
Toda la información que se registre en el sistema informático deberá estar completa y legible. El registro de la documentación no implica que se encuentre correcta por lo que será sujeta de revisión durante el proceso de dictaminación. No se autorizarán propuestas que no presenten el total de los requisitos señalados.
3.6. Criterios de Elegibilidad y Priorización.
Las solicitantes deberán sujetarse a los siguientes criterios:
a) Se recibirá sólo un proyecto por Casa de la Mujer Indígena y Afromexicana;
b) Ninguna persona servidora pública del INPI podrá formar parte de la comunidad solicitante, ni recibir pago alguno por colaborar en el proyecto. La persona servidora pública que deje de desempeñar su empleo, cargo o comisión deberá observar lo establecido en los artículos 55 y 56 de la Ley General de Responsabilidades Administrativas;
c) La persona que coordine el proyecto deberá formar parte del grupo de mujeres que opera la CAMIA;
d) La comunidad o municipio según corresponda, avalará al grupo de mujeres que se encuentran operando las Casas de la Mujer Indígena y Afromexicana. En el caso de mujeres indígenas o afromexicanas migrantes, bastará que un grupo de mujeres indígenas o afromexicanas migrantes avalen al grupo de mujeres responsables de operar el proyecto;
e) No serán autorizadas propuestas de grupos de mujeres que adeuden informes, comprobaciones o alguno de los compromisos adquiridos en Acuerdos/Convenios (o incluso contratos) establecidos en el ejercicio fiscal anterior;
f) Las instalaciones de la Casa de la Mujer Indígena y Afromexicana únicamente deben ser utilizadas para cumplir con los objetivos del "Modelo de promoción y acompañamiento de derechos de las mujeres indígenas y afromexicanas en el ámbito comunitario"; (ID_B1 "Modelo de Promoción y Acompañamiento");
g) Ninguna de las integrantes del grupo de mujeres que se proponga como responsables de ejecutar el proyecto, deberá encontrarse en el desempeño de algún cargo público;
h) No podrá considerarse dentro del grupo operativo de la CAMIA la participación de hombres, dado que este programa obedece a una política pública de acción afirmativa para erradicar la desigualdad por razón de género. Salvo en los casos en que, debido a las actividades de la CAMIA, se lleven a cabo acciones de apoyo como parteros y médicos tradicionales, asimismo, deberán de acreditarse mediante constancias o documentos probatorios;
i) La asignación de apoyos estará sujeta a la disponibilidad presupuestal y de acuerdo con la fase en que se ubica el grupo de mujeres que opera la CAMIA. (ID_B2 "Batería de Preguntas"), y
j) Se otorgará apoyo económico para propuestas que contemplen el desarrollo de acciones para el ejercicio de los derechos de las mujeres indígenas y afromexicanas, preferentemente en las siguientes temáticas:
· Acciones de promoción, prevención, orientación, asesoría, canalización, traducción y acompañamiento en materia de derechos humanos de las mujeres indígenas y afromexicanas, con especial énfasis en la salud integral, la prevención y atención de la violencia de género;
· Acceso a la tierra, territorio y recursos naturales;
· Participación y representación política de las mujeres indígenas y afromexicanas;
· Elaboración de diagnósticos participativos sobre el ejercicio de los derechos humanos de las mujeres indígenas y afromexicanas a nivel comunitario y regional;
· Derechos humanos de las mujeres indígenas y afromexicanas migrantes, jornaleras y trabajadoras del hogar;
· Derechos político-electorales de las mujeres indígenas y afromexicanas;
· Derechos agrarios, acceso y disfrute de tierras, territorios y recursos naturales, y defensa del territorio;
· Incidencia en el mejoramiento del ejercicio de los derechos de las mujeres indígenas y afromexicanas en sus comunidades y regiones;
· Fortalecer y capacitar al equipo operativo como intérpretes-traductoras de lenguas indígenas;
· Formación y capacitación sobre los derechos reproductivos, partería, medicina tradicional y prevención de la violencia obstétrica hacia mujeres indígenas y afromexicanas;
· Derechos sexuales, prevención y atención del embarazo en adolescentes;
· Elaboración de protocolos de seguridad dirigidos al grupo de mujeres que opera la CAMIA;
· Acciones de difusión y promoción del trabajo desarrollado por las CAMIA, así como aquellas emprendidas para la sensibilización de la población indígena y afromexicana sobre los temas del "Modelo de promoción y acompañamiento de derechos de las mujeres indígenas y afromexicanas en el ámbito comunitario" (ID_B1 "Modelo de Promoción y Acompañamiento");
· Producción de materiales para la divulgación o capacitación en los temas de derechos humanos de las mujeres indígenas y afromexicanas;
· Creación y fortalecimiento de agendas locales, que incluyan acciones de vinculación con actores locales, estatales y federales, y
· Formación de liderazgos en niñez y adolescencias indígenas y afromexicanas.
3.7. Montos de Apoyo.
Todos y cada uno de los rubros para los cuales se soliciten recursos deberán estar justificados de acuerdo con los objetivos y metas propuestas en el proyecto, así mismo deberán ser coherentes con el método de trabajo, el número de población a atender y los productos esperados.
· De acuerdo con la fase en la que se ubica el grupo de mujeres que opera la CAMIA, el proyecto que se presente podrá considerar los siguientes montos de apoyo:
| Componente | Modalidad | Montos |
| Apoyo a procesos organizativos y acciones para el ejercicio de los derechos de las mujeres indígenas y afromexicanas. | Casas de la Mujer Indígena y Afromexicana. | Fase Inicial (1). Hasta $700,000.00 (Setecientos mil pesos 00/100 M.N.) |
| Fase de Fortalecimiento (2). Hasta $850,000.00 (Ochocientos cincuenta mil pesos 00/100 M.N.) |
| Fase de Consolidación (3). Hasta $1,000,000.00 (Un millón de pesos 00/100 M.N.) Temporalidad: Se solicitará dentro de los primeros dos meses del ejercicio fiscal y se entregarán en una sola ministración dentro del primer trimestre del propio ejercicio fiscal. |
a) Las CAMIA que lo requieran, con previo visto bueno del CCPI u OR que brinda seguimiento al proyecto, podrán solicitar un monto adicional de hasta $100,000.00 (Cien mil pesos 00/100 M.N.).
El monto adicional podrá destinarse a obras de ampliación del inmueble, remozamiento y compra de equipamiento; para este último concepto podrá emplearse hasta el diez por ciento (10%) de lo otorgado. En caso de que únicamente se solicite recurso para equipamiento, el monto máximo será de $15,000.00 (Quince mil pesos 00/100 M.N.).
Para obtener el monto adicional, deberán cubrirse los siguientes requisitos:
1. Carta de justificación;
2. Plano de ampliación, gráfica, fotografía o dibujo que exprese la reparación o ampliación propuesta;
3. Presupuesto de obra;
4. Programa y cronograma de la obra;
5. Propuesta de compra;
6. Cotizaciones respectivas, y
7. Oficio de la OR o CCPI que dé seguimiento a la CAMIA, en donde se manifieste que el recurso solicitado es necesario.
En caso de que no se presente el total de la documentación, no se autorizará dicho monto.
b) Las CAMIA que incluyan acciones de incidencia regional para impulsar el acceso a la tierra, territorio y recursos naturales; y a la participación y representación política de las mujeres indígenas y afromexicanas, podrán solicitar un monto adicional de hasta el 10% respecto del presupuesto solicitado, conforme a la fase en que se encuentren.
Para obtener el monto adicional, deberán cubrirse los siguientes requisitos:
1. Solicitud de apoyo en el formato libre;
2. Un programa de trabajo, en donde se indique entre otros elementos, la problemática regional y los objetivos, acciones, resultados y productos esperados;
3. Presupuesto y cronograma, y
4. Preferentemente, la Carta Aval de una autoridad civil y/o tradicional comunitaria que participará en las acciones propuestas.
El periodo para permanecer en cada una de las fases no deberá ser mayor a tres años por lo que una vez transcurrido este periodo se llevará a cabo un proceso de evaluación para verificar los motivos por los cuales no se ha dado cumplimiento con los indicadores y definir la estrategia a seguir.
Las CAMIA que se ubican en la fase de consolidación, una vez transcurridos tres años de que alcancen dicha categoría, deberán demostrar que las estrategias y vínculos generados durante su operación le permiten disponer de recursos financieros de instancias distintas al INPI, aunque podrán continuar participando sucesivamente en las convocatorias que publique el Instituto. Tras el periodo en mención, si las Casas de la Mujer Indígena y Afromexicana obtienen otros financiamientos distintos al del INPI, la URP de operar el tipo de apoyo, en coordinación con la OR y el CCPI responsable de brindar seguimiento, determinará el monto de financiamiento que pueda corresponderle, de conformidad con la presente mecánica operativa.
El financiamiento sólo podrá destinarse a actividades vinculadas con los objetivos y metas del proyecto, así como a dar cumplimiento con los indicadores del Modelo, conforme a los siguientes rubros(7):
I. El Apoyo económico mensual destinado a las integrantes del grupo de mujeres que opera la CAMIA y promotoras comunitarias que apoyan actividades podrá ser hasta el cuarenta y cinco por ciento (45%) del monto total autorizado.
II. No deberá haber diferencia en el apoyo percibido entre la coordinadora del proyecto y las responsables de las diferentes áreas que integran la Casa de la Mujer Indígena y Afromexicana. Las promotoras de los proyectos deberán recibir, en todos los casos, un apoyo económico que no podrá ser menor al sesenta por ciento (60%) del apoyo recibido por las responsables de las áreas operativas de la CAMIA.
III. Actividades sustantivas (Plan de fortalecimiento). Hasta el veinte por ciento (20%) de este concepto podrá emplearse para la obtención de productos específicos y/o para la realización de procesos de capacitación tendientes a la consolidación grupal, administrativa y/o temática. Se priorizarán las temáticas administrativas para las CAMIA que se encuentran en fase inicial.
IV. Podrán contratar una psicóloga o abogada externa al grupo de mujeres que opera la CAMIA (preferentemente indígena o afromexicana) para participar en el desarrollo de las metas. Para lo cual se deberá presentar CV y probatorios que den certeza de su experiencia con mujeres indígenas y/o afromexicanas; las personas que se propongan no podrán encontrarse en el plan de fortalecimiento de más de dos CAMIA.
V. Mantenimiento. Se podrá destinar hasta el quince por ciento (15%) del apoyo recibido para los gastos menores en el mantenimiento del inmueble y pago de servicios como energía eléctrica, agua, internet y teléfono fijo únicamente. En el caso de realizar reparaciones, deberá adjuntarse una justificación, la cotización y el desglose de los gastos por mano de obra y compra de materiales, no se aceptará documentación comprobatoria de conceptos diferentes a los referidos anteriormente.
Asimismo, si en la ejecución del Plan Anual de las CAMIA, acontecieran actos que pongan en riesgo la seguridad e integridad de las integrantes que operan las Casas, se podrá considerar el reajuste del porcentaje permitido en el rubro de mantenimiento, para solventar gastos extraordinarios que deriven de acciones de cuidado y seguridad, debidamente justificados.
Considerarse la compra de despensa, la cual deberá encontrarse debidamente justificada, en aquellos casos en que las CAMIA lleguen a otorgar servicio de estancia temporal a mujeres víctimas de violencia, y deberá presentarse el debido soporte documental dentro de la comprobación.
VI. Gastos para el desarrollo de actividades de asesoría, canalización, acompañamiento y seguimiento para la prevención y atención de la violencia de género, derechos sexuales y reproductivos; acceso a la tierra, territorio y recursos naturales; y participación y representación política de las mujeres indígenas y afromexicanas. Hasta el veinte por ciento (20%) del apoyo recibido. Se deberá de especificar el tipo de atención; canalización y acompañamiento.
VII. Gasto de operación. Rubro correspondiente a los recursos necesarios para realizar acciones fuera de las instalaciones de la CAMIA, tales como talleres en las comunidades, reuniones de trabajo, gestión y vinculación; así como otras acciones en beneficio de la comunidad. Por otra parte, con el fin de fortalecer el intercambio de experiencias entre las Casas de la Mujer Indígena y Afromexicana, se podrá destinar parte del porcentaje para la Reunión Anual de CAMIA con independencia de la fase en que se encuentren; dicha reunión será coordinada entre los equipos operativos y la URP en Oficinas Centrales. Hasta el quince por ciento (15%) del apoyo recibido.
No se autorizará la contratación de personal para la impartición de talleres.
VIII. Adquisición de artículos de papelería y material de cómputo (consumibles). Elaboración de material didáctico y de medios impresos de apoyo para el desarrollo del proyecto. Hasta el quince por ciento (15%) del apoyo recibido, se priorizará que los materiales pedagógicos y de papelería tengan como objetivo, complementar el proyecto a mediano plazo y no sean de carácter temporal o desechable.
IX. Gastos médicos. Hasta el quince por ciento (15%) del apoyo recibido. Considerando consultas, medicamentos, pago de estudios de laboratorio, seguro de vida y/o médico. Este concepto no comprende en ningún caso el pago de un médico permanente, ni pago de jornadas médicas, pero sí la atención al equipo operativo de la CAMIA y promotoras de los proyectos.
X. Para las CAMIA que brindan apoyo a través de Partería Tradicional, deberán incluir la compra de insumos para la atención.
XI. Autocuidado. Hasta el diez por ciento (10%) del apoyo recibido. Considerando acciones de preservación, construcción y reproducción de prácticas y herramientas que permitan garantizar la salud y bienestar emocional de las personas que operan las CAMIA. Estas acciones se refieren a autoevaluaciones, análisis de Fortalezas, Oportunidades, Debilidades y Amenazas (FODA), entre otras actividades para la evaluación de riesgos contextuales, asesoría y apoyo en la implementación de estrategias para contención, seguridad y autocuidado de la salud emocional e integridad del equipo operativo, desde una perspectiva de derechos humanos y género. Se recomienda que las actividades propuestas sean para el grupo operativo, por lo que no se autorizan capacitaciones en este apartado o actividades extras que impliquen un mayor desgaste del equipo.
c) Si las instalaciones de una Casa de la Mujer Indígena y Afromexicana son afectadas por fenómenos naturales se deberá prever lo siguiente:
I. Para la afectación en acabados aparentes: se deberá presentar un Catálogo de Conceptos que permita cuantificar el monto que se destinará a la rehabilitación de la CAMIA;
Cuando el grupo de trabajo cuente con recursos presupuestales del proyecto que se esté ejecutando en el año en el que ocurra el suceso, éstos podrán ser utilizados para la rehabilitación de la CAMIA, previa autorización del CCPI y/o la OR, y
II. Para pérdida total: se deberá contar con el Dictamen de Protección Civil, que dé cuenta del daño estructural.
En este caso, se deberá observar lo siguiente:
1. Si el fenómeno natural sucede durante el primer o segundo trimestre del ejercicio fiscal de que se trate; la CAMIA deberá replantear el proyecto presentado, a efecto de solicitar a la Unidad Administrativa el ajuste del monto solicitado considerando la reconstrucción o reubicación de la CAMIA, así como el Proyecto Operativo Anual, y
2. Si el fenómeno natural sucede en el tercer o cuarto trimestre del ejercicio fiscal de que se trate; para el ejercicio presupuestal siguiente, la CAMIA deberá presentar un proyecto que contenga la propuesta de reconstrucción o reubicación, así como el proyecto operativo anual, para ser revisado por la Unidad Administrativa correspondiente y en su caso, autorizado por el CCPI y la OR del INPI.
3.8. Procedimiento.
3.8.1. Etapa de Difusión.
A partir de la entrada en vigor de las ROP y Anexos aplicables del PROBIPI a cargo del INPI del ejercicio fiscal 2024, en un plazo no mayor a dos meses, se emitirá la convocatoria de Apoyo a Casas de la Mujer Indígena y Afromexicana, misma que será difundida por medio de la página web (https://www.gob.mx/inpi), el Sistema de Radiodifusoras Culturales Indígenas del Instituto (SRCI), y de manera directa por las OR y CCPI.
3.8.2. Descripción de las convocatorias.
La emisión de la convocatoria de Casas de la Mujer Indígena y Afromexicana de continuidad (ID_B3 "Modelo de Convocatoria"), se realizará dentro de los dos primeros meses del ejercicio fiscal 2025.
3.8.3. Etapa de recepción de proyectos.
La convocatoria se encontrará abierta por un periodo de 30 días naturales para las Casas de la Mujer Indígena y Afromexicana, en caso de que el término del plazo sea en día inhábil, se recorrerá al siguiente día laboral; las propuestas se deberán presentar a través de un sistema informático.
La persona que realice el registro deberá ser quien se proponga para coordinar el proyecto, a fin de que se dé el seguimiento adecuado. Concluido el proceso completo, se habilitará la opción de finalizar el trámite, con lo cual se generará un acuse que se hará llegar al correo electrónico registrado como dato de contacto. El acceso al sistema puede realizarse las veces que se requiera con la CURP de la persona que realiza el registro, una vez concluido el trámite no se podrá acceder nuevamente al sistema.
3.8.4. Etapa de dictaminación.
3.8.4.1. Criterios de dictaminación.
Los criterios para la dictaminación de proyectos serán los siguientes:
a) La documentación presentada deberá encontrarse completa, legible y en los formatos indicados, según corresponda,
b) Se evaluará la congruencia, claridad e impacto de las propuestas con los términos que establece la convocatoria,
c) Se valorará la coherencia entre los objetivos, metas, resultados y productos esperados del proyecto, con el número de personas beneficiarios, horas de capacitación y presupuesto solicitado, y
d) Distribución del presupuesto solicitado con relación al número de actividades propuestas, número de personas beneficiarias, así como cobertura de atención, en apego a los conceptos de apoyo y porcentajes señalados.
3.8.4.2. Dictaminación.
La dictaminación de los proyectos se realizará en un periodo que no exceda de 45 días naturales contados a partir del cierre de la convocatoria.
Los proyectos serán revisados y valorados entre la OR o CCPI correspondiente y el área responsable en Oficinas Centrales; la valoración de los proyectos se realizará utilizando las normas y criterios establecidos en las ROP y en la normatividad aplicable, analizando su coherencia, congruencia, viabilidad y no duplicidad con proyectos de años anteriores. Asimismo, se integrará un comité técnico asesor, el cual emitirá recomendaciones sobre los proyectos susceptibles de apoyo.
3.8.4.3. Resultados de la Dictaminación
Una vez concluido el proceso de revisión de proyectos, los resultados se publicarán en la página de Internet del INPI (https://www.gob.mx/inpi) en un plazo máximo de 45 días naturales posterior al cierre de la convocatoria.
a) Una vez que se hayan publicado los resultados, se deberá notificar al grupo de mujeres que opera la CAMIA, para que asistan a la Unidad Administrativa que le corresponda, en un plazo no mayor a 10 días a partir de la notificación para revisar y en su caso firmar el formato de Aceptación de Resultados (ID_B5 "Aceptación de Resultados").
b) Si el grupo de mujeres que opera la CAMIA no aceptará el apoyo, deberá informarlo a la brevedad por escrito al INPI, explicando los motivos de su decisión. Si se presentaran estos casos, deberán informarse de manera inmediata al área correspondiente en Oficinas Centrales.
3.8.5. Celebración de Convenios de Concertación
a) Una vez que se hayan firmado los formatos de Aceptación de Resultados (ID_B5 "Aceptación de Resultados"), la persona responsable en la Unidad Administrativa elaborará el Convenio de Concertación (ID_B4 "Modelo de Convenio de Concertación"); el cual deberá ser validado por el área jurídica del INPI correspondiente y se firmará en cuatro tantos originales distribuidos en la OR de la siguiente manera: uno para el expediente del área responsable, otro para la instancia beneficiaria, otro para el área administrativa, y el último para resguardo del área jurídica, y
b) Los Convenios se encontrarán disponibles para firma en un lapso de hasta 15 días naturales posteriores a la publicación de resultados.
3.8.6. Ministración de los recursos
a) Una vez que se cuente con los Convenios debidamente firmados por el grupo de mujeres que opera la CAMIA, la entrega de los recursos autorizados se llevará a cabo mediante transferencia bancaria a una cuenta mancomunada a nombre de dos o más integrantes del grupo de mujeres que opera la CAMIA, previa verificación de que la cuenta se encuentra activa, así como del monto máximo para depósitos y de que no tenga restricciones para recibir recursos federales. El grupo de mujeres que opera la CAMIA deberá presentar un recibo simple firmado por todas las integrantes del grupo operativo.
b) La Unidad Administrativa tramitará la transferencia de recursos en una sola ministración.
3.8.7. Integración de expedientes
Cada Unidad Administrativa deberá conformar un expediente de los proyectos autorizados, el cual deberá ser revisado y remitido de manera digital al área responsable en Oficinas Centrales, mismo que contenga lo siguiente:
a) Proyecto Operativo Anual original;
b) Acuse de registro del proyecto en línea;
c) Formato de aceptación de resultados;
d) Informes físico-financiaros presentados;
e) Documentación comprobatoria del correcto ejercicio del gasto, de acuerdo con lo establecido por el INPI para este fin en la Guía de Comprobación de Recursos (ID_B8 "Guía de Comprobación de Recursos"), y
f) Toda la documentación generada en el marco del desarrollo del proyecto.
3.8.9. Ejecución
a) El proyecto deberá ejecutarse conforme a las acciones, metas y actividades que fueron autorizadas. Solamente podrá haber cambios que sean solicitados y justificados por escrito, previo a su realización; la Unidad Administrativa encargada de dar seguimiento al proyecto será la responsable de dar respuesta a este tipo de solicitudes;
b) En el caso de que se generen materiales (diagnósticos, publicaciones, spots de radio, vídeos, manuales, carteles, volantes, trípticos, folletos, entre otros insumos de difusión y divulgación, ya sea como resultados o evidencias; éstos deberán incluir tanto el logotipo del INPI como la leyenda "Este programa es público, ajeno a cualquier partido político. Queda prohibido el uso para fines distintos a los establecidos en el programa";
c) Se deberá presentar al Instituto un informe parcial del desarrollo del proyecto de acuerdo con lo solicitado por el área responsable en Oficinas Centrales (ID_B6 "Informe Parcial"). Éste deberá contener información detallada sobre avances de metas, beneficiarias y beneficiarios; así como del ejercicio del gasto conforme a la Guía de Comprobación de Recursos (ID_B8 "Guía de Comprobación de Recursos").
La persona responsable del área en la Unidad Administrativa correspondiente revisará el informe y por medio de oficio se entregarán las observaciones pertinentes (en caso de haberlas). El grupo de mujeres que opera la CAMIA deberá responder a las observaciones en un plazo de cinco (5) días hábiles a partir de que recibió el oficio;
d) Una vez revisados y validados por el CCPI y OR, los informes parciales, deberán ser remitidos al área responsable en Oficinas Centrales mediante correo electrónico; así como las cédulas de evaluación de personas beneficiarias, correspondientes al periodo que se reporta; lo anterior para la elaboración de los reportes e informes solicitados al área, y
e) Una vez concluido el proyecto, se presentará al INPI el Informe Final del proyecto (ID_B7 "Informe Final"), así como recibos simples y demás documentación probatoria del correcto ejercicio del gasto, de acuerdo con lo establecido en la "Guía de Comprobación de Recursos" (ID_B8 "Guía de Comprobación de Recursos"); así como copias simples de las Cédulas de Evaluación de personas beneficiarias (ID_B9 "Cédula de Evaluación"); y la sistematización de sus resultados, a más tardar 20 días naturales luego de concluido el ejercicio fiscal cuando se dio el apoyo. Los informes finales deben concentrar las cifras y metas reportadas en los informes parciales. La comprobación de los recursos autorizados deberá ser revisada por el área responsable en las OR o CCPI, según corresponda. Los informes deberán de estar firmados y sellados por el responsable del grupo operativo de la CAMIA, así como de la Unidad Administrativa que recibe, mismos que, serán remitidos al área responsable en Oficinas Centrales mediante correo electrónico.
3.8.10. Etapa de seguimiento y evaluación de los proyectos
El INPI, de manera directa o a través de la persona o instancia que designe, dará seguimiento y evaluación de gabinete y de campo a las actividades desarrolladas por los proyectos apoyados.
Cuando se realicen las visitas de seguimiento a cualquiera de los proyectos financiados, deberá utilizarse la Cédula de Seguimiento (ID_B10 "Cédula de Seguimiento") y remitirse al área responsable en Oficinas Centrales una vez concluida la visita de seguimiento, además de resguardarse en el expediente del proyecto visitado.
3.8.11. Comprobación de recursos
a) En todos los casos se deberá entregar un informe parcial, en el que se reportarán los avances físicos y financieros del proyecto, a dicho informe se deberá anexar la comprobación de los recursos ejercidos en el periodo que se reporta, conforme a lo establecido en la Guía de Comprobación de Recursos (ID_B8 "Guía de Comprobación de Recursos").
b) Al entregar los informes finales se deberán presentar los documentos de la comprobación en original para que estos sean sellados y se cotejen con las copias entregadas al INPI. El área responsable en la Unidad Administrativa que corresponda revisará el informe y la comprobación; en caso de haber diferencias, irregularidades o inconsistencias, se solicitarán las aclaraciones correspondientes antes del cierre del ejercicio fiscal. Una vez que esto sea solventado, o que no haya observaciones, la Unidad Administrativa emitirá el oficio de liberación del proyecto.
3.8.12. Contraloría Social
A través de la Modalidad Casas de la Mujer Indígena y Afromexicana, se promoverá la participación de las personas beneficiarias, mediante la constitución y operación de Comités de Contraloría Social, para el seguimiento, supervisión y vigilancia del cumplimiento de las metas y acciones comprometidas, así como de la correcta aplicación de los recursos públicos asignados a las mismas.
Para lograr lo anterior, el INPI y las Casas de la Mujer Indígena y Afromexicana, deberán sujetarse a lo establecido en los lineamientos para la promoción y operación de la Contraloría Social en los programas federales de desarrollo social y realizar las actividades de planeación, promoción y seguimiento de Contraloría Social bajo el Esquema y PATCS validados por la SFP.
Asimismo, para la integración de los Comités de Contraloría Social se promoverá la participación de hombres y mujeres, los Comités se integrarán conforme a lo previsto en la "Guía Operativa de Contraloría Social 2024".
3.9. Diagrama de flujo
3.9.1. Apoyo a Casas de la Mujer Indígena y Afromexicana (CAMIA)
Formato ID_B1 "Modelo de Promoción y Acompañamiento"
MODELO DE PROMOCIÓN Y ACOMPAÑAMIENTO DE DERECHOS DE LAS MUJERES INDÍGENAS Y AFROMEXICANAS EN EL
ÁMBITO COMUNITARIO
PRESENTACIÓN
Las mujeres indígenas y afromexicanas son sujetas de derecho, a quienes se les reconocen derechos específicos y diferenciales en el marco del reconocimiento de los derechos colectivos de las personas, pueblos y comunidades indígenas, considerando una perspectiva interseccional, intercultural y multidimensional. Bajo este contexto, los apoyos a las Casas de la Mujer Indígena y Afromexicana (CAMIA) están dirigidos a comunidades indígenas y afromexicanas interesadas en impulsar acciones para el ejercicio de los derechos de las mujeres indígenas y afromexicanas, así como promover el acceso a una vida libre de violencia, el disfrute de una salud sexual y reproductiva y la progresividad en su reconocimiento y participación en todos los ámbitos y niveles de su vida cotidiana.
El presente documento establece las bases para la operación del Modelo, que tiene como finalidad establecer un mecanismo para la operación de las Casas de la Mujer Indígena y Afromexicana. Al mismo tiempo, el Modelo permite registrar las fases de desarrollo por las que transitan las Casas, de acuerdo con las cuales deberán considerarse sus funciones, actividades, responsabilidades y resultados esperados; y con ellas, identificar los requerimientos para sus procesos de fortalecimiento de capacidades, logísticas, administrativas, de financiamiento, formación técnica y de gestión. De esta forma, el Modelo ha de servir para la planeación, la operación, el seguimiento y la evaluación de las Casas y como una herramienta de trabajo para demarcar las estrategias para la atención y recepción adecuada de la demanda de las Casas de la Mujer Indígena y Afromexicana.
El Modelo y el apoyo a las Casas de la Mujer Indígena y Afromexicana constituyen una respuesta a la demanda de participación e inclusión de las mujeres indígenas y afromexicanas en la planeación de la política pública en materia de derechos humanos, a la garantía de una vida digna y libre de violencias con pleno respeto al ejercicio de sus derechos. En esta medida, el Modelo está orientado al desarrollo de capacidades a nivel local y regional, impulsando los procesos autónomos de las mujeres indígenas y afromexicanas, así como atender y prevenir las violencias de género, asegurando la pertinencia de las acciones.
OBJETO DEL MODELO
Contar con un instrumento institucional que permita impulsar y consolidar acciones participativas de atención para el ejercicio de los derechos de las mujeres indígenas y afromexicanas, promoviendo el involucramiento directo de las mujeres responsables de operar las CAMIA.
CARACTERÍSTICAS Y CONDICIONES DEL MODELO
El Modelo está compuesto por enfoques, ámbitos de atención, fases y actores, que constituyen una guía que permite identificar las condiciones -institucionales y sociales- que se consideran para el desarrollo completo de las acciones de las Casas de la Mujer Indígena y Afromexicana, que para realizarse exigen la participación indispensable de los dos actores fundamentales: el Instituto Nacional de los Pueblos Indígenas, como institución financiadora y de seguimiento a través de su estructura central, Oficinas de Representación y CCPI; y el grupo de mujeres responsables de operar la Casa de la Mujer Indígena y Afromexicana.
El diseño del Modelo permite establecer acuerdos de colaboración con las CAMIA y atender los casos canalizados desde las Casas de la Mujer Indígena o Afromexicana, bajo esquemas socialmente adecuados, cultural y lingüísticamente pertinentes y con un enfoque de derechos.
Las Fases del Modelo se caracterizan por ser un proceso a mediano plazo, puesto que las acciones y los objetivos del trabajo de las CAMIA suponen cambios culturales profundos, dentro de las sociedades indígenas y afromexicanas en las dinámicas institucionales, y a ello responden también los indicadores incorporados al Modelo.
ENFOQUES DEL MODELO
Perspectiva de género
Permite establecer estrategias para disminuir las brechas y las barreras de desigualdad por razón de género; así como fortalecer capacidades de las mujeres indígenas y afromexicanas para promover su participación en la toma de decisiones. En el Modelo, el enfoque de género es la herramienta que permite abordar y contextualizar los derechos de las mujeres indígenas y afromexicanas, con especial énfasis en la salud integral, la prevención y atención de la violencia de género; acceso a la tierra, territorio y recursos naturales; y participación y representación política de las mujeres indígenas y afromexicanas.
Pertinencia cultural y lingüística
Este enfoque permite desarrollar planes de trabajo, materiales y estrategias adecuadas a las diversas características lingüísticas-culturales, condiciones histórico-sociales y características contextuales de la población que atienden las CAMIA. Asimismo, fortalece el uso, preservación y difusión de las lenguas indígenas en los espacios públicos de atención.
Este enfoque permite el reconocimiento de los derechos individuales y colectivos de las mujeres a quienes se dirigen las acciones de las CAMIA, bajo el pleno reconocimiento de su adscripción cultural.
Enfoque de Derechos
A partir de lo anterior, se desprende que el acceso al ejercicio pleno de los derechos para las mujeres indígenas y afromexicanas constituye una plataforma transversal a cualquier acción sectorial o de desarrollo de las dependencias e instituciones de los tres órdenes de gobierno. Este reconocimiento se dirige al cumplimiento de objetivos más amplios de democracia, justicia social e inclusión y de los derechos consagrados en los marcos normativos nacionales e internacionales en las materias de trabajo señaladas en este Modelo. Asimismo, reconoce los derechos colectivos de los pueblos indígenas y afromexicanos, considerando la participación activa de las mujeres.
Enfoque de Autonomía
La autonomía es un derecho reivindicado en las luchas y movimientos organizados de los pueblos indígenas y afromexicanos por decidir los términos de su propio desarrollo y bienestar. En el caso de las CAMIA, la autonomía implica dos aspectos, el primero es un reconocimiento a su derecho a decidir su materia de trabajo, sus estrategias, su cobertura, sus vínculos y la administración de sus recursos de manera transparente. Para el ejercicio de sus actividades en un marco de autonomía, las CAMIA requieren de ciertas condiciones, internas y externas, entre ellas, la eliminación paulatina de las brechas de desigualdad, del adultismo, racismo y discriminación; es decir, erradicar aquellos elementos sociales que reproducen prácticas que vulneran o impiden el pleno acceso a sus derechos humanos, el desarrollo de sus capacidades (conocimientos, habilidades, actitudes y valores), el desarrollo de una propuesta metodológica integral (estructura o modelo de funcionamiento) que facilite su operación, su fortalecimiento organizativo, la suficiencia de recursos para su operación y el respaldo de comunidades y autoridades que les permitan establecer vínculos positivos y generar compromisos compartidos. En un segundo aspecto, es indispensable la vinculación de las CAMIA con la comunidad, a fin de contribuir al ejercicio del derecho de libre determinación y autonomía comunitaria.
Enfoque interseccional
De acuerdo a la Ley General de Acceso de las Mujeres a una Vida Libre de Violencia, este enfoque constituye una herramienta analítica para estudiar, entender y responder a las maneras en que el género se cruza con otros aspectos que conforman la identidad de las personas, creando múltiples ejes de diferencias que se intersectan en contextos históricos específicos, mismos que contribuyen a experiencias específicas de opresión y privilegio, e influyen sobre el acceso de las mujeres y las niñas a derechos y oportunidades. En este sentido, posibilita la atención integral de los temas atendidos por las CAMIA, así como la empatía y comprensión ante las diversas particularidades de cada mujer indígena o afromexicana por su condición de edad, lengua, cultura, educación, orientación sexual, religión y cualquier otro elemento constitutivo de su identidad y contextos específicos.
Para las CAMIA, una de las principales contribuciones en la aplicación del enfoque interseccional, es la identificación del racismo que viven las mujeres indígenas y afromexicanas en los distintos ámbitos de su vida cotidiana. El racismo se expresa y observa en prácticas, acciones y discursos violentos y discriminatorios dentro de un sistema jerárquico de relaciones sociales basadas fundamentalmente, en la categorización de las diversidades y diferencias (reales o percibidas) de rasgos físicos, expresiones corporales, color de piel, lengua o manifestaciones y prácticas culturales que por un lado desprecian, denigran y menoscaban a pueblos, comunidades y personas percibidas como inferiores respecto a otros grupos sociales y personas que son sujetas del privilegio y que reiteradamente justifican y reproducen la desigualdad(8). En consecuencia, obstaculiza el ejercicio pleno de los derechos de las mujeres indígenas y afromexicanas pues se suma a otras formas de violencia y discriminación que tiene repercusiones en el tejido comunitario y regional de los pueblos y comunidades. En este sentido, el reconocimiento de esta problemática permite generar acciones orientadas a erradicar el racismo en la sociedad e instituciones, promoviendo la restitución y reparación de daños a consecuencia de estos actos históricos, estructurales y sistemáticos.
También, este enfoque posibilita tomar en cuenta las fases de ciclo de vida: infancia y adolescencia, juventud, edad adulta y vejez, para visibilizar las necesidades presentes y las desventajas que enfrentan de manera diferenciada las mujeres indígenas y afromexicanas; y a partir de ello, tratar de revertirlo con estrategias de bienestar.
Ámbitos de atención, objetivos y resultados esperados de las CAMIA
Las Casas de la Mujer Indígena y Afromexicana son espacios dirigidos a mujeres indígenas y afromexicanas para el ejercicio de sus derechos, con especial énfasis en la salud integral, la prevención y atención de la violencia de género; acceso a la tierra, territorio y recursos naturales; y participación y representación política de las mujeres indígenas y afromexicanas, con diversos enfoques que incorporan la perspectiva de género, de derechos humanos y pertinencia cultural y lingüística. Asimismo, las CAMIA son operadas por grupos de mujeres indígenas y/o afromexicanas con formación en diferentes temáticas, que transitan por un proceso formativo y de consolidación organizativa que les permite generar las condiciones para desarrollar las siguientes funciones generales:
1. Concientización y capacitación sobre los derechos de las mujeres indígenas y afromexicanas, así como la atención y prevención de las violencias de género;
2. Difusión de derechos en sus ámbitos de incidencia y vinculación interinstitucional;
3. Promoción, prevención, orientación, identificación, canalización y acompañamiento, en las materias de atención, de casos ante las instancias correspondientes;
4. Generación de información, registro de casos e integración de diagnósticos actualizados;
5. Gestión de recursos y apoyos, incluyendo servicios de intérpretes y traductoras de lenguas indígenas;
6. Participación en la toma de decisiones en los diferentes ámbitos, y
7. Transmisión de conocimientos y promoción de la partería tradicional.
Entre las temáticas que abordan las CAMIA, se encuentran los siguientes:
A. En salud sexual y reproductiva
Salud materna y perinatal: promoción de la salud integral; prevención de la mortalidad materna; prevención del embarazo en adolescentes; cuidados durante el embarazo, parto y puerperio; lactancia, canalización de casos de alto riesgo; formación y reconocimiento de parteras tradicionales, prevención y atención de la violencia obstétrica y espiritual.
Salud sexual y reproductiva: acceso y uso de anticonceptivos; consentimiento informado; infecciones y enfermedades de transmisión sexual; cáncer cérvico uterino y mamario; sexualidad; prevención primaria del VIH-SIDA, monitoreo de calidad de los servicios; acompañamiento y canalización. Asimismo, acompañamiento a mujeres indígenas y afromexicanas de la diversidad sexual en el ejercicio de sus derechos.
Derecho a la salud: acceso y uso de servicios de salud; calidad de la atención; derechos de las y los pacientes; acceso a la salud con perspectiva intercultural y lingüística; derechos sexuales y derechos reproductivos.
Salud mental y psicológica: espacios de atención al bienestar emocional de las mujeres indígenas y afromexicanas; así como acompañamiento psicológico con pertinencia cultural y lingüística.
B. En prevención y atención a la violencia
Prevención de la violencia de género: difusión de los derechos de las mujeres indígenas y afromexicanas, entre ellos, al acceso a una vida libre de violencia; sensibilización a la población en general; difusión de derechos y del marco normativo existente; prevención del alcoholismo en las comunidades indígenas y afromexicanas.
Ampliación de cobertura de servicios: traducción jurídica y acompañamiento de casos; registro e identificación de casos; prestación de servicios de consultoría legal, apoyo emocional y traducción e interpretación de lenguas indígenas en los casos de atención de las CAMIA.
C. Otros derechos de las mujeres
Derechos político - electorales: Promover la participación y representación de las mujeres indígenas y afromexicanas en el ámbito comunitario y en las instancias de decisión nacional, de las entidades federativas y municipales. Fortalecimiento de las capacidades para la toma de decisiones en todos los ámbitos y niveles; acompañamiento y vinculación con otras instancias de impartición de justicia en casos de violencia política por razón de género; y difusión de los derechos de las mujeres indígenas y afromexicanas para impulsar la participación de las mujeres en condiciones de igualdad y equidad en el ejercicio del derecho de los pueblos y comunidades indígenas a participar en la vida política, económica, social y cultural del país; así como tener representación política, de conformidad con sus sistemas normativos y especificidades culturales.
Derecho a la tierra: Sensibilizar, orientar y acompañar el acceso de las mujeres indígenas y afromexicanas a la propiedad y posesión de la tierra y los recursos o bienes naturales en condiciones de igualdad; capacitación sobre el acceso, aprovechamiento, administración, conservación, uso y disfrute de la tierra y los recursos naturales; formación en la defensa de la tierra, territorio y bienes naturales; promoción de actividades para la preservación de su entorno y medio ambiente seguro, libre de contaminación, sustentable, así como de conocimientos sobre la naturaleza que les permitan vincularse de manera activa.
Derechos económicos, sociales y culturales: Fortalecer el conocimiento de derechos y contribuir a disminuir la discriminación contra las mujeres indígenas y afromexicanas, para facilitar su acceso al mercado laboral, al sistema de seguridad social o de salud, a la educación con pertinencia cultural y lingüística, a la alimentación y al agua; así como el respeto y preservación de su cultura; promover acciones destinadas a garantizar los derechos laborales de las jornaleras agrícolas, trabajadoras del hogar y con discapacidad; así como velar por el respeto de sus derechos humanos.
OBJETIVOS DE LAS CASAS DE LA MUJER INDÍGENA Y AFROMEXICANA
General
Contribuir al ejercicio de los derechos humanos de las mujeres indígenas y afromexicanas, con especial énfasis en la salud integral, la prevención y atención de la violencia de género; acceso a la tierra, territorio y recursos naturales; y participación y representación política de las mujeres indígenas y afromexicanas, con enfoque de género y pertinencia cultural y lingüística.
Específicos
1. Promover acciones que favorezcan la prevención y atención de la problemática de las violencias de género contra las mujeres indígenas y afromexicanas, mediante el establecimiento de acuerdos y celebración de convenios con los actores sociales involucrados en los tres órdenes de gobierno, e
2. Identificar, a partir de diagnósticos regionales, las acciones a seguir para atender las problemáticas para el ejercicio de los derechos humanos de las mujeres indígenas y afromexicanas.
Resultados esperados
A partir de las actividades descritas, se espera que las Casas de la Mujer Indígena y Afromexicana obtengan progresivamente, los siguientes resultados:
1. Desarrollo de acciones tendientes a promover la igualdad sustantiva desde los ámbitos comunitarios y regional;
2. Ampliación de cobertura, a nivel estatal, regional, municipal y comunitario;
3. Respuesta a los mandatos legales y normativos, nacionales e internacionales que tutelan los derechos de las mujeres indígenas y afromexicanas, a nivel federal, estatal, municipal y comunitario;
4. Generación de información específica sobre la condición de las mujeres indígenas y afromexicanas en materia de salud integral, prevención y atención de la violencia de género; acceso a la tierra, territorio y recursos naturales; y participación y representación política de las mujeres indígenas y afromexicanas;
5. Consolidación de los espacios locales de atención a las mujeres indígenas y afromexicanas con pertinencia cultural y lingüística, y perspectiva de derechos;
6. Vinculación comunitaria e institucional progresiva para dar respuesta a las demandas de las mujeres indígenas y afromexicanas, a nivel local, micro regional y comunitario;
7. Mujeres con capacidades fortalecidas para el ejercicio de sus derechos, así como la atención y prevención de las violencias de género contra las mujeres indígenas y afromexicanas, e
8. Impulso de acciones para el empoderamiento de niñas indígenas y afromexicanas.
FASES DEL MODELO (ESQUEMA OPERATIVO)
El proceso operativo del Modelo está dividido en tres fases:
1. Fase inicial
Está compuesta por los siguientes pasos:
A. Definición del equipo responsable;
B. Contratación de personas para la formación en temáticas especificas o para la obtención de productos concretos (plan de fortalecimiento);
C. Elaboración del plan de trabajo y capacitación temática inicial en aspectos operativos y administrativos;
D. Difusión, presentación y vinculación de la CAMIA ante autoridades e instancias locales y comunitarias;
E. Visitas y pláticas comunitarias para difusión de la CAMIA ante la población usuaria;
F. Elaboración del diagnóstico de la problemática más recurrente en la región, y
G. Prestación de servicios iniciales, impartición de consejería y talleres.
Al concluir esta fase, la CAMIA deberá contar con un equipo coordinador responsable; con un espacio físico habilitado y funcionando, así como con un diagnóstico sobre la problemática identificada en la región que permita trazar estrategias de trabajo para el equipo operativo.
2. Fase de fortalecimiento
Durante esta fase se realizan las siguientes actividades y funciones:
A. Difusión de las actividades de la CAMIA en las comunidades y entre la potencial población usuaria de los servicios;
B. Prestación de servicios (consejería, atención especializada, canalización inicial a instancias correspondientes);
C. Especialización del equipo responsable en sus temas de trabajo;
D. Fortalecimiento del equipo y fortalecimiento de sus liderazgos;
E. Gestión para acuerdos de colaboración con autoridades e instituciones locales;
F. Gestión para generación de fuentes alternativas y/o complementarias de financiamiento;
G. Participación en eventos especializados, articulación a redes temáticas o espacios interinstitucionales, y
H. Actualización del diagnóstico de la problemática más recurrente en la región.
Al concluir esta fase, la CAMIA contará con un equipo coordinador fortalecido; un establecimiento funcionando y con reconocimiento local; acciones estratégicas e iniciativas propias de coordinación con instituciones y autoridades a nivel local, una agenda de trabajo local y un plan estratégico.
3. Fase de consolidación
En esta fase, las Casas de la Mujer Indígena y Afromexicana deberán presentar las siguientes condiciones:
A. Fortalecimiento de los servicios prestados y ampliación de cobertura de los mismos (temática y/o geográfica);
B. Trabajo coordinado con instituciones y autoridades federales, locales y comunitarias para dar atención a las problemáticas, materia de atención de las CAMIA;
C. Gestión de nuevas fuentes de financiamiento;
D. Actividades de gestión, cabildeo y vinculación institucional para la defensa de los derechos de las mujeres indígenas y afromexicanas;
E. Consolidación organizativa de la CAMIA;
F. Intercambio de experiencias con otras organizaciones de mujeres indígenas y afromexicanas, y
G. Actualización del diagnóstico de la problemática más recurrente en la región y definición de estrategias y planes de trabajo adecuados.
Al completarse esta etapa, la Casa de la Mujer Indígena y Afromexicana contará con reconocimiento social al trabajo que desempeña; condiciones para incidir en el ámbito comunitario, local y regional; un equipo formado y especializado temáticamente; liderazgos competentes y un plan de trabajo que incorpora estrategias, visión y metas a mediano plazo, mediante una agenda de trabajo, un plan estratégico y la actualización del diagnóstico regional de las problemáticas de las mujeres indígenas y afromexicanas.
Cada una de estas fases se mide por el desarrollo de los siguientes indicadores, que permiten identificar el momento del proceso en que transita cada CAMIA, sus necesidades de apoyo, formación y financiamiento, así como las actividades y los resultados que pueden esperarse de cada etapa.
INDICADORES
Los indicadores para medir el desarrollo de las capacidades y funciones de las CAMIA e identificar las necesidades de apoyo que requieren por parte de la instancia financiadora (INPI), se refieren a los cuatro ámbitos principales del trabajo que se desarrolla en las Casas de la Mujer Indígena y Afromexicana: fortalecimiento temático; fortalecimiento organizativo (personal y colectivo); planeación y gestión; así como vinculación y evaluación.
Para considerar que una Casa de la Mujer Indígena y Afromexicana ha concluido cada una de las fases, deberá cubrir los supuestos que establecen los siguientes indicadores en cada uno de los cuatro ámbitos principales:
Fortalecimiento Temático
| Fase inicial | Fase fortalecimiento | Fase consolidación |
| Cuentan con información sobre la situación local y microrregional, respecto del ejercicio de los derechos de las mujeres, con especial énfasis en la salud integral, la prevención y atención de la violencia de género; acceso a la tierra, territorio y recursos naturales; y participación y representación política de las mujeres indígenas y afromexicanas | Tienen un diagnóstico (información sistematizada recopilada por las CAMIA) sobre la situación local y microrregional sobre el ejercicio de los derechos de las mujeres indígenas y afromexicanas, con especial énfasis en la salud integral, la prevención y atención de la violencia de género; acceso a la tierra, territorio y recursos naturales; y participación y representación política de las mujeres indígenas y afromexicanas. | Generan información estadística y cualitativa integrada, referida a las características e incidencia de la problemática de atención en su área de cobertura. |
| Pueden detectar situaciones de violencia y problemáticas para el ejercicio de derechos de las mujeres indígenas y afromexicanas, existentes en su región. | Identifican, canalizan y atienden casos en la materia de atención. | Las integrantes de la CAMIA están especializadas en los temas de atención, lo cual les permite incorporar sus actividades a la promoción más amplia de los derechos de las mujeres indígenas y afromexicanas. Proporcionan asesoría especializada. |
| Tienen conocimientos básicos de los derechos de las mujeres indígenas y afromexicanas, el enfoque de género, y violencia de género. | Tienen capacidades (conocimientos, habilidades y actitudes) sobre derechos de las mujeres indígenas y afromexicanas, así como la prevención y atención de la violencia de género; acceso a la tierra, territorio y recursos naturales; y participación y representación política de las mujeres indígenas y afromexicanas y la normatividad aplicable a los temas. | |
| Tienen conocimientos básicos sobre los derechos de los pueblos indígenas y afromexicanos. | Manejan los temas de derechos humanos, derechos de las mujeres indígenas y afromexicanas, derechos de los pueblos indígenas y afromexicanos y la normatividad nacional e internacional. | |
| Cuentan con un ámbito de atención (Derechos de las mujeres indígenas y afromexicanas, con especial énfasis en la salud integral, la prevención y atención de la violencia de género; acceso a la tierra, territorio y recursos naturales; y participación y representación política de las mujeres indígenas y afromexicanas). | Están formadas para el diseño e impartición de talleres y actividades. | Dispone de metodologías con pertinencia cultural y lingüística, replicables por otros actores o instituciones en los temas de atención de la CAMIA. |
| | Tiene una propuesta de atención a las problemáticas para el ejercicio de los derechos de las mujeres indígenas y afromexicanas, con especial énfasis en la salud integral, la prevención y atención de la violencia de género; acceso a la tierra, territorio y recursos naturales; y participación y representación política de las mujeres indígenas y afromexicanas, con pertinencia cultural y lingüística. | Cuenta con elementos para la apertura de nuevas temáticas relacionadas con los trabajos que realizan. |
| | Tienen definido su ámbito de atención (Derechos de las mujeres indígenas y afromexicanas, con especial énfasis en la salud integral, la prevención y atención de la violencia de género; acceso a la tierra, territorio y recursos naturales; y participación y representación política de las mujeres indígenas y afromexicanas). | |
| | Cuentan con conocimientos sobre políticas públicas en los temas de atención de la CAMIA. | Realiza acciones de seguimiento detallado en la atención gubernamental a las problemáticas materia de atención de la CAMIA. |
Fortalecimiento organizativo, personal y colectivo
| Fase inicial | Fase fortalecimiento | Fase consolidación |
| EI equipo propone y realiza acciones de autocuidado en su programa de trabajo. | Cuentan con asesoría y apoyo para la contención de las integrantes de la CAMIA, así como para el autocuidado y el desarrollo personal bajo un enfoque de derechos humanos, con perspectiva intercultural, lingüística e interseccional. | Las integrantes tienen incorporado un Enfoque de autocuidado en las estrategias y la operación de la CAMIA. |
| El equipo tiene definidas las funciones de cada una de las integrantes, así como sus responsabilidades. | Tienen un mecanismo de rotación y distribución horizontal de Cargos, y sus integrantes han fortalecido sus capacidades para asumir las nuevas responsabilidades. | El equipo operativo se encuentra consolidado y con procesos organizativos definidos. |
| El equipo responsable cuenta con elementos para buscar alternativas de solución a conflictos. | Tienen definido un esquema de trabajo para la resolución de conflictos y de seguimiento, autocuidado y continuidad de las colaboradoras. | Cuentan con medidas y esquemas de seguridad y protección para el desarrollo de las actividades en la CAMIA y con procesos de resolución de conflictos definidos. |
Planeación y gestión
| Fase inicial | Fase fortalecimiento | Fase consolidación |
| Cuentan con un programa para desarrollar las actividades de atención de la CAMIA, a partir de la información sobre la situación local y microrregional en derechos de las mujeres indígenas, con especial énfasis en la salud integral, la prevención y atención de la violencia de género; acceso a la tierra, territorio y recursos naturales; y participación y representación política de las mujeres indígenas y afromexicanas. | Llevan a cabo estrategias locales para promover los derechos de las mujeres indígenas y afromexicanas, con especial énfasis en la salud integral, la prevención y atención de la violencia de género; acceso a la tierra, territorio y recursos naturales; y participación y representación política de las mujeres indígenas y afromexicanas. | Apoyan procesos de atención a una problemática social relevante vinculada con los temas de atención, mediante una intervención especializada, cultural y socialmente reconocida de manera articulada a nivel comunitario e interinstitucional. |
| Las integrantes de la CAMIA diseñan y utilizan instrumentos para el registro de la información sobre la atención que brindan. | Colabora en el registro de la demanda de servicios en sus ámbitos de atención, con el cual dispone de una base de proyección sobre las problemáticas para el ejercicio de los derechos de las mujeres indígenas y afromexicanas, con especial énfasis en la salud integral, la prevención y atención de la violencia de género; acceso a la tierra, territorio y recursos naturales; y participación y representación política de las mujeres indígenas y afromexicanas, en su área de incidencia. |
| Incorporan mecanismos de integración y actualización de información para fundamentar sus acciones. | Cuentan con mecanismos continuos de actualización de información. |
| Tienen capacidades para la administración y manejo de proyectos y recursos. | Cuentan con mecanismos internos de transparencia y rendición de cuentas. | Cuentan con una estructura administrativa que permite el manejo transparente de recursos y el cumplimiento de los procesos operativos de los proyectos de las CAMIA. |
| Cuentan con habilidades para elaborar estrategias, planes de trabajo y proyectos, de acuerdo con sus materias de formación y especialización. | Todas las integrantes se encuentran en el mismo nivel de formación para la elaboración y ejecución de proyectos. |
| Acceden a diversas fuentes de financiamiento para cubrir sus necesidades y alcanzar sus objetivos. |
Vinculación
| Fase inicial | Fase fortalecimiento | Fase consolidación |
| El trabajo de la CAMIA es reconocido en su comunidad, municipio o región y cuenta con el respaldo de algunas autoridades comunitarias | Se ha posicionado en el manejo de los temas de trabajo que atiende, a nivel local y regional. | Es reconocida como instancia especializada en la atención con pertinencia cultural y lingüística a mujeres indígenas y afromexicanas, para el ejercicio de sus derechos, con especial énfasis en la salud integral, la prevención y atención de la violencia de género; acceso a la tierra, territorio y recursos naturales; y participación y representación política de las mujeres indígenas y afromexicanas, en su región de cobertura. |
| Tienen acercamientos con instituciones de gobierno, universidades, entre otros espacios que trabajan los temas materia de atención de las CAMIA, para la canalización de casos y asesoría. | Operan como referente de apoyo en los temas que atienden y que pueden impulsarse en sus regiones de cobertura. | Han desarrollado acciones de vinculación con diversas instituciones de los tres órdenes de gobierno para ampliar su cobertura de atención en los servicios de salud sexual y reproductiva, prevención y atención a la violencia de género, así como para promover el ejercicio de los derechos de las mujeres indígenas y afromexicanas. |
| Dan pláticas de formación a servidoras y servidores públicos, autoridades y grupos de personas interesadas en los temas de atención de la CAMIA. | Diseñan e imparten talleres de sensibilización y capacitación a servidoras y servidores públicos sobre derechos de las mujeres indígenas y afromexicanas, de los pueblos indígenas y afromexicanos, con especial énfasis en la salud integral, la prevención y atención de la violencia de género; acceso a la tierra, territorio y recursos naturales; y participación y representación política de las mujeres indígenas y afromexicanas, con pertinencia cultural y lingüística. | Contribuye a la ampliación de la cobertura institucional de atención a la salud sexual y reproductiva y/o violencia de género hacia mujeres indígenas y afromexicanas, así como para promover el ejercicio de sus derechos. |
| Han ampliado su cobertura, incrementando el número de usuarias atendidas, y han aumentado su capacidad de respuesta a la demanda generada entre las mujeres indígenas y afromexicanas de la región. | Cuentan con una cobertura de atención definida, la cual se ha ido ampliando conforme al financiamiento recibido. |
| Establecen convenios de colaboración o concertación, así como acciones coordinadas con instituciones, organizaciones y comunidades. | Cuentan con las vinculaciones necesarias para el establecimiento continuo de convenios de colaboración o concertación y acciones coordinadas con instituciones, organizaciones y comunidades. |
| Participan en redes y espacios temáticos. | Han logrado la incorporación de la experiencia de la CAMIA a diversas acciones institucionales, lo que ha potenciado los resultados obtenidos en el marco del proyecto. |
ACTORES DEL MODELO
El modelo contempla dos actores permanentes y uno temporal con funciones diferenciadas y complementarias para el logro de los objetivos de las Casas de la Mujer Indígena y Afromexicana:
1. Grupos de mujeres indígenas y Afromexicanas responsables de la CAMIA
Las Casas de la Mujer Indígena y Afromexicana son operadas por grupos de mujeres que desarrollan o están interesadas en impulsar actividades en los campos de derechos de las mujeres indígenas y afromexicanas y atención y prevención de las violencias de género en las regiones indígenas y/o afromexicanas de su cobertura. Estos grupos, preferentemente deben ser avalados o designados por la Asamblea Comunitaria, deben contar durante el primer año con acompañamiento especializado, y posteriormente vincularse con otras instancias (por ejemplo, instituciones académicas y/o de gobierno, etc.) para que coadyuven en la formación en las temáticas de la CAMIA (plan de fortalecimiento), así como para la generación de productos específicos.
Para acceder a los recursos que otorga el INPI, deberán presentar de manera anual un proyecto operativo, dando cumplimiento con los criterios y requisitos establecidos en la normatividad aplicable.
Dentro de las funciones de los grupos responsables de operar las CAMIA (que se amplían y profundizan al transitar de una fase a otra del Modelo) están:
I. Elaborar los planes operativos anuales;
II. Realizar visitas y pláticas comunitarias y con autoridades para la difusión de los trabajos de la CAMIA;
III. Elaborar la propuesta metodológica y el diagnóstico sobre la problemática que atienden y su realización a nivel local o microrregional;
IV. Generar y aplicar los instrumentos para el registro de actividades y beneficiarias;
V. Establecer y mantener la relación con la Unidad Operativa del INPI que le brinda seguimiento y acompañamiento al desarrollo del proyecto operativo y del plan de fortalecimiento;
VI. Asistir a talleres para la formación y capacitación interna del grupo operativo responsable;
VII. Definir la estructura del grupo y el reglamento para los trabajos de la CAMIA, y
VIII. Establecer vínculos con otras personas pertinentes y estratégicas.
2. Institución financiadora
El INPI impulsa la articulación de sus tres niveles administrativo-territoriales: Oficinas Centrales a través del área competente, OR y los CCPI.
Al INPI le corresponde:
A. Orientar a los grupos de mujeres indígenas y afromexicanas a través de los CCPI y las Oficinas de Representación, para la realización de cada uno de los procedimientos operativos y administrativos;
B. Otorgar acompañamiento a través de las Unidades Administrativas para la vinculación con instancias de los tres órdenes gobierno (federal, estatal y municipal), para las acciones en materia de derechos de las mujeres indígenas y afromexicanas, con especial énfasis en la salud integral, la prevención y atención de la violencia de género; acceso a la tierra, territorio y recursos naturales; y participación y representación política de las mujeres indígenas y afromexicanas;
C. Hacer entrega de los recursos convenidos según la disponibilidad presupuestal;
D. Brindar asesoría y acompañamiento para el correcto ejercicio del gasto y la integración de expedientes de comprobación, y
E. Realizar la vinculación necesaria para que las CAMIA cuenten con un continuo proceso de fortalecimiento de capacidades.
Formato ID_B2 "Batería de Preguntas"
BATERÍA DE PREGUNTAS PARA DETERMINAR LA FASE EN LA QUE SE UBICAN LAS CASAS DE LA MUJER INDÍGENA O
AFROMEXICANA.
EVALUACIÓN A PARTIR DE RESULTADOS E INDICADORES
Las Casas de la Mujer Indígena y Afromexicana, están conformadas por grupos de mujeres indígenas y afromexicanas designadas y avaladas por las Asambleas Comunitarias de los pueblos y comunidades indígenas y afromexicanas donde se localizan; y son las responsables de coordinar las actividades planteadas, administrar los recursos que les son aportados por el INPI con transparencia, ética y responsabilidad, así como definir las vinculaciones que establecerán y demás acciones que les corresponden. Así, a partir del Modelo de promoción y acompañamiento de derechos de las mujeres indígenas y afromexicanas en el ámbito comunitario (en adelante el Modelo), se considera necesaria y factible la obtención progresiva de resultados en términos del desarrollo de las capacidades y funciones que desarrollan las CAMIA.
Debido a lo anterior, es necesario realizar una evaluación anual a través de la cual se determine la fase en la que se encuentra cada CAMIA, para realizar una distribución presupuestal acorde a las capacidades, resultados y requerimientos, asimismo definir una ruta de seguimiento de manera específica y equitativa con relación a las necesidades reales y prioritarias identificadas en los diagnósticos de las problemáticas de cada CAMIA.
BATERÍA DE PREGUNTAS
Objetivo general
Determinar la fase de trabajo en la cual se encuentran las Casas de la Mujer Indígena y Afromexicana mediante la aplicación de los indicadores establecidos en el Modelo, con la finalidad de conocer, identificar y priorizar las necesidades de formación, fortalecimiento organizativo, planeación, gestión y vinculación, y monto de financiamiento de cada una de las CAMIA.
Objetivos específicos
A. Que los grupos a cargo de las CAMIA identifiquen clara y detalladamente, a través de una autoevaluación de resultados, el nivel de cumplimiento logrado con relación a los ámbitos de trabajo que plantea el Modelo, a fin de poder contemplar aquellos que se requiere fortalecer e incluir en su próximo proyecto;
B. Determinar el monto de financiamiento acorde a las necesidades y capacidades de cada CAMIA, por parte del INPI, y
C. Obtener elementos para el diseño de planes de capacitación y otras acciones que coadyuven la continuidad y fortalecimiento de las integrantes de las CAMIA, en función de la fase en la que se encuentran.
La batería de preguntas para las Casas de la Mujer Indígena y Afromexicana se compone de cinco apartados: i) Fortalecimiento temático, ii) Fortalecimiento organizativo, personal y colectivo, iii) Planeación, gestión y evaluación, iv) Vinculación y v) Sobre los trabajos específicos que realizan las CAMIA. Los primeros cuatro refieren a los ámbitos de los indicadores del Modelo.
Para cada sección se ha formulado una serie de preguntas vinculadas con los indicadores, las cuales deben ser respondidas en su totalidad y observando que en algunos reactivos si la respuesta es "no", se debe dar una explicación al respecto; si la respuesta es "sí" se deberán contestar las demás preguntas del mismo reactivo.
Para responder este instrumento, es indispensable que se reúnan todas las integrantes del grupo operativo de la CAMIA y puedan leerlo, comentarlo, proponer y dar respuesta de manera colectiva a cada uno de sus apartados, desde sus experiencias y conocimientos propios, ya que el propósito es generar y recopilar datos desde su labor; si se citan fuentes de información como libros o internet, deberán estar debidamente referidas como parte complementaria, extraer fragmentos completos de internet y otros documentos sin citar, será considerado como incumplimiento de este requerimiento. Es fundamental que las preguntas sean contestadas lo más honestamente posible, a fin de que la información que proporcionen sea de utilidad para el fortalecimiento de sus procesos, y para que el INPI como institución financiadora pueda tener claridad sobre los avances y logros, y de esta manera, establecer estrategias que le sirvan para su fortalecimiento.
Es importante que, a efecto de poder visibilizar el trabajo señalado en la batería, se deberá anexar el soporte documental de las acciones y documentos que se mencionen.
Finalmente, si quieren adicionar comentarios u observaciones, pueden hacerlo en la parte última del documento.
| Preguntas | Respuestas |
| 1. ¿De dónde y cómo obtienen la información sobre las problemáticas y temas de atención de la CAMIA? | |
| 2. ¿Cómo registran o sistematizan la información recopilada? | |
| 3. ¿Cuáles son los usos que le dan a la información referida? | |
| 4. Definan qué son: | 4.1 Derechos humanos: |
| 4.2 Derechos de los pueblos y comunidades indígenas y afromexicanos: |
| 4.3 Derechos de las mujeres indígenas y afromexicanas: |
| 4.4 Ejercicio de derechos |
| 5. Mencionen los instrumentos normativos (internacionales y nacionales) que protegen los anteriores derechos (Indiquen claramente qué instrumento normativo contiene cuáles derechos) | 5.1 Nacionales: |
| 5.2 Internacionales: |
| 6. ¿Qué es el enfoque de género? | |
| 7. ¿Qué son los derechos sexuales y reproductivos? | |
| 8 ¿Qué es el racismo? | |
| 9. ¿Qué es la violencia de género? Indiquen algunos ejemplos: | |
| 10. ¿Qué constituye el acceso a la tierra, territorio y recursos naturales de las mujeres indígenas y afromexicanas? | |
| 11. ¿Qué implica la participación y representación política de las mujeres indígenas y afromexicanas? | |
| 12. ¿Qué son y cómo ejercen los derechos lingüísticos? | |
| 13. ¿Qué son las políticas públicas? | |
| 14. Cuáles son los elementos fundamentales que integran un taller: | |
| 15. Describan el método que utilizan para identificar y priorizar problemáticas en su área de cobertura: | |
| 16. Ejemplifiquen cómo construyen una propuesta de atención o prevención, ante las problemáticas identificadas. | |
| 17. ¿La CAMIA ha elaborado un diagnóstico sobre la problemática identificada en la región de atención? En caso de contar con uno, indicar en qué año se elaboró. | |
| 18. ¿Cuándo fue la última vez que se actualizó el diagnóstico? ¿Por qué? | |
| 19. ¿Cuál es(son) la(s) principal (es) temática (s) que actualmente se atiende(n) desde la CAMIA? | |
| 20. Sobre la capacitación recibida en el año favor de responder lo solicitado. | 20.1 ¿Cuántos talleres recibieron las integrantes de la CAMIA? (De todos los talleres, indicar el nombre del taller, la duración y los nombres de las personas que lo tomaron) |
| | 20.2 ¿Cuáles fueron los temas de las capacitaciones? |
| | 20.3 ¿Quién impartió las capacitaciones? |
| | 20.4 ¿Qué aprendieron en las capacitaciones? |
| | 20.5 ¿Les han sido de utilidad las capacitaciones para el desarrollo de las acciones de la CAMIA? Sea sí o no la respuesta, indiquen por qué. |
| 21. Desde el inicio de los trabajos de la CAMIA ¿han incorporado nuevas temáticas de atención? ¿Cuáles? Si la respuesta es positiva, indicar en los años cuando han incluido las temáticas (ejemplo: en 2013 derechos de niñas y niños) | |
| 22. ¿Cuáles consideran que son los temas de mayor conocimiento y especialización de las integrantes de la CAMIA? ¿Por qué? | |
| 23. ¿Cuáles consideran que son los temas que desconocen o de los cuales tienen poca información las integrantes de la CAMIA y en los cuales deberían capacitarse? ¿Por qué? | |
| 24. De las preguntas anteriores: ¿cuáles fueron las más difíciles de responder? ¿Por qué? | |
Información general de la CAMIA
| Nombre completo del grupo | |
| Nombre completo de la Casa | |
| Información sobre las integrantes de la Casa |
| Nombre completo | Lugar y fecha de Nacimiento | Estudios* | Conocimientos adicionales con los que cuente* | ¿Habla alguna lengua indígena? ¿Cuál es? | Cargo en la CAMIA durante el último año |
| | | | | | |
| | | | | | |
| | | | | | |
| | | | | | |
| | | | | | |
| | | | | | |
| | | | | | |
| | | | | | |
| | | | | | |
| | | | | | |
* Anotar tanto los estudios en el nivel escolarizado (por ejemplo: "primaria terminada") y los no escolarizados (por ejemplo "Diplomado en Salud Sexual y Reproductiva", "certificación en partería"); si de otros estudios tiene algún documento, favor de anotarlo.
I. Fortalecimiento temático
II. Fortalecimiento organizativo, personal y colectivo
| Preguntas | Respuestas |
| 1. ¿Qué implica el autocuidado? | |
| 2. Las integrantes de la CAMIA, ¿realizan acciones de autocuidado? ¿Por qué? Si la respuesta es no, explicar las razones. Si es sí, indiquen cuáles son las acciones, cómo y con quién las realizan. | No. Explicar por qué: |
| Sí. Las acciones son: |
| Se realizan con: |
| Las llevamos a cabo cuando: |
| 3. ¿Cómo definen la estructura, organización, cargos y funciones de cada una de las integrantes de la CAMIA? | |
| 4. En caso de contar con una estructura definida; ésta, ¿se encuentra señalada en el reglamento de la CAMIA, o en algún manual de funciones? | |
| 5. ¿Cuándo fue la última vez que se rotaron las funciones y cargos en la CAMIA? ¿Por qué? | |
| 6. ¿La actual Coordinadora cuántos años tiene desempeñando ese cargo? ¿Por qué? | |
| 7. En la opinión de las integrantes de la CAMIA, ¿qué ventajas y desventajas tiene la rotación de cargos? | Ventajas: |
| Desventajas: |
| 8. ¿La CAMIA cuenta con un reglamento interno? Si la respuesta es no, indicar por qué. Si es sí, explicar cómo lo construyeron, cada cuándo lo actualizan y de qué manera. | No. Explicar: |
| Sí. Se elaboró de la siguiente manera: |
| Se actualiza: |
| 9. ¿Qué es lo que hacen las integrantes del equipo operativo cuando tienen conflictos con personas ajenas a la CAMIA, derivado de los trabajos que realizan? | |
| 10. ¿Qué es lo que hacen las integrantes de la CAMIA cuando tienen conflictos con sus compañeras? ¿Cómo se resuelven los conflictos y diferencias entre las compañeras de la CAMIA? ¿Realizan alguna actividad de resolución de conflictos y autoevaluación? | |
| 11. Mencionen 3 conflictos o dificultades que hayan tenido el año pasado en la gestión de la CAMIA y qué hicieron para resolverlos. | Conflicto / dificultad | Qué se hizo |
| | |
| 12. ¿La CAMIA tiene establecido un esquema o medidas de seguridad y cuidados para desarrollar sus actividades? Si no tienen, explicar por qué; si tienen, describir el esquema o medidas y cómo las definieron. | No. Explicar: |
| Sí. Es el siguiente: |
| Se definió así: |
| 13. Para la CAMIA ¿Qué significa el fortalecimiento de liderazgos? ¿Por qué es necesario? ¿Cómo lo construyen colectivamente? | El fortalecimiento de liderazgos es: |
| Necesidad o utilidad: |
| Se construye de la siguiente manera: |
| 14. De las preguntas anteriores: ¿cuáles fueron las más difíciles de responder? ¿Por qué? | |
III. Planeación y gestión
| Preguntas | Respuestas |
| 1. ¿Cuál es el documento de planeación con el que cuentan para desarrollar las actividades de atención de la CAMIA? | |
| 2. ¿Cuáles son los elementos que toman en cuenta para elaborar ese documento? ¿Por qué? | |
| 3. ¿La CAMIA tiene algún instrumento para el registro de la información sobre la atención que brindan? En caso de no tenerlo, explicar por qué. Si lo tienen, describir quién y cómo lo diseñó, así como la información que se registra. | No. Explicar: |
| Sí. Se diseñó con la participación de: |
| Se diseñó de la siguiente manera: |
| La información o datos que se registran son los siguientes: |
| 4. ¿Para qué sería o es importante contar con el instrumento mencionado en la anterior pregunta? ¿Cuáles su utilidad? ¿Cómo permitiría eficientar los recursos y resultados de la CAMIA? | |
| 5. ¿Cómo definirían el concepto "transparencia en el ejercicio de los recursos y la rendición de cuentas"? (comprobación de recursos e informes del avance de metas). | |
| 6. De la respuesta anterior ¿qué actividades realiza la CAMIA en este rubro? | |
| 7. ¿Quién o quiénes elaboran los proyectos de la CAMIA? ¿Por qué? | |
| 8. ¿Cuáles consideran que son sus fortalezas y debilidades para la transparencia en el ejercicio de recursos (TR), la rendición de cuentas (RC) y elaboración de proyectos (EP)? | Fortalezas | Debilidades |
| TR: | TR: |
| RC: | RC: |
| EP: | EP: |
| 9. Como CAMIA, en el transcurso del ejercicio fiscal, ¿han presentado proyectos en otras instituciones, además del INPI? Si la respuesta es no, explicar ¿Por qué? Si es sí, indicar en qué instituciones y cuáles han sido los resultados. | No. Explicar: |
| Sí. Instituciones: |
| Montos recibidos: |
| Proyectos realizados: |
| Resultados obtenidos: |
| 10. Cuando dan pláticas, capacitaciones o talleres, ¿cómo los planean? | |
| 11. ¿Cuáles son las metodologías con las que trabajan? ¿Por qué consideran que son las idóneas? | |
| 12. ¿Cuáles son los temas en los que imparten talleres o pláticas y cómo los seleccionan? | |
| 13. ¿Cómo se evalúan los resultados e incidencias de las pláticas, capacitaciones o talleres? | |
| 14. ¿Consideran que la CAMIA ha adquirido niveles de autonomía? Si la respuesta es no, explicar por qué. Si es sí, indicar cómo se manifiesta esa autonomía. | No, porque: |
| Sí, nos damos cuenta en: |
| 15. De las preguntas anteriores: ¿cuáles fueron las más difíciles de responder? ¿Por qué? | |
IV. Vinculación
| Preguntas | Respuestas |
| 1. ¿La CAMIA cuenta con reconocimiento de la comunidad, autoridades tradicionales/comunitarias, instituciones de gobierno y/u otras organizaciones? Si la respuesta es no, explicar por qué. Si responden que sí, indicar de quién(es) tienen el reconocimiento y cómo es que saben que cuentan con este reconocimiento. | No. Explicar: |
| Sí. Se cuenta con reconocimiento de: |
| El reconocimiento que tiene la Casa es de la siguiente manera: |
| 2. ¿La CAMIA ha establecido vinculación con instituciones de gobierno, educativas, de salud, de seguridad, de impartición de justicia, entre otras que trabajan las temáticas relacionadas a los derechos de las mujeres indígenas y afromexicanas? Si la respuesta es no, explicar los motivos. Si es sí, responder además, ¿cómo lo han logrado? ¿Para qué es esta vinculación? | No. Explicar: |
| Sí. Con las siguientes instituciones: |
| La vinculación ha sido para: |
| Los resultados de la vinculación han sido los siguientes: |
| La vinculación ha sido por medio de (convenio, acuerdo, de palabra, etc.): |
| 3. ¿Cuáles han sido las acciones de la CAMIA para establecer y fortalecer relaciones y alianzas a nivel comunitario? | |
| 4. ¿Las integrantes de la CAMIA han realizado actividades de capacitación o talleres en conjunto con personal de instituciones de gobierno u otras? Si la respuesta es sí, explicar con qué instituciones, cuál es el perfil de las personas con quien han trabajado, cuál ha sido el trabajo y cuáles han sido los resultados. | Sí. Con las siguientes instituciones: |
| El perfil de las personas ha sido (incluyan cargos, número de asistentes, sexo y edad): |
| Los temas que se han trabajado son (indicar si fueron pláticas, talleres u otros): |
| Los resultados han sido: |
| 5. ¿La CAMIA participa en redes, organizaciones y/o espacios temáticos sobre los temas que trabaja? Si la respuesta es no, explicar los motivos. Si es sí, indicar en qué redes o espacios, cómo se ha dado la vinculación, cuáles son los trabajos que han realizado y sus resultados; así como, de qué manera han beneficiado estas alianzas el trabajo de la CAMIA. | No. Explicar: |
| Sí, en las siguientes Redes y/o espacios: |
| La vinculación se ha dado por medio de: |
| Los trabajos realizados han sido: |
| Los resultados obtenidos son: |
| 6. ¿Realizan acciones conjuntas con las radiodifusoras comunitarias del INPI? ¿Qué acciones realizan y en qué temas? | |
| 7. Por favor, aporte información sobre el número de personas que han atendido anualmente y la cantidad de servicios que han prestado desde el año que la CAMIA inició los trabajos. Indicar si se atendió a personas menores de edad, adultas mayores, con alguna discapacidad o de algún grupo minoritario. | Año | Personas atendidas | Cantidad de servicios prestados |
| Mujeres | Hombres | Total |
| Observaciones sobre la población atendida: |
V. Trabajo de la CAMIA
| Preguntas | Respuestas |
| 1. ¿Cuáles son los servicios que brinda la CAMIA? Anotar todas las actividades que realizan para que la lista esté lo más completa posible. | |
| 2. ¿Cómo son proporcionados estos servicios? | |
| 3. Describa las condiciones en que se brindan los servicios de la CAMIA: | |
| 4. ¿Considera que la CAMIA debería brindar otros servicios? ¿Por qué? | |
| 5. Los servicios y actividades anteriores ¿Tienen un procedimiento claro y sistematizado de planeación, aplicación y evaluación? | No. Explicar: |
| Sí. Es el siguiente: |
| 6. Del siguiente listado, ¿cuáles son los elementos que toman en cuenta cuando brindan un servicio? Favor de marcar todas las opciones que consideren que aplican. | ( ) Se basa en las necesidades de la mujer indígena o afromexicana ( ) Considera los sistemas normativos indígenas ( ) Considera los sistemas normativos no indígenas ( ) Toma en consideración los recursos que la mujer posee Incluye aspectos: ( ) emocionales, ( ) espirituales, ( ) jurídicos, ( ) médicos, ( ) culturales, ( ) Brindan información sobre las instituciones que pueden atender la problemática Otro(s). |
| 7. Para realizar los trabajos de la CAMIA ¿Tienen el apoyo de instituciones de gobierno federal, estatal y/o local? Si no lo tienen, explicar por qué. Si lo tienen, indicar de qué instituciones y cuál es el apoyo | El apoyo que nos dan es: |
| 8. ¿Los trabajos y/o metodologías de la CAMIA han sido replicadas por otros actores o instituciones? ¿Cuál ha sido su incidencia? | No, porque: |
| | Sí, han incidido de la siguiente manera: |
| 7. La CAMIA brinda seguimiento a la atención que desde el gobierno se da a las problemáticas para el ejercicio de los derechos de las mujeres indígenas y afromexicanas? | No porque: |
| | Sí, lo hacemos de la siguiente manera: |
| | Esto nos sirve para: |
| 8. En opinión de las integrantes de la CAMIA ¿Cuál ha sido la importancia de su trabajo a nivel local, regional y estatal? ¿Para qué ha servido el trabajo que realizan? ¿Cuál ha sido la importancia de que la CAMIA exista? | |
| Comentarios u observaciones |
| |
El Formato de Batería de Preguntas, así como el soporte de las acciones y documentos que se mencionen, se deberá enviar a la Oficinas de Representación, así como a la Dirección de Derechos de las Mujeres Indígenas y Afromexicanas en Oficinas Centrales, en un periodo de 20 días hábiles, antes del cierre del ejercicio fiscal vigente. La notificación de los resultados se realizará en un periodo máximo de 40 días hábiles.
Formato ID_B3 "Modelo de Convocatoria"
CONVOCATORIA DE CASAS DE LA MUJER INDÍGENA Y AFROMEXICANA
Apoyo a procesos organizativos y acciones para el ejercicio efectivo de los derechos de las mujeres indígenas y afromexicanas
Convocatoria
El Instituto Nacional de los Pueblos Indígenas (INPI), convoca a:
Comunidades indígenas y afromexicanas interesadas en impulsar, a través del grupo de mujeres que se encuentran operando las Casas de la Mujer Indígena o Afromexicana, acciones en beneficio de los derechos de las mujeres indígenas y afromexicanas.
TIPOS Y MONTOS DE APOYO
Se otorgará apoyo económico para propuestas que contemplen el desarrollo de acciones en las temáticas indicadas en la Mecánica operativa del Apoyo a procesos organizativos y acciones para el ejercicio efectivo de los derechos de las mujeres indígenas y afromexicanas.
Dependiendo de la fase en la que se encuentra el grupo de mujeres que se encuentra operando la Casa, avalado o designado por la comunidad, podrán elaborar su propuesta con base en los siguientes montos:
A. Fase Inicial (1). Hasta $700,000.00 (Setecientos mil pesos 00/100 M.N.);
B. Fase de Fortalecimiento (2). Hasta $850,000.00 (Ochocientos cincuenta mil pesos 00/100 M.N.), y
C. Fase de Consolidación (3). Hasta $1,000,000.00 (Un millón de pesos 00/100 M.N.).
El grupo de mujeres que se encuentra operando la Casa (de acuerdo con lo establecido en la correspondiente Mecánica operativa) podrá solicitar un monto adicional para ampliación del inmueble, remozamiento y/o compra de equipamiento de hasta $100,000.00 (Cien mil pesos 00/100 M.N.).
Las CAMIA que incluyan acciones de incidencia regional para impulsar el acceso a la tierra, territorio y recursos naturales; y a la participación y representación política de las mujeres indígenas y afromexicanas, podrán solicitar un monto adicional de hasta el 10% respecto del presupuesto solicitado, conforme a la fase en que se encuentren.
Los conceptos de gasto autorizado son los que se describen en el numeral 8 "Montos de apoyo", de la Mecánica operativa. Todos y cada uno de los rubros para los cuales se soliciten recursos deberán ser justificados de acuerdo con lo propuesto en el proyecto, así como coherentes con el método de trabajo, el número de población a atender, los productos esperados, así como respetar lo establecido en el numeral 9 "Requisitos" de la Mecánica operativa.
CRITERIOS Y REQUISITOS
Para poder concursar se deberán apegar a lo establecido en los numerales 7, 8 y 9 de la Mecánica operativa. La documentación y archivos por presentar son los siguientes:
1. Registrar el proyecto original (elaborado explícitamente para el presente concurso), en la liga que se publique en la página oficial del INPI (https://tramites.inpi.gob.mx/) dentro del periodo de apertura de la convocatoria;
2. Sólo se permitirá el registro en línea de un proyecto por comunidad;
3. La comunidad, preferentemente, avalará al grupo de mujeres que se encuentran operando las Casas de la Mujer Indígena o Afromexicana, en virtud de que cuentan con la experiencia en su operación. En el caso de mujeres indígenas y afromexicanas migrantes que se encuentran fuera de su comunidad, bastará que un grupo de mujeres indígenas migrantes avalen al grupo de mujeres que sea responsable del proyecto para dar continuidad a la Casa, y
4. Adjuntar en la liga electrónica los siguientes documentos:
a. Copia simple de la identificación oficial (credencial para votar vigente, pasaporte vigente o cédula profesional) de la persona designada como representante del grupo de mujeres que se encuentra operando la Casa;
b. Escrito libre debidamente firmado en el que se manifieste bajo protesta de decir verdad que las integrantes del equipo operativo de la Casa no están vinculadas a ningún partido político y/o asociación religiosa;
c. Plan de Fortalecimiento para el equipo operativo, conforme a lo indicado en el sistema informático. Para dar cumplimiento a ese Plan de Fortalecimiento, podrán considerar a personas para el desarrollo de procesos formativos o la elaboración de productos específicos, que tengan como objetivo la consolidación grupal, fortalecimiento de capacidades, formación para la elaboración de informes cualitativos y financieros, y en aspectos administrativos y contables. El presupuesto de este rubro deberá desglosarse en el apartado correspondiente a acciones sustantivas. Con el propósito de ampliar el fortalecimiento de capacidades de las integrantes de los grupos operativos, las temáticas que se propongan en los planes de fortalecimiento no podrán ser las mismas por más de dos años;
d. Currículo y documentación probatoria de las personas que se propongan para el cumplimiento del Plan de Fortalecimiento, las personas que se propongan no podrán encontrarse en el plan de fortalecimiento de otras Casas;
e. Acta de la Asamblea Comunitaria en donde se establezca la decisión de la comunidad para el desarrollo de un proyecto que impulse acciones en beneficio de los derechos de las mujeres, en este aval se deberá señalar el nombre de la Casa operada por el grupo de mujeres y sus integrantes, así como los nombres de las integrantes del grupo que serán las responsables de la ejecución del proyecto, y ; en casos debidamente justificados y documentados, en lugar de acta de asamblea, se podrá presentar aval de alguna autoridad comunitaria en donde señalen los datos previamente referidos;
f. Documentación probatoria de que el grupo de mujeres propuesto para operar el proyecto cuenta con experiencia en la operación de la Casa de la Mujer Indígena o Afromexicana, podrán presentarse instrumentos jurídicos suscritos en ejercicios fiscales anteriores, y
g. En el caso de solicitudes de ampliación de infraestructura, modificaciones para el mantenimiento de los inmuebles, o de equipamiento, adjuntar la siguiente documentación:
i. Carta de justificación;
ii. Plano, gráfica o dibujo que exprese la modificación que se propone real
iii. Presupuesto de obra;
iv. Programa de obra;
v. Propuesta de compra;
vi. Cotizaciones respectivas, y
vii. Oficio del CCPI que dé seguimiento en la Casa en dónde se manifieste que el recurso solicitado es necesario.
Toda la información que se registre en el sistema informático deberá estar completa y legible. El registro de la documentación no implica que se encuentre correcta, por lo que será sujeta de revisión durante el proceso de dictaminación.
BASES Y PROCEDIMIENTO
1. Se recibirá sólo un proyecto por cada comunidad;
2. No serán autorizadas propuestas de grupos de mujeres que adeuden informes, comprobaciones o alguno de los compromisos adquiridos en Acuerdos/Convenios (o incluso contratos) establecidos en el ejercicio fiscal anterior;
3. Ningún servidor o servidora pública del INPI podrá formar parte de la Casa de la Mujer Indígena o Afromexicana, ni recibir pago alguno por colaborar en el proyecto;
4. Los proyectos se autorizarán de acuerdo con la disponibilidad presupuestal para el Apoyo a procesos organizativos y acciones para el ejercicio efectivo de los derechos de las mujeres indígenas y afromexicanas;
5. El apoyo económico a los proyectos dependerá de los resultados de la dictaminación del proyecto, considerando objetivos, metas y cobertura planteados;
6. Ninguna de las integrantes del grupo de mujeres que se encuentra operando la Casa deberá encontrarse en el desempeño de algún cargo público;
7. Las instalaciones de la Casa de la Mujer Indígena o Afromexicana únicamente deben ser utilizadas para cumplir con los objetivos del proyecto operativo anual, alineados al Modelo de promoción y acompañamiento de derechos de las mujeres indígenas y afromexicanas en el ámbito comunitario;
8. No podrá considerarse dentro del grupo operativo de la Casa la participación de hombres, salvo en los casos en que se lleven a cabo acciones de apoyo como promotores comunitarios, parteros y médicos tradicionales;
9. Los grupos de mujeres que se encuentran operando una Casa, deberán sujetarse a los requisitos, criterios, descripción de los conceptos de apoyo y procedimiento descritos en la Mecánica operativa, y
10. Se podrá descargar la normatividad aplicable en la página de Internet del INPI (https://www.gob.mx/inpi) para mayor información.
La vigencia de esta convocatoria será a partir de la entrada en vigor de las Reglas de Operación y durante 30 días naturales posteriores.
Los proyectos deberán ser registrados en línea en la liga electrónica que se publique en la página de Internet del INPI, así como la documentación previamente señalada.
Los resultados se publicarán en la página de Internet del INPI en un periodo no mayor de 45 días naturales posteriores al cierre de la convocatoria.
Una vez publicados los resultados y notificadas las comunidades y los grupos de mujeres cuyos proyectos hayan sido autorizados, deberán comunicarse y asistir a la Unidad Operativa que les corresponda, en un periodo de 20 días hábiles posteriores para la firma del Formato de aceptación de resultados y el Convenio.
PERIODO DE APERTURA
Los proyectos y demás documentación y archivos requeridos deberán registrarse en línea en la liga que se publique en la página de Internet del INPI (https://www.gob.mx/inpi), en un periodo de 30 días naturales contados a partir de la entrada en vigor de las Reglas de Operación del Programa para el Bienestar Integral de los Pueblos Indígenas, hasta las 18:00 horas (para cada huso horario de la República).
Posterior a esta fecha y hora no se admitirá proyecto alguno.
INFORMACIÓN
Para más información podrá consultarse las Reglas de Operación del Programa para el Bienestar Integral de los Pueblos Indígenas. Asimismo, podrá comunicarse al correo electrónico derechosindigenas@inpi.gob.mx.
Formato ID_B4 "Modelo de Convenio de Concertación"
MODELO DE CONVENIO DE CONCERTACIÓN
Apoyo a procesos organizativos y acciones para el ejercicio efectivo de los derechos de las mujeres indígenas y afromexicanas
CONVENIO DE CONCERTACIÓN QUE CELEBRAN POR UNA PARTE EL INSTITUTO NACIONAL DE LOS PUEBLOS INDÍGENAS, A QUIEN EN LO SUCESIVO SE LE DENOMINARÁ "EL INSTITUTO", REPRESENTADO POR_____ (1) _____, EN SU CARÁCTER DE _____ (2) _____, ASISTIDO POR _____(3)_____, EN SU CARÁCTER DE _____ (4) _____Y POR LA OTRA PARTE, _____ (5) _____ y _____(6)_____, EN SUS RESPECTIVOS CARÁCTERES DE _____ (7) _____ y _____ (8) _____, DEL _____(9)_____, A QUIENES EN ADELANTE SE LES NOMBRARÁ _____ (10) _____, MISMAS QUE CUANDO ACTÚEN DE MANERA CONJUNTA SE LES DENOMINARÁ "LAS PARTES", EN EL MARCO DE LA MODALIDAD _____ (11) _____, DE APOYO A PROCESOS ORGANIZATIVOS Y ACCIONES PARA EL EJERCICIO EFECTIVO DE LOS DERECHOS DE LAS MUJERES INDÍGENAS Y AFROMEXICANAS, DEL PROGRAMA PARA EL BIENESTAR INTEGRAL DE LOS PUEBLOS INDÍGENAS, EN LO SUCESIVO "EL PROGRAMA", DE CONFORMIDAD CON LOS ANTECEDENTES, DECLARACIONES Y CLÁUSULAS SIGUIENTES:
ANTECEDENTES
I. El artículo 2o. de la Constitución Política de los Estados Unidos Mexicanos en su segundo párrafo establece que:
"[...]
La Nación tiene una composición pluricultural y multiétnica sustentada originalmente en sus pueblos indígenas que son aquellas colectividades con una continuidad histórica de las sociedades precoloniales establecidas en el territorio nacional; y que conservan, desarrollan y transmiten sus instituciones sociales, normativas, económicas, culturales y políticas, o parte de ellas.
[...]"
Asimismo, en el marco de una nueva relación de los pueblos y comunidades indígenas con el Estado mexicano, en el citado artículo, en su párrafo sexto, se establece lo siguiente:
[...]
Se reconoce a los pueblos y comunidades indígenas como sujetos de derecho público con personalidad jurídica y patrimonio propio.
En ese sentido, el mismo precepto, en su apartado A, reconoce el derecho a la libre determinación de los pueblos y comunidades indígenas, como sigue:
"[...]
A. Esta Constitución reconoce y garantiza el derecho de los pueblos y las comunidades indígenas a la libre determinación
[...]"
Para tal efecto, en el apartado B del referido artículo, se establece la obligación para los tres órdenes de gobierno de establecer las instituciones y determinar las políticas públicas que garanticen el ejercicio efectivo de los derechos de los pueblos indígenas y afromexicano, y su desarrollo integral, intercultural y sostenible, las cuales deben ser diseñadas y operadas conjuntamente con ellos.
Asimismo, en el penúltimo párrafo de dicho apartado establece:
"La Cámara de Diputados del Congreso de la Unión, las legislaturas de las entidades federativas y los ayuntamientos, en el ámbito de sus respectivas competencias, deberán establecer las partidas específicas que aprueben, así como las formas y procedimientos para que las comunidades las administren y ejerzan conforme a las leyes en materia".
A la par, en el apartado C, se reconoce al pueblo y comunidades afromexicanas como parte de la composición pluricultural de la Nación, con los mismos derechos que los pueblos y comunidades indígenas, por lo que se reconoce su derecho a la libre determinación, así como su calidad de sujetos de derecho público, con personalidad jurídica y patrimonio propio.
En el apartado D, se reconoce el derecho de las mujeres indígenas y afromexicanas a participar de manera efectiva y en condiciones de igualdad sustantiva en los procesos de desarrollo integral de sus pueblos y comunidades; en la toma de decisiones de carácter público; en la promoción y respeto de sus derechos de acceso a la educación, a la salud, a la propiedad y a la posesión de la tierra y demás derechos humanos.
Por su parte, el Convenio 169 sobre Pueblos Indígenas y Tribales de la Organización Internacional del Trabajo, establece:
"Artículo 6
1. Al aplicar las disposiciones del presente Convenio, los gobiernos deberán:
a) ...
b) establecer los medios a través de los cuales los pueblos interesados puedan participar libremente, por lo menos en la misma medida que otros sectores de la población, y a todos los niveles en la adopción de decisiones en instituciones electivas y organismos administrativos y de otra índole responsables de políticas y programas que les conciernan;
c) establecer los medios para el pleno desarrollo de las instituciones e iniciativas de esos pueblos, y en los casos apropiados proporcionar los recursos necesarios para este fin.
..."
La Declaración de las Naciones Unidas sobre los Derechos de los Pueblos indígenas señala lo siguiente:
"Artículo 4
Los pueblos indígenas, en ejercicio de su derecho a la libre determinación, tienen derecho a la autonomía o al autogobierno en las cuestiones relacionadas con sus asuntos internos y locales, así como a disponer de medios para financiar sus funciones autónomas.
"Artículo 5
Los pueblos indígenas tienen derecho a conservar y reforzar sus propias instituciones políticas, jurídicas, económicas, sociales y culturales, manteniendo a la vez su derecho a participar plenamente, si lo desean, en la vida política, económica, social y cultural del Estado."
"Artículo 39
Los pueblos indígenas tienen derecho a recibir asistencia financiera y técnica de los Estados y por conducto de la cooperación internacional para el disfrute de los derechos enunciados en la presente Declaración."
En el mismo sentido, la Declaración Americana sobre los Derechos de los Pueblos Indígenas, en relación con la personalidad jurídica de los pueblos indígenas, establece en sus artículos IX y XXXVII lo siguiente:
"Artículo IX. Personalidad jurídica
Los Estados reconocerán plenamente la personalidad jurídica de los pueblos indígenas, respetando las formas de organización indígenas y promoviendo el ejercicio pleno de los derechos reconocidos en esta Declaración."
"Artículo XXXVII
Los pueblos indígenas tienen derecho a recibir asistencia financiera y técnica de los Estados y por conducto de la cooperación internacional para el disfrute de los derechos enunciados en la presente declaración."
II. Que con fecha _____ (12) _____ se publicó en el Diario Oficial de la Federación_____ (13) _____, en adelante "LAS REGLAS DE OPERACION" para "EL PROGRAMA", que plantea el apoyo a proyectos orientados promover el ejercicio de los derechos de las mujeres indígenas y afromexicanas.
III. Que, el Decreto de Presupuesto de Egresos de la Federación para el Ejercicio Fiscal 2025, publicado en el Diario Oficial de la Federación el 24 de diciembre de 2024, establece en su artículo 3, fracción XI, que los recursos para la implementación del desarrollo integral, intercultural y sostenible de los pueblos y comunidades indígenas y afromexicanas se señalan en el Anexo 10 de este decreto, en los términos del artículo 2o., de la Constitución Política de los Estados Unidos Mexicanos y conforme al artículo 41, fracción II, inciso j, de la Ley Federal de Presupuesto y Responsabilidad Hacendaria; se presentan desglosados por ramo y programa presupuestario.
Asimismo, dicho Decreto establece en su artículo 24 lo siguiente:
"Artículo 24. El ejercicio de las erogaciones para la implementación de los derechos y el desarrollo integral, intercultural y sostenible de los pueblos y comunidades indígenas y afromexicanas a que se refiere el Anexo 10 del presente decreto, se dirigirá al cumplimiento de los derechos y de las obligaciones que señala el artículo 2o., de la Constitución Política de los Estados Unidos Mexicanos.
Para tal efecto, de conformidad con los artículos 42, fracción VII, y 77 de la Ley Federal de Presupuesto y Responsabilidad Hacendaria, las Dependencias y Entidades, al ejecutar dichas erogaciones y emitir reglas de operación o, en su caso, lineamientos, se ajustarán a lo siguiente:
I. Las disposiciones para la operación de los programas que la Administración Pública Federal desarrolle en la materia considerar la participación efectiva y directa de los pueblos y comunidades indígenas y afromexicanas. Tendrán apoyo técnico del Instituto Nacional de los Pueblos Indígenas, contando con la intervención que corresponda al Consejo Nacional de Pueblos Indígenas;
II. En la ejecución de los programas se debe garantizar el reconocimiento de los pueblos y comunidades indígenas y afromexicanas como sujetos de derecho público, de conformidad con sus sistemas normativos y con base en sus formas de organización económicas, social y cultural.
III. El Ejecutivo Federal, por sí o a través de sus Dependencias y Entidades, podrá celebrar convenios de coordinación con los gobiernos de las Entidades federativas, así como formalizar convenios de concertación de acciones con los municipios, pueblos, comunidades indígenas y afromexicanas, o en su caso, otros instrumentos jurídicos que para tal efecto se celebren, para proveer la mejor observancia de las previsiones del presente artículo. Cuando corresponda, los recursos a los que se refiere este artículo podrán ser transferidos directamente a los pueblos, municipios y comunidades indígenas y afromexicanas, de conformidad con los convenios que para tal efecto se celebren en términos de las disposiciones aplicables.
La entidad federativa correspondiente participará en el ámbito de sus atribuciones en los convenios o instrumentos jurídicos antes señalados, exclusivamente para que los recursos que se transfieran conforme a lo establecido en el presente párrafo sean registrados por la entidad federativa en su Cuenta Pública;
IV. Las reglas de operación o lineamientos de los programas operados por las Dependencias y Entidades que atiendan a los pueblos y comunidades indígenas y afromexicanas, deben contener disposiciones que faciliten su acceso a los programas y procurarán reducir los trámites y requisitos existentes;
V. En los programas de infraestructura se dará preferencia a las obras priorizadas en los Planes de Justicia y de Desarrollo regional y otros procesos de planeación regional, así como la conclusión de obras iniciadas en ejercicios anteriores, y obras de mantenimiento y reconstrucción;
VI. Se buscará la inclusión financiera de los pueblos y comunidades indígenas y afromexicanas mediante programas de la banca de desarrollo, y
VII. Las Dependencias y entidades que tengan recursos en considerados en el Anexo 10 del presente decreto deben observar los criterios que emita el Instituto Nacional de los Pueblos Indígenas para la implementación y seguimiento de los programas incluidos, así como las opiniones de mejora que, en su caso, emita.
Asimismo, el Instituto Nacional de los Pueblos Indígenas integrará la valoración de resultados que, en su caso, realicen los pueblos y comunidades indígenas y afromexicanas a nivel regional respecto de la ejecución de recursos, su focalización, perspectiva de género, derechos indígenas y afromexicanos y pertinencia cultural y cumpla con lo dispuesto en el artículo 2o. de la Constitución Política de los Estados Unidos Mexicanos.
Asimismo, en su artículo 26 establece lo siguiente:
"Artículo 26. En el presente ejercicio fiscal no se comprometerán nuevos proyectos de inversión en infraestructura a los que se refiere el artículo 74, fracción IV, párrafo primero, de la Constitución Política de los Estados Unidos Mexicanos, tal como se observa en el Anexo 4 de este decreto."
Asimismo, dicho Decreto establece, en su artículo 28, que los programas que deban sujetarse a reglas de operación son aquellos señalados en el Anexo 25 de este decreto,
IV. De conformidad con lo previsto en "LAS REGLAS DE OPERACIÓN", _____ (10) _____ presentó un proyecto denominado _____ (17) _____, mismo que fue considerado técnicamente viable de acuerdo con los criterios de selección de proyectos para la modalidad _____ (11) _____ , motivo por el cual y en cumplimiento al numeral _____ (18) _____ de "LAS REGLAS DE OPERACIÓN", es necesario realizar la suscripción de un convenio de concertación.
DECLARACIONES
I. De "EL INSTITUTO":
I.I Que es un organismo descentralizado de la Administración Pública Federal, no sectorizado, con personalidad jurídica, con patrimonio propio, con autonomía operativa, técnica, presupuestal y administrativa, de conformidad con su Ley Publicada en el Diario Oficial de la Federación el 04 de diciembre de 2018.
I.II Que tiene por objeto definir, normar, diseñar, establecer, ejecutar, orientar, coordinar, promover, dar seguimiento y evaluar las políticas, programas, proyectos, estrategias y acciones públicas, para garantizar el ejercicio y la implementación de los derechos de los pueblos indígenas y afromexicano, así como su desarrollo integral y sostenible y el fortalecimiento de sus culturales e identidades, de conformidad con los dispuesto en la Constitución Política de los Estados Unidos Mexicanos y en los instrumentos jurídicos internacionales de los que el país es parte.
Asimismo, en el artículo 3 de su Ley establece lo siguiente:
"Artículo 3. Para cumplir los fines y objetivos del Instituto, se reconocen a los pueblos y comunidades indígenas y afromexicanas como sujetos de derecho público; utilizando la categoría jurídica de pueblos y comunidades indígenas en los términos reconocidos por el artículo 2o. de la Constitución Política de los Estados Unidos Mexicanos y los instrumentos internacionales en la materia.
..."
I.III Que su representante _____ (1) _____ en su carácter de _____ (2) _____ en _____ (19) _____ tiene facultades suficientes para suscribir el presente Convenio de conformidad con lo dispuesto en el artículo _____ (20) _____ del Estatuto Orgánico de "EL INSTITUTO" y el poder que se contiene en la Escritura número _____ (21) _____ de fecha _____ (22) _____, pasada ante la fe del Notario número _____ (23) _____, de _____ (24) _____ Licenciado a _____ (25) _____.
I. IV Que tiene como domicilio legal el ubicado en _____ (26) _____.
II. De "_____ (10) _____"
II.I Que es un grupo integrado por _____ (27) _____ mujeres, ubicado en _____ (28) _____.
II.II Que en términos de los artículos 1o, 2o, apartado A, fracciones I, II, III y VIII, apartado B, fracción V y VIII apartados C y D de la Constitución Política de los Estados Unidos Mexicanos; 21 numeral 3 de la Declaración Universal de Derechos Humanos; 1 y otros del Convenio número 169 de la Organización Internacional del Trabajo relativo a Pueblos Indígenas y Tribales en Países Independientes; 3, 4, 5 y otros de la Declaración de las Naciones Unidas sobre Derechos de los Pueblos Indígenas; 1 del Pacto Internacional de Derechos Civiles y Políticos; 1 del Pacto Internacional de Derechos Económicos, Sociales y Culturales; III, VI, VIII, IX, XXI, XXII, XXIII y otros de la Declaración Americana sobre los Derechos de los Pueblos Indígenas, es una comunidad indígena perteneciente al pueblo indígena (o afromexicano) _____ (29) _____. Toda vez que su existencia está reconocida en el artículo 2o de la Constitución Federal.
II.III Que con fecha_____ (30) _____se conformó el _____ (31) _____ para acceder a los beneficios de los apoyos de _____ (11) _____, integrado por _____ (5) _____ y _____ (6) _____ en sus respectivos caracteres de _____ (7) _____ y _____ (8) _____ como lo acreditan en _____(32)_____, avalada por _____ (33) _____.
II.IV Que señala como su domicilio para efectos del presente instrumento el ubicado en _____(34)_____.
Con fundamento en lo dispuesto por el artículo 2o de la Constitución Política de los Estados Unidos Mexicanos, 1, 74, 75 y 77 de la Ley Federal de Presupuesto y Responsabilidad Hacendaria, artículos 174, 175, 176 y 178 de su Reglamento, 2 fracción VII de la Ley de Planeación, 2 fracciones XI y XV, así como 4 fracción IX de la Ley del Instituto Nacional de los Pueblos Indígenas y Anexo _____ (16) _____ del Presupuesto de Egresos de la Federación para el ejercicio fiscal vigente, y vistas las declaraciones anteriores, "LAS PARTES" tienen a bien otorgar las siguientes:
CLÁUSULAS
PRIMERA. OBJETO. El objeto del presente Convenio es la colaboración entre "LAS PARTES" con el fin de realizar el proyecto _____ (17) _____, para lo cual "EL INSTITUTO" acuerda transferir recursos a _____ (10) _____, en el marco la modalidad _____ (11) _____ de Apoyo a procesos organizativos y acciones comunitarias para el ejercicio efectivo de los derechos de las mujeres indígenas y afromexicanas de "EL PROGRAMA" el cual se agrega al presente instrumento considerándose parte integral del mismo.
SEGUNDA. APORTACIONES. Para el logro del objeto del presente Convenio "EL INSTITUTO" se compromete en términos de "LAS REGLAS DE OPERACIÓN" de "EL PROGRAMA", a aportar la cantidad de _____ (35) __________ (36) _____, recurso que se entregará a _____ (10) _____ en una sola ministración, mediante la entrega del recibo simple que determine "EL INSTITUTO".
Los recursos que "EL INSTITUTO" entrega, no pierden su naturaleza federal, por lo que deberán aplicarse observando todas las disposiciones legales que normen el gasto de los recursos federales.
La entrega de los recursos estará sujeta a suficiencia presupuestal del año en que se prevé el inicio de la vigencia del presente instrumento, quedando sus efectos condicionados a la existencia de los recursos respectivos.
Lo anterior para el cumplimiento de lo siguiente:
Objetivo: _____ (37) _____
Metas: _____ (38) _____
Número de personas beneficiarias: __(46)__
Mujeres:
Hombres:
TERCERA. APERTURA DE CUENTA BANCARIA. _____ (10) _____, deberá abrir una cuenta bancaria mancomunada en el país, cuyo número será proporcionado a "EL INSTITUTO", en la cual se depositarán los recursos financieros, de conformidad con la Cláusula Segunda para la ejecución del proyecto.
CUARTA. OBLIGACIONES DE _____ (10) _____ se compromete a:
I. Cumplir con lo establecido en "LAS REGLAS DE OPERACIÓN" de "EL PROGRAMA", y la correspondiente Mecánica Operativa.
II. Firmar el Convenio de Concertación correspondiente,
III. Recibir los recursos en una cuenta bancaria a nombre de _____ (10) _____ o las personas que designe el (10), la cuenta deberá ser mancomunada,
IV. Realizar el proyecto conforme éste fue autorizado. Solamente podrá haber cambios que sean solicitados y argumentados por escrito de la instancia solicitante; la unidad operativa encargada de dar seguimiento al proyecto será la responsable de dar respuesta a este tipo de solicitudes,
V. Conformar un expediente del proyecto, que deberá contener todos los documentos y probatorios de la realización del mismo. Deberá incluir:
· Proyecto,
· Ficha de recepción del proyecto entregada por la Unidad Operativa correspondiente/acuse generado por el sistema, según corresponda,
· Proyecto modificado (en caso de que aplique),
· Formato de aceptación de resultados,
· Cartas descriptivas, listas de asistencia, relatorías y fotografías (para el caso de procesos formativos),
· Documentos probatorios de los trabajos realizados en el marco del proyecto,
· Acuse de recibo de entrega de los informes parcial y final, sellados por la unidad operativa correspondiente, y
· Documentación comprobatoria del correcto ejercicio del gasto, de acuerdo con lo establecido por "EL INSTITUTO" para este fin.
VI. Resguardar el expediente del proyecto por cinco (5) años, contados a partir del año posterior al del desarrollo del proyecto,
VII. Presentar a "EL INSTITUTO" informes sobre avances de metas y ejecución de los recursos, así como elaborar los avances físicos y financieros del proyecto,
VIII. Facilitar y dar acceso a "EL INSTITUTO", para conocer toda la documentación del proyecto, así como para el seguimiento, evaluación, supervisión y auditoría de éste,
IX. Presentar a "EL INSTITUTO" el informe final, el cual debe contener los resultados de metas, actividades y conclusiones, y
X. Entregar a la unidad operativa correspondiente la comprobación del ejercicio de los recursos conforme a lo establecido por "EL INSTITUTO", en el mismo periodo establecido en la fracción anterior.
QUINTA. OBLIGACIONES DE "EL INSTITUTO": Para el logro de los objetivos del presente Convenio "EL INSTITUTO" a través de su responsable operativo designado en la cláusula sexta de este instrumento se compromete a:
I. Vigilar que los recursos otorgados a _____ (10) _____ se canalicen exclusivamente al objeto del presente Convenio.
II. Incorporar mecanismos periódicos de seguimiento, supervisión y evaluación que le permitan vigilar la aplicación de los recursos.
III. Integrar los informes de resultados del Proyecto, con base en la información proporcionada por _____ (10) _____, así como los avances físicos y financieros.
SEXTA. RESPONSABLES OPERATIVOS: Para el cumplimiento del objeto del presente Convenio, "EL INSTITUTO" designa para llevar a cabo las acciones de seguimiento a (39), en su carácter de _____ (40) _____; por su parte _____ (10) _____ designa a _____ (41) _____.
SÉPTIMA. SEGUIMIENTO Y SUPERVISIÓN. "EL INSTITUTO" podrá realizar el seguimiento y supervisión de las acciones correctivas para el cumplimiento de los compromisos establecidos en cada uno de los apartados de los proyectos que contenga la parte organizativa, técnica, comercial, financiera, así como el acompañamiento en asistencia técnica y capacitación.
OCTAVA. DEVOLUCIÓN DE RECURSOS: "LAS PARTES" acuerdan que los recursos federales aportados por "EL INSTITUTO" y de conformidad con el presente instrumento, que no sean devengados al 31 de diciembre del ejercicio fiscal vigente por_____ (10) _____, deberán ser reintegrados a "EL INSTITUTO" dentro de los cinco días naturales del ejercicio fiscal siguiente, sin que para ello tenga que mediar petición alguna.
Los recursos federales que, en su caso, no se destinaran para los fines autorizados en el presente instrumento, deberán ser reintegrados a "EL INSTITUTO" por _____ (10) _____ dentro de los cinco (5) días naturales siguientes a la fecha en que se le solicite por escrito.
En los casos de los dos supuestos establecidos en los párrafos anteriores el reintegro deberá incluir los aprovechamientos y rendimientos financieros que generen dichos recursos; situación que habrá de realizar _____ (10) _____ a través de la Oficina de Representación o Centro Coordinador de Pueblos Indígenas en _____ (10) _____ de "EL INSTITUTO", para que se realice el reintegro a la Tesorería de la Federación conforme a lo establecido en las disposiciones aplicables.
NOVENA. SANCIONES. En caso de que "EL GRUPO DE MUJERES" incurra en incumplimiento de cualquiera de las obligaciones generadas por el presente instrumento, "EL INSTITUTO" se reservará la entrega de apoyos subsecuentes.
Por tratarse de recursos federales, "EL INSTITUTO" podrá exigir a _____ (10) _____ el cumplimiento de las obligaciones pactadas en el presente Convenio, el incumplimiento de cualquiera de éstas será causa de rescisión, no participando en futuros procesos de selección; en tal caso a _____ (10) _____ que no apliquen los recursos en el objeto del Convenio, "EL INSTITUTO" les solicitará la aclaración de las inconsistencias encontradas. De no presentarla en un plazo de cinco (5) días hábiles a partir de recibida la notificación de "EL INSTITUTO", ésta podrá exigir la devolución del monto total del apoyo entregado.
DÉCIMA. CASO FORTUITO O FUERZA MAYOR. "LAS PARTES" acuerdan que estarán exentas de toda responsabilidad por atraso, demoras o incumplimientos total o parcial de las acciones enmarcadas en el presente Convenio debido a causas de fuerza mayor o caso fortuito, debidamente acreditados.
DÉCIMA PRIMERA. RELACIÓN LABORAL. El personal que intervenga en la ejecución de las acciones objeto del proyecto aprobado, quedará bajo la estricta responsabilidad de _____ (10) _____, por lo que no existirá relación laboral alguna entre ésta y "EL INSTITUTO" y no se entenderá a este último como patrón sustituto o solidario en los términos de la legislación laboral aplicable.
DÉCIMA SEGUNDA. PROHIBICIONES DE LOS SERVIDORES PÚBLICOS. Ningún servidor público de "EL INSTITUTO" podrá formar parte del cuerpo directivo de_____ (10) _____, ni recibir pago alguno por colaborar en el proyecto.
DÉCIMA TERCERA. EVALUACIÓN EXTERNA E INTERNA. "EL INSTITUTO" podrá llevar a cabo en forma directa o a través de instancias especializadas, las evaluaciones que se consideren apropiadas conforme a sus necesidades y recursos disponibles.
Para ello, se deberá considerar el análisis de la matriz de resultados de "EL PROGRAMA", así como el seguimiento y monitoreo en la operación de los Tipos de Apoyo, con el propósito de conocer y retroalimentar las posibles acciones futuras de mejora en su desempeño.
Asimismo, se llevarán a cabo las evaluaciones que se determinen conforme a las disposiciones del Programa Anual de Evaluación, que emita la SHCP, la Secretaría de la Función Pública y el Consejo Nacional de Evaluación de la Política Pública de Desarrollo Social, para el ejercicio fiscal que corresponda.
DÉCIMA CUARTA. MODIFICACIONES. "LAS PARTES" manifiestan que cualquier modificación al presente Convenio deberá ser otorgada por escrito y firmada de conformidad, en estricto apego a lo establecido por "LAS REGLAS DE OPERACIÓN" de "EL PROGRAMA", en el entendido de que las posibles modificaciones tendrán como única finalidad perfeccionar el presente Instrumento Legal, mediante la celebración de Convenios Modificatorios, que se considerarán parte integrante del mismo.
DÉCIMA QUINTA. TERMINACIÓN ANTICIPADA: El presente Convenio de Concertación podrá darse por terminado cuando así lo determinen "LAS PARTES" de común acuerdo, o cuando una de ellas comunique por escrito a la otra con treinta (30) días naturales de anticipación su deseo de darlo por concluido. Sin embargo, las actividades que se encuentren en curso, correspondientes a los Instrumentos derivados, continuarán hasta su total conclusión.
DÉCIMA SEXTA. BUENA FE. "LAS PARTES" declaran que en el presente Convenio no existe dolo, error, mala fe, violencia o cualquier otro vicio del consentimiento que pudiera anular el mismo y que es la simple manifestación de voluntades, y para su interpretación y cumplimiento, así como para todo aquello que no esté expresamente estipulado en el mismo, se resolverá de común acuerdo, teniendo siempre como finalidad alcanzar los objetivos del mismo.
DÉCIMA SÉPTIMA. PROHIBICIÓN DE CESIÓN DE DERECHOS Y OBLIGACIONES: Ninguna de "LAS PARTES" podrá ceder o transferir parcial o totalmente los derechos y obligaciones derivados del presente Convenio.
DÉCIMA OCTAVA. SUPREMACÍA DE "LAS REGLAS DE OPERACIÓN". Con independencia de lo previsto en el presente instrumento, en caso de cualquier controversia, prevalecerá el contenido de "LAS REGLAS DE OPERACIÓN" del "EL PROGRAMA".
DÉCIMA NOVENA. LEYENDA. La papelería, documentación oficial, así como la publicidad y promoción que adquieran para la ejecución y difusión del proyecto, deberá incluir la siguiente leyenda: "Este programa es público, ajeno a cualquier partido político. Queda prohibido el uso para fines distintos a los establecidos en el programa". Para efectos de lo anterior, deberán tomar en cuenta las características del medio de comunicación.
VIGÉSIMA. JURISDICCIÓN. Para la interpretación y cumplimiento de este Convenio, así como todo aquello que no se encuentre expresamente estipulado en el mismo, "LAS PARTES" se someten a las disposiciones legales aplicables, y a la competencia de los Tribunales Federales de la Ciudad de México, renunciando a cualquier otro fuero que pudiera corresponderles con razón de sus domicilios presentes o futuros o por cualquier otra causa.
VIGÉSIMA PRIMERA. VIGENCIA. El presente Convenio surtirá sus efectos a partir de su firma y tendrá vigencia hasta el total cumplimiento de los compromisos que de éste emanan, sin que excedan del día 31 de diciembre del ejercicio fiscal vigente.
Leído que fue el presente Convenio y enteradas "LAS PARTES" de su contenido y alcance legal, lo firman por cuadruplicado en _____ (42) _____a los _____ (43) _____ días del mes de _____ (44) _____ del ejercicio fiscal _____ (45) _____.
| Por "EL INSTITUTO" | | Por el "(10) |
| Representante del Instituto Nacional de los Pueblos Indígenas en _____ (20) _____ | | _____ (5) _____y _____ (6) _____ |
| _____ (3) _____ | | _____ (6) _____y _____ (7) _____ |
La presente hoja de firmas corresponde al Convenio de Concertación celebrado entre "EL INSTITUTO" y _____ (10) _____, para la ejecución del proyecto _____ (17) _____ en el ejercicio fiscal vigente.
Nota 1: El modelo de convenio podrá presentar las modificaciones que sean necesarias para que cumpla con su objeto, cuando así lo determine la Instancia Normativa de "EL PROGRAMA".
Nota 2: Al momento de suscribir cada convenio, deberá incorporarse la leyenda "Este Programa es público, ajeno a cualquier partido político. Queda prohibido el uso para fines distintos a los establecidos en el programa" en cada una de sus fojas en la parte inferior.
| Instructivo de llenado del Convenio de Concertación |
| No. | Modalidad Casas de la Mujer Indígena y Afromexicana |
| 1 | Nombre de la persona servidora pública facultada para suscribir el presente Convenio en representación del INPI |
| 2 | Cargo de la persona servidora pública facultada para suscribir el presente Convenio en representación del INPI |
| 3 | Nombre del o la Responsable del CCPI o Enlace de del tipo de apoyo en la OR |
| 4 | Cargo del o la Responsable del CCPI o Enlace del tipo de Apoyo en la OR |
| 5 | Nombre de la Coordinadora de la Casa |
| 6 | Nombre de la Coordinadora del área administrativa de la Casa |
| 7 | Cargo de la representante o Coordinadora de la Casa |
| 8 | Cargo de la Coordinadora del Área administrativa. |
| 9 | Del Grupo de Mujeres que Opera La Casa de la Mujer Indígena o Afromexicana "Nombre de la Casa" |
| 10 | "El Grupo de Mujeres Avalado por la Comunidad" |
| 11 | Casas de la Mujer Indígena y Afromexicana |
| 12 | Día y mes y año de publicación de Las Reglas de Operación |
| 13 | Nombre completo de las Reglas de Operación, como aparezca en el Diario Oficial de la Federación |
| 14 | Fecha completa de la publicación del Presupuesto de Egresos de la Federación en el DOF (día [con número], mes [con letra] y año [a cuatro dígitos]) |
| 15 | Artículo del Presupuesto de Egresos de la Federación en donde estipula los números de los anexos a los cuales corresponden los recursos etiquetados |
| 16 | Número del Anexo del Presupuesto de Egresos de la Federación en donde se establecen los recursos para el desarrollo integral de los pueblos y comunidades indígenas |
| 17 | Nombre del proyecto. |
| 18 | Numeral de la Mecánica operativa que indica la obligatoriedad de suscribir un Convenio |
| 19 | Entidad Federativa en donde se ubica la Oficina de Representación del INPI |
| 20 | Artículo del Estatuto Orgánico en donde se faculta al representante del INPI para firmar Convenios |
| 21 | En su caso, número de la escritura pública que da facultades al representante legal del INPI para la suscripción del Convenio |
| 22 | En su caso, fecha de la escritura pública que da facultades al representante legal del INPI para la suscripción del Convenio |
| 23 | En su caso, número del Notario Público que da fe de la escritura donde se otorga poder al servidor del INPI para la suscripción del Convenio |
| 24 | En su caso, lugar de residencia del Notario Público que da fe de la escritura pública donde se otorgó poder al servidor del INPI para la suscripción del convenio |
| 25 | En su caso, nombre del Notario Público que da fe de la escritura pública donde se otorgó poder al servidor del INPI para la suscripción del Convenio |
| 26 | Domicilio de la Oficina de Representación (calle, número, colonia, C.P. municipio y estado.) |
| 27 | Señalar el número de mujeres que integran el grupo |
| 28 | Indicar la ubicación de la comunidad (municipio y estado) |
| 29 | Indicar a que pueblo indígena pertenece o si es del pueblo afromexicano |
| 30 | Fecha en la que se conformó el grupo para operar la Casa de la Mujer Indígena o Afromexicana |
| 31 | Grupo de Mujeres "Nombre completo del grupo" |
| 32 | Documento con el que se acredita la conformación del Grupo |
| 33 | Nombre y Cargo de las autoridades que avalan al Grupo de Mujeres |
| 34 | Domicilio del Grupo de Mujeres |
| 35 | Monto autorizado al proyecto con número |
| 36 | Monto autorizado al proyecto con letra |
| 37 | Objetivo del proyecto |
| 38 | Metas programadas en el proyecto autorizado |
| 39 | Nombre de la persona designada por el INPI para dar seguimiento al proyecto |
| 40 | Cargo de la persona designada por el INPI para dar seguimiento al proyecto |
| 41 | Nombre de la Coordinadora de la Casa |
| 42 | Lugar donde se firma el Convenio |
| 43 | Día del mes en el que se firma el Convenio |
| 44 | Mes en el que se firma el Convenio |
| 45 | Año en que se firma el Convenio |
| 46 | Número de personas que se beneficiarán directamente del proyecto. |
Formato ID_B5 "Aceptación de Resultados"
Apoyo a procesos organizativos y acciones para el ejercicio de los derechos de las mujeres indígenas y afromexicanas aceptación de resultados de la convocatoria de proyectos de casas de la mujer indígena y afromexicana
Por este medio se informa al / a la _____ (1) __________ (2) _____que el proyecto _____ (3) _____ que presentó en el marco de la convocatoria de Casas de la Mujer Indígena y Afromexicana, ha sido autorizado para ser ejecutado durante el año en curso. El monto total por el cual se autoriza es de _____ (4) _____.
En caso de que el presupuesto haya sido modificado respecto al solicitado originalmente en el proyecto, se adjuntará a la presente el documento que especifique los rubros de presupuesto autorizados con los correspondientes montos aprobados.
Se comunican además las siguientes observaciones resultantes de la revisión de la propuesta, mismas que deberán ser solventadas en los 5 días hábiles posteriores a la firma de la presente: _____(5) _____.
Modificar el presupuesto. [En caso de ser necesario según los recursos requeridos y los autorizados]
La versión final del proyecto deberá ser enviada por correo electrónico al / la Responsable del Tipo de Apoyo en esta unidad operativa en el lapso indicado. En caso de no atender las observaciones, se dará por cancelado el proceso de autorización.
Posteriormente se notificará la fecha cuando el / la representante y la encargada del área administrativa del grupo de mujeres/ integrantes del comité de mujeres de la comunidad (según sea el caso) acudir a esta unidad operativa para la firma del Convenio y la emisión del recibo simple ambos requisitos indispensables para solicitar el trámite administrativo que permita la transferencia de los recursos autorizados.
Es necesario que se integre un informe parcial de avance de metas, beneficiarias y beneficiarios (por sexo y grupo de edad) y ejercicio de recursos. Para tal fin, el formato será facilitado en el CCPI o la OR responsable del seguimiento al proyecto.
Se indica también que deberá presentar el informe final (Formato ID_B7) y la comprobación de recursos de acuerdo con lo establecido en la "Guía de comprobación de recursos del Apoyo a procesos organizativos y acciones para el ejercicio efectivo de los derechos de las mujeres indígenas y afromexicanas" (Formato ID_B8). Junto con el informe y la comprobación, deberán presentar copias simples de la Cédula de evaluación de beneficiarias y beneficiarios (Formato ID_B9), así como la sistematización de los resultados obtenidos a partir de la aplicación de esta Cédula.
Junto con el presente formato, se hace entrega de un ejemplar de la Guía de comprobación, el cual se solicita leer al momento para exponer cualquier duda relacionada con la misma. Adicionalmente, se proporciona la Cédula de evaluación de beneficiarias y beneficiarios (Formato ID_B9), y los formatos de informe parcial (Formato ID_B6), y final (Formato ID_B7).
Es importante hacer del conocimiento que, de acuerdo con lo establecido en la Guía de Comprobación:
a) El ejercicio de recursos deberá ser de acuerdo con lo que se autorizó en el proyecto, por lo cual los comprobantes deben corresponder a ello, y
b) Si durante el desarrollo del proyecto se requieren ajustes en los rubros / montos autorizados, éstos deberán solicitarse por escrito a la unidad operativa correspondiente, argumentando la(s) razón(es) por la(s) cual(es) se requieren los cambios, y ésta deberá dar respuesta por escrito a la procedencia o no de lo solicitado. Es importante señalar que no serán autorizados cambios que impliquen la modificación de las metas propuestas en los proyectos ni aquellas que contravengan lo establecido en la Mecánica operativa para cada Modalidad. En caso de generar esta documentación, deberá integrarse al expediente del proyecto.
La _____ (6) _____ acepta recibir el apoyo del INPI en los términos especificados en esta notificación.
Lugar y fecha: _____ (7) _____
| _____ (8) _____ | | _____ (9) _____ |
| Por la comunidad o el grupo de mujeres | | Por el INPI (nombre, cargo y firma) |
Formato ID_B5 "Aceptación de Resultados"
Instructivo de Llenado
| No. | Debe anotarse: |
| 1 | Deberá anotarse: comunidad indígena o afromexicana, según sea el caso, |
| 2 | Nombre completo del grupo de mujeres designado y avalado para operar la Casa, |
| 3 | Nombre completo del proyecto autorizado, |
| 4 | Monto (con letra y número) en pesos, autorizado para la ejecución del proyecto, |
| 5 | Anotar las observaciones derivadas de la dictaminación que se encuentran en la correspondiente ficha y que deben solventarse, |
| 6 | Deberá anotarse: responsable del proyecto, |
| 7 | Lugar y fecha de firma del presente formato, |
| 8 | Nombre y firma de la responsable del proyecto, |
| 9 | Nombre, cargo y firma del-la responsable del Apoyo en la Unidad Operativa. |
Formato ID_B6 "INFORME PARCIAL"
Apoyo a procesos organizativos y acciones para el ejercicio de los derechos de las mujeres Indígenas y Afromexicanas
| 1. DATOS DE LA CASA DE LA MUJER INDIGENA Y/O AFROMEXICANA |
| Entidad Federativa: | |
| Municipio: | |
| Localidad: | |
| Comunidad: | |
| Nombre de la Casa: | |
| Nombre de la Coordinadora de la Casa: | |
| Correo electrónico y número telefónico: | |
| |
| 2. DATOS DEL PROYECTO |
| Nombre del proyecto: | |
| Objetivo general programado | |
| Objetivos específicos programados: | 1. 2. 3. ... |
| Temas abordados: | |
| Monto autorizado: | |
| Monto ejercido a la fecha del informe parcial: | (Monto en número y letra) |
| 3. Periodo que se informa: Del __(día)_____ de ____(mes)_______ al ____(día)____ de _______(mes)_____ de 2025. |
| (3) Entidad Federativa | (4) Pueblo indígena o afromexicano atendido | Municipio (5) | Descripción de las acciones realizadas, conforme a las metas establecidas (6) | Beneficiarios programados (7) | Rangos de Edad (años) Mujeres(M), Hombres(H) |
| (8) | (9) | (8) | (9) | (8) | (9) | (8) | (9) | (8) | (9) | (8) | (9) | (12) T O T A L |
| 0 a 14 | 15 a 29 | 30 a 44 | 45 a59 | 60 a Mas | Total |
| M | H | M | H | M | H | M | H | M | H | M | H |
| | | | | | | | | | | | | | | | | | |
| | | | | | | | | | | | | | | | | | |
| | | | | | | | | | | | | | | | | | |
| | | | | | | | | | | | | | | | | | |
| | | | | | | | | | | | | | | | | | |
| | | | | | | | | | | | | | | | | | |
| | | | | | | | | | | | | | | | | | |
| | | | | | | | | | | | | | | | | | |
| | | | | | | | | | | | | | | | | | |
| | | | | | | | | | | | | | | | | | |
| | | | | | | | | | | | | | | | | | |
| | | | | | | | | | | | | | | | | | |
| | | | | | | | | | | | | | | | | | |
| Total General | | | | | | | | | | | | | | | | | |
| 4.1. Características de la población a la cual está dirigido el proyecto. |
| Pueblo(s) indígena(s) o afromexicano de las personas beneficiarias en el proyecto: |
| Programado(s): |
| Real: |
| 4.2 Información adicional de beneficiarias-os |
| Escolaridad | Mujeres | Hombres | Total |
| Sin estudios | | | |
| Primaria | | | |
| Secundaria | | | |
| Educación media | | | |
| Carrera técnica | | | |
| Licenciatura | | | |
| Posgrado | | | |
| TOTAL | | | |
| De la lengua | Mujeres | Hombres | Total |
| Monolingües (sólo hablan lengua indígena) | | | |
| Monolingües (sólo hablan español) | | | |
| Bilingües | | | |
| Saben leer y escribir | Mujeres | Hombres | Total |
| Sí | | | |
| NO | | | |
| Es una persona con discapacidad | Mujeres | Hombre | Total |
| Sí | | | |
| No | | | |
| 4.3. Otras características de la población participante |
| |
| 5. Reporte de avance por metas (1) |
| N/C (2) | Descripción de la meta (13) | Meta programada (14) | Meta realizada (15) | Lugar de realización | Fechas de realización (17) |
| Localidad (16) | Municipio (5) |
| 1 | | | | | | |
| 2 | | | | | | |
| 3 | | | | | | |
| 4 | | | | | | |
| 5 | | | | | | |
| 7 | | | | | | |
| 5.1 Productos generados durante el periodo de implementación que se informa |
| |
| 5.2 Cambios que se hayan dado en el desarrollo del proyecto a la fecha del informe (según lo programado originalmente) |
| |
| 5.3 Dificultades enfrentadas para el óptimo desarrollo del proyecto. En caso de haberlas, indicar de qué manera se han manejado y/o resuelto. |
| |
| |
| 5.4 Describir los principales factores de oportunidad y amenaza que se deben considerar en la fase del proyecto posterior al corte de este informe. |
| Logros | Riesgos |
| Indicar las instituciones, organizaciones de la sociedad civil, redes, grupos comunitarios o personas con los cuales se vinculan en el desarrollo del proyecto. |
| |
| 6. Avance del presupuesto ejercido. |
| Desglose sobre el gasto autorizado y ejercido a la fecha de corte |
| Rubro (18) | Monto autorizado (19) | Monto ejercido a la fecha de corte (20) | Observaciones o comentarios (en caso de que lo ejercido sea diferente a lo programado hasta el momento del desarrollo del proyecto, deberán indicar la razón de la diferencia. |
| | | | |
| | | | |
| | | | |
| | | | |
| TOTAL: | | | |
Nota: Adjuntar la documentación probatoria del ejercicio del recurso y el Formato Anexo 1. Relación de recibos simples
| 7. Comentarios u observaciones (en caso de haberlas) |
| |
| Nombre de la persona designada como representante de la comunidad o del grupo de mujeres (Firma y sello) | Fecha de entrega a la INPI | Nombre y cargo de la persona que recibió (Firma y sello) |
| | | |
Instructivo para el llenado del informe parcial de metas, beneficiarias-os y ejercicio de recursos
| No. | Debe anotarse |
| 1 | Se deberán contemplar únicamente las personas beneficiarias de las acciones realizadas por la comunidad cuyo proyecto fue aprobado. Las CAMIA no deben reportar en este apartado las acciones de fortalecimiento para los integrantes del equipo operativo de la CAMIA. |
| 2 | Reportar en el mismo orden las acciones en los apartados de avance de beneficiarias-os y avances de meta. |
| 3 | Anotar nombre completo de la entidad federativa donde se desarrolla el proyecto autorizado. |
| 4 | Anotar el nombre del pueblo o pueblos indígenas o Afromexicano que atendió la comunidad o CAMI en el periodo reportado (Por ejemplo, pueblo Wixarika, Nahua, etc.). |
| 5 | Anotar los municipios y localidades que han recibido la atención de la comunidad o CAMI en el periodo que se reporta. |
| 6 | Anotar si las actividades son talleres, reuniones, canalizaciones (Indicar a donde se canalizo), atención de parto, levantamiento de diagnóstico de salud, distribución de folletos, trípticos etc.. |
| 7 | Anotar el número de beneficiarias-os programado en el proyecto autorizado, para las acciones que se describen. |
| 8 | Anotar el número de personas que han atendido por sexo (mujeres) y de acuerdo con el grupo de edad en cada una de las actividades reportadas. |
| 9 | Anotar el número de personas que han atendido por sexo (hombres) y de acuerdo con el grupo de edad en cada una de las actividades reportadas. |
| 10 | Anotar la cantidad total de MUJERES atendidas solo en el periodo que reparta. |
| 11 | Anotar la cantidad total de HOMBRES atendidos solo en el periodo que reparta. |
| 12 | Anotar la cantidad que resulta de sumar el total de mujeres atendidas más el total de hombres atendidos en el periodo que se reporta. |
| 13 | Describir las metas programadas que se informa (conforme al cronograma del proyecto), ejemplo: 5 talleres de salud sexual y reproductiva. |
| 14 | Anotar el número de la meta programada, por ejemplo, si la meta es la realización de talleres de salud sexual y reproductiva, anotar con números cuántos talleres se programaron en el trimestre que se reportan. |
| 15 | Anotar con número la meta realizada, por ejemplo, si la meta es 5 de talleres de salud sexual y reproductiva, anotar con números cuántos talleres se programaron en el trimestre que se reportan. |
| 16 | Anotar la localidad en la que se desarrolla el proyecto o la acción. |
| 17 | Anotar la fecha en la que se realizan de las actividades. |
| 18 | Anotar a que concepto del presupuesto corresponde, por ejemplo: Apoyo económico mensual, Mantenimiento, Gastos médicos, etc. |
| 19 | Anotar el presupuesto autorizado para el concepto que se describe. |
| 20 | Anotar el monto ejercido a la fecha, señalando cuánto de lo que se ha gastado cuenta con comprobante fiscal y cuánto se comprueba con recibos simples. |
Apoyo a procesos organizativos y acciones para el ejercicio de los derechos de las mujeres indígenas y afromexicanas
| 1. DATOS DE LA CASA DE LA MUJER INDIGENA Y AFROMEXICANA |
| Entidad Federativa: | |
| Municipio: | |
| Comunidad o Localidad: | |
| Nombre de la Casa: | |
| Nombre de la Coordinadora de la Casa: | |
| Datos de contacto: | |
| 2. DATOS DEL PROYECTO |
| Nombre del proyecto: | |
| Objetivo general programado | |
| Objetivos específicos programados: | |
| Temas abordados: | |
| Monto autorizado: | |
| Monto ejercido a la fecha del informe: | |
| Periodo que se informa: Del____(día)__de__(mes)__al___(día)__de__(mes) _del 2025. | |
En los siguientes apartados deberá informarse de manera acumulada, es decir, lo correspondiente a todo el proyecto.
| 3. Reporte de acciones realizadas para el fortalecimiento para los integrantes del equipo operativo de la CAMIA. (Incluir las acciones de autocuidado) |
| Actividad programada | Actividad realizada | Resultados de la actividad | Lugar de realización | Fecha de realización | Número de participantes |
| Comunidad o Localidad | Municipio | Hombres | Mujeres |
| | | | | | | | |
| | | | | | | | |
| | | | | | | | |
| | | | | | | | |
| | | | | | | | |
| | | | | | | | |
| | | | | | | | |
| 4. Resultados cualitativos del proyecto (sobre objetivos, metas y productos) (1) |
| Objetivos propuestos | Resultados alcanzados |
| General: | |
| Específico 1: | |
| Específico 2: | |
| Específico 3: | |
| Específico 4: | |
| 5. Metas del proyecto |
| Programadas | Logradas |
| | |
| | |
| | |
| | |
| 6. Productos del proyecto |
| Propuestos | Realizados |
| | |
| | |
| | |
| | |
| 7. Cambios que se hayan dado en el desarrollo del proyecto (según lo programado originalmente) |
| |
| 8. Describir los principales factores de oportunidad y amenaza que se presentaron durante el desarrollo del proyecto |
| Logros | Riesgos |
| | |
| | |
| | |
| | |
| 9. Dificultades enfrentadas para el óptimo desarrollo del proyecto. En caso de haberlas, indicar de qué manera se manejaron o resolvieron. |
| |
| 10. Resumen de informe narrativo |
| |
| 11. Indicar las instituciones, organizaciones de la sociedad civil, redes, grupos comunitarios o personas con los cuales se vincularon para el desarrollo del proyecto y los resultados obtenidos. |
| |
| 12. Características de la población participante |
| 12.1 Pueblo(s) indígena(s) o afromexicano de las y los participantes |
| |
| 12.1 De las y los participantes |
| 1.2.1 Edades | Mujeres | Hombres | Total | No. De servicios brindados | 10.2.2 Escolaridad | Mujeres | Hombres | Total |
| 0 a 14 años | | | | | Sin estudios | | | |
| 15 a 29 años | | | | | Primaria | | | |
| 30 a 44 años | | | | | Secundaria | | | |
| 45 a 59 años | | | | | Educación media | | | |
| 60 y más | | | | | Carrera técnica | | | |
| Total | | | | | Licenciatura | | | |
| Posgrado | | | |
| Total | | | |
| 12.1.2 De la lengua | Monolingües (Solo hablan lengua indígena) | Monolingües (Solo hablan español) | Bilingües | Personas con discapacidad | 12.1.3 Saben leer y escribir |
| Mujeres | Hombres | Mujeres | Hombres | Mujeres | Hombres | Mujeres | Hombres | Mujeres | Hombres |
| SÍ | NO | SÍ | NO | SÍ | NO |
| | | | | | | | | | | | | |
| | | | | | | | | | | | | |
| | | | | | | | | | | | | |
| | | | | | | | | | | | | |
| Total | | | | | | | | | | | | |
| 12.1.4 Otras características de la población participante |
| |
| 13. Desglose sobre el gasto autorizado y ejercido a la fecha de corte | Explicación en las diferencias en los totales por rubros |
| Rubro | Monto autorizado | Monto ejercido a la fecha de corte |
| Total ejercido | Total no ejercido |
| | | | | |
| | | | | |
| | | | | |
| Total | | | | |
| 14. ¿Existió seguimiento al proyecto por parte del personal del INPI? En caso de ser afirmativo, indicar el nombre de la persona que dio el seguimiento, y en qué consistió éste. |
| |
| 15. Comentarios u observaciones (en caso de haberlas) |
| |
| Nombre de la persona que elaboró (Firma y sello) | Fecha de entrega al INPI | Nombre de la persona que recibió (Cargo, firma y sello) |
| | | |
ID_B8 "Guía de Comprobación de Recursos"
Apoyo a procesos organizativos y acciones para el ejercicio de los derechos de las mujeres Indígenas y afromexicanas
| 1. OBJETIVO |
| Regular y orientar la elaboración y presentación de los documentos que comprueben los recursos ejercidos y resultados alcanzados por las comunidades con proyectos autorizados en el marco de la modalidad Casas de la Mujer Indígena y Afromexicana del Apoyo a procesos organizativos y acciones para el ejercicio efectivo de los derechos de las mujeres indígenas y afromexicanas, del presente ejercicio fiscal. |
| 2. ÁMBITO DE APLICACIÓN |
| La presente Guía es de observancia obligatoria para las Casas que obtuvieron recursos a partir de proyectos autorizados en el marco de la Apoyo a procesos organizativos y acciones para el ejercicio efectivo de los derechos de las mujeres indígenas y afromexicanas. |
| 3. INFORMES Y COMPROBACIÓN |
| Para las Casas de la Mujer Indígena y Afromexicana del Apoyo a procesos organizativos y acciones para el ejercicio efectivo de los derechos de las mujeres indígenas y afromexicanas existen 3 diferentes informes: 1. Parcial. Avance de metas, beneficiarias-os y recursos ejercidos. (Formato ID_B6) Deberán presentar un informe en las unidades operativas correspondientes con los datos requeridos en el formato, de acuerdo con lo solicitado por el área responsable en Oficinas Centrales. 2. Final. (Formato ID_B7). Documento que da cuenta de los resultados cuantitativos y cualitativos del proyecto, el cual debe acompañarse por todas las evidencias generadas durante el desarrollo de las propuestas y deberán ser entregados al término del ejercicio fiscal presente. Se entregará mediante escrito dirigido al o la titular de la unidad operativa que da seguimiento al proyecto, el cual deberá servir como acuse para la Casa y deberá incluir una relación de los documentos y materiales presentados en la comprobación. - Evidencias (según el tipo de proyecto): - Relatorías. - Fotografías. - Listas de asistencia. Formato anexo 2 de esta Guía "Listas de asistencia a los talleres/eventos del proyecto". - Cédulas de evaluación. Formato 9 (en los casos que aplique). - Documentos promocionales o elaborados durante el desarrollo del proyecto (trípticos, folletos, carteles, etcétera). - Archivos en audio y/o vídeo como promocionales o evidencias del desarrollo del proyecto. Estos deberán presentarse en disco compacto, DVD o USB. - Manuales, guías u otras publicaciones. 3. Cédula de evaluación de beneficiarios-as (Formato ID_B9). Deberán presentar copia simple de las Cédulas aplicadas a las/los participantes de los proyectos y la sistematización de los resultados. |
| La comprobación de recursos se refiere a la presentación de recibos simples que den cuenta del ejercicio del subsidio otorgado por el INPI para el desarrollo del proyecto que fue autorizado y que debe apegarse a los montos, porcentajes y rubros autorizados en la modalidad Casas de la Mujer Indígena y Afromexicana del Apoyo a procesos organizativos y acciones para el ejercicio efectivo de los derechos de las mujeres indígenas y afromexicanas, así como a lo establecido en esta Guía. Al respecto: |
| a) El ejercicio de recursos deberá ser de acuerdo con lo que se autorizó en el proyecto, por lo cual la documentación comprobatoria debe corresponder a ello. b) Si durante el desarrollo del proyecto se requieren ajustes en los rubros / montos autorizados, éstos deberán solicitarse por escrito a la unidad operativa del INPI que dé seguimiento, argumentando la(s) razón(es) por la(s) cual(es) se requieren los cambios, y la unidad deberá dar respuesta por escrito a la procedencia o no de lo solicitado. Es importante señalar que no serán autorizados cambios que impliquen la reducción de metas propuestas en los proyectos, ni aquellos que contravengan lo establecido en la Mecánica operativa del Apoyo a procesos organizativos y acciones para el ejercicio efectivo de los derechos de las mujeres indígenas y afromexicanas. En caso de generar esta documentación, deberá integrarse al expediente del proyecto. c) Finalmente, es necesario observar y cumplir lo estipulado en los Convenios de Concertación con respecto al resguardo de la documentación comprobatoria, ya que las comunidades con proyectos autorizados se comprometen a: "Resguardar y conservar los originales de la documentación comprobatoria del gasto que avale la correcta ejecución de los recursos, por un periodo no menor de cinco años, sin prejuicio de la integración de un expediente unitario por la comprobación de los gastos efectuados, documentación que se obliga a entregar al Instituto' al momento de hacer la entrega del informe de resultados". |
| 4.GLOSARIO |
| Concepto | Definición |
| Casa | Casa de la Mujer Indígena y Afromexicana |
| CCPI | Centro Coordinador de Pueblos Indígenas |
| Identificación oficial | Documentos con los que una persona física puede acreditar su identidad para efectos legales. Los documentos aceptados son: la credencial expedida por el Instituto Nacional (antes Federal) Electoral (vigente), pasaporte (vigente), o la cédula profesional |
| Unidades operativas | Oficinas de representación y Centros Coordinadores de Pueblos Indígenas |
| 5. CONCEPTOS DE RUBRO Y MÁXIMO DE PORCENTAJES |
| %. Los números anotados en la columna con este símbolo se refieren a los porcentajes máximos permitidos por rubro según la normatividad de este Apoyo. Es importante mencionar que, si se sumaran los porcentajes establecidos en los rubros, el resultado no sería 100, ya que se trata de máximos posibles y no todos los proyectos utilizarán todos los conceptos descritos en cada rubro |
| Casa de la Mujer Indígena y Afromexicana | % |
| Apoyo económico mensual destinado a las integrantes del grupo de mujeres que opera la Casa y promotoras comunitarias. | 45 |
| Plan de fortalecimiento | 20 |
| Mantenimiento | 15 |
| Gastos para el desarrollo de actividades de asesoría, canalización, acompañamiento y seguimiento. | 15 |
| Gastos de operación | 20 |
| Papelería y material de cómputo (consumibles), elaboración de material didáctico y de medios impresos de apoyo. | 15 |
| Gastos médicos | 15 |
| Autocuidado | 10 |
| 6. DE LA COMPROBACIÓN DEL EJERCICIO DE LOS RECURSOS |
| 6.1 Recibos simples. Comprobante de gastos ejercidos por la comunidad, deberán utilizar los formatos de los siguientes Anexos: - Formato Anexo 3. Recibo de beca - Formato Anexo 4. Recibo de pago (para alimentos, servicios, entre otros). - Formato Anexo 5. Gastos de apoyo para pasajes, hospedaje durante traslados y traslados en comunidades. |
| - Formato Anexo 6. Nómina de gastos (gastos en comunidad y listado de personas beneficiadas con alimentos). Todos los recibos simples deberán ser sellados y firmados por la autoridad comunitaria, exceptuando los "Recibos de beca" para las operadoras y promotoras de las CAMIA ya que son un apoyo que se otorga de forma consecutiva y parte importante de las actividades se desarrollan en el espacio físico de las Casas y no necesariamente en comunidades o localidades indígenas o afromexicanas. En caso de que se trate de apoyos para acudir a una ciudad donde no hay autoridades comunitarias, deberá ser la unidad operativa del INPI quien avale el recibo simple mediante su sello. |
| 7. INTEGRACIÓN DE LOS COMPROBANTES |
| Para la entrega de la comprobación, será necesario que se presente una relación (impresa y en archivo electrónico en Excel) de los documentos que amparan el ejercicio de los recursos: 7.1 Formato Anexo 1. Relación de recibos simples. Los comprobantes deberán estar ordenados por concepto de apoyo, y cada concepto deberá estar organizado cronológicamente del comprobante más antiguo al más reciente. |
| 8. INTEGRACIÓN DE EXPEDIENTES |
| Las comunidades beneficiarias de este Apoyo deberán integrar un expediente que contenga: 8.1. Proyecto original. 8.2. Toda la documentación presentada al momento de solicitar el apoyo. 8.3. Ficha de recepción del proyecto. 8.4. Formato de aceptación de resultados. 8.5. Proyecto modificado (en caso de que aplique). 8.6. Convenio de Concentración. 8.7. Listas de asistencia, cartas descriptivas, relatorías, fotografías, y en general los materiales probatorios de las acciones comprendidas por el proyecto. 8.8. Evidencias de aprendizaje y cédulas de evaluación (en los casos que aplique). 8.9. Productos elaborados en el desarrollo del proyecto. 8.10. Informe parcial y final. 8.10. Acuses de recibos de entrega de los informes, parcial y final, sellados por la unidad operativa correspondiente. 8.11. Documentación comprobatoria del correcto ejercicio del gasto, de acuerdo a lo que se indique en el presente apartado. 8.12. Original (para la instancia) de las Cédulas de evaluación de beneficiarias-os y sistematización de los resultados obtenido 8.13. Oficios de solicitud y autorización para realizar ajustes en los rubros autorizados (en caso de que se hayan solicitado) 8.14. Oficios de observaciones a la comprobación de recursos (en caso de haberlos) y de liberación del proyecto. Cabe mencionar que para la comprobación de recursos no será necesario que se entreguen los documentos indicados en los numerales 8.1 a 8.6, ya que esos son parte del expediente de la unidad operativa que corresponda. |
| 9. RUBROS DE COMPROBACIÓN |
| Rubro | Descripción | Comprobante |
| 9.1 Servicios profesionales | Pago de los servicios considerados en el Plan de Fortalecimiento. | Se comprobarán los pagos de servicios profesionales con el Formato Anexo 4. Recibo de pago |
| 9.2 Becas para mujeres indígenas y afromexicanas | Estímulo económico a mujeres indígenas y afromexicanas que desempeñan alguna actividad relacionada con el proyecto autorizado. | Formato Anexo 3. Recibo de beca, con la firma y copia de identificación de la persona beneficiaria, así como un informe de actividades. |
9.3 Alimentación de población indígena y afromexicana | Recursos destinados al pago por consumo de alimentos de las personas indígenas o afromexicanas que participan en las actividades del proyecto, así como los que se destinen a la adquisición de insumos y preparación de alimentos. | Se deberá comprobar con el Formato Anexo 6. Nómina de gastos. En caso de pagar la preparación de los alimentos a una persona de la comunidad se deberá utilizar el Formato Anexo 4. Recibo de pago y adjuntar copia simple de su identificación oficial. |
| 9.4 Traslado o pasajes de la población indígena y afromexicana a las actividades del proyecto. | Son aquellos destinados a cubrir los gastos de trasportación de la población indígena o afromexicana para su asistencia a las actividades del proyecto. | La comprobación deberá incluir los boletos de autobús. Si el transporte no proporciona comprobante que ampare el gasto, se utilizará el Formato Anexo 5. Gastos de apoyo para pasajes/ traslados y alimentación. Si se trata del arrendamiento de algún vehículo para el traslado de población indígena al lugar sede de la actividad, se deberá presentar el Formato Anexo 5. Gastos de apoyo para pasajes/traslados y alimentación. |
| 9.4.1. Gasolina | Pago por la adquisición del combustible que se requiere para el traslado de participantes indígenas o afromexicanas | La compra de gasolina deberá ser en fechas relacionadas con la ejecución y área de cobertura del proyecto |
| 9.5 Papelería y material de cómputo (consumibles) | Adquisición de materiales y artículos diversos y apropiados para la realización de las actividades autorizadas en el proyecto, por ejemplo: hojas (tamaño carta, de colores, de rotafolio), marcadores, plastilina, crayolas, libretas, lápices, lapiceros, grapas, folders, carpetas, DVD, USB, tintas, tóner y otros productos similares de acuerdo a lo autorizado en el proyecto. | Se deberán presentar los tickets de los establecimientos de compra acompañados de la relación y cantidad de los artículos adquiridos. |
| 9.6 Material didáctico | Adquisición de toda clase de artículos y materiales utilizados en actividades de formación y capacitación que se requieran para el cumplimiento de los objetivos del proyecto. |
| 9.7 Impresiones y reproducción de videos | Gastos para la impresión y reproducción de materiales: libros, guías, manuales, folletos, trípticos, dípticos, carteles, mantas, rótulos, vídeos y otros medios complementarios de difusión o resultados del proyecto. |
| 9.8 Reparación y mantenimiento de inmuebles (aplica sólo para Modalidad CAMIA) | Pagos derivados de los servicios de agua, luz, teléfono e internet, o si lo amerita reparación del inmueble. | Este gasto se comprobará con copia de los pagos de agua, luz, teléfono, internet; y en su caso, el Formato Anexo 4. Recibo de pago, de quienes reparen el inmueble, acompañado de una copia de la identificación oficial de quien presta el servicio. |
| 9.9 Gastos de operación y Gastos para el desarrollo de actividades de asesoría, canalización, acompañamiento y seguimiento (aplica solo para modalidad Casas de la Mujer Indígena y Afromexicana) | Recursos destinados para cubrir aspectos necesarios para la operación de las CAMIA, como son: salidas a reuniones de trabajo y vinculación; difusión de la Agenda Nacional del proyecto; realización de actividades comunitarias; canalización de usuarias a instancias de salud y procuración de justicia; entre otras. | Estos gastos deberán ser descritos y desglosados de manera específica e indicando el total. Este gasto no deberá ser mayor al 5%, para cada rubro del total del apoyo de acuerdo con lo autorizado en el proyecto. Las comprobaciones deberán ser de acuerdo con lo que se establece en esta Guía para los rubros de transportación, y alimentación, de las actividades a realizar. Se deberá anexar la documentación soporte de las actividades realizadas, minuta de reunión, ficha de atención, entre otros). |
| 9.10 Gastos médicos | Se refiere a la compra de seguro de gastos médicos o de vida; pago de estudios o pruebas de laboratorio; consultas médicas y medicamentos del equipo operativo y promotoras de las Casas, o cuando aplique la compra de insumos para el cumplimiento de sus acciones, de acuerdo con lo autorizado en el proyecto. | Para el caso de servicios médicos y compra de medicamentos o insumos, el gasto se comprobará mediante el Formato Anexo 4. Recibo de pago y los tickets que sea posible obtener acompañados de la prescripción médica. En cuanto al pago de seguro de vida, deberá presentarse constancia de pago a la aseguradora con la póliza del seguro adquirido, añadiendo el nombre, firma y copia de la identificación de la o las beneficiarias de dicho seguro. |
| 9.11 Autocuidado | Se refiere a las acciones realizadas de preservación, construcción y reproducción de prácticas y herramientas que permitan garantizar la salud y bienestar emocional de las personas que operan las CAMIA. | Este gasto se deberá de comprobar con el Formato Anexo 4. Recibo de pago, de los gastos realizados acompañados de una copia de la identificación oficial de quien presta el servicio, conforme a lo establecido en la Ficha técnica-económica sobre las acciones de autocuidado. |
| Nota: En caso de que se considere, se podrá comprobar mediante factura, la cual deberá solicitarse a favor del grupo que opera la CAMIA, la factura deberá ser verificada en el Sistema de Verificación de Comprobantes Fiscales Digitales por Internet del Servicio de Administración Tributaria (SAT), a través de la siguiente página: https://verificacfdi.facturaelectronica.sat.gob.mx/ y deberá integrarse el formato de XML. Asimismo, de que existan varias listas, de las mismas personas, para la comprobación de recursos, sólo será necesario que en el expediente existan las fotocopias de las identificaciones una sola vez, y no por cada ocasión que se presentan listas o recibos de pasajes de las mismas personas. |
| 10. RECURSOS NO EJERCIDOS |
| Los recursos que las comunidades con proyecto autorizado no ejerzan al término del año fiscal y vencimiento del Convenio, deberán ser reintegrados al INPI dentro de los cinco días naturales del ejercicio fiscal siguiente, sin que para ello tenga que existir petición alguna por parte del Instituto; mientras que los recursos que no se destinen a los fines autorizados en las Reglas de Operación, Mecánica operativa y Convenios, deberán ser reintegrados al INPI, mediante la unidad operativa que corresponda, dentro de los cinco días hábiles siguientes a la fecha en que el Instituto lo solicite por escrito. En los dos casos el reintegro deberá incluir los aprovechamientos y rendimientos financieros que generen los recursos que le fueron ministrados, para que el INPI realice el reintegro a la Tesorería de la Federación conforme a lo establecido en las disposiciones aplicables. |
Formato ID_B9 "Cédula de Evaluación"
Apoyo a procesos organizativos y acciones para el ejercicio de los derechos de las mujeres indígenas y afromexicanas
| A. Para responder por la Casa con proyecto autorizado por el INPI |
| Modalidad del proyecto |
Casas de la Mujer Indígena y Afromexicana |
| Nombre del proyecto: |
| Tipo de acción: |
| B. Para responder por las/los beneficiarios |
1. Sexo: Mujer Hombre |
| 2. ¿Considera usted que en México se respetan los derechos de las personas indígenas o afromexicanas? Sí se respetan No se respetan No sé |
| 3. Los conocimientos que tenía sobre los derechos humanos (de las mujeres, de la población indígena/afromexicana) antes de asistir a esta acción del Apoyo a procesos organizativos y acciones para el ejercicio efectivo de los derechos de las mujeres indígenas y afromexicanas: No tenía conocimiento del tema Eran muy básicos y generales No sé Sí tenía conocimiento de los derechos humanos de las mujeres, de la población indígena y/o afromexicana |
| 4.1 Por favor especifique su respuesta |
| 5. ¿Cuál es la utilidad de los conocimientos que adquirió o de los servicios que recibió durante su participación en este proyecto? |
| 6. Comentario adicional: |
Formato ID_B10 "Cédula de Seguimiento"
Apoyo a procesos organizativos y acciones para el ejercicio de los derechos de las mujeres Indígenas y afromexicanas
| Fecha de la visita | Lugar de la visita |
| _____ (1) _____ | _____ (1) _____ | _____ (1) _____ | ____ (2) ____ | ____ (2) ____ | ____ (2) ____ |
| 1. Datos generales |
| Unidad operativa que da seguimiento | ____ (3) ____ |
| Nombre y cargo de la persona que da seguimiento | ____ (4) ____ |
| Apoyo en el que se está dando el seguimiento | ____ (5) ____ |
| Nombre completo de la comunidad solicitante | ____ (6) ____ |
| Nombre del proyecto: | ____ (7) ____ |
| Objetivo general: | ____ (8) ____ |
| Monto autorizado al proyecto: | ____ (9) ____ | Pueblo indígena y/o afromexicano al que pertenece la comunidad solicitante | ____ (10) ____ |
| 2. Informe |
| Actividad programada para la fecha de seguimiento | Actividad realizada en la fecha de seguimiento |
| ____ (11) ____ | ____ (12) ____ |
| ¿Hubo algún cambio con respecto a la programación inicial? | En caso de respuesta afirmativa ¿Por qué? |
| ____ (13) ____ | ____ (14) ____ |
| Número programado de asistentes en la sesión visitada | Número real de asistentes en la sesión visitada | Comentarios u observaciones |
| Mujeres | Hombres | Total | Mujeres | Hombres | Total | |
| __ (15) __ | __ (15) __ | __ (15) __ | __ (16) __ | __ (16) __ | __ (16) __ | __ (17) __ |
| Las actividades realizadas, ¿abonan al objetivo del proyecto? ¿Por qué? |
| ____ (18) ____ |
| La manera de desarrollar las actividades /abordar los temas, ¿son pertinentes para la población con quien se trabaja? |
| ____ (19) ____ |
| Personas de la Casa apoyada que se programó que participaran en la actividad | Personas de la Casa apoyada que participan en la actividad | Comentarios u observaciones |
| ____ (20) ____ | ____ (21) ____ | ____ (22) ____ |
| Comentarios de las/los participantes |
| ____ (23) ____ |
| 3. Comentarios u observaciones generales |
| ____ (24) ____ |
| 4. Problemáticas o avances identificados |
| ____ (25) ____ |
| 5. Acuerdos tomados entre el INPI y la Casa que se visitó |
| ____ (25) ____ |
| 6. Firmas de las partes |
| Por el INPI Nombre, cargo y firma | Por la Casa Nombre y firma |
Formato ID_B10 "Cédula de Seguimiento"
Instructivo para el llenado
De aplicación para todas las Modalidades del Apoyo a procesos organizativos y acciones para el ejercicio de los derechos de las
mujeres Indígenas y afromexicanas
| No. | Debe anotarse |
| 1 | Día (con número), mes y año (con letra) cuando se realiza el seguimiento. |
| 2 | Comunidad o localidad, municipio y entidad federativa del proyecto que se visita. |
| 3 | Nombre del CCPI, OR a la que pertenece u Oficinas Centrales [Anotar según aplique]. |
| 4 | Nombre completo de la persona que realiza el seguimiento. |
| 5 | Anotar el apoyo en el que se realiza el seguimiento. |
| 6 | Nombre completo de la Casa de la Mujer Indígena y Afromexicana apoyada. |
| 7 | Nombre completo del proyecto autorizado. |
| 8 | Objetivo general del proyecto. |
| 9 | Monto (con número) autorizado para la realización del proyecto. |
| 10 | Pueblos indígenas y/o afromexicanos de las personas que atiende el proyecto, según lo programado. |
| 11 | Anotar qué actividad está programada para la fecha de realización del seguimiento, de acuerdo con lo propuesto en el proyecto. |
| 12 | Se deberá escribir cuál es la actividad que se realizó, de acuerdo con lo observado en la visita. |
| 13 | Si hay algún cambio de actividad, temática, sede, número de asistentes, etnias o cualquier otro de acuerdo a lo que se programó en el proyecto, deberá explicarse en este espacio. Asimismo, deberán indicar si el cambio fue solicitado por escrito a la unidad operativa (incluyendo fecha de la solicitud) y en su caso cuál fue la respuesta del INPI (con fecha y número de oficio), o mencionar si no hubo solicitud alguna. |
| 14 | Aclaraciones o puntualizaciones que sean necesarias sobre el contraste entre lo programado y lo realizado. |
| 15 | En el caso de talleres/pláticas programadas por la Casa, indicar número de mujeres, hombres y total que se programó en el proyecto para la sesión del día del seguimiento. |
| 16 | En el caso de talleres/pláticas realizadas por la Casa Número de mujeres, hombres y total de personas que se encuentran participando en el proyecto el día de visita. Si no fuera tal, se anotará el número de usuarias que acuden a solicitar los servicios de la Casa el día de la visita. |
| 17 | Aclaraciones o puntualizaciones que sean necesarias sobre el contraste entre el número de participantes / asistentes programados y las personas que asisten al proyecto durante la visita de seguimiento. |
| 18 | Anotar si lo que se observa durante la visita de seguimiento es coherente con lo propuesto, es decir, si en realidad contribuye al objetivo del proyecto. Argumentar la respuesta (dar los motivos). |
| 19 | De acuerdo con lo propuesto en el proyecto, anotar si la metodología con la cual se está trabajando es adecuada para la población a quien está dirigido el proyecto y argumentar las razones. |
| 20 | Anotar el número de integrantes del equipo operativo presentes el día de la visita. |
| 21 | Indicar si el número de integrantes presentes coincide con el número de integrantes señaladas en el proyecto. |
| 22 | Aclaraciones o puntualizaciones que sean necesarias. |
| 23 | De preferencia, verificar con alguna persona asistente al proyecto si lo que se está trabajando le es útil y por qué, y cuál es la opinión que tiene del trabajo de las personas que lo han llevado a cabo (si utilizan lenguaje claro, si resuelven dudas, si han sido respetuosas con las / los asistentes y sus participaciones). Anotar si es hombre o mujer la persona con quien se habló al respecto, su edad, ocupación y escolaridad. |
| 24 | En caso de haberlas, anotar cuestiones importantes sobre el desarrollo del proyecto que sean útiles para su evaluación. |
| 25 | En caso de identificar problemáticas o avances significativos en relación con la ejecución del proyecto que surjan a partir de la visita de seguimiento, éstas deberán anotarse. |
| 26 | Si hubiera acuerdos entre el INPI y la Casa supervisada, éstos deberán incluirse en la cédula. Pueden ser propuestas de solución a problemáticas identificadas o acuerdos en relación con próximas visitas, como especificar fechas, temáticas, sedes, asistentes, etc. |
| 27 | Para ser válida, la presente cédula deberá contar con el nombre, cargo y firma de quien realiza la visita de seguimiento por parte del INPI; y por parte de la Casa visitada (puede ser la persona responsable de la ejecución del proyecto, o quien represente a la Casas de la Mujer Indígena o Afromexicana. |
Anexo 4. Mecánica Operativa para la Comercialización de productos artesanales y servicios turísticos indígenas, acceso al crédito y desarrollo de capacidades para comunidades y empresas indígenas y afromexicanas. 4.1 Fundamento legal.
Con base en el Artículo 15 del Estatuto orgánico del Instituto Nacional de los Pueblos Indígenas que establece:
"Artículo 15.- Compete a la Coordinación General de Fomento a la Economía Indígena:
I. a VII. ...
VIII. Impulsar la constitución y realización de proyectos y estrategias productivas que contribuyan a incrementar la economía y fortalezcan las capacidades productivas, organizativas y de comercialización de los pueblos indígenas y afromexicano, fomentando el aprovechamiento sostenible de sus recursos naturales, promoviendo la competitividad comercial de sus productos elaborados, así como de los servicios turísticos que oferten.
IX. a XVIII. ..."
4.2 Unidades Administrativas Responsables de la Operación.
Las Unidades Administrativas Responsables de la Operación son la CGFEI, así como las Oficinas de Representación y CCPI.
4.3 Descripción de los tipos de apoyo de comercialización.
Estos apoyos pretenden contribuir al acceso a los mercados locales, regionales, nacionales e internacionales, a través del fortalecimiento de las capacidades comerciales de las comunidades y empresas comunitarias, el desarrollo de la identidad comercial y mejorar la presentación de sus productos y servicios.
4.3.1 Estrategia comercial.
Corresponde a los siguientes apoyos:
Apoyo para el diseño de etiquetado e identidad comercial, mejora de empaque, incluyendo suajado en el etiquetado y embalaje. Estudios de laboratorio, certificaciones y formulación de manuales, planes, o documentos que permitan la estandarización de procesos, el desarrollo organizativo y el fortalecimiento como empresa comunitaria indígena o afromexicana.
Apoyo para la promoción y difusión de productos artesanales, agroalimentarios y servicios turísticos; a través del diseño y operación de medios impresos o digitales, como esquemas de vinculación con posibles compradores. Puede apoyar también, la participación de comunidades indígenas o afromexicanas y empresas comunitarias indígenas, en eventos promocionales externos al Instituto.
Apoyo para la participación de eventos que tengan como finalidad la comercialización de productos o servicios de las comunidades o empresas comunitarias indígenas o afromexicanas
El registro de marca, por su naturaleza jurídica no implica el derecho de propiedad sobre elementos del patrimonio cultural de pueblos o comunidades indígenas o afromexicanas, ya que solamente tiene como finalidad distinguir productos o servicios de otros de su misma especie o clase en el mercado. El apoyo del Instituto solo se limita al financiamiento del pago de derechos o asesoría para el seguimiento del proceso, sin implicar definición alguna sobre el patrimonio cultural de los pueblos y comunidades, salvaguardado a través de la validación comunitaria representada en el Acta de Asamblea que acompaña a la solicitud.
4.3.2 Uso de los sellos distintivos Manos Indígenas, Calidad Mexicana y Paraísos Indígenas.
Dichos sellos distintivos, registrados por el INPI, buscan validar las características de los productos tradicionales y servicios generados por comunidades indígenas y afromexicanas. Representan un medio para reconocer aquellos productos elaborados con el uso de técnicas y métodos tradicionales, sustentables y que promueven procesos de desarrollo en las comunidades. Su uso es gratuito, pero sujeto al cumplimiento de los criterios planteados en esta mecánica.
4.3.3 Desarrollo de capacidades para el fomento a las economías indígenas
Esta modalidad de apoyo busca fortalecer capacidades, competencias y conocimientos entre las comunidades y empresas indígenas y afromexicanas, bajo un enfoque de aprendizaje práctico o en situación de campo, y buscará dar continuidad a los proyectos apoyados a través de otros componentes del PROBIPI, específicamente al de Fortalecimiento de las Economías Indígenas y Medio Ambiente. Corresponde a los siguientes apoyos:
Apoyo para la capacitación continua en temas administrativos, técnicos, educación financiera y todos aquellos que ayuden al fortalecimiento de empresas comunitarias y cadenas de valor, de las comunidades o empresas comunitarias indígenas y/o afromexicanas.
Intercambio de experiencias para el fortalecimiento económico comunitario y acciones específicas definidas de manera conjunta entre la CGFEI y la OR.
4.3.4 Acceso al crédito para comunidades y empresas indígenas y afromexicanas
a) Incentivo para la formulación de Plan de negocios para solicitud de crédito ante la banca de desarrollo
Estos apoyos tienen como objeto promover el acceso al crédito de las comunidades indígenas y afromexicanas y empresas comunitarias indígenas o afromexicanas de dispersión financiera, que requieren recursos para consolidar procesos económicos, de servicios turísticos o de comercialización, a través de incentivos que reduzcan las limitaciones para su conformación como sujetos de crédito. Asimismo, se busca que el uso del crédito promueva la consolidación de cadenas de valor en sus productos y servicios.
El Plan de Negocios es el documento que describe la conformación, la visión, los objetivos y metas de una actividad económica realizada por una comunidad o empresa indígena o afromexicana. También representa un requisito que las instituciones de crédito solicitan para verificar la viabilidad de una solicitud de crédito.
Con el objetivo de evitar que sea una limitante para acceder a un crédito, el Programa, a través de la CGFEI, podrá otorgar el apoyo, por única ocasión, para el pago de la formulación de un Plan de Negocios o en su caso, un proyecto de inversión para complementar el expediente de solicitud ante la Banca de Desarrollo.
4.4 Requisitos.
Los requisitos generales se encuentran establecidos en el numeral 4.4.2. de las Reglas de Operación.
4.5 Criterios de aprobación de solicitudes.
En el caso de las solicitudes de Estrategia Comercial, Desarrollo de Capacidades y Acceso al Crédito para comunidades y empresas indígenas y afromexicanas, las OR y/o los CCPI enviarán las solicitudes a la CGFEI, con base en los resultados obtenidos en los reactivos finales del formato "EI_B1. Ficha Diagnóstico de productos elaborados por población Indígena y Afromexicana".
La CGFEI revisará y validará la información de la propuesta, así como la condición de viabilidad propuesta por las Oficinas de Representación y/o los CCPI.
En el caso de los sellos distintivos, la URP realizará la verificación del cumplimiento de cada uno de los parámetros enumerados en el Formato EI_B4 "Criterio de Clase y Registro relacionados con el sello distintivo Manos Indígenas", o Formato EI_B3 "Criterios de instalaciones y servicios de Proyectos comunitarios y regionales de turismo de naturaleza para su inclusión al sello distintivo Paraísos Indígenas", según corresponda.
Para las solicitudes de Desarrollo de capacidades para el fomento a las economías indígenas, se dará prioridad a aquellos planteamientos que establezcan aprendizajes prácticos o en situación de campo. Así como aquellas iniciativas que se enlacen con otros programas y proyectos prioritarios o estratégicos del gobierno de México. Esta validación se realizará de manera conjunta entre las OR y la CGFEI.
4.6 Procedimientos.
4.6.1 Recepción de solicitudes.
Las solicitudes relacionadas a comercialización se realizarán a petición de parte, los apoyos se otorgarán en función de la disponibilidad presupuestal.
En cuanto a los tipos de apoyos de estrategia comercial, desarrollo de capacidades y acceso al crédito para comunidades y empresas indígenas y afromexicanas, las comunidades y/o empresas comunitarias indígenas o afromexicanas, podrán presentar la solicitud a través del formato EI_B2. "Solicitud de Apoyo de comercialización de productos artesanales y servicios turísticos indígenas, acceso al crédito y desarrollo de capacidades para comunidades y empresas indígenas y afromexicanas" en las OR y/o los CCPI. La solicitud deberá acompañarse del formato EI_B1. "Ficha Diagnóstico de productos elaborados por población Indígena y Afromexicana" para su llenado, las comunidades serán auxiliadas por los responsables de proyectos económicos del PROBIPI en las OR y/o los CCPI.
Para el caso del tipo de apoyo de Uso de los sellos distintivos, se requiere presentar el formato EI_B2. "Solicitud de Apoyo de comercialización de productos artesanales y servicios turísticos indígenas, acceso al crédito y desarrollo de capacidades para comunidades y empresas indígenas y afromexicanas" por parte de la comunidad o empresa comunitaria indígena o afromexicana para solicitantes nuevos o renovación, en los CCPI y/o la OR que corresponda. Específicamente para el caso del sello "Manos Indígenas, Calidad Mexicana", la solicitud deberá acompañarse del formato EI_B1. "Ficha Diagnóstico de productos elaborados por población Indígena y Afromexicana".
4.6.2 Resultados.
En el caso de los apoyos de estrategia comercial, desarrollo de capacidades y acceso al crédito para comunidades y empresas indígenas y afromexicanas, la CGFEI notificará la respuesta a las OR y/o los CCPI, en un periodo máximo de 30 días hábiles, indicando en su caso, el recurso autorizado. Ésta a su vez, gestionará y ministrará los recursos mediante transferencia bancaria a los beneficiarios.
Las OR y/o los CCPI serán responsables de informar el resultado de su solicitud de apoyo a las comunidades o empresas comunitarias solicitantes.
Para el Uso de los sellos distintivos, el CCPI y/o la OR notificará a la comunidad o empresa comunitaria indígena la resolución de la solicitud mediante oficio para su integración al sello distintivo "Manos Indígenas, Calidad Mexicana" o "Paraísos Indígenas", en un periodo máximo de 30 días hábiles, según corresponda y deberán llevar a cabo con la comunidad y la empresa comunitaria indígena, un análisis de los derechos y obligaciones del uso del sello distintivo.
4.6.3 Celebración de Carta Compromiso.
En el caso de los apoyos de estrategia comercial, desarrollo de capacidades y acceso al crédito para comunidades y empresas indígenas y afromexicana, una vez que la CGFEI haya notificado a las OR y los CCPI que procede la ministración de recursos, se firmará el FG_03 "Modelo de Convenio de Concertación" (ubicado en el Anexo 1) con la comunidad o empresa comunitaria indígena o afromexicana beneficiaria.
En el caso de Uso de sellos distintivos, la CGFEI validará la dictaminación y la firma del formato EI_B5 "Convenio de Uso de Sello Distintivo a Título Gratuito", según corresponda.
4.6.4 Dispersión de apoyos.
Para el apoyo de estrategia comercial, desarrollo de capacidades y acceso al crédito para comunidades y empresas indígenas y afromexicanas, el recurso será entregado directamente a las comunidades o a las empresas comunitarias indígenas y/o afromexicanas beneficiadas a través de transferencia electrónica a las cuentas mancomunadas autorizadas. Dichas cuentas deberán cumplir con las características generales para las demás acciones de la Temática de Fortalecimiento de las Economías Indígenas y Medio Ambiente.
4.6.5 Integración de Expedientes.
Para el caso de estrategia comercial, desarrollo de capacidades y acceso al crédito para comunidades y empresas indígenas y afromexicana, los CCPI y/o la OR, conformará el expediente y capturará la información en sistema y/o herramientas informáticas establecidas para tal efecto. El expediente físico deberá contener:
a) Formato EI_B2. "Solicitud de Apoyo de comercialización de productos artesanales y servicios turísticos indígenas, acceso al crédito y desarrollo de capacidades para comunidades y empresas indígenas y afromexicanas";
b) Ficha Diagnóstico Formato EI_B1 "Ficha Diagnóstico de productos elaborados por población Indígena y Afromexicana";
c) Acta de asamblea comunitaria;
d) RFC (en caso de ser una empresa legalmente constituida);
e) Formato FG_03 "Modelo de Convenio de Concertación" (ubicado en el Anexo 1);
f) Según corresponda; FG_05 "Acta Entrega-Recepción" o FG_07 "Acta de Cierre" (ambos ubicados en el Anexo 1);
g) Evidencias fotográficas de las actividades, productos o servicios realizados a través del apoyo,
h) Comprobantes de gastos, recibos simples o facturas de las actividades, productos o servicios realizados a través del apoyo, y
i) De los representantes de las comunidades y/o empresas comunitarias indígenas o afromexicanas:
· Comprobante de domicilio.
· Copia de Identificación Oficial vigente con fotografía.
· CURP expedida en el presente ejercicio fiscal.
Para el caso de acceso al crédito para comunidades y empresas indígenas y afromexicanas, además de los anteriores se deberá entregar: copia del Documento de Proyecto de inversión o plan de negocios completo, con evidencia de entrega ante las instituciones de crédito de la Banca de Desarrollo.
De los capacitadores para la modalidad de desarrollo de capacidades:
a) Carta descriptiva o Plan de Formación. De manera obligatoria se deberán plantear actividades de acompañamiento en situación de campo o práctica y solo de manera mínima exposiciones en aula. El mínimo de duración será de 35 horas;
b) Copia de identificación oficial vigente con fotografía del expositor;
c) Curriculum vitae del expositor con evidencias de experiencia en la temática a desarrollar;
d) Materiales entregados;
e) Listas de Asistencia, y
f) Memoria Fotográfica.
De igual forma, para el uso de los sellos distintivos se integrará una carpeta con los requisitos, y Convenio, y quedará a resguardo de los Centros Coordinador de Pueblos Indígenas u Oficinas de Representación según corresponda. El expediente de los representantes de las comunidades y/o empresas comunitarias indígenas o afromexicanas beneficiarias deberá contener por lo menos:
· Comprobante de domicilio,
· Copia de Identificación Oficial vigente con fotografía,
· CURP expedida en el presente ejercicio fiscal,
· EI_B5 "Convenio de Uso de Sello Distintivo a Título Gratuito", y
· Evidencias del cumplimiento de los Criterios que corresponda.
4.6.6 Seguimiento.
En los apoyos de estrategia comercial y desarrollo de capacidades las Oficinas de Representación y CCPI llevarán a cabo el seguimiento al trabajo desarrollado por las instancias solicitantes con relación a las metas comprometidas en el FG_03 "Modelo de Convenio de Concertación" (ubicado en el Anexo 1), con el propósito de verificar la aplicación óptima de los recursos otorgados, el cumplimiento de objetivos y metas establecidas, el calendario comprometido y la implementación de las actividades o acciones sin la intermediación de terceros.
Cuando existan las condiciones presupuestarias, sanitarias y operativas, el seguimiento podrá realizarse a través de la evaluación y acompañamiento en campo de las acciones desarrolladas. El seguimiento en campo a cargo de la OR y/o los CCPI deberá registrarse a través de una minuta, encuesta o instrumento de seguimiento diseñado para tal efecto, en el que se describan los hallazgos, avances, problemas y estatus en la ejecución del apoyo.
Al término de la vigencia de los Instrumentos Jurídicos, las OR y CCPI deberán presentar el formato FG_05 "Acta Entrega-Recepción" o FG_07 "Acta de Cierre" (ambos ubicados en el Anexo 1) en el caso de los apoyos de estrategia comercial. Dichos instrumentos contendrán la información sobre las acciones y presupuesto ejercido y resultados por cada una de las acciones apoyadas.
Para estrategia comercial y desarrollo de capacidades, el FG_05 "Acta Entrega- Recepción" o FG_07 "Acta de Cierre" ambos ubicados en el Anexo 1 que deberá contener los testimonios y productos documentales, fotográficos o videográficos del proyecto apoyado. El Acta de FG_05 "Acta Entrega-Recepción" o FG_07 "Acta de Cierre" ambos ubicados en el Anexo 1 del proyecto forma parte del expediente y constituye la prueba documental que certifica el cumplimiento de los objetivos, manejo transparente de los recursos y conformidad de la(s) comunidad(es) o empresa(s) comunitaria(s) indígena(s) sobre los resultados del apoyo otorgado.
Para el caso de acceso al crédito para comunidades y empresas indígenas y afromexicanas, además de los anteriores el documento de proyecto de inversión o plan de negocios, es la evidencia de la aplicación del apoyo para los objetivos establecidos.
La entrega de productos de comunicación de los proyectos financiados deberá imprimir o establecer la leyenda "Este programa fue apoyado para su realización por el Instituto Nacional de los Pueblos Indígenas".
4.6.7 Comprobación.
Igualmente, en el caso de los apoyos de estrategia comercial, desarrollo de capacidades y acceso al crédito para comunidades y empresas indígenas y afromexicanas, la OR y/o los CCPI, serán las instancias responsables del resguardo y conformación de los expedientes, así como de la captura de la información en el sistema y/o herramientas informáticas establecidas para, la supervisión y seguimiento del recurso otorgado. La comprobación de recursos se realizará de acuerdo con lo definido en la Guía rápida para la comprobación de los Proyectos de los Pueblos Indígenas y Afromexicano del PROBIPI, respetando los porcentajes límite de comprobación a través de recibos simples, así como los conceptos a los que se puede orientar estos apoyos.
La presentación de la comprobación del cien por ciento (100%) de los recursos otorgados, por parte de la instancia solicitante, será máximo a los noventa (90) días de haberse radicado el subsidio a la cuenta bancaria mancomunada, salvo casos debidamente justificados. Los expedientes siempre estarán en disponibilidad de los órganos fiscalizadores, de acuerdo con la normativa de caso.
4.7 Diagrama de flujo.
4.7.1. Apoyo de comercialización de productos artesanales y servicios turísticos indígenas.
Formatos
Formato EI_B1 "Ficha Diagnóstico de productos elaborados por población Indígena y Afromexicana"
INFORMACIÓN DEL PROYECTO
| ENTIDAD FEDERATIVA: MUNICIPIO: COMUNIDAD O LOCALIDAD: CCPI: FECHA DE APLICACIÓN: FOLIO SIPP: |
a) DATOS Y DIRECCIÓN DEL PROYECTO
| NOMBRE DEL PROYECTO: NOMBRE DE LA COMUNIDAD, EMPRESA COMUNITARIA INDÍGENA O AFROMEXICANA, O LA FORMA DE ORGANIZACIÓN QUE LAS COMUNIDADES DETERMINEN: FIGURA LEGAL (SI APLICA): | | TIPO DE INMUEBLE DEL LUGAR DONDE SE UBICA EL PROYECTO: VIVIENDA LOCAL OTRO (ESPECIFIQUE) |
b) INDIQUE EL CONCEPTO DE APOYO Y MONTO SOLICITADO
c) INDIQUE EL ULTIMO PROGRAMA DEL QUE RECIBIÓ APOYO DEL INPI, EL AÑO Y EL MONTO QUE SE OTORGÓ:
PROGRAMA:
MONTO:
AÑO:
d) MENCIONAR EN QUÉ EVENTOS DE LA INSTITUCIÓN HA PARTICIPADO DEL 2014 A LA FECHA:
| Nombre del evento | Sede del evento | Año |
| | | |
| | | |
e) ESPECIFIQUE EL TIPO DE PRODUCTO QUE COMERCIALIZA: ( ) Artesanal
( ) Textil
( ) Miel
( ) Mezcal
( ) Alimenticio
( ) Café
( ) Turismo
( ) Otro
Especifique:
f) LA COMERCIALIZACIÓN DEL PRODUCTO ES:
Por favor, describa el producto principal que comercializa:
En el caso de productos alimenticios: Mencione cuál es el proceso mediante el cual se lleva acabó la elaboración de su (s) producto (s); así como las instalaciones con las que cuenta para la producción. (Incluir fotografías, en caso de requerir más espacio adjuntar documentos)
Descripción de los productos que comercializa:
| Producto* | Descripción | Productivos: Capacidad de producción (mensual) | Precio del Producto | Tiempo que tarda en fabricar cada pieza |
| | | | | |
| | | | | |
*Incluir todos los productos que comercializa.
g) REGISTRO DE MARCA.
Sí cuenta con una marca propia por favor describa la información solicitada, en caso de no contar con una marca describa la propuesta de mejora
| Descripción actual del producto | Propuesta de mejora |
| Nombre de la Marca: No. de Expediente ante el IMPI: No. de Registro ante el IMPI: Marca Registrada (Vigencia): | |
h) DISEÑO E IMPRESIÓN DE MATERIAL PARA EL PRODUCTO. I. Diseño del producto
| Concepto | Descripción actual del producto | Propuesta de mejora |
| Diseño de Logotipo | | |
| Diseño de envases, cajas o empaques | | |
Diseño de etiquetas (incluido el logo de la marca, el logo de manos indígenas, No. de lote, código de barra, tabla nutrimental, estudio hipo alergénico, fecha de caducidad, contenido de grados de alcohol si es el caso, entre otros) | | |
| Diseño de catálogos y folletos | | |
Solo para portadores del sello distintivo
| | SI | NO |
| | | |
| ¿Actualmente usa el sello distintivo de Manos Indígenas Calidad Mexicana? | | |
| ¿Se ha beneficiado del uso del sello distintivo? | | |
| ¿El sello distintivo forma parte de su etiqueta? | | |
Mencione el año en el que firmó el convenio: ___________
II. Presentación del producto
| Concepto | Descripción actual | Propuesta de mejora |
| Envases Empaques Cajas | | |
III. Elaboración del producto
| Etapa o proceso | Descripción actual | Propuesta de mejora |
| | | |
| | | |
| | | |
| | | |
IV. Análisis de contenido nutrimental y Análisis microbiológico
Sólo para productos alimenticios o productos de belleza
| Concepto | Descripción actual | Propuesta de mejora |
| Análisis de contenido nutrimental, con una vigencia no menor a un año | | |
| Métodos de prueba microbiológicos Según: NORMA Oficial Mexicana NOM-210-SSA1-2014 (En caso de que aplique) | | |
| Estudio hipo alergénico | | |
| Estudio de Vida de anaquel | | |
| Certificación y permisos | | |
| Otro requerimiento especial para portación de distintivo Manos Indígenas. (Para llenar por la OR o el CCPI) | | |
ESTA SECCIÓN ES ÚNICAMENTE PARA LAS COMUNIDADES O EMPRESAS COMUNITARIAS INDÍGENAS QUE BRINDEN SERVICIOS TURÍSTICOS:
Descripción de los servicios turísticos que comercializa:
| Servicio* | Descripción | Precio del Producto |
| | | |
| | | |
*Incluir todos los servicios que comercializa.
Marque con una X las certificaciones turísticas con las que cuenta:
| CERTIFICACIÓN | X | VIGENCIA |
| Acreditación de Guías de Turistas | | |
| Sello de Calidad Punto Limpio V2020 | | |
| Programa De Calidad Tesoros de México | | |
| Programa de Calidad Distintivo S | | |
| Programa de Manejo Higiénico de los Alimentos, Distintivo H | | |
| Programa de Calidad Moderniza | | |
| Segmentos Especializados | | |
| Certificación de Playas | | |
Conteste las siguientes preguntas, sea lo más específico que pueda:
1. Mencione la capacidad máxima que puede atender:
2. Mencione las fechas de alta demanda:
3. Mencione las fechas de baja demanda:
ESTA SECCIÓN LA RESPONDE EL PERSONAL DEL CCPI O DE LA OFICINA DE REPRESENTACIÓN
Marque Con una X la opción que considere de acuerdo con la evolución del proyecto, puede agregar algún comentario.
| PREGUNTA | SI | NO |
| ¿El proyecto comercializa sus productos o servicios constantemente? | | |
| ¿Considera usted que el apoyo solicitado realmente agregara valor agregado al producto o servicio? | | |
| ¿Los solicitantes identificaron las necesidades reales de su proyecto? | | |
| ¿El personal del INPI ayudo a identificar las necesidades reales del proyecto? | | |
| ¿De brindarse el uso del sello distintivo Manos Indígenas, Calidad Mexicana considera usted qué los interesados lo portaran en todo momento? | | |
Nota:
_______________________________________________________________________________
_______________________________________________________________________________
Nota: Se solicita incluir fotografías en alta resolución (300 dpi) de la artesanía o producto
| MUESTRA DE LA ETIQUETA O ETIQUETAS |
DEFINICIONES
ARTESANÍA:
La artesanía es una expresión artística, cuyos cimientos descansan en las tradiciones de una comunidad. Su base es la transmisión del conocimiento a través de generaciones, muchas veces en forma oral, por lo que lo conecta, por una parte, con el patrimonio inmaterial. La artesanía contemporánea colinda también con las industrias creativas: dada la apertura de la sociedad a adquirir objetos de valor simbólico, la artesanía ha logrado adaptarse a nuevas formas, creando innovadores productos que reflejan a cabalidad la creatividad y el patrimonio cultural de sus creadores.
Según la definición adoptada por el Simposio UNESCO/CCI "La Artesanía y el mercado internacional: comercio y codificación aduanera" (Manila, 1997): "los productos artesanales son los producidos por artesanos, ya sea totalmente a mano, o con la ayuda de herramientas manuales o incluso de medios mecánicos, siempre que la contribución manual directa del artesano siga siendo el componente más importante del producto acabado. Se producen sin limitación por lo que se refiere a la cantidad y utilizando materias primas procedentes de recursos sostenibles. La naturaleza especial de los productos artesanales se basa en sus características distintivas, que pueden ser utilitarias, estéticas, artísticas, creativas, vinculadas a la cultura, decorativas, funcionales, tradicionales, simbólicas y significativas religiosa y socialmente".
"Organización de las Naciones Unidas para la Educación la Ciencia y la Cultura, 2018, Técnicas artesanales tradicionales, https://ich.unesco.org/es/tecnicas-artesanales-tradicionales-00057".
MANUALIDAD:
Debe entenderse como aquel objeto o producto que es el resultado de un proceso de transformación manual o desindustrializado, a partir de una materia prima procesada o prefabricada. Tanto las técnicas, como la misma actividad, no tienen una identidad de tradición cultural comunitaria y se pierden en el tiempo, tornándose de una labor temporal marcada por las modas y practicada a nivel individual o familiar. La creatividad en las manualidades alcanza importantes valores estéticos en el dominio de la transformación técnica y la ornamentación, pero éstos adolecen de valores de valores simbólicos e ideológicos de la sociedad que los crea. Las calidades de las manualidades se rigen en los tiempos presentes y tienden a la estandarización de su producción con los fenómenos de la globalización y la cultura de masas.
"FONART, SEDESOL, 2014, Ciudad de México, FONART Manual de Diferenciación entre artesanía y manualidad"
https://www.gob.mx/cms/uploads/attachment/file/107963/Manual_diferenciacion_artesania_manualidad_20 15.pdf.
Formato EI_B2 "Solicitud de apoyo de comercialización de productos artesanales y servicios turísticos indígenas, acceso al
crédito y desarrollo de capacidades para comunidades y empresas indígenas y afromexicanas"
| I. Datos generales de la comunidad o empresa comunitaria indígena. |
| (Marque en donde corresponda, si es comunidad o empresa comunitaria indígena) |
| I.I Tipo de figura: ( ) Comunidad ( ) Empresa comunitaria indígena |
| I.II Nombre de la Comunidad o Empresa comunitaria indígena: |
| I.III Número de socios o integrantes (Para la comunidad anote el número de personas que indique el acta de integración del Comité de seguimiento. En el caso de la empresa comunitaria indígena, anote el número de personas que aparezcan en el acta constitutiva). |
| Total: _____ (_____%) ____ Mujeres ( ___ %) ____ Hombres ( ____%) |
| I.IV Pueblo indígena al que pertenece: |
| II. Datos del apoyo solicitado. |
| II.I Modalidad: Marque sólo una opción, de acuerdo a la modalidad que solicita. |
| | Estrategia comercial | | Desarrollo de capacidades para el fomento a las economías indígenas | | Uso de sello distintivo "Manos Indígenas, Calidad Mexicana" | | Acceso al crédito |
| II.II Nombre del Proyecto: |
| II.IIII Ubicación del proyecto: |
| Clave INEGI Edo: | Nombre del estado | Clave INEGI Mpio: | Nombre del municipio | Clave INEGI Loc: | Nombre de la localidad |
| | | | | | |
| III. Datos del solicitante (Comunidad o Empresa Comunitaria Indígena) |
| En el siguiente recuadro anotar los datos para contacto: |
| III.I Datos del Solicitante Deben ser de quién presenta la solicitud | III.III Teléfono del solicitante: |
| CURP: | Celular: |
| Nombre: | Teléfono fijo en domicilio: |
| Primer Apellido: | Caseta pública: |
| Segundo Apellido: | Para dejar recado: |
| III.II Correo Electrónico | III.IV Datos de la Comunidad o Empresa Comunitaria Indígena |
| | Representante legal: | |
| RFC Representante legal | |
| | RFC De la Empresa Comunitaria Indígena | |
| Marque en los cuadros con una "X", según corresponda, para la integración del expediente. |
| IV.I Comunidad |
| | Copia de la Identificación Oficial vigente de la persona física o representante legal (IFE, pasaporte, visa, o cédula profesional) |
| | Copia de la Clave Única de Registro de Población (CURP) |
| | Copia de Comprobante de domicilio en donde está instalado el proyecto |
| | Cuenta mancomunada de la Comunidad |
| | Copia completa del Acta de asamblea comunitaria |
| | Formato EI_B1 "Ficha Diagnóstico de productos elaborados por población Indígena y Afromexicana" |
| | Las cotizaciones que justifiquen la solicitud de recursos |
| | En su caso la invitación al evento en el que participaran |
| | Carta Descriptiva o Plan de Formación (en el caso de desarrollo de capacidades) |
| | Curriculum Vitae del capacitador (en el caso de desarrollo de capacidades) |
| IV.II Empresa Comunitaria Indígena |
| | Copia de identificación oficial del representante legal (IFE, pasaporte, visa o cédula profesional). |
| | Copia de la Clave Única de Registro de Población (CURP) del representante legal. |
| | Copia Cédula Fiscal (R.F.C.) (con Domicilio Fiscal actual). |
| | Firma Electrónica Avanzada otorgada por el Servicio de Administración Tributaria (SAT) / Solo verificar que está activa. |
| | Copia Completa de Acta constitutiva. |
| | Cuenta Mancomunada de los integrantes de la Empresa Comunitaria Indígena |
| | Formato EI_B1 "Ficha Diagnóstico de productos elaborados por población Indígena y Afromexicana" |
| | Las cotizaciones que justifiquen la solicitud de recursos. |
| | En su caso la invitación al evento en el que participaran |
| | Carta Descriptiva o Plan de Formación (en el caso de desarrollo de capacidades) |
| | Curriculum Vitae del capacitador (en el caso de desarrollo de capacidades) |
| Nombre y Firma del Solicitante | | Oficina de Representación o Centro Coordinador de los Pueblos Indígenas del INPI |
Formato EI_B3 "Criterios de instalaciones y servicios de Proyectos comunitarios y regionales de turismo de naturaleza para su
inclusión al sello distintivo Paraísos Indígenas"
Con el sello distintivo Paraísos Indígenas, se busca generar la confianza, confort y recomendaciones entre los visitantes, lo que trae consigo el prestigio de los sitios que la conforman. Para ello es recomendable que los sitios de Turismo de Naturaleza que administran comunidades o empresas comunitarias indígenas y quieran ser parte de este sello distintivo, cumplan con cada uno de los parámetros enumerados a continuación, de acuerdo con los servicios que brindan:
| LÍNEA DE PRODUCTO | ÁREA DE SERVICIO | REQUERIMIENTO |
| HOSPEDAJE | Habitaciones | 1. Reglamento del buen uso de las instalaciones. |
| 2. Contar con baño privado. |
| 3. División entre área de regadera y W.C. |
| 4. Contar con agua caliente durante la estancia de los visitantes. |
| 5. Al menos jabón y shampoo biodegradable para baño. |
| 6. Toallas para baño. |
| 7. Habitación sencilla: una cama matrimonial o king size. Habitación doble: dos camas matrimoniales o tres individuales. Habitación triple: matrimoniales o tres individuales. |
| 8. Un buró, tocador o mesa de trabajo. |
| 9. Iluminación adecuada en la habitación. |
| 10. Contacto eléctrico (al menos uno en habitación o baño). |
| 11. Un espejo. |
| 12. Por lo menos una silla. |
| 13. Clóset, cajonera o maletero. |
| 14. Un cesto de basura en habitación y uno en baño. |
| Hostal o Albergue | 1. Reglamento del buen uso de las instalaciones. |
| 2. Camas individuales o literas, evitando saturar las habitaciones considerando la movilidad entre los usuarios. |
| 3. Buro o armario que separe las camas o literas. |
| 4. Iluminación adecuada. |
| 5. Por lo menos un espejo. |
| 6. Cestos de basura distribuidos en la habitación y un contenedor en área de baños. |
| 7. Módulo de baños con regaderas comunes, vestidores y lavabos que deberán contar con jabón biodegradable. |
| 8. Contar con agua caliente durante la estancia de los visitantes. |
| | Área de acampado | 1. Ubicada en un área segura. |
| 2. Tener delimitada la zona. |
| 3. Si cuenta con área de fogateros, deberá ubicarse en un espacio que permita la realización de la actividad de manera segura. |
| 4. Por lo menos dos contenedores de basura identificados para residuos orgánicos e inorgánicos. |
| 5. Módulo de baños con regaderas comunes, vestidores y lavabos que deberán contar con jabón biodegradable. |
| ALIMENTACIÓN | Restaurante | 1. Estar dentro de un espacio delimitado cubierto y limpio. |
| 2. Tener mobiliario (mesas y sillas) en buen estado y suficientes para otorgar el servicio. |
| 3. El equipamiento deberá ser homogéneo y suficiente (vajillas, cristalería y blancos) para cubrir en su totalidad el servicio a los comensales. |
| 4. Contar con cocina, donde se incluya área de preparación y salida de platos. |
| 5. Área de lavado. |
| 6. Bodega o área de resguardo. |
| 7. Despensa preferentemente cubierta y fresca, refrigeradores y/o congeladores para alimentos perecederos. |
| 8. Contar con extinguidor y botiquín de primeros auxilios para casos de emergencia. |
| ACTIVIDADES | Caminatas, recorridos, acuáticas y extremas | 1. Tener en un lugar visible para todos los usuarios el reglamento a seguir durante la realización de cada una de las actividades, así como las restricciones y casos en donde se prohíbe la realización de las mismas. |
| 2. Para actividades extremas el usuario deberá firmar carta responsiva para la realización de cada una de éstas. |
| 3. Contar con guías experimentados (de preferencia certificados) que conozcan la región, así como las actividades a desarrollar durante los recorridos, de igual forma deben estar preparados para atención y solución de problemáticas que se presenten durante los mismos. |
| 4. Deberá contar con los medios, instalaciones, medidas de seguridad y equipo de calidad, en óptimas condiciones y suficiente para el desarrollo de las actividades. En especial énfasis en actividades extremas. |
| 5. En el caso de actividades acuáticas en alberca, ríos, cenotes, lagunas, o cuerpos de agua naturales se debe tener un grupo de salvavidas capacitado. |
| 6. Tener rutas y senderos definidos con señalética interna. |
| 7. Contar con un plan de contingencia para la atención de las diferentes situaciones, que se llegaran a presentar en las diversas actividades. Se recomienda el uso de un manual de contingencia. |
| PERSONAL | Administrativo y operativo. | 1. Debe de contar con un organigrama que describa el perfil de puesto que se cubrirá para atender todas las áreas, actividades y seguridad del sitio. |
| 2. En caso de que el manejo administrativo sea por medio de Comités, de preferencia deberán estar a cargo del mismo durante un periodo mínimo de 3 años, teniendo como responsabilidad el transmitir todo lo referente a los procesos, pendientes y manejo de las mismas cuando se presente el cambio del Comité. |
| 3. Deben contar con un calendario de actividades operativas que les permita un mejor manejo de responsabilidades (fumigaciones, poda, limpieza por área específica, mantenimiento de infraestructura y equipos, entre otros), donde se especifique cuándo y quién es el encargado de efectuar cada una de ellas y manejo de bitácoras de servicio por área. |
| 4. Se debe llevar la contabilidad del sitio, con lo cual se efectúe el control de los ingresos y egresos, que permita administrar los recursos monetarios con el fin de generar ganancias. |
| 5. Se debe tener un programa de capacitaciones y certificaciones enfocadas al mejoramiento de los procesos administrativos y de higiene desarrollados en el sitio en cada una de las áreas de servicio. De preferencia avaladas por una instancia de Gobierno o Educativa experta en el tema. |
| COMERCIALIZACIÓN | Reservaciones | 1. Contar con un sistema de reservaciones por internet (página web propia y redes sociales) y/o teléfono. |
| 2. Implementar un sistema de confirmación y seguimiento de reservaciones. |
| Registro de visitantes | 1. Implementar un registro de visitantes, a fin de identificar el perfil y comportamiento de la demanda. Debiendo incluir: edad, nacionalidad o lugar de procedencia, servicios adquiridos y gasto promedio, así como el medio por el cual se enteró del sitio. |
| 2. Generar reportes del registro de visitantes, a fin de conocer el comportamiento de la demanda por temporada. |
| MARKETING | Promoción y difusión | 1. Contar con una imagen corporativa del sitio turístico que refleje la cultura y naturaleza como parte de los servicios que brindan. |
| 2. Llevar a cabo labores de promoción y difusión de manera continua, obedeciendo el comportamiento del mercado local, regional y nacional. Así como dar seguimiento a sus clientes, vía electrónica o los medios que consideren adecuados para el perfil del cliente. |
| 3. Tener personal responsable de la promoción y difusión del sitio en redes sociales, con conocimiento de los servicios que ofertan, así como el perfil adecuado para esta actividad. Además de generar contenido audiovisual para este fin. |
Formato EI_B4. "Criterio de clase y registro relacionados con el sello distintivo Manos Indígenas"
Es un sello distintivo reconocido como una Marca Registrada propiedad del Instituto, y representa una estrategia para fortalecer la difusión e identificación de los productos elaborados por los pueblos indígenas y afromexicanos. Con este sello, se garantiza que los productos han sido elaborados a través de procesos artesanales, con un enfoque de sustentabilidad ambiental, fortaleciendo la organización comunitaria y el comercio justo.
El Instituto cuenta con ocho registros de Clase ante el IMPI, relacionados con el sello distintivo Manos Indígenas, Calidad Mexicana, descritos en el Cuadro.
| No. | Clase | Descripción | Registro |
| 1 | 14 | Metales preciosos y sus aleaciones, así como productos de estas materias o chapados no comprendidos en otras clases; artículos de joyería, bisutería, piedras preciosas; artículos de relojería e instrumentos cronométricos. | 1696406 |
| 2 | 21 | Utensilios y recipientes para uso doméstico y culinario; peines y esponjas; cepillos; materiales para fabricar cepillos; material de limpieza; lana de acero; vidrio en bruto o semielaborado (excepto el vidrio de construcción); artículos de cristalería, porcelana y loza no comprendidos en otras clases. | 1696408 |
| 3 | 20 | Muebles, espejos, marcos; productos de madera, corcho, caña, junco, mimbre cuerno, hueso, marfil, ballena, concha, ámbar, nácar, espuma de mar, sucedáneos de todos estos materiales o de materias plásticas, no comprendidos en otras clases. | 1696407 |
| 4 | 25 | Prendas de vestir, calzado, artículos de sombrerería. | 1572475 |
| 5 | 29 | Carne, pescado, carne de ave y carne de caza; extractos de carne; frutas y verduras, hortalizas y legumbres en conserva, congeladas, secas y cocidas; jaleas, confituras, compotas; huevos; leche y productos lácteos; aceites y grasas comestibles. | 1575988 |
| 6 | 30 | Café, té, cacao y sucedáneos del café; arroz; tapioca y sagú; harinas y preparaciones a base de cereales; pan, productos de pastelería y confitería; helados; azúcar, miel, jarabe de melaza; levadura, polvos de hornear; sal; mostaza; vinagre, salsas (condimentos); especias; hielo. | 1575987 |
| 7 | 32 | Cervezas; aguas minerales y otras bebidas sin alcohol; bebidas a base de frutas y zumos de frutas; siropes y otras preparaciones para elaborar bebidas. | 1781459 |
| 8 | 33 | Bebidas alcohólicas (excepto cervezas). | 1790666 |
Una vez verificada y validada la información la comunidad o empresa comunitaria indígena y/o afromexicana podrá firmar el convenio de uso del sello distintivo. Los criterios que se tomarán en cuenta para poder hacer uso del sello distintivo son:
a) Ser solicitado por alguna comunidad indígena o afromexicana;
b) Que la comunidad indígena o afromexicana haya sido apoyada por el Instituto, a través de sus diferentes acciones;
c) Que fomente el beneficio comunitario, las técnicas y saberes tradicionales, el manejo sustentable de los recursos naturales, y
d) Que promueva la igualdad de género y el comercio justo.
Al celebrar el Convenio para el uso del sello distintivo Manos Indígenas, Calidad Mexicana (Formato EI_B5 Convenio de Uso De Sello Distintivo a Título Gratuito), la comunidad, indígena o afromexicana se compromete a:
a) Usar el sello distintivo como fue registrado ante el IMPI, usando las siglas M.R. (Marca Registrada), de acuerdo con lo establecido en el Manual de uso de Marca;
b) Portar el sello distintivo de manera visible en el etiquetado del producto, así como integrarlo a la etiqueta desde el diseño. No se podrá integrar con etiquetas adheribles sobre el etiquetado final del producto;
c) Garantizar la calidad del producto en todo momento, considerando la normativa nacional para el tipo de bien a comercializar, y
d) Registrar la marca de la comunidad ante el IMPI.
Formato EI_B5 "Convenio de Uso de sello distintivo a título gratuito"
CONVENIO PARA EL USO DE SELLO DISTINTIVO A TITULO GRATUITO, QUE CELEBRAN POR UNA PARTE EL INSTITUTO NACIONAL DE LOS PUEBLOS INDÍGENAS, A LA QUE EN LO SUCESIVO SE LE DENOMINARÁ "EL TITULAR DEL SELLO DISTINTIVO", REPRESENTADO EN ESTE ACTO POR EN SU CARÁCTER DE COORDINADOR(A) GENERAL DE FOMENTO A LA ECONOMÍA INDÍGENA, ASISTIDO(A) EN ESTE ACTO POR , EN SU CARÁCTER DE DIRECTORA O DIRECTOR DE ÁREA, POR LA OTRA PARTE, LA (NOMBRE DE LA COMUNIDAD O EMPRESA COMUNITARIA INDÍGENA O AFROMEXICANA), A QUIEN EN LO SUCESIVO SE LE DENOMINARÁ "EL USUARIO AUTORIZADO", REPRESENTADA EN ESTE ACTO POR , EN SU CARÁCTER DE (REPRESENTANTE DE LA COMUNIDAD O REPRESENTANTE LEGAL DE LA EMPRESA COMUNITARIA INDÍGENA O AFROMEXICANA); MISMAS QUE CUANDO ACTÚEN DE MANERA CONJUNTA SE LES DENOMINARÁ "LAS PARTES", DOCUMENTO QUE SE SUSCRIBE DE CONFORMIDAD CON LAS SIGUIENTES:
DECLARACIONES
I. De "EL TITULAR DEL SELLO DISTINTIVO":
I.I Que es un organismo descentralizado de la Administración Pública Federal, no sectorizado, con personalidad jurídica, patrimonio propio y autonomía operativa, técnica, presupuestal y administrativa, con sede en la Ciudad de México, de conformidad con lo establecido en el artículo 1 de la Ley del Instituto Nacional de los Pueblos Indígenas, publicada en el Diario Oficial de la Federación el 4 de diciembre de 2018.
I.II Que de conformidad con el artículo 2 de la citada Ley, es la autoridad del Poder Ejecutivo Federal en los asuntos relacionados con los pueblos indígenas y afromexicano, que tiene como objeto definir, normar, diseñar, establecer, ejecutar, orientar, coordinar, promover, dar seguimiento y evaluar las políticas, programas, proyectos, estrategias y acciones públicas, para garantizar el ejercicio y la implementación de los derechos de los pueblos indígenas y afromexicano, así como su desarrollo integral y sostenible y el fortalecimiento de sus culturas e identidades, de conformidad con lo dispuesto en la Constitución Política de los Estados Unidos Mexicanos y en los instrumentos jurídicos internacionales de los que el país es parte.
I.III Que (Coordinador(a) General de Fomento a la Economía Indígena) , cuenta con las facultades suficientes para la celebración del presente instrumento, de conformidad con lo establecido en el Artículo 15 del Estatuto Orgánico del Instituto Nacional de los Pueblos Indígenas, publicado en el Diario Oficial de la Federación el 20 de marzo del 2019.
I.IV Que es legítimo propietario de las marcas "MANOS INDÍGENAS, CALIDAD MEXICANA" y "PARAÍSOS INDÍGENAS", que en lo sucesivo se denominara "EL SELLO DISTINTIVO", objeto del presente Convenio, con el cual se pretende fortalecer las capacidades de la población indígena y afromexicana en materia de comercialización y valor agregado de sus iniciativas económicas.
I.V Que es su voluntad conceder a título gratuito el uso de "EL SELLO DISTINTIVO" arriba mencionada, para fortalecer la difusión e identificación de los productos y servicios turísticos de la población indígena y afromexicana, promoviendo la calidad en los bienes, productos y servicios turísticos que ofertan, con visión de expansión de su comercialización, conforme al cumplimiento de los criterios y requisitos definidos en el adjunto.
I.VI Que para los efectos legales a que haya lugar, señala como su domicilio convencional el ubicado en Avenida Revolución, número 1279, Colonia Campestre, Demarcación Territorial Álvaro Obregón, Código Postal 01040, en la Ciudad de México.
I.VII Que el (los) Anexo (s) del presente Convenio son parte integral del mismo, por lo que, a través de la firma del representante, se convalida en forma extensiva y con efectos jurídicos, el contenido, los requerimientos, alcances y precisiones del Anexo, que se integra a este Convenio como si a la letra se insertase.
II. De "EL USUARIO AUTORIZADO":
(DECLARACIONES EN CASO DE QUE SEA UNA COMUNIDAD)
II.I Que en términos de los artículos 1o, 2o, apartado A, fracciones I, II, III y VIII de la Constitución Política de los Estados Unidos Mexicanos; 21 numeral 3 de la Declaración Universal de Derechos Humanos; 1 y otros del Convenio número 169 de la Organización Internacional del Trabajo relativo a Pueblos Indígenas y Tribales en Países Independientes; 3, 4, 5 y otros de la Declaración de las Naciones Unidas sobre Derechos de los Pueblos Indígenas; 1 del Pacto Internacional de Derechos Civiles y Políticos; 1 del Pacto Internacional de Derechos Económicos, Sociales y Culturales; III, VI, VIII, IX, XXI, XXII, XXIII y otros de la Declaración Americana sobre los Derechos de los Pueblos Indígenas, es una comunidad indígena perteneciente al pueblo indígena __________y/o afromexicano.
II.II Que_________ y______________, en su carácter de Presidente, Secretario y Tesorero respectivamente, suscriben el presente Convenio en su representación, de conformidad con el Acta que los acredita como tales; asimismo manifiestan que dichas facultades no les han sido revocadas o modificadas a la fecha.
II.III Que mediante el documento legal_______________, de fecha_______________________ acredita la propiedad o posesión del (o de los) predio(s) involucrado(s) en la instrumentación del proyecto.
II.IV Que su domicilio es el ubicado en_________________________________________.
II.V Que no ha recibido ni recibirá apoyo de otros programas federales, estatales o municipales para los mismos conceptos objeto del presente convenio, por lo que no existe duplicidad en el otorgamiento de los apoyos.
II.VI Que sus actividades principales son las relacionadas con la generación de productos y servicios turísticos proporcionados por comunidades indígenas y afromexicanas.
II.VII Que entre los bienes, productos y servicios turísticos que oferta se encuentran_________, en los cuales solicita utilizar como distintivo "EL SELLO DISTINTIVO", amparado en el registro ____________ Clase ____________otorgado por el Instituto Mexicano de la Propiedad Industrial (IMPI).
(DECLARACIONES EN CASO DE QUE SEA EMPRESA COMUNITARIA INDÍGENA)
II.I Que está legalmente constituida como lo acredita con acta constitutiva de fecha pasada ante la Fe de ____________, inscrita en__________, con folio________ , que está constituida por indígenas pertenecientes al pueblo indígena y/o afromexicano.
II.II Que_________ ,_______ y _________en su carácter de _________,_________ y _________ de su órgano de gobierno, respectivamente, tienen las facultades suficientes para suscribir el presente Convenio en su representación; asimismo manifiestan que dichas facultades no les han sido revocadas a la fecha.
II.III Que mediante el documento legal ___________, de fecha _________, acredita la propiedad o posesión del o de los predios involucrado(s) en la instrumentación del proyecto.
II.IV Que su domicilio es el ubicado en ___________________________________________
II.V Que no ha recibido ni recibirá apoyo de otros programas federales, estatales o municipales para los mismos conceptos objeto del presente convenio, por lo que no existe duplicidad en el otorgamiento de los apoyos.
II.VI Que sus actividades principales son las relacionadas con la generación de bienes, productos y servicios turísticos proporcionados por comunidades indígenas y afromexicanas.
II.VII Que su Registro Federal de Contribuyentes es el número _______________ y que se encuentra al corriente de sus obligaciones fiscales. En caso de no estar al corriente se compromete a regularizarlo en un término máximo de 60 (sesenta) días.
II.VIII Que entre los bienes, productos y servicios turísticos que oferta se encuentra, en los cuales solicita utilizar como distintivo "EL SELLO DISTINTIVO", amparado en el registro ______ Clase _________ otorgado por el Instituto Mexicano de la Propiedad Industrial (IMPI).
Vistas las declaraciones anteriores y con fundamento en lo dispuesto por el artículo 136 de la Ley Federal de Protección a la Propiedad Industrial, "LAS PARTES" tienen a bien establecer las siguientes:
CLÁUSULAS
PRIMERA. OBJETO.- "EL TITULAR DEL SELLO DISTINTIVO", autoriza de manera exclusiva e intransferible en favor del "EL USUARIO AUTORIZADO" para el uso de "EL SELLO DISTINTIVO" dentro del territorio nacional, con relación a los bienes, productos y servicios turísticos para los cuales la solicita, de conformidad con las condiciones y demás información específica que se encuentra detallada en el ANEXO 1, Manual de Identidad Gráfica de las Marcas, documento que se integra a este Convenio, bajo el entendido de que los bienes, y servicios que portará "EL SELLO DISTINTIVO" son generados, administrados y manejados por comunidad eso empresas comunitarias indígenas y afromexicanas.
SEGUNDA. CONTRAPRESTACIÓN.- "LAS PARTES" convienen en que la presente licencia de uso de marcas se otorga a título gratuito, por lo que "EL TITULAR DEL SELLO DISTINTIVO" no podrá reclamar de "EL USUARIO AUTORIZADO" ninguna cantidad o regalía por este concepto.
TERCERA. USO DEL SELLO DISTINTIVO.- "EL USUARIO AUTORIZADO" se obliga a usar "EL SELLO DISTINTIVO" en la forma que fue originalmente registrada por "EL TITULAR DEL SELLO DISTINTIVO", ante el Instituto Mexicano de la Propiedad Industrial, así como con lo establecido en el ANEXO 1 Manual de Identidad Gráfica de las Marcas, del Convenio, sin modificar en forma alguna la misma. Asimismo, "EL SELLO DISTINTIVO" deberá ser usada siempre con la leyenda "MARCA REGISTRADA", sus iniciales "M.R.", o la sigla, y deberá dar cumplimiento a las disposiciones para el uso de marcas en términos de la Ley Federal de Protección a la Propiedad Industrial.
CUARTA. REGISTRO.- "EL USUARIO AUTORIZADO" se obliga a no registrar por sí mismo o por terceros, marcas que sean iguales, similares o análogos en grado de confusión a "EL SELLO DISTINTIVO" que por este instrumento se licencia; en caso contrario, cualquier marca similar o análoga a "EL SELLO DISTINTIVO", pasará a ser propiedad del "EL TITULAR DEL SELLO DISTINTIVO" quien podrá solicitar la cesión correspondiente en cualquier tiempo.
QUINTA.- OBLIGACIONES DEL USUARIO AUTORIZADO.
"EL USUARIO AUTORIZADO" se compromete a:
a) Portar "EL SELLO DISTINTIVO", de manera visible en el producto, o en las instalaciones donde se presta el servicio, registrado en este instrumento, así como el material de difusión que genere para la comercialización.
b) Velar por garantizar la calidad y buena presentación de los productos, bienes o servicios turísticos que participan en "EL SELLO DISTINTIVO", considerando la normativa nacional de identificación, envasado y sanitarias que implique la comercialización de su producto, así como lo establecido por la Secretaría de Turismo del Gobierno de México, y los criterios que se establecen en el ANEXO 2.
c) Asegurar a los consumidores y clientes potenciales que los bienes, productos y servicios turísticos que ofertan al amparo de "EL SELLO DISTINTIVO" son de calidad.
d) Registrarse, dar seguimiento y mantener actualizada la información a través de los medios que se convengan, mediante el cual se promocionarán, difundirán y comercializarán los bienes, productos y servicios turísticos que se ofertan.
e) Permitir las actividades de supervisión que "EL TITULAR DEL SELLO DISTINTIVO", programe y realice para verificar el proceso de producción y la calidad de los productos, así como para revisar las instalaciones y servicios del sitio turístico con la finalidad de verificar la calidad de los bienes, productos y servicios protegidos por "EL SELLO DISTINTIVO".
f) No modificar en ningún sentido y bajo ningún aspecto la imagen gráfica y marca autorizada, ni ampliar su uso para otros establecimientos y productos no registrados, ni tampoco podrán utilizar otra expresión que les sean similares, abreviadas, ampliadas o que se presten a confusión, ni utilizarlas de ninguna manera que vulnere los derechos de la "EL TITULAR DEL SELLO DISTINTIVO" ni en forma diferente a la prevista en este Convenio.
g) Cumplir, si es el caso, con todas las obligaciones, para obtener las licencias de funcionamiento y registros sanitarios relacionados con los productos según impongan las leyes y reglamentos aplicables, así como para obtener los permisos, licencias, trámites y manifestación de impacto ambiental relacionados con la prestación de los bienes, productos y servicios turísticos, según impongan las leyes y reglamentos aplicables.
h) Cumplir con todas las obligaciones como comerciante, pagar todo impuesto, tasa o contribución que afecte al producto y la actividad de "EL USUARIO AUTORIZADO" y que surjan en razón de este Convenio.
i) Avisar a "EL TITULAR DEL SELLO DISTINTIVO" en el momento en que tenga noticia de que un tercero está haciendo un uso indebido de la marca o se está apropiando en forma indebida de ella, para que éste realice las acciones que considere pertinente para la defensa de su propiedad intelectual.
j) En su caso, cubrir los importes ante el IMPI por el uso de los derechos de "EL SELLO DISTINTIVO". SEXTA.- OBLIGACIONES DE "EL TITULAR DEL SELLO DISTINTIVO".
"LA TITULAR DEL SELLO DISTINTIVO" se compromete a
a) Permitir el uso de "EL SELLO DISTINTIVO" de manera gratuita y en la forma que fue originalmente registrada ante el Instituto Mexicano de la Propiedad Industrial por un periodo de tres años, aunque puede retirarla antes de este periodo por causales establecidas en la cláusula NOVENA del presente convenio.
b) Otorga el uso de "EL SELLO DISTINTIVO" en el siguiente registro: .
c) En medida de sus posibilidades realizará por si sola o con la colaboración con otras dependencias, espacios y campañas de difusión y promoción de los productos registrados por "EL USUARIO AUTORIZADO".
d) Promocionará la comercialización de los bienes, productos y servicios turísticos registrados por el "USUARIO AUTORIZADO" por si sola o con la colaboración de otros medios.
e) Mantener "EL SELLO DISTINTIVO" vigente y a su nombre durante la vigencia de este Convenio con "EL USUARIO AUTORIZADO".
SÉPTIMA.- DERECHOS DE AUTOR.- "EL USUARIO AUTORIZADO" reconoce que "EL SELLO
DISTINTIVO" es propiedad exclusiva de "EL TITULAR DEL SELLO DISTINTIVO" y que no ha participado en su creación o desarrollo, "EL USUARIO AUTORIZADO" no obtendrá, ni tratará de obtener ningún derecho sobre "EL SELLO DISTINTIVO", diseño, combinaciones o palabras confundibles con las mismas durante la vigencia de este Convenio de licencia de uso, ni después de su terminación. Tampoco usará "EL USUARIO AUTORIZADO" la marca a que se refiere este Convenio, variación, abreviatura o cualquier otra palabra confundible con la misma, para darle nombre a alguna sociedad de su propiedad o productos de ésta.
OCTAVA.- TERMINACIÓN ANTICIPADA.- Podrán ser causas de terminación anticipada, y exigirse por parte de "EL USUARIO AUTORIZADO" la devolución de "EL SELLO DISTINTIVO", antes de que termine el plazo o uso convenidos, las siguientes:
a) Por incumplimiento de las obligaciones pactadas en este Convenio.
b) Por decisión unilateral de una cualquiera de las partes, siempre que medie aviso a la otra parte, por escrito con una antelación no inferior a treinta (30) días calendario, en el cual debe expresarse la fecha a partir de la cual se terminará el presente Convenio.
c) Por cualquier uso que contravenga las leyes o normatividad vigentes en la comercialización de sus productos.
NOVENA.- RESPONSABILIDAD RESPECTO A TERCEROS.- "EL USUARIO AUTORIZADO"
responderá de los daños y perjuicios que se generen a terceros por causa de la utilización de la "EL SELLO DISTINTIVO" de conformidad con lo dispuesto en las normas vigentes, dejando a salvo los derechos de "EL TITULAR DEL SELLO DISTINTIVO".
DÉCIMA.- INSCRIPCIÓN.- "LAS PARTES" señalan desde ahora como sus representantes para la inscripción de este instrumento ante el Instituto Mexicano de la Propiedad Industrial, así como para la cancelación de inscripción del mismo en los términos del artículo 138 de la Ley Federal de Protección a la Propiedad Industrial, a y al(a) (Coordinador(a) General de Fomento a la Economía Indígena) , indistintamente, quienes gozarán de todas las facultades que para tal efecto se requieran.
DÉCIMA PRIMERA.- CESIÓN DE DERECHOS Y SUBLICENCIAMIENTO.- Este Convenio es intuito personaje y no podrá ser transmitido, total ni parcialmente como sublicenciamiento, por "EL USUARIO AUTORIZADO"; ni siquiera como consecuencia del arrendamiento, cesión o enajenación del establecimiento de comercio, ni por cualquier otro mecanismo, toda vez que "EL SELLO DISTINTIVO" no forma parte del establecimiento del comercio que "EL USUARIO AUTORIZADO" muestra al público y que mediante este Convenio se autoriza a usar.
DÉCIMA SEGUNDA.- VIGENCIA.- "EL TITULAR DEL SELLO DISTINTIVO" concede esta licencia a "EL USUARIO AUTORIZADO" por un período de 3 (tres) años. Previo cumplimiento de los procesos de evaluación y supervisión realizada por "EL TITULAR DEL SELLO DISTINTIVO" este periodo se puede renovar de manera inmediata antes de su término.
DÉCIMA TERCERA.- RELACIÓN LABORAL.- "LAS PARTES" manifiestan que el personal designado por cada una de ellas para la ejecución y cumplimiento del presente Convenio quedará bajo la absoluta responsabilidad de la parte con la que tiene establecida su relación laboral, por lo que cada una de ellas asumirá su responsabilidad por esa relación y en ningún caso, podrá considerarse a la otra parte como patrón solidario o sustituto.
"EL USUARIO AUTORIZADO" será responsable de las obligaciones de carácter laboral del personal que integre para la realización de sus actividades o que deriven del proyecto, por lo que "EL LICENCIANTE" no será considerado como patrón solidario o sustituto.
DÉCIMA CUARTA.- LEGISLACIÓN APLICABLE.- "LAS PARTES" se obligan a sujetarse estrictamente para la ejecución del servicio objeto de este instrumento, a toda y cada una de las cláusulas y documentos que lo integran, a la Ley Federal de Protección a la Propiedad Industrial, su Reglamento y las disposiciones supletorias que le sean aplicables.
DÉCIMA QUINTA.- JURISDICCIÓN Y COMPETENCIA.- Para la interpretación y cumplimiento del presente Convenio, así como para todo aquello que no se encuentre expresamente estipulado en el mismo, "LAS PARTES", se someterán a las disposiciones legales aplicables y a la competencia de los Tribunales Federales en la Ciudad de México, renunciando a cualquier otro fuero que pudieran corresponderles en razón de sus domicilios presentes o futuros o por cualquier otra causa.
Leído que fue el presente Convenio y enteradas "LAS PARTES" de su contenido y alcance legal, lo firma de conformidad en cinco tantos, en la Ciudad de México, el de ______del .
| "EL TITULAR DEL SELLO DISTINTIVO" | "EL USUARIO AUTORIZADO" |
| Coordinador(a) General de Fomento a la Economía Indígena | En Representación de la comunidad o empresa comunitaria indígena o afromexicana |
Anexo 5. Establecimiento de gasolineras comunitarias para el bienestar en regiones indígenas, en el marco de los Planes de Justicia y Desarrollo Regional de los Pueblos Wixárika, Náayeri, O'dam o Au'dam y Mexikan, para dar cumplimiento a los acuerdos con el Gobierno de México 5.1 Unidades Administrativas Responsables del Programa y de su Operación.
La URP es la CGFEI, y las Unidades Administrativas responsables de la Operación son las OR y CCPI.
5.2 Descripción del tipo de apoyo.
Este apoyo tiene como objetivo establecer gasolineras del bienestar en comunidades indígenas de los Planes de Justicia de los Pueblos Wixárika, Náayeri, O'dam o Au'dam y Mexikan; o de manera extraordinaria, de otros procesos participativos derivados de acuerdos con el Gobierno de México, en las que, como resultado del diagnóstico y de la priorización de acciones, se considere pertinente y viable el establecimiento de una gasolinera operada y administrada por la(s) comunidad(es).
El establecimiento de las gasolineras para el bienestar contempla tres etapas; la primera corresponderá a recibir la validación técnica de los órganos reguladores para el sitio propuesto por la(s) comunidad(es) para establecer la gasolinera. La segunda etapa consistirá en la formulación de estudios especializados, gestión de permisos y formulación de proyectos ante las instancias específicas, así como pago de impuestos, pago de permisos, asistencia técnica y capacitación especializada. La tercera etapa del apoyo corresponderá a la construcción o prearranque: adecuaciones de terrenos, construcción de obras, compra e instalación de materiales, equipo y software especializado, entre otros.
Se establecerá en el Convenio de Concertación a firmarse con las comunidades, una o varias ministraciones de manera secuenciada, a fin de garantizar su cumplimiento de manera eficaz y transparente del ejercicio de los recursos públicos del apoyo.
5.3 Requisitos.
Los requisitos correspondientes se encuentran establecidos en el numeral 4.5.2 de las ROP.
5.4 Procedimientos.
5.4.1 Vías para la recepción de solicitudes de apoyo.
Las solicitudes de apoyo deberán surgir de Planes de Justicia o de Desarrollo Regional de los Pueblos Wixárika, Náayeri, O'dam o Au'dam y Mexikan, o de manera extraordinaria, de otros procesos participativos derivados de acuerdos con el Gobierno de México. El personal de las URP, así como de las Operativas (OR y CCPI), deberán orientar en el ámbito de su competencia a los solicitantes para la integración satisfactoria de sus expedientes. Ningún servidor público del INPI podrá cobrar honorarios por su asesoría y orientación; tampoco dicha asesoría y orientación generará el compromiso institucional de ser aprobados.
5.4.2 Etapa de Recepción de Solicitudes.
Las solicitudes para este tipo de apoyo se recibirán antes del cierre del segundo trimestre o estará en función de la disponibilidad presupuestal del ejercicio fiscal en curso, salvo casos excepcionales.
Los requisitos establecidos en el numeral 4.5.2 de las ROP, se entregarán en versión impresa en las sedes de las OR o de los CCPI en días hábiles, en un horario de 9:00 a 15:00 horas.
Las OR o CCPI recibirán los documentos establecidos como requisitos. En caso de ser necesario, en coordinación con la instancia solicitante, el Instituto contribuirá a resolver las deficiencias y se señalarán los documentos o datos faltantes para que los entregue dentro de un plazo no mayor a 30 días hábiles durante el periodo permitido de recepción de solicitudes. En ningún caso, la asesoría y orientación del Instituto implicará la elaboración de los proyectos ni generará el compromiso institucional de ser aprobados.
5.4.3 Resultados de la Solicitud.
Las OR del INPI y los CCPI darán a conocer por escrito los resultados de la solicitud a los solicitantes que resultaron aprobados. Si después de 40 días hábiles posteriores al envío a Oficinas Centrales de la solicitud, el INPI no ha emitido una resolución en sentido favorable, aplicará la negativa ficta.
En caso de que alguno de los proyectos autorizados renuncie al beneficio, la OR o CCPI deberá notificarlo por escrito al área responsable en Oficinas Centrales, en un periodo de 10 días hábiles.
5.4.4 Celebración del Instrumento Jurídico.
Se suscribirán convenios de concertación (ver formato FG_03 "Modelo de Convenio de Concertación" ubicado en el Anexo 1). De no suscribirse el instrumento jurídico por causas atribuibles a la instancia solicitante, se cancelará el apoyo autorizado, salvo causas de fuerza mayor debidamente justificadas.
Las instancias solicitantes no podrán modificar unilateralmente los términos del instrumento jurídico suscrito.
El instrumento jurídico se deberá elaborar en tres tantos, distribuidos por la OR de la siguiente manera: uno para la instancia solicitante, otro para el área administrativa y el último para resguardo del área jurídica. Se deberá remitir en digital al área responsable en las Oficinas Centrales o en su caso, cargarlo a su sistema informático.
5.5 Ministración de los Recursos.
Se establecerá en el Convenio de Concertación a firmarse con las comunidades, una o varias ministraciones de manera secuenciada, a fin de garantizar su cumplimiento de manera eficaz y transparente del ejercicio de los recursos públicos del apoyo.
La entrega de recursos fiscales a las instancias solicitantes se realizará mediante transferencia electrónica a cuenta bancaria mancomunada de ahorro, a nombre de al menos dos personas responsables de operar el proyecto a nombre de la comunidad, empresa comunitaria cooperativa creada para la operación del proyecto. Verificando que se encuentre activa, así como el monto máximo para depósitos y restricciones para recibir recursos federales.
5.5.1 Viabilidad del establecimiento de la gasolinera del bienestar.
En coordinación con las instituciones competentes, realizarán la validación de las características del sitio propuesto por las comunidades para el establecimiento de la gasolinera del bienestar. Una vez recibida esta validación, se iniciará el proceso de solicitud y gestión de recursos a las comunidades solicitantes, a través de la firma del Convenio de Concertación (Formato FG_03 Convenio de Concertación ubicado en el Anexo 1) y la recepción de los Requisitos establecidos en el numeral 4.5.2 de las ROP.
5.5.2 Realización de Estudios, permisos, y pago de derechos e impuestos.
A partir de la validación del sitio, se realizará la solicitud por parte de la comunidad, de una primera ministración hasta por $2,000,000.00 (Dos millones de pesos 00/100 M.N.), a fin de realizar los estudios y proyectos, así como el pago de impuestos y pago de derechos, necesarios para el establecimiento de la gasolinera.
Este monto, puede contemplar la contratación de asesoría técnica y capacitación especializada, para lo cual se requerirá que los asesores cuenten con experiencia comprobable en proyectos similares y preferentemente se encuentren avalados o certificados por las instituciones relacionadas al sector; como PEMEX, SEMARNAT y ASEA, entre otras.
5.5.3 Construcción de la gasolinera.
Una vez comprobados los recursos relativos a los proyectos formulados, gestionados los permisos respectivos y hecho el pago de los derechos e impuestos específicos, la comunidad podrá gestionar de manera sucesiva, las ministraciones subsecuentes de recursos hasta llegar al máximo permitido por las Reglas de Operación, de acuerdo a los presupuestos y cronogramas formulados, así como la conclusión y avances de las acciones, a fin de realizar el pago de la obra civil, el equipamiento y software especializado para la puesta en marcha de la gasolinera para el bienestar.
5.6 Integración de Expedientes.
Los expedientes se integrarán por cada una de las solicitudes aprobadas, los cuales se encontrarán en resguardo de la OR y/o CCPI, mismos que deberán contar con la siguiente documentación:
a) Todos los documentos que deriven del cumplimiento de los requisitos establecidos en el numeral 4.5.2 de las Reglas de Operación, requerimientos y documentación complementaria que se requiera.
b) Formato FG_03 Modelo de Convenio de Concertación (ubicado en el Anexo 1) y Recibo de Pago
c) Comprobantes de recursos (Deberá integrarse la documentación comprobatoria del total de los recursos otorgados antes del término del ejercicio fiscal).
d) Acta de Entrega-Recepción del proyecto FG_05 "Acta Entrega-Recepción" (ubicado en el Anexo 1).
e) Copia de los Estudios, Proyectos y permisos gestionados en la aplicación del apoyo. Entre otros y de forma solo indicativa:
· Proyecto de construcción y diseño de acuerdo con la Norma Oficial Mexicana NOM-005-ASEA-2016, Diseño, construcción, operación y mantenimiento de Estaciones de Servicio para almacenamiento y expendio de diésel y gasolinas.
· Dictamen técnico de diseño avalado por la ASEA.
· Informe preventivo y/o Manifestación de impacto ambiental autorizada por la SEMARNAT.
· Protocolo de respuesta a emergencia.
· Conformación del Sistema de Administración para expendio al público.
· Pólizas de seguros.
· Evaluación de Impacto Social.
· Licencia municipal de uso de suelo y en su caso; permisos de descarga de agua de agua.
· Protocolos establecidos en la normativa de Protección Civil.
· Los demás que se requieran.
f) Los documentos identificados como evidencia del desarrollo de la obra civil y la puesta en marcha de la gasolinera para el bienestar.
5.7 Seguimiento.
El proceso de seguimiento se realizará de acuerdo con lo establecido en el numeral 9 de las ROP.
5.8 Comprobación.
La comprobación de la primera ministración relacionada a la formulación de estudios especializados, gestión de permisos y formulación de proyectos ante las instancias específicas, así como pago de impuestos, pago de permisos, asistencia técnica y capacitación especializada, se realizará a través de comprobantes fiscales de acuerdo con la normativa establecida.
La comprobación de las ministraciones subsecuentes, correspondiente a adecuaciones de terrenos, la construcción de obras compra e instalación de materiales, equipo y software especializado, se realizará a través de comprobantes fiscales.
La OR, será la instancia responsable del resguardo y conformación de los expedientes, así como de la captura de la información de los beneficiarios en el sistema y/o herramientas informáticas diseñadas para tal efecto. Los expedientes siempre estarán en disponibilidad de los órganos fiscalizadores, de acuerdo con la normativa de caso.
Anexo 6. Mecánica Operativa para el Acceso a la atención médica de tercer nivel de alta especialidad.
6.1. Fundamento legal.
Artículo 4, fracción XLIII, párrafo segundo, de la Ley del Instituto Nacional de los Pueblos Indígenas; 6, fracción I, de la Ley General de los Derechos de Niños, Niñas y Adolescentes y el Numeral 8, Estrategia 8.2, Línea de acción 8.2.2, del Programa Nacional de Pueblos Indígenas 2018- 2024.
6.2. Unidades Administrativas Responsables del Programa y de su Operación.
La URP es la CGPCEI, y las Unidades Administrativas responsables de su operación son las OR y los CCPI, cuyas atribuciones y responsabilidades, se encuentran delimitadas por la CGPCEI.
6.3. Descripción del Apoyo.
La atención médica de tercer nivel, alta especialidad, incluye todas aquellas acciones encaminadas a restaurar la salud de las personas, con padecimientos complejos que requieren tratamientos y procedimientos, de una o varias especialidades médicas o quirúrgicas, que emplean tecnologías altamente especializadas.
La finalidad del apoyo es contribuir al derecho de la salud de las personas indígenas y afromexicanas a través de apoyos económicos en especie y acompañamiento para la atención eficiente y oportuna en los servicios de salud de tercer nivel de alta especialidad.
6.4. Requisitos.
Los requisitos se encuentran en el apartado 4.6.2 de las Reglas de Operación.
6.5. Criterios.
Los solicitantes que deseen acceder al apoyo de atención médica de tercer nivel de alta especialidad y de "La Casa de los Mil Colores", deberán cumplir alguno de los siguientes criterios:
· Hablar alguna lengua indígena y/o pertenecer a una comunidad indígena o afromexicana, lo cual deberá comprobarse mediante una carta que acredite su pertenencia, expedida por la autoridad local, municipal o estatal correspondiente).
· Se autoadscriba como miembro de un pueblo indígena o afromexicano, de acuerdo con lo dispuesto en el artículo 2o. de la Constitución Política de los Estados Unidos Mexicanos y en el 1o. del Convenio número 169 de la Organización Internacional del Trabajo sobre Pueblos Indígenas y Tribales en Países Independientes.
6.6. Procedimiento.
6.6.1. Proceso administrativo para la asignación del apoyo.
6.6.1.1. Programación y Presupuestación.
· La distribución del recurso se realizará conforme a la demanda de las OR y al presupuesto autorizado por la Coordinación General de Patrimonio Cultural y Educación Indígena (CGPCEI)
· El presupuesto asignado y su distribución, se indicará de manera calendarizada en el Sistema de Administración de Recursos Gubernamentales (SARG), de acuerdo con las necesidades operativas de cada OR.
· Se dará puntual seguimiento y supervisión mensual en la plataforma denominada "Sistema de Tercer Nivel", en la ejecución de los recursos financieros, a efecto de prevenir posibles subejercicios y elaborar los informes requeridos.
· Los recursos no ejercidos por las OR se deberán notificar y justificar mediante oficio a la Coordinación General de Patrimonio Cultural y Educación Indígena (CGPCEI) para su evaluación, autorización y reasignación a otro beneficiario.
6.6.2. Difusión.
Las reglas de operación y los anexos aplicables a este apoyo serán difundidos a través de las URP, página de internet y Sistema de Radiodifusoras Culturales Indígenas del Instituto.
6.6.3. Recepción de las solicitudes de apoyo.
· La persona solicitante deberá cumplir con los requisitos enunciados en el numeral 4.6.2 de las Reglas de Operación.
· En caso de ser necesario, la persona encargada en las OR y los CCPI del apoyo Acceso a la atención médica de tercer nivel de alta especialidad, apoyará al peticionario en la elaboración de su solicitud y, una vez que cuente con la documentación completa, será el responsable de realizar los trámites de seguimiento en los tiempos establecidos por la CGPCEI.
La solicitud deberá especificar la modalidad de apoyo. Los documentos serán revisados conforme al Formato PC_D 02 "Verificación de requisitos":
· Las personas solicitantes podrán ser remitidas desde las OR, CCPI, y otras instancias de los gobiernos estatales, municipales y locales, o directamente de Oficinas Centrales al apoyo de Acceso a la atención médica de tercer nivel de alta especialidad.
· Para el acceso a los apoyos que otorga "La Casa de los Mil Colores", la persona responsable de la operación de los apoyos en los CCPI, las OR y Oficinas Centrales del INPI, deberán integrar el expediente conforme al numeral 4.6.2 de las ROP.
· La persona solicitante deberá presentar documento de no derechohabiencia en el IMSS o el ISSSTE.
Si el solicitante cuenta con derechohabiencia en un servicio médico, se le brindará asesoría y acompañamiento para facilitar su remisión al mismo, y en caso de que la cobertura sea parcial, el Instituto proporcionará los apoyos necesarios para cubrir lo que no esté incluido, como medicamentos y servicios médicos especializados.
De no cumplirse con el punto anterior, el INPI verificará si dicho seguro cubre de manera parcial o total el apoyo solicitado, apoyando, en su caso, en la gestión ante la instancia que corresponda.
En caso de que el seguro del solicitante no cubra el apoyo solicitado, se procederá a otorgar el mismo conforme a la presente ROP.
Con el expediente enviado por el CCPI y de conformidad con la solicitud de apoyo al Acceso a la atención médica de tercer nivel de alta especialidad, el responsable de la operación de los apoyos a nivel estatal, analizará las posibilidades de atención al paciente en el Estado o Región, canalizándolo para su atención en las Unidades Médicas Hospitalarias de la entidad, e integrará al expediente de la persona beneficiaria, con la documentación comprobatoria del gasto y cualquier documento que genere la unidad hospitalaria que permita darle seguimiento hasta su recuperación.
"La Casa de los Mil Colores".
· La Casa de los Mil Colores podrá ser utilizada como referencia para atención médica en la Ciudad de México, ya sea cuando las Oficinas de representación deriven a personas por ubicarse su atención en dicha ciudad o cuando en el ámbito estatal o regional no se cuente con el servicio especializado requerido, remitiendo en ambos casos a las personas beneficiarias a esta institución.
· Para recibir los apoyos de la "Casa de los Mil Colores" es indispensable que la persona solicitante se presente con un acompañante mayor de edad, preferentemente con buen estado de salud física.
De no cumplir algún requisito señalado en el numeral 4.6.2 de las Reglas de Operación, se le notificará para que, en un término no mayor de cinco (5) días hábiles, entregue la documentación faltante.
· El personal en las Unidades Administrativas Responsables de la Operación deberá orientar, a los solicitantes para la integración satisfactoria de sus expedientes. Ningún servidor público del INPI podrá cobrar honorarios por su asesoría y orientación, tampoco generará el compromiso institucional de ser apoyado.
6.6.4. Dictaminación y criterios para la asignación de montos financieros de los apoyos.
Las OR y los CCPI deberán determinar el otorgamiento de la atención, conforme a los siguientes criterios:
· Cumplir con los requisitos señalados el numeral 4.6.2 de las Reglas de Operación.
· Priorizar las solicitudes de primera vez y las solicitudes de continuidad menores a un año de antigüedad que recibieron apoyo.
· Evitar la duplicidad del apoyo en una misma familia.
· Se otorgará el apoyo conforme a la disponibilidad presupuestal.
6.6.4.1. Respuesta a la solicitud de atención.
· La respuesta a la solicitud del apoyo del Acceso a la atención médica de tercer nivel de alta especialidad se emitirá en un plazo no mayor de cinco (5) días hábiles a partir de la fecha de recepción de la solicitud o del registro en la plataforma; de haber trascurrido este tiempo y no tener respuesta, se aplicará la negativa ficta; es decir, se entenderá que la solicitud no será apoyada.
· Las personas beneficiarias que ingresen al "La Casa de los Mil Colores" deberán cumplir con lo estipulado en el Reglamento para el Apoyo de "La Casa de los Mil Colores". Formato PC_D 03 Reglamento para el Apoyo de "La Casa de los Mil Colores" y firmarán de conocimiento.
6.6.4.2. Integración del expediente de la persona beneficiaria.
En caso de que se cumplan con los requisitos y criterios de los numerales antes mencionados, se integrará un expediente por persona solicitante, que se integrará con los siguientes documentos:
· Requisitos señalados por el numeral 4.6.2 de las Reglas de Operación.
· La comprobación de los gastos se realizará mediante el "Formato de comprobación de recursos" (PC_D043), facturas digitales en formato (PDF, XML y su verificación de comprobante fiscal) así como el comprobante de transferencia del recurso ministrado desde la cuenta bancaria institucional a la cuenta bancaria de la persona beneficiaria.
· En caso de los apoyos de "La Casa de los Mil Colores", se integrará el Reglamento Interno firmado por la persona beneficiaria (PC_D 03 Reglamento para el Apoyo de "La Casa de los Mil Colores")
6.6.5. Ministración de los Recursos.
Las OR y "La Casa de los Mil Colores" podrán disponer de los recursos financieros de acuerdo con la disponibilidad en el SARG y procederán a proporcionar el apoyo de la siguiente manera:
1. Se transferirá el recurso a la cuenta bancaria del beneficiario, cuando la persona se encuentre imposibilitada por cuestiones de salud se transferirá el recurso a la cuenta de un familiar directo.
2. Cuando los insumos sean adquiridos directamente con el proveedor (farmacia, hospital o institución), la transferencia se realizará directamente de la cuenta bancaria institucional a la cuenta bancaria del proveedor.
Una vez que se cuente con el recurso en la cuenta bancaria de la OR, se deberá realizar la dispersión hacia las cuentas bancarias de la población beneficiaria, en un plazo no mayor a diez (10) días naturales.
6.6.6. Comprobación de recursos.
El formato para la comprobación de recursos PC_D 04 "Formato de comprobación de recursos" deberá llevar los siguientes datos básicos de la persona beneficiaría: nombre completo, sexo, edad, diagnóstico, número de carnet ("La Casa de los Mil Colores"), lengua indígena y pueblo al que pertenece, nombre de la institución de salud que lo atiende, nombre de la comunidad de procedencia, municipio, estado, nombre del acompañante, en su caso, y la firma de recibido del apoyo financiero que se le otorga. El formato deberá incluir nombre y firma del responsable del apoyo Acceso a la atención médica de tercer nivel de alta especialidad, así como del administrador de la OR o CCPI.
Se deberá adjuntar los documentos comprobatorios de los gastos facturados en los formatos digitales (PDF, XML y verificación de comprobante fiscal). Los gastos pueden ser: medicamentos, prótesis diversas, consultas, estudios especializados o gastos funerarios, así como boletos de autobús o avión (sólo en territorio mexicano) para la persona beneficiaria y su acompañante. Se deberá incorporar el comprobante de la transferencia de recursos a las cuentas bancarias de las personas beneficiarias. El original de la comprobación del recurso financiero y la copia del expediente permanecerá en el Departamento Administrativo de las Oficinas de Representación del INPI.
El original de la comprobación del recurso ejercido en "La Casa de los Mil Colores" se entregará a la CGAF.
Se registrará en el "Sistema de Tercer Nivel" los datos de la persona beneficiaria y NO la del acompañante; solo para apoyos funerarios se capturarán los datos de quien recibe el apoyo, se integrará la copia del acta de defunción en su expediente. Para los recién nacidos o menores de edad se registrará los datos de la madre, padre o tutor que recibe el apoyo. Es indispensable presentar la CURP.
El expediente y la comprobación de recurso se subirán de manera electrónica al "Sistema de Tercer Nivel"
6.6.7. Seguimiento.
El seguimiento operativo y financiero del apoyo Acceso a la atención médica de tercer nivel de alta especialidad, lo realizarán las OR y Oficinas Centrales, quienes deberán integrar la comprobación total del presupuesto para las modalidades y montos autorizados. La responsabilidad de ésta recaerá en las oficinas que otorgan el apoyo.
A través del Sistema de Tercer Nivel, se emitirá un reporte mensual del padrón de beneficiarios de los apoyos otorgados en las OR y "La Casa de los Mil Colores", con la finalidad de publicar la transparencia de dispersión de recursos. También informará a las instancias internas y externas el avance de los apoyos otorgados.
6.6.8. Diagrama de flujo.
6.6.8.1. Acceso a la atención médica de tercer nivel de alta especialidad.
Formato PC_D 01 "Solicitud de apoyo"
Ciudad de México, _______ de ____________ de 202__
INSTITUTO NACIONAL DE LOS PUEBLOS INDÍGENAS
P R E S E N T E
Asunto: Solicitud de Apoyo
El (La) que Suscribe C.___________________________________, perteneciente al pueblo indígena ____________________________________________, de la comunidad ________________________________, del municipio ______________________, del estado ____________________; me dirijo a esta institución para solicitar el apoyo de: __________________________________ en razón a que padezco de____________, el cual me fue diagnosticado por el Hospital _____________________________. El tratamiento es muy costoso y no tengo los medios para solventar dichos gastos.
En espera de obtener una respuesta favorable a mi solicitud, agradezco la atención.
Atentamente
_________________________________________
Nombre y firma
Núm. Telefónico y correo electrónico
____________________________
Nota. Este documento podrá adecuarse de acuerdo con las particularidades de cada Oficina de Representación o Centro Coordinador de Pueblos Indígenas del Instituto
Formato PC_D 02 "Verificación de requisitos"
| N. p. | Documentos | Cumple Si/No |
| 1 | Formato PC D 01 "Solicitud de apoyo" | |
| 2 | Documentación de identificación oficial de la persona solicitante y su acompañante (preferentemente copia de la INE) | |
| 3 | Copia del acta de nacimiento de la persona solicitante y su acompañante | |
| 4 | CURP de la persona solicitante y de su acompañante | |
| 5 | Resumen Clínico | |
| 6 | Acta de defunción (En caso de que aplique) | |
| 7 | Copia de la documentación comprobatoria del gasto en las Oficinas de Representación en las entidades federativas que correspondan | |
Nota: Se le notifica que entregó documento (s) , por lo que la fecha límite para recibir la documentación faltante a más tardar el día , Se hace de su conocimiento que, en caso de no dar cumplimiento a lo señalado, su solicitud será considerada
| | | |
| Responsable de la recepción de la documentación del Programa de Atención médica de alta especialidad | | Nombre y firma de la persona solicitante |
Formato PC_D 03 "Reglamento para el Apoyo de La Casa de los Mil Colores"
El derecho a la salud de la población indígena y afromexicana es una prioridad del Instituto Nacional de los Pueblos Indígenas y parte de su labor en esta materia es cubierta a través de "La Casa de los Mil Colores", ubicado en la Ciudad de México.
Este reglamento establece los derechos y obligaciones de los pacientes indígenas y/o afromexicanos y sus acompañantes durante su estancia en "La Casa de los Mil Colores".
ARTÍCULO 1. El área Administrativa de la "Casa de los Mil Colores" es la autoridad encargada de supervisar, coordinar la operación de los servicios proporcionados en sus instalaciones, del seguimiento de la atención médica y hospitalaria de las personas beneficiarias.
ARTÍCULO 2. Se debe presentar obligatoriamente con un acompañante mayor de edad, en buen estado de salud quien deberá apoyar en todas las actividades que la coordinación administrativa solicite.
ARTÍCULO 3. La persona beneficiaria y su acompañante informará(n) al personal de trabajo social lo relacionado con el tratamiento, evolución, necesidades y pendientes que pudieran surgir con los hospitales. Además, se adquieren las siguientes obligaciones:
· Colaborar con el aseo de la habitación de "La Casa de los Mil Colores" según sean asignadas y cada vez que así se requiera
· Mantener diariamente la higiene personal.
· Conservar ordenados y limpios los dormitorios
· Cumplir con los horarios establecidos en el presente reglamento
· Apoyar y vigilar el comportamiento, alimentación y suministro de medicamentos durante su estancia
· Regresar completa la ropa de cama (sabanas y cobijas), toallas y cubiertos (cucharas y tenedor) proporcionados a su ingreso.
· Cuando se presenten síntomas o enfermedades respiratorias se deberá utilizar cubrebocas a fin de evitar la propagación de la enfermedad y proteger a las personas con patología crónica o inmunodepresión.
ARTÍCULO 4. Los usuarios y acompañantes tienen estrictamente prohibido:
· Rayar, mutilar o maltratar el mobiliario, equipo e instalaciones de "La Casa de los Mil colores"
· Fumar y consumir bebidas alcohólicas o cualquier consumo de estupefacientes
· Introducir cualquier tipo de armas o utilizar objetos peligrosos que pongan en riesgo los beneficiarios (as), acompañantes o personal de "La Casa de los Mil Colores"
· Gritar o molestar en cualquier forma y en cualquier horario a los demás beneficiarios (as) y acompañantes
· Faltar al respeto y/o abusar de la confianza de beneficiarios (as), acompañantes del personal de "La Casa de los Mil colores"
· Intentar robar o robar a los beneficiarios (as), acompañantes o personal de "La Casa de los Mil Colores"
· Introducir cualquier tipo de alimentos o bebidas en "La Casa de los Mil colores".
· Introducir cualquier tipo de objeto voluminoso como son: cajas, maletas, mochilas, bolsas y aparatos electrónicos, etc.
· Salir de "La Casa de los Mil colores" por cuestiones ajenas a la atención a la salud.
ARTÍCULO 5. Los servicios que brinda "La Casa de los Mil Colores" son:
· Alimentación, (desayuno, comida y cena)
· Hospedaje y ropa de cama (sabanas, cobijas y toalla),
· Enfermería,
· Trabajo Social,
· Apoyo psicológico,
· Medicina Tradicional,
· Transportación local a los hospitales,
· Programa de actividades manuales y recreativas.
ARTÍCULO 6. El horario de servicio de alimentos es:
· Desayuno, de 8:30 a 9:30 horas,
· Comida, de 13:00 a 15:00 horas, y
· Cena, de 18:00 a 19:00 horas.
El servicio de alimentos se proporcionará en horarios distintos sólo en caso de consultas y/o estudios programados, y en casos excepcionales que el paciente llegue fuera del horario antes señalado, deberá informar con anticipación a la persona encargada de "La Casa de los Mil Colores".
ARTÍCULO 7. Los servicios de enfermería se proporcionarán de acuerdo con la demanda de los beneficiarios y la disponibilidad del personal correspondiente.
ARTÍCULO 8. Las luces en dormitorios, pasillos y áreas comunes se apagarán a las 22:00 horas, excepto en las habitaciones donde el estado clínico del beneficiario (a) requiera de luz durante la noche.
ARTÍCULO 9. La persona beneficiaria y su acompañante presentará (n):
· Receta original para solicitud y obtención de medicamentos, prótesis, material de curación y dietas,
· Facturas en original de transporte desde su lugar origen, para su revisión y autorización.
ARTÍCULO 10. Al no cumplir con lo establecido en este Reglamento, se procederá a:
· Llamada de atención por escrito, misma que se anexará a su expediente,
· Después de dos llamadas de atención por escrito o una falta grave que ponga en riesgo la integridad física de los demás beneficiarios (as), acompañantes y personal de "La Casa de los Mil Colores" se dará la suspensión definitiva de los servicios.
ARTÍCULO 11. "La Casa de los Mil Colores" no se hará responsable de objetos olvidados en sus instalaciones, así como de aparatos electrónicos (celulares, laptops, tabletas electrónicas, entre otros).
ARTÍCULO 12. En caso de emergencia, los beneficiarios (as) y acompañantes, obedecerán las medidas de seguridad que les indique el personal del Instituto, para cuidar la integridad física de todos los presentes.
ARTÍCULO 13. La estancia en el albergue estará sujeta a las fechas de sus citas médicas programadas en el carnet de la institución de salud que lo atiende, por lo que será necesario actualizar esta información en el área de trabajo social. Las habitaciones estarán sujetas a la disponibilidad.
ARTÍCULO 14. Los casos no previstos en este Reglamento serán resueltos por el área Administrativa de "La Casa de los Mil Colores"
ARTÍCULO 15. Cuando el incumplimiento a este Reglamento afecte el patrimonio, la seguridad e integridad física de los (las) beneficiarios (as) y acompañantes, se actuará conforme a las leyes y autoridades competentes.
ARTÍCULO 16. Los beneficiarios (as) y acompañantes podrán expresar sus comentarios, quejas y/o sugerencias por escrito en el buzón ubicado en el área de recepción.
FECHA: ______________________________________________________________________________
NOMBRE DE LA PERSONA BENEFICIARIA: _______________________________________________
FIRMA: ______________________________________________________________________________
Formato PC_D 04 "Comprobación de recursos"
| Nota: Se anexan los documentos probatorios de los gastos. |
DATOS DE LA PERSONAS APOYADA
PACIENTE: ________________________________________ SEXO: ____________________________
EDAD: _______ DIAGNÓSTICO: _____________________________ Nº DE CARNET _______________
LENGUA INDÍGENA: ______________ PUEBLO INDÍGENA O AFROMEXICANO: __________________
INSTITUCIÓN DE SALUD:
___________________________________________________________________________
COMUNIDAD: _____________ ESTADO: __________________ MUNICIPIO: ______________________
NOMBRE DEL ACOMPAÑANTE: __________________________________________________________
RECIBÍ LA CANTIDAD TOTAL DE: $_______________________________________________________
MONTO POR CONCEPTO: ______________________________________________________________
GASTOS DE TRASLADO: _______________________________________________________________
GASTOS DE MEDICAMENTOS: __________________________________________________________
GASTOS DE SERVICIOS MEDICOS ESPECIALIZADOS: ______________________________________
GASTOS FUNERARIOS: ________________________________________________________________
PORCENTAJE DEL APOYO SOLICITADO: _________________________________________________
FIRMA: ______________________________________________________________________________
Nota. Este documento podrá adecuarse de acuerdo con las particularidades de cada Oficina de Representación o Centro
Coordinador de Pueblos Indígenas del Instituto.
Ningún servidor público del INPI podrá cobrar honorarios o porcentaje por su asesoría y orientación.
Anexo 7. Mecánica operativa de los Apoyos para la construcción y ampliación de infraestructura de servicios básicos, comunicación terrestre, infraestructura comunitaria y apoyo técnico comunitario.
La presente mecánica, tiene por objeto el dar a conocer los procesos, mecanismos y criterios que permitan a las Unidades Administrativas, programar, operar y dar seguimiento a las acciones para la construcción y ampliación de infraestructura de servicios básicos, comunicación Terrestre, infraestructura comunitaria y apoyo técnico comunitario.
· Ley del Instituto Nacional de los Pueblos Indígenas.
· Ley Federal de las Entidades Paraestatales y su Reglamento.
· Ley Federal de Presupuesto y Responsabilidad Hacendaria y su Reglamento.
· Ley de Adquisiciones, Arrendamientos y Servicios del Sector Público.
· Ley de Obras Públicas y Servicios Relacionados con las Mismas y su Reglamento.
· Ley General de Archivos.
· Decreto de Presupuestos de la Federación, del ejercicio correspondiente.
· ROP del PROBIPI, del ejercicio correspondiente.
· Estatuto Orgánico del Instituto Nacional de los Pueblos Indígenas.
· Manual General de Organización del Instituto Nacional de los Pueblos Indígenas vigente.
· Manual Único de Integración y Funcionamiento del Subcomité de Obras Públicas y Servicios Relacionados con las mismas, de las Delegaciones Estatales de la Comisión Nacional para el Desarrollo de los Pueblos Indígenas.
· Manual Administrativo de Aplicación General en Materia de Recursos Financieros.
· Manual Administrativo de Aplicación General en Materia de Adquisiciones, Arrendamientos y Servicios del Sector Público.
· Manual Administrativo de Aplicación General en Materia de Control Interno.
· Manual Administrativo de Aplicación General en materia de Recursos Humanos y Organización y el Manual del Servicio Profesional de Carrera.
· Manual Administrativo de Aplicación General en Materia de Obras Públicas y Servicios Relacionados con las Mismas
· Acuerdo por el que se modifica el diverso por el que se establecen las disposiciones en Materia de Recursos Materiales y Servicios Generales.
· Políticas y disposiciones para la Estrategia Digital Nacional, en materia de tecnologías de la información y comunicaciones, y en la de seguridad de la información, así como el Manual Administrativo de Aplicación General en dichas materias.
· Políticas, bases y lineamientos en materia de obras públicas y servicios relacionados con las mismas.
· Acuerdo por el que se establecen las disposiciones administrativas de carácter general ara el uso del Sistema de Bitácora Electrónica y Seguimiento a Obra Pública.
· Lineamientos para la promoción, operación y seguimiento de la contraloría social en los programas federales de desarrollo social
7.2. Características de los apoyos. Los recursos que se ministren a las comunidades indígenas y afromexicanas, municipios, gobiernos de los estados y dependencias y entidades de la APF, al amparo del componente, en su carácter de subsidios, no perderán su naturaleza federal, por lo que deberán ser ejercidos observando todas las disposiciones legales y normativas aplicables al presupuesto federal.
7.3. Descripción de los tipos de apoyo. 7.3.1. Infraestructura de Servicios Básicos:
a) Electrificación. Comprende la construcción de líneas de distribución, de redes de distribución, muretes y acometidas en las comunidades o localidades, así como obras de electrificación no convencional y de ampliación y repotenciación del servicio. b) Agua potable. Comprende la construcción y ampliación de sistemas de agua potable, en los cuales podrán incluirse uno o varios de los siguientes conceptos: obras de captación, conducción, almacenamiento, potabilización, redes de distribución y tomas domiciliarias en las comunidades o localidades, así como su equipamiento. También podrán incluirse sistemas múltiples que abastezcan a varias comunidades o localidades. En todos los casos deberán usarse materiales y equipos completamente nuevos. c) Drenaje y saneamiento. Comprende la construcción y ampliación de sistemas de drenaje y alcantarillado sanitario, de descargas domiciliarias y de sistemas de saneamiento de aguas residuales. En todos los casos deberá usarse materiales y equipos completamente nuevos. De los tipos de apoyo antes descritos se excluye la rehabilitación, reconstrucción, mantenimiento, conservación y operación de los sistemas; así también obras de infraestructura para la transmisión eléctrica de alta tensión, mejora de instalaciones eléctricas existentes, instalaciones eléctricas domésticas, drenaje pluvial y obras de infraestructura urbana.
7.3.2. Comunicación Terrestre. a) Caminos artesanales a comunidades indígenas. Consiste en la pavimentación de vías de comunicación terrestre existentes, con roderas de concreto hidráulico y empedrado, mismos que deberán ser ejecutados por las comunidades indígenas, conforme a las especificaciones establecidas por la URP o contar con la opinión y/o dictamen técnico de la Instancia Normativa. La Oficina de Representación del INPI en el estado, de manera previa a la autorización será la encargada de elaborar un diagnóstico técnico en el que señalen los conceptos de trabajo a realizarse, siempre y cuando se cuente con la suficiencia presupuestal en el programa de acuerdo con lo siguiente: · Reconstrucción y conformación de las terracerías de caminos existentes, mediante la renta de maquinaria y/o equipo, con la finalidad de acondicionar la superficie para la ejecución de la pavimentación con roderas de concreto hidráulico y empedrado.
· Construcción de roderas de concreto hidráulico y empedrado, en caminos existentes utilizando preferentemente la mano de obra local y materiales de la región, incluyendo las obras de drenaje y subdrenaje (cunetas, bordillos, lavaderos y arrope).
· Mantenimiento de los caminos pavimentados con roderas de concreto hidráulico y empedrado que fueron apoyados por el INPI en ejercicios anteriores, mediante la mano de obra local y materiales de la región, considerando trabajos de deshierbe, desazolve de cunetas, reposición de: roderas, empedrado, bordillos, lavaderos, señalética, pintura de raya central y laterales, etc., de acuerdo al libro CSV CONSERVACIÓN de la SICT, https://normas.imt.mx/busqueda-desplegable.html
De manera excepcional la URP podrá brindar el apoyo en las acciones que fueron ejecutadas por otras Instituciones de las cuales el INPI tuvo a su cargo el acompañamiento técnico y social, siempre y cuando se cuente con la suficiencia presupuesta
b) Caminos rurales, alimentadores y puentes vehiculares. Comprende la construcción, modernización y ampliación de este tipo de vías de comunicación que correspondan con los tipos E, D y C que la Secretaría de Comunicaciones y Transportes (SCT) define, conforme al tránsito diario promedio anual en el documento Normas SCT_2018, cuya dirección electrónica es: https://ts.sct.gob.mx/normatecaNew/wp-content/uploads/2014/11/SCT_NIS_0487.pdf. En caso de puentes vehiculares, se considerarán aquellos que se ejecuten sobre caminos que correspondan con los tipos E, D y C, con una longitud mayor de 6 metros y en caso de construcción de la superficie de rodamiento para caminos tipo E y D, mediante roderas de concreto hidráulico y empedrado, deberán contar con la opinión y/o dictamen técnico de la Instancia Normativa.
En este concepto, se excluyen las acciones de reconstrucción, conservación, mantenimiento, maquinaria, equipo y obras de infraestructura urbana
El Instituto podrá incluir obras cuyas características de diseño, alcances o condicionantes de ejecución, beneficien adicionalmente a comunidades o localidades no incluidas en la población objetivo, siempre y cuando su propósito se oriente específicamente a beneficiar a población indígena y afromexicana para la construcción y ampliación de infraestructura de servicios básicos, comunicación terrestre, infraestructura comunitaria y apoyo técnico comunitario.
7.3.3. Infraestructura Comunitaria. a. Espacios para la práctica, enseñanza e investigación de la medicina tradicional y salud comunitaria. Comprende la construcción nueva o rehabilitación de una edificación con espacios y características adecuadas para el ejercicio y transmisión de conocimientos de los pueblos y comunidades indígenas y afromexicanas, para la prevención, diagnóstico y tratamiento de la salud, respaldado por un proyecto arquitectónico con pertinencia cultural, que contemple los materiales propios de la región y ser ejecutados preferentemente con mano de obra de la comunidad beneficiada.
Los gastos de operación y mantenimiento del inmueble deberán ser asumidos por la autoridad correspondiente.
b. Espacios para la protección, fomento, fortalecimiento y revitalización de la cultura y lengua indígena y educación comunitaria. Comprende la construcción nueva o la rehabilitación de edificaciones destinadas al estudio, documentación, investigación, enseñanza, fortalecimiento y revitalización de la lengua y cultura indígena, así como la promoción, difusión y práctica de las actividades culturales; de acorde al contexto natural, social y cultural de los pueblos y comunidades indígenas y afromexicanas beneficiados, respaldado por un proyecto arquitectónico, que contemple el uso de los materiales propios de la región y ser ejecutados preferentemente con mano de obra local.
Los gastos de operación y mantenimiento del inmueble deberán ser asumidos por la autoridad correspondiente.
c. Espacios para el desarrollo y ejercicio del Gobierno Tradicional Comunitario. Comprende la construcción de un espacio para el desarrollo y ejercicio de la gobernanza tradicional acorde a la cosmovisión de los pueblos y comunidades indígenas, debiendo estar respaldado por un proyecto arquitectónico, con pertinencia cultural, que contemple los materiales propios de la región y ser ejecutados preferentemente con mano de obra local.
Los gastos de operación y mantenimiento del inmueble deberán ser asumidos por la autoridad correspondiente.
d. Lugares y Sitios Sagrados y Rutas de Peregrinación. Consiste en la construcción y rehabilitación de espacios para las prácticas ancestrales de acuerdo con la cosmovisión y en beneficio de la comunidad, respaldado por un proyecto arquitectónico, con pertinencia cultural, que contemple los materiales propios de la región y ser ejecutados preferentemente con mano de obra de la comunidad beneficiada. Para este caso se podrá apoyar obras complementarias y su acceso terrestre.
Lo anterior, siempre y cuando no se trate de bienes muebles e inmuebles del patrimonio cultural, considerados monumentos históricos por determinación de la ley o por la declaratoria respectiva, o que se encuentre dentro de un monumento histórico.
Los gastos de operación y mantenimiento del inmueble deberán ser asumidos por la autoridad correspondiente.
7.3.4. Apoyos Extraordinarios a Comunidades Indígenas y Afromexicanas.
El Instituto podrá financiar conceptos excluidos de los tipos de apoyo antes descritos; infraestructura con ecotecnología, así como apoyos para el mejoramiento de la infraestructura de servicios básicos y comunicación terrestre, con el fin de cumplir los objetivos establecidos en el Plan Nacional de Desarrollo, los proyectos prioritarios y estratégicos del Gobierno de México, así como los que se generen a través de Comisiones Presidenciales, Planes de Justicia o de Desarrollo Regional implementados por el INPI, siempre y cuando sean en beneficio y desarrollo de los pueblos y comunidades indígenas y afromexicanas del país, debiendo cumplir con los requisitos establecidos por la normatividad de la Instancia que en su caso, corresponda.
Los recursos para su ejecución pueden ser obtenidos mediante la gestión y suscripción de instrumentos jurídicos con otras dependencias y entidades. Para la ejecución de las acciones establecidas se estará a lo pactado en los instrumentos jurídicos. Los gastos de operación y mantenimiento de las acciones que se apoyen en este supuesto deberán de ser asumidos por la autoridad comunitaria o local correspondiente.
El Instituto también podrá apoyar cualquier proyecto de infraestructura que no se encuentren enunciados en el numeral 7.3. del presente anexo de las presentes ROP, siempre y cuando el componente del Programa cuente con suficiencia presupuestal, en beneficio de los pueblos y comunidades indígenas y/o afromexicanas del país.
7.3.5. Estudios y proyectos. a. Elaboración de estudios y proyectos, Comprende la elaboración de los estudios y proyectos ejecutivos y/o actualizaciones de los mismos, para obras de comunicación terrestre, electrificación, agua potable, drenaje y saneamiento e infraestructura comunitaria.
b. Las erogaciones que se deriven de autorizaciones y actualizaciones ambientales, tales como manifestación de impacto ambiental y/o cambio de uso de suelo u otras en la materia.
7.3.6. Apoyo Técnico Comunitario.
Realizar un acompañamiento integral a las obras y/o acciones de infraestructura de servicios básicos, infraestructura comunitaria y comunicación terrestre autorizadas por el INPI, y con las Instituciones de las cuales el INPI tenga a su cargo el acompañamiento técnico y social, realizando actividades de capacitación, asesoramiento, seguimiento técnico, social, administrativo y verificación, asistiendo a los beneficiarios, a las OR, CCPI y a las áreas solicitantes de la URP; vigilando que los trabajos se realicen de acuerdo al proyecto ejecutivo validado, a los programas de erogaciones; así mismo, la integración documental y el cumplimiento, conforme a los lineamientos aplicables en las etapas previas a la autorización así como en el desarrollo y cierre de las acciones ejecutadas en beneficio de los pueblos y comunidades indígenas y afromexicanas, por lo que el Instituto brindará un apoyo económico a personas preferentemente indígenas y afromexicanas, para tal fin.
Las comunidades podrán solicitar apoyo para acciones de capacitación, asesoría técnica, social y administrativa, así mismo la URP podrá otorgar dicho apoyo a nivel central o en OR y CCPI, para el seguimiento de las acciones que se ejecutan de manera directa por el Instituto, para la programación, contratación, ejecución y cierre de los apoyos, a través de personas que cumplan con el perfil especificado en el ANEXO 13 "Lineamientos para el Apoyo Técnico Comunitario" del presente Anexo.
Dicho apoyo es de carácter social y comunitario, por lo que no generará en ningún momento algún vínculo de relación laboral con el INPI, aun cuando el apoyo otorgado es de carácter económico. Lo anterior, para el adecuado desarrollo de las obras y acciones apoyadas por el componente.
Aunado a las descripciones señaladas a los tipos de apoyo, la URP podrá llevar a cabo, mediante la contratación de servicios especializados o a través de convenios de colaboración con las instancias especializadas, las evaluaciones que se consideren apropiadas en las acciones de infraestructura que implemente el Instituto en beneficio de los pueblos y comunidades indígenas y afromexicano, para mejorar las posibles acciones futuras, conforme a sus necesidades y recursos disponibles.
7.4. Restricción de los Apoyos. Conforme a lo establecido en la LOPSRM y su Reglamento, de los tipos de apoyo mencionados anteriormente y que se ejecuten por contrato quedan expresamente excluidos los siguientes gastos por parte de las comunidades, municipios, gobiernos de las entidades federativas, las dependencias y entidades de la APF y las entidades ejecutoras:
1. La contratación de personal,
2. Los gastos directos e indirectos,
3. La adquisición, arrendamiento, remodelación, mantenimiento o equipamiento de cualquier tipo de inmueble, y
4. La adquisición y/o renta de vehículos, maquinaria y equipo.
De igual manera, de los tipos de apoyo mencionados anteriormente y que se ejecuten por administración directa, quedan expresamente excluidos los siguientes gastos:
1. Los gastos de operación indirectos,
2. La adquisición, arrendamiento, remodelación, mantenimiento o equipamiento de cualquier tipo de inmueble,
3. La adquisición de vehículos y equipo de oficina, y
4. La adquisición de maquinaria y equipo de construcción.
7.5. Requisitos de los proyectos. Las obras susceptibles de apoyar estarán dirigidas a las comunidades y localidades indígenas y afromexicanas las cuales deberán cumplir con los siguientes requisitos y los señalados en el ANEXO 10 "Formatos de Verificación de Documentación del Proyecto Ejecutivo" dentro del primer trimestre del ejercicio fiscal, para ser susceptibles de apoyo, atendiendo a los criterios de priorización:
Generales:
1. En caso de suscribir con comunidades indígenas y afromexicanas, las mismas deberán contar de manera previa con su constancia de comunidad indígena expedida por el INPI y su Registro Federal de Contribuyentes (RFC).
2. Contar con el consentimiento de la obra por parte de la población beneficiaria, lo cual deberá constar en un acta de asamblea firmada por los beneficiarios y las autoridades de la comunidad o localidad en la que será construida. En el caso de obras de agua potable, drenaje y saneamiento, el acta deberá incluir la manifestación expresa de que se informó que dicha obra tendrá un costo de operación y mantenimiento,
3. Previo al consentimiento, la población beneficiaria podrá proponer modificaciones al diseño de la obra cuya procedencia quedará sujeta a su viabilidad técnica y financiera,
4. Tener designada a la comunidad, municipio, dependencia o entidad federativa que será responsable de su operación y mantenimiento,
5. De ser el caso, presentar acta de asamblea en original, en la que obre la anuencia de la comunidad, para participar en jornadas de trabajo comunitario no considerado en el proyecto ejecutivo, para el desarrollo de la obra. Dicha actividad tiene como propósito que la ciudadanía realice trabajo voluntario con el fin de mejorar las condiciones de su comunidad y reforzar el sentido de pertinencia con su entorno, a manera de colaboración y creación colectiva, y
6. Preferentemente emplear la mano de obra no calificada y materiales de la región.
Además de los anteriores, serán necesarios los requisitos específicos en los siguientes casos:
Específicos para infraestructura de servicios básicos y comunicación terrestre:
1. Contar con el proyecto ejecutivo.
2. Cumplir con los requisitos normativos que se establecen en las presentes Reglas para tener acceso a los apoyos.
Específicos para infraestructura comunitaria:
1. Opinión y/o dictamen técnico de la Instancia Normativa, en caso de ser aplicable,
2. Dependiendo del tipo de infraestructura comunitaria deberán contar con un proyecto ejecutivo,
3. Contar con la liberación del sitio donde se realizará la obra, y
4. Contar con los permisos, licencias, etc., inherentes a la obra.
El ANEXO 10 "Formatos de Verificación de Documentación del Proyecto Ejecutivo" que se adjunte a cada expediente, podrá ser ajustado o modificado por la URP de acuerdo con el tipo de proyecto.
7.6. Criterios de selección. La URP verificara las regiones de atención focalizada prioritaria definidas por el INPI durante el ejercicio fiscal, en las que podrán proponerse obras de infraestructura dado que satisfacen los requisitos del componente.
En el caso de los municipios, comunidades o localidades indígenas que no se identifiquen en los listados señalados en el párrafo que antecede, podrán autoidentificarse como municipio o comunidad indígena o afromexicana, para lo cual deberán entregar un acta de asamblea comunitaria en original, en la que se establezca de manera expresa dicho carácter; así mismo, se podrán financiar y ejecutar obras, hasta su total cumplimiento, en municipios, comunidades o localidades que no cumplan con los Criterios de las presentes ROP, siempre y cuando se trate de obras de continuidad que hayan sido apoyadas en el ejercicio fiscal anterior o que se hayan financiado Estudios y Proyectos por parte del componente del Programa, no mayor a tres años previos al presente ejercicio fiscal, con el objeto de concluir las acciones iniciadas por el Instituto en beneficio de la población indígena y afromexicana. Lo anterior, en tanto se concluye la integración del Sistema Nacional de Información y Estadística sobre los Pueblos y Comunidades Indígenas y Afromexicanas previsto en el artículo 4, fracción XXXIII de la Ley del INPI
El Instituto, a través de sus Unidades Administrativas competentes del tema, analizará las solicitudes presentadas por comunidades indígenas que manifiesten su interés en obtener el reconocimiento de comunidad indígena, para participar en la construcción y ampliación de infraestructura de servicios básicos, comunicación terrestre, infraestructura comunitaria y apoyo técnico comunitario, para determinar su elegibilidad para el mismo, emitiendo la constancia de comunidad indígena correspondiente .
Las comunidades y localidades indígenas y afromexicanas elegibles para recibir apoyos del componente serán las que cumplen con lo señalado en el numeral 7.5. y con los siguientes requisitos:
1. Cuenten con las características de población objetivo, y
2. Requieran la ejecución de obras y acciones conforme a los tipos de apoyo para la construcción y ampliación de infraestructura de servicios básicos, comunicación terrestre, infraestructura comunitaria y apoyo técnico comunitario, además de contar con el consentimiento de la población beneficiaria y el aval comunitario.
7.7. Criterios de priorización. Se dará prioridad a la ejecución de las obras que cumplan con lo estipulado en el numeral 3.3 de las ROP y por lo menos uno de los siguientes criterios, dando prioridad de acuerdo con el orden de los siguientes:
1. Conclusión de obras que se encuentran en proceso, financiadas por el Programa en ejercicios fiscales anteriores, previa evaluación que realice el Instituto,
2. Las que se incluyan en Proyectos Prioritarios del Ejecutivo Federal o que deriven de compromisos establecidos en giras presidenciales e institucionales,
3. Las que se ejecuten por los municipios y las comunidades indígenas bajo la modalidad de administración directa,
4. Comunidades Indígenas o afromexicanas que tengan entre 50 y 15,000 habitantes.
5. Comunidades Indígenas o afromexicanas que se consideren con grado de rezago social alto y muy alto,
6. Aquellas que consideren la aplicación de tecnologías alternativas o también conocidas como no convencionales.
7.8. Criterios de asignación de recursos.
La asignación definitiva de los recursos federales, así como la disposición que se pueda hacer de ella, estará sujeta a la disponibilidad presupuestaria con la que cuente el Instituto y a los umbrales de gasto contenidos en los instrumentos jurídicos suscritos entre comunidades indígenas y afromexicanas, municipios, gobiernos estatales, dependencias y entidades de la APF y el INPI.
7.9. Gastos de Operación. El INPI, para el ejercicio de sus funciones en el marco del componente, podrá destinar para la operación, seguimiento y evaluación del mismo, actividades de visitas de inspección de obra, reuniones con dependencias ejecutoras y beneficiarios, contraloría social, capacitación, profesionalización y actualización del personal vinculado a la presente vertiente, en Oficinas Centrales, OR y CCPI, un porcentaje del total de recursos determinado por la URP del tipo de apoyo y sujeto a la normatividad aplicable.
Así también, se podrá cubrir los gastos que deriven de reuniones con autoridades municipales, comunales y tradicionales
Asimismo, cuando el INPI sea ejecutor, podrá cubrir el pago de derechos y el costo de los trámites ante los diferentes órdenes de gobierno.
7.10. Temporalidad.
Los apoyos quedan sujetos al principio de temporalidad de los subsidios.
Se deberá de concluir la meta de las convenidas en los instrumentos jurídicos al último día hábil del mes de diciembre del ejercicio fiscal correspondiente, así también la URP realizará informes de manera trimestral sobre el ejercicio del componente.
El INPI, considerando los objetivos de la construcción y ampliación de infraestructura de servicios básicos, comunicación terrestre, infraestructura comunitaria y apoyo técnico comunitario, el abatimiento de los rezagos y carencias alcanzado y la suficiencia presupuestal, determinará la terminación del otorgamiento de los apoyos.
7.11. Instancias Participantes.
En la ejecución para la construcción y ampliación de infraestructura de servicios básicos, comunicación terrestre, infraestructura comunitaria y apoyo técnico comunitario, se identifican los siguientes participantes:
7.11.1. Dependencias y Entidades de la Administración Pública Federal (APF) Normativas.
Dependencias y Entidades de la APF normativas en materia de agua potable y alcantarillado, electrificación, y caminos en general o, de acuerdo con su competencia, la que se incluya en algún proceso de la construcción y ampliación de infraestructura de servicios básicos, comunicación terrestre, infraestructura comunitaria y apoyo técnico comunitario.
7.11.2. Dependencia Estatal Responsable.
Cuando se suscriba un instrumento jurídico con el gobierno del estado, la dependencia o entidad responsable que designe será la encargada de atender a los pueblos y comunidades indígenas y afromexicanas en el Estado.
7.11.3. Ejecutores.
Comunidades indígenas y afromexicanas, gobiernos municipales y el INPI que se encarguen de ejecutar obras y acciones.
A continuación, se detallan las funciones de cada uno de los participantes en la construcción y ampliación de infraestructura de servicios básicos, comunicación terrestre, infraestructura comunitaria y apoyo técnico comunitario, y las actividades específicas que le corresponde desarrollara los municipios y comunidades indígenas y afromexicanas, y a las OR del INPI y los CCPI.
7.11.4. Funciones de los Participantes en el Programa
7.11.4.1 Instancia Normativa Del Programa
1. Conducir, integrar y/o instrumentar los procesos y actividades relacionadas con la recepción de demanda, integración de cartera, proyectos ejecutivos, programación, operación, seguimiento, control y cierre de ejercicio conforme al Manual de Procesos y Diagramas de Flujo que se agrega a estas Reglas, y sus formatos correspondientes, atendiendo su ámbito de competencia y las disposiciones legales y normativas aplicables,
2. Integración del proyecto de cartera de obras del ejercicio fiscal,
3. En caso de suscribir con Gobierno del Estado deberá presentar la cartera de obras ante el CORESE, para su aprobación, cuya construcción será el objeto de los Instrumentos Jurídicos que se firmen para la ejecución del componente,
4. Proponer la suscripción de instrumentos jurídicos con las comunidades indígenas y afromexicanas, municipios, gobiernos de los estados y con dependencias y entidades de la APF, y aportar los recursos previstos conforme a la estructura financiera convenida y los montos efectivamente contratados, a efecto de cubrir las erogaciones que se deriven de cada uno de los contratos de obra. En el caso de obras por Administración Directa, se estará a lo pactado conforme a la normatividad aplicable,
7. Analizar las propuestas de modificaciones a los anexos 1 de los instrumentos jurídicos que no impliquen transferencia de recursos, y de las obras donde las OR o CCPII sean ejecutores, y en su caso validarlas,
8. Suscribir los instrumentos jurídicos modificatorios con las comunidades, municipios, gobiernos de los estados, y las dependencias y entidades de la APF,
9. Emitir los Instrumentos Normativos y Procedimentales para la programación, operación, control y seguimiento de las acciones del componente, manteniendo actualizada cualquier disposición relacionada con dichos instrumentos en la página de Internet del INPI: https://www.gob.mx/inpi.
10. Realizar las actividades para su instrumentación, seguimiento y control operacional y presupuestal de las acciones del componente, con base en la información proporcionada por las comunidades indígenas, municipios y/o las entidades federativas, y las instancias coadyuvantes de seguimiento y supervisión, así como por las dependencias y entidades de la APF normativas en función de los compromisos que se establezcan en los Instrumentos Jurídicos que se suscriban,
11. Elaborar, suscribir e instrumentar la Contraloría Social, e
12. Identificar y valorar proyectos de interés para la vertiente y proponer su ejecución con dependencias o entidades de la APF Normativas, con los gobiernos de las entidades federativas, municipales o comunidades indígenas.
7.11.4.2 Dependencias y Entidades de la APF Normativas
1. Revisar los proyectos de obras que se les presenten y validarlos técnicamente; en su caso emitir las recomendaciones de mejoramiento para que dichos proyectos puedan dictaminarse positivamente,
2. Participar en el CORESE, dando las opiniones técnicas que correspondan a los asuntos de su competencia, con base en las funciones y atribuciones que le confiere el Reglamento de dicho Comité,
3. Participar en el seguimiento de las obras conforme a sus facultades y atribuciones, y
4. En caso de suscribir instrumentos jurídicos para la ejecución de obras y acciones del componente, cumplir en tiempo y forma con los compromisos establecidos en los mismos.
7.11.4.3 Dependencia Estatal Responsable
1. Apoyar a las comunidades y localidades indígenas y afromexicanas elegibles para que presenten su demanda de obras,
2. Presentar todas las solicitudes de obras que presenten los municipios, pueblos y comunidades indígenas y afromexicanas que cumplan con los criterios de elegibilidad y requisitos para ser susceptibles de apoyo,
3. Presentar la demanda de obras presentada por los municipios que, a su vez, hayan recibido de los pueblos y comunidades indígenas y afromexicanas,
4. Recabar los proyectos ejecutivos para la construcción de las obras que se propongan al INPI,
5. Recabar la aceptación de las obras por parte de la población beneficiaria y las autoridades donde serán construidas, según corresponda con sus sistemas normativos y tradicionales, incluyendo la cesión de los derechos de vía, servidumbres de paso, bancos de materiales y demás recursos que fueran necesarios. En todos los casos deberá levantarse el acta correspondiente de acuerdo con los mecanismos que tradicionalmente emplean para la toma de decisiones comunes o para la expresión de su sentir, sin perjuicio de las formalidades que establezcan las disposiciones legales,
6. Integrar la documentación que acredite el cumplimiento de los requisitos normativos del componente para cada obra,
7. Apoyar la integración de la propuesta de obras con base en la demanda de las comunidades y localidades indígenas y afromexicanas elegibles y cumpliendo los requisitos normativos de la, presentándola para la validación de la Dependencia o Entidad de la Administración Pública Federal Normativa y posteriormente del CORESE,
8. Someter a la consideración de la Instancia Normativa, a través de la OR o del CCPI, la cartera de obras validada por el CORESE susceptible de incorporarse a la vertiente,
9. Proponer el calendario de ministración de los recursos del componente, con base en los programas de ejecución contenidos en los proyectos ejecutivos,
10. Responsabilizarse de que la ejecutora lleve a cabo el proceso de licitación o adjudicación de acuerdo con las características de cada obra, dentro de los 45 (cuarenta y cinco) días siguientes a la firma del Instrumento Jurídico,
11. Vigilar y asegurarse que la licitación, contratación y ejecución de las obras se realice con base en la legislación y disposiciones aplicables a los subsidios federales, así como lo establecido en las presentes ROP y lo señalado en los instrumentos jurídicos correspondientes,
12. Hacerse responsable de la ejecución de las obras,
13. Independientemente de las jerarquías administrativas de los responsables de la ejecución del Programa, éstos deberán atender los requerimientos realizados por las Unidades Administrativas responsables de la operación de éste,
14. Vigilar que las obras se construyan conforme a las especificaciones, plazos y presupuestos que, se establezcan en los Anexos de Ejecución y en los contratos que se suscriban para la ejecución de las mismas; en cualquier caso, observar los plazos previstos en las disposiciones legales para realizar el gasto de los recursos federales. De ser necesario, instrumentar las medidas preventivas y correctivas para que las obras se ejecuten conforme a lo convenido con el INPI,
15. Garantizar que los proyectos cuenten con las autorizaciones que sean requeridas para su construcción, operación y mantenimiento, entre ellas las que deba expedir la autoridad ambiental y la de antropología e historia, así como en el cumplimiento de las formalidades que en su caso establezcan las leyes y reglamentos,
16. Verificar que las entidades ejecutoras integren y mantengan ordenados los expedientes técnicos unitarios de obra,
17. Entregar a el INPI un reporte mensual de los recursos que, en su caso, fueron ministrados y pagados a los contratistas en el transcurso de la semana siguiente a la conclusión del mes que se informe, así como de los rendimientos financieros que se hayan generado en las cuentas productivas en las que se manejen los recursos federales,
18. Cuando el INPI lo solicite, entregar copia de los estados de cuenta bancarios de la cuenta específica en la que se manejen los recursos del componente, que se le hubieren ministrado,
19. Informar a la población beneficiaria de las comunidades y localidades indígenas y afromexicanas donde se ejecuten las obras, respecto de las mismas cuando así sea solicitado, conforme a la normatividad aplicable,
20. Informar a la población beneficiaria de las comunidades y localidades indígenas y afromexicanas donde se ejecuten obras, de manera directa o a través de la dependencia ejecutora, los costos estimados que deberán cubrir para su operación y mantenimiento, tratándose de proyectos de agua potable, drenaje o saneamiento, antes de que se realice la licitación o adjudicación de la obra,
21. Entregar cuando le sea requerida la documentación comprobatoria de los gastos realizados, así como la información complementaria que le sea solicitada por el INPI o las dependencias de control y fiscalización competentes,
22. Al cierre del ejercicio fiscal, realizar el reintegro de los recursos que no podrán ejercerse, incluyendo en su caso los rendimientos financieros, conforme a lo previsto en el 8.16.6. de las presentes ROP y demás disposiciones legales que regulan el uso de los recursos federales para su reintegro a la Tesorería de la Federación,
23. Asegurarse de que las entidades ejecutoras elaboren las Actas de Entrega-Recepción a la conclusión de las obras por los contratistas, así como elaborar las actas respectivas cuando se entreguen las obras a las dependencias u órdenes de gobierno que se responsabilizarán de su operación y mantenimiento, utilizando los formatos que emita el INPI,
24. Con base en los Convenios que suscriba la Federación, coordinar las tareas de auditoría con las Dependencias de Control y Fiscalización competentes,
25. Instrumentar las medidas correctivas que le sean propuestas por el INPI,
26. Contar con un soporte documental sobre la atención de la demanda de obras, listando las que fueron aprobadas para su ejecución y las que fueron objetadas o pospuestas, indicando asimismo los criterios de selección aplicados. Se deberá informar a los solicitantes el resultado de su gestión y publicar los resultados en medios electrónicos,
27. Vigilar que en las cuentas bancarias productivas específicas se manejen exclusivamente los recursos federales del ejercicio fiscal respectivo y sus rendimientos, y que no se incorporen recursos locales ni las aportaciones que realicen, en su caso, la población beneficiaria de las obras y acciones,
28. Designar a la Entidad Ejecutora y establecerlo en el instrumento jurídico correspondiente,
29. Dar seguimiento e informar, en el seno del CORESE, sobre la instrumentación de la Contraloría Social, y
30. Mantener actualizado el SICS.
7.11.4.4. EJECUTOR
1. Las entidades ejecutoras que se establezcan en el instrumento jurídico que se firme con los Gobiernos de las Entidades Federativas, deberán suscribir por cuadruplicado el Anexo de Ejecución utilizando el formato correspondiente, a efecto de formalizar las responsabilidades de las entidades ejecutoras, el cual será firmado por el Titular de la Dependencia Estatal Responsable y la entidad que se desempeñará como Ejecutor de las obras y proyectos. Un tanto en original de cada anexo de ejecución deberá entregarse a la OR del INPI, quien lo presentará ante el CORESE, y otro al CCPI, para el registro y seguimiento de los términos en que las obras serán ejecutadas.
Cuando el ejecutor sea la Dependencia Estatal Responsable, no se requiere la suscripción del Anexo de Ejecución,
2. Observar y ajustarse a las disposiciones aplicables al uso de los recursos federales y a lo señalado por la LOPSRM y su Reglamento, en términos de la licitación, contratación y ejecución de las obras. En su caso, ajustarse a lo dispuesto en la LAASSP y su Reglamento, Los contratos que a su vez firmen los ejecutores también deberán estipular el cumplimiento de las disposiciones para el uso de los recursos federales, y promover la utilización de la mano de obra de la comunidad y localidad indígena y afromexicana.
3. Contar con los proyectos ejecutivos de las obras, en los términos previstos por estas ROP, lo cual incluye disponer de las autorizaciones, permisos y liberaciones como el cambio de uso del suelo, las relacionadas con los derechos de vía, servidumbres de paso y uso, disposición o afectación de los recursos requeridos por las obras, incluyendo los inherentes al uso y aprovechamiento del agua y demás disposiciones aplicables, autorizaciones ambientales, cuando éstas sean requeridas, así como lo previsto en la LOPSRM y en su Reglamento. Si es el caso, los dictámenes de la instancia de protección civil,
4. Llevar a cabo el proceso de licitación o adjudicación de acuerdo con las características de cada obra, dentro de los45 días posteriores a la firma del instrumento jurídico correspondiente.
En el caso de obras por Administración Directa, iniciar las obras dentro de los 30 días posteriores a la suscripción del instrumento jurídico,
5. Asegurar el cumplimiento de las normas técnicas y normas oficiales mexicanas que correspondan, y en general, las medidas de cualquier naturaleza que se deriven de la construcción de las obras,
6. Integrar el expediente técnico unitario por cada obra a su cargo, resguardándolo de manera ordenada en los términos de la LOSRM y su Reglamento para ser entregado cuando le sea requerido por las dependencias fiscalizadoras o el INPI,
7. Informar sobre el inicio de los procesos de contratación de las obras, estudios y proyectos en el formato que para tal efecto se incluye en el Manual de Procesos y Diagramas de Flujo del componente y Diagrama de Flujo,
8. Sellar la documentación comprobatoria del egreso con la leyenda "pagado por el programa PROBIPI", así como el ejercicio fiscal a que corresponde,
9. Promover e instrumentar la Contraloría Social, constituyendo los comités en las obras que ejecuten y desarrollando las acciones correspondientes para su adecuado funcionamiento, de acuerdo con lo señalado en las presentes ROP y los elementos normativos aplicables, y
10. Proporcionar en tiempo y forma toda la documentación e información necesaria para la gestión administrativa de los recursos del componente y su adecuado seguimiento.
7.11.4.5 Comunidad Indígena
1. Cuando se desempeñe como entidad ejecutora de las obras de infraestructura, cumplir con todas las obligaciones correspondientes a éstas, observando las disposiciones legales aplicables al uso de los recursos federales, las presentes ROP y los mecanismos e instrumentos de apoyo que determine la Instancia Normativa para la ejecución del componente,
2. Cuando proponga la suscripción de un convenio con el Instituto, deberá demostrar que cuenta con la capacidad técnica y material para ejecutar las obras, y
3. En caso de suscribir instrumentos jurídicos para la ejecución de obras y acciones de infraestructura del componente, cumplir en tiempo y forma con los compromisos establecidos en los mismos.
7.11.4.6 Municipios
1. En el caso de que solicite participar como Entidad Ejecutora o se le pretenda asignar esa responsabilidad en el instrumento jurídico que se suscriba con el gobierno estatal, deberá demostrarle a este su capacidad técnica y material para ejecutar las obras,
2. Cuando se desempeñe como entidad ejecutora de las obras, cumplir con todas las obligaciones correspondientes a éstas, observando las disposiciones legales aplicables al uso de los recursos federales, las presentes ROP y los mecanismos e instrumentos de apoyo que determine la Instancia Normativa para la ejecución del componente,
3. Integrar la documentación que acredite el cumplimiento de los requisitos normativos del componente para cada obra,
4. Proponer el calendario de ministración de los recursos del componente, con base en los programas de ejecución contenidos en los proyectos ejecutivos,
5. Entregar a el INPI un reporte mensual de los recursos que, en su caso, fueron ministrados y pagados a los contratistas en el transcurso de la semana siguiente a la conclusión del mes que se informe, así como de los rendimientos financieros que se hayan generado en las cuentas productivas en las que se manejen los recursos federales,
6. Cuando el INPI lo solicite, entregar copia de los estados de cuenta bancarios de la cuenta específica en la que se manejen los recursos del componente, que se le hubieren ministrado,
7. Entregar cuando le sea requerida la documentación comprobatoria de los gastos realizados, así como la información complementaria que le sea solicitada por el INPI o las dependencias de control y fiscalización competentes,
8. Al cierre del ejercicio fiscal, realizar el reintegro de los recursos que no podrán ejercerse, incluyendo en su caso los rendimientos financieros, conforme a lo previsto en el numeral 7.16.6. de las presentes ROP y demás disposiciones legales que regulan el uso de los recursos federales para su reintegro a la Tesorería de la Federación,
9. Vigilar que en las cuentas bancarias productivas específicas se manejen exclusivamente los recursos federales del ejercicio fiscal respectivo y sus rendimientos, y que no se incorporen recursos locales ni las aportaciones que realicen, en su caso, la población beneficiaria de las obras y acciones,
10. Cuando proponga la suscripción de un instrumento jurídico con el Instituto, deberá demostrar que cuenta con la capacidad técnica y material para ejecutar las obras, y
11. En caso de que suscriba un instrumento jurídico con el INPI, cumplir con las obligaciones establecidas en este documento como Ejecutor de las obras.
7.11.4.7 OR
1. Proporcionar información y asistencia a los municipios, comunidades y localidades indígenas y afromexicanas elegibles para el acceso a los apoyos del componente, conforme a la solicitud que éstos manifiesten;
2. Dar respuesta a las solicitudes de obras y acciones que le sean presentadas por la población, en un término no mayor a los 60 (sesenta) días naturales a partir de la fecha de su recepción, solicitudes que deberán de estar acompañadas del ANEXO 5 "Guía para la Integración de Expedientes de Obra del Componente" de las presentes ROP, firmado por el peticionario, adjuntando copia simple del expediente y/o proyecto, o en cualquier medio digital. Si la revisión de la solicitud arroja omisiones, el solicitante contará con 15 (quince) días naturales para atenderlas, en caso de que requiera de un mayor plazo para solventar, deberá generar una nueva solicitud e ingresarla en la próxima apertura de ventanilla para la Construcción y Ampliación de Infraestructura para Comunidades Indígenas y Afromexicanas, para ser considerada en el siguiente ejercicio fiscal.
Suscribir los instrumentos jurídicos y modificatorios con los Municipios y/o los Gobiernos de los Estados, derivados de la cartera validada y autorizada y, en su caso, los instrumentos jurídicos con Comunidades Indígenas y/o Dependencias y Entidades Normativas de la Administración Pública Federal que se determinen, previa aprobación, en cada caso, de la URP;
3. Presidir el CORESE, desempeñando las funciones y atribuciones encomendadas conforme a su Reglamento;
4. Realizar las actividades de seguimiento y control operacional y presupuestal de las acciones del componente en su ámbito territorial de influencia, con base en la información que solicite a las Comunidades, Municipios y/o a las Entidades Federativas y las instancias coadyuvantes de seguimiento y supervisión (CORESE, los servicios de supervisión y los CCPI), atendiendo las disposiciones emitidas por la Instancia Normativa del componente;
5. Dar seguimiento a los compromisos establecidos en los instrumentos jurídicos para la ejecución de proyectos;
6. Cuando una comunidad y/o municipio manifieste su interés de convenir la ejecución de obras y acciones de manera directa con el INPI, verificar que cuenta con la capacidad técnica para el desarrollo de los procesos conforme a la normatividad aplicable al uso de recursos federales;
7. Notificar a la Instancia Normativa y al Órgano Interno de Control en el INPI las irregularidades que sean de su conocimiento;
8. Presentar, para su desahogo o canalización a la instancia que corresponda, las quejas que se presenten respecto a la ejecución de las obras, la operación del componente o el incumplimiento de los compromisos contenidos en los instrumentos jurídicos que se suscriban con las Comunidades, Municipios, Gobiernos de los Estados y Dependencias y Entidades de la APF;
9. Ser ejecutor de obras en los casos que, por criterios técnicos, económicos y/o sociales ameriten su intervención,
10. Mantener bajo su resguardo los expedientes de obra, de manera física y digital, mismos que deberán contener la documentación establecida en la "Guía para la integración de expedientes de obra",
11. Cuando sea ejecutora de obra, elaborar e instrumentar en su ámbito territorial el PETCS, en congruencia con el Esquema, Guía Operativa y el PATCS que formule la URP, y
12. Solicitar de manera mensual los estados de cuenta a las comunidades indígenas y afromexicanas, municipios y/o gobiernos estatales, de las cuentas especificas donde se ministra el recurso a efecto de identificar los rendimientos financieros y recursos no devengados y solicitar el reintegro oportuno de los mismos, de acuerdo con lo establecido en la Ley Federal de Presupuesto y Responsabilidad Hacendaria y su Reglamento y a las presentes RO
13. Así como cumplir con las actividades señaladas en los diagramas de flujo establecidos en las presentes Reglas de Operación desde el inicio de la operación al cierre del ejercicio.
7.11.4.8 CCPI
1. Proporcionar información y asistencia a los municipios y las comunidades y localidades indígenas y afromexicanas elegibles para el acceso a los apoyos del componente;
2. Apoyar a la OR en la verificación de la capacidad de ejecución de los municipios y comunidades indígenas, y
3. Coadyuvar en el seguimiento de las obras y acciones que se desarrollen en su ámbito territorial de influencia, incluyendo la asistencia a los procesos de licitación de obras y/o acciones.
4. Dar respuesta a las solicitudes de obras y acciones que le sean presentadas por la población, en un término no mayor a los 60 (sesenta) días naturales a partir de la fecha de su recepción, solicitudes que deberán de estar acompañadas del ANEXO 5 "Guía para la Integración de Expedientes de Obra del Componente" de las presentes ROP, firmado por el peticionario, adjuntando copia simple del expediente y/o proyecto, o en cualquier medio digital. Si la revisión de la solicitud arroja omisiones, el solicitante contará con 15 (quince) días naturales para atenderlas, en caso de que requiera de un mayor plazo para solventar, deberá generar una nueva solicitud e ingresarla en la próxima apertura de ventanilla para la Construcción y Ampliación de Infraestructura para Comunidades Indígenas y Afromexicanas, para ser considerada en el siguiente ejercicio fiscal.
7.12. Coordinación institucional.
Las obras y acciones convenidas con los Gobiernos de los Estados se coordinarán a través del CORESE, que será la instancia para el seguimiento a la ejecución del componente en cada Estado, para el cumplimiento de los compromisos establecidos en los instrumentos jurídicos que se firmen con los Gobiernos de las Entidades Federativas.
El CORESE estará formado por:
1. Representante de la Dirección General o en su caso el Titular de la OR o del CCPI que se designe, quien presidirá el Comité,
2. Titular de la Dependencia Estatal Responsable, con derecho a voz y voto,
3. Representantes de la CFE Distribución, la SICT, y la CONAGUA, quienes participarán exclusivamente en los casos de su competencia y se desempeñarán como vocales,
4. Representantes del Instituto Nacional de Antropología e Historia, de la SEMARNAT y del Registro Agrario Nacional (RAN), quienes participarán con voz, pero sin voto, y
5. Titulares o representantes de las Ejecutoras quienes participarán con voz, pero sin voto.
7.13. Proceso de operación.
La URP elaborará y difundirá los mecanismos, instrumentos de apoyo y procedimientos que garanticen la conducción expedita de la Construcción y Ampliación de Infraestructura de Servicios Básicos, Comunicación Terrestre, Infraestructura Comunitaria y Apoyo Técnico Comunitario, que permitan armonizar las tareas y actividades de las y los participantes en congruencia y apoyo a las disposiciones contenidas en las presentes ROP y refiriendo las etapas que se establecen en este apartado.
7.13.1. Programación.
7.13.1.1. Integración de cartera de obras.
1. La población de comunidades y localidades indígenas y afromexicanas que cumplan con las características de población objetivo podrán ingresar a la OR o CCPI sus solicitudes durante el último trimestre del año, por sí o por medio de sus autoridades, mediante escrito libre, la solicitud de las obras y proyectos de infraestructura, solicitudes que deberán de estar acompañadas del ANEXO 10 "Formatos de Verificación de Documentación del Proyecto Ejecutivo" de las presentes ROP, signado por el peticionario y adjuntando copia simple del proyecto o en cualquier medio digital, indicando un medio de contacto directo del mismo; una vez que la OR o CCPI emita respuesta y en caso de señalar omisiones, el solicitante contará con 15 (quince) días naturales para atenderlas.
La entrega de solicitudes y documentación se puede realizar en:
Las OR y los CCPI de su adscripción, para su análisis y canalización a la instancia correspondiente para que sean consideradas en los instrumentos jurídicos que se suscriben al amparo de la Construcción y Ampliación de Infraestructura de Servicios Básicos, Comunicación Terrestre, Infraestructura Comunitaria y Apoyo Técnico Comunitario. El directorio de las OR y de los CCPI se encuentra en la siguiente dirección electrónica: https://www.inpi.gob.mx/gobmx-2024/INPI-directorio-representaciones-estatales-centros-coordinadores-radios.pdf.
2. Los habitantes que formen parte de la población objetivo podrán determinar, con base en sus objetivos y procedimientos internos, las obras para las cuales solicitarán el apoyo. Igualmente, las obras pueden ser identificadas por el INPI, la comunidad indígena y afromexicana, el municipio, el gobierno del estado y las dependencias y entidades de la APF,
3. La cartera de obras y acciones a desarrollar en el año siguiente tomará en cuenta aquellas que se incluyan en los Planes de Justicia o de Desarrollo Regional, y Proyectos Prioritarios del Ejecutivo Federal, a fin de que en forma conjunta con la OR o los CCPI, las dependencias y entidades de la APF normativas y la Instancia Normativa analicen la factibilidad de su ejecución, para que en caso de que el análisis sea positivo, se integre el proyecto ejecutivo, se revise y valide técnicamente y se conforme la lista de obras a concertar,
4. Cuando la obra sea coordinada con los gobiernos de los estados, la Dependencia Estatal Responsable integrará los proyectos ejecutivos de cada una, los cuales deberán contar con los requisitos legales y los establecidos en las presentes ROP para la vertiente, además de los criterios que emita la Instancia Normativa. Cuando las obras se coordinan con los municipios y las dependencias y entidades de la APF corresponderá a éstos la integración de los proyectos ejecutivos. En el caso de las comunidades indígenas, cuando así corresponda, se brindará la asistencia técnica y asesoría por parte del Instituto,
5. La Dependencia Estatal Responsable someterá a la consideración y validación del CORESE, los proyectos ejecutivos a efecto de conformar la propuesta de cartera de obras. Los municipios y comunidades indígenas y afromexicanas deberán presentar los proyectos ejecutivos de manera directa al INPI, a través de las OR y los CCPI. A cada proyecto ejecutivo se adjuntará el ANEXO 10 "Formatos de Verificación de Documentación del Proyecto Ejecutivo" debidamente llenado,
6. En cualquier caso, la URP podrá pedir cualquier tipo de información relativa a cada obra o servicio propuesto y hacer las observaciones que considere convenientes para asegurar el buen uso de los recursos federales y la aplicación de los criterios de eficiencia y racionalidad que establecen las disposiciones legales, así como solicitar los ajustes que estime convenientes para el buen desarrollo de las obras, y
7. La URP revisará el cumplimiento de los criterios de priorización y la integralidad y viabilidad de la propuesta, y en caso de que no tenga observaciones realizará las gestiones para la suscripción del instrumento jurídico que corresponda.
7.14. Firma de Instrumentos Jurídicos.
El INPI, las comunidades indígenas y afromexicanas, los municipios, los gobiernos de las entidades federativas y las dependencias y entidades de la APF, podrán suscribir el correspondiente instrumento jurídico ANEXO 8 Modelos de instrumentos jurídicos, en el que se pactarán las obras a ejecutarse, la estructura financiera y el ejecutor, para la construcción de obras de interés especial o en apoyo a solicitudes de la población de las propias comunidades indígenas y afromexicanas, al cual se adicionará el ANEXO 1 "Anexo 1 de los Instrumentos Jurídicos" en el cual se establecerá la información de la obra, proyecto o acción, estructura financiera, metas a ejecutarse, periodo de ejecución, beneficiarios y las partidas de los trabajos a ejecutar, estos últimos de acuerdo con lo establecido en el ANEXO 6 "Apertura Programática". Para la ejecución de las acciones establecidas en dichos instrumentos, se estará a lo pactado en ellos, en tanto no se contrapongan a las presentes ROP.
A la firma de los instrumentos jurídicos, la Dependencia Estatal Responsable deberá asegurarse de que la Ejecutora cuenta con los proyectos ejecutivos a efecto de que inicie con los procesos de contratación. En concordancia, a la firma de los instrumentos jurídicos con los municipios, éstos deben de contar con el proyecto ejecutivo que permita el inicio de los procesos de contratación y/o ejecución en el caso de la administración directa.
Las Dependencias Estatales Responsables suscribirán con las ejecutoras los Anexos de Ejecución (ANEXO 11), debiendo remitirlos a la OR y CCPI en un término de 10 (diez) días naturales a partir de la firma del instrumento jurídico correspondiente. En caso de que las Dependencias Estatales Responsables sean las que ejecuten las obras, tendrán las obligaciones, responsabilidades y funciones que estas ROP asignan a ambas instancias.
Los instrumentos jurídicos que suscriba el INPI con las comunidades indígenas y afromexicanas, los municipios, los gobiernos de las entidades federativas y las dependencias y entidades de la APF, en el marco de las ROP, la URP podrá suspender o cancelar total o parcialmente la entrega de los recursos convenidos, así como solicitar la devolución de los recursos que hubieran sido entrados junto con los rendimientos financieros sin perjuicio de las acciones legales que procedan, cuando incurran en lo establecido en el numeral 5.4.3. Sanciones, de la parte general de las ROP.
7.14.1 Modalidad de Instrumento Jurídico por Tipo de Apoyo:
a) Infraestructura de Servicios Básicos y Comunicación Terrestre.
· Acuerdo de Coordinación con Gobierno Estatal.
· Convenio de Coordinación y Concertación con Gobierno Municipal.
· Contrato para acciones de Ejecución directa por el INPI.
· Convenio de Concertación con comunidad indígena o afromexicana.
· Convenio Específico con dependencia y entidad de la Administración Pública Federal.
b) Infraestructura Comunitaria.
· Acuerdo de Coordinación con Gobierno Estatal.
· Convenio de Coordinación y Concertación con Gobierno Municipal.
· Contrato para acciones de Ejecución directa por el INPI.
· Convenio de Concertación con comunidad indígena o afromexicana.
· Convenio Específico con dependencia y entidad de la Administración Pública Federal.
c) Apoyo Técnico Comunitario
· Invitación directa a solicitud de la(s) comunidad(es) beneficiaria de la(s) obras(s), beneficiarios e Instancia Normativa.
d) Apoyos Extraordinarios a Comunidades indígenas y afromexicanas.
· Acuerdo de Coordinación con Gobierno Estatal.
· Convenio de Coordinación y Concertación con Gobierno Municipal.
· Contrato para acciones de Ejecución directa por el INPI.
· Convenio de Concertación con comunidad indígena o afromexicana.
· Convenio Específico con dependencia y entidad de la Administración Pública Federal
e) Estudios y proyectos
· Acuerdo de Coordinación con Gobierno Estatal.
· Convenio de Coordinación y Concertación con Gobierno Municipal.
· Contrato para acciones de Ejecución directa por el INPI.
· Convenio de Concertación con comunidad indígena o afromexicana.
· Convenio Específico con dependencia y entidad de la Administración Pública Federal.
7.15. Ejecución.
7.15.1. Contratación de las Obras, Estudios y Proyectos.
Las obras se realizarán por las comunidades y/o municipios indígenas y afromexicanos y/o gobiernos de los estados, en su caso, mediante los instrumentos jurídicos que correspondan, conforme a las disposiciones establecidas en la LOPSRM o la LAASSP y sus Reglamentos, por contrato o por administración directa.
Las ejecutoras iniciarán los procesos de contratación de las obras, estudios y proyectos en un plazo no mayor a 45 (cuarenta y cinco) días naturales posteriores a la fecha de firma de los instrumentos jurídicos, invitando a cada acto a la OR o CCPI que corresponda, debiendo elaborar y remitir a la URP el ANEXO 2 "Informe de resultados del proceso de Contratación" establecido en la presente vertiente. A la par, deberán iniciar la promoción de la Contraloría Social y la conformación de los comités en cada una de las obras a ejecutar.
La ejecutora verificará que la contratista realice las obras conforme a los proyectos ejecutivos validados por las dependencias y entidades de la APF Normativas y cumplirá con toda la normatividad aplicable a la ejecución de obras financiadas con recursos federales.
En el caso de administración directa, las ejecutoras iniciarán los procesos dentro de los 30 (treinta) días naturales posteriores a la firma de los instrumentos jurídicos y cumplir con toda la normatividad aplicable a la ejecución de las obras financiadas con recursos federales, debiendo elaborar y remitir a la URP el ANEXO 2 "Informe de resultados del proceso de Contratación" establecido en la presente vertiente. A la par, deberán iniciar la promoción de la Contraloría Social y la conformación de los comités en cada una de las obras a ejecutar.
En caso de que las comunidades y/o municipios indígenas y afromexicanos y/o gobiernos de los estados, no realicen el proceso antes citado, se estará a lo dispuesto en el numeral 5.4.3. del apartado general de las ROP.
El municipio y/o la Dependencia Estatal Responsable deberán tramitar al mismo tiempo la autorización de recursos federales y municipales o estatales para la ejecución de la obra, anexando a su solicitud de autorización de recursos federales, la copia de su solicitud de recursos municipales o estatales y viceversa. Los oficios de autorización de los recursos federales y estatales se entregarán a la Responsable en un término de 15 (quince) días naturales a partir de la firma del anexo de ejecución (ANEXO 11), o bien al municipio en el mismo plazo, en el caso de los instrumentos jurídicos suscritos con dicha instancia, así como el ANEXO 2 "Informe de resultados del proceso de contratación" establecido en la presente vertiente. A la par, deberán iniciar la promoción de la Contraloría Social y la conformación de los comités en cada una de las obras a ejecutar.
7.15.2. Supervisión de obras.
La URP podrá llevar a cabo de forma directa, o a través de las instancias especializadas, las supervisiones que considere adecuadas conforme a las necesidades y recursos disponibles.
La Supervisión de obras comprende los siguientes tipos:
Supervisión Técnica Especializada. Con el fin de dar seguimiento y verificar el cumplimiento de la normatividad aplicable en los procesos constructivos de las obras pactadas en donde el INPI no sea el ejecutor, las OR o los CCPI podrán contratar servicios de supervisión, en observancia a los principios de la LOPSRM.
Supervisión Externa. Se refiere a la contratación de servicios relacionados con obra pública que ejecuten las OR o los CCPI, para atender las funciones previstas en el artículo 115 del RLOPSRM, y las que se deriven o pacten en el contrato respectivo, en apoyo a la residencia de obra.
Supervisión Ambiental y Forestal. Es la contratación de servicios relacionados con obra pública que ejecuten las OR o los CCPI, asociados al cumplimiento de condicionantes establecidas en los resolutivos emitidos por las autoridades ambientales para obras públicas, con la finalidad de realizar la programación, seguimiento y verificación de las obras en los términos en que fueron autorizados en materia ambiental y forestal.
Para la supervisión de las obras ejecutadas por el Instituto, la URP del tipo de Apoyo determinará el porcentaje del costo total de los recursos autorizados para cada obra de acuerdo con la normatividad aplicable.
Cuando la obra o acción que ejecute el INPI o en su caso, el encargado del seguimiento a los instrumentos jurídicos en la OR, no cuente con el servicio de supervisión externa, las funciones establecidas en el artículo 115 del RLOPSRM, estarán a cargo de la Residencia.
7.15.3. Avances físicos-financieros.
Se deberán formular y remitir quincenalmente reportes sobre el avance físico y financiero de las obras o proyectos que se ejecuten, en el ANEXO 3 "Informe de seguimiento de Avance Físico y Financiero" que para tal efecto se incluye en el presente Anexo; los reportes deberán ser formulados por la OR y los CCPI. Para la elaboración de los reportes, la OR o los CCPI se podrán apoyar en la supervisión técnica especializada.
La entrega de los recursos en materia de infraestructura de servicios básicos, comunicación terrestre e infraestructura comunitaria, será de acuerdo al avance físico que presenten las acciones y para los apoyos técnicos comunitarios será de manera mensual.
En el caso de los instrumentos jurídicos suscritos con comunidades indígenas y afromexicanas y dependencias y entidades de la APF, su ejecución y seguimiento se sujetará a lo establecido en los mismos, en tanto no se contrapongan a las presentes ROP.
7.15.4 Modificaciones a las obras o acciones autorizadas.
Todas las modificaciones realizadas a los términos en que inicialmente se pactaron las obras o acciones, deberán ser notificadas por la ejecutora a la OR para su valoración, validación, evaluación y en su caso aprobación, debiendo informar a la URP mediante oficio a efecto de verificar la viabilidad de la misma y se autorice; en el caso de las modificaciones al plazo de los contratos, entregará el diferimiento.
La aportación que el INPI realice a cada uno de los instrumentos jurídicos, no podrá incrementarse por las variaciones de costos que pudieran presentarse durante la ejecución de las obras.
Una vez suscritos los instrumentos jurídicos con comunidades, municipios, gobiernos de los estados y dependencias y entidades de la APF, y autorizadas las obras a realizar por las OR o en su caso por los CCPI, si por cualquier causa plenamente justificada se requiera hacer alguna modificación a los datos del ANEXO 1 "Anexo de los Instrumentos Jurídicos" y de los montos pactados en general, ésta se propondrá por escrito.
La propuesta del gobierno del estado deberá contar con el visto bueno del CORESE, turnando los elementos justificativos a la OR o CCPI correspondiente del INPI para su valoración, quienes los remitirán a la Instancia Normativa para su evaluación y, en su caso, aprobación. La OR o el CCPI comunicará a la Dependencia Estatal Responsable la eventual autorización de la modificación. Las modificaciones que expresamente apruebe la URP, se formalizarán en el correspondiente instrumento jurídico.
Las comunidades indígenas y afromexicanas, municipios y dependencias y entidades de la APF, deberán aportar los elementos justificativos de las modificaciones que se propongan a la OR o CCPI, cuando las obras deriven de instrumentos jurídicos firmados de manera directa.
La fecha límite para suscribir el Instrumento Modificatorio será el último día hábil del mes de septiembre del presente ejercicio presupuestal, en él se señalarán todas las modificaciones autorizadas por la URP; dicho instrumento deberá estar en poder de la URP a más tardar el último día hábil de octubre, en caso de presentarse modificaciones posterior a la fecha antes citada, las mismas se documentarán con los oficios de solicitud y validación, reflejándose en el cierre de ejercicio las mismas.
Será responsabilidad de la comunidad indígena y afromexicana, municipio, gobierno de la entidad federativa, y/o de la dependencia y entidad de la APF, la conclusión de las obras y acciones convenidas en el instrumento jurídico original o modificatorio, incluyendo los plazos de ejecución previstos en dichos instrumentos y los ordenamientos aplicables al uso de los recursos federales.
En el caso de las obras de ejecución directa de las OR o CCPI, éstas deberán enviar a la URP los elementos justificatorios para las modificaciones que se propongan, conforme a lo establecido en la LOPSRM y su Reglamento.
7.15.4. Acta de Entrega Recepción.
Las entidades ejecutoras elaborarán las Actas de la Entrega Recepción con los contratistas, o quien haya realizado los trabajos, en los términos establecidos por la LOPSRM, conforme al formato incluido para tal efecto en el ANEXO 12 "Modelo de Acta de Entrega Recepción de Obra" de las presentes ROP.
En caso de que la instancia ejecutora no sea la responsable de su operación y mantenimiento, ésta entregará la obra concluida a la Instancia Federal, Estatal, Municipal o comunitaria que se encargará de ello, levantando el acta respectiva, evento en el que deberán participar los representantes de las comunidades y de las localidades en las que se haya ejecutado la obra, para que tengan constancia de las condiciones en que se entrega la obra construida en su favor.
Deberá turnarse la evidencia documental a la OR o CCPI de la entrega de las obras contratista - ejecutora y, en su caso, de ejecutora - operador.
La Instancia Federal, Estatal o Municipal que reciba la obra de infraestructura de servicios básicos, deberá promover su registro en la contabilidad correspondiente, considerando lo previsto en el Capítulo II, Título Tercero de la Ley General de Contabilidad Gubernamental.
7.15.5. Cierre de Ejercicio.
La comunidad indígena y/o afromexicana, el municipio y/o la Dependencia Estatal Responsable validará el cierre del ejercicio en el ANEXO 4 "Cierre de Ejercicio" contenido en el Manual de Procesos y Diagramas de Flujo, mismo que deberá ser firmado al término de la obra y que no podrá exceder del último día hábil del mes de diciembre del ejercicio fiscal correspondiente, el cual se turnará a la URP a través de la OR o CCPI para la integración del cierre programático presupuestal del ejercicio, dicho documento deberá ser remitido dentro de los 15 (quince) días hábiles posteriores a su firma.
La URP, podrá reducir el techo presupuestal propuesto, y reasignarlo conforme a las necesidades existentes a otras entidades federativas, de acuerdo con sus niveles de cumplimiento.
El cierre operacional de las obras y acciones convenidas con comunidades indígenas y afromexicanas y con las dependencias y entidades de la APF, estará sujeto a lo contenido en los instrumentos jurídicos suscritos.
7.15.6. Recursos no devengados y rendimientos financieros.
Con la finalidad de dar cumplimiento al Artículo 54 de la Ley Federal de Presupuesto y Responsabilidad Hacendaria, si por algún motivo al 31 de diciembre del presente ejercicio fiscal se conservaran recursos sin devengar, la OR o los CCPI, contarán con 7 (siete) días naturales para reintegrarlos a la CGAF del INPI.
Los recursos federales que no sean devengados al 31 de diciembre del presente ejercicio fiscal por los ejecutores, deberán ser reintegrados al INPI, dentro de los 3 (tres) días hábiles del Ejercicio Fiscal siguiente.
Los rendimientos financieros obtenidos por dichos recursos, deberán ser reintegrados directamente a la Tesorería de la Federación por la comunidad, el municipio y/o la Dependencia Estatal Responsable.
Con independencia de lo anterior, se deberán reintegrar a la Tesorería de la Federación los rendimientos financieros que se generen en el paso entre el depósito de los recursos federales al municipio y/o la dependencia estatal y el pago al contratista.
La OR o los CCPI, deberán notificar a la URP el monto de los reintegros, especificando la obra, la causa del reintegro y el ejercicio fiscal al que corresponda.
7.16. Políticas de Operación
El presente procedimiento regula la programación, operación, seguimiento y cierre de las obras y acciones de Construcción y Ampliación de Infraestructura de Servicios Básicos, Comunicación Terrestre, Infraestructura Comunitaria y Apoyo Técnico Comunitario, realizadas en el marco del Programa para el Bienestar Integral de los Pueblos Indígenas (PROBIPI), y será de observancia obligatoria para las y los servidores públicos del INPI involucrados en el componente. La Construcción y Ampliación de Infraestructura de Servicios Básicos, Comunicación Terrestre, Infraestructura Comunitaria y Apoyo Técnico Comunitario, contará con dos vertientes de obra:
· Por contrato (Vertiente A), y
· Por administración directa (Vertiente B).
Lo anterior, en apego a lo establecido en el artículo 26 de la LOPSRM y las presentes ROP.
La operación del CORESE únicamente se realizará cuando se suscriban instrumentos jurídicos con el Gobierno del Estado, mismo que se realizará de conformidad a lo establecido en el Reglamento que se presenta en el ANEXO 9 de las presentes ROP.
La operación relativa a los Subcomités de Obra y Servicios Relacionados con las Mismas, se llevarán a cabo con apego al Manual Único de Integración y Funcionamiento del Subcomité de Obras Públicas y Servicios Relacionados con las Mismas, de las Delegaciones Estatales de la CDI vigente. Disponible en la normateca interna del INPI. https://www.inpi.gob.mx/normatecainpi/download/manual-subcomite-de-obras-publicaspdf/.
Los cambios que se realicen en los Instrumentos Jurídicos suscritos deberán contar con la solicitud de la comunidad indígena y afromexicana, del Municipio y/o de la Dependencia Estatal Responsable y con la autorización oficial de la URP. Para formalizar las modificaciones autorizadas deberá suscribirse un Instrumento Modificatorio en el que se deben considerar todos los cambios al Instrumento Jurídico inicial.
Cuando los Instrumentos Jurídicos hayan sido firmados por el Titular de la OR o del CCPI y el representante de la comunidad indígena y afromexicana, del municipio y/o del gobierno del estado, el responsable del componente en la OR o del CCPI deberá remitir a la Instancia Normativa, tres originales y su archivo magnético; así como del Instrumento Modificatorio, en caso de que los documentos se hayan suscrito al amparo del componente.
Para la bitácora electrónica y la bitácora convencional, el Residente deberá, con una nota de apertura, abrir la bitácora a más tardar en la fecha de inicio de los trabajos establecida en el contrato, considerando los datos generales del residente, superintendente y del supervisor; el horario a establecer para consultar y asentar notas, deberá ser en la jornada de trabajo de campo, incluyendo las notas relevantes, los avances físicos y financieros, el registro del acta de "recepción física de los trabajos" y en su caso, el cambio de residente o superintendente; el cierre de la bitácora debe consignarse en una nota que dé por terminados los trabajos en la misma fecha en que se "autorice la estimación final". Lo antes descrito es de manera enunciativa, por lo cual se deberá consultar la LOPSRM, su Reglamento y en su caso el Acuerdo por el que se establecen las disposiciones administrativas de carácter general para el uso del sistema de Bitácora Electrónica y Seguimiento a Obra Pública (BESOP). Cabe indicar que el administrador local registrará la bitácora electrónica en el sistema BESOP. Los pagos por anticipo, las ministraciones por obra con base en el programa de ejecución de obra y finiquito referidos en el presente procedimiento se harán de conformidad con el Manual Administrativo de Aplicación General en Materia de Recursos Financieros. Mismo que fue publicado en el Diario Oficial de la Federación el 15 de julio del 2010 y reformado el 30 de noviembre de 2018, mismo que puede ser consultado en la normateca interna del INPI en el siguiente link: https://www.gob.mx/sfp/documentos/manuales-administrativos-de-aplicacion-general.
En las obras de electrificación en las que la Ejecutora sea CFE Distribución, el INPI podrá ministrar en una sola exhibición la totalidad del recurso federal.
En el cierre del ejercicio presupuestal del componente, cuando las OR o los CCPI ejercieran recursos, las mismas deberán devolver los recursos federales no utilizados a la CGAF, en estricto apego a la Ley Federal de Presupuesto y Responsabilidad Hacendaria y su Reglamento y a las presentes ROP.
Los expedientes de las obras y/o acciones quedarán bajo resguardo de las OR o CCPI, los cuales deberán contener sin excepción alguna la documentación establecida en la "Guía para la integración de expedientes de obra del Componente", teniendo la obligación de digitalizar la información y remitir a la URP, en atención a lo establecido en la Ley General de Archivos.
La URP, mediante su área encargada de tramitar las ministraciones de recursos ante la CGAF, solicitará de manera mensual los estados de cuenta, de las cuentas especificas a efecto de identificar rendimientos y solicitar a la comunidad Indígena, municipio, gobierno del Estado el reintegro de estos.
La URP será la encargada de cargar y actualizar la información correspondiente a los apoyos, en el Sistema de Información del Programa de Infraestructura Indígena de obras de Infraestructura básica.
7.17. Diagramas de flujo
7.17.1. Diagrama de flujo de Construcción y Ampliación de Infraestructura de Servicios Básicos, Comunicación Terrestre, Infraestructura Comunitaria y Apoyo Técnico Comunitario.
DIAGRAMA DE FLUJO DEL APOYO TÉCNICO COMUNITARIO
PROCESO: PRESELECCIÓN, SELECCIÓN Y AUTORIZACIÓN
PROCESO: SOLICITUD DEL APOYO TÉCNICO COMUNITARIO
PROCESO: ENTREGA DEL APOYO
7.17.2. Descripción de Actividades.
| TRONCO COMÚN DE PROGRAMACIÓN - AMBAS VERTIENTES |
| Paso núm. | Responsable | Descripción de la Actividad |
| 1 | Instancia Normativa / OR o CCPI INPI/ Comunidades, Municipios y DER | Difunden el marco legal y las Reglas de Operación del PROBIPI |
| 2 | OR o CCPI INPI | Brinda apoyo, orientación y asesoría a las comunidades y localidades indígenas y afromexicanas en gestión de obras. Nota: Las OR y los CCPI´s envían a la Instancia Normativa los Proyectos ejecutivos captados que cumplan con los requisitos establecidos en las RO. |
| 3 | Las Oficinas de Representación del INPI, recibe y verifica las solicitudes de obras que cumplan con requisitos establecidos. |
| 4 | Comunidades, Municipios y DER | Recibe de la OR del INPI, las observaciones o en su caso el listado de obra que cumplan con los requisitos de elegibilidad; en su caso, integra y / o gestiona documentación complementaria (derechos, permisos, etc.). Envía a la Entidad Normativa correspondiente. |
| 5 | Entidad Normativa | Conforme a su ámbito de competencia, revisa y valida Proyectos de Obra y, en su caso, expedientes complementarios (permisos, derechos de vía, entre otros). ¿Valida? Sí: Ir al paso núm. 7 No: Ir al paso núm. 6 |
| 6 | Comunidades, Municipios y DER | Instrumenta acciones para solventar las observaciones realizadas por la Entidad Normativa |
| 7 | Entidad Normativa | Entidad Normativa envía a la Comunidad y/o Municipio y/o DER con validación positiva. |
| 8 | Comunidades, Municipios y DER | Integra propuesta de obras (proyectos ejecutivos), incluyendo la aceptación de obras de beneficiarios y envía a la OR para revisar el cumplimiento de requisitos técnicos y normativos o en su caso por parte del Gobierno del Estado envía al CORESE. Nota: La OR, CCPI, el Municipio, Comunidad y la DER deberá resguardar solicitudes de obra recibidas y los documentos mediante los que informo a los solicitantes sobre el resultado de su petición. |
| 9 | CORESE | CORESE recibe propuesta de obras (proyectos ejecutivos) y revisa cumplimiento de requisitos técnicos y normativos. ¿Acepta? Sí: Ir al paso núm. 10 No: Regresa al paso núm. 8, para que la Comunidades, Municipios y Dependencia Estatal Responsable atienda las observaciones y/o recomendaciones realizadas por el CORESE. |
| 10 | Envía dictamen positivo a la Comunidad y/o Municipio y/o DER. |
| 11 | OR o CCPI INPI | Concentra y sistematiza el listado de solicitudes de obras debidamente integrados y validados por la Entidad Normativa (proyectos ejecutivos) de las obras solicitadas y remite a las Instancia Normativa para verificación de que cumplan con el criterio de priorización. |
| 12 | Instancia Normativa | Revisar solicitudes de obra debidamente revisados por la OR, que cumplan con los requisitos, eligiendo obras viables, gestiona con la comunidad y/o municipio y/o DER la suscripción de los instrumentos jurídicos correspondientes |
| 13 | Comunidades, Municipios y DER | Firma el Titular del INPI, representantes de las Comunidades Indígenas y/o Municipios y/o Gobiernos Estatales los instrumentos jurídicos |
| 14 | Instancia Normativa | Emite Oficio de asignación presupuestal para ejecución de obras convenidas y envía a las OR |
| 15 | Comunidades, Municipios y DER | Cuando se suscribe instrumento jurídico con el Gobierno del Estado la DER y la Ejecutora, suscriben el Anexo de Ejecución (turnan copia a las OR del INPI y al CORESE) |
| 16 | OR o CCPI INPI | La OR, recibe de la Instancia Normativa el Oficio de Asignación presupuestal, de la Comunidad Indígena y/o Municipio y/o DER, el oficio de solicitud y los anexos de ejecución de obra. Integra el expediente por obra del Programa. |
| 17 | Comunidades, Municipios y DER / Entidad Ejecutora | La Comunidad y/o Municipio y/o DER solicita a la OR del INPI la autorización de recursos para la ejecución de las obras, en caso de firmar con el Gobierno del Estado se deberá adjuntar copia del anexo de ejecución firmado |
| 18 | OR o CCPI INPI | Cuando se firma con Gobierno del Estado elabora oficio de autorización especifico por obra (consolidado o individual) y envía a la DER |
| 19 | Comunidades, Municipios y DER | Cuando se firma con Gobierno del Estado, la DER recibe oficio de autorización específico por obra y comunica autorización a Entidad Ejecutora. |
| 20 | Entidad ejecutora recibe Oficio de autorización e inicia proceso de contratación de obra, a través del procedimiento licitatorio o por administración directa y de promoción de Contraloría Social y conformación de comités Por Contrato: Continua en proceso "Supervisión y ejecución de obras por contrato" (actividades 21 y 28). Por Administración Directa: Continua en proceso "Supervisión y ejecución de obras por administración directa" (actividades 21 y 28). |
| VERTIENTE A. POR CONTRATO |
| Paso núm. | Responsable | Descripción de la Actividad |
| 21 | Instancia Normativa | Elabora términos de referencia y bases de licitación para la supervisión de obra y prepara el procedimiento licitatorio. |
| 22 | Desarrolla procedimiento licitatorio para la supervisión de obra, conforme a las disposiciones aplicables y contrata los servicios con el licitante adjudicado |
| 23 | Tramita ministración de recursos para anticipo de supervisión de obra ante la CGAF |
| 24 | Supervisora | Empresa supervisora Inicia actividades, participa como observador del proceso de licitación para ejecución de obra. |
| 25 | Elabora informe del proceso licitatorio. |
| 26 | OR o CCPI INPI | Recibe informe de supervisión y envía a la Instancia Normativa |
| 27 | Instancia Normativa | Recibe informe de supervisión y documenta en registros de obra. |
| 28 | Comunidad, Municipio, DER / Ejecutora | Proporciona información técnica de las obras a la empresa supervisora y desarrolla procedimiento para la ejecución de obra, conforme a las disposiciones aplicables. |
| 29 | Ejecutora invita a la empresa supervisora a los eventos que se deriven del procedimiento licitatorio |
| 30 | Ejecutora adjudica obra a licitante. Solicita anticipo y presenta programa de ejecución de obra. |
| 31 | Recibe de ejecutora documentación y revisa. Captura en el SICS información de los Comités de Contraloría social constituidos. |
| 32 | Solicita entrega de recursos federales del anticipo a la OR y envía programa de ejecución de obra y de ser el caso anexa copia de solicitud de sus recursos estatales y/o municipales |
| 33 | OR o CCPI INPI | Recibe solicitud de aportación para entrega de recursos de anticipo y programa de ejecución de obra y solicita ante la Instancia Normativa, la ministración de recursos respectiva. |
| 34 | Instancia Normativa | Analiza solicitud, considerando la información del formato de contratación. ¿Autoriza? Sí: Ir al paso núm. 35 No: Regresa al paso núm. 31 Nota: Turna a la OR para devolución a la DER y/o, comunidad y/o municipio, indicando observaciones. |
| 35 | Tramita ministración de recursos ante la CGAF para pago de anticipo. |
| 36 | Comunidad, Municipio y/o DER | Recibe recursos federales que administra en una cuenta bancaria productiva específica y recursos locales, ministra a la Ejecutora. |
| 37 | Ejecutora | Recibe recursos (federales y locales), paga el anticipo y da inicio a la ejecución de obra. |
| 38 | Solicita recursos conforme al programa de ejecución de obra. Mantiene reuniones de seguimiento periódicas con el Comité de Contraloría Social. |
| 39 | Supervisora | Empresa supervisa ejecución técnica y financiera por etapa, elabora informes periódicos y reporte de Avance Físico Financiero, envía a las Oficina de Representación del INPI. |
| 40 | OR o CCPI del INPI | La OR recibe informe de supervisión y Avance Físico Financiero, tramita pago parcial de supervisión ante la instancia normativa. |
| 41 | Instancia Normativa | Recibe informe de supervisión y Avance Físico Financiero, tramita ministración de recursos ante la CGAF |
| 42 | Comunidad, municipio y/o DER | Recibe de ejecutora solicitud de ministración de recursos federales (INPI) adjuntando copia de trámite de solicitud de recursos. |
| 43 | OR o CCPI del INPI | Recibe solicitud para entrega de recursos federales y solicita ante la Instancia Normativa la ministración correspondiente. |
| 44 | Instancia Normativa | Analiza solicitud considerando los avances físicos - financieros y el programa de ejecución de obra. ¿Autoriza? Sí: Ir al paso núm. 45 No: Regresa al paso núm. 43 NOTA: Turna a la OR para la devolución a DER Y/O Municipio, indicando observaciones para su atención. |
| 45 | Tramita ministración de recursos ante la CGAF. |
| 46 | Comunidad, Municipio y DER | Recibe recursos federales que administra en una cuenta bancaria productiva específica y recursos locales, ministra a la Ejecutora. |
| 47 | La ejecutora y/o municipio recibe recursos (federales y locales), paga al contratista y continúa la ejecución de obra, hasta el término de la misma. ¿Concluyó la obra? Sí: Ir al paso núm. 48 No: Regresa al paso núm. 38 |
| 48 | Ejecutora revisa conclusión de obra; la constructora y la ejecutora elaboran actas de recepción, con la participación de la empresa de supervisión, invitando a los beneficiarios; envía Acta a la OR y solicita el pago de la última estimación. La ejecutora recaba informe final del comité de contraloría social y lo entrega para actualizar el SICS. |
| 49 | | La ejecutora y la contratista firman finiquito de obra y acta de extinción de derechos. Ejecutora y operadora suscriben acta de entrega recepción de obra para la operación, conservación y mantenimiento, con la participación de la empresa de supervisión a su vez envía a la OR. Envía a la OR captura del informe final del Comité de Contraloría Social. |
| 50 | OR o CCPI del INPI | Recibe actas, fianza y finiquito de obra e integra a expediente. Recibe informe de la supervisión |
| 51 | Empresa supervisora | Empresa Supervisora elabora informe final de supervisión y entrega a la OR del Instituto, para pago de finiquito de contrato. |
| 52 | OR o CCPI del INPI | Recibe solicitud de trámite de pago de última estimación de obra y supervisión. |
| 53 | Instancia Normativa | Recibe informe final de supervisión y solicitud de recursos |
| 54 | Tramita ministración de recursos ante la CGAF. |
| 55 | OR o CCPI del INPI | Elabora cierre de ejercicio y lo envía a la DER. |
| 56 | Comunidad, Municipio y/o DER | Valida el cierre de ejercicio y envía a la OR. |
| 57 | OR o CCPI del INPI | Completo expediente por obra; verifica cierre de ejercicio identificando recursos no ejercidos y/o pasivos y envía a Instancia Normativa. |
| 58 | Instancia Normativa | Formula cierre de ejercicio programático presupuestal anual. |
| 59 | Concilia cierre versus CGAF. |
| VERTIENTE B. POR ADMINISTRACIÓN DIRECTA |
| Paso núm. | Responsable | Descripción de la Actividad |
| 21 | Instancia Normativa | Elabora términos de referencia y bases de licitación para la supervisión y prepara el procedimiento licitatorio |
| 22 | Desarrolla procedimiento licitatorio para la supervisión gerencial de obra, conforme a las disposiciones aplicables y contrata los servicios con el licitante adjudicado. |
| 23 | Tramita ministración de recursos para anticipo de supervisión ante a la CGAF |
| 24 | Supervisora | Empresa supervisora Inicia actividades verificando la información técnica y realiza informe |
| 25 | OR o CCPI del INPI | Recibe informe de supervisión y envía a Instancia Normativa. |
| 26 | Instancia Normativa | Recibe informe de supervisión y documenta en registros de obra |
| 27 | Comunidad, Municipio o DER | Proporciona información técnica de las obras a la empresa supervisora y desarrolla procedimiento para la ejecución de obra, conforme a las disposiciones aplicables. |
| 28 | Se realiza obra por administración directa. Solicita la entrega de recursos federales (INPI) del anticipo y envía programa de ejecución de obra y de ser el caso copia del trámite de la gestión de los recursos estatales y/o municipales. Captura en el SICS información de los Comités de Contraloría Social constituidos |
| 29 | OR o CCPI del INPI | Recibe solicitud de aportación para entrega de recursos del anticipo y para ministraciones, conforme al programa de ejecución de obra y solicita ante la Instancia Normativa la ministración de recursos respectiva. |
| 30 | Instancia Normativa | Tramita ministración de recursos ante la CGAF para pago de anticipo. |
| 31 | Ejecutora | Recibe recursos federales que administra en una cuenta bancaria productiva específica y recursos locales. |
| 32 | La Ejecutora recibe recursos de anticipo (federales y locales) y da inicio a la ejecución de la obra. |
| 33 | Supervisora | Empresa supervisa ejecución técnica y financiera por etapa, elabora informes periódicos y reporte de Avance Físico Financiero, envía a la OR. |
| 34 | OR o CCPI del INPI | Recibe informe de supervisión y Avance Físico Financiero, tramita pago parcial de supervisión gerencial ante la Instancia Normativa. |
| 35 | Instancia Normativa | Recibe informe de supervisión y Avance Físico Financiero; tramita ministración de recursos a la OR ante la CGAF |
| 36 | Comunidad, Municipio o DER | Solicita recursos conforme al programa de ejecución. Mantiene reuniones de seguimiento periódicas con el Comité de Contraloría Social. |
| 37 | OR o CCPI del INPI | Recibe solicitud para entrega de recursos federales y solicita ante la Instancia Normativa la ministración correspondiente. |
| 38 | Instancia Normativa | Analiza solicitud considerando resultados de supervisión, avances físicos - financieros y el programa de ejecución de obra. ¿Autoriza? Sí: Ir al paso núm. 39 No: Regresa al paso núm. 36 Turna devolución a la OR para devolución, indicando observaciones para su atención. |
| 39 | Tramita ministración de recursos ante la CGAF |
| 40 | Comunidad, Municipio o DER | La DER recibe recursos federales que administra en una cuenta bancaria productiva especifica y recursos locales, ministra a la ejecutora. |
| 41 | Ejecutora | La Ejecutora recibe recursos (federales y locales) paga y continúa la ejecución de obra hasta el término de la misma. ¿Concluyó la obra? Sí: Ir al paso núm. 42 No: Regresa al paso núm. 36 |
| 42 | Comunidad, Municipio o DER | Ejecutora y Operadora suscriben Acta de entrega recepción de obra para la operación, conservación y mantenimiento, con la participación de la empresa de supervisión y la DER en los casos de los Acuerdos de Coordinación para el Gobierno del Estado. Esta última a su vez envía a la OR. El municipio deberá de enviar el acta correspondiente cuando firme el instrumento jurídico correspondiente. La ejecutora recaba informe final del comité de contraloría social y lo entrega a la DER para actualizar el SICS. |
| 43 | OR o CCPI del INPI | Recibe acta e informe de conclusión de obra e integra a Expediente. |
| 44 | Supervisora | Empresa supervisora elabora informe final de supervisión y entrega a la Instancia Normativa para pago de finiquito de contrato. |
| 45 | Instancia Normativa | Recibe informe final de supervisión y solicitud de recursos. Tramita ministración de recursos ante la CGAF. |
| 46 | OR o CCPI del INPI | Elabora cierre de ejercicio y lo envía al ejecutor |
| 47 | Comunidad, Municipio y DER | La DER y/o Municipio y/o Comunidad valida el cierre de ejercicio y envía a la OR. |
| 48 | OR o CCPI del INPI | Completo expediente por obra; verifica Cierre de ejercicio identificando recursos no ejercidos y/o pasivos y envía a Instancia Normativa. |
| 49 | Instancia Normativa | Recibe cierres de ejercicio por la OR, integra y formula cierre de ejercicio programático presupuestal anual. |
| 50 | Concilia cierre versus CGAF. |
| EJECUCIÓN POR LA UNIDAD RESPONSABLE |
| Paso núm. | Responsable | Descripción de la Actividad |
| 1 | Instancia Normativa | Instancia Normativa verifica términos normativos del proyecto ejecutivo y, en su caso, actualiza presupuesto base para evaluación de proposiciones. Realiza la propuesta de ejecución y solicitud de suficiencia presupuestaria incluyendo, en su caso, los recursos para cubrir los conceptos de autorizaciones ambientales y derechos relativos a la ejecución de la obra. |
| 2 | Instancia Normativa revisa propuesta de ejecución y solicitud ¿Autoriza? Si: ir a paso núm. 4 No: ir a paso núm. 3 |
| 3 | Instancia Normativa realiza observaciones y solicita información adicional. |
| 4 | Instancia Normativa emite oficio de autorización |
| 5 | Instancia Normativa elabora convocatorias para la contratación de los servicios de supervisión; así como la de licitación del contrato de obra. Nota: Conforme a la LOPSRM los contratos de obras públicas y los servicios relacionados con las mismas se adjudicarán, por regla general, a través de licitaciones públicas. Los otros procedimientos de contratación (Invitación a cuando menos tres y adjudicación directa) sólo se utilizarán de manera excepcional y con base en la LOPSRM. |
| 6 | A través del Subcomité de Obras Públicas y Servicios Relacionados con las Mismas y de la CGAF, revisa la integralidad y el cumplimiento de la normatividad de las convocatorias. |
| 7 | CGAF | La CGAF Inicia los procesos de contratación. Para los Servicios de supervisión: Continúa en el proceso "Instancia Normativa (actividad 8). Para Obra pública: Continúa en el proceso "Instancia Normativa (actividad 8). |
| 8 | Instancia Normativa | La Instancia Normativa desarrolla los procesos de licitación de la supervisión, conforme a las disposiciones aplicables. |
| 9 | Contrata los servicios de supervisión, con los licitantes adjudicados. |
| 10 | Instancia Normativa tramita ministración de recursos ante la CGAF |
| 11 | CGAF | CGAF recibe solicitud de ministración y emite pago conforme a sus políticas y procedimientos. |
| 12 | Supervisión | Reciben anticipo e inician actividades. |
| 13 | Instancia Normativa | En apoyo a las actividades otorga información técnica de la obra a la supervisión. |
| 14 | Supervisión. | Reciben información técnica en apoyo a sus actividades. |
| 15 | Supervisan proceso constructivo y la ejecución técnica por etapa. Elaboran informes periódicos para su envío a la Instancia Normativa. Solicitan pago parcial de supervisión. |
| 16 | Instancia Normativa | Recibe oficio de solicitud y tramita ministración de recursos ante la CGAF. |
| 17 | CGAF | CGAF recibe solicitud de ministración y emite pago conforme a sus políticas y procedimientos. |
| 18 | Supervisión | Reciben pagos parciales. ¿Se concluyó la obra? No: Ir al paso 15 Sí: Ir al paso 19 |
| 19 | | Elaboran informes finales de supervisión y envían para pago de finiquito de contrato. |
| 20 | Instancia Normativa | Instancia Normativa recibe informes finales de la supervisión y oficio de solicitud y tramita ministración de recursos ante la CGAF |
| 21 | CGAF | Recibe solicitud de ministración y emite pago conforme a sus políticas y procedimientos. |
| 22 | Supervisión | Reciben pago de finiquito. |
| UNIDAD RESPONSABLE - EJECUCIÓN |
| 1 | Instancia Normativa | Publica en Diario Oficial de la Federación y CompraNet, la convocatoria al proceso de licitación del contrato de obra pública. |
| 2 | Lleva a cabo vista a lugar de la obra, realiza junta de aclaraciones y evento de presentación y apertura de proposiciones para la contratación de la obra. Publica actas de los eventos en CompraNet. |
| 3 | Evalúa las proposiciones para el contrato de obra, dictamina y emite fallo de la licitación. Publica en CompraNet. |
| 4 | Integra las condiciones y términos del licitante adjudicado y presenta la propuesta de contrato. |
| 5 | Empresa contratista | Reconoce las condiciones de contratación, entrega garantías y exhibe documentación original para cotejo. |
| 6 | Instancia Normativa | Tramita la formalización del contrato, recaba firmas de los servidores públicos facultados para ello, así como del contratista. Integra Expediente técnico unitario. |
| 7 | La Instancia Normativa tramita ministración de recursos para anticipo del contrato de obra ante la CGAF e Integra Expediente técnico unitario. Solicita a la OR designe personal para seguimiento. |
| 8 | CGAF | Recibe solicitud de ministración y emite pago conforme a sus políticas y procedimientos. |
| 9 | Empresa contratista, OR o CCPI del INPI y Supervisión | Empresa contratista recibe anticipo. La OR entrega lugar de ejecución de la obra y junto con la empresa contratista, y en su caso las prestadoras de los servicios de supervisión, establece la bitácora y se inician actividades constructivas. |
| 10 | Empresa contratista | Realiza proceso constructivo, elabora estimaciones de obra y presenta a Supervisión para su pago. |
| 11 | Supervisión | Supervisión elabora informe, revisa y valida estimaciones, turna a la OR para trámite de pago. |
| 12 | OR o CCPI del INPI | Revisa solicitud considerando informe de supervisión. ¿Autoriza? No: Ir al paso 17 Sí: Ir al paso 20 |
| 13 | Tramita ministración de recursos para pago de estimaciones de obra ante la Instancia Normativa. Integra Expediente Técnico Unitario Mantiene reuniones periódicas con el comité de contraloría social y recaba los informes correspondientes. |
| 14 | Instancia Normativa | Instancia Normativa recibe oficio de solicitud y tramita ministración de recursos ante la CGAF. |
| 15 | CGAF | Recibe solicitud de ministración y emite pago conforme a sus políticas y procedimientos. |
| 16 | Empresa contratista. | Recibe recursos y continúa con el proceso constructivo. ¿Concluyó la obra? No: Ir al paso 17 Sí: Ir al paso 24 |
| 17 | Notifica la conclusión de Obra a la Supervisión y a la OR. |
| 18 | Supervisión | Recibe notificación, valida y comunica a la OR. |
| 19 | OR o CCPI del INPI | Recibe notificación del contratista y validación de la supervisión. Programa recepción de obra. |
| 20 | Empresa contratista / OR o CCPI del INPI y Supervisión | La OR y la empresa contratista revisan la conclusión de la obra y elaboran acta de entrega recepción con la participación de las prestadoras de los servicios de supervisión. Recaba informe final de la obra y actualiza el SICS. |
| 21 | Empresa contratista / OR o CCPI del INPI y Supervisión | La OR y la Operadora suscriben acta de entrega recepción de obra para la operación, conservación y mantenimiento con la participación de las prestadoras de los servicios de supervisión. |
| 22 | Empresa contratista / OR o CCPI del INPI y Supervisión. | La OR y la empresa contratista, con la participación de la supervisión, elaboran el finiquito de obra. |
| 23 | OR o CCPI del INPI | Integra el Expediente técnico unitario por obra ejecutada. Elabora cierres de ejercicio de la obra, identificando recursos no ejercidos y/o pasivos y lo envía a la Instancia Normativa. En su caso solicita recursos para pago de finiquito. |
| 24 | Instancia Normativa | Instancia Normativa recibe los cierres de ejercicio de las obras ejecutadas por las Oficinas de Representación del INPI y concilia información con la CGAF. En su caso solicita a CGAF ministración para pago de finiquito. |
| 25 | CGAF | CGAF recibe solicitud de ministración y emite pago de finiquito conforme a sus políticas y procedimientos. |
| PROCESO: SOLICITUD DEL APOYO TÉCNICO COMUNITARIO |
| PASO | RESPONSABLE | DESCRIPCIÓN |
| 1 | LOS RESPONSABLES DEL ÁREA REQUIRENTE EN CCPI, OR Y OFICINAS CENTRALES DEL INPI | PROMUEVE LAS ROP DEL PROGRAMA PARA EL BIENESTAR INTEGRAL DE LOS PUEBLOS INDÍGENAS (PROBIPI) 2025 |
| 2 | LOS RESPONSABLES DEL ÁREA REQUIRENTE EN CCPI Y OR | DIFUNDEN LOS LINEAMIENTOS DEL APOYO TÉCNICO COMUNITARIO E INFORMAN A LOS PUEBLOS Y COMUNIDADES SOBRE LAS ACCIONES A EJECUTAR |
| 3 | LOS PUEBLOS Y COMUNIDADES INDÍGENAS Y O AFROMEXICANAS | PODRÁN SOLICITAR EL APOYO TÉCNICO COMUNITARIO PARA ACTIVIDADES DE CAPACITACIÓN, ASESORÍA TÉCNICA, SOCIAL Y ADMINISTRATIVA Y APLICARLAS EN ACCIONES DE INFRAESTRUCTURA BÁSICA, INFRAESTRUCTURA COMUNITARIA Y COMUNICACIÓN TERRESTRE |
| 4 | LOS CCPI EN COORDINACIÓN CON LAS OR | RECIBIRÁN LAS SOLICITUDES DE LOS PUEBLOS Y/O COMUNIDADES LAS CUALES PODRÁN ANEXAR UN LISTADO CON LAS PERSONAS PROPUESTAS PARA SER BENEFICIARIOS Y DEBERÁN CONTAR CON LOS REQUISITOS ESTABLECIDOS EN LOS PRESENTES LINEAMIENTOS PARA SER CONTEMPLADOS EN EL PROGRAMA Y EN CASO DE NO CONTAR CON PROPUESTAS LOS CCPI O LAS OR PODRÁN PROPONER AL PERSONAL QUE REALIZARÁ EL ACOMPAÑAMIENTO. |
7.18. Formatos
7.19. ANEXO 1 "Anexo de los Instrumentos Jurídicos"
| | ANEXO DEL __ (Acuerdo o Convenio) __ (anotar el año del ejercicio fiscal que corresponda), QUE CELEBRAN EL INSTITUTO NACIONAL DE LOS PUEBLOS INDÍGENAS Y EL __(Comunidad indígena o Afromexicana, o Municipio o Gobierno del Estado o Dependencia o entidad de la APF)_(1)_ PARA LA EJECUCIÓN DE LA CONSTRUCCIÓN Y AMPLIACIÓN DE INFRAESTRUCTURA DE SERVICIOS BÁSICOS, COMUNICACIÓN TERRESTRE, INFRAESTRUCTURA COMUNITARIA Y APOYO TECNICO COMUNITARIO, EN EL MARCO DEL PROBIPI. |
| No. de Obra | Elementos Programáticos | Información de la obra, proyecto o acción | S I T | M E | Estructura Financiera (Pesos) | Metas Totales | Beneficiarios totales | Descripción de los trabajos (Principales partidas a ejecutar) |
| Nombre de la obra | Ubicación | Del Proyecto | En 2025 |
| Tipo de Apoyo | Región Indígena y/o Comunidad | U. de Medida | % | Mujeres |
| Dependencia Ejecutora | Suma | INPI | Estatal | Municipal | Cantidad | Cantidad | Hombres |
| Municipio(s) |
| Subprograma | Avance Físico al | Periodo de Ejecución Estimado (días) |
| Localidad (es) |
| 31/12/2024 | 31/12/2025 |
| (2) | (4) | (5) | (6) | (9) | (10) | (11) | (11) | (11) | (11) | (12) | (15) | (18) | (20) |
| (7) | (13) | (16) | (18) |
| (3) | (4) |
| (8) | (14) | (17) | (19) |
| TOTAL DEL ANEXO | (21) | (21) | (21) | (21) | No. de OBRAS (21) | (21) | |
| | POR "EL INSTITUTO" | | | |
| | | | POR "LA COMUNIDAD / EL MUNICIPIO / EL GOBIERNO DEL ESTADO" | |
| | (22) | | (23) | |
| | FIRMA NOMBRE Y CARGO | | FIRMA NOMBRE Y CARGO | |
"Este programa es público, ajeno a cualquier partido político. Queda prohibido el uso para fines distintos a los establecidos en el programa" (24)
Instructivo de llenado ANEXO 1 "Anexo de los Instrumentos Jurídicos".
Objetivo: Establecer la información de la (s) obra (s) y/o acción (es), que el INPI y la Comunidad Indígena y Afromexicanas, el Municipios, el Gobierno del Estado y las dependencias o entidades de la Administración Pública Federal, convienen ejecutar.
Forma de llenado: Deberá formularse de acuerdo al formato proporcionado por la URP, no deben existir enmendaduras o tachaduras y registrar firmas autógrafas de acuerdo con la siguiente descripción.
Responsables del llenado: La Unidad Responsable del Programa.
Distribución: Se suscribirá en cuatro tantos en original, de los cuales uno se entrega a la Comunidad Indígena y afromexicana, el Municipio, Gobierno del Estados y las Dependencias o Entidades de la Administración Pública Federal, uno a la Oficina de Representación del INPI en el Estado que se ejecuten los trabajos para el seguimiento, uno a la CGAJ para su resguardo cuando sea firmado por el DG y uno a resguardo de la URP.
| Núm. | Dice | Debe anotarse |
| 1 | Nombre | El nombre de la Comunidad Indígena o Afromexicana, o del Municipio o del Estado o de la Dependencia o de la Entidad de la APF, que desarrollara las obras a financiar. |
| 2 | Número de Obra | El número correspondiente de la obra, conforme a lo siguiente: La clave del INEGI a dos dígitos para la entidad federativa; dos dígitos para identificar si se encuentra en una región indígena o fuera de ella; cuatro dígitos consecutivos, y el año en vigencia. Por ejemplo, si la obra corresponde a la Regiones indígenas y afromexicanas de atención focalizada prioritaria "Wixárika", en el estado de Jalisco, el número de obra es 14/01/0001/2024, en el caso de que la obra se encontrara fuera de la región su número sería 14/02/0001/2024. Las obras cuyos números fueron determinados conforme las ROP de ejercicios anteriores, mantendrán su número y no deberán ser modificados. |
| 3 | Dependencia ejecutora | El nombre de la dependencia o entidad ejecutora (Comunidad Indígena o Afromexicana, Municipio, Gobierno del Estado, Dependencia o de la Entidad de la APF), de acuerdo con el catálogo de dependencias y entidades del Sector Público Federal, cuando se trate de Dependencias Estatales se identificará como Gobierno del Estado y entre paréntesis el nombre del Organismo o Dependencia Estatal o municipal. |
| 4 | Tipo de apoyo y Subprograma | Las claves del Tipo de apoyo, Subprograma y en su caso el concepto programático, de acuerdo con la apertura programática vigente. |
| 5 | Nombre de la obra | El nombre de la obra, proyecto o acción como se describe en el proyecto ejecutivo. |
| 6 | Región Indígena y/o Comunidad | El nombre de la Regiones indígenas y afromexicanas y/o comunidad indígena o afromexicana de atención focalizada prioritaria definida por el INPI. |
| 7 | Municipio (s) | Anotar la clave y nombre oficial el municipio(s) establecido por el INEGI donde se realizará la obra, proyecto o acción (por ejemplo 061 MEZQUITIC). |
| 8 | Comunidad (es) | La clave y el nombre oficial de la localidad(es) establecido por el Instituto Nacional de Estadística y Geografía (INEGI). |
| 9 | S I T | Situación de la Obra La situación en que se encuentra la obra o proyecto: I si es una obra nueva que inicia y no será terminada en el ejercicio; C si la obra está en proceso y no será terminada en el ejercicio; T si se trata de una obra en proceso que terminará en el ejercicio; o IT es cuando una obra se inicia y termina en el mismo ejercicio. |
| 10 | M E | Modalidad de ejecución de obra La manera en que se realizarán los trabajos: por Contrato se escribirá C, por Administración Directa se escribirá AD. |
| 11 | Estructura Financiera (Pesos) | El monto de recursos requeridos en el presente ejercicio fiscal para la obra, proyecto o acción distribuido en inversión INPl, estatal, municipal y en su casi la aportación de participantes. No se deberán considerar las aportaciones en especie ni mano de obra. |
| 12 | U. de Medida | Metas Totales - Del Proyecto - Unidad de Medida del Proyecto La unidad de medida que corresponda al tipo de proyecto, obra o acción, de acuerdo al Tipo de apoyo y subprograma. |
| 13 | Cantidad | Metas Totales - Del Proyecto - Cantidad del Proyecto La cantidad total de unidades de medida que se proyecta alcanzar una vez terminada la obra, proyecto o acción. |
| 14 | 31/12/202_ | Metas Totales - Del Proyecto - Avance Físico al El porcentaje (%) de avance físico real acumulado al ejercicio anterior de las obras en proceso. |
| 15 | % | Metas Totales - En 202_ - % El porcentaje de avance físico que se estima para este ejercicio, con relación al cien por ciento del total del proyecto que se alcanzará a su conclusión. |
| 16 | Cantidad | Metas Totales - En 202_ - Cantidad La cantidad de la unidad de medida que se ejecutará en el presente ejercicio fiscal. |
| 17 | 31/12/202_ | Metas Totales - En 202_ - Avance Físico al El porcentaje de Avance Físico Acumulado que se prevé que se alcanzará al cierre del presente ejercicio. |
| 18 | Mujeres | Beneficiarios Totales El total de habitantes beneficiados de forma directa por comunidad o localidad con la ejecución de la obra, proyecto o acción, debiéndose presentar de forma separada el número de Mujeres y Hombres. |
| Hombres |
| 19 | Periodo de Ejecución Estimado (días) | El plazo de ejecución estimado de los trabajos determinado en días naturales, mismo que no podrá exceder del ejercicio fiscal corriente. |
| 20 | Descripción de los trabajos (Principales partidas a ejecutar) | Descripción de las principales partidas a realizar. Incluir la nota: "LA POBLACIÓN INDÍGENA Y AFROMEXICANA EN HOGARES A BENEFICIAR, DE ACUERDO AL CENSO 2020, ES DE XXX Y XXX HABITANTES, RESPECTIVAMENTE." |
| 21 | Total del anexo | Los montos resultantes de sumar los montos de la estructura financiera (suma, INPl, estatal, municipal y aportación de participantes), las obras, proyectos o acciones incluidos en la(s) hoja(s) y la suma total de los beneficiarios (Mujeres más Hombres). |
| 22 | Firma | Firma, nombre y cargo de quien representa al Instituto Nacional de los Pueblos Indígenas |
| 23 | Firma | Firma, nombre y cargo de quien representa a la comunidad, municipio, gobierno del estado y/o dependencia de la Administración Pública Federal. |
| 24 | Leyenda | Cada foja del anexo deberá contener la leyenda "Este Programa es público ajeno a cualquier partido político. Queda prohibido el uso para fines distintos a los establecidos en el programa". |
ANEXO 2 "Informe de resultados del proceso de Contratación".
| Clave y nombre de la Entidad Federativa: ______________________________________________________________________(1) | Fecha de elaboración: ________________________________(4) |
| Proyecto institucional: ______________________________________________________________________(2) | Número de Instrumento Jurídico: ___________________________(5) |
| Dependencia Ejecutora: ____________________________________________________________(3) |
| ELEMENTOS PROGRAMÁTICOS | DATOS GENERALES DEL PROCEDIMIENTO | CRONOGRAMA DE EVENTOS (FECHA DE) | MONTO AUTORIZADO, ASIGNACIÓN DEL CONTRATO Y SALDO (CON IMPUESTOS) (PESOS) | OBSERVACIONES |
| Numero de Obra | Nombre de la obra, proyecto o acción | Tipo de procedimiento | Código del expediente | Publicación | Presentación y apertura | Monto total autorizado | Estructura Financiera con impuestos | Nombre o razón social del licitante ganador | Numero de contrato | Plazo de ejecución (días naturales) |
| Tipo de Apoyo | No. de procedimiento | Visita al sitio de los trabajos | Fallo programado | Monto total del contrato | INPI | Estatal | Municipal | Fecha de inicio |
| Fecha de firma |
| Subprograma | Referencia / No. de control interno | Junta de aclaraciones | Fallo real | Saldo | Fecha de término |
| (6) | (11) | (12) | (13) | (16) | (19) | (22) | (23) | (23) | (23) | (28) | (29) | (31) | (34) |
| (7) | (8) | (14) | (17) | (20) | (24) | (25) | (25) | (25) | (32) |
| (9) | (10) | (15) | (18) | (21) | (26) | (27) | (27) | (27) | (30) | (33) |
"Este programa es público, ajeno a cualquier partido político. Queda prohibido el uso para fines distintos a los establecidos en el
programa" (36)
Instructivo de llenado del ANEXO 2 "Informe de resultados del proceso de Contratación".
Objetivo: Contar con los elementos más destacados del procedimiento de contratación de la(s) obra(s) y/o acción (es) es financiadas en el marco de la presente vertiente en sus diferentes modalidades (Licitación Pública, Invitación a Cuando Menos Tres Personas, Adjudicación Directa y Administración Directa) y de esta forma identificar las demoras que se puedan presentar y gestionar su solución.
Forma de llenado: Deberá formularse de acuerdo con el formato proporcionado por la URP, no deben existir enmendaduras o tachaduras y registrar firmas autógrafas de acuerdo con la siguiente descripción.
Responsable del llenado: Por la Dependencia Ejecutora (UPR, OR, Comunidad, Municipio o Dependencia Estatal Responsable)
Distribución: Se suscribe en dos tantos originales que deben contener firmas autógrafas, debiendo enviar un original a la URP del componente y el otro original se entregará al ejecutor.
| Núm. | Dice | Debe anotarse |
| 1 | Clave y nombre de la Entidad Federativa | La clave y el nombre de la Entidad Federativa donde se desarrollará la acción a financiar, conforme a lo establecido en el Catálogo Único de Claves del INEGI. |
| 2 | Proyecto institucional | La clave y el nombre del Proyecto Institucional para la vertiente y para el Tipo de Apoyo aplicable según el tipo de obra a ejecutar. |
| 3 | Dependencia Ejecutora | El nombre de la dependencia o entidad ejecutora, de acuerdo con el catálogo de dependencias y entidades del Sector Público Federal. Cuando se trate de Dependencias Estatales se identificará como Gobierno del Estado y entre paréntesis el nombre y del Organismo o Dependencia Estatal o municipal. |
| 4 | Fecha de Elaboración | El día, mes y año en que se elabora el presente informe. (formato: DD/MM/AAAA) |
| 5 | Número de Instrumento Jurídico | El número del instrumento jurídico firmado con la dependencia ejecutora, por ejemplo: CGAJ-CV-001-2025, las obras por ejecución directa del INPI se deberá anotar el número de contrato. |
| 6 | Número de Obra | El número asignado a la obra o acción, como se determinó en el ANEXO 1 "Anexo de los Instrumentos Jurídicos", del convenio o contrato firmado. |
| 7 | Clave del Tipo de Apoyo | La clave del Tipo de apoyo, de acuerdo con la apertura programática, misma que aparece en el ANEXO 1 "Anexo de los Instrumentos Jurídicos" del convenio o contrato firmado, o en su caso, la modificación validada por la Instancia Normativa. (2 Dígitos) |
| 8 | Nombre del Tipo de Apoyo | El nombre del Tipo de apoyo, de acuerdo con la apertura programática, misma que aparece en el ANEXO 1 "Anexo de los Instrumentos Jurídicos" del convenio o contrato firmado, o en su caso, la modificación validada por la Instancia Normativa. |
| 9 | Clave del Subprograma | La clave del Subprograma, de acuerdo con la apertura programática, misma que aparece en el ANEXO 1 "Anexo de los Instrumentos Jurídicos" del convenio o contrato firmado, o en su caso, la modificación validada por la Instancia Normativa. (2 Dígitos) |
| 10 | Nombre del Subprograma | El nombre del Subprograma, de acuerdo con la apertura programática, misma que aparece en el ANEXO 1 "Anexo de los Instrumentos Jurídicos" del convenio o contrato firmado, o en su caso, la modificación validada por la Instancia Normativa. |
| 11 | Nombre de la obra, proyecto o acción | El nombre completo de la obra, proyecto o acción como se describe en el ANEXO 1 "Anexo de los Instrumentos Jurídicos", o en su caso, la modificación validada por la Instancia Normativa, antes de iniciar su licitación, y publicado en el sistema electrónico de información pública gubernamental en materia de contrataciones públicas (CompraNet). |
| 12 | Tipo de procedimiento | El nombre del tipo de procedimiento de contratación utilizado para adjudicar la obra según corresponda. (licitación pública, invitación a cuando menos tres personas, adjudicación directa o por administración directa). |
| 13 | Código del expediente | El número asignado por el sistema CompraNet. Por Administración Directa "No aplica" |
| 14 | No. De procedimiento | El número asignado por el sistema CompraNet. Por Administración Directa "No aplica" |
| 15 | Referencia / No. De control interno | El número asignado por el área contratante correspondiente. Por Administración Directa "No aplica" |
| 16 | Publicación | El día, mes y año en que se dio a conocer la convocatoria por cualquier medio, o bien la que se estableció en la invitación enviada a los participantes, la notificación de la adjudicación directa, o la fecha de firma del Instrumento Jurídico por Administración Directa. (formato: DD/MM/AAAA) Por Administración Directa "No aplica" |
| 17 | Visita al Sitio de los Trabajos | El día, mes y año de la visita a la obra (formato: DD/MM/AAAA), en su caso, "No aplica". Por Administración Directa "No aplica |
| 18 | Junta de Aclaraciones | El día, mes y año de la junta de aclaraciones (formato: DD/MM/AAAA), en su caso, "No aplica". Por Administración Directa "No aplica" |
| 19 | Presentación y apertura | El día, mes y año de presentación y apertura de las propuestas de los ofertantes de acuerdo con la Convocatoria, Invitación o notificación de Adjudicación Directa Adjudicación Directa. (formato: DD/MM/AAAA) Por Administración Directa "No aplica" |
| 20 | Fallo Programado | El día, mes y año en que se tiene programado el acto de fallo de acuerdo con la convocatoria. (formato: DD/MM/AAAA) Por Administración Directa "No aplica" |
| 21 | Fallo Real | El día, mes y año en que se realiza el acto de fallo. (formato: DD/MM/AAAA) Por Administración Directa "No aplica" |
| 22 | Monto total autorizado | El monto total autorizado mediante oficio de la Instancia Normativa, (Montos en pesos y con IVA incluido). |
| 23 | Estructura Financiera (del monto total autorizado) | El monto autorizado distribuido en inversión INPI, estatal y municipal, de acuerdo con los porcentajes de participación convenidos y con base al oficio de la Instancia Normativa, (Montos en pesos y con IVA incluido). |
| 24 | Monto total del contrato | El monto total del instrumento jurídico formalizado, contrato o convenio respectivo, (Montos en pesos y con IVA incluido). |
| 25 | Estructura Financiera (del monto total contratado) | El monto contratado distribuido en inversión INPI, estatal y municipal, de acuerdo con los porcentajes de participación, (Montos en pesos y con IVA incluido). |
| 26 | Saldo | Saldo, diferencia entre el Monto total autorizado y el Monto total del contrato. |
| 27 | Estructura Financiera (del monto del saldo) | Diferencia del monto distribuido en inversión INPI, estatal y municipal, de acuerdo con los porcentajes de participación convenidos. |
| 28 | Nombre o razón social del licitante ganador | La razón social de la empresa contratista ganadora, como está estipulado en el contrato firmado. Por Administración Directa se deberá anotar el nombre de la dependencia responsable de la ejecución de los trabajos. |
| 29 | Número de contrato | El número de identificación único del instrumento jurídico firmado entre el INPI y la empresa contratista o la dependencia responsable de la ejecución de los trabajos. (No. De Contrato para las acciones de Ejecución Directa por el INPI y No. De Convenio para las acciones ejecutadas por Administración Directa) |
| 30 | Fecha de firma | El día, mes y año en que se llevó a cabo la firma del del instrumento jurídico entre el INPI y la empresa contratista o la dependencia responsable de la ejecución de los trabajos. (formato: DD/MM/AAAA) |
| 31 | Plazo de ejecución | El número de días naturales en los que deberán ejecutar los trabajos conforme a lo estipulado en el contrato o para las acciones por Administración Directa de acuerdo con lo establecido en el programa general de erogaciones. (2 o 3 Dígitos) |
| 32 | Fecha de inicio | El día, mes y año en el que conforme a lo estipulado en el contrato se da inicio a la ejecución de los trabajos contratados o para las acciones a ejecutar por Administración Directa conforme a lo establecido en el programa general de erogaciones. (formato: DD/MM/AAAA) |
| 33 | Fecha de término | El día, mes y año en el que conforme a lo estipulado en el contrato se finaliza la ejecución de los trabajos contratados o para las acciones a ejecutar por Administración Directa conforme a lo establecido en el programa general de erogaciones. (formato: DD/MM/AAAA) |
| 34 | Observaciones | Los comentarios o precisiones sobre algún aspecto relevante que se presentó en los procedimientos aplicados. |
| 35 | Firmas | - La firma, nombre y cargo del representante de la comunidad indígena y afromexicana, municipio, gobierno del estado, cuando el instrumento jurídico es mediante convenios. - La firma, nombre y cargo del titular o encargado de la OR del estado donde se realiza la obra u acción, cuando es convenio o contrato. - La firma, nombre y cargo del funcionario responsable de dar seguimiento al convenio o del Residente de obra, de la OR del estado donde se realiza la obra o acción. - La firma, nombre y cargo supervisor, en su caso. |
| 36 | Leyenda | Cada foja deberá contener la leyenda: "Este Programa es público ajeno a cualquier partido político. Queda prohibido el uso para fines distintos a los establecidos en el programa". |
ANEXO 3 "Informe de seguimiento de Avance Físico y Financiero".
| Clave y nombre de la Entidad Federativa: ______________________________________________________________(1) | Número de Instrumento Jurídico: __________ (4) |
| Periodo que reporta: _______________________________________________________________________(2) | |
| Nombre o Razón social de la empresa de supervisión: _________________________________________________________(3) |
| Número de Obra | Calendario de Ejecución (Importe aportación INPI en pesos con IVA) | Periodo de ejecución (día-mes-año) | Porcentaje de avance | Observaciones |
| Nombre de la obra, proyecto o acción | Enero | Febrero | Marzo | Abril | Mayo | Junio | Julio | Agosto | Septiembre | Octubre | Noviembre | Diciembre | Fecha de contrato | Físico | Financiero |
| Fecha reprogramada |
| Inicio | Termino |
| (5) | (7) | (7) | (7) | (7) | (7) | (7) | (7) | (7) | (7) | (7) | (7) | (7) | (9) | (9) | (11) | (12) | (13) |
| (6) |
| (10) | (10) |
| Monto Acumulado | (8) | (8) | (8) | (8) | (8) | (8) | (8) | (8) | (8) | (8) | (8) | (8) | |
| Porcentaje del monto acumulado | (8) | (8) | (8) | (8) | (8) | (8) | (8) | (8) | (8) | (8) | (8) | (8) |
"Este programa es público, ajeno a cualquier partido político. Queda prohibido el uso para fines distintos a los establecidos en el programa" (15)
Instructivo de llenado del ANEXO 3 "Informe de seguimiento de Avance Físico y Financiero"
Objetivo: Revisión, evaluación y seguimiento quincenal de los recursos presupuestados y ejercidos en las obras o acciones apoyadas por el PROBIPI y el porcentaje de avance de las metas programadas.
Forma de llenado: Deberá formularse de acuerdo con el formato proporcionado por la URP, no deben existir enmendaduras o tachaduras y registrar firmas autógrafas de acuerdo con la siguiente descripción.
Responsable del llenado: La empresa de Supervisión Externa contratada por la Instancia Normativa o cuando no se cuente con supervisión, las funciones estarán a cargo del Residente de Obra o el funcionario designado del seguimiento de la OR.
Distribución: Se suscribirán en cuatro tantos originales, que deben contener firmas autógrafas, de manera previa se deberán enviar por correo electrónico como archivo adjunto en formato Excel a la URP, los días 16 para el período que comprende la primera quincena del mes (días 1 al 15) y los días 2 correspondiente a la segunda quincena del mes (días 16 al último de cada mes). Una vez turnados vía electrónica, deberá remitirse un original a la URP, mediante oficio debidamente requisitados, uno a la ejecutora, en caso de existir supervisión hacer entrega de un original y uno bajo resguardo de la OR.
| Núm. | Dice | Debe anotarse |
| 1 | Clave y nombre de la Entidad Federativa | La clave y el nombre establecidos por el Instituto Nacional de Estadística y Geografía (INEGI) para el Estado donde se realiza la obra o proyecto. |
| 2 | Período que reporta | Fecha de inicio y término del período quincenal a reportar. (formato: DD/MM/AAAA) |
| 3 | Nombre o Razón social de la empresa de supervisión. | Anotar la razón social de la empresa de supervisión contratada. En caso de no contar con los servicios de supervisión, se deberá poner la OR del estado correspondiente, que se encarga de dar seguimiento al instrumento jurídico. |
| 4 | Número de Instrumento Jurídico | Anotar el número de instrumento jurídico, ya sea convenio o contrato. |
| 5 | Número de Obra. | Anotar el número asignado a la obra o acción, como se determinó en el ANEXO 1 "Anexo de los Instrumentos Jurídicos". |
| 6 | Nombre de la obra. | El nombre de la obra, proyecto o acción conforme aparece en el ANEXO 1 "Anexo de los Instrumentos Jurídicos" o en su caso, el nombre de la última modificación autorizada. |
| 7 | Calendario de ejecución | Anotar en las columnas del mes correspondiente, el importe con I.V.A. del recurso de acuerdo con las fechas de inicio y término de contrato y con el "Programa de ejecución de los trabajos". De ser el caso, actualizar el calendario cuando se autorice una modificación, ya sea una reprogramación de las fechas de inicio y/o término o cuando se autorice una ampliación o cancelación de recursos. |
| 8 | Monto acumulado / Porcentaje del monto acumulado | Sumar el monto del mes inmediato anterior, para que se acumule en el mes actual y su respectivo porcentaje, en el periodo de ejecución. |
| 9 | Fecha de contrato Inicio y Término | Registrar las fechas de contrato de inicio y término de los trabajos, mismas que deberán corresponder a las reportadas en el ANEXO 2 "Informe de resultados del proceso de Contratación" (formato: DD/MM/AAAA) |
| 10 | Fecha reprogramada Inicio y Término | Registrar las fechas reprogramadas de inicio y/o término, una vez autorizadas. La fecha de término no podrá exceder el ejercicio fiscal en curso. (formato: DD/MM/AAAA) |
| 11 | Porcentaje de avance Físico | Anotar el porcentaje de avance físico acumulado al período que se reporta. |
| 12 | Porcentaje de avance Financiero | Anotar el porcentaje de los recursos federales pagados a la empresa hasta el período que se reporta. Considerar los recursos del anticipo, como avance financiero, los montos pagados subsecuentes se deberán considerar con la amortización del anticipo. |
| 13 | Observaciones | Describir los trabajos relevantes realizados, que corresponden al porcentaje de avance físico. El monto pagado a la dependencia ejecutora, correspondiente al avance financiero. Además, aquellos que afecten el proceso de ejecución de la obra (técnicos, económicos, sociales, ambientales, administrativos, climatológicos, etc.). |
| 14 | Firma, Nombre y Cargo | - Anotar el nombre, cargo y firma del Titular o Encargado de la OR. - Anotar el nombre, cargo y firma del responsable del seguimiento en la OR para los convenios y para el caso de contratos del INPI, anotar el nombre, cargo y firma del Residente de obra o Residente de Servicio. - Anotar el nombre, cargo y firma del supervisor responsable, en caso de no contratarse, se omite. - Anotar el nombre, cargo y firma del responsable de la ejecución de los trabajos (comunidad, municipio o gobierno del estado), mismo que firmó el instrumento jurídico. |
| 15 | Leyenda | Cada hoja del anexo deberá contener la leyenda "Este Programa es Público ajeno a cualquier partido político. Queda prohibido el uso para fines distintos a los establecidos en el programa". |
ANEXO 4 "Cierre de Ejercicio"
| Clave y nombres de la Entidad Federativa: ________________________________________________(1) | Fecha de Elaboración: _______________________________________(5) |
| Clave y nombre de la acción presupuestal: ________________________________________________(2) | Número de Instrumento Jurídico: _______________________________________(6) |
| Dependencia Normativa: _______________________________________________________(3) | Tipo de apoyo: _______________________________________(7) |
| Dependencia Ejecutora: _______________________________________________________(4) | Subprograma: _______________________________________(8) |
| Número de Obra | Región Indígena y/o Comunidad | Fecha de | Inversión Autorizada | Avance (%) | Metas totales | Beneficiarios | Información adicional |
| Inversión Ejercida |
| Nombre y descripción de la obra, proyecto o Acción | Municipio (s) | Inicio | Saldo | Físico | Unidad de Medida | Programadas en el año | Mujeres |
| Reintegro |
| Localidades (es) | Termino | Suma | Federal | Estatal | Municipal | Financiero | Alcanzadas al año | Hombres |
| (9) | (11) | (14) | (16) | (16) | (16) | (16) | (20) | (22 | (23) | (25) | (27) |
| (10) | (12) | (17) | (17) | (17) | (17) |
| (13) | (15) | (189) | (18) | (18) | (18) | (21) | (24) | (26) |
| (19) | (19) | (19) | (19) |
"Este programa es público, ajeno a cualquier partido político. Queda prohibido el uso para fines distintos a los establecidos en el programa" (29)
Instructivo de llenado del ANEXO 4 "Cierre de Ejercicio"
Objetivo: Contar con la información del cierre final de las diversas obras, proyectos o acciones ejecutadas en el marco de la presente vertiente.
Forma de llenado: Deberá de generarse en una hoja de procesador de texto o de cálculo, no debiendo existir enmendaduras o tachaduras y teniendo firmas autógrafas. Para su requisitado se requiere la documentación comprobatoria, el acta de entrega - recepción y el finiquito de la obra.
Responsable de llenado: URP o por la OR.
Distribución: Los tantos originales necesarios (firmas autógrafas), una para la URP y las demás para cada una de las instancias que firman el formato.
| Núm. | Campo | Descripción |
| 1 | Clave y nombre de la Entidad Federativa | La clave y el nombre de la entidad federativa, donde se realiza la obra o acción, establecidos por el Instituto Nacional de Estadística y Geografía (INEGI). |
| 2 | Clave y nombre de la acción presupuestal | Clave y nombre de la acción presupuestal, que será proporcionada por la URP. |
| 3 | Dependencia Normativa | El nombre y las siglas que identifican a la Dependencia y Entidad de la APF Normativa que valida técnica y presupuestalmente la obra (CONAGUA, CFE Distribución y SICT en materia de agua potable y alcantarillado, electrificación, caminos y carreteras, respectivamente). |
| 4 | Dependencia Ejecutora | El nombre de la dependencia o entidad ejecutora, de acuerdo con el catálogo de dependencias y entidades del Sector Público Federal. Cuando se trate de Dependencias Estatales se identificará como Gobierno del Estado y entre paréntesis el nombre del Organismo o Dependencia Estatal o municipal. |
| 5 | Fecha de Elaboración | El día, mes y año en que se elabora el presente cierre de ejercicio. (formato: DD/MM/AAAA) |
| 6 | Número de Instrumento Jurídico | El número del instrumento jurídico firmado con la dependencia ejecutora, por ejemplo: CGAJ-CV-001-2025, las obras por ejecución directa del INPI se deberá anotar el número de contrato. |
| 7 | Tipo de apoyo | La clave y nombre del Tipo de apoyo, de acuerdo con la apertura programática, misma que aparece en el ANEXO 1 "Anexo de los Instrumentos Jurídicos" del convenio o contrato firmado, o en su caso, la modificación validada por la Instancia Normativa. (2 Dígitos) |
| 8 | Subprograma | La clave y nombre del Subprograma, de acuerdo con la apertura programática, misma que aparece en el ANEXO 1 "Anexo de los Instrumentos Jurídicos" del convenio o contrato firmado, o en su caso, la modificación validada por la Instancia Normativa. (2 Dígitos) |
| 9 | Número de Obra | El número asignado a la obra o acción, como se determinó en el ANEXO 1 "Anexo de los Instrumentos Jurídicos", del convenio o contrato firmado. |
| 10 | Nombre y descripción de la obra, proyecto o acción | El nombre completo de la obra, proyecto o acción como se describe en el ANEXO 1 "Anexo de los Instrumentos Jurídicos", o en su caso, la modificación validada por la Instancia Normativa. |
| 11 | Región Indígena y/o Comunidad | El nombre completo de la región indígena y/o de la comunidad indígena o afromexicana como se describe en ANEXO 1 "Anexo de los Instrumentos Jurídicos", o en su caso, la modificación validada por la Instancia Normativa. |
| 12 | Municipio (s) | La clave y el nombre del municipio o de la comunidad indígena o afromexicana donde se realizará la obra, proyecto o acción, por ejemplo: 061 Mezquitic. (Clave de 3 Dígitos para Municipios conforme a lo establecido en el Catálogo Único de Claves del INEGI.) |
| 13 | Localidad (es) | La clave y el nombre de la Localidad dónde se desarrollará la acción a financiar. (Clave de 4 Dígitos para Localidades, conforme a lo establecido en el Catálogo Único de Claves del INEGI.) |
| 14 | Fecha de Inicio | El día, mes y año real en el que se da inicio a la ejecución de los trabajos contratados. (formato: DD/MM/AAAA). |
| 15 | Fecha de término | El día, mes y año real en el que se termina la ejecución de los trabajos contratados. (formato: DD/MM/AAAA). |
| 16 | Inversión Autorizada | Los montos totales de la estructura financiera autorizada conforme a la última modificación de techo presupuestal para la obra, proyecto o acción (Montos en pesos y con IVA incluido). |
| 17 | Inversión Ejercida | Los montos totales de la estructura financiera de los recursos ejercidos para la obra, proyecto o acción en el presente ejercicio presupuestal (Montos en pesos y con IVA incluido). |
| 18 | Saldo | Los montos totales resultantes entre la inversión autorizada y la inversión ejercida conforme a la estructura financiera (Montos en pesos y con IVA incluido). |
| 19 | Reintegro | Los montos totales reintegrados conforme a la estructura financiera (Montos en pesos y con IVA incluido). |
| 20 | Avance Físico | La cantidad correspondiente al porcentaje de avance físico de las metas alcanzadas al cierre del ejercicio. |
| 21 | Avance Financiero | La cantidad correspondiente al porcentaje de avance financiero de los recursos, monto alcanzado al cierre del ejercicio fiscal. |
| 22 | Metas totales, Unidad de Medida | La unidad de medida que corresponda al tipo de proyecto, obra o acción y al programa y subprograma. |
| 23 | Metas totales, Programadas año | La cantidad de unidades de medida que se proyecta alcanzar de la obra, proyecto o acción, durante el ejercicio actual, que se estableció en el Instrumento Jurídico o en el respectivo Instrumento Modificatorio (5 dígitos, ejemplo: 1.000) |
| 24 | Metas totales, Alcanzadas año | La cantidad de unidades de medida alcanzadas durante el año que se ejecuta la obra, proyecto o acción, que se estableció en el Instrumento Jurídico o en el respectivo Instrumento Modificatorio (5 dígitos, ejemplo: 1.000) |
| 25 | Beneficiarios, Mujeres | El total de habitantes de sexo femenino beneficiadas de forma directa por comunidad o localidad con la ejecución de la obra, proyecto o acción. |
| 26 | Beneficiarios, Hombres | El total de habitantes de sexo masculino beneficiados de forma directa por comunidad o localidad con la ejecución de la obra, proyecto o acción. |
| 27 | Información adicional | Indicar las grandes partidas acordadas, como aparecen en el ANEXO 1 "Anexo de los Instrumentos Jurídicos" o en su caso, el de la última modificación autorizada, indicando los porcentajes de avance en la ejecución y los comentarios que den claridad a los datos reportados para cada una de las obras, proyectos o acciones. Si es necesario adjuntar los documentales necesarios para soportar la información adicional. |
| 28 | Firmas | La firma, nombre y cargo Cuando sea Acuerdo de Coordinación con el Gobierno del Estado: · El Titular o encargado de la OR, el responsable de la Dependencia Ejecutora Representante del Gobierno del Estado, el responsable del seguimiento de la OR y el Supervisor Externo, en caso de no contratarse, se omite. Cuando sea Convenio de Coordinación con el Municipio: · El Titular o encargado de la OR, el Presidente Municipal, el responsable del seguimiento de la RO y el Supervisor Externo, en caso de no contratarse, se omite. Cuando sea Ejecución directa INPI: · El Titular o encargado de la OR, el responsable del seguimiento de la OR y el Supervisor Externo, en caso de no contratarse, se omite. Cuando sea Convenio de Concertación con comunidad indígena o afromexicana: · Titular de la Instancia Normativa, Representante de la Comunidad Indígena o Afromexicana, el responsable del seguimiento de la OR, en caso de haber Supervisión Externa, se agrega |
| 29 | Leyenda | Cada hoja del anexo deberá contener la leyenda "Este Programa es público ajeno a cualquier partido político. Queda prohibido el uso para fines distintos a los establecidos en el programa". |
ANEXO 5 "Guía para la Integración de Expedientes de Obra del Componente"
La presente Guía se refiere al contenido mínimo documental, de las acciones por contrato y por administración directa, que deben considerar las series de archivo del componente, en Oficinas Centrales, OR o CCPI, referida a obras convenidas con comunidades indígenas y afromexicanas, municipios y gobiernos estatales. Se proporcionará la guía de integración de expediente de manera enunciativa más no limitativa:
1. Serie.- Documentación del proyecto de acuerdo al tipo de apoyo ANEXO 10 Formatos de verificación de documentación del Proyecto Ejecutivo.
En este primer apartado, el expediente deberá contener la información señalada en el formato de verificación de documentación del proyecto ejecutivo, el cual se señala en la mecánica operativa del componente y que será de acuerdo con el tipo de apoyo.
2. Serie.- Gestión Operativa
Se deberá contar con la suficiencia presupuestal, oficio de autorización, instrumento jurídico con el anexo 1 de los instrumentos jurídicos, así como la apertura de cuenta bancaría, y en su caso documentación del proceso de licitación desde la publicación hasta el contrato, con las fianzas de cumplimiento y anticipo las obras por contrato, así como el Formato II_B. "Formato del Proceso de Contratación".
3. Serie.- Expediente de Obra
Para el expediente de obra, se deberá de contar con la apertura de la bitácora, los oficios de inicio de los trabajos, entrega del inmueble, los escritos de designación de residente, supervisor y superintendente de obra, como los oficios de solicitud de pago del anticipo con la documentación requerida.
Se deberá de integrar las estimaciones de la obra, con la solicitud requerida para tramite de pago, su validación en caso de existir supervisión, de acuerdo con la documentación soporte a la que hace referencia el artículo 132 del reglamento de la LOPSRM, así también los informes de supervisión. Así como el formato II_C. "Formato de Seguimiento de Avances Físicos y Financieros".
Las modificaciones al contrato en cuanto a monto, plazo o meta, deberá de contar con la solicitud debidamente requisitada con los análisis de precios unitarios, dictamen técnico justificativo, así como la comparativa programa de obra modificado.
Para el caso de ADMINISTRACIÓN DIRECTA, se requerirá las listas de raya, factura de los materiales que interviene en el listado de insumo, así como el seguimiento de los trabajos ejecutados, con sus respectivos avances, reporte fotográfico, bitácora convencional y el informe de supervisión. Así como el ANEXO 3"Informe de seguimiento de Avance Físico y Financiero".
4. Serie.- Cierre Operativo
Se debe de integrar el oficio de notificación de término de la obra, así como el seguimiento de la verificación de la terminación de los trabajos, para contar con el acta entrega recepción y las fianzas de Vicios Ocultos, presupuesto definitivo, sabana de finiquito, acta de finiquito y acta de extinción de derechos y obligaciones y el ANEXO 4. "Cierre de Ejercicio"
Para el caso de ADMINISTRACIÓN DIRECTA, se requiere la verificación y el acta recepción de los trabajos y un resume del control de gasto final.
5. Serie.- Contraloría Social
La documentación de la implementación y seguimiento de la contraloría social, con base al "ACUERDO por el que se establecen los Lineamientos para la promoción, operación y seguimiento de la contraloría social en los programas federales de desarrollo social", publicado en el Diario Oficial de la Federación el 11 de octubre de 2023.
ANEXO 6 "Apertura Programática"
| CLAVE Y TIPO DE APOYO | SUB- PROGRAMA | DENOMINACIÓN PROYECTO | PRINCIPALES PARTIDAS SUGERIDAS |
| SC | AGUA POTABLE | 02 | Ampliación | Obra de captación Línea de conducción Tanque de regulación Red de distribución Sistema de potabilización Tomas domiciliarias |
| 03 | Construcción | Obra de captación Línea de conducción Tanque de regulación Red de distribución Sistema de potabilización Tomas domiciliarias |
| 06 | a) Estudios y Proyectos | Estudios de campo y levantamiento topográfico Datos para la elaboración del proyecto Diseño de la obra de captación y del tanque de regulación Cálculo de la línea de conducción y diseño de red de distribución Tomas domiciliarias y/o hidrantes públicos Sistema de potabilización Dictamen del impacto ambiental (incluye la elaboración de la Manifestación de Impacto Ambiental o la exención de la presentación de la Manifestación de Impacto Ambiental recepción evaluación y resolución de la SEMARNAT). |
| b) Erogaciones Ambientales | Pago para tramite de autorizaciones y/o actualizaciones ambientales |
| 07 | Reconstrucción | Obra de captación Línea de conducción Tanque de regulación Red de distribución Sistema de potabilización Tomas domiciliarias |
| SD | ALCANTARILLADO (DRENAJE) | 02 | Ampliación | Descargas domiciliarias Red de atarjeas Colector Tratamiento Disposición final |
| 03 | Construcción | Descargas domiciliarias Red de atarjeas Colector Tratamiento Disposición final |
| 04 | a) Estudios y Proyectos | Estudios de campo y levantamiento topográfico Datos para la elaboración del Proyecto de red de atarjeas colectores y emisor Diseño del sistema de Tratamiento Dictamen del impacto ambiental (incluye la elaboración de la Manifestación de Impacto Ambiental o la exención de la presentación de la Manifestación de Impacto Ambiental recepción evaluación y resolución de la SEMARNAT). |
| b)Erogaciones Ambientales | Pago para tramite de autorizaciones y/o actualizaciones ambientales |
| 07 | Reconstrucción | Descargas domiciliarias Red de atarjeas Colector Tratamiento y Disposición final |
| SG | ELECTRIFICACIÓN | 02 | Rural | |
| a) Construcción | Línea de distribución Red de distribución Luminarias suburbanas Acometidas eléctrica |
| b) Ampliación | Línea de distribución Red de distribución Luminarias suburbanas Acometidas eléctrica |
| c) Estudios y Proyectos | |
| 04 | No Convencional | Módulos solares |
| UA | SUPERFICIE DE RODAMIENTO DE CAMINOS RURALES | 07 | Construcción | Preliminares Roderas de Concreto Hidráulico y Empedrado Señalamientos horizontal y vertical Defensa metálica Drenaje menor (Bordillos Cunetas y Lavaderos) Obras de Drenaje |
| 08 | Reconstrucción | Conformación de terracerías Renta de maquinaria y/o equipo Obras de drenaje |
| 09 | Mantenimiento | Mano de obra Materiales Deshierbe Desazolve de cunetas y obras de drenaje Extracción de derrumbes Reposición de: · Roderas de concreto hidráulico · Roderas de empedrado · Bordillos · Lavaderos · Señalamiento Horizontal y Vertical Etc. |
| UB | CAMINOS RURALES | 02 | Construcción | |
| a) Caminos Rurales | Terracerías Obras de drenaje Obras complementarias Revestimiento Señalamiento |
| b) Puente Vado | Losa de piso Muros Losa Aleros |
| f) Puentes Vehiculares | Infraestructura Subestructura Superestructura Aproches |
| 05 | a) Estudios y Proyectos | Estudios de mecánica de suelos y Dictamen del impacto ambiental (incluye la elaboración de la Manifestación de Impacto Ambiental o la exención de la presentación de la Manifestación de Impacto Ambiental recepción evaluación y resolución de la SEMARNAT) Trazo y nivelación Secciones transversales o de construcción Perfil (alineamiento horizontal y vertical) Curva masa y datos de construcción Proyecto de obras de drenaje |
| b) Erogaciones Ambientales | Pago para tramite de autorizaciones y/o actualizaciones ambientales |
| 07 | Reconstrucción | Terracerías Obras de drenaje Obras complementarias Superficie de rodamiento Señalamiento Losa de piso Muros Losa Aleros Subestructura Superestructura y Aproches |
| UC | CARRETERAS ALIMENTADORAS | 02 | Modernización y Ampliación | |
| | a) Carreteras Alimentadoras | Terracerías Obras de drenaje Obras complementarias Pavimento Señalamiento |
| b) Puente | Subestructura Superestructura Aproches |
| 03 | Construcción | |
| a) Carreteras Alimentadoras | Terracerías Obras de drenaje Obras complementarias Pavimento Señalamiento |
| b) Puente | Infraestructura Subestructura Superestructura Aproches |
| 06 | a) Estudios y Proyectos | Estudios de mecánica de suelos y de ingeniería de tránsito Dictamen del impacto ambiental (incluye la elaboración de la Manifestación de Impacto Ambiental o la exención de la presentación de la Manifestación de Impacto Ambiental recepción evaluación y resolución de la SEMARNAT) Trazo y nivelación Secciones transversales o de construcción Perfil (alineamiento horizontal y vertical) Curva masa y datos de construcción Proyecto de obras de drenaje diseño de pavimento y de señalamiento (horizontal |
| b) Erogaciones Ambientales | Pago para tramite de autorizaciones y/o actualizaciones ambientales |
| 07 | Reconstrucción | Terracerías Obras de drenaje Obras complementarias Superficie de rodamiento Señalamiento Losa de piso Muros Losa Aleros Subestructura Superestructura y Aproches |
| QA | ESPACIOS PARA LA PROTECCIÓN, FOMENTO, FORTALECIMIENTO Y REVITALIZACIÓN DE LA CULTURA Y LENGUA INDÍGENA Y EDUCACIÓN COMUNITARIA. | 03 | Construcción | Preliminares. Preparación del sitio. Elementos estructurales. Cimentación muros columnas trabes losa. Acabados. En muros y pisos. Instalaciones. Hidráulica Sanitaria y Eléctrica Cancelería y/o Herrería. En puertas y ventanas. Espacios abiertos y su acondicionamiento. |
| QB | ESPACIOS PARA LA PRÁCTICA ENSEÑANZA E INVESTIGACIÓN DE LA MEDICINA TRADICIONAL Y SALUD COMUNITARIA | 03 | Construcción | Preliminares. Preparación del sitio. Elementos estructurales. Cimentación muros columnas trabes losa. Acabados. En muros y pisos. Instalaciones. Hidráulica Sanitaria y Eléctrica Cancelería y/o Herrería. En puertas y ventanas. Espacios abiertos y su acondicionamiento. |
| QC | CENTROS CEREMONIALES | 03 | Construcción | Preliminares. Preparación del sitio. Elementos estructurales. Cimentación muros columnas trabes losa. Acabados. En muros y pisos. Instalaciones. Hidráulica Sanitaria y Eléctrica Cancelería y/o Herrería. En puertas y ventanas. Espacios abiertos y su acondicionamiento. |
| | | 06 | Rehabilitación | En Acabados. Muros y pisos En Instalaciones. Hidráulica Sanitaria y Eléctrica En Cancelería y/o Herrería. En puertas y ventanas) En espacios abiertos |
| QD | ESPACIOS PARA EL DESARROLLO Y EJERCICIO DEL GOBIERNO TRADICIONAL COMUNITARIO | 09 | Construcción | Preliminares. Preparación del sitio. Elementos estructurales. Cimentación muros columnas trabes losa. Acabados. En muros y pisos. Instalaciones. Hidráulica Sanitaria y Eléctrica Cancelería y/o Herrería. En puertas y ventanas. Espacios abiertos y su acondicionamiento. |
| QE | ESTUDIOS Y PROYECTOS PARA INFRAESTRUCTURA COMUNITARIA | 01 | Estudios y Proyectos | Datos de campo mecánica de suelos levantamiento topográfico planos de conjunto memorias de cálculo especificaciones generales y particulares catálogo de conceptos y presupuesto base. Erogaciones que se deriven de autorizaciones y actualizaciones ambientales, tales como manifestación de impacto ambiental y/o cambio de uso de suelo u otras en la materia. |
| AE | APOYOS EXTRAORDINARIOS | 01 | Ampliación | Lo conceptos que se acuerden necesarios para su ejecución. |
| 02 | Construcción |
| 03 | a) Elaboración de estudio y proyecto |
| b) Actualización de estudios y proyectos |
| 04 | Adquisición |
| 05 | Rehabilitación |
| 06 | Reconstrucción |
| 07 | Arrendamiento |
| 08 | Mejoramiento |
| 09 | Pagos de trámites ante instancias normativas |
| 10 | Restauración |
| AT | APOYOS TÉCNICO COMUNITARIO | 01 | Acompañamiento | Técnica, Social y Administrativa. Procesos constructivos en campo, trabajos de gabinete, supervisión, asambleas, mesas de trabajo, reuniones, documentos correspondientes al inicio y término de la obra o acciones, integración de expedientes y apoyo en unidades correspondientes. |
| U9 | DEFINICIÓN Y CONDUCCIÓN DE LA PLANEACIÓN DESARROLLO REGIONAL | 02 | Administración | De acuerdo con las necesidades de la vertiente |
| 04 | Adquisición |
| 05 | Evaluación y Seguimiento |
| 06 | Supervisión de Obras |
ANEXO 7 "Cédula de Integración de Expedientes del Apoyo Técnico Comunitario"
| |
| | NO. | REQUISITOS DE SELECCIÓN | |
| | DOCUMENTOS | ROL | SI | NO | N/A | |
| | 1. | ACTA DE NACIMIENTO | BENEFICIARIO | | | | |
| | 2. | IDENTIFICACIÓN OFICIAL VIGENTE | BENEFICIARIO | | | | |
| | 3. | CLAVE ÚNICA DE REGISTRO DE POBLACIÓN (CURP) | BENEFICIARIO | | | | |
| | 4. | CONSTANCIA DE SITUACIÒN FISCAL | BENEFICIARIO | | | | |
| | 5. | COMPROBANTE DE DOMICILIO | BENEFICIARIO | | | | |
| | 6. | COMPROBANTE DE ESTUDIOS | BENEFICIARIO | | | | |
| | 7. | CURRÍCULUM VITAE | BENEFICIARIO | | | | |
| | 8 | CONSTANCIA DE ANTECEDENTES NO PENALES | BENEFICIARIO | | | | |
| | 9 | CONSTANCIA DE NO DERECHO HABIENTE | BENEFICIARIO | | | | |
| | 10 | CAPTURA DE PANTALLA DE NOMINA TRANSPARENTE | BENEFICIARIO | | | | |
| | 11 | ESTADO DE CUENTA CON CLABE INTERBANCARIA | BENEFICIARIO | | | | |
| | 12. | SOLICITUD DEL ASPIRANTE | BENEFICIARIO | | | | |
| | 13. | CARTA DE EXPOSICIÓN DE MOTIVOS | BENEFICIARIO | | | | |
| | 14. | CARTA DE NO VINCULACIÓN LABORAL | BENEFICIARIO | | | | |
| | 15. | RENUNCIA AL APOYO | BENEFICIARIO | | | | |
| | 16. | SOLICITUD A UNIDAD RESPONSABLE | OF. DE REP. | | | | |
| | 17. | DOCUMENTO DE RATIFICACIÓN | OF. DE REP. | | | | |
| | 18. | FORMATO DE ENTREVISTA | OF. DE REP. | | | | |
| | 19. | CARTA COMPROMISO | OF. DE REP. | | | | |
| | 20. | CARTA DE ACEPTACIÓN DEL APOYO | OF. DE REP. | | | | |
| | 21. | CANCELACIÓN DEL APOYO | OF. DE REP. | | | | |
| | 22. | DATOS GENERALES DEL BENEFICIARIO | OF. DE REP. | | | | |
| | 23. | INVITACIÓN DIRECTA | COORDINACIÓN | | | | |
| | 24. | OFICIO DE AUTORIZACIÓN POR PARTE DE LA CGII | COORDINACIÓN | | | | |
| | | | FORMATOS DE SEGUIMIENTO: EXISTE/FALTA/NO APLICA | |
| | | | MES | PLAN MENSUAL | INFORME SEMANAL, DEL BENEFICIARIO | INFORME MENSUAL | INFORME ANUAL | EVALUACIÓN DE DESEMPEÑO MENSUAL Y ANUAL | RECEPCIÓN DEL APOYO | |
| | | | ENERO | | | | | | | |
| | | | FEBRERO | | | | | | | |
| | | | MARZO | | | | | | | |
| | | | ABRIL | | | | | | | |
| | | | MAYO | | | | | | | |
| | | | JUNIO | | | | | | | |
| | | | JULIO | | | | | | | |
| | | | AGOSTO | | | | | | | |
| | | | SEPTIEMBRE | | | | | | | |
| | | | OCTUBRE | | | | | | | |
| | | | NOVIEMBRE | | | | | | | |
| | | | DICIEMBRE | | | | | | | |
| | | | | | | | | | | | | | |
ANEXO 8 "Modelos de Instrumentos Jurídicos" Modelo de Convenio de Concertación con Comunidades Indígenas
(El presente modelo podrá ser adecuado y modificado por la URP en su contenido de acuerdo con las necesidades y tipos de apoyo)
CONVENIO DE CONCERTACIÓN QUE SE FIRMA EN EL MARCO DEL PROGRAMA PARA EL BIENESTAR INTEGRAL DE LOS PUEBLOS INDÍGENAS (PROBIPI), A TRAVÉS DE LOS APOYOS PARA CONSTRUCCIÓN Y AMPLIACIÓN DE INFRAESTRUCTURA PARA COMUNIDADES INDÍGENAS Y AFROMEXICANAS, EN ADELANTE "EL PROGRAMA", CORRESPONDIENTE AL EJERCICIO FISCAL 2025, QUE CELEBRAN, POR UNA PARTE, EL INSTITUTO NACIONAL DE LOS PUEBLOS INDÍGENAS, A QUIEN EN LO SUCESIVO SE DENOMINARÁ "EL INSTITUTO", REPRESENTADO EN ESTE ACTO POR__________________, EN SU CARÁCTER DE____________________, ASISTIDO POR________________________, EN SU CARÁCTER DE_____________________________________; Y POR OTRA PARTE, LA COMUNIDAD INDÍGENA DE ____________, PERTENECIENTE MUNICIPIO DE ___________, ESTADO DE __________, REPRESENTADO EN ESTE ACTO POR LOS CC. ________________________EN SU CALIDAD DE __________________, A QUIEN EN LO SUCESIVO SE LE DENOMINARÁ "LA COMUNIDAD"; MISMOS QUE CUANDO ACTÚEN DE MANERA CONJUNTA SE LES DENOMINARÁ "LAS PARTES"; DOCUMENTO QUE SUSCRIBEN AL TENOR DE LOS SIGUIENTES ANTECEDENTES, DECLARACIONES Y CLÁUSULAS:
ANTECEDENTES
I. El artículo 2o. de la Constitución Política de los Estados Unidos Mexicanos en su segundo párrafo establece que:
"[...]
La Nación tiene una composición pluricultural y multiétnica sustentada originalmente en sus pueblos indígenas que son aquellas colectividades con una continuidad histórica de las sociedades precoloniales establecidas en el territorio nacional; y que conservan, desarrollan y transmiten sus instituciones sociales, normativas, económicas, culturales y políticas, o parte de ellas.
[...]"
Asimismo, en el marco de una nueva relación de los pueblos y comunidades indígenas con el Estado mexicano, en el citado artículo, en su párrafo sexto, se establece lo siguiente:
[...]
Se reconoce a los pueblos y comunidades indígenas como sujetos de derecho público con personalidad jurídica y patrimonio propio.
En ese sentido, el mismo precepto, en su apartado A, reconoce el derecho a la libre determinación de los pueblos y comunidades indígenas, como sigue:
"[...]
B. Esta Constitución reconoce y garantiza el derecho de los pueblos y las comunidades indígenas a la libre determinación
[...]"
Para tal efecto, en el apartado B del referido artículo, se establece la obligación para los tres órdenes de gobierno de establecer las instituciones y determinar las políticas públicas que garanticen el ejercicio efectivo de los derechos de los pueblos indígenas y afromexicano, y su desarrollo integral, intercultural y sostenible, las cuales deben ser diseñadas y operadas conjuntamente con ellos.
Asimismo, en el penúltimo párrafo de dicho apartado establece:
"La Cámara de Diputados del Congreso de la Unión, las legislaturas de las entidades federativas y los ayuntamientos, en el ámbito de sus respectivas competencias, deberán establecer las partidas específicas que aprueben, así como las formas y procedimientos para que las comunidades las administren y ejerzan conforme a las leyes en materia".
A la par, en el apartado C, se reconoce al pueblo y comunidades afromexicanas como parte de la composición pluricultural de la Nación, con los mismos derechos que los pueblos y comunidades indígenas, por lo que se reconoce su derecho a la libre determinación, así como su calidad de sujetos de derecho público, con personalidad jurídica y patrimonio propio.
En el apartado D, se reconoce el derecho de las mujeres indígenas y afromexicanas a participar de manera efectiva y en condiciones de igualdad sustantiva en los procesos de desarrollo integral de sus pueblos y comunidades; en la toma de decisiones de carácter público; en la promoción y respeto de sus derechos de acceso a la educación, a la salud, a la propiedad y a la posesión de la tierra y demás derechos humanos.
Por su parte, el Convenio 169 sobre Pueblos Indígenas y Tribales de la Organización Internacional del Trabajo, establece:
"Artículo 6
2. Al aplicar las disposiciones del presente Convenio, los gobiernos deberán:
d) ...
e) establecer los medios a través de los cuales los pueblos interesados puedan participar libremente, por lo menos en la misma medida que otros sectores de la población, y a todos los niveles en la adopción de decisiones en instituciones electivas y organismos administrativos y de otra índole responsables de políticas y programas que les conciernan;
f) establecer los medios para el pleno desarrollo de las instituciones e iniciativas de esos pueblos, y en los casos apropiados proporcionar los recursos necesarios para este fin.
..."
La Declaración de las Naciones Unidas sobre los Derechos de los Pueblos indígenas señala lo siguiente:
"Artículo 4
Los pueblos indígenas, en ejercicio de su derecho a la libre determinación, tienen derecho a la autonomía o al autogobierno en las cuestiones relacionadas con sus asuntos internos y locales, así como a disponer de medios para financiar sus funciones autónomas.
"Artículo 5
Los pueblos indígenas tienen derecho a conservar y reforzar sus propias instituciones políticas, jurídicas, económicas, sociales y culturales, manteniendo a la vez su derecho a participar plenamente, si lo desean, en la vida política, económica, social y cultural del Estado."
"Artículo 39
Los pueblos indígenas tienen derecho a recibir asistencia financiera y técnica de los Estados y por conducto de la cooperación internacional para el disfrute de los derechos enunciados en la presente Declaración."
En el mismo sentido, la Declaración Americana sobre los Derechos de los Pueblos Indígenas, en relación con la personalidad jurídica de los pueblos indígenas, establece en sus artículos IX y XXXVII lo siguiente:
"Artículo IX. Personalidad jurídica
Los Estados reconocerán plenamente la personalidad jurídica de los pueblos indígenas, respetando las formas de organización indígenas y promoviendo el ejercicio pleno de los derechos reconocidos en esta Declaración."
"Artículo XXXVII
Los pueblos indígenas tienen derecho a recibir asistencia financiera y técnica de los Estados y por conducto de la cooperación internacional para el disfrute de los derechos enunciados en la presente declaración."
DECLARACIONES
I. "EL INSTITUTO" declara:
I.I Que es un organismo descentralizado de la Administración Pública Federal, no sectorizado, con personalidad jurídica, patrimonio propio y autonomía operativa, técnica, presupuestal y administrativa con sede en la Ciudad de México, de conformidad con el artículo 1 de la Ley del Instituto Nacional de los Pueblos Indígenas, publicada en el Diario Oficial de la Federación el día 04 de diciembre de 2018.
I.II Que de conformidad con el artículo 2 de la citada Ley, "EL INSTITUTO" es la autoridad del Poder Ejecutivo Federal en los asuntos relacionados con los pueblos indígenas y afromexicano, que tiene como objeto definir, normar, diseñar, establecer, ejecutar, orientar, coordinar, promover, dar seguimiento y evaluar las políticas, programas, proyectos, estrategias y acciones públicas, para garantizar el ejercicio y la implementación de los derechos de los pueblos indígenas y afromexicano, así como su desarrollo integral y sostenible y el fortalecimiento de sus culturas e identidades, de conformidad con lo dispuesto en la Constitución Política de los Estados Unidos Mexicanos y en los instrumentos jurídicos internacionales de los que el país es parte.
I.III Que el C. ____, en su calidad de ___, cuenta con las facultades suficientes que le permiten suscribir el presente Convenio de conformidad con el nombramiento otorgado el __ por el _____, en su calidad de ______ y lo establecido en los artículos _____ de la Ley del Instituto Nacional de los Pueblos Indígenas, así como ____ del Estatuto Orgánico del Instituto Nacional de los Pueblos Indígenas.
I.IV Que con el nombramiento de fecha ________, emitido por _______________ de "EL INSTITUTO" suscribe el presente instrumento jurídico el C. _______, en su calidad de _______, el cual cuenta con las facultades suficientes para ____________________________________.
I.V Que con el nombramiento de fecha ________, emitido por_________________ de "EL INSTITUTO" suscribe el presente instrumento jurídico el C. _______, en su calidad de _______, el cual cuenta con las facultades suficientes para ______________________________________
I.VI Que para los efectos legales del presente instrumento jurídico, señala como su domicilio el ubicado en _________.
I.VII Que el monto de las asignaciones, le fueron autorizadas en el Decreto de Presupuesto de Egresos de la Federación, para el Ejercicio Fiscal 2025.
II. "LA COMUNIDAD" declara:
II.I Que en términos de los artículos 1o, 2º párrafos cuarto, quinto y sexto, apartado A, fracciones I, II, III y XII de la Constitución Política de los Estados Unidos Mexicanos; 21 numeral 3 de la Declaración Universal de Derechos Humanos; 1 y otros del Convenio número 169 de la Organización Internacional del Trabajo relativo a Pueblos Indígenas y Tribales en Países Independientes; 3, 4, 5 y otros de la Declaración de las Naciones Unidas sobre Derechos de los Pueblos Indígenas; 1 del Pacto Internacional de Derechos Civiles y Políticos; 1 del Pacto Internacional de Derechos Económicos, Sociales y Culturales; III, VI, VIII, IX, XXI, XXII, XXIII y otros de la Declaración Americana sobre los Derechos de los Pueblos Indígenas, la comunidad indígena de ________, es una comunidad indígena, perteneciente al pueblo indígena ______ del Estado de _______.
II.II Que su titular, el______, cuenta con las facultades suficientes que le permiten suscribir el presente Convenio de conformidad _____________ y lo establecido en los artículos _______________. II.II Que para los efectos del presente instrumento, señala como su domicilio el ubicado en ___________, número _____, Colonia ____, municipio ________, Código Postal ______, Estado de ____. Y que cuenta con Registro Federal de Contribuyentes número _________.
Por lo expuesto y en el ámbito de aplicación de cada una de "LAS PARTES" con fundamento en lo que disponen los artículos 1o, 2o apartado B, fracciones II, VII y IX, 26, 40, 43, 105 y 116 de la Constitución Política de los Estados Unidos Mexicanos; 45 de la Ley Orgánica de la Administración Pública Federal; 5, 22 y 59, fracción I de la Ley Federal de las Entidades Paraestatales; 33, 34 y 39, párrafo segundo de la Ley de Planeación; 1, 4, 42, fracción VII y 77 de la Ley Federal de Presupuesto y Responsabilidad Hacendaria; _____ del Presupuesto de Egresos de la Federación para el Ejercicio Fiscal 2025; 2, 3, 4, fracciones III, IV, V, VI, XXI, XXV, XXXI, XXXV y XXXVI, 6, 7 y 8 de la Ley del Instituto Nacional de los Pueblos Indígenas; las Reglas de Operación del Programa, en adelante "LAS ROP" de "EL PROGRAMA", publicadas en el Diario Oficial de la Federación, los Lineamientos para la promoción y operación de la Contraloría Social en los programas federales de desarrollo social, así como ____de la Constitución Política del Estado Libre y Soberano de _______, "LAS PARTES" han decidido suscribir el presente instrumento jurídico para la aplicación de los recursos de "EL PROGRAMA", conforme a las siguientes:
CLÁUSULAS
PRIMERA. OBJETO. El presente Convenio de Concertación tiene por objeto la ejecución de la obra denominada "___________" en el marco de "EL PROGRAMA", de manera conjunta con "LA COMUNIDAD" de conformidad con "LAS ROP" y que será realizada durante y con recursos del ejercicio fiscal 2025.
La Asamblea General Comunitaria de ____________, como máxima autoridad de la comunidad indígena, deberá autorizar las acciones pertinentes a implementar para el mejoramiento de la comunidad.
SEGUNDA. OBRA. "LAS PARTES" manifiestan su conformidad para ejecutar la obra denominada "_______________" que se encuentra descrita en el Anexo 1, en el que se señala el nombre de la obra, estructura financiera, metas, beneficiarios, comunidades, localidades, municipio y la responsable de su ejecución; dicho Anexo 1 forma parte integrante del presente Convenio de Concertación.
En caso de que se requiera hacer alguna modificación a los términos en que haya sido pactada la obra, "LAS PARTES" deberán sujetarse a lo establecido en la Cláusula Décima Séptima del presente Convenio de Concertación, así como lo dispuesto en "LAS ROP".
TERCERA. ESTRUCTURA FINANCIERA. "EL INSTITUTO" se obliga en términos de "LAS ROP" a realizar la aportación para el desarrollo de la obra, ubicada en la Comunidad Indígena, por lo que "LA COMUNIDAD" requiere disponer de la cantidad total de $______________________ (__/100 M.N.).
Por lo que "EL INSTITUTO", se obliga a otorgar la cantidad de $_________, equivalente al ___% de la aportación total.
Por lo que "LA COMUNIDAD", se obliga a otorgar la cantidad de $_________, equivalente al ___% de la aportación total. (aplicara en caso de que la comunidad realice aportación)
Los recursos que ministre "EL INSTITUTO" a "LA COMUNIDAD" al amparo de "EL PROGRAMA" en su carácter de subsidios, no perderán su naturaleza federal, por lo que deberán ser ejercidos observando todas las disposiciones legales y normativas aplicables al presupuesto federal.
Las aportaciones económicas de "LAS PARTES" serán obligatorias de acuerdo con la estructura financiera pactada en la presente Cláusula, a partir del importe original de la obra de que se trate, siempre y cuando exista suficiencia presupuestal.
Cuando para la contratación o ejecución de la obra convenida se requiera de un monto mayor al establecido en, dicha obra no podrá ser contratada hasta en tanto no se cuente con la suficiencia presupuestal, la cual puede originarse de ahorros en la contratación de otras obras, o porque "LA COMUNIDAD" aporte los recursos faltantes, debiendo hacer de conocimiento a "EL INSTITUTO" por escrito.
La aportación de "EL INSTITUTO", así determinada será fija; no podrá incrementarse por las variaciones de costos que pudieran presentarse durante la ejecución de la obra, manteniéndose la obligación de "LA COMUNIDAD" de aportar los recursos adicionales que permitan concluir la obra o metas en los términos pactados. En el caso de que existan economías, "LA COMUNIDAD" deberá reintegrarlas a "EL INSTITUTO" en los términos que este último le indique y en la proporción pactada en la estructura financiera.
Los recursos a que se refiere la presente Cláusula, se radicarán directamente por "EL INSTITUTO" en la cuenta bancaria productiva específica mancomunada que establezca para tal efecto "LA COMUNIDAD", en forma previa a la entrega de los recursos, en la institución de crédito bancaria que el mismo determine, informando de ello a "EL INSTITUTO" dentro de los 5 (cinco) días hábiles posteriores a la firma del presente instrumento jurídico, con la finalidad de que los recursos asignados y sus rendimientos financieros estén debidamente identificados.
Los recursos presupuestarios federales que asigna "EL INSTITUTO", se destinarán en forma exclusiva al cumplimiento del objeto de este Convenio, en consecuencia, dichos recursos no podrán traspasarse a otros conceptos de gasto y se registrarán conforme a su naturaleza, como gasto corriente o gasto de capital.
Conforme a los requerimientos previstos en el programa de ejecución del proyecto ejecutivo de la obra y acción, el calendario de ministración de los recursos de "EL PROGRAMA" es el siguiente:
Calendario de Ministración de los Recursos del Programa (millones de pesos)
| | Ene | Feb | Mar | Abr | May | Jun | Jul | Ago | Sep | Oct | Nov | Dic | Total |
| Federal | 0.00 | 0.00 | 0.00 | 0.00 | 0.00 | 0.00 | 0.00 | 0.00 | 0.00 | 0.00 | 0.00 | 0.00 | 0.00 |
| Comunidad | 0.00 | 0.00 | 0.00 | 0.00 | 0.00 | 0.00 | 0.00 | 0.00 | 0.00 | 0.00 | 0.00 | 0.00 | 0.00 |
| Total | 0.00 | 0.00 | 0.00 | 0.00 | 0.00 | 0.00 | 0.00 | 0.00 | 0.00 | 0.00 | 0.00 | 0.00 | 0.00 |
"LAS PARTES" acuerdan que el calendario de ministración que antecede está sujeto a cambios atendiendo a los montos efectivamente contratados, por lo que será objeto de modificaciones futuras.
CUARTA. INSTANCIA EJECUTORA. "LAS PARTES" acuerdan que la instancia ejecutará de "EL PROGRAMA", de acuerdo con lo dispuesto en "LAS ROP", será "LA COMUNIDAD", quien es el responsable de aplicar los recursos asignados para "EL PROGRAMA", en el marco de "LAS ROP".
Para la ejecución de la obra "LA COMUNIDAD", deberá garantizar la participación de la comunidad indígena beneficiaria del proyecto, a través de su instancia de toma de decisiones y sus autoridades tradicionales.
QUINTA. DESIGNACIÓN DEL RESPONSABLE. "LAS PARTES" acuerdan que para los efectos de enlace, coordinación, desarrollo y seguimiento de las actividades materia del presente instrumento jurídico de acuerdo con lo establecido en "LAS ROP" y la normatividad federal aplicable, así como para conocer y resolver los asuntos derivados de su ejecución, tienen a bien designar a:
a) Por "LA COMUNIDAD" al _____________, en su calidad de _______________.
b) Por "EL INSTITUTO" al _______________, en su calidad de _______________.
Mismos que podrán ser removidos, previa notificación mediante escrito a cada una de "LAS PARTES"
SEXTA. MINISTRACIÓN Y EJERCICIO DE RECURSOS. "EL INSTITUTO", hará las aportaciones de los recursos previstos conforme a la estructura financiera convenida y los montos efectivamente contratados, siempre y cuando exista suficiencia presupuestal, a efecto de cubrir el anticipo de la obra y en su caso en las erogaciones que se deriven, en los términos señalados por la Ley de Obras Públicas y Servicios Relacionados con las Mismas y su Reglamento.
"EL INSTITUTO" ministrará los recursos a la obra de conformidad a lo pactado en el calendario que se determine a partir del programa de ejecución establecido, considerando la documentación comprobatoria de la utilización de recursos y el avance de la obra.
Para tal efecto, "LA COMUNIDAD" proporcionará por escrito a "EL INSTITUTO" en un término no mayor de 5 (cinco) días posterior a su firma del presente Convenio de Coordinación y Concertación, el número de cuenta, CLABE interbancaria y nombre de la institución bancaria. Por ningún motivo y bajo ninguna circunstancia serán aceptados números de cuentas personales.
A efecto de agilizar el inicio del proceso constructivo, "EL INSTITUTO" podrá cubrir el 50% del total del recurso pactado en la Cláusula Tercera, en la primera solicitud de ministración de recursos, con cargo a su porcentaje de participación financiera convenida.
"LA COMUNIDAD" manejará los recursos que ministre "EL INSTITUTO" a través de una cuenta bancaria específica para transparentar su manejo y facilitar la fiscalización de los recursos de "EL PROGRAMA", así como la identificación de los rendimientos financieros que se generen.
SÉPTIMA. EJECUCIÓN DE LAS OBRAS. La obra señalada en el Anexo 1, se ejecutará por "LA COMUNIDAD", bajo su estricta responsabilidad sobre la base demostrada de su capacidad técnica y de ejecución, por lo cual, iniciara los procesos dentro de los 30 (treinta) días naturales posteriores a la firma de este instrumento jurídico por ejecutarse mediante administración directa, conforme a las disposiciones establecidas en la Ley de Obras Públicas y Servicios Relacionados con las Mismas, o la Ley de Adquisiciones, Arrendamientos y Servicios del Sector Público y sus Reglamentos, por contrato o por administración directa.
"LA COMUNIDAD" se obliga a respetar en todos sus términos lo establecido en "LAS ROP".
OCTAVA. SUPERVISIÓN. De conformidad con "LAS ROP", "EL INSTITUTO" determinara de forma adicional del costo total de la obra convenida según lo dispuesto por la Cláusula Tercera, para la contratación de servicios relacionados con obras públicas con el fin de dar seguimiento y verificar los procesos constructivos de la obra pactada en el presente Convenio de Concertación y el cumplimiento de la normatividad aplicable, conforme a lo previsto en la Ley de Obras Públicas y Servicios Relacionados con las Mismas y su Reglamento.
NOVENA. OBLIGACIONES DE "LAS PARTES". Adicionalmente a lo pactado en el presente instrumento, "LAS PARTES" se obligan a lo siguiente:
a) De "EL INSTITUTO":
a.1) Normar, coordinar y realizar las actividades para la instrumentación, seguimiento y control operacional de las acciones de "EL PROGRAMA", atendiendo las disposiciones legales y normativas aplicables.
a.2) Aportar los recursos previstos en el presente Convenio conforme a la estructura financiera convenida y los montos efectivamente contratados, a efecto de cubrir las erogaciones que se deriven de la obra.
a.3) Dar seguimiento quincenalmente en coordinación con "LA COMUNIDAD", al avance del cumplimiento de los objetivos e indicadores de desempeño y sus metas.
Asimismo, evaluar los resultados obtenidos con la aplicación de los recursos presupuestarios federales que se proporcionarán en el marco de este instrumento.
b). De "LA COMUNIDAD":
b.1) Proporcionar a la comunidad beneficiaria, la información relacionada con todos los aspectos de las acciones que se realicen, así como determinar su participación en la ejecución, seguimiento y vigilancia.
b.2) Administrar los recursos federales radicados únicamente en la cuenta bancaria productiva específica proporcionada por "LA COMUNIDAD", por lo que no podrán traspasarse tales recursos a otras cuentas; efectuar las ministraciones oportunamente para la ejecución de "EL PROGRAMA"; recabar la documentación comprobatoria de las erogaciones; realizar los registros correspondientes en la contabilidad local conforme sean devengados y ejercidos los recursos, respectivamente, así como dar cumplimiento a las demás disposiciones federales aplicables en la administración de dichos recursos.
b.3) Entregar mensualmente a "EL INSTITUTO", la relación detallada sobre las erogaciones del gasto y el estado de la cuenta especifica a efecto de identificar los rendimientos financieros generados y los mismos sean reintegrados.
b.4) Asegurar que la dependencia ejecutora promueva e instrumente la Contraloría Social, para la vigilancia de las obras que ejecuten, conforme a los elementos normativos aplicables.
b.5) Designar a los funcionarios o funcionarias que serán responsables del registro y captura de las actividades de Contraloría Social en el Sistema Informático de Contraloría Social (SICS), y comunicarlo por oficio a la Oficina de Representación de "EL INSTITUTO".
b.6) Asegurar el reintegro oportuno de los rendimientos financieros que se generen en las cuentas productivas en las que se manejen los recursos federales de "EL PROGRAMA".
b.7) Entregar la información al municipio del cual formen parte, para el registro en su contabilidad de los recursos presupuestarios federales que reciba, de acuerdo con los principios de contabilidad gubernamental, y aquella información relativa a la rendición de informes sobre las finanzas públicas y la Cuenta Pública local, de acuerdo con las disposiciones jurídicas aplicables, sin que por ello pierdan su carácter federal.
b.8) Mantener bajo su custodia, la documentación comprobatoria original de los recursos presupuestarios federales erogados, hasta en tanto la misma le sea requerida por "EL INSTITUTO" y, en su caso por la Secretaría de Hacienda y Crédito Público y la Secretaría de la Función Pública, así como la información adicional que estas últimas le requieran, de conformidad con lo establecido en la normatividad en la materia.
La documentación comprobatoria del gasto de los recursos presupuestarios federales objeto de este Convenio, deberá cumplir con los requisitos fiscales establecidos en las disposiciones federales aplicables, salvo aquella en la que se permita presentar recibos simples.
b.9) Proporcionar la información y documentación que en relación con los recursos a que se refiere la Cláusula Tercera de este instrumento requieran los órganos de control y fiscalización federales y estatales facultados, y permitir a éstos las visitas de inspección que en ejercicio de sus respectivas atribuciones lleven a cabo, y
b.10) Promover y obtener la anuencia de la comunidad indígena, mediante acta de asamblea, para participar en jornadas de trabajo comunitario no considerado en el proyecto ejecutivo, para el desarrollo de la obra. Dicha actividad tiene como propósito que la ciudadanía realice trabajo voluntario con el fin de mejorar las condiciones de su comunidad indígena y reforzar el sentido de pertinencia con su entorno, a manera de colaboración y creación colectiva.
b.11) Cumplir con lo establecido en el presente Convenio y a lo previsto en "LAS ROP" de "EL PROGRAMA".
DÉCIMA. DEVOLUCIÓN DE LOS RECURSOS. "LAS PARTES" acuerdan que los recursos federales que no sean devengados al 31 de diciembre de 2025 deberán ser reintegrados a "EL INSTITUTO", dentro de los 3 (tres) días hábiles del Ejercicio Fiscal siguiente.
El reintegro lo realizará "LA COMUNIDAD" a "EL INSTITUTO" con asesoría del área financiera de infraestructura para el adecuado y oportuno reintegro.
Los rendimientos financieros obtenidos por dichos recursos y los que se generen por el lapso entre el depósito de recursos y ejercicio de los mismos, deberán ser reintegrados directamente a la Tesorería de la Federación (TESOFE).
DÉCIMA PRIMERA. AFECTACIÓN DEL MONTO PACTADO, SUSTITUCIÓN O CANCELACIÓN DE OBRAS. "LAS PARTES" acuerdan que si por cualquier causa plenamente justificada se afectara el monto pactado de la obra o acciones comprometidas, se requiera la sustitución de las mismas, o se requiera hacer alguna modificación a los términos en los que hayan sido pactadas las obras, "LA COMUNIDAD" y "EL INSTITUTO" podrán proponer por escrito, modificaciones, adiciones, reducciones o sustituciones a la obra pactada o de cualquiera de los datos del Anexo 1 y de los montos pactados en general, turnando los elementos justificatorios a la Oficina de Representación de "EL INSTITUTO" para su valoración, quien lo remitirá a la Instancia Normativa de "EL PROGRAMA" para su evaluación y, en su caso, aprobación. Posteriormente la Oficina de Representación de "EL INSTITUTO" lo hará de conocimiento al responsable. Las modificaciones que expresamente apruebe la Instancia Normativa de "EL PROGRAMA" y se formalizarán por escrito.
Será responsabilidad de "LA COMUNIDAD" la conclusión de la obra y acción convenida en el Convenio original o Convenio modificatorio, incluyendo los plazos de su ejecución previstos en dichos instrumentos y por los ordenamientos aplicables al uso de los recursos federales. El límite para formalizar las modificaciones por parte de "LA COMUNIDAD" será el último día hábil de septiembre.
La autorización que, en su caso refiere esta Cláusula, se hará mediante los oficios emitidos y signados por el Titular de la Oficina de Representación de "EL INSTITUTO" en el Estado de_____, previa aprobación de la Instancia Normativa de "EL PROGRAMA".
El escrito de solicitud que realice "LA COMUNIDAD", deberá contener la información detallada que motiva las posibles modificaciones, adiciones, reducciones o sustituciones a la obra pactada o de cualquiera de los datos del Anexo 1 y del monto pactado en general; mismo que será el sustento documental del correspondiente Convenio Modificatorio al presente Convenio de Concertación.
En caso de que se afectara el monto pactado de la obra o acciones comprometidas o se requiera la sustitución de la misma o su cancelación, los recursos acordados en el presente instrumento podrán ser destinados por "EL INSTITUTO" a otras comunidades indígenas o municipios.
Si por cualquier causa plenamente justificada por la ejecutora y a criterio de "EL INSTITUTO" resultara imposible iniciar o continuar con la obra acordada o ésta dejará de ser viable, "LA COMUNIDAD" podrá proponer su sustitución a "EL INSTITUTO" mediante escrito dentro de los 5 (cinco) días posteriores a su identificación.
Si en la ejecución de la obra se observa que sus costos resultan diferentes a los presupuestados y/o a los pactados en el presente Convenio de Concertación, "LAS PARTES" podrán hacer modificaciones conforme a lo establecido en "LAS ROP".
DÉCIMA SEGUNDA. SUSPENSIÓN O CANCELACIÓN DE ENTREGA DE RECURSOS. "EL INSTITUTO" podrá suspender o cancelar, parcial o totalmente, la entrega de los recursos convenidos con "LA COMUNIDAD" en el presente instrumento, así como solicitar la devolución de los que se hubieren entregado, junto con sus rendimientos financieros, sin perjuicio de las acciones legales que procedan cuando:
A) La propuesta de obra presentada a "EL INSTITUTO" por "LA COMUNIDAD" se hubiese aprobado pese a no encontrarse normativa y administrativamente integrada, en los términos previstos en "LAS ROP".
B) Exista o surja un conflicto social en la zona en la que se tenga programada ejecutar la obra.
C) Sean cancelados los permisos de cualquier índole, otorgados por las dependencias o entidades federales o locales para la ejecución de la obra.
D) Los recursos entregados se destinen a un objeto distinto al que fue convenido.
E) La aportación convenida en el presente Convenio de Concertación no se realice oportunamente para cubrir las erogaciones derivadas de su ejecución.
F) El avance de obra o acciones se aparte de lo programado o no se estén cumpliendo los términos del presente instrumento, salvo que se acredite el atraso por caso fortuito o fuerza mayor.
G) La información de los avances de "EL PROGRAMA" no fuera entregada de manera oportuna y con los procedimientos y formatos establecidos, o si como resultado de las revisiones que realice "EL INSTITUTO" o los órganos fiscalizadores se demostrara que ésta no es veraz, y
H) Si a solicitud de "EL INSTITUTO" o de los órganos fiscalizadores no se entregará la información de las cuentas bancarias que demuestren el manejo de los recursos de "EL PROGRAMA".
DÉCIMA TERCERA. ACTAS DE ENTREGA RECEPCIÓN. "LA COMUNIDAD" deberá asegurarse de que se elabore el acta respectiva cuando se entregue la obra a las dependencias u órdenes de gobierno que se responsabilizarán de su operación y mantenimiento.
DÉCIMA CUARTA. CIERRE DE EJERCICIO. El responsable validará el cierre del ejercicio en el formato que para tales efectos emitirá "EL INSTITUTO", quien integrará el cierre programático presupuestal del ejercicio, mismo que deberá ser firmado al término de la obra y que no podrá exceder del último día hábil del mes de diciembre del ejercicio fiscal correspondiente
DÉCIMA QUINTA. CONTRALORÍA SOCIAL. "LAS PARTES" promoverán la participación de la población beneficiada de "EL PROGRAMA" para impulsar la Contraloría Social a través de la integración, operación y vinculación de contralorías sociales o figuras análogas, para el seguimiento supervisión y vigilancia del cumplimiento de las metas y acciones comprometidas de "EL PROGRAMA", y la correcta aplicación de los recursos. La promoción se realizará con base los lineamientos vigentes emitidos por la Secretaría de la Función Pública y de los documentos normativos" validados por la Secretaría de la Función Pública. Para su mejor desarrollo e instrumentación "EL INSTITUTO" entregará a "LA COMUNIDAD" toda la información, documentación y capacitación necesaria para la difusión e implementación de la Contraloría Social.
Por su parte, "LA COMUNIDAD" se compromete a conformar, capacitar y asesorar a los comités de Contraloría Social, así como recabar los informes que deriven de su actuación para su registro en los mecanismos institucionales correspondientes; y poner a su disposición la información y herramientas necesarias para el adecuado desarrollo de sus actividades.
DÉCIMA SEXTA. LEYENDAS. La papelería, documentación oficial, así como la publicidad y promoción que adquiera "LA COMUNIDAD" para la ejecución de "EL PROGRAMA", deberán incluir la siguiente leyenda: "Este Programa es público, ajeno a cualquier partido político. Queda prohibido el uso para fines distintos a los establecidos en el programa".
DÉCIMA SÉPTIMA. CASO FORTUITO O FUERZA MAYOR. "LAS PARTES" acuerdan que estarán exentas de toda responsabilidad en casos de retrasos, demoras o incumplimientos total o parcial de las acciones enmarcadas en el presente Convenio debido a causas de fuerza mayor o caso fortuito, debidamente acreditados y validados por "EL INSTITUTO".
DÉCIMA OCTAVA. MODIFICACIONES. "LAS PARTES" manifiestan que cualquier modificación al presente Convenio deberá ser otorgada por escrito en tiempo y forma, misma que deberá estar firmada de conformidad, en estricto apego a lo establecido en "LAS ROP".
DÉCIMA NOVENA. SUPREMACIA DE LAS ROP VIGENTES. Con independencia de lo previsto en el presente instrumento jurídico, en caso de cualquier controversia, prevalecerá el contenido de "LAS ROP".
VIGÉSIMA. TRANSPARENCIA Y ACCESO A LA INFORMACIÓN. La información y actividades que se presenten, obtengan y produzcan en virtud del cumplimiento de presente instrumento, deberá atender los principios previstos en la Ley Federal de Transparencia y Acceso a la Información Pública, y en lo aplicable se estará a lo dispuesto por la Ley General de Transparencia y Acceso a la Información Pública y demás disposiciones aplicables, por lo que las "LAS PARTES" se obligan a cumplir con las obligaciones previstas en dichas normas.
Por lo que se refiere al tratamiento, resguardo y transmisión de datos personales, "LAS PARTES" se comprometen a observar los principios establecidos en la Ley General de Protección de Datos Personales en Posesión de Sujetos Obligados, y demás disposiciones aplicables.
VIGÉSIMA PRIMERA. BUENA FE. "LAS PARTES" declaran que en el presente Convenio no existe dolo, error, mala fe, violencia o cualquier otro vicio del consentimiento que pudiera anular el mismo y que es la simple manifestación de voluntades y para su interpretación y cumplimiento, así como para todo aquello que no esté expresamente estipulado en el mismo, "LAS PARTES" lo resolverán de común acuerdo.
VIGÉSIMA SEGUNDA. CESIÓN DE DERECHOS Y OBLIGACIONES. Ninguna de "LAS PARTES" podrá ceder o transferir parcial o totalmente los derechos y obligaciones derivados del presente Convenio.
VIGÉSIMA TERCERA. JURISDICCIÓN. "LAS PARTES" acuerdan que en caso de presentarse alguna controversia derivada del incumplimiento del presente instrumento y los Convenios que se deriven, se resolverá de conformidad con lo establecido en el artículo 39 párrafo segundo de la Ley de Planeación.
VIGÉSIMA CUARTA. VIGENCIA. El presente Convenio de Concertación entrará en vigor a partir del día de su firma y tendrá vigencia hasta el total cumplimiento de las obligaciones emanadas del mismo, sin que pueda exceder del 31 de diciembre de 2025.
Leído que fue el presente Convenio de Concertación y enteradas "LAS PARTES" de su contenido y alcance, lo suscriben por cuadruplicado, en _______________ a los ___ días del mes de ___ de 2025.
| POR "EL INSTITUTO" ________________________________________ | POR "LA COMUNIDAD" _______________________________________ |
Modelo de Convenio de Coordinación y Concertación de Acciones con Municipio.
(El presente modelo podrá ser adecuado y modificado por la URP en su contenido de acuerdo con las necesidades y tipos de apoyo)
CONVENIO DE COORDINACIÓN Y CONCERTACIÓN QUE SE FIRMA EN EL MARCO DEL PROGRAMA PARA EL BIENESTAR INTEGRAL DE LOS PUEBLOS INDÍGENAS (PROBIPI), A TRAVÉS DE LOS APOYOS PARA CONSTRUCCIÓN Y AMPLIACIÓN DE INFRAESTRUCTURA PARA COMUNIDADES INDÍGENAS Y AFROMEXICANAS, EN ADELANTE "EL PROGRAMA", CORRESPONDIENTE AL EJERCICIO FISCAL 2025, QUE CELEBRAN, POR UNA PARTE, EL INSTITUTO NACIONAL DE LOS PUEBLOS INDÍGENAS, A QUIEN EN LO SUCESIVO SE DENOMINARÁ "EL INSTITUTO", REPRESENTADO EN ESTE ACTO POR__________, EN SU CARÁCTER DE_________, ASISTIDO POR________, EN SU CARÁCTER DE______________; Y POR OTRA PARTE, EL MUNICIPIO DE ________, PERTENECIENTE AL ESTADO DE _____, REPRESENTADO EN ESTE ACTO POR EL __________________, EN SU CALIDAD DE__________, ASISTIDO POR _________, EN SU CARÁCTER DE_____________________, A QUIEN EN LO SUCESIVO SE LE DENOMINARA "EL MUNICIPIO"; MISMOS QUE CUANDO ACTÚEN DE MANERA CONJUNTA SE LES DENOMINARÁ "LAS PARTES"; DOCUMENTO QUE SUSCRIBEN AL TENOR DE LOS SIGUIENTES ANTECEDENTES, DECLARACIONES Y CLÁUSULAS:
ANTECEDENTES
ANTECEDENTES
II. El artículo 2o. de la Constitución Política de los Estados Unidos Mexicanos en su segundo párrafo establece que:
"[...]
La Nación tiene una composición pluricultural y multiétnica sustentada originalmente en sus pueblos indígenas que son aquellas colectividades con una continuidad histórica de las sociedades precoloniales establecidas en el territorio nacional; y que conservan, desarrollan y transmiten sus instituciones sociales, normativas, económicas, culturales y políticas, o parte de ellas.
[...]"
Asimismo, en el marco de una nueva relación de los pueblos y comunidades indígenas con el Estado mexicano, en el citado artículo, en su párrafo sexto, se establece lo siguiente:
[...]
Se reconoce a los pueblos y comunidades indígenas como sujetos de derecho público con personalidad jurídica y patrimonio propio.
En ese sentido, el mismo precepto, en su apartado A, reconoce el derecho a la libre determinación de los pueblos y comunidades indígenas, como sigue:
"[...]
C. Esta Constitución reconoce y garantiza el derecho de los pueblos y las comunidades indígenas a la libre determinación
[...]"
Para tal efecto, en el apartado B del referido artículo, se establece la obligación para los tres órdenes de gobierno de establecer las instituciones y determinar las políticas públicas que garanticen el ejercicio efectivo de los derechos de los pueblos indígenas y afromexicano, y su desarrollo integral, intercultural y sostenible, las cuales deben ser diseñadas y operadas conjuntamente con ellos.
Asimismo, en el penúltimo párrafo de dicho apartado establece:
"La Cámara de Diputados del Congreso de la Unión, las legislaturas de las entidades federativas y los ayuntamientos, en el ámbito de sus respectivas competencias, deberán establecer las partidas específicas que aprueben, así como las formas y procedimientos para que las comunidades las administren y ejerzan conforme a las leyes en materia".
A la par, en el apartado C, se reconoce al pueblo y comunidades afromexicanas como parte de la composición pluricultural de la Nación, con los mismos derechos que los pueblos y comunidades indígenas, por lo que se reconoce su derecho a la libre determinación, así como su calidad de sujetos de derecho público, con personalidad jurídica y patrimonio propio.
En el apartado D, se reconoce el derecho de las mujeres indígenas y afromexicanas a participar de manera efectiva y en condiciones de igualdad sustantiva en los procesos de desarrollo integral de sus pueblos y comunidades; en la toma de decisiones de carácter público; en la promoción y respeto de sus derechos de acceso a la educación, a la salud, a la propiedad y a la posesión de la tierra y demás derechos humanos.
Por su parte, el Convenio 169 sobre Pueblos Indígenas y Tribales de la Organización Internacional del Trabajo, establece:
"Artículo 6
3. Al aplicar las disposiciones del presente Convenio, los gobiernos deberán:
g) ...
h) establecer los medios a través de los cuales los pueblos interesados puedan participar libremente, por lo menos en la misma medida que otros sectores de la población, y a todos los niveles en la adopción de decisiones en instituciones electivas y organismos administrativos y de otra índole responsables de políticas y programas que les conciernan;
i) establecer los medios para el pleno desarrollo de las instituciones e iniciativas de esos pueblos, y en los casos apropiados proporcionar los recursos necesarios para este fin.
..."
La Declaración de las Naciones Unidas sobre los Derechos de los Pueblos indígenas señala lo siguiente:
"Artículo 4
Los pueblos indígenas, en ejercicio de su derecho a la libre determinación, tienen derecho a la autonomía o al autogobierno en las cuestiones relacionadas con sus asuntos internos y locales, así como a disponer de medios para financiar sus funciones autónomas.
"Artículo 5
Los pueblos indígenas tienen derecho a conservar y reforzar sus propias instituciones políticas, jurídicas, económicas, sociales y culturales, manteniendo a la vez su derecho a participar plenamente, si lo desean, en la vida política, económica, social y cultural del Estado."
"Artículo 39
Los pueblos indígenas tienen derecho a recibir asistencia financiera y técnica de los Estados y por conducto de la cooperación internacional para el disfrute de los derechos enunciados en la presente Declaración."
En el mismo sentido, la Declaración Americana sobre los Derechos de los Pueblos Indígenas, en relación con la personalidad jurídica de los pueblos indígenas, establece en sus artículos IX y XXXVII lo siguiente:
"Artículo IX. Personalidad jurídica
Los Estados reconocerán plenamente la personalidad jurídica de los pueblos indígenas, respetando las formas de organización indígenas y promoviendo el ejercicio pleno de los derechos reconocidos en esta Declaración."
"Artículo XXXVII
Los pueblos indígenas tienen derecho a recibir asistencia financiera y técnica de los Estados y por conducto de la cooperación internacional para el disfrute de los derechos enunciados en la presente declaración."
DECLARACIONES
I. "EL INSTITUTO" declara:
I.I Que es un organismo descentralizado de la Administración Pública Federal, no sectorizado, con personalidad jurídica, patrimonio propio y autonomía operativa, técnica, presupuestal y administrativa con sede en la Ciudad de México, de conformidad con el artículo 1 de la Ley del Instituto Nacional de los Pueblos Indígenas, publicada en el Diario Oficial de la Federación el día 04 de diciembre de 2018.
I.II Que de conformidad con el artículo 2 de la citada Ley, "EL INSTITUTO" es la autoridad del Poder Ejecutivo Federal en los asuntos relacionados con los pueblos indígenas y afromexicano, que tiene como objeto definir, normar, diseñar, establecer, ejecutar, orientar, coordinar, promover, dar seguimiento y evaluar las políticas, programas, proyectos, estrategias y acciones públicas, para garantizar el ejercicio y la implementación de los derechos de los pueblos indígenas y afromexicano, así como su desarrollo integral y sostenible y el fortalecimiento de sus culturas e identidades, de conformidad con lo dispuesto en la Constitución Política de los Estados Unidos Mexicanos y en los instrumentos jurídicos internacionales de los que el país es parte.
I.III Que el C. __________, en su calidad de _____________ cuenta con las facultades suficientes que le permiten suscribir el presente Convenio de conformidad con el nombramiento otorgado el ______ por ______, en su calidad de ______________ y lo establecido en los artículos ____ de la Ley del Instituto Nacional de los Pueblos Indígenas, así como ____ del Estatuto Orgánico del Instituto Nacional de los Pueblos Indígenas.
I.IV Que con el nombramiento de fecha ________, emitido por ___________________ de "EL INSTITUTO" suscribe el presente instrumento jurídico el C. _______, en su calidad de _______, el cual cuenta con las facultades suficientes para __________________________________.
I.V Que con el nombramiento de fecha ________, emitido por ______________________ de "EL INSTITUTO" suscribe el presente instrumento jurídico el C. _______, en su calidad de _______, el cual cuenta con las facultades suficientes para _____________________________________.
I.VI Que, para los efectos legales del presente instrumento jurídico, señala como su domicilio el ubicado en _________________.
I.VII Que el monto de las asignaciones, le fueron autorizadas en el Decreto de Presupuesto de Egresos de la Federación para el Ejercicio Fiscal 2025.
II. "EL MUNICIPIO" declara:
II.I Que se encuentra investido de personalidad jurídica propia, de acuerdo con lo establecido en los artículos 115, fracción II de la Constitución Política de los Estados Unidos Mexicanos; y los artículos ____________ de la Constitución Política del Estado Libre y Soberano de____________.
II.II Que en términos de los artículos 1o, 2º párrafos cuarto, quinto y sexto, apartado A, fracciones I, II, III y XII de la Constitución Política de los Estados Unidos Mexicanos; 21, numeral 3 de la Declaración Universal de Derechos Humanos; 1 y otros del Convenio número 169 de la Organización Internacional del Trabajo relativo a Pueblos Indígenas y Tribales en Países Independientes; 3, 4, 5 y otros de la Declaración de las Naciones Unidas sobre Derechos de los Pueblos Indígenas; 1 del Pacto Internacional de Derechos Civiles y Políticos; 1 del Pacto Internacional de Derechos Económicos, Sociales y Culturales; III, VI, VIII, IX, XXI, XXII, XXIII y otros de la Declaración Americana sobre los Derechos de los Pueblos Indígenas, el Municipio de _____________, se integra por diversas comunidades indígenas entre ellas las comunidades de entre las que se encuentran _________, las cuales pertenecen a los pueblos indígenas de ________________________ del Estado de________________, por lo cual impulsará acciones sustanciales para el reconocimiento, implementación, fortalecimiento, promoción y difusión e sus derechos y cultura.
II.III Que de conformidad con lo dispuesto en el artículo __ de la Ley Orgánica Municipal del Estado de__________________, el Municipio de ____________________, está dotado de personalidad jurídica y patrimonio propio, y con libre administración de su hacienda, recursos y servicios destinados a la comunidad, sin más limites señalados expresamente en las leyes aplicables.
II.IV Que el _________________ en su calidad de Presidente Municipal Constitucional, tiene facultades suficientes para suscribir el presente Convenio, asistiéndolo la C. ______________________, en su calidad de Síndico _____________Municipal, de conformidad con lo establecido en los artículos ____________ de la Ley Orgánica Municipal del Estado de _____________y demás disposiciones locales aplicables.
II.V Que señala como su domicilio el ubicado en _____________________, con Registro Federal de Contribuyentes _______.
En virtud de lo anterior y con fundamento en los artículos 1o, 2o, apartado B fracción II, VII y IX, 26, apartado A, 40, 43, 105, 115 y 116 de la Constitución Política de los Estados Unidos Mexicanos; 45 de la Ley Orgánica de la Administración Pública Federal; 5, 22 y 59, fracción I de la Ley Federal de las Entidades Paraestatales; 33, 34 y 39 párrafo segundo de la Ley de Planeación; 1, 4, 42, fracción V , VI y VII, 54, 74, 75, 76, 77, 78 y 79 de la Ley Federal de Presupuesto y Responsabilidad Hacendaria; así como 1, 176, 178 y 179 de su Reglamento; _____ del Presupuesto de Egresos de la Federación para el Ejercicio Fiscal 2025; la Ley de Obras Públicas y Servicios Relacionados con las Mismas, la Ley de Adquisiciones, Arrendamientos y Servicios del Sector Público y sus respectivos Reglamentos; 2, 3, 4, fracciones III, IV, V, VI, XXI, XXV, XXXI, XXXV y XXXVI, 6, 7 y 84 de la Ley del Instituto Nacional de los Pueblos Indígenas; las Reglas de Operación de Programa en adelante "LAS ROP" de "EL PROGRAMA"; los Lineamientos para la promoción y operación de la Contraloría Social en los Programas Federales de Desarrollo Social, así como de los artículos _____ de la Constitución Política del Estado Libre y Soberano de _____, "LAS PARTES" han decidido suscribir el presente instrumento jurídico para la aplicación de los recursos de "EL PROGRAMA", conforme a las siguientes:
CLÁUSULAS
PRIMERA. OBJETO. El presente Convenio de Coordinación y Concertación, tiene por objeto conjuntar acciones y recursos para la ejecución de la obra denominada "___" en el marco de "EL PROGRAMA", de manera conjunta con "EL MUNICIPIO" de conformidad con "LAS ROP" que será realizada durante y con recursos del ejercicio fiscal 2025.
SEGUNDA. OBRAS. "LAS PARTES" manifiestan su conformidad para ejecutar la obra denominada "______" que se encuentra descrita en el Anexo 1, en el que se señala el nombre de la obra, estructura financiera, metas, beneficiarios, comunidades, localidades, municipios y responsables de ejecución; dicho Anexo 1 forma parte integrante del presente Convenio de Coordinación y Concertación.
En caso de que se requiera hacer alguna modificación a los términos en que haya sido pactada la obra, "LAS PARTES" deberán sujetarse a lo establecido en la Cláusula Décima Octava del presente Convenio de Coordinación y Concertación, así como lo dispuesto en "LAS ROP".
TERCERA. ESTRUCTURA FINANCIERA. "LAS PARTES" se obligan en términos de "LAS ROP" a realizar la aportación para el desarrollo de la obra, por lo que se prevé una inversión total de $______________ (__________________00/100 M.N.), por lo que se obligan a realizar las aportaciones para el desarrollo de la obra, de conformidad con la estructura financiera convenida en el Anexo 1 y en términos de lo dispuesto en la Ley Federal de Presupuesto y Responsabilidad Hacendaria y su Reglamento, en las siguientes cantidades:
a) "EL INSTITUTO" aportará hasta la cantidad de $___________ (________________00/100 M.N.), equivalente al __% de la aportación total.
b) "EL MUNICIPIO" aportará hasta la cantidad de $_______________ (______________00/100 M.N.), equivalente al __% de la aportación total. (aplicara en caso de que la comunidad realice aportación)
Los recursos que ministre "EL INSTITUTO" a "EL MUNICIPIO" al amparo de "EL PROGRAMA" en su carácter de subsidios, no perderán su naturaleza federal, por lo que deberán ser ejercidos observando todas las disposiciones legales y normativas aplicables al presupuesto federal.
Los recursos a que se refiere la presente Cláusula, se radicarán directamente por "EL INSTITUTO" en la cuenta bancaria productiva específica mancomunada que establezca para tal efecto "EL MUNICIPIO", en forma previa a la entrega de los recursos, en la institución de crédito bancaria que el mismo determine, informando de ello a "EL INSTITUTO", dentro de los 5 (cinco) días hábiles posteriores a la firma del presente instrumento jurídico, con la finalidad de que los recursos asignados y sus rendimientos financieros estén debidamente identificados.
Los recursos presupuestarios federales que asigna "EL INSTITUTO", se destinarán en forma exclusiva al cumplimiento del objeto de este Convenio, en consecuencia, dichos recursos no podrán traspasarse a obras y/o acciones no previstas en este instrumento y/o no autorizadas conforme a los procedimientos establecidos en "LAS ROP".
Las aportaciones económicas de "LAS PARTES" serán obligatorias de acuerdo con la estructura financiera pactada en la presente Cláusula, a partir del importe original de la obra de que se trate, siempre y cuando exista suficiencia presupuestal.
Cuando para la contratación o ejecución de la obra convenida se requiera de un monto mayor al establecido en el presente Convenio, dicha obra no podrá ser contratada o ejecutada hasta en tanto no se cuente con la suficiencia presupuestal, la cual puede originarse de ahorros en la contratación de otras obras, o porque "EL MUNICIPIO" aporte los recursos faltantes.
La aportación de "EL INSTITUTO", así determinada será fija; no podrá incrementarse por las variaciones de costos que pudieran presentarse durante la ejecución de la obra, manteniéndose la obligación de "EL MUNICIPIO" de aportar los recursos adicionales que permitan concluir la obra o metas en los términos pactados. En el caso de que existan economías, "EL MUNICIPIO" deberá reintegrarlas a "EL INSTITUTO" en los términos que este último le indique y en la proporción pactada en la estructura financiera.
Conforme a los requerimientos previstos en los programas de ejecución de los proyectos ejecutivos de la obra y acciones, el calendario de ministración de los recursos del componente Apoyos para la construcción y ampliación de infraestructura para comunidades indígenas y afromexicanas, es el siguiente:
Calendario de Ministración de los Recursos del Programa (millones de pesos)
| | Ene | Feb | Mar | Abr | May | Jun | Jul | Ago | Sep | Oct | Nov | Dic | Tota l |
| Federal | 0.00 | 0.00 | 0.00 | 0.00 | 0.00 | 0.00 | 0.00 | 0.00 | 0.00 | 0.00 | 0.00 | 0.00 | 0.00 |
| Municipa l | 0.00 | 0.00 | 0.00 | 0.00 | 0.00 | 0.00 | 0.00 | 0.00 | 0.00 | 0.00 | 0.00 | 0.00 | 0.00 |
| Total | 0.00 | 0.00 | 0.00 | 0.00 | 0.00 | 0.00 | 0.00 | 0.00 | 0.00 | 0.00 | 0.00 | 0.00 | 0.00 |
"LAS PARTES" acuerdan que el calendario de ministración que antecede está sujeto a cambios atendiendo a los montos efectivamente contratados, por lo que será objeto de modificaciones futuras.
CUARTA. INSTANCIA EJECUTORA. "LAS PARTES" acuerdan que la instancia ejecutora de "EL PROGRAMA", de acuerdo con lo dispuesto en "LAS ROP", será "EL MUNICIPIO", quien es el responsable de aplicar los recursos asignados para "EL PROGRAMA", en el marco de "LAS ROP".
Para la ejecución de la obra, "EL MUNICIPIO" deberá garantizar la participación de la comunidad indígena beneficiaria del proyecto, a través de su instancia de toma de decisiones y sus autoridades tradicionales.
QUINTA. DESIGNACIÓN DEL RESPONSABLE. "LAS PARTES" acuerdan que para los efectos de enlace, coordinación, desarrollo y seguimiento de las actividades materia del presente instrumento jurídico de acuerdo con lo establecido en "LAS ROP" y la normatividad federal aplicable, así como para conocer y resolver los asuntos derivados de su ejecución, tienen a bien designar a:
a) Por "EL MUNICIPIO" al _____________, en su calidad de _______________.
b) Por "EL INSTITUTO" al _______________, en su calidad de _______________.
Mismos que podrán ser removidos, previa notificación mediante escrito a cada una de "LAS PARTES"
SEXTA. MINISTRACIÓN Y EJERCICIO DE RECURSOS. "EL INSTITUTO", hará las aportaciones de los recursos previstos conforme a la estructura financiera convenida y los montos efectivamente contratados, siempre y cuando exista suficiencia presupuestal, a efecto de cubrir el anticipo de obra y las erogaciones que se deriven de cada uno de los contratos de obra en los términos señalados por la Ley de Obras Públicas y Servicios Relacionados con las Mismas y su Reglamento.
"EL INSTITUTO" ministrará los recursos para la obra de conformidad a lo pactado en el calendario que se determine a partir del programa de ejecución establecido en el contrato de obra, considerando la documentación comprobatoria de la utilización de recursos y el avance de la obra.
Para tal efecto, "EL MUNICIPIO" proporcionará por escrito a "EL INSTITUTO" en un término no mayor de 5 (cinco) días posterior a su firma del presente Convenio de Coordinación y Concertación, el número de cuenta, CLABE interbancaria y nombre de la institución bancaria. Por ningún motivo y bajo ninguna circunstancia serán aceptados números de cuentas personales.
En caso de así estar convenido, "EL MUNICIPIO" aportará oportunamente los recursos económicos comprometidos como aportación local conforme a la estructura financiera y a los montos contratados, observando las disposiciones que establecen la Ley de Obras Públicas y Servicios Relacionados con las Mismas y su Reglamento.
A efecto de agilizar el inicio del proceso constructivo, "EL INSTITUTO" podrá cubrir el total de los anticipos derivados de los contratos de obra, con cargo a su porcentaje de participación financiera convenida. Lo anterior no exime a "EL MUNICIPIO" de la obligación para que aporte igualmente la totalidad del porcentaje convenido para cada obra sobre el monto efectivamente contratado, durante su periodo de ejecución.
"EL MUNICIPIO" manejará los recursos que ministre "EL INSTITUTO" a través de una cuenta bancaria específica para transparentar en su manejo y facilitar la fiscalización de los recursos de "EL PROGRAMA", así como la identificación de los rendimientos financieros que generen.
Los recursos presupuestarios ministrados, una vez devengados y conforme avance el ejercicio, deberán ser registrados por "EL MUNICIPIO" en su contabilidad de acuerdo con las disposiciones jurídicas aplicables y se rendirán en su Cuenta Pública, sin que por ello pierdan su carácter federal.
SÉPTIMA. SUPERVISIÓN. De conformidad con "LAS ROP", "EL INSTITUTO" determinara de forma adicional del costo total de la obra convenida según lo dispuesto por la Cláusula Tercera, para la contratación de servicios relacionados con obras públicas con el fin de dar seguimiento y verificar los procesos constructivos de la obra pactada en el presente Convenio de Concertación y el cumplimiento de la normatividad aplicable, conforme a lo previsto en la Ley de Obras Públicas y Servicios Relacionados con las Mismas y su Reglamento.
OCTAVA. EJECUCIÓN DE LA OBRA. "EL MUNICIPIO" de conformidad con "LAS ROP", por sí o a través de la instancia ejecutora, llevará a cabo el proceso de ejecución de la obra en caso de ejecutarse por administración directa, iniciara los procesos dentro de los 30 (treinta) días naturales posteriores a la firma del instrumento jurídico, o bien, de considerarlo necesario, realizará los procesos de licitación o adjudicación de acuerdo con las características de cada obra, dentro del plazo de 45 (cuarenta y cinco) días naturales siguientes a la firma de este instrumento jurídico , asimismo, tendrá la obligación de vigilar y asegurarse, que la licitación, contratación y ejecución de la obra se realicen con base a la legislación y disposiciones aplicables a los subsidios federales, así como lo establecido en "LAS ROP" y en el presente Convenio de Coordinación y Concertación, y de dar seguimiento e informar a "EL INSTITUTO", sobre los avances en los procesos de licitación, contratación y ejecución de la obra hasta su entrega recepción.
En la ejecución de la obra, deberá utilizarse preferentemente la mano de obra comunitaria y el uso de los recursos y materiales existentes en la propia comunidad o región.
NOVENA. OBLIGACIONES DE "LAS PARTES". Adicionalmente a lo pactado en el presente Convenio de Coordinación y Concertación, "LAS PARTES" se obligan a lo siguiente:
a) De "EL INSTITUTO":
a.1) Normar, coordinar y realizar las actividades para la instrumentación, seguimiento y control operacional de las acciones de "EL PROGRAMA", atendiendo las disposiciones legales y normativas aplicables;
a.2) Concluir, integrar y/o instrumentar los procesos y actividades relacionadas con la recepción de demanda, proyectos ejecutivos, programación, operación seguimiento, control y cierre de ejercicio conforme al Manual de Procesos y Diagramas de Flujo señalados en las "LAS ROP", y sus formatos correspondientes, atendiendo su ámbito de competencia y las disposiciones legales y normativas aplicables, y
a.3) Aportar los recursos previstos en el presente instrumento jurídico conforme a la estructura financiera convenida y los montos efectivamente contratados, a efecto de cubrir las erogaciones que se deriven de cada uno de los contratos de obra.
Asimismo, evaluar los resultados obtenidos con la aplicación de los recursos presupuestarios federales que se proporcionarán en el marco de este instrumento.
b) De "EL MUNICIPIO":
b.1) Aportar los recursos a que se refiere la Cláusula Tercera de este Convenio;
b.2) Administrar los recursos federales radicados únicamente en la cuenta bancaria productiva específica señalada en la Cláusula Tercera de este Convenio, por lo que no podrán traspasarse tales recursos a otras cuentas; efectuar las ministraciones oportunamente para la ejecución de "EL PROGRAMA"; recabar la documentación comprobatoria de las erogaciones; realizar los registros correspondientes en la contabilidad local conforme sean devengados y ejercidos los recursos, respectivamente, así como dar cumplimiento a las demás disposiciones federales aplicables en la administración de dichos recursos y emitir factura correspondiente a favor de "EL INSTITUTO";
b.3) Proporcionar a la comunidad y/o localidad indígena beneficiaria la información relacionada con todos los aspectos del proyecto, así como determinar la participación de la comunidad en la ejecución, seguimiento y vigilancia de la obra;
b.4) Entregar mensualmente a "EL INSTITUTO", la relación detallada sobre las erogaciones del gasto y el estado de la cuenta especifica a efecto de identificar los rendimientos financieros generados;
b.5) Reintegrar oportunamente los rendimientos financieros que se generen en las cuentas productivas en las que se manejen los recursos federales del Programa;
b.6) Promover e instrumentar la Contraloría Social, para la vigilancia de la obra que ejecuten, conforme a los elementos normativos aplicables;
b.7) Designar a los funcionarios o funcionarias que serán responsables del registro y captura de las actividades de Contraloría Social en el Sistema Informático de Contraloría Social (SICS), y comunicarlo por oficio a "EL INSTITUTO";
b.8) Registrar en su contabilidad los recursos presupuestarios federales que reciba, de acuerdo con los principios de contabilidad gubernamental, y aquella información relativa a la rendición de informes sobre las finanzas públicas y la Cuenta Pública local;
b.9) Consultar y obtener el consentimiento de la población de las comunidades y localidades indígenas y afromexicanas elegibles respecto al tipo de obras y su trazo o trayecto, cuando se identifiquen daños a los sitios con valor cultural o les impliquen cambios organizativos que consideren inapropiados;
b.10) Entregar de manera directa el oficio de autorización de recursos municipales a "EL INSTITUTO" en un plazo no mayor a 15 (quince) días naturales posteriores a la firma del presente Convenio;
b.11) Notificar a la entidad federativa a la que pertenece, la información relativa a los recursos presupuestarios federales que se le asignen, una vez devengados y conforme avance el ejercicio, para efecto de que sean registrados en su contabilidad de acuerdo con las disposiciones jurídicas aplicables, sin que por ello pierdan su carácter federal;
b.12) Mantener bajo su custodia, la documentación comprobatoria original de los recursos presupuestarios federales erogados, hasta en tanto la misma le sea requerida por "EL INSTITUTO" y, en su caso por la Secretaría de Hacienda y Crédito Público y la Secretaría de la Función Pública, así como la información adicional que estas últimas le requieran, de conformidad con lo establecido en la normatividad en la materia;
La documentación comprobatoria del gasto de los recursos presupuestarios federales objeto de este Convenio, deberá cumplir con los requisitos fiscales establecidos en las disposiciones federales aplicables, salvo aquella en la que se permita presentar recibos simples;
b.13) Proporcionar la información y documentación que en relación con los recursos a que se refiere la Cláusula Tercera de este instrumento requieran los órganos de control y fiscalización federales y estatales facultados, y permitir a éstos las visitas de inspección que en ejercicio de sus respectivas atribuciones lleven a cabo, y
b.14) Cumplir con lo establecido en el presente Convenio y lo previsto en "LAS ROP" de "EL PROGRAMA".
DÉCIMA. FUNCIONES DE "EL MUNICIPIO". En su calidad de ejecutor, "EL MUNICIPIO" para el cumplimiento del objeto del presente Convenio se apegará estrictamente a lo dispuesto en "LAS ROP" y al presente instrumento; obligándose a las responsabilidades siguientes:
A) Cumplir con todas las obligaciones correspondientes a las entidades ejecutoras, observando las disposiciones legales aplicables al uso de los recursos federales, "LAS ROP" y los mecanismos e instrumentos de apoyo que determine la Instancia Normativa para la ejecución de "EL PROGRAMA";
B) Integrar la documentación que acredite el cumplimiento de los requisitos normativos de "EL PROGRAMA" para la obra;
C) Proponer el calendario de ministración de los recursos de "EL PROGRAMA", con base en los programas de ejecución contenidos en los proyectos ejecutivos;
D) Entregar a "EL INSTITUTO" un reporte mensual de los recursos que, en su caso, fueron ministrados y pagados a los contratistas en el transcurso de la semana siguiente a la conclusión del mes que se informe, así como el estado de cuenta para identificar los rendimientos financieros que se hayan generado en las cuentas productivas en las que se manejen los recursos federales;
E) Cuando "EL INSTITUTO" lo solicite, entregar copia de los estados de cuenta bancarios de la cuenta específica en la que se manejen los recursos de "EL PROGRAMA" que se le hubieren ministrado;
F) Entregar cuando le sea requerida la documentación comprobatoria de los gastos realizados, así como la información complementaria que le sea solicitada por "EL INSTITUTO" o las dependencias de control y fiscalización competentes;
G) Al cierre del ejercicio fiscal, realizar el reintegro de los recursos que no podrán ejercerse, incluyendo en su caso los rendimientos financieros, conforme a lo previsto en "LAS ROP" y las disposiciones legales que regulan el uso de los recursos federales para su reintegro a la Tesorería de la Federación, y
H) Vigilar que en las cuentas bancarias productivas específicas se manejen exclusivamente los recursos federales del ejercicio fiscal respectivo y sus rendimientos, y que no se incorporen recursos locales ni las aportaciones que realicen, en su caso, la población beneficiaria de la obra y acciones.
DÉCIMA PRIMERA. DEVOLUCIÓN DE LOS RECURSOS. "LAS PARTES" acuerdan que los recursos federales que no sean devengados al 31 de diciembre de 2025, deberán ser reintegrados a "EL INSTITUTO", dentro de los 3 (tres) días hábiles del Ejercicio Fiscal siguiente.
El reintegro lo realizará "EL MUNICIPIO" a "EL INSTITUTO" con asesoría del área financiera de infraestructura para el adecuado y oportuno reintegro.
Los rendimientos financieros obtenidos por dichos recursos y los generados por el lapso entre el depósito de los recursos y el pago al contratista, deberán ser reintegrados directamente a la Tesorería de la Federación (TESOFE).
DÉCIMA SEGUNDA. AFECTACIÓN DEL MONTO PACTADO, SUSTITUCIÓN O CANCELACIÓN DE LA OBRA. "LAS PARTES" acuerdan que si por cualquier causa plenamente justificada se afectara el monto pactado de la obra o acciones comprometidas, se requiera la sustitución de las mismas, o se requiera hacer alguna modificación a los términos en los que haya sido pactada la obra, "EL MUNICIPIO" y "EL INSTITUTO" podrán proponer por escrito, modificaciones, adiciones, reducciones o sustitución a la obra pactada o de cualquiera de los datos del Anexo 1 y de los montos pactados en general turnando los elementos justificatorios a "EL INSTITUTO" para su valoración, evaluación y, en su caso, aprobación. Posteriormente "EL INSTITUTO" lo hará del conocimiento de "EL MUNICIPIO". Las modificaciones que expresamente apruebe "EL INSTITUTO" se formalizarán por escrito.
Será responsabilidad de "EL MUNICIPIO" la conclusión de la obra y acciones convenidas en el Convenio original o Convenio modificatorio, incluyendo los plazos de su ejecución previstos en dichos instrumentos y por los ordenamientos aplicables al uso de los recursos federales. El límite para formalizar las modificaciones por parte de "EL MUNICIPIO" será el último día hábil de septiembre.
La autorización que, en su caso refiere esta Cláusula, se hará mediante los oficios emitidos y signados por el Titular de la Oficina de Representación de "EL INSTITUTO" en el Estado de_____, previa aprobación de la Instancia Normativa de "EL PROGRAMA".
El escrito de solicitud que realice "EL MUNICIPIO", deberá contener la información detallada que motiva las posibles modificaciones, adiciones, reducciones o sustitución de la obra pactadas o de cualquiera de los datos del Anexo 1 y de los montos pactados en general; mismo que será el sustento documental del correspondiente Convenio Modificatorio al presente Convenio.
En caso de que se afectara el monto pactado de la obra o acciones comprometidas o se requiera la sustitución de las mismas o su cancelación, los recursos acordados en el presente instrumento jurídico podrán ser destinados por "EL INSTITUTO" a otros municipios.
Si por cualquier causa plenamente justificada por "EL MUNICIPIO" y a criterio de "EL INSTITUTO" resultara imposible iniciar o continuar con la obra acordada o ésta dejará de ser viable, "EL MUNICIPIO" podrá proponer su sustitución a "EL INSTITUTO".
Si en la ejecución de la obra se observa que sus costos resultan diferentes a los presupuestados y/o a los pactados en el presente Convenio, "LAS PARTES" podrán hacer modificaciones conforme a lo establecido en "LAS ROP".
DÉCIMA TERCERA. SUSPENSIÓN O CANCELACIÓN DE ENTREGA DE RECURSOS. "EL INSTITUTO" podrá suspender o cancelar, parcial o totalmente, la entrega de los recursos convenidos con "EL MUNICIPIO" en el presente instrumento, así como solicitar la devolución de los que se hubieren entregado, junto con sus rendimientos financieros, sin perjuicio de las acciones legales que procedan cuando:
A) La propuesta de obras presentada a "EL INSTITUTO" por "EL MUNICIPIO" se hubiese aprobado pese a no encontrarse normativa y administrativamente integrada, en los términos previstos en "LAS ROP".
B) Exista o surja un conflicto social en la zona en la que se tenga programada ejecutar la obra.
C) Sean cancelados los permisos de cualquier índole, otorgados por las dependencias y entidades federales o locales para la ejecución de la obra.
D) Los recursos entregados se destinen a un objeto distinto al que fue convenido.
E) La aportación convenida en el presente Convenio no se realice oportunamente para cubrir las erogaciones derivadas de su ejecución.
F) El avance de la obra o acciones se aparte de lo programado o no se estén cumpliendo los términos del presente instrumento jurídico, salvo que se acredite el atraso por caso fortuito o fuerza mayor.
G) En su caso, no se inicien los procedimientos licitatorios dentro de los 45 (cuarenta y cinco) días naturales posteriores a la firma del presente instrumento jurídico; o bien la ejecución de obra dentro de los 30 (treinta) días posteriores a la firma de este Convenio en caso de que se realicen por administración directa.
H) La información de los avances de "EL PROGRAMA" no fuera entregada de manera oportuna y con los procedimientos y formatos establecidos, o si como resultado de las revisiones que realice "EL INSTITUTO" o los órganos fiscalizadores se demostrara que ésta no es veraz.
I) Exista discriminación de municipios, comunidades y localidades indígenas y afromexicanas elegibles, ya sea por razones políticas, étnicas, de género o cualquier otra, y
J) Si a solicitud de "EL INSTITUTO" o de los órganos fiscalizadores no se entregara la información de las cuentas bancarias que demuestren el manejo de los recursos de "EL PROGRAMA".
DÉCIMA CUARTA. ACTAS DE ENTREGA RECEPCIÓN. "EL MUNICIPIO" deberá elaborar en términos de la Ley de Obras Públicas y Servicios Relacionados con las Mismas y su Reglamento, las actas de entrega recepción con los contratistas, asimismo se deberán realizar las actas respectivas cuando entregue la obra a las dependencias u órdenes de gobierno que se responsabilizarán de su operación y mantenimiento.
DÉCIMA QUINTA. CIERRE DE EJERCICIO. "EL MUNICIPIO" validará el cierre del ejercicio en el formato que para tales efectos emitirá "EL INSTITUTO", quien integrará el cierre programático presupuestal del ejercicio, mismo que deberá ser firmado al término de la obra y que no podrá exceder del último día hábil del mes de diciembre del ejercicio fiscal correspondiente.
DÉCIMA SEXTA. CONTRALORIA SOCIAL. "LAS PARTES" promoverán la participación de la población beneficiada de "EL PROGRAMA" para impulsar la Contraloría Social a través de la integración, operación y vinculación de contralorías sociales o figuras análogas, para el seguimiento supervisión y vigilancia del cumplimiento de las metas y acciones comprometidas de "EL PROGRAMA", y la correcta aplicación de los recursos. La promoción se realizará con base a los lineamientos vigentes emitidos por la Secretaría de la Función Pública y de los documentos normativos" validados por la Secretaría de la Función Pública. Para su mejor desarrollo e instrumentación "EL INSTITUTO" entregará a "EL MUNICIPIO" toda la información, documentación y capacitación necesaria para la difusión e implementación de la Contraloría Social.
Por su parte, "EL MUNICIPIO" se compromete a conformar, capacitar y asesorar a los comités de Contraloría Social, así como recabar los informes que deriven de su actuación para su registro en los mecanismos institucionales correspondientes; y poner a su disposición la información y herramientas necesarias para el adecuado desarrollo de sus actividades.
DÉCIMA SÉPTIMA. LEYENDAS. La papelería, documentación oficial, así como la publicidad y promoción que adquieran las dependencias y entidades para la ejecución de "EL PROGRAMA", deberán incluir la siguiente leyenda: "Este Programa es público, ajeno a cualquier partido político. Queda prohibido el uso para fines distintos a los establecidos en el programa".
DÉCIMA OCTAVA. CASO FORTUITO O FUERZA MAYOR. "LAS PARTES" acuerdan que estarán exentas de toda responsabilidad en casos de retrasos, demoras o incumplimientos total o parcial de las acciones enmarcadas en el presente Convenio debido a causas de fuerza mayor o caso fortuito, debidamente acreditados y validados por "EL INSTITUTO".
DÉCIMA NOVENA. MODIFICACIONES. "LAS PARTES" manifiestan que cualquier modificación al presente Convenio deberá ser otorgada por escrito y firmada de conformidad, en estricto apego a lo establecido en "LAS ROP".
VIGÉSIMA. SUPREMACÍA DE LAS ROP VIGENTES. Con independencia de lo previsto en el presente instrumento jurídico, en caso de cualquier controversia, prevalecerá el contenido de "LAS ROP".
VIGÉSIMA PRIMERA. TRANSPARENCIA Y ACCESO A LA INFORMACIÓN. La información y actividades que se presenten, obtengan y produzcan en virtud del cumplimiento del presente, deberá atender los principios previstos en la Ley Federal de Transparencia y Acceso a la Información Pública, y en lo aplicable se estará a lo dispuesto por la Ley General de Transparencia y Acceso a la Información Pública y demás disposiciones aplicables, por lo que "LAS PARTES" se obligan a cumplir con las obligaciones previstas en dichas normas.
Por lo que se refiere al tratamiento, resguardo y transmisión de datos personales, "LAS PARTES" se comprometen a observar los principios establecidos en la Ley General de Protección de Datos Personales en Posesión de Sujetos Obligados, y demás disposiciones aplicables.
VIGÉSIMA SEGUNDA. BUENA FE. "LAS PARTES" declaran que en el presente Convenio no existe dolo, error, mala fe, violencia o cualquier otro vicio del consentimiento que pudiera anular el mismo y que es la simple manifestación de voluntades y para su interpretación y cumplimiento, así como para todo aquello que no esté expresamente estipulado en el mismo, "LAS PARTES" lo resolverán de común acuerdo.
VIGÉSIMA TERCERA. CESIÓN DE DERECHOS Y OBLIGACIONES. Ninguna de "LAS PARTES" podrá ceder o transferir parcial o totalmente los derechos y obligaciones derivados del presente Convenio.
VIGÉSIMA CUARTA. JURISDICCIÓN. "LAS PARTES" acuerdan que en caso de presentarse alguna controversia derivada del incumplimiento del presente instrumento jurídico y los acuerdos que se deriven, se resolverá de conformidad con lo establecido en el artículo 39, párrafo segundo de la Ley de Planeación.
VIGÉSIMA QUINTA. VIGENCIA. El presente Convenio de Coordinación y Concertación entrará en vigor a partir del día de su firma y tendrá vigencia hasta el total cumplimiento de las obligaciones emanadas del mismo, sin que pueda exceder del 31 de diciembre de 2025.
Leído que fue el presente Convenio de Coordinación y Concertación y enteradas "LAS PARTES" de su contenido, y alcance, lo suscriben por cuadruplicado en la Ciudad de _____________, a los ____ días del mes de _____ de 2025.
| POR "EL INSTITUTO" _____________________________________ | POR "EL MUNICIPIO" _____________________________________ |
ANEXO 9 "Reglamento Del Comité De Regulación Y Seguimiento (CORESE)"
Capítulo Primero
Disposiciones Generales
Artículo 1. El Comité de Regulación y Seguimiento (CORESE) es el cuerpo colegiado de Coordinación Interinstitucional creado con el propósito de garantizar el cumplimiento de los compromisos correspondientes a las diferentes instancias participantes en la concertación y ejecución de acciones con los gobiernos estatales en el marco de la Construcción y Ampliación de Infraestructura de Servicios Básicos y Comunicación Terrestre.
La instalación del CORESE se hará por única ocasión y estará vigente en tanto sea considerado en las ROP del componente.
Artículo 2. El CORESE tiene como objetivos:
Asegurar que la vertiente se ejecute con oportunidad y se cumpla con los compromisos establecidos, así como valorar y validar la programación, ejecución y seguimiento de las acciones con los gobiernos de las entidades federativas.
Dar seguimiento a la promoción e instrumentación de la contraloría social para la vigilancia de las obras que se ejecuta a través del componente.
Capítulo Segundo
De las Facultades
Artículo 3. Las facultades del CORESE son:
1. Aprobar el orden del día de los asuntos que se sometan a su consideración,
2. Asesorar la integración de la propuesta de obras que presente el gobierno de la entidad federativa al INPI,
3. Ser instancia de seguimiento de la ejecución del componente y el cumplimiento de los compromisos que se establezcan en el instrumento jurídico que suscriba el gobierno de la entidad federativa con el INPI y de los compromisos emanados de las sesiones,
4. Ser instancia de seguimiento a la promoción e instrumentación de la contraloría social,
5. Revisar y validar documentalmente que las obras propuestas para ser incorporadas en el instrumento jurídico del componente, cumplan con los requisitos y criterios establecidos en las ROP, emitiendo el dictamen que corresponda a cada una de ellas, así como su pertinencia con el tipo de apoyos que otorga la vertiente,
6. Conocer los anexos de ejecución para registro y seguimiento de los términos en que serán construidas las obras,
7. Conocer y validar los materiales que se utilizarán para la promoción de la contraloría social y el esquema de difusión que se instrumentará,
8. Revisar que las aportaciones de recursos de los participantes se realicen conforme a lo convenido,
9. Acordar políticas y mecanismos que favorezcan la pronta ministración de recursos para la ejecución de los proyectos,
10. Conocer y discutir los informes de avances físicos y financieros, conforme a los programas de ejecución de las obras y en su caso emitir el visto bueno de los mismos o las recomendaciones y observaciones que sean necesarias para el cumplimiento de los plazos de ejecución y metas convenidas,
11. Emitir el visto bueno sobre las modificaciones adiciones, reducciones o sustituciones a las obras pactadas o de cualquiera de los datos del Anexo 1, Acuerdo de Coordinación con el Gobierno del Estado, y de los montos pactados en general que hayan sido propuestas por cualquiera de las partes,
12. Conocer y discutir los informes de supervisión de las obras pactadas en el instrumento jurídico, emitiendo las recomendaciones y observaciones que sean necesarias para su correcta ejecución,
13. Conocer y opinar los avances en la instrumentación de la Contraloría Social,
14. Conocer y dar seguimiento a los contratos de las obras y acciones convenidas y su correspondencia con los avances físicos; en su caso proponer acciones para la corrección de aquellas obras que se aparten de lo programado,
15. Revisar y dar seguimiento a las acciones de entrega recepción de obras, con la finalidad de verificar el cumplimiento de los compromisos asumidos por los participantes del componente,
16. Recibir, analizar y discutir las quejas que se presenten sobre la ejecución de las obras y emitir opinión sobre la manera que deben atenderse, y
17. Aprobar la integración de grupos de trabajo para la atención de tareas específicas en la ejecución del componente y en apoyo a sus facultades.
Artículo 4. En caso de que se incumplan las actividades establecidas en el artículo anterior, el INPI podrá aplicar las sanciones establecidas en los numerales previstos para el efecto en las ROP.
De la Integración
Artículo 5. El CORESE se integrará con los cargos y servidores públicos que a continuación se señalan:
1. Presidente. Representante de la Dirección General o en su caso el Titular de la OR, con derecho a voz y voto,
2. Titular de la Dependencia Estatal Responsable de atender el Programa en la entidad federativa, con derecho a voz y voto,
3. Vocales. Representantes de la Comisión Federal de Electricidad Distribución, Secretaría de Comunicaciones y Transportes y Comisión Nacional del Agua, quienes tendrán derecho a voz y voto exclusivamente en los asuntos de su competencia,
4. Titulares o representantes de las ejecutoras, quienes participarán con voz, pero sin voto exclusivamente en los asuntos de su incumbencia, y
5. Representantes del Instituto Nacional de Antropología e Historia, Secretaría de Medio Ambiente y Recursos Naturales y el Registro Agrario Nacional, quienes participarán con voz, pero sin voto, exclusivamente en los casos de su competencia.
La Secretaría Técnica, estará a cargo de la OR en las entidades federativas.
Artículo 6. Cada integrante del CORESE podrá nombrar un suplente, facultándolo para ejercer los derechos y obligaciones establecidos para el titular en el presente instrumento.
Artículo 7. La constitución del CORESE se formalizará mediante acta de sesión, en donde quedarán asentados: el nombre de sus integrantes; el cargo que asumen; y la dependencia o institución de procedencia.
Los suplentes acreditarán su calidad mediante oficio que para tal efecto emita el integrante correspondiente del CORESE, quedando debidamente registrado y hecho del conocimiento de los demás integrantes en la primera sesión en la que participen. En caso de que sean cambiados los servidores públicos representantes de cualquiera de los integrantes, se deberán actualizar los datos y hacerlo del conocimiento de los demás miembros.
Artículo 8. Corresponde a la Presidencia:
1. Convocar al CORESE y orden del día que corresponda,
2. Presidir las sesiones del CORESE en el lugar, fecha y hora indicada,
3. Convocar a los invitados cuya presencia consideren necesaria los integrantes del CORESE que tienen derecho a voto,
4. Presentar el presupuesto anual del programa de obras convenido,
5. Presentar la propuesta de obras a concertar vía instrumento jurídico para su valoración y validación al interior del CORESE, con el soporte documental correspondiente,
6. Presentar los informes de supervisión de las obras para conocimiento y análisis del CORESE,
7. Integrar y presentar el avance físico y financiero de las obras y de la aplicación de los recursos federales del componente; incluyendo las fechas de inicio y termino de los contratos y el calendario de ejecución de los mismos, y
8. Proveer lo necesario para el debido funcionamiento del CORESE; para lo cual, la OR fungirá como Secretario Técnico, realizando las funciones de:
9. Proponer el calendario anual de sesiones,
10. Dar seguimiento a los acuerdos tomados en cada una de las sesiones, verificando su avance en las reuniones posteriores hasta su total cumplimiento,
11. Levantar las actas y recabar las firmas de cada sesión y turnar los informes de validación, seguimiento y control convenidos en el instrumento jurídico, así como los indicados en las ROP,
12. Recabar y resguardar ordenadamente los informes y demás documentos que soporten los acuerdos y decisiones que se tomen en el desempeño de las funciones del CORESE, y
13. Presentar para el desahogo o canalización a la instancia que corresponda, las quejas que presenten las comunidades o localidades de la población objetivo o cualquier persona respecto a la ejecución de las obras, la operación del componente o sobre el cumplimiento de los compromisos contenidos en el instrumento jurídico.
Artículo 9. Corresponde a la Dependencia Estatal Responsable:
1. Dar a conocer los informes de avances físicos y financieros alcanzados en la ejecución de las obras, y en su caso, sobre la aplicación de retenciones económicas o penas convencionales, entregando la evidencia documental para el expediente del CORESE,
2. Presentar para su validación los materiales para la promoción de la contraloría social y el esquema de difusión,
3. Informar en cada sesión los avances en las actividades de contraloría social,
4. Entregar la evidencia del registro en el Sistema Informático de Contraloría Social (SICS) de las actividades de contraloría social, y
5. Informar en cada sesión ordinaria, el estado de la cuenta bancaria específica, los rendimientos generados por el manejo de los recursos en la cuenta y su reintegro a la Tesorería de la Federación.
Artículo 10. Corresponde a los Vocales:
1. Participar, en las acciones de seguimiento que garanticen la ejecución expedita del componente y el cumplimiento de los compromisos establecidos en el instrumento jurídico suscrito,
2. Emitir en su caso, las opiniones técnicas de los proyectos y obras en ejecución, así como de los informes de avance físico financieros, y
3. Informar la situación física de las obras derivado de las visitas que en su caso hagan a las mismas; así como de aquellas situaciones que sean de su conocimiento respecto a la ejecución del componente.
Artículo 11.- Los Representantes del Instituto Nacional de Antropología e Historia, Secretaría de Medio Ambiente y Recursos Naturales y el Registro Agrario Nacional participarán en los asuntos de su competencia emitiendo las opiniones necesarias para el mejor desarrollo de las acciones del componente; en la toma de decisiones tendrán derecho a voz sin voto.
Artículo 12. Las y los representantes de las ejecutoras participarán en las sesiones informando el estado que guardan las obras bajo su responsabilidad, incluyendo las actividades correspondientes a la instrumentación de la contraloría social.
Artículo 13. Se considera invitados a los servidores públicos de los tres órdenes de Gobierno, representantes de empresas contratistas u organizaciones técnicas y civiles cuya presencia consideren necesaria los integrantes del CORESE que tienen derecho a voto. La participación de los invitados se circunscribirá, en su caso a asesorar al CORESE emitiendo opiniones técnicas de los proyectos y obras en ejecución que éste le solicite.
Capítulo Tercero
De la Operación
Artículo 14. Los integrantes se obligan a cumplir con las tareas y los compromisos adquiridos en las sesiones, así como de aquellos que por su función les correspondan.
En las sesiones del CORESE, se presentarán por los responsables de su realización el informe, avance y cumplimiento de los acuerdos tomados en sesiones anteriores.
Artículo 15. El orden del día de la Sesión se integrará con los asuntos presentados por el Presidente, pudiendo sus integrantes solicitar la inclusión de asuntos de la competencia del órgano, para lo cual deberán de hacerlos llegar debidamente integrados con una anticipación de cinco días hábiles previos a la celebración de la misma.
Se podrán presentar en asuntos generales, temas que por su urgencia y característica deban ser tratados pese a no haber sido incluidos en el orden del día, siempre y cuando los asistentes lo aprueben, debiendo incluirse la documentación soporte del mismo.
Artículo 16. El CORESE deberá sesionar en forma ordinaria por lo menos una vez por mes, en el lugar, fecha y hora convenidos. En cada una de estas sesiones, además de los previstos en el orden del día, deberán atenderse regularmente los siguientes asuntos:
1. La presentación y análisis de los avances físico financieros,
2. El seguimiento en la ejecución del componente y el cumplimiento de los compromisos que se establezcan en el instrumento jurídico,
4. El seguimiento y avance de los acuerdos tomados, y
5. Los avances y situación en la instrumentación de la contraloría social.
El CORESE realizará una sesión extraordinaria a más tardar en la segunda quincena del mes de diciembre, con el fin principal de revisar, analizar y determinar las acciones que correspondan para el adecuado y puntual cierre del ejercicio. Dentro del análisis se debe considerar que haya congruencia entre los contratos, los avances físicos, financieros y las fechas de término de las obras y en su caso, la existencia de recurso que deban reintegrarse. El acta que se levante con motivo de la sesión debe remitirse a la instancia normativa dentro de los cinco días hábiles posteriores a su realización.
Artículo 17. Las sesiones ordinarias se realizarán previa convocatoria del Presidente, que será comunicada por escrito a los integrantes del CORESE con un mínimo de 3 días hábiles de anticipación, dando a conocer el día, hora y lugar de la sesión, así como el orden del día y anexando la información complementaria de los puntos a tratar. Las sesiones extraordinarias se convocarán de igual forma, con un día hábil de antelación.
Artículo 18. Para que las sesiones ordinarias y extraordinarias del CORESE se consideren válidas, se deberá cumplir con la asistencia mayoritaria de los integrantes que cuenten con voz y voto, entendiéndose por mayoría más del 50% de los mismos.
Artículo 19. En el supuesto de que no se reúna el quórum requerido conforme a lo indicado en el numeral anterior, el Secretario Técnico levantará el acta en la que conste el hecho y el Presidente convocará a una nueva reunión, la cual tendrá que realizarse en un plazo no mayor de tres días hábiles, contados a partir de la fecha originalmente considerada.
Artículo 20. Los asuntos presentados en las sesiones del CORESE deberán sustentarse con análisis cuantitativos y cualitativos, así como con la documentación soporte correspondiente.
Artículo 21. Los acuerdos deberán tomarse por unanimidad de votos de los integrantes con derecho al mismo; cuando esto no suceda, el asunto se someterá a revisiones y adecuaciones hasta obtener el acuerdo unánime.
Artículo 22. En cada sesión se levantará un acta, en donde se indicarán e identificarán con precisión los acuerdos tomados, la cual será elaborada por el Secretario Técnico, quien la remitirá a los participantes en un plazo no mayor de tres días hábiles posteriores a la reunión para su revisión. En caso de no recibirse comentarios al acta, en un plazo de cinco días hábiles a partir de su recepción, se entenderá que la misma es aprobada en sus términos y por tanto válidos los acuerdos tomados, procediendo a su firma al menos por el Presidente y Secretario Técnico, turnándose copia del acta firmada a cada uno de los integrantes del CORESE.
Artículo 23. La Dependencia Estatal Responsable por parte del gobierno del estado, atenderá las observaciones y recomendaciones emanados del CORESE, en los términos en los que hayan sido aprobados.
ANEXO 10 "Formatos de Verificación de Documentación del Proyecto Ejecutivo"
Instructivo de llenado "Formato de Verificación de Documentación del Expediente Ejecutivo"
| Núm. | Dice | Debe anotarse |
| 1 | Nombre y descripción de la obra | El nombre de la obra como se describe en el proyecto ejecutivo. Por ejemplo: Construcción de camino rural Tampacan - Lázaro Cárdenas, Tramo: del km0+000 al km 10+000, subtramo a construir: del km 0+000 al km 5+000. |
| 2 | Entidad Federativa o del Municipio | La clave y el nombre establecidos por el INEGI para el Estado o Municipio en donde se desarrollará la obra o proyecto a financiar |
| 3 | Comunidad y/o Municipio (s) | Anotar el nombre de la comunidad indígena identificada por el Instituto Nacional de los Pueblos Indígenas (INPI) y, la clave y nombre oficial establecido por el INEGI para el municipio donde se realizará la obra, proyecto o acción (por ejemplo: Comunidad "SAN ANDRÉS COHAMIATA"; 061 Mezquitic) NOTA: Cuando el municipio NO forme parte de una comunidad indígena sólo se deberá anotar la clave y nombre oficial establecido por el INEGI para el municipio donde se realizará la obra, proyecto o acción (por ejemplo: 030 Ixmiquilpan) |
| 4 | Localidad. | La clave y el nombre oficial establecido por el INEGI para la localidad, que deberá cumplir con los criterios de elegibilidad de las Reglas de Operación del Programa. |
| 5 | Monto de recursos. | El monto de recursos requeridos para la realización de la obra conforme al presupuesto base |
| 6 | Cumple y No Aplica | Marcar con "X" la situación que observe la documentación que se verifica. |
| 7 | Firmas | Firma, nombre y cargo de quien representa al Instituto Nacional de los Pueblos Indígenas Firma, nombre y cargo de quien representa a la comunidad, municipio, gobierno del estado y/o dependencia de la Administración Pública Federal. |
| 8 | Fecha | Fecha en que se efectuó la verificación de la documentación del proyecto ejecutivo |
Este Programa es público, ajeno a cualquier partido político. Queda prohibido el uso para fines distintos los establecidos en el programa
Instructivo de llenado "Formato de Verificación de Documentación del Expediente Ejecutivo"
| Núm. | Dice | Debe anotarse |
| 1 | Nombre y descripción de la obra | El nombre de la obra como se describe en el proyecto ejecutivo. Por ejemplo: Construcción de camino rural Tampacan - Lázaro Cárdenas, Tramo: del km 0+000 al km 10+000, subtramo a construir: del km 0+000 al km 5+000. |
| 2 | Entidad Federativa o del Municipio | La clave y el nombre establecidos por el INEGI para el Estado o Municipio en donde se desarrollará la obra o proyecto a financiar |
| 3 | Comunidad y/o Municipio (s) | Anotar el nombre de la comunidad indígena identificada por el Instituto Nacional de los Pueblos Indígenas (INPI) y, la clave y nombre oficial establecido por el INEGI para el municipio donde se realizará la obra, proyecto o acción (por ejemplo: Comunidad "SAN ANDRÉS COHAMIATA"; 061 Mezquitic) NOTA: Cuando el municipio NO forme parte de una comunidad indígena sólo se deberá anotar la clave y nombre oficial establecido por el INEGI para el municipio donde se realizará la obra, proyecto o acción (por ejemplo: 030 Ixmiquilpan) |
| 4 | Localidad. | La clave y el nombre oficial establecido por el INEGI para la localidad, que deberá cumplir con los criterios de elegibilidad de las Reglas de Operación del Programa. |
| 5 | Monto de recursos. | El monto de recursos requeridos para la realización de la obra conforme al presupuesto base |
| 6 | Cumple y No Aplica | Marcar con "X" la situación que observe la documentación que se verifica. |
| 7 | Firmas | Firma, nombre y cargo de quien representa al Instituto Nacional de los Pueblos Indígenas Firma, nombre y cargo de quien representa a la comunidad, municipio, gobierno del estado y/o dependencia de la Administración Pública Federal. |
| 8 | Fecha | Fecha en que se efectuó la verificación de la documentación del proyecto ejecutivo |
Este Programa es público, ajeno a cualquier partido político. Queda prohibido el uso para fines distintos a los establecidos en el programa
Instructivo de llenado "Formato de Verificación de Documentación del Expediente Ejecutivo"
| Núm. | Dice | Debe anotarse |
| 1 | Nombre y descripción de la obra | El nombre de la obra como se describe en el proyecto ejecutivo. Por ejemplo: Construcción de camino rural Tampacan - Lázaro Cárdenas, Tramo: del km0+000 al km 10+000, subtramo a construir: del km 0+000 al km 5+000. |
| 2 | Entidad Federativa o Municipio | La clave y el nombre establecidos por el INEGI para el Estado o Municipio en donde se desarrollará la obra o proyecto a financiar |
| 3 | Comunidad y/o Municipio (s) | Anotar el nombre de la comunidad indígena identificada por el Instituto Nacional de los Pueblos Indígenas (INPI) y, la clave y nombre oficial establecido por el INEGI para el municipio donde se realizará la obra, proyecto o acción (por ejemplo: Comunidad "SAN ANDRÉS COHAMIATA"; 061 Mezquitic) NOTA: Cuando el municipio NO forme parte de una comunidad indígena sólo se deberá anotar la clave y nombre oficial establecido por el INEGI para el municipio donde se realizará la obra, proyecto o acción (por ejemplo: 030 Ixmiquilpan) |
| 4 | Localidad. | La clave y el nombre oficial establecido por el INEGI para la localidad, que deberá cumplir con los criterios de elegibilidad de las Reglas de Operación del Programa. |
| 5 | Monto de recursos. | El monto de recursos requeridos para la realización de la obra conforme al presupuesto base |
| 6 | Cumple y No Aplica | Marcar con "X" la situación que observe la documentación que se verifica. |
| 7 | Firmas | Firma, nombre y cargo de quien representa al Instituto Nacional de los Pueblos Indígenas Firma, nombre y cargo de quien representa a la comunidad, municipio, gobierno del estado y/o dependencia de la Administración Pública Federal. |
| 8 | Fecha | Fecha en que se efectuó la verificación de la documentación del proyecto ejecutivo |
Este Programa es público, ajeno a cualquier partido político. Queda prohibido el uso para fines distintos a los establecidos en el programa
ANEXO 11 "Modelo de Anexo de Ejecución"
ANEXO DE EJECUCIÓN DE LA OBRA (SE ESCRIBIRÁ EL NOMBRE DE LA OBRA, COMO SE DETERMINÓ EN EL ANEXO 1, EJEMPLO: EL ACUERDO DE COORDINACIÓN CON ENTIDAD FEDERATIVA), EN ADELANTE "LA OBRA", EN EL MARCO DE LA CONSTRUCCIÓN Y AMPLIACIÓN DE INFRAESTRUCTURA DE SERVICIOS BÁSICOS, COMUNICACIÓN TERRESTRE, INFRAESTRUCTURA COMUNITARIA Y APOYO TÉCNICO COMUNITARIO, EN ADELANTE "EL PROGRAMA", DEL INSTITUTO NACIONAL DE LOS PUEBLOS INDÍGENAS, EN LO SUCESIVO "EL INSTITUTO", QUE CELEBRAN POR UNA PARTE ____________ (DEPENDENCIA O ENTIDAD ESTATAL DESIGNADA POR EL GOBIERNO DEL ESTADO RESPONSABLE DE ATENDER EL PROGRAMA) ____________ DEL ESTADO LIBRE Y SOBERANO DEDA EN ESTE ACTO POR ____________, EN SU CARÁCTER DE ____________, Y COMO RESPONSABLE DE LA EJECUCIÓN DE LA OBRA, ____________, REPRESENTADA POR , EN SU CARÁCTER DE ; A LAS QUE SE LES DENOMINARA "LA ENTIDAD RESPONSABLE" Y "LA EJECUTORA" RESPECTIVAMENTE Y CUANDO ACTÚEN DE MANERA CONJUNTA SE LES DENOMINARÁ "LAS PARTES"; PARA EL EJERCICIO FISCAL 20_,AL TENOR DE LOS SIGUIENTES:
ANTECEDENTES
1. Con fecha ____________ de ____________ de "EL INSTITUTO" y el Gobierno del Estado Libre y Soberano de _______, en adelante "EL GOBIERNO DEL ESTADO" suscribieron el _________________ cuyo objeto es la ejecución de "EL PROGRAMA" de conformidad con sus las ROP durante el ejercicio fiscal 2025, en lo sucesivo "EL ACUERDO DE COORDINACIÓN".
2. "EL INSTITUTO" mediante Acuerdo publicado en el Diario Oficial de la Federación el dio a conocer las ROP de "EL PROGRAMA".
3. En "____________" suscrito entre "EL INSTITUTO" y "EL GOBIERNO DEL ESTADO" convinieron la siguiente estructura financiera:
· "EL INSTITUTO" el % de la aportación total, cantidad proveniente de recursos de "EL PROGRAMA".
· "EL GOBIERNO DEL ESTADO" el____________ % de la aportación total, cantidad proveniente de recursos propios.
*En caso de existir recursos por parte de los municipios, se incluirá el párrafo siguiente: Por lo que se refiere a la cantidad señalada en el párrafo anterior "EL GOBIERNO DEL ESTADO" podrá realizar las gestiones necesarias para que el municipio en el que se encuentre la población beneficiada aporte el ____________ % de la aportación del estado, para lo cual "EL GOBIERNO DEL ESTADO" se obliga a suscribir con el municipio el convenio respectivo.
4. En "____________" suscrito entre "EL INSTITUTO" y "EL GOBIERNO DEL ESTADO", en su Cláusula Quinta, "EL GOBIERNO DEL ESTADO", se compromete a hacerse responsable de la ejecución de "LAS OBRAS", que se ejecutarán en el estado para la ejecución del Programa.
DECLARACIONES
1. "LA ENTIDAD RESPONSABLE" declara que:
1. Es la entidad responsable por parte de "EL GOBIERNO DEL ESTADO", de las políticas de atención a los pueblos indígenas y afromexicano.
2. Su representante, ____________ se encuentra facultado para suscribir el presente Anexo de Ejecución, con diferentes instancias del Gobierno Federal, Estatal y Municipal para la realización de actos relacionados con los programas de interés social, como lo establecen los artículos de ____________.
3. Señala como domicilio para efectos del presente Anexo de Ejecución, el ubicado en ____________, del Estado de ____________.
2. "LA EJECUTORA" declara que:
1. Es ____________
2. Su representante, ____________ tiene las facultades para suscribir el presente instrumento, con base en ____________ emitido por ____________ con fecha ____________.
3. Señala como domicilio para efectos del presente Anexo de Ejecución, el ubicado en ____________, del Estado de ____________.
3. "LAS PARTES" declaran que:
1. Se comprometen a cumplir con todas las obligaciones emanadas del presente instrumento jurídico, de "EL ACUERDO DE COORDINACIÓN", y las disposiciones contenidas en las ROP de "EL PROGRAMA" y la normatividad federal aplicable.
CLÁUSULAS
PRIMERA.- OBJETO. "LAS PARTES" convienen en realizar de forma coordinada y dentro del marco de "EL PROGRAMA" LA OBRA (anotar una descripción concisa del objeto de la ejecución de los trabajos, el volumen de obra a ejecutar, anotando la descripción general de la misma, de manera que se identifique la magnitud de los trabajos o servicios, sin que resulte necesario especificar los conceptos de trabajo a ejecutar y período estimado de ejecución)" ____________, en la localidad de____________, Municipio de______, en beneficio de ______ habitantes; conforme a los proyectos ejecutivos validados por el Comité de Regulación y Seguimiento, "EL CORESE".
SEGUNDA.- RECURSOS. Para el cumplimiento del objeto de "EL ACUERDO DE COORDINACIÓN" y del presente instrumento, la inversión total será hasta por $____________ (____________ 00/100 M.N.), de los cuales "EL INSTITUTO" aportará el ____________ %, "EL GOBIERNO DEL ESTADO" el ____________ % y "EL MUNICIPIO" ____________ %, para iniciar su proceso de licitación (o en su caso por administración directa), los importes reales serán los que se establezcan en el contrato correspondiente. Dichos recursos estarán sujetos a disponibilidad presupuestal y deberán aplicarse en el presente ejercicio fiscal. Los recursos de los que se trata única y exclusivamente serán destinados a la ejecución de "LA OBRA" y su ejercicio se regirá bajo la legislación federal aplicable en la materia.
TERCERA.- OBLIGACIONES DE LA ENTIDAD RESPONSABLE. "LA ENTIDAD RESPONSABLE" se obliga de manera enunciativa mas no limitativa, a:
1. Tramitar al mismo tiempo la autorización de recursos federales y estatales para la ejecución de la obra, anexando a su solicitud de autorización de recursos federales la copia de su solicitud de recursos estatales y viceversa; ya que "LA ENTIDAD RESPONSABLE" deberá contar con la autorización de dichos recursos en un término de 15 (quince) días naturales, a partir de la firma del presente anexo de ejecución.
2. Entregar los recursos de manera oportuna para el pago del anticipo de obra, estimaciones y finiquito, en los importes requeridos conforme a la estructura financiera convenida y a los montos efectivamente contratados.
3. Informar a los habitantes de las comunidades o localidades donde se ejecuten las obras, respecto de las mismas cuando así sea solicitado, conforme a la normatividad aplicable.
2. Informar a los habitantes de las localidades donde se ejecuten obras, los costos estimados que deberán cubrir para su operación y mantenimiento, tratándose de proyectos de agua potable, drenaje o saneamiento, antes de que se realice la licitación o adjudicación de la obra.
3. Responsabilizarse de que "LA EJECUTORA" lleve a cabo el proceso de licitación o de adjudicación de acuerdo con las características de cada obra, dentro de los 45 (cuarenta y cinco) días siguientes a la firma del Acuerdo de Coordinación.
4. Vigilar y asegurarse que la licitación, contratación y ejecución de las obras se realice con base en la legislación federal y las disposiciones aplicables a los subsidios federales, así como lo establecido en las ROP y lo señalado en el Acuerdo de Coordinación.
5. Vigilar que las obras se construyan conforme a las especificaciones, plazos y presupuestos que, se establezcan en el presente Anexo de Ejecución y, en cualquier caso, observar los plazos previstos en las disposiciones legales para realizar el gasto de los recursos federales. En su caso, instrumentar las medidas preventivas y correctivas para que las obras se ejecuten conforme a lo convenido con "EL INSTITUTO".
6. Verificar que las ejecutoras integren y mantengan ordenados los expedientes técnicos unitarios de obra, con base en las disposiciones legales aplicables.
7. Asegurarse de que "LA EJECUTORA" elabore las actas de entrega-recepción a la conclusión de las obras por los contratistas, así como elaborar las actas respectivas cuando se entreguen las obras a las dependencias u órdenes de gobierno que se responsabilizarán de su operación y mantenimiento, utilizando los formatos que emita "EL INSTITUTO".
8. Asegurar que "LA EJECUTORA" promueva e instrumente la Contraloría Social, para la vigilancia de las obras que ejecute, conforme a los elementos normativos aplicables.
9. Mantener actualizado el Sistema Informático de Contraloría Social (SICS).
CUARTA.- OBLIGACIONES DE LA EJECUTORA. Para el cumplimiento del objeto del presente Anexo de Ejecución, "LA EJECUTORA" se obliga, de manera enunciativa mas no limitativa, a:
1. Ejecutar las obras con apego a las disposiciones aplicables al uso de los recursos federales y a lo señalado por la Ley de Obras Públicas y Servicios Relacionados con las Mismas y su reglamento. En su caso, ajustarse a lo dispuesto en la Ley de Adquisiciones, Arrendamientos y Servicios del Sector Público y su Reglamento. Los contratos que a su vez firmen los ejecutores también deberán estipular el cumplimiento de las disposiciones para el uso de los recursos federales.
2. Contar con los proyectos ejecutivos de las obras, en los términos previstos por las ROP, lo cual incluye disponer de las autorizaciones relacionadas con la construcción de las mismas, conteniendo las autorizaciones ambientales, de cambio de uso del suelo y las relacionadas con los derechos de vía, servidumbres de paso y uso, disposición o afectación de los recursos requeridos por las obras, incluyendo los inherentes al aprovechamiento del agua, conforme a lo previsto en la Ley de Obras Públicas y Servicios Relacionados con las Mismas y su Reglamento.
3. Iniciar el proceso para la contratación de las obras en un plazo no mayor a los 45 (cuarenta y cinco) días naturales posteriores a la firma del instrumento jurídico.
4. Asegurar el cumplimiento de las normas técnicas y normas oficiales mexicanas que correspondan, y en general, las medidas de cualquier naturaleza que se deriven de la construcción de las obras.
5. Integrar el expediente técnico unitario por cada obra a su cargo, conforme a las disposiciones legales aplicables.
6. Permitir a "EL INSTITUTO" la supervisión de obra a través del contratista que para tal efecto le indique.
7. Promover e instrumentar la Contraloría Social, para la vigilancia de las obras que ejecuten, conforme a los elementos normativos aplicables.
8. Proporcionar de manera oportuna toda la documentación e información necesaria para la gestión administrativa de los recursos del componente y su adecuado seguimiento.
QUINTA.- "LAS PARTES" acuerdan que los recursos que no sean devengados al 31 de diciembre de 2025, incluyendo los rendimientos financieros que generen, deberán ser reintegrados a la Tesorería de la Federación conforme a lo previsto en el numeral "8.16.6. Recursos no devengados y rendimientos financieros" de las ROP del Programa.
SEXTA.- GASTOS EXCLUIDOS. "LAS PARTES" acuerdan que quedan expresamente excluidos por parte de los gobiernos de las entidades federativas, dependencias y entidades federales y las entidades ejecutoras los gastos directos e indirectos, la contratación de personal, la adquisición, arrendamiento, remodelación, mantenimiento o equipamiento de cualquier tipo de inmueble, así como la adquisición y/o renta de vehículos, maquinaria y equipo.
SEPTIMA.- DEPENDENCIA LABORAL. "LAS PARTES" manifiestan que el personal que contraten, comisionen o aporten por sí mismas para la realización de las acciones del presente instrumento, no tendrá ninguna relación de trabajo con las otras y quien directamente los empleó asumirá la responsabilidad laboral que en su caso derive, no existiendo en el presente caso la figura de patrones solidarios o sustitutos.
OCTAVA.- SUSPENSIÓN DE MINISTRACIONES. El incumplimiento a cualquiera de los compromisos asumidos por "LA EJECUTORA", originará la suspensión de las ministraciones para la ejecución de "LA OBRA", aplicándose las disposiciones a que hubiere lugar en materia de responsabilidad administrativa, independientemente de las de orden civil o penal que lleguen a configurarse, siendo aplicables las disposiciones contenidas en las ROP de "EL PROGRAMA".
NOVENA.- JURISDICCIÓN. "LAS PARTES" acuerdan que, en caso de presentarse alguna controversia derivada del incumplimiento del presente instrumento, se resolverá de conformidad con lo establecido en el artículo 39 párrafo segundo de la Ley de Planeación.
DÉCIMA.- MODIFICACIONES. El presente Anexo de Ejecución podrá ser revisado, adicionado o en su caso modificado. Los cambios deberán constar por escrito a través de un Convenio Modificatorio al Anexo de Ejecución, mismo que entrará en vigor a partir del día de su suscripción.
DÉCIMA PRIMERA.- CONTRALORÍA SOCIAL. - "LAS PARTES" instrumentarán la Contraloría Social de "ELPROGRAMA" con la finalidad de facilitar a la población beneficiaria el acceso a la información para verificar el cumplimiento de las metas y la correcta aplicación de los recursos.
"LA ENTIDAD RESPONSABLE" realizará la difusión con base en lo establecido en las ROP de "ELPROGRAMA", en los Lineamientos para la promoción y operación de la Contraloría Social en los programas federales de desarrollo social publicados en el Diario Oficial de la Federación el 28 de octubre de 2016, y en el Esquema y Programa Anual de Trabajo de Contraloría Social de "EL PROGRAMA" validados por la Secretaría de la Función Pública y de conformidad con los procedimientos establecidos en la Guía Operativa de Contraloría Social de "EL PROGRAMA".
Por su parte, "LA EJECUTORA" se compromete a conformar, capacitar y asesorar a los comités de Contraloría Social, y poner a su disposición la información y herramientas necesarias para el adecuado desarrollo de sus actividades; así como recabar los informes que deriven de su actuación y entregarlos de manera oportuna a "LA DEPENDENCIA RESPONSABLE" para su registro en los mecanismos institucionales correspondientes, de acuerdo con los mecanismos, formatos y tiempos establecidos en la normatividad correspondiente.
Para su mejor desarrollo e instrumentación "EL INSTITUTO" entregará a "LA ENTIDAD RESPONSABLE" y a "LA EJECUTORA" toda la información, documentación y capacitación necesaria para la difusión e implementación de la Contraloría Social.
DÉCIMA SEGUNDA.- VIGENCIA. El presente Anexo de Ejecución, iniciará su vigencia a partir del día siguiente de su firma y concluirá hasta el total cumplimiento de los compromisos emanados del mismo, sin que puedan exceder del ____________ de ____________ de 2025.
Enteradas "LAS PARTES" de su contenido y alcance legal, firman el presente Anexo de Ejecución en la Ciudad de ____________, Estado de______________, a los ____________ días del mes de _________ de 2025.
| POR "LA ENTIDAD RESPONSABLE" | POR "LA EJECUTORA" |
| __________________________ | __________________________ |
ESTA HOJA DE FIRMAS CORRESPONDE AL ANEXO DE EJECUCIÓN DE LA OBRA QUE CELEBRAN (ENTIDAD RESPONSABLE) DEL ESTADO LIBRE Y SOBERANO DE ____________ REPRESENTADA POR ____________, EN SU CARÁCTER DE ___________, Y COMO RESPONSABLE DE LA EJECUCIÓN DE LA OBRA, ____________, REPRESENTADA POR ___________, EN SU CARÁCTER DE ____________; EN EL MARCO DE LA CONSTRUCCIÓN Y AMPLIACIÓN DE INFRAESTRUCTURA DE SERVICIOS BÁSICOS, COMUNICACIÓN TERRESTRE, INFRAESTRUCTURA COMUNITARIA Y APOYO TÉCNICO COMUNITARIO, EN EL EJERCICIO FISCAL 2025."
"Este Programa es público, ajeno a cualquier partido político. Queda prohibido el uso para fines distintos a los establecidos en el programa".
Nota: El presente Modelo de Anexo de Ejecución podrá ser utilizado y modificado atendiendo a los acuerdos establecidos en los convenios que se celebren con comunidades indígenas, municipios y dependencias y entidades de la Administración Pública Federal. En todo caso, las modificaciones quedarán sujetas a la aprobación del Instituto.
ANEXO 12 "Modelo de Acta de Entrega Recepción de Obra"
EN LA COMUNIDAD O LOCALIDAD DE _____________ DEL MUNICIPIO DE _____________ SIENDO LAS _____________ HORAS DEL DÍA _____________ DE _____________ DEL _____________, ESTANDO REUNIDOS EN EL SITIO EN DONDE FUERON EJECUTADOS LOS TRABAJOS DE: _____________ (anotar el nombre de la obra, como se determinó en el Anexo 1 del Instrumento Jurídico o en su Modificatorio) _____________, LOS REPRESENTANTES DE LAS ENTIDADES FEDERALES, ESTATALES, MUNICIPALES, COMUNIDAD Y COMITÉ DE OBRA, CON EL OBJETO DE VERIFICAR SU TERMINACIÓN Y EL CUMPLIMIENTO DE LAS ESPECIFICACIONES TÉCNICAS APROBADAS PARA SU EJECUCIÓN, DE CONFORMIDAD CON LO ESTABLECIDO EN LOS ARTÍCULOS 64 DE LA LEY DE OBRAS PÚBLICAS Y SERVICIOS RELACIONADOS CON LAS MISMAS, 164, 165, 166 Y 167 DE SU REGLAMENTO Y AL NUMERAL 8.16.4. DE LAS ROP DEL PROGRAMA, LA ENTREGA FORMAL POR PARTE DE _____________ (nombre del o la contratista) _____________, REPRESENTADA POR EL _____________(nombre del apoderado legal) _____________ A LA _____________ (dependencia ejecutora) _____________, REPRESENTADA POR _____________ (nombre del representante) _____________, QUIEN RECIBE A SATISFACCIÓN LOS TRABAJOS CONSISTENTES EN: _______________________________ (una breve descripción de los trabajos)____________________________ PARA BENEFICIAR A LA (S) COMUNIDAD O LOCALIDAD (ES) DE:__________________________________
PROGRAMA:
SUBPROGRAMA:
BENEFICIARIOS:
CONTRATO NÚMERO: DE FECHA: ;
IMPORTE (CON I.V.A. INCLUIDO) $ _______________________________________________
FIANZA DE ANTICIPO POR UN IMPORTE DE $ .
FIANZA DE CUMPLIMIENTO POR UN IMPORTE DE $ .
FIANZA DE VICIOS OCULTOS POR UN IMPORTE DE $ .
INICIO DE EJECUCIÓN DE LA OBRA (SEGÚN CONTRATO): .
TÉRMINO DE EJECUCIÓN DE LA OBRA (SEGÚN CONTRATO): .
FECHA REAL DE INICIO DE LA OBRA: .
FECHA REAL DE TÉRMINO DE LA OBRA: .
NÚMERO DE CONVENIO MODIFICATORIO: .
IMPORTE FINAL AUTORIZADO: .
EL FINANCIAMIENTO PARA LA EJECUCIÓN DE ESTA OBRA, PROVIENE DE LA CONSTRUCCIÓN Y AMPLIACIÓN DE INFRAESTRUCTURA DE SERVICIOS BÁSICOS, COMUNICACIÓN TERRESTRE, INFRAESTRUCTURA COMUNITARIA Y APOYO TÉCNICO COMUNITARIO. CON BASE EN LA SIGUIENTE ESTRUCTURA FINANCIERA AUTORIZADA Y EJERCIDA:
| INVERSIÓN | TOTAL | FEDERAL | ESTATAL | MUNICIPAL |
| AUTORIZADA | | | | |
| EJERCIDA | | | | |
| DIFERENCIA | | | | |
DE ACUERDO CON LO INDICADO EN EL CONTRATO DE REFERENCIA Y SUS DOCUMENTOS COMPLEMENTARIOS, EL IMPORTE EJERCIDO SE REALIZÓ DE LA SIGUIENTE MANERA:
| ESTIMACIÓN (ES) | MONTOS |
| | ESTIMADO | ACUMULADO |
| No. | | |
| No. | | |
| No. | | |
| No. | | |
| TOTAL | | |
| ANTICIPO OTORGADO | | |
| AMORTIZACIÓN DEL ANTICIPO | | |
| SALDO CANCELADO DE LA OBRA | | |
LAS PARTES CONVIENEN QUE SE ENTREGAN LOS PLANOS CORRESPONDIENTES A LA CONSTRUCCIÓN FINAL, ASÍ COMO LOS MANUALES E INSTRUCTIVOS DE OPERACIÓN Y MANTENIMIENTO CORRESPONDIENTES Y CERTIFICADOS DE GARANTÍA DE CALIDAD Y FUNCIONAMIENTO DE BIENES INSTALADOS, SE HACE CONSTAR DE QUE EL ARCHIVO DE DOCUMENTOS DERIVADOS DE LA REALIZACIÓN DE LOS TRABAJOS FUE ENTREGADO A LA RESIDENCIA DE OBRA.
DERIVADO DEL RECORRIDO E INSPECCIÓN AL SITIO DE LA OBRA, POR LOS REPRESENTANTES DE LAS ENTIDADES FEDERALES, ESTATALES, MUNICIPALES, COMUNIDAD Y COMITÉ DE OBRA, Y UNA VEZ VERIFICADA LA TERMINACIÓN Y FUNCIONAMIENTO DE LA OBRA, DE ACUERDO CON LA FINALIDAD Y DESTINO DE SU EJECUCIÓN SEGÚN LAS ESPECIFICACIONES TÉCNICAS DEL PROYECTO E INVERSIÓN EJERCIDA, LAS PARTES MANIFIESTAN QUE SE ENCUENTRA EN CONDICIONES DE SER RECIBIDA.
ESTA ACTA NO EXIME A LA CONTRATISTA DE LOS DEFECTOS Y VICIOS OCULTOS QUE PUEDAN SURGIR EN EL TRANSCURSO DE DOCE MESES RESPECTO DE LOS TRABAJOS EFECTUADOS DE ACUERDO CON EL ARTÍCULO 66 DE LA LEY DE OBRAS PÚBLICAS Y SERVICIOS RELACIONADOS CON LAS MISMAS, OBLIGÁNDOSE A CORREGIR LAS DEFICIENCIAS DETECTADAS SIN COSTO ALGUNO PARA LA FEDERACIÓN, ESTADO, MUNICIPIO O COMUNIDAD POR CONCEPTO DE DEFECTOS Y VICIOS OCULTOS, PARA LO CUAL SE COMPROMETE A ENTREGAR LA GARANTÍA RESPECTIVA (FIANZA) EN UN PLAZO NO MAYOR A TRES DÍAS HÁBILES A PARTIR DE LA FIRMA DE LA PRESENTE ACTA.
LA ENTIDAD RESPONSABLE DE SU OPERACIÓN, CONSERVACIÓN Y MANTENIMIENTO SERÁ: _____________, POR LO QUE SE HAN REALIZADO LOS PROCEDIMIENTOS PARA SU ENTREGA - RECEPCIÓN.
LEÍDA POR LAS PARTES Y ENTERADAS EN SU CONTENIDO Y ALCANCE LEGAL, LA RATIFICAN Y FIRMAN LAS PERSONAS QUE EN ELLA INTERVIENEN.
Para el caso de obras que se ejecutan a través de Acuerdos de Coordinación con Gobiernos Estatales, los firmantes deberán ser:
| ENTREGA POR LA CONTRATISTA SUPERINTENDENTE DE CONSTRUCCIÓN | RECIBE POR LA EJECUTORA RESIDENTE DE OBRA |
| TESTIGOS |
| POR LA DEPENDENCIA ESTATAL RESPONSABLE | POR LA COMUNIDAD |
| POR EL MUNICIPIO | POR EL COMITÉ DE OBRA |
| | POR SUPERVISIÓN TÉCNICA ESPECIALIZADA |
POR EL INSTITUTO NACIONAL DE LOS PUEBLOS INDÍGENAS
| OFICINA DE REPRESENTACIÓN | EL ÓRGANO ESTATAL DE CONTROL EN EL INPI |
Para el caso de obras que se ejecutan a través de Convenios con Municipios o comunidades indígenas, los firmantes deberán ser:
| ENTREGA POR | RECIBE POR LA EJECUTORA |
| TESTIGOS |
| POR EL MUNICIPIO O COMUNIDAD INDÍGENA | POR EL COMITÉ DE OBRA |
| | POR SUPERVISIÓN GERENCIAL DE OBRAS |
| | (Cuando aplique) |
LAS FIRMAS CORRESPONDEN AL ACTA DE ENTREGA-RECEPCIÓN DE LA OBRA: _____________, DEL ESTADO DE _____________, SEGÚN CONTRATO NO. DE FECHA _________ DE _________ DE _________, SUSCRITA ENTRE EL C. _________ Y EL C. _________ DE LA ENTIDAD EJECUTORA _________.
"Este Programa es público, ajeno a cualquier partido político. Queda prohibido el uso para fines distintos a los establecidos en el programa"
Nota: El presente Modelo de Anexo de Ejecución podrá ser utilizado y modificado atendiendo a lo establecido en los convenios que se celebren con comunidades indígenas, municipios y dependencias y entidades de la Administración Pública Federal. En todo caso, las modificaciones quedarán sujetas a la aprobación del Instituto.
ANEXO 13 "Lineamientos Para El Apoyo Técnico Comunitario"
1. FUNDAMENTO NORMATIVO
El Artículo 2° de la Ley del Instituto Nacional de los Pueblos Indígenas (INPI), establece que "El Instituto es la autoridad del Poder Ejecutivo Federal en los asuntos relacionados con los pueblos indígenas y afromexicano, que tiene como objeto definir, normar, diseñar, establecer, ejecutar, orientar, coordinar, promover, dar seguimiento y evaluar las políticas, programas, proyectos, estrategias y acciones públicas, para garantizar el ejercicio y la implementación de los derechos de los pueblos indígenas y afromexicano, así como su desarrollo integral y sostenible y el fortalecimiento de sus culturas e identidades, de conformidad con lo dispuesto en la Constitución Política de los Estados Unidos Mexicanos y en los instrumentos jurídicos internacionales de los que el país es parte".
Desde esta perspectiva el Artículo 4°, señala: "Para el cumplimiento de su objeto, el Instituto tendrá las siguientes atribuciones y funciones: Definir los lineamientos normativos que permitan conducir y orientar las políticas públicas relativas a los pueblos indígenas y afromexicano en el marco de la Administración Pública Federal."
El Estatuto Orgánico del Instituto Nacional de los Pueblos Indígenas, en su Artículo 16, fracción VI, establece que "le Compete a la CGII, el Determinar los instrumentos normativos y procedimentales para la atención a la demanda, planeación, operación, supervisión y monitoreo de los programas a su cargo, de conformidad con los Principios Institucionales."
Las atribuciones y responsabilidades de la Unidad Administrativa Responsable de los Apoyos del componente y/o de las Acciones y Proyectos que se realicen por otras Instituciones de los cuales el INPI tiene a su cargo el acompañamiento técnico y social en beneficio de los pueblos y comunidades indígenas y afromexicanas, se encuentran delimitadas en:
· Ley General de Responsabilidades Administrativas,
· Ley Federal de Presupuesto y Responsabilidad Hacendaria,
· Ley del Instituto Nacional de los Pueblos Indígenas,
· Presupuesto de Egresos de la Federación para el ejercicio fiscal correspondiente,
· Estatuto Orgánico del Instituto Nacional de los Pueblos Indígenas,
· Manual General de Organización del Instituto Nacional de los Pueblos Indígenas, y.
· ROP del Programa para el Bienestar Integral de los Pueblos Indígenas a cargo del Instituto Nacional de los Pueblos Indígenas, para el ejercicio fiscal 2025.
El objetivo de los presentes lineamientos es establecer criterios y parámetros específicos para la operación y ejercicio de los recursos durante el otorgamiento y ejecución de este apoyo.
2. OBJETIVO DEL APOYO TÉCNICO COMUNITARIO
Realizar un acompañamiento integral a las obras y/o acciones de infraestructura de servicios básicos, infraestructura comunitaria y comunicación terrestre autorizadas por el INPI y con las Instituciones de las cuales el INPI tenga a su cargo el acompañamiento técnico y social, realizando actividades de capacitación, asesoramiento, seguimiento técnico, social, administrativo y de verificación, asistiendo a los beneficiarios, a las OR, CCPI y a las áreas solicitantes de la URP, vigilando que los trabajos se realicen de acuerdo al proyecto ejecutivo validado, a los programas de erogaciones; así mismo, la integración documental y en el cumplimiento, conforme a los lineamientos aplicables en las etapas previas a la autorización así como en el desarrollo y cierre de las acciones, ejecutadas en beneficio de los pueblos y comunidades indígenas y afromexicano por lo que el Instituto brindara un apoyo económico a personas preferentemente indígenas y afromexicanas, para tal fin
Las comunidades podrán solicitar apoyo para acciones de capacitación, asesoría técnica, social y administrativa, así también la URP podrá otorgar a nivel central o en OR y CCPI, para el seguimiento de las acciones que se ejecutan de manera directa por el Instituto, para la programación contratación, ejecución y cierre de los apoyos, a través de personas que cumplan con el perfil especificado.
Dicho apoyo es de carácter social y comunitario, por lo que no generará en ningún momento algún vínculo de relación laboral con el INPI, aun cuando el apoyo otorgado es de carácter económico. Lo anterior, para el adecuado desarrollo de las obras y acciones apoyadas por el componente.
1. Edad mínima de 21 años;
2. Escolaridad: Licenciatura, pasante o Técnico Superior en Ingeniería Civil, Arquitectura, Contaduría, Administración o carreras afines;
3. Preferentemente con experiencia en desarrollo rural; formulación y evaluación de proyectos, obras o acciones; implementación y seguimiento a programas sociales; trabajo comunitario basado en planeación participativa con pueblos y comunidades indígenas y afromexicanas; así como, temas de derechos de las mujeres, igualdad de género e interculturalidad;
4. Actitud de servicio comunitario y principios éticos en beneficio de los pueblos y comunidades indígenas y afromexicanos;
5. Manejo de Tecnologías de Información;
6. Manejo de AutoCAD y Precios unitarios;
7. Experiencia en procesos constructivos de obra y materiales de construcción, así como, interpretación de planos de agua potable, drenaje, plantas de tratamiento de aguas residuales, electrificación y caminos;
8. Conocimiento de la Ley de Obras Públicas y Servicios Relacionados con las Mismas, su Reglamento y de más normatividad aplicable, y
9. Habilidades en trabajo en equipo, conducción de grupos, liderazgo, proactivo, sistemático, organizado y con sensibilidad social.
Cuando se requiera complementar el seguimiento de las obras y acciones, la URP o CCPI con previa justificación podrá solicitar un perfil distinto al señalado y convocar a las propuestas de beneficiarios que cuenten y comprueben el conocimiento y/o experiencia en la materia. Estos casos serán autorizados únicamente por la URP, en beneficio de los pueblos y comunidades indígenas y afromexicanas.
3. TIPO DE APOYO y MONTO
El apoyo es de carácter social y comunitario, en ningún caso generará relación laboral alguna con el INPI, el apoyo otorgado es de carácter económico.
El INPI podrá otorgar un apoyo económico a los beneficiarios por la cantidad de $17,000.00 (Diecisiete mil pesos 00/100 M.N.) mensuales y un seguro contra accidentes (Póliza de seguro colectivo). Estos apoyos se otorgarán en tanto el beneficiario se encuentre activo.
De manera excepcional el monto podrá ser modificado de acuerdo con las actividades, complejidad de las acciones y la ubicación de los trabajos en donde el beneficiario brinde el apoyo, debiendo contar con la justificación correspondiente y autorización de la URP.
Lo anterior, siempre y cuando el INPI cuente con la disponibilidad presupuestal, en el presente ejercicio fiscal y el solicitante cumpla con los requisitos establecidos en los presentes lineamientos.
4. ÁMBITO DE APLICACIÓN
La cobertura del apoyo es a nivel nacional, aplicando de manera igualitaria en cada una de las entidades federativas en donde el INPI haya autorizado recursos federales para la presente vertiente y/o tenga a su cargo el acompañamiento técnico y social de Acciones y/o Proyectos realizados por otras Instituciones; en beneficio de los pueblos y comunidades indígenas y afromexicanas.
5. UNIDAD ADMINISTRATIVA RESPONSABLE DE LA OPERACIÓN
La URP de manera conjunta con la OR, los CCPI serán los encargados de la selección, operación, desarrollo y seguimiento del Apoyo Técnico Comunitario.
6. REQUISITOS
La siguiente documentación deberá presentarse en original y copia para cotejo, la copia deberá ser legible, no deberá presentar tachadura ni enmendaduras, con fecha de expedición no mayor tres meses y, en su caso, debidamente certificada.
· Copia del acta de nacimiento;
· Copia de identificación oficial con fotografía (credencial de elector, cartilla de identidad del Servicio Militar, pasaporte o cédula profesional);
· Copia de la CURP);
· Copia de comprobante de domicilio (recibo de luz, agua, predial, internet o telefonía);
· Copia de comprobante de terminación de estudios (Título Técnico Superior o de Licenciatura, cédula profesional o carta de pasante con fotografía, o constancia emitida por la institución educativa, en la que señale que se encuentra en proceso de titulación);
· Carta Aval (formato libre) de una autoridad civil y/o tradicional comunitaria, preferentemente;
· Currículum vitae debidamente firmado y con fotografía;
· Estado de cuenta a nombre del aspirante o carta expedida y firmada por la Institución bancaria correspondiente con vigencia no mayor a un mes; donde señale nombre del cuentahabiente, número de cuenta, clave bancaria estandarizada (CLABE) y debiendo señalar que la cuenta se encuentra activa;
· Carta de Exposición de Motivos en la que se manifieste lo siguiente:
o Interés de participar como Apoyo Técnico del Programa;
o No ser beneficiario de otro tipo de apoyo que otorgue el INPI u otro programa social;
o El compromiso para capacitarse en los temas que se le determinen y desempeñar las tareas que le sean encomendadas;
o Cuenta con disponibilidad para viajar y con dispositivo móvil de características tecnológicas para la realización de actividades en campo;
o Conocimiento de la región y de la entidad federativa para la cual se postula, indicando si habla alguna lengua indígena de la región;
· Carta de no vinculación laboral con el INPI, así también deberá exponer que no tiene relación laboral con ningún organismo públicos o privado, o cargo público dentro de la Administración Pública en cualquiera de los distintos órdenes de gobierno;
· Cuando la URP o la OR o CCPI propongan aspirantes como Apoyo Técnico, preferentemente, deberá presentar escrito de consentimiento por la comunidad, avalando su participación para el seguimiento de las acciones a su cargo.
· En los casos donde la URP señalé la necesidad de contar con un perfil diferente al señalado en el numeral 2.1, el aspirante deberá presentar adicionalmente, como mínimo dos cartas de recomendación que avalen su experiencia en la materia.
7. CRITERIOS DE PRIORIZACIÓN Y SELECCIÓN
Para ser beneficiario al Apoyo Técnico Comunitario, los aspirantes deberán cubrir los siguientes criterios:
a) Pertenecer a la región donde se ubica la OR, el CCPI o la URP donde realiza la solicitud;
b) Preferentemente ser hablante de una lengua indígena;
c) Preferentemente cuente con título de estudios de nivel superior;
d) Preferentemente haya realizado acciones de acompañamiento Integral;
e) No laborar o desempeñar cargos remunerados en cualquiera de los órdenes de gobierno, en el sector privado o de manera particular;
f) Contar con el compromiso y disponibilidad de tiempo para la realización de las actividades, y
g) Se podrá considerar a los beneficiarios de ejercicios anteriores, de acuerdo con su desempeño en las actividades encomendadas por el INPI en beneficio de los Pueblos y Comunidades Indígenas.
8. CANCELACIÓN DEL APOYO AUTORIZADO AL BENEFICIARIO
Sera causal de cancelación del apoyo autorizado, por el incumplimiento a lo establecido en las ROP y por incurrir en alguna falta de los siguientes supuestos:
1. Faltar al seguimiento de las actividades encomendadas de manera injustificada;
2. Suspender sin previo aviso y justificación el desarrollo de sus actividades encomendadas o faltar a los acuerdos establecidos para el debido seguimiento;
3. No mantener confidencialidad de cualquier información a la que tenga acceso o que le sea proporcionada y que se relacione con el INPI, el Programa o la URP, así como a los datos generales de la población indígena y afromexicana y sus proyectos;
4. Realizar actividades con fines de lucro y en agravio de las comunidades indígenas y afromexicanas, durante la ejecución de las actividades encomendadas;
5. Convenir de manera directa e indirectamente con los proveedores o prestadores de servicios en nombre del INPI;
6. Incurrir en faltas de respeto hacia los habitantes de los pueblos y comunidades indígenas y afromexicanos o al personal del Instituto;
7. Utilizar el Programa para fines particulares o partidistas;
8. Cuando realicen acciones distintas a las establecidas por la URP y las señaladas en la normatividad, fuera del área establecida para el desarrollo de sus actividades y sin autorización de la URP;
9. No cumplir con las disposiciones de las ROP vigentes, los presentes Lineamientos y demás normatividad aplicable;
10. No entregar toda la documentación quincenal y mensual en original, en el tiempo establecido por la URP, misma que deberá ser presentada a color, legible y no presentar tachaduras ni enmendaduras y deberá estar firmada en su totalidad por el beneficiario;
11. Se presente queja, denuncia o inconformidad por parte de los pueblos y comunidades indígenas y afromexicanos, derivado del acompañamiento que realice, y
12. Se le sorprenda solicitando alguna remuneración a cambio de las actividades de acompañamiento realizado a la población indígena y afromexicana.
13. No conducirse en todo momento con profesionalismo en el desarrollo de sus actividades.
14. No atender a las solicitudes de información que le requiera la URP correspondientes al seguimiento que realizan.
15. Presentar al INPI documentos con plagio o falsificados.
16. Ocupar algún puesto remunerado en alguna empresa relacionada con el desarrollo o ejecución de las acciones autorizadas por el INPI.
Cuando proceda la cancelación del apoyo a un beneficiario por los supuestos antes descritos, el CCPI y/o la OR en la entidad federativa o el área solicitante de la URP, le notificaran al beneficiario por escrito las causales y señalando que no podrá ser beneficiario del apoyo en futuros ejercicios, debiendo informar mediante escrito a la URP de las malas prácticas y actividades realizadas y a consideración de la URP solicitar el reintegro del recurso brindado.
Así también el beneficiario del apoyo podrá solicitar su cancelación y baja del apoyo, por así convenir a sus intereses, debiendo emitir carta expresa, en la que señale los motivos de su solicitud, estableciendo que es su deseo dejar de percibir el monto del apoyo otorgado por el INPI, debiendo informar mediante escrito a la URP a efecto de que se cancele el apoyo.
En caso de fallecimiento o causa de fuerza mayor en la que el Apoyo Técnico Comunitario no se encuentre en posibilidad de entregar su baja voluntaria a la Unidad correspondiente, la misma deberá de realizar un acta de hechos en donde se manifieste dicha eventualidad.
9. EXPEDIENTES DE LOS BENEFICIARIOS DEL APOYO TÉCNICO COMUNITARIO
Es responsabilidad del área requirente en los CCPI, OR en las Entidades Federativas y el área solicitante de la URP, la debida integración y resguardo de los expedientes físicos y digitales de conformidad a lo establecido en la Ley General de Archivos, mismos que deberán estar disponibles en todo momento, para su revisión o requerimiento de la URP y/o por los Órganos Fiscalizadores que los soliciten, debiendo proteger los datos personales de los beneficiarios, en estricto apego a la Ley General de Protección de Datos Personales en Posesión de Sujetos Obligados, de acuerdo al ANEXO 7 "Cédula de Integración de Expedientes del Apoyo Técnico Comunitario".
10. CAPACITACIÓN
La URP, las OR y los CCPI en las entidades federativas, u otros organismos académicos que se determinen, podrán brindar capacitación a los beneficiarios del apoyo, en temas relacionados con las actividades encomendadas, siempre y cuando la disponibilidad presupuestal lo permita.
11. DERECHOS, OBLIGACIONES Y ACTIVIDADES A DESARROLLAR EN BENEFICIO DE LOS PUEBLOS Y COMUNIDADES INDÍGENAS Y AFROMEXICANAS
A) Derechos
De manera complementaria a lo establecido en las ROP, las personas beneficiarias tendrán los siguientes derechos:
1. Recibir el apoyo económico establecido,
2. Recibir capacitación y acompañamiento por parte del Instituto,
3. Ser tratado con respeto,
4. Realizar sus actividades libres de violencia y sin discriminación.
B) Obligaciones
De manera complementaria a lo establecido en las ROP, las personas beneficiarias tendrán las siguientes obligaciones:
1. Apoyar a los pueblos y comunidades indígenas y afromexicanas, en todas aquellas actividades que contribuyan a facilitar la organización, instalación, ejecución, seguimiento para llevar a buen término las acciones de los apoyos del componente y/o de las acciones y proyectos que se realicen por otras Instituciones de los cuales el INPI tiene a su cargo el acompañamiento técnico y social en beneficio de los pueblos y comunidades indígenas y afromexicanas.
2. Brindar la información solicitada por el CCPI y/o las OR del INPI de las entidades federativas y/o el área solicitante de la URP, sobre las actividades realizadas de acuerdo con la periodicidad solicitada, misma que deberá ser amplia, confiable y veraz. En caso de irregularidades en cualquier etapa de la realización de acciones, informar oportunamente al CCPI y/o a las OR y/o área solicitante de la URP, para que sea notificado a la URP.
3. En caso de hablar una lengua, deberán apoyar en la traducción para atender a los pueblos y comunidades indígenas y afromexicanas, en su propia lengua cuando se presenten en el CCPI u OR.
4. Elaborar y dar cumplimiento a su plan mensual de actividades, así como entregar un informe, semanal, mensual y anual al CCPI, OR en las entidades federativas y área solicitante en la URP.
5. No manejar, ni tener acceso a los recursos de los pueblos y comunidades indígenas y afromexicanas apoyadas por el PROBIPI, ni promover o convenir de manera directa con proveedores o prestadores de servicios a nombre del INPI, de darse dicha práctica por el beneficiario, de manera conjunta la comunidad indígena y afromexicana, la URP, la OR o CCPI, podrán interponer denuncia correspondiente en contra del beneficiario y solicitar el reintegro del monto del apoyo otorgado, a efecto de que el mismo resarza el daño ocasionado.
6. Brindar acompañamiento integral a los pueblos y comunidades indígenas y afromexicanas, en el ámbito de sus conocimientos profesionales.
7. En caso de existir conflicto social en la comunidad o localidad indígena y afromexicana en donde se realicen las obras o acciones, deberá de informar de manera oportuna a la OR, al CCPI o al área solicitante de la URP, para que sea notificado a la URP.
8. Tener conocimiento de la normatividad federal aplicable al programa, así como de las RO vigentes, para el manejo y asesoría de las comunidades indígenas y afromexicanas.
C) Actividades
Todos los beneficiarios de los Apoyos Técnicos Comunitarios del componente y/o de las acciones y proyectos que se realicen por otras Instituciones de los cuales el INPI tiene a su cargo el acompañamiento técnico y social en beneficio de los pueblos y comunidades indígenas y afromexicanas, deberán cumplir con las siguientes actividades, mismas que son enunciativas mas no limitativas, las cuales pueden ser modificadas por la URP, cuando sea en beneficio de la población indígena y afromexicana:
1. Apoyar a los pueblos y comunidades indígenas y afromexicanas asignados, en todas aquellas actividades que contribuyan a cumplir los objetivos del PROBIPI.
2. Apoyar durante los procesos participativos convocados por la Institución, en la traducción, desarrollo y sistematización de resultados.
3. Brindar acompañamiento integral en materia de sus conocimientos y habilidades de acuerdo con su perfil profesional a los pueblos y comunidades indígenas y afromexicanas asignados.
4. Aplicar y replicar los conocimientos adquiridos en las capacitaciones que recibe, con los pueblos y comunidades indígenas y afromexicanas asignados.
5. Elaborar y dar cumplimiento a su plan de actividades mensual, así como entregar su informe, semanal, mensual y anual correspondiente a la OR o CCPI en las entidades federativas o al área solicitante de la URP.
6. Brindar de manera semanal información amplia, confiable y veraz al INPI, sobre las actividades realizadas y del estatus que guardan las acciones a las que le brindan acompañamiento a las comunidades indígenas y afromexicanas, misma que deberá contar con un reporte fotográfico, poniendo al calce su firma y de la autoridad de la comunidad indígena y afromexicana de donde se realiza el acompañamiento.
7. Informar oportunamente, al CCPI u OR y/o áreas solicitantes de la URP, de situaciones emergentes y de atención inmediata detectadas durante su visita a los pueblos y comunidades indígenas y afromexicanas, con el objeto de que se tomen acciones inmediatas sobre la irregularidad o emergencia observada.
8. Las demás que se definan por la URP y aquellas acciones transversales con otras instituciones en el marco de las estratégicas del Gobierno Federal.
12. INFORMES
Los beneficiarios deberán elaborar un informe semanal y mensual del seguimiento a las acciones que le fueron designadas, en los formatos establecidos por la URP, haciendo entrega de estos a la OR, CCPI o al área solicitante de la URP a la que se encuentre adscrito.
Las OR, CCPI de las entidades federativas o el área solicitante de la URP, deberán elaborar y aplicar un programa de seguimiento de los apoyos autorizados, con la finalidad de remitir a la URP un reporte semanal, mensual y anual de los resultados obtenidos por el otorgamiento del "Apoyo Técnico Comunitario". Proponiendo acciones de mejora al tipo de apoyo y al Programa.
La URP, OR y/o CCPI, podrán realizar un seguimiento aleatorio, con el fin de verificar que el beneficiario cumpla con el apoyo integral a los pueblos y comunidades indígenas y afromexicanos, así como la veracidad de la información de los informes recibidos.
Los responsables en las OR, CCPI de las entidades federativas o de las áreas solicitantes de la URP, serán los encargados de requisitar los formatos establecidos por la URP para el seguimiento, operación y reporte de las actividades realizadas por los beneficiarios, mismos que deberán de ser actualizados en tiempo y forma de acuerdo con la temporalidad que la URP determine.
Los formatos de el plan mensual, el informe semanal, mensual y anual, el informe fotográfico, la evaluación mensual y anual del desempeño, deberán ser impresos a color y una vez signados por las partes y por las comunidades indígenas y afromexicanas con la cual manifestarán su satisfacción por el acompañamiento brindado por el Apoyo Técnico Comunitario, deberán digitalizados a color, para su envío a la URP, por lo que respecta a los beneficiarios de las áreas solicitantes de la URP, los formatos deberán ser firmados por el servidor público a su cargo.
13. DISPOSICIONES ESPECÍFICAS
La documentación de preselección, solicitudes y/o trámites relacionados con este apoyo, deberán de ser remitidos por los CCPI, OR y/o las áreas solicitantes de la URP, mediante Oficio a la URP y a los siguientes correos electrónicos: hmendozas@inpi.gob.mx y dfloresm@inpi.gob.mx.
14. INTERPRETACIÓN
La URP será la instancia encargada de normar e interpretar los presentes Lineamientos, así como de definir y resolver los supuestos que no estén plasmados en éstos. Lo anterior con base en el numeral 6.2. "Instancia Normativa", de las ROP del PROBIPI.
15. RELACIÓN DE FORMATOS
La URP diseñará conforme al tipo de Apoyo Técnico Comunitario, los formatos citados en los presentes lineamientos:
1. Listado de Propuestas de beneficiarios,
2. Formato de entrevista,
3. Carta de Aceptación del beneficiario,
4. Carta Compromiso,
5. Carta de No vinculación,
6. Evaluación mensual y anual de desempeño,
7. Informe semanal, mensual, anual y fotográfico,
8. Plan Mensual de Actividades,
9. Renuncia al Apoyo.
10. Formatos de trámites y solicitudes.
16. MECÁNICA OPERATIVA
16.1. Solicitud de Apoyo
Las personas interesadas en el apoyo deberán cumplir con los requisitos establecidos en los presentes lineamientos, haciendo entrega de su solicitud y documentación en el CCPI o en la OR, mismas que podrán remitir las propuestas a la URP, previa disponibilidad presupuestal del Programa y para los ejercicios subsecuentes, deberá realizarse en el periodo que estipule la URP para la recepción de las propuestas.
16.2. Preselección
Los CCPI en coordinación con las OR del INPI de las entidades federativas y el área solicitante de la URP, realizarán el proceso de preselección de aspirantes, apegándose estrictamente a los requisitos establecidos en las presentes ROP durante el periodo establecido por la URP.
Los CCPI, las OR y las áreas solicitantes de la URP, validarán la autenticidad de los documentos recibidos de acuerdo con los requisitos y podrán realizar las entrevistas correspondientes a los aspirantes a los apoyos, con el propósito de analizar las capacidades y aptitudes de cada uno de los postulados y verificar quien cumple con las características del perfil de acuerdo con las actividades a realizar.
Se deberá considerar de manera preferente, del total de los apoyos a otorgar, el 50% por mujeres y 50% por hombres.
Los CCPI, la OR y las áreas solicitantes de la URP, enviarán el expediente digitalizado, debidamente identificado cada archivo en formato PDF de acuerdo con la "Cédula de Integración de Expediente" de este apoyo, con nombres cortos, en altas y bajas, sin acentos, y los espacio deberá ser sustituidos por guiones bajos, de cada una de las propuestas recibidas, los CCPI enviaran la información a la OR, para que ésta revise y concentre la información debiendo formalizar el envío mediante oficio, para su verificación, dictaminación y selección de la URP
16.3. Selección y Autorización de los Apoyos
Una vez recibidas las propuestas concentradas por los CCPI, las OR y las áreas solicitantes de la URP, la URP realizara el proceso de selección y autorización de acuerdo con los criterios establecidos en los presentes lineamientos.
Una vez concluido el proceso de selección por la URP del apoyo, remitirá mediante oficio dirigido a los Titulares de las OR y de los CCPI, el listado de los beneficiarios, acompañado de la autorización correspondiente y la invitación de manera directa por URP, a cada uno de los beneficiarios del apoyo, señalándole por escrito las actividades a desarrollar con el objeto de desempeñar el acompañamiento integral a los pueblos y comunidades indígenas y afromexicanos.
El CCPI, la OR y las áreas solicitantes de la URP, deberá entregar al beneficiario la invitación directa, realizada por el INPI mediante la URP, en la que se expresa de manera directa que fue seleccionado por cumplir con lo establecido en los lineamientos, documento que lo acreditara como beneficiario del apoyo, para la realización del acompañamiento integral a los pueblos y comunidades indígenas y afromexicanos.
16.4. Entrega del Apoyo
Previa verificación y validación de cada uno de los reportes entregados por los beneficiarios del apoyo, los CCPI y/o las OR y/o las áreas solicitantes de las URP, deberán solicitar mediante oficio a la URP, dentro de los últimos cinco días hábiles de cada mes, que se realicen los trámites correspondientes para el otorgamiento del apoyo económico a los beneficiarios. Adjuntando a su oficio de solicitud, la relación de los beneficiarios autorizados a recibir el apoyo económico, señalando que valida el cumplimiento de su objetivo.
Dichos reportes originales deberán estar bajo resguardo del área requirente en los CCPI, la OR y/o el área solicitante de la URP. De no contar con la documentación antes citada, no podrá realizar la solicitud de pago correspondiente ante la URP.
Los beneficiarios recibirán de manera mensual, el apoyo económico señalado en el numeral 3 de los presentes lineamientos por las actividades sociales y comunitarias realizadas, serán entregados mediante dispersión vía TESOFE en la cuenta bancaria de cada uno de los beneficiarios, siempre y cuando realice entrega de los reportes correspondientes a los CCPI, la OR y/o al área solicitante de la URP en la fecha estipulada, documento que acreditara su compromiso y participación con los pueblos y comunidades indígenas y afromexicanos. La ministración de los recursos estará sujeta a los procedimientos administrativos aplicables por las instancias competentes.
Una vez recibido el apoyo el beneficiario, deberá presentar la carta de recepción del apoyo económico, reiterando su interés y compromiso de seguir realizando las actividades asignadas para el acompañamiento integral, en beneficio de los pueblos y comunidades indígenas. En caso de no asistir a la firma del documento en mención en los días estipulados, la OR y/o el CCPI y/o el área solicitante de la URP, deberá notificar al beneficiario la cancelación del apoyo autorizado.
El proceso antes descrito, se repetirá de manera mensual, durante el ejercicio fiscal correspondiente, durante el periodo que la URP autorice el apoyo económico, siempre y cuando cuente con la disponibilidad presupuestal en el ejercicio fiscal vigente y/o que el beneficiario no haya incurrido en los supuestos para la cancelación del apoyo o a solicitud del mismo de la cancelación y baja del apoyo, por así convenir a sus intereses.
Anexo 8. Mecánica operativa para las Promotorías comunitarias indígenas y afromexicanas
8.1 Unidades Administrativas Responsables de la Operación
La URP de las Promotorías comunitarias de derechos indígenas, y derechos de las mujeres indígenas y afromexicanas es la CGDI; de las Promotorías comunitarias de cultura, medicina tradicional, comunicación indígena intercultural, lengua indígena y saberes y lugares sagrados, es la CGPCEI; y de la Promotoría comunitaria para el fortalecimiento de las economías indígenas y afromexicanas y medio ambiente, es la CGFEI.
8.2. Objetivo de las promotorías
Las Promotorías comunitarias son apoyos dirigidos a personas mayores de edad, preferentemente integrantes de los pueblos y comunidades indígenas y afromexicanas que asumen el compromiso de brindar acompañamiento a dichas comunidades, asociaciones de comunidades o empresas comunitarias en la implementación de las acciones y proyectos que se ejecuten en el marco del PROBIPI.
Aunque es indispensable que la persona beneficiaria como promotor compruebe el cumplimiento de las metas convenidas, los apoyos otorgados no constituyen una remuneración a un servicio personal, de manera que no representan un salario o relación subordinada con el Instituto.
8.3. Requisitos
8.3.1. Requisitos generales
Los requisitos generales se encuentran establecidos en el numeral 4.8.2 de las ROP.
Los documentos deben ser legibles y vigentes, así como entregarse dentro de los tiempos establecidos en esta mecánica operativa, de lo contrario, la propuesta será descartada.
8.3.2. Requisitos específicos
Además de los requisitos generales, serán necesarios requisitos específicos en los siguientes casos:
8.3.2.1. Promotoría comunitaria de derechos indígenas.
3. Contar con estudios, preferentemente bachillerato terminado o formación en derecho, antropología social, sociología, trabajo social, estudios territoriales, psicología, lengua y cultura, debidamente comprobable.
8.3.2.2. Promotoría comunitaria de derechos de las mujeres indígenas y afromexicanas.
a) Comprobante de estudios, preferentemente tener bachillerato terminado o formación en derecho, antropología social, sociología, trabajo social, psicología, lengua y cultura o salud intercultural y enfermería, salvo causa debidamente justificada, cuando se acredite su experiencia en Derechos de las Mujeres Indígenas y Afromexicanas, y
b) Documentación que avale tener conocimientos en las temáticas de derechos de las mujeres, igualdad de género, prevención de la violencia de género y derechos sexuales y reproductivos. Se puede presentar como probatorio lo siguiente:
1. Copia simple de las constancias que acrediten su experiencia como lideresas comunitarias o gestoras en las temáticas antes señaladas.
2. Copia simple de las constancias de haber recibido o impartido cursos y formación en los temas referidos.
3. Copia simple de las cartas avales que acrediten la experiencia de trabajo con población indígena y/o afromexicana, así como en temas de derechos de las mujeres indígenas y afromexicanas. (la documentación no necesariamente tiene que ser de carácter académico).
8.3.2.3. Promotoría comunitaria de cultura.
a) Demostrar trayectoria en materia de cultura y vinculación comunitaria. Para comprobar esto, es necesario llenar y presentar el formato de Vinculación Comunitaria (Formato PC_E01 "Vinculación comunitaria"), y
b) Comprobante de estudios, preferentemente, de nivel medio o superior en las áreas de ciencias sociales y humanidades.
8.3.2.4. Promotoría comunitaria de medicina tradicional.
a) Ejercer la medicina tradicional (preferentemente la partería tradicional) indígena o afromexicana en beneficio de la salud comunitaria;
b) Demostrar trayectoria en alguna de las especialidades de la medicina tradicional indígena o afromexicana y vinculación comunitaria. Para ello se deberá llenar y presentar el formato de Vinculación Comunitaria (Formato PC_E01 "Vinculación comunitaria");
c) Preferentemente, contar con comprobante de estudios de nivel básico o superior, y
d) Presentar carta aval de la autoridad civil o tradicional de su comunidad, en donde se indique que la persona ejerce la medicina tradicional en beneficio de la comunidad.
8.3.2.5. Promotoría Comunitaria de comunicación indígena intercultural.
a) Demostrar trayectoria y compromiso en el ámbito de la comunicación y la vinculación comunitaria. Para ello, se deberá llenar y presentar el formato de Vinculación Comunitaria (Formato PC_E01 "Vinculación comunitaria");
b) Preferentemente, contar con comprobante de estudios de nivel medio o superior, en disciplinas afines a la comunicación, y
c) Presentar un proyecto que deberá implementar en caso de ser incorporado al apoyo. Dicho proyecto deberá promover la comunicación comunitaria y generar un producto.
8.3.2.6. Promotoría comunitaria de lengua indígena.
a) Demostrar dominio de la lengua originaria de su pueblo o comunidad indígena (preferentemente oral y escrita);
b) Preferentemente contar con alguna acreditación como interprete o traductor y presentar carta aval de la autoridad civil o tradicional de su comunidad, en donde se indique que tiene dominio o conocimiento pleno de la lengua originaria de su pueblo o región;
c) Demostrar vinculación comunitaria y trabajo previo en favor del fortalecimiento de la lengua originaria de su pueblo o región. Para ello, se deberá llenar y presentar el formato de Vinculación Comunitaria (Formato PC_E01 "Vinculación comunitaria");
d) Comprobante de estudios, preferentemente de nivel medio o superior en las áreas de educación o lingüística;
e) Presentar un proyecto que deberá implementar en caso de ser incorporado al apoyo y que este orientado a rescatar, revitalizar, fortalecer o documentar la o las lenguas originarias de su comunidad o región, y
f) Deben contar con habilidad para escribir la lengua en la cual fungirán como promotores.
8.3.2.7. Promotoría comunitaria de saberes y lugares sagrados.
a) Estar vinculado con proceso de salvaguarda de saberes, rutas de peregrinación, sitios y lugares Sagrados. Para comprobar esto, es necesario llenar y presentar el formato de Vinculación Comunitaria (Formato PC_E01 "Vinculación Comunitaria");
b) Contar con conocimiento sobre el territorio de su comunidad o región y sobre las ceremonias y rituales que en él se realicen;
c) Aportar evidencias que demuestren que la persona tiene dominio de técnicas, conocimientos, saberes o cualquier otra formación dada dentro de un sistema de educación comunitaria, y
d) Preferentemente, contar con comprobante de estudios de nivel básico o superior.
8.3.2.8 Promotoría comunitaria para el fortalecimiento de las economías indígenas y afromexicanas y medio ambiente
a) Comprobante de estudios de licenciatura terminada o técnicos medios especializados en agronomía, turismo, recursos naturales, planificación rural, desarrollo comunitario, agronegocios, agroindustrias, ciencias sociales, economía, administración, relaciones comerciales, biología, agroecología, veterinaria y zootecnia y/o afines a las actividades a desarrollar;
b) En caso de no contar con estudios de licenciatura, deberá contar con experiencia comprobable en trabajo de campo, formulación y acompañamiento de proyectos de desarrollo económico, medio ambiente o turismo con población indígena y afromexicana, y
c) De preferencia, contar con documentos probatorios de capacitaciones en materia de "Proyectos de desarrollo el sector rural", Formulación y evaluación de proyectos productivos, comercialización de productos artesanales y servicios turísticos indígenas y afromexicanos, cadenas de valor, o afines a la Temática de Fortalecimiento de las Economías Indígenas y Medio Ambiente.
8.4. Criterios de elegibilidad
a) Ser persona indígena o afromexicana, preferentemente;
b) Cumplir con los requisitos generales y específicos para cada modalidad de Promotoría comunitaria descritos en el numeral 4.8.2 de las ROP;
c) Las personas solicitantes no deberán laborar o desempeñar cargos remunerados dentro de la Administración Pública en cualquiera de los distintos órdenes de gobierno;
d) Las personas solicitantes no podrán ser integrantes beneficiarias de un proyecto apoyado por el INPI en el ejercicio fiscal en curso, y
e) Las personas solicitantes no podrán ser beneficiarios de otro apoyo por el mismo concepto de parte de otra instancia de gobierno federal.
8.5. Criterios de priorización
a) Preferentemente ser bilingüe, hablante de lengua indígena y español;
b) Preferentemente ser avalado por una comunidad indígena o afromexicana o por instituciones representativas de conformidad con sus sistemas normativos, y
c) En todo momento, se privilegiará la diversidad cultural y representatividad de los pueblos indígenas y afromexicanos en general, la igualdad entre géneros, y una mayor representatividad de pueblos o comunidades en donde la lengua o cultura se consideren en riesgo de acuerdo con los indicadores institucionales vigentes.
8.6 Procedimiento
8.6.1. Etapa de Difusión de las Reglas de Operación
A partir de la entrada en vigor de las ROP y anexos aplicables del PROBIPI a cargo del INPI, se difundirán por medio de la página web (https://www.gob.mx/inpi), el Sistema de Radiodifusoras Culturales Indígenas (SRCI) del Instituto y difusión directa por las URP y Unidades Operativas del Programa.
8.6.2. Recepción de propuestas
Las personas interesadas que cumplan con los requisitos y criterios establecidos en la presente Mecánica Operativa y que hayan recibido invitación para cada una de las modalidades de apoyo deberán acudir a las oficinas de las Unidades Operativas y Administrativas según corresponda, a entregar sus documentos dentro de los primeros 15 días hábiles a partir de la publicación de las presentes Reglas de Operación, para la integración de su expediente.
En caso de que, las personas invitadas no proporcionen la documentación solicitada de conformidad con el numeral 4.8.2 de las ROP, en el plazo establecido, se realizará una invitación a otra persona reponiendo el trámite y respetando los mismos plazos establecidos. El personal responsable de la acción en la UO o la URP orientará y apoyará a la persona postulante que lo requiera en las diferentes etapas del procedimiento. El acompañamiento se brindará en días hábiles, en un horario de 9:00 a 15:00 horas.
En el caso específico de la Promotoría comunitaria para el fortalecimiento de las economías indígenas y medio ambiente, las URP, las UO y URP, realizarán entrevistas y, en su caso, solicitarán la evidencia de actividades de acompañamiento en la implementación de proyectos mínima de un año, la cual deberá ser entregada en papel membretado sellado y firmado por la instancia que emite la evidencia.
Antes de agotarse el plazo establecido para esta etapa, los CCPI notificarán mediante oficio a la OR la relación total de postulantes por cada una de las modalidades de promotoría y adjuntarán el expediente electrónico de cada una de ellas, que contendrán los documentos enunciados en los requisitos generales y particulares de acuerdo con la modalidad de apoyo. Los CCPI que no concluyan satisfactoriamente esta etapa, quedarán en lista de espera y el apoyo correspondiente será asignado a otro CCPI aplicando los criterios de priorización.
A partir de esta etapa y en las subsecuentes, la URP de cada modalidad de Promotoría comunitaria, OR y CCPI, atenderán los criterios de elegibilidad y priorización contemplados para cada modalidad de Promotoría comunitaria.
Dependiendo de las necesidades detectadas y con base en la disponibilidad presupuestal, las UO y URP del INPI podrán contar con el apoyo de personas promotoras para dar seguimiento a los apoyos de este Programa y actividades inherentes a la Unidad Administrativa a la que hayan sido asignadas.
8.6.3. Validación de propuestas
Dentro de los 10 días hábiles posteriores al término del plazo establecido para la etapa que antecede, la OR revisará, integrará, validará y notificará mediante oficio dirigido a la URP en Oficinas Centrales, la relación completa de postulantes que cumplen con los requisitos y criterios previstos en las ROP. En caso de ser necesario, la OR solicitará la reintegración del trámite si éste incumple con alguno de los criterios establecidos en esta Mecánica Operativa.
8.6.4. Autorización de incorporación al apoyo
Agotado el plazo establecido para la etapa que antecede, la URP de cada modalidad de Promotoría Comunitaria contará con 10 días hábiles para determinar la autorización de la incorporación de las personas postulantes a alguna de las modalidades de Promotoría comunitaria, la cual será notificada a la OR mediante oficio.
Si alguna propuesta remitida no es resuelta en los términos de tiempo definidos, se entenderá que fue resuelta en sentido negativo.
8.6.5. Notificación y firma de carta compromiso
Las UO del INPI notificarán por escrito a las personas seleccionadas y remitirán copia electrónica del acuse de notificación a la URP de cada modalidad de Promotoría. Una vez realizada la notificación, y en el transcurso de 7 días hábiles, los CCPI u OR que cuenta con oficio de autorización de promotorías, celebrarán la firma de la Carta Compromiso (FG_PC01 "Carta Compromiso") y Carta de Exclusión Laboral (FG_PC02 "Carta de Exclusión Laboral") con la persona seleccionada como promotora comunitaria e integrará los expedientes físicos originales debidamente firmados y sellados.
8.6.6. Ministración de recursos
La persona promotora comunitaria recibirá su apoyo mensual por las actividades y traslados realizados, mediante transferencia a su cuenta bancaria, previa firma del Recibo de Apoyo (FG_PC03.1 "Recibo de Apoyo para actividades sociales y comunitarias y para traslados") e Informe Mensual de Actividades. La ministración de los recursos estará sujeta a los procedimientos administrativos únicos aplicables por las instancias competentes.
Para realizar la retribución de los apoyos mensuales a la persona promotora comunitaria, la Unidad Administrativa del INPI correspondiente deberán capturar mensualmente la solicitud de apoyo al promotor en el sistema informático establecido. Asimismo, dentro de los primeros 5 días hábiles posteriores del mes siguiente, la Oficina de Representación deberá enviar a la URP de cada Promotoría comunitaria los Recibos de Apoyo (FG_PC03.1 "Recibo de Apoyo para actividades sociales y comunitarias y para traslados"), adjuntando copia de identificación oficial, Informe Mensual y Plan de Trabajo firmado y sellado en formato electrónico, correspondiente a las actividades del mes anterior.
8.6.7. Continuidad, bajas y sustituciones
Las personas promotoras del año inmediato anterior podrán acceder a la continuidad en el apoyo siempre y cuando hayan demostrado el cumplimiento de sus compromisos y reciban invitación de la UO del INPI.
La terminación del apoyo tendrá lugar a solicitud de las UO por incumplimiento de la persona beneficiaria de lo establecido en las ROP y esta Mecánica Operativa, o de manera voluntaria porque así convenga a los intereses de la persona beneficiaria.
En ambos casos la OR deberá informar a la URP sobre la baja, preferentemente antes de que concluya el último mes de apoyo/ en un plazo no mayor a los primeros 5 días de cada mes y enviar el formato de Terminación voluntaria establecido (FG_PC04 "Baja Voluntaria") cuando corresponda. En caso de no recibir la información oportunamente no podrá realizarse el alta de otro promotor en sustitución de la baja referida. En caso de fallecimiento o causas de fuerza mayor en la que la persona promotora no se encuentre en posibilidad de entregar la "Baja Voluntaria", la Unidad deberá realizar un Acta de Hechos en donde se manifieste la eventualidad.
Cuando existan bajas, la URP del apoyo, podrá reasignar los espacios que se liberen por bajas, siguiendo los criterios establecidos en la presente mecánica operativa.
8.7. Integración de expedientes
Es responsabilidad de las UO la integración y resguardo de los expedientes de las Promotorías Comunitarias, mismos que deberán estar disponibles en todo momento para ser entregados a las URP de cada modalidad para la revisión de los Órganos Auditores o Administrativos que los soliciten.
8.7.1. Carpeta de trámite
La carpeta de trámite se integrará con todos los documentos que deriven del cumplimiento de los requisitos generales y específicos establecidos en esta Mecánica Operativa.
Además de agregar:
a) Carta Compromiso (FG_PC01 "Carta Compromiso");
b) Carta de Exclusión Laboral (FG_PC02 "Carta de Exclusión Laboral");
c) Cuenta bancaria vigente a nombre de la o el solicitante, en donde se especifique la Clave Bancaria Estandarizada (CLABE);
d) En el caso de Promotoría comunitaria para el fortalecimiento de las economías indígenas y medio ambiente, deberá integrarse la entrevista realizada durante el proceso de selección, y
e) Para las Promotorías a cargo de la CGPCEI, se deberá incluir el acuse de la carta invitación, copia del oficio de presentación de propuesta, así como acuse de notificación de selección.
8.7.2. Carpeta de seguimiento
La carpeta de seguimiento estará integrada con los documentos que se generan en la operación mensual y trimestral. Los documentos originales deberán incluir, firmas y/o sellos según corresponda y ser resguardada en las Unidades Operativas y administrativas de adscripción y de manera digital.
a) Recibo de Apoyo (FG_PC03.1 "Recibo de Apoyo para actividades sociales y comunitarias y para traslados");
b) Terminación Voluntaria (FG_PC04 "Baja Voluntaria") o Acta de Hechos (formato libre) para los casos en que aplique;
c) Plan de Trabajo (FG_PC05 "Plan de Trabajo Mensual");
d) Informe Mensual (FG_PC06 "Informe Mensual"), y
e) Evaluación de Desempeño (FG_PC07 "Evaluación de Desempeño") de manera trimestral y una evaluación final.
8.8. Seguimiento y Evaluación
8.8.1. Talleres de acompañamiento
Las URP y OR realizarán talleres de acompañamiento presenciales o a distancia con las personas promotoras comunitarias, con el objetivo de socializar el marco normativo y conceptual que les permita desarrollar herramientas para generar diagnósticos comunitarios o regionales, los cuales serán de utilidad para apoyar de forma eficaz la implementación de acciones y proyectos del PROBIPI bajo una perspectiva de derechos.
8.8.2. Plan de trabajo
La persona promotora comunitaria elaborará un Plan de Trabajo (FG_PC05 "Plan de Trabajo Mensual"), en el cual se describirán las actividades que realizará durante el mes.
8.8.3. Informe Mensual y Evaluación Trimestral
La persona beneficiaria elaborará mensualmente un informe de avance (FG_PC06 "Informe Mensual") con base en las acciones contempladas en el Plan de Trabajo. Trimestralmente la Unidad Operativa aplicará la Evaluación de Desempeño (FG_PC08 "Evaluación de Desempeño") a cada una de las personas promotoras a su cargo. Los CCPI compartirán copia electrónica de todos los informes e instrumentos de seguimiento a la OR, antes del término de cada periodo a reportar. La OR concentrará y validará los informes e instrumentos de seguimiento y remitirá la carpeta electrónica a la URP de cada modalidad de Promotoría comunitaria antes del cierre de cada periodo reportado.
8.8.4. Evaluación Final de Desempeño
Al finalizar el ejercicio fiscal, el CCPI elaborará una Evaluación Desempeño (FG_PC08 "Evaluación de Desempeño") de cada una de las personas promotoras comunitarias a su cargo, considerando las actividades, logros y compromiso observados durante todo el año.
Los casos no previstos serán resueltos por la URP para cada promotoría comunitaria indígena y afromexicana.
8.9 Diagrama de flujo
8.9.1 Promotorías comunitarias indígenas y afromexicanas
Formato FG_PC01 "Carta Compromiso"
Por medio de la presente, el (la) C. , a quien en adelante se denominará como "PERSONA BENEFICIARIA", establece con el Instituto Nacional de los Pueblos Indígenas, a quien en adelante se denominará como "INPI", los siguientes compromisos, como resultado de la selección de "PERSONA BENEFICIARIA" para recibir el apoyo de Promotorías comunitarias indígenas y afromexicanas en la modalidad de ___________, del Programa para el Bienestar Integral de los Pueblos Indígenas, PROBIPI, a cargo del "INPI" para el ejercicio fiscal 2025, entendiendo que el incumplimiento de este compromiso y de los criterios establecidos por el programa, por parte de la "PERSONA BENEFICIARIA" son causales de recisión.
COMPROMISOS DEL "INPI"
El "INPI", a través de sus diferentes Unidades Administrativas, se compromete a:
1. Otorgar a la "PERSONA BENEFICIARIA" por concepto de apoyo por la realización de actividades sociales y comunitarias en beneficio de comunidades indígenas y/o afromexicanas en su carácter de Promotor __________, la cantidad de $10,500.00 (diez mil quinientos pesos 00/100 M.N), y hasta $3,000.00 (Tres mil pesos 00/100 M.N) como apoyo para gastos de traslados, (dependiendo de las necesidades y características de la cobertura asignada), así como un seguro contra accidentes y gastos médicos, con la finalidad de apoyar en la Promotoría comunitaria indígena y afromexicana en la modalidad de ________, de conformidad con lo establecido en la Reglas de Operación 2025 del PROBIPI. Para tal efecto el "INPI" se compromete a aportar los recursos económicos, en términos del procedimiento administrativo vigente, mediante transferencia interbancaria a la cuenta CLABE número ___________________________ de la institución bancaria denominada _________ a nombre de _____________, previa firma del presente instrumento.
2. Apegarse a los principios y criterios del Programa y a la normatividad vigente que aplique, con el fin de lograr los Objetivos establecidos por el "INPI" en materia.
3. Que el otorgamiento del apoyo económico previsto en este compromiso comenzará a partir del día del mes de ___ de 2025.
COMPROMISOS DE LA "PERSONA BENEFICIARIA"
Por su parte, la "PERSONA BENEFICIARIA" se compromete a:
1. Cumplir con los criterios establecidos en las Reglas de Operación e instrumentos que regulan los alcances, acciones y atribuciones de las personas beneficiarias dentro del Programa;
2. Toda vez que el acceso a los apoyos depende de la asignación de recursos federales, resulta indispensable que el beneficiario compruebe el cumplimiento de las metas convenidas para su otorgamiento, por lo que se compromete a entregar en tiempo y forma, todos los soportes documentales que se les soliciten y las evidencias de las acciones realizadas, así como sus reportes mensuales y Plan de Trabajo mensual, sin embargo, dichos apoyos no constituyen una remuneración a un servicio personal ni subordinado, de manera que no representan un salario o relación laboral con el Instituto;
3. No ejercer cargos remunerados dentro de la Administración Pública en cualquier orden de gobierno, ni formar parte de asociaciones u organizaciones gestoras de proyectos o que alteren la convivencia comunitaria pacifica, durante su permanencia dentro del Programa;
4. No recibir otro apoyo por el mismo concepto, de otras institución pública o privada;
5. No propiciar conflictos en las comunidades donde desarrolle acciones;
6. Velar por los intereses colectivos de las comunidades o localidades asignadas, evitando sobreponer a estos las demandas, intereses y necesidades personales o de su comunidad o localidad de origen, compadrazgos y/o familiares;
7. No ejercer atribuciones o labores propias del personal institucional;
8. Destinar el mayor tiempo posible al trabajo en campo para cumplir los objetivos del Programa;
10. Contar con disponibilidad de tiempo y residir en el área de cobertura del CCPI;
11. Presentar información generada del trabajo desarrollado y evidencias resultado de sus acciones, evitando el plagio o falsificación de información;
12. Dar autorización al "INPI" para difundir la información generada del trabajo realizado;
13. Servir con honestidad y compromiso a los pueblos y comunidades indígenas y Afromexicanas, y
14. Mantener la reserva y discreción absoluta de los datos personales de los casos que atienda o conozca, en términos de la legislación en materia de Transparencia y Acceso a la Información Pública.
Además de las antes señaladas, sólo para el caso de los promotores a cargo de la CGPCEI deberán:
a) Promover acciones para fortalecer el patrimonio cultural tangible e intangible, así como las expresiones artísticas y artesanales, de los pueblos indígenas y afromexicanos, en particular la educación, la medicina tradicional, las lenguas indígenas y la comunicación comunitaria;
b) Priorizar acciones y proyectos que emanen de procesos de planeación comunitaria participativa, que estén validados por las Asambleas Comunitarias, Comités Comunitarios o Instituciones representativas, e
c) Implementar acciones considerando los temas que promueva la Unidad Responsable del apoyo.
Por lo anteriormente pactado, "EL BENEFICIARIO" manifiesta que el apoyo descrito en el numeral 1 de los compromisos del "INPI" le es otorgado por concepto de apoyo por las actividades desempeñadas en su carácter de Promotor ________, cuyo nombramiento es de carácter social y comunitario, por lo que reconoce que el otorgamiento de este apoyo no constituye una remuneración a un servicio personal ni subordinado, de manera que no representan un salario o relación laboral alguna con el INPI, por lo que en conformidad con lo establecido en la Reglas de Operación 2025 del PROBIPI manifiesta que no tiene ningún vínculo jurídico laboral que lo una con el Instituto Nacional de los Pueblos Indígenas, lo que hace constar para todos los efectos legales que correspondan.
El "INPI" y la "PERSONA BENEFICIARIA" acuerdan que estarán exentas de toda responsabilidad por atraso, de moras incumplimientos total o parcial de las acciones enmarcadas en la presente carta debido a causas de fuerza mayor o caso fortuito, debidamente acreditados.
En caso de incumplimiento de cualquiera de los compromisos señalados en la presente carta, se suspenderá a "LA PERSONA BENEFICIARIA" el apoyo referido en el numeral 1 de compromisos del "INPI" del presente documento.
Presentes las personas participantes de este compromiso, por un lado, el "INPI", a través del representante de la Unidad Administrativa Responsable, y por otro la "PERSONA BENEFICIARIA", reunidos en ___________, el día ___________ del mes de ___________ de 2025, en usos de sus facultades y de conformidad con los términos establecidos, las partes firman la Carta Compromiso.
| Por el "INPI" | Por la "PERSONA BENEFICIARIA" |
| _______________________ (Nombre y cargo) | _____________________ (Nombre) |
"Este programa es público, ajeno a cualquier partido político. Queda prohibido el uso para fines distintos a los establecidos en el
programa"
El presente documento podrá ser modificado mediante acuerdo de ambas partes con el propósito de dar cumplimiento al objetivo del apoyo.
Formato FG_PC02 "Carta Exclusión Laboral"
LUGAR Y FECHA: _____________________
EL (LA) QUE SUSCRIBE: , CON REGISTRO FEDERAL DE CONTRIBUYENTES____________, BAJO PROTESTA DE DECIR VERDAD DECLARO QUE EL INSTITUTO NACIONAL DE LOS PUEBLOS INDÍGENAS (INPI), A TRAVÉS DEL PROGRAMA PARA EL BIENESTAR INTEGRAL DE LOS PUEBLOS INDÍGENAS (PROBIPI) OTORGA AL SUSCRITO UN APOYO ECONÓMICO MENSUAL COMO PROMOTOR(A) COMUNITARIO(A) DE LA MODALIDAD DE_______________ , POR CONCEPTO DE APOYO PARA LA REALIZACIÓN DE ACTIVIDADES SOCIALES Y COMUNITARIAS EN BENEFICIO DE COMUNIDADES INDÍGENAS Y/O AFROMEXICANAS CON RESIDENCIA EN ___________, A PARTIR DEL DÍA _________Y HASTA EL DÍA , POR LO QUE DE CONFORMIDAD CON LAS REGLAS DE OPERACIÓN DEL PROBIPI, MANIFIESTO QUE, EL APOYO DESCRITO ME ES OTORGADO POR CONCEPTO DE APOYO POR LAS ACTIVIDADES DESEMPEÑADAS EN MI CARÁCTER DE PROMOTOR ________, CUYO NOMBRAMIENTO ES DE CARÁCTER SOCIAL Y COMUNITARIO, POR LO QUE RECONOZCO QUE EL OTORGAMIENTO DE DICHO APOYO NO CONSTITUYE UNA REMUNERACIÓN A UN SERVICIO PERSONAL NI SUBORDINADO, DE MANERA QUE NO REPRESENTAN UN SALARIO O RELACIÓN LABORAL ALGUNA CON EL INPI, MANIFESTANDO EXPRESAMENTE QUE NO TENGO NINGÚN VÍNCULO JURÍDICO LABORAL QUE ME UNA CON EL INPI, LO QUE HAGO CONSTAR PARA TODOS LOS EFECTOS LEGALES PROCEDENTES.
(NOMBRE Y FIRMA)
_______________________________________
"Este programa es público, ajeno a cualquier partido político. Queda prohibido el uso para fines distintos a los establecidos en el
programa"
Formato FG_PC03.1 "Recibo de Apoyo para actividades sociales y comunitarias y para traslados" BUENO POR $13,500.00
RECIBÍ del Instituto Nacional de los Pueblos Indígenas, la cantidad de $10,500.00 (Diez mil quinientos pesos 00/100 M.N.), por concepto de apoyo para la realización de actividades sociales y comunitarias, y la cantidad de $3,000.00 (Tres mil pesos 00/100 M.N.), por concepto de apoyo de traslados para la realización de actividades sociales y comunitarias en beneficio de comunidades indígenas y/o afromexicanas, en el marco del Programa para el Bienestar Integral de los Pueblos Indígenas.
Reconociendo que el otorgamiento de este apoyo no constituye una remuneración a un servicio personal ni subordinado, de manera que no representa un salario o relación laboral alguna con el INPI y manifestando que no tengo ningún vínculo jurídico laboral que me una con él, lo que hago constar para todos los efectos legales que correspondan.
___a____________________ de___________de 2025.
Recibió
Nombre y firma
Promotor(a) comunitario(a)
*SE DEBERÁ ANEXAR COPIA DE IDENTIFICACIÓN OFICIAL VIGENTE CON FOTOGRAFIA (INE, PASAPORTE, CÉDULA PROFESIONAL).
Este recibo fue realizado en conformidad con el Articulo 90 de la Ley de Impuesto sobre la Renta, que a la letra en sus Párrafos 5 y 6 respectivamente, para tales efectos indica:
...
Tampoco se consideran ingresos para efectos de este Título, los ingresos por apoyos económicos o monetarios que reciban los contribuyentes a través de los programas previstos en los presupuestos de egresos, de la Federación o de las Entidades Federativas.
Para efectos del párrafo anterior, en el caso de que los recursos que reciban los contribuyentes se destinan al apoyo de actividades empresariales, los programas correspondientes deberán contar con un padrón de beneficiarios; los recursos se deberán distribuir a través de transferencia electrónica de fondos a nombre de los beneficiarios quienes, a su vez, deberán cumplir con las obligaciones que se hayan establecido en las reglas de operación de los citados programas y deberán contar con la opinión favorable por parte de la autoridad competente respecto del cumplimiento de obligaciones fiscales cuando estén obligados a solicitarla en los términos de las disposiciones fiscales. Los gastos o erogaciones que se realicen con los apoyos económicos a que se refiere este párrafo, que no se consideren ingresos, no serán deducibles para efectos de este impuesto. Las dependencias o entidades, federales o estatales, encargadas de otorgar o administrar los apoyos económicos o monetarios, deberán poner a disposición del público en general y mantener actualizados en sus respectivos medios electrónicos, el padrón de beneficiarios a que se refiere este párrafo, mismo que deberá contener los siguientes datos: nombre de la persona física beneficiaria, el monto, recurso, beneficio o apoyo otorgado para cada una de ellas, la unidad territorial, edad y sexo.
"Este programa es público ajeno a cualquier partido político. Queda prohibido el uso para fines distintos a los establecidos en el programa"
Formato FG_PC04 "Baja Voluntaria"
Terminación Voluntaria del Apoyo de Promotoría Comunitaria de la modalidad de .
____________________________________, municipio de __________ a _______ de _______de 2025.
C.
Directora o Director y/o Encargada o Encargado del CCPI de
P R E S E N T E
Por medio de la presente me permito informarle que, por así convenir a mis intereses personales, he decidido renunciar de forma personal, voluntaria e irrevocable al apoyo mensual que me era otorgado como promotor (a) comunitario (a) de la modalidad de ___________________del Programa para el Bienestar Integral de los Pueblos Indígenas del Instituto Nacional de los Pueblos Indígenas, por lo cual dejaré de realizar actividades a partir del del mes de de 2025, manifestando que hasta esta fecha no se me adeuda cantidad alguna por ningún concepto.
De igual forma manifiesto que el apoyo que me era otorgado, lo era por concepto de las actividades desempeñadas en mi carácter de Promotor ________, nombramiento de carácter social y comunitario, por lo que reconozco que el otorgamiento de dicho apoyo no constituyó una remuneración a un servicio personal ni subordinado, por lo que en conformidad con lo establecido en la Reglas de Operación 2025 del PROBIPI manifiesto que en ningún momento presté servicios de ningún tipo para el Instituto Nacional de los Pueblos Indígenas, por lo que no reservo acción o derecho alguno que ejecutar en el futuro, ni en contra de dicho Instituto, ni en contra suya, ni de quien sus derechos legalmente represente.
Sin otro en lo particular, aprovecho la ocasión para enviarle un cordial saludo.
A T E N T A M E N T E
Nombre y Firma
"Este programa es público, ajeno a cualquier partido político. Queda prohibido el uso para fines distintos a los establecidos en el
programa"
Formato FG_PC05 "Plan de Trabajo Mensual"
Plan de Trabajo Mensual de Actividades de Promotorías comunitarias indígenas y afromexicanas de la modalidad de .
Formato FG_PC06 "Informe Mensual"
Nombre de la Promotor (a) comunitario (a): ________________.
Periodo del informe: del al de 2025.
Área de Cobertura: Municipio(s)___________________________.
Comunidad o Localidad(es): ________________________________________.
Actividades realizadas y resultados obtenidos:
| No. | Actividad Realizada | Resultados Obtenidos |
| 1 | | |
| 2 | | |
| 3 | | |
Problemáticas observadas y propuestas de mejora:
| No. | Problemáticas | Propuestas de mejora |
| 1 | | |
| 2 | | |
| 3 | | |
Observaciones Adicionales del Promotor (a):
Anexa evidencia fotográfica de las actividades:(si) (no)
| Incluir en esta sección factores que facilitan el acompañamiento integral y permiten el cumplimiento del plan de trabajo, también los retos a los que se enfrentan que impiden el cumplimiento de las actividades planeadas. NOTA: si anexa evidencia fotográfica esta debe ser en Word describiendo la actividad reflejada y las personas que participan. El archivo se guardará: Anexo fotográfico informe (mes)_nombre de la persona promotor(a). El Anexo se entrega en formato electrónico al responsable del programa en el CCPI. |
Observaciones de la persona responsable del apoyo de la Unidad Operativa:
| Incluir en esta sección observaciones y/o comentarios, respecto a las actividades y cumplimiento del promotor(a) comunitario(a). |
Declaro que los datos contenidos en este informe de actividades son verídicos
| | | |
| Nombre y firma de la persona Promotora comunitaria | | Por el INPI nombre, firma, cargo y sello |
"Este programa es público, ajeno a cualquier partido político. Queda prohibido el uso para fines distintos a los establecidos en el
programa"
Formato FG_PC07 "Evaluación del Desempeño"
| Unidad Responsable: __________ Nombre de la persona promotora comunitaria: ____________ Perteneciente a la Modalidad de: ________ | | | Periodo Evaluado 2025 | | Primer trimestre | Segundo trimestre | Tercero trimestre | Cuarto trimestre | | Evaluación final | |
| Factores | Óptimo (=5) | Bueno (=4) | Regular (=3) | Aceptable (=2) | Deficiente (=1) |
| Entrega puntualmente sus informes completos, según las fechas establecidas. | | | | | |
| Los informes arrojan o muestran los avances alcanzados con los pueblos y comunidades. | | | | | |
| Los informes contienen conclusiones y recomendaciones técnicas respecto a los compromisos y acuerdos establecidos con las comunidades, grupos de trabajo, sociedades, y/o empresas. | | | | | |
| Los expedientes de los pueblos y comunidades, asignados están debidamente integrados conforme a la normatividad vigente. | | | | | |
| Planifica sus actividades (Plan de actividades, asesoría o conocimientos técnicos, trabajo organizativo). | | | | | |
| Calidad en las actividades en campo (levantamiento de minutas, toma de acuerdos, seguimiento a los acuerdos). | | | | | |
| Las minutas levantadas durante las visitas de campo denotan la utilización de dinámicas participativas y material didáctico, así como la aplicación de sus conocimientos y experiencia. | | | | | |
| Replica los conocimientos con los pueblos y comunidades. | | | | | |
| Brinda Oportuna y constantemente Acompañamiento Integral a los Pueblos y Comunidades indígenas y/o Afromexicano | | | | | |
| Los pueblos y comunidades identifican al promotor(a) comunitario(a) y dan referencia de las actividades que realiza. | | | | | |
| Atiende oportunamente los requerimientos solicitados por el CCPI y Oficina de Representación, brindando respuesta y soluciones. | | | | | |
| Es puntual en cada una de sus visitas. | | | | | |
| Genera impacto con los Pueblos y comunidades, logra el cumplimiento de objetivos y acuerdos establecidos. | | | | | |
| Relación con las comunidades, grupos de trabajo, sociedades, y empresas. | | | | | |
| Conoce ampliamente sus actividades y avances de los Pueblos y comunidades, respecto a las acciones del Programa. | | | | | |
| Orden y claridad en las actividades. | | | | | |
| Facilidad de comunicación. | | | | | |
| Muestra Iniciativa en la realización de actividades | | | | | |
| Manejo de conflictos. | | | | | |
| Bilingüe (español y lengua indígena). | | | | | |
| TOTAL | | | | | |
· Puntaje mínimo para considerar viable la evaluación de desempeño es de 80 puntos.
| Realizó | | | Autorizó ____________________________ |
| Por el INPI nombre, firma, y cargo | | | Por el INPI nombre, firma , cargo y sello |
PC_E 01 Vinculación Comunitaria
| Datos Generales |
| Nombre completo: | | Fecha de nacimiento: | |
| Dirección: | | Modalidad: | |
| Pueblo indígena o afromexicano, al que pertenece: | | Escriba en su lengua originaria el nombre del pueblo indígena al que pertenece: | |
| Indique que porcentaje de la lengua originaria domina: | | Indique que porcentaje de la escritura de la lengua originaria domina: | |
| Género | Femenino | | Masculino | | Otro | | Anote | |
| Número de teléfono celular: | | Número de teléfono fijo: | |
| Número de teléfono para recados: | | Correo electrónico: | |
| Vinculación comunitaria |
| Mencione un cargo o servicio que su comunidad le haya asignado y describa brevemente en que consiste: | |
| Mencione una tarea o trabajo comunitario en el que haya participado y describa brevemente en que consiste: | |
| Mencione una manifestación cultura de su comunidad en la que haya participado y describa brevemente en que consiste: | |
| Mencione una acción que haya realizado en beneficio de la cultura de su pueblo o comunidad: | |
| Formación |
| Mencione los conocimientos especializados que adquirió en su comunidad (técnica artesanal, medicina tradicional, formación artística, etc.) y describa en que consiste: | |
| Mencione cuál es su último grado académico alcanzado. Para nivel superior, mencione la carrera: | |
| Mencione en que otras actividades formativas a participado (talleres, cursos, conferencias, encuentros, etc.): | |
| Exposición de motivos |
| ¿Por qué considera que es importante la figura del promotor para la comunidad? | |
| ¿Cómo considera que sus acciones contribuyen a fortalecer la cultura de su pueblo o comunidad? | |
| Mencione que propuesta tiene para fortalecer la cultura de su pueblo o comunidad: | |
| Evidencias de trayectoria (Deberá incluir todas sus evidencias en el recuadro de abajo) |
| |
Nombre y firma de la persona postulante |
"Este programa es público, ajeno a cualquier partido político. Queda prohibido el uso para fines distintos a los establecidos en el
programa"
__________________________________________
1 Apoyo a actividades económicas de acuerdo con la vocación productiva de la comunidad y/o región y que promuevan las mejoras en los procesos de producción, mediante la innovación tecnológica, incorporando el uso de la agroecología y ecotecnologías que fomenten la conservación de los recursos naturales. En los proyectos se podrá ocupar hasta un 10% del recurso autorizado en mano de obra de mujeres.
2 Apoyo a iniciativas que cuenten con vocación para el desarrollo de productos y servicios turísticos.
3 Iniciativas para mejorar los sitios de captura de dióxido de carbono y de reducción de riesgos de los sistemas naturales y humanos ante los efectos del cambio climático.
4 Se refiere a proyectos como panaderías, tortillerías, mercerías, tiendas de ropa, zapaterías, herrerías, carpinterías, papelerías, cocinas económicas, cafés internet, rosticerías, verdulerías, tiendas de abarrotes, pollerías, carnicerías, peluquerías, taquerías, refaccionarias, talleres mecánicos, entre otros, gestionados por organizaciones sociales o grupos familiares.
5 En caso de los proyectos regionales se deberá indicar la comunidad responsable de la ejecución del proyecto.
6 En los casos donde las personas encargadas de ejecutar el proyecto no tengan la calidad de autoridad comunitaria, se deberán anexar sus nombres y cargos. Para los casos del Comité de Seguimiento que cuenten con cargos de contraloría social (titular y vocal) deberán suscribir el presente formato
7 Es importante mencionar que, si se sumaran los porcentajes máximos establecidos, el resultado no sería del 100%, ya que se trata de máximo posibles y no todos los proyectos utilizan todos los conceptos descritos.
8 Centro de Investigación para el Desarrollo, A.C. (CIDAC) (2015) Derechos Indígenas en el Sistema Penal: Caso Oaxaca en Ensayos sobre la Implementación de la Reforma Penal en México, México.