ACUERDO por el que se dan a conocer las Reglas de Operación del Programa Producción para el Bienestar de la Secretaría de Agricultura y Desarrollo Rural para el ejercicio fiscal 2025.
Al margen un sello con el Escudo Nacional, que dice: Estados Unidos Mexicanos.- AGRICULTURA.- Secretaría de Agricultura y Desarrollo Rural.
JULIO ANTONIO BERDEGUÉ SACRISTÁN, Secretario de Agricultura y Desarrollo Rural, con fundamento en los artículos 4, 25, 27, fracción XX y 28 párrafo decimotercero de la Constitución Política de los Estados Unidos Mexicanos; 9, 12, 26 y 35 de la Ley Orgánica de la Administración Pública Federal; 4 de la Ley Federal de Procedimiento Administrativo; 9, 12, 34 y 35 de la Ley de Planeación; 75 y 77 de la Ley Federal de Presupuesto y Responsabilidad Hacendaria y 176 de su Reglamento; 1, 5, 6, 7, 8, 32, 53, 54, 55, 56, 58, 59, 60, 61, 72, 79, primer párrafo, 80, 87, 104, 140, 143, 164, 178, 183, 190, fracciones I y III y 191 de la Ley de Desarrollo Rural Sustentable; 68, 69 y 70, fracciones I, XV y XXVI de la Ley General de Transparencia y Acceso a la Información Pública; 27, 28, 29, 30, 31 y 34; así como los anexos 11, 25 y 26, del Decreto por el que se expide el Presupuesto de Egresos de la Federación para el Ejercicio Fiscal 2025; numerales segundo, cuarto, quinto, noveno y décimo del Acuerdo por el que se emiten los Lineamientos para incorporar la perspectiva de género en las Reglas de Operación de los Programas Presupuestarios Federales, y 1, 2, 3 y 5, fracción XXV del Reglamento Interior de la Secretaría de Agricultura y Desarrollo Rural; y
CONSIDERANDO
Que la Constitución Política de los Estados Unidos Mexicanos, establece en el artículo 25 que corresponde al Estado la rectoría del desarrollo nacional para garantizar que éste sea integral y sustentable, que fortalezca la Soberanía de la Nación y su régimen democrático y que, mediante la competitividad, el fomento del crecimiento económico y el empleo y una más justa distribución del ingreso y la riqueza, permita el pleno ejercicio de la libertad y la dignidad de los individuos, grupos y clases sociales.
En el mismo sentido, el artículo 27, fracción XX del citado ordenamiento, establece que el Estado promoverá las condiciones para el desarrollo rural integral, con el propósito de generar empleo y garantizar a la población campesina el bienestar y su participación en el desarrollo nacional, y fomentará la actividad agropecuaria para el óptimo uso de la tierra con insumos, créditos, servicios de capacitación y asistencia técnica.
Que la Ley de Planeación establece que las dependencias y entidades de la Administración Pública Federal, deberán planear y conducir sus actividades con perspectiva intercultural y de género y con sujeción a los objetivos y prioridades de la planeación nacional de desarrollo, a fin de cumplir con la obligación del Estado de garantizar que éste sea equitativo, incluyente, integral, sustentable y sostenible.
Que la atención al sector rural es una prioridad claramente señalada por la política pública de Estado, asimismo, la igualdad de oportunidades es fundamental para impulsar al país, por lo que, es necesario elevar la producción como medio para incrementar el crecimiento potencial de la economía y el bienestar de las familias, y que uno de los propósitos del Gobierno de la República es generar una sociedad de derechos que logre la inclusión de todos los sectores sociales y reducir así, los altos niveles de desigualdad.
Que la Ley de Desarrollo Rural Sustentable en su artículo 5, establece como uno de sus objetivos "Corregir disparidades de desarrollo regional a través de la atención diferenciada a las regiones de mayor rezago, mediante una acción integral del Estado que impulse su transformación y la reconversión productiva y económica, con un enfoque productivo de desarrollo rural sustentable"; en el mismo ordenamiento, en los artículos 1 y 6, se considera de interés público el desarrollo rural sustentable, que incluye la planeación y organización de la producción agropecuaria, su industrialización y comercialización, y de los demás bienes y servicios, y todas aquellas acciones tendientes al mejoramiento de la calidad de vida de la población rural. Las acciones que el Estado realiza en el medio rural tienen carácter prioritario, bajo criterios de equidad social, género, integralidad, productividad y sustentabilidad.
Que el artículo 35 de la Ley Orgánica de la Administración Pública Federal faculta a la Secretaría de Agricultura y Desarrollo Rural para formular, conducir la política de desarrollo rural; vigilar el cumplimiento y aplicar la normatividad en materia de sanidad animal y vegetal; fomentar los programas y elaborar las normas oficiales de sanidad animal y vegetal y fomentar la actividad pesquera y contribuir a la seguridad alimentaria garantizando el abasto de productos básicos.
Que en el marco de la coordinación interinstitucional, se podrán suscribir instrumentos jurídicos para la realización de acciones del Programa, con dependencias y entidades de la Administración Pública Federal, así como, con los centros o instituciones de investigación y/o enseñanza superior, organismos nacionales e internacionales, y asociaciones civiles, entre otros.
Que en cumplimiento a la Ley General para la Igualdad entre Mujeres y Hombres, y la Ley General de Acceso de las Mujeres a una Vida Libre de Violencia, los programas de la Administración Pública Federal impulsarán, de manera transversal, la igualdad sustantiva entre mujeres y hombres a través de la incorporación de la perspectiva de género en su diseño, elaboración, aplicación, seguimiento y evaluación.
Que la Ley Federal de Presupuesto y Responsabilidad Hacendaria (LFPRH) en su artículo 77 dispone que la Cámara de Diputados en el Presupuesto de Egresos, podrá señalar los Programas, a través de los cuales se otorguen subsidios, y que deberán sujetarse a Reglas de Operación, con el objeto de asegurar que la aplicación de los recursos públicos se realice con eficiencia, eficacia, economía, honradez y transparencia.
Que en el segundo párrafo del mencionado artículo 77, establece que las dependencias, las entidades a través de sus respectivas dependencias coordinadoras de sector o, en su caso, las entidades no coordinadas serán responsables de emitir las Reglas de Operación de los Programas que inicien su operación en el ejercicio fiscal que corresponda o, en su caso, las modificaciones a aquellas que continúen vigentes, previa autorización presupuestaria de la Secretaría de Hacienda y Crédito Público, y dictamen de la Comisión Nacional de Mejora Regulatoria.
Que el subsector agrícola enfrenta como problema central la baja producción en predios de productores, principalmente de pequeña y mediana escala de granos, café, caña de azúcar, cacao, nopal, cebolla, chile serrano, jitomate y de miel de abeja; este se agudiza en cultivos relevantes para la alimentación de la población como son: maíz, frijol, arroz y trigo, lo que repercute en la soberanía alimentaria.
Que el Programa de las Naciones Unidas para el Desarrollo, dentro de sus Objetivos de Desarrollo Sostenible, establece como objetivo dos Hambre Cero, a través de estrategias como asegurar la sostenibilidad de los sistemas de producción de alimentos y aplicar prácticas agrícolas resilientes que aumenten la producción, así como incrementar la producción agrícola y los ingresos de los productores de pequeña escala.
Que el comienzo de la administración 2024-2030 del Ejecutivo Federal, representa el inicio del segundo piso de la Cuarta Transformación también en el campo, y con ello, la Secretaría de Agricultura y Desarrollo Rural busca elevar la producción; dar orden a la comercialización de los productos y su buen funcionamiento dentro de los mercados agroalimentarios, a fin de contribuir al bienestar de las personas que habitan en el sector rural y con ello contribuir a la soberanía alimentaria de la nación.
En este sentido, se señala que la soberanía alimentaria debe verse en una triple dimensión: producir los alimentos que se consumen; generar los insumos y los elementos que se requieren para la producción de alimentos, y desarrollar el conocimiento necesario para elevar la producción y responder efectivamente a las necesidades alimentarias de la población actual y futura.
Que los objetivos, políticas, estrategias, prioridades y metas que servirán de base para la programación y presupuestación del gasto público federal para el ejercicio fiscal 2025 deben ser establecidos con base en las directrices que el Ejecutivo Federal expida en tanto el PND 2025-2030 es emitido; en ese contexto el anexo 5 del Manual de Programación y Presupuesto 2025, publicado por la SHCP, tiene como objetivo comunicar las Directrices 2025 que orientarán las actividades que deberán realizar en el ejercicio fiscal 2025 las dependencias y entidades de la Administración Pública Federal y, con base en ellas, se identificó la alineación del Programa Producción para el Bienestar en la Directriz 7: "Economía, Transporte y Vivienda", en las siguientes líneas de acción: "El fomento de la agricultura campesina y de la producción agroalimentaria para el autoconsumo y los mercados locales en los centros urbanos de esos territorios" y "El aumento sostenible de la producción agrícola, ganadera, pesquera y acuícola", en colaboración con la Secretaría de Bienestar, son las instancias responsables de la coordinación entre las dependencias y entidades de la Administración Pública Federal para la ejecución de planes, programas y acciones que integran la política de bienestar; por tal motivo, se trabaja de manera conjunta para institucionalizar la operación de los programas y garantizar su continuidad.
El compromiso es construir un nuevo sistema agroalimentario mexicano productivo, justo, saludable, incluyente y sustentable, el cual se logrará a través de la articulación, armonización y visión sistémica e integral de las políticas públicas, mediante la confluencia de las acciones de desarrollo rural de las entidades y dependencias del Ejecutivo Federal, entre las que destacan las emprendidas por la Secretaría de Agricultura y Desarrollo Rural, para el incremento de la producción de alimentos.
Que dentro de las principales medidas para atender el compromiso de México en el Acuerdo de París sobre Cambio Climático (COP21; diciembre de 2016) destacan el uso de energías renovables y eficiencia energética; la protección de los bosques y el uso de buenas prácticas agrícolas; comprometiéndose a alcanzar para el periodo de 2020-2030 los siguientes objetivos: 1). Una tasa cero de deforestación; 2). Mejorar la capacidad adaptativa de los 160 municipios más vulnerables; 3). Proteger a la población de los fenómenos hidrometeorológicos extremos; 4). Aumentar la resiliencia de la infraestructura estratégica del país y de los ecosistemas; 5). Desacoplar el crecimiento económico de la emisión de contaminantes de efecto invernadero.
Que la Declaración de las Naciones Unidas sobre los Derechos de los Campesinos y de Otras Personas que Trabajan en las Zonas Rurales, plantea que los campesinos tienen derecho a la soberanía alimentaria, que comprende el derecho a una alimentación saludable y culturalmente apropiada, producida mediante métodos ecológicamente racionales y sostenibles, y el derecho a definir sus propios sistemas de alimentación y agricultura. Plantea, además, que los campesinos tienen derecho al agua potable, el saneamiento, a vivir una vida saludable y no ser afectados por la contaminación de productos agroquímicos como los pesticidas y fertilizantes químicos.
Que el Convenio sobre la Diversidad Biológica (CDB), ubica su intervención de cara a tres objetivos principales: la conservación de la diversidad biológica, la utilización sostenible de sus componentes y la participación justa y equitativa en los beneficios que se deriven de la utilización de los recursos genéticos. En su Artículo 8, inciso j, establece que, con arreglo a la legislación nacional que corresponda, "respetará, preservará y mantendrá los conocimientos, las innovaciones y las prácticas de las comunidades indígenas y locales que entrañen estilos tradicionales de vida pertinentes para la conservación y la utilización sostenible de la diversidad biológica y promoverá su aplicación más amplia...".
Que el Decreto de Presupuesto de Egresos de la Federación (PEF) para el Ejercicio Fiscal 2025, publicado en el DOF el 24 de diciembre de 2024, incluye en los Anexos 11, 25 y 26 el Programa de Producción para el Bienestar (en adelante Programa) como uno de los principales programas de la Secretaría Agricultura y Desarrollo Rural, el cual tiene asignado un monto de $16,800,000,000.00 (dieciséis mil ochocientos millones de pesos 00/100 M.N.) con el propósito de contribuir al incremento del grado de soberanía alimentaria, dotando de liquidez y fomentando el acceso a servicios de vinculación productiva (precios de garantía y fertilizantes), a productores de pequeña y mediana escala, para contribuir en el aumento de la producción sustentable de sus predios o unidades de producción.
Que el referido PEF, establece los criterios generales a que deberán sujetarse las Reglas de Operación para su elaboración, así como los criterios específicos para la operación de los Programas sujetos a Reglas de Operación. Para el caso de la Secretaría de Agricultura y Desarrollo Rural, en la estructura programática, se incluye el Programa Producción para el Bienestar, el cual está sujeto a Reglas de Operación.
Que las Reglas de Operación de los Programas de la Secretaría, atendiendo lo dispuesto por el PEF, deberán ser simples, precisas, transparentes, de fácil acceso y claras, de tal manera que faciliten la comprensión por parte de los ciudadanos; tomarán en cuenta las características de las diferentes regiones socioeconómicas del país; y priorizará los principios de igualdad, no discriminación, igualdad de género, inclusión social de las personas con discapacidad, libre determinación de las comunidades indígenas, protección al medio ambiente, salud e integridad de las personas.
Asimismo, prevé que las Reglas de Operación de los programas operados por las Dependencias y Entidades que atiendan a la población indígena deberán contener disposiciones que faciliten su acceso a los programas y procurarán reducir los trámites y requisitos existentes.
Que las presentes Reglas de Operación se sujetan, en lo conducente, a lo establecido en el Acuerdo por el que se dan a conocer las Disposiciones Generales aplicables a las Reglas de Operación de los Programa de la Secretaría de Agricultura y Desarrollo Rural vigentes.
Por lo anterior, he tenido a bien emitir las siguientes:
ACUERDO POR EL QUE SE DAN A CONOCER LAS REGLAS DE OPERACIÓN DEL PROGRAMA PRODUCCIÓN PARA
EL BIENESTAR DE LA SECRETARÍA DE AGRICULTURA Y DESARROLLO RURAL PARA EL EJERCICIO FISCAL
2025
Contenido
Título I.- Disposiciones Generales del Programa
Artículo 1. Objeto del Acuerdo;
Artículo 2. Glosario de términos;
Artículo 3. Objetivo general del Programa;
Artículo 4. Cobertura, y
Artículo 5. Población objetivo.
Título II. Operación del Programa
Capítulo 1. De los Apoyos Productivos Directos
Artículo 6. Objetivo específico;
Artículo 7. Instancias que participan en la operación de los Apoyos Productivos Directos;
Artículo 8. Criterios y requisitos de elegibilidad;
Artículo 9. Características de los apoyos;
Artículo 10. Plazos, y
Artículo 11. Mecánica operativa.
Capítulo 2. Del Acompañamiento Técnico
Artículo 12. Objetivo específico;
Artículo 13. Población objetivo específica;
Artículo 14. Instancias participantes en la operación del Acompañamiento Técnico;
Artículo 15. Criterios de selección de los territorios de incidencia del Acompañamiento Técnico;
Artículo 16. Mecánica operativa, y
Artículo 17. Características del Acompañamiento Técnico y presupuesto.
Título III. Seguimiento, Supervisión y Evaluación
Artículo 18. Seguimiento;
Artículo 19. Supervisión, y
Artículo 20. Evaluación.
Título IV. Disposiciones Complementarias
Artículo 21. Gastos de operación;
Artículo 22. Derechos y obligaciones de los productores;
Artículo 23. Fiscalización;
Artículo 24. Denuncias y solicitudes de información;
Artículo 25. Transparencia;
Artículo 26. Control y Auditoría, y
Artículo 27. Conformación del Padrón de Beneficiarios del Programa.
Título V. Temas Transversales
Artículo 28. Enfoque de Derechos Humanos;
Artículo 29. Perspectiva de Género;
Artículo 30. Contraloría Social;
Artículo 31. Instauración del Procedimiento Administrativo;
Artículo 32. Acciones de Blindaje Electoral, y
Artículo 33. Excusa.
Transitorios
Anexos
Anexo I. Catálogo de cultivos y productos elegibles para el Programa Producción para el Bienestar 2025.
Anexo II. Diagrama de flujo del Programa Producción para el Bienestar 2025 (Apoyos Productivos Directos).
Anexo III. Mecánica operativa para el Acompañamiento Técnico 2025.
Anexo IV. Catálogo de documentos para acreditar la legal propiedad o posesión de un predio para el programa Producción para el Bienestar 2025, de los Apoyos Productivos Directos.
Anexo V. Modelo de Formato para la Excusa de los Servidores Públicos.
TÍTULO I. DISPOSICIONES GENERALES DEL PROGRAMA.
Artículo 1. Objeto del Acuerdo.
El presente Acuerdo tiene por objeto establecer las Reglas de Operación del Programa Producción para el Bienestar para el Ejercicio Fiscal 2025.
Artículo 2. Glosario de términos.
Para efectos y aplicación de las presentes Reglas de Operación, se entenderá por:
I. Apoyo: Subsidio que se otorga a los beneficiarios del Programa;
II. CADER: Centro de Apoyo al Desarrollo Rural de la Secretaría de Agricultura y Desarrollo Rural en los Estados;
III. CAP: Centro de Atención a Productores dependiente de la Dirección General de Apoyos Productivos Directos, encargado de la atención de productores y de personas interesadas en el Programa;
IV. Colmena: Nido construido por panales de cera, de una colonia de abejas;
V. Contraloría Social: Mecanismo de las personas beneficiarias, de manera organizada, independiente, voluntaria y honorífica, para verificar el cumplimiento de las metas y la correcta aplicación de los recursos públicos asignados a los programas federales de conformidad con los artículos 69,70 y 71 de la Ley General de Desarrollo Social, así como 67, 68, 69 y 70 de su Reglamento;
VI. CGOT: Coordinación General de Operación Territorial;
VII. CURP: Clave Única de Registro de Población, para este programa se refiere al identificador de 18 caracteres asignado por el Registro Nacional de Población e Identidad de la Secretaría de Gobernación;
VIII. Delegaciones: Delegaciones de Programas para el Desarrollo de la Secretaría de Bienestar;
IX. Derechohabiente: Persona física o moral que, cumpliendo con los requisitos establecidos, es considerada beneficiaria de los apoyos previstos en las Reglas de Operación de los Programas a cargo de la Secretaría de Agricultura y Desarrollo Rural;
X. DDR: Distrito de Desarrollo Rural de la Secretaría de Agricultura y Desarrollo Rural en los Estados;
XI. DGTIC: Dirección General de Tecnologías de la Información y Comunicaciones de la Secretaría de Agricultura y Desarrollo Rural;
XII. Georreferencia: Ubicación geográfica que tiene un predio;
XIII. Incorporación: Proceso determinado por la Unidad Responsable mediante el cual un productor o productora se adhiere al Padrón para que sea sujeto del apoyo;
XIV. INPI: Instituto Nacional de los Pueblos Indígenas;
XV. Instancia Auxiliar de Apoyo Técnico Operativo: Aquella designada por la Unidad Responsable para apoyar en la ejecución de actividades del Programa;
XVI. Instancia Ejecutora u Operativa: Aquella que debido a su naturaleza jurídica, objeto social y experiencia operativa cuenta con la capacidad de auxiliar a la Unidad Responsable en el ejercicio de todas las funciones y/o responsabilidades encomendadas a ésta, en los términos de las Reglas de Operación de los Programas y/o Componentes que le corresponda ejecutar;
XVII. Interconexiones socioeconómicas: Relaciones que se establecen entre grupos de personas, en función de su condición socioeconómica, cultural y ambiental;
XVIII. Medio de Pago: Instrumento mediante el cual se le hace llegar el apoyo al beneficiario del Programa. Se dará prioridad a los medios de pago que promueva la inclusión financiera de los productores, a través del pago en cuentas bancarias del Banco del Bienestar;
XIX. Milpa: Sistema de producción agrícola de temporal que incluye diferentes cultivos de manera simultánea en una misma superficie, en donde la especie principal es el maíz asociado con frijol, calabazas, chiles, tomates, entre otras, dependiendo de la región;
XX. Módulo de atención: Lugar en el que el productor puede obtener información referente al Programa;
XXI. OREF: Oficinas de Representación en las Entidades Federativas de la Secretaría de Agricultura y Desarrollo Rural, coordinadas por la CGOT;
XXII. Padrón: Registro de personas físicas productoras y productores del Programa Producción para el Bienestar, de los Apoyos Productivos Directos, susceptibles de recibir los Apoyos Productivos Directos;
XXIII. Padrón de Productores de la Secretaría de Agricultura y Desarrollo Rural: Registro que contiene los datos de identificación de las personas físicas y morales que soliciten alguno de los apoyos, previstos en los diferentes Programas a cargo de la Secretaría, o sean candidatos del apoyo para el caso del Programa Producción para el Bienestar;
XXIV. Padrón Único de Beneficiarios (PUB): Base de datos oficial que contiene la relación de los Beneficiarios de cada Programa para el Desarrollo del Gobierno Federal, de conformidad con el artículo 27 de la Ley General de Desarrollo Social y la sección II del Reglamento de la Ley General de Desarrollo Social (artículos 16 al 21). Es integrado por la SEBIEN;
XXV. Predio: Espacio de terreno delimitado, medido en hectáreas, sobre los que el productor o productora tiene derechos de propiedad o posesión y en donde realiza sus actividades agropecuarias;
XXVI. Procedimiento Operativo: Documento que emite la Unidad Responsable, en los que se establecen las obligaciones y funciones a cargo de las instancias participantes en la operación del Programa para la entrega del Apoyo Productivo Directo y, en su caso, el de la incorporación o actualización de datos de productores al Padrón;
XXVII. Producción: Alimentos y/o producto, resultado de las actividades realizadas en terrenos agrícolas (unidad de producción) y en las colmenas (miel de abeja);
XXVIII. Productor (a): Persona dedicada a las actividades agropecuarias, con predio y/o unidad de producción, en legal propiedad o posesión;
XXIX. Programa: Programa Producción para el Bienestar;
XXX. Reglas: Reglas de Operación del Programa Producción para el Bienestar 2025;
XXXI. Retención: Acción realizada por la Unidad Responsable sobre el registro de productores en el Padrón para detener el proceso de gestión del apoyo, hasta en tanto no se solventen satisfactoriamente las causas de dicha retención;
XXXII. SEBIEN: Secretaría de Bienestar;
XXXIII. Secretaría: Secretaría de Agricultura y Desarrollo Rural;
XXXIV. Sembrando Vida: Programa del Gobierno de México que busca contribuir al bienestar social de sembradoras y sembradores a través del impulso de la autosuficiencia alimentaria, con acciones que favorezcan la reconstrucción del tejido social y la recuperación del medio ambiente, a través de la implementación de parcelas con sistemas productivos agroforestales;
XXXV. Unidad de producción: Suma de la superficie sobre la que la productora o productor realiza sus actividades agropecuarias;
XXXVI. Unidad Responsable: Aquella Unidad Administrativa de esta Secretaría, Órgano Administrativo Desconcentrado u Organismo Descentralizado sectorizado a la Secretaría que cuente con atribuciones de conformidad con su Reglamento Interior, Estatuto Orgánico y/o instrumento de aplicación interno, según sea el caso, que tiene a su cargo la operación y ejecución de alguno de los Programas y/o Componentes, conforme se establezca en los diversos Acuerdos por los que se dan a conocer las Reglas y Lineamientos de Operación de los Programas de la Secretaría, y
XXXVII. Ventanilla: Lugar en el que se atiende a los productores en los diferentes procesos operativos del Programa.
Artículo 3. Objetivo general del Programa.
Mejorar la producción de los cultivos y productos elegibles del Programa (Anexo I) de los productores (as) agropecuarios de pequeña o mediana escala.
Artículo 4. Cobertura.
Las presentes Reglas de Operación son de aplicación nacional y de observancia obligatoria para las instancias participantes en el Programa, conforme a la suficiencia presupuestaria y a lo establecido en el presente Acuerdo.
Artículo 5. Población objetivo.
Productores de pequeña y mediana escala con predios registrados en el Padrón del Programa, y los que se incorporen al mismo, que cultiven preferentemente granos, café, caña de azúcar, cacao, nopal, con superficies de hasta 20 hectáreas en tierras de temporal y de hasta 5 hectáreas en riego, así como apicultores con hasta 100 colmenas.
TÍTULO II. OPERACIÓN DEL PROGRAMA.
Capítulo 1. De los Apoyos Productivos Directos.
Artículo 6. Objetivo específico.
Otorgar un apoyo económico a productores de pequeña o mediana escala, preferentemente de granos (maíz, frijol, trigo, arroz, amaranto, chía, entre otros), caña de azúcar, café, cacao, nopal o miel de abeja, mediante apoyos productivos directos.
Artículo 7. Instancias que participan en la operación de los Apoyos Productivos Directos.
I. Unidad Responsable: La Dirección General de Apoyos Productivos Directos;
II. Instancias Ejecutoras u Operativas: Las OREF, coordinadas por la CGOT, y/o la que designe la Unidad Responsable;
III. Instancia Auxiliar de Apoyo Técnico Operativo: Las Delegaciones Estatales de Programas para el Desarrollo de la SEBIEN y/o la que designe la Unidad Responsable, que apoyarán a la difusión y convocatoria del Programa y demás actividades que se acuerden con la Unidad Responsable;
IV. Instancia Dispersora de Apoyos: El Banco del Bienestar, Sociedad Nacional de Crédito, Institución de Banca de Desarrollo (Banco del Bienestar) y/o la que designe la Unidad Responsable, e
V. Instancias Ejecutoras Asociadas a Gastos de Operación: La que designe la Unidad Responsable.
Artículo 8. Criterios y requisitos de elegibilidad.
El productor recibirá el apoyo cuando se cumplan los siguientes:
I. Criterios:
a) Ser persona física;
b) Estar registrado en el Programa;
c) Haber declarado producir alguno de los cultivos (o el producto) señalados en el Anexo I;
d) No estar en retención en el Programa Producción para el Bienestar;
e) Contar con una CURP activa en el RENAPO, conforme al último periodo consultado por la DGTIC ante dicha instancia;
f) No estar registrado y vigente en el Programa Sembrando Vida;
g) Su predio no se encuentre en Zona Núcleo de las Áreas Naturales Protegidas, en cuerpos de agua, zonas urbanas, que no esté registrada por otros productores o que presenten un uso de suelo con otras actividades distintas a las señaladas en estas Reglas de Operación; de acuerdo a las georreferencias de los predios con las que cuente la Unidad Responsable, y
h) Se dará prioridad a la incorporación de mujeres, con la finalidad de aumentar su porcentaje de participación en el campo.
II. Requisitos:
a) Haber sido sujeto de apoyo en el año anterior o haber cumplido con la normatividad de 2024, aún y cuando no hayan recibido apoyos en dicho año;
b) Mantener en producción la superficie registrada con al menos uno de los cultivos elegibles o las colmenas;
c) Para productores de Incorporación:
i. Acudir a la Ventanilla o Módulo de atención para su atención;
ii. Presentar identificación oficial vigente;
iii. Presentar documento que contenga la CURP;
iv. Presentar el comprobante de domicilio cuya fecha de emisión, no sea mayor a 3 meses. Para los casos donde su domicilio sea el mismo reportado en la credencial para votar, ésta será suficiente;
v. Acreditar la legal posesión del predio mediante la presentación del original del documento probatorio del mismo conforme al catálogo contenido en el Anexo IV, excepto para los productores que se encuentren localizados en municipios identificados como indígenas por el INPI, mediante consulta que realice la Unidad Responsable, o localizados en municipios de alta o muy alta marginación, mediante consulta que se realice a la publicación del Consejo Nacional de Población;
vi. Proporcionar los datos para el llenado del formato de Solicitud de Incorporación y asentar su firma o en su caso huella digital, conforme su identificación oficial; y
vii. Preferentemente, presentar la georreferencia del o los predios (polígono). Se exceptúa de este requisito a los productores que se encuentren localizados en municipios identificados como indígenas por el INPI, mediante consulta que realice la Unidad Responsable, o localizados en municipios de alta o muy alta marginación, mediante consulta que se realice a la publicación del Consejo Nacional de Población; sin embargo, serán verificados por muestreo.
El Proceso de Incorporación se llevará a cabo conforme al Procedimiento que la Unidad Responsable emita y que será publicado en la página de la Secretaría de Agricultura.
Artículo 9. Características de los apoyos.
Los apoyos se otorgarán por año, tomando en consideración lo siguiente:
I. Estratos:
Cuadro 1. Estratos de productores de granos, caña de azúcar, café, cacao o nopal.
| Estratos | Superficie |
| Régimen hídrico |
| Temporal | Riego |
| Productor de pequeña escala. | Hasta 5 hectáreas. | No aplica. |
| Productor de mediana escala. | Mayor de 5 y hasta 20 hectáreas. | Hasta 5 hectáreas. |
Cuadro 2. Estratos de productores de miel de abeja.
| Estratos | Número de colmenas |
| Productor de pequeña escala. | De 1 y hasta 35 colmenas. |
| Productor de mediana escala. | Más de 35 y hasta 100 colmenas. |
II. Montos:
Los apoyos se calcularán con base en los montos por productor o por hectárea, independientemente del número de predios que tengan, conforme a lo siguiente:
Cuadro 3. Monto del apoyo por productor.
| Estratos | Monto por productor |
| Productor de pequeña escala de granos, hasta 3.00 hectáreas. | $6,400.00 (Seis mil cuatrocientos pesos 00/100 M.N.) |
| Productor de pequeña escala de granos, de más de 3.00 y hasta 4.00 hectáreas. | $8,000.00 (Ocho mil pesos 00/100 M.N.) |
| Productor de pequeña escala de granos, de más de 4.00 y hasta 5.00 hectáreas. | $10,000.00 (Diez mil pesos 00/100 M.N.) |
| Productor de mediana escala de granos de riego, hasta 5.00 hectáreas. | $6,200.00 (Seis mil doscientos pesos 00/100 M.N.) |
| Productor de pequeña o de mediana escala de café, cacao, caña de azúcar, nopal o miel de abeja. | $7,300.00 (Siete mil trescientos pesos 00/100 M.N.). |
Cuadro 4. Monto de apoyo por hectárea.*
| Estratos | Monto por hectárea |
| Productor de mediana escala de granos, con más de 5.00 y hasta 20.00 hectáreas. | $1,200.00 (Mil doscientos pesos 00/100 M.N.) |
*El cálculo del apoyo se realizará por hectárea o fracción.
Asimismo, para determinar el monto máximo del apoyo, se considerará lo siguiente:
a) La suma de la superficie de los predios declarados, será hasta 20 hectáreas;
b) Se aplicará redondeo para que los apoyos sean a cifras en múltiplos de cien pesos, y
c) Dicho redondeo se aplicará, tomando como base las últimas dos cifras del monto determinado y conforme a lo siguiente:
i. De 1 hasta 49 pesos, el redondeo será a la baja, y
ii. De 50 a 99 pesos, el redondeo será al alza.
Considerando los estratos y las cuotas anteriores y conforme a lo establecido en el presente acuerdo, ningún beneficiario recibirá menos de $6,000.00 (Seis mil pesos 00/100 M.N.) ni más de $24,000.00 (Veinticuatro mil pesos 00/100 M.N.).
III. Otras consideraciones:
a) En caso de condiciones climatológicas adversas o de desastre natural provocadas por sequía, volcanes, huracanes, terremotos, entre otros, se podrán otorgar apoyos a los productores registrados en el Padrón, previo dictamen técnico o declaratoria de emergencia que emita la autoridad competente.
b) Se fomentarán políticas transversales para la igualdad e inclusión, considerando que, de los beneficiarios de los apoyos directos, al menos:
i. El 28% sean mujeres, y
ii. El 45% se ubiquen en los municipios con población indígena, definidos por el INPI, mediante consulta que realice la Unidad Responsable.
Artículo 10. Plazos.
El periodo para la entrega de los apoyos y trámite de actualización de datos en el Padrón, será a partir de la entrada en vigor del presente Acuerdo y hasta el 31 de diciembre de 2025.
Para el Proceso de Incorporación, la Unidad Responsable emitirá convocatoria, que contenga los periodos de atención, para que se realice conforme a las regiones y/o cultivos que ésta determine.
Artículo 11. Mecánica operativa.
I. La Unidad Responsable publicará en la página de la Secretaría, las disposiciones específicas y/o complementarias, entre otras, el documento denominado Procedimiento Operativo, en el cual se establecerán las obligaciones y funciones a cargo de las instancias participantes en la operación de la entrega del apoyo productivo directo, así como, en su caso, el documento para la Incorporación de Productores al Padrón y el documento para la actualización de datos en el Padrón, principalmente;
II. La Unidad Responsable integrará el Padrón, con base en lo establecido en el artículo 8 de las presentes Reglas;
III. La Unidad Responsable identificará en el Padrón, al productor:
a) Reportado con retención, entre otras causas, por observaciones derivadas de procesos de supervisión o fiscalización;
b) Con solicitud de actualización de datos presentada a la Unidad Responsable por el propio productor, o
c) Registrado y vigentes en el Padrón del Programa Sembrando Vida.
IV. La Unidad Responsable integrará el listado de productores que cumplan con los criterios y requisitos de elegibilidad del presente Acuerdo y que no se encuentren identificados en el Padrón en los términos de lo establecido en la fracción III que antecede, con lo que ratificará la procedencia del apoyo, en su caso;
V. La Unidad Responsable, a través de las Ventanillas de Atención (de las OREF, coordinadas por la CGOT), o de los Módulos de Atención (de la SEBIEN), llevarán a cabo la publicación de los productores considerados en la Población Objetivo, así como la convocatoria de los productores para que notifiquen las actualizaciones correspondientes;
VI. La Unidad Responsable gestionará ante la instancia dispersora los apoyos a los productores, referidos en la fracción IV que antecede, prioritariamente a aquellos que recibieron el apoyo en 2024 o los que cumplieron con la normatividad 2024, pero que no recibieron pago en dicho ejercicio fiscal;
VII. Los productores candidatos a incorporación, deberán cumplir con lo señalado en el artículo 8 de las presentes Reglas de Operación;
VIII. La Unidad Responsable a través de las Ventanillas de Atención (de las OREF, coordinadas por la CGOT), o de los Módulos de Atención (de la SEBIEN), llevará a cabo la publicación de los derechohabientes a los que se les dispersarán los apoyos, preferentemente vía cuenta bancaria, y
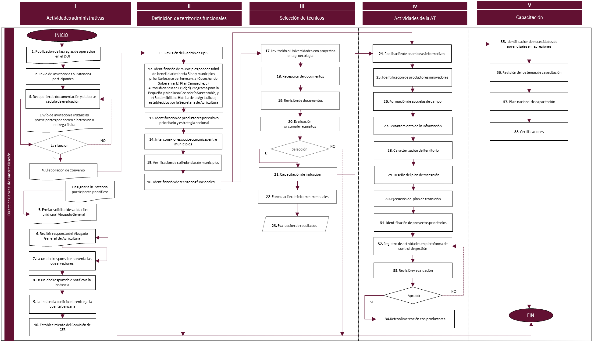
IX. El diagrama de flujo del Programa Producción para el Bienestar de los Apoyos Productivos Directos se especificará en el Anexo II. Diagrama de flujo del Programa Producción para el Bienestar 2025, de las presentes Reglas.
Capítulo 2. Del Acompañamiento Técnico.
Artículo 12. Objetivo específico.
La Secretaría podrá brindar capacitación y/o acompañamiento técnico-organizativo, para facilitar la adopción de prácticas agroecológicas y sustentables e incrementar la producción en predios y unidades de producción de productores, principalmente de maíz, frijol, café, caña de azúcar, cacao, nopal, miel o leche, cebolla, chile serrano, y jitomate, así como para fortalecer la instrumentación de servicios de vinculación productiva.
Artículo 13. Población objetivo específica.
Productores de pequeña o mediana escala, de preferencia los inscritos en el Padrón y que pertenezcan a alguno de los territorios definidos por el Acompañamiento Técnico, mismos que serán definidos conforme el Artículo 15.
Artículo 14. Instancias participantes en la operación del Acompañamiento Técnico.
I. Unidad Responsable: La Dirección General de Comercialización;
II. Instancia de Acompañamiento Técnico: Las que la Unidad Responsable designe.
Artículo 15. Criterios de selección de los territorios de incidencia del Acompañamiento Técnico.
Los criterios para la delimitación de los territorios son los siguientes:
I. Que al menos el 75% de los beneficiarios pertenezcan al Padrón;
II. Los que comprenda a los territorios que defina la Secretaría para su atención prioritaria;
III. Para establecer las prioridades de atención, se dará preferencia a los municipios con un mayor número de productores de pequeña escala (hasta 5 hectáreas);
IV. Que el cultivo de los productores que participan en el Acompañamiento Técnico, sea preferentemente de los cultivos elegibles del Programa y de los Programas prioritarios de la Secretaría de Agricultura;
V. Interconexiones socioeconómicas por municipios. Que la región seleccionada colinde y tenga interconexiones socioeconómicas vecinas, y
VI. Verificación de colindancias de municipios con beneficiarios del Programa.
Artículo 16. Mecánica Operativa.
El mecanismo de operación para la delimitación de los territorios será conforme al Anexo III. Mecánica operativa para el Acompañamiento Técnico del Programa Producción para el Bienestar 2025, mismo que se detallará en el documento que la Unidad Responsable establezca con la Instancia de Acompañamiento Técnico. Dicho mecanismo de operación incluye la delimitación de territorios, a que se refiere en el artículo 15.
Artículo 17. Características del Acompañamiento Técnico y presupuesto.
Está dirigido a todos los productores agropecuarios que tengan interés en la adopción de prácticas agroecológicas y sustentables para incrementar su producción, así como para fortalecer la instrumentación de servicios de vinculación productiva. Se dará prioridad a los productores que forman parte de la Población Objetivo del Programa, lo cual estará sujeto a disponibilidad presupuestal.
Para ello, se podrá destinar hasta el 3.313 por ciento del presupuesto asignado al Acompañamiento Técnico ($556,564,417.00 quinientos cincuenta y seis millones quinientos sesenta y cuatro mil cuatrocientos diecisiete pesos 00/100 M. N.), lo cual estará sujeto a disponibilidad presupuestal.
TÍTULO III. SEGUIMIENTO, SUPERVISIÓN Y EVALUACIÓN.
Artículo 18. Seguimiento.
La Unidad Responsable es la obligada a dar seguimiento y rendir cuentas del Programa a su cargo. Por su parte, el seguimiento estratégico de los programas se visualizará través del Monitor Agricultura a cargo de la Dirección General de Supervisión, Evaluación y Rendición de Cuentas (DGSERC), por lo que la Unidad Responsable deberá proporcionar la información necesaria, para mantener actualizado el Monitor Agricultura mediante los mecanismos que para tales efectos se establezcan.
Lo anterior, independientemente del seguimiento que lleve a cabo, por su parte, la Unidad Responsable.
Artículo 19. Supervisión.
De acuerdo al segundo párrafo del artículo 74 de la Ley Federal de Presupuesto y Responsabilidad Hacendaria, los titulares de las dependencias y entidades, con cargo a cuyos presupuestos, se autorice la ministración de subsidios y transferencias, serán responsables, en el ámbito de sus competencias, de que éstos se otorguen y ejerzan conforme a las disposiciones generales aplicables; asimismo, conforme a lo establecido en el artículo 75 de la misma Ley, los subsidios deben sujetarse a los criterios de objetividad, equidad, transparencia, publicidad, selectividad y temporalidad.
Con base en lo previsto en el Acuerdo por el que se dan a conocer las Disposiciones Generales aplicables a las Reglas de Operación de los Programas de la Secretaría de Agricultura y Desarrollo Rural, la Dirección General de Supervisión, Evaluación y Rendición de Cuentas (DGSERC), será la Unidad Administrativa responsable de coordinar la supervisión de los Programas. La misma se llevará a cabo conforme a lo dispuesto en los "Lineamientos para la Supervisión de los Programas a cargo de la Secretaría de Agricultura y Desarrollo Rural" vigentes, emitidos por la DGSERC.
Dicha supervisión deberá generar información oportuna sobre la ejecución de los programas y servir de insumo para los procesos de planeación y evaluación del Programa.
Artículo 20. Evaluación.
Conforme a lo establecido en el artículo 78 de la Ley Federal de Presupuesto y Responsabilidad Hacendaria y con base en lo previsto en el Acuerdo por el que se dan a conocer las Disposiciones Generales publicadas en el Diario Oficial de la Federación en su Edición Matutina, de fecha 21 de diciembre de 2023, aplicables a las Reglas de Operación de los Programas de la Secretaría de Agricultura y Desarrollo Rural, se deberán realizar las evaluaciones externas consideradas en el Programa Anual de Evaluación (PAE), que emitan la Secretaría de Hacienda y Crédito Público (SHCP) y el Consejo Nacional de Evaluación de la Política de Desarrollo Social (CONEVAL), por conducto de la Dirección General de Supervisión, Evaluación y Rendición de Cuentas (DGSERC).
Adicionalmente, la DGSERC será la encargada de diseñar e implementar los mecanismos necesarios para evaluar el desempeño del Programa, con el fin de detectar y proponer oportunidades de mejora en la operación del Programa, en cumplimiento con la normatividad aplicable.
La DGSERC podrá instrumentar un procedimiento de evaluación interna, con el fin de evaluar el desempeño del Programa. El procedimiento se operará considerando la disponibilidad de los recursos humanos y presupuestarios de las instancias que intervienen.
TÍTULO IV. DISPOSICIONES COMPLEMENTARIAS.
Artículo 21. Gastos de operación.
Los gastos indirectos se determinarán conforme a lo señalado en el numeral 35 del Manual de Programación y Presupuesto 2025, los recursos se deberán identificar con el Tipo de Gasto 7 "Gasto corriente por concepto de gastos indirectos de programas de subsidios".
Artículo 22. Derechos y obligaciones de los productores.
I. Son derechos de los productores:
a) Recibir asesoría por parte de las Unidades Responsables y las Instancias participantes en el Programa, respecto del contenido de estas Reglas de Operación y demás normatividad aplicable al Programa;
b) Interponer quejas, denuncias y solicitudes de información respecto a la ejecución de las presentes Reglas de Operación directamente ante el órgano interno de control en Quejas, Denuncias e Investigaciones y en Responsabilidades del ramo Agricultura y Desarrollo Rural;
c) Ejercer los medios de defensa contra los actos y resoluciones emitidos por las Unidades Responsables y/o Instancias participantes en el Programa en los términos de la Ley Federal de Procedimiento Administrativo;
d) Ejercer los derechos establecidos específicamente en las presentes Reglas de Operación, y
e) Conocer con los datos de su CURP, el estado en que se encuentra la gestión de su apoyo, en el buscador de beneficiarios de Producción para el Bienestar en la página https://www.suri.agricultura.gob.mx:8017/buscadorBeneficiario. Así mismo, mediante el CAP a los teléfonos 800 TU CAMPO (800 882 26 76), opción 2, de las 9:00 a las 18:00 horas, de lunes a viernes, así como al correo electrónico atencion.ppb@agricultura.gob.mx, y
f) Aclarar sus dudas y/o solventar requerimientos realizados por los especialistas de la Unidad Responsable al correo electrónico atencion.ppb@agricultura.gob.mx.
II. Son obligaciones de los derechohabientes:
a) Mantener en producción la superficie registrada con al menos uno de los cultivos o producto, señalados en el catálogo del Anexo I;
b) Permitir el acceso, en cualquier etapa del proceso para la entrega del apoyo o posterior a ésta, a verificaciones, auditorías, inspecciones y solicitudes de información por parte de la Unidad Responsable, la Instancia Ejecutora u Operativa, los órganos fiscalizadores o de cualquier otra autoridad competente, con el fin de verificar la correcta aplicación de los recursos otorgados: así como la supervisión de parte de las instancias de la Secretaría y las que ésta determine, y
c) Cumplir con el resto de la normatividad aplicable.
Artículo 23. Fiscalización.
Los recursos del Programa podrán ser examinados por Órganos de Fiscalización, como la Secretaría Anticorrupción y Buen Gobierno, el Órgano Interno de Control en la Secretaría, la Secretaría de Hacienda y Crédito Público, la Auditoría Superior de la Federación, y demás en el ámbito de sus respectivas atribuciones.
Las Unidades Administrativas ejecutoras del gasto, serán las responsables de rendir cuentas y atender a los Órganos Fiscalizadores.
Artículo 24. Denuncias y solicitudes de información.
Las personas derechohabientes o interesadas, tendrán derecho a solicitar información relacionada con el presente Programa y sus Reglas de Operación, así como a presentar quejas o denuncias por el incumplimiento en la ejecución, operación o entrega de apoyos, ante las instancias correspondientes:
I. Denuncias.- Las denuncias podrán realizarse por escrito, vía telefónica, correo electrónico a través del Sistema Integral de Denuncias Ciudadanas, a través de:
a) El Órgano Interno de Control en la Secretaría de Agricultura y Desarrollo Rural: Para recepción de denuncias al teléfono sin costo: 800 90 61 900 Correo electrónico: atencionoic@agricultura.gob.mx. Podrán realizarse, por escrito al domicilio ubicado en: Avenida Guillermo Pérez Valenzuela número 127, edificio "A", piso 1, Colonia del Carmen, Alcaldía Coyoacán, C.P. 04100, Ciudad de México, y
b) En la Secretaría Anticorrupción y Buen Gobierno: Las denuncias podrán realizarse a través del Sistema Integral de Denuncias Ciudadanas (SIDEC) en la liga https://sidec.funcionpublica.gob.mx/ las 24 horas del día, los 365 días del año; o mediante escrito presentado en la Secretaría Anticorrupción y Buen Gobierno, ubicada en Av. Insurgentes Sur 1735, Colonia Guadalupe Inn, C.P. 01020 Alcaldía Álvaro Obregón, Ciudad de México.
En caso de requerir asesoría para la presentación de denuncias, podrán comunicarse a los teléfonos 55 2000 2000 y al número gratuito 800 112 87 00.
II. Solicitudes de información. - Las solicitudes de información, podrán realizarse a través de:
a) La Plataforma Nacional de Transparencia: https://www.plataformadetransparencia.org.mx; o
b) El CAP, sobre Apoyos Productivos Directos, a los teléfonos 800 TU CAMPO (800 882 26 76), opción 2, de las 9:00 a las 18:00 horas, de lunes a viernes, así como al correo electrónico atencion.ppb@agricultura.gob.mx.
Las solicitudes de información serán atendidas de acuerdo al marco normativo aplicable.
Artículo 25. Transparencia.
I. Difusión. - Conforme a las disposiciones establecidas en el Decreto de Presupuesto de Egresos de la Federación para el ejercicio fiscal 2025, estas Reglas de Operación, además de su publicación en el Diario Oficial de la Federación, están disponibles para su consulta en la página electrónica https://normateca.agricultura.gob.mx/.
II. Protección de Datos Personales. - En todo momento la persona derechohabiente podrá ejercer los derechos ARCO (acceso, rectificación, cancelación y oposición) de los datos personales recabados. Los datos personales recabados serán utilizados con las finalidades siguientes: validar que se cumplan con los requisitos de elegibilidad para ser persona derechohabiente de este programa, asimismo podrán ser transmitidos a otros entes públicos de los tres niveles de gobierno en el ejercicio de las facultades propias, compatibles o análogas, para la realización de compulsas y la integración del PUB.
III. Aviso de privacidad integral, puede consultarse en: https://www.gob.mx/agricultura/documentos/avisos-de-privacidad-integrales-288461?idiom=es
El ejercicio los derechos ARCO de los datos personales recabados, se podrá realizar a través de la Unidad de Transparencia de la Secretaría con domicilio en Av. Cuauhtémoc 1230, Planta Baja, Col. Santa Cruz Atoyac, Alcaldía Benito Juárez, Ciudad de México, C.P. 03310, en un horario de atención de 9:00 a 14:00 horas, o bien por medio de la Plataforma Nacional de Transparencia en http://www.plataformadetransparencia.org.mx/transparencia/acceso-la-informacion, en el apartado de Solicitudes de Datos Personales.
Artículo 26. Control y Auditoría.
Los recursos federales de este Programa, ejecutados por las entidades federativas o sus Municipios, no pierden su carácter federal al ser entregados a las mismas; su ejercicio está sujeto a las disposiciones federales aplicables y podrán ser auditados en el marco del Sistema Nacional de Fiscalización conforme a la legislación vigente y en el ámbito de sus respectivas competencias por las siguientes instancias: la Auditoría Superior de la Federación, en áreas de especialidad en Control Interno; en Fiscalización en Contrataciones Públicas; en Quejas, Denuncias e Investigaciones y en Responsabilidades del ramo Agricultura y Desarrollo Rural, así como, cualquier Unidad Administrativa adscrita a la Secretaría Anticorrupción y Buen Gobierno con facultades; en coordinación con los órganos de control de los Gobiernos Locales.
Las instancias participantes, dentro del ámbito de sus competencias darán todas las facilidades a dichas Instancias Fiscalizadoras para realizar, los actos de fiscalización que consideren necesarios (auditorías, visitas, intervenciones de control interno, evaluaciones de políticas públicas, verificaciones de calidad, o cualquier otro) y en el momento en que lo juzguen pertinente; asimismo, efectuarán las acciones necesarias para dar atención a las recomendaciones planteadas en cada una de las observaciones y/o recomendaciones, independientemente de las sanciones a que hubiere lugar. Por la inobservancia de esta disposición la Unidad Responsable del Programa determinará con base en lo anterior si suspende o limita la ministración de los recursos federales.
Artículo 27. Conformación del Padrón de Beneficiarios del Programa.
El proceso se realiza con base en los Lineamientos para la constitución, actualización, autenticidad, inalterabilidad, seguridad y difusión de la información del Padrón de Beneficiarios, disponibles para su consulta en: https://www.gob.mx/cms/uploads/attachment/file/568983/Lineamientos_Padr_n_de_Beneficiarios.pdf, a partir de la información que proporcionen las Unidades Administrativas Responsables de las dependencias y entidades de la Administración Pública Federal.
Los datos domiciliares se realizarán conforme la Norma Técnica sobre Domicilios Geográficos vigente, puede ser consultada en la siguiente dirección electrónica: https://dof.gob.mx/nota_detalle.php?codigo=5743561&fecha=22/11/2024#gsc.tab=0
TÍTULO V. TEMAS TRANSVERSALES.
Artículo 28. Enfoque de Derechos Humanos.
Con el objetivo de generar las condiciones necesarias para el acceso equitativo en términos de disponibilidad, accesibilidad y calidad en las acciones que realiza este programa; se hará valer el derecho de las personas, tomando en cuenta un enfoque de derechos ante la situación de vulnerabilidad de los grupos históricamente discriminados. Con base en lo establecido en estas Reglas de Operación, sin discriminación alguna.
Artículo 29. Perspectiva de Género.
El programa atenderá los objetivos estratégicos y las acciones puntuales de la igualdad entre hombres y mujeres.
Este Programa garantizará que las mujeres accedan a los beneficios señalados en estas Reglas de Operación en igualdad de condiciones y contribuirá al ejercicio de sus derechos.
Artículo 30. Contraloría Social.
La contraloría social es el mecanismo mediante el cual las personas beneficiarias verifican, de manera organizada, independiente, voluntaria y honorífica, el cumplimiento de las metas y la correcta aplicación de los recursos públicos federales asignados a los programas federales de desarrollo social relacionados con los derechos humanos, en áreas como la educación, la salud, la alimentación, la vivienda, el trabajo, la seguridad social, el medio ambiente y la no discriminación, de conformidad con los artículos, 6, 69, 70 y 71 de la Ley General de Desarrollo Social; así como 67, 68, 69 y 70 de su reglamento.
Las dependencias y entidades de la Administración Pública Federal, y los entes que reciban, gestionen o utilicen, total o parcialmente, recursos públicos federales, observarán los Lineamientos y La Estrategia Marco vigentes, emitidos por la Secretaría Anticorrupción y Buen Gobierno, así como los documentos normativos de la Estrategia de Contraloría Social (Esquema, Guía Operativa y Programa Anual de Trabajo de Contraloría Social) validados por dicha dependencia.
Los comités de contraloría social, para solicitar su registro, deberán presentar, a la(s) unidad(es) responsable(s) de la dependencia o entidad de la Administración Pública Federal a cargo del programa, un escrito libre en el que se especifique, como mínimo, el nombre del programa, el ejercicio fiscal correspondiente, su representación y domicilio legal, así como los mecanismos e instrumentos que utilizarán para el ejercicio de sus funciones.
La(s) unidad(es) responsable(s) del programa federal, a través de sus oficinas de representación federal y las instancias ejecutoras, deberá(n), de no haber impedimento alguno, expedir las constancias de registro de los comités en un plazo no mayor de 15 días hábiles contados a partir de la solicitud de registro. Estas constancias serán el comprobante de su constitución, y deberán registrarse en el Sistema Informático de Contraloría Social. Asimismo, la(s) unidad(es) responsable(s) brindará(n) a los comités la información pública necesaria para llevar a cabo sus actividades, así como asesoría, capacitación y orientación sobre los mecanismos para presentar quejas y denuncias.
La Secretaría Anticorrupción y Buen Gobierno proporcionará asesoría en materia de contraloría social por medio del correo electrónico: contraloriasocial@funcionpublica.gob.mx. Adicionalmente, la(s) unidad(es) responsable(s) del programa federal promoverán e implementarán mecanismos de participación ciudadana en la prevención y el combate a la corrupción impulsados por la Secretaría Anticorrupción y Buen Gobierno, por medio de herramientas digitales que faciliten, a las personas beneficiarias y a la ciudadanía en general, la posibilidad de incidir en dicha materia, de conformidad con las disposiciones vigésimo primera y trigésima de los Lineamientos para la promoción, conformación, organización, funcionamiento y monitoreo de los mecanismos de participación ciudadana en las dependencias y entidades de la Administración Pública Federal.
Artículo 31. Instauración del Procedimiento Administrativo.
Para la Instauración del Procedimiento Administrativo se sujetará a lo establecido en el Acuerdo por el que se dan a conocer las Disposiciones Generales aplicables a las Reglas y Lineamientos de Operación de los Programas de la Secretaría de Agricultura y Desarrollo Rural.
Artículo 32. Acciones de Blindaje Electoral.
En la operación y ejecución de los recursos federales asignados a este Programa, se deberán observar y atender las medidas de carácter permanente contenidas en las leyes federales y/o locales en materia electoral aplicables, además de las disposiciones emitidas por las autoridades electorales federales y/o locales, así como las demás disposiciones normativas aplicables.
Artículo 33. Excusa.
Aquellos servidores públicos que por motivo de su encargo, participen de forma directa en la atención, tramitación o resolución de asuntos en los que éste tenga interés personal, familiar o de negocios, incluyendo aquellos en los que puede resultar algún beneficio para él, su cónyuge o parientes consanguíneos o por afinidad hasta el cuarto grado, o parientes civiles, o para terceros con los que tenga relaciones profesionales, laborales o de negocios, o para socios o sociedades de las que el servidor público o las personas antes referidas formen o hayan formado parte, están obligados a excusarse de intervenir en los mismos.
Los servidores públicos que se encuentren en alguno de los supuestos anteriores, están obligados a excusarse de forma inmediata ante el superior jerárquico, respecto de la atención, tramitación o resolución de asuntos a que hace referencia el párrafo anterior, y en su caso, su calidad de beneficiario de cualquiera de los Programas y/o componentes a que se refieren los diversos Acuerdos de Reglas de Operación de la Secretaría, para ello, deberán utilizar el Modelo de Excusa para los Servidores Públicos, identificado como Anexo V.
Para los casos particulares, en los que exista incertidumbre, las Unidades Administrativas podrán realizar la consulta a la Oficina del Abogado General para su determinación.
TRANSITORIOS
PRIMERO. -El presente Acuerdo entrará en vigor el día de su publicación en el Diario Oficial de la Federación.
SEGUNDO. - Para la operación del Programa será aplicable lo señalado en el Acuerdo por el que se dan a conocer las Disposiciones Generales aplicables a las Reglas Operación de los Programas de la Secretaría de Agricultura y Desarrollo Rural.
Ciudad de México, a 18 de diciembre de 2024.- El Secretario de Agricultura y Desarrollo Rural, Julio Antonio Berdegué Sacristán.- Rúbrica.
ANEXO I. CATÁLOGO DE CULTIVOS Y PRODUCTOS ELEGIBLES PARA EL PROGRAMA PRODUCCIÓN PARA EL BIENESTAR 2025.
| Clave | Cultivo / Producto | | Clave | Cultivo / Producto |
| Granos | | Otros cultivos |
| 1 | Maíz grano | | 23 | Caña de azúcar |
| 2 | Frijol | | 24 | Café |
| 3 | Trigo grano | | 25 | Cacao |
| 4 | Arroz | | 26 | Nopal |
| 5 | Avena grano | | 27 | Miel |
| 6 | Cebada grano | | | |
| 7 | Milpa | | | |
| 8 | Soya grano | | | Cultivo / Producto |
| 9 | Ajonjolí grano | | | Leche * |
| 10 | Cacahuate | | | Cebolla * |
| 11 | Garbanzo grano | | | Chile serrano * |
| 12 | Haba grano | | | Jitomate * |
| 13 | Cártamo grano | | | |
| 14 | Calabaza chihua (pipián) | | * Únicamente para el Acompañamiento Técnico |
| 15 | Lenteja | |
| 16 | Girasol grano | | | |
| 17 | Arvejón grano | | | |
| 18 | Linaza | | | |
| 19 | Colza o canola | | | |
| 20 | Sorgo grano | | | |
| 21 | Amaranto | | | |
| 22 | Chía | | | |
Este catálogo, podrá modificarse para atender otros estratos y productos conforme lo determine la Unidad Responsable.
"Este Programa es público, ajeno a cualquier partido político. Queda prohibido su uso para fines distintos a los establecidos en el Programa"
ANEXO II. Diagrama de flujo del Programa Producción para el Bienestar 2025 (Apoyos Productivos Directos).
"Este Programa es público, ajeno a cualquier partido político. Queda prohibido su uso para fines distintos a los establecidos
en el Programa"
ANEXO III. Mecánica operativa para el Acompañamiento Técnico 2025.
"Este Programa es público, ajeno a cualquier partido político. Queda prohibido su uso para fines distintos a los establecidos
en el Programa. "
ANEXO IV. Catálogo de documentos para acreditar la legal propiedad o posesión de un predio para el Programa Producción para el Bienestar 2025, de los Apoyos Directos.
| Tenencia | Clave Documento | Nombre del Documento |
| Posesión derivada | 3 | Documento que acredita la posesión derivada (contrato de arrendamiento, usufructo, aparcería, entre otros). |
| Ejidal/comunal | 100 | Certificado parcelario (FD para ejidos y FDC para comunidades), |
| Ejidal/comunal | 101 | Certificado de derechos sobre tierras de uso común (CDTUC) (FC para ejidos y FCC para comunidades), |
| Ejidal/comunal | 102 | Acta de asamblea de delimitación, destino y asignación de las tierras ejidales o comunales (acta dura, ADDTE para ejidos ADDATBC para comunidades) |
| Ejidal/comunal | 103 | Padrón o listas actualizadas de ejidatarios comuneros o posesionarios emitidas por el RAN y sus respectivas superficies reconocidas en el acta de asamblea de delimitación, destino y asignación de las tierras ejidales y comunales) |
| Ejidal/comunal | 104 | Sentencia o resolución relativa del tribunal agrario y del auto que la declare ejecutoriada, |
| Ejidal/comunal | 105 | Acta de defunción y lista de sucesión formalizada ante fedatario público, |
| Ejidal/comunal | 106 | Acta de defunción y constancia de inscripción de transmisión de derechos por sucesión expedida por el RAN. |
| Ejidal/comunal | 107 | Constancia de transmisión de derechos por enajenación expedida por el RAN, |
| Ejidal/comunal | 108 | Constancia actualizada de vigencia de derechos expedida por el RAN, que especifique la superficie. |
| Ejidal/comunal | 110 | Título de entrega e Instrucción Notarial emitido por la CONAGUA |
| Ejidal/comunal | 111 | Acta circunstancial derivada de la lista de sucesión ante el RAN, que lo acredita como sucesor preferente con copia del certificado parcelario y/o certificados de derechos sobre tierras de uso común y el acta de defunción del titular fallecido |
| Ejidal/comunal | 112 | Acta circunstancial derivada de la lista de sucesión depositada en el RAN, que lo acredita como sucesor preferente, acta de asamblea (de aceptación de ejidatario y comunero) |
| Ejidal/comunal | 153 | Copia certificada de la sentencia del tribunal agrario sin auto que la declare ejecutoriada para la declaración de los derechos de sucesión y corrección de datos y acuse de recibo de la solicitud de inscripción de la sentencia del RAN |
| Ejidal/comunal | 155 | Sentencia de adjudicación de bienes por sucesión intestamentaria |
| Ejidal/comunal | 213 | Designación y aceptación del cargo de albacea vigente de acuerdo a la legislación de cada entidad |
| Ejidal/comunal | 300 | Cesión de derechos por enajenación |
| Ejidal/comunal constituidos sin aceptar certificación | 120 | Certificado de derechos agrarios acta de asamblea y croquis de localización, |
| Ejidal/comunal constituidos sin aceptar certificación | 121 | Constancia actualizada de ejidatario o comunero emitida por el RAN acta de asamblea y plano certificado por el RAN |
| Ejidal/comunal constituidos sin aceptar certificación | 122 | Acta de asamblea de delimitación destino y asignación de las tierras ejidales o comunales acta de asamblea y plano certificado por el RAN |
| Ejidal/comunal constituidos sin aceptar certificación | 123 | Título que acredita y garantiza el derecho del predio acta de asamblea y plano o croquis, |
| Superficie excedente del ejidal/comunal | 131 | Constancia de avance en la regularización de la tenencia de la tierra emitida por la Procuraduría Agraria |
| Ejidal/comunal sin aun ser certificados | 126 | Acta de asamblea de aceptación de ejidatarios o comuneros |
| Ejidal/comunal sin aun ser certificados | 127 | Constancia de la inscripción en el RAN |
| Ejidal/comunal sin aun ser certificados | 128 | Constancia de vigencia de derechos expedida por el RAN, que no especifica superficie del predio |
| Ejidal/comunal sin aun ser certificados | 141 | Padrón o listas actualizadas de ejidatarios comuneros o posesionarios emitidas por el RAN donde aparezca su nombre |
| Ejidal/comunal sin aun ser certificados | 143 | Constancia de transmisión de derechos agrarios expedida por el RAN, |
| Ejidal/comunal no constituidos | 113 | Acta de entrega precaria acompañada de la constancia de la secretaria de desarrollo agrario, territorial y urbano en la que se especifique el tipo de lote, superficie total, situación jurídica y acta de asamblea del ciclo agrícola para el que se solicita incentivo |
| Ejidal/comunal no constituidos | 150 | Acta de asamblea y copia con firmas autógrafas del acta de la diligencia de posesión (acta de posesión y deslinde), derivada del mandamiento del gobernador y su publicación en el periódico o gaceta oficial de la entidad |
| Ejidal/comunal no constituidos | 151 | Acta de asamblea y copia del acta de la entrega precaria certificada por la Representación Agraria en la Entidad Federativa que se trate y plano o croquis de localización |
| Ejidal/comunal no constituidos | 152 | Escritura pública inscrita en RPP del núcleo agrario |
| Propiedad privada | 200 | Escritura pública inscrita en el RPP. |
| Propiedad privada | 201 | Título de propiedad inscrito en el RPP. |
| Propiedad privada | 202 | Resolución emitida por inmatriculación administrativa o judicial inscrita en el RPP |
| Propiedad privada | 203 | Constancia expedida por el RPP que acredite la inscripción de la información ad-perpetuam |
| Propiedad privada | 204 | Contrato privado de compraventa inscrito en el RPP |
| Propiedad privada | 205 | Contrato privado de donación inscrito en el RPP |
| Propiedad privada | 206 | Contrato privado de permuta inscrito en el RPP |
| Propiedad privada | 207 | Contrato privado de cesión de derechos de dominico inscrito en el RPP |
| Propiedad privada | 208 | Sentencia ejecutoriada de adjudicación por herencia legitima o testamentaria; con los datos de inscritos en el RPP |
| Propiedad privada | 209 | Sentencia ejecutoriada de prescripción positiva con los datos de inscripción en el RPP |
| Propiedad privada | 210 | Sentencia ejecutoriada de adjudicación por remate o venta judicial con los datos de inscripción en el RPP |
| Propiedad privada | 214 | Sentencia de adjudicación y del auto que la declare ejecutoriada pronunciada en el juicio intestamentario a bienes del productor fallecido |
| Propiedad privada | 215 | Título de propiedad emitido por el RAN. registrado en el RPP |
| Propiedad privada | 216 | Documento de copropiedad, plano o croquis de localización registrado en el RPP |
| Propiedad privada | 222 | Contrato de dación en compensación. |
| Propiedad privada | 223 | Sentencia sobre diligencias de jurisdicción voluntaria para acreditar la posesión de un inmueble |
| Comunidades constituidos sin aceptar certificación | 301 | Certificado de reconocimiento de miembro de la comunidad acta de asamblea y croquis de localización |
| Comunidades no certificadas por el ran. | 130 | La constancia de posesión emitida por el RAN y la constancia de trámite de regularización de la tenencia de la tierra (FUT.01) expedida por la Procuraduría Agraria y plano o croquis de localización. |
| Colonias | 400 | Título oficial de colono emitido por la SEDATU |
| Colonias | 401 | Título de propiedad expedido por la SRA, Certificado en el RPP (si no fue expedido entre el 1o. de enero y el 30 de1964) |
| Colonias | 402 | Título de propiedad y copia certificada de la sentencia ejecutoriada de amparo favorable contra el acuerdo publicado en el Diario Oficial de la Federación el 13 de agosto de 1968 |
| Colonias | 403 | Acuerdo de adjudicación de la asamblea de colonos, |
| Colonias | 404 | Constancia de la secretaria de la reforma agraria en la que se especifique el tipo de lote, superficie total y su situación jurídica |
| Colonias | 405 | Certificación actual del reg. Publico en que se encuentre inscrito el predio, a favor del solicitante, así como la certificación por parte del consejo de administración de la colonia, de la validez del título y/o de la legitimidad de la posesión del interesado |
| Colonias | 406 | Resolución de jurisdicción voluntaria de información a-perpetuam, |
| Colonias | 407 | Constancia emitida por el RAN que especifique: tipo de lote, superficie, situación jurídica y colindancias del predio |
| Colonias | 408 | Acuerdo de reconocimiento de derechos y acta de asamblea de colonos |
| Nacionales | 500 | Opinión favorable del trámite de regularización del predio expedido por la instancia central de la secretaria de desarrollo agrario, territorial urbano |
| Federales | 600 | Concesión o permiso de explotación en el ciclo agrícola en operación, |
| Excepción | 800 | Para predios ubicados en comunidades identificadas como indígenas por el INPI, mediante consulta que realice la unidad responsable, o localizados en municipios de alta o muy alta marginación, mediante consulta que se realice a la publicación del Consejo Nacional de Población, se usa este concepto, derivado de la excepción de presentar documentos de propiedad o posesión para este sector de la población |
Este catálogo, podrá modificarse conforme lo determine la Unidad Responsable
"Este Programa es público, ajeno a cualquier partido político. Queda prohibido su uso para fines distintos a los
establecidos en el Programa"
ANEXO V. MODELO DE FORMATO PARA LA EXCUSA DE LOS SERVIDORES PÚBLICOS.
(Lugar)_____________________, a _____ de ________________ 202____
(Nombre, cargo y adscripción del superior jerárquico)
PRESENTE.
El que suscribe (Nombre y cargo del servidor público) con Registro Federal de Contribuyentes: ___________________, adscrito a la ______________________ (Nombre de la Unidad Administrativa) con domicilio en ___________________________ (calle, número, colonia, localidad, municipio, entidad y código postal), con número telefónico: _______________________ y correo electrónico: ______________________________.
Con fundamento en el artículo 58 de la Ley General de Responsabilidades Administrativas de los Servidores Públicos, ME EXCUSO de intervenir de cualquier forma en la atención, tramitación o resolución del _____________________________________________________ (Asunto o asuntos), en razón de mi encargo o comisión, por motivos de _____________________________________________________ (Señalar si tiene interés personal, familiar o de negocios, incluyendo aquéllos de los que pueda resultar algún beneficio para mí, mi cónyuge o parientes consanguíneos o por afinidad hasta el cuarto grado, o parientes civiles, o para terceros con los que tenga relaciones profesionales, laborales o de negocios, o para socios o sociedades de las que yo o las personas antes referidas formen o hayan formado parte).
PROTESTO LO NECESARIO
____________________________________________________________
(Nombre, cargo y firma o huella digital del servidor público)
C.c.p. Nombre del Titular del Órgano Interno de Control en la Secretaría de Agricultura y Desarrollo Rural u Órgano Administrativo Desconcentrado.
"Este Programa es público, ajeno a cualquier partido político. Queda prohibido su uso para fines distintos a los establecidos en el Programa."
______________________________