ACUERDO por el que se emiten las Reglas de Operación del Programa Pensión para el Bienestar de las Personas Adultas Mayores, para el ejercicio fiscal 2025.

Al margen un sello con el Escudo Nacional, que dice: Estados Unidos Mexicanos.- Bienestar.- Secretaría de Bienestar.

ARIADNA MONTIEL REYES, Secretaria de Bienestar, con fundamento en los artículos 32 de la Ley Orgánica de la Administración Pública Federal; 43 y 77 de la Ley Federal de Presupuesto y Responsabilidad Hacendaria; 3, fracción XXI, 28, 31 y el Anexo 25 del Decreto de Presupuesto de Egresos de la Federación para el Ejercicio Fiscal 2025; 4 de la Ley Federal de Procedimiento Administrativo; 1, 3 y 5 fracción XIV del Reglamento Interior de la Secretaría de Bienestar; y
CONSIDERANDO
Que el artículo 77 de la Ley Federal de Presupuesto y Responsabilidad Hacendaria, dispone que la Cámara de Diputados en el Presupuesto de Egresos, podrá señalar los programas, a través de los cuales se otorguen subsidios, que deberán sujetarse a Reglas de Operación con el objeto de asegurar que la aplicación de los recursos públicos se realice con eficiencia, eficacia, economía, honradez y transparencia. Asimismo, se señalarán en el Presupuesto de Egresos los criterios generales a los cuales se sujetarán las Reglas de Operación de los programas;
Que los programas de subsidios del Ramo Administrativo 20 Bienestar, entre ellos, el Programa Pensión para el Bienestar de las Personas Adultas Mayores, se destinarán, en las entidades federativas, en los términos de las disposiciones aplicables, exclusivamente a la población en condiciones de pobreza, de vulnerabilidad, de adultos mayores, de rezago y de marginación, de acuerdo con los criterios que defina el Consejo Nacional de Población y a las evaluaciones del ente público encargado de la evaluación de la política de desarrollo social, en los programas que resulten aplicables y la Declaratoria de las Zonas de Atención Prioritaria formulada por la Cámara de Diputados, mediante acciones que promuevan la superación de la pobreza a través de la educación, la salud, la alimentación, la generación de empleo e ingreso, autoempleo y capacitación; protección social y programas asistenciales; y el fomento del sector social de la economía; conforme lo establece el artículo 14 de la Ley General de Desarrollo Social, y tomando en consideración los criterios que propongan las entidades federativas;
Que en este marco, las dependencias son responsables de emitir las Reglas de Operación de los Programas que inicien su operación en el ejercicio fiscal siguiente o, en su caso, las modificaciones a aquéllas que continúen vigentes, previa autorización presupuestaria de la Secretaría de Hacienda y Crédito Público y dictamen de la Comisión Nacional de Mejora Regulatoria;
Que las dependencias, las entidades a través de sus respectivas dependencias coordinadoras de sector o, en su caso, las entidades no coordinadas, publicarán en el Diario Oficial de la Federación las Reglas de Operación de programas nuevos, así como las modificaciones a las reglas de programas vigentes, a más tardar el 31 de diciembre anterior al ejercicio y, en su caso, deberán inscribir o modificar la información que corresponda en el Registro Federal de Trámites y Servicios, de conformidad con lo dispuesto por la Ley General de Mejora Regulatoria;
Que en virtud de que en el año 2024, terminó su encargo el anterior titular del Ejecutivo Federal, la publicación de las presentes Reglas de Operación, no podrá exceder el primer bimestre del ejercicio fiscal 2025, y
Que en términos de lo dispuesto en el artículo 77 de la Ley Federal de Presupuesto y Responsabilidad Hacendaria, se cuenta con el Oficio No. 415/DGPyPB/2025/0002, de fecha 02 de enero de 2025, por el que la Secretaría de Hacienda y Crédito Público emitió la autorización presupuestaria correspondiente a las Reglas de Operación del Programa Pensión para el Bienestar de las Personas Adultas Mayores, para el Ejercicio Fiscal 2025, y la Comisión Nacional de Mejora Regulatoria mediante Oficio No. CONAMER/25/0067 de fecha 09 de enero de 2025, emitió el dictamen respectivo, por lo que he tenido a bien expedir el siguiente:
ACUERDO POR EL QUE SE EMITEN LAS REGLAS DE OPERACIÓN DEL PROGRAMA PENSIÓN PARA
EL BIENESTAR DE LAS PERSONAS ADULTAS MAYORES, PARA EL EJERCICIO FISCAL 2025
ÚNICO: Se emiten las Reglas de Operación del Programa Pensión para el Bienestar de las Personas Adultas Mayores, para el Ejercicio Fiscal 2025.
TRANSITORIOS
PRIMERO. - El presente Acuerdo entrará en vigor el día de su publicación en el Diario Oficial de la Federación.
SEGUNDO. - Las presentes Reglas de Operación surtirán efectos a partir del primero de enero de dos mil veinticinco, en lo que respecta a todos aquellos actos y acciones tendientes a la implementación y operación de la Pensión.
TERCERO. - Se abroga el Acuerdo por el que se emiten las Reglas de Operación del Programa Pensión para el Bienestar de las Personas Adultas Mayores, para el Ejercicio Fiscal 2024, publicado en el Diario Oficial de la Federación el 29 de diciembre de 2023.
CUARTO. - Aquellas personas beneficiarias incorporadas durante ejercicios fiscales en los cuales la Clave Única de Registro de Población (CURP), no era un requisito obligatorio al momento de su incorporación, seguirán gozando de su derecho a la pensión, durante el ejercicio fiscal 2025.
Dado en la Ciudad de México, a los 14 días del mes de enero de 2025.- La Secretaria de Bienestar, Ariadna Montiel Reyes.- Rúbrica.
1. Introducción
En América Latina, la población atraviesa por un proceso acelerado de envejecimiento. Actualmente, nuestro país presenta mayores proporciones de población en edades avanzadas. Es decir, transitamos de una población joven a una más envejecida. De acuerdo con los resultados de la Encuesta Nacional de Ingresos y Gastos de los Hogares (ENIGH) del Instituto Nacional de Estadística y Geografía (INEGI), en 2022, de cada diez mexicanos, dos son menores de 15 años (23.6%) y solo uno tiene 60 años o más (14.19%). Sin embargo, para el año 2050, de acuerdo con las proyecciones del Consejo Nacional de Población (CONAPO), esta composición se verá profundamente alterada, ya que se prevé aproximadamente dos de cada diez personas mexicanas tendrán al menos de 15 años (17.5%), proporción menor a la de las personas adultas mayores, quienes representarán 24.1% de la población total.
En este contexto, la transformación demográfica que experimentamos requiere de ajustes, rediseños y nuevos planteamientos como sociedad y como gobierno, a través de los cuales se atiendan las necesidades y demandas de este grupo etario.
La Ley de los Derechos de las Personas Adultas Mayores, en su artículo 4, señala cinco principios rectores:
1. Autonomía y autorrealización. Todas las acciones que se realicen en beneficio de las personas adultas mayores orientadas a fortalecer su independencia, su capacidad de decisión y su desarrollo personal y comunitario;
2. Participación. La inserción de las personas adultas mayores en todos los órdenes de la vida pública. En los ámbitos de su interés serán consultadas y tomadas en cuenta; asimismo, se promoverá su presencia e intervención;
3. Equidad. Es el trato justo y proporcional en las condiciones de acceso y disfrute de los satisfactores necesarios para el bienestar de las personas adultas mayores, sin distinción por sexo, situación económica, identidad étnica, fenotipo, credo, religión o cualquier otra circunstancia;
4. Corresponsabilidad. La concurrencia y responsabilidad compartida de los sectores público y social, en especial de las comunidades y familias, para la consecución del objeto de esta Ley, y
5. Atención preferente. Es aquella que obliga a las instituciones federales, estatales y municipales de gobierno, así como a los sectores social y privado, a implementar programas acordes a las diferentes etapas, características y circunstancias de las personas adultas mayores.
Combatir las desventajas en el ejercicio de los derechos de las personas adultas mayores, apegándose a los principios rectores antes expuestos, es un imperativo del Gobierno de México, ya que persisten diferencias en el trato, negación de derechos y estereotipos vejatorios hacia este sector de la población.
Estas desventajas se ven agravadas en poblaciones indígenas, afromexicanas, mujeres, personas con discapacidad o por el lugar de residencia; lo cual impacta negativamente en las brechas de desigualdad socioeconómica, que pueden representarse en ingresos, seguridad social, servicios de salud, participación en la vida política, cultura y recreación, en menoscabo de la dignidad de las personas adultas mayores y tendientes a su invisibilización.
Por lo antes expuesto y teniendo presente que, toda persona tiene derecho a la seguridad social que la proteja contra las consecuencias de la vejez y de la incapacidad que la imposibilite física o mentalmente para obtener los medios para llevar una vida digna y decorosa , el Gobierno de México decidió realizar un rediseño de la política pública enfocada al bienestar de las personas adultas mayores, en un primer momento reconociéndolas como titulares de derechos y contribuyendo a un piso mínimo solidario de protección social, a través de una pensión no contributiva de tendencia universal, como parte de una estrategia de desarrollo social inclusivo y sostenible para toda la población, tomando como modelo el programa "Pensión Alimentaria para Personas Adultas Mayores de 68 años, residentes en la Ciudad de México".
En el ámbito federal, tenemos como antecedente el Programa denominado "Pensión para Adultos Mayores", que tiene su origen en 2003 con la creación del "Programa de Atención a Adultos Mayores en Zonas Rurales" como parte de los compromisos que derivaron del Acuerdo Nacional para el Campo, por el Desarrollo de la Sociedad Rural y la Soberanía y la Seguridad Alimentaria.
En 2007, surge el "Programa 70 y más", atendiendo originalmente a personas adultas mayores en localidades de hasta 2 mil 500 habitantes; otorgando un apoyo económico de $500.00 (Quinientos pesos 00/100 M.N.) mensuales con entregas bimestrales. En 2008, aumenta la cobertura de atención a localidades de hasta 20 mil habitantes. Para 2009, la cobertura incrementa a localidades de hasta 30 mil habitantes. En 2010, se adiciona el apoyo económico de pago de marcha por $1,000.00 (Mil pesos 00/100 M.N.) que se otorgaba por única ocasión cuando la persona beneficiaria falleciera. Durante 2012, el programa amplió su cobertura de atención a las localidades de más de 30 mil habitantes, manteniendo la atención del Padrón de Beneficiarios en localidades menores a 30 mil habitantes. Asimismo, se estableció el mecanismo de dispersión vía electrónica, mediante el uso de productos bancarios.
En 2013, el programa cambia a "Programa Pensión para Adultos Mayores", se disminuye la edad de incorporación a 65 años de edad en adelante, y el monto del apoyo se incrementa a $525.00 (Quinientos veinticinco pesos 00/100 M.N.) mensuales y el pago de marcha a $1,050.00 (Mil cincuenta pesos 00/100 M.N.).
En 2014, se incrementó el monto del apoyo económico a $580.00 (Quinientos ochenta pesos 00/100 M.N.) mensuales y el pago de marcha a $1,160.00 (Mil ciento sesenta pesos 00/100 M.N.), montos que se mantuvieron sin cambio hasta el ejercicio fiscal 2018.
La importancia de las pensiones no contributivas para las personas adultas mayores continúa siendo primordial. Para 2018, se esperaba una reducción de 5.81% de carencias sociales y se alcanzó una reducción de 10.67% por los $580.00 (Quinientos ochenta pesos 00/100 M.N.) de apoyo económico que otorgó el Programa.
Asimismo, durante el periodo de 2013 a 2018 la población objetivo del programa de la "Pensión para Adultos Mayores" consideró a las personas adultas de 65 años y más con un mínimo de 25 años de residencia en el país y que no recibían una pensión mayor a $1,092 pesos mensuales por concepto de jubilación o pensión de tipo contributivo.
En 2019 el Gobierno de México crea la pensión universal no contributiva denominada "Pensión para el Bienestar de las Personas Adultas Mayores", que consiste en la entrega de un apoyo económico por $1,275.00 (Mil doscientos setenta y cinco pesos 00/100 M.N.) mensuales, mismos que se entregan de manera bimestral, directa y sin intermediarios. También, un apoyo económico de pago de marcha por el mismo monto, que se entrega por única ocasión, cuando la persona derechohabiente fallece.
A partir de lo anterior, el 8 de mayo de 2020, se publicó en el Diario Oficial de la Federación (DOF), el Decreto por el que se reforma y adiciona el artículo 4o. de la Constitución Política de los Estados Unidos Mexicanos.
Dicha reforma modifica el párrafo décimo quinto del artículo 4°, con la finalidad de elevar a rango constitucional el derecho a una pensión no contributiva para las personas adultas mayores, en los términos que fije la ley.
Con esta reforma se contribuye a proteger el bienestar de las personas adultas mayores, ya que ahora es la obligación del Estado garantizar el ejercicio pleno de esos derechos establecidos en la Carta Magna.
El Programa contribuye al cumplimiento de la Agenda 2030 para el Desarrollo Sostenible, en los Objetivos del Desarrollo Sostenible (ODS): 1. Poner fin a la pobreza en todas sus formas en todo el mundo; 2. Poner fin al hambre, lograr la seguridad alimentaria y la mejora de la nutrición y promover la agricultura sostenible; y, 10. Reducir la desigualdad en y entre los países.
Así como a los Lineamientos para la incorporación de la perspectiva de género en las Reglas de Operación de los programas presupuestarios federales, publicados en el DOF el 29 de junio de 2016.
2. Objetivos
2.1 Objetivo General
Mejorar la situación de protección social de toda la población adulta mayor de 65 años o más de edad, a través de una pensión económica.
2.2 Objetivo Específico
Otorgar una pensión económica a toda la población adulta mayor de 65 años o más de edad, mexicana por nacimiento o naturalización, con domicilio actual en la República Mexicana.
3. Lineamientos
3.1 Cobertura
El Programa tendrá cobertura en el territorio nacional, por lo cual, no se registrará a personas que residan en el extranjero o con nacionalidad extranjera y será un derecho para todas las Personas Adultas Mayores mexicanas que cumplan con lo establecido en el numeral 3.3 de las presentes Reglas de Operación.
3.2 Población Objetivo
Todas las personas adultas mayores de 65 años o más de edad, mexicanas por nacimiento o naturalización, con domicilio actual en la República Mexicana.
3.3 Criterios de Elegibilidad y Requisitos de Acceso
3.3.1 Criterios de Elegibilidad
Todas las personas adultas mayores de 65 años o más de edad.
1.     Tener nacionalidad mexicana por nacimiento o naturalización.
2.     Residir en la República Mexicana.
NOTA ACLARATORIA: Para efectos de la Pensión, la edad se considerará cumplida dentro del bimestre de incorporación.
 
3.3.2 Requisitos de Acceso
Cumplir con los criterios de elegibilidad y presentar copia y original para cotejo los documentos comprobatorios siguientes:
Todas las Personas Adultas Mayores solicitantes de 65 años o más de edad
Requisitos:
1. Acta de Nacimiento.
2. Documento de Identificación vigente:
-      Credencial para votar. - En caso de no contar con este documento, puede presentar pasaporte vigente o credencial del Instituto Nacional de las Personas Adultas Mayores (INAPAM), u otros documentos que acrediten identidad expedidos por la autoridad correspondiente.
3. Clave Única de Registro de Población (CURP).
4. Comprobante de domicilio (máximo 6 meses de antigüedad) o constancia de residencia de la autoridad local.
5. Formato Único de Bienestar debidamente llenado (Anexo 2 de las presentes Reglas de Operación).
Persona Adulta Auxiliar
Requisitos:
1. Documento de Identificación vigente:
-      Credencial para votar. - En caso de no contar con este documento, puede presentar pasaporte vigente o credencial del Instituto Nacional de las Personas Adultas Mayores (INAPAM), u otros documentos que acrediten identidad expedidos por la autoridad correspondiente.
2. Clave Única de Registro de Población (CURP).
3. Comprobante de domicilio (máximo 6 meses de antigüedad) o constancia de residencia de la autoridad local.
4. Formato Único de Bienestar debidamente llenado (Anexo 2 de las presentes Reglas de Operación).
 
A fin de garantizar la personalidad de las personas derechohabientes, así como su supervivencia, previo a la incorporación y emisión de los pagos, se podrá llevar a cabo una compulsa de datos, mediante la consulta de la CURP con el Registro Nacional de Población (RENAPO), a fin de verificar y validar su congruencia con la información registrada en el Programa.
En el caso de que la información proporcionada por el RENAPO presente variaciones o actualizaciones, se considerará como válida aquella que se encuentre disponible al momento en que se realice su consulta y para los efectos que se haya realizado. Asimismo, de conformidad con el principio pro-persona, la falta total o parcial de resultados de la compulsa de la CURP, no será condicionante para la incorporación ni para la entrega de los pagos del Programa.
Las personas adultas mayores que por causas de fuerza mayor o caso fortuito no cuenten con alguno de los documentos establecidos en el numeral 3.3.2 Requisitos de Acceso de las presentes Reglas de Operación, deberán señalar por escrito cuál es el documento faltante y el motivo por el que no se cuenta con éste, incluyendo en el escrito los datos personales que deberían aparecer en el documento que no se entrega, mismo que deberá ser firmado bajo protesta de decir verdad y ante dos testigos, quienes deberán indicar su domicilio particular y de contar con ella, presentar una copia de su identificación oficial.
Excepcionalmente y en caso de que la Secretaría de Seguridad y Protección Ciudadana emita la declaratoria de emergencia para aquellos municipios o localidades que se vean afectados por fenómenos sociales o naturales, se podrá cumplir con los criterios de elegibilidad y requisitos de acceso con constancias o resoluciones emitidas por la autoridad correspondiente.
El orden de incorporación de las personas adultas mayores se realizará conforme a la fecha de registro y a la disponibilidad presupuestal del Programa.
3.4 Características de los Apoyos
El monto de la Pensión será de $3,100.00 (Tres mil cien pesos 00/100 M.N.) mensuales pagaderos bimestralmente, de acuerdo con el Presupuesto de Egresos de la Federación autorizado para el ejercicio fiscal 2025, el cual se actualizará a partir del año 2026, para aquellas personas incorporadas en el Padrón de Beneficiarios y que no se encuentren en algún supuesto de retención, suspensión o baja de acuerdo con lo establecido en el numeral 3.6 de las presentes Reglas de Operación.
Apoyos Económicos
Descripción
Monto
Población Objetivo
Pensión económica mensual.
Entrega bimestral.
$3,100.00 M.N.
Todas las personas adultas mayores de 65 años o más de edad, mexicanas por nacimiento o naturalización, con domicilio actual en la República Mexicana.
Apoyo Económico de
Pago de marcha por única ocasión.
$3,100.00 M.N.
Se otorga al adulto auxiliar de la persona derechohabiente fallecida, perteneciente al Padrón de Beneficiarios.
 
3.4.1 Recursos Devengados
Los apoyos que el Programa otorgue se considerarán devengados y aplicados una vez que han sido transferidos a las personas derechohabientes, conforme a lo previsto en las presentes Reglas de Operación y en término de lo dispuesto en los Artículos 175 y 176 segundo párrafo del Reglamento de la Ley Federal de Presupuesto y Responsabilidad Hacendaria (RLFPRH). Por lo que no habrá un seguimiento posterior al destino que las personas derechohabientes le den a su pensión.
3.5 Derechos y Obligaciones
3.5.1 Derechos
Las Personas Derechohabientes de la Pensión tienen derecho a:
a) Recibir información de manera clara y oportuna.
b) Recibir un trato digno, respetuoso, con calidad, equitativo y sin discriminación.
c) Recibir de manera directa y sin intermediarios la pensión que otorga el Programa a partir del bimestre de incorporación al Padrón de Beneficiarios de la pensión, ya sea personalmente o a través de su persona adulta auxiliar, en caso de que no pueda acudir personalmente a recibirlos.
d) Recibir atención y apoyo para realizar cualquier trámite relacionado con la pensión sin costo alguno o condicionamiento.
e) La seguridad sobre la reserva y privacidad de sus datos personales conforme a la Ley General de Protección de Datos Personales en Posesión de Sujetos Obligados.
f) Nombrar a una persona adulta auxiliar, la cual deberá registrarse a través del Formato Único de Bienestar (Anexo 2 de las presentes Reglas de Operación), para que acuda en su representación a realizar cualquier trámite relacionado con la pensión.
La persona adulta auxiliar registrada podrá tramitar y recibir el apoyo económico de Pago de Marcha establecido en el numeral 4.2.2 de las presentes Reglas de Operación.
g) En caso de que la persona adulta mayor viva en condición de discapacidad o padezca alguna enfermedad que le impida salir de su domicilio, un familiar o persona adulta, podrá solicitar la visita del personal de la Secretaría de Bienestar para realizar su registro a la pensión.
3.5.2 Obligaciones
Las Personas Derechohabientes de la Pensión tienen las obligaciones siguientes:
a) Proporcionar bajo protesta de decir verdad, la información que se les requiera de acuerdo con lo establecido en las presentes Reglas de Operación y sus anexos.
b) Actualizar sus datos y realizar las aclaraciones pertinentes cuando se les convoque con anticipación, así como entregar la documentación cuando se le requiera en los Módulos de Atención.
c) Atender personalmente o a través de su persona adulta auxiliar, para proporcionar la documentación con la que se acredite el cumplimiento de los Criterios de Elegibilidad y Requisitos de Acceso establecidos en numeral 3.3 de las presentes Reglas de Operación y los datos que le sean requeridos por las personas prestadoras de servicios o servidoras públicas asignadas, durante la compulsa de datos en sitio.
d) Cuando se haya realizado la compulsa de datos en sitio por parte de las personas prestadoras de servicios o servidoras públicas y la persona derechohabiente no sea localizada en dos ocasiones, deberá acudir personalmente o, en su caso, su persona adulta auxiliar a los Módulos de Atención, con la finalidad de atender el requerimiento que le hubiera sido formulado.
e) Notificar su cambio de domicilio o ausencia temporal, de manera inmediata en el Módulo de Atención, personalmente o a través de su persona adulta auxiliar, con la documentación requerida de acuerdo con lo establecido en el numeral 3.3.2 de las presentes Reglas de Operación.
f) En caso de haber realizado actualización o modificación de la Clave Única de Registro de Población (CURP), o en su caso, poseer más de una Clave Única de Registro de Población, notificar de manera inmediata o a través de su persona adulta auxiliar en el Módulo de Atención, la actualización correspondiente mediante el Formato Único de Bienestar (Anexo 2 de las presentes Reglas de Operación).
g) Resguardar, cuidar y proteger su medio de pago mediante el cual reciben los pagos que otorga la pensión; en caso de robo o extravío, deberá dar aviso de manera inmediata en el Módulo de Atención, personalmente o a través de su persona adulta auxiliar.
h) Dar seguimiento a los trámites de su interés, ya sea personalmente o a través de su persona adulta auxiliar, mediante el Formato Único de Bienestar (Anexo 2 de las presentes Reglas de Operación).
i) Los familiares de la persona derechohabiente de la pensión o su persona adulta auxiliar, deberán notificar de manera inmediata en el Módulo de Atención si éste fallece. Además, deberán presentar el documento que certifique el fallecimiento como:
- Acta de defunción, o
- Certificado de defunción emitido por la autoridad local.
- Cuando la persona adulta auxiliar o familiar tenga conocimiento de la defunción de la persona derechohabiente, pero no cuente con el acta y/o certificado de defunción; podrá realizar un escrito libre en el que notifique a la Secretaría de Bienestar la fecha de la defunción y el motivo por el cual no se tiene el o los documentos citados, el escrito deberá contar con la firma de dos testigos.
En caso de que la persona adulta mayor se encuentre con estatus de defunción, la persona adulta auxiliar o, en su caso, familiares de este, no podrán solicitar la emisión de pagos de bimestres de ejercicios fiscales previos a la fecha en que ocurrió la defunción. Asimismo, no podrán solicitar la emisión de pagos de pensiones de bimestres posteriores a la fecha que ocurrió el fallecimiento. Igualmente, en ninguna circunstancia, la pensión puede ser exigible como herencia para la persona adulta auxiliar o en su caso familiares.
Cualquier trámite relacionado con la pensión por parte de la persona derechohabiente o de su persona adulta auxiliar, deberá realizarse a través del Formato Único de Bienestar (Anexo 2 de las presentes Reglas de Operación), acompañado de la documentación requerida de acuerdo con lo establecido en el numeral 3.3.2 de las mismas Reglas. Los trámites podrán realizarse durante cualquier momento del ejercicio fiscal.
3.6 Causas de Retención, Suspensión y Baja de las Personas Derechohabientes
3.6.1 Retención de la Pensión
Las causales de retención de la pensión son las siguientes:
a) Retención por inconsistencias en los datos de identificación de la persona beneficiaria. Cuando se identifique que los documentos de identidad de la persona derechohabiente establecidos en el numeral 3.3.2 de las presentes Reglas de Operación, son apócrifos, pertenecen a los datos de identidad de otra persona o no se corresponde la información entre sí, se procederá a la retención de la pensión.
b) Retención por posible duplicidad. Cuando se haya identificado una duplicidad de registros en el padrón, el registro de menor antigüedad es al que se realizará la retención.
c) Retención por inconsistencia en el medio de pago. Cuando se detecte alteración o falsificación del documento de medio de pago de la persona derechohabiente. En los casos no imputables al derechohabiente previa aclaración, se reexpedirán los pagos correspondientes, de acuerdo con lo establecido en el numeral 3.7 Reexpedición de la Pensión de las presentes Reglas de Operación, sujeto a la disponibilidad presupuestal del Programa.
d) Retención por no localización. Cuando la Delegación de Programas para el Desarrollo informe a la Instancia Ejecutora que realizó la visita domiciliaria por las personas prestadoras de servicios o servidoras públicas de la Secretaría de Bienestar, hasta en dos ocasiones consecutivas y no sea localizada la persona derechohabiente o su persona adulta auxiliar en días y horarios diferentes.
e) Retención por cobro simultáneo. Cuando se identifique que la persona derechohabiente realizó uno o más cobros simultáneos, el registro de menor antigüedad será retenido por el número de bimestres al que tenga lugar.
f) Retención por no presentarse a recoger su medio de pago. Cuando una persona derechohabiente o su persona adulta auxiliar no se haya presentado a recoger su medio de pago, la Instancia Ejecutora podrá retener la pensión hasta el momento en que se presente por este.
g) Retención por inconsistencia de datos. Cuando una persona derechohabiente no haya realizado la actualización de datos correspondientes ante el Registro Nacional de Población (RENAPO).
h) Retención por incumplimiento a las Reglas de Operación. Cuando la Instancia Ejecutora detecte algún incumplimiento a lo establecido en las presentes Reglas de Operación.
i) Retención por dos no cobros consecutivos. De existir personas derechohabientes que se haya realizado la emisión en el esquema de pago en efectivo, y éste no sea cobrado por la persona derechohabiente o su persona adulta auxiliar en dos ocasiones consecutivas, se aplicará la suspensión del padrón de beneficiarios. Lo anterior con excepción de aquellos bimestres en los que se emitan pagos anticipados, y con independencia del ejercicio fiscal.
Cuando una persona derechohabiente sea susceptible de retención de la pensión conforme a los incisos anteriores, la Instancia Ejecutora no realizará la emisión del apoyo del bimestre al que tenga lugar y será identificada en el padrón con la situación de activo no emitible y con la causal de retención que corresponda según sea el caso.
En caso de que la pensión sea susceptible de retención, se informará a la persona derechohabiente o a su persona adulta auxiliar, cuando se presente a las oficinas de atención ciudadana de la Secretaría de Bienestar y se le hará de su conocimiento el motivo y la cantidad de bimestres en que se encontrará en retención, así como las acciones que podrá realizar para que deje de encontrarse en esa situación.
La Secretaría garantizará a través de las Delegaciones de Programas para el Desarrollo el derecho de audiencia a las personas derechohabientes que se encuentren en retención, aplicando en lo conducente, los términos y disposiciones de la Ley Federal de Procedimiento y en su caso, procederá conforme a las causales de retención, suspensión o baja, así como a las causales de reexpedición y reactivación contenidas en las presentes Reglas de Operación.
3.6.2 Suspensión del Padrón de Beneficiarios
Las causales de suspensión del padrón son las siguientes:
a) Suspensión por inconsistencias en los datos de identificación de la persona beneficiaria. Después de dos bimestres de pago en los que la persona derechohabiente se encontró en la causal de retención del inciso a) del numeral 3.6.1 de las presentes Reglas de Operación, se procederá a la suspensión del padrón.
b) Suspensión por posible duplicidad. Después de dos bimestres de pago en los que la persona derechohabiente se encontró en la causal de retención del inciso b) del numeral 3.6.1 de las presentes Reglas de Operación, se procederá a la suspensión del padrón.
c) Suspensión por inconsistencia en el medio de pago. Después de dos bimestres de pago en los que la persona derechohabiente se encontró en la causal de retención del inciso c) del numeral 3.6.1 de las presentes Reglas de Operación, se procederá a la suspensión del padrón.
d) Suspensión por no localización. Después de dos bimestres de pago en los que la persona derechohabiente se encontró en la causal de retención del inciso d) del numeral 3.6.1 de las presentes reglas, se procederá a la suspensión del padrón.
e) Suspensión por no presentarse a recoger su medio de pago. Después de dos bimestres de pago en los que la persona derechohabiente se encontró en la causal de retención del inciso f) del numeral 3.6.1 de las presentes reglas, se procederá a la suspensión del padrón.
f) Suspensión por inconsistencia de datos. Después de dos bimestres de pago en los que la persona derechohabiente se encontró en la causal de retención del inciso g) del numeral 3.6.1 de las presentes reglas, se procederá a la suspensión del padrón.
g) Suspensión por incumplimiento a las Reglas de Operación. Después de dos bimestres de pago en los que la persona derechohabiente se encontró en la causal de retención del inciso h) del numeral 3.6.1 de las presentes reglas, se procederá a la suspensión del padrón.
Cuando una persona derechohabiente sea susceptible de suspensión del Padrón de la pensión conforme a los incisos anteriores, la Instancia Ejecutora no realizará la emisión del apoyo del bimestre al que tenga lugar y será identificada en el padrón con la situación de suspensión y con la causal de suspensión que corresponda según sea el caso.
En caso de que se haya aplicado la suspensión del padrón, se informará a la persona derechohabiente o a su persona adulta auxiliar cuando se presente a las oficinas de atención ciudadana de la Secretaría de Bienestar y se le hará de su conocimiento el motivo de la suspensión, así como las acciones que podrá realizar para que deje de encontrarse en esa situación.
La Secretaría garantizará, a través de las Delegaciones de Programas para el Desarrollo, el derecho de audiencia a las personas derechohabientes que se encuentren en suspensión, aplicando en lo conducente, los términos y disposiciones de la Ley Federal de Procedimiento y en su caso, procederá conforme a las causales de retención, suspensión o baja, así como a las causales de reexpedición y reactivación contenidas en las presentes Reglas de Operación.
3.6.3 Baja Definitiva del Padrón de Beneficiarios
Las causales de baja definitiva del padrón son las siguientes:
a) Baja por CURP en estatus de defunción. Cuando la Instancia Ejecutora al solicitar la confronta del Padrón con el Registro Nacional de Población, identifique registros de personas derechohabientes con el estatus "Baja por Defunción", se procederá a dar la baja del Padrón, siendo éste el único resultado de la confronta con el Registro Nacional de Población susceptible de baja del Padrón.
b) Baja por defunción. Cuando se notifique el fallecimiento de la persona derechohabiente por parte de la persona adulta auxiliar, la Delegación de Programas para el Desarrollo, Registro Civil o autoridad local.
c) Baja por inconsistencias en los datos de identificación de la persona beneficiaria. Después de dos bimestres de pago en los que la persona derechohabiente se encontró en la causal de suspensión del inciso a) del numeral 3.6.2 de las presentes Reglas de Operación, se procederá a la baja del padrón.
d) Baja por posible duplicidad. Después de dos bimestres de pago en los que la persona derechohabiente se encontró en la causal de suspensión del inciso b) del numeral 3.6.2 de las presentes reglas, se procederá a la baja del padrón.
e) Baja por inconsistencia en el medio de pago. Después de dos bimestres de pago en los que la persona derechohabiente se encontró en la causal de suspensión del inciso c) del numeral 3.6.2 de las presentes reglas, se procederá a la suspensión del padrón.
f) Baja por no localización. Después de dos bimestres de pago en los que la persona derechohabiente se encontró en la causal de suspensión del inciso d) del numeral 3.6.2 de las presentes reglas, se procederá a la baja del padrón.
g) Baja por no presentarse a recoger su medio de pago. Después de dos bimestres de pago en los que la persona derechohabiente se encontró en la causal de suspensión del inciso e) del numeral 3.6.2 de las presentes reglas, se procederá a la baja del padrón.
h) Baja por inconsistencia de datos. Después de dos bimestres de pago en los que la persona derechohabiente se encontró en la causal de suspensión del inciso f) del numeral 3.6.2 de las presentes reglas, se procederá a la baja del padrón.
i) Baja por incumplimiento a las Reglas de Operación. Después de dos bimestres de pago en los que la persona derechohabiente se encontró en la causal de suspensión del inciso g) del numeral 3.6.2 de las presentes Reglas de Operación, se procederá a la baja del padrón.
j) Baja por cobro simultáneo. Cuando se identifique en el Padrón que existen dos o más registros pertenecientes a una misma persona derechohabiente y haya realizado el cobro o depósito bancario de la Pensión en uno o más bimestres, se procederá a la baja del padrón del registro o los registros de mayor antigüedad. Por lo que respecta al registro de menor antigüedad, se aplicará lo señalado en el inciso e) del numera 3.6.1.
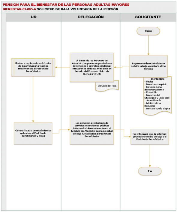
k) Baja voluntaria. Cuando la persona derechohabiente o a través de su persona adulta auxiliar soliciten la baja voluntaria de la pensión, la cual se podrá realizar en cualquier momento del ejercicio fiscal. Se deberá entregar en los Módulos de Atención establecidos en el numeral 4.2.1 inciso c) de las presentes Reglas de Operación, un escrito libre dirigido al personal responsable de la pensión y con el Formato Único de Bienestar debidamente llenado (Anexo 2 de las mismas Reglas), con los datos siguientes:
o     Fecha
o     Nombre completo
o     Folio de la persona derechohabiente
o     Domicilio
o     Nombre del municipio y localidad de residencia
o     Motivo de la renuncia
o     Firma o huella digital
Una vez realizado el trámite, se emitirá una respuesta a dicha solicitud en un periodo máximo de dos meses a la captura del trámite por las Delegaciones de Programas para el Desarrollo en las entidades federativas.
l) Baja por residencia en el extranjero. Cuando la persona derechohabiente realizó el cambio de domicilio y se corresponde con una residencia en el extranjero, por lo que deja de cumplir lo establecido en el numeral 3.3.1 de las presentes Reglas de Operación, se procederá a la baja del padrón.
Cuando una persona derechohabiente sea susceptible de baja del padrón de la pensión conforme a los incisos anteriores, la Instancia Ejecutora no realizará la emisión del apoyo del bimestre al que tenga lugar y será identificada en el padrón con la situación de baja y con la causal de baja que corresponda según sea el caso.
En caso de que se haya aplicado de baja del padrón, se informará a la persona derechohabiente o su persona adulta auxiliar cuando se presente a las oficinas de atención ciudadana de la Secretaría de Bienestar y se le hará de su conocimiento el motivo de la baja, así como las acciones que podrá realizar para que deje de encontrarse en esa situación.
La Secretaría garantizará a través de las Delegaciones de Programas para el Desarrollo el derecho de audiencia a las personas derechohabientes que se encuentren en baja, aplicando en lo conducente, los términos y disposiciones de la Ley Federal de Procedimiento y en su caso, procederá conforme a las causales de retención, suspensión o baja, así como a las causales de reexpedición y reactivación contenidas en las presentes Reglas de Operación.
3.7 Reexpedición de la Pensión
Se reexpedirá la pensión correspondiente a las personas derechohabientes en los casos siguientes:
a) En caso de que el depósito de la pensión haya sido rechazado por la institución financiera correspondiente, se reexpedirá dicho pago de la pensión, junto con el pago del bimestre corriente.
b) En el supuesto de que la institución financiera rechace el depósito a la cuenta de la persona derechohabiente, para el siguiente bimestre se le expedirá vía efectivo, y en su caso si ocurren los supuestos del anterior, se aplicarán dichas consecuencias.
En caso de aclaración de las causales de los numerales 3.6.1, 3.6.2 y 3.6.3 establecidas en las presentes Reglas de Operación, se reexpedirán los pagos de la pensión correspondientes.
3.8 Reactivación
La persona derechohabiente se reactivará cuando:
a) Se haya resuelto de forma favorable para la persona derechohabiente lo establecido en el numeral 3.6.2 Suspensión del Padrón de Beneficiarios de las presentes Reglas de Operación.
b) Se haya encontrado en alguna causal de suspensión en el Padrón de Beneficiarios antes del ejercicio fiscal 2025, siempre y cuando cumpla con establecido en el numeral 3.3 de las presentes Reglas de Operación.
c) Haya solicitado la baja voluntaria de la pensión y solicite su reactivación.
d) Haya causado baja y cumpla con lo establecido en el numeral 3.3 de las presentes Reglas de Operación.
La persona derechohabiente o su persona adulta auxiliar podrán solicitar la reactivación a la pensión en cualquier momento del ejercicio fiscal.
Asimismo, deberán presentar la documentación requerida para tal efecto, en el caso de faltar algún documento, se podrá presentar en cualquier momento del ejercicio fiscal.
Una vez reunida toda la evidencia documental requerida para tal efecto y esta haya sido favorable, la reactivación se aplicará en un plazo máximo de dos meses a la captura del trámite por las Delegaciones de Programas para el Desarrollo.
3.9 Instancias Participantes
3.9.1 Instancia Responsable
La Secretaría de Bienestar a través de la Subsecretaría de Bienestar.
3.9.2 Instancia Operativa
La instancia a cargo de la operación del Programa será la Dirección General de Operación Integral de Programas (DGOIP) en coordinación con las Delegaciones de Programas para el Desarrollo en las entidades federativas.
Corresponderá a las Delegaciones de Programas para el Desarrollo en las entidades federativas, participar en la coordinación e implementación del Programa en términos de la normatividad aplicable. Asimismo, deberán resguardar los expedientes de las personas derechohabientes completos, garantizando la confidencialidad y la protección de datos personales que sean recabados, mediante los mecanismos de seguridad física y digital necesarios, en cumplimiento con las disposiciones en materia de transparencia y acceso a la información pública aplicables.
Los archivos que conforman los expedientes de las personas derechohabientes podrán integrarse mediante documentos físicos o electrónicos, debiéndose garantizar en todo momento su confidencialidad y su uso, que está limitado únicamente para el otorgamiento de la pensión para las Personas Adultas Mayores, de conformidad con la normatividad en materia de transparencia y protección de datos.
3.9.3 Instancia Ejecutora
La Instancia Ejecutora será la Unidad para la Atención de Grupos Prioritarios a través de la Dirección General de Operación Integral de Programas y la Dirección General para la Validación de Beneficiarios.
3.9.4 Instancia Normativa
Se integrará un Comité Técnico del Programa Pensión para el Bienestar de las Personas Adultas Mayores, para resolver los casos no previstos en las presentes Reglas de Operación.
El Comité Técnico se integrará por los servidores públicos siguientes:
a) Presidencia. - Titular de la Secretaría de Bienestar.
b) Secretaría Técnica. - Titular de la Unidad del Abogado General y Comisionado para la Transparencia.
c) Vocales:
1. -   Titular de la Subsecretaría de Bienestar.
2. -   Titular de la Unidad para la Atención de Grupos Prioritarios.
3. -   Titulares de las Direcciones Generales de Operación Integral de Programas y para la Validación de Beneficiarios.
3.10 Coordinación Institucional
Derivado de que los programas sociales atienden múltiples necesidades, se hace imprescindible la colaboración y coordinación interinstitucional para atenderlas de manera integral, eficientar los procesos y facilitar el acceso de forma equitativa a los Programas para el Bienestar.
La Coordinación General de Programas para el Desarrollo, en colaboración con la Secretaría de Bienestar, son las instancias responsables de la coordinación entre las dependencias y entidades de la Administración Pública Federal para la ejecución de planes, programas y acciones que integran la política de bienestar; por tal motivo, se trabaja de manera conjunta para institucionalizar la operación de los programas y garantizar su continuidad.
4. Operación
4.1 Proceso
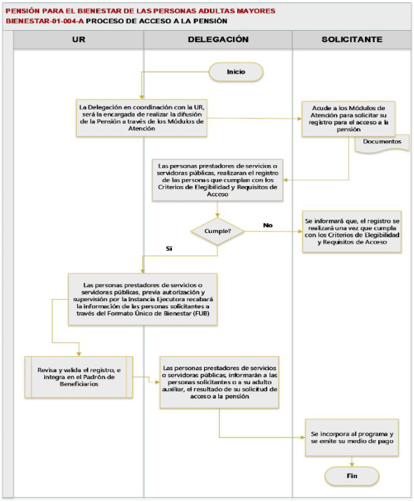
El proceso para la atención a las personas solicitantes será de acuerdo con lo siguiente:
a) La identificación de las Personas Adultas Mayores que residen en la República Mexicana, será con información obtenida a través de la compulsa de datos en sitio que realicen las personas prestadoras de servicios o servidoras públicas y del registro e inscripción en los Módulos de Atención instalados para tal efecto, los cuales se señalan en el numeral 4.2.1 inciso c) de las presentes Reglas de Operación.
b) Las personas prestadoras de servicios o servidoras públicas a través de los Módulos de Atención serán las responsables de llevar a cabo el registro estatal de las personas solicitantes que cumplan con lo establecido en el numeral 3.3 de las presentes Reglas de Operación.
En el caso de que la documentación entregada tuviese errores o faltase algún documento, la persona solicitante podrá realizar la corrección de datos presentados y/o presentar la faltante en cualquier momento del ejercicio fiscal.
c) Se informará a la persona solicitante o a su adulto auxiliar, el resultado de su solicitud de incorporación al Programa, en un plazo máximo de dos meses a la captura del trámite por las Delegaciones de Programas para el Desarrollo a partir de su solicitud en los Módulos de Atención o través de la Línea de Bienestar establecidos en el numeral 6.2 Solicitudes de Información de las presentes Reglas de Operación.
d) Una vez validado el registro, se iniciará el proceso de entrega del medio de pago. El mecanismo de entrega se realizará por medio de las Delegaciones de Programas para el Desarrollo en coordinación con la Dirección General de Operación Integral de Programas (DGOIP), por medio de tarjeta bancaria.
La entrega de la primera orden de emisión de pago o medio de pago hará las veces de aviso de incorporación al programa.
e) A través de la Dirección General para la Validación de Beneficiarios (DGVB), se realizarán las acciones para bancarización de las personas derechohabientes.
La DGVB podrá realizar el pago de 1 centavo como mecanismo de confirmación de la primera emisión por este medio.
La DGOIP implementará y operará el Programa de acuerdo con lo establecido en las presentes Reglas de Operación y la Guía de Procedimiento para el Operativo Bienestar, que se puede consultar en la liga electrónica siguiente:
https://www.gob.mx/bienestar/documentos/guia-para-el-operativo-bienestar?state=published
Para el caso de las personas incorporadas en el Programa Pensión para el Bienestar de las Personas con Discapacidad Permanente y Programa Pensión Mujeres Bienestar, en el bimestre que cumplan los 65 años de edad, previa validación, la DGVB, llevará a cabo las gestiones necesarias para su incorporación al padrón del Programa Pensión para el Bienestar de las Personas Adultas Mayores, con el medio de pago que tuviera asignado en aquellos Programas.
4.1.1 Entrega de la Pensión
a) La entrega de la pensión a las personas derechohabientes será de manera bimestral, directa y sin intermediarios, a través del medio de pago establecido.
4.1.2 Pago de Marcha
En caso de fallecimiento de la persona derechohabiente, se entregará a su persona adulta auxiliar registrada en el Programa por única vez el apoyo económico por concepto de Pago de Marcha.
Para la emisión de este apoyo, será indispensable que la persona adulta auxiliar, no haya recibido ningún pago posterior a la fecha de fallecimiento de la persona derechohabiente.
El Pago de Marcha podrá ser solicitado por la persona adulta auxiliar, presentando identificación oficial y original del acta de defunción y/o constancia médica emitida por alguna institución oficial pública para cotejo, que certifique dicha circunstancia, dentro de los dos bimestres siguientes al fallecimiento de la persona derechohabiente, en caso de no informarlo durante este periodo, se perderá el derecho de este apoyo.
Este apoyo se emitirá al bimestre siguiente después de notificar el fallecimiento y que haya sido capturado por la Delegación de Programas para el Desarrollo.
4.2 Ejecución
4.2.1 Difusión
Las Delegaciones de Programas para el Desarrollo en coordinación con la Dirección General de Operación Integral de Programas, serán las encargadas de realizar la difusión de la pensión, dando a conocer los subsidios que otorga a través de lo siguiente:
a) La publicación de las Reglas de Operación en el Diario Oficial de la Federación.
b) El portal de la Secretaría de Bienestar: https://www.gob.mx/bienestar
c) Los Módulos de Atención que se puede consultar en la liga electrónica siguiente:
https://www.gob.mx/bienestar/documentos/personas-adultas-mayores
d) La entrega de material impreso en los operativos de levantamiento en campo, por personal de la Secretaría de Bienestar.
5. Avance Físico Financiero
5.1 Gastos de Operación
Los gastos indirectos que la Unidad para la Atención de Grupos Prioritarios, instancia ejecutora del Programa, podrán destinar para el desarrollo de las diversas acciones asociadas con la planeación, operación, supervisión, seguimiento, atención ciudadana y evaluación, entre otros, del Programa Pensión para el Bienestar de las Personas Adultas Mayores, será de acuerdo con lo señalado en el numeral 35 del Manual de Programación y Presupuesto 2025, el cual se puede consultar en la liga electrónica siguiente:
https://www.gob.mx/cms/uploads/attachment/file/959219/Manual_de_Programacion_y_Presupuesto_2025.pdf
5.2 Cierre de Ejercicio
La Unidad Responsable del Programa integrará y remitirá a la Dirección General de Programación y Presupuesto, el cierre de ejercicio de los recursos ejercidos por el Programa, para la integración de la Cuenta Pública.
6. Denuncias y Solicitudes de Información
Las personas derechohabientes o interesadas, tienen derecho a presentar quejas o denuncias, por el incumplimiento en la ejecución, operación o entrega de apoyos, ante las instancias correspondientes, así como solicitar información relacionada con los programas operativos de la Institución y sus Reglas de Operación.
6.1 Denuncias en contra de servidores públicos de la Secretaría de Bienestar
Las denuncias podrán realizarse por escrito, correo electrónico a través del Sistema Integral de Denuncias Ciudadanas, así como de manera presencial en las oficinas que ocupa el Área de Especialidad en Quejas, Denuncias e Investigaciones, en el ramo Bienestar a través de:
a) Órgano Interno de Control Especializado en Quejas, Denuncias e Investigaciones.
Área de Especialidad en Quejas, Denuncias e Investigaciones, en el ramo Bienestar.
Domicilio: Avenida Paseo de la Reforma No. 116, Piso 11, Colonia Juárez, Alcaldía Cuauhtémoc, Código Postal 06600, Ciudad de México.
Para la recepción de denuncias Teléfono: 555328-5000 Extensiones 51416, 51432 y 51424.
Larga distancia sin costo: 800-714-8340
Correo electrónico: organo.interno@bienestar.gob.mx
Página electrónica: https://sidec.funcionpublica.gob.mx/#!/ y https://alertadores.funcionpublica.gob.mx/
b) Secretaría Anticorrupción y Buen Gobierno. Las denuncias podrán realizarse mediante el Sistema Integral de Denuncias Ciudadanas (SIDEC) en la liga electrónica: https://sidec.funcionpublica.gob.mx/ las 24 horas del día, los 365 días del año; o mediante escrito presentado en la Secretaría Anticorrupción y Buen Gobierno.
Domicilio: Avenida Insurgentes Sur 1735, Colonia Guadalupe Inn, Alcaldía Álvaro Obregón, Código Postal 01020, Ciudad de México.
También, se pone a disposición de la ciudadanía la posibilidad de la presentación de denuncias para reportar hechos, conductas, situaciones o comportamientos que se contrapongan a lo establecido en la Ley General de Desarrollo Social, SEDESOL-13-001, trámite inscrito en el Registro Federal de Trámites y Servicios y que se puede consultar en la liga electrónica siguiente: https://catalogonacional.gob.mx/FichaTramite?traHomoclave=SEDESOL-13-001
Las denuncias serán atendidas de acuerdo a lo establecido en el marco normativo aplicable.
6.2 Solicitudes de Información
Las solicitudes de información podrán realizarse por escrito y/o vía telefónica, a través de:
a) Secretaría de Bienestar: Área de Atención Ciudadana, a través del correo electrónico: demandasocial@bienestar.gob.mx
Línea de Bienestar: 800 639 42 64, con un horario de atención de lunes a viernes de 8:00 a 21:00 horas; fines de semana y días festivos de 9:00 a 13:00 horas.
Domicilio: Avenida Paseo de la Reforma No. 116, Piso 10 Colonia Juárez, Alcaldía Cuauhtémoc, Código Postal 06600, Ciudad de México, con un horario de atención de lunes a viernes de 9:00 a 18:00 horas.
Las solicitudes de información serán atendidas de acuerdo al marco normativo aplicable.
b) Delegaciones de Programas para el Desarrollo en las entidades federativas, a través de las respectivas áreas de Atención Ciudadana y de los Módulos de Atención, con un horario de atención de 9:00 a 18:00 horas, los cuales puede consultar en la liga electrónica siguiente:
https://www.gob.mx/bienestar/documentos/personas-adultas-mayores
c) Plataforma Nacional de Transparencia que puede ser consultada en la liga electrónica siguiente:
https://www.plataformadetransparencia.org.mx/web/guest/inicio
7. Transparencia
7.1 Difusión
Conforme a las disposiciones establecidas en el Decreto de Presupuesto de Egresos de la Federación para el Ejercicio Fiscal 2025, estas Reglas de Operación, además de su publicación en el Diario Oficial de la Federación, están disponibles para su consulta en la liga electrónica siguiente: https://www.gob.mx/bienestar/documentos/personas-adultas-mayores
De conformidad con lo establecido en el Artículo 28 de la Ley General de Desarrollo Social, la publicidad y la información relativa a los programas de desarrollo social deberá identificarse con el Escudo Nacional en los términos que establece la ley correspondiente e incluir la siguiente leyenda: "Este programa es público, ajeno a cualquier partido político. Queda prohibido el uso para fines distintos al desarrollo social".
7.2 Protección de Datos Personales
En todo momento la persona beneficiaria podrá ejercer los derechos ARCO (acceso, rectificación, cancelación y oposición) de los datos personales recabados.
Los datos personales recabados serán utilizados con las finalidades siguientes: validar que se cumplan los requisitos de elegibilidad para ser persona beneficiaria de este Programa, asimismo serán integrados en el sistema de información con los padrones de beneficiarios de los programas sociales de la Administración Pública Federal. Por lo tanto, se garantiza la protección de los datos personales que sean recabados, en cumplimiento con las disposiciones en materia de transparencia y acceso a la información pública aplicables.
7.3 Aviso de Privacidad Integral
Se puede consultar en la liga electrónica siguiente: https://www.bienestar.gob.mx/work/models/Bienestar/Transparencia/TransparenciaFocalizada/AVISO_PRIVACIDAD.pdf
El ejercer los derechos ARCO de los datos personales recabados, se podrá realizar a través de la Unidad de Transparencia de la Secretaría de Bienestar con domicilio en Av. Paseo de la Reforma No.116, piso 10, Col. Juárez, Alcaldía Cuauhtémoc, Ciudad de México, de lunes a viernes en un horario de atención de 9:00 a 15:00 horas y de 17:00 a 19:00 horas, o bien por medio de la Plataforma Nacional de Transparencia con la liga electrónica siguiente: http://www.plataformadetransparencia.org.mx
8. Control y Auditoría
Los recursos federales de este Programa, ejecutados por las entidades federativas o sus Municipios, no pierden su carácter federal al ser entregados a las mismas; su ejercicio está sujeto a las disposiciones federales aplicables y podrán ser fiscalizados en el marco del Sistema Nacional de Fiscalización conforme a la legislación vigente y en el ámbito de sus respectivas competencias por las siguientes instancias: la Auditoría Superior de la Federación, Órganos Interno de Control Especializados de la Secretaría Anticorrupción y Buen Gobierno; Áreas de Especialidad en Fiscalización, Control Interno y Contrataciones públicas en el Ramo Bienestar, así como, cualquier Unidad Administrativa adscrita a la Secretaría Anticorrupción y Buen Gobierno con facultades; en coordinación con los órganos de control de los Gobiernos Locales.
La Instancia Ejecutora y la Unidad Responsable del Programa, dará todas las facilidades a dichas Instancias Fiscalizadoras para realizar, los actos de fiscalización que consideren necesarios (auditorías, visitas, intervenciones de control interno, evaluaciones de políticas públicas, verificaciones de calidad, o cualquier otro) y en el momento en que lo juzguen pertinente; asimismo, efectuarán las acciones necesarias para dar atención a las recomendaciones planteadas en cada una de las observaciones y/o recomendaciones, independientemente de las sanciones a que hubiere lugar. Por la inobservancia de esta disposición la Unidad Responsable del Programa determinará con base en lo anterior si suspende o limita la ministración de los recursos federales.
9. Conformación del Padrón de Beneficiarios del Programa
El proceso de integración al Padrón Único de Beneficiarios se realiza con base en los "Lineamientos para la constitución, actualización, autenticidad, inalterabilidad, seguridad y difusión de la información del Padrón de Beneficiarios", disponibles para su consulta en la liga electrónica siguiente: https://www.gob.mx/cms/uploads/attachment/file/568983/Lineamientos_Padr_n_de_Beneficiarios.pdf, a partir de la información que proporcionen las Unidades Administrativas Responsables de Programas de las dependencias y entidades de la Administración Pública Federal.
10. Enfoque de Derechos Humanos
Con el objetivo de generar las condiciones necesarias para el acceso equitativo en términos de disponibilidad, accesibilidad y calidad en las acciones que realiza este Programa; se hará valer el derecho de las personas, tomando en cuenta un enfoque de derechos ante la situación de vulnerabilidad de los grupos históricamente discriminados. Con base en lo establecido en estas Reglas de Operación, sin discriminación alguna.
11. Perspectiva de Género
El programa atenderá los principios establecidos en la legislación nacional y los compromisos internacionales asumidos por el Estado Mexicano a favor de la igualdad y en contra de la discriminación y violencia por motivos de género.
Este Programa garantiza que las mujeres accedan a los beneficios señalados en esta Reglas de Operación en igualdad de condiciones y contribuye al ejercicio de sus derechos.
12. Contraloría Social
La contraloría social es el mecanismo mediante el cual las personas derechohabientes verifican, de manera organizada, independiente, voluntaria y honorífica, el cumplimiento de las metas y la correcta aplicación de los recursos públicos federales asignados a los programas federales de desarrollo social relacionados con los derechos humanos, en áreas como la educación, la salud, la alimentación, la vivienda, el trabajo, la seguridad social, el medio ambiente y la no discriminación, de conformidad con los artículos, 6, 69, 70 y 71 de la Ley General de Desarrollo Social; así como 67, 68, 69 y 70 de su reglamento.
Las dependencias y entidades de la Administración Pública Federal, y los entes que reciban, gestionen o utilicen, total o parcialmente, recursos públicos federales, observarán los Lineamientos y La Estrategia Marco vigentes emitidos por la Secretaría Anticorrupción y Buen Gobierno, así como los documentos normativos de la Estrategia de Contraloría Social (Esquema, Guía Operativa y Programa Anual de Trabajo de Contraloría Social) validados por dicha dependencia.
Los comités de contraloría social, para solicitar su registro, deberán presentar, a la Unidad para la Atención de Grupos Prioritarios a cargo del Programa, un acta de constitución de comités que funge como un escrito libre en el que se especifique, como mínimo, el nombre del programa, el ejercicio fiscal correspondiente, su representación y domicilio legal, así como los mecanismos e instrumentos que utilizarán para el ejercicio de sus funciones.
La(s) Unidad(es) Responsable(s) del programa federal, a través de sus Oficinas de Representación Federal y/o Instancias Ejecutoras deberá(n), de no haber impedimento alguno, expedir las constancias de registro de los comités en un plazo no mayor a 15 días hábiles a partir de la solicitud de registro, mismas que fungirán como comprobante de su constitución, y deberán registrarse en el Sistema Informático de Contraloría Social. Asimismo, brindará(n) a éstos la información pública necesaria para llevar a cabo sus actividades, así como asesoría, capacitación y orientación sobre los mecanismos para presentar quejas y denuncias.
La Secretaría Anticorrupción y Buen Gobierno proporcionará asesoría en materia de contraloría social por medio del correo electrónico: contraloriasocial@funcionpublica.gob.mx.
Adicionalmente, la(s) unidad(es) responsable(s) del programa federal promoverán e implementarán los mecanismos de participación ciudadana en la prevención y el combate a la corrupción impulsados por la Secretaría Anticorrupción y Buen Gobierno, por medio de herramientas digitales que faciliten, a las personas beneficiarias y a la ciudadanía en general, la posibilidad de incidir en dicha materia, de conformidad con la disposición vigésimo primera y trigésima de los Lineamientos para la promoción, conformación, organización, funcionamiento y monitoreo de los mecanismos de participación ciudadana en las dependencias y entidades de la Administración Pública Federal.
13. Acciones de Blindaje Electoral
En la operación y ejecución de los recursos federales asignados a este Programa social, se deberán observar y atender las medidas de carácter permanente contenidas en las leyes federales y/o locales en materia electoral aplicables, además de las disposiciones emitidas por las autoridades electorales federales y/o locales, así como las demás disposiciones normativas aplicables.
14. Evaluación
Las evaluaciones se realizarán de acuerdo a lo establecido por la instancia correspondiente y conforme a lo establecido en la normatividad aplicable.
Asimismo, se podrán llevar a cabo evaluaciones complementarias que resulten apropiadas conforme a las necesidades del Programa y los recursos disponibles.
14.1 Indicadores
Los indicadores del Programa a nivel de Fin, Propósito, Componente y Actividad de la Matriz de Indicadores para Resultados vigente, se podrán consultar en la liga electrónica siguiente: https://www.gob.mx/bienestar/documentos/personas-adultas-mayores
La información correspondiente a estos indicadores será reportada por la Unidad para la Atención de Grupos Prioritarios, en el Portal Aplicativo de la Secretaría de Hacienda (PASH), con el apoyo de la Dirección General de Programación y Presupuesto.
15. Anexos
Anexo 1. Glosario de Términos.
Anexo 2. Formato Único de Bienestar.
Anexo 3. Diagrama de Flujo Proceso de Acceso a la Pensión.
Anexo 4. Diagrama de Flujo Solicitud de Baja Voluntaria de la Pensión.
ANEXO 1
GLOSARIO DE TÉRMINOS
PENSIÓN PARA EL BIENESTAR DE LAS PERSONAS ADULTAS MAYORES
ADULTO MAYOR: Para los efectos de esta normatividad, serán las personas derechohabientes incorporadas al Programa Pensión para el Bienestar de las Personas Adultas Mayores de acuerdo con lo siguiente:
Todas las personas adultas mayores de 65 años o más de edad, mexicanas por nacimiento o naturalización con domicilio en la República Mexicana.
BENEFICIARIOS: Aquellas personas que forman parte de la población atendida por los programas para el bienestar que cumplen los requisitos de la normatividad correspondiente.
BIENESTAR: Es el "conjunto de las cosas necesarias para vivir bien", la "vida holgada o abastecida de cuanto conduce a pasarlo bien y con tranquilidad", y el "Estado de la persona en el que se le hace sensible el buen funcionamiento de su actividad somática y psíquica", en este sentido, se considera Bienestar cuando se tienen las condiciones mínimas para una vida digna.
COMITÉ TÉCNICO DEL PROGRAMA PENSIÓN PARA EL BIENESTAR DE LAS PERSONAS ADULTAS MAYORES: Comité conformado para resolver los casos no previstos en las presentes Reglas de Operación.
COMPROBANTE DE DOMICILIO: Documento con máximo seis meses de antigüedad, ya sea recibo de servicio de energía eléctrica, gas, servicio de agua potable, recibo predial, recibo de telefonía fija, o bien, la declaración bajo protesta de decir verdad con dos testigos que manifiesten el domicilio de la persona.
DELEGACIONES: Las Delegaciones de Programas para el Desarrollo.
DISCRIMINACIÓN: Se entenderá por discriminación toda distinción, exclusión, restricción o preferencia que, por acción u omisión, con intención o sin ella, no sea objetiva, racional ni proporcional y tenga por objeto o resultado obstaculizar, restringir, impedir, menoscabar o anular el reconocimiento, goce o ejercicio de los derechos humanos y libertades, cuando se base en uno o más de los siguientes motivos: el origen étnico o nacional, el color de piel, la cultura, el sexo, el género, la edad, las discapacidades, la condición social, económica, de salud o jurídica, la religión, la apariencia física, las características genéticas, la situación migratoria, el embarazo, la lengua, las opiniones, las preferencias sexuales, la identidad o filiación política, el estado civil, la situación familiar, las responsabilidades familiares, el idioma, los antecedentes penales o cualquier otro motivo.
INEGI: Instituto Nacional de Estadística y Geografía.
MATRIZ DE INDICADORES PARA RESULTADOS (MIR): Es una herramienta de planeación que en forma resumida, sencilla y armónica establece con claridad los objetivos de un programa, incorpora los indicadores que miden dichos objetivos y sus resultados esperados. También identifica los medios para obtener y verificar la información de los indicadores e incluye los riesgos y contingencias que pueden afectar el desempeño del programa.
MEDIO DE PAGO: Método de pago a través del cual se realiza la transferencia de dinero para el pago de la pensión a las personas derechohabientes.
MÓDULOS DE ATENCIÓN: Las ventanillas de atención de los Programas para el Desarrollo, así como centros integradores del desarrollo para el fortalecimiento de la cohesión y participación social.
PADRÓN DE BENEFICIARIOS: A la relación oficial de beneficiarios que incluye a las personas atendidas por los Programas Federales de Desarrollo Social cuyo perfil socioeconómico se establece en la normatividad correspondiente.
PAGO DE MARCHA: Apoyo económico que se otorga por única ocasión, a la persona adulta auxiliar de la persona derechohabiente de la pensión cuando esta última fallece.
PENSIÓN: Pensión para el Bienestar de las Personas Adultas Mayores, consistente en la entrega de un apoyo económico de carácter universal, que se otorga a todas las personas adultas mayores de 65 años o más de edad, mexicanas por nacimiento o naturalización, con domicilio actual en la República Mexicana.
PERSONA ADULTA AUXILIAR: Persona mayor de edad, familiar de la persona adulta mayor, en cualquier grado ascendiente o descendente, cónyuge o persona con la que viva concubinato. También, podrá ser una persona designada por la persona derechohabiente que así lo desee sin tener parentesco alguno.
PERSONAS DERECHOHABIENTES: Personas Adultas Mayores sujeta de derecho en los términos que fije la Ley, de acuerdo con lo establecido en la Constitución Política de los Estados Unidos Mexicanos, susceptible de ser beneficiaria de la pensión que otorga el Programa.
PERSONAS PRESTADORAS DE SERVICIOS O SERVIDORAS PÚBLICAS: Personal que apoya en las tareas para la implementación de este Programa y de atención en los módulos de atención.
PERSPECTIVA DE GÉNERO: Visión científica, analítica y política sobre las mujeres y los hombres. Se propone eliminar las causas de la opresión de género como la desigualdad, la injusticia y la jerarquización de las personas basada en el género. Promueve la igualdad entre los géneros mediante la equidad, el adelanto y el bienestar de las mujeres; contribuye a construir una sociedad en donde las mujeres y los hombres tengan el mismo valor, la igualdad de derechos y oportunidades para acceder a los recursos económicos y a la representación política y social en los ámbitos de toma de decisiones.
Es una herramienta conceptual que intenta mostrar que las diferencias entre mujeres y hombres se dan no sólo por su determinación biológica, sino también por razones culturales asignadas a los seres humanos.
Esta perspectiva ayuda a comprender más profundamente tanto la vida de las mujeres como la de los hombres, y las relaciones que se dan entre ambos. Cuestiona los estereotipos con que somos educados y abre la posibilidad de elaborar nuevos contenidos de socialización y relación entre los seres humanos (LGAMVLV, 2007: 50).
PROGRAMA: Pensión para el Bienestar de las Personas Adultas Mayores.
PROGRAMAS PARA EL DESARROLLO: Los programas relacionados con el desarrollo integral de las personas; los que otorgan algún servicio a las mismas, así como aquellos que ejercen un beneficio directo y sin intermediarios a la población de conformidad con el Presupuesto de Egresos de la Federación para el ejercicio fiscal correspondiente, y los demás que se establezcan por acuerdo del Ejecutivo Federal que tengan esa finalidad.
REGLAS: Las Reglas de Operación del Programa Pensión para el Bienestar de las Personas Adultas Mayores.
SECRETARÍA: La Secretaría de Bienestar.
ANEXO 2
FORMATO ÚNICO DE BIENESTAR
HOJA 1

HOJA 2

ANEXO 3
DIAGRAMA DE FLUJO
PROCESO DE ACCESO A LA PENSIÓN
 

ANEXO 4
DIAGRAMA DE FLUJO
SOLICITUD DE BAJA VOLUNTARIA DE LA PENSIÓN

__________________________________________