ACUERDO por el que se emiten las Reglas de Operación del Programa Pensión para el Bienestar de las Personas con Discapacidad Permanente, para el ejercicio fiscal 2025.

Al margen un sello con el Escudo Nacional, que dice: Estados Unidos Mexicanos.- Bienestar.- Secretaría de Bienestar.

ARIADNA MONTIEL REYES, Secretaria de Bienestar, con fundamento en los artículos 32 de la Ley Orgánica de la Administración Pública Federal; 43 y 77 de la Ley Federal de Presupuesto y Responsabilidad Hacendaria; 3, fracción XXI, 28, 31 y el Anexo 25 del Decreto de Presupuesto de Egresos de la Federación para el Ejercicio Fiscal 2025; 4 de la Ley Federal de Procedimiento Administrativo; 1, 3 y 5 fracción XIV del Reglamento Interior de la Secretaría de Bienestar; y
CONSIDERANDO
Que el artículo 77 de la Ley Federal de Presupuesto y Responsabilidad Hacendaria, dispone que la Cámara de Diputados en el Presupuesto de Egresos, podrá señalar los programas, a través de los cuales se otorguen subsidios, que deberán sujetarse a Reglas de Operación con el objeto de asegurar que la aplicación de los recursos públicos se realice con eficiencia, eficacia, economía, honradez y transparencia. Asimismo, se señalarán en el Presupuesto de Egresos los criterios generales a los cuales se sujetarán las Reglas de Operación de los programas;
Que los programas de subsidios del Ramo Administrativo 20 Bienestar, entre ellos, el Programa Pensión para el Bienestar de las Personas con Discapacidad Permanente, se destinarán, en las entidades federativas, en los términos de las disposiciones aplicables, exclusivamente a la población en condiciones de pobreza, de vulnerabilidad, de adultos mayores, de rezago y de marginación, de acuerdo con los criterios que defina el Consejo Nacional de Población y a las evaluaciones del ente público encargado de la evaluación de la política de desarrollo social, en los programas que resulten aplicables y la Declaratoria de las Zonas de Atención Prioritaria formulada por la Cámara de Diputados, mediante acciones que promuevan la superación de la pobreza a través de la educación, la salud, la alimentación, la generación de empleo e ingreso, autoempleo y capacitación; protección social y programas asistenciales; y el fomento del sector social de la economía; conforme lo establece el artículo 14 de la Ley General de Desarrollo Social, y tomando en consideración los criterios que propongan las entidades federativas;
Que en este marco, las dependencias son responsables de emitir las Reglas de Operación de los Programas que inicien su operación en el ejercicio fiscal siguiente o, en su caso, las modificaciones a aquéllas que continúen vigentes, previa autorización presupuestaria de la Secretaría de Hacienda y Crédito Público y dictamen de la Comisión Nacional de Mejora Regulatoria;
Que las dependencias, las entidades a través de sus respectivas dependencias coordinadoras de sector o, en su caso, las entidades no coordinadas, publicarán en el Diario Oficial de la Federación las Reglas de Operación de programas nuevos, así como las modificaciones a las reglas de programas vigentes, a más tardar el 31 de diciembre anterior al ejercicio y, en su caso, deberán inscribir o modificar la información que corresponda en el Registro Federal de Trámites y Servicios, de conformidad con lo dispuesto por la Ley General de Mejora Regulatoria;
Que en virtud de que en el año 2024, terminó su encargo el anterior titular del Ejecutivo Federal, la publicación de las presentes Reglas de Operación, no podrá exceder el primer bimestre del ejercicio fiscal 2025; y
Que en términos de lo dispuesto en el artículo 77 de la Ley Federal de Presupuesto y Responsabilidad Hacendaria, se cuenta con el Oficio No. 415/DGPyPB/2025/0001 de fecha 02 de enero de 2025, por el que la Secretaría de Hacienda y Crédito Público emitió la autorización presupuestaria correspondiente a las Reglas de Operación del Programa Pensión para el Bienestar de las Personas con Discapacidad Permanente, para el Ejercicio Fiscal 2025, y la Comisión Nacional de Mejora Regulatoria mediante Oficio No. CONAMER/25/0079 de fecha 09 de enero de 2025, emitió el dictamen respectivo, por lo que he tenido a bien expedir el siguiente:
ACUERDO POR EL QUE SE EMITEN LAS REGLAS DE OPERACIÓN DEL PROGRAMA PENSIÓN PARA
EL BIENESTAR DE LAS PERSONAS CON DISCAPACIDAD PERMANENTE, PARA EL EJERCICIO
FISCAL 2025
ÚNICO: Se emiten las Reglas de Operación del Programa Pensión para el Bienestar de las Personas con Discapacidad Permanente, para el Ejercicio Fiscal 2025.
TRANSITORIOS
PRIMERO. - El presente Acuerdo entrará en vigor el día de su publicación en el Diario Oficial de la Federación.
SEGUNDO. - Las presentes Reglas de Operación surtirán efectos a partir del primero de enero de dos mil veinticinco, en lo que respecta a todos aquellos actos y acciones tendientes a la implementación y operación de la Pensión.
TERCERO. - Se abroga el Acuerdo por el que se emiten las Reglas de Operación del Programa Pensión para el Bienestar de las Personas con Discapacidad Permanente, para el Ejercicio Fiscal 2024, publicado en el Diario Oficial de la Federación el 29 de diciembre de 2023.
Dado en la Ciudad de México, a los 14 días del mes de enero de 2025.- La Secretaria de Bienestar, Ariadna Montiel Reyes.- Rúbrica.
1. Introducción
Situación de las Personas con Discapacidad en México
Las diversas referencias conceptuales sobre la discapacidad, tanto de los organismos internacionales como de los instrumentos jurídicos universales, la discapacidad en apego a la Convención sobre los Derechos de las Personas con Discapacidad como "un concepto que evoluciona y que resulta de la interacción entre las personas con deficiencias y las barreras debidas a la actitud y al entorno que evitan su participación plena y efectiva en la sociedad, en igualdad de condiciones con las demás" (Asamblea General de la ONU, 2006)(1).
Por lo anterior, la discapacidad es un término genérico en el que se incluyen un conjunto diverso de condiciones que limitan la interacción en el entorno social de las personas que la viven. De acuerdo con el Artículo 1o. de la Convención sobre los Derechos de las Personas con Discapacidad, entre las condiciones que pueden vivir las personas con discapacidad, se incluyen "deficiencias físicas, mentales, intelectuales o sensoriales a largo plazo que, al interactuar con diversas barreras, puedan impedir su participación plena y efectiva en la sociedad, en igualdad de condiciones con las demás"(2).
De acuerdo con el Informe Mundial sobre la Discapacidad de la Organización Mundial de la Salud (OMS) y el Banco Mundial (2011), la discapacidad afecta de manera desproporcionada a las poblaciones en situación de vulnerabilidad. Los resultados de la Encuesta Mundial de Salud (2002-04), indican que la prevalencia de la discapacidad es mayor en los países de ingresos bajos que en los de ingresos más elevados. Las personas en el quintil más pobre, las mujeres y las personas adultas mayores, también presentan una mayor prevalencia de la discapacidad. Las personas con pocos ingresos, la población económicamente activa no empleada, con nula o escasa formación educativa, infantes de familias de bajos recursos, los pueblos indígenas y afromexicanos, presentan un riesgo significativamente mayor de discapacidad.
La situación económica, social, cultural y de salud en la que se encuentran las personas con discapacidad, constituye un fenómeno concreto y complejo determinado por la relación recíproca entre ellas y las condiciones materiales y sociales que pueden limitar su desarrollo integral, el disfrute y la realización de los derechos y libertades fundamentales. La falta de acceso a servicios básicos como salud, agua potable, vivienda digna y accesible, etc., así como de la garantía al ejercicio del derecho a la salud, educación y trabajo incrementan las condiciones de vulnerabilidad que enfrentan las personas que viven con discapacidad.
En 2011, el Estado Mexicano publicó la Ley General para la Inclusión de las Personas con Discapacidad (última reforma el 14 de junio de 2024), la cual armoniza el marco jurídico con las disposiciones contenidas en la Convención sobre los Derechos de las Personas con Discapacidad, reglamenta en lo relativo el Artículo 1o. Constitucional y reconoce "...a las personas con discapacidad, sus derechos humanos y mandata el establecimiento de las políticas públicas necesarias para su ejercicio"; en consonancia con el Artículo 1o. Constitucional, el cual, establece que "todas las personas gozarán de los derechos humanos reconocidos en esta Constitución y en los tratados internacionales de los que el Estado Mexicano sea parte", y establece la obligación de todas las autoridades para "promover, respetar, proteger y garantizar los derechos humanos de conformidad con los principios de universalidad, interdependencia, indivisibilidad y progresividad".
La Ley General para la Inclusión de las Personas con Discapacidad tiene por objeto promover, proteger y asegurar el pleno ejercicio de los derechos humanos y libertades fundamentales, asegurando la plena inclusión a la sociedad en un marco de respeto, igualdad y equiparación de oportunidades de las personas con discapacidad, que les permita el ejercicio pleno de todos sus derechos mediante las acciones que implemente el Estado, teniendo presente la definición de discapacidad establecida en el artículo 2°, fracción IX de la citada Ley, entendiéndola como "[...] la consecuencia de la presencia de una deficiencia o limitación en una persona, que al interactuar con las barreras que le impone el entorno social, pueda impedir su inclusión plena y efectiva en la sociedad, en igualdad de condiciones con los demás".
En este sentido, el Estado Mexicano presentó en 2011 su Informe Inicial sobre el cumplimiento de lo establecido por la Convención.
En 2014, el Comité sobre los Derechos de las Personas con Discapacidad recomendó al Estado Mexicano establecer líneas presupuestarias específicas para cumplir con las obligaciones estipuladas en la Convención en materia de igualdad y garantizar la consideración de los niños y niñas con discapacidad en la legislación, políticas y medidas dirigidas a la infancia bajo el principio de igualdad de condiciones con las demás niñas y niños e inclusión en la comunidad, así como prestar particular atención a quienes viven en zonas rurales y en comunidades indígenas.
El Comité órgano supervisor de su cumplimiento, examinó y subsecuentemente emitió sus observaciones finales, entre las que establece las modificaciones del marco jurídico y normativo en la materia, recomendando establecer líneas presupuestarias específicas para cumplir con las obligaciones convencionales, entre las que se destacan las siguientes:
54. El Comité urge al Estado parte a:
a) Redoblar esfuerzos para incluir a personas indígenas y afromexicanas con discapacidad en las políticas de desarrollo más allá de 2015, con enfoque comunitario y rural, y asegurarse de que sus necesidades y perspectivas se incluyan en dichas políticas, tomando en cuenta las opiniones de estas personas;
b) Implementar un sistema de monitoreo periódico de las líneas de acción para pueblos indígenas [y afromexicanos] incluidas en el marco del Programa Nacional para el Desarrollo y la Inclusión de las Personas con Discapacidad;
c) Implementar medidas especiales para eliminar las desventajas agravadas que sufren las mujeres, la infancia y las personas mayores indígenas [y afromexicanas] con discapacidad en situación de abandono y pobreza extrema.
Aunado a lo anterior, es importante señalar que, la Suprema Corte de Justicia de la Nación considera al Comité sobre los Derechos de las Personas con Discapacidad, como a un Órgano creado con el propósito de promover, proteger y garantizar el disfrute pleno y por igual del conjunto de los derechos humanos, así como las libertades fundamentales por las personas con discapacidad. Por lo cual, se debe acudir a su contenido a efecto de alcanzar una plena y efectiva aplicabilidad que se refleje dentro el orden jurídico interno y, por ende, las observaciones aludidas resultan de una importancia jurídica fundamental. De acuerdo con el Informe Mundial sobre la Discapacidad de la Organización Mundial de la Salud (OMS), se reportó que, en el año 2010, 15% de la población mundial tenía alguna discapacidad. Tal cifra representa un incremento de 5% de la población mundial con relación a la medición realizada por la OMS en el año de 1970, cuando la cifra de personas con discapacidad representaba 10%.
A nivel nacional, el Instituto Nacional de Estadística y Geografía (INEGI), a través del Censo de Población y Vivienda 2020, informó que habitaban 6.2 millones de personas con discapacidad en México; de las cuales 3.3 millones son mujeres y 2.9 millones son hombres, representando 5.1% y 4.7% de la población total, respectivamente.
Con respecto a su concentración, 52% de la población con discapacidad reside en 8 entidades de la república: Ciudad de México, Guanajuato, Jalisco, México, Michoacán, Oaxaca, Puebla, y Veracruz; mientras que 30.7% reside en 11 entidades: Baja California, Chiapas, Chihuahua, Hidalgo, Nuevo León, Guerrero, San Luis Potosí, Sinaloa, Sonora, Tabasco y Tamaulipas; y 17.1% residen en Aguascalientes, Baja California Sur, Campeche, Coahuila, Colima, Durango, Morelos, Nayarit, Querétaro, Quintana Roo, Tlaxcala, Yucatán y Zacatecas.
Por grupo poblacional a nivel nacional, de los 6.2 millones de personas con discapacidad, 10.3% son niñas, niños y adolescentes de cero a catorce años, 9.8% son jóvenes de 15 a 29 años, 29.8% son personas adultas de 30 a 59 años y 50.1% son personas adultas mayores de 60 años o más de edad.
En lo que respecta a la prevalencia de la discapacidad en los pueblos indígenas y los pueblos afromexicanos, el INEGI señala que, la población que habla alguna lengua indígena de 3 años y más con discapacidad es de 482 mil personas, equivalente a 6.6% del total de la población indígena, mientras que la población que se identificó como afromexicana con discapacidad fue de 144 mil personas que representaron 5.8% de la población afromexicana total. Estos grupos poblacionales tienen una doble condición de vulnerabilidad; al ser grupos que históricamente tenían poca importancia dentro de las políticas de desarrollo y combate a la pobreza, lo que representa un reto fundamental para la atención de este sector de la población.
De acuerdo con el Instituto Nacional de Estadística y Geografía (INEGI), a través del Censo de Población y Vivienda 2020 del total de personas con discapacidad, 2.9 millones de personas presentan discapacidad para caminar, subir o bajar; 2.7 millones para ver aun usando lentes; 1.1 millones para recordar o concentrarse; 1.4 millones para oír aun usando aparato auditivo; 1.2 millones para bañarse, vestirse o comer; 0.9 millones para hablar o comunicarse y; por último, 1.6 millones presenta problemas emocionales o mentales.
La situación económica, social, cultural y de salud en la que se encuentran las personas con discapacidad, constituye un fenómeno concreto y complejo determinado por la relación recíproca entre ellas y las condiciones materiales y sociales que limitan o permiten su desarrollo integral y el pleno disfrute de los derechos y libertades fundamentales.
Actualmente, los paradigmas sociales, culturales y económicos dominantes generan un importante rechazo hacia las personas con discapacidad, generando barreras en todas las esferas de la vida cotidiana que dificultan el ejercicio pleno de sus derechos y su participación en la sociedad, esto se traduce en que las personas con discapacidad enfrentan barreras económicas, físicas y sociales que limitan el disfrute pleno del ejercicio de sus derechos sociales. A continuación, se expone por qué estas características hacen que esta población se considere un grupo de atención prioritaria para la política social del Estado Mexicano y por lo tanto se diseña un modelo de atención específico para la misma.
Siendo las principales causas de esto:
1) Los ingresos insuficientes: Uno de los factores que influyen en esto es la brecha en materia de ingresos que presentan las personas con discapacidad en relación de las personas sin discapacidad. Según los resultados de la Encuesta Nacional de Ingresos y Gastos de los Hogares (ENIGH) 2022, las personas con discapacidad, a nivel nacional, perciben un ingreso corriente promedio per cápita 13.82% menor que las personas sin discapacidad.
2) La discriminación:
De acuerdo con la Encuesta Nacional sobre Discriminación (ENADIS) 2022, en México de la población con discapacidad de 12 años y más, 33.4% de mujeres y 34.4% de hombres refirieron haber sido víctimas de discriminación. De estos porcentajes, 44.5% de mujeres y 55.9% de hombres declararon que el motivo fue por tener alguna discapacidad.
Por otro lado, en la ENIGH 2022, 19% de las personas con discapacidad no tienen escolaridad. Esto es casi 4 veces más que el porcentaje de personas sin discapacidad que no tiene escolaridad (5%).
La gran brecha de acceso a la educación en personas con discapacidad se convierte posteriormente en un obstáculo para el acceso pleno a otros derechos.
Asimismo, la falta de material cultural y de actividades culturales en formatos accesibles, así como de acceso a lugares en donde se ofrezcan representaciones o servicios culturales tales como teatros, museos, cines, bibliotecas y servicios turísticos limita el derecho de las personas con discapacidad a participar en la vida cultural (CONADIS 2019-2024, p. 19).
3) Limitado acceso al mercado laboral:
Con relación a la actividad económica de la población con discapacidad mayor de quince años, el INEGI indica que, en el año 2022 sólo cuatro de cada 10 personas con discapacidad forman parte de la población económicamente activa, mientras que, en el caso de personas sin discapacidad, son siete de cada 10. Esta problemática impacta aún más a las personas con discapacidad de forma diferenciada a mujeres y hombres, ya que, de la población de sexo femenino con discapacidad, sólo 27.6% forma parte de la población económicamente activa, mientras que a nivel nacional el porcentaje de participación en el mercado laboral es 55.2% de la población femenina sin discapacidad o limitación.
Lo anterior, señala la importancia de implementar acciones con el propósito de crear condiciones favorables, que contribuyan a asegurar que este sector de la población tenga inclusión plena dentro del desarrollo de la sociedad.
Es por ello que, en 2019 el Gobierno de México crea "La Pensión para el Bienestar de las Personas con Discapacidad Permanente", que consta en otorgamiento de un apoyo económico directo por la cantidad de $1,275.00 (Mil doscientos setenta y cinco pesos 00/100 M.N.) mensuales, mismos que se entregarán de manera bimestral y directa.
Con este Programa, el Gobierno de México busca mejorar el ingreso monetario de las personas que forman parte de la población objetivo y de esta manera contribuir a lograr el acceso efectivo a los derechos de niñas, niños, adolescentes, jóvenes, personas indígenas y afromexicanas y personas adultas con discapacidad, así como eliminar la marginación, la discriminación y el racismo de las y los mexicanos con discapacidad.
A partir de lo anterior, el 8 de mayo de 2020, se publicó en el DOF el Decreto por el que se reforma y adiciona el Artículo 4o. de la Constitución Política de los Estados Unidos Mexicanos.
Dicha reforma modifica el párrafo décimo cuarto del artículo 4°, con la finalidad de elevar a rango constitucional el derecho a la entrega de un apoyo económico a las personas que tengan discapacidad permanente en los términos que fije la Ley.
Con esta reforma se contribuye a proteger el bienestar de las personas con discapacidad permanente, ya que ahora es la obligación del Estado garantizar el ejercicio pleno de esos derechos establecidos en la Carta Magna.
El programa contribuye al cumplimiento de la Agenda 2030 para el Desarrollo Sostenible, en los Objetivos del Desarrollo Sostenible (ODS): 1. Poner fin a la pobreza en todas sus formas en todo el mundo y 10. Reducir la desigualdad en y entre los países.
Así como a los Lineamientos para la incorporación de la perspectiva de género en las Reglas de Operación de los programas presupuestarios federales, publicados en el Diario Oficial de la Federación el 29 de junio de 2016.
2. Objetivos
2.1 Objetivo General
Contribuir a mejorar el ingreso monetario de los hogares de las personas mexicanas con discapacidad permanente de niñas, niños, adolescentes y jóvenes de 0 a 29 años de edad y personas de 30 y hasta un día antes de cumplir los 65 años de edad, que habiten en municipios y localidades indígenas o afromexicanas o en municipios o localidades con alto o muy alto grado de marginación, o personas de 30 y hasta un día antes de cumplir los 65 años de edad que residan en una entidad federativa cuyo gobierno haya firmado el Convenio para la Universalización de la Pensión para personas con discapacidad permanente.
2.2 Objetivos Específicos
Otorgar apoyos económicos a la población derechohabiente del Programa manera directa y sin intermediarios.
Adicionalmente, las personas derechohabientes de 0 a 17 años de edad, podrán acceder a servicios de rehabilitación como apoyo en especie otorgado por las Instituciones de Salud con las que la Instancia Responsable firme convenio.
3. Lineamientos
3.1 Cobertura
El Programa tendrá cobertura en el territorio nacional, por lo cual, no se registrará a personas que residan en el extranjero o con nacionalidad extranjera y será un derecho para todas las Personas con Discapacidad Permanente mexicanas que cumplan con los Criterios de Elegibilidad y Requisitos de Acceso del numeral 3.3 de las presentes Reglas de Operación.
3.2 Población Objetivo
Las personas con Discapacidad Permanente mexicanas por nacimiento o naturalización, con domicilio actual en la República Mexicana de: niñas, niños, adolescentes y jóvenes de 0 a 29 años de edad cumplidos; y personas de 30 y hasta un día antes de cumplir los 65 años de edad que habiten en municipios o localidades indígenas o afromexicanas o con alto o muy alto grado de marginación, o personas de 30 y hasta un día antes de cumplir los 65 años de edad que residan en una entidad federativa cuyo gobierno haya firmado el Convenio para la Universalización de la Pensión para personas con discapacidad permanente.
3.3 Criterios de Elegibilidad y Requisitos de Acceso
Criterios de Elegibilidad
Requisitos de Acceso
Apoyos Económicos
ORDEN DE PREFERENCIA
1.     Niñas, niños, adolescentes y jóvenes de cero a veintinueve años de edad cumplidos.
2.     Personas de 30 y hasta un día antes de cumplir los 65 años de edad, que habiten en municipios y localidades indígenas o afromexicanas o en municipios o localidades con alto o muy alto grado de marginación.
Cumplir con los criterios de elegibilidad y presentar copia y original para cotejo los documentos comprobatorios siguientes:
Persona solicitante con Discapacidad Permanente:
1.     Acta de nacimiento.
2.     Documento de Identificación vigente.
       -Credencial para votar. - En caso de no contar con este documento, puede presentar pasaporte vigente o credencial del Instituto Nacional de las Personas Adultas Mayores (INAPAM), u otros documentos que acrediten identidad expedidos por la autoridad correspondiente.
       A falta de identificación del solicitante, identificación oficial de la persona adulta auxiliar de la persona con discapacidad permanente.
3.          Personas de 30 y hasta un día antes de cumplir los 65 años de edad que residan en una entidad federativa cuyo gobierno haya firmado el Convenio para la Universalización de la Pensión para personas con discapacidad permanente.
3.     Clave Única de Registro de Población (CURP).
4.     Certificado y/o constancia médica que acredite la discapacidad permanente emitido por alguna institución pública del sector salud federal, estatal o municipal.
       El cual deberá contener los requisitos mínimos de certificado médico por la institución pública y en el que se señale la discapacidad permanente.
5.     Comprobante de domicilio (máximo 6 meses de antigüedad) o constancia de residencia de la autoridad local.
6.     Formato de Registro Personas con Discapacidad debidamente llenado (Anexo 2 de las presentes Reglas de Operación).
Persona Adulta Auxiliar:
1.     Acta de nacimiento.
2.     Documento de Identificación vigente:
       -Credencial para votar. - En caso de no contar con este documento, puede presentar pasaporte vigente o credencial del Instituto Nacional de las Personas Adultas Mayores (INAPAM), u otros documentos que acrediten identidad expedidos por la autoridad correspondiente.
 
3.     Clave Única de Registro de Población (CURP).
4.     Comprobante de domicilio (máximo 6 meses de antigüedad) o constancia de residencia de la autoridad local.
5.     Formato de Registro Personas con Discapacidad debidamente llenado (Anexo 2 de las presentes Reglas de Operación).
Apoyos en Especie
Adicional a lo antes señalado, para las personas beneficiarias de 0 a 17 años de edad que soliciten el apoyo en especie se deberá entregar lo siguiente:
1.     Certificado y/o constancia médica que acredite requerir servicios de rehabilitación emitido por alguna institución pública o privada acreditadas por el Sistema Nacional de Salud.
2.     Llenado del Formato de Registro Personas con Discapacidad (Anexo 2 de las presentes Reglas de Operación).
Para las Personas con Discapacidad Permanente de 30 y hasta un día antes de cumplir los 65 años de edad, de entidades federativas que no forman parte del Convenio para la Universalización de la Pensión para Personas con Discapacidad Permanente, el domicilio deberá pertenecer a los municipios o localidades indígenas, afromexicanas o con alto o muy alto grado de marginación, establecidos en los catálogos del programa disponibles en la liga electrónica siguiente:
https://www.gob.mx/bienestar/documentos/personas-con-discapacidad-250279?state=published
NOTA ACLARATORIA: Para efectos de la Pensión, la edad se considerará cumplida dentro del bimestre de incorporación.
 
Las personas con discapacidad permanente que, por causas de fuerza mayor o caso fortuito, no cuenten con alguno de los documentos establecidos en el numeral 3.3 Criterios de Elegibilidad y Requisitos de Acceso de las presentes Reglas de Operación, deberá señalar por escrito cuál es el documento faltante y el motivo por el que no se cuenta con éste, incluyendo en el escrito los datos personales que deberían aparecer en el documento que no se entrega, mismo que deberá ser firmado bajo protesta de decir verdad y ante dos testigos, quienes deberán indicar su domicilio particular y, de contar con ella, presentar una copia de su identificación oficial.
Excepcionalmente y en caso de que la Secretaría de Seguridad y Protección Ciudadana emita la declaratoria de emergencia para aquellos municipios o localidades que se vean afectados por fenómenos sociales o naturales, se podrá cumplir con los criterios de elegibilidad y requisitos de acceso con constancias o resoluciones emitidas por la autoridad correspondiente.
3.4 Criterios de Priorización
El orden de incorporación de las personas con discapacidad permanente se realizará conforme a la fecha de registro y a la disponibilidad presupuestal del programa.
3.5 Características de los Apoyos
El programa otorgará apoyos económicos, en especie o ambos de manera directa y sin intermediarios.
3.5.1 Apoyos Económicos
El monto del apoyo será de $1,600.00 (Mil seiscientos pesos 00/100 M.N.) mensuales pagaderos bimestralmente, de acuerdo con el Presupuesto de Egresos de la Federación autorizado para el ejercicio fiscal 2025, el cual se actualizará a partir del año 2026, para aquellas personas incorporadas en el Padrón de Beneficiarios y que no se encuentren en algún supuesto de retención, suspensión, o baja de acuerdo con lo establecido en las presentes Reglas de Operación.
Descripción
Monto
Población Objetivo
Apoyo Económico
mensual.
Entrega bimestral.
$1,600.00 M.N.
1. Niñas, niños, adolescentes y jóvenes de 0 a 29 años de edad cumplidos.
2. Personas de 30 y hasta un día antes de cumplir los 65 años de edad.
Apoyo Económico de
Pago de Marcha por única
ocasión.
$1,600.00 M.N.
Se otorgará al adulto auxiliar de la persona derechohabiente fallecida, perteneciente al Padrón de Beneficiarios.
 
3.5.2 Apoyos en Especie
Los apoyos en especie se otorgarán a las personas con discapacidad permanente, cuya edad sea de 0 a 17 años de edad.
El cual consistirá en la entrega de vales para el bienestar para servicios de rehabilitación en los establecimientos de salud de carácter público o privado acreditados por el Sistema Nacional de Salud de conformidad con lo establecido en la Ley General de Salud y demás normatividad aplicable.
Los vales para el bienestar (Anexo 3 de las presentes Reglas de Operación), tendrán vigencia durante el ejercicio fiscal en que sean emitidos. Los vales para el bienestar equivaldrán a una sesión para servicios de rehabilitación de acuerdo con cada plan de rehabilitación que podrán ser intercambiados para los servicios siguientes:
1. Consulta o valoración.
2. Terapias de educación para la inclusión.
3. Sesiones de rehabilitación.
4. Otros casos no considerados en los anteriores.
Para tal efecto, la Instancia Ejecutora celebrará un convenio que puede consultarse en la página electrónica: https://www.gob.mx/bienestar/documentos/personas-con-discapacidad-250279?state=published, con los establecimientos acreditados en el que se establezcan las condiciones en la prestación del servicio de rehabilitación.
El apoyo se entregará de manera directa a las personas beneficiarias conforme a la disponibilidad presupuestal del programa y se otorgará a las personas cuya edad sea 0 a 17 años de edad, salvo en el caso de tratarse de nacimientos múltiples.
En caso de que las personas con discapacidad permanente, cuya edad sea de 0 a 17 años de edad y cumplan la edad límite en el transcurso del bimestre corriente, se otorgará el apoyo completo y este será el último apoyo que se le otorgará a la persona beneficiaria.
3.5.3 Recursos Devengados
Los apoyos que el Programa otorgue se considerarán devengados y aplicados una vez que han sido transferidos a las personas derechohabientes, conforme a lo previsto en las presentes Reglas de Operación y en término de lo dispuesto en los Artículos 175 y 176 segundo párrafo del Reglamento de la Ley Federal de Presupuesto y Responsabilidad Hacendaria (RLFPRH). Por lo que no habrá un seguimiento posterior al destino que las personas derechohabientes le den a sus apoyos.
3.6 Derechos y Obligaciones
3.6.1 Derechos
Las Personas Derechohabientes de la Pensión tienen derecho a:
a) Recibir información de manera clara y oportuna.
b) Recibir un trato digno, respetuoso, con calidad, equitativo y sin discriminación.
c) Recibir de manera directa y sin intermediarios los apoyos que otorga el Programa a partir del bimestre de incorporación al Padrón de Beneficiarios de la pensión, ya sea personalmente o a través de su persona adulta auxiliar, en caso de que no pueda acudir personalmente a recibirlos.
d) Recibir atención y apoyo para realizar cualquier trámite relacionado con la pensión sin costo alguno o condicionamiento.
e) La seguridad sobre la reserva y privacidad de sus datos personales conforme a la Ley General de Protección de Datos Personales en Posesión de Sujetos Obligados.
f) Continuar siendo derechohabiente de la Pensión, aun cuando notifique su cambio de domicilio de un municipio o localidad indígena o afromexicano a otra región del país que no tienen esta condición.
g) Nombrar a una persona adulta auxiliar, la cual deberá registrarse a través del Formato de Registro Personas con Discapacidad (Anexo 2 de las presentes Reglas de Operación), para que acuda en su representación a realizar cualquier trámite relacionado con la pensión.
La persona adulta auxiliar registrada podrá tramitar y recibir el apoyo económico de Pago de Marcha establecido en el numeral 4.1.3 de las presentes Reglas de Operación.
h) En caso de que la persona con discapacidad padezca alguna enfermedad o por la misma discapacidad le impida salir de su domicilio, un familiar o persona adulta, podrá solicitar la visita del personal de la Secretaría de Bienestar para realizar su registro a la pensión.
i) Para las personas que soliciten el apoyo en especie podrán elegir los establecimientos de salud pública o privada especializada, acreditados por el Sistema Nacional de Salud y que hayan celebrado convenio con la Secretaría de Bienestar (puede consultarse en la página electrónica https://www.gob.mx/bienestar/documentos/personas-con-discapacidad-250279?state=published).
3.6.2 Obligaciones
Las Personas Derechohabientes de la Pensión tienen las obligaciones siguientes:
a) Proporcionar bajo protesta de decir verdad, la información que se les requiera de acuerdo con lo establecido en las presentes Reglas de Operación y sus anexos.
b) Actualizar sus datos y realizar las aclaraciones pertinentes cuando se les convoque con anticipación, así como entregar la documentación cuando se le requiera en los Módulos de Atención.
c) Atender personalmente o a través de su persona adulta auxiliar, para proporcionar la documentación con la que se acredite el cumplimiento de los requisitos de acceso establecidos en numeral 3.3 Criterios de Elegibilidad y Requisitos de Acceso de las presentes Reglas de Operación y los datos que le sean requeridos por las personas prestadoras de servicios o servidoras públicas asignadas, durante la compulsa de datos en sitio.
d) Cuando se haya realizado la compulsa de datos en sitio por parte de las personas prestadoras de servicios o servidoras públicas y la persona derechohabiente no sea localizada en dos ocasiones, deberá acudir personalmente o, en su caso, su persona adulta auxiliar a los Módulos de Atención, con la finalidad de atender el requerimiento que le hubiera sido formulado.
e) Notificar su cambio de domicilio o ausencia temporal, de manera inmediata en el Módulo de Atención, personalmente o a través de su persona adulta auxiliar, con la documentación requerida de acuerdo con lo establecido en el numeral 3.3 de las presentes Reglas de Operación.
f) En caso de haber realizado actualización o modificación de la Clave Única de Registro de Población (CURP), o en su caso, poseer más de una Clave Única de Registro de Población, notificar de manera inmediata o a través de su persona adulta auxiliar en el Módulo de Atención, la actualización correspondiente mediante el Formato de Registro Personas con Discapacidad (Anexo 2 de las presentes Reglas de Operación).
g) Resguardar, cuidar y proteger su medio de pago y/o vales para el bienestar mediante los cuales reciben los apoyos que otorga la pensión; en caso de robo o extravío, deberá dar aviso de manera inmediata en el Módulo de Atención, personalmente o a través de su persona adulta auxiliar.
h) Dar seguimiento a los trámites de su interés, ya sea personalmente o a través de su persona adulta auxiliar, mediante el Formato de Registro Personas con Discapacidad (Anexo 2 de las presentes Reglas de Operación).
i) Los familiares de la persona derechohabiente de la pensión o su persona adulta auxiliar, deberán notificar de manera inmediata en el Módulo de Atención si éste fallece. Además, deberán presentar el documento que certifique el fallecimiento como:
- Acta de defunción, o
- Certificado de defunción emitido por la autoridad local.
- Cuando la persona adulta auxiliar o familiar tenga conocimiento de la defunción de la persona derechohabiente, pero no cuente con el acta y/o certificado de defunción; podrá realizar un escrito libre en el que notifique a la Secretaría de Bienestar la fecha de la defunción y el motivo por el cual no se tiene el o los documentos citados, el escrito deberá contar con la firma de dos testigos.
En caso de que la persona con discapacidad se encuentre con estatus de defunción, la persona adulta auxiliar o, en su caso, familiares de este, no podrán solicitar la emisión de pagos de bimestres de ejercicios fiscales previos a la fecha en que ocurrió la defunción. Asimismo, no podrán solicitar la emisión de pagos de pensiones de bimestres posteriores a la fecha que ocurrió el fallecimiento. Igualmente, en ninguna circunstancia, la pensión puede ser exigible como herencia para la persona adulta auxiliar o en su caso familiares.
Cualquier trámite relacionado con la pensión por parte de la persona derechohabiente o de su persona adulta auxiliar, deberá realizarse a través del Formato de Registro Personas con Discapacidad (Anexo 2 de las presentes Reglas de Operación), acompañado de la documentación requerida de acuerdo con lo establecido en el numeral 3.3 de las mismas Reglas. Los trámites podrán realizarse durante cualquier momento del ejercicio fiscal.
Adicional a las obligaciones antes señaladas, para el caso de niñas, niños o adolescentes que reciban el apoyo en especie deberán, además:
j) Cumplir con los reglamentos, políticas y procedimientos de la institución o establecimiento en la que reciban los servicios de rehabilitación.
k) En caso de fallecimiento, la persona adulta auxiliar deberá informar sobre el fallecimiento dentro de los 20 días hábiles posteriores al fallecimiento, o en su caso dentro del bimestre en que hubiera sucedido el hecho, mediante escrito libre a la Delegación de Programas para el Desarrollo, con la información y documentación siguiente:
I. Fecha de elaboración del escrito;
II. Nombre completo de la madre, padre, tutor o responsable;
III. Nombre completo de la persona beneficiaria del programa;
IV. Acta de defunción que acredite el fallecimiento de la persona beneficiaria del programa.
La Delegación de Programas para el Desarrollo, en coordinación con la Dirección General de Operación Integral de Programas, realizarán la baja de la persona beneficiaria que haya fallecido dentro del bimestre en que tengan conocimiento del hecho a fin de actualizar el Padrón de Beneficiarios.
Si durante los operativos de verificación realizados por el personal de la Delegación de los Programas para el Desarrollo, se detecta el fallecimiento de la persona beneficiaria, se solicitará su baja del Padrón de Beneficiarios.
l) Asistir a los servicios de rehabilitación de acuerdo con el plan de rehabilitación asignado en el establecimiento de salud público o privado especializado, acreditado por el Sistema Nacional de Salud.
3.7 Causas de Retención, Suspensión y Baja de las Personas Derechohabientes
3.7.1 Retención de los Apoyos
Las causales de retención de los apoyos son las siguientes:
a) Retención por inconsistencias en los datos de identificación de la persona beneficiaria. Cuando se identifique que los documentos de identidad de la persona derechohabiente establecidos en el numeral 3.3 de las presentes Reglas de Operación, son apócrifos, pertenecen a los datos de identidad de otra persona o no se corresponde la información entre sí, se procederá a la retención de los apoyos.
b) Retención por posible duplicidad. Cuando se haya identificado una duplicidad de registros en el padrón, el registro de menor antigüedad es al que se realizará la retención.
c) Retención por inconsistencia en el medio de pago. Cuando se detecte alteración o falsificación del documento de medio de pago de la persona derechohabiente. En los casos no imputables al derechohabiente previa aclaración, se reexpedirán los pagos correspondientes, de acuerdo con lo establecido en el numeral 3.8 Reexpedición de los Apoyos Económicos de las presentes Reglas de Operación, sujeto a la disponibilidad presupuestal del Programa.
d) Retención por no localización. Cuando la Delegación de Programas para el Desarrollo informe a la Instancia Ejecutora que realizó la visita domiciliaria por las personas prestadoras de servicios o servidoras públicas de la Secretaría de Bienestar, hasta en dos ocasiones consecutivas y no sea localizada la persona derechohabiente o su persona adulta auxiliar en días y horarios diferentes.
e) Retención por cobro simultáneo. Cuando se identifique que, la persona derechohabiente realizó uno o más cobros simultáneos, el registro de menor antigüedad será retenido por el número de bimestres al que tenga lugar.
f) Retención por no presentarse a recoger su medio de pago. Cuando una persona derechohabiente o su persona adulta auxiliar no se haya presentado a recoger su medio de pago, la Instancia Ejecutora podrá retener los apoyos hasta el momento en que se presente por este.
g) Retención por inconsistencia de datos. Cuando una persona derechohabiente no haya realizado la actualización de datos correspondientes ante el Registro Nacional de Población (RENAPO).
h) Retención por incumplimiento a las Reglas de Operación. Cuando la Instancia Ejecutora detecte algún incumplimiento a lo establecido en las presentes Reglas de Operación.
i) Retención por dos no cobros consecutivos. De existir personas derechohabientes que se haya realizado la emisión en el esquema de pago en efectivo, y éste no sea cobrado por la persona derechohabiente o su persona adulta auxiliar en dos ocasiones consecutivas, se aplicará la suspensión del padrón de beneficiarios. Lo anterior con excepción de aquellos bimestres en los que se emitan pagos anticipados, y con independencia del ejercicio fiscal.
Cuando una persona derechohabiente sea susceptible de retención de los apoyos conforme a los incisos anteriores, la Instancia Ejecutora no realizará la emisión del apoyo del bimestre al que tenga lugar y será identificada en el padrón con la situación de activo no emitible y con la causal de retención que corresponda según sea el caso.
En caso de que los apoyos económicos sean susceptible de retención, se informará a la persona derechohabiente o a su persona adulta auxiliar, cuando se presente a las oficinas de atención ciudadana de la Secretaría de Bienestar y se le hará de su conocimiento el motivo y la cantidad de bimestres en que se encontrará en retención, así como las acciones que podrá realizar para que deje de encontrarse en esa situación.
La Secretaría garantizará a través de las Delegaciones de Programas para el Desarrollo el derecho de audiencia a las personas derechohabientes que se encuentren en retención, aplicando en lo conducente, los términos y disposiciones de la Ley Federal de Procedimiento y en su caso, procederá conforme a las causales de retención, suspensión o baja, así como a las causales de reexpedición y reactivación contenidas en las presentes Reglas de Operación.
3.7.2 Suspensión del Padrón de Beneficiarios
Las causales de suspensión del padrón son las siguientes:
a) Suspensión por inconsistencias en los datos de identificación de la persona beneficiaria. Después de dos bimestres de pago en los que la persona derechohabiente se encontró en la causal de retención del inciso a) del numeral 3.7.1 de las presentes Reglas de Operación, se procederá a la suspensión del padrón.
b) Suspensión por posible duplicidad. Después de dos bimestres de pago en los que la persona derechohabiente se encontró en la causal de retención del inciso b) del numeral 3.7.1 de las presentes Reglas de Operación, se procederá a la suspensión del padrón.
c) Suspensión por inconsistencia en el medio de pago. Después de dos bimestres de pago en los que la persona derechohabiente se encontró en la causal de retención del inciso c) del numeral 3.7.1 de las presentes Reglas de Operación, se procederá a la suspensión del padrón.
d) Suspensión por no localización. Después de dos bimestres de pago en los que la persona derechohabiente se encontró en la causal de retención del inciso d) del numeral 3.7.1 de las presentes reglas, se procederá a la suspensión del padrón.
e) Suspensión por no presentarse a recoger su medio de pago. Después de dos bimestres de pago en los que la persona derechohabiente se encontró en la causal de retención del inciso f) del numeral 3.7.1 de las presentes reglas, se procederá a la suspensión del padrón.
f) Suspensión por inconsistencia de datos. Después de dos bimestres de pago en los que la persona derechohabiente se encontró en la causal de retención del inciso g) del numeral 3.7.1 de las presentes reglas, se procederá a la suspensión del padrón.
g) Suspensión por incumplimiento a las Reglas de Operación. Después de dos bimestres de pago en los que la persona derechohabiente se encontró en la causal de retención del inciso h) del numeral 3.7.1 de las presentes reglas, se procederá a la suspensión del padrón.
Cuando una persona derechohabiente sea susceptible de suspensión del Padrón de la pensión conforme a los incisos anteriores, la Instancia Ejecutora no realizará la emisión del apoyo del bimestre al que tenga lugar y será identificada en el padrón con la situación de suspensión y con la causal de suspensión que corresponda según sea el caso.
En caso de que se haya aplicado la suspensión del padrón, se informará a la persona derechohabiente o a su persona adulta auxiliar cuando se presente a las oficinas de atención ciudadana de la Secretaría de Bienestar y se le hará de su conocimiento el motivo de la suspensión, así como las acciones que podrá realizar para que deje de encontrarse en esa situación.
La Secretaría garantizará, a través de las Delegaciones de Programas para el Desarrollo, el derecho de audiencia a las personas derechohabientes que se encuentren en suspensión, aplicando en lo conducente, los términos y disposiciones de la Ley Federal de Procedimiento y en su caso, procederá conforme a las causales de retención, suspensión o baja, así como a las causales de reexpedición y reactivación contenidas en las presentes Reglas de Operación.
Para el caso específico de las personas beneficiarias del apoyo en especie, será motivo de suspensión cuando:
a) No asistan por lo menos a tres sesiones de rehabilitación de manera consecutiva sin motivo o justificación alguna, o en su caso hayan abandonado los servicios de rehabilitación.
b) Cuando la persona beneficiaria o su persona adulta auxiliar no cumplan o infrinjan con los reglamentos, políticas y procedimientos establecidos por la institución o establecimientos de salud que bridan los servicios de rehabilitación.
3.7.3 Baja Definitiva del Padrón de Beneficiarios
Las causales de baja definitiva del padrón son las siguientes:
a) Baja por CURP en estatus de defunción. Cuando la Instancia Ejecutora al solicitar la confronta del Padrón con el Registro Nacional de Población, identifique registros de personas derechohabientes con el estatus "Baja por Defunción", se procederá a dar la baja del Padrón, siendo éste el único resultado de la confronta con el Registro Nacional de Población susceptible de baja del Padrón.
b) Baja por defunción. Cuando se notifique el fallecimiento de la persona derechohabiente por parte de la persona adulta auxiliar, la Delegación de Programas para el Desarrollo, Registro Civil o autoridad local.
c) Baja por inconsistencias en los datos de identificación de la persona derechohabiente. Después de dos bimestres de pago en los que la persona derechohabiente se encontró en la causal de suspensión del inciso a) del numeral 3.7.2 de las presentes Reglas de Operación, se procederá a la baja del padrón.
d) Baja por posible duplicidad. Después de dos bimestres de pago en los que la persona derechohabiente se encontró en la causal de suspensión del inciso b) del numeral 3.7.2 de las presentes reglas, se procederá a la baja del padrón.
e) Baja por inconsistencia en el medio de pago. Después de dos bimestres de pago en los que la persona derechohabiente se encontró en la causal de suspensión del inciso c) del numeral 3.7.2 de las presentes reglas, se procederá a la suspensión del padrón.
f) Baja por no localización. Después de dos bimestres de pago en los que la persona derechohabiente se encontró en la causal de suspensión del inciso d) del numeral 3.7.2 de las presentes reglas, se procederá a la baja del padrón.
g) Baja por no presentarse a recoger su medio de pago. Después de dos bimestres de pago en los que la persona derechohabiente se encontró en la causal de suspensión del inciso e) del numeral 3.7.2 de las presentes reglas, se procederá a la baja del padrón.
h) Baja por inconsistencia de datos. Después de dos bimestres de pago en los que la persona derechohabiente se encontró en la causal de suspensión del inciso f) del numeral 3.7.2 de las presentes reglas, se procederá a la baja del padrón.
i) Baja por incumplimiento a las Reglas de Operación. Después de dos bimestres de pago en los que la persona derechohabiente se encontró en la causal de suspensión del inciso g) del numeral 3.7.2 de las presentes Reglas de Operación, se procederá a la baja del padrón.
j) Baja por cobro simultáneo. Cuando se identifique en el Padrón que existen dos o más registros pertenecientes a una misma persona derechohabiente y haya realizado el cobro o depósito bancario de la Pensión en uno o más bimestres, se procederá a la baja del padrón del registro o los registros de mayor antigüedad. Por lo que respecta al registro de menor antigüedad, se aplicará lo señalado en el inciso e) del numera 3.7.1.
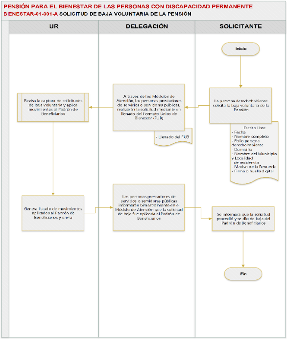
k) Baja voluntaria. Cuando la persona derechohabiente o a través de su persona adulta auxiliar soliciten la baja voluntaria de la pensión, la cual se podrá realizar en cualquier momento del ejercicio fiscal. Se deberá entregar en los Módulos de Atención establecidos en el numeral 4.2.1 inciso c) de las presentes Reglas de Operación, un escrito libre dirigido al personal responsable de la pensión y con el Formato Único de Bienestar debidamente llenado (Anexo 2 de las mismas Reglas), con los datos siguientes:
Fecha
Nombre completo
Folio de la persona derechohabiente
Domicilio
Nombre del municipio y localidad de residencia
Motivo de la renuncia
Firma o huella digital
Una vez realizado el trámite, se emitirá una respuesta a dicha solicitud en un periodo máximo de dos meses a la captura del trámite por las Delegaciones de Programas para el Desarrollo en las entidades federativas.
l) Baja por residencia en el extranjero. Cuando la persona derechohabiente realizó el cambio de domicilio y se corresponde con una residencia en el extranjero, por lo que deja de cumplir lo establecido en el numeral 3.3 de las presentes Reglas de Operación, se procederá a la baja del padrón.
Cuando una persona derechohabiente sea susceptible de baja del padrón de la pensión conforme a los incisos anteriores, la Instancia Ejecutora no realizará la emisión del apoyo del bimestre al que tenga lugar y será identificada en el padrón con la situación de baja y con la causal de baja que corresponda según sea el caso.
En caso de que se haya aplicado de baja del padrón, se informará a la persona derechohabiente o su persona adulta auxiliar cuando se presente a las oficinas de atención ciudadana de la Secretaría de Bienestar y se le hará de su conocimiento el motivo de la baja, así como las acciones que podrá realizar para que deje de encontrarse en esa situación.
La Secretaría garantizará a través de las Delegaciones de Programas para el Desarrollo el derecho de audiencia a las personas derechohabientes que se encuentren en baja, aplicando en lo conducente, los términos y disposiciones de la Ley Federal de Procedimiento y en su caso, procederá conforme a las causales de retención, suspensión o baja, así como a las causales de reexpedición y reactivación contenidas en las presentes Reglas de Operación.
3.8 Reexpedición de los Apoyos Económicos
Se reexpedirá los apoyos económicos correspondiente a las personas derechohabientes en los casos siguientes:
a) En caso de que el depósito de los apoyos económicos haya sido rechazado por la institución financiera correspondiente, se reexpedirá dicho pago, junto con el pago del bimestre corriente.
b) En el supuesto de que la institución financiera rechace el depósito a la cuenta de la persona derechohabiente, para el siguiente bimestre se le expedirá vía efectivo, y en su caso si ocurren los supuestos del anterior, se aplicarán dichas consecuencias.
En caso de aclaración de las causales de los numerales 3.7.1, 3.7.2 y 3.7.3 establecidas en las presentes Reglas de Operación, se reexpedirán los pagos de los apoyos correspondientes.
3.8 Reactivación
La persona derechohabiente se reactivará cuando:
a) Se haya resuelto de forma favorable para la persona derechohabiente lo establecido en el numeral 3.7.2 Suspensión del Padrón de Beneficiarios de las presentes Reglas de Operación.
b) Se haya encontrado en alguna causal de suspensión en el Padrón de Beneficiarios antes del ejercicio fiscal 2025, siempre y cuando cumpla con establecido en el numeral 3.3 Criterios de Elegibilidad y Requisitos de Acceso de las presentes Reglas de Operación.
c) Haya solicitado la baja voluntaria de la pensión y solicite su reactivación.
d) Haya causado baja y cumpla con lo establecido en el numeral 3.3 Criterios de Elegibilidad y Requisitos de Acceso de las presentes Reglas de Operación.
La persona derechohabiente o su persona adulta auxiliar podrán solicitar la reactivación a la pensión en cualquier momento del ejercicio fiscal.
Asimismo, deberán presentar la documentación requerida para tal efecto, en el caso de faltar algún documento, se podrá presentar en cualquier momento del ejercicio fiscal.
Una vez reunida toda la evidencia documental requerida para tal efecto y esta haya sido favorable, la reactivación se aplicará en un plazo máximo de dos meses a la captura del trámite por las Delegaciones de Programas para el Desarrollo, atendiendo en primer momento lo establecido en el numeral 3.4 Criterios de Priorización de las presentes Reglas de Operación.
3.10 Instancias Participantes
3.10.1 Instancia Responsable
La Secretaría de Bienestar a través de la Subsecretaría de Bienestar.
3.10.2 Instancia Operativa
La instancia a cargo de la operación del Programa será la Dirección General de Operación Integral de Programas (DGOIP) en coordinación con las Delegaciones de Programas para el Desarrollo en las entidades federativas.
Corresponderá a las Delegaciones de Programas para el Desarrollo en las entidades federativas, participar en la coordinación e implementación del Programa en términos de la normatividad aplicable. Asimismo, deberán resguardar los expedientes de las personas derechohabientes completos, garantizando la confidencialidad y la protección de datos personales que sean recabados, mediante los mecanismos de seguridad física y digital necesarios, en cumplimiento con las disposiciones en materia de transparencia y acceso a la información pública aplicables.
Los archivos que conforman los expedientes de las personas derechohabientes podrán integrarse mediante documentos físicos o electrónicos, debiéndose garantizar en todo momento su confidencialidad y su uso, que está limitado únicamente para el otorgamiento de los apoyos para las Personas con Discapacidad Permanente, de conformidad con la normatividad en materia de transparencia y protección de datos.
3.10.3 Instancia Ejecutora
La Instancia Ejecutora será la Unidad para la Atención de Grupos Prioritarios a través de la Dirección General de Operación Integral de Programas y la Dirección General para la Validación de Beneficiarios.
3.10.4 Instancia Normativa
Se integrará un Comité Técnico del Programa Pensión para el Bienestar de las Personas con Discapacidad Permanente, para resolver los casos no previstos en las presentes Reglas de Operación.
El Comité Técnico se integrará por los servidores públicos siguientes:
a) Presidencia. - Titular de la Secretaría de Bienestar.
b) Secretaría Técnica. - Titular de la Unidad del Abogado General y Comisionado para la Transparencia.
c) Vocales:
1. -  Titular de la Subsecretaría de Bienestar.
2. -  Titular de la Unidad para la Atención de Grupos Prioritarios.
3. -  Titulares de las Direcciones Generales de Operación Integral de Programas y para la Validación de Beneficiarios.
3.10.5 Coordinación Institucional
Derivado de que los programas sociales atienden múltiples necesidades, se hace imprescindible la colaboración y coordinación interinstitucional para atenderlas de manera integral, eficientar los procesos y facilitar el acceso de forma equitativa a los Programas para el Bienestar.
La Coordinación General de Programas para el Desarrollo, en colaboración con la Secretaría de Bienestar, son las instancias responsables de la coordinación entre las dependencias y entidades de la Administración Pública Federal para la ejecución de planes, programas y acciones que integran la política de bienestar; por tal motivo, se trabaja de manera conjunta para institucionalizar la operación de los programas y garantizar su continuidad.
Asimismo, se podrán establecer acuerdos de coordinación con las Instituciones Públicas del Sector Salud, para el establecimiento de un formato o documento base con el dictamen médico que acredite la discapacidad permanente para que, las personas solicitantes puedan acceder a los apoyos económicos que otorga el programa.
4. Operación
4.1 Proceso
El proceso para la atención a las personas solicitantes será de acuerdo con lo siguiente:
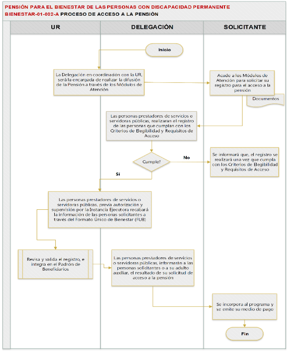
a) La identificación de las Personas con Discapacidad Permanente que residen en la República Mexicana, será con información obtenida a través de la compulsa de datos en sitio que realicen las personas prestadoras de servicios o servidoras públicas y del registro e inscripción en los Módulos de Atención instalados para tal efecto, los cuales se señalan en el numeral 4.2.1 inciso c) de las presentes Reglas de Operación.
b) Las personas prestadoras de servicios o servidoras públicas a través de los Módulos de Atención serán las responsables de llevar a cabo el registro estatal de las personas solicitantes que cumplan con lo establecido en el numeral 3.3 de las presentes Reglas de Operación.
En el caso de que la documentación entregada tuviese errores o faltase algún documento, la persona solicitante podrá realizar la corrección de datos presentados y/o presentar la faltante en cualquier momento del ejercicio fiscal.
c) Se informará a la persona solicitante o a su adulto auxiliar, el resultado de su solicitud de incorporación al Programa, en un plazo máximo de dos meses a la captura del trámite por las Delegaciones de Programas para el Desarrollo a partir de su solicitud en los Módulos de Atención o través de la Línea de Bienestar establecidos en el numeral 6.2 Solicitudes de Información de las presentes Reglas de Operación.
d) Una vez validado el registro, se iniciará el proceso de entrega del medio de pago. El mecanismo de entrega se realizará por medio de las Delegaciones de Programas para el Desarrollo en coordinación con la Dirección General de Operación Integral de Programas (DGOIP), por medio de tarjeta bancaria.
La entrega de la primera orden de emisión de pago o medio de pago hará las veces de aviso de incorporación al programa.
e) A través de la Dirección General para la Validación de Beneficiarios (DGVB), se realizarán las acciones para bancarización de las personas derechohabientes.
La DGVB podrá realizar el pago de 1 centavo como mecanismo de confirmación de la primera emisión por este medio.
La DGOIP implementará y operará el Programa de acuerdo con lo establecido en las presentes Reglas de Operación y la Guía de Procedimiento para el Operativo Bienestar que se puede consultar en la liga electrónica siguiente:
https://www.gob.mx/bienestar/documentos/guia-para-el-operativo-bienestar?state=published
Las personas registradas en el Padrón de Beneficiarios del Programa, en el bimestre en el que cumplan los 65 años de edad, previa validación del registro, formarán automáticamente parte del Programa Pensión para el Bienestar de las Personas Adultas Mayores, en el bimestre que se migren a dicho Padrón.
4.1.1 Procedimiento de Acreditación de las Instituciones Públicas o Privadas participantes para el apoyo en especie
El proceso para la acreditación se llevará a cabo mediante la evaluación y evidencia de cumplimiento en su totalidad de la documentación solicitada para tal efecto, para comprobar que cuentan con las condiciones necesarias para brindar de manera efectiva y eficiente los servicios de rehabilitación de las personas con discapacidad permanente beneficiarias del programa.
Documentación solicitada:
Presentar en original y copia para cotejo, la documentación siguiente:
I. Solicitud de incorporación al programa.
II. Acta Constitutiva de la Institución.
III. Poder Notarial del Representante Legal.
IV. Registro Federal de Contribuyentes de la Institución participante.
V. Comprobante de domicilio, de preferencia boleta predial.
VI. Estado de Cuenta Bancario, que incluya la Clave Bancaria Estandarizada (CLABE).
VII. Copia del instrumento que acredite la propiedad del inmueble, en caso de arrendamiento o comodato deberá presentar el instrumento respectivo.
VIII. Copia del documento emitido por la autoridad competente en materia de protección civil.
IX. Contar con un registro vigente ante la Secretaría de Salud.
X. Cumplir con la norma vigente para la atención de personas con discapacidad.
XI. Dictamen de Acreditación vigente del Servicio de Alta Especialidad de Enfermedades del Sistema Nervioso, emitida por la Dirección General de Calidad y Educación en Salud o bien, Certificación del Consejo de Salubridad General de la Secretaría de Salud, cuyo vencimiento no sea mayor a tres años.
En caso de instituciones o establecimientos que no cuenten con el dictamen o con la certificación a que se refiere la fracción anterior, la Secretaría, podrá permitir su acreditación y siempre que cumplan con lo siguiente:
- Plan de Protección Civil actualizado;
- Tener fecha de constitución, no menor a cinco años;
- Contar su personal, con título y cédula profesional, de acuerdo con el servicio que se preste y discapacidad que se atienda, demostrando al menos, cinco años de experiencia; y,
- Nota técnica sobre la infraestructura con la que cuentan de acuerdo con lo establecido en las Normas Oficiales Mexicanas que emita la Secretaría de Salud.
XII. Suscribir con la Secretaría el convenio correspondiente que puede consultarse en la página electrónica https://www.gob.mx/bienestar/documentos/personas-con-discapacidad-250279?state=published, previo dictamen del Comité Técnico del Programa de autorización de la solicitud de incorporación al programa.
Las Instituciones Públicas o Privadas que deseen participar en el otorgamiento del apoyo en especie, lo podrán realizar en cualquier momento del ejercicio fiscal.
Asimismo, si a la entrega de la documentación solicitada para comprobar que acredita contar con las condiciones necesarias para brindar de manera efectiva y eficiente los servicios de rehabilitación de las personas con discapacidad, faltase algún documento, lo podrá presentar en cualquier momento del ejercicio fiscal.
Una vez realizado el trámite, se emitirá una respuesta a dicha solicitud en un periodo máximo de dos meses, en caso de ser favorable será conforme a la disponibilidad presupuestal del programa.
4.1.2 Entrega de los Apoyos Económicos
a) La entrega de los apoyos económicos a las personas derechohabientes será de manera bimestral, directa y sin intermediarios, a través del medio de pago establecido.
4.1.3 Pago de Marcha
En caso de fallecimiento de la persona derechohabiente, se entregará a su persona adulta auxiliar registrada en el Programa por única vez el apoyo económico por concepto de Pago de Marcha.
Para la emisión de este apoyo, será indispensable que la persona adulta auxiliar, no haya recibido ningún pago posterior a la fecha de fallecimiento de la persona derechohabiente.
El Pago de Marcha podrá ser solicitado por la persona adulta auxiliar, presentando identificación oficial y original del acta de defunción y/o constancia médica emitida por alguna institución oficial pública para cotejo, que certifique dicha circunstancia, dentro de los dos bimestres siguientes al fallecimiento de la persona derechohabiente, en caso de no informarlo durante este periodo, se perderá el derecho de este apoyo.
Este apoyo se emitirá al bimestre siguiente después de notificar el fallecimiento y que haya sido capturado por la Delegación de Programas para el Desarrollo.
4.1.4 Entrega de los Apoyos en Especie
I. La madre, padre o tutor o persona responsable de la persona beneficiaria, recibirá el apoyo por medio de vales para el bienestar para servicios de rehabilitación, los cuales se entregarán de manera semestral o hasta el momento que los vales proporcionados hayan sido utilizados en su totalidad.
II. Los vales para el bienestar (Anexo 3 de las presentes Reglas de Operación), deberán presentarse ante el establecimiento de salud público o privado acreditado y con convenio para efectos del programa.
III. La madre, padre, tutor o persona responsable de la persona beneficiaria, deberán firmar la lista de asistencia (Carnet para mi Bienestar, Anexo 4 de las presentes Reglas de Operación) y entregar el vale para el bienestar al establecimiento de salud pública o privada de rehabilitación para el control y manejo de los servicios de rehabilitación.
A efecto de garantizar la eficacia y efectividad del presente Programa, la Instancia Ejecutora podrá entregar ayudas técnicas a fin de cumplir con los derechos contenidos en las presentes Reglas de Operación.
Asimismo, a las personas beneficiarias se les podrá brindar apoyo en el traslado para la atención correspondiente, relacionada con su Discapacidad.
4.2 Ejecución
4.2.1 Difusión
Las Delegaciones de Programas para el Desarrollo en coordinación con la Dirección General de Operación Integral de Programas, serán las encargadas de realizar la difusión de la pensión, dando a conocer los subsidios que otorga a través de lo siguiente:
a) La publicación de las Reglas de Operación en el Diario Oficial de la Federación.
b) El portal de la Secretaría de Bienestar: https://www.gob.mx/bienestar
c) Los Módulos de Atención que se pueden consultar en la liga electrónica siguiente:
https://www.gob.mx/bienestar/documentos/personas-con-discapacidad-250279?state=published
d) La entrega de material impreso en los operativos de levantamiento en campo, por personal de la Secretaría de Bienestar.
5. Avance Físico Financiero
5.1 Gastos de Operación
Los gastos indirectos que la Unidad para la Atención de Grupos Prioritarios, instancia ejecutora del Programa, podrán destinar para el desarrollo de las diversas acciones asociadas con la planeación, operación, supervisión, seguimiento, atención ciudadana y evaluación, entre otros, del Programa Pensión para el Bienestar de las Personas con Discapacidad Permanente, será de acuerdo con lo señalado en el numeral 35 del Manual de Programación y Presupuesto 2025, el cual se puede consultar en la liga electrónica siguiente: https://www.gob.mx/cms/uploads/attachment/file/959219/Manual_de_Programacion_y_Presupuesto_2025.pdf
5.2 Cierre de Ejercicio
La Unidad Responsable del Programa integrará y remitirá a la Dirección General de Programación y Presupuesto, el cierre de ejercicio de los recursos ejercidos por el Programa, para la integración de la Cuenta Pública.
6. Denuncias y Solicitudes de Información
Las personas derechohabientes o interesadas tienen derecho a presentar quejas o denuncias, por el incumplimiento en la ejecución, operación o entrega de apoyos, ante las instancias correspondientes, así como solicitar información relacionada con los programas operativos de la Institución y sus Reglas de Operación.
6.1 Denuncias en contra de servidores públicos de la Secretaría de Bienestar
Las denuncias podrán realizarse por escrito, correo electrónico a través del Sistema Integral de Denuncias Ciudadanas, así como de manera presencial en las oficinas que ocupa el Área de Especialidad en Quejas, Denuncias e Investigaciones, en el ramo Bienestar a través de:
a) Órgano Interno de Control Especializado en Quejas, Denuncias e Investigaciones.
Área de Especialidad en Quejas, Denuncias e Investigaciones, en el ramo Bienestar.
Domicilio: Avenida Paseo de la Reforma No. 116, Piso 11, Colonia Juárez, Alcaldía Cuauhtémoc, Código Postal 06600, Ciudad de México.
Para la recepción de denuncias Teléfono: 555328-5000 Extensiones 51416, 51432 y 51424.
Larga distancia sin costo: 800-714-8340
Correo electrónico: organo.interno@bienestar.gob.mx
Página electrónica: https://sidec.funcionpublica.gob.mx/#!/ y https://alertadores.funcionpublica.gob.mx/
b) Secretaría Anticorrupción y Buen Gobierno. Las denuncias podrán realizarse mediante el Sistema Integral de Denuncias Ciudadanas (SIDEC) en la liga electrónica: https://sidec.funcionpublica.gob.mx/ las 24 horas del día, los 365 días del año; o mediante escrito presentado en la Secretaría Anticorrupción y Buen Gobierno.
Domicilio: Avenida Insurgentes Sur 1735, Colonia Guadalupe Inn, Alcaldía Álvaro Obregón, Código Postal 01020, Ciudad de México.
También, se pone a disposición de la ciudadanía la posibilidad de la presentación de denuncias para reportar hechos, conductas, situaciones o comportamientos que se contrapongan a lo establecido en la Ley General de Desarrollo Social, SEDESOL-13-001, trámite inscrito en el Registro Federal de Trámites y Servicios y que se puede consultar en la liga electrónica siguiente: https://catalogonacional.gob.mx/FichaTramite?traHomoclave=SEDESOL-13-001
Las denuncias serán atendidas de acuerdo a lo establecido en el marco normativo aplicable.
6.2 Solicitudes de Información
Las solicitudes de información podrán realizarse por escrito y/o vía telefónica, a través de:
a) Secretaría de Bienestar: Área de Atención Ciudadana, a través del correo electrónico: demandasocial@bienestar.gob.mx
Línea de Bienestar: 800 639 42 64, con un horario de atención de lunes a viernes de 8:00 a 21:00 horas; fines de semana y días festivos de 9:00 a 13:00 horas.
Domicilio: Avenida Paseo de la Reforma No. 116, Piso 10 Colonia Juárez, Alcaldía Cuauhtémoc, Código Postal 06600, Ciudad de México, con un horario de atención de lunes a viernes de 9:00 a 18:00 horas.
Las solicitudes de información serán atendidas de acuerdo al marco normativo aplicable.
b) Delegaciones de Programas para el Desarrollo en las entidades federativas, a través de las respectivas áreas de Atención Ciudadana y de los Módulos de Atención, con un horario de atención de 9:00 a 18:00 horas, los cuales puede consultar en la liga electrónica siguiente:
https://www.gob.mx/bienestar/documentos/personas-con-discapacidad-250279?state=published
c) Plataforma Nacional de Transparencia que puede ser consultada en la liga electrónica siguiente:
https://www.plataformadetransparencia.org.mx/web/guest/inicio
7. Transparencia
7.1 Difusión
Conforme a las disposiciones establecidas en el Decreto de Presupuesto de Egresos de la Federación para el Ejercicio Fiscal 2025, estas Reglas de Operación, además de su publicación en el Diario Oficial de la Federación, están disponibles para su consulta en la liga electrónica: https://www.gob.mx/bienestar/documentos/personas-con-discapacidad-250279?state=published
De conformidad con lo establecido en el Artículo 28 de la Ley General de Desarrollo Social, la publicidad y la información relativa a los programas de desarrollo social deberá identificarse con el Escudo Nacional en los términos que establece la ley correspondiente e incluir la siguiente leyenda: "Este programa es público, ajeno a cualquier partido político. Queda prohibido el uso para fines distintos al desarrollo social".
7.2 Protección de Datos Personales
En todo momento la persona beneficiaria podrá ejercer los derechos ARCO (acceso, rectificación, cancelación y oposición) de los datos personales recabados.
Los datos personales recabados serán utilizados con las finalidades siguientes: validar que se cumplan los requisitos de elegibilidad para ser persona beneficiaria de este Programa, asimismo serán integrados en el sistema de información con los padrones de beneficiarios de los programas sociales de la Administración Pública Federal. Por lo tanto, se garantiza la protección de los datos personales que sean recabados, en cumplimiento con las disposiciones en materia de transparencia y acceso a la información pública aplicables.
7.3 Aviso de Privacidad Integral
Se puede consultar en la liga electrónica siguiente: https://www.bienestar.gob.mx/work/models/Bienestar/Transparencia/TransparenciaFocalizada/AVISO_PRIVACIDAD.pdf
El ejercer los derechos ARCO de los datos personales recabados, se podrá realizar a través de la Unidad de Transparencia de la Secretaría de Bienestar con domicilio en Av. Paseo de la Reforma No.116, piso 10, Col. Juárez, Alcaldía Cuauhtémoc, Ciudad de México, de lunes a viernes en un horario de atención de 9:00 a 15:00 horas y de 17:00 a 19:00 horas, o bien por medio de la Plataforma Nacional de Transparencia con la liga electrónica siguiente: http://www.plataformadetransparencia.org.mx
8. Control y Auditoría
Los recursos federales de este Programa, ejecutados por las entidades federativas o sus Municipios, no pierden su carácter federal al ser entregados a las mismas; su ejercicio está sujeto a las disposiciones federales aplicables y podrán ser fiscalizados en el marco del Sistema Nacional de Fiscalización conforme a la legislación vigente y en el ámbito de sus respectivas competencias por las siguientes instancias: la Auditoría Superior de la Federación, Órganos Interno de Control Especializados de la Secretaría Anticorrupción y Buen Gobierno; Áreas de Especialidad en Fiscalización, Control Interno y Contrataciones públicas en el Ramo Bienestar, así como, cualquier Unidad Administrativa adscrita a la Secretaría Anticorrupción y Buen Gobierno con facultades; en coordinación con los órganos de control de los Gobiernos Locales.
La Instancia Ejecutora y la Unidad Responsable del Programa, dará todas las facilidades a dichas Instancias Fiscalizadoras para realizar, los actos de fiscalización que consideren necesarios (auditorías, visitas, intervenciones de control interno, evaluaciones de políticas públicas, verificaciones de calidad, o cualquier otro) y en el momento en que lo juzguen pertinente; asimismo, efectuarán las acciones necesarias para dar atención a las recomendaciones planteadas en cada una de las observaciones y/o recomendaciones, independientemente de las sanciones a que hubiere lugar. Por la inobservancia de esta disposición la Unidad Responsable del Programa determinará con base en lo anterior si suspende o limita la ministración de los recursos federales.
9. Conformación del Padrón de Beneficiarios del Programa
El proceso de integración al Padrón Único de Beneficiarios se realiza con base en los "Lineamientos para la constitución, actualización, autenticidad, inalterabilidad, seguridad y difusión de la información del Padrón de Beneficiarios", disponibles para su consulta en la liga electrónica siguiente: https://www.gob.mx/cms/uploads/attachment/file/568983/Lineamientos_Padr_n_de_Beneficiarios.pdf, a partir de la información que proporcionen las Unidades Administrativas Responsables de Programas de las dependencias y entidades de la Administración Pública Federal.
10. Enfoque de Derechos Humanos
Con el objetivo de generar las condiciones necesarias para el acceso equitativo en términos de disponibilidad, accesibilidad y calidad en las acciones que realiza este Programa; se hará valer el derecho de las personas, tomando en cuenta un enfoque de derechos ante la situación de vulnerabilidad de los grupos históricamente discriminados. Con base en lo establecido en estas Reglas de Operación, sin discriminación alguna.
11. Perspectiva de Género
El programa atenderá los principios establecidos en la legislación nacional y los compromisos internacionales asumidos por el Estado Mexicano a favor de la igualdad y en contra de la discriminación y violencia por motivos de género.
Este Programa garantiza que las mujeres accedan a los beneficios señalados en estas Reglas de Operación en igualdad de condiciones y contribuye al ejercicio de sus derechos.
12. Contraloría Social
La contraloría social es el mecanismo mediante el cual las personas derechohabientes verifican, de manera organizada, independiente, voluntaria y honorífica, el cumplimiento de las metas y la correcta aplicación de los recursos públicos federales asignados a los programas federales de desarrollo social relacionados con los derechos humanos, en áreas como la educación, la salud, la alimentación, la vivienda, el trabajo, la seguridad social, el medio ambiente y la no discriminación, de conformidad con los artículos, 6, 69, 70 y 71 de la Ley General de Desarrollo Social; así como 67, 68, 69 y 70 de su reglamento.
Las dependencias y entidades de la Administración Pública Federal, y los entes que reciban, gestionen o utilicen, total o parcialmente, recursos públicos federales, observarán los Lineamientos y La Estrategia Marco vigentes emitidos por la Secretaría Anticorrupción y Buen Gobierno, así como los documentos normativos de la Estrategia de Contraloría Social (Esquema, Guía Operativa y Programa Anual de Trabajo de Contraloría Social) validados por dicha dependencia.
Los comités de contraloría social, para solicitar su registro, deberán presentar, a la Unidad para la Atención de Grupos Prioritarios a cargo del programa, un acta de constitución de comités que funge como un escrito libre en el que se especifique, como mínimo, el nombre del programa, el ejercicio fiscal correspondiente, su representación y domicilio legal, así como los mecanismos e instrumentos que utilizarán para el ejercicio de sus funciones.
La(s) Unidad(es) Responsable(s) del programa federal, a través de sus Oficinas de Representación Federal y/o Instancias Ejecutoras deberá(n), de no haber impedimento alguno, expedir las constancias de registro de los comités en un plazo no mayor a 15 días hábiles a partir de la solicitud de registro, mismas que fungirán como comprobante de su constitución, y deberán registrarse en el Sistema Informático de Contraloría Social. Asimismo, brindará(n) a éstos la información pública necesaria para llevar a cabo sus actividades, así como asesoría, capacitación y orientación sobre los mecanismos para presentar quejas y denuncias.
La Secretaría Anticorrupción y Buen Gobierno proporcionará asesoría en materia de contraloría social por medio del correo electrónico: contraloriasocial@funcionpublica.gob.mx.
Adicionalmente, la(s) unidad(es) responsable(s) del programa federal promoverán e implementarán los mecanismos de participación ciudadana en la prevención y el combate a la corrupción impulsados por la Secretaría Anticorrupción y Buen Gobierno, por medio de herramientas digitales que faciliten, a las personas beneficiarias y a la ciudadanía en general, la posibilidad de incidir en dicha materia, de conformidad con la disposición vigésimo primera y trigésima de los Lineamientos para la promoción, conformación, organización, funcionamiento y monitoreo de los mecanismos de participación ciudadana en las dependencias y entidades de la Administración Pública Federal.
13. Acciones de Blindaje Electoral
En la operación y ejecución de los recursos federales asignados a este Programa social, se deberán observar y atender las medidas de carácter permanente contenidas en las leyes federales y/o locales en materia electoral aplicables, además de las disposiciones emitidas por las autoridades electorales federales y/o locales, así como las demás disposiciones normativas aplicables.
14. Evaluación
Las evaluaciones se realizarán de acuerdo a lo establecido por la instancia correspondiente y conforme a lo establecido en la normatividad aplicable.
Asimismo, se podrán llevar a cabo evaluaciones complementarias que resulten apropiadas conforme a las necesidades del Programa y los recursos disponibles.
14.1 Indicadores
Los indicadores del Programa a nivel de Fin, Propósito, Componente y Actividad de la Matriz de Indicadores para Resultados vigente, se podrán consultar en la liga electrónica siguiente: https://www.gob.mx/bienestar/documentos/personas-con-discapacidad-250279?state=published
La información correspondiente a estos indicadores será reportada por la Unidad para la Atención de Grupos Prioritarios, en el Portal Aplicativo de la Secretaría de Hacienda (PASH), con el apoyo de la Dirección General de Programación y Presupuesto.
15. Anexos
Anexo 1. Glosario de Términos.
Anexo 2. Formato de Registro Personas con Discapacidad.
Anexo 3. Vales para el Bienestar.
Anexo 4. Carnet para mi Bienestar.
Anexo 5. Diagrama de Flujo Proceso de Acceso a la Pensión.
Anexo 6. Diagrama de Flujo Solicitud de Baja Voluntaria de la Pensión.
ANEXO 1
GLOSARIO DE TÉRMINOS
PENSIÓN PARA EL BIENESTAR DE LAS PERSONAS CON DISCAPACIDAD PERMANENTE
APOYOS EN ESPECIE: El que se otorga direccionadamente para el acceso a consulta médica, servicios de educación, servicios de rehabilitación, ayudas técnicas, o cualquier otro servicio que, de acuerdo con el plan de rehabilitación, se considere necesario para cumplir con su objetivo.
AYUDAS TÉCNICAS. De acuerdo con la Organización Mundial de la Salud se definen como "cualquier ayuda externa (dispositivos, equipos, instrumentos o programas informáticos) fabricada especialmente o ampliamente disponible, cuya principal finalidad es mantener o mejorar la autonomía y el funcionamiento de las personas y, por tanto, promover su bienestar. Las ayudas se emplean también para prevenir déficits en el funcionamiento y afecciones secundarias" Salud (OMS, 2016).
BENEFICIARIOS: Aquellas personas que forman parte de la población atendida por los programas para el bienestar que cumplen los requisitos de la normatividad correspondiente.
BIENESTAR: Es el "conjunto de las cosas necesarias para vivir bien", la "vida holgada o abastecida de cuanto conduce a pasarlo bien y con tranquilidad", y el "Estado de la persona en el que se le hace sensible el buen funcionamiento de su actividad somática y psíquica", en este sentido, se considera Bienestar cuando se tienen las condiciones mínimas para una vida digna.
COMITÉ TÉCNICO DEL PROGRAMA PENSIÓN PARA EL BIENESTAR DE LAS PERSONAS CON DISCAPACIDAD PERMANENTE: Comité conformado para resolver los casos no previstos en las presentes Reglas de Operación.
COMPROBANTE DE DOMICILIO: Documento con máximo seis meses de antigüedad, ya sea recibo de servicio de energía eléctrica, gas, servicio de agua potable, recibo predial, recibo de telefonía fija, o bien, la declaración bajo protesta de decir verdad con dos testigos que manifiesten el domicilio de la persona.
COMUNIDADES INDÍGENAS: Aquellas que formen una unidad social, económica y cultural, asentadas en un territorio, y que reconocen autoridades propias de acuerdo con sus usos y costumbres.
CONEVAL: El Consejo Nacional de Evaluación de la Política de Desarrollo Social.
DELEGACIONES: Las Delegaciones de Programas para el Desarrollo.
DISCAPACIDAD: Las personas con discapacidad incluyen a aquellas que tengan deficiencias físicas, intelectuales o sensoriales a largo plazo que, al interactuar con diversas barreras, puedan impedir su participación plena y efectiva en la sociedad, en igualdad de condiciones con las demás. Lo anterior de acuerdo con la Convención sobre los Derechos de las Personas con Discapacidad de la Organización de las Naciones Unidas.
DISCAPACIDAD PERMANENTE: Se entiende como discapacidad permanente aquellas limitaciones en las funciones físicas, intelectuales o sensoriales perdurables en el tiempo, que limitan su actividad y participación en el entorno físico y social.
DISCRIMINACIÓN: Se entenderá por discriminación toda distinción, exclusión, restricción o preferencia que, por acción u omisión, con intención o sin ella, no sea objetiva, racional ni proporcional y tenga por objeto o resultado obstaculizar, restringir, impedir, menoscabar o anular el reconocimiento, goce o ejercicio de los derechos humanos y libertades, cuando se base en uno o más de los siguientes motivos: el origen étnico o nacional, el color de piel, la cultura, el sexo, el género, la edad, las discapacidades, la condición social, económica, de salud o jurídica, la religión, la apariencia física, las características genéticas, la situación migratoria, el embarazo, la lengua, las opiniones, las preferencias sexuales, la identidad o filiación política, el estado civil, la situación familiar, las responsabilidades familiares, el idioma, los antecedentes penales o cualquier otro motivo.
INDÍGENA: Se considera en sentido amplio a todas aquellas personas provenientes de un pueblo originario.
INEGI: Instituto Nacional de Estadística y Geografía.
INSTITUCIONES ACREDITADAS POR EL SISTEMA NACIONAL DE SALUD: Aquellas que cumplan con lo dispuesto en la Ley General de Salud, su Reglamento en Materia de Prestación de Servicios de Atención Médica y las Normas Oficiales Mexicanas que emita la Secretaría de Salud en la materia, así como la demás normatividad aplicable.
LISTA DE ASISTENCIA: Registro de las personas beneficiarias de los apoyos en especie, que acuden a los servicios de rehabilitación, ante las instituciones autorizadas por la Secretaría, el cual será a través del Carnet para mi Bienestar.
LOCALIDADES INDÍGENAS: Donde al menos el 40% de su población es indígena.
MATRIZ DE INDICADORES PARA RESULTADOS (MIR): Es una herramienta de planeación que en forma resumida, sencilla y armónica establece con claridad los objetivos de un programa, incorpora los indicadores que miden dichos objetivos y sus resultados esperados. También identifica los medios para obtener y verificar la información de los indicadores e incluye los riesgos y contingencias que pueden afectar el desempeño del programa.
MEDIO DE PAGO: Método de pago a través del cual se realiza la transferencia de dinero para el pago de los apoyos económicos a las personas derechohabientes.
MÓDULOS DE ATENCIÓN: Las ventanillas de atención de los Programas para el Desarrollo, así como centros integradores del desarrollo para el fortalecimiento de la cohesión y participación social.
MUNICIPIOS INDÍGENAS: Aquellos en donde el 40% o más de su población total es indígena, en esta categoría se hace una distinción entre los municipios con 70% y más de población indígena (tipo A) y aquéllos en donde el porcentaje de población indígena se ubica entre el 40 y 69.9% (tipo B).
PADRÓN DE BENEFICIARIOS: A la relación oficial de beneficiarios que incluye a las personas atendidas por los Programas Federales de Desarrollo Social cuyo perfil socioeconómico se establece en la normatividad correspondiente.
PAGO DE MARCHA: Apoyo económico que se otorga por única ocasión, a la persona adulta auxiliar de la persona derechohabiente del Programa cuando esta última fallece.
PENSIÓN: Pensión para el Bienestar de las Personas con Discapacidad Permanente, que consistente en otorgar un apoyo económico a través de una transferencia monetaria mensual, a la población con Discapacidad Permanente de niñas, niños, adolescentes y jóvenes de 0 a 29 años de edad cumplidos y personas de 30 y hasta un día antes de cumplir los 65 años de edad y apoyos en especie que consiste en la entrega de vales para el bienestar para servicios de rehabilitación, dirigido a las personas beneficiarias de 0 a 17 años de edad.
PERSONA ADULTA AUXILIAR: Persona mayor de edad, facultada para realizar cualquier trámite relacionado con la pensión en representación de la persona beneficiaria del programa, siempre y cuando haya sido registrada como tal. La cual podrá ser un familiar en cualquier grado ascendiente o descendente (madre, padre, hermano, etc.); cónyuge o persona con la que viva en concubinato; o persona tutora o responsable del cuidado de la persona con discapacidad. También, podrá ser una persona designada por la persona beneficiaria que así lo desee sin tener parentesco alguno.
PERSONAS DERECHOHABIENTES: Personas con Discapacidad sujetas de derecho en los términos que fije la Ley, de acuerdo con lo establecido en la Constitución Política de los Estados Unidos Mexicanos, susceptible de ser beneficiaria de la pensión que otorga el Programa.
PERSONAS PRESTADORAS DE SERVICIOS O SERVIDORAS PÚBLICAS: Personal que apoya en las tareas para la implementación de este Programa y de atención en los módulos de atención.
PERSPECTIVA DE GÉNERO: Visión científica, analítica y política sobre las mujeres y los hombres. Se propone eliminar las causas de la opresión de género como la desigualdad, la injusticia y la jerarquización de las personas basada en el género. Promueve la igualdad entre los géneros mediante la equidad, el adelanto y el bienestar de las mujeres; contribuye a construir una sociedad en donde las mujeres y los hombres tengan el mismo valor, la igualdad de derechos y oportunidades para acceder a los recursos económicos y a la representación política y social en los ámbitos de toma de decisiones.
Es una herramienta conceptual que intenta mostrar que las diferencias entre mujeres y hombres se dan no sólo por su determinación biológica, sino también por razones culturales asignadas a los seres humanos.
Esta perspectiva ayuda a comprender más profundamente tanto la vida de las mujeres como la de los hombres, y las relaciones que se dan entre ambos. Cuestiona los estereotipos con que somos educados y abre la posibilidad de elaborar nuevos contenidos de socialización y relación entre los seres humanos (LGAMVLV, 2007: 50).
PLAN DE REHABILITACIÓN: De acuerdo con la Organización Mundial de la Salud (OMS, 2020) la rehabilitación es: "un conjunto de acciones encaminadas a optimizar el funcionamiento y reducir la discapacidad en personas con afecciones de salud en la interacción con su entorno". En este sentido, el Plan de rehabilitación a que se refiere este documento, debe entenderse como el conjunto de procedimientos y acciones, determinadas a partir del diagnóstico correspondiente, que tienen como objetivo optimizar el funcionamiento y reducir la discapacidad en las personas.
PROGRAMA: Pensión para el Bienestar de las Personas con Discapacidad Permanente.
PROGRAMAS PARA EL DESARROLLO: Los programas relacionados con el desarrollo integral de las personas; los que otorgan algún servicio a las mismas, así como aquellos que ejercen un beneficio directo y sin intermediarios a la población de conformidad con el Presupuesto de Egresos de la Federación para el ejercicio fiscal correspondiente, y los demás que se establezcan por acuerdo del Ejecutivo Federal que tengan esa finalidad.
RECURSOS: Las herramientas establecidas por el plan de rehabilitación como parte de la estrategia para cumplir con su objetivo.
REHABILITACION: El conjunto de medida encaminadas a mejorar la capacidad de una persona para realizar por sí misma, actividades necesarias para su desempeño físico, mental, social, ocupacional y económico, por medio de órtesis, prótesis, ayudas funcionales o cualquier otro procedimiento que le permitan integrarse a la sociedad.
REGLAS: Las Reglas de Operación del Programa Pensión para el Bienestar de las Personas con Discapacidad Permanente.
SECRETARÍA: La Secretaría de Bienestar.
SERVICIO DE REHABILITACIÓN: Conjunto de tratamientos, métodos, técnicas y recursos llevados a cabo por personal especializado de salud y otras disciplinas, tendientes a recuperar, mantener, aprender o mejorar las capacidades físicas, mentales o cognitivas de la persona, con el objetivo de mejorar sus habilidades, funcionamiento y autonomía, para la vida diaria. Estos servicios pueden incluir entre otros, servicios físicos, psicológicos, sociales y de inclusión.
SESIONES: Se entenderá por sesión, todos los servicios de rehabilitación que se incluyan o reciban en un mismo día laboral.
VALES PARA EL BIENESTAR: Instrumento a través del cual la persona beneficiaria recibirá el apoyo en especie que se especifique en el mismo. Cada vale equivaldrá a un apoyo en especie que se canjeará en el lugar que cada instrumento establezca según el apoyo en especie de que se trate.
ANEXO 2
FORMATO DE REGISTRO PERSONAS CON DISCAPACIDAD
HOJA 1

HOJA 2
 

ANEXO 3
VALES PARA EL BIENESTAR

ANEXO 4
CARNET PARA MI BIENESTAR
HOJA 1
 

HOJA 2

ANEXO 5
DIAGRAMA DE FLUJO
PROCESO DE ACCESO A LA PENSIÓN
 

ANEXO 6
DIAGRAMA DE FLUJO
SOLICITUD DE BAJA VOLUNTARIA DE LA PENSIÓN

__________________________________
 
1     ASAMBLEA GENERAL DE LA ONU (2006) Convención sobre los derechos de las personas con discapacidad. Organización de las Naciones Unidas. Preámbulo e). Nueva York. https://www.un.org/esa/socdev/enable/documents/tccconvs.pdf
2     Ídem.