ACUERDO por el que se dan a conocer las Reglas de Operación del Programa de Fertilizantes para el ejercicio fiscal 2025.

Al margen un sello con el Escudo Nacional, que dice: Estados Unidos Mexicanos.- AGRICULTURA.- Secretaría de Agricultura y Desarrollo Rural.

JULIO ANTONIO BERDEGUÉ SACRISTÁN, Secretario de Agricultura y Desarrollo Rural, con fundamento en los artículos 25, 26 y 27, fracción XX y 28, párrafo decimotercero de la Constitución Política de los Estados Unidos Mexicanos; 9, 12, 26 apartado "A", y 35 de la Ley Orgánica de la Administración Pública Federal; 4o. de la Ley Federal de Procedimiento Administrativo; 9, 12, 33, 34 y 35 de la Ley de Planeación; 75 y 77 de la Ley Federal de Presupuesto y Responsabilidad Hacendaria; 175 y 176 del Reglamento de la Ley Federal de Presupuesto y Responsabilidad Hacendaria; 1, 7, 8, 32, 53, 54, 55, 56, 58, 59, 60, 61, 72, 79 primer párrafo, 80, 86, 87, 104, 140, 143, 164, 178, 183, 189, 190 fracciones I y II, y 191 de la Ley de Desarrollo Rural Sustentable; 1, 2, 3 fracciones II, III, IV, VII, X, XII y XIII, 5 y 7 de la Ley para Impulsar el Incremento Sostenido de la Productividad y la Competitividad de la Economía Nacional; 1 y 70 fracciones I, XV, XIX, XX y XXVI de la Ley General de Transparencia y Acceso a la Información Pública; 1 y 3 fracciones II, V y VI de la Ley Federal de Austeridad Republicana; numerales Segundo, Cuarto, Quinto, Noveno y Décimo del Acuerdo por el que se emiten los Lineamientos para incorporar la perspectiva de género en las Reglas de Operación de los Programas presupuestarios federales; 28 y 29 y los Anexos 11, 13, 25 y 26 del Decreto de Presupuesto de Egresos de la Federación para el Ejercicio Fiscal 2025 publicado en el Diario Oficial de la Federación el 24 de diciembre de 2024; 1, 2, 3 y 5 fracción IV del Reglamento Interior de la Secretaría de Agricultura y Desarrollo Rural.
CONSIDERANDO
Que la Constitución Política de los Estados Unidos Mexicanos, establece en su artículo 25 que corresponde al Estado la rectoría del desarrollo nacional para garantizar que éste sea integral y sustentable, que fortalezca la Soberanía de la Nación y su régimen democrático y que, mediante el fomento del crecimiento económico y el empleo y una más justa distribución del ingreso y la riqueza, permita el pleno ejercicio de la libertad y la dignidad de los individuos, grupos y clases sociales;
Que el apartado "A" del Artículo 26 de la Constitución establece que el Estado organizará un sistema de planeación democrática del desarrollo nacional que imprima solidez, dinamismo, competitividad, permanencia y equidad al crecimiento de la economía para la independencia y la democratización política, social y cultural de la nación;
En el mismo sentido, el artículo 27, fracción XX del citado ordenamiento, se dispone que el Estado promoverá las condiciones para el desarrollo rural integral, con el propósito de generar empleo y garantizar a la población campesina el bienestar y su participación en el desarrollo nacional, y fomentará la actividad agropecuaria para el óptimo uso de la tierra con insumos, créditos, servicios de capacitación y asistencia técnica;
Que la Ley de Desarrollo Rural Sustentable en su artículo 5, establece como uno de sus objetivos corregir disparidades de desarrollo regional a través de la atención diferenciada a las regiones de mayor rezago, mediante una acción integral del Estado que impulse su transformación y la reconversión productiva y económica, con un enfoque productivo de desarrollo rural sustentable; así mismo, en su artículo 6, menciona, que tendrán carácter prioritario las acciones que el Estado, a través de los tres órdenes de gobierno y en los términos de las leyes aplicables, realice en el medio rural;
Que la Ley General de Transparencia y Acceso a la Información Pública, en su artículo 68 menciona que los sujetos obligados serán responsables de los datos personales en su posesión;
Que la Ley Federal de Presupuesto y Responsabilidad Hacendaria en su artículo 77 dispone que la Cámara de Diputados en el Presupuesto de Egresos, podrá señalar los Programas, a través de los cuales se otorguen subsidios, que deberán sujetarse a reglas de operación con el objeto de asegurar que la aplicación de los recursos públicos se realice con eficiencia, eficacia, economía, honradez y transparencia;
Que el Programa de las Naciones Unidas para el Desarrollo (PNUD), establece los Objetivos de Desarrollo Sostenible 2030 que entre otros, plantea como objetivo 2 Hambre Cero, en donde en su meta 2.3 esta duplicar la productividad agrícola de los productores de alimentos en pequeña escala, en particular las mujeres, los pueblos indígenas, los agricultores familiares, entre otras cosas mediante un acceso insumos entre otros; por lo que el Programa de Fertilizantes contribuye mediante el apoyo a los productores de pequeña y mediana escala, quienes estarán en condiciones de incrementar la producción de alimentos en las comunidades rurales de los estados y zonas prioritarias. Así mismo en el Objetivo uno se establece la meta 1.5 para fomentar la resiliencia de los pobres y las personas que se encuentran en situaciones vulnerables, el programa contribuye mediante el acceso a un insumo estratégico como es el fertilizante para lograr mejorar la producción en zonas vulnerables y reforzar los sistemas de autoconsumo de granos básicos.
Que la atención al sector rural es una prioridad claramente señalada por la política pública de Estado, diseñada e instrumentada por la actual administración del Ejecutivo Federal;
Que en el Decreto de Presupuesto de Egresos de la Federación para el Ejercicio Fiscal 2025 (PEF), publicado en el Diario Oficial de la Federación el 24 de diciembre de 2024, se establecen los criterios generales a que deberán sujetarse las Reglas de Operación para su elaboración, así como los criterios específicos para la operación de los Programas sujetos a las mismas;
Que en el Presupuesto de Egresos de la Federación para el Ejercicio Fiscal 2025 (PEF), publicado en el Diario Oficial de la Federación el 24 de diciembre de 2024, se incluye en los Anexos 10,11,13,25 y 26 relativos al "Programa Especial Concurrente para el Desarrollo Rural Sustentable", al "Programa de Fertilizantes", como uno de los principales programas del Ramo 08 Agricultura y Desarrollo Rural, con un presupuesto asignado de $17,500 millones de pesos, con el propósito de apoyar la producción nacional de fertilizantes nitrogenados y fosfatados como asunto de interés nacional para la seguridad y soberanía alimentaria, disminuyendo la dependencia de fertilizantes importados y apoyando con ello la capacidad de producción agrícola del país. Así, el Programa de Fertilizantes atenderá el problema público de la disminución en la producción de cultivos prioritarios, el cual se debe entre otros factores a la falta de acceso a insumos estratégicos de nutrición para los cultivos prioritarios;
Que la estructura programática de la Secretaría de Agricultura y Desarrollo Rural incluye programas y componentes sujetos a reglas de operación;
Que en cumplimiento a la Ley General para la Igualdad entre Mujeres y Hombres, y la Ley General de Acceso de las Mujeres a una Vida Libre de Violencia, los programas de la Administración Pública Federal impulsarán, de manera transversal, la igualdad sustantiva entre mujeres y hombres a través de la incorporación de la perspectiva de género en su diseño, elaboración, aplicación, seguimiento y evaluación;
Que las Reglas de Operación de los Programas de la Secretaría, atendiendo lo dispuesto por el Decreto de Presupuesto de Egresos de la Federación para el ejercicio presupuestario 2025, promoverán acciones cuya finalidad sea la inclusión de las personas con discapacidad, así como el desarrollo integral de los pueblos y comunidades indígenas;
Que de conformidad a lo anterior, se reconoce la libre determinación de los campesinos a contar con alimentos nutritivos, culturalmente adecuados, producidos de forma sostenible y ecológica a través del uso adecuado de fertilizantes, atendiendo a la diversidad de modos de producción agrícola y al respeto de las practicas alimentarias de cada cultura, a través de la soberanía alimentaria, se promueve que los pueblos y comunidades originarias encaren procesos de autogestión en sus territorios, fomentando la igualdad sustantiva en la toma de decisiones para el fortalecimiento, y consolidación de sus propios modos de producción agrícola. Por lo anterior, se impulsa la entrega de fertilizantes para estimular la producción, enfocada al abastecimiento de alimentos y satisfacer las necesidades locales, favoreciendo la inclusión y el desarrollo de las comunidades más rezagadas del país;
Asimismo, estos programas son el instrumento mediante el cual se integra la estrategia del proyecto de nación para que las personas cuenten con un apoyo directo y sin intermediarios en cada etapa de su vida. Con base en la confianza y cercanía con el pueblo, los programas sociales atienden a las necesidades en el país y, por lo tanto, la entrega de los apoyos no está condicionada ni sujeta a requisitos extraordinarios;
Que la Secretaría de Agricultura y Desarrollo Rural, para una administración eficiente, transparente y eficaz de los recursos públicos destinados a la ejecución del presente programa, deberá observar lo dispuesto en el Acuerdo por el que se dan a conocer las disposiciones generales aplicables a las Reglas y Lineamientos de Operación de los Programas de la Secretaría de Agricultura y Desarrollo Rural;
Las presentes Reglas de Operación son un reflejo de la nueva política de bienestar implementada a partir de la llegada de la Cuarta Transformación. Estas reglas parten de la premisa de que los ciudadanos, como sujetos de derecho, son derechohabientes de los programas y deben recibir su apoyo de manera directa, sin intermediarios. Así, la confianza en el pueblo es la base para que los ciudadanos ejerzan libremente su derecho y, por lo tanto, pueden consultar este documento para ejercerlo de manera informada.
Que el objetivo más importante en la construcción del Segundo Piso de la Cuarta Transformación es consolidar un verdadero Estado de bienestar para toda la población. Bajo esta premisa, el Gobierno de México en cumplimiento al artículo de la Constitución Política de los Estados Unidos Mexicanos, garantiza el acceso de las y los mexicanos a los Programas para el Bienestar, como un derecho constitucional.
La continuidad y fortalecimiento de la política social tiene como misión favorecer a los más desprotegidos y alcanzar mayores condiciones de igualdad y justicia social. Es por ello que, los Programas para el Bienestar representan el eje central de la consolidación del proyecto de nación y son una herramienta para garantizar la universalidad de los derechos humanos, promover la participación política y comunitaria, lograr mayor inclusión y consolidar la transformación del país.
Que la Directriz 7. Economía, Transporte y Vivienda, contenida en el Anexo 5 Vinculación de Estructuras Programáticas con las Directrices 2025 del Manual de Programación y Presupuesto 2025, establece: que las acciones en materia de desarrollo económico, producción de energía, transporte, turismo y vivienda tendrán un impulso importante, para consolidar el bienestar de la población, con programas y proyectos tendientes a fomentar el empleo en condiciones laborales adecuadas, la soberanía energética, sistemas de transporte eficientes, así como garantizar el derecho al acceso a una vivienda digna para todas las mexicanas y mexicanos. Esta directriz establece que el crecimiento económico del país en mismo no garantiza el bienestar social si no se traduce en un desarrollo equitativo e incluyente para todas las esferas sociales y regiones del país, es decir, en prosperidad compartida. Asimismo, establece en la Línea de Acción 7.32 El aumento sostenible de la producción agrícola, ganadera, pesquera y acuícola.
El mayor logro de la Cuarta Transformación es la revolución de las conciencias, y los Programas para el Bienestar representan el eje central de la consolidación del proyecto de nación. En ese sentido, es manifiesto el compromiso y responsabilidad de las dependencias encargadas de gestionar la política social, en beneficio de la población.
Por lo anterior, he tenido a bien emitir el siguiente:
ACUERDO POR EL QUE SE DAN A CONOCER LAS REGLAS DE OPERACIÓN DEL PROGRAMA DE
FERTILIZANTES PARA EL EJERCICIO FISCAL 2025.
CONTENIDO
Título I. Disposiciones generales del Programa
Artículo 1. Objeto del acuerdo
Artículo 2. Glosario de términos
Título I. Disposiciones generales del Programa
Artículo 3. Objetivos
Artículo 4. Cobertura
Artículo 5. Población objetivo
Artículo 6. Criterios de elegibilidad y requisitos para la población productora agrícola.
Artículo 7. Características de los apoyos
Artículo 8. Exclusiones
Título II. Operación del Programa
Artículo 9. Instancias participantes
Artículo 10. Criterios de selección y priorización
Artículo 11. Mecánica operativa
Artículo 12. De las medidas emergentes
Artículo 13. Coordinación interinstitucional
Título III. Seguimiento, supervisión y evaluación
Artículo 14. Seguimiento
Artículo 15. Supervisión
Artículo 16. Evaluación
Título IV. Disposiciones complementarias
Artículo 17. Suministro
Artículo 18. Manejo de inventarios
Artículo 19. Gastos de Operación
Artículo 20. Derechos y obligaciones de los ciudadanos, y población derechohabiente
Artículo 21. Fiscalización
Artículo 22. Transparencia, acceso a la información pública y rendición de cuentas
Artículo 23. Quejas, denuncias y solicitudes de información.
Artículo 24. Contraloría Social
Artículo 25. Instauración de Procedimiento Administrativo
Artículo 26. Políticas transversales para la igualdad e inclusión
Artículo 27. Excusa
TRANSITORIOS
ANEXOS
ANEXO I.- Guía rápida para la población productora agrícola solicitante al Programa de Fertilizantes 2025.
ANEXO II.- Diagrama de Flujo de la Mecánica operativa para la población productora agrícola de nueva incorporación al Programa Fertilizantes 2025.
ANEXO III.- Listado de documentos originales y copia que acrediten la legal propiedad de la superficie de la población productora agrícola solicitante al Programa de Fertilizantes 2025.
ANEXO IV.- Solicitud de apoyo para la población productora agrícola al Programa de Fertilizantes 2025.
ANEXO V.- Modelo de Excusa para los Servidores Públicos.
ANEXO VI. - Modelo de convocatoria para nueva incorporación.
Título I. Disposiciones generales del Programa
Artículo 1. Objeto del acuerdo
El presente Acuerdo tiene por objeto dar a conocer las Reglas de Operación del Programa de Fertilizantes para el Ejercicio Fiscal 2025.
Artículo 2. Glosario de términos
I.          Apoyos. - Se entenderá como el subsidio (incentivo) el fertilizante que se otorga a la población productora agrícola de pequeña escala, que cumple con los requisitos, documentos, caracterización y trámites a que se refieren estas Reglas.
II.         Agente Técnico. - es aquella persona moral designada por la Unidad Responsable para apoyar en la ejecución de actividades del Programa, considerando para tal efecto, conforme a lo establecido para tal efecto en el ACUERDO por el que se dan a conocer las disposiciones generales aplicables a las Reglas y Lineamientos de Operación de los Programas de la Secretaría de Agricultura y Desarrollo Rural.
III.        CADER. - Centro de Atención Apoyo para el Desarrollo Rural Sustentable de la Secretaría de Agricultura y Desarrollo Rural.
IV.        Convocatoria. - Documento a través del cual se invita a la población productora agrícola a participar de los beneficios del Programa de Fertilizantes.
V.         Cuadernillo. - Formato único de entrega - recepción del apoyo a los derechohabientes.
VI.        Cultivos prioritarios. - Se considera maíz, frijol, arroz y aquellos cultivos de alto impacto social y/o económico de una región o Estado y que para fines de estas Reglas de Operación serán definidos por la Unidad Responsable.
VII.       CURP. - Clave Única de Registro de Población, es la secuencia alfanumérica que identifica a cada persona, otorgada por la Secretaría de Gobernación.
VIII.      Centros de Distribución Agricultura. - Se refiere a los lugares físicos establecidos para el almacenamiento y distribución de los apoyos de este Programa, los cuales estarán a cargo de la Instancia Ejecutora designada por la Unidad Responsable también denominados CEDA.
IX.        DDR. - Distrito de Desarrollo Rural de la Secretaría de Agricultura y Desarrollo Rural.
X.         Delegaciones. -Delegaciones de Programas para el Desarrollo.
XI.        Derechohabiente. - Persona física o moral que, cumpliendo con los requisitos establecidos, es considerada beneficiaria de los apoyos previstos en las Reglas de Operación de los Programas a cargo de la Secretaría de Agricultura y Desarrollo Rural.
XII.       Estrategia emergente de producción. - Plan de acción estructurado por la UR para impulsar la producción agrícola de una región mediante concepto de apoyo diferenciado.
XIII.      Instancias Auxiliares de Apoyo Técnico Operativo. - Conforme a lo Dispuesto en el ACUERDO por el que se dan a conocer las disposiciones generales aplicables a las Reglas y Lineamientos de Operación de los Programas de la Secretaría de Agricultura y Desarrollo Rural y Lineamientos de operación de los Programas de la Secretaría de Agricultura y Desarrollo Rural, pueden ser; Grupo Operativo, Unidad Técnica Auxiliar o Comité Técnico Dictaminador.
XIV.      Instancias que ejecuten acciones específicas para la operación del Programa. - Las que designe la Unidad Responsable conforme al ACUERDO por el que se dan a conocer las disposiciones generales aplicables a las Reglas y Lineamientos de Operación de los Programas de la Secretaría de Agricultura y Desarrollo Rural (Agente Técnico e Instancia Ejecutora de Gastos Asociados a la Operación).
XV.       Instancia Ejecutora. - Es aquella que debido a su naturaleza jurídica, objeto social y experiencia operativa cuenta con la capacidad de auxiliar a la Unidad Responsable en el ejercicio de todas las funciones y/o responsabilidades encomendadas a ésta en los términos de las Reglas de Operación del Programa a ejecutar.
XVI.      Instancia Ejecutora de Gastos Asociados a la Operación (IEGAO): es la instancia encargada de la aplicación de dichos gastos en la ejecución del Programa, la cual puede ser una Unidad Administrativa de la estructura central de la Secretaría, un Órgano Administrativo Desconcentrado de la Secretaría de Agricultura, un Organismo Descentralizado sectorizado a la Secretaría, o de la Administración Pública Federal, vinculado al sector agroalimentario, así como los Gobiernos de las Entidades Federativas, así como los demás supuestos señalados en el artículo 16 del ACUERDO por el que se dan a conocer las disposiciones generales aplicables a las Reglas y Lineamientos de Operación de los Programas de la Secretaría de Agricultura y Desarrollo Rural, vigente.
XVII.     Matriz de Indicadores para Resultados (MIR): Herramienta que permite vincular los distintos instrumentos para el diseño, organización, ejecución, seguimiento, evaluación y mejora de los programas, resultado de un proceso de planeación, realizado con base en la Metodología de Marco Lógico.
XVIII.     Módulos de atención. - Ventanillas de atención de los Programas para el Desarrollo y como centros integradores del desarrollo para el fortalecimiento de la cohesión y participación social, ambos de la Secretaría de Bienestar.
XIX.      Oficinas de Representación en las Entidades Federativas (OREF). - Representación Estatal de la Secretaría en cada una de las Entidades Federativas y Región Lagunera.
XX.       Padrón de Productores de la Secretaría de Agricultura y Desarrollo Rural. - Registro de personas físicas y morales que ejercen actividades relacionadas con el Sector coordinado por la Secretaría que han solicitado alguno de los apoyos previstos en los diferentes Programas sujetos a Reglas y/o Lineamientos de Operación a cargo de la Secretaría.
XXI.      Padrón de productores de acceso directo. - Productores que han sido beneficiados por el Programa de fertilizantes en el ejercicio inmediato anterior y no han sido observados por incumplimiento a la norma; y productores del padrón del Programa de Producción para el Bienestar vigentes a la fecha de publicación del padrón y que no hayan sido beneficiados por el Programa de fertilizantes el ejercicio inmediato anterior.
XXII.     Población Solicitante. - Persona física que cumple con los requisitos establecidos en estas reglas de operación y presenta solicitud de apoyo debidamente formulada en ventanilla.
XXIII.     Programas para el Desarrollo. - Los Programas relacionados con el desarrollo integral de las personas; los que otorgan algún servicio a las mismas, así como aquellos que ejercen un beneficio directo y sin intermediarios a la población de conformidad con el Presupuesto de Egresos de la Federación para el ejercicio fiscal correspondiente, y los demás que se establezcan por acuerdo del Ejecutivo Federal que tengan esa finalidad.
XXIV.    Reglas. - Las presentes Reglas de Operación.
XXV.     Secretaría de Agricultura. - La Secretaría de Agricultura y Desarrollo Rural.
XXVI.    SIGAP. - Sistema Informático de Gestión y Administración de Programas el cual es una herramienta informática operada por las Unidades Responsables para la ejecución de los Programas a cargo de la Secretaría de Agricultura y Desarrollo Rural y que es administrada tecnológicamente por la Dirección General de Tecnologías de la Información y Comunicaciones.
XXVII.   Sujetos de apoyo. - Es aquella población productora cuyos nombres aparezcan en los listados publicados por la Unidad Responsable.
XXVIII.   Unidad Responsable. - Es la Unidad Administrativa de esta Secretaría, Órgano Administrativo Desconcentrado u Organismo Descentralizado sectorizado a la Secretaría, que tiene a su cargo la operación y ejecución del Programa.
XXIX.    Ventanilla. - Lugar definido en la Convocatoria correspondiente, donde se atiende a la población productora agrícola para llevar a cabo su registro en el Padrón de la población productora agrícola de la Secretaría y/o solicitud de Apoyo. Las Oficinas de Representación en las Entidades Federativas, CADER, DDR y/o módulos de atención de las Delegaciones de los Programas para el Desarrollo.
Artículo 3. Objetivos
I.     Objetivo General
Contribuir a la producción de los cultivos prioritarios.
II.     Objetivo especifico
Entregar fertilizantes a productores de cultivos prioritarios para la producción de alimentos.
Artículo 4. Cobertura
El Programa es de atención nacional conforme a suficiencia presupuestaria.
Artículo 5. Población objetivo
Población productora agrícola dedicada a la producción de cultivos prioritarios.
Artículo 6. Criterios de elegibilidad y requisitos para la población productora agrícola.
I.     Productores del padrón del Programa de Fertilizantes
       Conforme a disponibilidad presupuestaria, podrán acceder de manera directa población productora beneficiada del ejercicio inmediato anterior del Programa de Fertilizantes que no haya sido observada por incumplimiento a la normatividad aplicable.
       Para acceder al Programa deberán esperar a la publicación del padrón de productores con acceso directo y ratificar su interés de participación con identificación Oficial vigente y la firma del cuadernillo que ampara la entrega recepción en la entrega del insumo.
II.     Productores vigentes del padrón de Producción para el Bienestar que no recibieron fertilizante en el ejercicio inmediato anterior
       Conforme a disponibilidad presupuestaria, podrán acceder de manera directa población productora beneficiada en el Programa de Producción para el bienestar que no haya sido beneficiada por el Programa de Fertilizantes el año inmediato anterior y se encuentre vigente al momento de la publicación del padrón de productores con acceso directo
       Para acceder al Programa deberán esperar a la publicación del padrón de productores con acceso directo y ratificar su interés de participación con identificación Oficial vigente y la firma del cuadernillo que ampara la entrega recepción en la entrega del insumo.
III.    Nuevo Ingreso por Convocatoria Abierta.
       Conforme a disponibilidad presupuestaria, se llevará a cabo la publicación de Convocatoria para nuevo ingreso. Los criterios de elegibilidad y requisitos para acceder al apoyo del Programa son los siguientes.
CRITERIO DE ELEGIBILIDAD
REQUISITO
a)    Registrarse o estar registrado en el Padrón de Productores de la Secretaría de Agricultura y Desarrollo Rural.
a)    Acudir a un DDR O CADER para su registro o actualización de información para obtener un folio en el Padrón de Productores de la Secretaría de Agricultura y Desarrollo Rural.
b)    Aceptar cumplir con todas las disposiciones legales aplicables y específicamente con las contenidas en estas Reglas.
b)    Completar la Solicitud de apoyo. Anexo IV Solicitud de apoyo para la población productora agrícola al Programa de Fertilizantes 2025.
c)     Ser persona física
c)     Acreditar su personalidad mediante identificación oficial vigente (INE, pasaporte, cartilla del servicio militar nacional, o cédula profesional con fotografía, credencial del INAPAM).
d)    No estar incluidos en el "Directorio de personas físicas y/o morales que pierden su derecho a recibir incentivos de los Programas de la Secretaría de Agricultura y Desarrollo Rural" a cargo de la Unidad de Administración y Finanzas de la Secretaría o entregar información que no sea verdadera ni fidedigna o que impida la verificación física o documental del producto objeto del apoyo,
d)    CURP, en los casos en que al presentar la identificación oficial contenga la CURP, no será necesario presentar esta.
e)    Ser parte de la población productora agrícola conforme a la zona de atención estratégica y cultivos prioritarios, que se publiquen en la convocatoria
e)    Comprobante de domicilio de la persona solicitante (INE -siempre y cuando cuente con dirección completa-, recibo de luz, teléfono, predial, agua, constancia de residencia expedida por el H. Ayuntamiento o delegado de la Comunidad).
f)     Los que se especifiquen en la Convocatoria para cada estado.
f)     Acreditar la Legal Posesión del Predio
g)    Acreditar, la legal posesión del predio presentando en original y copia, alguno de los documentos señalados en el Anexo III Listado de documentos, de acuerdo a cada caso específico.
 
 
La sola presentación de la solicitud de apoyo, documentos y anexos en las ventanillas del Programa no genera obligación para la Secretaría de otorgar los apoyos.
El registro de los documentos referidos en los incisos b) al g) de la columna de requisitos, podrá realizarse de manera física o digital en la ventanilla correspondiente, asegurando la legibilidad de los mismos, y deberán ser resguardados por las Oficinas de Representación en las Entidades Federativas.
Artículo 7. Características de los apoyos
Los conceptos de apoyo del Programa son:
CONCEPTO DE APOYO
CANTIDAD MÁXIMA DE APOYO POR
HECTÁREA
CANTIDAD MÁXIMA DE APOYO POR
PRODUCTOR
I. Paquete de Fertilizantes
Hasta 300 Kg
Hasta 600 Kg por productor
La cantidad, dosis y tipo de fertilizante variará conforme al cultivo y la zona de atención, por lo que, el detalle de cada paquete a entregar a la población derechohabiente se especificará en cada una de las publicaciones del padrón de productores con acceso directo o convocatorias del Programa. Las fracciones de hectárea serán apoyadas con el paquete redondeando a la unidad superior. En casos de desastre natural, causa de fuerzas mayor o estrategia emergente de producción, se podrá determinar un apoyo menor o mayor conforme a las necesidades de la zona de atención y cultivo a atender definidos por la Unidad Responsable.
Artículo 8. Exclusiones
I.        Se excluirá a la población productora dedicada a los cultivos diferentes a los citados en las Convocatorias.
II.       Se excluirá de manera permanente a la población productora observada por incumplimiento a la normativa del ejercicio anterior, salvo en los casos que haya aplicado el apoyo en un cultivo distinto al autorizado o no lo haya aplicado, derivado de una causa de fuerza mayor, como climáticas, sociales e inseguridad, entre otras.
III.      No se otorgarán apoyos del Programa en Áreas Naturales Protegidas o terrenos con cambio de uso de suelo no autorizado por la Secretaría del Medio Ambiente y Recursos Naturales (SEMARNAT). Para aquellas que cuenten con programa de manejo, no se otorgará apoyos para la zona núcleo y para las subzonas de: a) preservación, b) aprovechamiento especial, c) uso público y d) recuperación.
IV.      Será excluida la población solicitante que presente documentación falsa o alterada.
V.       Se entenderá por no presentada la solicitud ante la falta de entrega de los documentos señalados en los requisitos en los plazos señalados.
VI.      La población solicitante no deberá estar en el "Directorio de personas físicas y/o morales que pierden su derecho a recibir incentivos de los Programas de la Secretaría de Agricultura" o entregar información que no sea verdadera ni fidedigna o que impida la verificación física o documental del producto o servicio objeto del apoyo.
VII.     Los documentos establecidos en el artículo 6 fracción III de las presentes Reglas, únicamente serán recibidos en las ventanillas autorizadas por la Unidad Responsable, conforme a la convocatoria y estarán sujetos al tratamiento y resguardo los expedientes de los derechohabientes, garantizando la confidencialidad y la protección de datos conforme a la Ley General de Protección de Datos Personales en Posesión de Sujetos Obligados.
VIII.    Serán excluidos los derechohabientes que fueron dados de baja en el Padrón de Producción para el Bienestar al momento de ser publicado el listado de derechohabientes.
IX.      En caso de que la Unidad Responsable identifique más de una solicitud de apoyo para el mismo predio, únicamente será atendida la primera en orden de registro.
Título II. Operación del Programa
Artículo 9. Instancias participantes
Instancias que Ejecutan acciones específicas para la operación del Programa
I.        Unidad Responsable:
a.     Dirección General de Investigación, Desarrollo Tecnológico y Extensionismo (DGIDTE): Estará facultada para interpretar las presentes Reglas de Operación y resolver aspectos no contemplados en éstas, sin perjuicio de las facultades de la Oficina del Abogado General de la Secretaría. Así como, de diseñar e implementar aquellos instrumentos y herramientas de trabajo necesarias para la operación, ejecución y seguimiento del Programa, y demás señaladas en las Disposiciones Generales.
       Esta será la responsable de coordinar la habilitación de los Centros de Distribución Agricultura para la recepción y almacenamiento del fertilizante, la verificación de la identidad de las personas publicadas, y la entrega personalizada del fertilizante a quien corresponda y la, documentación de la entrega y la atención de los entes fiscalizadores, o en su caso, designar a la instancia correspondiente.
II.       Instancias Ejecutoras:
a.     Oficinas de Representación en las Entidades Federativas (OREF), a petición de la Unidad Responsable, deberá:
       Comunicar a las Delegaciones Estatales de Programas para el Desarrollo, el calendario para la entrega del fertilizante en cada uno de los Centros de Distribución de Agricultura.
       Convocar a los productores a los Centros de Distribución Agricultura para la entrega del fertilizante, y realizar las acciones de seguimiento para el cumplimiento del objetivo del Programa.
       Difundir la información inherente al Programa.
       Promover y constituir los comités de contraloría social, a solicitud de los productores derechohabientes
       Orientar a los productores sobre los mecanismos de quejas, denuncias y solicitudes de información.
       Asistir en la habilitación de los Centros de Distribución Agricultura para la recepción y almacenamiento del fertilizante, verificación de la identidad de las personas publicadas, entregar personalmente el fertilizante a quien corresponda, documentar la entrega, atender a los entes de fiscalización.
       Otras que designe la Unidad Responsable conforme a las necesidades de la operación y seguimiento del Programa.
b.    La Unidad Responsable podrá designar, en su caso, una Instancia Alterna para la entrega de los insumos, siempre y cuando se encuentren relacionadas con el Sector Agroalimentario y cumplan con los Lineamientos que al efecto emita la Unidad de Administración y Finanzas.
III.      Instancias Auxiliares de Apoyo Técnico Operativo
         Delegaciones Estatales de Programas para el Desarrollo y la(s) que designe la Unidad Responsable. Las cuales, llevarán a cabo la difusión de la información referente al Programa, apoyo para la convocatoria de los productores, conforme al calendario antes citado.
IV.      Instancias que ejecuten acciones específicas para la operación del Programa que designe la Unidad Responsable:
         Agente Técnico, Instancia Ejecutora de Gastos Asociados a la Operación (IEGAO), la persona moral designada como instancia participante en alguno de los casos mencionados, deberá, en su objeto y desde la fecha de su constitución, encontrarse vinculada con el fomento y desarrollo del Sector agroalimentario. Circunstancia que deberá ser verificada por la Oficina del Abogado General; así como cumplir con los Lineamientos que al efecto emita la Unidad de Administración y Finanzas con base en las Disposiciones Generales aplicables a los Programas sujetos a Reglas de Operación.
Artículo 10. Criterios de selección y priorización
Conforme a suficiencia presupuestaria, se dará prioridad a la población solicitante conforme al siguiente orden:
I.        Productores del padrón del Programa de Fertilizantes vigentes, que no presentaron algún incumplimiento de conformidad al artículo 8 numeral II, de las presentes reglas de Operación.
II.       Derechohabientes del Programa de Producción para el Bienestar dedicados a la producción de cultivos prioritarios, priorizando a las productoras, que se encuentren vigentes a la fecha de la publicación de productores de acceso directo y no hayan sido atendidos el ejercicio inmediato anterior.
III.      Población de mujeres solicitantes por convocatoria para nueva incorporación.
IV.      Población solicitante para nueva incorporación con discapacidad.
V.       Población solicitante por convocatoria para nueva incorporación que pertenezca a localidades indígenas.
VI.      Población solicitante del ejercicio anterior que cumplen con los requisitos de elegibilidad, pero no fueron apoyados por insuficiencia presupuestaria.
VII.     Población solicitante que cuenten con validación como productor de cultivos prioritarios enmarcados en la Convocatoria de nueva incorporación en las Entidades a la que aplique su solicitud por parte de la(s) Instancia(s) Auxiliar(es).
Artículo 11. Mecánica operativa
a)    Para productores de acceso directo
a)    Difusión del Programa
La información del Programa podrá difundirse de manera física o electrónica en las instalaciones y páginas electrónicas de las diferentes instituciones participantes; así mismo, se podrá difundir a través de las radiodifusoras comunitarias indígenas y en lenguas indígenas, en aquellos casos en los que las zonas de cobertura incluyen áreas en las que habita población indígena.
b)    Evaluación de productores
Productores vigentes de los padrones del Programa de Fertilizantes que no hayan sido observados por incumplimiento a la norma.
Productores del padrón del Programa de Producción para el Bienestar de los cultivos prioritarios.
Los padrones de cada programa, serán proporcionados por las Unidades Responsables de dichos programas.
Validación de productores vigentes de los padrones del Programa de Fertilizantes y Producción para el Bienestar por parte de las Unidades Responsables.
Validación de la información de los productores ante el Registro Nacional de Población (RENAPO).
Revisión de los productores sancionados por Incumplimiento a la normativa de este Programa u otros de la Secretaría.
c)    Publicación del padrón de productores de acceso directo
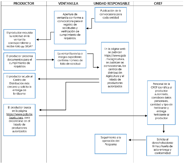
La Unidad Responsable, conforme a la disponibilidad presupuestaria, publicará el padrón de productores de acceso directo para cada entidad participante en la página https: /www.gob.mx/agricultura, en el apartado "Programas de la Secretaría de Agricultura" en la sección de "Programa de Fertilizantes" del ejercicio fiscal 2025; en las Oficinas de Representación en las Entidades Federativas, CADER y DDR de la Secretaría de Agricultura y Desarrollo Rural, y en su caso, los Centros Integradores del Desarrollo de la Secretaría de Bienestar.
La publicación del padrón de productores de acceso directo deberá contener lo siguiente:
i.     Los cultivos y zonas específicas a atender;
ii.     La cantidad de fertilizantes por persona sujetas de apoyo conforme al cultivo y superficie, otorgado en el ejercicio fiscal anterior;
iii.    Ubicación de los Centros de Distribución Agricultura;
iv.    Horarios de atención de los CEDA
La Unidad Responsable, podrá auxiliarse en las Delegaciones de Programas para el Desarrollo, para que, a través del personal de apoyo a su cargo, colaboren en la difusión del padrón de productores de acceso directo, conforme a la designación que en su caso emita la Unidad Responsable.
d)    Entrega de Apoyo
Las Oficinas de representación en las Entidades Federativas, comunicarán a las Delegaciones Estatales de Programas para el Desarrollo, el calendario para la entrega del fertilizante en cada uno de los Centros de Distribución Agricultura y publicarán dicho calendario en los diferentes medios.
Personal del CEDA verificará la identidad del productor autorizado con apoyo a la fotografía de la identificación oficial vigente y datos de la misma, le informará cuales son las características del apoyo del que haya resultado población derechohabiente y documenta la entrega-recepción.
La población derechohabiente firma la documentación correspondiente a la entrega-recepción de los apoyos y el personal autorizado del CEDA entregará el fertilizante autorizado. La entrega del apoyo podrá apoyarse en herramientas de tecnologías de la información para su seguimiento.
Una vez publicado el nombre de los derechohabientes como positivo, éste tendrá hasta 150 días naturales para recoger sus insumos o será considerado como desistimiento y se podrá reasignar a nuevos productores.
En caso de suspensión de la entrega por causa de fuerza mayor o hechos supervinientes, estos se descontarán de los 150 días antes señalados.
El fertilizante adquirido que no sea asignado o corresponda a los productores que no se presenten a recoger los insumos; una vez concluido el periodo de entrega, podrá sumarse a los inventarios para utilizarse en el siguiente ejercicio fiscal.
b)    Para ingreso por convocatoria para nueva incorporación
a)    Difusión del Programa
La información del Programa podrá difundirse de manera física o electrónica en las instalaciones y páginas electrónicas de las diferentes instituciones participantes; así mismo, se podrá difundir a través de las radiodifusoras comunitarias indígenas y en lenguas indígenas en aquellos casos en los que las zonas de cobertura incluyen áreas en las que habita población indígena.
La información técnica y de capacitación virtual a productores, se publicará en la página: https: /www.gob.mx/agricultura, en el apartado "Programas de la Secretaría de Agricultura" en la sección de "Programa de Fertilizantes" del ejercicio fiscal 2025.
b)    Publicación de Convocatorias para nueva incorporación
Una vez publicadas las presentes Reglas de Operación, la Unidad Responsable, conforme a la disponibilidad presupuestaria podrá publicar convocatorias para nueva incorporación, al conforme al ANEXO VI. - Modelo de convocatoria para nueva incorporación.
La publicación se llevará a cabo en la página https: /www.gob.mx/agricultura, en el apartado "Programas de la Secretaría de Agricultura" en la sección de "Programa de Fertilizantes" del ejercicio fiscal 2025, en las Oficinas de Representación en las Entidades Federativas, CADER y DDR de la Secretaría de Agricultura y Desarrollo Rural, y en su caso, los Centros Integradores del Desarrollo de la Secretaría de Bienestar.
c)    Apertura y cierre de Ventanillas
La Secretaría habilitará las ventanillas para la recepción de documentos conforme a las convocatorias.
La apertura de ventanillas para la recepción y el registro de solicitudes, se llevará a cabo a partir del siguiente día hábil de la publicación de las convocatorias para cada entidad participante conforme a lo establecido en las presentes Reglas de Operación y permanecerá abierta hasta por un periodo no mayor de 30 días naturales para cada convocatoria.
La Unidad Responsable podrá decidir la conveniencia de aperturar, modificar las fechas o establecer nuevos periodos de acuerdo con las necesidades del Programa, por causas de fuerza mayor y casos de excepción que considere pertinentes y conforme a suficiencia presupuestaria. En todo caso cualquiera de las modificaciones referidas deberá publicarse en la página electrónica oficial de la Secretaría.
La población productora requisita su solicitud en la ventanilla, el personal de la ventanilla revisa, coteja y valida la información y documentación.
i.      Si la persona solicitante presenta documentos incompletos o información incorrecta, tendrá hasta 10 días naturales contados a partir de la fecha de solicitud para presentar los documentos correctamente; si no completa la información faltante, será considerado como solicitud no presentada.
ii.     En caso de que la persona solicitante no esté registrada en el Padrón de Productores de la Secretaría, deberá concluir el registro y presentar los documentos solicitados.
El personal de ventanilla registra la información en los sistemas de información correspondiente.
La presentación de la solicitud de apoyo, documentos y anexos en las ventanillas del Programa no genera obligación para la Secretaría de otorgar los apoyos.
En su caso, el personal que determinen las Delegaciones de Programas para el Desarrollo, a petición y bajo las indicaciones que establezca la Unidad Responsable, apoyará en la recepción y verificación de los requisitos previstos en este artículo 6 para acceder a los apoyos del Programa.
d)    Evaluación de productores y solicitudes
Podrá acceder al Programa la población productora que cumpla lo siguiente:
i.      Cumplimiento de los requisitos y criterios de selección
ii.     No haber sido sancionado por incumplimiento a la normativa de este programa u otros de la Secretaría
iii.    Ser productor de cultivos prioritarios definidos en la convocatoria
iv.    Las demás disposiciones que establezca la Unidad Responsable
v.     Cumplir con los requisitos y criterios de selección conforme al artículo 6, numeral III, de las presentes reglas de Operación.
e)    Publicación de Resultados
La Unidad Responsable, una vez que se verifique el cumplimiento de los requisitos establecidos en las presentes Reglas y conforme a disponibilidad presupuestaria, validará aquellas que puedan ser sujetas de apoyo.
La Unidad Responsable publicará el listado de la población productora autorizada en la siguiente página: https://www.gob.mx/agricultura, y se difundirá en medios impresos a través de las Oficinas de Representación en las Entidades Federativas, CADER y DDR de la Secretaría y Centros Integradores del Desarrollo de la Secretaría de Bienestar.
La publicación deberá iniciar en un plazo no mayor a 45 días hábiles posteriores al cierre de ventanilla. En caso de presentarse suspensión en el proceso por causas de fuerza mayor o hechos supervinientes, estos días no se contabilizarán en el período antes señalado;
f)     Entrega de Apoyo
Las Oficinas de representación en las Entidades Federativas, comunicarán a las Delegaciones Estatales de Programas para el Desarrollo, el calendario para la entrega del fertilizante en cada uno de los CEDA y publicarán dicho calendario en los diferentes medios.
La población beneficiada se presentará con una identificación oficial original vigente en el CEDA que le corresponda para recoger su fertilizante.
Personal del CEDA verificará la identidad del productor autorizado con apoyo a la fotografía de la identificación y datos de la misma, le informará cuales son las características del apoyo del que haya resultado población beneficiada y documenta la entrega-recepción.
El derechohabiente firma la documentación correspondiente a la entrega-recepción de los apoyos y la OREF entregará el fertilizante autorizado. La entrega del apoyo podrá auxiliarse de herramientas de tecnologías de la información para su seguimiento.
Una vez publicado el nombre de los derechohabientes como positivo, éste tendrá hasta 150 días naturales para recoger sus insumos o será considerado como desistimiento y se podrá reasignar a nuevos productores.
En caso de suspensión de la entrega por causa de fuerza mayor o hechos supervinientes, estos se descontarán de los 150 días antes señalados.
El fertilizante adquirido que no sea asignado o corresponda a los productores que no se presenten a recoger los insumos; una vez concluido el periodo de entrega, podrá sumarse a los inventarios para utilizarse en el siguiente ejercicio fiscal.
Artículo 12. De las medidas emergentes
Derivado de las acciones y medidas que instruyan las autoridades competentes para mitigar los efectos de incidentes emergentes, entre otros, eventos climatológicos, propagación del COVID - 19, la Unidad Responsable podrá adoptar medidas emergentes para salvaguardar la salud de las personas que participan en la operación del Programa, así como, de las personas solicitantes y la población derechohabiente, las cuales deberán ser publicadas en la página de la Secretaría y podrá apoyarse en las instancias participantes para su difusión.
Artículo 13. Coordinación Institucional
La Secretaría con la finalidad de establecer una adecuada coordinación institucional suscribirá convenios e instrumentos jurídicos para la realización de acciones del Programa; en los que se establecerán las actividades a efectuar, así como las metas y cronograma de actividades a desarrollar.
Título III. Seguimiento, supervisión y evaluación
Artículo 14. Seguimiento
La Unidad Responsable es la obligada a dar seguimiento y rendir cuentas del Programa a su cargo, por lo que, coordinará las acciones de seguimiento en la integración de expedientes, entrega y calidad de los insumos, así como la aplicación del fertilizante por parte del derechohabiente con las instancias ejecutoras y auxiliares correspondientes, conforme a muestras estadísticamente significativas y sujetas a suficiencia presupuestaria. El seguimiento podrá llevarse a cabo mediante el uso de herramientas de tecnologías de la información.
Parte del seguimiento del Programa se llevará a cabo a través de la MIR. El proceso de actualización y mejora de este instrumento será coordinado por la Dirección General de Programación, Presupuesto y Finanzas (DGPPyF).
La Unidad Responsable deberá cumplir con lo solicitado por la DGPPyF en materia de la MIR.
Las Instancias Ejecutoras serán responsables de dar seguimiento y verificar el avance, la correcta terminación y entrega de los apoyos, así como de la comprobación documental del gasto ejercido, debidamente certificada en los plazos establecidos de acuerdo a los instrumentos jurídicos que, para tales efectos, se establezcan entre las instancias participantes del programa.
Artículo 15. Supervisión
De acuerdo al segundo párrafo del artículo 74 de la Ley Federal de Presupuesto y Responsabilidad Hacendaria los titulares de las dependencias y entidades, con cargo a cuyos presupuestos se autorice la ministración de subsidios y transferencias, serán responsables, en el ámbito de sus competencias, de que éstos se otorguen y ejerzan conforme a las disposiciones generales aplicables; asimismo, conforme a lo establecido en el artículo 75 de la misma Ley, los subsidios deben sujetarse a los criterios de objetividad, equidad, transparencia, publicidad, selectividad y temporalidad.
La Dirección General de Supervisión, Evaluación y Rendición de Cuentas, será la Unidad Administrativa responsable de coordinar la supervisión de los Programas. La misma se llevará a cabo conforme a lo dispuesto en los "Lineamientos para la Supervisión de los Programas a cargo de la Secretaría de Agricultura y Desarrollo Rural" vigentes.
Dicha supervisión deberá generar información oportuna sobre la ejecución de los programas y servir de insumo para los procesos de planeación, evaluación y mejora continua de los programas.
La supervisión es el procedimiento mediante el cual personal oficial de la Secretaría, sus órganos administrativos desconcentrados o descentralizados, entes públicos o personas morales sin fines de lucro, constatan mediante revisión física y documental, el cumplimiento de las acciones incluidas en la normatividad aplicable del programa.
Artículo 16. Evaluación
Conforme a lo establecido en el Artículo 78 de la Ley Federal de Presupuesto y Responsabilidad Hacendaria y con base en lo previsto en el artículo 15 del Acuerdo por el que se dan a conocer las disposiciones generales aplicables a las Reglas y Lineamientos de Operación de los Programas de la Secretaría de Agricultura y Desarrollo Rural, se deberán realizar las evaluaciones externas consideradas en el Programa Anual de Evaluación (PAE), que emita la instancia correspondiente, por conducto de la Dirección General de Supervisión, Evaluación y Rendición de Cuentas (DGSERC).
Con el fin de proveer información válida y confiable que apoye el análisis de la política de desarrollo social y la mejora continua de los programas, y que contribuya a que las autoridades articulen políticas públicas que brinden resultados, la Dirección General de Supervisión, Evaluación y Rendición de Cuentas (DGSERC) será la responsable de implementar mecanismos de evaluación internos y externos.
Para los ejercicios de evaluación que llevará a cabo la DGSERC, las Unidades Responsables de Programas sujetos a Reglas de operación otorgarán acceso a los padrones y/o listados de derechohabientes para consulta y análisis de los mismos. Las Unidades Responsables deberán garantizar que dichos padrones y/o listados contengan información mínima referente a la identificación del sujeto apoyado, entidad federativa, municipio, localidad, actividad productiva, eslabón de la cadena, estrato del sujeto de apoyo, cultivo o producto, concepto de apoyo, monto del apoyo y fecha del otorgamiento del apoyo (de acuerdo con el artículo 32 del PEF).
Adicionalmente, la UR establecerá una estrategia de georreferenciación de los sujetos apoyados por este Programa, permitiendo a la DGSERC la consulta y análisis de las bases de datos georreferenciadas para las evaluaciones correspondientes.
Asimismo, la UR se coordinará con la DGSERC para calcular indicadores periódicos adicionales que permitan evaluar el desempeño del programa con un enfoque sectorial en distintos puntos temporales y espaciales. Estos indicadores deberán tomar como insumo la información obtenida en los procesos de seguimiento y supervisión.
Adicionalmente a las evaluaciones establecidas en el Programa Anual de Evaluación (PAE) y conforme a lo dispuesto en el artículo Vigésimo Cuarto de los Lineamientos Generales para la evaluación de los Programas Federales de la Administración Pública Federal" (Lineamientos) publicados en el Diario Oficial de la Federación el 30 de marzo de 2007, se podrán llevar a cabo evaluaciones complementarias que resulten apropiadas conforme a las necesidades del Programa y los recursos disponibles.
La Unidad Responsable publicará los resultados de las evaluaciones externas de acuerdo con los plazos y términos previstos en la normatividad vigente, a través del portal de Internet: (www.gob.mx/agricultura).
Título IV. Disposiciones complementarias
Artículo 17. Suministro
Los insumos serán suministrados en los Centros de Distribución Agricultura por la instancia designada por la Unidad Responsable, y serán puestos a disposición del personal de la Instancia Ejecutora designada para el resguardo y la entrega de fertilizante. La instancia ejecutora podrá apoyarse del SIGAP para el registro del suministro y entrega del fertilizante.
Se podrá destinar hasta el tres por ciento del presupuesto asignado al Programa, una vez descontados los gastos asociados a la operación para acciones inherentes a las maniobras operativas que garanticen la entrega directa al productor.
Artículo 18. Manejo de inventarios
En caso de que los productores autorizados no acudan por su fertilizante o por causas de fuerza mayor no se logre la entrega total del fertilizante adquirido para su atención, éste será considerado como inventario disponible para el ejercicio inmediato, conforme a los principios consignados en el párrafo primero del Artículo 134 constitucional.
Artículo 19. Gastos de Operación
Los gastos indirectos que se podrán destinar para el desarrollo de las diversas acciones asociadas con la planeación, operación, supervisión, seguimiento, atención ciudadana y evaluación, entre otros, del Programa Fertilizantes, se determinará conforme a lo señalado en el segundo párrafo del numeral 35 del Manual de Programación y Presupuesto 2025 identificado con el Tipo de Gasto 7 "Gasto corriente por concepto de gastos indirectos de programas de subsidios". El monto destinado a los Gastos Indirectos estará sujeto a la normatividad aplicable, cabe señalar, que la operación del Programa para el ejercicio fiscal 2025, quedará a cargo de la Secretaría de Agricultura y Desarrollo Rural, a través de la Dirección General de Investigación, Desarrollo Tecnológico y Extensionismo.
Artículo 20. Derechos y obligaciones de los ciudadanos, población solicitante y población derechohabiente.
I.     Son derechos de los ciudadanos, la Población Solicitante y Derechohabiente:
a.     Recibir asesoría por parte de la Unidad Responsable, Ventanillas e Instancia Ejecutora respecto al contenido de estas Reglas;
b.     Interponer las quejas y denuncias en los términos establecidos en las presentes Reglas;
c.     Ejercer los medios de defensa contra los actos y resoluciones emitidos por la Unidad Responsable y/o Instancias Ejecutoras en los términos de la Ley Federal de Procedimiento Administrativo;
d.     Denunciar y/o declarar actos de corrupción y malos manejos del Programa; y
e.     Solicitar información sobre cualquier etapa de la operación del Programa conforme a la Ley Federal de Transparencia y Acceso a la Información Pública y la Ley General de Transparencia y Acceso a la Información Pública.
II.     Son obligaciones de los ciudadanos, población Solicitante y derechohabiente:
a.     Registrarse y mantener actualizada su información en el Padrón de Productores de la Secretaría de Agricultura y Desarrollo Rural;
b.     Requisitar en su caso la documentación correspondiente a la entrega del incentivo y por parte de Unidad Responsable o la Instancia Ejecutora;
c.     Aplicar los apoyos recibidos para los fines autorizados, salvo aquellos que por las condiciones de inseguridad o condiciones climáticas no le hayan permitido presentarse a recibir el incentivo del programa, y
d.     Aceptar, facilitar y atender en cualquier etapa del proceso para la entrega de los apoyos y posterior a ésta, verificaciones, auditorías, inspecciones y solicitudes de información por parte de las Unidades Responsables, las Instancias Ejecutoras, Instancias Fiscalizadoras o de cualquier otra autoridad competente, con el fin de verificar la correcta aplicación de los recursos otorgados; así como la supervisión de parte de las Instancias de la Secretaría y las que ésta determine.
III.    Causas de baja en el Programa
a)    Incumplir con cualquier obligación, procedimiento o las condiciones que dieron origen a su calificación como sujeto elegible para el otorgamiento de los apoyos, señaladas en las presentes Reglas de Operación y a las que, en su caso, se estipulen en los instrumentos jurídicos celebrados;
b)    Aplicar el apoyo para fines distintos a los autorizados;
c)     Negarse a proporcionar a la Unidad Responsable, a la Secretaría Anticorrupción y Buen Gobierno, a la Auditoría Superior de la Federación o a cualquier otra instancia fiscalizadora autorizada, la documentación e información que les soliciten dichas autoridades, con el fin de verificar la correcta aplicación y destino de los apoyos otorgados;
d)    Falsear o presentar inconsistencias en la información proporcionada, en cualquier etapa del procedimiento, así como información alterada;
e)    La falta de las acciones o actividades que le corresponda una vez dictaminada de manera positiva su solicitud de participación, salvo aquellos que por las condiciones de inseguridad o condiciones climáticas no le hayan permitido presentarse a recibir el incentivo del programa;
f)     La población que sea identificada como derechohabiente del mismo concepto al mismo predio;
g)    Se entenderá por desistimiento de la solicitud la falta de entrega de los documentos señalados en los requisitos; y
h)    Se excluirá a aquella población productora que haya sido observada por incumplimiento de la normativa del ejercicio anterior.
Artículo 21. Fiscalización
Los recursos federales de este Programa no pierden su carácter federal; su ejercicio está sujeto a las disposiciones federales aplicables y podrán ser auditados en el marco del Sistema Nacional de Fiscalización conforme a la legislación vigente y en el ámbito de sus respectivas competencias por las siguientes instancias: la Auditoría Superior de la Federación y áreas administrativas competentes y adscritas a la Secretaría Anticorrupción y Buen Gobierno.
La Instancia ejecutora y la Unidad Responsable del Programa, darán todas las facilidades a dichas Instancias Fiscalizadoras para la entrega de información requerida en las solicitudes correspondientes a los actos de fiscalización que consideren necesarios (auditorías, visitas, intervenciones de control interno, evaluaciones de políticas públicas, verificaciones de calidad, o cualquier otro] y en el momento en que lo juzguen pertinente; asimismo, efectuarán las acciones necesarias para dar atención a las recomendaciones planteadas en cada una de las observaciones y/o recomendaciones determinadas, en coordinación con los enlaces de auditorías de la Secretaría de Agricultura y Desarrollo Rural, Organismos Públicos Desconcentrados y Entidades Sectorizadas.
Las Unidades Administrativas ejecutoras del gasto son las responsables de rendir cuentas y atender a los Órganos Fiscalizadores.
Artículo 22. Transparencia, acceso a la información pública y rendición de cuentas
Conforme a las disposiciones establecidas en el Decreto de Presupuesto de Egresos de la Federación para el ejercicio fiscal 2025, estas Reglas de Operación, además de su publicación en el Diario Oficial de la Federación, están disponibles para su consulta en la página electrónica https://www.gob.mx/agricultura/documentos/convocatorias-avisos-y-documentos-del-programa-fertilizantes-para-el-bienestar-2025.
Protección de Datos Personales, en todo momento la persona derechohabiente podrá ejercer los derechos ARCO (acceso, rectificación, cancelación y oposición] de los datos personales recabados. Los datos personales recabados serán utilizados con las finalidades siguientes: validar que se cumplan con los requisitos de elegibilidad para ser persona beneficiaria de este programa, asimismo serán integrados en el sistema de información con los padrones de beneficiarios de los programas sociales de la Administración Pública Federal. Por lo tanto, se garantiza la protección de los datos personales que sean recabados, en cumplimiento con las disposiciones en materia de transparencia y acceso a la información pública aplicables.
Se garantiza el ejercicio de los derechos de acceso a la información y la protección de datos personales, conforme a los principios y bases establecidos por el artículo de la Constitución Política de los Estados Unidos Mexicanos, así como por lo previsto en la Ley General de Transparencia y Acceso a la Información Pública y demás disposiciones aplicables.
Aviso de privacidad integral, puede consultarse en: https://www.gob.mx/agricultura/documentos/avisos-de-privacidad-integrales-288461?idiom=es El ejercicio los derechos ARCO de los datos personales recabados, se podrá realizar a través de la Unidad de Transparencia de la Secretaría de Agricultura y Desarrollo Rural con domicilio en Av. Cuauhtémoc 1230, PB. Col. Santa Cruz Atoyac, Alcaldía Benito Juárez, Ciudad de México, C.P. 03310, en un horario de atención de 9:00 a 14:00 horas o bien por medio de la Plataforma Nacional de Transparencia en http://www.plataformadetransparencia.org.mx.
La Secretaría continuará con el Sistema de Rendición de Cuentas sobre el destino de los recursos fiscales a que se refiera el Artículo conducente del Presupuesto de Egresos de la Federación para el Ejercicio Fiscal del año que corresponda, a efecto de integrar el Padrón de derechohabientes que corresponda conforme a la normatividad aplicable. Este Sistema deberá incorporar como mínimo los siguientes elementos: clave o número de registro que le será asignado por la dependencia a la población beneficiada, región geográfica, entidad federativa, municipio y localidad, actividad productiva, eslabón de la cadena de valor, concepto de apoyo, monto fiscal otorgado y fecha de otorgamiento, ciclo agrícola y la estratificación correspondiente.
La actualización de la información contenida en este Sistema es responsabilidad de las Unidades Responsables, Instancias Ejecutoras, y Organismos Descentralizados de los Programas y/o Componentes, incluyendo a las Entidades Federativas cuando sean Instancias Ejecutoras. Dicho Sistema mantendrá un módulo específico en el cual se detallen los recursos fiscales destinados a los productos básicos y estratégicos señalados en el Artículo 179 de la Ley de Desarrollo Rural Sustentable; y a más tardar el 31 de diciembre del año del ejercicio fiscal que corresponda, tendrá disponibles los datos que permitan la identificación del derechohabiente.
La Dirección General de Supervisión, Evaluación y Rendición de Cuentas será la Unidad Administrativa responsable de:
I.     Operar el Sistema de Rendición de Cuentas;
II.     Establecer los términos, formatos, tiempos y condiciones para la entrega de la información requerida y hacerlos del conocimiento de las Unidades Responsables, Instancias Ejecutoras, y Organismos Descentralizados;
III.    Publicar mensualmente un reporte sobre el cumplimiento de la entrega de la información por parte de las Unidades Responsables; y
IV.   En el mes de enero del año del ejercicio fiscal que corresponda, difundir el catálogo correspondiente a los conceptos de apoyo, de conformidad a las claves establecidas en el Sistema de Clasificación Industrial de América del Norte (SCIAN), mediante las cuales las Unidades Responsables deberán identificar sus conceptos de apoyo.
La Unidad de Administración y Finanzas será la Unidad Administrativa responsable de operar el Sistema Integral de Información de Padrones de Programas Gubernamentales (SIIPPG);
La Unidad de Transparencia será la Unidad Administrativa responsable de atender los asuntos en materia de Transparencia Gobierno Abierto y Datos Abiertos.
Artículo 23. Quejas, denuncias y solicitudes de información.
Las personas derechohabientes o interesadas tienen derecho a solicitar información relacionada con el presente Programa y sus Reglas de Operación, así como a presentar quejas o denuncias por el incumplimiento en la ejecución, operación o entrega de apoyos, ante las instancias correspondientes:
I.     Quejas y denuncias
Las quejas y denuncias podrán realizarse por escrito, vía telefónica, correo electrónico a través del Sistema Integral de Denuncias Ciudadanas y de manera presencial en las oficinas que ocupan los órganos internos de Control Especializado de Quejas en la Secretaría de Agricultura a través de:
a)    Área de Especialidad en Quejas, Denuncias e Investigaciones en el ramo Agricultura y Desarrollo Rural:
Para recepción de denuncias Teléfono: 55 38 71 10 00, extensiones 29137 y 29105 (Área de Quejas, Órgano Interno de Control Especializados en la Secretaría de Agricultura)
Larga distancia sin costo: 800 90 61 900
Correo electrónico: atencionoic@agricultura.gob.mx
Página Web: https://sidec.funcionpublica.gob.mx/#!/ y https://alertadores.funcionpublica.gob.mx/
Domicilio: Avenida Guillermo Pérez Valenzuela número 127, edificio "A", piso 1, Colonia del Carmen, Alcaldía Coyoacán, C.P. 04100, Ciudad de México
b)    En la Secretaría Anticorrupción y Buen Gobierno: Ciudad de México y Área metropolitana; Teléfono: 55 2000-3000; Larga distancia sin costo:800-3862-466; de Estados Unidos 01-800-4752-393.
Correo electrónico: contactociudadano@funcionpublica.gob.mx
Página electrónica: www.funcionpublica.gob.mx
Domicilio: Insurgentes Sur 1735, Col. Guadalupe Inn, Demarcación Territorial Álvaro Obregón, código postal 01020, Ciudad de México.
II. Solicitudes de información
Las solicitudes de información, podrán realizarse en:
La Unidad de Transparencia de la Secretaría de Agricultura y Desarrollo Rural con domicilio en Av. Cuauhtémoc 1230, PB. Col. Santa Cruz Atoyac, Alcaldía Benito Juárez, Ciudad de México, C.P. 03310, en un horario de atención de 9:00 a 14:00 horas o bien por medio de la Plataforma Nacional de Transparencia en http://www.plataformadetransparencia.org,mx
Artículo 24. Contraloría Social
La contraloría social es el mecanismo mediante el cual, las personas derechohabientes verifican, de manera organizada, independiente, voluntaria y honorifica, el cumplimiento de las metas y la correcta aplicación de los recursos públicos federales asignados a los programas federales de desarrollo social relacionados con los derechos humanos, en áreas como la educación, la salud, la alimentación, la vivienda, el trabajo, la seguridad social, el medio ambiente y la no discriminación, de conformidad con los artículos 6, 69, 70 y 71 de la Ley General de Desarrollo Social; 67, 68, 69 y 70 de su Reglamento.
Las dependencias y entidades de la Administración Pública Federal, y los entes que reciban, gestionen o utilicen, total o parcialmente recursos públicos federales, observarán los Lineamientos y la Estrategia Marco vigentes emitidos por la Secretaría de Anticorrupción y Buen Gobierno, así como los documentos normativos de la Estrategia de Contraloría Social (Esquema, Guía Operativa y Programa Anual de Trabajo de Contraloría Social) validados por dicha dependencia.
Los comités de contraloría social, para solicitar su registro, deberán presentar, a la Unidad Responsable a cargo del Programa, un escrito libre en el que se especifique, como mínimo, el nombre del programa, el ejercicio fiscal correspondiente, su representación y domicilio legal, así como los mecanismos e instrumentos que utilizarán para el ejercicio de sus funciones.
La Unidad Responsable del programa federal, a través de sus Oficinas de Representación en las Entidades Federativas y/o Instancias Ejecutoras, deberán, de no haber impedimento alguno, expedir las constancias de registro de los comités en un plano no mayor de 15 días hábiles contados a partir de la solicitud de registro. Estas constancias serán el comprobante de su constitución y deberán registrarse en el Sistema Informático de Contraloría Social. Asimismo, la unidad responsable brindará a los comités la información pública necesaria para llevar a cabo sus actividades, así como asesoría, capacitación y orientación sobre los mecanismos para presentar quejas y denuncias.
La Secretaría Anticorrupción y Buen Gobierno, brindará orientación en la materia a través del correo electrónico:contraloriasocial@funcionpublica.gob.mx.
Adicionalmente, la Unidad Responsable del programa federal promoverá e implementará mecanismos de participación ciudadana en la prevención y el combate a la corrupción impulsados por la Secretaría de Anticorrupción y Buen Gobierno, por medio de herramientas digitales que faciliten, a las personas derechohabientes y a la ciudadanía en general, la posibilidad de incidir en dicha materia, de conformidad con la disposición vigésimo primera y trigésima de los Lineamientos para la promoción, conformación, organización, funcionamiento y monitoreo de los mecanismos de participación ciudadana en las dependencias y entidades de la Administración Pública Federal.
Artículo 25. Instauración de Procedimiento Administrativo
Para la instauración del Procedimiento Administrativo se sujetará a lo establecido en el Acuerdo por el que se dan a conocer las disposiciones generales aplicables a las Reglas y Lineamientos de Operación de los Programas de la Secretaría de Agricultura y Desarrollo Rural.
Artículo 26. Políticas transversales para la igualdad e inclusión
I.     Enfoque de Derechos Humanos
Con el objetivo de generar las condiciones necesarias para el acceso equitativo en términos de disponibilidad, accesibilidad y calidad en las acciones que realiza este programa; se hará valer el derecho de las personas, tomando en cuenta un enfoque de derechos ante la situación de vulnerabilidad de los grupos históricamente discriminados. Con base en lo establecido en estas reglas de operación, sin discriminación alguna.
II.     Perspectiva de Género
Este Programa garantiza que las mujeres accedan a los beneficios señalados en estas Reglas de Operación en igualdad de condiciones y contribuye al ejercicio de sus derechos.
La Unidad Responsable, observará el puntual cumplimiento de actividades dirigidas a fortalecer la igualdad de género, conforme al anexo respectivo del Presupuesto de Egresos de la Federación del ejercicio fiscal correspondiente y demás normatividad aplicable en la materia, en los procesos de ejecución de los Programas y la aplicación de los recursos presupuestarios.
III.    Acciones de Blindaje Electoral
En la operación y ejecución de los recursos federales asignados a este Programa social, se deberán observar y atender las medidas de carácter permanente contenidas en las leyes federales y/o locales en materia electoral aplicables, además de las disposiciones emitidas por las autoridades electorales federales y/o locales, así como las demás disposiciones normativas aplicables.
La Unidad Responsable, observará el puntual cumplimiento de actividades dirigidas a fortalecer la igualdad de género, conforme al anexo respectivo del Presupuesto de Egresos de la Federación del ejercicio fiscal correspondiente y demás normatividad aplicable en la materia, en los procesos de ejecución de los Programas y la aplicación de los recursos presupuestarios.
Artículo 27. Excusa
Aquellos servidores públicos que por motivo de su encargo, participen de forma directa en la atención, tramitación o resolución de asuntos en los que éste tenga interés personal, familiar o de negocios, incluyendo aquellos en los que puede resultar algún beneficio para él, su cónyuge o parientes consanguíneos o por afinidad hasta el cuarto grado, o parientes civiles, o para terceros con los que tenga relaciones profesionales, laborales o de negocios, o para socios o sociedades de las que el servidor público o las personas antes referidas formen o hayan formado parte, están obligados a excusarse de intervenir en los mismos.
Los servidores públicos que se encuentren en alguno de los supuestos anteriores, están obligados a excusarse de forma inmediata ante el superior jerárquico, respecto de la atención, tramitación o resolución de asuntos a que hace referencia el párrafo anterior, y en su caso, su calidad de derechohabiente de cualquiera de los Programas y/o componentes a que se refieren los diversos Acuerdos de Reglas de Operación de la Secretaría, para ello, deberán utilizar el Modelo de Excusa para los Servidores Públicos, identificado como Anexo V.
También procederá la excusa para aquellos servidores públicos impedidos para recibir apoyos o incentivos, en términos de lo dispuesto por la Ley Federal de Austeridad Republicana.
Para los casos particulares, en los que exista incertidumbre, las Unidades Administrativas podrán realizar la consulta a la Oficina del Abogado General para su determinación.
TRANSITORIOS
PRIMERO. - Las presentes Reglas de Operación entrarán en vigor el 1 de enero del 2025.
SEGUNDO.- Conforme a lo establecido en el artículo 31 del Decreto de Presupuesto de Egresos de la Federación para el Ejercicio Fiscal 2025, esta Secretaría realizará la consulta sobre el cumplimiento al artículo 32-D del Código Fiscal de la Federación en la herramienta que para tal efecto pongan a disposición las autoridades fiscales.
TERCERO. - La operación del Programa que aplica a las presentes Reglas de Operación, se sujetará al cumplimiento a la Ley Federal de Austeridad Republicana, publicada en el Diario Oficial de la Federación el 19 de noviembre de 2019.
CUARTO. - Para la operación del Programa será aplicable lo señalado en el "Acuerdo por el que se dan a conocer las disposiciones generales aplicables a las Reglas y Lineamientos de Operación de los Programas de la Secretaría de Agricultura y Desarrollo Rural", hasta en tanto no se modifique o se emita un nuevo Acuerdo.
Ciudad de México, a 18 de diciembre de 2024.- El Secretario de Agricultura y Desarrollo Rural, Julio Antonio Berdegué Sacristán.- Rúbrica.
ANEXOS
ANEXO I.- Guía rápida para la población productora agrícola solicitante al Programa de Fertilizantes 2025
1)    ¿Qué busca el Programa?
El Programa de Fertilizantes busca Incrementar la producción de los cultivos prioritarios de la población productora mediante la entrega de fertilizantes.
2)    ¿A quién está dirigido?
Población productora agrícola, dedicada a la producción de cultivos prioritarios conforme a suficiencia presupuestaria y convocatoria.
3)    ¿Qué bienes o servicios ofrece el Programa?
Entregar fertilizantes en zonas de atención estratégicas para la producción de alimentos.
Los conceptos de apoyo del Programa son:
CONCEPTO DE APOYO
CANTIDAD MÁXIMA DE APOYO POR
HECTÁREA
CANTIDAD MÁXIMA DE APOYO POR
PRODUCTOR
I. Paquete de
Fertilizantes
Hasta 300 Kg
Hasta 600
 
La cantidad, dosis y tipo de fertilizante variará conforme al cultivo y la zona de atención, por lo que, el detalle de cada paquete a entregar a la población derechohabiente se especificará en cada una de las publicaciones del padrón de productores con acceso directo o convocatorias del Programa. Las fracciones de hectárea serán apoyadas con el paquete redondeando a la unidad superior. En casos de desastre natural, causa de fuerzas mayor o estrategia emergente de producción, se podrá determinar un apoyo menor o mayor conforme a las necesidades de la zona de atención y cultivo a atender definidos por la Unidad Responsable.
4)    ¿Dónde operará el Programa?
El Programa tendrá cobertura nacional conforme a suficiencia presupuestal y a lo publicado en la Convocatoria respectiva.
5)    ¿Cuáles son los requisitos para acceder al Programa?
Criterios de elegibilidad y Requisitos:
1.     Ser de la población productora agrícola de cultivos prioritarios, conforme a las zonas de atención prioritaria que puedes consultar en tu CADER, DDR o Centros Integradores del Desarrollo de la Secretaría de Bienestar.
2.     La población productora agrícola publicada en los listados de productores con acceso directo, únicamente deberá presentarse con su identificación oficial vigente en los Centros de Distribución Agricultura para recibir el apoyo y ratificar su interés de participación.
3.     Identificación oficial vigente.
4.     CURP.
5.     Comprobante de domicilio.
6.     Acreditar, la legal posesión del predio con cualquiera de los documentos del Anexo III Listado de documentos originales y copia que acrediten la legal propiedad de la superficie de la población productora agrícola solicitante al Programa de Fertilizantes 2025.
7.     Georreferencia de predio
Criterios de elegibilidad y requisitos para la población productora agrícola de nuevo ingreso por Convocatoria Abierta
CRITERIO DE ELEGIBILIDAD
REQUISITO
a) Registrarse o estar registrado en el Padrón de Productores de la Secretaría de Agricultura y Desarrollo Rural.
a)    Acudir a un DDR O CADER para su registro o actualización de información para obtener un folio de registro en el Padrón de Productores de la Secretaría de Agricultura y Desarrollo Rural.
b) Aceptar cumplir con todas las disposiciones legales aplicables y específicamente con las contenidas en estas Reglas.
b)    Completar la Solicitud de apoyo. Anexo IV Solicitud de apoyo para la población productora agrícola al Programa de Fertilizantes 2025.
c) Ser persona física
c)     Acreditar su personalidad mediante identificación oficial vigente (INE, pasaporte, cartilla del servicio militar nacional, o cédula profesional).
d) No estar incluidos en el "Directorio de personas físicas y/o morales que pierden su derecho a recibir incentivos de los Programas de la Secretaría de Agricultura y Desarrollo Rural" a cargo de la Unidad de Administración y Finanzas de la Secretaria de Agricultura y Desarrollo Rural o entregar información que no sea verdadera ni fidedigna o que impida la verificación física o documental del producto o servicio objeto del apoyo,
d)    CURP, en los casos en que al presentar la identificación oficial contenga la CURP, no será necesario presentar esta.
e) Ser parte de la población productora agrícola conforme a la zona de atención estratégica y cultivos prioritarios, que se publique en la convocatoria
e)    Comprobante de domicilio de la persona solicitante (INE -siempre y cuando cuente con dirección completa-, recibo de luz, teléfono, predial, agua, constancia de residencia expedida por el H. Ayuntamiento o delegado de la Comunidad).
f)     Los que se especifiquen en la Convocatoria para cada estado
f) Acreditar la Legal Posesión del Predio
g)     Acreditar, la legal posesión del predio presentando en original y copia, alguno de los documentos señalados en el Anexo III Listado de documentos, de acuerdo a cada caso específico.
 
La presentación de la solicitud de apoyo, documentos y anexos en las ventanillas del Programa no genera obligación para la Secretaría de otorgar los apoyos.
6)    ¿Cómo se solicita el apoyo?
a)    Haber sido de la población beneficiada del ejercicio inmediato anterior del Programa Fertilizantes y no presentar incumplimiento a la normativa aplicable, bajo este supuesto, sólo debe esperar la publicación de la población productora agrícola sujetas de apoyo que se publicarán en la página de la Secretaría. La publicación deberá efectuarse a más tardar a los 45 días naturales después del cierre de ventanillas, para acudir con su identificación original a recoger el paquete de fertilizantes en el CEDA correspondiente.
b)    Si no fue de la población beneficiada del Programa 2024, la población productora deberá esperar la publicación de la convocatoria para acudir a la ventanilla, cumplir con los requisitos especificados en la convocatoria y realizar el registro de solicitud. Posteriormente, dentro de los 45 días naturales posteriores al cierre deberá consultar el listado de la población beneficiada sujetas de apoyo, para en su caso, acudir con su identificación original a recoger el paquete de fertilizantes en el CEDA correspondiente.
c)     Los productores considerados para ingreso directo, únicamente deberán ratificar su interés acudiendo con identificación oficial a los Centros de distribución Agricultura para recibir el fertilizante y requisitar la documentación de entrega - recepción del fertilizante.
La población derechohabiente del Programa se encuentra comprometida a aplicar el paquete de fertilizantes recibidos en el cultivo señalado en su solicitud y a aceptar, facilitar y atender en cualquier etapa del proceso para la entrega de los apoyos y posterior a ésta, verificaciones, auditorías, inspecciones y solicitudes de información por parte de las Unidades Responsables, las Instancias Ejecutoras, Instancias Fiscalizadoras o de cualquier otra autoridad competente, con el fin de verificar la correcta aplicación de los recursos otorgados; así como la supervisión de parte de las Instancias de la Secretaría y las que ésta determine.
ANEXO II. Diagrama de Flujo de la Mecánica operativa para la población productora agrícola de nueva incorporación al Programa Fertilizantes 2025.

 
 


ANEXO III
LISTADO DE DOCUMENTOS ORIGINALES Y COPIA QUE ACREDITEN LA LEGAL PROPIEDAD DE LA SUPERFICIE DE LA POBLACIÓN PRODUCTORA AGRÍCOLA SOLICITANTE AL PROGRAMA DE FERTILIZANTES 2025.
 
 
Clave Doc
Descripción
100 D
Certificado Parcelario (FD para ejidos y FDC para comunidades).
101 D
Certificado de derechos sobre tierras de uso común (CDTUC) (FC para ejidos y FCC para comunidades).
102 D
Acta de Asamblea de Delimitación, Destino y asignación de las Tierras Ejidales o Comunales (Acta Dura, ADDATE para ejidos y ADDATBC para comunidades).
103 D
Padrón o listas actualizadas de ejidatarios, comuneros o posesionarios, emitidas por el RAN con sus respectivas superficies reconocidas en el Acta de Asamblea de Delimitación, Destino y Asignación de las Tierras Ejidales o Comunales.
104 D
Sentencia o Resolución Definitiva del Tribunal Agrario y del Auto que la declare ejecutoriada.
105 P
Acta de defunción y lista de sucesión formalizada ante fedatario público.
106 P
Acta de defunción y constancia de inscripción de transmisión de derechos por sucesión, expedida por el RAN.
107 P
Constancia de transmisión de derechos por enajenación expedida por el RAN.
108 D
Constancia actualizada de vigencia de derechos expedida por el RAN que especifique superficie.
110 D
Título de entrega e instrucción notarial emitido por la CONAGUA
111 P
Acta Circunstancial de apertura de la lista de sucesión ante el RAN, que lo acredita como sucesor preferente con copia del Certificado Parcelario o Certificado de Derechos sobre Tierras de Uso Común y del acta de defunción del titular fallecido.
112 P
Acta Circunstancial derivada de la lista de sucesión depositada en el RAN, que lo acredita como sucesor preferente, acta de asamblea (de aceptación de ejidatario y comunero) con plano o croquis de localización
113 P
Acta de entrega precaria acompañada de la constancia de la Secretaría de Desarrollo Agrario, Territorial y Urbano en la que se especifique el tipo de lote, superficie total, situación jurídica y Acta de Asamblea del ciclo agrícola para el que se solicita incentivo.
120 D
Certificado de Derechos Agrarios, acta de asamblea y croquis de localización.
121 P
Constancia actualizada de ejidatario o comunero emitida por el RAN, acta de asamblea y plano certificado por el RAN.
122 D
Acta de Asamblea de Delimitación, Destino y Asignación de las Tierras Ejidales o comunales, con el acta de asamblea y plano certificado por el RAN.
123 D
Título que acredita y garantiza el derecho del predio emitido por la autoridad competente con el acta de asamblea y plano o croquis.
126 P
Acta de asamblea de Aceptación de Ejidatarios o Comuneros avalada por un representante de la Procuraduría Agraria, fedatario público y por el comisariado ejidal.
127 P
Constancia de Inscripción en el RAN.
128 P
Constancia de vigencia de derechos expedida por el RAN, que No especifica superficie.
130 P
La constancia de posesión emitida por el RAN y la constancia de trámite de regularización de la tenencia de la tierra (FUT.01) expedida por la Procuraduría Agraria y plano o croquis de localización.
131 P
Constancia actualizada del avance en la regularización de la tenencia de la tierra emitida por la Procuraduría Agraria y plano o croquis de localización.
141 P
Padrón o listas actualizadas de ejidatarios, comuneros o posesionarios, emitidas por el RAN donde aparezca su nombre.
143 P
Constancia de transmisión de Derechos Agrarios expedida por el RAN.
150 P
Acta de asamblea y copia con firmas autógrafas del acta de la diligencia de posesión (Acta de Posesión y Deslinde), derivada del Mandamiento del Gobernador y/o Decreto Oficial y su publicación en el periódico o gaceta oficial de la entidad.
151 P
Acta de asamblea y copia del acta de la entrega precaria certificada por la Representación Agraria en la entidad federativa de que se trate y plano o croquis de localización.
152 P
Escritura Pública a favor del Núcleo Agrario
153 P
Copia certificada de la Sentencia del Tribunal Agrario (sin Auto que la declare ejecutoriada) para la declaración de los derechos y/o corrección de datos y acuse de recibo de la solicitud de inscripción de la sentencia en el RAN.
154 P
Constancia actualizada de posesión pacífica y legal del predio emitida por autoridad local facultada.
155 P
Sentencia de adjudicación de bienes por sucesión intestamentaria.
200 D
Escritura pública inscrita en el R.P.P.
201 D
Título de propiedad inscrito en el R.P.P.
202 D
Resolución emitida por inmatriculación administrativa o judicial inscrita en el R.P.P.
203 D
Constancia expedida por el R.P.P. que acredite la inscripción de la información ad-perpetuam.
204 D
Contrato privado de compraventa inscrito en el R.P.P.
205 D
Contrato privado de donación inscrito en el R.P.P.
206 D
Contrato privado de permuta inscrito en el R.P.P.
207 D
Contrato privado de cesión de derechos de dominio inscrito en el R.P.P.
208 D
Sentencia ejecutoriada de adjudicación por herencia legítima o testamentaria; con los datos de inscripción en el R.P.P.
209 D
Sentencia ejecutoriada de prescripción positiva con los datos de inscripción en el R.P.P.
210 D
Sentencia ejecutoriada de adjudicación por remate o venta judicial con los datos de inscripción en el R.P.P.
213 P
Designación y aceptación del cargo de albacea vigente de acuerdo a la legislación de cada entidad.
214 D
Sentencia de adjudicación y del auto que la declare ejecutoriada, pronunciada en el juicio intestamentario a bienes del productor fallecido
215 D
Título de propiedad emitido por el R.A.N. registrado en el R.P.P.
216 D
Documento de copropiedad con su plano o croquis de localización registrado en el R.P.P.
222 D
Contrato de dación en compensación.
223 P
Sentencia sobre diligencia de Jurisdicción voluntaria para acreditar la posesión de un inmueble.
300 D
Cesión de derechos por enajenación ante el RAN.
301 D
Certificado de reconocimiento de miembro de la comunidad acta de asamblea y croquis de localización (el croquis puede integrarse al expediente común).
400 D
Título oficial de colono emitido por la SEDATU (antes SRA).
401 1_/
Título de propiedad expedido por la SEDATU (antes SRA) registrado en el R.P.P. (Si no fue expedido entre el 1o. de enero y el 30 de noviembre de 1964).
402 D
Título de propiedad y copia certificada de la sentencia ejecutoriada de amparo favorable contra el acuerdo publicado en el Diario Oficial de la Federación el 13 de agosto de 1968.
403 D
Acuerdo de adjudicación de la asamblea de colonos.
404 D
Constancia de la Secretaría de Desarrollo Agrario, Territorial y Urbano en la que se especifique el tipo de lote, superficie total y su situación jurídica.
405 D
Certificación actual del Registro Público en que se encuentre inscrito el predio, a favor del solicitante, así como la certificación por parte del Consejo de Administración de la Colonia, de la validez del título y/o de la legitimidad de la posesión del interesado.
406 D
Resolución de jurisdicción voluntaria de información ad-perpetuam.
407 P
Constancia emitida por el RAN que especifique: tipo de lote, superficie, situación jurídica y colindancias del predio
408 D
Acuerdo de reconocimiento de derechos y acta de asamblea de colonos.
500 P
Opinión favorable del trámite de regularización del predio, expedido por la instancia central de la Secretaría de Desarrollo Agrario, Territorial y Urbano.
600 P
Concesión o permiso de explotación en el ciclo agrícola en operación.
 
 
02 PF 20
Contrato de arrendamiento formalizado y vigente, conforme a la legislación de la Entidad, el cual deberá ser acompañado del documento que acredite la propiedad legal del predio del arrendatario.
01PF20
Para predios ubicados en comunidades indígenas aplicar el documento emitido por la autoridad reconocida por usos y costumbres acorde a la tenencia del lugar
 
ANEXO IV. SOLICITUD DE APOYO PARA LA POBLACIÓN PRODUCTORA AGRÍCOLA AL PROGRAMA DE FERTILIZANTES 2025
Lugar y fecha: ______________________________________
 
Solicitud No
 
 
 
 
 
 
 
 
 
Acuse estatal
 
 
 
 
 
 
 
 
 
 
 
PROGRAMA: __________________________________                                      Año: _______________
Datos de la persona Solicitante
 
Hombre
 
Mujer
 
Población Indígena
 
No
 
 
Primer Apellido _______________________Segundo Apellido ______________________________________
Nombre (s)___________________________
CURP:
 
 
 
 
 
 
 
 
 
 
 
 
 
 
 
 
 
 
 
 
 
 
 
Estado: _________________________________ Municipio: _______________________________________
Localidad________________ Ejido_________________
Documentos con los que cuenta
Identificación Oficial
Si
 
No
 
CURP
Si
 
No
 
Comprobante de domicilio
Si
 
No
 
Documento que ampare la legal propiedad de la tierra
Si
 
No
 
 
Tipo de documento que acredite la legal propiedad de la tierra conforme al Anexo III Listado de documentos originales y copia que acrediten la legal propiedad de la superficie de la población productora agrícola solicitante al Programa de Fertilizantes 2025. (Anotando la clave correspondiente al listado del anexo III).
Clave del documento
 
 
Cultivo:
Maíz
 
Frijol
 
Arroz
 
Otro
 
Régimen Hídrico
Riego
 
Temporal
 
 
 
 
 
 
En caso de otro, especifique cuál:
 
 
Datos del Predio
Estado: ________________________        Municipio: ____________________________________________
Localidad_____________________________ Ejido_______________________________________________
Longitud______________________________ Latitud__________________________
Altitud________________________________
 
Superficie que ampara el documento de posesión legal de la tierra y es dedicado al cultivo prioritario
 
 
Datos de la Ventanilla
CADER: _______________ DDR: _________________
CENTRO INTEGRAL PARA EL DESARROLLO ________________________________________________
FIRMA DE LA PERSONA
SOLICITANTE
__________________________
NOMBRE Y FIRMA DE LA PERSONA
RECEPTORA DE LA INFORMACIÓN
 
Este Programa es público, ajeno a cualquier partido político. Queda prohibido su uso para fines distintos a los
establecidos en el Programa
 
Anexo V Modelo de Excusa para los Servidores Públicos
(Lugar)_____________________, a _____ de ________________ 202____
(Nombre, cargo y adscripción del superior jerárquico)
PRESENTE.
El que suscribe (Nombre y cargo del servidor público) con Registro Federal de Contribuyentes: ___________________, adscrito a la ______________________ (Nombre de la Unidad Administrativa) con domicilio en ___________________________ (calle, número, colonia, localidad, municipio, entidad y código postal), con número telefónico: _______________________ (con clave de larga distancia) y correo electrónico: ______________________________.
Con fundamento en el artículo 58 de la Ley General de Responsabilidades, ME EXCUSO de intervenir de cualquier forma en la atención, tramitación o resolución del _____________________________________________________ (Asunto o asuntos), en razón de mi encargo o comisión, por motivos de _____________________________________________________ (Señalar si tiene interés personal, familiar o de negocios, incluyendo aquéllos de los que pueda resultar algún beneficio para mí, mi cónyuge o parientes consanguíneos o por afinidad hasta el cuarto grado, o parientes civiles, o para terceros con los que tenga relaciones profesionales, laborales o de negocios, o para socios o sociedades de las que yo o las personas antes referidas formen o hayan formado parte).
PROTESTO LO NECESARIO______________________________________
(Nombre, cargo y firma o huella digital del servidor público)
C.c.p. Nombre del Titular del Órgano Interno de Control Especializado de Quejas en la Secretaría de Agricultura u Órgano Administrativo Desconcentrado.
____________________________________
 
 
Anexo VI. Modelo de Convocatoria para nueva incorporación

_________________________