MANUAL de Organización del Ferrocarril del Istmo de Tehuantepec, S.A. de C.V.

Al margen un sello con el Escudo Nacional, que dice: Estados Unidos Mexicanos.- GOBIERNO DE MÉXICO.- MARINA.- Secretaría de Marina.- Corredor Interoceánico del Istmo de Tehuantepec.- Interoceánico.- Ferrocarril del Istmo de Tehuantepec.

MANUAL DE ORGANIZACIÓN DEL FERROCARRIL DEL ISTMO DE TEHUANTEPEC, S.A. DE C.V.
ÍNDICE
I.-    INTRODUCCIÓN
II.-   RESPONSABILIDAD
III.-   ANTECEDENTES
IV.-  FUNDAMENTO LEGAL
V.-   VISIÓN Y MISIÓN
VI.-  ESTRUCTURA ORGÁNICA
VII.- ORGANIGRAMA
VIII.- ATRIBUCIONES
IX.-  FUNCIONES
I. INTRODUCCIÓN
Con la finalidad de dar cumplimiento a lo establecido en el artículo 19 en relación con el 46 de la Ley Orgánica de la Administración Pública Federal, así como a los artículos 36 y 58 fracción VIII de la Ley Federal de Entidades Paraestatales y Articulo Trigésimo Párrafo Primero de los Estatutos del Ferrocarril del Istmo de Tehuantepec, S.A. de C.V., y al Acuerdo número 02/91/1Extraordinaria/enero/2024 aprobado por el Consejo de Administración durante la Primera Sesión Extraordinaria 2024 de fecha 26 de febrero de 2024, se presenta el Manual General de Organización que establece los objetivos y funciones de las unidades administrativas que integran la estructura orgánica de esta Entidad, autorizada por la Secretaría de Hacienda y Crédito Público y registrada ante la Secretaría de la Función Pública, para dar cumplimiento a las facultades y atribuciones conferidas en el Estatuto Orgánico del Ferrocarril del Istmo de Tehuantepec, S.A. de C.V., procurando que coadyuven eficientemente al logro de los objetivos Institucionales.
II. RESPONSABILIDAD
Es responsabilidad de las personas servidoras públicas de la Entidad atender lo siguiente:
1.     Leer cuidadosamente el Manual de Organización.
2.     Es de observancia general en todas las áreas que conforman la Entidad.
3.     Dar especial atención a lo concerniente al área de su competencia.
4.     Dirigirse al Titular de la Dirección General para señalar cambios, correcciones o si desean hacer recomendaciones para mejorar el manual.
5.     Hacerlo del conocimiento del personal adscrito al área correspondiente.
6.     Mantener actualizado el Manual de Organización.
III. ANTECEDENTES
La Comisión Intersecretarial de Desincorporación mediante acuerdo CID-97-XXXV-2 de fecha 1 de octubre de 1997, acuerda aceptar la nueva configuración del Sistema Ferroviario Mexicano de la región sur del territorio nacional, de modo que el Ferrocarril del Sureste incorpore al llamado Ferrocarril del Golfo y al Ferrocarril del Mayab como opción y excluya al llamado Ferrocarril del Istmo de Tehuantepec.
El 3 de diciembre de 1997 mediante acuerdo CID-97-XL-1 la Comisión Intersecretarial de Desincorporación, acordó aprobar la reconfiguración del Ferrocarril del Sureste y de las vías cortas y recomendar a la Comisión Intersecretarial de Gasto Financiamiento "...que apruebe la constitución de la empresa de participación estatal mayoritaria Ferrocarril del Istmo de Tehuantepec, S.A. de C.V., que tendrá la responsabilidad de la administración, el mantenimiento de la vía y el control de tráfico, que recibirá concesiones para operar y explotar la vía general de comunicación ferroviaria Salina Cruz - Medias Aguas...".
La Secretaría de Hacienda y Crédito Público, previa opinión favorable de la Comisión Intersecretarial de Gasto Financiamiento (acuerdo 99-VII-1 del 3 de marzo de 1999), autorizó la constitución de la empresa de participación estatal mayoritaria Ferrocarril del Istmo de Tehuantepec, S.A. de C.V., cuyo objeto social "consiste principalmente en la operación y explotación de la vía general de comunicación ferroviaria del Istmo de Tehuantepec y la prestación de servicios auxiliares".
En términos y para los efectos de los artículos 8º de la Ley de Presupuesto, Contabilidad y Gasto Público Federal y 5º del Reglamento de la Ley Federal de las Entidades Paraestatales, el Ejecutivo Federal por conducto de la Secretaría de Hacienda y Crédito Público, autorizó la constitución de la sociedad mediante oficio 101-.1109 de fecha 10 de septiembre de mil novecientos noventa y nueve; tomando en cuenta lo informado en el oficio 1.-209 del 27 de abril de 1999 sobre el proceso de Reestructuración del Sistema Ferroviario Mexicano llevado a cabo por la SCT, señala que "...la vía corta del Istmo de Tehuantepec, juega un papel fundamental dentro del programa de desarrollo de la región para actuar como detonador de la actividad económica en su área de influencia" razón por la cual el Congreso de la Unión recomendó expresamente que " ... los servicios que se llegasen a prestar en el Istmo de Tehuantepec deberán ser evaluados no sólo en su factibilidad técnica o económica, sino también atendiendo a criterios que garanticen la soberanía de la Nación y la rectoría del Estado sobre esta actividad prioritaria" y con este esquema el Gobierno Federal conservaría la administración y operación de esa vía corta del Istmo de Tehuantepec.
La Secretaría de Comunicaciones y Transportes, otorga asignación a favor del Ferrocarril del Istmo de Tehuantepec, S.A. de C.V., respecto a la vía general de comunicación ferroviaria del Istmo de Tehuantepec, con fundamento en lo dispuesto en los artículos 36 fracciones I, VII, VIII, XXIV, XXV, XXVII de la Ley Orgánica de la Administración Pública Federal; 20 al 26 y 41 de la Ley General de Bienes Nacionales; 6 fracciones I, II, IV, 7, 10 11, 12 y demás relativos de la Ley Reglamentaria del Servicio Ferroviario, 12 de su Reglamento y 5º. Fracciones XI y XVIII del Reglamento Interior de la Secretaría de Comunicaciones y Transportes.
La Notaria 19 del Distrito Federal, a través de escritura 56,786 inscrita en el libro l,l68, de fecha 19 de octubre de 1999, constituye el Contrato de Sociedad del Ferrocarril del Istmo de Tehuantepec, S.A. de C.V., iniciando la operación formal el 1 de enero del año 2000.
El Plan Nacional de Desarrollo 2019-2024 establece el "Programa para el Desarrollo del Istmo de Tehuantepec (PDIT)", donde se da puntual atención en la modernización del Ferrocarril del Istmo de Tehuantepec en los puertos de Coatzacoalcos, Veracruz, y Salina Cruz, Oaxaca, para que puedan ofrecer servicios de carga, transporte, almacenaje, embalaje y servicios logísticos diversos, fortaleciendo la infraestructura carretera, y de caminos rurales y la red aeroportuaria.
Este programa conlleva la realización del proyecto del "Ferrocarril Interoceánico", el cual se puso en marcha con la rehabilitación y conservación de la antigua ruta ferroviaria que comunica actualmente las ciudades de Coatzacoalcos; Veracruz con Salina Cruz; Oaxaca, contribuyendo en el desarrollo del Istmo de Tehuantepec y la modernización de estos dos polos.
Que el pasado 14 de octubre de 2022, el Titular del Ejecutivo Federal emitió el Acuerdo por el que se agrupa al sector coordinado por la Secretaría de Marina (SEMAR), la entidad paraestatal denominada Ferrocarril del Istmo de Tehuantepec, S.A. de C.V.; asimismo, con fecha 19 mayo de 2023 se llevó a cabo la ocupación temporal inmediata de las Líneas "Z", "ZA" y "FA" que corren de Medias Aguas a Coatzacoalcos, de Hibueras a Minatitlán, y del El Chapo a Coatzacoalcos, generando con ello una ampliación en la estructura considerando la prestación de servicios dentro del ámbito de su competencia, que coadyuven al desarrollo marítimo nacional, así como el coordinar los medios de transporte que operen dentro de los puertos y los servicios principales, auxiliares y conexos de las vías generales de comunicación para su eficiente operación y funcionamiento, generando con ello una fuerza de trabajo mayor.
IV. FUNDAMENTO LEGAL
Constitución Política de los Estados Unidos Mexicanos.
Promulgada el 5 de febrero de 1917. Última modificación publicada en el Diario Oficial de la Federación 09 de agosto de 2019.
Ley de Planeación.
Publicado en el Diario Oficial de la Federación el 05 de enero de1983 y su última actualización el 16 de febrero de 2018.
Ley General de Sociedades Mercantiles.
Publicada en el Diario Oficial de la Federación el 04 de agosto de 1934 y su última modificación el 14 de junio de 2018.
Ley Reglamentaria del Servicio Ferroviario.
Publicada en el Diario Oficial de la Federación el 12 de mayo de 1995 y su última modificación el 24 de abril de 2018.
Ley Orgánica de la Administración Pública Federal.
Publicada en el Diario Oficial de la Federación el 29 de diciembre de 1976 y su última modificación el 9 de agosto de 2019.
Ley Federal de las Entidades Paraestatales.
Publicada en el Diario Oficial de la Federación el 14 de mayo de 1986 y su última modificación el 1 de marzo de 2019.
Ley de Adquisiciones, Arrendamientos y Servicios del Sector Público.
Publicada en el Diario Oficial de la Federación el 4 de enero 2000 y su última modificación el 10 de noviembre de 2014.
Ley de Obras Públicas y Servicios Relacionados con las mismas.
Publicada en el Diario Oficial de la Federación el 4 de enero de 2000 y su última modificación el 13 de
enero de 2016.
Ley Federal de Metrología y Normalización.
Publicada en el Diario Oficial de la Federación el 01 de julio de 1992 y su última modificación el 15 de junio de 2018.
Ley General de Bienes Nacionales.
Publicada en el Diario Oficial de la Federación el 20 de mayo de 2005 y su última modificación el 19 de enero de 2018.
Ley Federal para la Administración y Enajenación de Bienes del Sector Público.
Publicada en el Diario Oficial de la Federación el 19 de diciembre de 2002 y su última modificación 09 de agosto de 2019.
Ley Federal de Presupuesto y Responsabilidad Hacendaria.
Publicada en el Diario Oficial de la Federación el 30 de marzo de 2006 y su última modificación el 30 de diciembre de 2015.
Ley de Ingresos de la Federación para el ejercicio Fiscal correspondiente.
Publicada en el Diario Oficial de la Federación el 25 de diciembre de 2018.
Ley de Presupuesto de Egresos de la Federación para el ejercicio Fiscal correspondiente.
Publicada en el Diario Oficial de la Federación.
Ley de Tesorería de la Federación.
Publicada en el Diario Oficial de la Federación el 30 de diciembre de 2015.
Ley Federal de Derechos.
Publicada en el Diario Oficial de la Federación el 31 de diciembre de 1981 y su última modificación 28 de diciembre de 2018.
Ley del Impuesto al Valor Agregado.
Publicada en el Diario Oficial de la Federación el 29 de diciembre de 1978 y su última modificación el 30 de noviembre de 2016.
Ley del el Impuesto Sobre la Renta.
Publicada en el Diario Oficial de la Federación el 11 de diciembre de 2013 y su última modificación 30 de noviembre de 2016.
Ley Federal del Trabajo.
Publicada en el Diario Oficial de la Federación el 01 de abril de 1970 y su última modificación 2 de julio de 2019.
Ley del Seguro Social.
Publicada en el Diario Oficial de la Federación el 21 de diciembre de 1995 y su última modificación 2 de julio de 2019.
Ley General de Contabilidad Gubernamental.
Publicada en el Diario Oficial de la Federación el 31 de diciembre de 2008 y su última modificación el 30 de enero de 2018.
Ley General de Responsabilidades Administrativas.
Publicada en el Diario Oficial de la Federación el 12 de abril de 2019.
Ley Federal de Responsabilidades de los Servidores Públicos.
Publicada en el Diario Oficial de la Federación el 13 de Marzo de 2002 y su última modificación el 18 de julio de 2016.
Ley Federal de Transparencia y Acceso a la Información Pública.
Publicada en el Diario Oficial de la Federación el 11 de junio de 2002 y su última modificación el 27 de enero de 2017.
Ley General de Transparencia y Acceso a la Información Pública.
Publicada en el Diario Oficial de la Federación el 04 de mayo de 2015.
Ley de Fiscalización y Rendición de Cuentas de la Federación.
Publicada en el Diario Oficial de la Federación el 29 de mayo de 2009 y su última modificación 18 de julio de 2016.
Ley de Firma Electrónica Avanzada.
Publicada en el Diario Oficial de la Federación el 11 de enero de 2012.
Ley Federal de Archivos.
Publicada en el Diario Oficial de la Federación el 15 de junio de 2018. ABROGADA
Ley Federal para Prevenir y Eliminar la Discriminación.
Publicada en el Diario Oficial de la Federación el 11 de junio de 2003 y su última modificación 21 de junio de 2018.
Ley General de Acceso de las Mujeres a una Vida Libre de Violencia.
Publicada en el Diario Oficial de la Federación el 20 de febrero de 2007 y su última modificación 13 de abril de 2018.
Ley General para la Igualdad entre Mujeres y Hombres.
Publicado en el Diario Oficial de la Federación el 02 de agosto de 2006 y su última modificación el 14 de junio de 2018.
Plan Nacional de Desarrollo 2019-2024.
Publicado en el Diario Oficial de la Federación el 12 de julio de 2019.
Marco Conceptual de Contabilidad Gubernamental.
Publicado en el Diario Oficial de la Federación el 20 de agosto de 2009.
Postulados Básicos de Contabilidad Gubernamental.
Publicados en el Diario Oficial de la Federación el 20 de agosto de 2009.
Normas y Metodología para la Determinación de los Momentos Contables de los Egresos.
Publicadas en el Diario Oficial de la Federación el 20 de agosto de 2009, y su última modificación el 02 de enero de 2013.
Clasificador por Rubros de Ingresos.
Publicado en el Diario Oficial de la Federación el 9 de diciembre de 2009, y su última actualización 27 de septiembre de 2018.
Plan de Cuentas.
Publicado en el Diario Oficial de la Federación el 9 de diciembre de 2009 y su última actualización 9 de diciembre de 2009.
Normas y Metodología para la Determinación de los Momentos Contables de los Ingresos.
Publicadas en el Diario Oficial de la Federación el 9 de diciembre de 2009 y su última modificación el 27 de septiembre de 2018.
Normas y Metodología para la Emisión de Información Financiera y Estructura de los Estados Financieros Básicos del Ente Público y Características de sus Notas.
Publicadas o en el Diario Oficial de la Federación el 9 de diciembre de 2009.
Lineamientos sobre los Indicadores para Medir los Avances Físicos y Financieros Relacionados con los Recursos Públicos Federales.
Publicado en el Diario Oficial de la Federación el 9 de diciembre de 2009.
Clasificador por Objeto del Gasto para la Administración Pública Federal.
Publicado en el Diario Oficial de la Federación el 28 de diciembre de 2010 y su Última modificación 26 de junio de 2018.
Clasificador por Tipo de Gasto.
Publicado en el Diario Oficial de la Federación el 09 de diciembre de 2019 y su última modificación el 30 de septiembre de 2015.
Clasificación Funcional del Gasto.
Publicado en el Diario Oficial de la Federación el 27 de diciembre de 2010.
Manual de Contabilidad Gubernamental
Publicado en el Diario Oficial de la Federación el 22 de noviembre de 2010 y su última modificación 29 de febrero de 2016.
Código Fiscal de la Federación.
Publicado en el Diario Oficial de la Federación el 31 de diciembre de 1981 y su última modificación el 16 de mayo de 2019.
Código de Comercio.
Publicado en el Diario Oficial de la Federación el 07 de octubre de 1889 y su última modificación el 31 de diciembre de 2018.
Código de Conducta del Ferrocarril del Istmo de Tehuantepec S.A. de C.V.
Vigente a partir de marzo de 2005, así como su última actualización julio de 2019.
Reglamento de la Ley Federal de las Entidades Paraestatales.
Publicado en el Diario Oficial de la Federación 26 de enero de 1990 y su última modificación el 23 de noviembre de 2010.
Reglamento del Servicio Ferroviario.
Publicado en el Diario Oficial de la Federación el 26 de septiembre de 1996 y su última modificación el 15 de diciembre de 2011.
Reglamento Interno de Transporte.
Vigente a partir del 21 de febrero de 2006, última modificación 21 de julio de 2016.
 
Reglamento Interior de Trabajo.
Vigente a partir 16 de marzo de 2005.
Reglamento del Servicio de Medicina Preventiva en el Transporte.
Publicado en el Diario Oficial de la Federación el 21 de abril de 2004 y su última modificación 10 de mayo de 2013.
Reglamento de la Ley de Adquisiciones, Arrendamientos y Servicios del Sector Público.
Publicado en el Diario Oficial de la el 28 de julio de 2010 y su última modificación el 28 de julio de 2010.
Reglamento de la Ley de Obras Públicas y Servicios Relacionadas con las mismas.
Publicado en el Diario Oficial de la Federación el 28 de julio de 2010 y su última actualización el 28 de julio de 2010.
Reglamento de la Ley Federal sobre Metrología y Normalización.
Publicado en el Diario Oficial de la Federación el 14 de enero de 1999 y su última modificación el 28 de noviembre de 2012.
Reglamento de la Ley Federal para la Administración y Enajenación de Bienes del Sector Público.
Publicado en el Diario Oficial de la Federación el 17 de junio de 2003 y su última actualización el 29 de noviembre de 2006.
Reglamento a la Ley Federal de Presupuesto y Responsabilidad Hacendaria. Publicado en el Diario Oficial de la Federación el 28 de junio de 2006 y su última modificación el 30 de marzo de 2016.
Reglamento de la Ley del Impuesto al Valor Agregado.
Publicado en el Diario Oficial de la Federación el 04 de diciembre de 2006 y su última modificación el 25 de septiembre de 2014.
Reglamento de la Ley del Impuesto Sobre la Renta.
Publicado en el Diario Oficial de la Federación el 6 de mayo de 2016.
Reglamento del Código Fiscal de la Federación.
Publicado en el Diario Oficial de la Federación el 02 de abril de 2014.
Reglamento de la Ley del Seguro Social en Materia de Afiliación, Clasificación de Empresas, Recaudación y Fiscalización.
Publicado en el Diario Oficial de la Federación el 01 de noviembre de 2002 y su última modificación 15 de julio de 2005.
Reglamento para el Transporte Terrestre de Materiales y Residuos Peligrosos.
Publicado en el Diario Oficial de la Federación el 07 de abril de 1993 y su última modificación 20 de noviembre de 2012.
Reglamento de la Ley Federal de Transparencia y Acceso a la Información Pública Gubernamental.
Publicado en el Diario Oficial de la Federación el 11 de junio de 2003
Título de asignación del Ferrocarril del Istmo de Tehuantepec S.A de C.V. Publicado en el Diario Oficial de la Federación el 02 de mayo de 2000.
Decreto para realizar la entrega recepción de los informes de los asuntos a cargo de los servidores públicos y de los recursos que tengan asignados al momento de separarse de su empleo, cargo o comisión.
Publicado en el Diario Oficial de la Federación el 20 de noviembre de 2015, última modificación el 6 de julio de 2017.
Decreto que establece las medidas para el uso eficiente, transparente y eficaz de los recursos públicos, y las acciones de disciplina presupuestaria en el ejercicio del gasto público, así como la modernización en la Administración Pública Federal.
Publicado en el Diario Oficial de la Federación el 10 de diciembre de 2012.
Lineamientos por los que se establecen medidas de austeridad en los gastos de operación en las dependencias y entidades de la Administración Pública Federal.
Publicado en el Diario Oficial de la Federación el 22 de febrero de 2016.
Lineamientos de racionalidad y austeridad presupuestaria.
Publicado en el Diario Oficial de la Federación el 27 de febrero de 2019
Acuerdo que establece las disposiciones generales para el programa de ahorro de energía en la Administración Pública Federal.
Publicado en el Diario Oficial de la Federación el 27 de junio de 2003.
Manual de Percepciones de los Servidores Públicos de las Dependencias y Entidades de la Administración Pública Federal.
Publicado en el Diario Oficial de la Federación el 31 de diciembre de 2018.
Manual General de Organización del Ferrocarril del Istmo de Tehuantepec S.A. de C.V.
Vigente a partir del 1 enero 2006.
Manual de Procedimientos de la Subdirección de Operación del Ferrocarril del Istmo de Tehuantepec S.A de C.V.
Vigente a partir de agosto de 2006.
Manual Administrativo de Aplicación General en Materia de Adquisiciones, Arrendamientos y Servicios del Sector Público.
Publicado en el Diario Oficial de la Federación el 9 de agosto de 2010, última modificación 3 de febrero de 2016.
Manual Administrativo de Aplicación General en Materia de Auditoria.
Publicado en el Diario Oficial de la Federación el 12 de julio de 2010, última reforma 16 de junio 2011.
Manual Administrativo de Aplicación General en Materia de Control Interno.
Publicado en el Diario Oficial de la Federación el 12 de julio de 2010, última reforma 5 de septiembre de 2018.
Manual Administrativo de Aplicación General en Materia de Obras Públicas y Servicios Relacionados con las mismas.
Publicado en el Diario Oficial de la Federación el 9 de agosto de 2010, última reforma 2 de noviembre de 201.
Acuerdo en materia de Recursos Humanos y Servicio Profesional de Carrera, así como el Manual Administrativo de Aplicación General en Materia de Recursos Humanos y Organización y el Manual del Servicio Profesional de Carrera.
Publicado en el Diario Oficial de la Federación el 12 de julio de 2010, última reforma publicada el 17 de mayo de 2019.
Manual Administrativo de Aplicación General en Materia de Recursos Materiales y Servicios Generales.
Publicado en el Diario Oficial de la Federación el 16 de julio de 2010, última reforma 5 de abril de 2016.
Manual Administrativo de Aplicación General en Materia de Recursos Financieros.
Publicado en el Diario Oficial de la Federación el 15 de julio de 2010, última reforma 30 de noviembre de 2018.
Acuerdo por el que se modifican las políticas y disposiciones para la Estrategia Digital Nacional, en materia de tecnologías de la información y comunicaciones, y en la de seguridad de la información, así como el Manual Administrativo de Aplicación General en dichas materias.
Publicado en el Diario Oficial de la Federación el 13 de julio de 2010, última reforma 23 de julio de 2018.
Disposiciones Generales en las materias de Archivos y de Gobierno Abierto para la Administración Pública Federal y su Anexo Único
Publicado en el Diario Oficial de la Federación el 15 de mayo de 2017.
Catálogo de Bienes Muebles.
Publicado en el Diario Oficial de la Federación el 23 de noviembre de 2009.
Contrato Colectivo de Trabajo del Ferrocarril del Istmo de Tehuantepec, S.A de C.V,
Vigente a partir del 1 de julio de 2000.
Lista de valores mínimos para desechos de bienes muebles que generan las Dependencias y Entidades de la Administración Pública Federal.
Publicada en el Diario Oficial de la Federación vigentes.
Disposiciones Generales a las que deberán sujetarse las Dependencias y Entidades de la Administración Pública Federal para su incorporación al programa de cadenas productivas de Nacional Financiera SNC Institución de Banca de Desarrollo.
Publicadas en el Diario Oficial de la Federación el 28 de febrero de 2007, última reforma 25 de junio de 2010.
Horario del Ferrocarril del Istmo de Tehuantepec S.A de C.V.
Vigente a partir del 15 de abril de 2006. Registrado en la Dirección General de Transporte Ferroviario y Multimodal de la Secretaría de Comunicaciones y Transportes con Oficio Nº 4.3.206-87/2006, el 21 de febrero de 2006.
Políticas, bases y lineamientos en materia de adquisiciones y contratación de servicios del Ferrocarril del Istmo de Tehuantepec S.A. de C.V.
Vigente a partir de octubre de 2011.
Políticas, bases y lineamientos en materia de obras públicas y servicios del Ferrocarril del Istmo de Tehuantepec, S.A. de C.V.
Vigente a partir de septiembre de 2014.
Lineamientos para la solicitud, reposición y reintegro del fondo revolvente del Ferrocarril del Istmo de Tehuantepec S.A de C.V.
Vigentes a partir del 15 de abril de 2016.
Normas y procedimientos internos para la autorización, tramitación y pago de viáticos y pasajes del
Ferrocarril del Istmo de Tehuantepec; S.A de C.V.
Vigentes a partir del 1 de mayo de 2016.
Circular Número 1 Tarjetón de Combustible; Subdirección de Operación del Ferrocarril del Istmo de Tehuantepec; S.A de C.V.
Circular Número 3 Responsabilidades de todos los empleados de transporte Subdirección de Operación del Ferrocarril del Istmo de Tehuantepec; S.A de C.V.
Vigente a partir de noviembre de 2008.
Circular Número 5 Responsabilidades, Subdirección de Operación del Ferrocarril del Istmo de Tehuantepec S.A; de C.V.
Vigente a partir del 11 de noviembre de 2008.
Circular Número 6 Vigencia de horario, Subdirección de Operación del Ferrocarril del Istmo de Tehuantepec S.A; de C.V.
Vigente a partir del 22 de junio de 2009.
Circular Número 6A Libramiento en Operación, Subdirección de Operación del Ferrocarril del Istmo de Tehuantepec S.A; de C.V.
Vigente a partir.
Circular Número 7 Revisión de Tren y Locomotora, Subdirección de Operación del Ferrocarril del Istmo de Tehuantepec S.A; de C.V.
Vigente a partir del 01 de mayo de 2010.
Circular Número 8 Trata de Personas, Subdirección de Operación del Ferrocarril del Istmo de Tehuantepec S.A; de C.V.
Vigente a partir del 24 de febrero de 2009.
Circular Número 9 Seguridad Abordo, Subdirección de Operación del Ferrocarril del Istmo de Tehuantepec S.A; de C.V.
Vigente a partir del 27 de agosto de 2012.
Circular Número 10 Vías particulares talleres y aceros S.A. de C.V., Subdirección de Operación del Ferrocarril del Istmo de Tehuantepec S.A; de C.V.
Vigente a partir.
Circular Número 11 Paradas Indebidas, Subdirección de Operación del Ferrocarril del Istmo de Tehuantepec S.A; de C.V.
Vigente a partir del 18 de agosto de 2014.
Circular Número 13 Responsabilidades del personal de vía para la verificación y mantenimiento de las vías férreas; Subdirección de Operación del Ferrocarril del Istmo de Tehuantepec; S.A de C.V.
Vigente a partir 1 de enero de 2016.
Circular Número 14 Cancelación de la regla 84 del Reglamento Interno de Transporte; Dirección General del Ferrocarril del Istmo de Tehuantepec; S.A de C.V.
Vigente a partir 14 de abril de 2016.
Circular Número 15 Responsabilidades para el manejo de equipos de comunicación dentro de las locomotoras; Dirección General del Ferrocarril del Istmo de Tehuantepec; S.A de C.V.
Vigente a partir 14 de abril de 2016.
V. VISIÓN Y MISIÓN.
MISIÓN
Brindar el servicio de transporte de carga y pasajeros de forma eficaz, eficiente y segura, a través de la infraestructura ferroviaria asignada, como parte integrante de la Plataforma Logística Multimodal del Corredor Interoceánico del Istmo de Tehuantepec, para impulsar el desarrollo económico y el bienestar social de la región.
VISIÓN
Ser la mejor alternativa de Logística Multimodal y Ferroviaria para el movimiento de mercancías entre el Golfo de México, el Océano Pacífico y la Red Ferroviaria Nacional, así como de transporte de pasajeros en el sureste mexicano, a fin de fomentar la creación y desarrollo de empresas, así como el bienestar social.
VI. ESTRUCTURA ORGÁNICA
1.0   DIRECCIÓN GENERAL DEL FERROCARRIL DEL ISTMO DE TEHUANTEPEC, S.A. DE C.V.
1.0.1. GERENCIA DE APOYO TÉCNICO
1.0.0.1.   DEPARTAMENTO JURÍDICO
1.1   SUBDIRECCIÓN DE OPERACIONES
1.1.1. GERENCIA DE VÍAS Y ESTRUCTURAS
1.1.1.1.   DEPARTAMENTO DE SUPERVISIÓN DE VÍA Y ESTRUCTURAS
1.1.1.2.   DEPARTAMENTO DE CONSTRUCCIÓN
1.1.2. GERENCIA COMERCIAL Y DE DERECHOS DE PASO
1.1.2.1    DEPARTAMENTO DE INTERCAMBIO Y DERECHOS DE PASO
1.1.2.2    DEPARTAMENTO DE ESTADÍSTICA Y SISTEMAS
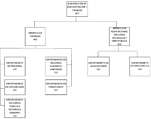
1.2   SUBDIRECCIÓN DE ADMINISTRACIÓN Y FINANZAS
1.2.1. GERENCIA DE FINANZAS
1.2.1.1    DEPARTAMENTO DE TESORERÍA
1.2.1.2    DEPARTAMENTO DE CONTABILIDAD
1.2.1.3    DEPARTAMENTO DE CUENTA PÚBLICA E INFORMES A GOBIERNO
1.2.1.4    DEPARTAMENTO DE RECURSOS HUMANOS Y LABORALES
1.2.1.5    DEPARTAMENTO DE PRESUPUESTO
1.2.2  GERENCIA DE ADQUISICIONES, RECURSOS MATERIALES Y OBRA PÚBLICA
1.2.2.1    DEPARTAMENTO DE ADQUISICIONES
1.2.2.2    DEPARTAMENTO DE OBRA PÚBLICA
1.3   TITULAR DEL ORGANO INTERNO DE CONTROL
1.3.1  TITULAR DEL ÁREA DE AUDITORÍA INTERNA
1.3.2  TITULAR DEL ÁREA DE QUEJAS
1.3.3  TITULAR DEL ÁREA DE RESPONSABILIDADES
VII. ORGANIGRAMA

 



VIII. ATRIBUCIONES
Las actividades del Ferrocarril del Istmo de Tehuantepec, S.A. de C.V. tienen su reglamentación jurídica en los siguientes ordenamientos.
Constitución Política de los Estados Unidos Mexicanos.
Artículo 28.-...."No constituirán monopolios las funciones que el Estado ejerza de manera exclusiva en las siguientes áreas estratégicas: correos, telégrafos y radiotelegrafía; minerales radioactivos y generación de energía nuclear; la planeación y el control del sistema eléctrico nacional, así como el servicio público de transmisión y distribución de energía eléctrica, y la explotación y extracción de petróleo y de los demás hidrocarburos, en los términos de los párrafos sexto y séptimo del artículo 27 de esta Constitución respectivamente; así como las actividades que expresamente señalen las leyes que expida el Congreso de la Unión. La comunicación vía satélite y los ferrocarriles son áreas prioritarias para el desarrollo nacional en los términos del artículo 25 de esta Constitución; el estado al ejercer en ellas su rectoría, protegerá la seguridad y soberanía de la nación, al otorgar concesiones o permisos mantendrá o establecerá el dominio de las respectivas vías de comunicación de acuerdo con las leyes de la materia."
Ley Orgánica de la Administración Pública Federal.
Artículo 9.- "Las dependencias y entidades de la Administración Pública Centralizada y Paraestatal conducirán sus actividades en forma programada, con base en las políticas que, para el logro de los objetivos y prioridades de la planeación nacional de desarrollo, establezca el Ejecutivo Federal."
Ley Reglamentaria del Servicio Ferroviario.
Artículo 1.- La presente Ley es de orden público y de observancia en todo el territorio nacional, y tiene por objeto regular la construcción, operación, explotación, conservación, mantenimiento y garantía de interconexión en las vías férreas cuando sean vías generales de comunicación, así como procurar las condiciones de competencia en el servicio público de transporte ferroviario que en ellas opera y los servicios auxiliares.
El servicio ferroviario es una actividad económica prioritaria y corresponde al Estado ser rector de su desarrollo. Al ejercer sus funciones de rectoría, el Estado protegerá en todo momento la seguridad y la soberanía de la Nación y promoverá el desarrollo del servicio ferroviario en condiciones que garanticen la libre competencia entre los diferentes modos de transporte y la eficiencia operativa en la prestación del servicio público de transporte ferroviario.
Artículo 2.- Para los efectos de esta Ley, se entenderá por:
I.      Agencia: la Agencia Reguladora del Transporte Ferroviario, órgano desconcentrado de la Secretaría;
II.     Derecho de arrastre: es el que se concede a un concesionario para que su equipo de arrastre sea manejado con el equipo tractivo, la tripulación y en la vía férrea de otro concesionario mediante el cobro de una contraprestación al concesionario solicitante;
III.    Derecho de paso: es el que se concede a un concesionario para que sus trenes con su tripulación transiten en las vías férreas de otro concesionario mediante el cobro de una contraprestación al concesionario solicitante;
IV.   Derecho de vía: la franja de terreno que se requiere para la construcción, conservación, ampliación, protección y en general para el uso adecuado de una vía general de comunicación ferroviaria, cuyas dimensiones y características fije la Secretaría de Comunicaciones y Transportes;
V.    Equipo ferroviario: los vehículos tractivos, de arrastre o de trabajo que circulan en las vías férreas;
VI.   Fondo: el Fondo Nacional de Seguridad para Cruces Viales Ferroviarios;
VII.   Interconexión: es el servicio que comprende el intercambio de equipo ferroviario, el tráfico interlineal entre concesionarios, los movimientos, traslados y demás acciones necesarias que deban realizarse para la continuidad del tráfico ferroviario y la entrega o devolución de equipo ferroviario respectivo a su destino u origen, incluyendo los servicios de terminal;
VIII.  Secretaría: la Secretaría de Comunicaciones y Transportes;
IX.   Sistema ferroviario: las vías generales de comunicación ferroviaria, el servicio público de transporte ferroviario y los servicios auxiliares;
X.    Servicio público de transporte ferroviario de carga: el que se presta en vías férreas destinado al porte de bienes, incluyendo el servicio de arrastre de vehículos de terceros;
XI.   Servicio público de transporte ferroviario de pasajeros: el que se presta en vías férreas destinado al traslado de personas;
XII.   Terminal: tratándose del servicio público de transporte ferroviario de pasajeros, las instalaciones en donde se efectúa la salida y llegada de trenes para el ascenso y descenso de pasajeros y, tratándose del servicio público de transporte ferroviario de carga, en las que se realiza la recepción, almacenamiento, clasificación, consolidación y despacho de bienes, y
XIII.  Vías férreas: los caminos con guías sobre los cuales transitan trenes, inclusive los que se encuentren en los patios que, a su vez, sean indispensables para la operación.
Artículo 3.- Las vías férreas son vías generales de comunicación cuando:
 
I.     Comuniquen entre sí a dos o más entidades federativas;
II.     En todo o parte del trayecto, estén dentro de la zona fronteriza de cien kilómetros o en la faja de cincuenta kilómetros a lo largo de las costas, con excepción de las líneas urbanas que no crucen la línea divisoria con otro país y que no operen fuera de los límites de las poblaciones, y
III.    Entronquen o conecten con alguna otra vía férrea de las enumeradas en este artículo, siempre que presten servicio al público. Se exceptúan las líneas urbanas que no crucen la línea divisoria con otro país.
Son parte integrante de la vía general de comunicación ferroviaria el derecho de vía, los centros de control de tráfico y las señales para la operación ferroviaria.
IX. FUNCIONES
DIRECCIÓN GENERAL
1.     Acreditar la representación de la Entidad, conforme a la delegación expresa de facultades que la Dirección General tiene conferida a través de la normatividad respectiva, estatutos de la sociedad y Órgano de Gobierno, en particular las enunciadas en el artículo 59 de la Ley Federal de las Entidades Paraestatales.
2.     Formular los programas institucionales de corto, mediano y largo plazo, así como los presupuestos de la Entidad congruentes con dichos programas.
3.     Representar los intereses jurídicos de la empresa ante los tribunales competentes, incluyendo los juicios de garantías, conforme a los lineamientos y políticas establecidas y al alcance de los poderes conferidos por el Órgano de Gobierno de la Entidad.
4.     Informar a la opinión pública y al interior de la empresa acerca de los planes, programas y metas de la Entidad.
5.     Autorizar programas relacionados con el mantenimiento y conservación de vía, telecomunicaciones y edificios.
6.     Autorizar los programas de promoción de tráfico.
7.     Autorizar conforme a los lineamientos y normatividad respectivos, los programas anuales de ingresos y de egresos del ferrocarril.
8.     Determinar y autorizar los proyectos y programas referentes a la administración de Recursos Humanos y convenios laborales, suscribir los contratos colectivos e individuales que regulen las relaciones laborales de la Entidad con sus trabajadores/as.
9.     Autorizar los proyectos de modificación al Contrato Colectivo de Trabajo que sean necesarios para propiciar el establecimiento de nuevos sistemas y procedimientos de trabajo y disciplina entre los trabajadores/as como medio para lograr un incremento en la productividad.
10.   Valorar y resolver las reclamaciones que presente la Representación Sindical con motivo de la aplicación de las disposiciones del Contrato Colectivo de Trabajo o por ajustes de acciones de las áreas operativas y administrativas del ferrocarril.
11.   Proponer a las áreas del ferrocarril todas aquellas medidas o programas que resuelvan en forma preventiva o correctiva las causas que originan los puntos de conflicto de la relación obrero patronal.
12.   Integrar las comisiones que en representación del ferrocarril intervendrán en las pláticas conciliatorias llevadas a cabo con motivo de la revisión del Contrato Colectivo de Trabajo y demás Comisiones Mixtas accidentales que sea necesario constituir para dar solución a controversias específicas que se susciten con motivo de las relaciones obrero-patronales.
13.   Autorizar los pedidos y contratos de Adquisiciones y Obra Pública.
14.   Autorizar los programas anuales y estudios de enajenación de bienes.
15.   Evaluar mediante visitas de inspección periódicas los trabajos de conservación, mantenimiento y el cumplimiento de nuevos proyectos.
16.   Autorizar los estados financieros de la Entidad.
17.   Autorizar los programas relativos a la prevención de accidentes.
18.   Informar al Órgano de Gobierno con la periodicidad que señale la ley, de las actividades y logros de la empresa.
19.   Participar en los Comités técnicos de apoyo que determinen las Dependencias Federales, Órgano de Gobierno y demás autoridades administrativas o fiscalizadoras.
20.   Atender las solicitudes de apoyo de las diversas Dependencias Federales relacionadas con las actividades ferroviarias.
21.   Proyectar, acrecentar y consolidar la imagen de la empresa a nivel regional y nacional.
22.   Propiciar las buenas relaciones y el acercamiento con los medios de comunicación para fortalecer la imagen institucional del ferrocarril.
23.   Difundir y promover los servicios, modalidades y ventajas que ofrece el transporte ferroviario para propiciar su utilización.
24.   Atender las peticiones de información de los representantes de los medios masivos locales, con el propósito de facilitar su tarea de informar.
25.   Autorizar los manuales de organización, políticas, procedimientos y catálogo de descripción de perfiles de puestos.
26.   Vigilar la adecuada aplicación de las políticas de la Entidad, en el ámbito de su competencia, a través de reglamentos, circulares y boletines para lograr los objetivos institucionales.
27.   Llevar el seguimiento de las acciones programadas de acuerdo a las metas previstas en el programa institucional.
GERENCIA DE APOYO TÉCNICO
1.     Preparar y enviar la información relacionada con avance del Programa de Inversión a la Secretaría de Comunicaciones y Transportes.
2.     Revisar y dar seguimiento a los Informes de avances semanales de Obra Pública.
3.     Elaborar el informe trimestral de Indicadores de Seguridad y Eficiencia Operativa de la Entidad.
4.     Apoyar a la Subdirección de Operación en la revisión técnica y económica de propuestas en las licitaciones públicas para la contratación de obra, adquisición y servicios que se le indiquen.
5.     Apoyar en la integración de los Informes del Director General a la Asamblea de accionistas y al Consejo de Administración, así como realizar la presentación de dicho informe para el Consejo.
DEPARTAMENTO JURÍDICO
1.     Representar ante toda clase de autoridades al Ferrocarril del Istmo de Tehuantepec, S.A. de C.V, en los asuntos que afecten sus intereses, con las facultades que el Titular de la Dirección General le confiera.
2.     Elaborar los recursos y demandas, denuncias y querellas que en su caso deban presentarse ante las autoridades competentes, así como representar y asesorar a la Entidad durante el proceso, tramitación y procuración de recursos, incidentes y juicios, en toda instancia judicial o juicio.
3.     Contestar y dar seguimiento a las acciones legales en donde se interpongan demandas, denuncias y otras instancias administrativas en contra de la Entidad.
4.     Promover toda clase de juicios por si o mediante la contratación de servicios profesionales de terceros y darles el seguimiento correspondiente en todos sus trámites hasta obtener resolución definitiva.
5.     Efectuar las acciones conciliatorias con los actores o apoderados legales de terceros para obtener resultados favorables a los intereses de la Entidad.
6.     Interponer amparos, revisiones, promociones, quejas y todo tipo de recursos legales, administrativos y de otro tipo en defensa de los intereses de la Entidad.
7.     Elaborar y/o sancionar todos los contratos, convenios y acuerdos en los que sea parte la Entidad.
8.     Opinar y/o resolver sobre las consultas legales o normativas que soliciten las diversas áreas de la Entidad.
9.     Gestionar y supervisar los poderes notariales que la empresa otorgue en favor de los Servidores/as Públicos/as, empleados/as o terceras personas.
10.   Desempeñar la función jurídica laboral de la Entidad ante los tribunales de trabajo, presentar para su depósito y ratificación ante las Juntas Federales de Conciliación y Arbitraje los convenios derivados de la revisión del Contrato Colectivo de Trabajo.
11.   Supervisar las diligencias en donde se ordena cumplimiento de laudos, interlocutorias o convenios.
12.   Evaluar los criterios y jurisprudencias en todas las materias jurídicas, para corregir deficiencias procesales y administrativas y evitar reincidencias.
13.   Promover las rescisiones de contratos y/o pedidos y reclamar las fianzas de garantía que por incumplimiento deben existir a favor de la Entidad, por si o mediante la contratación de servicios profesionales de terceros dando seguimiento hasta su conclusión.
14.   Expedir copias cotejadas de los documentos y/o expedientes que obran en los archivos de la Entidad.
15.   Reportar periódicamente al Titular de la Dirección General el seguimiento y estatus de las reclamaciones de fianzas y de juicios de cualquier carácter en los cuales se encuentre involucrada la Entidad.
16.   Reportar periódicamente a los Centros SCT las denuncias penales por invasiones que involucren la propiedad inmobiliaria asignada a la Entidad.
17.   Participar como asesor jurídico en los comités de los que sea integrante o invitado.
18.   Revisar y actualizar el Manual de Organización del Ferrocarril del Istmo de Tehuantepec, S.A. de C.V. y el Manual de Procedimientos y Políticas del área.
SUBDIRECCIÓN DE OPERACIÓN
1.     Evaluar los resultados obtenidos por la prestación de los servicios a través de los informes y/o estadísticas que presenten las áreas de la Subdirección.
2.     Consolidar en forma anual el presupuesto de egresos de la Subdirección y vigilar su correcta aplicación.
3.     Vigilar la aplicación de las contraprestaciones en cada uno de los servicios, de acuerdo con las metas establecidas y a las directrices que emanen de la Dirección General.
4.     Controlar la correcta aplicación de los presupuestos de inversión y gasto corriente ajustándolos a los calendarios de obra previamente definidos.
5.     Coordinar las propuestas de las necesidades de usuarios para determinar itinerarios, tiempos en terminales y correcciones de las deficiencias en los servicios a su encargo.
6.     Desarrollar los planes, programas, sistemas, métodos y procedimientos que garanticen los niveles de seguridad en la vía, necesarios para la operación de los trenes.
7.     Dirigir dentro de su jurisdicción, los proyectos de mantenimiento y rehabilitación de las obras de infraestructura, señalización, telecomunicaciones, obras conexas y accesorias.
8.     Dirigir las acciones de planeación y elaboración de especificaciones y conceptos necesarios para la contratación de adquisiciones, servicios y obra pública de su competencia.
9.     Dirigir y coordinar las actividades derivadas de contratos y revalidaciones de las obras de infraestructura que efectúe el ferrocarril.
10.   Dirigir la coordinación de los sistemas de despacho de trenes, para el control de las operaciones tanto en líneas como en patios y terminales, así como evaluar el correcto funcionamiento operativo
de los patios de inspección y puntos de intercambio.
11.   Vigilar la aplicación de las acciones de supervisión, para abatir en forma continua y sistemática la incidencia de accidentes.
12.   Asesorar dentro del ámbito de la competencia de la Subdirección a las áreas internas de la Entidad y externas de la Administración Pública.
13.   Vigilar la aplicación y cumplimiento de las disposiciones administrativas relacionadas con la operación.
14.   Coordinar y verificar la entrega oportuna de las obras y la elaboración de las actas de entrega recepción de estas.
15.   Coordinar la aplicación de todo tipo de contratos referentes a los servicios auxiliares de la Entidad, conforme a su viabilidad y rentabilidad operativa, vigilando posteriormente el adecuado cumplimiento de lo pactado.
16.   Elaborar los proyectos de mantenimiento de los inmuebles e infraestructura del ferrocarril, supervisando las obras correspondientes de acuerdo con los programas previamente establecidos y los presupuestos autorizados.
17.   Realizar recorridos de inspección periódica a las instalaciones operativas del Ferrocarril del Istmo de Tehuantepec, S.A. de C.V., para evaluar los programas de mantenimiento, rehabilitación, trabajos correctivos y de construcción.
18.   Asistir dentro del ámbito de su competencia a las reuniones convocadas por las áreas internas de la Entidad y externas de la Administración Pública.
19.   Atender las quejas, inconformidades y sugerencias con respecto al servicio proporcionado.
20.   Vigilar que se cumplan las condiciones de seguridad en la operación de trenes, servicios de patio, unidades tractivas y de arrastre, vía, estructuras, comunicaciones y pasos a nivel, así como supervisar la observancia de la normatividad establecida para el transporte ferroviario de materiales y residuos peligrosos.
21.   Coordinar la atención de accidentes ferroviarios de cualquier índole en la vía asignada al Ferrocarril del Istmo de Tehuantepec, S.A. de C.V.
22.   Coordinar con las dependencias gubernamentales, empresas del sector paraestatal y del sector privado, los programas de auxilio de emergencias.
23.   Participar en los comités de apoyo de la Entidad, de los cuales forme parte o acuda como invitado.
24.   Mantener los sistemas, métodos y procedimientos aplicables a la operación del ferrocarril acordes con los avances tecnológicos en la materia, implantando aquellos que juzgue convenientes.
25.   Vigilar el cumplimiento oportuno de los reportes requeridos a esta Subdirección, para el Sistema Integral de Información.
26.   Elaborar y enviar oportunamente los informes que la Dirección General requiera y Consejo de Administración.
27.   Vigilar la adecuada aplicación de las políticas de la Entidad, en el ámbito de su competencia, a través de reglamentos, circulares y boletines.
28.   Coordinar y supervisar que se dé aviso oportuno a la Secretaría de Comunicaciones y Transportes y al Departamento Jurídico de las invasiones y afectaciones al derecho de vía asignado a la Entidad, así como de los accidentes ocurridos en la línea a su cargo.
29.   Proponer y promover los programas de capacitación y adiestramiento, que den impulso a la calidad del servicio y la productividad laboral en su área.
30.   Supervisar que se lleve adecuadamente el control de asistencia del personal de su área.
31.   Reunirse con representantes sindicales locales y coordinar la atención a quejas y/o solicitudes y/o recomendaciones que presenten y sustenten.
32.   Atender a servidores/as públicos/as de dependencias y entidades de la administración pública federal, estatal y municipal.
33.   Elaborar el Programa Anual de ingresos.
34.   Establecer el programa anual de abasto de combustible y control del gasto de la Subdirección.
35.   Proponer y controlar las modificaciones a los proyectos; previa autorización de la superioridad.
36.   Supervisar que se lleve adecuadamente el trámite de los avalúos de bienes patrimoniales.
37.   Solicitar la actualización de las funciones dentro del Manual de Organización del Ferrocarril del Istmo de Tehuantepec, S.A. de C.V. y actualizar el Manual de Procedimientos y Políticas del área cuando se requiera.
GERENCIA DE VÍAS Y ESTRUCTURAS
1.     Programar, evaluar y efectuar, las acciones de reforzamiento o adecuación de estructuras, modernización de patios y terminales, en base a un proyecto, así como integrar la documentación necesaria para las licitaciones públicas y supervisión de las obras correspondientes que le indique la Subdirección de Operación.
2.     Aplicar las normas vigentes para la conservación y rehabilitación de vía, edificios, talleres y obras de protección al medio ambiente, de acuerdo con las políticas y objetivos trazados por la Subdirección de Operación.
3.     Vigilar la oportuna ejecución de los contratos, revalidaciones y convenios de obra bajo su responsabilidad, el finiquito correspondiente y el acta de entrega-recepción en conjunto con las áreas y contratistas que deban participar.
4.     Controlar y verificar la asignación de los recursos humanos, maquinaria y equipo, para el desarrollo de los trabajos de conservación y rehabilitación de la infraestructura.
5.     Proponer los programas anuales de conservación y en su caso de rehabilitación y obra nueva de infraestructura.
6.     Verificar que el nivel de calidad de la línea férrea asignada cumpla con las políticas y metas de la Entidad, en función del presupuesto autorizado.
7.     Supervisar que las inspecciones de los puentes, edificios y la infraestructura de vía se realicen de acuerdo con el reglamento de vía y estructuras.
8.     Proponer a la Subdirección de Operación el proyecto anual de presupuesto para el área a su cargo.
9.     Verificar que la maquinaria y equipo de las áreas a su cargo se mantenga en buenas condiciones, programando su mantenimiento y reparación; en función del presupuesto autorizado.
10.   Coordinar el proceso de dictaminación de las causas de accidentes en el ferrocarril.
11.   Analizar, revisar y coordinar la ejecución de los proyectos aprobados en conjunto con los supervisores de obras, evaluando los resultados tanto de las obras por contrato como por administración.
12.   Asesorar dentro del ámbito de su competencia a las áreas internas de la Entidad y externas de la Administración Pública.
13.   Revisar y tramitar las estimaciones de obra, suministros de materiales y servicios requeridos para su pago en el ámbito de su competencia.
14.   Participar en representación de la Subdirección de Operación o de autoridades superiores ante Dependencias, Organismos, Entidades Paraestatales y Empresas.
15.   Vigilar la adecuada aplicación de las políticas de la Entidad, en el ámbito de su competencia, a través de reglamentos, circulares y boletines.
16.   Coordinar la atención a accidentes ferroviarios, deslaves, derrumbes y otros incidentes que pudieran interrumpir el tráfico de trenes y dar seguimiento hasta restablecer el tránsito seguro de los trenes.
17.   Llevar el seguimiento de las acciones programadas en su área de acuerdo con las metas de atención a la vía y sus estructuras.
18.   Inspeccionar el equipo y materiales de su área, para establecer y dictaminar su destino futuro.
19.   Coordinar la oportuna recolección de materiales o bienes de desecho, provenientes de la infraestructura ferroviaria.
20.   Cumplir con los reportes requeridos a esta Gerencia, para el Sistema Integral de Información.
21.   Elaborar reportes periódicos de corte quincenal, sobre el avance de los trabajos bajo su responsabilidad.
22.   Detectar las necesidades de capacitación y adiestramiento del personal a su cargo.
23.   Supervisar y autorizar los listados de control de asistencia del personal a su cargo.
24.   Participar en los Comités en los que sea designado.
25.   Dar seguimiento en su área de la aplicación de observaciones y recomendaciones derivadas de las diversas auditorías realizadas a las obras, bajo su responsabilidad.
DEPARTAMENTO DE SUPERVISIÓN DE VIA.
1.     Revisar constante y oportunamente la vía férrea implementando acciones preventivas o correctivas, empleando para ello las cuadrillas de mantenimiento, por administración o contrato.
2.     Analizar los accidentes dictaminándolos, para programar la corrección de las causas que los provocaron en el ámbito de competencia.
3.     Coordinar la atención de todos los accidentes de trenes, deslaves, derrumbes y otros incidentes que pudieran interrumpir el tráfico de trenes y efectuar las acciones necesarias en su caso para restablecerlo.
 
4.     Reportar los defectos de vía provocados por mala operación de los trenes, cuantificando el daño causado.
5.     Elaborar y mantener actualizados los inventarios de materiales de su área y su ubicación llevando control de entradas, salidas y su aplicación.
6.     Informar del uso de materiales de su área para su control contable.
7.     Asesorar dentro del ámbito y competencia del Departamento a las áreas internas de la Entidad y externas de la Administración Pública.
8.     Participar con la representación de la Gerencia o autoridades superiores, en aquellas ocasiones y ante los organismos con los que se deban llevar a cabo acciones conjuntas que se relacionen con el ámbito de competencia de su Departamento.
9.     Vigilar la adecuada aplicación de las políticas de la Entidad, en el ámbito de su competencia, a través de reglamentos, circulares y boletines.
10.   Llevar el seguimiento de las acciones programadas de acuerdo con las metas previstas del Programa Anual de Conservación.
11.   Detectar las necesidades de capacitación y adiestramiento del personal a su cargo.
12.   Supervisar el control de asistencia del personal a su cargo.
13.   Realizar recorridos periódicos a la vía férrea para recabar datos y coadyuvar con la Gerencia de Vía y Estructuras para la programación anual de conservación y rehabilitación, tanto por administración como por contrato.
14.   Administrar los contratos de obra y/o servicios en campo que le indique la Subdirección de Operación, utilizando bitácora y autorizando estimaciones, elaborando actas de entrega y finiquitos, así como modificaciones y convenios de estas.
15.   Detectar en los recorridos efectuados a la Línea Férrea, las invasiones al Derecho de Vía de la Entidad, recabando la información kilométrica y de ubicación geográfica, así como imágenes fotográficas de las mismas y reportarlas al área jurídica de la Entidad.
16.   Programar diariamente los equipos de trabajo de su cargo.
17.   Revisar y actualizar el Manual de Organización del Ferrocarril del Istmo de Tehuantepec, S.A. de C.V. y el Manual de Procedimientos y Políticas del área.
DEPARTAMENTO DE CONSTRUCCIÓN.
1.     Cuantificar en su ámbito de competencia, los volúmenes de obra y materiales necesarios para la rectificación de líneas férreas, rehabilitación de puentes, edificios y demás estructuras, así como la documentación necesaria para su licitación pública y ejecución, aportando esto último a la Gerencia de Vía y Estructuras.
2.     Elaborar y mantener actualizados los inventarios de materiales de su área y su ubicación llevando control de entradas, salidas y su aplicación.
3.     Ejecutar, controlar y dar seguimiento a las actividades que deban llevarse a cabo en la rehabilitación de puentes y edificios y construcción de obras por contrato o administración que le indique la Subdirección de Operación, la estimación de tiempos, el proceso de construcción, las correcciones necesarias y la autorización de estimaciones, elaboración de actas de entrega recepción y finiquitos de contratos y convenios.
4.     Dar cumplimiento a lo establecido en las normas de calidad de los materiales empleados en la rehabilitación y construcción de obras, interviniendo de ser necesario en las pruebas físicas y mecánicas requeridas en cada caso particular.
5.     Verificar oportunamente que se cumplan las especificaciones generales y particulares previamente pactadas en los contratos de obra pública que tenga a su cargo, tanto en los procesos de rehabilitación y de construcción.
6.     Administrar los recursos humanos, materiales, financieros y tecnológicos, asignados al Departamento.
7.     Asesorar dentro del ámbito y competencia del Departamento a las áreas internas de la Entidad y externas de la Administración Pública.
8.     Participar en representación de la Gerencia o de autoridades superiores ante Dependencias, Organismos, Entidades Paraestatales y Empresas.
9.     Informar con corte mensual del uso de materiales de su área para su control contable.
10.   Administrar los contratos de obra y/o servicios en campo que le indique la Subdirección de Operación, utilizando bitácora y autorizando estimaciones, elaborando actas de entrega y finiquitos, así como modificaciones y convenios de estas.
11.   Vigilar la adecuada aplicación de las políticas de la Entidad, en el ámbito de su competencia, a través de reglamentos, circulares y boletines.
12.   Llevar el seguimiento de las acciones programadas de acuerdo con las metas previstas del Programa Anual de ejecución de obras que tenga asignadas.
13.   Detectar las necesidades de capacitación adiestramiento del personal a su cargo.
14.   Supervisar que se lleve el control de asistencia del personal a su cargo.
15.   Elaborar la solicitud anual de adquisiciones de materiales necesarios en su área, tomando en cuenta los inventarios.
16.   Programar diariamente los equipos de trabajo de su cargo.
17.   Supervisar y autorizar los listados de control de asistencia del personal a su cargo.
18.   Solicitar la actualización de las funciones dentro del manual de Organización del Ferrocarril del Istmo de Tehuantepec, S.A. de C.V. y actualizar el manual de procedimientos y políticas del área cuando se requiera.
GERENCIA COMERCIAL Y DE DERECHOS DE PASO
1.     Verificar que todo el personal de la Entidad obligado por la Ley Reglamentaria del Servicio Ferroviario o de los usuarios del derecho de paso cuente con su licencia federal ferroviaria vigente.
2.     Dirigir la formulación de los reportes estadísticos y gráficos que reflejen el comportamiento de los servicios de derechos de paso y piso, movimiento de carga.
3.     Con objeto de que sirvan de base para evaluar la eficiencia y eficacia de las actividades, así como para elaborar los pronósticos, planes y programas que correspondan.
4.     Conservar actualizado el registro de carros en tránsito y detenidos, para aplicar los cobros de derechos de paso y piso en forma oportuna.
5.     Solicitar la facturación de derechos de paso y piso, así como emitir solicitudes y autorizaciones de notas de crédito al respecto.
6.     Realizar gestoría para el cobro de los servicios prestados.
7.     Aclarar las diferencias con los clientes, relacionadas con los servicios prestados.
8.     Evaluar en forma periódica y sistemática los resultados, aplicando en su caso, las medidas necesarias para mejorar la eficiencia y eficacia, sobre todo en lo que se refiere al establecimiento y actualización del sistema de control de los derechos de paso y piso.
9.     Asesorar dentro del ámbito de su competencia a las áreas internas de la Entidad y externas de la Administración Pública.
10.   Participar en representación de la Subdirección o autoridades superiores ante terceros con los que se deban llevar a cabo acciones conjuntas.
11.   Consolidar en forma anual el presupuesto de egresos de la Gerencia y vigilar su correcta aplicación.
12.   Vigilar la vigencia, actualizar y distribuir las tablas de distancia del ferrocarril, así como los suplementos asociados a la normatividad para el cobro de las contraprestaciones.
13.   Aplicar las contraprestaciones promociónales para el tráfico doméstico, de importación y exportación, previa autorización de la Dirección General.
14.   Emitir opinión sobre las solicitudes de modificación de los niveles de cobro y reglas de aplicación de las contraprestaciones.
15.   Actualizar la tarifa de servicios diversos.
16.   Supervisar la correcta aplicación de la tarifa de servicios diversos.
17.   Aplicar correctamente los convenios relativos a derecho de paso con cada uno de los ferrocarriles usuarios.
18.   Administrar los contratos de seguros de bienes patrimoniales que la empresa celebra, así como formular y tramitar las reclamaciones, fungiendo como asesor interno.
19.   Supervisar los sistemas de telecomunicaciones y despacho.
20.   Supervisar la ejecución de los programas de mantenimiento y reparación del equipo de arrastre.
21.   Analizar las condiciones físicas operativas del equipo de arrastre de la Entidad, proponiendo la baja de aquellas unidades para las cuales resulte incosteable su reparación.
22.   Obtener y procesar la información necesaria de las unidades tractivas y de arrastre que participen en accidentes en vías de la Entidad.
23.   Supervisar el proceso de dictaminación de las causas de accidentes en el ferrocarril, así como coordinar el proceso de integración de costos y documentos de soporte para reclamación al seguro.
24.   Elaborar el informe mensual de accidentes, así como aplicar y difundir reglamentos, normas y manuales de seguridad.
25.   Detectar las necesidades de capacitación y adiestramiento del personal a su cargo.
26.   Elaborar los programas de requisición de materiales y componentes necesarios para el mantenimiento y reparación del equipo de arrastre de acuerdo con los programas de producción establecidos
27.   Elaborar y controlar los programas de condenación de equipo de arrastre obsoleto, así como participar en las comisiones de condenación y desmantelamiento programadas por el área de recursos materiales.
28.   Vigilar, supervisar y controlar en todos los patios de inspección bajo su jurisdicción el cumplimiento de las normas del Manual de Campo y de Reglas de Intercambio emitidas por la A.A.R.
29.   Supervisar la elaboración de bitácora de cada unidad asignada a este Ferrocarril en base a los trabajos realizados a cada unidad de arrastre.
30.   Efectuar visitas periódicas a los diferentes centros de trabajo adscritos a su área.
31.   Elaborar el anteproyecto presupuestal de ingresos por servicios.
32.   Supervisar la captura de las pólizas de seguros contratadas por la Entidad para el cumplimiento del artículo quinto transitorio del Presupuesto de Egresos de la Federación.
33.   Cumplir oportunamente con los reportes requeridos a esta Gerencia, para el Sistema Integral de Información.
34.   Proporcionar datos para la elaboración de informes a gobierno.
35.   Vigilar la adecuada aplicación de las políticas de la Entidad, en el ámbito de su competencia, a través de reglamentos, circulares y boletines.
36.   Llevar el control de asistencia del personal a su cargo.
37.   Solicitar la actualización de las funciones dentro del Manual de Organización del Ferrocarril del Istmo de Tehuantepec, S.A. de C.V. y actualizar el Manual de Procedimientos y Políticas del área cuando se requiera.
DEPARTAMENTO DE INTERCAMBIO Y DERECHOS DE PASO
1.     Verificar sistemáticamente al personal que maneje cualquier clase de vehículo sobre las vías del Ferrocarril del Istmo de Tehuantepec, S.A. de C.V., para que cuente con su licencia federal ferroviaria vigente y reportar a su inmediato superior el incumplimiento.
2.     Negar autorización para transitar sobre la vía del Ferrocarril del Istmo de Tehuantepec, S.A. de C.V. a los operadores de vehículos de vía de la Entidad o de los usuarios del derecho de paso que no cuenten con la licencia federal ferroviaria vigente o que no cumplan con las medidas de seguridad normativas o de observancia en las líneas de la Entidad.
3.     Supervisar la operación y despacho de trenes y vehículos de vía en la jurisdicción del Ferrocarril.
4.     Aplicar los sistemas que garanticen la calidad de los servicios de transporte del Ferrocarril, cumpliendo en todos los casos con las normas, reglamentos y procedimientos para la operación, despacho de trenes, manejo de estaciones, patios y terminales.
5.     Supervisar que se proporcione de manera oportuna a los concesionarios el servicio de inspección de unidades de arrastre y equipo tractivo.
6.     Vigilar la correcta operación de transporte de materiales peligrosos y sus residuos, que circulen dentro de la jurisdicción del ferrocarril, comunicando dado el caso, las violaciones a la Secretaría de Comunicaciones y Transportes.
7.     Supervisar la oportuna integración de la información sobre la operación del Ferrocarril, poniendo a consideración de la Gerencia Comercial y de Derechos de Paso los informes y reportes necesarios, para que se cobren los servicios de derechos de paso y piso.
8.     Asesorar dentro del ámbito y competencia del departamento a las áreas internas de la Entidad y externas de la Administración Pública.
9.     Administrar los recursos humanos, materiales, financieros y tecnológicos, asignados al departamento.
10.   Participar en representación de la Gerencia o de autoridades superiores ante Dependencias, Organismos, Entidades y Empresas.
11.   Revisar las órdenes de precaución que afecten al tráfico de trenes, proponiendo en coordinación con las áreas de vía las acciones para su cancelación.
12.   Elaborar y mantener actualizados los inventarios de materiales de su área y su ubicación llevando control de entradas, salidas y su aplicación.
13.   Informar con corte mensual el uso de materiales a su cargo, para su control contable.
14.   Administrar los contratos de obra y/o servicios en campo que le ordene la Subdirección de Operación, utilizando bitácora y autorizando estimaciones, elaborando actas de entrega y finiquitos, así como modificaciones y convenios de estas.
15.   Vigilar la adecuada aplicación de las políticas de la Entidad, en el ámbito de su competencia, a través de reglamentos, circulares y boletines.
16.   Llevar el seguimiento de las acciones programadas de acuerdo con las metas previstas del Programa Anual en su área.
17.   Realizar recorridos periódicos a bordo de trenes para evaluar el cumplimiento de las reglas de operación, acompañando en su caso al representante de la Secretaría de Comunicaciones y Transportes.
18.   Detectar las necesidades de capacitación y adiestramiento del personal a su cargo.
19.   Programar acciones tendientes a prevenir mediante la vigilancia, la mala operación causante de accidentes y defectos de vía.
20.   Llevar el control de asistencia del personal a su cargo.
21.   Elaborar la solicitud anual de adquisiciones de materiales necesarios en su área, tomando en cuenta los inventarios.
22.   Coordinar la atención de todos los accidentes de trenes, deslaves, derrumbes y otros incidentes que pudieran interrumpir el tráfico de trenes y efectuar las acciones necesarias para mantener comunicación constante con las cuadrillas de atención directa.
23.   Programar diariamente los equipos de trabajo para cumplir con las acciones de mantenimiento y operación de las comunicaciones.
24.   Solicitar la actualización de las funciones dentro del Manual de Organización del Ferrocarril del Istmo de Tehuantepec, S.A. de C.V. y actualizar el Manual de Procedimientos y Políticas del área cuando se requiera.
DEPARTAMENTO DE ESTADÍSTICA Y SISTEMAS
1.     Proponer los proyectos necesarios para el desarrollo informático de la Entidad.
2.     Proponer y dar seguimiento en el ámbito de la competencia de la Entidad a los programas y proyectos que el Gobierno Federal que a través de Gobierno de Tecnologías de la Información promueve para las Dependencias y Entidades de la Administración Pública Federal.
3.     Elaborar el Proyecto Estratégico de Tecnologías de la Información y Comunicaciones.
4.     Administrar y controlar los contratos en materia de Tecnologías de la Información y Comunicaciones.
5.     Administrar, evaluar, vigilar y controlar que la infraestructura en materia de Tecnologías de la Información y Comunicaciones se encuentre en óptimas condiciones para el correcto funcionamiento de los servicios en la Entidad.
6.     Implementar, actualizar y controlar el funcionamiento del servidor www, proxy, correo, dominio, control satelital de trenes, servidores de aplicaciones administrativas y curso de control de trenes en línea.
7.     Mantener actualizada la página web de la Entidad en la red de internet de acuerdo con los requerimientos solicitados por el Gobierno Federal que a través de Gobierno de Tecnologías de la Información.
8.     Elaborar el programa anual, evaluar y justificar el suministro y aprovisionamiento de equipos de cómputo, accesorios y consumibles, requeridos por las áreas administrativas y operativas, que usan la computadora como herramienta de trabajo.
9.     Elaborar el programa anual y justificar los servicios requeridos en materia de tecnologías de la información y comunicación.
10.   Administrar y controlar los servicios requeridos en materia de tecnologías de la información y comunicación contratados de forma ininterrumpida y eventual para el correcto funcionamiento de los servicios como son: Servicio Nube, Servicio de internet en la ciudad de México, Matías Romero Oax. Ixtepec, Oax., y Medias Aguas Ver., Servicio de Posicionamiento Satelital para equipos de comunicación con trenes, conmutador de líneas telefónicas en la Ciudad de México y Matías Romero Oax. servicio de telefonía celular, arrendamiento de equipo de cómputo y servidores.
11.   Asesorar en materia informática a todas las áreas de la Entidad.
12.   Realizar visitas periódicas a las áreas de campo para revisar el funcionamiento de los equipos de cómputo y de comunicación con trenes propiedad de la Entidad.
13.   Coordinar y controlar la aplicación y uso de paquetes de cómputo en la Entidad.
14.   Evaluar y regular el establecimiento y funcionamiento de la implementación de nuevos sistemas informáticos y/o de cómputo en las diferentes áreas de la empresa.
 
15.   Emitir y vigilar la adecuada aplicación de las políticas de la Entidad en materia de Tecnologías de la Información y Comunicación.
16.   Llevar el seguimiento de las metas previstas en el Programa Anual de carga e ingresos.
17.   Elaborar estadísticas de productos, carga y tráfico de trenes en la Entidad.
18.   Conciliar con los ferrocarriles concesionados el soporte al cobro de los Derechos de Paso.
19.   Calcular la facturación de Derechos de Paso y Derechos de Piso generados en la línea concesionada al Ferrocarril del Istmo de Tehuantepec.
20.   Elaborar los reportes requeridos de esta Jefatura para el Sistema Integral de Información.
21.   Elaborar los reportes requeridos de esta área para el Instituto Nacional de Estadística y Geografía
22.   Mantener actualizado el sitio www.ferroistmo.com.mx, con la información estadística de Derechos de Paso de la Entidad.
23.   Revisar y actualizar el Manual de Organización del Ferrocarril del Istmo de Tehuantepec, S.A. de C.V. y el Manual de Procedimientos del área.
SUBDIRECCIÓN DE FINANZAS Y ADMINISTRACIÓN.
1.     Coordinar y supervisar la elaboración del anteproyecto de presupuesto anual institucional de ingresos y egresos, así como su asignación a las áreas ejecutoras que conforman la Entidad.
2.     Autorizar, consolidar y controlar la elaboración y ejercicio del Presupuesto Anual de la Subdirección y de las áreas administrativas que la conforman.
3.     Acordar con la Dirección General las políticas, estrategias y acciones aplicables para regular y orientar la administración de personal y las relaciones laborales de la Entidad con sus trabajadores/as.
4.     Difundir la normatividad emanada de las Dependencias Federales con que se regirán las áreas en los asuntos de competencia financiera y administrativa.
5.     Aprobar y ejecutar el programa anual de capacitación y desarrollo.
6.     Coordinar la elaboración y presentación de la cuenta pública.
7.     Supervisar la presentación a la Secretaría de Economía del programa anual de adquisiciones y de inversiones.
8.     Supervisar y autorizar la elaboración de los estados financieros y presupuestales para su presentación periódica a las instancias globalizadoras, Órganos de Gobierno y fiscalizadores.
9.     Apoyar a la Dirección General en la Formulación de criterios que permitan regular las relaciones laborales entre empresa y sindicato, en su carácter individual y colectivo.
10.   Mantener permanentemente actualizadas las disposiciones normativas en materia de relaciones laborales para su observancia y aplicación en la Entidad.
11.   Coordinar y supervisar las actividades relativas a la adquisición y abastecimiento de los recursos materiales.
12.   Vigilar el cumplimiento de las disposiciones normativas que emitan las Secretarías de Estado y el Poder Legislativo en materia de adquisiciones, arrendamientos y servicios.
13.   Supervisar las actividades relativas a la baja y destino final de los bienes muebles de acuerdo con la Normatividad.
14.   Participar en los Comités de apoyo en los que deba intervenir conforme a sus funciones.
15.   Someter a autorización de la Dirección General del Ferrocarril, el presupuesto anual y una vez aprobado por las Dependencias Globalizadoras, administrarlo de acuerdo con las políticas, objetivos y metas establecidas.
16.   Coordinar y supervisar la elaboración y presentación de los informes que le solicite la Dirección General y las dependencias del Gobierno Federal.
17.   Vigilar la aplicación de las políticas y procedimientos en materia económica, financiera y presupuestal de la Entidad.
18.   Solicitar y aprobar los programas informáticos que requieran las áreas de la institución para el mejoramiento de sus procesos.
19.   Analizar y determinar permanentemente las diferentes alternativas financieras tanto de creación de pasivos para la Entidad, como la colocación de excedentes de tesorería.
20.   Proponer adecuaciones a la información financiera de la Entidad que permitan un análisis claro de la misma, coordinando la presentación de los Estados Financieros con las Dependencias Federales.
21.   Determinar criterios y acciones de distribución de normas e instructivos para la elaboración del programa de presupuesto del Ferrocarril.
22.   Determinar los objetivos de gasto y ahorro, así como actualizar y distribuir la normatividad que deberá observar el Ferrocarril en materia de control presupuestal, programación y presupuestación.
23.   Proponer a la Dirección General los proyectos para la creación de reservas contables.
24.   Vigilar que todas las unidades administrativas de la empresa cumplan con las políticas, normas y procedimientos, en lo referente al manejo de recursos humanos, materiales y financieros.
25.   Realizar una coordinación eficiente entre las distintas áreas de la Subdirección de Operación, para alcanzar los objetivos que marque la Dirección General del Ferrocarril.
26.   Vigilar el cumplimiento oportuno de los reportes requeridos a esta Subdirección, para el Sistema Integral de Información.
27.   Autorizar en el ámbito de su competencia, pedidos, contratos y pago de estos, así como de los servicios que requiera la Entidad.
28.   Solicitar la actualización de las funciones dentro del Manual de Organización del Ferrocarril del Istmo de Tehuantepec, S.A. de C.V. y Manual de Procedimientos y Políticas del área cuando se requiera.
GERENCIA DE FINANZAS
1.     Proponer y acordar con la Subdirección de Finanzas y Administración, las políticas, estrategias y acciones aplicables que permitan regular la operación de los Departamentos de Tesorería, Contabilidad, Recursos Humanos, Presupuesto y del Sistema Integral de Información.
2.     Coordinar la elaboración del proyecto de presupuesto anual institucional de ingresos y egresos, así como su asignación a las diferentes áreas ejecutoras del gasto de la Entidad.
3.     Coordinar la elaboración de los estados financieros y presupuestales, conforme a normas, criterios, lineamientos, circulares y políticas que le aplican a esta Entidad.
4.     Coordinar la elaboración de los informes ejecutivos de gestión que se presentan al Comité de Control y Auditoria, Consejo de Administración e instancias globalizadoras y fiscalizadoras.
5.     5.-        Coordinar la integración y presentación de la información que solicite el auditor externo para la dictaminación de los estados financieros, presupuestal y fiscal de la Entidad.
6.     Vigilar que se realicen las provisiones para el reconocimiento y pago de pasivos.
7.     Proponer las metas de ahorro de la Entidad conforme a lineamientos de austeridad, racionalidad, disciplina y control del ejercicio, establecidos para cada ejercicio fiscal.
8.     Difundir las normas, criterios y lineamientos que establezcan las dependencias globalizadoras para la elaboración del proceso integral de programación y presupuestación, así como lo concerniente al cierre presupuestal.
9.     Coordinar el requisitado de los formatos del Sistema Integral de Información y la Cuenta Pública, para su presentación en tiempo y forma.
10.   Coordinar la elaboración del programa de capacitación y adiestramiento del personal de la Entidad.
11.   Vigilar y controlar el ejercicio oportuno y eficiente del presupuesto asignado a la Entidad, conforme a políticas de austeridad y racionalidad del gasto.
12.   Coordinar la elaboración y trámite de adecuaciones presupuestales.
13.   Coordinar el cumplimiento oportuno de las obligaciones fiscales y laborales de la Entidad.
14.   Coordinar la gestión oportuna de la nómina y la aplicación de su pago.
15.   Coordinar la elaboración de avisos y pagos a las instituciones de seguridad social y al sindicato.
16.   Participar en la revisión y actualización del Manual de Organización del Ferrocarril del Istmo de Tehuantepec, S.A. de C.V. y Manual de Procedimientos y Políticas del área.
DEPARTAMENTO DE TESORERÍA
1.     Vigilar que se concentren, custodien y apliquen los fondos y valores de la Entidad.
2.     Facturar todos los ingresos por la venta de bienes y servicios que realice la Entidad
3.     Emitir a solicitud de la Gerencia Comercial y de Derechos de Paso las facturas por concepto de derechos de paso, piso y flete con el soporte documental correspondiente.
4.     Enviar facturas a los diferentes clientes de la Entidad, así como el seguimiento para el cobro de estas.
5.     Emitir las notas de crédito y de cargo que las distintas áreas de la Entidad soliciten, con la documentación soporte para su elaboración
6.     Realizar ante las instituciones bancarias todos aquellos trámites y operaciones que se requieran para el manejo eficiente del flujo de efectivo de la Entidad.
7.     Elaborar y controlar la expedición de cheques para cubrir las obligaciones de pago de la Entidad, así como verificar que cuenten con la suficiencia, el soporte y la autorización necesaria.
8.     Coordinar, programar, efectuar y controlar las actividades de pago, de acuerdo con los compromisos,
calendarios de pagos y presupuesto asignado.
9.     Realizar el pago de la nómina de la Entidad a través de la banca electrónica y darle seguimiento para el depósito correcto en la cuenta de cada uno de los empleados.
10.   Realizar el registro oportuno y exacto de las operaciones de tesorería, para garantizar el control de los ingresos y egresos de la Entidad.
11.   Coordinar y verificar con el área contable que los resúmenes de los movimientos diarios de ingresos y egresos, las conciliaciones contables y los saldos bancarios que generan las operaciones de tesorería, se ajusten a los procedimientos y normas establecidos.
12.   Coordinar y vigilar el manejo de la documentación que ampare los ingresos y egresos de la Entidad.
13.   Vigilar que se realice el registro oportuno y exacto de las operaciones de tesorería, para garantizar el control de los ingresos y egresos de la Entidad, así como elaborar los reportes que requieran las demás áreas.
14.   Verificar y supervisar que los saldos de los bancos con que opera la Entidad concilien con los saldos contables que esa área reporta en sus estados financieros mensuales.
15.   Proponer y aplicar los lineamientos, sistemas y procedimientos administrativos que permitan una mayor eficiencia en el manejo de flujo de efectivo y en la realización de las operaciones.
16.   Vigilar que la comprobación de viáticos y TG40 se realice dentro del periodo establecido según los lineamientos de la Entidad. Asimismo, la elaboración del recibo de depósito para el registro contable.
17.   Elaborar la información para el Sistema Integral de Información, para el envío de los reportes de los saldos en las cuentas bancarias.
18.   Elaborar los reportes que requieran las áreas de presupuesto, cuenta pública e informes a gobierno, gerencia comercial y de derechos de paso y contabilidad.
19.   Detectar las necesidades de capacitación para el personal adscrito al Departamento.
20.   Solicitar la actualización de las funciones dentro del Manual de Organización del Ferrocarril del Istmo de Tehuantepec, S.A. de C.V. y Manual de Procedimientos y Políticas del área cuando se requiera.
DEPARTAMENTO DE PRESUPUESTO
1.     Participar en la formulación del anteproyecto y proyecto de presupuesto institucional de Ingreso-Gasto anual, así como su asignación a las áreas ejecutoras que conforman la Entidad, de acuerdo con los programas, lineamientos, políticas y techo de gasto aprobados por la Secretaría de Hacienda y Crédito Público.
2.     Remitir para aprobación de la Coordinadora Sectorial, el Calendario Financiero de Ingreso-Gasto anual y sus modificaciones correspondientes.
3.     Integrar y gestionar la aprobación del Programa Anual de Inversiones.
4.     Supervisar, controlar y evaluar la asignación presupuestal de las áreas ejecutoras de la Entidad, de acuerdo con calendarios, políticas y programas establecidos.
5.     Verificar que exista suficiencia presupuestal, que sustente el comprometer recursos para la formulación de pedidos y contratos de los diferentes bienes y servicios que requiere la Entidad para el logro de sus objetivos.
6.     Realizar informes periódicos sobre el avance presupuestal del ejercicio, que permitan cumplir oportunamente con los reportes que demanda el Sistema Integral de Información.
7.     Preparar los reportes presupuestales para su presentación periódica a la Dirección General, las instancias globalizadoras, órganos de gobierno y fiscalizadores.
8.     Determinar juntamente con la Subdirección de Finanzas y Administración, así como con la Gerencia de Finanzas, los objetivos de gasto y ahorro y la aplicación de la normatividad que deberá observar la Entidad sobre el control presupuestal, programación y presupuestación.
9.     Elaborar las adecuaciones presupuestales que la operación institucional demande, para aprobación por parte de la Dirección General de la Entidad y su trámite ante la Dirección General de Programación, Organización y Presupuesto de la Secretaría de Comunicaciones y Transportes.
10.   Formular con el Departamento de Contabilidad los reportes e informes relativos a la conciliación contable-presupuestal de la Entidad.
11.   Formular con el Departamento de Tesorería los reportes e informes para la conciliación a Flujo de Efectivo-Presupuesto.
12.   Preparar y evaluar la información relativa al ejercicio presupuestal, para la formulación e integración de la Cuenta Pública.
13.   Verificar la aplicación de las políticas y procedimientos en materia presupuestal de la Entidad.
14.   Solicitar la actualización de las funciones dentro del Manual de Organización del Ferrocarril del Istmo de Tehuantepec, S.A. de C.V. y Manual de Procedimientos y Políticas del área cuando se requiera.
DEPARTAMENTO DE CONTABILIDAD
1.     Realizar el registro de las operaciones contables de la Entidad, con oportunidad, y veracidad de acuerdo con las normas, políticas y procedimientos vigentes.
2.     Promover y establecer criterios y políticas internas de trabajo en materia contable y financiera, acordes a la normatividad vigente.
3.     Diseñar, aplicar y controlar el programa de trabajo del Departamento de Contabilidad.
4.     Cumplir con las obligaciones fiscales que establezcan las leyes en la materia.
5.     Aplicar con eficacia los controles contables.
6.     Actualizar, difundir y aplicar el catálogo de cuentas de la Entidad.
7.     Formular conciliaciones permanentes de la información contable con la presupuestal.
8.     Formular conciliaciones permanentes de la información contable, con los registros que genera el Departamento de Tesorería.
9.     Formular los estados financieros y sus notas de acuerdo a la periodicidad establecida.
10.   Apoyar a la Gerencia de Finanzas en los trabajos contables y financieros que se le encomienden.
11.   Depurar periódicamente la información contable y financiera.
12.   Realizar las funciones afines a las señaladas que le sean encomendadas por el Subdirector de Finanzas y Administración y el Gerente de Finanzas, así como acordar sobre los asuntos inherentes al área.
13.   Cumplir con las políticas de la Entidad, en el ámbito de su competencia.
14.   Formular los reportes que demanda el Sistema Integral de Información en materia contable y financiera.
15.   Detectar las necesidades de Capacitación para el personal adscrito al departamento.
16.   Solicitar la actualización de las funciones dentro del Manual de Organización del Ferrocarril del Istmo de Tehuantepec, S.A. de C.V. y Manual de Procedimientos y Políticas del área cuando se requiera.
DEPARTAMENTO DE CUENTA PÚBLICA E INFORMES A GOBIERNO
1.     Convocar a reuniones de trabajo con las diferentes áreas de la Entidad, para establecer directrices en la elaboración de reportes para el seguimiento del avance físico-financiero.
2.     Participar en reuniones de trabajo con servidores públicos de las dependencias globalizadoras para tratar asuntos relacionados con la información que se genera para la Cuenta Pública y el Sistema Integral de Información.
3.     Atender las observaciones y recomendaciones que realice el Comité Técnico de Información sobre la información transmitida al Sistema Integral de Información.
4.     Analizar, evaluar, consolidar y presentar la información generada por las diferentes áreas de la Entidad en los formatos oficiales para la cuenta pública y Sistema Integral de Información.
5.     Asesorar a los informantes que deban presentar y trasmitir información en los formatos correspondientes al Sistema Integral de Información.
6.     Informar a las áreas correspondientes sobre la adición, modificación y eliminación de formatos del Sistema Integral de Información.
7.     Proporcionar la información solicitada por diversas dependencias del Gobierno Federal.
8.     Cumplir oportunamente con los reportes requeridos por el Sistema Integral de Información.
9.     Solicitar la actualización de las funciones dentro del Manual de Organización del Ferrocarril del Istmo de Tehuantepec, S.A. de C.V. y Manual de Procedimientos y Políticas del área cuando se requiera.
DEPARTAMENTO DE RECURSOS HUMANOS Y LABORALES.
1.     Difundir y verificar la observancia de la normatividad en materia de registro, control, movimientos de personal, pagos de sueldo, récords y expedientes, así como los lineamientos y políticas para regular y orientar la administración de personal y las relaciones laborales en el Ferrocarril.
2.     Planear y dirigir las actividades de contratación, Integrar el programa anual de capacitación y desarrollo de personal.
3.     Controlar el sistema electrónico de registro y control de plazas de base y de personal operativo confianza.
4.     Coordinar la elaboración y validación de las nóminas del personal de la Entidad
5.     Coordinar la elaboración de documentos para cumplir con la normatividad impositiva de la Secretaría de Hacienda y Crédito Público, La Secretaría de Finanzas del Distrito Federal, Instituto Mexicano del Seguro Social, INFONAVIT y SAR. que permita atender puntualmente los requerimientos hechos por
estas dependencias
6.     Vigilar la adecuada aplicación de las políticas de la Entidad, en el ámbito de su competencia, a través de reglamentos, circulares y boletines.
7.     Elaborar los reportes correspondientes a este Departamento, para su envió al Sistema Integral de Información, y a la coordinadora de sector, respecto a los sueldos y prestaciones del personal de la Entidad.
8.     Elaborar altas, bajas y otros trámites ante el IMSS y aseguradoras independientes.
9.     Llevar el control de asistencia y puntualidad del personal de la Entidad.
10.   Realizar las modificaciones de salario bimestralmente ante el Instituto Mexicano del Seguro Social.
11.   Elaborar el presupuesto anual del capítulo de Servicios Personales.
12.   Coordinar el registro de los Servidores Públicos en el Sistema "Registro único de Servidores Públicos" de la Secretaría de la Función Pública.
13.   Realizar los trámites para el refrendo anual de la estructura ante la Secretaría de Marina.
14.   Elaborar el tabulador anual para su registro y autorización ante la Secretaría de Marina.
GERENCIA DE ADQUISICIONES, RECURSOS MATERIALES Y OBRA PÚBLICA.
1.     Supervisar y coordinar la contratación de las obras públicas y servicios relacionados con las mismas.
2.     Supervisar y coordinar las adquisiciones de bienes y la contratación para prestación de servicios.
3.     Coordinar la integración y envío de los programas anuales de adquisiciones y servicios, de obra pública y servicios relacionados con las mismas.
4.     Coordinar la recepción, registro y atención de requisiciones.
5.     Verificar que se cumpla con los procedimientos de adquisiciones y adjudicaciones de contratos de obra pública, desde la convocatoria o invitación, según sea el caso, hasta la emisión del fallo, y generación de contratos y/o pedidos de acuerdo con la normatividad vigente.
6.     Verificar que se entreguen las fianzas de cumplimiento y en su caso de anticipo, correspondientes a los pedidos y/o contratos por parte de los proveedores y/o contratistas, que permitan al Ferrocarril la seguridad del cumplimiento de estos.
7.     Participar como Vocal en los Comités de Adquisiciones, Obra Pública y cómo Secretario Ejecutivo en el Comité de Bienes Muebles.
8.     Supervisar él envió de los informes relativos a las Adquisiciones, Arrendamientos, Servicios y Obra Pública destacando entre otros:
-     Informe trimestral relativo a las contrataciones de adquisiciones arrendamientos, servicios y obra pública y servicios relacionados con la misma;
-     Programa anual de adquisiciones, arrendamientos y servicios y sus modificaciones mensuales.
-     Programa anual de Obra Pública y Servicios Relacionados con las mismas y sus modificaciones mensuales;
-     Informe trimestral de contrataciones para el Sistema del Instituto Federal de Acceso a la Información Pública Gubernamental (IFAI);
-     Informes mensuales de contratos formalizados al amparo del artículo 41 LAASSP y 42 de la LOPSRM;
9.     Supervisar el trámite administrativo de la autorización o negativa ante los proveedores o prestadores de servicios, para proporcionar documentación de solicitudes de información (INFOMEX).
10.   Atender las solicitudes de información de la SFP sobre probables irregularidades en que incurren los licitantes.
11.   Atender, en su caso, las inconformidades que se presenten.
12.   Supervisar la entrega de información requerida por los órganos internos y externos para el desarrollo de auditorías, así como la atención de programas institucionales
13.   Gestionar la obtención de los permisos y demás trámites que se requieran ante las Secretarías de Economía, Función Pública, Hacienda y Crédito Público y Comunicaciones y Transportes, en materia de obra pública y adquisiciones.
14.   Coordinar la integración de los programas de enajenación de bienes.
15.   Coordinar y vigilar el adecuado cumplimiento de la normatividad que regula las actividades en materia de enajenación de bienes.
16.   Fungir como funcionario representante ante la Comisión Nacional para el Uso Eficiente de la Energía (CONUEE), generando los reportes solicitados.
17.   Coordinar y vigilar la adecuada prestación de servicios generales.
18.   Revisar y actualizar el manual de organización del Ferrocarril del Istmo de Tehuantepec, S.A de C.V.
19.   Realizar la identificación de bienes obsoletos o de lento movimiento, puestos a disposición del almacén y promover su dictamen para proceder a su desincorporación.
20.   Solicitar la intervención del Departamento Jurídico, para que se proceda en base a derecho al trámite de demanda contra quien resulte responsable por robos y/o siniestros que se presenten en los bienes de la Entidad.
21.   Llevar a cabo las acciones necesarias para el retiro de materiales, mobiliario y equipo, recuperación y rehabilitación o su condenación y destino final.
22.   Coordinar la elaboración de las convocatorias, bases, actas y dictámenes de licitación de los bienes muebles considerados no útiles para el servicio de la Entidad.
23.   Tramitar los avalúos de bienes patrimoniales.
24.   Coordinar la actualización del inventario y resguardo de los bienes muebles instrumentales.
25.   Coordinar la gestión ante las autoridades competentes la documentación necesaria para el tránsito del parque vehicular (altas, cambios, tenencias, verificaciones ambientales, etc.
26.   Coordinar que los pagos de los servicios de las instalaciones de la Entidad se realicen en forma oportuna.
27.   Proponer y promover los programas de capacitación y adiestramiento del personal a su cargo.
DEPARTAMENTO DE ADQUISICIONES
1.     Efectuar las compras de bienes, contratación de los arrendamientos y servicios, con la oportunidad que se requiera, cumpliendo con lo establecido en la normatividad, utilizando para ello el Sistema Electrónico de la Información Pública Gubernamental sobre Adquisiciones, Arrendamientos, Servicios, Obras Públicas y Servicios Relacionados con las Mismas denominado COMPRANET 5.0.
2.     Vigilar que las requisiciones que presenten las diferentes áreas requirentes contengan la validación de suficiencia presupuestal, de no existencia en almacén, investigación de mercado y las condiciones de entrega, especificaciones técnicas y/o alcances de los servicios.
3.     Programar de acuerdo con las requisiciones los procesos de contratación.
4.     Elaborar los documentos de las diferentes etapas de la contratación, de la convocatoria hasta el acta de fallo, para los procesos de Licitación Pública, Invitación a cuando menos tres personas y adjudicación directa.
5.     Vigilar que las etapas de realización de los eventos de licitación (publicación de convocatoria, junta(s) de aclaraciones, presentación y apertura de ofertas y fallo), se efectúen dentro de los plazos establecidos en las normas emitidas en esta materia.
6.     Revisar que las proposiciones recibidas, cumplan administrativamente con los requisitos solicitados en la convocatoria.
7.     Recabar de las áreas requirentes del bien, arrendamiento o servicio el dictamen técnico de la evaluación de las propuestas técnicas presentadas, en los eventos de licitación.
8.     Elaborar la evaluación económica y someterlo a revisión del Titular de la Gerencia de Adquisiciones, Recursos Materiales y Obra Pública.
9.     Recabar las firmas del proveedor y de los servidores públicos que deban suscribir los pedidos o contratos adjudicados, vigilando que éstos cumplan documentalmente con la normatividad.
10.   Proponer y promover los programas de capacitación y adiestramiento para el personal a su cargo.
11.   Participar como Secretario Técnico en el Comité de Adquisiciones, elaborando la convocatoria y actas de acuerdos para las sesiones de Comité
12.   Elaborar y someter a consideración del Titular de la Gerencia de Adquisiciones, Recursos Materiales y Obra Pública, los informes que al efecto se requieren en apego a la normatividad en la materia; destacando entre otros:
-     Informe trimestral relativo a las adquisiciones, arrendamientos y servicios;
-     Programa Anual de Adquisiciones, Arrendamientos y Servicios y sus modificaciones mensuales;
-     Informe trimestral de contrataciones para el Sistema del Instituto Federal de Acceso a la Información Pública Gubernamental (IFAI);
-     Informe mensual de contratos formalizados al amparo del artículo 41 de la LAASSP.
 
13.   Gestionar la autorización o negativa ante los proveedores o prestadores de servicio para proporcionar documentación de solicitudes de información (INFOMEX).
14.   Atender, en su caso, las inconformidades que se presenten en los procesos licitatorios.
15.   Atender auditorías internas y externas.
16.   Revisar y actualizar las funciones dentro del Manual de Organización del Ferrocarril del Istmo de Tehuantepec, S.A. de C.V.
DEPARTAMENTO DE OBRA PÚBLICA
1.     Efectuar las contrataciones de obra pública y de los servicios relacionados con la misma, con oportunidad y en las mejores condiciones del mercado utilizando el Sistema Electrónico de la Información Pública Gubernamental sobre Adquisiciones, Arrendamientos, Servicios, Obra Pública y Servicios Relacionados con la Misma denominado CompraNet.
2.     Programar de acuerdo con los requerimientos de las áreas, las fechas y modalidades en que deban celebrarse los concursos, de acuerdo con los montos que señala cada año el Presupuesto de Egresos de la Federación para cada ejercicio.
3.     Elaborar los documentos inherentes a las diferentes etapas de los procesos de contratación, desde la convocatoria hasta el acto de fallo, tanto para las licitaciones públicas e Invitaciones a cuando menos Tres Personas Y Adjudicaciones Directas.
4.     Vigilar que las etapas de realización de los eventos del concurso se efectúen dentro de los plazos establecidos en las normas emitidas en esta materia.
5.     Revisar que las proposiciones recibidas en los procesos cumplan administrativamente con los requisitos solicitados en la convocatoria.
6.     Recabar de las áreas requirentes el Dictamen Técnico de la evaluación técnica de las proposiciones presentadas.
7.     Elaborar la evaluación económica de acuerdo con los criterios de evaluación plasmados en la convocatoria y someterlo a revisión del Titular de la Gerencia de Adquisiciones Recursos Materiales y Obra Pública.
8.     Recabar las firmas del contratista y de los servidores públicos que deban suscribir los contratos adjudicados, vigilando que éstos se cumplan de acuerdo con normatividad.
9.     Elaborar y someter a consideración del Titular de la Gerencia de Adquisiciones, Recursos Materiales y Obra Pública, los informes que al efecto se requieran en la normatividad en la materia destacando entre otros:
-     Informe trimestral relativo a las contrataciones de obra pública y servicios;
-     Programa anual de Obra Pública y Servicios Relacionados con las mismas y sus modificaciones mensuales;
-     Informe trimestral de contrataciones para el Sistema del Instituto Federal de Acceso a la Información Pública Gubernamental (IFAI);
-     Informe mensual de contratos formalizados al amparo del artículo 42 de la LOPSRM;
10.   Fungir como administrador del módulo CompraNet relativo a los programas anuales tanto de adquisiciones como de obra pública.
11.   Gestionar la autorización o negativa ante los contratistas, para proporcionar documentación de solicitudes de información (INFOMEX)
12.   Atender, en su caso, las inconformidades que se presenten en los procesos licitatorios.
13.   Atender auditorías internas y externas.
14.   Aplicar las políticas de la Entidad, en el ámbito de su competencia.
15.   Elaborar los reportes para el Sistema Integral de Información
16.   Solicitar la actualización de las funciones dentro del Manual de Organización del Ferrocarril del Istmo de Tehuantepec, S.A. de C.V.
TITULAR DEL ÓRGANO INTERNO DE CONTROL.
1.     Atender las quejas y denuncias recibidas por incumplimiento de las obligaciones de los servidores públicos del Ferrocarril del Istmo de Tehuantepec, S.A. de C.V.
2.     Sustanciar los procedimientos de responsabilidades a que hubiere lugar e imponer las sanciones aplicables en los términos del ordenamiento legal establecido.
3.     Calificar los pliegos preventivos de responsabilidades que formule el Organismo, fincando, cuando proceda, los pliegos de responsabilidades a que haya lugar.
4.     Realizar la defensa jurídica de las resoluciones que se emitan, ante las diversas instancias jurisdiccionales, representando al Titular de la Secretaría de la Función Pública.
5.     Coadyuvar al funcionamiento del sistema integral de control gubernamental.
6.     Formular el Informe de Verificación sobre el Reporte de Avances Trimestral en el cumplimiento del Programa de Trabajo de Control Interno Institucional.
7.     Formular el Informe sobre el Reporte de Avances trimestral en el cumplimiento del programa de Trabajo de Administración de Riesgos de la Entidad.
8.     Coordinar la planeación, programación y realización de las auditorías, investigaciones, inspecciones o visitas de cualquier tipo.
9.     Informar en forma trimestral a la Secretaría de La Función Pública sobre los resultados de las auditorías llevadas a cabo en cumplimiento del Programa Anual de Auditoria.
10.   Coordinar la elaboración de los informes de los resultados y de las observaciones determinadas en las auditorías practicadas a las diversas áreas de la Entidad.
11.   Coordinar el seguimiento en la atención de las observaciones y recomendaciones de las diversas instancias de fiscalización.
12.   Coordinar, asesorar y evaluar las acciones realizadas para cumplir con el Programa de Mejora de Gestión de la Entidad.
13.   Coordinar la formulación de los proyectos de programas y presupuesto del Órgano Interno de Control.
14.   Denunciar ante las autoridades competentes, los hechos de que tengan conocimiento y puedan ser constitutivos de delitos o, en su defecto instar al área jurídica respectiva a formular las querellas a que haya lugar, cuando las conductas ilícitas requieran de este requisito de procedibilidad.
15.   Brindar la asesoría que les requieran en el ámbito de sus competencias.
16.   Coordinar la implantación de los programas específicos aplicables a la Entidad, conforme a los lineamientos emitidos por la Secretaría de la Función Pública.
17.   Participar en las sesiones ordinarias y extraordinarias del Consejo de Administración.
18.   Participar en los diversos Comités del Organismo y; en su caso, opinar y asesorar sobre los asuntos que ahí se desahoguen.
19.   Participar en las reuniones de trabajo virtuales y presenciales de los Órganos Internos de Control del Sector Comunicaciones y Transportes.
20.   Coordinar la expedición de copias certificadas de los documentos que obren en los archivos del Órgano Interno de Control.
TITULAR DEL ÁREA DE AUDITORIA INTERNA
1.     Atender las quejas y denuncias recibidas por incumplimiento de las obligaciones de los servidores públicos del Ferrocarril del Istmo de Tehuantepec, S.A. de C.V.
2.     Sustanciar los procedimientos de responsabilidades a que hubiere lugar e imponer las sanciones aplicables en los términos del ordenamiento legal establecido.
3.     Calificar los pliegos preventivos de responsabilidades que formule el Organismo, fincando, cuando proceda, los pliegos de responsabilidades a que haya lugar.
4.     Realizar la defensa jurídica de las resoluciones que se emitan, ante las diversas instancias jurisdiccionales, representando al Titular de la Secretaría de la Función Pública.
5.     Coadyuvar al funcionamiento del sistema integral de control gubernamental.
6.     Formular el Informe de Verificación sobre el Reporte de Avances Trimestral en el cumplimiento del Programa de Trabajo de Control Interno Institucional.
7.     Formular el Informe sobre el Reporte de Avances trimestral en el cumplimiento del programa de Trabajo de Administración de Riesgos de la Entidad.
8.     Coordinar la planeación, programación y realización de las auditorías, investigaciones, inspecciones o visitas de cualquier tipo.
9.     Informar en forma trimestral a la Secretaría de La Función Pública sobre los resultados de las auditorías llevadas a cabo en cumplimiento del Programa Anual de Auditoria.
10.   Coordinar la elaboración de los informes de los resultados y de las observaciones determinadas en las auditorías practicadas a las diversas áreas de la Entidad.
11.   Coordinar el seguimiento en la atención de las observaciones y recomendaciones de las diversas instancias de fiscalización.
12.   Coordinar, asesorar y evaluar las acciones realizadas para cumplir con el Programa de Mejora de Gestión de la Entidad.
 
13.   Coordinar la formulación de los proyectos de programas y presupuesto del Órgano Interno de Control.
14.   Denunciar ante las autoridades competentes, los hechos de que tengan conocimiento y puedan ser constitutivos de delitos o, en su defecto instar al área jurídica respectiva a formular las querellas a que haya lugar, cuando las conductas ilícitas requieran de este requisito de procedibilidad.
15.   Brindar la asesoría que les requieran en el ámbito de sus competencias.
16.   Coordinar la implantación de los programas específicos aplicables a la Entidad, conforme a los lineamientos emitidos por la Secretaría de la Función Pública.
17.   Participar en las sesiones ordinarias y extraordinarias del Consejo de Administración.
18.   Participar en los diversos Comités del Organismo y; en su caso, opinar y asesorar sobre los asuntos que ahí se desahoguen.
19.   Participar en las reuniones de trabajo virtuales y presenciales de los Órganos Internos de Control del Sector Comunicaciones y Transportes.
20.   Coordinar la expedición de copias certificadas de los documentos que obren en los archivos del Órgano Interno de Control.
TITULAR DEL ÁREA DE QUEJAS
1.     Recibir las quejas y denuncias que se formulen por el posible incumplimiento de las obligaciones de los servidores públicos.
2.     Recibir las quejas y denuncias que se formulen en contra de personas físicas o morales por infracciones a las disposiciones jurídicas en materia de adquisiciones, arrendamientos, servicios, obra pública, servicios relacionados con la misma y demás disposiciones en contratación pública.
3.     Practicar de oficio, o a partir de queja o denuncia, las investigaciones por el posible incumplimiento de los servidores públicos a las obligaciones a que se refiere el ordenamiento legal en materia de responsabilidades, con excepción de aquellas que deba llevar a cabo la Dirección General de Denuncias e Investigaciones, por acuerdo del Secretario, así como informar a dicha unidad administrativa sobre el estado que guarde la tramitación de los procedimientos de investigación que conozca.
4.     Practicar de oficio o a partir de queja o denuncia, las investigaciones en contra de personas físicas o morales por infracciones a las disposiciones jurídicas en materia de adquisiciones, arrendamientos, servicios, obra pública, servicios relacionados con la misma y demás disposiciones en contratación pública, con excepción de aquéllas que deba conocer la Dirección General de Controversias y Sanciones en Contrataciones Públicas, así como informar a dicha unidad administrativa sobre el estado que guarde la tramitación de los procedimientos de investigación que conozca. Para lo cual, podrá emitir todo tipo de acuerdo y llevar a cabo toda clase de diligencias.
5.     Citar, cuando lo estime necesario, al denunciante o al quejoso para la ratificación de la denuncia o la queja presentada en contra de servidores públicos por presuntas violaciones al ordenamiento legal en materia de responsabilidades, o incluso a otros servidores públicos que puedan tener conocimiento de los hechos a fin de constatar la veracidad de los mismos, así como solicitarles que aporten, en su caso, elementos, datos o indicios que permitan advertir la presunta responsabilidad del servidor público
6.     Dictar los acuerdos que correspondan en los procedimientos de investigación que realice, incluidos los de archivo por falta de elementos cuando así proceda, y de remisión al área de responsabilidades
7.     Promover la implementación y seguimiento de mecanismos e instancias de participación ciudadana para el cumplimiento de estándares de servicio, así como en el establecimiento de indicadores para la mejora de trámites y servicios en las dependencias, las entidades y la Procuraduría, conforme a la metodología que al efecto se emita.
8.     Asesorar, gestionar, promover y dar seguimiento a las peticiones.
9.     Conocer previamente a la presentación de una inconformidad, las irregularidades que a juicio de los interesados se hayan cometido en los procedimientos de adjudicación de adquisiciones, arrendamientos y servicios, así como respecto de la obra pública que lleven a cabo las dependencias, las entidades o la Procuraduría, a efecto de que las mismas se corrijan cuando así proceda.
10.   Supervisar los mecanismos e instancias de atención y participación ciudadana y de aseguramiento de la calidad en trámites y servicios que brindan las dependencias, las entidades, o la Procuraduría conforme a la política que emita la Secretaría.
11.   Auxiliar al titular del órgano interno de control en la formulación de requerimientos, información y demás actos necesarios para la atención de los asuntos en la materia, así como solicitar a las unidades administrativas la información que se requiera.
12.   Determinar la procedencia de las inconformidades que se presenten en contra de los actos relacionados con la operación del Servicio Profesional de Carrera y sustanciar su desahogo, conforme a las disposiciones que resulten aplicables.
13.   Realizar la valoración de la determinación preliminar que formulen las dependencias sobre el incumplimiento reiterado e injustificado de obligaciones de los servidores públicos de carrera, en términos de la Ley del Servicio Profesional de Carrera en la Administración Pública Federal y su Reglamento.
14.   Llevar los registros de los asuntos de su competencia y expedir las copias certificadas de los documentos que obren en sus archivos.
15.   Practicar las actuaciones y diligencias que se estimen procedentes, a fin de integrar debidamente los expedientes relacionados con las investigaciones que realice con motivo del incumplimiento de los servidores públicos a las obligaciones a que se refiere el ordenamiento legal en materia de responsabilidades
TITULAR DEL ÁREA DE RESPONSABILIDADES.
1.     Citar al presunto responsable e iniciar e instruir el procedimiento de investigación, a fin de determinar las responsabilidades a que haya lugar e imponer, en su caso, las sanciones aplicables en los términos del ordenamiento legal en materia de responsabilidades y determinar la suspensión temporal del presunto responsable de su empleo, cargo o comisión, si así conviene para la conducción o continuación de las investigaciones, de conformidad con lo previsto en el referido ordenamiento.
2.     Llevar los registros de los asuntos de su competencia y expedir las copias certificadas de los documentos que obren en sus archivos.
3.     Dictar las resoluciones en los recursos de revocación interpuestos por los servidores públicos respecto de la imposición de sanciones administrativas, así como realizar la defensa jurídica de las resoluciones que emitan ante las diversas instancias jurisdiccionales, representando al Secretario.
4.     Recibir, instruir y resolver las inconformidades interpuestas por los actos que contravengan las disposiciones jurídicas en materia de adquisiciones, arrendamientos, servicios, obra pública y servicios relacionados con la misma, con excepción de aquéllas que deba conocer la Dirección General de Controversias y Sanciones en Contrataciones Públicas, por acuerdo del Secretario.
5.     Iniciar, instruir y resolver el procedimiento de intervenciones de oficio, si así lo considera conveniente por presumir la inobservancia de las disposiciones contenidas en las disposiciones mencionadas en la función anterior.
6.     Tramitar, instruir y resolver los procedimientos administrativos de sanción a personas físicas o morales por infracciones a las disposiciones jurídicas en materia de adquisiciones, arrendamientos, servicios, obra pública, servicios relacionados con las mismas y demás disposiciones en contratación pública, e imponer las sanciones correspondientes, e informar a la Dirección General de Controversias y Sanciones en Contrataciones Públicas sobre el estado que guarde la tramitación de los expedientes de sanciones que sustancie, con excepción de los asuntos que aquélla conozca.
7.     Registrar y mantener actualizado el Directorio de Proveedores y Contratistas Sancionados de la Administración Pública Federal, sobre los asuntos a su cargo.
8.     Tramitar los procedimientos de conciliación en materia de adquisiciones, arrendamientos, servicios, obra pública y servicios relacionados con la misma derivados de las solicitudes de conciliación que presenten los proveedores o contratistas por incumplimiento a los contratos o pedidos celebrados por las dependencias, las entidades y la Procuraduría, en los casos en que por acuerdo del Secretario así se determine. Para efecto de lo anterior, podrán emitir todo tipo de acuerdos, así como presidir y conducir las sesiones de conciliación y llevar a cabo las diligencias, requerimientos, citaciones, notificaciones y prevenciones a que haya lugar.
9.     Instruir los recursos de revisión que se hagan valer en contra de las resoluciones de inconformidades e intervenciones de oficio, así como en contra de las resoluciones por las que se impongan sanciones a los licitantes, proveedores y contratistas en los términos de las leyes de la materia y someterlos a la resolución del titular del órgano interno de control.
10.   Formular requerimientos, llevar a cabo los actos necesarios para la atención de los asuntos en materia de responsabilidades, así como solicitar a las unidades administrativas la información que se requiera.
11.   Supervisar los mecanismos e instancias de atención y participación ciudadana y de aseguramiento de la calidad en trámites y servicios que brindan las dependencias, las entidades, o la Procuraduría conforme a la política que emita la Secretaría.
Dado en la Ciudad de Coatzacoalcos, Veracruz a los veintiséis días del mes de febrero de 2024.- Director General del Ferrocarril del Istmo de Tehuantepec, S.A. de C.V., Contralmirante Alan Tarsicio Cruz Saba.- Rúbrica.