REGLAS de Operación para apoyos a los sectores agropecuario, forestal, pesquero, alimentario y rural.
Al margen un sello con el Escudo Nacional, que dice: Estados Unidos Mexicanos.- HACIENDA.- Secretaría de Hacienda y Crédito Público.- Fideicomisos Instituidos en Relación con la Agricultura.
REGLAS DE OPERACIÓN PARA APOYOS A LOS SECTORES AGROPECUARIO, FORESTAL, PESQUERO,
ALIMENTARIO Y RURAL
ÍNDICE
1. INTRODUCCIÓN
2. OBJETIVOS
3. LINEAMIENTOS
3.1. PROGRAMA
3.1.1. APOYO PARA FOMENTAR LA INCLUSIÓN FINANCIERA
3.1.1.1. ESTRATEGIAS INSTITUCIONALES
3.1.1.2. OBJETIVOS ESPECÍFICOS
3.1.1.3. POBLACIÓN OBJETIVO
3.1.1.4. CARACTERÍSTICAS DE LOS APOYOS
3.1.2. APOYO PARA FOMENTAR EL INCREMENTO DE LA PRODUCTIVIDAD Y EFICIENCIA
3.1.2.1. ESTRATEGIAS INSTITUCIONALES
3.1.2.2. OBJETIVOS ESPECÍFICOS
3.1.2.3. POBLACIÓN OBJETIVO
3.1.2.4. CARACTERÍSTICAS DE LOS APOYOS
3.1.3. APOYO PARA FOMENTAR EL DESARROLLO RESPONSABLE Y SOSTENIBLE
3.1.3.1. ESTRATEGIAS INSTITUCIONALES
3.1.3.2. OBJETIVOS ESPECÍFICOS
3.1.3.3. POBLACIÓN OBJETIVO
3.1.3.4. CARACTERÍSTICAS DE LOS APOYOS
3.1.4. MONTOS MÁXIMOS Y TEMPORALIDAD DE LOS APOYOS 3.1.1.4.1., 3.1.2. Y 3.1.3.
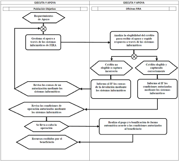
3.1.5. TRÁMITE PARA LOS APOYOS 3.1.1.4.1., 3.1.2. Y 3.1.3.
3.1.5.1. PROCEDIMIENTO DE SELECCIÓN
3.1.5.2. REQUISITOS PARA ACCEDER A LOS APOYOS 3.1.1.4.1., 3.1.2. Y 3.1.3.
3.1.5.3. MECÁNICA OPERATIVA PARA LOS APOYOS 3.1.1.4.1, 3.1.2. Y 3.1.3.
3.1.6. MONTOS MÁXIMOS Y TEMPORALIDAD DE LOS APOYOS 3.1.1.4.2.
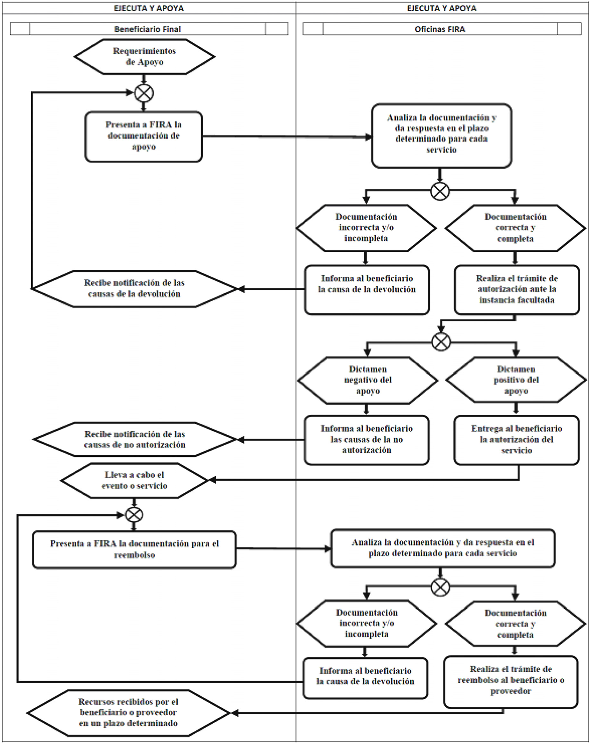
3.1.7. TRÁMITE PARA LOS APOYOS 3.1.1.4.2.
3.1.7.1. PROCEDIMIENTO DE SELECCIÓN
3.1.7.2. REQUISITOS PARA ACCEDER A LOS APOYOS 3.1.1.4.2.
3.1.7.3. MECÁNICA OPERATIVA PARA LOS APOYOS 3.1.1.4.2.
3.1.8. PARTICIPANTES
3.1.8.1. EJECUTORES
3.1.8.2. INSTANCIAS NORMATIVAS
4. OPERACIÓN
4.1. PROCESO
4.1.1. PLAZOS PREVENTIVOS
4.2. DERECHOS, SANCIONES Y RESPONSABILIDADES
4.2.1. DE APLICACIÓN GENERAL
4.2.2. RESPONSABILIDADES
4.2.3. SUPERVISIÓN
4.3. COORDINACIÓN INSTITUCIONAL
4.4. EJECUCIÓN
4.4.1. AVANCES FÍSICOS Y FINANCIEROS
4.4.2. CIERRE DE EJERCICIO
4.4.3. RECURSOS NO DEVENGADOS
5. AUDITORÍA, CONTROL Y SEGUIMIENTO
5.1. INTEGRACIÓN DE PADRONES
5.2. APLICACIÓN DE CRITERIOS DE REGULACIÓN BÁSICA Y NORMAS DE CONTABILIDAD
6. EVALUACIÓN
6.1. INTERNA
6.2. EXTERNA
7. TRANSPARENCIA
7.1. DIFUSIÓN
7.2. CONTRALORÍA SOCIAL
7.3. AVISO DE PRIVACIDAD
8. QUEJAS Y DENUNCIAS
8.1. MECANISMOS, INSTANCIAS Y CANALES
8.1.1. MECANISMO
8.1.2. INSTANCIAS CAPTADORAS
8.1.3. CANALES
TRANSITORIOS
RELACIÓN DE ANEXOS:
ANEXO 1 AUTORIZACIÓN PARA VERIFICAR POSIBLES QUEBRANTOS O CASTIGOS A LA BANCA DE DESARROLLO
ANEXO 2 REPORTE DE LA APLICACIÓN DE CRÉDITO Y SEGUIMIENTO
ANEXO 3 SOLICITUD DE APOYO
ANEXO 3 A PRESUPUESTO PARA LA FORMULACIÓN, GESTIÓN Y SEGUIMIENTO DE PROYECTOS
ANEXO 3 B TEMARIO DEL SERVICIO DE CAPACITACIÓN
ANEXO 3 C DIAGNÓSTICO Y FORTALECIMIENTO
ANEXO 3 D PLAN DE ASESORÍA
ANEXO 3 E ESTANCIAS DE CAPACITACIÓN
ANEXO 4 RELACIÓN DE BENEFICIARIOS FINALES
ANEXO 5 ACTA DE ENTREGA-RECEPCIÓN Y REPORTE DE APLICACIÓN DE LOS RECURSOS
ANEXO 6 DECLARATORIA DE SEGURIDAD SOCIAL
ANEXO 7 A REGISTRO DE PRODUCTORES PARA APOYO DE BIOFERTILIZANTES, MEJORADORES DE SUELOS Y NUTRIENTES VEGETALES
ANEXO 7 B BIOFERTILIZANTES, MEJORADORES DE SUELOS Y NUTRIENTES VEGETALES ADQUIRIDOS
ANEXO 8 INDICADORES
ANEXO 9 DIAGRAMA DE FLUJO DEL PROCESO DE SELECCIÓN DE LOS APOYOS
ANEXO 10 DIAGRAMA DE FLUJO DEL PROCESO DE SELECCIÓN DE LOS APOYOS DE TASA DE INTERÉS Y PRECIO DE SERVICIO DE GARANTÍA.
ANEXO 11 DEFINICIONES
ANEXO 12 REQUISITOS PARA SOLICITAR REGISTRO DE PRESTADORES EXTERNOS DE SERVICIOS ESPECIALIZADOS ANTE FIRA
ANEXO 13 TÉRMINOS DE REFERENCIA PARA EVENTOS DE CAPACITACIÓN
ANEXO 14 UNIDADES ADMINISTRATIVAS ANTE QUIEN REALIZAR TRÁMITE DE APOYOS
1. INTRODUCCIÓN
La Ley Federal de Presupuesto y Responsabilidad Hacendaria (LFPRH) en su artículo 77 establece que en el Presupuesto de Egresos se señalarán los programas que deberán sujetarse a Reglas de Operación con el objeto de que la aplicación de los recursos públicos se realice con base en criterios de eficiencia, eficacia, economía, honestidad y transparencia.
El otorgamiento de los apoyos previstos en estas Reglas de Operación estará sujeto a los recursos presupuestales incluidos para tal fin en los flujos de efectivo de los fideicomisos que integran a los Fideicomisos Instituidos en Relación con la Agricultura (FIRA) conforme a lo aprobado en el Presupuesto de Egresos del año correspondiente y/o conforme al presupuesto que FIRA asigne con recursos de su patrimonio, y en los términos aprobados por los Comités Técnicos de FIRA.
Los fideicomisos que integran FIRA destinarán recursos a cada uno de los apoyos que comprenden estas Reglas de Operación, los cuales podrán ser redistribuidos entre cada uno de ellos en función de la demanda que se observe. En el presente documento se establece la forma en que operarán los diversos apoyos de los fideicomisos que integran FIRA (FONDO, FEFA, FEGA y FOPESCA).
Las presentes Reglas de Operación tienen como propósito lograr una mayor inclusión financiera de los productores, buscando facilitar su acceso al financiamiento formal; fomentar el incremento en la productividad, eficiencia y rentabilidad de sus empresas, y propiciar el desarrollo responsable y sostenible de los sectores agropecuario, forestal, pesquero, alimentario y rural.
Los apoyos a que se refieren las presentes Reglas de Operación son los siguientes:
A. APOYO PARA FOMENTAR LA INCLUSIÓN FINANCIERA.
B. APOYO PARA FOMENTAR EL INCREMENTO EN LA PRODUCTIVIDAD Y EFICIENCIA.
C. APOYO PARA FOMENTAR EL DESARROLLO RESPONSABLE Y SOSTENIBLE.
Las presentes Reglas de Operación se sujetan a la normativa aprobada por los Comités Técnicos de FIRA y a la contenida en las disposiciones, manuales y procedimientos de operación expedidos por los Fideicomisos, a las políticas y criterios que al respecto emite la Secretaría de Hacienda y Crédito Público y el Banco de México en su carácter de fiduciario, a las estipulaciones contractuales celebradas entre los Fideicomisos y los Intermediarios Financieros participantes, así como a las demás disposiciones legales aplicables.
Vínculo con la Matriz de Indicadores para Resultados
Los avances y resultados que se obtengan de la operación de los apoyos incluidos en las presentes Reglas de Operación se medirán con los indicadores estratégicos y de gestión diseñados para tal efecto.
Alineación con los objetivos del Plan Nacional de Desarrollo 2019 - 2024
Los Apoyos a que se refieren las presentes Reglas de Operación se ejecutarán observando las prioridades y ejes de política pública establecidos en el Plan Nacional de Desarrollo 2019 - 2024. En particular, en los ejes I. Política y Gobierno y II. Política Social, buscando erradicar el dispendio de recursos, reorientándolos en la medida de lo posible a programas y proyectos regionales de alto impacto social, económico, de innovación tecnológica, con enfoque de integración de redes, desarrollo sostenible y comercio justo, que coadyuven a la generación de empleos dignos y el fomento del arraigo de los productores en sus lugares de origen. Adicionalmente, contribuyendo al Programa Jóvenes Construyendo el Futuro mediante apoyos a jóvenes estudiantes o recién egresados para capacitarlos e insertarlos al ámbito laboral a través de estancias; y finalmente, en el eje III. Economía, incidiendo en la reactivación económica mediante mecanismos que faciliten el acceso al crédito formal a las pequeñas y medianas empresas, principalmente en regiones prioritarias y rurales.
Alineación con el Programa Institucional 2020-2024
Las presentes Reglas están orientadas al cumplimiento de los Objetivos Prioritarios, Estrategias Institucionales y acciones específicas contenidas en el Programa Institucional para el periodo 2020 - 2024, que a través de diversos apoyos tales como capacitación, asesoría, consultoría, apoyos al precio del servicio de garantía y para reducción de costos financieros, tecnologías informáticas de asesoría a productores, apoyos para innovación en inclusión financiera, productividad y medio ambiente, apoyos para facilitar la proveeduría de servicios financieros en el sector rural y apoyos para certificaciones, entre otros, se busca propiciar una mayor inclusión financiera de la población objetivo, promover el incremento en la productividad y eficiencia de las empresas de los productores y, de manera paralela, contribuir al desarrollo de un sector agropecuario, forestal, pesquero, alimentario y rural responsable y sostenible.
2. OBJETIVOS
Fomentar la inclusión financiera y abatir las barreras de acceso a servicios financieros de las y los productores con énfasis en los de menor escala, así como promover el incremento en la productividad y eficiencia en todos los eslabones de las cadenas de valor del campo, y contribuir al desarrollo de un sector agropecuario, forestal y pesquero responsable y sostenible.
3. LINEAMIENTOS
La entrega de los apoyos siempre deberá atender los principios de imparcialidad en el uso de los recursos públicos y equidad a fin de contribuir a evitar acciones que pudieran generar presión sobre el electorado, así como el uso indebido de programas sociales.
Los apoyos previstos en las presentes Reglas de Operación tendrán cobertura nacional, excepto los servicios de capacitación y misiones comerciales o tecnológicas que también pueden llevarse a cabo en el extranjero.
Los solicitantes de los apoyos a que hacen referencia las presentes Reglas de Operación deberán identificarse mediante la clave del Registro Federal de Contribuyentes (RFC) en el caso de personas morales o la Clave Única de Registro de Población (CURP), en el caso de personas físicas.
FIRA podrá verificar los presupuestos y cotizaciones que presenten los solicitantes, con base en las condiciones prevalecientes en el mercado que corresponda, así como la relación de beneficiarios y los comprobantes de gastos realizados. De ser necesario, FIRA podrá solicitar información adicional para mayor soporte al dictamen de la solicitud de que se trate.
No se autorizarán apoyos a los solicitantes, personas físicas o morales, que hayan causado un daño patrimonial a cualquiera de los fideicomisos que integran FIRA, o participado como socios o como miembros de los órganos de administración de Intermediarios Financieros que hayan causado un daño patrimonial a cualquiera de tales fideicomisos.
No será elegible de apoyo la contratación de servicios especializados entre los prestadores respectivos (proveedores) y las personas físicas y/o morales solicitantes, cuyos socios y/o directivos sean comunes, así como en los que pueda resultar algún beneficio para parientes consanguíneos hasta el cuarto grado por afinidad.
La cuota de inscripción de los servicios de capacitación podrá ser elegible de apoyo, cuando esté considerada en el presupuesto de quien proporcione los servicios, debiendo ser Instituciones de Educación Superior, Centros de Desarrollo Tecnológico (CDT´s), Intermediarios Financieros, Agentes de Cambio Tecnológico o Prestadores Externos de Servicios Especializados previamente registrados por FIRA.
Los solicitantes deben otorgar poder y autorización a FIRA para que, a través de la página de Internet que para tal efecto estableció la Secretaría de Hacienda y Crédito Público, solicite y obtenga de las Instituciones de Banca de Desarrollo, la Financiera Nacional de Desarrollo Agropecuario, Rural, Forestal y Pesquero y los fideicomisos públicos constituidos por el Gobierno Federal, la información que muestre que dicho solicitante no ha ocasionado quebranto o castigo a las referidas entidades financieras derivado de alguna operación de crédito, en términos del Anexo 1 "Autorización para verificar posibles quebrantos o castigos a la banca de desarrollo" de las presentes Reglas de Operación.
Así mismo, el solicitante deberá estar al corriente en sus obligaciones fiscales (SAT), así como en materia de seguridad social (IMSS) y en materia de aportaciones patronales y entero de descuentos (INFONAVIT).
Los eventos de capacitación nacional a los que se refieren las presentes Reglas, podrán ser desarrollados por los CDT´s con los que cuenta FIRA o por proveedores que se encuentren registrados con FIRA como prestadores externos de servicios especializados.
Los eventos de capacitación elegibles de apoyo estarán enfocados a cumplir con el propósito de lograr una mayor inclusión financiera e incrementar la productividad y eficiencia de los productores y empresas de los Sectores Agropecuario, Forestal, Pesquero, Alimentario y Rural, así como incentivar el desarrollo responsable y sostenible de sus proyectos productivos. Considerando los términos de referencia (Anexo 13); así como los eventos que FIRA publique en su página de Internet.
Las solicitudes que cumplan con los criterios de elegibilidad y con todos los requisitos establecidos, se atenderán de acuerdo al orden cronológico de su presentación, y en función de la disponibilidad presupuestal de recursos.
Las solicitudes de Organizaciones Nacionales y Sistemas Productos Nacionales, serán atendidas por FIRA previa presentación del plan anual de trabajo que considere el desarrollo de proyectos productivos elegibles de recibir los apoyos que otorga FIRA, eventos para la integración de los productores a las redes de valor o eventos relacionados con el desarrollo de capacidades administrativas, productivas o de comercialización, con el fin de establecer prioridades de atención conforme a su elegibilidad y disponibilidad de recursos. En estos casos, los solicitantes de apoyos para eventos de capacitación deberán informar, en el ejercicio siguiente en el que se les haya apoyado, de aquellos proyectos en los que sus agremiados hubiesen obtenido financiamiento, fondeo o garantía FIRA, bajo los compromisos acordados en el plan anual de trabajo presentado y considerando las prioridades y ejes de política pública establecidos en el Plan Nacional de Desarrollo 2019 - 2024, específicamente lo relacionado con la orientación de los apoyos a programas y proyectos regionales de alto impacto social, económico y tecnológico, en su caso FIRA no autorizará nuevos eventos de capacitación. Los apoyos de este Programa no pueden ser utilizados para fines políticos.
Los Prestadores Externos de Servicios Especializados que sean requeridos para la prestación de los Servicios de Formulación, Evaluación, y Gestión de Proyectos, así como el Seguimiento y Supervisión de Crédito, deberán estar habilitados por FIRA.
Así mismo los Prestadores Externos de Servicios Especializados que desarrollen funciones de Capacitación en la modalidad "Nacional", Asesoría o Consultoría deberán estar registrados en FIRA. En el caso de capacitadores en la modalidad nacional, que sean integrantes de Intermediarios Financieros o subcontratados por éstos, o capacitadores integrantes de Instituciones de Educación Superior o subcontratados por éstas, no requerirán estar registrados con FIRA como prestadores externos de servicios especializados, siempre que se cuente con el visto bueno de la primer instancia facultada de autorización.
En esos casos deberán presentar la información requerida en el Anexo 12, publicándose la relación de Prestadores Externos de Servicios Especializados en el portal de FIRA en Internet.
Para el caso de eventos de capacitación que se ofertan al público en general, tales como Foros, Congresos, Seminarios, Cursos o Talleres, entre otros, en los que exista interés por parte de FIRA de apoyar a sus clientes actuales y/o potenciales para que participen en estos eventos, los proveedores de servicios deberán ser incluidos en el directorio de instituciones capacitadoras de FIRA. En estos casos se podrá cubrir el rubro de Inscripción establecido por la organización, empresa o entidad que coordina este tipo de eventos y no se exigirá el registro de los ponentes o capacitadores siempre y cuando se cuente con el visto bueno de la instancia facultada de autorización inmediata superior, basado en la relevancia e impacto potencial que represente el evento para el impulso de proyectos productivos y/o de financiamiento.
De manera excepcional, los apoyos contenidos en las presentes reglas, podrán ser modificados en sus condiciones establecidas, o bien se podrán incluir nuevos apoyos, lo cual estará sujeto a la autorización de los Comités Técnicos de FIRA.
3.1. PROGRAMA
3.1.1. APOYO PARA FOMENTAR LA INCLUSIÓN FINANCIERA
3.1.1.1. ESTRATEGIAS INSTITUCIONALES
a. Diseñar productos financieros que se adapten a las necesidades de los productores para incrementar la inclusión financiera, particularmente la de grupos vulnerables y mujeres.
b. Fortalecer los canales a través de los cuales se ofrecen los servicios financieros a los productores.
c. Abatir las barreras de información y falta de colateral respecto a los productores.
d. Incentivar entre los productores el uso de servicios financieros para la gestión de riesgos.
e. Impulsar entre los intermediarios financieros la protección y educación financiera del usuario de los servicios financieros.
3.1.1.2. OBJETIVOS ESPECÍFICOS
a. Incrementar la base de sujetos de crédito, para su inserción al financiamiento.
b. Dotar a la población objetivo de los conocimientos necesarios para la formación de sujetos de crédito y estructuración de proyectos, con el fin de que desarrollen sus empresas, en función de la calidad de sus recursos, procesos y buenas prácticas empresariales.
c. Contribuir al desarrollo de la oferta de servicios financieros en los Sectores Agropecuario, Forestal, Pesquero, Alimentario y Rural para facilitar el acceso al crédito formal a la población objetivo de FIRA.
d. Inducir el fortalecimiento de acreditados en operación directa, Empresas Parafinancieras y Entidades Financieras, y el uso de esquemas integrales de administración de riesgos.
3.1.1.3. POBLACIÓN OBJETIVO
3.1.1.3.1. Población objetivo
Personas físicas o morales que realizan actividades en los sectores agropecuario, forestal, pesquero, alimentario y del medio rural, que no cuentan o tienen acceso limitado al financiamiento formal y puedan ser sujetos de crédito de los Intermediarios Financieros que operan con FIRA.
Adicionalmente, serán elegibles acreditados que operen en forma directa con FIRA, así como Empresas Parafinancieras y Entidades Financieras, que operen servicios financieros de FIRA, y personas físicas o morales que participan en proyectos de financiamiento elegibles para apoyo en reducción de costos financieros y apoyo al precio del servicio de garantía.
3.1.1.3.2. Otros solicitantes o beneficiarios elegibles.
También serán elegibles de apoyo Prestadores Externos de Servicios Especializados que participen en el desarrollo del mercado de asesoría y consultoría y otras empresas que ofrezcan sus servicios en el Sector Agropecuario, Forestal, Pesquero, Alimentario y Rural, sean o no sujetos de crédito de FIRA; académicos, profesionistas, estudiantes y egresados de Universidades, que participen en apoyo a dichos sectores.
3.1.1.4. CARACTERÍSTICAS DE LOS APOYOS
3.1.1.4.1. Apoyos para personas físicas o morales que realizan actividades en los sectores agropecuario, forestal, pesquero, alimentario y del medio rural, que no cuentan o tienen acceso limitado al financiamiento formal y puedan ser sujetos de crédito de los Intermediarios Financieros que operan con FIRA; así como los Prestadores Externos de Servicios Especializados que participen en el mercado de asesoría y consultoría y otras empresas que ofrezcan sus servicios para los Sectores Agropecuario, Forestal, Pesquero, Alimentario y Rural; académicos, profesionistas, estudiantes y egresados de Universidades, que participen en apoyo a dichos sectores:
Servicios de Capacitación
a. Promoción a la Organización, Financiamiento y Desarrollo Tecnológico
· Realización dentro del territorio nacional de eventos de promoción de programas, servicios y apoyos de FIRA, de los Intermediarios Financieros y de otras entidades que atienden a la población objetivo de FIRA, así como temática relacionada con innovaciones y transferencia de tecnologías. También están incluidos los eventos solicitados por las Organizaciones Nacionales y Regionales de Productores, los Sistemas Productos Nacionales, los Organismos Promotores, los planes de las organizaciones y empresas de los productores y temas relacionados con la Contraloría Social, entre otros.
b. Capacitación Nacional y en el Extranjero
· Determinar la figura de organización legal más adecuada para los productores, con base en aspectos legales, fiscales y contables y para la organización de productores de la población objetivo con potencial para ser sujetos de crédito.
· Educación Financiera: elementos relacionados con la obtención, operación y cumplimiento de obligaciones del financiamiento; las opciones disponibles para acceder al crédito y ejecutar esquemas para su masificación, así como temas relacionados con el ahorro, seguros y fondos de garantía, entre otros.
· Para la organización de productores de la población elegible con potencial para ser sujetos de crédito. FIRA podrá proporcionar este servicio en sus CDT´s, o a través de convenios de cooperación técnico-financiera, o de colaboración con Instituciones de Educación Superior, Prestadores Externos de Servicios Especializados, Agentes de Cambio Tecnológico, Entidades o Instituciones Públicas.
· Para la realización de diagnósticos, de planes estratégicos y de negocio, de contabilidad, y de requerimientos fiscales, legales, laborales, administrativos, financieros.
· Para la evaluación integral de la empresa, la elaboración del proyecto productivo, y el plan básico de negocio, que permita el acceso a fuentes de financiamiento formal.
· Para adquirir conocimientos sobre mecanismos para administración de proyectos y de riesgos tales como: contingencias climáticas, financieras, comerciales o de otro tipo.
· Para capacitación de personas físicas para que puedan operar los sistemas, plataformas tecnológicas, administración de procesos, transacciones y otros aspectos relacionados con el control de corresponsales.
c. Fortalecimiento de prestadores externos de servicios especializados
· Para fortalecer las competencias de prestadores externos de servicios especializados, a través de adquirir o actualizar conocimientos y habilidades que identifiquen, promuevan e induzcan la organización de productores y su formación como sujetos de crédito; así como el conocimiento y capacitación en formulación, gestión, seguimiento y evaluación de proyectos, servicios financieros en sus diferentes modalidades y mecanismos para la administración de proyectos y riesgos, esquemas de financiamiento y/u otros a través de los cuales puedan incidir en el incremento de la inclusión financiera.
· Para la formación de asesores técnicos que atiendan en campo las líneas de producción prioritarias, redes de valor y/o esquemas de negocio definidos por FIRA, que aprovechen las oportunidades de desarrollo identificadas en diagnósticos o mapeos de redes, que contribuyan en los procesos de inclusión financiera.
d. Estancias de Capacitación
· Para desarrollar capacidades y competencias en aspectos productivos, técnicos, esquemas de negocio y de financiamiento, de egresados y estudiantes del último año, de Instituciones de Educación Superior, en carreras vinculadas a los sectores agropecuario, forestal, pesquero, alimentario y rural, mediante estancias de capacitación. Éstas podrán realizarse en empresas, organizaciones, intermediarios financieros, prestadores externos de servicios especializados, instituciones de educación superior, centros de desarrollo tecnológico, agentes de cambio tecnológico y entidades o instituciones públicas.
· Para profesionistas de hasta 3 años de egresados y estudiantes del último año de estudios, de Instituciones de Educación Superior, de licenciaturas o posgrados afines a los sectores agropecuario, forestal, pesquero, alimentario y rural; sin adeudos de materias, con promedio de al menos 80 sobre una escala de 100 o su equivalente en otras escalas.
Servicios de Asesoría
Los servicios de asesoría se otorgarán a organizaciones y/o empresas de productores quienes presentarán la solicitud de los apoyos.
Así mismo, para el caso de productores no organizados, en las modalidades de asesor y consultor técnico, las solicitudes podrán ser gestionadas por el prestador externo de servicios especializados.
El apoyo se podrá cubrir como reembolso a los productores beneficiarios, o bien, a los prestadores externos de servicios especializados como pago directo por la prestación del servicio de asesoría.
a. Asesor
· Para que asesores técnicos organicen productores, en las vertientes de transferencia de tecnología; educación financiera; desarrollo y operación de esquemas organizativos y tecnológicos, y modelos de negocio, entre otros.
· Para que asesores den acompañamiento a los productores acreditados actuales y/o potenciales en temas relacionados con inclusión financiera, tales como asesoría en la gestión de nuevos financiamientos acordes a las capacidades productivas, requerimientos de inversiones y ciclos productivos conforme a fechas y volúmenes de producción estimados; acompañamiento en la administración y seguimiento de los créditos vigentes para la planeación y programación de los pagos de amortizaciones a fin de prever la suficiencia de recursos en las fechas de pago programadas; identificar las necesidades de inversión prioritarias de mayor impacto en la rentabilidad de las empresas de los productores, entre otras.
En los casos en que los prestadores externos de servicios especializados cuyos servicios están orientados a temas de inclusión financiera, sin participar en acompañamiento técnico en actividad primaria, no requerirán presentar el Anexo 3D Plan de Asesoría, y en sustitución, deberán presentar un plan de oferta de servicios en formato libre, describiendo los servicios que prestarán con base en un programa calendarizado de actividades, así como las metas propuestas en términos de inclusión financiera. La oficina FIRA que opera el apoyo será responsable de validar el plan de oferta de servicios.
b. Consultor Técnico
· Para que consultores técnicos especializados promuevan y ejecuten el diseño, estructuración, establecimiento, operación, coordinación, supervisión y desarrollo de esquemas de negocio, con base en el resultado del diagnóstico o mapeo de redes de valor y/o los proyectos de interés de FIRA.
c. Formación, gestión, trámite y registro de figuras legales
· Para la formación, gestión, trámite y registro de figuras legales; así como para modificaciones relacionadas con actas constitutivas y poderes notariales.
· En el caso de grupos de productores no constituidos formalmente, la solicitud podrá ser presentada por la(s) persona(s) que en el proceso de constitución de una figura legal sea(n) nombrada(s) para protocolizar el acta constitutiva, a quien(es) se le(s) realizará el reembolso del apoyo, o bien, se podrá realizar el pago directo al proveedor del servicio jurídico por el proceso de registro o modificación de la figura legal, sin que se requiera que este proveedor se encuentre registrado.
· En el caso de que se requiera la participación de un prestador externo de servicios especializados registrado con FIRA, éste podrá presentar la facturación por el proceso de constitución legal, considerando, en su caso, gastos de coordinación hasta por un 15% del costo directo del registro o modificación de la figura legal.
Servicios de Consultoría
a. Consultoría
· Para la elaboración de diagnósticos enfocados al diseño e implementación de modelos de negocio y/o de organización y financiamiento, y otros que incidan en facilitar el acceso al financiamiento formal.
· Para la investigación y el desarrollo de mercados, la realización de estudios de mercado, de estrategias de mercadotecnia y/o de promoción, y la contratación de servicios de información especializada, así como actividades que permitan coadyuvar en la identificación y estructuración de proyectos de impacto regional tales como programas de desarrollo de proveedores, entre otros.
Servicio de Tecnologías informáticas de Asesoría a Productores
a. Información y asesoría para productores
· Para productores (personas físicas o morales) a fin de que paguen tecnologías que les permitan acceder y/o comparar servicios financieros.
· Para el pago de suscripciones o renta de sistemas de información, que incidan en la inclusión financiera de la población objetivo.
b. Tecnologías informáticas de empresas especializadas
· Para el pago a empresas que ofrezcan plataformas para dotar de información a los productores que les permitan acceder y/o comparar servicios financieros, que incidan en la inclusión financiera de la población objetivo.
· Para empresas que desarrollen plataformas de servicios digitales en aspectos de trazabilidad de los productos y/o comercialización de insumos y/o productos, en beneficio de los productores de los sectores objetivo.
El apoyo de este Servicio se podrá otorgar también a prestadores externos de servicios especializados que participen dando acompañamiento técnico a los productores a través del Servicio de Asesoría en el uso y aplicación de las tecnologías informáticas.
En ambas modalidades el otorgamiento del apoyo será revisable anualmente y su continuidad estará en función de los resultados actuales y/o potenciales en el cumplimiento de los objetivos prioritarios institucionales.
Servicio de Innovación en Inclusión Financiera, Productividad y Medio Ambiente
a. Innovación en Inclusión Financiera
· Emprendedores Innovadores: Para estudiantes universitarios y de posgrado, así como académicos (profesores investigadores). Para impulsar propuestas de proyectos que participen en la convocatoria que realice FIRA para concursar con innovaciones que coadyuven a resolver la problemática actual de los productores en los sectores agropecuario, forestal, pesquero, alimentario y rural, y que incidan de manera importante en la inclusión financiera.
· Entidades Innovadoras: Para empresas, profesionistas y otras entidades especializadas en la generación de innovaciones tecnológicas y/o de productos innovadores. Para impulsar propuestas de proyectos que participen en la convocatoria que realice FIRA para concursar con innovaciones que coadyuven a resolver la problemática actual de los productores en los sectores agropecuario, forestal, pesquero, alimentario y rural, y que incidan de manera importante en la inclusión financiera.
· El desembolso del apoyo se podrá realizar de las siguientes maneras:
a. A través de incentivos directos a los concursantes ganadores seleccionados por FIRA y conforme a los términos en que se autorice por parte de la instancia facultada correspondiente.
b. A los productores que adopten alguna de las tecnologías informáticas de los concursantes ganadores, y conforme a los términos en que se autorice por la instancia facultada correspondiente.
c. La suma de los desembolsos antes señalados no podrá exceder el monto máximo establecido en las presentes Reglas de Operación.
Servicios para la Formulación, Gestión y Seguimiento de Proyectos
a. Formulación, Gestión y Seguimiento de Proyectos
· Para la formulación y gestión de proyectos de inversión que involucren crédito refaccionario para productores de los segmentos de Microempresa, Empresa familiar y Pequeña Empresa; así como para el primer crédito de capital de trabajo de nuevos sujetos de crédito que sean de los segmentos anteriormente señalados. La gestión debe contemplar: la integración de expedientes de crédito, el trámite correspondiente ante los Intermediarios Financieros hasta su descuento con FIRA, y el seguimiento en campo de la aplicación del crédito. El resultado de dicho seguimiento deberá ser entregado a FIRA.
3.1.1.4.2. Apoyos para acreditados que operen en forma directa con FIRA, así como Empresas Parafinancieras y Entidades Financieras, que operen servicios financieros de FIRA, y personas físicas o morales que participan en proyectos de financiamiento elegibles para apoyo en reducción de costos financieros y apoyo al precio del servicio de garantía:
Servicios de Capacitación Nacional y en el Extranjero
· Para dar a conocer a los acreditados en operación directa (AOD), Empresas Parafinancieras (EP) y Entidades Financieras (EF), programas, normatividad, productos y servicios relacionados con FIRA, así como otras herramientas, habilidades y conocimientos que les permitan desarrollar y fortalecer sus capacidades relacionadas con la estructuración y evaluación de proyectos, así como capacitación en promoción y venta de productos y servicios de FIRA y/o de los acreditados en operación directa, EP y/o EF, incluyendo capacitación en la operación de sistemas, plataformas tecnológicas, administración de procesos, transacciones y otros aspectos relacionados con el control de corresponsales.
· Para que los AOD, EP y EF, capaciten y/o certifiquen competencias de sus ejecutivos y operadores, relacionadas con el proceso de crédito; para que diseñen y desarrollen productos financieros que satisfagan las necesidades de las empresas del sector rural, así como aquellas para iniciar o mejorar la operación con Sociedades de Información Crediticia.
Servicios de Consultoría
· Para que los AOD, EP y EF, contraten servicios para la elaboración de diagnóstico, plan estratégico, plan de fortalecimiento operativo, financiero, de negocio y de mercadotecnia; diseño y desarrollo de productos financieros, fortalecimiento de gobierno corporativo, manuales, metodologías de crédito, PDC, sistemas de administración integral de riesgos y desarrollo de infraestructura electrónica que permita realizar transacciones financieras eficientes.
· Para que acreditados no bancarios en operación directa contraten servicio de calificación de riesgo de crédito corporativo y/o administrador de activos financieros, con las calificadoras autorizadas por
la CNBV.
· Para sufragar costos derivados de la instrumentación de vehículos definidos en la Ley del Mercado de Valores, tales como la bursatilización de la cartera, entre otros. Para acreditados no bancarios en operación directa y/o instrumentos que cuenten con algún producto autorizado por los Comités Técnicos de FIRA. Los consultores y/o proveedores de servicios que participen en la estructuración e instrumentación de estos vehículos no requerirán estar registrados con FIRA como prestadores externos de servicios especializados.
· En el caso de EP se deberá elaborar un diagnóstico y plan de fortalecimiento para su conversión a Entidad Financiera, para la contratación del sistema de información de acreditados, con alguna de las sociedades crediticias autorizadas por la CNBV.
Para facilitar la proveeduría de servicios financieros en el sector rural
a. Tecnologías informáticas para ampliar la cobertura de servicios financieros
· Para acreditados en operación directa, incluyendo Intermediarios Financieros en Desarrollo e intermediarios que operan a través del esquema de Servicios financieros a IFNB mediante Intermediarios Financieros en operación directa.
· Para renta de sistemas de información, tecnologías informáticas, aplicaciones, licencias, adquisición de infraestructura tecnológica o cualquier otro concepto, que permitan hacer eficientes transacciones financieras, facilitando la proveeduría de servicios financieros en el medio rural.
b. Apertura de Corresponsales
· Apoyo a los acreditados que operen en forma directa con FIRA e intermediarios financieros en desarrollo, autorizados por las autoridades financieras para establecer corresponsales, podrán recibir apoyo para el desarrollo de sistemas o plataforma tecnológica para administrar procesos, transacciones y control de los corresponsales, para el equipamiento en los conceptos siguientes: Adquisición de dispositivo de comunicación satelital, escáner, antena, equipo de comunicación, lector de código de barras, terminal corresponsal y cliente, computadora y otros accesorios, renta de licencias, aplicaciones, y tecnologías necesarias para establecer el corresponsal.
· El corresponsal podrá ser contratado por un administrador de redes por cuenta y orden de un acreditado en operación directa o un intermediario financiero en desarrollo. En su caso, se podrán otorgar apoyos a los Acreditados en Operación Directa e Intermediarios Financieros en Desarrollo para el pago de servicios de corresponsales administrados por proveedores especializados.
· No serán elegibles los solicitantes que hayan recibido apoyos similares del Gobierno Federal.
· En el caso de proveedores especializados de servicios de corresponsalías que pertenezcan al mismo grupo empresarial que los intermediarios financieros solicitantes del apoyo, deberán presentar la respectiva aprobación de la celebración de operaciones, por parte del consejo de administración o comité que al efecto se establezca y bajo las condiciones establecidas en la legislación aplicable.
Reducción de costos financieros (tasa de interés)
Para los productores que sean sujetos de crédito de los Intermediarios Financieros o EP o EF, con fondeo de FIRA, en lo correspondiente a los programas: Programa permanente a zonas afectadas por desastres naturales, Programa Especial para el Financiamiento a la Población Prioritaria, Programa de Apoyo a la Agricultura Familiar (PROAF) y Proyectos que contribuyen a la mitigación de la volatilidad de precios, conforme a los criterios que establezca FIRA.
a. Programa permanente a zonas afectadas por desastres naturales.
Créditos elegibles: Todas las operaciones que se descuenten con FIRA, por toda la vigencia del crédito.
b. Programa Especial para el Financiamiento a la Población Prioritaria.
Créditos elegibles: Créditos para capital de trabajo, créditos refaccionarios y operaciones de arrendamiento financiero para inversión fija, hasta por los primeros cinco años de vigencia del crédito.
c. Programa de Apoyo a la Agricultura Familiar (PROAF).
Créditos elegibles: Operaciones de crédito otorgadas por intermediarios financieros que participen en el PROAF y que hayan sido fondeadas por FIRA directa o indirectamente, para créditos de capital de trabajo e inversión fija en conceptos de inversión elegibles para el servicio de garantía FEGA.
d. Proyectos que contribuyen a la mitigación de la volatilidad de precios.
Créditos elegibles: Para capital de trabajo, créditos refaccionarios y operaciones de arrendamiento para inversión fija, hasta por los primeros cinco años de vigencia del crédito.
Para determinar el monto de los apoyos se creará al momento del descuento, una provisión de recursos calculando los importes de los apoyos en tasa de interés respectivos que se otorgarán de acuerdo con la temporalidad establecida para cada modalidad de apoyo en tasa, conforme a su calendario de amortizaciones.
No serán elegibles de apoyo en tasa las operaciones de microcrédito, factoraje, ni créditos con garantías líquidas mayores al 50%, o créditos estructurados que no correspondan a la actividad primaria ni créditos quirografarios o para reestructuración de pasivos.
El pago de la bonificación se hará con base en lo que se estipule en los programas. En caso de que se registren prepagos, el apoyo se ajustará al periodo efectivo y saldo del crédito.
El apoyo se entregará al acreditado final en tanto cumpla con sus obligaciones de crédito, otorgándose como un estímulo al pago oportuno del crédito. A fin de asegurar que se reciba el beneficio y fomentar la transparencia, el monto del apoyo se otorgará directamente por FIRA a los acreditados finales en la cuenta bancaria que éstos designen.
Para el caso de los apoyos cuyo destinatario sea el acreditado, los acreditados en operación directa tendrán un plazo no mayor a 30 días hábiles, después de la fecha de liberación del apoyo, para manifestar el cumplimiento o, en su caso, el incumplimiento de obligaciones crediticias del acreditado. En los casos que se reporte un incumplimiento de obligaciones crediticias, se cancelará el apoyo pendiente de pago.
El pago del apoyo con destinatario acreditado final se realizará cuando los acreditados en operación directa registren el monto de participación actualizado de cada uno de los acreditados finales y manifiesten el cumplimiento o, en su caso, el incumplimiento de obligaciones crediticias del acreditado final. En los casos que se reporte un incumplimiento de obligaciones crediticias, se cancelará el apoyo pendiente de pago.
Para los apoyos en los que por falta de información no se puedan pagar, se podrá hacer la cancelación total del apoyo.
Si los intermediarios financieros identifican que se realizó un pago en forma errónea debido a que se proporcionó información incorrecta a FIRA, serán responsables de gestionar la recuperación del apoyo y no se podrá sustituir el beneficiario.
Para todo lo no expresamente previsto en las presentes reglas se aplicará lo establecido en la normativa vigente de FIRA.
Precio del Servicio de Garantía:
Este apoyo aplica a los créditos nuevos para capital de trabajo, créditos refaccionarios y operaciones de arrendamiento financiero para inversión fija cubiertos con garantía FEGA.
FIRA podrá establecer el porcentaje del apoyo al Precio de Servicio de Garantía, el monto máximo de crédito elegible y demás características, previa aprobación de sus Comités Técnicos.
La elegibilidad de este apoyo se determina al momento de disponer el Servicio de Garantía FEGA, considerando el monto a disponer y segundas ministraciones automáticas registradas en los sistemas de FIRA.
El pago de la bonificación se hará con base en lo que se estipule en los programas. En caso de que se registren prepagos, el apoyo se ajustará al periodo efectivo y saldo del crédito.
Quedan excluidos de este apoyo los casos de reestructuraciones de pasivos.
El apoyo se calcula y reserva al momento de registro de la garantía FEGA y se otorga para toda la vigencia del crédito en tanto cumpla con sus obligaciones de crédito, otorgándose como un estímulo al pago oportuno. El monto del apoyo se otorgará directamente a los acreditados o acreditados finales en la cuenta bancaria que éstos designen.
Para el caso de los apoyos cuyo destinatario sea el acreditado, los acreditados en operación directa tendrán un plazo no mayor a 30 días hábiles, después de la fecha de liberación del apoyo, para manifestar el cumplimiento o, en su caso, el incumplimiento de obligaciones crediticias del acreditado. En los casos que se reporte un incumplimiento de obligaciones crediticias, se cancelará el apoyo pendiente de pago.
El pago del apoyo con destinatario acreditado final se realizará cuando los acreditados en operación directa registren el monto de participación actualizado de cada uno de los acreditados finales y manifiesten el cumplimiento o, en su caso, el incumplimiento de obligaciones crediticias del acreditado final. En los casos que se reporte un incumplimiento de obligaciones crediticias, se cancelará el apoyo pendiente de pago.
Para los apoyos en los que por falta de información no se puedan pagar, se podrá hacer la cancelación total del apoyo.
Si los acreditados en operación directa identifican que se realizó un pago en forma errónea debido a que se proporcionó información incorrecta a FIRA, serán responsables de gestionar la recuperación del apoyo y no se podrá sustituir el beneficiario.
3.1.2. APOYO PARA FOMENTAR EL INCREMENTO DE LA PRODUCTIVIDAD Y EFICIENCIA
3.1.2.1. ESTRATEGIAS INSTITUCIONALES
a. Ampliar las capacidades gerenciales y técnicas de los productores.
b. Ampliar la capitalización productiva y el uso de tecnologías de los productores.
c. Impulsar la desconcentración de la producción y exportación agroalimentaria.
d. Apoyar el desarrollo de infraestructura y logística para una mejor distribución y comercialización de la producción agroalimentaria.
3.1.2.2. OBJETIVOS ESPECÍFICOS
a. Fortalecer las competencias productivas, tecnológicas, financieras y empresariales de los productores mediante mejoras tecnológicas, formación de recurso humano, eficiencia en procesos administrativos, contables, comercialización y mercadotecnia.
b. Desarrollo y fortalecimiento de Prestadores Externos de Servicios Especializados y Agentes de Cambio Tecnológico privados, para atender a las empresas y organizaciones de productores.
c. Integrar a productores y sus empresas en alianzas estratégicas para fortalecer su participación en las redes de valor y el establecimiento de relaciones de negocio de largo plazo.
3.1.2.3. POBLACIÓN OBJETIVO
3.1.2.3.1. Población objetivo
Personas físicas o morales que realizan actividades en los sectores agropecuario, forestal, pesquero, alimentario y del medio rural que puedan ser o ya sean sujetos de crédito de los Intermediarios Financieros que reciben fondeo y/o garantía de FIRA, cuyo monto de crédito y/o garantía FIRA sea de hasta 4 millones de UDIS por acreditado final.
Adicionalmente, serán elegibles de apoyo sin considerar el límite de 4 millones de UDIS en monto de crédito y/o garantía FIRA por acreditado final, aquellas empresas, comercializadoras, agroindustrias y empresas de servicios del sector agroalimentario u otras entidades que participen en esquemas de desarrollo de proveedores, o que apoyen la integración de los productores a las redes de valor.
3.1.2.3.2. Otros solicitantes o beneficiarios elegibles
También serán elegibles de apoyo Prestadores Externos de Servicios Especializados que participen en el desarrollo del mercado de asesoría y consultoría y otras empresas que ofrezcan sus servicios en el Sector Agropecuario, Forestal, Pesquero, Alimentario y Rural, sean o no sujetos de crédito de FIRA; académicos, profesionistas, estudiantes y egresados de Universidades, que participen en apoyo a dichos sectores.
3.1.2.4. CARACTERÍSTICAS DE LOS APOYOS
Servicios de Capacitación
a. Capacitación Nacional y en el Extranjero
· Para obtener conocimientos relacionados con las características del producto y las condiciones que demanda el mercado objetivo.
· Para la actualización de productores, y personal de empresas de los Sectores Agropecuario, Forestal, Pesquero, Alimentario y Rural, en temas relacionados con tecnología y mejoras en procesos de acondicionamiento del producto, de logística, de comercialización, de desarrollo y administración de centros de acopio, de empaque y de unidades de servicios.
· Para el desarrollo de habilidades directivas de gerentes, directores o integrantes del consejo de administración o de vigilancia de empresas u organizaciones de productores que reciban financiamiento de FIRA.
· Para adquirir y aplicar conocimientos relativos al desarrollo de redes de valor, esquemas de desarrollo de proveedores, tendencias de consumidores, aspectos legales, contables, fiscales y portafolio de proveedores de estos servicios, desarrollo de la infraestructura comercial, logística de acceso a nuevos mercados e identificación de oportunidades de negocio.
· Para documentar y difundir casos de éxito; desarrollar modelos replicables de éxito; participar o realizar encuentros empresariales y mesas de negocios; para ampliar y replicar las experiencias exitosas, derivadas de la integración de redes de valor y desarrollo de proveedores. Estos servicios podrán realizarse a iniciativa de FIRA.
· Para el fortalecimiento de las competencias técnico productivas de los productores a través de la inducción de la adopción tecnológica, así como mejoras administrativas, formación empresarial y otras que impacten en el incremento de la productividad y rentabilidad de sus empresas.
b. Estancias de capacitación
· Para adquirir conocimientos y habilidades en nuevas tecnologías y procesos, a través de estancias de capacitación en empresas, organizaciones, Intermediarios Financieros, Prestadores Externos de Servicios Especializados, Instituciones de Educación Superior, Agentes de Cambio Tecnológico, Centros de Desarrollo Tecnológico y Entidades o Instituciones Públicas.
· Para profesionistas de hasta 3 años de egresados y estudiantes del último año de estudios, de Instituciones de Educación Superior, de licenciaturas o posgrados afines a los sectores agropecuario, forestal, pesquero, alimentario y rural; sin adeudos de materias, con promedio de al menos 80 sobre una escala de 100 o su equivalente en otras escalas.
c. Eventos de Demostración
· Para eventos de demostración de tecnologías de interés para la población objetivo con resultados sobresalientes que estén utilizando otros productores, empresas, CDT's, Instituciones de Educación Superior, así como Agentes de Cambio Tecnológico.
d. Misiones Comerciales o Tecnológicas Nacionales o en el Extranjero
· Para que productores y/o prestadores de servicios participen en misiones comerciales o tecnológicas en territorio nacional o el extranjero, con el fin de identificar, observar o analizar tecnologías, productos, servicios, que permitan a los beneficiarios incorporar elementos para mejorar sus procesos productivos, productividad y rentabilidad. El apoyo contempla visitas a Empresas, Ferias, Exposiciones, Instituciones de Educación Superior, Intermediarios Financieros y otras visitas relacionadas con aspectos crediticios, financieros, comerciales o tecnológicos.
· Para participar en misiones comerciales, ferias y exposiciones, que permitan a la población objetivo promover sus productos en mercados nacionales e internacionales.
e. Fortalecimiento de prestadores externos de servicios especializados
· Para fortalecer las competencias de prestadores externos de servicios especializados que atiendan en campo las líneas de producción prioritarias, redes de valor y/o esquemas de negocio definidos por FIRA, que aprovechen las oportunidades de desarrollo identificadas en diagnósticos o mapeos de redes.
· Para que Prestadores Externos de Servicios Especializados adquieran o actualicen conocimientos y/o habilidades que les permitan identificar, promover, asesorar e inducir la adopción y establecimiento de tecnologías para mejorar los procesos productivos para incrementar la productividad y rentabilidad de los proyectos productivos y de financiamiento que están asesorando o que se pretende que atiendan.
Servicios de Asesoría
Los servicios de asesoría se otorgarán a organizaciones y/o empresas de productores quienes presentarán la solicitud de los apoyos.
Así mismo, para el caso de productores no organizados, en las modalidades de asesor y consultor técnico, las solicitudes podrán ser gestionadas por el prestador externo de servicios especializados.
El apoyo se podrá cubrir como reembolso a los productores beneficiarios, o bien, a los prestadores externos de servicios especializados como pago directo por la prestación del servicio de asesoría.
a. Asesor
· Para mejorar la tecnología y eficiencia en el uso de los recursos, incrementar la producción, mejorar la calidad de productos, implementar controles productivos-administrativos, y establecer unidades de transferencia de tecnología y otras que mejoren la productividad y rentabilidad y los procesos de las empresas.
· Para desarrollar sistemas y procedimientos que permitan instrumentar controles eficientes y oportunos, relacionados con volumen de entrega, calidad, trazabilidad, almacenaje, comercialización, ingresos, y costos, entre otros.
· Para que asesores técnicos operen y consoliden proyectos de integración de esquemas de negocio desarrollados con base en el resultado de los diagnósticos y mapeo de redes de valor definidas por FIRA.
· Para que los asesores técnicos den seguimiento a las empresas y/o unidades de producción de la población objetivo mediante tecnologías informáticas, plataformas y/o sistemas de información.
b. Consultor Técnico
· Para que consultores técnicos promuevan y ejecuten el diseño, estructuración, establecimiento, operación, coordinación, supervisión, desarrollo de esquemas de negocio e implementación de innovaciones tecnológicas requeridas, con base en el resultado de los diagnósticos o mapeos de redes de valor definidos por FIRA.
· Para que el consultor técnico, de manera coordinada con los asesores técnicos implementen mecanismos que permitan dar seguimiento a las empresas y/o unidades de producción de la población objetivo, mediante la utilización de tecnologías informáticas, plataformas y/o sistemas de información.
c. Gerente General
· Para que empresas u organizaciones de productores contraten servicios gerenciales que por su
nivel de desarrollo no cuenten con estructura gerencial profesional, y que por sus volúmenes de operación requieran de dicha estructura.
d. Estructuras Técnicas de Empresas Parafinancieras o Entidades Financieras
· Para que las empresas parafinancieras o entidades financieras participen en la capacitación, asesoría e integración de los productores acreditados, a la red de valor; éstas podrán solicitar los servicios de capacitación, asesoría y consultoría para sus acreditados y/o prospectos en proceso de acreditación.
· Para que las empresas parafinancieras, de manera coordinada con los asesores técnicos implementen mecanismos que permitan dar seguimiento a las empresas y/o unidades de producción de la población objetivo, mediante la utilización de tecnologías informáticas, plataformas y/o sistemas de información.
Servicios de Consultoría
a. Consultoría
· Para identificar y diseñar tecnologías y procesos de producción que satisfagan las características del producto que demanda el mercado objetivo, incluyendo procesos agroindustriales para dar valor agregado a la producción primaria.
· Para el establecimiento y la administración de centros de acopio, de empaque y de unidades de servicios, que permitan un manejo eficiente de los productos, desde su producción hasta su comercialización.
· Para mejorar los procesos productivos, tecnológicos, administrativos y comerciales; caracterizar los productos; elaborar diagnósticos y estudios; adoptar tecnologías y conocimientos del mercado y de la agroindustria.
· Para identificar y desarrollar esquemas de administración de riesgos, tales como: fondos de aseguramiento, coberturas de precios, seguros, FINCAS u otros.
· Para la creación de nuevas empresas, organizaciones, industrias y/o comercializadoras u otras que permitan acceder a los productores al mercado en mejores condiciones.
· Para la elaboración de manuales y procedimientos; para desarrollo gerencial; para fortalecer el gobierno corporativo; para mejorar los procesos operativos, administrativos, contables, financieros; para prospección de mercados y estrategias de mercadotecnia; desarrollo de marcas y patentes; diseño de nuevos productos; certificaciones y trazabilidad; entre otros.
· Para la elaboración del diagnóstico, análisis de la industria, mapeo de redes, detección de mercado objetivo, oportunidades de negocio, identificación de oferta y demanda, y proyecto de desarrollo de proveedores; con el fin de concretar esquemas y/o proyectos de impacto social, económico y/o tecnológico, tales como programas de desarrollo de proveedores y otros con enfoque de integración de redes de valor.
· Elaboración e implantación de manuales, procedimientos y competencias necesarias para la obtención de certificaciones que permitan a los participantes integrarse a la red de valor en mejores condiciones, así como incrementar su productividad y rentabilidad, diferenciar los productos, aumentar la confianza del comprador, disminuir riesgos, gestión de cumplimientos, entre otros.
· Para diseñar y desarrollar nuevos productos, con base en características organolépticas, nutracéuticas, probióticas, funcionales, de conveniencia, y de tecnología, entre otras.
· Para diseñar y elaborar proyectos orientados a mejorar la infraestructura comercial de las empresas que participen en procesos de desarrollo de proveedores e integración de redes de valor; en aspectos relacionados con el manejo post-cosecha, conservación de productos, diseño y mejora de empaques, embalajes y redes de frío.
· Para investigación de mercados, diseño de estrategias de mercadotecnia y/o promoción, desarrollo y registro de marcas, publicidad y páginas web; que permitan ampliar las ventas de los productos que se generen en los procesos de integración de redes de valor y desarrollo de proveedores.
· Para diseñar y elaborar proyectos relativos al establecimiento de Centros Logísticos de Abasto; que permitan incrementar la eficiencia de los procesos de acopio, selección, acondicionamiento, empaque, almacenamiento y distribución de productos agropecuarios, forestales y pesqueros.
· Para la ejecución y el seguimiento de esquemas de integración que fortalezcan la participación de los productores en las redes de valor, así como el establecimiento de relaciones de negocio de largo plazo.
· Para apoyar en el proceso de logística, certificaciones, características de los productos, requisitos, permisos, trámites, diseño de esquemas y todo lo relacionado para que la población objetivo cubra todos los requerimientos necesarios que les permitan participar o incursionar en diferentes mercados de exportación.
Servicio de Certificaciones
a. Certificaciones
· Para que personas físicas o morales que desarrollan actividades en los sectores agropecuario, forestal, pesquero, alimentario y rural, contraten servicios de certificadoras autorizadas, relacionados con proyectos con enfoque de productividad y eficiencia, a fin de que obtengan certificaciones que les permitan acceder en forma competitiva a nuevos mercados nacionales o internacionales.
· Para el pago del costo de certificaciones tales como Buenas prácticas agrícolas (BPA), buenas prácticas ganaderas (BPG), buenas prácticas forestales (BPF), certificaciones de la Organización Internacional de Estandarización (ISO), certificación Kösher, buenas prácticas de manufactura (BPM), buenas prácticas de higiene (BPH), análisis de riesgos y puntos críticos de control (HACCP), certificación tipo inspección federal (TIF), comercio Justo (Fairtrade), Global G.A.P., Primus GFS, BRS Certificación global seguridad alimentaria, Certificación SQF y otras relacionadas con la productividad y eficiencia de las empresas de la población objetivo.
Servicio de Tecnologías informáticas de Asesoría a Productores
a. Información y asesoría para productores
· Para productores (personas físicas o morales) a fin de que puedan acceder a tecnologías que les ayuden a mejorar su proceso productivo.
· Para el pago de suscripciones o renta de sistemas de información, que incidan en el incremento de la productividad, rentabilidad y eficiencia de los procesos de producción de los proyectos de la población objetivo.
b. Tecnologías informáticas de empresas especializadas
· Para el pago a empresas que ofrezcan plataformas para dotar de información a los productores a fin de mejorar sus procesos productivos para incidir en el incremento de la productividad, rentabilidad y eficiencia de los procesos de producción de los proyectos de la población objetivo.
El apoyo de este Servicio se podrá otorgar también a prestadores externos de servicios especializados que participen dando acompañamiento técnico a los productores a través del Servicio de Asesoría en el uso y aplicación de las tecnologías informáticas.
En ambas modalidades el otorgamiento del apoyo será revisable anualmente y su continuidad estará en función de los resultados actuales y/o potenciales en el cumplimiento de los objetivos prioritarios institucionales.
Servicio de Innovación en Inclusión Financiera, Productividad y Medio Ambiente
a. Innovación en Productividad y Eficiencia
· Emprendedores Innovadores: Para estudiantes universitarios y de posgrado, así como académicos (profesores investigadores). Para impulsar propuestas de proyectos que participen en la convocatoria que realice FIRA para concursar con innovaciones que coadyuven a resolver la problemática actual de los productores en los sectores agropecuario, forestal, pesquero, alimentario y rural, y que incidan de manera importante en la productividad, rentabilidad y eficiencia de los procesos de producción.
· Entidades Innovadoras: Para empresas, profesionistas y otras entidades especializadas en la generación de innovaciones tecnológicas y/o de productos innovadores. Para impulsar propuestas de proyectos que participen en la convocatoria que realice FIRA para concursar con innovaciones que coadyuven a resolver la problemática actual de los productores en los sectores agropecuario, forestal, pesquero, alimentario y rural, y que incidan de manera importante en la productividad, rentabilidad y eficiencia de los procesos de producción.
· El desembolso del apoyo se podrá realizar de las siguientes maneras:
a. A través de incentivos directos a los concursantes ganadores seleccionados por FIRA y conforme a los términos en que se autorice por parte de la instancia facultada correspondiente.
b. A los productores que adopten alguna de las tecnologías informáticas de los concursantes ganadores, y conforme a los términos en que se autorice por la instancia facultada correspondiente.
c. La suma de los desembolsos antes señalados no podrá exceder el monto máximo establecido en las presentes Reglas de Operación.
Servicios para la Formulación, Gestión y Seguimiento de Proyectos
a. Formulación, Gestión y Seguimiento de Proyectos
· Para la formulación, gestión y seguimiento de proyectos de inversión que involucren crédito refaccionario para Microempresas, Empresa Familiar y Pequeña Empresa. La gestión y
seguimiento debe contemplar: la integración de expedientes de crédito, el trámite correspondiente ante los Intermediarios Financieros hasta su descuento con FIRA, el seguimiento en campo de la aplicación del crédito. El resultado de dicho seguimiento deberá ser entregado a FIRA.
Servicio de Fertilización Óptima
a. Equipos de Fertilización Óptima
· Para organizaciones de productores primarios que cuenten con crédito vigente o que hayan tenido financiamientos con recursos FIRA en los dos últimos ejercicios fiscales previos y que estén participando en un proyecto para la implementación de fertilización óptima. Para que adquieran drones y/o equipos de fertilización variable y accesorios, así como equipos para realizar análisis del suelo (para monitoreo nutricional, pH, humedad, microbiología, materia orgánica, kit de análisis, etc.), entre otros equipos que FIRA publique en el portal institucional, a fin de implementar recomendaciones técnicas orientadas a la aplicación de fertilización óptima u otras prácticas relacionadas, que incidan en el incremento de la productividad y eficiencia de las empresas de los productores.
· El otorgamiento de los apoyos para la adquisición de equipos estará sujeto a la validación técnica realizada por FIRA o un tercero que ésta autorice.
Servicio de Biofertilización
a. Biofertilizantes, mejoradores de suelos y nutrientes vegetales.
· Para organizaciones y empresas de productores o productores individuales, dedicados a la producción primaria en el sector agrícola, preferentemente con crédito vigente o que hayan tenido financiamientos con recursos FIRA en los dos últimos ejercicios fiscales previos.
· Para compra de Biofertilizantes, nutrientes vegetales y mejoradores de suelos que cuenten con certificación de la Comisión Federal para la Protección contra Riesgos Sanitarios (COFEPRIS).
· Biofertilizantes fijadores de nitrógeno, solubilizadores y captadores de fósforo, promotores del crecimiento vegetal y/o nitrificantes, entre otros, así como nutrientes vegetales y mejoradores de suelos que incidan en el incremento de la productividad de las empresas de los productores.
· Los Centros de Desarrollo Tecnológico emitirán su opinión respecto de los Biofertilizantes, Mejoradores de Suelos y Nutrientes Vegetales, a fin de determinar a qué grupo funcional pertenecen.
3.1.3. APOYO PARA FOMENTAR EL DESARROLLO RESPONSABLE Y SOSTENIBLE
3.1.3.1. ESTRATEGIAS INSTITUCIONALES
a. Promover la conciencia sobre el impacto social y ambiental del sistema financiero de México para mitigar riesgos y fomentar su adaptación.
b. Recopilar y difundir información sobre las nuevas tecnologías, modelos de negocio y sobre las prácticas sostenibles de producción agropecuaria, forestal y pesquera, que contribuyan a mitigar los efectos adversos en la sociedad y el medio ambiente.
c. Impulsar el financiamiento de nuevos proyectos sostenibles en el sector agroalimentario.
3.1.3.2. OBJETIVOS ESPECÍFICOS
a. Impulsar el desarrollo de proyectos que incorporen tecnologías innovadoras que contribuyan al mejoramiento del medio ambiente, la producción sostenible y la generación de energías alternativas, uso eficiente del agua y la energía, y uso racional de los recursos naturales.
b. Inducir la reducción, control y/o remediación de los gases de efecto invernadero que se generan en las actividades de los Sectores Agropecuario, Forestal, Pesquero y Rural, y mitigar sus efectos sobre el medio ambiente, a través de proyectos relacionados con el mercado de carbono.
3.1.3.3. POBLACIÓN OBJETIVO
3.1.3.3.1 Población objetivo
Personas físicas o morales que cuenten o pretendan desarrollar proyectos que contribuyan al desarrollo responsable y sostenible de los sectores agropecuario, forestal, pesquero, alimentario y del medio rural; que puedan ser o ya sean sujetos de crédito de los Intermediarios Financieros que reciben fondeo y/o garantía de FIRA. En capacitación nacional se podrán incluir a Intermediarios Financieros en operación directa con FIRA, Empresas Parafinancieras y Entidades Financieras.
3.1.3.3.2. Otros solicitantes o beneficiarios elegibles
También serán elegibles de apoyo Prestadores Externos de Servicios Especializados que participen en el desarrollo del mercado de asesoría y consultoría, y otras empresas que ofrezcan sus servicios en el Sector Agropecuario, Forestal, Pesquero, Alimentario y Rural, sean o no sujetos de crédito de FIRA; académicos, profesionistas, estudiantes y egresados de Universidades, que participen en apoyo a dichos sectores.
3.1.3.4. CARACTERÍSTICAS DE LOS APOYOS
Servicios de Capacitación
a. Capacitación Nacional y en el Extranjero
· Para conocer los beneficios de la implementación de proyectos de eficiencia energética y uso racional del agua.
· Para conocer tecnologías disponibles, que permitan desarrollar proyectos con beneficios al medio ambiente, producción de energías alternativas, gestión de residuos y biocombustibles.
· Para difundir modelos de proyectos relacionados con los mercados de carbono, su estructuración, manejo, requerimientos, propósitos, alcances y beneficios.
· Para desarrollar competencias técnicas y administrativas relacionadas con la operación de proyectos que disminuyan la emisión de gases de efecto invernadero.
· Para promover la consciencia de la población objetivo sobre la importancia y los efectos del cambio climático en los proyectos productivos y de financiamiento de los sectores agropecuario, forestal, pesquero, alimentario y rural.
· Cualquier otro tema o aspecto relacionado con el desarrollo responsable y sostenible de proyectos productivos.
b. Fortalecimiento de prestadores externos de servicios especializados
· Para que Prestadores Externos de Servicios Especializados adquieran o actualicen conocimientos y/o habilidades que les permitan identificar, promover, asesorar e inducir la adopción y establecimiento de proyectos con beneficios al medio ambiente, de energías alternativas, de gestión de residuos, de producción de biocombustibles y de reducción de emisiones de gases de efecto invernadero, así como de cualquier otro tema o aspecto relacionado con el desarrollo responsable y sostenible.
· Para que Prestadores Externos de Servicios Especializados adquieran o actualicen conocimientos y/o habilidades que les permitan identificar, promover, asesorar e inducir la adopción y establecimiento de proyectos relacionados con los mercados de carbono.
c. Eventos de demostración
· Para asistir a eventos de demostración de tecnologías sostenibles que beneficien al medio ambiente o mitiguen los efectos negativos sobre éste, y que sean de interés para la población objetivo, utilizando resultados sobresalientes de otros productores, empresas, CDT's, Instituciones de Educación Superior, así como Agentes de Cambio Tecnológico.
· Para asistir a eventos de demostración de tecnologías que disminuyan la emisión de gases de efecto invernadero, y que utilicen resultados sobresalientes de otros productores, empresas, CDT's, Instituciones de Educación Superior, así como Agentes de Cambio Tecnológico.
d. Misiones Comerciales o Tecnológicas Nacionales o en el Extranjero
· Para participar en misiones comerciales o tecnológicas en territorio nacional o el extranjero, con el fin de identificar, observar o analizar tecnologías, productos, servicios, que permitan a los beneficiarios incorporar elementos para implementar proyectos con beneficio al medio ambiente. El apoyo contempla visitas a Empresas, Ferias, Exposiciones, Instituciones de Educación Superior, y otras visitas relacionadas con el medio ambiente y el mercado de carbono.
· Para eventos de intercambio tecnológico para conocer modelos de negocio y prácticas sostenibles que permitan la adaptación de los procesos productivos al cambio climático.
Servicios de Asesoría
Los servicios de asesoría se otorgarán a organizaciones y/o empresas de productores quienes presentarán la solicitud de los apoyos.
Así mismo, para el caso de productores no organizados, en las modalidades de asesor y consultor técnico, las solicitudes podrán ser gestionadas por el prestador externo de servicios especializados.
El apoyo se podrá cubrir como reembolso a los productores beneficiarios, o bien, a los prestadores externos de servicios especializados como pago directo por la prestación del servicio de asesoría.
a. Asesor
· Para el establecimiento, la operación y el seguimiento en campo de proyectos que brinden beneficios al medio ambiente, incluyendo la elaboración de registros de comportamiento, así como el uso de tecnologías y prácticas sostenibles, así como cualquier otra tecnología o práctica relacionada con el desarrollo responsable y sostenible.
b. Consultor Técnico
· Para que consultores técnicos promuevan y ejecuten el diseño, estructuración, establecimiento, operación, coordinación, supervisión, desarrollo de esquemas de negocio e implementación de innovaciones tecnológicas, que contemplen prácticas y tecnologías que contribuyan al desarrollo responsable y sostenible.
· Para mejorar los procesos productivos, tecnológicos, administrativos y comerciales enfocados al
desarrollo de proyectos con beneficio al medio ambiente, la producción sostenible, la generación de energías alternativas, el uso eficiente del agua y la energía, y el uso racional de los recursos naturales.
· Para la implementación de tecnologías y prácticas necesarias para la obtención de certificaciones en materia de sostenibilidad ambiental.
· Para la elaboración de diagnósticos enfocados al desarrollo e implementación de esquemas y/o proyectos con beneficio al medio ambiente.
Servicios de Consultoría
a. Consultoría
· Para elaborar diagnósticos, diseñar e implementar proyectos orientados al desarrollo de fuentes limpias, alternativas y renovables de producción de energía y/o que brinden beneficios al medio ambiente (en especial producción de biocombustibles y uso eficiente del agua), así como proyectos que utilicen tecnologías y prácticas sostenibles.
· Para diseñar e implementar tecnologías que utilicen "ecotecnias", relacionadas con la eficiencia energética y el impacto de los procesos productivos al medio ambiente.
· Para la elaboración de proyectos, relacionados con la obtención de Certificados de Reducción de Emisiones (CER), Mecanismo de Desarrollo Limpio (MDL) o similares, conforme a los requerimientos de las instituciones encargadas de certificar las reducciones de gases de efecto invernadero. Estos proyectos incluyen estudios de factibilidad, la validación, el monitoreo y cualquier otro concepto relacionado con su inscripción y registro correspondiente.
Servicio de Certificaciones
a. Certificaciones
· Para que personas físicas o morales que desarrollan actividades en los sectores agropecuario, forestal, pesquero, alimentario y rural, contraten servicios de certificadoras autorizadas, relacionados con proyectos con enfoque de desarrollo responsable y sostenible, a fin de que obtengan certificaciones que les permitan acceder en forma competitiva a nuevos mercados nacionales o internacionales.
· Para el pago del costo de certificaciones tales como el sello verde, ambientales, industria limpia, calidad ambiental, prácticas en sostenibilidad ambiental, producción ecológica, certificación orgánica, certificación Rain Forest Alliance, UTZ (agricultura sostenible y buenas prácticas con beneficio al medio ambiente), amigable con las aves (bird friendly), Comercio Justo y otras relacionadas con el desarrollo responsable y sostenible y proyectos con beneficio al medio ambiente.
Servicio de Tecnologías informáticas de Asesoría a Productores
a. Información y asesoría para productores
· Para productores (personas físicas o morales) a fin de que paguen tecnologías que les ayuden a mejorar su proceso productivo en lo relacionado con tecnologías sostenibles.
· Para el pago de suscripciones o renta de sistemas de información, que incidan en el desarrollo responsable y sostenible de los proyectos productivos de la población objetivo.
b. Tecnologías informáticas de empresas especializadas
· Para el pago a empresas que ofrezcan plataformas para dotar de información a los productores a fin de mejorar sus procesos productivos, que incidan en el desarrollo responsable y sostenible de los proyectos productivos de la población objetivo.
El apoyo de este Servicio se podrá otorgar también a prestadores externos de servicios especializados que participen dando acompañamiento técnico a los productores a través del Servicio de Asesoría en el uso y aplicación de las tecnologías informáticas.
En ambas modalidades el otorgamiento del apoyo será revisable anualmente y su continuidad estará en función de los resultados actuales y/o potenciales en el cumplimiento de los objetivos prioritarios institucionales.
Servicio de Innovación en Inclusión Financiera, Productividad y Medio Ambiente
a. Innovación en Desarrollo Responsable y Sostenible
· Emprendedores Innovadores: Para estudiantes universitarios y de posgrado, así como académicos (profesores investigadores). Para impulsar propuestas de proyectos que participen en la convocatoria que realice FIRA para concursar con innovaciones que coadyuven a resolver la problemática actual de los productores en los sectores agropecuario, forestal, pesquero, alimentario y rural, y que incidan de manera importante en el desarrollo responsable y sostenible.
· Entidades Innovadoras: Para empresas, profesionistas y otras entidades especializadas en la generación de innovaciones tecnológicas y/o de productos innovadores. Para impulsar propuestas de proyectos que participen en la convocatoria que realice FIRA para concursar con innovaciones que coadyuven a resolver la problemática actual de los productores en los sectores agropecuario, forestal, pesquero, alimentario y rural, y que incidan de manera importante en el desarrollo responsable y sostenible.
· El desembolso del apoyo se podrá realizar de las siguientes maneras:
a. A través de incentivos directos a los concursantes ganadores seleccionados por FIRA y conforme a los términos en que se autorice por parte de la instancia facultada correspondiente.
b. A los productores que adopten alguna de las tecnologías informáticas de los concursantes ganadores, y conforme a los términos en que se autorice por la instancia facultada correspondiente.
c. La suma de los desembolsos antes señalados no podrá exceder el monto máximo establecido en las presentes Reglas de Operación.
Servicios para la Formulación, Gestión y Seguimiento de proyectos
a. Formulación, Gestión y Seguimiento de Proyectos
· Para la formulación, gestión y seguimiento de proyectos de inversión, con beneficios al medio ambiente o relativo al mercado de carbono, que involucren crédito refaccionario y/o capital de trabajo para Microempresas, Empresa Familiar, Pequeña Empresa y Empresa Mediana. La gestión y seguimiento debe contemplar: la integración de expedientes de crédito, el trámite correspondiente ante los Intermediarios Financieros hasta su descuento con FIRA, el seguimiento en campo de la aplicación del crédito. El resultado de dicho seguimiento deberá ser entregado a FIRA.
3.1.4. MONTOS MÁXIMOS Y TEMPORALIDAD PARA LOS APOYOS 3.1.1.4.1., 3.1.2. y 3.1.3. 1/
| Servicios de: | Modalidades y Monto de Apoyo Máximo | Límite Máximo | Temporalidad |
| Capacitación 3/ | Promoción a la Organización, Financiamiento y Desarrollo Tecnológico | Alimentación y Hospedaje (participante/día) | Cuota de registro (participante/evento) | 100,000 UDIS por evento 2/ | Hasta 30 días por participante por año fiscal. |
| 250 UDIS | 250 UDIS |
| Nacional 4/ | Alimentación y Hospedaje (participante/día) | Cuota inscripción (participante/evento) | 100,000 UDIS por evento 2/ |
| 250 UDIS | 1,100 UDIS |
| En el Extranjero | Transporte y seguro (participante/evento) | Cuota inscripción (participante/evento) | 100,000 UDIS por evento |
| 3,900 UDIS | 2,000 UDIS |
| Misión Comercial o Tecnológica Nacional | Alimentación y Hospedaje (participante/día) | Transporte y seguro (participante/evento) | 100,000 UDIS por evento |
| 250 UDIS | 1,200 UDIS |
| Misión Comercial o Tecnológica en el Extranjero | Transporte y seguro (participante/evento) | 100,000 UDIS por evento |
| 3,900 UDIS |
| Eventos de Demostración | 100% de gastos directos hasta 250 UDIS por participante por evento | 100,000 UDIS por evento |
| Estancias de Capacitación* | Hasta 1,250 UDIS por mes de capacitación por participante | 15,000 UDIS por estancia | Hasta 12 meses |
| Fortalecimiento de prestadores externos de servicios especializados | Alimentación y Hospedaje (participante/día) | Cuota de inscripción (participante/evento) | 100,000 UDIS por evento | Hasta 60 días por participante por año fiscal |
| 250 UDIS | 1,100 UDIS |
Nota: Para el caso de Diplomados dentro del Servicio de Capacitación, el apoyo podrá ser de hasta 1,100 UDIS por cada módulo.
* El pago podrá realizarse dentro del mismo mes o de manera posterior según lo considere la oficina que
opera el apoyo, aun cuando la suma de pagos acumulados en el mes rebase 1,250 UDIS. El periodo de 12 meses se podrá realizar en una o más solicitudes con periodos continuos o discontinuos.
| Servicios de: | Modalidades y Monto de Apoyo Máximo | Límite Máximo | Temporalidad |
| Asesoría | Concepto | Prestador Externo de Servicios Especializados Persona Física o Moral | Monto Máximo | Por año |
| Estructuras Técnicas de Empresas Parafinancieras o Entidades Financieras 5/ | Hasta 6,000 UDIS por mes de servicio prestado | Hasta 250,000 UDIS por Empresa Parafinanciera o Entidad Financiera |
| Asesor 4/ | Hasta 6,000 UDIS por mes de servicio prestado | Hasta 100,000 UDIS por organización y/o empresa de productores |
| Consultor Técnico 4/ | Hasta 10,000 UDIS por mes de servicio prestado | Hasta 120,000 UDIS |
| Gerente General | Hasta 8,000 UDIS por mes de servicio prestado | Hasta 96,000 UDIS | 2 años por única vez por empresa |
| Formación, gestión, trámite y registro de figuras legales* | Hasta 3,500 UDIS | Hasta 3,500 UDIS | Por sujeto de crédito formalizado por única vez |
| Hasta 5,000 UDIS para apoyo a organizaciones conformadas por un 100% de mujeres del sector rural | Hasta 5,000 UDIS |
* En los casos en que sea necesaria la participación de un prestador externo de servicios especializados registrado con FIRA, se podrá incluir hasta un 15% adicional sobre el costo del trámite de constitución legal, para cubrir gastos de coordinación.
| Servicios de: | Modalidades y Monto de Apoyo Máximo | Límite Máximo | Temporalidad |
| Consultoría | De acuerdo a las necesidades aplicables a cada uno de los apoyos | 140,000 UDIS | Por año |
| Servicios de: | Modalidades y Monto de Apoyo Máximo | Límite Máximo | Temporalidad |
| Certificaciones | Certificaciones Hasta el 100% del costo | Hasta 100,000 UDIS | Por única vez por tipo de Certificación |
| Servicios de: | Modalidades | Límite Máximo | Temporalidad |
| Tecnologías Informáticas de Asesoría a Productores* | Información y asesoría para productores. Hasta el 100% del costo del servicio | Hasta 100,000 UDIS | Por año |
| Tecnologías Informáticas de empresas especializadas. Hasta el 100% del costo | Hasta 1,500,000 UDIS | Por año |
*El evento se podrá tramitar a iniciativa de FIRA.
| Servicios de: | Modalidades | Conceptos | Límite Máximo | Temporalidad |
| Innovación en Inclusión Financiera, Productividad y Medio Ambiente* | Innovación en: o Inclusión Financiera o Productividad y Eficiencia o Desarrollo Responsable y Sostenible | Emprendedores Innovadores | Hasta 50,000 UDIS | Por única vez |
| Entidades Innovadoras | Hasta 1,000,000 de UDIS |
* Este apoyo se podrá tramitar a iniciativa de FIRA.
| Servicios de: | Modalidades y Monto de Apoyo Máximo | Límite Máximo | Temporalidad |
| Formulación, Gestión y Seguimiento de Proyectos 6/ | 3% del monto de créditos refaccionarios a productores que sean de los segmentos de Microempresas, Empresa familiar y Pequeña Empresa, y 1% del monto del primer crédito para capital de trabajo de nuevos sujetos de crédito que sean de los segmentos anteriormente mencionados. (No serán elegibles de este apoyo los créditos al amparo del Esquema de Financiamiento a PyMES Rurales). | 6% del monto de créditos refaccionario y 2% del monto de créditos para capital de trabajo cuando sean en localidades de Alto y muy Alto grado de marginación | Por única vez por crédito |
| Servicio: | Porcentajes de apoyo | Límite Máximo | Temporalidad |
| Fertilización Óptima | Los apoyos se otorgarán con base en los siguientes porcentajes de apoyo sobre el costo de adquisición: | Solicitudes de apoyo | Productores de microempresa, empresa familiar y pequeña empresa | Productores de Mediana Empresa | | 1ª | 80% | 50% | | 2ª | 70% | 40% | | 3ª | 50% | 30% | | | | Solicitudes de hasta 100,000 UDIS por Organización de Productores, sin rebasar 10,000 UDIS por productor individual, socio o agremiado de la organización | Por año |
| Servicio: | Porcentaje de apoyo** | Límite Máximo | Temporalidad |
| Biofertilización* | Apoyo para productores de microempresa, empresa familiar y pequeña empresa con decrementos graduales hasta por 5 solicitudes presentadas por organización o empresa de productores o presentadas de manera individual. | Solicitudes de apoyo | % de apoyo | | 1ª | 100% | | 2ª | 80% | | 3ª | 70% | | 4ª | 60% | | 5ª | 50% | Hasta el 30% del costo de adquisición en productores de mediana empresa | Solicitudes realizadas por organizaciones y/o empresas de productores hasta por 100,000 UDIS, sin rebasar 10,000 UDIS por productor individual. Una organización o empresa de productores puede presentar varias solicitudes de hasta 100,000 UDIS siempre que los beneficiarios en cada solicitud sean diferentes. Solicitudes realizadas por productores individuales hasta por 10,000 UDIS | Hasta por 5 solicitudes con periodos máximos de un año. |
*El apoyo se podrá tramitar a iniciativa de FIRA.
** En el caso de productores que no cuenten con antecedentes crediticios con recursos FIRA, la estratificación será determinada por la oficina FIRA en donde se opere el apoyo tomando en cuenta principalmente la superficie del cultivo.
1/ De manera excepcional, estos apoyos podrán ser modificados en sus condiciones de programas establecidos en las presentes reglas, o bien tratarse de nuevos apoyos.
2/ En el caso de apoyos para Organizaciones Nacionales, el monto máximo acumulado anual en las modalidades de Capacitación Nacional y Promoción a la Organización, Financiamiento y Desarrollo Tecnológico será de hasta 100,000 UDIS. Estos montos están sujetos a la asignación y disponibilidad de recursos presupuestales.
3/ En eventos de capacitación (excepto en la modalidad de estancias) en los que no se incluye cuota de inscripción y se requiere que prestadores externos de servicios especializados registrados con FIRA participen como coordinadores de eventos, se podrá incluir como concepto de apoyo hasta un 15% de gastos de
coordinación, sin rebasar el límite máximo por beneficiario y por evento.
4/ Para el caso de Proyectos de Desarrollo de Proveedores (PDP), las empresas tractoras podrán presentar solicitudes de apoyos de capacitación y asesoría en las modalidades de asesor, por un monto máximo de 100,000 UDIS, y consultor técnico, por un monto máximo de 120,000 UDIS, a cuenta y orden de las organizaciones o empresas de productores y prestadores externos de servicios especializados (PESE), que estén participando en el esquema de integración. La empresa tractora podrá presentar tantas solicitudes como sean requeridas por las organizaciones o empresas de productores aun cuando la suma acumulada de las solicitudes rebase los montos máximos antes señalados, y siempre que los montos de apoyo por año para cada organización o empresa de productores proveedoras o PESE no rebasen los montos máximos establecidos, en cuyo caso la autorización deberá someterse a la consideración de las instancias facultadas correspondientes.
El reembolso se realizará a las Organizaciones y/o Empresas de Productores proveedoras, y en los casos de productores proveedores que no estén organizados, el reembolso les será realizado a través de la empresa tractora, o bien, directamente a los prestadores externos de servicios especializados como pago por los servicios prestados.
5/ Para asesoría en aspectos técnicos, productivos y financieros, entre otros, a productores acreditados actuales y/o potenciales de Empresas Parafinancieras o Entidades Financieras, que operan servicios financieros de FIRA.
6/ Estos porcentajes se aplican sobre el monto del crédito descontado o, en el caso de una línea de crédito gestionada, sobre los montos de las ministraciones descontadas, hasta por el monto máximo de la línea, sin considerar revolvencias. El importe correspondiente se otorgará en dos partes: 50% al descuento y 50% a la entrega del reporte de la aplicación del crédito (Anexo 2). En los proyectos con beneficios al Medio Ambiente, también es elegible la Mediana Empresa.
3.1.5. TRÁMITE PARA LOS APOYOS 3.1.1.4.1., 3.1.2. Y 3.1.3.
3.1.5.1. PROCEDIMIENTO DE SELECCIÓN
La selección de los beneficiarios de los Apoyos inicia a partir de que la oficina de FIRA que corresponda al domicilio geográfico del solicitante recibe de la Población Objetivo la solicitud y los documentos adicionales debidamente requisitados, continuando con su revisión, evaluación y dictamen de la viabilidad de la solicitud de Apoyo considerando como criterios de resolución, que los solicitantes pertenezcan a la Población Objetivo; que la solicitud se apegue a las características de los Apoyos que se establecen en estas Reglas; que el monto del Apoyo solicitado corresponda a los montos establecidos en las Reglas; así como a la disponibilidad presupuestal. Las solicitudes que cumplan con lo anterior y que estén completas serán atendidas conforme al principio de primeras entradas-primeras salidas.
El proceso de selección termina una vez que la población objetivo recibe respuesta oficial a su solicitud. La respuesta a las solicitudes se dará en un plazo no mayor a 10 días hábiles a partir de su ingreso a la Unidad Administrativa en cuya área de influencia se ubica geográficamente el domicilio del solicitante. Cuando la solicitud esté incompleta y/o incorrecta, dentro de los primeros 5 días hábiles de recibida la solicitud, FIRA informará al solicitante que debe completar y/o corregir la solicitud en un plazo no mayor de 5 días hábiles, vencido este plazo, la solicitud será rechazada automáticamente. Si la solicitud es presentada dentro del plazo establecido con la documentación corregida y completa, comenzará a contabilizarse el plazo de 10 días hábiles para emisión de respuesta. Si al presentar la solicitud por segunda vez ésta se encuentra incompleta o incorrecta se rechazará de manera definitiva.
3.1.5.2. REQUISITOS PARA ACCEDER A LOS APOYOS 3.1.1.4.1., 3.1.2. Y 3.1.3.
La población objetivo podrá solicitar los apoyos en función de las necesidades de su proyecto, a través de la oficina de FIRA que le corresponda conforme a su ubicación geográfica, previa presentación de la documentación siguiente:
a. Solicitud del apoyo, anexando la información complementaria de acuerdo al tipo de servicio solicitado, y conforme a los formatos establecidos en los Anexos 3, 3A, 3B, 3C, 3D, 3E y 7A; según corresponda:
| Modalidades del Servicio | Documentación requerida |
| Anexo 1 | Anexo 3 | Anexo 3A | Anexo 3B | Anexo 3C | Anexo 3D | Anexo 3E | Anexo 7A |
| Servicio de Capacitación | |
| Promoción a la organización, financiamiento y desarrollo tecnológico | X | X | | X | | | | |
| Nacional o en el extranjero | X | X | | X | | | | |
| Eventos de demostración | X | X | | X | | | | |
| Misión comercial o tecnológica nacional o en el extranjero | X | X | | X | | | | |
| Estancias de capacitación | X | X | | | | | X | |
| Fortalecimiento de prestadores externos de servicios especializados | X | X | | X | | | | |
| Servicio de Asesoría | |
| Estructuras técnicas de empresas parafinancieras o entidades financieras | X | X | | | | X | | |
| Asesor | X | X | | | | X | | |
| Consultor técnico | X | X | | | | X | | |
| Gerente general | X | X | | | | X | | |
| Formación, gestión, trámite y registro de figuras legales | X | X | | | | | | |
| Servicio de Consultoría | |
| Consultoría | X | X | | | | | | |
| Servicio de Certificaciones | |
| Certificaciones | X | X | | | | | | |
| Servicio de Tecnologías Informáticas de Asesoría a Productores | |
| Información y asesoría para productores | X | X | | | X | | | |
| Tecnologías informáticas de empresas especializadas | X | X | | | X | | | |
| Servicio de Innovación en Inclusión Financiera, Productividad y Medio Ambiente | |
| Innovación en inclusión financiera | X | X | | | | | | |
| Innovación en productividad y eficiencia | X | X | | | | | | |
| Innovación en desarrollo responsable y sostenible | X | X | | | | | | |
| Servicio de Formulación, Gestión y Seguimiento de Proyectos | |
| Formulación, gestión y seguimiento de proyectos | X | X | X | | | | | |
| Servicio de Fertilización Óptima |
| Equipos de Fertilización Óptima | X | X | | | | | | |
| Servicio de Biofertilización |
| Biofertilizantes, mejoradores de Suelos y Nutrientes Vegetales | X | X | | | | | | X |
b. Identificación oficial del solicitante, o del representante legal en el caso de personas morales.
c. Presupuesto y cotizaciones de los proveedores de servicio, que incluya conceptos y montos que apliquen.
d. Opinión positiva de cumplimiento de obligaciones fiscales en materia de seguridad social o declaratoria de no estar obligado a inscribirse en el IMSS.
e. Constancia de situación fiscal en materia de aportaciones patronales y entero de descuentos, sin adeudos, o en su caso, comunicado del INFONAVIT manifestando que no se tienen antecedentes.
f. Para el caso del Servicio de Innovación en Inclusión Financiera, Productividad y Medio Ambiente, se deberá presentar un proyecto que cumpla con los criterios establecidos en las bases de la convocatoria que FIRA realice.
Cuando algún servicio de capacitación, consultoría, tecnologías informáticas de asesoría a productores o de innovación en inclusión financiera, productividad y medio ambiente se realice a iniciativa de FIRA, se debe presentar únicamente la documentación mencionada en el punto "c" anterior, y la solicitud se sustituirá por una justificación.
3.1.5.3. MECÁNICA OPERATIVA PARA LOS APOYOS 3.1.1.4.1., 3.1.2. Y 3.1.3.
a. El solicitante debe presentar a la oficina FIRA correspondiente la documentación a que se refiere el numeral 3.1.5.2., en un plazo de al menos 15 días hábiles previos al inicio del servicio respectivo.
b. Las solicitudes que rebasen los montos máximos y/o la temporalidad mencionadas en el numeral 3.1.4., deberán presentarse en un plazo de al menos 20 días hábiles previos al inicio del servicio, en las oficinas de FIRA para someterse a la consideración de sus instancias facultadas.
c. El solicitante recibirá la respuesta en un plazo máximo de 10 días hábiles, posteriores a la presentación de la documentación completa y correcta. Para los casos mencionados en el inciso "b" anterior, la respuesta
será entregada en un plazo máximo de 20 días hábiles.
d. Para recibir el apoyo correspondiente, el solicitante deberá presentar la relación de beneficiarios, conforme al Anexo 4.
e. En la modalidad de apoyo de Biofertilizantes, mejoradores de suelo y nutrientes vegetales, se deberá presentar el Anexo 7B.
f. El solicitante recibirá los recursos en la cuenta bancaria que haya indicado, en un plazo máximo de 10 días hábiles posteriores a la presentación de la documentación completa y correcta.
g. Posterior al último reembolso de los apoyos se deberá realizar el Acta de Entrega-Recepción y Reporte de Aplicación de Recursos de los apoyos para el fomento a los Sectores Agropecuario, Forestal, Pesquero, Alimentario y Rural a través de los fideicomisos que integran FIRA, conforme al Anexo 5.
Para el reembolso de los apoyos autorizados los solicitantes deberán presentar a FIRA la documentación en un plazo máximo de 60 días naturales contados a partir de la fecha de terminación del servicio. En caso que la documentación sea presentada después de dicho plazo, no se realizará el reembolso correspondiente.
El comprobante fiscal emitido por FIRA y el Acta de Entrega-Recepción y Reporte de Aplicación de Recursos forman parte del expediente del otorgamiento del Apoyo, y constituye prueba documental que certifica su entrega. En aquellos casos donde FIRA reciba una prestación de servicio, el prestador deberá proporcionar comprobante fiscal. En su caso, FIRA podrá establecer algún otro mecanismo o prueba documental que certifique la entrega del apoyo.
h. En el caso de solicitudes de apoyo presentadas por organizaciones de la sociedad civil (asociaciones civiles y sociedades civiles), el reembolso se realizará de manera directa a los beneficiarios finales.
i. En los casos en que se requiera, el otorgamiento del apoyo se podrá realizar de manera directa al beneficiario final.
3.1.6. MONTOS MÁXIMOS Y TEMPORALIDAD DE LOS APOYOS 3.1.1.4.2.
| Servicios de: | Modalidades y Monto de Apoyo Máximo | Límite Máximo | Temporalidad |
| Capacitación 1/ | Nacional | Alimentación y Hospedaje (participante/día) | Cuota inscripción (participante/evento ) | 100,000 UDIS por evento | Hasta 30 días por participante por año fiscal |
| 250 UDIS | 1,100 UDIS |
| Extranjero | Transporte y seguro (participante/evento) | Cuota inscripción (participante/evento ) | 100,000 UDIS por evento |
| 3,900 UDIS | 2,000 UDIS |
1/ En eventos de capacitación en los que no se incluye cuota de inscripción y se requiere que prestadores externos de servicios especializados registrados con FIRA participen como coordinadores de eventos, se podrá incluir como concepto de apoyo hasta un 15% de gastos de coordinación, sin rebasar el límite máximo por beneficiario y por evento.
| Servicios de: | Modalidades y Monto de Apoyo Máximo | Límite Máximo | Temporalidad |
| Consultoría 1/ | 70% del costo en el primer año 50% del costo a partir del segundo año | Hasta 250,000 UDIS Hasta 175,000 UDIS | Por año calendario |
| Para solicitantes que participan en el PROAF: 70% del costo en el primer año 60% del costo en el segundo año 50% del costo a partir del tercer año | Hasta 200,000 UDIS Hasta 170,000 UDIS Hasta 150,000 UDIS | Por año calendario |
1/ La consultoría es elegible únicamente para acreditados que operen en forma directa con FIRA; así como para Empresas Parafinancieras y Entidades Financieras que demuestren haber descontado operaciones con recursos FIRA, por un monto de al menos el equivalente a un millón de UDIS, durante los 12 meses anteriores a la fecha de la solicitud correspondiente. Se podrá otorgar más de un Servicio de Consultoría al intermediario financiero solicitante en el mismo año siempre que no se rebase el monto máximo por año calendario.
| Servicio | Modalidades y Monto de Apoyo Máximo | Límite Máximo | Temporalidad |
| Para facilitar la proveeduría de servicios financieros en el sector rural | Tecnologías informáticas para ampliar la cobertura de servicios financieros. 1/ Primer año hasta 70% del costo Segundo año hasta 50% del costo Tercer año hasta 30% del costo | Hasta 100,000 UDIS por intermediario financiero | Por año calendario |
| Apertura de corresponsales 2/ Hasta el 100% del costo | Hasta 250,000 UDIS por año, sin rebasar 7,500 UDIS por corresponsal | Por única vez por nuevo corresponsal |
1/ Se podrá otorgar más de un apoyo en la modalidad de Tecnologías Informáticas para Ampliar la Cobertura de Servicios Financieros, siempre que no se rebase el monto máximo por intermediario financiero por año calendario.
2/ El IF podrá solicitar apoyo para más de un corresponsal.
| Servicios de: | Modalidades y Monto de Apoyo Máximo | Límite Máximo de Crédito de Referencia | Temporalidad |
| Reducción de Costos Financieros 1/ | Programa permanente a zonas afectadas por desastres naturales: El Apoyo será de hasta 2.0 pp. | Hasta 10 millones de UDIS de saldo de crédito por siniestro por empresa o grupo de interés común. En este importe no se considera el financiamiento que se otorgue a las Empresas Parafinancieras y Entidades Financieras, y que éstas transfieran a los productores primarios. | Apoyo durante toda la vigencia del crédito. |
| Programa Especial para el Financiamiento a la Población Prioritaria: Para la actividad primaria de los Sectores Agropecuario, Forestal y Pesquero. El Apoyo será de hasta 2 pp. | Hasta 160,000 UDIS de necesidades de financiamiento por acreditado final. Elegibles los créditos para capital de trabajo, créditos refaccionarios y operaciones de arrendamiento financiero para inversión fija. | Hasta por los primeros 5 años de vigencia del crédito. |
| Programa de Apoyo a la Agricultura Familiar (PROAF). Productores con unidades de baja escala, cuyos ingresos se sustentan en las actividades agropecuarias y rurales, utilizan predominantemente mano de obra familiar. El Apoyo será de hasta 2 pp. | Créditos de bajo monto de hasta 33,000 UDIS por acreditado para una producción orientada al mercado | Apoyo durante toda la vigencia del crédito. |
| Proyectos que contribuyen a la mitigación de la volatilidad de precios. El apoyo será de hasta 1 pp. | Hasta por los primeros 10 millones de UDIS de saldo de crédito por empresa o grupo de interés común. Elegibles los créditos para capital de trabajo, créditos refaccionarios y operaciones de arrendamiento para inversión fija. | Hasta por los primeros 5 años de vigencia del crédito. |
1/ La Reducción del costo financiero y vigencia serán bajo las características específicas que determinen los Comités Técnicos de FIRA al momento de la autorización, y de acuerdo a la disponibilidad presupuestal de FIRA o los que se obtengan de otras fuentes distintas al patrimonio de FIRA.
| Servicios de: | Modalidades y Monto de Apoyo Máximo | Límite Máximo de Crédito de Referencia | Temporalidad |
| Precio del Servicio de Garantía | Región Sur-Sureste hasta 50% del costo del precio de la prima | Financiamientos hasta por los primeros 30 millones de UDIS por acreditado o grupo de personas que representen riesgo común para FIRA para cualquier porcentaje de apoyo; en créditos en dólares se efectuará la conversión a moneda nacional al momento de la operación. No se considerará en este saldo el financiamiento que se otorgue a la empresa para transferirlo a productores primarios, actuando como Empresas Parafinancieras o Entidades Financieras. | Hasta el vencimiento del crédito |
| Mitigación a la volatilidad de precios hasta 50% del costo del precio de la prima 1/ |
| Créditos refaccionarios y operaciones de arrendamiento financiero para inversiones fijas hasta 50% del costo del precio de la prima. En proyectos elegibles en el Programa de Fomento a la Innovación en el Sector Agroalimentario, para la cobertura nominal hasta del 80% en créditos para inversión fija se cobrará el precio equivalente a la cobertura nominal del 50%. El diferencial en el precio de ambas primas de garantía será subsidiado a las empresas acreditadas y será cubierto con los recursos que SADER, CONACYT u otra entidad destinen para tal fin o, en su caso, con recursos de FEGA de acuerdo al presupuesto específico autorizado por los Comités Técnicos. |
| Proyectos con beneficio al medio ambiente hasta 50% del costo del precio de la prima. |
| Créditos de hasta 33,000 UDIS por acreditado otorgados por intermediarios financieros participantes en el PROAF, hasta 70% del costo del servicio de la prima. |
| | Para preservar el incentivo a los intermediarios financieros para hacer un buen seguimiento de su cartera, el precio del Servicio de Garantía FEGA será el valor que resulte mayor entre los precios con apoyo y: a. El precio sin apoyo menos 53 pb (si la cobertura nominal es de hasta el 40%). b. El precio sin apoyo menos 71 pb (si la cobertura nominal es mayor del 40% y hasta el 50%). c. El precio sin apoyo menos 50 pb (en el caso del servicio FEGA complementario al FONAGA). El Comité Técnico de FIRA podrá determinar porcentajes de apoyo mayores en función de prioridades o situaciones específicas, sin rebasar el 90%. | | |
1/ Los proyectos que contribuyen para mitigación a la volatilidad de precios serán elegibles conforme a los criterios que establezca FIRA
3.1.7. TRÁMITE PARA LOS APOYOS 3.1.1.4.2.
3.1.7.1. PROCEDIMIENTO DE SELECCIÓN
En los servicios para Capacitación, Consultoría y la modalidad de Apertura de Corresponsales, la selección de los Beneficiarios de los Apoyos inicia a partir de que la oficina de FIRA que corresponda recibe de la Población Objetivo la solicitud y los documentos adicionales debidamente requisitados, y continúa con la revisión, evaluación y dictamen de la viabilidad de la solicitud del Apoyo considerando como criterios de resolución, los establecidos en las Reglas; así como a la disponibilidad presupuestal. Las solicitudes que cumplan con lo anterior y que estén completas serán atendidas conforme al principio de primeras entradas-primeras salidas.
El proceso de selección termina una vez que la población objetivo recibe respuesta oficial a su solicitud. La respuesta a la solicitud se dará en un plazo no mayor a 10 días hábiles a partir de su ingreso a la Unidad Administrativa de FIRA. Cuando la solicitud esté incompleta y/o incorrecta, FIRA informará al solicitante que debe completar y/o corregir la solicitud en un plazo no mayor de 5 días hábiles, Vencido este plazo, la solicitud será rechazada automáticamente. Si la solicitud es presentada dentro del plazo establecido con la documentación corregida y completa, comenzará a contabilizarse el plazo de 10 días hábiles para emisión de respuesta. Si al presentar la solicitud por segunda vez ésta se encuentra incompleta o incorrecta se rechazará de manera definitiva.
Los apoyos correspondientes a Reducción de Costos Financieros y Precio del Servicio de Garantía, son gestionados por la Población Objetivo a través de los sistemas informáticos de FIRA, y son atendidos conforme se van presentando, así mismo la respuesta a la solicitud se expide en dichos sistemas, con base a los criterios de elegibilidad y disponibilidad de recursos presupuestales.
3.1.7.2. REQUISITOS PARA ACCEDER A LOS APOYOS 3.1.1.4.2.
La población objetivo podrá solicitar los apoyos de su interés, a través de la oficina de FIRA que le corresponda de acuerdo a su ubicación geográfica, previa presentación de la documentación siguiente:
a. Solicitud del apoyo, anexando la información complementaria de acuerdo al tipo de servicio solicitado, y conforme a los formatos establecidos según corresponda:
| Modalidades de Servicio | Documentación requerida |
| Anexo 1 | Anexo 3 | Anexo 3B | Anexo 3C |
| Capacitación Nacional o en el Extranjero | X | X | X | |
| Consultoría | X | X | | X |
| Para Facilitar la Proveeduría de Servicios Financieros en el Sector Rural |
| Tecnologías Informáticas para Ampliar la Cobertura de Servicios Financieros | X | X | | X |
| Apertura de Corresponsales | X | X | | X |
De manera adicional se incluirá lo siguiente:
b. Identificación oficial del solicitante, o del representante legal en el caso de personas morales.
c. Presupuesto y cotizaciones de los proveedores de servicio, que incluya conceptos y montos que apliquen.
d. Opinión positiva de cumplimiento de obligaciones fiscales en materia de seguridad social o declaratoria de no estar obligado a inscribirse en el IMSS.
e. Constancia de situación fiscal en materia de aportaciones patronales y entero de descuentos, sin adeudos, o en su caso, comunicado del INFONAVIT manifestando que no se tienen antecedentes.
f. Cuando algún servicio de capacitación o consultoría se realice a iniciativa de FIRA, se debe presentar únicamente la documentación mencionada en el punto "c" anterior, y la solicitud se sustituirá por una justificación.
g. En el Servicio de Consultoría para EP, se requerirá un diagnóstico y plan de fortalecimiento conforme a lo señalado en el Anexo 3C. No se requiere para el caso de los Acreditados en Operación Directa.
Apoyos en Reducción de Costos Financieros y Precio del Servicio de Garantía:
a. Los apoyos los tramitan los Intermediarios Financieros al momento de descontar los créditos y/o contratar el servicio de garantía FEGA, este trámite sustituye la solicitud del acreditado final.
b. Los acreditados finales deberán estar al corriente de sus obligaciones fiscales en términos del artículo 32-D del Código Fiscal de la Federación vigente, así mismo, deberán estar al corriente en sus obligaciones fiscales en materia de seguridad social y en materia de aportaciones patronales y entero de descuentos, sin adeudos, o en su caso, comunicado del INFONAVIT manifestando que no se tienen antecedentes, y los acreditados finales proporcionarán a FIRA las evidencias de ello.
c. Los acreditados finales autorizan a los Fideicomisos Instituidos en Relación con la Agricultura (FIRA) para que utilice sus datos personales para la integración y operación del padrón de solicitantes y beneficiarios de los apoyos otorgados con recursos de esta Entidad, y en su caso, para consultar el cumplimiento de las obligaciones fiscales de los solicitantes y/o beneficiarios finales susceptibles de recibir apoyos, en términos del artículo 32-D del Código Fiscal de la Federación vigente, así como en materia de seguridad social y en materia de aportaciones patronales y entero de descuentos.
3.1.7.3. MECÁNICA OPERATIVA DE LOS APOYOS 3.1.1.4.2.
En el caso de los servicios para Capacitación, Consultoría y la modalidad de Apertura de Corresponsales, la mecánica operativa es la siguiente:
a) En los servicios para capacitación y consultoría, el solicitante debe presentar, en la oficina de FIRA correspondiente, la documentación señalada en 3.1.7.2., dentro de un plazo de al menos 15 días hábiles previos al inicio del evento.
b) Los solicitantes deberán presentar a FIRA la documentación para el reembolso del apoyo autorizado en un plazo máximo de 60 días naturales contados a partir de la fecha de terminación del servicio. En caso que la documentación sea presentada después de dicho plazo, no se realizará el reembolso correspondiente.
c) Para recibir el reembolso correspondiente, el solicitante deberá presentar la relación de beneficiarios, conforme al Anexo 4.
d) Posterior al último reembolso de los apoyos se deberá realizar el Acta de Entrega-Recepción y Reporte de Aplicación de Recursos de los apoyos para el fomento a los Sectores Agropecuario, Forestal, Pesquero, Alimentario y Rural a través de los fideicomisos que integran FIRA, conforme al Anexo 5.
e) Los recursos se depositarán en la cuenta bancaria que haya indicado, en un plazo máximo de 10 días hábiles posteriores a la presentación de la documentación completa y correcta.
f) En el caso de solicitudes de apoyo presentadas por organizaciones de la sociedad civil (asociaciones civiles y sociedades civiles), el reembolso se realizará de manera directa a los beneficiarios finales.
g) En los casos en que se requiera, el otorgamiento del apoyo se podrá realizar de manera directa al beneficiario final.
Lo anterior excepto para los apoyos para Precio del Servicio de Garantía y Reducción de Costos Financieros, los cuales se pagarán de acuerdo a lo establecido en el numeral 3.1.7.
El comprobante fiscal emitido por FIRA y el Acta de Entrega-Recepción y reporte de aplicación de recursos forman parte del expediente del otorgamiento del apoyo, y por tanto constituyen prueba documental que certifica la entrega de recursos.
Para los casos de Prestadores Externos de Servicios Especializados que requieran obtener el registro (en los casos en que proceda) deben presentar a la Unidad Administrativa correspondiente a su domicilio geográfico los requisitos establecidos en el Anexo 12 ésta revisará, analizará y de proceder, realizará el trámite correspondiente e informará al Prestador Externo de Servicios Especializados el resultado.
El comprobante del depósito de los apoyos para Reducción de costos financieros (tasa de interés) y Precio del Servicio de Garantía que FIRA realice en la cuenta del acreditado, será el documento que acredite la entrega recepción del apoyo.
En aquellos casos donde FIRA reciba una prestación de servicio, el prestador deberá proporcionar comprobante fiscal.
3.1.8. PARTICIPANTES
3.1.8.1. EJECUTORES
Para todos los Apoyos el ejecutor será FIRA a través de las unidades administrativas internas que se especifiquen en sus procedimientos.
3.1.8.2. INSTANCIAS NORMATIVAS
El Comité Técnico de cada Fideicomiso.
4. OPERACIÓN
4.1. PROCESO
Los solicitantes presentarán su solicitud en la oficina de FIRA que por su ubicación geográfica más les convenga, excepto los apoyos cuya solicitud se realiza vía electrónica, a través de los sistemas respectivos de FIRA. Dicha oficina entregará la respuesta a las solicitudes de apoyo conforme a la elegibilidad, cumplimento de los requisitos establecidos en estas Reglas de Operación y disponibilidad de recursos presupuestales.
Circunstancias especiales: FIRA podrá otorgar apoyos en condiciones diferentes a las señaladas en el numeral 3.1., debiendo presentarse la solicitud en la Oficina de FIRA correspondiente. Las solicitudes que por sus características no se ajustan a las condiciones establecidas en las presentes Reglas de Operación, deberán someterse a la consideración de las instancias facultadas de FIRA, mismas que valorarán la disponibilidad de recursos, así como la prioridad e importancia de los apoyos.
Las solicitudes de apoyo se autorizarán en base a las Reglas de Operación vigentes, y conservarán las condiciones de autorización durante la vigencia del apoyo correspondiente. No obstante, la entrega de los recursos a los solicitantes quedará sujeta a la disponibilidad de recursos presupuestales. En caso de que no se cuente con recursos presupuestales, quedarán sin efecto las autorizaciones de apoyos.
Todos los Apoyos que constituyan un subsidio o estímulo en términos del Presupuesto de Egresos de la Federación, deberán cumplir con las disposiciones fiscales en los términos publicados en el Diario Oficial de la Federación.
Para los Apoyos que contemplan servicios que por sus características de ciclo productivo y periodo de operación incluya dos ejercicios fiscales para su realización y pago, se podrá refrendar el Apoyo con cargo al presupuesto del ejercicio fiscal en que se tramita el apoyo, siempre y cuando exista disponibilidad presupuestal.
Cuando no se cumpla con lo contemplado en las presentes Reglas de Operación, FIRA podrá suspender el otorgamiento de apoyos al beneficiario final.
Las peticiones o requerimientos de apoyo que impliquen la interpretación de las presentes Reglas de Operación serán canalizados por conducto de las áreas de promoción, quien coordinará las respuestas y notificará al solicitante.
Los importes de los apoyos referenciados a UDIS mencionados en las presentes Reglas de Operación deberán convertirse a moneda nacional, utilizando el valor de la UDI publicada para el 1o. de enero del ejercicio fiscal en que se autorice el apoyo.
En apoyos donde participan empresas extranjeras que prestan servicios a la población objetivo, el pago por sus servicios podrá realizarse en otro tipo de moneda y con el comprobante que emita la empresa.
FIRA podrá destinar para gastos de operación hasta el 2% de los recursos asignados anualmente al presente Programa, para contratación de servicios que coadyuven en la promoción, operación y seguimiento, así como control y evaluación de los apoyos del programa, incluyendo la contratación de servicios de capacitación dirigidos al personal de FIRA así como para otros eventos de interés institucional.
4.1.1. PLAZOS PREVENTIVOS
FIRA dispone de hasta cinco (5) días hábiles para la revisión preliminar de la solicitud y de los requisitos complementarios que presente el beneficiario final, así como para emitir el aviso en caso que la documentación esté incompleta y/o incorrecta.
El solicitante, dispone de hasta cinco (5) días hábiles para corregir y/o completar la solicitud y los requisitos complementarios. De no recibir respuesta, FIRA dará por cancelada dicha solicitud.
Una vez que FIRA recibe la solicitud y los documentos complementarios, correctamente requisitados, se contabilizan los plazos para dar respuesta, mismos que se establecen en el apartado de Mecánica Operativa, según corresponda para cada programa de apoyo.
Los formatos requeridos por FIRA se detallan en los Anexos 1, 2, 3, 3A, 3B, 3C, 3D, 3E, 4, 5 y 6, de las presentes Reglas de Operación. En el Anexo 9 se presenta el diagrama de flujo del proceso de selección para los apoyos considerados en los apartados 3.1.1.4.1., 3.1.2. y 3.1.3., mientras que la selección correspondiente al apoyo de reducción de costos financieros y al apoyo en el precio de la prima de garantía FEGA, se realiza por los Intermediarios Financieros según sus procedimientos y sanas prácticas bancarias.
4.2. DERECHOS, SANCIONES Y RESPONSABILIDADES
4.2.1. DE APLICACIÓN GENERAL
Los apoyos otorgados al amparo de las presentes Reglas de Operación, estarán destinados exclusivamente para los fines establecidos en las mismas; en consecuencia, los solicitantes se obligan a aplicarlos únicamente para los fines que en ellas se contemplan.
Los beneficiarios y solicitantes de este programa deben cumplir con las disposiciones establecidas en las presentes Reglas de Operación.
Los solicitantes tendrán derecho a exigir un trato equitativo, indistintamente del tipo de persona o género que lo solicite; a cambio deberán cumplir con los requisitos y las condiciones establecidas en las presentes Reglas de Operación.
FIRA puede rechazar los apoyos solicitados cuando se presenten las siguientes situaciones:
a. Cuando el solicitante proporcione información o documentación falsa o alterada para comprobar el cumplimiento de los requisitos de elegibilidad.
b. Cuando el solicitante gestione apoyos a través de un apoderado con antecedentes negativos con FIRA.
c. Cuando el proveedor que vaya a prestar servicios al solicitante tenga antecedentes negativos con FIRA.
d. Cuando no sea positivo el resultado de la consulta al SAT, INFONAVIT y/o del IMSS.
FIRA puede solicitar la devolución de apoyos ya otorgados más un costo financiero equivalente a dos veces la Tasa de Interés Interbancaria de Equilibrio (TIIE) de fondeo compuesta a 28 días que FIRA determine, publicada por el Banco de México vigente en el periodo y durante el término del incumplimiento y suspender el otorgamiento de nuevos apoyos, cuando se presenten las siguientes situaciones:
a. Proporcionar información o documentación falsa o alterada para comprobar el destino de los apoyos otorgados.
b. Proporcionar documentación falsa o alterada para obtener el apoyo respectivo.
c. Impedir o no dar facilidades para los actos de inspección o verificación por parte de personal de FIRA, de otras instancias autorizadas para ello y a quien FIRA designe para realizar esta labor.
d. Desviar los apoyos a fines distintos para los que fueron otorgados y/o haberlos invertido parcialmente.
e. Para los apoyos en Reducción de Costos Financieros y Precio del Servicio de Garantía, si el Intermediario Financiero y/o el solicitante no captura en forma completa y correcta, en el tiempo establecido, el listado de acreditados o acreditados finales, se cancela el apoyo por la parte o proporción del crédito o apoyo atribuible a los acreditados o acreditados finales no registrados correctamente.
Cuando se presente alguna de las causales anteriores, FIRA solicitará la devolución del apoyo más el costo financiero, otorgando un plazo de hasta 30 días hábiles para que realicen la devolución, el plazo mencionado empezará a contar a partir de la fecha en que reciban la notificación. Posterior a la regularización de esta situación, el beneficiario nuevamente podrá ser susceptible de apoyo.
El plazo para realizar la devolución se podrá ampliar a petición del solicitante por única vez hasta por 90 días naturales adicionales al plazo inicial. Posterior a ello, en caso de que no se realice la devolución, la oficina turnará el caso al área jurídica de FIRA.
Para el caso del Apoyo Reducción de Costos Financieros y Precio del servicio de garantía, cuando el beneficiario vuelva a estar al corriente de sus obligaciones financieras podrá ser susceptible de apoyo para los siguientes financiamientos.
En los casos en que los solicitantes personas morales o físicas, beneficiarios finales y/o prestadores externos de servicios especializados, a quienes les sea imputable el incumplimiento normativo, no realicen la devolución durante el plazo antes mencionado, FIRA procederá a registrarlos en sus controles de elegibilidad, a efecto de que continúe la suspensión en el otorgamiento de nuevos apoyos.
Así mismo, cuando se identifique que se realizó algún proceso en forma incorrecta y que no es imputable a los solicitantes o beneficiarios o prestadores externos de servicios especializados, tales como reembolsos de apoyos o pagos en forma incongruente con lo programado y/o presupuestado, o capturas incorrectas de apoyos o documentación incompleta o incorrecta para el desembolso de apoyo, defunciones, entre otras causas, en caso necesario se solicitará la devolución del apoyo sin requerir costo financiero ni registrar a los implicados en los controles de elegibilidad.
Los apoyos previstos en las presentes Reglas de Operación no se otorgarán a las personas físicas o morales que hayan ocasionado castigo o quebranto, por alguna operación de crédito, a las Instituciones de Banca de Desarrollo, la Financiera Nacional de Desarrollo Agropecuario, Rural, Forestal y Pesquero o los fideicomisos públicos constituidos por el Gobierno Federal. Dicha prohibición aplica a los solicitantes de cualquier apoyo, así como a quienes soliciten los recursos para proveer a tales solicitantes los bienes o servicios objeto de los apoyos previstos en estas Reglas de Operación.
Los solicitantes de apoyos, que hayan generado un castigo o quebranto a la Banca de Desarrollo, Financiera Nacional de Desarrollo Agropecuario, Rural, Forestal y Pesquero o fideicomisos públicos constituidos por el Gobierno Federal, cuyo saldo actual sea menor al equivalente a 1,000 UDIS serán elegibles de recibir apoyos de FIRA, cumpliendo con los demás requisitos establecidos en las presentes Reglas de Operación.
Para ello, a partir de la fecha de publicación de estas Reglas en el Diario Oficial de la Federación, FIRA deberá consultar en la página de Internet que para tal efecto estableció la Secretaría de Hacienda y Crédito Público, si el solicitante ha ocasionado castigo o quebranto a las Instituciones de Banca de Desarrollo, la Financiera Nacional de Desarrollo Agropecuario, Rural, Forestal y Pesquero o los fideicomisos públicos constituidos por el Gobierno Federal; y por ende no pueda recibir apoyo. Lo anterior se realizará previo poder y autorización del solicitante, a través del formato que se presenta como Anexo 1.
Las Instituciones de Banca de Desarrollo, la Financiera Nacional de Desarrollo Agropecuario, Rural, Forestal y Pesquero y los fideicomisos públicos constituidos por el Gobierno Federal deberán informar lo conducente a FIRA a través de la página de Internet señalada en el párrafo anterior, a más tardar en los tres días hábiles siguientes a la solicitud que reciban. Si en tal plazo no se proporcionara la información, se entenderá que el solicitante no ha causado quebranto o castigo a dichas entidades.
Para el caso de los apoyos en los que se cuente con la consulta de las sociedades de información crediticia, ésta puede utilizarse como constancia de la consulta.
4.2.2. RESPONSABILIDADES
De los solicitantes de los apoyos:
a. Son responsables de cumplir con los requisitos y condiciones vigentes del apoyo que se solicita.
b. Proporcionar a FIRA la información y documentación complementaria que le sea requerida para el otorgamiento, seguimiento y control de los apoyos previstos en las presentes reglas.
c. Los intermediarios financieros y/o FIRA a solicitud del beneficiario, registrarán las solicitudes de apoyos en los sistemas que FIRA tiene establecidos para tal fin, en los plazos señalados.
d. La correcta aplicación de los apoyos establecidos en las presentes Reglas de Operación es responsabilidad exclusiva de los solicitantes, y no los exime del cumplimiento de sus obligaciones ante terceros.
e. Dar las facilidades para que FIRA o a quien éste designe, pueda realizar la supervisión a los apoyos otorgados.
De FIRA
a. Atender las solicitudes que presenten los solicitantes y otorgar los apoyos requeridos conforme a los criterios de elegibilidad contenidos en las presentes reglas.
b. En los casos en que los solicitantes no realicen la devolución de recursos solicitada por las causales previstas en las presentes reglas, FIRA deberá registrarlos en sus controles de elegibilidad.
c. Registrar en sus controles de elegibilidad a los proveedores de servicios (técnicos o despachos) que incurrieron en irregularidades en la gestión y operación de apoyos al amparo de las presentes reglas.
4.2.3. SUPERVISIÓN
FIRA llevará a cabo el seguimiento y supervisión de la aplicación de los subsidios materia de las presentes Reglas a fin de que los mismos se apliquen de manera transparente en su distribución y comprobación verificando que sean canalizados a la población objetivo.
4.3. COORDINACIÓN INSTITUCIONAL
Las acciones realizadas respecto a los apoyos previstos en las presentes Reglas de Operación serán informadas, a través de la Coordinadora, a la Comisión Intersecretarial para el Desarrollo Rural Sustentable, al Consejo Mexicano para el Desarrollo Rural Sustentable, pudiendo adicionalmente evaluar alternativas de coordinación con otras instancias y dependencias a partir de las recomendaciones que al respecto pudiera emitir la Comisión Intersecretarial referida.
Las Reglas de Operación y las políticas de FIRA son aprobadas por sus Comités Técnicos, en los cuales participan, entre otros, instituciones y dependencias de los sectores financiero, agropecuario, forestal, pesquero, alimentario y rural, con lo que se procura la no duplicidad de programas en los sectores de atención.
Independientemente, FIRA llevará a cabo la coordinación con diversas entidades y organismos públicos y privados a nivel nacional e internacional, estableciendo en algunos casos convenios de concertación para el desarrollo de proyectos específicos de interés común y cuyo propósito principal sea el desarrollo y fortalecimiento de los Sectores Agropecuario, Forestal, Pesquero, Alimentario y Rural del país.
4.4. EJECUCIÓN
4.4.1. AVANCES FÍSICOS Y FINANCIEROS
Por lo que se refiere a los apoyos que le corresponde operar, FIRA elaborará trimestralmente el reporte de los avances físicos y financieros de las acciones bajo su responsabilidad. Esta información permitirá conocer la eficiencia de la operación de los apoyos en el periodo que se reporta y será utilizada para integrar los informes institucionales que el Director General de FIRA presentará trimestralmente a sus Comités Técnicos, en los cuales se incluirá el avance de los indicadores del Anexo 8.
Adicionalmente, FIRA en cumplimiento a lo establecido en los artículos 78 tercer párrafo de la LFPRH y 181 del Reglamento de la LFPRH remitirá a la Cámara de Diputados el informe trimestral de avance de sus programas operados con recursos aprobados por el Decreto de Presupuesto de Egresos de la Federación (DPEF), de acuerdo a lo que establecen los mencionados artículos.
4.4.2. CIERRE DE EJERCICIO
FIRA integrará el cierre de ejercicio programático presupuestal anual para cada uno de los apoyos a su cargo. Lo remitirán en documento y medios magnéticos, conforme a los plazos establecidos, a la Cámara de Diputados del H. Congreso de la Unión y a las instancias correspondientes.
4.4.3. RECURSOS NO DEVENGADOS
En virtud de que los recursos fiscales asignados en el DPEF a FEGA son transferencias para inversión financiera, éstos se consideran recursos patrimoniales, por lo que no aplica su reintegro a la Tesorería de la Federación.
5. AUDITORÍA, CONTROL Y SEGUIMIENTO
Los recursos que la Federación otorga a través de los Programas de Apoyo de FIRA, podrán ser revisados por la Secretaría de la Función Pública, la Auditoría Superior de la Federación, la Tesorería de la Federación y demás instancias que en el ámbito de sus respectivas atribuciones resulten competentes.
La SFP podrá practicar auditorías a través de sus áreas centrales o del Órgano Interno de Control (OIC).
Cuando las auditorías sean realizadas por las áreas centrales de la SFP, ésta informará los resultados a la Instancia Ejecutora y encargará su seguimiento al OIC.
En el caso de las auditorías que realice el OIC, los resultados obtenidos, válidos, significativos y debidamente fundamentados, se comunicarán al término de cada una de las revisiones a la Instancia Ejecutora, y trimestralmente a la SFP mediante el sistema de información establecido para tal fin.
El seguimiento a la instrumentación de las recomendaciones efectuadas para subsanar las observaciones determinadas, se realizará de conformidad al programa anual de trabajo del OIC.
De los resultados de las auditorías y revisiones, en los casos en que por su importancia se amerite, se dará conocimiento a la USVP.
En los casos en que exista probable responsabilidad en las observaciones determinadas, se enviará al área de responsabilidades para el trámite correspondiente.
5.1. INTEGRACIÓN DE PADRONES
En los casos que así se requiera, se integrará un padrón de los beneficiarios para cada Apoyo, en los términos establecidos en el artículo 177 del reglamento de la LFPRH, mismo que formará parte del Sistema Integral de Información de Padrones de Programas Gubernamentales creado a partir del Decreto publicado en
el Diario Oficial de la Federación el 12 de enero de 2006.
En igual sentido, se integrará un padrón de los Intermediarios Financieros que participan en la distribución de los apoyos gubernamentales del Programa, o en su caso, como beneficiarios de éstos.
Ambos padrones y sus actualizaciones se enviarán a la SFP y serán integrados al Informe Trimestral, con base a lo que se establece en la LFPRH y a los lineamientos del Sistema Integral de Información de Padrones de Programas Gubernamentales.
5.2. APLICACIÓN DE CRITERIOS DE REGULACIÓN BÁSICA Y NORMAS DE CONTABILIDAD
Los Intermediarios Financieros que participan como mecanismos de distribución de estos apoyos, o sean beneficiarios de los mismos, deberán aplicar criterios y normas de regulación básica y de contabilidad.
Los Intermediarios Financieros actualmente regulados por la CNBV continuarán observando las disposiciones emitidas por esa entidad en esta materia.
En el caso de los Intermediarios Financieros no regulados por la CNBV que reciben apoyos o que participen como mecanismos de distribución de apoyos tendrán la obligación de aplicar los criterios de regulación prudencial básica y normas de contabilidad que define FIRA en sus Condiciones Generales de Operación, así como generar y entregar a FIRA información que posibilite su evaluación como Intermediario Financiero.
6. EVALUACIÓN
6.1. INTERNA
El Director General de FIRA presentará trimestralmente a los Comités Técnicos un informe del desempeño del programa de apoyos. Dicho informe incluirá una evaluación mediante los indicadores del anexo 8 que se presenten para seguimiento e información.
6.2. EXTERNA
En cumplimiento con lo establecido en los artículos 78 de la LFPRH, 180 del Reglamento de la LFPRH y el DPEF para el ejercicio fiscal correspondiente, FIRA presentará la evaluación que corresponda conforme a lo dispuesto en los Lineamientos Generales de Evaluación de los Programas Federales de la Administración Pública Federal y el Programa Anual de Evaluación emitido por el Consejo Nacional de Evaluación de la Política de Desarrollo Social (CONEVAL). La evaluación se realizará por institución académica, de investigación u organismo especializado, de carácter nacional o internacional, que cuente con reconocimiento y experiencia en la materia de cada apoyo en los términos de las disposiciones emitidas por la SHCP y la SFP de evaluación de cada programa.
7. TRANSPARENCIA
7.1. DIFUSIÓN
Estas Reglas se publicarán en el Diario Oficial de la Federación en términos del artículo 77 de la LFPRH y la Instancia Ejecutora las difundirá en su página de Internet.
Asimismo, de acuerdo a la infraestructura y recursos disponibles FIRA dará difusión a nivel nacional a los apoyos a su cargo y se promoverán acciones similares por parte de sus oficinas en el interior del país. La información de los Apoyos se dará a conocer en la respectiva página de Internet de FIRA.
Las copias de los expedientes técnicos de los proyectos estarán disponibles oportunamente para su consulta en las oficinas que en el interior de la república tenga FIRA. La papelería, documentación oficial, así como la publicidad y promoción de cada apoyo, deberá incluir la siguiente leyenda: "Este programa es público, ajeno a cualquier partido político. Queda prohibido el uso para fines distintos a los establecidos en el programa".
La información de montos y beneficiarios deberá ser publicada en la página oficial de FIRA: www.fira.gob.mx.
7.2. CONTRALORÍA SOCIAL
Con el propósito de fortalecer los mecanismos de participación ciudadana que contribuyan con la prevención y combate a la corrupción, los beneficiarios del Programa, de manera libre y voluntaria podrán llevar a cabo actividades de contraloría social de manera individual o colectiva.
Para lo anterior, los beneficiarios deberán registrar un Comité de Contraloría Social presentando un escrito libre ante FIRA, especificando el nombre del programa a vigilar, los nombres y datos de contacto y ubicación geográfica de los integrantes del Comité.
FIRA se sujetará a los lineamientos vigentes emitidos por la Secretaría de la Función Pública en esta materia.
7.3. AVISO DE PRIVACIDAD
Los datos personales que nos proporcionen serán protegidos y tratados de conformidad con lo dispuesto por la Ley General de Protección de Datos Personales en Posesión de Sujetos Obligados, la Ley General de Transparencia y Acceso a la Información Pública, así como la Ley Federal de Transparencia y Acceso a la Información Pública y demás disposiciones aplicables. Derivado de lo anterior, puede consultar el aviso de privacidad integral en la siguiente liga: https://www.fira.gob.mx/Nd/html/APOYOSFIRA.html.
8. QUEJAS Y DENUNCIAS
El Órgano Interno de Control a fin de regular y unificar el proceso de atención ciudadana así como la atención de resolución de procedimientos respecto a la actuación de los servidores públicos de los Fideicomisos FONDO, FEFA, FEGA y FOPESCA, acorde con el ejercicio de sus funciones y tomando en consideración la calidad en la prestación de los servicios que brinda FIRA, enuncia a continuación los criterios técnicos y operativos para llevar a cabo dicha actuación, a efecto de dar una respuesta oportuna a la población y constituirse en una unidad segura y confiable para la promoción y participación ciudadana.
8.1. MECANISMOS, INSTANCIAS Y CANALES
En cumplimiento al artículo 8o. Constitucional que establece el derecho de petición, es decir la obligación de la autoridad de dar respuesta a las peticiones ciudadanas y conforme a las facultades conferidas al Órgano Interno de Control en términos de lo dispuesto por los artículos 108, 109 y 113 de la Constitución Política de los Estados Unidos Mexicanos; 37 fracciones XII, XVI y XVII de la Ley Orgánica de la Administración Pública Federal; 62 fracción I de la Ley Federal de las Entidades Paraestatales; 3o. fracción II, III y IV, y 4o. de la Ley General de Responsabilidades Administrativas; 1, 6, fracción III, letra B, numeral 2, 37, 38, fracción II y 92, fracción I, inciso I) del Reglamento Interior de la Secretaría de la Función Pública; para vigilar, investigar y sancionar las conductas irregulares de los servidores públicos federales, aplicar la Ley en la materia, así como para recibir quejas, denuncias, consultas y sugerencias que presente la ciudadanía, relacionadas con la actuación de los servidores públicos y, desde luego, lo relacionado con la calidad de los trámites y servicios gubernamentales; en este contexto se establecen los siguientes mecanismos, instancias y canales, a efecto de que sean debidamente desahogadas.
8.1.1. MECANISMO
Las peticiones ciudadanas, quejas, denuncias, sugerencias y/o solicitudes, para ser tramitadas deberán reunir los requisitos de existencia y validez, conocidos como de fondo y forma, siendo los primeros la voluntad y objeto, y los segundos la capacidad, ausencia de vicios y legalidad.
Por tanto, será responsabilidad de la instancia captadora, verificar que las mismas reúnan los elementos de fondo y forma descritos, es decir:
a. Que exista la voluntad libre del interesado que se manifieste con la presentación de la petición ciudadana, queja, denuncia, sugerencia y/o solicitud.
b. Que se formule con el propósito de hacer del conocimiento, en su caso, de la autoridad competente la conducta irregular en que incurrió, presuntamente, el servidor público en el desempeño de su empleo, cargo o comisión, o bien, el servicio que no fue prestado o fue prestado en forma deficiente, estableciendo las circunstancias de tiempo, lugar y modo o circunstancias de ejecución, con el fin de generar efectos de derecho.
8.1.2. INSTANCIAS CAPTADORAS
La ciudadanía podrá presentar sus peticiones ante las siguientes instancias captadoras:
a. En el de Área de Quejas, Denuncias e Investigaciones ubicada en Oficina Central de FIRA.
b. En la Unidad de Servicios ubicada en la Ciudad de México.
c. En los buzones de quejas y denuncias ubicados en todas las oficinas de FIRA en la República Mexicana, así como en el buzón electrónico de la página de transparencia de FIRA.
d. Vía telefónica, a través de los servidores públicos autorizados para la captación de peticiones ciudadanas e inconformidades.
8.1.3. CANALES
La ciudadanía podrá formular sus peticiones relacionadas con el actuar de los servidores públicos o con los servicios que presta FIRA en forma directa, telefónicamente, a través de medios electrónicos o por correspondencia, por conducto de las instancias captadoras ya enunciadas.
En la página de Internet www.fira.gob.mx pueden ser consultados los domicilios y números telefónicos de las oficinas de FIRA en todo el país.
TRANSITORIOS
Primero: Para los apoyos descritos en las presentes Reglas, se podrá participar conjuntamente con las demás dependencias y entidades de la Administración Pública Federal y Gobiernos Estatales y Municipales u otras fuentes de recursos, con la finalidad de homogenizar criterios y complementar los apoyos que se otorgan a la población del Sector Agropecuario, Forestal, Pesquero, Alimentario y Rural, en el ámbito de competencia de cada dependencia o entidad.
Segundo: Los formatos que deben ser requisitados por los beneficiarios para acceder a los apoyos definidos en las presentes Reglas de Operación se encuentran publicados en la página de Internet www.fira.gob.mx, en la opción "Reglas de Operación para Apoyos a los Sectores Agropecuario, Forestal,
Pesquero, Alimentario y Rural".
Tercero: Para los apoyos de FIRA a los Sectores Agropecuario, Forestal, Pesquero, Alimentario y Rural cuyos padrones sean sujetos de envío al Sistema Integral de Información de Padrones de Programas Gubernamentales (SIIPP-G) que administra la Secretaría de la Función Pública, se solicitará a la población objetivo su domicilio geográfico, conforme a lo establecido en la Norma Técnica sobre Domicilios Geográficos, emitida por el Instituto Nacional de Estadística y Geografía y publicada en el Diario Oficial de la Federación el 12 de noviembre de 2010.
Cuarto: A partir de su publicación en el Diario Oficial de la Federación, las presentes Reglas de Operación serán las únicas aplicables para los apoyos que administra FIRA, por lo que quedará sin efecto cualquier otra Regla de Operación, adición, actualización o modificación que se hubiera publicado con anterioridad a éstas.
Quinto: FIRA deberá contribuir, en lo que corresponda, al fortalecimiento del Sistema Nacional de Información Estadística y Geográfica, con el fin de obtener el domicilio geográfico de la Población Objetivo de los Programas de Apoyo, de conformidad con lo establecido en el punto Cuarto transitorio anterior para lo cual se apegará al modelo de estructura de datos de domicilio geográfico establecido en la Norma Técnica sobre Domicilios Geográficos, emitida para el Instituto Nacional de Estadística y Geografía, el pasado 8 de noviembre de 2010 y publicada en el Diario Oficial de la Federación el 12 de noviembre de 2010, de conformidad con el Oficio Circular Conjunto Números 801.1.-271 y SSFP/400/118/2010 emitido por las Secretarías de Hacienda y Crédito Público y de la Función Pública el 18 de noviembre de 2010.
Sexto: FIRA para el otorgamiento de los apoyos a los beneficiarios del presente Programa sujeto a Reglas de Operación, avanzará, en lo que corresponda, en la instrumentación de un mecanismo de dispersión vía electrónica, mediante el uso de productos bancarios.
Séptimo: FIRA cumplirá con lo establecido en la Ley Federal de Austeridad Republicana, publicada el 19 de noviembre de 2019 en el Diario Oficial de la Federación; así como a lo establecido en los Lineamientos en materia de Austeridad Republicana de la Administración Pública Federal, publicados el 18 de septiembre de 2020 en el Diario Oficial de la Federación.
Las presentes Reglas de Operación se expiden en la Ciudad de México, el día 17 de enero de dos mil veinticuatro.- El Director General de FIRA, Jesús Alan Elizondo Flores.- Rúbrica.
ANEXO 1: AUTORIZACIÓN PARA VERIFICAR POSIBLES QUEBRANTOS O CASTIGOS A LA BANCA DE DESARROLLO
México, __ a ________________
(Oficina FIRA ante la que se solicita el apoyo)
Presente
(Nombre y datos de identificación del solicitante del apoyo y de su representante legal, en su caso), por medio del presente otorgo poder y autorizo al Fondo de Garantía y Fomento para la Agricultura, Ganadería y Avicultura (FONDO); Fondo Especial para Financiamientos Agropecuarios (FEFA); Fondo Especial de Asistencia Técnica y Garantía para Créditos Agropecuarios (FEGA) y al Fondo de Garantía y Fomento para las Actividades Pesqueras (FOPESCA), en su conjunto FIRA, para que solicite y obtenga de las instituciones de banca de desarrollo, la Financiera Nacional de Desarrollo Agropecuario, Rural, Forestal y Pesquero y los fideicomisos públicos constituidos por el Gobierno Federal, a través de la página de Internet que para tal efecto establezca la Secretaría de Hacienda y Crédito Público y el Servicio de Administración Tributaria, la información que permita verificar que (el que suscribe o mi representada, según el caso) no ha ocasionado quebranto o castigo a las referidas entidades financieras derivado de alguna operación de crédito. Asimismo, otorgo poder y autorizo al Fondo de Garantía y Fomento para la Agricultura, Ganadería y Avicultura (FONDO); Fondo Especial para Financiamientos Agropecuarios (FEFA); Fondo Especial de Asistencia Técnica y Garantía para Créditos Agropecuarios (FEGA) y al Fondo de Garantía y Fomento para las Actividades Pesqueras (FOPESCA), en su conjunto FIRA, a las instituciones de banca de desarrollo, la Financiera Nacional de Desarrollo Agropecuario, Rural, Forestal y Pesquero y los fideicomisos públicos constituidos por el Gobierno Federal, para que proporcionen la mencionada información a la (Oficina FIRA ante la que se solicita el apoyo).
Lo anterior, exclusivamente para acreditar el requisito previsto en el numeral 3. LINEAMIENTOS de las Reglas de Operación para Apoyos a los Sectores Agropecuario, Forestal, Pesquero, Alimentario y Rural.
Atentamente
ANEXO 2: REPORTE DE LA APLICACIÓN DE CRÉDITO Y SEGUIMIENTO
Prestador Externo de Servicios Especializados: _________________________________
Clave de habilitación o registro: ____________
Fecha de descuento del crédito: ____ de ___________ de _______
Fecha de primera amortización: ____ de ___________ de _______
Fecha de verificación de inversiones realizadas: ___ de______________ del 20___
Agencia FIRA: ______________________________
| Nombre del acreditado | Intermediario Financiero | ID del crédito | Montos de crédito otorgados ($) 1/ | Municipio y Estado | Inversión programada | Inversión realizada |
| Avío | Refaccionario | Nombre y unidades | Monto | Nombre y unidades | Monto |
| | | | | | | | | | |
| | | | | | | | | | |
| | | | | | | | | | |
| | | | | | | | | | |
| | | | | | | | | | |
| | | | | | | | | | |
| | | | | | | | | | |
| | | | | | | | | | |
| Descripción de la situación que guarda la empresa previo al fin del ciclo en el caso de créditos de avío y del primer vencimiento en el caso del crédito refaccionario, respecto de las posibilidades de pago: |
| Nombre y firma del representante del Prestador Externo de Servicios Especializados registrado por FIRA. | Nombre y Firma del acreditado o representante legal |
1/ Se deberá de elaborar un reporte de aplicación de crédito para cada financiamiento. En el caso de personas morales se deberá elaborar reporte de aplicación y seguimiento de al menos 10 acreditados finales o del total si no rebasa este número.
Lugar y fecha:
ANEXO 3: SOLICITUD DE APOYO
____________________, _____ a ___ de _________de ____
Nombre de la oficina FIRA
Nombre del titular de la oficina FIRA.
Por medio de la presente, en mi carácter de representante legal y actuando por cuenta y orden de los beneficiarios finales, solicitamos a ustedes un apoyo por un importe de $x,xxx.xx (xxxxxx xxxxxxx xxxxxx 00/100 MN) para cubrir los costos derivados de lo siguiente:
Apoyo: _______________________________________________________________________________
Servicio: ______________________________________________________________________________
Nombre del evento: _____________________________________________________________________
Sede para la realización del apoyo (cuando aplique): __________________________________________
El periodo de realización del apoyo solicitado comprende del _________ al __________ de _____ y beneficiará a ________ (No. de: productores, técnicos, estudiantes, jóvenes, empleados o gerentes) dedicados a la (s) siguiente (s) actividades ______________ en el estado de __________________________.
El objetivo general del apoyo solicitado es: _______________________________________________
Con el fin de recibir el reembolso del apoyo, solicitamos a ustedes que sea depositado en la(s) cuenta(s) con CLABE _______________________ del banco _____________________ a nombre de (persona(s) física(s) o moral(es))_______________________ con RFC ___________________________________.
Manifestamos que los (las) beneficiarios del apoyo cumplen con los criterios de elegibilidad de acuerdo a las Reglas de Operación para Apoyos a los Sectores Agropecuario, Forestal, Pesquero, Alimentario y Rural vigentes y que en el caso de requerirse servicios de transporte para llevar a cabo el desarrollo del evento, queda bajo nuestra responsabilidad la contratación de un seguro contra accidentes de viaje por el periodo de
su realización, incluyendo el de transportación.
Es de nuestro conocimiento que de no cumplir con las obligaciones establecidas en dichas Reglas de Operación, se procederá a suspender de manera temporal el otorgamiento de los apoyos a partir de la notificación correspondiente, la que contendrá la causa de la suspensión y la solicitud de devolución de los recursos, por lo que una vez recibido el aviso de notificación con la solicitud y requerimiento, me obligo incondicionalmente a su pago.
Declaramos bajo protesta de decir verdad, que no estamos recibiendo apoyo de otras instituciones públicas que dupliquen los apoyos.
Asimismo, autorizo a los Fideicomisos Instituidos en Relación con la Agricultura (FIRA) para que utilice mis datos personales para la integración y operación del padrón de solicitantes y beneficiarios de los apoyos otorgados con recursos de esta Entidad, y en su caso, consultar el cumplimiento de las obligaciones fiscales de los solicitantes y/o beneficiarios finales susceptibles de recibir apoyos, en términos del artículo 32-D del Código Fiscal de la Federación vigente, así como en materia de seguridad social y en materia de aportaciones patronales y entero de descuentos.
Atento a lo anterior, anexamos la siguiente documentación:
· Información complementaria de acuerdo al tipo de servicio solicitado.
· Identificación oficial de personas físicas o representante legal en el caso de personas morales.
· Presupuesto con cotizaciones.
· Autorización para verificar posibles quebrantos.
· Consulta del SAT con opinión positiva.
· Opinión positiva de cumplimiento de obligaciones fiscales en materia de seguridad social o declaratoria de no estar obligado a inscribirse en el IMSS.
· Constancia de situación fiscal en materia de aportaciones patronales y entero de descuentos, sin adeudos, o en su caso, comunicado del INFONAVIT manifestando que no se tienen antecedentes.
Es de nuestro conocimiento que en el caso de que los beneficiarios del apoyo solicitado se encuentren registrados como acreditados con antecedentes negativos de crédito en el Módulo de Personas del SIIOF (SUSTRAE) de FIRA o que cuentan con algún antecedente negativo en el Sistema de Administración de Subsidios (SAS), NO serán elegibles de apoyo y por tanto en el caso de existir un dictamen positivo a nuestra solicitud se deducirá del reembolso del apoyo el importe que proporcionalmente corresponda.
___________________________________________________
Nombre y firma del representante legal o persona física
Nombre de la organización, empresa, industria, comercializadora u otra
En lo que corresponde al tratamiento de datos personales, usted puede consultar el aviso de privacidad integral en la siguiente liga: https://www.fira.gob.mx/Nd/html/APOYOSFIRA.html.
ANEXO 3A: PRESUPUESTO PARA LA FORMULACIÓN, GESTIÓN Y SEGUIMIENTO DE PROYECTOS
Presupuesto para la formulación, gestión y seguimiento de proyectos
Prestador Externo de Servicios Especializados: _________________________________
ID del Prestador Externo de Servicios Especializados: ______Clave de habilitación o registro: _____
Período: _________ al ___________ de _______
Agencia FIRA: ______________________________
| Empresa / acreditado o Esquema de Crédito | Intermediario Financiero | Montos de crédito ($) en los segmentos de Microempresas, Empresa familiar y Pequeña Empresa 1/ | Municipio y Estado | Monto de crédito total. LAMAGM 2/ | Apoyo Estimado ($) | Comentarios: Esquema, línea de producción, etc. |
| | | Avío | Refaccionario | | | | |
| | | | | | | | |
| | | | | | | | |
| | | | | | | | |
| | | | | | | | |
| | | | | | | | |
| | | | | | | | |
| | | | | | | | |
| Total | | | | | | |
| 1/ En los proyectos con beneficios al Medio Ambiente, también es elegible la Mediana Empresa. 2/ LAMAGM = Localidades de Alto y Muy Alto Grado de Marginación; de acuerdo a clasificación CONAPO y para los casos que aplique. |
Atentamente
Firma del Representante de la Empresa (persona moral) o Prestador Externo de Servicios
Especializados (persona física) registrado por FIRA
Nombre, Puesto
Lugar y fecha:
ANEXO 3 B: TEMARIO DEL SERVICIO DE CAPACITACIÓN
I. LUGAR Y FECHA:
II. NOMBRE DEL EVENTO:
III. OBJETIVO:
IV. PROGRAMA:
| FECHA | TEMARIO | EXPOSITORES |
| HORARIO: | | |
| HORARIO: | | |
| HORARIO: | | |
| HORARIO | | |
| HORARIO | | |
| HORARIO | | |
| HORARIO | | |
| HORARIO | | |
| HORARIO: | | |
| HORARIO: | | |
| HORARIO: | | |
| HORARIO: | | |
| HORARIO: | | |
ANEXO 3 C: DIAGNÓSTICO Y FORTALECIMIENTO (formato libre)
1. Para los Servicios de Consultoría y Para Facilitar la Proveeduría de Servicios Financieros en el Sector Rural, contemplados en el apartado 3.1.1.4.2., se deberá entregar lo siguiente:
a) Diagnóstico de la situación actual del solicitante. Debe ser elaborado por el proveedor de servicios contratado o por un tercero, que refleje la problemática del solicitante, así como el beneficio que se tendrá en términos de inclusión financiera, de productividad y eficiencia, y de desarrollo responsable y sostenible.
En el caso de programas estratégicos y/o condicionados por FIRA (Ejemplo: calificación corporativa de crédito y/o como administrador de activos financieros, entre otros) o en eventos a iniciativa de FIRA, no se
requiere este documento.
b) Plan de Fortalecimiento de competencias financieras y empresariales del solicitante debe incluir calendario de actividades, productos entregables, resultados esperados y las condiciones que aseguren la calidad de los servicios contratados.
2. Servicio de Tecnologías informáticas de asesoría a productores de los apoyos
a) Diagnóstico elaborado por el proveedor de servicios contratado o por un tercero o por el personal de FIRA involucrado, que refleje la problemática que se pretende solucionar, así como el beneficio que se tendrá en términos de inclusión financiera, de productividad y eficiencia, y de desarrollo responsable y sostenible.
ANEXO 3 D: PLAN DE ASESORÍA
I. Información del Solicitante:
1.1 Solicitante:
1.2 Ubicación (Municipio y Estado):
1.3 Fecha de Constitución:
1.4 Línea de Producción:
1.5 Número de beneficiarios:
1.6 Representantes:
Presidente:
Secretario:
Tesorero:
1.7: Unidades a atender (Has, Cb, Millares, Un, Otras):
II. Información del Prestador Externo de Servicios Especializados:
1.1 Nombre:
1.2 Dirección
Teléfono
Correo electrónico:
1.3 Municipio y Estado:
1.4 Técnicos Registrados por FIRA que otorgarán los servicios:
Nombre Clave de Registro Vigencia de Registro
III. Información de los Servicios de Asesoría (Solicitante - PSE):
3.3.1 Fecha de contrato o convenio de asesoría:
3.3.2 Período de vigencia del contrato o convenio:
3.3.3 Monto total del costo de los servicios de asesoría ($):
IV. Programa de Asesoría por proyecto (información mínima):
| Nombre del Proyecto: Línea(s) de producción: Ciclo (s) productivo(s), en su caso: |
| Objetivo(s) del programa de asesoría: 1. 2. 3. |
| Principales problemas de la empresa a resolver 1. 2. 3. |
| Actividades relevantes a realizar: que se reflejarán en un calendograma o programa de actividades: La actividad número 1 del asesor, es la elaboración del diagnóstico de línea base y definición de las metas del proyecto en indicadores de productividad, costos de producción y rentabilidad de las empresas que se atenderán con el servicio de asesoría. |
| 1. 2. 3. |
Registro de Indicadores para evaluar el impacto en la productividad
| Indicador | Unidad | Línea base | Meta año 1 | Proyección metas anuales |
| Año 2 | Año 3 | Año n |
| Productividad (ton/ha, kg/cb, un/turno, etc.) | | | | | | |
| Costo/unidad | Pesos | | | | | |
| Ingreso neto del productor1/ (pesos/año) | Pesos | | | | | |
| Superficie | Hectáreas | | | | | |
| Unidades producidas (ton, kg, lt, etc) | | | | | | |
| Precio de venta/unidad | Pesos | | | | | |
1/ Valor total de las ventas promedio por productor menos el costo promedio expresado en pesos al año.
| Impactos Esperados: se refiere a incremento en volúmenes de producción, valor agregado de productos o servicios, reducción de costos, generación de empleos, montos de financiamiento, cumplimiento de obligaciones crediticias, en función del grado de madurez del proyecto, entre otros. |
| 1. 2. 3. |
De acuerdo a lo anterior, manifestamos nuestra conformidad respecto al Programa de Asesoría acordado con el Prestador Externo de Servicios Especializados. Así mismo, nos comprometemos a poner a su disposición los reportes o recomendaciones derivadas del Plan de Asesoría recibido.
Sin otro particular.
Atentamente
Firma del (os) representante(s) legal del solicitante
Nombre(s) y puesto(s)
Nombre del Asesor Registrado por FIRA responsable del servicio:
Firma y clave del Técnico Registrado
Visto Bueno
Nombre y firma del representante legal del despacho responsable del contrato o convenio (en los casos que
aplique). Clave de registro del despacho (cuando aplique)
Lugar y Fecha
Nota: utilizar papelería con membrete del solicitante, cuando exista.
ANEXO 3 E: ESTANCIAS DE CAPACITACIÓN
Nombre de la empresa o entidad donde realizará la estancia:
Período de estancia:
Nombre del participante en la estancia:
1. Objetivos
2. Tareas a desarrollar:
2.1. Cuando la Estancia se realice en una organización o empresa de productores, durante el primer mes elaborar diagnóstico de la misma (formato libre).
2.2. Elaborar programa de trabajo y cronograma de actividades.
2.3. Elaborar reportes mensuales y uno final al concluir la Estancia de capacitación que entregará a la empresa. Estos reportes deberán circunscribirse al Programa de trabajo concertado con la empresa en la que realiza la Estancia.
ANEXO 4: RELACIÓN DE BENEFICIARIOS FINALES
| Lugar y fecha: |
| Apoyo: |
| Nombre del evento: |
| Localidad de desarrollo del evento: |
| CURP o RFC en personas morales | Nombre de los beneficiarios finales del Apoyo (Personas físicas: Apellidos paterno, materno y Nombre(s)); Personas morales: razón social) | Género (F / M) (No aplica para personas morales) | Firma o Huella digital 1/ |
| | | | | | |
| | | | | | |
| | | | | | |
| | | | | | |
| | | | | | |
| | | | | | |
| | | | | | |
| | | | | | |
| | | | | | |
| | | | | | |
| | | | | | |
| | | | | | |
| | | | | | |
| | | | | | |
| 1/ Este apartado debe ser requisitado para apoyos con hasta 40 participantes. |
ANEXO 5: ACTA DE ENTREGA-RECEPCIÓN Y REPORTE DE APLICACIÓN DE RECURSOS
| ACTA ENTREGA-RECEPCIÓN 1/ |
En la ciudad de ___________________, del Estado de __________ siendo las __:__ horas del día _______de ______del_______; se reunieron en (lugar específico) _______________________ ______________________________________________________________________________________________________________________
El C. _____________________________ en su carácter de representante legal de (Persona moral) _________________________________ y actuando por cuenta y orden de los beneficiarios finales, quién recibió el apoyo identificado con el ID _____________ del Sistema de Administración de Subsidios de FIRA (SAS), hace constar la entrega y la recepción a entera satisfacción del apoyo descrito a continuación, cuya operación de referencia quedó consignado en el comprobante fiscal emitido por FIRA.
| Apoyo | Servicio | Modalidad | Monto $ |
| | | | |
El, C. ________________________________________ como Representante Legal de los beneficiarios del apoyo descrito en la presente Acta, declara haber recibido a su entera satisfacción la cantidad de $____________________ (Importe con letra) por modalidad del Apoyo antes descrito, por lo que libera a FIRA (FEFA o FEGA) de cualquier responsabilidad derivada de su otorgamiento y aplicación.
Se anexa reporte de la aplicación de los recursos y de las actividades realizadas.
Una vez que fue leída la presente, se firma para constancia al calce, por los que en ella intervinieron, siendo las ___:___ horas del día ____ de ____________ de 20__.
| Nombre y Firma | | Nombre y Firma |
| Representante | | Legal Titular oficina FIRA |
1/ Adecuar en el caso de que se trate de persona (s) física (s); no aplica cuando se trate de eventos a iniciativa de FIRA
| REPORTE DE APLICACIÓN DE RECURSOS |
APOYO ID: ___________
Nombre del Solicitante:
_____________________________________________________________________________________
Apoyo:
_____________________________________________________________________________________
Nombre del evento: _________________________________________________________________
Monto del apoyo autorizado: _______________________________________________
Monto del apoyo comprobado: ________________________________________
Objetivos Generales:
Programa, actividades o indicadores:
Aplicación en la organización, empresa u otra entidad de los servicios recibidos:
Para el caso del servicio de asesoría (modalidad asesor), requisitar el siguiente cuadro:
| Indicador | Unidad | Línea base | Meta año n | Resultado año n |
| Productividad (ton/ha, kg/cb, un/turno, etc.) | | | | |
| Costo/unidad | pesos | | | |
| Ingreso neto del productor1/ (pesos/año) | pesos | | | |
| Superficie | hectáreas | | | |
| Unidades producidas (ton, kg, lt, etc) | | | | |
| Precio de venta/unidad | Pesos | | | |
1/ Valor total de las ventas promedio por productor menos el costo promedio expresado en pesos al año.
_________________________________________________
Nombre y firma del solicitante o representante legal
Nombre y firma del titular de la oficina que operó el apoyo en eventos a Iniciativa de FIRA
ANEXO 6: DECLARATORIA DE SEGURIDAD SOCIAL
(Lugar)______________________, a _____ de ________ de ____
Nombre de la Oficina que operará el apoyo
Nombre del titular
Presente.
El que suscribe (nombre de la persona que aparecerá en el SIIOF/SAS como solicitante del apoyo) con CURP / R.F.C. (Física/Moral) _________________, como beneficiario del (Nombre del tipo de Servicio que recibirá), con domicilio en_____________________________________________________; mismo que señalo para oír y recibir toda clase de notificaciones, por medio de la presente, DECLARO BAJO PROTESTA DE DECIR VERDAD que:
No estoy obligado a inscribirme ante el Instituto Mexicano del Seguro Social por no tener trabajadores a mi cargo, conforme a la Ley del Seguro Social.
Lo anterior conforme a lo señalado en las "Reglas para la obtención de la opinión de cumplimiento de obligaciones fiscales en materia de seguridad social", aprobadas por el Consejo Técnico del Instituto Mexicano del Seguro Social (IMSS) mediante Acuerdo ACDO.AS2.HCT.270422/107.P.DIR, dictado por el H. Consejo Técnico en sesión ordinaria del 22 de septiembre de 2022, mediante el cual se aprobaron las 'Reglas de carácter general para la obtención de la opinión del cumplimiento de obligaciones fiscales en materia de seguridad social', y se dejaron sin efectos los Acuerdos Números ACDO.SA1.HCT.101214/281.P.DIR y su Anexo Único, ACDO.SA1.HCT.250315/62.P.DJ y ACDO.AS1.HCT.260220/64.P.DIR, dictados por el H. Consejo Técnico, en sesiones ordinarias de 10 de diciembre de 2014, 25 de marzo de 2015 y 26 de febrero de 2020, respectivamente.
PROTESTO LO NECESARIO
______________________________________________________
(NOMBRE Y FIRMA O HUELLA DIGITAL DEL SOLICITANTE DEL APOYO O EN CASO DE PERSONA
MORAL EL NOMBRE DEL REPRESENTANTE LEGAL Y DE LA ORGANIZACIÓN O EMPRESA)
En lo que corresponde al tratamiento de datos personales, usted puede consultar el aviso de privacidad integral en la siguiente liga: https://www.fira.gob.mx/Nd/html/APOYOSFIRA.html.
"Este Programa es público, ajeno a cualquier partido político. Queda prohibido su uso para fines distintos a los establecidos en el Programa"
ANEXO 7 A. REGISTRO DE PRODUCTORES PARA APOYO DE BIOFERTILIZANTES, MEJORADORES DE SUELOS Y NUTRIENTES VEGETALES
| Apellido Paterno, Materno, Nombre(s) | CURP | RFC | Cultivo | Superficie (ha) | Firma o huella digital 1/ |
| | | | | | |
| | | | | | |
| | | | | | |
| | | | | | |
| | | | | | |
| | | | | | |
| | | | | | |
| | | | | | |
| | | | | | |
| Total: | | |
_________________________________________________
Nombre y firma del Representante legal
Nombre de la Organización o Empresa de Productores
1/ En el caso de solicitudes presentadas por organizaciones o empresas de productores, se podrá requerir únicamente la firma del representante legal.
ANEXO 7 B. BIOFERTILIZANTES, MEJORADORES DE SUELOS Y NUTRIENTES VEGETALES ADQUIRIDOS
| Apellido Paterno, materno y Nombre(s) | Producto adquirido | Precio unitario (pesos) | Volumen y unidades | N° de factura | Monto total (pesos) | Firma o huella digital 1/ |
| | | | | | | |
| | | | | | | |
| | | | | | | |
| | | | | | | |
| | | | | | | |
| | | | | | | |
| | | | | | | |
| | | | | | | |
| | | | | | | |
| | | | | Total: | | |
_________________________________________________
Nombre y firma del Representante legal
Nombre de la Organización o Empresa de Productores
1/ En el caso de solicitudes presentadas por organizaciones o empresas de productores, se podrá requerir únicamente la firma del representante legal.
ANEXO 8: INDICADORES
| Jerarquía de Objetivos | Matriz de Indicadores para Resultados (MIR) F0171 |
| Resumen Narrativo | Indicadores | Medios de verificación | Supuestos |
| Fin (Impacto) | Contribuir a ampliar y fortalecer el financiamiento de la banca de desarrollo y otros vehículos de financiamiento de la Administración Pública Federal, así como fomentar una mayor inclusión financiera de los sectores objetivo y una mayor participación del sector privado, para contribuir al desarrollo económico sostenido del país y al bienestar social | Generales Indicador Nombre del indicador: Tasa de crecimiento en el Saldo de Crédito Directo e Impulsado al Sector Privado Dimensión del indicador: Economía Tipo de indicador: Estratégico Método de cálculo: ((Monto total del Saldo de Crédito Directo e Impulsado al Sector Privado) / Monto del Saldo de Crédito Directo e Impulsado al Sector Privado (año n-1) )-1)*100 Unidad de medida: Porcentaje Desagregación geográfica: Nacional Frecuencia de medición: Anual | Monto total del Saldo de Crédito Directo e Impulsado al Sector Privado año n: Sistemas Informáticos de FIRA. Sistema Informático Integral de las Operaciones de FIRA (SIIOF) y el Sistema de Inteligencia de Negocios Enterprise Bussines Intelligent System (Sistema EBIS). Monto total del Saldo de Crédito Directo e Impulsado al Sector Privado año n-1: Sistemas Informáticos de FIRA. Sistema Informático Integral de las Operaciones de FIRA (SIIOF) y el Sistema de Inteligencia de Negocios Enterprise Bussines Intelligent System (Sistema EBIS) | El nivel de tasas de interés se mantiene estable en el mediano plazo en el país |
| Propósito (Resultados) | Las personas físicas y morales que realizan actividades en los sectores agropecuario, forestal, pesquero, alimentario y del medio rural cuentan con acceso al financiamiento integral y garantías de crédito | Generales Indicador Nombre del indicador: Porcentaje de personas físicas y morales que reciben apoyos Dimensión del indicador: Eficacia Tipo de indicador: Estratégico Método de cálculo: (Número de personas físicas y morales que reciben apoyos otorgados por FIRA en el año n / Número de personas físicas y morales programadas a recibir apoyos en el año n)*100 Unidad de medida: Porcentaje Desagregación geográfica: Nacional Frecuencia de medición: Anual | Personas físicas y morales con apoyo: Sistemas Informáticos de FIRA. Sistema Informático Integral de las Operaciones de FIRA (SIIOF) | La política económica en los sectores objetivo se mantiene estable en el mediano plazo |
| Generales Indicador Nombre del indicador: Porcentaje de mujeres que reciben apoyos Dimensión del indicador: Eficacia Tipo de indicador: Estratégico Método de cálculo: (Número de mujeres que reciben apoyos otorgados por FIRA en el año n / Número de mujeres programadas a recibir apoyos en el año n) *100 Unidad de medida: Porcentaje Desagregación geográfica: Nacional Frecuencia de medición: Anual |
| Componente (Productos y Servicios) | Apoyos para fomentar la inclusión financiera otorgados | Generales Indicador Nombre del indicador: Porcentaje del monto otorgado de apoyos para fomentar la inclusión financiera Dimensión del indicador: Eficacia Tipo de indicador: Estratégico Método de cálculo: (Monto otorgado de apoyos para fomentar la inclusión financiera en el periodo en el año n / Monto de apoyos para fomentar la inclusión financiera programados en el periodo en el año n)*100 Unidad de medida: Porcentaje Desagregación geográfica: Nacional Frecuencia de medición: Semestral | Monto de apoyos para fomentar la inclusión financiera: Sistemas Informáticos de FIRA. Sistema informático Integral de las Operaciones de FIRA (SIIOF) | La oferta de servicios financieros es suficiente en los sectores agropecuario, forestal, pesquero, alimentario y del medio rural |
| Apoyos para fomentar el incremento de la productividad y eficiencia otorgados | Generales Indicador Nombre del indicador: Porcentaje del monto otorgado de apoyos para fomentar el incremento de la productividad y eficiencia Dimensión del indicador: Eficacia Tipo de indicador: Estratégico Método de cálculo: (Monto otorgado de apoyos para fomentar el incremento de la productividad y eficiencia en el periodo en el año n / Monto de apoyos para fomentar el incremento de la productividad y eficiencia programados en el periodo en el año n)*100 Unidad de medida: Porcentaje Desagregación geográfica: Nacional Frecuencia de medición: Semestral | Monto de apoyos para fomentar el incremento de la productividad y eficiencia: Sistemas Informáticos de FIRA. Sistema Informático Integral de las Operaciones de FIRA (SIIOF) | Los prestadores externos de servicios especializados y agentes de cambio tecnológico privados atienden las empresas y organizaciones de productores |
| Apoyos para fomentar el desarrollo responsable y sostenible otorgados | Generales Indicador Nombre del indicador: Porcentaje del monto otorgado de apoyos para fomentar el desarrollo responsable y sostenible Dimensión del indicador: Eficacia Tipo de indicador: Estratégico Método de cálculo: (Monto otorgado de apoyos para fomentar el desarrollo responsable y sostenible en el periodo en el año n / Monto de apoyos para fomentar el desarrollo responsable y sostenible programados en el periodo en el año n)*100 Unidad de medida: Porcentaje Desagregación geográfica: Nacional Frecuencia de medición: Semestral | Monto de apoyo para fomentar el desarrollo responsable y sostenible: Sistemas Informáticos de FIRA. Sistema Informático Integral de las Operaciones de FIRA (SIIOF). | Las personas físicas y morales cuentan con proyectos que contribuyen al desarrollo responsable y sostenible de los sectores agropecuario, forestal, pesquero, alimentario y del medio rural |
| Actividad (Acciones y Procesos) | Capacitación de productores y técnicos | Generales Indicador Nombre del indicador: Porcentaje de eventos de capacitación para productores y técnicos Dimensión del indicador: Eficacia Tipo de indicador: Gestión Método de cálculo: (Número de eventos de capacitación para productores y técnicos realizados en el periodo en el año n / Número de eventos de capacitación para productores y técnicos programados en el periodo en el año n)*100 Unidad de medida: Porcentaje Desagregación geográfica: Nacional Frecuencia de medición: Trimestral | Eventos de capacitación: Sistemas informáticos de FIRA. Sistema de Administración de Subsidios (SAS) | Las personas físicas y morales desarrollan proyectos productivos en los sectores objetivo |
| Administración de solicitudes de consultoría | Generales Indicador Nombre del indicador: Porcentaje de solicitudes de consultoría Dimensión del indicador: Eficacia Tipo de indicador: Gestión Método de cálculo: (Número de solicitudes de consultoría realizadas en el periodo n / Número de solicitudes de consultoría programadas en el periodo en el año n) * 100 Unidad de medida: Porcentaje Desagregación geográfica: Nacional Frecuencia de medición: Trimestral | Solicitudes de consultoría: Sistemas informáticos de FIRA. Sistema de Administración de Subsidios (SAS) | Las personas físicas y morales fortalecen la estructuración de sus proyectos productivos |
| Administración de solicitudes de asesoría | Generales Indicador Nombre del indicador: Porcentaje de solicitudes de asesorías Dimensión del indicador: Eficacia Tipo de indicador: Gestión Método de cálculo: (Número de solicitudes de asesorías realizadas en el periodo n / Número de solicitudes de asesorías programadas en el periodo en el año n) * 100 Unidad de medida: Porcentaje Desagregación geográfica: Nacional Frecuencia de medición: Trimestral | Solicitudes de asesorías: Sistemas informáticos de FIRA. Sistema Informático Integral de las Operaciones de FIRA (SIIOF) | Las personas físicas y morales fortalecen el desarrollo de sus esquemas de negocio |
| Registro de prestadores externos de servicios especializados | Generales Indicador Nombre del indicador: Porcentaje de prestadores externos de servicios especializados registrados con FIRA. Dimensión del indicador: Eficacia Tipo de indicador: Gestión Método de cálculo: (Número de prestadores externos de servicios especializados registrados con FIRA en el periodo en el año n / Número de prestadores externos de servicios especializados registrados con FIRA programados en el periodo en el año n)*100 Unidad de medida: Porcentaje Desagregación geográfica: Nacional Frecuencia de medición: Trimestral | Prestadores externos de servicios: Sistemas informáticos de FIRA. Sistema Informático Integral de las Operaciones de FIRA (SIIOF) | Los Prestadores Externos de Servicios Especializados actuales y potenciales expanden los servicios en los sectores agropecuario, forestal, pesquero y rural |
1Estos indicadores podrán cambiar en función de las recomendaciones que emita la Unidad de Evaluación del Desempeño de la SHCP, y en su caso, se podrán visualizar los indicadores definitivos en la página www.fira.gob.mx.
ANEXO 9: DIAGRAMA DE FLUJO DEL PROCESO DE SELECCIÓN DE LOS APOYOS
ANEXO 10: DIAGRAMA DE FLUJO DEL PROCESO DE SELECCIÓN DE LOS APOYOS DE TASA DE INTERÉS Y PRECIO DEL SERVICIO DE GARANTÍA
ANEXO 11: DEFINICIONES
Para los efectos de las presentes Reglas, se entenderá por:
ACREDITADO FINAL: Persona física o moral que, recibe financiamiento con recursos de FIRA (fondeo y/o servicio de garantía), de manera directa de los Intermediarios Financieros o a través de una empresa que recibe y distribuye el financiamiento (Empresas Parafinancieras y Entidades Financieras). En el caso de empresas que no distribuyen el financiamiento, acreditado final corresponde al acreditado directo del intermediario financiero. En la normativa que mencione límites de crédito por acreditado final, para el caso de personas morales, el intermediario financiero podrá aplicar los límites a las personas físicas que integran a la persona moral, debiendo capturar en los sistemas de FIRA a estos últimos. Lo anterior, siempre y cuando el control de la empresa lo tengan los socios con monto de crédito hasta 160,000 UDIS, calculando éste como proporción de su participación en la empresa al momento de la operación con FIRA.
Se entenderá por control de la empresa cuando se tenga más del 51% de las acciones o partes sociales.
ACREDITADO EN OPERACIÓN DIRECTA: Está referido a los Intermediarios Financieros Bancarios e Intermediarios Financieros No Bancarios, autorizados para operar de manera directa con FIRA, así como Intermediarios Financieros en Desarrollo y los Intermediarios Financieros que participan en el Programa de Agricultura Familiar.
ACREDITADO BANCARIO EN OPERACIÓN DIRECTA: Está referido a los Intermediarios Financieros Bancarios autorizados para operar de manera directa con FIRA.
ACREDITADO NO BANCARIO EN OPERACIÓN DIRECTA: Está referido a los Intermediarios Financieros No Bancarios autorizados para operar de manera directa con FIRA, así como Intermediarios Financieros en Desarrollo y los Intermediarios Financieros que participan en el Programa de Agricultura Familiar.
AGENTES DE CAMBIO TECNOLÓGICO: Organismos y empresas públicas o privadas que dentro de sus objetivos se encuentra impulsar la productividad y rentabilidad del sector agroalimentario, mediante instrumentos de cambio tecnológico. Dentro de ellos se consideran los Centros de Desarrollo y Entrenamiento Privados, Empresarios Guía, Centro Internacional de Mejoramiento de Maíz y Trigo (CIMMyT) y el Consejo Nacional Agropecuario.
APOYOS: Apoyos para el Fomento de los Sectores Agropecuario, Forestal, Pesquero, Alimentario y Rural que otorgan recursos fiscales o propios según se definen en las presentes reglas y que son los siguientes:
a) APOYO PARA FOMENTAR LA INCLUSIÓN FINANCIERA.
b) APOYO PARA FOMENTAR EL INCREMENTO DE LA PRODUCTIVIDAD Y EFICIENCIA.
c) APOYO PARA FOMENTAR EL DESARROLLO RESPONSABLE Y SOSTENIBLE.
ARTICULACIÓN EMPRESARIAL: La cooperación entre empresas independientes, basada en la complementariedad de recursos entre diferentes firmas relacionadas y orientadas a lograr ventajas competitivas que no podrían alcanzar en forma individual.
ASESOR: Prestador Externo de Servicios Especializados, persona física profesionista registrado en FIRA, que tiene como función brindar asistencia técnica, así como guiar y orientar a los productores y empresarios, a través de servicios complementarios a las actividades productivas de las agroempresas. Se caracteriza por tener conocimiento puntual de las actividades que realizan sus clientes y por ofrecer soluciones que ayuden a impulsar su negocio, mediante asesoría y el acompañamiento técnico en campo.
BENEFICIARIO: Se consideran como beneficiarios, para efecto del otorgamiento de Apoyos, las personas físicas o morales señaladas como población objetivo en las "Reglas de operación para apoyos a los sectores agropecuario, forestal, pesquero, alimentario y rural".
BIOFERTILIZANTES, MEJORADORES DE SUELOS Y NUTRIENTES VEGETALES:
Biofertilizantes, nutrientes vegetales y mejoradores de suelos, con certificación vigente de COFEPRIS, según los siguientes grupos funcionales:
· Inoculantes
Insumo de nutrición vegetal elaborado con base en microorganismos que favorece el aprovechamiento de los nutrimentos en asociación con la planta o su rizosfera.
· Reguladores de crecimiento tipo 1 (Fitohormonas)
Reguladores de crecimiento a base de sustancias que se encuentran en forma natural en los tejidos de las plantas, ya sea que se obtengan por extracción, fermentación, síntesis u otros métodos.
· Fertilizantes orgánicos
Insumo de nutrición vegetal que aporta nutrientes para las plantas, los cuales contienen carbono de origen animal y/o vegetal.
· Mejoradores de suelo orgánicos
Insumos de nutrición vegetal elaborados con base en productos orgánicos o microorganismos, que modifican favorablemente las condiciones físicas, químicas o biológicas del suelo para mejor desarrollo de las plantas.
CENTRO DE ATENCIÓN: Establecimiento secundario dotado de recursos humanos y materiales con representación permanente y con cierta autonomía de gestión a través de la cual se desarrollan total o parcialmente las actividades de la sociedad o institución matriz.
CENTROS DE DESARROLLO TECNOLÓGICO (CDT's): Son unidades de gestión de innovaciones y transferencia de tecnologías al sector rural, administradas por FIRA bajo criterios empresariales, que llevan a cabo la detección y validación de tecnologías económica, social y ambientalmente sostenibles, mismas que difunden a la sociedad bajo el carácter de bien público, tanto por medios físicos como electrónicos, utilizando para ello herramientas como la demostración de innovaciones agropecuarias, capacitación a productores, técnicos, estudiantes y otros actores del sector rural, servicios de consultoría y extensionismo a pequeños productores agrícolas, ganaderos, forestales y pesqueros..
CENTROS DE DESARROLLO Y ENTRENAMIENTO PRIVADOS: Empresa privada administrada con criterios empresariales, con la infraestructura necesaria para identificar, divulgar, validar y demostrar tecnologías, proporcionar capacitación, consultoría, asesorías y realizar diversas actividades relacionadas con los sectores agropecuario, forestal, pesquero, alimentario y rural.
CERTIFICADO DE REDUCCIÓN DE EMISIONES (CER): Certificado de reducción de emisiones, equivalente a una tonelada métrica de CO2 que no fue emitida a la atmósfera.
COMITÉS TÉCNICOS DE FIRA: Órgano Máximo de Gobierno de FIRA.
CONSEJO NACIONAL DE NORMALIZACIÓN Y CERTIFICACIÓN DE COMPETENCIAS LABORALES (CONOCER): Entidad paraestatal sectorizada por la Secretaría de Educación Pública, que impulsa el desarrollo del modelo de gestión por competencias con el fin de elevar la competitividad y la alta productividad en los diversos sectores del País.
CONSULTOR ESPECIALIZADO: Persona física o moral registrado en el directorio de FIRA, con
experiencia en un área particular del conocimiento o tecnología, con competencias para dar soluciones específicas en finanzas, producción, comercialización, administración, certificaciones, legislación, diseño, procesos, organización, administración de riesgos, tecnología de información, redes de valor, mercadotecnia, energías renovables, entre otros servicios.
CONSULTOR TÉCNICO (Estructurador de proyectos): Persona física o moral con amplia experiencia, conocimiento, liderazgo tecnológico en la red de valor y/o en el ámbito de negocio en que ofrece sus servicios, registrado en el directorio de FIRA, y que tiene como función dar capacitación, asesoría, formación y/o coordinación de los asesores técnicos requeridos para la atención y desarrollo de esquemas de negocio y/o redes de valor definidas por FIRA.
CORRESPONSAL BANCARIO: Persona física o moral que establece relaciones o vínculos de negocio con un Intermediario Financiero Bancario con objeto de ofrecer, a nombre y por cuenta de éste, servicios financieros, conforme a lo establecido en las disposiciones de la CNBV, que se ubique en poblaciones de hasta 50,000 habitantes. En todo momento, la responsabilidad por las operaciones que realiza el Corresponsal Bancario recae en el Intermediario Financiero Bancario.
DEMOSTRACIÓN TECNOLÓGICA: Evento que tienen como objetivo la difusión de conocimientos, la transferencia e intercambio de tecnologías, experiencias y buenas prácticas que mejoren la eficiencia, rentabilidad y productividad de las empresas de los productores en los Sectores Agropecuario, Forestal, Pesquero, Alimentario y Rural.
ECOTECNIAS: Es una serie de tecnologías desarrolladas para aprovechar eficientemente los recursos naturales y materiales y permitir la elaboración de productos y servicios, así como el aprovechamiento sostenible de los recursos naturales y materiales diversos para la vida diaria.
EGRESADOS: Profesionistas de hasta 3 años de egresados (contados a partir de la fecha de conclusión oficial del ciclo escolar de la Institución de Educación Superior que egresa) de Instituciones de Educación Superior; en licenciaturas o posgrados afines al Sector Agropecuario, Forestal, Pesquero y Rural; con promedio de al menos 80 sobre una escala de 100 o su equivalente en otras escalas.
EMPRESA: Estructura legalmente constituida para desarrollar actividades primarias, industriales, mercantiles o de servicios con fines lucrativos.
EMPRESAS CALIFICADORAS: Personas morales cuyo objeto social es exclusivamente la prestación habitual y profesional del servicio consistente en el estudio, análisis, opinión, evaluación y dictaminación sobre la calidad crediticia de valores o intermediarios financieros, que cuentan con autorización de la CNBV.
EMPRESA FAMILIAR: Persona física o moral con actividades económicas en el sector primario y/o rural, y monto de crédito hasta 33,000 UDIS por acreditado final.
EMPRESA GRANDE: Persona física o moral cuyo giro económico se encuentre en el sector primario, transformación de productos agropecuarios, forestales y pesqueros, agroalimentario o actividades rurales no agropecuarias, y monto de crédito superior a 4 millones de UDIS por acreditado final.
EMPRESA PARAFINANCIERA (EP): Persona moral del sector privado que tiene un posicionamiento en la red de valor y que, por sus condiciones empresariales, capacidad de gestión y poder de negociación, puede realizar actividades que complementan las funciones que ofrecen los intermediarios financieros autorizados para operar directamente con FIRA, que sin ser sustitutos de ellos, y siendo sujetos de crédito, pueden recibir apoyos y fondeo, otorgar financiamiento y servicios complementarios a sus socios y/o clientes de acuerdo a su objeto social, participando en el riesgo, administración y recuperación del financiamiento.
EMPRESA TRACTORA (ET): Se refiere a los agentes económicos dentro de una red que tienen los incentivos, las capacidades y los recursos para poder impulsar la mejora de la red de valor.
ENTIDAD FINANCIERA (EF): Entidades reconocidas conforme al Artículo 3 de la Ley para la Transparencia y Ordenamiento de los Servicios Financieros y a la normativa vigente de FIRA con Intermediarios Financieros No Bancarios, tales como: Sociedades Financieras de Objeto Múltiple reguladas y no reguladas, Sociedades Financieras Populares (SOFIPO), Sociedades Cooperativas de Ahorro y Préstamo (SCAP), Uniones de Crédito y Almacenes Generales de Depósito.
ENERGÍA ALTERNATIVA: Toda aquella fuente de energía que no implica la quema de combustibles fósiles.
ENERGÍAS RENOVABLES: Aquellas reguladas por la Ley de Transición Energética, cuya fuente reside en fenómenos de la naturaleza, procesos o materiales susceptibles de ser transformados en energía aprovechable por la humanidad, que se regeneran naturalmente, por lo que se encuentran disponibles de forma continua o periódica. Ejemplo a) El viento; b) La radiación solar, en todas sus formas; c) El movimiento del agua en cauces naturales o artificiales; d) La energía oceánica en sus distintas formas; e) El calor de los yacimientos geotérmicos; f) Los bioenergéticos, que determine la Ley de Promoción y Desarrollo de los Bioenergéticos.
ENTIDADES DE CERTIFICACIÓN Y EVALUACIÓN (ECE): Personas morales, organizaciones o instituciones públicas o privadas, unidades administrativas de alguna dependencia, entidad o su similar en los niveles de gobierno federal, estatal o municipal, acreditada por el CONOCER para capacitar, evaluar y/o certificar las competencias laborales de las personas, con base en estándares de competencia inscritos en el registro nacional de estándares de competencia, así como para acreditar, previa autorización del CONOCER, centros de evaluación y/o evaluadores independientes en uno o varios estándares de competencia en un periodo determinado.
ESTANCIA DE CAPACITACIÓN: Se refiere al periodo de tiempo que los beneficiarios ocupan en una Empresa, Organización, Centro de Desarrollo Tecnológico, Instituciones de Educación Superior, Agentes de Cambio Tecnológico, Intermediario Financiero, Prestadores Externos de Servicios Especializados, así como en Entidades Financieras o Instituciones Públicas, para adquirir conocimientos teórico - prácticos mediante un programa de trabajo, incluye los días de traslado.
ESTUDIANTES: Personas físicas del último año de estudios en licenciaturas o posgrados afines al Sector Agropecuario, Forestal, Pesquero, Alimentario y Rural, de Instituciones de Educación Superior; sin adeudos de materias, con promedio de al menos 80 sobre una escala de 100 o su equivalente en otras escalas.
FINCAS: Fondos de Inversión y Contingencia para el Desarrollo. Es un instrumento para la administración del riesgo, integrado por los propios productores, quienes a través de este medio, se organizan y asumen la responsabilidad de otorgarse a sí mismos servicios de: seguro agrícola, garantía de créditos, cobertura de precios y otras contingencias no previstas.
FIRA: Son un conjunto de fondos de fomento constituidos por el Gobierno Federal como fideicomitente, en el Banco de México como fiduciario, con el fin de celebrar operaciones de préstamo y descuento y otorgar garantías de crédito para los sectores agropecuario, forestal y pesquero, así como para la agroindustria y otras actividades conexas, afines o que se desarrollen en el medio rural; asimismo, está dentro de su mandato el otorgamiento de apoyos que utilizan como medio los servicios de capacitación, asistencia técnica, consultoría y transferencia de tecnología a dichas actividades.
Los Fideicomisos que integran FIRA son:
FONDO.- Fondo de Garantía y Fomento para la Agricultura, Ganadería y Avicultura.
FEFA.- Fondo Especial para Financiamientos Agropecuarios.
FEGA.- Fondo Especial de Asistencia Técnica y Garantía para Créditos Agropecuarios.
FOPESCA.- Fondo de Garantía y Fomento para las Actividades Pesqueras.
Estos Fideicomisos forman parte del Sistema Bancario Mexicano y operan en segundo piso por conducto de los Intermediarios Financieros que estén autorizados para operar con FIRA, las cuales pueden otorgar financiamientos directamente al acreditado final o bien a otro intermediario para que éste los haga llegar a los acreditados finales. Asimismo, FIRA otorga apoyos a productores, empresas, intermediarios financieros o empresas y prestadores externos de servicios especializados para actividades de capacitación, asistencia técnica, consultoría y transferencia de tecnología dentro de los sectores objetivos de FIRA.
Los apoyos de FIRA previstos en estas Reglas de Operación podrán otorgarse a través del fideicomiso del sistema FIRA que los Comités Técnicos autoricen.
GASTOS DE COORDINACIÓN: Se refiere a los gastos que pueden erogarse de manera previa, durante o posterior a un evento necesarios para poder realizarlo, tales como renta de salones y/o equipos audiovisuales, elaboración de material didáctico, gastos de transportación al lugar del evento, gastos de transportación de ponentes, pagos de servicios que por su naturaleza requieren ser cubiertos al momento de su contratación, gasto telefónico, hospedaje y viáticos de los coordinadores, uso de vehículo, combustibles, peajes, y en general todos los gastos relacionados con la agenda o logística para realizar los eventos.
GRUPO DE INTERÉS COMÚN: Se entiende como grupo de interés común lo establecido como Riesgo Común, en la Circular Única de Bancos emitida por la CNBV o lo establecido en la regulación vigente para cada tipo de intermediario.
INDUSTRIA: Empresas que transforman o dan valor agregado a productos primarios.
INDUSTRIA RELACIONADA: Empresas que proveen productos o servicios que demandan las empresas de producción, transformación o comercialización en una red de valor.
INSTITUCIONES DE EDUCACIÓN SUPERIOR (IES): Para efectos de estas reglas se considera a las Universidades, y Tecnológicos con nivel de licenciatura; El Instituto Panamericano de Alta Dirección de Empresa; Institutos de Investigación y Desarrollo que participan en actividades relacionadas con los Sectores Agropecuario, Forestal, Pesquero, Alimentario y Rural, que cuenten con programas incluidos en el padrón del Programa Nacional de Posgrados de Calidad del CONACYT (PNPC) o incorporadas a la Secretaría de Educación Pública que cuenten con prestigio o nivel de calidad reconocida.
INTERMEDIARIOS FINANCIEROS (IF): Son todas aquellas Instituciones que pueden celebrar operaciones con FIRA de descuento, préstamo y/o garantías para otorgar a sus clientes o acreditados.
INTERMEDIARIO FINANCIERO BANCARIO (IFB): Institución de Banca Múltiple.
INTERMEDIARIO FINANCIERO NO BANCARIO (IFNB): Se considerarán IFNB a las siguientes sociedades autorizadas y/o constituidas conforme a las leyes y/o regulación que les resulte aplicable: Sociedades Financieras de Objeto Múltiple (SOFOMES), Sociedades Financieras Populares (SOFIPO), Almacenes Generales de Depósito (ALMACENES), Uniones de Crédito (UNIONES), Sociedades Cooperativas de Ahorro y Préstamo (COOPERATIVAS), Arrendadoras Financieras y Empresas de Factoraje.
INTERMEDIARIO FINANCIERO EN DESARROLLO: Entidades financieras autorizadas por FIRA en un esquema de operación directa temporal, únicamente con servicio de fondeo, en tanto perfeccionan sus procesos de operación para transitar a la operación directa tradicional.
LOCALIDADES DE ALTO Y MUY ALTO GRADO DE MARGINACIÓN: Referidas a la clasificación vigente del Consejo Nacional de Población (CONAPO).
MECANISMO DE DESARROLLO LIMPIO (MDL): Es un mecanismo que permite la emisión de "Certificados de Reducción de Emisiones" a las empresas y/o productores que lleven a cabo actividades o proyectos que reduzcan o capturen Gases de Efecto Invernadero (GEI), sometiéndose para tal efecto al proceso de certificación descrito y supervisado por la Convención Marco de las Naciones Unidas sobre el Cambio Climático.
MEDIANA EMPRESA: Personas física o moral, con actividades económicas en el sector primario, de transformación de productos agropecuarios, forestales y pesqueros, sector agroalimentario y actividades rurales no agropecuarias, y monto de crédito hasta 4 millones de UDIS por acreditado final.
MICROEMPRESA: Persona física, que se dedican a actividades primarias y/o actividades rurales no agropecuarias, y monto de crédito hasta 10,000 UDIS por acreditado final.
MISIONES COMERCIALES O TECNOLÓGICAS: se refiere a los eventos que requieren desplazar a la población objetivo en el territorio nacional o al extranjero, con el fin de identificar, observar o analizar tecnologías, productos, servicios, que permitan a los beneficiarios incorporar elementos para mejorar su productividad, productividad y rentabilidad y sostenibilidad. El apoyo contempla visitas a Empresas, Ferias, Exposiciones, Instituciones de Educación Superior, Intermediarios Financieros y otras visitas relacionadas con aspectos crediticios, financieros, comerciales o tecnológicos.
MÓDULO DE RIEGO: Asociación de usuarios del servicio de riego.
MONTO DE CRÉDITO: Suma de los créditos vigentes otorgados con recursos de FIRA a un acreditado final, más el importe del crédito solicitado.
NUEVO SUJETO DE CRÉDITO: Persona física o moral que no está registrada en los sistemas de cartera de FIRA.
ORGANISMO CERTIFICADOR (OC): Persona moral, organización o institución pública o privada, unidad administrativa de algunas dependencias, entidad o su similar en los niveles de gobierno federal, estatal o municipal acreditada por el CONOCER, para certificar las competencias de las personas, con base en estándares de competencia inscritos en el registro nacional de estándares de competencia, así como para acreditar, previa autorización del CONOCER, centros de evaluación y/o evaluadores independientes en uno o varios estándares de competencia, inscritos en el registro nacional de estándares de competencia, durante el periodo determinado.
ORGANISMO PROMOTOR: Asociaciones Civiles y Sociedades Civiles sin fines de lucro que en su objeto social consideren el desarrollo integral sostenible de la población rural, mediante acciones de asistencia técnica, capacitación y promoción de los programas públicos. Estos organismos facilitan la capacitación, la difusión de los programas de financiamiento y la constitución de nuevos sujetos de crédito con productores del Sector Agropecuario, Forestal, Pesquero, Alimentario y Rural que en forma individual enfrentan obstáculos para acceder al crédito y a los beneficios de diversos programas de apoyo.
ORGANIZACIONES DE PRODUCTORES: Asociación o agrupación de personas físicas o morales que realizan principalmente actividades de producción primaria y de la economía rural, que se constituyen legalmente para realizar actividades de organización, servicios, promoción y gestoría de apoyos financieros y tecnológicos para el desarrollo de sus integrantes relacionados con actividades del Sector Agropecuario, Forestal, Pesquero, Alimentario y Rural.
ORGANIZACIONES NACIONALES Y REGIONALES DE PRODUCTORES: Personas morales de los sectores social y privado con cobertura nacional o regional constituidas con el fin de llevar a cabo actividades de carácter económico y social a favor de sus agremiados o que representan a algún Sistema Producto a nivel nacional.
PEQUEÑA EMPRESA: Persona física o moral con alguna actividad en el sector primario y/o rural, y el monto de crédito no rebasa los 160,000 UDIS por acreditado final.
PRESTADORES EXTERNOS DE SERVICIOS ESPECIALIZADOS: Personas Morales o Personas físicas con actividad empresarial que otorgan servicios de consultoría, capacitación, asesoría, transferencia de tecnología y otros relacionados con el financiamiento (originación, administración, supervisión y recuperación) a los diferentes participantes en el sector agroalimentario.
PROAF: Programa de Agricultura Familiar: Programa que integra apoyos con productos financieros y tecnológicos para atender necesidades de crédito de productores con unidades de baja escala, cuyos ingresos se sustentan en las actividades agropecuarias y rurales, utilizan predominantemente mano de obra familiar y demandan créditos de bajo monto de hasta 33,000 UDIS por acreditado.
PROYECTO: Necesidades de financiamiento que tiene un sujeto de crédito en un ciclo productivo para llevar a cabo su actividad productiva; esto significa que, si se trata de un proyecto de inversión (Crédito refaccionario) que conlleva el requerimiento de crédito para conceptos de avío y/o capital de trabajo complementario, el importe acumulado de ambos corresponde al monto por proyecto. Conjunto de inversiones necesarias para alcanzar los objetivos y metas en un programa o subprograma de inversión tendientes a la creación y ampliación de productividad.
PROYECTO DE DESARROLLO DE PROVEEDORES (PDP): Proyecto que lleva a cabo una estrategia de integración de pequeños y medianos productores con una empresa tractora que busca abastecerse de materia prima adecuada, continua y suficiente, para atender las necesidades del consumidor final y que mediante herramientas financieras, tecnológicas, organizativas, de gestión de calidad y administración de riesgo, busca fortalecer las competencias preferentemente de pequeños y medianos productores agropecuarios para convertirse en proveedores de mercados de mayor valor.
PROYECTO DE IMPACTO REGIONAL: Proyectos rentables y sostenibles identificados a través de diagnósticos y/o mapeos de redes, en actividades elegibles para FIRA que influyen en el mejoramiento del bienestar socioeconómico de las poblaciones de más de un municipio o entidad federativa, tomando en cuenta la heterogeneidad en las necesidades y oportunidades de desarrollo de los territorios participantes; estos proyectos pueden contar para su diseño, desarrollo e implementación con la coordinación interinstitucional y/o de distintos niveles de gobierno (federal, estatal y municipal).
PROYECTOS SOSTENIBLES: Son iniciativas que se desarrollan en el medio rural o en empresas del segmento objetivo de atención de FIRA y que, al tiempo que consideran las dimensiones de viabilidad económica, ambiental y social en sus actividades, atienden, en lo particular, alguna o varias de las siguientes áreas: causas y efectos del cambio climático; conservación y uso racional de los recursos naturales; desarrollo de fuentes de energía renovable; uso eficiente del agua y la energía; y desarrollo e implementación de modelos para el financiamiento de proyectos en apoyo a grupos vulnerables o comunidades en desventaja (base de la pirámide).
REDES DE VALOR: Interacción de los diversos participantes en torno a una actividad productiva desde el aprovisionamiento de insumos, producción, transformación y distribución de los diferentes bienes y servicios relacionados hasta llegar al consumidor final.
RENIECYT: Registro Nacional de Instituciones y Empresas Científicas y Tecnológicas. Es un instrumento de apoyo a la investigación científica, el desarrollo tecnológico y la innovación del país a cargo del CONACYT a través del cual identifica a las instituciones, centros, organismos, empresas y personas físicas o morales de los sectores público, social y privado que llevan a cabo actividades relacionadas con la investigación, y el desarrollo de la ciencia y la tecnología en México.
RENAPO: Registro Nacional de Población.
SERVICIO DE ASESORÍA: Servicio otorgado por prestadores externos de servicios especializados para la solución de problemas o necesidades básicas en aspectos técnico - productivos, de administración y de gestión.
SERVICIOS DE CAPACITACIÓN: Considera modalidades de apoyo para Promoción al Financiamiento y Desarrollo Tecnológico, Eventos Nacionales, Eventos en el Extranjero, Misión Comercial o Tecnológica Nacional, Misión Comercial o Tecnológica en el Extranjero, Estancias de Capacitación y Eventos de Demostración; en los que la población objetivo puede participar con apoyos de FIRA, incluye capacitación virtual, cursos, talleres, seminarios, foros, congresos, conferencias, diplomados; visitas a empresas, ferias, exposiciones, Instituciones de Educación Superior, Intermediarios Financieros y otras visitas relacionadas con servicios crediticios, financieros; participación en eventos demostrativos en empresas de los productores y otras, CDT's, Instituciones de Educación Superior, Agentes de Cambio Tecnológico, industrias, entre otras.
SERVICIO DE CONSULTORÍA: Servicio otorgado por prestadores externos de servicios especializados con la finalidad de resolver problemas o necesidades específicas, que por su especialización no pueden ser resueltas por el servicio de asesoría.
SISTEMA NACIONAL DE COMPETENCIAS: Instrumento del gobierno federal que contribuye a la competitividad económica, al desarrollo educativo y al progreso social de México, con base en el fortalecimiento de las competencias de las personas.
SISTEMA PRODUCTO: Conjunto de elementos y agentes concurrentes de los procesos productivos de productos agropecuarios, incluidos el abastecimiento de equipo técnico, insumos productivos, recursos financieros, la producción primaria, acopio, transformación, distribución y comercialización.
SUJETO DE CRÉDITO: Es la persona natural o jurídica que reúne los requisitos para ser evaluado y posteriormente ser favorecido con el otorgamiento de un crédito, en efectivo o venta de un artículo con facilidades de pago.
TRANSFERENCIA DE TECNOLOGÍA: Proceso mediante el cual las Personas Físicas (PF) o Personas Morales (PF) de la población objetivo incorporan y aplican conocimientos tecnológicos a sus sistemas productivos, de procesamiento, comerciales y de servicios, entre otros, que les permiten mejorar la eficiencia, rentabilidad y productividad de sus empresas.
UNIDAD DE INVERSIÓN (UDIS): Unidad de cuenta cuya equivalencia en moneda nacional publica el Banco de México en el Diario Oficial de la Federación.
UNIDAD ADMINISTRATIVA: Oficinas foráneas de FIRA denominadas Agencias, Residencias Estatales, CDT´s y Subdirecciones ubicadas en las entidades federativas, en donde la población objetivo puede presentar las solicitudes de Apoyo, las direcciones y teléfonos se pueden consultar en el portal institucional (www.fira.gob.mx).
UNIDADES DE TRANSFERENCIA DE TECNOLOGÍA: Son aquellas que incorporan tecnologías de producción, transformación, comercialización o servicios.
ANEXO 12: REQUISITOS PARA SOLICITAR REGISTRO DE PRESTADORES EXTERNOS DE SERVICIOS ESPECIALIZADOS (PESE) ANTE FIRA
| No. | Documentación requerida (formato PDF) para el Registro de Consultores y Asesores | Asesor | Asesor PROAF | Consultor Técnico | Consultor Especializado |
| Persona Física |
| 1 | Currículum vítae. | X | X | X | X |
| 2 | Constancia que compruebe licenciatura como mínimo. | X | | X | X |
| 3 | Constancia que compruebe estudios de técnico nivel medio o bachillerato. | | X | |
| 4 | Documento que acredite que el solicitante cuenta con experiencia para ofrecer los servicios en los cuales pretende obtener su Registro. | X | X | X | X |
| 5 | Copia de cédula de Identificación Fiscal (RFC) actualizada y vigente. | X | X | X | X |
| 6 | Copia de identificación oficial vigente (IFE, Pasaporte o Cédula profesional). | X | X | X | X |
| 7 | Fotografía a color en formato jpg. | X | X | X | X |
| 8 | Programa de trabajo a realizar con la población objetivo de FIRA. | X | X | X | |
| 9 | Plan de oferta de servicios a proporcionar a la población objetivo de FIRA. | X** | | | X |
| 10 | Aceptación de Términos y Condiciones | X | X | X | X |
| 11 | Reporte de consulta de antecedentes con Sociedades de Información Crediticia | X | X | X | X |
| Persona Moral |
| 1 | Información General de la Empresa. | | X | X |
| 2 | Acta constitutiva y en su caso también las modificaciones. | | X | X |
| 3 | Documento que acredite que el solicitante cuenta con experiencia para ofrecer los servicios en los cuales pretende obtener su Registro. | | X | X |
| 4 | Copia de cédula de Identificación Fiscal (RFC) de la empresa, actualizada y vigente. | | X | X |
| 5 | Plan de oferta de servicios a proporcionar a la población objetivo de FIRA. | | | X |
| 6 | Programa de trabajo a realizar con la población objetivo de FIRA. | | X | |
| 7 | Relación de consultores con estudios nivel licenciatura como mínimo, integrante de la empresa o subcontratada. | | X | X |
| 8 | Aceptación de Términos y Condiciones | | X | X |
| 9 | Reporte de consulta de antecedentes con Sociedades de Información Crediticia | | X | X |
| *Para el caso de renovación de registro, el PESE deberá presentar según corresponda al tipo de Registro solicitado, los indicadores de cumplimiento del programa de trabajo o plan de servicios proporcionados a la población objetivo de FIRA que sirvió de base para obtener el registro inicial. **Aplica en el caso de asesores que no participan con acompañamiento técnico en actividad primaria a los productores de la población objetivo. |
ANEXO 13: TÉRMINOS DE REFERENCIA PARA EVENTOS DE CAPACITACIÓN
Los eventos de capacitación susceptibles de apoyo estarán enfocados a cumplir con el propósito de lograr una mayor inclusión financiera de los productores, buscando facilitar su acceso al financiamiento formal; fomentar el incremento en la productividad, eficiencia y rentabilidad de sus empresas, y propiciar el desarrollo responsable y sostenible de los sectores agropecuario, forestal, pesquero, alimentario y rural, así como el fortalecimiento e integración en las redes de valor; propiciar la formación y fortalecimiento de Prestadores Externos de Servicios Especializados, fortalecer preparación de estudiantes y egresados de Instituciones de Educación Superior, así como fortalecer a los Intermediarios Financieros que operen en forma directa con FIRA, Empresas Parafinancieras y Entidades Financieras Reconocidas por la Legislación, que operen servicios financieros de FIRA.
Los eventos deben inducir y facilitar a la población objetivo organizarse para constituirse como sujetos de crédito, desarrollar sus capacidades productivas, fortalecer sus empresas, integrarse económicamente a las redes de valor, vincularse a los mercados en mejores condiciones, y con un enfoque de desarrollo responsable y sostenible; así como el fortalecimiento de los Intermediarios Financieros, Empresas Parafinancieras y Entidades Financieras, que operen servicios financieros de FIRA, para que estén en condiciones de ampliar y profundizar la cobertura de servicios financieros completos en el medio rural.
Considerando temáticas que incidan en el cumplimiento de los objetivos prioritarios institucionales, tales como los siguientes:
- Inducción de productores a su organización formal, desarrollo de la educación financiera y esquemas de masificación del crédito; estructuración y formación de figuras asociativas legales.
- Análisis de recursos, planeación estratégica, formulación de proyectos productivos y elaboración de planes básicos de negocio.
- Mejoras al proceso productivo (tecnologías, capacitación y desarrollo de habilidades), análisis de mercado y de la demanda del producto, demostración de tecnologías y capacitación para utilizar herramientas de administración de riesgos tales como: FINCAS, seguros, coberturas, agricultura por contrato y fianzas.
- Para la integración de los productores a las redes de valor o eventos relacionados con el desarrollo de capacidades administrativas, productivas o de comercialización.
- Fortalecimiento de prestadores externos de servicios especializados que estén orientados a la estructuración de proyectos, la formación y desarrollo de sujetos de crédito, la promoción a la organización, financiamiento y el desarrollo tecnológico o cualquier otro tema orientado a los objetivos prioritarios institucionales.
- Para la Adopción de Innovaciones Tecnológicas, conocimiento de las características del producto que demanda el mercado, oferta tecnológica que mejore procesos productivos y formación del recurso humano, establecimiento de Unidades de Transferencia de Tecnología, mejoras de procesos para el acondicionamiento del producto, de logística, de comercialización, de desarrollo y administración de centros de acopio, de empaque y de unidades de servicios, entre otras.
- Para el desarrollo de habilidades directivas de gerentes, directores o integrantes del consejo de administración o de vigilancia de empresas u organizaciones de productores que reciban financiamiento de FIRA.
- Para el Análisis de la Red de Valor, identificación de oportunidades de negocio que faciliten la integración al mercado, y para obtener certificaciones requeridas en la Integración a redes de valor y en el desarrollo de nuevos productos.
- Para la Operación y Consolidación de los Esquemas de Integración, desarrollar y fortalecer la red de proveedores; abrir nuevos mercados; desarrollar centros logísticos de abasto, infraestructura comercial y logística de acceso a mercados, y en general, temas relacionados con la comercialización.
- Para promoción, ejecución, diseño, estructuración, establecimiento, operación, coordinación, supervisión y desarrollo de esquemas de negocio con base en el resultado del diagnóstico y mapeo de redes de valor.
- Para proyectos con beneficios al medio ambiente, difusión, adopción de tecnologías e implementación de proyectos relacionados con uno o más de los aspectos siguientes: reducir causas y efectos del cambio climático, uso eficiente del agua y la energía, conservación del medio ambiente, uso racional de los recursos naturales, el desarrollo de biocombustibles y fuentes de energía renovables, y temas relacionados con el desarrollo responsable y sostenible.
- Para procesos de obtención de certificados negociables de reducción de gases de efecto invernadero.
- Para difundir programas, normatividad, productos y servicios relacionados con FIRA.
- Para que ejecutivos y operadores internos y externos de Intermediarios Financieros, o de empresas parafinancieras, desarrollen y fortalezcan sus capacidades y certifiquen sus competencias relacionadas con evaluación de proyectos, proceso de crédito y otros servicios financieros que demanda la población objetivo de FIRA.
- Para la elaboración de los planes estratégicos, operativos, financieros y de negocios, de Intermediarios Financieros No Bancarios, de empresas parafinancieras y entidades financieras.
- Para que Intermediarios Financieros No Bancarios, empresas parafinancieras y entidades financieras, diseñen y desarrollen productos financieros que satisfagan las necesidades de las empresas del sector rural.
- Para el fortalecimiento y desarrollo de las competencias técnico productivas de prestadores externos de servicios especializados.
- Eventos relacionados con el sector agroalimentario.
Los eventos de capacitación nacional podrán ser desarrollados por los Centros de Desarrollo Tecnológico (CDT´s) con los que cuenta FIRA o por proveedores que se encuentren registrados con FIRA como prestadores externos de servicios especializados.
Los CDT´s de FIRA son: CDT Tezoyuca, ubicado en el estado de Morelos; CDT Tantakín, ubicado en el estado de Yucatán; CDT Salvador Lira López, ubicado en el estado de Michoacán; CDT Villadiego, ubicado en el estado de Guanajuato y CDT La Noria, ubicado en el estado de San Luis Potosí.
ANEXO 14 UNIDADES ADMINISTRATIVAS ANTE QUIEN REALIZAR TRÁMITE DE APOYOS
| DIRECCIÓN REGIONAL DEL NOROESTE |
| AGENCIA HERMOSILLO DOMICILIO: BLVD. GARCÍA MORALES # 276, PLANTA BAJA. COL. EL LLANO C.P. 83210 HERMOSILLO, SON. TELÉFONO: 662 289 93 00 y 662 289 93 43 | AGENCIA CIUDAD OBREGÓN DOMICILIO: NORMAN E. BOURLAG # 1501 COL. MUNICIPIO LIBRE C.P. 85080 CD. OBREGÓN, SON. TELÉFONOS: 644 414 43 39, 644 413 95 98 y 644 413 93 18 | AGENCIA CABORCA DOMICILIO: AV. QUIROZ Y MORA # 58 NTE., ENTRE SÉPTIMA Y OCTAVA, LOCALES 1 Y 2 COL. CENTRO C.P. 83600 CABORCA, SON. TELÉFONOS: 637 372 33 73, 637 372 15 88 y 637 372 52 06 |
| AGENCIA GUAYMAS DOMICILIO: AV. SERDÁN NO. 75, LOCAL 4, PB. COL. CENTRO C.P. 85400 GUAYMAS, SON. TELÉFONOS: 622 222 18 35 y 622 222 34 46 | AGENCIA NAVOJOA DOMICILIO: GARCÍA MORALES # 510 ENTRE RAYÓN Y QUINTA ROO COL. CENTRO C.P. 85800 NAVOJOA, SON. TELÉFONOS: 642 422 16 19 y 642 422 16 60 | AGENCIA CULIACÁN DOMICILIO: BLVD ALFONSO ZARAGOZA MAYTORENA 1792 NORTE 2DO.PISO DESARROLLO URBANO TRES RÍOS, CP 80020, CULIACÁN, SINALOA TELÉFONOS: 667 715 04 40, 667 715 04 44 y 667 715 04 33 |
| AGENCIA LOS MOCHIS DOMICILIO: BLVD. ANTONIO ROSALES # 985 SUR, INT. S08, S09 Y S10. COL. CENTRO C.P. 81200 PLAZA PUNTO MOCHIS, LOS MOCHIS, SIN. TELÉFONOS: 668 812 97 60 y 668 812 97 70 | AGENCIA GUAMUCHIL DOMICILIO: BLVD. ANTONIO ROSALES # 315 OTE. ALTOS PISO COL. MORELOS C.P. 81460 GUAMUCHIL, SIN. TELÉFONO: 673) 732 07 77 y 673 732 39 98 | AGENCIA GUASAVE DOMICILIO: AV. CUAUHTÉMOC Y GUILLERMO NELSON S/N, PRIMER PISO COL. CENTRO C.P. 81000 GUASAVE, SIN. TELÉFONOS: 687 872 87 67, 687 872 38 51 y 687 872 12 51 |
| AGENCIA MAZATLÁN DOMICILIO: AV. LA MARINA MAZATLÁN 2302, INT. 30 COL. LA MARINA BUSSINES & LIFE C.P. 82110 MAZATLÁN, SIN. TELÉFONO:669 983 05 07 y 669 984 61 86 | AGENCIA MEXICALI CALZADA CETYS NO. 2799, COL. RIVERA, EDIFICIO C PLANTA BAJA, ZONA DORADA, MEXICALI, B.C. C. P. 21259 TELÉFONOS: 686 565 62 75, 686 565 61 54 y 686 565 62 75 | AGENCIA ENSENADA DOMICILIO: CARR. TRANSPENINSULAR # 793 FRACC. VALLE DORADO C.P. 22890 ENSENADA, B. C. TELÉFONO: 646 176 62 11 y 646 176 61 32 |
| AGENCIA CIUDAD CONSTITUCIÓN BLVD. OLACHEA 149 SUR ESQ. 20 DE NOVIEMBRE, FRACC. REAL, CD. CONSTITUCIÓN, B.C.S: CP 23600 TELÉFONOS: 613 132 18 86 y 613 132 25 65 | AGENCIA SAN LUIS RÍO COLORADO AV. JUÁREZ Y CALLE 7, N° 700 INT. 7 ALTOS, COL. COMERCIAL, SAN LUIS RÍO COLORADO, SON. CP 83449 TELÉFONOS: 653 534 36 00 y 653 534 04 86 | RESIDENCIA ESTATAL SONORA BLVD. GARCÍA MORALES NO. 276 COL. EL LLANO, HERMOSILLO, SON. C. P. 83210 TELÉFONO: 662 289 9300 |
| RESIDENCIA ESTATAL SINALOA BLVD. ALFONSO ZARAGOZA MAYTORENA NO. 1792 NORTE 2O. PISO, EDIFICIO DAFI, DESARROLLO URBANO TRES RÍOS, CULIACÁN, SIN. C. P. 80020 TEL. 667 713 3914, 9570 y 6885 | RESIDENCIA ESTATAL BAJA CALIFORNIA CALZADA CETYS NO. 2799, COL. RIVERA, EDIFICIO C PLANTA BAJA, ZONA DORADA, MEXICALI, B.C. C. P. 21259, TELÉFONO: 686 568 33 90 | RESIDENCIA ESTATAL BAJA CALIFORNIA SUR BLVD. FORJADORES DE B.C.S. NO. 3790 ESQ. LORETO, PLANTA ALTA, FRACC. BELLAVISTA, LA PAZ, BCS. C. P. 23050, TELÉFONO. 612 121 2582 y 84 |
| DIRECCIÓN REGIONAL DE OCCIDENTE |
| AGENCIA GUADALAJARA DOMICILIO: AV. EMPRESARIOS NO. 305 PRIMER PISO, FRACCIONAMIENTO PLAZA CORPORATIVA ZAPOPAN C.P. 45110, ZAPOPAN, JAL. TELÉFONO: 33 36 48 50 16 | AGENCIA CIUDAD GUZMÁN DOMICILIO: CONSTITUCIÓN No. 68, COL. CENTRO, CP. 49000, CD. GUZMÁN, JAL TELÉFONOS: 341 413 19 59 y 341 413 45 05 | AGENCIA OCOTLÁN DOMICILIO: UNIVERSIDAD #950 LOCAL 18-20, PLAZA SAN FELIPE COL. SAN FELIPE C.P. 47810, OCOTLÁN,JAL.TELÉFONOS: 392 922 16 58 y 392 922 04 32 |
| AGENCIA TEPATITLÁN DOMICILIO: AV. RICARDO ALCALÁ IÑIGUEZ No. 325, INT. A, PLANTA ALTA COL. ALAMEDA, CP. 47600 TEPATITLÁN DE MORELOS, JAL. TELÉFONOS: 378 7 81 49 93 y 378 7 82 12 98 | AGENCIA AMECA DOMICILIO: JUÁREZ No. 58 - A, PLANTA ALTA, COL. CENTRO, CP. 46600, AMECA, JAL. TELÉFONOS: 375 7 58 34 57 y 375 758 14 42 | AGENCIA AUTLÁN DOMICILIO: INDEPENDENCIA NACIONAL No.1019, NUEVO 75, LOCAL 1 ALTOS, CP. 48900, AUTLÁN, JALISCO. TELÉFONOS: 317 3 82 10 05 y 317 381 01 36 |
| AGENCIA LAGOS DE MORENO DOMICILIO: CALLE CARLOS GONZÁLEZ PEÑA No.411, COL. CENTRO, CP.47400 LAGOS DE MORENO, JAL. TELÉFONOS: 474 742 08 37 y 474 742 44 40 | AGENCIA PÉNJAMO DOMICILIO: CALLE JUÁREZ No. 8, PLAZA VICTORIA, INTERIOR 5 AL 8, ZONA CENTRO, CP. 36900, PÉNJAMO, GTO. TELÉFONOS: 469 692 09 89 y 469 692 26 45 | AGENCIA LEÓN DOMICILIO: AV. CERRO GORDO No. 130, INTERIOR 2004, COL. CERRO GORDO, CP 37129, LEÓN, GTO. TELÉFONOS: 477 778 09 85 y 477 778 45 92 |
| AGENCIA CELAYA DOMICILIO: PARQUE FLORESTA NO. 102, PLAZA VELEROS, LOCAL 21, FRACC. DEL PARQUE, CP. 38010, CELAYA, GTO. TELÉFONOS: 461 613 34 40 y 461 613 31 26 | AGENCIA IRAPUATO DOMICILIO: BLVD. VILLAS DE IRAPUATO No. 169, EDIFICIO C, LOCAL 6 PLANTA ALTA, COL. 1° DE MAYO, C.P. 36644, IRAPUATO, GTO. TELÉFONOS: 462 6 26 43 07 y 462 627 10 48 | AGENCIA MORELIA DOMICILIO: ANTIGUA CARRETERA A PÁTZCUARO, No 8555, EXHACIENDA SAN JOSÉ DE LA HUERTA, C.P. 58342, MORELIA, MICH. TELÉFONOS: 443 322 22 93 y 443 327 63 38 |
| AGENCIA URUAPAN DOMICILIO: PASEO LAZARO CÁRDENAS AV. JOSÉ MARÍA MORELOS No. 223, SEGUNDO PISO INT 5 Y 6 COL. MORELOS, CP. 60050, URUAPAN, MICH. TELÉFONOS: 452 523 52 16 y 452 524 99 43 | AGENCIA DOLORES HIDALGO DOMICILIO: CALLE CHIAPAS No. 33 PLANTA ALTA, COL. CENTRO, CP. 37800, DOLORES HIDALGO, GTO TELÉFONOS: 418 182 20 57 y 418 182 21 17 | AGENCIA ZAMORA DOMICILIO: AV. PROLONGACIÓN 5 DE MAYO No. 490 3ER PISO INT. 301 EDIFICIO DIALZA, COL. JARDÍN DEL JERICÓ CP. 59633, ZAMORA, MICH. TELÉFONOS: 351 515 53 04 y 351 515 53 02 |
| AGENCIA LA PIEDAD DOMICILIO: HERIBERTO JARA No. 64 PLANTA ALTA, COL. CENTRO, CP. 59300, LA PIEDAD, MICH. TELÉFONOS: 352 522 22 05 y 352 522 30 98 | AGENCIA TEPIC DOMICILIO: QUERÉTARO No. 35-2 NORTE, 1° PISO, PLAZA MORELOS, COL. CENTRO, C.P. 63000, TEPIC, NAY. TELÉFONOS: 311 216 58 42 y 311 216 58 43 | AGENCIA SANTIAGO IXCUINTLA DOMICILIO: LUIS FIGUEROA No. 78 NORTE, COL. CENTRO, CP. 63300, SANTIAGO IXCUINTLA, NAY. TELÉFONOS: 323 235 08 55 y 323 235 28 68 |
| AGENCIA SAN LUIS POTOSÍ DOMICILIO: PROLONGACIÓN NEREO RODRÍGUEZ BARRAGÁN NO. 1200 PISO 6, EDIFICIO TORRES CORZO, COL. BARRIO DE SANTIAGO C.P. 78049, SAN LUIS POTOSÍ, S.L.P. TELÉFONOS: 444 814 43 28 y 444 812 42 57 | AGENCIA CIUDAD VALLES DOMICILIO: ARTES 106 LOCAL 7 ZONA CENTRO C.P. 79000, CD. VALLES, S.L.P. TELÉFONOS: 481 382 03 96 y 481 381 39 50 | AGENCIA ZACATECAS DOMICILIO: CALZADA FRANCISCO GARCÍA SALINAS NO. 19 1er. PISO, COL. EL SALERO, C.P. 98607, GUADALUPE, ZAC. TELÉFONOS: 492 922 53 13 y 492 922 61 97 |
| AGENCIA FRESNILLO DOMICILIO: AV. HIDALGO NO. 324, PRIMER PISO, COL. CENTRO, C.P. 99000, FRESNILLO, ZAC. TELÉFONOS: 493 932 07 13 y 493 932 55 43 | RESIDENCIA ESTATAL ZACATECAS CALZADA FRANCISCO GARCÍA SALINAS NO. 19 COL. EL SALERO GUADALUPE, ZAC., C. P. 98607 TELÉFONO: 492 922 07 04 y 924 21 10 | RESIDENCIA ESTATAL COLIMA AV. VENUSTIANO CARRANZA No. 1450 LOCALES 32 Y 33 PLAZA LAGUNA SHOP, COL. RESIDENCIAL SANTA BÁRBARA, COLIMA, COL., C. P. 28017, TELÉFONO: 312 31 26 556 y 31 27 550 |
| RESIDENCIA ESTATAL JALISCO AV. EMPRESARIOS NO. 305, 1ER. PISO FRACC. PLAZA CORPORATIVA ZAPOPAN ZAPOPAN, JAL., C. P. 45116, TELÉFONO: 33 3648 5012 | RESIDENCIA ESTATAL AGUASCALIENTES AV. AGUASCALIENTES NO. 404, 2DO. PISO, FRACC. BOSQUES DEL PRADO NORTE, AGUASCALIENTES, AGS., C. P. 20127, TELÉFONO: 449 912-3857 y 58 | RESIDENCIA ESTATAL GUANAJUATO AV. CERRO GORDO NO. 130, INTERIOR 2004, COL. CERRO GORDO, LEÓN, GTO., C. P. 37129 TEL. 477 778 2274 y 1270 |
| RESIDENCIA ESTATAL MICHOACÁN ANTIGUA CARRETERA A PÁTZCUARO 8555, COL EX HACIENDA SAN JOSÉ DE LA HUERTA, MORELIA, MICH., C.P. 58342, TELÉFONO: 443 322 23 90 | RESIDENCIA ESTATAL QUERÉTARO PROL. PASTEUR SUR NO. 137, P.A. PLAZA PASTEUR, LOC. 26 - 29 COL. MERCURIO, QUERÉTARO, QRO. C. P. 76040, TELÉFONOS: 442 212 3644 y 214 1305 | RESIDENCIA ESTATAL NAYARIT QUERÉTARO NO. 35-3 NORTE, 1ER. PISO, PLAZA MORELOS, CENTRO TEPIC, NAY., C. P. 63000, TELÉFONOS: 311 212 2228 y 36 |
| RESIDENCIA ESTATAL SAN LUIS POTOSÍ PROLONGACIÓN NEREO RODRÍGUEZ BARRAGÁN, NO. 1200 6° PISO (EDIFICIO TORRES CORZO), BARRIO DE SANTIAGO SAN LUIS POTOSÍ, S.L.P., C. P. 78049, TELÉFONO: 444 812 97 64 | CENTRO DE DESARROLLO TECNOLÓGICO SALVADOR LIRA LÓPEZ ANTIGUA CARRETERA A PÁTZCUARO # 8555, COL. EX-HACIENDA SAN JOSÉ DE LA HUERTA, MORELIA, MICHOACÁN. C.P. 58342. TEL: 443 3 20 06 00, 3 22 23 24 y 3 22 23 25 | CENTRO DE DESARROLLO TECNOLÓGICO VILLADIEGO KM 7 CARRETERA VALLE DE SANTIAGO-JARAL DEL PROGRESO VALLE DE SANTIAGO, GTO. MÉXICO TEL./FAX: 443 3 22 22 62, 3 22 2 89 y 456 6 43 13 34 |
...
| DIRECCIÓN REGIONAL SURESTE |
| AGENCIA MÉRIDA DOMICILIO: CALLE 20 NO. 241 POR 7 Y 17, FRACC. ALTABRISA PISO 1, C.P.97133, MÉRIDA, YUC. TELÉFONOS: 999 341 0849 | AGENCIA VALLADOLID DOMICILIO: CALLE 50 N° 197-A ENTRE 37 Y 39 COLONIA BACALAR CP 99780 VALLADOLID, YUC. TELÉFONOS: 985 856 51 07 y 985 856 51 08 | AGENCIA TUXTLA GUTIÉRREZ DOMICILIO: CALLE 15ª. PONIENTE NORTE No. 561 1er. PISO COL. BONAMPAK CP 29030 TUXTLA GUTIÉRREZ, CHIS. TELÉFONOS: 961 125 09 15, 961 125 09 16 y 961 125 09 17 |
| AGENCIA TAPACHULA DOMICILIO: 17 ORIENTE No. 55, EDIF. DE LA ASOC. AGRÍCOLA PRODUC. DE PLÁTANO, CP. 30700 TAPACHULA, CHIS. TELÉFONOS: 962 625 12 39 y 962 625 09 10 | AGENCIA COMITÁN DOMICILIO: SEGUNDA CALLE NORTE PONIENTE N° 81 COL. CANDELARIA CP 30060 COMITÁN, CHIS. TELÉFONOS: 963 632 17 23 y 963 632 07 67 | AGENCIA PALENQUE DOMICILIO: PERIFÉRICO NORTE #33 ENTRE 7° Y 8° PONIENTE CP 29960 PALENQUE, CHIS. TELÉFONOS: 916 345 02 56 y 916 345 12 33 |
| AGENCIA VILLAFLORES DOMICILIO: 7ª CALLE PONIENTE ESQUINA 4ª AVENIDA NORTE, S/N COL. BARRIO REFORMA CP 30470 VILLAFLORES, CHIS., TELÉFONOS: 965 652 14 18 y 965 652 01 63 | AGENCIA VILLAHERMOSA DOMICILIO: AV. PASEO TABASCO N° 1042, 2° PISO COMPLEJO TABASCO 2000, CP 86035 VILLAHERMOSA, TAB. TELÉFONO: 993 316 66 37 y 993 316 72 54 | AGENCIA CÁRDENAS DOMICILIO: REYES HERNANDEZ ESQ. ABASOLO 105 2° PISO DESPACHO 2 CP 86500 CÁRDENAS, TAB., TELÉFONO: 937 372 06 92 y 937 372 09 84 |
| AGENCIA CAMPECHE DOMICILIO: AV RUIZ CORTINEZ 112, EDIF. TORRES DE CRISTAL TORRE A, 1er PISO, LOCAL 101-A, INT. 2, COL SAN ROMÁN, CP 24040 CAMPECHE, CAMP. TELÉFONOS: 981 811 67 04 y 811 67 05 | AGENCIA ESCÁRCEGA DOMICILIO: AV. HÉCTOR PÉREZ MARTÍNEZ, NO. 141, ENTRE 37 Y 39 COL. MORELOS, ESCÁRCEGA, CAMP. TELÉFONOS: 982 824 32 01 y 982 824 32 02 | AGENCIA CANCÚN DOMICILIO: AV. TULUM 238 y 240 LOTE 81 Y 82 SUPER MANZANA 4 Y MANZANA 12 CP 77500 CANCÚN, Q. ROO. TELÉFONOS: 998 884 08 05 y 998 887 42 02 |
| RESIDENCIA ESTATAL CAMPECHE AV. RUIZ CORTINES NO. 112, ED. TORRES DE CRISTAL TORRE A 1ER. PISO LOCAL 101-A INT. 2 COL. SAN ROMÁN, CAMPECHE, CAMP. C. P. 24040, TEL. 981 816 1699, 5799 y 811 6600 | RESIDENCIA ESTATAL TABASCO AV. PASEO TABASCO NO. 1042, 2O. PISO, DESP. 201, FRACC. TABASCO 2000, VILLAHERMOSA, TAB., C. P. 86035, TELÉFONOS: 993 316 7251 y 52 | RESIDENCIA QUINTANA ROO DOMICILIO: AV. ALVARO OBREGÓN 479 CP 77000 CHETUMAL, Q. ROO. TELÉFONOS: 983 832 16 12, 983 832 36 96 y 983 832 94 31 |
| RESIDENCIA ESTATAL YUCATÁN CALLE 20 NO. 241, 1ER. PISO, POR 7 Y 15, FRACC. ALTABRISA, MÉRIDA, YUC., C. P. 97133, TELÉFONOS: 999 341 0844 | RESIDENCIA ESTATAL CHIAPAS 15A. PONIENTE NORTE NO. 561 2o. PISO, COL. BONAMPAK, TUXTLA GUTIÉRREZ, CHIS., C. P. 29030 TELÉFONOS: 961 125 0918, 22 y 23 | CENTRO DE DESARROLLO TECNOLÓGICO TANTAKÍN KM 4.5 CARRETERA TZUCACAB - ESCONDIDO, TZUCACAB, YUCATÁN. MÉXICO. TEL/FAX: 443 3 22 24 96 y 3 22 24 97 |
| DIRECCIÓN REGIONAL DEL SUR |
| AGENCIA PUEBLA DOMICILIO: AV. CIRCUITO MAZARIK No. 16, PABELLÓN MAZARIK, UNIDAD TERRITORIAL ATLIXCÁYOTL, C.P. 72430, PUEBLA, PUE. TELÉFONO: 222 273 80 42 y 222 273 80 41 | AGENCIA TEHUACÁN DOMICILIO: CALLE 18 NORTE # 100 INT. A2 Y F2, COL. AQUILES SERDÁN, C.P. 75760 TEHUACÁN, PUE. TELÉFONO: 238 382 60 93 y 238 382 21 34 | AGENCIA TEZIUTLÁN DOMICILIO: AV. HIDALGO #1629 PISO 2, DEPARTAMENTO. 4, COL. CENTRO EDIFICIO REAL, CP.73800 TEZIUTLÁN, PUE. TELÉFONO: 231 313 29 40 y 231 313 33 06 |
| AGENCIA XICOTEPEC DE JUÁREZ DOMICILIO: AV. HIDALGO # 122 ALTOS 2, COL. CENTRO, XICOTEPEC DE JUÁREZ, PUE C.P. 73080. TELÉFONO: 764 764 05 32 y 764 764 15 59 | AGENCIA VERACRUZ DOMICILIO: BOULEVARD DEL MAR 468 LOCAL 11, 12, 14, 15 Y 18 EDIF. CORPORATIVO LUIS FERNANDO, FRACC. COSTA DE ORO 2DA. SECCIÓN C.P. 94299 BOCA DEL RÍO, VER. TELÉFONO: 229 130 08 64 y 229 130 10 75 | AGENCIA COATZACOALCOS DOMICILIO: GUTIÉRREZ ZAMORA #325 4º PISO, COL. CENTRO, COATZACOALCOS, VER. C.P. 96400. TELÉFONO: 921 212 1978 y 7456 |
| AGENCIA TUXPAN DOMICILIO: BLVD. JESÚS REYES HEROLES 65, 4o. PISO DESPACHO 401, COL. CENTRO, C.P. 92800 TUXPAN, VER. TELÉFONO: 783 834 51 55 y 783 834 09 19 | AGENCIA CÓRDOBA DOMICILIO: AV. 3 ESQ. CALLE 5 No. 505 DESP. 102 C.P. 94500 CÓRDOBA, VER. TELÉFONO: 271 712 48 66 y 271 712 70 90 | AGENCIA ISLA DOMICILIO: CALLE CUAUHTÉMOC NO. 23 ESQ. RAÚL SANDOVAL, COL. CENTRO, C.P. 95641, ISLA, VER. TELÉFONO: 283 874 06 77 y 283 874 10 77 |
| AGENCIA JALAPA DOMICILIO: AV. MURILLO VIDAL NO. 1099, COL. CUAUHTÉMOC, C.P. 91069 JALAPA, VER. TELÉFONO: 228 818 18 87 y 228 817 91 05 | AGENCIA PÁNUCO DOMICILIO: CUAUHTÉMOC No. 210, COL. RECREO C.P. 93990 PÁNUCO, VER. TELÉFONO: 846 266 13 50 y 846 266 12 60 | AGENCIA OAXACA DOMICILIO: AMAPOLAS NO. 1100 3ER PISO ESQ. NARANJOS COL. REFORMA CP 68050 OAXACA, OAX TELÉFONO: 951 513 58 03 y 951 515 50 85 |
| AGENCIA TUXTEPEC DOMICILIO: BOULEVARD BENITO JUÁREZ #795 CENTRO COMERCIAL MULTIPLAZA TUXTEPEC, LOCALES 1 Y 2 AM COL. CENTRO C. P. 68301 TUXTEPEC, OAX. TELÉFONO: 287 875 23 00 y 287 875 00 78 | AGENCIA PUERTO ESCONDIDO DOMICILIO: 4 A NORTE 207, 1° Y 2° PISO, COL. CENTRO, C.P. 71980, PUERTO ESCONDIDO, OAX. TELÉFONO: 954 582 03 93 y 954 582 09 27 | AGENCIA TOLUCA DOMICILIO: VIALIDAD METEPEC No 284 COL. RESIDENCIAL LAS AMÉRICAS C.P. 52140 - METEPEC EDO DE MÉX. TELÉFONO: 722 344 20 88, 722 344 20 89 y 722 344 20 90 |
| AGENCIA TEXCOCO DOMICILIO: CALLE 2 DE MARZO #508 PLANTA ALTA COL. SAN JUAN DE DIOS C.P. 56100 TEXCOCO, MÉX. TELÉFONO: 595 954 01 32 y 595 954 31 25 | AGENCIA PACHUCA DOMICILIO: AV. CONSTITUYENTES NO. 100 2o. PISO, EDIF. PAROTI COL. CONSTITUCIÓN, CP.42080 PACHUCA, HIDALGO. TELÉFONO: 771 714 56 20 y 771 718 36 83 | AGENCIA IXMIQUILPAN DOMICILIO: BLVD. INSURGENTES OTE. 86-C, COL. CENTRO C.P.42300 IXMIQUILPAN, HGO. TELÉFONO: 759 723 13 75 y 759 723 05 30 |
| AGENCIA TULANCINGO DOMICILIO: CALLE MOLINO DEL REY No.102, EDIFICIO MOLINO DE REY PLANTA ALTA COL. CENTRO, CP.43600 TULANCINGO, HIDALGO TELÉFONO: 775 753 31 72 y 775 753 67 59 | AGENCIA CUERNAVACA DOMICILIO: KM. 12.5 CARRETERA JIUTEPEC-ZACATEPEC CRUCERO DE TEZOYUCA C.P. 62765 MUNICIPIO EMILIANO ZAPATA, MOR. TELÉFONO: 777 316 31 97 y 777 316 29 23 | AGENCIA CUAUTLA DOMICILIO: CALLE EL PEÑÓN No. 674 ESQ. AGUA AZUL, COL. MANANTIALES. C.P. 62746 CUAUTLA, MOR. TELÉFONO: 735 353 00 31 y 735 398 06 47 |
| AGENCIA ACAPULCO DOMICILIO: VASCO DE GAMA #295 5TO PISO, FRACC. COSTA AZUL C.P. 39850 - ACAPULCO, GRO. TELÉFONO: 744 484 93 51 y 744 484 93 52 | AGENCIA CHILPANCINGO DOMICILIO: BALTAZAR R. LEYVA MANCILLA NO. 1-A, 1ER. PISO, COL. UNIVERSAL CHILPANCINGO, GRO. TELÉFONO: 747 471 29 84 y 747 472 45 40 | AGENCIA IGUALA DOMICILIO: AV. CONSTITUCIÓN No.15 2° PISO COL. CENTRO C.P. 40000 - IGUALA, GRO. TELÉFONO: 733 332 15 73 y 733 332 11 83 |
| RESIDENCIA ESTATAL GUERRERO VASCO DE GAMA NO. 295, 5o. PISO, COL. COSTA AZUL, ACAPULCO, GRO., C. P. 39850 TELÉFONOS: 744 484 9354 Y 56 | RESIDENCIA TLAXCALA DOMICILIO: AV. OCOTLÁN NO. 35 LOCAL "O", FRACC. VISTA DEL BOSQUE. COL. SANTANA OCOTLÁN, C.P.90105, SANTANA CHIAUTEMPAN, TLAX. TELÉFONO: 246 466 57 63 y 246 466 75 42 | RESIDENCIA ESTATAL ESTADO DE MÉXICO VIALIDAD METEPEC NO. 284 6o. PISO, FRACC. RESIDENCIAL LAS AMÉRICAS, METEPEC, EDO. DE MEX., C. P. 52140, TELÉFONO: 722 3 44 2091 |
| RESIDENCIA ESTATAL PUEBLA CIRCUITO MAZARIK NO. 16, PABELLÓN MAZARIK, UNIDAD TERRITORIAL ATLIXCÁYOTL, PUEBLA, PUE., C. P. 72160, TELÉFONO: 222 273 80 34 | RESIDENCIA ESTATAL VERACRUZ BLVD. DEL MAR NO. 468 LOCALES 11, 12, 14, 15 Y 18 FRACC. COSTA DE ORO, BOCA DEL RÍO, VER. C. P. 94299, TELÉFONO: 229 927 29 04 | RESIDENCIA ESTATAL MORELOS KM 12.5 CARRETERA JIUTEPEC-ZACATEPEC, CRUCERO DE TEZOYUCA, EMILIANO ZAPATA, MORELOS., C. P. 62765, TELÉFONO: 777 316 1360 |
| RESIDENCIA ESTATAL OAXACA AMAPOLAS NO. 1100 3ER. PISO, ESQUINA NARANJOS. COL. REFORMA, OAXACA, OAX., C. P. 68050, TELÉFONOS: 951 515 3557 y 5799 | RESIDENCIA ESTATAL HIDALGO AV. CONSTITUYENTES NO. 100 2o. PISO, EDIF. PABELLÓN PAROTI, FRACC. CONSTITUCIÓN, PACHUCA, HGO., C. P. 42080, TELÉFONO: 771 713 3580 | CENTRO DE DESARROLLO TECNOLÓGICO TEZOYUCA KM. 12.5 CARR. EMILIANO ZAPATA - ZACATEPEC, EMILIANO ZAPATA, MOR. C.P. 62765, TEL. 777 385 09 44 |
...
| DIRECCIÓN REGIONAL DEL NORTE |
| AGENCIA MONTERREY DOMICILIO: AVE. LAZARO CÁRDENAS 2266 1er. PISO FRACC. VALLE ORIENTE, C.P. 66269 SAN PEDRO GARZA GARCÍA, N. L. TELÉFONOS: 81 8133 09 12 y 81 8133 09 11 | AGENCIA MONTEMORELOS DOMICILIO: 5 DE MAYO 213 SUR ENTRE CUAUHTÉMOC Y ZARAGOZA COL. CENTRO C.P. 67500 MONTEMORELOS, N. L. TELÉFONOS: 826 263 24 02 y 826 263 64 89 | AGENCIA CIUDAD VICTORIA DOMICILIO: AV. CARRERA TORRES 610 PLANTA ALTA ZONA CENTRO C.P. 87000 CD. VICTORIA, TAM. TELÉFONOS: 834 312 37 98 y 834 312 87 50 |
| AGENCIA TAMPICO DOMICILIO: AV. HIDALGO 2102 LOCAL 1 COL. ALTAVISTA C.P. 89240 TAMPICO, TAM. TELÉFONOS: 833 213 54 47 y 833 213 42 40 | AGENCIA REYNOSA DOMICILIO: TOLUCA 215 2do.PISO ESQ. AGUASCALIENTES LOCAL 5 Y LOCAL 6 C.P. 88630 COL. RODRÍGUEZ, REYNOSA, TAM. TELÉFONO: 899 925 62 36 y 899 925 62 35 | AGENCIA TORREÓN DOMICILIO: AVE. MORELOS 484 OTE., ESQ. GARCÍA CARRILLO, COL. CENTRO C.P. 27000 TORREÓN, COAH. TELÉFONOS: 871 716 47 48, 871 716 33 00 y 871 716 58 11 |
| AGENCIA SALTILLO DOMICILIO: BLVD. VENUSTIANO CARRANZA 2490 NTE, 6to. PISO EDIF. DE LA FUENTE COL. REPÚBLICA C.P. 25280, SALTILLO, COAH. TELÉFONOS: 844 415 58 08 y 844 415 90 62 | AGENCIA CHIHUAHUA DOMICILIO: AV. UNIVERSIDAD 3705, 4º Y 5° PISO C. P. 31170 COL. MAGISTERIAL CHIHUAHUA, CHIH. TELÉFONOS: 614 413 83 02 y 614 426 59 00 | AGENCIA CIUDAD JUÁREZ DOMICILIO: BLVD. TOMÁS FERNÁNDEZ 7940 DESP. 703 FRACC. PARTIDO DOBLADO C.P. 32470 CD. JUÁREZ, CHIH. TELÉFONOS: 656 648 61 73, 656 648 61 74 y 656 648 61 75 |
| AGENCIA CIUDAD CUAUHTÉMOC DOMICILIO: AV. VICENTE GUERRERO 330 ALTOS COL. CENTRO C.P. 31500 CD. CUAUHTÉMOC, CHIH. TELÉFONOS: 625 581 33 94, 625 581 33 95 y 625 581 24 30 | AGENCIA DELICIAS DOMICILIO: AV. 3RA. Y CALLE 2ª NORTE #. 205 INT. LOCAL 2 y 4 ZONA CENTRO C.P. 33000 CD. DELICIAS, CHIH., TELÉFONOS: 639 472 11 72, 639 472 77 72, 472 64 72 y 639 472 21 98 | AGENCIA NUEVO CASAS GRANDES DOMICILIO: CALLE 2 DE ABRIL #606 COL. CENTRO C.P. 31700 NUEVO CASAS GRANDES, CHIH. TELÉFONOS: 636 694 47 00, 636 694 06 10 y 636 661 28 44 |
| AGENCIA PARRAL DOMICILIO: PEDRO ALVARADO 2 ALTOS ESQ. 20 DE NOVIEMBRE COL. CENTRO C.P. 33800 PARRAL, CHIH. TELÉFONOS: 627 525 68 54 y 627 525 67 58 | AGENCIA DURANGO DOMICILIO: ANA LEYVA 204 3ER. PISO LOCAL 302 PLAZA LAS TORRES, COL. NUEVA VIZCAYA, C.P. 34080 DURANGO, DGO., TELÉFONOS: 618 818 22 92 y 618 818 07 36 | AGENCIA SANTIAGO PAPASQUIARO DOMICILIO: HIDALGO 307-B. 2DO. PISO COL. CENTRO C.P. 34630 SANTIAGO PAPASQUIARO DGO. TELÉFONOS: 674 862 14 96 y 674 862 08 12 |
| RESIDENCIA ESTATAL CHIHUAHUA AV. UNIVERSIDAD NO. 3705, 5o. PISO, COL. MAGISTERIAL, CHIHUAHUA, CHIH., C. P. 31170 TELÉFONO: 614 414 36 76 | RESIDENCIA ESTATAL COAHUILA AV. MORELOS NO. 484 OTE., ESQ. GARCÍA CARRILLO, CENTRO, TORREÓN, COAH., C. P. 27000, TELÉFONO: 871 716 33 00 | RESIDENCIA ESTATAL DURANGO ANA LEYVA NO. 204 3ER. PISO, LOC. 317 PLAZA LAS TORRES, COL. NUEVA VIZCAYA, DURANGO, DGO. C. P. 34080, TELÉFONO: 618 818 4584 y 4104 |
| RESIDENCIA ESTATAL TAMAULIPAS AV. CARRERA TORRES NO. 610 ALTOS, ENTRE CALLES 11 Y 12, CENTRO, CIUDAD VICTORIA, TAMPS., C. P. 87000, TELÉFONOS: 834 315 1642 AL 45 | RESIDENCIA ESTATAL NUEVO LEÓN AVE. LAZARO CÁRDENAS # 2266. FRACC. VALLE ORIENTE, SAN PEDRO GARZA GARCÍA, N.L., C. P. 66269, TELÉFONO: 81 8133 0900 y 48 | CENTRO DE DESARROLLO TECNOLÓGICO LA NORIA KM 3 CARRETERA TAMUÍN - SAN VICENTE TANCUAYALAB TAMUÍN, SAN LUIS POTOSÍ. MÉXICO. TEL: 443 3 22 23 10, 3 22 24 29 01 |
______________________________