REGLAS de Operación del Programa de Agua Potable, Drenaje y Tratamiento (PROAGUA), a cargo de la Comisión Nacional del Agua, aplicables a partir de 2024.

Al margen un sello con el Escudo Nacional, que dice: Estados Unidos Mexicanos.- Secretaría de Medio Ambiente y Recursos Naturales.

GERMÁN ARTURO MARTÍNEZ SANTOYO, Director General de la Comisión Nacional del Agua, Órgano Administrativo Desconcentrado de la Secretaría de Medio Ambiente y Recursos Naturales, de conformidad con lo dispuesto en los artículos 17 y 32 Bis de la Ley Orgánica de la Administración Pública Federal; 4, 9 párrafos primero, segundo, tercero apartado "a" y quinto fracciones I, VI, XXXIII, XXXV, XXXVI, XXXVII y LIV, 12 fracciones I, VIII, XI y XII de la Ley de Aguas Nacionales; 4 de la Ley Federal de Procedimiento Administrativo; 5 fracción III, inciso b), 74, 75 y 77 de la Ley Federal de Presupuesto y Responsabilidad Hacendaria; 64, 65 fracciones I, II y III, 176, 178 y 179 del Reglamento de la Ley Federal de Presupuesto y Responsabilidad Hacendaria; 22 fracciones I, II, III, IV y V, 24 fracciones IV y V; 27 y Anexos 10, 25 y 30 del Presupuesto de Egresos de la Federación para el Ejercicio Fiscal 2024; 6 primer párrafo, 8 primer párrafo, 13 fracciones VI y XII, del Reglamento Interior de la Comisión Nacional del Agua, y
CONSIDERANDO
PRIMERO. Que de acuerdo con el artículo 2, fracción XLV de la Ley Federal Presupuesto y Responsabilidad Hacendaria (LFPRH), las reglas de operación establecen disposiciones a las que deben sujetarse determinados programas y fondos federales con el objeto de otorgar transparencia y asegurar la aplicación eficiente, eficaz, oportuna y equitativa de los recursos públicos asignados a los mismos; las cuales deberán publicarse en el Diario Oficial de la Federación (DOF).
SEGUNDO. Que la LFPRH dispone que la Cámara de Diputados podrá señalar en el Presupuesto de Egresos de la Federación (PEF), los programas mediante los cuales se otorguen subsidios, así como los criterios generales a los cuales deben sujetarse las reglas de operación de dichos programas.
TERCERO. Que el Plan Nacional de Desarrollo (PND) 2019-2024 establece el cambio de paradigma bajo el cual el pleno respeto a los derechos humanos debe ser uno de los objetivos de la Administración Pública Federal. En su Eje de Política Social, establece que el objetivo más importante del Gobierno de la Cuarta Transformación es que en 2024, la población de México esté viviendo en un entorno de bienestar y con mayor equidad social. La prioridad es atender a las personas más pobres y a los grupos en situación de vulnerabilidad, entre ellos las comunidades indígenas y afromexicanas, para lo cual anualmente se expide el decreto por el que se formula la Declaratoria de las Zonas de Atención Prioritaria (ZAP).
CUARTO. Que el PND 2019-2024 establece como Ejes Generales: I. Política y Gobierno, II. Política Social y III. Economía. Para lograr su cumplimiento, prevé entre otros principios rectores los siguientes: "Honradez y honestidad"; "Por el bien de todos, primero los pobres"; "No dejar a nadie atrás, no dejar a nadie fuera"; "No más migración por hambre o por violencia"; "Al margen de la ley, nada, por encima de la ley, nadie". Aplicar estos principios es necesario para mejorar las condiciones que favorezcan una gobernanza del agua y facilite la transformación de la gestión para proteger los derechos humanos.
QUINTO. Que el Objetivo Prioritario 3 del Programa Sectorial de Medio Ambiente y Recursos Naturales (PROMARNAT) 2020-2024 establece "Promover al agua como pilar de bienestar, manejada por instituciones transparentes, confiables, eficientes y eficaces que velen por un medio ambiente sano y donde una sociedad participativa se involucre en su gestión". Además, está directamente vinculado con el Objetivo prioritario número 1 del Programa Nacional Hídrico (PNH) 2020-2024 que establece "Garantizar progresivamente los derechos humanos al agua y al saneamiento, especialmente en la población más vulnerable", por lo que se requieren mecanismos de participación social, transparencia y eficiencia en los programas de financiamiento con recursos federales que permitan que las entidades federativas, municipios y organismos operadores brinden servicios públicos de agua potable y saneamiento mejorados que cumplan con la normatividad vigente en la materia, para que todas las personas tengan garantizado el acceso al agua segura y saneamiento básico, contribuyendo a reducir la mortalidad por enfermedades asociadas al agua y a la higiene.
SEXTO. Que el párrafo sexto del artículo 4º de la Constitución Política de los Estados Unidos Mexicanos establece que toda persona tiene derecho al acceso, disposición y saneamiento de agua para consumo personal y doméstico en forma suficiente, salubre, aceptable y asequible. Este derecho es reconocido en la observación general número 15 de 2002 del Comité de Derechos Económicos, Sociales y Culturales, que destaca la importancia de la realización progresiva del acceso al agua potable segura y asequible y al saneamiento básico para todos. El derecho humano al agua es también reconocido por la resolución 64/292 de 2010 de la Asamblea General de la Organización de las Naciones Unidas (ONU) y en el Objetivo de Desarrollo Sostenible (ODS) número 6 de la ONU y busca garantizar agua limpia y saneamiento para todos.
SÉPTIMO. Que existe un marco normativo con perspectiva de género en relación al acceso y gestión del agua, desde la Convención sobre la Eliminación de todas las Formas de Discriminación Contra la Mujer (CEDAW por sus siglas en inglés) de 1979 (párrafo 2 del artículo 14), el Informe sobre Desarrollo Humano de 1990 (p. 60); la Declaración y Plataforma de Acción de Beijing, sección K, de 1995; el documento de Río +20 que reconoce que la mujer juega un papel esencial en la provisión de agua; la Estrategia de Montevideo para la Implementación de la Agenda Regional de Género en el marco del desarrollo sostenible; la resolución A/HRC/33/49 que evidenció la situación de desigualdad y mayor carga que soporta la mujer en trabajos cuando no accede al agua y propuso un enfoque transformador que "cuestione las normas sociales, los estereotipos y los modelos existentes dentro del hogar, así como promover intervenciones receptivas a las cuestiones de género que den prioridad a la satisfacción de las necesidades concretas de la mujer", y los Lineamientos para incorporar la perspectiva de género en las Reglas de Operación de los programas presupuestarios federales", publicados en el DOF el 29 de junio de 2016.
OCTAVO. Que todos los programas sectoriales y especiales deben alinearse al PND 2019-2024. En materia de derechos de los pueblos y comunidades indígenas, el artículo 2° de la Constitución Política de los Estados Unidos Mexicanos y el capítulo VI del PEF para el Ejercicio Fiscal 2024, en el artículo 24, fracciones I, II, III, IV y V, se refieren al fácil acceso a los programas y reducción de trámites y requisitos y que se dará preferencia a la conclusión de obras iniciadas en ejercicios anteriores.
NOVENO. Que la Ley General de Cambio Climático en su artículo 29, fracciones VI y XVIII, considera como acciones de adaptación la construcción y mantenimiento de infraestructura, así como la infraestructura estratégica en materia de abasto de agua. Asimismo, en su artículo 34, fracción IV, inciso "a", indica que para reducir las emisiones de gases de efecto invernadero las dependencias y entidades de la Administración Pública Federal, las entidades federativas y los municipios, en el ámbito de su competencia, promoverán el diseño y la elaboración de políticas y acciones de mitigación asociadas a promover el desarrollo y la instalación de infraestructura para la reducción de la emisión de gas metano.
DÉCIMO. Que el primer Objetivo Prioritario del PNH 2020-2024 es "Garantizar progresivamente los derechos humanos al agua y al saneamiento, especialmente en la población más vulnerable".
He tenido a bien expedir las siguientes:
REGLAS DE OPERACIÓN DEL PROGRAMA DE AGUA POTABLE, DRENAJE Y TRATAMIENTO
(PROAGUA), A CARGO DE LA COMISIÓN NACIONAL DEL AGUA, APLICABLES A PARTIR DE 2024
CONTENIDO:
INTRODUCCIÓN
Artículo 1. Términos y acrónimos
1.1. Glosario de términos
1.2. Siglas y acrónimos
Artículo 2. Programa de Agua Potable, Drenaje y Tratamiento (PROAGUA)
2.1. Sobre el PROAGUA
2.1.1. Definición
2.1.2. Objetivo
2.1.3. Población potencial y objetivo
2.1.3.1. Población potencial
2.1.3.2. Población objetivo
2.1.4. Cobertura
2.1.5. Beneficiarios
2.2. Componentes, subcomponentes y tipos de apoyos
2.2.1. Componentes y subcomponentes
2.2.2. Tipos de apoyos y orientación de los recursos
2.2.2.1. Infraestructura de agua potable, alcantarillado y saneamiento
2.2.2.2. Desinfección del agua
2.2.2.3. Atención a fenómenos naturales perturbadores
2.3. Priorización de acciones
2.4. Otorgamiento de apoyos
2.4.1. Requisitos generales
2.5. Requisitos específicos para acciones de infraestructura de agua potable, alcantarillado y saneamiento
 
2.5.1. Porcentajes de apoyo federal
2.5.2. Particularidades sobre los porcentajes
2.6. Requisitos específicos para acciones de desinfección del agua
2.6.1. Porcentajes de apoyo federal
2.6.2. Particularidades sobre los porcentajes
2.7. Requisitos específicos para acciones en atención a fenómenos naturales perturbadores
2.7.1. Porcentajes de apoyo federal
2.8. Integración de los anexos de ejecución y técnico para la formalización del programa
2.9. Instancias
2.9.1. Participantes
2.9.2. Ejecutoras
2.9.3. Normativa
Artículo 3. Operación del programa
3.1. Actividades y plazos
3.2. Programa Operativo Anual (POA)
3.3. Contrataciones
3.4. Cancelación de recursos
3.5. Derechos de los beneficiarios
3.6. Obligaciones y sanciones
3.6.1. Obligaciones de los beneficiarios
3.6.2. Obligaciones de la instancia ejecutora
3.6.3. Suspensión de los apoyos
3.6.4. Sanciones
3.7. Casos de excepción
3.8. Coordinación institucional
3.9. Conclusión de acciones
3.9.1. Prórrogas
3.9.2. Acta de entrega-recepción
3.9.3. Cierre de ejercicio
3.10. Recursos no devengados
Artículo 4. Auditoría, control y seguimiento
Artículo 5. Gastos de operación
Artículo 6. Evaluación
6.1. Interna
6.2. Externa
Artículo 7. Transparencia, difusión de la información y rendición de cuentas
7.1. Contraloría social
Artículo 8. Denuncias
Transitorios
Anexos
Anexo I.- Indicadores 2024 del programa
Anexo II.- Solicitud para participar en el PROAGUA
Anexo III.- Ficha Técnica de Acciones
Anexo IV.- Acciones tipo del programa
Anexo V.- Formato de Programa Operativo Anual
Anexo VI.- Formato de Anexo de Ejecución
Anexo VII. - Formato de Anexo Técnico
Anexo VIII.- Formato de Cédula de Traspaso
Anexo IX.- Formato de trabajo para integración del cuadro resumen de inversión
Anexo X.- Reporte de avances físico-financiero
 
Anexo XI.- Formato de Cierre de ejercicio
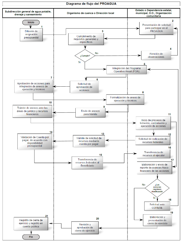
Anexo XII.- Diagrama de flujo del PROAGUA
Anexo XIII.- Listado de Direcciones Locales y Organismos de Cuenca de la CONAGUA
INTRODUCCIÓN
Las presentes Reglas de Operación tienen como propósito que la aplicación de los subsidios federales del PROAGUA se realicen con eficiencia, eficacia, economía y transparencia, mediante un enfoque multisectorial y de coordinación entre los tres órdenes de gobierno y con el establecimiento de mecanismos regulatorios de acceso, seguimiento, evaluación y rendición de cuentas. Buscan incrementar y sostener el acceso a los servicios de agua potable, alcantarillado y saneamiento con el propósito de contribuir al derecho a la salud, la vivienda digna y un medio ambiente sano.
De acuerdo con el Censo de Población y Vivienda del Instituto Nacional de Estadística y Geografía (INEGI) 2020, la cobertura nacional de acceso al agua entubada es de 96.1% (98.0% urbana, 89.1% rural) y la cobertura nacional de acceso a los servicios de alcantarillado es de 95.2% (98.5% urbana, 83.2% rural). La cobertura de tratamiento de aguas residuales municipales es de 67.7% y de agua desinfectada es de 97.40% (Situación del subsector agua potable, alcantarillado y saneamiento edición 2023). Reflejando que existe población que no cuenta con acceso a los servicios de agua potable, alcantarillado y saneamiento o cuenta con servicios deficientes, lo cual a su vez provoca vulnerabilidad de la población con mayor grado de marginación ante enfermedades de origen hídrico.
De esta manera, el PROAGUA busca contribuir a garantizar el Derecho Humano al Agua y al Saneamiento, enfocándose especialmente en la población más vulnerable, priorizando las acciones propuestas por los gobiernos estatales y al cumplimiento del principio de "No dejar a nadie atrás, no dejar a nadie fuera" como lo marca el PND 2019-2024.
El Eje 3 Economía del PND 2019-2024 establece como proyectos regionales: El tren Maya, proyecto orientado a incrementar la derrama económica del turismo en la Península de Yucatán, crear empleos, impulsar el desarrollo sostenible y proteger el medio ambiente de la zona, así como el "Programa para el Desarrollo del Istmo de Tehuantepec", cuyo objetivo es impulsar el crecimiento de la economía regional con pleno respeto a la historia, la cultura y las tradiciones del Istmo oaxaqueño y veracruzano. Dentro del ámbito de sus atribuciones y de conformidad con lo establecido en las presentes Reglas de Operación, se podrán focalizar acciones que contribuyan al logro de los objetivos de los proyectos referidos.
Por lo anterior, las entidades federativas que abarcan los 79 municipios del Istmo de Tehuantepec podrán realizar los ajustes necesarios en su planeación vinculándose y coordinándose con el organismo público descentralizado, no sectorizado denominado "Corredor Interoceánico del Istmo de Tehuantepec", creado mediante Decreto Presidencial publicado en el Diario Oficial Federación el 14 de junio de 2019.
Con un enfoque de equidad y justicia social, acorde con el Objetivo Prioritario número 1 del PNH 2020-2024, el PROAGUA apoya acciones en las localidades en beneficio de todas las personas con independencia de su condición social, salud, edad, religión, opiniones, origen étnico o nacional, discapacidad, preferencia sexual, estado civil, género, filiación política o cualquier otra consideración que atente contra la dignidad humana y tenga por objetivo anular o menoscabar los derechos y libertades de las personas.
Los apoyos están enfocados preferentemente a las localidades clasificadas por el Consejo Nacional de Población (CONAPO) con alto y muy alto índice de marginación, para avanzar en el cumplimiento y reporte de metas de los Objetivos de Desarrollo Sostenible.
Esta focalización permitirá avanzar en el cumplimiento y reporte de metas de los Objetivos 5 y 6 de Desarrollo Sostenible. Objetivo 5: Lograr la igualdad entre los géneros y empoderar a todas las mujeres y las niñas, específicamente en el apartado 5.a, Objetivo 6: Agua limpia y saneamiento, cuyo objetivo es garantizar la disponibilidad y la gestión sostenible del agua y el saneamiento concretamente los apartados 6.1, 6.2, 6.3 y 6.b. La atención a los habitantes de pueblos y comunidades indígenas que aún no disponen de servicios básicos prioriza los apoyos alineados a los objetivos de la Cuarta Transformación y complementa otros programas específicos de atención, en especial los de participación con acompañamiento municipal.
Al integrar una perspectiva de género, el PROAGUA coadyuva en la disminución de la brecha de desigualdad en la que el acceso al agua puede ser detonante de mayor bienestar para grupos en situación de vulnerabilidad o factor de inclusión en la toma de decisiones. Esta perspectiva se origina del reconocimiento de una relación dispar entre hombres y mujeres en lo relativo a acceso al agua, su utilización y en la participación en las decisiones, brecha que se incrementa cuando se consideran las variables de pobreza y grupo étnico. Se considera como factor de priorización el que las mujeres participen y tomen decisiones en las organizaciones comunitarias o consejos de administración.
El PROAGUA contribuye a la mitigación de gases de efecto invernadero mediante el apoyo enfocado en acciones orientadas a la eficiencia del uso de energía en obras de infraestructura hidráulica (plantas de tratamiento de aguas residuales, potabilizadoras, cárcamos de bombeo, pozos de bombeo, etc.) y coadyuva en la construcción de obras de abasto de agua, el fortalecimiento de la infraestructura y el desarrollo de infraestructura estratégica como medidas de adaptación previstas en la Ley General de Cambio Climático.
Para fomentar la difusión, transparencia y rendición de cuentas, se consideran diversos mecanismos de difusión, como el acceso a la información a través de la página web y redes sociales de CONAGUA, la traducción de la información del programa a lenguas indígenas, con el apoyo de otras dependencias y órdenes de gobierno. Asimismo, impulsará la creación de contralorías sociales para la supervisión social de las acciones que comprende el PROAGUA.
Artículo 1. Términos y acrónimos
1.1. Glosario de términos
Para efectos de estas Reglas de Operación, se entenderá por:
Acciones. - Adquisiciones, obras y servicios relacionados con las mismas, o cualquier actividad que requiera financiamiento y se encuentre establecido en el POA y Anexo Técnico de cada instancia ejecutora.
Agua desinfectada. - Caudal de agua que no contiene microorganismos patógenos, que fueron eliminados, inactivados o destruidos por procesos de desinfección físicos, químicos o ambos.
Agua potable. - Agua para uso y consumo humano que no contiene contaminantes objetables, ya sean químicos, físicos o agentes infecciosos, y que no causa efectos nocivos para la salud y cumplen con los límites máximos permisibles de la Norma Oficial Mexicana NOM-127-SSA1-2021 y en su caso la que esté vigente.
Agua producida. - Caudal de agua superficial o subterránea extraída mediante sistemas formales o informales de abastecimiento.
Agua residual tratada. - Agua residual cuya composición sea modificada mediante procesos individuales o combinados de tipo físico, químico, biológico u otro, de manera que resulten adecuadas para su descarga a cuerpos receptores.
Alcantarillado. - Infraestructura para recibir, conducir y evacuar las aguas provenientes de las descargas de usos municipales, industriales, comerciales y de servicios domésticos, así como la mezcla de ellas (véase drenaje sanitario).
Anexo de Ejecución. - Documento que formaliza el programa y que deriva del Convenio Marco de Coordinación y se suscribe entre la Dirección de la CONAGUA y las dependencias de los gobiernos estatales y municipales participantes. En él se especifica el objetivo, integrantes, fundamento jurídico, recursos y modalidades de ejecución y obligaciones de las instancias participantes. Se elabora un anexo por cada entidad federativa que participa en el programa.
Anexo Técnico. - Documento formalizado entre la Dirección de la CONAGUA, el beneficiario y la instancia ejecutora. En él se especifica el detalle de cada acción a realizar y se integra a partir de las acciones incluidas en el POA.
Atención social. - Acciones para promover la participación de la población en la gestión, operación, mantenimiento y administración de los sistemas de agua potable y saneamiento.
Beneficiarios. - Entidades federativas que suscriben los anexos de ejecución y técnicos del programa y reciben el subsidio.
Cierre de ejercicio. - Documento en el que se presenta la información financiera de los montos transferidos, ejercidos y reintegrados del programa del ejercicio fiscal. (Anexo XI)
Cobertura de agua potable. - Porcentaje de población con acceso al agua apta para uso y consumo humano, entubada en vivienda o predio, en relación con la población total.
Cobertura de alcantarillado. - Porcentaje de población con acceso a servicios de alcantarillado o saneamiento básico, en relación con la población total.
Cobertura de desinfección. - Porcentaje de población que cuenta con agua desinfectada, a través del equipamiento de desinfección como etapa única de tratamiento o dentro del tren de potabilización, incluyendo la población sin cobertura formal de agua potable pero beneficiada con dispositivos rústicos domésticos o comunitarios, en relación con la población total.
Cobertura de tratamiento de aguas residuales municipales. - Porcentaje de aguas residuales colectadas en los sistemas formales de alcantarillado municipales, dirigidas a una planta de tratamiento y sometidas al proceso de tratamiento, previo a su descarga cuantificada.
Comité Técnico. - Grupo de personas servidoras públicas conformado por las y los titulares de la Subdirección General de Agua Potable, Drenaje y Saneamiento y de las Gerencias que la integran. Es el encargado de brindar apoyo técnico a proyectos piloto que determine la CONAGUA y de revisar, evaluar y resolver los casos no previstos en las presentes Reglas de Operación.
Comisión de Regulación y Seguimiento (CORESE). - Instancia de coordinación conformada entre el gobierno federal a través de la CONAGUA, el gobierno estatal, gobiernos municipales y prestadores de servicios durante la planeación, ejecución, seguimiento, control y evaluación de las acciones incluidas en el PROAGUA.
Componente de agua potable. - Comprende la construcción, rehabilitación, reemplazo, reparación y ampliación de infraestructura para los servicios de agua potable, así como las acciones necesarias para
brindar agua potable de calidad de manera sostenible.
Componente de alcantarillado. - Comprende la construcción, rehabilitación, reemplazo, reparación y ampliación de infraestructura para los servicios de alcantarillado.
Componente de saneamiento. - Comprende la construcción, rehabilitación y ampliación de infraestructura para los servicios de saneamiento (recolección, conducción, tratamiento y disposición) de las aguas residuales municipales y sus lodos derivados.
Comunidad afromexicana. - Aquella que forma una unidad social, económica y cultural con mayoría de población de ascendencia africana subsahariana.
Comunidad indígena. - Aquella que forma una unidad social, económica y cultural, asentada en un territorio y que reconoce autoridades propias de acuerdo con sus usos y costumbres.
Contraloría social. - Mecanismo de los beneficiarios para verificar de manera organizada el cumplimiento de las metas y la correcta aplicación de los recursos públicos asignados al PROAGUA.
Contraparte. - Aportación de recursos por los beneficiarios o ejecutores que complementa la inversión federal.
Desinfección del agua. - Eliminación, inactivación o destrucción de organismos patógenos en el agua por medio de procesos químicos o físicos.
Dirección de la CONAGUA. - Direcciones Generales de los Organismos de Cuenca o Direcciones Locales de la CONAGUA que corresponda a la demarcación del beneficiario (Anexo XIII).
Drenaje sanitario. - Sistemas de redes y obras mediante las cuales se efectúa la captación, conducción y control de las descargas de aguas residuales.
Economía. - Monto que resulta después de formalizar la contratación de cada acción cuando esta es menor al costo programado en el anexo técnico.
Estudios. - Recopilación y análisis de datos técnicos, topográficos, hidrológicos, geológicos, climáticos, económicos, financieros, sociales y políticos, con el fin de determinar la factibilidad para llevar a cabo un proyecto, donde se plantean alternativas de solución al mismo. Incluye los estudios técnicos, de planeación e ingeniería de detalle para el agua potable, alcantarillado y saneamiento.
Expediente técnico de proyecto. - Instrumento integrado por el beneficiario con la documentación relacionada con la acción a realizarse que contiene la información referente a la planeación, estudios básicos, proyecto ejecutivo y demás documentación relacionada.
Expediente único. - Conjunto de documentos, integrado y resguardado por el ejecutor que contiene información de las acciones formalizadas y ejecutadas.
Ficha técnica de acciones. - Documento en forma de sumario que contiene la descripción de la ubicación, características, proyecto, inversiones y etapas de la acción de manera detallada.
Fortalecimiento de capacidades. - Programa de capacitación que se realiza por cada ejecutor, mediante cursos y talleres teórico-prácticos presenciales, para diversas áreas de conocimiento de agua potable, alcantarillado y saneamiento, dirigidos al personal técnico, operativo y administrativo de los prestadores de servicios y organizaciones comunitarias. La capacitación de contraloría social no podrá realizarse a través de este programa.
Grado de prioridad de atención de las localidades rurales. - Es el valor que asigna la CONAGUA a las localidades rurales con base en información oficial.
Igualdad de género. - Implica que exista para mujeres y hombres el mismo acceso a todos los derechos, bienes y servicios, eliminando todas las formas de discriminación de género.
Índice de marginación. - Medida-resumen calculada por el Consejo Nacional de Población (CONAPO) que permite diferenciar localidades del país según el impacto global de las carencias que padece la población como resultado de la falta de acceso a la educación, la residencia en viviendas inadecuadas y la carencia de bienes.
Indicador de desinfección (INDES). - Mecanismo que indica la situación de los sistemas de abastecimiento, respecto a los caudales de agua producida y la desinfectada por cada localidad y municipio del gobierno estatal.
Instancia ejecutora. - Responsable de los procedimientos de contratación y ejercicio de los recursos.
Localidades rurales. - Conforme a la clasificación del INEGI, son aquellas que tienen una población menor a 2,500 habitantes.
Localidades urbanas. - Conforme a la clasificación del INEGI, son aquellas que tienen una población mayor o igual que 2,500 habitantes.
Obra de continuidad. - Obra que por sus características se haya programado en etapas en los anexos técnicos y requiera realizarse en más de un ejercicio fiscal.
Obra por cooperación. - Obra o acción ejecutada en localidades donde la organización comunitaria o el municipio aportan su contraparte en mano de obra o especie.
Operación transitoria. - Operación temporal de la infraestructura de agua potable, alcantarillado o saneamiento, previo a la entrega al beneficiario.
Organismo operador. - Instancia del gobierno estatal o municipal encargada de la prestación de los servicios de agua potable, alcantarillado y saneamiento.
Organización comunitaria. - Es aquella que se organiza bajo sistemas normativos propios y tienen reconocimiento social por la autoridad comunitaria y por el ayuntamiento, que se establece con el objetivo de gestionar, operar y administrar los sistemas y servicios de agua potable y saneamiento.
Participación social. - Actividades que llevan a cabo en forma organizada las personas que habitan una localidad, orientadas a la planeación, gestión, ejecución, administración, vigilancia, transparencia y rendición de cuentas durante la construcción, operación y mantenimiento de los sistemas de agua potable y saneamiento en sus localidades.
Participantes. - Gobiernos federal, estatales y municipales, organismos operadores y organizaciones comunitarias, que reciben apoyo financiero del programa.
Plan de seguridad de agua. - Documento que integra la evaluación y gestión del riesgo en un sistema de agua, desde la cuenca de captación hasta su entrega a la población usuaria final, identificando, precisando, priorizando e implementando medidas de control y mitigación que se ejecutarán como un diagnóstico para obras y acciones dentro del PROAGUA.
Planta de tratamiento de aguas residuales. - Infraestructura para remover contaminantes del agua que ya ha tenido un uso previo, para su disposición en un cuerpo receptor o para su reutilización.
Planta potabilizadora. - Infraestructura para tratar agua destinada para el uso y consumo de la población, asegurando que cumpla con la normatividad vigente.
Potabilización. - Conjunto de operaciones y procesos, físicos o químicos que se aplican al agua en los sistemas de abastecimiento, a fin de hacerla apta para uso y consumo humano, cumpliendo con la calidad indicada por la NOM-127-SSA1-2021 y en su caso la que esté vigente.
Prestador de servicio. - Cualquier persona individual o jurídica, incluyendo a los gobiernos estatales, municipales u otros entes que brinden los servicios de agua potable, alcantarillado o saneamiento.
Programa Operativo Anual (POA). - Documento que incluye el desglose de las acciones para infraestructura de agua potable, alcantarillado, saneamiento y en un solo rubro desinfección del agua.
Proyecto ejecutivo. - Conjunto de planos, memorias descriptivas y de cálculo, catálogo de conceptos, normas, especificaciones e información suficiente para que se pueda realizar la obra.
Revisión. - Proceso de verificación de los documentos que comprueban el cumplimiento de los requisitos que realiza la Dirección de la CONAGUA.
Saneamiento. - Proceso de recolección, conducción, tratamiento, reutilización y disposición final de las aguas residuales. Incluye la disposición o reutilización de lodos generados.
Saneamiento básico. - Tecnología que permite eliminar higiénicamente las excretas y tener un medio ambiente limpio y sano, tanto en la vivienda como en las proximidades de ésta.
Sectorización. - División de la red de distribución de agua en circuitos hidráulicos conectados entre sí, que pueden operar de forma independiente sin interrumpir el flujo de otros circuitos.
Seguimiento normativo. - Conjunto de actividades llevadas a cabo por la Dirección de la CONAGUA para el control y evaluación interna de los apoyos otorgados.
Servicio de agua potable. - Actividades de los prestadores de servicio para entregar agua y atender, en apego al derecho humano al agua, el acceso en forma suficiente, salubre, aceptable, asequible y equitativa.
Sistemas de captación de agua de lluvia. - Conjunto de elementos que interceptan y recolectan el agua pluvial para conducirla a dispositivos de almacenamiento y de filtración o desinfección, para su posterior uso.
Subcomponente mejoramiento de eficiencia. - Acciones orientadas a mejorar los servicios de agua potable, alcantarillado y saneamiento, a través del incremento de la eficiencia física y comercial de los organismos operadores.
Subcomponente nuevo. - Acciones para infraestructura que permiten incorporar habitantes a los servicios formales de agua potable, alcantarillado y saneamiento para incrementar la cobertura de los servicios.
Subcomponente rehabilitado. - Acciones que reestablecen o mejoran la infraestructura para sostener las coberturas de agua potable, alcantarillado y saneamiento.
Subsidios. - Asignaciones de recursos federales previstas en el PEF que, a través de las dependencias y entidades, se otorgan a los diferentes sectores de la sociedad, a las entidades federativas o municipios para fomentar el desarrollo de actividades sociales o económicas prioritarias de interés general.
 
Supervisión técnica. - Verificación de la ejecución de la obra para garantizar que los trabajos se lleven a cabo de conformidad con el proyecto ejecutivo y a la Ley de Obras Públicas y Servicios Relacionados con las Mismas (LOPSRM) y su Reglamento.
Tipos de apoyos. - Infraestructura de agua potable, alcantarillado y saneamiento, desinfección del agua y atención a fenómenos naturales perturbadores.
Urgencia. - Acontecimiento fortuito de causa diversa que perturba el servicio de agua potable, alcantarillado y saneamiento que prestan los organismos operadores u organizaciones comunitarias.
Validación Técnica. - Resultado aprobatorio otorgado por la Dirección de la CONAGUA tras la revisión de un proyecto ejecutivo. Para el caso de estudios se deberán presentar términos de referencia, catálogo de conceptos y matrices de precios unitarios. Esta validación tendrá una vigencia de 2 años a partir de la fecha de la emisión de su aprobación.
Zonas de Atención Prioritarias. - Áreas o regiones rurales (a nivel municipal) y áreas geoestadísticas básicas (AGEB) de las zonas urbanas incluidas en el decreto por el que se formula la declaratoria de las Zonas de Atención Prioritaria que anualmente se publica en el Diario Oficial de la Federación.
Asimismo, se considerarán las establecidas en la legislación acorde a la materia.
1.2. Siglas y acrónimos
APF. - Administración Pública Federal.
ASF. - Auditoria Superior de la Federación.
BIENESTAR. - Secretaría de Bienestar.
CONAGUA. - Comisión Nacional del Agua.
CONAPO. - Consejo Nacional de Población.
CONEVAL. - Consejo Nacional de Evaluación de la Política de Desarrollo Social.
CORESE. - Comisión de Regulación y Seguimiento.
DOAP. - Diagnóstico de Obras y Acciones Preliminares.
DOF. - Diario Oficial de la Federación.
GPFAPS. -Gerencia de Programas Federales de Agua Potable y Saneamiento.
GPT. - Gerencia de Potabilización y Tratamiento
INDES. - Indicador de desinfección.
INEGI. - Instituto Nacional de Estadística y Geografía.
INMUJERES. - Instituto Nacional de las Mujeres.
INPI. - Instituto Nacional de los Pueblos Indígenas.
LAASSP. - Ley de Adquisiciones, Arrendamientos y Servicios del Sector Público.
LFPRH. - Ley Federal de Presupuesto y Responsabilidad Hacendaria.
LOPSRM. - Ley de Obras Públicas y Servicios Relacionados con las Mismas.
OIC. - Órgano Interno de Control.
PASH. - Portal Aplicativo de la Secretaría de Hacienda y Crédito Público.
PEF. - Presupuesto de Egresos de la Federación.
PND. - Plan Nacional de Desarrollo.
PNH. - Programa Nacional Hídrico.
POA. - Programa Operativo Anual.
PROAGUA. - Programa de Agua Potable, Drenaje y Tratamiento.
PSA. - Plan de Seguridad del Agua.
PTAR. - Planta de Tratamiento de Aguas Residuales.
SALUD. - Secretaría de Salud.
SECTUR. - Secretaría de Turismo.
SEGOB. - Secretaría de Gobernación.
 
SEMARNAT. - Secretaría de Medio Ambiente y Recursos Naturales.
SEP.- Secretaría de Educación Pública.
SFP. - Secretaría de la Función Pública.
SGAPDS. - Subdirección General de Agua Potable, Drenaje y Saneamiento.
SHCP. - Secretaría de Hacienda y Crédito Público.
TESOFE. - Tesorería de la Federación.
ZAP. - Zonas de Atención Prioritarias.
Artículo 2. Programa de Agua Potable, Drenaje y Tratamiento (PROAGUA)
2.1. Sobre el PROAGUA
2.1.1. Definición
Programa federal a cargo de la CONAGUA que otorga subsidios para el financiamiento de acciones para la prestación de los servicios de agua potable, alcantarillado y saneamiento.
2.1.2. Objetivo
Contribuir a incrementar y sostener las coberturas de los servicios de agua potable, alcantarillado y saneamiento, mediante el apoyo en el desarrollo de diversas acciones que permitan avanzar en el cumplimiento del derecho al acceso, disposición y saneamiento del agua a las localidades rurales y urbanas.
2.1.3. Población potencial y objetivo
2.1.3.1. Población potencial
Habitantes de las localidades, municipios y entidades federativas, en zonas rurales y urbanas del país, que carecen de los servicios de agua potable, alcantarillado y saneamiento o presenten deficiencias en ellos, conforme al Censo de población y vivienda del INEGI.
En el tratamiento de aguas residuales municipales se considera el caudal de agua residual que se colecta en sistemas formales de alcantarillado y no es tratada.
2.1.3.2. Población objetivo
Habitantes de las localidades, municipios y entidades federativas en zonas rurales y urbanas del país a beneficiar con las acciones establecidas en los anexos de ejecución y técnicos.
En el tratamiento de aguas residuales municipales, se considera el caudal de agua residual que se colecta en sistemas formales de alcantarillado que se programa a ser tratada con las acciones establecidas en los anexos técnicos.
2.1.4. Cobertura
El programa es de cobertura nacional y aplicable para todas las localidades rurales y urbanas de las 32 entidades federativas del país que soliciten el apoyo, en apego a lo indicado en las presentes Reglas de Operación.
2.1.5. Beneficiarios
Entidades federativas que suscriben los anexos de ejecución y técnicos del programa y reciben el subsidio.
2.2 Componentes, subcomponentes y tipos de apoyo
2.2.1. Componentes y subcomponentes
Mediante los componentes de "agua potable", "alcantarillado" y "saneamiento" y subcomponentes "nuevo" (acciones para incremento de cobertura), "rehabilitado" y "mejoramiento de eficiencia" se financian acciones conforme a los siguientes "tipos de apoyo": infraestructura para los servicios de agua potable, alcantarillado y saneamiento; desinfección del agua y atención de acciones derivadas de la ocurrencia de fenómenos naturales perturbadores a través de las acciones específicas (Anexo IV). Dentro de los tres componentes antes indicados, se deberán considerar las acciones de contraloría social, en los subcomponentes "Nuevo" y "Rehabilitado".
2.2.2. Tipos de apoyos y orientación de los recursos
El recurso asignado a cada entidad federativa en el PEF 2024 se publicará en la página oficial de la CONAGUA el 2 de enero de 2024.
2.2.2.1. Infraestructura de agua potable, alcantarillado y saneamiento
Apoya acciones para la infraestructura de servicios de agua potable, alcantarillado y saneamiento.
El monto aplicable para el tipo de apoyo Infraestructura de agua potable, alcantarillado y saneamiento será el que resulte después de destinar recursos para el tipo apoyo de Desinfección del agua.
Las entidades federativas que presenten cobertura menor al 97.5% de agua potable, de acuerdo con el INEGI, deberán programar al menos 30% del recurso inicial asignado para acciones de incremento de cobertura en los servicios, preferentemente en localidades de alta y muy alta marginación clasificados por el Consejo Nacional de Población (CONAPO).
Para la elaboración de proyectos solo se podrá destinar hasta el 10% de la asignación presupuestal; por arriba de ese porcentaje se analizará de manera particular para determinar su aprobación previa solicitud de
la Dirección de la CONAGUA a la GPFAPS.
La supervisión técnica de las acciones no podrá exceder el 3.5% del costo total presupuestado de la obra y podrá realizarse por administración o contrato.
Para fortalecimiento de capacidades se podrá destinar hasta un monto máximo de un millón de pesos de recursos federales. El beneficiario deberá aportar al menos un monto igual de contraparte.
2.2.2.2. Desinfección del agua
Apoya acciones para ampliar y sostener la cobertura de desinfección del agua para uso y consumo humano en los servicios de agua potable y fuentes de abastecimiento, con énfasis en localidades de mayor prioridad.
Tabla 1. Porcentajes para acciones de desinfección del agua
Recursos asignados al
PROAGUA por entidad
federativa MDP
Porcentaje para
aplicar en acciones de
desinfección
< 30
2.0%
30 a 59.99
2.5%
60 a 89.99
2.5%
> 90
2.5%
 
Si el monto calculado con el porcentaje excede lo establecido en la tabla siguiente, se podrá optar por aplicar el importe límite.
Tabla 2. Importe límite en función al porcentaje
Recursos asignados al
PROAGUA por entidad
federativa
MDP
Importe límite MDP
< 30
0.6
30 a 59.99
1.5
60 a 89.99
2.3
>90
4.5
 
Las entidades federativas que no requieran recursos federales para desinfección del agua, deberán manifestarlo por escrito a la Gerencia de Potabilización y Tratamiento, los cuales se asignarán a localidades de mayor grado de prioridad de atención.
Para localidades que no cuenten con cobertura de agua potable o localidades rurales con mayor grado de prioridad de atención de acuerdo con el listado de la CONAGUA, se deberá impulsar el tratamiento doméstico de agua con tecnologías a nivel intra domiciliar de bajo costo para la operación y mantenimiento eficiente, que cumplan la NOM-244-SSA1-2020.
Preferentemente se cubrirán acciones que incrementen cobertura por ampliación de la red pública o se requiera su sostenimiento.
El grado de prioridad de atención de las localidades rurales se determina con cuatro criterios ponderados con base en datos del INEGI correspondientes al CENSO 2020, tales criterios son el porcentaje de coberturas de agua potable y saneamiento, grados de vulnerabilidad (Zonas de Atención Prioritarias, ZAP), índice de marginación determinado por CONAPO y porcentaje de pobreza extrema conforme a INEGI, así como, catálogo de localidades indígenas del INPI. Los grados de prioridad de atención asignados pueden ser consultados en el portal siguiente:
https://www.gob.mx/conagua/acciones-y-programas/proagua
2.2.2.3. Atención a fenómenos naturales perturbadores
Apoya acciones derivadas de los efectos de la ocurrencia de fenómenos naturales perturbadores, que cumplan con los "Lineamientos de Operación Específicos para atender los daños desencadenados por fenómenos naturales perturbadores" publicados en el Diario Oficial de la Federación el 13 de agosto de 2021.
2.3. Priorización de acciones
La Dirección de la CONAGUA, en coordinación con los beneficiarios, propiciará que los recursos del PROAGUA, según su disponibilidad, se destinen conforme al orden de selección de las acciones.
El orden de selección de acciones se determina de acuerdo con los criterios siguientes:
1.     Acciones que resulten de recomendaciones de derechos humanos, que deriven de un acuerdo internacional, de proyectos prioritarios, planes integrales y planes de justicia que representen desarrollo social y económico que coadyuven a mejorar las condiciones de vida de las personas.
2.     Acciones de infraestructura que incrementen cobertura en los servicios de agua potable y saneamiento.
3.     Obras de continuidad, al ser obras que se ejecutan por etapas y que, de acuerdo con su programación, requieren de más de un ejercicio fiscal para su conclusión.
4.     Acciones de mejoramiento de la calidad del agua para el cumplimiento de la normatividad vigente, en materia de agua potable y aguas residuales.
5.     Acciones de rehabilitación de infraestructura de servicios de agua potable y saneamiento.
6.     Acciones de mejoramiento de eficiencia física.
2.4. Otorgamiento de apoyos
2.4.1. Requisitos generales
Para acceder al apoyo del programa, el beneficiario deberá:
a)   Presentar a la Dirección de la CONAGUA a más tardar el 29 de febrero de 2024, la solicitud para participar en el PROAGUA (Anexo II) donde manifieste el cumplimiento de requisitos.
b)   Presentar documento por ejecutor emitido por la Secretaría de Finanzas, área financiera o su similar en el estado, municipio u organismo operador donde acredite la asignación de recursos de las contrapartes presupuestales correspondientes.
c)    Entregar el POA para el ejercicio 2024, acotado al techo presupuestal comunicado e integrado con acciones validadas.
d)   Acreditar haber entregado antes del 29 de febrero del 2024 mediante oficio dirigido a la Dirección de la CONAGUA, el inventario actualizado de plantas potabilizadoras y de tratamiento de aguas residuales.
e)   Contar con el Convenio Marco de Coordinación celebrado entre el gobierno estatal y el gobierno federal vigente.
f)    En caso de haber recibido recursos en el ejercicio fiscal 2022, presentar copia de la documentación que acredite la entrega del cierre de ejercicio del mismo año.
2.5. Requisitos específicos para acciones de infraestructura de agua potable, alcantarillado y saneamiento
a)   Presentar copia simple de oficio de validación del proyecto emitido por la Dirección de la CONAGUA de cada acción correspondiente a obra.
b)   Entregar la ficha técnica (Anexo III) de cada una de las acciones que correspondan a obra.
c)   Para programar acciones en el subcomponente Mejoramiento de eficiencia se deberá:
·  Acreditar que son organismos operadores descentralizados o paramunicipales que prestan el servicio de agua potable y alcantarillado en poblaciones de hasta 500,000 habitantes. La prestación de los servicios no deberá estar concesionada parcial ni totalmente.
2.5.1. Porcentajes de apoyo federal
Tabla 3. Porcentajes de aportaciones federales para localidades rurales
Acciones de agua
potable, alcantarillado y
saneamiento (Anexo IV)
en subcomponente:
Porcentaje de aportación federal
Localidades con grado de prioridad de atención
determinado por la CONAGUA
Obras por
cooperación
de agua
potable
Menores de
50
50 a 69
70 a 89
90 a 100
Nuevo
50%
60%
70%
80%
80%
Rehabilitado
50%
n/a
Mejoramiento de
eficiencia
50%
n/a
 
El listado con el grado de prioridad de atención se puede consultar en el siguiente enlace; https://www.gob.mx/conagua/acciones-y-programas/proagua
Nota: Cuando una localidad no cuente con grado de prioridad de atención o el INEGI no publique información referente a ésta, se analizará su situación de manera específica.
Tabla 4. Porcentajes de aportaciones federales para localidades urbanas
Acciones de agua
potable,
alcantarillado y
saneamiento
(Anexo IV) en
subcomponente:
Porcentaje de aportación federal
Localidades
de 2,500 a
14,999 hab.
Localidades de
15,000 a 49,999
hab.
Localidades de
50,000 a 99,999
hab.
Localidades de
100,000 a
499,999 hab.
Localidades de
500,000 o más
hab.
Nuevo
60%
50%
45%
40%
Rehabilitado
40%
Mejoramiento de
eficiencia
50%
 
2.5.2. Particularidades sobre los porcentajes
Para solicitar un incremento en los porcentajes de apoyo federal, el beneficiario deberá presentar solicitud por escrito, anexando la evidencia que acredite encontrarse en los siguientes supuestos:
a)   Cuando la organización comunitaria reconocida por el municipio o la asamblea comunitaria, que participe en la prestación de los servicios de agua potable y saneamiento integra en igual o mayor proporción a mujeres en cargos decisorios, se otorgará 10% adicional.
b)   En localidades urbanas se podrá apoyar hasta con 5% adicional a aquellas que cuenten con un consejo de administración o figura organizativa similar si se integra en igual o mayor proporción a mujeres en cargos decisorios.
c)   Para plantas potabilizadoras, se podrá incrementar el porcentaje de apoyo de acuerdo con lo siguiente:
I.     Localidades que mejoren su infraestructura para el cumplimiento de los límites máximos permisibles indicados por la NOM-127-SSA1-2021 se podrá incrementar hasta en 10%.
II.     Uso de energías renovables para autoconsumo que abastezca por lo menos el 60% de la energía demandada por la planta, se podrá incrementar hasta en 10%.
d)   Para PTAR se podrá incrementar el porcentaje de apoyo de acuerdo con lo siguiente:
I.     Para acciones de mejora que se requieran para cumplir la NOM-001-SEMARNAT-2021 hasta 10%.
II.     Para acciones que incluyan la generación de energía renovable para autoconsumo, que abastezca por lo menos el 50% de la demanda de la planta, hasta 10%.
III.    Cuando la acción incluya el aprovechamiento energético o el quemado del biogás generado en procesos anaerobios en la línea de agua o de lodos, hasta 5%.
e)   Las acciones de proyectos no convencionales serán apoyadas con hasta el 80% de recursos federales. El enlace donde se puede observar el ejemplo de dichas tecnologías y catálogo para presupuesto de referencia es el siguiente: https://www.gob.mx/conagua/documentos/sistemas-de-captacion-de-agua-de-lluvia-scall-y-saneamiento-basico-a-nivel-vivienda-en-zonas-rurales.
f)    En localidades rurales se podrá apoyar hasta con 5% adicional cuando se cumpla con las condiciones siguientes:
I.     Se cuente con un diagnóstico sobre la situación actual del sistema administrado por la organización comunitaria, así como de las capacidades técnicas y administrativas de la organización.
II.     Se cuente con un plan de capacitación técnica y administrativa, con personal propio o contratado que tenga el perfil adecuado para atender localidades rurales, describiendo los temas específicos de capacitación, las fechas y modalidad de implementación.
 
III.    Se diseñen y entreguen materiales básicos de difusión y didácticos, que apoyen la operación, mantenimiento y administración de los sistemas de agua potable, dirigidos a organizaciones comunitarias y que sean culturalmente adaptados.
2.6. Requisitos específicos para acciones de desinfección del agua
a)    Presentar la relación detallada de las acciones para desinfección del agua, mediante el formato de trabajo para integración del cuadro resumen de inversión. (Anexo IX).
b)    Presentar el reporte INDES 2023 de cierre del ejercicio.
2.6.1. Porcentajes de apoyo federal
Se podrá asignar hasta el 50% de recursos federales del costo de las acciones.
2.6.2. Particularidades sobre los porcentajes
a)    Se podrán cubrir inicialmente localidades con problemas de salud relacionadas con el agua, atendiendo los porcentajes de apoyo señalados en el numeral 3.7. Casos de excepción.
2.7. Requisitos específicos para acciones en atención a fenómenos naturales perturbadores
Las acciones no estarán sujetas al cumplimiento de los requisitos generales de las presentes reglas, debiéndose atender lo siguiente:
Las acciones deberán provenir del Diagnóstico de Obras y Acciones Preliminares (DOAP) formalizado e ingresado a la Dirección General para la Gestión de Riesgos, de la Coordinación Nacional de Protección Civil y programadas para ser atendidas con cargo a recursos federales, identificado en el referido diagnóstico como, "Listado de obras y acciones estatales susceptibles de ser atendidas por la CONAGUA".
Una vez tramitada y obtenida la autorización de recursos, en términos de lo contemplado en las "DISPOSICIONES Específicas que establecen los mecanismos presupuestarios para ejecutar programas y proyectos para atender los daños ocasionados por fenómenos naturales", publicadas en el DOF el 23 de noviembre de 2021, será necesario formalizar los anexos de ejecución y técnico correspondientes, para el ejercicio de los recursos y presentar:
a)    Declaratoria de desastre publicada en el DOF.
b)    Diagnóstico de Obras y Acciones Preliminares (DOAP).
2.7.1. Porcentajes de apoyo federal
Se asignará el 100% del costo de las acciones sujeto a la disponibilidad presupuestal.
2.8. Integración de los anexos de ejecución y técnico para la formalización del programa
Para formalizar y registrar los anexos de ejecución y técnicos, estos deben ser firmados por los representantes facultados de las instancias participantes que aporten recursos económicos, según sea el caso, así como de la instancia ejecutora de cada una de las acciones aprobadas. La responsable de coordinar la formalización de este proceso será la Dirección de la CONAGUA correspondiente. Se deberá elaborar un anexo de ejecución por beneficiario (Anexo VI) y un anexo técnico por ejecutor (Anexo VII).
Los anexos de ejecución y técnico de cada entidad federativa se integran con base en la información contenida en el POA, en apego al techo presupuestal y únicamente con acciones que cumplan con los requisitos tanto generales como específicos.
Los anexos de ejecución y técnicos se formalizarán en los plazos establecidos en el numeral 3.1. Actividades y plazos de estas reglas.
Cuando se modifiquen montos de inversión ya sea federal o de contraparte, así como se adicionen o eliminen acciones, se deberán suscribir anexos modificatorios y actualizar el POA en función de la disponibilidad presupuestal autorizada al estado, y siguiendo todo el procedimiento de formalización correspondiente previamente aprobados en la CORESE.
2.9. Instancias
2.9.1. Participantes
Gobiernos federal, estatales y municipales, organismos operadores y organizaciones comunitarias con reconocimiento de alguna instancia municipal, que reciben apoyo financiero para fortalecer o desarrollar el acceso a los servicios de agua potable, alcantarillado o saneamiento, en beneficio final de las y los habitantes de cualquier localidad que, de acuerdo con el cumplimiento de los numerales 2.4.1 Requisitos generales y 3.6.1 Obligaciones de los beneficiarios de las presentes Reglas de Operación, puede acceder a los apoyos.
2.9.2. Ejecutoras
La ejecución de las acciones la realizará el beneficiario, en el caso de que éste no cuente con las condiciones para ser ejecutor o por así convenir a la mejor operación del programa, el municipio, organismo operador u organización comunitaria podrá ser la instancia ejecutora.
 
Las instancias ejecutoras serán responsables de la contratación de las acciones y seguimiento hasta su conclusión, en apego a lo establecido en el numeral 3.6.2 Obligaciones de la instancia ejecutora de las Reglas de Operación; en la Ley de Obras Públicas y Servicios Relacionados con las Mismas y su reglamento; en la Ley de Adquisiciones, Arrendamientos y Servicios del Sector Público y su reglamento; en la Ley General de Contabilidad Gubernamental y demás normatividad federal aplicable.
Para las acciones de desinfección del agua, la ejecución podrá estar a cargo de la autoridad estatal o los prestadores de servicios de los municipios que se acompañen con firma de los anexos de ejecución y técnico, en particular la Comisión, Junta o Instituto estatal del agua, así como la autoridad o el organismo público estatal de salud.
El beneficiario deberá vigilar el cumplimiento y la conclusión de las acciones programadas en el caso de no ser el ejecutor.
2.9.3. Normativa
La CONAGUA, a través de la Subdirección General de Agua Potable, Drenaje y Saneamiento, está facultada para interpretar técnica y administrativamente las disposiciones contenidas en estas Reglas de Operación y para establecer las medidas conducentes que permitan la mejor operación del PROAGUA. Asimismo, podrá analizar los casos especiales y en su caso, hará del conocimiento de los beneficiarios, de la SHCP y OIC, las recomendaciones que emita sobre estas medidas.
Conforme a la disponibilidad presupuestal, en apego a los artículos 69 de la Ley General de Contabilidad Gubernamental y 224 fracción VI párrafo cuarto del Reglamento de la Ley Federal de Presupuesto y Responsabilidad Hacendaria, la CONAGUA radicará los recursos directamente a las cuentas bancarias de los gobiernos de los estados, de acuerdo con lo señalado en el numeral 3.6.1. inciso "d" y el beneficiario demuestre mediante documentación que garantiza la contraparte de los recursos.
En el supuesto de que la instancia ejecutora sea distinta, una vez recibidos los recursos en las cuentas bancarias de los gobiernos de los estados, éstos los radicarán al ejecutor dentro del plazo de 10 (diez) días hábiles.
En apego a lo dispuesto en el artículo 2°, fracción VIII de la Ley Federal de Transparencia y Acceso a la Información Pública, la CONAGUA pondrá a disposición del público en general las presentes Reglas de Operación en la página http://www.gob.mx/conagua/acciones-y-programas/reglas-de-operacion-69943.
Artículo 3. Operación del programa
3.1. Actividades y plazos
Las actividades estarán sujetas a los periodos que se establecen en la Tabla 5. Plazos y fechas límite para la operación del PROAGUA, que se complementará con lo siguiente:
a)   La fecha límite para la conclusión de las acciones será el 31 de diciembre de 2024.
b)   El gobierno de la entidad federativa es responsable de presentar en las sesiones de la CORESE, las propuestas de anexos modificatorios con base a las solicitudes del beneficiario y a los ajustes al techo financiero autorizado, cuyos cambios serán analizados y validados por la Dirección de la CONAGUA y enviados a la GPFAPS para su autorización. Se formalizarán anexos modificatorios, acompañados del formato "Cédula de Traspaso" (Anexo VIII).
c)   La Dirección de la CONAGUA será responsable del proceso de incorporación al PROAGUA de las propuestas de acciones, mediante la revisión documental del cumplimiento de los requisitos; la remisión de información; la gestión del proceso; la coordinación con otras instancias; la formalización de los anexos de ejecución y técnicos; el apoyo técnico cuando sea requerido por escrito por los participantes; el seguimiento, reporte, control y vigilancia del proceso.
Las situaciones no previstas en estas Reglas de Operación serán resueltas por la SGAPDS.
Tabla 5. Plazos y fechas límite para la operación del PROAGUA

La CONAGUA podrá recibir los anexos de ejecución y técnicos, aunque los plazos establecidos en la tabla previa hayan concluido, quedando sujetos a lo establecido en el numeral 3.4 inciso c).
3.2. Programa Operativo Anual (POA)
El POA se integrará con acciones solicitadas por el beneficiario que cuenten con un oficio de validación de la Dirección de la CONAGUA y se ajustará al techo presupuestal asignado a la entidad federativa. No deberá contener acciones apoyadas dentro de los últimos 5 años.
Las acciones de desinfección del agua y de atención social se incluirán en el POA, en un solo rubro cada acción, cuantificando la totalidad requerida.
Para acciones de infraestructura, los presupuestos a utilizar que determinen el precio total de los trabajos deberán contener lo establecido en la LOPSRM y el artículo 2 fracción XXV de su reglamento y los precios unitarios deberán ser integrados conforme al Capítulo Sexto del mismo ordenamiento.
El catálogo de CONAGUA y el tabulador estatal oficial podrán ser utilizados como instrumentos de referencia.
3.3 Contrataciones
La contratación de las acciones se realizará en apego a la LOPSRM, LAASSP y sus Reglamentos.
Los procesos de contratación de acciones convenidas en el programa, podrán dar inicio con los recursos de contraparte a partir de la formalización de los Anexos de ejecución, teniendo como fecha límite el 30 de junio de 2024.
 
El recurso federal derivado de economías quedará a disposición de la SGAPDS.
En casos de contrataciones por montos superiores a lo programado la diferencia deberá ser cubierta por la contraparte.
3.4. Cancelación de recursos
Causas de cancelación:
a)    No haber presentado el cierre del ejercicio 2023.
b)    No reintegrar los montos federales no ejercidos o economías en caso de contrataciones por montos inferiores a los programados.
c)     No formalizar los anexos de ejecución y técnicos en la fecha establecida, se aplicará una reducción del 10% del techo presupuestal inicialmente asignado.
d)    No ejercer los recursos por causas imputables a los ejecutores.
e)    No contratar la totalidad de las acciones formalizadas de acuerdo con el plazo establecido en la tabla 5. Plazos y fechas límite para la operación del PROAGUA.
Las cancelaciones se realizarán a partir de la fecha en que se presente alguna de las causas señaladas. Los recursos cancelados quedarán a disposición de la SGAPDS.
La Dirección de la CONAGUA solicitará la reasignación a la SGAPDS.
Para proceder a una reasignación deberán suscribirse anexos de ejecución y técnicos modificatorios dentro del ejercicio fiscal con las reducciones o ampliaciones correspondientes.
3.5. Derechos de los beneficiarios
Todo beneficiario cuenta con los siguientes derechos:
a)    Que su solicitud sea recibida por la Dirección de la CONAGUA.
b)    Recibir por parte de la Dirección de la CONAGUA un comunicado dentro del plazo de 15 días naturales sobre cualquier información faltante.
c)     Que la Dirección de la CONAGUA le otorgue una respuesta informando la resolución a su solicitud.
d)    Recibir la radicación de los recursos conforme al calendario en los sistemas financieros de la CONAGUA.
e)    Convenir la suspensión de las aportaciones cuando se presenten condiciones extraordinarias e imprevisibles o por causas de fuerza mayor.
La presentación de la solicitud de participación no garantiza el acceso a los apoyos del PROAGUA.
3.6. Obligaciones y sanciones
3.6.1. Obligaciones de los beneficiarios
El beneficiario adquiere la obligación de cumplir con lo siguiente:
a)    Integrar y resguardar el expediente que acredite el cumplimiento de los requisitos de las acciones formalizadas y ejecutadas, mismo que se encontrará a disposición de la Dirección de la CONAGUA y dará atención a los organismos fiscalizadores cuando así se requiera.
b)    Que la información entregada sea veraz.
c)     Hacer efectivo el apoyo federal otorgado y asignar los recursos comprometidos de la contraparte.
d)    Abrir una cuenta bancaria productiva, específica y exclusiva para recibir recursos federales del PROAGUA cuya información deberá ser remitida a la Dirección de la CONAGUA.
e)    Firmar los anexos de ejecución y técnicos en los tiempos y con los formatos establecidos.
f)     Cuando las instancias ejecutoras sean diferentes al beneficiario, el recurso federal radicado deberá transferirse a la instancia ejecutora en un plazo no mayor a 10 (diez) días hábiles.
g)    Utilizar el apoyo solamente para los fines autorizados y responsabilizarse del buen uso, operación, conservación y mantenimiento de la infraestructura.
h)    Implementar mecanismos de transparencia para la aplicación de recursos.
i)     Comunicar a la Dirección de la CONAGUA los procesos de licitación con los códigos de expedientes de CompraNet a través del reporte de avances físico-financiero mensual.
j)     Enviar mensualmente a la Dirección de la CONAGUA en forma impresa y digital el reporte de
avances físico-financiero (Anexo X) de las acciones en ejecución y presentar el cierre de ejercicio (Anexo XI) en los formatos correspondientes.
3.6.2. Obligaciones de la instancia ejecutora
La instancia ejecutora deberá:
a)    Integrar y resguardar el expediente único de la acción cumpliendo lo establecido en la LOPSRM, LAASSP y sus respectivos reglamentos, que ampare cada una de las acciones formalizadas y ejecutadas.
b)    Aportar los recursos económicos correspondientes y de existir aportación de las localidades, garantizar su empleo en la ejecución de las acciones establecidas.
c)     Proporcionar al beneficiario, en los primeros cinco días hábiles de cada mes, a partir de la formalización del Anexo de Ejecución inicial, el reporte de avances físico-financiero de las acciones convenidas para su integración.
d)    Otorgar las facilidades y proporcionar la información necesaria a las instancias de coordinación, supervisión, control y fiscalización de los órdenes de gobierno facultados.
e)    Realizar y otorgar las facilidades para realizar la supervisión normativa de los trabajos en coordinación con la Dirección de la CONAGUA una vez terminada la acción para la verificación de la correcta puesta en marcha y operación de las obras.
f)     Contar con la autorización del beneficiario, cuando los municipios u organismos operadores soliciten ser ejecutores de las acciones y garantizar en conjunto que se cuenta con el 100% de los recursos de la contraparte presupuestal.
g)    Informar al beneficiario el proceso de licitación, a través del reporte de avances físico-financiero y cumplir con los requisitos establecidos en estas Reglas de Operación, a fin de recibir del beneficiario la radicación de los recursos federales de acuerdo con los plazos señalados en el numeral 3.1. Actividades y plazos.
h)    Presentar al beneficiario cierre del ejercicio. (Anexo XI)
i)     Para las acciones de infraestructura de agua potable, alcantarillado o saneamiento nuevas que incluyan operación transitoria, el plazo financiado por el programa será hasta de tres meses. En el caso de proyectos prioritarios de la federación, el plazo de operación transitoria podrá ser ampliado.
j)     En caso de existir sanciones económicas en términos de la LOPSRM y su Reglamento, asegurar que los recursos sean depositados a la TESOFE.
k)     Realizar las actividades de atención social, con la finalidad de fortalecer las capacidades operativas de la organización comunitaria, cuando se tenga contemplado que esta se hará cargo del sistema, conforme a lo establecido en el numeral 3.9.2. Acta de entrega-recepción
3.6.3. Suspensión de los apoyos
La CONAGUA podrá suspender la ministración de los recursos cuando:
a)    Se apliquen los recursos en proyectos o acciones no consideradas en el programa, en cuyo caso el beneficiario y ejecutor deberá reintegrarlos con los rendimientos y cargas financieras aplicables.
b)    Los órganos fiscalizadores facultados lo determinen.
c)     Se haya constatado que se recibió información no veraz.
3.6.4. Sanciones
Los ejecutores que hayan incumplido las Reglas de Operación, de acuerdo con dictamen de la Dirección de la CONAGUA, no serán elegibles en ejercicios posteriores en tanto no acrediten su atención.
La Dirección de la CONAGUA dará vista a las instancias fiscalizadoras que correspondan, en un plazo no mayor a 90 días naturales posterior a la fecha de cierre de ejercicio autorizada, cuando el ejecutor no acredite la aplicación de los recursos asignados dentro de los plazos previstos en los numerales 3.9.1 y 3.9.3 o no haya realizado el reintegro de los recursos no ejercidos.
3.7. Casos de excepción
Cuando la CONAGUA determine que existe riesgo urgente para la salud o para la integridad de los habitantes, la localidad o municipio será tratado como caso de excepción y se podrá otorgar hasta el 100% de apoyo federal. Para ello, la entidad federativa o municipio afectado deberá presentar a la Dirección de la CONAGUA el soporte documental validado por las autoridades competentes, que demuestre fehacientemente el riesgo a la salud o a la integridad de la población, para en su caso ser verificado por la misma.
Ante la declaratoria de desastre o emergencia sanitaria emitida por la APF y publicada en el DOF, así como, proyectos prioritarios, acciones urgentes o de extrema necesidad justificada por el solicitante o mediante la autorización del Comité Técnico, se podrá apoyar hasta con el 100% (cien por ciento) de recursos federales, incluyendo los gastos inherentes para la prestación del servicio público para la entrega urgente o emergente de agua en localidades que lo requieran y podrá ser el ejecutor del programa, proyectos o acciones que se determinen como elegibles; podrá solicitar adquisición de camiones cisterna y equipos de desazolve para infraestructura hidráulica previa justificación y la aprobación la emitirá el Comité. Para ello, deberá suscribir los instrumentos jurídicos correspondientes que permitan llevar a cabo las acciones sin apegarse estrictamente a las presentes reglas.
En casos de emergencia o urgencia se podrán adquirir depósitos para agua de fácil manejo y su fontanería para abasto comunitario.
3.8. Coordinación institucional
En materia de acceso al agua y calidad del agua potable, alcantarillado y saneamiento, que lleva implícito el uso eficiente del recurso, se promoverán mecanismos de coordinación entre instancias como: BIENESTAR, SEGOB, SEP, SALUD, SHCP, SECTUR, INPI e INMUJERES, así como la propia cabeza de sector, SEMARNAT, conforme a la normatividad aplicable en la materia y apegados al marco de derechos humanos vigente en el país, particularmente el referido al derecho al agua y saneamiento.
La coordinación entre los tres órdenes de gobierno se realizará de acuerdo con lo establecido en los Convenios Marco de Coordinación y deberá reflejarse en las reuniones de CORESE, así como lo dispuesto en las presentes Reglas.
3.9 Conclusión de acciones
3.9.1. Prórrogas
Las acciones de infraestructura de agua potable, alcantarillado y saneamiento así como las acciones de FNP que se hayan contratado pero que no puedan ser concluidas al 31 de diciembre por causas justificadas y por el hecho de que los recursos federales convenidos se consideran devengados en términos del artículo 175 del Reglamento de la LFPRH, la instancia ejecutora podrá proponer mecanismos para la conclusión de las acciones, presentando oficio de solicitud y justificación a la CORESE para su revisión y aprobación. Para las prórrogas al primer trimestre del siguiente ejercicio fiscal, la Dirección de la CONAGUA determinará su procedencia y lo comunicará a la SGADPS.
3.9.2. Acta de entrega-recepción
Los ejecutores remitirán a la Dirección de la CONAGUA copia del acta de entrega-recepción elaborada conforme a lo establecido en la LOPSRM y su Reglamento.
3.9.3. Cierre de ejercicio
El Beneficiario consolidará y remitirá a la Dirección de la CONAGUA el documento denominado Cierre de ejercicio (Anexo XI) con información de los montos transferidos a través del sistema financiero de la CONAGUA, y de la contraparte presupuestal, ejercidos, reintegrados y metas alcanzadas. Dicha información deberá ser la reportada en la Cuenta Pública y deberá presentarse a más tardar el último día hábil del mes de enero de 2025, integrando datos de recursos devengados y ejercidos con corte al 31 de diciembre de 2024 y de reintegros al 15 de enero de 2025.
Cuando el gobierno municipal o el organismo operador sea el ejecutor, deberá enviar la información del cierre de ejercicio al gobierno de la entidad federativa para su consolidación en tiempo y forma.
Para las acciones que cuenten con prórroga para su conclusión, la instancia ejecutora deberá continuar entregando a la Dirección de la CONAGUA el reporte de avances físico-financiero. Una vez concluida la acción el beneficiario deberá reportar las metas y montos definitivos de las acciones prorrogadas.
Para dar por concluido el cierre del programa del año que corresponda, el beneficiario deberá presentar, además del cierre de ejercicio, el acta de entrega recepción conforme al numeral 3.9.2, y en su caso, la documentación comprobatoria de reintegros y de las cargas financieras generadas por reintegros extemporáneos efectuados a la TESOFE, los cuales se determinan en el siguiente enlace: https://www.mst.hacienda.gob.mx/calculadora/welcome.do ajustándose a lo establecido en el artículo 17, segundo párrafo, de la Ley de Disciplina Financiera de las Entidades Federativas y los Municipios, asumiendo el riesgo correspondiente a las cargas financieras como se establece en el artículo 85 segundo párrafo del reglamento de LFPRH.
3.10 Recursos no devengados
Los recursos no devengados al 31 de diciembre del ejercicio fiscal correspondiente, conforme al artículo 54 de la LFPRH y 83 fracción VII, 85, 175 y 176 de su Reglamento, deberán ser reintegrados a la TESOFE dentro de los primeros 15 días naturales siguientes al cierre del ejercicio mediante línea de captura que la CONAGUA emita al beneficiario. En caso de extemporaneidad del reintegro, también se deberán cubrir cargas financieras a la TESOFE. Asimismo, deberán reintegrarse a dicha instancia los intereses generados por los recursos federales depositados en las cuentas bancarias establecidas para el programa. Una vez realizados los reintegros, así como, en su caso, el pago de las cargas financieras aplicables, el ejecutor informará a la Dirección de la CONAGUA, enviando copia digital de los comprobantes de dichas operaciones.
Artículo 4. Auditoría, control y seguimiento
De acuerdo con los artículos 75 y 78 de la LFPRH, estas Reglas de Operación incorporan mecanismos de seguimiento y evaluación del programa, incluyendo los indicadores de desempeño denominados de gestión y estratégicos o de evaluación.
Los indicadores definidos en la Matriz de Marco Lógico se calculan de acuerdo con el Anexo I y se registran en el Portal Aplicativo de la Secretaría de Hacienda y Crédito Público (PASH), son los parámetros utilizados para medir el logro de los objetivos del Programa.
De conformidad con las disposiciones aplicables en la materia del Sistema Integral de Información de los Ingresos y Gasto Público de los sistemas de seguimiento complementarios instrumentados por la CONAGUA, para disponer de información detallada sobre el avance físico y financiero de las acciones, metas y descripción general de proyectos específicos, se establece la aplicación de los procesos y mecanismos conducentes a la Subdirección General de Agua Potable, Drenaje y Saneamiento, para informar, trimestralmente en el Portal Aplicativo de la Secretaría de Hacienda y Crédito Público (PASH), del avance físico y financiero de recursos presupuestarios y metas autorizados en los calendarios del programa, identificando y justificando en su caso las variaciones registradas.
Los recursos que la Federación otorga a través del PROAGUA podrán ser revisados por la SFP, auditores independientes contratados para tal efecto, la SHCP, la ASF, la TESOFE y demás instancias que en el ámbito de sus respectivas atribuciones resulten competentes. De conformidad con las disposiciones establecidas en la Ley General de Archivos, se deberá conservar la documentación para su consulta.
A partir de la formalización de los Anexos de Ejecución y Técnicos, los beneficiarios informarán mensualmente sobre el ejercicio, destino y resultados obtenidos de los recursos federales que les sean transferidos por concepto de subsidios y que fueron suministrados y ejercidos conforme a los conceptos, actividades y programa autorizado, acciones, metas e indicadores comprometidos; igualmente, informarán de los resultados de las evaluaciones que se lleven a cabo al respecto. Deberán también observar los lineamientos para informar sobre recursos federales transferidos a las entidades federativas y municipios y de operación de los recursos del Ramo General 33, publicados por la SHCP, el 25 de abril de 2013, en el DOF.
El ejecutor ante la intervención de un ente auditor deberá:
a)   Dar facilidades a dichas instancias para realizar las auditorías.
b)   Atender en tiempo y forma los requerimientos de auditoría, así como dar seguimiento y solventar las observaciones y recomendaciones planteadas por los órganos fiscalizadores.
La SFP podrá proponer a la dependencia o entidad que haya transferido recursos federales para la ejecución del programa y proyectos por instituciones de otros órdenes de gobierno, la corrección, suspensión o cancelación de estos, con base en los resultados de las auditorías, verificaciones e investigaciones que realice.
Artículo 5. Gastos de operación
Los gastos indirectos que se podrán destinar para el desarrollo de las diversas acciones asociadas con la planeación, operación, supervisión, seguimiento, atención ciudadana y evaluación, entre otros, del Programa de Agua Potable, Drenaje y Tratamiento (PROAGUA), será de, hasta el importe menor que resulte entre el señalado en el segundo párrafo del numeral 29 del Manual de Programación y Presupuesto 2024 y el monto aprobado en el Presupuesto de Egresos de la Federación 2024 identificado con el Tipo de Gasto 7 "Gasto corriente por concepto de gastos indirectos de programas de subsidios". El monto destinado a los Gastos Indirectos estará sujeto a la normatividad aplicable.
Dentro de los gastos de operación, la CONAGUA podrá:
a)    Evaluar y dar seguimiento normativo a las acciones del programa y a la situación de los servicios de agua potable y saneamiento.
b)    Destinar los recursos necesarios para realizar traslados y actividades a su cargo, para la promoción, seguimiento y la asistencia técnica del programa.
c)     Elaborar y publicar documentos técnicos y de planeación, así como de los sistemas informáticos necesarios para facilitar la gestión del PROAGUA.
d)    Llevar asistencia técnica y operativa para desinfección del agua para uso y consumo humano y otras alternativas o innovaciones tecnológicas para el uso personal y doméstico del agua y saneamiento básico.
e)    Realizar actividades de capacitación dirigidas a personal de la CONAGUA.
Artículo 6. Evaluación
 
6.1. Interna
Al término del ejercicio fiscal, la Dirección de la CONAGUA verificará el cumplimiento de las acciones y metas establecidas en los Anexos Técnicos, así como lo reportado a través del documento cierre de ejercicio.
6.2. Externa
El programa será sujeto a una evaluación de sus resultados, de sus beneficios económicos y sociales y de su efectividad costo, conforme a los lineamientos generales que emitan la SHCP, la SFP y el CONEVAL.
Para apoyar la citada evaluación de resultados, se dará el seguimiento a los indicadores considerados en el marco lógico (matriz de desempeño) para el PROAGUA.
Artículo 7. Transparencia, difusión de la información y rendición de cuentas
Para garantizar la transparencia de la información de conformidad con lo establecido en la Ley General de Transparencia y Acceso a la Información Pública y la Ley Federal de Transparencia y Acceso a la Información Pública, las presentes Reglas de Operación serán publicadas en el DOF.
La relación completa de las acciones incluidas en los anexos de ejecución y técnicos que se formalicen por entidad federativa, estarán disponibles y se difundirán en los siguientes medios:
·  Página web de la CONAGUA: https://app.conagua.gob.mx/ConsultaAnexos.aspx?n0=AET
·  Cualquier otro medio que implemente la CONAGUA, pudiendo ser considerada la difusión de las Reglas de Operación en las radiodifusoras comunitarias.
Los recursos asignados a los beneficiarios se publicarán en el Sistema de Portales de Obligaciones de Transparencia:
https://www.gob.mx/sesna/documentos/sistema-de-portales-de-obligaciones-de-transparencia-sipot
La publicidad para la difusión del PROAGUA y de los proyectos, así como la papelería y documentación oficial, deberán incluir claramente, visible o audible, la siguiente leyenda: "Este programa es público, ajeno a cualquier partido político. Queda prohibido el uso para fines distintos a los establecidos en el Programa".
Los vehículos adquiridos con recursos del programa, deberán ser debidamente identificados con la imagen institucional en apego a la normatividad establecida por la Coordinación General de Comunicación y Cultura del Agua de la Comisión Nacional del Agua, de acuerdo con el Manual de Imagen Institucional emitido por la oficina de Presidencia de la República.
Para la difusión de la imagen y promoción de las acciones que se construyan dentro del PROAGUA, se deberán tomar en consideración los lineamientos que determine la SFP para el establecimiento de las especificaciones y características de imagen y sobre la promoción de obras de infraestructura y acciones que realicen los ejecutores con cargo a recursos del Presupuestos de Egresos de la Federación.
Todo el gasto en comunicación social relacionado con la publicidad que se adquiera para el PROAGUA, por parte de las dependencias y entidades, así como aquél relacionado con los recursos presupuestarios federales que se transfieran a los gobiernos estatales, municipios y las demarcaciones territoriales de la Ciudad de México, que se aplique a través de anuncios en medios electrónicos, impresos, complementarios o de cualquier otra índole, deberá señalar que se realiza con los recursos federales aprobados en el PEF y sujetarse a lo establecido a las disposiciones de austeridad y disciplina presupuestaria. Deberá además apegarse al marco normativo en materia de igualdad de género, evitando los estereotipos por motivos de género.
Se debe publicar la información de los apoyos otorgados y los padrones de los beneficiarios conforme a lo previsto en la Ley General de Transparencia y Acceso a la Información Pública, la Ley Federal de Transparencia y Acceso a la Información Pública, así como la Ley del Sistema Nacional de Información Estadística y Geográfica.
Con fundamento en el artículo 106 de la LFPRH, la información relativa al PROAGUA y proyectos aprobados para el año que corresponda será difundida periódicamente por los gobiernos estatales entre la población por medios remotos o locales de comunicación electrónica, incluyendo el avance en el cumplimiento de sus objetivos y metas.
Se debe publicar anualmente, por los beneficiarios en la Gaceta Oficial o páginas electrónicas institucionales, la relación de localidades con la población atendida por el PROAGUA, al cierre del ejercicio.
Se deberán atender las medidas para la comprobación y transparencia en los términos de las disposiciones aplicables, sin que ello implique limitaciones o restricciones a la administración y erogación de los recursos entregados a las instancias ejecutoras, para tal efecto el ejecutor deberá:
 
Colocar en la documentación comprobatoria del gasto de forma trimestral un sello que contenga la leyenda:
OPERADO y el año fiscal de que se trate.
NOMBRE DEL PROGRAMA________
NOMBRE DE LA FUENTE DE FINANCIAMIENTO _______.
7.1. Contraloría social
Se reconoce a la contraloría social como el mecanismo de las personas beneficiarias, de manera organizada, independiente, voluntaria y honorífica, para verificar el cumplimiento de las metas y la correcta aplicación de los recursos públicos asignados a los programas federales, de conformidad con los artículos 69, 70 y 71 de la Ley General de Desarrollo Social; así como 67, 68, 69 y 70 de su Reglamento.
En materia de promoción, operación y seguimiento del mecanismo de contraloría social, el Programa se encuentra sujeto a los lineamientos y a la Estrategia Marco vigentes emitidos por la SFP, así como a los documentos normativos (Esquema, Guía Operativa y Programa Anual de Trabajo de Contraloría) validados por dicha dependencia, mismos que integran la Estrategia de Contraloría Social.
Los comités de contraloría social, para solicitar su registro, deberán presentar ante la Unidad Responsable del Programa, a través de la instancia ejecutora, un escrito libre en el que se especifique, como mínimo, el nombre del mismo, el ejercicio fiscal de que se trate, su representación y domicilio legal, así como los mecanismos e instrumentos que utilizarán para el ejercicio de sus funciones.
La Unidad Responsable del Programa, a través de la Instancia ejecutora, de no haber impedimento alguno, expedirá las constancias de registro de los comités en un plazo no mayor a 15 días hábiles contados a partir de la solicitud de registro, mismas que fungirán como comprobante de su constitución, y deberán registrarse en el Sistema Informático de Contraloría Social. Asimismo, brindará a estos la información pública necesaria para llevar a cabo sus actividades, así como asesoría, capacitación y orientación sobre los mecanismos para presentar quejas y denuncias.
La SFP brindará orientación en la materia a través del correo electrónico:
contraloriasocial@funcionpublica.gob.mx
Adicionalmente, la SGAPDS podrá promover e implementar los mecanismos de participación ciudadana en la prevención y el combate a la corrupción impulsados por la SFP, por medio del uso de herramientas digitales, que faciliten a las personas beneficiarias y la ciudadanía en general, la posibilidad de incidir en dicha materia.
En caso de existir inconveniente para expedir la constancia de registro se notificará en un plazo no mayor a cinco días hábiles, debiendo ser atendidos en un plazo similar.
Artículo 8. Denuncias
Cualquier persona podrá presentar denuncias cuando presuma probables irregularidades en el manejo y ejercicio de los recursos públicos federales, las cuales puedan implicar faltas administrativas.
Las denuncias podrán presentarse ante los órganos internos de control o sus homólogos en los gobiernos estatales o directamente a la Secretaría de la Función Pública, Auditoría Superior de la Federación y las entidades de fiscalización superior de los gobiernos estatales.
Las denuncias también podrán presentarse directamente en las Direcciones de la Conagua en los domicilios señalados en el Anexo XIII o al correo electrónico denuncias.proagua@conagua.gob.mx y se notificará al solicitante en un plazo de 15 días hábiles.
Los servidores públicos de la CONAGUA, de los gobiernos estatales y de los municipios, así como de los organismos operadores y cualquier otro que tenga conocimiento de cualquier incumplimiento de lo señalado en los párrafos anteriores estarán obligados a informar al respecto a la Secretaría de la Función Pública con el objeto de que se finquen las responsabilidades que correspondan.
Los medios para presentar denuncias deberán ser de fácil acceso para toda la población, sin distinción de origen étnico o nacional, el género, la edad, las discapacidades, la condición social, las condiciones de salud, la religión, las opiniones, las preferencias sexuales, la ubicación geográfica, el estado civil o cualquier otra que atente contra la dignidad humana, por lo que será necesario establecer espacios y mecanismos adecuados para la recopilación de estas.
TRANSITORIOS
PRIMERO. - Las presentes Reglas entrarán en vigor a partir del primero de enero de 2024.
SEGUNDO. - A efecto de cumplir con lo señalado en el Artículo Vigésimo del Decreto que establece las medidas para el uso eficiente, transparente y eficaz de los recursos públicos, y las acciones de disciplina presupuestaria en el ejercicio del gasto público, así como para la modernización de la Administración Pública Federal, la CONAGUA continuará instruyendo que la transferencia de recursos federales a sus beneficiarios se realice de forma electrónica. La transferencia de pago prevista en este artículo estará exceptuada en aquellos casos en que no se cuente con servicios bancarios en la localidad correspondiente.
Ciudad de México, a los 29 días del mes de diciembre de 2023.- Director General, Germán Arturo Martínez Santoyo.- Rúbrica.
ANEXOS
Anexo I. Indicadores 2024 del programa
Población total. - la proyectada para 2024, conforme a información de CONAPO
Los datos son nacionales
I.1.- Porcentaje de población con acceso formal al agua potable.
(Habitantes con acceso al agua entubada en la vivienda o predio incorporados con el programa en el año/Población total sin acceso al agua entubada para la vivienda o predio) X 100

Donde:
= Habitantes con acceso al agua entubada para la vivienda o predio incorporados con el programa en el año.
= Población total sin acceso al agua entubada para la vivienda o predio.
 
I.2.- Porcentaje de población con acceso formal al alcantarillado.
(Habitantes con acceso a los servicios de alcantarillado y saneamiento básico incorporados con el programa en el año/Población total sin acceso a los servicios de alcantarillado y saneamiento básico) X 100.

Donde:
= Habitantes con acceso a los servicios de alcantarillado y saneamiento básico incorporados con el programa en el año.
= Población total sin acceso a los servicios de alcantarillado y saneamiento básico.
 
I.3 Porcentaje de Cobertura de tratamiento de aguas residuales municipales.
(Caudal de agua residual municipal tratada con el programa /Caudal de agua residual municipal colectada) X 100.

Donde:
= Caudal de agua residual municipal tratada con el programa.
= Caudal de agua residual municipal colectada.
 
I.4.- Porcentaje del caudal de agua desinfectada. Mide el porcentaje del caudal de agua desinfectada respecto al caudal producido extraído de fuentes formales e informales de abastecimiento.
(Caudal de agua desinfectada /Caudal de agua producida) X 100.

Donde:
= Caudal de agua desinfectada en localidades con equipos de desinfección (lps).
= Caudal de agua producida en localidades con red pública (lps).
 
Anexo II. Solicitud para participar en el PROAGUA.
 

C. _____________________________
(Funcionario del OC o DL de la CONAGUA a quien se dirige la solicitud)
Director General del Organismo de Cuenca ____________
o
Director Local de la CONAGUA en _________________
PRESENTE
Me refiero a las Reglas de Operación para el Programa de Agua Potable, Drenaje y Tratamiento (PROAGUA) a cargo de la Comisión Nacional del Agua, aplicables a partir de 2024, publicadas en el Diario Oficial de la Federación el ___ de _______ de ____.
Sobre el particular, en cumplimiento a lo especificado en el artículo 2, apartado 2.4 Otorgamiento de los apoyos, numeral 2.4.1 Requisitos generales, inciso a) Presentar a la Dirección de la CONAGUA a más tardar el 29 de febrero de 2024, la solicitud para participar en el PROAGUA, en donde se solicita manifestar el cumplimiento de requisitos.
Al respecto, esta (Ej. Comisión Estatal del Agua; Secretaría de...; Comisión de ...) solicita la participación en el PROAGUA para llevar a cabo la ejecución de las acciones para infraestructura de agua potable, alcantarillado y saneamiento, propuestas en el Programa Operativo Anual (POA), manifestando bajo protesta de decir verdad que se da cumplimiento con la totalidad de los requisitos establecidos en las Reglas de operación del PROAGUA para cada una de las acciones.
Anexos:
1.     Documento acreditando la asignación de recursos de contraparte presupuestal.
2.     Programa Operativo Anual para el ejercicio 2024 debidamente firmado.
3.     Copia simple del acuse mediante el cual se entregaron los inventarios de plantas potabilizadoras y de tratamiento de aguas residuales.
4.     Copia simple del Convenio Marco de Coordinación vigente.
5.     Copia simple del acuse de entrega del cierre de ejercicio 2022 (en caso de haber participado)
(En caso de participación en el tipo de apoyo Infraestructura de Agua Potable, Alcantarillado y
Saneamiento deberá completar el siguiente párrafo)
Para las acciones de Infraestructura de Agua Potable, Alcantarillado y Saneamiento, se anexa:
I.    Copia simple de oficio de validación del proyecto emitido por la Dirección de la CONAGUA de cada acción correspondiente a obra.
II.   Ficha técnica de cada una de las acciones que correspondan a obra.
      En caso de programar acciones en el subcomponente Mejoramiento de eficiencia se deberá anexar lo siguiente:
III.   Acreditar que son organismos operadores descentralizados o paramunicipales que prestan el servicio de agua potable y alcantarillado en poblaciones de hasta un millón de habitantes. La prestación de los servicios no deberá estar concesionada parcial ni totalmente.
(En caso de participación en el tipo de apoyo Desinfección del
Agua deberá completar el siguiente párrafo)
En lo correspondiente a las acciones para Desinfección del agua, se presenta la relación detallada de estas, señalando que a través de ___ de las 6 acciones, el gobierno del estado programa beneficiar a ____ (anotar la cantidad) habitantes, de ___ (anotar la cantidad) municipios y ___ (anotar la cantidad) localidades no repetidas, con lo cual se establece el compromiso de incrementar ___ (anotar la cantidad) lps el caudal de agua desinfectada en la red pública de abastecimiento y en su caso, sostener la cobertura de desinfección del agua en el Estado, lo anterior con objeto de que se lleve a cabo la revisión y en su caso, validación y autorización respectiva, que permita concretar el Anexo Técnico a formalizarse. Estas acciones permitirán apoyar a las autoridades municipales a brindar un servicio de agua de calidad suministrada en sus localidades, que permita evitar la proliferación de enfermedades de origen hídrico entre la población.
Sin más por el momento, aprovecho la ocasión para enviarle un cordial saludo.
Atentamente
(cargo)
______________
(nombre)
C.c.p.- (a quien consideren necesario). - Para su conocimiento, seguimiento o atención
C.c.p.- Archivo
Anexo III. Ficha Técnica de Acciones
Ficha técnica de la obra o acción                           1. Entidad Federativa ___________________
Datos de ubicación
Datos de la localidad
Cobertura de los servicios
2. Municipio
 
6. Población total
 
10. Agua potable
 
3. Localidad
 
7. Grado de prioridad determinado por CONAGUA (Rural)
 
11. Alcantarillado
 
4. Clave de INEGI
 
8. Clasificado en el Decreto ZAP (Urbano) Si / No
 
12. Tratamiento de aguas residuales
 
5. Tipo de Localidad rural/urbana
 
9. Grado de marginación (CONAPO)
 
13. Desinfección
 
Información de la obra o acción
Acciones tipo del Programa (Anexo V)
Inversiones
14. Clave Única de la Acción (CUA)
 
16. Componente
17. Subcomponente
22. Inversión total programada en el año
15. Nombre de la obra o acción (Descripción detallada de los trabajos a realizar)
 
 
 
 
18. Acción
19. Subacción
20. Unidad de medida
21. Meta
23. Inversión por sub acción
 
 
 
 
 
 
 
 
 
 
 
 
 
 
 
 
 
 
 
 
Fuente de financiamiento, de la inversión total programada en el año
Habitantes a beneficiar
24. Inversión federal
25. Inversión estatal
26. Inversión municipal
27. Inversión organismo
operador
38. a Incorporar
39. a Mejorar
Monto
%
Monto
%
Monto
%
Monto
%
 
 
 
 
 
 
 
 
 
 
Tipo de población a beneficiar
Datos del proyecto
Datos de validación del expediente
40. Mujeres
 
28. Fecha de proyecto actualizado
 
33. No. de oficio validación Conagua
 
41. Población indígena
 
29. Periodo de ejecución
 
34. Fecha validación CONAGUA
 
42. Población afro mexicana
 
30. Ubicación geográfica (Coordenadas)
 
35. Instrumento oficial para elaborar el presupuesto base
 
LPS Planta de
Tratamiento de Agua
residual a tratar
LPS, Planta
potabilizadora
31. Instancia ejecutora
 
36. Beneficia a Centros Educativos (Indicar número)
 
43. a
Incorporar
44. a
Mejorar
45. a Tratar
32. Organismo operador
 
37. Beneficia a Centros de Salud (Indicar número)
 
 
 
 
Solo cuando la Obra es en etapas (Relacionar cada una, incluyendo la del presente ejercicio)
46. Nombre y etapa de la obra
47. Descripción de los trabajos
48.
Inversión
total
49. Inversión
federal
50.
Porcentaje
federal
51. Año
de
ejecució
n
 
 
 
 
 
 
 
 
 
 
 
 
 
 
 
 
 
 
 
 
 
 
 
 
52. Suma
 
 
 
 
53. Fecha de Elaboración
 
 
 
 
 
 
 
 
 
 
 
 
 
 
 
 
 
 
 
 
 
 
 
 
 
 
 
 
 
 
 
 
 
 
 
 
 
 
 
 
 
 
 
 
 
 
 
 
 
 
 
Nombre y firma de quien realizó
(Gobierno del Estado)
 
 
 
Nombre y firma de quien validó
(Dirección de CONAGUA)
 
 
 
 
 
 
 
 
 
 
 
 
 
 
 
 
Ficha técnica de la obra o acción                           1. Entidad Federativa ___________________
54. Figura, croquis o diagrama donde se esquematicen los componentes del proyecto que se pretende construir.
 
 
 
 
 
 
 
 
 
 
 
 
 
 
 
 
 
 
 
 
 
 
 
 
 
 
 
 
 
 
 
 
 
 
 
 
 
 
 
 
 
 
 
 
 
 
 
 
 
 
 
 
 
 
 
 
 
 
 
 
 
 
 
 
 
 
Nombre y firma de quien realizó
(Gobierno del Estado)
 
 
 
Nombre y firma de quien validó
(Dirección de CONAGUA)
 
 
 
Anexo IV. Acciones tipo del programa
Acciones para Infraestructura de agua potable, alcantarillado y saneamiento
Componente Agua Potable
Subcomponente Nuevo y Rehabilitado
Número y
descripción de la
Acción
Sub acciones
Acción 1
Obra de captación subterránea
a)     Pozo
b)     Galería filtrante
c)     Noria
d)     Macro medición
e)     Protección de fuente de abastecimiento
f)      Planta/Cárcamo de bombeo
Acción 2
Obra de captación superficial
a)     Presa
b)     Toma directa
c)     Caja de captación
d)     Captación pluvial*
e)     Planta/Cárcamo de bombeo
f)      Protección de fuente de abastecimiento
Acción 3
Línea de conducción
a)     Línea de alimentación
b)     Línea de conducción
c)     Línea de bombeo
Acción 4
Tanque
a)     Enterrado
b)     Semienterrado
c)     Superficial
d)     Elevado
Acción 5
Planta potabilizadora
a)     Proceso tradicional
b)     Proceso avanzado
c)     Desaladora
Acción 6
Redes de distribución
a)     Planta/Cárcamo de bombeo
b)     Línea primaria
c)     Línea secundaria
d)     Cajas de válvulas
e)     Tomas domiciliarias
Acción 7
Equipamiento
a)     Bombas
b)     Válvulas
c)     Filtros
d)     Equipo de telemetría y automatización
e)     Electromecánico
Acción 8
Sistema integrado
a)     Convencional:
       Captación, Conducción, Potabilización, Regulación, línea de alimentación y red de distribución
b)     No convencional:
       Sistemas de captación de agua de lluvia (SCALL) a nivel de vivienda*.
Acción 9
Participación social
Atención Social:
a)     Diagnósticos participativos y dictamen de factibilidad social
b)     Jornadas informativas
c)     Material de difusión
d)     Capacitación
e)     Constitución de comités comunitarios
f)      Implementación de reglamentos comunitarios
Contraloría Social:
a)     Difusión del PROAGUA y de la contraloría social
b)     Constitución de comités
c)     Capacitación a beneficiarios, comités, y enlaces de contraloría social y promotores
d)     Asesorías a comités
Acción 10
Estudios y proyectos
a)     Estudio de pre factibilidad
b)     Estudio de factibilidad económica
c)     Proyecto de ingeniería básica
d)     Proyecto ejecutivo
e)     Plan de seguridad del agua
f)      Sectorización de redes
g)     Eficiencia energética*
 
Subcomponente Mejoramiento de Eficiencia
Número y
descripción de la
Acción
Sub acciones
Acción 1
Equipamiento o instrumentación
a)     Equipos de video inspección y desazolve
b)     Equipos de detección de fugas
Acción 2
 
a)     Programas de cómputo
 
c)     Micro medición
 
Sistema comercial
b)     Padrón de usuarios
d)     Diseño de rutas de lectura
Acción 3
Estudios y diagnósticos
a)     Plan Hídrico*
b)     Eficiencia energética
c)     Catastro de infraestructura hidráulica
d)     Estudio y detección de agua no contabilizada
e)     Estudio para actualización de tarifas
Acción 4
Pérdidas físicas de agua
a)     Micro medición (sustitución)
b)     Localización y reparación de fugas en tuberías o tanques
c)     Sistematización de lectura de micro medidores en tomas e incorporación de lecturas al sistema de facturación y cobranza
d)     Rehabilitación o sustitución de tuberías con fugas
e)     Optimización hidráulica: sectorización de la red de distribución, control de presión, optimización de la capacidad de almacenamiento
f)      Macro medición en captaciones o sectores
g)     Sistema de información geográfica
h)     Sistematización de lectura de macro medición en captaciones y sectores
Acción 5
Fortalecimiento de capacidades
a)     Cursos
 
Acciones para Infraestructura de agua potable, alcantarillado y saneamiento
Componente Alcantarillado
Subcomponente Nuevo y Rehabilitado
Número y
descripción de la
Acción
Sub acciones
Acción 1
Sistema de atarjeas
a)     Red de atarjeas*
b)     Pozos de visita*
c)     Descargas domiciliarias*
Acción 2
Sistema de colectores
a)     Colector de agua residual*
b)     Pozos de visita*
c)     Emisor*
d)     Cárcamo
e)     Planta de bombeo
Acción 3
Equipamiento
a)     Electromecánico
b)     Estación de bombeo
c)     Subestación eléctrica
d)     Conexiones
Acción 4
Sistema integrado*
a)     Red de atarjeas, subcolectores, colectores, emisor, tratamiento, sitio de vertido y obras conexas*
Acción 5
Participación social
Atención Social:
a)     Diagnósticos participativos y dictamen de factibilidad social
b)     Jornadas informativas
c)     Material de difusión
d)     Capacitación
e)     Constitución de comités comunitarios
f)      Implementación de reglamentos comunitarios
Contraloría Social:
a)     Difusión del PROAGUA y de la contraloría social
b)     Constitución de comités
c)     Capacitación a beneficiarios, comités, y enlaces de contraloría social y promotores
d)     Asesorías a comités
Acción 6
Estudios y proyectos
a)     Estudio de pre factibilidad
b)     Estudio de factibilidad económica
c)     Proyecto de ingeniería básica
d)     Proyecto ejecutivo
 
Acciones para Infraestructura de agua potable, alcantarillado y saneamiento
Componente Saneamiento
Subcomponente Nuevo y Rehabilitado
Número y
descripción de la
Acción
Sub acciones
Acción 1
Saneamiento básico
a)     Sanitarios*
b)     Sanitario seco con separación de orina*
c)     Sanitario seco sin separación de orina*
d)     Biodigestores*
e)     Fosas sépticas*
f)      Fosa séptica más humedal*
Acción 2
Planta de tratamiento de aguas residuales
a)     Tratamiento primario*
b)     Tratamiento secundario*
c)     Tratamiento avanzado*
d)     Medición del gasto tratado
Acción 3
Reutilización o intercambio de agua tratada
a)     Estaciones de bombeo
b)     Líneas de interconexión
c)     Línea de conducción
d)     Tanque de almacenamiento para agua tratada
Acción 4
Emisor
a)     Tuberías
b)     Canales
c)     Plantas de bombeo
d)     Estructura de descarga
Acción 5
Equipamiento
a)     Electromecánico
b)     Estación de bombeo
c)     Subestación eléctrica
d)     Conexiones
Acción 6
Participación social
Atención Social:
a)     Diagnósticos participativos y dictamen de factibilidad social
b)     Jornadas informativas
c)     Material de difusión
d)     Capacitación
e)     Constitución de comités comunitarios
f)      Implementación de reglamentos comunitarios
Contraloría Social:
a)     Difusión del PROAGUA y de la contraloría social
b)     Constitución de comités
c)     Capacitación a beneficiarios, comités, y enlaces de contraloría social y promotores
d)     Asesorías a comités
Acción 7
Estudios y proyectos
a)     Estudio de factibilidad técnica
b)     Estudio de factibilidad económica
c)     Proyecto de ingeniería básica
d)     Proyecto ejecutivo
e)     Estudios tarifarios
 
Acciones para Desinfección del Agua
Componente Agua Potable
 
Subcomponente Nuevo y Rehabilitado
Número y
descripción de la
Acción
Sub acciones
Acción 1
Equipamiento
a)     Equipos y dispositivos para la desinfección y purificación del agua de consumo.
 
Subcomponente Mejoramiento de Eficiencia
Número y
descripción de la
Acción
Sub acciones
Acción 1
Materiales y reactivos
a)     Materiales y reactivos para desinfección: gas cloro en cilindros, hipoclorito de calcio, hipoclorito de sodio, equipo colorimétrico, pastillas DPD, plata coloidal, Ión cobre, cal, otros reactivos desinfectantes y equipos de medición (digital/campo).
Acción 2
Capacitación
a)     Capacitaciones técnicas para desinfección del agua en su operación y mantenimiento
b)     Capacitación técnica en formulación de PSA
Acción 3
Obra de captación
a)     Protección a fuentes de abastecimiento superficiales, subterráneas y casetas de desinfección
Acción 4
Operativo de saneamiento
a)     Operativo para eliminar excretas y riesgos sanitarios, así como tener un medio limpio y sano en viviendas y su entorno
Acción 5
Muestreos
a)     Muestreo de cloro residual libre, bacteriológico y previa autorización los físico-químico
 
Notas:
·  Todas las acciones y sub acciones se muestran de manera enunciativa mas no limitativa, el Anexo IV podrá ser actualizado cuando se requiera y estará disponible en el sitio web de la CONAGUA, https://www.gob.mx/conagua/acciones-y-programas/proagua.
·  Aquellas que contienen un asterisco (*) de manera enunciativa más no limitativa, se identifican como sub acciones que contribuyen a la adaptación o mitigación al cambio climático.
·  Las acciones no consideradas en dicho anexo podrán apoyarse por excepción sólo con autorización del Comité Técnico.
·  La CONAGUA podrá proponer el desarrollo de proyectos piloto.
Anexo V. Formato de Programa Operativo Anual
 

Anexo VI. Formato de Anexo de Ejecución

ANEXO DE EJECUCIÓN PROAGUA NÚM. __ - __ / 2024 QUE CELEBRA, POR UNA PARTE, EL EJECUTIVO FEDERAL POR CONDUCTO DE LA SECRETARÍA DE MEDIO AMBIENTE Y RECURSOS NATURALES, A TRAVÉS DE LA COMISIÓN NACIONAL DEL AGUA Y POR LA OTRA, EL EJECUTIVO DEL ESTADO LIBRE Y SOBERANO DE ________________, CON EL OBJETO DE FORMALIZAR LAS ACCIONES RELATIVAS AL PROGRAMA DE AGUA POTABLE, DRENAJE Y TRATAMIENTO (PROAGUA).
ANTECEDENTES
1.- Con fecha ____ de ____ de ______el Ejecutivo Federal por conducto de la Secretaría de Medio Ambiente y Recursos Naturales, a través de la Comisión Nacional del Agua, y el Ejecutivo del Estado Libre y Soberano de _____________, celebraron un Convenio Marco de Coordinación, con el objeto de establecer los lineamientos para conjuntar recursos y formalizar acciones en las materias de infraestructura hidroagrícola, agua potable, alcantarillado y saneamiento y cultura del agua, en beneficio de la entidad, en cuya cláusula tercera se estableció que las acciones de los programas autorizados en el Presupuesto de Egresos de la Federación del ejercicio fiscal correspondiente, se formalizarán a través de anexos de ejecución y técnicos, convenios de concertación o el instrumento que determine la normatividad aplicable.
2.- Con fecha ___ de ________ de ____, se publicaron en el Diario Oficial de la Federación las Reglas de Operación para el Programa de Agua Potable, Drenaje y Tratamiento (PROAGUA), a cargo de la Comisión Nacional del Agua, aplicables a partir de 2024 (en lo sucesivo las REGLAS DE OPERACIÓN), que establecen las disposiciones para la aplicación de los subsidios relativos al citado programa, el cual tiene como objetivo contribuir a incrementar y sostener las coberturas de los servicios de agua potable, alcantarillado y saneamiento, mediante el apoyo en el desarrollo de diversas acciones que permitan avanzar en el cumplimiento del derecho al acceso, disposición y saneamiento del agua a las localidades rurales y urbanas.
I.      OBJETO.
       Formalizar las acciones relativas al Programa de Agua Potable, Drenaje y Tratamiento (PROAGUA).
II.     PARTICIPANTES.
A.   La Comisión Nacional del Agua, en lo sucesivo la "CONAGUA", declara que:
1.-    Comparece a la suscripción del presente anexo con la naturaleza jurídica que quedó acreditada en el Convenio Marco de Coordinación referido en el antecedente 1.
2.-    El C._______________________, en su carácter de ________________________ (titular de la dirección general del organismo de cuenca ________ o titular de la dirección local __________ según sea el caso) de la Comisión Nacional del Agua, cuenta con atribuciones suficientes para celebrar el presente anexo de ejecución, conforme a lo dispuesto por los artículos 1, 4, 7 fracciones VI y VII, 7 BIS fracción III, 9 párrafos primero, segundo y tercero apartado "b",
(elegir párrafo)
(si firma la persona titular de la dirección general del organismo de cuenca)
      12 BIS, 12 BIS 1, 12 BIS 2 fracción I y 12 BIS 6 fracciones VII, VIII y XXII de la Ley de Aguas Nacionales y 1, 6 párrafos segundo, cuarto y quinto fracción ___, 7, 9 párrafo primero fracción II, 10, 11 apartado B, 65 y 73 del Reglamento Interior de la Comisión Nacional del Agua;
(si firma la persona titular de la dirección local)
      12 BIS y 12 BIS 1 de la Ley de Aguas Nacionales y 1, 9 párrafo primero fracción III, 11 apartado C, 86 fracciones I y II en vinculación con el 80 fracción XXVIII del Reglamento Interior de la Comisión Nacional del Agua.
3.-    Tiene como domicilio el ubicado en _____________________________, mismo que señala para todos los fines y efectos del presente instrumento.
B.   El Estado de ______________, en lo sucesivo el "ESTADO", declara que:
1.-    Comparece a la suscripción del presente anexo con la naturaleza jurídica que quedó
acreditada en el Convenio Marco de Coordinación referido en el antecedente 1.
2.-    El C._____________________, en su carácter de Titular de la Secretaría _______________________________, cuenta con atribuciones para suscribir el presente anexo de ejecución de conformidad con lo dispuesto por los artículos ____________.
3.-    Tiene como domicilio el ubicado en _______________________, mismo que señala para todos los fines y efectos del presente instrumento.
III. FUNDAMENTO JURÍDICO.
Artículos 4 párrafo sexto, 27 párrafo quinto, 115 fracción III inciso a) y 116 párrafo segundo fracción VII de la Constitución Política de los Estados Unidos Mexicanos; 17, 26 y 32 Bis de la Ley Orgánica de la Administración Pública Federal; 1, 2, 4, 5 fracción III, 6, 23 primer párrafo, 54, 74, 75, 79, 82, 85, 106 y 107 de la Ley Federal de Presupuesto y Responsabilidad Hacendaria; 1, 21, 61 fracción III inciso c), 64, 65 fracciones I, II y III, 66, 67, 68, 85, 170, 171, 174, 175, 176, 181, 223, 224, 226, 284, 285 y 287 de su Reglamento; ___, ___ y ___ del Presupuesto de Egresos de la Federación para el Ejercicio Fiscal 2024, publicado en el Diario Oficial de la Federación el __ de noviembre de 2023; 1, 4, 7 fracciones VI y VII, 7 BIS fracción III, 9 párrafos primero, segundo y tercero apartado "b", 12 BIS, 12 BIS 1, 12 BIS 2 fracción I y 12 BIS 6 fracciones VII, VIII y XXII de la Ley de Aguas Nacionales; (si firma un director local eliminar los artículos 12 bis 2 y 12 bis 6) 191 de la Ley Federal de Derechos; 1, 3, 9, 18, 25, 26, 28, 40, 41 y 42 y demás relativos y aplicables de la Ley de Adquisiciones, Arrendamientos y Servicios del Sector Público, su Reglamento y a su manual administrativo de aplicación general; 1, 3, 4, 10, 17, 12, 24, 26, 27, 30, 41, 42 y 43 y demás relativos y aplicables de la Ley de Obras Públicas y Servicios Relacionados con las Mismas, su Reglamento y a su manual administrativo de aplicación general; 1, 4, 11, 12, 70 fracción XV de la Ley General de Transparencia y Acceso a la Información Pública; 1, 9 y 12 de la Ley Federal de Transparencia y Acceso a la Información Pública y demás relativos y aplicables en dicha materia; ___________________ (incluir en ese espacio, los artículos del reglamento interior de la comisión nacional del agua utilizados en la fracción ii participantes, apartado a, numeral 2) del Reglamento Interior de la Comisión Nacional del Agua; las Reglas de Operación para el Programa de Agua Potable, Drenaje y Tratamiento a cargo de la Comisión Nacional del Agua, aplicables a partir de 2024, publicadas en el Diario Oficial de la Federación el ______________________ y ___________________. (incluir los artículos que corresponda de acuerdo a la normatividad estatal)
IV.   ACCIONES A REALIZAR.
       Los recursos federales asignados al PROAGUA se destinarán a la realización de acciones para contribuir a incrementar y sostener las coberturas de los servicios de agua potable, alcantarillado y saneamiento, que permitan avanzar en el cumplimiento del derecho al acceso, disposición y saneamiento del agua a las localidades rurales y urbanas.
       Las acciones a realizar se especifican por tipo de apoyo en sus respectivos anexos técnicos conforme a la siguiente clasificación:
       (colocar exclusivamente los anexos para las acciones a ejecutar en el 2024)
·  Acciones para Infraestructura de agua potable, alcantarillado y saneamiento.
·  Acciones para Desinfección del Agua.
       Los cuales forman parte integrante del presente anexo de ejecución.
V.    RECURSOS Y MODALIDADES DE EJECUCIÓN.
1.   Para la realización de las acciones del PROAGUA, objeto de este anexo de ejecución, se prevé durante 2024, una inversión total de $ _______________ (______________ M.N.), conforme a la siguiente estructura:
a)    La "CONAGUA" aportará la cantidad de $ _______________ (______________ M.N.), proveniente de recursos aprobados al ramo 16 en el Presupuesto de Egresos de la Federación para el Ejercicio Fiscal 2024, mismos que se aplicarán en los montos siguientes:
·     Para las acciones de Infraestructura de agua potable, alcantarillado y saneamiento en localidades rurales, se aportará la cantidad de $ ___________ (______ /100 M.N.), de conformidad a su respectivo anexo técnico, el cual forma parte integrante del presente instrumento.
 
·     Para las acciones de Infraestructura agua potable, alcantarillado y saneamiento en localidades urbanas, se aportará la cantidad de $ ___________ (______ /100 M.N.), de conformidad a su respectivo anexo técnico, el cual forma parte integrante del presente instrumento.
·     Para las acciones de Desinfección del agua, se aportará la cantidad de $ ___________ (______ /100 M.N.), de conformidad a su respectivo anexo técnico, el cual forma parte integrante del presente instrumento.
      (solamente deberán incluirse los tipos de apoyo que formalizarán en anexos técnicos)
b)    El "ESTADO" aportará la cantidad de $ _______________ (______________ M.N.), proveniente de recursos propios, y en su caso, del _____________ (municipio, de la instancia ejecutora, del organismo operador partiendo de su generación interna de caja, del sector social o participación de la iniciativa privada), mismos que se aplicarán en los montos siguientes:
·     Para las acciones de Infraestructura agua potable, alcantarillado y saneamiento en localidades rurales, se aportará la cantidad de $ ___________ (______ /100 M.N.), de conformidad a su respectivo anexo técnico, el cual forma parte integrante del presente instrumento.
·     Para las acciones de Infraestructura agua potable, alcantarillado y saneamiento en localidades urbanas, se aportará la cantidad de $ ___________ (______ /100 M.N.), de conformidad a su respectivo anexo técnico, el cual forma parte integrante del presente instrumento.
·     Para las acciones de Desinfección del agua, se aportará la cantidad de $ ___________ (______ /100 M.N.), de conformidad a su respectivo anexo técnico, el cual forma parte integrante del presente instrumento.
      (solamente deberán incluirse los tipos de apoyo que formalizarán los anexos técnicos correspondientes).
2.   Los recursos federales que se aporten estarán sujetos a la disponibilidad del Presupuesto de Egresos de la Federación para el Ejercicio Fiscal 2024 y a las autorizaciones y modificaciones que en su momento emita la Secretaría de Hacienda y Crédito Público. Dichos recursos se consideran públicos para efectos de transparencia y fiscalización y son subsidios que otorga el Gobierno Federal, por tanto no pierden la naturaleza de recursos públicos federales y su ejercicio se regirá bajo la legislación federal aplicable en la materia, en consecuencia, están sujetos a las acciones de control, vigilancia y evaluación por parte de las instancias federales y estatales facultadas para tal efecto, independientemente de que los recursos sean ejercidos por gobiernos estatales, municipales, organismos operadores u organizaciones comunitarias con acompañamiento municipal.
3.   Las responsabilidades administrativas, civiles o penales derivadas de afectaciones a la Hacienda Pública Federal en las que, en su caso, incurran los servidores públicos federales o locales, así como los particulares serán sancionadas en los términos de la legislación aplicable.
4.   Con el propósito de propiciar la transparencia y rendición de cuentas, agilizar la ejecución del PROAGUA, y mejorar la distribución de los recursos federales, la "CONAGUA" conforme la disponibilidad presupuestal radicará los recursos directamente a las cuentas bancarias del "ESTADO". Cuando los ejecutores sean los municipios, los organismos operadores u organizaciones comunitarias con acompañamiento municipal, el "ESTADO" deberá a su vez radicarlos a la instancia ejecutora en un plazo no mayor a 10 días hábiles.
VI.    OBLIGACIONES DE LAS INSTANCIAS PARTICIPANTES EN LA EJECUCIÓN DEL PROAGUA.
VI.1. La "CONAGUA" se compromete a:
a)    Gestionar la radicación de los recursos económicos federales a la Tesorería del "ESTADO" en los montos y términos señalados en el inciso a) del numeral 1 del apartado V. Recursos y modalidades de ejecución.
b)    Otorgar al "ESTADO" la asistencia técnica que le solicite para la ejecución eficiente del PROAGUA.
c)     Llevar a cabo el seguimiento normativo del PROAGUA, actualizando de forma mensual y coordinada con el "ESTADO" la información referente a sus avances, para lo cual, destinará conforme a la disponibilidad presupuestal recursos a cargo de las Direcciones Generales de Organismos de Cuenca y Direcciones Locales. Para tal fin, el presente instrumento deberá acompañarse del formato denominado "Gastos de Operación para el Seguimiento Normativo".
d)    Proporcionar al "ESTADO" el esquema para la implementación, promoción, operación y seguimiento de las actividades de contraloría social en las localidades beneficiadas con el PROAGUA.
e)    Proporcionar a la Secretaría de Hacienda y Crédito Público, a la Secretaría de la Función
Pública, a la Auditoría Superior de la Federación o al órgano fiscalizador competente, conforme a la normatividad aplicable, la información y documentación que le sea requerida en relación con la aplicación de los recursos económicos, para los fines específicos para los cuales fueron otorgados.
f)     Publicar el presente anexo de ejecución y sus respectivos anexos técnicos, en la página web de la "CONAGUA" https://app.conagua.gob.mx/ConsultaAnexos.aspx?n0=AET
VI.2 El "ESTADO" se compromete a:
a)    Suscribir, en su caso, con las instancias ejecutoras o participantes correspondientes, los instrumentos necesarios para la ejecución del PROAGUA y la atención de los compromisos que de ellos deriven.
b)    Aportar los recursos económicos señalados en el inciso b) del numeral 1 del apartado V. Recursos y modalidades de ejecución y cumplir con la asignación de recursos a las instancias ejecutoras conforme se establece en las REGLAS DE OPERACIÓN.
c)     Aplicar y ejercer los recursos señalados en el numeral 1 del apartado V. Recursos y modalidades de ejecución, única y exclusivamente para la realización de las acciones que se indican en los anexos técnicos correspondientes.
d)    Solicitar por escrito a la "CONAGUA" la asistencia técnica que se requiera para la adecuada realización del PROAGUA.
e)    Promover y realizar por sí o por conducto de las instancias ejecutoras, las acciones establecidas en los Anexos Técnicos, con estricto apego a lo establecido en las REGLAS DE OPERACIÓN y demás normatividad aplicable.
f)     Realizar por sí o por conducto de las instancias ejecutoras, la implementación, promoción, operación y seguimiento de las actividades de contraloría social en las localidades beneficiadas con el PROAGUA, con base en el esquema que le proporcione la "CONAGUA" para tal efecto.
g)    Administrar los recursos federales transferidos en cuentas bancarias productivas, específicas y exclusivas para su administración de manera tal que se pueda realizar el seguimiento y fiscalización de esos recursos.
       Cuando la instancia ejecutora no sea la entidad federativa, sino los municipios u organismos operadores, estos, aperturarán las cuentas bancarias productivas, específicas y exclusivas para la administración de los recursos federales, a efecto de que se pueda dar seguimiento y fiscalizar los recursos federales que la Entidad Federativa les transfiera. El recurso federal radicado, deberá transferirse a la instancia ejecutora, en un plazo no mayor a 10 días hábiles, conforme a lo establecido en las REGLAS DE OPERACIÓN.
       Invariablemente la instancia ejecutora asumirá la responsabilidad de la administración de los recursos, conforme a las disposiciones federales aplicables en la administración de dichos recursos.
h)    Cuando los recursos sean administrados por una instancia estatal diferente a la que ejecuta el PROAGUA, deberá garantizar el flujo oportuno de recursos para la realización del mismo, asignando los recursos que requieran las instancias ejecutoras conforme a lo establecido en las REGLAS DE OPERACIÓN.
i)     Efectuar las ministraciones oportunamente para la ejecución de las acciones previstas; recabar y custodiar la documentación comprobatoria de las erogaciones derivadas de la ejecución de las acciones del PROAGUA contempladas en los anexos técnicos.
j)     Cumplir con las metas indicadas para cada acción, de conformidad con lo establecido en los anexos técnicos correspondientes.
k)     Proporcionar a ___________ (organismo de cuenca o dirección local de que se trate) dentro de los primeros cinco días hábiles de cada mes la información correspondiente a los avances de las acciones y ejercicio de los recursos materia del presente instrumento, así como proporcionar la documentación e información adicional que se le requiera para el debido seguimiento del PROAGUA.
l)     Reintegrar a la Tesorería de la Federación dentro de los 15 días naturales siguientes al cierre del ejercicio, los recursos federales que no se hayan aplicado a los fines autorizados y aquellos que al cierre del ejercicio fiscal 2024 no se hayan ejercido.
m)    Presentar a ____________ (organismo de cuenca o dirección local de que se trate), a
más tardar el último día hábil del mes de enero de 2025, el cierre del ejercicio de las operaciones realizadas, los recursos ejercidos conforme a lo reportado como ejercido en el sistema financiero de la "CONAGUA", las metas alcanzadas, en su caso los comprobantes de reintegro de los recursos federales no ejercidos y productos financieros por reintegro extemporáneo de dichos recursos. Este documento deberá ser conciliado y firmado por las autoridades responsables del PROAGUA en el Gobierno Estatal y en el _______________ (organismo de cuenca o dirección local de que se trate), dicha información será la fuente para la integración del informe de cuenta pública anual.
n)    Remitir al _______________ (anotar la denominación de la secretaría de la contraloría o equivalente y el órgano estatal de control), copia del presente anexo de ejecución con sus respectivos anexos técnicos en cuanto se concluya el proceso de suscripción.
o)    Atender en tiempo y forma los requerimientos de auditoría, incluyendo el seguimiento y solventación de observaciones y recomendaciones planteadas por los órganos fiscalizadores, además de otorgar facilidades y proporcionar información necesaria a las instancias de coordinación, supervisión y control de los órdenes de gobierno facultados.
p)    Difundir periódicamente entre la población por medios remotos o locales de comunicación electrónica, la información relativa al PROAGUA para el año que corresponda, incluyendo el avance en el cumplimiento de sus objetivos y metas.
q)    Difundir y publicar anualmente en su página electrónica o en la Gaceta Oficial, los anexos de ejecución y técnicos que se formalicen incluyendo la relación de beneficiarios del PROAGUA.
r)     Cumplir con los demás compromisos que a su cargo se establezcan en LAS REGLAS DE OPERACIÓN, así como en la normatividad federal aplicable.
VII.   MODIFICACIONES.
       Se podrán suscribir Anexos modificatorios con la finalidad de adicionar acciones o modificar las previamente establecidas, las cuales se detallarán en los Anexos Técnicos Modificatorios en función de la disponibilidad presupuestal, los avances físicos y financieros, y siguiendo todo el procedimiento de formalización.
       Asimismo, se podrán suscribir Anexos Modificatorios para llevar a cabo la reasignación de recursos, con base en lo establecido en LAS REGLAS DE OPERACIÓN.
VIII. VIGILANCIA E INTERPRETACIÓN.
1.   Ambas partes acuerdan que la Comisión de Regulación y Seguimiento (CORESE) será la instancia en la que se realizará la coordinación entre los tres órdenes de gobierno para llevar a cabo el seguimiento y la vigilancia del cumplimiento de los compromisos establecidos dentro del marco del PROAGUA. La integración y operación de la CORESE se llevará a cabo con base en las disposiciones vigentes.
2.   Ambas partes convienen en que la Secretaría de la Función Pública podrá verificar en cualquier momento el cumplimiento de los compromisos a cargo del "ESTADO" en términos del presente instrumento.
3.   Ambas partes convienen en suspender las aportaciones de recursos especificadas en el presente instrumento cuando se presenten condiciones económicas extraordinarias e imprevisibles o por causas de fuerza mayor, que en cualquier forma sean ajenas a la voluntad de los otorgantes.
4.   En caso de duda sobre la interpretación de este anexo de ejecución respecto a su instrumentación, formalización y cumplimiento, se esté a lo previsto en el Convenio Marco de Coordinación y en las REGLAS DE OPERACIÓN.
IX.   TRANSPARENCIA.
1.   La información relativa al ejercicio de los recursos en los proyectos financiados, sus avances físico-financieros y sus metas deberá estar a disposición del público a través de medios remotos o locales de comunicación electrónica.
2.   El presente Anexo de Ejecución y sus Anexos Técnicos, así como los recursos asignados a los Beneficiarios se difundirán respectivamente en los siguientes medios:
·  Página web de la "CONAGUA":
      https://app.conagua.gob.mx/ConsultaAnexos.aspx?n0=AET
·  Sistema de Portales de Obligaciones de Transparencia:
      https://www.gob.mx/sesna/documentos/sistema-de-portales-de-obligaciones-de-transparencia-sipot
3.   Se debe publicar la información de los apoyos otorgados a los beneficiarios y los padrones de la población atendida conforme a lo previsto en la Ley General de Transparencia y Acceso a la Información Pública, la Ley Federal de Transparencia y Acceso a la Información Pública.
4.   La información relativa al PROAGUA y proyectos aprobados para el año que corresponda será difundida periódicamente por el "ESTADO" entre la población por medios remotos o locales de comunicación electrónica, incluyendo el avance en el cumplimiento de sus objetivos y metas.
 
5.   Se debe publicar anualmente, por el "ESTADO", en su página electrónica o en la Gaceta Oficial, la relación de localidades con la población atendida por el PROAGUA, al cierre del ejercicio.
6.   Se deberán atender las medidas para la comprobación y transparencia en los términos de las disposiciones aplicables, sin que ello implique limitaciones o restricciones a la administración y erogación de los recursos entregados a las instancias ejecutoras, para tal efecto el ejecutor:
-      Deberá cancelar la documentación comprobatoria del gasto a más tardar de forma trimestral con un sello que contenga la leyenda:
       OPERADO y el año fiscal de que se trate.
       NOMBRE DEL PROGRAMA________
       NOMBRE DE LA FUENTE DE FINANCIAMIENTO _______.
X.    AUDITORÍA, CONTROL Y SEGUIMIENTO.
       Los recursos que la Federación otorga a través del PROAGUA podrán ser revisados por la Secretaría de la Función Pública, o auditores independientes contratados para tal efecto, en coordinación con la Secretaría de Hacienda y Crédito Público, con la Auditoría Superior de la Federación, la Tesorería de la Federación y demás instancias que en el ámbito de sus respectivas atribuciones resulten competentes. De conformidad con las disposiciones establecidas en la Ley General de Archivos, se deberá conservar la documentación exhibida y validada para su consulta.
XI.   VIGENCIA.
       La vigencia del presente anexo de ejecución iniciará el día de su firma y hasta el 31 de diciembre de 2024.
       Las acciones que se encuentren en proceso de ejecución al vencimiento de la vigencia del presente anexo y de los anexos técnicos formalizados, continuarán dicho proceso hasta su conclusión, debiendo atender para el efecto las disposiciones de las REGLAS DE OPERACIÓN.
XII. IMAGEN Y PROMOCIÓN DE LAS OBRAS.
       La publicidad para la difusión del PROAGUA y de los proyectos, así como la papelería y documentación oficial, deberán incluir claramente, visible o audible, la siguiente leyenda: "Este programa es público, ajeno a cualquier partido político. Queda prohibido el uso para fines distintos a los establecidos en el programa".
       Para la difusión de la imagen y promoción de las acciones que se construyan dentro del PROAGUA, se deberán tomar en consideración los lineamientos que determine la Secretaría de la Función Pública para el establecimiento de las especificaciones y características de imagen y sobre la promoción de obras de infraestructura y acciones que realicen los gobiernos estatales, los municipios y las demarcaciones territoriales de la Ciudad de México, con cargo a recursos del Presupuesto de Egresos de la Federación.
       Todo el gasto en comunicación social relacionado con la publicidad que se adquiera para el PROAGUA, así como aquél relacionado con los recursos presupuestarios federales que se transfieran a las entidades federativas que se aplique a través de anuncios en medios electrónicos, impresos, complementarios o de cualquier otra índole, deberá realizarse en apego a lo establecido en el Presupuesto de Egresos de la Federación para el ejercicio fiscal 2024 Capitulo II.- De las disposiciones de austeridad y disciplina presupuestaria, en sus artículos 9 y 10. Deberá además procurar apegarse al marco normativo en materia de igualdad de género, evitando los estereotipos por motivos de género.
XIII.  RECURSOS FEDERALES NO DEVENGADOS.
       Los recursos Federales no devengados al 31 de diciembre de 2024 deberán ser reintegrados a la Tesorería de la Federación, dentro de los primeros 15 días naturales siguientes al cierre del ejercicio. En caso de extemporaneidad en el reintegro se deberán cubrir las cargas financieras. Asimismo, deberán reintegrarse los intereses generados por los recursos federales depositados en las cuentas bancarias establecidas para el PROAGUA.
Leído que fue por las partes que en el presente Anexo de Ejecución intervienen y enteradas de su contenido y alcance legal, lo firman al margen y al calce en cuatro ejemplares en la Ciudad de __________, ______________, a los _____ días del mes de ____________ del año, dos mil veinticuatro.
 
Por el Ejecutivo Federal
 
Por el Ejecutivo de la Entidad Federativa
 
Secretaría de Medio Ambiente y Recursos
Naturales
Comisión Nacional del Agua
__________________________
Titular de la Dirección General del Organismo de
Cuenca ____ o Titular de la Dirección Local _____
(quien conforme a su normatividad tenga
atribuciones para suscribirlo)
__________________________
Titular de la Secretaría de ...
 
 
Anexo VII. Formato de Anexo de Técnico
Infraestructura para agua potable, alcantarillado y saneamiento (Resumen General)

Infraestructura para agua potable, alcantarillado y saneamiento (Rurales)
 

Infraestructura para agua potable, alcantarillado y saneamiento (Urbanas)
 

Desinfección del Agua

Anexo VIII. Formato de Cédula de Traspaso
 

 

Anexo IX. Formato de trabajo para integración del cuadro resumen de inversión
 
 
 
Programa de Agua Potable, Drenaje y Tratamiento (PROAGUA) 2024
 
 

 

Acciones para Desinfección del agua (Desinfección)
Formato de trabajo para integración del cuadro resumen de inversión
 
 
 
 
 
 
 
 
 
 
 
 
1
2
3
4
5
6
7
8
9
10
11
12
CLAVE
ID (9
Dígitos
)
Estado
Municipio
Localidad
Població
n Total
(Hab.)
Grado de
marginación
(GM)
Grado de
prioridad
Priorización
de acción
ROP
Componente
Subcomponente
Acción
Clave
Sub-
Acció
n
 
 
 
 
 
 
 
 
 
 
 
 
 
 
 
 
 
 
 
 
 
 
 
 
 
 
 
 
 
 
 
 
 
 
 
 
 
 
 
 
 
 
 
 
 
 
 
 
 
 
 
 
 
 
 
 
 
 
 
 
 
 
 
 
 
 
 
 
 
 
 
 
 
 
 
 
 
 
 
 
 
 
 
 
13
14
15
16
17
18
19
20
21
22
23
24
Unidad
Meta
Població
n a
beneficiar
(Hab.)
Població
n mujeres
(Hab.)
Població
n
indígena
(Hab.)
Caudal de
agua
producida
(lps)
Caudal de
agua
desinfectada
(lps)
Precio
Unitario
Programado
($)
OEC
Admon.
Directa
(Monitoreos
Monto Federal
($)
Monto
Estatal
($)
Monto
Total
($)
y
Operativos)
 
 
 
 
 
 
 
 
 
 
 
 
 
 
 
 
 
 
 
 
 
 
 
 
 
 
 
 
 
 
 
 
 
 
 
 
 
 
 
 
 
 
 
 
 
 
 
 
 
 
 
 
 
 
 
 
 
 
 
 
 
Anexo X. Reporte de avances físico-financiero

Anexo XI. Formato de Cierre de Ejercicio
 

 

 

 
Anexo XII. Diagrama de flujo del PROAGUA

 
Descripción de actividades del procedimiento del PROAGUA
 
Etapa
Actividad
Unidad responsable
1.
Difusión de asignación presupuestal
1.1.   Publicar en la página oficial de la CONAGUA el recurso asignado en el PEF 2024 a cada entidad federativa.
Subdirección General de Agua Potable, Drenaje y Saneamiento
2.
Presentación de solicitud para participar en el PROAGUA
2.1.   Presentar a la Dirección de la CONAGUA a más tardar el 29 de febrero de 2024, la solicitud para participar en el PROAGUA (Anexo II) donde se manifieste el cumplimiento de requisitos.
Estado y/o Dependencia Estatal, Municipio, OO, Comité Comunitario.
3.
Cumplimiento de requisitos generales y específicos
3.1.   Verificar que se cumplan los requisitos generales de las reglas de operación, comprobando que la solicitud contenga los anexos señalados.
3.2.   Verificar en su caso el cumplimiento de los requisitos específicos por tipo de apoyo.
3.3.   Verificar que los porcentajes de aportación federal de cada una de las acciones se encuentren en apego al numeral 2.5.1. Porcentajes de apoyo federal, establecidos en las reglas de operación.
3.4.   Verificar para las acciones de desinfección del agua, el correcto llenado del formato del Anexo VIII.
3.5.   En caso de cumplimiento de requisitos, se pasa a la etapa 5, de lo contrario se emitirán comentarios u observaciones y se reinicia en la etapa 4.
Organismos de Cuenca y Direcciones Locales
4.
Atención de observaciones
4.1.   Atender observaciones para cumplir con las Reglas de operación.
Estado y/o Dependencia Estatal, Municipio, OO, Comité Comunitario.
5.
Integración de Programa Operativo Anual
5.1.   Integrar en coordinación con la Dirección de la CONAGUA, el Programa Operativo Anual con acciones propuestas por el beneficiario y que cumplan con las Reglas de operación.
Organismos de Cuenca y Direcciones Locales
Estado y/o Dependencia Estatal, Municipio, OO, Comité Comunitario.
6.
Solicitud de aprobación de acciones
6.1.   Solicitar a la SGAPDS la aprobación para integración de acciones que conformarán los Anexos técnicos.
Organismos de Cuenca y Direcciones Locales
7.
Aprobación de acciones para integración de Anexos de ejecución y técnicos
7.1.   Emitir aprobación de acciones con las cuales se conformarán los anexos técnicos.
Subdirección General de Agua Potable, Drenaje y Saneamiento.
8.
Formalización de Anexo de ejecución y técnicos
8.1.   Integrar las acciones en los formatos correspondientes Anexos V y VI, para su formalización en cuatro ejemplares, firmados por los representantes de las instancias participantes que aporten recursos económicos, así como de la instancia ejecutora de cada una de las acciones aprobadas.
Organismos de Cuenca y Direcciones Locales
Estado y/o Dependencia Estatal, Municipio, OO, Comité Comunitario.
9.
Envío de Anexos para trámite
9.1.   Enviar los anexos formalizados en dos ejemplares con firmas autógrafas, para trámites a la SGAPDS.
Organismos de Cuenca y Direcciones Locales
10.
Trámite de anexos ante las áreas jurídica y recursos financieros
10.1.  Enviar anexos para el compromiso de los recursos, registro, publicación y resguardo.
Subdirección General de Agua Potable, Drenaje y Saneamiento.
11.
Inicio de procesos de licitación, contratación y ejecución de acciones
11.1.  Iniciar las licitaciones de las acciones aprobadas, apegándose a la legislación nacional vigente de acuerdo con el tipo de acción.
Estado y/o Dependencia Estatal, Municipio, OO, Comité Comunitario.
12.
Solicitud de radicación de recursos federales
12.1.  Solicitar radicación inicial de recursos federales.
Estado y/o Dependencia Estatal, Municipio, OO, Comité Comunitario.
13.
Trámite de solicitud de recursos mediante cuenta por pagar
13.1.  Registrar la cuenta por pagar en el Sistema de Administración Integral (SAI) para iniciar el trámite de transferencia de recursos federales al Beneficiario.
Organismos de Cuenca y Direcciones Locales
14.
Validación de Cuenta por pagar de acuerdo con la disponibilidad presupuestal
14.1.  Revisar la información registrada en el SAI para validación de la cuenta por pagar.
Subdirección General de Agua Potable, Drenaje y Saneamiento.
15.
Transferencia de recursos federales al Beneficiario
15.1.  Concluir la transferencia de recursos mediante la emisión de la Cuenta por liquidar certificada.
Organismos de Cuenca y Direcciones Locales
16.
Transfiere recursos al ejecutor
16.1.  Transferir el recurso federal cuando las instancias ejecutoras sean diferentes al Beneficiario, en un plazo no mayor a diez días hábiles.
Estado y/o Dependencia Estatal
17.
Elabora y remite reporte de avance físico-financiero de las acciones
17.1.  Elaborar los reportes de avances físico-financiero de las acciones formalizadas en los formatos correspondientes.
17.2.  enviar mensualmente en forma impresa y digital el reporte de avances físico-financiero a la Dirección de la CONAGUA.
 
Estado y/o Dependencia Estatal, Municipio, OO, Comité Comunitario.
17.3.  En caso de que las acciones requieran modificación, deberá continuar en la etapa 18, de lo contrario se continua en etapa 19.
18.
Solicitud ante CORESE
18.1.  Suscribir anexos modificatorios y actualizar el POA en función de la disponibilidad presupuestal autorizada al estado, cuando: se modifiquen montos de inversión derivado de una nueva asignación de recursos federales o de contraparte y cuando se adicionen o eliminen acciones, previamente aprobadas en la CORESE y siguiendo todo el procedimiento de formalización correspondiente.
Estado y/o Dependencia Estatal, Municipio, OO, Comité Comunitario.
19.
Elabora y presenta cierre de ejercicio
19.1.  Elaborar en los formatos correspondientes el cierre de ejercicio.
19.2.  Enviar cierre de ejercicio formalizado a la Dirección de la CONAGUA.
Estado y/o Dependencia Estatal, Municipio, OO, Comité Comunitario.
20.
Revisa y aprueba cierre de ejercicio
20.1.  Recibir, revisar y corroborar en el cierre de ejercicio que los montos y las metas de las acciones ejecutadas concuerden con los anexos formalizados.
20.2.  Firmar los formatos impresos del cierre de ejercicio.
20.3.  Remitir a la SGAPDS el cierre de ejercicio firmado.
Organismos de Cuenca y Direcciones Locales
21.
Registro de cierre de ejercicio
21.1.  Recibir y registrar la información contenida en el cierre de ejercicio para registro de datos en la Cuenta Pública.
Subdirección General de Agua Potable, Drenaje y Saneamiento.
Anexo XIII. Listado de Direcciones Locales y Organismos de Cuenca de la CONAGUA
Direcciones Locales
Consecutivo
Estado
Domicilio
Teléfonos
1
Aguascalientes
Av. de la Convención # 402-B Sur, Col. Lindavista, C.P.20270, Aguascalientes, Ags.
449 910 6445
449 971 7754
449 9106 444
449 9106 444
2
Baja California Sur
Calle de Chiapas # 2535 entre Manuel Encinas y Miguel Legazpi Col. Los Olivos, C.P. 23040, La Paz, BCS.
612 1236 020
612 1236 027
3
Campeche
Av. Pedro Sainz de Baranda s/n, 1er piso, Área Ah-kim-Pech, Col. Centro, C.P. 24014, Campeche, Camp.
981 1273 771
981 1273 770
4
Coahuila
Carretera Central 57 Km. 7.5, Col. El Sauz, C.P. 25294, Saltillo, Coah.
844 1715 162
844 1715 160
5
Colima
Av. Carlos de la Madrid Bejar s/n, Col. Centro, C.P. 28000, Colima, Col.
312 3163 910
312 3142 381
312 3142 373
6
Chihuahua
Av. Universidad # 3300, piso 2 Col. Magisterial, C.P. 31310, Chihuahua, Chih.
614 4322 420
614 4322 400
7
Durango
Carretera Durango Torreón km. 6.5 Cd. Industrial Durango (edificio palacio federal), C.P. 34298, Durango, Dgo.
618 8142 668
618 1502 560
8
Guanajuato
Hacienda de Santiago, No 314, Colonia 1ra Fraccionamiento de Hacienda Crespo, Celaya, Gto.
461 1599 500
461 1599 501
461 1599 502
461 6129 769
461 1599 505
461 1599 506
9
Guerrero
Av. Ruffo Figueroa # 2, PB Colonia Burócratas, C.P. 39090, Chilpancingo, Gro.
747 4942 310
747 1160 498
747 4942 300
10
Hidalgo
Camino Real de la Plata # 431 Lote 75 Manz. 2 Fracc, Zona Plateada, C.P. 42084, Pachuca, Hgo.
771 7172 850
771 7145 754
11
Estado De México
Av. Estado de México # 2301 Oriente Col. Llano Grande, C.P. 52148, Metepec, Edo. Méx.
722 2711 052
722 2711 053
722 2711 048
12
Michoacán
Av. Acueducto # 3626, Col. Ejidal Ocolusen, C.P. 58279, Morelia, Mich.
443 3159 729
443 3159 730
443 3159 748
13
Nayarit
Av. Insurgentes # 1050 Ote, piso 2, Col. Menchaca, C.P. 63150, Tepic, Nay.
311 2104 346
311 2133 557
311 1295 090
14
Puebla
Circuito Juan Pablo II # 505, piso 3, Col. Residencial
222 211 8300
 
Boulevares, Plaza América, C.P. 72440, Puebla, Pue.
222 211 8301
222 211 8302
222 211 8344
222 211 8353
15
Querétaro
Hacienda Santillán No 119, Fraccionamiento "El Jacal" C.P. 76180, Querétaro, Qro.
442 2561 700
442 2163 460
16
Quintana Roo
Av. Universidad # 510, 4to piso Col. Nueva Reforma, C.P.77018, Chetumal, Q. Roo.
983 267 3440
983 267 3441
17
San Luis Potosí
Av. Himno Nacional # 2032, piso 4, Fraccionamiento Tangamanga, C.P. 78269, San Luis Potosí, SLP.
444 8134 988
444 1025 200
18
Tabasco
Av. Paseo Tabasco # 907 Col. Jesús García, C.P. 86040, Villahermosa, Tab.
993 1879 450
993 1879 466
19
Tlaxcala
Av. Morelos # 44 piso 2 col. Ocotlán, C.P. 90100 Tlaxcala, Tlax.
246 4689 303
246 4689 304
246 4689 300
246 4689 305
20
Zacatecas
Av. Secretaría de la Defensa Nacional # 90, Col. Zona Industrial, C.P. 98604, Guadalupe, Zac.
492 4914 951
492 4914 950
492 4914 952
 
Organismos de Cuenca
Consecutivo
Cuenca
Domicilio
Teléfonos
1
Península de Baja
California
Av. Reforma y Calle L s/n Col. Nueva Mexicali, C.P. 21100, Mexicali, Baja California.
686 5516 400
2
Noroeste
Comonfort y Paseo de la Cultura, Col. Villa de Seris, Edif. México 5o Piso, C.P. 83280, Hermosillo, Sonora.
662 10 82 902
662 10 82 900
3
Pacífico Norte
Av. Federalismo y Boulevard Culiacán Edif. s/n, Col. Recursos Hidráulicos, C.P. 80105, Culiacán, Sinaloa.
667 8464 301
667 8464 302
4
Balsas
Av. Universidad No. 5, Col. Santa Ma. Ahuacatitlán, C.P. 62100, Cuernavaca, Morelos.
777 3139 950
777 3113 022
5
Pacífico Sur
Emilio Carranza No. 201, Col. Reforma, C.P. 68050, Oaxaca de Juárez, Oaxaca.
951 5022 452
951 5022 450
6
Río Bravo
Constitución Oriente 4103 AV. Churubusco, Col Fierro, CP. 64590, Monterrey, Nuevo León.
818 3551 205
818 1260 150
7
Cuencas Centrales del
Norte
Calz. Manuel Ávila Camacho No. 2777 Ote. Col. Magdalenas, C.P. 27010, Torreón, Coahuila.
871 7177 801
871 2991 000
8
Lerma Santiago Pacífico
Av. Federalismo Norte 275 Col. Centro, C.P. 44100, Guadalajara, Jalisco.
333 8256 678
333 2680 202
9
Golfo Norte
Libramiento Emiliano Portes Gil No. 200, Col. Miguel Alemán, C.P. 87030, Ciudad Victoria, Tamaulipas.
834 1200 001
834 1200 000
10
Golfo Centro
Carretera Xalapa-Veracruz No 471 Km 3.5, Col. Las Animas, CP 91193, Xalapa, Veracruz.
228 8416 070
228 8416 071
11
Frontera Sur
Carretera Chicoasen Km, 1.5 Fracc. Los Laguitos, C.P. 29029, Tuxtla Gutiérrez, Chiapas.
961 6022 981
961 6170 060
12
Península de Yucatán
Calle 59-B, No. 238 por Av. Zamná, Fracc. Yucalpetén, C.P. 97238, Mérida, Yucatán.
999 9450 736
999 3410 600
13
Aguas del Valle de
México
Av. Río Churubusco No 650 esquina Tezontle Col. Carlos A. Zapata Vela, Iztacalco, CDMX.
555 6647 422
555 6647 438
 
_________________________________