ACUERDO por el que se emiten las Reglas de Operación del Programa de Apoyo para el Bienestar de las Niñas y Niños, Hijos de Madres Trabajadoras, para el ejercicio fiscal 2024.
Al margen un sello con el Escudo Nacional, que dice: Estados Unidos Mexicanos.- BIENESTAR.- Secretaría de Bienestar.
ARIADNA MONTIEL REYES, Secretaria de Bienestar, con fundamento en los artículos 32 de la Ley Orgánica de la Administración Pública Federal; 77 de la Ley Federal de Presupuesto y Responsabilidad Hacendaria; 3, fracción XXI, 28, 31 y el Anexo 25 del Decreto de Presupuesto de Egresos de la Federación para el Ejercicio Fiscal 2024; 4 de la Ley Federal de Procedimiento Administrativo; 1, 3 y 5 fracción XIV del Reglamento Interior de la Secretaría de Bienestar; y
CONSIDERANDO
Que el artículo 77 de la Ley Federal de Presupuesto y Responsabilidad Hacendaria, dispone que la Cámara de Diputados en el Presupuesto de Egresos, podrá señalar los programas, a través de los cuales se otorguen subsidios, que deberán sujetarse a Reglas de Operación con el objeto de asegurar que la aplicación de los recursos públicos se realice con eficiencia, eficacia, economía, honradez y transparencia. Asimismo, se señalarán en el Presupuesto de Egresos los criterios generales a los cuales se sujetarán las Reglas de Operación de los programas;
Que los programas de subsidios del Ramo Administrativo 20 Bienestar, entre ellos, el Programa de Apoyo para el Bienestar de las Niñas y Niños, Hijos de Madres Trabajadoras, se destinarán, en las entidades federativas, en los términos de las disposiciones aplicables, exclusivamente a la población en condiciones de pobreza, de vulnerabilidad, de adultos mayores, de rezago y de marginación, de acuerdo con los criterios que defina el Consejo Nacional de Población y a las evaluaciones del Consejo Nacional de Evaluación de la Política de Desarrollo Social, en los programas que resulte aplicable y la Declaratoria de las Zonas de Atención Prioritaria formulada por la Cámara de Diputados, mediante acciones que promuevan la superación de la pobreza a través de la educación, la salud, la alimentación, la generación de empleo e ingreso, autoempleo y capacitación; protección social y programas asistenciales; y el fomento del sector social de la economía; conforme lo establece el artículo 14 de la Ley General de Desarrollo Social, y tomando en consideración los criterios que propongan las entidades federativas;
Que en este marco, las dependencias son responsables de emitir las Reglas de Operación de los Programas que inicien su operación en el ejercicio fiscal siguiente o, en su caso, las modificaciones a aquéllas que continúen vigentes, previa autorización presupuestaria de la Secretaría de Hacienda y Crédito Público y dictamen de la Comisión Nacional de Mejora Regulatoria;
Que las dependencias, las entidades a través de sus respectivas dependencias coordinadoras de sector o, en su caso, las entidades no coordinadas, publicarán en el Diario Oficial de la Federación las Reglas de Operación de programas nuevos, así como las modificaciones a las reglas de programas vigentes, a más tardar el 31 de diciembre anterior al ejercicio y, en su caso, deberán inscribir o modificar la información que corresponda en el Registro Federal de Trámites y Servicios, de conformidad con lo dispuesto por la Ley General de Mejora Regulatoria, y
Que en términos de lo dispuesto en el artículo 77 de la Ley Federal de Presupuesto y Responsabilidad Hacendaria, se cuenta con el Oficio No. 415/DGPyPB/2023/2931 de fecha 12 de diciembre de 2023, a través del cual, la Secretaría de Hacienda y Crédito Público emitió la autorización presupuestaria correspondiente a las Reglas de Operación del Programa de Apoyo para el Bienestar de las Niñas y Niños, Hijos de Madres Trabajadoras, para el Ejercicio Fiscal 2024, y la Comisión Nacional de Mejora Regulatoria mediante Oficio No. CONAMER/23/6511 de fecha 21 de diciembre de 2023, emitió el dictamen respectivo, por lo que he tenido a bien expedir el siguiente:
ACUERDO POR EL QUE SE EMITEN LAS REGLAS DE OPERACIÓN DEL PROGRAMA DE APOYO PARA
EL BIENESTAR DE LAS NIÑAS Y NIÑOS, HIJOS DE MADRES TRABAJADORAS, PARA EL EJERCICIO
FISCAL 2024
ÚNICO: Se emiten las Reglas de Operación del Programa de Apoyo para el Bienestar de las Niñas y Niños, Hijos de Madres Trabajadoras, para el Ejercicio Fiscal 2024.
TRANSITORIOS
PRIMERO.- El presente Acuerdo entrará en vigor el 1 de enero de 2024.
SEGUNDO.- Se abroga el Acuerdo por el que se emiten las Reglas de Operación del Programa de Apoyo para el Bienestar de las Niñas y Niños, Hijos de Madres Trabajadoras, para el ejercicio fiscal 2023, publicado en el Diario Oficial de la Federación el 30 de diciembre de 2022, así como el Acuerdo Modificatorio a dichas Reglas de Operación, publicado en el mismo medio de difusión federal el 02 de marzo de 2023.
Dado en la Ciudad de México, a los 22 días del mes de diciembre de 2023.- La Secretaria de Bienestar, Ariadna Montiel Reyes.- Rúbrica.
1. Introducción
De acuerdo con los resultados del Censo de Población y Vivienda 2020 del Instituto Nacional de Estadística y Geografía (INEGI), en México habitan 126,014,024 personas de las cuales, el 51.2% son mujeres y 48.8% hombres; a su vez el 30.4% del total de la población (38.2 millones) tienen menos de 18 años de edad. Además, de acuerdo con la Medición de Pobreza 2022, realizada por el Consejo Nacional de Evaluación de la Política de Desarrollo Social (CONEVAL), en México el 36.3% de la población total se encuentra en pobreza, se estima que más de 46.8 millones de personas padecen esta condición, de las cuales, 46 de cada 100 personas en esta situación serían niñas, niños, adolescentes o jóvenes de hasta 23 años de edad.
Hablar de pobreza implica, por una parte, considerar la escasez o la insuficiencia de los recursos económicos que afecta a las personas, a los hogares y a comunidades enteras. Pero también es necesario considerar las múltiples facetas, rostros y manifestaciones que impiden acceder a una vida digna y al ejercicio de derechos y libertades fundamentales.
La atención a la infancia, adolescencia y juventud en situación de vulnerabilidad es crucial, no solo por el alto porcentaje que representa este sector respecto a la población total, sino porque además existen características que le dan a su atención un sentido de urgencia: durante esta etapa se desarrollan las herramientas y capacidades para la vida por lo que, de no atenderse, la probabilidad de que se vuelva permanente es más alta que en el caso de las personas adultas, al igual que la posibilidad de que se repita en la siguiente generación. Además, las consecuencias negativas que ocasiona en la mayoría de los casos, compromete el desarrollo integral presente y futuro de las niñas, niños y adolescentes que viven en situación de pobreza (UNICEF-CONEVAL, 2015).
Además, al analizar a fondo la evolución de la pobreza en México, en particular en la población infantil, adolescente y en las primeras etapas de juventud, se observa que desde 2008 la proporción de pobres comparada entre los que se encuentran en pobreza y los que no, es significativa (50.2%) y esta proporción se ha mantenido constante o ha incluso aumentado hasta el 2020 (50.8%).
Diversos estudios muestran que muchas de estas condiciones y situaciones tienen su origen desde el núcleo familiar, donde se vulneran los derechos de las niñas, niños, adolescentes y jóvenes, ya sea por factores externos o internos que generan dificultades para proporcionar el cuidado y afecto adecuados.
Así mismo, el problema de pobreza en estos rangos de edad, provoca una restricción sustancial en el ejercicio pleno de los derechos fundamentales, como lo son los cuidados y atenciones, la educación y la atención médica, entre otros. Esta problemática exige que el estado en sus tres niveles de gobierno y todos los sectores de la sociedad se coordinen y trabajen en la restitución, garantía y protección donde se ponga como centro de atención el interés superior de la niñez.
A fin de reducir al mínimo las condiciones que vulneran los derechos de la niñez, existen distintos marcos internacionales, como las Directrices de Naciones Unidas sobre las modalidades de cuidados alternativos, el derecho de las niñas y niños a vivir en familia (OEA) y la Agenda 2030 de Desarrollo Sostenible.
De acuerdo con la Convención sobre los Derechos del Niño (CDN), a la cuál México se suscribió en 1994, por niño se entiende a "toda persona menor de dieciocho años de edad, salvo que, en virtud de la ley que le sea aplicable, haya alcanzado antes la mayoría de edad".
A su vez, a lo largo de América Latina y el Caribe los distintos países han realizado reformas a sus sistemas de protección y cuidado infantil de acuerdo con la CDN de la ONU y alineadas a las Directrices sobre las Modalidades Alternativas del Cuidado de los Niños de la ONU del 2009 y las metas y objetivos de la agenda 2030.
Este marco jurídico internacional ofrece líneas de acción, ejemplos de política pública y defensoría a las infancias que debe ser retomado en la construcción de las instituciones de protección mexicanas. Por ello, México se suscribió en la CDN en 1994 y las Directrices sobre las Modalidades Alternativas de Cuidado de los Niños de la ONU del 2009, así mismo se han realizado esfuerzos importantes para cumplir con los compromisos internacionales, cristalizados en la Ley General de los Derechos de las Niñas, Niños y Adolescentes, elevando a nivel constitucional el Interés superior de la Niñez y en la creación del Sistema Nacional de Protección de Niñas y Niños y Adolescentes que coordina, impulsa y evalúa las estrategias en torno a la atención, protección, restitución de los derechos de la niñez. Sin embargo, aún falta mucho por hacer y problemas específicos que atender.
De acuerdo con la Encuesta Nacional de Ingresos y Gastos de los Hogares 2022, el 11% del total de los hogares en México tienen integrantes de 0 a 23 años de edad en los que reside una sola figura de autoridad, padre, madre o tutor, en estos casos se requiere de un sistema de cuidados y atención para las niñas, niños, adolescentes y jóvenes en condiciones monoparentales, abandono, u orfandad que procuren e impulsen su desarrollo integral ya que carecer de cuidados parentales implica no tener garantizada una condición básica del desarrollo infantil, la pertenencia a un grupo que sea capaz de reconocerles en su singularidad a la vez que les brinde afecto, respeto y brinde la protección que garantice el ejercicio y acceso de todos sus derechos y representa ampliar su grado de vulnerabilidad.
Es así que, los objetivos del Programa van dirigidos a entregar apoyos económicos para que apoyen los gastos para manutención, cuidado y atención infantil de las niñas y niños a cargo de madres, padres solos o tutores, desde recién nacidos y hasta un día antes de cumplir 4 años de edad, o hasta un día antes de cumplir 6 años de edad para niñas y niños con alguna discapacidad, así mismo para las niñas, niños, adolescentes y jóvenes en orfandad materna, desde recién nacidos hasta los 23 años de edad, dándoles la oportunidad de elegir la modalidad de cuidados que mejor se adapte a las necesidades de las personas beneficiarias.
En términos de su alineación con los objetivos de la planeación nacional de desarrollo, el Programa en sus dos modalidades, busca contribuir al cumplimiento del Plan Nacional de Desarrollo 2019-2024, en su Eje "Política Social", al objetivo "Construir un país con Bienestar", que tiene como finalidad favorecer el acceso a los niveles de bienestar y revertir la situación de desigualdad social en México, publicado en el Diario Oficial de la Federación el 12 de julio de 2019. Además, contribuye al Programa Sectorial de Bienestar 2020-2024, tanto en su objetivo 1 "Contribuir a garantizar el conjunto básico de derechos humanos de manera efectiva y progresiva comenzando por quienes más lo necesitan", en su estrategia contribuir al acceso de cuidados para las niñas y niños, personas con discapacidad y adultas mayores para mejorar su bienestar; como en su objetivo 4 "Reducir las brechas de desigualdad socioeconómica que enfrentan los grupos poblacionales históricamente excluidos", en la estrategia ampliar los apoyos a niñas, niños, adolescentes y jóvenes en situación de desventaja para mejorar su bienestar, publicado en el Diario Oficial de la Federación el 26 de junio de 2020.
El Programa de Apoyo para el Bienestar de las Niñas y Niños, Hijos de Madres Trabajadoras, de acuerdo con la Agenda 2030 para el Desarrollo Sostenible, contribuye al cumplimiento de Objetivo de Desarrollo Sostenible (ODS): 1 "Poner fin a la pobreza en todas sus formas y en todo el mundo".
2. Objetivos
2.1. Objetivo General
Contribuir a mejorar las condiciones que permitan el acceso al ejercicio pleno de los derechos sociales de niñas, niños, adolescentes y jóvenes de hasta 23 años de edad que se encuentran en situación de vulnerabilidad por la ausencia de uno o de ambos padres.
2.2. Objetivo Específico
Mejorar las condiciones para el acceso a cuidados y educación de las niñas, niños, adolescentes y jóvenes de hasta 23 años de edad, que se encuentran en situación de vulnerabilidad por la ausencia de uno o de ambos padres, mediante la entrega de un apoyo económico para destinarlo a sus cuidados y que les permita continuar con su educación.
3. Lineamientos
3.1. Cobertura
El Programa tendrá cobertura a nivel nacional, en sus dos modalidades.
3.2. Población Objetivo
Las niñas, niños, adolescentes y jóvenes, de 0 a 23 años de edad que están en situación de vulnerabilidad por la ausencia de uno o de ambos padres.
De acuerdo con la población objetivo, el Programa opera en dos modalidades:
A) Apoyo para el bienestar de las niñas y niños, hijos de madres trabajadoras
Bajo esta modalidad, se apoyarán a las niñas y niños desde recién nacidos hasta un día antes de cumplir los 4 años de edad, o hasta un día antes de cumplir los 6 años de edad en el caso de las personas con discapacidad, que están en situación de vulnerabilidad por la ausencia temporal o permanente de uno o de ambos padres, debido a que no reside(n) en la misma vivienda o no está(n) presente(s) por causas como el abandono por la búsqueda de mejores condiciones socioeconómicas y una mejor calidad de vida.
B) Apoyo para el bienestar de las niñas, niños, adolescentes y jóvenes en orfandad materna
Bajo esta modalidad, se apoyarán a las niñas, niños, adolescentes y jóvenes, de recién nacidos y hasta los 23 años de edad, en situación de vulnerabilidad por la ausencia permanente de la madre, causada por su fallecimiento (orfandad materna).
Asimismo, se incluye a las hijas e hijos de las jefas de familia que se encontraban afiliadas al Programa Seguro de Vida para Jefas de Familia, vigente hasta el ejercicio fiscal 2020.
3.3. Lineamientos para la Modalidad A: Apoyo para el bienestar de las niñas y niños, hijos de madres trabajadoras
3.3.1. Criterios de Elegibilidad y Requisitos de Acceso
Los documentos referidos en este numeral deberán proporcionarse en los Módulos de Atención señalados en el numeral 8.2. inciso b) de las presentes Reglas de Operación, de manera presencial o mediante los levantamientos de campo que al efecto realicen las personas prestadoras de servicios o servidoras públicas.
| Criterios de Elegibilidad | Requisitos de Acceso |
| 1. Que la madre, padre solo o tutor esté trabajando, buscando empleo o estudiando y no cuenten con el servicio de cuidado y atención infantil, a través de instituciones públicas de seguridad social u otros medios. | 1. Cumplir con los criterios de elegibilidad y presentar la documentación siguiente: 1.a Escrito libre bajo protesta de decir verdad, en donde manifieste si trabaja, busca trabajo o si está estudiando. En caso de estar estudiando, se deberá presentar una constancia de estudios emitida por la institución en la que estudia. 1.b Cartas de no afiliación al Instituto Mexicano del Seguro Social (IMSS) e Instituto de Seguridad y Servicios Sociales de los Trabajadores del Estado (ISSSTE), las cuales podrán tramitarse e imprimirse desde el portal de internet correspondiente a cada Institución, (se excluye de este requisito a los tutores). |
| 2. Ser madre, padre solo o tutor de una niña o niño de recién nacido hasta un día antes de cumplir los 4 años de edad, o hasta un día antes de cumplir los 6 años de edad de una niña o niño con discapacidad. | 2. Entregar copia y exhibir original para cotejo la documentación siguiente: 2.a Identificación oficial vigente de la madre, padre solo o tutor (En caso de ser menor de edad presentar pasaporte o acta de nacimiento o carta de identidad emitida por el Municipio). 2.b Clave Única de Registro de Población (CURP) de la madre, padre solo o tutor. |
| 3. Comprobante de domicilio actualizado. | 3. Entregar copia y presentar original para cotejo de cualquiera de los documentos siguientes: Recibo de pago de energía eléctrica, agua, teléfono o impuesto predial, o en su caso, constancia de residencia de la autoridad local. |
| 4. Documentación de la niña o niño. | 4. Entregar copia y exhibir original para cotejo de los documentos siguientes: 4.a Acta de nacimiento de cada niña o niño que solicita inscribir. 4.b Clave Única de Registro de Población (CURP) de cada niña o niño. |
| 5. Niña o niño con algún tipo de discapacidad. | 5. Cuando la discapacidad no sea visible para las personas prestadoras de servicios o servidoras públicas de la Secretaría de Bienestar, se requerirá certificado médico original emitido por alguna Institución Pública del Sector Salud o por médico con cédula profesional, especialista en el tipo de discapacidad. |
La madre, padre solo o tutor, deberá presentar en un plazo no mayor a 8 meses la documentación antes descrita, transcurrido este lapso de tiempo y no se haya proporcionado la documentación solicitada, el Comité Técnico del Programa podrá determinar lo conducente.
Tratándose de personas que pretendan ser beneficiarias del Programa que se localicen en municipios indígenas y que por sus condiciones de lejanía y falta de infraestructura no cuentan con los medios de acceso y/o herramientas tecnológicas para cumplir con los requisitos establecidos en el numeral 3.3.1 de las presentes Reglas de Operación, se tomarán como válidos los documentos siguientes:
| Criterios | Requisitos |
| 1. Vivir en alguno de los municipios considerados como indígenas establecidos en los catálogos del Programa. | 1.a Constancia de pertenencia o documento emitido por las autoridades indígenas conforme a sus usos y costumbres. 1.b Carta formulada ante dos testigos en la que señale la pertenencia a la comunidad indígena de acuerdo a sus usos y costumbres. |
| 2. Ser madre, padre solo o tutor de una niña o niño de recién nacido hasta un día antes de cumplir los 4 años de edad o hasta un día antes de cumplir 6 años de edad de una niña o niño con discapacidad y que esté trabajando, buscando empleo o estudiando y no cuenten con el servicio de cuidado y atención infantil, a través de instituciones públicas de seguridad social u otros medios. | 2. Escrito libre bajo protesta de decir verdad, donde manifieste si trabaja, busca trabajo o está estudiando. |
| 3. Documentación de la niña o niño de población indígena. | 3. Constancia de la partera o persona que asistió el alumbramiento con la firma de dos testigos. |
| 4. Niña o niño con algún tipo de discapacidad. | 4. Cuando la discapacidad no sea visible para las personas prestadoras de servicios o servidoras públicas de la Secretaría Bienestar, se requerirá el escrito que avale la condición médica por el médico tradicional de la comunidad. |
3.3.2. Criterios de Priorización para la Atención
El Programa dará atención prioritaria a las personas que habiten en municipios y localidades con población mayoritariamente indígena o afromexicana o con alto o muy alto grado de marginación, establecidos en los catálogos del Programa disponibles en la liga electrónica siguiente: https://www.gob.mx/bienestar/documentos/programa-de-apoyo-para-el-bienestar-de-las-ninas-y-ninos-hijos-de-madres-trabajadoras-252728?state=published.
Asimismo, se dará atención prioritaria a aquellas zonas que así determine el Comité Técnico del Programa.
3.3.3. Características de los Apoyos
Bajo esta modalidad, el Programa entregará un apoyo económico bimestral, a la madre, padre o tutor para destinarlos al cuidado y atenciones de la niña o niño durante la primera infancia y atender las necesidades específicas, de acuerdo con los montos siguientes:
| Apoyos Económicos |
| Descripción | Monto | Población Objetivo |
| Apoyo económico bimestral, por cada niña o niño. | $1,600.00 M.N. | Madre, padre solo o tutor con niña(s) y niño(s) a su cargo de recién nacidos hasta un día antes de cumplir los 4 años de edad. |
| Apoyo económico bimestral , por cada niña o niño con discapacidad. | $3,600.00 M.N. | Madre, padre solo o tutor con niña(s) y niño(s) a su cargo, con discapacidad de recién nacidos hasta un día antes de cumplir los 6 años de edad. |
El apoyo se entregará de manera directa y sin intermediarios a la madre, padre solo o tutor a cargo de niña(s) y niño(s) conforme a la disponibilidad presupuestal del Programa y se otorgará por un máximo de 3 niñas o niños por hogar en el mismo periodo, salvo que se trate de nacimientos múltiples. En caso de que la(s) niña(s) o niño(s) cumplan la edad límite en el transcurso del bimestre corriente, se otorgará el pago del apoyo completo y este será el último que se le emitirá.
3.4. Lineamientos para la Modalidad B: Apoyo para el bienestar de niñas, niños, adolescentes y jóvenes en orfandad materna
3.4.1. Criterios Elegibilidad y Requisitos de Acceso
Para tener acceso a los apoyos que otorga este Programa, en su modalidad B, se deberá cumplir con lo siguiente:
| Criterios | Requisitos |
| I. Para Personas Responsables de hijas e hijos en orfandad materna, deberán: |
| 1. Fungir como la persona responsable de las hijas e hijos en orfandad materna al momento de realizar el trámite de incorporación y si el beneficiario es mayor de edad podrá realizar el trámite por sí mismo. | Entregar copia y exhibir original para cotejo de alguna de las identificaciones siguientes: - Credencial para votar vigente. - Cédula Profesional. - Pasaporte vigente. - Cartilla del Servicio Militar vigente. - Forma Migratoria. |
| 2. Comprobar el fallecimiento de la madre. | Copia certificada del acta de defunción de la madre. También se admitirá el acta de presunción de muerte como documento equivalente al del acta de defunción (máximo 3 meses de antigüedad). |
| 3. Que las hijas e hijos sean menores de 24 años de edad. | Entregar copia y exhibir en original para cotejo del acta de nacimiento vigente de cada una(o) de las(os) hijas(os) de hasta 23 años de edad, en orfandad materna. |
| 4. Contar con Clave Única de Registro de Población (CURP). | Entregar copia y exhibir original para cotejo la Clave Única de Registro de Población (CURP) vigente, de la persona responsable y de cada una de las hijas e hijos en orfandad materna de hasta 23 años, para los que se solicitan el apoyo. |
| 5. Identificación y ubicación del domicilio donde vivirán las hijas y los hijos en orfandad materna. | Entregar copia y exhibir original para cotejo comprobante de domicilio de no más de tres meses de antigüedad, de alguno de los documentos siguientes: Recibo de pago de energía eléctrica, agua, teléfono, impuesto predial. En localidades de hasta 10,000 habitantes, se podrá presentar constancia expedida por la autoridad local competente. |
| 6. Compromiso de la persona responsable de administrar y hacer buen uso del recurso económico que le será entregado, para el bienestar de las hijas e hijos en orfandad materna. | Firmar carta responsiva en formato libre, a través de la cual la persona responsable asume el compromiso solidario de destinar los recursos para los fines del programa. |
Los documentos referidos en este numeral se deberán proporcionar en los Módulos de Atención señalados en el numeral 8.2. inciso b) de las presentes Reglas de Operación, de manera presencial o mediante los levantamientos de campo que al efecto realicen las personas prestadoras de servicios o servidoras públicas.
Las incorporaciones de las hijas e hijos en orfandad materna a las que se refieren las presentes Reglas de Operación, corresponderán a madres fallecidas durante el mes de marzo 2013 en adelante.
3.4.2. Casos Especiales
En caso de que la persona tutora o responsable de los menores no ostente el parentesco biológico (Padre e Hijo), deberá mostrar la documentación que acredite que tiene bajo su responsabilidad el cuidado de las niñas, niños, adolescentes y jóvenes en orfandad materna, mediante constancia de gastos de manutención y alimentación de las niñas, niños, adolescentes y jóvenes expedida por la autoridad competente como la Procuraduría de la Defensa del Menor y la Familia del Desarrollo Integral de la Familia (DIF), Juez de lo familiar, Fiscalía para la atención de menores, entre otras.
3.4.3. Características de los Apoyos
Bajo esta modalidad, el Programa entregará un apoyo económico bimestral a las niñas, niños, adolescentes y jóvenes en orfandad materna, a través de las personas responsables, para que les permita continuar con su educación, de acuerdo con los montos siguientes:
| Apoyos Económicos |
| Descripción | Monto Mensual | Población Objetivo (Niñas, niños, adolescentes y jóvenes) |
| Apoyo económico | $800.00 M.N. | De recién nacidos a 15 años de edad. |
| $1,090.00 M.N. | De 16 a 18 años de edad. |
| $1,200.00 M.N. | De 19 a 23 años de edad. |
El cálculo y entrega de los apoyos se realizará bimestralmente.
En caso de que las hijas e hijos en orfandad materna, cumplan la edad límite en el transcurso del bimestre corriente, se otorgará el pago del apoyo completo y este será el último que se le emitirá.
3.4.4. Recursos Devengados
Los apoyos que el Programa otorga se considerarán devengados y aplicados una vez que han sido transferidos a las personas beneficiarias, conforme a lo previsto en las presentes Reglas de Operación y en términos de lo dispuesto en los artículos 175 y 176 segundo párrafo del Reglamento de la Ley Federal de Presupuesto y Responsabilidad Hacendaria (RLFPRH). Por lo que no habrá un seguimiento posterior al destino que las personas beneficiarias le den a dichos apoyos.
3.5. Derechos y Obligaciones
3.5.1. Derechos
Las personas beneficiarias o responsables tienen derecho a:
a) Recibir información de manera clara y oportuna.
b) Recibir un trato digno, respetuoso, con calidad, equitativo y sin discriminación.
c) Recibir atención y apoyo para realizar cualquier trámite relacionado con el Programa sin costo alguno o condicionamiento.
d) La seguridad sobre la reserva y privacidad de sus datos personales conforme a la Ley General de Protección de Datos Personales en Posesión de Sujetos Obligados.
e) Recibir de manera directa y sin intermediarios los apoyos económicos que otorga el Programa a partir del bimestre de incorporación al Padrón de Beneficiarios.
3.5.2. Obligaciones
Las personas beneficiarias o responsables tienen las obligaciones siguientes:
a) Atender personalmente la entrevista domiciliaria realizada por las personas prestadoras de servicios o servidoras públicas de las Delegaciones de Programas para el Desarrollo y, bajo protesta de decir verdad proporcionar la documentación con la que se acredite el cumplimiento de los criterios de elegibilidad y requisitos de acceso establecidos en las presentes Reglas de Operación y sus anexos.
b) Presentarse ante la Delegación de Programas para el Desarrollo o Módulos de Atención, a fin de actualizar sus datos y realizar las aclaraciones pertinentes, para mantener actualizado el Padrón de Beneficiarios.
c) Cuando se haya realizado la compulsa de datos en sitio por parte de las personas prestadoras de servicios o servidoras públicas y la persona beneficiaria o responsable, no sea localizada en dos ocasiones, deberá acudir personalmente a los Módulos de Atención, con la finalidad de atender el requerimiento que le hubiera sido formulado.
d) Notificar personalmente su cambio de domicilio o ausencia temporal, de manera inmediata en el Módulo de Atención.
e) Resguardar, cuidar y proteger su medio de cobro mediante el cual reciben los apoyos que otorga el Programa; en caso de robo o extravío, dar aviso a la Delegación de Programas para el Desarrollo o Módulos de Atención.
f) En caso de defunción de la niña o niño, hijo de madre trabajadora o niña, niño, adolescente o joven en orfandad materna; bajo el cuidado del padre, tutor o responsable deberá comunicar por escrito de manera inmediata en la Delegación de Programas para el Desarrollo o Módulos de Atención a fin de actualizar el Padrón de Beneficiarios.
g) No hacer uso inadecuado o lucrativo del apoyo que se otorga, así como del medio de cobro mediante el cual lo recibe.
h) En caso de defunción de la madre, padre solo, tutor o responsable, sus familiares deberán comunicar de manera inmediata por escrito en la Delegación de Programas para el Desarrollo o Módulos de Atención, a fin de actualizar el Padrón de Beneficiarios.
3.6. Causas de Retención, Suspensión o Baja de las Personas Beneficiarias o Responsables para las modalidades A y B
3.6.1 Retención de los Apoyos
Las causales de retención de los apoyos son las siguientes:
a) Retención por inconsistencias en los datos de identificación del beneficiario. Cuando se identifique que los documentos de identidad de la persona beneficiaria o responsable establecidos en los numerales 3.3.1. y 3.4.1. de las presentes Reglas de Operación, son apócrifos, pertenecen a los datos de identidad de otra persona o no se corresponde la información entre sí, se procederá a la retención de los apoyos.
b) Retención por no localización de la persona beneficiaria o responsable. Cuando la Delegación de Programas para el Desarrollo informe a la Instancia Ejecutora que realizó la visita domiciliaria por las personas prestadoras de servicios o servidoras públicas de la Secretaría de Bienestar, hasta en dos ocasiones consecutivas y no sea localizada la persona beneficiaria o responsable en días y horarios diferentes.
c) Retención por posible duplicidad. Cuando se haya identificado una duplicidad de registros en el padrón, el registro de menor antigüedad es al que se realizará la retención.
d) Retención por no presentarse a recoger su medio de cobro. Cuando una persona beneficiaria o responsable no se haya presentado a recoger su medio de cobro, la Instancia Ejecutora podrá retener el apoyo hasta el momento en que se presente por el.
e) Retención por dos no cobros consecutivos. Cuando las personas beneficiarias o responsables incluidas en el esquema de Pago en Efectivo, no se presenten a recibir los pagos hasta en dos bimestres consecutivos, independientemente del ejercicio fiscal, con excepción de aquellos bimestres en los que se emitan pagos anticipados. En este caso, no se aplicará la suspensión del padrón de beneficiarios de manera inmediata.
f) Retención por inconsistencia en el medio de cobro. Cuando se detecte alteración o falsificación del documento de medio de cobro de la persona beneficiaria o responsable. En los casos no imputables a la persona beneficiaria o responsable previa aclaración, se reexpedirán los pagos correspondientes, de acuerdo con lo establecido en el numeral 3.7 Reexpedición de Apoyos de las presentes Reglas de Operación, sujeto a la disponibilidad presupuestal del Programa.
g) Retención por cobro simultáneo. Cuando se identifique que, al registro suspendido por el número de bimestres al que tenga lugar cuando se identifica uno o más cobros simultáneos.
h) Retención por incumplimiento a las Reglas de Operación. Cuando la Instancia Ejecutora detecte algún incumplimiento a lo establecido en las presentes Reglas de Operación.
i) Retención por transgresión al bienestar de las niñas, niños, adolescentes y jóvenes en orfandad materna. Cuando al momento de la entrevista domiciliaria se detecte algún tipo de transgresión por parte de la persona responsable.
Cuando una persona beneficiaria o responsable sea susceptible de retención de los apoyos conforme a los incisos anteriores, la Instancia Ejecutora no realizará la emisión del apoyo del bimestre al que tenga lugar y será identificada en el padrón con la situación de activo no emitible y con la causal de retención que corresponda según sea el caso.
En caso de que los apoyos sean susceptibles de retención, se informará a la persona beneficiaria o responsable, cuando se presente a las oficinas de atención ciudadana de la Secretaría de Bienestar y se le hará de su conocimiento el motivo y la cantidad de bimestres en que se encontrará en retención, así como las acciones que podrá realizar para que deje de encontrarse en retención. La Secretaría garantizará a través de las Delegaciones de Programas para el Desarrollo el derecho de audiencia a las personas beneficiarias o responsable que se encuentren en retención, aplicando en lo conducente, los términos y disposiciones de la Ley Federal de Procedimiento y en su caso, procederá conforme a las causales de retención, suspensión o baja, así como a las causales de reexpedición y reactivación contenidas en las presentes Reglas de Operación.
3.6.2 Suspensión del Padrón de Beneficiarios
Las causales de suspensión del padrón son las siguientes:
a) Suspensión por inconsistencias en los datos de identificación. Después de dos bimestres de pago en los que la persona beneficiaria o responsable se encontró en la causal del inciso a) del numeral 3.6.1. de las presentes Reglas de Operación, se procederá a la suspensión del padrón.
b) Suspensión por no localización de la persona beneficiaria o responsable. Después de dos bimestres de pago en los que la persona beneficiaria o responsable se encontró en la causal de retención del inciso b) del numeral 3.6.1 de las presentes reglas, se procederá a la suspensión del padrón.
c) Suspensión por posible duplicidad. Después de dos bimestres de pago en los que la persona beneficiaria o responsable se encontró en la causal de retención del inciso c) del numeral 3.6.1 de las presentes Reglas de Operación, se procederá a la suspensión del padrón.
d) Suspensión por no presentarse a recoger su medio de cobro. Después de dos bimestres de pago en los que la persona beneficiaria o responsable se encontró en la causal de retención del inciso d) del numeral 3.6.1 de las presentes reglas, se procederá a la suspensión del padrón.
e) Suspensión por dos no cobros consecutivos. Después de dos bimestres de pago en los que la persona beneficiaria o responsable se encontró en la causal de retención del inciso e) del numeral 3.6.1 de las presentes Reglas de Operación, se procederá a la suspensión del padrón.
f) Suspensión por inconsistencias en el medio de cobro. Después de dos bimestres de pago en los que la persona beneficiaria o responsable se encontró en la causal de retención del inciso f) del numeral 3.6.1 de las presentes Reglas de Operación, se procederá a la suspensión del padrón.
g) Suspensión por incumplimiento a las Reglas de Operación. Después de dos bimestres de pago en los que la persona beneficiaria o responsable se encontró en la causal de retención del inciso h) del numeral 3.6.1 de las presentes reglas, se procederá a la suspensión del padrón.
h) Suspensión por transgresión al bienestar de las niñas, niños, adolescentes y jóvenes en orfandad materna. Después de dos bimestres de pago en los que la persona responsable se encontró en la causal de retención del inciso i) del numeral 3.6.1 de las presentes reglas, se procederá a la suspensión del padrón.
Cuando una persona beneficiaria sea susceptible de suspensión del padrón conforme a los incisos anteriores, la Instancia Ejecutora no realizará la emisión del apoyo del bimestre al que tenga lugar y será identificada en el padrón con la situación de suspensión y con la causal de suspensión que corresponda según sea el caso.
En caso de que se haya aplicado la suspensión del padrón, se informará a la persona beneficiaria o responsable cuando se presente a las oficinas de atención ciudadana de la Secretaría de Bienestar y se le hará de su conocimiento el motivo de la suspensión, así como las acciones que podrá realizar para que deje de encontrarse en suspensión. La Secretaría garantizará a través de las Delegaciones de Programas para el Desarrollo el derecho de audiencia a las personas beneficiarias o responsables que se encuentren en suspensión, aplicando en lo conducente, los términos y disposiciones de la Ley Federal de Procedimiento y en su caso, procederá conforme a las causales de retención, suspensión o baja, así como a las causales de reexpedición y reactivación contenidas en las presentes Reglas de Operación.
3.6.3. Baja Definitiva del Padrón para las modalidades A y B
Las causales de baja definitiva del padrón son las siguientes:
a) Baja por inconsistencias en los datos de identificación del beneficiario. Después de dos bimestres de pago en los que la persona beneficiaria o responsable se encontró en la causal de suspensión del inciso a) del numeral 3.6.2 de las presentes reglas, se procederá a la baja del padrón.
b) Baja por no localización de la persona beneficiaria o responsable. Después de dos bimestres de pago en los que la persona beneficiaria o responsable se encontró en la causal de suspensión del inciso b) del numeral 3.6.2 de las presentes reglas, se procederá a la baja del padrón.
c) Baja por posible duplicidad. Después de dos bimestres de pago en los que la persona beneficiaria o responsable se encontró en la causal de suspensión del inciso c) del numeral 3.6.2 de las presentes reglas, se procederá a la baja del padrón.
d) Baja por no presentarse a recoger su medio de cobro. Después de dos bimestres de pago en los que la persona beneficiaria o responsable se encontró en la causal de suspensión del inciso d) del numeral 3.6.2 de las presentes reglas, se procederá a la baja del padrón.
e) Baja por dos no cobros consecutivos. Después de dos bimestres de pago en los que la persona beneficiaria o responsable se encontró en la causal de suspensión del inciso e) del numeral 3.6.2 de las presentes reglas, se procederá a la baja del padrón.
f) Baja por inconsistencia en el medio de cobro. Después de dos bimestres de pago en los que la persona beneficiaria o responsable se encontró en la causal de suspensión del inciso f) del numeral 3.6.2 de las presentes reglas, se procederá a la baja del padrón.
g) Baja por cobro simultáneo. Cuando se identifique en el Padrón que existen dos o más registros pertenecientes a una misma persona beneficiaria o responsable y hayan realizado el cobro o depósito bancario de apoyos en uno o más bimestres, se procederá a la baja del padrón del registro o los registros de mayor antigüedad. Por lo que respecta al registro de menor antigüedad, se aplicará lo señalado en el inciso f) de este numeral.
h) Baja por CURP en estatus de defunción. Cuando la Instancia Ejecutora al solicitar la confronta del Padrón con el Registro Nacional de Población, identifique registros de personas beneficiarias con el estatus "Baja por Defunción", se procederá a dar la baja del padrón, siendo éste el único resultado de la confronta con el Registro Nacional de Población susceptible de baja del Padrón.
i) Baja por defunción. Cuando se notifique el fallecimiento de la madre, padre solo, tutor o responsable, así como de la niña o niño, adolescente o joven, por parte de Familiar, Delegación de Programas para el Desarrollo, Registro Civil o autoridad local.
j) Baja por incumplimiento a las Reglas de Operación. Después de dos bimestres de pago en los que la persona beneficiaria o responsable se encontró en la causal de suspensión del inciso g) del numeral 3.6.2 de las presentes reglas, se procederá a la baja del padrón.
k) Baja por transgresión al bienestar de las niñas, niños, adolescentes y jóvenes en orfandad materna. Después de dos bimestres de pago en los que se detecte que la persona responsable se encontró en la causal de suspensión del inciso h) del numeral 3.6.2 de las presentes reglas, se procederá a la baja del padrón.
l) Baja por cumplir la edad límite. Después de dos bimestres de pago en los que se detecte que las niñas o niños, hijos de madres trabajadoras o hijas e hijos en orfandad materna cumplan la edad límite, se procederá a la baja del padrón.
m) Baja voluntaria. Cuando la persona beneficiaria o responsable solicite la baja voluntaria del Programa, la cual se podrá realizar en cualquier momento del ejercicio fiscal, por lo cual se deberá entregar en las oficinas de la Delegación de Programas para el Desarrollo o Módulos de Atención, un escrito libre con los datos siguientes:
El escrito deberá contener, como mínimo:
a) Nombre(s) de las(os) niñas(os), adolescente o joven que se encontraban bajo el cuidado de la persona beneficiaria o responsable.
b) Fecha de la renuncia voluntaria o baja definitiva según sea el caso.
c) Nombre completo de la persona beneficiaria.
d) Folio de la persona beneficiaria.
e) Domicilio Nombre del Municipio y Localidad de residencia.
f) Motivo de la renuncia.
g) Firma o huella digital.
Adicionalmente, se deberá acompañar a su escrito copia de la identificación oficial.
El personal en la Delegación de Programas para el Desarrollo notificará a la Unidad Responsable del Programa, la baja por renuncia de la persona beneficiaria o responsable en un plazo máximo de 5 días hábiles para que se proceda a la actualización del Padrón de Beneficiarios.
Cuando la persona beneficiaria o responsable sea susceptible de baja del padrón de beneficiarios conforme a los incisos anteriores, la Instancia Ejecutora no realizará la emisión del apoyo del bimestre al que tenga lugar y será identificada en el padrón con la situación de baja y con la causal de baja que corresponda según sea el caso.
En caso de que se haya aplicado de baja del padrón, se informará a la persona beneficiaria o responsable cuando se presente a las oficinas de atención ciudadana de la Secretaría de Bienestar y se le hará de su conocimiento el motivo de la baja, así como las acciones que podrá realizar para que deje de encontrarse en esa situación. La Secretaría garantizará a través de las Delegaciones de Programas para el Desarrollo el derecho de audiencia a las personas beneficiarias o responsables que se encuentren en retención baja, aplicando en lo conducente, los términos y disposiciones de la Ley Federal de Procedimiento y en su caso, procederá conforme a las causales de retención, suspensión o baja, así como a las causales de reexpedición y reactivación contenidas en las presentes Reglas de Operación.
3.7 Reexpedición de Apoyos
Se reexpedirán los apoyos del Programa de las personas beneficiarias o responsables en los casos siguientes:
a) Cuando la persona beneficiaria o responsable no hayan asistido a recibir el pago de sus apoyos en el bimestre anterior, se reexpedirá dicho pago del apoyo, junto con el pago del bimestre en curso.
b) Cuando por causas de fuerza mayor no se haya instalado la mesa de pago del Operativo Bienestar.
c) En caso de que el depósito del apoyo haya sido rechazado por la institución financiera correspondiente, se reexpedirá dicho pago del apoyo, junto con el pago del bimestre corriente.
d) Por lo que hace a la entrega de apoyos mediante esquema bancarizado, en el supuesto de que la institución financiera rechace el depósito a la cuenta de la persona beneficiaria o responsable, para el siguiente bimestre se le expedirá vía efectivo, y en su caso si ocurren los supuestos del anterior, se aplicarán dichas consecuencias.
En caso de aclaración de las causas de los numerales 3.6.1., 3.6.2. y 3.6.3. establecidos en las presentes Reglas de Operación, se reexpedirán los pagos de los apoyos correspondientes.
3.8 Reactivación
La persona beneficiaria o responsable se reactivarán cuando:
a) Se haya resuelto de forma favorable para la persona beneficiaria o responsable lo establecido en el numeral 3.6.2 Suspensión del Padrón de Beneficiarios de las presentes Reglas de Operación.
b) Se haya encontrado en alguna causal de suspensión en el padrón de beneficiarios antes del ejercicio fiscal 2024, siempre y cuando cumpla con establecido en los numerales 3.3. y 3.4. de las presentes Reglas de Operación.
c) Haya solicitado la baja voluntaria del programa y solicite su reactivación.
d) Haya causado baja y cumpla con lo establecido en los numerales 3.3. y 3.4. de las presentes Reglas de Operación.
La persona beneficiaria o responsable podrán solicitar la reactivación al Programa en cualquier momento del ejercicio fiscal.
Asimismo, deberán presentar la documentación requerida para tal efecto, en el caso de faltar algún documento, se podrá presentar en cualquier momento del ejercicio fiscal.
Una vez reunida toda la evidencia documental requerida para tal efecto y esta haya sido favorable, la reactivación se aplicará a partir del bimestre siguiente.
4. Instancias Participantes
Para la implementación del Programa de Apoyo para el Bienestar de las Niñas y Niños, Hijos de Madres Trabajadoras, se contará con las instancias siguientes:
4.1. Instancia Responsable
La Secretaría de Bienestar a través de la Subsecretaría de Bienestar.
4.2. Instancia Operativa
La instancia a cargo de la operación del Programa será la Dirección General de Operación Integral de Programas (DGOIP) en coordinación con las Delegaciones de Programas para el Desarrollo en las entidades federativas.
Corresponderá a las Delegaciones de Programas para el Desarrollo en las entidades federativas, participar en la coordinación e implementación del Programa en términos de la normatividad aplicable. Asimismo, deberán resguardar los expedientes de las personas beneficiarias completos, garantizando la confidencialidad y la protección de datos personales que sean recabados, mediante los mecanismos de seguridad física y digital necesarios, en cumplimiento con las disposiciones en materia de transparencia y acceso a la información pública aplicables.
Los archivos que conforman los expedientes de las personas beneficiarias podrán integrarse mediante documentos físicos o electrónicos, debiéndose garantizar en todo momento su confidencialidad y su uso, que está limitado únicamente para el otorgamiento de los apoyos, de conformidad con la normatividad en materia de transparencia y protección de datos.
4.3. Instancia Ejecutora
La Instancia Ejecutora será la Unidad para la Atención de Grupos Prioritarios a través de la Dirección General de Operación Integral de Programas y la Dirección General para la Validación de Beneficiarios.
4.4. Instancia Normativa
Se integrará un Comité Técnico del Programa de Apoyo para el Bienestar de las Niñas y Niños, Hijos de Madres Trabajadoras, para resolver los casos no previstos en las presentes Reglas de Operación.
El Comité Técnico se integrará por los servidores públicos siguientes:
a) Presidencia. - Titular de la Secretaría de Bienestar.
b) Secretaría Técnica. - Titular de la Unidad del Abogado General y Comisionado para la Transparencia.
c) Vocales:
1.- Titular de la Subsecretaría de Bienestar.
2.- Titular de la Dirección General para la Validación de Beneficiarios.
3.- Titular de la Dirección General de Operación Integral de Programas.
4.5. Coordinación Institucional
Derivado de que los programas sociales atienden múltiples necesidades, se hace imprescindible la colaboración y coordinación interinstitucional para atenderlas de manera integral, eficientar los procesos y facilitar el acceso de forma equitativa a los Programas para el Bienestar.
La Coordinación General de Programas para el Desarrollo, en colaboración con la Secretaría de Bienestar, son las instancias responsables de la coordinación entre las dependencias y entidades de la Administración Pública Federal para la ejecución de planes, programas y acciones que integran la política de bienestar; por tal motivo, se trabaja de manera conjunta para institucionalizar la operación de los programas y garantizar su continuidad.
5. Mecánica Operativa del Programa aplicable a las modalidades A y B
5.1. Integración al Padrón de Beneficiarios
En las modalidades A y B, las personas que, al 31 de diciembre de 2023, se encontraban incluidas en el Padrón de Beneficiarios del Programa, y que cumplan con los criterios de elegibilidad y requisitos de acceso establecidos en las presentes Reglas de Operación, formarán parte del Padrón de Beneficiarios 2024.
5.2. Proceso de Incorporación al Programa
En ambas modalidades, será mediante solicitud de incorporación o a través de los trabajos de verificación que realice el personal de la Delegación de los Programas para el Desarrollo, conforme a los criterios de elegibilidad y requisitos de acceso previstos en las presentes Reglas de Operación.
En la modalidad B, tratándose de hijas e hijos en orfandad materna, al momento del deceso de la madre afiliada o no, podrán acudir a la Delegación de Programas para el Desarrollo o módulos de atención para solicitar su incorporación, conforme a los criterios de elegibilidad y requisitos de acceso previstos en las presentes Reglas de Operación.
Se dará prioridad para la incorporación a las personas que habiten en municipios o localidades indígenas o afromexicanos, con alto o muy alto grado de marginación, establecidos en los catálogos del Programa, disponibles para su consulta en la liga electrónica siguiente: https://www.gob.mx/bienestar/documentos/programa-de-apoyo-para-el-bienestar-de-las-ninas-y-ninos-hijos-de-madres-trabajadoras-252728?state=published.
El orden de incorporación de las personas solicitantes se realizará conforme a la fecha de registro, el cual estará sujeto a los espacios que se liberen con motivo de las bajas por edad o por incumplimiento de estas Reglas de Operación, así como a la disponibilidad presupuestal del Programa.
5.3. Mecanismo de Entrega del Apoyo para las Modalidades A y B
a) Las personas beneficiarias o responsables, cuyos datos fueron verificados, validados y revisados por el personal de la Delegación de Programas para el Desarrollo, que cumplan con los criterios de elegibilidad y requisitos de acceso, establecidos en las presentes Reglas de Operación, recibirán el apoyo económico por medio de orden de pago o tarjeta bancaria.
b) La entrega de los apoyos será de forma bimestral.
c) Tratándose de la modalidad B, si la persona responsable se encuentra con alguna imposibilidad física o médica, podrá nombrar a un responsable auxiliar, mediante escrito libre sustentando con dos testigos y deberá adjuntar su identificación oficial y CURP, para que acuda en su representación a cobrar el apoyo.
5.4. Recibos de Pago
Las Delegaciones de Programas para el Desarrollo entregarán los medios de pago a las personas beneficiarias o responsables, a través de órdenes de pago o tarjeta bancaria, según sea el caso.
El personal de las Delegaciones de Programas para el Desarrollo, al entregar la orden de pago a la persona beneficiaria o responsable, deberá de corroborar que los datos que contenga dicha orden se encuentren correctos y actualizados, previo cotejo de su identificación oficial, siendo que, para cualquier observación o corrección, deberá de anotar en la parte inferior de la misma cualquier aclaración de datos para su correspondiente actualización.
Una vez entregadas las órdenes de pago, deberán ser firmados por el servidor público que la entregó y la persona beneficiaria o responsable que la recibió y deberán ser resguardadas por las Delegaciones de Programas para el Desarrollo.
6. Avisos de las Modalidades A y B
6.1. Cambio de domicilio de la persona beneficiaria o responsable
En caso de cambio de domicilio, la persona beneficiaria o responsable deberá notificarlo a la Delegación de Programas para el Desarrollo de manera inmediata, para actualizar sus datos en el padrón de beneficiarios del Programa.
6.2. Modificación en el número de niñas y niños, hijos de madres trabajadoras, así como de niñas, niños, adolescentes y jóvenes en orfandad materna
a) La persona beneficiaria o responsable solicitará mediante aviso en las oficinas de la Delegación de Programas para el Desarrollo o Módulos de Atención, el incremento o decremento en el número de niñas, niños, adolescentes y jóvenes. La Delegación realizará la entrevista domiciliaria correspondiente y en su caso solicitará la exhibición de la documentación que haga falta conforme a lo señalado en los requisitos de acceso previstos en las presentes Reglas de Operación.
b) La actualización de los datos en el Padrón de Beneficiarios surtirá efectos a partir del bimestre siguiente a aquel en que se presentó la solicitud por la persona beneficiaria o responsable, siempre y cuando cumpla con los requisitos establecidos en las presentes reglas.
6.3. Cambio de la persona beneficiaria o responsable
a) Llenar Solicitud de Incorporación (Anexo 3 Modalidad A niñas y niños, hijos de madres trabajadoras o Anexo 4 Modalidad B niñas, niños, adolescentes y jóvenes en orfandad materna), los cuales deberá entregar en las oficinas de la Delegación de Programas para el Desarrollo o Módulos de Atención y exhibir la documentación legal que acredite ser la Madre, el Padre solo o Tutor o Responsable.
b) Para la modalidad A, la persona solicitante a cargo del cuidado de las niñas y niños, deberá proporcionar a la Delegación de Programas para el Desarrollo o Módulos de Atención, la documentación con la que acredite que legalmente se encuentra a cargo de los menores, en los casos de que la información esté incompleta o inconsistente se le otorgará un plazo de cinco días hábiles para que aclare, contados a partir de su entrega.
c) Para la modalidad B, la persona responsable del cuidado de las niñas, niños, adolescentes y jóvenes en orfandad materna, deberá firmar la solicitud de incorporación al programa y asumirá el compromiso solidario de destinar los recursos única y exclusivamente para los fines del Programa.
d) En caso de que la solicitud sea procedente, la Delegación de Programas para el Desarrollo, realizará la baja de la actual persona beneficiaria o responsable y realizará el alta de la nueva persona beneficiaria o responsable.
6.4. Solicitud de Rectificación de Datos Personales
a) La persona beneficiaria o responsable solicitará en la Delegación de Programas para el Desarrollo, la modificación de sus datos personales o los correspondientes a las niñas, niños, adolescentes y jóvenes bajo su cuidado.
b) La Delegación de Programas para el Desarrollo realizará la entrevista de verificación en un plazo máximo de 15 días hábiles a partir de la recepción de la solicitud de la persona beneficiaria o responsable.
c) Una vez realizada la entrevista de verificación para la corrección de los datos y en caso de ser procedente, el personal de la Delegación de Programas para el Desarrollo remitirá a la Dirección General para la Validación de Beneficiarios la información para la actualización del Padrón de Beneficiarios.
6.5. Solicitud de Reposición del Medio de Pago por Robo o Extravío
En los casos de robo o extravío del medio de pago, las personas beneficiarias o responsables deberán notificar inmediatamente al Banco correspondiente y a la Delegación de Programas para el Desarrollo, a través de llamada telefónica o de manera presencial, el trámite se realizará sin costo alguno.
6.6. Aviso de Defunción de niñas y niños, hijos de madres trabajadoras o niñas, niños, adolescentes y jóvenes en orfandad materna
En caso de fallecimiento de la niña(s) o niño(s), hijo(s) de madres trabajadoras o niñas, niños, adolescentes y jóvenes en orfandad materna, la persona beneficiaria o responsable deberá informar mediante escrito libre a la Delegación de Programas para el Desarrollo sobre el deceso, dentro del bimestre en que hubiera sucedido el hecho o en su caso dentro de los 20 días hábiles posteriores al deceso, con la información y documentación siguiente:
a) Fecha de elaboración del escrito;
b) Nombre completo de la madre, padre solo, tutor o responsable;
c) Nombre(s) de las(os) niñas(os), adolescentes o jóvenes, que hayan fallecido;
d) Acta de defunción o certificado de defunción que acredite el fallecimiento de la(s) niña(s) o niño(s), adolescente(s) o joven(es).
e) Cuando la persona beneficiaria o responsable tenga conocimiento de la defunción de las(os) niña(os), adolescente(s) o joven(es), pero no cuente con el acta y/o certificado de defunción; podrá realizar un escrito libre en el que notifique a la Secretaría de Bienestar la fecha de la defunción y el motivo por el cual no se tiene el o los documentos citados, el escrito deberá contar con la firma de dos testigos.
La Delegación de Programas para el Desarrollo en coordinación con la Dirección General de Operación Integral de Programas y la Dirección General para la Validación de Beneficiarios, realizarán la baja de la niña(s) o niño(s), adolescente(s) o joven(es) que hayan fallecido dentro del bimestre en que tengan conocimiento del hecho a fin de actualizar el Padrón de Beneficiarios.
Si durante los operativos de verificación realizados por el personal de la Delegación de los Programas para el Desarrollo, se detecta el fallecimiento de la persona beneficiaria, se solicitará su baja el Padrón de Beneficiarios.
En caso de que la(s) niña(s) o niño(s), adolescente(s) o joven(es) se encuentren con estatus de defunción, la persona beneficiaria o responsable a cargo de este, no podrán solicitar la emisión de pagos de bimestres de ejercicios fiscales previos a la fecha en que ocurrió la defunción. Asimismo, no podrán solicitar la emisión de pagos de apoyos de bimestres posteriores a la fecha que ocurrió el fallecimiento. Igualmente, en ninguna circunstancia, los apoyos pueden ser exigibles como herencia para la persona beneficiaria o responsable.
6.7. Aviso de Defunción de la Persona Beneficiaria o Responsable
En caso de defunción de la persona beneficiaria o responsable, la persona interesada deberá informar mediante escrito libre a la Delegación de Programas para el Desarrollo o Módulos de Atención, sobre el deceso con la información y documentación siguiente:
a) Fecha de elaboración del escrito;
b) Nombre de la persona beneficiaria o responsable, que falleció;
c) Nombre completo, dirección y datos de contacto del familiar de la persona beneficiaria o responsable;
d) Nombre(s) de las niñas, niños, adolescentes o jóvenes bajo su cuidado;
e) Documento que acredite el fallecimiento de la persona beneficiaria o responsable.
f) Cuando la persona beneficiaria o responsable haya fallecido, pero no se cuenta con el acta y/o certificado de defunción; se podrá realizar un escrito libre en el que notifique a la Secretaría de Bienestar la fecha de la defunción y el motivo por el cual no se tiene el o los documentos citados, el escrito deberá contar con la firma de dos testigos.
Si durante los operativos de verificación realizados por el personal de la Delegación de los Programas para el Desarrollo, se detecta el fallecimiento de la persona beneficiaria o responsable, se iniciarán las acciones correspondientes para hacer la sustitución según sea el caso.
7. Avance Físico Financiero
7.1. Gastos de Operación
Los gastos indirectos que la Unidad para la Atención de Grupos Prioritarios, instancia ejecutora del Programa, podrán destinar para el desarrollo de las diversas acciones asociadas con la planeación, operación, supervisión, seguimiento, atención ciudadana y evaluación, entre otros, del Programa de Apoyo para el Bienestar de las Niñas y Niños, Hijos de Madres Trabajadoras, será de, hasta el importe menor que resulte entre el señalado en el segundo párrafo del numeral 29 del Manual de Programación y Presupuesto 2024 y el monto aprobado en el Presupuesto de Egresos de la Federación 2024 identificado con el Tipo de Gasto 7 "Gasto corriente por concepto de gastos indirectos de programas de subsidios". El monto destinado a los Gastos Indirectos estará sujeto a la normatividad aplicable.
7.2. Cierre de Ejercicio
La Unidad Responsable del programa integrará y remitirá a la Dirección General de Programación y Presupuesto, el cierre de ejercicio de los recursos ejercidos por el Programa, para la integración de la Cuenta Pública.
8. Denuncias y Solicitudes de Información
Las personas beneficiarias o personas interesadas tienen derecho a presentar quejas o denuncias por el incumplimiento en la ejecución, operación o entrega de apoyos, ante las instancias correspondientes.
Asimismo, tienen derecho a solicitar información relacionada con el presente Programa y sus Reglas de Operación.
8.1. Denuncias en contra de servidores públicos de la SEBIEN
Las denuncias podrán realizarse por escrito y/o vía telefónica, correo electrónico a través del Sistema Integral de Denuncias Ciudadanas, así como de manera presencial en las oficinas que ocupa el Área de Especialidad en Quejas, Denuncias e Investigaciones, en el ramo Bienestar a través de:
a) Órgano Interno de Control Especializado en Quejas, Denuncias e Investigaciones.
Área de Especialidad en Quejas, Denuncias e Investigaciones, en el ramo Bienestar.
Para la recepción de denuncias Teléfono: 555328-5000 Extensiones 51448 y 51458.
Larga distancia sin costo 800-714-8340.
Correo electrónico: alma.cedillo@bienestar.gob.mx
Página web: https://sidec.funcionpublica.gob.mx/#!/ y https://alertadores.funcionpublica.gob.mx/
Domicilio: Avenida Paseo de la Reforma No. 116, Piso 11, Colonia Juárez, Demarcación Territorial Cuauhtémoc, Código Postal 06600, Ciudad de México.
b) En la Secretaría de la Función Pública. Las denuncias podrán realizarse a través del Sistema Integral de Denuncias Ciudadanas (SIDEC) en la liga: https://sidec.funcionpublica.gob.mx/ las 24 horas del día, los 365 días del año; o mediante escrito presentado en la Secretaría de la Función Pública, ubicada en Avenida Insurgentes Sur 1735, Colonia Guadalupe Inn. C.P. 01020, Alcaldía Álvaro Obregón, Ciudad de México.
En caso de requerir asesoría para la presentación de denuncias, podrán comunicarse a los teléfonos 55 2000 2000 y al número gratuito 800 112 87 00.
Correo electrónico: contactociudadano@funcionpublica.gob.mx
Página electrónica: www.funcionpublica.gob.mx
Domicilio: Avenida Insurgentes Sur 1735, Colonia Guadalupe Inn, Demarcación Territorial Álvaro Obregón, Código Postal 01020, Ciudad de México.
También, se pone a disposición de la ciudadanía la posibilidad de la presentación de denuncias para reportar hechos, conductas, situaciones o comportamientos que se contrapongan a lo establecido en la Ley General de Desarrollo Social, SEDESOL-13-001, trámite inscrito en el Registro Federal de Trámites y Servicios y que se puede consultar en la página electrónica: https://catalogonacional.gob.mx/FichaTramite?traHomoclave=SEDESOL-13-001
Las denuncias serán atendidas de acuerdo con lo establecido en el marco normativo aplicable.
8.2. Solicitudes de Información
Las solicitudes de información podrán realizarse por escrito y/o vía telefónica, a través de:
a) Secretaría de Bienestar: Área de Atención Ciudadana, a través del correo electrónico: demandasocial@bienestar.gob.mx
Línea de Bienestar: 800 639 42 64, con un horario de atención de lunes a viernes de 8:00 a 21:00 horas; fines de semana y días festivos de 9:00 a 13:00 horas.
Domicilio: Avenida Paseo de la Reforma número 116, Piso 10 Colonia Juárez, Demarcación Territorial Cuauhtémoc, Código Postal 06600, Ciudad de México, con un horario de atención de lunes a viernes de 9:00 a 18:00 horas.
Las solicitudes de información serán atendidas de acuerdo con el marco normativo aplicable.
b) Delegaciones de Programas para el Desarrollo en las entidades federativas, a través de las respectivas áreas de Atención Ciudadana y de los Módulos de Atención, con un horario de atención de 9:00 a 18:00 horas, los cuales puede consultar en la liga electrónica:
https://www.gob.mx/cms/uploads/attachment/file/604113/Cat_logo_M_dulos_de_Atenci_n.pdf
c) Plataforma Nacional de Transparencia que puede ser consultada en la página electrónica:
https://www.plataformadetransparencia.org.mx/web/guest/inicio
9. Transparencia
9.1. Difusión
Conforme a las disposiciones establecidas en el Decreto de Presupuesto de Egresos de la Federación para el Ejercicio Fiscal 2024, estas Reglas de Operación, además de su publicación en el Diario Oficial de la Federación, están disponibles para su consulta en la página electrónica:
https://www.gob.mx/bienestar/documentos/programa-de-apoyo-para-el-bienestar-de-las-ninas-y-ninos-hijos-de-madres-trabajadoras-252728?state=published
De conformidad con lo establecido en el Artículo 11 de la Ley General de Comunicación Social y Artículo 28 de la Ley General de Desarrollo Social, la papelería, documentación oficial, así como la publicidad y difusión de los programas, deberán identificarse con el Escudo nacional en los términos que establece la ley correspondiente e incluir la siguiente leyenda: "Este Programa es público, ajeno a cualquier partido político. Queda prohibido el uso para fines distintos a los establecidos en el Programa".
9.2. Protección de Datos Personales
En todo momento la persona beneficiaria podrá ejercer los derechos ARCO (acceso, rectificación, cancelación y oposición) de los datos personales recabados.
Los datos personales recabados serán utilizados con las finalidades siguientes: validar que se cumplan los requisitos de elegibilidad para ser persona beneficiaria de este Programa, asimismo serán integrados en el sistema de información con los padrones de beneficiarios de los programas sociales de la Administración Pública Federal. Por lo tanto, se garantiza la protección de los datos personales que sean recabados, en cumplimiento con las disposiciones en materia de transparencia y acceso a la información pública aplicables.
9.3. Aviso de Privacidad Integral
Se puede consultar en la página electrónica:
https://www.bienestar.gob.mx/work/models/Bienestar/Transparencia/TransparenciaFocalizada/AVISO_PRIVACIDAD.pdf
El ejercer los derechos ARCO de los datos personales recabados, se podrá realizar a través de la Unidad de Transparencia de la Secretaría de Bienestar con domicilio en Av. Paseo de la Reforma No.116, piso 10, Col. Juárez, Demarcación Territorial Cuauhtémoc, Ciudad de México, de lunes a viernes en un horario de atención de 9:00 a 15:00 horas y de 17:00 a 19:00 horas, o bien por medio de la Plataforma Nacional de Transparencia en: http://www.plataformadetransparencia.org.mx.
10. Control y Auditoría
Los recursos federales de este Programa, ejecutados por las entidades federativas o sus Municipios, no pierden su carácter federal al ser entregados a las mismas; su ejercicio está sujeto a las disposiciones federales aplicables y podrán ser fiscalizados en el marco del Sistema Nacional de Fiscalización conforme a la legislación vigente y en el ámbito de sus respectivas competencias por las siguientes instancias: la Auditoría Superior de la Federación, Órganos Interno de Control Especializados de la Secretaría de la Función Pública; Áreas de Especialidad en Fiscalización, Control Interno y Contrataciones públicas en el Ramo Bienestar, así como, cualquier Unidad Administrativa adscrita a la Secretaría de la Función Pública con facultades; en coordinación con los órganos de control de los Gobiernos Locales.
La Instancia Ejecutora y la Unidad Responsable del Programa, dará todas las facilidades a dichas Instancias Fiscalizadoras para realizar, los actos de fiscalización que consideren necesarios (auditorías, visitas, intervenciones de control interno, evaluaciones de políticas públicas, verificaciones de calidad, o cualquier otro) y en el momento en que lo juzguen pertinente; asimismo, efectuarán las acciones necesarias para dar atención a las recomendaciones planteadas en cada una de las observaciones y/o recomendaciones, independientemente de las sanciones a que hubiere lugar. Por la inobservancia de esta disposición la Unidad Responsable del Programa determinará con base en lo anterior si suspende o limita la ministración de los recursos federales.
11. Conformación del Padrón de Beneficiarios del Programa
El proceso de integración al Padrón Único de Beneficiarios se realiza con base en los "Lineamientos para la constitución, actualización, autenticidad, inalterabilidad, seguridad y difusión de la información del Padrón de Beneficiarios", disponibles para su consulta en: https://www.gob.mx/cms/uploads/attachment/file/568983/Lineamientos_Padr_n_de_Beneficiarios.pdf, a partir de la información que proporcionen las Unidades Administrativas Responsables de Programas de las dependencias y entidades de la Administración Pública Federal.
12. Enfoque de Derechos Humanos
Con el objetivo de generar las condiciones necesarias para el acceso equitativo en términos de disponibilidad, accesibilidad y calidad en las acciones que realiza este programa; se hará valer el derecho de las personas, tomando en cuenta un enfoque de derechos ante la situación de vulnerabilidad de los grupos históricamente discriminados. Con base en lo establecido en estas reglas de operación, sin discriminación alguna.
13. Perspectiva de Género
El Programa atenderá los objetivos estratégicos y las líneas de acción del PROIGUALDAD 2020-2024, el cual puede ser consultado en la página electrónica:
https://dof.gob.mx/nota_detalle.php?codigo=5608467&fecha=22/12/2020#gsc.tab=0
Este Programa garantiza que las mujeres accedan a los beneficios señalados en estas Reglas de Operación en igualdad de condiciones y contribuye al ejercicio de sus derechos.
14. Contraloría Social
Se reconoce a la Contraloría Social como el mecanismo de las personas beneficiarias, de manera organizada, independiente, voluntaria y honorífica, para verificar el cumplimiento de las metas y la correcta aplicación de los recursos públicos asignados a los programas federales, de conformidad con los artículos 69, 70 y 71 de la Ley General de Desarrollo Social; 67, 68, 69 y 70 de su Reglamento.
En materia de promoción, operación y seguimiento del mecanismo de Contraloría Social, este programa federal se encuentra sujeto a los lineamientos y Estrategia Marco vigentes emitidos por la Secretaría de la Función Pública, así como a los documentos normativos (Esquema, Guía Operativa y Programa Anual de Trabajo de Contraloría Social) validados por dicha dependencia, mismos que integran la Estrategia de Contraloría Social.
Los Comités de Contraloría Social, para solicitar su registro, deberán presentar ante la(s) Unidad(es) Responsable(s) de la Dependencia o Entidad de la Administración Pública Federal a cargo del programa, un acta de constitución de comités que funge como un escrito libre en el que se especifique, como mínimo, el nombre del programa, el ejercicio fiscal de que se trate, su representación y domicilio legal, así como los mecanismos e instrumentos que se utilizarán para el ejercicio de sus funciones.
La(s) Unidad(es) Responsable(s) del programa federal, a través de sus Oficinas de Representación Federal y/o Instancias Ejecutoras deberá(n), de no haber impedimento alguno, expedir las constancias de registro de los comités en un plazo no mayor a 15 días hábiles a partir de la solicitud de registro, mismas que fungirán como comprobante de su constitución, y deberán registrarse en el Sistema Informático de Contraloría Social. Asimismo, brindará(n) a éstos la información pública necesaria para llevar a cabo sus actividades, así como asesoría, capacitación y orientación sobre los mecanismos para presentar quejas y denuncias.
La Secretaría de la Función Pública brindará orientación en la materia, a través del correo electrónico: contraloriasocial@funcionpublica.gob.mx.
Adicionalmente, la(s) Unidad(es) Responsable(s) del programa federal podrá(n) promover e implementar los mecanismos de participación ciudadana en la prevención y el combate a la corrupción impulsados por la Secretaría de la Función Pública, por medio del uso de herramientas digitales, que faciliten a las personas beneficiarias y la ciudadanía en general, la posibilidad de incidir en dicha materia.
15. Acciones de Blindaje Electoral
En la operación y ejecución de los recursos federales asignados a este Programa social, se deberán observar y atender las medidas de carácter permanente contenidas en las leyes Federales y/o Locales aplicables, las disposiciones emitidas por las autoridades electorales federales y/o locales, las medidas específicas que sean emitidas de forma previa para los procesos electorales federales, estatales y municipales, por la Unidad del Abogado General y Comisionado para la Transparencia adscrito a la Secretaría de Bienestar, con la finalidad de prevenir que el uso y manejo de los recursos públicos y programas sociales se vea relacionado con fines partidistas y/o político-electorales; todo ello con la firme intención de garantizar los principios de imparcialidad y equidad durante los comicios, así como las demás disposiciones normativas aplicables.
16. Evaluación
Las evaluaciones se realizarán conforme a lo establecido en el Programa Anual de Evaluación (PAE), del año correspondiente y la normatividad aplicable, que puede consultarse en la página electrónica: http://www.coneval.org.mx/Evaluacion/NME/Paginas/ProgramaAnual.aspx.
Conforme a lo dispuesto en el numeral vigésimo cuarto de los "Lineamientos generales para la evaluación de los Programas Federales de la Administración Pública Federal", se podrán llevar a cabo evaluaciones complementarias que resulten apropiadas conforme a las necesidades del Programa y los recursos disponibles.
16.1. Indicadores
Los indicadores del Programa a nivel de Fin, Propósito, Componente y Actividad de la Matriz de Indicadores para Resultados (MIR) 2024, se podrán consultar en la página electrónica: https://www.gob.mx/bienestar/documentos/programa-de-apoyo-para-el-bienestar-de-las-ninas-y-ninos-hijos-de-madres-trabajadoras-252728?state=published.
La información correspondiente a estos indicadores será reportada por la Dirección General de Operación Integral de Programas y la Dirección General para la Validación de Beneficiarios, en el Portal Aplicativo de la Secretaría de Hacienda (PASH), con el apoyo de la Dirección General de Programación y Presupuesto.
17. Anexos
Anexo 1.- Glosario de Términos.
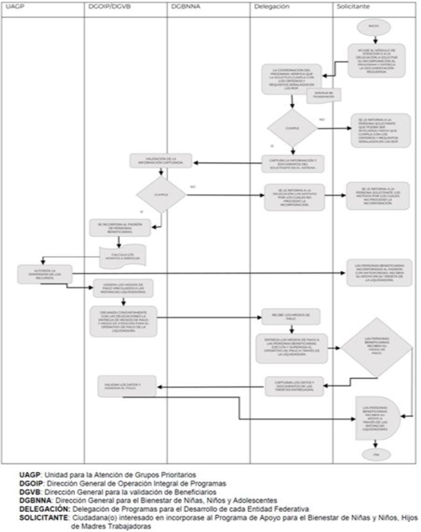
Anexo 2.- Flujograma de Incorporación al Programa de Apoyo para el Bienestar de las Niñas y Niños, Hijos de Madres Trabajadoras para las modalidades A y B.
Anexo 3.- Solicitud de Incorporación del Programa de Apoyo para el Bienestar de las Niñas y Niños, Hijos de Madres Trabajadoras, Modalidad A.
Anexo 4.- Solicitud de Incorporación del Programa de Apoyo para el Bienestar de las Niñas y Niños, Hijos de Madres Trabajadoras, Modalidad B.
ANEXO 1
Glosario de Términos
Para efectos de estas Reglas de Operación, se entenderá por:
Afiliación: Registro en el padrón de jefas de familias del Programa Seguro de Vida para Jefas de Familia, vigente hasta el ejercicio fiscal 2020.
Baja del Programa: Acto administrativo mediante el cual las personas Beneficiarias dejan de ser parte del Programa.
Bienestar: Es el "conjunto de las cosas necesarias para vivir bien", la "vida holgada o abastecida de cuanto conduce a pasarlo bien y con tranquilidad", y el "Estado de la persona en el que se le hace sensible el buen funcionamiento de su actividad somática y psíquica", en este sentido, se considera Bienestar cuando se tienen las condiciones mínimas para una vida digna.
Criterios Elegibilidad y Requisitos de Acceso: Características que debe cumplir y documentación que deben presentar las personas solicitantes para ser Beneficiarias del Programa, que se establecen en estas Reglas de Operación.
Cuidado y Atención Infantil: Acciones tendientes a preservar y favorecer el bienestar de las niñas(os), tomando como base la satisfacción de sus necesidades.
Delegaciones de Programas para el Desarrollo: Las Delegaciones de Programas para el Desarrollo.
Incorporación: Registro de las niñas, niños, hijos de madres trabajadoras y niñas, niños, adolescentes y jóvenes en orfandad materna que cumplan con los criterios de elegibilidad y requisitos de acceso previstos en esta regla.
Jefe(a) de hogar: Persona que dirige un hogar.
Matriz de Indicadores para Resultados (MIR): Es una herramienta de planeación que identifica en forma resumida los objetivos de un Programa, incorpora los indicadores de resultados y gestión que miden dichos objetivos; especifica los medios para obtener y verificar la información de los indicadores, e incluye los riesgos y contingencias que pueden afectar el desempeño del Programa.
Monto de Apoyo: La suma de recursos presupuestarios o subsidios que se otorgan a la persona beneficiario del Programa.
Módulos de Atención: Las ventanillas de atención de los Programas para el Desarrollo, así como centros integradores del desarrollo para el fortalecimiento de la cohesión y participación social.
Nacimientos Múltiples: El natalicio de dos o más personas en el mismo parto.
Padre Solo: Padre que no cuente con ningún tipo de apoyo por parte de la madre de la niña o niño bajo su cuidado.
Padrón: La base de datos oficial que contiene la relación de los beneficiarios del Programa sujeto a las presentes Reglas de Operación.
Padrón de Beneficiarios: A la relación oficial de beneficiarios que incluye a las personas atendidas por los Programas Federales de Desarrollo Social, entre los que se encuentra el Programa sujeto a las presentes Reglas de Operación, y cuyo perfil socioeconómico se establece en la normatividad correspondiente.
Persona Beneficiaria modalidad A: Niñas y niños desde recién nacidos hasta un día antes de cumplir los cuatro años de edad, o hasta un día antes de cumplir los 6 años de edad en el caso de ser una persona con discapacidad, en situación de vulnerabilidad por la ausencia temporal o permanente de uno o ambos padres, que cumplan con los criterios de elegibilidad y requisitos de acceso previstos en estas Reglas.
Persona Beneficiaria modalidad B: Niñas, niños, adolescentes y jóvenes de hasta 23 años de edad, en situación de vulnerabilidad por la ausencia permanente de la madre, causada por su fallecimiento (orfandad materna), que cumplan con los criterios de elegibilidad y requisitos de acceso previstos en estas Reglas.
Persona con Discapacidad: Es toda persona que por razón congénita o adquirida presenta una o más deficiencias de carácter físico, mental, intelectual o sensorial, ya sea permanente o temporal y que al interactuar con las barreras que le impone el entorno social, pueda impedir su inclusión plena y efectiva, en igualdad de condiciones con los demás, de acuerdo a lo previsto en la Ley General para la Inclusión de las Personas con Discapacidad.
Persona Responsable: Persona mayor de edad a cargo del cuidado y atención de las niñas, niños, adolescentes y jóvenes en orfandad materna.
Perspectiva de Género: Es una visión científica, analítica y política sobre las mujeres y los hombres. Propone eliminar las causas de la opresión de género como la desigualdad, la injusticia y la jerarquización de las personas basada en el género. Promueve la igualdad entre los géneros a través de la equidad, el adelanto y el bienestar de las mujeres; contribuye a construir una sociedad en donde las mujeres y los hombres tengan el mismo valor y donde la igualdad de derechos y oportunidades para acceder a los recursos económicos y a la representación política y social en los ámbitos de toma de decisiones sea una realidad.
Personas Prestadoras de Servicios o Servidoras Públicas: Personal que apoya en las tareas para la implementación de este Programa y de atención en los módulos de atención.
Programas para el Desarrollo: Los Programas relacionados con el desarrollo integral de las personas, los que otorgan algún servicio a las mismas, así como aquéllos que ejercen un beneficio directo y sin intermediarios a la población de conformidad con el presupuesto de egresos de la Federación para el ejercicio fiscal correspondiente y los demás que se establezcan por acuerdo del Ejecutivo Federal que tengan esa finalidad.
Situación de vulnerabilidad: Situación en la que se encuentra las niñas, niños, adolescentes y jóvenes de hasta 23 años por la ausencia temporal o permanente de uno o ambos padres, debido a que no reside(n) en la misma vivienda o no está(n) presente(s) por causas como el abandono, la búsqueda de mejores condiciones socioeconómicas y una mejor calidad de vida, y el fallecimiento de la madre (orfandad materna).
Tutor: Persona que tiene la tutoría legal de la niña o niño.
ANEXO 2
Flujograma de Incorporación al Programa de Apoyo para el Bienestar de las Niñas y Niños, Hijos de
Madres Trabajadoras para las modalidades A y B
ANEXO 3
Solicitud de Incorporación del Programa de Apoyo para el Bienestar de las Niñas y Niños, Hijos de
Madres Trabajadoras, Modalidad A
ANEXO 4
Solicitud de Incorporación del Programa de Apoyo para el Bienestar de las Niñas y Niños, Hijos de
Madres Trabajadoras, Modalidad B
___________________________