REGLAS de Operación del Programa de Vivienda Social para el ejercicio fiscal 2024.
Al margen un sello con el Escudo Nacional, que dice: Estados Unidos Mexicanos.- DESARROLLO TERRITORIAL.- Secretaría de Desarrollo Agrario, Territorial y Urbano.- Comisión Nacional de Vivienda.
ROMÁN GUILLERMO MEYER FALCÓN, Secretario de Desarrollo Agrario, Territorial y Urbano, con fundamento en los artículos 4°, séptimo párrafo de la Constitución Política de los Estados Unidos Mexicanos; 1, 74 y 75, fracciones I, II, III, IV, V, VII, VIII, IX y X, y 77, penúltimo y último párrafo de la Ley Federal de Presupuesto y Responsabilidad Hacendaria; 58, fracción II de la Ley Federal de las Entidades Paraestatales; 23, fracción I de la Ley de Vivienda; 1 y 3 fracción I de la Ley Orgánica de la Administración Pública Federal; 5 y 6, fracción XIV del Reglamento Interior de la Secretaría de Desarrollo Agrario, Territorial y Urbano; 27 y 28 del Decreto de Presupuesto de Egresos de la Federación para el ejercicio fiscal 2024; así como el Artículo 7, fracción I del Estatuto Orgánico de la Comisión Nacional de Vivienda; la Junta de Gobierno de la Comisión Nacional de Vivienda en la Septuagésima Primera Sesión Ordinaria, celebrada el 26 de octubre de 2023, aprobó mediante Acuerdo número JG-71-261023-1042, las presentes Reglas de Operación del Programa de Vivienda Social, para el ejercicio fiscal 2024.
CONSIDERANDO
Que el Presupuesto de Egresos de la Federación para el ejercicio correspondiente, asignará para el Programa denominado Programa de Vivienda Social, un monto específico claramente determinado, observando para tal efecto lo dispuesto en los artículos 29 y 30 del referido Presupuesto.
Que la Ley de Vivienda establece en sus artículos 5, 19, fracciones I, II, VII, VIII, 71, 86 y 87 las políticas y los programas públicos de vivienda, así como los instrumentos y apoyos a la vivienda deberán considerar los distintos tipos y modalidades de producción habitacional, entre otras: la promovida empresarialmente y la autoproducida o autoconstruida, en propiedad, arrendamiento o en otras formas legítimas de tenencia; así como para las diversas necesidades habitacionales: adquisición o habilitación de suelo; lotes con servicios mínimos; parques de materiales; mejoramiento de vivienda; sustitución de vivienda; vivienda nueva; y, capacitación, asistencia integral e investigación de vivienda y suelo, propiciando que la oferta de vivienda adecuada refleje los costos de suelo, de infraestructura, servicios, edificación, financiamiento y titulación más bajos de los mercados respectivos, para lo cual incorporarán medidas de información, competencia, transparencia y las demás que sean convenientes para lograr este propósito, así como desarrollar, ejecutar y promover esquemas, mecanismos y programas de financiamiento, subsidio y ahorro previo para la vivienda, en sus diferentes tipos y modalidades, priorizando la atención a la población en situación de pobreza, promoviendo y fomentando las acciones que faciliten el acceso a los recursos y al financiamiento público y privado para la construcción y mejoramiento de vivienda en áreas urbanas marginadas y en los pueblos y comunidades rurales e indígenas, así como ejecutar los programas que permitan mejorar sus espacios de convivencia y garantizar la seguridad estructural y la adecuación al clima con criterios de sustentabilidad, eficiencia energética y prevención de desastres, utilizando preferentemente bienes y servicios normalizados en cualquiera de sus modalidades.
Que, con el objeto de asegurar la aplicación de los criterios legales y programáticos antes mencionados, se ha tenido a bien emitir las siguientes:
REGLAS DE OPERACIÓN DEL PROGRAMA DE VIVIENDA SOCIAL PARA EL EJERCICIO FISCAL 2024
1. Antecedentes
1.1. Perfil de la política de vivienda en el marco del cumplimiento de lineamientos constitucionales.
La Constitución Política de los Estados Unidos Mexicanos en su artículo 4°, párrafo séptimo, establece que: "Toda familia tiene derecho a disfrutar de vivienda digna y decorosa", lo que indica que para garantizar este derecho humano, mediante la ley se deben de establecer los instrumentos y apoyos que se consideren necesarios, con la finalidad de lograr tal objetivo, motivo por el cual, el legislativo ha creado un serie de mecanismos normativos, si bien aún deben de armonizarse, permiten dar cumplimiento al citado precepto constitucional.
Asimismo, en su artículo primero, la Ley de Vivienda establece que ésta "... es reglamentaria del artículo 4o. de la Constitución Política de los Estados Unidos Mexicanos en materia de vivienda. Sus disposiciones son de orden público e interés social y tienen por objeto establecer y regular la política nacional, los programas, los instrumentos y apoyos para que toda familia pueda disfrutar de vivienda digna y decorosa".(1)
Por su parte, la Ley General de Equilibrio Ecológico y Protección al Medio Ambiente, establece entre los criterios para contribuir al logro de los objetivos de la política ambiental, la planeación del desarrollo urbano y la vivienda, ordenando la diversidad y eficiencia de los usos del suelo y estableciendo el fomento de la mezcla de los usos habitacionales con los productivos que no representen riesgos o daños a la salud o que afecten áreas de valor ambiental.(2)
Finalmente, la Ley General de Asentamientos Humanos, Ordenamiento Territorial y Desarrollo Urbano dispone que la planeación, regulación y gestión de los asentamientos humanos o centros de población, el acceso a la vivienda, infraestructura, equipamiento y servicios básicos de todas las personas habitantes, debe darse a partir de los derechos reconocidos por la Constitución Política de los Estados Unidos Mexicanos y los tratados internacionales suscritos por México en la materia.(3)
1.2. Obligaciones del Estado Mexicano en materia de vivienda.
La política de vivienda que puso en marcha el gobierno de México tiene como eje conductor el cumplimiento de las obligaciones del Estado relativas a promover, difundir, respetar, proteger y garantizar el ejercicio del Derecho Humano a la Vivienda Adecuada, con énfasis en la perspectiva de género y un enfoque interseccional, con la participación de los diferentes actores públicos, privados y sociales, a través del rediseño del marco institucional y el desarrollo de esquemas financieros, cuyo enfoque planeado e integrado al territorio, prioriza la atención al rezago habitacional y a la población históricamente discriminada, por medio de mecanismos apropiados para el desarrollo de programas de vivienda social y del apoyo a la producción social de vivienda; centrándose en las familias de bajos ingresos y en aquellas personas que viven en condiciones de riesgo, de marginación, zona federal o reserva ecológica, así como grupos vulnerables.
Siendo que uno de los elementos que componen el concepto de vivienda adecuada, es la adecuación cultural, se procurará afianzar en la ejecución lo expresado en la Constitución Política de los Estados Unidos Mexicanos, en su Artículo 2, apartado A, numerales I, IV y V; para las intervenciones de vivienda en los que la población beneficiaria pertenezca a pueblos o comunidades indígenas o afrodescendientes.
El derecho a una vivienda adecuada es un derecho humano reconocido en la normativa internacional como elemento fundamental del derecho a un nivel de vida adecuado.
Con respecto a lo anterior, en el artículo 11 del Pacto Internacional de Derechos Económicos, Sociales y Culturales(4) se considera como el instrumento central para la protección del derecho a una vivienda adecuada, en este se reconoce "el derecho de toda persona a un nivel de vida adecuado para sí y su familia, incluso alimentación, vestido, así como, vivienda adecuada, y a una mejora continua de las condiciones de existencia". México se adhirió a este Pacto en marzo de 1981.
ONU-Hábitat establece que, para que una vivienda sea considerada como adecuada, debe cumplir con 7 elementos: seguridad de la tenencia, disponibilidad de servicios, materiales, instalaciones e infraestructura, que sea asequible, que disponga de buenas condiciones de habitabilidad y accesibilidad; así como que posea una ubicación que no comprometa la calidad de vida de sus habitantes y que su diseño respete su identidad cultural(5).
En 2015 México se comprometió a tomar acciones para hacer frente a los grandes retos mundiales plasmados en la Agenda 2030 para el Desarrollo Sostenible, que a partir de 17 Objetivos del Desarrollo Sostenible (ODS) constituyen un llamamiento universal a la acción para poner fin a la pobreza, proteger el planeta y mejorar las vidas y las perspectivas de las personas en todo el mundo. En materia de vivienda, el Objetivo 11 "Ciudades y comunidades sostenibles", va encaminado a lograr que las ciudades y los asentamientos humanos sean inclusivos, seguros, resilientes y sostenibles. Tiene como metas: la planificación y gestión participativas; la reducción de desastres y vulnerabilidad; la protección del patrimonio cultural y natural; la reducción del impacto ambiental de las ciudades; la mejora de los vínculos entre zonas urbanas, periurbanas y rurales; la asequibilidad y accesibilidad de sistemas de transportes seguros; vivienda y servicios básicos adecuados; así como el acceso universal a zonas verdes y espacios públicos seguros e inclusivos.
De manera complementaria, con la Nueva Agenda Urbana(6), aprobada en la Conferencia de las Naciones Unidas sobre la Vivienda y el Desarrollo Urbano Sostenible (Hábitat III), México se comprometió a promover políticas de vivienda basadas en los principios de inclusión social, eficacia económica y protección ambiental; particularmente, de aquellas que respalden la realización progresiva del derecho a una vivienda adecuada como elemento integrante del derecho a un nivel de vida adecuado, que contribuyan a la eliminación de toda forma de discriminación y violencia e impidan los desalojos forzosos arbitrarios; que se centren en las necesidades de las personas sin hogar, las personas en situaciones vulnerables, los grupos de bajos ingresos y las personas con discapacidad, y que propicien, al mismo tiempo, la participación y colaboración de las comunidades y las personas en la planificación y aplicación de esas políticas, entre otras cosas, apoyando la producción social del hábitat (numerales 31 y 106).
En el ámbito nacional, el Plan Nacional de Desarrollo 2019-2024 señala como uno de sus Programas de
Política Social el Desarrollo Urbano y Vivienda, teniendo como prioridad la producción de vivienda social y reconoce que la garantía del derecho a una vivienda adecuada es una tarea de Estado que implica reconocer que la producción de vivienda no puede estar regida por las reglas del mercado sino, más bien, por la satisfacción de una necesidad humana(7). El acceso a la vivienda adecuada es un derecho humano, no un bien de consumo o un servicio, por lo que regirá el respeto a este derecho y a la dignidad de las personas.
En ese sentido, estas Reglas de Operación se alinean al Eje 2. Política Social. Construir un país con bienestar, para lo cual, el gobierno federal impulsa una nueva vía hacia el desarrollo para el bienestar, una vía en la que la participación de la sociedad resulta indispensable y que puede definirse con este propósito: construiremos la modernidad desde abajo, entre todos y sin excluir a nadie; así como al Eje 3. Economía, a través de la participación en el Impulso a la reactivación económica, el mercado interno y el empleo, mediante su participación en proyectos regionales como el Programa para el Desarrollo del Istmo de Tehuantepec, cuyo objetivo es impulsar el crecimiento de la economía regional con pleno respeto a la historia, la cultura y las tradiciones del Istmo oaxaqueño y veracruzano, dentro del ámbito de sus atribuciones y de conformidad con lo establecido en las presentes Reglas de Operación, podrá focalizar acciones que contribuyan al logro de los objetivos del Programa para el Desarrollo del Istmo de Tehuantepec 2020-2024.
Con el objetivo de desarrollar correctamente las citadas acciones, el Programa podrá realizar los ajustes necesarios en su planeación y operación para la atención de la población prioritaria.
Además, se alinean a los siguientes programas derivados del PND 2019-2024:
· Programa Sectorial de Desarrollo Agrario, Territorial y Urbano 2020-2024, (PSEDATU) al objetivo prioritario 4.- Garantizar el derecho a una vivienda adecuada para todas las personas, a partir de un enfoque de derechos humanos con pertinencia cultural y regional.(8)
· Programa Nacional de Ordenamiento Territorial y Desarrollo Urbano 2021-2024 (PNOTDU),(9) objetivo 5.
· Programa Nacional de Vivienda 2021-2024 (PNV)(10). Estrategia 1.4, 1.6, 3.1 y 4.1.
· Programa Especial de Cambio Climático (PECC) 2021-2024, al objetivo prioritario 2.
· Programa Nacional para la Igualdad entre Mujeres y Hombres (PROIGUALDAD) 2020-2024 al objetivo prioritario 4.
· Programa Institucional 2020-2024 de la Comisión Nacional de Vivienda (PI-Conavi 2020-2024)(11), objetivo prioritario 1.
1.3. Estrategias
Para arribar progresivamente al logro del derecho a la vivienda adecuada, la Comisión Nacional de Vivienda considera cinco estrategias prioritarias.
Primera estrategia. Disminuir la carencia de una vivienda adecuada de la población en condiciones más vulnerables para contribuir en la disminución de la desigualdad de población y territorios.
La finalidad de esta estrategia es dotar de una vivienda adecuada a la población de menores recursos, con mayor rezago socioeconómico, que se encuentre ubicada en zonas de mayor concentración de pobreza, rezagos en infraestructura, servicios y equipamiento urbano y aquellas personas que se encuentran en condiciones de alta vulnerabilidad (población indígena, adultos mayores, mujeres jefas de familia y personas con discapacidad).
Asimismo, se atenderá prioritariamente a la población afectada por algún tipo de desastre.
Que las personas habiten una vivienda en condición de rezago es una primera aproximación a que no estén ejerciendo plenamente su derecho a una vivienda adecuada, lo que deriva en la importancia de que el Estado atienda esta situación y sobre todo priorice sus acciones hacia grupos de población en condición de vulnerabilidad.
Con base en cálculos de la Comisión Nacional de Vivienda, alrededor de 8.5 millones de viviendas se encuentran en condición de rezago habitacional(12), es decir, que los materiales de techos, muros o pisos son considerados como precarios, que no cuentan con excusado o aquellas cuyos residentes habitan en hacinamiento. Cabe destacar que, en las entidades de Chiapas, México, Oaxaca y Veracruz, más de la mitad de la población vive en condiciones de rezago habitacional, con poco más de 3.2 millones de viviendas en esta condición. Por otro lado, en cuanto al tamaño de localidad, 55% del rezago habitacional se concentra en localidades de hasta 2,500 habitantes. La cuantificación de rezago habitacional, se realiza sobre el parque habitacional existente, por lo que, las acciones que atienden el problema son la sustitución de vivienda (vivienda nueva), mejoramientos y ampliaciones.
De acuerdo con estimaciones del CONEVAL, en la mayoría de los casos donde se presenta el rezago habitacional, el ingreso es uno de los principales factores asociados: 57.9 % de los hogares que se ubican en los primeros cuatro deciles económicos (mismos que en su totalidad cuentan con ingresos por debajo de la línea de pobreza por ingresos) habitan viviendas en rezago habitacional. Entidades federativas como Chiapas, Guerrero y Oaxaca, cuentan con mayor porcentaje de población por debajo de la línea de pobreza por ingresos y también con mayor porcentaje de rezago de vivienda. En contraste, Ciudad de México y Nuevo León se encuentran entre las entidades con menor porcentaje de población por debajo de la línea de pobreza por ingresos y entre las entidades con menor porcentaje de rezago habitacional.(13)
Por otro lado, según datos del INFONAVIT, al cierre del 2022, existe una demanda potencial(14) (número de derechohabientes que cumplen con el puntaje de origen, es decir, que pueden ejercer su crédito hipotecario), de poco más de 7.7 millones de personas, de los cuales, 31.5% tiene un ingreso inferior a 2.7 veces el valor de la Unidad de Medida y Actualización mensual vigente (no más de dos salarios mínimos mensuales), lo que pone de manifiesto que se trata de la población que requiere mayores apoyos del gobierno para ejercer su derecho a la vivienda, puesto que, según el informe alternativo conjunto sobre los Derechos Económicos, Sociales, Culturales y Ambientales de Habitat International Coalition(15) en México la compra de vivienda nueva sólo es accesible para quienes perciben más de cinco salarios mínimos, ya que a partir de ese nivel de ingreso se puede acceder a créditos hipotecarios públicos y privados.
Al respecto, el CONEVAL destaca que aproximadamente 73.6 millones de mexicanos se encuentran prácticamente excluidos del mercado formal de vivienda al no percibir ingresos por hogar equivalentes a más de cinco salarios mínimos.
Ante tal situación, resulta relevante construir o ampliar mecanismos que permitan atender a la población de bajos ingresos y con carencias relacionadas a la vivienda. En este contexto, la Comisión Nacional de Vivienda tiene el compromiso de realizar acciones basadas en los principios de inclusión social, eficacia económica y protección ambiental; apoyar el uso eficaz de los recursos públicos para viviendas asequibles y sostenibles a través de mecanismos financieros apropiados para el desarrollo de programas de vivienda social y, como objetivo principal, contribuir a garantizar el derecho humano a la vivienda adecuada para los sectores de la población que por su bajo ingreso no tienen la posibilidad de hacer efectivo este derecho.
Segunda estrategia. Ampliar los mecanismos de otorgamiento de subsidios para cubrir diversas necesidades en materia de vivienda de la población en situación de vulnerabilidad por condiciones sociodemográficas, por riesgo o por precariedad de su vivienda, en favor de su bienestar social.
En virtud de las deficiencias actuales en la disponibilidad de alternativas adecuadas de vivienda, que en particular afectan a los grupos en condiciones de vulnerabilidad, esta estrategia tiene la finalidad de llegar a la población más vulnerable que ocupa viviendas inadecuadas, como la población indígena, los hogares encabezados por mujeres, adultos mayores o personas con discapacidad, para lo cual modifica el enfoque sobre las prioridades geográficas para la distribución del subsidio que otorga la Comisión considerando las necesidades y condiciones locales y regionales para ampliar la cobertura de atención a través de la apertura de modalidades y líneas de apoyo que incluyen acciones de sustitución de vivienda, mejoramiento y ampliación por autoproducción, asociadas a apoyos para el uso de ecotecnologías para mitigar la carencia de servicios; lo mismo que la integración de medidas de reforzamiento estructural, acciones preventivas de atención al riesgo, reubicaciones de hogares, entre otros.
Lo anterior se complementa con acciones que contribuyan al crecimiento ordenado y compacto de las ciudades a través de instrumentos y formas de intervención que garanticen la localización de la vivienda en zonas cercanas a las fuentes de empleo y que cuenten con infraestructura y equipamiento, así como a la regeneración de zonas con altos índices de marginación y de violencia.
En esta estrategia se incluyen acciones que aporten a enfrentar los desafíos urbanos y de pobreza mediante la integración del Programa de Vivienda Social con otros programas y proyectos federales, con un enfoque en las regiones con mayor pobreza, grupos más vulnerables y atención especial a la población expuesta y afectada por los desastres naturales.
Tercera estrategia. Fortalecer los procesos de Producción Social de Vivienda Asistida para participar en la consolidación del Sistema de Vivienda Adecuada.
De acuerdo con lo estipulado en el artículo 5 de la Ley de Vivienda, el Programa de Vivienda Social distingue la vivienda promovida empresarialmente, edificada por un constructor en una oferta de "Llave en Mano", y la producida socialmente, construida por la familia mediante autoproducción o autoconstrucción en donde la persona usuaria mantiene el control del proceso. Para apoyar el esfuerzo de las familias y mejorar la calidad del parque habitacional de bajos ingresos, que por su carácter progresivo requiere acciones personalizadas, la persona beneficiaria del subsidio contará con asistencia técnica integral que garantice su participación en las decisiones para aprovechar óptimamente sus recursos económicos, sociales y en especie, al mismo tiempo que procure una vivienda con mayor calidad estructural, constructiva y de diseño. El cambio de paradigma es no solamente hacerlo "para las personas beneficiarias" sino hacerlo, en conjunto, llevando a cabo procesos participativos que propicien una mayor adecuación cultural, en tanto que responda a sus intereses.
La finalidad de esta estrategia es fortalecer los procesos de autoconstrucción (Producción Social de Vivienda Asistida) reconocida como la práctica más común entre las familias y comunidades de bajos ingresos para construir, mejorar y ampliar sus viviendas de manera progresiva.
Cuarta estrategia: Asegurar la calidad y sustentabilidad de la vivienda para garantizar la habitabilidad, seguridad estructural, accesibilidad y adecuación cultural de la vivienda.
En concordancia con lo establecido en el artículo 71 de la Ley de Vivienda, la Comisión asume la sustentabilidad como un eje transversal a los componentes de la vivienda adecuada con el fin de fomentar la garantía y mejorar la calidad de las viviendas.
Al respecto, la Comisión se propone abordarlo con una visión multidimensional que genere impacto social, económico y ambiental a través del desarrollo de vivienda, con acciones de protección al medio ambiente y a las personas mediante la seguridad de la tenencia en suelo regular; la utilización de sistemas alternativos de suministro de agua, de energía eléctrica y de saneamiento que proporcione las condiciones adecuadas para la cocción y conservación de alimentos, así como, reducir las enfermedades asociadas; el uso sustentable y aprovechamiento racional de los recursos del sitio, para reducir el gasto familiar y mejorar la calidad de las viviendas; cubrir la demanda de vivienda de los grupos en situación de vulnerabilidad y atender sus necesidades espaciales para reducir la brecha de desigualdad sustancial; garantizar la seguridad de las personas en asentamientos fuera de zonas de riesgo o mitigar aquellos peligros que afecten las viviendas, todo lo anterior basado en el respeto y conservación de la identidad cultural y necesidades particulares de las comunidades y grupos del país.
Quinta estrategia. Potenciar el uso de recursos y programas de los tres órdenes de gobierno para el máximo aprovechamiento de estos por parte de la población en condiciones más vulnerables.
Se busca propiciar el diálogo y la colaboración permanente entre instituciones públicas, sociales y privadas; y, una mayor y mejor coordinación interinstitucional que garantice la concurrencia y corresponsabilidad de los tres órdenes de gobierno, estableciendo las bases de cooperación, para potenciar los recursos a través de acciones conjuntas de vivienda y suelo así como la celebración de convenios de colaboración; promover el establecimiento de vínculos institucionales, la celebración de convenios de asistencia técnica, todo ello con la finalidad de que los sectores o poblaciones históricamente discriminadas no se queden atrás en el ejercicio de sus derechos humanos, en lo individual y en lo colectivo.
2. Glosario
Para los efectos de estas Reglas de Operación del Programa de Vivienda Social, se entenderá y utilizará cada uno de los siguientes términos, en singular o plural, según corresponda, con inicial mayúscula o con mayúsculas, como indica su definición.
Acta Circunstanciada: Documento mediante el cual se pueden asentar determinados hechos, con la finalidad de que quede constancia de los mismos para los efectos legales a que haya lugar, dicha acta deberá contener de manera enunciativa más no limitativa: Información precisa de los hechos en cuestión, tiempo, lugar y descripción detallada de los hechos, entre otros.
Acta de cierre: Documento por el cual se darán por concluidos los trabajos de obra en los casos en los que la persona beneficiaria se niegue a suscribir el acta de término y en los casos excepcionales que la Comisión determine con el debido sustento, o bien ante la negativa de firma de la persona beneficiaria, dando cuenta de la conclusión de los trabajos.
Acta de término: Documento por el cual se dan por concluidos los trabajos de obra a entera satisfacción de la persona beneficiaria.
Cuando la Comisión de cuenta de que los trabajos de obra se encuentran concluidos correctamente y ante la negativa de firma de la persona beneficiarias, igualmente podrá levantarse el acta de término únicamente con la intervención del Prestador de Servicios y la Comisión.
Acompañamiento social: Mecanismo de operación realizado cuando los montos del subsidio para mejoramientos sean menores o iguales a 12 veces el valor de la UMA mensual vigente respectivamente, en donde el personal operativo, los prestadores de servicio y/o quien la Comisión determine, realizarán la identificación, levantamiento, asesoría y de la aplicación de los recursos otorgados para mejorar las viviendas, mediante visitas en sitio. Estas intervenciones no contemplan asistencia técnica.
Adquisición de vivienda: Consiste en la compra de una vivienda nueva o de una vivienda en uso en la cual la persona beneficiaria del financiamiento y/o subsidio, para su solicitud, acredita mediante la escritura pública correspondiente, la regularidad del inmueble a adquirir.
Adquisición de vivienda en uso: Consiste en la compra a través del otorgamiento de un subsidio de una vivienda terminada, en segunda o posterior transmisión, individual o en conjunto, fuera de zonas de riesgo, que esté o haya sido ocupada, y realizada por terceros, que cumpla con las características de superficie construida, seguridad estructural, instalaciones, servicios, áreas de uso común (cuando se ubica en conjunto), entre otros, establecidos por la reglamentación local correspondiente.
Ahorro previo: Aportación económica de las personas beneficiarias que, sumada a las aportaciones de las distintas fuentes de financiamiento, sea aplicada a la intervención habitacional. Podrán ser considerados como ahorro previo, el dinero, la mano de obra y/o la aportación de materiales para la construcción.
Ampliación de vivienda: Consiste en el incremento de la superficie de construcción habitable de una vivienda edificada con anterioridad, a fin de disminuir el hacinamiento en la vivienda y contar con las características y condiciones de un espacio habitable.
Anexos: Documentos adjuntos en los cuales se indican precisiones a los procesos previstos y forman parte integral de estas Reglas de Operación. Los Anexos son:
Anexo 1: Cédula de Información Socioeconómica para el Programa de Vivienda Social.
Anexo 2: Criterios para la evaluación de la adquisición de vivienda nueva en esquema de cofinanciamiento.
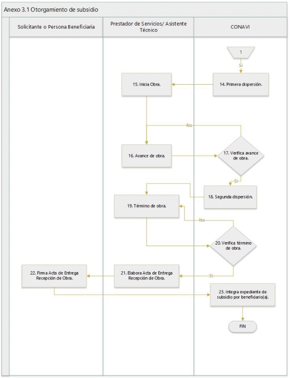
Anexo 3: Diagrama de flujo de atención a solicitantes del Programa.
Anexo 3.1: Otorgamiento de Subsidio 100% Conavi.
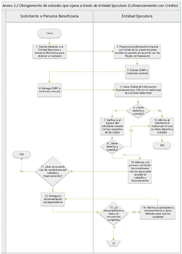
Anexo 3.2: Otorgamiento de subsidio que opera en cofinanciamiento con crédito.
Anexo 3.3: Otorgamiento de subsidio que opera en cofinanciamiento sin crédito.
Anexo 4: Matriz de Indicadores para Resultados 2024.
Anexo 5: Requisitos Generales para el Programa de Vivienda Social.
Anexo 6: Criterios para las intervenciones del Programa en el proceso de Producción Social de Vivienda Asistida.
Anexo 7: Guía de Lineamientos para Proyectos Emergentes de Vivienda.
Anexo 8: Acta de término correspondiente al Programa de Vivienda Social.
Anexo 9: Acta Circunstanciada de cierre correspondiente al Programa de Vivienda Social.
Anexo 10: Carta compromiso de la persona beneficiaria correspondiente al Programa de Vivienda Social.
Anexo 11: Operación de la intervención de Acompañamiento Social.
Asistencia técnica: Asesoría calificada proporcionada a la población beneficiaria por prestadores de servicios registrados ante la Comisión durante todo el proceso de intervención de la vivienda. Podrá comprender aspectos técnicos en diseño y construcción, financieros, organizativos, legales y de gestión, adecuados a las características y necesidades de las familias beneficiarias del programa y atendiendo las condiciones de habitabilidad y seguridad estructural, con el objeto de asegurar una vivienda adecuada a través de procesos participativos, así como fomentar la cohesión social durante el proceso de intervención de vivienda. En el caso de cofinanciamiento con crédito, la asistencia técnica será otorgada por los Organismos Ejecutores de Obra, dados de alta en el padrón de prestadores de servicios de la Comisión.
La asistencia es parcial, cuando solo atiende alguno(s) aspecto(s) mencionados e integral cuando los atiende todos.
Se considerará que, no será necesaria la asistencia técnica, cuando los montos del subsidio para mejoramientos sean menores o iguales a 12 veces el valor de la UMA mensual vigente, debido a que serán intervenciones con alcances menores y sólo requerirán un acompañamiento social.
Autoproducción de vivienda: El proceso de gestión de suelo, construcción y distribución de vivienda bajo el control directo de las personas usuarias de forma individual o colectiva, la cual puede desarrollarse mediante la contratación de terceras personas o por medio de procesos de autoconstrucción(16) y preferentemente incluirá atributos de uso eficiente de los recursos naturales.
Autoconstrucción de vivienda: El proceso de construcción o edificación de la vivienda realizada directamente por personas usuarias, en forma individual, familiar o colectiva.(17)
Cancelación: Conclusión de la relación y obligaciones entre la persona beneficiaria y la Comisión adquiridas por la aprobación de un subsidio en el Comité de Financiamiento, cuyos recursos no fueron ejercidos por lo que se realiza la recuperación total del subsidio.
Cargas financieras: Obligaciones de pago generadas en cualquier modalidad en que sea otorgado un subsidio para vivienda y que el mismo no sea aplicado, las cuales se determinarán en términos de las disposiciones administrativas emitidas por la Secretaría de Hacienda y Crédito Público con fundamento en el artículo 85 del Reglamento de la Ley Federal de Presupuesto y Responsabilidad Hacendaria, en particular en los oficios circulares números 401-T-21489 del 01 de septiembre de 2008 y 401-T-141/2016 del 25 de noviembre de 2016, emitidos por la Tesorería de la Federación.
Carta Compromiso: Documento mediante el cual la persona beneficiaria manifiesta su voluntad de integrarse al Programa de Vivienda Social y cumplir con los requisitos para el otorgamiento del subsidio, en esquema de Subsidio 100% Conavi, asigna al prestador de servicios que le brindará asesoría técnica y autoriza el pago de sus servicios a cuenta del subsidio otorgado.
Cédula de Información Socioeconómica (CIS): Formato en el que se recopilan los datos socioeconómicos de la persona solicitante del financiamiento y/o subsidio, y las características de la vivienda que ocupa.
Cédula de Información Socioeconómica Básica (CISB): Formato que genera la Comisión mediante el cual se recaban los datos generales de la posible persona beneficiaria y las características generales de la vivienda en la cual se aplicará el apoyo.
Cofinanciamiento: Esquema de Operación del Programa basado en combinación de aportaciones de distintas fuentes de financiamiento, públicas, privadas, sociales e intersectoriales utilizadas para solventar o complementar la intervención habitacional.
Cohesión social: Se refiere a la construcción de sociedades más inclusivas, en donde las personas integrantes de una comunidad participan de manera activa en los asuntos públicos, reconocen y respetan las diferencias, tienen acceso a los bienes y servicios públicos para mejorar su calidad de vida, todo esto en un entorno donde las personas, las instituciones públicas y privadas; así como las organizaciones sociales, formales e informales promueven entre la colectividad, relaciones de unidad, confianza, equidad y solidaridad.
Comisión o Conavi: La Comisión Nacional de Vivienda.
Comité de Evaluación Técnica: Instancia colegiada que tiene por objetivo conocer, analizar, evaluar y autorizar el registro de los Prestadores de Servicios, según sea su tipo de registro, así como la adhesión de las Entidades Ejecutoras.
Asimismo, aprobar los resultados de las Evaluaciones de Desempeño de los Prestadores de Servicios y de las Entidades Ejecutoras en las modalidades de la aplicación del subsidio y líneas de apoyo de los Programas operados por la Comisión, además de autorizar los Informes de Resultados que deriven en sanción, solventación o improcedencia de quejas presentadas contra Prestadores de Servicios y/o Entidades Ejecutoras.
Comité de Financiamiento: Instancia colegiada que tiene como función analizar y autorizar la asignación de subsidios a posibles personas beneficiarias, de las modalidades y líneas de apoyo o, en su defecto, las bolsas presupuestales, establecidos en los instrumentos normativos aplicables a los Programas que opere la Conavi, con base en la propuesta y validación de las Unidades Administrativas responsables, condicionado al cumplimiento de la normatividad aplicable y a la suficiencia presupuestal.
CONEVAL: Consejo Nacional de Evaluación de la Política de Desarrollo Social.
Conjunto Habitacional: Grupo de viviendas planificado y dispuesto en forma integral, con la dotación e instalación necesaria y adecuada de los servicios urbanos: vialidad, infraestructura, espacios verdes o abiertos, educación, comercio, servicios asistenciales y de salud. En áreas urbanas deberá promoverse la verticalidad de las edificaciones, mientras que en zonas rurales podrá desarrollarse en horizontal, siempre considerando los usos y costumbres de las personas.(18)
Contraloría Social: Es el mecanismo mediante el cual, las personas beneficiarias del Programa se involucran de manera activa en la verificación y evaluación de las acciones gubernamentales, generando un modelo de derechos y compromisos ciudadanos, con el propósito de contribuir en el combate a la corrupción, mediante el monitoreo y vigilancia del cumplimiento de metas y la correcta aplicación de los recursos públicos asignados al Programa, en términos de transparencia, eficacia, eficiencia, efectividad, legalidad y honradez.
Contrato de prestación de servicios profesionales de asistencia técnica: Instrumento contractual que regula las relaciones en la prestación de servicios profesionales entre la persona beneficiaria o por designar, por conducto de mandatario o gestor nombrado y el prestador de servicios. Lo anterior solo aplica para el esquema de subsidio al 100%. El modelo de contrato(s) puede consultarse en la página electrónica.
https://www.conavi.gob.mx/gobmx/pvs/CONVENIOS%20Y%20CONTRATOS/9_Contrato%20de%20Asistencia%20T%C3%A9cnica%20celebra%20la%20Persona%20Beneficiaria%20y%20el%20Prestador%20de%20Servicios.pdf.
Convenio de Adhesión dentro del PVS con asistencia técnica: Acuerdo de voluntades entre la Comisión con cada uno de los siguientes actores: la Entidad Ejecutora; la persona beneficiaria; los prestadores de servicios; y, Organismos Estatales de Vivienda, cuya finalidad es establecer los compromisos y procedimientos que defina la Comisión, cuyo cumplimiento por los segundos será condición indispensable para la aplicación de recursos federales destinados al otorgamiento del subsidio. Los modelos de convenios pueden consultarse en la siguiente página electrónica:
https://www.conavi.gob.mx/gobmx/pvs/CONVENIOS%20Y%20CONTRATOS/8_Convenio%20de%20Adhesi%C3%B3n%20con%20Asistencia%20T%C3%A9cnica%20que%20celebra%20la%20Persona%20Beneficiaria%20y%20la%20Conavi.pdf
Convenio para la Adquisición de Suelo o Vivienda: Acuerdo de voluntades entre la Comisión, la Persona Promitente Vendedora y la persona beneficiaria en el cual se enajena, para adquirir el inmueble que se describa en el convenio, mismo que contiene las especificaciones técnicas, de seguridad y los materiales, así como las características de la escritura, instalaciones y acabados de una vivienda adecuada.
Convenio Modificatorio: Acuerdo de voluntades entre la persona beneficiaria; los prestadores de servicios; y los Organismos Ejecutores de Obra cuya finalidad es establecer el plazo de ampliación requerido para la conclusión de las intervenciones, será condición indispensable para la celebración de estos instrumentos contar con la validación de la Comisión Nacional de Vivienda.
Convenio de Coordinación o de Colaboración: Acuerdo de voluntades entre la Comisión, las entidades gubernamentales federales, estatales, municipales, personas físicas o morales de la sociedad civil, así como de entes privados y que tiene por objeto establecer los compromisos y procedimientos para la aplicación de recursos en materia habitacional.
Crédito: Tipo de financiamiento por el cual una Entidad Ejecutora otorga una cantidad de dinero a la persona beneficiaria que cumple con los requisitos y criterios de selección, que reintegrará en un plazo determinado, de acuerdo con las consideraciones financieras pactadas con la Entidad Ejecutora que lo otorga, para destinarla a una intervención habitacional.
CURP: Clave Única de Registro de Población, la cual consiste en una secuencia alfanumérica de 18
caracteres, y que se asigna de forma individual a las y los mexicanos y a las y los extranjeros que se encuentren con una condición de estancia regular en el país.
Demolición: Derribo planificado de un edificio o construcciones en pie.
Derechohabiente: Persona que se beneficia de ciertas prestaciones por su vinculación con un seguro social: vínculo de parentesco (descendiente, ascendiente, consanguíneo, o de comunidad de vida, o de dependencia económica).
Desastre: Al resultado de la concurrencia de uno o más agentes perturbadores severos y/o extremos, concatenados o no, de origen natural, de la actividad humana o aquellos provenientes del espacio exterior, que cuando acontecen en un tiempo y en una zona determinada, causan daños y que por su magnitud exceden la capacidad de respuesta de la comunidad afectada.
Director Responsable de Obra (DRO) o Corresponsable o equivalente: Es la persona física auxiliar de la Administración, con autorización y registro otorgado por la autoridad correspondiente quien tiene la atribución en todas aquellas actividades vinculadas con su responsiva, de ordenar y hacer valer en la obra, la observancia de la Ley de Vivienda, de su Reglamento y demás disposiciones aplicables, incluyendo las ambientales.(19)
Los DRO o peritos participantes en el programa, en todos los casos, deberán tener su cédula profesional y carnet vigentes en todo el proceso de su participación.
Ecotecnologías: Dispositivos, métodos y procesos que permiten aprovechar los recursos naturales de manera sostenible, las cuales han sido diseñadas y construidas para cubrir las necesidades de las personas en las viviendas o comunidades, en contexto socio ecológico específico.(20)
Enfoque Interseccional: Permite identificar la diversidad de las interacciones generadas por la subordinación de diferentes tipos, como puede ser por razones de género, orientación sexual, etnia, religión, origen nacional, discapacidad, nivel socioeconómico, entre otras. Este concepto se enfoca en el análisis de las identidades sociales traslapadas o intersectadas y sus respectivos sistemas de opresión, dominación o discriminación y así identificar las necesidades diferenciadas de las personas para generar soluciones que eliminen esos sistemas de opresión.
Ente público: Los poderes Legislativo y Judicial, los órganos constitucionales autónomos, las dependencias y entidades de la Administración Pública Federal, y sus homólogos de las entidades federativas, los municipios y alcaldías de la Ciudad de México y sus dependencias y entidades, las fiscalías o procuradurías locales, los órganos jurisdiccionales que no formen parte de los poderes judiciales, las Empresas productivas del Estado, así como cualquier otro ente sobre el que tenga control cualquiera de los poderes y órganos públicos citados de los tres órdenes de gobierno.
Ente privado: Conjunto de individuos u organizaciones cuya titularidad no corresponde al Estado.
Entidad Ejecutora: Es una instancia adherida ante la Comisión, que otorga crédito a las personas beneficiarias para adquirir, construir, ampliar o mejorar una vivienda, que acompaña al subsidio federal y al ahorro previo de la posible persona beneficiaria. Además de actuar como organismo financiero, también pueden efectuar actividades sociales, técnicas y administrativas en la aplicación de los subsidios, mismas que se encuentran detalladas en el Manual de Operación del Programa de Vivienda Social, en el Esquema de Cofinanciamiento sin Crédito y en el Manual de Operación del Programa de Vivienda Social en el Esquema de Cofinanciamiento con Crédito.
Se considerarán como Entidades Ejecutoras del Programa, de manera enunciativa más no limitativa, una vez que hayan suscrito el convenio de adhesión respectivo, a los siguientes organismos:
I. Organismos Nacionales de Vivienda: INFONAVIT, FOVISSSTE, ISSFAM, SHF;
II. Intermediarios financieros privados regulados;
III. Intermediarios financieros que operen con Sociedades Nacionales Crédito;
IV. Organismos estatales y municipales de vivienda; y
V. Otras instancias que otorguen financiamiento, como cooperativas o asociaciones civiles.
Entidad Federativa: Estados libres y soberanos en todo lo concerniente a su régimen interior; pero unidos en una federación establecida según los principios de la Constitución Política de los Estados Unidos Mexicanos.(21)
Entidades Financieras: Institución del sistema financiero mexicano en la cual la Comisión se apoya para realizar la dispersión de los subsidios a las personas beneficiarias, entidades ejecutoras, proveedores, prestadores de servicios, entre otros.
Espacio auxiliar productivo: El lugar de la vivienda donde se desarrollan actividades de trabajo, que es complemento de los espacios habitables de la vivienda, cuyo objetivo es contribuir a la economía familiar.
Espacio Habitable: El lugar de la vivienda donde se desarrollan actividades de reunión o descanso, que cuenten con las dimensiones mínimas de superficie, altura, ventilación e iluminación natural, además de contar como mínimo con un baño, cocina, estancia-comedor y dos recámaras, de conformidad con las características y condiciones mínimas necesarias que establezcan las leyes y las normas oficiales mexicanas. (22)
Espacio Edificable: Suelo apto para el uso y aprovechamiento de sus propietarios o poseedores en los términos de la legislación correspondiente.(23)
Fenómeno Natural Perturbador: Agente perturbador producido por la naturaleza. (24)
FIDE: Fideicomiso para el Ahorro de Energía Eléctrica.
Financiamiento para la vivienda: Instrumentos y apoyos para la realización de las intervenciones habitacionales a través del crédito, subsidio, ahorro previo y otras aportaciones de los sectores público, social y privado, de conformidad con el artículo 47 de la Ley de Vivienda.
FOTEASE: Fondo para la Transición Energética y el Aprovechamiento Sustentable de la Energía.
FOVISSSTE: Fondo de Vivienda del Instituto de Seguridad y Servicios Sociales de los Trabajadores del Estado.
Fuerzas Armadas: Miembros en activo o en retiro de la Secretaría de la Defensa Nacional, de la Secretaría de Marina y de la Guardia Nacional.
Gases de Efecto Invernadero (GEI): Componente de la atmósfera, natural o antrópico, que absorbe y emite radiación en determinadas longitudes de onda del espectro de radiación terrestre emitida por la superficie de la Tierra, por la propia atmósfera y por las nubes. Esta propiedad ocasiona el efecto invernadero.(25)
Grupos sociales en situación de vulnerabilidad: Aquellos núcleos de población y personas que, por diferentes factores o la combinación de ellos, enfrentan situaciones de riesgo o discriminación que les impiden alcanzar mejores niveles de vida y, por lo tanto, requieren la atención e inversión del gobierno para lograr su bienestar.(26)
Habitabilidad: Se refiere a las condiciones en las que las personas habitan una vivienda: Estas condiciones están determinadas tanto por las características físicas de la vivienda y de sitio, como por las características psicosociales de la familia, que se expresan en hábitos, conductas o maneras de ser adquiridos en el transcurso del tiempo. (27)
Hogar: Persona o conjunto de personas que pueden o no ser familiares, que comparten la misma vivienda y se sostienen de un gasto común.(28)
Igualdad de Género: Situación en la cual mujeres y hombres acceden con las mismas posibilidades y oportunidades al uso, control y beneficio de bienes, servicios y recursos de la sociedad, así como a la toma de decisiones en todos los ámbitos de la vida social, económica, política, saludable, cultural y familiar.(29)
Igualdad Sustantiva: Acceso al mismo trato y oportunidades para el reconocimiento, goce o ejercicio de los derechos humanos y las libertades fundamentales.
INFONAVIT: Instituto del Fondo Nacional de la Vivienda para los Trabajadores.
Ingreso del hogar: Suma de los ingresos ordinarios de los cónyuges o concubinos u otros miembros del hogar, cualquiera que sea la fuente de los mismos, posterior a las deducciones de impuestos o contribuciones establecidas por la Ley Federal del Trabajo.
Ingreso individual: Total de los ingresos ordinarios de la persona solicitante del subsidio, cualquiera que sea la fuente de éstos, posterior a las deducciones de impuestos o contribuciones establecidas por la Ley Federal del Trabajo. Tratándose de personas afiliadas a INFONAVIT, FOVISSSTE y de miembros de las Fuerzas Armadas, Guardia Nacional y Seguridad Pública Federal y equivalentes a nivel estatal y municipal, se tomará en cuenta el salario base de cotización, según corresponda.
Intervención habitacional: Todas las modalidades que considera el Programa para responder a las necesidades de vivienda adecuada de la persona beneficiaria, donde la Comisión lo determine.
ISSFAM: Instituto de Seguridad Social para las Fuerzas Armadas Mexicanas.
Líneas de apoyo: Son los componentes que integran cada una de las modalidades de aplicación del subsidio.
Manual de Operación: Documento que contiene los procesos operativos internos a los que se deben apegar las Entidades Ejecutoras, Entidades Financieras, Prestadores de servicios, la persona solicitante y la persona beneficiaria del subsidio y demás actores que participan en el Programa de Vivienda Social. Los manuales se encuentran disponibles en las siguientes páginas electrónicas:
· Manual de Operación del Programa de Vivienda Social en el Esquema de Cofinanciamiento con Crédito.
https://www.conavi.gob.mx/images/documentos/normateca/2023/Manual-de-Operaci%C3%B3n-del-Programa-de-Vivienda-Social-en-el-Esquema-de-Cofinanciamiento-con-Cr%C3%A9dito.PDF
· Manual de Operación del Programa de Vivienda Social en el Esquema de Cofinanciamiento sin Crédito.
https://www.conavi.gob.mx/images/documentos/normateca/2023/Manual-de-Operaci%C3%B3n-del-Programa-de-Vivienda-Social-en-el-Esquema-de-Cofinanciamiento-sin-Cr%C3%A9dito.PDF
· Manual de Procedimientos para la Operación del Programa de Vivienda Social en la Modalidad de Mejoramiento Integral Sustentable.
https://www.conavi.gob.mx/images/documentos/normateca/2023/Manual%20PVS%20MIS.pdf
· Manual de Operación del Programa de Vivienda Social Esquema Subsidio 100% CONAVI Proceso de Producción Social de Vivienda Asistida.
https://www.conavi.gob.mx/images/documentos/normateca/2022/Man%20Opr%20PVS%20Esq%20Subs%20100%20CONAVI%20PSVA.pdf
Mejoramiento de Unidades Habitacionales: Acciones tendientes a habilitar o rehabilitar las áreas y bienes de uso común que se encuentran en las unidades y desarrollos habitacionales con deterioro o inseguridad, considerando criterios de diseño con acceso universal.
Mejoramiento Integral Sustentable: Esquema operado en cofinanciamiento con crédito, de manera conjunta con la entidad ejecutora FIDE, que tiene por objetivo mejorar de manera integral las viviendas existentes mediante acciones directas a la envolvente térmica de la vivienda y sustitución o incorporación de ecotecnologías que contribuyan a reducir el gasto de familias de bajos ingresos, por concepto de gas y electricidad.
Mitigación: Es toda acción orientada a disminuir el impacto o daños en una vivienda ante la presencia de un agente perturbador.
Modalidades de apoyo: Refiere las modalidades de aplicación del subsidio que establece la Comisión.
NAMA: Acciones de Mitigación Nacionalmente Apropiadas (NAMA, por sus siglas en inglés). Son instrumentos creados por la Convención Marco de las Naciones Unidas para el Cambio Climático para apoyar a países en desarrollo a reducir las emisiones de Gases de Efecto Invernadero (GEI/CO2), mediante soporte económico y tecnológico. Las acciones definidas en una NAMA podrán convertirse en política pública.
NAMA Mexicana de Vivienda Existente: Es un mecanismo diseñado para la mitigación de Gases de Efecto Invernadero (GEI) a través de la implementación de mejoras en las viviendas existentes y optimización del consumo de recursos, con la finalidad de mejorar el rendimiento energético de la vivienda y mejorar la calidad de vida de sus ocupantes.
NAMA Mexicana de Vivienda Sustentable o NAMA de Vivienda: Es un programa diseñado para la mitigación (reducciones de emisiones) de Gases de Efecto Invernadero (GEI) a través de acciones e intervenciones en la vivienda nueva o existente, que reduzcan los consumos de gas, electricidad y agua, entre otros atributos para esos efectos. Tendiente al logro de los objetivos principales, este programa tiene un impacto en beneficios sociales, como la mejora de la calidad de vida, la salud y el bienestar de las familias que habitan la vivienda.
NAMA Urbana: Es un programa diseñado para la mitigación (reducciones de emisiones) de Gases de Efecto Invernadero (GEI) en un polígono urbano. Las acciones de mitigación se desarrollan en los rubros de agua, energía, transportes, residuos sólidos a nivel conjunto, incluyendo las acciones individuales en cada una de las viviendas que lo integran.
Necesidades de vivienda: Es el número de unidades de vivienda que, producto del incremento demográfico, es requerido para evitar un aumento en el rezago habitacional.
Obra gris: Situación en la que los espacios ya están definidos y la vivienda es habitable puesto que, cuenta con cableado eléctrico, drenaje, agua potable, así como servicios adicionales de ventilación o calefacción, la estructura está totalmente terminada, incluyendo estructura de piso y techo, muros estructurales y divisorios.
Obra Preventiva: Acción de mitigación, orientada a disminuir el impacto o daños ante la presencia de un agente perturbador sobre la vivienda. Se realizará para la estabilización de cortes de suelo, mejoramiento de suelos o acciones que prevengan los efectos de las inundaciones, entre otros.
Organismos Ejecutores de Obra (OEO): Personas físicas o morales registradas ante la Comisión, responsables de otorgar asistencia técnica para desarrollar, acompañar y ejecutar las intervenciones de vivienda, bajo procesos participativos y de construcción a diferentes niveles, así como fomentar la cohesión social durante el proceso de intervención de vivienda.
Organismo Ejecutor de Obra-Patrimonial (OEO-P): Personas físicas o morales registradas ante la Comisión, especializadas en la asistencia, desarrollo, edificación y supervisión de vivienda que, por sus características patrimoniales, culturales e históricas, requieren acciones para su rehabilitación y conservación.
Organismos Estatales de Vivienda (OREVIS): Organismos Públicos Descentralizados de la Administración Pública Estatal y/o Municipal que, de conformidad con las legislaciones estatales o municipales, tienen a cargo los programas estatales de vivienda.
Órgano Fiscalizador: De manera indistinta, la Auditoría Superior de la Federación, la Secretaría de la Función Pública, a través de la Unidad de Operación Regional y Contraloría Social y la Unidad de Auditoría Gubernamental, el Órgano Interno de Control en la Comisión y los auditores externos contratados por la Comisión, entre otros.
Organismos Nacionales de Vivienda (ONAVIS): INFONAVIT, FOVISSSTE, ISSFAM, SHF y Conavi.
Padrón de personas beneficiarias: Relación oficial de personas físicas o morales, públicas o privadas, que reciben subsidios o apoyos por haber cumplido con los criterios de elegibilidad y con los requisitos establecidos en las disposiciones normativas aplicables a los Programas, y en general, quien recibe los subsidios o apoyo.
Padrón de Prestadores de Servicios: Relación oficial de personas físicas o morales, instrumentada por la Comisión para mantener el control, clasificación y organización del registro de los profesionales, especialistas y empresas, que cumplieron con los requisitos establecidos por la Conavi.
Perímetro de Contención Urbana: Herramienta que delimita las áreas intraurbanas en las que será aplicado el subsidio de la Comisión. Se clasifican en tres ámbitos o contornos: (a) intraurbanos (U1): son zonas urbanas consolidadas con acceso a empleo, equipamiento y servicios urbanos. Resultan de la variable de potencial de empleo, definida como medida de accesibilidad física a los puestos de trabajo para cada localización (unidad geográfica) al interior del área urbana; (b) primer contorno (U2): son zonas en proceso de consolidación con infraestructura y servicios urbanos de agua y drenaje mayor al 75%; y, (c) segundo contorno (U3): zonas contiguas al área urbana, en un buffer (cinturón periférico al área urbana) definido de acuerdo con el tamaño de la ciudad.
Persona Beneficiaria: Persona que forma parte de la población atendida por la Comisión, que cumple con los requisitos establecidos en las Reglas de Operación.
Se considerará atendida, cuando haya recibido total o parcialmente el subsidio de vivienda.
Persona con discapacidad: Toda persona que por razón congénita o adquirida presenta una o más deficiencias de carácter físico, mental, intelectual o sensorial, ya sea permanente o temporal y que al interactuar con las barreras que le impone el entorno social, pueda impedir su inclusión plena y efectiva, en igualdad de condiciones con los demás.(30)
Perspectiva de género (PEG): Concepto que se refiere a la metodología y los mecanismos que cuestionan los estereotipos con que se nos educa y permiten identificar, cuestionar y valorar la discriminación, desigualdad y exclusión que las relaciones de poder desiguales ejercen en las mujeres y que se pretende justificar con base en las diferencias biológicas entre mujeres y hombres. La PEG permite la posibilidad de elaborar nuevos contenidos de socialización y relación entre los seres humanos, así como modelar estrategias y acciones para actuar sobre las desigualdades de género y crear las condiciones de cambio que permitan el adelanto y el bienestar de las mujeres, hasta alcanzar una igualdad sustantiva.
En todo momento, las personas servidoras públicas favorecerán la perspectiva de género, impulsando acciones afirmativas, cuando sea el caso, en concordancia con la cobertura del programa, la disposición presupuestal, los requisitos de elegibilidad y los objetivos del Programa.
Población de bajos ingresos: Aquella población cuyo ingreso del hogar es menor o igual a 5 UMAS mensual vigente.
Población objetivo: Hogares de bajos ingresos que habitan una vivienda en condición de rezago habitacional o necesitan una vivienda, se actualiza bienalmente con base en los resultados de la Encuesta Nacional de Ingresos y Gastos de los Hogares publicada por el INEGI.(31)
Población Vulnerable: Hogares en los que sus integrantes son personas con discapacidad, de la tercera edad, población indígena o que padecen de una enfermedad que les imposibilita desarrollar una actividad productiva.
Polígonos Urbanos Estratégicos (PUE): Consisten en polígonos integral y sustentablemente planificados por los gobiernos estatales y/o municipales, a través de los organismos responsables en materia de ordenamiento territorial, desarrollo urbano, vivienda o desarrollo económico; y que contribuyen al ordenamiento territorial y urbano al maximizar el uso de infraestructura y equipamientos, y promover altas densidades habitacionales.
Posesión legítima: Poder de hecho que una persona ejerce en el uso sobre un bien inmueble, con la intención de retenerlo y disponer del mismo de buena fe, pública, pacífica, ininterrumpidamente realizando actos de propietario.
Prestador de servicios: Persona física o moral registrada ante la Comisión, que haya acreditado conocimiento y experiencia en materia de vivienda. Estos pueden ser asistentes técnicos, organismos ejecutores de obra, organismo ejecutor de obra patrimonial, verificadores de obra, entre otros.
Procesos participativos: Suma de momentos que involucran a diversos actores, por un lado, a las personas beneficiarias con sus diferencias de género, intereses, necesidades, ocupaciones, habilidades, enfoques, etcétera y, por otro lado, el conjunto de instituciones, organizaciones y prestadores de servicios; quienes poseen su propia manera de percibir la realidad, así como distintas capacidades para efectuar aportaciones durante el análisis y en la ejecución, lo que permite la toma de acuerdos colectivos que conduzcan al fin común para la realización de una vivienda adecuada. La relación entre momentos y la toma de decisiones colectiva no es aleatoria o sujeta a la intuición o experiencia práctica exclusivamente, sino que se basa en los insumos provistos por un sistema integrado de diagnóstico, planificación, monitoreo, evaluación y comunicación que permite tomar decisiones con participación efectiva.
Promitente Vendedor (PV): Persona física o moral, propietaria de un bien inmueble que asumirá la obligación de venderlo, mediante un Convenio para la Adquisición de Suelo o Vivienda que se celebra en conjunto con la Persona Beneficiaria y la Comisión.
Persona Promitente Vendedora: Persona física o moral, propietaria de un bien inmueble que asumirá la obligación de venderlo, mediante un Convenio de Adquisición que se celebra en conjunto con la persona beneficiaria y la Comisión.
Programa: Programa de Vivienda Social.
Producción social de vivienda asistida: Aquella que se realiza bajo el control de autoproductores y autoconstructores que operan sin fines de lucro y que se orienta prioritariamente a atender las necesidades habitacionales de la población de bajos ingresos, incluye aquella que se realiza por procedimientos autogestivos y solidarios que dan prioridad al valor de uso de la vivienda por sobre la definición mercantil, mezclando recursos, procedimientos constructivos y tecnologías con base en sus propias necesidades y su capacidad de gestión y toma de decisiones.(32)
Reconstrucción de vivienda: Se refiere a la acción orientada a recuperar y mejorar la vivienda que sufrió los efectos producidos por un fenómeno natural perturbador en un determinado espacio o jurisdicción, tanto en el ámbito urbano como rural. Este proceso puede incluir reconstrucciones totales, parciales, rehabilitaciones o reubicación de vivienda y debe buscar, en la medida de lo posible, la reducción de los riesgos existentes, asegurando la no generación de nuevos riesgos.
Registro Nacional de Reservas Territoriales (RENARET): Instrumento administrado por la SEDATU. Su objetivo es conocer y calificar el grado de desarrollo y la ubicación de las reservas territoriales de propiedad pública o privada adquirida con fines habitacionales.
Reglas: Reglas de Operación del Programa de Vivienda Social.
Rescisión: Conclusión anticipada de la entrega de recursos por parte de la Comisión ante un incumplimiento de parte del beneficiario que podrá dejar sin efecto el Convenio de Adhesión firmado entre el beneficiario y la Comisión, tomando en cuenta los recursos que se hayan liberado y su aplicación en la obra de vivienda.
Rezago habitacional: Es el número de viviendas con materiales precarios en pisos, techos y muros, que no cuentan con excusado o aquellas cuyos residentes habitan en hacinamiento.
Riesgo: Daños o perdidas probables sobre un agente afectable, resultado de la interacción entre su vulnerabilidad y la presencia de un agente perturbador.(33)
RUV: Registro Único de Vivienda.
SEDATU: Secretaría de Desarrollo Agrario, Territorial y Urbano.
SHF: Sociedad Hipotecaria Federal.
SENER: Secretaría de Energía.
Sistema Nacional de Información e Indicadores de Vivienda (SNIIV): El conjunto de datos producidos por los sectores público, social y privado, organizados bajo una estructura conceptual predeterminada, que permita mostrar la situación de la vivienda y el mercado habitacional, así como los efectos de las políticas públicas en la materia.
Sistema Estadístico de la Comisión Nacional de Vivienda (SIESCO): Plataforma interactiva para transparentar la información estadística de los resultados del Programa.
Situación de vulnerabilidad por riesgo: Se aplica a aquellos sectores o grupos de la población que, por su condición de edad, sexo, estado civil, origen étnico o cualquier otro, se encuentran en condición de riesgo, impidiendo su incorporación a la vida productiva, el desarrollo y acceder a mejores condiciones de bienestar.(34)
Subsidios: Las asignaciones de recursos federales previstas en el Presupuesto de Egresos que, a través de las dependencias y entidades, se otorgan a los diferentes sectores de la sociedad, a las entidades federativas o municipios para fomentar el desarrollo de actividades sociales o económicas prioritarias de interés general.(35)
Subsidio federal para vivienda: Monto del apoyo económico no recuperable que otorga el gobierno federal a través de la Comisión a la persona beneficiaria del Programa, de acuerdo con los criterios de objetividad, equidad, transparencia, publicidad y temporalidad, así como con lo dispuesto en el artículo 75 de la Ley Federal de Presupuesto y Responsabilidad Hacendaria.
Suelo: Los terrenos física y legalmente susceptibles de ser destinados predominantemente al uso habitacional conforme a las disposiciones aplicables.(36)
Supervisión de obra: Modalidad de trabajo que puede ser desarrollada por una persona física o moral, registrado como Asistente Técnico, Organismo Ejecutor de Obra u Organismo Ejecutor de Obra patrimonial, en el padrón de Prestadores de Servicios, cuya función es vigilar e informar a la Comisión el cumplimiento en el proceso constructivo en todas sus etapas de ejecución de los trabajos de la intervención de vivienda, conforme a criterios técnicos y administrativos establecidos por la institución(37), así como emitir el reporte de verificación de conclusión de los trabajos de las intervenciones, en el medio y acorde a lo establecido en los "Lineamientos de Operación de los Supervisores de Obra de la Comisión". Aplica solo en los casos cuyas intervenciones están a cargo de Organismos Ejecutores de Obra registrados en la Comisión.
UMA: Es la Unidad de Medida y Actualización que constituye la referencia económica en pesos para determinar la cuantía del pago de las obligaciones y supuestos previstos en las leyes federales, de las entidades federativas y de la Ciudad de México, así como en las disposiciones jurídicas que emanen de todas las anteriores. El valor mensual de la UMA se calcula multiplicando su valor diario vigente por 30.4 veces.(38)
UPDI: Unidad de Planeación y Desarrollo Institucional de la SEDATU.
Usos del suelo: Los fines particulares a que podrán dedicarse determinadas zonas o predios de un Centro de Población o Asentamiento Humano.
Verificador/a de obra: Persona física o moral, registrada ante la Comisión cuya función es la inspección visual de las acciones de vivienda en campo, para informar o dictaminar el grado de cumplimiento en la conclusión de las intervenciones cuyo acompañamiento está a cargo de una Asistencia Técnica en apego al proyecto validado de las intervenciones de vivienda; confirmando la correcta aplicación de los subsidios que otorga el programa.(39)
Vivienda Adecuada: El concepto de vivienda adecuada es el que da la Comisión de Asentamientos Humanos y la Estrategia Mundial de Vivienda hasta el año 2000, y significa: "disponer de un lugar donde poderse aislar si se desea, espacio adecuado, seguridad adecuada, iluminación y ventilación adecuadas, una infraestructura básica adecuada y una situación adecuada en relación con el trabajo y los servicios básicos, todo ello con un costo razonable". La vivienda adecuada debe reunir, como mínimo, los siguientes criterios: la seguridad de la tenencia, disponibilidad de servicios, materiales, instalaciones e infraestructura, asequibilidad, habitabilidad, accesibilidad, ubicación y adecuación cultural.
Vivienda con Valor Patrimonial: Corresponde a las viviendas que, por sus características arquitectónicas o históricas, o por estar ubicada en alguno de los perímetros de zonas patrimoniales determinados por el Instituto Nacional de Antropología e Historia, o incluidas en el catálogo de monumentos históricos del INAH o del Instituto Nacional de Bellas Artes, tienen valor patrimonial; o bien, que en consideración de los cronistas locales oficiales tiene importancia cultural o histórica para el municipio o la entidad federativa.(40)
Vivienda edificada con sistemas constructivos tradicionales: Corresponde a aquellas viviendas cuyos elementos constructivos son a base de materiales tradicionales o regionales, tales como: muros de tierra, barro cocido, madera, bajareque, entre otros; y cubiertas como madera, palma, teja, terrado, entre otras.(41)
Vivienda nueva: Es la vivienda por iniciar, en proceso o terminada que nunca ha sido habitada y que cumple con los criterios de vivienda adecuada establecidos por la Comisión.
Vivienda sustentable: Espacio habitable que desde su diseño arquitectónico considera las necesidades fundamentales de las personas así como su contexto cultural, natural y social, que disminuye las emisiones de Gases Efecto Invernadero e impacto negativo producido hacia el medio ambiente, considera el uso eficiente de los recursos disponibles, no genera costos extraordinarios durante su ciclo de vida ya que considera sistemas eficientes de agua y energía lo cual proporciona bienestar a sus habitantes y un ahorro económico familiar.(42)
Se integran las viviendas de los programas NAMA, Ecocasa, Laif, NAMA Facility, entre otros.
Vivienda en uso: Vivienda terminada, en segunda o posterior transmisión, individual o en conjunto, ubicada fuera de zonas de riesgo, realizada por terceros, que cumpla con las necesidades establecidas por la reglamentación local correspondiente de densidad, superficie construida, seguridad estructural, instalaciones, servicios, áreas de uso común, entre otros, establecidos por la reglamentación local correspondiente.
Vivienda en Conjunto Habitacional: Edificaciones construidas, en desarrollos horizontales o verticales, en las que habitan tres o más hogares, previstas a constituir en régimen de propiedad en condominio o copropiedad y que cumplen con los criterios de vivienda adecuada, establecidos por la Comisión.
Vulnerabilidad: Susceptibilidad o propensión de un agente afectable a sufrir daños o pérdidas ante la presencia de un agente perturbador, determinado por factores físicos, sociales, económicos y ambientales.(43)
Zona de Riesgo Grave: Asentamiento humano que se encuentra dentro de una zona de grave riesgo, originado por un posible fenómeno perturbador.(44)
Zonas en transición: Localidades cuya población es mayor o igual a 2,500 habitantes y menor a 15,000 habitantes, y que no estén incluidas en el Sistema Urbano Nacional.(45)
Zonas rurales: Localidades con menos de 2,500 habitantes que no estén consideradas dentro del Sistema Urbano Nacional.
Zonas urbanas: Ciudades que componen el Sistema Urbano Nacional, integradas por zonas metropolitanas, conurbaciones y localidades independientes con más de 15,000 habitantes.
3. Objetivos
3.1 General
Disminuir la carencia de una vivienda adecuada de la población en situación de vulnerabilidad por condiciones sociodemográficas, por riesgo o por precariedad de su vivienda.
3.2 Específicos
i. Atender problemas de rezago habitacional a través de acciones de adquisición de vivienda, autoproducción de vivienda nueva, ampliación de vivienda o mejoramiento.
ii. Atender a la población afectada por fenómenos naturales perturbadores con la reconstrucción parcial o total de su vivienda o con su reubicación en zonas seguras.
iii. Contribuir a la regeneración de zonas con altos índices de marginación a través de la adquisición de vivienda, autoproducción de vivienda nueva, mejoramiento o ampliación de vivienda.
iv. Fomentar la habitabilidad de la vivienda a través del diseño, mediante el uso de ecotecnologías, criterios de eficiencia energética y seguridad estructural.
v. Atender la carencia de vivienda de la población que está por debajo de la línea de pobreza extrema.
4. Lineamientos Generales
4.1 Cobertura
El programa tiene cobertura nacional.
4.2 Población potencial, población objetivo y población prioritaria
4.2.1 Población potencial
Hogares que habitan una vivienda en condición de rezago habitacional o necesitan una vivienda.
4.2.2 Población objetivo
Hogares de bajos ingresos que habitan una vivienda en condición de rezago habitacional o necesitan una vivienda.
4.2.3 Población prioritaria
Hogares donde se identifiquen o presenten las siguientes situaciones:
· Situados en zonas de población mayoritariamente indígena.
· Con mujeres jefas de hogar.
· Afectados por desastres.
· Asentados en zonas de riesgo.
· Situados en zonas con altos índices de violencia e inseguridad.
· De grupos sociales en situación de vulnerabilidad por riesgo, por ingreso o por condiciones
sociodemográficas.
· De personas migrantes mexicanos en el extranjero y de retorno.
· De personas que tienen calidad de víctimas de delito o violaciones a sus derechos humanos.
4.3 Características de los Apoyos
La unidad de medida del subsidio que otorgue la Comisión será la Unidad de Medida y Actualización (UMA) mensual vigente en el Programa.
Para obtener las equivalencias de la UMA mensual vigente en moneda nacional, la Comisión tomará como base el procedimiento de la fracción II del artículo 4 de la Ley para para determinar el valor de la Unidad de Medida y Actualización(46), donde el valor mensual será el producto de multiplicar el valor diario de la Unidad de Medida y Actualización por 30.4 y su resultado es truncado a dos decimales.
Con el objetivo de evitar la duplicidad de subsidios, la CURP registrada en el Sistema CONAVI será validada electrónicamente en RENAPO para verificar su estructura y existencia. Una vez que se confirme que es correcta, se hará una segunda validación electrónica en la base otorgada por el FONHAPO para revisar que el solicitante no haya tenido algún registro de apoyo en esa Institución. En caso de que la persona haya recibido algún apoyo por parte del FONHAPO y que de acuerdo con el análisis que realice la CONAVI aún no cuente con una vivienda adecuada, podrá ser beneficiaria de un apoyo del Programa que contribuya a garantizar las condiciones mínimas de habitabilidad, siempre y cuando cumpla con los criterios de elegibilidad indicados en las presentes Reglas de Operación. Finalmente, se realizará una tercera validación electrónica para revisar que el solicitante no tenga algún registro de apoyo otorgado por algún programa de la CONAVI, salvo en los casos previstos en las Reglas de Operación. En caso de que la CURP presente alguna restricción, el Sistema CONAVI enviará un mensaje indicando que la CURP ingresada en el sistema no es sujeta de subsidio federal.
Los apoyos que otorga la Comisión a través del Programa, se basan en dos esquemas de operación: Subsidio 100% Conavi y Cofinanciamiento.
Su ejecución se sujeta a alguno de los siguientes esquemas de operación:
a) Subsidio 100% Conavi
Son subsidios otorgados directamente a la persona beneficiaria, no asociados a crédito y a subsidio de otra entidad, y serán utilizados para cubrir necesidades de vivienda y atender las condiciones de rezago habitacional de la población prioritaria.
Para el seguimiento del proceso de intervención, las personas beneficiarias contarán con acompañamiento técnico ya sea por parte de un Organismo Ejecutor de Obra o de un Asistente Técnico registrados en el padrón de Prestadores de Servicios de la Conavi conforme a lo que se establece en las presentes Reglas y en los Manuales correspondientes. Con excepción de los casos operados con acompañamiento social.
Para el seguimiento a la comprobación del subsidio federal en el esquema de subsidio 100% Conavi, se deberá realizar la visita de verificación correspondiente como se establece en el numeral 4.3.2 de las presentes Reglas.
Para el acompañamiento social, el personal operativo de la Comisión, realizará la visita de cierre para constatar el estado que guarda la ejecución de la aplicación de los apoyos por parte de las personas beneficiarias, a través de la constancia de visita de cierre y/o acta de hechos.
b) Cofinanciamiento
El esquema de operación de Cofinanciamiento se basa en la combinación de aportaciones de distintas fuentes de financiamiento que serán aplicadas a la intervención habitacional. Estas pueden ser: Subsidio Conavi, crédito de Entidad Ejecutora, ahorro previo de la persona beneficiaria, subsidio local (Estatal o Municipal), aportación del Organismo Estatal o Municipal de Vivienda, y aportaciones de cualquier ente público, social y privado. Estas aportaciones podrán ser de carácter económico, social o en especie.
Para el seguimiento a la comprobación del subsidio federal en el esquema de Cofinanciamiento con Crédito, los Organismos Ejecutores de Obra y/o Entidades Ejecutoras deberán cumplir con lo que determine la Comisión para realizar la verificación correspondiente.
En el caso de cofinanciamiento que integra crédito y subsidio, la población que cuente con un crédito aprobado por alguna Entidad Ejecutora, podrá complementarlo con ahorro previo, con subsidios de la Comisión y, en su caso, con aportaciones de cualquier ente público, social o privado.
En el caso de cofinanciamiento que opera sin crédito y subsidios de la Comisión, podrá ser complementado con subsidio otorgado por las entidades federativas y en su caso, este último podrá ser otorgado a través de los Organismos Estatales y/o Municipales de Vivienda.
En ambos casos, la aplicación del subsidio podrá ser complementada con aportaciones de cualquier ente público, social y privado. Estas aportaciones podrán ser económicas, sociales o en especie.
Para el seguimiento a la comprobación del subsidio federal en Cofinanciamiento con Crédito, las Entidades Ejecutoras deberán absorber el pago de la visita de verificación de obra; por su parte los Organismos Ejecutores de Obra deberán registrar el avance de las intervenciones en la plataforma que determine la Comisión, con lo cual se procederá a programar la visita de verificación correspondiente, con excepción de las adquisiciones de vivienda.
4.3.1 Tipos de apoyo: modalidades y líneas de apoyo para la aplicación del subsidio
Para la operación del Programa de Vivienda Social se consideran los siguientes tipos de apoyo, los cuales serán aplicados con sus especificidades en las diferentes modalidades y líneas de apoyo.
Opera a través de seis modalidades de aplicación del subsidio, así como 21 líneas de apoyo que se refieren a los componentes específicos que aportan el recurso de manera única o progresiva.
MODALIDADES: A) Adquisición de Vivienda; B) Autoproducción; C) Reubicación de Vivienda; D) Reconstrucción de Vivienda; E) Mejoramiento Integral Sustentable; y, F) Mejoramiento de Unidades Habitacionales.
A) ADQUISICIÓN DE VIVIENDA
Esta modalidad corresponde a la adquisición de vivienda terminada, individual o en conjunto, realizada por terceros, en un proceso único de edificación, que cumpla con las necesidades de densidad, superficie construida, seguridad estructural, instalaciones, servicios, áreas de uso común (en conjunto), entre otros, establecidos por la reglamentación local correspondiente, considerando la pertinencia cultural.
La vivienda podrá ser nueva o en uso y deberá cumplir con el uso del suelo habitacional en las zonas urbanas, contar con servicios que garanticen condiciones de habitabilidad y no estar ubicada en zonas de riesgo.
La forma de aplicación del subsidio está asociada al esquema de cofinanciamiento con crédito.
B) AUTOPRODUCCIÓN
Esta modalidad prioriza la participación de las personas solicitantes en un proceso de Producción Social de Vivienda Asistida que puede ser operada tanto en cofinanciamiento con o sin crédito, como con Subsidio 100% Conavi, con apoyo y acompañamiento de una asistencia técnica calificada, que comprende aspectos técnicos, financieros, organizativos, y administrativos adecuados a las características de los hogares beneficiarios del programa.
Exceptuando, cuando la línea de apoyo de mejoramiento de vivienda opere con montos menores o iguales a 12 veces el valor de la UMA mensual vigente; al tratarse de intervenciones con alcances menores se podrá realizar con acompañamiento social.
Tiene el propósito de atender problemas de hacinamiento, desdoblamiento familiar, vivienda precaria y, en general, vivienda que por su deterioro atenta contra las condiciones de habitabilidad, tanto en localidades rurales como en urbanas; también tiene como finalidad contribuir a los procesos de consolidación o mejoramiento de las colonias y barrios de las zonas intraurbanas, a través de las acciones de: mejoramiento de vivienda, ampliación de vivienda, vivienda nueva y rehabilitación de vivienda edificada con sistemas tradicionales.
C) REUBICACIÓN DE VIVIENDA
Corresponde a los apoyos que se otorgan para reubicar a una familia que habita en una vivienda que, de acuerdo con una opinión técnica, dictamen de riesgos o documento similar emitido por la autoridad competente, determina que se localiza en situación de riesgo y no es procedente su mitigación.
Asimismo, la reubicación aplicará también cuando se trate de un proyecto prioritario, estratégico del Gobierno Federal o cuando la vivienda se ubique en restricciones territoriales Estatales o Federales, de acuerdo con los instrumentos normativos aplicables.
Esta modalidad podrá aplicar para adquisición de suelo, adquisición de vivienda nueva para reubicación, adquisición de vivienda en uso, edificación de conjunto habitacional para reubicación y vivienda nueva, en todos los casos, opera tanto en cofinanciamiento sin crédito como con Subsidio 100% Conavi.
Para el subsidio destinado a la construcción de la vivienda, se podrá llevar a cabo por procesos de Producción Social de Vivienda Asistida, con el acompañamiento de asistencia técnica o con la contratación de un Organismo Ejecutor de Obra (OEO) previamente registrado en la Comisión.
En los casos en que el o los predios para reubicación sean aportados por el gobierno estatal o municipal o por algún otro actor de los sectores social o privado, preferentemente deben estar libres de gravamen y contar con los servicios de agua potable, drenaje sanitario y energía eléctrica o equivalentes.
D) RECONSTRUCCIÓN DE VIVIENDA
Se refiere a la modalidad con acciones de vivienda, orientada a recuperar o mejorar las condiciones de la vivienda que prevalecían antes de sufrir los efectos producidos por un fenómeno natural perturbador. Este proceso puede incluir rehabilitación de vivienda con valor patrimonial, rehabilitación de vivienda edificada con sistemas tradicionales, reconstrucción parcial de vivienda, reconstrucción total de vivienda, con lo que se busca la reducción de los riesgos existentes, asegurando la no generación de nuevos riesgos.
Para esta modalidad, el apoyo puede ser en esquema Subsidio 100% Conavi o en cofinanciamiento sin crédito.
E) MEJORAMIENTO INTEGRAL SUSTENTABLE
Modalidad operada en el esquema de cofinanciamiento con crédito, de manera conjunta con la entidad ejecutora FIDE, que tiene por objetivo mejorar de manera integral las viviendas existentes mediante acciones directas a la envolvente térmica de la vivienda y sustitución o incorporación de ecotecnologías que contribuyan a reducir el gasto de familias de bajos ingresos, por concepto de gas y electricidad.
Esta modalidad aplica independiente a otro tipo de intervención de vivienda. El esquema de operación contempla hasta 30% de subsidio federal aportado por la Comisión, 10% de subsidio federal aportado por la SENER a través del FOTEASE, hasta 30% de ahorro previo de la persona beneficiaria y hasta 65% de financiamiento otorgado por la entidad ejecutora.
F) MEJORAMIENTO DE UNIDADES HABITACIONALES
Consiste en apoyar la realización de obras para habilitar o rehabilitar las áreas y bienes de uso común que se encuentran en las unidades y desarrollos habitacionales con deterioro o inseguridad, considerando los requerimientos de diseño para personas con discapacidad que brinden accesibilidad; con la finalidad de mejorar el funcionamiento, rehabilitar su imagen, evitar su deterioro y prolongar su vida útil. Se apoyará la realización de acciones de mantenimiento de instalaciones generales y áreas comunes.
Serán beneficiadas unidades habitacionales de interés social, determinadas conforme a la legislación local que corresponda, que presenten un deterioro físico evidente o un requerimiento urgente.
Para esta modalidad, el apoyo puede ser en esquema Subsidio 100% Conavi o en cofinanciamiento sin crédito.
LÍNEAS DE APOYO: Se dividen en 13 líneas de apoyo de intervención a la vivienda además de 8 líneas de apoyo complementarias.
LÍNEAS DE APOYO DE INTERVENCIÓN A LA VIVIENDA: a) Adquisición de Suelo, b) Adquisición de Vivienda Nueva; c) Adquisición de Vivienda en Uso; d) Ampliación de Vivienda; e) Edificación de Conjunto Habitacional para Reubicación; f) Mantenimiento de instalaciones generales y áreas comunes; g) Mejoramiento de Vivienda; h) Mejoramiento Sustentable de la Vivienda; i) Rehabilitación de Vivienda con valor patrimonial; j) Rehabilitación de Vivienda Edificada con Sistemas constructivos tradicionales; k) Reconstrucción Parcial de Vivienda; l) Reconstrucción Total de Vivienda y, m) Vivienda Nueva.
Adquisición de Suelo. La Comisión podrá otorgar un subsidio para adquirir una superficie de suelo destinada a la producción de vivienda, misma que deberá cumplir con la legislación local vigente, que se encuentre fuera de zonas de riesgo y con acceso a conexión de agua potable.
b) Adquisición de Vivienda Nueva. La Comisión podrá otorgar subsidio con el propósito de adquirir vivienda terminada, individual o en conjunto, fuera de zonas de riesgo, que nunca ha sido ocupada, realizada por terceros, en un proceso único de edificación, que cumpla con las necesidades como pueden ser: densidad, superficie construida, seguridad estructural, instalaciones, servicios, áreas de uso común (cuando se ubica en conjunto), entre otros, establecidos por la reglamentación local correspondiente.
Para la modalidad de Reubicación de vivienda, esta línea de apoyo aplicará para la población cuya vivienda se localiza en zonas de riesgo no mitigable, si se trata de un proyecto prioritario o estratégico de gobierno, y cuando se ubica en restricciones territoriales de acuerdo con los instrumentos normativos aplicables.
En los casos de adquisición de vivienda nueva para reubicación aplican los esquemas Subsidio 100% Conavi y cofinanciamiento sin crédito.
c) Adquisición de Vivienda en Uso. La Comisión podrá otorgar subsidio con el propósito de adquirir vivienda terminada, en segunda o posterior transmisión, individual o en conjunto, ubicada fuera de zonas de riesgo, realizada por terceros, que cumpla con las características de densidad, superficie construida, seguridad estructural, instalaciones, servicios, áreas de uso común (cuando se ubica en conjunto), entre otros, establecidos en la reglamentación local correspondiente.
Para la modalidad de Reubicación de vivienda, esta línea de apoyo aplicará para la población cuya vivienda se localiza en zonas de riesgo no mitigable o cuando se trate de un proyecto prioritario, estratégico de gobierno o se ubica en restricciones territoriales de acuerdo con los instrumentos normativos aplicables.
En los casos de adquisición de vivienda en uso para reubicación aplican los esquemas Subsidio 100% Conavi y cofinanciamiento sin crédito.
d) Ampliación de Vivienda. La Comisión podrá otorgar subsidio con el propósito de incrementar la superficie de construcción habitable de una vivienda edificada con anterioridad para espacios de aseo personal, preparación de alimentos y de descanso.
La intervención de la vivienda se llevará a cabo por procesos de producción social de vivienda asistida que podrá ser operada, tanto en cofinanciamiento con o sin crédito, como con Subsidio 100% Conavi, en ambos casos con asistencia técnica o con la contratación de un Organismo Ejecutor de Obra previamente acreditados ante la Comisión. Cuando los montos del subsidio para mejoramientos sean menores o iguales a 12 veces el valor de la UMA mensual vigente, al tratarse de intervenciones con alcances menores se podrá realizar con acompañamiento social.
Cuando la Ampliación es financiada por medio del esquema de cofinanciamiento con crédito, el subsidio federal se podrá otorgar a la misma persona beneficiaria, para un máximo de cinco apoyos en la misma modalidad (los cuales, sumados, no excederán el monto máximo del subsidio para ampliación de vivienda).
En cada caso, la Comisión revisará la solicitud y determinará la procedencia de atender necesidades específicas que, por su propia naturaleza, lo requieran.
La intervención a la vivienda debe implicar la adición de, al menos, un espacio de descanso, aseo personal, preparación de alimentos o de convivencia; y se otorgará preferentemente para viviendas que cuenten con los servicios de luz, agua, drenaje o equivalente, alumbrado público, calles, guarniciones o andadores peatonales terminados.
e) Edificación de Conjunto Habitacional para reubicación. En caso de que un conjunto de hogares habite en zona de riesgo o cuando se trate de un proyecto prioritario, estratégico de gobierno o se ubican en restricciones territoriales de acuerdo con los instrumentos normativos aplicables, como parte integral de la construcción de vivienda en conjunto habitacional, la Comisión podrá otorgar subsidio para los trabajos de construcción de vivienda nueva.
En esta línea aplican los esquemas Subsidio 100% Conavi y cofinanciamiento sin crédito.
f) Mantenimiento de instalaciones generales y áreas comunes. La Comisión podrá otorgar subsidio para vivienda para la realización de trabajos de mantenimiento, rehabilitación y reparación de áreas exteriores a las viviendas en edificios multifamiliares de unidades habitacionales de interés social. Se puede aplicar en reparación o sustitución de instalaciones hidro-sanitarias, eléctricas o especiales, entre otros.
En esta línea aplican los esquemas Subsidio 100% Conavi y cofinanciamiento sin crédito.
g) Mejoramiento de Vivienda. La Comisión podrá otorgar subsidio con el propósito de mejorar la vivienda edificada con anterioridad, que podrá comprender acciones orientadas a la readecuación del espacio habitable con acciones como: impermeabilización, aplanados, muros divisorios, cubierta, piso, ventanas, puertas, instalación hidráulica, eléctrica y/o sanitaria.
Aplicará cuando la vivienda presente condiciones de deterioro por falta de mantenimiento, se encuentre en obra gris o no cuente con alguna instalación de las mencionadas o éstas no cumplan con su correcto funcionamiento.
La intervención de la vivienda se llevará a cabo por procesos de producción social de vivienda asistida que podrá ser operada mediante esquema Subsidio 100% Conavi o por cofinanciamiento con crédito, en ambos casos con asistencia técnica o con la contratación de un Organismo Ejecutor de Obra previamente acreditados ante la Comisión.
Cuando los montos del subsidio para mejoramientos sean menores o iguales a 12 veces el valor de la UMA mensual vigente; al tratarse de intervenciones con alcances menores se podrá realizar con acompañamiento social.
Cuando el mejoramiento es financiado por medio del esquema de cofinanciamiento con crédito, el subsidio federal se podrá otorgar a la misma persona beneficiaria, para un máximo de cinco apoyos en la misma modalidad (los cuales, sumados, no excederán el monto máximo del subsidio para mejoramiento de vivienda) en cada caso, la Comisión revisará la solicitud y determinará la procedencia de atender necesidades específicas que, por su propia naturaleza, lo requieran.
h) Mejoramiento sustentable de la vivienda. La Comisión podrá otorgar subsidio para el mejoramiento de la envolvente térmica de la vivienda y el cambio o incorporación de ecotecnologías a la vivienda que permitan el ahorro de gas y energía eléctrica.
La línea de apoyo será operada en el esquema de cofinanciamiento con crédito en la modalidad de Mejoramiento Integral Sustentable.
i) Rehabilitación de Vivienda con Valor Patrimonial. La Comisión podrá otorgar subsidio para viviendas que por sus características son catalogadas con valor patrimonial; las cuales podrán ser rehabilitadas de acuerdo con las especificaciones determinadas por las instituciones normativas correspondientes.
El monto del apoyo considera acciones de rehabilitación, dictamen de factibilidad histórica, artística o patrimonial, proyectos de rehabilitación, áreas comunes y fachadas, sustentabilidad, accesibilidad, obras de mitigación y reforzamiento estructural.
En esta línea de apoyo, en caso de que las personas beneficiarias reciban por parte de otra dependencia, fundación o entidad de la Administración Pública federal, estatal o municipal, los recursos para la realización de las intervenciones de su vivienda, podrán contar con un subsidio de hasta 100% del costo de la asistencia técnica, para llevar a cabo el acompañamiento técnico necesario para la producción de su vivienda, en las etapas de diseño o supervisión de la construcción.
Las obras de rehabilitación de la vivienda con valor patrimonial se llevarán a cabo por procesos de producción social de vivienda asistida operada en cofinanciamiento sin crédito o con Subsidio 100 % Conavi, con Asistencia Técnica o con la contratación de un Organismo Ejecutor de Obra previamente acreditados ante la Comisión.
j) Rehabilitación de Vivienda Edificada con Sistemas constructivos Tradicionales. La Comisión podrá otorgar subsidio con el propósito de rehabilitar las viviendas cuyo sistema constructivo sea con base de materiales tradicionales y que presenten daños provocados por fenómenos naturales perturbadores o elementos constructivos deteriorados.
Ésta podrá aplicar previa revisión de la Comisión, quien determinará la procedencia de atender necesidades específicas que, por su propia naturaleza, lo requieran. La intervención de la vivienda se llevará a cabo por procesos de producción social de vivienda asistida que podrá ser operada mediante esquema Subsidio 100% Conavi y cofinanciamiento sin crédito.
k) Reconstrucción Parcial de Vivienda. Corresponde al subsidio que se otorga para intervenir una vivienda que ha sufrido daños por efecto de algún fenómeno natural perturbador y que, de acuerdo con la opinión o dictamen de un especialista técnico, es susceptible de reparar sin poner en riesgo la estabilidad estructural del inmueble.
Las acciones pueden considerar de manera enunciativa más no limitativa, reparaciones de los elementos estructurales, techumbres, instalaciones, acabados o cualquier elemento que comprometa la habitabilidad de la vivienda.
Puede aplicar para complementar obras de reconstrucción iniciadas, por las personas beneficiarias, que no pudieron concluir por falta de recursos, conforme al Manual de Operación del Programa de Vivienda Social.
Las obras de reconstrucción de la vivienda se llevarán a cabo por procesos de producción social de vivienda asistida operada en los esquemas Subsidio 100% Conavi y cofinanciamiento sin crédito, con asistencia técnica o con la contratación de un Organismo Ejecutor de Obra previamente acreditados ante la Comisión.
l) Reconstrucción Total de Vivienda. Corresponde al apoyo que se otorga para intervenir una vivienda, que ha sufrido daños estructurales por efecto de algún fenómeno natural perturbador y que podría requerir su demolición para ser sustituida por una nueva, o que pueden ser reparables debido a que los daños podrían poner en riesgo la seguridad estructural del inmueble; la intervención se podrá realizar en la misma localización y con las características de habitabilidad que establezca la Comisión, conforme al Manual de Operación del Programa de Vivienda Social.
En estos casos, la demolición de la vivienda afectada se realizará por profesionales prestadores de servicios previamente acreditados ante la Comisión, o bien, con el apoyo de las autoridades municipales o estatales; también podrá ser ejecutada por las mismas personas beneficiarias del programa, con recursos propios o de voluntarios.
Las obras de reconstrucción de la vivienda se llevarán a cabo por procesos de producción social de vivienda asistida operada en los esquemas Subsidio 100% Conavi y cofinanciamiento sin crédito, con asistencia técnica o con la contratación de un Organismo Ejecutor de Obra previamente acreditados ante la Comisión.
m) Vivienda Nueva. La Comisión podrá otorgar subsidio para la construcción de vivienda nueva por autoproducción que se puede generar en espacios edificables, con espacios habitables y complementarios que estén en correspondencia con el contexto cultural y regional.
En la modalidad de Autoproducción la línea se podrá otorgar para sustitución de vivienda, cuando ésta presente condiciones de precariedad en pisos, muros, techos, y/o no cuente con cimentación; así como cuando habiten más de un hogar en la misma vivienda por desdoblamiento familiar.
Para el otorgamiento del subsidio federal para esta línea de apoyo, se debe comprobar propiedad o posesión legítima, o titularidad del espacio edificable donde se desarrollará la intervención de vivienda, así como el nexo familiar en caso de desdoblamiento familiar.
La construcción de Vivienda Nueva se deberá apegar a los criterios de vivienda adecuada y se llevará a cabo por procesos de producción social de vivienda asistida que podrá ser operada en esquema 100% Conavi o en cofinanciamiento con o sin crédito, en ambos casos con asistencia técnica o con la contratación de un Organismo Ejecutor de Obra previamente acreditados ante la Comisión.
En la modalidad de Reubicación de vivienda, esta línea de apoyo aplicará en aquellos casos en que la persona solicitante tenga acceso a un predio fuera de zona de riesgo.
LÍNEAS DE APOYO COMPLEMENTARIAS:
i) Accesibilidad; ii) Demolición y desmantelamiento; iii) Espacio Auxiliar Productivo; iv) Estudios y dictámenes; v) Suministro y Acarreo de Materiales; vi) Reforzamiento estructural de la vivienda; vii) Obra preventiva; viii) Sustentabilidad.
i) Accesibilidad. La Comisión podrá otorgar subsidio complementario para la adecuación de los espacios habitables que mejoren las condiciones de desplazamiento y seguridad para personas con discapacidad y personas adultas mayores.
Esta podrá aplicar cuando la persona solicitante o algún miembro del hogar que habite la vivienda lo requiera. La Comisión determinará la procedencia de atender necesidades específicas que, por su propia naturaleza, lo requieran.
La línea de apoyo podrá complementar las líneas de intervención a la vivienda: mejoramiento de vivienda, ampliación de vivienda, vivienda nueva, reconstrucción parcial de vivienda, reconstrucción total de vivienda y edificación de conjunto habitacional para reubicación.
ii) Demolición y desmantelamiento. Cuando las condiciones de la construcción existente o una parte de
esta, no sean susceptibles de reparación y ponga en riesgo la integridad física de los ocupantes de la vivienda, conforme a una opinión técnica, se podrá otorgar subsidio complementario para la demolición parcial o total de una vivienda, previa revisión de la Comisión, quien determinará la procedencia de atender necesidades específicas que, por su propia naturaleza, lo requieran, así como, la Comisión podrá otorgar subsidio complementario para trabajos de desmantelamiento de la estructura existente de materiales de desecho.
Esta línea podrá complementar las líneas de intervención a la vivienda de: mejoramiento de vivienda, ampliación de vivienda, vivienda nueva, rehabilitación de vivienda edificada con sistemas constructivos tradicionales, reconstrucción parcial de vivienda, reconstrucción total de vivienda y edificación de conjunto habitacional para reubicación.
iii) Espacio Auxiliar Productivo. Con la finalidad de contribuir a la economía familiar y como parte integral del mejoramiento de vivienda, la ampliación de vivienda, vivienda nueva, vivienda edificada con sistemas constructivos tradicionales, edificación de conjunto habitacional para reubicación, reconstrucción parcial de vivienda y reconstrucción total de vivienda, la Comisión podrá otorgar subsidio complementario para espacios auxiliares productivos.
iv) Estudios y dictámenes. La Comisión podrá otorgar subsidio para el desarrollo de estudios técnicos especializados o dictámenes, opiniones técnicas o documento similar que permitan la autorización y ejecución de las obras y garanticen la seguridad de las viviendas. Los estudios y dictámenes deberán ser realizados por personal técnico especializado o autoridad competente en la materia.
Esta podrá complementar las líneas de intervención a la vivienda de mejoramiento de vivienda, ampliación de vivienda, vivienda nueva, rehabilitación de vivienda edificada con sistemas constructivos tradicionales, rehabilitación de vivienda con valor patrimonial, edificación de conjunto habitacional para reubicación, reconstrucción parcial de vivienda y reconstrucción total de vivienda.
v) Suministro y acarreo de materiales. La Comisión podrá considerar un subsidio complementario por concepto de acarreo el cual tendrá un costo máximo de 20 veces el valor de la UMA mensual vigente, cuando no es posible el suministro de materiales con vehículo al pie de la obra y donde el acarreo de los mismos sea mayor a 50 metros.
Esta podrá complementar las líneas de intervención a la vivienda de mejoramiento de vivienda, ampliación de vivienda, vivienda nueva, rehabilitación de vivienda edificada con sistemas constructivos tradicionales, reconstrucción parcial de vivienda, y reconstrucción total de vivienda y edificación de conjunto habitacional para reubicación.
vi) Reforzamiento Estructural de la Vivienda. La Comisión podrá otorgar subsidio complementario con la intención de recuperar o aumentar la resistencia original de la vivienda afectada por un fenómeno natural perturbador o para aquellas que por su construcción demanden reparar las deficiencias constructivas generadas por su diseño original. En cada caso, la Comisión revisará la propuesta y determinará la procedencia de atender la misma.
Mediante esta línea se podrán atender los elementos estructurales de una vivienda edificada con anterioridad, tales como: cimentación, muros, elementos estructurales horizontales, elementos estructurales verticales, losas y cubiertas. Podrá complementar las líneas de intervención a la vivienda de: mejoramiento de vivienda, ampliación de vivienda, reconstrucción parcial de vivienda y rehabilitación de vivienda con valor patrimonial.
vii) Obra preventiva. La Comisión podrá otorgar subsidio complementario para las viviendas que requieran mejorar el comportamiento del suelo ante diversos fenómenos naturales perturbadores, con el fin de salvaguardar a sus habitantes. Se podrá aplicar para la estabilización de cortes de suelo, mejoramiento de suelos o acciones que prevengan los efectos de las inundaciones, entre otros. En cada caso, la Comisión revisará la propuesta y determinará la procedencia de atender la misma.
Esta podrá complementar las líneas de intervención a la vivienda de mejoramiento de vivienda, ampliación de vivienda, vivienda nueva, rehabilitación de vivienda edificada con sistemas constructivos tradicionales, rehabilitación de vivienda con valor patrimonial, reconstrucción parcial, reconstrucción total de vivienda y edificación de conjunto habitacional para reubicación.
viii) Sustentabilidad. La Comisión podrá otorgar subsidio complementario para la compra e instalación de ecotecnologías siempre que exista una carencia de servicios o deficiencia de ellos en el territorio, que permitan mejorar las condiciones de la vivienda en cuanto al suministro de agua, gas, energía eléctrica y sistemas de saneamiento de agua para la mejora de la calidad de vida de sus ocupantes, así como contribuir con la protección y cuidado del medio ambiente.
Esta podrá complementar las líneas de intervención a la vivienda de mejoramiento de vivienda, ampliación de vivienda, vivienda nueva, rehabilitación de vivienda, edificada con sistemas constructivos tradicionales, reconstrucción parcial de vivienda, reconstrucción total de vivienda, edificación de conjunto habitacional para reubicación y mantenimiento de instalaciones generales y áreas comunes.
4.3.2 Montos de Apoyo
| MODALIDAD | LÍNEAS DE APOYO DE INTERVENCIÓN A LA VIVIENDA | MONTO EN UNIDAD DE MEDIDA Y ACTUALIZACIÓN (UMA) MENSUAL VIGENTE |
| ADQUISICIÓN DE VIVIENDA | Adquisición de Vivienda Nueva | Para el caso de los subsidios operados en Cofinanciamiento con crédito Categorías de subsidio federal: i. Vivienda con un valor mayor que 175 y hasta 190 veces la UMA mensual vigente. ii. Vivienda con un valor mayor que 158 y menor o igual a 175 veces la UMA mensual vigente. iii. Vivienda con un valor mayor que 136 y menor o igual a 158 veces la UMA mensual vigente. iv. Vivienda con un valor mayor que 60 y menor o igual a 136 veces la UMA mensual vigente. v. Vivienda con un valor mayor que 60 y menor o igual a 136 veces la UMA mensual vigente, adquirida por una persona beneficiaria con ingreso menor o igual a 1.4 veces el valor de la UMA mensual vigente. |
| Categoría | Valor de la vivienda (UMAS) | Rango de puntaje | | 0 hasta <350 | 350 hasta <400 | 400 hasta <450 | 450 hasta <500 | 500 hasta <550 | 550 hasta <600 | 600 hasta <650 | 650 hasta <700 | 700 hasta <750 | 750 hasta <800 | 800 hasta <850 | 850 hasta <900 | 900 hasta 1000 | | | | Montos máximos de subsidios federales en UMAS | | I | >175 hasta 190 | | | | | | 13 | 14 | 15 | 16 | 17 | 18 | 19 | 20 | | II | >158 hasta 175 | | | | | | 18 | 19 | 20 | 21 | 22 | 23 | 24 | 25 | | III | >136 hasta 158 | | | | 18 | 19 | 20 | 21 | 22 | 23 | 24 | 25 | 26 | 27 | | IV | >60 hasta 136 | | 18 | 19 | 20 | 21 | 22 | 23 | 24 | 25 | 26 | 27 | 28 | 29 | | V | >60 hasta 136 | | 25 | 25 | 26 | 27 | 28 | 29 | 30 | 31 | 32 | 33 | 34 | 35 | Categoría I. Viviendas con superficie construida igual o mayor a los valores mínimos en cada entidad federativa, establecidos por la Comisión y difundidos a través de la Guía de aplicación de los Criterios para la Evaluación de Intervención Habitacional con subsidio a través de una Entidad Ejecutora, disponible para su consulta en la liga electrónica https://www.conavi.gob.mx/gobmx/pvs/FORMATOS/Anexo%202%20Rops%20PVS_%20Criterios%20de%20Evaluacion.pdf El puntaje de ubicación y sustentabilidad del entorno se medirá de acuerdo con el Anexo 2. Para acceder al subsidio federal, la vivienda deberá cumplir los requisitos establecidos en dicho Anexo. |
| Se podrá otorgar un subsidio hasta por un monto máximo de 170 veces el valor de la UMA mensual vigente para la adquisición de vivienda nueva en el esquema Subsidio 100%; en los casos de reparación de daño a víctimas, para la atención de casos vinculados a los proyectos estratégicos del Gobierno de México y en atención a viviendas en condición de riesgo, determinado así por la autoridad competente, por lo anterior en estos casos el subsidio no estará sujeto a puntaje. |
| Adquisición de Vivienda en uso | Para el caso de los subsidios operados en cofinanciamiento con crédito: Las personas beneficiarias podrán acceder a un monto máximo de subsidio federal para la adquisición de vivienda en uso ubicada dentro de los Perímetros de Contención Urbana de acuerdo con el siguiente cuadro: | Ubicación | Monto máximo de subsidio federal (UMA mensual vigente) | Valor Máximo de la Vivienda (UMA mensual vigente) | | U1 | 30 | 158 | | U2 | 24 | 158 | Se podrá otorgar un subsidio hasta por un monto máximo de 140 veces el valor de la UMA mensual vigente para la adquisición de vivienda en uso en el esquema Subsidio 100% en los casos de reparación de daño a víctimas, para la atención de casos vinculados a los proyectos estratégicos del Gobierno de México y en atención a viviendas en condición de riesgo, determinado así por la autoridad competente, por lo anterior en estos casos el subsidio no estará sujeto a puntaje. |
| AUTOPRODUCCIÓN | Ampliación de Vivienda | En el esquema de Subsidio 100% Conavi y cofinanciamiento sin crédito se podrá otorgar un monto de subsidio de hasta 50 veces el valor de la UMA mensual vigente. |
| En el esquema cofinanciamiento con crédito, el subsidio federal se otorgará para proyectos con valor de hasta de 50 veces el valor de la UMA mensual vigente, en los cuales se podrá otorgar hasta el 60% de subsidio respecto del valor de la intervención. En aquellos casos en los que se considere necesario, la Comisión podrá otorgar un monto mayor de subsidio, previa autorización del Comité de Financiamiento y de su Junta de Gobierno. |
| Vivienda Nueva | En el esquema de subsidio 100% Conavi y cofinanciamiento sin crédito se podrá otorgar un monto de subsidio de hasta 100 veces el valor de la UMA mensual vigente. |
| En el esquema cofinanciamiento con crédito, el subsidio federal se otorgará para proyectos con valor de hasta de 100 veces el valor de la UMA mensual vigente, en los cuales se podrá otorgar hasta 60% de subsidio respecto del valor de la intervención, de acuerdo con lo establecido en el Anexo 6. En aquellos casos en los que se considere necesario, la Comisión podrá otorgar un monto mayor de subsidio, previa autorización del Comité de Financiamiento y de su Junta de Gobierno. |
| Mejoramiento de Vivienda | En el esquema de Subsidio 100% Conavi y cofinanciamiento sin crédito se podrá otorgar un monto de subsidio de hasta 25 veces el valor de la UMA mensual vigente. |
| En el esquema cofinanciamiento con crédito, el subsidio federal se otorgará para proyectos con valor de hasta de 25 veces el valor de la UMA mensual vigente, en los cuales se podrá otorgar hasta 60% de subsidio respecto del valor de la intervención. En aquellos casos en los que se considere necesario, la Comisión podrá otorgar un monto mayor de subsidio, previa autorización del Comité de Financiamiento y de su Junta de Gobierno. |
| Rehabilitación de Vivienda edificada con sistemas constructivos tradicionales | En el esquema de Subsidio 100% Conavi y cofinanciamiento sin crédito se podrá otorgar un monto de subsidio de hasta 75 veces el valor de la UMA mensual vigente. |
| En el esquema cofinanciamiento con crédito, el subsidio federal se otorgará para proyectos con valor de hasta de 75 veces el valor de la UMA mensual vigente, en los cuales se podrá otorgar hasta 60% de subsidio respecto del valor de la intervención. |
| REUBICACIÓN DE VIVIENDA | Adquisición de Suelo | En el esquema de Subsidio 100% Conavi y cofinanciamiento sin crédito se podrá otorgar un monto de subsidio de hasta 86 veces el valor de la UMA mensual vigente. |
| Adquisición de Vivienda Nueva | En el esquema de Subsidio 100% Conavi y cofinanciamiento sin crédito se podrá otorgar un monto de subsidio de hasta 170 veces el valor de la UMA mensual vigente. |
| Adquisición de Vivienda en uso | En el esquema de Subsidio 100% Conavi y cofinanciamiento sin crédito se podrá otorgar un monto de subsidio de hasta 140 veces el valor de la UMA mensual vigente. |
| Edificación de Conjunto Habitacional para Reubicación | En el esquema de Subsidio 100% Conavi y cofinanciamiento sin crédito se podrá otorgar un monto de subsidio de hasta 140 veces el valor de la UMA mensual vigente. |
| Vivienda Nueva | En el esquema de Subsidio 100% Conavi y cofinanciamiento sin crédito se podrá otorgar un monto de subsidio de hasta 100 veces el valor de la UMA mensual vigente. |
| RECONSTRUCCIÓN DE VIVIENDA | Rehabilitación de Vivienda con valor patrimonial | En el esquema de Subsidio 100% Conavi y cofinanciamiento sin crédito se podrá otorgar un monto de subsidio de hasta 125 veces el valor de la UMA mensual vigente. |
| Rehabilitación de Vivienda edificada con sistemas constructivos tradicionales | En el esquema de Subsidio 100% Conavi y cofinanciamiento sin crédito se podrá otorgar un monto de subsidio de hasta 75 veces el valor de la UMA mensual vigente. |
| | Reconstrucción Parcial de Vivienda | En el esquema de Subsidio 100% Conavi y cofinanciamiento sin crédito se podrá otorgar un monto de subsidio de hasta 40 veces el valor de la UMA mensual vigente. |
| Reconstrucción Total de Vivienda | En el esquema de Subsidio 100% Conavi y cofinanciamiento sin crédito se podrá otorgar un monto de subsidio de hasta 100 veces el valor de la UMA mensual vigente. |
| MEJORAMIENTO INTEGRAL SUSTENTABLE | Mejoramiento sustentable de la vivienda. | En el esquema cofinanciamiento con crédito, el subsidio federal se otorgará para proyectos con valor de hasta de 25 veces el valor de la UMA mensual vigente, en los cuales se podrá otorgar hasta 30% de subsidio respecto del valor de la intervención. |
| MEJORAMIENTO DE UNIDADES HABITACIONALES | Mantenimiento de Instalaciones generales y áreas comunes | En el esquema de Subsidio 100% Conavi y cofinanciamiento sin crédito se podrá otorgar un monto de subsidio de hasta 4 veces el valor de la UMA mensual vigente. |
| LÍNEAS COMPLEMENTARIAS | MONTO EN UNIDAD DE MEDIDA Y ACTUALIZACIÓN (UMA) MENSUAL VIGENTE |
| Accesibilidad | Hasta 13 veces el valor de la UMA mensual vigente. |
| Demolición y Desmantelamiento | Hasta 17 veces el valor de la UMA mensual vigente. |
| Espacio Auxiliar Productivo | Hasta 25 veces el valor de la UMA mensual vigente. |
| Reforzamiento Estructural de la vivienda | Hasta 30 veces el valor de la UMA mensual vigente. |
| Obra preventiva | Hasta 30 veces el valor de la UMA mensual vigente. |
| Estudios y dictámenes | Hasta 20 veces el valor de la UMA mensual vigente. |
| Suministro y acarreo de materiales | Hasta 20 veces el valor de la UMA mensual vigente. |
| Sustentabilidad | Hasta 20 veces el valor de la UMA mensual vigente. Para los casos de edificación de vivienda en conjunto, en aquellos casos con régimen de propiedad en condominio o lote familiar en los que existan más de tres viviendas, se podrá otorgar subsidio complementario hasta por 10 veces el valor de la UMA mensual vigente por vivienda, que la sumatoria de los recursos permita brindar una mejor solución en conjunto. |
Notas:
a) Las cantidades señaladas son topes máximos del subsidio otorgado.
b) El monto total del subsidio, se compone de los conceptos de asistencia técnica, intervención y, en su caso, verificación técnica (una visita) o supervisión para el esquema Subsidio 100% Conavi y de cofinanciamiento sin crédito.
En el caso de Cofinanciamiento con crédito, el monto total del subsidio únicamente incluye el monto de la intervención, los demás conceptos son complementarios.
c) Para las modalidades operadas en cofinanciamiento con crédito otorgado por una Entidad Ejecutora, el concepto de verificación técnica (dos visitas de acuerdo con lo que establezca la Comisión), y su costo será cubierto por la Entidad Ejecutora de acuerdo con lo que establezca el Manual de Cofinanciamiento con Crédito.
d) Para las modalidades operadas con Subsidio 100% Conavi y Cofinanciamiento sin crédito, el concepto de asistencia técnica corresponde a 7% (siete por ciento). En donde intervienen los OEO´s, el porcentaje se desagrega: quedando 4% (cuatro por ciento) que está destinado para el proyecto y 3% (tres por ciento) para el pago de supervisión. En ambos casos el porcentaje deberá ser referido contra el monto de la intervención y será aplicado como deductiva al subsidio aprobado.
En el caso de Cofinanciamiento sin crédito, el costo de la supervisión y del proyecto, podrá ser cubierto con los recursos complementarios al subsidio federal.
e) Las líneas complementarias aplicarán para los esquemas de Subsidio 100% Conavi, cofinanciamiento con crédito y cofinanciamiento sin crédito, previa autorización de la Comisión.
f) En la modalidad de Reubicación, la línea de apoyo de Adquisición de Suelo se podrá integrar con las líneas de apoyo de Vivienda Nueva o Edificación de Conjunto Habitacional para Reubicación. Los montos máximos serán de hasta 186 UMA mensual vigente en la combinación con Vivienda Nueva y hasta 226 UMA mensual vigente en la combinación con Edificación de Conjunto Habitacional.
g) La línea de apoyo complementaria de Estudios y Dictámenes podrá otorgarse independiente a otra línea de intervención para determinar las acciones a realizar para atender a las personas beneficiarias o complementar las líneas de intervención a la vivienda de: mejoramiento de vivienda, ampliación de vivienda, vivienda nueva, vivienda edificada con sistemas constructivos tradicionales, edificación de conjunto habitacional para reubicación, rehabilitación de vivienda con valor patrimonial, reconstrucción parcial de vivienda y reconstrucción total de vivienda, con la finalidad de definir el tipo de intervención de la vivienda, misma que podrá autorizarse en el mismo ejercicio fiscal.
4.3.2.1 Integración de líneas de apoyo
En cada caso, la Comisión revisará la solicitud y determinará la procedencia de la integración de las líneas de apoyo aplicables en cada modalidad, pudiendo presentarse de forma enunciativa más no limitativa alguna de las siguientes combinaciones:
| Programa de Vivienda Social 2024 |
| MODALIDAD | LÍNEA DE APOYO DE INTERVENCIÓN A LA VIVIENDA | PLAZOS MÁXIMOS * | UMAS | LÍNEA DE APOYO COMPLEMENTARIA | UMAS | MONTO MÁXIMO DE SUBSIDIO EN UMAS |
| AUTOPRODUCCIÓN | Mejoramiento de Vivienda | 4 MESES | 25 | Accesibilidad | 13 | 155 |
| Sustentabilidad | 20 |
| Reforzamiento estructural | 30 |
| Obra preventiva | 30 |
| Demolición y desmantelamiento | 17 |
| Suministro y acarreo de materiales | 20 |
| Ampliación de Vivienda | 5 MESES | 50 | Accesibilidad | 13 | 180 |
| Sustentabilidad | 20 |
| Reforzamiento estructural | 30 |
| Obra preventiva | 30 |
| Demolición y desmantelamiento | 17 |
| Suministro y acarreo de materiales | 20 |
| Vivienda Nueva | 6 MESES | 100 | Accesibilidad | 13 | 200 |
| Sustentabilidad | 20 |
| Obra preventiva | 30 |
| Demolición y desmantelamiento | 17 |
| Suministro y acarreo de materiales | 20 |
| |
| Rehabilitación de vivienda edificada con sistemas constructivos tradicionales | 7 MESES | 75 | Sustentabilidad | 20 | 162 |
| Obra preventiva | 30 |
| Demolición y desmantelamiento | 17 |
| Suministro y acarreo de materiales | 20 |
| REUBICACIÓN DE VIVIENDA | Adquisición de suelo | EN CONTRATO | 86 | | | 86 |
| Vivienda Nueva | 6 MESES | 100 | Sustentabilidad | 20 | 150 |
| Obra preventiva | 30 |
| Adquisición de vivienda nueva para reubicación | EN CONTRATO | 170 | | | 170 |
| Adquisición de vivienda en uso para reubicación | EN CONTRATO | 140 | | | 140 |
| Edificación de Conjunto Habitacional para Reubicación | EN CONTRATO | 140 | Accesibilidad | 13 | 240 |
| Sustentabilidad | 20 |
| Obra preventiva | 30 |
| Demolición y desmantelamiento | 17 |
| Suministro y acarreo de materiales | 20 |
| RECONSTRUCCIÓN DE VIVIENDA | Rehabilitación de Vivienda con valor patrimonial | EN CONTRATO | 125 | Obra preventiva | 30 | 185 |
| Reforzamiento Estructural | 30 |
| Reconstrucción Parcial de Vivienda | 5 MESES | 50 | Accesibilidad | 13 | 180 |
| Sustentabilidad | 20 |
| Reforzamiento estructural | 30 |
| Obra preventiva | 30 |
| Demolición y desmantelamiento | 17 |
| Suministro y acarreo de materiales | 20 |
| Reconstrucción Total de Vivienda | 6 MESES | 100 | Accesibilidad | 13 | 200 |
| Sustentabilidad | 20 |
| Obra preventiva | 30 |
| Demolición y desmantelamiento | 17 |
| Suministro y acarreo de materiales | 20 |
| Rehabilitación de vivienda edificada con sistemas constructivos tradicionales | 7 MESES | 75 | Sustentabilidad | 20 | 162 |
| Obra preventiva | 30 |
| Demolición y desmantelamiento | 17 |
| Suministro y acarreo de materiales | 20 |
| MEJORAMIENTO DE UNIDADES HABITACIONALES | Mantenimiento de Instalaciones generales y áreas comunes | EN CONTRATO | 4 | Sustentabilidad | 10 | 14 |
4.3.3 Consideraciones generales
Además de verificar el cumplimiento de los requisitos o condiciones de elegibilidad que se definen en las Reglas de Operación para cada una de las modalidades, los participantes del programa observarán lo siguiente:
a. Todos los recursos destinados a los apoyos para las acciones y proyectos del Programa están clasificados como subsidios, por lo que no podrá existir cobro alguno de recuperación.
b. Todos los trámites o gestiones que se realicen para acceder a dichos apoyos, serán gratuitos.
c. Para garantizar una mayor transparencia en la aplicación de los recursos, así como una mayor agilidad en los procesos de ejecución de las acciones y proyectos, los apoyos se otorgarán de manera directa a la población beneficiaria, preferentemente, y de acuerdo con las condiciones específicas establecidas por la Comisión.
d. En todos los casos la persona solicitante deberá cubrir con los requisitos documentales establecidos en el Anexo 5.
e. En los casos de intervenciones en la vivienda no concluidas por razones no imputables a la persona beneficiaria se exceptúa el requisito previsto en el numeral 8 del Anexo 5.
f. La información de la vivienda se podrá, en su caso, inscribir en el RUV según lo determine la Comisión y se utilizará con fines estadísticos.
g. Todas las intervenciones de vivienda en cualesquiera de las modalidades y líneas de apoyo estarán sujetas a procesos de control y supervisión o verificación cuando aplique, para garantizar el uso adecuado de los recursos, con los mecanismos que establezca la Comisión.
En el caso de acompañamiento social, la comprobación del subsidio federal, se concretará a través de una
Constancia de visita de cierre o en su defecto, mediante un acta de hechos, conforme a la normativa correspondiente.
h. En todas las intervenciones de vivienda se deberá establecer un período de ejecución en el contrato de prestación de servicios, de acuerdo con los plazos máximos indicados en estas Reglas de Operación, cuando aplique. El período correrá a partir de la liberación de la primera ministración. Si por causas justificadas se requiere una ampliación de plazo, se podrá autorizar a través de un convenio modificatorio, o en su caso el instrumento jurídico correspondiente validado por la Comisión.
i. Todas las intervenciones en la vivienda con recursos de la Comisión deberán apegarse a lo establecido en los Criterios técnicos para una vivienda adecuada, los cuales podrá consultar en la página https://www.conavi.gob.mx/gobmx/pvs/NORMATIVIDAD/Criterios_Vivienda_Adecuada.pdf.
j. Para la modalidad de adquisición de vivienda, en los casos en los que la vivienda se ubique en localidades mayores a 15,000 habitantes, se privilegiará que se encuentren dentro de los Perímetros de Contención Urbana, Polígonos Urbanos Estratégicos, dentro de una Reserva Territorial Registrada, así como su ubicación en el RENARET o el modelo geoestadístico que determine la SEDATU.
Para la adquisición de viviendas en localidades menores a 15,000 habitantes donde no existen Perímetros de Contención Urbana, Polígonos Urbanos Estratégicos, Reservas Territoriales o reservas territoriales registradas, se revisará la autorización de construcción local que acredita el cumplimiento de la normatividad aplicable, con lo que se garantice que se encuentre fuera de zona de riesgo.
k. En ningún caso la intervención a la que se destine el subsidio podrá estar ubicada en zona de riesgo, entendiendo que no está bajo esa condición cuando la autoridad competente autorice o permita la ubicación del proyecto, en términos de los artículos 45 y 46 de la Ley General de Asentamientos Humanos, Ordenamiento Territorial y Desarrollo Urbano.
l. En todas las modalidades señaladas, la Comisión registrará en el padrón de personas beneficiarias el valor individualizado de cada subsidio federal otorgado en materia de vivienda que administra.
m. El ahorro previo, cuando procede, sólo se aporta en los casos en que el subsidio se opera en cofinanciamiento.
n. En el caso de cofinanciamiento con crédito, la Entidad Ejecutora deberá dar a conocer tanto a la Comisión como a la persona beneficiaria, las condiciones del financiamiento para la intervención habitacional (esquema de pagos periódicos a efectuarse para cubrir el crédito, detalle de cada uno de los costos del financiamiento, entre otros).
ñ. En caso de haber recibido subsidio con anterioridad, podrá ser persona beneficiaria, siempre y cuando aquel no se contraponga, afecte, o presente duplicidades con el Programa y acciones del Gobierno Federal en el ejercicio fiscal vigente, en cuanto a su diseño, beneficios, apoyos otorgados y población objetivo.
o. Para otorgar el subsidio, la Comisión revisará en los sistemas con los que cuente y, en caso de que la persona beneficiaria haya recibido subsidio que no constituya duplicidad conforme al párrafo anterior, la Comisión analizará y determinará lo conducente, considerando la situación particular.
p. La Junta de Gobierno de la Comisión Nacional de Vivienda, es la instancia facultada para conocer y resolver aquellos asuntos que por su importancia, trascendencia o características especiales así lo ameriten, sujeto al presupuesto autorizado del Programa de Vivienda Social para el ejercicio fiscal vigente.
4.3.4 Criterios de asignación de los recursos del Programa.
La Comisión, a través de los grupos de trabajo que determine, asignará los subsidios federales de conformidad con los siguientes criterios:
a) Priorización de los recursos del Programa para las entidades federativas.
La Comisión asignará los recursos preferentemente de acuerdo con los criterios de priorización previstos en estas Reglas, en el apartado 4.2.3, en observancia de la suficiencia presupuestal del Programa.
b) Asignación por entidades federativas.
La Comisión asignará un monto anual a las entidades federativas, conforme a lo señalado en el inciso anterior, pudiéndose llevar a cabo, durante el ejercicio fiscal, reasignaciones periódicas para evitar subejercicios derivados de la operación; en consideración de las distintas modalidades y líneas de apoyo contempladas en estas Reglas de Operación y las necesidades operativas que se presenten, en su caso.
En caso de que se requiera realizar reasignaciones, éstas deberán ser analizadas y justificadas plenamente ante la Junta de Gobierno, comités y grupos de trabajo correspondientes.
4.4 Personas beneficiarias
El subsidio para vivienda se asignará a todas aquellas personas que lo soliciten o que sean identificadas en territorio y cumplan con los requisitos señalados en estas Reglas de Operación, en los términos de la disponibilidad programática y presupuestaria, según los criterios establecidos por la Comisión.
4.4.1 Criterios de elegibilidad
Subsidio 100% Conavi y cofinanciamiento sin crédito
Tener 18 años o más de edad.
· En el caso de menores de edad, que tengan dependientes económicos directos en primer grado, deberán presentar la documentación probatoria emitida por la autoridad competente.
· Población sin acceso a servicios financieros de crédito ofrecidos por cualquiera de las entidades ejecutoras registradas por la Comisión.
· Las personas no derechohabientes al INFONAVIT o FOVISSSTE, con ingreso del hogar de hasta 5 veces el valor de la UMA mensual vigente, que habita en localidades rurales y urbanas en el territorio nacional, tendrán acceso a las modalidades para la aplicación del subsidio indicados en el numeral 4.3.1. Salvo en los casos en los que la población haya sufrido daños en su vivienda derivado de fenómenos perturbadores.
· Pertenecer a la población prioritaria de acuerdo con el numeral 4.2.3 de estas Reglas de Operación.
· Personas afectadas por fenómenos perturbadores, quienes tendrán acceso a las modalidades indicadas en el numeral 4.3.1; y se mantendrán como criterios de prioridad: atender a quienes habiten en zonas con mayor grado de marginación, con población mayoritariamente indígena o con altos índices de violencia, considerando las localidades con mayor concentración de daños materiales, la proporcionalidad de la afectación por el número de inmuebles en la localidad, y el mayor daño en la infraestructura y las viviendas.
· En el caso de Mejoramiento a Unidades Habitacionales, serán beneficiadas unidades habitacionales de interés social, determinadas conforme a la legislación local que corresponda, que presenten un deterioro físico evidente o un requerimiento urgente.
· El ingreso del hogar solicitante será determinado a partir de los datos manifestados en la CIS. (Anexo 1).
Subsidio aplicable en cofinanciamiento con crédito
· Tener 18 años o más de edad.
· En el caso de menores de edad, que tengan dependientes económicos directos en primer grado deberán presentar la documentación probatoria emitida por la autoridad competente.
· La Población derechohabiente del FOVISSSTE o INFONAVIT con crédito para vivienda otorgado por alguno de estos organismos, con ingreso individual de hasta 2.6 veces el valor de la UMA mensual vigente. Salvo en los casos en los que la población haya sufrido daños en su vivienda derivado de fenómenos perturbadores.
· Población con crédito para vivienda no otorgado por FOVISSSTE o INFONAVIT con ingreso por hogar de hasta 5 veces el valor de la UMA mensual vigente.
· El ingreso del hogar solicitante será determinado a partir de los datos manifestados en la CIS (Anexo 1).
4.4.2 Transparencia y manejo de datos personales
La información relativa a las obligaciones de transparencia sobre los actos que deriven del ejercicio de las facultades, competencias o funciones de la Comisión en la operación del Programa, se publicará y se mantendrá actualizada en los términos que establezca la Ley General de Transparencia y Acceso a la Información Pública; la Ley Federal de Transparencia y Acceso a la Información Pública y demás normatividad vigente y aplicable.
En materia de protección de datos personales, la Comisión adoptará las medidas necesarias, que permitan proteger los datos personales que se recolectan por cualquiera de las Instancias Participantes en cumplimiento a lo establecido en la Ley General de Protección de Datos Personales en Posesión de Sujetos Obligados; así como a lo que emita para este fin el Instituto Nacional de Transparencia, Acceso a la Información y Protección de Datos Personales.
Para garantizar la transparencia en el ejercicio de los recursos, la Comisión deberá dar difusión al Programa, promoviendo acciones institucionales a nivel central, con las autoridades estatales y municipales, a través de la página electrónica de la SEDATU http://www.gob.mx/sedatu. La Comisión proporcionará a la UPDI información que pueda ser sujeta a publicarse en Datos Abiertos, mediante mecanismos de Transparencia Proactiva, o a través de la Plataforma Nacional de Transparencia (SIPOT) para dar cumplimiento a los Lineamientos Técnicos Generales para la Publicación, Homologación y Estandarización de la Información de las Obligaciones establecidas en el Título Quinto y en los artículos 24, fracciones XI y XII, y 31, fracción IV de la Ley General de Transparencia y Acceso a la Información Pública y los Lineamientos para determinar los catálogos y publicación de información de interés público; y para la emisión y evaluación de políticas de transparencia proactiva.
En cumplimiento a lo establecido en las Bases de Colaboración del Programa Nacional de Combate a la Corrupción y a la Impunidad y Mejora de la Gestión Pública 2020-2024, la Comisión reportará de manera trimestral los avances en el Comité de Control y Desempeño Institucional.
4.4.3 Protección de recursos en época electoral y combate a la corrupción
En la operación y ejecución de los recursos federales y proyectos sujetos a las presentes Reglas de Operación, se deberán observar y atender las disposiciones establecidas en la normatividad vigente en materia de combate a la corrupción y protección de recursos en época electoral. Asimismo, durante los procesos electorales federales, estatales o municipales, deberá cumplirse con las determinaciones de la Estrategia de Protección de Recursos en Época Electoral, que emita el Comité Preventivo Central de la Sedatu, con la finalidad de evitar el uso de recursos públicos y programas sociales con fines particulares, partidistas y/o político-electorales.
4.4.4 Derechos y Obligaciones de las personas beneficiarias
4.4.4.1 Derechos de las personas beneficiarias
Las personas beneficiarias del Programa tienen derecho a:
· Recibir un trato digno, respetuoso, equitativo y sin discriminación alguna por parte de las instancias participantes.
· Solicitar y recibir información oportuna del procedimiento acerca de cómo se aplica el subsidio que le fue autorizado.
· Solicitar y recibir asistencia técnica para la elaboración de la propuesta de intervención de su vivienda, proporcionada por los prestadores de servicios y acreditados ante la Comisión que se mencionan en el punto 5.1.2, inciso d) de estas Reglas de Operación.
Cuando los montos del subsidio para mejoramientos sean menores o iguales a 12 veces el valor de la UMA mensual vigente, recibirá acompañamiento social durante el desarrollo de los trabajos de intervención.
· Solicitar y recibir asistencia técnica en la elaboración participativa del proyecto de intervención de su vivienda y acompañamiento en el desarrollo de la obra hasta su conclusión, conforme a los plazos y procedimientos establecidos en el Manual de Operación; salvo en los casos operados con acompañamiento social.
· Disponer, en su caso, del subsidio de manera directa, mediante instrumento bancario, o bien, otorgando un mandato a la Comisión para que, por su conducto, los transfiera como pago a los prestadores de servicios, proveedores de materiales o terceros. En los Manuales de Procedimientos se establecerán las circunstancias en las que el subsidio no se asigne de manera directa.
· Recibir y participar en el proyecto de intervención de su vivienda, así como la información sobre los alcances del mismo.
· Participar en las acciones de vigilancia ciudadana, transparencia y rendición de cuentas sobre la operación del Programa, a través de los Comités de Contraloría Social y/o mecanismos de participación Ciudadana que en materia de Contraloría Social prevea la Comisión.
· Recibir protección y resguardo de sus datos personales, en los términos que establece la Ley Federal de Protección de Datos personales en posesión de los particulares.
· Interponer quejas, inconformarse o denunciar actos de abuso, corrupción, condicionamientos, amenazas y represalias por manifestar sus inquietudes en cuanto al desempeño del personal de la Comisión, prestadores de servicios o terceros, en los términos establecidos en el numeral 13 Quejas y Denuncias de estas Reglas de Operación.
· Interponer quejas, inconformarse o denunciar actos de abuso, corrupción, condicionamientos, amenazas y represalias recibidas por personal de cualquiera de las instancias participantes.
· Ser escuchado en sus inquietudes y que, conforme a sus necesidades y recursos disponibles, se atiendan sus prioridades en la elaboración de la propuesta de intervención de su vivienda Quejas y Denuncias de estas Reglas de Operación.
· Participar en la elaboración del proyecto de intervención de vivienda y la ejecución, con la finalidad de que él mismo atienda sus necesidades, conforme a los recursos disponibles.
· Ejercer las acciones o medios de defensa contra los actos y resoluciones emitidos por la Comisión, en términos de la Ley Federal de Procedimiento Administrativo y normativa interna aplicable.
· Designar a un sustituto para que se haga cargo de la administración de los recursos que le han sido asignados, en casos de fallecimiento, ausencia o incapacidad. Estos casos son enunciativos más no limitativos. La sustitución será dada a conocer ante el Comité de Financiamiento.
Asimismo, las personas beneficiarias del esquema de cofinanciamiento con crédito, además de las anteriores tienen derecho a:
· Recibir información precisa sobre los requisitos relacionados con el crédito que complementa el subsidio que otorga la Comisión.
· Recibir la información completa acerca de los requisitos para acceder al subsidio en el esquema de cofinanciamiento, tales como: afiliación, historial crediticio, garantías líquidas o prendarias, tasas de interés, costo anual, monto total a pagar, ahorro previo, vigencia y cualquier costo asociado al crédito.
· Conocer mediante una tabla de amortización, los pagos mensuales y el plazo para liquidar el financiamiento.
4.4.4.2 Obligaciones de las personas beneficiarias
· Cumplir con lo dispuesto en las presentes Reglas de Operación.
Proporcionar información que se le requiera relacionada con el subsidio y ejecución de la obra.
· Cumplir y acatar hasta su conclusión el proyecto de intervención realizado por el Asistente Técnico u Organismo Ejecutor de Obra, en que previamente haya participado y aceptado; con excepción de los casos operados con acompañamiento social, en el que esta fase del proceso se establece en el instrumento de cierre, (Anexo 11).
· Permitir el acceso a su domicilio, en el momento que se le sea requerido, para el levantamiento de necesidades y el desarrollo de la obra, tal cual fuera acordado, al personal que se lo solicite, el cual estará identificado plenamente con su gafete y, en su caso, chaleco oficial.
· Permitir que se lleve a cabo el desarrollo de la obra en la vivienda en la cual se autorizó la intervención.
· Ejercer y, en su caso, administrar, el subsidio proporcionado por la Comisión sólo para los fines autorizados.
· Firmar la Carta Compromiso (Anexo 10), el Convenio de Adhesión y garantía respectiva, así como, el contrato de Prestación de Servicios que corresponda cuando aplique.
En el caso de acompañamiento social, firmar carta de aceptación de subsidio (Anexo 11).
· Entregar la documentación e información que le sea solicitada, y en el caso del esquema de cofinanciamiento, la relacionada con el crédito que le otorgue la instancia financiera.
· Suscribir los instrumentos que sean necesarios para formalizar la relación jurídica que guarde con el prestador de servicios.
· Permitir las acciones de supervisión, verificación, evaluación y seguimiento que requiera la Comisión relacionadas con la intervención de vivienda, con el fin de observar la correcta aplicación de los recursos otorgados. Las acciones serán realizadas por personal que estará debidamente identificado con su gafete y, en su caso, chaleco oficial.
En el caso operado con acompañamiento social; para constatar la aplicación del recurso por parte de las personas beneficiarias, será a través de la constancia de visita de cierre o acta de hechos. Dicho proceso se realizará mediante la herramienta tecnológica y el proceso definido en la normativa correspondiente.
· Vigilar el desarrollo de la intervención de su vivienda hasta su conclusión e informar a la Comisión de toda situación irregular.
· Mantener siempre una comunicación directa y asertiva con quienes le brindarán la asistencia técnica (Asistente Técnico u OEO) y/o con el personal que brinde el acompañamiento social, así como, con el personal de la Comisión, durante el desarrollo de la obra.
· Conducirse con quienes participen en cada etapa del proceso de ejecución del subsidio, con respeto y propiciando un clima de armonía y corresponsabilidad.
· Realizar por sí o mediante mandato a la Comisión todos los trámites necesarios para la apertura de la cuenta bancaria ante la institución financiera en donde recibirá el subsidio.
· En todos los casos la persona solicitante deberá cumplir con todos los requisitos documentales establecidos en el Anexo 5.
4.4.5 Causas de incumplimiento, retención, suspensión de recursos y, en su caso, reducción en la ministración de recursos.
Será considerado como incumplimiento por parte de la persona beneficiaria, cualquier acto u omisión contrario a lo establecido en las presentes Reglas de Operación, entre los cuales se encuentran los siguientes:
· Destinar el subsidio para fines distintos a los establecidos en las presentes Reglas de Operación, así como, en el Convenio de Adhesión respectivo.
· Impedir los trabajos de verificación y seguimiento, que requiera la Comisión o algún órgano fiscalizador.
· Negarse a suscribir instrumentos jurídicos necesarios para llevar a cabo la acción de vivienda.
· El incumplimiento del punto 4.4.4.2 Obligaciones de las personas beneficiarias.
· Aquellas que determine la Comisión por ser contrarias a las presentes Reglas de Operación y/o al Convenio de Adhesión.
Para la correcta ejecución de las intervenciones habitacionales, deberá existir en todos los procesos, cooperación y corresponsabilidad entre Gobierno, las personas beneficiarias, y en su caso, los demás actores que tengan injerencia en los mismos.
Cuando la persona beneficiaria administre la totalidad del recurso destinado a los trabajos de intervención de vivienda, esta será responsable de la correcta ejecución para los fines autorizados.
Se tendrá por aplicado el recurso, cuando la persona beneficiaria lo compruebe fehacientemente, de acuerdo con lo establecido en el Manual de Operación aplicable.
Ante la existencia de incumplimiento, se requerirá a la persona beneficiaria para que, dentro del plazo de siete días hábiles siguientes, contados a partir de la fecha en que reciba la notificación por escrito por parte de la Comisión, manifieste lo que a su derecho convenga y, en su caso, realice las gestiones necesarias a efecto de subsanar su incumplimiento.
En caso de que la persona beneficiaria se niegue a suscribir instrumentos jurídicos necesarios se procederá a la cancelación del subsidio.
En caso de que la persona beneficiaria haya recibido una o más ministraciones, se retendrán las ministraciones subsecuentes, concediéndosele el plazo establecido en el Manual de Operación del presente Programa, a partir de la fecha en que reciba la notificación por escrito por parte de la Comisión, para que manifieste lo que a su derecho convenga y, en su caso, realice las gestiones necesarias a efecto de subsanar su incumplimiento.
De subsistir el incumplimiento, la Comisión, con base en el soporte documental adecuado, procederá a la rescisión del Convenio de Adhesión del subsidio.
Se procederá a la rescisión del subsidio ante el Comité de Financiamiento de la Comisión Nacional de Vivienda y se procederá a la recuperación de los recursos no liberados, por lo que se considerará atendida a la persona beneficiaria con el recurso ministrado al momento de la rescisión. La persona beneficiaria será notificada de la rescisión del subsidio, así como los motivos de dicha decisión.
La solicitud de devolución de la totalidad de los recursos del subsidio, se realizará en los casos donde participen, Entidades Ejecutoras, Organismos Ejecutores de Obra y Organismos Ejecutores de Obra Patrimoniales como responsables de la ejecución de la obra durante el proceso de intervención.
En todos los supuestos de devolución, se adicionarán las cargas financieras correspondientes, conforme a lo establecido por las autoridades hacendarias federales. Dicha devolución y reembolso se hará mediante los mecanismos y plazos que determine la Comisión, en los Manuales de Operación, así como las disposiciones establecidas por la TESOFE, el cual puede consultarse a través de la página de internet:
https://www.gob.mx/conavi/acciones-y-programas/s177-programa-de-vivienda-social-pvs
Lo anterior, con independencia de las responsabilidades civiles, penales o de cualquier otra índole en que se incurriere.
En caso de que la Comisión reciba la devolución de recursos del subsidio del ejercicio fiscal vigente, podrá llevar a cabo las reasignaciones correspondientes conforme a la normativa aplicable.
Tratándose de recursos del subsidio provenientes de un ejercicio fiscal diferente al corriente, la Comisión procederá a su reintegro a la TESOFE.
En caso contrario, priorizando el principio pro hominem contenido en los tratados internacionales en materia de Derechos Humanos y, la vulnerabilidad que las hicieron acreedoras del subsidio federal; el ejecutor del gasto aplicará los procesos establecidos en los Manuales correspondientes; así como, será causa de exclusión y únicamente volverá a ser sujeta de subsidio federal para vivienda en la Comisión durante los 5 años posteriores al otorgamiento, aun cuando no cuente con una vivienda adecuada.
5. Lineamientos Específicos
5.1 Instancias participantes
5.1.1 Comisión Nacional de Vivienda
Será la encargada de otorgar el subsidio federal y de desarrollar, coordinar, promover, ejecutar y dar seguimiento al Programa, para lo que se auxiliará de los Comités y grupos de trabajo que considere necesarios.
La Comisión es la instancia coordinadora, normativa y ejecutora del Programa.
Como instancia coordinadora la Comisión podrá llevar a cabo las siguientes actividades:
· Establecer los mecanismos necesarios para garantizar que sus acciones no se contrapongan, afecten o presenten duplicidades con otros Programas o acciones del Gobierno de México.
· Con el objetivo de multiplicar el impacto de las dependencias del Gobierno Federal, estatal o municipal, la Comisión, además de cumplir con las atribuciones que la Ley de Vivienda le confiere, definirá los mecanismos de articulación, coordinación y seguimiento que se ejecuten en los territorios de intervención definidos, por lo que, en su caso, podrá establecer acuerdos o convenios de coordinación, colaboración o concertación, en los que se establezca la participación de las instancias y se refleje el trabajo conjunto que complementa y contribuye al fortalecimiento del tejido social y comunitario.
Considerando en la operación del programa, y en la participación de los actores, el enfoque interseccional y de respeto a los derechos humanos, con una perspectiva de género.
· Por su cuenta o de manera conjunta con otras instituciones de la Administración Pública Federal, la Comisión podrá celebrar convenios de coordinación, colaboración y concertación (apegados a las disposiciones de las presentes Reglas de Operación y de la normatividad aplicable) con las entidades
federativas, ayuntamientos o demarcaciones territoriales, organismos de la sociedad civil o entes privados con el fin de establecer compromisos para sumar recursos destinados a vivienda, potenciar el impacto de esos recursos, fortalecer la cobertura de las acciones, detonar la complementariedad, reducir gastos administrativos y fortalecer las actividades de seguimiento y supervisión, así como contribuir a reforzar la cohesión social como atributo del contexto territorial. En estos convenios se podrá establecer la forma de participación de las entidades federativas, ayuntamientos o demarcaciones territoriales, organismos de la sociedad civil o entes privados, así como los recursos que deriven del Programa. En todos los casos los gobiernos estatales, municipales o demarcaciones territoriales deberán acreditar que sus respectivas aportaciones cuentan con un soporte programático-presupuestal.
· En todos los casos, la participación complementaria de otros programas institucionales deberá observar el cumplimiento de lo dispuesto en la Ley Federal de Presupuesto y Responsabilidad Hacendaria (LFPRH), en el sentido de evitar la duplicidad en el ejercicio de los recursos. Para contribuir a dicho fin, se podrán establecer mecanismos para el intercambio de información con otras dependencias o entidades públicas y reporte de avances y resultados de las acciones y proyectos.
· Para apoyar la consecución de los fines del Programa, la Comisión y las otras instancias participantes promoverán que las áreas de intervención definidas por el Programa para la ejecución de las acciones sean utilizadas como referencia para la ejecución de acciones de otras dependencias federales, entidades federativas, municipios y demarcaciones de la Ciudad de México.
La Comisión es la facultada para definir los aspectos para la ejecución del Programa; para interpretar las presentes Reglas de Operación, así como para resolver los aspectos no considerados en ellas.
Como instancia ejecutora, la Comisión designa las unidades administrativas responsables de la ejecución del Programa y el proceso de operación y seguimiento del mismo.
5.1.2 Otras instancias participantes
Podrán ser instancias participantes del Programa las siguientes:
a) Instancias del gobierno federal y de los gobiernos de las entidades federativas y de los municipios.
Las instancias administrativas del gobierno federal o las que para ese efecto asignen los gobiernos estatales o municipales o los organismos estatales de vivienda (OREVIS) podrán participar aplicando los subsidios en favor de las personas beneficiarias del Programa, suscribiendo para tal fin los instrumentos jurídicos que correspondan. En todos los casos los gobiernos estatales o municipales deberán acreditar que sus respectivas aportaciones cuentan con un soporte programático o presupuestal.
En general, podrán participar conforme a sus facultades y atribuciones en todas aquellas acciones que contribuyan a la materialización y agilización del programa, en favor de la población.
b) Entidades Ejecutoras
Conforme a lo dispuesto en las presentes Reglas de Operación, son instancias adheridas ante la Comisión, que otorgan crédito para adquirir, construir, ampliar o mejorar una vivienda, que acompaña al subsidio federal y al ahorro previo de la posible persona beneficiaria.
Los criterios de elegibilidad para el proceso de adhesión de entidades ejecutoras se encuentran disponibles en: https://www.gob.mx/conavi/documentos/criterios-de-elegibilidad-para-el-proceso-de-adhesion.
c) Entes privados, aportantes de recursos
Personas físicas o morales, con fines lícitos y dentro de la economía formal que pueden aportar recursos financieros o en especie que complementan el subsidio federal para vivienda otorgado por la Comisión. Entre ellos se encuentran: sociedad civil organizada, sector privado, académico, entre otros.
d) Prestadores de Servicios
· Organismos Ejecutores de Obra (OEO)
Son responsables de otorgar asistencia técnica para desarrollar, acompañar y ejecutar el proceso de diseño, construcción y supervisión, así como fomentar la cohesión social durante el proceso de intervención de vivienda.
En todos los casos, los OEO deberán estar inscritos en el padrón de la Comisión, cumpliendo los requisitos establecidos en los Lineamientos Generales para el Registro, Administración y Evaluación del Desempeño de Prestadores de Servicios de la Comisión Nacional de Vivienda disponibles en la página:
https://www.conavi.gob.mx/images/documentos/normateca/2023/1.%20Lineamientos_prestadores.pdf
· Persona Asistente Técnico
Personas físicas o morales encargadas de otorgar Asistencia Técnica en todo el proceso de intervención de la vivienda.
Dentro de sus funciones está, de manera enunciativa más no limitativa, el desarrollo del proyecto a través del proceso participativo que considera los componentes de la vivienda adecuada, elaboración de presupuesto, de proyecto, supervisión de obra, elaboración de reportes de avance de obra, conforme lo establezca la Comisión y, en su caso, cuando así lo determine la persona beneficiaria del subsidio, podrán desarrollar la edificación si cuentan con la capacidad técnica para ello.
En todos los casos, los asistentes técnicos deberán estar inscritos en el padrón de la Comisión, cumpliendo los requisitos establecidos en los Lineamientos Generales para el Registro, Administración y Evaluación del Desempeño de Prestadores de Servicios de la Comisión Nacional de Vivienda disponibles en la siguiente página:
https://www.gob.mx/conavi/acciones-y-programas/s177-programa-de-vivienda-social-pvs
Verificador/a de obra
Persona física o moral que tiene como función la de confirmar que las intervenciones en la vivienda cuyo acompañamiento está a cargo de una Asistencia Técnica, cumple con las especificaciones y la calidad del proyecto autorizado. Los verificadores están encargados de llevar a cabo trabajo documental y de campo en el lugar mismo donde se construyen las viviendas, con el fin de constatar la conclusión de las intervenciones y la aplicación de la totalidad del subsidio otorgado.
En todos los casos, los verificadores de obra deberán estar inscritos en el padrón de prestadores de servicios de la Comisión, cumpliendo los requisitos establecidos en los Lineamientos Generales para el Registro, Administración y Evaluación del Desempeño de Prestadores de Servicios de la Comisión, así como Lineamientos para la operación de las verificadoras de obra de la Comisión Nacional de Vivienda disponibles en la página:
https://www.conavi.gob.mx/images/documentos/normateca/2023/13.%20Lineamientos_verificadoras.pdf
5.1.3 Instancias de Control y Vigilancia
La Comisión será responsable de la supervisión directa, a través de los prestadores de servicios, asistentes técnicos y todos aquellos que le auxilien para llevar a cabo el control y seguimiento en su ejecución a fin de que se cumpla con la normatividad aplicable, a través de los medios que ésta defina.
Al tratarse de subsidios federales, los aplicados en el marco de este Programa, podrán ser auditados por las siguientes instancias, conforme a la legislación vigente y en el ámbito de sus respectivas competencias:
· Órgano Interno de Control en la Comisión.
· Secretaría de la Función Pública a través de la Unidad de Operación Regional y Contraloría Social en coordinación con los órganos de control de los gobiernos locales.
· Auditoría Superior de la Federación (ASF).
· Auditores Independientes contratados para tal efecto, en coordinación con los Órganos Estatales de Control.
· Secretaría de Hacienda y Crédito Público.
Como resultado de las actividades de auditoría que se lleven a cabo, la instancia de control que las realice mantendrá un seguimiento interno que permita emitir informes de las revisiones efectuadas, dando principal importancia a la atención en tiempo y forma de las anomalías detectadas, hasta su total solventación.
6. Mecánica de Operación
6.1 Difusión
Para garantizar la transparencia en el ejercicio de los recursos, la Comisión deberá dar difusión al Programa a nivel nacional, promoviendo las gestiones institucionales a nivel central y con las autoridades estatales y municipales, a través de la página de internet http://www.gob.mx/conavi complementando la difusión con las redes sociales oficiales de la Comisión.
Además de la publicación de las presentes Reglas en el Diario Oficial de la Federación, disponibles para su consulta en http://www.gob.mx/conavi.
La difusión se apega a la imagen aprobada del Programa, realizada por la Comisión en coordinación con la Secretaría de Desarrollo Agrario, Territorial y Urbano (Sedatu) y acorde al Manual de Identidad Gráfica 2018-2024 establecido por la Dirección General de Imagen de la Coordinación General de Comunicación Social y Vocería del Gobierno de la República.
Asimismo, los resultados del Programa son publicados en el SIESCO en la siguiente dirección electrónica: https://siesco.conavi.gob.mx/.
Conforme al Artículo 28 del Decreto de Presupuesto de Egresos de la Federación para el ejercicio fiscal 2024, así como al Artículo 28 de la Ley General de Desarrollo Social, la publicidad y la información relativa a este Programa deberá identificarse con el Escudo Nacional en los términos que establece la Ley sobre el Escudo, la Bandera y el Himno Nacionales.
Asimismo, la papelería, documentación oficial, así como la publicidad y promoción deberán incluir la siguiente leyenda: "Este programa es público, ajeno a cualquier partido político. Queda prohibido el uso para fines distintos al desarrollo social".
6.2 Promoción
Los participantes en la operación del Programa, de forma conjunta, establecerán una estrategia para dar a conocer en las localidades los requisitos de participación, los compromisos, beneficios y los alcances de los apoyos a otorgar.
6.3 Ejecución
6.3.1 Contraloría Social (participación social)
Se reconoce a la Contraloría Social como el mecanismo de las personas beneficiarias, de manera organizada, independiente, voluntaria y honorífica, para verificar el cumplimiento de las metas y la correcta aplicación de los recursos públicos asignados a los programas federales, de conformidad con los artículos 69, 70 y 71 de la Ley General de Desarrollo Social; así como 67, 68, 69 y 70 de su Reglamento.
En materia de promoción, operación y seguimiento del mecanismo Contraloría Social, este Programa se encuentra sujeto a los Lineamientos y la Estrategia Marco vigentes emitidos por la Secretaría de la Función Pública, así como a los documentos normativos (Esquema, Guía Operativa y Programa Anual de Trabajo de Contraloría Social) validados por dicha dependencia, mismos que integran la Estrategia de Contraloría Social.
Los Comités de Contraloría Social, para solicitar su registro, deberán presentar ante la Comisión, un escrito libre en el que se especifique, como mínimo, el nombre del programa, el ejercicio fiscal de que se trate, su representación y domicilio legal, así como los mecanismos e instrumentos que utilizarán para el ejercicio de sus funciones.
La Comisión a través de la Dirección de Atención Ciudadana deberá, de no haber impedimento alguno, expedir las constancias de registro de los comités en un plazo no mayor a 15 días hábiles contados a partir de la solicitud de registro, mismas que fungirán como comprobante de su constitución, y deberán registrarse en el Sistema Informático de Contraloría Social. Asimismo, brindará a éstos, la información pública necesaria para llevar a cabo sus actividades, así como asesoría, capacitación y orientación sobre los mecanismos para presentar quejas y denuncias.
La Secretaría de la Función Pública brindará orientación en la materia, a través del correo electrónico: contraloriasocial@funcionpublica.gob.mx.
Adicionalmente, la Conavi podrá promover e implementar los mecanismos de participación ciudadana en la prevención y el combate a la corrupción impulsados por la Secretaría de la Función Pública, por medio del uso de herramientas digitales, que faciliten a las personas beneficiarias y a la ciudadanía en general, la posibilidad de incidir en dicha materia.
6.3.2 Acta de Término o cierre
La instancia responsable de la ejecución de la obra o asistencia técnica elaborará y firmará el Acta de Término (Anexo 8), junto con la persona beneficiaria de cada una de las acciones y proyectos concluidos, así como el informe de resultados y utilizará para ello los formatos disponibles en la página: https://www.gob.mx/conavi/acciones-y-programas/s177-programa-de-vivienda-social-pvs
Asimismo, deberá integrar y remitir al área responsable la relación de actas de Término de Obras: https://www.gob.mx/conavi/acciones-y-programas/s177-programa-de-vivienda-social-pvs
En caso de que existan condiciones adversas para celebrar el Acta de Término, se procederá a formalizar el Acta de cierre, en la cual se expondrán de forma clara las causas que impidieron la firma del Acta de Término, en estos casos se deberá contar con el visto bueno de la Comisión.
El formato que deberá utilizar para ello corresponde al Anexo 8 de las presentes reglas.
En el caso de Proyectos Institucionales, Extraordinarios o Emergentes (apartado 6.3.6 de estas reglas) en los cuales se entreguen apoyos directos a personas beneficiarias, los documentos que servirán para evidenciar la entrega de los mismos podrán ser: listas, recibos o relación de las personas beneficiarias, que contengan su firma o huella digital; las cuales suplirán al Acta de Término.
6.3.3 Captación de la demanda del Programa
Para la integración de la demanda del Programa, la ciudadanía podrá presentar sus solicitudes de forma individual y directa a través de la Dirección de Atención Ciudadana mediante los mecanismos establecidos para tal fin, que permitan identificar, en el ámbito nacional, la demanda localizada en zonas territoriales determinadas o para grupos poblacionales específicos, establecida por su cabeza de sector o por la Presidencia de México.
Los canales institucionales establecidos para la Dirección de Atención Ciudadana de la Comisión:
Portal Ciudadano https://sistemaintegral.conavi.gob.mx:81/dac_2022_/#/Inicio
Correo electrónico: atencionciudadana@conavi.gob.mx
Teléfono: 55 9138 9991, opción 1.
Oficialía de Partes o de forma presencial: Avenida Heroica Escuela Naval Militar número 669, colonia Presidentes Ejidales 1ra Sección, Código Postal 04470, Alcaldía Coyoacán, Ciudad de México.
O cualquier otro medio que la Comisión establezca para ello.
Para el esquema de cofinanciamiento con y sin crédito. La Comisión a través de las áreas competentes, durante el transcurso del ejercicio fiscal, podrá recibir solicitudes de subsidios presentadas por entes públicos o privados, procurando integrar la información que permita identificar a la población que se pretende atender, monto de subsidio solicitado, número de subsidios solicitados y, en su caso, la propuesta de aportaciones que se propone integrar al subsidio federal.
6.3.4 Operación y Mantenimiento
Operación en el esquema de Subsidio 100% Conavi y en cofinanciamiento sin crédito
En el esquema de Subsidio 100% Conavi el subsidio es otorgado por la Comisión directamente a la persona beneficiaria, la operación considera las siguientes actividades (Anexo 3.1):
a) Asignación de prestadores de servicios.
El área responsable de realizar la propuesta de asignación propondrá a la Subdirección General de Análisis de Vivienda, Prospectiva y Sustentabilidad, los prestadores de servicios y solicitará en cada uno de los casos, la validación según el tipo de registro y que cumplan con los criterios establecidos.
b) Visita social y técnica.
Para el ingreso en el Programa, la Comisión recolecta la información sobre las características socioeconómicas de las posibles personas beneficiarias y las características de sus viviendas, y el entorno para elaborar el proyecto de intervención. Para ello, el personal de la Comisión o los prestadores de servicios, con apoyo de autoridades municipales o estatales, realizará visitas para levantar la Cédula de Información Socioeconómica (Anexo 1) y Carta Compromiso (Anexo 10); con lo que se identifica el cumplimiento de los criterios de elegibilidad, así como el tipo y monto de la intervención a realizar. (formatos disponibles para su consulta en https://www.gob.mx/conavi/acciones-y-programas/s177-programa-de-vivienda-social-pvs )
c) Perfilamiento de posibles personas beneficiarias
Con base en la información recopilada en la CIS, la Comisión realiza el perfilamiento de las posibles
personas beneficiarias, tomando en consideración los criterios de elegibilidad indicados en las presentes Reglas de Operación.
La Comisión es responsable de recabar, capturar, procesar, resguardar y analizar la información socioeconómica de la persona beneficiaria y de los requisitos documentales que contengan datos personales que deban clasificarse como información confidencial, en términos de la Ley General de Transparencia y Acceso a la Información Pública y la Ley General de Protección de Datos Personales en Posesión de Sujetos Obligados.
d) Validación de Proyecto de intervención.
A partir de la(s) visita(s) social(es) y técnica(s) se elabora el plano de levantamiento del estado actual de la vivienda con el que identifica las características y realiza una propuesta preliminar de intervención para determinar la línea de apoyo de intervención, línea de apoyo complementaria, en su caso, y los montos a solicitar al Comité.
La Comisión valida la aplicación durante el transcurso del ejercicio fiscal de las líneas de intervención y complementarias, en su caso, y los montos de los subsidios solicitados para aprobación del Comité de Financiamiento.
Una vez validada la información, se integra la carpeta de casos para ser presentados ante el Comité de Financiamiento de conformidad con el Manual de Operación de dicho Comité, en un plazo no mayor a 90 días naturales contados a partir del levantamiento de la Cédula de Información Socioeconómica (Anexo 1); aprobación por parte del Comité de Financiamiento en un plazo no mayor a 30 días naturales contados a partir de su presentación.
La validación de los proyectos podrá realizarse a cargo de la Comisión, para lo cual, se deberá validar que el proyecto cuente con los criterios técnicos de seguridad estructural, habitabilidad y sustentabilidad, así como diseño participativo los cuales deberán cumplir con las especificaciones que la Comisión establezca (Anexo 6) y la normatividad aplicable.
Cabe mencionar que, en el caso de acompañamiento social, al tratarse de alcances menores con un presupuesto fijo, no se establecerá un proyecto de intervención. Sin embargo, se establecerán en el documento correspondiente de común acuerdo entre la persona beneficiaria y quien brinde el acompañamiento social.
e) Aprobación de subsidios por el Comité de Financiamiento.
Con la información recabada en la visita y la propuesta preliminar de asignación de Asistentes Técnicos u OEO, se preparan los casos para la aprobación de los subsidios de las posibles personas beneficiarias del Programa ante el Comité de Financiamiento, así como para la toma de conocimiento de la asignación de los Asistentes Técnicos u OEO, de acuerdo con lo establecido en estas Reglas de Operación y en los Lineamientos Normativos por los que se Establece el Funcionamiento del Comité de Financiamiento de la Comisión Nacional de Vivienda, disponibles en el enlace electrónico: https://www.conavi.gob.mx/images/documentos/normateca/2022/5.LINEAMIENTOS%20CF_27012022.pdf.
Una vez aprobado el subsidio por el Comité de Financiamiento, la Comisión formalizará con la persona beneficiaria mediante la firma de los instrumentos jurídicos correspondientes en un plazo máximo de cuarenta y cinco días hábiles; en los que se establecerá el tipo de apoyo, monto aprobado y prestador de servicios que le fue asignado para la intervención de su vivienda. El plazo de presentación de Solicitudes de Apoyo del Programa lo determinará la Comisión con base en la disponibilidad de recursos.
f) Medios de pago y apertura de cuentas con instituciones bancarias.
Una vez aprobados los recursos para los subsidios, se realiza el alta de las personas beneficiarias ante la instancia financiera que se designe para la formalización de sus medios de pago; así como el alta de las cuentas bancarias en la instancia financiera que corresponda, por parte de los prestadores de servicios, en su caso proveedores de materiales o de servicios, para la dispersión de los recursos aprobados.
El alta de las personas beneficiarias se formalizará mediante la generación de una orden de pago a su nombre y la formalización de los medios de pago, a través del cobro de dicha orden por parte de la persona beneficiaria, con lo cual obtendrán una cuenta bancaria con el depósito del 100% del subsidio aprobado de manera retenida, con lo cual, la administración de las ministraciones del recurso queda en manos de la Comisión.
Salvo en aquellos casos en que, a solicitud de la persona beneficiaria y/o mediante mandato a la Comisión se realice el pago directo al prestador de servicios por la ejecución de obra, asistencia técnica, verificación y supervisión.
Los medios de pago para la apertura de cuentas bancarias, se solicitarán una vez aprobados los subsidios ante el Comité de Financiamiento, en un plazo máximo de 5 días hábiles, siempre que exista suficiencia presupuestal, a través de la institución bancaria que la Comisión determine y conforme a los procesos de pago establecidos en el Manual de Procedimientos para las Dispersiones, Devoluciones y Conciliaciones Mensuales en Materia de Subsidios de la Comisión.
Para el acompañamiento social, el proceso de dispersión de medios financieros será realizado por el Banco del Bienestar.
g) Firma Convenio de Adhesión Persona Beneficiaria-Comisión.
Para formalizar el otorgamiento del subsidio, se deberá suscribir un Convenio de Adhesión entre la persona beneficiaria y la Comisión en un plazo máximo de cuarenta y cinco días hábiles después de la aprobación de Comité de Financiamiento, la emisión del Certificado de recepción de Subsidio, y entrega del Certificado de Orden de pago en el modelo de trabajo con asistencia técnica quedando los instrumentos como constancia documental.
En el caso que se opere con acompañamiento social, la formalización del subsidio se realizará con la firma de la carta de aceptación de subsidio.
h) Firma Contrato privado entre la Persona Beneficiaria y prestador de servicios.
Se deberá formalizar el contrato de Asistencia Técnica, de obra a precio alzado y de supervisión, así como cualquier otro que sea necesario, para llevar a cabo la intervención habitacional.
El Asistente Técnico u OEO, encargado de elaborar el proyecto de intervención, lo deberá presentar junto con el presupuesto, avalado por la persona beneficiaria y la Comisión, para formalizar el Contrato privado de prestación de servicios, que corresponda.
Así mismo, en los casos donde la elaboración del proyecto y la ejecución de la obra, este a cargo de un OEO, se deberá suscribir el Contrato de obra a precio alzado, y en consecuencia el Contrato de prestación de servicios en materia de supervisión y seguimiento de obra.
En los mencionados contratos, los prestadores de servicios, se obligan a otorgar, a favor de la persona beneficiaria y/o la Comisión, una garantía que responda por el debido y cabal cumplimiento de obligaciones contratadas, así como, por los defectos o vicios ocultos que resulten de los trabajos realizados, de acuerdo con el monto total del Contrato celebrado con la persona beneficiaria; en el caso, de que la garantía requiera de fianza esta deberá entregarse a la Comisión 5 días hábiles posteriores a la recepción de la primera ministración.
Los Prestadores de Servicios deberán suscribir el "Convenio de adhesión a la mecánica de operación" para el Programa de Vivienda Social y cualquier otro que opere la Comisión, y en caso de incumplimiento, los Prestadores de Servicios se sujetarán a los procedimientos administrativos y judiciales, correspondientes, establecidos en la normativa vigente de la Comisión Nacional de Vivienda y en dicho Convenio.
i) Firma Convenio de Adquisición entre la Persona Beneficiaria, el Promitente Vendedor y la Comisión.
A través de dicho Convenio de Adquisición, se establece la promesa de compraventa respecto de la vivienda nueva o en uso, a favor de la persona beneficiaria, a la cual, le fue aprobado un subsidio a través del Comité de Financiamiento, pactando entre otras disposiciones, el precio de venta, forma de pago, gastos derechos, honorarios e impuestos, entrega de posesión y recepción del inmueble, así como, la firma de escritura pública respectiva.
Lo anterior, conforme al Manual de Operación para la Adquisición de Suelo y Vivienda Nueva o en Uso del Programa de Vivienda Social de la Comisión Nacional de Vivienda.
j) Formalización de proyecto y liberación de ministraciones.
La Comisión a través del medio que instituya para ello, revisa y valida que el proyecto de intervención cuente con los criterios técnicos de seguridad estructural, habitabilidad y sustentabilidad; que atienda la necesidad de las familias y cumpla con las especificaciones que la Comisión establezca en el Anexo 6,
criterios técnicos para una vivienda adecuada y la normatividad aplicable; y finalmente avala el alcance del presupuesto.
Una vez que el proyecto de intervención y presupuesto sean validados por la Comisión y la persona beneficiaria, la Comisión inicia el proceso de dispersión de recursos y coordina la correcta aplicación de los recursos ministrados y el avance en las obras.
En los casos donde proceden las ministraciones de obra y de asistencia técnica, la Comisión realizará, preferentemente, por concepto de ejecución de la obra, la transferencia del monto total del subsidio en la instancia financiera que la Comisión determine, conforme al tipo de apoyo autorizado, en la cuenta previamente aperturada.
Contra la validación del proyecto de intervención y presupuesto será aplicada la primera liberación del recurso y contra la correcta aplicación de los recursos serán aplicadas las siguientes liberaciones.
Para los pagos correspondientes por asistencia técnica, la transferencia es a la cuenta del AT u OEO; asimismo, en los casos de los proveedores de materiales y supervisión, a la cuenta correspondiente.
La conclusión de los trabajos que el Asistente Técnico, el Organismo Ejecutor de Obra o el supervisor de la obra entregue y los recursos ministrados, serán verificados; la conclusión registrada en el reporte de terminación de obra estará disponible en la siguiente página electrónica: https://www.gob.mx/conavi/acciones-y-programas/s177-programa-de-vivienda-social-pvs.
El Proceso de dispersión de recursos quedará establecido en el Manual de Procedimientos para las dispersiones, devoluciones, conciliaciones mensuales en materia de subsidios, de acuerdo con lo señalado en las presentes Reglas de Operación.
La Comisión dispersará directamente los recursos a las personas beneficiarias o a través de un prestador de servicios debidamente registrado en el Padrón de la Conavi, que previamente haya celebrado un contrato de prestación de servicios con la persona beneficiaria en los términos que sean autorizados en dicho contrato, de la siguiente forma:
I. Para la primera dispersión de recursos la Comisión validará que el proyecto de intervención cumpla con lo estipulado en los Lineamientos para la revisión y validación de proyectos de intervención de vivienda.
II. La Comisión instruirá las siguientes dispersiones validando la correcta aplicación de los recursos, así como el avance físico-financiero en la intervención de la vivienda.
III. Para la instrucción de la dispersión de finiquitos la Comisión verificará que las intervenciones de vivienda cuenten con Acta de Término firmada o, en su caso, con Acta Circunstanciada por la persona beneficiaria y el prestador de servicios (Anexo 8 Acta de término).
La dispersión de recursos a las personas beneficiarias y Prestadores de Servicio de los Proyectos Institucionales, Extraordinarios, se regirá por sus Lineamientos Normativos y características de operación que apruebe la Junta de Gobierno. Para la dispersión de recursos bajo la línea de apoyo de Adquisición de Suelo, se realizará conforme lo establecido en los convenios para la adquisición de suelo y vivienda entre la Comisión, el Promitente Vendedor y las Personas Beneficiarias y en lo no previsto se regirán por lo señalado en el Manual de Procedimientos para las dispersiones, conciliaciones mensuales en materia de subsidios de la Comisión.
La Comisión instruirá las ministraciones correspondientes, considerando para ello los días y las horas hábiles bancarias mediante depósito electrónico, respetando los tiempos que marque el Presupuesto de Egresos de la Federación, sujetándose a las disposiciones de austeridad republicana emitidas por el Ejecutivo Federal.
j) Verificación de acciones de vivienda
La Comisión garantizará la calidad de las acciones y el correcto uso de los recursos, a través de acciones de verificación técnica y la correcta conclusión y aplicación del subsidio de las intervenciones del Programa de conformidad con lo siguiente:
La verificación técnica tanto parcial como total, tiene como función principal controlar los parámetros de calidad, asegurar el cumplimiento de normas y especificaciones técnicas en los proyectos y en las obras, así como verificar el avance físico financiero de las diferentes partidas correspondientes a la intervención mediante inspección visual. La verificación de obra aplicará para las modalidades de Autoproducción, Reubicación de Vivienda, Reconstrucción de Vivienda y Mejoramiento de Unidades Habitacionales.
Esta verificación consta de las siguientes fases:
Tener conocimiento del proyecto y presupuesto, con el fin de contar con elementos suficientes que le permitan observar en campo, si la Asistencia Técnica acompañó la ejecución de los trabajos conforme al proyecto validado por la Comisión, en función a los criterios técnicos de seguridad estructural y habitabilidad establecidos.
Verificación de conclusión para asegurar los parámetros de calidad y el ejercicio del recurso total en la intervención.
Reportar los posibles hallazgos derivados de la inspección física realizada a las intervenciones, conforme a lo establecido en los Lineamientos para la Operación de las Verificadoras de Obra de la Comisión.
k) Supervisión externa
En los casos en los que la intervención se realice por un Organismo Ejecutor de Obra, el supervisor externo es el encargado de vigilar e informar a la Comisión el cumplimiento de los criterios técnicos de seguridad estructural y habitabilidad durante todo el proceso de la intervención, así como emitir el reporte de verificación de conclusión de los trabajos en el medio y acorde a lo establecido en los "Lineamientos de Operación de los Supervisores de Obra" de la Comisión.
l) Cierre de acciones
Se constata con el Acta de Término (Anexo 8) y, en su caso, el Acta Circunstanciada (Anexo 9) y la Carta compromiso (Anexo 10), así como la integración del registro de las personas beneficiarias.
Si la operación con cofinanciamiento sin crédito presenta condiciones particulares de operación deberán de ser establecidas en el respectivo convenio de colaboración.
Asimismo, cuando la Comisión de cuenta de que los trabajos de obra se encuentran concluidos correctamente y ante la negativa de firma de la persona beneficiarias, igualmente podrá levantarse el acta de término únicamente con la intervención del Prestador de Servicios y la Comisión.
m) Operación de la intervención con Acompañamiento social
1. Fase de identificación, validación y aprobación de beneficiarios.
I.- Identificación de Beneficiarios. Son personas que cumplan con los siguientes requisitos:
· Tener 18 años o más de edad.
· No haber sido persona beneficiaria, durante los ejercicios fiscales 2019, 2020, 2021 y 2022 de algún otro programa operado por la Comisión.
· Ser legítimo posesionario de la vivienda a intervenir.
La identificación de posibles personas beneficiarias que cumplan con los requisitos, se realizará a partir del llenado de la CISB (Cédula de Información Socioeconómica Básica) y será aplicada mediante entrevista por parte del personal operativo de la Comisión, a través de visitas en las viviendas. Con la información de la CISB se realizarán las validaciones correspondientes. En estas visitas se recabarán en forma electrónica y/o física, los documentos del expediente individual que se requieren para la aprobación correspondiente. Es importante mencionar que la identificación se realiza en polígonos prioritarios determinados previamente mediante los mecanismos que determine la Comisión, por lo que, para esta forma de intervención no se pueden realizar solicitudes por parte de la ciudadanía.
II.- Validación y aprobación de apoyos.
Con la información social recabada en la herramienta tecnológica determinada por la Comisión, se prepararán los casos para el Comité de Financiamiento, en donde se presentará la información correspondiente a las solicitudes conforme a los criterios establecidos del Proyecto, con los montos de los apoyos para su aprobación correspondiente.
Una vez aprobado por el Comité de Financiamiento, la Comisión formalizará con las personas beneficiarias mediante firma de la Carta de Aceptación del Subsidio, a través del personal de la Comisión, en un plazo máximo de tres meses, sujeto a disponibilidad.
La Comisión integrará un expediente, se hará por medios físicos y/o digitales, los cuales contaran con los siguientes documentos:
· Credencial para votar vigente, expedida por el Instituto Nacional Electoras (antes Instituto Federal Electoral), o pasaporte vigente, o cédula profesional vigente, o licencia de conducir vigente y en el caso de
menores de edad permiso para conducir vigente.
· Comprobante de domicilio.
· Documento que acredite la posesión o propiedad legal de la vivienda en la que será aplicado el apoyo. En caso de que no cuente con el documento en cuestión, presentar carta de la persona beneficiaria bajo protesta de decir verdad, en la que manifieste que posee legalmente la vivienda o en su defecto el formato de autorización del propietario de la vivienda para la aplicación del apoyo.
· Clave Única de Registro de Población (CURP).
· La Cedula de Información Socioeconómica Básica, que se levanta electrónicamente se encontrará en el repositorio de información de la Comisión.
· Carta de aceptación del apoyo (original).
· Constancia de visita de cierre (original).
La integración, envío a oficinas centrales y resguardo de los expedientes que lleve a cabo la Comisión, deberá ejecutarse en un plazo no mayor a ocho meses, contados a partir de la autorización del apoyo en el Comité de Financiamiento.
III.- Generación de medios de pago.
Los medios de pago para la apertura de cuentas bancarias, se solicitarán una vez aprobadas las líneas de apoyo de vivienda ante el Comité de Financiamiento de las personas beneficiarias del Programa, en un plazo máximo de 5 días hábiles, siempre que exista la suficiencia presupuestal, a través del siguiente proceso:
La Comisión realizará las gestiones necesarias para que se efectúe la creación de cuentas para las personas beneficiarias, mediante el layout de Solicitud de Medios definido por la Comisión y remitido hacia el Banco de Bienestar.
Una vez definido el proceso para el trámite de medios y apertura de cuentas antes descrito, las personas beneficiarias, de acuerdo con las indicaciones y la información que le sea proporcionada en la asamblea de entrega de los apoyos, recibirá su tarjeta bancaria y las instrucciones para el uso de la misma y firmara los instrumentos bancarios del Banco de Bienestar (contrato de uso de cuenta y el acuse de recibo de la tarjeta) para su posterior activación y dispersión.
2. Fase de entrega de apoyos y asambleas informativas.
I.- Asamblea de entrega de carta del apoyo y tarjetas bancarias.
Una vez autorizados los apoyos y con la generación de los medios de pago correspondientes, el personal operativo llevará a cabo la entrega de los apoyos a las personas beneficiarias del Programa, a través de Asambleas o visitas domiciliarias para la entrega de medios de pago y firma de la Carta de aceptación del subsidio. Asimismo, se hará la entrega de la documentación que los acredite como tal (Carta de aceptación del apoyo), así como de la información relativa al Programa (tríptico informativo) y los tiempos para disponer de sus recursos. En todos los casos, se hará el registro de la entrega y de sus resultados, mediante la herramienta tecnológica diseñada para tal efecto. La entrega de los medios de pago de los apoyos a que se hace referencia, deberá ejecutarse en un plazo máximo de tres meses una vez aprobadas las acciones por el Comité de Financiamiento, siempre que exista la suficiencia presupuestal correspondiente.
II.- Activación de tarjetas bancarias y disposición de recursos.
Una vez entregados los kits de apertura de cuenta, la Comisión, dentro de los siguientes 20 días hábiles siguientes, tendrá el listado de personas beneficiarias y tarjetas entregadas, para la posterior solicitud de activación de tarjetas ante el Banco del Bienestar, lo cual tendrá como plazo máximo 5 días hábiles.
III.- Asamblea comunitaria y con mano de obra.
Las personas beneficiarias podrán decidir sobre la forma de administrar el apoyo para la compra de materiales, así como para la contratación de técnicos, arquitectos o ingenieros y trabajadores de la construcción, de acuerdo con la forma en la que determinen llevar a cabo los trabajos para la aplicación de su apoyo. También, la persona beneficiaria puede utilizar como apoyo para llevar a buen término su obra, las recomendaciones entregadas en las Asambleas Comunitarias y con la mano de obra.
3. Fase de ejecución de obra, acompañamiento al beneficiario y cierre.
Este estará sujeto a la ejecución de la utilización del subsidio, una vez que haya concluido y asistido a la asamblea comunitaria y el proceso con la mano de obra.
I.- Visita de cierre.
Habiendo sido recibidos los apoyos por parte de las personas beneficiarias, el personal operativo de la Comisión realizará la visita de cierre para constatar el estado que guarda la ejecución de la aplicación de los apoyos por parte de las personas beneficiarias, a través de la constancia de visita de cierre y/o acta de hechos.
La visita referida, se deberá realizar con un tiempo máximo de 5 meses a partir de la comprobación de depósito exitoso de los apoyos a las personas beneficiarias.
En el Anexo 11, Operación de la intervención de Acompañamiento Social, se encuentran todos los formatos que se utilizaran para evidenciar la operación.
Operación del Programa en el esquema de cofinanciamiento (Anexos 3.2 y 3.3)
Para los casos en los que el subsidio se otorga a partir de la combinación de recursos, la operación del Programa quedará establecida en el Convenio de Adhesión celebrado con las Entidades Ejecutoras y en el Manual de Procedimientos para la Operación del Programa de Vivienda Social en el esquema correspondiente, de acuerdo con lo señalado en las presentes Reglas de Operación, este Manual estará disponible para consulta en la página electrónica:
https://www.conavi.gob.mx/images/documentos/normateca/2023/Manual-de-Operación-del-Programa-de-Vivienda-Social-en-el-Esquema-de-Cofinanciamiento-con-Crédito.PDF
https://www.conavi.gob.mx/images/documentos/normateca/2023/Manual-de-Operación-del-Programa-de-Vivienda-Social-en-el-Esquema-de-Cofinanciamiento-sin-Crédito.PDF
https://www.conavi.gob.mx/images/documentos/normateca/2023/Manual%20PVS%20MIS.pdf
La Comisión dispersará a través de una entidad financiera, en los términos que al efecto ésta autorice, los recursos y se asignarán en los términos de la disponibilidad programática y presupuestaria.
En el esquema de cofinanciamiento, la operación considera las siguientes actividades:
a) Atención de la demanda. Con fundamento en las presentes Reglas de Operación, en el Plan Nacional de Desarrollo 2019-2024, en el Programa Sectorial de Desarrollo Agrario, Territorial y Urbano 2020-2024, en el Programa Nacional de Vivienda 2020-2024, en el Programa de Ordenamiento Territorial y Desarrollo Urbano 2020-2024, en el Programa Institucional 2020-2024 de la Comisión Nacional de Vivienda y en los términos de la disponibilidad programática y presupuestaria, la Comisión acordará con los representantes que integran la demanda, la atención a la población prioritaria, en las ubicaciones que defina la propia Comisión.
b) Perfilamiento de posibles personas beneficiarias. La Comisión, entidades federales, estatales, municipales y Entidades Ejecutoras recaban la información durante el transcurso del ejercicio fiscal, sobre las características socioeconómicas de las posibles personas beneficiarias, para ello, los actores mencionados realizarán visitas para levantar la Cédula de Información Socioeconómica (Anexo 1), con lo cual se determina el tipo y monto de la intervención a realizar. Asimismo, la Comisión, representantes de entidades federales, estatales, municipales y Entidades Ejecutoras darán a conocer a las posibles personas beneficiarias los derechos y obligaciones indicados en el numeral 4.4.4 de las presentes Reglas de Operación; además, los actores mencionados deberán hacer del conocimiento de la Comisión, las fechas y horas en las que realizarán el levantamiento de las Cédulas de Información Socioeconómica, lo anterior, para que en caso de que así lo decida la misma Comisión, brinde acompañamiento a los mismos, con la finalidad de supervisar la forma en que informan a las posibles personas beneficiarias el funcionamiento del Programa.
c) Propuesta de esquema de cofinanciamiento. Las entidades federales, estatales, municipales y Entidades Ejecutoras enviarán a la Comisión el esquema financiero general, el cual deberá de cumplir con las especificaciones que la Comisión establezca.
d) Propuesta de proyecto de intervención. Los representantes de entidades federales, estatales, municipales y Entidades Ejecutoras enviarán a la Comisión los proyectos de intervención de vivienda a realizar, los cuales deberán cumplir con las especificaciones que la Comisión establezca (Anexo 6) y la normatividad aplicable.
e) Firma de convenio de colaboración, concertación o coordinación. En el caso del esquema de cofinanciamiento sin crédito, se deberán suscribir convenios de colaboración, concertación o coordinación, según aplique, entre la Comisión y terceros participantes para definir los compromisos y alcances.
f) Presentación de los casos ante el Comité de Financiamiento. De conformidad con los Lineamientos
Normativos por los que se Establece el Funcionamiento del Comité de Financiamiento de la Comisión Nacional de Vivienda, se presentan los casos en un plazo no mayor a 90 días naturales contados a partir del levantamiento de la Cédula de Información Socioeconómica (Anexo 1); para su análisis y aprobación por parte del Comité de Financiamiento en un plazo no mayor a 20 días naturales contados a partir de su presentación.
g) Comunicación de la autorización del subsidio. La Comisión informa a los representantes de, entidades federales, estatales, municipales con quienes haya suscrito algún convenio de colaboración, concertación o coordinación, según aplique y a las Entidades Ejecutoras los montos de subsidio que les fue autorizado.
h) Integración de expediente. Los representantes de entidades federales, estatales, municipales y Entidades Ejecutoras, deberán proporcionar en el medio que la Comisión determine, los documentos que integran el expediente de subsidio de las personas beneficiarias, por Línea de Apoyo indicados en el Manual de Procedimientos para la Operación del Programa de Vivienda Social en el esquema de cofinanciamiento.
i) Solicitud del subsidio. Los representantes de entidades federales, estatales, municipales y Entidades Ejecutoras, solicitarán a la Comisión, el subsidio conforme a la información proporcionada por la persona solicitante del subsidio federal.
En caso de que exista un padrón de posibles personas beneficiarias la solicitud del subsidio se realizará posterior a lo señalado en el inciso f) de este apartado.
j) Entrega del subsidio. La Comisión enviará, a través de una entidad financiera, los recursos procedentes a la persona beneficiaria, Entidad Ejecutora, entidades federales, estatales y municipales. La Comisión entregará en los anteriores términos los recursos a los actores correspondientes, considerando para ello los días y horas hábiles bancarios.
k) Acompañamiento de la aplicación del subsidio. Los actores mencionados vigilarán el cumplimiento de los requisitos y de la aplicación del subsidio federal de este Programa para los fines solicitados y coadyuvará con lo que al efecto establecen las presentes Reglas de Operación para el caso de incumplimiento de las obligaciones de la persona beneficiaria, asumiendo, en su caso, las responsabilidades civiles, administrativas o penales que resultaren derivadas de sus acciones u omisiones.
l) Verificación Técnica. La Comisión, a través del verificador de obra, supervisará la calidad de las acciones y el correcto uso de los recursos, de conformidad con lo siguiente:
· Tener total conocimiento del proyecto y presupuesto, con el fin de contar con elementos suficientes que le permitan observar en campo, si el Organismo Ejecutor de Obra llevó a cabo la ejecución de los trabajos conforme al proyecto validado por la Comisión, en función a los criterios técnicos de seguridad estructural y habitabilidad establecidos.
· Verificación de avance. Tiene como finalidad monitorear el avance físico-financiero de la obra, a efecto de evidenciar cualquier situación relevante en la aplicación del recurso.
· Verificación de conclusión. Asegurar los parámetros de calidad y el ejercicio del recurso total en la intervención.
En cuanto al control y seguimiento del ejercicio de los recursos y calidad de obra, con la finalidad de contar con mecanismos que permitan asegurar que las acciones de vivienda cuenten con los criterios de seguridad estructural y habitabilidad establecidos por la Comisión.
m) Comprobación del otorgamiento del Subsidio. Los representantes, entidades federales, estatales, municipales y Entidades Ejecutoras, presentarán a la Comisión la carta compromiso (Anexo 10) y la verificación del reporte mensual de comprobación de recursos, disponibles en la página electrónica https://www.gob.mx/conavi/acciones-y-programas/s177-programa-de-vivienda-social-pvs, o en su caso, algún otro medio o documento comprobatorio que la Comisión autorice.
La Comisión validará los documentos citados y toda la información recibida, asimismo, realizará acciones de supervisión de conclusión de obra de conformidad con el proyecto de intervención de vivienda señalado en el inciso "d" de este apartado.
En caso de que no se formalice el otorgamiento del subsidio federal o la Comisión identifique algún incumplimiento por parte de los actores mencionados, se deberá devolver a la Comisión el monto del(os) subsidio(s) que le fueron transferidos, en términos de lo que al efecto establecen la Ley de Ingresos de la Federación y el Presupuesto de Egresos de la Federación al tener la naturaleza de recursos públicos. De conformidad con lo previsto en el Convenio de Adhesión, de Colaboración, Concertación o Coordinación, según aplique y la normatividad aplicable al Programa, en todo caso deberá considerarse lo previsto en el Artículo 54 de la Ley Federal de Presupuesto y Responsabilidad Hacendaria y en el Artículo 85 de su Reglamento o los que resulten aplicables en caso de posteriores reformas, respecto a los rendimientos y cargas financieras de las cantidades devueltas.
n) Comprobación de la aplicación del subsidio.
Los actores mencionados deberán remitir a la Comisión el Acta de Término debidamente firmada por la persona beneficiaria o, en su caso, acta circunstanciada.
Cuando la Comisión de cuenta de que los trabajos de obra se encuentran concluidos correctamente y ante la negativa de firma de la persona beneficiarias, igualmente podrá levantarse el acta de término únicamente con la intervención del Prestador de Servicios y la Comisión.
ñ) Conformación del padrón de personas beneficiarias.
Todo el intercambio de información a que se refiere este numeral se realizará con los formatos y procedimientos que la Comisión establezca en las presentes Reglas de Operación y en el Manual de Manual de Operación del Programa de Vivienda Social en el Esquema de Cofinanciamiento con Crédito y en el Manual de Operación del Programa de Vivienda Social en el Esquema de Cofinanciamiento sin Crédito, disponibles en la siguiente liga https://www.gob.mx/conavi/acciones-y-programas/s177-programa-de-vivienda-social-pvs.
6.3.4 Ejercicio del recurso
Se deberán respetar los tiempos y las formas que marque el Presupuesto de Egresos de la Federación, sin interrupción, en el otorgamiento del subsidio federal, mediante la aplicación de esquemas que permitan hacer frente a los compromisos asumidos respecto del otorgamiento de éstos, en atención a la solicitud del mismo y la conclusión del procedimiento, con su otorgamiento y entrega de los recursos, hasta contar con la evidencia de recepción del subsidio por la persona beneficiaria. El otorgamiento del subsidio estará sujeto a la disponibilidad presupuestaria para el ejercicio fiscal correspondiente.
La Comisión instruirá que el depósito del subsidio se realice de forma electrónica y se sujetará a lo establecido en la Ley Federal de Austeridad Republicana emitida por el Ejecutivo Federal.
6.3.5 Gastos Indirectos
Los gastos indirectos que se podrán destinar para el desarrollo de las diversas acciones asociadas con la planeación, operación, supervisión, seguimiento, capacitación, atención ciudadana y evaluación, entre otros, del Programa, será de, hasta el importe menor que resulte entre el señalado en el segundo párrafo del numeral 29 del Manual de Programación y Presupuesto 2024 y el monto aprobado en el Presupuesto de Egresos de la Federación 2024 identificado con el Tipo de Gasto 7 "Gasto corriente por concepto de gastos indirectos de programas de subsidios". El monto destinado a los Gastos Indirectos estará sujeto a la normatividad aplicable.
6.3.6 Proyectos Institucionales y Extraordinarios
La Comisión podrá autorizar, por conducto de su Junta de Gobierno:
I. Proyectos Institucionales que promuevan política pública para el desarrollo de acciones y proyectos que cubran las necesidades de nichos no atendidos o no suficientemente atendidos, para el acceso a intervenciones relacionadas con la vivienda y su entorno.
II. Proyectos Extraordinarios que atiendan una problemática específica, que por su relevancia requieran un tratamiento especial, con la condicionante que la misma se encuentre en el ámbito de competencia de la Comisión conforme a las disposiciones que le sean aplicables.
III. Cualquier otro proyecto que sea de acuerdo a su objeto y para el desarrollo del sector relacionado con la vivienda.
Los Proyectos Institucionales y Extraordinarios deberán atender necesidades que, por su propia naturaleza, contingente o excepcional, no se encuentren consideradas en las presentes Reglas de Operación y que promuevan el acceso a intervenciones relacionadas con la vivienda y su entorno.
Los Proyectos Institucionales y Extraordinarios serán presentados para su aprobación ante la Junta de
Gobierno con análisis técnico, normativo y bajo la recomendación del Grupo de Trabajo que para el efecto establezca la Comisión, en su caso, se podrá contar con la participación de la SEDATU.
Este tipo de proyectos se regirán por los manuales y/o lineamientos de acuerdo a las características de operación, que al efecto apruebe la Junta de Gobierno y en lo no previsto, se regirán por lo señalado en estas Reglas de Operación. Los mencionados Proyectos podrán sumar en su conjunto hasta 50% del presupuesto total del Programa.
Los Proyectos Institucionales y Extraordinarios que sean autorizados por la Junta de Gobierno de la Comisión deberán sujetarse a los criterios de objetividad, equidad, transparencia, publicidad, selectividad y temporalidad, para estos efectos, la Comisión deberá:
I. Identificar con precisión a la población objetivo por grupo específico, como por región del país, entidad federativa y/o municipio; tomando en consideración lo establecido en el apartado 4.2 de las presentes Reglas.
II. En su caso, prever montos máximos por persona beneficiaria y modalidad, así como por porcentaje del costo total del programa. En los programas de beneficio directo a individuos o grupos sociales, los montos y porcentajes preferentemente se establecerán con base en criterios redistributivos que deberán privilegiar a la población de menos ingresos y procurar la equidad entre regiones y entidades federativas, sin demérito de la eficiencia en el logro de los objetivos;
III. Procurar que el mecanismo de distribución, operación y administración otorgue acceso equitativo a todos los grupos sociales y géneros, a toda persona beneficiaria del Proyecto Institucional o Extraordinario;
IV. Procurar que los recursos se canalicen exclusivamente a la población objetivo y cuidar que el mecanismo de distribución, operación y administración facilite la obtención de información y la evaluación de los beneficios económicos y sociales de su asignación y aplicación; así como evitar que se destinen recursos a una administración costosa y excesiva;
V. Incorporar mecanismos periódicos de seguimiento, supervisión y evaluación que permitan ajustar las modalidades de su operación o decidir sobre su cancelación;
VI. En su caso, buscar fuentes alternativas de ingresos para lograr una mayor autosuficiencia y una disminución o cancelación de los apoyos con cargo a recursos presupuestarios;
VII. Asegurar la coordinación de acciones entre dependencias y entidades, para evitar duplicidad en el ejercicio de los recursos y reducir gastos administrativos;
VIII. Prever la temporalidad en su otorgamiento; y
IX. Procurar que sea el medio más eficaz y eficiente para alcanzar los objetivos y metas que se pretenden.
Conforme a los Lineamientos por los que se establece el Funcionamiento del Grupo de Operación y Seguimiento de la Comisión, los integrantes de este grupo serán los encargados de analizar técnica y normativamente la viabilidad de llevar a cabo estos proyectos, disponibles en la siguiente liga electrónica: https://www.gob.mx/conavi/acciones-y-programas/s177-programa-de-vivienda-social-pvs
6.3.7 Proyectos para atención a situaciones de emergencia
En casos de declaratoria de emergencia emitida por la autoridad correspondiente o de otras situaciones en las que se dicten medidas extraordinarias para enfrentar crisis económicas, sanitarias o de cualquier naturaleza y se requiera la intervención de la Comisión en los proyectos orientados a la atención de necesidades de vivienda que deriven de dicha declaratoria, la Comisión podrá presentar ante su Junta de Gobierno, de manera previa a su participación, la propuesta de su intervención, que se llevará cabo en apego a las disposiciones normativas que para tal efecto emita la Comisión, lo que permitirá la atención rápida, eficaz y eficiente a la población objetivo, garantizando en el marco de sus atribuciones, la protección, respeto y garantía de los Derechos Humanos, aportando en lo conducente, sus mecanismos de operación, información e infraestructura.
En estos casos, los recursos destinados para la operación del Proyecto no estarán sujetos a un porcentaje determinado sobre el presupuesto total del Programa (Anexo 7).
Para la atención a situaciones de emergencia a que se refiere el primer párrafo, la Comisión podrá celebrar convenios de colaboración, coordinación y/o concertación con otras dependencias y entidades en el marco de la cooperación institucional, estableciendo los alcances de su participación conforme los requerimientos operativos, pudiendo participar en una, varias o en la totalidad de las fases operativas del proyecto. Ante la necesidad de una operación ágil, podrá presentar a su Junta de Gobierno los lineamientos generales de operación y posteriormente complementar el o los anexos operativos correspondientes, que definan de manera puntual las características de la operación del proyecto.
7. Informes programáticos presupuestales
7.1 Avances Físicos - Financieros
La Comisión presentará los informes trimestrales sobre la situación económica, las finanzas públicas y la deuda pública del ejercicio fiscal correspondiente con los avances físico-financieros del programa a la H. Cámara de Diputados, así como a la Secretaría de Hacienda a través de los canales institucionales del sector, con base en lo dispuesto en la fracción X, del Artículo 75 de la LFPRH.
7.2 Cierre del ejercicio
Los recursos federales del PROGRAMA son subsidios y se regirán en los términos establecidos en el Artículo 175 y 176 del Reglamento de la Ley Federal de Presupuesto y Responsabilidad Hacendaria, para lo cual, la Comisión, se sujetarán a las siguientes acciones:
Recursos no devengados:
La Comisión deberá reintegrar a la Tesorería de la Federación (TESOFE), los recursos que no hubiesen destinado a los fines autorizados y aquellos que por cualquier motivo no estuviesen devengados al 31 de diciembre del ejercicio fiscal, con base en lo establecido en la fracción XV del artículo 4 de la Ley General de Contabilidad Gubernamental.
La Comisión integrará el cierre del ejercicio anual, elaborando comparaciones anuales entre cierre y metas programadas.
8. Padrón de personas beneficiarias del Programa
La Comisión (y las Áreas Responsables de éste, cuando aplique), deberán apegarse a lo establecido en materia de padrones de beneficiarios por la UPDI, la Secretaría de la Función Pública y la Secretaría de Bienestar.
Para personas físicas, la Clave Única de Registro de Población (CURP) será el identificador principal para la conformación del registro de los padrones de beneficiarios de la Secretaría, por lo que se deberá solicitar e incluir en el momento del levantamiento del instrumento de información socioeconómica que corresponda, sin que la ausencia de la CURP sea una condicionante para la aplicación del instrumento, ni tampoco para la incorporación o el otorgamiento de los apoyos. En este sentido, la Comisión deberá prever en la operación del mismo, los periodos y mecanismos para complementar los registros con esta clave, así como la desagregación de la información por sexo y por edad.
La Comisión será la encargada de los procesos de recolección, captura, procesamiento, resguardo y análisis de la información que se recabe de las posibles personas beneficiarias del Programa, y de la entrega de la información correspondiente a la UPDI, en el periodo establecido.
Las claves y nombres geográficos de entidades federativas, municipios y localidades registrados en los padrones deberán corresponder a las establecidas en el Catálogo Único de Claves de Áreas Geoestadísticas Estatales, Municipales y Localidades publicado por el INEGI, para lo cual se utilizará la versión que dicho Instituto publique al mes de enero del año en curso. El catálogo se encuentra publicado en la página de internet: https://www.inegi.org.mx/app/ageeml/(47) . (Consultado en agosto del 2022).
Para realizar aclaraciones de las localidades que "in situ" no existan o difieran en la ubicación geográfica, claves o nombres geográficos a los registrados en el Catálogo, las personas interesadas deberán considerar el procedimiento de actualización permanente del catálogo, mismo que podrá consultarse en el portal del INEGI.
El domicilio geográfico para la integración de los padrones, deberá registrarse por el modelo de estructura de datos establecido en la Norma Técnica sobre Domicilios Geográficos vigente emitida por el INEGI, misma que podrá ser consultada a través de la página de internet:
https://www.snieg.mx/Documentos/Normatividad/Vigente/Norma_Tecnica_sobre_Domicilios_Geograficos.pdf (Consultado en agosto del 2023).
9. Evaluación
Con el objeto de enfocar la gestión del Programa al logro de resultados para mejorar las condiciones de vida de la población beneficiada, así como fortalecer la rendición de cuentas y la transparencia en el ejercicio de los recursos, se evaluarán los resultados del Programa mediante evaluaciones internas y externas.
La evaluación se complementará con un seguimiento periódico de los recursos ejercidos, acciones
ejecutadas y metas alcanzadas, que se darán a conocer a través de la presentación de informes a diversas instancias evaluadoras y fiscalizadoras.
9.1 Interna
La Comisión dispondrá de los mecanismos de seguimiento y medición de resultados que proporcionen elementos importantes para su evaluación, a fin de analizar la ejecución del Programa y sus ministraciones, identificando el cumplimiento de los objetivos y metas programadas, y el ejercicio de los ingresos y gastos presupuestados; así como para detectar variaciones y desviaciones programáticas y presupuestales y adoptar medidas correctivas que reorienten las acciones y el impacto de la entidad, para fortalecer la toma de decisiones y mejorar sus resultados. Esta evaluación se realizará anualmente.
Para ello se utilizarán herramientas metodológicas en la etapa de evaluación, que permitan una identificación adecuada de resultados, con base en indicadores tales como cobertura de accesibilidad a una intervención habitacional, congruencia programática, focalización y equidad con perspectiva de género.
9.2 Externa
Conforme a lo establecido en el artículo 78 de la "Ley Federal de Presupuesto y Responsabilidad Hacendaria", y con el objeto de orientar la gestión del Programa al logro de resultados para mejorar las condiciones de vida de la población beneficiaria, así como para fortalecer la rendición de cuentas y la transparencia en el ejercicio de los recursos, se realizarán Evaluaciones PAE a los Programas presupuestarios de acuerdo con la consistencia de su trayectoria y el horizonte de su operación. Lo anterior, con base en los "Lineamientos generales para la evaluación de los Programas Federales de la Administración Pública Federal" (Lineamientos) publicados en el Diario Oficial de la Federación el 30 de marzo de 2007, y en atención con lo establecido en el Programa Anual de Evaluación (PAE) que emita el CONEVAL y la Secretaría de Hacienda y Crédito Público (SHCP), disponibles en: https://www.gob.mx/sedatu/acciones-y-programas/evaluaciones-externas-a-los-programas-presupuestarios-del-ramo-15-y-su-seguimiento.
Las Evaluaciones PAE que se realicen al Programa serán supervisadas por la UPDI, en carácter de Área de Evaluación conforme a sus atribuciones establecidas en artículo 13 del Reglamento Interior de la SEDATU, en coordinación con la Comisión. Asimismo, la UPDI se coordinará con el CONEVAL y la SHCP, en el ámbito de su competencia, para el buen desarrollo de todas las etapas del proceso de la evaluación.
Asimismo, de conformidad con el artículo 78 de la Ley General de Desarrollo Social la UPDI, en su carácter de Área de Evaluación, elaborará la evaluación anual que determine el CONEVAL bajo su coordinación. Para ello, la Comisión participará activamente en la validación de fuentes de información y demás actividades que convoque la UPDI.
Adicionalmente a las evaluaciones establecidas en el PAE, se podrán llevar a cabo evaluaciones complementarias que la Comisión considere convenientes, conforme a las necesidades del Programa y los recursos disponibles para mejorar su gestión y la obtención de evidencia adicional sobre su desempeño. Estas evaluaciones también podrán ser supervisadas por la UPDI, una vez que la Comisión notifique su elaboración a más tardar el segundo trimestre del ejercicio fiscal.
La UPDI presentará los resultados de las Evaluaciones PAE conforme a los plazos y términos previstos en la normatividad aplicable, los difundirá a través de la página de internet de la SEDATU y coordinará en conjunto con la Comisión la clasificación y seguimiento de los Aspectos Susceptibles de Mejora.
10. Indicadores de Resultados
La Comisión definirá y actualizará la Matriz de Indicadores para Resultados (MIR), de conformidad con el Sistema de Evaluación del Desempeño, con base en la metodología y normatividad vigente en la materia que emitan la SHCP y el CONEVAL. Para este efecto, en su caso, la Comisión podrá solicitar la intervención de la Unidad de Planeación y Desarrollo Institucional, así como de la Dirección General de Programación y Presupuesto (DGPP), conforme a la "Ruta de trabajo para la mejora continua de los Instrumentos de Seguimiento del Desempeño", establecida en la Agenda de Trabajo para el Seguimiento, Evaluación y Monitoreo de Programas presupuestarios de conformidad con los artículos 11, fracción XV, 13, fracción XI y 26, fracción XVI, del Reglamento Interior de la SEDATU.
Los avances de metas correspondientes a la MIR del ejercicio fiscal actual (Anexo 4), serán reportados por la Comisión en el Portal Aplicativo de la Secretaría de Hacienda (PASH) conforme a la periodicidad correspondiente, para su revisión y en su caso, validación de la DGPP de la SEDATU.
Los responsables de los indicadores que integran la MIR deberán resguardar la información utilizada para la medición de avances y ajustes de metas, así como las memorias y procedimientos de cálculo como parte del respaldo de la información registrada.
Las MIR correspondientes al ejercicio fiscal actual e histórico pueden ser consultadas en la liga https://www.gob.mx/sedatu/documentos/aspectos-generales-del-sistema-de-evaluacion-del-desempeno-sed-ramo-15?state=published de la página de la SEDATU.
11. Seguimiento, Control y Auditoría
11.1 Atribuciones
El ejercicio de los recursos otorgados a través del Programa podrá ser revisado en todo momento por la Comisión o la Secretaría de la Función Pública, a través de la Unidad de Operación Regional y Contraloría Social, la Unidad de Auditoría Gubernamental y el Órgano Interno de Control en la Comisión.
Considerando que los recursos federales de este Programa no pierden su carácter federal al ser entregados o ministrados a gobiernos locales o a las entidades ejecutoras, su ejercicio está sujeto a las disposiciones federales aplicables y podrán ser auditados por las siguientes instancias, de conformidad a la legislación vigente y en el ámbito de sus respectivas competencias: por la Secretaría de la Función Pública, los Órganos Estatales de Control, la Secretaría de Hacienda y Crédito Público, la Auditoría Superior de la Federación y demás instancias que en el ámbito de sus respectivas atribuciones resulten competentes.
Las responsabilidades administrativas, civiles o penales derivadas de las revisiones, seguimiento o auditorías realizadas por las instancias de control o fiscalización a que se refiere el párrafo anterior, que afecten a la Hacienda Pública Federal que, en su caso, incurran las personas servidoras públicas federales o locales, así como las personas físicas o morales beneficiadas con las obras y acciones del Programa, serán sancionadas en los términos de la legislación aplicable. Para todos los efectos legales, todas aquellas personas que manejen o apliquen recursos públicos federales son considerados sujetos a la Ley Federal de Responsabilidades Administrativas de los Servidores Públicos, conforme al Artículo 2 de la misma; por lo que la administración y el ejercicio de los recursos federales asignados al Programa deberá realizarse conforme a la legislación federal aplicable.
Ante la intervención de un ente auditor, órgano de control o de fiscalización la Comisión deberá:
a. Dar todas las facilidades a dichas instancias para realizar las auditorías que considere necesarias.
b. Tomar medidas preventivas y correctivas en su operación o decidir sobre su terminación, así como la publicación de nuevos esquemas de financiamiento o subsidios federales.
c. Atender en tiempo y forma, los requerimientos de auditoría, así como el seguimiento y solventación de las observaciones planteadas por los órganos de control.
d. Realizar actividades de seguimiento a los actores involucrados, a fin de que acrediten el cumplimiento a las Reglas de Operación, al Convenio de Adhesión y a los compromisos que adquieran.
De estas actividades podrán derivarse:
i. Otorgar periodos de gracia para que los actores involucrados, y los prestadores de servicios acrediten las acciones de regularización que deriven de las actividades de seguimiento.
ii. Formular recomendaciones a los actores involucrados, para mejorar la operación del Programa, con base en el seguimiento de las acciones.
iii. Sancionar a los actores involucrados, que incumplan con estas Reglas de Operación y demás obligaciones aplicables, mediante amonestación, suspensión de la participación en el Programa y terminación de la relación convencional, sin perjuicio de las otras responsabilidades que correspondan conforme a las disposiciones aplicables.
Al concluir el ejercicio fiscal, o máximo dentro de los 30 días siguientes, la Comisión deberá contar con un expediente disponible para fiscalización e integrado por las instancias responsables ante la intervención de un ente auditor o de fiscalización deberá:
a. Dar todas las facilidades a dichas instancias para realizar las auditorías que considere necesarias.
b. Atender en tiempo y forma, los requerimientos de auditoría, así como el seguimiento y solventación de las observaciones planteadas por los órganos fiscalizadores.
12. Derechos Humanos
Las Reglas de Operación deberán interpretarse en apego con la Constitución Política de los Estados Unidos Mexicanos (CPEUM) y los Tratados Internacionales firmados y ratificados por el Estado Mexicano en materia de Derechos Humanos.
Las personas servidoras públicas deben promover, respetar, proteger y garantizar los derechos humanos de todas las personas beneficiadas del Programa, especialmente de aquellas que se encuentran en situación de vulnerabilidad, de conformidad con los principios de universalidad, interdependencia, indivisibilidad y progresividad. En cumplimiento a los derechos de igualdad y no discriminación, se deberá erradicar cualquier práctica que contravenga dichos derechos, se otorgará en todo momento un trato digno y de respeto a toda la población, reconociendo y garantizando el derecho de los pueblos y las comunidades indígenas y afromexicanas a la libre determinación y autonomía para decidir lo establecido en el artículo 2o. constitucional de conformidad a las leyes, normas y los instrumentos internacionales vigentes en la materia.
De conformidad con las acciones de política y justicia social, mediante solicitud escrita de la autoridad competente en materia de derechos humanos, se favorecerá el acceso al Programa a las personas en situación de víctimas o por violación a sus derechos fundamentales o que estén consideradas como beneficiarias en las medidas cautelares y/o recomendaciones emitidas por los órganos garantes de derechos humanos nacionales o internacionales.
13. Quejas y Denuncias
13.1 Mecanismos, instancias y canales
La Comisión a través de su Dirección de Atención Ciudadana, recibirá todas las sugerencias, quejas y denuncias que, en la operación del Programa sean identificadas por la ciudadanía, mismas que podrán ser presentadas mediante los medios institucionales establecidos:
Portal Ciudadano https://sistemaintegral.conavi.gob.mx:81/dac_2022_/#/Inicio
· Correo electrónico: atencionciudadana@conavi.gob.mx
· Teléfono: 55 9138 9991, opción 1.
· Oficialía de Partes o de forma presencial: Avenida Heroica Escuela Naval Militar número 669, colonia Presidentes Ejidales 1ra Sección, Código Postal 04470, Alcaldía Coyoacán, Ciudad de México.
· A través de los Comités de Contraloría Social constituidos en el marco del Programa y ejercicio fiscal correspondiente.
O cualquier otro medio que la Comisión habilite para ello.
Las quejas y denuncias relacionadas con el Programa serán atendidas conforme a lo establecido en el "Manual para la atención de quejas y denuncias recibidas en la Comisión Nacional de Vivienda" vigente.
La Denuncia Ciudadana sobre actos de corrupción o faltas administrativas de los servidores públicos, relacionadas con el Programa, podrán presentarse a la Secretaría de la Función Pública a través del Sistema Integral de Denuncias (SIDEC): https://sidec.funcionpublica.gob.mx/ las 24 horas del día, los 365 días del año o mediante escrito presentado en la Secretaría de la Función Pública, ubicada en Av. Insurgentes Sur No. 1735, Colonia Guadalupe Inn, Álvaro Obregón, CP 01020, Ciudad de México.
En caso de requerir asesoría para la presentación de denuncias, podrán comunicarse a los teléfonos: 55 2000 2000 y el número gratuito 800 112 87 00.
13.2 Solicitud de información
Las solicitudes de información que realicen, tanto la persona beneficiaria del Programa como la ciudadanía, relacionadas con la aplicación u otorgamiento de subsidio de vivienda podrán realizarse ante la Dirección de Atención Ciudadana, por escrito y/o vía telefónica, a través de:
Portal Ciudadano https://sistemaintegral.conavi.gob.mx:81/dac_2022_/#/Inicio
Correo electrónico: atencionciudadana@conavi.gob.mx
Teléfono: 55 9138 9991, opción 1.
Oficialía de Partes o de forma presencial: Avenida Heroica Escuela Naval Militar número 669, colonia Presidentes Ejidales 1ra Sección, Código Postal 04470, Alcaldía Coyoacán, Ciudad de México.
O cualquier otro medio que la Comisión habilite para ello.
TRANSITORIOS
Primero. - Las Reglas de Operación deberán interpretarse de conformidad con la Constitución Política de los Estados Unidos Mexicanos y los Tratados Internacionales de la materia, favoreciendo en todo momento la perspectiva de género y la protección más amplia para las personas, en armonía con la cobertura, disposición presupuestal, requisitos de elegibilidad y objetivos del Programa.
Segundo. - Cuando la Secretaría de Desarrollo Agrario, Territorial y Urbano, en cumplimiento con sus atribuciones, publique o actualice una metodología o herramienta que sustituya a los Perímetros de Contención Urbana, la Comisión la adoptará y realizará las adecuaciones necesarias en su normativa interna.
Tercero. - Las presentes Reglas de Operación entrarán en vigor a partir de su publicación en el Diario Oficial de la Federación y estarán vigentes hasta la publicación de nuevas Reglas de Operación que las sustituyan.
Cuarto. - Para los efectos de los Convenios de Adhesión celebrados, las presentes Reglas de Operación sustituyen en lo conducente a las publicadas en el Diario Oficial de la Federación 30 de diciembre de 2022.
Ciudad de México, a los 21 días del mes de diciembre de 2023.- El Secretario de Desarrollo Agrario, Territorial y Urbano, Román Guillermo Meyer Falcón.- Rúbrica.
El anexo de las Reglas de Operación del Programa de Vivienda Social para el ejercicio fiscal 2024, se encuentra disponible en la siguiente dirección electrónica:
https://www.dof.gob.mx/2024/SEDATU/PROGRAMA_DE_VIVIENDA_SOCIAL.pdf
Anexo 1.
Cédula de Información Socioeconómica para el Programa de Vivienda Social
Anexo 1. (Continuación)
Cédula de Información Socioeconómica para el Programa de Vivienda Social (continuación)
Anexo 1. (Continuación)
Cédula de Información Socioeconómica para el Programa de Vivienda Social (continuación)
Anexo 1. (Continuación)
Cédula de Información Socioeconómica para el Programa de Vivienda Social (continuación)
Anexo 1. (Continuación)
Cédula de Información Socioeconómica para el Programa de Vivienda Social (continuación)
Anexo 1. (Continuación)
Cédula de Información Socioeconómica para el Programa de Vivienda Social (continuación)
| MODALIDAD | LÍNEA DE APOYO APLICABLE | LÍNEA DE APOYO COMPLEMENTARIA | MONTO PROPUESTO |
| ADQUSICIÓN DE VIVIENDA | Adquisición de vivienda nueva | | |
| Adquisición de vivienda en uso | | |
| AUTOPRODUCCIÓN | Mejoramiento de Vivienda | Accesibilidad | |
| Sustentabilidad | |
| Reforzamiento estructural | |
| Obra preventiva | |
| Demolición y desmantelamiento | |
| Suministro y acarreo de materiales | |
| Ampliación de Vivienda | Accesibilidad | |
| Sustentabilidad | |
| Reforzamiento estructural | |
| Obra preventiva | |
| Demolición y desmantelamiento | |
| Suministro y acarreo de materiales | |
| Vivienda Nueva | Accesibilidad | |
| Sustentabilidad | |
| Obra preventiva | |
| Demolición y desmantelamiento | |
| Suministro y acarreo de materiales | |
| Rehabilitación de vivienda edificada con sistemas constructivos tradicionales | Sustentabilidad | |
| Obra preventiva | |
| Demolición y desmantelamiento | |
| Suministro y acarreo de materiales | |
| REUBICACIÓN DE VIVIENDA | Adquisición de suelo | | |
| Vivienda Nueva | Sustentabilidad | |
| Obra preventiva | |
| Adquisición de vivienda nueva para reubicación | | |
| Adquisición de vivienda en uso para reubicación | | |
| Edificación de Conjunto Habitacional para Reubicación | Accesibilidad | |
| Sustentabilidad | |
| Obra preventiva | |
| Demolición y desmantelamiento | |
| Suministro y acarreo de materiales | |
| RECONSTRUCCIÓN DE VIVIENDA | Rehabilitación de Vivienda con valor patrimonial | Obra preventiva | |
| Reforzamiento Estructural | |
| Reconstrucción Parcial de Vivienda | Accesibilidad | |
| Sustentabilidad | |
| Reforzamiento estructural | |
| Obra preventiva | |
| Demolición y desmantelamiento | |
| Suministro y acarreo de materiales | |
| Reconstrucción Total de Vivienda | Accesibilidad | |
| Sustentabilidad | |
| Obra preventiva | |
| Demolición y desmantelamiento | |
| Suministro y acarreo de materiales | |
| Rehabilitación de vivienda edificada con sistemas constructivos tradicionales | Sustentabilidad | |
| Obra preventiva | |
| Demolición y desmantelamiento | |
| Suministro y acarreo de materiales | |
| MEJORAMIENTO DE UNIDADES HABITACIONALES | Mantenimiento de Instalaciones generales y áreas comunes | Sustentabilidad | |
"Este programa es público, ajeno a cualquier partido político. Queda prohibido el uso para fines
distintos al desarrollo social."
Anexo 2
Criterios para la evaluación de la adquisición de vivienda nueva en esquema de cofinanciamiento
La calidad de la vivienda está respaldada por los instrumentos de planeación, normativos y reglamentarios que autorizan la edificación de la vivienda, mismos que son competencia de la autoridad municipal correspondiente, conforme lo establece el artículo 11 fracciones I, II, III y artículo 46 de la Ley General de Asentamientos Humanos, Ordenamiento Territorial y Desarrollo Urbano. En este sentido, se considera que la Licencia de Construcción ampara que la vivienda:
· Se ubica dentro de las áreas autorizadas con uso habitacional en los planes de desarrollo urbano
· No se ubica en zonas de riesgo
La medición y las características de la línea base y de las fichas de puntaje se realizará conforme a la normatividad aplicable y estarán alineadas con las medidas correspondientes a programas del INFONAVIT y de programas de SHF como pueden ser Ecocasa, Laif, y de Vivienda Sustentable conforme al mecanismo de NAMA Vivienda Nueva, en aras de la homologación de criterios, para lo cual, en caso de requerirse, se actualizarán y publicarán en la Guía de Aplicación del Anexo 2 Criterios para la evaluación de la adquisición de vivienda nueva en esquema con Entidad Ejecutora que estará para consulta en la página: https://www.gob.mx/conavi/
Estos requisitos son de aplicación general para ser elegible para el otorgamiento de subsidio federal en la modalidad de adquisición de vivienda nueva. El monto de subsidio no financia la incorporación de estos elementos y no limita su financiamiento por medio de otros mecanismos financieros de Organismos Nacionales de Vivienda.
Los parámetros de las siguientes fichas serán explicados en el Manual de Operación o en la Guía de Aplicación del Anexo 2 Criterios para la evaluación de la adquisición de vivienda nueva en esquema con Entidad Ejecutora.
| FICHA A.- PRERREQUISITOS OBLIGATORIOS A CUMPLIR PARA EL OTORGAMIENTO DE SUBSIDIO FEDERAL PARA LA ADQUISICIÓN DE VIVIENDAS NUEVA EN ESQUEMA DE COFINANCIAMIENTO CON CRÉDITO |
| PRERREQUISITOS (obligatorios para el otorgamiento del Subsidio Federal): Uso y aprovechamiento eficiente de la energía (Línea Base): · Lámparas fluorescentes compactas autobalastradas (focos ahorradores) que cumpla con normatividad vigente y mínimo de 20 watts en interiores y 13 watts en exteriores, que cumplan con la eficiencia luminosa establecida en la tabla 1 de la Norma Oficial Mexicana NOM-017-ENER/SCFI. · Calentador de gas de paso de rápida recuperación que cumpla con un mínimo 82% de eficiencia térmica de acuerdo con NOM-003-ENER-2011. · Aislamiento térmico en el techo que cumpla con valor mínimo "R" de la NMX-C-460-ONNCCE-2009. Reducción en el consumo de agua potable (Línea base): · Inodoros instalados que aseguren el funcionamiento con descarga máxima de 5 Litros y cumpla con la NOM-009-CONAGUA-2011. · Regadera grado ecológico que cumpla con la NOM-008-CONAGUA-1998. · Llaves (válvulas) con dispositivo ahorrador de agua que cumplan con la NMX-C-415-ONNCCE-2015 en: cocina y lavabo(s) de baño(s). · Válvulas de seccionamiento para alimentación en lavabos (2), inodoros (1), fregadero (2), calentador de agua (1), tinaco (1) y cisterna (1). Manejo de residuos sólidos: Botes diferenciados para la separación de residuos orgánicos e inorgánicos. La normatividad aplicable se refiere a la separación primaria. Se recomienda como mínimo una capacidad de 20 litros, colocarlos en un área ventilada y que no obstruyan la circulación. · En conjuntos habitacionales: depósitos para la separación de residuos sólidos (orgánicos e inorgánicos) con tapa y ubicados en un área ventilada y accesible para la recolección. La ubicación se debe establecer en el Proyecto apegándose a lo establecido en la reglamentación local. |
| FICHA B.- PUNTAJE DE UBICACIÓN Y SUSTENTABILIDAD DEL ENTORNO PARA ADQUISICIÓN DE VIVIENDA NUEVA EN ESQUEMA DE COFINANCIAMIENTO CON CRÉDITO |
| DIMENSIÓN | PARÁMETRO | PUNTAJE | DOCUMENTO SOLICITADO |
| UBICACIÓN (máx: 350 pts.) | U1 | 350 | Plano georreferenciado SIG |
| U2 | 300 |
| U3 | 200 |
| EQUIPAMIENTO Y SERVICIOS (máx: 370 pts.) | Centro de salud | 0 a 1,500 m | 60 | Plano georreferenciado SIG |
| 1,500 a 2,500 m | 150-(distancia/16.66) |
| Guardería | 0 a 700 m | 40 |
| 700 a 1,000 m | 133.33-(distancia/7.5) |
| Jardín de niños | 0 a 700 m | 60 |
| 700 a 1,000 m | 200-(distancia/5) |
| Escuela primaria | 0 a 1,000 m | 60 |
| 1,000 a 2,000 m | 120-(distancia/16.66) |
| Escuela secundaria | 0 a 2,000 m | 40 |
| 2,000 a 3,000 m | 120-(distancia/25) |
| Tienda de abasto existente hasta 700 m o mercado construido a menos de 2 km. | 10 |
| Infraestructura de acceso a banda ancha cableada o inalámbrica (indistinto). | 10 |
| Transporte público · Paraderos de transporte a una distancia de hasta 300 m siempre y cuando no existan obstáculos que impidan el acceso libre, y · Más de una ruta en un radio de 300 metros. | 20 | Plano georreferenciado SIG |
| Transporte no motorizado e infraestructura incluyente: · Banqueta mínima 2.5 m de ancho con infraestructura para personas con discapacidad, con árboles cada 20 mts. o · Ciclovía con confinamiento físico que comunique a vivienda con el equipamiento y/o el servicio de transporte público. | 20 | Plano georreferenciado SIG |
| Espacios abiertos y áreas libres: · Cancha deportiva con una superficie de por lo menos 15 x 30 m, a menos de 1,000 metros de la vivienda. · Espacio deportivo y recreativo de 200 metros2 a menos de 500 metros de la vivienda. · Parque infantil con juegos a menos de 300 metros de la vivienda. Para acceder a la población no debe tener que cruzar vialidad primaria. · Centro comunitario con al menos baño y área administrativa a menos de 2,000 metros. · Área verde: 5% del área vendible destinada como área verde con vegetación endémica. | 50 puntos por 3 acciones 39 puntos por 2 acciones 18 puntos por una acción | Plano georreferenciado SIG |
| DENSIFICACIÓN (máx: 230 pts.) | Tipología | Vivienda vertical 3 niveles | 80 | Número de viviendas y tipología. |
| Dúplex | 60 |
| Densidad del proyecto3 | > 90 hasta 120 viv/ha | (Densidad*2.3333)-130 |
| > 60 hasta 90 viv/ha | (Densidad*2.3333)-60 |
| 40 hasta 60 viv/ha | (Densidad*3.5)-60 |
| SUSTENTABILIDAD AMBIENTAL (máx: 150 pts.) | Viviendas en climas cálidos y seco y semiseco con reducción de emisiones al menos del 20% de CO2 con IDG al menos en letra "E" Viviendas en climas templados y fríos, con IDG al menos en letra "E", con al menos una reducción de emisiones del 15% de CO2 Para vivienda vertical con al menos una reducción de emisiones del 10% de CO2 | 100 | Evaluación de vivienda SISEVIVE ECOCASA Reporte de reducción de emisiones (PDF) DEEVi (.DEV Y XLS) Consumo proyectado de agua |
| | Viviendas en climas cálidos con reducción de emisiones al menos del 30% de CO2 con IDG al menos en letra "D" Viviendas en climas seco y semiseco con reducción de emisiones al menos del 20% de CO2 con IDG al menos en letra "D" Viviendas en climas templados y fríos, con IDG al menos en letra "D" y al menos el 20% de reducción CO2 Para vivienda vertical con al menos una reducción de emisiones del 20% de CO2 con IDG al menos en letra "E" | 125 | Evaluación de vivienda SISEVIVE ECOCASA Reporte de reducción de emisiones (PDF) DEEVi (.DEV Y XLS) Consumo proyectado de agua |
| Viviendas en climas cálidos con reducción de emisiones al menos del 40% de CO2 con IDG al menos en letra "C" Viviendas en climas seco y semiseco con reducción de emisiones al menos del 30% de CO2 con IDG al menos en letra "D" Viviendas en climas templados y fríos, con IDG al menos en letra "D" y al menos el 25% de reducción CO2 Para vivienda vertical con al menos una reducción de emisiones del 25% de CO2 con IDG al menos en letra "E" | 150 | Evaluación de vivienda SISEVIVE ECOCASA Reporte de reducción de emisiones (PDF) DEEVi (.DEV Y XLS) Consumo proyectado de agua |
| MEJORES PRÁCTICAS (máx: 100 pts.) | o Viviendas que se ubiquen dentro de desarrollos con una densidad de 150 viv/ha o más. o Vivienda equipada y diseñada para personas con discapacidad (DS). o Sistema de captación y aprovechamiento de agua pluvial en el conjunto (ECO). o Sistema de suministro de agua potable constante por sistema presurizado (DS). o Fuentes renovables (fotovoltaico o eólico) para el conjunto interconectados a red (ECO). o Alumbrado público LED en la vialidad del conjunto (DS). o Conexión a red de gas natural (DS). o Uso de concreto hidráulico en la vialidad del conjunto. (DS). o Azoteas verdes (ECO). o Mosquiteros en ventanas (DS). o Intervenciones artísticas permanentes en espacios públicos. | 25 puntos adicionales por acción hasta un máximo de 100 puntos | Plano georreferenciado SIG con la integración de las mejores prácticas |
| NOTAS: 1. Los Planes de Desarrollo Urbano son los instrumentos normativos que por Ley definen la normatividad de desarrollo urbano para las ciudades del país; por lo que los ámbitos territoriales definidos en mapas para cada una de las 384 ciudades del Sistema Urbano Nacional únicamente constituyen una herramienta para identificar la vivienda mejor ubicada y de ninguna manera sustituyen a la normatividad definida en los planes de desarrollo urbano. Por lo anterior, es indispensable que los permisos y licencias para la construcción de la vivienda se originen en la autorización de usos del suelo de acuerdo con el Plan de Desarrollo Urbano vigente. 2. La vivienda podrá obtener el puntaje de ubicación única y exclusivamente cuando coincidan el ámbito definido por el modelo geoestadístico y la normatividad urbana del plan de desarrollo urbano para usos habitacionales u otro compatible con éste. 3. Se reconocen las viviendas con calificación de Índice de Desempeño Global (IDG) registrada en el Registro Único de Vivienda (RUV) hasta el 31 de diciembre de 2018, a partir de la entrada en vigor de las presentes reglas se aplica la evaluación del puntaje de la dimensión de Sustentabilidad Ambiental. 4. Será responsabilidad de la Entidad Ejecutora, revisar, avalar y posteriormente enviar a la Conavi, los prerrequisitos de la Ficha A y la información de la Ficha B correspondiente a las Dimensiones Ubicación, Equipamiento y Servicios, Densificación y Mejores Prácticas. |
Abreviaciones:
DS: Diseño sustentable
ECO: Ecotecnologías
Anexo 3 Diagrama de flujo de atención a solicitantes del Programa
3.1 Otorgamiento de Subsidio 100% Conavi
3.1 Otorgamiento de Subsidio 100% Conavi (continuación).
3.2 Otorgamiento de subsidio que opera en cofinanciamiento con crédito.
3.2 Otorgamiento de subsidio que opera en cofinanciamiento con crédito (continuación)
3.3 Otorgamiento de subsidio que opera en cofinanciamiento sin crédito.
Anexo 4
Matriz de Indicadores para Resultados 2024
Matriz de Indicadores para Resultados 2023 (continuación)
Matriz de Indicadores para Resultados 2023 (continuación)
Anexo 5.
Requisitos Generales para el Programa de Vivienda Social
| REQUISITOS/MODALIDADES | ADQUISICIÓN DE VIVIENDA | AUTOPRODUCCIÓN DE VIVIENDA | REUBICACIÓN | RECONSTRUCCIÓN DE VIVIENDA | MEJORAMIENTO INTEGRAL SUSTENTABLE | MEJORAMIENTO DE UNIDADES HABITACIONALES |
| A. GENERALES APLICABLES A TODOS LOS ESQUEMAS |
| 1 | Copia de la Clave Única de Registro de Población (CURP), en caso de que la clave aparezca en la identificación oficial presentada por la persona beneficiaria no será necesario incluir copia de ésta. | ü | ü | ü | ü | ü | ü |
| 2 | Copia de anverso y reverso de la identificación oficial con fotografía de la persona beneficiaria, pudiendo ser alguna de las siguientes: Credencial expedida por el INE o IFE, Cédula profesional expedida por la SEP, pasaporte vigente, en caso de menores de edad, acta de matrimonio o acta (s) de nacimiento de sus dependientes. | ü | ü | ü | ü | ü | ü |
| 3 | Copia simple de acta de nacimiento | ü | ü | ü | ü | ü | ü |
| 4 | Copia de comprobante de domicilio, con fecha de expedición no mayor a tres meses (respecto a la fecha de solicitud) que podrá ser: recibo de teléfono, agua o luz, predial (podrá ser anual); constancia de vecindad o equivalente expedido por la autoridad competente. | ü | ü | ü | ü | ü | ü |
| 5 | Escritura pública o comprobante de posesión o titularidad del lote o terreno. Según sea el caso, copia y original para cotejo del documento que acredite: -La propiedad a favor de la beneficiaria(o) del lote o terreno, a intervenir (entre otros, escritura pública, título de propiedad expedido por autoridad competente, sentencia o declaratoria judicial) o: - La posesión a título de dueño pública, pacífica y continua en favor de la beneficiaria(o) del lote o terreno (entre otros, contrato privado de compraventa, constancia de posesión emitida por autoridad competente). | X | ü | ü | ü | ü | ü |
| 6 | Dictamen de riegos, opinión técnica, dictamen de riesgos o documento similar emitido por autoridad competente, en el que se establezca que la zona donde se ubica la vivienda es de riesgo o con restricciones estatales o federales y no es procedente su mitigación. | X | X | ü | X | X | X |
| 7 | Estudio socioeconómico (anexo 1. Cédula de Información Socioeconómica) | ü | ü | ü | ü | ü | ü |
| 8 | Solicitud de Subsidio Federal en original (anexo 5. Solicitud de Subsidio correspondiente al Programa de Vivienda Social) | ü | ü | ü | ü | ü | ü |
| 9 | Comprobante de ingresos que podrá ser: i) copia recibo de nómina (original para cotejo) o, ii) declaración de ingresos (anexo 5. solicitud de subsidio correspondiente al programa de vivienda social) | ü | ü | X | X | ü | ü |
| 10 | Carta compromiso para la integración al PROGRAMA de atención de afectados | X | X | X | X | X | X |
| B. Además de requisitos generales, también serán aplicables los siguientes requisitos para el esquema de cofinanciamiento |
| 11 | Declaración de ahorro previo (únicamente cuando el esquema aplicable lo incluya). anexo 5. Solicitud de subsidio correspondiente al Programa de Vivienda Social | ü | ü | ü | X | ü | ü |
| 12 | Manifiesto de decir verdad en el que se especifique no ser propietario de una vivienda distinta a aquella donde se aplicará el subsidio federal. anexo 5. Solicitud de Subsidio | ü | ü | ü | ü | ü | ü |
| 13 | Comprobante de propiedad o posesión a favor de la persona beneficiaria del lote o terreno, mediante copia simple de alguno de los siguientes documentos: escritura pública; título de propiedad expedido por autoridad competente; contrato privado de compraventa; sentencia o declaratoria judicial; constancia de posesión emitida por autoridad competente. | X | ü | ü | X | ü | ü |
| 14 | Dictamen de riegos, opinión técnica o documento similar expedido por autoridad competente donde se establezca que la zona donde se ubica la vivienda es de riesgo o con restricciones estatales o federales. | X | X | ü | ü | X | X |
| 15 | Contrato con Comisión Federal de electricidad | X | X | X | X | ü | X |
| 16 | Comprobante de antigüedad de la unidad habitacional | X | X | X | X | X | ü |
| 17 | Para el grupo prioritario de migrantes, se deberán presentar adicionalmente los siguientes documentos: matrícula consular, comprobante de parentesco con la persona migrante, comprobante de remesas. | ü | ü | X | X | ü | X |
Nota:
Es importante mencionar que los requisitos generales no son aplicables para el acompañamiento social, ya que éstos se especifican en reglas de operación en el punto 6.3.4 Operación y Mantenimiento, inciso m).
Anexo 6
Criterios para las intervenciones del Programa en el proceso de Producción Social de Vivienda Asistida
Estos criterios son requisitos de aplicación general para ejercer el subsidio federal otorgado en las modalidades de Autoproducción, Reubicación de Vivienda, Reconstrucción de Vivienda, y Mejoramiento de Unidades Habitacionales en esquema subsidio 100% Conavi y Cofinanciamiento.
Las intervenciones desarrolladas con el subsidio federal deberán atender, prioritariamente, las condiciones inadecuadas en la vivienda que ocasionan problemas de salud a quienes las habitan debido a las carencias y precariedad de los materiales con que se encuentran construidas, a la falta de los servicios básicos y al reducido espacio al interior de estas. Las condiciones inadecuadas en la vivienda se enlistan a continuación:
Tabla 1. Condiciones inadecuadas en la vivienda
| CONDICIONES INADECUADAS EN LA VIVIENDA |
| · El piso es de tierra. · El techo de la vivienda está construido con material de desecho, de lámina de cartón, lámina metálica sin aislante o de asbesto. · Los muros de la vivienda están elaborados con material de desecho, lámina de cartón, lámina metálica o de asbesto. · No hay conexión de agua dentro de la vivienda, pero sí hay dentro del terreno. · No existe un adecuado saneamiento de las aguas residuales de la vivienda. · No existe excusado en la vivienda o si existe, este no cuenta saneamiento adecuado de los residuos. · El baño es compartido con otra vivienda. · No cuenta con energía eléctrica. · Se cocina con leña o carbón sin contar con chimenea. · Tiene problemas de hacinamiento, esto es, más de 2.5 personas por dormitorio. |
Las intervenciones del programa en el proceso de producción social de vivienda asistida deberán cumplir con los siguientes parámetros:
Tabla 2. Parámetros de intervención en la vivienda (prerrequisitos)
| PRERREQUISITOS | PARÁMETRO |
| PROYECTO | Superficie mínima de construcción 40 m² |
| Un espacio de aseo personal |
| Un espacio para preparación de alimentos |
| Un espacio de convivencia o usos múltiples |
| Una o dos habitaciones dormitorio de acuerdo con la composición y necesidades del hogar |
| CALIDAD DE LA VIVIENDA | Altura de entrepiso mínima de acuerdo con zona climática: Seco semiseco y muy seco 2.50 m Cálido húmedo y Cálido subhúmedo 2.80 m Templado húmedo, Templado subhúmedo y Frío de alta montaña 2.30 m. |
| Sellado en puertas y ventanas |
| MEDIDAS DE SUSTENTABILIDAD | Lámparas LED de mínimo 3.5 w con eficiencia de 80 l/W que cumplan con la eficiencia luminosa establecida en la Norma Oficial Mexicana NOM-030-ENER-2016 (parámetro obligatorio para intervenciones en ámbito urbano). Lámparas fluorescentes compactas autobalastradas (focos ahorradores) de mínimo de 20 W en interiores y mínimo de 13 W en exteriores, que cumplan con la eficiencia luminosa establecida en la tabla 1 de la Norma Oficial Mexicana NOM-017-ENER/SCFI (parámetro obligatorio para intervenciones en ámbito rural). En los casos de ámbito rural en donde se encuentren disponibles ambos tipos de luminarias y los alcances de la intervención lo permitan, se podrán incorporar Lámparas LED con las especificaciones establecidas para estas. |
| Inodoro con descarga máxima de 5 litros (grado ecológico) que cumpla con la Norma Oficial Mexicana NOM-009-CONAGUA, aplicará cuando se disponga de agua y drenaje o sistema de saneamiento de aguas residuales en la vivienda; en caso contrario se deberá integrar una ecotecnología que permita dotar a la vivienda de una alternativa para este servicio sanitario. |
| Regadera grado ecológico que cumpla con la Norma Oficial Mexicana NOM-008-CONAGUA |
| Llaves con dispositivo ahorrador de agua en espacio de preparación de alimentos y espacio de aseo personal que cumplan con la NMX-C-415-ONNCCE. |
| Control solar en fachada con mayor requerimiento de protección de acuerdo con la orientación y tipo de clima mediante la incorporación de: partesoles opacos, volados, ventanas remetidas (referencia de diseño: NOM-020-ENER), postigos, contraventanas, acristalamiento con control solar, película reflectiva o vegetación como medida de control solar y de viento. |
| Control térmico en techo y fachada de mayor asoleamiento de acuerdo con la orientación, tipo de clima y material de la construcción, mediante: impermeabilizante con un color de acuerdo con el tipo de clima, pintura de colores claros, pintura reflectiva (de acuerdo con la NMX-U-125-SCFI), o material aislante tradicional o prefabricado (los materiales prefabricados deberán cumplir con el valor mínimo "R" de la NMXC-460-ONNCCE). |
| Uso eficiente del combustible mediante Calentador de gas de paso de rápida recuperación o instantáneo que cumpla con un mínimo 82% de eficiencia térmica de acuerdo con NOM-003-ENER, estufa ahorradora de leña o estufa solar. |
Los parámetros de la tabla anterior serán de cumplimiento obligatorio de acuerdo con las líneas de apoyo de intervención a la vivienda conforme a lo siguiente:
· Es obligatorio cumplir con todos los parámetros de proyecto, calidad de la vivienda y medidas de sustentabilidad, para vivienda nueva, reconstrucción total de vivienda y edificación en conjunto habitacional.
· Para las intervenciones de ampliación de vivienda es obligatorio cumplir con los parámetros de calidad de la vivienda y medidas de sustentabilidad en el espacio adicional a edificar según corresponda a espacios de dormitorio, de preparación de alimentos o de aseo personal de acuerdo con los alcances de la intervención, así como, contribuir a complementar los parámetros de proyecto.
· Es obligatorio cumplir con los parámetros de calidad de la vivienda y medidas de sustentabilidad de acuerdo con los alcances de la intervención para mejoramiento de vivienda, reconstrucción parcial de vivienda y para instalaciones generales, así como, propiciar condiciones adecuadas a los parámetros de proyecto.
· Para las intervenciones de Rehabilitación de vivienda con valor patrimonial y Rehabilitación de vivienda edificada con sistemas constructivos tradicionales, deberán elegirse aquellos parámetros de la Calidad de la Vivienda y Medidas de Sustentabilidad que no modifiquen su sistema constructivo.
· En los casos en donde no se cuente con alguno de los servicios de agua, drenaje, energía eléctrica y/o gas, se deberá mitigar la carencia de estos previo a la integración de las medidas de sustentabilidad que requieran dicho servicio para su correcto funcionamiento.
· Las ecotecnologías de las Medidas de sustentabilidad serán explicadas en la Guía de aplicación del Anexo 8 Criterios para las intervenciones del Programa en el proceso de Producción Social de Vivienda Asistida, la cual se publicará en la página: https://www.gob.mx/conavi/
· Para la identificación de la zona climática que aplica según cada caso, se podrá consultar el visor ubica tu clima en https://siesco.conavi.gob.mx/siesco/documentos.aspx
Esquema de Cofinanciamiento:
En el esquema de subsidio en cofinanciamiento, el subsidio federal para Vivienda Nueva se otorgará para proyectos con valor de hasta de 100 veces el valor de la UMA mensual vigente, en los cuales se podrá otorgar hasta 60% de subsidio respecto del valor máximo de la intervención.
El valor máximo de la intervención se establece de acuerdo con las medidas de priorización que el proyecto incorpore, como se muestra en los siguientes rangos:
Tabla 3. Condiciones para determinar el valor máximo de intervención
| RANGO | VALOR MÁXIMO DE LA INTERVENCIÓN | MONTO MÁXIMO DEL SUBSIDIO |
| Prerrequisitos | 70 UMAS | 42 UMAS |
| Prerrequisitos + 1 medida de priorización | 80 UMAS | 48 UMAS |
| Prerrequisitos + 2 medidas de priorización | 90 UMAS | 54 UMAS |
| Prerrequisitos + 3 medidas de priorización | 100 UMAS | 60 UMAS |
Las medidas de priorización se establecerán de al entorno en el que se ubique la vivienda, de acuerdo con el siguiente orden de prioridad:
Tabla 4. Medidas de priorización
| ENTORNO URBANO | ENTORNO RURAL |
| 1. Viviendas con progresividad 2. Viviendas con más de 40 m² 3. Viviendas con ecotecnologías adicionales (*) 4. Viviendas con materiales regionales | 1. Viviendas con progresividad 2. Viviendas con más de 40 m² 3. Viviendas con ecotecnologías adicionales (*) 4. Viviendas con materiales regionales |
* Para cumplir con la medida de priorización de Viviendas con ecotecnologías adicionales, se podrá elegir por lo menos una ecotecnología de nivel medio o dos ecotecnologías de nivel bajo, de acuerdo con lo siguiente:
Tabla 5. Ecotecnologías adicionales como medida de priorización
| NIVEL | ECOTECNOLOGÍAS |
| Medio | Sistema de captación y almacenamiento de agua pluvial. |
| Sistema de tratamiento de aguas residuales (ejemplo: baño seco, fosa séptica, biodigestor, entre otros). |
| Sistema de tratamiento y reúso de aguas grises. |
| Abastecimiento de energía eléctrica mediante sistemas alternativos (ejemplo: sistema fotovoltaico, aerogenerador u otro). |
| Calentador solar de agua. |
| Bajo | Filtros de purificación de agua instalados en tarja con dos repuestos. |
| Traspatio: Huerto familiar/ Cría de animales dentro del terreno de la vivienda. |
Anexo 7
Guía de Lineamientos para Proyectos Emergentes de Vivienda
El presente documento tiene como finalidad indicar cuáles son los contenidos mínimos que se deben abordar para el correcto establecimiento de los Lineamientos de Proyectos de Vivienda que ejecute la Comisión Nacional de Vivienda, derivados de Declaratorias de Emergencia emitidas por la autoridad correspondiente que coadyuvarán a las acciones en materia de vivienda que le competa a la Conavi.
La creación de nuevos Lineamientos, se basará en el apartado "6.3.7 Proyectos para atención a situaciones de emergencia", establecidos en las Reglas de Operación del Programa de Vivienda Social (ROP del PVS) vigente, así como en la normatividad aplicable.
1. INTRODUCCIÓN
Debe abordar lo que ocasionó la Declaratoria de Emergencia emitida por la autoridad correspondiente y mencionar la fecha de emisión de la misma en el Diario Oficial de la Federación.
Resaltar la evolución de la crisis económica, sanitaria o de otra naturaleza que haya propiciado la Declaratoria de Emergencia; así como los daños económicos que se están generando en el País.
Una vez que se ha abordado el panorama general de la crisis, se debe describir las líneas de acción emergentes a seguir en materia de vivienda.
Finalmente resaltar la participación de la Conavi para la aplicación de las líneas de acción emergentes, con base en lo establecido en su apartado "Proyectos para atención a situaciones de emergencia" indicado en sus reglas de Operación de su Programa de Vivienda Social, además de resaltar la instancia o instancias con las que se deberá coordinar.
2. MARCO JURÍDICO
Determinar la normativa aplicable de la cual se desprende las obligaciones tanto del Estado, como de la Institución.
Se debe partir de la Constitución Política de los Estados Unidos Mexicanos, Leyes aplicables, Programas aplicables y Reglas de operación del Programa de Vivienda Social.
3. GLOSARIO
Establecer en orden alfabético los conceptos o siglas más relevantes que coadyuven a la lectura y comprensión de los lineamientos.
4. OBJETIVO GENERAL
Representa la finalidad o razón sustantiva del Proyecto Emergente de Vivienda, enfocado a su población objetivo dando cuenta del por qué existe y cuál será el resultado o impacto que aportará para coadyuvar ante la crisis.
5. ALCANCE O ÁMBITO DE APLICACIÓN
Establecer el territorio a intervenir a partir del Proyecto Emergente de Vivienda; así como prever la incorporación o posibles modificaciones a partir de los mecanismos y grupos que se determine.
6. MODALIDAD Y LÍNEAS DE APOYO
De acuerdo con las Reglas de Operación vigentes se debe detallar las líneas de apoyo aplicables, además de indicar el monto de apoyo para cada una de ellas.
Asimismo, enmarcar en caso de ser necesario, cuando se presentan casos extraordinarios sujetos a la autorización de la Junta de Gobierno de la Comisión, que requieran otra línea de apoyo diferente a las contempladas en las modalidades indicadas.
7. PERSONAS BENEFICIARIAS
Establecer a qué personas están dirigidos los apoyos del Proyecto Emergente de Vivienda, el tipo de intervención a la vivienda a la que pueden acceder, indicar los mecanismos de incorporación al padrón de beneficiarios y enlistar los requisitos a cumplir por los sujetos a ser personas beneficiarias.
8. INSTANCIAS PARTICIPANTES
Para la ejecución del Proyecto Emergente de Vivienda, determinar las instancias involucradas de acuerdo con: Dependencia de Gobierno Coordinadora, la Ejecutora y Auxiliar si fuera el caso.
9. MECANISMOS DE OPERACIÓN
Describir las acciones a desarrollar por las instancias involucradas para la operación del programa, las cuales deben considerar de manera enunciativa mas no limitativa lo siguiente:
· Integración de casos para Comité de Financiamiento: Acciones necesarias a realizar por la Conavi para presentar los casos al Comité de Financiamiento, así como los montos de los apoyos para su aprobación correspondiente, en su caso.
· Integración de expedientes: Detallar la información a presentar por las instancias involucradas y describir que documentos integrarán los expedientes en físico. Resaltar la instancia que resguardará los expedientes o en su caso.
· Trámite de los medios de pago y apertura de cuentas con instituciones bancarias: Describir cuál será el proceso para las aperturas de cuenta y obtención de órdenes de pago. Es importante destacar si hay alguna condición o indicación para la activación de cuenta.
· Visita social: Puntualizar cual es la ruta que deberá seguir la persona beneficiaria una vez aprobada la solicitud y monto de apoyo por el Comité de Financiamiento de la Comisión.
· Depósito de única ministración: Describir la forma a realizar el depósito y número de ministraciones del recurso aprobado.
· Derechos y obligaciones de personas beneficiarias: Especificar cuáles son los derechos de las personas beneficiarias una vez que reciban el apoyo, así como las obligaciones a las cuales estarán sujetas durante el seguimiento de la ejecución de los trabajos y conclusión de los mismos. Finalmente es importante, describir las consecuencias en caso de existir controversias por la interpretación o aplicación y las instancias que se involucrarán.
Anexo 8
Acta de término correspondiente al Programa de Vivienda Social
Siendo las __:__ horas, del día ___________, del mes de ________ de 20____, estando presentes en la calle ___________________________, Número ________, Colonia _______________ de la Localidad de __________________, municipio de __________________________________, en el estado de __________________________, la "PERSONA BENEFICIARIA" C. ________________________________________, con CURP ____________________ número de folio CONAVI ________________, así como el C. ___________________, conocido en este acto como "EL ASISTENTE TÉCNICO / OEO", bajo el número de registro _______________________, de su especialidad ante CONAVI, en su caso, el C._____________________________ en calidad de SUPERVISOR (solo aplica cuando la obra se haya realizado por un OEO), bajo el número de registro ______________________, de su especialidad ante CONAVI, quienes realizan un recorrido de inspección de obra, en consecuencia, "EL ASISTENTE TÉCNICO / OEO", da cuenta de los trabajos, cerciorándose que los mismos se hayan ejecutado de conformidad al proyecto.
Por lo anterior, SE DAN POR CONCLUIDOS los trabajos A ENTERA SATISFACCIÓN DE LA PERSONA BENEFICIARIA.
Leída la presente por las partes y enteradas en su contenido y alcance legal, firman las personas que en ella intervienen.
| FIRMA Y NOMBRE DEL ASISTENTE TÉCNICO / OEO | | FIRMA Y NOMBRE DE LA PERSONA BENEFICIARIA |
___________________________
FIRMA Y NOMBRE
DEL SUPERVISOR
| "Este programa es público, ajeno a cualquier partido político. Queda prohibido el uso para fines distintos al desarrollo social". |
Anexo 9.
ACTA CIRCUNSTANCIADA
EN EL MUNICIPIO DE ___________________, ESTADO DE________________SIENDO LAS ____________ DEL DÍA_______________ DEL AÑO_____________, REUNIDOS EN EL DOMICILIO UBICADO EN CALLE___________________ ,LOTE____________MANZANA___________________, COLONIA__________________________________, EL C._________________________________, QUIEN SE IDENTIFICA CON _______________________ NÚMERO ___________________________, EXPEDIDA A SU FAVOR POR ______________________, EN SU CALIDAD DE PERSONA BENEFICIARIA DEL PROGRAMA _____________________; EL C. ____________________________, QUIEN SE IDENTIFICA CON _______________________ NÚMERO ___________________________, EXPEDIDA A SU FAVOR POR ______________________, EN SU CALIDAD DE PRESTADOR DE SERVICIOS, Y EL C. _____________________________________, QUIEN SE IDENTIFICA CON _______________________ NÚMERO ___________________________, EXPEDIDA A SU FAVOR POR ______________________, EN SU CALIDAD DE _______________________CONAVI; DOCUMENTOS QUE SE TIENEN A LA VISTA Y DE LAS QUE SE AGREGA COPIA SIMPLE PREVIO COTEJO CON SUS ORIGINALES PARA CONSTANCIA LEGAL Y SE DEVUELVE EL ORIGINAL A LAS CITADAS PERSONAS, POR TRATARSE DE DOCUMENTOS DE IDENTIFICACIÓN OFICIAL. HACEN CONSTAR LOS SIGUIENTES:----------------------------------------------------------------------------------------------------------------------------------------------------------------------------------------------------HECHOS--------------------------------------------------------------------------------------------------------------------------------------------------------------------------
AL RESPECTO Y SEÑALANDO LAS PARTES QUE EL MOTIVO DE LA PRESENTE ES VERIFICAR LA CORRECTA APLICACIÓN DE LOS RECURSOS DEL SUBSIDIO OTORGADO AL C. ___________________________________________ EN SU CARÁCTER DE PERSONA BENEFICIARIA, EN CONSECUENCIA, SE HACE CONSTAR QUE:
| | SE PRESENTARON IRREGULARIDADES DURANTE EL TRANSCURSO DE LAS OBRAS POR PARTE DE LA PERSONA BENEFICIARIA. |
| | SE PRESENTÓ UN INCUMPLIMIENTO DENTRO LAS OBLIGACIONES DEL PRESTADOR DE SERVICIOS ASIGNADO. |
| | SE SUCITARON HECHOS AJENOS TANTO A LA PERSONA BENENEFICIARIA COMO AL PRESTADOR DE SERVICIOS QUE IMPIDIERON EL CUMPLIMIENTO DE LOS ALCANCES AUTORIZADOS. |
| | OTRO ESPECIFIQUE: |
POR LO QUE CONFORME AL MOTIVO DEL PRESENTE, ARRIBA MENCIONADO , SE HACE CONSTAR: ________________________________________________________________________________________________________________________________________________________________________________________________________________________________________________________________________________________________________________________________________________________________________________________________________________________________________________________
DERIVADO DE LA EXPUESTO, SE TOMAN LOS SIGUIENTES ACUERDOS:
ACUERDOS:
INTERVIENEN EN LA PRESENTE DESDE SU INICIO HASTA SU CONCLUSIÓN COMO TESTIGOS DE ASISTENCIA LA C. ____________________________________________________, QUIEN SE IDENTIFICA CON ___________________, CON CLAVE/NÚMERO __________________________, EXPEDIDA A SU FAVOR POR _______________________, Y LA C. ______________________________________ QUIEN SE IDENTIFICA CON ______________________________, CON CLAVE/NÚMERO ____________________________, EXPEDIDA A SU FAVOR POR _________________________________, ______________________________; MISMAS QUE SE TIENEN A LA VISTA Y DE LAS QUE SE AGREGA COPIA SIMPLE PREVIO COTEJO CON SUS ORIGINALES PARA CONSTANCIA LEGAL Y SE DEVUELVE EL ORIGINAL A LAS CITADAS PERSONAS, POR TRATARSE DE DOCUMENTO DE IDENTIFICACIÓN OFICIAL.----------------------------------------------------------
NO HABIENDO OTRO ASUNTO QUE TRATAR, SE CIERRA LA PRESENTE ACTA CIRCUNSTNCIADA, SIENDO LAS __________ HORAS DEL MISMO DÍA DE SU INICIO, FIRMANDO AL MARGEN Y CALCE POR QUIENES EN ELLA INTERVINIERON. ------------------------------------------------------------------------------------------------------------------------------------------------------------------------------------------------------------------------------------------------------
| "PERSONA BENEFICIARIA" | POR LA "CONAVI" |
| | |
| PRESTADOR DE SERVICIOS | PRESTADOR DE SERVICIOS "SUPERVISOR DE OBRA" (CUANDO APLIQUE. |
| | |
| TESTIGO DE ASISTENCIA | TESTIGO DE ASISTENCIA |
Anexo 10.
Carta compromiso de la persona beneficiaria, correspondiente al Programa de Vivienda Social
____________México, a __________del mes de ________ de 20___
COMISIÓN NACIONAL DE VIVIENDA
PRESENTE.
Por medio de la presente, acepto ser incorporado al Programa de Vivienda Social para obtener el apoyo que aplique la Comisión Nacional de Vivienda y cumplir con los requisitos que se me soliciten para tal fin.
PARA ESOS EFECTOS, DECLARO BAJO PROTESTA DE DECIR VERDAD:
· Que es mi voluntad integrarme al Programa de Vivienda Social que aplique la Comisión Nacional de Vivienda.
· Que los datos y documentos que he proporcionado son ciertos y auténticos, dando mi anuencia para que sean verificados, mediante el cotejo respectivo, visitas de trabajo social, revisión técnica o cualquier medio similar a vivienda, en caso de existir falsedad será suspendido mi apoyo.
· Que acepto recibir la Asistencia Técnica para el acompañamiento de la gestión y ejecución de la acción de vivienda correspondiente, para lo cual, la Comisión Nacional de Vivienda me apoyará con un Asistente Técnico u Organismo Ejecutor de Obra, que sea parte del Padrón Oficial de la Institución, quien llevará a cabo los servicios de seguimiento, atención, verificación del cumplimiento de las normas y especificaciones técnicas del proyecto y revisión de la correcta aplicación de los recursos económicos proporcionados por la Comisión.
· Que tendré la opción de aplicar los recursos bajo el proceso de autoproducción asistida o bien,
· Que autorizo que la Comisión Nacional de Vivienda aplique a cuenta del apoyo que me otorgue, el porcentaje que corresponda por pago de Asesoría Técnica.
· Que, en el caso de realizar la intervención de vivienda bajo el procedimiento de autoproducción asistida, me obligo a administrar y aplicar correctamente, conforme a la normatividad de la Comisión, los materiales de construcción entregados con el apoyo del asesor técnico asignado.
· Que los recursos asignados se deberán ejercer en la vivienda de la dirección manifestada, en los tiempos y especificaciones que determine el Asesor Técnico.
· Que entiendo, conozco y acepto el alcance y las consecuencias jurídicas de los derechos en caso de ser falsa la anterior declaración.
Por lo anterior acepto el Prestador de Servicios que se encuentre debidamente registrado en el padrón de la Comisión, que me sea Asignado conforme a la normativa de la Conavi.
___________________________
NOMBRE Y FIRMA
| "Este programa es público ajeno a cualquier partido político. Queda prohibido el uso para fines distintos al desarrollo social". |
Anexo 11. Operación de la intervención de Acompañamiento Social.
Carta de aceptación del Apoyo
DECLARACIÓN UNILATERAL DE LA VOLUNTAD
________________, a ____ de ___________ de 2024
COMISIÓN NACIONAL DE VIVIENDA (CONAVI)
P R E S E N T E
Yo________________________________________________________, quien me identifico con_______________________, folio_________________________________, con Clave Única de Registro de Población (CURP)_______________________________ manifiesto conocer y cumplir con los requisitos que se señalan en las Reglas de Operación del Programa de Vivienda Social 2024, con la forma de intervención de acompañamiento social, por lo que acepto someterme a las mismas, y demás normatividad aplicable.
Asimismo, declaro bajo protesta de decir verdad que cuento con la legítima posesión del inmueble en el cual resido actualmente, mismo que se ubica en __________________________________________________________________________________________________ _______________________________________________________________, manifestando en este acto, no ser propietario de ninguna otra vivienda, y que la información que proporciono es verdadera.
Lo anterior, para los efectos legales conducentes.
ATENTAMENTE
___________________________________________________________
Nombre y Firma del interesado
Autorización del propietario
________________, a ____ de ___________ de 2024
COMISIÓN NACIONAL DE VIVIENDA (CONAVI)
P R E S E N T E
___________________________________________________, en mi carácter de propietario del
inmueble ubicado en la calle __________________________________, número ( manzana y lote) __________________________________________, de la colonia _________________________________-_______, de esta población, lo cual acredito con copia de_____________________________ [escritura, contrato de compra venta], por medio de la presente manifiesto mi libre y espontánea voluntad ante esta Institución para que, en el citado domicilio se apliquen los recursos del subsidio autorizado por el Comité de Financiamiento de esa Comisión a el/la C.________________________________________________________, quien se identifica con ___________, folio________________________________________.
Por lo anterior, autorizo expresamente que la persona antes mencionada, quien es habitante del referido inmueble, continúe bajo esa calidad, comprometiéndome a no interrumpir su posesión en el mismo por un periodo de ___ años, en tanto se mantengan las condiciones actuales de la ocupación, contados a partir de la fecha en que concluya la intervención habitacional que se realizará en su favor.
Sin más por el momento, agradezco la atención al presente.
ATENTAMENTE
_____________________________________________________
Nombre y Firma
Cédula de Información Socioeconómica Básica
| Fecha de aplicación de la CISB (día/mes/año) | Entidad |
| Nombre de la persona solicitante | Municipio |
| Fecha de nacimiento | Localidad |
| Género a) Mujer b) Hombre | |
| CURP de la persona solicitante | Dirección (Calle, número, colonia) |
| Tipo de identificación oficial vigente | Código Postal |
| No. de identificación oficial vigente | Actividad económica |
| Tipo de propiedad o posesión de la vivienda 1) Propia 2) Prestada 3) Rentada | Medios de contacto Teléfono Teléfono alternativo |
| Tipo de adquisición de la vivienda 1) La compró hecha 2) La mandó construir 3) La construyó usted mismos 4) Otra_______________ | ¿Es jefe/jefa de hogar? 1) SÍ 2)NO |
| La persona solicitante, ¿es la propietaria de la vivienda? 1) SÍ 2)NO | Especificar el tipo de documento comprobante de la propiedad |
| ¿Cuenta con la autorización del propietario para la realización de los trabajos? 1) SÍ 2)NO | ¿Recibió apoyo de algún organismo público o privado para vivienda (reconstrucción, remodelación, ampliación y/o sustitución, adquisición de vivienda nueva o en uso)? 1) SÍ 2)NO 3)Especifique tipo de apoyo _____________ 4) Año de recepción del apoyo recibido___________________ |
| Aproximadamente ¿cuál es su ingreso total mensual? Además de usted, ¿cuántos integrantes de la familia contribuyen al ingreso de la vivienda? | Aproximadamente ¿cuál es su ingreso mensual familiar? |
| ¿En el lugar en el que se ubica la vivienda o en sus cercanías encontramos alguna de las siguientes situaciones? 1) Es un asentamiento ilegal (invasión), área verde o está en litigio 2) Existe una autopista 3) Existen vías del tren 4) Existen torres de alta tensión 5) Existen ductos de gas, gasolina o PEMEX 6) Existen cauces de ríos o cuerpos de agua 7) Existe el riesgo de derrumbes o pendientes pronunciadas 8)Ninguna de las anteriores | ¿Dentro de la vivienda se observa alguna de las siguientes situaciones de riesgo para la misma o para quienes la habitan? 1) Existen grietas o fisuras en los muros 2) Existen grietas en los pisos 3) Existen desprendimientos de materiales en los techos 4) Existen inclinaciones o hundimientos 5) Ninguna de las anteriores |
| ¿Cuenta con quien le puede ayudar en sus trabajos de obra o tiene la posibilidad de contratar a alguien que le guíe o se encargue de la obra? 1) SÍ 2)NO | ¿Cuál es el número de habitantes de la vivienda? ¿Cuál es el nombre de los integrantes de la familia? Especifica las edades de los integrantes de la familia Indica el Sexo de los integrantes de la familia ¿Cuáles integrantes de la familia son dependientes económicos del beneficiario? ¿Cuáles integrantes de la familia son jefa/e de hogar? ¿Cuáles integrantes de la familia se consideran indígenas? ¿De los integrantes de la familia cuáles son derechohabientes? ¿De los integrantes de la familia cuáles contribuyen al ingreso familiar? Indica la Actividad Económica de los integrantes de la familia ¿Cuál es el parentesco de los integrantes de la familia respecto a la persona beneficiaria? ¿Alguno de los integrantes de la familia es persona con discapacidad? ¿La discapacidad que presenta (nombre de integrante de la familia) es por un problema de? ¿La dificultad de (nombre de integrante de la familia) es por? ¿Alguno de los integrantes de la familia tiene enfermedad degenerativa? ¿Cuál es el último grado de estudios de los integrantes de la familia? Los integrantes de la familia ¿Hace 5 años en qué estado de la República Mexicana o país vivían? Los integrantes de la familia, ¿migran constantemente? Los integrantes de la familia, ¿reciben ingresos por? |
| ¿Usted cuenta con cuentas de ahorro? 1) Cuenta o tarjeta de nómina (donde depositan su sueldo) 2) Cuenta o tarjeta de pensión (donde depositan su pensión) 3) Cuenta o tarjeta para recibir apoyos de gobierno 4) Cuenta o tarjeta de ahorro de banco 5) Cuenta o tarjeta de ahorro. de caja de ahorro, micro financiera o similar 6) Depósito a plazo fijo o inversiones (sólo puede retirar en determinadas fechas 7) Otra forma de ahorro (especifique) No cuenta con ninguna | Si tiene tarjeta de débito (de las señaladas en la pregunta anterior) generalmente, ¿cuántas veces al mes utiliza su tarjeta de débito para pagar compras en establecimientos comerciales, tiendas o restaurantes? 1) No la utiliza 2) Cuando mucho de una vez al mes. 3) Más de una vez al mes |
| ¿Cuál es la razón principal por la que no utiliza o casi no utiliza su tarjeta de débito para hacer compras o pagos? 1) Prefiere pagar en efectivo 2) Tiene desconfianza 3) No las aceptan en los comercios donde compra 4) Prefiere pagar con su tarjeta de crédito 5) La mayoría de sus pagos son montos bajos 6) No lleva un control de sus gastos 7) No sabe que puede utilizar la tarjeta para hacer compras o pagos 8) El establecimiento cobra comisiones. 9) Otro (especifique) | ¿Usted tiene cuentas de crédito? 1) Tarjeta de crédito departamental o de tienda de autoservicio 2) Tarjeta de crédito bancaria 3) Crédito de nómina, personal o automotriz 4) Crédito grupal, comunal o solidario 5) (de micro financiera como el de Compartamos) 6) No cuenta con ninguna. |
| Generalmente, ¿cuántas veces al mes utiliza su tarjeta de crédito bancaria o departamental? 1) No la utiliza 2) Cuando mucho de una vez al mes 3) Más de una vez al mes | ¿En el último año ha pedido prestado? 1) Una caja de ahorro del trabajo o de personas conocidas 2) Una casa de empeño establecida 3) Participando en tandas con conocidos o amistades 4) A sus amistades, familiares o personas conocidas 5) A personas que se dedican a prestar 6) Otro especifique 7) No pido prestado a nadie |
| Datos de los habitantes de la vivienda |
| Nombre, CURP | Edad |
| Sexo | ¿Es dependiente económico del beneficiario?1) SÍ 2)NO |
| ¿Es jefe/a de hogar? 1) SÍ 2)NO | ¿Se considera indígena? 1) SÍ 2)NO |
| ¿Es madre soltera? 1) SÍ 2)NO | ¿Es derechohabiente? 1) SÍ 2)NO Especifique:____ |
| ¿Contribuye al ingreso familiar? 1) SÍ 2)NO | Actividad Económica |
| ¿Cuál es el parentesco del respecto a la persona beneficiaria? | Discapacidad ¿Por algún problema de nacimiento o salud (Nombre) tiene dificultad para? |
| Discapacidad. La dificultad de (Nombre) es por: Seleccionar una opción: 1) Enfermedad 2) Edad avanzada 3) Nacimiento 4) Accidente 5) Violencia 6) Otra causa | ¿(Nombre) tiene enfermedad degenerativa? 1) SÍ 2)NO Especifique:____ |
| ¿Cuál es el último grado de estudios? | ¿Hace 5 años en qué estado de la República Mexicana o país vivía? |
| ¿Migra constantemente? 1) Sí 2) No Si la respuesta es 1=Sí 3)Nacional 4) Extranjero | ¿Recibe ingresos por A=Trabajo B=Pensión o jubilación C= Subsidios o becas D=Remesas E=Otro? |
| ¿Hay personas que aportan al ingreso familiar que no vivan en la vivienda? 1)Sí 2)No Si la respuesta es 1=Sí ¿Cuántas personas? ______ ¿Cuánto aportan? _________ | ¿La vivienda es ocupada para realizar alguna actividad económica? 1) SÍ 2)NO Especifique:____ |
| ¿Cuántas recámaras tiene la vivienda? | ¿De qué material es el techo de la vivienda? |
| ¿Con qué tipo de piso cuenta la vivienda? | ¿De qué material son los muros de la vivienda? |
| ¿La vivienda cuenta con excusado? 1) SÍ 2)NO Especifique:____ | ¿Cuenta con energía eléctrica? |
| ¿Cuenta con drenaje? Características de los servicios Drenaje | ¿Cuenta con agua potable? Características del agua potable |
| Frecuencia del servicio de agua potable | Tipo de combustible que se usa para cocinar |
| Tipo de combustible que se usa para calentar el agua. | ¿Qué tipo de tratamiento se le da a la basura en donde vive? |
CITATORIO
Siendo las ________ horas del día _______ de _____________ del año 2024, el suscrito se constituyó en la Calle ______________________, Número ________, Colonia ____________________ de la Localidad de ___________________, Municipio de _________________________, en el estado de ___________________________, cerciorándose de ser el domicilio de el/la C. __________________________________________________, quien es "LA PERSONA BENEFICIARIA", derivado de que dicho inmueble se encuentra cerrado, y en forma reiterada e insistente se tocó a la puerta del mismo sin que nadie atendiera a nuestro llamado, para efecto de realizar la visita de verificación de aplicación del subsidio del cual fue beneficiario a través del Programa de Vivienda Social para la intervención de vivienda, con la forma de intervención de acompañamiento social, de la Comisión Nacional de Vivienda (CONAVI), en consecuencia, se procedió a fijar en la puerta del inmueble, la presente citación a el/la C.____________________________________________________________, para que se sirva esperar al suscrito a las _________ horas del día ____________ del mes de _______________ del año en curso.
_________________________________________________________
NOMBRE Y FIRMA DEL OPERADOR DEL PROGRAMA
| ___________________________________ NOMBRE Y FIRMA DEL TESTIGO | _____________________________________ NOMBRE Y FIRMA DEL TESTIGO |
Flujo Operativo
Flujo Operativo (continuación)
_____________________________________
1 Artículo 1ro, párrafo I de la Ley de Vivienda. H. Cámara de Diputados. Disponible en http://www.diputados.gob.mx/LeyesBiblio/pdf/LViv_140519.pdf
2 Artículo 23 de la Ley General de Equilibrio Ecológico y Protección al Medio Ambiente. Disponible en http://biblioteca.semarnat.gob.mx/janium/Documentos/Ciga/agenda/DOFsr/148.pdf
3 Artículo 4to. de la Ley General de Asentamientos Humanos, Ordenamiento Territorial y Desarrollo Urbano. Disponible en https://www.diputados.gob.mx/LeyesBiblio/pdf/LGAHOTDU_010621.pdf
4 Naciones Unidas. Pacto Internacional de Derechos Económicos, Sociales y Culturales. Disponible en https://www.ohchr.org/SP/ProfessionalInterest/Pages/CESCR.aspx
5 ONU-Hábitat. Elementos de una vivienda adecuada. https://onuhabitat.org.mx/index.php/elementos-de-una-vivienda-adecuada.
6 Conferencia sobre la Vivienda y el Desarrollo Urbano Sostenible Hábitat III. Disponible en https://www.un.org/sustainabledevelopment/es/habitat3/
7 Diario Oficial de la Federación 12/07/2019. Plan Nacional de Desarrollo 2019-2024.Disponible en: https://www.dof.gob.mx/nota_detalle.php?codigo=5565599&fecha=12/07/2019
8 Diario Oficial de la Federación 26/06/2020. Disponible en https://www.dof.gob.mx/nota_detalle.php?codigo=5595683&fecha=26/06/2020
9 https://www.gob.mx/sedatu/documentos/programa-nacional-de-ordenamiento-territorial-y-desarrollo-urbano-2021-2024
10 https://www.gob.mx/sedatu/documentos/programa-nacional-de-vivienda-2021-2024
11 Diario Oficial de la Federación 29/10/2020. Disponible en http://www.dof.gob.mx/nota_detalle.php?codigo=5603798&fecha=29/10/2020
12 Actualización del Rezago habitacional (Censo de población y Vivienda 2020) Marzo 2021: disponible en: https://www.gob.mx/conavi/documentos/actualizacion-del-rezago-habitacional
13 Coneval (2018). Estudio Diagnóstico del Derecho a la Vivienda Digna y Decorosa, 2018, pág. 67. https://www.coneval.org.mx/Evaluacion/IEPSM/Documents/Derechos_Sociales/Estudio_Diag_Vivienda_2018.pdf
14 Demanda potencial INFONAVIT. Datos en https://sniiv.sedatu.gob.mx/Demanda/Potencial.
15 Coalición Internacional del Hábitat cit. en Coneval 2018.
16 Artículo 4to, párrafo I de la Ley de Vivienda. H. Cámara de Diputados. Disponible en http://www. https://www.diputados.gob.mx/LeyesBiblio/pdf/LViv_140519.pdf
17 Artículo 4to, párrafo II de la Ley de Vivienda. Op. Cit.
18 Comisión Nacional de Vivienda (2017) Glosario de Términos. Código de Edificación de Vivienda. México: Conavi
19 Reglamento de Construcciones para el Distrito Federal. Publicado en Gaceta Oficial del Distrito Federal, el 29 de enero de 2004. Última reforma publicada en la Gaceta Oficial de la Ciudad de México, el 2 de abril de 2019. Título tercero de los Directores Responsables de Obra y Corresponsables Capítulo I De los Directores Responsables de Obra. Art. 32 8 Reforma publicada en la CDMX el 17 de junio de 2016.
20 Ortiz M. et al. La Ecotecnología en México. Unidad de Ecotecnologías del Centro de Investigaciones en Ecosistemas de la Universidad Nacional Autónoma de México, Campus Morelia, 2014.
21 Artículos 40 y 43. de la CPEM. Op. Cit.
22 Artículo 4to, párrafo IV de la Ley de Vivienda. Op. Cit.
23 Artículo 3ro, párrafo XIX de la Ley General de Asentamientos Humanos, Ordenamiento Territorial y Desarrollo Urbano. Op. Cit.
24 Art. 2, fracción XXII, https://www.diputados.gob.mx/LeyesBiblio/pdf/LGPC_200521.pdf
25 IPCC, 2013: Glosario [Planton, S. (ed.)]. En: Cambio Climático 2013. Bases físicas. Contribución del Grupo de trabajo I al Quinto Informe de Evaluación del Grupo Intergubernamental de Expertos sobre el Cambio Climático [Stocker, T.F., D. Qin, G.-K. Plattner, M. Tignor, S.K. Allen, J. Boschung, A. Nauels, Y. Xia, V. Bex y P.M. Midgley (eds.)]. Cambridge University Press, Cambridge, Reino Unido y Nueva York, NY, Estados Unidos de América.
26 Artículo. 5to. párrafo VI de la Ley General de Desarrollo Social. Op. Cit.
27 Comisión Nacional de Vivienda (2010) Glosario de Términos. Op. Cit.
28 INEGI. Cuéntame de México. Población. Hogares.
29 Artículo 5, Fracción IV. Ley General para la Igualdad entre Mujeres y Hombres. https://www.diputados.gob.mx/LeyesBiblio/pdf/LGIMH.pdf
30 Art 2 párrafo XXVII. Ley general de inclusión de las personas con discapacidad Cámara de Diputados del H. Congreso de la Unión, Secretaría General, Secretaría de Servicios Parlamentarios.
31 La nota metodológica de la cuantificación de la población objetivo del Programa se encuentra disponible en: https://www.conavi.gob.mx/gobmx/pvs/Nota_metodologica_Poblaciones_S177_PVS_2021.pdf . Calculó cada dos años
32 Artículo 4to, párrafo X de la Ley de Vivienda. Op. Cit.
33 Glosario de Términos de Gestión Integral de Riesgos y Protección Civil. 2021.
34 La preocupación por los grupos vulnerables, producto de la nueva realidad mundial y regional, se hizo evidente en los años noventa en varias reuniones internacionales: la Cumbre Mundial sobre Desarrollo Social, (1995); la Convención Internacional de los Derechos del Niño, (1990); la Conferencia Internacional de la Mujer, (1995); la Conferencia Internacional sobre Población y Desarrollo, (1994), y las sucesivas reuniones sobre las etnias originarias.
35 Artículo 2 de la Ley Federal de Presupuesto y Responsabilidad Hacendaria.
36 Art. 4 párrafo XIV. Ley de vivienda. Op. Cit
37 En referencia glosarios de reglas de operación de otros Programas de Vivienda, Reglamentos de Construcción y la experiencia del equipo.
38 INEGI, 2020. Disponible en https://www.inegi.org.mx/contenidos/saladeprensa/boletines/2020/OtrTemEcon/UMA2020_01.pdf
39 En referencia glosarios de reglas de operación de otros Programas de Vivienda, Reglamentos de Construcción, así como la NormaNMX-C442-ONNCCE-2010.
40 Conavi, 2020. Basada en Ley Federal Sobre Monumentos y Zonas Arqueológicos, Artísticos e Históricos, 2018. Disponible en http://www.diputados.gob.mx/LeyesBiblio/pdf/131_160218.pdf
41 Conavi, 2020.
42 Conavi, 2020; Ley de Vivienda, Programa Nacional de Vivienda 2019-2024; Conavi Código de Edificación de Vivienda 2017.
43 Artículo 2, fracción XLVI, Ley General de Protección Civil
44 Art. 2do. Ley General de Protección Civil. Disponible https://www.diputados.gob.mx/LeyesBiblio/pdf/LGPC_200521.pdf
45 Sistema Urbano Nacional se puede consultar en https://www.gob.mx/conapo/documentos/sistema-urbano-nacional-2018
46 Publicada el 30 de diciembre del 2016 en el DOF.
47 El catálogo se encuentra publicado en la página de internet: https://www.inegi.org.mx/app/ageeml/.Consultado en agosto de 2021