REGLAS de Operación del Programa Jóvenes Construyendo el Futuro.

Al margen un sello con el Escudo Nacional, que dice: Estados Unidos Mexicanos.- Secretaría del Trabajo y Previsión Social.

MARATH BARUCH BOLAÑOS LÓPEZ, Secretario del Trabajo y Previsión Social, en ejercicio de la facultad que me confieren los artículos 26 párrafo diecisiete y 40 de la Ley Orgánica de la Administración Pública Federal; 4 de la Ley Federal de Procedimiento Administrativo; 75 y 77 de la Ley Federal de Presupuesto y Responsabilidad Hacendaria, 28 y 29, así como los Anexos 13, 14, 17, 19, 25 y 26 del Presupuesto de Egresos de la Federación para el Ejercicio Fiscal 2024; 1, 2, 3, 4, 5 y 6 del Reglamento Interior de la Secretaría del Trabajo y Previsión Social, y su reforma, publicados en el Diario Oficial de la Federación el 23 de agosto de 2019 y 05 de junio de 2023, respectivamente.
INTRODUCCIÓN
El objetivo más importante del Gobierno de México es lograr consolidar un verdadero Estado de bienestar en beneficio de todas y todos. Bajo esta premisa, se impulsa una estrategia fundamentada en el derecho del pueblo a tener una mejor calidad de vida y mayores oportunidades de desarrollo por medio de una amplia política social basada en las necesidades reales de la población.
En ese sentido, el 8 de mayo de 2020, se reformó el artículo de la Constitución Política de los Estados Unidos Mexicanos para establecer como un derecho constitucional el acceso de todas las y los mexicanos a los Programas para el Desarrollo.
La política social planteada en el Plan Nacional de Desarrollo 2019-2024, publicado en el Diario Oficial de la Federación el 12 de julio de 2019, tiene como misión favorecer a los más desprotegidos y alcanzar mayores condiciones de igualdad y justicia social. En consecuencia, los Programas para el Desarrollo son una herramienta para garantizar la universalidad de los derechos humanos, promover la participación comunitaria, lograr mayor inclusión y consolidar la transformación del país.
Asimismo, estos programas son el instrumento mediante el cual se integra la estrategia del proyecto de nación para que las personas cuenten con un apoyo directo y sin intermediarios en cada etapa de su vida. Con base en la confianza y cercanía con el pueblo, los programas sociales atienden a las necesidades en el país y, por lo tanto, la entrega de los apoyos no está condicionada ni sujeta a requisitos extraordinarios.
Derivado de que los programas sociales atienden múltiples necesidades, se hace imprescindible la colaboración y coordinación interinstitucional para atenderlas de manera integral, eficientar los procesos y facilitar el acceso de forma equitativa a los Programas para el Desarrollo.
La Coordinación General de Programas para el Desarrollo, en colaboración con la Secretaría de Bienestar, son las instancias responsables de la coordinación entre las dependencias y entidades de la Administración Pública Federal para la ejecución de planes, programas y acciones que integran la política de bienestar; por tal motivo, se trabaja de manera conjunta para institucionalizar la operación de los programas y garantizar su continuidad.
El mayor logro de este Gobierno es la revolución de las conciencias y los Programas para el Desarrollo representan el eje central de la consolidación del proyecto de nación. En ese sentido, es manifiesto el compromiso y responsabilidad de las dependencias encargadas de gestionar la política social del Plan Nacional de Desarrollo en beneficio de la población.
Las presentes Reglas de Operación son un reflejo de la nueva política de bienestar. Estas reglas parten de la premisa de que los ciudadanos, como sujetos de derecho, son derechohabientes de los programas y deben recibir su apoyo de manera directa, sin intermediarios. Así, la confianza en el pueblo es la base para que los ciudadanos ejerzan libremente su derecho y, por lo tanto, pueden consultar este documento para ejercerlo de manera informada.
CONSIDERANDO
Que conforme a lo que establece la Constitución Política de los Estados Unidos Mexicanos en el último párrafo de su artículo 4, el Estado promoverá el desarrollo integral de las personas jóvenes, a través de políticas públicas con enfoque multidisciplinario, que propicien su inclusión en el ámbito político, social, económico y cultural del país;
Que en términos de la Ley General de Desarrollo Social en su artículo 6, son derechos para el desarrollo social la educación, la salud, la alimentación nutritiva y de calidad, la vivienda digna y decorosa, el disfrute de un medio ambiente sano, el trabajo y la seguridad social, y los relativos a la no discriminación en los términos de la Constitución Política de los Estados Unidos Mexicanos. Asimismo, en su artículo 8 se establece que toda persona o grupo social en situación de vulnerabilidad, tiene derecho a recibir acciones y apoyos tendientes a disminuir su desventaja;
Que conforme a lo que establece la Ley Orgánica de la Administración Pública Federal en su artículo 40, fracción VI, corresponde a la Secretaría del Trabajo y Previsión Social (STPS) promover el desarrollo de la capacitación y el adiestramiento en y para el trabajo;
Que en términos del artículo 539, fracción I, inciso d) de la Ley Federal del Trabajo, corresponde a la Secretaría del Trabajo y Previsión Social promover la articulación entre los actores del campo laboral para mejorar las oportunidades de empleo;
Que el Plan Nacional de Desarrollo 2019-2024, como parte del cambio de paradigma en seguridad, plantea la Estrategia Nacional de Seguridad Pública, cambiando las medidas de guerra por una política de paz y seguridad integral que ataque las raíces mismas de la comisión de delitos y de la pérdida de seguridad, y que tenga como objetivo la reducción de los índices delictivos;
De igual manera, la Estrategia Nacional de Seguridad Pública del Plan Nacional de Desarrollo 2019-2024, establece como segundo objetivo el garantizar empleo, educación, salud y bienestar mediante la creación de puestos de trabajo, el cumplimiento del derecho de todos los jóvenes del país a la educación superior, la inversión en infraestructura y servicios de salud por medio de los programas regionales, sectoriales y coyunturales de desarrollo;
Que con la finalidad de auxiliar en el cumplimiento de todas las estrategias del Plan Nacional de Desarrollo 2019-2024, de conformidad con lo establecido en las presentes Reglas de Operación, se podrán realizar convenios institucionales y acciones focalizadas que contribuyan al logro de todos los objetivos del referido Plan;
Que con el cumplimiento del primer objetivo de la STPS referente a la inclusión de los jóvenes a través de la capacitación para el trabajo, contenido en el Programa Sectorial de Trabajo y Previsión Social 2020-2024, y habiendo alcanzado la meta inicial de 2.3 millones de jóvenes que no desempeñan ninguna actividad obtengan una beca para capacitarse para el trabajo, tanto en empresas, talleres, negocios, comercios, como en organizaciones e instituciones públicas, se continúa con la implementación del Programa Jóvenes Construyendo el Futuro, lo anterior derivado de su importancia y con la intención de seguir abonando al cumplimiento del objetivo;
Que la Ley Federal del Trabajo, en su artículo 539, fracción II, inciso a), establece como actividad de la Secretaría del Trabajo y Previsión Social, a través del Servicio Nacional de Empleo, la de orientar a los buscadores de empleo hacia las vacantes ofertadas por los empleadores con base en su formación y aptitudes;
Que, en cuestión de brechas de género, según datos de la Organización para la Cooperación y el Desarrollo Económicos (OCDE), las jóvenes de México tienen cuatro veces más desventaja en comparación con los jóvenes de su edad. La falta de disponibilidad para las mujeres jóvenes es una de las principales razones que obstaculiza su inserción al campo laboral;
Que el campo laboral exige, entre otros requisitos, experiencia laboral; sin embargo, muchos jóvenes que buscan trabajo por primera vez se encuentran con que, por una parte, les es sumamente difícil acumular experiencia y, por otra, el mercado no reconoce la experiencia adquirida en ocupaciones a las que pueden acceder los jóvenes;
Que debido a la dificultad de acceso de los jóvenes al primer empleo y de la importancia que éste adquiere como ámbito de socialización, inclusión y desarrollo de habilidades, el Estado, en asociación con los actores del mundo del trabajo, debería facilitar la inserción en actividades productivas. Una de las acciones en tal sentido puede ser la promoción de formas de capacitación para las y los jóvenes que ingresan en el campo laboral en cada sector;
Que en la encuesta mundial realizada por la Organización Internacional del Trabajo (OIT) y varios asociados de la Iniciativa Global sobre Empleo Decente para los Jóvenes, se pone de manifiesto que más de uno de cada seis jóvenes encuestados ha dejado de trabajar desde que surgió la crisis del Covid-19 y que el 10 por ciento de los jóvenes alumnos prevé que no podrán terminar sus estudios. La OIT aboga por que se adopten a la mayor brevedad posible medidas de respuesta a nivel político a gran escala, para evitar que los jóvenes padezcan consecuencias adversas a largo plazo en los planos educativo, formativo y profesional;
Con base en lo anterior, desde el inicio de la Cuarta Transformación, se colocó como uno de los pilares de la política social y como uno de los Programas para el Desarrollo a Jóvenes Construyendo el Futuro y Sembrando Vida. En este sentido, Sembrando Vida, al ser un mecanismo de desarrollo integral que busca que sujetos agrarios establezcan productos agroforestales combinando la producción de cultivos tradicionales en conjunto con árboles frutícolas y maderables, y el Sistema de Milpa Intercalada entre Árboles Frutales, se beneficia a la población agrícola y se apoya a la generación de empleos;
Que el 18 de julio de 2019 se publicó en el Diario Oficial de la Federación el "Acuerdo por el que se emiten los Lineamientos que regulan las funciones de las Delegaciones de Programas para el Desarrollo", en cuyo contenido se establece la forma en que dichas Delegaciones coordinarán e implementarán planes, programas y acciones para el desarrollo integral, atención ciudadana, supervisión de los servicios y los programas a cargo de las dependencias y entidades de la Administración Pública Federal, y la supervisión de los programas que ejercen algún beneficio directo a la población;
Que la Ley Federal de Presupuesto y Responsabilidad Hacendaria dispone que la Cámara de Diputados, en el Presupuesto de Egresos, podrá señalar los programas a través de los cuales se otorguen subsidios, que deberán sujetarse a reglas de operación con el objeto de asegurar que la aplicación de los recursos públicos se realice con eficiencia, eficacia, economía, honradez y transparencia. Asimismo, se señalará en el Presupuesto de Egresos los criterios generales a los cuales se sujetarán las reglas de operación de los programas;
De conformidad con lo dispuesto en el artículo 179 del Reglamento de la Ley Federal de Presupuesto y Responsabilidad Hacendaria, se verificó que el programa objeto de las presentes Reglas de Operación no se contrapone, afecta ni presenta duplicidades con otros programas y acciones del Gobierno Federal en cuanto a su diseño, beneficios, apoyos otorgados y población objetivo, así como que se cumplen las disposiciones aplicables; y
Que a fin de llevar a cabo eficientemente la operación del Programa Jóvenes Construyendo el Futuro en el ejercicio fiscal 2024, se tiene a bien expedir las siguientes:
REGLAS DE OPERACIÓN DEL PROGRAMA JÓVENES CONSTRUYENDO EL FUTURO
I. DISPOSICIONES GENERALES
PRIMERA. Las presentes Reglas de Operación tienen por objeto regir la operación del Programa Jóvenes Construyendo el Futuro en las 32 entidades federativas del país.
SEGUNDA. Para los efectos de las presentes Reglas de Operación se entenderá por:
I.           Administrador de sucursal. Es aquella persona designada por el Representante del Centro de Trabajo, facultada para establecer comunicación entre la Sucursal donde se desarrolla la Capacitación y el Programa.
II.          Apoyo económico. El que otorga la STPS por concepto de beca de manera directa y sin intermediarios a las y los Beneficiarios sin distinción alguna, hasta por 12 (doce) emisiones, cuyo monto equivale a $7,572 pesos (siete mil quinientos setenta y dos pesos 00/100 M.N.). El Apoyo económico se entregará de manera igualitaria en las entidades federativas del país.
III.          Aprendiz. Joven registrado que se postuló y se vinculó a un Centro de Trabajo, e inició Capacitación.
IV.         Aprendiz verificado. Aprendiz que acreditó los requisitos establecidos para ser sujeto de pago del Apoyo económico.
V.          Beneficiaria o Beneficiario. Joven que ha recibido el Apoyo económico en al menos una ocasión y cuyos datos personales se encuentran registrados en el Padrón de Beneficiarios del Programa.
VI.         Capacitación. Proceso continuo de enseñanza-aprendizaje, transmisión de conocimientos y desarrollo de habilidades y/o competencias, por un periodo máximo de 12 (doce) meses y por única ocasión, que se realiza con la participación y acompañamiento de una o un Tutor, directamente en un Centro de Trabajo y/o en sus Sucursales, y que está orientada a permitirle a las y los Aprendices adquirir o reforzar su experiencia laboral y hábitos de trabajo, de acuerdo con el Plan de Actividades registrado.
VII.        Centro de Trabajo. Persona moral, persona física, institución pública u organización social que participa en el Programa para la Capacitación de Aprendices.
VIII.        Centro de Trabajo o Sucursales suspendidas. Centro de Trabajo o alguna de sus Sucursales cuya participación en el Programa se suspende por haber incumplido las presentes Reglas de Operación.
IX.         Comité Técnico. Instancia del Programa encargada de interpretar para efectos administrativos y operativos los asuntos concernientes al Programa o aquellos que no hayan sido previstos en las presentes Reglas de Operación, de conformidad con lo establecido en la Regla Vigésima Sexta.
X.          Constancia de Situación Fiscal. Documento emitido por la Secretaría de Hacienda y Crédito Público a través del Servicio de Administración Tributaria que contiene la clave del Registro Federal de Contribuyentes, así como los datos de identidad, ubicación y características fiscales del contribuyente.
XI.         Competencias. Conjunto de actividades, actitudes y conocimientos asociados a las labores objeto de la Capacitación.
XII.        Constancia de Capacitación. Documento expedido por la STPS a través de la Plataforma Digital con apoyo del Representante del Centro de Trabajo o Tutor para las y los Egresados del Programa y que fungirá como documento que acredite el tiempo adquirido de experiencia laboral.
XIII.        Constancia de Participación. Documento expedido por la STPS que avala la participación de cada Tutora o Tutor en el Programa por haber capacitado al menos a un(a) Egresado(a), según lo defina el Programa.
XIV.       Constancia de Vigencia de Derechos. Documento expedido por cualquier institución pública de seguridad social (Instituto Mexicano del Seguro Social, Instituto de Seguridad y Servicios Sociales para los Trabajadores del Estado, Petróleos Mexicanos, Secretaría de la Defensa Nacional) en el que se hace constar que una persona cuenta con servicio médico vigente, cuya expedición deberá ser inferior a 5 días naturales al momento de presentarlo ante el Programa.
XV.        Contraloría Social. Mecanismo de los Beneficiarios(as) del Programa que verifica el cumplimiento de las metas y la correcta aplicación de los recursos públicos asignados.
XVI.       CURP. Clave Única de Registro de Población, expedida por el Registro Nacional de Población (RENAPO).
XVII.      Egresado(a). Beneficiario(a) que concluyó su participación en el Programa.
XVIII.      Espacio para capacitación. Oportunidad de Capacitación para el trabajo que registra el Centro de Trabajo para poner a disposición de las y los Jóvenes registrados a través del Programa.
XIX.       Ficha de registro. Documento digital que obtienen las y los Jóvenes durante su proceso de registro ante el Programa.
XX.        Ficha de vinculación. Documento digital que obtienen las y los Jóvenes postulantes al momento de ser aceptados por un Centro de Trabajo en un Espacio para Capacitación.
XXI.       Grupos históricamente discriminados. Conjunto de personas a las que se le han violado sus derechos humanos por su condición social, económica y/o cultural, quienes han sido histórica o contextualmente marginados, excluidos o discriminados.
XXII.      Hábitos de trabajo. Competencias, aptitudes, conocimientos y valores que se aprenden y practican de manera reiterada y que permiten a la persona el seguimiento de rutinas, resolución de problemas o una respuesta pertinente a una situación nueva o específica, principalmente en el medio laboral, y que son relevantes para la capacitación para el trabajo.
XXIII.      Identificación oficial. Documento original vigente con fotografía, expedido por una entidad, dependencia o institución pública gubernamental, que presenta datos susceptibles de ser utilizados para comprobar la identidad de una persona, tales como credencial para votar, pasaporte, cédula profesional, licencia de conducir y documento migratorio vigente emitido por la autoridad competente o, en su caso, prórroga o refrendo migratorio; referidas de manera enunciativa, más no limitativa.
XXIV.     IMSS. Instituto Mexicano del Seguro Social.
XXV.      Institución pública. Entidad dedicada a la prestación de servicios por parte de los tres órdenes
de gobierno (federal, estatal o municipal). Incluye poder ejecutivo, judicial y legislativo, instituciones autónomas de educación superior, así como otras de interés público y de carácter no educativo, y cualquier otra institución que opere con fondos y/o patrimonios públicos.
XXVI.     Joven. Para efectos de las presentes Reglas de Operación, es aquella persona entre 18 y 29 años.
XXVII.     Joven postulante. Joven registrado(a) en el Programa y que ya eligió un Espacio para capacitación.
XXVIII.    Joven registrado(a). Joven que declara ante el Programa, bajo protesta de decir verdad, no encontrarse estudiando y/o trabajando, y que completó el formulario de registro.
XXIX.     LFPRH. Ley Federal de Presupuesto y Responsabilidad Hacendaria.
XXX.      Padrón de Beneficiarios. Relación de Beneficiarios(as) integrado con base en el Manual de Operación del Sistema Integral de Información de Padrones de Programas Gubernamentales (SIIPP-G), a cargo de la Secretaría de la Función Pública, cuya publicación y actualización se realiza trimestralmente.
XXXI.     Padrón Único de Beneficiarios o Padrón del Bienestar. Padrón integrado con las y los Beneficiarios(as) de los Programas para el Desarrollo con información de las dependencias y entidades responsables, información y entrevistas domiciliarias, de visita de campo y del registro e inscripción por los medios específicos establecidos para cada Programa. A cargo de la Coordinación General de Programas para el Desarrollo.
XXXII.     Plan de Actividades. Descripción detallada de las actividades que realizarán los Aprendices durante el desarrollo de la Capacitación en el Centro de Trabajo y/o sus Sucursales, la cual deberá contener las características mínimas y el perfil con que deben contar las y los Jóvenes postulantes; lugares y/o domicilios donde se realizará la Capacitación; los horarios y días en que se brindará la Capacitación; y la o el Tutor a cargo de impartirla.
             Este Plan deberá ser integrado por el Centro de Trabajo al momento de su registro ante el Programa.
XXXIII.    Plataforma Digital. Es el medio electrónico que alberga toda la información de operación del Programa y que, de manera automática, realiza los cruces para asociar los perfiles de las y los Jóvenes registrados, de acuerdo con sus intereses y lugar de residencia, con los Espacios para capacitación disponibles en los Centros de Trabajo. De igual forma, es uno de los medios para enviar solicitudes, requerimientos y notificaciones oficiales a Aprendices, Representantes de Centros de Trabajo, Administradores de sucursales y/o Tutores, así como registrar las evaluaciones mensuales mutuas de las y los Aprendices y de las y los Tutores, y dar seguimiento al desempeño del Programa. Lo anterior, de conformidad con el Acuerdo por el que se crea la Plataforma Digital Jóvenes Construyendo el Futuro, publicado en el Diario Oficial de la Federación el 6 de diciembre de 2018. Se puede acceder a la Plataforma Digital en la siguiente liga electrónica: https://jovenesconstruyendoelfuturo.stps.gob.mx/
XXXIV.   Presupuesto aprobado. Las asignaciones presupuestarias anuales comprendidas en el Presupuesto de Egresos de la Federación a nivel de clave presupuestaria en el caso de los ramos autónomos, administrativos y generales, y a nivel de los rubros de gasto que aparecen en las carátulas de flujo de efectivo para las entidades.
XXXV.    Programa. Programa Jóvenes Construyendo el Futuro.
XXXVI.   Programas para el Desarrollo. Los Programas relacionados con el desarrollo integral de las personas; los que otorgan algún servicio a las mismas, así como aquellos que ejercen un beneficio directo y sin intermediarios a la población de conformidad con el Presupuesto de Egresos de la Federación para el Ejercicio Fiscal 2024, y los demás que se establezcan por acuerdo del Ejecutivo Federal que tengan esa finalidad.
XXXVII.   Representante de Centro de Trabajo. Persona responsable de la gestión del Centro de Trabajo ante el Programa.
XXXVIII.  Revisión administrativa. Proceso de supervisión que deberá ser atendido por las y los Beneficiarios que se encuentren en Capacitación para verificar la realización de la misma, así como confirmar su continuidad en el Programa y/o recepción de pago.
XXXIX.   RFC. Registro Federal de Contribuyentes.
XL.        SAT. Servicio de Administración Tributaria, órgano desconcentrado de la Secretaría de Hacienda y Crédito Público.
XLI.       Seguro Médico. Es el seguro que proporciona el IMSS con cargo al presupuesto autorizado para la STPS para el ejercicio fiscal correspondiente, con cobertura por las prestaciones en especie que otorgan los seguros de enfermedades y maternidad, y riesgos de trabajo a las y los Beneficiarios del Programa.
XLII.       Sucursal. Inmueble o espacio físico perteneciente al Centro de Trabajo en el que también se podrá realizar la Capacitación de las y los Aprendices.
XLIII.      SNE. Servicio Nacional de Empleo. Es una unidad administrativa de la STPS que brinda atención a la población buscadora de empleo y empleadores, mediante acciones de intermediación laboral, apoyos para la capacitación y movilidad laboral, que tiene como finalidad facilitar la vinculación laboral.
XLIV.      SFP. Secretaría de la Función Pública.
XLV.      SHCP. Secretaría de Hacienda y Crédito Público.
XLVI.      STPS o Secretaría. Secretaría del Trabajo y Previsión Social.
XLVII.     Tercerización de la capacitación. Esquema en el cual imparte la Capacitación un tercero distinto al Centro de Trabajo registrado ante el Programa, sin la participación de las y los Tutores dados de alta por el mismo.
XLVIII.    Tutora o Tutor. Personal designado por los Centros de Trabajo para capacitar y evaluar a las y los Aprendices, conforme al Plan de Actividades.
XLIX.      Unidad. Unidad del Programa Jóvenes Construyendo el Futuro como instancia ejecutora y responsable de coordinar la planeación, programación y organización del Programa, así como todas las demás atribuciones establecidas en el Reglamento Interior vigente de la STPS.
L.          Vinculación. Proceso mediante el cual el Centro de Trabajo acepta la solicitud de una o un Joven postulante para que inicie su Capacitación, después de su primer encuentro con la o el Representante del Centro de Trabajo y/o Tutora o Tutor asignados.
II. DEL PROGRAMA
TERCERA. Descripción.
El Programa tiene como finalidad brindar oportunidades de capacitación para el trabajo a jóvenes que, al momento de postularse a un Espacio para capacitación, tienen entre 18 y 29 años, y que no estudian y no trabajan al momento de la postulación ni durante el periodo de Capacitación. Para alcanzar dicho objetivo, el Programa otorga los siguientes apoyos de manera integral:
I.        Capacitación.
II.       Apoyo económico.
III.       Seguro Médico.
CUARTA. Objetivos.
A)       General:
Contribuir a la incorporación de jóvenes de 18 a 29 años que no estudian y no trabajan, en actividades productivas a través de su Capacitación en Centros de Trabajo que participan en el Programa y que cuentan con posibilidad de brindarla.
B)       Específicos:
I.        Facilitar la Capacitación a través de Centros de Trabajo registrados en el Programa de jóvenes entre 18 y 29 años que no estudian y no trabajan.
II.       Entregar Apoyos económicos de manera directa a las y los Beneficiarios durante un periodo de hasta 12 (doce) meses.
QUINTA. Cobertura.
El Programa tendrá cobertura en las 32 entidades federativas, con base en la disponibilidad presupuestal del ejercicio fiscal vigente.
 
SEXTA. Población Objetivo.
Jóvenes entre 18 y 29 años que declaran bajo protesta de decir verdad no estudiar y no trabajar al momento de postularse a un Espacio para capacitación en un Centro de Trabajo registrado en el Programa y estén en condiciones de participar en el mismo.
En la implementación y operación del Programa se dará prioridad a las y los Jóvenes registrados que habiten en municipios con alto índice de rezago social, con alta incidencia delictiva y a integrantes de grupos históricamente discriminados, entre los cuales se encuentran las y los jóvenes indígenas y afromexicanos por autoadscripción.
SÉPTIMA. Participantes.
En la prestación de los apoyos que ofrece el Programa participan:
I.        Unidad.
II.       Beneficiarios(as).
III.       Centros de Trabajo.
III. DE LA OPERACIÓN DEL PROGRAMA
OCTAVA. Criterios de elegibilidad y requisitos con los que deben cumplir las y los Jóvenes registrados.
A)    Criterios de elegibilidad:
I.       Tener entre 18 y 29 años al momento de postularse a un Espacio para capacitación en un Centro de Trabajo.
II.      Bajo protesta de decir verdad, declarar que no estudian y no trabajan.
B)    Requisitos:
I.       Inscribirse en la Plataforma Digital por cuenta propia o con asistencia de personal autorizado por la STPS, debidamente identificado, proporcionando la información y documentación requerida en el formulario de registro.
II.      Identificación oficial vigente, legible y por ambos lados.
III.     Comprobante de domicilio actual, tal como recibo de luz, agua, predial o teléfono, o, en su caso, escrito libre de la autoridad local en el que se valide la residencia del solicitante, no mayor a 3 (tres) meses de haber sido expedido.
IV.     Fotografía del Joven registrado con el rostro descubierto, sin ediciones ni modificaciones, sosteniendo la Ficha de registro proporcionada por el Programa.
V.      Fotografía del aprendiz con el rostro descubierto, sin ediciones ni modificaciones, sosteniendo la Ficha de vinculación proporcionada por el Programa.
VI.     Las personas extranjeras deberán presentar el documento oficial vigente que acredite su estancia legal en el país, expedido por las autoridades migratorias correspondientes.
VII.    Registrar CURP.
VIII.    Aceptar los términos de la carta compromiso donde accede a cumplir con lo establecido en las presentes Reglas de Operación y otras disposiciones que le apliquen como participante del Programa.
IX.     Autorizar el uso de sus datos personales a la STPS, de acuerdo con la normatividad vigente en la materia.
NOVENA. Requisitos con los que deben cumplir los Centros de Trabajo solicitantes.
A)    Personas físicas:
I.       Registrarse en la Plataforma Digital de manera personal o por personal autorizado por la STPS, debidamente identificado, manifestando así su intención de participar en el Programa.
II.      Identificación oficial vigente por ambos lados de la o el Representante del Centro de Trabajo, de las y los Tutores designados y, en su caso, de las y los Administradores de sucursales.
III.     Fotografía actual, sin ediciones ni modificaciones de la o el Representante del Centro de Trabajo, de las y los Tutores designados y, en su caso, de las y los Administradores de sucursales.
IV.     CURP de la o el Representante del Centro de Trabajo, de las y los Tutores designados y, en su caso, de las y los Administradores de sucursales.
V.      En caso de contar con ella, Constancia de Situación Fiscal.
VI.     Comprobante de domicilio del Centro de Trabajo y, en su caso, de sus Sucursales donde se desarrollará la Capacitación, tal como recibo de luz, agua, predial, teléfono o, en su caso, escrito libre de la autoridad local en el que se valide la residencia del solicitante, no mayor a 4 (cuatro) meses de haber sido expedido.
VII.    Correo electrónico único de la o el Representante del Centro de Trabajo, de las y los Tutores designados y, en su caso, de las y los Administradores de sucursales.
VIII.    Fotografías recientes del exterior e interior del Centro de Trabajo y Sucursales registradas donde se muestre el lugar donde se va a desarrollar la Capacitación, así como la disponibilidad de espacios para realizarla.
IX.     Presentar un Plan de Actividades por cada Capacitación ofertada, que cumpla con las características indicadas en la regla Décima Primera de las presentes Reglas de Operación.
X.      Designar a una o un Tutor por cada Plan de Actividades y proporcionar sus datos de contacto.
XI.     Señalar el nombre comercial del Centro de Trabajo, en caso de contar con él.
XII.    Señalar el número de Aprendices que puede recibir para desarrollar la Capacitación por cada Plan de Actividades presentado. Las personas físicas con sus Sucursales podrán recibir de 1 (uno) a 5 (cinco) Aprendices, sujeto a la aprobación previa del Programa.
B)    Personas morales:
I.       Registrarse en la Plataforma Digital de manera personal o por personal autorizado por la STPS, debidamente identificado, manifestando así su intención de participar en el Programa.
II.      Instrumento notarial que acredite a la persona registrada ante el Programa como representante o apoderado legal de la Persona Moral, a quien en lo subsecuente se le considerará Representante del Centro de Trabajo ante el Programa.
III.     Identificación oficial vigente por ambos lados de la o el Representante del Centro de Trabajo, de las y los Tutores designados y, en su caso, de las y los Administradores de sucursales.
IV.     Fotografía actual, sin ediciones ni modificaciones de la o el Representante del Centro de Trabajo, de las y los Tutores designados y, en su caso, de las y los Administradores de sucursales.
V.      CURP de la o el Representante del Centro de Trabajo, de las y los Tutores designados y, en su caso, de las y los Administradores de sucursales.
VI.     Constancia de Situación Fiscal de la Persona moral.
VII.    Correo electrónico único de la o el Representante del Centro de Trabajo, de las y los Tutores designados y, en su caso, de las y los Administradores de sucursales.
VIII.    Comprobante de domicilio del Centro de Trabajo y, en su caso, de sus Sucursales donde se desarrollará la Capacitación, tal como recibo de luz, agua, predial, teléfono o, en su caso, escrito libre de la autoridad local en el que se valide la residencia del solicitante, no mayor a 4 (cuatro) meses de haber sido expedido.
IX.     Fotografías recientes del exterior e interior del Centro de Trabajo y Sucursales registradas donde se muestre el lugar donde se va a desarrollar la Capacitación, así como la disponibilidad de espacios para realizarla.
X.      Presentar un Plan de Actividades por cada Capacitación ofertada, que cumpla con las características indicadas en la regla Décima Primera de las presentes Reglas de Operación.
XI.     Designar a una o un Tutor por cada Plan de Actividades y proporcionar sus datos de contacto.
XII.    Señalar el nombre comercial o, en su caso, razón social del Centro de Trabajo.
XIII.    Señalar el número de Aprendices que puede recibir para desarrollar la Capacitación por cada Plan de Actividades presentado. Las personas morales con sus sucursales podrán recibir de 1 (uno) a 20 (veinte) Aprendices, sujeto a la aprobación previa del Programa.
En el caso de ser organizaciones de la sociedad civil (OSC), podrán recibir de 1 (uno) a 5 (cinco) Aprendices, sujeto a la aprobación previa del Programa.
C)    Instituciones públicas
I.       Registrarse en la Plataforma Digital de manera personal o por personal autorizado por la STPS, debidamente identificado, manifestando así su intención de participar en el Programa.
II.      Identificación oficial vigente por ambos lados de la o el Representante del Centro de Trabajo, de las y los Tutores designados y, en su caso, de las y los Administradores de sucursales.
III.     Fotografía actual, sin ediciones ni modificaciones de la o el Representante del Centro de Trabajo, de las y los Tutores designados y, en su caso, de las y los Administradores de sucursales.
IV.     CURP de la o el Representante del Centro de Trabajo, de las y los Tutores designados y, en su caso, de las y los Administradores de Sucursales.
V.      Constancia de Situación Fiscal de la Institución Pública.
VI.     Correo electrónico institucional de la o el Representante del Centro de Trabajo, de las y los Tutores designados y, en su caso, de las y los Administradores de Sucursales.
VII.    Comprobante de domicilio del Centro de Trabajo y, en su caso, de sus Sucursales donde se desarrollará la Capacitación, tal como recibo de luz, agua, predial, teléfono o, en su caso, escrito libre de la autoridad local en el que se valide la residencia del solicitante, no mayor a 4 (cuatro) meses de haber sido expedido.
VIII.    Fotografías recientes del exterior e interior del Centro de Trabajo y sucursales registradas donde se muestre el lugar donde se va a desarrollar la Capacitación, así como la disponibilidad de espacios para realizarla.
IX.     Presentar un Plan de Actividades por cada Capacitación ofertada, que cumpla con las características indicadas en la regla Décima Primera de las presentes Reglas de Operación.
X.      Designar a una o un Tutor por cada Plan de Actividades y proporcionar sus datos de contacto.
XI.     Señalar el nombre comercial o, en su caso, razón social del Centro de Trabajo.
XII.    Señalar el número de Aprendices que puede recibir para desarrollar la Capacitación por cada Plan de Actividades presentado.
Las instituciones públicas federales con sus Sucursales podrán recibir de 1 (uno) a 50 (cincuenta) Aprendices, sujeto a la aprobación previa del Programa.
Las instituciones públicas estatales podrán recibir de 1 (uno) a 20 (veinte) Aprendices, sujeto a la aprobación previa del Programa.
Las instituciones públicas municipales podrán recibir de 1 (uno) a 10 (diez) Aprendices, sujeto a la aprobación previa del Programa.
Aquellas personas morales, personas físicas o instituciones públicas que requieran recibir más Aprendices de los límites autorizados en las presentes Reglas de Operación, estarán sujetas a la aprobación del Programa.
D)    Quedan prohibidas en el Programa las Capacitaciones que contemplen las siguientes actividades:
I.       Trabajo doméstico y actividades centradas en el aseo de inmuebles, salvo aquellas actividades que determine el Programa;
II.      Ventas multinivel o esquemas piramidales;
III.     Vigilancia, veladores, personal de seguridad para resguardo de bienes o personas y traslado de valores;
IV.     Choferes personales, de transporte de pasajeros o de carga, actividades exclusivamente de reparto;
V.      Actividades de culto religioso;
VI.     Actividades de proselitismo político-electoral o dentro de un partido político;
Así como los que establezca adicionalmente el Programa o aquellas prohibidas por leyes civiles, mercantiles, laborales o que constituyan un delito de acuerdo con los códigos penales o aquellos que se consideren con objeto ilícito; y aquellas que representen para el Aprendiz una responsabilidad directa sobre la integridad de un tercero.
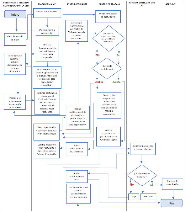
DÉCIMA. Mecánica de Operación.
A)    De las y los Aprendices.
I.     Registro en el Programa
El registro en el Programa es personal y totalmente gratuito.
Para registrarse, las y los Jóvenes podrán acceder a la Plataforma Digital, por cuenta propia o por personal autorizado por la STPS, debidamente identificado, proporcionando la información requerida en el formulario de registro.
II.    Postulación.
En el momento en que la o el Joven tenga por concluido el registro y exista disponibilidad presupuestal, la Plataforma Digital o personal autorizado por la STPS, debidamente identificado, le presentará los Espacios para capacitación compatibles para su elección.
Cuando la o el Joven registrado elija un Espacio para capacitación, el Programa notificará al Centro de Trabajo sobre esta postulación mediante correo electrónico, a través de la Plataforma Digital y/o por personal autorizado por el Programa. El Centro de Trabajo recibirá la información general de la o el Joven postulante y se le indicará el Plan de Actividades elegido por éste.
Una vez que la o el Joven registrado haya elegido un Espacio para capacitación de su interés, recibirá a través de la Plataforma Digital y/o por personal autorizado por el Programa, la información de contacto del Centro de Trabajo, con lo cual adquiere el estatus de Joven postulante.
La o el Joven postulante deberá contactar al Representante del Centro de Trabajo para agendar un primer encuentro en el que se precisen los detalles de la Capacitación. A partir de este primer encuentro, la o el Representante del Centro de Trabajo deberá aceptar o declinar la postulación de la o el Joven postulante desde la Plataforma Digital o a través de personal autorizado por la STPS.
El Centro de Trabajo contará con al menos 3 (tres) días naturales, contados a partir de la postulación, para aceptar o declinar a la o el Joven postulante. En caso de ser aceptada la postulación, la o el Joven postulante adquiere el estatus de Aprendiz y será sujeto de verificación documental para formalizar su ingreso al Programa. De no haber recibido confirmación o haber sido declinada la postulación por el Centro de Trabajo a través de la Plataforma Digital y/o por personal autorizado por el Programa, la o el Joven registrado podrá postular nuevamente a un Espacio para capacitación distinto, sujeto a disponibilidad.
La o el Joven postulante podrá someterse, siempre y cuando esté de acuerdo con ello, a los procedimientos de ingreso al Centro de Trabajo cuando estén debidamente justificados y fundamentados en su reglamento interior o similar. Estos procedimientos podrán realizarse previo al inicio de la Capacitación y el Centro de Trabajo deberá garantizar que estén apegados a la Ley, que no impliquen un trato discriminatorio y no atenten contra los derechos humanos de las y los jóvenes. Las pruebas en ningún momento podrán consistir en que la o el Aprendiz demuestre las competencias que el Plan de Actividades pretende transferir.
La o el Joven registrado contará con 360 (trescientos sesenta) días naturales para elegir un Espacio para capacitación. De ser aceptado por el Centro de Trabajo, obtendrá su Ficha de Vinculación.
De no elegir un Espacio para capacitación en el plazo establecido, su registro quedará suspendido automáticamente del Programa y podrá ser reactivado actualizando la información y documentación correspondiente.
III.    Ingreso al programa.
La formalización de participación e ingreso al Programa y el cambio de estatus a Aprendiz verificado se completa cuando, una vez aceptada la postulación por el Centro de Trabajo, el Programa corrobora los requisitos y la información proporcionada al momento del registro.
El Programa verificará la documentación proporcionada al momento del registro y en caso de error u omisión de la información y/o los documentos, se informará, a través de la Plataforma Digital y/o por el personal autorizado por la STPS, a la o el Aprendiz, quien contará con 10 (diez) días naturales para subsanar lo requerido, contados a partir de la fecha de notificación. A su vez, el Programa contará con 30 (treinta) días hábiles como plazo máximo para la resolución y notificación a la o el joven postulante, contados a partir de la corrección de documentos.
El día de inicio de Capacitación será el primer día hábil del mes que determine el Programa.
IV.   Prácticas de Capacitación en el Centro de Trabajo.
Al inicio de la Capacitación, la o el Tutor designado repasará con la o el Aprendiz las actividades y horarios establecidos en el Plan de Actividades y le dará a conocer las siguientes obligaciones que se compromete a cumplir durante su estancia en el Centro de Trabajo:
a) Aceptar los lineamientos establecidos en el reglamento interior o similar del Centro de Trabajo y disposiciones análogas, lo que puede incluir de forma enunciativa más no limitativa: normas y procedimientos de seguridad e higiene, conductas aceptables y prohibidas, protocolos de atención, entre otras.
b) Guardar confidencialmente la información que utilice o produzca como parte de sus actividades de Capacitación.
La o el Tutor y la o el Aprendiz se apegarán al Plan de Actividades durante el desarrollo de la Capacitación. Este documento será la guía teórica-práctica durante la estancia de la o el Aprendiz en el Centro de Trabajo. La Capacitación podrá complementarse con actividades adicionales (cursos y/o talleres) que podrán ser proporcionadas por el Centro de Trabajo para apoyar el desarrollo de los Aprendices.
V.    Evaluación de Tutora o Tutor y Evaluación de Aprendices.
La evaluación tiene como finalidad conocer el desempeño de las y los Beneficiarios y las y los Tutores. Podrá realizarse mutuamente entre Beneficiarios(as) y las y los Tutores durante la última semana de cada mes, a través de la Plataforma Digital u otros medios autorizados, apegada a los criterios establecidos por el Programa.
El Centro de Trabajo podrá llevar a cabo otro tipo de evaluaciones de forma opcional, en apego al Plan de Actividades, para monitorear el desempeño de Aprendices y Tutores, y la calidad de la Capacitación impartida, así como las competencias y hábitos de trabajo desarrollados.
VI.   Entrega del Apoyo económico.
El Apoyo económico se otorgará a las y los Aprendices verificados hasta por 12 (doce) emisiones. La entrega será directa y sin intermediarios, a través de un instrumento bancario y, de manera excepcional, por algún otro mecanismo que se valide por parte del Programa.
El pago del Apoyo económico está condicionado a la realización de la Capacitación y al cumplimiento de las presentes Reglas de Operación u otras disposiciones del Programa, salvo ausencias debidamente justificadas ante el Centro de Trabajo.
VII.  Cobertura del Seguro Médico del IMSS.
Las y los Beneficiarios gozarán de la cobertura del Seguro Médico por las prestaciones en especie que otorga el seguro facultativo en las ramas de enfermedades, maternidad y riesgos de trabajo que otorga el IMSS.
La STPS, a través del Programa, es responsable de la incorporación y baja de las y los Beneficiarios ante el IMSS de acuerdo con los procesos y procedimientos establecidos por ambas instituciones.
Las y los Beneficiarios son responsables de generar su alta en la Unidad Médica Familiar a partir de tres posibles vías: a través de internet ingresando a la página oficial del IMSS; por medio de la App móvil del IMSS; y presencialmente en la Unidad Médica Familiar (UMF) que les corresponda según su domicilio actual.
Las y los Beneficiarios podrán renunciar al Seguro Médico que otorga el Programa mediante solicitud expresa y por escrito, de acuerdo con las disposiciones establecidas por el Programa.
En caso de encontrarse desvinculado de la Capacitación, por cuenta propia o por solicitud del Centro de Trabajo, se suspenderá la cobertura del Seguro Médico hasta en tanto se resuelva la situación de la o el Beneficiario y reinicie Capacitación en otro Centro de Trabajo, momento en el cual se reactivará la cobertura. La ejecución de los movimientos afiliatorios se realizará de acuerdo con las disposiciones establecidas por el Programa.
La cobertura del Seguro Médico está condicionada a la realización de la Capacitación y al cumplimiento de las presentes Reglas de Operación y otras disposiciones del Programa, salvo ausencias debidamente justificadas ante el Centro de Trabajo.
VIII.  Supervisión.
La supervisión a la Capacitación es constante y se realiza en todo el territorio nacional. Personal autorizado por la STPS, debidamente identificado podrá, con base en el manual establecido para ello, realizar visitas de supervisión física a los Centros de Trabajo y sus Sucursales para recabar evidencia con el objeto de constatar que se realice la Capacitación y se cumpla con las presentes Reglas de Operación. Las visitas se realizarán sin previo aviso. Si el Centro de Trabajo se niega a recibir al personal autorizado por la STPS podrá ser dado de baja del Programa.
La supervisión podrá ser complementada con los procesos y protocolos determinados por el Programa, así como con la Contraloría Social establecida en el Inciso B) de la Regla Décima Sexta de las presentes Reglas de Operación.
IX.   Cambio de Centro de Trabajo.
Las y los Aprendices podrán cambiar de Centro de Trabajo por una sola ocasión, desvinculándose a través de la Plataforma Digital, por medio de la solicitud de cambio de Centro de Trabajo, y postulándose a uno nuevo.
Las y los Aprendices podrán postularse a su segunda oportunidad de Capacitación con base en la disponibilidad. Su registro quedará vigente por 90 (noventa) días naturales, contados a partir de la fecha de desvinculación, para poder ejercerla.
El Centro de Trabajo podrá desvincular a las y los Aprendices y/o las y los Beneficiarios en caso de incumplimiento de la Capacitación, faltas al reglamento interior o similar, previa justificación ante el Programa. En tal caso, la o el Joven registrado podrá postularse a otro Centro de Trabajo si aún cuenta con la posibilidad de cambio por única ocasión, de acuerdo con lo que estipulan las presentes Reglas de Operación.
Una vez concluida su participación en el Programa, la o el Joven no podrá volver a registrarse en el mismo.
B) De los Centros de Trabajo.
I. Solicitud de registro para Centros de Trabajo.
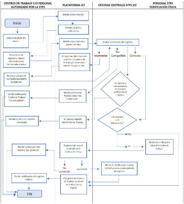
Las y los Representantes de los Centros de Trabajo interesados en participar en el Programa, podrán solicitar su registro a través de la Plataforma Digital o del personal autorizado por la STPS, debidamente identificado, con lo que se generará un folio de registro.
La STPS podrá determinar los municipios en los cuales la solicitud de registro para Centros de Trabajo se deberá realizar únicamente en las oficinas autorizadas por la misma.
Las y los Representantes de los Centros de Trabajo deberán registrar los datos y documentación establecidas en la regla Novena de las presentes Reglas de Operación.
II. Revisión de requisitos de Centros de Trabajo.
Para que un Centro de Trabajo pueda participar en el Programa, deberá haber acreditado el proceso de verificación documental y física realizado por personal autorizado por la STPS.
III. Plazos de verificación.
El plazo de verificación de requisitos de los Centros de Trabajo será de máximo 60 (sesenta) días hábiles contados a partir de la fecha de conclusión del registro y generación de los Convenios de Concertación o de Colaboración con la STPS en la Plataforma Digital.
Cuando falte un requisito, los documentos sean ilegibles o tengan errores, la o el Representante del Centro de Trabajo será notificado a través de la Plataforma Digital o por personal autorizado por la STPS y podrá subsanar por única ocasión dentro de los 30 días naturales siguientes a la notificación. En caso contrario, el registro y folio serán cancelados.
A su vez, el Programa contará con 40 (cuarenta) días hábiles para revisar los requisitos o documentos subsanados y determinar respecto de la solicitud de registro del Centro de Trabajo en el Programa.
El Convenio de Concertación o de Colaboración generado por la Plataforma Digital tendrá validez únicamente para los Centros de Trabajo que cumplan con los requisitos y hasta el momento en que se le notifique al Representante del Centro de Trabajo el resultado positivo de la verificación.
La verificación física de los Centros de Trabajo estará enfocada en validar la información registrada en la Plataforma Digital. Esta será realizada por personal autorizado por la STPS, debidamente identificado, y será posterior a la calificación positiva de la verificación documental de los requisitos y documentos proporcionados por el Representante del Centro de Trabajo ante el Programa. Dicha verificación se llevará a cabo atendiendo la capacidad operativa y presupuestal del Programa.
En los casos en que la STPS considere necesario contar con mayor información, podrá realizar adicionalmente otra(s) verificación(es) física(s) a los Centros de Trabajo.
La o el Representante del Centro de Trabajo podrá acudir a las oficinas autorizadas por la STPS (cuyos domicilios podrá consultar en: https://jovenesconstruyendoelfuturo.stps.gob.mx/oficinas/) o contactar al Programa a través de los medios electrónicos oficiales para cualquier aclaración respecto del proceso de verificación por parte del Programa, dentro de los 30 (treinta) días naturales siguientes a la notificación de resultado de la verificación documental o física que se haga a través de la Plataforma Digital.
El Programa podrá determinar los casos en que los Centros de Trabajo puedan participar habiendo acreditado únicamente la verificación documental.
DÉCIMA PRIMERA. De la Capacitación y los Planes de Actividades.
La Capacitación en el Centro de Trabajo y el Plan de Actividades deberán apegarse a las siguientes características:
I.     Estará orientada a fomentar que las y los Aprendices adquieran experiencia laboral y desarrollen hábitos de trabajo que contribuyan a su inserción laboral.
II.     Se basará en el aprendizaje práctico a partir de la experiencia de las y los Tutores, quienes podrán auxiliarse en otros recursos y materiales de apoyo proporcionados por el Programa u otras fuentes de información, considerando las actividades y/o funciones productivas del Centro de Trabajo.
III.    Estará adaptada a las necesidades y características de las y los Aprendices, y deberá procurar ajustes razonables para jóvenes con discapacidad, dicha adaptación deberá incluirse de manera expresa en el Plan de Actividades.
IV.   Deberá ser presencial y desarrollarse físicamente en las instalaciones del Centro de Trabajo u otros espacios especificados en el Plan de Actividades a cargo de las y los Tutores.
Solo de manera complementaria, podrá incluir actividades fuera del Centro de Trabajo, mismas que deberán especificarse en el Plan de Actividades, indicando días y horarios en que los Aprendices las llevarán a cabo.
Los Planes de Actividades elaborados por el Centro de Trabajo deberán tener una duración de 12 (doce) meses, con un horario entre 5 (cinco) y 8 (ocho) horas diarias y continuas, durante 5 (cinco) días a la semana, procurando que sea dentro de la jornada diurna.
DÉCIMA SEGUNDA. Derechos y obligaciones.
A)    Derechos de las y los Aprendices y las y los Beneficiarios.
I.       Contar con la información necesaria, de manera clara y oportuna, sin intermediarios, para participar en el Programa.
II.      Recibir un trato digno, respetuoso, oportuno, con calidad y sin discriminación por motivos físicos, de vestimenta, apariencia, idioma, origen étnico, sexo, género o religión, o cualquier otra que atente contra la dignidad humana y tenga por objeto anular o menoscabar los derechos y libertades de las personas.
III.     Elegir y postularse al Centro de Trabajo de su interés y conforme a su perfil, siempre que esté disponible en la Plataforma Digital, de acuerdo con los criterios registrados de lugar de residencia y áreas de interés.
IV.     Recibir Capacitación para desarrollar conocimientos, habilidades, destrezas y aptitudes propias del Plan de Actividades elegido, bajo la guía de una o un Tutor durante su permanencia en la Capacitación dentro del Centro del Trabajo, hasta por 12 (doce) meses.
V.      Realizar su Capacitación únicamente en el horario y días establecidos en el Plan de Actividades.
VI.     Participar y/o recibir orientación de la Contraloría Social para presentar sugerencias, quejas y/o denuncias.
VII.    Cambiar de Centro de Trabajo por una sola ocasión.
VIII.    Recibir el Apoyo económico de manera directa y sin intermediarios durante la Capacitación, mismo que tendrá una duración máxima de 12 (doce) emisiones.
IX.     Recibir protección de sus datos personales conforme a la normatividad aplicable.
X.      Recibir la cobertura del Seguro Médico durante el periodo que se encuentre en Capacitación en términos de lo dispuesto en las presentes Reglas de Operación.
XI.     Participar en los eventos académicos, culturales, deportivos o recreativos que se pongan a su disposición de manera gratuita, para promover su inclusión social y el uso óptimo de su tiempo libre.
XII.    Obtener al egresar de la Capacitación, a través de la Plataforma Digital, una Constancia de capacitación misma que fungirá como documento que acredite los meses adquiridos de experiencia laboral. Dicho documento contará con un código único de validación que permita verificar su autenticidad.
XIII.    Evaluar de forma mensual a través de la Plataforma Digital, del personal autorizado por la Secretaría, debidamente identificado, o a través del mecanismo determinado por el Programa, el desempeño de su Tutora o Tutor.
XIV.   Responder el cuestionario de inicio y de salida del Programa.
XV.    Recibir por parte del SNE información y asesoría para mejorar su empleabilidad durante el proceso de Capacitación.
XVI.   Recibir por parte del SNE información sobre los servicios de intermediación y movilidad laboral para Aprendices y Egresados.
XVII.  Registrar su perfil laboral en el Portal del Empleo (www.empleo.gob.mx), con la finalidad de promover su perfil laboral y, en su momento, acceder a mejores oportunidades de empleo.
XVIII.  Desistir de continuar su Capacitación en el Centro de Trabajo, situación que implica que la o el Beneficiario agote una de sus oportunidades de Capacitación.
B)    Obligaciones de las y los Aprendices y las y los Beneficiarios.
I.       Aceptar los términos de la carta compromiso de participación en el Programa.
II.      Asistir a la Capacitación en los lugares y/o domicilios, días y horarios establecidos en el Plan de Actividades elaborado por el Centro de Trabajo.
III.     Respetar lo establecido en el código de ética, reglamento interior o similar, según corresponda, del Centro de Trabajo y sus Sucursales.
IV.     Realizar todas las actividades de aprendizaje teóricas y prácticas que indique el Plan de Actividades, así como aquellas que le sean asignadas por parte de la Tutora o del Tutor.
V.      Cuidar y mantener en buen estado las instalaciones, equipo, herramientas o materiales que utilice durante la Capacitación.
 
VI.     Proporcionar con veracidad la información y documentación que se le requiera por medio de la Plataforma Digital o a través de las convocatorias realizadas por el Programa.
VII.    Avisar al Programa a través de la Plataforma Digital cuando no se realice la Capacitación conforme a lo establecido en las Reglas de Operación.
VIII.    Dar aviso al Programa cuando su condición de no trabajar y no estudiar cambie, y realizar su desvinculación a través de la Plataforma Digital.
C)    Derechos de los Centros de Trabajo.
I.       Recibir información y orientación por parte del personal autorizado por la STPS a través de la Plataforma Digital, del centro de atención telefónica (800) 841 2020 o de los medios que para ello se determinen.
II.      Ser incluido en los registros del Programa como Centro de Trabajo, siempre y cuando cumpla los requisitos para ello.
III.     De ser necesario, aplicar las pruebas internas requeridas para garantizar la seguridad del Centro de Trabajo y la integridad de las y los Aprendices, de acuerdo con lo estipulado en las presentes Reglas de Operación.
IV.     En caso de personas físicas, incluyendo aquellas que forman parte de los Centros de Trabajo como Representante, Administradores o Tutores, recibir protección de sus datos personales conforme a la normatividad aplicable.
V.      Decidir de manera fundada y motivada la desvinculación del Aprendiz, situación que implica que la o el Beneficiario agote una oportunidad de Capacitación.
VI.     Contratar, en cualquier momento del periodo de Capacitación, a la o el Aprendiz, concluyendo con la participación de la o el Joven en el Programa y debiendo notificar a este último.
VII.    Otorgar reconocimientos, premios o ayudas en efectivo o en especie a las y los Aprendices con la finalidad de incentivar su Capacitación para el trabajo, en el entendido de que esto no implicará en forma alguna subordinación o dependencia del Centro de Trabajo y, en consecuencia, no podrán ser considerados como elementos que constituyan una relación laboral.
D)    Obligaciones de los Centros de Trabajo.
I.       Proporcionar con veracidad la información de identificación requerida por el Programa para su registro.
II.      Elaborar un Plan de Actividades que contenga las acciones que realizarán los jóvenes durante el desarrollo de la Capacitación en el Centro de Trabajo, el cual deberá contener las características mínimas y el perfil con el que deben contar las y los Jóvenes postulantes; los horarios y días en que se brindará la Capacitación; y la o el Tutor a cargo de impartirla, mismo que podrá incluir, en su caso, un código de ética, reglamento interior o similar.
III.     Asegurar que la Capacitación para el trabajo se brinde a las y los Aprendices conforme al Plan de Actividades registrado en la Plataforma Digital, de acuerdo con lo que establecen las presentes Reglas de Operación en su regla Décima Primera.
IV.     Recibir y capacitar a las y los Aprendices hasta por 12 (doce) meses de manera gratuita de acuerdo con el Plan de Actividades registrado, asegurar las condiciones de seguridad y destinar los espacios adecuados para llevarlo a cabo.
V.      Establecer el número de horas de Capacitación, tomando en cuenta lo señalado en la regla Décima Primera, fracción IV, de las presentes Reglas de Operación.
         Cuando en la Capacitación se lleven a cabo actividades complementarias en un domicilio diferente al asentado en el registro del Centro de Trabajo, se deberá hacer el señalamiento correspondiente en el Plan de Actividades y, en su caso, indicar el tiempo y horario que la o el Aprendiz pasará en dichos espacios.
VI.     Llevar el control del proceso de Capacitación, evaluación y acreditación de cada Aprendiz.
VII.    Realizar el primer encuentro con la o el Joven postulante previo al inicio de la Capacitación, de acuerdo con lo establecido en la regla Décima, apartado A), fracción II, de las presentes Reglas de Operación, y lo dispuesto por el artículo de la Constitución Política de los Estados Unidos Mexicanos que prohíbe toda discriminación motivada por origen étnico o nacional, género, edad, discapacidades, condición social, condiciones de salud, religión, opiniones, preferencias sexuales, estado civil o cualquier otra que atente contra la dignidad humana y tenga por objeto anular o menoscabar los derechos y libertades de las personas.
VIII.    Tratar con respeto a las y los Aprendices y procurar su aprendizaje e integración con el personal del Centro de Trabajo, garantizando siempre que se respeten sus derechos humanos. Asimismo, deberán velar por la integridad y la seguridad de cada uno de las y los Aprendices mientras se encuentren en el Centro de Trabajo o Sucursales.
IX.     Mantener actualizada la oferta de Espacios para capacitación para el trabajo con toda la información y la documentación solicitada por el Programa, a través de la Plataforma Digital.
X.      Verificar que cada Tutora o Tutor designado evalúe mensualmente el desempeño de sus Aprendices y/o Beneficiarios(as).
XI.     Informar, a través de la Plataforma Digital o personal autorizado por la STPS, debidamente identificado, cuando desvincule a la o el Aprendiz y fundamentar y motivar las razones de la misma.
XII.    Informar al Programa en caso de ausencia de las y los Aprendices y las y los Beneficiarios, así como de las y los Tutores, por fallecimiento o alguna otra razón, por medio de la Plataforma Digital.
XIII.    Destinar los espacios, el personal y la infraestructura necesaria y adecuada para el desarrollo del Plan de Actividades.
XIV.   Proporcionar la tutoría, material y equipos necesarios para el desarrollo de la Capacitación, sin costo alguno para las y los Aprendices. En caso de realizar actividades de campo (fuera del Centro de Trabajo o Sucursal) que generen gastos a las y los Aprendices, estos deben ser cubiertos por el Centro de Trabajo y/o Tutora o Tutor a cargo.
XV.    Designar a una o un Tutor para la Capacitación en cada uno de los Planes de Actividades propuestos, mismo que no deberá tener asignados a más de 20 Aprendices. Una Tutora o Tutor no podrá estar asignado en más de un Plan de Actividades en un mismo horario.
XVI.   Designar a un enlace representante, quien será el único responsable de la gestión del Centro de Trabajo ante el Programa; en caso de modificaciones sobre la designación, deberá informarlas al personal autorizado por la STPS por medio de la Plataforma o las Oficinas Estatales del Programa.
XVII.   Dar facilidades al personal autorizado por la STPS, debidamente identificado, para realizar las visitas de verificación y supervisión física del Centro de Trabajo y/o de la Capacitación.
XVIII.  No reemplazar a trabajadores por Aprendices, ni terminar una relación laboral con un joven trabajador para incorporarlo posteriormente como Aprendiz.
XIX.   No realizar actividades de Tercerización de la capacitación, de acuerdo con la definición establecida en las presentes Reglas de Operación.
XX.    Designar a un Administrador de sucursal por Centro de Trabajo, quien podrá ser el contacto entre la Sucursal y el Programa.
XXI.   Proponer el número de Aprendices que podrá incorporar para recibir Capacitación, atendiendo a los límites establecidos en las presentes Reglas de Operación.
         La asignación del número de Espacios para capacitación será determinada por el Programa, según los criterios establecidos por las presentes Reglas de Operación.
XXII.  Mantener actualizada su información, así como la documentación proporcionada al Programa.
XXIII.  Reportar al Programa, a través de la Plataforma Digital y/o del personal autorizado por la STPS, debidamente identificado, cualquier incumplimiento a las presentes Reglas de Operación.
XXIV. Permitir que los y las Aprendices acudan en tiempo y forma a las convocatorias realizadas por el Programa, las cuales serán remitidas por las vías oficiales del mismo.
E)    Derechos de las y los Tutores.
I.       Ser tratado con respeto y dignidad por las y los Aprendices en todo momento.
II.      Recibir protección de sus datos personales conforme a la normatividad aplicable.
III.     Generar a través de la Plataforma Digital del Programa su Constancia de participación habiendo cumplido los requisitos que determine el Programa para su emisión.
IV.     Evaluar mensualmente el desempeño de las y los Aprendices a su cargo a través de la Plataforma Digital o el mecanismo determinado por el Programa, considerando el Plan de Actividades.
F)    Obligaciones de las y los Tutores.
I.       Tratar con respeto y dignidad a las y los Aprendices en todo momento y salvaguardar su integridad física y mental, mientras se lleva a cabo la Capacitación en el Centro de Trabajo.
II.      Estar presente y respetar los horarios y días de Capacitación establecidos en el Plan de Actividades de las y los Aprendices.
III.     Capacitar a las y los Aprendices conforme a lo establecido en el Plan de Actividades, con base en sus conocimientos y experiencia laboral en el puesto de trabajo que desempeña.
IV.     Otorgar las facilidades necesarias, de acuerdo con lo que establezca el Centro de Trabajo, para llevar a cabo la Capacitación de las y los Aprendices.
V.      Abstenerse de solicitar materiales, uniformes o dinero a las y los Aprendices para llevar a cabo la Capacitación.
VI.     Queda estrictamente prohibido solicitar parte o la totalidad del Apoyo económico a las y los Beneficiarios.
VII.    Informar al Programa, a través de la Plataforma Digital, en caso de ausencia de las y los Aprendices y las y los Beneficiarios por fallecimiento o alguna otra razón.
VIII.    Reportar al Programa, a través de la Plataforma Digital y/o del personal autorizado por la STPS, debidamente identificado, cualquier incumplimiento a las presentes Reglas de Operación.
DÉCIMA TERCERA. Medidas por incumplimiento.
A)    Causales de desvinculación de las y los Aprendices y/o Beneficiarios.
I.       Ser Beneficiaria o Beneficiario de otro programa social que otorgue becas educativas.
II.      No cumplir con los horarios y actividades del Plan de Actividades.
III.     No cumplir con los requerimientos solicitados por el Programa.
IV.     Presentarse al Centro de Trabajo en estado de ebriedad o bajo el efecto de sustancias psicoactivas, así como consumirlas durante la jornada de capacitación.
V.      Atentar en contra del Centro de Trabajo o del personal del mismo, así como de cualquier otra u otro Aprendiz.
VI.     Incumplir a los plazos, solicitudes y requerimientos establecidos por el Programa en la presente normativa y aquellos que se notifiquen a través de la Plataforma Digital.
VII.    Que derivado de un proceso de revisión y/o supervisión del Centro de Trabajo, se haya determinado algún incumplimiento de las presentes Reglas de Operación.
VIII.    Encontrarse registrado como representante de Centro de Trabajo, Administrador de sucursal o Tutor, mientras se encuentre vigente como Aprendiz.
IX.     Cualquier incumplimiento a lo establecido en las presentes Reglas de Operación.
La desvinculación realizada por alguna de las causales anteriores implica que la o el Aprendiz o la o el Beneficiario agote una oportunidad de Capacitación. Cuando la desvinculación esté relacionada con algún incumplimiento por parte del Centro de Trabajo, la o el Aprendiz o la o el Beneficiario no perderá una oportunidad de Capacitación.
La desvinculación de una o un Aprendiz y/o Beneficiario(a) implica la suspensión de la entrega del Apoyo económico. La o el Aprendiz y/o Beneficiario(a) podrá volverse a vincular si cuenta con una segunda oportunidad, con base en la disponibilidad.
B)    Causales de baja definitiva del Programa de las y los Aprendices y/o las y los Beneficiarios.
I.       Proporcionar requisitos, datos o documentos falsos, con ediciones y/o modificaciones.
II.      Vencimiento del plazo de 90 (noventa) días naturales para tomar la segunda oportunidad de Vinculación.
III.     Haber agotado las dos oportunidades de Capacitación.
IV.     Ser contratado por su Centro de Trabajo o registrarse en el Programa siendo trabajador.
V.      A solicitud expresa de la o el Aprendiz, por medio de la solicitud de baja de Aprendiz, a través de la Plataforma Digital o por medio de las Oficinas Estatales del Programa.
VI.     Realizar cualquier actividad que implique obtener indebidamente los apoyos que otorga el Programa, para mismo o para un tercero, como:
a)   Consentir que acuda alguna persona distinta a la o el Aprendiz a recibir la Capacitación y/o que reciba el Apoyo económico en su nombre.
b)   Actuar en falsedad de declaración al reportar alguna queja o incumplimiento en contra del Centro de Trabajo y/o en contra de sus Tutoras o Tutores.
c)   Consentir que se simule su Capacitación, especialmente a cambio de entregar dinero a la o el Tutor y/o a cualquier otra persona involucrada.
d)   Ceder el manejo del instrumento bancario en el que reciba el Apoyo económico a la o el Tutor y/o a cualquier otra persona.
VII.    Incumplimiento de las presentes Reglas de Operación.
C)    Será causal de suspensión de los Centros de Trabajo y/o Sucursales el presunto incumplimiento de cualquiera de las obligaciones señaladas en las presentes Reglas de Operación.
D)    Baja definitiva de los Centros de Trabajo y/o Sucursales.
I.       En caso de no cumplir con las obligaciones establecidas en las Reglas de Operación.
         En caso de baja definitiva, por causas atribuibles al Centro de Trabajo, se les otorgará una nueva oportunidad de vinculación a las y los Aprendices que se encuentren en proceso de Capacitación, sin que ello implique que pierdan una de sus oportunidades, con la condición de cumplir con los mecanismos establecidos por el Programa para ello.
II.      En caso de baja definitiva por incumplimiento de obligaciones, por causas atribuibles tanto al Centro de Trabajo como a la o el Aprendiz, aquellos Aprendices que se encuentren en proceso de Capacitación perderán una oportunidad de vinculación.
III.     En caso de que el Centro de Trabajo solicite la baja definitiva del Programa de manera voluntaria por medio de la solicitud de baja de Centro de Trabajo a través de la Plataforma Digital, sin que ello implique que los Aprendices pierdan una de sus oportunidades, con la condición de cumplir con los mecanismos establecidos por el Programa para ello.
DÉCIMA CUARTA. Formatos.
Los formatos para realizar las solicitudes correspondientes a las que se refieren las presentes Reglas de Operación son digitales y podrán reproducirse y utilizarse libremente, siempre y cuando no se altere su contenido y la impresión de los mismos se haga en hojas blancas tamaño carta.
Las personas interesadas podrán obtener los formatos a través de la Plataforma Digital https://www.jovenesconstruyendoelfuturo.stps.gob.mx o en oficinas y con personal autorizado por el Programa, debidamente identificado.
DÉCIMA QUINTA. Recurso Federal no ejercido y gastos de operación.
Los recursos que no hayan sido ejercidos en la ejecución de este Programa durante el ejercicio fiscal en curso deberán ser reintegrados a la Tesorería de la Federación en los tiempos y formas establecidos en la normatividad vigente.
Los gastos indirectos que la Unidad del Programa Jóvenes Construyendo el Futuro podrá destinar para el desarrollo de las diversas acciones asociadas con la planeación, operación, supervisión, seguimiento, atención ciudadana y evaluación, entre otros, del Programa, será de, hasta el importe menor que resulte entre el señalado en el segundo párrafo del numeral 29 del Manual de Programación y Presupuesto 2024 y el monto aprobado en el Presupuesto de Egresos de la Federación 2024 identificado con el Tipo de Gasto 7 "Gasto corriente por concepto de gastos indirectos de programas de subsidios". El monto destinado a los Gastos Indirectos estará sujeto a la normatividad aplicable.
Los recursos asignados para la ejecución del Programa Jóvenes Construyendo el Futuro estarán sujetos a la disponibilidad presupuestaria, de conformidad con lo establecido por la autoridad hacendaria en el ámbito de su competencia
IV. TRANSPARENCIA.
DÉCIMA SEXTA. Difusión, Contraloría Social y Protección de Datos personales.
A)    Difusión.
Para garantizar la transparencia en el ejercicio de los recursos, se dará amplia difusión al Programa a nivel nacional.
La papelería, documentación oficial, así como la publicidad y promoción de este Programa, deberán incluir la siguiente leyenda: "Este Programa es público ajeno a cualquier partido político. Queda prohibido el uso para fines distintos a los establecidos en el Programa". Quien haga uso indebido de los recursos de este Programa deberá ser denunciado y sancionado, de acuerdo con la normatividad que resulte aplicable y ante la autoridad competente.
Además, se deberán difundir todas aquellas medidas para garantizar los derechos humanos y la igualdad entre mujeres y hombres en la aplicación del Programa.
Asimismo, en todo acto o promoción que se haga del Programa, deberá mencionarse que éste es financiado con recursos federales a través de la STPS y, en su caso, con recursos del estado o institución correspondiente.
Con base en lo establecido en los artículos 106 de la LFPRH y 70 de la Ley General de Transparencia y Acceso a la Información Pública (LGTAIP), el ejecutor publicará periódicamente en los medios que las leyes determinen, la información relativa al Apoyo Económico, incluyendo el avance en el cumplimiento de sus metas y objetivos, para cumplir con lo establecido en el artículo 107 de la LFPRH. La documentación comprobatoria original del gasto quedará en poder de la Unidad del Programa, la cual preferentemente es electrónica.
Por otro lado, las instancias gubernamentales competentes deberán proporcionar a la STPS la información relativa a las características del Programa para su incorporación a la página electrónica del portal https://jovenesconstruyendoelfuturo.stps.gob.mx/ para mantenerla actualizada.
B)    Contraloría Social.
Se reconoce a la Contraloría Social como el mecanismo de las personas beneficiarias, de manera organizada, independiente, voluntaria y honorífica, para verificar el cumplimiento de las metas y la correcta aplicación de los recursos públicos asignados a los programas federales, de conformidad con los artículos 69, 70 y 71 de la Ley General de Desarrollo Social y los artículos 67, 68, 69 y 70 de su Reglamento.
En materia de promoción, operación y seguimiento del mecanismo Contraloría Social, este Programa federal se encuentra sujeto a los lineamientos y Estrategia Marco vigentes emitidos por la Secretaría de la Función Pública, así como a los documentos normativos (Esquema, Guía Operativa y Programa Anual de Trabajo de Contraloría Social) validados por dicha Dependencia, mismos que integran la Estrategia de Contraloría Social.
Para la integración y registro de los Comités de Contraloría Social, se promoverá una participación equitativa entre hombres y mujeres, y se pondrá a disposición el mecanismo propicio a través de los operativos territoriales implementados por el Programa. Los Comités de Contraloría Social, para solicitar su registro, deberán presentar ante la Unidad del Programa Jóvenes Construyendo el Futuro, instancia ejecutora y responsable de coordinar la planeación, programación y organización del Programa, un escrito libre en el que se especifique, como mínimo, el nombre del programa, el ejercicio fiscal de que se trate, su representación y domicilio legal, así como los mecanismos e instrumentos que utilizarán para el ejercicio de sus funciones.
La Unidad del Programa Jóvenes Construyendo el Futuro, instancia ejecutora y responsable de coordinar la planeación, programación y organización del Programa deberá, de no haber impedimento alguno, expedir las constancias de registro de los comités en un plazo no mayor a 15 días hábiles contados a partir de la solicitud de registro, mismas que fungirán como comprobante de su constitución, y deberán registrarse en el Sistema Informático de Contraloría Social. Asimismo, brindará a éstos la información pública necesaria para llevar a cabo sus actividades, así como asesoría, capacitación y orientación sobre los mecanismos para presentar quejas y denuncias.
La Secretaría de la Función Pública brindará orientación en la materia a través del correo electrónico: contraloriasocial@funcionpublica.gob.mx
Adicionalmente, la Unidad del Programa Jóvenes Construyendo el Futuro, instancia ejecutora y responsable de coordinar la planeación, programación y organización del Programa podrá promover e implementar los mecanismos de participación ciudadana en la prevención y el combate a la corrupción impulsados por la Secretaría de la Función Pública, por medio del uso de herramientas digitales, que faciliten a las personas beneficiarias y a la ciudadanía en general la posibilidad de incidir en dicha materia.
La Contraloría Social fungirá como proceso de supervisión y el cumplimiento de sus documentos normativos será considerado un elemento en la atención de lo establecido en la Regla Décima, Inciso A, Fracción VIII de las presentes Reglas de Operación.
C)    Protección de Datos Personales.
Los datos personales y demás información de quienes participen en el Programa estarán protegidos de conformidad con las normas en materia de transparencia y protección de datos personales que resulten aplicables en cada caso, así como lo dispuesto en el aviso de privacidad.
D)    Blindaje electoral.
En la operación y ejecución de los recursos federales asignados a este Programa social, se deberán observar y atender las medidas de carácter permanente contenidas en las leyes federales y/o locales en materia electoral aplicables, además de las disposiciones emitidas por las autoridades electorales federales y/o locales, así como las demás disposiciones normativas aplicables.
DÉCIMA SÉPTIMA. Quejas y denuncias contra servidores públicos.
Las personas que tengan quejas y/o denuncias contra servidores públicos relacionadas con la operación del Programa, podrán presentarlas ante las siguientes instancias y/o medios de comunicación:
I.     En el Área de Especialidad en Quejas, Denuncias e Investigaciones en el Ramo Trabajo y Previsión Social, ubicado en Félix Cuevas número 301, Piso 7, colonia del Valle, C.P. 03100, Alcaldía de Benito Juárez, Ciudad de México, o bien al correo electrónico quejas_oic@stps.gob.mx o al número telefónico (55) 5002 3300 ext. 63368.
II.     En la SFP, las denuncias podrán realizarse a través del Sistema Integral de Denuncias Ciudadanas (SIDEC) en la liga https://sidec.funcionpublica.gob.mx/ las 24 horas del día, los 365 días del año; o mediante escrito presentado en la Secretaría de la Función Pública, ubicada en Avenida Insurgentes Sur 1735, Colonia Guadalupe Inn, C.P. 01020, Alcaldía Álvaro Obregón, Ciudad de México.
En caso de requerir asesoría para la presentación de denuncias, podrán comunicarse a los teléfonos 55 2000 2000 y al número gratuito 800 112 87 00.
En caso de cualquier cambio de domicilio, este se informará a través de la página electrónica https://www.gob.mx/stps/
DÉCIMA OCTAVA. Denuncias contra terceros.
Para el caso en que un tercero haya cometido una conducta atípica en contra de un participante en el Programa, que le haya dañado directamente su integridad o esfera jurídica, deberá levantar la querella o denuncia correspondiente ante la Fiscalía General de la República, ante el Ministerio Público más cercano a su localidad o de la zona en que ocurrieron los hechos o a través de las siguientes ligas electrónicas: Denuncias FGR | Fiscalía General de la República | Gobierno | gob.mx (www.gob.mx), (https://www.gob.mx/fgr/acciones-y-programas/denuncias-fgr) y (https://www.gob.mx/tramites/ficha/denuncias-fgr/FGR1201).
Dichas instancias son enunciativas más no limitativas, por lo que podrán acudir ante las instancias jurídicas competentes en las entidades federativas.
DÉCIMA NOVENA. Medios de atención a participantes del Programa.
Las peticiones o dudas de participantes en el Programa se pueden realizar a través de los siguientes medios de contacto: teléfono (800) 841 2020; en la siguiente liga electrónica: https://jovenesconstruyendoelfuturo.stps.gob.mx/oficinas/ ; o en las oficinas autorizadas por la STPS.
VIGÉSIMA. Auditoría, Seguimiento y Evaluación.
A)  Auditoría.
El ejercicio de los recursos está sujeto a las disposiciones federales aplicables, por lo que podrán ser fiscalizados por la Auditoría Superior de la Federación, la SFP, la Tesorería de la Federación, las Áreas de Especialidad en Fiscalización y en Control Interno en el Ramo Trabajo y Previsión Social, auditores independientes contratados por la STPS y demás instancias que resulten competentes para ello, en el ámbito de sus respectivas atribuciones.
Los requerimientos de información que realicen dichos órganos fiscalizadores, así como los resultados obtenidos, deberán ser revisados y atendidos por la STPS en el ámbito de sus atribuciones y de conformidad con su competencia para resolver los asuntos planteados.
B)   Seguimiento.
La STPS enviará a la Cámara de Diputados del H. Congreso de la Unión informes trimestrales sobre el presupuesto ejercido y el cumplimiento de metas y objetivos, conforme a lo dispuesto en el artículo 75, fracción X, de la LFPRH y en el artículo 181 de su Reglamento, turnando copia a la SHCP.
Dichos informes se presentarán en los plazos establecidos en el artículo 75 de la LFPRH o en el que para tal efecto señale la SHCP.
C)  Evaluación.
La evaluación externa del Programa se realizará conforme a la normatividad para el ejercicio fiscal aplicable.
Las evaluaciones se harán conforme a lo establecido en Ley General de Desarrollo Social, en el Programa Anual de Evaluación y lo dispuesto en la LFPRH.
La STPS remitirá los resultados de la evaluación externa a las instancias correspondientes, de acuerdo con la normatividad aplicable.
VIGÉSIMA PRIMERA. De los padrones.
Las y los Beneficiarios serán integrados al Padrón de beneficiarios, a fin de contar con una herramienta que permita la verificación de la identidad de las y los participantes.
Las y los Beneficiarios serán incorporados también al Padrón Único de Beneficiarios administrado por la Secretaría de Bienestar, el cual estará integrado con las y los beneficiarios de los Programas para el Desarrollo con información de las dependencias y entidades responsables, información de entrevistas domiciliarias, de visitas de campo y del registro e inscripción por los medios específicos establecidos para cada programa.
VIGÉSIMA SEGUNDA. El Programa podrá suscribir convenios, acuerdos y otros instrumentos interinstitucionales con el objeto de establecer mecanismos de control y supervisión, tales como ejecución de confrontas periódicas con padrones de beneficiarios de otros programas sociales, que permitan identificar que las y los beneficiarios del Programa cumplen con los criterios de elegibilidad establecidos en las presentes Reglas de Operación.
VIGÉSIMA TERCERA. Instancias normativas, ejecutoras, casos no previstos y de excepción a las Reglas de Operación del Programa.
I.     El Comité Técnico es la instancia normativa que será la encargada de interpretar para efectos administrativos las presentes Reglas de Operación.
       La STPS, conforme a sus atribuciones conferidas en la Ley Orgánica de la Administración Pública Federal y su Reglamento Interior vigente, podrá realizar actos jurídicos necesarios, emitir acuerdos administrativos y suscribir documentos para la ejecución del Programa en las Entidades Federativas conforme a las necesidades específicas para la atención de la población objetivo de acuerdo con la normatividad vigente.
II.     La Unidad es la instancia ejecutora y es la responsable de coordinar la planeación, programación, organización y ejecución del Programa; el ejercicio del presupuesto y acciones, así como la dirección, el control y la evaluación del mismo, conforme a sus atribuciones establecidas en el Reglamento Interior vigente de la STPS. Para la organización en las Entidades Federativas, la Unidad coordinará esquemas de trabajo y organización para la operación del Programa con la participación que corresponda a las Delegaciones de Programas para el Desarrollo, conforme a la Ley Orgánica de la Administración Pública Federal, así como de los instrumentos jurídicos que para tal efecto se suscriban.
       La Unidad es la encargada de coordinar y diseñar la Plataforma Digital a través de la unidad administrativa que para ello se disponga o la que determine el Reglamento Interior de la Secretaría. En la Plataforma Digital podrán interactuar las y los Aprendices; Centros de Trabajo de los sectores públicos, privados y sociales de toda la República Mexicana, y personal del Programa. La Unidad proporcionará acceso a la Plataforma Digital a través del sitio de Internet https://www.jovenesconstruyendoelfuturo.stps.gob.mx, conforme a los requisitos que indiquen en las presentes Reglas de Operación.
III.    Los casos no previstos, así como las excepciones de las presentes Reglas de Operación, serán resueltos a través del Comité Técnico.
       Para la operación de los planes y ofertas de capacitación que busquen atender a jóvenes con condiciones de discriminación histórica (jóvenes indígenas, jóvenes afromexicanos, jóvenes en conflicto con la ley, jóvenes en calidad de reinserción social, jóvenes víctimas o sobrevivientes, jóvenes con discapacidad, jóvenes vulnerables por condición de género, identidad y/u orientación sexual, jóvenes migrantes, jóvenes que habitan en municipios con alto índice de rezago social, con alta incidencia delictiva y a integrantes de grupos históricamente discriminados, entre otros) el Programa, a través del Comité Técnico, podrá autorizar excepciones que favorezcan la atención de los mismos. Para ello se atenderá lo establecido en los mecanismos específicos que la STPS determine para su inclusión y atención dentro del Programa.
IV.   El Comité Técnico como instancia normativa podrá determinar la posibilidad de un segundo cambio de Centro de Trabajo en favor de las y los aprendices.
VIGÉSIMA CUARTA. La operación del Programa, así como la entrega de apoyos descritos en las presentes Reglas de Operación a las y los Beneficiarios, podrán suspenderse, aplazarse o modificarse, previo aviso a través de la Plataforma Digital u otros medios disponibles, por motivos de causa de fuerza mayor o caso fortuito ajenos al control de la Unidad, con posterior justificación ante el Comité Técnico.
VIGÉSIMA QUINTA. La entrega de apoyos descritos en las presentes Reglas de Operación, de manera excepcional y extraordinaria, podrá otorgarse de forma anticipada a las y los Beneficiarios, previo aviso a través de la Plataforma Digital u otros medios disponibles, cuando las condiciones de localidad así lo requieran conforme a los criterios, métodos y vías de acción que permitan garantizar la entrega del Apoyo económico.
En este supuesto, para otorgar el Apoyo económico al que aluden las presentes Reglas, con respecto a las salvedades que establece el párrafo anterior, sólo se considerará a las y los Beneficiarios.
Asimismo, la STPS, a través del Comité Técnico, podrá determinar la suspensión de manera excepcional y extraordinaria, el registro y/o vinculación al Programa de las y los jóvenes y por ende toda solicitud de registro
en la Plataforma Digital, precisando el período de suspensión en ese medio electrónico.
En caso de que se presenten situaciones de emergencia por daños ocasionados en cualquiera de las entidades federativas del país, sus municipios, comunidades o población por caso fortuito o fuerza mayor, se podrán implementar acciones excepcionales y/o extraordinarias en el marco de las presentes Reglas de Operación previo Acuerdo ante el Comité Técnico del Programa, siempre y cuando las circunstancias del Programa así lo permitan.
VIGÉSIMA SEXTA. Del Comité Técnico.
Para la atención de lo establecido en las fracciones I y III, de la Regla VIGÉSIMA TERCERA y para el debido cumplimiento de metas y objetivos, el Programa contará con un Comité Técnico que se integrará conforme a lo siguiente:
A)    De los integrantes.
I.     Presidente(a): Titular de la Subsecretaría de Empleo y Productividad Laboral.
II.    Vocales:
a)    La o el Jefe de la Unidad del Programa Jóvenes Construyendo el Futuro;
b)    Titular de la Dirección General de Operación Territorial; y
c)    Titular de la Dirección General de Supervisión y Seguimiento.
El Comité podrá invitar a sus sesiones a un Representante del Área de Especialidad en Control Interno en el Ramo Trabajo y Previsión Social y de la Dirección General de Asuntos Jurídicos o cualquier otra unidad administrativa que estime pertinente.
El Comité contará con un(a) Secretario(a) Técnico(a) cuya persona Titular deberá tener al menos nivel de Dirección de Área.
III. Suplentes.
Las personas integrantes podrán nombrar a su respectivo suplente de nivel jerárquico inmediato inferior, quienes intervendrán en su ausencia. La o el Presidente del Comité podrá suplirse únicamente por el o la Jefa de la Unidad del Programa Jóvenes Construyendo el Futuro.  
B)    De las funciones.
El Comité tendrá las siguientes funciones:
I.     Contribuir al cumplimiento oportuno de metas y objetivos del Programa con enfoque a resultados, así como a la mejora del mismo;
II.     Conocer, revisar, analizar, dictaminar y determinar sobre los asuntos no previstos, de excepción, casos fortuitos y de fuerza mayor en las Reglas de Operación del Programa;
III.    Interpretar para efectos administrativos y operativos las Reglas de Operación del Programa;
IV.   Emitir y aprobar los Lineamientos de operación del propio Comité y, en su caso, las demás funciones que contribuyan al cumplimiento oportuno de metas y objetivos del Programa; y
V.    Conocer, revisar y aprobar las acciones a seguir derivadas de ajustes presupuestarios al Programa establecidas por la SHCP.
TRANSITORIOS
PRIMERO. Las presentes Reglas de Operación entrarán en vigor el día de su publicación en el Diario Oficial de la Federación.
SEGUNDO. Se abrogan las Reglas de Operación del Programa Jóvenes Construyendo el Futuro, publicadas en el Diario Oficial de la Federación el 29 de diciembre de 2022. De igual forma, quedan sin efecto aquellas disposiciones que se opongan a lo establecido en las presentes Reglas de Operación.
TERCERO. Las presentes Reglas de Operación mantendrán su vigencia en ejercicios fiscales subsecuentes, siempre que no se opongan a lo previsto en el Decreto de Presupuesto de Egresos de la Federación del ejercicio fiscal 2024, y hasta en tanto se emitan otras Reglas de Operación que las sustituyan.
CUARTO. Los límites y plazos establecidos en las presentes Reglas de Operación surtirán efecto en las y los participantes del Programa en el ejercicio fiscal de 2024, sin perjuicio a los participantes que realizaron su registro y participaron en ejercicios fiscales previos.
QUINTO. En el caso de aquellos Jóvenes registrados que se capacitan como parte del Programa Sembrando Vida, tendrán acceso al Apoyo económico y la cobertura del Seguro Médico del IMSS del Programa Jóvenes Construyendo el Futuro por un periodo máximo de 24 (veinticuatro) meses.
SEXTO. El monto por concepto de Apoyo económico equivale a $7,572 pesos (siete mil quinientos setenta y dos pesos 00/100 M.N.).
Lo anterior, en términos de lo dispuesto por la Resolución del H. Consejo de Representantes de la Comisión Nacional de los Salarios Mínimos que fija los salarios mínimos generales y profesionales que habrán de regir a partir del 1 de enero de 2024, publicada en el Diario Oficial de la Federación el 12 de diciembre de 2023.
Publíquese en el Diario Oficial de la Federación.
En la Ciudad de México, a los veintinueve días del mes de diciembre de dos mil veintitrés.- El Secretario del Trabajo y Previsión Social, Marath Baruch Bolaños López.- Rúbrica.
 
Anexos de las Reglas de Operación del Programa Jóvenes Construyendo el Futuro para el ejercicio
fiscal 2024
ANEXOS
Anexo 1. Formatos.
1.1. Formulario de registro.
1.2. Carta compromiso.
Anexo 2. Procedimientos del Programa Jóvenes Construyendo el Futuro
2.1 Proceso de registro, vinculación e inicio de Capacitación
2.2. Proceso de registro de Centros de Trabajo
Anexo 3. Meta para el bienestar y parámetros
Anexo 4. Modelos de Convenio con Centros de Trabajo.
4.1. Convenio de Concertación Tipo Personas Morales.
4.2. Convenio de Concertación Tipo Personas Físicas
4.3. Convenio de Colaboración Tipo Instituciones Públicas
Anexo 1. Formatos.
1.1   Formulario de registro.
 
 
1.2. Carta compromiso.
CARTA COMPROMISO PROGRAMA "JÓVENES CONSTRUYENDO EL FUTURO"
Por la presente, yo (Nombre completo) _____________________, acreditando mi identidad a través de la identificación oficial presentada en el registro realizado en la Plataforma Digital, con domicilio en___________________________________________________________________, solicito mi incorporación al PROGRAMA "JÓVENES CONSTRUYENDO EL FUTURO". A estos efectos, manifiesto de buena fe que conozco y acepto las Reglas de Operación que regulan el Programa y sus normas reglamentarias, particularmente sobre los siguientes puntos:
1)    Derechos de las y los Aprendices y las y los Beneficiarios.
De conformidad con la regla Décima Segunda, apartado A) de las Reglas de Operación del Programa Jóvenes Construyendo el Futuro, me son reconocidos los siguientes derechos:
A.    Contar con la información necesaria, de manera clara y oportuna, sin intermediarios, para participar en el Programa.
B.    Recibir un trato digno, respetuoso, oportuno, con calidad y sin discriminación por motivos físicos, de vestimenta, apariencia, idioma, origen étnico, sexo, género o religión, o cualquier otra que atente contra la dignidad humana y tenga por objeto anular o menoscabar los derechos y libertades de las personas.
C.    Elegir y postularme al Centro de Trabajo de mi interés y conforme a mi perfil, siempre que esté disponible en la Plataforma Digital, de acuerdo con los criterios registrados de lugar de residencia y áreas de interés.
D.    Recibir Capacitación para desarrollar conocimientos, habilidades, destrezas y aptitudes propias del Plan de Actividades elegido, bajo la guía de una o un Tutor durante mi permanencia en la Capacitación dentro del Centro del Trabajo, hasta por doce (12) meses.
E.    Realizar la Capacitación únicamente en el horario y días establecidos en el Plan de Actividades.
F.    Participar y/o recibir orientación de la Contraloría Social para presentar sugerencias, quejas y/o
denuncias.
G.    Una vez vinculado, tendré derecho a cambiar de Centro de Trabajo por una sola ocasión.
H.    Recibir el Apoyo económico de manera directa y sin intermediarios durante la Capacitación, mismo que tendrá una duración máxima de 12 (doce) emisiones.
I.     Recibir protección de mis datos personales conforme a la normatividad aplicable.
J.     Recibir la cobertura del Seguro Médico durante el periodo que me encuentre en Capacitación en términos de lo dispuesto en las Reglas de Operación.
K.    Participar en los eventos académicos, culturales, deportivos o recreativos que se pongan a mi disposición de manera gratuita, para promover mi inclusión social y el uso óptimo de mi tiempo libre.
L.     Una vez concluida mi Capacitación, obtener a través de la Plataforma Digital una Constancia de capacitación, misma que fungirá como documento que acredite los meses adquiridos de experiencia laboral. Dicho documento contará con un código único de validación que permita verificar su autenticidad.
M.    Evaluar de forma mensual, a través de la Plataforma Digital, del personal autorizado por la Secretaría, debidamente identificado, o a través del mecanismo determinado por el Programa, el desempeño de la Tutora o Tutor.
N.    Responder el cuestionario de inicio y de salida del Programa.
O.    Recibir por parte del SNE información y asesoría para mejorar mi empleabilidad durante el proceso de Capacitación.
P.    Recibir por parte del SNE información sobre los servicios de intermediación y movilidad laboral para Aprendices y Egresados.
Q.    Registrar mi perfil laboral en el Portal del Empleo (www.empleo.gob.mx), con la finalidad de promover mi perfil laboral y, en su momento, acceder a mejores oportunidades de empleo.
R.    Desistir de continuar mi Capacitación en el Centro de Trabajo, situación que implica que agote una de mis oportunidades de Capacitación.
2)    Obligaciones de las y los Aprendices y las y los Beneficiarios.
De conformidad con la regla Décima Segunda, apartado B) de las Reglas de Operación, soy acreedor a las siguientes obligaciones:
A.    Aceptar los términos de la presente carta compromiso de participación en el Programa.
B.    Asistir a la Capacitación en los lugares y/o domicilios, días y horarios establecidos en el Plan de Actividades elaborado por el Centro de Trabajo.
C.    Respetar lo establecido en el código de ética, reglamento interior o similar según corresponda al Centro de Trabajo y sus Sucursales.
D.    Realizar todas las actividades de aprendizaje teóricas y prácticas que indique el Plan de Actividades, así como aquellas que me sean asignadas por parte de la Tutora o del Tutor.
E.    Cuidar y mantener en buen estado las instalaciones, equipo, herramienta o materiales que utilice durante la Capacitación.
F.    Proporcionar con veracidad la información y documentación que se me requiera por medio de la Plataforma Digital o a través de las convocatorias realizadas por el Programa.
G.    Avisar al Programa a través de la Plataforma Digital cuando no se realice la Capacitación conforme a lo establecido en las Reglas de Operación.
H.    Dar aviso al Programa cuando mi condición de no trabajar y no estudiar cambie, desvinculándome a través de la Plataforma Digital.
3)    Desvinculaciones de las y los Aprendices y las y los Beneficiarios.
De conformidad con la regla Décima Tercera, apartado A) de las Reglas de Operación, se me desvinculará del Centro de Trabajo por haberse configurado alguno de los siguientes supuestos:
A.    Ser Beneficiaria o Beneficiario de otro programa social que otorgue becas educativas.
B.    No cumplir con los horarios y actividades del Plan de Actividades.
C.    No cumplir con los requerimientos solicitados por el Programa.
D.    Presentarme al Centro de Trabajo en estado de ebriedad o bajo el efecto de sustancias psicoactivas, así como consumirlas durante la jornada de capacitación.
E.    Atentar en contra del Centro de Trabajo o del personal del mismo, así como de cualquier otra u otro Aprendiz.
F.    Incumplir a los plazos, solicitudes y requerimientos establecidos por el Programa en la presente normativa y aquellos que se notifiquen a través de la Plataforma Digital.
G.    Que derivado de un proceso de revisión y/o supervisión del Centro de Trabajo, se haya determinado algún incumplimiento de las Reglas de Operación.
H.    Encontrarme registrada/o como Representante de Centro de Trabajo, Administrador de sucursal o Tutor(a), mientras me encuentre vigente como Aprendiz.
I.     Cualquier incumplimiento a lo establecido en las Reglas de Operación.
La desvinculación realizada por alguna de las causales anteriores implica que agote una oportunidad de Capacitación. Cuando la desvinculación esté relacionada con algún incumplimiento por parte del Centro de Trabajo, no perderé una oportunidad de Capacitación.
La desvinculación implica la suspensión de la entrega del Apoyo económico. Podré volverme a vincular si cuento con una segunda oportunidad, con base en la disponibilidad.
4)    Baja definitiva del Programa de las y los Aprendices y las y los Beneficiarios.
De conformidad con la regla Décima Tercera, apartado B) de las Reglas de Operación, se me dará de baja definitiva del Programa en caso de incurrir en alguno de los siguientes supuestos:
A.    Proporcionar requisitos, datos o documentos falsos, con ediciones y/o modificaciones.
B.    Vencimiento del plazo de 90 (noventa) días naturales para tomar la segunda oportunidad de Vinculación.
C.    Haber agotado las dos oportunidades de Capacitación.
D.    Ser contratado por el Centro de Trabajo o registrarme en el Programa siendo trabajador.
E.    A solicitud expresa de la o el Aprendiz, por medio de la solicitud de baja de Aprendiz, a través de la Plataforma Digital o por medio de las Oficinas Estatales del Programa.
F.    Realizar cualquier actividad que implique obtener indebidamente los apoyos que otorga el Programa, para mismo o para un tercero, como:
1.     Consentir que acuda alguna persona distinta a a recibir la Capacitación y/o que reciba el Apoyo económico en mi nombre.
2.     Actuar en falsedad de declaración al reportar alguna queja o incumplimiento en contra del Centro de Trabajo y/o en contra de mis Tutoras o Tutores.
 
3.     Consentir que se simule mi Capacitación, especialmente a cambio de entregar dinero a la/el Tutor y/o a cualquier otra persona involucrada.
4.     Ceder el manejo del instrumento bancario en el que reciba el Apoyo económico a la/el Tutor y/o a cualquier otra persona.
G.    Incumplimiento de las Reglas de Operación.
Por lo que, reconozco tener conocimiento de la sanción a la que puedo ser acreedor/a en el caso de que se materialice alguno de los supuestos descritos en las Reglas de Operación del Programa.
De igual forma, manifiesto que:
1.     Tengo conocimiento que, en caso de que se vean vulnerados mis derechos o integridad física y/o jurídica por actos de terceras personas ajenas a mí, al Programa y/o al Centro de Trabajo y/o a la/el Tutor, daré vista a las autoridades competentes para levantar la queja, denuncia o querella conforme lo establecido en las Disposiciones Décima Séptima y Décima Octava de las Reglas de Operación según se trate la naturaleza del acto.
2.     La información proporcionada es verdadera y solicito que toda notificación y/o documentación relacionada con el Programa me sea enviada a través de la Plataforma Digital o por correo electrónico, o entregada en las oficinas designadas por la STPS o en el domicilio antes indicado.
En _______________________ a los ______ días del mes de ____________________ de _______________
Se expide la presente carta compromiso una vez que leí la misma en la Plataforma Digital del Programa y concluí mi registro, aceptando las condiciones que se establecen en ésta.
Nombre completo: _____________________________________________________________________
Folio de registro del Programa: __________________ CURP: __________________________________.
Anexo 2. Procedimientos del Programa Jóvenes Construyendo el Futuro
2.1 Proceso de registro, vinculación e inicio de Capacitación

2.2. Proceso de registro de Centros de Trabajo
 

Anexo 3. Meta para el bienestar y parámetros
Meta para el bienestar del Objetivo prioritario 1 del Programa Sectorial de Trabajo y Previsión Social
2020-2024 (PSTPS)
ELEMENTOS DE META PARA EL BIENESTAR O PARÁMETRO
Nombre
1.1 Porcentaje acumulado de jóvenes de 18 a 29 años de edad, que no estudian y no trabajan, beneficiados por el
Programa Jóvenes Construyendo el Futuro.
Objetivo prioritario
Lograr la inclusión de jóvenes a través de la capacitación en el trabajo
Definición o
descripción
Mide el porcentaje acumulado de la población total de jóvenes, entre 18 y 29 años, que no estudian y no trabajan,
que fueron beneficiados por el Programa Jóvenes Construyendo el Futuro para recibir capacitación en el trabajo y
apoyos por concepto de beca mensual y seguro médico del IMSS.
Nivel de
desagregación
Nacional
Periodicidad o frecuencia de
medición
Anual
Tipo
Estratégica
Acumulado o periódico
Acumulado
Unidad de medida
Porcentaje
Periodo de recolección de
datos
Enero-Diciembre
Dimensión
Eficacia
Disponibilidad de la
información
Febrero
Tendencia esperada
Ascendente
Unidad Responsable de
reportar el avance
14.- Trabajo y Previsión Social
300.- Subsecretaría de Empleo y
Productividad Laboral
Método de cálculo
* 100) = Porcentaje de jóvenes de 18 a 29 años de
edad, que no estudian y no trabajan, beneficiados por el PJCF
Observaciones
Beneficiarios: número de jóvenes entre 18 y 29 años que no estudian y no trabajan al momento de registrarse para
participar en el Programa y que fueron "beneficiarios pagados" por recibir capacitación en el trabajo a través del
mismo.
Población objetivo: Número de jóvenes entre 18 y 29 años que no estudian y no trabajan, pero estarían disponibles
para hacerlo.
"Beneficiarios pagados" incluye solamente a aquellos que recibieron el apoyo por concepto de beca tras
capacitarse en un centro de trabajo y por ello fueron incorporados al padrón de beneficiarios del Programa.
No se harán actualizaciones respecto de la población objetivo, que a 2018 representa 2,300,000, ya que es un
compromiso presidencial que se irá monitoreando.
La Unidad Responsable de esta meta para el bienestar es la Unidad del Programa de Jóvenes Construyendo el
Futuro.
 
APLICACIÓN DEL MÉTODO DE CÁLCULO DEL INDICADOR PARA LA OBTENCIÓN DEL VALOR DE LA LÍNEA BASE
Nombre variable 1
1.- Beneficiarios
Valor variable 1
0
Fuente de
información variable
1
Plataforma digital PJCF
Nombre variable 2
2.- Población
objetivo
Valor variable 2
2300000
Fuente de
información variable
2
ENOE
Sustitución en
método de cálculo
del indicador
(0/2,300,000)*100 = 0
VALOR DE LÍNEA BASE Y METAS
Línea base
Nota sobre la línea base
Valor
0
La línea base se establecerá a partir de los resultados de 2019, que es el
primer año de operación del Programa y que estarán disponibles en 2020.
Año
2018
META 2024
Nota sobre la meta 2024
100
 
SERIE HISTÓRICA DE LA META PARA EL BIENESTAR O PARÁMETRO
2012
2013
2014
2015
2016
2017
2018
 
 
 
 
 
 
0
METAS INTERMEDIAS
2020
2021
2022
2023
2024
60
80
100
100
100
 
Parámetro del Objetivo prioritario 1 del PSTPS
ELEMENTOS DE META PARA EL BIENESTAR O PARÁMETRO
Nombre
1.2 Cobertura del Programa Jóvenes Construyendo el Futuro en zonas prioritarias.
Objetivo prioritario
Lograr la inclusión de jóvenes a través de la capacitación en el trabajo
Definición o
descripción
Mide el porcentaje de municipios de alta y muy alta marginación que son apoyados por el Programa Jóvenes
Construyendo el Futuro en relación al total de municipios de alta y muy alta marginación existentes en el país.
Nivel de
desagregación
Nacional
Periodicidad o frecuencia de
medición
Anual
Tipo
Estratégica
Acumulado o periódico
Periódico
Unidad de medida
Porcentaje
Periodo de recolección de
datos
Enero-Diciembre
Dimensión
Eficacia
Disponibilidad de la
información
Febrero
Tendencia esperada
Constante
Unidad Responsable de
reportar el avance
14.- Trabajo y Previsión Social
300.- Subsecretaría de Empleo y
Productividad Laboral
Método de cálculo
(Número de municipios de alta y muy alta marginación apoyados por el Programa t / Número de municipios de alta
y muy alta marginación existentes en el país t) * 100 = Cobertura del PJCF en zonas prioritarias
Observaciones
La demanda de capacitación en el trabajo de las y los jóvenes determina la presencia del Programa en cada uno
de los municipios del país, sea o no de alta o muy alta marginación.
La demanda de centros de trabajo se tomaría en cuenta según el municipio de residencia de la o el joven pues la
capacitación puede darse en municipios aledaños.
La Unidad Responsable de esta meta para el bienestar es la Unidad del Programa Jóvenes Construyendo el
Futuro.
APLICACIÓN DEL MÉTODO DE CÁLCULO DEL INDICADOR PARA LA OBTENCIÓN DEL VALOR DE LA LÍNEA BASE
Nombre variable 1
1.- Número de
municipios de alta
y muy alta
marginación
apoyados por el
Programa t
Valor variable 1
0
Fuente de
información variable
1
Plataforma Digital PJCF
Nombre variable 2
2.- Número de
municipios de alta
y muy alta
marginación
existentes en el
país t
Valor variable 2
1100
Fuente de
información variable
2
Índice de Marginación del
Consejo Nacional de
Población
Sustitución en
método de cálculo
del indicador
((0/1,100) * 100) = 0
 
VALOR DE LÍNEA BASE Y METAS
Línea base
Nota sobre la línea base
Valor
0
El indicador es de nueva creación y su primera medición se realizará para
2019.
Año
2018
META 2024
Nota sobre la meta 2024
90
Se estima que para 2024 se habrán atendido todos los municipios de alta
y muy alta marginación, con excepción de aquellos donde no hubiera
jóvenes solicitantes, que se estima en máximo de 10% en el momento en
el que se realice el corte de información para su reporte.
SERIE HISTÓRICA DE LA META PARA EL BIENESTAR O PARÁMETRO
2012
2013
2014
2015
2016
2017
2018
 
 
 
 
 
 
0
METAS INTERMEDIAS
2020
2021
2022
2023
2024
70
80
90
90
90
Parámetro del Objetivo prioritario 1 del PSTPS
ELEMENTOS DE META PARA EL BIENESTAR O PARÁMETRO
Nombre
1.3 Porcentaje de mujeres jóvenes aprendices respecto del total de aprendices del Programa Jóvenes
Construyendo el Futuro.
Objetivo prioritario
Lograr la inclusión de jóvenes a través de la capacitación en el trabajo
Definición o
descripción
Mide el porcentaje de mujeres jóvenes que fueron beneficiadas respecto de todos los jóvenes beneficiarios del
Programa.
Nivel de
desagregación
Nacional
Periodicidad o frecuencia de
medición
Anual
Tipo
Estratégica
Acumulado o periódico
Periódico
Unidad de medida
Porcentaje
Periodo de recolección de
datos
Enero-Diciembre
Dimensión
Eficacia
Disponibilidad de la
información
Febrero
Tendencia esperada
Constante
Unidad Responsable de
reportar el avance
14.- Trabajo y Previsión Social
300.- Subsecretaría de Empleo y
Productividad Laboral
Método de cálculo
(Mujeres beneficiarias pagadas t / Beneficiarios pagados t) * 100= Porcentaje de mujeres jóvenes aprendices
respecto del total de aprendices del Programa Jóvenes Construyendo el Futuro
Observaciones
Mujeres beneficiarias pagadas t: Número de mujeres beneficiarias pagadas del Programa en el periodo t.
Beneficiarios pagados t: Número de jóvenes beneficiarios pagados del Programa en el periodo t.
"Beneficiarios pagados" incluye solamente aquellos que recibieron el apoyo por concepto de beca tras capacitarse
en un centro de trabajo y por ello fueron incorporados al padrón de beneficiarios del Programa.
Un valor observado por arriba de la meta se considera favorable para el cumplimiento del objetivo prioritario.
La Unidad Responsable de esta meta para el bienestar es la Unidad del Programa de Jóvenes Construyendo el
Futuro.
APLICACIÓN DEL MÉTODO DE CÁLCULO DEL INDICADOR PARA LA OBTENCIÓN DEL VALOR DE LA LÍNEA BASE
Nombre variable 1
1.- Mujeres
beneficiarias
pagadas t
Valor variable 1
0
Fuente de
información variable
1
Plataforma Digital PJCF
Nombre variable 2
2.- Beneficiarios
pagados t
Valor variable 2
0
Fuente de
información variable
2
Plataforma Digital PJCF
Sustitución en
método de cálculo
del indicador
(0 / 0)*100= 0
 
 
VALOR DE LÍNEA BASE Y METAS
Línea base
Nota sobre la línea base
Valor
0
La línea base se establecerá a partir de 2019, que es el primer año de
operación del Programa.
Año
2018
META 2024
Nota sobre la meta 2024
60
Al considerar una tendencia constante, se espera que al finalizar el
programa prevalezca o se supere la meta.
SERIE HISTÓRICA DE LA META PARA EL BIENESTAR O PARÁMETRO
2012
2013
2014
2015
2016
2017
2018
 
 
 
 
 
 
0
METAS INTERMEDIAS
2020
2021
2022
2023
2024
60
60
60
60
60
Anexo 4. Modelos de Convenio con Centros de Trabajo.
4.1. Convenio de Concertación Tipo Personas Morales.
JÓVENES CONSTRUYENDO EL FUTURO
CONVENIO DE CONCERTACIÓN TIPO PERSONAS MORALES
CONVENIO DE CONCERTACIÓN QUE, EN EL MARCO DEL PROGRAMA "JÓVENES CONSTRUYENDO EL FUTURO", EN ADELANTE EL "PROGRAMA", CELEBRAN POR UNA PARTE LA SECRETARÍA DEL TRABAJO Y PREVISIÓN SOCIAL, EN LO SUCESIVO "LA STPS", REPRESENTADA POR SU TITULAR MARATH BARUCH BOLAÑOS LÓPEZ, CON LA ASISTENCIA DE LA SUBSECRETARIA DE EMPLEO Y PRODUCTIVIDAD LABORAL, QUIAHUITL CHÁVEZ DOMÍNGUEZ; Y POR LA OTRA LA PERSONA MORAL (EMPRESA/ORGANIZACIÓN DE LA SOCIEDAD CIVIL) DENOMINADA ______________________________, EN ADELANTE "CENTRO DE TRABAJO", REPRESENTADO POR ______________________________, EN SU CARÁCTER DE APODERADO LEGAL, Y EN SU CONJUNTO COMO "LAS PARTES", DE CONFORMIDAD CON LOS ANTECEDENTES, DECLARACIONES Y CLÁUSULAS SIGUIENTES:
ANTECEDENTES
PRIMERO. El Gobierno de México, con el interés de impulsar la articulación entre los actores del mercado de trabajo, mejorar las oportunidades de empleo, promover y organizar planes sobre Capacitación y adiestramiento para el trabajo, implementa el Programa Jóvenes Construyendo el Futuro, en lo sucesivo el "PROGRAMA", el cual se centra en un modelo de corresponsabilidad social entre los sectores público, privado y social, destinado a ofrecer a las y los jóvenes un espacio, apoyos y actividades estructuradas para adquirir experiencia laboral, desarrollar o fortalecer hábitos de trabajo y competencias que promuevan la inclusión social y contribuyan a su inserción laboral.
SEGUNDO. El Plan Nacional de Desarrollo 2019- 2024, publicado en el Diario Oficial de la Federación el 12 de julio de 2019, tiene como estrategia, garantizar la seguridad pública mediante la creación de nuevos puestos de trabajo, con el fin de lograr, entre otros, empleo a través de diversos programas, entre el que destaca el de Jóvenes Construyendo el Futuro, el cual tiene como propósito que jóvenes de entre 18 y 29 años de edad que no se encuentren estudiando ni trabajando reciban Capacitación laboral, y mediante el cual, el gobierno federal les otorga un Apoyo económico mensual que se entrega directamente, sin intermediarios y de manera igualitaria entre mujeres y hombres, además de un Seguro Médico que cubre enfermedades, maternidad y riesgos de trabajo durante el período de Capacitación en el Programa, de conformidad con lo establecido en los numerales 1. Política y Gobierno, y 2. Política Social, apartado IV, del Plan Nacional.
DECLARACIONES
I.     "LA STPS" manifiesta:
A.   Que es una Dependencia de la Administración Pública Federal Centralizada, de conformidad con lo dispuesto en los artículos 90 de la Constitución Política de los Estados Unidos Mexicanos, 2, fracción I, 26, párrafo diecisiete, y 40 de la Ley Orgánica de la Administración Pública Federal en correlación con el artículo 1 del Reglamento Interior de "LA STPS".
B.   Que como dependencia federal lleva a cabo la instrumentación del "PROGRAMA", para promover la articulación entre los actores del mercado de trabajo y mejorar las oportunidades de empleo, apoyando a jóvenes para incorporarse a la Capacitación para el trabajo, en adelante "Aprendiz" o "Aprendices".
C.   Marath Baruch Bolaños López, en su carácter de Secretario del Trabajo y Previsión Social, cuenta con facultades para suscribir el presente Convenio, en términos de lo dispuesto por los artículos 1, 2, 4, fracción III y 5 del Reglamento Interior de la Secretaría del Trabajo y Previsión Social publicado en el Diario Oficial de la Federación el 23 de agosto de 2019, cuyas últimas reformas fueron publicadas en el mismo medio de difusión oficial el 5 de junio de 2023.
D.   Quiahuitl Chávez Domínguez, Subsecretaria de Empleo y Productividad Laboral, cuenta con facultades para suscribir el presente Convenio, con fundamento en lo dispuesto por los artículos 2, apartado A, fracción II y 6, fracción IX del Reglamento Interior de la Secretaría del Trabajo y Previsión Social, publicado en el Diario Oficial de la Federación el 23 de agosto de 2019, cuyas últimas reformas fueron publicadas en el mismo medio de difusión oficial el 5 de junio de 2023; en relación con el artículo Único, fracciones I, inciso a) del Acuerdo por el que se adscriben orgánicamente las Unidades Administrativas de la Secretaría del Trabajo y Previsión Social, publicado en el Diario Oficial de la Federación el 28 de septiembre de 2023.
E.   Que a través de la Unidad del Programa Jóvenes Construyendo el Futuro se implementa el "PROGRAMA" en conjunto con los responsables de operar y dar seguimiento al mismo en todas las entidades federativas.
F.   Para los efectos del presente Convenio, señala como su domicilio el ubicado en Boulevard Adolfo López Mateos No. 1968, Colonia Los Alpes, C.P. 01010, Demarcación Territorial Álvaro Obregón, Ciudad de México.
II.    El "CENTRO DE TRABAJO" manifiesta:
A.   Que es una persona moral, bajo el nombre, denominación o razón social __________________________________, con número de Registro Federal de Contribuyentes (RFC) ________________________ y que cuenta con el folio de registro al "PROGRAMA" número: __________________________.
B.   La/el C. _________________________, quien se identifica con _______________ número _________________, expedido(a) a su favor por_______________, con Clave Única de Registro de Población (CURP) ________________________, en su carácter de apoderado(a) legal, cuenta con las facultades amplias y suficientes para suscribir el presente Convenio a nombre de su representada, en los términos del mismo, lo acredita mediante la Escritura Pública número __________________ de fecha _______________, otorgada ante la fe de la/el Lic. ________________________________, Notario(a) Público(a) número _______________ de ______________________________.
C.   Para los efectos del presente Convenio, señala como su domicilio el ubicado en_______________________________________________________________________________________________________________________________________________________.
III.    Las "PARTES" manifiestan que:
A)   Se reconocen mutuamente la personalidad, capacidad legal y facultades con las que concurren para suscribir el presente instrumento jurídico.
 
B)   Están en la mejor disposición de apoyarse para cumplir cabalmente con el objeto del presente Convenio.
Por lo anteriormente expuesto, "LAS PARTES" se comprometen al tenor de las siguientes:
CLÁUSULAS
PRIMERA. -"LA STPS", se compromete durante la vigencia del presente Convenio a:
A.   Solicitar a las/los jóvenes interesados(as), los documentos necesarios para acreditar su identidad para poder ser incorporadas(os) al "PROGRAMA".
B.   Entregar el Apoyo económico directamente a las/los Aprendices del "PROGRAMA", hasta por doce (12) emisiones, equivalente a un salario Mínimo General mensual de acuerdo con la cantidad determinada por la Comisión Nacional de los Salarios Mínimos (CONASAMI) para el ejercicio fiscal correspondiente, a través de un instrumento bancario que será entregado de manera gratuita a las/los "Aprendices" y, de manera excepcional, por algún otro mecanismo que se valide por parte del "PROGRAMA".
      No se requerirá de nueva cuenta la firma del presente instrumento por actualización del monto, toda vez que el mismo debe ser publicado en el Diario Oficial de la Federación.
C.   Administrar y operar la Plataforma Digital del "PROGRAMA", que contiene mecanismos para proteger la información en la misma.
D.   A través de la Plataforma Digital y de los módulos de atención/las oficinas autorizadas por "LA STPS", asignará a las/los "Jóvenes postulantes" al "CENTRO DE TRABAJO" correspondiente, considerando las opciones solicitadas por la/el "Joven postulante" o "Aprendiz", los espacios de Capacitación disponibles, el lugar de residencia, intereses y perfil de la/del "Joven postulante" o "Aprendiz".
E.   Capacitar a las/los "Aprendices" sobre el uso de la Plataforma Digital y, en su caso, aplicar algunas pruebas sobre habilidades vocacionales y socioemocionales.
F.   Impulsar las gestiones pertinentes para incorporar al régimen obligatorio del Seguro Social, por lo que corresponde a las prestaciones en especie que otorgan los seguros de Enfermedades, Maternidad y de Riesgos de Trabajo, a las/los "Aprendices" del "PROGRAMA", durante el período de su Capacitación correspondiente.
      La cobertura excluye los periodos de inactividad o desvinculación. En el entendido de que la cobertura de accidentes del Seguro Médico del Instituto Mexicano del Seguro Social (IMSS) está limitada a los días y horarios que se establecen en el Plan de Actividades, y al trasladarse la/el "Aprendiz" directamente de su domicilio al del "CENTRO DE TRABAJO" o al de la Sucursal, o directamente de éstos a aquél.
G.   Proporcionar las directrices generales de Capacitación y evaluación al "CENTRO DE TRABAJO" participante en el "PROGRAMA".
H.   Coordinar con el "CENTRO DE TRABAJO" la promoción e incorporación de las/los "Aprendices" al "CENTRO DE TRABAJO" o la Sucursal para que se inserten a las actividades de estos y reciban la Capacitación inherente al "PROGRAMA".
I.    Supervisar que el "CENTRO DE TRABAJO" capacite a las/los "Aprendices" según el Plan de Actividades registrado, realizando de acuerdo con sus atribuciones, disponibilidad presupuestal y a través de personal autorizado, la supervisión mediante visitas al "CENTRO DE TRABAJO" o a la Sucursal que otorga la Capacitación, con el objeto de verificar que se brinde la Capacitación ofrecida y se cumpla con las Reglas de Operación del "PROGRAMA".
J.    Dar seguimiento, en conjunto con el "CENTRO DE TRABAJO", a la evaluación mensual mutua que lleven a cabo Tutoras(es) y "Aprendices", para monitorear la Capacitación.
K.   Atender las inquietudes que se generen por el "CENTRO DE TRABAJO" y las/los "Aprendices".
L.   Otorgar un reconocimiento a los "CENTROS DE TRABAJO" que participan en el "PROGRAMA" y que hayan contratado al menos a uno de las/los "Aprendices" que se capacitaron en el "CENTRO DE TRABAJO" y/o sus Sucursales.
M.   Emitir a través de la Plataforma Digital, con apoyo del Representante del "CENTRO DE TRABAJO" o Tutor(a) una Constancia de Capacitación a las/los Egresados, la cual servirá como documento que acredite los meses adquiridos de experiencia laboral.
N.   Proporcionar a las/los Egresados que concluyan su participación en el "PROGRAMA" información sobre los servicios de intermediación y movilidad laboral a través del Servicio Nacional de Empleo (SNE).
SEGUNDA. - El "CENTRO DE TRABAJO", durante la vigencia del presente Convenio se compromete a:
A.   Determinar el número de "Aprendices" que podrá incorporar para recibir Capacitación para el trabajo por cada Plan de Actividades presentado, de acuerdo con los límites que para tal efecto determine el "PROGRAMA".
B.   Elaborar un Plan de Actividades por cada Capacitación ofertada que contenga las acciones en las que se capacitará a la/el "Aprendiz", mismo que se subirá a la Plataforma Digital en el momento en que el "CENTRO DE TRABAJO" establezca el número de jóvenes que incorporará. En este Plan se definirá el objetivo y metodología de las capacitaciones en el "CENTRO DE TRABAJO" para llevar a cabo eficazmente la Capacitación, evaluación y, en su caso, certificación de competencias, a fin de expedir las constancias, acreditaciones o certificaciones que otorgue el "CENTRO DE TRABAJO".
C.   Recibir y capacitar a las/los "Aprendices" por un periodo máximo de 12 (doce) meses, de acuerdo con el Plan de Actividades registrado; proporcionar los materiales, equipos e insumos necesarios para el desarrollo de la Capacitación a las/los "Aprendices", sin ningún costo para ellas y ellos; asegurar las condiciones de seguridad y destinar los espacios adecuados para llevarlo a cabo.
D.   Observar que la Capacitación a las/los "Aprendices" esté orientada a fomentar la adquisición de conocimientos, competencias, habilidades y experiencia laboral; adaptada a las necesidades y características de las/los "Aprendices"; procure ajustes razonables para jóvenes con discapacidad; se base en el aprendizaje práctico, y sea acorde a las actividades y/o funciones productivas del "CENTRO DE TRABAJO".
E.   Tratar con respeto a las/los "Aprendices" y procurar su aprendizaje e integración con el personal del "CENTRO DE TRABAJO", garantizando siempre que se respeten sus derechos humanos, su integridad y sus condiciones de seguridad al interior del "CENTRO DE TRABAJO" o Sucursal.
F.   Establecer el número de horas y días de Capacitación, tomando en consideración que el "CENTRO DE TRABAJO" deberá capacitar a las/los "Aprendices" en un horario de entre 5 (cinco) y 8 (ocho) horas diarias, durante 5 (cinco) días a la semana, procurando que sea dentro de la jornada diurna.
Notificar al "PROGRAMA" en caso de ausencia por fallecimiento o alguna otra razón por parte de las/los "Aprendices".
En caso de que la Capacitación se lleve a cabo en un domicilio diferente al asentado en el registro del "CENTRO DE TRABAJO", como en el caso de contar con Sucursales para la Capacitación, se deberá hacer el señalamiento correspondiente en el Plan de Actividades y, en su caso, indicar el tiempo y horario que la/el "Aprendiz" pasará en dichos espacios.
 
El "CENTRO DE TRABAJO" sólo podrá recibir a "Aprendices" donde se garantice que no habrá Tercerización de la Capacitación.
G.   Cuando la/el "Joven postulante" elija un Espacio para Capacitación, el "CENTRO DE TRABAJO" deberá recibirla(o) para un primer encuentro en el cual se precisen los detalles sobre la Capacitación.
      A partir de este primer encuentro, y antes de la fecha de inicio de la Capacitación, la/el Representante del "CENTRO DE TRABAJO" deberá aceptar o declinar la postulación de la/el "Joven postulante" desde la Plataforma Digital o a través del personal autorizado por "LA STPS".
Previo al inicio de la Capacitación, la/el "Joven postulante" podrá someterse, a los procedimientos de ingreso destinados a verificar que se cumpla con el perfil necesario para el desarrollo del Plan de Actividades, en caso de que sea necesario, esté debidamente justificado, fundamentado en el reglamento interior o similar del "CENTRO DE TRABAJO" y que la/el "Joven postulante" acceda a ello.
El "CENTRO DE TRABAJO" deberá garantizar que estos procedimientos estén apegados a la Ley, que no impliquen un trato discriminatorio y no atenten contra los derechos humanos de la/el "Joven postulante" por lo que deberá atender a lo dispuesto por el artículo y de la Constitución Política de los Estados Unidos Mexicanos que prohíbe toda discriminación motivada por origen étnico o nacional, el género, la edad, las discapacidades, la condición social, las condiciones de salud, la religión, las opiniones, las preferencias sexuales, el estado civil o cualquier otra que atente contra la dignidad humana y tenga por objeto anular o menoscabar los derechos y libertades de las personas.
El "CENTRO DE TRABAJO" aceptará o declinará la postulación de la/el "Joven postulante" a través de la Plataforma Digital o del personal autorizado por "LA STPS", dentro de un periodo de al menos 3 (tres) días naturales contados a partir de la postulación, con lo que se completará el cambio de estatus de "Joven postulante" a "Aprendiz" y será sujeto de verificación. Una vez que el "PROGRAMA" corrobore los requisitos y la información proporcionada al momento del registro, se formalizará su participación e ingreso al "PROGRAMA".
H.   Designar a la Tutora o Tutor para la Capacitación para el trabajo, quien estará asociado a un solo Plan de Actividades, y no podrá tener asignados un número mayor de "Aprendices" del permitido por la regla Décima segunda, apartado D), fracción XV, de las Reglas de Operación del "PROGRAMA"; sin que sea mayor a 20 (veinte) "Aprendices" por Tutora o Tutor.
I.    Procurar que cada Tutora o Tutor designado evalúe mensualmente, a través de la Plataforma Digital o el mecanismo determinado por el "PROGRAMA", el desempeño de las/los "Aprendices" a su cargo. El pago a la/el "Aprendiz verificado" será por afirmativa ficta a menos que la/el Tutor(a) aviso de su baja.
J.    Llevar el control del proceso de Capacitación, evaluación y, en su caso, de certificación de cada "Aprendiz", a fin de rendir los informes que requiera "LA STPS". Lo anterior, permitirá contar con información detallada de la operación del "PROGRAMA" de manera transparente y oportuna. De la misma manera, proporcionar las facilidades necesarias al personal autorizado por "LA STPS" o de los órganos de control interno federal, para realizar las visitas de verificación y supervisión física del "CENTRO DE TRABAJO" y/o de la Capacitación.
K.   Designar a un Representante del "CENTRO DE TRABAJO", quien será el único responsable de la gestión del "CENTRO DE TRABAJO" ante el "PROGRAMA", realizar el intercambio de información sobre avances e incidencias del "PROGRAMA" y coordinar las tareas que deban realizarse. En caso de contar con Sucursales, el Representante del "CENTRO DE TRABAJO", designará a un "Administrador de sucursal", facultado para establecer comunicación entre la Sucursal y el "PROGRAMA".
L.   Definir una política interna de comunicación y/o sensibilización sobre el proceso de formación de las/los "Aprendices", con la finalidad de que sus trabajadores reconozcan la importancia del "PROGRAMA" y otorguen las facilidades necesarias para la Capacitación.
M.   Podrá otorgar de manera voluntaria reconocimientos, premios o ayudas en efectivo o en especie a las/los "Aprendices" con la finalidad de incentivar su Capacitación para el trabajo, en el entendido de que esto no implicará en forma alguna subordinación o dependencia de ningún tipo del "CENTRO DE TRABAJO", y en consecuencia no podrán ser considerados como elementos que constituyan una relación laboral.
N.   Informar, a través de la Plataforma Digital o de personal autorizado por "LA STPS", en caso de algún incumplimiento, incidente o irregularidad, que implique la desvinculación de la/el "Aprendiz" o la/el "Beneficiario" para suspender la entrega del Apoyo económico correspondiente, debiendo fundamentar y motivar dicha desvinculación. En tal caso, deberá comunicar si tiene disposición de recibir a un nuevo "Aprendiz", solicitud que será valorada por "LA STPS".
En este sentido, el "CENTRO DE TRABAJO" podrá establecer un código de ética, reglamento interior o similar para la participación de las/los "Aprendices" y/o las/los "Beneficiarios", de conformidad con las Reglas de Operación del "PROGRAMA", dentro de las instalaciones del "CENTRO DE TRABAJO", los cuales deberán hacerse del conocimiento de éstas(os) desde el inicio de su Capacitación. Su incumplimiento, además de lo señalado en las Reglas de Operación, podrá ser considerado motivo de desvinculación de la/el "Aprendiz".
O.   Si el "CENTRO DE TRABAJO" desea otorgar algún tipo de constancia, acreditación o certificación a las/los "Aprendices", podrá hacerlo, en el entendido de que queda prohibido exigir cualquier tipo de pago a las/los "Aprendices", por las mismas.
P.   En caso de que el "CENTRO DE TRABAJO" haya decidido contratar a una(o) o varias(os) "Aprendices" durante la Capacitación o una vez finalizada, deberá notificarlo al "PROGRAMA".
Q.   En caso de que el "CENTRO DE TRABAJO" incumpla lo estipulado en las Reglas de Operación del "PROGRAMA" vigentes y/o en el presente Convenio, será acreedor a la baja definitiva del "PROGRAMA", lo que implicará la cancelación de los procesos de Capacitación en curso.
      El presunto incumplimiento de las obligaciones señaladas en las Reglas de Operación será considerado como causal de suspensión del "CENTRO DE TRABAJO".
      Hacer uso de los datos personales que le sean transferidos para el estricto cumplimiento de los objetivos del "PROGRAMA", no pudiendo utilizarlos para fines diferentes. Los datos personales y demás información de quienes participen en el "PROGRAMA" estarán protegidos de conformidad con las normas en materia de transparencia y protección de datos personales que resulten aplicables en cada caso; así como lo dispuesto en el aviso de privacidad.
TERCERA. - Exclusión de relación laboral. "LA STPS" sólo se encarga de la implementación de este "PROGRAMA" de carácter social, por lo que no existe ninguna relación laboral ni de otra naturaleza jurídica con el "CENTRO DE TRABAJO", ya que el proceso de Capacitación será impartido por este último a la/el "Aprendiz" y/o la/el "Beneficiario", ello tampoco podrá ser considerado como un contrato de trabajo de Capacitación inicial, ni de ninguna otra índole laboral, por lo que no generará ningún derecho de naturaleza laboral, ni tampoco implica promesa u oferta de trabajo, toda vez que las partes participantes en el "PROGRAMA", no actúan en su calidad de patrón-empleado; sino de Tutor(a)-"Aprendiz".
CUARTA. - Adhesión al Programa y vigencia del Convenio. El "CENTRO DE TRABAJO" acepta que su voluntad de inscribirse al "PROGRAMA", queda expresada con la emisión del folio de registro que le sea expedido mediante acuse de recibo electrónico; asimismo, está de acuerdo en que el Convenio iniciará su vigencia y surtirá todos sus efectos legales una vez que el "CENTRO DE TRABAJO" cumpla con los requisitos y documentación correspondientes, previstos en la regla Novena de las Reglas de Operación y hasta el momento en que se le notifique el resultado positivo de la verificación al Representante del "CENTRO DE TRABAJO", conforme a lo dispuesto en la regla Décima, apartado B), fracciones II y III de las Reglas de Operación.
QUINTA. - Terminación. El presente Convenio se dará por terminado por cualquiera de las siguientes causas:
A.   Deje de tener vigencia el "PROGRAMA".
B.   Por acuerdo de "LAS PARTES".
C.   Por incumplimiento de las obligaciones de cualquiera de "LAS PARTES".
D.   Por voluntad de alguna de "LAS PARTES".
SEXTA. - Cesión. El "CENTRO DE TRABAJO" no podrá ceder o transmitir los derechos y obligaciones derivados de este Convenio a terceras personas sin la autorización por escrito de "LA STPS".
SÉPTIMA. - Modificación. El presente Convenio podrá modificarse de común acuerdo por "LAS PARTES", mediante la formalización del Convenio Modificatorio respectivo. Dichas modificaciones o adiciones surtirán sus efectos a partir de la fecha en que se suscriba el Convenio Modificatorio correspondiente, el cual pasará a formar parte integrante del presente instrumento jurídico. No requerirá modificación la actualización del monto del Apoyo económico, debido a que la misma se difunde a través del Diario Oficial de la Federación.
OCTAVA. - Jurisdicción. Para la interpretación y cumplimiento del presente Convenio, "LAS PARTES" expresamente se someterán a la aplicación de las Leyes Federales de los Estados Unidos Mexicanos y a la jurisdicción de los Tribunales Federales con sede en la Ciudad de México, renunciando desde ahora, a cualquier otro fuero que pudiere corresponderles en razón de su domicilio presente o futuro o por cualquier otra causa.
Las partes reconocen la suscripción del presente Convenio con la conclusión del registro, en la Plataforma Digital, por parte del "CENTRO DE TRABAJO" al "PROGRAMA".
[ACUSE DE RECIBO ELECTRÓNICO; INCLUIR FECHA Y HORA DE REGISTRO, CADENA DIGITAL Y CÓDIGO QR].
4.2. Convenio de Concertación Tipo Personas Físicas
JÓVENES CONSTRUYENDO EL FUTURO
CONVENIO DE CONCERTACIÓN TIPO PERSONAS FÍSICAS
CONVENIO DE CONCERTACIÓN QUE, EN EL MARCO DEL PROGRAMA "JÓVENES CONSTRUYENDO EL FUTURO", EN ADELANTE EL "PROGRAMA", CELEBRAN POR UNA PARTE LA SECRETARÍA DEL TRABAJO Y PREVISIÓN SOCIAL, EN LO SUCESIVO "LA STPS", REPRESENTADA POR SU TITULAR MARATH BARUCH BOLAÑOS LÓPEZ, CON LA ASISTENCIA DE LA SUBSECRETARIA DE EMPLEO Y PRODUCTIVIDAD LABORAL, QUIAHUITL CHÁVEZ DOMÍNGUEZ Y POR LA OTRA, LA/EL C. _____________________________________, EN ADELANTE EL "CENTRO DE TRABAJO", (EN SU CASO) REPRESENTADO POR ________________________________, EN SU CARÁCTER DE APODERADO LEGAL, Y EN SU CONJUNTO COMO "LAS PARTES", DE CONFORMIDAD CON LOS ANTECEDENTES, DECLARACIONES Y CLÁUSULAS SIGUIENTES:
ANTECEDENTES
PRIMERO. El Gobierno de México, con el interés de impulsar la articulación entre los actores del mercado de trabajo, mejorar las oportunidades de empleo, promover y organizar planes sobre capacitación y adiestramiento para el trabajo, implementa el Programa Jóvenes Construyendo el Futuro, en lo sucesivo el "PROGRAMA", el cual se centra en un modelo de corresponsabilidad social entre los sectores público, privado y social, destinado a ofrecer a las y los jóvenes un espacio, apoyos y actividades estructuradas para adquirir experiencia laboral, desarrollar o fortalecer hábitos de trabajo y competencias que promuevan la inclusión social y contribuyan a su inserción laboral.
SEGUNDO. El Plan Nacional de Desarrollo 2019-2024, publicado en el Diario Oficial de la Federación el 12 de julio de 2019, tiene como estrategia, garantizar la seguridad pública mediante la creación de nuevos puestos de trabajo, con el fin de lograr, entre otros, empleo a través de diversos programas, entre el que destaca el de Jóvenes Construyendo el Futuro, el cual tiene como propósito que jóvenes de entre 18 y 29 años de edad que no se encuentren estudiando ni trabajando reciban capacitación laboral, y mediante el cual, el gobierno federal les otorga un Apoyo económico mensual que se entrega directamente, sin intermediarios y de manera igualitaria entre mujeres y hombres, además de un Seguro Médico que cubre enfermedades, maternidad y riesgos de trabajo durante el período de capacitación en el Programa, de conformidad con lo establecido en los numerales 1. Política y Gobierno, y 2. Política Social, apartado IV, del Plan Nacional.
DECLARACIONES
I. "LA STPS" manifiesta:
A.   Que es una Dependencia de la Administración Pública Federal Centralizada, de conformidad con lo dispuesto en los artículos 90 de la Constitución Política de los Estados Unidos Mexicanos, 2, fracción I, 26, párrafo diecisiete, y 40 de la Ley Orgánica de la Administración Pública Federal en correlación con el artículo 1 del Reglamento Interior de "LA STPS".
B.   Que como dependencia federal lleva a cabo la instrumentación del "PROGRAMA", para promover la articulación entre los actores del mercado de trabajo y mejorar las oportunidades de empleo, apoyando a jóvenes para incorporarse a la Capacitación para el trabajo, en adelante "Aprendiz" o "Aprendices".
C.   Marath Baruch Bolaños López, en su carácter de Secretario del Trabajo y Previsión Social, cuenta con facultades para suscribir el presente Convenio, en términos de lo dispuesto por los artículos 1, 2, 4, fracción III y 5 del Reglamento Interior de la Secretaría del Trabajo y Previsión Social publicado en el Diario Oficial de la Federación el 23 de agosto de 2019, cuyas últimas reformas fueron publicadas en el mismo medio de difusión oficial el 5 de junio de 2023.
D.   Quiahuitl Chávez Domínguez, Subsecretaria de Empleo y Productividad Laboral, cuenta con facultades para suscribir el presente Convenio, con fundamento en lo dispuesto por los artículos 2, apartado A, fracción II y 6, fracción IX del Reglamento Interior de la Secretaría del Trabajo y Previsión Social, publicado en el Diario Oficial de la Federación el 23 de agosto de 2019, cuyas últimas reformas fueron publicadas en el mismo medio de difusión oficial el 5 de junio de 2023; en relación con el artículo Único, fracciones I, inciso a) del Acuerdo por el que se adscriben orgánicamente las Unidades Administrativas de la Secretaría del Trabajo y Previsión Social, publicado en el Diario Oficial de la Federación el 28 de septiembre de 2023.
E.   Que a través de la Unidad del Programa Jóvenes Construyendo el Futuro se implementa el "PROGRAMA" en conjunto con los responsables de operar y dar seguimiento al mismo en todas las entidades federativas.
F.   Para los efectos del presente Convenio, señala como su domicilio el ubicado en Boulevard Adolfo López Mateos No. 1968, Colonia Los Alpes, C.P. 01010, Demarcación Territorial Álvaro Obregón, Ciudad de México.
II.    El "CENTRO DE TRABAJO" manifiesta:
A.   Que es una persona física de nacionalidad mexicana, residente en los Estados Unidos Mexicanos, cuyo nombre completo es _______________________________________, con Registro Federal de Contribuyentes (RFC) (en su caso) ______________________, y que cuenta con el folio de registro al "PROGRAMA" número _____________________________________.
B.   La/el C. _________________________, con Clave Única de Registro de Población (CURP) _______________________, en su carácter de apoderado legal, cuenta con las facultades amplias y suficientes para suscribir el presente Convenio a nombre de su representada.
C.   Para los efectos del presente Convenio, señala como su domicilio el ubicado en___________________________________________________________________________________________________________________________________________________.
III. Las "PARTES" manifiestan que:
A)   Se reconocen mutuamente la personalidad, capacidad legal y facultades con las que concurren para suscribir el presente instrumento jurídico.
 
B)   Están en la mejor disposición de apoyarse para cumplir cabalmente con el objeto del presente Convenio.
Por lo anteriormente expuesto, "LAS PARTES" se comprometen al tenor de las siguientes:
CLÁUSULAS
PRIMERA. - "LA STPS", se compromete durante la vigencia del presente Convenio a:
A.   Solicitar a las/los jóvenes interesados(as), los documentos necesarios para acreditar su identidad para poder ser incorporadas(os) al "PROGRAMA".
B.   Entregar el Apoyo económico directamente a las/los "Aprendices" del "PROGRAMA", hasta por doce (12) emisiones, equivalente a un salario Mínimo General mensual de acuerdo con la cantidad determinada por la Comisión Nacional de los Salarios Mínimos (CONASAMI) para el ejercicio fiscal correspondiente, a través de un instrumento bancario que será entregado de manera gratuita a las/los "Aprendices" y, de manera excepcional, por algún otro mecanismo que se valide por parte del "PROGRAMA".
      No se requerirá de nueva cuenta la firma del presente instrumento por actualización del monto, toda vez que el mismo debe ser publicado en el Diario Oficial de la Federación.
C.   Administrar y operar la Plataforma Digital del "PROGRAMA", que contiene mecanismos para proteger la información en la misma.
D.   A través de la Plataforma Digital y de los módulos de atención/las oficinas autorizadas por "LA STPS", asignará a las/los "Jóvenes postulantes" al "CENTRO DE TRABAJO" correspondiente, considerando las opciones solicitadas por la/el "Joven postulante" o "Aprendiz", los espacios de Capacitación disponibles, el lugar de residencia, intereses y perfil de la/el "Joven postulante" o "Aprendiz".
E.   Capacitar a las/los "Aprendices" sobre el uso de la Plataforma Digital y, en su caso, aplicar algunas pruebas sobre habilidades vocacionales y socioemocionales.
F.   Impulsar las gestiones pertinentes para incorporar al régimen obligatorio del Seguro Social, por lo que corresponde a las prestaciones en especie que otorgan los seguros de Enfermedades, Maternidad y de Riesgos de Trabajo, a las/los "Aprendices" del "PROGRAMA", durante el período de su Capacitación correspondiente.
      La cobertura excluye los periodos de inactividad o desvinculación. En el entendido de que la cobertura de accidentes del Seguro Médico del Instituto Mexicano del Seguro Social (IMSS) está limitada a los días y horarios que se establecen en el Plan de Actividades, y al trasladarse la/el "Aprendiz" directamente de su domicilio al del "CENTRO DE TRABAJO" o al de la Sucursal, o directamente de éstos a aquél.
G.   Proporcionar las directrices generales de Capacitación y evaluación al "CENTRO DE TRABAJO" participante en el "PROGRAMA".
H.   Coordinar con el "CENTRO DE TRABAJO" la promoción e incorporación de las/los "Aprendices" al "CENTRO DE TRABAJO" o la Sucursal para que se inserten a las actividades de estos y reciban la Capacitación inherente al "PROGRAMA".
I.    Supervisar que el "CENTRO DE TRABAJO" capacite a las/los "Aprendices" según el Plan de Actividades registrado, realizando de acuerdo con sus atribuciones, disponibilidad presupuestal y a través de personal autorizado, la supervisión mediante visitas al "CENTRO DE TRABAJO" o a la Sucursal que otorga la Capacitación, con el objeto de verificar que se brinda la Capacitación ofrecida y se cumpla con las Reglas de Operación del "PROGRAMA".
J.    Dar seguimiento, en conjunto con el "CENTRO DE TRABAJO", a la evaluación mensual mutua que lleven a cabo Tutoras(es) y "Aprendices", para monitorear la Capacitación.
K.   Atender las inquietudes que se generen por el "CENTRO DE TRABAJO" y las/los "Aprendices".
L.   Otorgar un reconocimiento a los "CENTROS DE TRABAJO" que participan en el "PROGRAMA" y que hayan contratado al menos a uno de las/los "Aprendices" que se capacitaron en el "CENTRO DE TRABAJO" y/o sus Sucursales.
M.   Emitir a través de la Plataforma Digital, con apoyo del Representante del "CENTRO DE TRABAJO" o Tutor(a) una Constancia de capacitación a las/los Egresados, la cual servirá como documento que acredite los meses adquiridos de experiencia laboral.
N.   Proporcionar a las/los Egresados que concluyan su participación en el "PROGRAMA" información sobre los servicios de intermediación y movilidad laboral a través del Servicio Nacional de Empleo (SNE).
SEGUNDA. - El "CENTRO DE TRABAJO", durante la vigencia del presente Convenio se compromete a:
A.   Determinar el número de "Aprendices" que podrá incorporar para recibir Capacitación para el trabajo por cada Plan de Actividades presentado, de acuerdo con los límites que para tal efecto determine el "PROGRAMA"
B.   Elaborar un Plan de Actividades por cada Capacitación ofertada que contenga las acciones en las que se capacitará a la/el "Aprendiz", mismo que se subirá a la Plataforma Digital en el momento en que el "CENTRO DE TRABAJO" establezca el número de jóvenes que incorporará. En este Plan se definirá el objetivo y metodología de las capacitaciones en el "CENTRO DE TRABAJO" para llevar a cabo eficazmente la Capacitación, evaluación y, en su caso, certificación de competencias, a fin de expedir las constancias, acreditaciones o certificaciones que otorgue el "CENTRO DE TRABAJO".
C.   Recibir y capacitar a las/los "Aprendices" por un periodo máximo de 12 (doce) meses, de acuerdo con el Plan de Actividades registrado; proporcionar los materiales, equipos e insumos necesarios para el desarrollo de la Capacitación a las/los "Aprendices", sin ningún costo para ellas y ellos; asegurar las condiciones de seguridad y destinar los espacios adecuados para llevarlo a cabo.
D.   Observar que la Capacitación a las/los "Aprendices" esté orientada a fomentar la adquisición de conocimientos, competencias, habilidades y experiencia laboral; adaptada a las necesidades y características de las/los "Aprendices"; procure ajustes razonables para jóvenes con discapacidad; se base en el aprendizaje práctico, y sea acorde a las actividades y/o funciones productivas del "CENTRO DE TRABAJO".
E.   Tratar con respeto a las/los "Aprendices" y procurar su aprendizaje e integración con el personal del "CENTRO DE TRABAJO", garantizando siempre que se respeten sus derechos humanos, su integridad y sus condiciones de seguridad al interior del "CENTRO DE TRABAJO" o Sucursal.
F.   Establecer el número de horas y días de Capacitación, tomando en consideración que el "CENTRO DE TRABAJO" deberá capacitar a las/los "Aprendices" en un horario de entre 5 (cinco) y 8 (ocho) horas diarias, durante 5 (cinco) días a la semana, procurando que sea dentro de la jornada diurna.
      Notificar al "PROGRAMA" en caso de ausencia por fallecimiento o alguna otra razón por parte de las/los "Aprendices".
      En caso de que la Capacitación se lleve a cabo en un domicilio diferente al asentado en el registro del "CENTRO DE TRABAJO", como en el caso de contar con Sucursales para la Capacitación, se deberá hacer el señalamiento correspondiente en el Plan de Actividades y, en su caso, indicar el tiempo y horario que la/el "Aprendiz" pasará en dichos espacios.
      El "CENTRO DE TRABAJO" sólo podrá recibir a "Aprendices" donde se garantice que no habrá Tercerización de la Capacitación.
G.   Cuando la/el "Joven postulante" elija un Espacio para Capacitación, el "CENTRO DE TRABAJO" deberá recibirla(o) para un primer encuentro en el cual se precisen los detalles sobre la Capacitación.
      A partir de este primer encuentro, y antes de la fecha de inicio de la Capacitación, la/el Representante del "CENTRO DE TRABAJO" deberá aceptar o declinar la postulación de la/el "Joven postulante" desde la Plataforma Digital o a través de personal autorizado por "LA STPS".
      Previo al inicio de la Capacitación, la/el "Joven postulante" podrá someterse a los procedimientos de ingreso destinados a verificar que se cumpla con el perfil necesario para el desarrollo del Plan de Actividades, en caso de que sea necesario, esté debidamente justificado, fundamentado en el reglamento interior o similar del "CENTRO DE TRABAJO" y que la/el "Joven postulante" acceda a ello.
      El "CENTRO DE TRABAJO" deberá garantizar que estos procedimientos estén apegados a la ley, que no impliquen un trato discriminatorio y no atenten contra los derechos humanos de la/el "Joven postulante"; por lo que deberá atender a lo dispuesto por el artículo y de la Constitución Política de los Estados Unidos Mexicanos que prohíbe toda discriminación motivada por origen étnico o nacional, el género, la edad, las discapacidades, la condición social, las condiciones de salud, la religión, las opiniones, las preferencias sexuales, el estado civil o cualquier otra que atente contra la dignidad humana y tenga por objeto anular o menoscabar los derechos y libertades de las personas.
      El "CENTRO DE TRABAJO" aceptará o declinará la postulación de la/el "Joven postulante" a través de la Plataforma Digital o del personal autorizado por "LA STPS", dentro de un periodo de al menos 3 (tres) días naturales contados a partir de la postulación, con lo que se completará el cambio de estatus de "Joven postulante" a "Aprendiz" y será sujeto de verificación. Una vez que el "PROGRAMA" corrobore los requisitos y la información proporcionada al momento del registro, se formalizará su participación e ingreso al "PROGRAMA".
H.   Designar a la Tutora o Tutor para la Capacitación para el trabajo, quien estará asociado a un solo Plan de Actividades, y no podrá tener asignados un número mayor de "Aprendices" del permitido por la regla Décima segunda, apartado D), fracción XV, de las Reglas de Operación del "PROGRAMA"; sin que sea mayor a 5 (cinco) "Aprendices" por Tutora o Tutor.
I.    Procurar que cada Tutora o Tutor designado evalúe mensualmente, a través de la Plataforma Digital o el mecanismo determinado por el "PROGRAMA", el desempeño de las/los "Aprendices" a su cargo. El pago a la/el "Aprendiz verificado" será por afirmativa ficta a menos que la/el Tutor(a) aviso de su baja.
J.    Llevar el control del proceso de Capacitación, evaluación y, en su caso, de certificación de cada "Aprendiz", a fin de rendir los informes que requiera "LA STPS". Lo anterior, permitirá contar con información detallada de la operación del "PROGRAMA" de manera transparente y oportuna. De la misma manera, proporcionar las facilidades necesarias al personal autorizado por "LA STPS" o de los órganos de control interno federal, para realizar las visitas de verificación y supervisión física del "CENTRO DE TRABAJO" y/o de la Capacitación.
K.   Designar a un Representante del "CENTRO DE TRABAJO", quien será el único responsable de la gestión del "CENTRO DE TRABAJO" ante el "PROGRAMA", realizar el intercambio de información sobre avances e incidencias del "PROGRAMA" y coordinar las tareas que deban realizarse. En caso de contar con Sucursales el Representante del "CENTRO DE TRABAJO", designará a un "Administrador de sucursal", facultado para establecer comunicación entre la Sucursal y el "PROGRAMA".
L.   Definir una política interna de comunicación y/o sensibilización sobre el proceso de formación de las/los "Aprendices", con la finalidad de que sus trabajadores reconozcan la importancia del "PROGRAMA" y otorguen las facilidades necesarias para la Capacitación.
M.   Podrá otorgar de manera voluntaria reconocimientos, premios o ayudas en efectivo o en especie a las/los "Aprendices" con la finalidad de incentivar su Capacitación para el trabajo, en el entendido de que esto no implicará en forma alguna subordinación o dependencia de ningún tipo del "CENTRO DE TRABAJO", y en consecuencia no podrán ser considerados como elementos que constituyan una relación laboral.
N.   Informar, a través de la Plataforma Digital o del personal autorizado por "LA STPS", en caso de algún incumplimiento, incidente o irregularidad, que implique la desvinculación de la/el "Aprendiz" o la/el "Beneficiario" para suspender la entrega del Apoyo económico correspondiente, debiendo fundamentar y motivar dicha desvinculación. En tal caso, deberá comunicar si tiene disposición de recibir a un nuevo "Aprendiz", solicitud que será valorada por "LA STPS".
      En este sentido, el "CENTRO DE TRABAJO" podrá establecer un código de ética, reglamento interior o similar para la participación de las/los "Aprendices" y/o las/los "Beneficiarios", de conformidad con las Reglas de Operación del "PROGRAMA", dentro de las instalaciones del "CENTRO DE TRABAJO", los cuales deberán hacerse del conocimiento de éstas(os) desde el inicio de su Capacitación. Su incumplimiento, además de lo señalado en las Reglas de Operación, podrá ser considerado motivo de desvinculación de la/el "Aprendiz".
O.   Si el "CENTRO DE TRABAJO" desea otorgar algún tipo de constancia, acreditación o certificación a las/los "Aprendices", podrá hacerlo, en el entendido de que queda prohibido exigir cualquier tipo de pago a las/los "Aprendices", por las mismas.
P.   En caso de que el "CENTRO DE TRABAJO" haya decidido contratar a una(o) o varias(os) "Aprendices" durante la Capacitación o una vez finalizada, deberá notificarlo al "PROGRAMA".
Q.   En caso de que el "CENTRO DE TRABAJO" incumpla lo estipulado en las Reglas de Operación del "PROGRAMA" vigentes y/o en el presente Convenio, será acreedor a la baja definitiva del "PROGRAMA", lo que implicará la cancelación de los procesos de Capacitación en curso.
El presunto incumplimiento de las obligaciones señaladas en las Reglas de Operación será considerado como causal de suspensión del "CENTRO DE TRABAJO".
Hacer uso de los datos personales que le sean transferidos para el estricto cumplimiento de los objetivos del "PROGRAMA", no pudiendo utilizarlos para fines diferentes. Los datos personales y demás información de quienes participen en el "PROGRAMA" estarán protegidos de conformidad con las normas en materia de transparencia y protección de datos personales que resulten aplicables en cada caso; así como lo dispuesto en el aviso de privacidad.
TERCERA. - Exclusión de relación laboral. "LA STPS" sólo se encarga de la implementación de este "PROGRAMA" de carácter social, por lo que no existe ninguna relación laboral ni de otra naturaleza jurídica con el "CENTRO DE TRABAJO", ya que el proceso de Capacitación será impartido por este último a la/el "Aprendiz" y/o la/el "Beneficiario", ello tampoco podrá ser considerado como un contrato de trabajo de Capacitación inicial, ni de ninguna otra índole laboral, por lo que no generará ningún derecho de naturaleza laboral, ni tampoco implica promesa u oferta de trabajo, toda vez que las partes participantes en el "PROGRAMA", no actúan en su calidad de patrón-empleado; sino de Tutor(a)-"Aprendiz".
CUARTA. - Adhesión al Programa y vigencia del Convenio. El "CENTRO DE TRABAJO" acepta que su voluntad de inscribirse al "PROGRAMA", queda expresada con la emisión del folio de registro que le sea expedido mediante acuse de recibo electrónico; asimismo, está de acuerdo en que el Convenio iniciará su vigencia y surtirá todos sus efectos legales una vez que el "CENTRO DE TRABAJO" cumpla con los requisitos y documentación correspondientes, previstos en la regla Novena de las Reglas de Operación y hasta el momento en que se le notifique el resultado positivo de la verificación al Representante del "CENTRO DE TRABAJO", conforme a lo dispuesto en la regla Décima, apartado B), fracciones II y III de las Reglas de Operación.
QUINTA. - Terminación. El presente Convenio se dará por terminado por cualquiera de las siguientes causas:
A.   Deje de tener vigencia el "PROGRAMA".
B.    Por acuerdo de "LAS PARTES".
C.   Por incumplimiento de las obligaciones de cualquiera de "LAS PARTES".
D.   Por voluntad de alguna de "LAS PARTES".
SEXTA. - Cesión. El "CENTRO DE TRABAJO" no podrá ceder o transmitir los derechos y obligaciones derivados de este Convenio a terceras personas sin la autorización por escrito de "LA STPS".
SÉPTIMA. - Modificación. El presente Convenio podrá modificarse de común acuerdo por "LAS PARTES", mediante la formalización del Convenio Modificatorio respectivo. Dichas modificaciones o adiciones surtirán sus efectos a partir de la fecha en que se suscriba el Convenio Modificatorio correspondiente, el cual pasará a formar parte integrante del presente instrumento jurídico. No requerirá modificación la actualización del monto del Apoyo económico, debido a que la misma se difunde a través del Diario Oficial de la Federación.
OCTAVA. - Jurisdicción. Para la interpretación y cumplimiento del presente Convenio, "LAS PARTES" expresamente se someterán a la aplicación de las Leyes Federales de los Estados Unidos Mexicanos y a la jurisdicción de los Tribunales Federales con sede en la Ciudad de México, renunciando desde ahora, a cualquier otro fuero que pudiere corresponderles en razón de su domicilio presente o futuro o por cualquier otra causa.
Las partes reconocen la suscripción del presente Convenio con la conclusión del registro, en la Plataforma Digital, por parte del "CENTRO DE TRABAJO" al "PROGRAMA".
[ACUSE DE RECIBO ELECTRÓNICO; INCLUIR FECHA Y HORA DE REGISTRO, CADENA DIGITAL Y CÓDIGO QR]
4.3. Convenio de Colaboración Tipo Instituciones Públicas
JÓVENES CONSTRUYENDO EL FUTURO
CONVENIO DE COLABORACIÓN TIPO INSTITUCIONES PÚBLICAS
CONVENIO DE COLABORACIÓN QUE, EN EL MARCO DEL PROGRAMA "JÓVENES CONSTRUYENDO EL FUTURO", EN ADELANTE EL "PROGRAMA", CELEBRAN POR UNA PARTE LA SECRETARÍA DEL TRABAJO Y PREVISIÓN SOCIAL, EN LO SUCESIVO "LA STPS", REPRESENTADA POR SU TITULAR MARATH BARUCH BOLAÑOS LÓPEZ, CON LA ASISTENCIA DE LA SUBSECRETARIA DE EMPLEO Y PRODUCTIVIDAD LABORAL, QUIAHUITL CHÁVEZ DOMÍNGUEZ Y POR LA OTRA, LA INSTITUCIÓN PÚBLICA ( )FEDERAL / ( )LOCAL / ( )MUNICIPAL ALCALDÍA, DENOMINADA _____________________________________, EN ADELANTE "CENTRO DE TRABAJO", REPRESENTADO POR LA/EL C.________________________________, EN SU CARÁCTER DE ______________________________, Y EN SU CONJUNTO COMO "LAS PARTES", DE CONFORMIDAD CON LOS ANTECEDENTES, DECLARACIONES Y CLÁUSULAS SIGUIENTES:
ANTECEDENTES
PRIMERO. El Gobierno de México, con el interés de impulsar la articulación entre los actores del mercado de trabajo, mejorar las oportunidades de empleo, promover y organizar planes sobre capacitación y adiestramiento para el trabajo, implementa el Programa Jóvenes Construyendo el Futuro, en lo sucesivo el "PROGRAMA", el cual se centra en un modelo de corresponsabilidad social entre los sectores público, privado y social, destinado a ofrecer a las y los jóvenes un espacio, apoyos y actividades estructuradas para adquirir experiencia laboral, desarrollar o fortalecer hábitos de trabajo y competencias que promuevan la inclusión social y contribuyan a su inserción laboral.
SEGUNDO. El Plan Nacional de Desarrollo 2019-2024, publicado en el Diario Oficial de la Federación el 12 de julio de 2019, tiene como estrategia, garantizar la seguridad pública mediante la creación de nuevos puestos de trabajo, con el fin de lograr, entre otros, empleo a través de diversos programas, entre el que destaca el de Jóvenes Construyendo el Futuro, el cual tiene como propósito que jóvenes de entre 18 y 29 años de edad que no se encuentren estudiando ni trabajando reciban capacitación laboral, y mediante el cual, el gobierno federal les otorga un apoyo económico mensual que se entrega directamente, sin intermediarios y de manera igualitaria entre mujeres y hombres, además de un Seguro Médico que cubre enfermedades, maternidad y riesgos de trabajo durante el período de capacitación en el Programa, de conformidad con lo establecido en los numerales 1. Política y Gobierno, y 2. Política Social, apartado IV, del Plan Nacional.
DECLARACIONES
I.- "LA STPS" manifiesta:
A.   Que es una Dependencia de la Administración Pública Federal Centralizada, de conformidad con lo dispuesto en los artículos 90 de la Constitución Política de los Estados Unidos Mexicanos, 2, fracción I, 26, párrafo diecisiete, y 40 de la Ley Orgánica de la Administración Pública Federal en correlación con el artículo 1 del Reglamento Interior de "LA STPS".
B.   Que como dependencia federal lleva a cabo la instrumentación del "PROGRAMA", para promover la articulación entre los actores del mercado de trabajo y mejorar las oportunidades de empleo, apoyando a jóvenes para incorporarse a la Capacitación para el trabajo, en adelante "Aprendiz" o "Aprendices".
C.   Marath Baruch Bolaños López, en su carácter de Secretario del Trabajo y Previsión Social, cuenta con facultades para suscribir el presente Convenio, en términos de lo dispuesto por los artículos 1, 2, 4, fracción III y 5 del Reglamento Interior de la Secretaría del Trabajo y Previsión Social publicado en el Diario Oficial de la Federación el 23 de agosto de 2019, cuyas últimas reformas fueron publicadas en el mismo medio de difusión oficial el 5 de junio de 2023.
D.    Quiahuitl Chávez Domínguez, Subsecretaria de Empleo y Productividad Laboral, cuenta con facultades para suscribir el presente Convenio, con fundamento en lo dispuesto por los artículos 2, apartado A, fracción II y 6, fracción IX del Reglamento Interior de la Secretaría del Trabajo y Previsión Social, publicado en el Diario Oficial de la Federación el 23 de agosto de 2019, cuyas últimas reformas fueron publicadas en el mismo medio de difusión oficial el 5 de junio de 2023; en relación con el artículo Único, fracciones I, inciso a) del Acuerdo por el que se adscriben orgánicamente las Unidades Administrativas de la Secretaría del Trabajo y Previsión Social, publicado en el Diario Oficial de la Federación el 28 de septiembre de 2023.
E.   Que a través de la Unidad del Programa Jóvenes Construyendo el Futuro se implementa el "PROGRAMA" en conjunto con los responsables de operar y dar seguimiento al mismo en todas las entidades federativas.
F.   Para los efectos del presente Convenio, señala como su domicilio el ubicado en Boulevard Adolfo López Mateos No. 1968, Colonia Los Alpes, C.P. 01010, Demarcación Territorial Álvaro Obregón, Ciudad de México.
II.- El "CENTRO DE TRABAJO" manifiesta:
A.   Que es una Institución Pública ( )Federal / ( )Local / ( )Municipal Alcaldía, cuya denominación oficial es __________________________________; que cuenta con atribuciones para celebrar el presente Convenio, en términos de las disposiciones jurídicas que regulan su actuar; con número de Registro Federal de Contribuyentes (RFC) ________________________, y que cuenta con el folio de registro al "PROGRAMA" número: ___________________.
B.   La/el C. ________________________________, con Clave Única de Registro de Población (CURP)_______________________; en su carácter de _____________________________, cuenta con facultades suficientes para suscribir el presente Convenio en representación del "CENTRO DE TRABAJO", en términos de lo dispuesto por los artículos ___________________________________________de__________________________________________________________________________________.
En su caso, también acredita su representación mediante la Escritura Pública número ____________, de fecha ______________, otorgada ante la fe de la/el Lic. _____________________________, Notario(a) Público(a) número _________ de _____________________.
C.   Para los efectos del presente Convenio, señala como su domicilio el ubicado en: _____________________________________________________________________________________________________________________________________________.
III.- Las "PARTES" manifiestan que:
A)   Se reconocen mutuamente la personalidad, capacidad legal y facultades con las que concurren para suscribir el presente instrumento jurídico.
B)    Están en la mejor disposición de apoyarse para cumplir cabalmente con el objeto del presente Convenio.
Por lo anteriormente expuesto, "LAS PARTES" se comprometen al tenor de las siguientes:
CLÁUSULAS
PRIMERA. - "LA STPS", se compromete durante la vigencia del presente Convenio a:
A.   Solicitar a las/los jóvenes interesados(as), los documentos necesarios para acreditar su identidad para poder ser incorporadas(os) al "PROGRAMA".
B.   Entregar el Apoyo económico directamente a las/los "Aprendices" del "PROGRAMA", hasta por doce (12) emisiones, equivalente a un salario Mínimo General mensual de acuerdo con la cantidad determinada por la Comisión Nacional de los Salarios Mínimos (CONASAMI) para el ejercicio fiscal correspondiente, a través de un instrumento bancario que será entregado de manera gratuita a las/los "Aprendices" y, de manera excepcional, por algún otro mecanismo que se valide por parte del "PROGRAMA".
 
No se requerirá de nueva cuenta la firma del presente instrumento por actualización del monto, toda vez que el mismo debe ser publicado en el Diario Oficial de la Federación.
C.   Administrar y operar la Plataforma Digital del "PROGRAMA", que contiene mecanismos para proteger la información en la misma.
D.   A través de la Plataforma Digital y de los módulos de atención/las oficinas autorizadas por "LA STPS", asignará a las/los "Jóvenes postulantes" al "CENTRO DE TRABAJO" correspondiente, considerando las opciones solicitadas por la/el "Joven postulante" o "Aprendiz", los espacios de Capacitación disponibles, el lugar de residencia, intereses y perfil de la/del "Joven postulante" o "Aprendiz".
E.   Capacitar a las/los "Aprendices" sobre el uso de la Plataforma Digital y, en su caso, aplicar algunas pruebas sobre habilidades vocacionales y socioemocionales.
F.   Impulsar las gestiones pertinentes para incorporar al régimen obligatorio del Seguro Social, por lo que corresponde a las prestaciones en especie que otorgan los seguros de Enfermedades, Maternidad y de Riesgos de Trabajo, a las/los "Aprendices" del "PROGRAMA", durante el período de su Capacitación correspondiente.
La cobertura excluye los periodos de inactividad o desvinculación. En el entendido que la cobertura de accidentes del Seguro Médico del Instituto Mexicano del Seguro Social (IMSS) está limitada a los días y horarios que se establecen en el Plan de Actividades, y al trasladarse la/el "Aprendiz" directamente de su domicilio al del "CENTRO DE TRABAJO" o al de la Sucursal, o directamente de éstos a aquél.
G.   Proporcionar las directrices generales de Capacitación y evaluación al "CENTRO DE TRABAJO" participante en el "PROGRAMA".
H.   Coordinar con el "CENTRO DE TRABAJO" la promoción e incorporación de las/los "Aprendices" al "CENTRO DE TRABAJO" o la Sucursal para que se inserten a las actividades de estos y reciban la Capacitación inherente al "PROGRAMA".
I.    Supervisar que el "CENTRO DE TRABAJO" capacite a las/los "Aprendices" según el Plan de Actividades registrado, realizando de acuerdo con sus atribuciones, disponibilidad presupuestal y a través de personal autorizado, la supervisión mediante visitas al "CENTRO DE TRABAJO" o a la Sucursal que otorga la Capacitación, con el objeto de verificar que se brinde la Capacitación ofrecida y se cumpla con las Reglas de Operación del "PROGRAMA".
J.    Dar seguimiento, en conjunto con el "CENTRO DE TRABAJO", a la evaluación mensual mutua que lleven a cabo Tutoras(es) y "Aprendices", para monitorear la Capacitación.
K.   Atender las inquietudes que se generen por el "CENTRO DE TRABAJO" y las/los "Aprendices".
L.   Otorgar un reconocimiento a los "CENTROS DE TRABAJO" que participan en el "PROGRAMA" y que hayan contratado al menos a uno de las/los "Aprendices" que se capacitaron en el "CENTRO DE TRABAJO" y/o sus Sucursales.
M.   Emitir a través de la Plataforma Digital, con apoyo del Representante del "CENTRO DE TRABAJO" o Tutor(a) una, una Constancia de Capacitación a las/los Egresados, la cual servirá como documento que acredite los meses adquiridos de experiencia laboral.
N.   Proporcionar a las/los Egresados que concluyan su participación en el "PROGRAMA" información sobre los servicios de intermediación y movilidad laboral a través del Servicio Nacional de Empleo (SNE).
SEGUNDA. - El "CENTRO DE TRABAJO", durante la vigencia del presente Convenio se compromete a:
A.   Determinar el número de "Aprendices" que podrá incorporar para recibir Capacitación para el trabajo por cada Plan de Actividades presentado, de acuerdo con los límites que para tal efecto determine el "PROGRAMA".
B.   Elaborar un Plan de Actividades por cada Capacitación ofertada que contenga las acciones en las que se capacitará a la/el "Aprendiz", mismo que se subirá a la Plataforma Digital en el momento en que el "CENTRO DE TRABAJO" establezca el número de jóvenes que incorporará. En este Plan se definirá el objetivo y metodología de las capacitaciones en el "CENTRO DE TRABAJO" para llevar a cabo eficazmente la Capacitación, evaluación y, en su caso, certificación de competencias, a fin de expedir las constancias, acreditaciones o certificaciones que otorgue el "CENTRO DE TRABAJO".
C.   Recibir y capacitar a las/los "Aprendices" por un periodo máximo de 12 (doce) meses, de acuerdo con el Plan de Actividades registrado; proporcionar los materiales, equipos e insumos necesarios para el desarrollo de la Capacitación a las/los "Aprendices", sin ningún costo para ellas y ellos; asegurar las condiciones de seguridad y destinar los espacios adecuados para llevarlo a cabo.
D.   Observar que la Capacitación a las/los "Aprendices" esté orientada a fomentar la adquisición de conocimientos, competencias, habilidades y experiencia laboral; adaptada a las necesidades y características de las/los "Aprendices"; procure ajustes razonables para jóvenes con discapacidad; se base en el aprendizaje práctico, y sea acorde a las actividades y/o funciones productivas del "CENTRO DE TRABAJO".
E.   Tratar con respeto a las/los "Aprendices" y procurar su aprendizaje e integración con el personal del "CENTRO DE TRABAJO", garantizando siempre que se respeten sus derechos humanos, su integridad y sus condiciones de seguridad al interior del "CENTRO DE TRABAJO" o Sucursal.
F.   Establecer el número de horas y días de Capacitación, tomando en consideración que el "CENTRO DE TRABAJO" deberá capacitar a las/los "Aprendices" en un horario de entre 5 (cinco) y 8 (ocho) horas diarias, durante 5 (cinco) días a la semana, procurando que sea dentro de la jornada diurna.
Notificar al "PROGRAMA" en caso de ausencia por fallecimiento o alguna otra razón por parte de las/los "Aprendices".
En caso de que la Capacitación se lleve a cabo en un domicilio diferente al asentado en el registro del "CENTRO DE TRABAJO", como en el caso de contar con Sucursales para la Capacitación, se deberá hacer el señalamiento correspondiente en el Plan de Actividades y, en su caso, indicar el tiempo y horario que la/el "Aprendiz" pasará en dichos espacios.
El "CENTRO DE TRABAJO" sólo podrá recibir a "Aprendices" donde se garantice que no habrá Tercerización de la Capacitación.
G.    Cuando la/el "Joven postulante" elija un Espacio para Capacitación, el "CENTRO DE TRABAJO" deberá recibirla(o) para un primer encuentro en el cual se precisen los detalles sobre la Capacitación.
A partir de este primer encuentro, y antes de la fecha de inicio de la Capacitación, la/el Representante del "CENTRO DE TRABAJO" deberá aceptar o declinar la postulación de la/el "Joven postulante" desde la Plataforma Digital o a través del personal autorizado por "LA STPS".
Previo al inicio de la Capacitación, la/el "Joven postulante" podrá someterse a los procedimientos de ingreso destinados a verificar que se cumpla con el perfil necesario para el desarrollo del Plan de Actividades, en caso de que sea necesario, esté debidamente justificado, fundamentado en el reglamento interior o similar del "CENTRO DE TRABAJO" y que la/el "Joven postulante" acceda a ello.
El "CENTRO DE TRABAJO" deberá garantizar que estos procedimientos estén apegados a la Ley, que no impliquen un trato discriminatorio y no atenten contra los derechos humanos de la/el "Joven postulante"; por lo que deberá atender a lo dispuesto por el artículo y de la Constitución Política de los Estados Unidos Mexicanos que prohíbe toda discriminación motivada por origen étnico o nacional, el género, la edad, las discapacidades, la condición social, las condiciones de salud, la religión, las opiniones, las preferencias sexuales, el estado civil o cualquier otra que atente contra la dignidad humana y tenga por objeto anular o menoscabar los derechos y libertades de las personas.
El "CENTRO DE TRABAJO" aceptará o declinará la postulación de la/el "Joven postulante" a través de la Plataforma Digital o del personal autorizado por "LA STPS", dentro de un periodo de al menos 3 (tres) días naturales contados a partir de la postulación, con lo que se completará el cambio de estatus de "Joven postulante" a "Aprendiz" y será sujeto de verificación. Una vez que el "PROGRAMA" corrobore los requisitos y la información proporcionada al momento del registro, se formalizará su participación e ingreso al "PROGRAMA".
H.   Designar a la Tutora o Tutor para la Capacitación para el trabajo, quien estará asociado a un solo Plan de Actividades, y no podrá tener asignados un número mayor de "Aprendices" del permitido por la regla Décima segunda, apartado D), fracción XV, de las Reglas de Operación del "PROGRAMA"; sin que sea mayor a 20 (veinte) "Aprendices" por Tutora o Tutor.
I.    Procurar que cada Tutora o Tutor designado evalúe mensualmente, a través de la Plataforma Digital o el mecanismo determinado por el "PROGRAMA", el desempeño de las/los "Aprendices" a su cargo. El pago a la/el "Aprendiz verificado" será por afirmativa ficta a menos que la/el Tutor(a) aviso de su baja.
J.    Llevar el control del proceso de Capacitación, evaluación y, en su caso, de certificación de cada "Aprendiz", a fin de rendir los informes que requiera "LA STPS". Lo anterior, permitirá contar con información detallada de la operación del "PROGRAMA" de manera transparente y oportuna. De la misma manera, proporcionar las facilidades necesarias al personal autorizado por "LA STPS" o de los órganos de control interno federal, para realizar las visitas de verificación y supervisión física del "CENTRO DE TRABAJO" y/o de la Capacitación.
K.   Designar a un Representante del "CENTRO DE TRABAJO", quien será el único responsable de la gestión del "CENTRO DE TRABAJO" ante el "PROGRAMA", realizar el intercambio de información sobre avances e incidencias del "PROGRAMA" y coordinar las tareas que deban realizarse. En caso de contar con Sucursales, el Representante del "CENTRO DE TRABAJO", designará a un Administrador de Sucursal, facultado para establecer comunicación entre la Sucursal y el "PROGRAMA".
L.   Definir una política interna de comunicación y/o sensibilización sobre el proceso de formación de las/los "Aprendices", con la finalidad de que sus trabajadores reconozcan la importancia del "PROGRAMA" y otorguen las facilidades necesarias para la Capacitación.
M.   Podrá otorgar de manera voluntaria reconocimientos, premios o ayudas en efectivo o en especie a las/los "Aprendices" con la finalidad de incentivar su Capacitación para el trabajo, en el entendido de que esto no implicará en forma alguna subordinación o dependencia de ningún tipo del "CENTRO DE TRABAJO", y en consecuencia no podrán ser considerados como elementos que constituyan una relación laboral.
N.   Informar, a través de la Plataforma Digital o del personal autorizado por "LA STPS", en caso de algún incumplimiento, incidente o irregularidad, que implique la desvinculación de la/el "Aprendiz" o la/el "Beneficiario" para suspender la entrega del Apoyo económico correspondiente, debiendo fundamentar y motivar dicha desvinculación. En tal caso, deberá comunicar si tiene disposición de recibir a un nuevo "Aprendiz", solicitud que será valorada por "LA STPS".
      En este sentido, el "CENTRO DE TRABAJO" podrá establecer un código de ética, reglamento interior o similar para la participación de las/los "Aprendices" y/o las/los "Beneficiarios", de conformidad con las Reglas de Operación del "PROGRAMA", dentro de las instalaciones del "CENTRO DE TRABAJO", los cuales deberán hacerse del conocimiento de éstos(as) desde el inicio de su Capacitación. Su incumplimiento, además de lo señalado en las Reglas de Operación, podrá ser considerado motivo de desvinculación de la/el "Aprendiz".
O.   Si el "CENTRO DE TRABAJO" desea otorgar algún tipo de constancia, acreditación o certificación a las/los "Aprendices", podrá hacerlo, en el entendido de que queda prohibido exigir cualquier tipo de pago a las/los "Aprendices", por las mismas.
P.   En caso de que el "CENTRO DE TRABAJO" haya decidido contratar a una(o) o varias(os) "Aprendices" durante la Capacitación o una vez finalizada, deberá notificarlo al "PROGRAMA".
Q.   En caso de que el "CENTRO DE TRABAJO" incumpla lo estipulado en las Reglas de Operación del "PROGRAMA" vigentes y/o en el presente Convenio, será acreedor a la baja definitiva del "PROGRAMA", lo que implicará la cancelación de los procesos de Capacitación en curso.
El presunto incumplimiento de las obligaciones señaladas en las Reglas de Operación será considerado como causal de suspensión del "CENTRO DE TRABAJO".
Hacer uso de los datos personales que le sean transferidos para el estricto cumplimiento de los objetivos del "PROGRAMA", no pudiendo utilizarlos para fines diferentes. Los datos personales y demás información de quienes participen en el "PROGRAMA" estarán protegidos de conformidad con las normas en materia de transparencia y protección de datos personales que resulten aplicables en cada caso; así como lo dispuesto en el aviso de privacidad.
TERCERA. - Exclusión de relación laboral. "LA STPS" sólo se encarga de la implementación de este "PROGRAMA" de carácter social, por lo que no existe ninguna relación laboral ni de otra naturaleza jurídica con el "CENTRO DE TRABAJO", ya que el proceso de Capacitación será impartido por este último a la/el "Aprendiz" y/o la/el "Beneficiario", ello tampoco podrá ser considerado como un contrato de trabajo de Capacitación inicial, ni de ninguna otra índole laboral, por lo que no generará ningún derecho de naturaleza laboral, ni tampoco implica promesa u oferta de trabajo, toda vez que las partes participantes en el "PROGRAMA", no actúan en su calidad de patrón-empleado; sino de Tutor(a)-"Aprendiz".
CUARTA. - Adhesión al Programa y vigencia del Convenio. El "CENTRO DE TRABAJO" acepta que su voluntad de inscribirse al "PROGRAMA", queda expresada con la emisión del folio de registro que le sea expedido mediante acuse de recibo electrónico; asimismo, está de acuerdo en que el Convenio iniciará su vigencia y surtirá todos sus efectos legales una vez que el "CENTRO DE TRABAJO" cumpla con los requisitos y documentación correspondientes, previstos en la regla Novena de las Reglas de Operación y hasta el momento en que se le notifique el resultado positivo de la verificación al Representante del "CENTRO DE TRABAJO", conforme a lo dispuesto en la regla Décima, apartado B), fracciones II y III de las Reglas de Operación.
QUINTA. - Terminación. El presente Convenio se dará por terminado por cualquiera de las siguientes causas:
A.   Deje de tener vigencia el "PROGRAMA".
B.   Por acuerdo de "LAS PARTES".
C.   Por incumplimiento de las obligaciones de cualquiera de "LAS PARTES".
D.   Por voluntad de alguna de "LAS PARTES".
SEXTA. - Cesión. El "CENTRO DE TRABAJO" no podrá ceder o transmitir los derechos y obligaciones derivados de este Convenio a terceras personas sin la autorización por escrito de "LA STPS".
SÉPTIMA. - Modificación. El presente Convenio podrá modificarse de común acuerdo por "LAS PARTES", mediante la formalización del Convenio Modificatorio respectivo. Dichas modificaciones o adiciones surtirán sus efectos a partir de la fecha en que se suscriba el Convenio Modificatorio correspondiente, el cual pasará a formar parte integrante del presente instrumento jurídico. No requerirá modificación la actualización del monto del Apoyo económico, debido a que la misma se difunde a través del Diario Oficial de la Federación.
OCTAVA. - Jurisdicción. Para la interpretación y cumplimiento del presente Convenio, "LAS PARTES" expresamente se someterán a la aplicación de las Leyes Federales de los Estados Unidos Mexicanos y a la jurisdicción de los Tribunales Federales con sede en la Ciudad de México, renunciando desde ahora, a cualquier otro fuero que pudiere corresponderles en razón de su domicilio presente o futuro o por cualquier otra causa.
Las partes reconocen la suscripción del presente Convenio con la conclusión del registro, en la Plataforma Digital, por parte del "CENTRO DE TRABAJO" al "PROGRAMA".
[ACUSE DE RECIBO ELECTRÓNICO; INCLUIR FECHA Y HORA DE REGISTRO, CADENA DIGITAL Y CÓDIGO QR]
______________________________