ACUERDO número 20/12/23 por el que se emiten las Reglas de Operación del Programa Expansión de la Educación Inicial para el ejercicio fiscal 2024.
Al margen un sello con el Escudo Nacional, que dice: Estados Unidos Mexicanos.- Secretaría de Educación Pública.
LETICIA RAMÍREZ AMAYA, Secretaria de Educación Pública, con fundamento en los artículos 3o. de la Constitución Política de los Estados Unidos Mexicanos; 38 de la Ley Orgánica de la Administración Pública Federal; 75 y 77 de la Ley Federal de Presupuesto y Responsabilidad Hacendaria; 1, 3, fracción XXI y penúltimo párrafo, 28, 29, 34, 37 y Anexos 1, 18 y 25 del Presupuesto de Egresos de la Federación para el ejercicio fiscal 2024; 176 del Reglamento de la Ley Federal de Presupuesto y Responsabilidad Hacendaria; 1, 4 y 5 del Reglamento Interior de la Secretaría de Educación Pública, y
CONSIDERANDO
Que el artículo 77 de la Ley Federal de Presupuesto y Responsabilidad Hacendaria dispone que la Cámara de Diputados en el Presupuesto de Egresos señalará los programas a través de los cuales se otorguen subsidios, que deberán sujetarse a reglas de operación con el objeto de asegurar que la aplicación de los recursos públicos se realice con eficiencia, eficacia, economía, honradez y transparencia, así como los criterios generales aplicables a las mismas;
Que asimismo, el referido precepto prevé que las dependencias y las entidades, a través de sus respectivas dependencias coordinadoras de sector, serán responsables de emitir las reglas de operación respecto de los programas que inicien su operación en el ejercicio fiscal siguiente, previa autorización presupuestaria de la Secretaría de Hacienda y Crédito Público (SHCP) y dictamen de la Comisión Nacional de Mejora Regulatoria (CONAMER);
Que el Presupuesto de Egresos de la Federación para el ejercicio fiscal 2024 establece en sus artículos 3, fracción XXI y 28, primer párrafo que los programas que deberán sujetarse a reglas de operación son aquéllos señalados en su Anexo 25;
Que las Reglas de Operación a que se refiere el presente Acuerdo cuentan con la autorización presupuestaria de la SHCP y con el dictamen de la CONAMER, y
Que en cumplimiento de lo anterior, he tenido a bien expedir el siguiente:
ACUERDO NÚMERO 20/12/23 POR EL QUE SE EMITEN LAS REGLAS DE OPERACIÓN DEL
PROGRAMA EXPANSIÓN DE LA EDUCACIÓN INICIAL PARA EL EJERCICIO FISCAL 2024
ÚNICO.- Se emiten las Reglas de Operación del Programa Expansión de la Educación Inicial para el ejercicio fiscal 2024, las cuales se detallan en el Anexo del presente Acuerdo.
TRANSITORIO
ÚNICO.- El presente Acuerdo entrará en vigor el 1 de enero de 2024.
Ciudad de México, 19 de diciembre de 2023.- Secretaria de Educación Pública, Leticia Ramírez Amaya.- Rúbrica.
REGLAS DE OPERACIÓN DEL PROGRAMA EXPANSIÓN DE LA EDUCACIÓN INICIAL PARA EL
EJERCICIO FISCAL 2024
ÍNDICE
GLOSARIO
1. INTRODUCCIÓN
2. OBJETIVOS
2.1. General
2.2. Específicos
3. LINEAMIENTOS
3.1. Cobertura
3.2. Población objetivo
3.3. Beneficiarios/as
3.3.1. Requisitos
3.3.2. Procedimiento de selección
3.4. Características de los apoyos (tipo y monto)
3.4.1. Devengos, aplicación y reintegro de los recursos
3.4.1.1. Devengos
3.4.1.2. Aplicación
3.4.1.3. Reintegros
3.5. Derechos, obligaciones y causas de incumplimiento, suspensión, cancelación o reintegro de los recursos
3.6. Participantes
3.6.1. Instancia(s) ejecutora(s)
3.6.2. Instancia(s) normativa(s)
3.7. Coordinación institucional
4. OPERACIÓN
4.1. Proceso
4.1.1. Descripción y desarrollo de los procesos operativos
4.2. Ejecución
4.2.1. Avance Físico y Financiero
4.2.2. Informe Técnico-Pedagógico
4.2.3. Acta de entrega-recepción
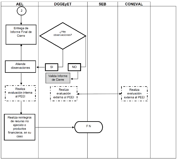
4.2.4. Cierre del ejercicio
5. AUDITORÍA, CONTROL Y SEGUIMIENTO
6. EVALUACIÓN
6.1. Interna
6.2. Externa
6.3. Indicadores
7. TRANSPARENCIA
7.1. Difusión
7.2. Contraloría social
8. QUEJAS Y DENUNCIAS
ANEXOS
Anexo 1 Carta Compromiso
Anexo 2 Convenio para la Operación del PEEI
Anexo 3 Lineamientos Internos de Coordinación para la Operación del Programa Expansión de la Educación Inicial.
Anexo 4.a Base de Datos de CAI Federalizados Anexo 4.b Base de Datos de Agentes Educativos Federalizados y Comunitarios
Anexo 4.c Base de Datos de los Centros Comunitarios de Atención a la Primera Infancia. CCAPI Anexo 4.d Base de Datos de CENDI en proceso de regularización con inmueble federalizado y apoyo voluntario
Anexo 5.a Avance Físico y Financiero
Anexo 5.b Informe de Cierre del Ejercicio Fiscal
Anexo 6. Informe Técnico-Pedagógico
Anexo 7. Plan Anual de Trabajo (PAT).
Anexo 8. Criterios de Gasto y Guía para la Operación del PEEI
Anexo 9. Diagrama de Flujo
GLOSARIO
Para efectos de las presentes Reglas de Operación del Programa Expansión de la Educación Inicial, se entenderá por:
Adecuaciones presupuestarias. - Son las modificaciones a la estructura funcional programática, administrativa, y económica, a los calendarios de presupuesto y las ampliaciones y reducciones al Presupuesto de Egresos o a los flujos de efectivo correspondientes, siempre que permitan un mejor cumplimiento de los objetivos de los programas a cargo de los ejecutores de gasto.
AEFCM.- Autoridad Educativa Federal en la Ciudad de México. Órgano administrativo desconcentrado de la SEP, con autonomía técnica y de gestión, que tiene por objeto prestar los servicios de educación básica -incluyendo la indígena-, especial, así como la normal y demás para la formación de maestras/os de educación básica en el ámbito de la Ciudad de México.
Agenda 2030 para el Desarrollo Sostenible.- Es un plan de acción en favor de las personas, el planeta y la prosperidad. También tiene por objeto fortalecer la paz universal dentro de un concepto más amplio de la libertad. Se reconoce que la erradicación de la pobreza en todas sus formas y dimensiones, incluida la pobreza extrema, es el mayor desafío a que se enfrenta el mundo y constituye un requisito indispensable para el desarrollo sostenible.
Agente Educativo.- Persona responsable del trabajo educativo directo con las niñas y los niños de 0 días de nacidas(os) a 2 años 11 meses de edad que asisten a un servicio de Educación Inicial. Garante de derechos, mediador del conocimiento y soporte emocional de las niñas y niños.
Agente Educativo Comunitario.- Persona voluntaria que tiene a su cargo un CCAPI, brindando orientaciones a las familias sobre la crianza de las niñas y niños de 0 días de nacidas(os) a 2 años 11 meses de edad, así como asesoría sobre la alimentación perceptiva, además de desarrollar acciones de gestión comunitaria a favor de la infancia.
Agente Educativo Federalizado.- Agentes educativos de Educación Inicial con plaza federalizada considerados en el FONE, con Claves FEI y DIN, y que brindan atención a niñas y niños de 0 días de nacidas(os) a 2 años 11 meses de edad, así como a sus familias en condiciones de marginación y cuyos hijos requieren apoyo para su desarrollo, a través de la Estrategia de Visitas a Hogares.
Ahorros.- Los remanentes de recursos de los subsidios otorgados a los Gobiernos de los Estados y a la AEFCM, una vez que se hayan cumplido las metas establecidas, así como las acciones comprometidas y convenidas en el marco de las presentes RO.
APF.- Administración Pública Federal.
Apoyo(s) voluntario(s).- Se considera a las personas voluntarias que apoyan a los Gobiernos de los Estados y a la AEFCM para brindar atención a las niñas y niños de los CENDI en proceso de regularización.
Asesoría técnica.- La DGGEyET proporcionará a la AEL asesoría técnica, orientaciones, acompañamiento y, en su caso, visitas de supervisión y seguimiento, con referencia a la normativa para operar el PEEI y la ejecución de acciones para el logro de sus objetivos.
ASF.- Auditoría Superior de la Federación.
AEL.- Autoridad Educativa Local.- La persona Titular de la Secretaría de Educación o dependencia o entidad homóloga en cada uno de los Estados de la Federación, que cuente con atribuciones para el ejercicio de la función social educativa. Para efectos de las presentes RO, quedará incluida la AEFCM.
Avance Físico Financiero (AFF). - Documento que realiza la AEL para informar de manera trimestral, a la instancia normativa, el avance del ejercicio presupuestario detallando la aplicación del recurso ministrado y ejercido, así como el cumplimiento de las acciones comprometidas.
CAI-Federalizado.- Centro de Atención Infantil Federalizado que brinda atención a niñas y niños de 45 días de nacidas(os) a 2 años 11 meses de edad, hijas e hijos de madres, padres de familia o tutores, trabajadores de la SEP, mediante los recursos financieros que recibe de la Federación para su operación, adquisición de mobiliario y equipamiento. Cuenta con una estructura ocupacional asistencial, docente y administrativa con plazas federalizadas que están conciliadas en el FONE. El CAI-Federalizado, en caso de contar con espacios disponibles puede atender a niñas y niños hijos de padres que no laboran en la SEP preferentemente en municipios de alta y muy alta vulnerabilidad.
Carta Compromiso.- Documento dirigido a la persona Titular de la SEB, mediante el cual la persona Titular de la AEL expresa su voluntad de participar en el PEEI, así como el compromiso de formalizar el Convenio o los Lineamientos Internos para la Operación del PEEI, de conformidad con los términos y condiciones establecidos en las presentes RO.
Catálogo de Centros de Trabajo.- Es el directorio que registra los Centros de Trabajo, con sus características básicas relativas a su situación geográfica y administrativa.
CCAPI.- Centros Comunitarios de Atención a la Primera Infancia. Espacio físico proporcionado por las autoridades municipales, ubicado en municipios de alta y muy alta marginación, donde se desarrollan acciones de orientación basadas en los principios rectores y la crianza compartida establecidos en el Currículo Nacional aplicable a la Educación Inicial. Se abroga el Acuerdo número 04/01/18 por el que se establece el Programa de Educación inicial
CCAPI de nueva creación.- Centro Comunitario de Atención a la Primera Infancia que inicia su operación en el 2024.
CCT.- Clave de Centro de Trabajo.- Es la clave de identificación de cada escuela, centro administrativo, biblioteca o centro de apoyo a la educación. Se construye de acuerdo con los atributos que tiene: entidad federativa, sostenimiento, tipo y nivel educativo; es la llave de entrada al Catálogo de Centros de Trabajo.
CENDI en proceso de regularización.- Centro de Desarrollo Infantil que actualmente se encuentra en proceso de transición para conseguir su federalización, a través de la homologación con los modelos organizacionales y pedagógicos, así como la aplicación de los principios rectores y objetivos de la educación Inicial, la federalización del inmueble e incorporación al FONE, y que durante dicho proceso recibe apoyos voluntarios en la modalidad mixta a la que se refiere el artículo 39 de la Ley General de Prestación de Servicios para la Atención, Cuidado y Desarrollo Integral Infantil.
CFDI.- Comprobante Fiscal Digital por Internet o Factura Electrónica.
CLABE.- Clave Bancaria Estandarizada. Es una norma bancaria para la numeración de las cuentas bancarias en México, se compone por un conjunto de 18 dígitos numéricos para la recepción y envío de transferencias de fondos interbancarios.
Clave CAI DDI.- Centro de Atención Infantil Federalizado, que brinda atención a las niñas y niños de 45 días de nacidas(os) a 2 años 11 meses de edad.
Clave DDI: Servicios de la SEP transferidos
Clave CAI EDI.- Centro de Atención Infantil que brinda atención a las niñas y niños de 45 días de nacidas(os) a 2 años 11 meses de edad, que depende de las AEL, incluye los CENDI en proceso de regularización.
Clave EDI: Servicio de las autoridades educativas de los estados.
Clave CAI NDI.- Centro de Atención Infantil que brinda atención a las niñas y niños de 45 días de nacidas(os) a 2 años 11 meses de edad, que depende de otra Secretaría distinta a la SEP u organismo federal.
Clave NDI: Dependencias y entidades de la Administración Pública Federal: Secretaría de la Defensa Nacional, Secretaría de Marina, IMSS (propias y algunas subrogadas), ISSSTE (propias y algunas subrogadas), Petróleos Mexicanos y SNDIF.
Clave CAI SDI.- Centro de Atención Infantil de Servicios Subrogados con Recursos Federales que brinda atención a las niñas y niños de 45 días de nacidas(os) a 2 años 11 meses de edad.
Clave SDI: Particulares con subsidio federal o estatal
Clave CEII DIN.- Centro de Atención de Educación Inicial Indígena, que brinda atención a las niñas y niños de 45 días de nacidas(os) a 2 años 11 meses de edad.
Clave DIN: Servicios de los Centros de Educación Indígena de la SEP
Clave SPI.- Subsidiado de Primera Infancia que se utiliza como clave de Centro Comunitario de Atención a la Primera Infancia (CCAPI). Clave FEI.- Agente Educativo Federalizado de Educación Inicial Transferido.
Comité(s) de Contraloría Social.- Forma de organización social constituida por las personas beneficiarias de los programas federales de desarrollo social a cargo de las dependencias y entidades de la APF, para el seguimiento, supervisión y vigilancia de la ejecución de dichos programas, del cumplimiento de las metas y acciones comprometidas en éstos, así como de la correcta aplicación de los recursos asignados a los mismos, de conformidad con el artículo 67 del Reglamento de la Ley General de Desarrollo Social.
CONEVAL.- Consejo Nacional de Evaluación de la Política de Desarrollo Social.
Contraloría Social.- Es el mecanismo de las personas beneficiarias, de manera organizada, para verificar el cumplimiento de las metas y la correcta aplicación de los recursos públicos asignados a los programas de desarrollo social.
Convenio para la Operación del Programa Expansión de la Educación Inicial (Convenio).- Instrumento jurídico mediante el cual la SEP, por conducto de la SEB, conviene con los Gobiernos de los Estados, entre otros aspectos, los derechos y obligaciones a cargo de cada una de las partes, la operación del subsidio del PEEI para el ejercicio fiscal 2024, en el marco de las presentes RO.
Coordinador/a Local Académico/a.- Es la persona designada y/o ratificada por el/la Coordinador/a Local del PEEI, en coordinación con la persona Titular del nivel de Educación Inicial u homóloga en la Entidad Federativa, como responsable de proponer, dar seguimiento y evaluar las acciones académicas de las Modalidades Escolarizadas y No Escolarizadas comprometidas en el PAT; lo que incluye la formación, actualización y valoración del desempeño laboral de las y los Agentes Educativos, así como acciones de asesoría, seguimiento y evaluación en el uso de los recursos educativos.
Coordinador/a Local de la Modalidad Escolarizada.- Es la persona designada y/o ratificada por el/la Coordinador/a Local del PEEI en coordinación con la persona Titular del nivel de Educación Inicial u homólogo en la Entidad Federativa, como responsable de dar seguimiento y evaluar las acciones de la modalidad escolarizada comprometidas en el PAT y de las acciones de los servicios de los CAI-Federalizado y CENDI en proceso de regularización, así como de las acciones de capacitación de los Agentes Educativos de esta modalidad; y, llevar a cabo acciones de asesoría, seguimiento y evaluación.
Coordinador/a Local de la Modalidad No Escolarizada.- Es la persona designada y/o ratificada por el/la Coordinador/a Local del PEEI en coordinación con la persona Titular del nivel de Educación Inicial u homólogo en la Entidad Federativa, como responsable de dar seguimiento y evaluar las acciones de la modalidad no escolarizada comprometidas en el PAT, así como de las acciones de la Estrategia de Visitas a Hogares y CCAPI; así como de las acciones de capacitación de los Agentes Educativos de esta modalidad, y llevar a cabo acciones de asesoría, seguimiento y evaluación al manejo de los recursos didácticos entregados a cada Agente Educativo Federalizado.
Coordinador/a Local del PEEI. Es la persona designada formalmente y/o ratificada por la persona Titular de la AEL, como responsable de planear, desarrollar, dar seguimiento, evaluar y garantizar, a nivel local, que la operación del PEEI para 2024, se lleve a cabo en apego a las presentes RO.
Cuenta bancaria productiva específica. - Cuenta bancaria única y exclusiva para la administración y ejercicio de los subsidios del PEEI para el ejercicio fiscal 2024.
(CLC). Cuenta por Liquidar Certificada -Documento presupuestario mediante el cual se realiza el pago y registro de las operaciones presupuestarias con cargo al Presupuesto de Egresos.
Cuidador(es) principal(es).- Comprenden a las madres, los padres, tutores y otras personas directamente responsables de la niña y el niño fuera del hogar.
Currículo Nacional aplicable a la Educación Inicial.- Programa Sintético de la Fase 1, emitido mediante Acuerdo número 07/08/23, publicado en el DOF el 15 de agosto de 2023. Currículo que responde a los principios rectores y objetivos de la PNEI, y que se centra en la generación de ambientes de aprendizaje enriquecidos y desafiantes, a través de diversas modalidades de atención, coordinados por agentes educativos que brindan sostenimiento afectivo y acompañan el aprendizaje de las niñas y los niños, respetando sus distintas formas y ritmos de aprendizaje, y promoviendo su participación activa.
DGDC.- Dirección General de Desarrollo Curricular, unidad administrativa adscrita a la SEB.
DGGEyET.- Dirección General de Gestión Escolar y Enfoque Territorial, unidad administrativa adscrita a la SEB.
DGME.- Dirección General de Materiales Educativos, unidad administrativa adscrita a la SEB.
DGPyRF.- Dirección General de Presupuesto y Recursos Financieros adscrita a la Unidad de Administración y Finanzas de la SEP.
Discriminación.- Toda distinción, exclusión, restricción o preferencia que, por acción u omisión, con intención o sin ella, no sea objetiva, racional ni proporcional y tenga por objeto o resultado obstaculizar, restringir, impedir, menoscabar o anular el reconocimiento, goce o ejercicio de los derechos humanos y libertades, cuando se base en uno o más de los siguientes motivos: el origen étnico o nacional, el color de piel, la cultura, el sexo, el género, la edad, las discapacidades, la condición social, económica, de salud o jurídica, la religión, la apariencia física, las características genéticas, la situación migratoria, el embarazo, la lengua, las opiniones, las preferencias sexuales, la identidad o filiación política, el estado civil, la situación familiar, las responsabilidades familiares, el idioma, los antecedentes penales o cualquier otro motivo.
DOF.- Diario Oficial de la Federación.
Educación Básica.- Tipo educativo compuesto por los niveles de inicial, preescolar, primaria y secundaria.
Educación Inicial.- Primer nivel educativo del tipo básico, está dirigida a niñas y niños de cero días de nacidos a 2 años 11 meses y sus familias, independientemente del prestador del servicio, denominación, modalidad de atención, o tipo de sostenimiento. En este nivel educativo, se reconoce a las niñas y los niños como sujetos de derechos y aprendices competentes; priorizando el rol del sostenimiento afectivo y la crianza compartida entre agentes educativos, familia y adultos responsables. En la estructura curricular, corresponde a la Fase 1 de las fases de aprendizaje del trayecto formativo de la Educación Básica.
Ejercicio Fiscal.- Período comprendido del 1 de enero al 31 de diciembre de cada año.
ENAPI.- Estrategia Nacional de Atención a la Primera Infancia, publicada en el DOF el 23 de marzo de 2020, mediante Aviso emitido por el Secretario Ejecutivo del Sistema Nacional de Protección Integral de Niñas, Niños y Adolescentes.
Entidades Federativas.- Los 31 Estados de la República Mexicana y la Ciudad de México.
Equidad.- Trato diferenciado a las personas en función de sus características, cualidades y necesidades a fin de que dispongan de iguales oportunidades para hacer efectivos sus derechos, en la vida social.
Equidad Educativa.- Atención con mayores y mejores recursos a grupos sociales o a estudiantes en desventaja -sea esta derivada de su origen étnico, sus condiciones socioeconómicas, capacidades individuales, género, entre otras- con base en el reconocimiento de sus características, cualidades y necesidades particulares, con el fin de que alcancen el máximo desarrollo de sus potencialidades y participen en igualdad de condiciones en la vida social.
Estrategia de Visitas a Hogares.- Proceso de intervención pedagógica no escolarizada, realizado por un Agente Educativo Federalizado, que consiste en visitas a los hogares de las familias con niñas y niños de 0 días de nacidas(os) a 2 años 11 meses de edad que viven en municipios con poblaciones mayores a los 2,500 habitantes, preferentemente de zonas periféricas urbanas y zonas de alta y muy alta marginación.
Evaluación interna.- Procedimiento que se realiza con el fin de dar seguimiento y monitorear el desempeño del PEEI en cada entidad federativa, constituyendo para tal efecto indicadores relacionados con su Objetivo General y Objetivos Específicos establecidos en las presentes RO.
Evaluación externa.- Procedimiento que se realiza al PEEI a nivel nacional por parte del CONEVAL, con el fin de dar seguimiento, monitorear su desempeño y generar recomendaciones de mejora, constituyendo para tal efecto indicadores relacionados con su Objetivo General y Objetivos Específicos establecidos en las presentes RO.
FONE.- Fondo de Aportaciones para la Nómina Educativa y el Gasto Operativo.
Formato 911.- Instrumento que se utiliza para recabar la información sobre matrícula, docentes y características de la población estudiantil, de las escuelas de educación inicial, especial, básica, media superior y superior, supervisiones, bibliotecas y formación para el trabajo. Integra la información estadística educativa oficial a nivel nacional con la cual se apoyan los procesos de planeación, programación, presupuesto y asignación de recursos, evaluación y rendición de cuentas del sector.
Gasto Comprometido.- Momento contable del gasto que refleja la aprobación por autoridad competente de un acto administrativo, u otro instrumento jurídico que formaliza una relación legal con terceros para la adquisición de bienes y servicios o ejecución de obras.
Gasto Devengado.- El momento contable del gasto que refleja el reconocimiento de una obligación de pago a favor de terceros por la recepción de conformidad de bienes, servicios y obras oportunamente contratados; así como de las obligaciones que derivan de tratados, leyes, decretos, resoluciones y sentencias definitivas.
Gobierno de los Estados.- Los Gobiernos de los 31 Estados de la República Mexicana.
Igualdad de Género.- Situación en la cual mujeres y hombres acceden con las mismas posibilidades y oportunidades al uso, control y beneficio de bienes, servicios y recursos de la sociedad, así como a la toma de decisiones en todos los ámbitos de la vida social, económica, política, cultural y familiar.
Inmueble Federalizado.- Inmueble utilizado para los servicios educativos impartidos en un CENDI en proceso de regularización, cuyos derechos de propiedad han sido transferidos o restablecidos a las Secretarías de Educación Estatales u homólogas, para su operación y funcionamiento.
Instancia(s) ejecutora(s).- Son los Gobiernos de los Estados por conducto de sus respectivas AEL, y la AEFCM para el caso de la Ciudad de México.
Instancia normativa.- La DGGEyET.
Inclusión.- Es un valor y una actitud de aprecio y respeto por la diversidad, en la que se busca adaptar el sistema para responder de manera adecuada a las necesidades de todos y cada uno de las niñas y los niños. Busca asegurar la equidad y la excelencia en la educación, considerando a todas y todos sin importar sus características, necesidades, intereses, capacidades, habilidades y estilos de aprendizaje. También busca eliminar todas las prácticas de discriminación, exclusión y segregación dentro de los servicios de educación inicial al promover el aprendizaje de niñas y niños. Se relaciona con el acceso, permanencia, participación y aprendizaje.
Informe Técnico-Pedagógico (ITP).- Documento mediante el cual la AEL informa a la DGGEyET de manera trimestral el estatus, avance de metas y cumplimiento de las acciones comprometidas en el PAT, así como el gasto de recursos; representa la concentración de información que la AEL lleva a cabo para reportar el desarrollo de acciones pedagógicas que permitan identificar el avance en el logro de los objetivos del PEEI.
LDFEFM.- Ley de Disciplina Financiera de las Entidades Federativas y los Municipios.
LFPRH.- Ley Federal de Presupuesto y Responsabilidad Hacendaria.
LGCG.- Ley General de Contabilidad Gubernamental.
LGE.- Ley General de Educación.
Lineamientos Internos para la Operación del PEEI (Lineamientos).- Es el instrumento jurídico a través del cual la SEP, por conducto de la SEB, conviene con la AEFCM, entre otros aspectos, los derechos y obligaciones a cargo de cada una de las partes, para la operación de los subsidios del PEEI para el ejercicio fiscal 2024 en el marco de las presentes RO.
Mantenimiento preventivo y correctivo.- Son las acciones que requieren los inmuebles de los CAI Federalizado para dar cumplimiento a la normativa vigente establecida por la Ley General de Prestación de Servicios para la Atención, Cuidado y Desarrollo Integral Infantil; y por las Normas Oficiales Mexicanas: 1) NOM-009-SEGOB-2015 "Medidas de previsión, prevención y mitigación de riesgos en centros de atención infantil en la modalidad pública, privada y mixta", y 2) NOM-032-SSA3-2010 "Asistencia social. Prestación de servicios de asistencia social para niños, niñas y adolescentes en situación de riesgo y vulnerabilidad".
Para el caso de las CENDI en proceso de regularización con inmueble federalizado y con apoyo voluntario aplica mediante un proyecto elaborado por el servicio de educación inicial y validado por la AEL.
Mecanismo de Evaluación.- Es el proceso mediante el cual la AEL hace un análisis del estado que guarda el PEEI después de su ejecución; mismo que genera el diagnóstico para el siguiente año. Se basa en los resultados de los mecanismos de seguimiento y supervisión derivados de la Evaluación interna. De manera externa, el PEEI será evaluado por el CONEVAL de acuerdo con lo establecido en su Programa Anual de Evaluación del ejercicio fiscal vigente.
Mecanismo de Planeación.- Es el proceso mediante el cual la AEL establece las acciones que llevara a cabo para alcanzar las metas y objetivos del PEEI, a través del Plan Anual de Trabajo, sincronizando las actividades ya acciones con el apoyo financiero y técnico en el marco de los rubros de gastos autorizados en las Reglas de Operación Vigentes.
Mecanismo de Seguimiento.- Es el proceso mediante el cual la DGGEyET da seguimiento al cumplimiento de las Reglas de Operación, así como a las acciones comprometidas en el Plan Anual de Trabajo validado. Abarca las observaciones emitidas al Plan Anual de Trabajo, informes trimestrales e Informe de Cierre de ejercicio, bases de datos, evaluaciones, las ministraciones, y ejecución de las causas de incumplimiento, suspensión, cancelación o reintegro de los recursos.
Mecanismo de Supervisión.- Es el proceso mediante el cual la DGGEyET verifica la ejecución del Programa en las entidades federativas y los resultados de las acciones comprometidas en el Plan Anual de Trabajo validado, mediante el seguimiento, supervisión, y asesoría técnico-pedagógica, para asegurar su eficiencia y eficacia estableciendo contacto con la AEL y beneficiarios indirectos mediante visitas a campo o a través de videoconferencias.
MIR.- Matriz de Indicadores para Resultados. Herramienta de planeación estratégica que en forma resumida, sencilla y armónica establece con claridad los objetivos del programa presupuestario y su alineación con aquellos de la planeación nacional y sectorial; incorpora los indicadores que miden los objetivos y resultados esperados; identifica los medios para obtener y verificar la información de los indicadores; describe los bienes y servicios a la sociedad, así como las actividades e insumos para producirlos; e incluye supuestos sobre los riesgos y contingencias que pueden afectar el desempeño del Programa.
MML.- Metodología de Marco Lógico. Herramienta de planeación estratégica basada en la estructuración y solución de problemas, que permite organizar de manera sistemática y lógica los objetivos de un programa y sus relaciones de causalidad; identificar y definir los factores externos al Programa que pueden influir en el cumplimiento de los objetivos; evaluar el avance en la consecución de los mismos, así como examinar el desempeño del programa en todas sus etapas. La MML facilita el proceso de conceptualización y diseño de programas. Permite fortalecer la vinculación de la planeación con la programación.
Modalidad Escolarizada.- Servicio educativo que se brinda a niñas y niños menores de tres años, por personal directivo, educativo y de apoyo con plazas federalizadas. Opera de lunes a viernes dentro de un espacio escolar con infraestructura que presenta condiciones de seguridad y protección. Se ofrece tanto en los Centros de Atención Infantil (CAI), como en los Centros de Desarrollo Infantil (CENDI), que reciben recursos federales para su operación.
Modalidad No escolarizada.- Servicio educativo que se brinda a familias de zonas urbano-marginales con niñas y niños menores de tres años, a través de agentes educativos federalizados y comunitarios capacitados para generar diálogos con las familias sobre cómo mejorar las prácticas de crianza y fomentar el cambio de hábitos nutricionales, a la vez que realizar actividades lúdicas con niñas y niños. Opera tanto mediante la Estrategia de Visitas a Hogares y los CCAPI.
ODS.- Objetivos de Desarrollo Sostenible.- Son los compromisos adoptados por la Asamblea General de la Organización de las Naciones Unidas tras más de dos años de un intenso proceso de consultas públicas y negociaciones, para guiar las acciones de la comunidad internacional hasta el 2030. Los ODS están formulados para erradicar la pobreza, promover la prosperidad y el bienestar para todos, proteger el medio ambiente y hacer frente al cambio climático a nivel mundial. En su conjunto, los 17 ODS y sus 169 metas conforman la Agenda 2030 para el Desarrollo Sostenible, son de carácter integrado e indivisible, de alcance mundial y de aplicación universal, tienen en cuenta las diferentes realidades, capacidades y niveles de desarrollo de cada país y respetan sus políticas y prioridades nacionales. Para el caso del PEEI importa sobre todo los ODS 1 Poner fin a la pobreza en todas sus formas en el mundo; 2 Poner fin al hambre; 3 Garantizar una vida sana y promover el bienestar para todos en todas las edades; 4 Educación de calidad: "Garantizar una educación inclusiva, equitativa y de calidad y promover oportunidades de aprendizaje durante toda la vida para todos" y la meta 4.2: "De aquí a 2030, asegurar que todas las niñas y todos los niños tengan acceso a servicios de atención y desarrollo en la primera infancia y educación preescolar de calidad, a fin de que estén preparados para la enseñanza primaria" ; así como el ODS 5 Lograr la igualdad entre los géneros y empoderar a todas las mujeres y las niñas.
Oficio de validación.- Documento oficial mediante el cual la DGGEyET autoriza las acciones comprometidas en el PAT de la AEL alineadas a lo autorizado en las presentes RO, de conformidad a lo establecido en el numeral 4.1. Proceso, apartado "Mecanismo de Planeación", etapa "Validación del PAT".
OIC.- Órgano Interno de Control en la SEP.
PAT.- Plan Anual de Trabajo. Instrumento de planificación que sirve a la AEL para organizar y establecer objetivos, metas, indicadores, acciones y recursos a desarrollar en el PEEI en el ejercicio fiscal 2024.
PEEI.- Programa Expansión de la Educación Inicial.
PEF.- Presupuesto de Egresos de la Federación para el ejercicio fiscal 2024.
Perspectiva de género.- Concepto que se refiere a la metodología y los mecanismos que permiten identificar, cuestionar y valorar la discriminación, desigualdad y exclusión de las mujeres, que se pretende justificar con base en las diferencias biológicas entre mujeres y hombres, así como las acciones que deben emprenderse para actuar sobre los factores de género y crear las condiciones de cambio que permitan avanzar en la construcción de la igualdad sustantiva de género.
PND.- Plan Nacional de Desarrollo 2019-2024.
PNEI. Política Nacional de Educación Inicial.- Instrumento normativo emitido mediante el Acuerdo número 07/03/2022, publicado en el DOF el 18 de marzo de 2022, forma parte de la ENAPI y busca impulsar que todo servicio educativo de cuidado -ya sea público o privado- destinado a niñas y niños de cero a tres años, asegure ambientes interactivos y estimulantes, un cuidado responsivo y cariñoso, el acceso a oportunidades de aprendizaje a través del juego, y el desarrollo de habilidades básicas para la vida. Ello permitirá que, sobre tales habilidades, se construyan progresivamente otras más complejas. Población atendida.- Niñas, niños y familias atendidos en los servicios de Educación Inicial de las modalidades escolarizada y no escolarizada.
Población objetivo.- Niñas y niños de 0 días de nacidas(os) a 2 años 11 meses de edad.
Proceso de Profesionalización.- Proceso de formación continua con el cual se pretende que los Agentes Educativos federalizados y comunitarios adquieran conocimientos y habilidades que les permitan implementar un servicio de excelencia y calidez en favor de la primera infancia, con un enfoque centrado en las bases teóricas y fundamentos pedagógicos del Currículo Nacional aplicable a la Educación Inicial.
Programa de Educación Inicial.- Acorde con el interés superior de la niñez, para articular y dar identidad a la Educación Inicial, la SEP en ejercicio de su facultad rectora en el marco de la Nueva Escuela Mexicana determinará el currículo nacional aplicable a la educación inicial.
Protección Civil.- Son las acciones que permiten el cumplimiento de los protocolos de seguridad para eliminar riesgos en los CAI, CCAPI, CENDI (en proceso de regularización con inmueble federalizado), eliminando los riesgos con tareas de prevención, organización, capacitación y adecuaciones del inmueble que favorezcan la evacuación de niñas, niños, personal y demás personas que concurran en el plantel escolar, en caso de contingencias y la protección diaria de su vida y bienestar integral; requeridos para la obtención de dictámenes favorables en materia de protección civil descritos en el Anexo 8 Criterios de gasto y Guía para la Operación del PEEI.
PSE.- Programa Sectorial de Educación 2020-2024.
RLFPRH.- Reglamento de la Ley Federal de Presupuesto y Responsabilidad Hacendaria.
RO.- Las presentes Reglas de Operación.
Servicio de Alimentación.- Elemento adicional que se brinda en Centros de Desarrollo Infantil (CENDI en proceso de regularización) y CCAPI, para fortalecer la salud de las niñas y los niños de 0 días de nacidas(os) 2 años 11 meses de edad que reciben este apoyo, esto con la finalidad de coadyuvar al desarrollo físico, cognitivo, social y emocional.
SEB.- Subsecretaría de Educación Básica de la SEP.
SEN.- Sistema Educativo Nacional.
SEP.- Secretaría de Educación Pública de la APF.
SFP.- Secretaría de la Función Pública de la APF.
SHCP.- Secretaría de Hacienda y Crédito Público de la APF.
SIAFF.- Sistema Integral de Administración Financiera Federal.
SIIPP-G.- Sistema Integral de Información de Padrones de Programas Gubernamentales, administrado por la SFP.
Situaciones de vulnerabilidad.- Conjunto de circunstancias o condiciones tales como edad, sexo, estado civil, origen étnico, religioso, situación socioeconómica, discapacidad, aptitudes sobresalientes y/o condición migratoria (nacional y local), que impiden a los educandos, ingresar, permanecer y egresar de las instituciones públicas de educación en igualdad de condiciones respecto al resto de las niñas y niños.
Subsidio(s).- Las asignaciones de recursos federales previstas en el PEF que, a través de las dependencias y entidades, se otorgan a los diferentes sectores de la sociedad, y a las entidades federativas o municipios para fomentar el desarrollo de actividades sociales o económicas prioritarias de interés general.
Supervisor/a Local de CCAPI.- Es la persona designada y/o ratificada por el/la Coordinador/a Local del PEEI, en coordinación con la persona Titular del Nivel de Educación Inicial u homóloga en la Entidad Federativa, responsable de asesorar, acompañar, orientar, supervisar y evaluar el trabajo que implementan los Agentes Educativos Comunitarios que atienden los CCAPI. Tercer acreditado.- Personas físicas o morales, registradas y autorizadas por los Institutos y/o Secretarías y Protección Civil en cada Entidad Federativa, para proporcionar servicios de consultoría y asesoría, elaborar programas en materia de protección civil, estudios de riesgo-vulnerabilidad, así como de impartir cursos y capacitación.
TESOFE.- Tesorería de la Federación.
TG.- Tipo de Gasto. Identifica las asignaciones conforme a su naturaleza de gasto, en erogaciones corrientes o de capital, pensiones y jubilaciones, y participaciones.
TG 1.- Tipo de gasto 1. Corresponde a los subsidios corrientes que son otorgados a través del PEEI.
TG 7.- Tipo de gasto 7. Corresponde a los gastos indirectos para la supervisión y operación del PEEI.
Transparencia.- Obligación de los organismos garantes de dar publicidad a las deliberaciones y actos relacionados con sus atribuciones, así como dar acceso a la información que generen de conformidad con lo establecido en el artículo 8, fracción IX de la Ley General de Transparencia y Acceso a la Información Pública.
UR.- Unidad Responsable del PEEI, que para efectos del mismo es la DGGEyET.
XML.- Formato en que se generarán los documentos tributarios.
1. INTRODUCCIÓN
El artículo 3o. de la Constitución Política de los Estados Unidos Mexicanos en su., primer párrafo, establece que "Toda persona tiene derecho a la educación. El Estado -Federación, Estados, Ciudad de México y Municipios- impartirá y garantizará la educación inicial, preescolar, primaria, secundaria, media superior y superior. La educación inicial, preescolar, primaria y secundaria conforman la educación básica; ésta y la media superior serán obligatorias. [...] La educación inicial es un derecho de la niñez y será responsabilidad del Estado concientizar sobre su importancia". En congruencia con lo anterior, la LGE, en sus artículos 2, 6, tercer párrafo y 38 dispone que: i) "El Estado priorizará el interés superior de niñas, niños, adolescentes y jóvenes en el ejercicio de su derecho a la educación. Para tal efecto, garantizará el desarrollo de programas y políticas públicas que hagan efectivo ese principio constitucional"; ii) "La educación inicial es un derecho de la niñez; es responsabilidad del Estado concientizar sobre su importancia y garantizarla conforme a lo dispuesto en la presente Ley", y iii) "En educación inicial, el Estado, de manera progresiva, generará las condiciones para la prestación universal de ese servicio. Las autoridades educativas fomentarán una cultura a favor de la educación inicial con base en programas, campañas, estrategias y acciones de difusión y orientación, con el apoyo de los sectores social y privado, organizaciones de la sociedad civil y organismos internacionales. Para tal efecto, promoverán diversas opciones educativas para ser impartidas, como las desarrolladas en el seno de las familias y a nivel comunitario, en las cuales se proporcionará orientación psicopedagógica y serán apoyadas por las instituciones encargadas de la protección y defensa de la niñez".
El PND, en su Eje II. "Política Social", apartado "Derecho a la Educación" entre otras cosas establece el compromiso del Gobierno Federal para mejorar las condiciones materiales de las escuelas del país, así como a garantizar el acceso de todos los jóvenes a la educación.
El PSE en su numeral 6 establece Objetivos prioritarios y en su numeral 7 Estrategias prioritarias y Acciones puntuales, que se consideran como bases del PEEI y que se enlistan a continuación:
Objetivo prioritario 1.- "Garantizar el derecho de la población en México a una educación equitativa, inclusiva, intercultural e integral, que tenga como eje principal el interés superior de las niñas, niños, adolescentes y jóvenes".
"Estrategia prioritaria 1.2.- Impulsar medidas para favorecer el ingreso y la permanencia en el sistema educativo de las niñas, niños, adolescentes y jóvenes provenientes de grupos históricamente discriminados, que alienten la conclusión oportuna de sus estudios y permitan el desarrollo de trayectorias educativas completas."
"Estrategia prioritaria 1.4.- Garantizar condiciones de equidad para todos, con énfasis particular en los grupos y poblaciones históricamente discriminados". En la acción puntual 1.4.6 se establece "Capacitar a madres y padres de familia o tutores en los centros de cuidado infantil, educación inicial y preescolar en temas de nutrición, hábitos alimenticios, estimulación, desarrollo integral y derechos de la niñez".
Numeral "6.1.- Relevancia del Objetivo prioritario 1: Garantizar el derecho de la población en México a una educación equitativa, inclusiva, intercultural e integral, que tenga como eje principal el interés superior de las niñas, niños, adolescentes y jóvenes". En su tercer párrafo señala que "En el caso de la educación inicial -nivel educativo integrado al tipo básico a partir de la Reforma Constitucional en materia educativa-, a pesar del amplio reconocimiento de su efecto favorable en el desarrollo cognitivo, físico, afectivo y social, así como en la adquisición de aprendizajes ulteriores, la población menor de tres años de edad beneficiada en los servicios de atención infantil registrados por la SEP, apenas sobrepasa los 570 mil menores, lo que representa una cobertura de 8.7%. La oferta de este nivel educativo es fragmentada e inequitativa, lo que se explica, en parte, por la concepción histórica que asociaba la atención en esta etapa a un derecho de las madres trabajadoras, que resultó en la prestación de servicios por parte de instituciones de muy variada vocación y naturaleza".
De los ODS de la Agenda 2030 para el Desarrollo Sostenible, el PEEI atiende las metas de los siguientes objetivos:
Objetivo 2 Poner fin al hambre; Meta 2.1 Para 2030, poner fin al hambre y asegurar el acceso de todas las personas, en particular los pobres y las personas en situaciones vulnerables, incluidos los lactantes, a una alimentación sana, nutritiva y suficiente durante todo el año.
Objetivo 4 Educación de Calidad: Garantizar una educación inclusiva, equitativa y de calidad y promover oportunidades de aprendizaje durante toda la vida para todos.
Meta 4.2. "De aquí a 2030, asegurar que todas las niñas y todos los niños tengan acceso a servicios de atención y desarrollo en la primera infancia y a una enseñanza preescolar de calidad, a fin de que estén preparados para la enseñanza primaria".
Meta 4.5. Para 2030, eliminar las disparidades de género en la educación y garantizar el acceso en condiciones de igualdad de las personas vulnerables, incluidas las personas con discapacidad, los pueblos indígenas y los niños en situaciones de vulnerabilidad, a todos los niveles de la enseñanza y la formación profesional.
Objetivo 5 Lograr la igualdad entre los géneros y empoderar a todas las mujeres y las niñas; Meta 5.4 Reconocer y valorar los cuidados y el trabajo doméstico no remunerados mediante servicios públicos, infraestructuras y políticas de protección social, y promoviendo la responsabilidad compartida en el hogar y la familia, según proceda en cada país;
Objetivo 10 Reducir la desigualdad en y entre los países.
Meta 10.2. De aquí a 2030, potenciar y promover la inclusión social, económica y política de todas las personas, independientemente de su edad, sexo, discapacidad, raza, etnia, origen, religión o situación económica u otra condición.
La ENAPI provee de orientaciones estratégicas a las intervenciones públicas dirigidas a las madres gestantes, así como a las niñas y niños desde su nacimiento y hasta su incorporación a la educación preescolar. Para ser efectiva su atención se necesita un trabajo intersectorial que, desde la perspectiva de derechos, articule el desarrollo de planes, programas y acciones para la atención integral que debe asegurarse a cada niña y niño, de acuerdo con su edad, contexto y condición. La ENAPI, propone cinco estrategias para llevar a cabo políticas integrales de atención a la primera infancia: "1) invertir sostenidamente y diseñar estrategias intersectoriales; 2) enriquecer las prácticas de crianza de las familias; 3) fortalecer los servicios clave de atención, optimizando los mecanismos y el personal ya existentes; 4) contar con un sistema de medición y rendición de cuentas; y 5) usar la evidencia para corregir e innovar".
El objetivo de la ENAPI es garantizar a niñas y niños menores de 6 años, el ejercicio efectivo de sus derechos a la supervivencia, desarrollo integral y prosperidad, educación, protección, participación y vida libre de violencia, atendiendo las brechas de desigualdad existentes entre estratos sociales, regiones geográficas y géneros, así como a la diversidad inherente a cada persona.
Las investigaciones más recientes en torno al desarrollo infantil dan cuenta de la relevancia de un cuidado sensible y cariñoso en los primeros años de la vida de las personas, "Una sociedad vital y productiva, con un futuro próspero y sustentable se construye sobre los cimientos de un desarrollo infantil saludable. Las experiencias tempranas positivas proporcionan los cimientos para una arquitectura cerebral sólida y para una amplia gama de destrezas y capacidades de aprendizaje. La salud en los primeros años -comenzando con el bienestar de la futura madre- fortalece los sistemas biológicos en desarrollo que permite a los niños crecer sanos para ser adultos saludables".
La PNEI establece que el Objetivo general de la educación inicial es potenciar el desarrollo integral de niñas y niños de cero a tres años en un ambiente rico en experiencias afectivas, educativas y sociales, y el acompañamiento a las familias en las prácticas de crianza (numeral 5.1)" y que los "Principios rectores de la educación inicial son los siguientes (numeral 5.2):
1. Las niñas y niños son aprendices competentes, capaces de pensar, opinar, sentir y decidir, con base en la evolución de sus facultades y las experiencias que se les brinden.
2. Las niñas y los niños son sujetos de derechos y es responsabilidad de los adultos generar las oportunidades para que puedan avanzar en el descubrimiento y exploración de su potencial, brindándoles seguridad y confianza.
3. Las niñas y los niños aprenden esencialmente a través del juego, por lo que debe garantizárseles experiencias en ese sentido que contribuyan a una progresiva adquisición de autonomía, alimenten su capacidad creadora y favorezcan su aprendizaje, bienestar, libertad y felicidad.
4. Las niñas y los niños requieren recibir servicios educativos de calidad, que garanticen la seguridad, protección, provisión, participación y aprendizaje infantil, cuidando que el entorno y las personas a cargo cuenten con las bases metodológicas, teóricas, normativas y operativas para la correcta implementación del servicio educativo.
5. Las madres y padres de familia o tutores requieren recibir orientación y enriquecer sus prácticas de crianza a fin de alimentar las experiencias de aprendizaje de las niñas y niños a través de ofrecerles cuidados afectivos, atención a sus necesidades básicas y acercamiento a la cultura."
El propósito general de la PNEI es generar condiciones para la provisión de servicios de calidad que fomenten el desarrollo integral de las niñas y niños de cero a tres años como parte de la atención integral a la primera infancia, para cuyo cumplimiento, propone los siguientes tres propósitos específicos:
Propósito 1. Expandir la cobertura de los servicios de educación inicial, dando prioridad a niñas y niños en condición de vulnerabilidad y en riesgo de exclusión.
Propósito 2. Mejorar la calidad de los servicios que ofrecen en las modalidades (escolarizada y no escolarizada) de educación inicial.
Propósito 3. Promover en las familias el desarrollo de prácticas de crianza enriquecidas y vínculos afectivos sólidos.
En el marco de lo anterior, la SEP a través del PEEI establece seis diferentes apoyos para el cumplimiento de los objetivos general y específicos de dicho programa.
De conformidad con lo dispuesto en el artículo 179 del RLFPRH, se verificó que el PEEI objeto de las presentes RO no se contrapone, afecta ni presenta duplicidades con otros programas y acciones del Gobierno Federal, en cuanto a su diseño, beneficios, apoyos otorgados y población objetivo, así como que se cumplen las disposiciones aplicables.
2. OBJETIVOS
2.1. General
Contribuir a la ampliación de la cobertura para que las niñas y los niños de 0 días de nacidas(os) a 2 años 11 meses de edad accedan a los servicios públicos de educación inicial integral a través de las Modalidades Escolarizada y No Escolarizada.
2.2. Específicos
1. Fortalecer el mantenimiento preventivo y correctivo de los inmuebles en materia de seguridad y bienestar de niñas y niños para la operación de los CAI-Federalizados y CENDI en proceso de regularización con inmueble federalizado (Modalidad Escolarizada).
2. Implementar, por conducto de Agentes Educativos, la Estrategia de Visitas a Hogares para brindar orientación a madres y padres de familia o tutoras(es), o Cuidadores principales sobre prácticas de crianza (Modalidad No Escolarizada).
3. Operar los CCAPI, en coordinación con las autoridades educativas locales y municipales, así como con organizaciones de la sociedad civil, en municipios con una demanda explicita de servicios de Educación Inicial.
4. Capacitar a los Agentes Educativos de los servicios de educación inicial con Clave DDI, EDI, NDI, DIN y SDI de la modalidad escolarizada; Agentes Educativos con clave FEI de la Estrategia Visitas a Hogares, y Agentes Educativos Comunitarios de los CCAPI de la Modalidad No Escolarizada; así como a los Agentes Educativos de los servicios públicos y privados que atienden a población en edad de Educación Inicial, para fortalecer y actualización su formación y conocimiento sobre el Currículo Nacional aplicable a la Educación Inicial y sobre todos aquellos temas que se relacionen con los procesos del desarrollo integral de la población en primera infancia. Estos procesos de formación pueden ser en modalidad presencial, en línea o hibrida.
5. Apoyar a los CENDI en proceso de regularización con inmueble federalizado o con apoyo voluntario, con el pago al personal voluntario, los servicios básicos e insumos necesarios para la alimentación.
6. Contribuir a la sensibilización social de los beneficios de la educación en los primeros años de vida de niñas y niños, mediante la difusión e implementación de la PNEI.
3. LINEAMIENTOS
3.1. Cobertura
El PEEI es de cobertura nacional, podrán participar las AEL que cumplan con lo establecido en el numeral 3.3.1. Requisitos de las presentes RO.
3.2. Población objetivo
Niñas y niños de 0 días de nacidas(os) a 2 años 11 meses de edad.
3.3. Beneficiarios/as
Los beneficiarios directos del PEEI son los Gobiernos de los Estados que decidan participar voluntariamente, y para el caso de la Ciudad de México será la AEFCM.
Los beneficiarios indirectos son: Modalidad No Escolarizada:
· Agentes Educativos de Educación Indígena que implementen la Estrategia de Visitas a Hogares;
· Agentes Educativos que implementa la Estrategia de Visitas a Hogares;
· Agentes Educativos Comunitarios de CCAPI.
Modalidad Escolarizada:
· CAI-Federalizados;
· CENDI en proceso de regularización con inmueble federalizado;
· CENDI en proceso de regularización con apoyo voluntario.
La AEL deberá de identificar a los beneficiarios indirectos que participarán en el PEEI de manera precisa, clara, objetiva y cuantificable, de conformidad con el numeral 3.3.2. Procedimiento de selección, de las presentes RO.
3.3.1. Requisitos
Los Gobiernos de los Estados, y para el caso de la Ciudad de México la AEFCM, que decidan participar voluntariamente en el PEEI, deberán:
a) Entregar a la SEB la Carta Compromiso (Anexo 1) a más tardar el 31 de enero de 2024 y enviar copia a la DGGEyET;
b) Contar con una cuenta bancaria productiva específica, a través de la Secretaría de Finanzas o equivalente del Gobierno del Estado, para la administración y ejercicio de los subsidios del PEEI, en apego a lo establecido en el artículo 69 de la LGCG. La AEL deberá comunicar mediante oficio a la DGGEyET los datos de dicha cuenta, anexando una copia simple del contrato de apertura, a más tardar el 31 de enero de 2024. Para el caso de la AEFCM operará un acuerdo de traspaso de ramo a ramo;
c) Formalizar a más tardar el 15 de febrero de 2024 el Convenio (Anexo 2) y para el caso de la AEFCM los Lineamientos (Anexo 3);
d) Nombrar o ratificar al Coordinador/a Local de PEEI, Coordinador/a Local de la Modalidad Escolarizada, Coordinador/a Local de la Modalidad No Escolarizada, Supervisora Local de CCAPI, y Coordinador/a Local Académica, durante los 15 días hábiles posteriores a la formalización del Convenio o Lineamientos, y notificar mediante oficio a la DGGEyET los datos institucionales de contacto (nombre, correo electrónico y teléfono de contacto) de cada uno/a de ellos/as, dentro del mismo período;
e) Establecer durante los 15 días hábiles posteriores a la firma del Convenio o Lineamientos, un equipo de trabajo pedagógico y administrativo de al menos 6 personas para la planeación, seguimiento, contraloría social y evaluación de los apoyos en la implementación y operación del PEEI durante el ejercicio fiscal 2024 y notificar mediante oficio a la DGGEyET los datos institucionales de contacto (nombre, correo electrónico y teléfono de contacto) de cada uno/a de ellos/as, dentro del mismo período.
3.3.2. Procedimiento de selección
| Procedimiento para la selección de la población beneficiaria |
| Etapa | Actividad | Responsable |
| 1. Difusión del PEEI | Difundir en la página de la SEB https://educacionbasica.sep.gob.mx/reglas-de-operacion/ las RO del PEEI dentro de los primeros 15 días naturales del mes de enero de 2024. | SEB |
| 2. Carta Compromiso | Entregar a la SEB la Carta Compromiso (Anexo 1), a más tardar el 31 de enero de 2024. | AEL |
| 3. Formalización de Convenio y Lineamientos | Los Gobiernos de los Estados deberán formalizar el correspondiente Convenio (Anexo 2), y para la AEFCM los correspondientes Lineamientos. (Anexo 3), a más tardar el 15 de febrero de 2024. | SEB/AEL |
Cuando las/los beneficiarias(os) sean personas físicas, la participación de mujeres y hombres en la solicitud y elegibilidad de los apoyos que proporciona el presente Programa, será en igualdad de condiciones y oportunidades, por lo que, ser mujer u hombre no será motivo de restricción para la participación y elegibilidad en la obtención de los apoyos; asimismo, buscará fomentar la igualdad de oportunidades entre mujeres y hombres; y, el respeto a los derechos humanos.
Solo podrán exigirse los datos y documentos estrictamente necesarios para tramitar la solicitud y acreditar si el potencial beneficiario/a cumple con los criterios de elegibilidad.
Con apego a las presentes RO y a las disposiciones jurídicas aplicables, las AEL deberán de atender los siguientes criterios para la selección de los participantes en el PEEI:
Apoyo 1. Los CAI-Federalizados deberán cumplir con los siguientes requisitos:
1. Estar en operación.
2. Contar con la documentación que acredite la propiedad del inmueble.
3. Contar con el documento de formalización de la propiedad del inmueble reconocida por las instancias autorizadas de la AEL.
4. Contar con clave DDI.
5. Contar con una construcción ex profeso para la atención de niñas y niños en edad de recibir Educación Inicial.
6. Contar con un dictamen de riesgo emitido por Tercer acreditado y validado por Protección Civil Estatal.
7. Ampliar la cobertura efectiva, con atención a la población abierta o en general y solo con grupos de Educación Inicial a niñas y niños de 45 días de nacidos a 2 años 11 meses de edad.
8. Contar con la documentación mínima necesaria oficial para la inscripción de niñas y niños. Documentación sugerida, más no limitativa:
a. Acta de Nacimiento de la niña o niño.
b. CURP de la niña o el niño.
c. Identificación Oficial de la madre, padre o tutores de la niña o niño.
d. Comprobante de domicilio.
e. Certificado médico de la niña o niño, expedido por una institución de salud pública.
f. Carta de designación de personas autorizadas para entregar y/o recoger a la niña o niño.
g. La documentación que la AEL considere necesaria en apego a la normativa estatal para la inscripción o reinscripción de niñas y niños.
h. Entregar a la Coordinación Local del Programa un listado de necesidades.
La AEL deberá integrar el Anexo 4.a Base de Datos de CAI Federalizados. Apoyo 2. Para la selección de los Agentes Educativos y Agentes Educativos de Educación Inicial Indígena, la AEL deberá de:
1. Contar con la solicitud por escrito de participación de cada Agente Educativo con clave FEI, DIN y/o plazas estatales y federalizadas identificadas en los catálogos presupuestarios de la Entidad Federativa cubriendo el perfil para desempeñar dicha función.
2. Elaborar un listado de los Agentes Educativos con clave FEI, DIN y/o plazas estatales o federalizadas de la Modalidad No Escolarizada que participarán en la Estrategia de Visitas a Hogares.
3. Contar con copia simple del talón de pago adscrito a FONE o a la nómina estatal de los Agentes Educativos FEI, DIN y/o plazas estatales o federalizadas descritos en el listado.
4. Establecer una focalización de los Municipios donde estará operando la Estrategia de Visitas a Hogares considerando el índice de marginación por Entidad Federativa 2020 establecido por el INEGI:
https://www.gob.mx/conapo/documentos/indices-de-marginacion-2020-284372
La AEL deberá integrar el Anexo 4.b Base de Datos de Agentes Educativos Federalizados y Comunitarios.
Apoyo 3. Para el establecimiento y operación de los CCAPI, la AEL deberá de:
1. Para los CCAPI que hayan operado en el año inmediato anterior.
· Contar con el acuerdo (convenio) vigente, que de manera local se estableció con la Autoridad municipal para las Entidades Federativas, o la Autoridad de la demarcación territorial en la Ciudad de México para otorgar un inmueble en el que se ubique el CCAPI, así como otros apoyos acordados;
· Asegurar que los CCAPI cuenten con el equipamiento necesario para brindar el servicio, conforme al Anexo 8. Criterios de Gasto y Guía para la Operación del PEEI;
· Efectuar un diagnóstico de necesidades operativas y pedagógicas,
· Entregar a la Coordinación Local del Programa un listado de necesidades;
· Contar con el Dictamen de Protección Civil Municipal vigente por Tercero acreditado para cada CCAPI.
En caso de que no se pueda continuar utilizando el inmueble proporcionado por el municipio; la AEL en coordinación con la Autoridad Municipal deberán establecer el CCAPI en otro inmueble que garantice la ejecución del CCAPI. De no ser posible esta acción la AEL deberá trasladar el CCAPI a otro Municipio que haya solicitado el servicio.
La AEL deberá integrar el Anexo 4.c Base de datos de CCAPI.
2. Para los CCAPI de nueva creación, la AEL deberá de:
· Contar con el acuerdo/convenio de colaboración que se establece entre el Municipio y la AEL para designar el inmueble en el que se ubique el CCAPI, así como la aportación de cada parte firmante.
· Contar con la descripción del inmueble, con ubicación física geo-referenciada, describiendo los servicios públicos con los que cuenta.
· Contar con copia simple del Título de propiedad del inmueble a nombre del Gobierno del Estado o Municipio y/o contrato/convenio que garantice el funcionamiento del CCAPI por lo menos durante dos años (donación, arrendamiento, comodato, permuta, usufructo, etc.).
· Contar con copia simple del levantamiento de acta de uso del suelo y aviso de funcionamiento del inmueble en que se encuentre ubicado cada CCAPI.
· Contar con el Dictamen de Protección Civil Municipal o Estatal que garantice la seguridad del inmueble en el que se encuentre ubicado cada CCAPI.
· Verificar que las comunidades donde se instalen los CCAPI de nueva creación, no cuenten con otro servicio de atención educativa a la primera infancia ni que atiendan a madres/padres de familia o tutoras(es) de niñas y niños de 0 días de nacidos hasta 2 años 11 meses de edad y mujeres embarazadas.
· Integrar un listado de las/los Agentes Educativos Comunitarios que atenderán los CCAPI.
· Integrar la estadística de la población a atender.
· Generar el nombramiento de la/el Supervisora/or Local de CCAPI que apoyará a la/al Coordinadora/or de la Modalidad No Escolarizada y será la responsable de asesorar, acompañar, orientar, supervisar y evaluar el trabajo que implementan los Agentes Educativos Comunitarios que atienden los CCAPI.
· Efectuar un diagnóstico de necesidades operativas y pedagógicas del CCAPI, el cual se integrará entre la/el Supervisora/or Local del CCAPI y la/el Coordinadora/or del CCAPI.
· Entregar a la Coordinación Local del Programa un listado de necesidades.
En caso de que no se pueda continuar utilizando el inmueble proporcionado por el municipio; la AEL en coordinación con la Autoridad Municipal deberán establecer el CCAPI en otro inmueble que garantice la ejecución del CCAPI. De no ser posible esta acción la AEL deberá trasladar el CCAPI a otro Municipio que haya solicitado el servicio.
La AEL deberá integrar el Anexo 4.c Base de datos de CCAPI. Apoyo 4. Capacitación de Agentes Educativos Federalizados y Comunitarios, la AEL deberá de:
1. Integrar un listado de las/los Agentes Educativos que participarán en el proceso de actualización y profesionalización durante el ejercicio fiscal 2024.
2. Establecer una estrategia de capacitación, que incluya a las instituciones que brindan cualquier modalidad de Educación Inicial y así atender los preceptos del artículo 3o. Constitucional, y de la LGE, que establece la necesidad de capacitar a las/los Agentes Educativos en materia de atención a la educación inicial, así en apego al propósito 2 de la PNEI para la formación continua en materia del Currículo Nacional Aplicable a la Educación Inicial: Programa Sintético de la Fase 1 y de los procesos de seguimiento al desarrollo integral infantil.
3. Contar con un listado de las/los Agentes Educativos federalizados de los Centros de Atención Infantil con Clave CAI SDI, Clave CAI DDI, Clave CAI EDI y Clave CAI NDI, y Agentes Educativos con Clave FEI, DIN y/o plazas estatales y federalizadas de las modalidades escolarizada y no escolarizada, así como Agentes Educativos Comunitarios que serán capacitados (Anexo 4.b Base de Datos de Agentes Educativos Federalizados y Comunitarios).
Apoyo 5. Los CENDI en proceso de regularización con inmueble federalizado deberán contar con los siguientes requisitos: 1. Estar en operación.
2. Contar con clave SDI.
3. Contar con cédula de verificación del Estándar de competencia laboral EC0435 del Sistema Nacional para el Desarrollo Integral de la Familia (SNDIF). 4. Contar con una construcción ex profeso para la atención de niñas y niños en edad de recibir Educación Inicial.
5. Contar con un dictamen de riesgo emitido por Tercer acreditado y validado por Protección Civil Estatal, que avale las acciones correctivas a implementar. 6. Ampliar la cobertura tomando en cuenta la capacidad del CENDI.
7. Entregar a la Coordinación Local del Programa un listado de necesidades.
8. Contar con el documento que acredite que el inmueble es federalizado.
Los CENDI en proceso de regularización con apoyo voluntario deberán contar con los siguientes requisitos:
1. Estar en operación.
2. Contar con clave CCT tipo SDI o DDI.
3. Contar con cédula de verificación del Estándar de competencia laboral EC0435 del Sistema Nacional para el Desarrollo Integral de la Familia (SNDIF).
4. Sujetarse a los montos de apoyo para el pago de los servicios básicos (luz, agua y gas).
5. Sujetarse a los montos de apoyo para el pago de los insumos para ofrecer el servicio de alimentación.
6. Para la implementación del rubro de alimentación acreditar la atención presencial brindada a niñas y niños de 45 días de nacidos a 2 años 11 meses de edad en las instalaciones de los CENDI, con base en los criterios de supervisión que determine la Coordinación Local del Programa y la base de datos que proporcione el CENDI.
7. Contar con un dictamen de riesgo emitido por Tercer acreditado y validado por Protección Civil Estatal, que avale las acciones correctivas a implementar.
8. Ampliar la cobertura tomando en cuenta la capacidad del CENDI.
9. Entregar a la Coordinación Local del Programa un listado de necesidades.
10. Cumplir con los Criterios para el proceso de regularización de los CENDI conforme al Anexo 8. Criterios de Gasto y Guía para la Operación del PEEI.
Apoyo 6. Para la difusión e implementación de la PNEI, la AEL deberán de:
1. Diseñar y establecer una estrategia para la difusión de los objetivos y principios rectores de la PNEI.
2. Realizar acciones de diagnóstico e implementación que favorezcan el incremento de metas, la aplicación de los estándares de calidad y excelencia.
3. Diseñar e implementar una campaña del fortalecimiento de las capacidades parentales basadas en la crianza con ternura.
4. Dar seguimiento al Plan de Implementación de la PNEI en las Entidades Federativas.
El PEEI adoptará en lo procedente, el modelo de estructura de datos del domicilio geográfico establecido en el "Acuerdo por el que se aprueba la Norma Técnica sobre Domicilios Geográficos", emitido por el Instituto Nacional de Estadística y Geografía, publicado en el DOF el 12 de noviembre de 2010. Lo anterior en estricta observancia al Acuerdo antes referido y al oficio circular números 801.1.-279 y SSFP/400/124/2010 emitidos por la SHCP y la SFP, respectivamente.
Los componentes que integran el modelo de estructura de datos del Domicilio Geográfico son:
| COMPONENTES |
| ESPACIALES | DE REFERENCIA | GEOESTADÍSTICOS |
| Vialidad | No. Exterior | Área Geo-estadística Estatal o de la Ciudad de México |
| Carretera | No. Interior | Área Geo-estadística Municipal o Demarcación Territorial de la Ciudad de México |
| Camino | Asentamiento Humano | Localidad |
| | Código Postal | |
| | Descripción de Ubicación | |
3.4. Características de los apoyos (tipo y monto)
Los subsidios son las asignaciones de recursos federales previstas en el PEF 2024 que, a través de las dependencias y entidades, se otorgan a los diferentes sectores de la sociedad, los gobiernos de las entidades federativas y, en su caso, los municipios para fomentar el desarrollo de actividades sociales o económicas
prioritarias de interés general.
El otorgamiento de los subsidios deberá sujetarse a lo dispuesto en los artículos 74 al 79 de la LFPRH y 174 al 181 del RLFPRH y a lo previsto en las presentes RO.
Los convenios que se suscriban con las entidades federativas, con el propósito de formalizar el otorgamiento de subsidios a cargo de este Programa, no tendrán el carácter de convenio de coordinación para transferir recursos del presupuesto de la SEP a los gobiernos de las entidades federativas o, en su caso, municipios con el propósito de descentralizar o reasignar la ejecución de funciones, programas o proyectos federales o, en su caso, recursos humanos y materiales a que hace referencia los artículos 82 y 83 de la LFPRH, en correlación con los artículos 223 y 224 del RLFPRH.
Los subsidios que se otorguen tendrán la temporalidad y características que se autoricen en el marco de las presentes RO. Los subsidios se considerarán devengados de acuerdo a los criterios señalados en el numeral 3.4.1.1. "Devengos".
La DGGEyET, como unidad responsable de la asignación de los recursos, deberá verificar que se cuenta con la disponibilidad presupuestaria, así como obtener la opinión del área jurídica y financiera previamente a la firma de los Convenios y Lineamientos.
El PEEI operará con pleno respeto al federalismo educativo establecido en la LGE y se implementará a través de un Convenio (Anexo 2) celebrado entre la SEP y los Gobiernos de los Estados; en lo que respecta a la AEFCM, se llevará a cabo en el marco de los Lineamientos (Anexo 3).
La DGGEyET podrá destinar hasta el 98% del monto total autorizado al PEEI para el ejercicio fiscal 2024, para la operación e implementación del PEEI en las entidades federativas por conducto de las AEL, y en el caso de la Ciudad de México, por conducto de la AEFCM. Los apoyos considerados en el PEEI son los siguientes:
| Apoyos Técnicos | La DGGEyET proporcionará a la AEL asesoría técnica, orientaciones, acompañamiento y, en su caso, visitas de supervisión y seguimiento, en apego a la normativa vigente para operar el PEEI y la ejecución de acciones para el logro de sus objetivos. |
| Apoyos Financieros | La DGGEyET podrá destinar hasta el 93% del presupuesto total autorizado al PEEI en el PEF 2024 para otorgar apoyos financieros a los Gobiernos de los Estados, y en el caso de la Ciudad de México, por conducto de la AEFCM, mediante traspaso de recursos presupuestarios de ramo a ramo, para la operación e implementación del PEEI durante el ejercicio fiscal 2024, conforme a las presentes RO. En ningún caso, los Gobiernos de los Estados o la AEFCM podrán destinar los apoyos financieros que se otorgan para el pago de prestaciones de carácter económico, compensaciones, sueldos o sobresueldos al personal directivo, docente o empleadas/os que laboren en la SEP, en las Secretarías de Educación Estatales o en la AEFCM, ni becas, tratamientos médicos o apoyos económicos directos a los beneficiarios. Adicional a lo anterior, en ningún caso, los Gobiernos de los Estados o la AEFCM podrán utilizar los apoyos financieros que destinen para la operación local del PEEI para la adquisición de equipo de cómputo, celulares, equipo administrativo, línea blanca, material de oficina o vehículos. Para el logro de los objetivos específicos del PEEI, los Gobiernos de los Estados y la AEFCM, del total de los apoyos financieros recibidos podrán ejercer hasta 3% para gastos de operación local, con lo que deberán asegurar el seguimiento y participación activa de las y los responsables de la operación del PEEI en las acciones y actividades que implementen las AEL como: planeación, seguimiento, evaluación, operación de la Contraloría Social y asistencia a reuniones convocadas por la DGGEyET, de conformidad con la normatividad aplicable a fin de garantizar el buen funcionamiento y monitorear la implementación y operación del PEEI, para lo cual podrán aperturar las partidas de gasto específicas, de acuerdo a las necesidades de cada AEL. |
| Apoyos en especie | La DGGEyET podrá destinar hasta el 5% del monto total del presupuesto original autorizado al PEEI en el PEF 2024, para dotar de una biblioteca escolar, así como de materiales impresos dirigidos a madres y padres de familia o tutoras/es con niñas y niños de 0 días de nacidas(os) a 2 años 11 meses de edad, y Agentes Educativos Federalizados y Comunitarios; la biblioteca se entregará a los servicios de educación inicial de la Modalidad Escolarizada y No Escolarizada que participen en el PEEI; a los Agentes Educativos Federalizados y de Educación Inicial Indígena que implementan la Estrategia de Visitas a Hogares, de acuerdo a la suficiencia presupuestal. |
Apoyos Financieros.
En función de las características de los apoyos anteriores, el subsidio a ministrar a cada Estado se establecerá de acuerdo a la matrícula atendida reportada en las Bases de Datos (Anexos 4a, 4b, 4c y 4d) a través de un Convenio celebrado entre la SEP y los Gobiernos de los Estados.
Apoyo 1. Dentro del fortalecimiento de los CAI Federalizado se encuentran los siguientes componentes:
1) Mantenimiento Preventivo y Correctivo,
2) Dictámenes de Protección Civil.
3) Seguros de responsabilidad civil.
Apoyo 2. Para implementar la Estrategia de Visitas a Hogares se encuentran los siguientes componentes:
1) Pago de apoyo económico para los Agentes Educativos Federalizados/Estatales y Agentes Educativos de Educación Inicial Indígena que participan en la implementación de la Estrategia de Visitas a Hogares.
2) Unidad Didáctica, integrada por los materiales descritos en el Anexo 8. Criterios de Gasto y Guía para la Operación del PEEI.
Apoyo 3. Para la Implementación y operación de los CCAPI se encuentran los siguientes componentes:
1) Pago de apoyo económico al Agente Educativo Comunitario que coordina el CCAPI.
2) Insumos para otorgar el servicio alimentación de las niñas y niños que asisten al servicio.
3) Equipamiento y mobiliario; descritos en el Anexo 8. Criterios de Gasto y Guía para la Operación del PEEI.
4) Recursos Didácticos: descritos en el Anexo 8. Criterios de Gasto y Guía para la operación del PEEI.
Apoyo 4. Para la Capacitación de Agentes Educativos Federalizados, Estatales y Comunitarios se encuentran los siguientes componentes:
1) Estrategia y Capacitación Estatal.
2) Actualización profesional de manera presencial, en línea o hibrida en el Currículo Nacional aplicable a la Educación Inicial, y a los objetivos y principios rectores establecidos en la PNEI.
3) Apoyo económico para la contratación de plataformas tecnológicas para capacitación virtual.
Apoyo 5. Para la operación de los CENDI en proceso de regularización con inmueble federalizado y apoyo voluntario se encuentran los siguientes componentes:
1) Pago de apoyo económico a las personas que brindan el apoyo voluntario para la atención de niñas y niños matriculados de 45 días de nacidos a 2 años 11 meses de edad descritos en el Anexo 8. Criterios de Gasto y Guía para la Operación del PEEI en el cual se describe la Estructura Ocupacional de los CAI-Federalizado que puede tomar como referencia para la Estructura Ocupacional de los CENDI la Coordinación Local del PEEI. Esta estructura es enunciativa más no limitativa.
2) Apoyo económico para insumos para ofrecer el servicio de alimentación de niñas y niños de 45 días de nacidos a 2 años 11 meses de edad matriculados en el CENDI.
3) Apoyo económico para servicios básicos (luz, agua y gas); y en casos debidamente justificados para implementar proyectos de mantenimiento preventivo, correctivo, de protección civil y seguridad, en apego a los establecido en el Anexo 8. Criterios de Gasto y Guía para la Operación del PEEI.
Apoyo 6. Para la difusión de los objetivos y principios rectores de la PNEI se encuentran los siguientes componentes:
1) Desarrollo de materiales de apoyo para el diagnóstico, implementación y seguimiento del Plan de Implementación de la PNEI (infografías, dípticos, trípticos, bitácoras, gacetas, boletines, videos, medios electrónicos, programas de radio, plataformas, etc.).
2) Reuniones o foros para el análisis de los objetivos y principios rectores de la PNEI con prestadores de servicios y agentes educativos de Educación Inicial.
3) Visitas de seguimiento a servicios de educación inicial.
4) Aplicación de estándares estructurales y de procesos.
5) Visitas de seguimiento sobre el Plan de Implementación de la PNEI.
Los criterios de gasto correspondientes a cada tipo de Apoyo y su distribución están descritos en el Anexo 8. Criterios de Gasto y Guía para la Operación del PEEI.
Monto del apoyo
El monto de los apoyos a los beneficiarios directos se establecerá a través del Convenio (Anexo 2) con los Gobiernos de los Estados o los Lineamientos (Anexo 3), en el caso de la AEFCM, considerando la matrícula reportada en las bases de datos considerando lo siguiente:
a) Número total de CAI Federalizados que participan en PEEI.
b) Número total de Agentes Educativos Federalizados y Agentes Educativos de Educación Inicial Indígena (Clave FEI y DIN).
c) Número total de Agentes Educativos Comunitarios.
d) Número total de CCAPI.
e) Número total de CENDI con inmueble federalizados.
f) Número total de CENDI en proceso de regularización.
g) Matrícula total de niñas y niños de 45 días de nacidos a 2 años 11 meses atendidos en los CCAPI y CENDI en proceso de regularización con inmueble federalizado y con apoyo voluntario.
h) Número total de Agentes Educativos reportados de los CENDI en proceso de regularización con inmueble federalizado y apoyo voluntario de acuerdo a la estructura ocupacional descritos en el Anexo 8.
Gastos de operación Local
Apoyo económico dirigidos a asegurar el cumplimiento de las obligaciones dispuestas en las presentes RO, a través de la participación activa del Equipo Local responsable de operar el PEEI en la entidad federativa con el propósito de dar cumplimiento al objetivo general y específicos del PEEI; impulsando acciones de implementación, seguimiento, asesoría, acompañamiento y evaluación de las acciones del PEEI, además de acciones relacionadas con la Contraloría Social.
En caso de que el PEEI reciba recursos adicionales para apoyar su operación, éstos serán aplicados conforme a los criterios de distribución y uso que determine la DGGEyET en el marco de las RO y de conformidad con las disposiciones jurídicas aplicables. Por ningún motivo, podrán destinarse recursos del PEEI para fines ajenos a lo establecido en las presentes RO.
Los subsidios del PEEI entregados a los Gobiernos de los Estados y a la AEFCM, se distribuirán de la siguiente manera:
| Tipo de subsidio | Población objetivo | Monto o porcentaje | Periodicidad |
| Financiero Mantenimiento preventivo y/o correctivo, así como dictámenes de Protección Civil | CAI Federalizados | Hasta $400,000.00 para cada CAI Federalizado participantes en el PEEI durante el 2024. | Los subsidios se ministrarán a los Gobiernos de los Estados, y en el caso de la AEFCM mediante traspaso de recursos presupuestarios de ramo a ramo, de acuerdo con el calendario establecido en el Convenio (Anexo 2) y Lineamientos (Anexo 3), de conformidad con la disponibilidad presupuestaria |
| Financiero Apoyo para el traslado de los Agentes Educativos con clave FEI y entrega de la unidad didáctica (mochila que contiene diversos materiales para el trabajo con niñas y niños, así como con madres, padres de familia, tutoras(es), o cuidadores principales en la Estrategia Visitas a Hogares) | Agentes Educativos FEI y de Educación Inicial Indígena participantes en la Estrategia de Visitas a Hogares (Modalidad No Escolarizada) | $1,600.00 mensuales como apoyo económico para realizar las visitas por cada Agente Educativo participante en el PEEI. Hasta $12,000.00 para la adquisición de la Unidad didáctica (materiales descritos en el Anexo 8). |
| Financiero Implementación y operación de los CCAPI | CCAPI participantes en el PEEI | $12,500.00 mensuales para el Agente Educativo Comunitario responsable de operar el CCAPI. Hasta $42.00 para los insumos necesarios y ofrecer el servicio de alimentación de cada niña/o, con un promedio de atención máxima de 20 niñas/os diariamente de lunes a viernes en cada CCAPI. Hasta $200,000.00 para mobiliario y equipamiento de cada CCAPI. Hasta $20,000.00 para la conformación de un baúl con materiales didácticos para cada CCAPI (materiales descritos en el Anexo 8). |
| Financiero Acciones de formación y desarrollo de Capacitación de Agentes Educativos de los servicios escolarizados y no escolarizados | Agentes Educativos Federalizados y Comunitarios participantes en el PEEI | Hasta $3,800.00 por cada Agente Educativo participante. Hasta $50,000.00 para el pago de plataformas digitales. Hasta $130,000.00 para el pago de ponentes (expertos en Primera Infancia, Educación Inicial o comienzo, Currículo Nacional aplicable a la Educación Inicial Fase 1). |
| Financiero Pago a personal voluntario para la atención de niñas y niños matriculados, insumos para la alimentación de niñas y niños y pago de servicios básicos (luz, agua y gas). | CENDI en proceso de regularización con apoyo voluntario | Hasta $400,000.00 para pago de servicios básicos y, en casos debidamente justificados, para implementar un proyecto para atender acciones de mantenimiento preventivo, correctivo de protección civil y seguridad. Hasta $42.00 por día para el apoyo de insumos para el servicio de alimentación de cada niña y niño matriculado en el CENDI. Contratación por los Gobiernos de los Estados de personal voluntario (Capítulo 4000), para apoyar la operación en los CENDI en proceso de regularización. | |
| Financiero Desarrollo de las acciones comprendidas en la estrategia para difundir los objetivos y principios rectores de la Educación Inicial. | CAI Federalizados, CENDI en proceso de regularización y CCAPI. | Hasta $15,000.00 por cada plantel de educación Inicial. |
| Financiero Gastos de Operación Local | AEL | Hasta el 3% del total de los recursos recibidos. |
| En especie Biblioteca escolar (títulos diversos) | Servicios de educación inicial de la modalidad Escolarizada y No Escolarizada participantes en el PEEI. | Hasta el 5% del total de los recursos asignados al PEEI en el PEF 2024. | Anual (una vez por año fiscal) |
Respecto al subsidio directo TG 1, en ningún caso, estos recursos se podrán utilizar para el pago de prestaciones de carácter económico, compensaciones, sueldos o sobresueldos a personal directivo, docente o empleadas/os, que laboren en la SEP, en la Autoridad Educativa Local/Estatal (AEL/AEE) o en la AEFCM; así como tampoco para pasajes y viáticos internacionales, arrendamiento para oficinas y equipo, becas, tratamientos médicos o apoyos económicos directos a los educandos.
Del mismo modo, las AEL o la AEFCM, en ningún caso podrán utilizar los apoyos para gastos de operación local para la adquisición de equipo de cómputo, celulares, equipo administrativo, línea blanca, material de oficina, papelería (excepto para evaluaciones) o vehículos.
Para el TG 7, los recursos asignados se podrán utilizar en cualquier partida de gasto específica prevista en el Clasificador por Objeto del Gasto Corriente, de conformidad con el numeral 18 del Manual de Programación y Presupuesto 2024, para dar atención a los gastos indirectos de operación de las RO.
Los gastos indirectos que la DGGEyET podrá destinar para el desarrollo de las diversas acciones asociadas con la planeación, operación, supervisión, seguimiento, atención ciudadana y evaluación, entre otros, del Programa S312 Expansión de la Educación Inicial, será de, hasta el importe menor que resulte entre el señalado en el segundo párrafo del numeral 29 del Manual de Programación y Presupuesto 2024 y el monto aprobado en el PEF 2024 identificado con el TG 7 "Gasto corriente por concepto de gastos indirectos de programas de subsidios". El monto destinado a los gastos indirectos estará sujeto a la normatividad aplicable.
Durante la operación del PEEI, la DGGEyET como responsable del ejercicio de su presupuesto autorizado, la instancia ejecutora del apoyo otorgado, las AEL y la población beneficiaria, deberán observar que la administración de los recursos públicos se realice bajo los criterios de legalidad, honestidad, eficiencia, eficacia, economía, racionalidad, austeridad, transparencia, control de rendición de cuentas y equidad de género, establecidos en los artículos 1, 75 y 77 de la LFPRH, en el Título Cuarto, Capítulo XII, sección IV del RLFPRH, así como en las demás disposiciones que para tal efecto emita la SHCP, y disponga el PEF para el ejercicio fiscal 2024.
La DGGEyET y las AEL como instancias ejecutoras del PEEI deberán promover ante los beneficiarios de los subsidios que se otorgan en el marco del presente Programa, en los casos que aplique, el reintegro a la TESOFE de los recursos que no se destinen a los fines autorizados y aquéllos que al cierre del ejercicio fiscal 2024, no se hayan devengado, o que no se encuentren vinculados formalmente a compromisos y obligaciones de pago, en términos de lo dispuesto en los artículos 54 de la LFPRH; 176, primer párrafo del RLFPRH, y en caso de que aplique, el artículo 17 de la LDFEFM.
Las erogaciones previstas en el PEF que no se encuentren devengadas al 31 de diciembre de 2024, no podrán ejercerse.
Cuando el Gobierno Federal decrete un motivo de fuerza mayor, cuyas afectaciones involucren de manera parcial o total por un lapso de tiempo determinado la realización del servicio educativo, la operación del PEEI y ponga en riesgo la participación de los Agentes Educativos Federalizados y Comunitarios, y de niñas y niños, y ello haga necesaria la reorganización, reorientación o focalización de los recursos del Programa en los tipos de apoyos que son sujetos de la ministración de los recursos del PEEI, los porcentajes podrán ser ajustados previa valoración e interpretación de las presentes RO por la DGGEyET que es la instancia normativa para dichos efectos, con base en las atribuciones y facultades que le son establecidas en las presentes RO.
Ahorros o remanentes
Para el caso de los subsidios radicados a los Gobiernos de los Estados y a la AEFCM, los ahorros serán los recursos económicos remanente, una vez que la AEL ha logrado cubrir la totalidad de las acciones comprometidas en PAT y su uso deberá ser revisado y, en su caso, autorizado por la DGGEyET; los porcentajes podrán ser ajustados previa valoración e interpretación de las presentes RO por la DGGEyET que es la instancia normativa para dichos efectos, con base en las atribuciones y facultades que le son establecidas en las presentes RO.
3.4.1. Devengos, aplicación y reintegro de los recursos
3.4.1.1. Devengos
Cuando el beneficiario del PEEI sean los gobiernos de las entidades federativas y, en su caso, los municipios, los recursos se considerarán devengados a partir de su entrega a dichos órdenes de gobierno; la DGGEYET, en su caso, la instancia ejecutora que, en términos de las presentes RO, lleve a cabo la operación del Programa será responsable de gestionar la entrega del apoyo a más tardar el 31 de diciembre de 2024.
3.4.1.2. Aplicación
Los gobiernos de las entidades federativas beneficiarias de los apoyos tendrán la obligación de aplicar los recursos recibidos para el objeto y los fines que les fueron otorgados.
Para la entrega de los recursos a los gobiernos de las entidades federativas y, en su caso, los municipios, deberán contar, previo a la entrega de los mismos, con una cuenta bancaria productiva específica y exclusiva para la administración y ejercicio de los recursos federales otorgados, que distinga contablemente su origen e identifique que las erogaciones correspondan al fin autorizado, conforme a lo establecido en las presentes RO.
Los gobiernos de las entidades federativas y, en su caso, los municipios serán responsables de no incorporar en esa cuenta recursos locales, ni aportaciones o ningún otro tipo de recursos distintos al apoyo recibido, aun cuando pudieran tener el mismo propósito.
Los recursos que se otorgan mediante este Programa, no pierden su carácter Federal por lo que en su asignación y ejecución deberán observarse en todo momento las disposiciones jurídicas federales aplicables.
Los gobiernos de las entidades federativas y, en su caso, los municipios serán los responsables de mantener la documentación original que justifique y compruebe el gasto en que incurran, con cargo a los recursos que reciban por concepto de los subsidios otorgados mediante este Programa, así como de presentarla a los órganos competentes de control y fiscalización que la soliciten.
En caso de que los apoyos otorgados no se encuentren formalmente comprometidos o debidamente devengados, al 31 de diciembre de 2024 en los términos de las disposiciones aplicables, deberán ser reintegrados a la TESOFE, a más tardar el 15 de enero del 2025, los recursos que correspondan junto con los rendimientos que se hubiesen generado.
Los recursos objeto del presente Programa que hayan sido comprometidos por los gobiernos de las entidades federativas y, en su caso los municipios, y aquellos que hayan sido devengados, pero que no hayan sido pagados al 31 de diciembre de 2024, dichos órdenes de gobierno deberán cubrir los pagos respectivos a más tardar durante el primer trimestre de 2025; o bien, de conformidad con el calendario de ejecución establecido en el convenio correspondiente. Una vez cumplido el plazo referido, los recursos remanentes deberán reintegrarse a la TESOFE a más tardar dentro de los 15 días naturales siguientes.
En el caso de que el beneficiario de los apoyos sea la AEFCM, la aplicación de los mismos deberá sujetarse a lo previsto en las presentes RO, así como en la demás disposiciones presupuestarias y administrativas aplicables en la materia. En tal sentido, los recursos traspasados a esa AEFCM durante el presente ejercicio fiscal en el marco de las presentes RO que no se encuentren devengados al 31 de diciembre de 2024, no podrán ejercerse, en término de lo previsto en el segundo y último párrafo del artículo 54 de la LFPRH.
3.4.1.3. Reintegros
En los casos en los que existan recursos por reintegrar a la TESOFE, en términos de lo dispuesto en el artículo 176 del RLFPRH, se realizarán mediante línea de captura, para lo cual los Gobiernos de los Estados beneficiarias de los apoyos o, de ser el caso, el/la beneficiario/a indirecto/a deberá solicitar a la DGGEyET le informar de la realización del reintegro a la misma, adjuntando el comprobante del depósito correspondiente, en un plazo no mayor a tres días hábiles contados a partir de que haya sido realizado el reintegro.
Con fundamento en lo establecido en el artículo 54, párrafos segundo y tercero de la LFPRH, la DGGEyET de acuerdo a lo previsto en el numeral 3.6.1 denominado "Instancia(s) ejecutora(s), y la persona beneficiaria que, al 31 de diciembre de 2024, conserven recursos federales deberán reintegrarlos a la TESOFE, conjuntamente con los rendimientos financieros obtenidos, dentro de los 15 días naturales siguientes al cierre del ejercicio fiscal 2024.
Los Gobiernos de los Estados o, en su caso, los Municipios por conducto de las Autoridades Estatales competentes, deberán reintegrar a la TESOFE a más tardar el 15 de enero de 2025, los subsidios (transferencias federales etiquetadas, en términos del artículo 17 de la LDFEFM) que, al 31 de diciembre de 2024, no hayan sido devengadas por la Entidades Federativas.
Los subsidios federales otorgados (transferencias federales etiquetadas, en términos del artículo 17 de la LDFEFM) que al 31 de diciembre de 2024, se hayan comprometido y aquéllos devengados pero que no hayan sido pagados, deberán cubrir los pagos respectivos, a más tardar durante el primer trimestre del ejercicio 2025; o bien, de conformidad con el calendario de ejecución establecido en el convenio correspondiente; una vez cumplido el plazo referido, los recursos remanentes junto con los rendimientos financieros generados, deberán reintegrarse a la TESOFE, a más tardar dentro de los 15 días naturales siguientes.
En el caso de la AEFCM, ésta deberá sujetarse a lo previsto en el segundo y cuarto párrafo del artículo 54 de la LFPRH y demás disposiciones normativas aplicables en la materia.
En los casos en que los Gobiernos de las entidades federativas beneficiarias de los apoyos o, de ser el caso, el/la beneficiario/a indirecto/a por conducto del Gobierno de la entidad federativa, estén obligada/o a reintegrar los recursos federales objeto de los apoyos otorgados, éstos no podrán deducir las comisiones bancarias que por manejo de cuenta y operaciones haya cobrado la institución financiera. Los Gobiernos de las entidades federativas beneficiarias de los apoyos o, de ser el caso, el/la beneficiario/a indirecto/a por conducto del Gobierno de la entidad federativa, deberá cubrir dichas comisiones con cargo a sus propios recursos.
Los rendimientos que deban enterarse a la TESOFE, por habérsele requerido el reintegro parcial o total de los recursos objeto de los apoyos otorgados, serán aquellos que puedan verificarse a través de los estados de cuenta bancarios, descontando el Impuesto Sobre la Renta (ISR).
Cuando en las actividades de seguimiento o supervisión que defina la DGGEyET, identifique que los recursos fueron destinados a fines distintos a los autorizados, o bien existan remanentes en su aplicación, solicitará a los Gobiernos de las entidades federativas beneficiarias de los apoyos a realizar su reintegro a la TESOFE, quien estará obligado a realizarlo en un plazo no mayor a 15 días hábiles contados a partir de la fecha en que reciba por parte de la DGGEyET la notificación formal con las instrucciones para efectuar dicho reintegro.
En caso de que los Gobiernos de las entidades federativas beneficiarias de los apoyos o, de ser el caso, el/la beneficiario/a indirecto/a por conducto del Gobierno de la entidad federativa, no reintegre los recursos en el plazo establecido en las presentes RO, será sujeto de las sanciones y penas correspondientes, conforme a las disposiciones aplicables en la materia.
La DGGEyET deberá prever en los instrumentos jurídicos a través de los cuales se canalicen recursos en el marco de las presentes RO, la obligación de los/las beneficiarios/as, en los casos que corresponda, de reintegrar a la TESOFE los recursos que no se destinen a los fines autorizados y aquéllos que al cierre del ejercicio no se hayan devengado o que no se encuentren vinculados formalmente a compromisos y obligaciones de pago, en términos de lo dispuesto en los artículos 54 de la LFPRH; y, 176, primer párrafo del RLFPRH.
En caso de que la DGGEyET no reintegre los recursos en el plazo establecido en las presentes RO o conforme las disposiciones normativas aplicables en la, materia, será sujeto de las sanciones y penas correspondientes previstas por estas últimas.
Será de la total, única y absoluta responsabilidad de las entidades federativas beneficiarias de los apoyos por conducto de las autoridades competentes, calcular y pagar las cargas financieras que, en su caso corresponda, cuando los reintegros y/o enteros no se realicen dentro de los plazos señalados.
Penas por atraso en reintegros
El cálculo de la pena por atraso en el reintegro deberá realizarse conforme a lo señalado en la Ley de Tesorería de la Federación y conforme la tasa que se establezca en la Ley de Ingresos de la Federación para el ejercicio fiscal 2024, conforme a lo siguiente:
Cuando los Gobiernos de los Estados beneficiarias de los apoyos no reintegren los recursos en el plazo establecido en las presentes RO, deberá pagar una pena por atraso multiplicando el importe no reintegrado oportunamente, por el número de días naturales de retraso y la tasa diaria, conforme a la siguiente fórmula:
| Variable | Concepto |
| Importe | Monto no reintegrado en el plazo establecido |
| Días | Número de días naturales de atraso en reintegros contados a partir del día siguiente en que el plazo establecido venció |
| Tasa | Tasa establecida en la Ley de Ingresos de la Federación para el Ejercicio Fiscal 2024 |
Nota: Para el ejercicio fiscal 2024 la tasa establecida en la Ley de Ingresos de la Federación se encuentra determinada en su artículo 8º fracción I y corresponde a 0.98 por ciento mensual sobre los saldos insolutos.
Estas penas por atraso deberán estar indicadas en los convenios que se suscriban con los Gobiernos de los Estados beneficiarias de los apoyos y serán pagadas, conforme al procedimiento que establezca la SHCP por conducto de la TESOFE.
3.5. Derechos, obligaciones y causas de incumplimiento, suspensión, cancelación o reintegro de los recursos
Derechos de las AEL:
a) Recibir los apoyos conforme lo establecido en el numeral "3.4. Características de los apoyos (tipo y monto)" de las presentes RO, lo que les permitirá contar con recursos para la operación y coordinación del PEEI; salvo que incidan en causas de incumplimiento que den lugar a su suspensión, cancelación o reintegro, conforme a lo señalado en el presente numeral.
b) Recibir de la DGGEyET asesoría y apoyo sobre la operación del PEEI
c) Tener acceso a la información que se considera necesaria, de manera clara y oportuna, para resolver sus dudas respecto de los apoyos que otorga el PEEI.
d) Recibir el comunicado por parte de la DGGEyET sobre la asignación del subsidio, por medio de un oficio en los términos establecidos en las presentes RO.
e) Tener la reserva, protección y confidencialidad de sus datos personales en los términos de lo establecido en normativa jurídica aplicable en la materia.
f) Presentar cualquier tipo de denuncia, queja o sugerencia cuando considere haber sido objeto de algún trato discriminatorio o de mala atención por parte de las/os servidoras/es públicos durante el proceso para obtener el apoyo, conforme lo previsto en el numeral 8 de las presentes RO.
g) Recibir en los casos de suspensión o cancelación o reintegro, la resolución fundada y motivada por parte de la DGGEyET.
h) Reasignar recurso dentro del mismo tipo de apoyo sin rebasar el monto y meta asignado en el PAT validado y establecido en las presentes RO.
Obligaciones de las AEL:
a) Cumplir en tiempo y forma con los requisitos señalados en el numeral 3.3.1. de las presentes RO.
b) Designar y/o ratificar a el/la Coordinador/a Local del PEEI, Coordinador/a de la Modalidad Escolarizada, Coordinador/a de la Modalidad No Escolarizada, Coordinador/a Académica y Supervisor/a de CCAPI.
c) Notificar de manera oficial, mediante oficio a la DGGEyET, los datos del/la Coordinador/a Local del PEEI, Coordinador/a de la Modalidad Escolarizada, Coordinador/a de la Modalidad No Escolarizada, Coordinador/a Académica y Supervisor/a de CCAPI, durante los 15 días hábiles posteriores a la formalización del Convenio (Anexo 2) o Lineamientos (Anexo 3) y notificar mediante oficio firmado por la/el Titular de la Secretaría de Educación Local, Subsecretario de Educación Básica u Homólogo, dicha designación a la persona Titular de la DGGEyET. Cuando exista un cambio del/la Coordinador/a Local del PEEI, Coordinador/a de la Modalidad Escolarizada, Coordinador/a de la Modalidad No Escolarizada, Coordinador/a Académica y Supervisor/a de CCAPI, se deberá notificar a la DGGEyET por oficio dentro de los 15 días hábiles a la nueva designación formal.
d) Aplicar los subsidios del PEEI de forma transparente, única y exclusivamente para los objetivos previstos en las RO, conforme a las disposiciones jurídicas aplicables, sujetándose a las medidas de austeridad emitidas por la SHCP y/o por instancias Federales competentes en la materia.
e) Enviar el PAT para su revisión y validación (Anexo 7), en formato electrónico editable a la DGGEyET, dentro de los 10 días hábiles posteriores a la firma del Convenio o de los Lineamientos.
f) Enviar a la DGGEyET la Base de datos de las relaciones de los beneficiarios indirectos (Anexos 4.a, 4.b, 4.c, y 4 d), dentro de los 15 días hábiles posteriores a la firma del Convenio o Lineamientos.
g) Elaborar y entregar trimestralmente a la DGGEyET, físicamente y por correo electrónico, el AFF del PEEI (Anexo 5.a), el cual deberá estar alineado al PAT validado, durante los 10 días hábiles posteriores a la terminación del trimestre que se reporta (dentro de los 10 días, tendrán 5 días hábiles para atender los comentarios que emita la DGGEyET derivado de la revisión). Debiendo anexar los estados de cuenta correspondiente a la cuenta bancaria productiva específica, Dicho informe deberá estar firmado por la o el responsable autorizado para el manejo de la cuenta bancaria productiva específica del PEEI. Para el caso de la AEFCM, no se deberán anexar los estados de cuenta bancarios antes mencionados.
h) Informar trimestralmente a la DGGEyET, con la entrega del AFF (Anexo 5.a), los datos del responsable del manejo de la cuenta bancaria productiva específica, mediante oficio firmado por la Autoridad inmediata superior de la Coordinación Loca del PEEI.
i) Elaborar y entregar trimestralmente a la DGGEyET, físicamente y por correo electrónico, el ITP (Anexo 6), el cual deberá estar alineado al PAT validado, durante los 10 días hábiles posteriores a la terminación del trimestre que se reporta (dentro de los 10 días, tendrán 5 días hábiles para atender los comentarios que emita la DGGEyET derivado de la revisión).
j) La AEL deberá presentar el PAT, AFF, ITP y Bases de Datos debidamente rubricados en todas sus hojas, firmados en la parte final y sellarlos para remitir formalmente a la DGGEyET en los plazos establecidos en las presentes RO.
k) Comprobar el ejercicio de los recursos conforme a las disposiciones jurídicas aplicables y, en su caso, de acuerdo a lo establecido en el artículo 17 de la LDFEFM, deberán realizar los reintegros que correspondan al erario federal 10 días hábiles posteriores al cierre del ejercicio fiscal 2024, de aquellos recursos que no se hayan comprometido o devengado.
l) Resguardar de conformidad con las disposiciones legales aplicables, la documentación original justificativa y comprobatoria del ejercicio y aplicación de los recursos financieros para efectos de rendición de cuentas, transparencia y futuras revisiones o auditorías, misma que podrá ser requerida por las instancias fiscalizadoras conforme a la normativa jurídica aplicable.
m) Elaborar y entregar a la DGGEyET las Base de Datos (4.a, 4.b, 4.c, y 4.d) a más tardar el último día hábil del mes marzo (Base de cierre)
n) Elaborar y enviar a la DGGEyET para su validación las Base de Datos (4.a, 4.b, 4.c, y 4.d) a más tardar el último día hábil del mes de octubre (Base de inicio) de 2024.
o) Elaborar y presentar el Informe de Cierre del Ejercicio Fiscal (Anexo 5b), debidamente requisitado y remitirlo a la DGGEyET, a más tardar 10 días hábiles siguientes al cierre del 4° trimestre 2024 de acuerdo con lo establecido en las presentes RO y, en su caso, de acuerdo a lo establecido en el artículo 17 de la LDFEFM; así como en las disposiciones establecidas por la SHCP para el cierre del ejercicio fiscal (dentro de los 10 días, tendrán 5 días hábiles para atender los comentarios que emita la DGGEyET derivado de la revisión).
p) Colaborar con las evaluaciones internas y externas efectuadas por instancias locales, nacionales e internacionales referidas en el apartado 6. "Evaluación" de las presentes RO.
q) Enviar a la DGGEyET, con excepción de la AEFCM, los archivos electrónicos de los CFDI y XML, antes de cada ministración de los recursos; lo anterior de conformidad con lo establecido en el artículo 66, fracción III del RLFPRH.
r) Facilitar la fiscalización de los recursos federales que reciba, en términos de lo establecido en la Ley de Fiscalización y Rendición de Cuentas de la Federación, así como rendir cuentas sobre su ejercicio en los términos de las disposiciones aplicables.
s) Responder a las solicitudes de información y documentación de las instancias fiscalizadoras, así como atender y solventar las observaciones emitidas por dichas instancias y enviar copia de las respuestas emitidas a la DGGEyET, cuando así se le requiera.
t) Promover la contraloría social, y designar al Enlace de Contraloría Social del Programa, notificando mediante oficio a la DGGEyET; incluyendo a la AEFCM.
u) Utilizar los ahorros que se generen de los recursos transferidos una vez cumplida la meta establecida en el PAT validado, para atender los objetivos del PEEI, previa solicitud por oficio a la DGGEyET y autorización de la misma.
v) Gestionar ante la Secretaría de Finanzas Estatal o equivalente la disposición de los recursos para la operación del PEEI, que deberá ser efectuada en un plazo máximo de 10 días hábiles posteriores a la recepción de la notificación por DGGEyET de la ministración de los recursos, a excepción de la AEFCM que recibe el traspaso de recursos presupuestarios de ramo a ramo mediante afectación presupuestaria.
w) Contar con una cuenta bancaria productiva específica del PEEI para la recepción de los subsidios. Para el caso de la AEFCM el traspaso de recursos presupuestarios de ramo a ramo se sujetará a lo establecido en los Lineamientos (Anexo 3).
x) En los casos que la operación del PEEI, en apego a la normativa estatal, requiera de la apertura de una cuenta bancaria adicional para la administración y aplicación de los recursos con el propósito de alcanzar los objetivos y metas del PEEI, ésta deberá ser productiva, específica y exclusiva, y deberá ser notificada por oficio a la DGGEyET durante los 10 días naturales posteriores a la recepción de la primera ministración, en apego al artículo 69 de la LGCG; a excepción de la AEFCM en donde se deberá realizar el traspaso de recursos presupuestarios de ramo a ramo, señalado en los Lineamientos.
y) Establecer una contabilidad independiente para el PEEI a fin de registrar presupuestal y contablemente, los apoyos financieros y en especie recibidos.
z) Atender de manera oportuna y expedita toda solicitud de información relacionada con la operación del PEEI que realice la DGGEyET para la atención de informes y requerimientos por parte de las instancias fiscalizadoras.
aa) Apoyar con las acciones que establezca la DGGEyET, orientadas a dar transparencia a la operación y uso de los recursos del PEEI.
ab) Establecer en el ámbito de su competencia, los mecanismos de planeación, supervisión, seguimiento y evaluación que garanticen el destino, la aplicación, la transparencia y el seguimiento de los subsidios otorgados para la operación del PEEI.
ac) Desarrollar procesos de Evaluación interna del PEEI, así como acciones de seguimiento de avances en el cumplimiento de metas del PEEI.
Causas de incumplimiento
| Incumplimiento | Consecuencia |
| a) La no entrega oportuna en tiempo y forma de los AFF e ITP señalados en los numerales 4.2.1. y 4.2.2. de las RO. | Suspensión de las ministraciones de subsidios presupuestarios en el ejercicio fiscal 2024. |
| b) La no aplicación de subsidios conforme a los objetivos del PEEI. | Suspensión de las ministraciones de subsidios presupuestarios en el ejercicio fiscal 2024. |
| c) No reintegrar a la TESOFE los subsidios que no hayan sido devengados al 31 de diciembre de 2024, o que hayan sido aplicados a fines distintos a los establecidos en las RO. | La DGGEyET solicitará a la AEL y/o al beneficiario el reintegro de los recursos no devengados y mal aplicados, en caso de no obtener respuesta se dará parte a los Órganos Fiscalizadores competentes. Se aplicarán las medidas establecidas en el numeral 3.4.1.3 de las RO. |
| d) No ejercer por lo menos el cuarenta por ciento de los recursos ministrados por cada tipo de apoyo de acuerdo a las acciones registradas en el Plan Anual de Trabajo, al término de cada trimestre. | Se suspenderá la siguiente ministración, hasta su cumplimiento. De mantenerse dicha condición sin que medie justificación válida, se considerará dicho recurso para su reasignación a otra Entidad Federativa propuesta por la DGGEyET. |
Cabe señalar que las autoridades fiscalizadoras podrán, en el marco de sus atribuciones, fijar otro tipo de consecuencias que las mismas consideren en el marco del Sistema Nacional Anticorrupción.
Con fundamento en lo establecido en el tercer párrafo del artículo 74 de la LFPRH, la SEB determinará la suspensión de entrega de los subsidios a los Gobiernos de los Estados, así como a la AEFCM, con base a los incumplimientos, informando a la DGPyRF para los efectos procedentes.
3.6. Participantes
3.6.1. Instancia(s) ejecutora(s)
Las AEL observarán en todo momento la aplicación de las presentes RO.
AEL:
1. Establecer en el ámbito de su competencia, los mecanismos que aseguren el destino, la aplicación, la transparencia y el seguimiento de los recursos otorgados para la operación del PEEI.
2. Programar el ejercicio, la aplicación, el seguimiento y la administración oportuna de los recursos financieros del PEEI, con apego a la normativa aplicable, sujetándose a las medidas de austeridad emitidas por la SHCP.
3. Realizar el ejercicio y aplicación de los recursos financieros del PEEI, hasta que el PAT haya sido validado por la DGGEyET.
4. Realizar la planeación y coordinación de acciones de participación en Contraloría Social.
5. Garantizar la disponibilidad, asignación y dotación de los recursos humanos, financieros y materiales para la operación y requerimientos de la Estructura de la Coordinación Local, ya que estos no podrán ser generados con los recursos del PEEI.
6. Desarrollar acciones de seguimiento de avances en el cumplimiento de metas del PEEI y en caso de existir la cancelación o incumplimiento de acciones comprometidas en el PAT, hacerlas del conocimiento de la DGGEyET, explicando la causa y la estrategia que se realizará para reducir el impacto negativo que ocasiona.
7. Enviar a la DGGEyET el PAT en formato electrónico editable para su revisión, dentro de los 10 días hábiles posteriores a la firma del Convenio o Lineamientos.
8. Solventar los comentarios emitidos por la DGGEyET sobre el PAT, durante los 5 días hábiles posteriores a su recepción.
9. Enviar el PAT de manera física y electrónica a la DGGEyET con oficio firmado por la/el Titular de la Secretaría de Educación Local, o Subsecretario de Educación Básica u Homólogo, 5 días hábiles posteriores a su validación por parte de la DGGEyET.
10. Solventar los comentarios emitidos por la DGGEyET sobre los AFF e ITP, durante los 5 días hábiles posteriores a la recepción de los comentarios realizados por la DGGEyET. El AFF deberá estar firmado por la o el responsable autorizado para el manejo de la cuenta bancaria productiva específica del PEEI.
11. Enviar manera física y electrónica a la DGGEyET los AFF e ITP, con oficio firmado por la/el Titular de la Secretaría de Educación Local, o Subsecretario de Educación Básica u Homólogo, 10 días hábiles posteriores a su validación por parte de la DGGEyET.
12. Elaborar las bases de datos de los beneficiarios indirectos (Anexos 4.a, 4.b, 4.c, y 4d) y enviarlas a la DGGEyET, dentro de los 15 días hábiles posteriores a la firma del Convenio o Lineamientos; estas bases de datos deberán estar disponibles para cualquier requerimiento por parte de las instancias fiscalizadoras.
13. Atender las solicitudes de la DGGEyET en las acciones inherentes a la operación, desarrollo y seguimiento del PEEI.
14. Realizar la planeación y coordinación de acciones de participación en Contraloría Social.
15. Utilizar los ahorros que se generen de los recursos transferidos una vez cumplida la meta establecida en el PAT validado, para atender los objetivos del PEE, previa solicitud por oficio a la DGGEyET y autorización de la misma, a excepción del rubro de Gastos de Operación Local.
16. El responsable de la Coordinación Local del PEEI, tendrá bajo su responsabilidad:
a. Desarrollar acciones para dar cumplimiento de los objetivos del Programa, así como las metas establecidas en su PAT.
b. Establecer las estrategias y acciones necesarias para la coordinación de los asuntos de las áreas académica, administrativa y de seguimiento operativo para el cumplimiento de los objetivos del PEEI, así como las metas establecidas en su PAT.
c. Atender las solicitudes de información y orientaciones realizadas por parte de la DGGEyET.
d. Realizar la entrega documentada de los asuntos en curso, documentos del PEEI y demás evidencias académicas, administrativas y operativas, en un periodo no mayor de 10 días hábiles posteriores al cambio o término de funciones como Coordinadora/or Local, entregando la evidencia correspondiente a su AEL.
17. Establecer las estrategias y acciones necesarias para la coordinación de los asuntos de las áreas académica, administrativa y de seguimiento operativo, en cumplimiento de las directrices que la DGGEyET determine para el cumplimiento de los objetivos del PEEI.
18. Integrar y verificar a través del área de seguimiento y operación la Base de Datos inicial y de cierre de los servicios de educación inicial que participan en el PEEI para su envío a la DGGEyET.
19. Cancelar las cuentas bancarias receptora y operativa al cierre del ejercicio fiscal 2024, a más tardar el último día hábil del mes de enero de 2025, anexando copia del estado de cuenta en el que se aprecie que se encuentra sin disponibilidad presupuestaria. Las AEL que conserven recursos presupuestarios en apego al artículo 17 de la LDFEM, deberán cancelar las cuentas bancarias a más tardar 10 días hábiles posteriores al cierre del primer trimestre 2025.
20. Ejercer por lo menos el cuarenta por ciento de los recursos ministrados por cada tipo de apoyo de acuerdo a su planeación establecida en el PAT, al término de cada trimestre. En caso de no cumplir, deberá enviar un oficio debidamente motivado y justificado del motivo por el cual no se logró cumplir el ejercicio del recurso.
21. Realizar los Reintegros por rendimientos generados y reintegros por remanentes deberán solicitar a la DGGEyET las líneas de captura de la Cuenta receptora y operativa hasta la cancelación de dichas cuentas. Los reintegros por rendimientos generados serán realizados directamente de la cuenta que corresponda dichos rendimientos hacia la TESOFE (no pasar de cuenta receptora a operativa o viceversa).
SEB:
1. Concentrar las Cartas Compromiso (Anexo 1) y enviar copia a la DGGEyET, dentro de los 10 días hábiles posteriores a la conclusión del término para su recepción, conforme lo previsto en el numeral 3.3.1. Requisitos de las presentes RO.
2. Suscribir el Convenio (Anexo 2) y los Lineamientos (Anexo 3).
3. Gestionar ante la DGPyRF el registro ante el SIAFF de las cuentas bancarias productivas específicas que la Secretaría de Finanzas de los Gobiernos de los Estados o su equivalente, a excepción de la AEFCM, apertura para el manejo de los recursos financieros del PEEI.
4. Ministrar los subsidios a los Gobiernos de los Estados para el desarrollo del PEEI, previa entrega de los CFDI y XML por parte de las AEL a la DGGEyET, de conformidad al calendario de ministraciones establecido en el Convenio; así como a la disponibilidad y suficiencia presupuestaria. Para el caso de la AEFCM, realizar el traspaso de recursos presupuestarios de ramo a ramo, conforme al calendario establecido en los Lineamientos.
5. Notificar a la DGGEyET, dentro de los dos días hábiles siguientes a la ministración de recursos presupuestarios realizada a los Gobiernos de los Estados, anexando la respectiva CLC cuyo estatus sea pagado.
6. Determinar e informar a la DGGEyET si se suspenden o cancelan los subsidios otorgados a los Gobiernos de los Estados, así como a la AEFCM, con base en los elementos que provea de acuerdo a lo establecido en las presentes RO.
7. Gestionar, previa solicitud de la DGGEyET, las líneas de captura de recurso no ejercido ante la DGPyRF.
8. Proporcionar a las AEL que soliciten líneas de captura a más tardar el último día hábil de marzo de 2025. Para las solicitudes que correspondan al informe de cierre de ciclo fiscal 2024.
9. Proporcionar líneas de captura de productos financieros que soliciten las AEL hasta la cancelación de las cuentas bancarias.
DGGEyET:
1. Contar con recursos para la operación y coordinación del PEEI.
2. Asistir a la SEB en la formalización del Convenio y de los Lineamientos.
3. Elaborar el calendario de ministraciones del Programa para los Gobiernos de los Estados y la AEFCM.
4. Implementar y operar los Convenios y Lineamientos con pleno respeto al federalismo educativo; con base en la asignación del PEF.
5. Revisar y, en su caso, emitir comentarios al PAT del PEEI enviado por la AEL para el ejercicio fiscal 2024, a más tardar 5 días hábiles posteriores a la recepción del PAT por parte de la AEL.
6. Enviar a la SEB, de conformidad al calendario de ministraciones vigente del ejercicio fiscal 2024, los CFDI y XML de cada uno de los Estados, previa entrega por parte de la AEL a la DGGEyET; a excepción de la AEFCM la cual, se sujetará a lo dispuesto en los Lineamientos.
7. Solicitar a las AEL la información que considere necesaria para conocer la situación que guarda la operación y la aplicación de los subsidios del PEEI.
8. Integrar la Base de Datos de los CAI Federalizados, CENDI en proceso de regularización con inmueble federalizado y apoyo voluntario y los CCAPI participantes en el PEEI, con la información que remiten las AEL, y comunicarlas a la SEB para su publicación en la página http://basica.sep.gob.mx/.
9. Revisar al término de cada trimestre que los Informes de AFF se encuentren alineados a los ITP presentados por las AEL, en concordancia con las acciones establecidas en el PAT y remitir a las AEL los comentarios y observaciones a través de correo electrónico.
10. Otorgar asistencia técnica y apoyo pedagógico a los equipos técnicos de las Coordinaciones Locales del PEEI para su implementación.
11. Remitir, en su caso, a la AEL correspondiente los comentarios, quejas, sugerencias o informes de situaciones inherentes a la operación del PEEI para su atención y resolución.
12. Informar a la SEB sobre los casos de incumplimiento señalados en el numeral 3.5 de estas RO, así como entregar las justificaciones correspondientes sobre los casos identificados.
13. Notificar a la AEL la suspensión o cancelación que, en su caso, determine la SEB, de la entrega de los subsidios a los Gobiernos de los Estados y a la AEFCM, previa notificación de la SEB.
14. Dar seguimiento al ejercicio y ejecución del gasto programado por las AEL y, en su caso, reportar a la SEB algún incumplimiento.
15. Solicitar las líneas de captura a la SEB, de conformidad con la función 7 de este mismo apartado correspondiente a la SEB.
16. Fungir como instancia ejecutora respecto al ejercicio de los gastos de operación central a que refiere el numeral 3.4. "Características de los apoyos (tipo y monto)" y su distribución de las presentes RO.
17. Adquirir los materiales impresos y títulos seleccionados (libros) para conformar la biblioteca escolar, conforme a lo establecido en el numeral 3.4. Características de los apoyos (tipo y monto) de las presentes RO.
3.6.2. Instancia(s) normativa(s)
La DGGEyET será la encargada de interpretar las RO, resolver las dudas y los aspectos no considerados en las mismas, lo cual se realizará conforme a la normativa aplicable.
3.7. Coordinación institucional
La DGGEyET podrá establecer acciones de coordinación con las autoridades federales y locales (estatales, municipales, Ciudad de México y demarcaciones territoriales de la Ciudad de México), las cuales tendrán que darse en el marco de las disposiciones de las presentes RO y de la normativa aplicable a fin de evitar duplicidades con otros programas del Gobierno Federal.
Para el mejor cumplimiento de las acciones que se ejecutan a través del PEEI, se podrán realizar los ajustes necesarios en su planeación y alcances, estableciendo los acuerdos, la coordinación y vinculación interinstitucional correspondientes, en el marco de lo dispuesto en las disposiciones jurídicas aplicables en la materia, lo establecido por las presentes RO y de las metas establecidas, así como en función de la disponibilidad presupuestaria autorizada, sin superar los montos establecidos en cada tipo de Apoyo.
4. OPERACIÓN
4.1. Proceso
4.1.1. Descripción y desarrollo de los procesos operativos
4.2. Ejecución
4.2.1. Avance Físico y Financiero
Las AEL formularán trimestralmente el informe del AFF sobre la aplicación de los recursos y/o acciones que se ejecuten bajo su responsabilidad con cargo a los recursos otorgados mediante el PEEI, debiendo remitir a la DGGEyET el informe respectivo, durante los primeros 10 días hábiles posteriores a la terminación del trimestre que se reporta. Invariablemente, la AEL deberá acompañar a dicho reporte la explicación de las variaciones entre el presupuesto autorizado, el modificado y, el ejercido, así como la diferencia entre las metas programadas y las alcanzadas, así como, los estados de cuenta bancarios correspondientes al trimestre que reporta, esto último a excepción de la AEFCM.
Dichos reportes, deberán identificar y registrar a la población atendida diferenciada por sexo, grupo de edad, región del país, entidad federativa, municipio o demarcación territorial de la Ciudad de México, así como a los servicios de educación inicial que reciben algún apoyo del PEEI.
Los reportes permitirán dar a conocer los avances del ejercicio del recurso en la operación del PEEI en el período que se reporta, y la información contenida en los mismos será utilizada para integrar los informes institucionales correspondientes.
Será responsabilidad de la DGGEyET concentrar y analizar dicha información, para la toma oportuna de decisiones.
Asimismo, las Entidades Federativas siendo las beneficiarias de los apoyos del Programa, por conducto de la Secretaría de Finanzas, o equivalente de la Entidad Federativa que corresponda, deberán remitir de manera trimestral a la SHCP a través del Sistema de Recursos Federales transferidos (https://www.mstwls.hacienda.gob.mx), el informe sobre el destino y los resultados obtenidos de la aplicación de los recursos en el marco de los convenios suscritos con la SEP por los apoyos otorgados en cumplimiento de los artículos 85 de la LFPRH, y 71 y 72 de la LGCG.
La Coordinación Local del PEEI deberá remitir a la DGGEyET de manera formal con oficio firmado por la/el Titular de la Secretaría de Educación Local, Subsecretario de Educación Básica u Homólogo el AFF.
4.2.2. Informe Técnico-Pedagógico (ITP)
Los ITP elaborados por la AEL, permitirán dar a conocer los progresos de la operación del PEEI, así como la atención, beneficios, seguimiento, orientación que se da a la población beneficiada por el PEEI en cada uno de los Apoyos, cuidando la perspectiva de género, en el período que se reporta, y la información contenida en los mismos será utilizada para integrar los informes institucionales correspondientes.
La AEL deberá entregar el ITP durante los primeros 10 días hábiles posteriores a la terminación del trimestre que se reporta. En este sentido, este informe permitirá vincular la información entre el PAT y los AFF que se refieren en el numeral que antecede para observar la implementación pedagógica de las acciones que se llevan a cabo y el adecuado uso de los recursos, asimismo, la DGGEyET podrá solicitar a la AEL las evidencias que permitan verificar la realización de las acciones reportadas.
La Coordinación Local del PEEI deberá remitir a la DGGEyET dicho informe de manera formal oficio firmado por la/el Titular de la Secretaría de Educación Local, Subsecretario de Educación Básica u Homólogo.
4.2.3. Acta de entrega-recepción
NO APLICA
4.2.4. Cierre del ejercicio
Las AEL estarán obligadas a presentar a la DGGEyET, como parte de su informe correspondiente al cuarto trimestre del año fiscal 2024, una estimación de cierre (objetivos, metas y gasto) conforme a lo establecido por la SHCP, en los respectivos Lineamientos de Cierre de Ejercicio Fiscal; mismo que se consolidará con los informes trimestrales de AFF y/o físico presupuestario entregados por los beneficiarios, a más tardar 10 días hábiles posteriores al cierre del ejercicio fiscal 2024. Por su parte, la DGGEyET remitirá a la SEB el informe consolidado, mismo que se integrará con los informes trimestrales de AFF entregados por los beneficiarios, a más tardar 10 días hábiles posteriores al cierre de la cuenta pública del Ejercicio Fiscal.
Cuando la AEL se sujete al artículo 17 de la LDFEFM, deberá entregar a la DGGEyET un alcance de cierre anual (Conciliación del Cierre del Ejercicio).
Adicionalmente, la DGGEyET remitirá a la SEB un alcance al informe consolidado de las AEL que se sujetaron al artículo 17 de la LDFEFM.
5. AUDITORÍA, CONTROL Y SEGUIMIENTO
Los subsidios mantienen su naturaleza jurídica de recursos públicos federales para efectos de su aplicación, ejecución, fiscalización, transparencia y rendición de cuentas, por lo tanto podrán ser revisados y auditados por la SFP o instancia fiscalizadora correspondiente que se determine; por el OIC en la SEP y/o auditores independientes contratados para dicho fin, en coordinación con los Órganos Locales de Control; por la SHCP; por la ASF y demás instancias que en el ámbito de sus respectivas atribuciones resulten competentes.
Como resultado de las acciones de auditoría que se lleven a cabo, la instancia de control que las realice mantendrá un seguimiento interno que permita emitir informes de las revisiones efectuadas, dando principal importancia a la atención en tiempo y forma de las anomalías detectadas hasta su total solventación.
6. EVALUACIÓN
6.1. Interna
La DGGEyET podrá instrumentar un procedimiento de Evaluación interna con el fin de monitorear el desempeño del PEEI construyendo, para tal efecto, indicadores relacionados con sus objetivos específicos, de acuerdo con lo que establece la MML. El procedimiento se operará considerando la disponibilidad de los recursos humanos y presupuestarios de las instancias que intervienen.
Asimismo, se deberán incorporar indicadores de desempeño específicos que permitan evaluar la incidencia de los programas presupuestarios el abatimiento de las brechas entre mujeres y hombres, la prevención de la violencia de género y de cualquier forma de discriminación basada en el género, discapacidad, origen étnico, u otras formas.
6.2. Externa
La Dirección General de Análisis y Diagnóstico del Aprovechamiento Educativo es la unidad administrativa ajena a la operación del PEEI que, en coordinación con la DGGEyET instrumentarán lo establecido para la evaluación externa de programas federales, de acuerdo con la Ley General de Desarrollo Social, el PEF para el ejercicio fiscal 2024, los Lineamientos Generales para la Evaluación de los Programas Federales de la Administración Pública Federal y el Programa Anual de Evaluación. Dicha evaluación deberá incorporar la perspectiva de género.
Asimismo, es responsabilidad de la DGGEyET, cubrir el costo de las evaluaciones externas, continuar y, en su caso, concluir con lo establecido en los programas anuales de evaluación de años anteriores. En tal sentido y una vez concluidas las evaluaciones del PEEI, éste habrá de dar atención y seguimiento a los aspectos susceptibles de mejora.
Las presentes RO fueron elaboradas bajo el enfoque de la MML, conforme a los criterios emitidos conjuntamente por el CONEVAL y la SHCP mediante oficio números 419-A-19-00598 y VQZ.SE.123/19, respectivamente, de fecha 27 de junio de 2019.
6.3. Indicadores
Los indicadores del PEEI a nivel de propósito, componente y actividades de la MIR, cuyo nivel de desagregación es nacional, serán reportados por la DGGEyET en el Módulo PbR del Portal Aplicativo de la SHCP (PbR PASH).
La MIR es pública y se encuentra disponible en las siguientes ligas:
· Portal de la SHCP:
https://www.transparenciapresupuestaria.gob.mx/es/PTP/programas#inicio
La consulta puede realizarse de la siguiente manera:
o En la pestaña Ramo, seleccionar "11-Educación Pública".
o En la pestaña Modalidad, seleccionar "S-Sujeto a Reglas de Operación".
o En la pestaña Clave, seleccionar "S312".
o Dar clic en el nombre del Programa Presupuestario "Expansión de la Educación Inicial".
Posteriormente, aparecerá en la pantalla "Ficha del Programa"; para acceder a la MIR, es necesario en la pantalla de la "Ficha del Programa" dar clic en la opción "Resultados" y en esa pantalla, seleccionar la opción "Descarga los Objetivos, Indicadores y Metas".
· Portal de la Dirección General de Planeación, Programación y Estadística Educativa, de la SEP:
http://planeacion.sep.gob.mx/cortoplazo.aspx
La consulta puede realizarse de la siguiente manera:
o Seleccionar el año a consultar
o Descargar la Matriz de Indicadores del Programa
7. TRANSPARENCIA
7.1. Difusión
En la operación del PEEI, se deberán atender las disposiciones aplicables en materia de transparencia y protección de datos personales establecidas por la Ley General de Transparencia y Acceso a la Información Pública, Ley Federal de Transparencia y Acceso a la Información Pública, así como la Ley General de Protección de Datos personales en Posesión de Sujetos Obligados y la normatividad que de éstas derivan.
Para garantizar la transparencia en el ejercicio de los recursos públicos, se dará amplia difusión al PEEI a nivel nacional, y se promoverán acciones similares por parte de las autoridades locales y municipales. La papelería, documentación oficial, así como la publicidad y promoción de este Programa, deberán incluir la siguiente leyenda: "Este programa es público ajeno a cualquier partido político. Queda prohibido el uso para fines distintos a los establecidos en el programa". Quien haga uso indebido de los recursos de este Programa deberá ser denunciada/o y sancionada/o de acuerdo con la ley aplicable y ante la autoridad competente.
Asimismo, se deberán difundir todas aquellas medidas que contribuyen a promover el acceso igualitario entre mujeres y hombres a los beneficios del PEEI.
De acuerdo a lo establecido en el artículo 70, fracción XV de la Ley General de Transparencia y Acceso a la Información Pública, la DGGEyET tendrá la obligación de publicar y mantener actualizada la información relativa a los programas de subsidios.
El padrón de beneficiarios directos será reportado en el SIIPP-G y la base de datos de beneficiarios indirectos del PEEI será publicada en la página de internet http://basica.sep.gob.mx. La AEL deberá remitir a la DGGEyET las bases de datos de beneficiarios indirectos, Anexos 4.a, 4.b, 4.c y 4.d de las presentes RO. Esta información deberá ser consistente con la información reportada en el Formato 911.
7.2. Contraloría social
Se reconoce a la Contraloría Social como el mecanismo de las personas beneficiarias, de manera organizada, independiente, voluntaria y honorífica, para verificar el cumplimiento de las metas y la correcta aplicación de los recursos públicos asignados a los programas federales, de conformidad con los artículos 69, 70 y 71 de la Ley General de Desarrollo Social; 67, 68, 69 y 70 de su Reglamento.
En materia de promoción, operación y seguimiento del mecanismo Contraloría Social, este programa federal se encuentra sujeto a los Lineamientos y la Estrategia Marco vigentes emitidos por la Secretaría de la Función Pública, así como a los documentos normativos (Esquema, Guía Operativa y Programa Anual de Trabajo de Contraloría Social) validados por dicha dependencia, mismos que integran la Estrategia Marco de Contraloría Social.
Los Comités de Contraloría Social, para solicitar su registro deberá presentarse ante la Dirección General de Gestión Escolar y Enfoque Territorial (DGGEyET), a través de la AEL como Instancia Ejecutora en cada entidad federativa, un escrito libre en el que se especifique, como mínimo, el nombre del programa, el ejercicio fiscal de que se trate, su representación y domicilio legal, así como los mecanismos e instrumentos que utilizarán para el ejercicio de sus funciones.
La DGGEyET a través de las AEL de sus Instancias Ejecutoras deberá, de no haber impedimento alguno, expedir las constancias de registro de los comités en un plazo no mayor a 15 días hábiles contados a partir de la solicitud de registro, mismas que fungirán como comprobante de su constitución, y deberán registrarse en el Sistema Informático de Contraloría Social. Asimismo, brindará a éstos la información pública necesaria para llevar a cabo sus actividades, así como asesoría, capacitación, y orientación sobre los mecanismos para presentar quejas y denuncias.
La Secretaría de la Función Pública, brindará orientación en la materia a través del correo electrónico: contraloriasocial@funcionpublica.gob.mx.
Adicionalmente, la DGGEyET podrá promover e implementar los mecanismos de participación ciudadana en la prevención y el combate a la corrupción impulsados por la Secretaría de la Función Pública, por medio del uso de herramientas digitales, que faciliten a las personas beneficiarias y la ciudadanía en general, la posibilidad de incidir en dicha materia.
8. QUEJAS Y DENUNCIAS
La o el beneficiario y la ciudadanía en general, podrán presentar sus quejas o denuncias con respecto a la ejecución de las presentes RO de manera personal, escrita o por internet, ante el área que establezcan las AEL por medio de las Contralorías o equivalentes Locales. Asimismo, a nivel central, a través del OIC comunicarse a los teléfonos: en la Ciudad de México al 55 36 01 86 50, extensiones 66232, 66224, 66227, 66229, 66242 y 66243; o del interior de la República al 800 22 88 368 (lada sin costo), en un horario de 09:00 a 15:00 y de 16:00 a 18:00 horas (tiempo del centro de México), de lunes a viernes. Acudir de manera personal dentro del referido horario, a las oficinas que ocupa el Área de Quejas de este Órgano Fiscalizador ubicado en: Avenida Universidad 1074, Colonia Xoco, C.P. 03330, demarcación territorial Benito Juárez, Ciudad de México; o a través de un escrito entregado en la Oficialía de Partes Común, localizada en el referido domicilio de las 09:00 a 15:00 horas, o enviar al correo electrónico a quejas@nube.sep.gob.mx; o también en la página http://www.oic.sep.gob.mx/portal3/quejas.php. En EDUCATEL en la Ciudad de México y área metropolitana al 55 36 01 75 99, o en el interior de la República al 800 288 66 88 (lada sin costo), en horario de atención de lunes a viernes de 08:00 a 20:00 horas (tiempo del centro de México). De igual forma, podrá realizarse en el Centro de Contacto Ciudadano de la SFP, ubicado en Avenida Insurgentes Sur número 1735, planta baja, módulo 3, colonia Guadalupe Inn, demarcación territorial Álvaro Obregón, C.P. 01020, CDMX; vía telefónica: en el interior de la República al 800 11 28 700, y en la Ciudad de México al 55 20 00 20 00 y 55 20 00 30 00, en un horario de 09:00 a 18:00 horas, de lunes a viernes; vía correspondencia: enviar escrito libre a la Dirección General de Denuncias e Investigaciones de la SFP con domicilio en Avenida Insurgentes Sur número. 1735, piso 2 ala norte, colonia Guadalupe Inn, demarcación territorial Álvaro Obregón, C.P. 01020.
ANEXOS
Anexo 1. Carta Compromiso
CARTA COMPROMISO
(Precisar Lugar), (precisar día) de (precisar mes) de 2024
(Precisar Nombre)
Subsecretaria/o de Educación Básica
de la Secretaría de Educación Pública
de la Administración Pública Federal
P r e s e n t e
De conformidad con las Reglas de Operación del Programa Expansión de la Educación Inicial para el ejercicio fiscal 2024 (Clave S312), publicadas en el Diario Oficial de la Federación, me permito informar a usted que (Precisar nombre del Estado o Autoridad Educativa Federal en la Ciudad de México) expresa su voluntad, interés y compromiso de participar en la gestión y ejecución de dicho Programa.
Asimismo, (el Gobierno del Estado de (Precisar), por conducto de (Precisar denominación de su respectiva Autoridad Educativa Local / la Autoridad Educativa Federal en la Ciudad de México), se compromete a suscribir (el Convenio para la Operación del Programa Expansión de la Educación Inicial / los Lineamientos Internos de Coordinación para la Operación del Programa Expansión de la Educación Inicial), y realizar las acciones correspondientes sujetándose a los términos y condiciones establecidos en las referidas Reglas de Operación.
A t e n t a m e n t e
[Nombre y cargo de la persona Titular de la Autoridad Educativa Local]
C.c.p.- Nombre de la persona Titular de la Dirección General de Gestión Escolar y Enfoque Territorial.- Presente
Anexo 2. Convenio para la Operación del Programa Expansión de la Educación Inicial
CONVENIO PARA LA OPERACIÓN DEL PROGRAMA EXPANSIÓN DE LA EDUCACIÓN INICAL PARA EL EJERCICIO FISCAL 2024, EN LO SUCESIVO EL "PROGRAMA", QUE CELEBRAN, POR UNA PARTE, EL GOBIERNO FEDERAL POR CONDUCTO DE LA SECRETARÍA DE EDUCACIÓN PÚBLICA, EN LO SUCESIVO "LA SEP", REPRESENTADA POR (nombre y apellidos), SUBSECRETARIO/A DE EDUCACIÓN BÁSICA, ASISTIDO/A POR (nombre y apellidos del/de la director/a general) DIRECTOR/A GENERAL DE GESTIÓN ESCOLAR Y ENFOQUE TERRITORIAL; Y POR LA OTRA PARTE, EL GOBIERNO DEL ESTADO LIBRE Y SOBERANO de (nombre completo del Estado), EN LO SUCESIVO "EL GOBIERNO DEL ESTADO", REPRESENTADO POR SU GOBERNADOR/A CONSTITUCIONAL (nombre y apellidos), (o quien acredite facultades para suscribir el instrumento), (nombre y apellidos), ASISTIDO/A POR EL/LA SECRETARIO/A DE GOBIERNO (o equivalente) (nombre y apellidos de la/el Secretario/a de Gobierno o equivalente); POR EL/LA SECRETARIO/A DE FINANZAS (o equivalente), (nombre y apellidos del/de la Secretario/a de Finanzas o equivalente); POR EL/LA SECRETARIO/A DE EDUCACIÓN (o equivalente), (nombre y apellidos del/de la Secretario/a de Educación o equivalente); Y POR EL/LA SUBSECRETARIO/A DE EDUCACIÓN BÁSICA (o equivalente), (nombre y apellidos del/la Subsecretario/a de Educación Básica o equivalente), A QUIENES CONJUNTAMENTE SE LES DENOMINARÁ "LAS PARTES", DE CONFORMIDAD CON LOS ANTECEDENTES, DECLARACIONES Y CLÁUSULAS SIGUIENTES:
ANTECEDENTES
Como estrategia para la implementación del Currículo Nacional aplicable a la Educación Inicial: Programa Sintético de la Fase 1, emitido mediante Acuerdo número 07/08/23, publicado en el DOF el 15 de agosto de 2023; V"LA SEP" emitió las "Reglas de Operación del Programa Expansión de la Educación Inicial para el ejercicio fiscal 2024", publicadas en el Diario Oficial el día (día) de (mes) de 202_, las cuales contienen un Glosario que será aplicable para efectos de interpretación de los conceptos establecidos en el presente instrumento, en lo sucesivo las "Reglas de Operación", que tienen por objetivo general de "EL PROGRAMA", contribuir a que las niñas y niños de 0 días de nacidas(os) a 3 años de edad, accedan a los servicios de educación inicial integral mediante la ampliación de la cobertura a través de Modalidades Escolarizadas y No Escolarizadas, y como objetivos específicos:
1. Fortalecer el mantenimiento de los inmuebles en materia de seguridad y bienestar de niñas y niños para la operación de los CAI-Federalizados y CENDI en proceso de regularización con inmueble federalizado.
2. Implementar por conducto de Agentes Educativos Federalizados, la Estrategia de Visitas a Hogares para brindar orientación a madres y padres de familia o tutoras(es), sobre prácticas de crianza (Modalidad No Escolarizada).
3. Operar los CCAPI, en coordinación con las autoridades educativas locales y municipales, así como con organizaciones de la sociedad civil, en Municipios con mayor demanda de Educación Inicial.
4. Capacitar a los Agentes Educativos de los Centros de Atención Infantil con Clave DDI, EDI, NDI, DIN y CENDI en proceso de regularización con clave SDI de la Modalidad Escolarizada, Agentes Educativos con clave FEI de la Estrategia Visitas a Hogares, y Agentes Educativos Comunitarios de los CCAPI de la Modalidad No Escolarizada; así como a los Agentes Educativos de los servicios públicos y privados que atienden la Educación Inicial, que implementan el Programa de Educación Inicial vigente, a través de acciones presenciales y/o en línea.
5. Apoyar a los CENDI en proceso de regularización con apoyo voluntario, con el pago al personal voluntario, los servicios básicos e insumos necesarios para su alimentación.
6. Contribuir a la sensibilización social de los beneficios de la educación en los primeros años de vida de niñas y niños, mediante la difusión e implementación de la Política Nacional de Educación Inicial.
El otorgamiento de los subsidios deberá sujetarse a lo dispuesto en los artículos 74, 75 y 76 de la Ley Federal de Presupuesto y Responsabilidad Hacendaria y 174 y 175 de su Reglamento, así como en las "Reglas de Operación", por lo que "LA SEP" radicará los recursos federales a la cuenta bancaria productiva específica, que la Secretaría de Finanzas o equivalente en "EL GOBIERNO DEL ESTADO" haya aperturado exclusivamente para la administración y ejercicio de los subsidios asignados a "EL PROGRAMA".
DECLARACIONES
I.- De "LA SEP":
I.1.- Que de conformidad con los artículos 2o, fracción I, 26 y 38 de la Ley Orgánica de la Administración Pública Federal, es una Dependencia de la Administración Pública Centralizada que tiene a su cargo la función social educativa, sin perjuicio de la concurrencia de las Entidades Federativas y los Municipios.
I.2.- Que (nombre y apellidos), Subsecretario/a de Educación Básica, suscribe el presente instrumento, de conformidad con lo dispuesto en el artículo 8, fracción IX del Reglamento Interior de la Secretaría de Educación Pública (RISEP), publicado en el Diario Oficial de la Federación el día 15 de septiembre de 2020.
I.3.- Que (nombre y apellidos), Director/a General de Gestión Escolar y Enfoque Territorial, asiste en la suscripción del presente Convenio, de conformidad con lo dispuesto en el artículo 21 (RISEP).
I.4.- Que cuenta con los recursos financieros suficientes y con la autorización para su erogación, para llevar a cabo la celebración del presente instrumento con cargo a los subsidios asignados a "EL PROGRAMA" en el Presupuesto de Egresos de la Federación para el Ejercicio Fiscal 2024.
I.5.- Que para los efectos del presente Convenio, señala como su domicilio el ubicado en Av. Universidad No. 1200, segundo piso, sector 2-18a, Colonia Xoco, Demarcación Territorial Benito Juárez, C.P. 03330, en la Ciudad de México. II.- De "EL GOBIERNO DEL ESTADO":
II.1.- Que el Estado de (nombre del Estado), es una entidad libre y soberana que forma parte integrante de la Federación, de conformidad con lo establecido en los artículos 40 y 43 de la Constitución Política de los Estados Unidos Mexicanos, y (número de artículos) de la Constitución Política del Estado de (nombre del Estado).
II.2.- Que (nombre y apellidos), Gobernador/a Constitucional del Estado de (nombre del Estado), se encuentra facultado/a y comparece a la celebración del presente instrumento, de conformidad con lo establecido por el artículo (número del artículo) de la Constitución Política del Estado de (nombre del Estado), y los artículos (número de los artículos) de la (nombre de la Ley Orgánica del Estado o equivalente) del Estado de (nombre del Estado).
II.3.- Que las personas Titulares de las (nombres de la Secretaría de Gobierno o equivalente, Secretaría de Finanzas o equivalente, Secretaría de Educación o equivalente y de la Subsecretaría de Educación Básica o equivalente), suscriben el presente instrumento, de conformidad con lo dispuesto en los artículos (número de los artículos) de la Constitución Política del Estado de (nombre del Estado) y (número de los artículos) de la (nombre de la Ley Orgánica de la Administración Pública del Estado o equivalente).
II.4.- Que le resulta de alta prioridad continuar participando activamente en el desarrollo y operación de "EL PROGRAMA", ya que promueve el mejoramiento de la excelencia educativa en Educación Inicial en las Modalidades Escolarizada y No Escolarizada, por lo que es de su interés suscribir y dar cabal cumplimiento al objeto de este Convenio, ajustándose a lo establecido por sus "Reglas de Operación".
II.5.- Que cuenta con los recursos humanos, materiales y financieros para dar cumplimiento en el ejercicio fiscal 2024, a los compromisos que adquiere mediante el presente Convenio.
II.6.- Que para los efectos del presente Convenio, señala como su domicilio, el ubicado en la calle (nombre de la calle y número), Colonia (nombre de la colonia), C.P. (número del código postal), en la Ciudad o Municipio de (nombre de la ciudad o municipio), Estado de (nombre del Estado).
En cumplimiento a sus atribuciones y con el objeto de llevar a cabo la operación y desarrollo de "EL PROGRAMA", de conformidad con lo establecido en las "Reglas de Operación", "LAS PARTES" suscriben este Convenio de conformidad con las siguientes:
CLÁUSULAS
PRIMERA.- Objeto: Es objeto del presente Convenio establecer las bases entre "LA SEP" y "EL GOBIERNO DEL ESTADO", mediante las cuales unirán su experiencia, esfuerzos y recursos para llevar a cabo la operación de "EL PROGRAMA" en la Entidad Federativa, de conformidad con las "Reglas de Operación", y realizar las acciones correspondientes que permitan el cumplimiento de los objetivos para los cuales fue creado "EL PROGRAMA".
SEGUNDA.- Obligaciones de "LA SEP": En cumplimiento al objeto del presente Convenio, "LA SEP" se obliga a:
A).- Dar a conocer "EL PROGRAMA" a "EL GOBIERNO DEL ESTADO", proporcionándole el apoyo técnico que requiera respecto del contenido del mismo, así como de sus alcances, metas y requerimientos para su implementación, desarrollo, operación, seguimiento y evaluación;
B).- Con base en la disponibilidad presupuestaria en el ejercicio fiscal 2024, "LA SEP" a través de la Subsecretaría de Educación Básica, y por conducto de la Dirección General de Gestión Escolar y Enfoque Territorial, otorgará a "EL GOBIERNO DEL ESTADO", por conducto de la Autoridad Educativa Local (AEL), hasta la cantidad total de $(cantidad con número) (cantidad con letra pesos /100 M.N.), para que la destine y aplique única y exclusivamente para la operación e implementación de "EL PROGRAMA" en el ejercicio fiscal 2024, de conformidad con la tabla de distribución indicada en el Anexo Único de este Convenio y con las disposiciones normativas aplicables, misma que se distribuirá de acuerdo con lo establecido en las "Reglas de Operación"; conforme a lo siguiente:
1.- La cantidad de $(cantidad con número) (cantidad con letra... pesos __/100 M.N.), para el desarrollo del Apoyo 1.
2.- La cantidad de $(cantidad con número) (cantidad con letra... pesos __/100 M.N.), para el desarrollo del Apoyo 2.
3.- La cantidad de $(cantidad con número) (cantidad con letra... pesos __/100 M.N.), para el desarrollo del Apoyo 3.
4.- La cantidad de $(cantidad con número) (cantidad con letra... pesos __/100 M.N.), para el desarrollo del Apoyo 4.
5.- La cantidad de $(cantidad con número) (cantidad con letra... pesos __/100 M.N.), para el desarrollo del Apoyo 5.
6.- La cantidad de $(cantidad con número) (cantidad con letra... pesos __/100 M.N.), para el desarrollo del Apoyo 6.
Así como la cantidad de hasta $(cantidad con número) (cantidad con letra... pesos __/100 M.N.) para que la destine exclusivamente para Gastos de Operación Local para la implementación de "EL PROGRAMA".
Dicha cantidad total será radicada a la cuenta bancaria productiva específica que para tal efecto le comunique por escrito "EL GOBIERNO DEL ESTADO" a "LA SEP", de conformidad con lo establecido en las "Reglas de Operación" y el artículo 69 de la Ley General de Contabilidad Gubernamental;
C).- Entregar a "EL GOBIERNO DEL ESTADO" apoyos en especie, de conformidad con lo establecido en las "Reglas de Operación", mismos que consisten en proporcionar a "EL GOBIERNO DEL ESTADO" por conducto de la AEL, a través de compras consolidadas, como una biblioteca escolar con títulos seleccionados por la Dirección General de Desarrollo Curricular, y materiales impresos dirigidos a madres y padres de familia y Agentes Educativos, que se entregarán al menos al 90% de los Centros de Atención Infantil con Clave CAI DDI, Clave CAI EDI y Clave CAI NDI y CENDI en proceso de regularización con Clave SDI o DDI que seleccione la AEL; al menos el 80% de los Agentes Educativos de la Estrategia de Visitas a Hogares; y, al menos el 80% de los CCAPI, se destinará hasta el 5% del monto total del presupuesto original autorizado al PEEI en el PEF; y
D).- Las demás obligaciones a su cargo establecidas en las "Reglas de Operación".
TERCERA. - Obligaciones de "EL GOBIERNO DEL ESTADO": Por su parte, "EL GOBIERNO DEL ESTADO" se obliga a:
A).- En el caso del objetivo específico número 3 señalado en los ANTECEDENTES del presente Convenio, consistente en operar Centros Comunitarios de Atención a la Primera Infancia, deberá proveer un inmueble determinado para efecto de garantizar la ejecución de dicho objetivo, y garantizar la vigencia del mismo en el período señalado. En el caso de que las condiciones del inmueble cambien, y no permitan la ejecución del mismo, "EL GOBIERNO DEL ESTADO", deberá dar aviso a "LA SEP", dentro de los 10 (diez) días hábiles siguientes a que se conozcan las causas que determinaron el cambio de las condiciones, y se comprometerá a proporcionar otro inmueble que cumpla con las características que permitan el cumplimiento del objetivo en comento;
B).- Abrir por conducto de la Secretaría de (Finanzas o equivalente) de "EL GOBIERNO DEL ESTADO", una cuenta bancaria productiva específica para la recepción, administración, ejercicio y aplicación de los recursos financieros que le otorgue "LA SEP" y los productos que generen, estableciendo una contabilidad independiente para "EL PROGRAMA" manteniendo registros específicos identificados y controlados, así como resguardar la documentación original que justifique y compruebe el gasto. Dicha documentación deberá presentarse a los órganos competentes de control y fiscalización que lo soliciten.
Es responsabilidad de la Secretaría de (Finanzas o equivalente) de "EL GOBIERNO DE ESTADO", no incorporar en la cuenta bancaria productiva específica, que ésta establezca para el objeto y fines del presente Convenio, recursos locales, ni las aportaciones que realicen, en su caso, los beneficiarios de las acciones o ningún otro tipo de recursos distintos del apoyo recibido, aun cuando pudieran tener el mismo propósito;
C).- Enviar a "LA SEP", el Comprobante Fiscal Digital por Internet (CFDI) en formato PDF y XML correspondiente al subsidio, que emita la Tesorería Estatal, de conformidad a las "Reglas de Operación";
D).- Elaborar el Plan Anual de Trabajo (PAT), en términos de lo establecido en las "Reglas de Operación";
E).- Radicar los subsidios al área responsable de operar "EL PROGRAMA" en la Entidad Federativa, a más tardar dentro de los 5 (cinco) días hábiles posteriores a que los reciba de "LA SEP";
F).- Destinar los recursos financieros que reciba de "LA SEP" y los productos que genere, única y exclusivamente para el desarrollo de "EL PROGRAMA", de acuerdo a lo establecido en las "Reglas de Operación" y en el presente Convenio;
G).- Establecer una contabilidad independiente para "EL PROGRAMA", a fin de registrar presupuestal y contablemente los apoyos financieros otorgados, incluidos los que se entreguen en especie;
H).- Reintegrar a la Tesorería de la Federación los recursos financieros que reciba de "LA SEP" que no hayan sido destinados a los fines autorizados, así como reintegrar a más tardar el 15 de enero de 2025 a la Tesorería de la Federación, los recursos remanentes junto con los rendimientos financieros que se hayan obtenido objeto de este Convenio, que al 31 de diciembre de 2024 no hayan sido devengados. En caso de que los recursos otorgados que al 31 de diciembre de 2024 se encuentren debida y legalmente comprometidos con obligaciones de pago y aquellos devengados pero que no hayan sido pagados al cierre del presente ejercicio fiscal, deberán cubrirse los pagos a más tardar el 31 de marzo de 2025; o bien, cubrir las erogaciones que correspondan de conformidad con el calendario de ejecución que, en su caso, se haya establecido. Una vez cumplido el plazo referido, "EL GOBIERNO DEL ESTADO" se obliga a reintegrar los recursos remanentes junto con los rendimientos financieros obtenidos a la Tesorería de la Federación a más tardar dentro de los 15 (quince) días naturales siguientes, de conformidad con el Artículo 17 de la Ley de Disciplina Financiera de las Entidades Federativas y los Municipios, y demás disposiciones legales aplicables;
I).- Elaborar y entregar trimestralmente los informes de Avances Físico y Financieros y Técnico Pedagógico, así como un informe final del cierre del ejercicio fiscal 2024, de conformidad con las "Reglas de Operación". La documentación original comprobatoria del gasto deberá estar identificada con el nombre del "PROGRAMA", origen del recurso y ejercicio fiscal correspondiente utilizando para ello un sello o la leyenda "Operado con el PROGRAMA EXPANSIÓN DE LA EDUCACIÓN INICIAL en el ejercicio fiscal 2024", misma que quedará en poder de (precisar nombre de la Autoridad Educativa Local responsable) de "EL GOBIERNO DEL ESTADO", debiendo ésta remitir copia de dicha documentación a su órgano interno de control, y en su caso, a las áreas responsables de "LA SEP" cuando éstas se lo requieran.
Asimismo, "remitir trimestralmente a través del Sistema de Recursos Federales Transferidos (https://www.mstwls.hacienda.gob.mx) establecido para tal fin por la Secretaría de Hacienda y Crédito Público, el informe sobre el destino y resultados obtenidos de la aplicación de los recursos otorgados por "LA SEP" por el presente anexo de ejecución, de conformidad con las disposiciones aplicables;
J).- Proporcionar y cubrir los costos de personal directivo y administrativo que requiera para la operación de "EL PROGRAMA"; y
K).- Las demás obligaciones a su cargo, establecidas en las "Reglas de Operación".
CUARTA.- Coordinación y Seguimiento: Para la coordinación de las acciones acordadas en este Convenio, "LA SEP" designa a la persona titular de la Dirección General de Gestión Escolar y Enfoque Territorial, quien en el ámbito de su competencia será responsable de la implementación, acompañamiento, operación, seguimiento y evaluación de "EL PROGRAMA", quien podrá apoyarse de las personas servidoras públicas que para dichos efectos designe.
Por su parte, "EL GOBIERNO DEL ESTADO" será responsable de llevar a cabo las acciones necesarias para el correcto desarrollo y operación de "EL PROGRAMA", por conducto de la persona titular de la AEL, o la persona servidora pública que designe para ello, cuyo nombre y cargo lo hará del conocimiento por escrito a la Dirección General de Gestión Escolar y Enfoque Territorial de "LA SEP", dentro de los 10 (diez) días hábiles siguientes a la fecha de firma de este Convenio, comprometiéndose a designar los equipos estatales que estarán a cargo de su desarrollo, los cuales deberán ser los idóneos para la realización de las actividades de "EL PROGRAMA", buscando siempre optimizar en lo posible los recursos públicos federales que se asignen.
QUINTA.- Cancelación del subsidio: El subsidio materia de este Convenio, podrá ser cancelado por "LA SEP", en el caso de que "EL GOBIERNO DEL ESTADO" destine los subsidios recibidos para fines distintos a los establecidos en este Convenio y en las "Reglas de Operación"; así como, por la falta de documentación comprobatoria de su ejercicio y aplicación.
SEXTA.- Fiscalización: "LAS PARTES" acuerdan que una vez que "EL GOBIERNO DEL ESTADO" reciba los recursos federales a que se refiere el presente instrumento, será de su única, exclusiva y absoluta responsabilidad responder a toda reclamación y observación que, ante cualquier instancia, se derive directa o indirectamente con motivo de su aplicación y ejercicio; atendiendo en todo momento el estricto cumplimiento de la normatividad federal y, en su caso, con la estatal, en tanto no contravenga a la misma, lo anterior aplicable en materia presupuestaria, tributaria, de disciplina financiera, transparencia y fiscalización. Igualmente, es responsable único, exclusivo y absoluto ante las acciones conducentes que, en ejercicio de sus atribuciones y facultades, realicen los órganos de fiscalización y control de carácter federal y estatal; así como los de carácter judicial, ya sea fuero común y/o federal.
SÉPTIMA.- Transparencia: "LAS PARTES" acuerdan que para fomentar la transparencia de "EL PROGRAMA", en la papelería y documentación oficial, así como en la publicidad y promoción del mismo, deberá incluirse de forma clara, visible y audible según el caso, la siguiente leyenda:
"Este programa es público, ajeno a cualquier partido político. Queda prohibido el uso para fines distintos a los establecidos en el programa".
Asimismo, "LAS PARTES" acuerdan realizar la publicación de manera proactiva de la información de "EL PROGRAMA", que sea de interés público, por los medios de comunicación de los que dispongan.
OCTAVA.- Protección de datos personales: "LAS PARTES" acuerdan salvaguardar la confidencialidad de los datos personales de los que tengan conocimiento con motivo de la ejecución del presente Convenio y de la operación de "EL PROGRAMA", comprometiéndose a:
A) Elaborar los avisos de privacidad a que se refieren los artículos 27 y 28 de la Ley General de Protección de Datos Personales en Posesión de Sujetos Obligados;
B) Abstenerse de tratar los datos personales para fines distintos a los establecidos en "EL PROGRAMA";
C) Implementar medidas de seguridad para salvaguardar la confidencialidad de los datos personales; y
D) Las demás estipuladas en las disposiciones normativas vigentes.
NOVENA.- Propiedad Intelectual: "LAS PARTES" acuerdan que la titularidad de los derechos patrimoniales de autor, propiedad industrial, o cualesquiera otros derechos que se originen con motivo del presente Convenio, corresponderán a ambas, y podrán ser usados únicamente en beneficio de la educación a su cargo.
DÉCIMA.- Relación Laboral: "LAS PARTES" acuerdan expresamente que el personal designado por cada una de ellas para la organización, ejecución, supervisión y cualquier otra actividad que se lleve a cabo con motivo de este Convenio, continuará en forma absoluta bajo la dirección y dependencia de la parte que lo designó, sin que se entienda en forma alguna, que en la realización de los trabajos desarrollados se pudiesen generar, o haber generado, derechos laborales o de otra naturaleza, con respecto a la otra parte.
Por lo anterior, "LAS PARTES" asumen plenamente la responsabilidad laboral del personal designado por cada una de ellas para la realización de las actividades materia de este Convenio y de "EL PROGRAMA", por lo que, en consecuencia, no existirá sustitución, subrogación ni solidaridad patronal entre "LAS PARTES" o con el personal adscrito a la otra parte.
DÉCIMA PRIMERA.- Contraloría Social: "LAS PARTES" reconocen a la Contraloría Social como el mecanismo de las personas beneficiarias, de manera organizada, independiente, voluntaria y honorífica, para verificar el cumplimiento de las metas y la correcta aplicación de los recursos públicos asignados a los programas federales, de conformidad con los artículos 69, 70 y 71 de la Ley General de Desarrollo Social; así como el 67, 68, 69 y 70 de su Reglamento.
En materia de promoción, operación y seguimiento del mecanismo Contraloría Social, este programa federal se encuentra sujeto a los Lineamientos y la Estrategia Marco vigentes emitidos por la Secretaría de la Función Pública, así como a los documentos normativos (Esquema, Guía Operativa y Programa Anual de Trabajo de Contraloría Social) validados por dicha dependencia, mismos que integran la Estrategia de Contraloría Social.
Los Comités de Contraloría Social, para solicitar su registro, deberán presentar ante la Dirección General de Gestión Escolar y Enfoque Territorial (DGGEyET), a través de la Autoridad Educativa Local (AEL) como Instancia Ejecutora en cada entidad federativa, un escrito libre en el que se especifique, como mínimo, el nombre del programa, el ejercicio fiscal de que se trate, su representación y domicilio legal, así como los mecanismos e instrumentos que se utilizarán para el ejercicio de sus funciones.
La DGGEyET a través de las AEL de sus Instancias Ejecutoras deberá, de no haber impedimento alguno, expedir las constancias de registro de los comités en un plazo no mayor a 15 días hábiles contados a partir de la solicitud de registro, mismas que fungirán como comprobante de su constitución, y deberán registrarse en el Sistema Informático de Contraloría Social. Asimismo, brindará a éstos la información pública necesaria para llevar a cabo sus actividades, así como asesoría, capacitación y orientación sobre los mecanismos para presentar quejas y denuncias.
Adicionalmente, la DGGEyET podrá promover e implementar los mecanismos de participación ciudadana en la prevención y el combate a la corrupción impulsados por la Secretaría de la Función Pública, por medio del uso de herramientas digitales, que faciliten a las personas beneficiarias y la ciudadanía en general, la posibilidad de incidir en dicha materia.
Los gastos generados en la promoción y operación de la Contraloría Social en el "PROGRAMA" se obtendrán de los Gastos de Operación Local determinados en las "Reglas de Operación", en caso de que los mismos sean insuficientes "EL GOBIERNO DEL ESTADO" proporcionará los insumos necesarios de conformidad a lo pactado en el presente instrumento y a la disponibilidad presupuestaria.
DÉCIMA SEGUNDA.- Modificación: "LAS PARTES" convienen que los términos y condiciones establecidos en el presente Convenio, podrán ser objeto de modificación o adición, previo acuerdo por escrito entre ellas.
DÉCIMA TERCERA.- Vigencia: La vigencia del presente Convenio iniciará a partir de la fecha de su firma y hasta el total cumplimiento de las acciones objeto del mismo, en el entendido de que sólo se refiere a la aplicación de los recursos públicos federales del ejercicio fiscal 2024 para la operación e implementación de "EL PROGRAMA", conforme lo previsto en las "Reglas de Operación" para el presente ejercicio fiscal, por lo que no compromete recursos de los subsecuentes ejercicios fiscales. Podrá darse por terminado con anticipación, previa notificación que por escrito realice cualquiera de "LAS PARTES" con 30 (treinta) días hábiles de anticipación a efecto de que las acciones que se hayan iniciado en el marco de este Convenio se desarrollen hasta su total conclusión.
Para el caso de los subsidios radicados a las Entidades Federativas, los ahorros serán los recursos económicos remanentes una vez que la AEL ha logrado cubrir las acciones comprometidas en el PAT y su uso deberá ser revisado y autorizado por la Dirección General de Gestión Escolar y Enfoque Territorial.
DÉCIMA CUARTA.- Interpretación y Cumplimiento: "LAS PARTES" acuerdan que los asuntos que no estén expresamente previstos en este Convenio, así como las dudas que pudieran surgir con motivo de su interpretación y cumplimiento, se resolverán de común acuerdo y por escrito entre las mismas, acorde con los propósitos de "EL PROGRAMA" y las "Reglas de Operación".
DÉCIMA QUINTA.- Jurisdicción y Competencia: En caso de no llegar a un acuerdo respecto de la interpretación y cumplimiento de este Convenio, "LAS PARTES" expresamente se someten a la jurisdicción y competencia de los Tribunales Federales con sede en la Ciudad de México, renunciando al fuero que en razón de su domicilio presente o futuro pudiera corresponderles.
Leído que fue el presente Convenio por "LAS PARTES" y enteradas de su contenido y alcance, lo firman en cuatro tantos en la Ciudad de México, el (día) de (mes) de 2024.
| Por: "LA SEP" | | Por: "EL GOBIERNO DEL ESTADO" |
| (nombre y apellidos) Subsecretario/a de Educación Básica | | (nombre y apellidos) Gobernador/a |
| (nombre y apellidos) Director/a General de Gestión Escolar y Enfoque Territorial | | (nombre y apellidos) (Secretario/a de Gobierno o equivalente) |
| | | (nombre y apellidos) (Secretario/a de Finanzas o equivalente) |
| | | (nombre y apellidos) (Secretario/a de Educación o equivalente) |
| | | (nombre y apellidos) (Subsecretario/a de Educación Básica o equivalente) |
ÚLTIMA HOJA DEL CONVENIO PARA LA OPERACIÓN DEL PROGRAMA EXPANSIÓN DE LA EDUCACIÓN INICIAL PARA EL EJERCICIO FISCAL 2024, QUE CELEBRAN EL GOBIERNO FEDERAL POR CONDUCTO DE LA SECRETARÍA DE EDUCACIÓN PÚBLICA Y EL GOBIERNO DEL ESTADO LIBRE Y SOBERANO DE (NOMBRE DEL ESTADO), CON FECHA (DÍA) DE (MES) DE 2024 (CONSTA DE ANEXO ÚNICO).
ANEXO ÚNICO, QUE FORMA PARTE INTEGRANTE DEL CONVENIO PARA LA OPERACIÓN DEL PROGRAMA EXPANSIÓN DE LA EDUCACIÓN INICIAL PARA EL EJERCICIO FISCAL 2024, CELEBRADO ENTRE EL GOBIERNO FEDERAL POR CONDUCTO DE LA SECRETARÍA DE EDUCACIÓN PÚBLICA Y EL GOBIERNO DEL ESTADO LIBRE Y SOBERANO DE (nombre del Estado), CON FECHA (día) DE (mes) DE 2024.
TABLA DE DISTRIBUCIÓN
| Número de Ministraciones | Monto | Calendario |
| (precisar el número de ministraciones a realizar) | $(precisar en número el monto a ministrar) (precisar con letra el monto a ministrar) | (precisar la fecha de la ministración) |
| $(precisar en número el monto a ministrar) (precisar con letra el monto a ministrar) |
De acuerdo con la disponibilidad Presupuestaria anunciada por la Dirección General de Presupuesto y Recursos Financieros al PROGRAMA.
Leído que fue el presente Anexo Único por "LAS PARTES" y enteradas de su contenido y alcance legal, lo firman de conformidad al calce en cada una de sus fojas en cuatro tantos en la Ciudad de México, el (día) de (mes) de 2024.
| Por: "LA SEP" | | Por: "EL GOBIERNO DEL ESTADO" |
| (nombre y apellidos) Subsecretario/a de Educación Básica | | (nombre y apellidos) Gobernador/ a |
| (nombre y apellidos) Director/a General de Gestión Escolar y Enfoque territorial | | (nombre y apellidos) (Secretario/a de Gobierno o equivalente) |
| | | (nombre y apellidos) (Secretario/a de Finanzas o equivalente) |
| | | (nombre y apellidos) (Secretario/a de Educación o equivalente) |
| | | (nombre y apellidos) (Subsecretario/a de Educación Básica o equivalente) |
ÚLTIMA HOJA DEL ANEXO ÚNICO, QUE FORMA PARTE INTEGRANTE DEL CONVENIO PARA LA OPERACIÓN DEL PROGRAMA EXPANSIÓN DE LA EDUCACIÓN INICIAL PARA EL EJERCICIO FISCAL 2024, CELEBRADO ENTRE EL GOBIERNO FEDERAL POR CONDUCTO DE LA SECRETARÍA DE EDUCACIÓN PÚBLICA Y EL GOBIERNO DEL ESTADO LIBRE Y SOBERANO DE (NOMBRE DEL ESTADO), CON FECHA (DÍA) DE (MES) DE 2024.
Anexo 3. Lineamientos Internos de Coordinación para la Operación del Programa Expansión de la Educación Inicial
LINEAMIENTOS INTERNOS DE COORDINACIÓN PARA LA OPERACIÓN DEL PROGRAMA EXPANSIÓN DE LA EDUCACIÓN INICIAL PARA EL EJERCICIO FISCAL 2024, EN LO SUCESIVO EL "PROGRAMA"; QUE ESTABLECEN, POR UNA PARTE, LA SUBSECRETARÍA DE EDUCACIÓN BÁSICA, EN LO SUCESIVO "LA SEB" REPRESENTADA POR SU TITULAR (nombre y apellidos); ASISTIDO/A POR (nombre y apellidos), DIRECTOR/A GENERAL DE GESTIÓN ESCOLAR Y ENFOQUE TERRITORIAL, Y POR LA OTRA PARTE, LA AUTORIDAD EDUCATIVA FEDERAL EN LA CIUDAD DE MÉXICO, EN LO SUCESIVO "LA AEFCM", REPRESENTADA POR SU TITULAR, (nombre y apellidos), ASISTIDO/A POR (nombre y apellidos), TITULAR DE (precisar denominación del cargo del/de la funcionario/a que asista), DE CONFORMIDAD CON LOS ANTECEDENTES, DECLARACIONES Y LINEAMIENTOS SIGUIENTES:
ANTECEDENTES
Como estrategia para la implementación del Currículo Nacional aplicable a la Educación Inicial: Programa Sintético de la Fase 1, emitido mediante Acuerdo número 07/08/23, publicado en el DOF el 15 de agosto de 2023; "LA SEP" emitió las "Reglas de Operación del Programa Expansión de la Educación Inicial para el ejercicio fiscal 2024", publicadas en el Diario Oficial el día (día) de (mes) de 202_, las cuales contienen un Glosario que será aplicable para efectos de interpretación de los conceptos establecidos en el presente instrumento, en lo sucesivo las "Reglas de Operación", que tienen por objetivo general de "EL PROGRAMA", Contribuir a que las niñas y niños de 0 días de nacidas(os) a 3 años de edad accedan a los servicios de educación inicial integral mediante la ampliación de la cobertura a través de Modalidades Escolarizadas y No Escolarizadas, y como objetivos específicos:
1. Fortalecer el mantenimiento de los inmuebles en materia de seguridad y bienestar de niñas y niños para la operación de los CAI-Federalizados y CENDI en proceso de regularización con inmueble federalizado.
2. Implementar por conducto de Agentes Educativos Federalizados, la Estrategia de Visitas a Hogares para brindar orientación a madres y padres de familia o tutoras(es), sobre prácticas de crianza (Modalidad No Escolarizada).
3. Operar los CCAPI, en coordinación con las autoridades educativas locales y municipales, así como con organizaciones de la sociedad civil, en Municipios con mayor demanda de Educación Inicial.
4. Capacitar a los Agentes Educativos de los Centros de Atención Infantil con Clave DDI, EDI, NDI, DIN y CENDI en proceso de regularización con clave SDI de la Modalidad Escolarizada, Agentes Educativos con clave FEI de la Estrategia Visitas a Hogares, y Agentes Educativos Comunitarios de los CCAPI de la Modalidad No Escolarizada; así como a los Agentes Educativos de los servicios públicos y privados que atienden la Educación Inicial, que implementan el Programa de Educación Inicial vigente, a través de acciones presenciales y/o en línea.
5. Apoyar a los CENDI en proceso de regularización con apoyo voluntario, con el pago al personal voluntario, los servicios básicos e insumos necesarios para su alimentación.
6. Contribuir a la sensibilización social de los beneficios de la educación en los primeros años de vida de niñas y niños, mediante la difusión e implementación de la Política Nacional de Educación Inicial.
El otorgamiento de los subsidios deberá sujetarse a lo dispuesto en los artículos 57, 58, 74, 75 y 76 de la Ley Federal de Presupuesto y Responsabilidad Hacendaria y 92, 100, 174 y 175 de su Reglamento, así como en las "Reglas de Operación", por lo que "LA SEP" transferirá los recursos a "LA AEFCM" por medio de un acuerdo de traspaso de recursos de ramo a ramo.
DECLARACIONES
I.- De "LA SEB":
I.1.- Que es una unidad administrativa de la Secretaría de Educación Pública, de conformidad con lo dispuesto por los artículos 2, Apartado A, fracción III y 8 del Reglamento Interior de la Secretaría de Educación Pública (RISEP), publicado en el Diario Oficial de la Federación el día 15 de septiembre de 2020, a la que le corresponde, entre otras atribuciones: planear, programar, organizar, dirigir y evaluar las actividades de las unidades administrativas adscritas a la misma, y proponer en el ámbito de su competencia, lineamientos y normas para el mejor funcionamiento de los órganos desconcentrados de la dependencia.
I.2.- Que (nombre y apellidos), Subsecretario/a de Educación Básica, suscribe el presente instrumento, de conformidad con lo dispuesto en el artículo 8, fracción IX del RISEP.
I.3.- Que (nombre y apellidos), Director/a General de Gestión Escolar y Enfoque Territorial, participa en la suscripción del presente instrumento, de conformidad con lo dispuesto en el artículo 21 del RISEP.
I.4.- Que cuenta con los recursos financieros suficientes y con la autorización para su erogación, para llevar a cabo la celebración del presente instrumento con cargo a los subsidios asignados a "EL PROGRAMA" en el Presupuesto de Egresos de la Federación para el ejercicio fiscal 2024.
I.5.- Que para los efectos de los presentes Lineamientos, señala como su domicilio el ubicado en Av. Universidad No. 1200, segundo piso, sector 2-18a, Colonia Xoco, Demarcación Territorial Benito Juárez, C.P. 03330 en la Ciudad de México.
II.- De "LA AEFCM":
II.1.- Que de conformidad con los artículos 1° y 2° del "Decreto por el que se reforma el diverso por el que se crea la Administración Federal de Servicios Educativos en el Distrito Federal, como un órgano administrativo desconcentrado de la Secretaría de Educación Pública, publicado el 21 de enero de 2005" (DECRETO), publicado en el Diario Oficial de la Federación el 23 de octubre de 2017; 2 Apartado B, fracción I, 46 y 47, fracción I del Reglamento Interior de la Secretaría de Educación Pública, es un órgano administrativo desconcentrado de la Secretaría de Educación Pública, con autonomía técnica y de gestión, que tiene por objeto prestar los servicios de educación inicial, básica, incluyendo la indígena, especial, así como la normal y demás para la formación de maestros de educación básica en el ámbito de la Ciudad de México.
II.2.- Que (nombre y apellidos), Titular de la Autoridad Educativa Federal en la Ciudad de México, suscribe los presentes Lineamientos de conformidad con lo dispuesto en el artículo 5o, fracción IX del "DECRETO".
II.3.- Que (nombre y apellidos), Director/a General (precisar puesto) de la Autoridad Educativa Federal en la Ciudad de México, asiste en este acto a la persona Titular de "LA AEFCM" y suscribe el presente instrumento, de conformidad con lo dispuesto en los apartados: VII Funciones (precisar puesto), (precisar numerales) del "Manual de Organización General de la Autoridad Educativa Federal en la Ciudad de México", publicado en el Diario Oficial de la Federación el 8 de febrero de 2019.
II.4.- Que es su interés suscribir y dar cabal cumplimiento al objeto de este instrumento, con el fin de continuar participando en el desarrollo y operación de "EL PROGRAMA" ajustándose a lo establecido por sus "Reglas de Operación".
II.5.- Que cuenta con los recursos humanos, materiales y financieros para dar cumplimiento en el ejercicio fiscal 2024, a los compromisos que adquiere mediante el presente instrumento.
II.6.- Que para los efectos del presente instrumento señala como su domicilio el ubicado en la Calle República de Brasil No.31, oficina 208, Colonia Centro, Demarcación Territorial Cuauhtémoc, C.P. 06020, en la Ciudad de México.
"LA SEB" y "LA AEFCM", en cumplimiento a sus atribuciones y con el objeto de llevar a cabo la operación de "EL PROGRAMA", de conformidad con lo establecido en las "Reglas de Operación", suscriben el presente instrumento de conformidad con los siguientes:
LINEAMIENTOS
Primero.- Objeto: Es objeto de estos Lineamientos, establecer las bases de coordinación entre "LA SEB" y "LA AEFCM", con el fin de que, en el ámbito de sus respectivas competencias y atribuciones, unan su experiencia, esfuerzos y recursos para llevar a cabo la operación de "EL PROGRAMA" en la Ciudad de México, de conformidad con las "Reglas de Operación" y realizar las acciones correspondientes que permitan el cumplimiento de los objetivos para los cuales fue creado.
Segundo.- Obligaciones de "LA SEP": En cumplimiento al objeto de los presentes Lineamientos, "LA SEB" se obliga a:
A).- Dar a conocer "EL PROGRAMA" a "LA AEFCM", proporcionándole el apoyo técnico que requiera respecto del contenido del mismo, así como de sus alcances, metas y requerimientos para su implementación, desarrollo, operación, seguimiento y evaluación;
B).- Con base en la disponibilidad presupuestaria en el ejercicio fiscal 2024, "LA SEB" otorgará a "LA AEFCM" hasta la cantidad total de $(cantidad con número) (cantidad con letra Pesos __/100 M.N.), para que la destine y aplique exclusivamente para la operación e implementación de "EL PROGRAMA", misma que se distribuirá de acuerdo con lo establecido en las "Reglas de Operación", conforme a lo siguiente:
1.- La cantidad de $(cantidad con número) (cantidad con letra... Pesos __/100 M.N.), para el desarrollo del Apoyo 1.
2.- La cantidad de $(cantidad con número) (cantidad con letra... Pesos __/100 M.N.), para el desarrollo del Apoyo 2.
3.- La cantidad de $(cantidad con número) (cantidad con letra... Pesos __/100 M.N.), para el desarrollo del Apoyo 3.
4.- La cantidad de $(cantidad con número) (cantidad con letra... Pesos __/100 M.N.), para el desarrollo del Apoyo 4.
5.- La cantidad de $(cantidad con número) (cantidad con letra... Pesos __/100 M.N.), para el desarrollo del Apoyo 5.
6.- La cantidad de $(cantidad con número) (cantidad con letra... Pesos __/100 M.N.), para el desarrollo del Apoyo 6.
Así como la cantidad de hasta $(cantidad con número) (cantidad con letra... Pesos __/100 M.N.) para que la destine exclusivamente para Gastos de Operación Local para la implementación de "EL PROGRAMA".
Dicha cantidad será transferida en una sola exhibición como subsidio por "LA SEB" a "LA AEFCM", previo Acuerdo de Traspaso de Recursos Presupuestarios del Ramo 11 al Ramo 25, mismo que se llevará a cabo de conformidad con las disposiciones aplicables;
C).- Entregar a "LA AEFCM" apoyos en especie, de conformidad con lo establecido en las "Reglas de Operación", mismos que consisten en proporcionar por cuenta y orden a "LA AEFCM" , a través de compras consolidadas, como una biblioteca escolar con títulos seleccionados por la Dirección General de Desarrollo Curricular, y materiales impresos dirigidos a padres de familia y agentes educativos, que se entregarán al menos al 90% de los Centros de Atención Infantil con Clave CAI DDI, Clave CAI EDI y Clave CAI NDI y CENDI en proceso de regularización con Clave SDI o DDI que seleccione la AEL, al menos el 80% de los agentes educativos de la Estrategia de Visitas a Hogares y al menos el 80% de los CCAPI, se destinará hasta el 5% del monto total del presupuesto original autorizado al PEEI en el PEF;
D).- Las demás obligaciones a su cargo establecidas en las "Reglas de Operación".
Tercero. - Obligaciones de "LA AEFCM":
Por su parte, "LA AEFCM" se obliga a:
A).- Elaborar el Plan Anual de Trabajo (PAT) o su equivalente en términos de lo establecido en las "Reglas de Operación";
B).- En el caso del objetivo específico número 3 señalado en los antecedentes de los presentes Lineamientos, consistente en operar Centros Comunitarios de Atención a la Primera Infancia, deberá proveer un inmueble determinado para efecto de garantizar la ejecución del presente objetivo, y garantizar la vigencia del mismo en el período señalado. En el caso de que las condiciones del inmueble cambien, y no permitan la ejecución del objetivo, "LA AEFCM", deberá dar aviso dentro de los 10 días siguientes a que se conozcan las causas que determinaron el cambio de las condiciones, y se comprometerá a proporcionar otro inmueble que cumpla con las características que permitan el cumplimiento del objetivo en comento;
C).- Destinar los recursos financieros que reciba de "LA SEB" y los productos que genere, exclusivamente para el desarrollo de "EL PROGRAMA" de acuerdo a lo establecido en las "Reglas de Operación" y en los presentes Lineamientos;
D).- Establecer una contabilidad independiente para "EL PROGRAMA", a fin de registrar presupuestal y contablemente los apoyos financieros otorgados, incluidos los que se entreguen en especie;
E).- Establecer registros presupuestales independientes para "EL PROGRAMA" manteniendo registros específicos identificados y controlados, así como resguardar la documentación original que justifique y compruebe el gasto. Dicha documentación deberá presentarse a los órganos competentes de control y fiscalización que lo soliciten;
F).- Elaborar y entregar trimestralmente los informes de Avances Físico y Financieros y Técnicos Pedagógicos, así como un informe final del cierre del ejercicio fiscal 2024, de conformidad con las "Reglas de Operación";
G).- Proporcionar y cubrir los costos de personal directivo y administrativo que requiera para la operación de "EL PROGRAMA";
H).- Reintegrar a la Tesorería de la Federación los recursos financieros que reciba de la "LA SEB" que no hayan sido destinados a los fines autorizados, así como reintegrar a más tardar el 15 de enero de 2025 a la Tesorería de la Federación, los recursos remanentes junto con los rendimientos financieros que se hayan obtenido objeto de los presentes Lineamientos, que al 31 de diciembre de 2024 no hayan sido devengados. En caso de que los recursos otorgados que al 31 de diciembre de 2024 se encuentren debida y legalmente comprometidos con obligaciones de pago y aquellos devengados pero que no hayan sido pagados al cierre del presente ejercicio fiscal, deberán cubrirse los pagos a más tardar el 31 de marzo de 2025 o bien cubrir las erogaciones que correspondan de conformidad con el calendario de ejecución que en su caso se haya establecido. Una vez cumplido el plazo referido "LA AEFCM" se obliga a reintegrar los recursos remanentes junto con los rendimientos financieros obtenidos a la Tesorería de la Federación a más tardar dentro de los 15 (quince) días naturales siguientes, de conformidad con el Artículo 17 de la Ley de Disciplina Financiera de las Entidades Federativas y los Municipios y demás disposiciones legales aplicables; e
I).- Las demás obligaciones a su cargo establecidas en las "Reglas de Operación".
Cuarto.- Coordinación y Seguimiento: Para la coordinación de las acciones acordadas en los presentes Lineamientos, "LA SEB" designa a la persona Titular de la Dirección General de Gestión Escolar y Enfoque Territorial, quien en el ámbito de su competencia será responsable de la implementación, acompañamiento, operación, seguimiento y evaluación de "EL PROGRAMA", quien podrá apoyarse de las personas servidoras públicas que para dichos efectos designe.
Por su parte, "LA AEFCM" será responsable de llevar a cabo las acciones necesarias para el correcto desarrollo y operación de "EL PROGRAMA", por conducto de la persona titular de la AEL, o la persona servidora pública que designe para ello, cuyo nombre y cargo lo hará del conocimiento por escrito a la Dirección General de Gestión Escolar y Enfoque Territorial, dentro de los 10 (diez) días hábiles siguientes a la fecha de firma de los Lineamientos, comprometiéndose a designar los equipos que estarán a cargo de su desarrollo, los cuales deberán ser los idóneos para la realización de las actividades de "EL PROGRAMA", buscando siempre optimizar en lo posible los recursos públicos federales que se asignen.
Quinto.- Cancelación del subsidio: El subsidio materia de estos Lineamientos, podrá ser cancelado por "LA SEB", en el caso de que "LA AEFCM" destine los subsidios recibidos para fines distintos a los establecidos en estos Lineamientos y en las "Reglas de Operación", así como, por la falta de documentación comprobatoria de su ejercicio y aplicación.
Sexto.- Fiscalización: "LA SEB" y "LA AEFCM" acuerdan que una vez que "LA AEFCM" reciba los recursos federales a que se refiere el presente instrumento, será de su única, exclusiva y absoluta responsabilidad responder a toda reclamación y observación que, ante cualquier instancia, se derive directa o indirectamente con motivo de su aplicación y ejercicio; atendiendo en todo momento el estricto cumplimiento de la normatividad federal, lo anterior aplicable en materia presupuestaria, tributaria, de disciplina financiera, transparencia y fiscalización. Igualmente, es responsable único, exclusivo y absoluto ante las acciones conducentes que, en ejercicio de sus atribuciones y facultades, realicen los órganos de fiscalización y control de carácter federal; así como los de carácter judicial, del fuero federal.
Séptimo.- Transparencia: "LA SEB" y "LA AEFCM" acuerdan que para fomentar la transparencia de "EL PROGRAMA", en la papelería y documentación oficial, así como en la publicidad y promoción del mismo, deberá incluirse de forma clara, visible y audible, según el caso, la siguiente leyenda:
"Este programa es público, ajeno a cualquier partido político. Queda prohibido el uso para fines distintos a los establecidos en el programa".
Asimismo, "LA SEB" y "LA AEFCM" acuerdan realizar la publicación de manera proactiva de la información de "EL PROGRAMA", que sea de interés público, por los medios de comunicación de los que dispongan.
Octavo.- Protección de datos personales: "LA SEB" y "LA AEFCM" acuerdan salvaguardar la confidencialidad de los datos personales de los que tengan conocimiento con motivo de la ejecución del presente instrumento y de la operación de "EL PROGRAMA", comprometiéndose a:
A).- Elaborar los avisos de privacidad a que se refieren los artículos 27 y 28 de la Ley General de Protección de Datos Personales en Posesión de Sujetos Obligados;
B).- Abstenerse de tratar los datos personales para fines distintos a los establecidos en "EL PROGRAMA";
C).- Implementar medidas de seguridad para salvaguardar la confidencialidad de los datos personales; y
D).- Las demás estipuladas en las disposiciones normativas vigentes.
Noveno.- Propiedad Intelectual: "LA SEB" y "LA AEFCM" acuerdan que la titularidad de los derechos patrimoniales de autor, propiedad industrial o cualesquiera otros derechos que se originen con motivo de los presentes Lineamientos, corresponderán a ambas, y podrán ser usados únicamente en beneficio de la educación a su cargo.
Décimo.- Relación Laboral: "LA SEB" y "LA AEFCM" acuerdan expresamente que el personal designado por cada una de ellas para la organización, ejecución, supervisión y cualquier otra actividad que se lleve a cabo con motivo de estos Lineamientos, continuará en forma absoluta bajo la dirección y dependencia respectiva, sin que se entienda en forma alguna, que en la realización de los trabajos desarrollados se pudiesen generar, o haber generado, derechos laborales o de otra naturaleza.
Por lo anterior, "LA SEB" y "LA AEFCM" asumen plenamente la responsabilidad laboral del personal designado por cada una de ellas para la realización de las actividades materia de este instrumento y de "EL PROGRAMA", por lo que, en consecuencia, no existirá sustitución, subrogación ni solidaridad patronal entre las mismas.
Décimo Primero. - Contraloría Social: "LA SEB" y "LA AEFCM" reconocen a la Contraloría Social como el mecanismo de las personas beneficiarias, de manera organizada, independiente, voluntaria y honorífica, para verificar el cumplimiento de las metas y la correcta aplicación de los recursos públicos asignados a los programas federales, de conformidad con los artículos 69, 70 y 71 de la Ley General de Desarrollo Social; así como el 67, 68, 69 y 70 de su Reglamento.
En materia de promoción, operación y seguimiento del mecanismo Contraloría Social, este programa federal se encuentra sujeto a los Lineamientos y la Estrategia Marco vigentes emitidos por la Secretaría de la Función Pública, así como a los documentos normativos (Esquema, Guía Operativa y Programa Anual de Trabajo de Contraloría Social) validados por dicha dependencia, mismos que integran la Estrategia de Contraloría Social.
Los Comités de Contraloría Social, para solicitar su registro, deberán presentar ante la Dirección General de Gestión Escolar y Enfoque Territorial (DGGEyET), a través de la Autoridad Educativa Federal en la Ciudad de México (AEFCM) como Instancia Ejecutora en la Ciudad de México, un escrito libre en el que se especifique, como mínimo, el nombre del programa, el ejercicio fiscal de que se trate, su representación y domicilio legal, así como los mecanismos e instrumentos que se utilizarán para el ejercicio de sus funciones.
La DGGEyET a través de la AEFCM de su Instancia Ejecutora deberá, de no haber impedimento alguno, expedir las constancias de registro de los comités en un plazo no mayor a 15 días hábiles contados a partir de la solicitud de registro, mismas que fungirán como comprobante de su constitución, y deberán registrarse en el Sistema Informático de Contraloría Social. Asimismo, brindará a éstos la información pública necesaria para llevar a cabo sus actividades, así como asesoría, capacitación, y orientación sobre los mecanismos para presentar quejas y denuncias.
Adicionalmente, la DGGEyET podrá promover e implementar los mecanismos de participación ciudadana en la prevención y el combate a la corrupción impulsados por la Secretaría de la Función Pública, por medio del uso de herramientas digitales, que faciliten a las personas beneficiarias y la ciudadanía en general, la posibilidad de incidir en dicha materia.
Los gastos generados en la promoción y operación de la Contraloría Social de "EL PROGRAMA" se obtendrán de los Gastos de Operación Local determinados en las "Reglas de Operación", en caso de que los mismos sean insuficientes "LA AEFCM" proporcionará los insumos necesarios de conformidad a lo pactado en los presentes Lineamientos y a la disponibilidad presupuestaria.
Décimo Segundo.- Modificación: "LA SEB" y "LA AEFCM" convienen que los términos y condiciones establecidos en los presentes Lineamientos, podrán ser objeto de modificación o adición, previo acuerdo por escrito entre ellas.
Décimo Tercero.- Vigencia: La vigencia de los presentes Lineamientos iniciará a partir de la fecha de su firma y hasta el total cumplimiento de las acciones objeto del mismo, en el entendido de que sólo se refiere a la aplicación de los recursos públicos federales del ejercicio fiscal 2024, por lo que no compromete recursos de los subsecuentes ejercicios fiscales. Podrá darse por terminado con anticipación, previa notificación que por escrito realice cualquiera de "LA SEB" y "LA AEFCM" con 30 (treinta) días de anticipación a efecto de que las acciones que se hayan iniciado en el marco de estos Lineamientos se desarrollen hasta su total conclusión.
Para el caso de los subsidios radicados a "LA AEFCM", los ahorros serán los recursos económicos sobrantes una vez que ésta ha logrado cubrir las acciones comprometidas en el PAT y su uso deberá ser revisado y autorizado por la Dirección General de Gestión Escolar y Enfoque Territorial.
Décimo Cuarto.- Interpretación y Cumplimiento: "LA SEB" y "LA AEFCM" acuerdan que los asuntos que no estén expresamente previstos en estos Lineamientos, así como las dudas que pudieran surgir con motivo de su interpretación y cumplimiento, se resolverán de común acuerdo y por escrito entre las mismas, acorde con los propósitos de "EL PROGRAMA" y las "Reglas de Operación".
Leído que fue el presente Instrumento por "LA SEB" y "LA AEFCM" y enteradas de su contenido, lo firman en cuatro tantos en la Ciudad de México, el (día) de (mes) de 2024.
| Por: "LA SEB" | | Por: "LA AEFCM" |
| (nombre y apellidos) Subsecretario/a de Educación Básica | | (nombre y apellidos) Titular de la Autoridad Educativa Federal en la Ciudad de México |
| (nombre y apellidos) Director/a General de Gestión Escolar y Enfoque Territorial | | (nombre y apellidos) (Denominación del cargo de el/la funcionario/a que lo/la asista) |
ULTIMA HOJA DE LOS LINEAMIENTOS INTERNOS DE COORDINACIÓN PARA LA OPERACIÓN DEL PROGRAMA EXPANSIÓN DE LA EDUCACIÓN INICIAL PARA EL EJERCICIO FISCAL 2024, QUE ESTABLECEN LA SUBSECRETARÍA DE EDUCACIÓN BÁSICA Y LA AUTORIDAD EDUCATIVA FEDERAL EN LA CIUDAD DE MÉXICO, CON FECHA (DÍA) DE (MES) DE 2024.
Anexo 4.a Base de Datos de CAI Federalizados
| | | Logo de la Entidad Federativa |
PROGRAMA EXPANSIÓN DE LA EDUCACIÓN INICIAL (PEEI)
| Fecha de elaboración: | Día [a] ___ | Mes [b] ___________ | Año [c] _____ |
| No. | Entidad Federativa | C.C.T. | Nombre del CAI/CENDI | Domicilio completo |
| [d] | [e] | [f] | [g] | [h] |
| | | | | |
| Elaboró | Revisó | Autorizó |
| [i] Nombre y firma | [j] Nombre y Firma | [k] Nombre y Firma |
Instrucciones para el llenado:
| [a] Anote el número del día | [b] Anote el nombre del mes | [c] Anote el año |
| [d] Anote el número progresivo | [e] Anote el nombre completo de la Entidad Federativa | [f] Anote la Clave del Centro de Trabajo (10 caracteres) |
| [g] Anote el nombre oficial del plantel (CAI o CENDI) | [h] Anote el domicilio completo (calle, número, colonia, localidad, municipio/demarcación territorial, C.P.) | [i] Anote el nombre completo de la persona que elaboró el documento |
| [j] Anote el nombre completo de la persona que revisó la información | [k] Anote el nombre completo de la persona que autorizó la información | Nota: Puede agregar tantas filas como sea necesario. |
Anexo 4.b Base de Datos de Agentes Educativos Federalizados y Comunitarios
| | | Logo de la Entidad Federativa |
PROGRAMA EXPANSIÓN DE LA EDUCACIÓN INICIAL (PEEI)
| Fecha de elaboración: | Día [a] ___ | Mes [b] ___________ | Año [c] _____ |
| No. | Entidad Federativa | Agente Educativo (Nombres / Primer Apellido / Segundo Apellido) | CURP | Estrategia Visitas a los Hogares Marque X | Proyecto CCAPI Marque X | C.C.T. |
| [d] | [e] | [f] | [g] | [h] | [i] | [j] |
| | | | | | | |
| Elaboró | Revisó | Autorizó |
| [k] Nombre y firma | [l] Nombre y Firma | [m] Nombre y Firma |
Instrucciones para el llenado:
| [a] Anote el número del día | [b] Anote el nombre del mes | [c] Anote el año |
| [d] Anote el número progresivo | [e] Anote el nombre completo de la Entidad Federativa | [f] Anote empezando por el nombre (s), primer apellido y segundo apellido |
| [g] Anote la CURP completa (18 caracteres) | [h] Anote una "X" si participa en la estrategia Visitas a los Hogares | [i] Anote una "X" si participa en el proyecto CCAPI |
| [j] Anote la Clave del Centro de Trabajo (10 caracteres) | [k] Anote el nombre completo de la persona que elaboró la información | [l] Anote el nombre completo de la persona que revisó la información |
| [m] Anote el nombre completo de la persona que autorizó la información | Nota: Puede agregar tantas filas como sea necesario. | |
Anexo 4.c Base de Datos de los Centros Comunitarios de Atención a la Primera Infancia. CCAPI
| | | Logo de la Entidad Federativa |
PROGRAMA EXPANSIÓN DE LA EDUCACIÓN INICIAL (PEEI)
| Fecha de elaboración: | Día [a] ___ | Mes [b] ___________ | Año [c] _____ |
| No. | Entidad Federativa | C.C.T. | Domicilio completo | Observaciones |
| [d] | [e] | [f] | [g] | [h] |
| | | | | |
| Elaboró | Revisó | Autorizó |
| [i] Nombre y firma | [j] Nombre y Firma | [k] Nombre y Firma |
Instrucciones para el llenado:
| [a] Anote el número del día | [b] Anote el nombre del mes | [c] Anote el año |
| [d] Anote el número progresivo | [e] Anote el nombre completo de la Entidad Federativa | [f] Anote la Clave del Centro de Trabajo |
| [g] Anote el domicilio completo (calle, número, colonia, municipio/alcaldía, C.P.) | [h] Anote las observaciones correspondientes | [i] Anote el nombre completo de la persona que elaboró el documento |
| [j] Anote el nombre completo de la persona que revisó la información | [k] Anote el nombre completo de la persona que autorizó la información | Nota: Puede agregar tantas filas como sea necesario. |
Anexo 4.d Base de Datos de CENDI en proceso de regularización con inmueble federalizado y apoyo voluntario
| | PROGRAMA EXPANSIÓN DE LA EDUCACIÓN INICIAL | Logo de la Entidad Federativa |
| Relación de CENDI en proceso de regularización 2024 |
| No. | Entidad Federativa | C.C.T. | Nombre del plantel | Domicilio |
| [1] | [2] | [3] | [4] | [5] |
| | | | | |
| | | | | |
| Elaboró | Revisó | Autorizó |
| Nombre y firma [6] | Nombre y Firma [7] | Nombre y Firma [8] |
Anexo 5a. Avance Físico y Financiero
Secretaría de Educación Pública
Subsecretaría de Educación Básica
Dirección General de Gestión Escolar y Enfoque Territorial
Coordinación Nacional del Programa Expansión de la Educación Inicial
| AVANCE FÍSICO FINANCIERO | |
| EJERCICIO FISCAL 2024 | DIA | MES | AÑO |
| | | | | |
| | | | | |
| CLAVE DE LA UR | NOMBRE DE LA UNIDAD RESPONSABLE |
| | |
| | | | | |
| GOBIERNO DEL ESTADO DE |
| |
| | | | | |
| CONVENIO CELEBRADO |
| | | | | |
| PROGRAMA PRESUPUESTARIO | |
| | | | | |
| EJERCICIO FISCAL | | |
| TRIMESTRE | | | |
| INSTITUCIÓN BANCARIA | | No. No. |
| | | | | |
| ÁREA FINANCIERA ESTATAL |
| NOMBRE DE LA UNIDAD | |
| NOMBRE DEL RESPONSABLE | |
| CARGO | |
| | | | | |
| REPORTE DEL ESTADO DEL PRESUPUESTO |
| Tipo de Apoyo | Aprobado Convenio | Modificado | Ejercido | Por ejercer/reintegrar |
| APOYO 1. Fortalecimiento de los CAI Federalizado y los CENDI en proceso de regularización con inmueble federalizado | $ - | $ - | $ - | $ - |
| APOYO 2 Estrategia de Visitas a Hogares | $ - | $ - | $ - | $ - |
| APOYO 3 Implementación y operación de los CCAPI | $ - | $ - | $ - | $ - |
| APOYO 4 Capacitación de Agentes Educativos Federalizados y Comunitarios | $ - | $ - | $ - | $ - |
| APOYO 5 CENDI en proceso de regularización con apoyo voluntario | $ - | $ - | $ - | $ - |
| APOYO 6 Difusión de los objetivos y principios rectores de la Educación Inicial | $ - | $ - | $ - | $ - |
| Gastos de Operación Local | $ - | $ - | $ - | $ - |
| SUBTOTAL (SUMA DE LOS TIPOS DE APOYO) | $ - | $ - | $ - | $ - |
| | | | | |
| PRODUCTOS FINANCIEROS (CUENTA RECEPTORA + OPERATIVA + INVERSIÓN) | n/a | $ - | $ - | $ - |
| | | | | |
| TOTAL GENERAL (TIPOS DE APOYO + PRODUCTOS FINANCIEROS) | $ - | $ - | $ - | $ - |
| |
| FUNCIONARIOS RESPONSABLES DE LA ENTIDAD FEDERATIVA |
| RESPONSABLE FINANCIERO | TITULAR DEL ÁREA FINANCIERA | COORDINADOR LOCAL DEL PROGRAMA |
| | | | |
| | |
| | |
| | |
| NOMBRE COMPLETO, FIRMA Y SELLO | NOMBRE COMPLETO, FIRMA Y SELLO | NOMBRE COMPLETO, FIRMA Y SELLO |
| ANEXO AL AVANCE FÍSICO FINANCIERO 2024 |
| "Este documento es complementario al Avance Físico Financiero, ya que reporta las metas alineadas al Ejercicio del gasto por tipo de apoyo y/o componente reportado en el trimestre." |
| PROGRAMA |
| |
| |
| |
| GOBIERNO DEL ESTADO |
| Tipo de Apoyo y/o componente. | Presupuesto Aprobado | Presupuesto Modificado | Variaciones |
| APOYO | $ - | $ - | $ - |
| Trimestre | |
| EXPLICACIÓN DE LAS VARIACIONES PRESUPUESTALES |
| |
| No. | Acciones desarrolladas | Presupuesto Ejercido | Meta Programada | Unidad de medida | Avance |
| 1 | (mes ejercido) | $ - | | | % |
| 2 | (mes ejercido) | $ - | | | % |
| 3 | (mes ejercido) | $ - | | | % |
| TOTAL | $ - | | | |
| | | | | | |
| FUNCIONARIOS RESPONSABLES DE LA ENTIDAD FEDERATIVA |
| RESPONSABLE FINANCIERO | TITULAR DEL ÁREA FINANCIERA | COORDINADOR LOCAL DEL PROGRAMA |
| | | |
| | | |
| | | |
| | | |
| NOMBRE COMPLETO, FIRMA Y SELLO | NOMBRE COMPLETO, FIRMA Y SELLO | NOMBRE COMPLETO, FIRMA Y SELLO |
Anexo 5.b Informe de Cierre del Ejercicio Fiscal
Anexo 6 Informe Técnico-Pedagógico
Anexo 7 Plan Anual de Trabajo (PAT)
Secretaría de Educación Pública
Subsecretaría de Educación Básica
Dirección General de Gestión Escolar y Enfoque Territorial
Programa Expansión de la Educación Inicial
Plan Anual de Trabajo (PAT) 2024
| | | | | | | | | Fecha de validación |
| | | | | | | | | | | |
| Nombre de la Entidad Federativa | | | | | | | | | |
| | | | | | | | | | | |
| Monto asignado al PEEI en el Convenio y/o Lineamientos | | | | | | | | |
| | | | | | | | | | | |
| 1. CENTROS INCORPORADOS, ALUMNOS BENEFICIADOS Y PERSONAL PARTICIPANTE EN EL PEEI |
| 1.1. CANTIDAD DE CENTROS ESCOLARES Y ALUMNOS | CONCENTRADO 1.2. CANTIDAD DE PERSONAL DIRECTIVO, AGENTES EDUCATIVOS, PERSONAL DE APOYO |
| Modalidad de atención | Número de Centros Escolares | Matrícula escolar | Número de grupos | Número de Directivos | Número de Figuras de Agentes educativos | Número de personal de apoyo | No. de escuelas que brindan Servicio de Alimentación | No. de alumnos que reciben Servicio de Alimentación | No. de alumnos sin Servicio de Alimentación |
| NIÑAS | NIÑOS |
| Centro de Atención Infantil Federalizado | | | | | | | | | | |
| CCAPI Centros Comunitarios de atención a la Primera Infancia | | | | | | | | | | |
| CENDI en proceso de regularización con inmueble federalizado | | | | | | | | | | |
| CENDI en proceso de regularización con apoyo voluntario | | | | | | | | | | |
| Total | | | | | | | | | | |
| Agentes Educativos Estrategia de Visitas a Hogares | Total de Agentes Educativos | Número de Municipios que atienden | Matrícula escolar | Número de familias atendidas | | | | | |
| NIÑAS | NIÑOS | | | | | |
| Total | | | | | | | | | | |
| 2. DIAGNÓSTICO GENERAL |
| |
| | | | | | | | | | | |
| 3. METAS A ALCANZAR DURANTE EL PERIODO DE EJERCICIO DEL RECURSO POR RUBRO DE APOYO |
| | | | | | | | | | | |
| APOYO 1. FORTALECIMIENTO DE LOS CAI FEDERALIZADO Y LOS CENDI EN PROCESO DE REGULARIZACIÓN CON INMUEBLE FEDERALIZADO |
| RUBRO DE GASTO | META | ACCIONES DE SEGUIMIENTO A LA META | PERIODO DE REALIZACIÓN DE LA META | MONTO ASIGNADO |
| CAI Federalizado. | Mantenimiento preventivo y correctivo de los inmuebles | | | | |
| | | | |
| Garantizar la seguridad de los inmuebles con base en los dictámenes de Protección Civil. | | | | |
| | | | |
| Seguros de responsabilidad civil. | | | | |
| | | | |
| CENDI en proceso de regularización con inmueble Federalizado | Mantenimiento preventivo y correctivo de los inmuebles | | | | |
| | | | |
| Garantizar la seguridad de los inmuebles con base en los dictámenes de Protección Civil. | | | | |
| | | | |
| | | | |
| Seguros de responsabilidad civil. | | | | |
| | | | |
| | MONTO TOTAL DE ESTE APOYO | |
| | | | | | | | | | | |
| APOYO 2. ESTRATEGIA DE VISITAS A HOGARES |
| RUBRO DE GASTO | META | ACCIONES DE SEGUIMIENTO A LA META | PERIODO DE REALIZA CIÓN DE LA META | MON TO ASIG NADO |
| Apoyo para Agentes Educativos (Modalidad No Escolarizada) | Apoyo económico | | | | |
| | | | |
| Compra de materiales que integran la Unidad Didáctica | | | | |
| | | | |
| | | MONTO TOTAL DE ESTE APOYO | |
| | | | | | | | | | | |
| APOYO 3. IMPLEMENTACIÓN y OPERACIÓN DE LOS CCAPI. (CENTROS COMUNITARIOS DE ATENCIÓN A LA PRIMERA INFANCIA) |
| RUBRO DE APOYO | META | ACCIONES DE SEGUIMIENTO A LA META | PERIODO DE REALIZA CIÓN DE LA META | MON TO ASIG NADO |
| Apoyo para la operación de los CCAPI | Apoyo económico para los Agentes Educativos Comunitarios. | | | | |
| | | | |
| Insumos para la alimentación de niñas y niños que asisten a este servicio. | | | | |
| | | | |
| Equipamiento y mobiliario. | | | | |
| | | | |
| Compra de materiales que integran el Baúl Didáctico. | | | | |
| | | | |
| | MONTO TOTAL DE ESTE APOYO | |
| | | | | | | | | | | |
| APOYO 4. CAPACITACIÓN DE AGENTES EDUCATIVOS FEDERALIZADOS Y COMUNITARIOS |
| RUBRO DE APOYO | META | ACCIONES DE SEGUIMIENTO A LA META | PERIODO DE REALIZACIÓN DE LA META | MONTO ASIGNADO |
| Desarrollo de capacitación a los Agentes Educativos Federalizados y Comunitarios: Modalidad presencial, a distancia o híbrida. | Capacitación Estatal. | | | | |
| | | | |
| Acciones de Profesionalización para los Agentes Educativos. | | | | |
| | | | |
| Acceso a plataformas tecnológicas para capacitación virtual. | | | | |
| | | | |
| | MONTO TOTAL DE ESTE APOYO | |
| APOYO 5. CENDI EN PROCESO DE REGULARIZACIÓN CON APOYO VOLUNTARIO |
| RUBRO DE APOYO | META | ACCIONES DE SEGUIMIENTO A LA META | PERIODO DE REALIZACIÓN DE LA META | MONTO ASIGNADO |
| Apoyo para la operación de los CENDI en proceso de regularización con apoyo voluntario. | Apoyo a las personas que brindan acciones voluntarias para la atención de niñas y niños. | | | | |
| | | | |
| Pago de insumos para la alimentación de niñas y niños. | | | | |
| | | | |
| Pago de servicios básicos (luz, agua, gas) | | | | |
| | | | |
| | MONTO TOTAL DE ESTE APOYO | |
| | | | | | | | | | | |
| APOYO 6. DIFUSIÓN DE LOS OBJETIVOS Y PRINCIPIOS RECTORES DE LA EDUCACIÓN INICIAL |
| RUBRO DE APOYO | META | ACCIONES DE SEGUIMIENTO A LA META | PERIODO DE REALIZACIÓN DE LA META | MONTO ASIGNADO |
| Desarrollo y divulgación de materiales, eventos presenciales, virtuales y/o híbridos, para la difusión de los objetivos y principios rectores de la Educación Inicial. | Desarrollo de materiales de apoyo para la difusión (infografías, dípticos, trípticos, videos, medios electrónicos, plataformas, etcétera). | | | | |
| | | | |
| Realización de reuniones, foros, webinares, etcétera, para el análisis de los objetivos y principios rectores de la Educación Inicial. | | | | |
| | | | |
| | MONTO TOTAL DE ESTE APOYO | |
| | | | | | | | | | | |
| ACCIONES PARA LA OPERACIÓN LOCAL DEL PEEI |
| RUBRO DE APOYO | META | ACCIONES DE SEGUIMIENTO A LA META | PERIODO DE REALIZACIÓN DE LA META | MONTO ASIGNADO |
| Acciones para garantizar el funcionamiento e implementación del Programa Expansión de la Educación Inicial. | Planeación | | | | |
| | | | |
| Seguimiento | | | | |
| | | | |
| Evaluación | | | | |
| | | | |
| Acciones de Contraloría Social | | | | |
| | | | |
| Reuniones Nacionales | | | | |
| | | | |
| | | MONTO TOTAL DE ESTE APOYO | |
| | | | | | | | | | | |
| | | | | | | SUMA TOTAL DE TODOS LOS APOYOS | |
| | | | | | | PRESUPUESTO FEDERAL MINISTRADO | |
| | | | | | | DIFERENCIA | |
| | | | | | | | | | | |
| | | | | | | | | | | |
| | | | | | | | | | | |
| 4. ACCIONES DE SEGUIMIENTO PARA LA DISPERSIÓN DEL RECURSO POR RUBRO DE APOYO |
| RUBRO DE APOYO | DESCRIPCIÓN DEL PROCESO PARA LA DISPERSIÓN DEL RECURSO | ÁREAS QUE PARTICIPAN |
| APOYO 1. FORTALECIMIENTO DE LOS CAI FEDERALIZADO Y LOS CENDI EN PROCESO DE REGULARIZACIÓN CON INMUEBLE FEDERALIZADO | En CAI Federalizado. Para Mantenimiento preventivo y correctivo de los inmuebles | |
| En CAI Federalizado. Protección Civil | |
| En CENDI en proceso de regularización con inmueble Federalizado Para Mantenimiento preventivo y correctivo de los inmuebles | |
| En CENDI en proceso de regularización con inmueble Federalizado Protección Civil | |
| APOYO 2. ESTRATEGIA DE VISITAS A HOGARES | Apoyo económico | |
| Compra de materiales que integran la Unidad Didáctica | |
| APOYO 3. IMPLEMENTACIÓN y OPERACIÓN DE LOS CCAPI. (CENTROS COMUNITARIOS DE ATENCIÓN A LA PRIMERA INFANCIA) | Apoyo económico para los Agentes Educativos Comunitarios. | |
| Insumos para la alimentación de niñas y niños que asisten a este servicio. | |
| Equipamiento y mobiliario. | |
| Compra de materiales que integran el Baúl Didáctico. | | |
| APOYO 4. CAPACITACIÓN DE AGENTES EDUCATIVOS | Capacitación Estatal | |
| Acciones de Profesionalización para los Agentes Educativos. | |
| Acceso a plataformas tecnológicas para capacitación virtual | |
| APOYO 5. CENDI EN PROCESO DE REGULARIZACIÓN CON APOYO VOLUNTARIO | Apoyo a las personas que brindan acciones voluntarias para la atención de niñas y niños. | |
| Pago de insumos para la alimentación de niñas y niños. | |
| Pago de servicios básicos (luz, agua, gas) | |
| APOYO 6. DIFUSIÓN DE LOS OBJETIVOS Y PRINCIPIOS RECTORES DE LA EDUCACIÓN INICIAL | Desarrollo de materiales de apoyo para la difusión (infografías, dípticos, trípticos, videos, medios electrónicos, plataformas, etcétera). | |
| Realización de reuniones, foros, webinares, etcétera, para el análisis de los objetivos y principios rectores de la Educación Inicial. | |
| ACCIONES PARA LA OPERACIÓN LOCAL DEL PEEI | Planeación | |
| Seguimiento | |
| Evaluación | |
| Acciones de Contraloría Social | |
| Reuniones Nacionales | |
Anexo 8 Criterios de gasto y Guía para la Operación del PEEI
I. Conceptos aplicables para la ejecución de los recursos asignados en el PEEI por tipo de apoyo.
Apoyo 1 CAI Federalizado
Se asignarán hasta $400,000.00 (conforme a la disponibilidad presupuestaria) para cada CAI Federalizado con inmueble federalizado participantes en el PEEI durante el 2024, que podrán ser utilizados en los siguientes conceptos aplicables.
| Tipo de mantenimiento | Conceptos aplicables |
| Mantenimiento Preventivo | · Revisión del funcionamiento y reparación menor del boiler de paso. · Revisión de la instalación de tanque de gas LP estacionario y reparaciones menores. · Revisión y mantenimiento de bomba hidroneumática. · Revisión y cambio de instalaciones hidráulicas. · Revisión de instalaciones eléctricas (tapas, registros y cableado) y reparaciones menores. · Revisión y mantenimiento de salidas de emergencia y sistemas de seguridad. |
| Mantenimiento Correctivo | · Cambio de instalación eléctrica. · Cambios de tanques de gas (apegándose a la normatividad correspondiente) · Cambio o mantenimiento de transformador. · Reparación de puertas, ventanas y pasamanos. · Reparación de grietas y cuarteaduras en paredes y muros. · Impermeabilización. · Cambio de tazas de baño para niñas y niños, mingitorio de cerámica, lavabos, herrajes y llaves. · Mantenimiento y desazolve de drenajes y alcantarillas. · Cambio de lámparas arbotantes. · Cambio de lámparas LED. · Cambio de poste octagonal de concreto. · Cambio de losetas en pisos y muros de las salas educativas. · Cambio de puerta por puerta abatible. · Rehabilitación para área de juego. · Rehabilitación de domos y techos de policarbonato. · Cambio de interruptor termo magnético. · Cambio de centro de carga. · Cambio de vertederos de acero inoxidable. · Rehabilitación y lavado de cisterna. · Rehabilitación hidro-sanitaria. · Revisión y cambio de las condiciones de lámparas y focos. · Allanar pisos de patio que presentes baches. |
| Protección Civil y Seguridad | · Sistema de alarmas de emergencia. · Puertas de salida de emergencia con barra antipánico. · Adquisición, habilitación y mantenimiento de circuito cerrado con cámaras en las salas educativas. · Película anti estallante para ventanas, puertas y espejos. · Contactos de seguridad y de protección infantil. · Contactos con protección a tierra resistente al agua. · Punta pararrayos. · Extintores tipo K. · Unidades móviles para tipo de fuego ABC. · Mantenimiento o cambio de extintores de CO2. · Soporte para cada extintor. · Sistemas fijos contra incendios. · Detectores de fuego y humo fotoeléctricos. · Colores y señales de seguridad e higiene para identificación de riesgos por fluidos conducidos en tuberías. · Dictamen de seguridad estructural. · Dictamen eléctrico. · Dictamen de gas. · Póliza de seguro para bebés, niñas y niños. · Mascarilla infantil para oxígeno. · Chalecos con reflejantes. · Brazalete de emergencia. · Brazalete pediátrico (baumanómetro). · Botiquín de emergencia · Restitución de material del botiquín que se haya agotado. · Camillas rígidas para primeros auxilios (contar con al menos 3). · Cascos de seguridad (contar con al menos 5. · Botas de hule sanitarias (contar con al menos 5 pares). · Guantes de carnaza (contar con al menos 5 pares). · Señalética de protección civil. · Señalamientos contra incendio. · Protectores de columna y muros de contención. · Walkie talkie (4). · Conos de plástico. · Megáfono (2). · Toboganes de evacuación. · Detectores de gases. · Manguera de bombero. · Lámparas de emergencia automáticas. · Material retardante de fuego para mobiliario, cortinas y plafones entre otros. · Controles de acceso a zonas de riesgo. · Sistema de bombeo de emergencia. · Rociadores. · Detectores de calor. · Sensores de movimiento. · Compra y colocación de cinta antiderrapante. · Programa Interno de Protección Civil. · Seguros de responsabilidad Civil. · Dictamen de certificación integral por tercer acreditado. |
Apoyo 2 Estrategia de Visitas a Hogares
a) Se asignarán $1,500.00 mensuales como apoyo económico para cada Agente Educativo participante en el PEEI conforme a las RO.
La AEL será responsable de establecer el mecanismo de entrega de los recursos a los Agentes Educativos participantes y verificar el uso correcto de los mismos.
En caso de declaración de emergencia (sanitaria, desastres naturales u otras) por parte de las autoridades federales competentes, se implementarán los apoyos de la Estrategia de Visitas a los Hogares conforme a lo siguiente:
1. Pago de tiempo aire para llamadas y mensajes a las familias hasta por $400.00 mensuales.
2. Impresión de fichas educativas para entrega a las familias hasta por $400.00 mensuales.
3. Distribución de libros y materiales educativos a las familias hasta por $700.00 mensuales.
b) Adquisición de la Unidad didáctica (mochila) por un monto de hasta $ 12,000.00.
A continuación, se presentan los materiales de apoyo que se sugiere, sin embargo, cada Entidad Federativa podrá incorporar los materiales didácticos que considere de acuerdo con la práctica pedagógica del Agente Educativo y las necesidades de aprendizaje de las niñas y niños, considerando que cubran los criterios de calidad que eviten riesgos en los menores (sin rebabas o superficies que puedan lesionar, no tóxicos para que puedan ser llevados a la boca, no frágiles que puedan romperse en manos de niñas y niños) durante su uso, que aseguren que fortalecen las experiencias de aprendizaje y que puedan considerarse variados usos.
· 1 juego de pelotas sensoriales
· Memoria de sonidos 6 Piezas.
· Pintura digital no tóxica.
· 1 juego de títeres de dedo con 10 piezas
· Arena Moldeable no tóxica.
· 1 juego de changuitos gigantes de plástico con contenedor de plástico.
· 2 gorras de gabardina en color arena con bordado en color blanco.
· Bolsa ecológica reforzada en color guinda con logo de las playeras.
· 2 playeras tipo polo premium en sublimación color arena y botones, con Serigrafía en color blanco o Filipina.
· Crayones de cera / Tamaño extra jumbo.
· Altavoz Bluetooth inalámbrico portátil, reproductor de MP3.
· Muñeca de niña morena en tela suave didáctica, relleno de algodón, con medidas no menor a 30 centímetros y no mayor a 40 centímetros, con tres cambios de ropa y huaraches.
· 3 dados grandes, varios colores, medidas: 5.5x5.5x5.5 cm.
· 3 rompecabezas de plástico y 3 rompecabezas de madera.
· Kit de manualidades
· Set de instrumentos musicales.
· Juguete de madera con animales de la granja para ensartar
· 1 mochila de poliéster de alta resistencia color negro con serigrafía color blanco.
· Almohada de lactancia
Las sublimaciones, estampados y serigrafías deberán de apegarse a lo establecido en el Manual de Identidad Gráfica 2018-2024 del Gobierno de México (https://www.gob.mx/wikiguias/articulos/manual-de-identidad-grafica-2018-2024).
La AEL deberá asegurar que los materiales adquiridos no pongan en riesgo la salud e integridad física de las niñas y los niños.
Para el caso de Educación Inicial Indígena, se otorgará una mochila didáctica, conforme a la disponibilidad presupuestaria.
Lista de material sugerido para agentes educativos de Educación Inicial Indígena
· 1 juego de pelotas sensoriales
· Memoria de sonidos 6 Piezas.
· Pintura digital no tóxica (para resurtir cada mes)
· 1 juego de títeres de dedo con 10 piezas (Sustituible por fieltro o telas diversas, hilos de colores, chaquiras, etc.)
· Arena Moldeable no tóxica (Sustituible por 2 tazas de harina de trigo, 2 cucharadas de aceite vegetal, 1/2 taza de sal, 2 cucharadas de jugo de limón 1/2 tazas de agua hirviendo, colorante vegetal y unas gotas de glicerina.) (Masa para modelar lista en 4 minutos. Preparación: Mezclar la harina, la sal, el limón y el aceite vegetal en un recipiente grande, añadir el agua hirviendo. Revuelva continuamente hasta que se convierta en una masa pegajosa, añadir el colorante y glicerina (ambos opcionales), dejar enfriar y sácar del recipiente. Finalmente amasar hasta que este suave, esta es la parte más importante del proceso para que quede tersa. Si queda un poco pegajosa agregar un toque más de harina.)
· Contenedores de plástico de diversos tamaños (para la masa de sal y otros materiales o para clasificar objetos pequeños)
· 1 juego de changuitos gigantes de plástico en contenedor de plástico.
· 2 gorras de gabardina en color arenan u otro claro.
· Bolsa ecológica o morral de yute o de tela reforzada en color guinda o crudo
· Crayones de cera / Tamaño extra jumbo.
· 2 USB con material sonoro y de vídeo, instructivos, material de lectura, etc.
· Altavoz Bluetooth inalámbrico portátil, reproductor de MP3 con entrada para USB.
· Muñeca de niña morena de pelo para trenzar en tela suave didáctica, relleno de algodón, con medidas no menor a 30 centímetros y no mayor a 40 centímetros, con tres cambios de ropa, tenis y huaraches.
· Muñeco de niño afrodescendiente de pelo rizado en tela suave didáctica, relleno de algodón, con medidas no menor a 30 centímetros y no mayor a 40 centímetros, con tres cambios de ropa tenis y huaraches.
· 3 dados grandes, varios colores, medidas: 5.5x5.5x5.5 cm.
· 3 rompecabezas de plástico y 3 rompecabezas de madera.
· Kit de manualidades (3 tijeras de punta roma, papel crepé, estambre, fieltro, pegamento, fomi de colores, hojas blancas y de colores, estambre, mecate)
· Set de instrumentos musicales (incluir los de la región: tambor, pandero, sonaja, cascabeles de 3 tamaños, palo de lluvia pequeño, silbatos de barro tipo ocarina).
· Juguete de madera con animales de la granja y domésticos para ensartar
· 1 mochila de poliéster de alta resistencia color oscuro.
Nota: La AEL deberá asegurar que los materiales adquiridos no pongan en riesgo la salud e integridad física de las niñas y los niños.
Apoyo 3 Implementación y operación de los CCAPI
Los recursos para este apoyo se asignarán conforme a la disponibilidad presupuestaria de la siguiente manera:
a) Apoyo de $12,000.00 mensuales para cada Agente Educativo Comunitario
b) Hasta $40.00 para otorgar el servicio de alimentación a las niñas y niños que asisten de lunes a viernes al CCAPI, en apego al calendario establecido por la AEL. Insumos y enseres para la alimentación de niñas y niños
c) Hasta $200,000.00 para mobiliario y equipamiento de cada CCAPI.
d) Hasta $20,000.00 para la conformación de un baúl con materiales didácticos para cada CCAPI.
Los recursos podrán utilizarse en los materiales de apoyo que se sugiere a continuación, sin embargo, cada Entidad Federativa podrá incorporar los materiales didácticos que considere de acuerdo con la práctica pedagógica del Agente Educativo y las necesidades de aprendizaje de las niñas y niños.
| Mobiliario y equipamiento | · 10 colchonetas con relleno de hule espuma y cubierta cerrada. · 2 estantes metálicos de 3 entrepaños. · 1 estufa de gas de 4 hornillas. · 1 tanque estacionario de gas LP con capacidad de100 lts y su instalación. · 1 campana grande para cocina. · 1 refrigerador. · 4 Mini Split. · 3 Baterías de cocina de acero quirúrgico. · 2 Colchones cambiadores antirreflujo memory foam 1.40 x 0.80 m. · 30 Paquetes de foami (etil vinil acetato) para tapete. · 2 Termómetros infrarrojos, intrauriculares y frontales. · 3 Ollas exprés. · 3 Sartenes de cerámica o titanio. Labio 35 cm. · 3 Sartenes de cerámica o titanio 30 cm. · 5 Botes Herméticos con tapa 9 L. · 100 Cucharas soperas Barcelona. · 5 Coladores doble malla alambre de 32 cm. · 10 Tablas de picar de colores para uso rudo. · 1 Vaporera para lactario. · 1 Horno de microondas. · 1 Extractor de leche eléctrico. · 2 Licuadoras. · 10 Toallas de cocina. · 1 Mesa grande para preparar alimentos. · 2 Organizadores de madera. · 10 Cestos para basura. · 5 Dispensadores de jabón líquido. · 2 Escurridores de trastes de acero inoxidable. · 5 Donas o herradura de tela para bebé. · 1 Pintarrón. · 1 Tarja de acero inoxidable con mueble para sala de lactancia. · 1 Sillón para sala de lactancia (tipo reposet). · 1 Esterilizador para sala de lactancia. · 1 Frigobar para sala de lactancia. · 2 Cambiadores de pañales para sala de lactancia. · 20 Sillas tamaño adulto. · 20 Sillas tamaño infantil. · 5 Mesas tamaño infantil. · 40 Vasos de melamina. · 40 Platos de melamina. · 6 Charolas de melamina. · 5 Cuchillos de acero inoxidable para picar. · 40 juegos de cucharas, cuchillos y tenedores de acero inoxidable. · Artículos de limpieza y desinfección para brindar el servicio de alimentación |
| Recursos didácticos | · Juguete de madera con animales de la granja para ensartar. · 6 sonajas de plástico rígido no tóxico, de colores, sin rebabas ni asperezas. · 6 manoplas de tela, en ambas caras una textura diferente, de franela y jerga, tela tipo aborregada y toalla; con puño elástico. Medida; 20 cm de largo (mano adulta). · 10 sacos de semillas relleno de arroz o linaza, de tela. Medidas: 15 x 15 cm. · 3 juegos de 8 animalitos de madera distintas especies, con acabado en pintura no tóxica. Medidas variadas entre 5 y 8 cm. · 3 bebés en tela suave didáctico, relleno de algodón, con medidas no menor a 30 cm y no mayor a 40 cm; se considera ropa para vestir niña y niño: ejemplo: 1 sudadera, chaleco a proporción con cierre ancho de cremallera y 2 botones didácticos con velcro, y pantalones a proporción con ajuste en resorte, zapatos con agujeta. · 8 títeres de mano (tamaño de mano adulta) hechos de tela suave, diseño único animales diferentes. Decorado relieve. Medidas: 30 cm de alto por 20 cm de ancho. · 7 títeres de mano (mano adulta) hechos de tela suave, con diseño de miembros de familia: papá, mamá, abuelos, hermanos, en tercera dimensión: (ojos movibles, cabello estambre). Medidas: 30 cm de alto por 20 cm de ancho. · 5 set de instrumentos musicales con xilófono, maracas, castañuelas y triángulo. · 10 Juegos de resaque en plástico no tóxico con 6 piezas de animales variados sin rebabas, de piezas gruesas, en base de plástico no tóxico, con impresión de figuras y colores vivos, con silueta forjada para facilitar la ubicación de las piezas. Medidas: 18 x 15 cm. · 10 juegos de moldes de plástico decreciente con 10 piezas. Moldes circulares de plástico rígido apilables no tóxico, sin rebabas ni asperezas y de colores vivos y diferente cada uno. Medidas: la pieza más grande de 8 cm de diámetro y a partir de esta, las piezas restantes tendrán un diámetro decreciente. · 4 juegos de oruga de plástico no tóxico, con 8 aros de colores vivos para distintas combinaciones. · 8 juegos de 4 platos extendidos, 4 platos hondos, 4 vasos, así como 4 cucharas, 4 tenedores y 4 cuchillos sin filo en amarillo, azul, rojo y verde, hecho de plástico rígido no tóxico y sin rebabas ni asperezas. Medidas: el plato extendido tendrá un diámetro mínimo de 15 cm y a partir de este, las piezas restantes tendrán un tamaño a proporción. · 3 dados gigantes de 5.5x5.5x5.5 de plástico no tóxico, sin rebabas ni partes peligrosas. · 20 paquetes de crayolas, uno tamaño jumbo y otro extra jumbo. · 6 juegos de 16 cubos de plástico cada uno, de colores, sin rebabas ni asperezas, de material no tóxico en colores vivos, sin rebabas ni asperezas. Medidas: 3 x 3 x 3 cm cada pieza. · 1 juego de changuitos gigantes de plástico con caja de plástico. · 3 rompecabezas de plástico y 3 rompecabezas de madera. · 100 block de 100 hojas. · 10 juegos de ensarte con figuras de madera mayor a 4 cm con agujeta para ensartar. Figuras de plástico rígido no tóxico, sin rebabas ni asperezas, y una agujeta para ensartar (gruesa). Medidas: aproximadamente 3 cm, varía según la figura. (30 piezas, 5 juegos). · 1 memoria USB con colección de canciones infantiles. · 6 paquetes de aros de plástico para ensartar. · Contenedor de uso rudo, capacidad 125 litros, medidas: 91 x 40 cm. con tapa. · Tapete lúdico de seguridad. · 2 playeras tipo polo Premium en sublimación color arena y botones, con Serigrafía en color blanco. · Estanque de colores. · Caja con objetos varios (tornillos, tuercas de plástico sin rebabas). · Aros rítmicos 6 piezas. · 200 cofias desechables. · Casita didáctica teepe (1.90 x 1 metro). · Gises Jumbo. · Guantes de texturas (kit de dos pares). · Altavoz Bluetooth inalámbrico portátil, reproductor de MP3. · Gusano de gateo. · Juego de equilibrio con piezas de figura de animales (juego de mesa). · Pelota sensorial. · Cubo con impresión de emociones. · 2 gorras de gabardina en color arena con bordado en color blanco. · Bolsa ecológica reforzada en color guinda con logo de las playeras. · Kit de manualidades. · Set de instrumentos musicales. · Kit de manualidades. |
En caso de emergencias (sanitaria, por desastres naturales u otras) se implementará la entrega de dietas balanceadas a las familias, considerando el costo correspondiente por cada niña/o conservando las medidas sanitarias indicadas por las autoridades de salud. Para la entrega de dietas balanceadas se deberá utilizar la leyenda "Este programa es público ajeno a cualquier partido político. Queda prohibido el uso para fines distintos a los establecidos en el programa".
Cada CCAPI deberá de contar con un inventario de mobiliario, equipamiento y recursos didácticos con los que cuenta.
La AEL deberá asegurar que los materiales adquiridos no pongan en riesgo la salud e integridad física de las personas, niñas y niños.
Apoyo 4 Capacitación de Agentes Educativos Federalizados y Comunitarios
Para el desarrollo de las capacitaciones presenciales o a distancia, se podrán utilizar conforme a la disponibilidad presupuestaria:
a) Hasta $3,800.00 por cada Agente Educativo, considerando la continuidad en el proceso de capacitación de cada uno de ellos. Actualización profesional con énfasis en el nuevo Plan y Programa de estudio de Educación Inicial
b) Hasta $70,000.00 para el pago de plataformas digitales.
c) Hasta $130,000.00 para el pago de ponentes (expertos en Primera Infancia, Educación Inicial o Programa Un buen comienzo).
Apoyo 5 CENDI en proceso de regularización con apoyo voluntario
Los recursos podrán utilizarse para los siguientes conceptos:
a)Hasta $400,000.00 para servicios básicos y, en casos debidamente justificados, para mantenimiento preventivo y de protección civil y seguridad.
b)Hasta $40.00 para otorgar el servicio de alimentación a las niñas y niños que asisten de lunes a viernes a centros escolares, en apego al calendario establecido por la AEL.
c)Contratación por los Gobiernos de los Estados de personal voluntario (Capítulo 4000), para apoyar la operación en los CENDI en proceso de regularización, debiendo cumplir lo dispuesto en al artículo 75 de la LFPyRH, sin que el objeto de subsidio esté sujeto a algún tipo de intermediación, por lo que deberá ser entregado de manera directa a los beneficiarios por parte de las AEL participantes. Es importante mencionar que el pago de apoyo económico deberá ajustarse a la normatividad federal y estatal de tal manera que no rebase lo estipulado en los tabuladores
d) Apoyo para servicios básicos de agua, energía eléctrica y gas. Una vez cubierto el pago de estos apoyos y garantizando la correcta operación del servicio, la AEL podrá presentar un proyecto de mantenimiento correctivo, considerando las necesidades de cada inmueble. Este proyecto, deberá contribuir a avanzar en el proceso de regularización, asimismo, deberá realizarse previa solicitud formal a la DGGEyET y autorización de la misma.
e) Insumos y enseres para la alimentación de niñas y niños matriculados en los CENDI en proceso de regularización.
Para el pago de los distintos rubros de este apoyo se deberá atender lo establecido en las RO, así como en el apartado III. Criterios para el proceso de regularización de los CENDI.
Apoyo 6 Difusión de los objetivos y principios rectores de la Educación Inicial
Podrán utilizarse hasta $15,000.00 por cada plantel de Educación Básica para los siguientes conceptos:
a) Desarrollo de materiales de apoyo para la difusión de los objetivos y principios rectores de la Educación Inicial.
b) Elaboración de videos explicativos sobre los objetivos y principios rectores de la Educación Inicial.
c) Plataformas en Internet como Sitios Web, Páginas Electrónicas, Aplicaciones Electrónicas, etc.
d) Realización de reuniones o foros presenciales y virtuales para el análisis de los objetivos y principios rectores de la Educación Inicial.
II. Gastos de Operación Local
Los recursos para la Operación Local del PEEI, podrá ser utilizados conforme a la siguiente sugerencia de conceptos y distribución.
| Concepto | Descripción |
| Planeación | Acciones para definir estrategias para la operación, el seguimiento y la evaluación del PEEI, para identificación de necesidades a atender los diferentes Apoyos establecidos en las RO.. |
| Seguimiento | Acciones para verificar el avance de la operación del Programa y detectar áreas de mejora en los diferentes Apoyos establecidas en las RO. Realizar visitas de acompañamiento y seguimiento a los CAI, CENDI, CCAPI, Visitas a Hogares con la finalidad de verificar la operación del programa. Adquisición de guías de paquetería y mensajería para envío de documentación oficial a la DGGEyET. |
| Evaluación | Evaluación interna de desempeño del Programa realizada por un externo. |
| Acciones de Contraloría Social | Impresión y distribución de formatos, materiales de capacitación y materiales de difusión para la Contraloría Social. Viáticos para asistir a reuniones nacionales de capacitación de Contraloría Social, que convoque la SEB. Viáticos para visitas de capacitación y seguimiento a los Comités de Contraloría Social en los servicios beneficiados. |
| Asistencia a reuniones regionales y/o nacionales | Viáticos para asistir a reuniones nacionales que convoque la DGGEyET. Viáticos para asistir a reuniones regionales que convoque la Coordinaciones locales del PEEI. |
III. Criterios para el proceso de regularización de los CENDI
En el marco del proceso de regularización de los CENDI, con la finalidad de garantizar el derecho a la educación de las niñas y los niños, establecido en el Artículo 3ro. Constitucional y considerando la importancia de atender lo establecido en el mismo artículo sobre que:
"El Estado priorizará el interés superior de niñas, niños, adolescentes y jóvenes en el acceso, permanencia y participación en los servicios educativos".
Los CENDI que cuenten con clave SDI y DDI, podrán seguir atendiendo con recursos del Apoyo 5 durante su proceso de regularización, a la población infantil de 45 días de nacida a 2 años 11 meses de edad, así como a la correspondiente de 3 a 5 años 11 meses de edad con que cuente cada plantel.
Adicional a lo anterior, se deberán de observar los siguientes criterios:
| Tipo de Clave de Centro de Trabajo | Apoyos voluntarios sin plaza en el FONE, ni plaza en el Gobierno Estatal | Apoyos voluntarios con Plaza en el FONE |
| Sin clave de centro de trabajo SDI o DDI | Pago de apoyo al personal voluntario: No aplica de conformidad a los apoyos descritos en el numeral 3.2. Procedimiento de Selección de las RO 2024 del PEEI. Alimentación: No aplica de conformidad a los apoyos descritos en el numeral 3.2. Procedimiento de Selección de las RO 2024 del PEEI. Pago de servicios básicos: No aplica de conformidad a los apoyos descritos en el numeral 3.2. Procedimiento de Selección de las RO 2024 del PEEI. | Pago de apoyo al personal voluntario: No aplica de conformidad a los apoyos descritos en el numeral 3.2. Procedimiento de Selección de las RO 2024 del PEEI. Alimentación: No aplica de conformidad a los apoyos descritos en el numeral 3.2. Procedimiento de Selección de las RO 2024 del PEEI. Pago de servicios básicos: No aplica de conformidad a los apoyos descritos en el numeral 3.2. Procedimiento de Selección de las RO 2024 del PEEI. |
| Con Clave de Centro de trabajo SDI, DDI | Pago de apoyo voluntario: Aplica para la atención regular de la población infantil. Alimentación: Aplica para la atención de la población infantil. Pago de servicios básicos: Aplica para conceptos de luz, agua y gas. | Pago de apoyo voluntario: No aplica conforme al numeral 3.4 Características de los apoyos (tipo y monto) de las RO. Alimentación: Aplica para la atención de la población infantil. Pago de servicios básicos: Aplica para conceptos de luz, agua y gas. |
| Estructura ocupacional Centro de Atención Infantil |
| Figura | Hasta 50 niñas y niños | Hasta 100 niñas y niños |
| Número de figuras | Número de figuras |
| Director | 1 | 1 |
| Secretarias | 2 | 2 |
| Médico pediatra | 1 | 1 |
| Enfermera | 1 | 1 |
| Psicólogo | 1 | 1 |
| Trabajadora social | 1 | 1 |
| Jefe de área pedagógica | 1 | 1 |
| Puericultista por cada grupo de lactantes | 2 | 4 |
| Educadora por cada grupo de maternales | 3 | 6 |
| Asistente educativo por cada 5 niños lactantes | 4 | 8 |
| Asistente educativo por cada 10 niños maternales | 3 | 6 |
| Profesor de música (HSM) | 5 | 10 |
| Profesor de Educación Física (HSM) | 5 | 10 |
| Profesor de Inglés, si se ofrece educación preescolar (HSM) | 1 | 1 |
| Dietista, nutricionista o ecónoma | 1 | 1 |
| Cocinera especializada en alimentación infantil | 1 | 1 |
| Auxiliar de cocina por cada 50 niños | 1 | 2 |
| Encargado del banco de leche o lactario | 1 | 1 |
| Auxiliar de mantenimiento | 1 | 1 |
| Auxiliar de lavandería | 1 | 1 |
| Auxiliar de intendencia por cada 50 niños | 1 | 2 |
| Conserje | 1 | 1 |
| Vigilante | 1 | 1 |
| TOTAL | 40 | 64 |
Anexo 9 Diagrama de Flujo
______________________________