ACUERDO por el que se emiten las Reglas de Operación de Programas del Fondo Nacional de Fomento a las Artesanías (FONART), para el ejercicio fiscal 2024.
Al margen un sello con el Escudo Nacional, que dice: Estados Unidos Mexicanos.- CULTURA.- Secretaría de Cultura.
OMAR MONROY RODRÍGUEZ, Titular de la Unidad de Administración y Finanzas de la Secretaría de Cultura, con fundamento en los artículos 1°, último párrafo; 4° décimo segundo párrafo de la Constitución Política de los Estados Unidos Mexicanos; 41 Bis de la Ley Orgánica de la Administración Pública Federal; 12, fracción V de la Ley General para la Igualdad entre Mujeres y Hombres; 5, fracciones V y XIII, 6, fracción V y 7 de la Ley Federal de Fomento a las Actividades Realizadas por Organizaciones de la Sociedad Civil; 1 y 77 de la Ley Federal de Presupuesto y Responsabilidad Hacendaria; 1, 3 fracción XXI, 25, 26, 27, 28, 29, 30 y Anexo 25 del Presupuesto de Egresos de la Federación para el ejercicio fiscal 2024; 176 del Reglamento de la Ley Federal de Presupuesto y Responsabilidad Hacendaria; 1, 2, Apartado "A", fracción III, 3 y 10 del Reglamento Interior de la Secretaría de Cultura y de conformidad con el acuerdo por el que se modifican las fracciones VI y VII y se adiciona la fracción VIII del Artículo Primero del similar por el que se agrupan las entidades paraestatales que se indican al sector coordinado por la Secretaría de Cultura publicado el 2 de febrero de 2017 y:
CONSIDERANDO
Que la Ley Federal de Presupuesto y Responsabilidad Hacendaria, dispone que la Cámara de Diputados en el Presupuesto de Egresos, podrá señalar los programas, a través de los cuales se otorguen subsidios, que deberán sujetarse a reglas de operación con el objeto de asegurar que la aplicación de los recursos públicos se realice con eficiencia, eficacia, economía, honradez y transparencia. Asimismo, se señalarán en el Presupuesto de Egresos los criterios generales a los cuales se sujetarán las reglas de operación de los programas;
Que los programas de subsidios del Ramo Administrativo 48, "Cultura", entre ellos, Programas del Fondo Nacional de Fomento a las Artesanías (FONART), se destinarán, en las entidades federativas, en los términos de las disposiciones aplicables, exclusivamente a la población en condiciones de pobreza, de vulnerabilidad, de adultos mayores, de rezago y de marginación, de acuerdo con los criterios que defina el Consejo Nacional de Población y a las evaluaciones del Consejo Nacional de Evaluación de la Política de Desarrollo Social, en los programas que resulte aplicable y la Declaratoria de Zonas de Atención Prioritaria formulada por la Cámara de Diputados, mediante acciones que promuevan la superación de la pobreza a través de la educación, la salud, la alimentación, la generación de empleo e ingreso, autoempleo y capacitación; protección social y programas asistenciales; y el fomento del sector social de la economía; conforme lo establece el artículo 14 de la Ley General de Desarrollo Social, y tomando en consideración los criterios que propongan las entidades federativas;
Que en este marco, las dependencias son responsables de emitir las reglas de operación de los Programas que inicien su operación en el ejercicio fiscal siguiente o, en su caso, las modificaciones a aquéllas que continúen vigentes, previa autorización presupuestaria de la Secretaría de Hacienda y Crédito Público y dictamen de la Comisión Nacional de Mejora Regulatoria;
Que las dependencias, las entidades a través de sus respectivas dependencias coordinadoras de sector o, en su caso, las entidades no coordinadas, publicarán en el Diario Oficial de la Federación las reglas de operación de programas nuevos, así como las modificaciones a las reglas de programas vigentes, a más tardar el 31 de diciembre anterior al ejercicio y, en su caso, deberán inscribir o modificar la información que corresponda en el Registro Federal de Trámites y Servicios, de conformidad con lo dispuesto por la Ley General de Mejora Regulatoria, y
Que las Reglas de Operación de Programas del Fondo Nacional de Fomento a las Artesanías (FONART) para el ejercicio fiscal 2024, se encuentran en el citado Anexo 25 del Presupuesto de Egresos de la Federación para el Ejercicio Fiscal 2024, y cuentan con la autorización presupuestaria emitida por la Secretaría de Hacienda y Crédito Público mediante oficio 420/DGPyPC/2023/2340 de fecha 30 de noviembre de 2023 y el dictamen que emitió la Comisión Nacional de Mejora Regulatoria mediante oficio número CONAMER/23/6459 de fecha 19 de diciembre de 2023, por lo que he tenido a bien expedir el siguiente:
ACUERDO POR EL QUE SE EMITEN LAS REGLAS DE OPERACIÓN DE PROGRAMAS DEL FONDO
NACIONAL DE FOMENTO A LAS ARTESANÍAS (FONART), PARA EL EJERCICIO FISCAL 2024.
PRIMERO.- Se emiten las reglas de operación de Programas del Fondo Nacional de Fomento a las Artesanías (FONART) para el ejercicio fiscal 2024, las cuales se detallan en el anexo del presente Acuerdo.
SEGUNDO.- Se abroga el Acuerdo por el que se emiten las Reglas de Operación de Programas del Fondo Nacional de Fomento a las Artesanías (FONART) para el ejercicio fiscal 2023, publicado en el Diario Oficial de la Federación el 30 de diciembre de 2022.
TRANSITORIO
ÚNICO.- El presente Acuerdo entrará en vigor al día siguiente de su publicación.
Ciudad de México, a 21 de diciembre de 2023.- Titular de la Unidad de Administración y Finanzas de la Secretaría de Cultura, Omar Monroy Rodríguez.- Rúbrica.
REGLAS DE OPERACIÓN DEL PROGRAMA S057 DENOMINADO PROGRAMAS DEL FONDO NACIONAL
DE FOMENTO A LAS ARTESANÍAS PARA EL EJERCICIO FISCAL 2024
ÍNDICE
GLOSARIO
1. INTRODUCCIÓN
2. OBJETIVOS
2.1 General
2.2 Específico
3. LINEAMIENTOS
3.1 Cobertura
3.2 Población Objetivo
3.3 Personas Beneficiarias
3.3.1 Criterios y Requisitos de Elegibilidad
3.3.2 Procedimiento de Selección
3.4 Características de los Apoyos (tipo y monto)
3.4.1 Capacitación Integral y/o Asistencia Técnica
3.4.1.1 Capacitación Integral
3.4.1.2 Asistencia Técnica
3.4.2 Apoyos para Impulsar la Producción
3.4.3. Acopio de Artesanías
3.4.3.1. Demanda Comercial Específica
3.4.4. Apoyos para la promoción artesanal en Ferias y/o Exposiciones
3.4.4.1 Apoyos Individuales para la Promoción Artesanal en Ferias y/o Exposiciones
3.4.5 Concursos de Arte Popular
3.4.6 Apoyos para la Salud Ocupacional
3.4.7 Corredores Artesanales
3.4.8. Apoyos para Proyectos Artesanales Estratégicos
3.5 Derechos y Obligaciones de las personas artesanas beneficiarias
3.5.1 Derechos
3.5.2 Obligaciones
3.5.3 Causas de incumplimiento, suspensión, cancelación o reintegro de los recursos.
3.6 Instancia/s Participante/s
3.6.1 Instancia/s Ejecutora/s
3.6.2 Instancia/s Normativa/s
3.6.2.1 Comité de Validación y Aprobación de Proyectos Artesanales (COVAPA)
3.6.3 Coordinación Interinstitucional
4. MECÁNICA OPERATIVA
4.1 Ejercicio y Aprovechamiento de Recursos
4.2 Proceso de Operación
4.3 Gastos de Operación
4.3.1 Avances Físico-Financieros
4.3.2 Cierre de Ejercicio
4.3.3 Recursos No Devengados
5. AUDITORÍA, CONTROL Y SEGUIMIENTO
5.1. Control y Auditoría
6. EVALUACIÓN
6.1 Interna
6.2. Externa
7. TRANSPARENCIA
7.1. Difusión
7.2 Contraloría Social
7.3 Procesos para la Integración del Padrón Único de Beneficiarios
8. QUEJAS Y DENUNCIAS
ANEXOS
Anexo 1 Matriz de Diferenciación entre Artesanía y Manualidad (MATRIZ DAM).
Anexo 2 Formato de Convenio de Coordinación y Colaboración.
Anexo 2bis Coordinación para Instrumentar la Cláusula Segunda del Convenio de Coordinación y Colaboración.
Anexo 3 Solicitud de Apoyo del Programa.
Anexo 4 Ficha de Registro de Concursos.
Anexo 5 Modelo de Convocatorias.
Anexo 6 Comprobación de Apoyo.
Anexo 7 Solicitud y Acciones Comprometidas Corredores Artesanales.
Anexo 8 Solicitud y Síntesis del Plan Estratégico Proyectos Artesanales Estratégicos.
Anexo 9 Informe del Cierre de Proyectos Artesanales Estratégicos.
Anexo 10 Diagnóstico Focalizado Apoyos para la Salud Ocupacional.
Anexo 11 Comprobación de Recursos Corredores Artesanales.
Anexo 12 Estudio Socioeconómico.
Anexo 13 Diagrama de Flujo.
Anexo 14 Informe de Avance Financiero.
Anexo 15 Formato de Recibo por Otorgamiento de Apoyo.
Anexo 16 Formato de Otorgamiento de Apoyos para la Salud Ocupacional.
Anexo 17 Formato de Otorgamiento de Apoyos para Impulsar la Producción.
GLOSARIO
Acciones afirmativas: Conjunto de medidas de carácter temporal correctivo, compensatorio y/o de promoción, encaminadas a acelerar la igualdad sustantiva entre mujeres y hombres.
Acopio de artesanías: Adquisición de piezas artesanales por parte del FONART, que cumpla con los estándares solicitados y que tiene como objetivo ampliar las opciones de comercialización de la producción de las personas artesanas.
Actividad artesanal: Trabajo realizado por las personas artesanas de forma manual ya sea individual, familiar o comunitaria, que tiene por objeto transformar productos o sustancias orgánicas e inorgánicas generalmente nativas en artículos nuevos, donde la creatividad personal y la mano de obra constituyen factores predominantes que les imprimen características culturales, utilitarias, originarias de una región determinada, mediante la aplicación de técnicas, herramientas o procedimientos transmitidos generacionalmente.
Adeudos de comprobación: Falta de un documento con el que la persona artesana acredite la utilización de un apoyo otorgado para los fines que fue solicitado.
Apoyos con recursos en especie: Se refiere a la entrega de bienes materiales o servicios asociados a la producción artesanal como apoyos para las personas artesanas.
Arte popular: Las expresiones con valor estético, identitario y simbólico, ya sean individuales o colectivas, que expresan una visión sensible del mundo de los pueblos originarios de México y que se basan en sus técnicas y saberes tradicionales.
Artesanía: Producto de identidad cultural comunitaria, hecho por procesos manuales continuos, auxiliados por implementos mecánicos y algunos de función mecánica y utilizando materia prima generalmente nativa. El dominio de las técnicas tradicionales de patrimonio comunitario permite a la persona artesana crear diferentes objetos de variada calidad y maestría, imprimiéndoles valores simbólicos e ideológicos de la cultura local.
Brechas de desigualdad: Son las desigualdades existentes entre mujeres y hombres en cuanto a oportunidades, acceso, control y uso de recursos, bienes y servicios que les permiten garantizar su bienestar y desarrollo humano. Las brechas de género son construidas sobre las diferencias biológicas y son el producto histórico de actitudes y prácticas discriminatorias tanto individuales como sociales e institucionales que obstaculizan el disfrute y ejercicio igualitario de los derechos humanos por parte de mujeres y hombres.
Capital Cultural: Son el cúmulo de artesanías representativas de una región.
CFDI: Comprobante Fiscal Digital por Internet.
COFEPRIS: Comisión Federal para la Protección contra Riesgos Sanitarios.
Comité Técnico: Instancia Colegiada presidida por la Dependencia a la que está sectorizado el FONART e integrada con representantes de las instituciones competentes de acuerdo con el Contrato de Creación del Fondo Nacional para el Fomento de las Artesanías y la normatividad aplicable.
Corredores Artesanales: Conjunto de talleres artesanales atendidos y ubicados en destinos turísticos del país o comunidades que tengan alta densidad artesanal.
COVAPA: Comité de Validación y Aprobación de Proyectos Artesanales, está integrado por la Dirección General, Dirección de Administración y Finanzas, Dirección Comercial de Artesanías, Dirección de Operación y Proyectos Integrales para Artesanías, Subdirección de Adquisición y Comercialización de Artesanías y Subdirección de Proyectos Productivos para Artesanías, todas éstas del Fondo Nacional para el Fomento de las Artesanías, para la validación y aprobación de proyectos artesanales de las ocho vertientes que integran el presente Programa Presupuestario.
CURP: Clave Única de Registro de Población.
DCA: Dirección Comercial de Artesanías del Fondo Nacional para el Fomento de las Artesanías.
Delegaciones de Programas para el Desarrollo: Tienen a su cargo la coordinación e implementación de planes, programas y acciones para el desarrollo integral; funciones de atención ciudadana; la supervisión de los servicios y los programas a cargo de las dependencias y entidades.
Destinos turísticos: Es el lugar visitado donde se ofertan un conjunto de productos al turista, capaz de atraer importantes flujos de viajeros por sí mismo.
DG: Dirección General del Fondo Nacional para el Fomento de las Artesanías.
DGA: Dirección General de Administración de la Secretaría de Cultura Federal.
Discriminación: Toda distinción, exclusión, restricción o preferencia que, por acción u omisión, con intensión o sin ella, no sea objetiva, racional, ni proporcional y tenga por objeto o resultado obstaculizar, restringir, impedir, menoscabar o anular el reconocimiento, goce o ejercicio de los derechos humanos y libertades, cuando se base en uno o más de los siguientes motivos: el origen étnico o nacional, el color de la piel, la cultura, el sexo, el género, la edad, las discapacidades, la condición social, económica, de salud, o jurídica, la religión, la apariencia física, las características genéticas, la situación migratoria, el embarazo, la lengua, las opiniones, las preferencias sexuales, la identidad o filiación política, el estado civil, la situación familiar, las responsabilidades familiares, el idioma, los antecedentes penales o cualquier otro motivo; también se entenderá como discriminación la homofobia, la misoginia, cualquier manifestación de xenofobia, segregación racial, antisemitismo, así como la discriminación racial y otras formas conexas de intolerancia.
Discriminación contra las mujeres: Denotará toda distinción, exclusión o restricción basada en el sexo que tenga por objeto o por resultado menoscabar o anular el reconocimiento, goce o ejercicio de los derechos humanos y las libertades fundamentales en las esferas política, económica, social, cultural y civil o en cualquier otra esfera de la mujer, independientemente de su estado civil, sobre la base de la igualdad del hombre y la mujer.
Diagnóstico: Es aquel documento técnico que identifica la problemática artesanal y propone soluciones dentro del proceso productivo, en conjunto con las demás vertientes y acompañadas, en su caso, con la Secretaría de Cultura del Gobierno Federal.
Distintivo: Es un reconocimiento que se otorga a los talleres que cumplen con el programa de calidad Moderniza, orientado a potencializar las capacidades y recursos con los que cuentan los talleres artesanales, con el propósito de que los turistas aprecien la experiencia vivencial de la producción artesanal y dimensionen el valor de las artesanías.
DOPIA: Dirección de Operación y Proyectos Integrales para Artesanías del Fondo Nacional para el Fomento de las Artesanías.
Ejecutor: Persona encargada de la entrega de los apoyos a las personas beneficiarias en las diferentes Entidades Federativas.
Entidad Federativa: Se refiere a cualquiera de los 32 Estados de la República Mexicana.
Esquema Integral Productivo: Proceso que permite atender de manera integral a la persona artesana, misma que recibirá apoyo mediante las ocho vertientes del presente Programa Presupuestario.
FONART: Fondo Nacional para el Fomento de las Artesanías.
Fortalecer la adquisición de materia prima y/o herramientas de trabajo: Otorgar apoyos a la población artesanal que les permita acceder a la compra de materia prima y/o herramienta de trabajo.
Igualdad de género: La igualdad entre mujeres y hombres implica la eliminación de toda forma de discriminación en cualquiera de los ámbitos de la vida, que se genere por pertenecer a cualquier género.
Igualdad sustantiva: Acceso al mismo trato y oportunidades para el reconocimiento, goce o ejercicio de los derechos humanos y las libertades fundamentales.
IMPI: Instituto Mexicano de la Propiedad Industrial.
Impulsar la producción: Apoyar con recursos económicos y/o en especie para fortalecer la adquisición de materia prima y/o herramientas de trabajo y así potenciar la producción artesanal.
INAPAM: Instituto Nacional de las Personas Adultas Mayores; organismo público rector de la política nacional a favor de las personas adultas mayores que tiene por objeto procurar su desarrollo humano integral, orientado a reducir las desigualdades extremas y las inequidades de género, en un entorno social incluyente.
Jefe de taller: Persona artesana responsable de un taller artesanal integrado por dos o más personas artesanas. A quien se le reconoce de forma natural como líder por parte de los demás integrantes.
LFPRH: Ley Federal de Presupuesto y Responsabilidad Hacendaria.
Localidad: De acuerdo con el Marco Geoestadístico, es el lugar ocupado con una o más edificaciones utilizadas como viviendas, las cuales pueden estar habitadas o no, este lugar es reconocido por un nombre dado por alguna disposición legal o la costumbre.
Manualidad: Objeto o producto que es el resultado de un proceso de transformación manual o semi industrializado a partir de materia prima procesada o prefabricada. Tanto las técnicas como la actividad misma no tienen una identidad de tradición cultural comunitaria y se pierden en el tiempo, tornándose en una labor temporal marcada por las modas y practicada a nivel individual o familiar.
Matriz DAM: La Matriz de Diferenciación entre Artesanía y Manualidad (Cuestionario Complementario, Matriz DAM) es una herramienta que permite evaluar de manera sencilla las características de un producto (Origen y Obtención de la Materia Prima, Forma y Tiempo de Elaboración, entre otros), en su conjunto para determinar si éste es Artesanía, Manualidad o Híbrido, ello con la finalidad de determinar qué tipo de artesanía se tiene y si es sujeto de apoyo.
Matriz de Indicadores para Resultados (MIR): Herramienta de planeación que en forma resumida, sencilla y armónica establece con claridad los objetivos de un programa, incorpora los indicadores que miden dichos objetivos y sus resultados esperados. También identifica los medios para obtener y verificar la información de los indicadores e incluye los riesgos y contingencias que pueden afectar el desempeño del programa.
Mejoramiento del proceso productivo: Acciones dirigidas a mejorar y fortalecer cada una de las etapas del proceso productivo.
Módulos de Atención: Las ventanillas de atención de los Programas para el Desarrollo y Coadyuvantes de los Programas de la Secretaría de Cultura, así como centros integradores del desarrollo para el fortalecimiento de la cohesión y participación social.
Municipios de muy alta o alta marginación: El índice de marginación es una medida-resumen que permite diferenciar los municipios del país según el impacto global de las carencias que padece la población como resultado de la falta de acceso a la educación, la residencia en viviendas inadecuadas, la percepción de ingresos monetarios insuficientes y las relacionadas con la residencia en localidades pequeñas.
Padrón de personas Beneficiarias: Padrón Único de Beneficiarios integrado por la Dependencia del Gobierno Federal facultada para ello.
PEF: Presupuesto de Egresos de la Federación para el Ejercicio Fiscal 2024.
Persona Artesana: Persona cuyas habilidades naturales o dominio técnico de un oficio, con capacidades innatas o aprendidas, con conocimientos prácticos o teóricos, elabora bienes u objetos de artesanía
Persona Beneficiaria: Persona artesana que recibe el apoyo de las presentes reglas de operación.
Personal de apoyo: Las personas prestadoras de servicios que apoyen en las tareas para la implementación del programa y de atención en los módulos de atención.
Perspectiva de Género: Se refiere a la metodología y los mecanismos que permiten identificar, cuestionar y valorar la discriminación, desigualdad y exclusión de las mujeres, que se pretende justificar con base en las diferencias biológicas entre mujeres y hombres, así como las acciones que deben emprenderse para actuar sobre los factores de género y crear las condiciones de cambio que permitan avanzar en la construcción de la igualdad de género.
PND: Plan Nacional de Desarrollo 2019-2024, publicado el 12 de julio de 2019 en el Diario Oficial de la Federación, es el principal instrumento de planeación de la presente administración y se articula con doce principios rectores y tres ejes generales, los cuales promueven la transformación de la vida pública de México y propugnan por un nuevo modelo de desarrollo económico y de ordenamiento político, institucional y de convivencia entre los sectores sociales, mismo que pretende acabar con la desigualdad y garantizar el acceso a la cultura y el ejercicio de los derechos culturales.
Promoción artesanal: Promover entre toda la población el conocimiento de los productos artesanales a través de los diferentes medios de difusión que permita su posicionamiento en el mercado.
Proyectos artesanales estratégicos: Apoyo integral o parcial a personas artesanas para que, a través del desarrollo de proyectos que, por sus características, son considerados como estratégicos para el desarrollo económico de la región y contribuyan a la conservación, fomento y promoción de la tradición artesanal.
Pueblo Indígena: Son comunidades que forman una unidad social, económica y cultural, asentada en un territorio y que reconocen autoridades propias de acuerdo con sus usos y costumbres de su identidad indígena.
RLFPRH: Reglamento de la Ley Federal de Presupuesto y Responsabilidad Hacendaria.
RO: Las presentes Reglas de Operación.
Salud: Es un estado de bienestar físico, mental y social.
Salud ocupacional: Disciplina que tiene como finalidad prevenir la incidencia de enfermedades y accidentes, derivado de la actividad artesanal.
SC: Secretaría de Cultura del Gobierno Federal.
Terceros: Personas físicas o morales ajenas a los órdenes de gobierno, interesadas en participar con aportación financiera en el desarrollo de obras o acciones enmarcadas en éstas RO.
UR's: Unidades Responsables.
Vertiente: Estrategia de apoyo dentro del presente Programa.
Zonas de Atención Prioritaria para el ejercicio 2024: Las áreas o regiones, sean de carácter predominantemente rural o urbano, cuya población registra índices de pobreza o marginaciones indígenas, el cual es publicado como Declaratoria de las Zonas de atención Prioritaria en el Diario Oficial de la Federación en el presente ejercicio fiscal.
1. INTRODUCCIÓN
El artículo 4º párrafo décimo segundo de nuestra Carta Magna garantiza que toda persona tiene derecho al acceso a la cultura y al disfrute de los bienes y servicios que presta el Estado en la materia, así como el ejercicio de sus derechos culturales, por lo que el Estado promoverá los medios para la difusión y desarrollo de la cultura, atendiendo a la diversidad cultural en todas sus manifestaciones y expresiones con pleno respeto a la libertad creativa, estableciéndose en las leyes los mecanismos para el acceso y participación a cualquier manifestación cultural. Asimismo, el Estado tiene la obligación de proteger y promover las manifestaciones materiales e inmateriales del arte y la cultura, a fin de que exista un ejercicio efectivo, pleno y universal de los derechos culturales. Con ese objetivo y en el ámbito de sus atribuciones, la Secretaría de Cultura fomenta el acceso a bienes y servicios culturales, así como la creación y el desarrollo de las diferentes expresiones artísticas bajo los principios de inclusión, transparencia y honradez.
La Ley General de Cultura y Derechos Culturales establece en sus artículos 4º y 9º que para su cumplimiento la Secretaría de Cultura conducirá la política nacional en materia de cultura, para lo cual celebrará acuerdos de coordinación con las dependencias y entidades de la Administración Pública Federal, de las Entidades Federativas y con los Municipios y Alcaldías de la Ciudad de México y que toda persona ejercerá sus derechos culturales a título individual o colectivo sin menoscabo de origen étnico o nacional, género, edad, discapacidades, condición social, condiciones de salud, religión, opiniones, preferencias sexuales, estado civil o cualquier otro y destaca en su artículo 11 correspondiente a los derechos culturales, en específico a la fracción V, el correspondiente a participar de manera activa y creativa en la cultura.
El FONART es un Fideicomiso Público del Gobierno Federal, constituido el 28 de mayo de 1974 por mandato del Ejecutivo Federal con el objeto social de fomentar la actividad artesanal en el país y de contribuir a mejorar el ingreso de las personas en situación de pobreza mediante el apoyo y desarrollo de proyectos productivos a través de acciones dirigidas a mejorar las capacidades productivas y comerciales de las personas artesanas. Está agrupado a la Secretaría de Cultura de conformidad con lo publicado en el Diario Oficial de Federación el 14 de agosto de 2020 a través del "Acuerdo por el que se modifican las fracciones VI y VII y se adiciona la fracción VIII del Artículo Primero del similar por el que se agrupan las entidades paraestatales que se indican al sector coordinado por la Secretaría de Cultura, publicado el 2 de febrero de 2017"; en el cual se establece como objeto: "fomentar, apoyar, promover y difundir la actividad artesanal del país. Para dar cumplimiento a dicho objeto, los fines del mismo serán llevar a cabo los actos necesarios para la adquisición, y comercialización de productos artesanales del país; proporcionar asistencia técnica y administrativa a las artesanas; fomentar la producción artesanal, y adquirir los insumos necesarios para la producción artesanal".
El FONART, a través del presente programa presupuestario apoya a las personas artesanas en su actividad artesanal mediante las ocho vertientes siguientes;
1. Capacitación integral y/o asistencia técnica;
2. Apoyos para impulsar la producción,
3. Acopio de artesanías;
4. Apoyos para la promoción artesanal en ferias y/o exposiciones;
5. Concursos de arte popular;
6. Apoyos para la salud ocupacional;
7. Corredores artesanales, y;
8. Apoyos para proyectos artesanales estratégicos.
Lo anterior con el propósito de atender de manera integral a las personas artesanas para proporcionar las herramientas que faciliten su integración al desarrollo económico, social y cultural como resultado del ejercicio de su actividad, así como su inserción a los mercados.
En alineación al PND, el presente Programa contribuye e impulsa la vía enmarcada en el punto del Eje II. "Construir un país con bienestar" y "Cultura para la paz, para el bienestar, y para todos" y responde al principio rector "No dejar a nadie atrás, no dejar a nadie fuera", a través de acciones para que la artesanía sea una de las manifestaciones más visibles de la diversidad cultural de una sociedad, ya que en ella se reflejan tradición, identidad, creatividad y cultura. Por todo esto, es impostergable contribuir al reconocimiento de la importancia de las artesanías como un valor que debe ser conservado, enriquecido y proyectado hacia el futuro. Las personas artesanas del país son, por tanto, un sector social de innegable importancia para nuestro país. México tiene una riqueza artesanal que la sitúa como una de las ofertas más diversificadas, de mayor calidad y con una valiosa aportación al patrimonio cultural intangible de la humanidad.
De igual forma, el presente Programa favorece con sus acciones al cumplimiento de los compromisos adquiridos por el Gobierno Federal, derivados de la Resolución 70/1 de la Organización de las Naciones Unidas, con la cual se implementa la Agenda 2030 y los Objetivos del Desarrollo Sostenible; en ese sentido, el Programa se alinea con el Objetivo1: "Poner fin a la pobreza en todas sus formas en todo el mundo" y Objetivo 8: "Promover el crecimiento económico sostenido, inclusivo y sostenible, el empleo pleno y productivo y el trabajo decente para todos".
De conformidad con los artículos 16, fracción III, y 23 de la Ley de Planeación, la Secretaría de Cultura establece los objetivos, estrategias y líneas de acción en el Programa Sectorial de Cultura 2020-2024, armonizándonos bajo el Objetivo prioritario 3 consistente en: "Garantizar progresivamente el acceso a los bienes y servicios culturales a las personas, a través del incremento y diversificación de la oferta cultural en el territorio y el intercambio cultural de México con el extranjero", mismo que se articula por medio de la siguiente acción puntual que corresponde a la estrategia prioritaria 3.3 "Impulsar la difusión del patrimonio cultural a nivel nacional para sensibilizar a la población sobre la importancia de su valoración y disfrute".
Las presentes RO podrán contribuir con acciones para el logro de los objetivos del Programa para el desarrollo del Istmo de Tehuantepec 2020- 2024.
De conformidad con lo dispuesto en el artículo 179 del RLFPRH se verificó que el Programa objeto de las presentes RO no se contrapone, afecta o presenta duplicidad con otros Programas y acciones del Gobierno Federal, en cuanto a su diseño, beneficios, apoyos otorgados y población objetivo, así como que se cumplen las disposiciones aplicables.
En la integración de las presentes RO se tomaron en cuenta los Lineamientos para incorporar la perspectiva de género en las Reglas de Operación de los programas presupuestarios federales, publicados en el Diario Oficial de la Federación el 29 de junio de 2016.
Las presentes RO se diseñaron desde una perspectiva de derechos e igualdad de oportunidades, sin distinción de condición física, social, cultural o étnica. Están planteadas de forma tal que su operación implica acciones afirmativas.
2. OBJETIVO
2.1 General
Es fomentar, apoyar, promover y difundir la actividad artesanal del país. Para cumplir con dicho objeto, los fines del mismo serán llevar a cabo los actos necesarios para la adquisición, y comercialización de productos artesanales del país; proporcionar asistencia técnica y administrativa a las personas artesanas; fomentar la producción artesanal, y adquirir los insumos necesarios para la producción artesanal.
2.2 Específico
Consolidar los proyectos productivos de las personas artesanas teniendo como prioridad a los que habiten en municipios de muy alta o alta marginación o pueblos indígenas.
3. LINEAMIENTOS
3.1 Cobertura
El Programa operará a nivel nacional.
3.2 Población Objetivo
Todas las personas con actividad artesanal de nacionalidad mexicana mayores de 18 años, priorizando a los municipios de muy alta y alta marginación, sin que con ello se excluyan a las personas artesanas que no pertenezcan a dichos municipios.
Población mayormente indígena, de conformidad al Decreto por el que se formula la Declaratoria de las Zonas de Atención Prioritaria para el ejercicio 2024.
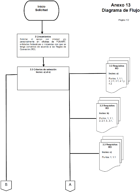
3.3 Personas Beneficiarias
3.3.1 Criterios y requisitos de elegibilidad
| Criterios | Requisitos (Documentos requeridos) |
| a) En todas las vertientes se deberá cumplir con lo siguiente: |
| 1. Ser de nacionalidad mexicana con plena capacidad de goce y ejercicio de sus derechos. | 1.1 La persona solicitante del programa deberá acreditarlo, presentando original para cotejo y entregando copia fotostática, de alguno de los siguientes documentos de identificación: - Credencial para votar con fotografía vigente (INE). En caso de estar vencida, presentar documento con el que haya iniciado trámite de actualización. - Cartilla del Servicio Militar Nacional. - Pasaporte. - Cédula Profesional. - Credencial del INAPAM. - Constancia de identidad o de residencia con fotografía, emitida por autoridad local, expedida en un periodo no mayor de seis meses previo a su presentación. - En el caso de pérdida de identificación oficial, emergencia por salud, y/o desastres naturales, se podrá recibir una constancia de origen firmada y sellada por la autoridad local. En caso de que la Clave Única de Registro de Población (CURP) se encuentre en la credencial para votar, deberá ser legible; en otro caso presentar la CURP. En caso de no contar con este último, presentar acta de nacimiento y entregar la CURP a más tardar el día de la entrega del apoyo. |
| 2. Personas artesanas. | 2.1 Presentar su producto, el cual estará sujeto a un análisis conforme a la Matriz de Diferenciación entre Artesanía y Manualidad (Matriz DAM) Anexo 1, aplicada por el Programa o por quien tenga convenio de coordinación y colaboración firmado y vigente. |
| 3. Proporcionar Información Socioeconómica. | 3.1 Proporcionar la información socioeconómica, a través de la aplicación del estudio socioeconómico para la integración del Padrón Único de Beneficiarios, Anexo 12. https://www.fonart.gob.mx/web/pdf/socioeconomico_fonart.pdf |
| 4. Se podrá dar atención a las solicitudes presentadas a través de las Entidades Federativas, siempre y cuando: | 4.1 Tengan convenio de colaboración y Coordinación vigente firmado con el FONART, Anexo 2, en los casos que aplique el Anexo 2 bis. 4.2 Presenten todos y cada uno de los requisitos de elegibilidad de las presentes RO en su numeral 3.3. |
| b) Adicionalmente a lo establecido en el inciso a), para las vertientes de capacitación integral y/o asistencia técnica; apoyos para impulsar la producción; acopio de artesanías; apoyos para la promoción artesanal en ferias y/o exposiciones y apoyos para la salud ocupacional, se requiere: |
| 1. Manifestar interés de recibir apoyos del programa. | 1.1 Manifestar interés de recibir apoyos del programa de manera escrita o electrónica por medio de una solicitud que se encuentra disponible en: https://www.fonart.gob.mx/solicitud/solicitud_apoyo_fonart.php . O en su caso; podrá acudir directamente a las oficinas del FONART, de lunes a viernes de 10:00 a 16:00 horas, presentando un escrito libre. 1.2 Entregar solicitud de apoyo vigente o de años anteriores con la información requerida en el Anexo 3, salvo en casos que sean personas beneficiarias de otras vertientes dentro del esquema integral productivo, ya sea del mismo año o de ejercicios anteriores. |
| 2. No haber recibido apoyos de otros programas federales por los mismos conceptos que otorga este programa en el presente ejercicio fiscal. | 2.1 Manifestar bajo protesta de decir verdad que en el presente ejercicio fiscal no se han recibido apoyos de otros programas federales para los mismos conceptos que se recibirán de este Programa mediante el Anexo 1. |
| c) Adicionalmente a lo señalado en el inciso a), en la vertiente de concursos de arte popular se deberá cumplir con lo siguiente: |
| 1. Cumplir con los requisitos establecidos en la convocatoria. | 1.1 Entregar la ficha de registro de concursos, Anexo 4, así como aquellos requisitos estipulados en las convocatorias, en Anexo 5. |
| d) Para la vertiente corredores artesanales, además de lo establecido en el inciso a), se deberá cumplir con lo siguiente: |
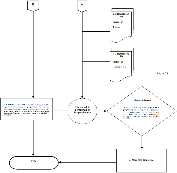
| 1. La persona interesada en recibir el apoyo deberá entregar el Anexo 7. | 1.1 Entregar Anexo 7, solicitud y acciones comprometidas. |
| 2. Persona artesana, jefe de taller, que habite en zonas de destinos turísticos del país o comunidades que tengan alta densidad artesanal. | 2.1 El jefe de taller deberá proporcionar información socioeconómica para la integración del Padrón Único de Beneficiarios. |
| e) Para la vertiente Apoyos para Proyectos Artesanales Estratégicos, además de lo establecido en el inciso a), se deberá cumplir con lo siguiente: |
| 1. Presentar la solicitud del proyecto artesanal estratégico con la síntesis del plan del proyecto artesanal. (Anexo 8). | 1.1 Presentar Anexo 8, síntesis del plan del proyecto artesanal. |
| 2. Persona artesana, jefe de taller que habiten en municipios de muy alta o alta marginación o población mayormente indígena, quienes deberán aportar el 15 % del monto total del proyecto. | 2.1 La persona artesana, jefe de taller, deberá proporcionar información socioeconómica para la integración del Padrón Único de Beneficiarios. |
No podrán tener los beneficios del Programa.
a. Agrupaciones u Organizaciones de la Sociedad Civil.
b. Personas que tengan informes pendientes derivados de apoyos de años anteriores o no hayan cumplido satisfactoriamente con el financiamiento promovido por instituciones estatales o federales.
c. Proyectos presentados por Instituciones Federales, Estatales, Municipales o Alcaldías o Demarcaciones de la Ciudad de México.
d. Proyectos presentados por las personas servidoras públicas o personal de las Instancias Convocantes, jurados y sus familiares hasta el tercer grado, así como las/os servidoras/es públicos que tengan injerencia directa o indirecta en los términos establecidos en los artículos 55 y 58 de la Ley General de Responsabilidades Administrativas.
3.3.2 Procedimiento de Selección
Los proyectos apoyados serán los que resulten seleccionados por el COVAPA, teniendo como prioridad a las personas con actividad artesanal de nacionalidad mexicana mayores de 18 años, priorizando a los municipios de muy alta y alta marginación, sin que con ello se excluyan a las personas artesanas que no pertenezcan a dichos municipios.
Para conocer si el solicitante pertenece a un municipio de alta o muy alta marginación, se realiza la verificación de su procedencia con alguno de los documentos de identidad como se establece en los criterios y requisitos de elegibilidad, el cual es cotejado con el documento de la Declaratoria de las Zonas de Atención Prioritaria del Diario Oficial de la Federación, por lo que se actualiza en cada ejercicio fiscal.
a) En todas las vertientes, además de los criterios antes mencionados, se dará prioridad a:
- Que formen parte del esquema integral productivo.
- Que hayan recibido en el año anterior apoyo de las otras vertientes del Programa.
- Que presenten solicitud a través de las Entidades, en atención al punto 3.3 en su numeral 4 de las presentes RO, Anexo 4.
- Que cuenten con Registro Federal de Contribuyentes (RFC).
b) Adicionalmente a lo señalado en el inciso a), para la vertiente de capacitación integral y/o asistencia técnica, se dará prioridad a las personas artesanas que:
- Se integren y organicen en grupos en el esquema integral productivo, dando prioridad a las personas artesanas indígenas hablantes de una lengua indígena; personas con discapacidad, de zonas rurales, urbanas o de otra condición relevante.
- Requieran atender una problemática específica asociada al proceso de producción o comercialización artesanal, la cual pueda ser resuelta por el Programa o mediante la Coordinación Interinstitucional.
- Sus proyectos contemplen la aportación económica por parte de gobiernos estatales, municipales e iniciativa privada.
c) Adicionalmente a lo señalado en el inciso a), para la vertiente de Apoyos para Impulsar la Producción, se dará prioridad a las personas artesanas propuestas por los gobiernos de las entidades federativas, de los municipios o por Instituciones de Educación Superior con registro oficial en el presente año y el inmediato anterior.
d) Adicionalmente a lo señalado en el inciso a), para la vertiente de Acopio de Artesanías, se dará prioridad a quien elabore productos que presentan alta demanda en el mercado, y/o baja disponibilidad o nula existencia en el almacén del FONART.
e) En los casos de emergencia por salud o desastre natural, se dará prioridad a aquellas personas artesanas que vivan en zonas donde se ubique la emergencia.
En la vertiente de corredores artesanales, se dará prioridad a las solicitudes de las personas artesanas que se encuentren en los destinos turísticos, o en entidades federativas con alta densidad de población artesanal.
f) Adicionalmente a lo señalado en el inciso a), la vertiente de salud ocupacional dará prioridad a las personas beneficiarias del Programa en alguna vertiente.
En casos de excepción el COVAPA podrá sesionar de manera extraordinaria para determinar y autorizar la entrega de apoyos en esta vertiente.
El Programa adoptará, en lo procedente, el modelo de estructura de datos del domicilio geográfico establecido en el Acuerdo por el que se aprueba la Norma técnica sobre domicilios geográficos, emitido por el Instituto Nacional de Estadística, Geografía e Informática, publicado en el Diario Oficial de la Federación el 12 de noviembre de 2010. Lo anterior en estricta observancia al Acuerdo antes referido y al oficio circular, números 801.1.-279 y SSFP/400/124/2010 emitidos por las Secretarías de Hacienda y Crédito Público y de la Función Pública, respectivamente.
Los componentes que integran el Modelo de Estructura de Datos del Domicilio Geográfico son:
| COMPONENTES |
| ESPACIALES | DE REFERENCIA | GEOESTADÍSTICOS |
| Vialidad | No. Exterior | Área Geoestadística Estatal o de la Ciudad de México |
| Carretera | No. Interior | Área Geoestadística Municipal o Alcaldía |
| Camino | Asentamiento Humano | Localidad |
| | Código Postal | |
| | Descripción de Ubicación | |
Características de los Apoyos (tipo y monto)
Los recursos federales que se transfieren a los Estados y a la Ciudad de México, para la implementación del Programa, son considerados subsidios, debiendo sujetarse a lo dispuesto en el artículo 75 de la LFPRH y demás disposiciones aplicables en la materia, pudiendo constituirse en apoyos técnicos o financieros. Estos serán de carácter no regularizable y se entregarán a la población beneficiaria por única ocasión.
Durante la operación del Programa, quien ejecuta el gasto, la población beneficiaria, deberá observar que la administración de los recursos se realice bajo los criterios de legalidad, honestidad, eficiencia, eficacia, economía, racionalidad, austeridad, transparencia, control, rendición de cuentas y equidad de género, establecidos en los artículos 1º, 75 y 77 de la LFPRH, en el título cuarto, capítulo XII, sección IV, artículos 176 a 179 y 181 del RLFPRH y cumplir con lo señalado en la Ley Federal de Austeridad Republicana y sus Lineamientos, así como con las demás disposiciones que para tal efecto emita la Secretaría de Hacienda y Crédito Público, y disponga el PEF.
Las Instancias Ejecutoras del Programa están obligadas a reintegrar a la Tesorería de la Federación los recursos que no se destinen a los fines autorizados, y aquéllos que al cierre del ejercicio no se hayan devengado y que no se encuentren vinculados formalmente a compromisos y obligaciones de pago, en términos de lo dispuesto en el artículo 176 del RLFPRH.
3.4.1 Capacitación Integral y/o Asistencia Técnica
El Programa podrá otorgar capacitación integral o asistencia técnica derivada de un diagnóstico focalizado artesanal en el cual se definirá la factibilidad del proyecto y si éste requiere alguno de los dos tipos de atención.
La capacitación integral y/o asistencia técnica será impartida por maestras y maestros artesanos, técnicos, profesionistas y especialistas, sabedoras del quehacer artesanal, que tengan las capacidades y dominio de las diferentes ramas artesanales y aquellos que tengan capacidades gerenciales, administrativas y comerciales propuestos, de acuerdo al padrón de capacitadores que integra el FONART y aprueba el COVAPA.
Para el ejercicio del recurso económico, el FONART firmará anexos de coordinación con las instancias de fomento artesanal con los que se tienen convenios de colaboración firmados, para transferir el apoyo destinado al pago de personas capacitadoras y compra de materiales; en los casos, donde no existan convenios con las Entidades Federativas, el FONART podrá otorgar el apoyo económico en efectivo, cheque o transferencia bancaria, a través del comité de contraloría social, integrado por las personas artesanas, que serán beneficiadas con el proyecto de capacitación integral y/o asistencia técnica.
En los casos, donde se tiene convenio de coordinación y que la complejidad de radicar el recurso económico, requiera de más tiempo a lo programado en el proyecto, se podrá transferir directamente al comité de contraloría social, y la instancia con quien se tiene el convenio, dará seguimiento a través del anexo de coordinación.
3.4.1.1 Capacitación Integral
La Capacitación Integral tiene por objeto coordinar y administrar un proyecto enfocado al mejoramiento de la condición productiva y comercial de las personas artesanas, que permita el desarrollo de habilidades para:
Trabajo de organización, materias primas, proceso productivo, comercialización, informática, administración, salud ocupacional, aspectos jurídicos, fiscales y de aprovechamiento sostenible, así como el desarrollo de certificación en competencias laborales.
El Programa podrá cubrir los gastos asociados a tal actividad hasta por un monto de $15,000.00 (QUINCE MIL PESOS 00/100 M.N.) por persona beneficiaria, previa autorización del COVAPA dentro del ejercicio fiscal correspondiente, debiendo integrarse en grupos de por lo menos 15 personas. La capacitación integral podrá tener una duración de hasta 12 meses.
3.4.1.2 Asistencia Técnica
La asistencia técnica atiende necesidades específicas de conocimiento vinculadas al mejoramiento de la condición productiva de las personas artesanas.
El Programa podrá cubrir los gastos asociados a tal actividad hasta por un monto de $15,000.00 (QUINCE MIL PESOS 00/100 M.N.) previa autorización del COVAPA dentro del ejercicio fiscal correspondiente por personas artesanas, debiendo integrarse en grupos de al menos 15 personas. La duración de la asistencia técnica podrá ser de hasta 6 meses.
3.4.2. Apoyos para Impulsar la Producción
Esta vertiente estimula con apoyos económicos y/o en especie a las personas artesanas, para fortalecer la adquisición de materia prima y/o herramientas de trabajo destinados a la producción artesanal.
No se financiará en ningún caso, mano de obra, pago de salarios ni gastos de administración.
Se podrán otorgar apoyos individuales con recursos económicos y/o en especie hasta por $15,000.00 (QUINCE MIL PESOS 00/100 M.N.) al año, de acuerdo a la disponibilidad presupuestal del Programa y al análisis de necesidades manifestadas en el formato de solicitud de apoyo, Anexo 3.
Cuando las personas artesanas se encuentren recibiendo el apoyo de la vertiente de capacitación integral y/o asistencia técnica, se les podrá otorgar apoyos adicionales en el año, a través de la vertiente de apoyos para impulsar la producción, sin que la suma de ambas vertientes rebase $40,000.00 (CUARENTA MIL PESOS 00/100 M.N.).
La solicitud de apoyo podrá ser elaborada de manera individual por las personas artesanas o en conjunto con las entidades federativas, que tengan convenio de coordinación y colaboración vigente firmado con el FONART, siempre y cuando éstos envíen el expediente completo con los requisitos de elegibilidad.
En los casos de emergencia sanitaria o por desastre natural, se aceptará la documentación digital legible.
En los casos cuando los apoyos económicos se entreguen a través de transferencias bancarias, se excluirá el formato de otorgamiento de apoyos para impulsar la producción original, toda vez que la cuenta bancaria deberá ser a nombre de la persona artesana apoyada, quien ha recibido el recurso.
3.4.3 Acopio de Artesanías
Esta vertiente tiene el objetivo de ampliar las opciones de la comercialización de la producción de las personas artesanas, a través de un apoyo cuyo monto es hasta por $60,000.00 (SESENTA MIL PESOS 00/100 M.N.) al año, para impulsar la comercialización(1) de su producción y de su materia prima, que podrá ser exhibida en las tiendas del FONART. El acopio de artesanías considera lo siguiente:
· Adquisición de materias primas artesanales para su comercialización siempre y cuando éstas sean de origen artesanal, como hilos, madejas u otros de algodón, seda y fibras naturales manufacturados de manera artesanal y que cuenten con el pigmento en tintes naturales.
· Así como aquellas materias primas de origen tintóreo como la grana cochinilla, el añil u otros, que fortalezcan la producción artesanal sustentable, siempre y cuando se tomen las medidas de salubridad pertinentes.
3.4.3.1 Demanda Comercial Específica
Consiste en atender la demanda del mercado, a través de la identificación de las personas artesanas que podrían atender el requerimiento y la organización del pedido, otorgándoles previa autorización del COVAPA un apoyo de hasta $225,000.00 (DOSCIENTOS VEINTICINCO MIL PESOS 00/100 M.N.) por solicitud, y en lo individual puede superar los $15,000.00 (QUINCE MIL PESOS 00/100 M.N.) al año.
Lo anterior, independientemente de que la demanda pudiera ser por un monto mayor, ya que permite incrementar el potencial de comercialización de las personas artesanas, a través de la colocación de las artesanías que producen en los diferentes puntos de venta del FONART.
3.4.4 Apoyos para la Promoción Artesanal en Ferias y/o Exposiciones
Esta vertiente tiene como objetivo apoyar a las personas artesanas, con recursos económicos para la trasportación, alojamiento, la construcción o acondicionamiento de espacios y mobiliario de exhibición, para garantizar su participación en ferias, exposiciones y eventos artesanales(2) nacionales e internacionales, que les permitan promover, exhibir y comercializar sus artesanías. Para las ferias nacionales el apoyo individual se otorgará hasta por $15,000.00 (QUINCE MIL PESOS 00/100 M.N.) conforme a lo establecido en el numeral 3.5.4.1.
En el caso de las ferias y/o exposiciones internacionales, los montos podrán superar los $15,000.00 (QUINCE MIL PESOS 00/100 M.N.) al año por persona artesana, hasta por un monto de $40,000.00 (CUARENTA MIL PESOS 00/100 M.N.), previa autorización del COVAPA.
3.4.4.1 Apoyos Individuales para la Promoción Artesanal en Ferias y/o Exposiciones
Esta vertiente beneficia a las personas artesanas para la promoción, exhibición y difusión de sus artesanías, así como de sus técnicas de producción en eventos seleccionados y focalizados, donde se identifica la asistencia de demanda potencial. Se otorgarán recursos económicos de hasta $15,000.00 (QUINCE MIL PESOS 00/100 M.N.), de manera anual y de acuerdo a la disponibilidad presupuestal para destinarse en uno o varios de los conceptos enlistados en el siguiente cuadro:
| Conceptos de apoyos individuales |
| 1. | Alojamiento. |
| 2. | Transporte terrestre y/o aéreo y seguro de viajero. |
| 3. | Pago correspondiente por uso de estand (espacios, mobiliario, exhibidores, carpas, lonas, etc.). |
| 4. | Registro de marca. |
| 5. | Diseño y Producción de: |
| 5.1 | Logotipo. |
| 5.2 | Imagen o identidad comercial (material gráfico: tarjetas, hojas membrete, etc.). |
| | 5.3 | Empaque, envase y cajas. |
| 5.4 | Material gráfico (folletos, catálogos, revistas o publicaciones). |
| 5.5 | Página de Internet. |
| 5.6 | Embalaje. |
| 5.7 | Etiquetas. |
| 6. | Código de barras (Cuota Asociación Mexicana de Estándares para el Comercio Electrónico AMECE). |
| 7. | Evaluación y certificación en competencias laborales. |
| 8. | Certificación de normas oficiales mexicanas. |
| 9. | Marcas artesanales individuales y colectivas |
Asimismo, se considera entre los apoyos lo siguiente:
· Marcas artesanales individuales y colectivas. El FONART, con el objetivo de evitar los plagios podrá apoyar hasta con $3,500.00 (TRES MIL QUINIENTOS PESOS 00/100 M.N), el registro de marcas artesanales individuales y colectivas de las personas artesanas ante el IMPI, independientemente de la participación de los mismos en ferias y/o exposiciones, siempre y cuando cumplan con los requisitos de la Matriz DAM. De igual manera podrán solicitar el apoyo de acuerdo a las tarifas del IMPI para el registro de patentes y denominaciones de origen conforme al convenio de colaboración del FONART con el IMPI.
· Respecto a la certificación de normas oficiales mexicanas, el FONART podrá apoyar con recurso económico para la obtención del distintivo de loza libre de plomo conforme a los parámetros de la norma oficial vigente en la materia, a los talleres que cumplan con los requisitos establecidos por COFEPRIS en las pruebas de los laboratorios que la misma institución determine.
3.4.5 Concursos de Arte Popular
Las acciones previstas en esta vertiente incluyen el reconocimiento de las personas artesanas, que se distinguen por la preservación, rescate o innovación de las artesanías(3), así como aquellos que mejoran las técnicas de trabajo y recuperan el uso y el aprovechamiento sostenible y sustentable de los materiales en su entorno natural, de las diferentes regiones y centros productores del país. Con los objetivos de:
· Incentivar a las personas artesanas del país a continuar elaborando piezas cuya creación se distinga por su aportación cultural, artística y estética.
· Reconocer a las personas creadoras en la maestría del uso de la técnica y los saberes artesanales, el buen manejo de los materiales, acorde con el aprovechamiento sustentable de los recursos naturales de su entorno, en el que se proteja y conserve el patrimonio biocultural.
· Fortalecer, promocionar y difundir el arte popular como patrimonio cultural, material e inmaterial de México, dando prioridad al rescate de técnicas prehispánicas, uso de materias primas, elementos iconográficos y de representación de flora y fauna locales (nacionales).
Los recursos para esta vertiente provienen del subsidio asignado al Programa y serán complementados con recursos de los gobiernos federal, estatales y municipales, así como de la iniciativa privada, debiendo estos aportar el 50% del total de la bolsa de premios del concurso, así como los gastos de organización conforme a los convenios o anexos de coordinación y colaboración previamente firmados que se encuentren vigentes, o en su caso, de acuerdo a las especificaciones pactadas antes de la celebración de los Concursos.
Asimismo, el Programa podrá aportar la totalidad de la bolsa de premios en aquellos concursos promovidos y solicitados por las personas artesanas que no cuenten con respaldo del Municipio y/o Entidad Federativa, hasta por un monto total de $300,000.00 (TRESCIENTOS MIL PESOS 00/100 M.N.).
Para el caso de los Concursos Nacionales promovidos y realizados por el FONART, como es el caso de Textiles y Rebozo, Gran Premio de Arte Popular, Grandes Maestros del Patrimonio Artesanal y Nacimientos Mexicanos, se podrá cubrir la totalidad de la bolsa de los premios.
Los montos de los premios otorgados para los concursos convocados por el FONART serán diferentes de acuerdo a la cobertura, tipo de obra, técnica, materiales y tiempo de elaboración. Los montos máximos de premio por persona y por tipo de concurso serán los siguientes:
· Gran Premio Nacional de Arte Popular: hasta por $150,000.00 (CIENTO CINCUENTA MIL PESOS 00/100 M.N.).
· Nacional: hasta por $125,000.00 (CIENTO VEINTICINCO MIL PESOS 00/100 M.N.).
· Regional: hasta por $40,000 (CUARENTA MIL PESOS 00/100 M.N.).
· Estatal: hasta por $20,000.00 (VEINTE MIL PESOS 00/100 M.N.).
· Local: hasta por $15,000.00 (QUINCE MIL PESOS 00/100 M.N.).
En los concursos nacionales, adicionalmente al pago del premio, dependiendo de la disponibilidad presupuestaria, se podrá otorgar a las personas artesanas ganadoras, apoyo para transporte de su lugar de origen a la sede del evento de premiación, así como el hospedaje y alimentación.
Se otorgará como apoyo el pago de los boletos vía aérea, a los adultos mayores o personas con discapacidad, que por cuestiones de salud así lo requieran.
El Programa tendrá la potestad, de acuerdo a su disponibilidad presupuestal para participar o no como copatrocinador de concursos a los que sea invitado.
En el caso de menores de edad que resulten premiados en algún concurso, podrán recibir el recurso con la asistencia de su padre, madre o tutor legal plenamente identificado para tal efecto, en los documentos comprobatorios aparecerá la persona Tutor legal como beneficiario del premio.
En los casos cuando los estímulos económicos se entreguen a través de transferencias bancarias, se excluirán los documentos como recibos de pago firmados, toda vez que la cuenta bancaria deberá ser a nombre de la persona ganadora.
En los casos de emergencia sanitaria o por desastre natural, se aceptará la documentación de manera original o digital.
3.4.6 Apoyos para la Salud Ocupacional
La actividad propia de esta vertiente está encaminada a promover y proteger la salud de las personas artesanas mexicanas, mediante la prevención de enfermedades y accidentes derivados de la actividad artesanal, o en casos en los que las autoridades federales en materia de salud, determinen declarar el estado de contingencia o emergencia sanitaria con la finalidad de garantizar el mínimo de bienestar integral.
Estos apoyos se realizarán a través del otorgamiento de recursos económicos para fomentar un estilo de vida saludable que mantenga sus condiciones productivas, o bien, durante el tiempo que dure la declaratoria de contingencia o emergencia sanitaria para mitigar los efectos adversos que de las medidas de prevención se establezcan al respecto.
Los apoyos se podrán otorgar hasta por la cantidad de $15,000.00 (QUINCE MIL PESOS 00/100 M.N.) de forma individual y de manera anual, para la adquisición de prendas, accesorios y equipo de seguridad, médico o tratamientos especializados que permita mejorar el bienestar físico de las personas artesanas enfermedades derivadas de su quehacer artesanal, previo diagnóstico y comprobación del ejercicio del recurso. (Ver anexo 10).
En los casos de emergencia sanitaria o por desastre natural, se aceptará la documentación de manera original o digital.
En los casos cuando los apoyos económicos se entreguen a través de transferencias bancarias, se excluirá el Formato de Otorgamiento de Apoyos para la Salud Ocupacional original, toda vez que la cuenta bancaria deberá ser a nombre de la persona artesana beneficiaria, quien ha recibido el recurso.
3.4.7 Corredores Artesanales.
Un Corredor Artesanal debe estar conformado por al menos 3 talleres artesanales o más, que cumplan con los requisitos planteados.
Esta vertiente beneficia a las personas artesanas, jefes de taller, por un monto de hasta $110,000.00 (CIENTO DIEZ MIL PESOS 00/100 M.N.) al año, por persona artesana, jefe de taller, a través de acciones específicas tales como: formación y desarrollo (capacitación) remodelación del área de sanitario, de producción y de servicios, así como la creación de espacios para exhibición y venta de la obra artesanal, señalización de talleres y material promocional, necesarias para su inserción en el mercado de la promoción turística.
Las personas artesanas deben estar ubicadas en destinos turísticos, pueblos mágicos o bien en entidades federativas con alta densidad artesanal, propicios de ofrecer obras artesanales a los turistas nacionales e internacionales. El apoyo destinado por persona artesana, jefe de taller, podrá distribuirse en los siguientes rubros:
| El apoyo podrá ser de: | Rubros: |
| Hasta un 72%. | Remodelación de los espacios físicos del taller. El recurso se otorgará en tres ministraciones de 24% cada uno. |
| Hasta un 18%. | En el pago de la capacitación y/o evaluaciones necesarias para la obtención del distintivo y/o renovación del mismo, que permite la inserción de los talleres en las cadenas turísticas. El recurso se otorgará en dos ministraciones de 9% cada uno. |
| Hasta un 10%. | En el rubro de señalización de talleres y material promocional. El recurso se otorgará en dos ministraciones de 5% cada uno. |
Una vez que el proyecto fue aprobado por el COVAPA, se dividirá el recurso en ministraciones y la entrega estará sujeta al avance del proyecto, el cual deberá presentar evidencia del ejercicio del recurso mediante notas, recibos y/o informes de avance de cada ministración.
En casos de complicaciones por distancia, economía, emergencias y/o contingencias ocasionadas por cualquier situación, incluyendo los fenómenos naturales, mismos que imposibiliten recabar la documentación original de las personas beneficiadas, se podrán integrar los expedientes correspondientes con la documentación digital.
3.4.8 Apoyos para Proyectos Artesanales Estratégicos
La vertiente de apoyos para proyectos artesanales estratégicos, tiene como objetivo impulsar a las personas artesanas para que mejoren su proceso productivo y/o incrementen su capacidad comercial(4), buscando con su ejecución incentivar un desarrollo regional.
Las personas artesanas deberán cumplir con los siguientes requisitos:
· Producir artesanías que representen un capital cultural; es decir que sean representativas de la región.
· Cumplimentar la solicitud y síntesis del plan estratégico. Anexo 8.
El monto máximo del apoyo será de $130,000.00 (CIENTO TREINTA MIL PESOS 00/100 M.N.) por proyecto. El recurso será entregado, a las personas artesanas estando sujetas al alcance de los objetivos, debiendo considerar por lo menos cuatro de los seis conceptos siguientes:
| Concepto | Objetivo |
| Hasta el 50% del monto total del proyecto en mejoramiento en el proceso productivo. | Incorporar nuevas técnicas, instrumentos tecnológicos, equipamiento e infraestructura que fortalezca los procesos productivos y el desarrollo de la producción. |
| Hasta el 20% del monto total del proyecto en capacitación técnica y/o administrativa. | Obtener conocimientos, desarrollo de habilidades y aptitudes que favorezcan el desarrollo artesanal; a fin de incrementar la competitividad y el buen manejo de los recursos artesanales. |
| Hasta el 20% del monto total del proyecto en Formalización y Asociacionismo. | Promover la organización formal de la actividad artesanal para así posicionarse en el mercado nacional e internacional. |
| Hasta el 30% del monto total del proyecto en compra de insumos inherentes a la actividad artesanal. | Contar con la materia prima necesaria para mejorar la calidad de las artesanías; así como, el fortalecimiento productivo de la actividad artesanal. |
| Hasta el 15% del monto total del proyecto en Estudio de Mercado o Investigaciones. | Conocer y contar con la información puntual a fin de coadyuvar en el desarrollo y mejora de estrategias de comercialización; así como la identificación de oportunidades del desarrollo artesanal. |
| Hasta el 15% del monto total del proyecto en Promoción y Difusión. | Promover y difundir la actividad artesanal mediante estrategias en medios electrónicos e impresos a fin de incrementar la promoción y comercialización de las artesanías. |
Los porcentajes antes mencionados podrán aumentar previa autorización del COVAPA, con base en las necesidades planteadas en el proyecto artesanal estratégico presentado. Una vez aprobado el proyecto, se entregará en dos ministraciones el apoyo 50% y 50%, el cual estará sujeto al avance y comprobación del recurso ejercido en la primera ministración.
La selección de los proyectos artesanales estratégicos estará determinada por el impacto potencial en el empleo, en el ingreso económico, fomento de la tradición artesanal, y en el rescate del patrimonio cultural.
La persona artesana solicitante del apoyo, deberá aportar respecto al proyecto estratégico, por lo menos el 15% de la cantidad requerida al Programa, ya sea en especie o en monetario.
En los casos de emergencia sanitaria o por desastre natural, se aceptará la documentación de manera original o escaneada.
En los casos cuando los apoyos económicos se entreguen a través de transferencias bancarias, se podrá excluir el Formato de Otorgamiento original, toda vez que la cuenta bancaria deberá ser a nombre de la persona artesana apoyado, quien ha recibido el recurso y el expediente podrá ser integrado por documentos digitales.
3.5 Derechos y Obligaciones de las personas artesanas beneficiarias
3.5.1 Derechos
a) Solicitar y recibir información sobre el estado que guardan las gestiones que hubieren realizado, a través del siguiente correo electrónico; solicitudes@fonart.gob.mx dirigido a la Dirección Comercial de Artesanías y/o Dirección de Operación y Proyectos Integrales para Artesanías.
b) Recibir los apoyos de manera directa y sin intermediarios conforme a las disposiciones del Programa.
c) Recibir un trato respetuoso, oportuno y con calidad, equitativo y sin discriminación alguna.
d) Tener la reserva y privacidad de la información personal, salvo manifestación de voluntad de publicidad.
e) Presentar denuncias y quejas ante las instancias correspondientes por el incumplimiento de estas RO.
f) Participar en los Comités de Contraloría Social.
g) Recibir información por parte del FONART y/o instancias ejecutoras, respecto al Programa y procedimientos para la solicitud de apoyos.
h) Seguir gozando de los beneficios del programa en caso de cambiar su domicilio de una entidad federativa a otra, respaldándoles bajo el criterio de portabilidad frente a cualquier acto de discriminación o de violencia en su contra.
i) En el caso de las personas artesanas indígenas hablantes de lengua indígena, con capacidades diferentes, mujeres, personas adultas mayores o de otra condición, podrán solicitar el acompañamiento necesario para el llenado del formato.
3.5.2 Obligaciones
a) Proporcionar, bajo protesta de decir verdad, la información que se les requiera de acuerdo con las presentes RO y sus anexos.
b) Cumplir con los requisitos establecidos en el numeral "3.3 Criterios y requisitos de elegibilidad".
c) Presentar la documentación comprobatoria del uso de los recursos en las vertientes de apoyo para impulsar la producción, apoyos para la promoción artesanal en ferias y/o exposiciones, apoyos para la salud ocupacional, corredores artesanales y apoyos para proyectos artesanales estratégicos. Mismos que se indican en el numeral 4.2 de estas RO. (Anexos 6, 9 y 11). En los casos que no se compruebe el uso del recurso, los apoyos subsecuentes estarán sujetos a dicha comprobación.
d) En el caso de la vertiente de acopio de artesanías, presentar el recibo por otorgamiento de apoyo. (Anexo 15).
e) En los casos de emergencia sanitaria o desastre natural, la comprobación puede ser de manera electrónica.
f) Acudir a los cursos impartidos, a través de la vertiente de capacitación integral y/o asistencia técnica, de los proyectos que fueron aprobados.
g) Permitir al FONART e Instancias Ejecutoras efectuar las visitas que éstas consideren necesarias a las instalaciones o lugares donde se lleven a cabo las acciones, para verificar la aplicación de recursos y cumplimiento de metas.
h) Permitir al FONART e Instancias Ejecutoras verificar la veracidad de la información proporcionada por la persona solicitante mediante visitas aleatorias en campo y confrontas con bases de datos institucionales del Gobierno Federal.
i) Aplicar los recursos otorgados por el Programa (incluyendo los rendimientos financieros que por cualquier concepto generen dichos recursos) única y exclusivamente para los fines autorizados.
j) Reintegrar los recursos no devengados en el ejercicio de acuerdo con el artículo 54 de la LFPRH y el 176 RLFPRH en las vertientes aplicables.
3.5.3 Causas de incumplimiento, suspensión, cancelación o reintegro de los recursos.
a) No entregar la comprobación de los recursos en tiempo y en forma.
b) No podrá ser beneficiaria de las presentes RO aquella persona artesana con incumplimiento de comprobación de recursos en cualquiera de las vertientes.
3.6 Instancias Participantes
3.6.1 Instancias Ejecutoras
La Dirección Comercial de Artesanías y Dirección de Operación y Proyectos Integrales para Artesanías del FONART y en su caso, previa suscripción del convenio respectivo (Anexo 2), las instancias públicas, estatales y federales, así como Instituciones de Educación Superior se considerarán Instancias Ejecutoras.
3.6.2 Instancias Normativas
El Comité Técnico, encargado de interpretar estas RO y los casos no previstos en las mismas.
3.6.2.1. Comité de Validación y Aprobación de Proyectos Artesanales (COVAPA)
El COVAPA tendrá las facultades y se regirá conforme a lo que establezcan los Lineamientos para su integración y funcionamiento, que podrán ser consultados en:
https://www.fonart.gob.mx/normateca/files/validacomeri/Manuales%20y%20Lineamientos/Direccion%20de%20Operacion/Linemientos_del_COVAPA_2019.pdf.
En todas las vertientes, en casos de contingencia o en situación de emergencia ocasionada por un fenómeno natural, en este último caso, previa emisión de la Declaratoria de Emergencia en particular durante la pandemia de Covid-19 o publicación de la Declaratoria de Desastres Naturales por la Secretaría de Gobernación, el Programa podrá realizar acciones para atender la emergencia de acuerdo con la magnitud de los daños y la inmediatez requerida para atender a la población objetivo afectada.
3.6.3 Coordinación Interinstitucional
El FONART, establecerá los mecanismos de coordinación necesarios para garantizar que el Programa y las acciones que se lleven a cabo en el marco de las presentes RO no se contrapongan, afecten o presenten duplicidades con otros Programas o Acciones del Gobierno Federal de acuerdo con el artículo 179 del RLFPRH.
Con este mismo propósito, el FONART podrá establecer acciones de coordinación con las autoridades federales, locales y municipales, las cuales tendrán que darse en el marco de las disposiciones de las RO y de la normatividad jurídica aplicable.
Del mismo modo, se podrán implementar acciones orientadas a garantizar los derechos de las mujeres para evitar las diferencias de género; que contribuyan a la prevención social de la violencia y la delincuencia, así como a la erradicación del trabajo infantil, cumpliendo con lo establecido en las presentes RO.
4. MECÁNICA OPERATIVA
4.1 Ejercicio y Aprovechamiento de Recursos
Para lograr un mejor nivel de ejercicio y aprovechamiento de los recursos, el FONART realizará una calendarización del gasto, de manera que los recursos se ejerzan; de manera oportuna, en apego a la normatividad aplicable.
Adicionalmente, al cierre del Ejercicio Fiscal 2024. La Secretaría de Cultura podrá realizar una evaluación del avance de las acciones y ejercicio de los recursos en cada entidad.
El presupuesto del Programa se aplicará de acuerdo a la distribución siguiente:
| Concepto | Porcentaje |
| Vertientes del Programa, apoyos complementarios, promoción, fomento artesanal y contingencias. | Al menos 96.2%. |
| Gastos de Operación. | Será de, hasta el importe menor que resulte entre el señalado en el segundo párrafo del numeral 29 del Manual de Programación y Presupuesto 2024 y el monto aprobado en el Presupuesto de Egresos de la Federación 2024 identificado con el Tipo de Gasto 7 "Gasto corriente por concepto de gastos indirectos de programas de subsidios". El monto destinado a los Gastos Indirectos estará sujeto a la normatividad aplicable. |
En la ejecución de los recursos deberá cumplirse con el principio de anualidad del PEF.
Temporalidad
Conforme a los objetivos del Programa señalados en estas RO y con base en los avances que se registren en las localidades objetivo apoyadas, se determinará la temporalidad del otorgamiento de los subsidios; para ello, se considerará si las comunidades cuentan con las capacidades y desarrollo productivo necesario para la generación de ingreso y empleo y así estar en posibilidad de cerrar las brechas de desigualdad a nivel regional, estatal o nacional; considerará también la suficiencia presupuestaria con que cuente el Programa.
4.2 Proceso de Operación
Todos los trámites, servicios y apoyos relacionados con la operación de las Vertientes del Programa a favor de las personas artesanas de México, son gratuitos. (Anexo 13), el cual se sujetará a lo siguiente:
| PROCESO DEL PROGRAMA |
| Etapa | Actividad | Responsable |
| Acceso a la información | En todas las Vertientes (excepto Concursos de Arte Popular). Las personas artesanas, podrán acceder a la información de los beneficios que otorga el Programa, por medio de la página de internet institucional www.gob.mx/fonart, o acercarse a pedir información directamente en las oficinas del FONART, de lunes a viernes de 9:00 a 18:00 horas o, en su caso, podrán solicitar informes con las entidades federativas y además en los módulos de atención. | DCA DOPIA |
| Envío de solicitud | De enero a septiembre, las personas artesanas podrán entregar la solicitud al FONART (Anexos 3, 7 u 8, según corresponda al tipo de apoyo) y los documentos establecidos en el numeral 3.3 de estas RO para ser sujetos de apoyo en el ejercicio fiscal vigente. Las solicitudes entregadas en el último trimestre del año serán consideradas para el Ejercicio Fiscal siguiente, según la suficiencia presupuestal. Las personas artesanas podrán entregar la documentación señalada a las Entidades Federativas a través de las Casas e Institutos de Artesanías Estatales que tengan Convenio de Coordinación y Colaboración firmado vigente https://www.gob.mx/fonart o en el siguiente domicilio: Avenida Patriotismo Número 691, Colonia Mixcoac, Alcaldía Benito Juárez, Código Postal 03910, en la Ciudad de México, de lunes a viernes de 10:00 a 16:00 horas. | DCA DOPIA |
| Recepción de Solicitud | Se evaluará la viabilidad de la solicitud de acuerdo con los criterios que se establecen en el numeral 3.4 y dará respuesta en un plazo no mayor a 45 días naturales. | DCA DOPIA |
| Documentación Complementaria | Si la información en la solicitud proporcionada por la persona interesada estuviese incompleta o incorrecta, se informará a la persona interesada en un plazo no mayor a 10 días hábiles mediante notificación por correo electrónico o llamada telefónica para que lo solvente, con la finalidad de atender satisfactoriamente su solicitud y se le otorgará un plazo máximo de 10 días hábiles contados a partir de la notificación. En caso de no cumplir en el plazo establecido para la entrega de los documentos faltantes, se considerará como no presentada la solicitud. | DCA DOPIA |
Adicional a lo señalado, se deberá considerar lo siguiente:
Vertiente: Capacitación Integral y/o Asistencia Técnica
| PROCESO |
| Etapa | Actividad | Responsable |
| Diagnóstico | A partir de la identificación de la problemática artesanal se proponen soluciones dentro del proceso productivo, en conjunto con las demás vertientes y acompañadas, en su caso, de otras instancias. | DOPIA |
| Aprobación | Previa autorización de COVAPA de conformidad con el numeral 3.6.2.1. | DG / DOPIA / DCA / DAF |
| Entrega de recurso | Mediante transferencia bancaria a la Institución de Fomento Artesanal con quien se tenga convenio de colaboración y coordinación mediante Anexo de Coordinación, para el pago de honorarios del capacitador y compra de materiales. En su caso, en efectivo o cheque o transferencia a través del Comité de Contraloría Social, para el pago de honorarios del capacitador y compra de materiales. En los casos donde la institución de fomento artesanal con quien se tenga convenio de colaboración y coordinación firmado, no pueda recibir el recurso económico para el pago de honorarios del capacitador y materiales, se firmará anexo de coordinación para que el recurso sea ministrado a través del Comité de Contraloría Social. La entrega de los recursos económicos para el pago de los honorarios del capacitador y compra de materiales en las modalidades arriba citadas, se realizará en dos a tres ministraciones dependiendo del periodo que dure el proyecto de Capacitación Integral y/o Asistencia Técnica. La primera ministración se otorgará al inicio del proyecto, la segunda ministración al cierre del proyecto, una vez que se hayan alcanzado los objetivos del proyecto. Cuando el periodo del proyecto sea en un periodo de 2 meses o más, se hará una ministración intermedia, dependiendo del avance y carta temática del proyecto. | DOPIA / Casas e Institutos de Fomento Artesanal en las entidades federativas / Comité de Contraloría Social |
| Comprobación de los recursos | Anexo de coordinación y recibo cuando se haga por transferencia bancaria. Acta de hechos y recibo cuando el recurso se entregue al comité de contraloría social. | Casas e Institutos de Fomento en las entidades federativas / Comité de Contraloría Social |
Vertiente: Apoyos para Impulsar la Producción
| PROCESO |
| Etapa | Actividad | Responsable |
| Aprobación | Previa autorización de COVAPA de conformidad al numeral 3.6.2.1. | DG / DOPIA DCA / DAF |
| Entrega de recurso | De manera directa en efectivo, cheque, transferencia bancaria o en especie, en un plazo no mayor a 90 días naturales. | DOPIA |
| Comprobación de los recursos | La persona beneficiaria comprobará la aplicación de los apoyos en un plazo máximo de 45 días naturales a partir de la entrega del recurso. La documentación comprobatoria puede ser: facturas, recibos, remisiones y otros comprobantes de adquisición de materiales vinculados a la producción artesanal o en su caso, llenar el formato de comprobación. En caso de no cumplir con la entrega de documentación completa durante el plazo establecido, se considerará como no presentada, quedando sin efecto el trámite de solicitud de apoyo. | Casas e Institutos de Fomento Artesanal en las entidades federativas Persona artesana |
Las solicitudes presentadas en ejercicios anteriores se considerarán para el siguiente ejercicio fiscal con la documentación completa.
Vertiente: Acopio de Artesanías
| PROCESO |
| Etapa | Actividad | Responsable |
| Aprobación | Previa autorización de COVAPA de conformidad al numeral 3.6.2.1. | DG / DCA / DOPIA / DAF |
| Determinación de tipo de apoyo | Acopio de artesanías: De acuerdo a las necesidades del mercado se convoca a las personas artesanas que podrán ser sujetos de apoyo de acuerdo a los criterios y requisitos de elegibilidad (numeral 3.3.1) y el procedimiento de selección (numeral 3.3.2) así como a la disponibilidad presupuestal. Demanda comercial específica: Una vez recibida la solicitud a través de escrito libre de la artesanía demandada, se identificará a las personas artesanas que cuentan con capacidad de producción. | DCA |
| Condiciones de Compra | De la entrega del recurso: apoyando en efectivo, cheque o transferencia bancaria. | DCA |
| Condiciones de entrega del producto | Se dará seguimiento para la entrega de las piezas. | DCA |
Vertiente: Apoyos para la Promoción de Artesanal en Ferias y/o Exposiciones
| PROCESO |
| Etapa | Actividad | Responsable |
| Aprobación | Previa autorización de COVAPA de conformidad al numeral 3.6.2.1. | DG / DCA / DOPIA / DAF |
| Entrega de Recurso | En efectivo, cheque o transferencia bancaria, o en especie en un plazo no mayor a 30 días naturales a partir de la autorización del COVAPA. | DCA |
| Comprobación de Recursos | La persona beneficiaria comprobará la aplicación de los apoyos en un plazo máximo de 45 días naturales contados a partir de la entrega del recurso, salvo aquellos que acudan a ferias y exposiciones, quienes deberán realizar la comprobación al término de dichos eventos. La documentación comprobatoria, debe hacerse mediante los siguientes documentos: facturas, recibos, comprobantes correspondientes (Anexo 6), para los apoyos individuales. | Casas e Institutos de Artesanías de los Gobiernos Estatales que tengan Convenio de Coordinación y Colaboración vigente con el FONART |
Vertiente: Concursos de Arte Popular
| PROCESO |
| Etapa | Actividad | Responsable |
| Aprobación | Previa autorización de COVAPA de conformidad al numeral 3.6.2.1. | DG / DCA / DOPIA / DAF |
| Coordinación de los concursos | Se realizará en conjunto con las Instituciones Convocantes, con quienes se pactarán los términos y condiciones de las convocatorias, las cuales estarán disponibles en www.gob.mx/fonart, así como en las poblaciones que se establezcan. | DOPIA |
| Registro | La participación de las personas artesanas se registrará en la ficha de inscripción (Anexo 4) que contienen los datos de la persona artesana y su pieza artesanal. La recepción de piezas se realizará en las fechas y sitios marcados en las convocatorias. | DOPIA |
| Calificación | La calificación de las obras se realizará por un grupo de especialistas independientes, nombrados por las Instituciones Convocantes, cuyo fallo será inapelable. | DOPIA |
| Fallo | Posterior al fallo del jurado, se levantará un acta de calificación que se constituirá como el registro de las personas artesanas ganadoras. | DOPIA |
| Aviso | El aviso de las personas artesanas ganadoras lo realizarán las Instituciones Convocantes, en un plazo máximo de 10 días hábiles. | DOPIA Y ESTADOS |
| Entrega de premios | En efectivo o en cheque y/o transferencia bancaria a las personas artesanas una vez que presenten alguno de los documentos de identificación referidos en el numeral 3.3 inciso a). Sólo se pagarán premios a quienes asistan personalmente o en caso de que fallezca la persona artesana premiada, recibirá el premio la persona que haya sido designada en el formato de registro como persona beneficiaria previa identificación con cualquiera de los documentos referidos en el numeral 3.3 inciso a) y presentación del acta de defunción de la persona artesana premiada. Después de ese día, la persona artesana que no se presente a la ceremonia tendrá hasta 30 días naturales para realizar su cobro, en las oficinas del FONART ubicadas en Avenida Patriotismo Número 691, Colonia Mixcoac, Alcaldía Benito Juárez, Código Postal 03910 en la Ciudad de México, o de acuerdo a lo establecido en la Convocatoria. En caso de no presentarse dentro de este plazo, automáticamente perderá su premio. | DOPIA |
Vertiente: Apoyos para la Salud Ocupacional
| PROCESO |
| Etapa | Actividad | Responsable |
| Aprobado el Apoyo | Previa autorización de COVAPA de conformidad al numeral 3.6.2.1. | DG / DCA / DOPIA / DAF |
| Entrega de recursos | De manera directa y sin intermediarios en efectivo, cheque, transferencia bancaria o en especie, en un plazo no mayor a 45 días naturales. | DOPIA |
| Comprobación de Recurso | Las personas artesanas beneficiadas comprobarán el uso del apoyo con su documentación soporte al FONART a través de las Casas e Institutos de Artesanías Estatales de las Entidades Federativas de conformidad con el Convenio de Coordinación y Colaboración; y el anexo de ejecución celebrado con la entidad. | Casas e Institutos de Fomento Artesanal en las entidades federativas Persona artesana |
Vertiente: Corredores Artesanales
| PROCESO |
| Etapa | Actividad | Responsable |
| Inicio | A partir de un diagnóstico que identifica las capacidades y potencialidades del grupo de trabajo, para integrarse al corredor artesanal, así como los rubros de apoyo de acuerdo a las necesidades de cada taller. | DOPIA |
| Aprobación | Previa autorización de COVAPA de conformidad con el numeral 3.6.2.1. | DG / DCA / DOPIA / DAF |
| Entrega de Recursos | Tres ministraciones para la remodelación de talleres artesanales, 24% cada una. Dos ministraciones para capacitación de las personas artesanas, 9% cada una. Dos ministraciones para la señalización, 5% cada una. | DOPIA |
| Termina | Comprobación del proyecto, mediante notas, recibos e informes de avance por cada ministración. | Casas e Institutos de Fomento Artesanal en las entidades federativas Persona Artesana |
Vertiente: Apoyos para Proyectos Artesanales Estratégicos
| PROCESO |
| Etapa | Actividad | Responsable |
| Inicia | Con la integración de un diagnóstico para identificar la capacidad productiva del grupo de trabajo y el posible impacto social, económico y de empleo en la región. | DOPIA |
| Aprobación | Previa autorización de COVAPA de conformidad al numeral 3.6.2.1 | DG / DCA DOPIA / DAF |
| Entrega de Recursos | Dos ministraciones dependerán del avance del proyecto, 50% cada una, la primera se otorgará al inicio del proyecto y la segunda estará sujeta a la comprobación mediante notas, facturas, recibos e informe de avance que avale el porcentaje por cada ministración. | DOPIA |
| Termina | Las personas artesanas beneficiadas, presentarán el Informe de Cierre (Anexo 9) con los resultados del Proyecto, en donde se detallen los beneficios recibidos, y el valor de los mismos, además de especificar en qué consistió su aportación del 15 % al proyecto, detallando los conceptos y montos aportados, esto se realizará al finalizar el proyecto en un plazo máximo de 45 días naturales. | Casas e Institutos de Fomento Artesanal en las entidades federativas / Persona Artesana |
La comprobación de los recursos económicos otorgados a las personas artesanas apoyadas a través de todas las vertientes se podrá realizar por medios digitales derivado de acontecimientos por causa de fuerza mayor como desastres naturales, emergencia sanitaria, de seguridad y de acceso a las comunidades.
4.3 Gastos de Operación
Los gastos indirectos que la Entidad Fondo Nacional para el Fomento de las Artesanías, podrá destinar para el desarrollo de las diversas acciones asociadas con la planeación, operación, supervisión, seguimiento, atención ciudadana y evaluación, entre otros, del Programa S057 "Programas del Fondo Nacional de Fomento a las Artesanías (FONART)", será de, hasta el importe menor que resulte entre el señalado en el segundo párrafo del numeral 29 del Manual de Programación y Presupuesto 2024 y el monto aprobado en el Presupuesto de Egresos de la Federación 2024 identificado con el Tipo de Gasto 7 "Gasto corriente por concepto de gastos indirectos de programas de subsidios". El monto destinado a los Gastos Indirectos estará sujeto a la normatividad aplicable.
4.3.1. Avances Físico-Financieros
El FONART formulará trimestralmente el reporte de los avances físicos y financieros de las obras y/o acciones bajo su responsabilidad, de acuerdo con lo establecido en los artículos 75, fracción X, de la LFPRH, y 181 del RLFPRH, que deberá remitir a la SC durante los 15 días hábiles posteriores a la terminación del trimestre que se reporta. Invariablemente, la Instancia Ejecutora deberá acompañar a dicho reporte la explicación de las variaciones entre el presupuesto autorizado, el modificado, el ejercido y el de metas.
Dichos reportes, deberán identificar y registrar a la población atendida diferenciada por sexo, grupo de edad, región del país, entidad federativa, municipio o demarcación territorial de la Ciudad de México.
Los reportes permitirán dar a conocer los avances de la operación del Programa en el periodo que se reporta, y la información contenida en los mismos será utilizada para integrar los informes institucionales correspondientes.
Será responsabilidad de la SC concentrar y analizar dicha información, para la toma oportuna de decisiones.
4.3.2. Cierre de Ejercicio
El FONART integrará el cierre de ejercicio correspondiente a los recursos del Programa.
4.3.3. Recursos No Devengados
Los recursos presupuestarios no devengados por el FONART y las personas beneficiarias del Programa, al cierre del Ejercicio Fiscal 2024, así como los no destinados por éstos para los fines autorizados, están obligados a reintegrar a la Tesorería de la Federación a través de la SC dichos recursos en términos de lo dispuesto en el artículo 176 del RLFPRH, mediante línea de captura, solicitada al FONART por la persona beneficiaria e informará de la realización del reintegro a la misma, aportándole la correspondiente constancia en un plazo no mayor a dos días hábiles contados a partir de que haya sido realizado el depósito.
Asimismo, el FONART y las personas beneficiarias que, al cierre del Ejercicio Fiscal, es decir al 31 de diciembre de 2024, conserve recursos, incluyendo los rendimientos obtenidos, deberán reintegrarlos a la Tesorería de la Federación, dentro de los 15 días naturales siguientes al cierre del ejercicio, de conformidad con lo dispuesto en el artículo 54, tercer párrafo de la LFPRH.
5. AUDITORÍA, CONTROL Y SEGUIMIENTO
5.1. Control y Auditoría
Los subsidios mantienen su naturaleza jurídica de recursos públicos federales para efectos de su fiscalización y transparencia; por lo tanto podrán ser revisados por la Secretaría de la Función Pública o instancia correspondiente que para tal efecto se determine; por el Órgano Interno de Control en el FONART, Órgano Interno de Control en la Secretaría de Cultura y/o auditores independientes contratados para tal efecto, en coordinación con los Órganos Locales de Control; por la Secretaría de Hacienda y Crédito Público; por la Auditoría Superior de la Federación y demás instancias que en el ámbito de sus respectivas atribuciones resulten competentes.
Como resultado de las acciones de auditoría que se lleven a cabo, la instancia de control que las realice mantendrá un seguimiento interno que permita emitir informes de las revisiones efectuadas, dando principal importancia a la atención en tiempo y forma de las anomalías detectadas hasta su total solventación.
6. EVALUACIÓN
6.1. Interna
La SC podrá instrumentar un procedimiento de evaluación interna con el fin de monitorear el desempeño del Programa construyendo, para tal efecto, indicadores relacionados con sus objetivos específicos, de acuerdo con lo que establece la Metodología de Marco Lógico. El procedimiento se operará considerando la disponibilidad de los recursos humanos y presupuestarios de las instancias que intervienen.
6.2. Externa
Se designa a la DGA, como la Unidad Administrativa ajena a la operación de los Programas que, en coordinación con las UR's, instrumentarán lo establecido para la evaluación externa de Programas Federales, de acuerdo con la Ley General de Desarrollo Social, el Decreto de Presupuesto de Egresos de la Federación para el Ejercicio Fiscal 2024, los Lineamientos Generales para la Evaluación de los Programas Federales de la Administración Pública Federal y el Programa Anual de Evaluación.
Asimismo, es responsabilidad de la DGA cubrir el costo de las evaluaciones externas, continuar y, en su caso, concluir con lo establecido en los Programas Anuales de Evaluación de años anteriores. En tal sentido y una vez concluidas las evaluaciones del Programa, éste habrá de dar atención y seguimiento a los aspectos susceptibles de mejora.
Las presentes RO fueron elaboradas bajo el enfoque de la Metodología del Marco Lógico, conforme a los criterios emitidos conjuntamente por la Secretaría de Hacienda y Crédito Público y el Consejo Nacional de Evaluación de la Política de Desarrollo Social, mediante oficio números 419-A-19-00598 y VQZ.SE.123/19 respectivamente de fecha 29 de junio de 2019.
La MIR y las metas autorizadas conforme al PEF, una vez que se publique, se encontrarán disponibles en el portal de transparencia presupuestaria, en el apartado del Sistema de Evaluación del Desempeño, en la siguiente dirección electrónica:
https://nptp.hacienda.gob.mx/programas/jsp/programas/fichaPrograma.jsp?id=48S057.
7. TRANSPARENCIA
7.1. Difusión
Para garantizar la transparencia en el ejercicio de los recursos, se dará amplia difusión al Programa a nivel nacional, y se promoverán acciones similares por parte de las autoridades locales y municipales. La papelería, documentación oficial, así como la publicidad y promoción de este Programa, deberán incluir la siguiente leyenda: "Este programa es público ajeno a cualquier partido político. Queda prohibido el uso para fines distintos a los establecidos en el programa". Quien haga uso indebido de los recursos de este Programa deberá ser denunciado y sancionado de acuerdo con la ley aplicable y ante la autoridad competente.
Además, se deberán difundir todas aquellas medidas para garantizar los derechos humanos y la igualdad entre mujeres y hombres en la aplicación del Programa.
La información se dará a conocer en la página de internet de la SC http://www.cultura.gob.mx.
7.2 Contraloría Social
Se propiciará la participación de la población beneficiaria del Programa a través de la integración y operación de contralorías sociales, para el seguimiento, supervisión y vigilancia del cumplimiento de las metas y acciones comprometidas en el Programa, así como de la correcta aplicación de los recursos públicos asignados al mismo.
Para lograr lo anterior, la DGA deberá ajustarse al Acuerdo por el que se establecen los Lineamientos para la Promoción y Operación de la Contraloría Social en los Programas Federales de Desarrollo Social, para que se promuevan y realicen las acciones necesarias para la integración y operación de la Contraloría Social, bajo el esquema validado por la SFP o instancia correspondiente que para tal efecto se determine.
Para la integración de los Comités de Contraloría Social se promoverá la participación de hombres y mujeres.
7.3 Procesos para la Integración del Padrón Único de Beneficiarios
En el FONART las personas artesanas serán incorporadas al Padrón Único de Beneficiarios que hayan recibido algún apoyo del programa.
Adicionalmente, contará con verificación de la identidad de las personas artesanas y la localización geográfica de las necesidades de la población.
El Padrón permitirá la implementación de acciones transversales de las distintas Dependencias de la Administración Pública Federal que faciliten la planeación, coordinación y ejecución de los programas.
El Padrón Único de Beneficiarios del Programa podrá ser consultado en el Sistema de Portales de Obligaciones de Transparencia (SIPOT) del Instituto Nacional de Transparencia, Acceso a la Información y Protección de Datos Personales (INAI).
8. QUEJAS Y DENUNCIAS
Las quejas y denuncias de la ciudadanía en general se recibirán de manera presencial, escrita, telefónica o por internet en:
a) Órgano Interno de Control en el FONART:
Para recepción de denuncias en el domicilio: Calle Iturbide 36, Col. Centro, Alcaldía Cuauhtémoc, Código Postal 06040, en la Ciudad de México
b) Órgano Interno de Control en la Secretaría de Cultura:
Para recepción de denuncias Teléfono: 55 4155 0200
Domicilio: Avenida Paseo de la Reforma Número 175, Colonia y Alcaldía Cuauhtémoc, Código Postal 06500, Ciudad de México, con un horario de atención de lunes a viernes de 9:00 a 18:00 horas
c) En la Secretaría de la Función Pública:
Ciudad de México y Área Metropolitana
Teléfono: 55 2000-3000
Correo electrónico: contactociudadano@funcionpublica.gob.mx
Página electrónica: www.funcionpublica.gob.mx
Domicilio: Insurgentes Sur Número 1735, Colonia Guadalupe Inn, Alcaldía Álvaro Obregón, Código Postal 01020, Ciudad de México
d) Delegaciones de Programas para el Desarrollo en las entidades federativas, a través del BUZÓN colocado para tal efecto.
CONVENIO DE COORDINACIÓN Y COLABORACIÓN QUE CELEBRAN POR UNA PARTE EL FIDEICOMISO PÚBLICO DENOMINADO "FONDO NACIONAL PARA EL FOMENTO DE LAS ARTESANÍAS" REPRESENTADO POR ___________________, EN SU CARÁCTER DE LA PERSONA DIRECTOR GENERAL, A QUIÉN EN LO SUCESIVO SE LE DENOMINARÁ "EL FONART" Y POR LA OTRA PARTE, LA PERSONA _________ (REPRESENTANTE DEL GOBIERNO DEL ESTADO, QUIEN TENGA ATRIBUCIONES) _________________, REPRESENTADO EN ESTE ACTO POR LA PERSONA LIC. __________________________, EN SU CARÁCTER DE _______________________ DEL ESTADO DE _________________, ASISTIDO DE LA PERSONA LIC. ______________________________, LA PERSONA SECRETARIA DE _______________________DEL ESTADO DE __________________, CON LA PARTICIPACIÓN DEL INSTITUTO _____________ EN LO SUCESIVO "EL ESTADO"; A QUIENES ACTUANDO EN CONJUNTO SE LES DENOMINARÁ COMO "LAS PARTES", CONFORME A LAS DECLARACIONES Y CLÁUSULAS SIGUIENTES:
DECLARACIONES
I. DECLARA "EL FONART":
a) Que es una Entidad de la Administración Pública Paraestatal, en términos de los artículos 3 fracción III y 47 de la Ley Orgánica de la Administración Pública Federal; así como el artículo 40 de la Ley Federal de las Entidades Paraestatales, según oficio No. 305-V-13581 fechado el 28 de mayo de 1974, creado de conformidad al contrato de fideicomiso de fecha 14 de junio de 1974, y modificado mediante convenios del día 28 de noviembre de 1988 y 26 de agosto de 1997 respectivamente.
b) Que con fecha14 de agosto de 2020 el Ejecutivo Federal emitió Acuerdo por el que se modifican las fracciones VI y VII y se adiciona la fracción VIII del Artículo Primero del similar por el que se agrupan las entidades paraestatales que se indican al sector coordinado por la Secretaría de Cultura, publicado el 2 de febrero de 2017, en el cual se establece que el Fondo Nacional para el Fomento a la Artesanías (FONART)tiene como objeto: " fomentar, apoyar, promover y difundir la actividad artesanal del país. Para dar cumplimiento a dicho objeto, los fines del mismo serán llevar a cabo los actos necesarios para la adquisición, y comercialización de productos artesanales del país; proporcionar asistencia técnica y administrativa a las personas artesanas; fomentar la producción artesanal, y adquirir los insumos necesarios para la producción artesanal."
c) Que cuenta con la Clave del Registro Federal de Contribuyentes No. FNF740528TQ0.
d) Que con fecha 1 de diciembre de 2018, se designa a la Dra. Emma Yanes Rizo como la persona Directora General del Fondo Nacional para el Fomento de las Artesanías, a través de su nombramiento oficial, firmado por el Ejecutivo Federal, el cual se encuentra registrado bajo el número 136 a foja 7 del ¨Libro de Nombramientos de Servidores Públicos¨; quién bajo protesta de decir verdad, declara que tales facultades no le han sido revocadas, ni modificadas en forma alguna a la firma de este Convenio, y que cuenta con facultades para administrar y representar legalmente a esta Entidad de la Administración Pública Paraestatal, de conformidad con lo establecido en el artículo 59, fracción I de la Ley Federal de las Entidades Paraestatales.
e) Que tiene establecido su domicilio en Avenida Patriotismo, Número 691, Colonia Mixcoac, Alcaldía
Benito Juárez, Código Postal 03910, Ciudad de México.
II. DECLARA "EL ESTADO":
a) Que conforme a lo dispuesto en los artículos 40, 42, fracción I y 43 de la Constitución Política de los Estados Unidos Mexicanos; __________ de la Constitución Política del Estado de _______________; es una entidad libre y soberana en todo lo que concierne en su régimen interior, que forma parte integrante de la Federación.
b) Que con fundamento en los artículos __, fracción __, inciso __, y __ de la Constitución Política del Estado de _________________; la persona Lic. ____________________, en su carácter de Gobernador Constitucional cuenta con las atribuciones para la celebración del presente Instrumento Jurídico, asistido de la persona Lic. __________________, Secretario de ___________ de la Administración Pública del Estado de ______________.
c) La persona Secretario de _________ del Estado de _________cuenta con nombramiento de fecha __________ expedido por la persona Gobernador Constitucional del Estado de __________quién tiene las facultades de suscribir el presente instrumento con fundamento en los artículos ____________________.
d) Que el Instituto _________________, en lo sucesivo "____________" es un Organismo _____________________de la Administración Pública Estatal, dotado de personalidad jurídica y patrimonio propio, constituido por el Gobierno Constitucional del Estado de _______________, sectorizado a la Secretaría de ________________________de la Administración Pública del Estado de _________________.
e) Que a "________________" le corresponde preservar, fomentar, promover, rescatar e impulsar el desarrollo de la actividad artesanal en lo económico y lo cultural; facilitar la organización y operación de las unidades de producción; reconocer a la persona artesana como productor y proteger las artesanías como patrimonio cultural del Estado, atento al contenido de lo dispuesto en el numeral ____ de la Ley ___________________en el Estado de __________________, publicada en el Periódico Oficial del Gobierno del Estado, el ____ de _____ de 20__.
f) Que tiene el interés de impulsar la implementación de programas de capacitación, y de mecanismos de difusión que contribuyan al mejoramiento de la productividad, competitividad, y economía de las personas artesanas del Estado de _____________ y sus Municipios.
g) Que tiene su domicilio legal para efectos del presente Convenio el ubicado en_______________________________________, Colonia _______________, Código Postal _________, de la Ciudad de ________________, Municipio ________________y Estado de _______________.
III. DECLARAN "LAS PARTES":
Que se reconocen mutua y recíprocamente la personalidad con que se ostentan y que es su deseo celebrar el presente convenio de acuerdo a lo establecido en los artículos 33 y 34 de Ley de Planeación, y 82 de la Ley Federal de Presupuesto y Responsabilidad Hacendaria a efecto de colaborar conjuntamente a fin de capacitar a las personas artesanas de la región, así como de buscar mecanismos de financiamiento para la producción, acopio y comercialización de artesanías, ferias y exposiciones, salud ocupacional, de igual forma concursos de arte popular mediante programas de desarrollo estratégico y en espacios en destinos turísticos.
Expuesto lo anterior, las partes convienen en formalizar el presente convenio, de conformidad con las siguientes:
CLÁUSULAS:
PRIMERA.- "LAS PARTES" acuerdan que el objeto del presente Convenio, es integrar sus acciones en el ámbito de sus respectivas competencias, con la finalidad de implementar programas de capacitación para el Sector Artesanal, promover mecanismos de difusión de la cultura Artesanal en el Estado de ______________ y sus Municipios, a través de concursos de arte popular, colaborando en la dispersión de financiamiento de proyectos estratégicos que tiendan a ayudar a la persona artesana a mejorar su economía y gestiones que tiendan a mejorar la comercialización de los productos artesanales de la Región, así como desarrollar espacios artesanales en destinos turísticos.
SEGUNDA.- Para el cumplimiento del objeto del presente Instrumento Jurídico, "LAS PARTES" podrán celebrar anexos de coordinación a fin de ejecutar recursos y anexos de ejecución a fin de llevar a cabo actividades sin que implique la trasferencia de recursos, en los cuales se asegurará la transparencia en la distribución, aplicación y comprobación de los mismos, así como los plazos de entrega y la fuente u origen del recurso, dichos anexos, estarán sujetos a lo determinado por las Reglas de Operación vigentes de "EL FONART", así como a la normatividad aplicable en la materia, mismos que serán firmados por los servidores públicos que cuenten con las facultades para ello, en los que se establecerán detalladamente las actividades a desarrollar, duración, calendario de trabajo, localidades beneficiadas y las aportaciones que realizarán "LAS PARTES" y los responsables de las acciones, anexos que una vez formalizados serán considerados como parte integrante del presente convenio y de cumplimiento obligatorio de las partes.
TERCERA.- COMPROMISOS DE "EL FONART:
a) Aportar conforme a sus posibilidades, de acuerdo a su disponibilidad presupuestal y conforme a sus vertientes, los recursos económicos y materiales necesarios para lograr el objetivo del presente Instrumento Jurídico, en conjunto con "EL ESTADO"; y
b) Proporcionar la información y documentación que obre en su poder y que resulte necesaria para la elaboración de acciones pretendidas en este Convenio, además de aportar los conocimientos profesionales, técnicos y la experiencia necesaria para realizar las tareas encomendadas en el mismo, que influyan en el desarrollo y crecimiento del Sector Artesanal del Estado de____________________.
c) Podrá transferir recursos a "EL ESTADO", cuando así se requiera para cumplir con el objeto del presente convenio y lo hará mediante anexos de coordinación, a fin de ejecutar recursos y anexos de ejecución a fin de llevar a cabo actividades sin que implique la trasferencia de recursos.
d) Las demás que sean necesarias para el adecuado cumplimiento del objeto establecido en el presente instrumento.
CUARTA.- COMPROMISOS DE "EL ESTADO":
a) Identificar e informar a "EL FONART" de la población objetivo, y coordinar con los Municipios del Estado las acciones de atención para la aplicación de las vertientes que están enunciadas en las Reglas de Operación vigentes:
b) Aportar los recursos económicos y materiales necesarios en conjunto con "EL FONART", para lograr el objetivo del presente instrumento;
c) Coordinar con los Municipios del Estado las acciones que se establecen en este Convenio;
d) Colaborar en los programas y tareas que "EL FONART" desempeñe con la finalidad de lograr el desarrollo artesanal del Estado de ____________;
e) Gestionar ante los Municipios e Instituciones correspondientes, los recursos necesarios para la operación y mantenimiento de las acciones que se estipulan en este documento, suscribiendo con los Municipios beneficiados los convenios específicos que determinen su participación en los rubros antes mencionados;
f) Gestionar con los Municipios del Estado la participación comunitaria en las actividades artesanales que se requieran derivados de los proyectos productivos;
g) Elaborar proyectos productivos artesanales;
h) Apoyar a las personas artesanas para la obtención de la materia prima o insumo necesario para la elaboración de sus artesanías con la intervención económica de "EL FONART";
i) Colaborar en la organización de los concursos artesanales;
j) Verificar que no se presenten duplicidades en la asignación de los recursos.
k) Podrá transferir recursos a "EL FONART", cuando así se requiera para cumplir con el objeto del presente convenio y lo hará mediante anexos de coordinación, para la actividad específica a ejecutar.
l) Difundir a través de medios electrónicos, impresos, visuales y auditivos, así como en los eventos oficiales a nivel estatal y municipal la actividad artesanal del Estado; y
m) Las demás que sean necesarias para el adecuado cumplimiento del objeto establecido en el presente instrumento.
Estos compromisos se podrán llevar a cabo con la participación del "INSTITUTO ________________".
QUINTA.- "LAS PARTES" SE COMPROMETEN A:
a) Conjuntar esfuerzos y recursos, para otorgar los créditos y reconocimientos correspondientes, con motivo de los programas y actividades que conjuntamente lleven a cabo en beneficio del desarrollo del Sector Artesanal del Estado de_____________.
b) Proporcionar la documentación necesaria para poder integrar el Padrón de la Comunidad Artesanal.
c) Difundir, participar y promocionar la contraloría social conforme a los Lineamientos para la Promoción y Operación de la Contraloría Social en los Programas Federales de Desarrollo Social, atendiendo a las Reglas de Operación y disposiciones legales en esta materia.
SEXTA.- El personal de cada una de "LAS PARTES" que sea designado para la realización de cualquier actividad relacionada con este Convenio, sus convenios modificatorios, anexos de ejecución o de coordinación, permanecerán en forma absoluta bajo la dirección y dependencia de la parte con la cual tiene establecida su relación laborar, mercantil, civil, administrativa o cualquier otra, por lo que no se creará una subordinación de ninguna especie con la parte opuesta, ni operará la figura de patrón sustituto o solidario.
SÉPTIMA.- Cada uno de los anexos de ejecución o de coordinación, contendrá las estipulaciones que sean necesarias para regular lo relativo a la propiedad de los derechos de autor, respecto de los materiales que se elaboren como resultado de la actividad conjunta, de conformidad con la Ley Federal de Derechos de Autor y su Reglamento.
Los derechos intelectuales que se originen como consecuencia de los trabajos realizados en el marco de este convenio pertenecerán a "LAS PARTES", en la proporción que corresponda a su autoría.
En caso de ser requerida alguna de las obras existentes, propiedad de cualquiera de "LAS PARTES" para el desarrollo de los programas objeto de este convenio, se solicitará por escrito la autorización de la persona Titular de la obra para usarla en medios electrónicos o impresos, con el compromiso de reconocer de manera explícita y mantener a salvo los derechos de propiedad y los créditos autorales correspondientes.
OCTAVA.- La vigencia del presente Convenio será de ___________de______y surtirá efectos a partir de que sea firmado por "LAS PARTES", sin embargo, cualesquiera de las partes podrán darlo por terminado anticipadamente, ya sea por así convenir a sus intereses, por incumplimiento de alguna de las cláusulas o bien por haber agotado la materia del mismo. "LAS PARTES" se obligan a dar aviso por escrito de la terminación del presente convenio con dos meses de anticipación, para lo cual tomarán las medidas necesarias para evitarse perjuicios y/o afectar a terceros.
La terminación del presente convenio surtirá la misma suerte para los anexos y demás programas derivados con motivo del mismo, salvo acuerdo en contrario de "LAS PARTES".
NOVENA.- "LAS PARTES" manifiestan que las obligaciones contenidas en este Instrumento Jurídico, son producto de la buena fe, por lo que realizarán todas las acciones necesarias para su debido cumplimiento, en caso de que se suscitase duda o controversia en la interpretación y cumplimiento del mismo, será solucionado de común acuerdo, y manifiestan que no se reservan acción alguna a ejercer, en caso de que persista el conflicto se llevarán a cabo las acciones correspondientes ante los tribunales correspondientes en la Ciudad de México.
DÉCIMA.- Los aspectos no previstos en el presente instrumento y en sus anexos, y en su caso, las modificaciones o adiciones que se realicen, serán pactados de común acuerdo entre "LAS PARTES", que por escrito se harán constar mediante un convenio modificatorio, mismo que surtirá sus efectos a partir del momento de su suscripción.
DÉCIMA PRIMERA.- "LAS PARTES" acuerdan que el presente Convenio sustituye todos los anteriormente firmados por las mismas.
Enteradas las partes del alcance y contenido del presente Convenio manifiestan su conformidad, asimismo se firma por triplicado al calce y rubrican sus fojas como constancia legal en la Ciudad de México en el Estado de _______________a los ______ días del mes de _______ del año dos mil ________.
| POR "EL FONART" ______________________________ LA PERSONA DIRECTOR GENERAL | POR "EL ESTADO" __________________________________________ LA PERSONA GOBERNADOR CONSTITUCIONAL DEL ESTADO DE _________ |
| | _____________________________ LA PERSONA SECRETARIA DE |
| | _____________________________ LA PERSONA DIRECTOR GENERAL DEL INSTITUTO____________________ |
"Este programa es público, ajeno a cualquier partido político. Queda prohibido el uso para fines distintos a los establecidos en el programa".
NOTA: La Leyenda que antecede, deberá imprimirse en todas las hojas del Convenio. El Convenio será elaborado por FONART y firmado y rubricado por quienes en el intervienen. El presente Modelo de Convenio podrá presentar las modificaciones necesarias, de acuerdo al tipo de apoyo de que se trate. En todo caso, las modificaciones quedarán sujetas a la aprobación del FONART y se adecuarán al objeto de cada convenio y a cada dependencia que puede ser federal o entidad federativa.
ANEXO 2 BIS
ANEXO DE COORDINACIÓN PARA INSTRUMENTAR LA CLÁUSULA SEGUNDA DEL CONVENIO DE COORDINACIÓN Y COLABORACIÓN FIRMADO ENTRE EL "FONART" Y ________________________, EN FECHA ______ DE _______ DE 20___, EL CUAL CELEBRAN POR UNA PARTE EL FIDEICOMISO PÚBLICO DENOMINADO FONDO NACIONAL PARA EL FOMENTO DE LAS ARTESANÍAS, A TRAVÉS DE LA PERSONA DIRECTOR GENERAL, ____________, ASISTIDA DE LA PERSONA DIRECTOR DE OPERACIÓN Y PROYECTOS INTEGRALES PARA ARTESANÍAS,______________, A QUIÉN EN LO SUCESIVO SE LE DENOMINARÁ "EL FONART" Y POR LA OTRA, ___________________, A TRAVÉS DEL ______________, REPRESENTADO POR SU TITULAR, ______________, EN SU CARÁCTER DE LA PERSONA DIRECTOR GENERAL A QUIEN EN LO SUCESIVO SE LE DENOMINARÁ _______________, AL TENOR DE LOS SIGUIENTES:
ANTECEDENTES
I. Con fecha _____ de ______ de 20___, el Fideicomiso Público denominado Fondo Nacional para el Fomento de las Artesanías "FONART", y el _____ _____ "__________", suscribieron un Convenio de Coordinación y Colaboración.
II. El Convenio descrito con antelación, en su cláusula primera, tiene por objeto el que ambas partes en el ámbito de sus respectivas competencias, integren acciones para implementar programas de _____ para el Sector Artesanal; promuevan mecanismos de difusión de la Cultura Artesanal del Estado de _____ y sus Municipios por medio de _____; colaboren en la dispersión de financiamiento de _____que tienden a ayudar a la persona artesana a mejorar su economía, y gestiones que tiendan a mejorar la comercialización de los Productos Artesanales de la Región y desarrollar espacios artesanales en destinos turísticos.
III. En virtud del Convenio en comento, "LAS PARTES" consideran oportuno instrumentar las acciones encaminadas a la reactivación del sector artesanal plasmadas en el instrumento de referencia, así como su producción y financiamiento en esa Entidad Federativa.
IV. Derivado de lo anterior, se presentó el Proyecto para llevar a cabo las acciones mencionadas en la _____ del Comité de Validación y Aprobación de Proyectos Artesanales (COVAPA), de fecha _____ de _____ y de 20_____ respectivamente, donde se autorizó el mismo, con Clave Única __________.
V. En ese tenor y en virtud del financiamiento otorgado, "LAS PARTES" se sujetan a las siguientes:
CLÁUSULAS
PRIMERA.- "LAS PARTES" acuerdan mediante la suscripción del presente Anexo de Coordinación que "EL FONART" otorgará una aportación económica a "__________", para la realización del concurso denominado: "______________________________", que beneficiará a _____ artesanos, recursos que se utilizarán única y exclusivamente para el pago de los premios de las personas artesanas que resulten _____ de mérito.
SEGUNDA.- "LAS PARTES" convienen que "EL FONART", depositará la aportación económica a que se refiere la cláusula anterior, a "_____", por la cantidad de: $_____ (_____ ___/100 M.N.), misma que será depositada en una sola exhibición, en la Institución Bancaria y datos de la cuenta que para tal efecto ha proporcionado con antelación "_____"; Institución Bancaria denominada _____Cuenta Número __________ Clabe Interbancaria ____________________ a nombre de _______________, a más tardar el día _____ de _____ del año en curso previo Comprobante expedido a favor de "EL FONART".
TERCERA.- "LAS PARTES" acuerdan que "EL FONART" realizará la aportación económica mencionada con anterioridad, a los 5 días hábiles posteriores a la firma del presente instrumento, previo recibo que "_____" expida en favor de "_____".
Se hace la precisión, que la aportación económica que realiza "EL FONART", fue aprobada en la _____. Sesión Ordinaria y reprogramado en la _____. Sesión _____ del Comité de Valuación de Proyectos Artesanales, en la partida presupuestaria _____: Subsidios a la producción, en la cual se tienen recursos disponibles a la fecha de celebración del presente Anexo de Coordinación y cuyo ejercicio de recursos se regirá en estricto apego a los lineamientos establecidos en las Reglas de Operación vigentes en el FONART.
Bajo esa tesitura y, atento al contenido de lo dispuesto en el numeral __ de las Reglas de Operación vigentes para "EL FONART" en el Ejercicio Fiscal 20__, es requisito indispensable que en la papelería, documentación oficial, publicidad y promoción que se realice y se derive del presente Anexo de Coordinación, se identifique con el Escudo Nacional en los términos que establece la Ley sobre el Escudo, la Bandera y el Himno Nacional e incluya la siguiente leyenda: "Este programa es público, ajeno a cualquier partido político. Queda prohibido el uso para fines distintos al a los establecidos en el programa".
Asimismo y una vez que "_____________" entregue a "EL FONART", todos los comprobantes a que se refiere la Cláusula Quinta y se compruebe el ejercicio del gasto, éste entregará una carta de liberación de obligaciones.
CUARTA.- Además de entregar la aportación económica multicitada, "EL FONART" se compromete a:
a) Coordinar y supervisar la entrega del apoyo asignado a "_____";
b) Participar permanentemente en el desarrollo de las acciones previstas en este Anexo de Coordinación;
c) Recibir y revisar la documentación que presente "_____", sobre las personas artesanas beneficiadas y;
d) Asignar a un coordinador a fin de supervisar el debido cumplimiento a lo establecido en el presente Anexo de Coordinación.
QUINTA.- Para la consecución del objetivo de este Instrumento Jurídico, "_____", se supeditará a las Reglas de Operación vigentes para "EL FONART" en el Ejercicio Fiscal 20__, especialmente en lo estipulado en los numerales 3 y 4, concernientes a los Lineamientos y Mecánica Operativa, por lo que, se obliga a:
a) Coordinar y supervisar la entrega del apoyo asignado a las personas artesanas premiadas en el concurso de mérito;
b) Participar permanentemente en el desarrollo de las acciones previstas en este Anexo de Coordinación;
c) Recibir, revisar y resguardar en original la documentación que presente "_____", sobre las personas artesanas beneficiadas y sus respectivas comprobaciones;
d) Asignar a una persona coordinador o responsable a fin de supervisar el debido cumplimiento a lo establecido en el presente Instrumento Jurídico;
e) Entregar a "EL FONART", la documentación e información correspondiente de las acciones realizadas y el ejercicio del recurso asignado dentro de los 7 días hábiles siguientes a la fecha de la entrega de la premiación;
f) Enviar la documentación comprobatoria en original de las erogaciones del concurso para su resguardo en la Vertiente de Concursos de Arte Popular, que a continuación se enlista:
1. Acta de Calificación, en original debidamente llenada, firmada y rubricada en todas sus páginas por cada uno de los participantes del jurado;
2. Convocatoria del concurso;
3. Acta de Contraloría Social en original, debidamente llenada;
4. Recibo de Pago en original firmado por la persona artesana ganadora, con copia de Identificación Oficial Vigente y copia de la CURP;
5. Matriz DAM en original;
6. Registro de la pieza en original;
7. Estudio socioeconómico en original;
8. Copia de cheque y/o póliza de entrega del premio.
SEXTA.- "LAS PARTES" serán responsables de la supervisión directa de las acciones instituidas para dar cumplimiento al presente instrumento, verificando que, en su ejecución, se cumpla tanto con la normatividad aplicable; como con la aplicación y comprobación de los recursos aportados, teniendo en consecuencia que cumplir de manera inobjetable, las observaciones y sugerencias que se deriven con motivo de la vigilancia y seguimiento del mismo.
SÉPTIMA.- "LAS PARTES" manifiestan su conformidad para que, en caso de duda sobre la interpretación del Anexo de Coordinación de mérito, respecto a su instrumentación, formalización y cumplimiento, se aplique tanto lo previsto en las Reglas de Operación de "EL FONART" vigentes para el Ejercicio Fiscal 20__, como lo estipulado en el Convenio de Coordinación y Colaboración firmado por ambas partes y en la Normatividad Federal que resulte aplicable al caso concreto.
OCTAVA.- Serán responsables del seguimiento e instrumentación del presente Anexo de Coordinación, así como del buen destino que se haga de los recursos entregados, por parte de "EL FONART", la persona ____________________, Director de Operación y Proyectos Integrales para Artesanías y por parte de "____", la persona ____________, Director.
NOVENA.- El presente Anexo de Coordinación, entrará en vigor el día de su firma y estará vigente hasta el momento en que se dé total y cabal cumplimiento a todos y cada uno de los compromisos en el plasmados y su contenido, se podrá revisar, adicionar, modificar o cancelar de común acuerdo por las partes en cualquier momento, debiendo constar por escrito las modificaciones respectivas mismas que entrarán en vigor a partir de la fecha de su suscripción y formarán parte integrante del instrumento del cual se derivaron, así como del Convenio de Coordinación y Colaboración del cual se originan.
DÉCIMA.- Este Instrumento Jurídico, forma parte integrante del Convenio de Coordinación y Colaboración celebrado y firmado, entre el "FONART" y "_________", firmado a los ___días del mes de ____ del año 20___.
Leído que fue el presente Anexo de Coordinación y enteradas de los alcances jurídicos que representa, "LAS PARTES" manifiestan su conformidad y lo firman en tres ejemplares en la Ciudad de México a los ___ días del mes de ___ del año 20____.
| POR "EL FONART" ______________________________ La persona Director General del FONART | POR "______" _______________________________ La persona Director |
| "TESTIGO" _______________________________ La persona Director de Operación y Proyectos Integrales para las Artesanías "EL FONART" | "TESTIGO" ______________________________ La persona Jefe del Área Jurídica del _______ |
| | Anexo 3 Solicitud de Apoyo del FONART Programas del Fondo Nacional de Fomento a las Artesanías FONART |
| | | | Fecha de elaboración: __ /__ / _____ |
| Solicitud de (marque con una X) |
| 1 | Capacitación Integral y/o Asistencia Técnica | |
| 2 | Apoyos para Impulsar la Producción | |
| 3 | Apoyos para la Salud Ocupacional | |
| 4 | Acopio de Artesanías | |
| 5 | Apoyos para la Promoción Artesanal en Ferias y/o Exposiciones | |
| I. Datos Generales del solicitante o representante de las personas solicitantes |
| Nombre(s): | | Edad: | |
| Apellido paterno: | | Apellido materno: | |
| Calle y número. | | Localidad: | |
| Municipio/Alcaldía: | | Entidad Federativa: | |
| Código postal: | | Grupo étnico: | |
| Sexo: | | Hombre | | Mujer | Rama artesanal: | |
| Correo electrónico: | | Número telefónico: | |
| CURP: | RFC (En su caso): |
| Con fundamento en el artículo 117 de la Ley Federal de Transparencia y Acceso a la Información Pública, en relación con el artículo 32-D del Código Fiscal de la Federación, otorgo mi consentimiento y conformidad para que el FONART, comparta mis datos personales con la Secretaría de Cultura y con el SAT. Así mismo, y con fundamento en lo dispuesto por el citado precepto legal en relación con lo dispuesto en los artículos 68 párrafo segundo y 120 de la Ley General de Transparencia y Acceso a la Información Pública; 17, 20 y 21 de la Ley General de Protección de Datos Personales en Posesión de Sujetos Obligados, otorgo mi consentimiento previo, expreso e informado para que el FONART recabe mis datos personales y haga uso de ellos de conformidad con la legislación en la materia y en sus Reglas de Operación; de igual manera autorizo de forma voluntaria y gratuita la utilización, reproducción, transmisión y retransmisión de mi imagen en campañas de promoción que realice el FONART directamente o por terceros, así como la fijación de la misma en proyecciones, video, gráficos, textos y todo tipo de material complementario de promociones y campañas, estableciendo que se utilizará única y exclusivamente para los fines antes señalados. |
| 1. Capacitación Integral y/o Asistencia Técnica |
| ¿Para cuál de estas modalidades solicita el apoyo? [marque con una X] |
| [ ] | Capacitación Integral | [ ] | Asistencia Técnica |
| 2. Apoyos para Impulsar la Producción |
| Concepto | Importe | Concepto | Importe |
| [ ] | Adquisición de herramientas | | [ ] | Materias primas | |
| [ ] | Otro ¿Cuál? _____________ | | [ ] | Otro ¿Cuál? ________________ | |
| 3. Apoyos para la Salud Ocupacional |
| ¿Para cuál de estas modalidades solicita el apoyo? [marque con una X] |
| Concepto | Describa su necesidad |
| | |
| [ ] | Adquisición de prendas, accesorios y equipo que permitan mejorar el bienestar físico de la persona artesana. | Herramientas para reducir accidentes dentro del taller. |
| [ ] | Otros (especifique) | |
| 4. Acopio de Artesanías |
| 4.1 Apoyos individuales para la Adquisición de Artesanías |
| Indique la cantidad, la descripción y el costo de las artesanías |
| No. | Cantidad | Concepto | Importe |
| | | | |
| | | | |
| | | | |
| | | | |
| Total: | |
| Describa las especificaciones de lo solicitado: |
| 5. Apoyos para la Promoción Artesanal en Ferias y Exposiciones |
| Marque con una X el tipo de apoyo solicitado |
| Apoyos Individuales en Ferias y Exposiciones [ ] | Apoyos Grupales en Ferias y Exposiciones [ ] | |
| Concepto | Importe | Concepto | Importe |
| [ ] | Alojamiento | | [ ] | Diseño de material gráfico | |
| [ ] | Transporte y seguros de viajero | | [ ] | Diseño de página de Internet | |
| [ ] | Pago correspondiente por uso de stand (espacios, mobiliario) | | [ ] | Elaboración de empaque envase y cajas | |
| | | | [ ] | Elaboración de embalaje | |
| [ ] | Registro de marca | | [ ] | Impresión de etiquetas | |
| [ ] | Diseño de logotipo | | [ ] | Impresión de material gráfico | |
| [ ] | Diseño de Imagen o Identidad Comercial (material gráfico: tarjetas, hojas membrete, etc.) | | [ ] | Código de barras | |
| | | | [ ] | Evaluación y certificación en competencias laborales | |
| | | | [ ] | Certificación de normas oficiales mexicanas | |
| [ ] | Diseño de empaque, envase, etiquetas y cajas | | [ ] | Otro | |
| Describa las especificaciones de lo solicitado: |
________________________________
Nombre y Firma de la persona artesana
"Este programa es público, ajeno a cualquier partido político. Queda prohibido el uso para fines distintos a los
establecidos en el programa".
| | Anexo 4 FICHA DE REGISTRO DE CONCURSOS Programas del Fondo Nacional de Fomento a las Artesanías (FONART)T |
| Institución Receptora, Entidad Federativa: | |
| Nombre del Concurso | Año | Número de registro |
| | | |
| DATOS GENERALES |
| Nombre(s): | Apellido Paterno: | Apellido Materno: |
| | | |
| Fecha de Nacimiento: Año ( ) mes ( ) día ( ) | Sexo: Femenino ( ) Masculino ( ) | Pueblo indígena: |
| Entidad Federativa: | Municipio: | Localidad: |
| Domicilio: (Calle, número exterior, número interior, colonia, barrio, ranchería, código postal): |
| CURP: | RFC (En su caso): |
| Teléfono (a diez dígitos): | |
| Firma: | Huella digital: |
| Con fundamento en el artículo 117 de la Ley Federal de Transparencia y Acceso a la Información Pública, en relación con el artículo 32-D del Código Fiscal de la Federación, otorgo mi consentimiento y conformidad para que el FONART, comparta mis datos personales con la Secretaría de Cultura y con el SAT. Así mismo, y con fundamento en lo dispuesto por el citado precepto legal en relación con lo dispuesto en los artículos 68 párrafo segundo y 120 de la Ley General de Transparencia y Acceso a la Información Pública; 17, 20 y 21 de la Ley General de Protección de Datos Personales en Posesión de Sujetos Obligados, otorgo mi consentimiento previo, expreso e informado para que el FONART recabe mis datos personales y haga uso de ellos de conformidad con la legislación en la materia y en sus Reglas de Operación; de igual manera autorizo de forma voluntaria y gratuita la utilización, reproducción, transmisión y retransmisión de mi imagen en campañas de promoción que realice el FONART directamente o por terceros, así como la fijación de la misma en proyecciones, video, gráficos, textos y todo tipo de material complementario de promociones y campañas, estableciendo que se utilizará única y exclusivamente para los fines antes señalados. |
| REGISTRO |
| CATEGORÍA | DESCRIPCIÓN | COSTO UNITARIO |
| | | |
| Entregó la pieza: | Devolución de la pieza Recibió: | Fecha de devolución: __/__/___ |
| Observaciones: |
| Señalo como persona beneficiaria en caso de mi fallecimiento al C. | Señalo como persona autorizada a recolectar mi pieza al C. |
| RECEPCIÓN DE OBRA |
| Calidad en General: Buena ( ) Regular ( ) Mala ( ) | Recibió: | Firma: | Fecha: __/__/____ |
| DEVOLUCIÓN DE OBRA |
| Entregó la pieza: | Recibió: | Fecha: __/__/____ |
REVERSO DE LA FICHA DE REGISTRO
1. A partir de la fecha mencionada abajo, el FONART es el custodio de la/s obra/s que se menciona/n en el frente de esta Ficha de registro. Las personas artesanas le ceden al FONART los derechos para trasladar, exhibir y comercializar en su nombre la/s pieza/s. En caso de destrucción total o parcial, deterioro de la obra por causas ajenas al FONART como terremoto, inundación o incendio, así como en caso de robo, destrucción total o parcial o deterioro por efecto de traslado, almacenaje y exhibición de las mismas, el FONART o en su caso el seguro contratado para tal fin se compromete a pagar a las personas artesanas un porcentaje del monto establecido como Costo Unitario.
2. La devolución de las obras registradas, se realizará a partir de la terminación de la exposición, de acuerdo con las fechas marcadas en la convocatoria, dando un plazo máximo de 60 días naturales para que la persona artesana recoja su obra. Después de este plazo FONART no se hace responsable de ellas. Al estampar su firma, la persona artesana está aceptando que el FONART la traslade del status de consignación a patrimonio de la institución.
3. La institución que fungió como centro de registro en las entidades federativas se compromete a recoger en la sede del concurso, las obras inscritas en sus instalaciones, a partir de la segunda semana de concluida la exposición para devolverlas a las personas artesanas a partir de la cuarta semana de concluida la misma, dando un plazo máximo de 30 días naturales para que las personas artesanas recojan sus piezas. Después de este plazo, ni FONART ni la institución en las entidades federativas que inscribió su obra se harán responsables de ellas. No se aceptarán reclamaciones.
4. Las obras enviadas por paquetería o mensajería, viajarán por cuenta y riesgo de la propia persona artesana. FONART no se compromete a trasladar ni enviar ninguna obra.
5. Las obras que se vendan durante la exposición serán pagadas a las personas artesanas a partir de la segunda quincena de concluida la exposición, dando un plazo máximo de 60 días naturales para cobrar la obra vendida. Después de este plazo FONART no se hace responsable de las obras que no fueron cobradas. Para conocer el estatus de las obras, deberá comunicarse al Centro de Registro de Obra, o al correo: concursos@fonart.gob.mx.
6. Las personas artesanas que resulten ganadoras y sean avisados oportunamente deberán presentarse a la Ceremonia de premiación en la hora y el día marcado en la Convocatoria. Sólo se pagarán premios a las personas artesanas que asistan personalmente. En caso de fallecimiento, la persona nombrada como beneficiaria deberá presentar Acta de Defunción original con documento de identidad vigente con fotografía. No se recibirán cartas poder. Después de ese día, la persona artesana premiada que no se presente a la Ceremonia de premiación tendrá 15 días naturales para realizar su cobro. De no presentarse después de este plazo, automáticamente perderá su premio. Sin derecho a ningún reclamo.
A ___ de _______________del año 20__.
| ENTERADO |
| |
| FIRMA DE CONFORMIDAD DE LA PERSONA ARTESANA |
| |
| Nombre y firma de la persona responsable del Centro de Registro: |
| |
| "Este programa es público, ajeno a cualquier partido político. Queda prohibido el uso para fines distintos a los establecidos en el programa" |
| | Anexo 5 MODELO DE CONVOCATORIAS Programas del Fondo Nacional de Fomento a las Artesanías (FONART) |
La Secretaría de Cultura, a través del Fondo Nacional para el Fomento de las Artesanías, FONART, convocan al:
NOMBRE DEL CONCURSO
(Establecer en la Convocatoria, el alcance que se tiene con el concurso: local (municipal), regional, estatal o nacional. Indicar en la Convocatoria el número de emisión del concurso y especificar el año) y especificar los objetivos que se pretenden alcanzar.
Con los objetivos de:
BASES
1. Podrán participar todas las personas artesanas mexicanas mayores de edad que se dediquen a la elaboración de obras con técnicas, materiales y diseños tradicionales, así como nuevas propuestas de diseño que conserven elementos técnicas y materiales de los grupos etnolingüísticos que las producen.
2. Quedan exentos de participar:
a) Personas trabajadoras del Gobierno de los Estados Unidos Mexicanos.
b) Personas trabajadoras de los Institutos y Casas de Artesanías de las entidades federativas.
c) Personas artesanas con cumplimiento de comprobación de apoyo según el numeral 3.5.3. de las Reglas de Operación vigentes de FONART.
3. Las categorías de participación son las siguientes: A, B, C, etc.
4. La obra deberá haber sido elaborada durante 2024; deberá ser inédita, es decir, no haber sido exhibida o premiada con anterioridad, ni haber participado o estar participando en otro concurso. Las obras participantes deberán ser realizadas exclusivamente para este concurso. No se permitirá la inscripción de obras que lleven firma o nombre de la persona autora. Es requisito indispensable que la obra participante esté disponible para venta.
5. La obra participante debe ser de la autoría y propiedad de quien la inscribe, si fue elaborada por más de una persona, deberá ser registrada con los nombres de todas las personas autoras. En caso de ser requerido, la persona autora o autoras deberán presentar pruebas fehacientes de la autoría de la obra, en caso de no poder acreditarla, será descalificada.
La obra deberá estar exenta de derechos o responsabilidades con terceros modelos, empresas, instituciones, concursos o cualquier instancia de la que pueda requerir autorización para su participación.
6. Cada persona participante podrá participar hasta con una obra, la cual se considerará como unidad, incluso si se trata de un conjunto de piezas.
7. En caso de que las obras presentadas estén elaboradas con materiales protegidos por algún lineamiento de manejo sustentable (como la UMA, Unidad de Manejo Ambiental), o de protección al medio ambiente natural o animal, por ejemplo: coral negro, palo fierro, caracol púrpura, concha de abulón, o alguna madera certificada, etc., la persona artesana concursante deberá presentar los documentos oficiales vigentes que lo autoricen a utilizarlos.
8. Para el registro de obra son requisitos indispensables entregar:
a) La obra en perfectas condiciones.
b) Identificación (copia fotostática legible) de la persona autora o autoras: Credencial para votar vigente expedida por el Instituto Nacional Electoral, Pasaporte vigente, Cartilla de Servicio Militar Nacional, Credencial del Instituto Nacional de las Personas Adultas Mayores (INAPAM), Constancia de identidad o de residencia con fotografía, emitida por autoridad local, expedida en un periodo no mayor de seis meses previo a su presentación.
c) Clave Única de Registro de Población CURP (copia fotostática legible) en formato actualizado de la persona autora o autoras.
d) Fotografía impresa a color de la obra en tamaño carta, rotulada con el nombre de la persona autora o autoras.
En el caso de que la obra sea registrada por una tercera persona, ésta deberá firmar "Por Ausencia" (P.A.) al realizar la inscripción, presentando documento de identidad vigente.
9. Los Centros de Registro de Obra se reservan el derecho de aplicar la Matriz de Diferenciación entre Artesanías y Manualidad (DAM), previo al registro, con la finalidad de garantizar el carácter artesanal de la misma.
10. El concurso quedará abierto a partir de la publicación de la presente Convocatoria y las piezas se registrarán del ___ de ____ y hasta el ____ de _____ de 2024 en el Centro de Registro, ubicado en: ___________.
No habrá prórroga.
11. Las personas convocantes se reservan el derecho de presentar las obras a un grupo valuador, quien determinará el monto por el cual quedan aseguradas desde la recepción. Es responsabilidad de las personas convocantes la custodia de las obras participantes hasta su devolución a las personas autoras.
12. La calificación se realizará a puerta cerrada. El Jurado Calificador estará integrado por personas especialistas en arte popular, patrimonio cultural material e inmaterial mexicano de reconocido prestigio y trayectoria, propuestos por las personas convocantes, quienes dictaminarán las obras participantes calificando la calidad técnica, el valor cultural y el nivel estético de las obras. El Jurado Calificador podrá declarar desierta cualquier categoría del premio cuando así lo considere conveniente, además tendrá la facultad de reasignar categorías o ceder premios. Las decisiones del Jurado Calificador serán irrevocables.
13. Las personas artesanas concursantes deberán facilitar a préstamo su obra para la integración de una exposición, para la cual las personas convocantes determinarán el número de piezas exhibidas de acuerdo al espacio disponible en la sede, la cual quedará abierta al público del ___ al ______ del 2024.
14. Las personas artesanas ganadoras de la presente Convocatoria se dará a conocer el ______ de _______ de 2024.
Lo cual será notificado oportunamente por las personas convocantes.
15. La ceremonia de premiación se llevará a cabo en un acto público el ____ de _________ de 2024 en____.
16. La entrega de premios y reconocimientos es de carácter personal e intransferible, presentando identificación oficial vigente, Ficha de Registro de Concursos (Anexo 4), Matriz DAM (Anexo 1), Estudio Socioeconómico (Anexo 12) en original. La entrega del reconocimiento económico se realizará en la ceremonia de premiación; en caso de no acudir, las personas artesanas ganadoras tendrán hasta 15 días naturales para realizar su cobro, después de esa fecha se pierde el derecho a cualquier tipo de reclamación, según el Anexo 4 (Ficha de Registro de Concursos) publicado en las Reglas de Operación vigentes.
La emisión de documentos de participación será únicamente a solicitud de la persona artesana participante, presentando los mismos documentos de identificación.
17. Se otorgarán ______ premios en una bolsa total de $000,000.00 (_________________ pesos 00/100 M.N.) distribuidos de la siguiente manera: ____________.
18. Las obras que se faciliten para la exposición deberán recogerse al término de la misma, presentando identificación oficial y ficha de Registro de Concurso (Anexo 4) en original. Del _____ de _____ al ____ de _____ de 2024. Pasado este tiempo, la obra participante cambiará su estatus de consignación a patrimonio de la institución convocante, sin derecho a ningún reclamo.
Para la recolección de obra por parte de una tercera persona, ésta deberá de ser nombrada por las personas titulares de la misma utilizando una Carta Poder simple, anexando copias de documentos oficiales de identidad de ambas partes y Ficha de Registro de Concursos (Anexo 4) en original.
19. Las obras que se vendan durante la expoventa, serán pagadas a las personas artesanas autoras a partir de la segunda quincena de concluida la exposición, dando un plazo máximo de 60 días naturales para cobrar la obra vendida.
Después de este plazo las personas convocantes no se hacen responsables de las obras que no fueron cobradas y el recurso pasará a patrimonio de las Instituciones Convocantes, sin derecho a ningún reclamo.
20. Laos personas convocantes del concurso tendrán prioridad para la compra de la obra, sin que ello implique compromiso de adquirir la totalidad de las piezas.
21. Cuando por una tercera persona ajena al concurso o que haya formado parte del mismo, ponga en duda la elaboración y/o autoría de la obra, la persona artesana ganadora que la presentó a concurso, y ganó el premio, tendrá que presentar a las personas convocantes del concurso, las pruebas necesarias para acreditar de manera plena y fehaciente ser la persona creadora de la misma, ya que en caso contrario, las personas convocantes encargados de realizar el pago a las personas ganadoras, podrán determinar no realizar el pago, levantando una constancia de hechos en la que se establezca la transgresión de las Bases de la Convocatoria sin que las personas convocantes pudieran resultar perjudicadas en el caso de que se trate.
22. La participación en esta convocatoria implica la total aceptación de las presentes bases. Por lo que se considera como verídico lo que las personas artesanas participantes enuncien en los documentos de participación: Ficha de Registro de Concursos (Anexo 4), liberando a las personas convocantes de cualquier responsabilidad por falsedades en la inscripción.
23. Los casos no previstos en la presente Convocatoria serán resueltos por las personas convocantes.
"Este programa es público, ajeno a cualquier partido político. Queda prohibido el uso para fines distintos a los establecidos en el programa".
| | | Anexo 6 Comprobación de Apoyo Programas del Fondo Nacional de Fomento a las Artesanías (FONART) |
| | | | | | Fecha de elaboración: __ / __ /_____ |
| Comprobación de apoyo (marque con una X) |
| Apoyos para Impulsar la Producción ( ) | Apoyos para la Promoción Artesanal en Ferias y/o Exposiciones ( ) | Apoyos para la Salud Ocupacional ( ) |
| I. Datos Generales |
| Apellido Paterno: | | | Apellido Materno: | | |
| Nombre (s): | |
| Entidad Federativa: | | | Municipio: | | |
| Con fundamento en el artículo 117 de la Ley Federal de Transparencia y Acceso a la Información Pública, en relación con el artículo 32-D del Código Fiscal de la Federación, otorgo mi consentimiento y conformidad para que el FONART, comparta mis datos personales con la Secretaría de Cultura y con el SAT. Así mismo, con fundamento en lo dispuesto por el citado precepto legal, en relación con lo dispuesto en los artículos 68 párrafo segundo y 120 de la Ley General de Transparencia y Acceso a la Información Pública; 17, 20 y 21 de la Ley General de Protección de Datos Personales en Posesión de Sujetos Obligados, otorgo mi consentimiento previo, expreso e informado para que el FONART recabe mis datos personales y haga uso de ellos de conformidad con la legislación en la materia y en sus Reglas de Operación; de igual manera autorizo de forma voluntaria y gratuita la utilización, reproducción, transmisión y retransmisión de mi imagen en campañas de promoción que realice el FONART directamente o por terceros, así como la fijación de la misma en proyecciones, video, gráficos, textos y todo tipo de material complementario de promociones y campañas, estableciendo que se utilizará única y exclusivamente para los fines antes señalados. |
| II. Datos del apoyo |
| II.1. Datos del Apoyo para Impulsar la Producción |
| Número del apoyo: | | Importe del Apoyo: | $ |
| II.2. Apoyos para la Promoción Artesanal en Ferias y/o Exposiciones |
| Número del apoyo: | | Importe del Apoyo: | $ |
| II.3. Datos del Apoyo para la Salud Ocupacional |
| Número del apoyo: | | Importe del Apoyo: | $ |
| III. Declaración de gastos |
| Concepto | Importe |
| | |
| | |
| | |
| | |
| Total | $ |
Bajo protesta de decir verdad, declaro que todos los datos proporcionados son verídicos.
___________________________________
Nombre y Firma de la persona artesana
"Este programa es público, ajeno a cualquier partido político. Queda prohibido el uso para fines distintos a los
establecidos en el programa".
| | Anexo 7 SOLICITUD Y ACCIONES COMPROMETIDAS Corredores Artesanales Programas del Fondo Nacional de Fomento a las Artesanías (FONART) |
| Fecha: __ / __ / _____ |
I. DATOS DE LA PERSONA SOLICITANTE
| Nombre completo: | |
| Número telefónico: | | Correo electrónico: | |
| Rama Artesanal: | |
| Sexo: | Hombre | | Mujer | |
| Ubicación del taller: | Calle y número: | | Colonia o barrio: | |
| Estado: | | Municipio: | |
| Localidad: | | Código Postal: | |
| Pueblo Indígena: | SI | | NO | | En caso afirmativo indique el nombre del Pueblo indígena: | |
| Incluir croquis de localización del predio donde se realizará el proyecto. |
| Con fundamento en el artículo 117 de la Ley Federal de Transparencia y Acceso a la Información Pública, en relación con el artículo 32-D del Código Fiscal de la Federación, otorgo mi consentimiento y conformidad para que el FONART, comparta mis datos personales con la Secretaría de Cultura y con el SAT. Así mismo, y con fundamento en lo dispuesto por el citado precepto legal, en relación con lo dispuesto en los artículos 68 párrafo segundo y 120 de la Ley General de Transparencia y Acceso a la Información Pública; 17, 20 y 21 de la Ley General de Protección de Datos Personales en Posesión de Sujetos Obligados, otorgo mi consentimiento previo, expreso e informado para que el FONART recabe mis datos personales y haga uso de ellos de conformidad con la legislación en la materia y en sus Reglas de Operación; de igual manera autorizo de forma voluntaria y gratuita la utilización, reproducción, transmisión y retransmisión de mi imagen en campañas de promoción que realice el FONART directamente o por terceros, así como la fijación de la misma en proyecciones, video, gráficos, textos y todo tipo de material complementario de promociones y campañas, estableciendo que se utilizará única y exclusivamente para los fines antes señalados. |
| II. ACCIONES COMPROMETIDAS |
| APORTACIONES PARA LA PUESTA EN MARCHA | Sí | No |
| Tomar capacitación: | | |
| Destinar los espacios del taller necesarios para el proyecto: | | |
| Aportación de mano de obra para la remodelación del taller: | | |
| ACCIONES PARA EL FUNCIONAMIENTO | Sí | No |
| Mantener limpios los espacios destinados al proyecto: | | |
| Dar buena atención a los visitantes: | | |
| Contar con producción para venta: | | |
| Establecer horarios de atención: | | |
| Otro (Especificar): | | |
III. DESTINO DE LOS RECURSOS DEL FONART
| Tipo de Apoyo | Monto en Pesos |
| 1. Compra de materiales para remodelar el taller: | $ |
| 2. Compra de material para habilitar un área de venta: | $ |
| 3. Compra de material para habilitar el sanitario: | $ |
| 4. Pago para la capacitación: | $ |
| 5. Pago para la señalización de talleres y material promocional: | $ |
| 6. Renovación de distintivo: | $ |
| 7. Otro (especificar): | $ |
Declaro bajo protesta de decir verdad que toda la información asentada en este documento es verídica.
________________________________
Nombre y Firma de la persona artesana
"Este programa es público, ajeno a cualquier partido político. Queda prohibido el uso para fines distintos a los
establecidos en el programa"
| | Anexo 8 SOLICITUD Y SÍNTESIS DEL PLAN ESTRATÉGICO PROYECTOS ARTESANALES ESTRATÉGICOS Programas del Fondo Nacional de Fomento a las Artesanías (FONART) |
| | | Fecha: __ / __ / ___ |
I. DATOS GENERALES DE LA PERSONA SOLICITANTE
| Nombre completo: | | |
| Sexo: | | Hombre | | Mujer | |
| Razón Social (En su caso): | | | RFC (en su caso): | |
| Correo electrónico | | | Número telefónico: | |
| Dirección: | Estado: | | | Municipio: | |
| | Localidad: | | | Código Postal: | |
| Pueblo Indígena: | SI | | | NO | | En caso afirmativo indique el nombre del Pueblo indígena: | |
II. DATOS DEL PROYECTO
| Nombre del Proyecto: | |
| Tipo de Artesanía: | | Rama Artesanal: | |
| Proyecto Nuevo: | SI | | NO | | Proyecto Preexistente: | SI | | NO | | Años de existencia: | |
| Ubicación del Proyecto: | Estado: | | Municipio: | |
| | Localidad: | | Código Postal: | |
| Incluir croquis de localización del predio donde se realizará el proyecto. |
| III. RESUMEN EJECUTIVO Describir los elementos más importantes del proyecto, principalmente la actividad económica, mercado objetivo, la inversión requerida, el tipo de artesanía, las características que distinguen su artesanía de otras. |
| IV. DESCRIPCIÓN DEL PROYECTO Mencionar como surgió este proyecto, cuál es su situación actual, problemáticas que enfrenta y alcance del proyecto artesanal esperado. |
| V. OBJETIVO DEL PROYECTO Describir los objetivos que pretende lograr con el proyecto: volumen de producción de artesanías mensual, ventas mensuales. |
| VI. MERCADO Y ANÁLISIS DE LA COMPETENCIA Describir a qué tipo de mercado se va a enfocar el proyecto, tipo de piezas artesanales; la promoción a realizarse, si tiene una iconografía representativa en las piezas, identificar claramente la competencia y sus características principales. |
| VII. ORGANIZACIÓN Describir las funciones que desempeña desde la adquisición de la materia prima hasta obtener la pieza artesanal terminada durante y después del proyecto. |
| VIII. MATERIALES, INSUMOS Y PROCESOS Menciones que tipo de maquinaria y equipo, materia prima necesita para la producción de sus artesanías, si cuenta con proveedores, los estándares de calidad de las artesanías, así como los costos de producción. |
| IX. ADMINISTRACIÓN Describir cuales son las acciones pertinentes para desempeñar durante y después del proyecto artesanal que le permita llevar un control administrativo. |
| X. EVIDENCIA FOTOGRÁFICA Incluir fotografías de las piezas artesanales. |
| XI. PRESUPUESTO | APORTACIONES | Monto en Pesos | Porcentaje | | Costo total del proyecto | | 100% | | Aportación Federal solicitada (FONART) | | | | Aportación Estatal | | | | Aportación Municipal | | | | Aportación de la persona artesana o solicitante | | 15% | | | | | |
| Descripción de la aportación del 15% de la persona artesana: | APLICACIÓN | Monto en Pesos | Porcentaje | | Compra de Insumo inherente a la actividad artesanal | | 100% | | Capacitación y/o Asistencia Técnica | | | | Mejoramiento en el proceso productivo | | | | Promoción y difusión | | | | Estudio de Mercado o Investigaciones | | | | Formalización y Asociacionismo | | | | TOTAL | | | | | | | |
| XII. IMPACTOS ESTIMADOS | Falta título | Comentarios | | Impacto en el ingreso económico de la persona artesana. Impactos en el empleo de la región. | | | | | |
Declaro bajo protesta de decir verdad que toda la información asentada en este documento es verídica.
---------------------------------------------------------------------------------------------
Nombre y Firma de la persona artesana
Con fundamento en el artículo 117 de la Ley Federal de Transparencia y Acceso a la Información Pública, en
relación con el artículo 32D del Código Fiscal de la Federación, otorgo mi consentimiento y conformidad para
que el FONART, comparta mis datos personales con la Secretaría de Cultura y con el SAT.
"Este programa es público, ajeno a cualquier partido político. Queda prohibido el uso para fines distintos a los
establecidos en el programa"
| | Anexo 9 INFORME DE CIERRE DE PROYECTOS ARTESANALES ESTRATÉGICOS Programas del Fondo Nacional de Fomento a las Artesanías (FONART) |
Fecha: _____/_____/____
I. DATOS GENERALES
| Nombre completo: | |
| Razón Social (En su caso): | | RFC (En su caso): | |
| Número telefónico: | |
| Ubicación: | Estado: | | Municipio: | |
| Localidad: | | Código Postal: | |
| Pueblo Indígena: | SI | | NO | | En caso afirmativo indique el nombre del Pueblo indígena: | |
II. DATOS DEL PROYECTO
| Nombre del Proyecto: | |
| Tipo de Artesanía: | | Rama artesanal: | |
| Proyecto Nuevo: | SI | | NO | | Proyecto Preexistente: | SI | | NO | | Años de existencia: | |
| Ubicación del Proyecto | Estado: | | Municipio: | |
| | Localidad: | | Código Postal: | |
| Incluir croquis de localización del predio donde se realizará el proyecto. |
III. PRESUPUESTO APLICADO
| APORTACIONES | Monto en Pesos | Porcentaje |
| Costo total del proyecto | | 100% |
| Aportación Federal solicitada (FONART) | | |
| Aportación Estatal (en su caso) | | |
| Aportación Municipal (en su caso) | | |
| Aportación de la persona artesana o solicitante | | 15% |
| APLICACION DE LOS RECURSOS RECIBIDOS | Monto en Pesos | Porcentaje |
| Compra de Insumo inherente a la actividad artesanal | | |
| Capacitación y/o Asistencia Técnica | | |
| Mejoramiento en el proceso productivo | | |
| Promoción y difusión | | |
| Estudio de Mercado o investigaciones | | |
| Formalización y Asociacionismo | | |
| Total | | |
IV. IMPACTOS OBSERVADOS
| Tipo de Impacto | Comentarios |
| Impacto en el ingreso económico de la persona artesana. | |
| Impactos en el empleo | |
Declaro bajo protesta de decir verdad que toda la información asentada en este documento es verídica.
_____________________________________________________
Nombre y Firma de la persona Artesana
Con fundamento en el artículo el artículo 117 de la Ley Federal de Transparencia y Acceso a la
Información Pública, en relación con el artículo 32D del Código F iscal de la Federación, otorgo mi
consentimiento y conformidad para que el FONART, comparta mis datos personales con la Secretaría de
Cultura y con el SAT.
"Este programa es público, ajeno a cualquier partido político. Queda prohibido el uso para fines distintos a
los establecidos en el programa "
| | Anexo 10 DIAGNÓSTICO FOCALIZADO Apoyos para la Salud Ocupacional Programa del Fondo Nacional de Fomento a las Artesanías (FONART) |
Fecha de elaboración: _____/_____/____
| Solicitud de (marque con una X) |
| Paquete de Salud Ocupacional: ( ) | Lentes Oftálmicos Graduados: ( ) | Lentes de Seguridad Graduados: ( ) |
| I. Datos Generales |
| Apellido Paterno: | | Apellido Materno: | |
| Nombre(s): | | Edad: | |
| Entidad Federativa: | | Municipio: | |
| Localidad: | | Dirección: | |
| Rama Artesanal: | | Pueblo indígena: | |
| Con fundamento en el artículo 117 de la Ley Federal de Transparencia y Acceso a la Información Pública, en relación con el artículo 32-D del Código Fiscal de la Federación, otorgo mi consentimiento y conformidad para que el FONART, comparta mis datos personales con la Secretaría de Cultura y el SAT. |
| II. Descripción del Apoyo |
| II.1 Problemática de Salud declarada por la persona Artesana |
| Descripción: |
| II.2 Material para Paquete de Salud Ocupacional (marque con una X) |
| Peto o mandil de asbesto | | Lupa manos libres con iluminación | |
| Mascarilla con válvula para polvos orgánicos | | Faja lumbar | |
| Faja con tirantes ajustables, de malla | | Dedal de acero inoxidable. | |
| Par de guantes de asbesto | | Mandil de PVC o linóleum | |
| Par de guantes de caucho o látex para químico (3 Pares) | | Par de guantes de carnaza (3 pares) | |
| Par de coderas ajustables | | Par de rodilleras ajustables | |
| Par de rodilleras | | Lupa de pedestal con iluminación | |
| II.3 Salud Visual (marque con una X) |
| Lentes Oftálmicos Graduados | | Lentes de Seguridad Graduados | |
| III. Declaración de gastos |
| Concepto | Importe |
| | |
| | |
| Total | |
Bajo protesta de decir verdad, declaro que todos los datos proporcionados son verídicos.
____________________________________________________________________________
Nombre y Firma de la persona artesana
"Este programa es público, ajeno a cualquier partido político. Queda prohibido el uso para fines distintos a los
establecidos en el programa".
| | Anexo 11 COMPROBACIÓN DE RECURSOS Corredores Artesanales Programas del Fondo Nacional de Fomento a las Artesanías (FONART) |
I. DATOS DEL PROYECTO
| Nombre y número del Proyecto: | |
| Nombre completo de la persona beneficiaria: | |
| Número telefónico: | | Correo electrónico: | |
| Rama Artesanal: | |
| Ubicación del taller: | Calle y número: | | Colonia o barrio: | |
| Estado: | | Municipio: | |
| Localidad: | | Código Postal: | |
II. PRESUPUESTO
| Aportaciones | En que consiste |
| Monto otorgado por FONART: | |
| Aportación de la persona artesana: | |
| Aportaciones institucionales (en su caso) | Descripción |
| Aportación Federal: | |
| Aportación Estatal: | |
| Aportación Municipal: | |
III. COMPROBACIÓN DEL APOYO RECIBIDO
| Tipo de Apoyo | Monto en Pesos |
| Compra de materiales para remodelar el taller | $ |
| Compra de material para habilitar un área de venta | $ |
| Compra de material para habilitar el sanitario | $ |
| Pago para la capacitación | $ |
| Pago para la señalización de talleres y material promocional | $ |
| Renovación de distintivo | $ |
| Señalización | $ |
| Otro (especificar) | $ |
Declaro bajo protesta de decir verdad que toda la información asentada en este documento es verídica.
________________________________
Nombre y Firma de la persona artesana
"Este programa es público, ajeno a cualquier partido político. Queda prohibido el uso para fines distintos a los
establecidos en el programa".
ESTUDIO SOCIOECONÓMICO
ANEXO 12
| I. CONTROL DE LLENADO (LLENAR CON LA INFORMACIÓN CORRESPONDIENTE) |
| Datos del encuestador | Fecha de levantamiento |
| Nombre: ____________________________________________________________ | Día: __________ Mes: __________ Año: __________ |
| Tipo de proceso | Responsable del llenado |
| Identificación Verificación permanente de condiciones socioeconómicas | [ ] [ ] | FONART Siglas de Institución responsable del llenado | [ ] [ ] |
| II. IDENTIFICACIÓN GEOGRÁFICA (LLENAR CON LA INFORMACIÓN CORRESPONDIENTE) |
| Domicilio |
| Entidad Federativa: ________________________________________ | Municipio o Delegación: _________________________________________ | Localidad: __________________________________________ |
| III. IDENTIFICACIÓN DEL HOGAR (LLENAR CON LA INFORMACIÓN CORRESPONDIENTE O MARCAR CON UNA X LA OPCION QUE CORRESPONDA) |
| 1. Nombre y datos de la persona artesana | 2. Documento oficial que presenta para acreditar su identidad |
| Nombre completo: ________________________________________________________________ | Credencial para votar vigente | [ ] |
| Cartilla del Servicio Militar Nacional | [ ] |
| CURP: ________________________________________________________________ | Pasaporte vigente | [ ] |
| Edad: ______________________________ | Sexo: _________________________________ | Credencial del Instituto Nacional de las Personas Adultas Mayores (INAPAM) | [ ] |
| 3. Tipo de vivienda | Cédula profesional | [ ] |
| ¿Su vivienda es...? | 4. ¿Cuántas personas forman parte de su familia, habitan en la misma vivienda contando a los niños pequeños, y adultos mayores? |
| Casa independiente | [ ] | Asilo, orfanato o convento | [ ] | Total | [ ] | Hombres | [ ] | Mujeres | [ ] |
| Anexo a casa | [ ] | Refugio | [ ] | 5. ¿Se considera el jefe del hogar? | Si | [ ] | No | [ ] |
| Vivienda móvil | [ ] | Vivienda o cuarto en azotea | [ ] | 6. ¿Tiene teléfono propio o alguno en el que le puedan dejar recados? ¿Cuál es? | Si | No |
| Vivienda o cuarto en vecindad | [ ] | Departamento en edificio / Unidad habitacional | [ ] | Número fijo: ______________________________ | Número para recados: ______________________________ |
| Vivienda en construcción no habitada | [ ] | Número celular: _______________________________________________ |
| IV. CONDICIONES DE SALUD (LLENAR CON LA INFORMACIÓN CORRESPONDIENTE O MARCAR CON UNA X LA OPCION QUE CORRESPONDA) |
| 7. ¿Actualmente padece alguna enfermedad o discapacidad? | Si | No | ¿Cuál?: __________________________________________ |
| 8. Actualmente, ¿a qué Institución está afiliado o inscrito para recibir atención médica? |
| Instituto de la Salud para el Bienestar | [ ] | IMSS | [ ] | ISSSTE | [ ] |
| PEMEX, Defensa o Marina | [ ] | Clínica u hospital privado | [ ] | A ninguna | [ ] |
| V. LENGUA Y CULTURA INDÍGENA (LLENAR CON LA INFORMACIÓN CORRESPONDIENTE O MARCAR CON UNA X LA OPCION QUE CORRESPONDA) |
| Lengua | Cultura |
| 9. ¿Habla alguna lengua indígena? ¿Cuál es? ___________________________ | Si | 10. ¿También habla español? | Si | 11. De acuerdo con su cultura, ¿se considera indígena? ¿A qué grupo pertenece? ___________________________ | Si |
| No | No | No |
| VI. EDUCACIÓN (MARCAR CON UNA X LA OPCION QUE CORRESPONDA) |
| Alfabetismo | Asistencia a la escuela |
| 12. ¿Sabe leer y escribir un recado? | Si | No | 13. ¿Actualmente asiste a la escuela? | Si | No |
| VII. CONDICIÓN LABORAL (LLENAR CON LA INFORMACIÓN CORRESPONDIENTE O MARCAR CON UNA X LA OPCION QUE CORRESPONDA) |
| 14. Condición de actividad, ¿actualmente? |
| Trabaja | [ ] | Busca trabajo | [ ] | Estudia | [ ] |
| Estudia y trabaja | [ ] | Realiza quehaceres domésticos | [ ] | |
| 15. Nivel de escolaridad, ¿cuál fue el último nivel que aprobó en la escuela? |
| Kinder o preescolar | [ ] | Primaria | [ ] | Secundaria | [ ] |
| Preparatoria o Bachillerato | [ ] | Normal Básica | [ ] | Carrera técnica o comercial | [ ] |
| Carrera técnica o comercial con secundaria completa | [ ] | Carrera técnica o comercial con preparatoria completa | [ ] | Profesional o Licenciatura | [ ] |
| Posgrado (Maestría o Doctorado) | [ ] | Ninguno | [ ] | |
| 16. Verificación de condición de actividad, ¿cuál es su mayor fuente de ingreso? | ANOTAR LO QUE CORRESPONDA _________________________ |
| 17. Considerando su trabajo principal, ¿cuánto tiempo se dedica a trabajar? |
| ¿Unos meses al año? | [ ] | ¿Todo el año? | [ ] | Otro | [ ] |
| Forma de ingreso | Otros ingresos |
| 18. En su trabajo principal, ¿cuánto gana al mes? $ ____________________________ | 19. ¿Es persona jubilada o pensionada? ¿Cuánto dinero recibe al mes? $ _______________________ | Si |
| No |
| VIII. DATOS DEL HOGAR (LLENAR CON LA INFORMACIÓN CORRESPONDIENTE O MARCAR CON UNA X LA OPCION QUE CORRESPONDA) |
| Seguridad alimentaria |
| 20. Con el ingreso mensual que obtiene por su trabajo, ¿cuántas comidas al día acostumbran hacer los miembros de su familia? (desayuno, almuerzo, comida y cena) | _____________________ comidas |
| Características de la vivienda |
| 21. ¿Cuántos cuartos tiene en total su vivienda, contando la cocina? (sin contar pasillos ni baños) | _________ cuartos | 22. ¿Cuántos cuartos usan para dormir? | _________ cuartos |
| 23. ¿De qué material es la mayor parte del piso de su vivienda? MARCAR CON UNA X LA OPCIÓN QUE CORRESPONDA |
| Tierra | [ ] | Cemento | [ ] | Mosaico, madera u otro recubrimiento | [ ] |
| 24. ¿De qué material es la mayor parte del techo de su vivienda? | 25. ¿De qué material es la mayor parte de las paredes o muros de su vivienda? |
| Material de desecho (cartón, hule, tela, llanta) | [ ] | Material de desecho (cartón, hule, tela, llanta) | [ ] |
| Lámina de cartón | [ ] | Lámina de cartón | [ ] |
| Lámina metálica / asbesto | [ ] | Lámina metálica / asbesto | [ ] |
| Palma o paja | [ ] | Carrizo, bambú o palma | [ ] |
| Losa de concreto o viguetas con bovedilla | [ ] | Embarro o bajareque | [ ] |
| Madera o tejamanil | [ ] | Adobe | [ ] |
| Terrado con viguería | [ ] | Madera | [ ] |
| Teja | [ ] | Tabique, ladrillo, block o concreto | [ ] |
| 26. ¿Qué tipo de baño o escusado tiene en su vivienda | 27. ¿Qué tipo de drenaje o desagüe de aguas tiene en su vivienda? |
| No tiene | [ ] | A la red pública | [ ] |
| Pozo u hoyo negro | [ ] | A una fosa séptica | [ ] |
| Le echan agua con cubeta | [ ] | No tiene desagüe | [ ] |
| Sin admisión de agua (letrina seca / húmeda) | [ ] | A una tubería que da a una grieta o barranca | [ ] |
| Con conexión y con descarga directa de agua | [ ] | A una tubería que da a un río, lago o mar | [ ] |
| 28. ¿En su vivienda, que hacen con la basura? | 29. En su vivienda, ¿la luz eléctrica la obtienen? |
| La queman | [ ] | Del servicio público | [ ] |
| La tiran al río, lago, mar o barranca | [ ] | De una planta particular | [ ] |
| La tiran en un terreno baldío o calle | [ ] | De panel solar | [ ] |
| La tiran en el basurero público | [ ] | De otra fuente | [ ] |
| La tiran en un contenedor, la recoge un camión / carro de basura | [ ] | No tienen luz eléctrica | [ ] |
| 30. ¿Cuál es el combustible que más usan para cocinar? |
| Electricidad | [ ] | Gas L.P. | [ ] | Leña o carbón | [ ] |
| 31. La vivienda que habita, ¿es? |
| Propia y está pagada | [ ] | Propia y la está pagando | [ ] | Propia y está hipotecada | [ ] |
| Prestada o al está cuidando | [ ] | Rentada o alquilada | [ ] | |
| LA PERSONA INFORMANTE | LA PERSONA ENCUESTADORA |
| _______________________________________________________ Nombre completo y firma | ____________________________________________________ Nombre completo y firma |
| OBSERVACIONES: |
| Proporcionar información socioeconómica falsa, con el propósito de recibir indebidamente los apoyos y servicios contenidos en los Programas de Bienestar, será objeto de suspensión o baja de los Programas. "Estos programas son públicos, ajenos a cualquier partido político. Queda prohibido el uso para fines distintos a los establecidos en el programa ". La Secretaría de Cultura emite el presente documento con fundamento en lo dispuesto por el artículo 27 de la Ley General de Bienestar, con fines estrictamente informativos; por lo que cada dependencia o entidad, tanto federal como local, es responsable de la veracidad y actualización de los montos y datos aquí contenidos. Los datos personales contenidos en el presente documento se encuentran protegidos incorporados y tratados en los sistemas de datos de la Secretaría de Bienestar cuya finalidad es "evaluar las condiciones socioeconómicas de los potenciales beneficiarios de programas de Bienestar" y podrán ser transmitidos a otros entes públicos de los tres niveles gobierno en el ejercicio de facultades propias, compatibles o análogos, para la realización de compulsas y la integración del Padrón Único de Beneficiarios. La persona interesada podrá ejercer los derechos de acceso, rectificación, cancelación y oposición de sus datos a través de la Unidad de Transparencia en Avenida Paseo de la Reforma N° 116, Colonia Juárez, Planta Baja, Alcaldía Cuauhtémoc, Código Postal. 06600, Ciudad de México: por medio del Sistema INFOMEX en https://www.infomex.org.mx o bien en el teléfono 01 800 835 43 24. Lo anterior, se informa en cumplimiento a lo dispuesto en los artículos 6 y 16, segundo párrafo, de la Constitución Política de los Estados Unidos Mexicanos, 116 y 120 fracción V de la Ley General de Transparencia y Acceso a la información Pública; 3, 21, 22 fracción V, 26,27 y 28 de la Ley General de Protección de Datos Personales en Posesión de Sujetos Obligados; 113 y 117 fracción V de la Ley Federal de Transparencia y Acceso a la información Pública. Finalmente, podrá consultar el aviso de privacidad integral en: de protección de datos personales en posesión de sujetos obligados: 113 y 117 Fracción V de la Ley Federal de Transparencia y Acceso a la información pública. |
Anexo 14
| Presupuesto Ejercido Entregado o Dirigido a las personas Beneficiarias a Nivel de Capítulo - Recursos Fiscales - |
| Periodo: | Cifras Definitivas: | Fecha de Corte: ..................... |
| Capítulo y Concepto de Gasto | Presupuesto (pesos) |
| Original Anual | Modificado Anual | Calendarizado al Trimestre | Ejercido al Trimestre | Avance Financiero % |
| -1 | -2 | -3 | -4 | (4/3) |
| 4000 transferencias, asignaciones, subsidios y otras ayudas | | | | | |
| Subtotal | | | | | |
| Otros Capítulos de Gasto - Recursos Fiscales - |
| Periodo: | Cifras Definitivas: | Fecha de Corte: ..................... |
| Capítulo y Concepto de Gasto | Presupuesto (pesos) |
| Original Anual | Modificado Anual | Calendarizado al Trimestre | Ejercido al Trimestre | Avance Financiero % |
| -1 | -2 | -3 | -4 | (4/3) |
| 1000 Servicios personales | | | | | |
| 2000 Materiales y suministros | | | | | |
| 3000 Servicios generales | | | | | |
| 4000 Transferencias, asignaciones, subsidios y otras ayudas | | | | | |
| Subtotal | | | | | |
| Total | | | | | |
| Fuente: SC, con base en información del PEF 2024 y del Sistema de Contabilidad y Presupuesto (SICOP) con cifras al [Fecha] Estado del ejercicio reporte SICOP DD/MM/AA. |
| FONDO NACIONAL DE FOMENTO A LAS ARTESANÍAS |
| | | | | DIRECCIÓN COMERCIAL DE ARTESANÍAS |
| Folio. __________ | | | | | | | | |
| Ciudad de México a dé de 2024. |
| | | | | | | | | | |
| | | | | | | | | | |
| Formato de Recibo por Otorgamiento de Apoyo |
| | | | | | | | | | |
| Unidad Administrativa: | Fondo Nacional de Fomento a las Artesanías |
| Nombre de la persona Beneficiaria: | |
| | | | | | | | | | |
| Recibí de FONART por concepto de: | Acopio de artesanías | | | |
| | | | | | | | | | |
| La cantidad de: (Importe en número) | | (Importe en letra) | |
| | | | | | | | | | |
| Justificación |
| |
| |
| |
Por lo anterior, se anexa al presente, copia de la identificación oficial de la persona beneficiaria del apoyo.
| Recibió | | Autorizó |
| | | |
| Nombre completo y firma de la persona artesana | | Nombre completo y firma (de la persona Servidor Público) |
| Entregó ____________________________ Nombre completo y firma (de la persona Ejecutora de la Vertiente) | | Marque con una X la forma de pago | | Forma de Pago | Seleccione | | Pago en efectivo | | | Transferencia | | | Depósito bancario | | | Cheque | | | Otro | | |
Anexo 16
FORMATO DE OTORGAMIENTO DE APOYOS PARA LA SALUD OCUPACIONAL
| Tipo de apoyo: | Individual | X |
| COVAPA | | Folio | | Fecha de otorgamiento | |
| DATOS GENERALES DE LA PERSONA BENEFICIARIA |
| | | | | | | |
| | | | | | | |
| | Apellido paterno | | Apellido Materno | | Nombre | |
| | | | | | | |
| | | | | | | |
| | | | | | | |
| | Estado | | Municipio | | Localidad | |
| | | | | | | |
| | | | | | | |
| | | | | |
| | CURP | | Mes | Día | Año | |
| | | | | | Fecha de nacimiento | |
| | | | | | | |
| | | |
| | Domicilio (Calle, No. Ext./Int., Colonia y Código Postal) | |
| | | | | | | |
| | | | | | | |
| | | | | | | |
| | Grupo Étnico | | Rama Artesanal | | Estado Civil | |
| | | | | | | |
| | | | | | H: | | M: | | T: | | |
| | Teléfono | | Personas beneficiadas: | | | |
| | | | | | | |
| DATOS DEL OTORGAMIENTO |
| | | | | | | |
| | | | | |
| | Monto Otorgado | | Descripción del Apoyo | |
| | | | | | | |
| | 45 Días Naturales | | | | | |
| | Plazo Máximo de Comprobación | | | | | |
| | | | | | | |
| | Tipo de ejecutante: | FONART | X | Casa o Instituto de artesanías | | Otro: | | | |
| | | | | | | |
| | | | | | | |
| | | | | |
| | Nombre y firma de la persona responsable del otorgamiento | | Nombre y firma de la persona ejecutora del otorgamiento | |
| | | | | |
Me comprometo a comprobar los gastos erogados del apoyo recibido para activo fijo o capital de trabajo
dentro del plazo máximo establecido.
| Huella Digital de la persona Artesana | | Nombre y Firma de la persona Artesana |
| | | |
| [Índice Derecho] | | |
______________________________
1 Fortalecer la venta de los productos artesanales a través de diferentes canales o espacios para potenciar su salida comercial.
2 Acontecimientos con el que se asegura la participación para promover, exhibir y comercializar los productos artesanales.
3 Rescate de artesanías.- Acciones encaminadas a recuperar, en la medida de lo posible, las técnicas y procesos tradicionales en la producción de las artesanías.
Innovación de artesanías.- Proceso que reconoce y promueve la dinámica de las técnicas y procesos tradicionales de las artesanías en el marco de su simbolismo y saberes tradicionales.
4 Incrementar la capacidad comercial. Conjunto de acciones orientadas al aumento de las posibilidades de venta de productos artesanales, mediante apoyos otorgados a través de las diferentes vertientes.