ACUERDO por el que se emiten las Reglas de Operación del Programa para el Adelanto, Bienestar e Igualdad de las Mujeres para el ejercicio fiscal 2024.
Al margen un sello con el Escudo Nacional, que dice: Estados Unidos Mexicanos.- GOBIERNO DE MÉXICO.- Instituto Nacional de las Mujeres.
ACUERDO POR EL QUE SE EMITEN LAS REGLAS DE OPERACIÓN DEL PROGRAMA PARA EL ADELANTO, BIENESTAR E IGUALDAD DE LAS MUJERES PARA EL EJERCICIO FISCAL 2024 ADELANTO, BIENESTAR E IGUALDAD DE LAS MUJERES PARA EL EJERCICIO FISCAL 2024
NADINE FLORA GASMAN ZYLBERMANN, Presidenta del Instituto Nacional de las Mujeres, con fundamento en los artículos 45 de la Ley Orgánica de la Administración Pública Federal; 74, 75 y 77 de la Ley Federal de Presupuesto y Responsabilidad Hacendaria; 11 y 22 fracción I, de la Ley Federal de las Entidades Paraestatales; 22, 27, 28, 29 y Anexo 13 del Decreto de Presupuesto de Egresos de la Federación 2024; 16 fracción III, de la Ley del Instituto Nacional de las Mujeres, y 24, fracciones XXI y XXII, del Estatuto Orgánico del Instituto Nacional de las Mujeres, y
CONSIDERANDO
Primero. Que con base en los artículos 2 y 4 de la Ley del Instituto Nacional de las Mujeres, este es un organismo público descentralizado de la Administración Pública Federal, con personalidad jurídica, patrimonio propio y autonomía técnica y de gestión para el cumplimiento de sus atribuciones, objetivos y fines; cuyo objeto general es promover y fomentar las condiciones que posibiliten la no discriminación, la igualdad de oportunidades y de trato entre los géneros, el ejercicio pleno de todos los derechos de las mujeres y su participación igualitaria en la vida política, cultural, económica y social del país, entre otros, bajo los criterios de transversalidad y federalismo;
Segundo. Que de acuerdo con el artículo 2, fracción XLV, de la Ley Federal de Presupuesto y Responsabilidad Hacendaria (LFPRH), las reglas de operación son las disposiciones a las cuales se sujetan determinados programas y fondos federales con el objeto de otorgar transparencia y asegurar la aplicación eficiente, eficaz, oportuna y equitativa de los recursos públicos asignados a los mismos;
Tercero. Que los artículos 75 y 77 de la LFPRH disponen que la Cámara de Diputados, en el Presupuesto de Egresos de la Federación, podrá señalar los programas a través de los cuales se otorguen subsidios, que deberán sujetarse a reglas de operación con el objeto de asegurar que la aplicación de los recursos públicos se realice con eficiencia, eficacia, economía, honradez y transparencia, atendiendo a los criterios de objetividad, equidad, transparencia, publicidad, selectividad y temporalidad;
Cuarto. Que en términos de los preceptos legales en cita, las entidades no coordinadas son responsables de emitir las reglas de operación de los programas que inicien su operación en el ejercicio fiscal siguiente, previa autorización presupuestaria de la Secretaría de Hacienda y Crédito Público y dictamen de la Comisión Nacional de Mejora Regulatoria; con las cuales cuentan estas reglas de operación;
Quinto. Que el Presupuesto de Egresos de la Federación para el ejercicio fiscal 2024 establece en sus artículos 3, fracción XXI, y 28, primer párrafo, que los programas que deberán sujetarse a reglas de operación son aquéllos señalados en su Anexo 25, entre los que se encuentra el del Programa para el Adelanto, Bienestar e Igualdad de las Mujeres (PROABIM) para el ejercicio fiscal 2024;
Sexto. Que estas reglas de operación responden a lo establecido en los artículos 1, 4 y 134 de la Constitución Política de los Estados Unidos Mexicanos; la Ley General para la Igualdad entre Mujeres y Hombres; la Convención sobre la Eliminación de Todas las Formas de Discriminación contra la Mujer (CEDAW, por sus siglas en inglés), y la Convención Interamericana para Prevenir, Sancionar y Erradicar la Violencia contra la Mujer (Belém do Pará); así como la meta 1 del objetivo 5 de los Objetivos para el desarrollo sostenible 2030; el Plan Nacional de Desarrollo 2019-2024, el Programa Nacional para la Igualdad entre Mujeres y Hombres 2020-2024, el Programa para el Desarrollo del Istmo de Tehuantepec 2020-2024 y el Programa Especial para la Productividad y la Competitividad 2020-2024.
Séptimo. Que las presentes reglas de operación cumplen con lo señalado en los Lineamientos para incorporar la perspectiva de género en las Reglas de Operación de los programas presupuestarios Federales publicados en el Diario Oficial de la Federación el 29 de junio de 2016;
Que, en cumplimiento a lo anterior, he tenido a bien expedir el siguiente:
ACUERDO POR EL QUE SE EMITEN LAS REGLAS DE OPERACIÓN DEL PROGRAMA PARA EL
ADELANTO, BIENESTAR E IGUALDAD DE LAS MUJERES PARA EL EJERCICIO FISCAL 2024
ÚNICO. - Se emiten las Reglas de Operación del Programa para el Adelanto, Bienestar e Igualdad de las Mujeres para el ejercicio fiscal 2024.
Artículos Transitorios
Primero. El presente acuerdo entrará en vigor al día siguiente de su publicación en el Diario Oficial de la Federación.
Segundo. La normatividad referente al Programa de Fortalecimiento a la Transversalidad de la Perspectiva de Género será aplicable al Programa para el Adelanto, Bienestar e Igualdad de las Mujeres, en tanto se llevan a cabo las actualizaciones correspondientes.
Ciudad de México, a 18 de diciembre de 2023.- Presidenta del Instituto Nacional de las Mujeres, Nadine Flora Gasman Zylbermann.- Rúbrica.- Revisó: Coordinador de Asuntos Jurídicos del Instituto Nacional de las Mujeres, Miguel Ángel González Muñoz.- Rúbrica.
REGLAS DE OPERACIÓN DEL PROGRAMA PARA EL ADELANTO, BIENESTAR E IGUALDAD DE LAS
MUJERES PARA EL EJERCICIO FISCAL 2024
INTRODUCCIÓN
El Plan Nacional de Desarrollo (PND) 2019-2024, es el instrumento que establece los objetivos nacionales, estrategias y prioridades del desarrollo integral y sustentable del país. El PND tiene como objetivo superior el bienestar general de la población, se integra de los ejes generales: Política y Gobierno, Política Social y Economía, la visión hacia 2024, además se guía de acuerdo con 12 principios rectores. En particular, el principio "No dejar a nadie atrás, no dejar a nadie fuera" impulsa un modelo de desarrollo respetuoso de los habitantes y del hábitat equitativo, orientado a subsanar y no a agudizar las desigualdades, defensor de la diversidad cultural y del ambiente natural, sensible a las modalidades y singularidades económicas regionales y locales. Además, defiende el derecho a la igualdad sustantiva entre mujeres y hombres y rechaza toda forma de discriminación.
Asimismo, el principio "Economía para el bienestar" establece que, se retomará el camino del crecimiento con austeridad y sin corrupción, creación de empleos, fortalecimiento del mercado interno e impulso a la educación.
Por su parte, el Instituto Nacional de las Mujeres (Inmujeres) tiene por objeto general "promover y fomentar las condiciones que posibiliten la no discriminación, la igualdad de oportunidades y de trato entre los géneros; el ejercicio pleno de todos los derechos de las mujeres y su participación igualitaria en la vida política, cultural, económica y social del país (...)", y entre sus objetivos específicos está "la ejecución de la política de coordinación permanente entre las dependencias y entidades de la Administración Pública Federal, así como de las autoridades estatales, municipales (...) con las mujeres".
Es preciso mencionar que, la pandemia por COVID-19 acrecentó las brechas socioeconómicas y puso de manifiesto tres crisis interrelacionadas que sistemáticamente repercuten en la igualdad de género y amenazan la supervivencia de las personas y el planeta: las crisis del empleo, los cuidados y el clima (ONU MUJERES 2021).
En este sentido, la crisis del empleo tuvo mayores consecuencias entre las mujeres al precarizar las condiciones laborales, lo que representa un retroceso de más de 10 años en su participación en el mercado laboral, por lo que el acceso a la protección social disminuyó. En todo el mundo, entre 2019 y 2020, las mujeres perdieron 54 millones de empleos; en lo que respecta a América Latina se estima que durante 2020 la tasa de desocupación de las mujeres alcanzaría un 22.2%; entre los sectores económicos más afectados se encuentran el turismo, manufactura, comercio al por mayor y menor, así como el trabajo doméstico remunerado, sectores altamente feminizados (CEPAL, 2021). En México al inicio de la pandemia, en 2020, la participación laboral de las mujeres se situaba en 45.1%, para 2021 se redujo a 41.7%, y si bien en 2022, incremento a 43.6%, aún no alcanza el porcentaje que se tenía al inicio de la crisis sanitaria (Inmujeres, Boletín informativo, 2023).
Referente a los cuidados, durante la pandemia se impuso un alto costo a las mujeres, adolescentes y niñas de todo el mundo, quienes, desde antes de la crisis realizaban tres veces más trabajo doméstico y de cuidados no remunerado que los hombres. En México las mujeres destinan más horas al trabajo no remunerado: 30.1 horas en trabajos domésticos y 28.8 horas a los cuidados, mientras que los hombres destinan a estas actividades 11.6 y 12.9 horas respectivamente (Inmujeres, Boletín informativo, 2023).
Por otro lado, la mayor dependencia de las mujeres a los recursos naturales, la infraestructura y los servicios públicos, aunados al acceso desigual a ellos, genera que la degradación del medio ambiente y el cambio climático las afecten de manera desproporcionada. Dicha crisis se encuentra arraigada a un sistema económico que se rehúsa a valorar, proteger e invertir en aquello que abone a la supervivencia de las
Ante este contexto, uno de los elementos estratégicos que contribuyen a implementar la política de igualdad es el fortalecimiento institucional de los Mecanismos para el Adelanto de las Mujeres (MAM), con el propósito de que diseñen y ejecuten acciones de atención y medidas especiales de carácter temporal que contribuyan a acortar las brechas de desigualdad entre mujeres y hombres. Por ello, el Inmujeres opera el Programa para el Adelanto, Bienestar e Igualdad de las Mujeres (PROABIM).
Las condiciones mínimas para impulsar el adelanto de las mujeres en el ámbito local requieren contar con los instrumentos normativos, de planeación y programáticos que incorporen la perspectiva de género, posibiliten la igualdad de oportunidades y promuevan el ejercicio de los derechos de las mujeres con el propósito de que alcancen su bienestar.
A partir de 2013, el Inmujeres impulsa la operación de los Centros para el Desarrollo de las Mujeres, cuyo objetivo es fomentar el desarrollo integral de las mujeres e impulsar su autonomía y empoderamiento. Desde 2019, se apoyan acciones referentes al fortalecimiento institucional, cuidados, empoderamiento económico, educación, medio ambiente y migración como temáticas de especial interés.
Por todo lo antes señalado, el PROABIM contribuye al cumplimiento de la política nacional en materia de igualdad entre mujeres y hombres señalada en la Ley General de Igualdad entre Mujeres y Hombres, a lo establecido en el PND, a los objetivos prioritarios 1, 2, 3 y 5 del Proigualdad y a los objetivos prioritarios 1 y 2 del Programa Institucional 2020-2024 del Instituto Nacional de las Mujeres principalmente; además de contemplar el compromiso del gobierno federal de brindar beneficios directos a las mujeres con el propósito de alcanzar su bienestar.
Asimismo, el PROABIM podrá contribuir al cumplimiento del Programa Especial para la Productividad y la Competitividad 2020-2024, publicado el 31 de diciembre de 2020 en el Diario Oficial de la Federación, que tiene entre sus objetivos incrementar la dotación de los recursos de la economía nacional y mejorar su asignación; y al Programa para el Desarrollo del Istmo de Tehuantepec 2020-2024, publicado el 4 de agosto de 2020 en el Diario Oficial de la Federación, que tiene como objetivo ser un elemento crucial para el desarrollo integral del Istmo de Tehuantepec, cuyo resultado se caracterizará por detonar, acelerar y multiplicar cambios sistémicos en la región, siempre con respeto a los pueblos originarios y en beneficio de la población más vulnerable.
1. GLOSARIO
Para los efectos de las presentes Reglas de Operación, se entenderá por:
Acciones afirmativas: conjunto de medidas de carácter temporal, correctivo, compensatorio y/o de promoción, encaminadas a acelerar la igualdad sustantiva entre mujeres y hombres. El término "acción afirmativa" se utiliza como sinónimo de "medidas especiales de carácter temporal", término que utiliza la CEDAW. El término "medidas" abarca una amplia gama de instrumentos, políticas y prácticas de índole legislativa, ejecutiva, administrativa, y reglamentaria. El término "especiales" se refiere a las medidas destinadas a alcanzar un objetivo específico. El carácter temporal de esas medidas debe suspenderse cuando los resultados deseados se hayan alcanzado en materia de igualdad y se hayan mantenido durante un periodo de tiempo.
Acciones coordinadas: quehacer conjunto entre el gobierno federal mediante el Inmujeres con los gobiernos estatales, municipales y de las demarcaciones territoriales de la Ciudad de México a través de los MAM para fortalecer y potenciar las acciones de igualdad en las entidades federativas y los espacios locales.
Acción IMEF: acciones vinculadas a los proyectos planteadas por los MAM en favor de las mujeres que responden a las necesidades e intereses identificados como prioritarios en el ámbito local con el propósito de generar condiciones de igualdad entre mujeres y hombres, impulsar el adelanto de las mujeres y alcanzar su bienestar.
Acción tipo: acciones vinculadas a los proyectos de los MAM que responden a las temáticas de especial interés para el Inmujeres referentes a cuidados, empoderamiento económico, empoderamiento de adolescentes y jóvenes, medio ambiente, educación, movilidad de las mujeres en el territorio, derechos agrarios de las mujeres y migración y que contribuyen a la igualdad de oportunidades y al ejercicio de los derechos de las mujeres para impulsar su adelanto y alcanzar su bienestar.
Actores estratégicos: dependencias o entidades de la administración pública local con las que la población objetivo del PROABIM se coordina para el desarrollo de las acciones del proyecto.
Adelanto de las mujeres: acciones encaminadas a mejorar las condiciones de vida que gozan actualmente las mujeres, promoviendo su participación en todas las esferas de la sociedad, a partir de la eliminación de obstáculos y limitaciones, así como contribuir a promover y garantizar el ejercicio de sus derechos en igualdad de condiciones respecto a los hombres en cuanto a oportunidades, acceso, control y uso de recursos, bienes y servicios que les permiten garantizar su bienestar y desarrollo humano.
Armonización: proceso para lograr la compatibilidad que debe prevalecer entre las normas que integran un sistema jurídico, con la finalidad de darle eficacia y evitar conflictos.
Asesoría: se refiere a uno de los componentes que otorga el PROABIM a los MAM que participan con la finalidad de brindarles información técnica y operativa que contribuya al cumplimiento de los objetivos del programa.
Bienes y servicios: se refiere a los componentes con los que opera el PROABIM en apoyo a los MAM, es decir, recurso y asesorías para fortalecer sus capacidades institucionales; llevar a cabo acciones de atención y medidas especiales de carácter temporal para disminuir las brechas de desigualdad de género, instrumentar estrategias integrales de atención a las mujeres y modificar su marco normativo en materia de igualdad y derechos de las mujeres.
Brechas de desigualdad: desigualdades existentes entre mujeres y hombres en cuanto a oportunidades, acceso, control y uso de recursos, bienes y servicios que les permiten garantizar su bienestar y desarrollo humano y que afectan de manera desproporcional a las mujeres. Las brechas de género son construidas sobre las diferencias biológicas y son el producto histórico de actitudes y prácticas discriminatorias tanto individuales como sociales e institucionales, que obstaculizan el disfrute y ejercicio igualitario de los derechos humanos por parte de mujeres y hombres.
CAJ: Coordinación de Asuntos Jurídicos del Inmujeres
CDM: Centros para el Desarrollo de las Mujeres, estrategia instrumentada a partir del 2013 que requiere la coordinación entre las IMEF e IMM para su operación con el propósito de fomentar el desarrollo integral de las mujeres a partir de la detección de sus intereses e impulsar su autonomía y empoderamiento económico.
CEDAW: Convención sobre la Eliminación de Todas las Formas de Discriminación contra la Mujer (por sus siglas en inglés).
CLABE: clave bancaria estandarizada de 18 dígitos, que se requiere para realizar una transacción o transferencia bancaria vía internet; su uso facilita la radicación de los subsidios del Inmujeres a la población objetivo del PROABIM.
Comité especial interno: grupo conformado por personal adscrito a cada una de las áreas que intervienen en la implementación del PROABIM.
Comisión interna: grupo integrado por las personas titulares de las áreas involucradas en la operación del PROABIM.
Contraloría Social: mecanismo por el cual las personas beneficiarias de manera organizada verifican el cumplimiento de las acciones y la correcta aplicación de los recursos públicos asignados a los programas de desarrollo social.
Coneval: Consejo Nacional de Evaluación de la Política de Desarrollo Social.
Convenio con el Gobierno de la Entidad Federativa: instrumento jurídico que tiene el objetivo de organizar y garantizar la adecuada dispersión de los recursos otorgados por el Inmujeres a los MAM beneficiados en el marco del PROABIM.
Convenio Específico de Colaboración: instrumento jurídico que formaliza la relación entre el Inmujeres y los MAM para la ejecución del proyecto y el uso de los recursos de conformidad con la normatividad aplicable.
Coordinación Institucional: Estrategia que tiene como propósito potenciar el impacto de los recursos, fortalecer la cobertura de las acciones y reducir gastos administrativos; los CDM forman parte de las acciones de coordinación ya que para su operación intervienen los gobiernos federal, estatal, municipal y de las demarcaciones de las Ciudad de México.
Criterios de Operación de la CVP: documento en el cual se especifica el proceso de operación de la CVP, de acuerdo con lo establecido en el numeral 5.5 "Validación y aprobación de proyectos" de las ROP 2024 y atendiendo a lo señalado en el artículo 134 constitucional, el cual refiere que el uso de los recursos se administrará con eficiencia, eficacia, economía, transparencia y honradez para satisfacer los objetivos a los que estén destinados.
CVP: Comisión para la Validación de Proyectos, órgano colegiado responsable de validar los proyectos presentados por la población objetivo del PROABIM durante el ejercicio fiscal. Se integrará por personal adscrito a las diferentes áreas sustantivas del Inmujeres que tengan alguna vinculación con los ejes temáticos señalados en las presentes ROP y podrán participar las integrantes de los Consejos Consultivo y Social del Inmujeres.
DGPYE: Dirección General de Planeación y Evaluación del Inmujeres.
DGPNIDM: Dirección General de la Política Nacional de Igualdad y Derechos de las Mujeres del Inmujeres, unidad administrativa encargada de coordinar la ejecución y desarrollo del PROABIM.
DOF: Diario Oficial de la Federación.
DPNIEFM: Dirección de la Política Nacional de Igualdad en Entidades Federativas y Municipios del Inmujeres, unidad responsable de la operación del PROABIM.
Discriminación: toda distinción, exclusión, restricción o preferencia que, por acción u omisión, con intención o sin ella, no sea objetiva, racional ni proporcional y tenga por objeto o resultado obstaculizar, restringir, impedir, menoscabar o anular el reconocimiento, goce o ejercicio de los derechos humanos y libertades, cuando se base en uno o más de los siguientes motivos: el origen étnico o nacional, el color de piel, la cultura, el sexo, el género, la edad, las discapacidades, la condición social, económica, de salud física o mental, jurídica, la religión, la apariencia física, las características genéticas, la situación migratoria, el embarazo, la lengua, las opiniones, la orientación sexual, la identidad o filiación política, el estado civil, la situación familiar, las responsabilidades familiares, el idioma, los antecedentes penales o cualquier otro motivo; también se entenderá como discriminación la homofobia, misoginia, cualquier manifestación de xenofobia, segregación racial, antisemitismo, así como la discriminación racial y otras formas conexas de intolerancia.
Empoderamiento de las mujeres: proceso por medio del cual las mujeres transitan de cualquier situación de opresión, desigualdad, discriminación, explotación o exclusión a un estado de conciencia, autodeterminación y autonomía. Se manifiesta en el ejercicio del poder democrático que emana del goce pleno de sus derechos y libertades.
Evidencia documental de la ejecución del proyecto: se refiere al reporte de logros vinculado a las acciones que integran el proyecto beneficiado y al informe de resultados mediante el cual se reportan los efectos de la ejecución de las acciones del proyecto.
Fortalecimiento: incremento de capacidades institucionales de los MAM para implementar acciones que posibiliten contar con las condiciones mínimas para el adelanto de las mujeres en el ámbito local mediante la armonización de los instrumentos normativos, de planeación y programáticos con los nacionales y los instrumentos internacionales en materia de derechos humanos e igualdad de género, para que ejecuten acciones que contribuyan a disminuir las brechas de desigualdad de género, enfatizando en los temas de cuidados, salud, empoderamiento económico, medio ambiente y educación.
Género: valores, atributos, roles y representaciones que la sociedad asigna a mujeres y hombres. El género es un principio de organización que afecta todo el conjunto de las relaciones sociales.
Guía para la presentación de la evidencia documental de la ejecución del proyecto en el marco del PROABIM: documento que contiene los elementos mínimos que deben considerarse al elaborar los documentos generados en el marco del PROABIM.
IBAM: Índice para distribuir los recursos a partir de las Condiciones de Bienestar y Adelanto de las Mujeres. Instrumento de referencia para calcular el monto máximo que pueden solicitar las Instancias de las Mujeres en las Entidades Federativas que participan en la Modalidad I.
Igualdad: derecho inherente a todos los seres humanos a ser reconocidos como iguales ante la ley, reconocido por distintos instrumentos nacionales e internacionales en materia de derechos humanos. La igualdad va de la mano con el principio de la no discriminación, y en este sentido, la igualdad sólo es posible en la medida en que se erradique la discriminación contra las mujeres.
Igualdad de género: situación en la cual mujeres y hombres acceden con las mismas posibilidades y oportunidades al uso, control y beneficio de bienes, servicios y recursos de la sociedad, así como a la toma de decisiones en todos los ámbitos de la vida social, económica, política, saludable, cultural y familiar;
Igualdad de resultados: es la culminación lógica de la igualdad sustantiva o de facto. Estos resultados pueden ser de carácter cuantitativo o cualitativo, es decir, que pueden manifestarse en diferentes campos: las mujeres disfrutan de derechos en proporciones iguales que los hombres, tienen los mismos niveles de ingresos, hay igualdad en adopción de decisiones y la influencia política y en que las mujeres viven libres de actos de violencia.
Igualdad sustantiva: supone la modificación de las circunstancias que impiden a las personas ejercer plenamente sus derechos y tener acceso a oportunidades de desarrollo mediante medidas estructurales, legales o de política pública. Alude a la igualdad en los hechos, en los resultados, asegurando que las desventajas inherentes de determinados grupos no se mantengan. Se deben remover todos los obstáculos para que la igualdad se alcance en los hechos.
IMEF: Instancias de las Mujeres en las Entidades Federativas. Unidades de la administración pública de las entidades federativas, responsables del diseño, ejecución, vigilancia y evaluación de las políticas que favorezcan el adelanto de las mujeres.
IMM: Instancias Municipales de las Mujeres. Unidades de la administración pública municipal y de las demarcaciones territoriales de la Ciudad de México responsables del diseño, ejecución, vigilancia y evaluación de las políticas que favorezcan el adelanto de las mujeres.
IMM centralizada: Instancia Municipal de las Mujeres que forma parte de la estructura operativa del ayuntamiento.
IMM descentralizada: Instancia Municipal de las Mujeres que cuenta con personalidad jurídica y patrimonio propio.
Informe de Resultados: Documento final estructurado conforme a la Guía para la presentación de la evidencia documental de la ejecución del proyecto en el marco del PROABIM, en el que los MAM presentan de manera integral los alcances y resultados obtenidos mediante la ejecución de las acciones del proyecto, así como las principales contribuciones a la solución de las problemáticas en la localidad que motivaron la formulación del proyecto.
Inmujeres: Instituto Nacional de las Mujeres.
Instancia Ejecutora: los MAM, quienes son responsables de la ejecución y ejercicio de los recursos aprobados en el marco del PROABIM.
Instancia normativa: el Inmujeres es la instancia facultada para interpretar las presentes reglas de operación y para los casos no previstos en las mismas, siempre y cuando dichos casos carezcan de fundamento legal o normativo.
LINM: Ley del Instituto Nacional de las Mujeres.
LFPRH: Ley Federal de Presupuesto y Responsabilidad Hacendaria.
LGAMVLV: Ley General de Acceso de las Mujeres a una Vida Libre de Violencia.
LGCG: Ley General de Contabilidad Gubernamental.
LGIMH: Ley General para la Igualdad entre Mujeres y Hombres.
MAM: Mecanismos para el Adelanto de las Mujeres, que en el marco del PROABIM son las IMEF, las IMM. Los MAM son los organismos que promueven y establecen relaciones de cooperación con la administración pública para fomentar la incorporación de la perspectiva de género en todas las esferas de política y en todos los órdenes de gobierno.
PEG: Perspectiva de género; se refiere a la metodología y los mecanismos que permiten identificar, cuestionar y valorar la discriminación, desigualdad y exclusión de las mujeres, que se pretende justificar con base en las diferencias biológicas entre mujeres y hombres, así como las acciones que deben emprenderse para actuar sobre los factores de género y crear las condiciones de cambio que permitan avanzar en la construcción de la igualdad de género.
PFTPG: Programa de Fortalecimiento a la Transversalidad de la Perspectiva de Género, a partir de 2023 cambió de nombre a Programa para el Adelanto, Bienestar e Igualdad de las Mujeres conservando la clave presupuestaria S010.
Plataforma: Plataforma "subsidios.Inmujeres.gob.mx", herramienta informática para la captura de la información solicitada en las diferentes etapas operativas del PROABIM.
Plataforma "México Rumbo a la Igualdad": herramienta que permite conocer los avances y áreas de oportunidad de las 32 entidades federativas en materia de transversalización de la perspectiva de género en sus principales instrumentos normativos, de política pública, presupuestarios y de rendición de cuentas.
PND: Plan Nacional de Desarrollo 2019-2024, instrumento que establece los objetivos nacionales, estrategias y prioridades del desarrollo integral y sustentable del país.
Población atendida: población beneficiada por un programa en un ejercicio fiscal; en el marco del PROABIM se considera a los Mecanismos para el Adelanto de las Mujeres (MAM) que son las Instancias de las Mujeres en las Entidades Federativas y las Instancias Municipales de las Mujeres que cuentan con Convenio Específico de Colaboración formalizado y se les haya radicado el recurso para la ejecución de sus proyectos, más los MAM que se coordinan para la operación de los Centros para el Desarrollo de las Mujeres (CDM).
Población objetivo: población que el programa tiene planeado o programado atender, entre la población potencial. En el marco del PROABIM se considera a los MAM que son las Instancias de las Mujeres en las Entidades Federativas; las Instancias Municipales de las Mujeres; las unidades administrativas u homólogas a las IMM en las demarcaciones territoriales de la Ciudad de México, constituidos y que cumplan con los requisitos establecidos en las ROP; y los MAM que se coordinan para la operación de los Centros para el Desarrollo de las Mujeres.
Población potencial: población total que presenta la necesidad o problema que justifica la existencia de un programa y que, por lo tanto, pudiera ser elegible para su atención; en el marco del PROABIM son las entidades federativas, municipios y demarcaciones territoriales de la Ciudad de México que cuentan con un MAM constituido o tiene la posibilidad de crearlo.
Política de bienestar: conjunto de acciones transversales que implementa el Gobierno de México orientadas hacia la inclusión social, igualdad sustantiva, pertinencia cultural, políticas universales redistributivas, acciones afirmativas, enfoques diferenciados, sustentabilidad de las políticas, entre otras medidas que permitan mejorar la situación económica, social, cultural y ambiental de las personas.
Política pública: conjunto de acciones a realizar a partir de la toma de decisiones en la esfera gubernamental. Es una práctica social propiciada por la necesidad de reconciliar demandas conflictivas o de establecer incentivos de acción colectiva entre aquellos que comparten metas afines para la solución de un problema. Constan de un conjunto de prácticas y de normas propuestas por uno o varios actores públicos y se expresan en forma de intervención, reglamentación, provisión de un servicio, para un sector de la sociedad o un espacio geográfico determinado.
PROABIM: Programa para el Adelanto, Bienestar e Igualdad de las Mujeres
Proigualdad: Programa Nacional para la Igualdad entre Mujeres y Hombres 2020-2024.
Proyecto: propuesta presentada por los MAM en el marco del PROABIM, sustentada conceptual, técnica, metodológica, temporal y financieramente, que contribuye a impulsar la igualdad sustantiva entre mujeres y hombres, mediante la transversalización de la perspectiva de género en la planeación y programación de las políticas públicas locales.
Recursos comprometidos: provisiones de recursos que constituyen las Instancias Ejecutoras con cargo a su presupuesto aprobado o modificado, autorizado para atender los compromisos derivados de las presentes reglas de operación, así como de cualquier acto jurídico u otro concepto que signifique una obligación, compromiso o potestad de realizar una erogación.
Reintegro: recursos que no se destinen a los fines autorizados y aquellos que al cierre del ejercicio no se hayan devengado o que no se encuentren vinculados formalmente a compromisos y obligaciones de pago, mismos que deberán reintegrarse a la Tesorería de la Federación.
Rendición de cuentas: ejercicio gubernamental y ciudadano que otorga y solicita, respectivamente, información sobre el quehacer gubernamental y la asignación y ejercicio de los recursos públicos, asumiendo la responsabilidad de desempeñar sus funciones de manera adecuada y sujetarse a la evaluación de la sociedad.
ROP: Reglas de Operación del PROABIM.
Reporte de Logros: Documento estructurado conforme a la "Guía para la presentación de la evidencia documental de la ejecución del proyecto en el marco del PROABIM", mediante el cual los MAM presentan los avances de las actividades vinculadas a cada una de las acciones que integran el proyecto beneficiado.
Subsidio: recurso federal previsto en el Presupuesto de Egresos de la Federación que, mediante las dependencias y entidades, se otorga a los diferentes sectores de la sociedad, a las entidades federativas o municipios, para fomentar el desarrollo de actividades sociales o económicas prioritarias de interés general.
Tesofe: Tesorería de la Federación.
Transparencia: apertura de la información de la gestión pública al escrutinio de la población en términos de lo que establece la Ley General de Transparencia y Acceso a la Información Pública, particularmente por lo que hace a la obligación de los sujetos obligados de poner a disposición del público y actualizar, entre otras la información de los programas de subsidios.
Transversalidad: método de gestión pública que permite aplicar recursos de distintas esferas a un mismo propósito cuando los objetivos son complejos, traslapan o sobreponen las fronteras organizacionales funcionales o sectorizadas. Es un proceso activo de cambio o transformación de un problema público y un método de gestión que requiere una planeación concertada y coordinada entre agencias, actores y otros, que comparten objetivos, metas y prioridades, lo cual permite generar sinergias para responder con eficacia a los problemas sociales.
Transversalidad de la perspectiva de género: es el proceso que permite garantizar la incorporación de la perspectiva de género con el objetivo de valorar las implicaciones que tiene para las mujeres y los hombres cualquier acción que se programe, tratándose de legislación, políticas públicas, actividades administrativas, económicas y culturales en las instituciones públicas y privadas.
UAF: Unidad de Administración y Finanzas del Inmujeres.
2. OBJETIVOS
2.1 General
Apoyar a los MAM de las entidades federativas y municipios mediante subsidios y asesorías para que implementen acciones que contribuyan al adelanto de las mujeres.
2.2 Específicos
2.2.1 Otorgar a los MAM subsidios para que implementen proyectos con acciones que contribuyan al adelanto de las mujeres.
2.2.2 Asesorar a los MAM para que implementen proyectos con acciones que contribuyan al adelanto de las mujeres.
3. LINEAMIENTOS
3.1 Cobertura
Las entidades federativas, municipios y demarcaciones territoriales de la Ciudad de México que cuentan con un MAM constituido o tiene la posibilidad de crearlo.
3.2 Población objetivo
En el marco del PROABIM se considera a los Mecanismos para el Adelanto de las Mujeres (MAM) que son las Instancias de las Mujeres en las Entidades Federativas y las Instancias Municipales de las Mujeres, constituidos y que cumplan con los requisitos establecidos en las ROP, más los MAM que se coordinan para la operación de los Centros para el Desarrollo de las Mujeres.
3.3 Modalidades de participación
Los proyectos que presente la población objetivo en el marco del PROABIM deberán enmarcarse en alguna de las siguientes modalidades:
I. Implementación de acciones en materia de igualdad y derechos humanos para el adelanto y bienestar de las mujeres en el ámbito de las entidades federativas.
II. Implementación de acciones en materia de igualdad y derechos humanos para para el adelanto y bienestar de las mujeres en el ámbito municipal y en las demarcaciones territoriales de la Ciudad de México.
De acuerdo con el ámbito de sus atribuciones, las IMEF deberán presentar los proyectos en la Modalidad I considerando a las IMM con las que se coordinarán para la operación de los CDM; por su parte las IMM deberán presentar proyectos en la Modalidad II.
3.4 Ejes temáticos
Los ejes temáticos en los que se enmarca la ejecución de las acciones de los MAM con el propósito de contribuir al adelanto y bienestar de las mujeres son los siguientes:
3.4.1 Condiciones para el adelanto de las mujeres
Impulsa acciones que posibilitan contar con las condiciones mínimas para el adelanto de las mujeres en el ámbito local. En este sentido, se requiere armonizar los instrumentos normativos, de planeación y programáticos con los nacionales y los instrumentos internacionales en materia de derechos humanos e igualdad de género.
Asimismo, contribuye al fortalecimiento institucional de los MAM para que ejecuten acciones con el propósito de disminuir las brechas de desigualdad de género.
3.4.2 Contribución para el bienestar de las mujeres
Favorece la implementación de acciones dirigidas al bienestar de las mujeres en el ámbito local para garantizar las oportunidades, fomentar su desarrollo integral, impulsar su autonomía y empoderamiento, enfatizando en los temas de cuidados, empoderamiento económico, medio ambiente y educación.
3.5 Alineación de los proyectos
Los proyectos presentados en cada modalidad de participación deberán estar alineados a los objetivos prioritarios, estrategias prioritarias y acciones puntuales establecidas en el Proigualdad 2020-2024 preferentemente a aquellas que se señalan en el Anexo 2.
3.6 Plataforma subsidios.inmujeres.gob.mx
El Inmujeres pondrá a disposición de los MAM, la Plataforma en la página electrónica http://subsidios.inmujeres.gob.mx; su diseño, estructura, módulos, documentos y los distintos formatos que emite forman parte de las presentes ROP y por lo tanto son vinculantes.
La Plataforma es la herramienta informática mediante la cual los MAM deben capturar la información y adjuntar la documentación solicitada en las diferentes etapas operativas del PROABIM, previstas en las presentes ROP y a través de ella recibirán las notificaciones correspondientes por parte del Inmujeres. Por lo anterior, salvo solicitud expresa del Inmujeres, no serán válidos los envíos por correo electrónico o las entregas personales y/o por mensajería. Para acceder a la Plataforma, será necesario que los MAM generen una cuenta.
4. REQUISITOS
4.1 Criterios generales de participación
Para poder participar en cualquiera de las modalidades los MAM deberán:
- Presentar la documentación jurídica que se enlista en el numeral 4.2;
- Capturar y adjuntar en la Plataforma, la información y documentación del proyecto de acuerdo con la modalidad en la que participen considerando lo señalado en el numeral 5.2;
- Contar con oficio de terminación o de terminación anticipada del Convenio Específico de Colaboración de su última participación en el PFTPG o en el PROABIM;
- No tener reintegros pendientes, y
- No tener observaciones pendientes por atender en más de un ejercicio fiscal anterior.
También podrán participar aquellas MAM que cuenten con acuerdo reparatorio o notificación de no ejercicio de la acción penal.
Para conocer si cuenta con adeudos de emisiones anteriores del Programa, los MAM podrán verificar el listado publicado en la página electrónica institucional del Inmujeres en la siguiente liga electrónica https://www.gob.mx/inmujeres/documentos/requisitos-y-procedimientos-de-acceso-PROABIM?state=published
4.2 Criterios generales para la presentación de la documentación jurídica
Los MAM de acuerdo con su naturaleza jurídica y modalidad en que participen, del 2 al 10 de enero de 2024 deberán capturar y adjuntar en la Plataforma la información y documentación jurídica que se les requiere en el presente numeral.
En caso de que los MAM no capturen y/o no adjunten la documentación jurídica completa dentro de los plazos establecidos en el presente numeral, no se dará continuidad a su participación en el PROABIM; lo cual será notificado por el Inmujeres mediante correo electrónico emitido por la Plataforma con carácter definitivo e inapelable.
Dentro del mismo plazo, las IMEF deberán realizar las gestiones para recabar la documentación jurídica requerida para la elaboración del Convenio con el Gobierno de la Entidad Federativa y adjuntarla en los módulos que correspondan de la Plataforma.
4.2.1 Documentación jurídica para la elaboración del Convenio con el Gobierno de la Entidad Federativa
Las IMEF deben adjuntar en la Plataforma la documentación jurídica que a continuación se menciona:
| 1. Bando Solemne o documento homólogo de la persona titular del gobierno de la entidad federativa. |
| 2. Identificación oficial vigente con fotografía y firma de la persona titular del gobierno de la entidad federativa: credencial para votar, pasaporte, cédula profesional. |
| 3. Nombramiento de la persona titular de la Secretaría de Gobierno o dependencia homóloga (cuando la legislación aplicable lo requiera). |
| 4. Identificación oficial vigente con fotografía y firma de la persona titular de la Secretaría de Gobierno o dependencia homóloga: credencial para votar, pasaporte cédula profesional. |
| 5. Nombramiento de la persona titular de la Secretaría de Finanzas o dependencia homóloga. |
| 6. Identificación oficial vigente con fotografía y firma de la persona titular de la Secretaría de Finanzas o dependencia homóloga: credencial para votar, pasaporte, cédula profesional. |
| 7. Constancia de Situación Fiscal actualizada expedida por el Servicio de Administración Tributaria (SAT), en archivo digital PDF legible (no se podrá adjuntar archivos en formato JPG, GIF, PNG, entre otros) con una antigüedad no mayor a tres meses. |
En aquellos casos en que la legislación de la Entidad Federativa establezca como requisito para la formalización del Convenio con el Gobierno de la Entidad Federativa la participación de alguna persona servidora pública adicional a las ya mencionadas, se deberá presentar el instrumento normativo que lo justifique, el documento que acredite la titularidad del cargo que corresponda, así como su identificación oficial vigente con fotografía y firma; credencial para votar, pasaporte, cédula profesional.
4.2.2 Documentación jurídica de las IMEF
Para participar en la Modalidad I, las IMEF deben adjuntar en la Plataforma la documentación siguiente:
| 1. Documento constitutivo de la IMEF (ley, decreto, reglamento acuerdo de creación o documento homólogo) con el texto actualizado que incluya todas sus reformas o modificaciones de ser el caso. |
| 2. Reglamento interno o documento homólogo de la IMEF, con el texto actualizado que incluya todas sus reformas o modificaciones de ser el caso. |
| 3. Acuerdo por el que se autoriza a la persona titular de la IMEF a suscribir convenios con el Gobierno Federal y sus dependencias o entidades o en específico con el Inmujeres. |
| 4. Nombramiento de la persona titular de la IMEF. |
| 5. Identificación oficial vigente con fotografía y firma de la persona titular de la IMEF: credencial para votar, pasaporte, cédula profesional. |
| 6. Constancia de Situación Fiscal expedida por el Servicio de Administración Tributaria (SAT), en archivo digital PDF legible (no se podrán adjuntar archivos en formato JPG, GIF, PNG, entre otros) con una antigüedad no mayor a tres meses. |
4.2.3 Documentación jurídica de las IMM centralizadas
Para participar en la Modalidad II, las IMM centralizadas deben adjuntar en la Plataforma la documentación siguiente:
| 1. Documento constitutivo de la IMM o certificación actualizada (ley, decreto, reglamento, acuerdo de creación o documento homólogo) con la última reforma o modificación, de ser el caso. |
| 2. Acuerdo o certificación mediante el cual el cabildo autoriza a la persona titular de la Presidencia Municipal en funciones a celebrar convenios con el Gobierno Federal y sus dependencias o entidades o en específico con el Inmujeres. |
| 3. Nombramiento de la persona titular de la IMM. |
| 4. Identificación oficial vigente con fotografía y firma de la persona titular de la IMM: credencial para votar, pasaporte o cédula profesional. |
| 5. Constancia de mayoría emitida por la autoridad electoral de la persona titular de la Presidencia Municipal. |
| 6. Identificación oficial vigente con fotografía y firma de la persona titular de la Presidencia Municipal: credencial para votar, pasaporte, cédula profesional. |
| 7. Nombramiento de la persona titular de la Secretaría del Ayuntamiento. |
| 8. Identificación oficial vigente con fotografía y firma de la persona titular de la Secretaría del Ayuntamiento: credencial para votar, pasaporte, cédula profesional. |
| 9. Constancia de Situación Fiscal expedida por el Servicio de Administración Tributaria (SAT), en archivo digital PDF legible (no se podrá adjuntar archivos en formato JPG, GIF, PNG, entre otros) con una antigüedad no mayor a tres meses. |
En el caso de los municipios de los estados cuya legislación lo requiera, deberá incluirse la constancia de mayoría de la persona titular de la Sindicatura Municipal emitida por la autoridad electoral, así como su identificación oficial vigente con fotografía y firma (credencial para votar, pasaporte, cédula profesional).
4.2.4 Documentación jurídica de las IMM descentralizadas
Para participar en la Modalidad II, las IMM descentralizadas deben adjuntar en la Plataforma la documentación siguiente:
| 1. Documento constitutivo de la IMM o certificación actualizada (ley, decreto, reglamento, acuerdo de creación o documento homólogo) con el texto actualizado que incluya todas sus reformas o modificaciones, de ser el caso. |
| 2. Reglamento interno o documento homólogo de la IMM, con el texto actualizado que incluya todas sus reformas o modificaciones de ser el caso. |
| 3. Acuerdo del órgano de gobierno, por el que se autoriza a la persona titular de la IMM a suscribir convenios con el Gobierno Federal y sus dependencias o entidades o en específico con el Inmujeres. |
| 4. Nombramiento de la persona titular de la IMM. |
| 5. Identificación oficial vigente con fotografía y firma de la persona titular de la IMM: credencial para votar, pasaporte o cédula profesional. |
| 6. Constancia de Situación Fiscal expedida por el Servicio de Administración Tributaria (SAT), en archivo digital PDF legible (no se podrá adjuntar archivos en formato JPG, GIF, PNG, entre otros) con una antigüedad no mayor a tres meses. |
4.2.5 Documentación jurídica de las unidades administrativas u homólogas a las IMM en las demarcaciones territoriales de la Ciudad de México
Para participar en la Modalidad II, las unidades administrativas u homólogas a las IMM en las demarcaciones territoriales de la Ciudad de México deben adjuntar en la Plataforma la documentación siguiente:
| 1. Documento constitutivo vigente o certificación actualizada (ley, decreto, reglamento, acuerdo de creación o documento homólogo) de la unidad administrativa u homóloga a la IMM en la demarcación territorial de la Ciudad de México, con el texto actualizado que incluya todas sus reformas o modificaciones de ser el caso. |
| 2. Manual administrativo, estatuto orgánico o documento homólogo de la demarcación territorial de la Ciudad de México. |
| 3. Constancia de mayoría de votos emitida por la autoridad electoral de la persona titular de la demarcación territorial de la Ciudad de México. |
| 4. Identificación oficial vigente con fotografía y firma de la persona titular de la demarcación territorial la Ciudad de México: credencial para votar, pasaporte o cédula profesional. |
| 5. Nombramiento de la persona titular de la unidad administrativa u homóloga a las IMM en la demarcación territorial de la Ciudad de México. |
| 6. Identificación oficial vigente con fotografía y firma de la persona titular de la unidad administrativa u homóloga a las IMM en la demarcación territorial de la Ciudad de México credencial para votar, pasaporte, cédula profesional. |
| 7. Constancia de Situación Fiscal expedida por el Servicio de Administración Tributaria (SAT), en archivo digital PDF legible (no se podrá adjuntar archivos en formato JPG, GIF, PNG, entre otros) con una antigüedad no mayor a tres meses. |
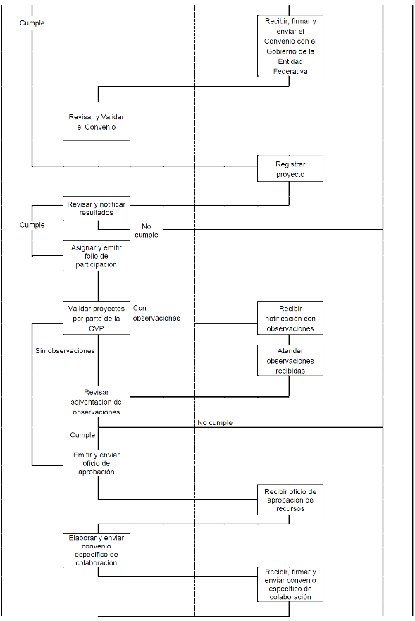
5. PROCEDIMIENTO DE SELECCIÓN
5.1 Revisión de la documentación jurídica
Una vez concluido el plazo para adjuntar la documentación jurídica en la Plataforma requerida para cada modalidad; la CAJ contará con un plazo de ocho días hábiles para validar que, tanto esta, así como la documentación para la elaboración del Convenio con el Gobierno de la Entidad Federativa cumpla con lo establecido en las presentes ROP y se encuentre completa. Al término del plazo establecido, mediante correo electrónico emitido por la Plataforma se notificará a los MAM el resultado de la revisión; en aquellos casos en que la documentación jurídica no se encuentre completa, se dará por terminada de manera definitiva e inapelable su participación.
Si la documentación presenta observaciones, en un plazo de tres días hábiles, contados a partir de la recepción de la notificación del resultado de la revisión los MAM deberán atender las observaciones y/o recomendaciones y en su caso, adjuntar en la Plataforma la documentación correcta.
Concluido dicho plazo, en un periodo de cinco días hábiles, la CAJ revisará que la documentación cumpla con lo establecido en las presentes ROP y sea correcta; de lo contrario, el Inmujeres informará a los MAM que su participación en el PROABIM se da por terminada y quedará fuera del proceso de selección de manera definitiva e inapelable. Los resultados serán notificados a los MAM mediante correo electrónico emitido por la Plataforma.
5.1.2 Suscripción del Convenio con el Gobierno de la Entidad Federativa
Una vez que las IMEF reciban la notificación mediante correo electrónico emitido por la Plataforma de que la documentación jurídica para la elaboración del Convenio con el Gobierno de la Entidad Federativa está completa y cumple con la establecido en las presentes ROP, la DPNIEFM solicitará a la CAJ que elabore los Convenios con los Gobiernos de las Entidades Federativas conforme al Anexo 1 de las presentes ROP.
El Inmujeres enviará mediante la Plataforma los Convenios con los Gobiernos de las Entidades Federativas, a las IMEF mismas que en un plazo de 10 días hábiles contados a partir de la recepción de los convenios, deberán imprimir dos ejemplares sin modificaciones, recabar las firmas de las personas participantes, escanearlos en formato PDF y adjuntarlos en el módulo correspondiente de la Plataforma.
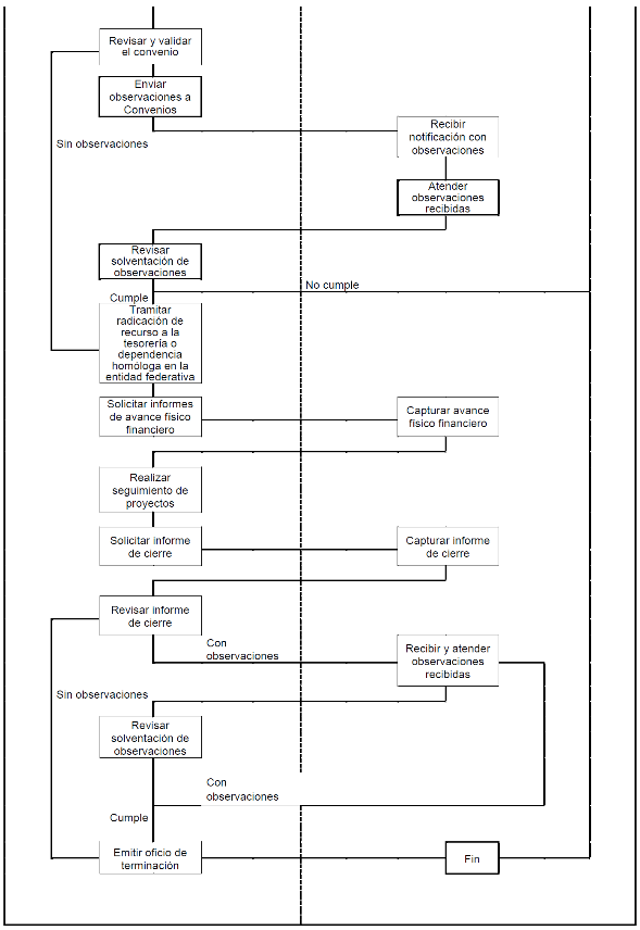
5.1.3 Revisión del Convenio con el Gobierno de la Entidad Federativa
Una vez concluido el plazo para adjuntar debidamente requisitado el Convenio con el Gobierno de la Entidad Federativa en la Plataforma; la CAJ contará con tres días hábiles para revisar, validar y en su caso emitir observaciones, mismas que serán notificadas a las IMEF mediante correo electrónico emitido por la Plataforma.
En caso de que los convenios presenten observaciones, las IMEF deberán atenderlas en un plazo de tres días hábiles contados a partir de la recepción de la notificación. Cumplido dicho plazo, dentro de los dos días hábiles siguientes, la CAJ revisará que las IMEF hayan atendido las observaciones. Si las observaciones son atendidas, se notificará mediante correo electrónico emitido por la Plataforma si el Convenio con el Gobierno de la Entidad Federativa cumple con lo establecido en las presentes ROP.
Una vez realizada la notificación, las IMEF deberán remitir de manera física los ejemplares con firmas autógrafas al Inmujeres ubicado en: Barranca del Muerto número 209, colonia San José Insurgentes, demarcación territorial Benito Juárez, código postal 03900, Ciudad de México, en un plazo de cinco días hábiles contados a partir de la recepción de la notificación.
Las IMEF deben asegurarse de que los convenios que se remitan en físico sean los mismos que se adjuntaron formalizados en la Plataforma. Si al recibir los convenios de manera física, la CAJ observara que estos no corresponden con los previamente autorizados, se notificará mediante correo electrónico emitido por la Plataforma.
5.2 Criterios generales para el registro del proyecto
Una vez validada la documentación jurídica, los MAM de acuerdo con la modalidad en la que participen, durante un plazo de cinco días hábiles podrán capturar y adjuntar en la Plataforma, la información y documentación del proyecto que se les requiere. Salvo solicitud expresa del Inmujeres, no serán válidos los envíos por correo electrónico o las entregas personales y/o por mensajería.
El proyecto que los MAM propongan llevar a cabo deberá ser el resultado de un proceso de planeación y considerar la complementariedad de las acciones que lo componen, así como su pertinencia, viabilidad técnica y financiera.
Para la formulación de los proyectos los MAM recibirán asesoría por parte del Inmujeres, con el p ropósito de:
· Incorporar la perspectiva de género y el enfoque de derechos humanos, considerar la integralidad y complementariedad de las acciones que lo componen con el propósito de contribuir a la disminución de las brechas de desigualdad entre mujeres y hombres en el ámbito local, impulsar el adelanto de las mujeres y contribuir a alcanzar su bienestar.
· Alinear las acciones a alguno de los objetivos prioritarios, estrategias prioritarias y acciones puntuales del Proigualdad 2020-2024 preferentemente a aquellas que se señalan en el Anexo 2.
· Los montos máximos del proyecto deben incluir los gastos para la coordinación y seguimiento señalados en el numeral 6 de las presentes ROP; el monto máximo se podrá incrementar en caso de existir disponibilidad presupuestaria y que se emita una convocatoria para implementar acciones complementarias que contribuyan a potenciar los proyectos ya beneficiados en la modalidad I.
· Las acciones que integren el proyecto deberán responder a necesidades e intereses prioritarios en el ámbito local, que permitan generar condiciones de igualdad entre mujeres y hombres, impulsar el adelanto de las mujeres y contribuir a alcanzar su bienestar.
· Tomar en cuenta los diferentes documentos para la implementación de las acciones validadas por la CVP para las modalidades de participación.
Para los proyectos de la Modalidad I, las IMEF deberán considerar lo siguiente:
· Estar conformado por un máximo de 12 acciones que cumplan con lo señalado en los numerales "3.4 Ejes temáticos" y "3.5 Alineación de los proyectos" y se vinculan a temas de especial interés para el Inmujeres, de las cuales al menos cinco deberán ser acciones de atención directa a las mujeres. Las acciones previamente validadas por la CVP se pueden consultar en el Anexo 2.
· Una de las acciones deberá referirse al fortalecimiento de los CDM, se sugiere incorporar al menos, el mismo número que operaron en la entidad federativa durante el ejercicio fiscal 2023. Las IMEF podrán consultar en la página electrónica institucional del Inmujeres el listado con el número de CDM que operan en la entidad el cual se puede consultar en la siguiente liga electrónica https://www.gob.mx/inmujeres/documentos/padron-de-beneficiarios-PROABIM?state=published.
· Para la operación de los CDM, las IMEF deben considerar que se requiere la vinculación con las autoridades municipales y en especial con la persona titular de la IMM.
· Además, deberá consultar el listado de IMM que aún no concluyen su participación en emisiones anteriores del PFTPG y del PROABIM, con el propósito de verificar que los municipios en los que se pretenda instalar u operar un CDM no se encuentren en dicho listado.
· En caso de que en el ejercicio fiscal anterior la IMEF haya generado un reintegro mayor al 5%, se aplicará un descuento proporcional al porcentaje reintegrado, dicha situación se notificará por escrito con el propósito de que se ajuste el proyecto dentro del plazo establecido en el numeral 5.1 de las presentes ROP.
· No se beneficiarán acciones propuestas por las IMEF que hayan sido ejecutadas en el ejercicio fiscal inmediato anterior en el marco, con excepción de aquellas de especial interés para el Inmujeres que den continuidad.
En el caso de los proyectos de la Modalidad II, las IMM deberán considerar lo siguiente:
· Considerar las acciones previamente validadas por la CVP, las cuales cumplen con lo señalado en los numerales "3.4 Ejes temáticos" y "3.5 Alineación de los proyectos" de las presentes ROP.
· Consultar en la página electrónica institucional del Inmujeres el listado de IMM que aún no concluyen su participación en emisiones anteriores del PFTPG y del PROABIM el cual se puede consultar en la siguiente liga electrónica https://www.gob.mx/inmujeres/documentos/requisitos-y-procedimientos-de-acceso-PROABIM?state=published
5.2.1 Documentación del proyecto
Una vez finalizada la captura de los datos generales de los MAM, así como la información que integra el proyecto, la Plataforma emitirá un formato (Anexo 3); el cual se deberá imprimir, firmar, escanear y adjuntar en formato PDF en el módulo correspondiente de la Plataforma.
En caso de que se considere en el proyecto la elaboración de estudios e investigaciones, necesariamente deberá adjuntar en la Plataforma, un documento mediante el cual se acredite que, en la entidad federativa, municipio o demarcación territorial de la Ciudad de México, no existe un estudio similar. Dicho documento deberá estar firmado por la titular del MAM, previa consulta a las dependencias de la administración pública
5.3 Revisión del proyecto
Concluido el periodo para el registro del proyecto, la DPNIEFM en un plazo de cinco días hábiles revisará y en su caso validará la información y documentación referentes al proyecto. El resultado de la revisión se notificará mediante correo electrónico emitido por la Plataforma a los MAM que cumplan con los criterios establecidos en el numeral 5.2 de las presentes ROP y se les asignará un número de folio de participación por modalidad conforme a la fecha y hora en que el MAM capturó y adjuntó en la Plataforma la documentación de manera correcta y completa. De lo contrario, el Inmujeres informará a los MAM que su participación en el PROABIM se da por terminada y quedará fuera del proceso de selección de manera definitiva e inapelable.
5.4 Ajuste a los proyectos
El Inmujeres podrá solicitar a los MAM que cuenten con número de folio de participación mediante correo electrónico emitido por la Plataforma ajustar el proyecto presentado cuando por disposición de las instancias competentes se realicen adecuaciones presupuestarias al PROABIM.
A partir de la recepción de la notificación, los MAM contarán con un plazo de tres días hábiles para realizar las adecuaciones al proyecto presentado, mismo que deberán imprimir, firmar, escanear y adjuntar en formato PDF en el módulo correspondiente de la Plataforma.
Con el propósito de hacer más eficaz y eficiente el ejercicio de los recursos disponibles para los proyectos y dar cumplimiento al objetivo del PROABIM, en caso de aplicarse las adecuaciones presupuestarias se focalizarán las acciones de estos, por lo que se dejarán de apoyar las acciones referentes a diagnósticos, estudios, investigaciones, seminarios y foros.
En caso de no realizar los ajustes solicitados en el plazo establecido, se notificará mediante correo electrónico emitido por la Plataforma que su participación en el PROABIM se da por terminada y quedará fuera del proceso de selección de manera definitiva e inapelable.
5.5 Validación y aprobación de proyectos
Una vez que los proyectos presentados por los MAM cuenten con el número de folio de participación, serán turnados a la CVP, quien revisará que los proyectos cumplan con lo establecido en el numeral 5.2 de las presentes ROP y validará que tengan coherencia técnica y financiera, además que se vinculen con al menos uno de los objetivos específicos del PROABIM.
Para la validación de los proyectos, la fecha límite será el 14 de marzo de 2024. Las decisiones de la CVP se asentarán en el acta correspondiente y serán definitivas e inapelables.
5.5.1 Notificación de resultados de la CVP
Una vez concluido el proceso de validación de los proyectos para cada modalidad, la DPNIEFM notificará el resultado de la CVP a los MAM, mediante correo electrónico emitido por la Plataforma, en un plazo de dos días hábiles, contados a partir de la conclusión de la validación de los proyectos por parte de la CVP.
Si la CVP determina necesario que los MAM realicen ajustes a sus proyectos, estas contarán con un plazo máximo de tres días hábiles, contados a partir de la recepción de la notificación por parte del Inmujeres, para realizar dichos ajustes. La DPNIEFM dará seguimiento y brindará asesoría a los MAM respecto a los ajustes señalados por la CVP. Concluido dicho plazo, la DPNIEFM contará con dos días hábiles para revisar que los MAM llevaron a cabo los ajustes a los proyectos. Una vez que los MAM realicen los ajustes señalados por la CVP, deberán adjuntar en la Plataforma el Anexo 3 debidamente firmado.
5.5.2 Oficio de aprobación de recursos
La asignación de recursos se hará en orden cronológico de acuerdo con el número de folio de participación y el resultado de la validación de la CVP, así como la suficiencia presupuestaria. Dicha asignación dará prioridad a los proyectos validados en la modalidad I de participación.
En este sentido, la DPNIEFM notificará mediante correo electrónico emitido por la Plataforma el oficio de aprobación de recursos y lo enviará a los MAM que hayan cumplido con los requisitos establecidos en las presentes ROP.
Los MAM que por su propio derecho declinen la ejecución de los recursos aprobados para el desarrollo del proyecto validado, tienen la obligación de notificarlo mediante oficio dirigido a la persona titular de la DGPNIDM y remitirlo por correo electrónico a la persona responsable de brindar asesoría y seguimiento a la entidad federativa, en cualquiera de las etapas operativas en que determine hacerlo.
En estos casos, el Inmujeres podrá reasignar los recursos a otros MAM de aquellas entidades donde haya menor número de participantes de acuerdo con el número de folio, el plazo máximo para la reasignación no podrá exceder del primer semestre.
Cuando por disposición de las instancias competentes se realicen adecuaciones presupuestarias que afecten la ejecución del PROABIM, el Inmujeres notificará de dicha adecuación a los MAM que cuenten con oficio de aprobación de recursos, dejando el mismo sin efecto.
5.6 Suscripción del Convenio Específico de Colaboración
La DPNIEFM solicitará a la CAJ que elabore los Convenios Específicos de Colaboración conforme a los Anexos 4 y 5 de las presentes ROP según corresponda a la modalidad del proyecto. Los Convenios Específicos de Colaboración, se suscribirán dentro del primer trimestre del año; sin embargo, en caso de existir suficiencia presupuestaria, por reasignación de recursos y/o por situaciones extraordinarias puestas a consideración del Inmujeres, se podrán celebrar después de este periodo.
El Inmujeres enviará mediante la Plataforma los Convenios Específicos de Colaboración correspondientes a los MAM que cuenten con oficio de aprobación de recursos.
Los MAM en un plazo de tres días hábiles contados a partir de la recepción de los convenios, deberán imprimir dos ejemplares en hoja tamaño carta, sin membretes, ni modificaciones; recabar las firmas de las personas participantes, escanearlos y adjuntarlos en formato PDF en el módulo correspondiente de la Plataforma.
En aquellos casos en que se realicen adecuaciones presupuestarias posteriores a la suscripción del convenio, una vez notificados los MAM, la DPNIEFM solicitará a la CAJ que elabore los Convenios Modificatorios necesarios a los Convenios Específicos de Colaboración y los enviará a los MAM mediante la Plataforma quienes deberán imprimir dos ejemplares del convenio modificatorio en hoja tamaño carta, sin membretes, ni modificaciones, recabar la firma de las personas participantes y, hecho lo anterior, escanearlos en formato PDF y adjuntarlos en el módulo correspondiente de la Plataforma.
5.6.1 Revisión de los Convenios Específicos de Colaboración
Una vez concluidos los plazos para adjuntar debidamente requisitados los Convenios Específicos de Colaboración en la Plataforma; la CAJ contará con cinco días hábiles para revisar, validar y en su caso emitir observaciones, mismas que serán notificadas a los MAM mediante correo electrónico emitido por la Plataforma.
En caso de que los convenios presenten observaciones, los MAM deberán atenderlas en un plazo de tres días hábiles contados a partir de la recepción de la notificación. Cumplido dicho plazo, la CAJ contará con tres días hábiles, para revisar si los MAM atendieron las observaciones y, en su caso, hacer las validaciones correspondientes en la Plataforma.
En los casos en que las observaciones no hayan sido atendidas, se notificará a los MAM respectivos, mediante correo electrónico emitido por la Plataforma, que su participación en el PROABIM se dará por concluida de manera definitiva e inapelable.
Una vez que se notifique a los MAM que los convenios se encuentran correctos y cumplen con los requisitos establecidos en las presentes ROP, deberán remitir de manera física los ejemplares con firmas autógrafas al Inmujeres ubicado en Barranca del Muerto número 209, colonia San José Insurgentes, demarcación territorial Benito Juárez, código postal 03900, Ciudad de México, en un plazo de cinco días hábiles contados a partir de la recepción de la notificación.
Los MAM deben asegurarse de que los convenios que se remitan en físico sean los mismos que se adjuntaron formalizados en la Plataforma. Si al recibir los convenios de manera física, la CAJ observara que estos no corresponden con los previamente autorizados, se notificará mediante correo electrónico emitido por la Plataforma.
5.7 Documentación bancaria y fiscal
De acuerdo con lo señalado en el artículo 69 de la LGCG, los recursos federales solo serán transferidos por las dependencias y entidades de la administración pública federal a las tesorerías o dependencias homólogas de las entidades federativas, por lo que estas deberán proporcionar una cuenta bancaria productiva específica para la radicación de los recursos del PROABIM para la ejecución de los proyectos beneficiados de las dos modalidades.
Dentro del mismo plazo para la suscripción del Convenio con el Gobierno de la Entidad Federativa, las IMEF deberán realizar las gestiones necesarias para contar con la documentación bancaria y fiscal de la tesorería o dependencia homóloga de la entidad federativa, con excepción del Comprobante Fiscal Digital por Internet (CFDI) o recibo provisional. Las IMEF deberán verificar que la documentación cumpla con los elementos mínimos de formalidad que a continuación se señalan:
| Documentos | Elementos mínimos de formalidad |
| Contrato de la cuenta de la tesorería o dependencia homóloga de la entidad federativa | Contrato de la cuenta bancaria productiva específica para la radicación de los recursos que se entreguen al amparo del PROABIM el cual se deberá escanear y adjuntar en formato PDF legible, en el módulo correspondiente de la Plataforma. |
| Carta de confirmación de datos bancarios | Formato que genera la Plataforma, éste debe incluir: -Nombre de la institución bancaria; -Sucursal; -Número de cuenta; -Clave bancaria estandarizada (CLABE) de 18 dígitos; -Razón social de la tesorería o dependencia homóloga de la entidad federativa; y -RFC de la tesorería o dependencia homóloga de la entidad federativa. El formato se deberá capturar, imprimir y firmar por la persona titular de la IMEF o de la tesorería o dependencia homóloga de la entidad federativa o personal con la atribución correspondiente, escanear y adjuntar en formato PDF legible, en el módulo correspondiente de la Plataforma. |
| Comprobante Fiscal Digital por Internet (CFDI) en formato PDF y su archivo XML, emitidos por el programa electrónico o página web | Se podrá presentar un Recibo provisional en hoja membretada firmado por la Titular de la IMEF, que contenga las siguientes características: -Fecha anterior a la de la notificación de ministración de recursos. -Concepto "(Número nominal de la ministración) Ministración de recursos públicos federales con carácter de subsidio del Gobierno Federal, para la ejecución de los proyectos beneficiados (especificando la modalidad en la que participa) en el marco del PROABIM 2024". -Monto en número y letra indicado en la notificación de ministración de recursos. -Leyenda que enuncie el compromiso de emitir el CFDI una vez que el recurso se haya transferido a la cuenta bancaria la tesorería o dependencia homóloga de las entidades federativas. Una vez que se haya llevado a cabo la transferencia del recurso la IMEF deberá gestionar el CFDI que ampare dicha transferencia y deberá cumplir con los requisitos fiscales establecidos en el artículo 29-A del Código Fiscal de la Federación y la Resolución Miscelánea Fiscal vigente. Además de incluir los siguientes datos: -Nombre de la tesorería o dependencia homóloga de las entidades federativas; -Fecha de expedición igual o posterior a la notificación de las ministraciones. -En el apartado de concepto, debe asentarse la siguiente leyenda: "(Número nominal de la ministración) Ministración de recursos públicos federales con carácter de subsidio del Gobierno Federal, para la ejecución de los proyectos beneficiados (especificando la modalidad en la que participa) en el marco del PROABIM 2024". -Expedirse a favor del Instituto Nacional de las Mujeres. |
| Constancia de Situación Fiscal de la tesorería o dependencia homóloga de la entidad federativa | Deberá estar vigente y/o actualizada, en el formato PDF expedido por el SAT legible; no se podrán adjuntar archivos en formato JPG, GIF, PNG, entre otros. Deberá corresponder con el RFC de la tesorería o dependencia homóloga de las entidades federativas del Comprobante Fiscal Digital por Internet (CFDI). |
| CFDI Complemento de pago, en formato PDF y su archivo XML, emitidos por el programa electrónico o página web | Posterior a la recepción de la ministración, la tesorería o dependencia homóloga de la entidad federativa deberá emitir un CFDI Complemento de pago, siempre y cuando en el CFDI emitido para la recepción de los recursos establezca como método de pago: Pago en Parcialidades o Diferido (PPD) y deberá cumplir con los requisitos fiscales establecidos en el artículo 29 y 29-A del Código Fiscal de la Federación y la Resolución Miscelánea Fiscal vigente. E incluir los siguientes datos: -Nombre de la tesorería o dependencia homóloga de la entidad federativa; -Expedirse a favor del Instituto Nacional de las Mujeres -En el apartado partes relacionadas deberá apegarse a las disposiciones señaladas anteriormente. Este CFDI complemento de pago deberá expedirse a más tardar el quinto día natural del mes siguiente al que se realizó el pago. |
5.7.1 Revisión de documentación bancaria y fiscal
Una vez concluido el plazo para adjuntar en la Plataforma la documentación bancaria y fiscal con excepción del CFDI o recibo provisional; la UAF contará con tres días hábiles para revisar, validar y en su caso señalar observaciones, mismas que serán notificadas a las IMEF mediante correo electrónico emitido por la Plataforma.
En caso de que la documentación bancaria y fiscal presente observaciones, las IMEF, deberán complementarla y/o corregirla en un plazo de tres días hábiles contados a partir de la recepción de la notificación. Cumplido dicho periodo, nuevamente la UAF en un plazo de tres días hábiles, revisará y validará la información y se notificará a las IMEF mediante correo electrónico emitido por la Plataforma si la documentación cumple y está completa.
Una vez formalizados, validados y adjuntados los convenios específicos de colaboración en la Plataforma, el Inmujeres informará a la Tesorería o dependencia homóloga de la entidad federativa y a la IMEF mediante oficio el listado de los proyectos validados en cada entidad en el marco del PROABIM, con el propósito de que las IMEF, en un plazo de cinco días hábiles, realicen las gestiones necesarias para contar con el CFDI o recibo provisional señalado en el numeral 5.4 y atendiendo lo dispuesto en el numeral 6.4 de las presentes ROP.
Por su parte, la UAF contará con tres días hábiles para revisar, validar y en su caso emitir observaciones al CFDI o recibo provisional, mismas que serán notificadas a las IMEF mediante correo electrónico emitido por la Plataforma.
En caso de que el CFDI o recibo provisional presente observaciones, las IMEF deberán corregirlo en un plazo de tres días hábiles contados a partir de la recepción de la notificación; cumplido dicho periodo, nuevamente la UAF en dos días hábiles, revisará y validará la documentación y se notificará a las IMEF mediante correo electrónico emitido por la Plataforma si la documentación cumple y está completa.
5.8 Flujograma del proceso del PROABIM
El proceso del PROABIM se describe en el siguiente esquema:
6. CARACTERÍSTICAS DE LOS APOYOS
Los recursos otorgados a los MAM tienen el carácter de subsidios, por lo que de conformidad con el artículo 10 de la LFPRH y 175 Ter, fracción II de su Reglamento, mantienen su naturaleza jurídica de recursos públicos federales, razón por la que deberán ejercerse observando las leyes, reglamentos y demás normatividad federal aplicable, sujetándose a los criterios de objetividad, equidad, transparencia, publicidad, selectividad y temporalidad.
Por lo anterior, a los MAM deberán reducir al mínimo indispensable los gastos para la coordinación y seguimiento de los proyectos, en atención a lo establecido en el artículo 134 constitucional en el cual se señala que el uso de los recursos se administrará con eficiencia, eficacia, economía, transparencia y honradez para satisfacer los objetivos a los que estén destinados, así como las disposiciones establecidas en la Ley Federal de Austeridad Republicana (LFAR).
En caso de formalizar convenios, contratos o algún otro acto jurídico, mediante los cuales se convenga la realización de acciones del proyecto; para comprobar la ejecución del recurso, cada proveedora deberá emitir un CFDI, de preferencia cancelable con aceptación, que cumpla con lo señalado en el artículo 29 A del Código Fiscal de la Federación y la Resolución Miscelánea Fiscal vigente.
6.1 Distribución de recursos
Del monto total autorizado al PROABIM en el Presupuesto de Egresos de la Federación vigente, el Inmujeres podrá utilizar para gastos indirectos para el desarrollo de las diversas acciones asociadas con la planeación, operación, supervisión, seguimiento, atención ciudadana y evaluación, entre otros, del citado Programa, el monto menor que resulte de comparar lo señalado en el segundo párrafo del numeral 29 del Manual de Programación y Presupuesto 2024 y el monto aprobado en el Presupuesto de Egresos de la Federación 2024 identificado con el Tipo de Gasto 7 "Gasto corriente por concepto de gastos indirectos del programa de subsidios". El monto destinado a los gastos indirectos estará sujeto al dictamen favorable que, en su caso, emitan las instancias correspondientes de acuerdo con la normatividad aplicable; el recurso restante lo destinará a los proyectos beneficiados conforme a los criterios establecidos en las presentes ROP.
De acuerdo con la suficiencia presupuestaria del PROABIM, para la distribución de recursos se dará prioridad a los proyectos validados en la modalidad I de participación. Asimismo, cuando por disposición de las instancias competentes se realicen reservas o adecuaciones presupuestarias se priorizará esta modalidad.
6.2 Montos de apoyo por Modalidad
El monto al que podrán acceder los MAM de acuerdo con la modalidad en la que participen, se puede consultar en el Anexo 6 y en la Plataforma. Para las IMM que participen en la modalidad II, se considera un monto único de $200,000.00.
| Modalidad | Instancia Ejecutora | Monto del Proyecto* |
| I | Implementación de acciones en materia de igualdad y derechos humanos para el adelanto y bienestar de las mujeres en el ámbito estatal. | IMEF | Calculado de acuerdo con el resultado del IBAM (especificado en el Anexo 6) que está compuesto con los valores de las variables asociadas a cada entidad federativa. |
| II | Implementación de acciones en materia de igualdad y derechos humanos para para el adelanto y bienestar de las mujeres en el ámbito municipal y en las demarcaciones territoriales de la Ciudad de México. | IMM | $200,000.00 (monto único, para conocer los elementos que lo integran, véase Anexo 6) |
*El monto se podrá incrementar en caso de que exista disponibilidad presupuestaria y que el Inmujeres emita una convocatoria para implementar acciones complementarias que contribuyan a potenciar los proyectos ya beneficiados en la modalidad I, conforme lo establecido en el numeral 7.3.
El IBAM considera las siguientes variables:
1. Recurso solicitado por cada IMEF en el año previo al ejercicio fiscal de acuerdo con los Convenios Específicos de Colaboración (CEC);
2. Porcentaje de mujeres en condiciones de pobreza por entidad federativa;
3. Tasa de no participación económica femenina
El cálculo de los montos para cada entidad federativa se realizó de acuerdo con la siguiente fórmula:
6.3 Gastos para la coordinación y seguimiento del proyecto
Los gastos de coordinación y seguimiento a los proyectos de las dos modalidades deberán reducirse al mínimo indispensable y podrán ser de hasta el 7% del monto total autorizado a cada proyecto. Todos los gastos deberán estar plenamente identificados y debidamente justificados. Dentro de este monto, se podrán presupuestar recursos para participar en las reuniones que convoque el Inmujeres en el marco del PROABIM.
6.4 Entrega de los recursos
La radicación de los recursos se podrá realizar hasta en siete ministraciones. Cada ministración se realizará dentro de los 30 días hábiles posteriores a que se haya notificado a la IMEF que la documentación bancaria y fiscal se encuentra completa y correcta, así como los respectivos CFDI o recibos provisionales están completos y cumplan con la normatividad correspondiente.
De conformidad con lo señalado en el artículo 175 del Reglamento de la LFPRH, así como en el artículo 69 de la LGCG, la entrega de los apoyos se hará mediante transferencias electrónicas de fondos, directamente de la Tesofe, a las tesorerías o dependencias homólogas de las entidades federativas. En este sentido, el recurso se radicará a la cuenta bancaria productiva específica que las tesorerías o dependencias homólogas de las entidades federativas hayan proporcionado para tal fin.
Las IMEF estarán obligadas a realizar las gestiones necesarias para que las tesorerías o dependencias homólogas lleven a cabo la dispersión del recurso, en tiempo y forma, tanto a las propias IMEF como a las IMM beneficiarias del PROABIM que se encuentren dentro de la entidad federativa; en este sentido, deberán disponer de cuentas bancarias productivas específicas, en las cuales se depositarán y manejarán exclusivamente los recursos federales y sus rendimientos atendiendo lo dispuesto en el artículo 69 de la LGCG.
En caso de que la transferencia del recurso de la Tesofe a las tesorerías u homólogas en las entidades federativas sea rechazada, el Inmujeres informará dicha situación a la IMEF; quien a su vez deberá informar a la tesorería o dependencia homóloga de la entidad federativa, para que en un plazo de cinco días hábiles lleve a cabo las acciones necesarias y se regularice la situación de la cuenta. Una vez que se encuentre activa la cuenta, la IMEF deberá informarlo al Inmujeres para que se realice la radicación del recurso.
El Inmujeres notificará a las Titulares de los MAM mediante la Plataforma cuando se haya realizado la radicación del recurso; por su parte, las tesorerías o dependencias homólogas de las entidades federativas contarán con un plazo máximo de 15 días hábiles para transferir los recursos destinados a la ejecución de los proyectos beneficiados en el marco del PROABIM, de conformidad con lo establecido en el Anexo 3 iniciando por la modalidad I.
Si por alguna circunstancia las tesorerías o dependencias homólogas de las entidades federativas no pueden llevar a cabo las transferencias de los recursos a las instancias beneficiadas dentro del plazo establecido en el párrafo anterior, la IMEF podrá solicitar una prórroga mediante escrito dirigido a la persona titular de la DGPNIDM, dicha prórroga se otorgará por un plazo no mayor a 15 días hábiles. En casos extraordinarios, las IMEF podrán solicitar una nueva prórroga, cuya pertinencia y viabilidad se valorará.
En caso de que los recursos no sean transferidos a la cuenta de las instancias beneficiadas, éstos deberán ser reintegrados a la Tesofe de acuerdo con lo señalado en el numeral 7.7, así como notificarlo por escrito a la persona titular de la DGPNIDM.
Asimismo, cuando los recursos ya hayan sido transferidos a la cuenta de las instancias beneficiadas y estás por su propio derecho declinen la ejecución de los recursos aprobados para el desarrollo del proyecto validado, deberán notificarlo mediante oficio dirigido a la persona titular de la DGPNIDM y llevar a cabo el proceso de reintegro de acuerdo con lo establecido en el numeral 7.7, el Inmujeres podrá emitir el documento mediante el cual se valide la no existencia de adeudos.
6.5 Asesoría, orientación y seguimiento
Como parte de los bienes y servicios en el marco del PROABIM, con el propósito de generar las condiciones para el adelanto de las mujeres y contribuir en su bienestar, el Inmujeres brindará asesorías, orientación y seguimiento a los MAM durante las distintas etapas del proceso operativo.
Los tipos de asesorías podrán ser:
· Electrónica. - cuando se brinda apoyo a los MAM mediante el correo electrónico institucional de las personas responsables de brindar asesoría a los proyectos en el marco del PROABIM.
· Telefónica. - cuando se brinda apoyo a los MAM de manera verbal mediante llamadas telefónicas.
· Remota o por medios digitales. - se realizan mediante video llamadas, video conferencias, tutoriales o cápsulas informativas.
· Presencial. - las cuales pueden llevarse a cabo en las instalaciones del Inmujeres o en las sedes de los MAM o algún otro espacio.
En el caso de las asesorías presenciales se podrá programar por el Inmujeres o la IMEF podrá solicitarla a la persona responsable de la entidad federativa en el marco del PROABIM en cuyo caso se podrá considerar como parte de los gastos para la coordinación y el seguimiento del proyecto.
Por su parte, la orientación contempla poner a disposición de los MAM materiales de apoyo, instructivos, lineamientos, materiales de difusión.
Como parte del seguimiento, durante las distintas etapas operativas se emitirán notificaciones con los resultados de las revisiones correspondientes (Anexo 7), además el seguimiento implicará acompañar y asesorar para la presentación de los informes de avance físico financiero y de cierre, así como para la generación de la evidencia documental de la ejecución del proyecto, asimismo se atenderán las solicitudes, dudas y consultas que presenten los MAM. En este sentido, podrán realizarse visitas o reuniones virtuales de seguimiento que permitan verificar los avances en la ejecución de los proyectos.
7. EJECUCIÓN Y CIERRE
7.1 Avance físico financiero
Los MAM deberán capturar la información y adjuntar la documentación que integra el informe de avance físico financiero en los módulos correspondientes de la Plataforma de acuerdo con el listado en el Anexo 7, a más tardar los primeros cinco días hábiles siguientes al cierre de cada trimestre del ejercicio fiscal 2024.
Una vez finalizada la captura se deberá generar, imprimir, firmar, escanear y adjuntar en formato PDF en el módulo correspondiente de la Plataforma el formato resumen de informe. Las observaciones y/o recomendaciones derivadas de la revisión de los CFDI en sus aspectos fiscales por parte de la UAF, y de la DPNIEFM respecto de las características técnicas de los documentos, deberán atenderse en el siguiente informe de avance físico financiero o en su caso el informe de cierre.
Se considerará incumplimiento por parte de los MAM la falta de comprobación de la debida ejecución de los recursos en alguna de las acciones o actividades del proyecto, o bien, cuando no se adjunte en la Plataforma alguno de los documentos derivados de la ejecución; en cuyo caso se podrá solicitar el reintegro del importe de los recursos correspondientes a la parte no comprobada de acuerdo con lo establecido en el numeral 7.7.
En caso de incumplimiento o que los MAM no presenten alguno de los informes de avance físico financiero, el Inmujeres emitirá la notificación correspondiente y se les exhortará para que lo presenten en el informe inmediato siguiente.
7.2 Modificaciones al proyecto
Los MAM podrán solicitar la autorización para realizar modificaciones al proyecto beneficiado, siempre y cuando se encuentren justificadas y fundamentadas. Dicha solicitud deberá enviarse al Inmujeres mediante oficio firmado por la titular del MAM beneficiado, dirigido a la persona titular de la DGPNIDM. La fecha límite para realizar la solicitud, será el último día hábil de agosto de 2024.
En caso de solicitar modificaciones a los proyectos beneficiados en la modalidad I preferentemente se deberá considerar ampliar o incluir aquellas acciones validadas por la CVP, las cuales son de especial interés para el Inmujeres.
No se autorizarán modificaciones al proyecto en el último trimestre del año fiscal de acuerdo con lo establecido en último párrafo del artículo 54 de la LFPRH, con el propósito de evitar que se realicen reintegros al finalizar el ejercicio.
Referente a los gastos para la coordinación y seguimiento se podrán modificar aún después del último día hábil de agosto, en caso que los MAM identifiquen la necesidad de reducir, incrementar o prescindir de alguno de los conceptos de gasto autorizados por la CVP para alcanzar los objetivos establecidos en el proyecto beneficiado, para ello se deberá solicitar la autorización mediante oficio debidamente justificada y fundamentada, la cual deberá considerar lo señalado en el numeral 6.3 de las presentes ROP.
7.3 Acciones complementarias
En caso de que exista disponibilidad presupuestaria, el Inmujeres emitirá una convocatoria para que implementen acciones complementarias que contribuyan a potenciar los proyectos ya beneficiados, en estos casos se dará prioridad a los proyectos validados de la Modalidad I.
En este sentido preferentemente se deberán seleccionar las acciones y actividades validadas por la CVP; es importante resaltar que las acciones complementarias y las acciones que integran el proyecto beneficiado no podrán exceder de las 12 establecidas en el numeral 5.2 de las presentes ROP. En este sentido, el recurso se destinará exclusivamente a las acciones y actividades; es decir, no se podrá modificar el monto aprobado en los gastos para la coordinación y seguimiento.
Una vez emitida la convocatoria, se deberá atender el proceso de selección establecido y realizar las modificaciones en los módulos correspondientes de la Plataforma, las acciones y/o actividades, así como los montos se incorporarán al proyecto beneficiado.
El Inmujeres validará que las acciones complementarias cumplan con los criterios de selección mencionados en las presentes ROP y notificará los resultados en un plazo de 15 días hábiles posteriores a su recepción, para continuar con las etapas de suscripción del convenio modificatorio y radicación de recursos.
7.4 Cierre de ejercicio
A más tardar el 30 de noviembre de 2024, los MAM deberán capturar y adjuntar en los módulos de la Plataforma la información y documentación que integra el informe de cierre, la evidencia documental derivada de la ejecución del proyecto y los comprobantes que amparan el ejercicio del recurso.
Una vez finalizada la captura de la información y documentación que integra el informe de cierre, se deberá generar, imprimir, firmar, escanear y adjuntar en formato PDF, en el módulo correspondiente de la Plataforma, el formato resumen de informe.
Se deberán adjuntar en los módulos correspondientes de la Plataforma, en formato PDF, la evidencia documental derivada de la ejecución del proyecto, así como el oficio de entera satisfacción firmado por la titular del MAM, mediante el cual se hace manifiesto que los documentos cumplen con lo establecido en el Convenio Específico de Colaboración y se consideró lo señalado en los "Criterios para la ejecución de acciones tipo" y en la "Guía para la presentación de la evidencia documental de la ejecución del proyecto en el marco del PROABIM".
Una vez concluido el plazo, la UAF y la DPNIEFM contarán con 15 días hábiles para revisar los CFDI en sus aspectos fiscales, y las características técnicas de los documentos, respectivamente. Los resultados serán notificados a los MAM mediante correo electrónico emitido por la Plataforma. Una vez que se verifique que la información y documentación que integra el informe de cierre se encuentran completas y cumplen con lo establecido en las presentes ROP y que no se cuente con reintegros por realizar a la Tesofe, se notificará mediante correo electrónico y se emitirá el oficio de terminación señalado en el numeral 7.6.
En aquellos casos en que presenten observaciones, los MAM contarán con un plazo de 10 días hábiles a partir de la fecha en la que fueron notificados para atender las observaciones y/o recomendaciones mediante la Plataforma. El proceso de revisión, notificación y atención se podrá repetir hasta en dos ocasiones conforme los plazos previamente señalados, sin que este proceso exceda del primer trimestre del ejercicio fiscal siguiente.
Se considerará incumplimiento por parte de los MAM la falta de comprobación de la debida ejecución de los recursos en alguna de las acciones o actividades del proyecto, o bien, cuando no se adjunte en la Plataforma alguno de los documentos derivados de la ejecución; en este sentido, los MAM deberán realizar el reintegro del importe de los recursos correspondientes a la parte no comprobada de acuerdo con lo establecido en el numeral 7.7.
Si se incumple en la presentación de la información y documentación que integra el informe de cierre o no se atienden las observaciones y/o recomendaciones emitidas como resultado de la segunda revisión, se notificará a la CAJ del Inmujeres para los efectos legales a que haya lugar, sin que esta notificación exceda del 31 de marzo del ejercicio fiscal siguiente.
7.5 Terminación anticipada
El Convenio Específico de Colaboración suscrito entre el Inmujeres y los MAM, podrá darse por terminado de manera anticipada de común acuerdo entre las partes; para ello, la persona titular del MAM deberá notificar y explicar mediante escrito firmado, el motivo que origina dicha terminación. Por su parte, los MAM deberán presentar en el plazo establecido en la respuesta a la solicitud de terminación anticipada, el informe de avance físico financiero o de cierre anticipado en los módulos que corresponda de la Plataforma y si corresponde, los documentos derivados de la ejecución del proyecto de conformidad con lo señalado en el numeral 7.4 de las presentes ROP en los plazos que se establezcan.
Asimismo, de acuerdo con lo estipulado en el artículo 69 de la LGCG y en los artículos 54 de la LFPRH y el 176 de su Reglamento, dentro de los 10 días hábiles posteriores a la presentación del informe de cierre anticipado o la autorización de la terminación anticipada, los MAM deberán reintegrar a la tesorería o dependencia homóloga de la entidad federativa los recursos que no hayan sido devengados mediante el procedimiento que éstas determinen. Por su parte, las tesorerías o dependencias homólogas de las entidades federativas deberán realizar el reintegro a la Tesofe de acuerdo con lo establecido en el numeral 7.7 de las presentes ROP.
En aquellos casos que los MAM declinen por su propio derecho una vez que haya sido formalizado el Convenio Específico de Colaboración, tienen la obligación de notificarlo mediante oficio dirigido a la persona titular de la DGPNIDM. Por su parte, el Inmujeres emitirá el oficio de terminación anticipada del Convenio una vez que haya verificado el estatus del recurso aprobado.
Aunado a lo anterior, el Inmujeres podrá dar por terminado de manera anticipada el Convenio Específico de Colaboración por caso fortuito o fuerza mayor, así como por adecuaciones presupuestarias determinadas por parte de las instancias competentes que afecten la ejecución del PROABIM, imposibilitando al Inmujeres cumplir con su obligación de transferir el recurso pactado a los MAM. En dicho caso, el Inmujeres notificará tal circunstancia a los MAM que cuenten con oficio de aprobación de recursos, dejando el mismo sin efecto y notificando la terminación anticipada del Convenio mediante oficio.
7.6 Oficio de terminación del proyecto
Una vez que los MAM hayan concluido la ejecución del proyecto de acuerdo con lo estipulado en los numerales 7.4 y en su caso 7.5 de las presentes ROP, que no se cuente con reintegros por realizar a la Tesofe conforme a lo señalado en el numeral 7.7, el Inmujeres les notificará la conclusión del proyecto por medio del oficio de terminación o de terminación anticipada del Convenio Específico de Colaboración mediante el cual se da por concluida su participación y se valida la no existencia de adeudos. Dicho documento es requisito para poder registrar proyecto y avanzar en las diferentes etapas del proceso del PROABIM, en los próximos ejercicios fiscales
Una vez que se emita el oficio de terminación o de terminación anticipada del Convenio Específico de Colaboración concluirá la responsabilidad de los MAM con el Inmujeres; sin embargo, éste no las exime de las responsabilidades que puedan derivarse de intervenciones, auditorías, investigaciones de gabinete o de campo al proyecto autorizado por parte de los órganos de auditoría y control competentes. En caso de que se detecten inconsistencias y/o anomalías derivadas del ejercicio y comprobación del recurso, estas deberán ser atendidas ante las autoridades competentes.
En caso de que los MAM no cumplan con lo señalado en el numeral 7.4 de las presentes ROP, no se podrá emitir el oficio de terminación y la CAJ del Inmujeres procederá de conformidad con los aspectos legales a los que haya lugar.
7.7 Recursos no devengados
Los MAM, a más tardar el 31 de diciembre de 2024, deberán reintegrar a la tesorería o dependencia homóloga de la entidad federativa los recursos que no hayan sido devengados al cierre del proyecto, incluyendo los rendimientos obtenidos. Asimismo, deberán capturar el formato de Reintegro y adjuntarlo en el módulo correspondiente de la Plataforma junto con el comprobante que ampare el depósito del reintegro, e informarlo a la IMEF de su entidad federativa.
Por su parte, de conformidad con lo establecido en los artículos 2, fracción XXXVI, y 54de la LFPRH y 85 176 de su Reglamento, las tesorerías o dependencias homólogas de las entidades federativas, dentro de los ocho días naturales siguientes al cierre del ejercicio, deberán realizar el reintegro a la Tesofe de la totalidad de los reintegros recibidos por parte de los MAM por recursos no devengados, así como de los rendimientos obtenidos.
Para efectos de lo anterior, la IMEF deberá llenar el formato de "Reintegro de Recursos Acumulado" con el desglose de los reintegros realizados por los MAM y enviarlo por correo electrónico a la UAF solicitando la línea de captura que utilizará la tesorería o dependencia homóloga de la entidad federativa para realizar el reintegro de los recursos no devengados. Respecto de los rendimientos obtenidos, la tesorería o dependencia homóloga de la entidad federativa los enterará a la Tesofe a través del mecanismo que para tal efecto se tenga establecido.
Posteriormente, la IMEF deberá adjuntar en el módulo correspondiente de la Plataforma en un sólo archivo PDF, el formato de "Reintegro de Recursos Acumulado", la línea de captura, copia legible de los comprobantes de los reintegros de recursos no devengados y de los rendimientos obtenidos además deberá enviarlos mediante correo electrónico a la UAF.
Una vez que el Inmujeres haya verificado que no se tienen reintegros pendientes de realizar a la Tesofe y que el MAM cumpla con lo señalado en el numeral 7.4, se podrá emitir el oficio de terminación conforme a lo dispuesto en el numeral 7.6.
En caso de que los recursos radicados en la cuenta bancaria de la tesorería o dependencia homóloga de la entidad federativa no sean transferidos a la cuenta de las instancias beneficiadas como lo establece el numeral 6.4, deberán ser reintegrados a la Tesofe conforme al procedimiento indicado.
Las tesorerías o dependencias homólogas de las entidades federativas deberán mantener activas las cuentas bancarias específicas para el manejo de los recursos del PROABIM, hasta que los MAM beneficiados reciban el oficio de terminación o documento homólogo.
Las tesorerías o dependencias homólogas de las entidades federativas podrán cerrar las cuentas bancarias específicas para el manejo de los recursos del PROABIM una vez concluido el plazo de presentación de la Cuenta Pública correspondiente.
En caso de que las tesorerías o dependencias homólogas de las entidades federativas no puedan realizar el reintegro a la Tesorería de la Federación, por haber cerrado la cuenta bancaria específica para el manejo de los recursos del programa, los MAM podrán efectuarlos de manera directa a la Tesorería de la Federación.
Para llevar a cabo lo anterior, los MAM deberán capturar la información solicitada en el formato de "Reintegro de Recursos", imprimirlo, firmarlo, escanearlo y adjuntarlo en el módulo correspondiente de la Plataforma y enviarlo por correo electrónico a la UAF, a fin de solicitar la línea de captura que utilizará para depositar el reintegro a la Tesofe; además, deberán adjuntar en la Plataforma copia legible del comprobante que ampare el depósito. Asimismo, las IMM deberán informar a la IMEF de su entidad federativa sobre los reintegros realizados de manera directa.
Cuando derivado de auditorías, revisiones o mecanismos de control las instancias fiscalizadoras determinen que se debe reintegrar en fechas posteriores a la emisión del oficio de terminación, los reintegros se podrán realizar directamente a la Tesofe de acuerdo con el proceso descrito previamente.
Para aquellos casos en que el importe del reintegro de recursos no devengados sea entre 1 centavo y 100 pesos la UAF proporcionará la cuenta bancaria institucional del Inmujeres que deberá utilizarse para el depósito del reintegro, de conformidad con el procedimiento mencionado.
En caso de no realizar el reintegro de los recursos dentro del plazo establecido, se deberán cubrir cargas financieras conforme a las disposiciones aplicables en la materia.
7.8 Auditoría, control y seguimiento
Los recursos asignados para la operación del PROABIM no pierden su carácter federal, por lo que, en el caso de detectar manejos inadecuados de los mismos o incumplimiento del marco normativo aplicable, las Instancias de auditoría y control, en el ámbito de sus respectivas competencias, podrán promover la aplicación de las sanciones correspondientes con fundamento en la Ley General de Responsabilidades Administrativas.
Es responsabilidad de los MAM el ejercicio y comprobación de los recursos aprobados y transferidos, así como resguardar los documentos generados durante la ejecución de sus proyectos conforme a lo establecido en la Ley Federal de Transparencia y Acceso a la Información Pública (LFTAIP), la LGCG y el Código Fiscal de la Federación. Dicha información deberá estar a disposición del Inmujeres, así como de los órganos de auditoría y control federales, estatales, municipales y de la Ciudad de México, cuando así la requieran.
El Inmujeres dará seguimiento a los proyectos autorizados a los MAM mediante los informes parciales (en su caso) de avance físico financiero y de cierre que presenten de acuerdo con lo establecido en las presentes ROP. Con este mismo propósito, el Inmujeres podrá realizar, si considera conveniente, visitas de seguimiento a las Instancias ejecutoras y/o reuniones virtuales.
Las instancias de control, auditoría y demás autoridades competentes, en el ámbito de sus respectivas atribuciones, cuentan con facultades para practicar intervenciones, auditorías y demás investigaciones, para verificar el cumplimiento de las diversas disposiciones establecidas en las distintas leyes y normas en la materia.
En caso de haber manejos inadecuados de recursos o incumplimientos del marco normativo aplicable, las diversas autoridades competentes, en el ámbito de sus respectivas atribuciones, instrumentarán o promoverán la aplicación de las sanciones que resulten procedentes y las restituciones que, en su caso, correspondan.
Las IMEF y el Inmujeres promoverán la integración y operación de contralorías sociales para el seguimiento, supervisión y vigilancia del cumplimiento de las acciones y actividades comprometidas en el proyecto, tal como lo establecen los Lineamientos para la promoción y operación de la Contraloría Social en los programas federales de desarrollo social.
8. PARTICIPANTES
8.1 Instancia normativa
El Inmujeres es la instancia facultada para interpretar las presentes ROP y para resolver los casos no previstos en las mismas, siempre y cuando dichos casos carezcan de fundamento legal o normativo; para ello, se podrá constituir un Comité especial interno en cada una de las áreas que intervienen en la implementación del PROABIM para aquellos casos en los que se requiera analizar y establecer criterios relativos a los distintos procesos operativos.
Asimismo, se podrá convocar a una Comisión interna integrada por las personas titulares de las áreas involucradas en la operación del PROABIM, así como las autoridades competentes, en aquellos casos que la situación exceda el ámbito de competencia de las áreas que intervienen.
8.2 Instancias ejecutoras
Las IMEF y las IMM serán responsables de la ejecución y del ejercicio de los recursos aprobados a sus respectivos proyectos.
8.2.1 Derechos de las Instancias ejecutoras
a) Participar en el PROABIM.
b) Contar con asesoría, orientación y seguimiento por parte del Inmujeres durante las diferentes etapas operativas del programa o en su caso solicitarla a la persona responsable de la entidad federativa en el marco del PROABIM.
c) Disponer de materiales de apoyo por parte del Inmujeres para la formulación, presentación y ajuste de su proyecto, así como para la elaboración y entrega de los informes de avance físico financiero, de cierre y para diseñar y elaborar los documentos derivados de la ejecución del proyecto.
d) Obtener información sobre los avances y resultados del proceso de aprobación del proyecto presentado.
e) Presentar por escrito los casos en que existan discrepancias derivadas de la revisión de los informes de avance físico financiero y de cierre.
f) Solicitar asesoría y orientación referente al proceso de cierre de proyectos beneficiados en emisiones anteriores del PFTPG y del PROABIM.
8.2.2Obligaciones de las instancias ejecutoras
a) El proyecto que propongan llevar a cabo debe ser resultado de un proceso de planeación, por lo que deberá considerar la complementariedad de las acciones que lo componen, así como su pertinencia y viabilidad técnica y financiera, además de tomar en cuenta los periodos para los procesos de contratación y, en especial, la investigación de mercado.
b) Establecer acuerdos con las dependencias y entidades con las que se vinculen para la implementación de las acciones que integran el proyecto y si es el caso, ante sus respectivos Sistemas Estatales y/o Municipales de Igualdad, Unidades de Igualdad de Género y/o el instrumento homólogo en las demarcaciones territoriales de la Ciudad de México.
Para la operación de los CDM, la IMEF debe considerar que se requiere la vinculación con las autoridades municipales y en especial con la Titular de la IMM.
c) Se deberá considerar el contexto local, así como las experiencias recabadas de la ejecución de las acciones en modalidad virtual, presencial o mixta.
d) El usuario y contraseña de acceso a la Plataforma debe ser confidencial, por lo que la persona titular de la IMEF o IMM será responsable de hacer buen uso de ella. En caso de que exista mal uso de la cuenta o transferencia de los datos de acceso, será responsabilidad de las Instancias las implicaciones que deriven de lo dispuesto en lo establecido en la LFTAIP, así como por los órganos de auditoría y control federales, estatales, municipales y de la Ciudad de México.
e) Atender y ajustar el proyecto, en caso de ser necesario:
● De conformidad con las recomendaciones y observaciones realizadas por la CVP, si la instancia considera que las recomendaciones no son procedentes deberá justificar de manera fundada y motivada mediante escrito dirigido a la persona titular de la DGPNIDM del Inmujeres; y
● En caso de existir adecuaciones presupuestales.
f) Los MAM que por su propio derecho declinen la ejecución de los recursos aprobados para el desarrollo del proyecto validado, tienen la obligación de notificarlo mediante oficio dirigido a la persona titular de la DGPNIDM y remitirlo por correo electrónico a la persona responsable de brindar asesoría y seguimiento a la entidad federativa, en cualquiera de las etapas operativas en que determine hacerlo.
g) Ejercer los recursos radicados del proyecto beneficiado exclusivamente para la ejecución de las acciones, actividades y conceptos de gasto autorizados, con apego estricto a lo establecido en las presentes ROP, en el Convenio Específico de Colaboración y en la normativa aplicable. En ningún caso se autorizará:
· Compra y renta de vehículos.
· Financiamiento de deudas.
· Renta o compra de inmuebles.
· Pago de gasto corriente y servicios generales (renta de bienes muebles, agua, luz, impuesto predial, etc.).
· Proyectos ya realizados, es decir que se pretenda cubrir su presupuesto de manera retroactiva o resarcir créditos puente.
· Pago de actividades programadas por la instancia ejecutora en su Programa Operativo Anual o equivalente.
· Pago de la seguridad o asistencia social.
· Pago de plantilla de personal adscrito a la instancia beneficiada y/o colabore en algún otro proyecto que esté ejecutando la instancia, ni compensaciones de ninguna especie.
· La elaboración de documentos que, por su contenido, hayan sido realizados con anterioridad por la instancia ejecutora, así como por otras entidades federativas, programas federales o estatales, municipales y personas físicas o morales.
· La transferencia de recursos del PROABIM a las dependencias o entidades de la administración pública federal, estatal o municipal u organismos internacionales con las que se vinculen y coordinen.
· Pago de comisiones por manejo de las cuentas bancarias en las que se realizó la transferencia de los recursos para la ejecución de los proyectos de conformidad con lo dispuesto en el artículo 69 de la LGCG.
h) Comprobar los recursos aprobados y transferidos de acuerdo con la normativa aplicable, así como resguardar la documentación y documentos generados en el proceso de ejecución de sus proyectos. Resguardar cada uno de los CFDI que se emitan en las actividades, acciones y gastos para la coordinación y seguimiento que integran el proyecto y verificar que se encuentren vigentes.
Cuando los MAM determinen potenciar los proyectos beneficiados con recursos propios y excedan el monto aprobado, deberán informarlo por escrito al Inmujeres, remitiendo la justificación además de presentar los archivos en formato PDF y XML de los CFDI, así como la verificación del CFDI en el SAT con estatus vigente.
En caso de cancelación o sustitución de un CFDI previamente registrado en alguno de los Informes de avance físico financiero o de cierre, deberá informar por escrito, indicando la justificación y solicitando su sustitución en el módulo correspondiente de la Plataforma.
i) Presentar los informes de avance físico financiero y de cierre de acuerdo con lo señalado en los numerales 7.1 y 7.4 de las presentes ROP, así como atender las observaciones y/o recomendaciones derivadas de su revisión. En caso de que existan discrepancias, se deberá notificar el motivo y fundamento de estas, mediante escrito dirigido a la persona titular de la DGPNIDM con la finalidad de que se determine si procede, así como la pertinencia de presentar la inconformidad ante el Comité especial interno o en su caso la Comisión interna.
j) Cuando en los gobiernos locales exista cambio de administración durante el ejercicio fiscal 2024, se deberán entregar a la administración entrante todos los documentos y evidencias generadas durante la ejecución del proyecto, con el fin de dar seguimiento a las acciones planteadas.
k) Adjuntar en los módulos que corresponda de la Plataforma las versiones finales de los documentos generados durante la ejecución proyecto, los cuales deberán incluir las leyendas establecidas en el Convenio Específico de Colaboración. Para su elaboración, es importante considerar lo señalado en el documento "Guía para la presentación de la evidencia documental de la ejecución del proyecto en el marco del PROABIM ".
l) Difundir y presentar el proyecto, los resultados y documentos derivados de la ejecución de éstos, entre los actores estratégicos que participaron en su desarrollo y si es el caso, ante sus respectivos Sistemas Estatales y/o Municipales de Igualdad, Unidades de Igualdad de Género y/o el instrumento homólogo en las demarcaciones territoriales de la Ciudad de México, con el propósito de que la información, los datos, las recomendaciones y propuestas para la toma de decisiones sean consideradas para favorecer el adelanto y bienestar de las mujeres.
m) Ejercer la totalidad de los recursos aprobados para la ejecución de las acciones, actividades y gastos para la coordinación y seguimiento que integran el proyecto con el propósito de no generar reintegros derivados de la no ejecución de los recursos otorgados. Los reintegros mayores al 5% de los recursos aprobados en el marco del PROABIM, se considerarán como subejercicio conforme a lo dispuesto en la LFAR y en la LFPRH por lo que se tomará como referencia para la distribución del recurso del siguiente ejercicio fiscal, así como para calcular el monto máximo al que podrán acceder los MAM. En el caso de las IMEF, se aplicará un descuento proporcional al porcentaje que reintegren.
n) Notificar al Inmujeres, en caso de que durante el ejercicio fiscal cambie la persona titular del MAM, autoridades municipales o las personas responsables de la coordinación del proyecto de la Modalidad I. Para el caso de la persona titular del MAM beneficiado y de las autoridades municipales, deberá remitir al Inmujeres, el nombramiento, identificación oficial vigente con fotografía de la persona designada, así como los datos de contacto para recibir notificaciones oficiales.
o) Participar en las diferentes reuniones que convoque el Inmujeres en el marco del PROABIM y brindar las facilidades para que personal involucrado en la ejecución del proyecto asista.
p) Facilitar al personal del Inmujeres las condiciones necesarias en caso de la realización de visitas de seguimiento.
q) Proporcionar la información y documentación que se solicite en marco del PROABIM.
r) Otorgar la información que les requiera el Inmujeres, los órganos de auditoría y control federales, estatales y municipales, así como terceros autorizados por el Inmujeres, con el propósito de dar seguimiento a los resultados y efectos del PROABIM, en términos de las disposiciones aplicables.
s) Difundir en las páginas electrónicas institucionales la ubicación, objetivos y principales funciones de los CDM, así como las actividades de promoción y difusión en materia de Contraloría Social.
t) Las instancias beneficiadas en la Modalidad I deberán dar cumplimiento a las actividades en materia de Contraloría Social señaladas en los Lineamientos para la promoción y operación de la Contraloría Social emitidos por la Secretaría de la Función Pública, así como atender lo establecido en el numeral 12 de las presentes ROP.
9. COORDINACIÓN INSTITUCIONAL
La coordinación institucional y vinculación de acciones tiene como propósito potenciar el impacto de los recursos, fortalecer la cobertura de las acciones y reducir gastos administrativos. En este sentido, el Inmujeres fomentará la coordinación con otros programas, acciones y actividades del mismo instituto, para asegurar la complementariedad de acciones y evitar la duplicidad de los apoyos.
Los CDM formarán parte de las acciones de coordinación entre los gobiernos federal, estatal, municipal y de las demarcaciones territoriales de la Ciudad de México.
Los MAM podrán establecer acciones de coordinación con otras dependencias o entidades de la administración pública federal, estatal, municipal, de las demarcaciones territoriales de la Ciudad de México u organismos internacionales; sin embargo, no podrán transferir recursos del PROABIM con aquellas con las que se vinculen y coordinen.
10. EVALUACIÓN
10.1 Evaluación interna
De conformidad con lo dispuesto en el artículo 27 del Decreto del Presupuesto de Egresos de la Federación y con la finalidad de garantizar los resultados del PROABIM para el ejercicio fiscal 2024, el Inmujeres definió los indicadores a nivel de Fin, Propósito, Componentes y Actividades los cuales se pueden consultar en la página electrónica del Inmujeres.
A continuación, se presentan los indicadores a nivel de propósito y componentes por considerarse los más relevantes ya que miden los resultados referentes al objetivo general, así como los bienes y servicios con los que opera el PROABIM.
| Indicador: | Porcentaje de Mecanismos para el Adelanto de las Mujeres estatales que incidieron en las condiciones para el adelanto y bienestar de las mujeres |
| Descripción general: | Mide el porcentaje de Mecanismos para el Adelanto de las Mujeres estatales, que alcanzan un avance igual o superior al 75% en el Indicador para contribuir a la igualdad de oportunidades y al ejercicio de los derechos de las mujeres, que consideran dos dimensiones: 1) condiciones para el adelanto de las mujeres y 2) contribución para el bienestar de las mujeres. |
| Observaciones: | |
| Periodicidad: | Anual |
| Fuente: | Dirección de la Política Nacional de Igualdad en Entidades Federativas y Municipios. |
| Indicador: | Porcentaje de Mecanismos para el Adelanto de las Mujeres municipales que incidieron en las condiciones para el adelanto y bienestar de las mujeres. |
| Descripción general: | Mide el porcentaje de Mecanismos para el Adelanto de las Mujeres municipales, que alcanzan un avance igual o superior al 66% en el Indicador para contribuir a la igualdad de oportunidades y al ejercicio de los derechos de las mujeres, que consideran dos dimensiones: 1) condiciones para el adelanto y 2) contribución para el bienestar de las mujeres. |
| Periodicidad: | Anual |
| Fuente: | Dirección de la Política Nacional de Igualdad en Entidades Federativas y Municipios. |
| Indicador: | Porcentaje de cobertura del Programa para el Adelanto, Bienestar e Igualdad de las Mujeres. |
| Descripción general: | Mide el porcentaje de Mecanismos para el Adelanto de las Mujeres (MAM) en el ámbito estatal, municipal y en las demarcaciones territoriales de la Ciudad de México formalmente constituidos, más los MAM que se coordinan para la operación de los Centros para el Desarrollo de las Mujeres (CDM) y que son beneficiados por el Programa para el Adelanto, Bienestar e Igualdad de las Mujeres en relación con la totalidad de los Mecanismos para el Adelanto de las Mujeres que se tiene registrados como existentes en el ámbito estatal, municipal y de las demarcaciones territoriales de la Ciudad de México. |
| Periodicidad: | Anual |
| Fuente: | Dirección de la Política Nacional de Igualdad en Entidades Federativas y Municipios. |
| Indicador: | Porcentaje del recurso transferido a los Mecanismos para el Adelanto de las Mujeres |
| Descripción general: | Mide el recurso transferido a los Mecanismos para el Adelanto de las Mujeres (MAM), respecto al presupuesto autorizado al Programa para el Adelanto, Bienestar e Igualdad de las Mujeres. |
| Periodicidad: | Semestral |
| Fuente: | Dirección de la Política Nacional de Igualdad en Entidades Federativas y Municipios. |
| Indicador: | Porcentaje de asesorías brindadas a los Mecanismos para el Adelanto de las Mujeres en cada una de las etapas del proceso operativo. |
| Descripción general: | Mide el porcentaje de asesorías brindadas a los Mecanismos para el Adelanto de las Mujeres (MAM) estatales y municipales, en cada una de las siguientes etapas del proceso operativo: 1) Aprobación de proyectos, 2) Transferencia del recurso 3) Seguimiento al proyecto aprobado y 4) Cierre del proyecto aprobado. |
| Periodicidad: | Semestral |
| Fuente: | Dirección de la Política Nacional de Igualdad en Entidades Federativas y Municipios. |
Las metas de los indicadores de la Matriz de Indicadores para Resultados del PROABIM podrán sufrir cambios de acuerdo con el presupuesto asignado.
10.2 Evaluación externa
De conformidad con lo señalado en el artículo 78 de la LFPRH y demás normatividad aplicable, el PROABIM podrá llevar a cabo evaluaciones externas las cuales serán coordinadas por la DGPYE del Inmujeres, de acuerdo con el Programa Anual de Evaluación que emita el Coneval y la Secretaría de Hacienda y Crédito Público.
El costo de las evaluaciones externas podrá cubrirse con cargo al presupuesto del PROABIM o del Inmujeres y se podrán realizar contrataciones para que las evaluaciones abarquen varios ejercicios fiscales en los términos de la LFPRH. La DGPYE del Inmujeres, difundirá los resultados de la evaluación mediante la página electrónica del Inmujeres.
11. TRANSPARENCIA
11.1 Difusión
Para garantizar la transparencia de la información de conformidad con lo establecido en la LFTAIP, las presentes ROP, los objetivos, características, funcionamiento y beneficios del PROABIM, serán publicados en el Diario Oficial de la Federación. La relación completa de los proyectos analizados por la CVP y los resultados, así como el padrón de la población beneficiaria, estarán disponibles y se difundirán en los siguientes medios:
· Página web del Inmujeres: http://www.gob.mx/Inmujeres/
· Sistema de Portales de Obligaciones de Transparencia, formato XV.
· Cualquier otro medio que implemente el Inmujeres.
La publicidad para la difusión del PROABIM, convocatorias de participación, promoción de las actividades que integran los proyectos por cualquier medio deberá incluir claramente, visible y/o audible, las siguientes leyendas: "Este programa es público, ajeno a cualquier partido político. Queda prohibido el uso para fines distintos a los establecidos en el Programa", y "Este producto es generado con recursos del Programa para el Adelanto, Bienestar e Igualdad de las Mujeres. Empero el Instituto Nacional de las Mujeres no necesariamente comparte los puntos de vista expresados por quienes produjeron el presente trabajo", de acuerdo con lo establecido en la cláusula referida a Crédito y Reconocimiento del Convenio Específico de Colaboración. Asimismo, todos los documentos generados deberán incluir, entre otros aspectos, el logotipo del Inmujeres y la estrategia de imagen institucional definida por el Gobierno Federal, misma que será difundida por el Inmujeres.
Los documentos podrán ser publicados en la página oficial del Inmujeres para consulta del público en general, por lo que las Instancias ejecutoras deberán revisarlos, de manera detallada, en relación con su contenido, ortografía y redacción.
Es responsabilidad de los MAM dar a conocer, mediante sus respectivos órganos oficiales de difusión, los proyectos beneficiados por el Inmujeres, impulsando en su caso, la difusión en lenguas indígenas, con el propósito de transparentar el ejercicio y aplicación de los recursos.
En caso de que, en las entidades federativas, municipios y demarcaciones territoriales de la Ciudad de México se desarrolle algún proceso electoral, los MAM deberán observar la normatividad definida por las autoridades competentes durante el tiempo que comprendan las campañas electorales federales y locales y hasta la conclusión de las respectivas jornadas comiciales.
12. CONTRALORÍA SOCIAL
Se reconoce a la Contraloría Social como el mecanismo de las personas beneficiarias, de manera organizada, independiente, voluntaria y honorífica, para verificar el cumplimiento de las metas y la correcta aplicación de los recursos públicos asignados a los programas federales, de conformidad con los artículos 69, 70 y 71 de la Ley General de Desarrollo Social; así como 67, 68, 69 y 70 de su Reglamento.
En materia de promoción, operación y seguimiento del mecanismo Contraloría Social, este programa federal se encuentra sujeto a los Lineamientos y la Estrategia Marco vigentes emitidos por la Secretaría de la Función Pública, así como a los documentos normativos (Esquema, Guía Operativa y Programa Anual de Trabajo de Contraloría Social) validados por dicha dependencia, mismos que integran la Estrategia de Contraloría Social.
Los Comités de Contraloría Social, para solicitar su registro, deberán presentar ante la(s) Unidad(es) Responsable(s) de la Dependencia o Entidad de la Administración Pública Federal a cargo del programa, un escrito libre en el que se especifique, como mínimo, el nombre del programa, el ejercicio fiscal de que se trate, su representación y domicilio legal, así como los mecanismos e instrumentos que utilizarán para el ejercicio de sus funciones.
La(s) Unidad(es) Responsable(s) del programa federal, a través de sus Oficinas de Representación Federal y/o Instancias Ejecutoras deberá(n), de no haber impedimento alguno, expedir las constancias de registro de los comités en un plazo no mayor a 15 días hábiles contados a partir de la solicitud de registro, mismas que fungirán como comprobante de su constitución, y deberán registrarse en el Sistema Informático de Contraloría Social. Asimismo, brindará(n) a éstos la información pública necesaria para llevar a cabo sus actividades, así como asesoría, capacitación y orientación sobre los mecanismos para presentar quejas y denuncias.
La Secretaría de la Función Pública brindará orientación en la materia, a través del correo electrónico: contraloriasocial@funcionpublica.gob.mx.
Adicionalmente, la(s) Unidad(es) Responsable(s) del programa federal podrá(n) promover e implementar los mecanismos de participación ciudadana en la prevención y el combate a la corrupción impulsados por la Secretaría de la Función Pública, por medio del uso de herramientas digitales, que faciliten a las personas beneficiarias y a la ciudadanía en general, la posibilidad de incidir en dicha materia.
13. QUEJAS Y DENUNCIAS
Las quejas y denuncias pueden ser sobre cualquier hecho, acto u omisión atribuible a una persona servidora pública, que implique una falta administrativa que produzca o pueda producir daños a la implementación del proyecto o alteraciones en el correcto ejercicio de los recursos autorizados por el PROABIM y cuando se contravengan las presentes ROP u otra normatividad federal aplicable; y pueden ser presentadas en las siguientes Instancias:
| Instancia | Teléfono/Lada sin costo | Correo electrónico y página web | Domicilio |
| Órgano Interno de Control del Inmujeres | (55) 5322 6050 (01 800) 0911 466 | oicbuzon@Inmujeres.gob.mx http://www.gob.mx/Inmujeres/ | Barranca del Muerto No. 209, Colonia San José Insurgentes, Demarcación territorial Benito Juárez, Código Postal 03900, Ciudad de México. |
| Secretaría de la Función Pública | (55) 2000 2000 (01 800) 112 8700 | http://www.gob.mx/sfp https://sidec.funcionpublica.gob.mx | Avenida Insurgentes Sur Núm. 1735, Colonia Guadalupe Inn, Demarcación territorial Álvaro Obregón, Código Postal 01020, México, Ciudad de México. |
Asimismo, se podrán presentar las denuncias mediante el Sistema Integral de Denuncias Ciudadanas (SIDEC) a través de la página electrónica https://sidec.funcionpublica.gob.mx disponible las 24 horas de día los 365 del año.
ANEXO 1
MODELO CONVENIO DEL GOBIERNO DE LA ENTIDAD FEDERATIVA
CONVENIO DE COLABORACIÓN EN EL MARCO DEL PROGRAMA PARA EL ADELANTO, BIENESTAR E IGUALDAD DE LAS MUJERES PARA EL EJERCICIO FISCAL 2024, QUE CELEBRAN, POR UNA PARTE, EL INSTITUTO NACIONAL DE LAS MUJERES, EN LO SUCESIVO EL "INMUJERES", REPRESENTADO POR SU PRESIDENTA, LA C. __________ (NOMBRE DE LA PERSONA SERVIDORA PÚBLICA), ACOMPAÑADA POR EL (LA) __________ (DIRECTOR(A), TITULAR O PUESTO AFÍN) DE __________(UNIDAD RESPONSABLE DE LA OPERACIÓN DEL PROABIM), EL (LA) C. _________________ (NOMBRE DE LA PERSONA SERVIDORA PÚBLICA) Y, POR LA OTRA PARTE, EL GOBIERNO DE ____________ (ENTIDAD FEDERATIVA), EN LO SUCESIVO LA "ENTIDAD FEDERATIVA", REPRESENTADA EN ESTE ACTO POR EL (LA) GOBERNADOR (A), EL (LA) C. _____________ (NOMBRE DE LA PERSONA SERVIDORA PÚBLICA), (EN LOS CASOS QUE LA LEGISLACIÓN APLICABLE ASÍ LO REQUIERA), ASISTIDO POR EL (LA) SECRETARIO (A) DE _______________ (GOBIERNO O ENTIDAD HOMÓLOGA), EL (LA) C. ____________________, EL (LA) ______________ (SECRETARIO (A), TESORERO (A), O PUESTO AFÍN) DE ____________ (SECRETARÍA DE FINANZAS, TESORERÍA O ENTIDAD HOMÓLOGA), EL (LA) C. ______________________________ (NOMBRE DE LA PERSONA SERVIDORA PÚBLICA), Y EL (LA) ________________ (DIRECTOR (A), TITULAR O PUESTO AFÍN) DE _____________ (NOMBRE DE LA INSTANCIA DE LAS MUJERES EN LA ENTIDAD FEDERATIVA), LA C. _______________ (NOMBRE DE LA PERSONA SERVIDORA PÚBLICA), QUE CONJUNTAMENTE SE LES DENOMINARÁ "LAS PARTES" Y SE SUJETAN AL TENOR DE LOS SIGUIENTES ANTECEDENTES, DECLARACIONES Y CLÁUSULAS:
ANTECEDENTES
PRIMERO. El __________, el "INMUJERES" publicó en el Diario Oficial de la Federación el Acuerdo por el que se emiten las Reglas de Operación del Programa para el Adelanto, Bienestar e Igualdad de las Mujeres (Proabim) para el ejercicio fiscal 2024, en lo sucesivo el "PROGRAMA".
SEGUNDO. El "PROGRAMA" tiene como objetivo general, apoyar a los Mecanismos para el Adelanto de las Mujeres (MAM) de las entidades federativas y municipios mediante subsidios y asesorías para que implementen acciones que contribuyan al adelanto de las mujeres, a través de la ejecución de proyectos propuestos por los MAM, y aprobados por el "INMUJERES". El "PROGRAMA" contempla dos modalidades de operación para la población objetivo: I. Implementación de acciones en materia de igualdad y derechos humanos para el adelanto y bienestar de las mujeres en el ámbito de las entidades federativas, y II. Implementación de acciones en materia de igualdad y derechos humanos para el adelanto y bienestar de las mujeres en el ámbito municipal y en las demarcaciones territoriales de la Ciudad de México.
TERCERO. Con arreglo a lo dispuesto en el artículo 74 de la Ley Federal de Presupuesto y Responsabilidad Hacendaria, el Ejecutivo Federal, por conducto de la Secretaría de Hacienda y Crédito Público, puede autorizar la ministración de los subsidios y transferencias que, con cargo a los presupuestos de las dependencias y entidades de la Administración Pública Federal, se aprueben en el Presupuesto de Egresos. Asimismo, en el referido artículo se establece que las personas titulares de las dependencias y entidades, con cargo a cuyos presupuestos se autorice la ministración de subsidios y transferencias, serán responsables, en el ámbito de sus competencias, de que estos se otorguen y ejerzan conforme a las disposiciones generales aplicables.
CUARTO. De acuerdo con lo señalado en el artículo 69 de la Ley General de Contabilidad Gubernamental, los recursos federales solo podrán ser transferidos por las dependencias y entidades de la Administración Pública Federal a las tesorerías de las entidades de federativas. Estas últimas, con base en los artículos 2, fracción I, y 40 de la Ley de Tesorería de la Federación; 7, 51, 52 y 53 de su Reglamento, están obligadas a transferir los fondos a las beneficiarias de los subsidios dentro del plazo estipulado para tal efecto en las Reglas de Operación referidas en el antecedente PRIMERO.
DECLARACIONES
I. El "INMUJERES" declara que:
I.1 Es un organismo público descentralizado de la Administración Pública Federal, con personalidad jurídica, patrimonio propio y autonomía técnica y de gestión para el cumplimiento de sus atribuciones, objetivos y fines, de conformidad con lo dispuesto por el artículo 2o. de la Ley del Instituto Nacional de las Mujeres.
I.2 Su objetivo general es promover y fomentar las condiciones que posibiliten la no discriminación, la igualdad de oportunidades y de trato entre los géneros, el ejercicio pleno de todos los derechos de las mujeres y su participación igualitaria en la vida política, cultural, económica y social del país, bajo los criterios de transversalidad, federalismo y fortalecimiento de los vínculos con los poderes legislativo y judicial, en sus ámbitos federal y estatal.
I.3 La C. ______________________ (nombre de la persona servidora pública), en su carácter de Presidenta, de conformidad con lo establecido en los artículos 16, fracciones II y III, de la Ley del Instituto Nacional de las Mujeres y 24, fracción XII, del Estatuto Orgánico del Instituto Nacional de las Mujeres, se encuentra facultada para firmar el presente Convenio de Colaboración, acreditando su personalidad con el _______ (nombramiento o ratificación) emitido (a) por el Presidente Constitucional de los Estados Unidos Mexicanos, C. ______________________, el __________ (fecha).
I.4 El (La) C. __________ (nombre de la persona servidora pública), ________ (director(a), titular o puesto afín) de_________ (unidad administrativa) unidad administrativa responsable de la operación del "PROGRAMA", acredita su personalidad mediante nombramiento expedido a su favor por la C.__________, Presidenta del "INMUJERES", el ________(fecha).
I.5 Para los fines del "PROGRAMA", se tiene considerada la erogación correspondiente al Concepto __________ denominado _________, de acuerdo con la asignación presupuestal autorizada por la Secretaría de Hacienda y Crédito Público.
I.6 Para efectos del presente Convenio de Colaboración, en lo sucesivo "CONVENIO", señala como su domicilio el ubicado en ___________ y que su Registro Federal de Contribuyentes es _________.
II. La "ENTIDAD FEDERATIVA" declara que:
II.1 _________ es un Estado Libre y Soberano (una entidad federativa que goza de autonomía), parte integrante de la Federación, de conformidad con lo establecido en los artículos 40; 41, primer párrafo; 42, fracción I, y 43 de la Constitución Política de los Estados Unidos Mexicanos, así como lo dispuesto por los artículos ____ de la Constitución Política de _________ (entidad federativa).
II.2 El (La) Gobernador (a) de ________ (entidad federativa), el (la) C. ______________ (nombre de la persona servidora pública), cuenta con las facultades suficientes para celebrar el presente instrumento, de conformidad con lo dispuesto en los artículos _____ de la _____________ (Constitución local), así como en los artículos ________ de la __________ (Ley Orgánica local o equivalente).
II.3 (En los casos que la legislación aplicable así lo requiera) El (La) Secretario (a) de __________ (secretaría de gobierno o entidad homóloga) el (la) C. ______________ (nombre de la persona servidora pública), acredita su personalidad mediante nombramiento expedido a su favor por el (la) C. ___________, Gobernador (a) de ___________ (entidad federativa), el __________ (fecha), y manifiesta encontrarse debidamente facultado (a) para suscribir el presente "CONVENIO", de acuerdo con lo establecido en los artículos __________de la ___________ (ley orgánica local o equivalente).
II.4 El (La) __________ (secretario (a), tesorero o puesto afín) de __________ (secretaría de finanzas, tesorería o entidad homóloga), el (la) C. __________ (nombre de la persona servidora pública), acredita su personalidad mediante nombramiento expedido a su favor por el (la) C. ____________, Gobernador (a) de ________ (entidad federativa), el _______ (fecha), y manifiesta encontrarse debidamente facultado (a) para la firma del presente "CONVENIO", de acuerdo con lo establecido en los artículos ________de la__________ (ley orgánica local o equivalente).
II.5 El (La)___________ (director (a), titular o puesto afín) de ____________ (instancia de las mujeres en la entidad federativa), la C. ____________(nombre de la persona servidora pública), acredita su personalidad mediante nombramiento expedido a su favor por __________(órgano de gobierno, ente similar o persona con facultades de nombrar a la titular), el _______ (fecha), y manifiesta encontrarse debidamente facultado (a) para la firma del presente "CONVENIO", de acuerdo con lo establecido en los artículos ________de la__________ (ley orgánica local o equivalente).
II.6 Señala como domicilio para los efectos de este "CONVENIO", el ubicado en______________ (domicilio) y su Registro Federal de Contribuyentes es ____________ (clave del Registro Federal de Contribuyentes).
III. "LAS PARTES" declaran que:
III.1 Se reconocen mutuamente la personalidad jurídica y capacidad legal que ostentan y las de sus representantes, con la que comparecen a la suscripción del presente "CONVENIO".
III.2 El presente "CONVENIO" no tiene cláusula alguna contraria a la ley y que para su celebración no media coacción alguna consecuentemente, carece de dolo, error, mala fe, o cualquier otro vicio del consentimiento que pueda afectar, en todo o en parte, su validez.
III.3 Es su voluntad celebrar el presente "CONVENIO" en la forma, términos y condiciones que se establecen en las siguientes:
CLÁUSULAS
PRIMERA. OBJETO. El presente "CONVENIO" tiene como objetivo organizar y garantizar la adecuada dispersión de los recursos otorgados por el "INMUJERES" a los MAM en _________ (entidad federativa) beneficiados con el "PROGRAMA", mismos que, con base en el artículo 69 de la Ley General de Contabilidad Gubernamental, deberán transferirse a través de ____________________ (secretaría de finanzas, tesorería o entidad homóloga de la entidad federativa).
SEGUNDA. FORMA DE ENTREGA DE LOS RECURSOS. Para el cumplimiento del objeto del presente "CONVENIO", el "INMUJERES", a través de la Tesorería de la Federación, radicará los recursos referidos en la cláusula anterior mediante transferencia de fondos a la cuenta bancaria específica que para tal efecto proporcione la _________________ (secretaría de finanzas, tesorería o entidad homóloga de la entidad federativa)
La radicación de recursos se podrá realizar hasta en siete ministraciones. Los montos, plazos y proyectos beneficiarios de cada ministración serán informados vía oficio por el "INMUJERES" a la _______________ (secretaría de finanzas, tesorería o entidad homóloga de la entidad federativa), misma que se compromete a transferir los recursos a los MAM beneficiados, en un plazo no mayor a 15 días hábiles posteriores a su radicación por parte de la Tesorería de la Federación.
TERCERA. VIGENCIA. "LAS PARTES" convienen en que el periodo de vigencia del presente "CONVENIO" será a partir de la fecha de su suscripción y concluirá el 30 de noviembre de 2023.
CUARTA. SEGUIMIENTO, EVALUACIÓN Y CUMPLIMIENTO. "LAS PARTES" convienen que el seguimiento, evaluación y cumplimiento del objeto de presente "CONVENIO" se realizará a través de las personas servidoras públicas que para dichos efectos designe cada una de ellas, en el ámbito de sus respectivas competencias.
El "INMUJERES" designa a su_________________ (director (a) titular o puesto afín) de ________ (unidad responsable de la operación del Proabim), el (la) C. ____________ (nombre de la persona servidora pública), o la persona quien le sustituya en dicho cargo.
La "ENTIDAD FEDERATIVA" designa al (a la) ________ (director (a), titular o puesto afín) de ____________ (Instancia de las Mujeres en la Entidad Federativa o persona designada por el gobierno de la entidad federativa), el (la) C. _________________ (nombre de la persona servidora pública), o la persona quien le sustituya en dicho cargo.
QUINTA. CONTROL Y AUDITORÍA. Las instancias de control, auditoría y demás autoridades competentes, en el ámbito de sus respectivas atribuciones, cuentan con facultades para practicar intervenciones, auditorías y demás investigaciones, para verificar el cumplimiento del presente "CONVENIO", así como el de las diversas disposiciones establecidas en las leyes y normas en la materia, de forma independiente a las que realice el "INMUJERES".
En caso de haber manejos inadecuados de recursos o incumplimientos del marco normativo aplicable al "PROGRAMA", las diversas autoridades competentes, en el ámbito de sus respectivas atribuciones, instrumentarán o promoverán la aplicación de las sanciones que resulten procedentes y las restituciones que, en su caso, correspondan.
SEXTA. DEVOLUCIÓN DE RECURSOS. Los recursos que, por causas ajenas a la "ENTIDAD FEDERATIVA", no se hayan podido transferir a los MAM beneficiados del "PROGRAMA" dentro de los plazos establecidos en las Reglas de Operación del mismo, deberán ser devueltos por la ________________ (secretaría de finanzas, tesorería o entidad homóloga de la entidad federativa) a la Tesorería de la Federación, en un plazo no mayor de 10 días hábiles contados a partir de la solicitud efectuada por el "INMUJERES".
SÉPTIMA. REINTEGRO DE RECURSOS NO DEVENGADOS POR LOS MAM. La ________________ (secretaría de finanzas, tesorería o entidad homóloga de la entidad federativa), dentro de los ocho días naturales siguientes al cierre del ejercicio, deberá realizar el reintegro a la Tesorería de la Federación de la totalidad de los reintegros recibidos por parte de los MAM beneficiados del "PROGRAMA" por recursos no devengados, así como de los rendimientos obtenidos de conformidad con lo establecido en las Reglas de Operación del mismo.
Para efectos de lo anterior, la ________________ (secretaría de finanzas, tesorería o entidad homóloga de la entidad federativa) deberá mantener activa la cuenta bancaria específica para el manejo de los recursos del "PROGRAMA", hasta que los MAM beneficiados reciban el oficio de terminación o documento homólogo.
La ________________ (secretaría de finanzas, tesorería o entidad homóloga de la entidad federativa) podrá cerrar la cuenta bancaria específica para el manejo de los recursos del "PROGRAMA" una vez concluido el plazo de presentación de la Cuenta Pública correspondiente.
OCTAVA. MODIFICACIONES. Siempre y cuando sea apegado a la normatividad aplicable y a las Reglas de Operación del "PROGRAMA", el presente "CONVENIO" podrá ser modificado por mutuo consentimiento de "LAS PARTES" y formalizado a través de convenios modificatorios, en los que se especifique la fecha de su entrada en vigor, y las modificaciones que sufra.
NOVENA. RELACIONES LABORALES. "LAS PARTES" convienen que el personal de cada una de ellas que participe en el desarrollo de las actividades derivadas del presente "CONVENIO" se entenderá exclusivamente relacionado con la parte que lo emplea, la cual asumirá totalmente las responsabilidades laborales, civiles y de cualquier otro tipo, sin que por la colaboración puedan derivarse obligaciones legales a cargo de la otra parte. En ningún caso "LAS PARTES" podrán ser consideradas "patrón sustituto u obligadas solidarias".
DÉCIMA. CONTROVERSIAS E INTERPRETACIÓN. "LAS PARTES" convienen en que el presente "CONVENIO" es producto de la buena fe, por lo que se comprometen a realizar todas las acciones necesarias para su cumplimiento. En caso de presentarse alguna discrepancia respecto de su interpretación, formalización y/o cumplimiento, "LAS PARTES" lo resolverán por escrito y de mutuo acuerdo.
DÉCIMA PRIMERA. JURISDICCIÓN. En caso de que subsistan discrepancias respecto la interpretación y cumplimiento de este "CONVENIO" que no puedan resolverse conforme el proceso señalado en la cláusula anterior, "LAS PARTES" acuerdan en someterse expresamente a la jurisdicción de los Tribunales Federales competentes en la Ciudad de México, renunciando a cualquier otra jurisdicción que pudiese corresponderles por razón de sus domicilios presentes o futuros, o por cualquier otro motivo.
Leído que fue el presente "CONVENIO" y enteradas "LAS PARTES" de su contenido y alcance legal, lo firman al margen y al calce las personas que en él intervienen, por ___________, en la Ciudad de México, el _____ (fecha).
| Por el "INMUJERES" _____________________________________ C. __________________________ Presidenta | Por la "ENTIDAD FEDERATIVA" _____________________________________ C. ________________________ Gobernador (a) |
| _____________________________________ C. __________________________ _______ (Director(a), titular o puesto afín) de _______ (unidad administrativa responsable de la operación del Proabim) | _____________________________________ C. __________________________ Secretario (a) de _____ (Gobierno o entidad homóloga) |
| | _____________________________________ C. __________________________ __________ (Secretario (a), Tesorero o puesto afín) de _____ (Secretaría de Finanzas, Tesorería o entidad homóloga) |
| | ______________________________________ C. __________________________ __________(Director (a), titular o puesto afín) de________(nombre de la instancia de las mujeres en la entidad federativa) |
Esta es la última hoja correspondiente al "CONVENIO" que celebra el "INMUJERES" con la "ENTIDAD FEDERATIVA", con vigencia a partir de la fecha de su suscripción y hasta el 30 de noviembre de 2024.
Anexo 2
Consideraciones para el diseño y ejecución de los proyectos
Alineación al Proigualdad 2020-2024 y ejes temáticos para las Modalidades
A continuación, se enlistan los objetivos prioritarios, estrategias prioritarias y acciones puntuales del Proigualdad de especial interés en el marco del PROABIM, las cuales son enunciativas más no limitativas. En este sentido, las Instancias podrán integrar en sus proyectos otras acciones puntuales, de acuerdo con las acciones que propongan desarrollar.
| Objetivos prioritarios | Estrategias prioritarias | Acciones puntuales | Eje temático | Modalidad |
| 1. Potenciar la autonomía económica de las mujeres para cerrar brechas históricas de desigualdad. | 1.3 Favorecer la inserción laboral de las mujeres en un marco de igualdad, no discriminación y trabajo digno y decente. | 1.3.3 | Contribución para el bienestar de las mujeres | I y II |
| 2. Generar las condiciones para reconocer, reducir y redistribuir los trabajos domésticos y de cuidados de las personas entre las familias, el Estado, la comunidad y el sector privado. | 2.3 Impulsar el incremento de la participación del Estado y el sector privado en el cuidado de las personas para organizarlos de manera corresponsable y equitativa. | 2.3.1 | I |
| 3. Mejorar las condiciones para que las mujeres, niñas y adolescentes accedan al bienestar y la salud sin discriminación desde una perspectiva de derechos. | 3.1 Fortalecer el marco institucional de las instancias de bienestar y salud que brindan atención directa a la población a fin de garantizar que sus servicios sean accesibles, de calidad, con pertinencia cultural, respeto a la diversidad y a los derechos de las mujeres. | 3.1.2 | I |
| 3.2 Ofrecer bienes y servicios que contribuyan a mejorar la calidad de vida y bienestar de las mujeres, niñas y adolescentes. | 3.2.3 | |
| 3.3 Impulsar cambios culturales favorables a la autonomía, autocuidado y bienestar de las mujeres, adolescentes y niñas. | 3.3.1 | I |
| 3.4 Fortalecer la accesibilidad, calidad y suficiencia de los servicios de salud a mujeres con mayores desventajas. | 3.4.7 | I |
| 5. Posicionar la participación igualitaria de las mujeres en la toma de decisiones en los ámbitos político, social, comunitario y privado. | 5.1 Fortalecer el marco institucional y de política pública para favorecer la participación sustantiva e igualitaria de las mujeres. | 5.1.8 5.1.9 | Condiciones para el adelanto de las mujeres | I y II |
A continuación, se presentan las acciones que se presentarán ante la CVP para su validación. Las cuales podrán formar parte del proyecto para la Modalidad I:
| Eje temático | Nombre de la acción |
| Contribución para el bienestar de las mujeres | · Contribuir al bienestar y movilidad de las mujeres en el territorio en condiciones de igualdad 2024 · Incentivar que los Mecanismos para el Adelanto de las Mujeres impulsen la formación, profesionalización y certificación de personas cuidadoras, preferentemente mujeres 2024. · Impulsar que los Mecanismos para el Adelanto de las Mujeres favorezcan el empoderamiento de las adolescentes y jóvenes 2024. · Potenciar la participación de las mujeres mediante un proyecto dirigido al autocuidado en el ámbito comunitario 2024. · Potenciar la participación de las mujeres mediante un proyecto dirigido al empoderamiento económico en el ámbito comunitario 2024. · Promover los derechos agrarios de las mujeres ejidatarias y comuneras 2024. · Coadyuvar al fortalecimiento operativo de las casas y albergues para Mujeres Migrantes sus hijas e hijos 2024. · Impulsar la participación de las mujeres para fomentar una cultura ambiental sustentable 2024. · Estrategia para impulsar el acceso de las mujeres a la educación básica y media superior 2024. |
| Condiciones para el adelanto de las mujeres | · Promover la modificación del marco normativo y/o programático en materia de igualdad 2024. · Fortalecer los Centros para el Desarrollo de las Mujeres en el ejercicio fiscal 2024*. · Fortalecer las capacidades técnicas del funcionariado público en el ámbito local 2024. · Fortalecer la política de igualdad en la entidad federativa 2024. · Reforzar las capacidades organizacionales, operativas y técnicas de la IMEF 2024. · Reforzar las capacidades materiales de la IMEF 2024**. |
Consideraciones para el registro de acciones tipo en el proyecto de modalidad I:
Para la operación de los CDM, las IMEF deben considerar que se requiere la vinculación con las autoridades municipales y en especial con la persona titular de la IMM, en este sentido, las IMM que soliciten participar en la modalidad II no podrán vincularse con las IMEF para la operación de un CDM.
Se deberá dar prioridad a los CDM que se instalen, así como el reequipamiento de los CDM que lleven más de cuatro años en operación, para ello la IMEF deberá llevar a cabo el trámite de baja del mobiliario y/o del equipo de acuerdo con la normatividad que corresponda y conservar el documento para su resguardo.
Para la Modalidad II:
| Eje temático | Nombre de la acción |
| Condiciones para el adelanto de las mujeres | Fortalecer las capacidades técnicas de las Titulares de las IMM. |
| Contribución para el bienestar de las mujeres | Estrategia para impulsar el acceso de las mujeres a la educación básica primaria y/o secundaria y media superior. |
| Potenciar la participación de las mujeres mediante un proyecto dirigido al empoderamiento económico en el ámbito comunitario. |
Consideraciones para el registro de acciones tipo en el proyecto de modalidad I:
Las IMM que soliciten participar en la modalidad II no podrán vincularse con las IMEF para la operación de un CDM.
Validación y aprobación de proyectos.
Las personas integrantes de la CVP revisarán que los proyectos cumplan con lo establecido en el numeral 5.2 de las ROP y validarán que tengan coherencia técnica y financiera, además que se vinculen con al menos uno de los objetivos específicos del PROABIM. Además, deberán observar lo señalado en los Criterios de Operación de la Comisión para la Validación de Proyectos, el cual tiene el objetivo de especificar el proceso de operación de la CVP de acuerdo con lo establecido en los numerales: 3.3 Modalidades de participación; 3.4 Ejes temáticos; 3.5 Alineación de los proyectos; 5.2 Criterios generales para el registro de proyectos; 6.2 Montos de apoyo por Modalidad, 6.3 Gastos para la coordinación y seguimiento del proyecto, así como verificar que se apeguen a lo establecido en los Anexos 2, 3 y 6 de las ROP.
Los Criterios de Operación de la Comisión para la Validación de Proyectos se podrán consultar en la Plataforma e-subsidios en la sección de Ayuda.
Ejecución del proyecto
Para la contratación de servicios profesionales vinculados a las acciones de Fortalecimiento a los MAM y para la operación de los Centros para el Desarrollo de las Mujeres se debe considerar:
· Procurar que la formación académica de las personas se encuentre entre las ciencias sociales, humanidades y psicología u otras afines; se deberá dar prioridad a la contratación de mujeres como una acción afirmativa, impulsando la inclusión de personas con discapacidad, para que apoyen en la ejecución del proyecto y dar preferencia a la contratación de mujeres habitantes de las localidades.
· Los términos y condiciones de la contratación se ajustarán a la normativa vigente aplicable, por lo que:
o No podrán ser contratadas servidoras/es públicos, así como personas que presten sus servicios profesionales a consultorías o asociaciones civiles.
o Las personas que presten sus servicios profesionales en las acciones de Fortalecimiento a los MAM y para la operación de los Centros para el Desarrollo de las Mujeres, no podrán ser contratadas para implementar alguna otra acción.
o No podrán ser contratadas en más de un municipio las profesionistas vinculadas a las acciones relacionadas al fortalecimiento institucional, así como aquellas referidas a la operación de los CDM.
· La (s) persona (s) deberá estar registrada en el Sistema de Administración Tributaria (SAT) y tendrá que emitir CFDI.
· El porcentaje destinado a gastos para la coordinación y seguimiento del proyecto, deberán reducirse al mínimo indispensable y podrán ser hasta el 7% del monto total autorizado a cada proyecto. Además, todos los gastos deberán estar plenamente identificados y debidamente justificados; a continuación, se presenta el listado de conceptos de gasto autorizados, así como los insumos que se podrán adquirir en cada uno de ellos:
·
| Concepto de Gasto | Insumos que se pueden adquirir |
| Artículos de protección sanitaria | Recursos destinados a la adquisición de cubrebocas, gel antibacterial, caretas, guantes, lentes, sanitizante, cloro y otros materiales con el propósito de implementar medidas de prevención en el marco del COVID-19. |
| Materiales y útiles de oficina | Recurso asignado a la compra de insumos necesarios para el desarrollo de las actividades que integran el proyecto beneficiado en el marco del PROABIM. Se podrán adquirir: |
| · Libretas · Carpetas · Hojas de papel · Protectores de hojas | · Gomas · Pegamentos · Marcadores · Tijeras |
| · Folders · Engrapadoras · Foliadoras · Perforadoras · Sacapuntas · Lápices · Plumas | · Cintas adhesivas · Notas adhesivas · Charolas para escritorio · Separadores · Cojín para sellos · Sobres de papel · Rotafolios · Entre otros |
| Materiales y útiles de impresión y reproducción | Recurso asignado a la compra de insumos necesarios para el desarrollo de las actividades que integran el proyecto beneficiado en el marco del PROABIM. Se podrán adquirir: · Consumibles para impresión · Consumibles de reproducción y almacenamiento: DVD, CD, USB. |
| Pago de combustible | Recursos destinados a cubrir los gastos para el pago del combustible de vehículos terrestres destinado a la ejecución del proyecto beneficiado en el marco del PROABIM para las personas servidoras públicas de los MAM y personas prestadoras de servicios con el propósito de realizar las actividades que integran las acciones, el seguimiento y supervisión en las áreas geográficas donde se ejecute el proyecto. En el caso de la Modalidad I se consideran las actividades vinculadas a la operación de los CDM. Además, dentro de este concepto se podrá presupuestar recurso para facilitar al personal del Inmujeres las condiciones necesarias en caso de la realización de visitas de seguimiento y para asistir a las reuniones a las que convoque el Inmujeres. |
| Pago de pasajes | Recurso asignado a la compra de boletos facturables correspondientes a pasajes aéreos nacionales, terrestres (autobuses, servicio de taxis y de aplicación) destinado a la ejecución del proyecto beneficiado en el marco del PROABIM para las personas servidoras públicas de los MAM y personas prestadoras de servicios con el propósito de realizar las actividades que integran las acciones, el seguimiento y supervisión en las áreas geográficas donde se ejecute el proyecto. |
| Pago de peajes | Recursos destinados a cubrir los gastos para el pago de casetas de carreteras y autopistas destinado a la ejecución del proyecto beneficiado en el marco del PROABIM para las personas servidoras públicas de los MAM y personas prestadoras de servicios con el propósito de realizar las actividades que integran las acciones, el seguimiento y supervisión en las áreas geográficas donde se ejecute el proyecto. Además, dentro de este concepto se podrá presupuestar recurso para facilitar al personal del Inmujeres las condiciones necesarias en caso de la realización de visitas de seguimiento y para asistir a las reuniones a las que convoque el Inmujeres. |
| Pago de servicios de comunicación | Recursos destinados a la adquisición de servicios de comunicaciones de voz, datos fijos o móviles como bandas anchas y tiempo aire para el desarrollo de las actividades que integran el proyecto. En el caso de la Modalidad I se consideran las actividades vinculadas a la operación de los CDM. Mediante este concepto no se permite el pago de: telefonía fija, contratación de planes de telefonía celular, adquisición de equipos celulares. |
| Pago de servicio postal | Recurso destinado para el pago de servicios de paquetería para el envío de los diversos documentos solicitados en las diferentes etapas operativas del PROABIM. |
| Pago de transporte público local (no facturable) | Recursos destinados a cubrir los gastos para el pago de transporte público local destinado a la ejecución del proyecto beneficiado en el marco del PROABIM para las personas servidoras públicas de los MAM y personas prestadoras de servicios con el propósito de realizar las actividades que integran las acciones, el seguimiento y supervisión en las áreas geográficas donde se ejecute el proyecto. Para la comprobación del recurso se debe elaborar un oficio por parte del área de finanzas u homóloga del MAM dirigido a la persona titular de la DPNIEFM, en el cual se especifique el monto, el tipo de transporte al que fue destinado, el motivo de la actividad y fecha; dicho documento deberá adjuntarse en el módulo correspondiente de la Plataforma. |
| Pago de viáticos | Alimentación: Recursos destinados a cubrir los gastos alimenticios y de bebidas no alcohólicas de las personas servidoras públicas de los MAM y personas prestadoras de servicios para la realización de las actividades que integran las acciones, el seguimiento y supervisión en las áreas geográficas donde se ejecute el proyecto. En el caso de la Modalidad I se consideran las actividades vinculadas a la operación de los CDM. |
| Hospedaje: Recursos destinados a cubrir los gastos de las personas servidoras públicas de los MAM y personas prestadoras de servicios para la realización de las actividades que integran las acciones, el seguimiento y supervisión en las áreas geográficas donde se ejecute el proyecto. En este concepto de gasto se podrá presupuestar recurso para asistir a las reuniones a las que convoque el Inmujeres. |
| Refacciones y accesorios para equipo de cómputo y telecomunicación | Cables HDMI, bocinas, pantallas, ratón, teclados, cámaras web para PC, materiales para la limpieza y protección de los equipos electrónicos. |
En aquellos casos en que los MAM requieran adquirir insumos distintos a los indicados en este listado o determinen potenciar los proyectos beneficiados con recursos propios, deberán exponer las razones por las que se considera necesaria dicha adquisición y remitir la justificación mediante oficio dirigido a la persona titular de la DPNIEFM, en ambos estará sujeto a valoración y aprobación.
En este sentido, cuando se exceda el monto aprobado los MAM deberán presentar en formato PDF los CFDI, la verificación del CFDI con estatus vigente, así como el archivo XML.
Los recursos aprobados y transferidos se deberán comprobar de acuerdo con la normativa aplicable, así como resguardar cada uno de los CFDI que se emitan referente a los gastos para la coordinación y seguimiento del proyecto, verificando que se encuentren vigentes en todo momento. En este sentido las proveedoras y establecimientos dedicados a la venta del insumo, bienes o servicios del que se trate deberá emitir un Comprobante Fiscal Digital por Internet (CFDI) que cumpla con lo señalado en el artículo 29 A del Código Fiscal de la Federación y la Resolución Miscelánea Fiscal vigente.
Seguimiento del proyecto
El Inmujeres dará seguimiento a los proyectos autorizados a los MAM mediante los informes de avance físico financiero y de cierre que presenten de acuerdo con lo establecido en las presentes ROP, la presentación de los informes considera:
· Asignar el estatus de la acción
· Registrar los datos de las personas contratadas bajo la figura de servicios profesionales vinculados a las acciones de Condiciones para el adelanto de las mujeres y para la operación de los Centros para el Desarrollo de las Mujeres
· Adjuntar la documentación que compruebe el ejercicio de los recursos (CFDI en formato PDF, verificación ante el SAT con estatus de vigente, así como el archivo XML)
· Incorporar los medios de verificación, documentos vinculados a la acción y en su caso anexos
· Capturar las personas atendidas durante la ejecución de las acciones
· Generar los formatos que contengan el registro de CFDI y personas atendidas, imprimir, firmar, escanear y adjuntar en el módulo que corresponda.
· Generar el formato resumen de informe del proyecto, imprimirlo, firmarlo, escanearlo y adjuntarlo
· En caso de contar con recursos no devengados, una vez realizado el proceso establecido en el numeral 7.7 de las ROP, presentar los documentos que amparan el reintegro (cierre de proyecto)
· Añadir el oficio de entera satisfacción debidamente firmado (cierre de proyecto)
Anexo 3
Formato de presentación de proyecto de los MAM
Las Instancias tendrán que registrar la información mínima necesaria que a continuación se señala y en caso de ser necesario, completar la totalidad de los datos requeridos en los módulos correspondientes de la Plataforma.
| Datos de la Instancia u homóloga | |
| Nombre de la Instancia u homóloga | |
| Fecha de creación | |
| Naturaleza Jurídica | |
| Domicilio (calle, número, colonia o localidad y C.P.): | |
| Teléfono (lada y en su caso extensión) | |
| Correo electrónico | |
| Datos de la Titular de la Instancia u homóloga | |
| Tratamiento | |
| Nombre completo | Primer apellido | Segundo apellido | Nombre (s): |
| Nombre del cargo | |
| Fecha en que asumió el cargo | Periodo de gestión administrativa |
| CURP | |
| Correo electrónico | |
| Teléfono | Celular |
| Datos del Proyecto |
| Nombre del proyecto |
| Periodo de ejecución |
| Objetivos |
| Justificación |
| Datos por cada acción solicitada: Eje temático Alineación al Proigualdad Nombre de la acción Medios de verificación Monto total de la acción Actores estratégicos Área geográfica Actividades |
| Gastos para la coordinación y seguimiento del proyecto (hasta el 7% del monto total autorizado) |
| Conceptos de Gasto | Unidad de Medida | Cantidad |
| Monto total de los gastos para la coordinación y seguimiento del proyecto |
| Monto total del proyecto |
| Documento generado durante la ejecución del proyecto |
| Datos de la Titular de la IMM | |
| Nombre completo | Primer apellido | Segundo apellido | Nombre(s) |
| Correo electrónico | | |
| Teléfono | Celular | |
Para el caso de las Instancias Municipales de las Mujeres centralizadas, tendrá que registrar la información que a continuación se señala por cada autoridad municipal:
| Datos de la persona titular de la Presidencia Municipal o Demarcación territorial, de la Secretaría y de la Sindicatura del ayuntamiento o Secretaría de Administración u homólogo |
| Tratamiento: |
| Nombre completo | Primer apellido: | Segundo apellido | Nombre(s): |
| CURP: |
| Teléfono(s): | Celular: |
| Correo electrónico: |
| Domicilio (calle, número, colonia o localidad y C.P.): |
| Periodo de gestión administrativa: |
| Fecha de la constancia mayoría, nombramiento (día, mes, año) según corresponda: |
ANEXO 4
MODELO CONVENIO ESPECÍFICO DE COLABORACIÓN MODALIDAD I
CONVENIO ESPECÍFICO DE COLABORACIÓN EN EL MARCO DEL PROGRAMA PARA EL ADELANTO, BIENESTAR E IGUALDAD DE LAS MUJERES PARA EL EJERCICIO FISCAL 2024, QUE CELEBRAN, POR UNA PARTE, EL INSTITUTO NACIONAL DE LAS MUJERES, EN LO SUCESIVO EL"INMUJERES", REPRESENTADO POR SU PRESIDENTA, LA C. __________ (NOMBRE DE LA PERSONA SERVIDORA PÚBLICA), ACOMPAÑADA POR EL (LA) __________ (DIRECTOR(A), TITULAR O PUESTO AFÍN) DE __________(UNIDAD RESPONSABLE DE LA OPERACIÓN DEL PROABIM), EL (LA) C. _________________ (NOMBRE DE LA PERSONA SERVIDORA PÚBLICA) Y, POR LA OTRA PARTE, EL (LA) _____________________ (NOMBRE DE LA INSTANCIA), EN LO SUCESIVO LA "INSTANCIA EJECUTORA", REPRESENTADO (A) POR SU _______________ (DIRECTOR (A), TITULAR O PUESTO AFÍN), EL (LA) C. _________________ (NOMBRE DE LA PERSONA SERVIDORA PÚBLICA), QUE CONJUNTAMENTE SE LES DENOMINARÁ "LAS PARTES" Y SE SUJETAN AL TENOR DE LOS SIGUIENTES ANTECEDENTES, DECLARACIONES Y CLÁUSULAS:
ANTECEDENTES
PRIMERO. El _________, el "INMUJERES" publicó en el Diario Oficial de la Federación el Acuerdo por el que se emiten las Reglas de Operación del Programa para el Adelanto, Bienestar e Igualdad de las Mujeres (Proabim) para el ejercicio fiscal 2024, en lo sucesivo el "PROGRAMA".
SEGUNDO. El "PROGRAMA" tiene como objetivo general apoyar a los Mecanismos para el Adelanto de las Mujeres (MAM) de las entidades federativas y municipios mediante subsidios y asesorías para que implementen acciones que contribuyan al adelanto de las mujeres, a través de la ejecución de proyectos propuestos por los MAM, y aprobados por el "INMUJERES". El "PROGRAMA" contempla dos modalidades de operación para la población objetivo: I. Implementación de acciones en materia de igualdad y derechos humanos para el adelanto y bienestar de las mujeres en el ámbito de las entidades federativas, y II. Implementación de acciones en materia de igualdad y derechos humanos para el adelanto y bienestar de las mujeres en el ámbito municipal y en las demarcaciones territoriales de la Ciudad de México.
TERCERO. Con arreglo a lo dispuesto en el artículo 74 de la Ley Federal de Presupuesto y Responsabilidad Hacendaria, el Ejecutivo Federal, por conducto de la Secretaría de Hacienda y Crédito Público, puede autorizar la ministración de los subsidios y transferencias que, con cargo a los presupuestos de las dependencias y entidades de la Administración Pública Federal, se aprueben en el Presupuesto de Egresos. Asimismo, en el referido artículo se establece que las personas titulares de las dependencias y entidades, con cargo a cuyos presupuestos se autorice la ministración de subsidios y transferencias, serán responsables, en el ámbito de sus competencias, de que estos se otorguen y ejerzan conforme a las disposiciones generales aplicables.
CUARTO. De acuerdo con lo señalado en el artículo 69 de la Ley General de Contabilidad Gubernamental, los recursos federales solo podrán ser transferidos por las dependencias y entidades de la Administración Pública Federal a las tesorerías de las entidades de federativas. Estas últimas, con base en los artículos 2, fracción I, y 40 de la Ley de Tesorería de la Federación; 7, 51, 52 y 53 de su Reglamento, están obligadas a transferir los fondos a las beneficiarias de los subsidios dentro del plazo estipulado para tal efecto en las Reglas de Operación referidas en el antecedente PRIMERO.
DECLARACIONES
I. El "INMUJERES" declara que:
I.1 Es un organismo público descentralizado de la Administración Pública Federal, con personalidad jurídica, patrimonio propio y autonomía técnica y de gestión para el cumplimiento de sus atribuciones, objetivos y fines, de conformidad con lo dispuesto por el artículo 2o. de la Ley del Instituto Nacional de las Mujeres.
I.2 Su objetivo general es promover y fomentar las condiciones que posibiliten la no discriminación, la igualdad de oportunidades y de trato entre los géneros, el ejercicio pleno de todos los derechos de las mujeres y su participación igualitaria en la vida política, cultural, económica y social del país, bajo los criterios de transversalidad, federalismo y fortalecimiento de los vínculos con los poderes legislativo y judicial, en sus ámbitos federal y estatal.
I.3 La C. ______________________ (nombre de la persona servidora pública), en su carácter de Presidenta, de conformidad con lo establecido en los artículos 16, fracciones II y III, de la Ley del Instituto Nacional de las Mujeres y 24, fracción XII, del Estatuto Orgánico del Instituto Nacional de las Mujeres, se encuentra facultada para firmar el presente Convenio Específico de Colaboración, acreditando su personalidad con el _______ (nombramiento o ratificación) emitido (a) por el Presidente Constitucional de los Estados Unidos Mexicanos, C. ______________________, el __________ (fecha).
I.4 El (La) C. __________ (nombre de la persona servidora pública), ________ (director(a), titular o puesto afín) de_________ (unidad administrativa) unidad administrativa responsable de la operación del "PROGRAMA", acredita su personalidad mediante nombramiento expedido a su favor por la C.__________, Presidenta del "INMUJERES", el ________(fecha).
I.5 Para los fines del "PROGRAMA", se tiene considerada la erogación correspondiente al Concepto ___________ denominado ___________, de acuerdo con la asignación presupuestal autorizada por la Secretaría de Hacienda y Crédito Público.
I.6 Para efectos del presente Convenio Específico de Colaboración, en lo sucesivo "CONVENIO", señala como su domicilio el ubicado en __________ y que su Registro Federal de Contribuyentes es _________.
II. La "INSTANCIA EJECUTORA" declara que:
II.1 Es un (una) __________________ (naturaleza jurídica), creada de conformidad con lo establecido en _______________ (ordenamiento legal que le da origen), publicado en ___________ (periódico, gaceta o diario oficial), el _____________ (fecha).
II.2 El (La) C. __________ (nombre de la persona servidora pública), acredita su personalidad como __________ (director (a), titular o puesto afín), mediante nombramiento expedido a su favor por ____________ (órgano de gobierno, ente similar o persona con facultades de nombrar a la titular), el ____________ (fecha), de conformidad con lo establecido en los artículos ________de la__________ (Constitución local, ley orgánica local o equivalente) y manifiesta tener plenas atribuciones para la suscripción de instrumentos jurídicos con instituciones públicas, por lo que se encuentra facultada para firmar el presente "CONVENIO", de conformidad con lo establecido en los artículos ________de la__________ (Constitución local, ley orgánica local o equivalente).
II.3 Su objetivo es ________________________________________ (descripción del objetivo de la instancia ejecutora).
II.4 Es su voluntad celebrar el presente "CONVENIO" con el "INMUJERES", en los términos y condiciones que se indican.
II.5 Bajo protesta de decir verdad, manifiesta que conoce los términos y condiciones de las Reglas de Operación del "PROGRAMA", que cumplirá expresamente con sus obligaciones derivadas de las mismas, del presente "CONVENIO" y del proyecto que le fue validado por la Comisión para la Validación de Proyectos, en lo sucesivo la "COMISIÓN", y que todos los datos proporcionados son ciertos.
II.6 Para efectos de este "CONVENIO" señala como su domicilio, el ubicado en ____________________ (domicilio), y que su Registro Federal de Contribuyentes es _____________ (clave del Registro Federal de Contribuyentes).
III. "LAS PARTES" declaran que:
III.1 Reconocen plenamente la importancia que ha de otorgarse al adelanto, bienestar e Igualdad de las mujeres.
III.2 Reconocen la relevancia del pleno ejercicio de los derechos de las mujeres para participar igualitariamente en los ámbitos de la vida social, política, económica, cultural, familiar y en la toma de decisiones que contribuyan efectivamente a mejorar sus condiciones de vida.
III.3 Reconocen la personalidad jurídica que ostenta cada una de ellas, así como la capacidad legal de sus representantes para la suscripción del presente "CONVENIO".
CLÁUSULAS
PRIMERA. OBJETO. Contribuir al adelanto, bienestar e Igualdad de las mujeres, a través de la ejecución, por parte de la "INSTANCIA EJECUTORA", del proyecto denominado "___________" (nombre del proyecto), en lo sucesivo el "PROYECTO", de conformidad en las Reglas de Operación del "PROGRAMA".
SEGUNDA. VIGENCIA. "LAS PARTES" convienen en que el periodo de vigencia del presente "CONVENIO", será a partir de la fecha de su suscripción y concluirá el 30 de noviembre de 2024.
TERCERA. MODALIDAD DE PARTICIPACIÓN Y MONTO ASIGNADO AL "PROYECTO". Con motivo de la autorización de recursos realizada por la "COMISIÓN", el _________ (fecha), para la ejecución del "PROYECTO", correspondiente a la Modalidad I a que se refieren las Reglas de Operación del "PROGRAMA", el "INMUJERES" otorgará a la "INSTANCIA EJECUTORA" la cantidad de hasta ___________ (cantidad en número) (cantidad en letra).
CUARTA. FORMA DE ENTREGA DE LOS RECURSOS. Para el cumplimiento del objeto del presente "CONVENIO" y del "PROYECTO", el "INMUJERES" radicará la cantidad de hasta ________ (cantidad en número) (cantidad en letra), mediante transferencia de fondos a la __________ (secretaría de finanzas, tesorería o entidad homóloga de la entidad federativa), misma que podrá realizarse hasta en siete ministraciones. La __________ (secretaría de finanzas, tesorería o entidad homóloga de la entidad federativa) será la encargada de trasferir la cantidad íntegra referida a la cuenta bancaria que, para tal efecto, le informe la "INSTANCIA EJECUTORA".
Para el adecuado manejo de los recursos, la cuenta bancaria aperturada por la "INSTANCIA EJECUTORA" será exclusiva para el manejo de los recursos federales que se otorgarán con motivo del presente "CONVENIO", misma que no podrá estar ligada a instrumento de inversión alguno.
QUINTA. DESTINO Y COMPROBACIÓN DE LOS RECURSOS. La "INSTANCIA EJECUTORA" se obliga a utilizar los recursos otorgados por el "INMUJERES" aplicando los principios de eficacia, eficiencia, honestidad, transparencia, economía y demás aplicables establecidos en el artículo 134 de la Constitución Política de los Estados Unidos Mexicanos, en el ejercicio de los recursos federales, los cuales deberán ser utilizados solamente en las modalidades, acciones, actividades y conceptos de gastos que se ubiquen dentro de los rubros autorizados en las Reglas de Operación del "PROGRAMA" y en el "PROYECTO". De igual manera, se obliga a observar la diversa normatividad aplicable a la naturaleza de los recursos objeto del presente "CONVENIO".
Así mismo, la "INSTANCIA EJECUTORA" deberá comprobar el debido ejercicio de los recursos de conformidad con las Reglas de Operación del "PROGRAMA" y del presente "CONVENIO", además deberá conservar en sus archivos, por el periodo que indique la legislación aplicable, los recibos, facturas originales y cualquier otro documento comprobatorio de los gastos realizados para la ejecución del "PROYECTO". Lo anterior con la finalidad de que las instancias de control y auditoría referidas en la cláusula DÉCIMA TERCERA del presente "CONVENIO" cuenten con los elementos necesarios para verificar el cumplimiento de las normas y disposiciones en la materia.
SEXTA. CONTRATACIÓN DE SERVICIOS Y LA ADQUISICIÓN DE BIENES MUEBLES. La "INSTANCIA EJECUTORA" se obliga a ejercer los recursos otorgados por el "INMUJERES" exclusivamente para cumplir con las acciones y actividades establecidas en el "PROYECTO", observando la diversa normatividad aplicable a los procesos de contratación de servicios y adquisición de bienes.
En caso de que dentro de las acciones y actividades del "PROYECTO" se establezca la adquisición de bienes muebles, la "INSTANCIA EJECUTORA" se obliga a que los mismos serán colocados de manera inmediata en sus instalaciones, inventariados y asignados para uso exclusivo de la misma en el cumplimiento de sus funciones.
SÉPTIMA. SEGUIMIENTO Y RESPONSABLES. El "INMUJERES" realizará un seguimiento físico y financiero al "PROYECTO", con el fin de verificar el cumplimiento de los objetivos y la aplicación de los recursos autorizados conforme a lo establecido en dicho "PROYECTO" y en las Reglas de Operación del "PROGRAMA". En ese sentido, la "INSTANCIA EJECUTORA" se obliga a proporcionar en todo momento al "INMUJERES" toda la información que le sea requerida.
Para dar seguimiento a la ejecución de este "CONVENIO", el "INMUJERES" designa a su __________ (director (a), titular o puesto afín) de __________ (unidad administrativa responsable de la operación del Proabim), el (la) C. ____________ (nombre de la persona servidora pública), o la persona quien le sustituya en dicho cargo.
La "INSTANCIA EJECUTORA" designa para la ejecución y cumplimiento de este "CONVENIO" y como responsable del "PROYECTO", a su _____________________ (director (a), titular o puesto afín), el (la) C. ________________ (nombre de la persona servidora pública), o la persona quien le sustituya en el cargo.
En caso de que la "INSTANCIA EJECUTORA" sustituya en el cargo a la persona responsable del "PROYECTO", se obliga a comunicar la nueva designación por escrito al "INMUJERES", en un plazo de 10 (diez) días hábiles posteriores a la expedición del nuevo nombramiento.
OCTAVA. ENTREGA DE INFORMES DE AVANCE FÍSICO FINANCIERO. La "INSTANCIA EJECUTORA" se obliga a presentar al "INMUJERES", dentro de los primeros cinco días hábiles siguientes al cierre de cada trimestre del ejercicio fiscal 2024, la información y documentación que integran los Informes de avance físico - financiero, de conformidad con el procedimiento establecido en el numeral 7.1 de las Reglas de Operación del "PROGRAMA".
NOVENA. ENTREGA DE INFORME DE CIERRE DEL EJERCICIO. La "INSTANCIA EJECUTORA", se obliga a presentar al "INMUJERES", a más tardar el 30 de noviembre de 2024, la información y documentación que integra el informe de cierre de ejercicio, en la forma prevista en el numeral 7.4 de las Reglas de Operación del "PROGRAMA". No obstante, la presentación del informe de cierre de ejercicio no exime a la "INSTANCIA EJECUTORA" de las responsabilidades que puedan derivarse de un proceso de control, auditoría u otro llevado a cabo por las autoridades competentes.
DÉCIMA. RESCISIÓN Y DEVOLUCIÓN DE RECURSOS. Es causa de rescisión del presente "CONVENIO", el incumplimiento por parte de la "INSTANCIA EJECUTORA" de cualquiera de las obligaciones a su cargo, derivadas del presente "CONVENIO" y de las Reglas de Operación del "PROGRAMA". Si sucediere lo anterior, la "INSTANCIA EJECUTORA" se encontrará obligada a devolver los recursos autorizados, más las actualizaciones y recargos generados desde el momento en que se hizo entrega de la ministración, hasta la fecha en que se efectúe el pago correspondiente, de acuerdo con lo establecido en el artículo 21 del Código Fiscal de la Federación. Esto, con arreglo a lo establecido en el punto 7.7 de las Reglas de Operación del "PROGRAMA".
Cuando el incumplimiento por parte de la "INSTANCIA EJECUTORA" se derive de la falta de comprobación de la debida ejecución de los recursos en alguna de las acciones o actividades del "PROYECTO", o bien, cuando no se realice la entrega de los productos comprometidos en la forma prevista en las Reglas de Operación del "PROGRAMA", la devolución de los recursos comprenderá solo la parte no comprobada o entregada, más las actualizaciones y recargos contemplados en el párrafo anterior.
La devolución de los recursos deberá realizarse, ya sea en su totalidad o en la parte no comprobada o entregada, dentro del plazo de 10 días hábiles, contados a partir de la fecha en que sean requeridos por parte del "INMUJERES", con sujeción al procedimiento establecido en el punto 7.7 de las Reglas de Operación del "PROGRAMA".
DÉCIMA PRIMERA. RECURSOS NO EJERCIDOS O DEVENGADOS. Los recursos no ejercidos o devengados por la "INSTANCIA EJECUTORA", al 30 de noviembre de 2024, más las actualizaciones y recargos generados desde el momento en que se hizo la entrega del recurso, hasta la fecha en que se efectúe el pago correspondiente, deberán ser reintegrados con arreglo al mecanismo establecido en el punto 7.7 de las Reglas de Operación del "PROGRAMA". Lo anterior sin perjuicio de las sanciones a que se hagan acreedoras las personas servidoras públicas obligadas al reintegro en términos de las disposiciones aplicables.
DÉCIMA SEGUNDA. CRÉDITO Y RECONOCIMIENTO. La "INSTANCIA EJECUTORA" se obliga a dar crédito y reconocimiento al "INMUJERES" de las acciones, actividades y productos generados durante la ejecución y divulgación del "PROYECTO", a insertar el nombre completo del "INMUJERES" y su logotipo, en calidad de colaborador en la publicidad, papelería, folletos, revistas y demás documentos que emita la "INSTANCIA EJECUTORA" durante el desarrollo del "PROYECTO", proporcionando al "INMUJERES" un ejemplar de ellos. Lo anterior será aplicable independientemente de si la publicación de los productos se realiza en medios físicos o digitales
De igual forma, "LAS PARTES" deberán darse aviso cuando se pretenda publicar o difundir alguno (s) de los productos en otro tipo de publicaciones o trabajos. En dicha publicación deberá agregarse la siguiente leyenda: "Este producto es generado con recursos del Programa para el Adelanto, Bienestar e Igualdad de las Mujeres. Empero el Instituto Nacional de las Mujeres no necesariamente comparte los puntos de vista expresados por las (los) autoras(es) del presente trabajo".
Los derechos de propiedad intelectual que se deriven del "PROYECTO" (productos, documentos, actividades y trabajos finales), así como los materiales complementarios en cualquier tipo de soporte, incluido el electrónico, que conformen conjuntamente con los trabajos a desarrollar un todo unitario, se constituirán a favor del "INMUJERES", el cual reconocerá el derecho moral de quienes participen en la elaboración de los productos, en términos de lo dispuesto por los artículos 45, fracción XX, de la Ley de Adquisiciones, Arrendamientos y Servicios del Sector Público; 83 de la Ley Federal del Derecho de Autor, y 16 de su Reglamento.
DÉCIMA TERCERA. CONTROL Y AUDITORÍA. Las instancias de control, auditoría y demás autoridades competentes, en el ámbito de sus respectivas atribuciones, cuentan con facultades para practicar intervenciones, auditorías y demás investigaciones, para verificar el cumplimiento de las diversas disposiciones establecidas en las distintas leyes y normas en la materia.
En caso de haber manejos inadecuados de recursos o incumplimientos del marco normativo aplicable al "PROGRAMA", las diversas autoridades competentes, en el ámbito de sus respectivas atribuciones, instrumentarán o promoverán la aplicación de las sanciones que resulten procedentes y las restituciones que, en su caso, correspondan.
"LAS PARTES" acuerdan que se propiciará la integración y operación de contralorías sociales para el seguimiento, supervisión y vigilancia del cumplimiento de las acciones o actividades comprometidas en el "PROYECTO", tal como lo establecen los Lineamientos para la promoción y operación de la Contraloría Social en los programas federales de desarrollo social.
DÉCIMA CUARTA. TERMINACIÓN ANTICIPADA. El presente "CONVENIO" podrá darse por terminado anticipadamente de común acuerdo de "LAS PARTES".
La "INSTACIA EJECUTORA" podrá solicitar por escrito al "INMUJERES" la terminación anticipada del presente "CONVENIO", con arreglo al mecanismo establecido en el numeral 7.5 de las Reglas de Operación del "PROGRAMA". En su caso, la "INSTANCIA EJECUTORA" deberá de reintegrar los recursos no ejercidos, dentro de los plazos y conforme al procedimiento establecido en el numeral 7.7 de las Reglas de Operación del "PROGRAMA".
El "INMUJERES" podrá dar por terminado anticipadamente el presente "CONVENIO" cuando exista caso fortuito o fuerza mayor, o cuando por disposición de las instancias competentes se realicen adecuaciones presupuestarias que afecten la ejecución del "PROGRAMA", imposibilitando al "INMUJERES" cumplir con su obligación de transferir el recurso pactado. Lo anterior, conforme al procedimiento establecido en el punto 7.5 de las Reglas de Operación del "PROGRAMA".
DÉCIMA QUINTA. RELACIÓN LABORAL. "LAS PARTES" convienen que el personal de cada una de ellas que participe en el desarrollo de las actividades derivadas del presente "CONVENIO", se entenderá exclusivamente relacionado con la parte que lo emplea, quien asumirá totalmente las responsabilidades laborales, civiles y de cualquier otro tipo, sin que por la colaboración puedan derivarse obligaciones legales a cargo de la otra parte. En ningún caso "LAS PARTES" podrán ser consideradas "patrón sustituto u obligado solidario".
Si en la realización del "PROYECTO" interviene personal que preste sus servicios con instituciones o personas distintas a "LAS PARTES", este continuará siempre bajo la dirección y dependencia de dicha institución o persona, por lo que su intervención no originará relación de carácter laboral con ninguna de "LAS PARTES" firmantes de este "CONVENIO". En consecuencia, "LAS PARTES" se obligan, mutuamente, a finalizar en paz y a salvo de cualquier reclamación, controversia o litigio laboral.
DÉCIMA SEXTA. MODIFICACIONES AL "CONVENIO" Y AL "PROYECTO". Siempre y cuando sea apegado a derecho, el "INMUJERES" podrá modificar el presente "CONVENIO".
La "INSTANCIA EJECUTORA" podrá solicitar al "INMUJERES" autorización para realizar modificaciones al "PROYECTO" validado por la "COMISIÓN", a través del mecanismo establecido en el numeral 7.2 de las Reglas de Operación del "PROGRAMA".
DÉCIMA SÉPTIMA. CONTROVERSIAS E INTERPRETACIÓN. "LAS PARTES" convienen en que el presente "CONVENIO" es producto de la buena fe, por lo que se comprometen a realizar todas las acciones necesarias para su cumplimiento. Por lo que, en caso de presentarse alguna discrepancia respecto de la interpretación, formalización y cumplimiento del mismo, "LAS PARTES" lo resolverán por escrito y de mutuo acuerdo.
DÉCIMA OCTAVA. JURISDICCIÓN. Para el caso de que subsistan las discrepancias que se señalan en la cláusula que antecede, en todo lo relativo a la interpretación y cumplimiento de este "CONVENIO", "LAS PARTES" se someten expresamente a la jurisdicción de los Tribunales Federales competentes en la Ciudad de México, renunciando a cualquier otra jurisdicción que pudiese corresponderles por razón de sus domicilios presentes o futuros, o por cualquier otro motivo.
Leído que fue el presente "CONVENIO" y enteradas "LAS PARTES" de su contenido y alcance legal, lo firman al margen y al calce las personas que en él intervienen, por duplicado, en la Ciudad de México, el ______ (fecha).
| Por el "INMUJERES" ____________________________________ C. ______________________ Presidenta | Por la "INSTANCIA EJECUTORA" ____________________________________ C.____________________ (Directora, titular o puesto afín) |
| ____________________________________ C. __________________________ _______ (Director(a), titular o puesto afín) de _______ (unidad administrativa responsable de la operación del Proabim) | |
Esta es la última hoja correspondiente al "CONVENIO" que celebra el "INMUJERES" con la "INSTANCIA EJECUTORA", con vigencia a partir de la fecha de su suscripción y hasta el 30 de noviembre de 2024.
ANEXO 5
MODELOS DE CONVENIOS ESPECÍFICOS DE COLABORACIÓN MODALIDAD II
CONVENIO IMM CENTRALIZADA
CONVENIO ESPECÍFICO DE COLABORACIÓN EN EL MARCO DEL PROGRAMA PARA EL ADELANTO, BIENESTAR E IGUALDAD DE LAS MUJERES PARA EL EJERCICIO FISCAL 2024, QUE CELEBRAN, POR UNA PARTE, EL INSTITUTO NACIONAL DE LAS MUJERES, EN LO SUCESIVO EL "INMUJERES", REPRESENTADO POR EL (LA) __________ (DIRECTOR (A), TITULAR O PUESTO AFÍN DE LA PERSONA SERVIDORA PÚBLICA CON FACULTADES DE REPRESENTACIÓN) DE _________ (UNIDAD ADMINISTRATIVA), EL (LA) C. ___________ (NOMBRE DE LA PERSONA SERVIDORA PÚBLICA), ACOMPAÑADA POR EL (LA) _________ (DIRECTOR(A) TITULAR O PUESTO DE LA UNIDAD RESPONSABLE DE LA OPERACIÓN DEL PROABIM), EL C. __________ (NOMBRE DE LA PERSONA SERVIDORA PÚBLICA) Y, POR LA OTRA PARTE, EL AYUNTAMIENTO DE __________ (MUNICIPIO), DEL ESTADO DE ___________ (ENTIDAD FEDERATIVA), EN LO SUCESIVO EL "MUNICIPIO", REPRESENTADO POR SU PRESIDENTE (A) MUNICIPAL, EL (LA) C. __________ (NOMBRE DE LA PERSONA SERVIDORA PÚBLICA), (EN LOS CASOS QUE LA LEGISLACIÓN APLICABLE ASÍ LO REQUIERA) ASISTIDO(A) POR EL (LA) SÍNDICO (A), EL (LA) C. __________ (NOMBRE DE LA PERSONA SERVIDORA PÚBLICA); EL (LA) SECRETARIO (A) DEL AYUNTAMIENTO, EL (LA) C. __________ (NOMBRE DE LA PERSONA SERVIDORA PÚBLICA), Y LA (DIRECTORA, TITULAR O PUESTO AFÍN) DEL (DE LA) _________ (NOMBRE DE LA INSTANCIA), EL (LA) C. __________ (NOMBRE DE LA PERSONA SERVIDORA PÚBLICA), QUE CONJUNTAMENTE SE LES DENOMINARÁ "LAS PARTES", Y SE SUJETAN AL TENOR DE LOS SIGUIENTES ANTECEDENTES, DECLARACIONESY CLÁUSULAS:
ANTECEDENTES
PRIMERO. El __________, el "INMUJERES" publicó en el Diario Oficial de la Federación el Acuerdo por el que se emiten las Reglas de Operación del Programa para el Adelanto, Bienestar e Igualdad de las Mujeres (Proabim) para el ejercicio fiscal 2024, en lo sucesivo el "PROGRAMA".
SEGUNDO. El "PROGRAMA" tiene como objetivo general apoyar a los Mecanismos para el Adelanto de las Mujeres (MAM) de las entidades federativas y municipios mediante subsidios y asesorías para que implementen acciones que contribuyan al adelanto de las mujeres, a través de la ejecución de proyectos propuestos por los MAM y aprobados por el "INMUJERES. El "PROGRAMA" contempla dos modalidades de operación para la población objetivo: I. Implementación de acciones en materia de igualdad y derechos humanos para el adelanto y bienestar de las mujeres en el ámbito de las entidades federativas, y II. Implementación de acciones en materia de igualdad y derechos humanos para el adelanto y bienestar de las mujeres en el ámbito municipal y en las demarcaciones territoriales de la Ciudad de México.
TERCERO. Con arreglo a lo dispuesto en el artículo 74 de la Ley Federal de Presupuesto y Responsabilidad Hacendaria, el Ejecutivo Federal, por conducto de la Secretaría de Hacienda y Crédito Público, puede autorizar la ministración de los subsidios y transferencias que, con cargo a los presupuestos de las dependencias y entidades de la Administración Pública Federal, se aprueben en el Presupuesto de Egresos. Asimismo, en el referido artículo se establece que las personas titulares de las dependencias y entidades, con cargo a cuyos presupuestos se autorice la ministración de subsidios y transferencias, serán responsables, en el ámbito de sus competencias, de que estos se otorguen y ejerzan conforme a las disposiciones generales aplicables.
CUARTO. De acuerdo con lo señalado en el artículo 69 de la Ley General de Contabilidad Gubernamental, los recursos federales solo podrán ser transferidos por las dependencias y entidades de la Administración Pública Federal a las tesorerías de las entidades de federativas. Estas últimas, con base en los artículos 2, fracción I, y 40 de la Ley de Tesorería de la Federación; 7, 51, 52 y 53 de su Reglamento, están obligadas a transferir los fondos a las beneficiarias de los subsidios dentro del plazo estipulado para tal efecto en las Reglas de Operación referidas en el antecedente PRIMERO.
DECLARACIONES
I. El "INMUJERES" declara que:
I.1 Es un organismo público descentralizado de la Administración Pública Federal, con personalidad jurídica, patrimonio propio y autonomía técnica y de gestión para el cumplimiento de sus atribuciones, objetivos y fines, de conformidad con lo dispuesto por el artículo 2o. de la Ley del Instituto Nacional de las Mujeres.
I.2 Su objetivo general es promover y fomentar las condiciones que posibiliten la no discriminación, la igualdad de oportunidades y de trato entre los géneros, el ejercicio pleno de todos los derechos de las mujeres y su participación igualitaria en la vida política, cultural, económica y social del país, bajo los criterios de transversalidad, federalismo y fortalecimiento de los vínculos con los poderes legislativo y judicial, en sus ámbitos federal y estatal.
I.3 EL (La) C. __________ (nombre de la persona servidora pública con facultades de representación), en su carácter de ______ (director (a), titular o puesto afín) de _________ (Unidad administrativa) y de conformidad con lo establecido en________ (Ley del Instituto Nacional de las Mujeres y/o de su Estatuto Orgánico), se encuentra facultado(a) para firmar el presente Convenio Específico de Colaboración, acreditando su personalidad con __________ (acto o documento que da pie al nombramiento, con sus datos de identificación y su fundamento jurídico acta, atribución de la presidenta, etc.) del ________ (fecha).
I.4 El (La) C. __________ (nombre de la persona servidora pública), ________ (director(a), titular o puesto afín) de_________ (unidad administrativa) unidad administrativa responsable de la operación del "PROGRAMA", acredita su personalidad mediante nombramiento expedido a su favor por la C.__________, Presidenta del "INMUJERES", el ________(fecha).
I.5 Para los fines del "PROGRAMA", se tiene considerada la erogación correspondiente al Concepto _____ denominado __________, de acuerdo con la asignación presupuestal autorizada por la Secretaría de Hacienda y Crédito Público.
I.6 Para efectos del presente Convenio Específico de Colaboración, en lo sucesivo "CONVENIO", señala como su domicilio el ubicado en _________ y que su Registro Federal de Contribuyentes es __________.
II. El "MUNICIPIO" declara que:
II.1 Es una persona moral de derecho público, de conformidad con lo establecido en el artículo 115 de la Constitución Política de los Estados Unidos Mexicanos, la Constitución Política de _______ (entidad federativa) y la ____ (ley orgánica o código municipal).
II.2 El (La) C. _____________________ (nombre de la persona servidora pública) fue electo (a) Presidente (a) Municipal de ________ (municipio), _________ (entidad federativa), de acuerdo con _________________ (constancia de mayoría, según la denominación que dé la normativa electoral local), expedida por el _________________ (órgano público local electoral, indicando, en su caso, si aplica intervención del consejo municipal que corresponda), el ______ (fecha) y que, de acuerdo con las facultades y atribuciones establecidas en la Constitución Política de __________ (entidad federativa o en su caso, agregar la ley o código municipal), y con la aprobación previa del H. Ayuntamiento se encuentra plenamente facultado (a) para representar en este acto al "MUNICIPIO".
II.3 (En los casos que la legislación aplicable así lo requiera) El (La) C. __________________ (nombre de la persona servidora pública), fue electo (a) como Síndico (a) del Ayuntamiento de _______ (municipio), de _________ (entidad federativa), de acuerdo con _________ (constancia de mayoría según la denominación que dé la normativa electoral local), expedida por el __________ (órgano público local electoral, indicando, en su caso, si aplica intervención del consejo municipal que corresponda), el______(fecha), y de acuerdo con las facultades y atribuciones establecidas en ________ (ley o código municipal) ___________ (asiste, acompaña, refrenda la firma o firma conjuntamente) del (la) C. Presidente(a) Municipal en el presente "CONVENIO".
II.4 El (La) C. __________________(nombre de la persona servidora pública) fue designado (a) Secretario (a) General del H. Ayuntamiento de ________ (municipio), de ___________ (entidad federativa), según se desprende de __________ (indicar el acto o documento que da pie al nombramiento, con sus datos de identificación y su fundamento jurídico - acta, atribución del presidente (a), etc.), del _____ (fecha) y de acuerdo con las facultades y atribuciones establecidas en ________ (ley o código municipal) ___________ (asiste, acompaña, refrenda la firma o firma conjuntamente) del (de la) C. Presidente (a) Municipal en el presente "CONVENIO".
II.5 En Sesión (ordinaria o extraordinaria y/o número) de Cabildo, del _________ (fecha), el H. Ayuntamiento autorizó la creación del (de la) __________________ (nombre de la instancia), en lo sucesivo la "INSTANCIA EJECUTORA" como órgano centralizado del "MUNICIPIO".
II.6 El (La) C. _______________ (nombre de la persona servidora pública), fue designado (a) _______ (director (a), titular o puesto afín) de la "INSTANCIA EJECUTORA", según se desprende de ___________________ (indicar el acto o documento que da pie al nombramiento, con sus datos de identificación y su fundamento jurídico - acta, atribución del presidente o presidenta municipal, etc.), del ______ (fecha) y ______________ (asiste, acompaña, refrenda la firma o firma conjuntamente) del (de la) C. Presidente (a) Municipal en el presente "CONVENIO".
II.7 Es su voluntad celebrar el presente "CONVENIO" con el "INMUJERES", en los términos y condiciones que se indican.
II.8 Bajo protesta de decir verdad, manifiesta que conoce los términos y condiciones de las Reglas de Operación del "PROGRAMA", que cumplirá expresamente con sus obligaciones derivadas de las mismas, del presente "CONVENIO" y del proyecto que le fue validado por la Comisión para la Validación de Proyectos, en lo sucesivo la "COMISIÓN", y que todos los datos proporcionados son ciertos.
II.9 Para efectos de este "CONVENIO" señala como su domicilio, el ubicado en _____________ (domicilio) y que su Registro Federal de Contribuyentes es _________ (clave del Registro Federal de Contribuyentes).
III. "LAS PARTES" declaran que:
III.1 Reconocen plenamente la importancia que ha de otorgarse al adelanto, bienestar e Igualdad de las mujeres.
III.2 Reconocen la relevancia del pleno ejercicio de los derechos de las mujeres para participar igualitariamente en los ámbitos de la vida social, política, económica, cultural, familiar y en la toma de decisiones que contribuyan efectivamente a mejorar sus condiciones de vida.
III.3 Reconocen la personalidad jurídica que ostenta cada una de ellas, así como la capacidad legal de sus representantes para la suscripción del presente "CONVENIO".
CLÁUSULAS
PRIMERA. OBJETO. Contribuir al adelanto, bienestar e Igualdad de las mujeres, a través de la ejecución, por parte del "MUNICIPIO" a través de la "INSTANCIA EJECUTORA", del proyecto denominado "__________" (nombre del proyecto), en lo sucesivo el "PROYECTO",, de conformidad con las Reglas de Operación del "PROGRAMA"
SEGUNDA. VIGENCIA. "LAS PARTES" convienen en que el periodo de vigencia del presente "CONVENIO", será a partir de la fecha de su suscripción y concluirá el 30 de noviembre de 2024.
TERCERA. MODALIDAD DE PARTICIPACIÓN Y MONTO ASIGNADO AL "PROYECTO". Con motivo de la autorización de recursos realizada por la "COMISIÓN" el ___________ (fecha), para la ejecución del "PROYECTO", correspondiente a la Modalidad II a que se refieren las Reglas de Operación del "PROGRAMA", el "INMUJERES" otorgará al "MUNICIPIO" la cantidad de hasta ___________ (cantidad en número) (cantidad en letra).
CUARTA. FORMA DE ENTREGA DE LOS RECURSOS. Para el cumplimiento del objeto del presente "CONVENIO" y del "PROYECTO", el "INMUJERES" radicará la cantidad de hasta ___________ (cantidad en número) (cantidad en letra), mediante transferencia de fondos a la __________ (secretaría de finanzas, tesorería o entidad homóloga de la entidad federativa), misma que podrá realizarse hasta en siete ministraciones. La __________ (secretaría de finanzas, tesorería o entidad homóloga de la entidad federativa) será la encargada de trasferir la cantidad íntegra referida a la cuenta bancaria que, para tal efecto, le informe el "MUNICIPIO".
Para el adecuado manejo de los recursos, la cuenta bancaria aperturada por el "MUNICIPIO" será exclusiva para el manejo de los recursos federales que se otorgarán con motivo del presente "CONVENIO", misma que no podrá estar ligada a instrumento de inversión alguno.
QUINTA. DESTINO Y COMPROBACIÓN DE LOS RECURSOS. El "MUNICIPIO" se obliga a utilizar los recursos otorgados por el "INMUJERES" aplicando los principios de eficacia, eficiencia, honestidad, transparencia, economía y demás aplicables establecidos en el artículo 134 de la Constitución Política de los Estados Unidos Mexicanos, en el ejercicio de los recursos federales, los cuales deberán ser utilizados solamente en las modalidades, acciones, actividades y conceptos de gastos que se ubiquen dentro de los rubros autorizados en las Reglas de Operación del "PROGRAMA". De igual manera, se obliga a observar la diversa normatividad aplicable a la naturaleza de los recursos objeto del presente "CONVENIO".
Así mismo, el "MUNICIPIO", a través de la "INSTANCIA EJECUTORA", deberá comprobar el debido ejercicio de los recursos de conformidad con las Reglas de Operación del "PROGRAMA" y del presente "CONVENIO", además deberá conservar en sus archivos por el periodo que indique la legislación aplicable, los recibos, facturas originales y cualquier otro documento comprobatorio de los gastos realizados para la ejecución del "PROYECTO". Lo anterior con la finalidad de que las instancias de control y auditoría referidas en la cláusula DÉCIMA TERCERA del presente "CONVENIO", cuenten con los elementos necesarios para verificar el cumplimiento de las normas y disposiciones en la materia.
Corresponde al Presidente(a) Municipal, supervisar la comprobación de los recursos asignados al "MUNICIPIO" con motivo del presente "CONVENIO".
SEXTA. CONTRATACIÓN DE SERVICIOS Y LA ADQUISICIÓN DE BIENES MUEBLES. El "MUNICIPIO" se obliga a ejercer los recursos otorgados por el "INMUJERES" exclusivamente para cumplir con las acciones y actividades establecidas en el "PROYECTO", observando la diversa normatividad aplicable a los procesos de contratación de servicios y adquisición de bienes.
En caso de que dentro de las acciones y actividades del "PROYECTO" se establezca la adquisición de bienes muebles, el "MUNICIPIO" se obliga a que los mismos serán colocados de manera inmediata en las instalaciones de la "INSTANCIA EJECUTORA", inventariados y asignados para uso exclusivo de la misma en el cumplimiento de sus funciones.
SÉPTIMA. SEGUIMIENTO Y RESPONSABLES. El "INMUJERES" realizará un seguimiento físico y financiero al "PROYECTO", con el fin de verificar el cumplimiento de los objetivos y la aplicación de los recursos autorizados conforme a lo establecido en dicho "PROYECTO" y en las Reglas de Operación del "PROGRAMA". En ese sentido, el "MUNICIPIO" se obliga a proporcionar en todo momento al "INMUJERES" toda la información que le sea requerida.
Para dar seguimiento a la ejecución de este "CONVENIO", el "INMUJERES" designa a su __________ (director (a) titular opuesto afín) de __________ (unidad administrativa responsable de la operación del Proabim), el (la) C. ____________ (nombre de la persona servidora pública), o la persona quien le sustituya en dicho cargo.
El "MUNICIPIO" designa para la ejecución y cumplimiento de este "CONVENIO" y como responsable del "PROYECTO", al (a la) _____________________ (director (a), titular o puesto afín) de la "INSTANCIA EJECUTORA", el (la) C. ________________ (nombre de la persona servidora pública), o la persona quien le sustituya en el cargo.
El "MUNICIPIO", a través del Presidente Municipal, supervisará la ejecución y cumplimiento de este "CONVENIO" y del "PROYECTO".
En caso de que el "MUNICIPIO" sustituya en el cargo a la persona responsable del "PROYECTO", se obliga a comunicar la nueva designación por escrito al "INMUJERES", en un plazo de 10 (diez) días hábiles posteriores a la expedición del nuevo nombramiento.
OCTAVA. ENTREGA DE INFORMES DE AVANCE FÍSICO FINANCIERO. El "MUNICIPIO", a través de la "INSTANCIA EJECUTORA", se obliga a presentar al "INMUJERES", dentro de los primeros cinco días hábiles siguientes al cierre de cada trimestre del ejercicio fiscal 2024, la información y documentación que integran los Informes de avance físico - financiero de conformidad con el procedimiento establecido en el numeral 7.1 de las Reglas de Operación del "PROGRAMA".
NOVENA. ENTREGA DE INFORME DE CIERRE DEL EJERCICIO. El "MUNICIPIO", se obliga a presentar al "INMUJERES", a través de la "INSTANCIA EJECUTORA", a más tardar el 30 de noviembre de 2024, la información y documentación que integran el informe de cierre de ejercicio, en la forma prevista en el numeral 7.4 de las Reglas de Operación del "PROGRAMA". No obstante, la presentación del informe de cierre de ejercicio no exime al "MUNICIPIO" de las responsabilidades que puedan derivarse de un proceso de control, auditoría u otro llevado a cabo por las autoridades competentes.
DÉCIMA. RESCISIÓN Y DEVOLUCIÓN DE RECURSOS. Es causa de rescisión del presente "CONVENIO", el incumplimiento por parte del "MUNICIPIO" de cualquiera de las obligaciones a su cargo, derivadas del presente "CONVENIO" y de las Reglas de Operación del "PROGRAMA". Si sucediere lo anterior, el "MUNICIPIO" se encuentra obligado a devolver a la Tesorería de la Federación los recursos autorizados más las actualizaciones y recargos generados desde el momento en que se hizo entrega de la ministración, hasta la fecha en que se efectúe el pago correspondiente, de acuerdo con lo establecido en el artículo 21 del Código Fiscal de la Federación. Esto, con arreglo a lo establecido en el punto 7.7 de las Reglas de Operación del "PROGRAMA".
Cuando el incumplimiento por parte del "MUNICIPIO" se derive de la falta de comprobación de la debida ejecución de los recursos en alguna de las acciones o actividades del "PROYECTO", o bien cuando no se realice la entrega de los productos comprometidos, en la forma prevista en las Reglas de Operación del "PROGRAMA", la devolución de los recursos comprenderá solo la parte no comprobada o entregada, más las actualizaciones y recargos contemplados en el párrafo anterior.
La devolución de los recursos deberá realizarse, ya sea en su totalidad o en la parte no comprobada o entregada, dentro del plazo de 10 días hábiles, contados a partir de la fecha en que sean requeridos por parte del "INMUJERES", con sujeción al procedimiento establecido en el punto 7.7 de las Reglas de Operación del "PROGRAMA".
DÉCIMA PRIMERA. RECURSOS NO EJERCIDOS O DEVENGADOS. Los recursos no ejercidos o devengados por el "MUNICIPIO", al 30 de noviembre de 2024, más las actualizaciones y recargos generados desde el momento en que se hizo la entrega del recurso, hasta la fecha en que se efectúe el pago correspondiente, deberán ser reintegrados con arreglo al mecanismo establecido en el punto 7.7 de las Reglas de Operación del "PROGRAMA". Lo anterior sin perjuicio de las sanciones a que se hagan acreedoras las personas servidoras publicas obligadas al reintegro en términos de las disposiciones aplicables.
DÉCIMA SEGUNDA. CRÉDITO Y RECONOCIMIENTO. El "MUNICIPIO" se obliga a dar crédito y reconocimiento al "INMUJERES", de las acciones, actividades y productos generados durante la ejecución y divulgación del "PROYECTO", a insertar el nombre completo del "INMUJERES" y su logotipo, en calidad de colaborador, en la publicidad, papelería, folletos, revistas y demás documentos que emita el "MUNICIPIO" durante el desarrollo del "PROYECTO", proporcionando al "INMUJERES" un ejemplar de ellos. Lo anterior es aplicable independientemente de si la publicación de los productos se realiza en medios físicos o digitales.
De igual forma, "LAS PARTES" deberán darse aviso cuando se pretenda publicar o difundir alguno(s) de los productos en otro tipo de publicaciones o trabajos. En dicha publicación deberá agregarse la siguiente leyenda: "Este producto es generado con recursos del Programa para el Adelanto, Bienestar e Igualdad de las Mujeres (Proabim). Empero el Instituto Nacional de las Mujeres no necesariamente comparte los puntos de vista expresados por quienes produjeron el presente trabajo".
Los derechos de propiedad intelectual que se deriven del "PROYECTO" (productos, documentos, actividades y trabajos finales), así como los materiales complementarios en cualquier tipo de soporte, incluido el electrónico, que conformen conjuntamente con los trabajos a desarrollar un todo unitario, se constituirán a favor del "INMUJERES", el cual reconocerá el derecho moral de quienes participen en la elaboración de los productos, en términos de lo dispuesto por los artículos 45, fracción XX, de la Ley de Adquisiciones, Arrendamientos y Servicios del Sector Público; 83 de la Ley Federal del Derecho de Autor, y 16 de su Reglamento.
DÉCIMA TERCERA. CONTROL Y AUDITORÍA. Las instancias de control, auditoría y demás autoridades competentes, en el ámbito de sus respectivas atribuciones, cuentan con facultades para practicar intervenciones, auditorías y demás investigaciones, para verificar el cumplimiento de las diversas disposiciones establecidas en las distintas leyes y normas en la materia.
En caso de haber manejos inadecuados de recursos o incumplimientos del marco normativo aplicable al "PROGRAMA", las diversas autoridades competentes, en el ámbito de sus respectivas atribuciones, instrumentarán o promoverán la aplicación de las sanciones que resulten procedentes y las restituciones que, en su caso, correspondan.
DÉCIMA CUARTA. TERMINACIÓN ANTICIPADA. El presente "CONVENIO" podrá darse por terminado anticipadamente de común acuerdo por "LAS PARTES".
El "MUNICIPIO" a través de la "INSTACIA EJECUTORA" podrá solicitar por escrito al "INMUJERES" la terminación anticipada del presente "CONVENIO" con arreglo al mecanismo establecido en el punto 7.5 de las Reglas de Operación del "PROGRAMA". En su caso, el "MUNICIPIO" deberá de reintegrar los recursos no ejercidos, dentro de los plazos y conforme al procedimiento establecido en el numeral 7.7 de las Reglas de Operación del "PROGRAMA".
El "INMUJERES" podrá dar por terminado anticipadamente el presente "CONVENIO" cuando exista caso fortuito o fuerza mayor, o cuando por disposición de las instancias competentes se realicen adecuaciones presupuestarias que afecten la ejecución del "PROGRAMA", imposibilitando al "INMUJERES" cumplir con su obligación de transferir el recurso pactado. Lo anterior, conforme al procedimiento establecido en el punto 7.5 de las Reglas de Operación del "PROGRAMA".
DÉCIMA QUINTA. RELACIÓN LABORAL. "LAS PARTES" convienen que el personal de cada una de ellas que participe en el desarrollo de las actividades derivadas del presente "CONVENIO", se entenderá exclusivamente relacionado con la parte que lo emplea, la cual asumirá totalmente las responsabilidades laborales, civiles y de cualquier otro tipo, sin que por la colaboración puedan derivarse obligaciones legales a cargo de la otra parte. En ningún caso "LAS PARTES" podrán ser consideradas "patrón sustituto u obligado solidario".
Si en la realización del "PROYECTO" interviene personal que preste sus servicios con instituciones o personas distintas a "LAS PARTES", este continuará siempre bajo la dirección y dependencia de dicha institución o persona, por lo que su intervención no originará relación de carácter laboral con ninguna de "LAS PARTES" firmantes de este "CONVENIO". En consecuencia, "LAS PARTES" se obligan, mutuamente, a finalizar en paz y a salvo de cualquier reclamación, controversia o litigio laboral.
DÉCIMA SEXTA. MODIFICACIONES AL "CONVENIO" Y AL "PROYECTO". Siempre y cuando sea apegado a derecho, el "INMUJERES" podrá modificar el presente "CONVENIO".
El "MUNICIPIO" a través de la "INSTANCIA EJECUTORA", podrá solicitar al "INMUJERES", autorización para realizar modificaciones al "PROYECTO" validado por la "COMISIÓN", a través del mecanismo establecido en el numeral 7.2 de las Reglas de Operación del "PROGRAMA".
DÉCIMA SÉPTIMA. CONTROVERSIAS E INTERPRETACIÓN. "LAS PARTES" convienen en que el presente "CONVENIO" es producto de la buena fe, por lo que se comprometen a realizar todas las acciones necesarias para su cumplimiento. Por lo que, en caso de presentarse alguna discrepancia respecto de la interpretación, formalización, y cumplimiento del mismo, "LAS PARTES" lo resolverán por escrito y de mutuo acuerdo.
DÉCIMA OCTAVA. JURISDICCIÓN. Para el caso de que subsistan las discrepancias que se señalan en la cláusula que antecede; en todo lo relativo a la interpretación y cumplimiento de este "CONVENIO", "LAS PARTES" se someten expresamente a la jurisdicción de los Tribunales Federales competentes en la Ciudad de México, renunciando a cualquier otra jurisdicción que pudiese corresponderles por razón de sus domicilios presentes o futuros, o por cualquier otro motivo.
Leído que fue el presente "CONVENIO" y enteradas "LAS PARTES" de su contenido y alcance legal, lo firman al margen y al calce las personas que en él intervienen, por duplicado, en la Ciudad de México, el _____ (fecha).
| Por el "INMUJERES" ____________________________________ C. __________________________ __________ (Director(a), titular o puesto afín de la persona servidora pública con facultades de representación en el INMUJERES) | Por el "MUNICIPIO" ____________________________________ C.____________________ Presidenta(e) Municipal |
| ____________________________________ C. __________________________ _______ (Director(a), titular o puesto afín) de _______ (unidad administrativa responsable de la operación del Proabim) | _____________________________________ C. ___________________ Síndico(a) Municipal |
| | ____________________________________ C. ____________________ Secretario(a) General del H. Ayuntamiento |
| | ____________________________________ C. ____________________ (Directora, Titular o puesto afín) de la "INSTANCIA EJECUTORA" |
Esta es la última hoja correspondiente al "CONVENIO" que celebra el "INMUJERES" con el "MUNICIPIO", con vigencia a partir de la fecha de su suscripción y hasta el 30 de noviembre de 2024.
CONVENIO IMM DESCENTRALIZADA
CONVENIO ESPECÍFICO DE COLABORACIÓN EN EL MARCO DEL PROGRAMA PARA EL ADELANTO, BIENESTAR E IGUALDAD DE LAS MUJERES PARA EL EJERCICIO FISCAL 2024, QUE CELEBRAN, POR UNA PARTE, EL INSTITUTO NACIONAL DE LAS MUJERES, EN LO SUCESIVO EL "INMUJERES", REPRESENTADO POR EL (LA) __________ (DIRECTOR (A), TITULAR O PUESTO AFÍN DE LA PERSONA SERVIDORA PÚBLICA CON FACULTADES DE REPRESENTACIÓN) DE _________ (UNIDAD ADMINISTRATIVA), EL (LA) C. ___________ (NOMBRE DE LA PERSONA SERVIDORA PÚBLICA), ACOMPAÑADA POR EL (LA) _________ (DIRECTOR(A) TITULAR O PUESTO DE LA UNIDAD RESPONSABLE DE LA OPERACIÓN DEL PROABIM), EL C. __________ (NOMBRE DE LA PERSONA SERVIDORA PÚBLICA) Y, POR LA OTRA PARTE, ____________________ (NOMBRE DE LA INSTANCIA), EN LO SUCESIVO LA "INSTANCIA EJECUTORA", REPRESENTADA POR SU ____________ (DIRECTOR (A), TITULAR O PUESTO AFÍN) EL (LA) C._________________ (NOMBRE DE LA PERSONA SERVIDORA PÚBLICA), QUE CONJUNTAMENTE SE LES DENOMINARÁ "LAS PARTES" Y SE SUJETAN AL TENOR DE LOS SIGUIENTES ANTECEDENTES, DECLARACIONES Y CLÁUSULAS:
ANTECEDENTES
PRIMERO. El __________, el "INMUJERES" publicó en el Diario Oficial de la Federación el Acuerdo por el que se emiten las Reglas de Operación del Programa para el Adelanto, Bienestar e Igualdad de las Mujeres (Proabim) para el ejercicio fiscal 2024, en lo sucesivo el "PROGRAMA".
SEGUNDO. El "PROGRAMA" tiene como objetivo general apoyar a los Mecanismos para el Adelanto de las Mujeres (MAM) de las entidades federativas y municipios mediante subsidios y asesorías para que implementen acciones que contribuyan al adelanto de las mujeres, a través de la ejecución de proyectos propuestos por los MAM, y aprobados por el "INMUJERES". El "PROGRAMA" contempla dos modalidades de operación para la población objetivo: I. Implementación de acciones en materia de igualdad y derechos humanos para el adelanto y bienestar de las mujeres en el ámbito de las entidades federativas, y II. Implementación de acciones en materia de igualdad y derechos humanos para el adelanto y bienestar de las mujeres en el ámbito municipal y en las demarcaciones territoriales de la Ciudad de México.
TERCERO. Con arreglo a lo dispuesto en el artículo 74 de la Ley Federal de Presupuesto y Responsabilidad Hacendaria, el Ejecutivo Federal, por conducto de la Secretaría de Hacienda y Crédito Público, puede autorizar la ministración de los subsidios y transferencias que, con cargo a los presupuestos de las dependencias y entidades de la Administración Pública Federal, se aprueben en el Presupuesto de Egresos. Asimismo, en el referido artículo se establece que las personas titulares de las dependencias y entidades, con cargo a cuyos presupuestos se autorice la ministración de subsidios y transferencias, serán responsables, en el ámbito de sus competencias, de que estos se otorguen y ejerzan conforme a las disposiciones generales aplicables.
CUARTO. De acuerdo con lo señalado en el artículo 69 de la Ley General de Contabilidad Gubernamental, los recursos federales solo podrán ser transferidos por las dependencias y entidades de la Administración Pública Federal a las tesorerías de las entidades de federativas. Estas últimas, con base en los artículos 2, fracción I, y 40 de la Ley de Tesorería de la Federación; 7, 51, 52 y 53 de su Reglamento, están obligadas a transferir los fondos a las beneficiarias de los subsidios dentro del plazo estipulado para tal efecto en las Reglas de Operación referidas en el antecedente PRIMERO.
DECLARACIONES
I. El "INMUJERES" declara que:
I.1 Es un organismo público descentralizado de la Administración Pública Federal, con personalidad jurídica, patrimonio propio y autonomía técnica y de gestión para el cumplimiento de sus atribuciones, objetivos y fines, de conformidad con lo dispuesto por el artículo 2o. de la Ley del Instituto Nacional de las Mujeres.
I.2 Su objetivo general es promover y fomentar las condiciones que posibiliten la no discriminación, la igualdad de oportunidades y de trato entre los géneros, el ejercicio pleno de todos los derechos de las mujeres y su participación igualitaria en la vida política, cultural, económica y social del país, bajo los criterios de transversalidad, federalismo y fortalecimiento de los vínculos con los poderes legislativo y judicial, en sus ámbitos federal y estatal.
I.3 EL (La) C. __________ (nombre de la persona servidora pública con facultades de representación), en su carácter de ______ (director (a), titular o puesto afín) de _________ (Unidad administrativa) y de conformidad con lo establecido en________ (Ley del Instituto Nacional de las Mujeres y/o de su Estatuto Orgánico), se encuentra facultado(a) para firmar el presente Convenio Específico de Colaboración, acreditando su personalidad con __________ (acto o documento que da pie al nombramiento, con sus datos de identificación y su fundamento jurídico acta, atribución de la presidenta, etc.) del ________ (fecha).
I.4 El (La) C. __________ (nombre de la persona servidora pública), ________ (director(a), titular o puesto afín) de_________ (unidad administrativa) unidad administrativa responsable de la operación del Proabim "PROGRAMA", acredita su personalidad mediante nombramiento expedido a su favor por la C.__________, Presidenta del "INMUJERES", el ________(fecha).
I.5 Para los fines del "PROGRAMA", se tiene considerada la erogación correspondiente al Concepto __________ denominado _________, de acuerdo con la asignación presupuestal autorizada por la Secretaría de Hacienda y Crédito Público.
I.6 Para efectos del presente Convenio Específico de Colaboración, en lo sucesivo "CONVENIO", señala como su domicilio el ubicado en _________ y que su Registro Federal de Contribuyentes es __________.
II. La "INSTANCIA EJECUTORA" declara que:
II.1 Es un organismo público descentralizado de la Administración Pública Municipal de ______________ (municipio), __________________ (entidad federativa), con personalidad jurídica y patrimonio propio, creado mediante __________________ (sesión de cabildo ordinaria o extraordinaria), del ______________ (fecha), así como en la publicación de su Reglamento en el ___________________ (periódico, gaceta o diario oficial) de ______________ (municipio o entidad federativa), del _________ (fecha).
II.2 El (La) C. _______________ (nombre de la persona servidora pública) fue designado (a) _______ (director (a), titular o puesto afín) de la "INSTANCIA EJECUTORA", según se desprende de ___________________ (indicar el acto o documento que da pie al nombramiento, con sus datos de identificación y su fundamento jurídico - acta, atribución del presidente o presidenta municipal, etc.), del _____ (fecha) y manifiesta tener plenas atribuciones para la suscripción de instrumentos jurídicos con instituciones públicas, por lo que se encuentra facultado(a) para firmar el presente "CONVENIO".
II.3 Su objetivo es ________________________________________ (descripción del objetivo de la instancia ejecutora).
II.4 Es su voluntad celebrar el presente "CONVENIO" con el "INMUJERES", en los términos y condiciones que se indican.
II.5 Bajo protesta de decir verdad, manifiesta que conoce los términos y condiciones de las Reglas de Operación del "PROGRAMA", que cumplirá expresamente con sus obligaciones derivadas de las mismas, del presente "CONVENIO" y del proyecto que le fue validado por la Comisión para la Validación de Proyectos, en lo sucesivo la "COMISIÓN", y que todos los datos proporcionados son ciertos.
II.6 Para efectos de este "CONVENIO" señala como su domicilio, el ubicado en ____________________ (domicilio), y que su Registro Federal de Contribuyentes es _____________ (clave del Registro Federal de Contribuyentes).
III. "LAS PARTES" declaran que:
III.1 Reconocen plenamente la importancia que ha de otorgarse al adelanto, bienestar e Igualdad de las mujeres.
III.2 Reconocen la relevancia del pleno ejercicio de los derechos de las mujeres para participar igualitariamente en los ámbitos de la vida social, política, económica, cultural, familiar y en la toma de decisiones que contribuyan efectivamente a mejorar sus condiciones de vida.
III.3 Reconocen la personalidad jurídica que ostenta cada una de ellas, así como la capacidad legal de sus representantes para la suscripción del presente "CONVENIO".
CLÁUSULAS
PRIMERA. OBJETO. Contribuir al adelanto, bienestar e Igualdad de las mujeres, a través de la ejecución, por parte de la "INSTANCIA EJECUTORA", del proyecto denominado "___________" (nombre del proyecto), en lo sucesivo el "PROYECTO", de conformidad con las Reglas de Operación del "PROGRAMA".
SEGUNDA. VIGENCIA. "LAS PARTES" convienen en que el periodo de vigencia del presente "CONVENIO", será a partir de la fecha de su suscripción y concluirá el 30 de noviembre de 2024.
TERCERA. MODALIDAD DE PARTICIPACIÓN Y MONTO ASIGNADO AL "PROYECTO". Con motivo de la autorización de recursos realizada por la "COMISIÓN", el _________ (fecha), para la ejecución del "PROYECTO", correspondiente a la Modalidad II a que se refieren las Reglas de Operación del "PROGRAMA", el "INMUJERES" otorgará a la "INSTANCIA EJECUTORA" la cantidad de hasta ___________ (cantidad en número) (cantidad en letra).
CUARTA. FORMA DE ENTREGA DE LOS RECURSOS. Para el cumplimiento del objeto del presente "CONVENIO" y del "PROYECTO", el "INMUJERES" radicará la cantidad de hasta _________ (cantidad en número) (cantidad en letra), mediante transferencia de fondos a la __________ (secretaría de finanzas, tesorería o entidad homóloga de la entidad federativa), misma que podrá realizarse hasta en siete ministraciones. La __________ (secretaría de finanzas, tesorería o entidad homóloga de la entidad federativa) será la encargada de trasferir la cantidad íntegra referida a la cuenta bancaria que, para tal efecto, le informe la "INSTANCIA EJECUTORA".
Para el adecuado manejo de los recursos, la cuenta bancaria aperturada por la "INSTANCIA EJECUTORA" será exclusiva para el manejo de los recursos federales que se otorgarán con motivo del presente "CONVENIO", misma que no podrá estar ligada a instrumento de inversión alguno.
QUINTA. DESTINO Y COMPROBACIÓN DE LOS RECURSOS. La "INSTANCIA EJECUTORA" se obliga a utilizar los recursos otorgados por el "INMUJERES" aplicando los principios de eficacia, eficiencia, honestidad, transparencia, economía y demás aplicables establecidos en el artículo 134 de la Constitución Política de los Estados Unidos Mexicanos, en el ejercicio de los recursos federales, los cuales deberán ser utilizados solamente en las modalidades, acciones, actividades y conceptos de gastos que se ubiquen dentro de los rubros autorizados en las Reglas de Operación del "PROGRAMA". De igual manera, se obliga a observar la diversa normatividad aplicable a la naturaleza de los recursos objeto del presente "CONVENIO".
Así mismo, la "INSTANCIA EJECUTORA" deberá comprobar el debido ejercicio de los recursos de conformidad con las Reglas de Operación del "PROGRAMA" y del presente "CONVENIO", además deberá conservar en sus archivos, por el periodo que indique la legislación aplicable, los recibos, facturas originales y cualquier otro documento comprobatorio de los gastos realizados para la ejecución del "PROYECTO". Lo anterior con la finalidad de que las instancias de control y auditoría referidas en la cláusula DÉCIMA TERCERA del presente "CONVENIO" cuenten con los elementos necesarios para verificar el cumplimiento de las normas y disposiciones en la materia.
Corresponde al Alcalde (sa), supervisar la comprobación de los recursos asignados al "MUNICIPIO" con motivo del presente "CONVENIO".
SEXTA. CONTRATACIÓN DE SERVICIOS Y LA ADQUISICIÓN DE BIENES MUEBLES. La "INSTANCIA EJECUTORA" se obliga a ejercer los recursos otorgados por el "INMUJERES" exclusivamente para cumplir con las acciones y actividades establecidas en el "PROYECTO", observando la diversa normatividad aplicable a los procesos de contratación de servicios y adquisición de bienes.
En caso de que dentro de las acciones y actividades del "PROYECTO" se establezca la adquisición de bienes muebles, la "INSTANCIA EJECUTORA" se obliga a que los mismos serán colocados de manera inmediata en sus instalaciones, inventariados y asignados para uso exclusivo de la misma en el cumplimiento de sus funciones.
SÉPTIMA. SEGUIMIENTO Y RESPONSABLES. El "INMUJERES" realizará un seguimiento físico y financiero al "PROYECTO", con el fin de verificar el cumplimiento de los objetivos y la aplicación de los recursos autorizados conforme a lo establecido en dicho "PROYECTO" y en las Reglas de Operación del "PROGRAMA". En ese sentido, la "INSTANCIA EJECUTORA" se obliga a proporcionar en todo momento al "INMUJERES" toda la información que le sea requerida.
Para dar seguimiento a la ejecución de este "CONVENIO", el "INMUJERES" designa a su __________ (director (a) titular opuesto afín) de __________ (unidad administrativa responsable de la operación del Proabim), el (la) C. ____________ (nombre de la persona servidora pública), o la persona quien le sustituya en dicho cargo.
La "INSTANCIA EJECUTORA" designa para la ejecución y cumplimiento de este "CONVENIO" y como responsable del "PROYECTO", a su _____________________ (director (a), titular o puesto afín), el (la) C. ________________ (nombre de la persona servidora pública), o la persona quien le sustituya en el cargo.
En caso de que la "INSTANCIA EJECUTORA" sustituya en el cargo a la persona responsable del "PROYECTO", se obliga a comunicar la nueva designación por escrito al "INMUJERES", en un plazo de 10 (diez) días hábiles posteriores a la expedición del nuevo nombramiento.
OCTAVA. ENTREGA DE INFORMES DE AVANCE FÍSICO FINANCIERO. La "INSTANCIA EJECUTORA" se obliga a presentar al "INMUJERES", dentro de los primeros cinco días hábiles siguientes al cierre de cada trimestre del ejercicio fiscal 2024, la información y documentación que integran los Informes de avance físico - financiero, de conformidad con el procedimiento establecido en el numeral 7.1 de las Reglas de Operación del "PROGRAMA".
NOVENA. ENTREGA DE INFORME DE CIERRE DEL EJERCICIO. La "INSTANCIA EJECUTORA", se obliga a presentar al "INMUJERES", a más tardar el 30 de noviembre de 2024, la información y documentación que integran el informe de cierre de ejercicio, en la forma prevista en el numeral 7.4 de las Reglas de Operación del "PROGRAMA". No obstante, la presentación del Informe de Cierre de Ejercicio no exime a la "INSTANCIA EJECUTORA" de las responsabilidades que puedan derivarse de un proceso de control, auditoría u otro llevado a cabo por las autoridades competentes.
DÉCIMA. RESCISIÓN Y DEVOLUCIÓN DE RECURSOS. Es causa de rescisión del presente "CONVENIO", el incumplimiento por parte de la "INSTANCIA EJECUTORA" de cualquiera de las obligaciones a su cargo, derivadas del presente "CONVENIO" y de las Reglas de Operación del "PROGRAMA". Si sucediere lo anterior, la "INSTANCIA EJECUTORA" se encontrará obligada a devolver los recursos autorizados, más las actualizaciones y recargos generados desde el momento en que se hizo entrega de la ministración, hasta la fecha en que se efectúe el pago correspondiente, de acuerdo con lo establecido en el artículo 21 del Código Fiscal de la Federación. Esto, con arreglo a lo establecido en el punto 7.7 de las Reglas de Operación del "PROGRAMA".
Cuando el incumplimiento por parte de la "INSTANCIA EJECUTORA" se derive de la falta de comprobación de la debida ejecución de los recursos en alguna de las acciones o actividades del "PROYECTO", o bien, cuando no se realice la entrega de los productos comprometidos en la forma prevista en las Reglas de Operación del "PROGRAMA", la devolución de los recursos comprenderá solo la parte no comprobada o entregada, más las actualizaciones y recargos contemplados en el párrafo anterior.
La devolución de los recursos deberá realizarse, ya sea en su totalidad o en la parte no comprobada o entregada, dentro del plazo de 10 días hábiles, contados a partir de la fecha en que sean requeridos por parte del "INMUJERES", con sujeción al procedimiento establecido en el punto 7.7 de las Reglas de Operación del "PROGRAMA".
DÉCIMA PRIMERA. RECURSOS NO EJERCIDOS O DEVENGADOS. Los recursos no ejercidos o devengados por la "INSTANCIA EJECUTORA", al 30 de noviembre de 2024, más las actualizaciones y recargos generados desde el momento en que se hizo la entrega del recurso, hasta la fecha en que se efectúe el pago correspondiente, deberán ser reintegrados con arreglo al mecanismo establecido en el punto 7.7 de las Reglas de Operación del "PROGRAMA". Lo anterior sin perjuicio de las sanciones a que se hagan acreedoras las personas servidoras públicas obligadas al reintegro en términos de las disposiciones aplicables.
DÉCIMA SEGUNDA. CRÉDITO Y RECONOCIMIENTO. La "INSTANCIA EJECUTORA" se obliga a dar crédito y reconocimiento al "INMUJERES" de las acciones, actividades y productos generados durante la ejecución y divulgación del "PROYECTO", a insertar el nombre completo del "INMUJERES" y su logotipo, en calidad de colaborador en la publicidad, papelería, folletos, revistas y demás documentos que emita la "INSTANCIA EJECUTORA" durante el desarrollo del "PROYECTO", proporcionando al "INMUJERES" un ejemplar de ellos. Lo anterior será aplicable independientemente de si la publicación de los productos se realiza en medios físicos o digitales
De igual forma, "LAS PARTES" deberán darse aviso cuando se pretenda publicar o difundir alguno (s) de los productos en otro tipo de publicaciones o trabajos. En dicha publicación deberá agregarse la siguiente leyenda: "Este producto es generado con recursos del Programa para el Adelanto, Bienestar e Igualdad de las Mujeres. Empero el Instituto Nacional de las Mujeres no necesariamente comparte los puntos de vista expresados por las (los) autoras(es) del presente trabajo".
Los derechos de propiedad intelectual que se deriven del "PROYECTO" (productos, documentos, actividades y trabajos finales), así como los materiales complementarios en cualquier tipo de soporte, incluido el electrónico, que conformen conjuntamente con los trabajos a desarrollar un todo unitario, se constituirán a favor del "INMUJERES", el cual reconocerá el derecho moral de quienes participen en la elaboración de los productos, en términos de lo dispuesto por los artículos 45, fracción XX, de la Ley de Adquisiciones, Arrendamientos y Servicios del Sector Público; 83 de la Ley Federal del Derecho de Autor, y 16 de su Reglamento.
DÉCIMA TERCERA. CONTROL Y AUDITORÍA. Las instancias de control, auditoría y demás autoridades competentes, en el ámbito de sus respectivas atribuciones, cuentan con facultades para practicar intervenciones, auditorías y demás investigaciones, para verificar el cumplimiento de las diversas disposiciones establecidas en las distintas leyes y normas en la materia.
En caso de haber manejos inadecuados de recursos o incumplimientos del marco normativo aplicable al "PROGRAMA", las diversas autoridades competentes, en el ámbito de sus respectivas atribuciones, instrumentarán o promoverán la aplicación de las sanciones que resulten procedentes y las restituciones que, en su caso, correspondan.
DÉCIMA CUARTA. TERMINACIÓN ANTICIPADA. El presente "CONVENIO" podrá darse por terminado anticipadamente de común acuerdo de "LAS PARTES".
La "INSTACIA EJECUTORA" podrá solicitar por escrito al "INMUJERES" la terminación anticipada del presente "CONVENIO", con arreglo al mecanismo establecido en el numeral 7.5 de las Reglas de Operación del "PROGRAMA". En su caso, la "INSTANCIA EJECUTORA" deberá de reintegrar los recursos no ejercidos, dentro de los plazos y conforme al procedimiento establecido en el numeral 7.7 de las Reglas de Operación del "PROGRAMA".
El "INMUJERES" podrá dar por terminado anticipadamente el presente "CONVENIO" cuando exista caso fortuito o fuerza mayor, o cuando por disposición de las instancias competentes se realicen adecuaciones presupuestarias que afecten la ejecución del "PROGRAMA", imposibilitando al "INMUJERES" cumplir con su obligación de transferir el recurso pactado. Lo anterior, conforme al procedimiento establecido en el punto 7.5 de las Reglas de Operación del "PROGRAMA".
DÉCIMA QUINTA. RELACIÓN LABORAL. "LAS PARTES" convienen que el personal de cada una de ellas que participe en el desarrollo de las actividades derivadas del presente "CONVENIO", se entenderá exclusivamente relacionado con la parte que lo emplea, quien asumirá totalmente las responsabilidades laborales, civiles y de cualquier otro tipo, sin que por la colaboración puedan derivarse obligaciones legales a cargo de la otra parte. En ningún caso "LAS PARTES" podrán ser consideradas "patrón sustituto u obligado solidario".
Si en la realización del "PROYECTO" interviene personal que preste sus servicios con instituciones o personas distintas a "LAS PARTES", este continuará siempre bajo la dirección y dependencia de dicha institución o persona, por lo que su intervención no originará relación de carácter laboral con ninguna de "LAS PARTES" firmantes de este "CONVENIO". En consecuencia, "LAS PARTES" se obligan, mutuamente, a finalizar en paz y a salvo de cualquier reclamación, controversia o litigio laboral.
DÉCIMA SEXTA. MODIFICACIONES AL "CONVENIO" Y AL "PROYECTO". Siempre y cuando sea apegado a derecho, el "INMUJERES" podrá modificar el presente "CONVENIO".
La "INSTANCIA EJECUTORA" podrá solicitar al "INMUJERES" autorización para realizar modificaciones al "PROYECTO" validado por la "COMISIÓN", a través del mecanismo establecido en el numeral 7.2 de las Reglas de Operación del "PROGRAMA".
DÉCIMA SÉPTIMA. CONTROVERSIAS E INTERPRETACIÓN. "LAS PARTES" convienen en que el presente "CONVENIO" es producto de la buena fe, por lo que se comprometen a realizar todas las acciones necesarias para su cumplimiento. Por lo que, en caso de presentarse alguna discrepancia respecto de la interpretación, formalización y cumplimiento del mismo, "LAS PARTES" lo resolverán por escrito y de mutuo acuerdo.
DÉCIMA OCTAVA. JURISDICCIÓN. Para el caso de que subsistan las discrepancias que se señalan en la cláusula que antecede, en todo lo relativo a la interpretación y cumplimiento de este "CONVENIO", "LAS PARTES" se someten expresamente a la jurisdicción de los Tribunales Federales competentes en la Ciudad de México, renunciando a cualquier otra jurisdicción que pudiese corresponderles por razón de sus domicilios presentes o futuros, o por cualquier otro motivo.
Leído que fue el presente "CONVENIO" y enteradas "LAS PARTES" de su contenido y alcance legal, lo firman al margen y al calce las personas que en él intervienen, por duplicado, en la Ciudad de México, el _____ (fecha).
| Por el "INMUJERES" ____________________________________ C. __________________________ __________ (Director(a), titular o puesto afín de la persona servidora pública con facultades de representación en el INMUJERES) | Por la "INSTANCIA EJECUTORA" ____________________________________ C.____________________ Directora, titular o puesto afín |
| ____________________________________ C. __________________________ _______ (Director(a), titular o puesto afín) de _______ (unidad administrativa responsable de la operación del Proabim) | |
Esta es la última hoja correspondiente al "CONVENIO" que celebra el "INMUJERES" con la "INSTANCIA EJECUTORA", con vigencia a partir de la fecha de su suscripción y hasta el 30 de noviembre de 2024.
CONVENIO UNIDADES ADMINISTRATIVAS U HOMÓLOGAS A LAS IMM EN LAS DEMARCACIONES
TERRITORIALES DE LA CIUDAD DE MÉXICO
CONVENIO ESPECÍFICO DE COLABORACIÓN EN EL MARCO DEL PROGRAMA PARA EL ADELANTO, BIENESTAR E IGUALDAD DE LAS MUJERES PARA EL EJERCICIO FISCAL 2024, QUE CELEBRAN, POR UNA PARTE, EL INSTITUTO NACIONAL DE LAS MUJERES, EN LO SUCESIVO SE LE DENOMINARÁ EL "INMUJERES", REPRESENTADO POR EL (LA) __________ (DIRECTOR (A), TITULAR O PUESTO AFÍN DE LA PERSONA SERVIDORA PÚBLICA CON FACULTADES DE REPRESENTACIÓN) DE _________ (UNIDAD ADMINISTRATIVA), EL (LA) C. ___________ (NOMBRE DE LA PERSONA SERVIDORA PÚBLICA), ACOMPAÑADA POR EL (LA) _________ (DIRECTOR(A) TITULAR O PUESTO DE LA UNIDAD RESPONSABLE DE LA OPERACIÓN DEL PROABIM), EL C. __________ (NOMBRE DE LA PERSONA SERVIDORA PÚBLICA) Y, POR LA OTRA PARTE, LA ALCALDÍA _____________ (NOMBRE DE LA DEMARCACIÓN TERRITORIAL), DE LA CIUDAD DE MÉXICO, EN LO SUCESIVO LA "DEMARCACIÓN TERRITORIAL", REPRESENTADA POR SU ALCALDE (SA), EL (LA) C. ______________ (NOMBRE DE LA PERSONA SERVIDORA PÚBLICA), ASISTIDO POR EL (LA) ____________ (DIRECTOR (A), TITULAR O PUESTO AFÍN DE LA UNIDAD ADMINISTRATIVA U HOMÓLOGA A LAS INSTANCIAS MUNICIPALES DE LAS MUJERES (IMM) DE LA DEMARCACIÓN TERRITORIAL), EL (LA) C. ____________________ (NOMBRE DE LA PERSONA SERVIDORA PÚBLICA), QUE CONJUNTAMENTE SE LES DENOMINARÁ "LAS PARTES" Y SE SUJETAN AL TENOR DE LOS SIGUIENTES ANTECEDENTES, DECLARACIONES Y CLÁUSULAS:
ANTECEDENTES
PRIMERO. El __________, el "INMUJERES" publicó en el Diario Oficial de la Federación las Reglas de Operación del Programa para el Adelanto, Bienestar e Igualdad de las Mujeres (PROABIM) para el ejercicio fiscal 2024, en lo sucesivo el "PROGRAMA".
SEGUNDO. El "PROGRAMA" tiene como objetivo general apoyar a los Mecanismos para el Adelanto de las Mujeres (MAM) de las entidades federativas y municipios mediante subsidios y asesorías para que implementen acciones que contribuyan al adelanto de las mujeres, a través de la ejecución de proyectos propuestos por los MAM y aprobados por el "INMUJERES". El "PROGRAMA" contempla dos modalidades de operación para la población objetivo: I. Implementación de acciones en materia de igualdad y derechos humanos para el adelanto y bienestar de las mujeres en el ámbito de las entidades federativas, y II. Implementación de acciones en materia de igualdad y derechos humanos para el adelanto y bienestar de las mujeres en el ámbito municipal y en las demarcaciones territoriales de la Ciudad de México.
TERCERO. Con arreglo a lo dispuesto en el artículo 74 de la Ley Federal de Presupuesto y Responsabilidad Hacendaria, el Ejecutivo Federal, por conducto de la Secretaría de Hacienda y Crédito Público, puede autorizar la ministración de los subsidios y transferencias que, con cargo a los presupuestos de las dependencias y entidades de la Administración Pública Federal, se aprueben en el Presupuesto de Egresos. Asimismo, en el referido artículo se establece que las personas titulares de las dependencias y entidades, con cargo a cuyos presupuestos se autorice la ministración de subsidios y transferencias, serán responsables, en el ámbito de sus competencias, de que estos se otorguen y ejerzan conforme a las disposiciones generales aplicables.
CUARTO. De acuerdo con lo señalado en el artículo 69 de la Ley General de Contabilidad Gubernamental, los recursos federales solo podrán ser transferidos por las dependencias y entidades de la Administración Pública Federal a las tesorerías de las entidades de federativas. Estas últimas, con base en los artículos 2, fracción I, y 40 de la Ley de Tesorería de la Federación; 7, 51, 52 y 53 de su Reglamento, están obligadas a transferir los fondos a las beneficiarias de los subsidios dentro del plazo estipulado para tal efecto en las Reglas de Operación referidas en el antecedente PRIMERO.
DECLARACIONES
I. El "INMUJERES" declara que:
I.1 Es un organismo público descentralizado de la Administración Pública Federal, con personalidad jurídica, patrimonio propio y autonomía técnica y de gestión para el cumplimiento de sus atribuciones, objetivos y fines, de conformidad con lo dispuesto por el artículo 2o. de la Ley del Instituto Nacional de las Mujeres.
I.2 Su objetivo general es promover y fomentar las condiciones que posibiliten la no discriminación, la igualdad de oportunidades y de trato entre los géneros, el ejercicio pleno de todos los derechos de las mujeres y su participación igualitaria en la vida política, cultural, económica y social del país, bajo los criterios de transversalidad, federalismo y fortalecimiento de los vínculos con los poderes legislativo y judicial, en sus ámbitos federal y estatal.
I.3 EL (La) C. __________ (nombre de la persona servidora pública con facultades de representación), en su carácter de ______ (director (a), titular o puesto afín) de _________ (Unidad administrativa) y de conformidad con lo establecido en________ (Ley del Instituto Nacional de las Mujeres y/o de su Estatuto Orgánico), se encuentra facultado(a) para firmar el presente Convenio Específico de Colaboración, acreditando su personalidad con __________ (acto o documento que da pie al nombramiento, con sus datos de identificación y su fundamento jurídico acta, atribución de la presidenta, etc.) del ________ (fecha).
I.4 El (La) C. __________ (nombre de la persona servidora pública), ________ (director(a), titular o puesto afín) de_________ (unidad administrativa) unidad administrativa responsable de la operación del "PROGRAMA", acredita su personalidad mediante nombramiento expedido a su favor por la C.__________, Presidenta del "INMUJERES", el ________(fecha).
I.5 Para los fines del "PROGRAMA", se tiene considerada la erogación correspondiente al Concepto __________ denominado __________, de acuerdo con la asignación presupuestal autorizada por la Secretaría de Hacienda y Crédito Público.
I.6 Para efectos del presente Convenio Específico de Colaboración, en lo sucesivo "CONVENIO", señala como su domicilio el ubicado en _________ y que su Registro Federal de Contribuyentes es _________.
II. La "DEMARCACIÓN TERRITORIAL" declara que:
II.1 Es el órgano político administrativo de _________________ (nombre de la demarcación territorial), Ciudad de México, de conformidad con lo establecido los artículos 122 de la Constitución Política de los Estados Unidos Mexicanos y 53 de la Constitución Política de la Ciudad de México.
II.2 El (la) C. _____________________ (nombre de la persona servidora pública), fue electo (a) Alcalde (sa) de _______________ (nombre de la demarcación territorial), de acuerdo con la Constancia de Mayoría y Validez para la Elección de la Alcaldía expedida por el Instituto Electoral de la Ciudad de México, a través del Consejo Distrital ______ (número de consejo), el _______ (fecha), y que de acuerdo con las facultades y atribuciones establecidas en las fracciones I y XVI del artículo 30 de la Ley Orgánica de Alcaldías de la Ciudad de México, se encuentra plenamente facultado(a) para representar en este acto a la "DEMARCACIÓN TERRITORIAL".
II.3 En __________ (ley, decreto, reglamento o bando), publicado (a) en _____________ (gaceta, diario o periódico oficial) el ________ (fecha), se autorizó la creación de__________ (la unidad administrativa u homóloga a las IMM de la demarcación territorial), en lo sucesivo la "INSTANCIA EJECUTORA".
II.4 El (la) C. __________________ (nombre de la persona servidora pública) fue designado (a) _____________ (director (a), titular o puesto afín) de la "INSTANCIA EJECUTORA", mediante nombramiento expedido a su favor por el (la) Alcalde (sa), el _______ (fecha), y que de acuerdo con las facultades y atribuciones establecidas en __________ (ley, decreto, reglamento o bando), acompaña en la firma al (a la) Alcalde(sa) en el presente "CONVENIO".
II.5 Es su voluntad celebrar el presente "CONVENIO" con el "INMUJERES", en los términos y condiciones que se indican.
II.6 Bajo protesta de decir verdad, manifiesta que conoce los términos y condiciones de las Reglas de Operación del "PROGRAMA", que cumplirá expresamente con sus obligaciones derivadas de las mismas, del presente "CONVENIO" y del proyecto que le fue validado por la Comisión para la Validación de Proyectos, en lo sucesivo la "COMISIÓN", y que todos los datos proporcionados son ciertos.
II.7 Para efectos de este "CONVENIO", señala como su domicilio el ubicado en _____________ (domicilio) y que su Registro Federal de Contribuyentes es __________ (clave del Registro Federal de Contribuyentes).
III. "LAS PARTES" declaran que:
III.1 Reconocen plenamente la importancia que ha de otorgarse al adelanto, bienestar e Igualdad de las mujeres.
III.2 Reconocen la relevancia del pleno ejercicio de los derechos de las mujeres para participar igualitariamente en los ámbitos de la vida social, política, económica, cultural, familiar y en la toma de decisiones que contribuyan efectivamente a mejorar sus condiciones de vida.
III.3 Reconocen la personalidad jurídica que ostenta cada una de ellas, así como la capacidad legal de sus representantes para la suscripción del presente "CONVENIO".
CLÁUSULAS
PRIMERA. OBJETO. Contribuir al adelanto, bienestar e Igualdad de las mujeres, a través de la ejecución, por parte de la "DEMARCACIÓN TERRITORIAL" a través de la "INSTANCIA EJECUTORA", del proyecto denominado "___________" (nombre del proyecto), en lo sucesivo el "PROYECTO", de conformidad con las Reglas de Operación del "PROGRAMA".
SEGUNDA. VIGENCIA. "LAS PARTES" convienen en que el periodo de vigencia del presente "CONVENIO", será a partir de la fecha de su suscripción y concluirá el 30 de noviembre de 2024.
TERCERA. MODALIDAD DE PARTICIPACIÓN Y MONTO ASIGNADO AL "PROYECTO". Con motivo de la autorización de recursos realizada por la "COMISIÓN" el ___________ (fecha), para la ejecución del "PROYECTO", correspondiente a la Modalidad II a que se refieren las Reglas de Operación del "PROGRAMA", el "INMUJERES" otorgará a la " DEMARCACIÓN TERRITORIAL " la cantidad de hasta ___________ (cantidad en número) (cantidad en letra).
CUARTA. FORMA DE ENTREGA DE LOS RECURSOS. Para el cumplimiento del objeto del presente "CONVENIO" y del "PROYECTO", el "INMUJERES" radicará la cantidad de hasta _________ (cantidad en número) (cantidad en letra), mediante transferencia de fondos a la __________ (secretaría de finanzas, tesorería o entidad homóloga de la entidad federativa), misma que podrá realizarse hasta en siete ministraciones. La __________ (secretaría de finanzas, tesorería o entidad homóloga de la entidad federativa) será la encargada de trasferir la cantidad íntegra referida a la cuenta bancaria que, para tal efecto, le informe la "DEMARCACIÓN TERRITORIAL".
Para el adecuado manejo de los recursos, la cuenta bancaria aperturada para el manejo de los recursos federales que se otorgarán a la "DEMARCACIÓN TERRITORIAL" con motivo del presente "CONVENIO", será exclusiva y no podrá estar ligada a instrumento de inversión alguno.
QUINTA. DESTINO Y COMPROBACIÓN DE LOS RECURSOS. La "DEMARCACIÓN TERRITORIAL" se obliga a utilizar los recursos otorgados por el "INMUJERES" aplicando los principios de eficacia, eficiencia, honestidad, transparencia, economía y demás aplicables establecidos en el artículo 134 de la Constitución Política de los Estados Unidos Mexicanos, en el ejercicio de los recursos federales, los cuales deberán ser utilizados solamente en las modalidades, acciones, actividades y conceptos de gastos que se ubiquen dentro de los rubros autorizados en las Reglas de Operación del "PROGRAMA". De igual manera, se obliga a observar la diversa normatividad aplicable a la naturaleza de los recursos objeto del presente "CONVENIO".
Así mismo, la "DEMARCACIÓN TERRITORIAL", a través de la "INSTANCIA EJECUTORA", deberá comprobar el debido ejercicio de los recursos de conformidad con las Reglas de Operación del "PROGRAMA" y del presente "CONVENIO", además deberá conservar en sus archivos por el periodo que indique la legislación aplicable, los recibos, facturas originales y cualquier otro documento comprobatorio de los gastos realizados para la ejecución del "PROYECTO". Lo anterior con la finalidad de que las instancias de control y auditoría referidas en la cláusula DÉCIMA TERCERA del presente "CONVENIO", cuenten con los elementos necesarios para verificar el cumplimiento de las normas y disposiciones en la materia.
Corresponde al Alcalde(sa), supervisar la comprobación de los recursos asignados al "DEMARCACIÓN TERRITORIAL" con motivo del presente "CONVENIO".
SEXTA. CONTRATACIÓN DE SERVICIOS Y LA ADQUISICIÓN DE BIENES MUEBLES. La "DEMARCACIÓN TERRITORIAL" se obliga a ejercer los recursos otorgados por el "INMUJERES" exclusivamente para cumplir con las acciones y actividades establecidas en el "PROYECTO", observando la diversa normatividad aplicable a los procesos de contratación de servicios y adquisición de bienes.
En caso de que dentro de las acciones y actividades del "PROYECTO" se establezca la adquisición de bienes muebles, la "DEMARCACIÓN TERRITORIAL" se obliga a que los mismos serán colocados de manera inmediata en las instalaciones de la "INSTANCIA EJECUTORA", inventariados y asignados para uso exclusivo de la misma en el cumplimiento de sus funciones.
SÉPTIMA. SEGUIMIENTO Y RESPONSABLES. El "INMUJERES" realizará un seguimiento físico y financiero al "PROYECTO", con el fin de verificar el cumplimiento de los objetivos y la aplicación de los recursos autorizados conforme a lo establecido en dicho "PROYECTO" y en las Reglas de Operación del "PROGRAMA". En ese sentido, la "DEMARCACIÓN TERRITORIAL" se obliga a proporcionar en todo momento al "INMUJERES" toda la información que le sea requerida.
Para dar seguimiento a la ejecución de este "CONVENIO", el "INMUJERES" designa a su __________ (director (a) titular opuesto afín) de __________ (unidad administrativa responsable de la operación del Proabim), o la persona quien le sustituya en dicho cargo.
La "DEMARCACIÓN TERRITORIAL" designa para la ejecución y cumplimiento de este "CONVENIO" y como responsable del "PROYECTO", al (la) _____________________ (director (a), titular o puesto afín) de la "INSTANCIA EJECUTORA", el (la) C. ________________ (nombre de la persona servidora pública), o la persona quien le sustituya en el cargo.
La "DEMARCACIÓN TERRITORIAL", a través del Acalde (sa), supervisará la ejecución y cumplimiento de este "CONVENIO" y del "PROYECTO".
En caso de que la "DEMARCACIÓN TERRITORIAL" sustituya en el cargo a la persona responsable del "PROYECTO", se obliga a comunicar la nueva designación por escrito al "INMUJERES", en un plazo de 10 (diez) días hábiles posteriores a la expedición del nuevo nombramiento.
OCTAVA. ENTREGA DE INFORMES DE AVANCE FÍSICO FINANCIERO. La "DEMARCACIÓN TERRITORIAL", a través de la "INSTANCIA EJECUTORA", se obliga a presentar al "INMUJERES", dentro de los primeros cinco días hábiles siguientes al cierre de cada trimestre del ejercicio fiscal 2024, la información y documentación que integran los Informes de avance físico - financiero de conformidad con el procedimiento establecido en el numeral 7.1 de las Reglas de Operación del "PROGRAMA".
NOVENA. ENTREGA DE INFORME DE CIERRE DEL EJERCICIO. la "DEMARCACIÓN TERRITORIAL", se obliga a presentar al "INMUJERES", a través de la "INSTANCIA EJECUTORA", a más tardar el 30 de noviembre de 2024, la información y documentación que integran el Informe de cierre de ejercicio, en la forma prevista en el numeral 7.4 de las Reglas de Operación del "PROGRAMA". No obstante, la presentación del informe de cierre de ejercicio no exime a la "DEMARCACIÓN TERRITORIAL" de las responsabilidades que puedan derivarse de un proceso de control, auditoría u otro llevado a cabo por las autoridades competentes.
DÉCIMA. RESCISIÓN Y DEVOLUCIÓN DE RECURSOS. Es causa de rescisión del presente "CONVENIO", el incumplimiento por parte de la "DEMARCACIÓN TERRITORIAL" de cualquiera de las obligaciones a su cargo, derivadas del presente "CONVENIO" y de las Reglas de Operación del "PROGRAMA". Si sucediere lo anterior, la "DEMARCACIÓN TERRITORIAL" se encuentra obligado a devolver a la Tesorería de la Federación los recursos autorizados más las actualizaciones y recargos generados desde el momento en que se hizo entrega de la ministración, hasta la fecha en que se efectúe el pago correspondiente, de acuerdo con lo establecido en el artículo 21 del Código Fiscal de la Federación. Esto, con arreglo a lo establecido en el punto 7.7 de las Reglas de Operación del "PROGRAMA".
Cuando el incumplimiento por parte de la "DEMARCACIÓN TERRITORIAL" se derive de la falta de comprobación de la debida ejecución de los recursos en alguna de las acciones o actividades del "PROYECTO", o bien cuando no se realice la entrega de los productos comprometidos, en la forma prevista en las Reglas de Operación del "PROGRAMA", la devolución de los recursos comprenderá solo la parte no comprobada o entregada, más las actualizaciones y recargos contemplados en el párrafo anterior.
La devolución de los recursos deberá realizarse, ya sea en su totalidad o en la parte no comprobada o entregada, dentro del plazo de 10 días hábiles, contados a partir de la fecha en que sean requeridos por parte del "INMUJERES", con sujeción al procedimiento establecido en el punto 7.7 de las Reglas de Operación del "PROGRAMA".
DÉCIMA PRIMERA. RECURSOS NO EJERCIDOS O DEVENGADOS. Los recursos no ejercidos o devengados por la "DEMARCACIÓN TERRITORIAL", al 30 de noviembre de 2024, más las actualizaciones y recargos generados desde el momento en que se hizo la entrega del recurso, hasta la fecha en que se efectúe el pago correspondiente, deberán ser reintegrados con arreglo al mecanismo establecido en el punto 7.7 de las Reglas de Operación del "PROGRAMA". Lo anterior sin perjuicio de las sanciones a que se hagan acreedoras las personas servidoras publicas obligadas al reintegro en términos de las disposiciones aplicables.
DÉCIMA SEGUNDA. CRÉDITO Y RECONOCIMIENTO. La "DEMARCACIÓN TERRITORIAL" se obliga a dar crédito y reconocimiento al "INMUJERES", de las acciones, actividades y productos generados durante la ejecución y divulgación del "PROYECTO", a insertar el nombre completo del "INMUJERES" y su logotipo, en calidad de colaborador, en la publicidad, papelería, folletos, revistas y demás documentos que emita la "DEMARCACIÓN TERRITORIAL" durante el desarrollo del "PROYECTO", proporcionando al "INMUJERES" un ejemplar de ellos. Lo anterior es aplicable independientemente de si la publicación de los productos se realiza en medios físicos o digitales.
De igual forma, "LAS PARTES" deberán darse aviso cuando se pretenda publicar o difundir alguno(s) de los productos en otro tipo de publicaciones o trabajos. En dicha publicación deberá agregarse la siguiente leyenda: "Este producto es generado con recursos del Programa para el Adelanto, Bienestar e Igualdad de las Mujeres (Proabim). Empero el Instituto Nacional de las Mujeres no necesariamente comparte los puntos de vista expresados por quienes produjeron el presente trabajo".
Los derechos de propiedad intelectual que se deriven del "PROYECTO" (productos, documentos, actividades y trabajos finales), así como los materiales complementarios en cualquier tipo de soporte, incluido el electrónico, que conformen conjuntamente con los trabajos a desarrollar un todo unitario, se constituirán a favor del "INMUJERES", el cual reconocerá el derecho moral de quienes participen en la elaboración de los productos, en términos de lo dispuesto por los artículos 45, fracción XX, de la Ley de Adquisiciones, Arrendamientos y Servicios del Sector Público; 83 de la Ley Federal del Derecho de Autor, y 16 de su Reglamento.
DÉCIMA TERCERA. CONTROL Y AUDITORÍA. Las instancias de control, auditoría y demás autoridades competentes, en el ámbito de sus respectivas atribuciones, cuentan con facultades para practicar intervenciones, auditorías y demás investigaciones, para verificar el cumplimiento de las diversas disposiciones establecidas en las distintas leyes y normas en la materia.
En caso de haber manejos inadecuados de recursos o incumplimientos del marco normativo aplicable al "PROGRAMA", las diversas autoridades competentes, en el ámbito de sus respectivas atribuciones, instrumentarán o promoverán la aplicación de las sanciones que resulten procedentes y las restituciones que, en su caso, correspondan.
DÉCIMA CUARTA. TERMINACIÓN ANTICIPADA. El presente "CONVENIO" podrá darse por terminado anticipadamente de común acuerdo por "LAS PARTES".
La "DEMARCACIÓN TERRITORIAL", a través de la "INSTACIA EJECUTORA", podrá solicitar por escrito al "INMUJERES" la terminación anticipada del presente "CONVENIO" con arreglo al mecanismo establecido en el punto 7.5 de las Reglas de Operación del "PROGRAMA". En su caso, la "DEMARCACIÓN TERRITORIAL" deberá de reintegrar los recursos no ejercidos, dentro de los plazos y conforme al procedimiento establecido en el numeral 7.7 de las Reglas de Operación del "PROGRAMA".
El "INMUJERES" podrá dar por terminado anticipadamente el presente "CONVENIO" cuando exista caso fortuito o fuerza mayor, o cuando por disposición de las instancias competentes se realicen adecuaciones presupuestarias que afecten la ejecución del "PROGRAMA", imposibilitando al "INMUJERES" cumplir con su obligación de transferir el recurso pactado. Lo anterior, conforme al procedimiento establecido en el punto 7.5 de las Reglas de Operación del "PROGRAMA".
DÉCIMA QUINTA. RELACIÓN LABORAL. "LAS PARTES" convienen que el personal de cada una de ellas que participe en el desarrollo de las actividades derivadas del presente "CONVENIO", se entenderá exclusivamente relacionado con la parte que lo emplea, la cual asumirá totalmente las responsabilidades laborales, civiles y de cualquier otro tipo, sin que por la colaboración puedan derivarse obligaciones legales a cargo de la otra parte. En ningún caso "LAS PARTES" podrán ser consideradas "patrón sustituto u obligado solidario".
Si en la realización del "PROYECTO" interviene personal que preste sus servicios con instituciones o personas distintas a "LAS PARTES", este continuará siempre bajo la dirección y dependencia de dicha institución o persona, por lo que su intervención no originará relación de carácter laboral con ninguna de "LAS PARTES" firmantes de este "CONVENIO". En consecuencia, "LAS PARTES" se obligan, mutuamente, a finalizar en paz y a salvo de cualquier reclamación, controversia o litigio laboral.
DÉCIMA SEXTA. MODIFICACIONES AL "CONVENIO" Y AL "PROYECTO". Siempre y cuando sea apegado a derecho, el "INMUJERES" podrá modificar el presente "CONVENIO".
La "DEMARCACIÓN TERRITORIAL" a través de la "INSTANCIA EJECUTORA", podrá solicitar al "INMUJERES", autorización para realizar modificaciones al "PROYECTO" validado por la "COMISIÓN", a través del mecanismo establecido en el numeral 7.2 de las Reglas de Operación del "PROGRAMA".
DÉCIMA SÉPTIMA. CONTROVERSIAS E INTERPRETACIÓN. "LAS PARTES" convienen en que el presente "CONVENIO" es producto de la buena fe, por lo que se comprometen a realizar todas las acciones necesarias para su cumplimiento. Por lo que, en caso de presentarse alguna discrepancia respecto de la interpretación, formalización, y cumplimiento del mismo, "LAS PARTES" lo resolverán por escrito y de mutuo acuerdo.
DÉCIMA OCTAVA. JURISDICCIÓN. Para el caso de que subsistan las discrepancias que se señalan en la cláusula que antecede; en todo lo relativo a la interpretación y cumplimiento de este "CONVENIO", "LAS PARTES" se someten expresamente a la jurisdicción de los Tribunales Federales competentes en la Ciudad de México, renunciando a cualquier otra jurisdicción que pudiese corresponderles por razón de sus domicilios presentes o futuros, o por cualquier otro motivo.
Leído que fue el presente "CONVENIO" y enteradas "LAS PARTES" de su contenido y alcance legal, lo firman al margen y al calce las personas que en él intervienen, por duplicado, en la Ciudad de México, el _____ (fecha).
| Por el "INMUJERES" _______________________________________ C. __________________________ __________ (Director(a), titular o puesto afín de la persona servidora pública con facultades de representación en el INMUJERES) | Por la "DEMARCACIÓN TERRITORIAL" _______________________________________ C. _____________________________________ Alcalde(sa) |
| _________________________________________ C. __________________________ _______ (Director(a), titular o puesto afín) de _______ (unidad administrativa responsable de la operación del Proabim) | _______________________________________ C. _____________________________________ ________ (Director(a), titular o puesto afín) de _______ (unidad administrativa u homóloga a las IMM de la Demarcación Territorial) |
Esta es la última hoja correspondiente al "CONVENIO" que celebra el "INMUJERES" con la "DEMARCACIÓN TERRITORIAL", con vigencia a partir de la fecha de su suscripción y hasta el 30 de noviembre de 2024.
Anexo 6
Distribución de recursos y asignación de montos de apoyo por modalidad
Índice para distribuir los recursos a partir de las Condiciones de Bienestar y Adelanto de las Mujeres (IBAM) Modalidad I
El IBAM considera las siguientes variables:
1. Recurso solicitado por cada IMEF en el año previo al ejercicio fiscal de acuerdo con los Convenios Específicos de Colaboración (CEC);
2. Porcentaje de mujeres en condiciones de pobreza por entidad federativa;
3. Tasa de no participación económica femenina.
El cálculo de los montos para cada entidad federativa se realizó de acuerdo con la siguiente fórmula:
Donde:
IBAM (i) = Índice para distribuir los recursos a partir de las Condiciones de Bienestar y Adelanto de las Mujeres Presupuesto estimado para la entidad Federativa (i).
RS(i)N-1 = Recurso solicitado por la IMEF (i) en el año previo (N-1) de acuerdo con los CEC.
RM= Recurso remanente = 
PMIN = PEFN *(1-0.0118)-Presupuesto asignado a la Modalidad II.
PEFN = Presupuesto de Egresos de la Federación para PROABIM
PMP(i) = Porcentaje de mujeres en condición de pobreza de la entidad federativa(i) respecto al total nacional.
IPTP(i) = Proporción de la tasa de no participación económica femenina respecto al total de las tasas de no participación económica del país 
TNPEF(i) = Tasa de no participación económica femenina de la entidad federativa (i) de las mujeres de 15 años y más.
i = Ags, BC, BCS, ... Zac.
En términos gráficos se expresa de la siguiente manera:
Cálculo del Índice para distribuir los recursos a partir de las Condiciones de Bienestar y Adelanto de las Mujeres entre las IMEF que participan en la modalidad I, ejercicio fiscal 2024
| CVE. EF | Entidad Federativa | Recurso solicitado por IMEF en el año previo de acuerdo con (CEC) | Porcentaje de mujeres en condiciones de pobreza por entidad federativa 2022 | Proporción de la tasa de no participación económica femenina respecto al total de las tasas de no participación económica del país 2023 | 20244 |
| | Total | $287,956,723.83 | 100.00 | $14,203,418.09 | 100.00 | $14,203,418.09 | $316,363,560.00 |
| 01 | Aguascalientes | $6,890,550.00 | 0.8 | $108,556.19 | 3.09 | $439,282.47 | $7,438,388.66 |
| 02 | Baja California | $7,622,600.00 | 1.1 | $154,547.85 | 3.06 | $435,087.79 | $8,212,235.64 |
| 03 | Baja California Sur | $7,930,500.00 | 0.2 | $34,254.75 | 2.57 | $364,791.27 | $8,329,546.02 |
| 04 | Campeche | $7,991,562.50 | 0.9 | $124,491.20 | 3.21 | $456,494.83 | $8,572,548.53 |
| 05 | Coahuila | $7,916,823.00 | 1.3 | $179,822.40 | 3.14 | $445,412.86 | $8,542,058.26 |
| 06 | Colima | $8,171,800.00 | 0.3 | $48,116.21 | 2.66 | $378,014.08 | $8,597,930.29 |
| 07 | Chiapas | $18,590,880.00 | 8.1 | $1,157,096.37 | 3.81 | $541,262.80 | $20,289,239.17 |
| 08 | Chihuahua | $4,911,189.00 | 1.3 | $189,982.08 | 3.16 | $448,277.94 | $5,549,449.02 |
| 09 | Ciudad de México | $5,832,488.00 | 4.8 | $676,865.61 | 2.83 | $401,920.02 | $6,911,273.63 |
| 10 | Durango | $8,292,720.00 | 1.3 | $185,811.49 | 3.27 | $464,112.66 | $8,942,644.15 |
| 11 | Guanajuato | $8,429,600.00 | 4.4 | $623,507.08 | 3.17 | $450,859.42 | $9,503,966.51 |
| 12 | Guerrero | $12,316,370.00 | 4.7 | $663,068.92 | 3.10 | $440,218.40 | $13,419,657.31 |
| 13 | Hidalgo | $10,458,600.00 | 2.8 | $400,501.31 | 3.11 | $442,418.43 | $11,301,519.74 |
| 14 | Jalisco | $8,137,013.56 | 4.0 | $562,672.79 | 2.93 | $415,789.22 | $9,115,475.57 |
| 15 | México | $11,646,751.42 | 15.7 | $2,228,156.12 | 3.20 | $455,211.07 | $14,330,118.61 |
| 16 | Michoacán | $11,764,896.00 | 4.5 | $638,484.40 | 3.27 | $464,467.25 | $12,867,847.65 |
| 17 | Morelos | $7,762,800.00 | 1.8 | $255,807.67 | 3.14 | $446,020.07 | $8,464,627.74 |
| 18 | Nayarit | $6,648,712.00 | 0.8 | $110,595.93 | 2.82 | $400,056.84 | $7,159,364.76 |
| 19 | Nuevo León | $6,944,544.83 | 2.1 | $294,417.55 | 3.13 | $444,417.96 | $7,683,380.34 |
| 20 | Oaxaca | $16,980,336.24 | 5.4 | $771,670.96 | 3.05 | $433,842.70 | $18,185,849.90 |
| 21 | Puebla | $8,605,585.82 | 7.9 | $1,117,164.88 | 3.20 | $454,158.34 | $10,176,909.03 |
| 22 | Querétaro | $8,206,150.00 | 1.2 | $167,050.44 | 3.24 | $459,746.24 | $8,832,946.68 |
| 23 | Quintana Roo | $8,724,566.00 | 1.1 | $153,083.53 | 2.92 | $414,373.69 | $9,292,023.22 |
| 24 | San Luis Potosí | $9,005,120.00 | 2.2 | $313,951.17 | 3.20 | $455,179.40 | $9,774,250.56 |
| 25 | Sinaloa | $8,434,004.00 | 1.4 | $198,967.44 | 3.02 | $428,247.38 | $9,061,218.82 |
| 26 | Sonora | $6,991,500.00 | 1.3 | $188,629.52 | 2.99 | $425,124.35 | $7,605,253.87 |
| 27 | Tabasco | $7,904,750.00 | 2.4 | $340,047.57 | 3.42 | $485,882.15 | $8,730,679.71 |
| 28 | Tamaulipas | $7,942,354.00 | 2.1 | $295,967.84 | 3.20 | $454,453.82 | $8,692,775.66 |
| 29 | Tlaxcala | $6,616,410.00 | 1.5 | $217,918.77 | 3.14 | $445,350.46 | $7,279,679.23 |
| 30 | Veracruz | $13,530,900.00 | 9.2 | $1,307,776.82 | 3.58 | $508,925.33 | $15,347,602.15 |
| 31 | Yucatán | $9,749,245.00 | 1.9 | $276,757.46 | 2.79 | $396,428.26 | $10,422,430.72 |
| 32 | Zacatecas | $7,005,402.46 | 1.5 | $217,675.77 | 100.00 | $14,203,418.09 | $7,730,668.82 |
1Fuente: Dirección de la Política Nacional de Igualdad en Entidades Federativas y Municipios, con fecha de corte: 11/12/2023.
2Fuente: estimaciones del INMUJERES con base en la Encuesta Nacional de Ingresos y Gastos de los Hogares 2022 y metodología del CONEVAL.
3Fuente: Instituto Nacional de Estadística y Geografía. Encuesta Nacional de Ocupación y Empleo Nueva edición. Primer trimestre 2023.
4 El monto del IBAM corresponde al que podrán solicitar las IMEF en el proyecto inicial, sin embargo, el monto final del proyecto podrá ser superior al del IBAM, en caso de que se emita la Convocatoria establecida en el numeral 7.3 de las presentes ROP.
Elementos que integran el proyecto de la modalidad II
| Acción | Actividades | Grupo de atención | Monto estimado |
| Reforzar las capacidades organizacionales y operativas de las IMM 2024. | Apoyar en las actividades y servicios de la IMM | Funcionariado público y ciudadanía en el ámbito local. preferentemente mujeres. | $60,000.00 |
| Fortalecer las capacidades técnicas de las titulares de las IMM. | Certificación en: Estándar "ECO779 Transversalización de la perspectiva de género en la Administración Pública Municipal" | Titulares de las Instancias Municipales de las Mujeres | $16,000.00 |
| Diplomado para fortalecer las capacidades técnicas de la Titular IMM (alternativas de inscripción a institución educativa) | |
| Estrategia para impulsar el acceso de las mujeres a la educación básica primaria y/o secundaria y media superior. | Grupo de preparación para certificar la educación primaria y/o secundaria. | Mujeres mayores de 15 años interesadas en concluir la educación básica. | $30,000.00 |
| Inscripción al examen ACREDITA-BACH O EXACER | Mujeres mayores de 18 años interesadas en concluir la educación media superior |
| Potenciar la participación de las mujeres mediante un proyecto dirigido al empoderamiento económico en el ámbito comunitario. | Certificación en oficios no tradicionales para mujeres (carpintería, plomería, electricidad, albañilería, venta especializada de productos y servicios, entre otros). | Ciudadanía en el ámbito local, preferentemente mujeres. | $80,000.00 |
| Certificación en el Estándar EC0669 "Cuidado básico de la persona adulta mayor en domicilio". |
| Certificación en el Estándar EC0585 "Atención de primeros auxilios a la persona afectada/lesionada". |
| Gastos para la coordinación y seguimiento del proyecto |
| Corresponde al 7% del monto único asignado | | $14,000.00 |
| | Total | $200,000.00 |
Para la integración del proyecto de modalidad II, se deberá seleccionar en el modulo correspondiente de la plataforma, las actividades que les permita cubrir con el monto para poder realizar la acción tipo, para lo cual se recomienda consultar el documento de "Criterios para el registro de proyecto", que se localizará en la sección de ayuda de la plataforma.
Para conocer con mayor precisión los cálculos del IBAM vinculados a la modalidad I y los elementos que integran el proyecto de la modalidad II, se puede consultar la "Nota metodológica para la distribución de recursos y asignación de montos de apoyo por modalidad" disponible en la página electrónica del Inmujeres, en la sección del PROABIM.
Anexo 8
Formato presentación informes
Los MAM tendrán que registrar la información mínima necesaria que a continuación se señala y en caso de ser necesario, completar la totalidad de los datos requeridos en los módulos correspondientes de la Plataforma.
| Módulo | Datos/elementos requeridos |
| 1 Avance | Estatus de cada actividad y acciones del proyecto |
| Reporte de logros de las actividades realizadas durante el periodo que se reporta |
| Gastos (adjuntar los CFDI en formato PDF, XML y la verificación ante el SAT) que evidencien la comprobación y el ejercicio de los recursos |
| Personas atendidas durante el periodo que se informa |
| |
| 2 Gastos de Coordinación | Adjuntar los CFDI en formato PDF, XML y la verificación ante el SAT, correspondientes a los gastos seleccionados en el proyecto, de acuerdo con lo establecido en el Anexo 1 de las ROP |
| |
| 3 Personas contratadas | Nombre de las personas prestadoras de servicios profesionales para la ejecución de las acciones de fortalecimiento de las instancias |
| Formación académica |
| Funciones |
| RFC |
| Nombre de la instancia en la que prestan sus servicios |
| |
| 5. Resumen general | Nombre de la titular |
| Entidad |
| Nombre de la instancia |
| Monto aprobado |
| Periodo de ejecución |
| Avance físico financiero |
| Gastos de coordinación |
| Resumen de avance físico financiero |
| Resumen del informe del proyecto en formato PDF |
| Base de datos de personas atendidas en formato PDF |
| Base de datos de CFDI en formato PDF |
| Informe de resultados PDF |
Anexo 8
Plazos de las etapas de operación del PROABIM
A continuación, se presentan los plazos establecidos en las diferentes etapas de operación del Programa para el Adelanto, Bienestar e Igualdad de las Mujeres ejercicio fiscal 2024, es importante mencionar que en caso de ajuste de los plazos se publicarán en la página electrónica del Inmujeres.
| Proceso | Plazo/periodo | Numeral |
| Registro de documentación jurídica | 2 al 10 de enero | 4.2 Criterios generales para la presentación de la documentación jurídica |
| Revisión de la documentación jurídica y notificación de resultados | 8 días hábiles | 5.1 Revisión de la documentación jurídica |
| Atención de observaciones a la documentación jurídica | 3 días hábiles |
| Revisión de la atención a observaciones a la documentación jurídica notificación de resultados | 5 días hábiles |
| Suscripción Convenio con el Gobierno de la Entidad Federativa | 10 días hábiles | 5.1.2 Suscripción del Convenio con el Gobierno de la Entidad Federativa |
| Revisión del Convenio con el Gobierno de la Entidad Federativa, notificación de resultados | 3 días hábiles | 5.1.3 Revisión del Convenio con el Gobierno de la Entidad Federativa |
| Atención de observaciones a la suscripción Convenio con el Gobierno de la Entidad Federativa | 3 días hábiles |
| Revisión de la atención a observaciones a la suscripción Convenio con el Gobierno de la Entidad Federativa, notificación de resultados | 2 días hábiles |
| Remitir de manera física los ejemplares con firmas autógrafas del Convenio con el Gobierno de la Entidad Federativa al Inmujeres | 5 días hábiles |
| Presentar documentación bancaria y fiscal | 10 días hábiles | 5.1.2 Suscripción del Convenio con el Gobierno de la Entidad Federativa 5.7 Documentación bancaria y fiscal |
| Revisión de la documentación bancaria y fiscal, notificación de resultados | 3 días hábiles | 5.7.1 Revisión de documentación bancaria y fiscal |
| Atención de observaciones a la documentación bancaria y fiscal | 3 días hábiles |
| Revisión a la atención a las observaciones a la documentación bancaria y fiscal, notificación de resultados | 3 días hábiles |
| Registro del proyecto | 5 días hábiles | 5.2 Criterios generales para el registro del proyecto |
| Revisión de la documentación del proyecto, notificación de resultados | 5 días hábiles | 5.3 Revisión del proyecto |
| Asignación de folio | 1 día hábil posterior a la notificación de resultados | 5.3 Revisión del proyecto |
| Validación y aprobación de proyectos, notificación de resultados | 9 días hábiles | 5.5 Validación y aprobación de proyectos |
| Notificación de resultados de la CVP | 2 día hábil posterior a la conclusión de la validación de la CVP | 5.5.1 Notificación de resultados de la CVP |
| Atención de observaciones de la CVP | 3 días hábiles |
| Revisión de atención de observaciones de la CVP, notificación de resultados | 2 días hábiles |
| Envío Oficio de aprobación de recursos | 2 días hábiles posteriores a la notificación de resultados | 5.5.2 Oficio de aprobación de recursos |
| Suscripción de Convenios Específicos de Colaboración | 3 días hábiles | 5.6 Suscripción del Convenio Específico de Colaboración |
| Revisión de la CAJ Convenios Específicos de Colaboración, notificación de resultados | 5 días hábiles | 5.6.1 Revisión de los Convenios Específicos de Colaboración |
| Atención de observaciones del Convenios Específicos de Colaboración | 3 días hábiles |
| Revisión de la CAJ convenios específicos, notificación de resultados | 3 días hábiles |
| Remitir de manera física los ejemplares con firmas autógrafas de Convenios Específicos de Colaboración al Inmujeres | 5 días hábiles |
| Adjuntar CFDI o recibo provisional | 5 días hábiles | 5.7.1 Revisión de documentación bancaria y fiscal |
| Revisión del CFDI o recibo provisional, notificación de resultados | 3 días hábiles |
| Atender observaciones del CFDI o recibo provisional | 3 días hábiles |
| Revisión de la atención a las observaciones del CFDI o recibo provisional, notificación de resultados | 2 días hábiles |
| Presentar informe de avance físico financiero | a más tardar los primeros cinco días hábiles siguientes al cierre de cada trimestre | 7.1 Avance físico financiero |
| Revisión de la presentación del informe de avance físico financiero, notificación de resultados | 15 días hábiles |
| Presentación del informe de Cierre del proyecto | a más tardar el 30 de noviembre de 2024 | 7.4 Cierre de ejercicio |
| Revisión al informe de cierre, notificación de resultados* | 15 días hábiles |
| Atención de observaciones al informe de cierre* | 10 días hábiles |
* El proceso de revisión, notificación y atención se podrá repetir hasta en dos ocasiones
________________________