ACUERDO por el que se dan a conocer las Reglas de Operación del Programa de Abasto Social de Leche, a cargo de Liconsa, S.A. de C.V. (LICONSA), para el ejercicio fiscal 2024.

Al margen un sello con el Escudo Nacional, que dice: Estados Unidos Mexicanos.- AGRICULTURA.- Secretaría de Agricultura y Desarrollo Rural.

VÍCTOR MANUEL VILLALOBOS ARÁMBULA, Secretario de Agricultura y Desarrollo Rural, con fundamento en los artículos 4, párrafo tercero, 25 y 26 apartado A, 27, fracción XX y 28, párrafo décimo tercero de la Constitución Política de los Estados Unidos Mexicanos; 9, 12, 23, 26, 35 y Artículo Décimo Séptimo Transitorio de las modificaciones publicadas en el Diario Oficial de la Federación el 30 noviembre de 2018, de la Ley Orgánica de la Administración Pública Federal; 4 de la Ley Federal de Procedimiento Administrativo; 9, 12, 33, 34, 35 y 40 de la Ley de Planeación; 75 y 77 de la Ley Federal de Presupuesto y Responsabilidad Hacendaria y 176 de su Reglamento; 1, 72, 140, 178, 179, 180, 183 y 189 de la Ley de Desarrollo Rural Sustentable; 1 y 70 fracciones I, XV, XIX, XX, XXVI y XXVIII de la Ley General de Transparencia y Acceso a la Información Pública; 1, 3 y 5, fracción XXII del Reglamento Interior de la Secretaría de Agricultura y Desarrollo Rural; así como los Artículos y Anexos correspondientes del Decreto de Presupuesto de Egresos de la Federación para el Ejercicio Fiscal 2024 y
CONSIDERANDO
Que la Constitución Política de los Estados Unidos Mexicanos, establece en su Artículo 25 que corresponde al Estado la rectoría del desarrollo nacional para garantizar que sea integral y sustentable, que fortalezca la Soberanía de la Nación y su régimen democrático y que, mediante el fomento del crecimiento económico y el empleo, así como una más justa distribución del ingreso y la riqueza, permita el pleno ejercicio de la libertad y la dignidad de los individuos, grupos y clases sociales;
Que la Ley Federal de Presupuesto y Responsabilidad Hacendaria dispone que la Cámara de Diputados en el Presupuesto de Egresos, podrá señalar los programas, a través de los cuales se otorguen subsidios, que deberán sujetarse a reglas de operación con el objeto de asegurar que la aplicación de los recursos públicos se realice con eficiencia, eficacia, economía, honradez y transparencia. Asimismo, se señalarán en el Presupuesto de egresos los criterios generales a los cuales se sujetarán las reglas de operación de los programas;
Que los programas de subsidios del Ramo Administrativo 08, "Agricultura y Desarrollo Rural", entre ellos el Programa de Abasto Social de Leche a cargo de LICONSA, S.A. de C.V. (LICONSA), se destinarán, en las entidades federativas, en los términos de las disposiciones aplicables a la población en condiciones de pobreza, de vulnerabilidad, de adultos mayores, de rezago y de marginación, de acuerdo con los criterios de resultados que defina el Consejo Nacional de Población y la Declaratoria de Zonas de Atención Prioritaria formulada por la Cámara de Diputados, mediante acciones que promuevan la superación de la pobreza a través de la educación, la salud, la alimentación nutritiva y de calidad, la generación de empleo e ingreso, autoempleo y capacitación; protección social y programas asistenciales; y el fomento del sector social de la economía;
Que para poner fin a la pobreza y al hambre conforme a los objetivos internacionales de desarrollo sostenible de la Agenda 2030, se emplearan los esfuerzos y estrategias posibles para contribuir al bienestar social, mejorando el acceso a la alimentación en apoyo de la nutrición de la población objetivo;
Que para contribuir a las Directrices del Plan Nacional de Desarrollo 2019-2024, este Programa se encuentra alineado a la Directriz III "Economía"; así como también al Programa Sectorial de Agricultura y Desarrollo Rural 2020-2024, Objetivo prioritario 1 "Lograr la autosuficiencia alimentaria vía el aumento de la producción y la productividad agropecuaria y acuícola pesquera y Objetivo 2 Contribuir al bienestar de la población rural mediante la inclusión de los productores históricamente excluidos en las actividades productivas rurales y costeras, aprovechando el potencial de los territorios y los mercados locales", y los programas institucionales de SEGALMEX y de LICONSA;
Que el Programa Nacional de Combate a la Corrupción y a la Impunidad, y de Mejora de la Gestión Pública 2019-2024, prevé como sus objetivos prioritarios los siguientes; 1.-Combatir frontalmente las causas y efectos de la corrupción; 2.-Combatir los niveles de impunidad administrativa en el Gobierno Federal; 3.-Promover la eficiencia y eficacia en la gestión pública; 4.-Promover la profesionalización y la gestión eficiente de los recursos humanos de la Administración Pública Federal, y 5.-Promover el uso eficiente y responsable de los Bienes del Estado Mexicano;
Que el Artículo 77 de la Ley Federal de Presupuesto y Responsabilidad Hacendaria ordena que las Reglas de Operación deberán ser simples y precisas, con el objeto de facilitar la eficiencia y la eficacia en la aplicación de los programas;
Las presentes Reglas de Operación no se contraponen, afectan o se duplican con otros Programas y/o acciones del Gobierno Federal, en cuanto a su diseño, beneficios, apoyos otorgados y población objetivo. Lo anterior de conformidad con lo dispuesto en el artículo 179 del Reglamento de Ley Federal de Presupuesto y Responsabilidad Hacendaria;
Que para asegurar la coordinación de acciones entre dependencias y entidades y evitar duplicidad en el ejercicio de los recursos y reducir gastos administrativos este Programa se apega a lo dispuesto en el artículo 75 fracción VII de la Ley Federal de Presupuesto y Responsabilidad Hacendaria; y
Que para cumplir con todo lo anterior, en todo caso se cuidará aplicar las leyes y demás normas en vigor en lo que toca a la igualdad de derechos entre hombres y mujeres, la eliminación de toda forma de discriminación y se buscará en todas las acciones, tener presentes los principios de sustentabilidad para preservar y mejorar el medio ambiente.
El Programa de Abasto Social de Leche a cargo de LICONSA S.A. de C.V, apoya a las personas que viven en condiciones de pobreza, contribuyendo a promover el acceso a la alimentación por medio de la distribución de leche fortificada, para mejorar sus niveles de nutrición y el desarrollo de capacidades básicas.
El objetivo más importante del Gobierno de la Cuarta Transformación es lograr consolidar un verdadero Estado de bienestar en beneficio de todas y todos. Bajo esta premisa, el Gobierno de México impulsa una estrategia fundamentada en el derecho del pueblo a tener una mejor calidad de vida y mayores oportunidades de desarrollo por medio de una amplia política social basada en las necesidades reales de la población. En ese sentido, el 8 de mayo de 2020, se reformó el artículo 4° de la Constitución Política de los Estados Unidos Mexicanos para establecer como un derecho constitucional el acceso de todas las y los mexicanos a los Programas para el Bienestar.
La política social planteada en el Plan Nacional de Desarrollo tiene como misión favorecer a los más desprotegidos y alcanzar mayores condiciones de igualdad y justicia social. En consecuencia, los Programas para el Bienestar son una herramienta para garantizar la universalidad de los derechos humanos, promover la participación política y comunitaria, lograr mayor inclusión y consolidar la transformación del país.
Asimismo, estos programas son el instrumento mediante el cual se integra la estrategia del proyecto de nación para que las personas cuenten con un apoyo directo y sin intermediarios en cada etapa de su vida. Con base en la confianza y cercanía con el pueblo, los programas sociales atienden a las necesidades en el país y, por lo tanto, la entrega de los apoyos no está condicionada ni sujeta a requisitos extraordinarios.
Las presentes Reglas de Operación son un reflejo de la nueva política de bienestar implementada a partir de la llegada de la Cuarta Transformación. Estas reglas parten de la premisa de que los ciudadanos, como sujetos de derecho, son derechohabientes de los programas y deben recibir su apoyo de manera directa, sin intermediarios. Así, la confianza en el pueblo es la base para que los ciudadanos ejerzan libremente su derecho y, por lo tanto, pueden consultar este documento para ejercerlo de manera informada.
Derivado de que los programas sociales atienden múltiples necesidades, se hace imprescindible la colaboración y coordinación interinstitucional para atenderlas de manera integral, eficientar los procesos y facilitar el acceso de forma equitativa a los Programas para el Bienestar. La Coordinación General de Programas para el Desarrollo, en colaboración con la Secretaría de Bienestar, son las instancias responsables de la coordinación entre las dependencias y entidades de la Administración Pública Federal para la ejecución de planes, programas y acciones que integran la política de bienestar; por tal motivo, se trabaja de manera conjunta para institucionalizar la operación de los programas y garantizar su continuidad.
El mayor logro de la Cuarta Transformación es la revolución de las conciencias, y los Programas para el Bienestar representan el eje central de la consolidación del proyecto de nación. En ese sentido, es manifiesto el compromiso y responsabilidad de las dependencias encargadas de gestionar la política social del Plan Nacional de Desarrollo en beneficio de la población.
En este tenor, he tenido a bien emitir el siguiente:
ACUERDO POR EL QUE SE DAN A CONOCER LAS REGLAS DE OPERACIÓN DEL PROGRAMA DE
ABASTO SOCIAL DE LECHE, A CARGO DE LICONSA, S.A. DE C.V. (LICONSA), PARA EL EJERCICIO
FISCAL 2024
GLOSARIO DE TÉRMINOS
Para efectos y aplicación del Programa y sus Componentes, en las presentes Reglas de Operación independientemente de que el término se utilice en plural o singular, se entenderá por:
AGRICULTURA: Secretaría de Agricultura y Desarrollo Rural.
Actor Social y Comunitarios.- Es una agrupación de personas con un fin determinado, legalmente constituidas bajo la figura jurídica de persona moral, con objeto social y/o comunitario sin fines de lucro.
Comité de Beneficiarios.- Es una agrupación social de interés comunitario sin personalidad jurídica ni relación laboral con LICONSA que apoya la operación del punto de venta de acuerdo a la normatividad establecida.
Convenios con Actores Sociales y Comunitarios.- Son aquellos celebrados con instituciones públicas de los tres órdenes de gobierno: (federal, estatal y municipal), con instituciones de asistencia pública, personas morales legalmente constituidas, organizaciones de la sociedad civil (indígenas y de vecinos), todos sin fines de lucro.
Convenio Modificatorio.- Son aquellos que se celebran con los actores sociales y comunitarios, a fin de modificar lo pactado en el convenio principal suscrito con LICONSA, para ajustar el número de personas beneficiarias, el suministro por día autorizado y/o la persona representante legal, entre otros términos.
CONEVAL: Consejo Nacional de Evaluación de la Política de Desarrollo Social.
Credencial para Votar: Documento oficial expedido por el Instituto Nacional Electoral que permite a los ciudadanos mexicanos mayores de edad participar en las elecciones locales y federales.
Cuestionario Único de Actores Sociales y Comunitarios.- Instrumento de recolección de información en el que se registran los Actores Sociales y Comunitarios que reciben apoyos.
Instrumento de evaluación socioeconómica.- Herramienta de recolección de información en el que se captan los datos sobre las condiciones socioeconómicas y demográficas del hogar y sus integrantes para evaluar su incorporación al Programa de Abasto Social de Leche y la identificación de los posibles beneficiarios.
Estudio de factibilidad.- Formato para recopilar datos relevantes acerca de la población potencial de personas beneficiarias, la disponibilidad de local, la ubicación de la zona en donde se requiere instalar un nuevo punto de venta, etc., que sirve para dictaminar la procedencia o no de su instalación. Se puede consultar en el Manual de Procedimiento para la Apertura, Reubicación y Cierre de Lecherías, el cual se encuentra en la página electrónica www.gob.mx/liconsa. http://www.liconsa.gob.mx/normateca-interna/direccion-abasto-social.php
Ficha socioeconómica.- Cuestionario que se aplica a los Actores Sociales y Comunitarios, mediante la cual se determina la factibilidad de incorporarse al Programa de Abasto Social de Leche.
Hogar.- Es un conjunto de personas que hacen vida en común dentro de una misma vivienda, unidos o no por parentesco y que preparan los alimentos en la misma cocina.
INE.- Organismo público autónomo encargado de organizar la elección del Presidente de la República, Diputados y Senadores que integran el Congreso de la Unión, así como organizar, en coordinación con los organismos electorales de las entidades federativas, las elecciones locales en los estados de la República y la Ciudad de México.
Leche fortificada.- Leche líquida o en polvo que distribuye LICONSA, ambos productos adicionados de vitamina A y D3, fortificados con vitaminas B2, B12, C, ácido fólico, y los minerales hierro y zinc
Localidad.- De acuerdo con el Marco Geoestadístico es el lugar ocupado con una o más edificaciones utilizadas como viviendas, las cuales pueden estar habitadas o no, este lugar es reconocido por un nombre dado por alguna disposición legal o la costumbre.
Matriz de Indicadores para Resultados (MIR).- Es una herramienta de planeación que identifica en forma resumida, los objetivos de un programa, incorpora los indicadores de resultados y gestión que miden dichos objetivos; especifica los medios para obtener y verificar la información de los indicadores e incluye los riesgos y contingencias que pueden afectar el desempeño del programa.
Padrón de beneficiarios.- Relación oficial de beneficiarios que incluye a las personas registradas para acceder a los beneficios del Programa de Abasto Social de Leche.
Personas Beneficiarias.- Aquellas personas que reciben el apoyo del Programa.
Perspectiva de Género.- Se refiere a la metodología y los mecanismos que permiten identificar, cuestionar y valorar la discriminación, desigualdad y exclusión de las mujeres, que se pretende justificar con base en las diferencias biológicas entre mujeres y hombres, así como las acciones que deben emprenderse para actuar sobre los factores de género y crear las condiciones de cambio que permitan avanzar en la construcción de la igualdad de género.
Personal de Promotoría Social.- Es la persona responsable de la atención directa de los beneficiarios del Programa de Abasto Social de Leche y el enlace con el público en general en los puntos de venta.
Programa: Programa de Abasto Social de Leche. (PASL)
Punto de venta.- Local o tienda autorizada por LICONSA para que las personas beneficiarias adquieran su dotación de leche asignada.
Tarjeta de Dotación de Leche.- Instrumento oficial que identifica a la persona titular y que indica la cantidad de leche que puede retirar, de acuerdo con el número de personas beneficiarias registradas en el padrón.
Titular de la Tarjeta de Dotación de Leche.- Es la persona que representa al hogar inscrito en el Programa, identificada para recibir la dotación de leche y realizar cualquier trámite relacionado al mismo.
Unidades operativas.- Lugar o lugares donde los actores sociales y comunitarios entregan la leche a sus personas beneficiarias.
Vivienda.- Espacio delimitado generalmente por paredes y techos de cualquier material, con entrada independiente que se construyó para la habitación de personas.
Zonas de Atención Prioritarias.-Áreas o regiones sean del ámbito rural o urbano cuya población registra índices de pobreza, marginación, indicativos de la existencia de marcadas insuficiencias y rezagos en el ejercicio de los derechos para el desarrollo social. Las declaradas por la Cámara de Diputados en cumplimiento de los Artículos 29,30, 31 y 43, fracción III de la Ley General de Desarrollo Social y que se encuentran publicadas en el Diario Oficial de la Federación.
CONTENIDO
TÍTULO PRIMERO. Disposiciones Generales
Capítulo I     Lineamientos cardinales
Artículo 1º     Establecimiento de las Reglas de Operación de LICONSA, S.A. de C.V.
Artículo 2º     Objetivos.
Artículo 3º     Cobertura.
Artículo 4º     Población Objetivo.
Artículo 5º     Requisitos Generales para el Otorgamiento de los apoyos.
Artículo 6º     Tipos y Montos de Apoyo.
Artículo 7º     Exclusiones.
TÍTULO SEGUNDO. Operación del Programa
Capítulo I     Lineamientos secundarios
Artículo 8º     Instancias Participantes.
Artículo 9º     Mecánica Operativa.
Artículo 10º    Coordinación Interinstitucional.
TÍTULO TERCERO. Seguimiento, Supervisión y Evaluación
Capítulo I     Seguimiento, Supervisión y Evaluación del Programa
Artículo 11º    Seguimiento y supervisión física y operativa.
Capítulo II Evaluación
Artículo 12º    Evaluación.
Artículo 13º    Indicadores.
TÍTULO CUARTO. Disposiciones Complementarias
Capítulo I     Disposiciones
Artículo 14º    Gastos de Operación.
Artículo 15º    Casos de Emergencia o Desastre.
Artículo 16º    Derechos de las Personas Beneficiarias.
Artículo 17º    Obligaciones de las Personas Beneficiarias.
Artículo 18º    Causas de Baja.
Capítulo II     Fiscalización
Artículo 19º    Seguimiento, Control y Auditoría.
Capítulo III Transparencia, acceso a la información pública y Rendición de Cuentas
Artículo 20º    Acceso a la información pública.
Artículo 21º    Conformación del Padrón de Beneficiarios del Programa
Artículo 22º    Blindaje electoral.
Capítulo IV De las políticas transversales para la igualdad e inclusión
Artículo 23º    Enfoque de Derechos Humanos.
Artículo 24º    Perspectiva de Género.
Artículo 25º    Inclusión de las personas con discapacidad.
Capítulo V    Quejas, Denuncias y Solicitudes de Información
Artículo 26º    Peticiones o Denuncias.
Artículo 27º    Solicitudes de Información.
Artículo 28º    Contraloría Social.
Artículo 29º    Excusa.
Artículo 30º    Compras Sociales.
Transitorios
ANEXOS
Anexo I             Guía rápida para el beneficiario.
Anexo II             Lineamientos, Derechos y Obligaciones para el uso de la tarjeta de dotación de leche LICONSA.
Anexo III            Flujograma para solicitar la incorporación de hogares y beneficiarios al Programa de Abasto Social de Leche.
Anexo IV           Flujograma para solicitar la incorporación de beneficiarios de los hogares ya inscritos en el Programa de Abasto Social de Leche a cargo de LICONSA.
Anexo V            Flujograma Convenios con Actores Sociales y Comunitarios.
Anexo VI           Flujograma para Solicitar Nuevos Puntos de Venta.
Anexo VII           Flujograma para solicitar el cambio o reposición de la tarjeta de dotación de leche.
Anexo VIII          Convenio para el suministro de leche en polvo.
Anexo IX           Solicitud para la Instalación de un Punto de Venta DOL-GA-88.
Anexo X            Solicitud para la Instalación de un Punto de Venta.
Anexo XI           Indicadores de Reglas de Operación 2024 del Programa de Abasto Social de Leche.
Anexo XII           Protocolo para la atención inmediata ante la ocurrencia de desastres naturales, contingencias o emergencias sanitarias para la población beneficiaria del Programa de Abasto Social de Leche y solicitantes de incorporación al mismo por parte de LICONSA, S.A. de C.V.
Anexo XIII          Directorio de Centros de Trabajo de LICONSA S.A. de C.V.
TÍTULO PRIMERO.
Disposiciones Generales
Capítulo I
Lineamientos cardinales
Artículo 1º. Establecimiento de las Reglas de Operación de LICONSA, S.A. de C.V.
El presente Acuerdo tiene como objeto establecer las Reglas de Operación que estarán vigentes en el Ejercicio Fiscal 2024, para la ejecución del Programa de Abasto Social de Leche.
Artículo 2º. Objetivos.
Objetivo General del Programa
Contribuir al bienestar social mediante el mejoramiento del acceso a una alimentación nutritiva y de calidad de las personas beneficiarias.
El Programa de Abasto Social de Leche, en lo sucesivo PASL, genera complementariedades y sinergias con otros programas de la SADER que realizan acciones para garantizar el derecho de acceso a la alimentación.
Objetivo específico del Programa
Apoyar la política social del Gobierno Federal, para mejorar el acceso a una alimentación nutritiva para aquellas personas que tengan carencia en dicho rubro, mediante la distribución de leche fortificada, de calidad a bajo precio.
Artículo 3º. Cobertura.
El Programa opera a nivel nacional en dos modalidades:
I. Abasto Comunitario: concesiones, centros de distribución mercantil y sistema de tiendas DICONSA.
Los puntos de venta se pueden consultar en la página electrónica https://www.gob.mx/liconsa/documentos/puntos-de-venta-liconsa?state=published.
II. Convenios con instituciones del sector público, Actores Sociales y Comunitarios y personas morales legalmente constituidas sin fines de lucro.
Artículo 4º. Población Objetivo.
Son las personas con carencia por acceso a la alimentación y que pertenecen a cualquiera de los siguientes grupos:
I. Niñas y niños de 6 meses a 12 años de edad.
II. Mujeres y hombres adolescentes de 13 a 15 años.
III. Mujeres en período de gestación o lactancia.
IV. Mujeres de 45 a 59 años.
V. Personas con enfermedades crónicas y personas con discapacidad, con vigencia indefinida.
VI. Personas adultas de 60 y más años de edad, con vigencia indefinida.
Dicha población se atiende a través de dos modalidades: Abasto Comunitario y Convenios con Actores Sociales y Comunitarios, considerando que pueden existir asociaciones de personas indígenas y de vecinos que se organizan para tener acceso a los apoyos.
El Programa realizará esfuerzos por tener presencia en zonas indígenas, de alta marginación o zonas con altos índices de violencia, según datos oficiales, de acuerdo con las rutas distribución disponibles, y de la factibilidad de instalar nuevos puntos de venta como lo señalan los criterios actuales.
Artículo 5º. Requisitos Generales para el Otorgamiento de los apoyos.
A.    Incorporación al Programa de Abasto Social de Leche
I.     Abasto Comunitario
Para tener acceso al apoyo del Programa se deberá cumplir con lo siguiente:
a.     Incorporación de hogares y beneficiarios al Programa de Abasto Social de Leche a cargo de LICONSA, (altas totales).
El servicio de registro al Programa de Abasto Social de Leche es completamente gratuito.
Para hogares que no se encuentran registrados en el Programa de Abasto Social de Leche, las personas solicitantes deben acudir al punto de venta más cercano a su domicilio, adscrito al centro de trabajo de Liconsa que corresponda, en los días y horarios establecidos para la visita del promotor social y cumplir con lo siguiente:
 
Criterios
Requisitos
i.   Que el domicilio del hogar se encuentre dentro de la cobertura del Programa
i.   La persona interesada presentará en original para su revisión los siguientes documentos en el punto de venta:
ii.   Que en el hogar existan personas con las características de la población objetivo señalada en el artículo 4.
 
A.     Cualquiera de las siguientes identificaciones correspondiente a la persona que pretenda ser Titular: Credencial para Votar del Instituto Nacional Electoral con Fotografía (INE); Cartilla del Servicio Militar Nacional; Pasaporte; Cédula Profesional; Cédula de Identidad Ciudadana; Credencial del Instituto Nacional de las Personas Adultas Mayores (INAPAM); Constancia de Identidad o de Residencia con fotografía, emitida por autoridad local, expedida en un periodo no mayor de seis meses previo a su presentación; Formas Migratorias vigentes.
 
B.     Comprobante de domicilio, que pueden ser: recibo de luz, agua, predial o teléfono; en su caso, escrito libre de la autoridad local en el que se valide la residencia de la persona solicitante. El comprobante deberá ser de fecha reciente (antigüedad máxima de tres meses).
 
C.    Acta de nacimiento de la persona titular y de las personas beneficiarias.
 
D.    Clave Única del Registro de Población (CURP) de la persona titular y de las personas beneficiarias.
 
E.     Proporcionar en su caso, datos de identidad personal e información Socioeconómica que se requiera.
 
Si la persona solicitante presenta su Credencial para votar del Instituto Nacional Electoral (INE) o de los beneficiarios mayores de edad en la cual se muestre la clave CURP y el domicilio actualizado, no será necesario presentar la CURP impresa, ni acta de nacimiento, ni el comprobante de domicilio.
Adicionalmente a lo antes señalado, las mujeres en período de gestación o lactancia deberán:
i.   Acreditar que se encuentra en periodo de gestación o lactancia.
i.   Presentar constancia médica o carnet perinatal y/o control de embarazo u otro documento expedido por instituciones de salud, públicas o privadas, en la que haga referencia a su situación de embarazo, en original para su revisión, o
 
ii.   Presentar acta de nacimiento o constancia de alumbramiento del recién nacido, en original para su revisión.
Para el caso de las personas con enfermedades crónicas y personas con discapacidad deberán:
i.   Comprobar ser persona con enfermedad crónica o persona con discapacidad que requiera incluir leche en su dieta.
i.   Presentar constancia médica oficial expedida por instituciones de salud públicas u otra institución de salud en la que se recomiende ingerir leche, en original para su revisión.
b.    Incorporación de beneficiarios de los hogares ya inscritos en el Programa de Abasto Social de Leche a cargo de LICONSA, (altas parciales).
El servicio de registro al Programa de Abasto Social de Leche es completamente gratuito.
Para los hogares que se encuentran inscritos en el Programa que deseen inscribir a otro integrante del hogar, la persona Titular de la Tarjeta de Dotación de leche debe presentarse en el punto de venta en el cual está registrada, en los días y horarios establecidos para la visita del promotor social y cumplir con lo siguiente:
 
Criterios
Requisitos
i.   Que las personas solicitantes sean integrantes de un hogar que esté inscrito en el Programa.
ii.   Que las personas solicitantes tengan las características de la población objetivo señaladas en el Artículo 4.
iii.  Que la dotación de leche autorizada por hogar no exceda lo señalado en el inciso I del Artículo 6.
i.   La persona interesada presentará en original para su revisión los siguientes documentos en el punto de venta.
A.     Cualquiera de las siguientes identificaciones correspondiente a la persona Titular: Credencial para votar del Instituto Nacional Electoral con fotografía (INE); Cartilla del Servicio Militar Nacional; Pasaporte; Cédula Profesional; Cédula de Identidad Ciudadana; Credencial del Instituto Nacional de las Personas Adultas Mayores (INAPAM); Constancia de Identidad o de Residencia con fotografía, emitida por autoridad local, expedida en un periodo no mayor de seis meses previo a su presentación; Formas Migratorias vigentes.
 
B.     Tarjeta de dotación de Leche vigente.
 
C.    Acta de Nacimiento de las personas beneficiarias.
 
D.    Clave Única del Registro de Población (CURP) de la persona titular y de las personas beneficiarias.
 
E.     Proporcionar en su caso datos de identidad personal que se requieran.
 
Si la persona solicitante presenta su Credencial para votar del Instituto Nacional Electoral (INE) o de los beneficiarios mayores de edad en la cual se muestre la clave CURP y el domicilio actualizado, no será necesario presentar la CURP impresa, ni acta de nacimiento, ni el comprobante de domicilio.
Adicionalmente a lo antes señalado, las mujeres en período de gestación o lactancia deberán:
i.   Acreditar que se encuentra en periodo de gestación o lactancia.
i.   Presentar constancia médica o carnet perinatal y/o control de embarazo u otro documento expedido por instituciones de salud, públicas o privadas, en la que haga referencia a su situación de embarazo, en original para su revisión.
ii.   Presentar acta de nacimiento o constancia de alumbramiento del recién nacido, en original para su revisión.
Para el caso de las personas con enfermedades crónicas y personas con discapacidad deberán:
i.   Comprobar ser persona con enfermedad crónica o persona con discapacidad que requiera incluir leche en su dieta.
i.   Presentar constancia médica oficial expedida por instituciones de salud públicas u otra institución de salud en la que se recomiende ingerir leche, en original para su revisión.
c.     Cambio o reposición de la tarjeta de dotación de leche
El trámite es completamente gratuito.
Para los hogares que se encuentran inscritos en el Programa que cambien de domicilio, o su tarjeta se encuentre dañada o deteriorada, la extravíen o les sea robada, la persona Titular de la Tarjeta de Dotación de leche deberá efectuar el trámite de cambio o reposición de la tarjeta debe presentarse en el punto de venta en el cual está registrada, en los días y horarios establecidos para la visita del promotor social y cumplir con lo siguiente:
 
Criterios
Requisitos
Para todos los casos debe estar registrado en el PASL
a.  Cambio de domicilio
i.   Presentar un comprobante del nuevo domicilio.
 
ii.   Entregar la tarjeta anterior.
b.  Cambio por daño o deterioro de la tarjeta
i.   Presentar y entregar la tarjeta anterior.
c.   Robo o extravío
i.   Levantar un reporte ante el personal de promotoría social.
 
ii.   Presentar identificación oficial vigente.
 
iii.  Seguir las indicaciones del personal de promotoría social.
 
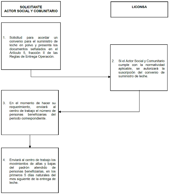
II.       Convenios con Actores Sociales y Comunitarios
El servicio para celebrar Convenios con Actores Sociales y Comunitarios (en el entendido de que el beneficiario último será una persona física) es gratuito, los Actores Sociales y Comunitarios que deseen celebrar un Convenio deberán acudir a las Subgerencias del Programa de Abasto Social, Gerencias Estatales o Metropolitanas que le corresponda en los días y horarios hábiles y deberá cumplir con lo siguiente:
 
Criterios
Requisitos
a.  Acreditar el Objeto del Actor Social y Comunitario solicitante.
La persona representante del Actor Social y Comunitario, presentará en el centro de trabajo un escrito libre, solicitando la suscripción de un convenio para el suministro de leche en polvo, anexando copia del acta constitutiva, cuyo objeto social sin fines de lucro deberá relacionarse al apoyo alimentario.
b.  Entrega de copia de Identificación Oficial Vigente.
El Apoderado o Representante Legal del Actor Social y Comunitario, así como los integrantes del Comité de la Asociación Civil, deberán entregar copia de cualquiera de las siguientes identificaciones: Credencial para votar con fotografía; Cartilla del Servicio Militar Nacional; Pasaporte o Cédula Profesional.
 
Será obligatorio para todos los casos, la entrega de la copia de la Clave Única del Registro de Población (CURP).
c.   Acreditar su inscripción ante la Secretaría de Hacienda y Crédito Público como persona moral.
Las organizaciones de la sociedad civil, presentarán copia del Registro Federal de Contribuyentes (RFC) y copia de la Constancia de Situación Fiscal vigentes.
d.  Entrega de copia de comprobante de domicilio.
Entrega de Comprobante de domicilio fiscal y geográfico, con una vigencia no mayor a 60 días. (recibo de luz, agua, predial, teléfono o estado de cuenta bancario)
e.  Acreditar el número de personas beneficiarias.
El Actor Social y Comunitario, presentará el padrón de personas que atiende, por entidad federativa y centros de atención.
f.   Acreditar su inscripción en el Registro Federal de Organizaciones de la Sociedad Civil.
Las organizaciones de la sociedad civil, presentarán copia de la Clave Única de Inscripción denominada CLUNI.
g.  Acreditar la operatividad del Actor Social y Comunitario.
El centro de trabajo formulará al Actor Social y Comunitario, la ficha socioeconómica, con excepción de las Instituciones Gubernamentales.
 
Los domicilios de las oficinas regionales de LICONSA en todo el país pueden consultarse en el Anexo XI, así como en la página: https://www.gob.mx/liconsa/documentos/centros-de-trabajo-en-entidades-federativas.
Así como toda la información relacionada a Convenios Con Actores Sociales y Comunitarios en: https://www.gob.mx/liconsa/acciones-y-programas/convenios-con-actores-sociales.
B.    Instalación de nuevos puntos de venta del Programa de Abasto Social de Leche
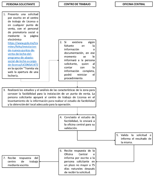
Cualquier persona interesada o instancias de gobierno, en representación de su comunidad, podrán solicitar la instalación de un nuevo punto de venta, este servicio es completamente gratuito.
Los requisitos para presentar la solicitud son:
a.     El interesado podrá presentar una solicitud mediante escrito libre o el llenado del formato "Solicitud para la Instalación de un Punto de Venta", Anexo IX, en cualquier día y hora hábiles en la oficina regional de LICONSA que corresponda o en cualquier punto de venta en operación en los días y horarios asignados al personal de promotoría social. La solicitud también se podrá presentar en línea, accediendo a la página de LICONSA en el sitio https://www.gob.mx/tramites/ficha/instalacion-de-nuevos-puntos-de-venta-de-leche-del-programa-de-abasto-social-de-leche-a-cargo-de-liconsa/LICONSA1472.
b.     Se deberá cumplir lo siguiente:
 
Criterios
Requisitos
a)  Que exista interés de la población para la instalación de un punto de venta.
a)  El personal de LICONSA deberá, asegurarse que los residentes de la localidad o zona propuesta, estén interesados en adquirir la leche, a fin de cumplir con un mínimo de personas y justificar la permanencia del punto de venta, a través de la adquisición de leche de manera regular por parte de los beneficiarios.
b)  Contar con un mínimo de posibles personas que se beneficien.
b)  La localidad o zona urbana propuesta, deberá ubicarse preferentemente en las Zonas de Atención Prioritarias declaradas por la Cámara de Diputados para el año en que se emitan estas Reglas de Operación.
     El número mínimo de posibles personas beneficiarias debe ser de 300 para leche líquida; para leche en polvo será de 200 en localidades mayores de 2,500 habitantes y de 100 para localidades menores. En el caso de Zonas de Atención Prioritaria, estas cantidades mínimas no serán limitantes para llevar a cabo una instalación.
     En las localidades o zonas urbanas que no pertenezcan a Zonas de Atención Prioritarias, se evaluará que el número de personas justifique la permanencia del punto de venta, a través de la adquisición de leche de manera regular por parte de los beneficiarios, y que la cantidad de personas a beneficiar sea mayor a los mínimos establecidos en el párrafo anterior.
c)  Verificar que no exista un punto de venta LICONSA cercano.
c)  Deberá existir una distancia mínima de 1.5 km. de desplazamiento físico, entre el punto central de la zona donde habiten las posibles personas beneficiarias y los puntos de venta en operación.
d)  Asegurar la existencia de un local, comercio particular o tienda comunitaria de DICONSA.
d)  El inmueble debe contar con las características, capacidad e higiene adecuadas, de acuerdo con la cantidad y tipo de leche a expender y que haya accesibilidad de caminos para los vehículos que transportan la leche.
 
Los domicilios de las oficinas de LICONSA en todo el país pueden consultarse en el Anexo XIII y en https://www.gob.mx/liconsa/documentos/centros-de-trabajo-en-entidades-federativas.
Los domicilios de los puntos de venta podrán consultarse en la siguiente liga: https://www.gob.mx/liconsa/documentos/puntos-de-venta-liconsa?state=published.
Los interesados, también podrán buscar la colonia donde habitan y visualizar el punto de venta más cercano en la siguiente dirección: https://sisge.bienestar.gob.mx/sis/sisliconsa.
C.    Criterios de Selección
i.     Abasto comunitario
Las personas que se incorporen al padrón de Beneficiarios de LICONSA serán las que preferentemente se encuentren en las Zonas de Atención Prioritaria. Asimismo, las personas que presenten carencia por acceso a la alimentación.
Lo anterior estará sujeto a la suficiencia presupuestal del Programa y de la disponibilidad de leche.
El Programa prevé que en caso de situaciones inesperadas o fortuitas en donde el suministro de leche sea insuficiente tendrán prioridad de atención los niños y las niñas de 6 meses hasta 5 años y mujeres en periodo de gestación y lactancia, con la finalidad de prevenir problemas nutricionales y apoyar su desarrollo.
Los beneficios del Programa se entregarán de manera directa y sin intermediarios a los beneficiarios, por medio de los Distribuidores Mercantiles, Concesionarios o a través de las Tiendas DICONSA que se encuentren dentro del Convenio de Colaboración con la Unidad Responsable de la ejecución.
En el caso de tratarse de asociaciones, se priorizará a las asociaciones comunitarias indígenas y de vecinos.
ii.     Convenios con Actores Sociales y Comunitarios
Los Actores Sociales y Comunitarios son una agrupación de personas con un fin determinado, legalmente constituidas bajo la figura jurídica de persona moral con objeto social o comunitario sin fines de lucro.
Son convenios con Actores Sociales y Comunitarios los que atienden a personas en situación de vulnerabilidad y que son validados a través de la ficha socioeconómica que aplique el centro de trabajo, actas de asamblea, actas y constancias vecinales o representaciones de pueblos indígenas, de acuerdo a las siguientes prioridades:
A.    Personas que pertenecen a los mismos grupos considerados en la población objetivo y que por diferentes situaciones están ingresadas en alguna institución pública o privada de asistencia social.
B.    Personas que son apoyadas por instituciones privadas de asistencia social que suman esfuerzos con el gobierno federal, estatal o municipal a favor de la nutrición de las niñas y los niños, así como de la población objetivo.
El Programa prevé que en caso de situaciones inesperadas o fortuitas en donde el suministro de leche sea insuficiente, tendrán prioridad:
A.    Asociaciones que atiendan a grupos que habitan en zonas con alto porcentaje de personas en situación de pobreza.
B.    Asociaciones que se encuentren ubicadas en zonas rurales o indígenas con alto porcentaje de población en situación de pobreza y aquellas que se encuentran en zonas con alto índice de inseguridad.
C.    Asociaciones que atiendan a niños y a niñas de hasta 12 años y adultos mayores que habiten en zonas con alto porcentaje de personas en situación de pobreza.
Artículo 6º. Tipos y Montos de Apoyo.
El Programa otorga una dotación de leche fortificada y con alto valor nutricional, a un precio preferencial por litro, transfiriendo un margen de ahorro a los beneficiarios, generado por la diferencia entre el precio promedio de la leche LICONSA y el de la leche comercial.
I.     Abasto Comunitario
La dotación de leche autorizada es de hasta cuatro litros a la semana por persona beneficiaria registrada en el padrón y cada hogar tendrá derecho a adquirir un máximo de 24 litros a la semana, dependiendo del número de personas beneficiarias, conforme a lo que se establece en el siguiente cuadro, previa presentación de la tarjeta de dotación de leche:
 
Número de personas Beneficiarias
Dotación semanal (litros)
1
4
2
8
3
12
4
16
5
20
6
24
El H. Consejo de Administración de LICONSA autorizará los precios diferenciados para la leche de abasto; el precio se encontrará visible en cada punto de venta, de acuerdo con la región diferenciada a que corresponda.
Además, la población en general podrá adquirir productos de la canasta básica de DICONSA, en los puntos de venta de la red LICONSA donde exista este servicio.
II.     Convenios con Actores Sociales y Comunitarios (beneficiarios)
El esquema de operación para la dotación de leche en polvo, se especifica en el convenio suscrito con el Actor Social y comunitario, de acuerdo a las necesidades y características operativas de las partes involucradas.
Se podrán celebrar convenios modificatorios a los convenios suscritos con Actores Sociales y Comunitarios para ajustar, entre otros términos, el número de personas beneficiarias, el suministro por día autorizado o el representante legal.
Artículo 7º. Exclusiones.
No se establecen exclusiones con los apoyos otorgados por otros Programas Sociales del Gobierno Federal.
TÍTULO SEGUNDO
Operación del Programa
Capítulo I
Lineamientos secundarios
Artículo 8º. Instancias Participantes.
I.     Instancias Ejecutoras
Para el correcto cumplimiento de sus objetivos la Dirección de Operaciones de LICONSA regirá sus actividades por los lineamientos, políticas directrices y demás reglas que le indique Seguridad Alimentaria Mexicana-SEGALMEX.
LICONSA será responsable de la operación y ejecución del Programa.
Los centros de trabajo de LICONSA dentro de su ámbito territorial, son los responsables de la operación del Programa y del cumplimiento de las presentes Reglas de Operación y la normatividad aplicable en la materia.
II.     Instancia Normativa
LICONSA será instancia normativa del Programa y estará facultada para interpretar las presentes Reglas y resolver sobre aspectos no contemplados en ellas.
Artículo 9º. Mecánica Operativa.
Proceso de Operación
a.     Incorporación al Programa de Abasto Social de Leche
I.     Abasto comunitario
i.     Incorporación de beneficiarios al Programa de Abasto Social de Leche a cargo de LICONSA, (altas totales).
A.    La persona solicitante debe presentar original de los documentos indicados en el artículo 5º, fracción I, apartado I.I de estas Reglas de Operación al personal de promotoría social en los días y horarios en que visita el punto de venta.
B.    El personal de promotoría social revisará la documentación, la verificará y, si está completa, procederá a aplicar las preguntas del instrumento de evaluación socioeconómica, con base en la información proporcionada por la persona solicitante, para determinar la elegibilidad de ingreso del hogar al PASL. Si falta algún documento, le informará en ese momento al solicitante que no puede realizar el trámite respectivo, sino hasta que presente la documentación completa, debiendo iniciar nuevamente el trámite de incorporación en la siguiente visita del personal de promotoría social al punto de venta.
C.    El personal de promotoría social informará a la persona representante del hogar el resultado de su gestión para su incorporación al padrón de beneficiarios. En caso de ser aceptada su solicitud, se le entregará, de ser posible, su tarjeta de dotación de leche de manera inmediata. De no ser así, la entrega será en un plazo de hasta 30 días naturales posteriores a la fecha de aceptación.
ii.     Incorporación de nuevos beneficiarios de los hogares ya inscritos en el Programa de Abasto Social de Leche a cargo de LICONSA, (altas parciales).
A.    La persona Titular de la Tarjeta de Dotación de Leche debe presentar original de los documentos indicados, en el artículo 5, Fracción I, apartado I.II de estas Reglas de Operación al personal de promotoría social en los días y horarios en que visita el punto de venta.
B.    El personal de promotoría social revisará la documentación y procederá a realizar el alta parcial del nuevo beneficiario. Si falta algún documento, le informará en ese momento al solicitante que no puede realizar el trámite respectivo, sino hasta que presente la documentación completa, debiendo iniciar nuevamente el trámite de incorporación del nuevo beneficiario, en la siguiente visita del promotor social al punto de venta.
C.    Cuando la documentación esté completa, el personal de promotoría social recabará los datos de identidad de las personas a incorporar al programa.
D.    El personal de promotoría social terminará la incorporación de los beneficiarios y regresará los documentos, de ser posible, entregará la nueva tarjeta de dotación de leche de manera inmediata, sustituyendo a la anterior. De no ser así, la entrega será en un plazo de hasta 30 días naturales posteriores a la fecha de aceptación.
iii.    Cambio o reposición de la tarjeta de dotación de leche
En caso de que las personas beneficiarias cambien de domicilio, darán aviso al personal de promotoría social, de conformidad con los días y horarios de visita señalados en el aviso colocado en el punto de venta en el que realizan el retiro de su dotación de leche, presentando un comprobante del nuevo domicilio. Tratándose de daño o deterioro, igualmente deberán notificarlo, entregando la tarjeta anterior.
Asimismo, en caso de robo o extravío, levantarán un reporte ante el personal de promotoría social, presentando una identificación oficial vigente, atendiendo las indicaciones que les proporcionen.
No existe un plazo para realizarlo; sin embargo, presentar la tarjeta al momento de retirar la dotación de leche forma parte de las obligaciones de las personas beneficiarias, señaladas en el Artículo 17 de las presentes Reglas.
La entrega de la nueva tarjeta será en un plazo de hasta 30 días naturales posteriores a la fecha de la notificación de la solicitud.
II.     Convenios con Actores Sociales y Comunitarios
A.    Los Actores Sociales y Comunitarios interesados en celebrar un Convenio, deberán presentar en el centro de trabajo un escrito libre, solicitando la suscripción de un convenio para el suministro de leche en polvo y entregar los documentos indicados en el artículo 5º.
B.    Si los Actores Sociales y Comunitarios cumplen con la normatividad aplicable, se autorizará la suscripción del convenio de suministro de leche en un plazo de hasta 45 días naturales posteriores a la fecha en que se atendieron y validaron todos los requisitos de la solicitud en el centro de trabajo correspondiente, con base en el esquema de operación que se acuerde y el modelo de Convenio establecido en el Anexo VIII.
C.    El Actor Social y Comunitario en el momento de hacer su requerimiento, enviará al centro de trabajo el número de personas beneficiarias.
D.    El Actor Social y Comunitario enviará al centro de trabajo, el padrón de personas beneficiarias atendidas en los primeros cinco días naturales del mes siguiente de la entrega de leche por parte de LICONSA.
E.    En el caso de ajuste del número de personas beneficiarias, del suministro de leche en polvo por día autorizado y/o cambio de la persona representante legal, entre otros términos, se celebrará convenio modificatorio.
b.    Instalación de nuevos puntos de venta del Programa de Abasto Social de Leche.
i.      Personal especializado del centro de trabajo evaluará la solicitud, mediante el análisis de las características de la localidad o zona propuesta, utilizando el Sistema de Información Social de LICONSA y acudiendo a campo a realizar el levantamiento del estudio de factibilidad con el propósito de verificar el cumplimiento de los criterios y requisitos señalados en el inciso B, del Artículo 5º, Requisitos Generales para el Otorgamiento de los apoyos, para dictaminar su procedencia.
ii.     La persona solicitante apoyará, de manera corresponsable, al centro de trabajo en el levantamiento de la información para realizar el estudio de factibilidad y la obtención del local adecuado para la operación.
iii.    En caso de que el centro de trabajo dictamine la procedencia de instalar un nuevo punto de venta, enviará un oficio a la oficina central de LICONSA para solicitar el visto bueno de la Gerencia de Abasto, anexando la documentación requerida por la normatividad vigente, para su validación y dictamen final que puede ser positivo o negativo. Se dará respuesta escrita al solicitante en un plazo no mayor de 75 días naturales después de haber recibido su solicitud.
iv.    La instalación del punto de venta estará sujeta a la disponibilidad presupuestal, a las metas de padrón y de leche, así como a las rutas de promotoría social y de distribución de leche, de acuerdo a la normatividad interna.
v.     La distancia mínima de 1.5 km. de desplazamiento físico, podrá ser menor, por las siguientes condiciones:
A.    La existencia de avenidas o carreteras que pongan en riesgo la integridad física de las personas beneficiarias, al intentar cruzar o transitarlas.
B.    El relieve o condiciones climáticas, que dificulten el deslazamiento de las personas beneficiarias.
C.    Insuficiencia de alumbrado o presencia de zonas delictivas en el trayecto recorrido por las personas beneficiarias, desde sus domicilios hasta el punto de venta.
D.    Alta densidad de población objetivo, que afecte la eficacia en la atención en los puntos de venta.
E.    Cuando se requiera atender a un grupo de personas beneficiarias con leche líquida y a otro con polvo.
c.     Entrega del beneficio
i.      La leche de las personas beneficiarias en la modalidad de abasto comunitario se distribuye en los puntos de venta bajo los siguientes esquemas de operación.
A.    Concesión mercantil: opera en inmuebles que son generalmente proporcionados por los gobiernos locales atendidos por personas físicas que en su mayoría distribuyen leche líquida.
B.    Distribución mercantil: establecimientos operados por personas físicas en tiendas o comercios particulares que trabajan con limitado surtido de mercancías y que en su mayoría distribuyen la leche en polvo.
C.    Convenio con DICONSA: opera en las tiendas comunitarias que atienden a los beneficiarios inscritos en el PASL y distribuyen solamente leche en polvo.
Cuando las personas beneficiarias eventualmente no asistan a los puntos de venta de leche líquida el día que les corresponde retirar su dotación y en consideración a que este tipo de leche es altamente perecedera y no puede almacenarse ni devolverse, una vez que concluya el horario de venta a las personas beneficiarias, se podrá vender a quien la requiera.
Cuando se cierre un punto de venta, se tratará de no afectar a su población beneficiaria, la cual será adscrita a otros puntos de venta cercanos.
ii.     En la modalidad de convenios con Actores Sociales y Comunitarios, la leche en polvo se distribuye por medio de los siguientes canales:
A.    La infraestructura de distribución de LICONSA.
B.    En los centros de trabajo de LICONSA.
De acuerdo con su forma de operación, cada Actor Social y Comunitario hará llegar la leche a las personas beneficiarias que atiende.
De acuerdo con lo dispuesto en el Artículo 75, fracción VI, de la Ley Federal de Presupuesto y Responsabilidad Hacendaria, LICONSA continuará desarrollando estrategias para fortalecer sus fuentes alternativas de ingresos, con el fin de lograr una mayor autosuficiencia financiera.
LICONSA reintegrará a la Tesorería de la Federación los recursos fiscales no devengados al 31 de diciembre de ejercicio en curso, dentro de los plazos establecidos en el Presupuesto de Egresos de la Federación y en la Ley Federal de Presupuesto y Responsabilidad Hacendaria y su Reglamento.
SEGALMEX, de conformidad con el Artículo Tercero de su Estatuto Orgánico, cuidará, en todo momento, que no falten a LICONSA los elementos necesarios y el abasto para el cumplimiento de su función social.
Artículo 10º Coordinación Interinstitucional.
De manera especial se procurará la coordinación de acciones con SEGALMEX y DICONSA en los términos previstos en los correspondientes estatutos, mediante la firma de instrumentos jurídicos entre dichas unidades.
Todo aquello que se convenga en el ámbito comercial con dependencias y entidades del gobierno federal, con gobiernos de entidades federativas y con gobiernos de ayuntamientos y con organizaciones de la sociedad civil, sociales y sindicales, estará bajo lo dispuesto en el Manual de Venta Comercial de Productos Lácteos; disponible http://www.liconsa.gob.mx/wp-content/uploads/2023/01/07.%20Man.%20Vnta.%20Cmrcl.%20Prdcts.%20Lcts.%2015-DIC-2022.pdf
TÍTULO TERCERO
Seguimiento, Supervisión y Evaluación
Capítulo I
Seguimiento, Supervisión y Evaluación del Programa
Artículo 11º Seguimiento y supervisión física y operativa.
De acuerdo al segundo párrafo del artículo 74 de la Ley Federal de Presupuesto y Responsabilidad Hacendaria los titulares de las dependencias y entidades, con cargo a cuyos presupuestos se autorice la ministración de subsidios y transferencias, serán responsables, en el ámbito de sus competencias, de que éstos se otorguen y ejerzan conforme a las disposiciones generales aplicables; asimismo, conforme a lo establecido en el artículo 75 de la misma Ley los subsidios deben sujetarse a los criterios de objetividad, equidad, transparencia, publicidad, selectividad y temporalidad.
Con base en lo previsto en el artículo 17 del Acuerdo por el que se dan a conocer las disposiciones generales aplicables a las Reglas de Operación de los Programas de la Secretaría de Agricultura y Desarrollo Rural, la Dirección General de Supervisión, Evaluación y Rendición de Cuentas (DGSERC), será la Unidad Administrativa responsable de coordinar la supervisión de los Programas. La misma se llevará a cabo conforme a lo dispuesto en los "Lineamientos para la Supervisión de los Programas a cargo de la Secretaría de Agricultura y Desarrollo Rural" vigentes emitidos por la DGSERC.
Dicha supervisión deberá generar información oportuna sobre la ejecución de los programas y servir de insumo para los procesos de planeación y evaluación del Programa.
Capítulo II
Evaluación
Artículo 12º. Evaluación.
Con la finalidad de identificar y atender posibles áreas de mejora en el diseño, gestión y resultados del Programa, LICONSA realizará las evaluaciones externas, de acuerdo con los plazos y términos previstos en la Ley Federal de Presupuesto y Responsabilidad Hacendaria, en los "Lineamientos generales para la evaluación de los Programas Federales de la Administración Pública Federal" y en la normatividad aplicable vigente, publicando los resultados a través del portal de Internet de LICONSA: http://www.gob.mx/liconsa.
Con fundamento en el artículo 59, fracción XI, de la Ley Federal de las Entidades Paraestatales, LICONSA deberá presentar al Consejo de Administración, por lo menos dos veces al año, informes de autoevaluación.
Las evaluaciones se realizarán conforme a lo establecido en el Programa Anual de Evaluación (PAE) del año correspondiente y la normatividad aplicable, que puede consultarse en la página: https://www.coneval.org.mx/Evaluacion/NME/Paginas/ProgramaAnual.aspx
Asimismo, se podrán llevar a cabo evaluaciones complementarias que resulten apropiadas conforme a las necesidades del Programa y los recursos disponibles.
Artículo 13º. Indicadores.
Los indicadores de Propósito y Componente de la Matriz de Indicadores para Resultados (MIR) del Programa están contenidos en el Anexo XI de las presentes Reglas de Operación. La información correspondiente a estos indicadores será reportada por LICONSA en el Portal Aplicativo de la Secretaría de Hacienda y Crédito Público (PASH).
TITULO CUARTO
Disposiciones Complementarias
Capítulo I
Disposiciones
Artículo 14º Gastos de Operación.
Los gastos indirectos que se podrán destinar para el desarrollo de las diversas acciones asociadas con la planeación, operación, supervisión, seguimiento, atención ciudadana y evaluación, entre otros, del Programa de Abasto Social de Leche, será de, hasta el importe menor que resulte entre el señalado en el segundo párrafo del numeral 29 del Manual de Programación y Presupuesto 2024 y el monto aprobado en el Presupuesto de Egresos de la Federación 2024, identificado con el Tipo de Gasto 7 "Gasto corriente por concepto de gastos indirectos de programas de subsidios". El monto destinado a los Gastos Indirectos estará sujeto a la normatividad aplicable.
Artículo 15º. Casos de Emergencia o Desastre.
Para facilitar la continuidad de los apoyos otorgados a las personas beneficiarias, el Programa elaboró y definió el protocolo para casos de emergencia o desastre, al que deberá dar cumplimiento el programa en los casos que lo amerite. El Protocolo podrá ser consultado en el Anexo XII y en la siguiente liga: https://www.gob.mx/liconsa/acciones-y-programas/protocolo-para-la-atencion-inmediata-ante-la-ocurrencia-de-desastres-naturales-contingencias-o-emergencias-sanitarias.
Artículo 16º. Derechos de las Personas Beneficiarias.
I.     Recibir un trato digno, respetuoso, oportuno, con calidad y equitativo, sin discriminación alguna.
II.     Solicitar y recibir gratuitamente información acerca del Programa.
III.    Recibir una tarjeta personalizada con la información del representante del hogar.
IV.   Adquirir la cantidad de leche que les sea autorizada, con base en el Artículo 6, Fracción I.
V.    Tolerancia máxima de cinco minutos en el horario establecido para la venta de leche líquida.
VI.   Recibir la dotación de leche sin condicionamiento a la compra de otros productos.
VII.   Obtener una nueva tarjeta por cambio de domicilio, extravío de la tarjeta o por registro de una nueva persona beneficiaria, previo aviso al personal de promotoría social, entrega de los datos correspondientes y devolución de la tarjeta, excepto en el caso de extravío.
VIII.  Presentar quejas o denuncias por irregularidades en el servicio.
Artículo 17º. Obligaciones de las Personas Beneficiarias.
I.     No transferir la tarjeta, no tener más de una, no venderla o hacer mal uso de la misma.
II.     Presentar la tarjeta para comprar la leche y cuando le sea solicitada por personal autorizado.
III.    Conservar la tarjeta en buen estado y entregarla a solicitud del personal de promotoría social a cambio de la nueva.
IV.   Destinar la leche exclusivamente al consumo de los integrantes del hogar.
V.    No provocar desórdenes, no realizar propaganda ni proselitismo político o religioso en el punto de venta.
VI.   No celebrar actos que alteren o impidan el suministro y venta de la leche.
VII.   Notificar al personal de promotoría social respecto a los cambios de domicilio y extravío de la tarjeta en los días señalados en los carteles que se colocan en los puntos de venta.
VIII.  Asistir en los días y horarios que les corresponda retirar su dotación.
IX.   Acudir con el personal de promotoría social para los pases de lista, canjes de tarjeta, operativos de actualización y depuración del padrón, en los horarios que se den a conocer en los puntos de venta para alguna o varias de las acciones que se mencionan.
X.    Cumplir con los demás lineamientos, derechos y obligaciones para el uso de la tarjeta de dotación de leche LICONSA, establecidos en el reverso de la misma, contenidos en el Anexo II.
El incumplimiento de las obligaciones señaladas en los incisos I, V, VI y IX será sancionada con la baja de los beneficiarios del padrón y la cancelación de la entrega de dotación de leche.
Artículo 18º. Causas de baja.
La baja parcial tiene lugar cuando una o más personas beneficiarias de un hogar registrado salen del padrón, pero conserva al menos una persona beneficiaria activa en el mismo. La baja total se da cuando salen todos los beneficiarios de un hogar del padrón.
Las causales de baja, parcial o total, del padrón y la consecuente cancelación de la dotación de leche son:
I.     A partir de que cumplan 16 años, las personas beneficiarias del grupo de mujeres y hombres adolescentes de 13 a 15 años.
II.     Un año después de que las mujeres en gestación o lactancia se incorporaron al padrón.
III.    Por fallecimiento o retiro voluntario de las personas beneficiarias.
IV.   Cuando las personas designadas y autorizadas no acudan a retirar la dotación de leche líquida establecida durante un período mayor de 60 días naturales y un período de 90 días naturales en el caso de leche en polvo.
V.    Por incumplir con los lineamientos y obligaciones impresos en el reverso de la tarjeta.
VI.   Cuando las personas titulares de las tarjetas de dotación de leche hayan proporcionado información socioeconómica falsa.
VII.   Cuando la persona titular preste, venda o lucre con la tarjeta de dotación.
VIII.  Por destinar a fines distintos al consumo la leche que es sólo para las personas integrantes del hogar.
IX.   Cuando LICONSA detecte duplicidad de registros de personas beneficiarias, derivado del cotejo de información del padrón.
Capítulo II
Fiscalización
Artículo 19º Seguimiento, Control y Auditoría.
Los recursos federales de este Programa, ejecutados por las entidades federativas o sus Municipios, no pierden su carácter federal al ser entregados a las mismas; su ejercicio está sujeto a las disposiciones federales aplicables y podrán ser auditados en el marco del Sistema Nacional de Fiscalización conforme a la legislación vigente y en el ámbito de sus respectivas competencias por las siguientes instancias: la Auditoría Superior de la Federación, el Órgano Interno de Control en LICONSA, así como, cualquier Unidad Administrativa adscrita a la Secretaría de la Función Pública con facultades; en coordinación con los órganos de control de los Gobiernos Locales.
La Instancia ejecutora y la Unidad Responsable del Programa, dará todas las facilidades a dichas Instancias Fiscalizadoras para realizar, los actos de fiscalización que consideren necesarios (auditorías, visitas, intervenciones de control interno, evaluaciones de políticas públicas, verificaciones de calidad, o cualquier otro) y en el momento en que lo juzguen pertinente; asimismo, efectuarán las acciones necesarias para dar atención a las recomendaciones planteadas en cada una de las observaciones y/o recomendaciones, independientemente de las sanciones a que hubiere lugar. Por la inobservancia de esta disposición la Unidad Responsable del Programa determinará con base en lo anterior si suspende o limita la ministración de los recursos federales.
Las Unidades Administrativas ejecutoras del gasto son las responsables de rendir cuentas y atender a los Órganos Fiscalizadores.
Capítulo III
Transparencia, acceso a la información pública y Rendición de Cuentas
Artículo 20º Acceso a la información pública.
La transparencia, difusión y rendición de cuentas se dará en el marco de la Ley Federal de Transparencia y Acceso a la Información Pública y la Ley General de Transparencia y Acceso a la Información Pública.
Conforme a las disposiciones establecidas en el Decreto de Presupuesto de Egresos de la Federación para el ejercicio fiscal 2024, estas Reglas de Operación, además de su publicación en el Diario Oficial de la Federación, están disponibles para su consulta en la página electrónica https://www.gob.mx/liconsa.
Todos los programas de AGRICULTURA deberán registrar su listado de personas beneficiarias, en el Padrón de Solicitantes y Beneficiarios de la Secretaría de Agricultura y Desarrollo Rural, el cual deberá estar desagregado por género, grupo de edad, Entidad Federativa y Municipio, así como los conceptos de apoyo Dicha información deberá actualizarse permanentemente y publicarse en la página electrónica oficial www.gob.mx/agricultura y de cada Instancia Ejecutora conforme a lo establecido en los Lineamientos que para tal efecto emita la Unidad de Administración y Finanzas.
Los datos personales recabados serán utilizados con las finalidades siguientes: validar que se cumplan con los requisitos de elegibilidad para ser persona beneficiaria de este programa, asimismo serán integrados en el sistema de información con los padrones de personas beneficiarias de los programas sociales de la Administración Pública Federal. Por lo tanto, se garantiza la protección de los datos personales que sean recabados, en cumplimiento con las disposiciones en materia de transparencia y acceso a la información pública aplicables.
En todo momento, la persona derechohabiente podrá ejercer los derechos ARCO (acceso, rectificación, cancelación y oposición). El ejercicio de los derechos ARCO, se podrá realizar a través de la Unidad de Transparencia de LICONSA con domicilio en Ricardo Torres No. 1, Fracc. Lomas de Sotelo, Naucalpan de Juárez, Estado de México, C.P. 53390, en un horario de atención de 9:00 a 14:00 horas o bien por medio de la Plataforma Nacional de Transparencia en http://www.plataformadetransparencia.org.mx.
El Aviso de privacidad integral, puede consultarse en: https://www.gob.mx/liconsa/documentos/aviso-de-privacidad-integral-de-liconsa.
AGRICULTURA continuará con el Sistema de Rendición de Cuentas sobre el destino de los recursos fiscales a que se refiera el Artículo conducente del Presupuesto de Egresos de la Federación para el Ejercicio Fiscal del año que corresponda, a efecto de integrar el Padrón de Beneficiarios (as) que corresponda conforme a la normatividad aplicable. Este Sistema deberá incorporar como mínimo los siguientes elementos: clave o número de registro que le será asignado por la dependencia al beneficiario, región geográfica, entidad federativa, municipio y localidad, actividad productiva, eslabón de la cadena de valor, concepto de apoyo, monto fiscal otorgado y fecha de otorgamiento, ciclo agrícola y la estratificación correspondiente.
La actualización de la información contenida en este Sistema es responsabilidad de las Unidades Responsables, Instancias Ejecutoras, y Organismos Descentralizados de los Programas y/o Componentes, incluyendo a las Entidades Federativas cuando sean Instancias Ejecutoras. Dicho Sistema mantendrá un módulo específico en el cual se detallen los recursos fiscales destinados a los productos básicos y estratégicos señalados en el Artículo 179 de la Ley de Desarrollo Rural Sustentable; y a más tardar el 31 de diciembre del año del ejercicio fiscal que corresponda, tendrá disponibles los datos que permitan la identificación del beneficiario.
La Dirección General de Supervisión, Evaluación y Rendición de Cuentas será la Unidad Administrativa responsable de:
I.     Operar el Sistema de Rendición de Cuentas;
II.     Establecer los términos, formatos, tiempos y condiciones para la entrega de la información requerida y hacerlos del conocimiento de las Unidades Responsables, Instancias Ejecutoras, y Organismos Descentralizados.
III.    Publicar mensualmente un reporte sobre el cumplimiento de la entrega de la información por parte de las Unidades Responsables; y
IV.   En el mes de enero del año del ejercicio fiscal que corresponda, difundir el catálogo correspondiente a los conceptos de apoyo, de conformidad a las claves establecidas en el Sistema de Clasificación Industrial de América del Norte (SCIAN), mediante las cuales las Unidades Responsables deberán identificar sus conceptos de apoyo.
La Unidad de Administración y Finanzas será la Unidad Administrativa responsable de:
a)    Operar el Sistema Integral de Información de Padrones de Programas Gubernamentales (SIIPPG); La Unidad de Transparencia será la Unidad Administrativa responsable de:
b)    Atender los asuntos en materia de Transparencia Gobierno Abierto y Datos Abiertos.
Artículo 21º Conformación del Padrón de Beneficiarios del Programa
El proceso se realiza con base en los Lineamientos para la constitución, actualización, autenticidad, inalterabilidad, seguridad y difusión de la información del Padrón de Beneficiarios, disponibles para su consulta en: https://www.gob.mx/cms/uploads/attachment/file/568983/Lineamientos_Padr_n_de_Beneficiarios.pdf, a partir de la información que proporcionen las Unidades Administrativas Responsables de las dependencias y entidades de la Administración Pública Federal.
Los datos domiciliarios se realizan conforme la Norma Técnica sobre Domicilios Geográficos vigente, puede ser consultada en la siguiente dirección electrónica:https://www.snieg.mx/Documentos/Geografico/sesiones/doc_22017/Act_Norma_Tec_Dom_Geog.pdf.
Artículo 22º Blindaje electoral.
Los concesionarios y distribuidores de los puntos de venta, y/o encargados de tiendas DICONSA, gerentes, subgerentes y en general el personal vinculado con la operación del Programa de Abasto Social de Leche tendrán prohibido intervenir, promover y/o permitir cualquier actividad electoral o proselitista en los centros de trabajo de LICONSA.
En la operación y ejecución de los recursos federales asignados a este Programa social, se deberán observar y atender las medidas de carácter permanente contenidas en las leyes federales y/o locales en materia electoral aplicables, además de las disposiciones emitidas por las autoridades electorales federales y/o locales, así como las demás disposiciones normativas aplicables.
Capítulo IV
De las políticas transversales para la igualdad e inclusión
Artículo 23º Enfoque de Derechos Humanos.
Con el objetivo de generar las condiciones necesarias para el acceso equitativo en términos de disponibilidad, accesibilidad y calidad en las acciones que realiza este programa; se hará valer el derecho de las personas, tomando en cuenta un enfoque de derechos ante la situación de vulnerabilidad de los grupos históricamente discriminados. Con base en lo establecido en estas reglas de operación, sin discriminación alguna.
Artículo 24º. Perspectiva de Género.
En el ámbito de su competencia, el Programa incorporará la Perspectiva de Género con el propósito de contribuir a que las mujeres accedan a sus derechos sociales y se beneficien de manera igualitaria de ese derecho; privilegiando, en su caso, la inclusión de medidas especiales de carácter temporal (acciones afirmativas), que aceleren el logro de la igualdad sustantiva para el ejercicio pleno de los derechos de las mujeres y su participación igualitaria en el desarrollo económico, social, en la toma de decisiones, en los procesos de desarrollo del Programa y en general, en los Objetivos de Desarrollo Sostenible de la Agenda 2030.
El programa atenderá los objetivos estratégicos y las acciones puntuales del PROIGUALDAD 2020 2024, el cual puede ser consultado en la siguiente liga: https://dof.gob.mx/nota_detalle.php?codigo=5608467&fecha=22/12/2020#gsc.tab=0
Artículo 25º. Inclusión de las personas con discapacidad.
LICONSA realizará las acciones necesarias para cumplir con las disposiciones conducentes sobre la inclusión de las personas con discapacidad, promoviendo permanentemente su incorporación al PASL, ya que forman parte de la población objetivo señalada en el Artículo 4 de estas Reglas, cubriendo los requisitos establecidos para su ingreso.
Capítulo V
Quejas, Denuncias y solicitudes de Información
Artículo 26º. Peticiones o denuncias.
Las personas beneficiarias o interesadas, tienen derecho a solicitar información relacionada con el presente Programa y sus Reglas de Operación, así como a presentar quejas o denuncias por el incumplimiento en la ejecución, operación o entrega de apoyos, ante las instancias correspondientes:
I.     Órgano Interno de Control en LICONSA:
Para recepción de denuncias Teléfono:
Larga distancia sin costo: 800-882-2676
Correo electrónico: quejas.oic@liconsa.gob.mx
Página Web: Realiza tu denuncia en línea aquí:
https://www.gob.mx/tramites/ficha/presentacion-de-quejasy-denuncias-en-la-sfp/SFP54
Domicilio: Ricardo Torres #1 Fracc. Lomas de Sotelo, C.P. 53390, Naucalpan, Estado de México.
II.     En la Secretaría de la Función Pública
Las denuncias podrán realizarse a través del Sistema Integral de Denuncias Ciudadanas (SIDEC) en la liga https://sidec.funcionpublica.gob.mx las 24 horas del día los 365 días del año, o mediante escrito presentado en la Secretaría de la Función Pública, ubicada en Avenida Insurgentes Sur 1735, Colonia Guadalupe Inn, C.P. 01020, Alcaldía Álvaro Obregón, Ciudad de México.
En caso de requerir asesoría para la presentación de denuncias, podrán comunicarse a los teléfonos 552000 2000 y al número 8001128700.
También, se pone a disposición de la ciudadanía la posibilidad de la presentación de denuncias para reportar hechos, conductas, situaciones o comportamientos que se contrapongan a lo establecido en la Ley General de Desarrollo Social.
Artículo 27º. Solicitudes de Información.
Las solicitudes de información, podrán realizarse por escrito y/o vía telefónica a través de:
I.     LICONSA: Área de Atención Ciudadana
Teléfonos: 55-5237-9100, Ext. 62213,
Larga distancia sin costo: 800-800-6939
Correo electrónico: quejasabasto@liconsa.gob.mx
Domicilio: Ricardo Torres #1, Fracc. Lomas de Sotelo, C.P. 53390, Naucalpan, Estado de México
II.     Secretaría de la Función Pública
Teléfono: Larga distancia sin costo: 800 386 2466 de la Ciudad de México, y área metropolitana.
De Estados Unidos: 800 475 2393
Correo y página electrónica: contactociudadano@funcionpublica.gob.mx
Domicilio: Insurgentes Sur 1735, Col. Guadalupe Inn, Alcaldía Álvaro Obregón, C.P. 01020, Ciudad de México.
III.    Plataforma Nacional de Transparencia
https://www.plataformadetransparencia.org.mx/web/guest/inicio
Artículo 28º. Contraloría Social.
Se reconoce a la Contraloría Social como el mecanismo de las personas beneficiarias, de manera organizada, independiente, voluntaria y honorífica, para verificar el cumplimiento de las metas y la correcta aplicación de los recursos públicos asignados a los programas federales, de conformidad con los artículos 69, 70 y 71 de la Ley General de Desarrollo Social; 67, 68, 69 y 70 de su Reglamento.
En materia de Contraloría Social, este programa federal se encuentra sujeto a los lineamientos y Estrategia Marco vigentes emitidos por la Secretaría de la Función Pública, así como a los documentos normativos (Esquema, Guía Operativa y Programa Anual de Trabajo de Contraloría Social) validados por dicha dependencia, mismos que integran la Estrategia de Contraloría Social.
Para el registro de los Comités de Contraloría Social, se deberá levantar el Acta Constitutiva del Comité de Beneficiarios, asentando todos los datos que se solicitan en el formato y deberán de incluir la leyenda "podrá ser considerada como escrito libre" ante el Comité de Beneficiarios de Contraloría Social ante la Unidad Responsable o Entidad de la Administración Pública Federal a cargo del programa, en el que se especifique, como mínimo, el nombre del programa, el ejercicio fiscal de que se trate, su representación y domicilio legal, así como los mecanismos e instrumentos que se utilizarán para el ejercicio de sus funciones.
La Gerencia de Abasto establecerá a través de los Centros de Trabajo el mecanismo mediante el cual reconocerá la constitución de los Comités de Contraloría y hará el correspondiente registro en el Sistema Informático de Contraloría Social en un plazo no mayor a 15 días hábiles a partir de su conformación. Asimismo, brindará a éstos la información pública necesaria para llevar a cabo sus actividades, así como asesoría, capacitación, y orientación sobre los medios para presentar quejas y denuncias.
La Secretaría de la Función Pública, brindará orientación en la materia a través del correo electrónico: contraloriasocial@funcionpublica.gob.mx.
La Gerencia de Abasto podrá promover e implementar los mecanismos de participación ciudadana en la prevención y el combate a la corrupción impulsados por la Secretaría de la Función Pública, por medio del uso de herramientas digitales, que faciliten a las personas beneficiarias y la ciudadanía en general, la posibilidad de incidir en dicha materia.
El presente apartado solo aplicará para los puntos de venta de leche líquida.
Artículo 29º. Excusa.
Aquellos servidores públicos que por motivo de su encargo, participen de forma directa en la atención, tramitación o resolución de asuntos en los que este tenga interés personal, familiar o de negocios, incluyendo aquellos en los que puede resultar algún beneficio para él, su cónyuge o parientes consanguíneos o por afinidad hasta el cuarto grado, o parientes civiles, o para terceros con los que tenga relaciones profesionales, laborales o de negocios, o para socios o sociedades de las que el servidor público o las personas antes referidas formen o hayan formado parte, están obligados a excusarse de intervenir en los mismos.
Los servidores públicos que se encuentren en alguno de los supuestos anteriores, están obligados a excusarse de forma inmediata ante el superior jerárquico, respecto de la atención, tramitación o resolución de asuntos a que hace referencia el párrafo anterior, y en su caso, su calidad de beneficiario de cualquiera de los programas y/o componentes a que se refieren los diversos Acuerdos de Reglas de Operación de la Secretaría.
También procederá la excusa para aquellos servidores públicos impedidos para recibir apoyos o incentivos, en términos de lo dispuesto por la Ley Federal de Austeridad Republicana.
Para los casos particulares, en los que exista incertidumbre, las Unidades Administrativas podrán realizar la consulta a la Oficina del Abogado General para su determinación.
Artículo 30º. Compras sociales.
Para cumplir con el Programa de Abasto Social de Leche, se abastecerá de leche fresca de pequeños o medianos productores de leche registrados en el Padrón de LICONSA (PNPL), que tienen hasta 500 vacas en ordeña, limitado hasta 105,000 litros de leche fresca semanal (domingo a sábado), por pequeño o mediano productor.
Criterios de elegibilidad: Los pequeños y medianos productores de leche fresca que quieran registrarse en el PNPL de LICONSA y ser beneficiarios del Programa de Precios de Garantía, deberán cumplir con los criterios que se mencionan a continuación:
1. Llenar Solicitud de Ingreso al Padrón Nacional de Productores de LICONSA (PNPL).
2. Identificación oficial vigente, con fotografía y firma (credencial para votar, pasaporte vigente o cedula profesional).
3. Cédula de Registro Federal de Contribuyentes (RFC).
4. Clave Única de Registro de Población (CURP).
5. Estado de cuenta bancario vigente con CLABE interbancaria.
6. Unidad de Producción Pecuaria (UPP).
7. Comprobante de domicilio fiscal, tales como, recibo telefónico o de consumo eléctrico, consumo de agua o predial
8. Manifestar en un escrito que se encuentran al corriente y que no tienen adeudos por impuestos federales, así como que han presentado en tiempo y forma sus declaraciones del último ejercicio fiscal, así como las provisionales del ejercicio fiscal vigente.
Los requisitos y solicitud para el ingreso a la actividad de adquisición de leche LICONSA S.A. de C.V., se pueden consultar en la siguiente página:
https://www.gob.mx/cms/uploads/attachment/file/674402/REQUISITOS_Y_SOLICITUD_PARA_EL_INGRESO_A_LA_ACTIVID.
Infraestructura de Acopio: para garantizar la cobertura para la adquisición de leche, se recurrirá a la infraestructura de los Centros de Acopio de LICONSA.
Mecánica Operativa: la mecánica operativa para la adquisición de leche LICONSA podrá ser consultada en la siguiente liga: https://www.gob.mx/liconsa/acciones-y-programas/mecanica-operativa-para-la-adquisicion-de-leche-liconsa-s-a-de-c-v
Cuando las adquisiciones de leche de los productores referidos no sean suficientes para las necesidades de LICONSA, esta empresa podrá comprar leche fluida a productores que rebasen el límite de vacas antes señalado; en tal caso, lo hará a precio convenido. Igualmente podrá surtirse a través de importaciones, cumpliendo con la normatividad respectiva. En lo referente a la calidad, en todos los casos se estará a lo dispuesto en las normas oficiales vigentes. Todo lo anterior, será de conformidad a las disposiciones presupuestarias.
Para el detalle de las operaciones de entrega y recepción de leche fluida, la propia Dirección emitirá los lineamientos a seguir.
TRANSITORIOS
PRIMERO.- El presente Acuerdo entrará en vigor el 1 de enero de 2024.
SEGUNDO.- Se abroga el Acuerdo por el que se emiten las Reglas de Operación del Programa de Abasto Social de Leche, a cargo de LICONSA, S.A. de C.V. (LICONSA) para el ejercicio fiscal 2023, publicado en el Diario Oficial de la Federación el 30 de diciembre de 2022.
TERCERO.- LICONSA seguirá utilizando la infraestructura operativa que sirva de apoyo en la selección de los Beneficiarios del Programa de Abasto Social de Leche, así como las herramientas tecnológicas para poder ordenar las actividades.
CUARTO.- Conforme a lo establecido en el artículo 32 fracción IX del Decreto de Presupuesto de Egresos de la Federación para el Ejercicio Fiscal 2024, esta Secretaría realizará la consulta sobre el cumplimiento al artículo al artículo 32-D del Código Fiscal de la Federación en la herramienta que para tal efecto pongan a disposición las autoridades fiscales. "Ya que el DPEF 2024 establece que en "En las reglas de operación de los Programas Federales del Ramo 08 de la Secretaría de Agricultura y Desarrollo Rural, se deberá establecer que la consulta referida la hará directamente ésta última dependencia y no el beneficiario.
QUINTO.- Para la operación del Programa será aplicable lo señalado en el "Acuerdo por el que se dan a conocer las Disposiciones Generales aplicables a las Reglas Operación de los Programas de la Secretaría de Agricultura y Desarrollo Rural".
Ciudad de México, a 4 de diciembre de 2023.- El Secretario de Agricultura y Desarrollo Rural, Víctor Manuel Villalobos Arámbula.- Rúbrica.
ANEXOS
ANEXO I
GUÍA RÁPIDA PARA EL BENEFICIARIO
PROGRAMA DE ABASTO SOCIAL DE LECHE A CARGO DE LICONSA, S. A. DE C. V.
1.     ¿Qué busca el programa?
Apoyar a los miembros de las familias beneficiarias mediante el acceso al consumo de leche fortificada, de calidad y a bajo precio.
2.     ¿A quiénes apoya?
La población objetivo del programa se atiende a través de dos modalidades: abasto comunitario y convenios con actores sociales.
Abasto Comunitario:
Atención que se brinda a personas integrantes de hogares cuyo ingreso no les permite satisfacer sus necesidades alimentarias y que de preferencia habiten en zonas de población mayoritariamente indígena, zonas con mayor grado de marginación o zonas con altos índices de violencia y pertenecen a cualquiera de los siguientes grupos:
a)    Niñas y niños de 6 meses a 12 años de edad.
b)    Mujeres y hombres adolescentes de 13 a 15 años.
c)     Mujeres en período de gestación o lactancia.
d)    Mujeres de 45 a 59 años.
e)    Personas con enfermedades crónicas y personas con discapacidad, con vigencia indefinida.
f)     Personas adultas de 60 y más años de edad, con vigencia indefinida.
Convenios con Actores Sociales y Comunitarios:
Atención que se brinda a agrupaciones de personas con un fin determinado, legalmente constituidas bajo la figura jurídica de persona moral con objeto social y/o comunitario sin fines de lucro, que atienden a personas en situación de vulnerabilidad de acuerdo a las siguientes prioridades:
a)    Personas que pertenecen a los grupos de población mencionados.
b)    Personas que por diferentes situaciones están ingresadas en alguna institución pública o privada de asistencia social.
c)     Personas que son apoyadas por instituciones privadas de asistencia social que suman esfuerzos con el gobierno federal, estatal y/o municipal a favor de la nutrición de las niñas y los niños, así como de la población objetivo.
3.     ¿Qué apoyos da el Programa?
Cada beneficiario recibe hasta 4 litros de leche a la semana; el máximo que puede recibir un hogar son 24 litros a la semana.
4.     ¿Qué se necesita para recibir el apoyo?
a)    Que el domicilio del hogar se encuentre dentro de la cobertura del Programa.
b)    Que en el hogar existan personas con las características de la población objetivo antes mencionadas.
Acudir a la lechería en el horario de servicio del personal encargado de promotoría social, con la siguiente documentación en original para revisión:
1.     Cualquiera de las siguientes identificaciones correspondiente a la persona que pretenda ser Titular: Credencial para Votar con Fotografía; Cartilla del Servicio Militar Nacional; Pasaporte; Cédula Profesional; Cédula de Identidad Ciudadana; Credencial del Instituto Nacional de las Personas Adultas Mayores (INAPAM); Constancia de Identidad o de Residencia con fotografía, emitida por autoridad local, expedida en un periodo no mayor de seis meses previo a su presentación; Formas Migratorias vigentes.
2.     Comprobante de domicilio, que pueden ser: recibo de luz, agua, predial o teléfono; en su caso, escrito libre de la autoridad local en el que se valide la residencia de la persona solicitante. El comprobante deberá ser de fecha reciente (antigüedad máxima de tres meses).
3.     Acta de nacimiento de la persona titular y de las personas beneficiarias.
4.     Clave Única del Registro de Población (CURP) de la persona titular y de las personas beneficiarias.
5.     Proporcionar en su caso, datos de identidad personal e información Socioeconómica que se requiera.
Si la persona solicitante presenta su credencial del INE o de los beneficiarios mayores de edad en la cual se muestre la clave CURP y el domicilio actualizado, no será necesario presentar la CURP impresa, ni acta de nacimiento, ni el comprobante de domicilio.
En el caso de las mujeres en período de gestación o lactancia, deberán presentar en original para revisión y cotejo los siguientes documentos, respectivamente:
a)    Constancia médica o, carnet perinatal o de control de embarazo, u otro documento expedido por instituciones de salud, públicas o privadas, en las que se haga referencia a su situación de embarazo, en original para su revisión y cotejo.
b)    Acta de nacimiento o constancia de alumbramiento del recién nacido, en original para su revisión y cotejo.
Las personas con enfermedades crónicas y personas con discapacidad deberán presentar en original para revisión y cotejo:
a)    Constancia médica oficial expedida por instituciones de salud del Gobierno Federal, Estatal, Municipal u otra institución médica, en la que se recomiende ingerir leche.
Los requisitos para celebrar Convenios con Actores Sociales y Comunitarios, son los siguientes:
La persona representante del Actor Social y Comunitario presentará en el centro de trabajo un escrito libre, solicitando la suscripción de un convenio para el suministro de leche en polvo, anexando copia del acta constitutiva, cuyo objeto social sin fines de lucro deberá relacionarse al apoyo alimentario.
El Apoderado o Representante Legal del Actor Social y Comunitario, así como los integrantes del Comité de la Asociación Civil, deberán entregar copia de cualquiera de las siguientes identificaciones: Credencial para votar con fotografía; Cartilla del Servicio Militar Nacional; Pasaporte y/o Cédula Profesional.
Será obligatorio para todos los casos, la entrega de la copia de la Clave Única del Registro de Población (CURP).
a)    Las organizaciones de la sociedad civil, presentarán copia del Registro Federal de Contribuyentes (RFC) y copia de la Constancia de Situación Fiscal.
b)    Entrega de Comprobante de domicilio fiscal y geográfico, con una vigencia no mayor a 60 días. (recibo de luz, agua, predial, teléfono o estado de cuenta bancario).
c)     El Actor Social y comunitario, presentará el padrón de personas que atiende, por entidad federativa y centros de atención.
d)    Las organizaciones de la sociedad civil, presentarán copia de la Clave Única de Inscripción denominada CLUNI.
El centro de trabajo formulará al Actor Social y Comunitario, la ficha socioeconómica, con excepción de las Instituciones Gubernamentales.
Los domicilios de las oficinas regionales de LICONSA en todo el país pueden consultarse en: https://www.gob.mx/liconsa/documentos/centros-de-trabajo-en-entidades-federativas. Así como toda la información relacionada a Convenios Con Actores Sociales y Comunitarios en: https://www.gob.mx/liconsa/acciones-y-programas/convenios-con-actores- sociales
Instalación de nuevos puntos de venta de leche para abasto comunitario.
Los requisitos para presentar la solicitud son los siguientes:
Antes de realizar el trámite, el solicitante debe de:
a)    Conocer en qué consiste el Programa de Abasto Social de Leche.
b)    Preguntar a la población si les interesa una lechería en la comunidad.
c)     Comprobar que se cuente con el mínimo de personas a beneficiar, según el tipo de leche y tamaño de la localidad.
d)    Asegurarse de la disponibilidad de local o predio para ubicar la lechería.
e)    Verificar que el lugar donde se pretende ubicar la lechería sea accesible para el transporte que lleva la leche.
f)     Deberá existir una distancia mínima de 1.5 km. de desplazamiento físico, entre el punto central de la zona donde habiten las posibles personas beneficiarias y los puntos de venta en operación.
Posteriormente, el solicitante debe:
1.     Presentar en el centro de trabajo correspondiente, una solicitud de instalación de punto de venta LICONSA mediante escrito libre, o llenar el formulario vía web accediendo a la página de LICONSA en el sitio https://www.gob.mx/tramites/ficha/instalacion-de-nuevos-puntos-de-venta-de-leche-del-programa-de-abasto-social-de-leche-a-cargo-de-liconsa/LICONSA1472 en donde se indique el nombre, domicilio de la organización y/o persona solicitante, teléfono y correo electrónico de contacto, además de los datos de la ubicación del local donde se busca instalar el punto de venta.
2.     Los domicilios de los centros de trabajo podrán consultarse en https://www.gob.mx/liconsa/documentos/centros-de-trabajo-en-entidades-federativas.
3.     Contar con un mínimo de posibles personas beneficiarias el número mínimo de posibles personas beneficiarias debe ser de 300 para leche líquida; para leche en polvo será de 200 en localidades mayores de 2,500 habitantes y de 100 para localidades menores.
       En el caso de Zonas de Atención Prioritaria, estas cantidades mínimas no serán limitantes para llevar a cabo una instalación.
4.     Asegurar la existencia de un local, comercio particular o tienda comunitaria de DICONSA.
       El inmueble debe contar con las características, capacidad e higiene adecuadas, de acuerdo con la cantidad y tipo de leche a expender y que haya accesibilidad de caminos para los vehículos que transportan la leche
Proceso que realiza LICONSA para la apertura de un nuevo punto de venta:
1.     Recepción de la solicitud.
2.     Dictamen acerca de la factibilidad para la instalación de la nueva lechería.
3.     Visto bueno de oficinas centrales de LICONSA.
4.     Respuesta al solicitante.
5.     En caso de un dictamen positivo y visto bueno, se procede al levantamiento del Padrón de Beneficiarios mediante la aplicación del instrumento de evaluación socioeconómica.
6.     Como parte del proceso es necesario la consolidación del Local en el cual va a operar el nuevo punto de venta y conseguir una persona física que funja como concesionario o distribuidor mediante la firma de un contrato mercantil. En el caso de leche en polvo y que opere una tienda DICONSA, el punto de venta de LICONSA operará en esa tienda.
7.     Inauguración e inicio de operación de la nueva lechería.
5.     Datos de contacto para quejas, denuncias y peticiones:
LICONSA, S. A de C. V.
LADA sin costo 800 800 6939
Ciudad de México (01 55) 5237 9100, Extensión 62213
Correo electrónico quejasabasto@liconsa.gob.mx
Página electrónica www.gob.mx/liconsa
Dirección Ricardo Torres, núm. 1, Fracc. Lomas de Sotelo, C. P. 53390, Naucalpan de Juárez, Estado de México
Horario de atención 9:00 a. m. a 5:00 p. m.
Anexo II
Lineamientos, Derechos y Obligaciones para el uso de la tarjeta de dotación de leche LICONSA
A)    La tarjeta se otorga en beneficio de: niñas y niños de 6 meses a 12 años de edad; mujeres y hombres adolescentes de 13 a 15 años; mujeres en periodo de gestación o lactancia; mujeres de 45 a 59 años; personas con enfermedades crónicas o personas con discapacidad; personas adultas de 60 y más años
B)    La vigencia máxima de esta tarjeta es de un año, y deberá entregarse a la fecha de vencimiento al personal de promotoría social.
C)    La venta de leche se realizará durante el horario establecido en el punto de venta.
D)    Serán motivos de cancelación o retiro de la tarjeta:
a)    Tener más de una tarjeta; haber proporcionado datos falsos; vender o hacer mal uso de la tarjeta.
b)    Inasistencia continua de retiro de leche: 60 días en puntos de venta de leche líquida; 90 días en puntos de venta de leche en polvo.
c)     Cometer faltas graves en el punto de venta como provocar desórdenes; alterar e impedir el suministro y venta de leche; hacer propaganda o proselitismo político o religioso.
E)    LICONSA se reserva el derecho de abastecer leche en días festivos y periodos de contingencias.
Como persona beneficiaria de la tarjeta de dotación de Leche LICONSA, debo considerar lo siguiente:
 
Derechos
Obligaciones
1.     Recibir un trato digno, respetuoso, oportuno, con calidad y equitativo, sin discriminación alguna.
2.     Solicitar y recibir gratuitamente información acerca del Programa.
3.     Adquirir la dotación de leche, en el horario y días establecidos en la tarjeta.
4.     Tolerancia máxima de cinco minutos en el horario establecido, para la venta de leche líquida.
5.     Recibir la dotación de leche sin condicionamiento a la compra de otros productos.
6.     Obtener una nueva tarjeta por cambio de domicilio, extravío de la tarjeta o por registro de una nueva persona beneficiaria.
7.     Presentar queja o denuncia ante LICONSA por irregularidades en el servicio.
1.     Tener sólo una tarjeta de dotación de leche, no transferirla, no venderla o hacer mal uso de ella.
2.     Presentar la tarjeta en el horario establecido en la misma, y cuando el personal de LICONSA la solicite.
3.     Acudir a los pases de lista y operativos de actualización y depuración del padrón de beneficiarios, previo aviso del personal de promotoría social.
4.     Conservar en buen estado la tarjeta
 
Anexo III.
Flujograma para solicitar la incorporación de hogares y beneficiarios al Programa de Abasto Social de
Leche (altas totales)
OBJETIVO: Contribuir al bienestar social e igualdad mediante el mejoramiento en el acceso a la alimentación de las personas beneficiarias.
 

Anexo IV.
Flujograma para solicitar la incorporación de beneficiarios de los hogares ya inscritos en el Programa
de Abasto Social de Leche a cargo de LICONSA, (altas parciales).
OBJETIVO: Contribuir al bienestar social e igualdad mediante el mejoramiento en el acceso a la alimentación de las personas beneficiarias.

Anexo V.
Flujograma Convenios con Actores Sociales y Comunitarios
OBJETIVO: Contribuir al bienestar social e igualdad mediante el mejoramiento en el acceso a la alimentación de las personas beneficiarias, atendidas a través de los Actores Sociales y Comunitarios.
 

Anexo VI.
Flujograma para Solicitar Nuevos Puntos de Venta
OBJETIVO: Contribuir al bienestar social e igualdad mediante el mejoramiento en el acceso a la alimentación de las personas beneficiarias.

Anexo VII.
Flujograma para solicitar el cambio o reposición de la tarjeta de dotación de leche
OBJETIVO: Contribuir al bienestar social e igualdad mediante el mejoramiento en el acceso a la alimentación de las personas beneficiarias.
 

Anexo VIII
Convenio para el suministro de leche en polvo
Convenio para el suministro de leche en polvo que celebran por una parte Liconsa, Sociedad Anónima de Capital Variable, a la que en lo sucesivo se le denominará "Liconsa", representada en este acto por el (la), en su carácter de Apoderado(a), y por la otra parte, a la que en lo sucesivo se le denominará el "Actor Social y Comunitario", representado por el (la) ------------------------------------, en su carácter de, y a las que actuando de manera conjunta se les denominará "Las Partes", al tenor de las siguientes declaraciones y cláusulas.
Declaraciones
1.- "Liconsa" declara a través de su representante:
1.1.- Que conforme a las leyes de los Estados Unidos Mexicanos, su representada se constituyó bajo la denominación de Rehidratadora de Leche Ceimsa, Sociedad de Participación Estatal Mayoritaria, creada mediante escritura pública número seis mil seiscientos sesenta y uno (6,661), de fecha dos de marzo de mil novecientos sesenta y uno, otorgada ante la fe del Licenciado Francisco Díaz Ballesteros, Notario Público número ciento veintinueve del Distrito Federal, e inscrita en el Registro Público de la Propiedad y del Comercio del Distrito Federal en el Libro tres, Volumen quinientos uno, a fojas ciento cincuenta y dos, bajo el número de partida ochenta y siete de la Sección de Comercio.
1.2.- Que su representada es una empresa de participación estatal mayoritaria de la Administración Pública Federal, sectorizada en la Secretaría de Agricultura y Desarrollo Rural; y después de diversas modificaciones a su denominación, actualmente ostenta la de "Liconsa", Sociedad Anónima de Capital Variable, según consta en la protocolización del acta de Asamblea General Extraordinaria de Accionistas celebrada el diecisiete de julio de mil novecientos noventa y cinco, otorgada en la escritura pública número veinticuatro mil novecientos setenta y uno (24,971) del quince de agosto de mil novecientos noventa y cinco, ante la fe del Licenciado Jesús Zamudio Villanueva, Notario Público número veinte del Municipio de Tlalnepantla, Estado de México, inscrita en el Registro Público de la Propiedad y del Comercio del Distrito Federal, con el folio mercantil número cuarenta y dos mil quinientos cincuenta y dos (42,552).
1.3.- Que con fecha once (11) de marzo de dos mil veintiuno (2021), fueron publicados en el Diario Oficial de la Federación los nuevos Estatutos Sociales de Liconsa, S.A. de C.V., donde en su artículo tercero señalan que la sociedad tiene por objeto coadyuvar, en los términos de su artículo segundo, al desarrollo de la autosuficiencia y seguridad alimentaria de la población más necesitada del país, realizando las siguientes actividades: la adquisición y enajenación, por cualquier título legal, de leche fresca o en polvo y de otros productos necesarios para su industrialización y la de sus derivados, en plantas propias o de terceros contratadas con los sectores público y privado, así como de complementos alimenticios; el procesamiento, distribución y venta de leche fluida pasteurizada o en polvo y de otros productos lácteos y sus derivados, complementos alimenticios, y otros productos derivados del aprovechamiento de sus procesos industriales, a los sectores urbanos y rurales en pobreza, en establecimientos propios o de terceros, a través de cualquier canal de distribución que se precise en las Reglas de Operación del Programa de Abasto Social de Leche a cargo de la sociedad o en otros programas autorizados; y la distribución y venta a precio preferencial de leche líquida, pasteurizada, rehidratada, ultrapasteurizada o en polvo y fortificada, así como de complementos alimenticios, derivados lácteos, u otros productos a través de cualquier canal de distribución y comercialización, a fin de obtener recursos adicionales; así como la adquisición, renta, obtención de comodato o por cualquier título legal de bienes inmuebles y de bienes muebles, en especial equipo, materiales y materias primas como leche líquida o en polvo, de origen nacional o internacional, que se utilicen para desarrollar las actividades necesarias a fin de lograr el objeto social; la celebración de toda clase de actos, contratos, pedidos y convenios, de cualquier naturaleza, necesarios o convenientes para el cumplimiento del objeto social, proveer de leche fresca o en polvo a las instituciones gubernamentales con que se convenga; un objetivo común a SEGALMEX, LICONSA y DICONSA es el promover la autosuficiencia alimentaria del país; por lo tanto, podrán intercambiar información técnica, de recursos humanos y financieros para que se pueda alcanzar el objetivo ya mencionado, y en relación con los precios de garantía a la leche, la empresa denominada LICONSA, S.A. de C.V. será a quien corresponda la operación de los mismos. La intervención de SEGALMEX en este caso se limitará a la autorización para la transferencia de los recursos correspondientes.
1.4.- Que el C----------------------acredita su personalidad jurídica como Apoderado(a) de "Liconsa", mediante el testimonio de la escritura pública número ------------------------------------------ (-------), de fecha ------------- de ------------- de dos mil , otorgada ante la fe del Licenciado(a) -----------------, Notario Público número ------------ (-----), de-------, manifestando que cuenta con facultades plenas para suscribir el presente convenio y que las mismas no le han sido limitadas, modificadas o revocadas en forma alguna.
1.5.- Que de conformidad con las Reglas de Operación del Programa de Abasto Social de Leche a cargo de "Liconsa", puede celebrar convenios con instituciones públicas de los tres órdenes de gobierno (federal, estatal y municipal), con aquellas instituciones de asistencia pública, personas morales legalmente constituidas, así como organizaciones comunitarias de la sociedad civil (indígenas y de vecinos), todos sin fines de lucro, para suministrarle leche en polvo fortificada a precio subsidiado, al "Actor Social y Comunitario" que atiende a su población beneficiaria dentro y/o fuera de sus instalaciones.
1.6.- Que su Registro Federal de Contribuyentes es LIC 950821-M84.
1.7.- Que para los efectos de este convenio, su representada tiene establecido su domicilio en la Calle --------------- número -----------------------, Colonia -------------------------, Delegación Política, y/o Municipio ----------------, Código Postal --------------------- (-------).
2. El "Actor Social y Comunitario", declara a través de su representante:
2.1.- Que conforme a las leyes de los Estados Unidos Mexicanos, su representada está legalmente constituida como ------------------------------------, lo que acredita mediante el testimonio de la escritura pública número ---------------------------- (-------) de fecha ------ de -------- de dos mil ------, ante la fe del ----------------------------------, Notario Público número ------------------ (---), del, ------inscrita en el Registro Público --------------------------- en la Sección de ---------------------- en---------.
2.2.- Que el (la) C. ------------------------------------------, acredita su personalidad jurídica como ---------------, mediante el testimonio de la escritura pública número ---------------- (----) de fecha ----------------------- de --------------------- de dos mil torgada ante la fe del Licenciado(a) ---------------------------------------, Notario Público número --------------- (----), de ---------------------------------------------------------------------------------------------------, inscrita en el Registro Público ----------------------------------------- en la Sección de ---------------------- en---------------; y quien se identifica con la credencial para votar, vigente, con el folio número -------------------, y número identificador (OCR)------------------------------------------------------------------------------------------------------------------------, expedida a su favor por el Instituto Nacional (Federal) Electoral, manifestando que cuenta con facultades plenas para suscribir el presente convenio y que las mismas no le han sido limitadas, modificadas o revocadas en forma alguna.
2.3.- Que entre los objetivos de su representada se encuentra principalmente el de -------------------------------
-------------------------------------------------------------------------------------------------------------------------------------
-------------------------------------------------------------------------------------------------------------------------------------
2.4.- Que, de conformidad con su objeto social, solicita a "Liconsa" la celebración del presente convenio, a efecto de que le sea suministrada leche en polvo fortificada a precio subsidiado, para la población que atiende, la cual cumple con los requisitos establecidos en las Reglas de Operación del Programa de Abasto Social de Leche a cargo de "Liconsa", para ser considerada persona beneficiaria de "Liconsa".
2.5.- Que su Registro Federal de Contribuyentes es-------------------------------.
2.6.- Que su Clave Única de Inscripción al Registro Federal de las Organizaciones de la Sociedad Civil (CLUNI) es ----------------.
2.7.- Que para el ejercicio de sus derechos y cumplimiento de sus obligaciones de este convenio, su representada tiene establecido su domicilio fiscal en la Calle ----------------------------------------------------- número ----------------------, Colonia -----------------------, Delegación Política, y/o Municipio --------------------------, Código Postal ------------------------ (------).
3.- "Las Partes" declaran:
3.1.- Que se reconocen mutuamente la personalidad jurídica con que acuden a la celebración del presente convenio.
3.2.- Que, en virtud de las declaraciones señaladas, es su voluntad celebrar el presente convenio, obligándose recíprocamente en sus términos y someterse a lo dispuesto en los diversos ordenamientos encargados de regular los actos jurídicos de esta naturaleza.
Una vez reconocida plenamente la personalidad y capacidad jurídica con que comparecen, es su voluntad celebrar el presente acto jurídico, para lo cual están de acuerdo en sujetarse a las siguientes:
Cláusulas
Primera. - Objeto
El presente convenio tiene como propósito establecer el suministro de leche en polvo fortificada a precio subsidiado de "Liconsa", (en lo sucesivo la "Leche") al "Actor Social y Comunitario", para que se destine únicamente a complementar la alimentación y nutrición de la población que atiende, conformada por hasta ------------- ( ) personas beneficiarias constituidas por (describir el tipo de población objetivo que se va a atender), quienes son atendidas en las unidades operativas indicadas en el Anexo 1, que firmado por "Las Partes" forma parte integrante del presente instrumento.
El apoyo alimentario a las personas beneficiarias se dará hasta ------------------------- ( ) días al mes, y el "Actor Social y Comunitario" se compromete a que cada una de ellas consuma hasta ---------------- ( ) mililitros de la "Leche" al día. De acuerdo al Tipo y Monto de Apoyo establecido en las Reglas de Operación vigentes para cada persona beneficiaria.
Segunda. - Personas beneficiarias y Requerimientos de la "Leche"
El "Actor Social y Comunitario" se compromete a proporcionar a "Liconsa" durante los tres (3) primeros días naturales de cada entrega calendarizada, el padrón de personas beneficiarias atendidas en el periodo anterior, como se indica en el Anexo 2, que firmado por "Las Partes" se integra al presente instrumento, el cual estará conformado por los siguientes datos:
1)    Nombre completo de las personas beneficiarias (apellido paterno, materno, nombre(s).
2)    Fecha de nacimiento.
3)    Sexo
4)    Estado de Nacimiento
5)    Edad.
6)    Clave Única de Registro de Población (CURP).
7)    Estado Civil
8)    Domicilio de la persona beneficiaria.
9)    Clave del INE
10)   Teléfono
11)   Celular
12)   E-mail
Así mismo, el "Actor Social y Comunitario" deberá entregar, bajo protesta de decir verdad, el padrón nominal antes mencionado manifestando expresamente que las personas beneficiadas por su conducto no reciben el apoyo de "Leche" por el esquema de abasto comunitario.
Con dicha información "Liconsa" puede constatar que los destinatarios de la "Leche" corresponden a su población objetivo, sin perjuicio de que cualquier desviación a la misma, "Liconsa" podrá reclamar los daños y perjuicios que ésta le genere.
El "Actor Social y Comunitario" realizará por escrito a "Liconsa", el requerimiento de la "Leche" durante los primeros tres(3) días del periodo inmediato anterior, especificando el número de personas beneficiarias a atender, así como el número de litros requeridos en cajas cerradas con treinta y seis (36) sobres de --------------------- ( ) gramos cada uno, equivalentes a dos (2) litros de la "Leche".
Tercera. - Ampliación de Operaciones
Para el caso de que el "Actor Social y Comunitario" requiera aumentar el número de personas beneficiarias a atender, presentará a "Liconsa" solicitud por escrito con al menos treinta (30) días naturales de anticipación, indicando el número de personas beneficiarias adicionales a atender, así como la cantidad de la "Leche" requerida, manifestando que corresponden a personas que por sus características se encuentran dentro de la población objetivo de "Liconsa".
Por su parte, "Liconsa" dará respuesta oportuna al "Actor Social y Comunitario" una vez evaluada su viabilidad, a efecto de determinar la posibilidad de aumentar el suministro de la "Leche" y la incorporación de las personas beneficiarias.
Una vez aprobada por "Liconsa" la ampliación del número de personas beneficiarias, se procederá a la formalización de un convenio modificatorio.
Cuarta. - Precio de la "Leche"
El precio por cada litro de la "Leche", que "Liconsa" suministre al "Actor Social y Comunitario", en términos del presente convenio, será de $ ------- (----------------------- pesos ----/100 M.N), por lo que será un precio de $ ------------ (pesos -/100 M.N) por cada sobre de gramos, equivalente a dos (2) litros de la "Leche". Este precio será modificado cuando el Consejo de Administración de "Liconsa" así lo determine, debiendo notificarlo por escrito al "Actor Social y Comunitario", a efecto de que proceda su aplicación en el surtimiento posterior, inmediato, sin que exista formalidad adicional alguna.
Por su parte, el "Actor Social y Comunitario" podrá dar en venta únicamente a las personas beneficiarias consideradas en este instrumento, la "Leche" que "Liconsa" le suministre, sin incrementar el precio por litro autorizado por "Liconsa".
Quinta. - Forma de Pago
El "Actor Social y Comunitario" realizará el pago de la "Leche" solicitada, previo a la entrega de la misma, mediante depósito en efectivo en caja, o cheque certificado a nombre de Liconsa, S.A. de C.V., en las oficinas de -----------------------------.
Asimismo, podrá pagar con 5 días hábiles previos a la entrega de la "Leche", a través de transferencia electrónica (sistema SIAF) a la cuenta bancaria número ---------------- sucursal ----, plaza -------------, clabe de transferencia interbancaria del Banco ----------- a nombre de Liconsa, Sociedad Anónima de Capital Variable; proporcionando "Liconsa" la factura correspondiente.
"Las Partes" acuerdan que en el caso de que no se cumpla con el pago anticipado, no se efectuará el surtimiento de la "Leche" requerida, sin que se incurra en responsabilidad alguna por "Liconsa".
Sexta. - Entrega - Recepción de la "Leche"
El "Actor Social y Comunitario" autorizará por escrito al personal responsable de esa Institución, quien previa identificación, recibirá la "Leche" en el almacén general de --------------------------------------------------, ubicado en la Calle --------------------------número -------------- (----) Colonia -----------------------------, Municipio -----------------, Código Postal --------------- ().
La entrega-recepción de la "Leche" podrá efectuarse en los días y horarios que acuerden "Las Partes". En cada entrega, el personal autorizado por el "Actor Social" deberá firmar de recibido en la(s) factura(s) que el personal de "Liconsa" le entregue.
Séptima. - Manejo y Conservación de la "Leche"
Una vez que "Liconsa" entregue la "Leche" al "Actor Social y Comunitario", éste se compromete a tomar en todo momento, las medidas necesarias y suficientes para el debido manejo y conservación de la misma, a efecto de que no caduque, ni pierda sus cualidades sanitarias y nutricionales; no podrá realizar acciones proselitistas, asumiendo totalmente la responsabilidad de su utilización, control y destino.
El "Actor Social y Comunitario" se compromete a no comercializar la "Leche" con personas distintas a las indicadas en la cláusula primera de este instrumento; a no desviarla para fines distintos a los acordados; o bien a alterar el contenido de los sobres.
"Liconsa" se obliga a que la "Leche", se encuentre en las mejores condiciones de integración, sanidad y manejo, cumpliendo la Norma Oficial Mexicana NOM-243-SSA1-2010, publicada en el Diario Oficial de la Federación el veintisiete (27) de septiembre de dos mil diez.
Octava. - Supervisión
El "Actor Social y Comunitario" se compromete a brindar las facilidades que sean necesarias a "Liconsa" a fin de que pueda llevar a cabo la supervisión que permita verificar el almacenamiento, preparación, suministro, manejo, y en su caso el destino de la "Leche".
"Las Partes" se comprometen a celebrar reuniones cuando así lo solicite alguna de éstas con la finalidad de resolver cualquier problema de carácter operativo que se presente.
Novena. - Evaluaciones
El "Actor Social" presentará periódicamente a "Liconsa", información relativa a las evaluaciones, muestreos o seguimientos que, en su caso, realice sobre los beneficios del consumo de "Leche" entre la población atendida, clasificada por rangos de edad y género.
Décima. - Cesión de Derechos
Los derechos y obligaciones del presente convenio, no podrán ser cedidos, vendidos, traspasados, enajenados o donados a terceros. Salvo a solicitud expresa y por escrito del "Actor Social y Comunitario", para lo cual se formalizará un convenio modificatorio al presente.
Décima Primera. - Vigencia y Terminación
El presente convenio se celebra por tiempo indefinido, siempre y cuando prevalezcan las condiciones normativas y presupuestales que así lo permitan, iniciando su vigencia a partir del día----, asimismo podrán darlo por terminado anticipadamente cualquiera de "Las Partes", sin incurrir en responsabilidad alguna, previo aviso por escrito con al menos treinta (30) días naturales de anticipación, previo cumplimiento de las obligaciones contraídas.
Décima Segunda. - Rescisión
En caso de incumplimiento de las obligaciones contraídas por el "Actor Social y Comunitario" en el presente convenio, procederá la rescisión del mismo sin ninguna responsabilidad para "Liconsa" y sin necesidad de promover acción judicial; en el caso de que la "Leche" o el precio sean alterados por el "Actor Social y Comunitario" este será el único responsable de los daños o perjuicios que cause tal hecho, debiendo responder directamente o bien resarcir a "Liconsa" los gastos que tenga que erogar por tales conceptos.
"Liconsa", podrá ejecutar las acciones legales procedentes en el caso de que exista algún perjuicio o daño.
Décima Tercera. - Modificaciones
El presente convenio podrá ser adicionado o modificado a petición expresa y por escrito de cualquiera de "Las Partes", una vez acordados los términos y condiciones a modificar, quedarán plasmadas en el convenio modificatorio correspondiente, las cuales entrarán en vigor a la fecha de su firma.
Décima Cuarta. - Relación Laboral
"Las Partes" manifiestan expresamente que para el objeto del cumplimiento del presente convenio, requieren hacer uso de su personal, reconociendo que cada parte, será la única responsable de las relaciones laborales con sus trabajadores, al contar con elementos propios suficientes para responder ante ellos de sus obligaciones laborales, por lo que cada una de las partes, en ningún momento será considerada como intermediaria ni tendrá ninguna responsabilidad de la relación laboral respecto a los trabajadores de la otra, por lo que éstas se obligan a responder por cualquier conflicto laboral que surja con sus trabajadores, relevando a la otra parte de cualquier responsabilidad y comprometiéndose por lo tanto a sacarla a salvo y en paz de cualquier conflicto laboral, así como de la responsabilidad ante terceros y asumirán sus responsabilidades fiscales y de seguridad social y en ningún caso serán consideradas como patrones solidarios o substitutos.
Décima Quinta- Legislación Aplicable
"Las Partes" convienen en que para todo lo no previsto en el presente convenio, se estará a lo dispuesto en la Ley Orgánica de la Administración Pública Federal, la Ley Federal de las Entidades Paraestatales, la Ley de Planeación, las Reglas de Operación del Programa de Abasto Social de Leche a cargo de "Liconsa", el Manual de Procedimientos para la Operación de los Convenios con Actores Sociales y en su caso, el Código de Comercio y Código Civil Federal, así como en lo dispuesto en las demás disposiciones legales aplicables.
Décima Sexta. - Jurisdicción
Cualquier controversia con respecto a la interpretación y cumplimiento de este convenio, será resuelta entre "Las Partes", dentro de un plazo de quince (15) días naturales contados a partir de que alguna de ellas manifieste por escrito a la otra, el punto de controversia o incumplimiento. Sólo en caso de no llegar a ningún acuerdo o solución se someterán a la jurisdicción de los Tribunales Federales con residencia en ---------- (ajusta al lugar de operación)--------------------------------------------------------------, renunciando a cualquier otro fuero que pudiera corresponderles con motivo de sus domicilios presentes o futuros.
Enteradas "Las Partes" del alcance, contenido y fuerza legal del presente convenio, y por no mediar vicio alguno del consentimiento, ni contener cláusula contraria a derecho, lo firman al margen y al calce por cuadruplicado de conformidad los que en el presente instrumento intervienen, en unión de los testigos que de igual manera lo hacen en la Ciudad de ---------------- a; -------------------------------------------------------------------------------------------------------------------------------------------------------------------------------------------------------------------------.
                      Por "Liconsa"                                                  Por "Actor Social y Comunitario"
               ------------------------------------                                              ---------------------------------------
                (Nombre, Cargo y Firma)                                                  (Nombre, Cargo y Firma)
Testigos
               ------------------------------------                                              ---------------------------------------
                (Nombre, Cargo y Firma)                                                  (Nombre, Cargo y Firma)
Revisión Legal
               ------------------------------------
            Dirección de Asuntos Jurídicos
Anexo VIII.1
Actor Social y Comunitario:
 
Número
Nombre de la Unidad Operativa
 
 
 
 
 
 
 
 
 
 
 
Anexo VIII.2
Padrón Nominal de Personas Beneficiarias
Nombre de la Unidad Operativa:
 
No.
Apellido
Paterno
Apellido
Materno
Nombre (s)
Fecha de
Nacimiento
Sexo
Estado de
Nacimiento
Edad
CURP
Estado
Civil
Domicilio
Clave INE
Teléfono
Celular
E-mail
1/
2/
3/
4/
5/
6/
7/
8/
9/
10/
11/
12/
13/
14
15/
 
 
 
 
 
 
 
 
 
 
 
 
 
 
 
 
 
 
 
 
 
 
 
 
 
 
 
 
 
 
 
 
 
 
 
 
 
 
 
 
 
 
 
 
 
 
 
 
 
 
 
 
 
 
 
 
 
 
 
 
 
 
 
 
 
 
 
 
 
 
 
 
 
 
 
 
 
 
 
 
 
 
 
 
 
 
 
 
 
 
 
 
 
 
 
 
 
 
 
 
 
 
 
 
 
 
 
 
 
 
 
 
 
 
 
 
 
 
 
 
 
 
1/ Número consecutivo.
2/Primer Apellido de la persona beneficiaria.
3/ Segundo Apellido de la persona beneficiaria.
4/ Nombre(s) de la persona beneficiaria.
5/ Fecha de nacimiento de la persona beneficiaria. (aaaa/mm/dd)
6/ Clave del sexo de la persona beneficiaria, donde: H = Hombre y M = Mujer.
7/ Clave de la Entidad Federativa de nacimiento de la persona beneficiaria.
8/ Años cumplidos de la persona beneficiaria (dos enteros con un decimal).
9/ Clave Única de Registro de Población de la persona beneficiaria.
10/ Clave del estado civil de la persona beneficiaria.
11/ Domicilio de la persona beneficiaria.
12/ Clave de elector registrada en el INE.
13/ Número del teléfono fijo de la persona beneficiaria.
14/ Número de celular de la persona beneficiaria.
15/ Dirección de correo electrónico de la persona beneficiaria.
Anexo IX
Solicitud para la Instalación de un Punto de Venta DOL-GA-88
ANVERSO

Reverso
 

Anexo X

 

Anexo XI
Indicadores de Reglas de Operación 2024 del Programa de Abasto Social de Leche
 
F1
Porcentaje de la población con anemia.
P2.
Porcentaje de la población objetivo con carencia alimentaria.
P1
Porcentaje de cumplimiento de atención a la población objetivo
C1.1
Promedio de litros de leche fortificada Liconsa distribuidos por beneficiario al periodo
C1.2
Porcentaje promedio de mujeres atendidas por el programa
C.2
Porcentaje de utilidad en la venta de leche comercial
A3.1.C1
Porcentaje de cumplimiento del Programa de Distribución
A3.3.C1
Porcentaje de participación que representa la leche en polvo distribuida por el Programa de Abasto Social
A3.2.C1
Porcentaje de participación que representa la leche fluida distribuida por el Programa de Abasto Social de Leche
A2.C1
Tasa de variación del número promedio de beneficiarios que conforman el padrón del programa
A1.4.C1
Porcentaje de cumplimiento del contenido de proteínas en la leche fortificada Liconsa
A1.3.C1
Porcentaje de cumplimiento del contenido de hierro en la leche fortificada Liconsa
A1.5.C1
Costo promedio integrado por litro de leche Liconsa
A1.6.C1
Porcentaje de cumplimiento de la producción para el Programa de Abasto Social de Leche
A1.1.C1
Porcentaje de producción de leche fluida Liconsa
A1.2.C1
Porcentaje de cumplimiento del contenido de ácido fólico en la leche fortificada Liconsa
A1.2.C2
Porcentaje de litros de leche producidos para el Programa de Comercialización de Productos Lácteos
A1.1.C2
Tasa de variación de litros de leche comercial vendidos a nivel nacional
 
Anexo XII
PROTOCOLO PARA LA ATENCIÓN INMEDIATA ANTE LA OCURRENCIA DE DESASTRES NATURALES,
CONTINGENCIAS O EMERGENCIAS SANITARIAS PARA LA POBLACIÓN BENEFICIARIA DEL
PROGRAMA DE ABASTO SOCIAL DE LECHE Y SOLICITANTES DE INCORPORACIÓN AL MISMO POR
PARTE DE LICONSA, S.A. DE C.V.
INTRODUCCIÓN
Derivado de la ocurrencia de fenómenos meteorológicos y naturales, así como de emergencias sanitarias que han causado desastres en la población con pérdidas humanas y materiales, afectando la vida cotidiana de las personas y de las localidades donde residen. Ante ello, LICONSA ha participado significativamente mediante el envío de leche y agua purificada para la población damnificada.
De lo anterior, y como lo establecen las Reglas de Operación del Programa de Abasto Social de Leche (PASL), surge la necesidad de crear el presente Protocolo de Desastres Naturales con la finalidad de contar con una guía que establezca las actividades a llevar a cabo para enfrentar las posibles situaciones
mencionadas.
OBJETIVO
Mantener la continuidad del abastecimiento de leche de abasto comunitario a la población beneficiaria del PASL y restablecer las actividades de atención y registro a la población solicitante.
CONSIDERANDO
Que la Ley Federal de Presupuesto y Responsabilidad Hacendaria dispone que la Cámara de Diputados en el Presupuesto de Egresos, podrá señalar los programas, a través de los cuales se otorguen subsidios, que deberán sujetarse a Reglas de Operación con el objeto de asegurar que la aplicación de los recursos públicos se realice con eficiencia, eficacia, economía, honradez y transparencia. Asimismo, se señalarán en el Presupuesto de egresos los criterios generales a los cuales se sujetarán las reglas de operación de los programas.
Que los programas de subsidios del Ramo Administrativo 08, "Agricultura y Desarrollo Rural", entre ellos el Programa de Abasto Social de Leche a cargo de LICONSA, S.A. de C.V. (LICONSA), se destinarán, en las entidades federativas, en los términos de las disposiciones aplicables, exclusivamente a la población en condiciones de pobreza, de vulnerabilidad, de adultos mayores, de rezago y de marginación, de acuerdo con los criterios de resultados que defina el Consejo Nacional de Población y la Declaratoria de Zonas de Atención Prioritaria formulada por la Cámara de Diputados, mediante acciones que promuevan la superación de la pobreza a través de la educación, la salud, la alimentación nutritiva y de calidad, la generación de empleo e ingreso, autoempleo y capacitación; protección social y programas asistenciales; y el fomento del sector social de la economía.
Que para contribuir a las Directrices del Plan Nacional de Desarrollo 2019-2024, este Programa se encuentra alineado a la Directriz 3 "Desarrollo Económico Incluyente".
Que el Artículo 77 de la Ley Federal de Presupuesto y Responsabilidad Hacendaria ordena que las Reglas de Operación deberán ser simples y precisas, con el objeto de facilitar la eficiencia y la eficacia en la aplicación de los programas.
Que las Reglas de Operación no se contraponen, afectan o se duplican con otros Programas y/o acciones del Gobierno Federal, en cuanto a su diseño, beneficios, apoyos otorgados y población objetivo. Lo anterior de conformidad con lo dispuesto en el artículo 179 del Realimento de Ley Federal de Presupuesto y Responsabilidad Hacendaria.
Que para asegurar la coordinación de acciones entre dependencias y entidades y evitar duplicidad en el ejercicio de los recursos y reducir gastos administrativos este Programa se apega a lo dispuesto en el artículo 75 fracción VII de la Ley Federal de Presupuesto y Responsabilidad Hacendaria.
LINEAMIENTOS
1. El presente protocolo tiene la finalidad de difundir los pasos a seguir en caso de la ocurrencia de un desastre natural en localidades y municipios en los que tenga presencia el Programa de Abasto Social de Leche (PASL), que permita atender con oportunidad a los beneficiarios y solicitantes afectados.
La población objetivo de este protocolo son las personas que pertenecen a cualquiera de los siguientes grupos y que se encuentran por debajo de la línea de bienestar:
·   Niñas y niños de 6 meses a 12 años de edad.
·   Mujeres y hombres adolescentes de 13 a 15 años de edad.
·   Mujeres en periodo de gestación o lactancia.
·   Mujeres de 45 a 59 años de edad.
·   Personas con enfermedades crónicas y personas con discapacidad.
·   Personas adultas de 60 o más años de edad.
2.    Por instrucciones de la Dirección General de SEGALMEX, la Gerencia de Abasto, con el apoyo de los centros de trabajo implicados territorialmente en las posibles eventualidades, será el área responsable de vigilar el cumplimiento del presente protocolo y de las disposiciones que de su aplicación se deriven.
3.    Considerando los medios a su alcance y las disposiciones normativas en la materia, la Gerencia de Abasto, difundirá el contenido de este protocolo.
Si algún fenómeno natural afecta la distribución y entrega de la leche a la población beneficiaria, los puntos de venta o las instalaciones de los centros de trabajo de LICONSA, se deberá considerar lo siguiente:
a)    Con base en la declaratoria por Desastres Naturales que emita la Coordinación Nacional de Protección Civil de la Secretaría de Gobernación (SEGOB) o en su caso, instrucción del Titular de la SADER a raíz de una emergencia o desastre, la Gerencia de Abasto notificará e instruirá a los centros de trabajo las acciones a seguir así como el término de la misma para el regreso a la operación habitual.
b)    El centro de trabajo atenderá las instrucciones del personal de la Coordinación Nacional de Protección Civil de la SEGOB.
c)     La reanudación de la operación del PASL tendrá lugar a partir de que las autoridades competentes indiquen que las vías de comunicación son transitables y seguras.
d)    El protocolo se desactivará cuando la Coordinación Nacional de Protección Civil de la SEGOB anuncie mediante publicación en el Diario Oficial de la Federación que la contingencia ha terminado.
ASPECTOS RELACIONADOS CON LA ENTREGA DE LA LECHE A LOS BENEFICIARIOS
a)    El personal del centro de trabajo identificará daños en la infraestructura que impidan la operación del PASL.
b)    En caso de identificar que no es posible atender en primera instancia a la población inscrita en el PASL y a los posibles beneficiarios en los puntos de venta, se determinará, en coordinación con las autoridades de los tres niveles de gobierno, la reubicación temporal del mismo.
c)     De acuerdo a la normatividad, se evaluará la posibilidad de llevar a cabo la venta directa del producto, y en su caso, realizarla en los días y horarios establecidos. En caso de que por la contingencia no se pueda llevar a cabo en los días y horarios se notificará a las personas beneficiarias el día y horario de venta.
ASPECTOS RELACIONADOS CON LA DISTRIBUCIÓN DE LECHE DE LAS PLANTAS DE PRODUCCIÓN O DE LOS ALMACENES A LOS PUNTOS DE VENTA
a)    La distribución de la leche se efectuará, siempre y cuando, las vías de comunicación sean transitables a partir de los comunicados emitidos por las autoridades competentes.
b)    Se considera un inventario de producto en polvo para proporcionar la dotación correspondiente a 10 días en los almacenes de DICONSA y LICONSA como medida preventiva, en tanto se restablecen las comunicaciones terrestres y se normaliza la distribución de leche.
c)     La distribución de leche se llevará a cabo atendiendo lo señalado en la normatividad vigente.
ASPECTOS RELACIONADOS CON LA ATENCIÓN DE LAS PERSONAS BENEFICIARIAS Y SOLICITANTES DE INSCRIPCIÓN AL PASL
a)    Ante la eventualidad presentada, en caso de que los beneficiarios no cuenten con la tarjeta de dotación de leche LICONSA, no será obligatoria la presentación de ésta, la cual será sustituida por un listado de titulares registrados en el punto de venta, generado por el centro de trabajo con los datos básicos de identificación.
b)    Se realizará la inscripción de nuevos beneficiarios, aún y cuando los solicitantes no cuenten con la documentación requerida, supliéndola con el testimonio de la autoridad local. Con el regreso a la normalidad, se aplicará la validación de los datos a través de las confrontas con el Registro Nacional de Población.
c)     De manera paulatina, se efectuará la reposición o reimpresión de la tarjeta de dotación de leche LICONSA para los titulares que hayan sufrido pérdida de la misma.
d)    Se informará a la población beneficiaria, mediante radiodifusoras, perifoneo, avisos y carteles, entre otros, acerca de la fecha y hora de reanudación de la entrega de leche, así como de los nuevos domicilios en caso de reubicación del punto de venta y los días de visita del Promotor Social.
e)    Por tratarse de una situación extraordinaria, la inasistencia de las personas beneficiarias a retirar su dotación no sería causal de baja mientras persista la contingencia.
MECANISMOS DE COLABORACIÓN CON OTRAS INSTITUCIONES
Se establecerán sinergias con otras dependencias gubernamentales de los tres niveles de gobierno en la medida de lo posible, para garantizar el abasto de leche, así como comunicar información relevante sobre la operación del PASL a la población beneficiaria.
CONTINGENCIA O EMERGENCIA SANITARIA
Ante la posibilidad que, determinada situación pudiera convertirse en un problema de salud pública, derivando inclusive en declaratoria de emergencia, se procederá acorde a las recomendaciones, medidas y protocolos que dicte la Secretaría de Salud para observancia del sector público y social.
La Gerencia de Abasto, será la encargada de verificar que dichas medidas se lleven a cabo, procurando mantener garantizado el abasto de producto para las personas beneficiarias, proporcionándoles a través de los Centros de Trabajo de LICONSA, atención mediante unidades móviles para el caso de las lecherías que deban ser cerradas derivado de la aplicación de los protocolos emitidos por la autoridad correspondiente, colocando avisos en los mismos puntos de venta y en los lugares de mayor afluencia con los horarios y días de asistencia de dichas unidades.
Anexo XIII
DIRECTORIO DE CENTROS DE TRABAJO DE LICONSA S.A. DE C.V.
 
No.
Centro de Trabajo
Domicilio
1
Programa de Abasto Social Aguascalientes
Av. Jesús Rivera Franco No. 103, Ciudad Industrial, Aguascalientes, Aguascalientes, C.P. 20290
2
Programa de Abasto Social Baja California
Blvd. Benito Juárez No. 2238, Local 6, Col. Las Palmas, Mexicali, Baja California, C.P. 21360
3
Programa de Abasto Social Baja California Sur
Calle Sinaloa No. 725, entre Calle Héroes de Independencia y Calle Valentín Gómez Farías, Col. Pueblo Nuevo, La Paz, Baja California Sur, C.P. 23060.
4
Programa de Abasto Social Campeche
Av. Ruiz Cortines No. 112, Edif. Torres de Cristal, Torre B, Segundo Piso, Barrio San Román, Campeche, Campeche,
C.P. 24040.
5
Programa de Abasto Social Coahuila
Calle Fermín Espinoza Armillita No. 1524, Col Topo Chico, Saltillo Coahuila, C.P. 25284
6
Gerencia Estatal Colima
Km.2 Carretera Colima-Coquimatlan, Col. Real Los Arcos, Villa de Álvarez, Colima, C.P. 28973
7
Programa de Abasto Social Chiapas
Boulevard Belisario Domínguez No. 2510, Col. San Francisco Sabinal, Tuxtla Gutiérrez Chiapas, C.P. 29020.
8
Gerencia Estatal Chihuahua
Av. Francisco Villa No. 4900 - 22, 2o. Piso. Col. Arboledas, Chihuahua, Chihuahua, C.P. 31110.
9
Gerencia Metropolitana Sur
Calle Santa Catarina No. 2, Col. Santa Catarina, Municipio Valle de Chalco Solidaridad, Edo. de México. C.P. 56619.
10
Programa de Abasto Social Durango
Blvd. Francisco Villa No. 5025, Col. Ciudad Industrial, Durango, Durango, C.P. 34208,
11
Programa de Abasto Social Guanajuato
Blvd. Saturno No. 2701, Esq. Padre Tiziano Pupín, Col. San Miguel Rentería, León, Guanajuato, C.P. 37278.
12
Programa de Abasto Social Guerrero
Calle Cristóbal Colon No. 17, Fracc. Magallanes, Acapulco de Juárez, Guerrero, C.P. 39670.
13
Programa de Abasto Social Hidalgo
Av. Cuauhtémoc No. 800, Fracc. Hilaturas de Hidalgo, Pachuca Hidalgo, C.P. 42040.
14
Gerencia Estatal Jalisco
Calle. Parras No. 1668 Col. Álamo Industrial, Guadalajara, Jalisco, C.P. 44490.
15
Gerencia Metropolitana Norte
Av. Presidente Juárez No. 58, Col. Centro, Tlalnepantla de Baz, Estado de México, C.P. 54000.
16
Gerencia Estatal Michoacán
Av. Lázaro Cárdenas No. 642 Nte., Col. Centro, Jiquilpan, Michoacán, C.P. 59510.
17
Programa de Abasto Social Morelos
Calle Mercurio No. 24, Col. Jardines de Cuernavaca, Cuernavaca, Morelos. C.P. 62360.
18
Programa de Abasto Social Nayarit
Av. Xalisco No.1, Col. Valle de Matatipac, Tepic, Nayarit, C.P. 63195.
19
Programa de Abasto Social Nuevo León
Palacio Federal de Guadalupe Nuevo León, Av. Benito Juárez No. 500, 3er Piso, entre Benito Juárez e Ignacio Morones Prieto, Col. Centro, Guadalupe, Nuevo León, C.P. 67100.
20
Gerencia Estatal Oaxaca
Km. 25 Carretera Oaxaca - México, Municipio Guadalupe Etla, Oaxaca., C.P. 68256.
21
Programa de Abasto Social Puebla
Calle 13 Poniente No. 1313, Barrio de Santiago, Puebla, Puebla, C.P. 72410.
22
Gerencia Estatal Querétaro
Acceso IV No. 5, Fracc. Industrial Benito Juárez, Querétaro, Querétaro, C.P. 76120.
23
Programa de Abasto Social Quintana Roo
Calle Vicente Guerrero No.117, Col. Barrio Bravo, entre Lázaro Cárdenas y Plutarco Elías Calles, C.P. 77098, Chetumal Quintana Roo.
24
Programa de Abasto Social San Luis Potosí
Av. Tatanacho No. 550 Fracc. Tangamanga, San Luís Potosí, San Luis Potosí, C.P. 78269.
25
Programa de Abasto Social Sinaloa
Blvd. Juan Manuel M. Zamba, Acera Norte No. 5501, Fracc. Infonavit Las Flores, Culiacán, Sinaloa, C.P. 80159
26
Programa de Abasto Social Sonora
Mariano Escobedo No. 6 y 8 Altos, Col. Centro, Hermosillo Sonora, C.P. 83000.
27
Programa de Abasto Social Tabasco
Av. Aluminio S/N, Cd. Industrial, Villahermosa, Tabasco, C.P. 86010.
28
Programa de Abasto Social Tamaulipas
Libramiento Emilio Portes Gil Esq. con 40 Democracia No. 885, Col. Cuauhtémoc, Ciudad Victoria, Tamaulipas., C.P. 87078
29
Gerencia Estatal Tlaxcala
Km. 6.5 Carretera a San Martin Vía Nativitas, Sta. Isabel Tetlatlahuca, Tlaxcala, Tlaxcala, C.P. 90730.
30
Gerencia Estatal Veracruz
Av. Xalapa No. 297, Col. Unidad del Bosque, Xalapa, Veracruz, C.P. 91010,
31
Programa de Abasto Social Yucatán
Calle 12 No. 174 entre 15 y 17, Col. García Gineres Mérida, Yucatán, C.P. 97070.
32
Programa de Abasto Social Zacatecas
Calle Benito López Bernal No. 105, Col. Lomas de la Soledad, Zacatecas, Zacatecas, C.P. 98040.
33
Gerencia Estatal Valle de Toluca
Km. 13.5 Carretera Toluca Tenango del Valle, Colonia Parque Agroindustrial San Antonio La Isla, Municipio de San Antonio la Isla, Estado de México, C.P. 52280.
 
____________________________