ACUERDO por el que se dan a conocer las Reglas de Operación del Programa de Abasto Rural a cargo de Diconsa, S.A. de C.V. (Diconsa) para el ejercicio fiscal 2024.
Al margen un sello con el Escudo Nacional, que dice: Estados Unidos Mexicanos.- AGRICULTURA.- Secretaría de Agricultura y Desarrollo Rural.
VÍCTOR MANUEL VILLALOBOS ARÁMBULA, Secretario de Agricultura y Desarrollo Rural, con fundamento en los artículos 4, párrafo tercero, 25, 26, 27, fracción XX y 28, párrafo decimotercero de la Constitución Política de los Estados Unidos Mexicanos; 9, 12, 17, 23, 26, 35 y Artículo Décimo Séptimo Transitorio de las modificaciones publicadas en el Diario Oficial de la Federación el 30 de noviembre de 2018, de la Ley Orgánica de la Administración Pública Federal; 4 de la Ley Federal de Procedimiento Administrativo; 1, 9, 12, 13, 32, 33, 34, 35, 37, 38 y 39 de la Ley de Planeación; 75 y 77 de la Ley Federal de Presupuesto y Responsabilidad Hacendaria y 176 de su Reglamento; 1, 7, 8, 32, 53, 54, 55, 56, 58, 59, 60, 61, 72, 79 primer párrafo, 80, 86, 87, 104, 140, 143, 164, 178, 183, 190 fracciones I y II y 191 de la Ley de Desarrollo Rural Sustentable; 1 y 70 fracciones I, XV, XIX, XX, XXVI y XXXVIII de la Ley General de Transparencia y Acceso a la Información Pública; 1, 5, 6, 21 y 23 de la Ley Federal de Austeridad Republicana; 3, fracción XII, 26, 27, 28 y 30, los Anexos 11, 25 y 26 del Decreto de Presupuesto de Egresos de la Federación para el Ejercicio Fiscal 2024; y los Artículos 1, 3 y 5, fracción XXII del Reglamento Interior de la Secretaría de Agricultura y Desarrollo Rural.
CONSIDERANDO
Que la Constitución Política de los Estados Unidos Mexicanos, establece en su Artículo 25 "corresponde al Estado la rectoría del desarrollo nacional para garantizar que éste sea integral y sustentable, que fortalezca la Soberanía de la Nación y su régimen democrático y que, mediante la competitividad, el fomento del crecimiento económico y el empleo y una más justa distribución del ingreso y la riqueza, permita el pleno ejercicio de la libertad y la dignidad de los individuos, grupos y clases sociales...";
Que la Ley Federal de Presupuesto y Responsabilidad Hacendaria, dispone que la Cámara de Diputados en el Presupuesto de Egresos, podrá señalar los programas, a través de los cuales se otorguen subsidios, que deberán sujetarse a reglas de operación con el objeto de asegurar que la aplicación de los recursos públicos se realice con eficiencia, eficacia, economía, honradez y transparencia. Asimismo, se señalarán en el Presupuesto de Egresos los criterios generales a los cuales se sujetarán las reglas de operación de los programas;
Que el objetivo más importante del Gobierno de la Cuarta Transformación es lograr consolidar un verdadero Estado de bienestar en beneficio de todas y todos. Bajo esta premisa, el Gobierno de México impulsa una estrategia fundamentada en el derecho del pueblo a tener una mejor calidad de vida y mayores oportunidades de desarrollo por medio de una amplia política social basada en las necesidades reales de la población. En ese sentido, el 8 de mayo de 2020, se reformó el artículo 4° de la Constitución Política de los Estados Unidos Mexicanos para establecer como un derecho constitucional el acceso de todas las y los mexicanos a los programas para el bienestar;
Que la política social planteada en el Plan Nacional de Desarrollo tiene como misión favorecer a los más desprotegidos y alcanzar mayores condiciones de igualdad y justicia social. En consecuencia, los programas para el bienestar son una herramienta para garantizar la universalidad de los derechos humanos, promover la participación política y comunitaria, lograr mayor inclusión y consolidar la transformación del país;
Que estos programas son el instrumento mediante el cual se integra la estrategia del proyecto de nación para que las personas cuenten con un apoyo directo y sin intermediarios en cada etapa de su vida. Con base en la confianza y cercanía con el pueblo, los programas sociales atienden a las necesidades en el país y, por lo tanto, la entrega de los apoyos no está condicionada ni sujeta a requisitos extraordinarios;
Que los programas sociales atienden múltiples necesidades, por lo que es imprescindible la colaboración y coordinación interinstitucional para atenderlas de manera integral, eficientar los procesos y facilitar el acceso de forma equitativa a los Programas para el Bienestar. La Coordinación General de Programas para el Desarrollo, en colaboración con la Secretaría de Bienestar, son las instancias responsables de la coordinación entre las dependencias y entidades de la Administración Pública Federal para la ejecución de planes, programas y acciones que integran la política de bienestar; por tal motivo, se trabaja de manera conjunta para institucionalizar la operación de los programas y garantizar su continuidad;
Que los programas para el bienestar representan el eje central de la consolidación del proyecto de nación. En ese sentido, es manifiesto el compromiso y responsabilidad de las dependencias encargadas de gestionar la política social del Plan Nacional de Desarrollo en beneficio de la población;
Que los programas de subsidios del Ramo Administrativo 08, "Agricultura y Desarrollo Rural", entre ellos, el Programa de Abasto Rural a cargo de Diconsa, S.A. de C.V. (Diconsa), se destinarán, en las entidades federativas, en los términos de las disposiciones aplicables, exclusivamente a la población en condiciones de pobreza, de vulnerabilidad, de adultos mayores, de rezago y de marginación, de acuerdo con los criterios de resultados que defina el Consejo Nacional de Población y a las evaluaciones del Consejo Nacional de Evaluación de la Política de Desarrollo Social, en los programas que resulte aplicable y la Declaratoria de Zonas de Atención Prioritaria formulada por la Cámara de Diputados, mediante acciones que promuevan la superación de la pobreza a través de la educación, la salud, la alimentación nutritiva y de calidad, la generación de empleo e ingreso, autoempleo y capacitación; protección social y programas asistenciales; y el fomento del sector social de la economía;
Que para estar acordes con los Objetivos de Desarrollo Sostenible de la Agenda 2030, en el ejercicio fiscal 2024 se desarrollarán mejores esfuerzos y estrategias para combatir la pobreza y el hambre y buscar en la medida de nuestras posibilidades la seguridad alimentaria y la mejora de la nutrición en la población objetivo;
Que para contribuir a las Directrices del Plan Nacional de Desarrollo 2019-2024, este Programa se encuentra alineado a la Directriz 3 "Desarrollo Económico Incluyente", así como también al objetivo 2 del Programa Sectorial de Agricultura y Desarrollo Rural 2020-2024 "Contribuir al bienestar de la población rural mediante la inclusión de los productores históricamente excluidos en las actividades productivas rurales y costeras, aprovechando el potencial de los territorios y los mercados locales" y de los programas institucionales de SEGALMEX y de Diconsa;
Que la población que habita en localidades en situación de carencia por acceso a la alimentación padece de un acceso insuficiente a productos básicos y complementarios de calidad y su capacidad de adquirirlos es baja en función de su nivel de ingresos, para lo cual se establece el Programa de Abasto Rural a cargo de Diconsa, S.A. de C.V.;
Que el artículo 77 de la Ley Federal de Presupuesto y Responsabilidad Hacendaria ordena que las Reglas de Operación deberán ser simples y precisas, con el objeto de facilitar la eficiencia y la eficacia en la aplicación de los programas;
Que el Programa Nacional de Combate a la Corrupción y a la Impunidad, y de Mejora de la Gestión Pública 2019-2024 establece como objetivos prioritarios, los siguientes:
1. Combatir frontalmente las causas y efectos de la corrupción.
2. Combatir los niveles de impunidad administrativa en el Gobierno Federal
3. Promover la eficiencia y eficacia de la gestión pública.
4. Promover la profesionalización y la gestión eficiente de los recursos humanos de la Administración Pública Federal.
5. Promover el uso eficiente y responsable de los bienes del Estado Mexicano;
Que las presentes Reglas de Operación son un reflejo de la nueva política de bienestar implementada a partir de la llegada de la Cuarta Transformación. Estas reglas parten de la premisa de que los ciudadanos, como sujetos de derecho, son derechohabientes de los programas y deben recibir su apoyo de manera directa, sin intermediarios. Así, la confianza en el pueblo es la base para que los ciudadanos ejerzan libremente su derecho y, por lo tanto, pueden consultar este documento para ejercerlo de manera informada;
Que estas Reglas de Operación están sujetas al Acuerdo por el que se dan a conocer las disposiciones generales aplicables a las Reglas de Operación de los Programas de la Secretaría de Agricultura y Desarrollo Rural;
Que para cumplir con lo anterior, se aplicarán las leyes y demás normas en vigor en lo que toca a la igualdad de derechos entre hombres y mujeres, la eliminación de toda forma de discriminación y se atenderá al principio de sustentabilidad para preservar y mejorar el medio ambiente.
En este tenor, he tenido a bien emitir el siguiente:
ACUERDO POR EL QUE SE DAN A CONOCER LAS REGLAS DE OPERACIÓN DEL PROGRAMA DE
ABASTO RURAL A CARGO DE DICONSA, S.A. DE C.V. (DICONSA) PARA EL EJERCICIO FISCAL 2024
GLOSARIO DE TÉRMINOS
Para efectos y aplicación del Programa, en las presentes Reglas de Operación, se entenderá por:
Abasto Local Suficiente y Adecuado.- Se entenderá que una localidad tiene esta característica cuando en el comercio local exista disponibilidad de todos los productos de la Canasta Básica Diconsa establecidos en el Anexo II de estas Reglas, y los precios de venta sean menores o equivalentes a los ofrecidos por Diconsa. Dicha característica se verificará con el formato del Anexo V de estas Reglas, mediante una visita que personal de Diconsa realice a las localidades elegibles donde se solicite la apertura de una Tienda.
Canasta Básica Diconsa.- Productos básicos y complementarios de calidad, previstos en el Anexo II de las presentes Reglas de Operación.
Capital de Trabajo.- Monto asignado por Diconsa en artículos de la Canasta Básica Diconsa de forma suficiente para cubrir por lo menos 21 días de venta, con el fin de asegurar el abasto, el cual se calcula a partir de los resultados del estudio socioeconómico aplicado a la localidad. Dicho capital es con el que inicia la operación la Tienda y sólo puede ser utilizado para la adquisición de los productos contemplados en el Catálogo de Productos de Diconsa.
Capital Comunitario.- Recursos aportados por la comunidad para adquirir productos adicionales a los distribuidos por Diconsa para la operación de la Tienda. El monto del Capital Comunitario es variable de acuerdo a las aportaciones que haga la comunidad.
Comité de Abasto.- Instancia de representación social constituida en asamblea comunitaria y cuyo objetivo es representar a su comunidad ante Diconsa; así como vigilar y apoyar en la correcta operación de la Tienda.
Consejo Comunitario de Abasto.- Figura constituida como Asociación Civil que agrupa a todos los Comités de Abasto de un Almacén Diconsa, representados por los Presidentes de Comité de cada Tienda, con carácter de asociados.
Contraloría Social.- Mecanismo de las personas beneficiarias, de manera organizada, independiente, voluntaria y honorífica, para verificar el cumplimiento de las metas y la correcta aplicación de los recursos públicos asignados a los programas federales de conformidad con los artículos 70 y 71 de la Ley General de Desarrollo Social; así como 67, 68, 69 y 70 de su Reglamento.
Inventario Óptimo.- Cantidad de artículos suficiente para satisfacer la demanda real de la población beneficiaria durante un tiempo determinado.
LICONSA.- Liconsa, S.A. de C.V.
Localidades Estratégicas.- Localidades que no siendo objetivo son consideradas por las Unidades Operativas de Diconsa como pertinentes para la apertura de Tienda(s) por razones de logística, sociales o de política pública, establecidas en las fracciones II a la IV del artículo 3 de las presentes Reglas, las cuales deberán ser autorizadas por la Dirección de Operaciones.
Localidades Objetivo.- Localidades con más de 200 habitantes y que se encuentren en situación de carencia por acceso a la alimentación.
Margen de Ahorro.- Diferencia de los precios promedio de la Canasta Básica Diconsa, ofrecida en tiendas privadas locales y en Tiendas Comunitarias, expresada en porcentaje.
PAR.- Programa de Abasto Rural a cargo de Diconsa, S.A. de C.V.
Programa Especial.- Programa de apoyo a población vulnerable a cargo de Instituciones del Gobierno Federal, los Gobiernos Estatales o los Gobiernos Municipales o instituciones privadas que realicen actividades de apoyo social, para el cual Diconsa, S.A. de C.V. vende los productos básicos y complementarios perecederos o no perecederos que le solicite la institución a cargo del Programa, u otros artículos que se utilicen directamente en la prestación del apoyo o beneficio a la población beneficiaria del Programa Especial y siempre que se trate de adquisiciones de bienes que se encuentren alineados al objeto social contenido en los Estatutos Sociales de Diconsa, S.A. de C.V.
SEGALMEX.- Seguridad Alimentaria Mexicana.
Tienda.- Tienda Comunitaria en donde se proporciona el servicio de abasto de Diconsa a la comunidad, operado por una persona encargada que se elige en la Asamblea Comunitaria correspondiente.
Tienda Móvil.- Equipo de transporte habilitado como Punto de Venta itinerante, donde se concreta el servicio de abasto de Diconsa.
Programa.- Programa de Abasto Rural a cargo de Diconsa, S.A. de C.V.
CONTENIDO
TÍTULO PRIMERO. Disposiciones Generales
Capítulo I Lineamientos
TÍTULO SEGUNDO. Operación del Programa
Capítulo I Lineamientos Secundarios
TÍTULO TERCERO. Seguimiento, Supervisión y Evaluación
Capítulo I Seguimiento, Supervisión y Evaluación del Programa
TÍTULO CUARTO. Disposiciones Complementarias
Capítulo I Derechos y Otras Disposiciones
Capítulo II Fiscalización
Capítulo III Transparencia, Acceso a la Información Pública y Rendición de Cuentas
Capítulo IV De las Políticas Transversales para la Igualdad e Inclusión
Capítulo V Quejas, Denuncias y Solicitudes de Información
TRANSITORIOS
ANEXOS
ANEXO I Diagrama de Flujo - Proceso para la Apertura de una Tienda Comunitaria
ANEXO II Canasta Básica Diconsa
ANEXO III Solicitud de Apertura de Tienda Comunitaria
ANEXO IV Indicadores del Programa
ANEXO V Formato para la Verificación de Abasto Local Suficiente y Adecuado en el área de influencia de la Tienda Comunitaria
TÍTULO PRIMERO
Disposiciones Generales
Capítulo I
Lineamientos
Artículo 1. El presente Acuerdo tiene como objeto establecer las Reglas de Operación que estarán vigentes en el Ejercicio Fiscal 2024, para la ejecución del Programa de Abasto Rural a cargo de Diconsa, S.A. de C.V.
Artículo 2. Objetivos del Programa
I. Objetivo General
Contribuir en el fortalecimiento del cumplimiento efectivo del derecho social a la alimentación, facilitando el acceso físico y/o económico a los productos alimenticios, para mejorar la seguridad alimentaria de la población que habita en las localidades con situación de carencia por acceso a la alimentación.
II. Objetivo Específico
Facilitar el acceso físico y/o económico a productos de la Canasta Básica Diconsa, en forma eficaz y oportuna, para mejorar la seguridad alimentaria de la población que habita en las localidades con situación de carencia por acceso a la alimentación y que cuenten con cobertura de Tienda Fija o Tienda Móvil.
Artículo 3. Cobertura
El Programa tendrá una cobertura nacional, atendiendo a la población que se encuentre en localidades que tengan al menos alguna de las siguientes características:
I. Localidades con más de 200 habitantes y que se encuentren en situación de carencia por acceso a la alimentación;
II. Exista un punto de venta de LICONSA, S.A. de C.V.;
III. Existan Tiendas Comunitarias en funcionamiento instaladas de acuerdo con Reglas de Operación de ejercicios fiscales anteriores;
IV. No exista ninguna otra opción de abasto y/o existan tiendas privadas que no ofrecen la Canasta Básica Diconsa a precios accesibles;
V. La población mayoritariamente sea indígena con base en los criterios del Instituto Nacional de los Pueblos Indígenas;
VI. Se celebren convenios entre Diconsa y dependencias y entidades del gobierno federal, estatal y/o municipal, así como con organizaciones de la sociedad civil, sociales y sindicales, de conformidad con lo dispuesto en el artículo 9 de las presentes Reglas.
VII. En localidades de creación posterior al censo 2020 o que no tengan estimación de carencia por acceso a la alimentación y que no cuenten con un servicio de abasto local suficiente, adecuado y económico.
VIII. Que se encuentren ubicadas en localidades o municipios de alto o muy alto grado de marginación o con alto o muy alto índice de rezago social y que no cuenten con un servicio de abasto local suficiente, adecuado y económico.
Artículo 4. Población Objetivo
Población que habita en localidades con más de 200 habitantes y se encuentra en situación de carencia por acceso a la alimentación, las cuales ascienden a 38,783 localidades objetivo a nivel nacional.
Artículo 5. Requisitos Generales para la Apertura de una Tienda
I. Que las localidades cumplan con lo establecido en las presentes Reglas;
II. Que exista interés de la comunidad por la instalación de una Tienda;
III. Que las y los solicitantes estén de acuerdo en aportar el local donde se instalará la Tienda y el mobiliario y equipo necesarios para su operación. Cuando exista suficiencia o disponibilidad presupuestal, Diconsa podrá aportar activos en figura de resguardo para el equipamiento de la Tienda, conforme a la normatividad emitida en el Manual de Políticas y Procedimientos para la Operación de Tiendas Comunitarias;
IV. Que un representante designado por la comunidad, entregue a Diconsa la Solicitud de Apertura de Tienda (Anexo III) suscrita por al menos quince jefes o jefas de familia, a través de cualquiera de los siguientes medios:
a. Ingresando desde el Portal Único del Gobierno (https://www.gob.mx/tramites), anexando la Solicitud digitalizada;
b. En caso de no contar con acceso a internet, una o un representante de la comunidad interesada podrá entregar a Diconsa la Solicitud de Apertura de Tienda;
c. Las personas interesadas, o su representante, podrán llenar el formato de Solicitud de Apertura de Tienda en la página electrónica señalada anteriormente o de forma autógrafa. En caso de que el formato se llene de forma autógrafa, deberá entregarlo en días y horas hábiles en las instalaciones de Diconsa a la Persona Responsable de Operaciones, a la Jefa o Jefe del Almacén o al Personal de Supervisión Operativa de Diconsa;
d. La solicitud podrá enviarse a la Dirección de Operaciones de Diconsa, ubicada en Avenida Insurgentes Sur 3483, Ala Sur, Colonia Villa Olímpica Miguel Hidalgo, Alcaldía Tlalpan, C.P. 14020, Ciudad de México, o entregarse en las instalaciones de Diconsa (Unidades Operativas o Almacenes) en el interior del país o mediante el correo electrónico a: atencionpublica@diconsa.gob.mx;
La ubicación de las instalaciones de Diconsa donde se puede entregar la Solicitud de Apertura de Tienda está disponible para consulta en:
http://www.diconsa.gob.mx/tf/arch/DA/Directorio%20Sucursales%20y%20Unidades%20Operativas.docx y http://www.diconsa.gob.mx/tf/arch/DA/Directorio%20de%20Almacenes.xlsx
Artículo 6. Tipos y Montos de Apoyos
I. El apoyo consiste en proporcionar el servicio de abasto de la Canasta Básica Diconsa con un margen de ahorro con respecto a las alternativas de abasto de la localidad a través del funcionamiento de Tiendas Comunitarias y Tiendas Móviles.
II. La transferencia de ahorro a las personas beneficiarias se realizará vía precios y no como subsidio directo.
III. El Margen de Ahorro otorgado a través del precio promedio de Canasta Básica Diconsa, será por lo menos 15%.
IV. Diconsa podrá establecer precios preferenciales específicos en la Canasta Básica Diconsa cuando los precios de mercado afecten significativamente el acceso a los mismos por parte de la población beneficiaria del Programa. La aplicación de esta política se hará por el tiempo y a los precios que autorice la Dirección Comercial de SEGALMEX.
V. Diconsa podrá desarrollar marcas propias para ofrecer precios más atractivos en diversos productos.
Artículo 7. Exclusiones
No se establecen exclusiones con los apoyos otorgados por otros Programas Sociales del Gobierno Federal.
TÍTULO SEGUNDO
Operación del Programa
Capítulo I
Lineamientos Secundarios
Artículo 8. Instancias Participantes
I. Instancia Ejecutora
Diconsa será responsable de la operación y ejecución del Programa.
Las Unidades Operativas de Diconsa dentro de su ámbito territorial, son las responsables de la operación del Programa y del cumplimiento de las presentes Reglas de Operación y la normatividad aplicable en la materia.
Diconsa trabajará coordinadamente con los Comités de Abasto y los Consejos Comunitarios de Abasto para alcanzar los objetivos del Programa.
II. Instancia Normativa
Diconsa, S.A. de C.V. será la instancia normativa del Programa.
La Unidad y/o Direcciones de SEGALMEX y Diconsa, en el ámbito de su competencia, serán las facultadas para la interpretación y aclaración de dudas y necesidades de estas Reglas de Operación y para decidir todo lo necesario para su adecuado cumplimiento. También podrán conocer y resolver todas aquellas cuestiones no previstas en ellas.
La Dirección Comercial de SEGALMEX es la responsable de actualizar la integración del Anexo II de las Reglas de Operación del Programa.
Artículo 9. Mecánica Operativa
I. Distribución de Recursos
La Unidad de Administración y Finanzas de SEGALMEX en coordinación con la Dirección de Operaciones de Diconsa, calendarizará de manera oportuna el ejercicio del gasto para ejercerlo de forma eficiente, de acuerdo a la normatividad aplicable.
II. Proceso de Operación
El acceso a los apoyos del Programa es a través del funcionamiento de Tiendas Comunitarias.
a. Procedimiento para la Apertura de una Tienda
i. La autorización para la apertura de Tiendas estará sujeta al cumplimiento de las metas de crecimiento anual y disponibilidad financiera de Diconsa;
ii. Una vez presentada la Solicitud de Apertura de Tienda en términos de los requisitos señalados en las presentes Reglas, el Jefe o la Jefa del Almacén Diconsa revisará que cumplan con los mismos;
iii. En caso de que la Solicitud de Apertura de Tienda esté incompleta, se notificará por escrito o por correo electrónico, según corresponda, a los interesados dentro de un plazo de 10 días hábiles, contados a partir a la fecha de recepción, por los medios establecidos en la solicitud;
En la misma notificación se otorgará a los interesados un término de 10 días hábiles para subsanar los requisitos faltantes;
iv. Una vez recibido el formato subsanado, Diconsa notificará dentro de los 5 días hábiles siguientes, contados a partir de la recepción del formato, al representante de la comunidad la resolución de procedencia de apertura de la Tienda. En caso de no haber subsanado las observaciones se tendrá por no presentada la solicitud, dejando a salvo los derechos de los solicitantes para presentarla nuevamente;
v. Cuando la localidad sea objetivo, la Persona Titular de la Unidad Operativa de Diconsa autorizará por escrito a la o el Jefe(a) de Almacén la apertura de la Tienda y la aplicación del Capital de Trabajo para su operación en un plazo no mayor a 15 días hábiles a partir de haber recibido la Solicitud de Apertura de Tienda.
Cuando la localidad sea estratégica, la Unidad Operativa solicitará por escrito a la Dirección de Operaciones la autorización para la Apertura de Tienda y ésta evaluará su procedencia dentro de un plazo no mayor a 15 días hábiles contados a partir de la recepción de la Solicitud.
Una vez que la Unidad Operativa reciba la opinión de la Dirección de Operaciones, notificará a los solicitantes la procedencia o improcedencia de su Solicitud;
vi. Los solicitantes deberán participar activamente con el Personal de Supervisión Operativa de Diconsa para la instalación de la Tienda, misma que deberá ser abierta en un plazo máximo de 30 días hábiles contados a partir de la fecha en que se les notifique la procedencia de apertura;
Diconsa podrá cancelar la resolución de procedencia de apertura de la Tienda cuando los solicitantes no participen corresponsablemente con el personal de Diconsa;
vii. La Tienda exhibirá exclusivamente la imagen institucional de la Secretaría de Agricultura y Desarrollo Rural, de SEGALMEX y Diconsa, así como aquellos elementos que expresamente le autorice Diconsa por escrito;
viii. La Persona Encargada de la Tienda y el Comité de Abasto garantizarán que no se expenda alcohol y tabaco en cualquiera de sus presentaciones, así como aquellos productos que representen riesgos para la población como combustibles, fuegos artificiales, etc.
b. Venta de Productos
i. Diconsa distribuirá los productos de la Canasta Básica Diconsa de acuerdo a las necesidades de la comunidad y al presupuesto disponible, favoreciendo la economía familiar a través del margen de ahorro;
ii. Si existe interés de vender en la Tienda, con Capital Comunitario, productos distintos a los incluidos en el Anexo II de estas Reglas, la o el Presidente(a) del Comité de Abasto de la Tienda, solicitará la autorización para su venta mediante escrito libre dirigido la o el Jefe(a) de Almacén Diconsa que le corresponda, y sustentado por acuerdo en Asamblea Comunitaria. El escrito deberá contener:
A. Fecha;
B. Número de Tienda;
C. Domicilio completo;
D. Relación de productos, marcas y presentaciones que se pretenden vender;
E. Manifestación de que la solicitud se funda en un acuerdo tomado en la Asamblea Comunitaria;
F. Nombre y firma de las o los integrantes del Comité de Abasto.
La o el Jefe(a) de Almacén Diconsa remitirá la solicitud para la venta de productos distintos a los incluidos en el Anexo II de estas Reglas, a la Persona Titular de Unidad Operativa para su autorización, misma que se otorgará siempre y cuando no sean adquiridos con Capital de Trabajo otorgado por Diconsa.
iii. En caso de que la comunidad pretenda que Diconsa le surta productos distintos a los incluidos en Anexo II de las presentes Reglas, la o el Presidente(a) del Comité de Abasto o la Persona Encargada de la Tienda, lo solicitará mediante escrito libre dirigido la o el Jefe(a) de Almacén Diconsa, especificando los productos, presentaciones y marcas, para que éste evalúe su procedencia y en su caso, lo tramite ante la Unidad Operativa que corresponda.
Artículo 10. Obligaciones de las Personas Encargadas de las Tiendas
I. Operar la Tienda y cuidar la integridad del Capital de Trabajo asignado y los activos en resguardo otorgados por Diconsa.
II. Firmar el resguardo del inventario de los activos entregados por Diconsa.
III. Firmar el pagaré por el Capital de Trabajo a precio venta otorgado a la Tienda, mismo que deberá ser actualizado anualmente durante los primeros 15 días hábiles del mes de enero y cuando ocurran incrementos o decrementos en su monto.
IV. Respetar los precios y las políticas de venta establecidos por Diconsa y no condicionar la venta de productos.
V. Comprar a Diconsa los productos básicos que le permitan ofrecer calidad, variedad y suficiencia de productos.
VI. Favorecer la difusión de campañas institucionales.
VII. Hacer válidas las ofertas y promociones de mercancía que le surta Diconsa.
VIII. Devolver el importe del Capital de Trabajo y los activos entregados en resguardo al momento del cierre de la Tienda.
IX. Reportar de forma inmediata al 800-0028-932 los siniestros ocurridos en la Tienda.
X. Adoptar medidas de seguridad e higiene.
Cuando no se respete alguno de los lineamientos establecidos en las presentes Reglas o cualquier otra normatividad aplicable, Diconsa le hará un apercibimiento verbal a la Persona Encargada de la Tienda por conducto de la Mesa Directiva del Consejo Comunitario de Abasto del Almacén correspondiente. Si reincide en la falta, se procederá a un segundo apercibimiento por escrito. Si después de este último continúa sin respetar lo establecido por Diconsa, se le convocará a una reunión con el Comité de Abasto y el Consejo Comunitario de Abasto para buscar una solución.
La Persona Encargada de la Tienda no tendrá relación laboral alguna con Diconsa.
Artículo 11. Supervisión de la Operación de la Tienda
Diconsa y el Comité de Abasto, de forma corresponsable, serán los encargados de monitorear que la Tienda opere de acuerdo a lo establecido en estas Reglas y a la demás normatividad aplicable.
Artículo 12. Precios en las Tiendas
La Dirección Comercial de SEGALMEX indicará trimestralmente los precios a los que se deberán vender los productos de la Canasta Básica Diconsa en las Tiendas Comunitarias y Tiendas Móviles, así como el porcentaje de utilidad sobre venta del resto de los artículos a comercializar, de conformidad con lo que establece el Manual de Políticas y Procedimientos para la Adquisición de Bienes para Comercializar.
Artículo 13. Oferta de Servicios Complementarios al Abasto
A solicitud de la comunidad, la Tienda podrá proporcionar otros servicios complementarios al abasto para beneficio de la población que atiende, previo acuerdo en la Asamblea Comunitaria.
Cuando la Tienda lo requiera, se podrán instalar terminales electrónicas de punto de venta con recursos del Capital Comunitario para ofrecer otros servicios tales como recepción de remesas, financieros, pago de consumo de servicios (luz, agua, teléfono, etc.), venta de tiempo aire, telefonía, internet, venta de productos de la comunidad, entre otros.
Asimismo, con el fin de favorecer la sinergia o complementariedad con otros programas sociales gubernamentales, la Tienda podrá realizar la entrega de apoyos de programas interinstitucionales.
Artículo 14. Promoción de la Participación Comunitaria
La participación social en torno al Programa se da a través de los Comités de Abasto, los Consejos Comunitarios de Abasto y sus Mesas Directivas, quienes serán las instancias de representación de los intereses de las comunidades ante Diconsa, lo cual no implica una relación laboral con la misma.
I. Integración de los Comités de Abasto
Los Comités de Abasto estarán integrados por una o un Presidente y su suplente, una o un Secretario(a) y su suplente, una o un Tesorero(a), una o un Vocal de Contraloría Social y una o un Vocal de Género. Sus miembros se elegirán democráticamente de entre las y los integrantes de la comunidad de que se trate; la duración en el ejercicio de sus funciones será por un periodo de hasta tres años, con opción a reelegirse en diferente puesto mediante la celebración de una asamblea comunitaria que así lo acuerde, pudiendo ser retiradas o retirados de sus funciones en cualquier momento si así se determina en asamblea comunitaria.
Las o los integrantes de los Comités de Abasto no percibirán ningún sueldo ni prestaciones por parte de Diconsa, por lo que no existe relación laboral alguna. El procedimiento de elección de los integrantes del Comité de Abasto se realizará con base en lo dispuesto en el Manual de Políticas y Procedimiento para la Operación de Tiendas Comunitarias.
II. Funciones de los Comités de Abasto
Los Comités de Abasto tendrán dentro de sus funciones:
a. Apoyar a la Persona Encargada de la Tienda y vigilar que cumpla con sus obligaciones.
b. Promover conjuntamente con el Personal de Supervisión Operativa, la celebración de cuando menos una asamblea comunitaria por trimestre.
c. Realizar y promover las actividades de contraloría social en su comunidad.
d. Reportar los resultados de las actividades de contraloría social mediante el llenado del Informe del Comité de Contraloría Social, el cual será entregado al Personal de Supervisión Operativa.
e. Informar a la comunidad, cuando así se lo requiera, de los resultados de operación de la Tienda, de los mecanismos para presentar quejas y denuncias, y de los acuerdos tomados en las Asambleas del Consejo Comunitario de Abasto y su seguimiento.
f. En caso de cierre de la Tienda, garantizar la devolución del Capital de Trabajo y los activos en resguardo propiedad de Diconsa.
III. Integración de las Mesas Directivas de los Consejos Comunitarios de Abasto
Los Consejos Comunitarios de Abasto se integrarán por el conjunto de Comités de Abasto en el ámbito de operación de un Almacén Diconsa y estarán representados por una Mesa Directiva constituida bajo la figura jurídica de Asociación Civil.
Las Mesas Directivas de los Consejos Comunitarios de Abasto están obligados en todo momento a cumplir con todos y cada uno de los instrumentos jurídicos celebrados con Diconsa.
Cada Mesa Directiva estará conformada por una o un Presidente, una o un Secretario(a) y su suplente, una o un Tesorero(a) y su suplente, una o un Vocal de Transporte y su suplente, una o un Vocal de Contraloría Social y su suplente, y una o un Vocal de Género, quienes serán elegidos democráticamente de entre las y los miembros que sean Presidentes de los Comités de Abasto participantes.
La conformación de las Mesas Directivas de los Consejos Comunitarios de Abasto y su proceso de renovación deberán cumplir con lo establecido en las presentes Reglas y en el Código Civil de la Entidad Federativa de que se trate.
IV. Renovación de las Mesas Directivas de los Consejos Comunitarios de Abasto
Los Consejos Comunitarios de Abasto realizarán elecciones internas para renovar sus Mesas Directivas. El o la Titular o un representante de la Unidad Operativa de Diconsa estará presente para atestiguar el acto, pero se abstendrá de intervenir a favor o en contra de cualquiera de los participantes. Por su parte, los Consejos Comunitarios de Abasto se abstendrán de intervenir en las designaciones de la estructura administrativa u operativa de Diconsa.
V. Funciones de los Consejos Comunitarios de Abasto
Los Consejos Comunitarios de Abasto tendrán dentro de sus funciones:
a. Participar en la vigilancia de los recursos, materiales e instalaciones con que opera el almacén.
b. Coadyuvar en la operación del Almacén Diconsa y de la eficiencia del surtimiento a las Tiendas, así como participar corresponsablemente con Diconsa en la realización de Asambleas Comunitarias, conformación de Comités de Abasto, supervisión de Tiendas, recuperación de faltantes de Capital de Trabajo, auditorías a Tiendas, investigaciones de mercado, revisión de la calidad de los granos, saneamiento integral de Tiendas, gestoría de servicios complementarios al abasto y en general, todo aquello relacionado con actividades de contraloría social.
c. Vigilar el respeto a los precios establecidos por Diconsa.
d. Celebrar cuando menos una Asamblea de Consejo Comunitario de Abasto por trimestre.
e. Informar a Diconsa en las Asambleas de los Consejos Comunitarios de Abasto sobre los problemas que se detecten, vigilando que se solucionen para la mejor atención de las personas beneficiarias.
f. Promover la participación organizada de las comunidades, de las y los productores locales y organizaciones sociales, para el cumplimiento de los objetivos del Programa y de las acciones institucionales que sean para beneficio de la comunidad.
Artículo 15. Capacitación de la Red Social
Diconsa aplicará un programa integral de capacitación anual en materia de Contraloría Social, así como de operación y administración de la Tienda, contemplando una perspectiva de género, no discriminación y respeto a los derechos humanos.
El programa de capacitación estará dirigido a:
I. Las Personas Encargadas de Tienda para que desarrollen sus capacidades y mejore su función comercial, administrativa y de servicio comunitario.
II. Los Comités de Abasto y las Mesas Directivas de los Consejos Comunitarios de Abasto, para que apoyen y supervisen la operación de Tiendas y almacenes considerando desempeño, calidad y metodologías participativas.
III. A la comunidad en general, en caso de que se establezcan sinergias interinstitucionales.
Artículo 16. Cierre de Tiendas
Diconsa procederá al cierre de las Tiendas en coordinación con los Comités de Abasto cuando se detecte cualquiera de las siguientes situaciones:
I. Sean infringidos los criterios de funcionamiento de la Tienda establecidos en las presentes Reglas y en las políticas de operación firmadas en la apertura de la Tienda.
II. Se detecte desvío de recursos, faltantes o daño patrimonial.
III. Se utilicen las Tiendas y/o servicios que ofrece con fines políticos y/o electorales.
IV. Por nula participación comunitaria.
V. Que Diconsa y el Consejo Comunitario de Abasto del Almacén que corresponda determinen que la Tienda ya no es necesaria socialmente o es inviable económicamente para la comunidad.
VI. Cuando las condiciones sociales atenten contra la seguridad e integridad del personal comunitario o del personal Diconsa.
VII. Cuando se detecte que en el local de la Tienda se realicen actividades ilícitas.
Artículo 17. Tiendas de Baja Rentabilidad
Cuando se presente el caso de Tiendas de baja rentabilidad, es decir, que no tienen la rotación mínima de Capital de Trabajo, el Personal de Supervisión Operativa dará aviso a la o el Jefe de Almacén, a fin de que se tomen las medidas correctivas que señala el Manual de Políticas y Procedimientos para la Operación de Tiendas Comunitarias.
Artículo 18. Tiendas Móviles
Diconsa, a través de las Tiendas Móviles, podrá vender los productos que integran la Canasta Básica Diconsa en localidades con las siguientes características:
I. Donde no exista una Tienda Comunitaria o el abasto no sea suficiente;
II. Donde se favorezca la sinergia o complementariedad con otros programas sociales gubernamentales;
III. En situación de emergencia, desastre y/o emergencia sanitaria.
Las Tiendas no condicionarán de ninguna manera la venta de productos o el uso de los servicios que ofrezcan.
Artículo 19. Coordinación Interinstitucional
En cumplimiento a lo señalado en el artículo 75, fracción VII de la Ley Federal de Presupuesto y Responsabilidad Hacendaria, Diconsa establecerá la coordinación para evitar duplicidad en el ejercicio de sus recursos y reducir gastos administrativos.
La coordinación interinstitucional y vinculación de acciones tiene como objetivo potenciar el impacto de los recursos y fortalecer la cobertura de las acciones.
La coordinación que lleve a cabo Diconsa será con otras dependencias y entidades de los gobiernos federal, estatales y municipales, así como con organizaciones de la sociedad civil, sociales y sindicales.
Diconsa podrá promover sinergias económicas y sociales con los sectores público, social y privado para:
I. La realización de acciones incluyentes y la aplicación de programas sociales para beneficio de la población objetivo;
II. La promoción de proyectos de desarrollo productivo;
III. El abasto de alimentos a la población declarada en situación de emergencia o desastre;
IV. Optimizar el uso de la red de distribución y de la capacidad técnica, material y humana de Diconsa mediante la colaboración con otras instituciones para el abasto, la distribución y la entrega de productos a nivel nacional que estén dentro del alcance del Programa, principalmente LICONSA siempre y cuando no se desatienda a la población objetivo del mismo;
V. La promoción y operación de programas interinstitucionales de fomento productivo y comercialización agropecuaria.
Todo aquello que se convenga en el ámbito comercial con dependencias y entidades de los gobiernos federal, estatales y municipales, así como con organizaciones de la sociedad civil, sociales y sindicales, estará bajo lo dispuesto en el Manual de Políticas y Procedimientos para el Abasto de Programas Especiales y la Atención de Emergencias.
De manera especial se procurará la coordinación de acciones con SEGALMEX y LICONSA en los términos previstos en los correspondientes estatutos mediante la firma de instrumentos jurídicos entre dichas unidades.
TÍTULO TERCERO
Seguimiento, Supervisión y Evaluación
Capítulo I
Seguimiento, Supervisión y Evaluación del Programa
Artículo 20. Registro de Operaciones
I. Avances Físicos Financieros
Diconsa reportará a la Secretaría de Hacienda y Crédito Público el avance físico-financiero de las metas, haciéndolo del conocimiento del Consejo de Administración. La información estará disponible en el portal de internet de Diconsa (http://www.gob.mx/diconsa).
Lo anterior con el objeto de verificar la congruencia del gasto respecto al avance físico-financiero de las metas y así cumplir con el informe de la situación presupuestal de la entidad.
II. Recursos No Devengados
Diconsa reintegrará a la Tesorería de la Federación los recursos fiscales no devengados al 31 de diciembre del año en curso, dentro de los plazos establecidos en el Presupuesto de Egresos de la Federación y en la Ley Federal de Presupuesto y Responsabilidad Hacendaria y su Reglamento.
III. Cierre del Ejercicio
Diconsa, con objeto de informar a la Cámara de Diputados sobre el gasto ejercido, incorporará en los reportes de la Cuenta de la Hacienda Pública Federal la información relativa al Programa, enviándola a las instancias correspondientes para su integración y presentación. Dentro de la Cuenta Pública se presentarán las explicaciones a las variaciones programáticas para tener mayores elementos acerca de las diferencias entre el presupuesto original y el ejercido.
Artículo 21. Seguimiento
Con el propósito de corroborar la correcta operación del programa, Diconsa llevará a cabo trimestralmente, el seguimiento al ejercicio de los recursos asignados al mismo, así como a las acciones ejecutadas, resultados, indicadores y metas alcanzadas, de conformidad con la legislación aplicable en vigor.
Las Unidades Operativas serán responsables de la supervisión directa de las acciones, así como de verificar que en su ejecución se cumpla la normatividad aplicable, mientras que la Instancia Ejecutora del Programa será responsable de supervisar y verificar el avance y la correcta terminación de las acciones, en los plazos establecidos en las Reglas de Operación.
La Secretaría de Agricultura y Desarrollo Rural supervisará el adecuado cumplimiento de estas Reglas de Operación.
Diconsa es la obligada a dar seguimiento y rendir cuentas del Programa a su cargo. Por su parte, el seguimiento estratégico de los programas se visualizará a través del MONITOR AGRICULTURA (antes denominado MONITOR SADER) a cargo de la Coordinación General de Estrategia Institucional, por lo que Diconsa deberá proporcionar la información necesaria para mantener actualizado el MONITOR AGRICULTURA mediante los mecanismos que para tales efectos se establezcan.
Artículo 22. Supervisión
La Auditoría Superior de la Federación, la Secretaría de la Función Pública y el Órgano Interno de Control en Diconsa, son los encargados de vigilar que se cumpla con la normatividad aplicable en la materia y las Reglas vigentes.
De acuerdo al segundo párrafo del artículo 74 de la Ley Federal de Presupuesto y Responsabilidad Hacendaria los titulares de las dependencias y entidades, con cargo a cuyos presupuestos se autorice la ministración de subsidios y transferencias, serán responsables, en el ámbito de sus competencias, de que éstos se otorguen y ejerzan conforme a las disposiciones generales aplicables; asimismo, conforme a lo establecido en el artículo 75 de la misma Ley los subsidios deben sujetarse a los criterios de objetividad, equidad, transparencia, publicidad, selectividad y temporalidad.
Con base en lo previsto en el artículo 17 del Acuerdo por el que se dan a conocer las disposiciones generales aplicables a las Reglas de Operación de los Programas de la Secretaría de Agricultura y Desarrollo Rural, la Dirección General de Supervisión, Evaluación y Rendición de Cuentas (DGSERC), será la Unidad Administrativa responsable de coordinar la supervisión de los Programas. La misma se llevará a cabo conforme a lo dispuesto en los "Lineamientos para la Supervisión de los Programas a cargo de la Secretaría de Agricultura y Desarrollo Rural" vigentes emitidos por la DGSERC.
Artículo 23. Evaluación
Conforme a lo establecido en el Artículo 78 de la Ley Federal de Presupuesto y Responsabilidad Hacendaria y con base en lo previsto en el artículo 15 del Acuerdo por el que se dan a conocer las disposiciones generales aplicables a las Reglas de Operación de los Programas de la Secretaría de Agricultura y Desarrollo Rural, se deberán realizar las evaluaciones externas consideradas en el Programa Anual de Evaluación (PAE), que emitan la Secretaría de Hacienda y Crédito Público (SHCP) y el Consejo Nacional de Evaluación de la Política de Desarrollo Social (CONEVAL) por conducto de la DGSERC.
Adicionalmente, la DGSERC, será la encargada de diseñar e implementar los mecanismos necesarios para evaluar el desempeño del Programa, con el fin de detectar y proponer oportunidades de mejora en su operación, en cumplimiento con la normatividad aplicable.
La DGSERC podrá instrumentar un procedimiento de evaluación interna con el fin de evaluar el desempeño del Programa. El procedimiento se operará considerando la disponibilidad de los recursos humanos y presupuestarios de las instancias que intervienen.
La publicación de los resultados de las evaluaciones externas se realizará de acuerdo con los plazos y términos previstos en la normatividad vigente, a través del portal de Internet de Diconsa (http://www.gob.mx/diconsa).
Las presentes Reglas de Operación no se contraponen, afectan o presentan duplicidad con otros programas y/o acciones del Gobierno Federal, en cuanto a su diseño, beneficios, apoyos otorgados y población objetivo. Lo anterior de conformidad con lo dispuesto en el artículo 179 del Reglamento de la Ley Federal de Presupuesto de Responsabilidad Hacendaria.
Asimismo, se cumple con lo señalado en el artículo 75, fracción VII de la Ley Federal de Presupuesto y Responsabilidad Hacendaria, en el sentido de que corresponde a las dependencias y entidades asegurar la coordinación de acciones entre éstas, para evitar duplicación en el ejercicio de los recursos y reducir gastos administrativos.
Las evaluaciones se realizarán conforme a lo establecido en el Programa Anual de Evaluación (PAE) del año correspondiente y la normatividad aplicable, que puede consultarse en la página: https://www.coneval.org.mx/Evaluacion/NME/Paginas/ProgramaAnual.aspx
Asimismo, se podrán llevar a cabo evaluaciones complementarias que resulten apropiadas conforme a las necesidades del Programa y los recursos disponibles.
Artículo 24. Indicadores
Los indicadores de propósito y componente de la Matriz de Indicadores para Resultados (MIR) del Programa están contenidos en el Anexo IV de estas Reglas.
La información correspondiente a estos indicadores será reportada por Diconsa en el Portal Aplicativo de la Secretaría de Hacienda y Crédito Público (PASH).
La totalidad de los indicadores de la MIR se encuentran disponibles para su consulta en las siguientes ligas: https://nptp.hacienda.gob.mx/programas/jsp/programas/fichaPrograma.jsp?id=08S053 y https://www.transparenciapresupuestaria.gob.mx/es/PTP/programas#consultas.
TÍTULO CUARTO
Disposiciones Complementarias
Capítulo I
Derechos y Otras Disposiciones
Artículo 25. Gastos de Operación
Los gastos indirectos que se podrán destinar para el desarrollo de las diversas acciones asociadas con la planeación, operación, supervisión, seguimiento, atención ciudadana y evaluación, entre otros, del Programa de Abasto Rural, será de, hasta el importe menor que resulte entre el señalado en el segundo párrafo del numeral 29 del Manual de Programación y Presupuesto 2024 y el monto aprobado en el Presupuesto de Egresos de la Federación 2024 identificado con el Tipo de Gasto 7 "Gasto corriente por concepto de gastos indirectos de programas de subsidios". El monto destinado a los Gastos Indirectos estará sujeto a la normatividad aplicable.
Artículo 26. Atención de Emergencias, Desastres y/o Emergencias Sanitarias
En situación de emergencia, desastre y/o emergencia sanitaria, y de acuerdo con la magnitud de los daños y la inmediatez de las necesidades de atención requeridas, Diconsa podrá coordinarse con otras instancias federales o locales a fin de adoptar medidas y ejercer acciones para atender a la población afectada dentro del marco de las presentes Reglas, de la normatividad de Diconsa, de los lineamientos y mecanismos que determinen las instancias federales competentes y las demás disposiciones aplicables.
No obstante lo anterior, continuará la operación del Programa para cumplir suficientemente con los aspectos de prevención y operación, y se llevarán a cabo las acciones de coordinación con las instancias competentes con el fin de evitar duplicidades.
Artículo 27. Proyectos Estratégicos
Diconsa, como responsable del Programa, podrá proponer a consideración de la persona Titular de la Secretaría de Agricultura y Desarrollo Rural, proyectos estratégicos de conformidad en lo previsto en el Acuerdo por el que se dan a conocer las disposiciones generales aplicables a las Reglas de Operación de los Programas de la Secretaría de Agricultura y Desarrollo Rural.
Artículo 28. Derechos de las Personas Beneficiarias
Las personas beneficiarias del Programa corresponden a la población que se ubica en las localidades referidas en los artículos 4 y 5 de las presentes Reglas, por lo que tienen derecho a:
I. Tener acceso a la información del Programa, incluyendo sus Reglas de Operación.
II. Adquirir la Canasta Básica Diconsa a precios que le transfieran un margen de ahorro con respecto a los ofrecidos por otras alternativas de abasto en la localidad.
III. Recibir por parte de las Personas Encargadas de Tiendas un trato respetuoso y sin discriminación alguna.
IV. Adquirir cualquier producto o utilizar cualquier servicio que se ofrezca en las Tiendas Fijas o Móviles sin condicionamiento alguno a la compra de otros productos o servicios, con excepción de aquellos debidamente identificados que estén dirigidos a personas beneficiarias de otros programas.
Capítulo II
Fiscalización
Artículo 29. Fiscalización
El ejercicio de los recursos federales de este Programa, está sujeto a las disposiciones federales aplicables y podrán ser auditados en el marco del Sistema Nacional de Fiscalización por las siguientes Instancias, conforme a la legislación vigente y en el ámbito de sus respectivas competencias: por la Auditoría Superior de la Federación; por el Órgano Interno de Control en Diconsa; y por la Secretaría de la Función Pública.
La Instancia Ejecutora dará todas las facilidades a dichas Instancias Fiscalizadoras para realizar las auditorías, revisiones o visitas de inspección de acuerdo a los programas anuales de auditorías o en el caso que juzgue pertinente. Asimismo, efectuarán las acciones necesarias para dar atención a las recomendaciones planteadas por dichas instancias fiscalizadoras, independientemente de las sanciones a que hubiere lugar.
Las Unidades Administrativas ejecutoras del gasto son las responsables de rendir cuentas y atender a los Órganos Fiscalizadores.
Según lo establecido en el Manual de Organización de Diconsa, las funciones que corresponden a la Unidad de Administración y Finanzas, las Direcciones Comercial; de Planeación, Evaluación y Proyectos; de Asuntos Jurídicos; de Coordinación y Seguimiento de Órganos de Gobierno, serán realizadas por el Titular de la Unidad, los Directores, Gerentes y Subgerentes de SEGALMEX de acuerdo con los Estatutos Sociales de Diconsa.
Artículo 30. Control y Auditoría
Los recursos federales de este Programa, ejecutados por las Entidades Federativas o sus Municipios, no pierden su carácter federal al ser entregados a las mismas; su ejercicio está sujeto a las disposiciones federales aplicables y podrán ser auditados en el marco del Sistema Nacional de Fiscalización conforme a la legislación vigente y en el ámbito de sus respectivas competencias por las siguientes instancias: la Auditoría Superior de la Federación, el Órgano Interno de Control en Diconsa, S.A. de C.V., así como, cualquier Unidad Administrativa adscrita a la Secretaría de la Función Pública con facultades; en coordinación con los órganos de control de los Gobiernos Locales.
La Instancia ejecutora y la Unidad Responsable del Programa, dará todas las facilidades a dichas Instancias Fiscalizadoras para realizar, los actos de fiscalización que consideren necesarios (auditorías, visitas, intervenciones de control interno, evaluaciones de políticas públicas, verificaciones de calidad, o cualquier otro) y en el momento en que lo juzguen pertinente; asimismo, efectuarán las acciones necesarias para dar atención a las recomendaciones planteadas en cada una de las observaciones y/o recomendaciones, independientemente de las sanciones a que hubiere lugar. Por la inobservancia de esta disposición la Unidad Responsable del Programa determinará con base en lo anterior si suspende o limita la ministración de los recursos federales.
Capítulo III
Transparencia, Acceso a la Información Pública y Rendición de Cuentas
Artículo 31. Transparencia
I. Difusión
Conforme a las disposiciones establecidas en el Decreto de Presupuesto de Egresos de la Federación para el ejercicio fiscal 2024, estas Reglas de Operación, además de su publicación en el Diario Oficial de la Federación, están disponibles para su consulta en la página electrónica http://www.gob.mx/diconsa
II. Protección de Datos Personales
En todo momento la persona derechohabiente podrá ejercer los derechos ARCO (acceso, rectificación, cancelación y oposición) de los datos personales recabados.
Los datos personales recabados serán utilizados con las finalidades siguientes: validar que se cumplan con los requisitos de elegibilidad para ser persona beneficiaria de este programa, asimismo serán integrados en el sistema de información con los padrones de beneficiarios de los programas sociales de la Administración Pública Federal. Por lo tanto, se garantiza la protección de los datos personales que sean recabados, en cumplimiento con las disposiciones en materia de transparencia y acceso a la información pública aplicables.
III. Aviso de privacidad integral
El ejercicio los derechos ARCO de los datos personales recabados, se podrá realizar a través de la Unidad de Transparencia de Diconsa con domicilio en Av. Insurgentes Sur 3483, Col. Villa Olímpica Miguel Hidalgo, Alcaldía Tlalpan, Ciudad de México, C.P. 14020, en un horario de atención de 9:00 a 15:00 horas, o bien por medio de la Plataforma Nacional de Transparencia en http://www.plataformadetransparencia.org.mx.
IV. Conformación del Padrón de Beneficiarios del Programa
El proceso se realiza con base en los Lineamientos para la constitución, actualización, autenticidad, inalterabilidad, seguridad y difusión de la información del Padrón de Beneficiarios, disponibles para su consulta en: https://www.gob.mx/cms/uploads/attachment/file/568983/Lineamientos_Padr_n_de_Beneficiarios.pdf, a partir de la información que proporcionen las Unidades Administrativas Responsables de las dependencias y entidades de la Administración Pública Federal.
Los datos domiciliares se realizan conforme la Norma Técnica sobre Domicilios Geográficos vigente, puede ser consultada en la siguiente dirección electrónica: https://dof.gob.mx/nota_detalle.php?codigo=5167223&fecha=12/11/2010#gsc.tab=0
Artículo 32. Acceso a la información pública
La transparencia, difusión y rendición de cuentas se dará en el marco de la Ley Federal de Transparencia y Acceso a la Información Pública y la Ley General de Transparencia y Acceso a la Información Pública.
Conforme a las disposiciones establecidas en el Decreto de Presupuesto de Egresos de la Federación para el ejercicio fiscal 2024, estas Reglas de Operación, además de su publicación en el Diario Oficial de la Federación, están disponibles para su consulta en la página electrónica https://www.gob.mx/diconsa.
Artículo 33. Acciones de Blindaje Electoral
En la operación y ejecución de los recursos federales asignados a este Programa, se deberán observar y atender las medidas de carácter permanente contenidas en las leyes federales y/o locales en materia electoral aplicables, además de las disposiciones emitidas por las autoridades electorales federales y/o locales, así como las demás disposiciones normativas aplicables.
CAPÍTULO IV
De las Políticas Transversales para la Igualdad e Inclusión
Artículo 34. Perspectiva de Derechos Humanos
Con el objetivo de generar las condiciones necesarias para el acceso equitativo en términos de disponibilidad, accesibilidad y calidad en las acciones que realiza este Programa; se respetarán los derechos de las personas, tomando en cuenta la perspectiva de derechos humanos, priorizando a los grupos considerados más vulnerables. Con base en lo establecido en estas Reglas de Operación, sin discriminación alguna.
Artículo 35. Perspectiva de Género
El programa atenderá los objetivos estratégicos y las acciones puntuales del PROIGUALDAD 2020 - 2024, el cual puede ser consultado en la siguiente liga: https://dof.gob.mx/nota_detalle.php?codigo=5608467&fecha=22/12/2020#gsc.tab=0
Este Programa garantiza que las mujeres accedan a los beneficios señalados en estas Reglas de Operación en igualdad de condiciones respetando en todo momento el ejercicio de sus derechos.
Diconsa atenderá las situaciones que impidan la participación de las mujeres, ya sea por usos y costumbres o por doble jornada laboral. Asimismo, se garantizará que por lo menos el 20% de los integrantes de los Comités de Abasto sean mujeres y de ser posible, de las Mesas Directivas de los Consejos Comunitarios de Abasto.
CAPÍTULO V
Quejas, Denuncias y Solicitudes de Información
Artículo 36. Denuncias y solicitudes de información
Las personas beneficiarias o interesadas, tienen derecho a solicitar información relacionada con el presente Programa y sus Reglas de Operación, así como a presentar quejas o denuncias por el incumplimiento en la ejecución, operación o entrega de apoyos, ante las instancias correspondientes:
I. Denuncias
Las denuncias podrán realizarse a través del Sistema Integral de Denuncias Ciudadanas (SIDEC) en la liga https://sidec.funcionpublica.gob.mx/ las 24 horas del día, los 365 días del año; o mediante escrito presentado en la Secretaría de la Función Pública, ubicada en Avenida Insurgentes Sur 1735, Colonia Guadalupe Inn, C.P. 01020, Alcaldía Álvaro Obregón, Ciudad de México.
En caso de requerir asesoría para la presentación de denuncias, podrán comunicarse a los teléfonos: 55 2000 2000 y al número gratuito 800 112 87 00.
Asimismo, se podrán presentar denuncias por escrito, vía telefónica, correo electrónico y de manera presencial en las oficinas que ocupa el Órgano Interno de Control en Diconsa, S.A. de C.V.:
a. Órgano Interno de Control en Diconsa, S.A. de C.V.
Teléfono: 55 5229 0700 Extensión: 65926
Larga distancia sin costo: 800 0834 266
Correo electrónico: saulg@diconsa.gob.mx o rociog@diconsa.gob.mx
Domicilio: Avenida Insurgentes Sur 3483, Ala Sur, Planta Baja, Col. Villa Olímpica Miguel Hidalgo, Alcaldía de Tlalpan, C.P. 14020, Ciudad de México.
También, se pone a disposición de la ciudadanía la posibilidad de la presentación de denuncias para reportar hechos, conductas, situaciones o comportamientos que se contrapongan a lo establecido en la Ley General de Desarrollo Social o a las presentes Reglas, trámite inscrito en el Registro Federal de Trámites y Servicios y que se puede consultar en la página https://catalogonacional.gob.mx/ Las denuncias serán atendidas de acuerdo a lo establecido en el marco normativo aplicable.
II. Solicitudes de información
Las solicitudes de información relacionadas con el Programa, podrán realizarse por escrito y/o vía telefónica a través de:
a. Unidad de Transparencia de Diconsa
Teléfono: 55 5229 0700 Extensión 65637
Domicilio: Avenida Insurgentes Sur 3483, Col. Villa Olímpica Miguel Hidalgo, Tlalpan, Ciudad de México, C.P. 14020
Las solicitudes de información serán atendidas de acuerdo al marco normativo aplicable.
b. Plataforma Nacional de Transparencia https://www.plataformadetransparencia.org.mx/web/guest/inicio Artículo 37. Contraloría Social
En materia de promoción, operación y seguimiento del mecanismo Contraloría Social, este programa federal se encuentra sujeto a los Lineamientos y la Estrategia Marco vigentes emitidos por la Secretaría de la Función Pública, así como a los documentos normativos validados por dicha dependencia, mismos que integran la Estrategia de Contraloría Social.
Los Comités de Contraloría Social, para solicitar su registro, deberán presentar ante la(s) Unidad(es) Responsable(s) de la Dependencia o Entidad de la Administración Pública Federal a cargo del Programa, un escrito libre en el que se especifique, como mínimo, el nombre del programa, el ejercicio fiscal de que se trate, su representación y domicilio legal, así como los mecanismos e instrumentos que utilizarán para el ejercicio de sus funciones.
La(s) Unidad(es) Responsable(s) del Programa Federal, a través de sus Oficinas de Representación Federal y/o Instancias Ejecutoras deberá(n), de no haber impedimento alguno, expedir las constancias de registro de los comités en un plazo no mayor a 15 días hábiles contados a partir de la solicitud de registro, mismas que fungirán como comprobante de su constitución, y deberán registrarse en el Sistema Informático de Contraloría Social. Asimismo, brindará(n) a éstos la información pública necesaria para llevar a cabo sus actividades, así como asesoría, capacitación y orientación sobre los mecanismos para presentar quejas y denuncias,
La Secretaría de la Función Pública brindará orientación en la materia, a través del correo electrónico: contraloriasocial@funcionpublica.gobmx. Adicionalmente, la(s) Unidad(es) Responsable(s) del Programa Federal podrá(n) promover e implementar los mecanismos de participación ciudadana en la prevención y el combate la corrupción impulsados por la Secretaría de la Función Pública, por medio del uso de herramientas digitales, que faciliten a las personas beneficiarias y a la ciudadanía en general, la posibilidad de incidir en dicha materia.
TRANSITORIOS
PRIMERO.- El presente Acuerdo entrará en vigor a partir del 1 de enero de 2024.
SEGUNDO.- Se abroga el Acuerdo por el que se emiten las Reglas de Operación del Programa de Abasto Rural a cargo de Diconsa, S.A. de C.V. (Diconsa) para el ejercicio fiscal 2023, publicado en el Diario Oficial de la Federación el 30 de diciembre de 2022.
TERCERO.- Conforme a lo establecido en el artículo 31, fracción IX, del Decreto de Presupuesto de Egresos de la Federación para el Ejercicio Fiscal 2024, esta Secretaría realizará la consulta sobre el cumplimiento al Artículo 32-D del Código Fiscal de la Federación en la herramienta que para tal efecto pongan a disposición las autoridades fiscales.
CUARTO.- Para la operación del Programa será aplicable lo señalado en el "Acuerdo por el que se dan a conocer las Disposiciones Generales aplicables a las Reglas Operación de los Programas de la Secretaría de Agricultura y Desarrollo Rural".
Ciudad de México, a 4 de diciembre de 2023.- El Secretario de Agricultura y Desarrollo Rural, Víctor Manuel Villalobos Arámbula.- Rúbrica.
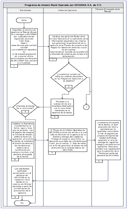
ANEXO I. DIAGRAMA DE FLUJO - PROCESO PARA LA APERTURA DE UNA TIENDA COMUNITARIA
ANEXO II. Canasta Básica Diconsa
| No. | PRODUCTOS BÁSICOS |
| 1 | Aceite vegetal comestible |
| 2 | Agua purificada |
| 3 | Arroz |
| 4 | Artículos para el aseo bucal |
| 5 | Atún |
| 6 | Avena |
| 7 | Azúcar estándar |
| 8 | Blanqueadores |
| 9 | Café |
| 10 | Cereales en hojuelas |
| 11 | Chiles procesados |
| 12 | Chocolate en polvo |
| 13 | Detergente en polvo |
| 14 | Frijol |
| 15 | Galletas básicas |
| 16 | Harina de maíz enriquecida |
| 17 | Harina de trigo |
| 18 | Insecticidas y raticidas |
| 19 | Jabones |
| 20 | Jugos y néctares |
| 21 | Leche |
| 22 | Lentejas |
| 23 | Limpiadores líquidos |
| 24 | Maíz |
| 25 | Pañales desechables |
| 26 | Papel higiénico |
| 27 | Pasta para sopa |
| 28 | Sal |
| 29 | Sardina |
| 30 | Toallas sanitarias |
| | PRODUCTOS COMPLEMENTARIOS |
| 1 | Alimentos infantiles colados, picados |
| 2 | Alimentos pecuarios |
| 3 | Aromatizantes |
| 4 | Artículos de primeros auxilios |
| 5 | Artículos para uso personal |
| 6 | Atoles |
| 7 | Cereales en barra y palanquetas (de amaranto y cacahuate) |
| 8 | Cerillos y encendedores |
| 9 | Chícharo procesado |
| 10 | Chilorio |
| 11 | Chocolate de mesa |
| 12 | Chocolate golosina |
| 13 | Condimentos |
| 14 | Consomés |
| 15 | Desinfectantes |
| 16 | Detergentes líquidos |
| 17 | Fertilizantes |
| 18 | Fórmulas lácteas |
| 19 | Frijoles procesados |
| 20 | Frutas procesadas |
| 21 | Galletas diversas |
| 22 | Garbanzo envasado |
| 23 | Gelatina y flanes en polvo |
| 24 | Harina de arroz |
| 25 | Harina para hot cakes |
| 26 | Herramientas para el campo |
| 27 | Jarabes |
| 28 | Jarcería |
| 29 | Leche condensada, evaporada y media crema |
| 30 | Leche saborizada |
| 31 | Limpiadores en polvo |
| 32 | Manteca vegetal y de cerdo |
| 33 | Mayonesas y mostazas |
| 34 | Mermeladas y cajetas |
| 35 | Miel |
| 36 | Moles y adobos |
| 37 | Palillos |
| 38 | Pañuelos desechables |
| 39 | Papel aluminio |
| 40 | Pilas y linternas |
| 41 | Polvo para hornear |
| 42 | Puré de tomate procesado |
| 43 | Salsas procesadas |
| 44 | Servilletas |
| 45 | Shampoo y acondicionadores |
| 46 | Soya texturizada |
| 47 | Suavizante de telas |
| 48 | Té |
| 49 | Tostadas |
| 50 | Ungüentos y pomadas |
| 51 | Utensilios de aluminio y acero |
| 52 | Utensilios de lámina galvanizada |
| 53 | Velas y veladoras |
| 54 | Vinagre |
ANEXO III. Solicitud de Apertura de Tienda Comunitaria
Municipio: __________________________________________, Fecha: ___________________
DICONSA, S.A. DE C.V.
Presente
Con fundamento en las Reglas de Operación del Programa de Abasto Rural a cargo de Diconsa, S.A. de C.V., para el Ejercicio Fiscal 20_____ quienes suscribimos la presente, por este conducto le solicitamos se considere la apertura de una Tienda Comunitaria en:
Localidad: ____________________________________ Municipio: _______________ Estado: ______________________________________________________________________________
Nombre del Almacén: ________________________________ (Este dato será asignado por personal de DICONSA)
Nombre de la Unidad Operativa: ________________________ (Este dato será asignado por personal de DICONSA)
Para tal efecto, le informo que los solicitantes conocemos las obligaciones y requisitos para la apertura de Tienda Comunitaria incluidos en las Reglas de Operación del Programa de Abasto Rural a cargo de Diconsa, S.A. de C.V. y manifestamos nuestra conformidad para su cumplimiento.
Los miembros de la comunidad que suscribimos la presente, manifestamos nuestro interés y compromiso en participar en la Asamblea Informativa para que se nos brinde la asesoría e información necesarias para la apertura y funcionamiento de la Tienda, la integración del Comité de Abasto, la designación del Encargado de la Tienda y de las funciones de éste y las de los miembros del Consejo Comunitario de Abasto, A.C.
Al ser ésta una posibilidad que nos da el Programa de Abasto Rural de esa Entidad, manifestamos nuestro compromiso en exhibir exclusivamente la imagen institucional de Diconsa, S.A. de C.V. y en virtud de que es un programa del Gobierno Federal que no está relacionado o patrocinado por partido político o candidato alguno, nos comprometemos a dar cabal cumplimiento a las normas electorales, de tal suerte que en ningún momento se utilice el inmueble o los recursos vinculados al programa, con fines político electorales.
Asimismo, nos comprometemos a solventar en un plazo no mayor de 10 días hábiles, a partir de que se nos informe, los faltantes de información en esta solicitud que Diconsa nos requiera, por conducto del Sr. (a) __________________________________________________ a quien hemos designado como nuestro representante y estamos de acuerdo en que, de no cumplir con el plazo estipulado, se considere como no recibida esta solicitud, por lo que deberemos reiniciar el trámite.
Estamos enterados de que, en un plazo de 30 días hábiles contados a partir de haber entregado esta Solicitud de Apertura de Tienda, Diconsa, S.A. de C.V. dará respuesta por escrito de aceptación o rechazo a nuestro representante.
ATENTAMENTE
| REPRESENTANTE DE LOS SOLICITANTES |
| NOMBRE: | | FIRMA O HUELLA |
| DOMICILIO: |
| TELÉFONO: |
| CORREO ELECTRÓNICO: |
| EN SU CARÁCTER DE JEFES DE FAMILIA QUE AVALAN LA SOLICITUD, FIRMAN: |
| NOMBRE DOMICILIO | | FIRMA O HUELLA |
| NOMBRE DOMICILIO | | FIRMA O HUELLA |
| NOMBRE DOMICILIO | | FIRMA O HUELLA |
| NOMBRE DOMICILIO | | FIRMA O HUELLA |
| NOMBRE DOMICILIO | | FIRMA O HUELLA |
| NOMBRE DOMICILIO | | FIRMA O HUELLA |
| NOMBRE DOMICILIO | | FIRMA O HUELLA |
| NOMBRE DOMICILIO | | FIRMA O HUELLA |
| NOMBRE DOMICILIO | | FIRMA O HUELLA |
| NOMBRE DOMICILIO | | FIRMA O HUELLA |
| NOMBRE DOMICILIO | | FIRMA O HUELLA |
| NOMBRE DOMICILIO | | FIRMA O HUELLA |
| NOMBRE DOMICILIO | | FIRMA O HUELLA |
| NOMBRE DOMICILIO | | FIRMA O HUELLA |
| NOMBRE DOMICILIO | | FIRMA O HUELLA |
ANEXO IV. Indicadores del Programa
| No. | Nombre del Indicador | Fórmula | Unidad de Medida | Frecuencia de Medición |
| 1 | Porcentaje de la población con seguridad alimentaria que está en el radio de influencia de una Tienda Comunitaria en localidades objetivo. | (Total de personas encuestadas con seguridad alimentaria en hogares ubicados dentro de un radio de 2.5 km., a partir de una Tienda Comunitaria en localidades objetivo) / (Total de personas encuestadas en hogares ubicados dentro de un radio de 2.5 km., a partir de una Tienda Comunitaria en localidades objetivo) x 100 | Porcentaje | Anual |
| 2 | Porcentaje de cobertura del total de localidades objetivo. | (Localidades objetivo con Tienda Comunitaria / Total de localidades objetivo) x 100 | Porcentaje | Trimestral |
| 3 | Disponibilidad física de los productos de la Canasta Básica DICONSA. | (Total de productos de la Canasta Básica DICONSA encontrados en las tiendas encuestadas / Total de productos de la Canasta Básica DICONSA que deberían estar en las tiendas verificadas en muestra) x 100 | Porcentaje | Anual |
| 4 | Margen de ahorro en la Canasta Básica DICONSA. | [(Precio promedio de la Canasta Básica DICONSA en el mercado local / Precio promedio de la Canasta Básica DICONSA en Tiendas Comunitarias)-1] x 100 | Porcentaje | Semestral |
ANEXO V. Formato para la verificación de Abasto Local Suficiente y Adecuado en el área de influencia de la
tienda comunitaria
| No. | PRODUCTO | DISPONIBLE EN:1/ | PREGUNTAR POR²/ | Si no hay el producto anterior, preguntar por MARCA MÁS VENDIDA³/ |
| PRESENTACIÓN | MARCA | PRECIO | PRESENTACIÓN | MARCA | PRECIO |
| 1 | ACEITE VEGETAL COMESTIBLE | | | | | | | |
| 2 | AGUA PURIFICADA | | | | | | | |
| 3 | ARROZ | | | | | | | |
| 4 | ARTÍCULOS PARA EL ASEO BUCAL | | | | | | | |
| 5 | ATÚN | | | | | | | |
| 6 | AVENA | | | | | | | |
| 7 | AZÚCAR ESTÁNDAR | | | | | | | |
| 8 | BLANQUEADORES | | | | | | | |
| 9 | CAFÉ | | | | | | | |
| 10 | CEREALES EN HOJUELAS | | | | | | | |
| 11 | CHILES PROCESADOS | | | | | | | |
| 12 | CHOCOLATE EN POLVO | | | | | | | |
| 13 | DETERGENTE EN POLVO | | | | | | | |
| 14 | FRIJOL | | | | | | | |
| 15 | GALLETAS BÁSICAS | | | | | | | |
| 16 | HARINA DE MAÍZ ENRIQUECIDA | | | | | | | |
| 17 | HARINA DE TRIGO | | | | | | | |
| 18 | INSECTICIDAS Y RATICIDAS | | | | | | | |
| 19 | JABONES | | | | | | | |
| 20 | JUGOS Y NÉCTARES | | | | | | | |
| 21 | LECHE | | | | | | | |
| 22 | LENTEJAS | | | | | | | |
| 23 | LIMPIADORES LÍQUIDOS | | | | | | | |
| 24 | MAÍZ | | | | | | | |
| 25 | PAÑALES DESECHABLES | | | | | | | |
| 26 | PAPEL HIGIÉNICO | | | | | | | |
| 27 | PASTA PARA SOPA | | | | | | | |
| 28 | SAL | | | | | | | |
| 29 | SARDINA | | | | | | | |
| 30 | TOALLAS SANITARIAS | | | | | | | |
1/Anotar: tienda, minisúper, mercado, tianguis, puesto ambulante, otro (especificar). Puede no haber todos los productos en la misma opción. Lo importante es que exista el producto en la localidad.
2/Siempre deberá preguntarse por estos productos en esas presentaciones.
3/En caso de que exista algún producto en varios lugares. Anotar los datos del más barato.
Fecha de verificación: _______________________________
Domicilio del local propuesto para la tienda: _____________________________________________________
Localidad, Municipio y Entidad Federativa: ______________________________________________________
Nombre y firma del Personal de Supervisión Operativa: ___________________________________________
En su caso, nombre y firma del (de los) solicitante(s):
| No. | Nombre del Solicitante | Firma |
| | | |
| | | |
| | | |
| | | |
| | | |
____________________________