ACUERDO A/OM/006/2023 de expedición del Manual de Organización de la Oficialía Mayor (Parcial).

Al margen un sello con el Escudo Nacional, que dice: Estados Unidos Mexicanos.- Fiscalía General de la República.

ACUERDO A/OM/006/2023
ACUERDO DE EXPEDICIÓN DEL MANUAL DE ORGANIZACIÓN DE LA OFICIALÍA MAYOR (PARCIAL).
LIC. FRANCISCO SANTIAGO SÁENZ DE CÁMARA AGUIRRE, persona titular de la Oficialía Mayor, con fundamento en lo dispuesto por los artículos 102, Apartado A, de la Constitución Política de los Estados Unidos Mexicanos; 11, fracción XII, 16 y 25, párrafo segundo de la Ley de la Fiscalía General de la República; 5, fracción XII, 10, 170, fracciones III y XI, 171 a 189 y 191 a 198 del Estatuto Orgánico de la Fiscalía General de la República; y Octavo transitorio de los Lineamientos L/OM/003/2023 para la elaboración del Manual de Organización y Procedimientos de la Fiscalía General de la República, y de los Manuales de Organización y de los Manuales de Procedimientos en la Fiscalía General de la República, y
CONSIDERANDO
Que el 10 de febrero de 2014 y el 29 de enero de 2016, se publicaron en el Diario Oficial de la Federación, respectivamente, el Decreto por el que se reforman, adicionan y derogan diversas disposiciones de la Constitución Política de los Estados Unidos Mexicanos, en materia política-electoral, y el Decreto por el que se declaran reformadas y derogadas diversas disposiciones de la Constitución Política de los Estados Unidos Mexicanos, en materia de la reforma política de la Ciudad de México, por medio de los cuales se reformaron, entre otros, el Apartado A del artículo 102 Constitucional y se estableció que el Ministerio Público de la Federación se organizará en una Fiscalía General de la República como órgano público autónomo, dotado de personalidad jurídica y patrimonio propio;
Que el 20 de diciembre de 2018, se publicó en el Diario Oficial de la Federación la Declaratoria de la entrada en vigor de la Autonomía Constitucional de la Fiscalía General de la República, de conformidad con el primer párrafo del transitorio Décimo Sexto del primer Decreto citado;
Que el 20 de mayo de 2021, se publicó en el Diario Oficial de la Federación el Decreto por el que se expide la Ley de la Fiscalía General de la República, se abroga la Ley Orgánica de la Fiscalía General de la República y se reforman, adicionan y derogan diversas disposiciones de distintos ordenamientos legales. Dicha Ley tiene por objeto establecer la integración, estructura, funcionamiento y atribuciones de la Institución, así como la organización, responsabilidades y función ética jurídica del Ministerio Público de la Federación y demás personas servidoras públicas de la Fiscalía General de la República, conforme a las facultades que le confiere la Constitución Política de los Estados Unidos Mexicanos;
Que el 19 de junio de 2023, se publicó en el Diario Oficial de la Federación el Estatuto Orgánico de la Fiscalía General de la República, que tiene por objeto establecer las normas para la organización y el funcionamiento de la Fiscalía General de la República;
Que el artículo 25, párrafo segundo de la Ley de la Fiscalía General de la República dispone que las unidades a que se refiere el artículo 11 de la Ley de referencia, gozarán de autonomía técnica y de gestión, en el ámbito de su competencia, por lo que sus personas titulares están facultadas para emitir los instrumentos jurídicos necesarios a efecto de organizar, coordinar, planear, programar, ejecutar, administrar, dirigir, controlar, distribuir y dar seguimiento a las actividades del personal adscrito y de las unidades administrativas que les estén adscritas;
Que el artículo 10 del Estatuto Orgánico de la Fiscalía General de la República establece que, atendiendo a sus necesidades operativas, las personas titulares de las unidades administrativas expedirán sus Manuales de Organización, conforme a los lineamientos que emita la persona titular de la Oficialía Mayor;
Que el artículo 170, fracciones III y XI del Estatuto Orgánico de la Fiscalía General de la República, faculta a la persona titular de la Oficialía Mayor para emitir lineamientos para que con criterios técnicos y austeros se expidan los Manuales de Organización, así como su correspondiente Manual de Organización;
Que el 18 de septiembre de 2023, se publicaron en el Diario Oficial de la Federación, los Lineamientos L/OM/003/2023 para la elaboración del Manual de Organización y Procedimientos de la Fiscalía General de la República, y de los Manuales de Organización y de los Manuales de Procedimientos en la Fiscalía General de la República;
Que el Octavo transitorio de los Lineamientos L/OM/003/2023, dispone que a efecto de activar la estructura programática para el ejercicio fiscal 2024, las personas titulares de las Unidades previstas en el artículo 11 de la Ley de la Fiscalía General de la República, podrán emitir Manuales de Organización de tipo parcial, y
Que en ejercicio de la autonomía técnica y de gestión conferida, en el ámbito de mi competencia, he tenido a bien expedir el siguiente:
ACUERDO DE EXPEDICIÓN
ÚNICO. Se expide el Manual de Organización de la Oficialía Mayor (Parcial), de conformidad con el documento anexo que forma parte integral del presente Acuerdo de Expedición.
TRANSITORIOS
Primero. El presente Manual de Organización de la Oficialía Mayor (Parcial), se publicará en el Diario Oficial de la Federación y entrará en vigor el 1 de enero de 2024.
Segundo. Quedan abrogadas todas las disposiciones que se le opongan.
Tercero. A partir de la entrada en vigor de este Manual quedarán activadas las estructuras programáticas de la Oficialía Mayor y, para efectos legales y administrativos, las referencias hechas en cualquier normatividad a sus denominaciones anteriores se entenderán hechas conforme al origen-destino señalado en el Transitorio Décimo Primero de este documento.
Cuarto. Las actas de cierre y de apertura señaladas en la fracción IV del Transitorio Octavo de los LINEAMIENTOS L/OM/003/2023 para la elaboración del Manual de Organización y Procedimientos de la Fiscalía General de la República, y de los Manuales de Organización y de los Manuales de Procedimientos en la Fiscalía General de la República, publicados en el Diario Oficial de la Federación el 18 de septiembre de 2023, se realizarán con corte al 31 de diciembre de 2023.
No se requerirá la elaboración de nuevas actas de cierre y/o apertura de las oficinas de las personas titulares del Centro de Formación y Servicio Profesional de Carrera, de la Unidad de Planeación y Desarrollo para la Formación de los Recursos Humanos, de la Unidad Especializada en el Sistema Institucional de Evaluación de Resultados y de la Unidad de Planeación y Coordinación Interinstitucional.
Quinto. A partir de la entrada en vigor de este Manual y para efectos del mismo, los Puestos-Plazas que durante el ejercicio fiscal 2023 hubiesen realizado funciones de Coordinación Administrativa -en Unidades distintas a la señalada en la fracción I, del artículo 11 de la Ley de la Fiscalía General de la República-, así como las personas servidoras públicas activas sobre los cuales ejerzan línea de mando de hecho o de derecho y los Puestos-Plazas vacantes de dichas Coordinaciones Administrativas, pasarán a formar parte de la Oficialía Mayor y le estarán funcionalmente subordinadas en términos de lo establecido por el artículo 9 del Estatuto Orgánico de la Fiscalía General, por lo que acordarán los asuntos de su competencia conforme a las líneas de mando establecidas en este Manual.
Sexto. A partir de la entrada en vigor de este Manual, todos aquellos Puestos-Plazas que durante el ejercicio fiscal 2023 hubiesen realizado funciones equivalentes a una Coordinación Administrativa, Subdelegación Administrativa o cualquier otra con funciones homólogas o similares al interior, o en alguna o varias de las áreas que integran o integraron las Unidades señaladas en las fracciones II a XIII del artículo 11 de la Ley de la Fiscalía General de la República, así como sus personas servidoras públicas activas sobre las cuales ejerzan línea de mando de hecho o de derecho y los Puestos-Plazas vacantes de dichas áreas equivalentes a Coordinación Administrativa, Subdelegación Administrativa o cualquier otra con funciones homólogas o similares, pasarán a formar parte de la Oficialía Mayor y le estarán funcionalmente subordinadas en términos de lo establecido por el artículo 9 del Estatuto Orgánico de la Fiscalía General, por lo que acordarán los asuntos de su competencia conforme a las líneas de mando establecidas en este Manual.
Séptimo. A partir de la entrada en vigor de este Manual y para efectos del mismo, se modifica y adiciona la parte conducente del "Manual de Organización de Oficialía Mayor - Centro de Formación y Servicio Profesional de Carrera (Parcial)" publicado en el Diario Oficial de la Federación el 11 de octubre de 2023, para quedar conforme a lo descrito en este Manual, y la trazabilidad y activación de los Puestos-Plazas se llevará a cabo conforme a lo señalado en el Transitorio Décimo Primero de este documento.
Octavo. A partir de la entrada en vigor de este Manual y para efectos del mismo, se modifican y adicionan las partes conducentes del "Manual de Organización de Oficialía Mayor - Centro de Formación y Servicio Profesional de Carrera - Unidad de Planeación y Desarrollo para la Formación de los Recursos Humanos (Parcial)" publicado en el Diario Oficial de la Federación el 13 de octubre de 2023, para quedar conforme a lo descrito en este Manual, y la trazabilidad y activación de los Puestos-Plazas se llevará a cabo conforme a lo señalado en el Transitorio Décimo Primero de este documento.
Noveno. A partir de la entrada en vigor de este Manual y para efectos del mismo, se modifican y adicionan las partes conducentes del "Manual de Organización de Oficialía Mayor - Unidad Especializada en el Sistema Institucional de Evaluación de Resultados (Parcial)" publicado en el Diario Oficial de la Federación el 13 de octubre de 2023, para quedar conforme a lo descrito en este Manual, y la trazabilidad y activación de los Puestos-Plazas se llevará a cabo conforme a lo señalado en el Transitorio Décimo Primero de este documento.
Décimo. A partir de la entrada en vigor de este Manual y para efectos del mismo, se modifican y adicionan las partes conducentes del "Manual de Organización de Oficialía Mayor - Unidad de Planeación y Coordinación Interinstitucional (Parcial)" publicado en el Diario Oficial de la Federación el 1 de octubre de 2023, para quedar conforme a lo descrito en este Manual, y la trazabilidad y activación de los Puestos-Plazas se llevará a cabo conforme a lo señalado en el Transitorio Décimo Primero de este documento.
Décimo Primero. A partir de la entrada en vigor de este Manual y para efectos del mismo:
XII. Oficina de la persona titular de la Oficialía Mayor.
APARTADO A
XII.1. Unidad de Apoyo Técnico de la Oficialía Mayor.
XII.1.1. El Puesto-Plaza 8055 sustentará presupuestalmente al Puesto-Plaza de titular de la Subunidad de Apoyo Técnico a la Labor Sustantiva.
XII.1.1.1. Coordinación Administrativa (Puestos Tipo identificados el uno del otro agregando el nombre de la Unidad prevista en alguna de las fracciones II a XIII del artículo 11 de la Ley de la Fiscalía General de la República) conforme a lo siguiente:
XII.1.1.1.1. El Puesto-Plaza 42421 sustentará presupuestalmente al Puesto-Plaza de la Coordinación Administrativa (Puesto Tipo) en la Fiscalía Especializada de Control Competencial.
XII.1.1.1.2. El Puesto-Plaza 42357 sustentará presupuestalmente al Puesto-Plaza de la Coordinación Administrativa (Puesto Tipo) en la Fiscalía Especializada de Control Regional.
XII.1.1.1.3. El Puesto-Plaza 27954 sustentará presupuestalmente al Puesto-Plaza de la Coordinación Administrativa (Puesto Tipo) en la Fiscalía Especializada en materia de Delincuencia Organizada.
XII.1.1.1.4. El Puesto-Plaza 42409 sustentará presupuestalmente al Puesto-Plaza de la Coordinación Administrativa (Puesto Tipo) en la Fiscalía Especializada en materia de Delitos Electorales.
XII.1.1.1.5. El Puesto-Plaza 39929 sustentará presupuestalmente al Puesto-Plaza de la Coordinación Administrativa (Puesto Tipo) en la Fiscalía Especializada en materia de Combate a la Corrupción.
XII.1.1.1.6. El Puesto-Plaza 25721 sustentará presupuestalmente al Puesto-Plaza de la Coordinación Administrativa (Puesto Tipo) en la Fiscalía Especializada en materia de Derechos Humanos.
XII.1.1.1.7. No se activa la Coordinación Administrativa (Puesto Tipo) en la Fiscalía Especializada en Delitos de Violencia Contra las Mujeres, Grupos en Situación de Vulnerabilidad y Trata de Personas, y se designa a la Coordinación Administrativa (Puesto Tipo) en la Fiscalía Especializada en materia de Derechos Humanos como responsable del despacho de los asuntos a cargo de aquella.
XII.1.1.1.8. El Puesto-Plaza 42423 sustentará presupuestalmente al Puesto-Plaza de la Coordinación Administrativa (Puesto Tipo) en la Fiscalía Especializada de Asuntos Internos.
XII.1.1.1.9. El Puesto-Plaza 806 sustentará presupuestalmente al Puesto-Plaza de la Coordinación Administrativa (Puesto Tipo) en la Agencia de Investigación Criminal.
XII.1.1.1.10. No se activa la Coordinación Administrativa (Puesto Tipo) en el Órgano Especializado de Mecanismos Alternativos de Solución de Controversias y se designa a la Coordinación Administrativa (Puesto Tipo) en la Fiscalía Especializada de Asuntos Internos como responsable del despacho de los asuntos a cargo de aquella.
XII.1.1.1.11. El Puesto-Plaza 42381 sustentará presupuestalmente al Puesto-Plaza de la Coordinación Administrativa (Puesto Tipo) en el Órgano Interno de Control.
XII.1.1.2. Subcoordinación de Apoyo a la Labor Sustantiva (Puesto Tipo identificados uno del otro agregando el nombre del Estado de la República Mexicana que corresponda a su ubicación y Unidad o área de atención) -Aguascalientes, Baja California, Baja California Sur, Campeche, Ciudad de México, Coahuila de Zaragoza, Colima, Chiapas, Chihuahua, Durango, Guanajuato, Guerrero, Hidalgo, Jalisco, México, Michoacán de Ocampo, Morelos, Nayarit, Nuevo León, Oaxaca, Puebla, Querétaro, Quintana Roo, San Luis Potosí, Sinaloa, Sonora, Tabasco, Tamaulipas, Tlaxcala, Veracruz de Ignacio de la Llave, Yucatán y Zacatecas- conforme a lo siguiente:
XII.1.1.2.1. El Puesto-Plaza 11649 sustentará presupuestalmente al Puesto-Plaza de la Subcoordinación de Apoyo a la Labor Sustantiva (Puesto Tipo) en la Fiscalía Federal en el Estado de Aguascalientes.
XII.1.1.2.2. El Puesto-Plaza 45770 sustentará presupuestalmente al Puesto-Plaza de la Subcoordinación de Apoyo a la Labor Sustantiva (Puesto Tipo) en la Fiscalía Federal en el Estado de Baja California.
XII.1.1.2.3. El Puesto-Plaza 11838 sustentará presupuestalmente al Puesto-Plaza de la Subcoordinación de Apoyo a la Labor Sustantiva (Puesto Tipo) en la Fiscalía Federal en el Estado de Baja California Sur.
XII.1.1.2.4. El Puesto-Plaza 11891 sustentará presupuestalmente al Puesto-Plaza de la Subcoordinación de Apoyo a la Labor Sustantiva (Puesto Tipo) en la Fiscalía Federal en el Estado de Campeche.
XII.1.1.2.5. El Puesto-Plaza 42500 sustentará presupuestalmente al Puesto-Plaza de la Subcoordinación de Apoyo a la Labor Sustantiva (Puesto Tipo) en la Fiscalía Federal en la Ciudad de México.
XII.1.1.2.6. El Puesto-Plaza 11922 sustentará presupuestalmente al Puesto-Plaza de la Subcoordinación de Apoyo a la Labor Sustantiva (Puesto Tipo) en la Fiscalía Federal en el Estado de Coahuila de Zaragoza.
XII.1.1.2.7. El Puesto-Plaza 12023 sustentará presupuestalmente al Puesto-Plaza de la Subcoordinación de Apoyo a la Labor Sustantiva (Puesto Tipo) en la Fiscalía Federal en el Estado de Colima.
XII.1.1.2.8. El Puesto-Plaza 12074 sustentará presupuestalmente al Puesto-Plaza de la Subcoordinación de Apoyo a la Labor Sustantiva (Puesto Tipo) en la Fiscalía Federal en el Estado de Chiapas.
XII.1.1.2.9. El Puesto-Plaza 12179 sustentará presupuestalmente al Puesto-Plaza de la Subcoordinación de Apoyo a la Labor Sustantiva (Puesto Tipo) en la Fiscalía Federal en el Estado de Chihuahua.
XII.1.1.2.10. El Puesto-Plaza 12725 sustentará presupuestalmente al Puesto-Plaza de la Subcoordinación de Apoyo a la Labor Sustantiva (Puesto Tipo) en la Fiscalía Federal en el Estado de Durango.
XII.1.1.2.11. El Puesto-Plaza 12784 sustentará presupuestalmente al Puesto-Plaza de la Subcoordinación de Apoyo a la Labor Sustantiva (Puesto Tipo) en la Fiscalía Federal en el Estado de Guanajuato.
XII.1.1.2.12. El Puesto-Plaza 42052 sustentará presupuestalmente al Puesto-Plaza de la Subcoordinación de Apoyo a la Labor Sustantiva (Puesto Tipo) en la Fiscalía Federal en el Estado de Guerrero.
XII.1.1.2.13. El Puesto-Plaza 12963 sustentará presupuestalmente al Puesto-Plaza de la Subcoordinación de Apoyo a la Labor Sustantiva (Puesto Tipo) en la Fiscalía Federal en el Estado de Hidalgo.
XII.1.1.2.14. El Puesto-Plaza 13027 sustentará presupuestalmente al Puesto-Plaza de la Subcoordinación de Apoyo a la Labor Sustantiva (Puesto Tipo) en la Fiscalía Federal en el Estado de Jalisco.
XII.1.1.2.15. El Puesto-Plaza 13213 sustentará presupuestalmente al Puesto-Plaza de la Subcoordinación de Apoyo a la Labor Sustantiva (Puesto Tipo) en la Fiscalía Federal en el Estado de México.
XII.1.1.2.16. El Puesto-Plaza 13350 sustentará presupuestalmente al Puesto-Plaza de la Subcoordinación de Apoyo a la Labor Sustantiva (Puesto Tipo) en la Fiscalía Federal en el Estado de Michoacán de Ocampo.
XII.1.1.2.17. El Puesto-Plaza 13463 sustentará presupuestalmente al Puesto-Plaza de la Subcoordinación de Apoyo a la Labor Sustantiva (Puesto Tipo) en la Fiscalía Federal en el Estado de Morelos.
XII.1.1.2.18. El Puesto-Plaza 13538 sustentará presupuestalmente al Puesto-Plaza de la Subcoordinación de Apoyo a la Labor Sustantiva (Puesto Tipo) en la Fiscalía Federal en el Estado de Nayarit.
XII.1.1.2.19. El Puesto-Plaza 13591 sustentará presupuestalmente al Puesto-Plaza de la Subcoordinación de Apoyo a la Labor Sustantiva (Puesto Tipo) en la Fiscalía Federal en el Estado de Nuevo León.
XII.1.1.2.20. El Puesto-Plaza 13687 sustentará presupuestalmente al Puesto-Plaza de la Subcoordinación de Apoyo a la Labor Sustantiva (Puesto Tipo) en la Fiscalía Federal en el Estado de Oaxaca.
XII.1.1.2.21. El Puesto-Plaza 13781 sustentará presupuestalmente al Puesto-Plaza de la Subcoordinación de Apoyo a la Labor Sustantiva (Puesto Tipo) en la Fiscalía Federal en el Estado de Puebla.
XII.1.1.2.22. El Puesto-Plaza 13860 sustentará presupuestalmente al Puesto-Plaza de la Subcoordinación de Apoyo a la Labor Sustantiva (Puesto Tipo) en la Fiscalía Federal en el Estado de Querétaro.
XII.1.1.2.23. El Puesto-Plaza 13925 sustentará presupuestalmente al Puesto-Plaza de la Subcoordinación de Apoyo a la Labor Sustantiva (Puesto Tipo) en la Fiscalía Federal en el Estado de Quintana Roo.
XII.1.1.2.24. El Puesto-Plaza 13989 sustentará presupuestalmente al Puesto-Plaza de la Subcoordinación de Apoyo a la Labor Sustantiva (Puesto Tipo) en la Fiscalía Federal en el Estado de San Luis Potosí.
XII.1.1.2.25. El Puesto-Plaza 14061 sustentará presupuestalmente al Puesto-Plaza de la Subcoordinación de Apoyo a la Labor Sustantiva (Puesto Tipo) en la Fiscalía Federal en el Estado de Sinaloa.
XII.1.1.2.26. El Puesto-Plaza 14209 sustentará presupuestalmente al Puesto-Plaza de la Subcoordinación de Apoyo a la Labor Sustantiva (Puesto Tipo) en la Fiscalía Federal en el Estado de Sonora.
XII.1.1.2.27. El Puesto-Plaza 14338 sustentará presupuestalmente al Puesto-Plaza de la Subcoordinación de Apoyo a la Labor Sustantiva (Puesto Tipo) en la Fiscalía Federal en el Estado de Tabasco.
XII.1.1.2.28. El Puesto-Plaza 14403 sustentará presupuestalmente al Puesto-Plaza de la Subcoordinación de Apoyo a la Labor Sustantiva (Puesto Tipo) en la Fiscalía Federal en el Estado de Tamaulipas.
XII.1.1.2.29. El Puesto-Plaza 14540 sustentará presupuestalmente al Puesto-Plaza de la Subcoordinación de Apoyo a la Labor Sustantiva (Puesto Tipo) en la Fiscalía Federal en el Estado de Tlaxcala.
XII.1.1.2.30. El Puesto-Plaza 14584 sustentará presupuestalmente al Puesto-Plaza de la Subcoordinación de Apoyo a la Labor Sustantiva (Puesto Tipo) en la Fiscalía Federal en el Estado de Veracruz de Ignacio de la Llave.
XII.1.1.2.31. El Puesto-Plaza 42343 sustentará presupuestalmente al Puesto-Plaza de la Subcoordinación de Apoyo a la Labor Sustantiva (Puesto Tipo) en la Fiscalía Federal en el Estado de Yucatán.
XII.1.1.2.32. El Puesto-Plaza 43526 sustentará presupuestalmente al Puesto-Plaza de la Subcoordinación de Apoyo a la Labor Sustantiva (Puesto Tipo) en la Fiscalía Federal en el Estado de Zacatecas.
XII.1.2. El Puesto-Plaza 16071 sustentará presupuestalmente al Puesto-Plaza de la Coordinación A (Puesto Tipo) de la Unidad de Apoyo Técnico de la Oficialía Mayor.
XII.1.2. El Puesto-Plaza 14 sustentará presupuestalmente al Puesto-Plaza de la Coordinación B (Puesto Tipo) de la Unidad de Apoyo Técnico de la Oficialía Mayor.
XII.1.2. El Puesto-Plaza 42422 sustentará presupuestalmente al Puesto-Plaza de la Coordinación C (Puesto Tipo) de la Unidad de Apoyo Técnico de la Oficialía Mayor.
XII.1.2.1. El Puesto-Plaza 42506 sustentará presupuestalmente al Puesto-Plaza de la Subcoordinación A (Puesto Tipo) de la Unidad de Apoyo Técnico de la Oficialía Mayor.
XII.2. El Puesto-Plaza 16491 sustentará presupuestalmente al Puesto-Plaza de la persona titular de la Unidad de Documentación y Análisis de la Oficialía Mayor.
XII.2.1. El Puesto-Plaza 8136 sustentará presupuestalmente al Puesto-Plaza de la Coordinación A (Puesto Tipo) de la Unidad de Documentación y Análisis de la Oficialía Mayor.
XII.2.1. El Puesto-Plaza 41301 sustentará presupuestalmente al Puesto-Plaza de la Coordinación B (Puesto Tipo) de la Unidad de Documentación y Análisis de la Oficialía Mayor.
XII.3. El Puesto-Plaza 42514 sustentará presupuestalmente al Puesto-Plaza de la persona titular de la Coordinación Administrativa de la Oficialía Mayor.
XII.3.1. El Puesto-Plaza 28063 (Puesto Tipo) sustentará presupuestalmente al Puesto-Plaza de la Subcoordinación Técnica A (Puesto Tipo) de la Coordinación Administrativa de la Oficialía Mayor.
XII.3.1. El Puesto-Plaza 45603 (Puesto Tipo) sustentará presupuestalmente al Puesto-Plaza de la Subcoordinación Técnica B (Puesto Tipo) de la Coordinación Administrativa de la Oficialía Mayor.
XII.3.2. El Puesto-Plaza 16754 sustentará presupuestalmente al Puesto-Plaza de la Secretaría Técnica (Puesto Tipo) de la Coordinación Administrativa de la Oficialía Mayor.
APARTADO B.
XII.a. El Puesto-Plaza 40264 sustentará presupuestalmente al Puesto-Plaza de la persona titular del Centro de Formación y Servicio Profesional de Carrera:
a.1. El Puesto-Plaza 42485 sustentará presupuestalmente al Puesto-Plaza de la Coordinación A (Puesto Tipo) del Centro de Formación y Servicio Profesional de Carrera.
a.1. El Puesto-Plaza 42483 sustentará presupuestalmente al Puesto-Plaza de la Coordinación B (Puesto Tipo) del Centro de Formación y Servicio Profesional de Carrera.
a.1. El Puesto-Plaza 40338 sustentará presupuestalmente al Puesto-Plaza de la Coordinación C (Puesto Tipo) del Centro de Formación y Servicio Profesional de Carrera.
a.1. El Puesto-Plaza 42484 sustentará presupuestalmente al Puesto-Plaza de la Coordinación D (Puesto Tipo) del Centro de Formación y Servicio Profesional de Carrera.
a.2. El Puesto-Plaza 40346 sustentará presupuestalmente al Puesto-Plaza de la Subcoordinación A (Puesto Tipo) del Centro de Formación y Servicio Profesional de Carrera.
a.2. El Puesto-Plaza 42510 sustentará presupuestalmente al Puesto-Plaza de la Subcoordinación B (Puesto Tipo) del Centro de Formación y Servicio Profesional de Carrera.
a.2. El Puesto-Plaza 40345 sustentará presupuestalmente al Puesto-Plaza de la Subcoordinación C (Puesto Tipo) del Centro de Formación y Servicio Profesional de Carrera.
a.2. El Puesto-Plaza 36440 sustentará presupuestalmente al Puesto-Plaza de la Subcoordinación D (Puesto Tipo) del Centro de Formación y Servicio Profesional de Carrera.
a.2. El Puesto-Plaza 40361 sustentará presupuestalmente al Puesto-Plaza de la Subcoordinación E (Puesto Tipo) del Centro de Formación y Servicio Profesional de Carrera.
a.2. El Puesto-Plaza 40358 sustentará presupuestalmente al Puesto-Plaza de la Subcoordinación F (Puesto Tipo) del Centro de Formación y Servicio Profesional de Carrera.
a.2. El Puesto-Plaza 42518 sustentará presupuestalmente al Puesto-Plaza de la Subcoordinación G (Puesto Tipo) del Centro de Formación y Servicio Profesional de Carrera.
a.2. El Puesto-Plaza 40355 sustentará presupuestalmente al Puesto-Plaza de la Subcoordinación H (Puesto Tipo) del Centro de Formación y Servicio Profesional de Carrera.
a.3. El Puesto-Plaza 40349 sustentará presupuestalmente al Puesto-Plaza del Enlace de Gestión (Puesto Tipo) del Centro de Formación y Servicio Profesional de Carrera.
a.4. El Puesto-Plaza 40351 sustentará presupuestalmente al Puesto-Plaza de la Secretaría Técnica (Puesto Tipo) del Centro de Formación y Servicio Profesional de Carrera.
a.i. El Puesto-Plaza 45530 sustentará presupuestalmente al Puesto-Plaza de la persona titular de la Unidad de Planeación y Desarrollo para la Formación de los Recursos Humanos.
a.i.1. El Puesto-Plaza 40339 sustentará presupuestalmente al Puesto-Plaza de la Coordinación A (Puesto Tipo) de la Unidad de Planeación y Desarrollo para la Formación de los Recursos Humanos.
a.i.1. El Puesto-Plaza 40340 sustentará presupuestalmente al Puesto-Plaza de la Coordinación B (Puesto Tipo) de la Unidad de Planeación y Desarrollo para la Formación de los Recursos Humanos.
a.i.3. El Puesto-Plaza 8313 sustentará presupuestalmente al Puesto-Plaza del Enlace de Gestión (Puesto Tipo) de la Unidad de Planeación y Desarrollo para la Formación de los Recursos Humanos.
a.i.4. El Puesto-Plaza 29966 sustentará presupuestalmente al Puesto-Plaza de la Secretaría Técnica (Puesto Tipo) de la Unidad de Planeación y Desarrollo para la Formación de los Recursos Humanos.
a.ii. El Puesto-Plaza 17042 sustentará presupuestalmente al Puesto-Plaza de la persona titular de la Unidad de Recursos Humanos.
a.ii.1. El Puesto-Plaza 40533 sustentará presupuestalmente al Puesto-Plaza de la persona titular de la Subunidad de Innovación Tecnológica y Mejora Continua en Sistemas de Recursos Humanos de la Unidad de Recursos Humanos.
a.ii.3. El Puesto-Plaza 36157 sustentará presupuestalmente al Puesto-Plaza de la Coordinación A (Puesto Tipo) de la Unidad de Recursos Humanos.
a.ii.3. El Puesto-Plaza 36443 sustentará presupuestalmente al Puesto-Plaza de la Coordinación B (Puesto Tipo) de la Unidad de Recursos Humanos.
a.ii.5. El Puesto-Plaza 61 sustentará presupuestalmente al Puesto-Plaza del Enlace de Gestión (Puesto Tipo) de la Unidad de Recursos Humanos.
a.ii.6. El Puesto-Plaza 27963 sustentará presupuestalmente al Puesto-Plaza de la Secretaría Técnica (Puesto Tipo) de la Unidad de Recursos Humanos.
a.iii. El Puesto-Plaza 21814 sustentará presupuestalmente al Puesto-Plaza de la persona titular del Centro de Evaluación y Control de Confianza.
a.iii.1. El Puesto-Plaza 21815 sustentará presupuestalmente al Puesto-Plaza de la Coordinación A (puesto Tipo) del Centro de Evaluación y Control de Confianza.
a.iii.1. El Puesto-Plaza 21816 sustentará presupuestalmente al Puesto-Plaza de la Coordinación B (puesto Tipo) del Centro de Evaluación y Control de Confianza.
a.iii.3. El Puesto-Plaza 11179 sustentará presupuestalmente al Puesto-Plaza del Enlace de Gestión (Puesto Tipo) del Centro de Evaluación y Control de Confianza.
a.iii.4. El Puesto-Plaza 21824 sustentará presupuestalmente al Puesto-Plaza de la Secretaría Técnica (Puesto Tipo) del Centro de Evaluación y Control de Confianza.
a.iv. El Puesto-Plaza 8325 sustentará presupuestalmente al Puesto-Plaza de la persona titular de la Unidad de Servicio Profesional de Carrera.
a.iv.1. El Puesto-Plaza 31580 sustentará presupuestalmente al Puesto-Plaza de la Coordinación A (Puesto Tipo) de la Unidad de Servicio Profesional de Carrera.
a.iv.3. El Puesto-Plaza 8328 sustentará presupuestalmente al Puesto-Plaza del Enlace de Gestión (Puesto Tipo) de la Unidad de Servicio Profesional de Carrera.
a.iv.4. El Puesto-Plaza 44043 sustentará presupuestalmente al Puesto-Plaza de la Secretaría Técnica (Puesto Tipo) de la Unidad de Servicio Profesional de Carrera.
b. El Puesto-Plaza 16893 sustentará presupuestalmente al Puesto-Plaza de la persona titular de la Unidad Especializada de Presupuesto y Tesorería:
b.1. El Puesto-Plaza 79050 sustentará presupuestalmente al Puesto-Plaza de la Coordinación A (Puesto Tipo) de la Unidad Especializada de Presupuesto y Tesorería.
b.1. El Puesto-Plaza 40576 sustentará presupuestalmente al Puesto-Plaza de la Coordinación B (Puesto Tipo) de la Unidad Especializada de Presupuesto y Tesorería.
b.3. El Puesto-Plaza 40572 sustentará presupuestalmente al Puesto-Plaza del Enlace de Gestión (Puesto Tipo) en la Unidad Especializada de Presupuesto y Tesorería.
b.4. El Puesto-Plaza 40571 sustentará presupuestalmente al Puesto-Plaza de la Secretaría Técnica (Puesto Tipo) de la Unidad Especializada de Presupuesto y Tesorería.
b.i. El Puesto-Plaza 34578 sustentará presupuestalmente al Puesto-Plaza de la Unidad de Control Presupuestario de la Unidad Especializada de Presupuesto y Tesorería.
b.ii. El Puesto-Plaza 16742 sustentará presupuestalmente al Puesto-Plaza de la Unidad de Finanzas de la Unidad Especializada de Presupuesto y Tesorería.
b.iii. El Puesto-Plaza 40575 sustentará presupuestalmente al Puesto-Plaza de la Unidad de Contabilidad y Rendición de Cuentas de la Unidad Especializada de Presupuesto y Tesorería.
b.iv. El Puesto-Plaza 79049 sustentará presupuestalmente al Puesto-Plaza de la Unidad de Política Financiera de la Unidad Especializada de Presupuesto y Tesorería.
c. El Puesto-Plaza 18973 sustentará presupuestalmente al Puesto-Plaza de la persona titular de la Unidad Especializada de Recursos, Servicios e Infraestructura Inmobiliaria.
c.1. El Puesto-Plaza 79061 sustentará presupuestalmente al Puesto-Plaza de la Coordinación A (Puesto Tipo) en la Unidad Especializada de Recursos, Servicios e Infraestructura Inmobiliaria.
c.1. El Puesto-Plaza 29376 sustentará presupuestalmente al Puesto-Plaza de la Coordinación B (Puesto Tipo) en la Unidad Especializada de Recursos, Servicios e Infraestructura Inmobiliaria.
c.1. El Puesto-Plaza 42482 sustentará presupuestalmente al Puesto-Plaza de la Coordinación C (Puesto Tipo) en la Unidad Especializada de Recursos, Servicios e Infraestructura Inmobiliaria.
c.2. El Puesto-Plaza 8137 sustentará presupuestalmente al Puesto-Plaza de la Subcoordinación A (Puesto Tipo) en la Unidad Especializada de Recursos, Servicios e Infraestructura Inmobiliaria.
c.3. El Puesto-Plaza 41944 sustentará presupuestalmente al Puesto-Plaza del Enlace de Gestión (Puesto Tipo) en la Unidad Especializada de Recursos, Servicios e Infraestructura Inmobiliaria.
c.4. El Puesto-Plaza 19011 sustentará presupuestalmente al Puesto-Plaza de la Secretaría Técnica (Puesto Tipo) de la Unidad Especializada de Recursos, Servicios e Infraestructura Inmobiliaria.
c.i. El Puesto-Plaza 18974 sustentará presupuestalmente al Puesto-Plaza de la Unidad de Recursos Materiales de la Unidad Especializada de Recursos, Servicios e Infraestructura Inmobiliaria.
c.ii. El Puesto-Plaza 18975 sustentará presupuestalmente al Puesto-Plaza de la Unidad de Servicios Generales, Transportes y de Apoyo de la Unidad Especializada de Recursos, Servicios e Infraestructura Inmobiliaria.
c.iii. El Puesto-Plaza 18977 sustentará presupuestalmente al Puesto-Plaza de la Unidad de Infraestructura Inmobiliaria de la Unidad Especializada de Recursos, Servicios e Infraestructura Inmobiliaria.
c.iv. El Puesto-Plaza 18978 sustentará presupuestalmente al Puesto-Plaza de la Unidad de Control, Seguimiento y Normatividad de la Unidad Especializada de Recursos, Servicios e Infraestructura Inmobiliaria.
c.v. El Puesto-Plaza 19633 sustentará presupuestalmente al Puesto-Plaza de la Unidad de Registro de Aseguramientos Ministeriales y Destino Final de la Unidad Especializada de Recursos, Servicios e Infraestructura Inmobiliaria.
d. El Puesto-Plaza 42481 sustentará presupuestalmente al Puesto-Plaza de la persona titular de la Unidad Especializada en el Sistema Institucional de Evaluación de Resultados.
d.1. El Puesto-Plaza 45701 sustentará presupuestalmente al Puesto-Plaza del Enlace de Gestión (Puesto Tipo) de la Unidad Especializada en el Sistema Institucional de Evaluación de Resultados.
d.2. El Puesto-Plaza 42507 sustentará presupuestalmente al Puesto-Plaza de la Secretaría Técnica (Puesto Tipo) de la Unidad Especializada en el Sistema Institucional de Evaluación de Resultados.
d.i. El Puesto-Plaza 31579 sustentará presupuestalmente al Puesto-Plaza de la Coordinación A (Puesto Tipo) de la Unidad Especializada en el Sistema Institucional de Evaluación de Resultados.
d.i. El Puesto-Plaza 26725 sustentará presupuestalmente al Puesto-Plaza de la Coordinación B (Puesto Tipo) de la Unidad Especializada en el Sistema Institucional de Evaluación de Resultados.
e. El Puesto-Plaza 19407 sustentará presupuestalmente al Puesto-Plaza de la persona titular de la Unidad Especializada de Infraestructura Tecnológica, Comunicaciones y Sistemas.
e.1. El Puesto-Plaza 19412 sustentará presupuestalmente al Puesto-Plaza del Enlace de Gestión (Puesto Tipo) en la Unidad Especializada de Infraestructura Tecnológica, Comunicaciones y Sistemas.
e.2. El Puesto-Plaza 19420 sustentará presupuestalmente al Puesto-Plaza de la Secretaría Técnica (Puesto Tipo) de la Unidad Especializada de Infraestructura Tecnológica, Comunicaciones y Sistemas.
e.i. El Puesto-Plaza 19410 sustentará presupuestalmente al Puesto-Plaza de la Unidad de Infraestructura, Tecnologías de la Información y Comunicaciones de la Unidad Especializada de Infraestructura Tecnológica, Comunicaciones y Sistemas.
e.ii. El Puesto-Plaza 19411 sustentará presupuestalmente al Puesto-Plaza de la Unidad de Sistemas y Soluciones Tecnológicas de la Unidad Especializada de Infraestructura Tecnológica, Comunicaciones y Sistemas.
e.iii. El Puesto-Plaza 32500 sustentará presupuestalmente al Puesto-Plaza de la Unidad de Gobernanza de Tecnologías de la Información y Comunicaciones de la Unidad Especializada de Infraestructura Tecnológica, Comunicaciones y Sistemas.
f. El Puesto-Plaza 27928 sustentará presupuestalmente al Puesto-Plaza de la persona titular de la Unidad de Planeación y Coordinación Interinstitucional.
f.1. El Puesto-Plaza 26744 sustentará presupuestalmente al Puesto-Plaza del Enlace de Gestión (Puesto Tipo) de la Unidad de Planeación y Coordinación Interinstitucional.
f.2. El Puesto-Plaza 16750 sustentará presupuestalmente al Puesto-Plaza de la Secretaría Técnica (Puesto Tipo) de la Unidad de Planeación y Coordinación Interinstitucional.
f.i. El Puesto-Plaza 79031 sustentará presupuestalmente al Puesto-Plaza de la Coordinación Ejecutiva A (Puesto Tipo) de la Unidad de Planeación y Coordinación Interinstitucional.
f.i. El Puesto-Plaza 79030 sustentará presupuestalmente al Puesto-Plaza de la Coordinación Ejecutiva B (Puesto Tipo) de la Unidad de Planeación y Coordinación Interinstitucional.
f.ii. El Puesto-Plaza 44036 sustentará presupuestalmente al Puesto-Plaza de la Coordinación Especializada A (Puesto Tipo) de la Unidad de Planeación y Coordinación Interinstitucional.
g. El Puesto-Plaza 14799 sustentará presupuestalmente al Puesto-Plaza de la persona titular de la Unidad de Seguridad Institucional.
g.1. El Puesto-Plaza 45738 sustentará presupuestalmente al Puesto-Plaza del Enlace de Gestión (Puesto Tipo) en la Unidad Especializada de Seguridad Institucional.
g.2. El Puesto-Plaza 79093 sustentará presupuestalmente al Puesto-Plaza de la Secretaría Técnica (Puesto Tipo) de la Unidad de Seguridad Interinstitucional.
g.i. El Puesto-Plaza 16743 sustentará presupuestalmente al Puesto-Plaza de la Coordinación de Asistencia en Seguridad A (Puesto Tipo) de la Unidad de Seguridad Institucional.
g.ii. El Puesto-Plaza 33 sustentará presupuestalmente al Puesto-Plaza de la Subunidad de Seguimiento A (Puesto Tipo) de la Unidad de Seguridad Institucional.
h. El Puesto-Plaza 79044 sustentará presupuestalmente al Puesto-Plaza de la persona titular de la Unidad de Servicios Aéreos.
h.1. El Puesto-Plaza 44710 sustentará presupuestalmente al Puesto-Plaza del Enlace de Gestión (Puesto Tipo) en la Unidad de Servicios Aéreos.
h.2. El Puesto-Plaza 45629 sustentará presupuestalmente al Puesto Plaza de la Secretaría Técnica (Puesto Tipo) en la Unidad de Servicios Aéreos.
h.i. El Puesto-Plaza 42476 sustentará presupuestalmente al Puesto-Plaza de la Coordinación de Apoyo a la Unidad de Servicios Aéreos A (Puesto Tipo).
En tanto se emite el Manual de Organización de la Oficialía Mayor, los Puestos-Plazas no activados en términos de esta disposición transitoria se activarán a costo compensado sobre la plantilla funcional de las Unidades o áreas sin que se requiera de la publicación de una nueva actualización de este Manual de tipo parcial en el Diario Oficial de la Federación.
En toda modificación de las estructuras, la valuación de los Puestos-Plazas determinará su nivel tabular.
Décimo Segundo. A partir de la entrada en vigor de este Manual y hasta en tanto se determine algo distinto, los Puestos-Plazas adscritos a las entonces Coordinaciones Administrativas, Subdelegaciones Administrativas o áreas homólogas con funciones iguales o similares, continuarán activos. y sus personas ocupantes se mantendrán en el ejercicio de sus funciones.
Décimo Tercero. A partir de la entrada en vigor de este Manual y para efectos del mismo, sin perjuicio de lo señalado en el Transitorio Décimo Primero de este documento, los Puestos-Plazas adscritos a la entonces denominada Dirección General de Formación Profesional y los asuntos de su competencia pasarán a la Unidad de Planeación y Desarrollo para la Formación de los Recursos Humanos, en tanto se hacen las transferencias que, en su caso procedan, al Instituto Nacional de Ciencias Penales. Lo anterior, con excepción de la plaza 8305, la cual se adscribirá a la oficina de la persona titular del Centro de Formación y Servicio Profesional de Carrera.
Décimo Cuarto. A partir de la entrada en vigor de este Manual y para efectos del mismo, sin perjuicio de lo señalado en el Transitorio Décimo Primero de este documento, los Puestos-Plazas adscritos al entonces denominado Instituto de Formación Ministerial, Policial y Pericial, se adscribirán a la oficina de la persona titular del Centro de Formación y Servicio Profesional de Carrera, y los asuntos de su competencia se transferirán a la Unidad de Planeación y Desarrollo para la Formación de los Recursos Humanos en tanto se hacen las transferencias que, en su caso procedan, al Instituto Nacional de Ciencias Penales.
Décimo Quinto. A partir de la entrada en vigor de este Manual y para efectos del mismo, sin perjuicio de lo señalado en el Transitorio Décimo Primero de este documento, los Puestos-Plazas adscritos a la entonces denominada Dirección General de Registro y Control de Aseguramientos Ministeriales, se adscribirán a la Unidad de Registro de Aseguramientos Ministeriales y Destino Final la cual, continuará con el despacho de los asuntos a su cargo. Dicha Unidad ejercerá sus funciones de manera coordinada con la Unidad Especializada de Recursos, Servicios e Infraestructura Inmobiliaria, sin perjuicio de su interacción directa con la persona titular de la Oficialía Mayor.
Décimo Sexto. Los demás Puestos-Plazas que a la fecha integran las plantillas funcionales con las que contaban las unidades y áreas de la Oficialía Mayor y las que con motivo de este Manual se le transfieren o adscriben, continuarán activos -ya sea conforme a su Cédula de Descripción y Perfil de Puesto y demás normatividad que los sustente o conforme a aquellas funciones que, en su caso determine la persona titular de su Unidad, subunidad, área, Coordinación Administrativa, Subcoordinación de Apoyo a la Labor Sustantiva, etc. de nueva adscripción- hasta en tanto se determine algo distinto.
Décimo Séptimo. Las personas servidoras públicas ocupantes de los Puestos-Plazas señalados en este manual, distribuirán las actividades que deriven de sus funciones entre las personas servidoras públicas a su cargo, sea por materia, tipo, naturaleza, o cualquier otro criterio, sin que ello implique un acto delegatorio. Lo anterior, sin perjuicio de su ejercicio directo y su responsabilidad respecto de ellas.
Décimo Octavo. Los movimientos que deriven de este Manual se realizarán a costos compensados en plazos escalonados, conforme a las necesidades del servicio, asegurando siempre respeto a los derechos de sus personas ocupantes.
Décimo Noveno. El Instituto Nacional de Ciencias Penales, se coordinará con la persona titular del Centro de Formación y Servicio Profesional de Carrera en los términos que éste requiera para el adecuado ejercicio de sus facultades; ello, sin perjuicio de lo que se establezca en otras disposiciones, y su autonomía de gestión se ejercerá de manera coordinada con las Unidades y áreas que integran la Oficialía Mayor en términos de los "LINEAMIENTOS L/OM/005/2023 que regulan los márgenes de autonomía de gestión del Instituto Nacional de Ciencias Penales en las materias competencia de la Oficialía Mayor" publicados en el Diario Oficial de la Federación el 1 de septiembre de 2023.
Vigésimo. Para efectos de la planeación, administración, ejercicio y control presupuestal del Capítulo 1000 "Servicios Personales" del gasto y del presente Manual, el convertidor de Unidades Responsables entrará en vigor el 01 de enero 2024 o conforme a la activación de las nuevas estructuras programáticas en términos de las disposiciones transitorias de los Manuales de Organización, incluyéndose los de tipo parcial.
Ciudad de México, a 12 de diciembre de 2023.- La Persona Titular de la Oficialía Mayor, Lic. Francisco Santiago Sáenz de Cámara Aguirre.- Rúbrica.
Manual de Organización de la Oficialía Mayor (Parcial)
I.     Glosario.
II.    Antecedentes.
III.    Estructura orgánica.
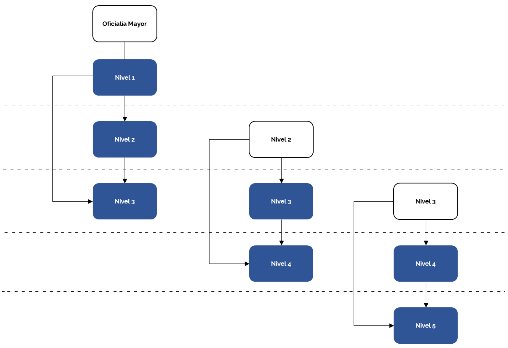
Organigrama a).
Organigrama b).
Organigrama c).
Organigrama c.1).
Organigrama c.2).
Organigrama c.3).
Organigrama c.4).
Organigrama d).
Organigrama e).
Organigrama f).
Organigrama f.1).
Organigrama f.2).
Organigrama f.3).
Organigrama f.4).
Organigrama g).
Organigrama h).
Organigrama i).
Organigrama j).
Organigrama k).
Organigrama l).
Organigrama m).
IV.   Funciones de los Puestos-Plazas (las fracciones de este apartado se agrupan conforme al artículo 5 del Estatuto Orgánico de la Fiscalía General de la República).
XII. Oficialía Mayor
PUESTOS DEL APARTADO A
XII.1. Unidad de Apoyo Técnico de la Oficialía Mayor.
XII.1.1. Subunidad de Apoyo a la Labor Sustantiva.
XII.1.1.1. Coordinación Administrativa (Puestos Tipo que desempeñan funciones en las Fiscalías Especializadas, Agencia de Investigación Criminal, Órgano Especializado de Mecanismos Alternativos de Solución de Controversias y Órgano Interno de Control).
XII.1.1.1.1. Enlace de Apoyo a la Labor Sustantiva (Puestos Tipo en las Coordinaciones Administrativas y en las Subcoordinaciones de Apoyo a la Labor Sustantiva).
XII.1.1.1.2. Subenlace de Apoyo a la Labor Sustantiva (Puestos Tipo en las Coordinaciones Administrativas y en las Subcoordinaciones de Apoyo a la Labor Sustantiva).
XII.1.1.2. Subcoordinación de Apoyo a la Labor Sustantiva (Puestos Tipo identificados uno del otro agregando el nombre del Estado de la República Mexicana y Unidad o área de atención en donde desempeñen sus funciones) -Aguascalientes, Baja California, Baja California Sur, Campeche, Ciudad de México, Coahuila de Zaragoza, Colima, Chiapas, Chihuahua, Durango, Guanajuato, Guerrero, Hidalgo, Jalisco, México, Michoacán de Ocampo, Morelos, Nayarit, Nuevo León, Oaxaca, Puebla, Querétaro, Quintana Roo, San Luis Potosí, Sinaloa, Sonora, Tabasco, Tamaulipas, Tlaxcala, Veracruz de Ignacio de la Llave, Yucatán y Zacatecas-).
XII.1.1.2.1. Enlace de Apoyo a la Labor Sustantiva (Puestos Tipo en las Coordinaciones Administrativas y en las Subcoordinaciones de Apoyo a la Labor Sustantiva).
XII.1.1.2.1.1. Subenlace de Apoyo a la Labor Sustantiva (Puestos Tipo en las Coordinaciones Administrativas y en las Subcoordinaciones de Apoyo a la Labor Sustantiva).
XII.2. Unidad de Documentación y Análisis de la Oficialía Mayor.
XII.3. Coordinación Administrativa de la Oficialía Mayor.
XII.3.1. Subcoordinación Técnica A y B (Puesto Tipo).
PUESTOS DEL APARTADO B
XII.a. Centro de Formación y Servicio Profesional de Carrera.
a.i. Unidad de Planeación y Desarrollo para la Formación de los Recursos Humanos.
a.ii. Unidad de Recursos Humanos.
a.ii.1. Subunidad de Innovación Tecnológica y Mejora Continua en Sistemas de Recursos Humanos.
a.iii. Centro de Evaluación y Control de Confianza.
a.iv. Unidad de Servicio Profesional de Carrera.
XII.b. Unidad Especializada de Presupuesto y Tesorería.
XII.b.i. Unidad de Control Presupuestario.
XII.b.ii. Unidad de Finanzas.
XII.b.iii. Unidad de Contabilidad y Rendición de Cuentas.
XII.b.iv. Unidad de Política Financiera.
XII.c. Unidad Especializada de Recursos, Servicios e Infraestructura Inmobiliaria.
XII.c.i. Unidad de Recursos Materiales.
XII.c.ii. Unidad de Servicios Generales, Transportes y de Apoyo.
XII.c.iii. Unidad de Infraestructura Inmobiliaria.
XII.c.iv. Unidad de Control, Seguimiento y Normatividad.
XII.c.v. Unidad de Registro de Aseguramientos Ministeriales y Destino Final.
XII.d. Unidad Especializada en el Sistema Institucional de Evaluación de Resultados.
XII.e. Unidad Especializada de Infraestructura Tecnológica, Comunicaciones y Sistemas.
XII.e.i. Unidad de Infraestructura, Tecnologías de la Información y Comunicaciones.
XIIe.ii. Unidad de Sistemas y Soluciones Tecnológicas.
XII.e.iii. Unidad de Gobernanza de Tecnologías de la Información y Comunicaciones.
XII.f. Unidad de Planeación y Coordinación Interinstitucional.
XII.f.1. Coordinación Ejecutiva A y B (Puesto Tipo).
XII.f.2. Coordinación Especializada A y B (Puesto Tipo).
XII.g. Unidad de Seguridad Institucional.
XII.g.1. Coordinación de Asistencia en Seguridad A, B y C (Puesto Tipo).
XII.g.2. Subunidad de Seguimiento A, B, C, D y E (Puesto Tipo).
XII.h. Unidad de Servicios Aéreos.
XII.h.1. Coordinación de Apoyo a la oficina de la Unidad de Servicios Aéreos A, B y C (Puesto Tipo).
PUESTOS COMUNES DE LOS APARTADOS A y B
Coordinación A, B, C, etc. (Puesto Tipo).
Subcoordinación Técnica A, B, C, etc. (Puesto Tipo).
Enlace de Gestión (Puesto Tipo).
Secretaría Técnica (Puesto Tipo).
       Tramo de responsabilidad jurídica.
XII.  Modelo de Gestión.
XIII.  Reglas de suplencia.
XIV. Reglas para el turno de asuntos a su cargo.
I. Glosario.
Para efectos del Manual de Organización de tipo parcial de la Oficialía Mayor, en adición a los términos establecidos en la Ley de la Fiscalía General de la República, en el Estatuto Orgánico de la Fiscalía General de la República y demás normatividad aplicable, ya sea que se expresen en singular o plural, se usarán:
a)    Puestos-Plazas: Conjunto de funciones y actividades específicas que individualizan a cada puesto;
b)    Puesto Tipo: Aquellos Puestos-Plazas de denominación igual que coexisten en una o varias Unidades Administrativas o en una o varias áreas, con funciones iguales o similares;
c)    Los contenidos en las normas que regulan la administración y gestión en materia de recursos humanos, materiales y financieros, información administrativa, y demás que resulten aplicables; y
d)    Los que se precisen en el Estatuto del Servicio Profesional de Carrera que derive de la Ley de la Fiscalía General de la República y demás disposiciones que se emitan con motivo de este.
II. Antecedentes.
El 14 de diciembre de 2018, se publicó en el Diario Oficial de la Federación el "Decreto por el que se expide la Ley Orgánica de la Fiscalía General de la República", que prevé que la Fiscalía General de la República tiene como fines la investigación de los delitos y el esclarecimiento de los hechos.
El 20 de diciembre de 2018, se publicó en el Diario Oficial de la Federación, la "Declaratoria de la entrada en vigor de la Autonomía Constitucional de la Fiscalía General de la República".
El 20 de mayo de 2021, se publicó en el Diario Oficial de la Federación el "Decreto por el que se expide la Ley de la Fiscalía General de la República, se abroga la Ley Orgánica de la Fiscalía General de la República y se reforman, adicionan y derogan diversas disposiciones de distintos ordenamientos legales". Dicha Ley establece en su artículo 11, fracción XII, que la Fiscalía General de la República, para el ejercicio de sus facultades, se integrará, entre otras, de una Oficialía Mayor; asimismo, en su artículo 16 señala que la Oficialía Mayor, sin perjuicio de las facultades que se le desarrollen en el Estatuto Orgánico de la Fiscalía General de la República, será la encargada de la administración y gestión de los recursos humanos, materiales y financieros, así como de la información administrativa institucional.
El 19 de junio de 2023, se publicó en el Diario Oficial de la Federación el "Estatuto Orgánico de la Fiscalía General de la República", cuyo artículo 5, fracción XII, establece la estructura orgánica de la Oficialía Mayor. Dicho Estatuto confiere a la Oficialía Mayor y a las Unidades Administrativas que la integran como principales funciones, las siguientes:
La Oficialía Mayor, adicionalmente a lo previsto en el artículo 16 de la Ley de la Fiscalía General de la República, representa legalmente a la Fiscalía General en materia de administración; le corresponde emitir, dictar e interpretar instrumentos jurídicos y administrativos para el ejercicio de sus atribuciones; así como establecer los mecanismos y esquemas de control presupuestario y contable que faciliten la operación y la toma de decisiones de los recursos conferidos a la Institución.
El Centro de Formación y Servicio Profesional de Carrera, es el órgano con autonomía técnica y de gestión responsable de la implementación del Servicio Profesional de Carrera conforme a las necesidades de la Fiscalía General de la República, así como de la coordinación de las áreas responsables de la planeación, desarrollo, administración, evaluación y control de confianza del capital humano de la Institución, auxiliándose de las siguientes Unidades:
·  Unidad de Planeación y Desarrollo para la Formación de los Recursos Humanos: diseña y elabora, en coordinación con el Instituto Nacional de Ciencias Penales, el modelo de competencias profesionales y los cursos previstos en el Programa Anual de Capacitación de la Institución; identifica las necesidades de recursos humanos en las Unidades Administrativas y coordina el proceso de alineación de puestos, derivado del proceso de descripción y perfilamiento.
·  Unidad de Recursos Humanos: diseña las disposiciones y estrategias que resulten necesarias para el cumplimiento en materia de administración y organización de los recursos humanos y de servicios personales, materializando el ejercicio del Capítulo 1000 del Clasificador por Objeto del Gasto.
·  Centro de Evaluación y Control de Confianza: diseña e implementa procesos periódicos y permanentes de evaluación de control de confianza, de competencias profesionales, del desempeño y las relativas al proceso para la inclusión y revalidación de personal a la licencia oficial colectiva, aplicadas, según corresponda, a las personas servidoras públicas de la Institución, así como de aquellas personas que aspiren a ingresar.
·  Unidad de Servicio Profesional de Carrera: ejecuta procesos tendientes a la implementación de las etapas que comprenden el Servicio Profesional de Carrera, realizando las gestiones administrativas necesarias para tal fin, incluidas entre éstas, sustanciar el procedimiento de separación previsto en la Ley de la Fiscalía General de la República.
La Unidad Especializada de Presupuesto y Tesorería, es la responsable de proponer las disposiciones que habrán de observar las Unidades Administrativas en materia de programación, presupuesto, ejercicio, control del gasto y contabilidad gubernamental; determina las acciones para la operación y administración de los sistemas presupuestario, contable y financiero; coordina la integración y elaboración del anteproyecto del presupuesto anual del Ramo 49; coadyuva en la programación de las aportaciones al patrimonio del "Fondo para el Mejoramiento de la Procuración de Justicia" y participa en su Comité Técnico, para lo cual se integra de las siguientes Unidades:
·  Unidad de Control Presupuestario: da seguimiento al ejercicio del gasto y colabora en la integración del presupuesto de la Fiscalía General; conduce el proceso de fiscalización de la documentación justificativa y comprobatoria para efecto del pago; da seguimiento al ejercicio del gasto; gestiona el registro y autorización de las adecuaciones al presupuesto; formula la propuesta de autorización de la liberación de inversión; gestiona y registra los ingresos excedentes y su ampliación al presupuesto de la Fiscalía General, y propone las medidas para optimizar la aplicación de los recursos presupuestarios.
·  Unidad de Finanzas: gestiona ante las instancias correspondientes, las acciones para que la Fiscalía General reciba la ministración de recursos presupuestarios, así como de los ingresos propios; propone para autorización, la estrategia de inversión de las disponibilidades financieras de la Fiscalía General, e instruye la ejecución de la misma; determina la estructura de cuentas bancarias y servicios financieros; realiza las acciones requeridas para la ejecución de las ministraciones y los pagos para el cumplimiento de las obligaciones a cargo de la Fiscalía General.
·  Unidad de Contabilidad y Rendición de Cuentas: coordina el proceso de la concertación de las categorías programáticas y la integración de los objetivos y metas presupuestarios; registra los ingresos y egresos en la contabilidad de la Institución; coordina y vigila la revelación de la situación financiera; es responsable de la emisión de la información financiera y del proceso de rendición de cuentas en materia programática presupuestaria y contable, incluyendo la integración de la Cuenta Pública; lleva el seguimiento del cumplimiento de los objetivos y metas de los indicadores de desempeño de los programas presupuestarios, y conduce el registro de la información en materia de recursos humanos, materiales, financieros y tecnológicos que reportan las Fiscalías Federales.
·  Unidad de Política Financiera: elabora y analiza los proyectos de las disposiciones en materia de autonomía presupuestaria y los modelos normativos, los esquemas o mecanismos de control presupuestario generales y específicos, así como en materia de fideicomisos, mandatos y contratos análogos, que faciliten la operación y fortalezcan la toma de decisiones en el proceso presupuestario, en apoyo al cumplimiento de los objetivos y metas de los programas presupuestarios; lleva a cabo la operación del Fondo para el Mejoramiento de la Procuración de Justicia e integra los informes en la materia.
La Unidad Especializada de Recursos, Servicios e Infraestructura Inmobiliaria, es la responsable de coordinar las acciones de administración y suministro de los recursos materiales a las Unidades Administrativas de la Institución para contribuir al cumplimiento de sus funciones; es la responsable de administrar los programas de adquisiciones, arrendamientos y contratación de servicios, obras públicas y servicios relacionados con las mismas; asimismo, es quien propone la expedición de instrumentos que permitan la transparente, eficiente y justificada ejecución de los procesos de adquisiciones, arrendamientos, servicios, obra pública, enajenación de bienes muebles, así como el registro de aseguramientos ministeriales y destino final de los bienes, para el cumplimiento de ello se integra por:
·  Unidad de Recursos Materiales: coordina las acciones encaminadas a la administración y suministro de los recursos materiales a las Unidades Administrativas para contribuir al cumplimiento de sus funciones, y ejecuta los actos y procedimientos en materia de adquisiciones, arrendamientos y servicios, así como en obras públicas y servicios relacionados con las mismas.
·  Unidad de Servicios Generales, Transportes y de Apoyo: supervisa la gestión de los requerimientos para las contrataciones necesarias para la prestación de los servicios generales, transportes y de apoyo; verifica la elaboración de los contratos y convenios, y supervisa la ejecución y prestación de servicios.
·  Unidad de Infraestructura Inmobiliaria: propone las políticas, bases y lineamientos en materia de obras públicas y servicios relacionados con las mismas, así como criterios, acuerdos o demás disposiciones que contribuyan a transparentar, justificar y agilizar los procedimientos de actuación; tramita las contrataciones públicas en materia de obras públicas y servicios relacionados con las mismas, asegurando las mejores condiciones e intereses de la Fiscalía General en cuanto a precio, calidad y financiamiento, y administra los bienes inmuebles y servicios de infraestructura que requieran las Unidades Administrativas.
·  Unidad de Control, Seguimiento y Normatividad: supervisa el cumplimiento de la elaboración, formalización y seguimiento de contratos, convenios y otros actos administrativos que celebre la Fiscalía General con dependencias, contratistas y proveedores; elabora y coordina las propuestas de las Unidades Administrativas para el diseño, validación, autorización y publicación de normas, políticas, manuales, procedimientos y lineamientos, para la transparente, eficiente y justificada ejecución de los procesos de adquisiciones, arrendamientos, servicios, obra pública, enajenación de bienes muebles, control presupuestal y patrimonio inmobiliario de la Fiscalía General.
 
·  Unidad de Registro de Aseguramientos Ministeriales y Destino Final: funge como enlace único de la Fiscalía General con las autoridades competentes en materia de bienes asegurados, en relación con su transferencia, administración y destino, así como establece los mecanismos de coordinación que correspondan; coordina la implementación, seguimiento y ejecución del procedimiento de trazabilidad de los objetos, instrumentos, productos o bienes relacionados con hechos que la ley señala como delitos, con el objeto de conocer su estado registral de forma confiable y en tiempo real; atiende los requerimientos que realicen las autoridades jurisdiccionales, ministeriales y administrativas en materia de bienes asegurados.
La Unidad Especializada en el Sistema Institucional de Evaluación de Resultados, coordina los esfuerzos institucionales y colabora con las Unidades Administrativas para el cumplimiento del objeto del Sistema Institucional de Evaluación de Resultados; asimismo, propone los parámetros para medir la productividad de las personas servidoras públicas de la Institución en el ejercicio de sus funciones; propone políticas para la evaluación de resultados de las Unidades Administrativas y, en su caso, acciones correctivas derivadas de dicha evaluación.
La Unidad Especializada de Infraestructura Tecnológica, Comunicaciones y Sistemas, se encarga de atender las necesidades de innovación tecnológica de la Institución; coordina que se provean los servicios de telefonía, comunicaciones, informática, internet, centros de datos; administra y gestiona la información administrativa de la Fiscalía General, en apego a la normatividad aplicable, y diseña y administra la página de internet de la Institución y la Normateca, para el cumplimiento de sus funciones, se integra de las siguientes Unidades:
·  Unidad de Infraestructura, Tecnologías de la Información y Comunicaciones: ejecuta, implementa, provee y administra la infraestructura de tecnologías de la información y comunicaciones de la Fiscalía General; elabora dictámenes de no utilidad de los bienes de tecnologías de la información y comunicaciones disponibles en todas las Unidades Administrativas, además les brinda apoyo técnico en temas de infraestructura tecnológica y comunicaciones para mejorar sus procesos de operación; asimismo aplica las medidas de seguridad de la infraestructura tecnológica que se requiera.
·  Unidad de Sistemas y Soluciones Tecnológicas: administra los sistemas de cómputo de la Institución; diseña, desarrolla, implementa, provee, administra y opera sistemas y soluciones tecnológicas que atienden las necesidades de las Unidades Administrativas; instrumenta acciones para el desarrollo y evaluación del seguro de software y administra las licencias de los programas de cómputo adquiridas por la Fiscalía General.
·  Unidad de Gobernanza de Tecnologías de la Información y Comunicaciones: define, administra y coordina el programa de ciberseguridad y ciberresiliencia de la Fiscalía General; ejecuta políticas, mecanismos e instrumentos de apoyo normativo y administrativo para el correcto funcionamiento y empleo de las tecnologías de la información, comunicaciones, ciberseguridad y seguridad de la información; asigna, en apego a las políticas correspondientes, los perfiles y atributos según correspondan en materia de tecnologías de la información y comunicaciones; implementa, opera y evalúa, en coordinación con las Unidades Administrativas, el programa de cumplimiento normativo, en materia de tecnologías de la información, comunicaciones, ciberseguridad y seguridad de la información.
La Unidad de Planeación y Coordinación Interinstitucional, vigila de manera permanente la alineación de los proyectos institucionales, programas presupuestarios y proyectos de inversión con los objetivos institucionales y su cumplimiento; establece el marco metodológico para la elaboración, seguimiento y evaluación de los proyectos institucionales como parte del proceso de planeación; elabora el modelo del sistema de control interno, así como la metodología de evaluación que las Unidades Administrativas deberán desarrollar; implementa la mejora regulatoria y analiza la información estadística de la Institución para la elaboración de informes, estudios y el Censo Nacional de Procuración de Justicia Federal.
La Unidad de Seguridad Institucional, es responsable de elaborar y proponer las disposiciones, lineamientos y programas en materia de seguridad institucional y protección civil, promoviendo su aplicación y supervisando su cumplimiento; así como de administrar los sistemas integrales de seguridad, armamento y municiones y solicitar la licencia oficial colectiva de portación de armas de fuego ante la autoridad competente, con el propósito de contribuir con la optimización de las condiciones de seguridad que permitan salvaguardar la integridad de las personas, información, bienes e instalaciones de la Fiscalía General de la República.
La Unidad de Servicios Aéreos, se encarga de proporcionar el servicio de transportación aérea que requiera la Institución, de conformidad con la normatividad aeronáutica vigente y demás disposiciones aplicables; de llevar a cabo las operaciones aéreas que demanden las acciones de investigación y persecución de los hechos que la ley señala como delitos federales, en coordinación con las Unidades Administrativas competentes, proponiendo y ejecutando el Programa de Mantenimiento del equipo aéreo; así como de integrar, programar, conducir y evaluar el adiestramiento técnico-aeronáutico.
III. Estructura orgánica.
Conforme al artículo 5, fracción XII, incisos a., b., c., d., e., f., g. y h. del Estatuto Orgánico de la Fiscalía General de la República, la Oficialía Mayor cuenta con unidades y áreas adscritas de la forma siguiente:
Artículo 5. ...
XII. Oficialía Mayor:
a.    Centro de Formación y Servicio Profesional de Carrera:
i.    Unidad de Planeación y Desarrollo para la Formación de los Recursos Humanos;
ii.   Unidad de Recursos Humanos;
iii.   Centro de Evaluación y Control de Confianza, y
iv.   Unidad de Servicio Profesional de Carrera.
b.    Unidad Especializada de Presupuesto y Tesorería:
i.    Unidad de Control Presupuestario;
ii.   Unidad de Finanzas;
iii.   Unidad de Contabilidad y Rendición de Cuentas, y
iv.   Unidad de Política Financiera.
c.    Unidad Especializada de Recursos, Servicios e Infraestructura Inmobiliaria:
i.    Unidad de Recursos Materiales;
ii.   Unidad de Servicios Generales, Transportes y de Apoyo;
iii.   Unidad de Infraestructura Inmobiliaria;
iv.   Unidad de Control, Seguimiento y Normatividad, y
v.   Unidad de Registro de Aseguramientos Ministeriales y Destino Final.
d.    Unidad Especializada en el Sistema Institucional de Evaluación de Resultados;
e.    Unidad Especializada de Infraestructura Tecnológica, Comunicaciones y Sistemas:
i.    Unidad de Infraestructura, Tecnologías de la Información y Comunicaciones;
ii.   Unidad de Sistemas y Soluciones Tecnológicas, y
iii.   Unidad de Gobernanza de Tecnologías de la Información y Comunicaciones.
f.     Unidad de Planeación y Coordinación Interinstitucional;
g.    Unidad de Seguridad Institucional, y
h.    Unidad de Servicios Aéreos.
Por su parte, el artículo 171 del Estatuto Orgánico de la Fiscalía General de la República, establece que para el pleno ejercicio de sus facultades, la Oficialía Mayor contará con las Unidades previstas en la fracción XII del artículo 5 del mismo ordenamiento, así como las Unidades y Subunidades responsables de prestar apoyo a la persona titular de la Oficialía Mayor, en las materias de su competencia y que podrán ser instaladas por ésta en el Manual de Organización que expida, en el cual precisará sus facultades y las personas servidoras públicas adscritas a cada una de ellas, conforme a lo siguiente:
Artículo 171. ...
I.     Unidad de Apoyo Técnico de la Oficialía Mayor;
II.     Unidad de Documentación y Análisis de la Oficialía Mayor, y
III.    Las demás Unidades previstas en dicho Estatuto Orgánico o las que sean necesarias para el debido ejercicio de las atribuciones a cargo de la Oficialía Mayor, previo acuerdo con la persona titular de la Fiscalía General.
Asimismo, el artículo 9 del Estatuto Orgánico de la Fiscalía General de la República, señala:
"Artículo 9. Coordinaciones administrativas.
Cada una de las Unidades Administrativas previstas en el artículo 11, fracciones II a XIII, de la Ley contará con una Coordinación Administrativa que se encargará de atender los requerimientos de operación de las áreas bajo su adscripción, lo cual incluye la administración de recursos financieros, materiales, tecnológicos, humanos y logísticos, así como la elaboración de los proyectos o propuestas que se requieran para la integración del anteproyecto de presupuesto anual del Ramo 49 Fiscalía General de la República, y que estarán subordinadas funcionalmente a la Oficialía Mayor. (énfasis añadido).
 
Las coordinaciones administrativas organizarán al interior de las Unidades Administrativas a las que prestan sus servicios, los trabajos que, en materia de obra pública, adquisición, contratación de servicios, planeación, control, evaluación y seguimiento, así como de programación, presupuestación, control y racionalidad del gasto, y los que en materia de organización, recursos humanos y del servicio profesional de carrera, le instruyan las Unidades Administrativas competentes de la Oficialía Mayor.
Las coordinaciones administrativas deberán identificar al interior de las Unidades Administrativas a las que prestan sus servicios, los puestos de niveles inferiores a los descritos en el segundo párrafo del artículo 63 de la Ley, siempre que estén a cargo de administrar o manejar fondos, bienes o valores públicos, cuyas personas ocupantes estarán obligadas a presentar el acta entrega-recepción en términos de las disposiciones jurídicas aplicables y notificarlos a la persona titular de la Unidad de Recursos Humanos para su inclusión en el catálogo de puestos sujetos a presentar acta de entrega-recepción y posterior publicación en la Normateca.
Las coordinaciones administrativas podrán realizar notificaciones, vía correo electrónico institucional, a las personas servidoras públicas de la Institución, previo su consentimiento por escrito, las que surtirán sus efectos desde el día de su realización, salvo que en éstas se prevea un mecanismo diferente."
APARTADO A.
La oficina de la persona titular de la Oficialía Mayor se integrará y organizará, a costos compensados, de la siguiente manera:
XII. Oficialía Mayor:
XII. Oficina de la persona titular de la Oficialía Mayor;
XII.1. Unidad de Apoyo Técnico de la Oficialía Mayor;
XII.1.1. Subunidad de Apoyo a la Labor Sustantiva;
XII.1.1.1. Coordinación Administrativa (Puestos Tipo identificados el uno del otro agregando el nombre de la Unidad prevista en alguna de las fracciones II a XIII del artículo 11 de la Ley de la Fiscalía General de la República):
XII.1.1.1.1. En la Fiscalía Especializada de Control Competencial;
XII.1.1.1.2. En la Fiscalía Especializada de Control Regional;
XII.1.1.1.3. En la Fiscalía Especializada en materia de Delincuencia Organizada;
XII.1.1.1.4. En la Fiscalía Especializada en materia de Delitos Electorales;
XII.1.1.1.5. En la Fiscalía Especializada en materia de Combate a la Corrupción;
XII.1.1.1.6. En la Fiscalía Especializada en materia de Derechos Humanos;
XII.1.1.1.7. En la Fiscalía Especializada en Delitos de Violencia Contra las Mujeres, Grupos en Situación de Vulnerabilidad y Trata de Personas;
XII.1.1.1.8. En la Fiscalía Especializada de Asuntos Internos;
XII.1.1.1.9. En la Agencia de Investigación Criminal;
XII.1.1.1.10. En el Órgano Especializado de Mecanismos Alternativos de Solución de Controversias;
Cada Coordinación Administrativa contará, -a costos compensados respecto de su plantilla ocupada y vacante al 31 de diciembre de 2023-, con:
a)   Puestos tipo denominados "Enlace de Apoyo a la Labor Sustantiva" los cuales se distinguirán entre sí agregando una letra A, B, C, D, etc. al final;
b)   Puestos tipo denominados "Subenlace de Apoyo a la Labor Sustantiva" los cuales se distinguirán entre sí agregando una letra A, B, C, D, etc. al final;
c)   Secretaría Técnica (Puesto Tipo), y
d)   Las personas servidoras públicas de apoyo que resulten necesarias para el ejercicio integral de sus facultades y de las funciones que de ellas deriven según sus cargas de trabajo y necesidades del servicio.
XII.1.1.1.11. En el Órgano Interno de Control;
La Coordinación Administrativa contará, -a costos compensados respecto de su plantilla ocupada y vacante al 31 de diciembre de 2023-, con Puestos Tipo denominados "Subcoordinación Técnica" los cuales se distinguirán entre sí agregando una letra A, B, C, D, etc. al final, así como:
a)   Secretaría Técnica (Puesto Tipo), y
b)   Las personas servidoras públicas de apoyo que resulten necesarias para el ejercicio integral de sus facultades y de las funciones que de ellas deriven según sus cargas de trabajo y necesidades del servicio.
XII.1.1.2.   Subcoordinación de Apoyo a la Labor Sustantiva (Puestos Tipo identificados uno del otro agregando el nombre del Estado de la República Mexicana que corresponda a su ubicación y Unidad o área de atención en donde desempeñen sus funciones) -Aguascalientes, Baja California, Baja California Sur, Campeche, Ciudad de México, Coahuila de Zaragoza, Colima, Chiapas, Chihuahua, Durango, Guanajuato, Guerrero, Hidalgo, Jalisco, México, Michoacán de Ocampo, Morelos, Nayarit, Nuevo León, Oaxaca, Puebla, Querétaro, Quintana Roo, San Luis Potosí, Sinaloa, Sonora, Tabasco, Tamaulipas, Tlaxcala, Veracruz de Ignacio de la Llave, Yucatán y Zacatecas-.
Cada Subcoordinación de Apoyo a la Labor Sustantiva contará, -a costos compensados respecto de su plantilla ocupada y vacante al 31 de diciembre de 2023-, con:
e)   Puestos Tipo denominados "Enlace de Apoyo a la Labor Sustantiva" los cuales se distinguirán entre sí agregando una letra A, B, C, D, etc. al final;
f)    Puestos Tipo denominados "Subenlace de Apoyo a la Labor Sustantiva" los cuales se distinguirán entre sí agregando una letra A, B, C, D, etc. al final;
g)   Secretaría Técnica (Puesto Tipo), y
h)   Las personas servidoras públicas de apoyo que resulten necesarias para el ejercicio integral de sus facultades y de las funciones que de ellas deriven según sus cargas de trabajo y necesidades del servicio.
XII.1.2. Coordinación A, B, C, etc. (Puesto Tipo);
XII.1.2.1. Subcoordinación A, B, C, etc. (Puesto Tipo).
Asimismo, contará con las personas servidoras públicas de apoyo en plazas de confianza que resulten necesarias para el ejercicio integral de sus facultades y de las funciones que de ellas deriven.
XII.2. Unidad de Documentación y Análisis de la Oficialía Mayor;
XII.2.1. Coordinación A y B (Puesto Tipo) y
XII.2.2. Subcoordinación A, B, C y D (Puesto Tipo).
Asimismo, contará con las personas servidoras públicas de apoyo en plazas de confianza que resulten necesarias para el ejercicio integral de sus facultades y de las funciones que de ellas deriven.
XII.3. Coordinación Administrativa de la Oficialía Mayor;
XII.3.1. Subcoordinación Técnica A, B, C y D (Puesto Tipo), y
XII.3.2. Secretaría Técnica (Puesto Tipo).
Asimismo, contará con las personas servidoras públicas de apoyo en plazas de confianza que resulten necesarias para el ejercicio integral de sus facultades y de las funciones que de ellas deriven.
APARTADO B.
XII.a. Centro de Formación y Servicio Profesional de Carrera:
a.1. Coordinación A, B, C, D, E y F (Puesto Tipo);
a.2. Subcoordinación A, B, C, D, E, F, G, H, I, J, K y L (Puesto Tipo);
a.3. Enlace de Gestión (Puesto Tipo), y
a.4. Secretaría Técnica (Puesto Tipo).
Asimismo, contará con las personas servidoras públicas de apoyo en plazas de confianza que resulten necesarias para el ejercicio integral de sus facultades y de las funciones que de ellas deriven.
a.v.  Unidad de Planeación y Desarrollo para la Formación de los Recursos Humanos;
a.i.1. Coordinación A, B y C (Puesto Tipo);
a.i.2. Subcoordinación A, B, C, D, E y F (Puesto Tipo);
a.i.3. Enlace de Gestión (Puesto Tipo), y
a.i.4. Secretaría Técnica (Puesto Tipo).
Asimismo, contará con las personas servidoras públicas de apoyo en plazas de confianza que resulten necesarias para el ejercicio integral de sus facultades y de las funciones que de ellas deriven.
a.vi. Unidad de Recursos Humanos;
a.ii.1. Subunidad de Innovación Tecnológica y Mejora Continua en Sistemas de Recursos Humanos;
a.ii.2. Coordinación A y B (Puesto Tipo);
a.ii.3. Subcoordinación A y B (Puesto Tipo);
a.ii.4. Enlace de Gestión (Puesto Tipo), y
a.ii.5. Secretaría Técnica (Puesto Tipo).
Asimismo, contará con las personas servidoras públicas de apoyo que resulten necesarias para el ejercicio integral de sus facultades y de las funciones que de ellas deriven.
a.vii.Centro de Evaluación y Control de Confianza;
a.iii.1. Coordinación A, B, C y D (Puesto Tipo);
a.iii.2. Subcoordinación A, B, C, D, E, F, G y H (Puesto Tipo);
a.iii.3. Enlace de Gestión (Puesto Tipo), y
a.iii.4. Secretaría Técnica (Puesto Tipo).
Asimismo, contará con las personas servidoras públicas de apoyo en plazas de confianza que resulten necesarias para el ejercicio integral de sus facultades y de las funciones que de ellas deriven.
a.viii. Unidad de Servicio Profesional de Carrera;
a.iv.1. Coordinación A, B y C (Puesto Tipo);
a.iv.2. Subcoordinación A, B, C, D, E y F (Puesto Tipo);
a.iv.3. Enlace de Gestión (Puesto Tipo), y
a.iv.4. Secretaría Técnica (Puesto Tipo).
Asimismo, contará con las personas servidoras públicas de apoyo que resulten necesarias para el ejercicio integral de sus facultades y de las funciones que de ellas deriven.
b. Unidad Especializada de Presupuesto y Tesorería:
b.1. Coordinación A, B y C (Puesto Tipo);
b.2. Subcoordinación A, B, C, D, E y F (Puesto Tipo);
b.3. Enlace de Gestión (Puesto Tipo), y
b.4. Secretaría Técnica (Puesto Tipo).
b.i. Unidad de Control Presupuestario;
b.ii. Unidad de Finanzas;
b.iii. Unidad de Contabilidad y Rendición de Cuentas, y
b.iv. Unidad de Política Financiera.
Asimismo, contará con las personas servidoras públicas de apoyo que resulten necesarias para el ejercicio integral de sus facultades y de las funciones que de ellas deriven.
c. Unidad Especializada de Recursos, Servicios e Infraestructura Inmobiliaria:
c.1. Coordinación A, B y C (Puesto Tipo);
c.2. Subcoordinación A, B, C, D, E y F (Puesto Tipo);
c.3. Enlace de Gestión (Puesto Tipo), y
c.4. Secretaría Técnica (Puesto Tipo).
c.i. Unidad de Recursos Materiales;
c.ii. Unidad de Servicios Generales, Transportes y de Apoyo;
c.iii. Unidad de Infraestructura Inmobiliaria;
c.iv. Unidad de Control, Seguimiento y Normatividad, y
c.v. Unidad de Registro de Aseguramientos Ministeriales y Destino Final.
Asimismo, contará con las personas servidoras públicas de apoyo que resulten necesarias para el ejercicio integral de sus facultades y de las funciones que de ellas deriven.
d. Unidad Especializada en el Sistema Institucional de Evaluación de Resultados:
d.1. Enlace de Gestión (Puesto Tipo), y
d.2. Secretaría Técnica (Puesto Tipo).
d.i. Coordinación A y B (Puesto Tipo);
d.ii. Subcoordinación A, B, C y D (Puesto Tipo).
Asimismo, contará con las personas servidoras públicas de apoyo que resulten necesarias para el ejercicio integral de sus facultades y de las funciones que de ellas deriven.
e. Unidad Especializada de Infraestructura Tecnológica, Comunicaciones y Sistemas:
e.1. Enlace de Gestión (Puesto Tipo), y
e.2. Secretaría Técnica (Puesto Tipo).
e.i. Unidad de Infraestructura, Tecnologías de la Información y Comunicaciones;
e.ii. Unidad de Sistemas y Soluciones Tecnológicas, y
e.iii. Unidad de Gobernanza de Tecnologías de la Información y Comunicaciones.
Asimismo, contará con las personas servidoras públicas de apoyo que resulten necesarias para el ejercicio integral de sus facultades y de las funciones que de ellas deriven.
f. Unidad de Planeación y Coordinación Interinstitucional:
f.1. Enlace de Gestión (Puesto Tipo), y
f.2. Secretaría Técnica (Puesto Tipo).
f.i. Coordinación Ejecutiva A y B (Puesto Tipo);
f.ii. Coordinación Especializada A y B (Puesto Tipo), y
f.iii. Subcoordinación A, y B.
Asimismo, contará con las personas servidoras públicas de apoyo que resulten necesarias para el ejercicio integral de sus facultades y de las funciones que de ellas deriven.
g. Unidad de Seguridad Institucional:
g.1. Enlace de Gestión (Puesto Tipo), y
d.2. Secretaría Técnica (Puesto Tipo).
g.i. Coordinación de Asistencia en Seguridad A, B y C (Puesto Tipo), y
g.ii. Subunidad de Seguimiento A, B, C, D y E (Puesto Tipo).
Asimismo, contará con las personas servidoras públicas de apoyo que resulten necesarias para el ejercicio integral de sus facultades y de las funciones que de ellas deriven.
h. Unidad de Servicios Aéreos:
h.1. Enlace de gestión (Puesto Tipo), y
h.2. Secretaría Técnica (Puesto Tipo).
h.i. Coordinación de Apoyo a la Unidad de Servicios Aéreos A, B y C (Puesto Tipo), y
h.ii. Subcoordinación A y B (Puesto Tipo), y
Asimismo, contará con las personas servidoras públicas de apoyo que resulten necesarias para el ejercicio integral de sus facultades y de las funciones que de ellas deriven.
 
Organigrama a)

Organigrama b)

 
 
Organigrama c)

Organigrama c.1)

Organigrama c.2)

Organigrama c.3)
 

Organigrama c.4)

Organigrama d)

Organigrama e)

Organigrama f)

Organigrama f.1)
 

Organigrama f.2)

Organigrama f.3)

Organigrama f.4)

Organigrama g)

Organigrama h)
 

Organigrama i)

Organigrama j)

Organigrama k)

Organigrama l)

Organigrama m)

IV. Funciones de los Puestos-Plazas.
Facultades:
Corresponden a la persona titular de la Oficialía Mayor, las facultades previstas en el artículo 16 de la Ley de la Fiscalía General de la República, 7 y 170 del Estatuto Orgánico de la Fiscalía General de la República, sin perjuicio del ejercicio directo de aquellas que corresponden a las personas titulares de las Unidades y áreas que le estén adscritas o que le dependan funcionalmente.
Para el cumplimiento de los asuntos de su competencia, contará con las Unidades y áreas previstas en los incisos del a. al h. de la fracción XII, del artículo 5 del Estatuto Orgánico de la Fiscalía General de la República y con las previstas en los artículos 9 y 171 del mismo ordenamiento.
PUESTOS DEL APARTADO A
Puesto:
Unidad de Apoyo Técnico de la Oficialía Mayor
Funciones:
Le corresponden las facultades previstas en los artículos 7 y 172 del Estatuto Orgánico de la Fiscalía General de la República, así como las demás que le encomiende la persona titular de la Oficialía Mayor, y
I.        Coordinar y supervisar las labores de la Subunidad de Apoyo a la Labor Sustantiva, y
II.       Las demás que le encomiende la persona titular de la Oficialía Mayor.
Puesto:
Subunidad de Apoyo a la Labor Sustantiva
Funciones:
I.        Recabar y analizar la información necesaria para atender los requerimientos y demás actuaciones que realice el Órgano Interno de Control y la Auditoría Superior de la Federación a las Unidades Administrativas y los órganos que se encuentren dentro del Ámbito de la Fiscalía General para su integración.
II.       Requerir información administrativa a las Coordinaciones Administrativas y a las Subcoordinaciones de Apoyo a la Labor Sustantiva, con estricto apego a la normatividad en la materia, con la finalidad de atender los requerimientos realizados por la persona titular de la Unidad de Apoyo Técnico de la Oficialía Mayor;
III.       Elaborar los requerimientos de información necesarios para supervisar el cumplimiento en la adecuación de las políticas institucionales de austeridad y de eficiencia administrativa a las Coordinaciones Administrativas y a las Subcoordinaciones de Apoyo a la Labor Sustantiva, a fin de identificar áreas de riesgo e informarlas a la persona titular de la Unidad de Apoyo Técnico de la Oficialía Mayor;
IV.      Dirigir el proceso de integración y/o elaboración de controles, análisis, estudios técnicos y proyectos especiales en materia administrativa con las Coordinaciones Administrativas y con las Subcoordinaciones de Apoyo a la Labor Sustantiva, con la finalidad de atender los requerimientos institucionales;
V.       Coordinar la implementación e integración de tableros de control, indicadores, metas y estadísticas en las Coordinaciones Administrativas y en las Subcoordinaciones de Apoyo a la Labor Sustantiva, con la finalidad de evaluar y mejorar los procesos de operación e informar a la persona titular de la Unidad de Apoyo Técnico;
VI.      Coordinar la implementación de las políticas institucionales de austeridad y de eficiencia administrativa con las Coordinaciones Administrativas y con las Subcoordinaciones de Apoyo a la Labor Sustantiva, y recabar la información necesaria a efecto de informar los avances a la persona titular de la Oficialía Mayor;
VII.      Elaborar los esquemas y mecanismos normativos y presupuestarios en materia de austeridad y racionalidad en el presupuesto y ejercicio del gasto;
VIII.     Recabar la información necesaria para la administración y gestión de la información administrativa de la Fiscalía General, conforme a la normatividad aplicable;
IX.      Formalizar la entrega de información cuantitativa y cualitativa en materia administrativa con estricto apego a la normatividad que le aplique de acuerdo con su naturaleza, a fin de que la persona titular de la Unidad de Apoyo Técnico de la Oficialía Mayor cuente con información actualizada oportunamente, para la toma de decisiones, y
X.       Las demás que le instruya la persona titular de la Unidad de Apoyo Técnico de la Oficialía Mayor.
Puesto:
Coordinación Administrativa (Puestos Tipo identificados el uno del otro agregando el nombre de la Unidad prevista en alguna de las fracciones II a XIII del artículo 11 de la Ley de la Fiscalía General de la República).
Funciones:
Le corresponden las facultades previstas en el artículo 9 del Estatuto Orgánico de la Fiscalía General de la República, así como las demás que le encomiende la persona titular de la Oficialía Mayor, y:
I.        Supervisar la elaboración del Anteproyecto de Presupuesto Anual de la Unidad en la cual desempeñe sus funciones;
II.       Brindar la asesoría y consultoría especializada y/o técnica en materia administrativa que le requiera la persona titular de la Unidad en la cual desempeñe sus funciones, para el ejercicio de sus facultades;
III.       Requerir, valorar, verificar, dictaminar, administrar, dar seguimiento, supervisar y/o presentar la información administrativa que le sea requerida para:
a)   La adecuada operación y funcionamiento de las áreas que integren la Unidad en la cual desempeñe sus funciones aplicando indicadores del desempeño y de resultados; la administración de recursos financieros, materiales, tecnológicos, humanos y logísticos; la elaboración de los proyectos o propuestas que se requieran para la integración del anteproyecto de presupuesto anual del Ramo 49 Fiscalía General de la República;
b)   Administrar y gestionar la información administrativa;
c)   La organización de los trabajos en materia de obra pública, adquisición, contratación de servicios, planeación, control, evaluación y seguimiento, programación, presupuestación, control y racionalidad del gasto, en su caso de Gastos de Seguridad Pública y Nacional, y los que, en materia de organización, recursos humanos y del servicio profesional de carrera se requieran;
d)   Identificar al interior de las áreas que integren la Unidad en la cual desempeñe sus funciones, los puestos de niveles inferiores a los descritos en el segundo párrafo del artículo 63 de la Ley de la Fiscalía General de la República, siempre que estén a cargo de administrar o manejar fondos, bienes o valores públicos, cuyas personas ocupantes estarán obligadas a presentar acta de entrega-recepción en términos de las disposiciones jurídicas aplicables y notificarlo a la persona titular de la Unidad de Recursos Humanos para su inclusión en el catálogo de puestos sujetos a presentar acta de entrega-recepción para los efectos conducentes.
IV.      Supervisar el registro contable conforme a los calendarios autorizados y salvaguarda de la documentación soporte de las operaciones, pago a proveedores, cuentas por liquidar y demás afectaciones que se ejercen sobre los recursos presupuestales asignados, así como comprobar que el gasto cumpla con los requisitos fiscales, administrativos y legales;
V.       Definir las adecuaciones presupuestales y proponer a la persona titular de la Unidad en la cual desempeñe sus funciones y/o a la persona titular de la Unidad de Apoyo Técnico de la Oficialía Mayor y/o a la persona titular de la Unidad Especializada de Presupuesto y Tesorería, la reorientación de los recursos a fin de satisfacer las necesidades que se presentan en el desarrollo de sus funciones y actividades administrativas;
VI.      Supervisar la integración de los estados financieros mensuales y validar la información contenida en estos para su presentación en tiempo y forma a la persona titular de la Unidad en la cual desempeñe sus funciones y/o a la persona titular de la Unidad de Apoyo Técnico de la Oficialía Mayor y/o a la persona titular de la Unidad Especializada de Presupuesto y Tesorería;
VII.      Coadyuvar con el Centro de Formación y Servicio Profesional de Carrera y sus Unidades y áreas que lo integran, en los procesos de reclutamiento, selección, ingreso y contratación de las personas requeridas para el cumplimiento de objetivos en las diferentes áreas de Unidad en la cual desempeñe sus funciones, de conformidad con las normas y políticas vigentes;
VIII.     Gestionar ante la Unidad de Recursos Humanos los movimientos de nóminas e incidencias de las personas servidoras públicas que integren la plantilla ocupacional de la Unidad en la cual desempeñe sus funciones, así como coordinar el pago de sus remuneraciones ordinarias y extraordinarias; asegurar el reintegro y captura de incidencias del personal, verificando que se apliquen las preventivas de pago y supervisar que las licencias médicas cumplan con lo establecido por la Ley del Instituto de Seguridad y Servicios Sociales de los Trabajadores del Estado;
IX.      Coadyuvar con el Centro de Formación y Servicio Profesional de Carrera y sus Unidades y áreas que lo integran, en los procedimientos de evaluación, detección de necesidades de capacitación y su impartición, separación, otorgamiento de premios, estímulos y recompensas, movimientos de personal y promociones de las personas servidoras publicas adscritas a la Fiscalía Federal de su adscripción, en apego a las disposiciones emitidas por la Oficialía Mayor;
X.       Integrar y actualizar los expedientes de registros de control del personal con la finalidad, entre otras, de contar con los elementos necesarios para gestionar ante la Unidad de Recursos Humanos los premios, estímulos y recompensas que establece la ley;
XI.      Gestionar los viáticos así como los recursos necesarios para que el personal adscrito a la Unidad en la cual desempeñe sus funciones ejerza sus facultades y asegurar e integrar las comprobaciones correspondientes en los términos normativos aplicables;
XII.      Coordinar la atención de las solicitudes de transparencia y acceso a la información en materia administrativa, así como de instancias fiscalizadoras;
XIII.     Coordinar y supervisar las notificaciones vía correo electrónico institucional que le instruya la persona titular de la Unidad en la cual desempeñe sus funciones;
XIV.     Representar a la persona titular de la Oficialía Mayor y/o a la persona titular de la Unidad en la cual desempeñe sus funciones, en las actividades que le instruyan;
XV.     Asegurar la operación y adecuado funcionamiento del sistema de control de inventarios institucional para identificar, salvaguardar y controlar los activos fijos asignados a la Unidad en la cual desempeñe sus funciones, que permita determinar las necesidades de materiales y equipo, vigilando su permanente actualización, con apego a la normatividad vigente en la materia;
XVI.     Coadyuvar en la administración y mantenimiento de los inmuebles y/o áreas que ocupe la Unidad en la cual desempeñe sus funciones, para asegurar su conservación y funcionalidad;
XVII.    Asegurar la entrega de los recursos materiales y prestación de los servicios generales para el desarrollo de las funciones de la Unidad en la cual desempeñe sus funciones, a fin de contar con las herramientas, insumos y apoyo de soporte técnico necesarios;
XVIII.   Dirigir la elaboración del Programa Anual de Adquisiciones y Servicios que corresponda a la Unidad en la cual desempeñe sus funciones, conforme a los recursos presupuestales autorizados y remitirlo a la Unidad Especializada de Recursos, Servicios e Infraestructura Inmobiliaria;
XIX.     Coadyuvar con la Unidad Especializada de Recursos, Servicios e Infraestructura Inmobiliaria en los procedimientos de contratación pública;
XX.     Dar seguimiento a las compras y suministros, así como los servicios para abastecer de los recursos materiales que requiera la Unidad en la cual desempeñe sus funciones y como resultado de los concursos realizados;
XXI.     Implementar y evaluar el Programa de Mantenimiento Correctivo y Preventivo del parque vehicular, con el propósito de salvaguardar el patrimonio institucional y garantizar la vida útil de las unidades asignadas;
XXII.    Practicar las notificaciones que le instruya la persona titular de la Oficialía Mayor y/o las personas titulares de las áreas que la integran, así como habilitar al personal que se requiera para practicarlas en su auxilio;
XXIII.   Brindar la orientación que en materia administrativa requiera el personal adscrito a la Unidad en la cual desempeñe sus funciones;
XXIV.   Coadyuvar y fungir como enlace con la Unidad Especializada de Infraestructura Tecnológica, Comunicaciones y Sistemas en los términos que le sean requeridos;
XXV.   Cuando corresponda, brindar el apoyo que le sea requerido para el funcionamiento de la Ventanilla Única de Atención, Oficialía de Partes, Secretaría Técnica y/o área responsable de la recepción de cualquier tipo de documentación o correspondencia de la Unidad en la cual desempeñe sus funciones;
XXVI.   Asegurar la existencia de los resguardos correspondientes a los bienes institucionales, identificaciones, credenciales, material, uniformes y demás equipo asignado a las personas servidoras públicas para el ejercicio de sus funciones;
XXVII.  Asegurar la recuperación de los bienes institucionales, identificaciones, credenciales, material, uniformes y demás equipo asignado a las personas que por cualquier motivo causen baja de la Fiscalía General, o que se suspendidas en el ejercicio de sus funciones;
XXVIII. Cuando corresponda, gestionar la inclusión en la licencia oficial colectiva de armas de fuego del personal adscrito a la Unidad en la cual desempeñe sus funciones, su credencialización, distribución, renovación y baja;
XXIX.  Cuando corresponda, coadyuvar con la Unidad de Seguridad Institucional conforme a las políticas institucionales en la distribución, asignación, resguardo, inspección, mantenimiento y/o almacenamiento de los equipos de armamento y municiones asignados a la Unidad en la cual desempeñe sus funciones, y en las prácticas de tiro que se realicen con el personal adscrito a la misma;
XXX.   Coordinar la implementación de procesos de baja, disposición y destino final de los bienes asignados o bajo resguardo de la Unidad en la cual desempeñe sus funciones y, en su caso, llevar a cabo los procesos de contratación que le sean instruidos para coadyuvar en el apoyo de la función sustantiva de la Institución;
XXXI.  Distribuir las actividades inherentes a sus funciones entre el personal a su cargo;
XXXII.  Las demás que le encomiende la persona titular de la Oficialía Mayor, la persona titular de la Unidad de Apoyo Técnico de la Oficialía Mayor, la persona titular de la Subunidad de Apoyo a la Labor Sustantiva y/o la persona titular de la Unidad en la cual desempeñe sus funciones.
Puesto:
Subcoordinación de Apoyo a la Labor Sustantiva (Puestos Tipo identificados uno del otro agregando el nombre del Estado de la República Mexicana que corresponda a su ubicación y Unidad o área en la cual desempeñe sus funciones).
Funciones:
I.        Supervisar la elaboración del Anteproyecto de Presupuesto Anual de la Fiscalía Federal en la cual desempeñe sus funciones;
II.       Brindar la asesoría y consultoría especializada y/o técnica en materia administrativa que le requiera la persona titular de la Fiscalía Federal en la cual desempeñe sus funciones, para el ejercicio de sus facultades;
III.       Requerir, valorar, verificar, dictaminar, administrar, dar seguimiento, supervisar y/o presentar la información administrativa que le sea requerida para:
a)   La adecuada operación y funcionamiento de las áreas que integren la Fiscalía Federal en la cual desempeñe sus funciones aplicando indicadores del desempeño y de resultados; la administración de recursos financieros, materiales, tecnológicos, humanos y logísticos; la elaboración de los proyectos o propuestas que se requieran para la integración del anteproyecto de presupuesto anual del Ramo 49 Fiscalía General de la República;
b)   Administrar y gestionar la información administrativa;
c)   La organización de los trabajos en materia de obra pública, adquisición, contratación de servicios, planeación, control, evaluación y seguimiento, programación, presupuestación, control y racionalidad del gasto, en su caso de Gastos de Seguridad Pública y Nacional, y los que, en materia de organización, recursos humanos y del servicio profesional de carrera se requieran;
d)   Identificar al interior de las áreas que integren la Unidad en la cual desempeñe sus funciones, los puestos de niveles inferiores a los descritos en el segundo párrafo del artículo 63 de la Ley de la Fiscalía General de la República, siempre que estén a cargo de administrar o manejar fondos, bienes o valores públicos, cuyas personas ocupantes estarán obligadas a presentar acta de entrega-recepción en términos de las disposiciones jurídicas aplicables y notificarlo a la persona titular de la Unidad de Recursos Humanos para su inclusión en el catálogo de puestos sujetos a presentar acta de entrega-recepción para los efectos conducentes.
IV.      Supervisar el registro contable conforme a los calendarios autorizados y salvaguarda de la documentación soporte de las operaciones, pago a proveedores, cuentas por liquidar y demás afectaciones que se ejercen sobre los recursos presupuestales asignados, así como comprobar que el gasto cumpla con los requisitos fiscales, administrativos y legales;
V.       Definir las adecuaciones presupuestales y proponer a la persona titular de la Fiscalía Federal en la cual desempeñe sus funciones y/o a la persona titular de la Coordinación Administrativa de la Fiscalía Especializada de Control Regional, la reorientación de los recursos a fin de satisfacer las necesidades que se presentan en el desarrollo de sus funciones y actividades administrativas;
VI.      Supervisar y generar los estados financieros mensuales y validar la información contenida en estos para su presentación en tiempo y forma a la persona titular de la Coordinación Administrativa de la Fiscalía Especializada de Control Regional;
VII.      Coadyuvar con el Centro de Formación y Servicio Profesional de Carrera y sus Unidades y áreas que lo integran, en los procesos de reclutamiento, selección, ingreso y contratación de las personas requeridas para el cumplimiento de objetivos en las diferentes áreas de la Fiscalía Federal, de conformidad con las normas y políticas vigentes;
VIII.     Gestionar, a través de la persona titular de la Coordinación Administrativa de la Fiscalía Especializada de Control Regional, los movimientos de nóminas e incidencias de personal que se incluye en la plantilla ocupacional de la Fiscalía Federal en la cual desempeñe sus funciones, así como coordinar el pago de las remuneraciones ordinarias y extraordinarias al personal que se encuentra adscrito a la misma; asegurar el reintegro y captura de incidencias del personal, verificando que se apliquen las preventivas de pago y supervisar que las licencias médicas cumplan con lo establecido por la Ley del Instituto de Seguridad y Servicios Sociales de los Trabajadores del Estado ante la Unidad de Recursos Humanos;
IX.      Coadyuvar con el Centro de Formación y Servicio Profesional de Carrera y sus Unidades y áreas que lo integran, en los procedimientos de evaluación, detección de necesidades de capacitación y su impartición, separación, otorgamiento de premios, estímulos y recompensas, movimientos de personal y promociones de las personas servidoras publicas adscritas a la Fiscalía Federal de su adscripción, en apego a las disposiciones emitidas por la Oficialía Mayor;
X.       Integrar y actualizar los expedientes de registros de control del personal, con la finalidad, entre otras, de contar con los elementos necesarios para gestionar, entre otras y a través de la persona titular de la Coordinación Administrativa de la Fiscalía Especializada de Control Regional, ante la Unidad de Recursos Humanos los premios, estímulos y recompensas que establece la ley;
XI.      Gestionar los viáticos así como los recursos necesarios para que el personal adscrito a la Fiscalía Federal en la cual desempeñe sus funciones ejerza sus facultades y asegurar e integrar las comprobaciones correspondientes en los términos normativos aplicables;
XII.      Coordinar la atención de las solicitudes de transparencia y acceso a la información en materia administrativa, así como de instancias fiscalizadoras;
XIII.     Coordinar y supervisar las notificaciones vía correo electrónico institucional que le instruya la persona titular de la Coordinación Administrativa de la Fiscalía Especializada en Control Regional y/o la persona titular de la Fiscalía Federal en la cual desempeñe sus funciones;
XIV.     Representar a la persona titular de la Coordinación Administrativa de la Fiscalía Especializada en Control Regional y/o la persona titular de la Fiscalía Federal en la cual desempeñe sus funciones en las actividades que le instruyan;
XV.     Asegurar la operación y adecuado funcionamiento del sistema de control de inventarios institucional para identificar, salvaguardar y controlar los activos fijos asignados a la Fiscalía Federal en la cual desempeñe sus funciones, que permita determinar las necesidades de materiales y equipo, vigilando su permanente actualización, con apego a la normatividad vigente en la materia;
XVI.     Coadyuvar en la administración y mantenimiento de los inmuebles y/o áreas que ocupe la Fiscalía Federal en la cual desempeñe sus funciones, para asegurar su conservación y funcionalidad;
XVII.    Asegurar y gestionar la entrega de los recursos materiales y prestación de los servicios generales para el desarrollo de las funciones de la Fiscalía Federal en la cual desempeñe sus funciones, a fin de contar con las herramientas, insumos y apoyo de soporte técnico necesarios;
XVIII.   Coordinar la elaboración del Programa Anual de Adquisiciones y Servicios que corresponda a la Fiscalía Federal en la cual desempeñe sus funciones, conforme a los recursos presupuestales autorizados y remitirlo a la persona titular de la Coordinación Administrativa de la Fiscalía Especializada de Control Regional;
XIX.    Coadyuvar con la Unidad Especializada de Recursos, Servicios e Infraestructura Inmobiliaria en los procedimientos de contratación pública;
XX.     Dar seguimiento a las compras y suministros, así como los servicios para abastecer de los recursos materiales que requiera la Fiscalía Federal en la cual desempeñe sus funciones y como resultado de los concursos realizados;
XXI.    Implementar y evaluar el Programa de Mantenimiento Correctivo y Preventivo del parque vehicular, con el propósito de salvaguardar el patrimonio institucional y garantizar la vida útil de las unidades asignadas, informando a la persona titular de la Coordinación Administrativa de la Fiscalía Especializada de Control Regional;
XXII.    Practicar las notificaciones que le instruya la persona titular de la Oficialía Mayor y/o las personas titulares de las áreas que la integran, así como habilitar al personal que se requiera para practicarlas en su auxilio;
XXIII.   Brindar la orientación que en materia administrativa requiera el personal adscrito a la Fiscalía Federal en la cual desempeñe sus funciones;
XXIV.  Coadyuvar y fungir como enlace con la Unidad Especializada de Infraestructura Tecnológica, Comunicaciones y Sistemas en los términos que le sean requeridos;
XXV.   Cuando corresponda, brindar el apoyo que le sea requerido para el funcionamiento de la Ventanilla Única de Atención, Oficialía de Partes, Secretaría Técnica y/o área responsable de la recepción de cualquier tipo de documentación o correspondencia;
XXVI.  Asegurar la existencia de los resguardos correspondientes a los bienes institucionales, identificaciones, credenciales, material, uniformes y demás equipo asignado a las personas servidoras públicas para el ejercicio de sus funciones;
XXVII.  Asegurar la recuperación de los bienes institucionales, identificaciones, credenciales, material, uniformes y demás equipo asignado a las personas que por cualquier motivo causen baja de la Fiscalía General, o que se suspendidas en el ejercicio de sus funciones;
XXVIII. Cuando corresponda, gestionar la inclusión en la licencia oficial colectiva de armas de fuego del personal adscrito a la Fiscalía Federal en la cual desempeñe sus funciones, su credencialización, distribución, renovación y baja;
XXIX.  Cuando corresponda, coadyuvar con la Unidad de Seguridad Institucional conforme a las políticas institucionales en la distribución, asignación, resguardo, inspección, mantenimiento y/o almacenamiento de los equipos de armamento y municiones asignados a la Fiscalía Federal en la cual desempeñe sus funciones, y en las prácticas de tiro que se realicen con el personal adscrito a la misma;
XXX.   Coordinar la implementación de procesos de baja, disposición y destino final de los bienes asignados o bajo resguardo de la Fiscalía Federal en la cual desempeñe sus funciones y, en su caso, llevar a cabo los procesos de contratación que le sean instruidos para coadyuvar en el apoyo de la función sustantiva de la Institución;
XXXI.  Distribuir las actividades inherentes a sus funciones entre el personal a su cargo, y
XXXII.  Las demás que le encomiende la persona titular de la Oficialía Mayor, de la Unidad de Apoyo Técnico de la Oficialía Mayor, de la Coordinación de Apoyo a la Labor Sustantiva, de la Coordinación Administrativa de la Fiscalía Especializada de Control Regional y de la Fiscalía Federal en la cual desempeñe sus funciones.
Puesto:
Enlace de Apoyo a la Labor Sustantiva A, B, C. etc. (Puesto Tipo)
Funciones:
I.        Identificar el tipo de información que debe identificarse para la elaboración de los documentos e informes que le sean requeridos;
II.       Integrar la información para la elaboración de registros contables, soporte de operaciones y demás afectaciones que se ejercen sobre los recursos presupuestales asignados;
III.       Formular análisis, estudios o dictámenes que le sean requeridos y que se relacionen con adecuaciones presupuestales, información estadística, estados financieros, movimientos de nóminas e incidencias, contrataciones, activos fijos y mantenimiento de inmuebles;
IV.      Verificar los expedientes que se generen en su Unidad o área de adscripción;
V.       Coordinar las acciones necesarias para coadyuvar en los procedimientos de reclutamiento, selección e ingreso, evaluación, capacitación, separación, otorgamiento de premios, estímulos y recompensas, movimientos de personal y promociones de las personas servidoras públicas de su Unidad o área de adscripción, en apego a la normatividad vigente;
VI.      Integrar la documentación relacionada con recursos financieros, tecnológicos y humanos asignados a su Unidad o área de adscripción, y
VII.      Las demás que le encomiende la persona titular de la Coordinación Administrativa o Subcoordinación de Apoyo a la Labor Sustantiva a la que reporte sus funciones, o la persona titular de la Unidad o área en la cual desempeñe sus funciones.
Puesto:
Subenlace de Apoyo a la Labor Sustantiva A, B, C, etc. (Puesto Tipo)
Funciones:
I.        Recopilar la información que sea necesaria para la elaboración de los documentos que le sean requeridos;
II.       Clasificar y archivar la documentación de las operaciones realizadas, pago a proveedores, cuentas por liquidar y demás afectaciones que se ejercen sobre los recursos presupuestales asignados;
III.       Integrar y actualizar los expedientes de registros de control de personal;
IV.      Auxiliar en los procesos de reclutamiento, selección, ingreso, evaluación, capacitación, separación, otorgamientos de premios, estímulos y recompensas, movimientos de personal y promociones de las personas servidoras públicas;
V.       Recabar la información necesaria relacionada con los programas de mantenimiento preventivo y correctivo, inventarios, mantenimiento de inmuebles para asegurar su conservación y funcionalidad;
VI.      Documentar y resguardar la información generada en la entrega de los recursos materiales y prestación de los servicios generales;
VII.      Tramitar la documentación que le sea turnada, así como su registro y oportuno descargo en los sistemas institucionales;
VIII.     Auxiliar en los procedimientos de contratación, y
IX.      Las demás que le encomiende la persona titular de la Coordinación Administrativa o Subcoordinación de Apoyo a la Labor Sustantiva a la que reporte sus funciones, o la persona titular de la Unidad o área en la cual desempeñe sus funciones.
Puesto:
Unidad de Documentación y Análisis de la Oficialía Mayor
Funciones:
Le corresponden las facultades previstas en los artículos 7 y 173 del del Estatuto Orgánico de la Fiscalía General de la República, así como las demás que le encomiende la persona titular de la Oficialía Mayor, y
I.        Las demás que le encomiende la persona titular de la Oficialía Mayor.
Puesto:
          Coordinación Administrativa de la Oficialía Mayor
Funciones:
Le corresponden las facultades previstas en el artículo 9 del Estatuto Orgánico de la Fiscalía General de la República, así como las demás que le encomiende la persona titular de la Oficialía Mayor, y:
I.        Brindar la asesoría y consultoría especializada y/o técnica que le requiera la persona titular de la Oficialía Mayor para el ejercicio de sus facultades;
II.       Requerir, valorar, verificar, dictaminar, administrar, dar seguimiento y/o presentar la información que requiera la persona titular de la Oficialía Mayor para:
a)   La adecuada operación y funcionamiento de las áreas que integren la Oficialía Mayor; la administración de recursos financieros, materiales, tecnológicos, humanos y logísticos; la elaboración de los proyectos o propuestas que se requieran para la integración del anteproyecto de presupuesto anual del Ramo 49 Fiscalía General de la República;
b)   Administrar y gestionar la información administrativa;
c)   La organización de los trabajos en materia de obra pública, adquisición, contratación de servicios, planeación, control, evaluación y seguimiento, programación, presupuestación, control y racionalidad del gasto, y los que, en materia de organización, recursos humanos y del servicio profesional de carrera se requieran;
d)   Identificar al interior de las áreas que integren la Oficialía Mayor, los puestos de niveles inferiores a los descritos en el segundo párrafo del artículo 63 de la Ley de la Fiscalía General de la República, siempre que estén a cargo de administrar o manejar fondos, bienes o valores públicos, cuyas personas ocupantes estarán obligadas a presentar acta de entrega-recepción en términos de las disposiciones jurídicas aplicables y notificarlo a la persona titular de la Unidad de Recursos Humanos para su inclusión en el catálogo de puestos sujetos a presentar acta de entrega-recepción para sus efectos conducentes.
III.       Coordinar y supervisar las notificaciones vía correo electrónico institucional que le instruya la persona titular de la Oficialía Mayor;
IV.      Representar a la persona titular de la Oficialía Mayor en las actividades que le instruya, y
V.       Las demás que le encomiende la persona titular de la Oficialía Mayor.
Puesto:
Subcoordinación Técnica A y B (Puestos Tipo)
Funciones:
I.        Recabar la información necesaria y coadyuvar en la elaboración del Anteproyecto de Presupuesto Anual de la Unidad en la que desempeñe sus funciones, para su envío a la Coordinación Administrativa;
II.       Supervisar y coordinar el registro contable conforme a los calendarios autorizados y salvaguarda de la documentación soporte de las operaciones, pago a proveedores, cuentas por liquidar y demás afectaciones que se ejercen sobre los recursos presupuestales asignados, así como comprobar que el gasto cumpla con los requisitos fiscales, administrativos y legales;
III.       Efectuar las adecuaciones presupuestales y proponer a la persona titular de la Coordinación Administrativa, la reorientación de los recursos a fin de satisfacer las necesidades que se presentan en el desarrollo de sus funciones;
IV.      Generar los estados financieros mensuales y validar la información contenida en estos para su presentación en tiempo y forma a la persona titular de la Coordinación Administrativa y su registro;
V.       Coadyuvar con el Centro de Formación y Servicio Profesional de Carrera y sus Unidades y áreas que lo integran, en los procesos de reclutamiento, selección, ingreso y contratación del personal de apoyo administrativo para el cumplimiento de objetivos en las diferentes áreas de la Oficialía Mayor, de conformidad con las normas y políticas vigentes;
VI.      Integrar los movimientos de nóminas e incidencias de personal que se incluye en la plantilla ocupacional de la Unidad o área en la cual desempeñe sus funciones, así como coordinar el pago de las remuneraciones ordinarias y extraordinarias al personal que se encuentra adscrito a la misma;
VII.      Coadyuvar con el Centro de Formación y Servicio Profesional de Carrera y sus Unidades y áreas que lo integran en la evaluación, separación, capacitación, otorgamiento de premios, estímulos y recompensas, movimientos de personal y promociones de las personas servidoras publicas adscritas a la Oficialía Mayor;
VIII.     Desarrollar y aplicar los métodos para la integración y actualización de los expedientes de registros de control del personal, con la finalidad de contar con los elementos necesarios para la gestión ante la Unidad de Recursos Humanos los premios, estímulos y recompensas que establece la ley;
IX.      Establecer y aplicar un sistema de control de inventarios interno para identificar, salvaguardar y controlar los activos fijos asignados a la Unidad o área en la cual desempeñe sus funciones, que permita determinar las necesidades de materiales y equipo para informarlas, vigilando su permanente actualización, con apego a la normatividad vigente en la materia;
X.       Recabar la información necesaria para coadyuvar en la administración y mantenimiento de los inmuebles y/o áreas que ocupe la Unidad en la cual desempeña sus funciones, para asegurar su conservación y funcionalidad y recabar la información;
XI.      Gestionar y documentar la entrega de los recursos materiales y prestación de los servicios generales para el desarrollo de las funciones de la Unidad en la cual desempeñe sus funciones, a fin de contar con las herramientas, insumos y apoyo de soporte técnico necesarios;
XII.      Coordinar la elaboración del Programa Anual de Adquisiciones y Servicios conforme a los recursos presupuestales autorizados, recabar y analizar la información necesaria para ello;
XIII.     Coordinar y prestar los servicios y logística para las licitaciones públicas por convocatoria e invitación restringida que autorice el Comité de Adquisiciones, Arrendamientos y Prestación de Servicios, en estricto cumplimiento de la ley sobre la materia;
XIV.    Supervisar la realización de las compras y suministros, así como de los servicios para abastecer los recursos materiales que requiera la Unidad en la cual desempeñe sus funciones, y como resultado de los concursos realizados, previa investigación de mercado;
XV.     Implementar, coordinar y evaluar el Programa de Mantenimiento Correctivo y Preventivo del parque vehicular asignado a la Unidad en la cual desempeñe sus funciones, con el propósito de salvaguardar el patrimonio institucional y garantizar la vida útil de las unidades;
XVI.    Coadyuvar con la Unidad Especializada de Infraestructura Tecnológica, Comunicaciones y Sistemas, fungiendo como enlace cuando sea instruido o requerido, a fin de asegurar la prestación de los servicios correspondientes;
XVII.    Cuando corresponda, brindar el apoyo que le sea requerido para el funcionamiento de la Ventanilla Única de Atención, Oficialía de Partes, Secretaría Técnica y/o área responsable de la recepción de cualquier tipo de documentación o correspondencia;
XVIII.   Asegurar el trámite de la documentación que le sea turnada, así como su registro y oportuno descargo en los sistemas institucionales, y
XIX.    Las demás que le encomiende la persona titular de la Oficialía Mayor, de la Unidad de Apoyo Técnico de la Oficialía Mayor, de la Coordinación Administrativa y/o la persona titular de la Unidad en la cual desempeñe sus funciones.
PUESTOS DEL APARTADO B
Puesto:
Centro de Formación y Servicio Profesional de Carrera
Funciones:
Le corresponden las facultades previstas en los artículos 7 y 174 del Estatuto Orgánico de la Fiscalía General de la República, sin perjuicio del ejercicio directo de aquellas que corresponden a las personas titulares de las áreas y/o Unidades que le estén adscritas, y
I.        Las demás que le encomiende la persona titular de la Oficialía Mayor.
Puesto:
Unidad de Planeación y Desarrollo para la Formación de los Recursos Humanos
Funciones:
Le corresponden las facultades previstas en los artículos 7 y 175 del Estatuto Orgánico de la Fiscalía General de la República, y
I.        Las demás que le encomiende la persona titular de la Oficialía Mayor y/o la persona titular del Centro de Formación y Servicio Profesional de Carrera.
Puesto:
Unidad de Recursos Humanos
Funciones:
Le corresponden las facultades previstas en los artículos 7 y 176 del Estatuto Orgánico de la Fiscalía General de la República, y
I.        Las demás que le encomiende la persona titular de la Oficialía Mayor y/o la persona titular del Centro de Formación y Servicio Profesional de Carrera.
Puesto:
Subunidad de Innovación Tecnológica y Mejora Continua en Sistemas de Recursos Humanos
Funciones:
I.        Conducir el análisis prospectivo tecnológico de los procesos administrativos que se llevan a cabo en la Unidad de Recursos Humanos, con el propósito de identificar tecnologías emergentes que faciliten el logro de los objetivos de las diversas áreas;
II.       Proponer a las áreas que integran la Unidad de Recursos Humanos soluciones informáticas, a partir del análisis prospectivo de los procesos administrativos a su cargo, a fin de atender las solicitudes correspondientes;
III.       Proponer proyectos de mejora en los sistemas de soluciones tecnológicas existentes, con el propósito de actualizar y optimizar el funcionamiento de los sistemas con los que cuenta la Unidad de Recursos Humanos;
IV.      Evaluar la funcionalidad y alcance de las solicitudes realizadas al área, con el objeto de determinar la herramienta tecnológica que se pudiera desarrollar para agilizar los procesos;
V.       Administrar las solicitudes de mejora y actualización de las herramientas tecnológicas en funcionamiento, con la finalidad de solventar las necesidades de las áreas usuarias;
VI.      Controlar el desarrollo del plan de gestión de beneficios, a fin de comprobar que el plan general del proyecto incluye las actividades de apoyo necesarias y que los tiempos establecidos son los adecuados;
VII.      Acreditar que las aplicaciones desarrolladas para la Unidad de Recursos Humanos cumplan con la normatividad y los parámetros tecnológicos y metodológicos requeridos por la Unidad Especializada de Infraestructura Tecnológica, Comunicaciones y Sistemas, con la finalidad de cumplir con los estándares establecidos para el desarrollo y gestión de las herramientas tecnológicas;
VIII.     Regular las metodologías y lineamientos para la administración de proyectos y el desarrollo de soluciones tecnológicas administrativas, a fin de cumplir con la normatividad en materia de tecnologías de la información, comunicaciones y de seguridad de la información;
IX.      Organizar la generación de la documentación de seguridad y privacidad de los sistemas desarrollados y de la información que se resguarda y opera, con la finalidad de contar con medidas que limiten el riesgo de acceso no autorizado a la misma;
X.       Coordinar la documentación de los sistemas, a fin de mantener un registro del análisis, desarrollo y mejora de las herramientas tecnológicas solicitadas por las áreas de la Unidad de Recursos Humanos, y
XI.      Las demás que le confieran otras disposiciones legales aplicables en el ámbito de su competencia o las que le encomiende la persona titular de la Unidad de Recursos Humanos.
Puesto:
Centro de Evaluación y Control de Confianza
Funciones:
Le corresponden las facultades previstas en los artículos 7 y 177 del Estatuto Orgánico de la Fiscalía General de la República, y
I.        Las demás que le encomiende la persona titular de la Oficialía Mayor y/o la persona titular del Centro de Formación y Servicio Profesional de Carrera.
Puesto:
Unidad de Servicio Profesional de Carrera
Funciones:
Le corresponden las facultades previstas en los artículos 7 y 178 del Estatuto Orgánico de la Fiscalía General de la República, y
I.        Las demás que le encomiende la persona titular de la Oficialía Mayor y/o la persona titular del Centro de Formación y Servicio Profesional de Carrera.
Puesto:
Unidad Especializada de Presupuesto y Tesorería
Funciones:
Le corresponden las facultades previstas en los artículos 7 y 179 del Estatuto Orgánico de la Fiscalía General de la República, sin perjuicio del ejercicio directo de aquellas que corresponden a las personas titulares de las áreas y/o Unidades que le estén adscritas, y
I.        Las demás que le encomiende la persona titular de la Oficialía Mayor.
Puesto:
Unidad de Control Presupuestario
Funciones:
Le corresponden las facultades previstas en los artículos 7 y 180 del Estatuto Orgánico de la Fiscalía General de la República, y
I.        Las demás que le encomiende la persona titular de la Oficialía Mayor y/o la persona titular de la Unidad Especializada de Presupuesto y Tesorería.
Puesto:
Unidad de Finanzas
Funciones:
Le corresponden las facultades previstas en los artículos 7 y 181 del Estatuto Orgánico de la Fiscalía General de la República, y
I.        Las demás que le encomiende la persona titular de la Oficialía Mayor y/o la persona titular de la Unidad Especializada de Presupuesto y Tesorería.
Puesto:
Unidad de Contabilidad y Rendición de Cuentas
Funciones:
Le corresponden las facultades previstas en los artículos 7 y 182 del Estatuto Orgánico de la Fiscalía General de la República, y
I.        Las demás que le encomiende la persona titular de la Oficialía Mayor y/o la persona titular de la Unidad Especializada de Presupuesto y Tesorería.
Puesto:
Unidad de Política Financiera
Funciones:
Le corresponden las facultades previstas en los artículos 7 y 183 del Estatuto Orgánico de la Fiscalía General de la República, y
I.        Las demás que le encomiende la persona titular de la Oficialía Mayor y/o la persona titular de la Unidad Especializada de Presupuesto y Tesorería.
Puesto:
Unidad Especializada de Recursos, Servicios e Infraestructura Inmobiliaria
Funciones:
Le corresponden las facultades previstas en los artículos 7 y 184 del Estatuto Orgánico de la Fiscalía General de la República, sin perjuicio del ejercicio directo de aquellas que corresponden a las personas titulares de las áreas y/o Unidades que le estén adscritas, y
I.        Las demás que le encomiende la persona titular de la Oficialía Mayor.
Puesto:
Unidad de Recursos Materiales
Funciones:
Le corresponden las facultades previstas en los artículos 7 y 185 del Estatuto Orgánico de la Fiscalía General de la República, y
I.        Las demás que le encomiende la persona titular de la Oficialía Mayor y/o la persona titular de la Unidad Especializada de Recursos, Servicios e Infraestructura Inmobiliaria.
Puesto:
Unidad de Servicios Generales, Transportes y de Apoyo
Funciones:
Le corresponden las facultades previstas en los artículos 7 y 186 del Estatuto Orgánico de la Fiscalía General de la República, y
I.        Las demás que le encomiende la persona titular de la Oficialía Mayor y/o la persona titular de la Unidad Especializada de Recursos, Servicios e Infraestructura Inmobiliaria.
Puesto:
Unidad de Infraestructura Inmobiliaria
Funciones:
Le corresponden las facultades previstas en los artículos 7 y 187 del Estatuto Orgánico de la Fiscalía General de la República, y
I.        Las demás que le encomiende la persona titular de la Oficialía Mayor y/o la persona titular de la Unidad Especializada de Recursos, Servicios e Infraestructura Inmobiliaria.
Puesto:
Unidad de Control, Seguimiento y Normatividad
Funciones:
Le corresponden las facultades previstas en los artículos 7 y 188 del Estatuto Orgánico de la Fiscalía General de la República, y
I.        Las demás que le encomiende la persona titular de la Oficialía Mayor y/o la persona titular de la Unidad Especializada de Recursos, Servicios e Infraestructura Inmobiliaria.
Puesto:
Unidad de Registro de Aseguramientos Ministeriales y Destino Final
Funciones:
Le corresponden las facultades previstas en los artículos 7 y 189 del Estatuto Orgánico de la Fiscalía General de la República, y
I.        Las demás que le encomiende la persona titular de la Oficialía Mayor y/o la persona titular de la Unidad Especializada de Recursos, Servicios e Infraestructura Inmobiliaria.
Puesto:
Unidad Especializada en el Sistema Institucional de Evaluación de Resultados
Funciones:
Le corresponden las facultades previstas en los artículos 7 y 191 del Estatuto Orgánico de la Fiscalía General de la República, y
I.        Las demás que le encomiende la persona titular de la Oficialía Mayor.
Puesto:
Unidad Especializada de Infraestructura Tecnológica, Comunicaciones y Sistemas
Funciones:
Le corresponden las facultades previstas en los artículos 7 y 192 del Estatuto Orgánico de la Fiscalía General de la República, sin perjuicio del ejercicio directo de aquellas que corresponden a las personas titulares de las áreas y/o Unidades que le estén adscritas, y
I.        Las demás que le encomiende la persona titular de la Oficialía Mayor.
Puesto:
Unidad de Infraestructura, Tecnologías de la Información y Comunicaciones
Funciones:
Le corresponden las facultades previstas en los artículos 7 y 193 del Estatuto Orgánico de la Fiscalía General de la República, y
I.        Las demás que le encomiende la persona titular de la Oficialía Mayor y/o la persona titular de la Unidad Especializada de Infraestructura Tecnológica, Comunicaciones y Sistemas.
Puesto:
Unidad de Sistemas y Soluciones Tecnológicas
Funciones:
Le corresponden las facultades previstas en los artículos 7 y 194 del Estatuto Orgánico de la Fiscalía General de la República, y
I.        Las demás que le encomiende la persona titular de la Oficialía Mayor y/o la persona titular de la Unidad Especializada de Infraestructura Tecnológica, Comunicaciones y Sistemas.
Puesto:
Unidad de Gobernanza de Tecnologías de la Información y Comunicaciones
Funciones:
Le corresponden las facultades previstas en los artículos 7 y 195 del Estatuto Orgánico de la Fiscalía General de la República, y
I.        Las demás que le encomiende la persona titular de la Oficialía Mayor y/o la persona titular de la Unidad Especializada de Infraestructura Tecnológica, Comunicaciones y Sistemas.
Puesto:
Unidad de Planeación y Coordinación Interinstitucional
Funciones:
Le corresponden las facultades previstas en los artículos 7 y 196 del Estatuto Orgánico de la Fiscalía General de la República, y
I.        Las demás que le encomiende la persona titular de la Oficialía Mayor.
Puesto:
          Coordinación Ejecutiva A y B (Puesto Tipo)
Funciones:
I.        Intervenir en los asuntos que sean requeridos por la persona titular de la Unidad de Planeación y Coordinación Interinstitucional, con la finalidad de contribuir en el desarrollo de sus facultades;
II.       Conducir la formulación de metodologías en la elaboración de proyectos y estrategias, así como sus formatos de apoyo en la materia de su competencia, en apoyo a la persona titular de la Unidad de Planeación y Coordinación Interinstitucional en el ejercicio de sus facultades;
III.       Conducir el seguimiento a los acuerdos adoptados en los órganos colegiados en los que participe la persona titular de la Unidad de Planeación y Coordinación Interinstitucional, con la finalidad de conocer su avance;
IV.      Formular dictámenes, opiniones técnicas y recomendaciones, en los temas que le encomiende la persona titular de la Unidad de Planeación y Coordinación Interinstitucional, que correspondan al ámbito de su competencia, con la finalidad de emitir su valoración;
V.       Representar a la persona titular de la Unidad de Planeación y Coordinación Interinstitucional, en los cuerpos colegiados que se le instruya, para garantizar su participación en ellos, e informarle de los asuntos que en ellos se atiendan;
VI.      Analizar el diseño de los procesos, proyectos y estrategias encaminadas a realizar acciones sistematizadas en la planeación, recopilación, evaluación y explotación de la información en el ámbito de competencia de la persona titular de la Unidad de Planeación y Coordinación Interinstitucional, con la finalidad de contar con los elementos que permitan dirigir la ejecución de sus facultades;
VII.      Coordinar la implementación de indicadores, en el ámbito de competencia de la Unidad de Planeación y Coordinación Interinstitucional, para brindar la orientación metodológica a las Unidades Administrativas de la Fiscalía General de la República en las definiciones, esquemas de seguimiento y evaluación;
VIII.     Organizar la información administrativa de los procesos, proyectos y estrategias de la Fiscalía General de la República, en las materias competencia de la persona titular de la Unidad de Planeación y Coordinación Interinstitucional, con la finalidad de preservar su integridad y disponibilidad;
IX.      Coordinar el desarrollo de las actividades del personal a cargo de los procesos, proyectos y estrategias con la finalidad de contribuir en la operación y óptimo funcionamiento de la oficina de la persona titular de la Unidad de Planeación y Coordinación Interinstitucional, y
X.       Las demás que le encomiende la persona titular de la Unidad de Planeación y Coordinación Interinstitucional.
Puesto:
          Coordinación Especializada A y B (Puesto Tipo)
Funciones:
I.        Colaborar con la persona titular de la Unidad de Planeación y Coordinación Interinstitucional en la atención de los asuntos requeridos para el ejercicio de sus facultades;
II.       Coordinar el desarrollo de políticas, lineamientos y formatos de apoyo que correspondan al ámbito de competencia de la persona titular de la Unidad de Planeación y Coordinación Interinstitucional, para brindar atención a las Unidades Administrativas de la Fiscalía General de la República;
III.       Participar con la persona titular de la Unidad de Planeación y Coordinación Interinstitucional en las acciones de supervisión de las actividades relacionadas con la implementación de políticas, lineamientos y formatos de apoyo, a efecto de verificar el cumplimiento de sus funciones;
IV.      Colaborar, a solicitud de la persona titular de la Unidad de Planeación y Coordinación Interinstitucional, en la integración de la información requerida en los órganos colegiados en los que participe, con la finalidad de dar atención a los acuerdos que le competan;
V.       Coordinar la elaboración de estudios e informes relacionados con la investigación y seguimiento de los procesos penales federales, con la finalidad de atender las solicitudes requeridas por la persona titular de la Unidad de Planeación y Coordinación Interinstitucional;
VI.      Orientar a las Unidades Administrativas en la formulación de sus Manuales de Organización y de Procedimientos de acuerdo con las necesidades y políticas institucionales, para validar su alineación al Manual de Organización y Procedimientos de la Fiscalía General de la República, en el ámbito de competencia de la persona titular de la Unidad de Planeación y Coordinación Interinstitucional;
VII.      Conducir el análisis de información estadística que requiera la persona titular de la Unidad de Planeación y Coordinación Interinstitucional, para brindar la atención a las Unidades Administrativas de la Fiscalía General de la República en la conformación de los reportes solicitados;
VIII.     Gestionar la documentación administrativa que le sea designada, en el ámbito de competencia de la persona titular de la Unidad de Planeación y Coordinación Interinstitucional, con la finalidad de conservar y salvaguardar su información;
IX.      Conducir la ejecución de las acciones del personal asignado, que permita efectuar la atención de los asuntos de la oficina de la persona titular de la Unidad de Planeación y Coordinación Interinstitucional, y
X.       Las demás que le encomiende la persona titular de la Unidad de Planeación y Coordinación Interinstitucional.
Puesto:
          Unidad de Seguridad Institucional
Funciones:
Le corresponden las facultades previstas en los artículos 7 y 197 del Estatuto Orgánico de la Fiscalía General de la República, y
I.        Las demás que le encomiende la persona titular de la Oficialía Mayor.
Puesto:
          Coordinación de Asistencia en Seguridad A. B y C (Puesto Tipo)
Funciones:
Además de las funciones del puesto tipo denominado Coordinación, le corresponderá:
I.        Mantener los canales de comunicación y coordinación con las personas titulares de las áreas que integran la Unidad de Seguridad Institucional, con el objeto de dar cumplimiento a los requerimientos que se realicen en materia jurídica, en tiempo y forma;
II.       Colaborar en el desahogo de asuntos jurídicos en materia de seguridad;
III.       Coordinar el proceso de entrega-recepción de las personas servidoras públicas que se separen de su puesto, cargo o comisión dentro de la Unidad de Seguridad Institucional;
IV.      Colaborar en la integración del informe anual de resultados de la Unidad de Seguridad Institucional, a fin de concentrar la información relativa a las asistencias y apoyo jurídico que se hayan brindado;
V.       Gestionar las solicitudes de acceso a la información en materia de transparencia y acceso a la información pública;
VI.      Participar en la implementación del marco jurídico en materia de seguridad institucional;
VII.      Generar proyectos normativos en materia de seguridad institucional, y
VIII.     Las demás que le confieran otras disposiciones legales aplicables en el ámbito de su competencia o las que le encomiende la persona titular de la Unidad de Seguridad Institucional.
Puesto:
          Subunidad de Seguimiento A, B, C, D y E (Puesto Tipo)
Funciones:
Además de las funciones del puesto tipo denominado Subcoordinación, le corresponderá:
I.        Integrar la información de las áreas que conforman la Unidad de Seguridad Institucional y elaborar la agenda de riesgos y el parte de novedades, a fin de proporcionar a la persona titular de la Unidad los datos sobre las manifestaciones o cualquier movilización que se tenga prevista y pueda afectar la seguridad de las personas y bienes en los inmuebles de la Institución;
II.       Verificar el cumplimiento oportuno de las instrucciones emitidas por la persona titular de la Unidad de Seguridad Institucional, con el propósito de garantizar que se cumpla con los estándares de seguridad en la Fiscalía General de la República;
III.       Clasificar la documentación asignada y/o recibida en la Unidad de Seguridad Institucional, evaluando la importancia de cada documento para gestionar en tiempo oportuno los requerimientos a fin de contribuir al cumplimiento de sus atribuciones;
IV.      Generar la agenda de la persona titular de la Unidad de Seguridad Institucional e integrar las carpetas de trabajo, a fin de dar cumplimiento en tiempo y forma a los acuerdos establecidos;
V.       Supervisar el cumplimiento de las políticas en materia de seguridad institucional, específicamente en el ingreso y salida de las personas servidoras públicas y ciudadanía en general, en los diversos inmuebles de la Institución;
VI.      Evaluar el cumplimiento en la implementación de las medidas, lineamientos, programas y políticas de seguridad en los inmuebles de la Institución, a fin de diagnosticar las posibles eventualidades o riesgos que se pudiesen presentar, recomendando opciones viables a la persona titular de la Unidad de Seguridad Institucional para la toma de decisiones;
VII.      Integrar la información de los acuerdos en materia de seguridad institucional, que le instruya la persona titular de la Unidad de Seguridad Institucional;
VIII.     Realizar el registro y seguimiento con el personal de la Unidad de Seguridad Institucional, de los acuerdos, convenios, contratos y otros, celebrados con motivo de los sistemas de seguridad, hasta concluir el proceso, a fin de coadyuvar a la ejecución legal, transparente y conforme a las cláusulas y/o especificaciones establecidas en dichos documentos;
IX.      Informar a la persona titular de la Unidad de Seguridad Institucional los asuntos que ingresan, el seguimiento que se les brinda y el estatus que guardan, con el propósito de que esté en posibilidad de dar atención a los requerimientos efectuados al área;
X.       Supervisar la organización de la documentación concentrada en el archivo de la Unidad de Seguridad Institucional, de acuerdo con la clasificación y periodo de reserva de los expedientes, a efecto de dar cumplimiento a la normatividad aplicable en materia de archivo;
XI.      Verificar los reportes que se generen sobre la documentación que se remite al archivo de concentración, con el objeto de contar con un inventario de la información que obra en los archivos de la Unidad de Seguridad Institucional, y
XII.      Las demás que le confieran otras disposiciones legales aplicables en el ámbito de su competencia o las que le encomiende la persona titular de la Unidad de Seguridad Institucional.
Puesto:
          Unidad de Servicios Aéreos
Funciones:
Le corresponden las facultades previstas en los artículos 7 y 198 del Estatuto Orgánico de la Fiscalía General de la República, y
I.        Las demás que le encomiende la persona titular de la Oficialía Mayor.
Puesto:
          Coordinación de Apoyo a la oficina de la Unidad de Servicios Aéreos A, B y C (Puesto Tipo)
Funciones:
I.        Revisar que la documentación para firma de la persona titular de la Unidad de Servicios Aéreos cumpla con la atención de los compromisos acordados, con la finalidad de cumplir con los objetivos planteados;
II.       Presentar la documentación para acuerdo y firma de la persona titular de la Unidad de Servicios Aéreos, con la finalidad de cumplir con los objetivos planteados;
III.       Organizar los asuntos de la agenda de trabajo de la persona titular de la Unidad de Servicios Aéreos que requieran su atención, con la finalidad de ayudarle a optimizar su tiempo;
IV.      Elaborar las minutas de las reuniones de trabajo de la persona titular de la Unidad de Servicios Aéreos para documentar los compromisos y acuerdos, a fin de que las áreas responsables los cumplan;
V.       Dar seguimiento a los compromisos y acuerdos de las reuniones de trabajo que instruya la persona titular de la Unidad de Servicios Aéreos, con las diferentes áreas, para resolver los asuntos de su competencia;
VI.      Elaborar información ejecutiva tales como: tarjetas informativas, memorándums y cuadros estadísticos para que la persona titular de la Unidad de Servicios Aéreos las presente ante la autoridad competente;
VII.      Además de las funciones que corresponden al puesto tipo denominado "Coordinación", asegurar el cumplimiento íntegro de las obligaciones que la ley impone a una persona y/o entidad depositaria, y
VIII.  Las demás que le encomiende la persona titular de la Unidad de Servicios Aéreos.
PUESTOS COMUNES DE LOS APARTADOS A Y B
Puesto:
Coordinación (Puesto Tipo A, B, C, etc.)
Funciones:
I.        Brindar la asesoría y consultoría especializada que le requiera la persona titular de su Unidad o área de adscripción para el ejercicio de sus facultades;
II.       Integrar la información que le requiera la persona titular de su Unidad o área de adscripción para atender los requerimientos y demás actuaciones;
III.       Coordinar la integración de los proyectos de normas, políticas, lineamientos, criterios, procesos, procedimientos, disposiciones, estrategias, convenios y convocatorias que correspondan al ámbito de competencia de la persona titular de su Unidad o área de adscripción;
IV.      Formular dictámenes y estudios para dar cumplimiento a la normativa vigente y aplicable en los documentos que:
a)   Se sometan a firma de la persona titular de su Unidad o área de adscripción;
b)   La persona titular de su Unidad o área de adscripción deba someter a consideración y, en su caso, firma de su persona superior jerárquica;
c)   Se sometan a consideración o hagan llegar a la persona titular de su Unidad o área de adscripción en el ámbito de su competencia y/o de las áreas y/o Unidades que le reporten;
d)   Se sometan a consideración o hagan llegar a la persona titular de su Unidad o área de adscripción cuando supla a su persona superior jerárquica, y
e)   Le encomiende la persona titular de su Unidad o área de adscripción sin distinción de su origen, destino, materia o naturaleza.
V.       Requerir, valorar, verificar, dictaminar, administrar, dar seguimiento y/o presentar la información que requiera la persona titular de su Unidad o área de adscripción para:
a)   Ejercer sus facultades, particularmente, aquellas que impliquen actos de vigilancia;
b)   Coordinar la operación y actuación de las áreas y/o Unidades que formen parte de su estructura orgánica;
c)   Dar seguimiento a los acuerdos adoptados en los consejos, comités y demás órganos en los que participe;
d)   Planear, disponer, implementar y conducir la instalación y desarrollo de sus facultades;
e)   Coadyuvar en la supervisión de los controles que se establezcan en la administración y gestión de los recursos a cargo o de la competencia de su Unidad o área de adscripción;
f)    Coadyuvar en la administración y gestión de la información que se genere en las materias que sean competencia de su Unidad o área de adscripción;
g)   Coadyuvar en el registro y actualización permanente de la información institucional que sea de la competencia de su Unidad o área de adscripción, y
h)   Cualquier otro fin que requiera la persona titular de su Unidad o área de adscripción, sin distinción de su origen, destino, materia o naturaleza.
VI.      Coordinar y supervisar las actividades del personal a su cargo para asegurar la adecuada operación y funcionamiento de la oficina de la persona titular de su Unidad o área de adscripción;
VII.      Autorizar las incidencias de control y registro de asistencia del personal a su cargo;
VIII.     Participar en los cuerpos colegiados que le instruya la persona titular de su Unidad o área de adscripción, conforme a las reglas de éstos, y
IX.      Las demás que le encomiende la persona titular de su Unidad o área de adscripción.
Puesto:
Subcoordinación (Puesto Tipo A, B, C, etc.)
Funciones:
I.        Brindar la asesoría y consultoría técnica que se le requiera, para asegurar la oportuna atención de los asuntos a cargo de la persona titular de su Unidad o área de adscripción;
II.       Integrar los proyectos que se le instruyan para apoyar en el cumplimiento de los objetivos institucionales, en las materias que sean competencia de su Unidad o área de adscripción;
III.       Dar seguimiento a los acuerdos adoptados en los órganos colegiados en los que participe la persona titular de su Unidad o área de adscripción;
IV.      Generar, recopilar y/o registrar la información que le instruya la persona titular de su Unidad o área de adscripción;
V.       Recopilar e integrar la documentación y correspondencia que ingrese a su Unidad o área de adscripción y capturarla en los sistemas electrónicos institucionales, verificando que se incorpore con el sello y folio correspondiente;
VI.      Elaborar los estudios y análisis técnicos que se le instruyan;
VII.      Consolidar la información que se le instruya, para integrar el archivo documental y la memoria histórica de la operación y funcionamiento de su Unidad o área de adscripción;
VIII.     Elaborar proyectos de oficios y demás documentos que se le instruyan, para contribuir en la atención oportuna de los asuntos que correspondan a su Unidad o área de adscripción;
IX.      Documentar los acuerdos adoptados en las reuniones y grupos de trabajo en los que participe la persona titular de su Unidad o área de adscripción, para su seguimiento y cumplimiento;
X.       Atender las solicitudes de información derivadas de las reuniones y grupos de trabajo que le requieran las personas que representen a la persona titular de su Unidad o área de adscripción, para seguimiento y toma de decisiones;
XI.      Recopilar la información para la elaboración de los diferentes reportes que se presentarán a la persona titular de su Unidad o área de adscripción, a fin de contar con los datos actualizados para su entrega, y
XII.      Las demás que le encomienden las personas titulares de las Coordinaciones y/o la persona titular de su Unidad o área de adscripción.
Puesto:
          Enlace de Gestión (Puesto Tipo)
Funciones:
I.        Coordinar la aplicación de los movimientos de personal conforme a lo establecido en la normatividad en la materia, con la finalidad de que la oficina de la persona titular de su Unidad o área de adscripción cuente con los recursos humanos necesarios para el desarrollo de sus funciones;
II.       Coadyuvar en los procesos inherentes al desarrollo, capacitación, movimientos y demás prestaciones sociales y económicas de las personas servidoras públicas adscritas a su Unidad o área de adscripción, a fin de gestionarlas de forma oportuna y eficaz;
III.       Controlar el ejercicio del presupuesto, a través de un adecuado registro contable y presupuestal, conforme a los calendarios autorizados y a las disposiciones jurídicas-administrativas aplicables;
IV.      Acreditar los documentos de corresponsabilidad, registro y control de gasto, para que se lleve a cabo la comprobación del presupuesto asignado a su Unidad o área de adscripción;
V.       Coadyuvar en la integración del anteproyecto de presupuesto de su Unidad de adscripción, conforme a la normatividad en la materia, para que la Unidad Especializada de Presupuesto y Tesorería, o el área que, en su caso la sustituya, consolide la información;
VI.      Manejar el fondo revolvente asignado de su Unidad o área de adscripción conforme a las disposiciones presupuestales establecidas por la Unidad Especializada de Presupuesto y Tesorería, para hacer frente a la adquisición de bienes o servicios permitidos por la normatividad;
VII.      Administrar el parque vehicular asignado a su Unidad o área de adscripción, en los términos que fije la Unidad Especializada de Recursos, Servicios e Infraestructura Inmobiliaria;
VIII.     Dar seguimiento y mantener permanentemente actualizado el control de inventarios, que permita determinar, con la debida oportunidad, con qué mobiliario, equipo y papelería cuenta su Unidad o área de adscripción;
IX.      Identificar las necesidades de recursos materiales de su Unidad o área de adscripción y elaborar los programas para su adquisición y gestión ante el área correspondiente;
X.       Coordinar con la Unidad Especializada de Recursos, Servicios e Infraestructura Inmobiliaria, o el área que en su caso la sustituya, los servicios generales que se requieran en su Unidad o área de adscripción para cumplir con el desarrollo de sus funciones;
XI.      Proporcionar, coordinar y supervisar los servicios de transporte, archivo, mensajería y correspondencia necesarios para el desarrollo de las funciones a cargo de las personas servidoras públicas que integran su Unidad o área de adscripción;
XII.      Participar en la implementación de rediseños en la estructura orgánica, procedimientos y sistemas administrativos de su Unidad o área de adscripción, a fin de contribuir a la mejora continua de ésta, y
XIII.     Las demás que le encomiende la persona titular de su Unidad o área de adscripción.
Puesto:
Secretaría Técnica (Puesto tipo)
Funciones:
I.        Dirigir y controlar el seguimiento y actualización permanente de la correspondencia física y/o digital y la clasificación archivística de su Unidad o área de adscripción, en los sistemas y registros institucionales;
II.       Proponer a la persona titular de su o área de adscripción, las políticas, metodologías y procedimientos para regular la operación documental en las áreas, su resguardo y almacenamiento, con el fin de mantener el control de la documentación e implementar aquellas que se autoricen;
III.       Informar a la persona titular de su Unidad o área de adscripción acerca de los asuntos y/o documentos que demanden atención urgente;
IV.      Acordar con la persona titular de su Unidad o área de adscripción los asuntos recibidos, a fin de establecer las instrucciones correspondientes;
V.       Canalizar, conforme a las instrucciones de la persona titular de su Unidad o área de adscripción, los asuntos turnados y darles seguimiento con las áreas competentes, requiriendo la documentación que sustente su resolución, a fin de dar conclusión a los asuntos designados;
VI.      Registrar y actualizar la base de datos de los documentos que se reciban y/o despachen, para informar oportunamente a la persona titular de su Unidad o área de adscripción, del estado que guardan;
VII.      Generar reportes y/o estadísticas de los resultados de la gestión de documentos y del seguimiento de la correspondencia, a fin de mantener informada a la persona titular de su Unidad o área de adscripción sobre el estatus de los asuntos e identificar áreas de oportunidad y mejora en la gestión documental;
VIII.     Integrar y actualizar los directorios institucionales para la debida atención de los asuntos recibidos;
IX.      Recopilar y clasificar la documentación de la oficina de la persona titular de su Unidad o área de adscripción, conforme a la normatividad vigente en materia de archivo, con el propósito de mantener separados los documentos que se encuentren en trámite de aquellos que ya pueden ser concentrados, y llevar el control y seguimiento de la documentación;
X.       Asegurar que el archivo de gestión documental de su Unidad o área de adscripción se mantenga organizado, de acuerdo con la clasificación y periodo de reserva de los expedientes, conforme a lo establecido en la Ley Federal de Transparencia y Acceso a la Información Pública, para su consulta,
XI.      Según corresponda, coordinar, supervisar o implementar la operación de la Ventanilla Única de Atención, Oficialía de Partes y/o área responsable de la recepción de cualquier tipo de documentación o correspondencia, estableciendo los requisitos, y
XII.      Las demás que le encomiende la persona titular de Unidad o área de adscripción.
Tramo de responsabilidad jurídica
Cuadro General de flujo de responsabilidad jurídica entre los
Puestos-Plazas que integran la Oficialía Mayor

Cuadro de flujo de responsabilidad jurídica en las Coordinaciones Administrativas y
Subcoordinaciones de Apoyo a la Labor Sustantiva para instrucciones dadas por la persona titular de
la Unidad donde desempeñen sus funciones

V. Modelo de Gestión.
No aplica.
VI. Reglas de suplencia.
Para todas las Unidades Administrativas referidas en el presente Manual de Organización, no se aplican reglas de suplencia distintas a las establecidas en los artículos 21 de la Ley de la Fiscalía General de la República y 4 del Estatuto Orgánico de la Fiscalía General de la República.
VII. Reglas para el turno de asuntos a su cargo.
Los asuntos de todas las Unidades Administrativas referidas en el presente Manual de Organización se distribuirán entre el personal que tengan adscrito conforme a lo que las personas titulares de las mismas determinen, atendiendo cargas de trabajo, ámbito, naturaleza, especialización o nivel técnico del asunto que se trate o cualquier otro criterio.
Los asuntos de las áreas adscritas a las Unidades Administrativas se turnarán conforme al ámbito de su competencia.
______________________________________