ACUERDO por el que se actualiza el Manual de Organización de la Agencia Reguladora del Transporte Ferroviario.

Al margen un sello con el Escudo Nacional, que dice: Estados Unidos Mexicanos.- Secretaría de Infraestructura, Comunicaciones y Transportes (Secretaría).- Agencia Reguladora del Transporte Ferroviario (Agencia).

ACUERDO POR EL QUE SE ACTUALIZA EL MANUAL DE ORGANIZACIÓN DE LA AGENCIA REGULADORA DEL TRANSPORTE FERROVIARIO
JORGE NUÑO LARA, Secretario de Infraestructura, Comunicaciones y Transportes, con fundamento en lo dispuesto por los artículos 19 y 36, de la Ley Orgánica de la Administración Pública Federal; 2o., fracción XXX, y 40 del Reglamento Interior de la Secretaría de Comunicaciones y Transportes, y
CONSIDERANDO
Que el artículo 19 de la Ley Orgánica de la Administración Pública Federal, establece la obligación de las Dependencias y Entidades de la Administración Pública Federal de mantener permanentemente actualizado su Manual de Organización y demás instrumentos de apoyo administrativo interno;
Que el Manual de Organización de la Agencia Reguladora del Transporte Ferroviario, publicado en el Diario Oficial de la Federación el 10 de marzo de 2017, prevé que es imprescindible mantener actualizados los instrumentos administrativos que contienen la organización y el funcionamiento de la Dependencia;
Que derivado de que la Agencia Reguladora del Transporte Ferroviario tiene dentro de sus objetivos primordiales avanzar en la simplificación, actualización y adecuación permanente de las disposiciones jurídicas, he tenido a bien expedir el siguiente:
ACUERDO POR EL QUE SE ACTUALIZA EL MANUAL DE ORGANIZACIÓN DE LA AGENCIA
REGULADORA DEL TRANSPORTE FERROVIARIO
PRIMERO. Se actualiza el Manual de Organización de la Agencia Reguladora del Transporte Ferroviario.
SEGUNDO. El Manual de Organización es de observancia obligatoria para los servidores públicos de la Agencia Reguladora del Transporte Ferroviario, por lo que deberán conocer su contenido y alcance.
TERCERO. El Manual de Organización actualizado forma parte de la normatividad vigente, por lo que se publica en los siguientes vínculos electrónicos:
https://www.gob.mx/artf
MANUAL DE ORGANIZACIÓN DE LA AGENCIA REGULADORA DEL TRANSPORTE FERROVIARIO
                PRESENTACIÓN
1.              Antecedentes
2.              Misión
3.              Visión
4.              Objetivos Estratégicos
5.              Atribuciones
6.              Marco Jurídico
7.              Estructura Orgánica
8.              Organigrama
9.              Funciones
9.1            Titular de la Agencia Reguladora del Transporte Ferroviario
9.1.1          Dirección de Proyectos Internos e Informes Especiales
9.2            Dirección General de Regulación Ferroviaria
9.2.1          Dirección de Regulación Técnica Ferroviaria
9.2.1.1       Subdirección de Operación Ferroviaria
9.2.1.2       Subdirección de Infraestructura Ferroviaria
9.2.2          Dirección de Regulación Económica
9.2.2.1       Subdirección de Análisis Económico
9.2.2.2       Subdirección de Contraprestaciones y Bases de Regulación Tarifaria
9.2.2.2.1     Departamento de Contraprestaciones y Bases de Regulación Tarifaria
9.2.2.3       Subdirección de Tarifas de Pasajeros, Carga y Servicios Diversos
9.2.2.3.1     Departamento de Tarifas de Pasajeros, Carga y Servicios Diversos
9.2.3          Dirección de Seguridad Ferroviaria
9.2.3.1       Subdirección de Seguimiento de Siniestros Ferroviarios
9.2.3.1.1     Departamento de Análisis de Accidentes Ferroviarios
9.2.3.2       Subdirección de Cruces Viales Ferroviarios
9.2.3.2.1     Departamento de Cruces Viales Ferroviarios
9.3            Dirección General de Estudios, Estadística y Registro Ferroviario Mexicano
9.3.1          Dirección de Estudios Ferroviarios
9.3.1.1       Subdirección de Estudios Ferroviarios
9.3.1.1.1     Departamento de Estudios Ferroviarios
9.3.1.1.2     Departamento de Estudios Geográficos
9.3.2          Dirección de Registro Ferroviario Mexicano
9.3.2.1       Subdirección de Registro Ferroviario Mexicano
9.3.3          Dirección de Estadística Ferroviaria
9.3.3.1       Departamento de Bases de Datos
9.3.3.2       Departamento de Estadística Ferroviaria
9.4            Dirección General de Asuntos Jurídicos
9.4.1          Dirección de Normatividad y Sanciones
9.4.1.1       Subdirección de Procedimientos Administrativos de Sanción
9.4.1.1.1     Departamento de Análisis de Procedimientos de Sanción
9.4.1.2       Subdirección Jurídica de Consulta
9.4.1.2.1     Departamento de Análisis Normativo del Sector Ferroviario
9.4.2          Dirección de Juicios y Resoluciones de Controversias
9.4.2.1       Subdirección de Procedimientos Contenciosos y Controversias
9.4.2.1.1     Departamento de Juicios y Controversias
9.5            Dirección Ejecutiva de Verificación y Supervisión
9.5.1          Dirección de Supervisión y Verificación Ferroviaria Zona Norte
9.5.1.1       Subdirección de Supervisión y Verificación Ferroviaria Zona Norte
9.5.1.1.1     Departamento de Supervisión y Verificación Ferroviaria Zona Norte
9.5.2          Dirección de Supervisión y Verificación Ferroviaria Zona Centro
9.5.2.1       Subdirección de Supervisión y Verificación Ferroviaria Zona Centro A
9.5.2.2       Subdirección de Supervisión y Verificación Ferroviaria Zona Centro B
9.5.3          Dirección de Supervisión y Verificación Ferroviaria Zona Sureste
9.5.3.1       Subdirección de Supervisión y Verificación Ferroviaria Zona Sureste
9.5.3.1.1     Departamento de Supervisión y Verificación Ferroviaria Zona Sureste
9.6            Dirección Ejecutiva de Administración
9.6.1          Dirección de TIC´S, Recursos Materiales y Servicios Generales
9.6.1.1       Departamento de Recursos Materiales y Servicios Generales
9.6.2          Dirección de Recursos Humanos y Finanzas
9.6.2.1       Subdirección de Finanzas
9.6.2.1.1     Departamento de Presupuesto
9.6.2.1.2     Departamento de Contabilidad
9.6.2.2.1     Departamento de Recursos Humanos
PRESENTACIÓN
El Gobierno de México ha establecido en el Plan Nacional de Desarrollo 2019-2024, que su propósito es el mejoramiento de las condiciones de vida del pueblo de México, a través de un Estado de bienestar general, sin dejar a nadie atrás, ni dejar a nadie fuera. La Cuarta Transformación de la vida pública de la Nación al inicio de la presente administración, se dispuso a reordenar las labores de la Secretaría de Infraestructura, Comunicaciones y Transportes, para que los beneficios que conllevan las vías de comunicación terrestres, aéreas y férreas, así como las telecomunicaciones y el Internet puedan llegar a todas y todos los mexicanos, en especial a los menos favorecidos.
El segundo objetivo prioritario del Programa Sectorial de la Secretaría de infraestructura, Comunicaciones y Transportes 2020-2024, señala, "Contribuir al desarrollo del país mediante el fortalecimiento del transporte con visión de largo plazo, enfoque regional, multimodal y sustentable, para que la población, en particular las regiones de menor crecimiento cuenten con servicios de transporte seguros, de calidad y cobertura nacional".
Para ello propone, generar las condiciones e incentivos para aumentar la participación del sistema ferroviario en el mercado del transporte; fortalecer las políticas públicas de seguridad de todos los modos de transporte, establecer estándares y llevar a cabo una estricta supervisión y verificación de las instalaciones, equipos y servicios del transporte, contar con inspectores y verificadores especializados y certificados, y garantizar las adecuadas condiciones de salud del personal que opera el transporte, en todas las modalidades.
Las estrategias para llevar a cabo los objetivos plantean: impulsar proyectos de infraestructura aeroportuaria y ferroviaria en función de las prioridades del desarrollo regional y la inclusión social, a fin de mejorar la cobertura y propiciar una mayor conectividad territorial, en particular en las zonas de menor crecimiento; fortalecer los mecanismos de asignación de la inversión pública y privada en conservación, ampliación y modernización de la infraestructura aeroportuaria y ferroviaria a fin de orientarla a la mejora de los servicios y a la atención de las necesidades de conectividad regional, con prioridad en la región sur sureste; actualizar el marco jurídico del transporte, en términos de impacto, eficiencia, competitividad, transparencia, equidad e inclusión, a fin de fortalecer la capacidad rectora del Estado y evitar la corrupción; diseñar e implementar las acciones que garanticen la calidad del servicio, la inclusión de los grupos vulnerables y la sustentabilidad del transporte; fortalecer los mecanismos de supervisión y vigilancia de la infraestructura, equipamiento y servicios del transporte, a fin de asegurar el cumplimiento de la normatividad, propiciar la competitividad del transporte y mayor seguridad para los usuarios.
Las acciones para implementar las estrategias del sector ferroviario contemplan: fortalecer el marco normativo, supervisión y verificación de la infraestructura y servicios ferroviarios, integrando los sistemas mixtos y/o de pasajeros para ofrecer condiciones óptimas de seguridad, eficiencia y modernidad, así como la competitividad e infraestructura ferroviaria mediante programas de mantenimiento que permitan operar a mejor velocidad y garantizar mayor seguridad, implica menores costos de operación, mediante la supervisión y evaluación de la calidad de las vías y optimice recursos; fomentar la construcción de vías ferroviarias para el transporte de carga en las zonas con potencial de desarrollo económico para mejorar la conectividad de la red en los centros de producción y los puertos, con un enfoque logístico y multimodal; vigilar el cumplimiento de la inversión privada comprometida por los concesionarios y asignatarios para la conservación, ampliación y mejora de la infraestructura aeroportuaria y ferroviaria para fomentar proyectos orientados al desarrollo y conectividad regional; contribuir a la construcción de libramientos ferroviarios por ejemplo los libramientos ferroviarios de Monterrey y Celaya, y pasos a desnivel para aumentar la eficiencia del tren y mejorar la seguridad de la población y la conectividad en las ciudades; reforzar y actualizar los sistemas de señalización, control y protección de cruceros a nivel; impulsar el aprovechamiento de infraestructura ferroviaria existente de manera óptima de acuerdo con la vocación de cada corredor, para la integración de sistemas de carga, pasajeros o mixtos, integrando la promoción del Programa de Convivencia Urbano-Ferroviario; revisar, con base a las necesidades actuales, los ordenamientos jurídicos, normativos, de regulación y operación del transporte aéreo, ferroviario y autotransporte federal, integrando sistemas mixtos y de pasajeros para ofrecer condiciones óptimas de seguridad, calidad, eficiencia y competitividad; y diseñar e implementar estándares de calidad de los servicios de transporte aéreo, ferroviario y autotransporte federal, así como mecanismos de evaluación y seguimiento, en coordinación con los concesionarios, asignatarios y permisionarios
La Secretaría de Infraestructura, Comunicaciones y Transportes ha llevado a la práctica diversas acciones de modernización administrativa en todos los ámbitos de su actividad, a través de la aplicación de medidas de desregulación, simplificación, desconcentración y descentralización, capacitación de su personal y fortalecimiento de la autonomía de gestión en las paraestatales del propio sector. Asimismo, ha inducido la participación de los sectores social y privado en la construcción de infraestructura y en la explotación de los servicios que se ofrecen.
En este contexto, ha sido imprescindible mantener actualizados los instrumentos administrativos que contienen información relevante acerca de sus características actuales de la organización y funcionamiento.
Para tal propósito se expide el presente Manual de Organización de La Agencia Reguladora del Transporte Ferroviario, el cual por su contenido resulta un instrumento esencial para apoyar el cumplimiento de las atribuciones encomendadas a esa unidad administrativa, a fin de que cumpla eficazmente su función informativa y se obtenga el máximo beneficio de este documento de consulta.
1. Antecedentes
El servicio ferroviario es una actividad económica prioritaria, por lo que corresponde al Estado ser rector de su desarrollo. Por lo anterior, la entonces Secretaría de Comunicaciones y Transportes, a través de la Dirección General de Transporte Ferroviario y Multimodal, tenía a su cargo la construcción, regulación, vigilancia y el otorgamiento de concesiones del Sistema Ferroviario Mexicano.
Derivado de las acciones contenidas en el Plan Nacional de Desarrollo 2013-2018, se estableció como una de sus estrategias modernizar, ampliar y conservar la infraestructura de los diferentes modos de transporte, por lo que el Programa Nacional de Infraestructura 2014-2018, previó como objetivo, contar con una infraestructura y una plataforma logística de transportes y comunicaciones modernas que fomentaran una mayor competitividad, productividad y desarrollo económico y social.
En consecuencia, por lo que hace al ámbito ferroviario, el 26 de enero de 2015, se publicó en el Diario Oficial de la Federación, el Decreto por el que se reforman y adicionan diversas disposiciones de la Ley Reglamentaria del Servicio Ferroviario, previendo la creación de un órgano desconcentrado denominado Agencia Reguladora del Transporte Ferroviario, por lo que los recursos humanos, financieros y materiales de la Dirección General de Transporte Ferroviario y Multimodal pasarían a dicho órgano.
Es por lo anterior que, el 18 de agosto de 2016, se publicó en el Diario Oficial de la Federación, el Decreto mediante el cual se crea la Agencia Reguladora del Transporte Ferroviario, como órgano desconcentrado de la entonces Secretaría de Comunicaciones y Transportes, con capacidad técnica, operativa y de gestión, que tiene por objeto regular, promover, vigilar y verificar la construcción, operación, explotación, conservación, mantenimiento de la infraestructura ferroviaria y la prestación del servicio público de transporte ferroviario y de sus servicios auxiliares; garantizar la interconexión en las vías férreas cuando sean vías generales de comunicación; fomentar la interrelación de las terminales ferroviarias con la operación multimodal; así como imponer sanciones.
Posteriormente, el 10 de marzo de 2017, se publicó el Manual de Organización de la Agencia, resaltando que a esa fecha su estructura se encontraba en proceso de conformación, lo que motivó a que sólo se considerarán las funciones del Titular, así como las de las Direcciones Generales de Regulación Ferroviaria; Estudios, Estadística y Registro Ferroviario Mexicano; Asuntos Jurídicos y, en ese momento, las de las Direcciones Generales Adjuntas de Verificación y Seguridad y, Administración. Cabe resaltar, que tanto las Direcciones Generales y las Direcciones Generales Adjuntas, no consideraron atribuciones para la realización de actos que produzcan consecuencias al exterior.
Es así, que los días 30 y 31 de diciembre de 2019, la Secretaría de la Función Pública, autorizó y registró la Estructura Organizacional de la Agencia Reguladora del Transporte Ferroviario.
En esa tesitura se señala que, con la finalidad de continuar con el proceso de formalización y fortalecimiento de la estructura organizacional de la Agencia Reguladora del Trasporte Ferroviario, resulta necesario llevar a cabo la actualización del Manual de Organización, en el cual se reflejen todas las atribuciones de cada una de las áreas que la integran hasta el nivel de jefatura de departamento, otorgando facultades a sus Direcciones Generales y Direcciones Ejecutivas para efectuar actos frente a terceros.
2. Misión
Regular, promover, vigilar y verificar la operación, explotación, conservación, mantenimiento de la infraestructura ferroviaria y la prestación del servicio público de transporte ferroviario y de sus servicios auxiliares, en condiciones satisfactorias de calidad, eficiencia, competitividad, oportunidad, igualdad, seguridad y permanencia, garantizando la interconexión del sistema ferroviario nacional y fomentando la interrelación de las terminales ferroviarias con la operación multimodal.
3. Visión
Ser reconocido a nivel internacional como un órgano regulador del transporte ferroviario de alto nivel técnico con una gestión ágil y confiable, encargado de fomentar un servicio público de transporte ferroviario seguro, eficiente y competitivo; que fortalezca el desarrollo económico y social del país.
4. Objetivos Estratégicos
·  Fortalecer el marco regulatorio para contar con un Sistema Ferroviario Mexicano seguro, eficiente y competitivo bajo estándares internacionales, que permita la conectividad e interoperabilidad con los países del Continente Americano.
·  Impulsar la prevención de siniestros ferroviarios para alcanzar máximos niveles de seguridad operativa en el sistema ferroviario mexicano y mitigar la ocurrencia de estos.
·  Verificar el cumplimiento del marco regulatorio del Sistema Ferroviario Mexicano, con el fin de impulsar el mantenimiento, conservación y modernización de la infraestructura, los equipos, la operación de los sistemas ferroviarios para incrementar la seguridad y eficiencia operativa del sector
·  Ampliar la cobertura e impulsar el mejoramiento de la calidad de la infraestructura ferroviaria y de los servicios auxiliares para alcanzar estándares internacionales de servicio.
·  Promover la expansión y uso del sistema ferroviario mexicano mediane la elaboración y difusión de estudios técnicos, consolidando fuentes confiables de información estadística, así como el Registro Ferroviario Mexicano.
·  Facilitar la interconexión de la infraestructura ferroviaria con los otros modos de transporte, para contribuir a la consolidación de un sistema multimodal del transporte en México.
·  Consolidar una autoridad con una organización confiable y eficiente, enfocada a simplificar la normatividad y trámites, fomentando el mejor desempeño y calidad de los servicios en beneficio de la población.
5. Atribuciones
Ley Reglamentaria del Servicio Ferroviario.
Artículo 6 Bis. - Corresponde a la Agencia el ejercicio de las atribuciones siguientes:
I. Determinar las características y especificaciones técnicas de las vías férreas, del servicio público de transporte ferroviario y de sus servicios auxiliares, de la infraestructura física de interconexión, la expedición y aplicación de las normas oficiales mexicanas aplicables;
II. Verificar que las vías férreas, los servicios públicos de transporte ferroviario y sus servicios auxiliares cumplan con las disposiciones aplicables;
III. Garantizar la interconexión en las vías férreas cuando sean vías generales de comunicación; establecer las condiciones y contraprestaciones cuando los concesionarios no lleguen a un acuerdo en los casos de derechos de arrastre y de paso;
IV. Establecer bases de regulación tarifaria cuando no existan condiciones de competencia efectiva;
V. Integrar el registro de las concesiones y permisos que se otorguen conforme a lo dispuesto en la presente Ley;
VI. Interpretar esta Ley para efectos administrativos;
VII. Emitir recomendaciones a las dependencias y entidades de la administración pública federal, estatal, municipal y de la Ciudad de México competentes y a los concesionarios para que en el ámbito de sus facultades promuevan medidas de Seguridad Pública para la adecuada operación del servicio público ferroviario;
VIII. Promover la expansión y el uso de la red ferroviaria;
IX. Cooperar con las autoridades migratorias, de Seguridad Pública y con los concesionarios, para llevar a cabo las acciones necesarias para resolver cuestiones de migración e inseguridad que afecten el servicio público de transporte ferroviario, garantizando que en todo momento se respeten los derechos humanos;
X. Registrar las tarifas máximas de flete, para los efectos previstos en el artículo 46;
XI. Registrar los servicios diversos, sus reglas de aplicación y sus tarifas, cualquier otro cargo, así como emitir recomendaciones en los términos del artículo 46 de esta Ley;
XII. Elaborar, registrar y publicar la estadística de los indicadores de los servicios ferroviarios;
XIII. Valorar el uso de vías cortas o ramales que no sean explotadas o se encuentren en desuso por los concesionarios y en su caso, determinar su retorno al Estado para ser concesionadas en términos a lo establecido por esta Ley;
XIV. Imponer sanciones por infracciones a las disposiciones legales, reglamentarias y administrativas, o por incumplimiento a lo dispuesto en los títulos de concesión o las resoluciones, medidas, lineamientos o disposiciones emitidas por la propia Agencia, así como dictar medidas precautorias o declarar, en su caso, la pérdida de bienes en beneficio de la Nación;
XV. Participar y organizar foros y paneles internacionales en materia del servicio ferroviario;
XVI. Realizar estudios e investigaciones en materia ferroviaria, y emitir resoluciones, lineamientos y disposiciones de observancia obligatoria para los concesionarios, permisionarios y usuarios de los servicios ferroviarios;
XVII. Dirimir cualquier controversia entre los usuarios y concesionarios como prestadores del servicio ferroviario;
XVIII. Solicitar a los concesionarios todo tipo de información que permita el ejercicio de sus atribuciones. La información que se solicite podrá incluir, entre otras, la relativa a los criterios que los concesionarios utilicen para la determinación de las tarifas y para la aplicación de descuentos; información respecto de las vías operadas por cada concesionario; características y condiciones de convenios celebrados entre concesionarios o entre éstos y los usuarios, y
XIX. Las demás que señalen ésta y otras disposiciones legales aplicables.
DECRETO POR EL QUE SE CREA LA AGENCIA REGULADORA DEL TRANSPORTE FERROVIARIO, COMO UN ÓRGANO DESCONCENTRADO DE LA SECRETARÍA DE COMUNICACIONES Y TRANSPORTES
ARTÍCULO TERCERO. - Para el cumplimiento de su objeto, además de las atribuciones establecidas en la Ley Reglamentaria del Servicio Ferroviario, la Agencia Reguladora del Transporte Ferroviario, tendrá las atribuciones siguientes:
I. Integrar el Registro Ferroviario Mexicano;
II. Participar, en el ámbito de su competencia, en las negociaciones para la celebración o revisión de los tratados y convenios internacionales, así como en sus relaciones con otras dependencias y entidades, e intervenir en el proceso de homologación de normas técnicas en materia ferroviaria;
III. Auxiliar al Titular de la Secretaría de Comunicaciones y Transportes en las actividades relativas a la elaboración de las políticas y programas de desarrollo, regulación, supervisión y logística del sistema ferroviario y de su operación multimodal;
IV. Emitir opinión técnica, previa solicitud de la Secretaría respecto de los proyectos ejecutivos y demás documentos relacionados con las obras que pretendan ejecutarse;
V. Promover la expansión y el uso de la red ferroviaria, incluidos los proyectos de transporte ferroviario de pasajeros suburbanos, interurbanos y turísticos en aquellas zonas donde existan condiciones técnicas, económicas y sociales que justifiquen su desarrollo, así como en las comunidades aisladas que no cuenten con otro medio de transporte al público;
VI. Coordinar las acciones de carácter técnico que se requieran para determinar, las especificaciones relativas a la construcción, conservación, ampliación, protección, mejora y uso de una vía general de comunicación ferroviaria, en colaboración con las autoridades competentes;
VII. Emitir opinión técnica y operativa, a solicitud de la Secretaría de Comunicaciones y Transportes, respecto de la imposición de modalidades en la operación y explotación de las vías férreas y en la prestación del servicio público del transporte ferroviario para atender necesidades de caso fortuito o fuerza mayor, en términos de las disposiciones aplicables;
VIII. Asignar la matrícula que se integre con la inicial y número que deberá portar el equipo tractivo y de arrastre que transite por las vías generales de comunicación ferroviaria;
IX. Expedir, revalidar, suspender y cancelar la licencia federal ferroviaria, de conformidad con las disposiciones jurídicas aplicables;
X. Recibir por parte de los concesionarios y permisionarios sus programas para la atención de posibles contingencias o siniestros que se presenten, así como los informes técnicos que elaboren y los elementos que les hayan permitido determinar las causas y circunstancias que los motivaron y, en su caso, iniciar las investigaciones que correspondan en términos de las disposiciones jurídicas aplicables;
XI. Dar seguimiento a los siniestros ferroviarios y en su caso, integrar la comisión para la investigación de los mismos y coadyuvar en la materia con las autoridades competentes, en términos de las disposiciones jurídicas aplicables;
XII. Fomentar el desarrollo de infraestructura multimodal, para incrementar la accesibilidad al transporte de carga en el país;
XIII. Determinar, monitorear y evaluar los indicadores referentes a los servicios, eficiencia operativa, administrativa, atención a los usuarios y seguridad en materia ferroviaria y multimodal, para verificar y dar seguimiento al desempeño de la infraestructura y de la logística que se desarrolle en el país. Los indicadores considerarán los principios que sean reconocidos internacionalmente para tal efecto;
XIV. Promover la expansión y uso de los servicios e infraestructura ferroviaria, incluyendo aquellas para el desarrollo de cadenas logísticas que eleven la competitividad del sistema ferroviario en el país y su vinculación con el extranjero;
XV. Ejercer las atribuciones respecto de las tarifas y precios en el servicio público del transporte ferroviario, sus servicios auxiliares y demás actividades relacionadas con el servicio ferroviario, así como la operación multimodal en materia ferroviaria y en el servicio de maniobras en zonas federales terrestres ferroviarias, de conformidad con la Ley Reglamentaria del Servicio Ferroviario, su reglamento y demás disposiciones aplicables;
XVI. Coordinar el Fondo Nacional de Seguridad para Cruces Viales Ferroviarios de conformidad con las disposiciones jurídicas aplicables;
XVII. Sancionar las conductas que contravengan las disposiciones jurídicas aplicables;
XVIII. Dirimir cualquier controversia entre los usuarios y los concesionarios como prestadores del servicio ferroviario, en los términos que señala la Ley Reglamentaria del Servicio Ferroviario y el Reglamento del Servicio Ferroviario, y
XIX. Las demás que señalen otras disposiciones aplicables y las que le encomiende el Titular de la Secretaría de Comunicaciones y Transportes.
6. Marco Jurídico
CPEUM
Constitución Política de los Estados Unidos Mexicanos
D.O.F. 05/02/1917 y sus reformas.
LEYES
Ley de Amparo, Reglamentaria de los artículos 103 y 107 de la Constitución Política de los Estados Unidos Mexicanos
D.O.F. 02/04/2013 y sus reformas.
Ley de Vías Generales de Comunicación
D.O.F. 19/02/1940 y sus reformas.
Ley General de Sociedades Mercantiles
D.O.F. 04/08/1934 y sus reformas.
Ley Federal de los Trabajadores al Servicio del Estado, Reglamentaria del Apartado B) del Artículo 123 Constitucional
D.O.F. 28/12/1963 y sus reformas.
Ley Orgánica de la Administración Pública Federal
D.O.F. 29/12/1976 y sus reformas.
Ley Federal de Presupuesto y Responsabilidad Hacendaria
D.O.F. 30/03/2006 y sus reformas.
Ley del Sistema Nacional de Información Estadística y Geográfica
D.O.F. 16/04/2008 y sus reformas.
Ley Federal de Derechos
D.O.F. 31/12/1981 y sus reformas.
Ley General de Bienes Nacionales
D.O.F. 20/05/2004 y sus reformas.
Ley General de Responsabilidades Administrativas
D.O.F. 18/07/2016 y sus reformas.
Ley de Planeación
D.O.F. 05/01/1983 y sus reformas.
Ley del Instituto de Seguridad y Servicios Sociales de los Trabajadores del Estado
D.O.F. 31/03/2007 y sus reformas.
Ley Federal de las Entidades Paraestatales
D.O.F. 14/05/1986 y sus reformas.
Ley sobre la Celebración de Tratados
D.O.F. 02/01/1992 y sus reformas.
Ley de Infraestructura de la Calidad
D.O.F. 01/07/2020.
Ley Federal de Competencia Económica
D.O.F. 23/05/2014 y sus reformas.
Ley de Comercio Exterior
D.O.F. 27/07/1993 y sus reformas.
Ley de Inversión Extranjera
D.O.F. 27/12/1993 y sus reformas.
Ley de Adquisiciones, Arrendamientos y Servicios del Sector Público
D.O.F. 04/01/2000 y sus reformas.
Ley Federal de Procedimiento Administrativo
D.O.F. 04/08/1994 y sus reformas.
Ley Reglamentaria del Servicio Ferroviario
D.O.F. 12/05/1995 y sus reformas.
Ley Aduanera
D.O.F. 15/12/1995 y sus reformas.
Ley de Obras Públicas y Servicios Relacionados con las Mismas
D.O.F. 04/01/2000 y sus reformas.
Ley General de Protección Civil
D.O.F. 06/06/2012 y sus reformas.
Ley Federal de Transparencia y Acceso a la Información Pública
D.O.F. 09/05/2016 y sus reformas.
Ley General de Archivos
D.O.F. 15/06/2018 y sus reformas.
Ley de Instituciones de Seguros y de Fianzas
D.O.F. 04/04/2013 y sus reformas.
Ley Federal para el control de precursores químicos, productos químicos esenciales y máquinas para elaborar cápsulas, tabletas y/o comprimidos
D.O.F. 26/12/1997 y sus reformas.
Ley de Expropiación
D.O.F. 25/11/1936 y sus reformas.
Ley General del Equilibrio Ecológico y la Protección al Ambiente
D.O.F. 28/01/1988 y sus reformas.
Ley General de Vida Silvestre
D.O.F. 03/07/2000 y sus reformas.
Ley General de Desarrollo Forestal Sustentable
D.O.F. 05/06/2018 y sus reformas.
Ley de Seguridad Nacional
D.O.F. 31/01/2005 y sus reformas.
Ley de los Derechos de las Personas Adultas Mayores
D.O.F. 25/06/2002 y sus reformas.
Ley del Impuesto al Valor Agregado
D.O.F. 29/12/1978 y sus reformas.
Ley de Tesorería de la Federación
D.O.F. 30/12/2015.
Ley de Firma Electrónica Avanzada
D.O.F. 11/01/2012 y sus reformas.
Ley General de Protección de Datos Personales en Posesión de Sujetos Obligados
D.O.F. 26/01/2017.
Ley General de Transparencia y Acceso a la Información Pública
D.O.F. 04/05/2015 y sus reformas.
Ley de Ingresos de la Federación para el ejercicio fiscal correspondiente
Presupuesto de Egresos de la Federación para el ejercicio fiscal correspondiente
REGLAMENTOS
Reglamento de la Ley Federal de Presupuesto y Responsabilidad Hacendaria
D.O.F. 28/06/2006 y sus reformas.
Reglamento de la Ley de Información Estadística y Geográfica
D.O.F. 03/11/1982 y sus reformas.
Reglamento de la Ley Federal de las Entidades Paraestatales
D.O.F. 26/01/1990 y sus reformas.
Reglamento de la Ley Federal Sobre Metrología y Normalización
D.O.F. 14/01/1999 y sus reformas.
Reglamento del Código Fiscal de la Federación
D.O.F. 02/04/2014.
Reglamento de la Ley General de Protección Civil
D.O.F. 13/05/2014 y sus reformas.
Reglamento de la Ley de Obras Públicas y Servicios Relacionados con las Mismas
D.O.F. 28/07/2010 y sus reformas.
Reglamento de la Ley General del Equilibrio Ecológico y la Protección al Ambiente en Materia de Prevención y Control de la Contaminación de la Atmósfera
D.O.F. 25/11/1988 y sus reformas.
Reglamento para el Transporte Multimodal Internacional
D.O.F. 07/07/1989.
Reglamento para el Servicio de Maniobras en Zonas Federales Terrestres
D.O.F. 24/01/1990 y sus reformas.
Reglamento de la Ley de Adquisiciones, Arrendamientos y Servicios del Sector Público
D.O.F. 28/07/2010 y sus reformas.
Reglamento para el Transporte Terrestre de Materiales y Residuos Peligrosos
D.O.F. 07/04/1993 y sus reformas.
Reglamento de la Ley de Comercio Exterior
D.O.F. 30/12/1993 y sus reformas.
Reglamento Interior de la Secretaría de Comunicaciones y Transportes
D.O.F. 08/01/2009 y sus reformas.
Reglamento de la Ley del Impuesto al Valor Agregado
D.O.F. 04/12/2006 y sus reformas.
Reglamento de la Ley Aduanera
D.O.F. 20/04/2015.
Reglamento del Servicio Ferroviario
D.O.F. 30/09/1996 y sus reformas.
Reglamento de la Ley Federal de Competencia Económica
D.O.F. 12/10/2007.
Reglamento de la Ley de Inversión Extranjera y del Registro Nacional de Inversiones Extranjeras
D.O.F. 08/09/1998 y sus reformas.
Reglamento de la Ley Federal para el Control de Precursores Químicos, Productos Químicos Esenciales y Máquinas para Elaborar Cápsulas, Tabletas y/o Comprimidos
D.O.F 15/09/1999.
Reglamento de la Ley General del Equilibrio Ecológico y la Protección al Ambiente en Materia de Evaluación del Impacto Ambiental
D.O.F. 30/05/2000 y sus reformas.
Reglamento de la Ley General del Equilibrio Ecológico y la Protección al Ambiente en Materia de Autorregulación y Auditorías Ambientales.
D.O.F. 29/04/2010 y sus reformas.
Reglamento de la Ley General del Equilibrio Ecológico y la Protección al Ambiente en Materia de Ordenamiento Ecológico.
D.O.F. 08/08/2003 y sus reformas.
Reglamento de la Ley General del Equilibrio Ecológico y la Protección al Ambiente en Materia de Registro de Emisiones y Transferencia de Contaminantes.
D.O.F. 03/06/2004 y sus reformas.
Reglamento de la Ley General de Vida Silvestre.
D.O.F. 30/11/2006 y sus reformas.
Reglamento de la Ley General de Desarrollo Forestal Sustentable
D.O.F. 09/12/2020.
Reglamento de la Ley de Tesorería de la Federación
D.O.F. 30/06/2017.
Reglamento de la Ley de Firma Electrónica Avanzada
D.O.F. 21/03/2014.
Reglamento de la ley Federal de Archivos
D.O.F. 13/05/2014.
CÓDIGOS
Código de Comercio
D.O.F. 07/10/1889 y sus reformas.
Código Civil Federal
D.O.F. 26/05/1928 y sus reformas.
Código Nacional de Procedimientos Civiles y Familiares
D.O.F. 07/06/2023.
Código Penal Federal
D.O.F. 14/08/1931 y sus reformas.
Código Nacional de Procedimientos Penales
D.O.F. 05/03/2014 y sus reformas.
Código Fiscal de la Federación
D.O.F. 31/12/1981 y sus reformas.
DECRETOS
Decreto de Promulgación del Convenio de las Naciones Unidas sobre el Transporte Multimodal Internacional de Mercancías, concluido en Ginebra, Suiza, el día 24 de mayo de 1980
D.O.F. 27/04/1982.
Decreto por el que se extingue el organismo público descentralizado Ferrocarriles Nacionales de México y se abroga su Ley Orgánica
D.O.F. 04/06/2001.
Decreto por el que se crea la Agencia Reguladora del Transporte Ferroviario, como un órgano desconcentrado de la Secretaría de Comunicaciones y Transportes
D.O.F. 18/08/2016.
ACUERDOS
Acuerdo para la desregulación y simplificación de los trámites inscritos en el Registro Federal de Trámites y Servicios, y la aplicación de medidas de mejora regulatoria que beneficien a las empresas y los ciudadanos
D.O.F. 25/06/2001.
Acuerdo mediante el cual se destina al servicio de la Secretaría de Comunicaciones y Transportes el total de los inmuebles que constituyen la vía general de comunicación ferroviaria del Sureste, así como los inmuebles e instalaciones para la prestación de los servicios auxiliares
D.O.F. 29/06/1998.
Acuerdo por el que se expide el Manual Administrativo de aplicación general en Materia de Recursos Financieros
D.O.F. 15/07/2010 y sus reformas.
Acuerdo por el que se emite la Clasificación Funcional del Gasto
D.O.F. 27/12/2010.
Acuerdo que tiene por objeto emitir las Disposiciones generales en las materias de archivos y transparencia para la Administración Pública Federal y su Anexo Único
D.O.F. 03/03/2016.
ACUERDO por el que se emiten las Disposiciones en materia de Planeación, Organización y Administración de los Recursos Humanos, y se expide el Manual Administrativo de Aplicación General en dicha materia
D.O.F. 12/07/2010 y sus reformas.
Acuerdo por el que se establecen las disposiciones en Materia de Recursos Materiales y Servicios Generales
D.O.F. 16/07/2010 y sus reformas.
Acuerdo por el que se expide el Manual Administrativo de Aplicación General en Materia de Adquisiciones, Arrendamientos y Servicios del Sector Público
D.O.F. 09/08/2010 y sus reformas.
Acuerdo por el que se emite el Manual Administrativo de Aplicación General en materia de Obras Públicas y Servicios Relacionados con las mismas
D.O.F. 09/08/2010 y sus reformas.
Acuerdo que tiene por objeto emitir las Políticas y Disposiciones para la Estrategia Digital Nacional, en materia de tecnologías de la información y comunicaciones, y en la de seguridad de la información, así como establecer el Manual Administrativo de Aplicación General en dichas materias
D.O.F. 08/05/2014 y sus reformas.
NORMAS OFICIALES MEXICANAS
Norma Oficial Mexicana NOM-002-SCT/2011, Listado de las substancias y materiales peligrosos más usualmente transportados
D.O.F. 27/01/2012.
Norma Oficial Mexicana NOM-002/1-SCT/2009, Listado de las substancias y materiales peligrosos más usualmente transportados, instrucciones y uso de envases y embalajes, recipientes intermedios para graneles (RIG S), grandes envases y embalajes, cisternas portátiles, contenedores de gas de elementos múltiples y contenedores para graneles para el transporte de materiales y residuos peligrosos
D.O.F. 04/03/2010.
Norma Oficial Mexicana NOM-003-SCT/2008, Características de las etiquetas de envases y embalajes, destinadas al transporte de substancias, materiales y residuos peligrosos
D.O.F. 15/08/2008.
Norma Oficial Mexicana NOM-011-1-SCT-2-2022, Especificaciones para el transporte de determinadas clases de mercancías peligrosas (substancias o materiales peligrosos) embaladas/envasadas en cantidades exceptuadas-Especificaciones para el transporte de productos para el consumidor final, inclusive
D.O.F. 28/02/2022.
Norma Oficial Mexicana NOM-004-SCT/2008, Sistemas de identificación de unidades destinadas al transporte de substancias, materiales y residuos peligrosos
D.O.F. 18/08/2008.
Norma Oficial Mexicana NOM-005-SCT/2008, Información de emergencia para el transporte de substancias, materiales y residuos peligrosos
D.O.F. 14/08/2008.
Norma Oficial Mexicana NOM-007-SCT-2-2022, Disposiciones relativas a la construcción, marcado UN y ensayo de embalajes/envases, recipientes intermedios para graneles (RIG) y grandes embalajes/envases destinados al transporte de mercancías peligrosas
D.O.F. 01/12/2022.
Norma Oficial Mexicana NOM-009-SCT2/2009, Especificaciones especiales y de compatibilidad para el almacenamiento y transporte de las substancias, materiales y residuos peligrosos de la clase 1 explosivos
D.O.F. 12/02/2010.
Norma Oficial Mexicana NOM-010-SCT2/2009, Disposiciones de compatibilidad y segregación para el almacenamiento y transporte de substancias, materiales y residuos peligrosos
D.O.F. 01/09/2009.
Norma Oficial Mexicana NOM-011-1-SCT-2-2022, Especificaciones para el transporte de determinadas clases de mercancías peligrosas (substancias o materiales peligrosos) embaladas/envasadas en cantidades exceptuadas-Especificaciones para el transporte de productos para el consumidor final, inclusive
D.O.F. 28/02/2022.
Norma Oficial Mexicana NOM-027-SCT2/2009, Especificaciones especiales y adicionales para los envases, embalajes, recipientes intermedios a granel, cisternas portátiles y transporte de las substancias, materiales y residuos peligrosos de la división 5.2 peróxidos orgánicos
D.O.F. 17/02/2010.
Norma Oficial Mexicana NOM-028-SCT2/2010, Disposiciones especiales y generales para el transporte de las substancias, materiales y residuos peligrosos de la clase 3 líquidos inflamables
D.O.F. 10/05/2010.
Norma Oficial Mexicana NOM-029-SCT2/2011, Especificaciones para la construcción y reconstrucción de Recipientes Intermedios para Graneles (RIG), destinados al transporte de substancias, materiales y residuos peligrosos
D.O.F. 17/01/2012.
Norma Oficial Mexicana NOM-043-SCT/2003, Documento de embarque de substancias, materiales y residuos peligrosos
D.O.F. 27/01/2004.
Norma Oficial Mexicana NOM-050-SCT2-2017, Disposición para la señalización de cruces a nivel de caminos y calles con vías férreas
D.O.F. 11/07/2017.
Norma Oficial Mexicana NOM-055-SCT2-2016, Para vía continua, unión de rieles mediante soldadura
D.O.F. 26/05/2017.
Norma Oficial Mexicana NOM-056-SCT2-2016, Para Durmientes de Madera
D.O.F. 26/05/2017.
Norma Oficial Mexicana NOM-003-ARTF-2019, Sistema ferroviario - Seguridad - Clasificación y especificaciones de vía
D.O.F. 25/01/2021.
Norma Oficial Mexicana NOM-004-ARTF-2020, Sistema ferroviario-Seguridad-Notificación de siniestros-Metodología
D.O.F. 25/11/2020.
Lineamientos
Lineamientos para la elaboración y presentación de los análisis costo y beneficio de los programas y proyectos de inversión
D.O.F. 30/12/2013.
Circulares
Oficio Circular No. SACN/300/148/2003, difusión de lineamientos de la Organización para la Cooperación y el Desarrollo Económico (OCDE) México
03/09/2003.
Circular relativa a los descuentos del 25% y 50% que deberán otorgar los prestadores de servicios ferroviarios en su modalidad de regular interurbano y los permisionarios del servicio de autotransporte federal de pasajeros en los servicios de primera y económico, a maestros y estudiantes, respectivamente, que utilicen sus servicios en los periodos vacacionales aprobados por la Secretaría de Educación Pública en cada ciclo lectivo, así como durante los periodos vacacionales aprobados por diversas universidades del país para el mismo ciclo lectivo
D.O.F. 31/07/2017.
Oficio 307-A.-0844 Procedimiento para el registro de usuarios y modificación de perfiles de los sistemas y módulos del MSSN, de la Secretaría de Hacienda y Crédito Público
26/03/2014.
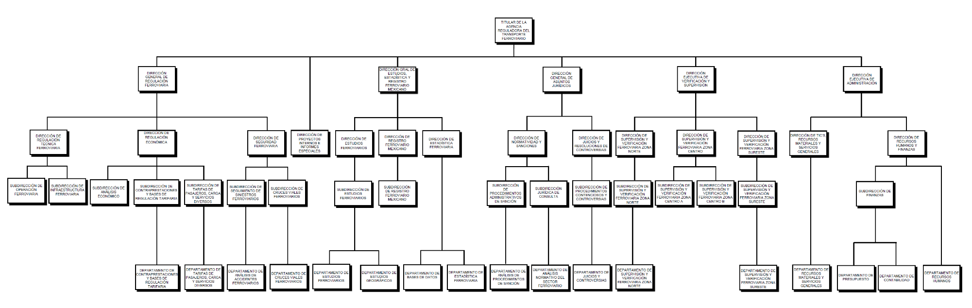
7. Estructura Orgánica
·  Titular de la Agencia Reguladora del Transporte Ferroviario
-  Dirección de Proyectos Internos e Informes Especiales
o    Dirección General de Regulación Ferroviaria
-  Dirección de Regulación Técnica Ferroviaria
·  Subdirección de Operación Ferroviaria
·  Subdirección de Infraestructura Ferroviaria
-  Dirección de Regulación Económica
·  Subdirección de Análisis Económico
·  Subdirección de Contraprestaciones y Bases de Regulación Tarifaria
o    Departamento de Contraprestaciones y Bases de Regulación Tarifaria
·  Subdirección de Tarifas de Pasajeros, Carga y Servicios Diversos
o    Departamento de Tarifas de Pasajeros, Carga y Servicios Diversos
-  Dirección de Seguridad Ferroviaria
·  Subdirección de Seguimiento de Siniestros Ferroviarios
o    Departamento de Análisis de Accidentes Ferroviarios
·  Subdirección de Cruces Viales Ferroviarios
o    Departamento de Cruces Viales Ferroviarios
o    Dirección General de Estudios, Estadística y Registro Ferroviario Mexicano
-  Dirección de Estudios Ferroviarios
·  Subdirección de Estudios Ferroviarios
o    Departamento de Estudios Ferroviarios
o    Departamento de Estudios Geográficos
-  Dirección de Registro Ferroviario Mexicano
·  Subdirección de Registro Ferroviario Mexicano
-  Dirección de Estadística Ferroviaria
o    Departamento de Bases de Datos
o    Departamento de Estadística Ferroviaria
o      Dirección General de Asuntos Jurídicos
-  Dirección de Normatividad y Sanciones
·  Subdirección de Procedimientos Administrativos de Sanción
o    Departamento de Análisis de Procedimientos de Sanción
·  Subdirección Jurídica de Consulta
o    Departamento de Análisis Normativo del Sector Ferroviario
-  Dirección de Juicios y Resoluciones de Controversias
·  Subdirección de Procedimientos Contenciosos y Controversias
o    Departamento de Juicios y Controversias
o    Dirección Ejecutiva de Verificación y Supervisión
-  Dirección de Supervisión y Verificación Ferroviaria Zona Norte
·  Subdirección de Supervisión y Verificación Ferroviaria Zona Norte
o    Departamento de Supervisión y Verificación Ferroviaria Zona Norte
-  Dirección de Supervisión y Verificación Ferroviaria Zona Centro
·  Subdirección de Supervisión y Verificación Ferroviaria Zona Centro A
·  Subdirección de Supervisión y Verificación Ferroviaria Zona Centro B
-  Dirección de Supervisión y Verificación Ferroviaria Zona Sureste
·  Subdirección de Supervisión y Verificación Ferroviaria Zona Sureste
o    Departamento de Supervisión y Verificación Ferroviaria Zona Sureste
o    Dirección Ejecutiva de Administración
-  Dirección de TIC´s, Recursos Materiales y Servicios Generales
o    Departamento de Recursos Materiales y Servicios Generales
-  Dirección de Recursos Humanos y Finanzas
·  Subdirección de Finanzas
o    Departamento de Presupuesto
o    Departamento de Contabilidad
o    Departamento de Recursos Humanos
 
8. Organigrama

 
9. Funciones
9.1 Titular de la Agencia Reguladora del Transporte Ferroviario
Objetivo
Conducir la planeación y ejecución de estrategias orientadas a promover el fortalecimiento y expansión del Servicio Público de Transporte Ferroviario y de sus servicios auxiliares, estableciendo las políticas, normas, sistemas y procedimientos en el ámbito de su competencia, con el propósito de contar con infraestructura y servicios seguro, eficiente y competitivo, que facilite la conectividad, productividad y desarrollo económico y social del país.
I.          Determinar las propuestas que se le hagan al titular de la Secretaría de Infraestructura, Comunicaciones y Transportes, en el ámbito de sus facultades y normatividad aplicable, referentes a las políticas y programas de desarrollo en materia de transporte de carga y pasajeros, para impulsar el desarrollo económico y social del país.
II.         Autorizar el programa nacional de normalización de transporte ferroviario, mediante la integración de los compromisos nacionales e internacionales relativos a equipo, infraestructura, operación y transporte de materiales y residuos peligrosos, a fin de establecer los parámetros y/o características que deben respetarse en la instalación, operación y prestación de servicios.
III.        Expedir las normas oficiales mexicanas y coordinar su difusión conforme a las disposiciones jurídicas aplicables.
IV.        Dirigir la elaboración de estudios de los servicios ferroviarios que se prestan, a fin de asegurar que se cuente con elementos para mejorar la regulación de la infraestructura ferroviaria y definir políticas públicas en la materia.
V.         Establecer los mecanismos para la difusión de los estudios e investigaciones realizados por la Agencia Reguladora del Transporte Ferroviario, o en los que haya participado, con la finalidad de asegurar la divulgación del conocimiento y promover la expansión y el uso de la red ferroviaria.
VI.        Dirigir las acciones de carácter técnico que se requieran para establecer las especificaciones relativas a la construcción, conservación, mantenimiento, ampliación y protección de vías generales de comunicación ferroviaria, a fin de asegurar el mejoramiento de las condiciones de uso, en coordinación con las autoridades competentes.
VII.       Dictaminar, previa solicitud de la Secretaría y en apego a la normatividad aplicable, los proyectos ejecutivos y documentos relacionados con las obras ferroviarias que pretendan ejecutarse, para asegurar las mejores condiciones al estado.
VIII.      Autorizar el programa anual integral de verificación al sistema ferroviario nacional, con el objetivo de revisar el cumplimiento a las disposiciones normativas aplicables por parte de los concesionarios, asignatarios y permisionarios.
IX.        Determinar las condiciones y contraprestaciones conforme a las cuales los concesionarios y asignatarios se prestarán los servicios ferroviarios de interconexión y terminal, y se otorgarán derechos de paso y derechos de arrastre, conforme a lo establecido en la normatividad aplicable, para asegurar la interconexión en las vías férreas cuando sean vías generales de comunicación.
X.         Establecer los principios, previa opinión de la Comisión Federal de Competencia Económica, para determinar las condiciones y contraprestaciones para los servicios de interconexión, derechos de arrastre y de terminal, derechos de paso, cuando los concesionarios y asignatarios no lleguen a un acuerdo, con la finalidad de que los servicios ferroviarios que involucren la participación de más de un concesionario funcionen como una ruta continua de comunicación.
XI.        Establecer y controlar acciones que promuevan la celebración de acuerdos de los concesionarios, entre sí y con los usuarios del servicio ferroviario, con base en lo establecido en las disposiciones normativas, a efecto de resolver inconformidades por la aplicación de contraprestaciones o de tarifas.
XII.       Asegurar que cualquier controversia entre los usuarios y concesionarios como prestadores del servicio ferroviario, se resuelva de conformidad con la normatividad aplicable, para garantizar que los servicios se presten a todos los usuarios de manera permanente, uniforme y en condiciones equitativas en cuanto a oportunidad, calidad y precio.
XIII.      Establecer y dirigir estrategias que promuevan la operación multimodal de transporte de carga y pasajeros, a través de esquemas de concertación entre los diferentes actores de las cadenas logísticas, para fomentar la interconexión del transporte ferroviario con los otros modos de transporte.
XIV.      Dirigir el establecimiento y la publicación de un sistema de indicadores referentes a los servicios de eficiencia operativa, administrativa y de atención que se deberán prestar a los usuarios, para generar un banco de datos que brinde información valiosa referente al sector ferroviario.
XV.       Dirigir, en colaboración con la Secretaría y en su caso con la Comisión Federal de Competencia Económica, la elaboración de las resoluciones en materia de alcance y uso de los servicios de interconexión, terminal y derechos de paso, para promover la seguridad, competitividad y eficiencia del sistema ferroviario.
XVI.      Establecer las bases de regulación tarifaria, previa resolución de la Comisión Federal de Competencia Económica, en aquellos casos en los que se determine que no existen condiciones de competencia efectiva, de conformidad con la normativa aplicable, a fin de asegurar la eficiencia del servicio.
XVII.     Asegurar que la Agencia, en el ejercicio de sus facultades, garantice en todo momento el desarrollo eficiente y en un entorno de competencia de la industria ferroviaria.
XVIII.     Dictaminar y en su caso autorizar el registro, modificación y actualización de las tarifas aplicables a la prestación del servicio público de transporte ferroviario y a la prestación de los servicios diversos y cualquier otro cargo; así como el catálogo de los servicios diversos, otros cargos y sus reglas de aplicación por parte de los concesionarios y para el servicio de maniobras en zonas federales terrestres ferroviarias, de conformidad con la normatividad aplicable, logrando con ello tener información actualizada y vigente.
XIX.      Dirigir la integración del registro ferroviario mexicano, conforme a la normativa aplicable, a fin de contar con una herramienta que permita la consulta y control de la actuación obligada de los concesionarios, asignatarios y permisionarios relativa a servicios, instalaciones y equipos ferroviarios.
XX.       Evaluar, autorizar y firmar las recomendaciones dirigidas a las dependencias y entidades de la Administración Pública Federal, estatal, municipal y de la Ciudad de México competentes y a los concesionarios, asignatarios y permisionarios, para que, en el ámbito de sus facultades, promuevan medidas de seguridad pública para la adecuada operación del servicio público ferroviario.
XXI.      Dirigir las acciones para la elaboración y firma de instrumentos de colaboración entre las autoridades migratorias y de seguridad pública y con los concesionarios, para evitar afectaciones al servicio público de transporte ferroviario.
XXII.     Determinar las acciones de carácter técnico para la entrega recepción de vías cortas o ramales que no sean explotadas o se encuentren en desuso por los concesionarios, a partir de la verificación y dictaminación del inventario que éstos presenten, para, en su caso, establecer y coordinar la ejecución de los mecanismos necesarios para su reintegración al estado, a fin de asegurar su aprovechamiento futuro.
XXIII.     Establecer las directrices que orienten la organización y participación de la Agencia en foros y paneles internacionales en materia del servicio ferroviario, con el propósito de intercambiar experiencias y conocimiento del sector e impulsar la estandarización de normas, regulación técnica y mejores prácticas aplicables al sistema ferroviario mexicano.
XXIV.    Establecer la Comisión para la Investigación de Siniestros Ferroviarios, en términos de las disposiciones jurídicas aplicables, para determinar las posibles causas que dieron origen al mismo, para con ello emitir recomendaciones y delimitar responsabilidades y/o sanciones a que haya lugar.
XXV.     Autorizar y firmar la expedición, revalidación, suspensión y cancelación de la licencia federal ferroviaria, de conformidad con las disposiciones jurídicas aplicables, para garantizar que el personal técnico ferroviario cuente con las capacidades y aptitudes necesarias para la prestación del servicio público de transporte ferroviario.
XXVI.    Dirigir, controlar y evaluar la operación de las unidades responsables que integran la Agencia para dar cumplimiento a sus objetivos y atribuciones.
XXVII.   Planear y administrar los recursos presupuestales asignados a la Agencia en el presupuesto de egresos de la federación, a fin de garantizar el cumplimiento de las funciones que la normatividad vigente le confiere.
XXVIII.   Establecer los mecanismos para la evaluación de los programas y proyectos cargo de la Agencia, a fin de determinar el nivel de cumplimiento de los objetivos y metas institucionales.
XXIX.    Autorizar la organización y funcionamiento de la Agencia, así como determinar la delegación y desconcentración de atribuciones, para garantizar el logro de los objetivos institucionales.
XXX.     Dirigir la administración de los recursos humanos, financieros, materiales, inmateriales y técnicos de la Agencia, a fin de cumplir con sus funciones con eficiencia, eficacia, economía, transparencia y honradez.
XXXI.    Expedir las credenciales del personal Verificador de las Vías Férreas.
9.1.1 Dirección de Proyectos Internos e Informes Especiales
Objetivo
Conducir la elaboración de proyectos internos e informes especiales de la Agencia Reguladora del Transporte Ferroviario, mediante la coordinación de las áreas de adscripción, a efecto de apoyar al titular en la atención y seguimiento de los asuntos de su competencia.
I.          Proponer al titular de la Agencia Reguladora del Transporte Ferroviario, los criterios para la organización y participación de la Agencia en foros y paneles internacionales en materia del servicio ferroviario, con el objeto de garantizar los mejores resultados para ésta.
II.         Proponer la elaboración de estudios para el desarrollo de la Agencia Reguladora del Transporte Ferroviario, mediante la implementación de acciones de diagnóstico, con la finalidad de fortalecer al regulador del sector ferroviario, y con ello elevar su competitividad.
III.        Vigilar el cumplimiento de las disposiciones normativas por parte de las direcciones generales y direcciones ejecutivas de la Agencia Reguladora del Transporte Ferroviario, para garantizar que éstas realicen sus actividades de acuerdo con las atribuciones conferidas, así como en un marco de honestidad e integridad.
IV.        Coordinar las acciones relativas a la atención de las auditorías, recomendaciones o solicitudes de los Órganos Fiscalizadores del Gobierno Federal, a efecto de dar cumplimiento a la normatividad aplicable.
V.         Supervisar la elaboración de informes especiales de los servicios ferroviarios que se prestan, a fin de contar con elementos para mejorar la regulación de la infraestructura ferroviaria, así como para políticas públicas en la materia.
VI.        Determinar los mecanismos para la difusión de los informes especiales, estudios e investigaciones de la Agencia Reguladora del Transporte Ferroviario, con la finalidad de divulgar el conocimiento y promover la expansión y el uso de la red ferroviaria.
VII.       Consolidar las opiniones que en el marco de sus atribuciones emitan las direcciones generales y direcciones ejecutivas de la Agencia Reguladora del Transporte Ferroviario, para ser sometidas a la consideración de su titular.
9.2 Dirección General de Regulación Ferroviaria
Objetivo
Someter a consideración del superior jerárquico, proyectos en materia de regulación técnica, económica y de seguridad ferroviaria, con el objeto de fortalecer la rectoría del estado con este modo de transporte.
I.          Proponer las políticas y programas de desarrollo en materia de transporte ferroviario de carga y pasajeros, para impulsar el desarrollo económico y social del país, con apego a la normatividad aplicable.
II.         Proponer el Programa Nacional de Infraestructura de la Calidad, mediante la Integración de las actividades de normalización, estandarización y metrología a nivel nacional relativos a equipo, infraestructura, operación y transporte de materiales y residuos peligrosos, a fin de regular los parámetros y/o características que deben respetarse en la instalación, operación y prestación de servicios.
III.        Proponer las Normas Oficiales Mexicanas y difundir Normas Mexicanas en el ámbito de su competencia conforme a las disposiciones jurídicas aplicables.
IV.        Emitir opiniones en el ámbito de regulación técnica y económica, respecto a los proyectos ejecutivos de obras ferroviarias que pretendan ejecutarse, con objeto de garantizar el cumplimiento de la normatividad aplicable.
V.         Dirigir la elaboración de los anteproyectos y proyectos de Normas Oficiales Mexicanas del Programa Nacional de normalización de Transporte Ferroviario, a fin de regular los parámetros, características y especificaciones técnicas de las vías férreas, así como de la infraestructura física de interconexión, la instalación, operación y prestación de los servicios ferroviarios.
VI.        Proponer los criterios o principios para fijar las condiciones y contraprestaciones para la prestación de los servicios de interconexión y de terminal, incluyendo los derechos de paso y de arrastre, cuando exista una resolución de ausencia de competencia efectiva por parte de la Comisión Federal de Competencia Económica o cuando los concesionarios y a signatarios no lleguen a un acuerdo, con la finalidad de que los Servicios Ferroviarios que involucren la participación de más de un concesionario o asignatario funcionen como una ruta continua de comunicación.
VII.       Emitir el registro, modificación y actualización de las tarifas aplicables a la prestación del Servicio Público de Transporte Ferroviario y a la prestación de los servicios diversos y cualquier otro cargo; así como el catálogo de los Servicios Diversos, otros cargos y sus reglas de aplicación por parte de los concesionarios, asignatarios y permisionarios para la prestación de los Servicios, y para el servicio de maniobras en zonas federales terrestres ferroviarias, en cumplimiento de lo establecido en la Ley Reglamentaria del Servicio Ferroviario y demás normatividad aplicable.
VIII.      Promover la participación de la Agencia en foros y paneles Internacionales en materia del Servicio Ferroviario, con el fin de fortalecer el marco regulatorio en la materia e incrementar la competitividad del sector, mediante el intercambio de conocimientos sobre las mejores prácticas internacionales.
IX.        Fungir como presidente de la Comisión para la investigación de siniestros ferroviarios, en términos de las disposiciones jurídicas aplicables, para establecer las causas que dieron origen al mismo, emitir recomendaciones y delimitar responsabilidades y/o sanciones a que haya lugar.
X.         Colaborar con la Dirección General de Asuntos Jurídicos en el marco de sus atribuciones, en las acciones para llevar a cabo el procedimiento administrativo de resolución de controversias entre usuarios y concesionarios como prestadores del servicio ferroviario, a través de la emisión de análisis, planes y dictámenes, que sustenten las resoluciones que emite la Agencia, de conformidad con la normatividad aplicable.
XI.        Conducir, en el ámbito de regulación técnica, económica y de seguridad ferroviaria, la integración de estrategias que promuevan la operación, explotación, conservación, mantenimiento, garantía de interconexión en las vías férreas cuando sean vías generales de comunicación, así como la demanda.
XII.       Proponer, en el ámbito de regulación técnica y económica, la expansión y el uso de la red ferroviaria, incluidos los proyectos de transporte ferroviario de pasajeros suburbanos, interurbanos y turísticos en aquellas zonas donde existan condiciones técnicas, económicas y sociales que justifiquen su desarrollo, así como en las comunidades aisladas que no cuenten con otro medio de transporte al público, con el fin de promover el servicio de transporte público Ferroviario de pasajeros.
XIII.      Proponer bases de regulación tarifaria, previa resolución de ausencia de competencia efectiva de la Comisión Federal de Competencia Económica, en cumplimiento con lo establecido en la Ley Reglamentaria del Servicio Ferroviario y su Reglamento.
XIV.      Proponer esquemas de concertación de acciones entre los diferentes actores públicos y privados, para conformar cadenas logísticas que eleven la competitividad comercial del país y su vinculación con el extranjero, así como para promover medidas de seguridad pública y resolver cuestiones de migración que afecten el Servicio Público de Transporte Ferroviario, garantizando que en todo momento se respeten los derechos humanos.
XV.       Conducir estudios e investigaciones en materia técnica, económica y de seguridad ferroviaria, así como lineamientos y disposiciones de observancia obligatoria para los concesionarios, asignatarios y permisionarios, a fin de asegurar la correcta regulación de la prestación del servicio público de transporte Ferroviario.
XVI.      Emitir solicitudes de información técnica, económica y de seguridad ferroviaria para los concesionarios, asignatarios y permisionarios, con el fin de llevar a cabo el desarrollo de las atribuciones encomendadas, lo anterior de acuerdo con la Ley Reglamentaria del Servicio Ferroviario, su Reglamento y demás disposiciones aplicables en la materia.
XVII.     Dirigir el análisis de los informes técnicos presentados por los concesionarios respecto a los Siniestros Ferroviarios ocurridos en el Sistema Ferroviario Mexicano, con el objeto de emitir recomendaciones o en su caso turnarlos a la Dirección General de Asuntos Jurídicos para el inicio de procedimiento administrativo de sanción
XVIII.     Conducir la revisión, monitoreo y recopilación de los reportes diarios de siniestralidad emitidos por los concesionarios y asignatarios, con objeto de proponer acciones a implementar para evitar su recurrencia.
XIX.      Proponer al Titular de la Agencia las reglas de operación de la Comisión Investigadora y Dictaminadora de Siniestro Ferroviario, a fin de regular su integración y actuación.
XX.       Presentar al Titular de la Agencia el diagnóstico semestral de siniestralidad ferroviaria, para identificar puntos críticos y recurrencia de accidentes e incidentes ferroviarios y emitir recomendaciones a las áreas de competencia de la Agencia Reguladora del Transporte Ferroviario.
XXI.      Proponer en el ámbito de sus competencias, acciones para la elaboración de bases de colaboración entre las autoridades migratorias y de seguridad pública, con concesionarios y asignatarios, para evitar afectaciones al servicio público de transporte ferroviario.
XXII.     Proponer al Titular de la Agencia Reguladora del Transporte Ferroviario, acciones para mejorar la seguridad en la operación del servicio público del transporte ferroviario y los servicios auxiliares, a fin de disminuir la siniestralidad, con apego a las regulaciones técnicas emitidas por dicha Agencia.
XXIII.     Reconocer los cursos de capacitación, actualización y adiestramiento en materia de operación ferroviaria que son presentados por los concesionarios, asignatarios y empresas capacitadoras externas o capacitadores independientes y cumplen con la totalidad de los requisitos del trámite.
XXIV.    Emitir los acuerdos en los que se toma de conocimiento de los programas para hacer frente a las contingencias y siniestros que presentan los concesionarios, asignatarios y permisionarios ferroviarios a la Agencia.
XXV.     Expedir copias certificadas de los documentos y constancias que obren en sus archivos.
XXVI.    Aprobar los horarios, reglamentos internos de transporte y sistemas de control de tránsito de trenes presentados ante la Agencia por los concesionarios y asignatarios de acuerdo con la normatividad vigente.
9.2.1. Dirección de Regulación Técnica Ferroviaria
Objetivo
Dirigir los proyectos en materia de regulación técnica ferroviaria, con la finalidad de normar los parámetros y/o características que deben respetarse en la instalación, operación y prestación de servicios ferroviarios.
I.          Dirigir la participación de la Agencia en el Sistema Nacional de Infraestructura de la Calidad, en materia de regulación ferroviaria, para fortalecer la seguridad operativa, la integridad de las personas, de los bienes y del medio ambiente, garantizando el cumplimiento de las actividades de normalización, estandarización, acreditación, evaluación de la conformidad y metrología de Normas Oficiales Mexicanas, lineamientos o estándares emitidos por la Agencia Reguladora del Transporte Ferroviario.
II.         Coordinar acciones para la integración del Programa Nacional de Infraestructura de la Calidad en materia de infraestructura, operación y transporte de materiales y residuos peligrosos, a fin de regular los parámetros y/o características que deben respetarse en la instalación, operación y prestación de servicios.
III.        Coordinar acciones para la elaboración y/o modificación de los proyectos de Normas Oficiales Mexicanas del sector ferroviario, hasta su publicación en el Diario Oficial de la Federación, para dar cumplimiento a lo establecido en la Ley de Infraestructura de la Calidad y el Reglamento de la Ley General de Metrología y Normalización o el vigente que lo sustituya.
IV.        Dirigir la elaboración del análisis de impacto regulatorio de anteproyectos de Normas Oficiales Mexicanas que se requieran, a través de métodos, metodologías y criterios de decisión, así como la realización de consultas con las diferentes organizaciones, nacionales e internacionales, a efecto de determinar el impacto económico, social y administrativo de su implementación en la población objetivo.
V.         Integrar las propuestas de evaluación de la conformidad para vigilar el cumplimiento de las Normas Oficiales Mexicanas en materia de infraestructura ferroviaria.
VI.        Dirigir el proceso de consulta pública de los proyectos de Normas Oficiales Mexicanas en materia de infraestructura, operación y sustancias peligrosas, para conocer los cometarios y observaciones de las partes interesadas en la materia.
VII.       Diseñar el contenido de los programas de capacitación y profesionalización referentes a temas de normatividad técnica en materia de infraestructura y operación ferroviaria, para fomentar el conocimiento de personal interno y externo.
VIII.      Dirigir la revisión técnica de los horarios que presenten los concesionarios y asignatarios, respecto al servicio público de transporte ferroviario, garantizando que los mismos cumplan con lo previsto en el Reglamento del Servicio Ferroviario (Reglamento) y demás disposiciones vigentes para su aprobación.
IX.        Dirigir la revisión técnica de los Reglamentos Internos de Transporte que presenten los concesionarios y asignatarios, respecto al Servicio Público de Transporte Ferroviario, garantizando que los mismos cumplan con lo previsto en el Reglamento y demás disposiciones vigentes, con el fin de vigilar que se cumplan las condiciones, de eficiencia, seguridad y competitividad en la prestación del servicio ferroviario.
X.         Dirigir la revisión técnica de los Sistemas de Control de Tránsito de Trenes propuestos por los concesionarios y asignatarios, garantizando que los mismos cumplan con lo previsto en el Reglamento y demás disposiciones vigentes.
XI.        Proponer al superior jerárquico, los proyectos de Acuerdos de desahogo, requerimientos de Información complementaria y Acuerdos de Prevención en materia de regulación técnica ferroviaria.
9.2.1.1 Subdirección de Operación Ferroviaria
Objetivo
Coordinar acciones para la actualización y mejora a la regulación técnica del transporte ferroviario en materia de operación y prestación de servicios, con la finalidad de impulsar la eficiencia operativa y la seguridad del sistema ferroviario mexicano.
I            Conformar los grupos de trabajo, Comités y Subcomités en materia de operación y equipo ferroviario, en el marco de las obligaciones de la Agencia, con la finalidad de integrar el Sistema Nacional de Infraestructura de la Calidad.
II.         Analizar los documentos en materia de operación y equipo ferroviario emitidos por organismos internacionales y nacionales de normalización, con la finalidad de promover su armonización con las Normas Oficiales Mexicanas y demás disposiciones legales aplicables.
III.        Coordinar el análisis de las propuestas de regulación en materia de operación y equipo ferroviario susceptibles de ser considerados como temas de Normas Oficiales Mexicanas, para integrar el Programa Nacional de Infraestructura de la Calidad y su respectivo suplemento.
IV.        Revisar quinquenalmente las Normas Oficiales Mexicanas en materia de operación y equipo ferroviario expedidas por la Agencia Reguladora del Transporte Ferroviario, con la finalidad de emitir los avisos de cancelación o la ratificación de las mismas, para ser publicadas en el Diario Oficial de la Federación.
V.         Coordinar la integración de información en materia de operación y equipo ferroviario, con la finalidad de elaborar los anteproyectos de norma que posteriormente serán sometidos a consideración en los Grupos de Trabajo.
VI.        Coordinar y dirigir los Grupos de Trabajo que se establezcan para la elaboración o modificación de los anteproyectos de norma, proyectos de norma o Normas Oficiales Mexicanas, así como atender las observaciones efectuadas durante el proceso de consulta pública.
VII.       Coordinar la elaboración del análisis de impacto regulatorio de los proyectos de Normas Oficiales Mexicanas, lineamientos, reglamentos y demás disposiciones de carácter general, en materia de operación y equipo ferroviario, competencia de la Agencia Reguladora del Transporte Ferroviario.
VIII.      Emitir respuesta en el ámbito de su competencia, a las consultas sobre Normas Oficiales Mexicanas, que en materia de operación y equipo ferroviario efectúen los particulares y/o Dependencias.
IX.        Representar a la Agencia en foros y actividades nacionales e internacionales relativos a la normalización de operación de equipo ferroviario, a fin de promover la integración de mejoras a la normatividad vigente.
X.         Revisar los horarios e itinerarios que presenten los concesionarios y asignatarios, respecto al servicio público de transporte ferroviario, para verificar que los mismos cumplan con lo previsto Reglamento del Servicio Ferroviario y demás disposiciones vigentes.
XI.        Revisar los reglamentos internos de transporte que presenten los concesionarios y asignatarios, respecto al servicio público de transporte ferroviario, para verificar que los mismos cumplan con lo previsto Reglamento del Servicio Ferroviario y demás disposiciones vigentes.
XII.       Efectuar la revisión de los Sistemas de Control de Tránsito de Trenes propuestos por los concesionarios y asignatarios, para verificar que los mismos cumplan con lo previsto Reglamento del Servicio Ferroviario y demás disposiciones vigentes.
XIII.      Compilar los documentos y expedientes que se encuentre a cargo de su área, para la emisión de copias certificadas.
XIV.      Reportar la información correspondiente a las obligaciones de Transparencia asignadas en materia de regulación de operación y equipo ferroviario.
9.2.1.2. Subdirección de Infraestructura Ferroviaria
Objetivo
Coordinar acciones para la actualización y mejora a la regulación técnica del transporte ferroviario en materia de infraestructura, con la finalidad de impulsar la eficiencia operativa y la seguridad del sistema ferroviario mexicano.
I.          Conformar los grupos de trabajo, Comités y Subcomités en materia de infraestructura ferroviaria, en el marco de las obligaciones de la Agencia, con la finalidad de integrar el Sistema Nacional de Infraestructura de la Calidad.
II.         Analizar los documentos en materia de Infraestructura Ferroviaria emitidos por organismos internacionales y nacionales de normalización, con la finalidad de promover su armonización con las Normas Oficiales Mexicanas y demás disposiciones legales aplicables.
III.        Coordinar el análisis de las propuestas de regulación en materia de Infraestructura Ferroviaria susceptibles de ser considerados como temas de Normas Oficiales Mexicanas para integrar el Programa Nacional de Infraestructura de la Calidad y su respectivo suplemento.
IV.        Revisar quinquenalmente las Normas Oficiales Mexicanas en materia de infraestructura ferroviaria, expedidas por la Agencia Reguladora del Transporte Ferroviario, con la finalidad de emitir los avisos de cancelación o la ratificación de las mismas, para ser publicadas en el Diario Oficial de la Federación.
V.         Coordinar la integración de información en materia de Infraestructura Ferroviaria, con la finalidad de elaborar los anteproyectos de norma que posteriormente serán sometidos a consideración en los Grupos de Trabajo.
VI.        Coordinar y dirigir los Grupos de Trabajo que se establezcan para la elaboración o modificación de los anteproyectos de norma, proyectos de norma o Normas Oficiales Mexicanas, así como atender las observaciones efectuadas durante el proceso de consulta pública.
VII.       Coordinar la elaboración del análisis de impacto regulatorio de los proyectos de Normas Oficiales Mexicanas, lineamientos, reglamentos y demás disposiciones de carácter general, en materia de Infraestructura Ferroviaria, competencia de la Agencia Reguladora del Transporte Ferroviario.
VIII.      Emitir respuesta en el ámbito de su competencia, a las consultas sobre Normas Oficiales Mexicanas, que en materia Infraestructura Ferroviaria efectúen los particulares y/o Dependencias.
IX.        Representar a la Agencia en foros y actividades nacionales e internacionales, relativos a la normalización de Infraestructura Ferroviaria, a fin de promover la integración de mejoras a la normatividad vigente.
X.         Compilar los documentos y expedientes que se encuentre a cargo de su área, para la emisión de copias certificadas.
XI.        Reportar la información correspondiente a las obligaciones de Transparencia asignadas en materia de regulación de Infraestructura Ferroviaria.
9.2.2. Dirección de Regulación Económica
Objetivo
Dirigir los proyectos en materia de regulación económica ferroviaria, con la finalidad de establecer las bases que permitan definir las tarifas de y precios por la prestación del servicio público de transporte ferroviario
I.          Proponer las contraprestaciones por derechos de paso o de arrastre a los concesionarios o asignatarios, cuando éstos no llegan a un acuerdo, con base en lo establecido en la Ley Reglamentaria del Servicio Ferroviario, su reglamento, lineamientos y demás disposiciones normativas aplicables, a efecto de resolver inconformidades por la aplicación de las mismas.
II.         Conducir la elaboración de estudios en materia de regulación económica ferroviaria, a efecto de contribuir a la resolución de controversias y, en su caso, proponer bases de regulación tarifaria y de contraprestaciones en el servicio público de transporte ferroviario.
III.        Dirigir la elaboración de opiniones técnicas en materia de regulación económica ferroviaria, con base en la normatividad nacional o internacional y el acervo informativo de la Secretaría, con objeto de aportar elementos a los usuarios, concesionarios, asignatarios y permisionarios para dirimir controversias.
IV.        Coordinar las solicitudes de opinión que se planteen a la Comisión Federal de Competencia Económica respecto al establecimiento de condiciones y contraprestaciones para la prestación de los derechos de paso y de arrastre, con objeto de garantizar que las resoluciones que emita la Agencia consideren los criterios emitidos por dicha Comisión.
V.         Garantizar la legalidad del proceso de registro, modificación y actualización de las tarifas aplicables a la prestación del servicio público de transporte ferroviario y a la prestación de los servicios diversos y cualquier otro cargo; así como el catálogo de los Servicios Diversos, otros cargos y sus reglas de aplicación por parte de los concesionarios, asignatarios y permisionarios para la prestación de los servicios, y para el servicio de maniobras en zonas federales terrestres ferroviarias.
VI.        Promover la participación de la Agencia en foros y paneles nacionales e internacionales en materia de regulación económica ferroviaria y, en su caso, diseñar el contenido de estos, con el fin de intercambiar experiencias que contribuyan al fortalecimiento del sistema ferroviario mexicano.
VII.       Coordinar las verificaciones en materia de tarifas máximas registradas, tarifas reguladas y contraprestaciones establecidas, con objeto de constatar su cumplimiento y en caso de algún incumplimiento, proponer al superior jerárquico la solicitud de inicio del procedimiento administrativo de imposición de sanción correspondiente.
VIII.      Dirigir la elaboración de la metodología para fijar las bases de regulación tarifaria, para que la Agencia esté en posibilidades de dar cumplimiento a las obligaciones derivadas de la Ley Reglamentaria del Sistema Ferroviario y su Reglamento con motivo de la declaratoria de ausencia de competencia efectiva emitida por la Comisión Federal de Competencia Económica.
IX.        Dirigir el procedimiento para el establecimiento de derechos de paso, arrastre y la determinación de contraprestaciones, para que la Agencia esté en posibilidades de dar cumplimiento a las obligaciones derivadas de la Ley y el Reglamento con motivo de la declaratoria de ausencia de competencia efectiva o de la opinión emitida por la Comisión Federal de Competencia Económica.
X.         Establecer los requerimientos de información a los concesionarios, asignatarios y permisionarios, en materia tarifaria, a fin de estar en posibilidad de llevar a cabo los análisis económico-tarifarios.
9.2.2.1. Subdirección de Análisis Económico
Objetivo
Coordinar el análisis económico de las tarifas y contraprestaciones correspondientes al servicio público de transporte ferroviario, con la finalidad de contribuir a que los mismos se presten en condiciones satisfactorias de calidad, eficiencia, competitividad, seguridad y permanencia.
I.          Verificar que los concesionarios, asignatarios o permisionarios apliquen en la prestación del servicio público de transporte ferroviario y sus servicios auxiliares, las tarifas máximas registradas, las tarifas reguladas y las contraprestaciones establecidas por la Agencia.
II.         Integrar los expedientes en materia económico-tarifario de los concesionarios, asignatarios o permisionarios, a fin de constatar el cumplimiento de la normatividad aplicable.
III.        Evaluar los indicadores en materia económico-tarifarios establecidos por la Agencia, con el propósito de conocer el comportamiento del Sector.
IV.        Realizar el análisis económico de las contraprestaciones planteadas por los concesionarios o asignatarios, para la ejecución de obras respecto de proyectos de infraestructura en el derecho de vía, de los cuales emanen procedimientos de resolución de controversias, en términos en lo dispuesto en la Ley Reglamentaria del Servicio Ferroviario y su Reglamento.
V.         Realizar el análisis económico de las tarifas máximas aplicadas, en los procedimientos de resolución de controversias derivadas de las inconformidades presentadas por los usuarios, con el fin de garantizar que los servicios se presten en condiciones equitativas en cuanto a oportunidad, calidad y precio.
VI.        Analizar las tarifas efectivamente cobradas por los concesionarios, asignatarios y permisionarios, a fin de elaborar un diagnóstico del contexto general del Sistema Ferroviario Mexicano que permita proporcionar los elementos necesarios para la definición de criterios y toma de decisiones.
VII.       Analizar la información de los costos en los que incurren los concesionarios, asignatarios y permisionarios en la prestación de los servicios de transporte ferroviarios, a fin de coadyuvar al desarrollo de modelos de bases de regulación tarifaria o de contraprestaciones.
VIII.      Desarrollar estudios y proyectos en materia económico-tarifarios, respecto a tramos ferroviarios, productos específicos y atención de industrias que permitan a la Agencia evaluar la participación de estos en el sector.
IX.        Reportar la información correspondiente a las obligaciones de Transparencia asignadas en materia de análisis económico.
X.         Realizar el cotejo para la emisión de copias certificadas respecto de los expedientes que se encuentre a cargo de la Subdirección de Análisis Económico.
9.2.2.2. Subdirección de Contraprestaciones y Bases de Regulación Tarifaria
Objetivo
Proponer los criterios y principios para fijar las condiciones o contraprestaciones para la prestación de servicios de interconexión, de terminal o el otorgamiento de los derechos de arrastre o de paso, así como para las bases de regulación tarifaria, de conformidad con las disposiciones normativas aplicables con objeto de asegurar que dichos servicios se prestan en condiciones satisfactorias de calidad, eficiencia, competitividad, seguridad y permanencia.
I.          Desarrollar la metodología y el cálculo que se utilizará para determinar las contraprestaciones por derechos de paso o de arrastre a los concesionarios o asignatarios, cuando éstos no llegan a un acuerdo, tomando en consideración los criterios, principios y experiencias nacionales e internacionales en dicha materia.
II.         Desarrollar la metodología y el cálculo que se utilizará para establecer bases de regulación tarifaria a los concesionarios o asignatarios, previa declaratoria de ausencia de condiciones de competencia emitida por la Comisión Federal de Competencia Económica, tomando en consideración los criterios, principios y experiencias nacionales e internacionales en dicha materia.
III.        Proporcionar los elementos técnicos económicos a la Dirección General de Asuntos Jurídicos, para la resolución de los procedimientos derivados de controversias respecto de los servicios de interconexión, suscitados entre los concesionarios y asignatarios del Servicio Ferroviario Mexicano.
IV.        Coordinar la integración del acervo histórico informativo de los convenios celebrados entre concesionarios o asignatarios relativos al otorgamiento de los derechos de arrastre y derechos de paso, para contar con elementos de consulta que permitan realizar diversos análisis en materia de contraprestaciones pactadas por servicios de interconexión.
V.         Coordinar acciones para la atención a las solicitudes de información que en materia de servicios de interconexión, contraprestaciones y bases de regulación tarifaria efectúe la Comisión Federal de Competencia Económica, con la finalidad de facilitar a dicho órgano autónomo la emisión de declaratorias o resoluciones en el ámbito de su competencia
VI.        Coordinar la elaboración del proyecto de solicitud de opinión a la Comisión Federal de Competencia Económica, a fin de contar con los elementos necesarios para establecer las condiciones y contraprestaciones bajo las cuales los concesionarios y asignatarios deberán de prestar a otros los servicios de interconexión requeridos para la prestación del servicio público de transporte ferroviario.
VII.       Coordinar acciones para la elaboración del proyecto de solicitud de requerimientos de información a los concesionarios y asignatarios, a fin de estar en posibilidad de desarrollar la metodología y el cálculo que se utilizará para establecer las bases de regulación tarifaria y las contraprestaciones de los servicios.
9.2.2.2.1. Departamento de Contraprestaciones y Bases de Regulación Tarifaria
Objetivo
Analizar la información relativa a las contraprestaciones y bases de regulación tarifaria, a fin de proporcionar elementos que permitan definir las condiciones o contraprestaciones para la prestación de servicios de interconexión, de terminal o el otorgamiento de los derechos de arrastre o de paso.
I.          Analizar la información proporcionada por los concesionarios, asignatarios y usuarios, así como de Organismos Nacionales e Internacionales, con la finalidad de contar con elementos para el desarrollo de la metodología y el cálculo de las contraprestaciones por derechos de paso o de arrastre, cuando los concesionarios o asignatarios no lleguen a un acuerdo.
II.         Realizar los análisis económicos necesarios a efecto de emitir informes sobre los criterios o principios metodológicos necesarios para establecer bases de regulación tarifaria a los concesionarios o asignatarios, previa declaratoria de ausencia de condiciones de competencia emitida por la Comisión Federal de Competencia Económica.
III.        Integrar la información sobre las prácticas nacionales e internacionales en materia de contraprestaciones y bases de regulación tarifaria, con el objetivo de contar con elementos de consulta que sustenten las metodologías en materia de servicios de interconexión y bases de regulación tarifaria.
IV.        Elaborar los proyectos de requerimientos de información a los concesionarios, asignatarios y permisionarios, relativos a los servicios de interconexión, de contraprestaciones y de bases de regulación tarifaria, así como la propuesta de respuesta a la Comisión Federal de Competencia Económica, respecto de las investigaciones realizadas por dicho órgano y proponerlos a consideración de su superior jerárquico.
V.         Apoyar en la elaboración del proyecto de solicitud de opinión a la Comisión Federal de Competencia Económica, para proponer los criterios o principios que permitan fijar las condiciones y contraprestaciones bajo las cuales los concesionarios y asignatarios deberán de prestar a otros los servicios de interconexión requeridos para la prestación del servicio público de transporte ferroviario, garantizando la debida integración de los expedientes conforme a la normatividad aplicable.
VI.        Integrar y analizar las bases de datos de los convenios celebrados entre concesionarios o asignatarios relativos al otorgamiento de los derechos de arrastre y derechos de paso en el acervo histórico, con el objeto de proveer información que facilite el desarrollo de informes sobre su uso y aprovechamiento, así como del histórico de las contraprestaciones pagadas.
VII.       Analizar las resoluciones o declaratorias que emita la Comisión Federal de Competencia Económica, con la finalidad de aportar un primer diagnóstico respecto de los alcances que consideran las mismas para el sector ferroviario
VIII.      Dar respuestas a las solicitudes de información correspondientes a las contraprestaciones y bases de regulación tarifaria realizadas a la Agencia Reguladora del Transporte Ferroviario.
IX.        Llevar a cabo el procedimiento de notificación de los oficios o acuerdos resolutivos en materia de contraprestaciones y bases de regulación tarifaria de conformidad con la Ley Federal del Procedimiento Administrativo
X.         Reportar la información correspondiente a las obligaciones de Transparencia asignadas en materia de contraprestaciones y bases de regulación tarifaria.
XI.        Realizar el cotejo para la emisión de copias certificadas respecto de los expedientes que se encuentre a cargo de la Subdirección de Contraprestaciones y Bases de Regulación Tarifaria.
9.2.2.3. Subdirección de Tarifas de Pasajeros, Carga y Servicios Diversos
Objetivo
Coordinar la modificación y actualización de las tarifas aplicables a la prestación del servicio público de transporte ferroviario, de los servicios auxiliares, de los maniobristas y cualquier otro cargo y sus reglas de aplicación, de conformidad con el marco normativo aplicable, con la finalidad de establecer las bases para la regulación tarifaria
I.          Coordinar el registro de las tarifas máximas aplicables a la prestación del servicio público de transporte ferroviario, de los servicios auxiliares, de los maniobristas y cualquier otro cargo y sus reglas de aplicación, garantizando el cumplimiento establecido en las leyes y reglamentos aplicables, conforme a condiciones satisfactorias de calidad, eficiencia, competitividad, seguridad y permanencia de los servicios públicos ferroviarios.
II.         Vigilar que los concesionarios, asignatarios, permisionarios y maniobristas realicen la publicación en medios electrónicos, de las tarifas máximas registradas, a fin de garantizar que la información publicada es la vigente para su consulta.
III.        Coordinar el análisis comparativo entre las tarifas máximas registradas de los diversos concesionarios, asignatarios, permisionarios y maniobristas, con el fin de validar que los niveles de cobro solicitados sean comparables para un mismo servicio o, en su caso, emitir los acuerdos y prevenciones pertinentes.
IV.        Coordinar con el área competente de la Agencia, la inscripción en el Registro Ferroviario Mexicano de las tarifas máximas registradas de carga, pasaje y servicios auxiliares, con la finalidad de coadyuvar en la integración del acervo informativo del sector.
V.         Coordinar la elaboración del informe sobre los incrementos o modificaciones tarifarias propuestos por los concesionarios, asignatarios, permisionarios y maniobristas para la prestación del servicio público de transporte ferroviario y los servicios diversos, con el fin de mantener informado al superior jerárquico respecto a las propuestas planteadas para su consideración.
VI.        Coordinar el proceso de notificación de los oficios o acuerdos resolutivos en materia de registro de tarifas a los concesionarios, asignatarios, permisionarios y maniobristas, con objeto de garantizar que la misma se realice con estricto apego a la normatividad vigente.
VII.       Supervisar el proceso de control de gestión, respecto a las solicitudes de registros de tarifas máximas, resoluciones tarifarías, quejas, consultas y demás tramites recibidos en el área, con base en los sistemas informáticos establecidos y conforme a la normatividad establecida en la materia, con la finalidad de otorgar una atención oportuna y eficiente a las diversas solicitudes recibidas.
VIII.      Coordinar la atención de las solicitudes de acceso a la información, correspondiente a las obligaciones de Transparencia en materia del registro de tarifas.
IX.        Coordinar con las diversas autoridades e instancias, la atención a los requerimientos de información que en materia de registro de tarifas realizan a la Agencia.
9.2.2.3.1. Departamento de Tarifas de Pasajeros, Carga y Servicios Diversos
Objetivo
Analizar las propuestas de registro de tarifas ferroviarias de carga, servicios auxiliares y de maniobras en zonas federales de las estaciones de ferrocarril, así como analizar toda la información necesaria para estar en condiciones de establecer las bases de regulación tarifaria a través del cumplimiento de los lineamientos establecidos en la ley reglamentaria del servicio ferroviario, su reglamento y demás disposiciones vigentes aplicables, con la finalidad de contribuir al desarrollo del transporte ferroviario.
I.          Elaborar la propuesta de oficio o de acuerdo de registro de tarifas para la prestación del servicio público de transporte ferroviario, de los servicios auxiliares, de los maniobristas, así como cualquier otro cargo, y sus reglas de aplicación, con base en cuadros comparativos de tarifas registradas, datos estadísticos e indicadores económicos.
II.         Comprobar que la publicación de las tarifas máximas registradas por parte de los concesionarios, asignatarios, permisionarios y maniobristas se hayan realizado de conformidad con el registro otorgado por la Agencia y de lo contrario, proponer a su superior jerárquico las acciones correspondientes.
III.        Realizar el análisis comparativo entre las tarifas máximas registradas de los concesionarios, asignatarios, permisionarios y maniobristas, con el fin de proporcionar elementos a su superior jerárquico que le permitan determinar la factibilidad o improcedencia del registro de la tarifa solicitada.
IV.        Integrar la documentación necesaria y proporcionarla a la Dirección General de Estudios, Estadística y Registro Ferroviario Mexicano, para llevar a cabo la inscripción de las tarifas registradas en el Registro Ferroviario Mexicano.
V.         Elaborar el informe sobre los incrementos o modificaciones tarifarias propuestos por los concesionarios, asignatarios, permisionarios y maniobristas, para la prestación del servicio público de transporte ferroviario y los servicios diversos, para someterlos a consideración del subdirector de Tarifas de Pasaje, Carga y Servicios Diversos.
VI.        Llevar a cabo el procedimiento de notificación de los oficios o acuerdos resolutivos en materia de registro de tarifas de conformidad con la Ley Federal del Procedimiento Administrativo.
VII        Llevar a cabo el cotejo para la emisión de copias certificadas respecto a los expedientes que se encuentre a cargo de la Subdirección de Tarifas de Pasaje, Carga y Servicios Diversos.
VIII.      Reportar la información correspondiente a las obligaciones de transparencia asignadas en la materia de registro de tarifas.
9.2.3. Dirección de Seguridad Ferroviaria
Objetivo
Conducir los proyectos en materia de seguridad ferroviaria, con el objeto de contribuir a que la prestación de los servicios de transporte ferroviario sea segura y eficiente.
I.          Emitir la opinión en materia de seguridad, de los Reglamentos Internos de transporte que presenten a la Agencia los concesionarios y asignatarios, a efecto de garantizar que estos cumplan con lo previsto en el Reglamento del Servicio Ferroviario y demás disposiciones vigentes.
II.         Emitir la opinión en materia de seguridad, de los manuales de control de tránsito ferroviario que presenten a la Agencia los concesionarios y asignatarios, a efecto de garantizar que estos cumplan con lo previsto en el Reglamento del Servicio Ferroviario y demás disposiciones vigentes.
III.        Emitir la opinión en materia de seguridad, de los horarios e itinerarios que presenten a la Agencia los concesionarios y asignatarios, a efecto de garantizar que estos cumplan con lo previsto en el Reglamento del Servicio Ferroviario y demás disposiciones vigentes.
IV.        Coordinar la elaboración de los proyectos de bases de colaboración que se pretendan suscribir con las autoridades migratorias, de seguridad pública y concesionarios, para establecer acciones tendientes a evitar afectaciones al servicio público de transporte ferroviario.
V.         Conducir las acciones que le encomiende el presidente de la Comisión para la Investigación de Siniestros Ferroviarios, de conformidad con las reglas de operación, para aportar los elementos necesarios que permitan la elaboración y emisión del dictamen correspondiente.
VI.        Coadyuvar con la Secretaría, en el análisis de estrategias que permitan la implementación de acciones de seguridad para cruces viales ferroviarios, con el objeto de incrementar el índice de seguridad en el Sistema Ferroviario Mexicano.
VII.       Dirigir la atención de los trámites de reconocimiento de cursos de capacitación, actualización y adiestramiento presentados por los concesionarios, asignatarios y empresas capacitadoras externas o capacitadores independientes, con la finalidad de que dichos cursos sean reconocidos por la Agencia.
VIII.      Dirigir la atención de los trámites de los programas para hacer frente a las contingencias y siniestros, presentados por los concesionarios, asignatarios y permisionarios del Sistema Ferroviario Mexicano en cumplimiento en lo dispuesto en el Reglamento del Servicio Ferroviario.
IX.        Dirigir el análisis de los siniestros ferroviarios ocurridos en el sistema ferroviario mexicano, mediante la detección de los factores que los generaron, con el objeto de emitir recomendaciones tendientes a disminuir el riesgo de ocurrencia de siniestros e incrementar la seguridad ferroviaria.
9.2.3.1. Subdirección de Seguimiento de Siniestros Ferroviarios
Objetivo
Coordinar el seguimiento y análisis de los siniestros que ocurren en el Sistema Ferroviario Mexicano, con el objeto de emitir recomendaciones tendientes a prevenir la ocurrencia de mismos e incrementar la seguridad ferroviaria.
I.          Supervisar la integración de datos e información que constituyan los registros de los siniestros que ocurren en el Sistema Ferroviario Mexicano, así como analizar los diagnósticos de siniestralidad, con objeto de detectar los puntos o zonas de mayor incidencia y de elaborar propuestas enfocadas al fortalecimiento de la Seguridad Ferroviaria.
II.         Coordinar acciones para la revisión y análisis de los informes técnicos de siniestros ferroviarios presentados por los concesionarios y asignatarios, a fin de proponer la emisión de recomendaciones o medidas preventivas o correctivas que se estimen procedentes.
III.        Supervisar el registro histórico de los siniestros ocurridos en el Sistema Ferroviario Mexicano, identificando las causas que los originaron, a fin de proponer acciones encaminadas a prevenir su ocurrencia y magnitud en beneficio de la Seguridad Ferroviaria.
IV.        Participar en las tareas que le encomiende el presidente de las Comisiones Investigadoras de Siniestros Ferroviarios, a efecto de recabar información para elaborar el informe de siniestro correspondiente.
V.         Supervisar el registro histórico sobre la problemática de seguridad pública y de migración que se presenta en torno a la red ferroviaria, analizando su impacto en la operación del Servicio Público del Transporte Ferroviario, para emitir opiniones técnicas que coadyuven en la elaboración de convenios en dichas materias y/o para emitir recomendaciones al respecto ante las diversas instancias competentes.
VI.        Colaborar con el área competente de la Secretaría, en el desarrollo de la propuesta de lineamientos generales de capacitación en materia de operación ferroviaria, a fin de que se definan aquellos conocimientos, habilidades y destrezas que se requieran para la certificación de competencias del Personal Técnico Ferroviario.
VII.       Coordinar acciones para la revisión y análisis de las solicitudes de reconocimiento de los cursos de capacitación, actualización y adiestramiento que presenten a la Agencia los concesionarios, asignatarios y empresas capacitadoras externas o instructores independientes y, en su caso, coordinar las acciones con la Dirección General de Estudios, Estadística y Registro Ferroviario Mexicano que permitan garantizar la acreditación de los requisitos técnico-administrativos de dichos cursos, conforme a la normatividad aplicable, a fin de determinar la procedencia o improcedencia de los mismos.
VIII       Coordinar la elaboración o modificación de las Reglas de Operación de la Comisión, para la Investigación de Siniestros Ferroviarios, con objeto de garantizar el cumplimiento de la normatividad vigente.
IX.        Coordinar en colaboración con la Subdirección de Cruces Viales Ferroviarios, el seguimiento a los reportes emitidos diariamente por los concesionarios, asignatarios y permisionarios, para efectuar el análisis de los siniestros ferroviarios de su competencia, excepto los ocurridos en los cruces viales ferroviarios.
9.2.3.1.1. Departamento de Análisis de Accidentes Ferroviarios
Objetivo
Efectuar el análisis de la información referente a los siniestros ocurridos en el Sistema de Transporte Ferroviario, con la finalidad de proporcionar elementos que contribuyan a prevenir la ocurrencia de mismos.
I.          Efectuar la revisión y análisis de las cartas descriptivas de cursos de capacitación dirigidos al personal técnico ferroviario, para verificar que los objetivos, alcances, duración y contenido temático sean acordes con los propósitos de dichos cursos.
II.         Elaborar los proyectos de solicitud de inicio del procedimiento de sanción o de emisión de recomendaciones, medidas preventivas o correctivas derivados de la revisión y análisis de los informes técnicos y de la información referente a los siniestros ferroviarios, garantizando que estas se encuentren debidamente fundadas y motivadas con forme al marco legal vigente.
III.        Integrar la información derivada de los reportes e informes técnicos remitidos por los concesionarios y asignatarios, así como efectuar la elaboración de los proyectos de diagnósticos de siniestralidad, para proporcionar elementos que permitan determinar sitios o zonas de mayor recurrencia.
IV.        Analizar los informes técnicos de siniestralidad presentados por los concesionarios y asignatarios, para proponer la emisión de recomendaciones que permitan reducir la ocurrencia de siniestros ferroviarios.
V.         Clasificar por tipo los siniestros que se susciten en el Sistema Ferroviario Mexicano, a través de la recopilación de los reportes e informes técnicos presentados por las empresas concesionarias y asignatarias, para contar con un respaldo físico del acervo de siniestralidad.
VI.        Compilar la documentación derivada de los procesos de investigación de siniestros ferroviarios en los que resulten daños a terceros, con la finalidad de proveer información que favorezca la toma decisión y de generar los expedientes correspondientes para el acervo documental.
VII.       Proponer al superior jerárquico, los proyectos de Acuerdos de desahogo, requerimientos de Información complementaria y Acuerdos de Prevención, relativos al análisis de informes técnicos de siniestros ferroviarios.
VIII.      Dar atención en tiempo y forma a las solicitudes de información relativas a los siniestros ferroviarios reportados a la Agencia Reguladora del Transporte Ferroviario.
IX.        Realizar el cotejo para la emisión de copias certificadas respecto de los expedientes que se encuentre a cargo de la Subdirección de Seguimiento de Siniestros Ferroviarios.
X.         Reportar la información correspondiente a las obligaciones de Transparencia asignadas en materia de accidentes ferroviarios.
XI.        Atender las demás funciones que las disposiciones legales y reglamentarias le atribuyan en el ámbito de su competencia, así como aquellas que le confiera el jefe inmediato, relacionadas con las atribuciones de la propia Agencia.
9.2.3.2. Subdirección de Cruces Viales Ferroviarios
Objetivo
Coordinar acciones de seguridad que coadyuven a la mejora de los cruces viales ferroviarios y la seguridad operativa en los mismos, a través del cumplimiento de los lineamientos establecidos en la Ley Reglamentaria del Servicio Ferroviario, su Reglamento, y demás disposiciones vigentes aplicables y estándares de calidad, con la finalidad de contribuir al desarrollo eficiente del transporte ferroviario, en beneficio del público en general y usuarios.
I.          Implementar estrategias para la elaboración del inventario de cruces viales ferroviarios del sistema ferroviario nacional y su actualización, a través de visitas de campo y el apoyo de la Dirección Ejecutiva de Verificación y Seguridad y los Departamentos de Transporte Ferroviario de los Centros SCT, con objeto de proponer las acciones y estrategias para su mejora o rehabilitación.
II.         Elaborar diagnósticos sobre las condiciones de convivencia urbana ferroviaria, de conformidad con la normatividad aplicable, con el objeto de evaluar las condiciones de la señalización y operación en los cruzamientos de las vías férreas.
III.        Coadyuvar con la Secretaría, en la implementación de políticas de seguridad en los cruces viales ferroviarios del Sistema Ferroviario Nacional, a través de campañas de seguridad y de concientización social, en coordinación con autoridades de los tres niveles de gobierno y empresas ferroviarias, a fin de incidir en la disminución de siniestros en dichos puntos.
IV.        Promover la realización de estudios de ingeniería vial, a través del análisis de zonas urbanas que presenten altos índices de siniestralidad en sus cruces viales ferroviarios, con objeto de proponer a las autoridades competentes, el desarrollo de obras a desnivel que mejoren la movilidad urbana y la reducción de la siniestralidad en dichas zonas.
V.         Participar en las tareas que le encomiende el presidente de las Comisiones Investigadoras de Siniestros Ferroviarios, a efecto de aportar elementos necesarios para la elaboración del dictamen.
VI.        Coordinar acciones para la revisión y análisis de los planes con que los concesionarios y permisionarios harán frente a las contingencias o siniestros, con objeto de determinar la procedencia de los mismos.
VII.       Coordinar con la Dirección de Regulación Ferroviaria, las reuniones de trabajo para la revisión, análisis y, en su caso, emisión de observaciones a los horarios e itinerarios, reglamentos internos de transporte y manuales de control de tránsito ferroviario que presenten los concesionarios y asignatarios respecto al servicio público de transporte ferroviario, previo al inicio de su vigencia.
VIII.      Coordinar acciones para la revisión y análisis de los reportes diarios que presentan los concesionarios o permisionarios, respecto de la siniestralidad en cruces viales ferroviarios, para determinar posibles incumplimientos a las disposiciones legales y administrativas vigentes o para emitir recomendaciones a los permisionarios que cruzan la vía general de comunicación ferroviaria previamente establecida.
IX.        Coordinar en colaboración con la Subdirección de Siniestros Ferroviarios, el seguimiento de los reportes emitidos diariamente por los concesionarios, asignatarios y permisionarios, para efectuar el análisis de los siniestros ocurridos en los cruces viales ferroviarios.
X.         Coordinar la elaboración de los diagnósticos semestrales de siniestralidad ferroviaria, con el objeto de identificar los riesgos de mayor recurrencia en la red ferroviaria mexicana.
XI.        Proponer al superior jerárquico, los proyectos de respuesta a las solicitudes de información que presenten Organismos y Autoridades, relativos a los siniestros ferroviarios en cruces viales ferroviarios reportados a la Agencia Reguladora del Transporte Ferroviario.
9.2.3.2.1. Departamento de Cruces Viales Ferroviarios
Objetivo
Evaluar, a través de la revisión del cumplimiento de la normatividad aplicable por parte de los autorizados, responsables de su conservación y vigilancia, las condiciones de seguridad física y operativa que presenten los cruces viales ferroviarios del Sistema Ferroviario Nacional que se localizan fuera de zonas urbanas y centros de población con la finalidad de proponer mejoras a los mismos, en beneficio de los usuarios de los cruces en comento.
I.          Verificar que los programas para hacer frente a las contingencias o siniestros que presenten los concesionarios y permisionarios, cumplan con los requerimientos establecidos en la normatividad aplicable, así como emitir los reportes técnicos que integren entre otros, posibles incumplimientos.
II.         Proponer al superior jerárquico, los proyectos de Acuerdos de desahogo, requerimientos de Información complementaria y Acuerdos de Prevención de siniestros en cruces viales ferroviarios.
III.        Elaborar los análisis requeridos sobre las prioridades de cruces viales ferroviarios con mayor siniestralidad, de conformidad con lo establecido en la Ley Reglamentaria del Servicio Ferroviario, con el objetivo de requerir a los permisionarios, la implementación de la señalización de dichos cruces, conforme a la normatividad aplicable.
IV.        Actualizar el inventario de cruces viales del Sistema Ferroviario Nacional, de acuerdo a las autorizaciones otorgadas por la Dirección General de Desarrollo Multimodal y los Centros SCT.
V.         Elaborar los proyectos de oficio de resolución respecto a los planes de contingencia y de atención a siniestros que presenten los concesionarios y permisionarios o, en su caso, elaborar los proyectos de acuerdos de prevención por incumplimiento a lo dispuesto en el Reglamento del Servicio Ferroviario.
VI.        Participar en las reuniones de trabajo para la revisión y análisis de los horarios e itinerarios, reglamentos internos de trabajo y sistemas de control de tránsito que presenten los concesionarios y asignatarios, con el objeto de elaborar los proyectos de respuesta a dichas solicitudes.
VII.       Realizar el monitoreo, revisión y análisis de los reportes diarios de siniestralidad en cruces viales ferroviarios, con el objeto de proponer las recomendaciones aplicables en materia de seguridad a los permisionarios.
VIII.      Elaborar los proyectos de diagnósticos semestrales de siniestralidad ferroviaria, con la finalidad de identificar los puntos, zonas o tramos de mayor siniestralidad por concesionario y asignatario.
IX.        Realizar la propuesta de cotejo para la emisión de copias certificadas respecto de los expedientes que se encuentre a cargo de la Subdirección de Cruces Viales Ferroviarios.
X.         Reportar la información correspondiente a las obligaciones de Transparencia asignadas en materia de cruces viales ferroviarios.
9.3 Dirección General de Estudios, Estadística y Registro Ferroviario Mexicano
Objetivo
Integrar el registro ferroviario mexicano, dirigir y establecer los estudios e investigaciones en materia ferroviaria, así como emitir indicadores de los servicios ferroviarios, con el objeto de contar con información confiable sobre el desempeño del sector y promover la expansión y el uso de este modo de transporte.
I.          Dirigir la integración del Registro Ferroviario Mexicano conforme a la Ley Reglamentaria del Servicio Ferroviario, a fin de contar con un acervo informativo acerca de los servicios instalaciones y equipos relacionados con el transporte ferroviario.
II.         Emitir las constancias respecto del asiento de la inscripción en el Registro Ferroviario Mexicano correspondiente, con la finalidad de dar trámite a las solicitudes presentadas por los Concesionarios, Asignatarios y Permisionarios.
III.        Dirigir el trámite de asignación de matrícula al equipo tractivo y de arrastre que transite por las vías generales de comunicación ferroviaria y emitir las constancias correspondientes.
IV.        Conducir la expedición, revalidación y reposición de la licencia federal ferroviaria, de conformidad con las disposiciones jurídicas aplicables.
V.         Dirigir la elaboración, compilación, conservación y publicación de los indicadores de los servicios ferroviarios.
VI.        Dirigir la elaboración, compilación, conservación y publicación de los reportes estadísticos relativos a la información de tráfico, infraestructura, operación, seguridad, económica y financiera del Sistema Ferroviario Mexicano, a fin de garantizar que la Agencia disponga de información estadística, veraz, oportuna y confiable para el cumplimiento y desarrollo de las funciones encomendadas.
VII.       Autorizar la publicación del anuario estadístico ferroviario, mediante la programación y cumplimiento de las actividades de recopilación, consolidación, análisis y validación de la información proporcionada por los concesionarios, asignatarios y permisionarios, con el propósito de disponer de información oportuna del Sistema Ferroviario Mexicano.
VIII.      Autorizar los mecanismos para la difusión de la estadística ferroviaria, los estudios e investigaciones realizados por la Agencia, o en los que haya participado, con la finalidad de divulgar el conocimiento y promover la expansión y el uso de la red ferroviaria.
IX.        Dirigir la elaboración de estudios e investigaciones de vías cortas o ramales que no sean explotadas o se encuentren en desuso por los concesionarios o asignatarios, y en su caso, emitir el informe de valoración conforme a la normatividad aplicable.
X.         Dirigir la elaboración de estudios e investigaciones en materia del transporte ferroviario y multimodal, a fin de proveer elementos que le permitan al Titular promover el Sistema Ferroviario Mexicano.
XI.        Proponer al Titular la formalización de convenios o acuerdos institucionales para la cooperación y realización de estudios e investigaciones, así como para la obtención de información estadística o geográfica en materia del transporte ferroviario y multimodal.
XII.       Otorgar a la Dirección General de Asuntos Jurídicos, en el ámbito de competencia del área, los insumos de información técnica necesarios para el desahogo de los procedimientos de imposición de sanciones con motivo de las infracciones a las disposiciones legales, reglamentarias y administrativas incurridas por los concesionarios, asignatarios y permisionarios.
XIII.      Firmar las solicitudes de información dirigidas a los concesionarios, asignatarios y permisionarios, relativa a la operación de tráfico, los datos de infraestructura, seguridad, económica y financiera del Sistema Ferroviario Mexicano, así como todo tipo de información que permita el ejercicio de las funciones de la Dirección General de Estudios, Estadística y Registro Ferroviario Mexicano.
XIV.      Dirigir la elaboración de estudios e investigaciones en materia geoespacial respecto al transporte ferroviario y multimodal en el país, con la finalidad de asegurar la divulgación del conocimiento, así como promover el uso y expansión del Sistema Ferroviario.
9.3.1. Dirección de Estudios Ferroviarios
Objetivo
Conducir los procesos de planeación, elaboración y divulgación de estudios, investigaciones y proyectos en materia de transporte ferroviario y multimodal, mediante el análisis del entorno y uso de metodologías específicas, con la finalidad de proponer estrategias que contribuyan al desarrollo del Sistema Ferroviario Mexicano.
I.          Planear la elaboración de estudios en materia de transporte ferroviario y multimodal para generar escenarios y opciones de implementación de proyectos y líneas estratégicas.
II.         Planear la elaboración de estudios que contribuyan a valorar el uso de las vías cortas o ramales que no sean explotados o se encuentren en desuso por los concesionarios o asignatarios, generando posibles escenarios respecto a su aprovechamiento o, en su caso, para la posible reversión al Estado, para someterlas a consideración de su superior jerárquico.
III.        Planear estudios e investigaciones en materia geoespacial respecto al transporte ferroviario y multimodal, así como, supervisar la producción de cartografía del Sistema Ferroviario Nacional y la actualización de la información geográfica de la Red Ferroviaria Nacional.
IV.        Asesorar al director general en la elaboración de convenios y vínculos interinstitucionales en los que pueda participar la Agencia, a fin de colaborar en estudios e investigaciones en materia de estadística, geoespacial, vías en desuso, vías cortas o ramales que no sean explotadas, entre otras que permitan impulsar el fortalecimiento del sector ferroviario y promover el transporte multimodal.
V.         Proponer al superior jerárquico los términos de referencia para los estudios que la Agencia pretenda contratar en materia de transporte ferroviario y multimodal, con el objeto de asegurar que las características técnicas se apeguen a los objetivos estratégicos de la Entidad.
VI.        Dirigir la generación de información geográfica y productos cartográficos que les permitan contar con los elementos necesarios para el desarrollo de las funciones al interior de la Agencia.
VII.       Dirigir la elaboración de los proyectos, oficios, acuerdos, requerimientos, prevenciones y cualquier otro documento necesario, dirigidos a los concesionarios, asignatarios y permisionarios respecto de todo tipo de información que permita obtener insumos para la elaboración de estudios en materia de transporte ferroviario.
VIII.      Establecer los mecanismos para la difusión de los resultados de estudios e investigaciones autorizados a la Dirección Generales, con el fin de divulgar el conocimiento derivado y promover el Servicio Ferroviario Mexicano ante el público en general y los agentes interesados en el sector.
IX.        Otorgar los resultados de los estudios e investigaciones, para la conformación y publicación de los indicadores del Sistema Ferroviario Mexicano.
X.         Dirigir la búsqueda, preparación y revisión de la documentación o constancias que obren en los archivos de la Dirección de Estudios Ferroviarios, para llevar a cabo el proceso de expedición y certificación, corroborando que la misma no se encuentre en algún supuesto de clasificación conforme a las disposiciones aplicables.
9.3.1.1. Subdirección de Estudios Ferroviarios
Objetivo
Determinar los requerimientos para la elaboración de estudios e investigaciones en materia de transporte ferroviario y multimodal, así como verificar los resultados de los mismos, con el fin de emitir opiniones que contribuyan en la toma de decisiones para promover la expansión y el uso de la red ferroviaria.
I.          Coordinar las estrategias y los procedimientos metodológicos mediante los cuales se deberán llevar a cabo los estudios e investigaciones en materia de transporte ferroviario y multimodal, observando las mejores prácticas nacionales e internacionales aplicables para tales efectos.
II.         Coordinar las estrategias y los procedimientos metodológicos mediante los cuales se deberán llevar a cabo los estudios de las vías cortas o ramales que no sean explotadas o que se encuentren en desuso por parte de los concesionarios o asignatarios, observando el posible impacto en el desarrollo económico de la región.
III.        Analizar y determinar las necesidades de información requerida de los concesionarios, asignatarios, permisionarios, instituciones federales, estatales o municipales, y demás instancias, para el desarrollo o elaboración de los estudios, con el fin de contar con información precisa, confiable y oportuna.
IV.        Coordinar la elaboración de términos de referencia para el desarrollo de estudios e investigaciones en materia de transporte ferroviario y multimodal, con la finalidad de establecer las características técnicas con las que deberá contar los proyectos.
V.         Evaluar la factibilidad para llevar a cabo la difusión de la información resultante de estudios e investigaciones autorizados por la Dirección General, para garantizar que se proporcionen elementos relevantes que contribuyan a la promoción de las actividades de la Agencia.
VI.        Revisar los resultados de los estudios e investigaciones relativos al sistema de monitoreo y evaluación de los indicadores del Sistema Ferroviario Nacional, a fin de proporcionar los elementos necesarios para su desarrollo.
VII.       Coordinar la debida integración de los expedientes relativos a los estudios e investigaciones en materia de transporte ferroviario y multimodal, así como de las vías cortas o ramales que no sean explotadas o que se encuentren en desuso por parte de los concesionarios o asignatarios, con el fin de conservar la memoria documental de la Agencia, de conformidad con las disposiciones normativas aplicables.
VIII.      Supervisar el proceso de expedición de copias certificadas de los documentos que obren en los archivos de la Dirección de Estudios Ferroviarios, con el fin de garantizar que no exista inconsistencias y/o duplicidad en la documentación para otorgarle el número de cotejo de la Dirección General de Estudios, Estadística y Registro Ferroviario Mexicano.
9.3.1.1.1. Departamento de Estudios Ferroviarios
Objetivo
Brindar apoyo en la realización de estudios e investigaciones en materia ferroviaria, con la finalidad de garantizar que estos se desarrollen en tiempo y forma.
I.          Elaborar los proyectos de oficios, acuerdos, requerimientos, prevenciones y cualquier otro documento necesario para obtener los insumos indispensables que permitan la elaboración de estudios e investigaciones de transporte ferroviario y multimodal, así como de vías cortas o ramales que no sean explotadas o se encuentren en desuso por los concesionarios o asignatarios, con el fin de asegurar el cumplimiento estricto de las disposiciones normativas y legales en materia Ferroviaria.
II.         Organizar y analizar la información proporcionada por los concesionarios, asignatarios y usuarios para los estudios e investigaciones en materia de transporte ferroviario y multimodal, así como de vías cortas en desuso o ramales que no sean explotados, a fin de contar con los elementos necesarios para elaborar la propuesta correspondiente.
III.        Definir los alcances, acciones y obligaciones que la Agencia podría asumir respecto del desarrollo de estudios e investigaciones en materia de transporte ferroviario y multimodal, así como de vías cortas en desuso o ramales que no sean explotados, con el fin de que las mismas sean consideradas en los convenios o acuerdos institucionales que para tales efectos se formalicen.
IV.        Elaborar los proyectos de términos de referencia para el desarrollo de estudios e investigaciones en materia de transporte ferroviario y multimodal, así como de vías cortas en desuso o ramales que no sean explotados, a efecto de someterlo a consideración de su superior jerárquico.
V.         Integrar los expedientes relativos a los estudios e investigaciones en materia de transporte ferroviario y multimodal, así como de vías cortas en desuso o ramales que no sean explotados, con el fin de crear un archivo fidedigno de los estudios realizados.
VI.        Reportar la información correspondiente a las obligaciones de Transparencia asignadas en materia de estudios.
9.3.1.1.2. Departamento de Estudios Geográficos
Objetivo
Elaborar los análisis regionales y geográficos en materia de transporte ferroviario y multimodal que le sean encomendados, en cumplimiento a la normatividad y a lo establecido en los términos de referencia elaborados para cada uno, con la finalidad de proponer estrategias que contribuyan al desarrollo del sistema ferroviario mexicano.
I.          Ejecutar los análisis geoespaciales y regionales que le sean encomendados, a fin de contar con elementos para la emisión de recomendaciones y sugerencias de acciones de mejora al Sistema Ferroviario Mexicano.
II.         Analizar los alcances de la información geoespacial considerada en los términos de referencia o especificaciones generales, a efecto de someterlos a consideración del subdirector, para el desarrollo de los estudios e investigaciones del transporte ferroviario y multimodal.
III         Documentar el proceso de desarrollo de los estudios e investigaciones geoespaciales, para mantener la información actualizada sobre su avance, cumplimiento y la integración de resultados.
IV.        Elaborar la cartografía para los estudios e investigaciones diversas del transporte ferroviario, garantizando su congruencia con los objetivos de la Agencia.
V.         Analizar y proponer las variables geoespaciales para su integración al sistema de monitoreo y evaluación de los indicadores del sistema ferroviario nacional.
VI.        Efectuar el resguardo del banco de información geoespacial de la infraestructura ferroviaria nacional, así como los resultados de los análisis espaciales, a fin de facilitar su posterior consulta y revisión
VII.       Actualizar los productos cartográficos de la Red Ferroviaria Nacional publicados por la Agencia, con objeto de proporcionar a las diversas áreas de la Agencia información precisa y oportuna.
VIII.      Proponer mecanismos para la difusión de información geográfica resultante de estudios e investigaciones autorizados a la Dirección General.
IX.        Requerir a las distintas áreas de la Agencia y/o Dependencias, la información necesaria para el desarrollo de estudios y análisis geoespaciales.
X.         Realizar la propuesta de cotejo para la emisión de copias certificadas respecto de los expedientes que se encuentre a cargo de la Subdirección de Estudios Ferroviarios.
9.3.2. Dirección de Registro Ferroviario Mexicano
Objetivo
Dirigir la integración del acervo informativo de los servicios, instalaciones y equipos relacionados con el transporte ferroviario, así como el trámite de expedición y/o revalidación de la Licencia Federal Ferroviaria, observando los aspectos normativos en la materia, con la finalidad de conformar el registro ferroviario mexicano y acreditar que el personal técnico ferroviario cumple con los requisitos de la normatividad aplicable.
I.          Establecer los mecanismos para integrar los documentos e información que conforman las nueve secciones del Registro Ferroviario Mexicano, a fin de disponer de la información y documentación que permita conocer los servicios, tarifas, instalaciones y equipos relacionados con el transporte ferroviario.
II.         Proponer actualizaciones a los procedimientos de inscripción, rectificación, modificación o cancelación de los asientos de la información y documentación de las nueve secciones que integran el Registro Ferroviario Mexicano, con el fin de aumentar la eficiencia del registro.
III.        Dirigir el procedimiento para la validación de los documentos relativos a los servicios, tarifas, instalaciones y equipos relacionados con el transporte ferroviario y determinar su procedencia previo a que se efectúen los asientos de inscripción, rectificación, modificación o cancelación de información y documentación en el Registro Ferroviario Mexicano, observando la legislación vigente.
IV.        Coordinar el procedimiento de asignación de matrícula del equipo tractivo y de arrastre, atendiendo los requisitos establecidos en el reglamento del servicio ferroviario, a efecto de llevar un control del mismo y para conocer el tipo y características técnicas del equipo ferroviario que transita por las vías generales de comunicación ferroviaria.
V.         Coordinar acciones para la expedición, revalidación y/o reposición de la Licencia Federal Ferroviaria, observando el cumplimiento de los requisitos respectivos establecidos en la Ley Reglamentaria del Servicio Ferroviario, su Reglamento y demás ordenamientos legales aplicables, con el fin de acreditar que el personal técnico ferroviario cumpla con las capacidades técnicas y psicofísicas necesarias para la prestación del servicio público ferroviario.
VI.        Proponer mejoras y la actualización a los procedimientos para los trámites de expedición, revalidación y/o reposición de la Licencia Federal Ferroviaria, para hacer más expedito dichos trámites a la ciudadanía.
VII.       Coordinar la integración de los expedientes del personal técnico que haya incurrido en un presunto incumplimiento a la normatividad vigente, a fin de notificar a la Dirección General de Asuntos Jurídicos, para el desahogo de los procedimientos administrativos, de suspensión y/o cancelación de la licencia federal ferroviaria.
VIII.      Supervisar el control documental de los expedientes, vigilando que los mismos cumplan con los requisitos técnicos y jurídicos aplicables, con el propósito de que la Agencia conserve y preserve la información y documentación que obre en el registro ferroviario mexicano de conformidad con la Ley General de Archivos y la normatividad aplicable.
IX.        Dirigir la búsqueda, preparación y revisión de la documentación o constancias que obren en los archivos de la Dirección de Registro Ferroviario Mexicano, para llevar a cabo el proceso de expedición y certificación, corroborando que la misma no se encuentre en algún supuesto de clasificación conforme a las disposiciones aplicables en materia de transparencia y acceso a la información pública.
9.3.2.1. Subdirección de Registro Ferroviario Mexicano
Objetivo
Verificar que la información y documentación a incorporarse en el Registro Ferroviario Mexicano y la referente al otorgamiento de la Licencia Federal Ferroviaria, cumpla con lo establecido en las disposiciones normativas aplicables, a fin de determinar su procedencia.
I.          Verificar que la información y documentación objeto de la solicitud de asiento de inscripción en el Registro Ferroviario Mexicano, cumpla con lo señalado en la normativa aplicable, y en su caso, proponer los proyectos de acuerdos, oficios y/o notas, prevenciones y demás documentos necesarios para la determinación de la procedencia del registro.
II.         Proponer los proyectos de las constancias de asiento correspondientes a la inscripción, rectificación, modificación o cancelación del registro ferroviario mexicano de acuerdo con el Reglamento del Servicio Ferroviario y demás disposiciones jurídicas aplicables, con la finalidad de dar certeza jurídica a los actos.
III.        Elaborar los proyectos de requerimiento de información que serán notificados a los concesionarios, asignatarios, permisionarios, autorizados y personal técnico ferroviario, así como los anexos que lo conformen, observando el cumpliendo con la normativa aplicable en materia de registro ferroviario mexicano, para contar con la información que permita el ejercicio de las atribuciones encomendadas.
IV.        Proponer los proyectos de constancias de la asignación de la matrícula (inicial y número) al equipo ferroviario, observando los requisitos y plazos establecidos en el reglamento del servicio ferroviario, a fin de que dicho equipo pueda transitar en las vías generales de comunicación ferroviaria.
V.         Validar los documentos requeridos para los trámites de expedición, revalidación y/o reposición de la licencia federal ferroviaria, a fin de garantizar que los documentos cumplan con lo establecido en la Ley Reglamentaria del Servicio Ferroviario, su Reglamento y demás disposiciones jurídicas aplicables,
VI.        Integrar los expedientes del personal técnico ferroviario que ameriten la suspensión y/o cancelación de la licencia federal ferroviaria, con el objetivo de turnarlo al área correspondiente de la Agencia, para que se lleve a cabo el procedimiento de sanción respectivo, de conformidad con lo establecido en la normatividad de la materia.
VII.       Reportar la información correspondiente a las obligaciones de Transparencia asignadas en materia de Registro Ferroviario Mexicano.
VIII.      Realizar la propuesta de cotejo para la emisión de copias certificadas respecto de los expedientes que se encuentre a cargo de la Dirección de Registro Ferroviario Mexicano.
9.3.3. Dirección de Estadística Ferroviaria
Objetivo
Coordinar la integración y actualización de la estadística del Sistema Ferroviario Mexicano, derivada de la información operativa, de tráfico, seguridad, económica y financiera que proporcionen los concesionarios, asignatarios y permisionarios, así como de otras fuentes, a fin de generar instrumentos que permitan evaluar y difundir el desempeño del sector y promover el uso y la expansión del Sistema Ferroviario Mexicano.
I.          Coordinar los requerimientos de información en materia de tráfico, infraestructura, operación, seguridad, económica y financiera del Sistema Ferroviario Mexicano, que se realicen a los concesionarios, asignatarios y permisionarios, con el fin de presentarlos al superior jerárquico para su visto bueno.
II.         Establecer los procesos para la captación, consolidación, validación y procesamiento de la información estadística relevante de tráfico, infraestructura, operativa, seguridad, económica, financiera del Sistema Ferroviario Mexicano, a fin de procurar la oportunidad, comparabilidad, actualidad, confiabilidad y calidad estadística de los datos obtenidos.
III.        Coordinar la elaboración de los análisis estadísticos de la información referente al tráfico, infraestructura, operativa, seguridad, económica, financiera del Sistema Ferroviario Mexicano, que sirva de insumo para los distintos estudios relacionados con la operación, explotación, conservación, mantenimiento, garantía de interconexión en las vías férreas.
IV.        Proponer acciones para la elaboración, compilación, conservación y publicación de los indicadores del sistema ferroviario nacional, observando los criterios y principios internacionales, a fin de conocer el contexto general de la operación y explotación de los servicios ferroviarios.
V.         Supervisar que se lleve a cabo la actualización periódica de los indicadores del Sistema Ferroviario Mexicano, con la finalidad de contar con información precisa, confiable y oportuna
VI.        Dirigir acciones para la integración del Anuario Estadístico Ferroviario, a fin de poder contar con un instrumento que permita difundir información relativa a la operación del servicio Ferroviario Nacional.
VII.       Coordinar las acciones para el desarrollo de productos estadísticos relacionados con el transporte ferroviario y multimodal, con la finalidad de que sirvan como insumos para el desarrollo de documentos que promuevan la expansión y el uso de la red ferroviaria.
VIII.      Clasificar la información estadística relativa al sistema ferroviario mexicano, a efecto de que la misma se encuentre debidamente ordenada, identificada y disponible para consulta de las diversas áreas de la Agencia.
9.3.3.1. Departamento de Bases de Datos
Objetivo
Sistematizar la obtención, manejo y análisis de datos correspondientes al tráfico, infraestructura, operativa, seguridad, económica, financiera del Sistema Ferroviario Mexicano, con el objeto de proveer información relevante a las distintas áreas que integran a esta Agencia y de garantizar la seguridad, integridad y estabilidad de la misma.
I.          Identificar los requerimientos de información necesaria para la generación de bases de datos en materia de tráfico, infraestructura, operación, seguridad, económica y financiera del Sistema Ferroviario Mexicano, a fin de elaborar los proyectos de solicitud de información correspondiente.
II.         Elaborar los manuales o guías de llenado que serán remitidos a los concesionarios, asignatarios y permisionarios para recolectar la información de tráfico, infraestructura, operación, seguridad, económica y financiera del Sistema Ferroviario Mexicano.
III.        Consolidar la información estadística recibida en la Agencia, correspondiente al tráfico, infraestructura, operativa, seguridad, económica, financiera del Sistema Ferroviario Mexicano, con la finalidad de contar con bases de datos integradas y sistematizadas para el procesamiento de la información.
IV.        Llevar a cabo diversos procesos de validación de la información incorporada a las bases de datos referentes al tráfico, infraestructura, operativa, seguridad, económica, financiera del Sistema Ferroviario Mexicano, con la finalidad de contar con registros veraces, oportunos, confiables y de calidad estadística necesaria para la explotación de sus resultados.
V.         Realizar la actualización de las bases de datos, referentes al tráfico, infraestructura, operativa, seguridad, económica, financiera del Sistema Ferroviario Mexicano, de acuerdo con los requerimientos de los concesionarios, asignatarios y permisionarios, con el fin de que la Agencia cuente con la información más reciente disponible.
VI.        Llevar a cabo el procedimiento de notificación de los oficios, acuerdos, resolutivos o cualquier otra documentación necesaria para la integración de bases de datos, de conformidad con la Ley Federal del Procedimiento Administrativo.
VII.       Generar copias de seguridad y restauración periódica, con el propósito de disponer de un respaldo de información en caso de cualquier eventualidad que conlleve a la pérdida de esta.
VIII.      Generar los reportes de información que le sean requeridos, con la finalidad de brindar elementos para la planeación, toma de decisiones y el desarrollo de la operación de esta Agencia.
IX.        Reportar la información correspondiente a las obligaciones de Transparencia asignadas en materia de cruces viales ferroviarios.
9.3.3.2. Departamento de Estadística Ferroviaria
Objetivo
Generar la información estadística del Sistema Ferroviario Mexicano, mediante la integración y análisis de la información remitida por los concesionarios, asignatarios, permisionarios y usuarios ferroviarios, a fin de contar con elementos que permitan evaluar el desempeño del sector.
I.          Identificar los requerimientos de información en materia estadística de los servicios ferroviarios necesaria para elaborar los proyectos de solicitud de información correspondientes.
II.         Determinar los cruces metodológicos de información referente al tráfico, infraestructura, operativa, seguridad, económica, financiera del Sistema Ferroviario Mexicano para la generación de estadística.
III.        Elaborar las publicaciones periódicas que reflejen el estado de la operación y seguridad del Sistema Ferroviario Mexicano, mediante el análisis de la información que en dichas materias son proporcionadas por los concesionarios, asignatarios y permisionarios.
IV.        Realizar el análisis estadístico de la información referente al tráfico, infraestructura, operativa, seguridad, económica, financiera del Sistema Ferroviario Mexicano que sirva de insumo para los distintos estudios relacionados con la operación, explotación, conservación, mantenimiento y garantía de interconexión en las vías férreas.
V.         Efectuar el diseño de los indicadores del sistema ferroviario nacional, observando los criterios y principios internacionales, con la finalidad de proponer al superior jerárquico para su aprobación.
VI.        Actualizar de manera periódica los indicadores del sistema ferroviario nacional, con la finalidad de que los distintos usuarios de la información cuenten con información estadística oportuna.
VII.       Elaborar la propuesta del Anuario Estadístico, mediante el análisis de la información proporcionada por los concesionarios, asignatarios y permisionarios, a fin de someterlo a consideración del superior jerárquico.
VIII.      Dar seguimiento a la publicación del Anuario Estadístico Ferroviario, con la finalidad de asegurar que los distintos usuarios cuenten con un instrumento que contenga datos actualizados relativos a la operación del Servicio Ferroviario Nacional.
IX.        Realizar la propuesta de cotejo para la emisión de copias certificadas respecto de los expedientes que se encuentre a cargo de la Dirección de Estadística Ferroviaria.
9.4 Dirección General de Asuntos Jurídicos
Objetivo
Asesorar jurídicamente al Titular de la Agencia Reguladora del Transporte Ferroviario y a las áreas que integran a esta, con la finalidad de asegurar el cumplimiento de sus atribuciones dentro del marco normativo aplicable.
I.          Emitir el inicio y resolución del procedimiento administrativo de imposición de sanciones, derivado del incumplimiento de los concesionarios, asignatarios, permisionarios y autorizados a sus obligaciones establecidas en la normatividad aplicable.
II.         Suscribir la solicitud del cobro de las sanciones que hayan sido impuestas a los concesionarios, asignatarios y permisionarios por la Agencia Reguladora del Transporte Ferroviario, en el marco de sus atribuciones normativas.
III.        Informar a la Dirección General de Desarrollo Ferroviario y Multimodal, las sanciones aplicadas y los casos de reincidencia, para que la misma determine los efectos jurídicos previstos en la normatividad aplicable.
IV.        Asesorar jurídicamente a la Dirección General de Regulación Ferroviaria, en el procedimiento administrativo para el establecimiento de derechos de paso, arrastre y la determinación de contraprestaciones, con motivo de la declaratoria de ausencia de competencia efectiva o de la opinión emitida por la Comisión Federal de Competencia Económica, conforme a las disposiciones previstas en la normatividad aplicable.
V.         Emitir el inicio y resolución del procedimiento administrativo de solución de controversias, derivado de las solicitudes que se presenten por desavenencias entre concesionarios, asignatarios, permisionarios, usuarios y autorizados del servicio ferroviario, de conformidad con lo establecido en las disposiciones jurídicas aplicables.
VI.        Emitir el inicio y resolución del procedimiento administrativo de cancelación o suspensión de licencia federal ferroviaria, de conformidad con la normatividad aplicable en la materia.
VII.       Asesorar jurídicamente al Titular de la Agencia y a las áreas de esta, con la finalidad de que los actos jurídicos se celebren conforme a sus atribuciones y en apego al marco normativo.
VIII.      Dirigir la emisión de opiniones respecto a proyectos de creación, modificación, derogación y/o abrogación de disposiciones legales y reglamentarias, convenios o disposiciones emitidas por la Agencia Reguladora del Transporte Ferroviario, para asegurar la correcta fundamentación y motivación de su contenido.
IX.        Representar jurídicamente a la Agencia y fungir como enlace entre esta y la Unidad de Asuntos Jurídicos de la Secretaría, para la intervención de los procedimientos jurisdiccionales y no jurisdiccionales, así como penales, laborales y contenciosos administrativos que corresponda.
X.         Suscribir y rendir los informes previos y justificados que, en materia de amparo sean requeridos a la Agencia Reguladora del Transporte Ferroviario, cuando sea señalada como autoridad responsable; así como en general, de todos los recursos y las promociones en las que exista un reclamo directo para dicho Órgano Desconcentrado.
XI.        Dirigir la emisión de los criterios, interpretaciones administrativas y medidas para la aplicación de la Ley Reglamentaria del Servicio Ferroviario y su Reglamento, coordinándose en su caso, con la Unidad de Asuntos Jurídicos de la Secretaría.
XII.       Proponer acciones en el ámbito jurídico, para la elaboración de bases de colaboración y coordinación, así como la formalización de convenios entre las autoridades federales, estatales y municipales, para evitar afectaciones al servicio público de transporte ferroviario o para el fortalecimiento del sector.
XIII.      Emitir opinión en el ámbito jurídico, respecto de las diversas solicitudes que realicen las áreas de la Agencia, con el fin de aportar elementos que les permitan el ejercicio de sus atribuciones.
XIV.      Dirigir la emisión de opiniones, respecto a la procedencia de la revocación de las concesiones, asignaciones o permisos, así como de la imposición de modalidades, con el fin de remitir a la Dirección General de Desarrollo Ferroviario y Multimodal la documentación e información necesaria para la sustanciación del procedimiento administrativo correspondiente.
XV.       Expedir y certificar, las copias de los documentos o constancias que existan en los archivos de la Dirección General de Asuntos Jurídicos, de la Oficina del Titular de la Agencia, de la Dirección Ejecutiva de Administración y de la Dirección Ejecutiva de Verificación y Supervisión, cuando proceda o a petición de autoridad competente.
XVI.      Establecer las directrices jurídicas al interior de la Agencia para llevar a cabo requerimientos de información, así como las resoluciones y actos administrativos emitidos por la misma, conforme a la normatividad aplicable.
XVII.     Dirigir la integración de la Comisión Investigadora de Siniestros Ferroviarios y fungir como secretario en términos de las disposiciones jurídicas aplicables, a efecto de coadyuvar en la determinación de las causas de los siniestros materia de dicha comisión.
XVIII.     Fungir como enlace ante la Unidad de Transparencia de la Secretaría, para la atención a las solicitudes de acceso a la información y los recursos que se deriven de estas.
XIX.      Coordinar acciones para integrar y controlar el archivo de la Dirección General.
9.4.1. Dirección de Normatividad y Sanciones
Objetivo
Coordinar que los procesos de consulta normativa, iniciativas de leyes, reglamentos, acuerdos, circulares, decretos, así como el análisis y el desahogo de los procedimientos administrativos de sanción instaurados por la agencia se realicen de conformidad con las atribuciones encomendadas, a efecto de garantizar en todo momento la legalidad de los actos.
I.          Conducir el análisis de los expedientes administrativos en los que se adviertan posibles incumplimientos por parte de los concesionarios, asignatarios, permisionarios y del personal técnico ferroviario que opera o auxilia en la prestación del servicio público de transporte ferroviario, y en su caso, coordinar la elaboración del acuerdo de inicio del procedimiento administrativo correspondiente, conforme a la normatividad aplicable en la materia.
II.         Determinar la admisión, desahogo y valoración de las pruebas aportadas por los concesionarios, asignatarios y permisionarios y personal técnico ferroviario que opera o auxilia en la prestación del servicio público de transporte ferroviario, durante la sustanciación del procedimiento administrativo correspondiente, conforme a la normatividad aplicable en la materia.
III.        Proponer al superior jerárquico el proyecto de resolución de los procedimientos administrativos correspondientes, de acuerdo con las formalidades y plazos considerados en la normatividad aplicable.
IV.        Coordinar las acciones para ejecutar las sanciones impuestas por la Agencia a los permisionarios, concesionarios o asignatarios se ejecuten y, en su caso, constatar los casos de reincidencia para efectos de posteriores procedimientos administrativos de sanción e informar al superior jerárquico.
V.         Asesorar en materia jurídica a las diversas áreas de la Agencia, con la finalidad de que sus actuaciones se emitan en apego a la normatividad aplicable.
VI.        Instruir el análisis jurídico de los proyectos de creación, modificación, derogación y/o abrogación de disposiciones legales y reglamentarias, convenios o acuerdos emitidos por la Agencia Reguladora del Transporte Ferroviario, con el objeto de dictaminar la viabilidad jurídica de los mismos y de proporcionar la opinión jurídica correspondiente.
VII.       Dirigir la integración de criterios de interpretaciones administrativas de la Ley Reglamentaria del Servicio Ferroviario y su Reglamento, tomando en consideración el criterio emitido por la Suprema Corte de Justicia de la Nación y la normatividad aplicable.
VIII.      Verificar la viabilidad de los convenios, contratos y bases de colaboración que se pretendan celebran con autoridades federales, estatales y municipales, a fin de determinar la competencia y atribución de cada una de las autoridades que intervienen, asegurando el cumplimiento de la normatividad aplicable.
IX.        Coordinar la opinión en el ámbito jurídico, respecto de las diversas solicitudes que realicen las áreas de la Agencia, con el fin de aportar elementos que les permitan el ejercicio de sus atribuciones.
X.         Proponer al superior jerárquico, la opinión jurídica respecto a la procedencia de la revocación de las concesiones, asignaciones o permisos, así como de la imposición de modalidades.
XI.        Proponer directrices de los requerimientos de información, su notificación, documentación, así como las resoluciones y actos administrativos emitidos por la Agencia, a fin de asegurar el cumplimiento de la normatividad aplicable.
XII.       Coordinar con las áreas que integran la agencia, la atención de las solicitudes y recursos en materia de transparencia conforme a la normatividad aplicable.
XIII.      Dirigir la búsqueda, preparación y revisión de la documentación o constancias que obren en los archivos de la Dirección General de Asuntos Jurídicos, de la Oficina del Titular de la Agencia, de la Dirección Ejecutiva de Administración y de la Dirección Ejecutiva de Verificación y Supervisión, cuando proceda o a petición de autoridad competente, para llevar a cabo el proceso de expedición y certificación, corroborando que la misma no se encuentre en algún supuesto de clasificación conforme a las disposiciones aplicables en materia de transparencia y acceso a la información pública.
9.4.1.1. Subdirección de Procedimientos Administrativos de Sanción
Objetivo
Efectuar el análisis jurídico respecto de los procedimientos administrativos de sanción implementados por la Agencia, mediante la revisión de cada caso suscitado, con la finalidad de proponer al superior jerárquico proyectos de resolución que cumplan con lo establecido en la legislación vigente.
I.          Efectuar el análisis de los posibles incumplimientos por parte de los concesionarios, asignatarios, permisionarios y personal técnico ferroviario, respecto de las obligaciones previstas en la normatividad aplicable, de acuerdo con los expedientes administrativos remitidos por las áreas de la Agencia, para determinar, en su caso, el inicio del procedimiento administrativo de sanción correspondiente.
II.         Coordinar el seguimiento de las etapas del procedimiento administrativo de sanción, con el fin de proponer proyectos de resolución de acuerdo con la normatividad aplicable.
III.        Coordinar el seguimiento de las etapas de los procedimientos administrativos de cancelación o suspensión de la Licencia Federal Ferroviaria, con el fin de proponer proyectos de resolución de acuerdo con la normatividad aplicable.
IV.        Generar los informes de las sanciones aplicadas a los concesionarios y permisionarios, mediante el seguimiento puntual a las mismas, con el fin de detectar los casos de reincidencia y proponer acciones para su mitigación.
V.         Llevar el control de las sanciones impuestas por la Agencia aplicadas a los concesionarios, asignatarios, permisionarios y personal técnico ferroviario, con el fin de detectar los casos de reincidencia.
VI.        Asesorar jurídicamente a las diversas áreas de la Agencia, sobre los procedimientos administrativos de revocación de la concesión, asignación y permisos de imposición de modalidades
VII.       Coordinar el procedimiento administrativo de notificación de inicio y resolución de sanción, a fin de asegurar que los mismos cumplan con lo dispuesto en la normatividad aplicable.
VIII.      Coordinar la atención de las quejas y recomendaciones emitidas por la Comisión Nacional de los Derechos Humanos, en el ámbito de competencia de la Agencia.
IX.        Definir el mecanismo y la autoridad fiscalizadora competente para llevar a cabo la ejecución de la sanción impuesta por la Agencia, mediante el análisis y revisión de la existencia de convenios de colaboración entre la autoridad fiscalizadora y la autoridad recaudadora en cada Entidad Federativa.
X.         Identificar la competencia de la autoridad a la que la Agencia deba requerir la ejecución de las sanciones impuestas a los concesionarios, asignatarios, permisionarios y personal técnico ferroviario, conforme la normatividad aplicable.
XI.        Proponer el oficio dirigido a la Dirección General de Desarrollo Ferroviario y Multimodal en el que se le comunique la imposición de sanciones que se encuentren firmes, realizadas a los concesionarios o permisionarios, para los efectos previstos en la Ley Reglamentaria del Servicio Ferroviario.
XII.       Efectuar la revisión jurídica de los expedientes administrativos remitidos por el área competente de la Agencia, respecto de los posibles incumplimientos por parte del personal técnico ferroviario de las obligaciones previstas en la normatividad aplicable.
9.4.1.1.1. Departamento de Análisis de Procedimientos de Sanción
Objetivo
Elaborar los proyectos de oficio que se requieran para los procedimientos administrativos de sanción implementados por la Agencia, con la finalidad de contar con los documentos necesarios para su desahogo y resolución.
I.          Elaborar los proyectos de oficios, acuerdos, requerimientos, prevenciones y cualquier otro documento necesario para el desahogo, resolución y seguimiento de los procedimientos de sanción solicitados por las diversas áreas de la Agencia, derivado de los incumplimientos de los concesionarios, asignatarios, permisionarios y personal técnico ferroviario, a las obligaciones establecidas en la normatividad aplicable.
II.         Elaborar los proyectos de oficios, acuerdos, requerimientos, prevenciones y cualquier otro documento necesario, para el desahogo de los procedimientos de revocación o suspensión de la licencia federal ferroviaria, derivados de las infracciones por parte del personal técnico ferroviario.
III.        Integrar los expedientes de los procedimientos administrativos de sanción, de la revocación o suspensión de la licencia federal ferroviaria, con el fin de mantener un acervo fidedigno de dichos procedimientos.
IV.        Elaborar el proyecto de opinión de la revocación de las concesiones, asignaciones, permisos e imposición de modalidades, para garantizar el cumplimiento de la normatividad aplicable
V.         Elaborar los proyectos de respuesta a las quejas y recomendaciones emitidas por la Comisión Nacional de los Derechos Humanos, en el ámbito de competencia de la Agencia, e integrar los documentos que soporten la misma.
VI.        Elaborar los modelos de citatorios, notificaciones e instructivos conforme a la normatividad aplicable, a fin de que se proponga su implementación al interior de la Agencia.
VII.       Elaborar los oficios de consulta a la Unidad de Asuntos Jurídicos de la Secretaría relacionados con los procedimientos administrativos de sanción, suspensión o cancelación de licencias conforme a la normatividad aplicable y, en su caso, proyectar el oficio con el que se solicite su ejecución ante las autoridades competentes.
VIII.      Elaborar los proyectos de oficio para atender las solicitudes y recursos en materia de Transparencia y Acceso a la Información Pública.
9.4.1.2. Subdirección Jurídica de Consulta
Objetivo
Coordinar la elaboración y emisión de proyectos de leyes, decretos, reglamentos, acuerdos, circulares, y demás disposiciones de carácter general de los asuntos competencia de la Agencia, así como la atención de las consultas jurídicas que efectúen las diversas áreas de la Agencia, mediante el análisis de la normatividad nacional e internacional, con el fin de que los proyectos u opiniones sean congruentes con el marco legal aplicable.
I.          Revisar los proyectos de opiniones jurídicas respecto a las consultas formuladas por las diversas áreas de la Agencia u otras autoridades y coordinar la integración de los documentos que sustenten las mismas, con el fin de asegurar su apego a la normatividad aplicable.
II.         Emitir el análisis jurídico respecto a los mecanismos que se pretendan implementar para impulsar la seguridad en cruces viales ferroviarios, a efecto de que la Dirección de Normatividad y Sanciones cuente con los elementos necesarios para dictaminar sobre su factibilidad.
III.        Coordinar los proyectos para atender las consultas que realizan las diversas áreas de la Agencia, a efecto de aportar elementos que les permitan el ejercicio de sus atribuciones dentro del marco legal.
IV.        Coordinar la revisión de la legalidad de los contratos, bases, convenios y cualquier otro instrumento jurídico que celebre la Agencia con otras autoridades federales, estatales o municipales, organismos nacionales e internacionales, así como particulares, mediante la aplicación y el estricto apego a la normatividad aplicable.
V.         Coadyuvar y asesorar con criterios técnico jurídicos a las diversas áreas de la Agencia, en la emisión y actualización de lineamientos, requerimientos, recomendaciones, normas y demás disposiciones administrativas.
VI.        Coordinar la integración de criterios de interpretaciones administrativas de la Ley Reglamentaria del Servicio Ferroviario y su Reglamento, tomando en consideración el criterio emitido por la Suprema Corte de Justicia de la Nación y la normatividad aplicable.
VII.       Coordinar el proceso de integración de la información que proporcionen las diversas áreas de la Agencia, respecto a las solicitudes y recursos en materia de Transparencia y Acceso a la Información Pública, con fundamento en la normatividad aplicable.
VIII.      Proponer la formulación de anteproyectos de iniciativas de Leyes, Decretos, Reglamentos, Acuerdos, Circulares, y demás disposiciones de carácter general de los asuntos competencia de la Agencia verificando su congruencia con la normatividad vigente.
9.4.1.2.1. Departamento de Análisis Normativo del Sector Ferroviario
Objetivo
Analizar la información derivada de las consultas jurídicas formuladas por las diversas áreas de la Agencia y la relativa a los anteproyectos de leyes, decretos y reglamentos que regulen el actuar de la misma, mediante la recopilación de la documentación necesaria, con la finalidad de otorgar certeza y seguridad jurídica a los actos.
I.          Elaborar los proyectos de contestación a las consultas formuladas desde el punto de vista legal, las consultas formuladas por las diversas áreas de la Agencia, y otras autoridades federales, estatales y municipales, con el fin de proporcionar al superior jerárquico los elementos suficientes para determinar su procedencia.
II.         Llevar a cabo la revisión Jurídica de los contratos, bases, convenios y cualquier otro instrumento jurídico que pretenda celebrar la Agencia, conforme a la legislación y tratados vigentes.
III.        Recabar y analizar la información relativa a la formulación de anteproyectos de iniciativas de Leyes o Decretos, así como Reglamentos, Acuerdos, Circulares, y demás disposiciones de carácter general conforme a la normatividad aplicable.
IV.        Generar la documentación emitida en las reuniones de trabajo que lleve a cabo la Subdirección Jurídica de Consulta con las diversas áreas que conforman la Agencia, para la expedición y actualización de lineamientos, requerimientos, recomendaciones, normas y demás disposiciones administrativas, mediante la elaboración de minutas, acuerdos, notas y demás documentación necesaria, con el fin de contar con la evidencia técnico-jurídica que sustente la emisión de dichos actos.
V.         Integrar el acervo histórico de los criterios de interpretación y aplicación de la Ley Reglamentaria del Servicio Ferroviario y su Reglamento, emitidos por la Agencia, que normen el funcionamiento y actividades de esta, con el fin de proponer su aplicación en casos similares que se susciten, o de ser el caso, proponer la actualización de los criterios de conformidad con las circunstancias presentadas en el momento.
VI.        Llevar a cabo la propuesta para la emisión de copias certificadas respecto de los expedientes que se encuentre a cargo de la Dirección de Normatividad y Sanciones.
9.4.2. Dirección de Juicios y Resoluciones de Controversias
Objetivo
Supervisar la sustanciación de los procedimientos contenciosos administrativos en los que la Agencia sea considerada autoridad responsable, los juicios en materia civil, penal, laboral, agraria, así como las controversias en materia de servicios de interconexión y tarifas, con el fin de garantizar que los mismos se lleven a cabo de conformidad con la normatividad aplicable.
I.          Fungir como enlace con la Unidad de Asuntos Jurídicos de la Secretaría, y coordinar la atención de los requerimientos que realice para la defensa de los intereses de la Agencia, respecto de los procedimientos jurisdiccionales, coordinando con las diversas áreas la aportación de información que permitan establecer estrategias legales.
II.         Coordinar la atención a los requerimientos en los que la Agencia sea considerada autoridad responsable, a fin de emitir los informes respectivos y aportar los documentos probatorios.
III.        Proponer criterios para la resolución de controversias entre concesionarios, permisionarios, autorizados y usuarios del sistema ferroviario mexicano, mediante la coordinación con las diversas áreas de la Agencia.
IV.        Proponer la resolución de controversias en materia de servicios de interconexión, suscitados entre concesionarios, asignatarios y permisionarios del servicio ferroviario mexicano, a efecto de garantizar en todo momento la legalidad de los actos que emita la Agencia.
V.         Proponer la resolución de controversias en materia de tarifas, suscitados entre concesionarios, asignatarios, permisionarios y usuarios del servicio ferroviario mexicano, a efecto de garantizar en todo momento la legalidad de los actos que emita la Agencia.
VI.        Proponer la resolución de controversias en materia de desarrollo de obras de infraestructura ferroviaria, suscitados entre autorizados, concesionarios y asignatarios del servicio ferroviario mexicano, a efecto de garantizar en todo momento la legalidad de los actos que emita la Agencia.
VII.       Participar por instrucción del Titular de la Agencia, en foros, reuniones y negociaciones que se lleven a cabo con organismos nacionales e internacionales y gobiernos extranjeros, cuando se refieran a temas relativos a controversias en materia de interconexión y tarifas entre concesionarios, permisionarios, autorizados y usuarios del sistema ferroviario mexicano, con el fin de aportar los elementos que permita la toma de decisiones.
VIII.      Coordinar el proceso de expedición y certificación de copias de documentos o constancias que existan en los archivos de la Dirección General de Asuntos Jurídicos, de la Oficina del Titular de la Agencia, de la Dirección Ejecutiva de Administración y de la Dirección Ejecutiva de Verificación y Supervisión, mediante el análisis legal de la información solicitada.
IX.        Asesorar en el ámbito legal, a las áreas competentes de la Agencia encargadas de llevar a cabo la integración de las comisiones investigadoras y dictaminadoras de siniestros ferroviarios, mediante la revisión de los sustentos legales de las designaciones de los integrantes, actas, convocatorias y resoluciones, a efecto de que éstas se realicen de conformidad con la normatividad aplicable.
X.         Conducir el desahogo de los procedimientos de investigación realizados por la Comisión Federal de Competencia Económica, a través de la integración de información aportada por las diversas áreas de la Agencia, y proponer el proyecto de oficio para la atención del requerimiento.
XI.        Coordinar la integración y control de los expedientes de los convenios por derecho de paso, interconexión y terminal que celebren los concesionarios y asignatarios, con el fin de que los mismos puedan ser consultados por las diferentes áreas de la Agencia para llevar a cabo una negociación o, en su caso, la resolución de nuevos derechos de paso, interconexión y terminal.
9.4.2.1. Subdirección de Procedimientos Contenciosos y Controversias
Objetivo
Coordinar la elaboración de los proyectos de atención en los procedimientos jurisdiccionales, resolución de controversia, conciliación e integración de la Comisión Investigadora de Siniestros Ferroviarios, a fin de garantizar que éstos cumplan con las disposiciones aplicables vigentes.
I.          Revisar los proyectos para la atención de los requerimientos que realice la Unidad de Asuntos Jurídicos de la Secretaría para la defensa de los intereses de la Agencia, respecto de los procedimientos jurisdiccionales.
II.         Proponer los proyectos de atención a los requerimientos en los procedimientos jurisdiccionales en los que la Agencia sea parte o autoridad responsable.
III.        Coordinar la revisión y análisis de las controversias en materia de servicios de interconexión, tarifas y/o por el desarrollo de obras de infraestructura suscitados entre los concesionarios, asignatarios, permisionarios, usuarios y/o autorizados del Servicio Ferroviario Mexicano, a efecto de aportar elementos que permitan al superior jerárquico proponer los proyectos de resolución.
IV.        Coordinar la elaboración del material de trabajo para que el Director General de Asuntos Jurídicos y el Director de Juicios y Resoluciones de Controversias participen en foros, reuniones y negociaciones que se lleven a cabo con organismos nacionales e internacionales y gobiernos extranjeros, cuando se refieran a temas relativos a controversias de interconexión y tarifas, con el fin de garantizar que cuenten con información actualizada.
V.         Supervisar el proceso de expedición y certificación de copias de documentos o constancias que existan en los archivos de la Dirección General de Asuntos Jurídicos, de la Oficina del Titular de la Agencia, de la Dirección Ejecutiva de Administración y de la Dirección Ejecutiva de Verificación y Supervisión, mediante el cotejo y compulsa de la información solicitada.
VI.        Participar por instrucción de su superior jerárquico, en los procesos de conciliación convocados por las diversas áreas de la Agencia, en materia de controversias, entre concesionarios, permisionarios, autorizados y usuarios del Sistema Ferroviario Mexicano, con el fin de opinar en términos jurídicos respecto a las alternativas de solución planteadas.
VII.       Coordinar y supervisar las acciones para notificar las resoluciones que en materia de servicios de interconexión, tarifas y desarrollo de infraestructura emita la Agencia, a fin de asegurar que los mismos cumplan con lo dispuesto en la normatividad aplicable.
VIII.      Coordinar la integración de los proyectos de dictámenes relativos a las comisiones investigadoras y dictaminadoras de siniestros ferroviarios que se instauren, mediante la incorporación de la información proporcionada por los integrantes de dicha comisión, con el fin de someterlos a consideración de su superior jerárquico.
IX.        Atender las demás funciones que las disposiciones legales y reglamentarias le atribuyan en el ámbito de su competencia, así como aquellas que le confiera el jefe inmediato, relacionadas con las atribuciones de la propia Agencia.
9.4.2.1.1. Departamento de Juicios y Controversias
Objetivo
Atender las solicitudes y requerimientos realizados a la Agencia, en materia de controversias suscitadas en la prestación del Servicio Ferroviario Mexicano, en los juicios laborales, civiles, agrarios, de amparo y nulidad, mediante el análisis jurídico de los mismos con el fin de aportar elementos que faciliten la elaboración de proyectos de atención, de conformidad con la normatividad vigente.
I.          Elaborar los proyectos para la atención de los requerimientos que realice la Unidad de Asuntos Jurídicos de la Secretaría para la defensa de los intereses de la Agencia, respecto de los procedimientos jurisdiccionales.
II.         Elaborar los proyectos para la atención de los requerimientos en los que la Agencia sea considerada autoridad responsable.
III.        Revisar la documentación y proponer los argumentos respecto a las controversias presentadas por servicios de interconexión, tarifas y/o desarrollo de obras de infraestructura ferroviaria, en apego a la normatividad aplicable.
IV.        Elaborar la propuesta para la expedición y certificación de copias de documentos o constancias que existan en los archivos de la Dirección General de Asuntos Jurídicos, de la Oficina del Titular de la Agencia, de la Dirección Ejecutiva de Administración y de la Dirección Ejecutiva de Verificación y Supervisión.
V.         Integrar y resguardar el archivo de la Dirección de Juicios y Resolución de Controversias, de conformidad con la normatividad aplicable, con el fin de llevar a cabo un control adecuado.
VI.        Integrar y controlar los expedientes de los convenios por derecho de paso, interconexión y terminal que celebren los concesionarios y asignatarios, con el fin de mantenerlos actualizados e identificados.
VII.       Resguardar el archivo de las comisiones investigadoras y dictaminadoras de siniestros ferroviarios, con el fin de llevar a cabo un control que permita establecer el manejo idóneo de la documentación con base en la normatividad aplicable.
VIII.      Reportar la información correspondiente a las obligaciones de Transparencia asignadas a la Dirección de Juicios y Controversias
IX.        Atender las demás funciones que las disposiciones legales y reglamentarias le atribuyan en el ámbito de su competencia, así como aquellas que le confiera el jefe inmediato, relacionadas con las atribuciones de la propia Agencia.
9.5 Dirección Ejecutiva de Verificación y Supervisión
Objetivo
Establecer y dirigir los programas de supervisión y verificación a las vías férreas, los servicios públicos de transporte ferroviario y sus servicios auxiliares a nivel nacional, con el objeto de asegurar el cumplimiento de las disposiciones aplicables en la materia para fortalecer la seguridad operativa del sector.
I.          Proponer en tiempo y forma, el Programa Anual de Verificación al Sistema Ferroviario Nacional, con el objetivo de verificar que las vías férreas, los servicios públicos de transporte ferroviario y sus servicios auxiliares cumplan con las disposiciones aplicables.
II.         Conducir la implementación del Programa Anual de Verificación al Sistema Ferroviario Nacional, con el objeto de vigilar el cumplimiento de la Ley Reglamentaria del Servicio Ferroviario, el Reglamento del Servicio Ferroviario, Normas Oficiales Mexicanas y demás normatividad aplicable por parte de los concesionarios y asignatarios del Sistema Ferroviario Mexicano.
III.        Dictar, con base en los resultados de las visitas de verificación, las medidas de seguridad para corregir las irregularidades que pongan en riesgo la salud y la seguridad pública.
IV.        Evaluar los resultados del Programa Anual de Verificación al Sistema Ferroviario Nacional, con objeto de asegurar el cumplimiento de las metas establecidas para la verificación de las vías férreas, los servicios públicos de transporte ferroviario y sus servicios auxiliares y para disponer de un referente que permita retroalimentar la programación para el ejercicio inmediato posterior.
V.         Establecer en colaboración con el área competente, los programas de inspección que permitan valorar vías cortas o ramales que no sean explotadas o se encuentren en desuso, con la finalidad de recopilar información que permita analizar y establecer estrategias para su reintegro al Estado y el desarrollo de propuestas técnicas para su aprovechamiento.
VI.        Fungir como representante de la Agencia ante los operadores del Sistema Ferroviario Nacional, a fin de coadyuvar al desarrollo de los programas de verificación para el cumplimiento de las disposiciones normativas aplicables.
VII.       Emitir en el ámbito de su competencia, opiniones técnicas respecto a las condiciones en que se encuentran las vías férreas y se presta el servicio público de transporte ferroviario en el Sistema Ferroviario Nacional; a efecto de contribuir al desarrollo de estrategias para su aprovechamiento y mejora.
VIII.      Proponer programas de capacitación técnica especializada y profesionalización para el personal verificador de las vías férreas, los servicios públicos de transporte ferroviario y sus servicios auxiliares, a efecto de fomentar su actualización y mejora continua.
IX.        Autorizar la expedición, revalidación, suspensión o cancelación de la acreditación como verificador de las vías férreas, de los servicios públicos de transporte ferroviario y sus servicios auxiliares, a efecto de reconocer la competencia técnica y confiabilidad del personal para realizar la verificación de la conformidad con las disposiciones normativas aplicables.
X.         Proponer acciones de mejora continua en los procedimientos a ejecutarse en los actos administrativos de las visitas de verificación al sistema ferroviario nacional, a efecto de asegurar el estado de derecho, y optimizar su desarrollo.
XI.        Proponer al Titular de la Agencia Reguladora del Transporte Ferroviario, políticas y programas para desarrollo y supervisión de sistemas ferroviarios y su operación multimodal.
XII.       Emitir opinión técnica, respecto a la imposición de modalidades en la operación y explotación de las vías férreas y en la prestación del servicio público del transporte ferroviario, para atender necesidades de caso fortuito o fuerza mayor, en términos de las disposiciones aplicables.
XIII.      Conducir, en el ámbito de sus competencias, la opinión técnica de los proyectos ejecutivos y documentos relacionados con la infraestructura ferroviaria, en apego a la normatividad aplicable, a efecto de remitirla a la Dirección General de Desarrollo Ferroviario y Multimodal.
XIV.      Coordinar, en el ámbito de sus competencias, la integración de estrategias que promuevan la operación, explotación, conservación y mantenimiento en las vías férreas cuando sean vías generales de comunicación, y en su caso emitir las opiniones de carácter técnico correspondientes, en apego a la normatividad vigente.
XV.       Proponer al Titular de la Agencia Reguladora del Transporte Ferroviario en el ámbito de sus competencias, la implementación de medidas de seguridad orientadas a promover la seguridad operativa del servicio público ferroviario nacional.
XVI.      Conducir las Visitas de Verificación correspondientes al Proceso de Evaluación de la Conformidad de las Normas Oficiales Mexicanas en materia ferroviaria, a efecto de determinar o no, su cumplimiento.
XVII.     Informar al área correspondiente, las irregularidades detectadas en las Visitas de Verificación que puedan constituir infracciones a las leyes, reglamentos y disposiciones aplicables, y ser acreedoras de sanción.
XVIII.     Dirigir acciones para la elaboración de las solicitudes de información para los concesionarios, asignatarios y permisionarios, a fin de contar con los elementos que favorezcan el ejercicio de sus atribuciones.
XIX.      Fungir como vocal de la comisión investigadora de siniestros ferroviarios, en términos de las disposiciones jurídicas aplicables, a efecto de coadyuvar en la determinación de las causas de los siniestros materia de dicha comisión.
XX.       Coordinar la ejecución y acompañamiento de las pruebas preoperativas previo a la puesta en operación respecto de un proyecto relativo a la prestación de servicio de transporte ferroviario dentro del Territorio Nacional, a fin de emitir la opinión técnica operativa correspondiente.
9.5.1. Dirección de Supervisión y Verificación Ferroviaria Zona Norte
Objetivo
Coordinar la ejecución del Programa Anual de verificación, inspecciones, supervisiones, opiniones y dictámenes técnicos en la Zona Norte, con el fin de coadyuvar al desarrollo y vigilancia del sistema ferroviario nacional de conformidad con la normatividad vigente y las normas oficiales mexicanas.
I.          Coordinar la integración del programa Anual de Verificación de la Zona Norte con objeto de someterlo a consideración de su superior jerárquico.
II.         Coordinar el cumplimiento y evaluación de las metas establecidas en el Programa Anual de Verificación en la Zona Norte.
III.        Coordinar la integración del programa de verificación para valorar vías cortas o ramales que no sean explotadas o se encuentren en desuso en la Zona Norte, con objeto de someterlo a consideración de su superior jerárquico.
IV.        Conducir la elaboración de informes u opiniones técnicas, respecto de las condiciones en que se encuentran las vías férreas y el servicio público de transporte ferroviario, para la definición de estrategias que contribuyan a su óptimo funcionamiento en la Zona Norte.
V.         Coordinar la ejecución de inspecciones, supervisiones, opiniones y dictámenes técnicos en la Zona Norte, con el fin de coadyuvar al desarrollo del sistema ferroviario nacional.
VI.        Definir el contenido de los programas de capacitación y profesionalización del personal verificador de las vías férreas, los servicios públicos de transporte ferroviario y sus servicios auxiliares, a fin de fortalecer su capacidad intelectual y de eficientar los procesos de verificación que se lleven a cabo.
VII.       Coordinar acciones para la elaboración del proyecto/propuesta de opinión técnica respecto de la imposición de modalidades en la operación y explotación de las vías férreas y en la prestación del servicio público del transporte ferroviario en la Zona Norte, con la finalidad de someterlo a la aprobación del superior jerárquico.
VIII.      Revisar previa solicitud de la Secretaría, los proyectos ejecutivos relacionados con las obras ferroviarias que pretendan ejecutarse en la Zona Norte, con la finalidad de emitir la opinión técnica correspondiente en apego a la normatividad aplicable.
IX.        Ejecutar las acciones que le encomiende el presidente de la Comisión Investigadora de Siniestros Ferroviarios, para aportar los elementos necesarios que permitan la emisión del dictamen correspondiente en la Zona Norte.
X.         Establecer estrategias para la integración y clasificación de los expedientes derivados de las visitas de verificación en la Zona Norte, con la finalidad de garantizar la preservación, manejo y consulta de los mismos.
9.5.1.1. Subdirección de Supervisión y Verificación Ferroviaria Zona Norte
Objetivo
Supervisar la ejecución del Programa Anual de Verificación, inspecciones, supervisiones, opiniones y dictámenes técnicos en la Zona Norte, con el fin de corroborar el cumplimiento de las metas del programa en apego a la normatividad vigente.
I.          Coordinar el análisis de diversa información relativa al sistema ferroviario mexicano y a los actos de verificación ejecutados, a efecto de contar con los elementos que favorezcan la integración del Programa Anual de Verificación en la Zona Norte.
II.         Diseñar las estrategias de capacitación y profesionalización del personal verificador de las vías férreas, para una eficiente implementación del Programa Anual de Verificación, observando la normatividad aplicable en la materia.
III.        Coordinar la ejecución y el análisis de los resultados obtenidos de las visitas de verificación, inspecciones, supervisiones, opiniones y dictámenes técnicos en la Zona Norte, para en su caso, proponer la implementación de medidas de seguridad que de estas resulten, para salvaguardar la seguridad operativa del sistema ferroviario.
IV.        Analizar los resultados de las inspecciones efectuadas a las vías cortas o ramales que no sean explotadas o se encuentren en desuso, con el objeto de emitir el informe correspondiente.
V.         Elaborar los informes y/o opiniones técnicas, respecto a las condiciones en que se encuentran las vías férreas y el servicio público de transporte ferroviario, para la definición de estrategias que contribuyan a su óptimo funcionamiento.
VI.        Efectuar el diagnóstico sobre la necesidad de la imposición de modalidades en la operación y explotación de las vías férreas y en la prestación del servicio público del transporte ferroviario en la Zona Norte, para atender necesidades de caso fortuito o fuerza mayor, en términos de las disposiciones aplicables.
VII.       Proponer al superior jerárquico, los acuerdos de desahogo, requerimientos de Información complementaria, así como los acuerdos de prevención derivados de los actos de verificación en la Zona Norte.
VIII.      Efectuar las inspecciones e investigaciones documentales requeridas por el presidente de la Comisión Investigadora, para el seguimiento a los siniestros ferroviarios ocurridos en la Zona Norte, a efecto de aportar elementos a dicho órgano colegiado para la emisión de los dictámenes correspondientes.
IX.        Integrar y clasificar los expedientes correspondientes a las visitas de verificación en la zona norte, garantizando que se cumplan con las disposiciones vigentes en materia de organización y conservación de archivos.
9.5.1.1.1. Departamento de Supervisión y Verificación Ferroviaria Zona Norte
Objetivo
Verificar el cumplimiento del marco normativo en la prestación del Servicio Público de Transporte Ferroviario de carga y pasajeros por parte de los concesionarios, asignatarios, permisionarios y autorizados, a efecto de identificar omisiones y, en su caso, dictaminar medidas para su corrección, procurando con ello la seguridad operativa de este modo de transporte.
I.          Elaborar el proyecto del Programa Anual de Verificación al sistema ferroviario nacional en la zona norte, de conformidad con la normatividad vigente y atendiendo las directrices dictadas por su superior jerárquico.
II.         Ejecutar las visitas de verificación y de inspección que le sean comisionadas respecto al Programa Anual de Verificación en la zona norte, así como levantar el acta circunstanciada correspondiente.
III.        Solicitar al personal de los Centros SCT y a las distintas áreas de la Agencia, la información y documentación derivada de los actos de verificación que hayan ejecutado, a fin de poder efectuar el seguimiento de dichos actos y de integrar los expedientes respectivos.
IV.        Elaborar opiniones y dictámenes técnicos, respecto a las condiciones de las vías férreas y del servicio público de transporte ferroviario en la zona norte, de conformidad con el marco jurídico vigente, para contribuir al funcionamiento óptimo del Sistema Ferroviario Mexicano.
V.         Efectuar las Visitas de Verificación correspondientes al Proceso de Evaluación de la Conformidad de las Normas Oficiales Mexicanas en materia ferroviaria, a efecto de elaborar el informe técnico correspondiente.
VI.        Integrar los expedientes derivados de las Visitas de Verificación en la zona norte, con la finalidad de hacer constar los procedimientos ejecutados.
VII.       Elaborar las solicitudes a los concesionarios, asignatarios y permisionarios de todo tipo de información que permita el ejercicio de las atribuciones asignadas a la Agencia.
VIII.      Previa solicitud del presidente de la Comisión Investigadora, efectuar inspecciones e investigaciones documentales para el seguimiento de los siniestros ferroviarios ocurridos en la zona norte, a efecto de aportar elementos a dicho órgano colegiado para la emisión de dictámenes.
IX.        Llevar a cabo la propuesta para la emisión de copias certificadas respecto de los expedientes que se encuentren a cargo esta Subdirección.
X.         Reportar la información correspondiente a las obligaciones de Transparencia asignadas en materia de Verificación en la Zona Norte.
9.5.2. Dirección de Supervisión y Verificación Ferroviaria Zona Centro
Objetivo
Coordinar la ejecución del Programa Anual de verificación, inspecciones, supervisiones, opiniones y dictámenes técnicos en la Zona Centro, con el fin de coadyuvar al desarrollo y vigilancia del sistema ferroviario nacional de conformidad con la normatividad vigente y las normas oficiales mexicanas.
I.          Coordinar la integración del programa Anual de Verificación de la Zona Centro con objeto de someterlo a consideración de su superior jerárquico.
II.         Coordinar el cumplimiento y evaluación de las metas establecidas en el Programa Anual de Verificación en la Zona Centro.
III.        Coordinar la integración del programa de verificación para valorar vías cortas o ramales que no sean explotadas o se encuentren en desuso en la Zona Centro, con objeto de someterlo a consideración de su superior jerárquico.
IV.        Conducir la elaboración de informes u opiniones técnicas, respecto de las condiciones en que se encuentran las vías férreas y el servicio público de transporte ferroviario, para la definición de estrategias que contribuyan a su óptimo funcionamiento en la Zona Centro.
V.         Coordinar la ejecución de inspecciones, supervisiones, opiniones y dictámenes técnicos en la Zona Centro, con el fin de coadyuvar al desarrollo del sistema ferroviario nacional.
VI.        Definir el contenido de los programas de capacitación y profesionalización del personal verificador de las vías férreas, los servicios públicos de transporte ferroviario y sus servicios auxiliares en la Zona Centro, a fin de fortalecer su capacidad intelectual y de eficientar los procesos de verificación que se lleven a cabo.
VII.       Coordinar acciones para la elaboración del proyecto/propuesta de opinión técnica respecto de la imposición de modalidades en la operación y explotación de las vías férreas y en la prestación del servicio público del transporte ferroviario en la Zona Centro, con la finalidad de someterlo a la aprobación del superior jerárquico.
VIII.      Revisar previa solicitud de la Secretaría, los proyectos ejecutivos relacionados con las obras ferroviarias que pretendan ejecutarse en la Zona Centro, con la finalidad de emitir la opinión técnica correspondiente en apego a la normatividad aplicable.
IX.        Ejecutar las acciones que le encomiende el presidente de la Comisión Investigadora de Siniestros Ferroviarios, para aportar los elementos necesarios que permitan la emisión del dictamen correspondiente en la zona centro.
X.         Establecer estrategias para la integración y clasificación de los expedientes derivados de las visitas de verificación en la Zona Centro, con la finalidad de garantizar la preservación, manejo y consulta de los mismos.
9.5.2.1. Subdirección de Supervisión y Verificación Ferroviaria Zona Centro A
Objetivo
Supervisar la ejecución del Programa Anual de Verificación, inspecciones, supervisiones, opiniones y dictámenes técnicos en la Zona Centro A, con el fin de corroborar el cumplimiento de las metas del programa en apego a la normatividad vigente.
I.          Coordinar el análisis de diversa información relativa al sistema ferroviario mexicano y a los actos de verificación ejecutados, a efecto de contar con los elementos que favorezcan la integración del Programa Anual de Verificación en la Zona Centro A.
II.         Diseñar las estrategias de capacitación y profesionalización del personal verificador de las vías férreas Zona Centro A, para una eficiente implementación del Programa Anual de Verificación, observando la normatividad aplicable en la materia.
III.        Coordinar la ejecución y el análisis de los resultados obtenidos de las visitas de verificación, inspecciones, supervisiones, opiniones y dictámenes técnicos en la Zona Centro A, para en su caso, proponer la implementación de medidas de seguridad que de estas resulten, para salvaguardar la seguridad operativa del sistema ferroviario.
IV.        Analizar los resultados de las inspecciones efectuadas a las vías cortas o ramales que no sean explotadas o se encuentren en desuso en la Zona Centro A, con el objeto de emitir el informe correspondiente.
V.         Elaborar los informes y/o opiniones técnicas, respecto a las condiciones en que se encuentran las vías férreas y el servicio público de transporte ferroviario en la Zona Centro A, para la definición de estrategias que contribuyan a su óptimo funcionamiento.
VI.        Efectuar el diagnóstico sobre la necesidad de la imposición de modalidades en la operación y explotación de las vías férreas y en la prestación del servicio público del transporte ferroviario en la Zona Centro A, para atender necesidades de caso fortuito o fuerza mayor, en términos de las disposiciones aplicables.
VII.       Proponer al superior jerárquico, los acuerdos de desahogo, requerimientos de Información complementaria, así como los acuerdos de Prevención derivados de los actos de verificación en la Zona Centro A.
VIII.      Efectuar las inspecciones e investigaciones documentales requeridas por el presidente de la Comisión Investigadora, para el seguimiento a los siniestros ferroviarios ocurridos en la Zona Centro A, a efecto de aportar elementos a dicho órgano colegiado para la emisión de los dictámenes correspondientes.
IX.        Integrar y clasificar los expedientes correspondientes a las visitas de verificación en la Zona Centro A, garantizando que se cumplan con las disposiciones vigentes en materia de organización y conservación de archivos.
9.5.2.2. Subdirección de Supervisión y Verificación Ferroviaria Zona Centro B
Objetivo
Supervisar la ejecución del Programa Anual de Verificación, inspecciones, supervisiones, opiniones y dictámenes técnicos en la Zona Centro B, con el fin de corroborar el cumplimiento de las metas del programa en apego a la normatividad vigente.
I.          Coordinar el análisis de diversa información relativa al sistema ferroviario mexicano y a los actos de verificación ejecutados, a efecto de contar con los elementos que favorezcan la integración del Programa Anual de Verificación en la Zona Centro B.
II.         Diseñar las estrategias de capacitación y profesionalización del personal verificador de las vías férreas, Zona Centro B, para una eficiente implementación del Programa Anual de Verificación, observando la normatividad aplicable en la materia.
III.        Coordinar la ejecución y el análisis de los resultados obtenidos de las visitas de verificación, inspecciones, supervisiones, opiniones y dictámenes técnicos en la Zona Centro B, para en su caso, proponer la implementación de medidas de seguridad que de estas resulten, para salvaguardar la seguridad operativa del sistema ferroviario.
IV.        Analizar los resultados de las inspecciones efectuadas a las vías cortas o ramales que no sean explotadas o se encuentren en desuso en la Zona Centro B, con el objeto de emitir el informe correspondiente.
V.         Elaborar los informes y/o opiniones técnicas, respecto a las condiciones en que se encuentran las vías férreas y el servicio público de transporte ferroviario en la Zona Centro B, para la definición de estrategias que contribuyan a su óptimo funcionamiento.
VI.        Efectuar el diagnóstico sobre la necesidad de la imposición de modalidades en la operación y explotación de las vías férreas y en la prestación del servicio público del transporte ferroviario en la Zona Centro B, para atender necesidades de caso fortuito o fuerza mayor, en términos de las disposiciones aplicables.
VII.       Proponer al superior jerárquico, los acuerdos de desahogo, requerimientos de Información complementaria, así como los acuerdos de Prevención derivados de los actos de verificación en la Zona Centro B.
VIII.      Efectuar las inspecciones e investigaciones documentales requeridas por el presidente de la Comisión Investigadora, para el seguimiento a los siniestros ferroviarios ocurridos en la Zona Centro B, a efecto de aportar elementos a dicho órgano colegiado para la emisión de los dictámenes correspondientes.
IX.        Integrar y clasificar los expedientes correspondientes a las visitas de verificación en la Zona Centro B, garantizando que se cumplan con las disposiciones vigentes en materia de organización y conservación de archivos.
9.5.3. Dirección de Supervisión y Verificación Ferroviaria Zona Sureste
Objetivo
Coordinar la ejecución del Programa Anual de verificación, inspecciones, supervisiones, opiniones y dictámenes técnicos en la Zona Sureste, con el fin de coadyuvar al desarrollo y vigilancia del sistema ferroviario nacional de conformidad con la normatividad vigente y las normas oficiales mexicanas.
I.          Coordinar la integración del programa Anual de Verificación de la Zona Sureste con objeto de someterlo a consideración de su superior jerárquico.
II.         Coordinar el cumplimiento y evaluación de las metas establecidas en el Programa Anual de Verificación en la Zona Sureste.
III.        Coordinar la integración del programa de verificación para valorar vías cortas o ramales que no sean explotadas o se encuentren en desuso en la Zona Sureste, con objeto de someterlo a consideración de su superior jerárquico.
IV.        Conducir la elaboración de informes u opiniones técnicas, respecto de las condiciones en que se encuentran las vías férreas y el servicio público de transporte ferroviario, para la definición de estrategias que contribuyan a su óptimo funcionamiento en la Zona Sureste.
V.         Coordinar la ejecución de inspecciones, supervisiones, opiniones y dictámenes técnicos en la Zona Sureste, con el fin de coadyuvar al desarrollo del sistema ferroviario nacional.
VI.        Definir el contenido de los programas de capacitación y profesionalización del personal verificador de las vías férreas, los servicios públicos de transporte ferroviario y sus servicios auxiliares en la Zona Sureste, a fin de fortalecer su capacidad intelectual y de eficientar los procesos de verificación que se lleven a cabo.
VII.       Coordinar acciones para la elaboración del proyecto/propuesta de opinión técnica respecto de la imposición de modalidades en la operación y explotación de las vías férreas y en la prestación del servicio público del transporte ferroviario en la Zona Sureste, con la finalidad de someterlo a la aprobación del superior jerárquico.
VIII.      Revisar previa solicitud de la Secretaría, los proyectos ejecutivos relacionados con las obras ferroviarias que pretendan ejecutarse en la Zona Sureste, con la finalidad de emitir la opinión técnica correspondiente en apego a la normatividad aplicable.
IX.        Ejecutar las acciones que le encomiende el presidente de la Comisión Investigadora de Siniestros Ferroviarios, para aportar los elementos necesarios que permitan la emisión del dictamen correspondiente en la Zona Sureste.
X.         Establecer estrategias para la integración y clasificación de los expedientes derivados de las visitas de verificación en la Zona Sureste, con la finalidad de garantizar la preservación, manejo y consulta de los mismos.
9.5.3.1. Subdirección de Supervisión y Verificación Ferroviaria Zona Sureste
Objetivo
Supervisar la ejecución del Programa Anual de Verificación, inspecciones, supervisiones, opiniones y dictámenes técnicos en la Zona Sureste, con el fin de corroborar el cumplimiento de las metas del programa en apego a la normatividad vigente.
I.          Coordinar el análisis de diversa información relativa al sistema ferroviario mexicano y a los actos de verificación ejecutados, a efecto de contar con los elementos que favorezcan la integración del Programa Anual de Verificación en la Zona Sureste.
II.         Diseñar las estrategias de capacitación y profesionalización del personal verificador de las vías férreas, Zona Sureste, para una eficiente implementación del Programa Anual de Verificación, observando la normatividad aplicable en la materia.
III.        Coordinar la ejecución y el análisis de los resultados obtenidos de las visitas de verificación, inspecciones, supervisiones, opiniones y dictámenes técnicos en la Zona Sureste, para en su caso, proponer la implementación de medidas de seguridad que de estas resulten, para salvaguardar la seguridad operativa del sistema ferroviario.
IV.        Analizar los resultados de las inspecciones efectuadas a las vías cortas o ramales que no sean explotadas o se encuentren en desuso en la Zona Sureste, con el objeto de emitir el informe correspondiente.
V.         Elaborar los informes y/o opiniones técnicas, respecto a las condiciones en que se encuentran las vías férreas y el servicio público de transporte ferroviario en la Zona Sureste, para la definición de estrategias que contribuyan a su óptimo funcionamiento.
VI.        Efectuar el diagnóstico sobre la necesidad de la imposición de modalidades en la operación y explotación de las vías férreas y en la prestación del servicio público del transporte ferroviario en la Zona Sureste, para atender necesidades de caso fortuito o fuerza mayor, en términos de las disposiciones aplicables.
VII.       Proponer al superior jerárquico, los acuerdos de desahogo, requerimientos de Información complementaria, así como los acuerdos de Prevención derivados de los actos de verificación en la Zona Sureste.
VIII.      Efectuar las inspecciones e investigaciones documentales requeridas por el presidente de la Comisión Investigadora, para el seguimiento a los siniestros ferroviarios ocurridos en la Zona Sureste, a efecto de aportar elementos a dicho órgano colegiado para la emisión de los dictámenes correspondientes.
IX.        Integrar y clasificar los expedientes correspondientes a las visitas de verificación en la Zona Sureste, garantizando que se cumplan con las disposiciones vigentes en materia de organización y conservación de archivos.
9.5.3.1.1. Departamento de Supervisión y Verificación Ferroviaria Zona Sureste
Objetivo
Verificar el cumplimiento del marco normativo en la prestación del Servicio Público de Transporte Ferroviario de carga y pasajeros por parte de los concesionarios, asignatarios, permisionarios y autorizados, a efecto de identificar omisiones y, en su caso, dictaminar medidas para su corrección, procurando con ello la seguridad operativa de este modo de transporte en la Zona Sureste.
I.          Elaborar el proyecto del Programa Anual de Verificación al sistema ferroviario nacional en la zona sureste, de conformidad con la normatividad vigente y atendiendo las directrices dictadas por su superior jerárquico.
II.         Ejecutar las visitas de verificación y de inspección que le sean comisionadas respecto al Programa Anual de Verificación en la zona sureste, así como levantar el acta circunstanciada correspondiente.
III.        Solicitar al personal de los Centros SCT y a las distintas áreas de la Agencia, la información y documentación derivada de los actos de verificación que hayan ejecutado en la zona sureste, a fin de poder efectuar el seguimiento de dichos actos y de integrar los expedientes respectivos.
IV.        Elaborar opiniones y dictámenes técnicos, respecto a las condiciones de las vías férreas y del servicio público de transporte ferroviario en la zona sureste, de conformidad con el marco jurídico vigente, para contribuir al funcionamiento óptimo del Sistema Ferroviario Mexicano.
V.         Efectuar las Visitas de Verificación correspondientes al Proceso de Evaluación de la Conformidad de las Normas Oficiales Mexicanas en materia ferroviaria en la zona sureste, a efecto de elaborar el informe técnico correspondiente.
VI.        Integrar los expedientes derivados de las Visitas de Verificación en la zona sureste, con la finalidad de hacer constar los procedimientos ejecutados.
VII.       Elaborar las solicitudes en la zona sureste a los concesionarios, asignatarios y permisionarios de todo tipo de información que permita el ejercicio de las atribuciones asignadas a la Agencia.
VIII.      Previa solicitud del presidente de la Comisión Investigadora, efectuar inspecciones e investigaciones documentales para el seguimiento de los siniestros ferroviarios ocurridos en la zona sureste, a efecto de aportar elementos a dicho órgano colegiado para la emisión de dictámenes.
IX.        Llevar a cabo la propuesta para la emisión de copias certificadas respecto de los expedientes que se encuentren a cargo esta Subdirección.
X.         Reportar la información correspondiente a las obligaciones de Transparencia asignadas en materia de Verificación en la zona sureste.
9.6 Dirección Ejecutiva de Administración
Objetivo
Dirigir la administración de los recursos humanos, materiales, financieros, de tecnologías de la información y comunicación, de conformidad con la normatividad aplicable, con la finalidad de proporcionar a las áreas de la Agencia Reguladora del Transporte Ferroviario los elementos necesarios para que estén en posibilidad de cumplir con sus actividades.
I.          Dirigir estrategias para la planeación y administración los recursos humanos, materiales, financieros, servicios generales y servicios tecnológicos asignados a la Agencia Reguladora del Transporte Ferroviario, con la finalidad de contar con los insumos necesarios para el desempeño de las funciones y el cumplimiento de los objetivos de la Entidad.
II.         Conducir la integración del anteproyecto anual de presupuesto de la Agencia, con la finalidad de contar con los recursos presupuestales necesarios para su operación y funcionamiento, atendiendo a las medidas de austeridad y racionalidad de estos.
III.        Determinar acciones que contribuyan a la liberación de recursos presupuestales, así como los mecanismos de ajuste pertinentes para el ejercicio del gasto eficiente, a fin de disponer de los recursos necesarios para el desarrollo de las atribuciones encomendadas a la Agencia.
IV.        Implementar mecanismos de vigilancia y control del ejercicio presupuestal de la Agencia, con la finalidad de asegurar la correcta aplicación en el uso de recursos, de conformidad con las disposiciones normativas aplicables.
V.         Establecer los mecanismos para la difusión de las disposiciones normativas y legales aplicables en materia programática, presupuestaria, financiera, contable, de organización y uso de tecnologías de la información y comunicaciones y seguridad de la información, con la finalidad de promover su aplicación y cumplimiento por parte de las unidades administrativas de esta Agencia.
VI.        Determinar estrategias para la adquisición y contratación de bienes, servicios y obra pública, a fin de garantizar los recursos necesarios para la operación de la Agencia.
VII.       Aprobar los contratos de arrendamiento, adquisiciones, prestación de servicios o cualquier otro que implique erogaciones y que celebre la Agencia, de conformidad con las disposiciones aplicables, con la finalidad de que en la misma se cuente con los recursos necesarios para el desarrollo de sus actividades.
VIII.      Determinar las líneas de acción para la elaboración y actualización de los manuales de organización y procedimientos de la Agencia, con la finalidad de contar con un instrumento de apoyo administrativo que defina las atribuciones y funcionamiento de las áreas.
IX.        Conducir los procesos de contratación, capacitación, desarrollo y evaluación del personal de la Agencia, a fin de contar con personal apto para el desempeño de las atribuciones encomendadas a la Agencia.
X.         Coordinar acciones para el pago de percepciones y prestaciones económicas y de seguridad social a las que tienen derecho las personas servidoras públicas de la Agencia, con la finalidad de asegurar que se efectué el pago de remuneraciones y prestaciones en tiempo y forma.
XI.        Conducir acciones para la integración de la información relacionada a la cuenta de hacienda pública, con el propósito de remitir en tiempo y forma, los formatos e informes de la gestión financiera de la Agencia.
XII.       Autorizar el programa general de protección civil, a fin de salvaguardar la integridad de los recursos humanos y materiales, así como la información de la Agencia.
XIII.      Coordinar la implementación de las líneas de acción establecidas en los programas y proyectos en materia de rendición de cuentas y mejora de la gestión, para garantizar el cumplimiento en tiempo y forma de los informes requeridos por los entes fiscalizadores.
XIV.      Definir la política de tecnologías de la Información y Comunicaciones de la Agencia, con la finalidad de que se cuente con los recursos tecnológicos necesarios para el desempeño de las atribuciones.
XV.       Establecer con la Unidad de Género de la Secretaría de Infraestructura Comunicaciones y Transportes, los programas de igualdad de género que se realizarán, a fin de alcanzar la igualdad sustantiva entre mujeres y hombres en la Agencia.
XVI.      Determinar las acciones de capacitación para el personal de la Agencia en materia de ética, y perspectiva de género, violencia de género y cualquier forma de discriminación de género, en coordinación con la Secretaría de Infraestructura Comunicaciones y Transportes con la finalidad de sensibilizar al personal.
XVII.     Fungir como enlace con el Comité de ética y de prevención de conflictos de intereses de la Secretaría de Infraestructura, Comunicaciones y Transportes, con la finalidad de implementar en las personas servidoras públicas de la Agencia una cultura de valores éticos sostenido en los principios constitucionales de legalidad, honradez, lealtad, imparcialidad y eficiencia.
XVIII.     Difundir los contenidos del Código de Ética y Código de Conducta, privilegiando la prevención de actos de corrupción y de conflictos de intereses, así como la austeridad como valor en el ejercicio del servicio público, a fin de crear conciencia en los servidores públicos de la Agencia.
9.6.1. Dirección de TIC´S, Recursos Materiales y Servicios Generales
Objetivo
Administrar los recursos informáticos, materiales y los servicios generales asignados a la Agencia Reguladora del Transporte Ferroviario, estableciendo los lineamientos, directrices y mecanismos, a fin de que las áreas cuenten con los insumos necesarios para el desarrollo de sus funciones.
I.          Coordinar acciones para proporcionar y mantener los recursos y servicios informáticos requeridos por las diversas áreas que integran a la Agencia, con la finalidad de que las personas servidoras públicas de la Agencia cuenten con las herramientas tecnológicas necesarias para el desarrollo de sus funciones.
II.         Evaluar las necesidades que en materia de tecnologías de la información y comunicaciones sean reportadas por las áreas que integran a la Agencia, con la finalidad de otorgar las herramientas tecnológicas requeridas.
III.        Conducir el proceso de contratación de bienes y servicios de tecnologías de la información y comunicaciones, con la finalidad de contar con los recursos en tiempo y forma.
IV.        Implementar las políticas de seguridad en materia de tecnologías de la información, con la finalidad de mantener la integridad y/o confidencialidad de la información de la Agencia, de conformidad con la normatividad vigente.
V.         Coordinar el desarrollo de proyectos de implementación de softwares, a fin de mantener en óptima operación los sistemas de información institucionales de la Agencia.
VI.        Coordinar acciones para la integración y ejecución del programa anual de adquisiciones de bienes, arrendamientos y servicios, con la finalidad de asegurar la disponibilidad de los recursos en tiempo y forma.
VII.       Dirigir la elaboración del programa general de protección civil, con la finalidad de preparar al personal para actuar en casos de emergencia o desastres naturales.
VIII.      Supervisar que se efectué el registro de información en materia de adquisición y administración de recursos materiales, en los sistemas electrónicos de la Secretaría de la Función Pública, con la finalidad dar cumplimiento a las disposiciones establecidas en tiempo y forma.
IX.        Administrar los sistemas, modelos y esquemas de trabajo en materia de control, seguimiento y consolidaciones de adquisiciones, con la finalidad de garantizar que dichos procesos se realicen de acuerdo con la legislación y reglamentos aplicables.
9.6.1.1. Departamento de Recursos Materiales y Servicios Generales
Objetivo
Coordinar las acciones para la adquisición, almacenamiento e inventarios de bienes y servicios generales, con la finalidad de proveer de los recursos necesarios para contribuir en la consecución de los objetivos institucionales.
I.          Recopilar la información relacionada con la administración de recursos materiales y servicios generales emitidas por las áreas de la Agencia, con la finalidad de integrarla en el programa anual de adquisiciones de bienes, arrendamientos y servicios.
II.         Supervisar la ejecución de los procedimientos de contratación de arrendamientos y de adquisición de bienes y servicios, con la finalidad de garantizar el cumplimiento de las disposiciones normativas y legales aplicables.
III.        Vigilar el cumplimiento de las condiciones contractuales y garantías otorgadas por proveedores de servicios proporcionados a la Agencia, con la finalidad de contar con los elementos de evaluación de los niveles de servicio.
IV.        Supervisar que los servicios de mantenimiento que se efectúen en la Agencia se realicen de acuerdo con lo estipulado en los contratos, a fin de garantizar el cumplimiento de estos y se esté posibilidad gestionar el pago correspondiente.
V.         Vigilar el cumplimiento al Programa General de Protección Civil, con la finalidad de determinar avances y rezagos y, en su caso, proponer las acciones preventivas y correctivas necesarias.
VI.        Coordinar la implementación de los programas de protección civil que permitan asegurar una respuesta oportuna, adecuada y eficaz en situaciones de emergencias.
VII.       Asesorar a las distintas áreas que integran la Agencia, en la planeación y administración de recursos materiales y servicios generales, para garantizar la observancia de las disposiciones normativas y legales aplicables.
VIII.      Implementar los mecanismos necesarios para mantener actualizado el inventario de los bienes a cargo de la Agencia, con la finalidad de asegurar el eficiente control de estos para la operación de esta Entidad.
IX.        Reportar la información correspondiente a las obligaciones de Transparencia asignadas a la Dirección de TIC´S, Recursos Materiales y Servicios Generales.
X.         Efectuar el cotejo de información para la emisión de copias certificadas respecto a los expedientes que se encuentre a cargo de la Dirección de TIC´S, Recursos Materiales y Servicios Diversos.
9.6.2. Dirección de Recursos Humanos y Finanzas
Objetivo
Establecer acciones para la administración de los recursos humanos y financieros de la Agencia Reguladora de Transporte Ferroviario, de conformidad con las disposiciones normativas aplicables, con el fin de que se cuente con los recursos necesarios para el desempeño de sus funciones y el cumplimiento de los objetivos institucionales de la Entidad.
I.          Coordinar acciones para la difusión de las disposiciones normativas y legales aplicables en materia de recursos humanos, así como vigilar su cumplimiento, con la finalidad de asegurar su observancia.
II.         Supervisar la elaboración y actualización de los manuales de organización y procedimientos; con la finalidad garantizar que cumplan con las disposiciones normativas aplicables.
III.        Definir líneas de acción para la descripción y perfil de puestos; así como para la emisión del dictamen de valuación respectivo, con el propósito de coadyuvar a las gestiones para la aprobación y registro de estructuras organizacionales de la Entidad.
IV.        Conducir los procesos de reclutamiento y selección de personal de la Agencia, con la finalidad de atender las necesidades de personal para el cumplimiento de las atribuciones conferidas, en apego a la normativa aplicable.
V.         Establecer los mecanismos para el pago de remuneraciones al personal de la Agencia, de conformidad con las disposiciones aplicables, para garantizar el cumplimiento de las obligaciones patronales en la materia.
VI.        Autorizar los programas de capacitación de personal de la Agencia, con la finalidad de garantizar que los contenidos respondan a las necesidades del sector y que promuevan el aprendizaje significativo.
VII.       Coordinar la operación de los procesos de evaluación del desempeño, con la finalidad de evaluar el rendimiento y productividad de los servidores públicos para el cumplimiento de las metas establecidas.
VIII.      Definir acciones para la aplicación de la encuesta de clima y cultura organizacional, con la finalidad de conocer la percepción del personal de la Agencia y proponer medidas para su mejora continua.
IX.        Fijar los mecanismos para la operación del programa de servicio social y/o prácticas profesionales, con la finalidad de regular su funcionamiento al interior de esta en apego al marco normativo y legal.
X.         Implementar y supervisar los mecanismos para el registro y control de asistencia del personal adscrito a la Agencia, a fin de llevar un control de las incidencias en las que incurre cada trabajador y que se apliquen las deducciones salariales que correspondan, conforme al marco normativo y legal aplicable.
XI.        Determinar los mecanismos para el suministro y comprobación de viáticos requeridos por el personal de la Agencia, para dar certeza sobre el destino de los recursos económicos provistos en el desarrollo de las funciones encomendadas.
XII.       Determinar criterios para la clasificación y control documental de los archivos de la Dirección de Recursos Humanos y Finanzas, con la finalidad de garantizar la preservación de estos.
XIII.      Establecer los lineamientos, para la administración de los recursos presupuestales asignados a la Agencia, a fin de ejercer la correcta aplicación del presupuesto y evitar el subejercicio y costos financieros que afecten el logro de metas y objetivos.
XIV.      Acreditar que el proceso de registro de las operaciones contables de la Agencia se realice con apego a la normatividad vigente, mediante la evaluación de los movimientos contables registrados, con la finalidad asegurar que se esté en posibilidad de cumplir en tiempo y forma con los informes establecidos en la Ley Federal de Presupuesto y Responsabilidad Hacendaria y su Reglamento.
XV.       Verificar que la documentación a certificar cumpla con los requerimientos normativos, con la finalidad de someterlos a firma del superior jerárquico.
XVI.      Difundir los programas de igualdad de género que se realizarán en la Agencia, a fin de alcanzar la igualdad sustantiva entre mujeres y hombres.
XVII.     Coordinar las acciones de capacitación para el personal de la Agencia en materia de ética, y perspectiva de género, violencia de género y cualquier forma de discriminación de género, con la finalidad de sensibilizar al personal.
XVIII.     Coordinar las acciones necesarias para la clasificación y control documental de los archivos de trámite de la Agencia, con la finalidad de garantizar la preservación, manejo y consulta de los mismos.
9.6.2.1. Subdirección de Finanzas
Objetivo
Coordinar los procesos para la formulación y control de los recursos financieros, a fin de contribuir en la planeación y provisión presupuestaria necesaria en el funcionamiento de la Agencia Reguladora del Transporte Ferroviario.
I.          Integrar el anteproyecto de presupuesto, en apego a las disposiciones normativas aplicables en la materia, a fin de asegurar los recursos financieros necesarios para el cumplimiento a de metas, objetivos y programas de la Agencia.
II.         Efectuar el diagnostico en colaboración con la Dirección de Recursos Humanos y Finanzas y la Dirección de Tic´s, Recursos Materiales y Servicios Generales, sobre la necesidad de llevar a cabo contratos plurianuales, a fin de programar los recursos requeridos para la ejecución de actividades propias de las áreas en los ejercicios fiscales subsecuentes.
III.        Comprobar que los procesos relativos a las erogaciones con cargo al presupuesto registrados en los sistemas informáticos coincidan con los reportes e informes financieros, con la finalidad de verificar que los recursos financieros sean empleados de forma racional y eficientemente.
IV.        Colaborar en el desarrollo de los procesos para la gestión del presupuesto y su registro contable ante la Secretaría de Hacienda y Crédito Público, así como coordinar las acciones para tramitar las adecuaciones y/o ajustes del presupuesto, con el fin de contar con los recursos financieros suficientes para atender las necesidades de la Agencia.
V.         Supervisar la atención a los requerimientos de información que en materia financiera, presupuestal y contable sean solicitados, con la finalidad de proporcionar al superior jerárquico la información necesaria para su publicación y/o carga en los sistemas electrónicos, así como para dar cumplimiento a las disposiciones normativas aplicables para la de rendición de cuentas sobre la aplicación de los recursos.
VI.        Coordinar acciones para la integración del fondo rotatorio de la Agencia, con la finalidad de asegurar que se cuente con recursos necesarios para cubrir los gastos que son factibles erogar a través de éste.
VII.       Comprobar el manejo y aplicación del fondo rotatorio asignado a la Agencia, con la finalidad de garantizar el correcto manejo de los recursos asignados a esta unidad administrativa.
VIII.      Supervisar el proceso de evaluación del ejercicio de los recursos financieros de la agencia, con el propósito de evitar subejercicios que afecten el uso eficiente de los mismos.
IX.        Establecer las líneas de acción para la recopilación de avances de metas de las áreas de la Agencia, con la finalidad de registrar los avances y en su caso ajustar las metas aprobadas en la matriz de indicadores de resultados.
X.         Concentrar la información del programa presupuestario y de administración de riesgos solicitada por el Órgano Interno de Control de la Secretaría, con la finalidad de que se presenten los avances en las sesiones del comité de control y desempeño institucional.
9.6.2.1.1. Departamento de Presupuesto
Objetivo
Brindar el apoyo necesario para la programación, registro y seguimiento de las actividades inherentes a la obtención y aplicación de los recursos financieros, a fin de contribuir a la operación y funcionamiento de la Agencia Reguladora de Transporte Ferroviario.
I.          Solicitar a las áreas que integran a la Agencia, la información relativa a sus necesidades financieras, con la finalidad de emitir un cálculo de los costos de operación para la toma de decisiones.
II.         Concentrar la información, así como registrar y llevar el monitoreo de las solicitudes relativas a contratos anuales y plurianuales, a fin de gestionar en los sistemas electrónicos de la Secretaría de Hacienda y Crédito Público su autorización y obtener los recursos e informar a las áreas la procedencia o no de la contratación.
III.        Generar el registro y control de los movimientos presupuestales que se requieran en la Agencia, con el propósito de asegurar los recursos necesarios para las áreas adscritas y contribuir a la adecuada operación de estas.
IV.        Analizar el nivel cumplimiento de los indicadores de resultados de los programas presupuestales de la Agencia, con el propósito de medir la efectividad en la aplicación de los recursos financieros y de proporcionar los elementos necesarios para la toma de decisiones.
V.         Solicitar a las áreas de la Agencia el reporte de avance respecto a las acciones comprometidas en el programa de trabajo de administración de riesgos, a fin elaborar los informes trimestrales para el comité de control y desempeño institucional.
VI.        Reportar la información correspondiente a las obligaciones de Transparencia asignadas en materia de recursos financieros.
9.6.2.1.2. Departamento de Contabilidad
Objetivo
Efectuar acciones para el análisis y registro de la información financiera y contable, con la finalidad de coadyuvar en la administración de los recursos asignados a la Agencia Reguladora de Transporte Ferroviario, así como transparentar el uso y destino de estos.
I.          Elaborar e integrar la documentación correspondiente al programa operativo anual y anteproyecto de presupuesto, para solicitar la asignación de los recursos financieros de la Agencia.
II.         Actualizar el registro de las erogaciones con cargo al presupuesto, con la finalidad de mantener actualizado el sistema de control interno de recursos y presentar el respaldo documental para gestionar el presupuesto y su registro contable ante la Secretaría de Hacienda y Crédito Público.
III.        Mantener actualizada la información financiera, presupuestal y contable de la Agencia, a fin de generar reportes que permitan atender los requerimientos de información de las instancias fiscalizadoras.
IV.        Administrar los recursos asignados al fondo rotatorio de la Agencia, a fin de asegurar la correcta aplicación en el uso de recursos.
V.         Elaborar los reportes presupuestarios para el Comité de Control y Desempeño Institucional, con la finalidad de cumplir con las obligaciones establecidas en la materia.
VI.        Analizar la información referente a la solicitud, ministración, comprobación, reintegración y seguimiento de los recursos financieros destinados a la operación de viáticos nacionales e internacionales.
VII.       Reportar la información correspondiente a las obligaciones de Transparencia asignadas a la Subdirección de Finanzas.
VIII.      Efectuar el cotejo de información para la emisión de copias certificadas respecto a los expedientes que se encuentre a cargo de la Subdirección de Finanzas.
9.6.2.2.1 Departamento de Recursos Humanos
Objetivo
Llevar a cabo los procedimientos relacionados con la administración de los recursos humanos, de conformidad con las disposiciones normativas aplicables, con la finalidad de contribuir en la operación y funcionamiento de las áreas adscritas a la Agencia Reguladora del Transporte Ferroviario.
I.          Coordinar el proceso de reclutamiento y selección de personal, así como de prestadores de servicio social y prácticas profesionales, con la finalidad de coadyuvar en la atención de los requerimientos de personal necesario para el cumplimiento de las atribuciones conferidas.
II.         Desarrollar la sesión de inducción al personal de nuevo ingreso, con la finalidad de brindar información respecto al rol a desempeñar en la Agencia.
III.        Supervisar el proceso de expedición y reposición de credenciales administrativas, a fin garantizar el cumplimiento a las disposiciones aplicables en la materia.
IV.        Validar los tramites de altas, bajas y demás movimientos de personal, a fin mantener actualizada la plantilla de personal de la Agencia.
V.         Efectuar el proceso de pago de nóminas y de las diversas prestaciones a las que son acreedores los trabajadores de la Agencia, a efecto de que reciban en tiempo y forma las remuneraciones y prestaciones salariales a las tienen derecho.
VI.        Asesorar a las diversas áreas de la Agencia en el proceso para la detección de necesidades de capacitación (DNC), con el fin de diseñar el programa de capacitación que respondan a las brechas de competencia del personal.
VII.       Coordinar la integración de los reportes de las acciones de capacitación que se envían trimestralmente a la Secretaría de la Función Pública, para cumplir con lo estipulado en la normatividad.
TRANSITORIOS
Primero.- El presente Manual de Organización entrará en vigor al día siguiente de su publicación en el Diario Oficial de la Federación.
Segundo.- Las modificaciones organizacionales entrarán en vigor el día siguiente de que se apruebe y registre la estructura orgánica de la Agencia Reguladora de Transporte Ferroviario por parte de la Secretaría de la Función Pública.
Dado en la Ciudad de México, a 29 de septiembre de 2023.- El Secretario de Infraestructura, Comunicaciones y Transportes, Jorge Nuño Lara.- Rúbrica.