MANUAL de Organización de la Auditoría Superior de la Federación.

Al margen un logotipo, que dice: Auditoría Superior de la Federación.- Cámara de Diputados.

MANUAL DE ORGANIZACIÓN DE LA AUDITORÍA SUPERIOR DE LA FEDERACIÓN
1DG1GS02
Versión 01
Agosto, 2023
LIC. DAVID ROGELIO COLMENARES PÁRAMO, Auditor Superior de la Federación, con fundamento en los artículos 89, fracción VI, primer párrafo, de la Ley de Fiscalización y Rendición de Cuentas de la Federación; 3, 5, 6, 8, fracción IV, y 9, del Reglamento Interior de la Auditoría Superior de la Federación, expide el Manual de Organización de la Auditoría Superior de la Federación, de conformidad con lo siguiente:
ÍNDICE
I.       GLOSARIO
II.      OBJETIVO GENERAL
III.     MISIÓN Y VISIÓN
IV.     MARCO JURÍDICO
V.     ESTRUCTURA ORGANIZACIONAL
VI.     ORGANIGRAMAS, ATRIBUCIONES Y FUNCIONES
1.0             AUDITORÍA SUPERIOR DE LA FEDERACIÓN
1.0.0.0.1      Coordinación Técnica de la OASF
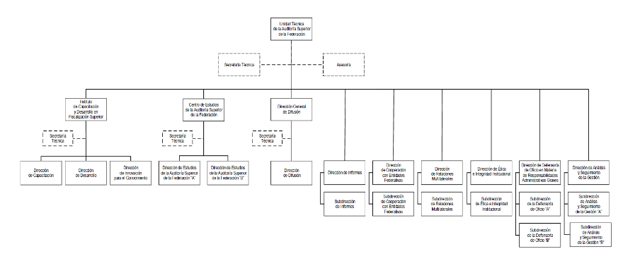
1.1             UNIDAD TÉCNICA DE LA AUDITORÍA SUPERIOR DE LA FEDERACIÓN
1.1.0.1         Dirección de Informes
1.1.0.1.1      Subdirección de Informes
1.1.0.2         Dirección de Cooperación con Entidades Federativas
1.1.0.2.1      Subdirección de Cooperación con Entidades Federativas
1.1.0.3         Dirección de Relaciones Multilaterales
1.1.0.3.1      Subdirección de Relaciones Multilaterales
1.1.0.4         Dirección de Ética e Integridad Institucional
1.1.0.4.1      Subdirección de Ética e Integridad Institucional
1.1.0.5         Dirección de Defensoría de Oficio en Materia de Responsabilidades Administrativas Graves
1.1.0.5.1      Subdirección de la Defensoría de Oficio "A"
1.1.0.5.2      Subdirección de la Defensoría de Oficio "B"
1.1.0.6         Dirección de Análisis y Seguimiento de la Gestión
1.1.0.6.1      Subdirección de Análisis y Seguimiento de la Gestión "A"
1.1.0.6.2      Subdirección de Análisis y Seguimiento de la Gestión "B"
1.1.1           Dirección General del Instituto de Capacitación y Desarrollo en Fiscalización Superior
1.1.1.0.1      Subdirección de Apoyo Didáctico
1.1.1.1         Dirección de Capacitación
1.1.1.1.1      Subdirección de Capacitación Institucional
1.1.1.1.2      Subdirección de Evaluación
1.1.1.2         Dirección de Desarrollo
1.1.1.2.1      Subdirección de Desarrollo de Competencias de Gestión
1.1.1.2.2      Subdirección de Control e Informes
1.1.1.3         Dirección de Innovación para el Conocimiento
1.1.1.3.1      Subdirección de Capacitación Compartida
1.1.1.3.2      Subdirección de Investigación Académica
1.1.1.3.3      Subdirección del Centro de Documentación Institucional
1.1.2           Dirección General del Centro de Estudios de la Auditoría Superior de la Federación
1.1.2.1         Dirección de Estudios de la Auditoría Superior de la Federación "A"
1.1.2.1.1      Subdirección de Estudios Económicos
1.1.2.1.2      Subdirección de Estudios de las Finanzas Públicas "A"
1.1.2.1.3      Subdirección de Estudios de las Finanzas Públicas "B"
1.1.2.2         Dirección de Estudios de la Auditoría Superior de la Federación "B"
1.1.2.2.1      Subdirección de Estudios Estratégicos
1.1.2.2.2      Subdirección de Estudios Jurídicos y Sociales
1.1.2.2.3      Subdirección de Vinculación y Divulgación
1.1.3           Dirección General de Difusión
1.1.3.0.1      Subdirección de Producción
1.1.3.0.2      Subdirección de Información
1.1.3.0.3      Subdirección de Redacción
1.1.3.1         Dirección de Difusión
1.1.3.1.1      Subdirección de Monitoreo
1.2             AUDITORÍA ESPECIAL DE CUMPLIMIENTO FINANCIERO
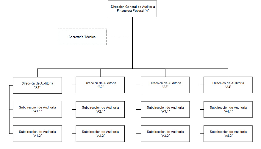
1.2.1           Dirección General de Auditoría Financiera Federal "A"
1.2.2           Dirección General de Auditoría Financiera Federal "B"
1.2.3           Dirección General de Auditoría Financiera Federal "C"
1.2.1.1         Dirección de Auditoría "A1"
1.2.1.2         Dirección de Auditoría "A2"
1.2.1.3         Dirección de Auditoría "A3"
1.2.1.4         Dirección de Auditoría "A4"
1.2.2.1         Dirección de Auditoría "B1"
1.2.2.2         Dirección de Auditoría "B2"
1.2.2.3         Dirección de Auditoría "B3"
1.2.3.1         Dirección de Auditoría "C1"
1.2.3.2         Dirección de Auditoría "C2"
1.2.3.3         Dirección de Auditoría "C3"
1.2.1.1.1      Subdirección de Auditoría "A1.1"
1.2.1.1.2      Subdirección de Auditoría "A1.2"
1.2.1.2.1      Subdirección de Auditoría "A2.1"
1.2.1.2.2      Subdirección de Auditoría "A2.2"
1.2.1.3.1      Subdirección de Auditoría "A3.1"
1.2.1.3.2      Subdirección de Auditoría "A3.2"
1.2.1.4.1      Subdirección de Auditoría "A4.1"
 
1.2.1.4.2      Subdirección de Auditoría "A4.2"
1.2.2.1.1      Subdirección de Auditoría "B1.1"
1.2.2.1.2      Subdirección de Auditoría "B1.2"
1.2.2.1.3      Subdirección de Auditoría "B1.3"
1.2.2.2.1      Subdirección de Auditoría "B2.1"
1.2.2.2.2      Subdirección de Auditoría "B2.2"
1.2.2.2.3      Subdirección de Auditoría "B2.3"
1.2.2.3.1      Subdirección de Auditoría "B3.1"
1.2.2.3.2      Subdirección de Auditoría "B3.2"
1.2.2.3.3      Subdirección de Auditoría "B3.3"
1.2.3.1.1      Subdirección de Auditoría "C1.1"
1.2.3.1.2      Subdirección de Auditoría "C1.2"
1.2.3.1.3      Subdirección de Auditoría "C1.3"
1.2.3.2.1      Subdirección de Auditoría "C2.1"
1.2.3.2.2      Subdirección de Auditoría "C2.2"
1.2.3.2.3      Subdirección de Auditoría "C2.3"
1.2.3.3.1      Subdirección de Auditoría "C3.1"
1.2.3.3.2      Subdirección de Auditoría "C3.2"
1.2.3.3.3      Subdirección de Auditoría "C3.3"
1.2.4           Dirección General de Auditoría de Inversiones Físicas Federales
1.2.4.1         Dirección de Auditoría "D1"
1.2.4.2         Dirección de Auditoría "D2"
1.2.4.3         Dirección de Auditoría "D3"
1.2.4.4         Dirección de Auditoría "D4"
1.2.4.5         Dirección de Auditoría "D5"
1.2.4.1.1      Subdirección de Auditoría "D1.1"
1.2.4.1.2      Subdirección de Auditoría "D1.2"
1.2.4.1.3      Subdirección de Auditoría "D1.3"
1.2.4.1.4      Subdirección de Auditoría "D1.4"
1.2.4.2.1      Subdirección de Auditoría "D2.1"
1.2.4.2.2      Subdirección de Auditoría "D2.2"
1.2.4.2.3      Subdirección de Auditoría "D2.3"
1.2.4.2.4      Subdirección de Auditoría "D2.4"
1.2.4.3.1      Subdirección de Auditoría "D3.1"
1.2.4.3.2      Subdirección de Auditoría "D3.2"
1.2.4.3.3      Subdirección de Auditoría "D3.3"
1.2.4.4.1      Subdirección de Auditoría "D4.1"
1.2.4.4.2      Subdirección de Auditoría "D4.2"
1.2.4.4.3      Subdirección de Auditoría "D4.3"
1.2.4.4.4      Subdirección de Auditoría "D4.4"
1.2.4.5.1      Subdirección de Auditoría "D5.1"
1.2.4.5.2      Subdirección de Auditoría "D5.2"
1.2.4.5.3      Subdirección de Auditoría "D5.3"
1.2.5           Dirección General de Auditoría Forense de Cumplimiento Financiero
1.2.5.0.1      Subdirección de Laboratorio Forense de Cumplimiento Financiero "1"
1.2.5.0.2      Subdirección de Laboratorio Forense de Cumplimiento Financiero "2"
1.2.5.0.3      Subdirección de Auditoría Forense de Cumplimiento Financiero "1"
1.2.5.0.4      Subdirección de Auditoría Forense de Cumplimiento Financiero "2"
1.2.5.0.5      Subdirección de Auditoría Forense de Cumplimiento Financiero "3"
1.2.5.1         Dirección de Auditoría Forense de Cumplimiento Financiero "A"
1.2.5.2         Dirección de Auditoría Forense de Cumplimiento Financiero "B"
1.2.5.3         Dirección de Auditoría Forense de Cumplimiento Financiero "C"
1.2.5.1.1      Subdirección de Auditoría Forense de Cumplimiento Financiero "A.1"
1.2.5.1.2      Subdirección de Auditoría Forense de Cumplimiento Financiero "A.2"
1.2.5.2.1      Subdirección de Auditoría Forense de Cumplimiento Financiero "B.1"
1.2.5.2.2      Subdirección de Auditoría Forense de Cumplimiento Financiero "B.2"
1.2.5.3.1      Subdirección de Auditoría Forense de Cumplimiento Financiero "C.1"
1.2.5.3.2      Subdirección de Auditoría Forense de Cumplimiento Financiero "C.2"
1.2.6           Dirección General de Auditoría de Tecnologías de Información y Comunicaciones
1.2.6.1         Dirección de Auditoría de Tecnologías de Información y Comunicaciones "A"
1.2.6.2         Dirección de Auditoría de Tecnologías de Información y Comunicaciones "B"
1.2.6.3         Dirección de Auditoría de Tecnologías de Información y Comunicaciones "C"
1.2.6.1.1      Subdirección de Auditoría de Tecnologías de Información y Comunicaciones "A.1"
1.2.6.1.2      Subdirección de Auditoría de Tecnologías de Información y Comunicaciones "A.2"
1.2.6.2.1      Subdirección de Auditoría de Tecnologías de Información y Comunicaciones "B.1"
1.2.6.2.2      Subdirección de Auditoría de Tecnologías de Información y Comunicaciones "B.2"
1.2.6.3.1      Subdirección de Auditoría de Tecnologías de Información y Comunicaciones "C.1"
1.3             AUDITORÍA ESPECIAL DE DESEMPEÑO
1.3.1           Dirección General de Auditoría de Desempeño al Desarrollo Económico
1.3.2           Dirección General de Auditoría de Desempeño al Desarrollo Social
1.3.3           Dirección General de Auditoría de Desempeño a Gobierno y Finanzas
1.3.4           Dirección General de Auditoría de Desempeño a Programas Presupuestarios
1.3.1.1         Dirección de Auditoría de Desempeño al Desarrollo Económico "A"
1.3.1.2         Dirección de Auditoría de Desempeño al Desarrollo Económico "B"
1.3.1.3         Dirección de Auditoría de Desempeño al Desarrollo Económico "C"
1.3.2.1         Dirección de Auditoría de Desempeño al Desarrollo Social "A"
1.3.2.2         Dirección de Auditoría de Desempeño al Desarrollo Social "B"
1.3.3.1         Dirección de Auditoría de Desempeño a Gobierno y Finanzas "A"
1.3.3.2         Dirección de Auditoría de Desempeño a Gobierno y Finanzas "B"
1.3.4.1         Dirección de Auditoría de Desempeño a Programas Presupuestarios "A"
 
1.3.4.2         Dirección de Auditoría de Desempeño a Programas Presupuestarios "B"
1.3.1.1.1      Subdirección de Auditoría de Desempeño al Desarrollo Económico "A.1"
1.3.1.1.2      Subdirección de Auditoría de Desempeño al Desarrollo Económico "A.2"
1.3.1.1.3      Subdirección de Auditoría de Desempeño al Desarrollo Económico "A.3"
1.3.1.1.4      Subdirección de Auditoría de Desempeño al Desarrollo Económico "A.4"
1.3.1.2.1      Subdirección de Auditoría de Desempeño al Desarrollo Económico "B.1"
1.3.1.2.2      Subdirección de Auditoría de Desempeño al Desarrollo Económico "B.2"
1.3.1.2.3      Subdirección de Auditoría de Desempeño al Desarrollo Económico "B.3"
1.3.1.2.4      Subdirección de Auditoría de Desempeño al Desarrollo Económico "B.4"
1.3.1.3.1      Subdirección de Auditoría de Desempeño al Desarrollo Económico "C.1"
1.3.1.3.2      Subdirección de Auditoría de Desempeño al Desarrollo Económico "C.2"
1.3.2.1.1      Subdirección de Auditoría de Desempeño al Desarrollo Social "A.1"
1.3.2.1.2      Subdirección de Auditoría de Desempeño al Desarrollo Social "A.2"
1.3.2.1.3      Subdirección de Auditoría de Desempeño al Desarrollo Social "A.3"
1.3.2.1.4      Subdirección de Auditoría de Desempeño al Desarrollo Social "A.4"
1.3.2.2.1      Subdirección de Auditoría de Desempeño al Desarrollo Social "B.1"
1.3.2.2.2      Subdirección de Auditoría de Desempeño al Desarrollo Social "B.2"
1.3.2.2.3      Subdirección de Auditoría de Desempeño al Desarrollo Social "B.3"
1.3.2.2.4      Subdirección de Auditoría de Desempeño al Desarrollo Social "B.4"
1.3.3.1.1      Subdirección de Auditoría de Desempeño a Gobierno y Finanzas "A.1"
1.3.3.1.2      Subdirección de Auditoría de Desempeño a Gobierno y Finanzas "A.2"
1.3.3.1.3      Subdirección de Auditoría de Desempeño a Gobierno y Finanzas "A.3"
1.3.3.1.4      Subdirección de Auditoría de Desempeño a Gobierno y Finanzas "A.4"
1.3.3.2.1      Subdirección de Auditoría de Desempeño a Gobierno y Finanzas "B.1"
1.3.3.2.2      Subdirección de Auditoría de Desempeño a Gobierno y Finanzas "B.2"
1.3.3.2.3      Subdirección de Auditoría de Desempeño a Gobierno y Finanzas "B.3"
1.3.3.2.4      Subdirección de Auditoría de Desempeño a Gobierno y Finanzas "B.4"
1.3.4.1.1      Subdirección de Auditoría de Desempeño a Programas Presupuestarios "A.1"
1.3.4.1.2      Subdirección de Auditoría de Desempeño a Programas Presupuestarios "A.2"
1.3.4.1.3      Subdirección de Auditoría de Desempeño a Programas Presupuestarios "A.3"
1.3.4.1.4      Subdirección de Auditoría de Desempeño a Programas Presupuestarios "A.4"
1.3.4.2.1      Subdirección de Auditoría de Desempeño a Programas Presupuestarios "B.1"
1.3.4.2.2      Subdirección de Auditoría de Desempeño a Programas Presupuestarios "B.2"
1.3.4.2.3      Subdirección de Auditoría de Desempeño a Programas Presupuestarios "B.3"
1.3.4.2.4      Subdirección de Auditoría de Desempeño a Programas Presupuestarios "B.4"
1.3.4.3         Dirección de Evaluación a las Políticas Públicas
1.3.4.3.1      Subdirección de Evaluación a las Políticas Públicas "A"
1.3.4.3.2      Subdirección de Evaluación a las Políticas Públicas "B"
1.3.5           Dirección General de Auditoría y Evaluación a los Sistemas de Control Interno
1.3.5.0.1      Subdirección de Análisis de los Sistemas de Control Interno
1.3.5.1         Dirección de Auditoría y Evaluación a los Sistemas de Control Interno "A"
1.3.5.2         Dirección de Auditoría y Evaluación a los Sistemas de Control Interno "B"
1.3.5.1.1      Subdirección de Auditoría y Evaluación a los Sistemas de Control Interno "A.1"
1.3.5.1.2      Subdirección de Auditoría y Evaluación a los Sistemas de Control Interno "A.2"
1.3.5.2.1      Subdirección de Auditoría y Evaluación a los Sistemas de Control Interno "B.1"
1.3.5.2.2      Subdirección de Auditoría y Evaluación a los Sistemas de Control Interno "B.2"
1.4             AUDITORÍA ESPECIAL DEL GASTO FEDERALIZADO
1.4.0.0.1      Subdirección de Análisis del Gasto Federalizado
1.4.0.0.2      Subdirección de Control de Gestión
1.4.1           Dirección General de Auditoría Forense del Gasto Federalizado
1.4.1.0.1      Subdirección de Laboratorio Forense del Gasto Federalizado "1"
1.4.1.0.2      Subdirección de Laboratorio Forense del Gasto Federalizado "2"
1.4.1.0.3      Subdirección de Laboratorio Forense del Gasto Federalizado "3"
1.4.1.0.4      Subdirección de Auditoría Forense del Gasto Federalizado "1"
1.4.1.0.5      Subdirección de Auditoría Forense del Gasto Federalizado "2"
1.4.1.1         Dirección de Auditoría Forense del Gasto Federalizado "A"
1.4.1.2         Dirección de Auditoría Forense del Gasto Federalizado "B"
1.4.1.3         Dirección de Auditoría Forense del Gasto Federalizado "C"
1.4.1.1.1      Subdirección de Auditoría Forense del Gasto Federalizado "A.1"
1.4.1.1.2      Subdirección de Auditoría Forense del Gasto Federalizado "A.2"
1.4.1.2.1      Subdirección de Auditoría Forense del Gasto Federalizado "B.1"
1.4.1.2.2      Subdirección de Auditoría Forense del Gasto Federalizado "B.2"
1.4.1.3.1      Subdirección de Auditoría Forense del Gasto Federalizado "C.1"
1.4.1.3.2      Subdirección de Auditoría Forense del Gasto Federalizado "C.2"
1.4.2           Dirección General de Evaluación del Gasto Federalizado
1.4.2.1         Dirección de Evaluación del Gasto Federalizado "A"
1.4.2.2         Dirección de Evaluación del Gasto Federalizado "B"
1.4.2.1.1      Subdirección de Evaluación del Gasto Federalizado "A.1"
1.4.2.1.2      Subdirección de Evaluación del Gasto Federalizado "A.2"
1.4.2.1.3      Subdirección de Evaluación del Gasto Federalizado "A.3"
1.4.2.2.1      Subdirección de Evaluación del Gasto Federalizado "B.1"
1.4.2.2.2      Subdirección de Evaluación del Gasto Federalizado "B.2"
1.4.2.2.3      Subdirección de Evaluación del Gasto Federalizado "B.3"
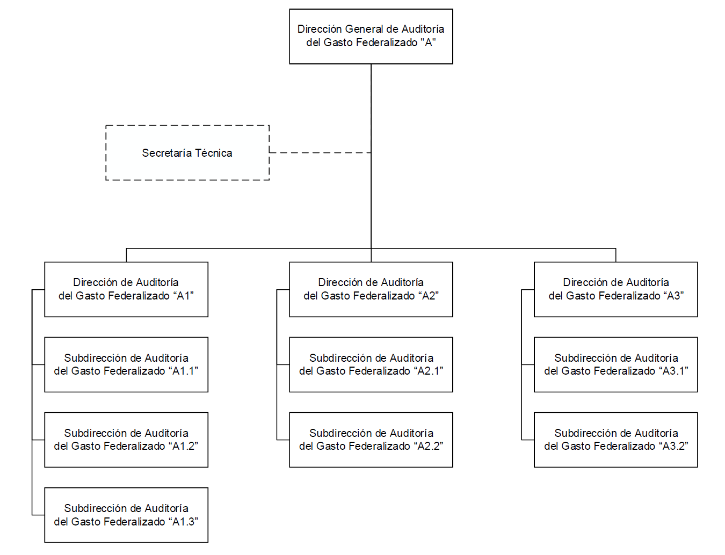
1.4.3           Dirección General de Auditoría del Gasto Federalizado "A"
1.4.4           Dirección General de Auditoría del Gasto Federalizado "B"
1.4.5           Dirección General de Auditoría del Gasto Federalizado "C"
1.4.6           Dirección General de Auditoría del Gasto Federalizado "D"
1.4.3.1         Dirección de Auditoría del Gasto Federalizado "A1"
1.4.3.2         Dirección de Auditoría del Gasto Federalizado "A2"
1.4.3.3         Dirección de Auditoría del Gasto Federalizado "A3"
1.4.4.1         Dirección de Auditoría del Gasto Federalizado "B1"
 
1.4.4.2         Dirección de Auditoría del Gasto Federalizado "B2"
1.4.4.3         Dirección de Auditoría del Gasto Federalizado "B3"
1.4.5.1         Dirección de Auditoría del Gasto Federalizado "C1"
1.4.5.2         Dirección de Auditoría del Gasto Federalizado "C2"
1.4.5.3         Dirección de Auditoría del Gasto Federalizado "C3"
1.4.6.1         Dirección de Auditoría del Gasto Federalizado "D1"
1.4.6.2         Dirección de Auditoría del Gasto Federalizado "D2"
1.4.6.3         Dirección de Auditoría del Gasto Federalizado "D3"
1.4.3.1.1      Subdirección de Auditoría del Gasto Federalizado "A1.1"
1.4.3.1.2      Subdirección de Auditoría del Gasto Federalizado "A1.2"
1.4.3.1.3      Subdirección de Auditoría del Gasto Federalizado "A1.3"
1.4.3.2.1      Subdirección de Auditoría del Gasto Federalizado "A2.1"
1.4.3.2.2      Subdirección de Auditoría del Gasto Federalizado "A2.2"
1.4.3.3.1      Subdirección de Auditoría del Gasto Federalizado "A3.1"
1.4.3.3.2      Subdirección de Auditoría del Gasto Federalizado "A3.2"
1.4.4.1.1      Subdirección de Auditoría del Gasto Federalizado "B1.1"
1.4.4.1.2      Subdirección de Auditoría del Gasto Federalizado "B1.2"
1.4.4.1.3      Subdirección de Auditoría del Gasto Federalizado "B1.3"
1.4.4.2.1      Subdirección de Auditoría del Gasto Federalizado "B2.1"
1.4.4.2.2      Subdirección de Auditoría del Gasto Federalizado "B2.2"
1.4.4.3.1      Subdirección de Auditoría del Gasto Federalizado "B3.1"
1.4.4.3.2      Subdirección de Auditoría del Gasto Federalizado "B3.2"
1.4.5.1.1      Subdirección de Auditoría del Gasto Federalizado "C1.1"
1.4.5.1.2      Subdirección de Auditoría del Gasto Federalizado "C1.2"
1.4.5.1.3      Subdirección de Auditoría del Gasto Federalizado "C1.3"
1.4.5.1.4      Subdirección de Auditoría del Gasto Federalizado "C1.4"
1.4.5.2.1      Subdirección de Auditoría del Gasto Federalizado "C2.1"
1.4.5.2.2      Subdirección de Auditoría del Gasto Federalizado "C2.2"
1.4.5.2.3      Subdirección de Auditoría del Gasto Federalizado "C2.3"
1.4.5.3.1      Subdirección de Auditoría del Gasto Federalizado "C3.1"
1.4.5.3.2      Subdirección de Auditoría del Gasto Federalizado "C3.2"
1.4.5.3.3      Subdirección de Auditoría del Gasto Federalizado "C3.3"
1.4.6.1.1      Subdirección de Auditoría del Gasto Federalizado "D1.1"
1.4.6.1.2      Subdirección de Auditoría del Gasto Federalizado "D1.2"
1.4.6.1.3      Subdirección de Auditoría del Gasto Federalizado "D1.3"
1.4.6.2.1      Subdirección de Auditoría del Gasto Federalizado "D2.1"
1.4.6.2.2      Subdirección de Auditoría del Gasto Federalizado "D2.2"
1.4.6.2.3      Subdirección de Auditoría del Gasto Federalizado "D2.3"
1.4.6.3.1      Subdirección de Auditoría del Gasto Federalizado "D3.1"
1.4.6.3.2      Subdirección de Auditoría del Gasto Federalizado "D3.2"
1.4.6.3.3      Subdirección de Auditoría del Gasto Federalizado "D3.3"
1.5             AUDITORÍA ESPECIAL DE SEGUIMIENTO, INFORMES E INVESTIGACIÓN
1.5.1           Dirección General de Seguimiento "A"
1.5.2           Dirección General de Seguimiento "B"
1.5.3           Dirección General de Seguimiento "C"
1.5.4           Dirección General de Seguimiento "D"
1.5.1.1         Dirección de Seguimiento "A.1"
1.5.1.2         Dirección de Seguimiento "A.2"
1.5.2.1         Dirección de Seguimiento "B.1"
1.5.2.2         Dirección de Seguimiento "B.2"
1.5.3.1         Dirección de Seguimiento "C.1"
1.5.3.2         Dirección de Seguimiento "C.2"
1.5.4.1         Dirección de Seguimiento "D.1"
1.5.4.2         Dirección de Seguimiento "D.2"
1.5.1.1.1      Subdirección de Seguimiento "A.1.1"
1.5.1.1.2      Subdirección de Seguimiento "A.1.2"
1.5.1.2.1      Subdirección de Seguimiento "A.2.1"
1.5.1.2.2      Subdirección de Seguimiento "A.2.2"
1.5.2.1.1      Subdirección de Seguimiento "B.1.1"
1.5.2.1.2      Subdirección de Seguimiento "B.1.2"
1.5.2.2.1      Subdirección de Seguimiento "B.2.1"
1.5.2.2.2      Subdirección de Seguimiento "B.2.2"
1.5.3.1.1      Subdirección de Seguimiento "C.1.1"
1.5.3.1.2      Subdirección de Seguimiento "C.1.2"
1.5.3.2.1      Subdirección de Seguimiento "C.2.1"
1.5.3.2.2      Subdirección de Seguimiento "C.2.2"
1.5.4.1.1      Subdirección de Seguimiento "D.1.1"
1.5.4.1.2      Subdirección de Seguimiento "D.1.2"
1.5.4.2.1      Subdirección de Seguimiento "D.2.1"
1.5.4.2.2      Subdirección de Seguimiento "D.2.2"
1.5.5           Dirección General de Informes, Control y Registro
1.5.5.1         Dirección Editorial de Informes de Auditoría
1.5.5.1.1      Subdirección de Integración Editorial
1.5.5.1.2      Subdirección de Revisión
1.5.5.2         Dirección de Control y Registro
1.5.5.2.1      Subdirección de Control
1.5.5.2.2      Subdirección de Registro de Documentación
1.5.5.2.3      Subdirección de Informes de Seguimiento
1.5.6           Dirección General de Investigación "A"
1.5.7           Dirección General de Investigación "B"
1.5.8           Dirección General de Investigación "C"
 
1.5.6.1         Dirección de Investigación "A.1"
1.5.6.2         Dirección de Investigación "A.2"
1.5.6.3         Dirección de Investigación "A.3"
1.5.7.1         Dirección de Investigación "B.1"
1.5.7.2         Dirección de Investigación "B.2"
1.5.8.1         Dirección de Investigación "C.1"
1.5.8.2         Dirección de Investigación "C.2"
1.5.6.1.1      Subdirección de Investigación "A.1.1"   
1.5.6.1.2      Subdirección de Investigación "A.1.2"
1.5.6.2.1      Subdirección de Investigación "A.2.1"
1.5.6.2.2      Subdirección de Investigación "A.2.2"
1.5.6.3.1      Subdirección de Investigación "A.3.1"
1.5.6.3.2      Subdirección de Investigación "A.3.2"
1.5.7.1.1      Subdirección de Investigación "B.1.1"
1.5.7.1.2      Subdirección de Investigación "B.1.2"
1.5.7.2.1      Subdirección de Investigación "B.2.1"
1.5.7.2.2      Subdirección de Investigación "B.2.2"
1.5.8.1.1      Subdirección de Investigación "C.1.1"
1.5.8.1.2      Subdirección de Investigación "C.1.2"
1.5.8.2.1      Subdirección de Investigación "C.2.1"
1.5.8.2.2      Subdirección de Investigación "C.2.2"
1.6             UNIDAD DE ASUNTOS JURÍDICOS
1.6.1           Dirección General Jurídica
1.6.1.1         Dirección Jurídica "A"
1.6.1.2         Dirección Jurídica "B"
1.6.1.3         Dirección Jurídica "C"
1.6.1.4         Dirección Jurídica "D"
1.6.1.1.1      Subdirección Jurídica "A.1"
1.6.1.1.2      Subdirección Jurídica "A.2"
1.6.1.1.3      Subdirección Jurídica "A.3"
1.6.1.2.1      Subdirección Jurídica "B.1"
1.6.1.2.2      Subdirección Jurídica "B.2"
1.6.1.3.1      Subdirección Jurídica "C.1"
1.6.1.3.2      Subdirección Jurídica "C.2"
1.6.1.4.1      Subdirección Jurídica "D.1"
1.6.1.4.2      Subdirección Jurídica "D.2"
1.6.1.4.3      Subdirección Jurídica "D.3"
1.6.2           Dirección General de Responsabilidades
1.6.3           Dirección General de Responsabilidades a los Recursos Federales en Estados y Municipios
1.6.2.1         Dirección de Responsabilidades "A"
1.6.2.2         Dirección de Responsabilidades "B"
1.6.2.3         Dirección de Responsabilidades "C"
1.6.2.4         Dirección de Responsabilidades "D"
1.6.3.1         Dirección de Responsabilidades a los Recursos Federales en Estados y Municipios "A"
1.6.3.2         Dirección de Responsabilidades a los Recursos Federales en Estados y Municipios "B"
1.6.3.3         Dirección de Responsabilidades a los Recursos Federales en Estados y Municipios "C"
1.6.3.4         Dirección de Responsabilidades a los Recursos Federales en Estados y Municipios "D"
1.6.2.1.1      Subdirección de Responsabilidades "A.1"
1.6.2.1.2      Subdirección de Responsabilidades "A.2"
1.6.2.1.3      Subdirección de Responsabilidades "A.3"
1.6.2.2.1      Subdirección de Responsabilidades "B.1"
1.6.2.2.2      Subdirección de Responsabilidades "B.2"
1.6.2.2.3      Subdirección de Responsabilidades "B.3"
1.6.2.3.1      Subdirección de Responsabilidades "C.1"
1.6.2.3.2      Subdirección de Responsabilidades "C.2"
1.6.2.3.3      Subdirección de Responsabilidades "C.3"
1.6.2.4.1      Subdirección de Responsabilidades "D.1"
1.6.2.4.2      Subdirección de Responsabilidades "D.2"
1.6.3.1.1      Subdirección de Responsabilidades a los Recursos Federales en Estados y Municipios "A.1"
1.6.3.1.2      Subdirección de Responsabilidades a los Recursos Federales en Estados y Municipios "A.2"
1.6.3.1.3      Subdirección de Responsabilidades a los Recursos Federales en Estados y Municipios "A.3"
1.6.3.2.1      Subdirección de Responsabilidades a los Recursos Federales en Estados y Municipios "B.1"
1.6.3.2.2      Subdirección de Responsabilidades a los Recursos Federales en Estados y Municipios "B.2"
1.6.3.2.3      Subdirección de Responsabilidades a los Recursos Federales en Estados y Municipios "B.3"
1.6.3.3.1      Subdirección de Responsabilidades a los Recursos Federales en Estados y Municipios "C.1"
1.6.3.3.2      Subdirección de Responsabilidades a los Recursos Federales en Estados y Municipios "C.2"
1.6.3.3.3      Subdirección de Responsabilidades a los Recursos Federales en Estados y Municipios "C.3"
1.6.3.4.1      Subdirección de Responsabilidades a los Recursos Federales en Estados y Municipios "D.1"
1.6.3.4.2      Subdirección de Responsabilidades a los Recursos Federales en Estados y Municipios "D.2"
1.6.3.4.3      Subdirección de Responsabilidades a los Recursos Federales en Estados y Municipios "D.3"
 
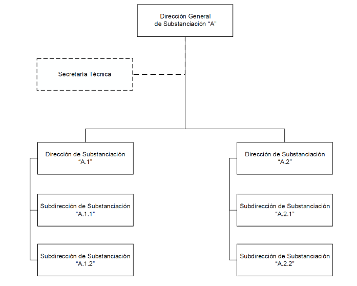
1.6.4           Dirección General de Substanciación "A"
1.6.5           Dirección General de Substanciación "B"
1.6.4.1         Dirección de Substanciación "A.1"
1.6.4.2         Dirección de Substanciación "A.2"
1.6.5.1         Dirección de Substanciación "B.1"
1.6.5.2         Dirección de Substanciación "B.2"
1.6.4.1.1      Subdirección de Substanciación "A.1.1"
1.6.4.1.2      Subdirección de Substanciación "A.1.2"
1.6.4.2.1      Subdirección de Substanciación "A.2.1"
1.6.4.2.2      Subdirección de Substanciación "A.2.2"
1.6.5.1.1      Subdirección de Substanciación "B.1.1"
1.6.5.1.2      Subdirección de Substanciación "B.1.2"
1.6.5.2.1      Subdirección de Substanciación "B.2.1"
1.6.5.2.2      Subdirección de Substanciación "B.2.2"
1.7             UNIDAD GENERAL DE ADMINISTRACIÓN
1.7.0.1         Dirección de Vinculación y Mejora Administrativa
1.7.0.1.1      Subdirección de Vinculación y Mejora Administrativa
1.7.0.2         Dirección de Enlace e Integración
1.7.1           Dirección General de Recursos Humanos
1.7.1.0.1      Coordinación de Servicios Especializados
1.7.1.1         Dirección de Relaciones Laborales
1.7.1.1.1      Subdirección de Relaciones Laborales "1"
1.7.1.1.2      Subdirección de Relaciones Laborales "2"
1.7.1.2         Dirección de Reclutamiento, Selección y Seguimiento
1.7.1.2.1      Subdirección de Reclutamiento, Selección y Seguimiento "1"
1.7.1.2.2      Subdirección de Reclutamiento, Selección y Seguimiento "2"
1.7.1.3         Dirección de Administración de Personal
1.7.1.3.1      Subdirección de Servicios al Personal "1"
1.7.1.3.2      Subdirección de Servicios al Personal "2"
1.7.1.3.3      Subdirección de Servicios al Personal "3"
1.7.1.4         Dirección de Planeación, Normatividad y Desarrollo
1.7.1.4.1      Subdirección de Planeación, Normatividad y Desarrollo "1"
1.7.1.4.2      Subdirección de Planeación, Normatividad y Desarrollo "2"
1.7.1.4.3      Subdirección de Planeación, Normatividad y Desarrollo "3"
1.7.2           Dirección General de Recursos Materiales y Servicios
1.7.2.1         Dirección de Recursos Materiales
1.7.2.1.1      Subdirección de Abastecimientos
1.7.2.1.2      Subdirección de Administración de Documentos
1.7.2.2         Dirección de Servicios
1.7.2.2.1      Subdirección de Servicios Administrativos
1.7.2.2.2      Subdirección de Seguridad y Protección Civil
1.7.2.2.3      Subdirección de Logística de Transportación
1.7.2.3         Dirección de Contratos y Convenios
1.7.2.3.1      Subdirección de Contratos y Convenios
1.7.2.3.2      Subdirección Consultiva
1.7.2.4         Dirección de Infraestructura
1.7.2.4.1      Subdirección de Infraestructura
1.7.2.4.2      Subdirección de Servicios Técnicos
1.7.3           Dirección General de Recursos Financieros
1.7.3.1         Dirección de Presupuesto y Control
1.7.3.1.1      Subdirección de Presupuesto
1.7.3.1.2      Subdirección de Control de Pagos
1.7.3.2         Dirección de Contabilidad y Finanzas
1.7.3.2.1      Subdirección de Contabilidad
1.7.3.2.2      Subdirección de Tesorería
1.7.3.2.3      Subdirección de Información Financiera
1.7.3.3         Dirección de Desarrollo y Operación
1.7.3.3.1      Subdirección de Desarrollo y Operación
1.7.4           Dirección General de Sistemas
1.7.4.1         Dirección de Desarrollo de Sistemas
1.7.4.1.1      Subdirección de Desarrollo de Sistemas "A"
1.7.4.1.2      Subdirección de Desarrollo de Sistemas "B"
1.7.4.2         Dirección de Infraestructura Tecnológica
1.7.4.2.1      Subdirección de Servicios de Cómputo
1.7.4.2.2      Subdirección de Seguridad y Control de Riesgos
1.7.4.2.3      Subdirección de Telecomunicaciones
1.7.4.3         Dirección de Operación de Sistemas
1.7.4.3.1      Subdirección de Soluciones Integrales
1.7.4.3.2      Subdirección de Control Operativo de Sistemas
1.8             UNIDAD DE NORMATIVIDAD Y ENLACE LEGISLATIVO
1.8.1           Dirección General de Normatividad y Enlace Legislativo
1.8.1.1         Dirección de Normatividad
1.8.1.1.1      Subdirección de Normatividad "A"
1.8.1.1.2      Subdirección de Normatividad "B"
1.8.1.2         Dirección de Homologación y Análisis Legislativo "A"
1.8.1.2.1      Subdirección de Homologación y Análisis Legislativo "A"
1.8.1.3         Dirección de Homologación y Análisis Legislativo "B"
1.8.1.3.1      Subdirección de Homologación y Análisis Legislativo "B"
1.8.1.4         Dirección de Enlace Legislativo
1.8.1.4.1      Subdirección de Enlace Legislativo
 
1.8.2           Dirección General de Planeación y Evaluación
1.8.2.1         Dirección de Planeación y Programación de Auditorías
1.8.2.1.1      Subdirección de Planeación y Programación de Auditorías "A"
1.8.2.1.2      Subdirección de Planeación y Programación de Auditorías "B"
1.8.2.1.3      Subdirección de Planeación y Programación de Auditorías "C"
1.8.2.2         Dirección de Planeación y Programación Estratégica
1.8.2.2.1      Subdirección de Planeación y Programación Estratégica "A"
1.8.2.2.2      Subdirección de Planeación y Programación Estratégica "B"
1.8.2.2.3      Subdirección de Planeación y Programación Estratégica "C"
1.8.2.3         Dirección de Monitoreo y Evaluación
1.8.2.3.1      Subdirección de Monitoreo y Evaluación "A"
1.8.2.3.2      Subdirección de Monitoreo y Evaluación "B"
1.8.3           Dirección General de Transparencia
1.8.3.1         Dirección de Transparencia, Acceso a la Información y Protección de Datos
1.8.3.1.1      Subdirección de Acceso a la Información
1.8.3.1.2      Subdirección de Protección de Datos
1.8.3.2         Dirección de Atención a la Promoción de los Derechos de Acceso a la Información y Protección de Datos
1.8.3.3         Dirección de Colaboración Institucional y Vinculación con el Sistema Naciona de Transparencia
1.8.3.3.1      Subdirección de Vinculación con el Sistema Nacional de Transparencia
1.9             UNIDAD DE IGUALDAD DE GÉNERO Y CULTURA DE LA FISCALIZACIÓN
1.9.1           Dirección General de Igualdad de Género y Cultura de la Fiscalización "A"
1.9.2           Dirección General de Igualdad de Género y Cultura de la Fiscalización "B"
1.9.1.1         Dirección de Igualdad de Género y Cultura de la Fiscalización "A1"
1.9.1.1.1      Subdirección de Igualdad de Género "A1.1"
1.9.2.1         Dirección de Igualdad de Género y Cultura de la Fiscalización "B1"
1.9.2.1.1      Subdirección de Cultura de la Fiscalización "B1.1"
VII.    FUNCIONES GENERALES
Auditorías Especiales
Unidades
Direcciones Generales
Direcciones de Área
Subdirecciones de Área
Jefaturas de Departamento
Coordinadores de Auditores y Auditores
Asesorías
Secretarías Técnicas
VIII.   SUPLENCIAS
IX.     TRANSITORIOS
X.     AUTORIZACIONES
I.     GLOSARIO
SIGLAS Y ACRÓNIMOS
DENOMINACIONES
AECF
Auditoría Especial de Cumplimiento Financiero
AED
Auditoría Especial de Desempeño
AEGF
Auditoría Especial del Gasto Federalizado
AESII
Auditoría Especial de Seguimiento, Informes e Investigación
ASF
Auditoría Superior de la Federación
CEASF
Centro de Estudios de la Auditoría Superior de la Federación
CPEUM
Constitución Política de los Estados Unidos Mexicanos
CVASF
Comisión de Vigilancia de la Auditoría Superior de la Federación de la Cámara de Diputados
DGAFCF
Dirección General de Auditoría Forense de Cumplimiento Financiero
DGAFGF
Dirección General de Auditoría Forense del Gasto Federalizado
DGAIFF
Dirección General de Auditoría de Inversiones Físicas Federales
DGATIC
Dirección General de Auditoría de Tecnologías de Información y Comunicaciones
DGI
Direcciones Generales de Investigación "A", "B" y "C"
DGJ
Dirección General Jurídica
DGRF
Dirección General de Recursos Financieros
DGRH
Dirección General de Recursos Humanos
DGRMS
Dirección General de Recursos Materiales y Servicios
DGS
Dirección General de Sistemas
ELF
Entidades Locales de Fiscalización
IAGF
Informe de Avance de Gestión Financiera
ICADEFIS
Instituto de Capacitación y Desarrollo en Fiscalización Superior
INAI
Instituto Nacional de Transparencia, Acceso a la Información y Protección de Datos Personales
INTOSAI
Organización Internacional de las Entidades Fiscalizadoras Superiores (International Organization of Supreme Audit Institutions)
ISSSTE
Instituto de Seguridad y Servicios Sociales de los Trabajadores del Estado
LFRCF
Ley de Fiscalización y Rendición de Cuentas de la Federación
LGA
Ley General de Archivos
LGCG
Ley General de Contabilidad Gubernamental
LGRA
Ley General de Responsabilidades Administrativas
LGTAIP
Ley General de Transparencia y Acceso a la Información Pública
LIF
Ley de Ingresos de la Federación
OASF
Oficina del Auditor Superior de la Federación
 
 
OCCEFS
Organización Centroamericana y del Caribe de Entidades Fiscalizadoras Superiores
OLACEFS
Organización Latinoamericana y del Caribe de Entidades Fiscalizadoras Superiores
ONG
Organizaciones No Gubernamentales
PAAF
Programa Anual de Auditorías para la Fiscalización Superior de la Cuenta Pública
PEF
Presupuesto de Egresos de la Federación
RIASF
Reglamento Interior de la Auditoría Superior de la Federación
SFC
Servicio Fiscalizador de Carrera de la ASF
SFP
Secretaría de la Función Pública
SGC
Sistema de Gestión de Calidad de la ASF
SHCP
Secretaría de Hacienda y Crédito Público
SICSA
Sistema de Control y Seguimiento de Auditorías
SNA
Sistema Nacional Anticorrupción
SNF
Sistema Nacional de Fiscalización
SNT
Sistema Nacional de Transparencia, Acceso a la Información Pública y Protección de Datos Personales
UA
Unidad Administrativa / Unidades Administrativas
UAA
Unidad Administrativa Auditora / Unidades Administrativas Auditoras
UAJ
Unidad de Asuntos Jurídicos
UEC
Unidad de Evaluación y Control de la Comisión de Vigilancia de la Auditoría Superior de la Federación de la Cámara de Diputados
UGA
Unidad General de Administración
UIGCF
Unidad de Igualdad de Género y Cultura de la Fiscalización
UTASF
Unidad Técnica de la Auditoría Superior de la Federación
 
TÉRMINO
DEFINICIÓN
Cámara de Diputados
Cámara de Diputados del Congreso de la Unión.
Comité de Adquisiciones
Comité de Adquisiciones, Arrendamientos, Prestación de Servicios, Obra Pública y Servicios Relacionados con las Mismas.
Cuenta Pública
La Cuenta Pública Federal a que se refiere el artículo 74, fracción VI de la Constitución Política de los Estados Unidos Mexicanos y cuyo contenido se establece en el artículo 53 de la Ley General de Contabilidad Gubernamental.
Entidades Federativas
Los Estados de la República Mexicana y la Ciudad de México.
Entidades Locales de Fiscalización
Las que están previstas en el artículo 116, fracción II, párrafo sexto, de la Constitución Política de los Estados Unidos Mexicanos.
Informe de auditoría
Informes Individuales de Auditoría.
Informes Específicos.
Informe de Avance de Gestión Financiera
El informe que rinden los poderes de la unión y los entes públicos federales de manera consolidada a través del Ejecutivo Federal, a la Cámara de Diputados sobre los avances físicos y financieros de los programas federales aprobados para el análisis correspondiente de dicha Cámara, presentado como un apartado específico del segundo informe trimestral del ejercicio correspondiente al que se refiere el artículo 107 de la Ley Federal de Presupuesto y Responsabilidad Hacendaria.
Informe del Resultado
Informe del Resultado de la Fiscalización Superior de la Cuenta Pública.
Informe General
Informe General Ejecutivo del Resultado de la Fiscalización Superior de la Cuenta Pública.
Informe Semestral
Informe del estado que guarda la solventación de observaciones y acciones promovidas a las entidades fiscalizadas.
 
II. OBJETIVO GENERAL
Presentar una visión en conjunto de la ASF mediante un instrumento que proporcione información referente a su estructura organizacional hasta nivel subdirección, defina los tramos de control, delimite las responsabilidades, establezca las principales funciones de los puestos y determine las relaciones de coordinación interna y externa, para servir como un elemento que oriente al personal en la ejecución de sus actividades, así como a la ciudadanía en general sobre la labor institucional.
En el lenguaje utilizado en el presente Manual se emplea el género gramatical masculino, sin pretender generar distinción alguna entre sexos; las referencias o alusiones en la redacción hacia un género representan a cualquier persona, en virtud del proceso legislativo que determinó la denominación de los puestos y son expresados en las normas jurídicas aplicables.
III. MISIÓN Y VISIÓN
Con la emisión del Plan Estratégico Institucional 2018-2026, la ASF las define de la manera siguiente:
Misión: Fiscalizar los recursos públicos para prevenir prácticas irregulares y contribuir al buen gobierno.
Visión: Ser un actor clave en el fortalecimiento de políticas públicas, instituciones y el buen uso de los recursos de la Federación.
IV. MARCO JURÍDICO
·  Constitución Política de los Estados Unidos Mexicanos
·  Ley General de Contabilidad Gubernamental
·  Ley General de Responsabilidades Administrativas
·  Ley General del Sistema Nacional Anticorrupción
·  Ley General de Transparencia y Acceso a la Información Pública
·  Ley General de Archivos
·  Ley de Fiscalización y Rendición de Cuentas de la Federación
·  Ley Federal de Presupuesto y Responsabilidad Hacendaria
·  Ley Federal de Procedimiento Administrativo
·  Ley Federal de Transparencia y Acceso a la Información Pública
·  Ley de Disciplina Financiera de las Entidades Federativas y los Municipios
·  Ley de Coordinación Fiscal
·  Ley de Ingresos de la Federación
·  Código Fiscal de la Federación
·  Presupuesto de Egresos de la Federación
·  Reglamento Interior de la Auditoría Superior de la Federación
 
·  Acuerdo por el que se reforman, adicionan y derogan diversas disposiciones del Reglamento Interior de la Auditoría Superior de la Federación (13/07/2018)
·  Acuerdo por el que se reforman, adicionan y derogan diversas disposiciones del Reglamento Interior de la Auditoría Superior de la Federación (08/07/2021)
·  Acuerdo por el que se reforman, adicionan y derogan diversas disposiciones del Reglamento Interior de la Auditoría Superior de la Federación (25/08/2021)
·  Acuerdo por el que se reforman, adicionan y derogan diversas disposiciones del Reglamento Interior de la Auditoría Superior de la Federación (14/12/2022)
·  Plan Estratégico Institucional 2018-2026
·  Las demás disposiciones jurídicas y normativas aplicables
V. ESTRUCTURA ORGANIZACIONAL
La estructura organizacional que se refleja en el presente manual considera:
·  Lo establecido en los artículos 3 y 9 del RIASF.
·  Lo dispuesto en los artículos 12, penúltimo párrafo; 17, último párrafo y 21, antepenúltimo y penúltimo párrafos, del RIASF, respecto de los puestos de apoyo para el desempeño de las funciones de las UA.
La estructura organizacional se presenta a continuación:
1.0             AUDITORÍA SUPERIOR DE LA FEDERACIÓN
1.0.0.0.1      Coordinación Técnica de la OASF
1.1             UNIDAD TÉCNICA DE LA AUDITORÍA SUPERIOR DE LA FEDERACIÓN
1.1.0.1         Dirección de Informes
1.1.0.1.1      Subdirección de Informes
1.1.0.2         Dirección de Cooperación con Entidades Federativas
1.1.0.2.1      Subdirección de Cooperación con Entidades Federativas
1.1.0.3         Dirección de Relaciones Multilaterales
1.1.0.3.1      Subdirección de Relaciones Multilaterales
1.1.0.4         Dirección de Ética e Integridad Institucional
1.1.0.4.1      Subdirección de Ética e Integridad Institucional
1.1.0.5         Dirección de Defensoría de Oficio en Materia de Responsabilidades Administrativas Graves
1.1.0.5.1      Subdirección de la Defensoría de Oficio "A"
1.1.0.5.2      Subdirección de la Defensoría de Oficio "B"
1.1.0.6         Dirección de Análisis y Seguimiento de la Gestión
1.1.0.6.1      Subdirección de Análisis y Seguimiento de la Gestión "A"
1.1.0.6.2      Subdirección de Análisis y Seguimiento de la Gestión "B"
1.1.1           Dirección General del Instituto de Capacitación y Desarrollo en Fiscalización Superior
1.1.1.0.1      Subdirección de Apoyo Didáctico
1.1.1.1         Dirección de Capacitación
1.1.1.1.1      Subdirección de Capacitación Institucional
1.1.1.1.2      Subdirección de Evaluación
1.1.1.2         Dirección de Desarrollo
1.1.1.2.1      Subdirección de Desarrollo de Competencias de Gestión
1.1.1.2.2      Subdirección de Control e Informes
1.1.1.3         Dirección de Innovación para el Conocimiento
1.1.1.3.1      Subdirección de Capacitación Compartida
1.1.1.3.2      Subdirección de Investigación Académica
1.1.1.3.3      Subdirección del Centro de Documentación Institucional
1.1.2           Dirección General del Centro de Estudios de la Auditoría Superior de la Federación
1.1.2.1         Dirección de Estudios de la Auditoría Superior de la Federación "A"
1.1.2.1.1      Subdirección de Estudios Económicos
1.1.2.1.2      Subdirección de Estudios de las Finanzas Públicas "A"
1.1.2.1.3      Subdirección de Estudios de las Finanzas Públicas "B"
1.1.2.2         Dirección de Estudios de la Auditoría Superior de la Federación "B
1.1.2.2.1      Subdirección de Estudios Estratégicos
1.1.2.2.2      Subdirección de Estudios Jurídicos y Sociales
1.1.2.2.3      Subdirección de Vinculación y Divulgación
1.1.3           Dirección General de Difusión
1.1.3.0.1      Subdirección de Producción
1.1.3.0.2      Subdirección de Información
1.1.3.0.3      Subdirección de Redacción
1.1.3.1         Dirección de Difusión
1.1.3.1.1      Subdirección de Monitoreo
1.2             AUDITORÍA ESPECIAL DE CUMPLIMIENTO FINANCIERO
1.2.1           Dirección General de Auditoría Financiera Federal "A"
1.2.1.1         Dirección de Auditoría "A1"
1.2.1.1.1      Subdirección de Auditoría "A1.1"
1.2.1.1.2      Subdirección de Auditoría "A1.2"
1.2.1.2         Dirección de Auditoría "A2"
1.2.1.2.1      Subdirección de Auditoría "A2.1"
1.2.1.2.2      Subdirección de Auditoría "A2.2"
1.2.1.3         Dirección de Auditoría "A3"
1.2.1.3.1      Subdirección de Auditoría "A3.1"
1.2.1.3.2      Subdirección de Auditoría "A3.2"
1.2.1.4         Dirección de Auditoría "A4"
1.2.1.4.1      Subdirección de Auditoría "A4.1"
1.2.1.4.2      Subdirección de Auditoría "A4.2"
1.2.2           Dirección General de Auditoría Financiera Federal "B"
 
1.2.2.1         Dirección de Auditoría "B1"
1.2.2.1.1      Subdirección de Auditoría "B1.1"
1.2.2.1.2      Subdirección de Auditoría "B1.2"
1.2.2.1.3      Subdirección de Auditoría "B1.3"
1.2.2.2         Dirección de Auditoría "B2"
1.2.2.2.1      Subdirección de Auditoría "B2.1"
1.2.2.2.2      Subdirección de Auditoría "B2.2"
1.2.2.2.3      Subdirección de Auditoría "B2.3"
1.2.2.3         Dirección de Auditoría "B3"
1.2.2.3.1      Subdirección de Auditoría "B3.1"
1.2.2.3.2      Subdirección de Auditoría "B3.2"
1.2.2.3.3      Subdirección de Auditoría "B3.3"
1.2.3           Dirección General de Auditoría Financiera Federal "C"
1.2.3.1         Dirección de Auditoría "C1"
1.2.3.1.1      Subdirección de Auditoría "C1.1"
1.2.3.1.2      Subdirección de Auditoría "C1.2"
1.2.3.1.3      Subdirección de Auditoría "C1.3"
1.2.3.2         Dirección de Auditoría "C2"
1.2.3.2.1      Subdirección de Auditoría "C2.1"
1.2.3.2.2      Subdirección de Auditoría "C2.2"
1.2.3.2.3      Subdirección de Auditoría "C2.3"
1.2.3.3         Dirección de Auditoría "C3"
1.2.3.3.1      Subdirección de Auditoría "C3.1"
1.2.3.3.2      Subdirección de Auditoría "C3.2"
1.2.3.3.3      Subdirección de Auditoría "C3.3"
1.2.4           Dirección General de Auditoría de Inversiones Físicas Federales
1.2.4.1         Dirección de Auditoría "D1"
1.2.4.1.1      Subdirección de Auditoría "D1.1"
1.2.4.1.2      Subdirección de Auditoría "D1.2"
1.2.4.1.3      Subdirección de Auditoría "D1.3"
1.2.4.1.4      Subdirección de Auditoría "D1.4"
1.2.4.2         Dirección de Auditoría "D2"
1.2.4.2.1      Subdirección de Auditoría "D2.1"
1.2.4.2.2      Subdirección de Auditoría "D2.2"
1.2.4.2.3      Subdirección de Auditoría "D2.3"
1.2.4.2.4      Subdirección de Auditoría "D2.4"
1.2.4.3         Dirección de Auditoría "D3"
1.2.4.3.1      Subdirección de Auditoría "D3.1"
1.2.4.3.2      Subdirección de Auditoría "D3.2"
1.2.4.3.3      Subdirección de Auditoría "D3.3"
1.2.4.4         Dirección de Auditoría "D4"
1.2.4.4.1      Subdirección de Auditoría "D4.1"
1.2.4.4.2      Subdirección de Auditoría "D4.2"
1.2.4.4.3      Subdirección de Auditoría "D4.3"
1.2.4.4.4      Subdirección de Auditoría "D4.4"
1.2.4.5         Dirección de Auditoría "D5"
1.2.4.5.1      Subdirección de Auditoría "D5.1"
1.2.4.5.2      Subdirección de Auditoría "D5.2"
1.2.4.5.3      Subdirección de Auditoría "D5.3"
1.2.5           Dirección General de Auditoría Forense de Cumplimiento Financiero
1.2.5.0.1      Subdirección de Laboratorio Forense de Cumplimiento Financiero "1"
1.2.5.0.2      Subdirección de Laboratorio Forense de Cumplimiento Financiero "2"
1.2.5.0.3      Subdirección de Auditoría Forense de Cumplimiento Financiero "1"
1.2.5.0.4      Subdirección de Auditoría Forense de Cumplimiento Financiero "2"
1.2.5.0.5      Subdirección de Auditoría Forense de Cumplimiento Financiero "3"
1.2.5.1         Dirección de Auditoría Forense de Cumplimiento Financiero "A"
1.2.5.1.1      Subdirección de Auditoría Forense de Cumplimiento Financiero "A.1"
1.2.5.1.2      Subdirección de Auditoría Forense de Cumplimiento Financiero "A.2"
1.2.5.2         Dirección de Auditoría Forense de Cumplimiento Financiero "B"
1.2.5.2.1      Subdirección de Auditoría Forense de Cumplimiento Financiero "B.1"
1.2.5.2.2      Subdirección de Auditoría Forense de Cumplimiento Financiero "B.2"
1.2.5.3         Dirección de Auditoría Forense de Cumplimiento Financiero "C"
1.2.5.3.1      Subdirección de Auditoría Forense de Cumplimiento Financiero "C.1"
1.2.5.3.2      Subdirección de Auditoría Forense de Cumplimiento Financiero "C.2"
1.2.6           Dirección General de Auditoría de Tecnologías de Información y Comunicaciones
1.2.6.1         Dirección de Auditoría de Tecnologías de Información y Comunicaciones "A"
1.2.6.1.1      Subdirección de Auditoría de Tecnologías de Información y Comunicaciones "A.1"
1.2.6.1.2      Subdirección de Auditoría de Tecnologías de Información y Comunicaciones "A.2"
1.2.6.2         Dirección de Auditoría de Tecnologías de Información y Comunicaciones "B"
1.2.6.2.1      Subdirección de Auditoría de Tecnologías de Información y Comunicaciones "B.1"
1.2.6.2.2      Subdirección de Auditoría de Tecnologías de Información y Comunicaciones "B.2"
1.2.6.3         Dirección de Auditoría de Tecnologías de Información y Comunicaciones "C"
1.2.6.3.1      Subdirección de Auditoría de Tecnologías de Información y Comunicaciones "C.1"
1.3             AUDITORÍA ESPECIAL DE DESEMPEÑO
1.3.1           Dirección General de Auditoría de Desempeño al Desarrollo Económico
 
1.3.1.1         Dirección de Auditoría de Desempeño al Desarrollo Económico "A"
1.3.1.1.1      Subdirección de Auditoría de Desempeño al Desarrollo Económico "A.1"
1.3.1.1.2      Subdirección de Auditoría de Desempeño al Desarrollo Económico "A.2"
1.3.1.1.3      Subdirección de Auditoría de Desempeño al Desarrollo Económico "A.3"
1.3.1.1.4      Subdirección de Auditoría de Desempeño al Desarrollo Económico "A.4"
1.3.1.2         Dirección de Auditoría de Desempeño al Desarrollo Económico "B"
1.3.1.2.1      Subdirección de Auditoría de Desempeño al Desarrollo Económico "B.1"
1.3.1.2.2      Subdirección de Auditoría de Desempeño al Desarrollo Económico "B.2"
1.3.1.2.3      Subdirección de Auditoría de Desempeño al Desarrollo Económico "B.3"
1.3.1.2.4      Subdirección de Auditoría de Desempeño al Desarrollo Económico "B.4"
1.3.1.3         Dirección de Auditoría de Desempeño al Desarrollo Económico "C"
1.3.1.3.1      Subdirección de Auditoría de Desempeño al Desarrollo Económico "C.1"
1.3.1.3.2      Subdirección de Auditoría de Desempeño al Desarrollo Económico "C.2"
1.3.2           Dirección General de Auditoría de Desempeño al Desarrollo Social
1.3.2.1         Dirección de Auditoría de Desempeño al Desarrollo Social "A"
1.3.2.1.1      Subdirección de Auditoría de Desempeño al Desarrollo Social "A.1"
1.3.2.1.2      Subdirección de Auditoría de Desempeño al Desarrollo Social "A.2"
1.3.2.1.3      Subdirección de Auditoría de Desempeño al Desarrollo Social "A.3"
1.3.2.1.4      Subdirección de Auditoría de Desempeño al Desarrollo Social "A.4"
1.3.2.2         Dirección de Auditoría de Desempeño al Desarrollo Social "B"
1.3.2.2.1      Subdirección de Auditoría de Desempeño al Desarrollo Social "B.1"
1.3.2.2.2      Subdirección de Auditoría de Desempeño al Desarrollo Social "B.2"
1.3.2.2.3      Subdirección de Auditoría de Desempeño al Desarrollo Social "B.3"
1.3.2.2.4      Subdirección de Auditoría de Desempeño al Desarrollo Social "B.4"
1.3.3           Dirección General de Auditoría de Desempeño a Gobierno y Finanzas
1.3.3.1         Dirección de Auditoría de Desempeño a Gobierno y Finanzas "A"
1.3.3.1.1      Subdirección de Auditoría de Desempeño a Gobierno y Finanzas "A.1"
1.3.3.1.2      Subdirección de Auditoría de Desempeño a Gobierno y Finanzas "A.2"
1.3.3.1.3      Subdirección de Auditoría de Desempeño a Gobierno y Finanzas "A.3"
1.3.3.1.4      Subdirección de Auditoría de Desempeño a Gobierno y Finanzas "A.4"
1.3.3.2         Dirección de Auditoría de Desempeño a Gobierno y Finanzas "B"
1.3.3.2.1      Subdirección de Auditoría de Desempeño a Gobierno y Finanzas "B.1"
1.3.3.2.2      Subdirección de Auditoría de Desempeño a Gobierno y Finanzas "B.2"
1.3.3.2.3      Subdirección de Auditoría de Desempeño a Gobierno y Finanzas "B.3"
1.3.3.2.4      Subdirección de Auditoría de Desempeño a Gobierno y Finanzas "B.4"
1.3.4           Dirección General de Auditoría de Desempeño a Programas Presupuestarios
1.3.4.1         Dirección de Auditoría de Desempeño a Programas Presupuestarios "A"
1.3.4.1.1      Subdirección de Auditoría de Desempeño a Programas Presupuestarios "A.1"
1.3.4.1.2      Subdirección de Auditoría de Desempeño a Programas Presupuestarios "A.2"
1.3.4.1.3      Subdirección de Auditoría de Desempeño a Programas Presupuestarios "A.3"
1.3.4.1.4      Subdirección de Auditoría de Desempeño a Programas Presupuestarios "A.4"
1.3.4.2         Dirección de Auditoría de Desempeño a Programas Presupuestarios "B"
1.3.4.2.1      Subdirección de Auditoría de Desempeño a Programas Presupuestarios "B.1"
1.3.4.2.2      Subdirección de Auditoría de Desempeño a Programas Presupuestarios "B.2"
1.3.4.2.3      Subdirección de Auditoría de Desempeño a Programas Presupuestarios "B.3"
1.3.4.2.4      Subdirección de Auditoría de Desempeño a Programas Presupuestarios "B.4"
1.3.4.3         Dirección de Evaluación a las Políticas Públicas
1.3.4.3.1      Subdirección de Evaluación a las Políticas Públicas "A"
1.3.4.3.2      Subdirección de Evaluación a las Políticas Públicas "B"
1.3.5           Dirección General de Auditoría y Evaluación a los Sistemas de Control Interno
1.3.5.0.1      Subdirección de Análisis de los Sistemas de Control Interno
1.3.5.1         Dirección de Auditoría y Evaluación a los Sistemas de Control Interno "A"
1.3.5.1.1      Subdirección de Auditoría y Evaluación a los Sistemas de Control Interno "A.1"
1.3.5.1.2      Subdirección de Auditoría y Evaluación a los Sistemas de Control Interno "A.2"
1.3.5.2         Dirección de Auditoría y Evaluación a los Sistemas de Control Interno "B"
1.3.5.2.1      Subdirección de Auditoría y Evaluación a los Sistemas de Control Interno "B.1"
1.3.5.2.2      Subdirección de Auditoría y Evaluación a los Sistemas de Control Interno "B.2"
1.4             AUDITORÍA ESPECIAL DEL GASTO FEDERALIZADO
1.4.0.0.1      Subdirección de Análisis del Gasto Federalizado
1.4.0.0.2      Subdirección de Control de Gestión
1.4.1           Dirección General de Auditoría Forense del Gasto Federalizado
1.4.1.0.1      Subdirección de Laboratorio Forense del Gasto Federalizado "1"
1.4.1.0.2      Subdirección de Laboratorio Forense del Gasto Federalizado "2"
1.4.1.0.3      Subdirección de Laboratorio Forense del Gasto Federalizado "3"
1.4.1.0.4      Subdirección de Auditoría Forense del Gasto Federalizado "1"
1.4.1.0.5      Subdirección de Auditoría Forense del Gasto Federalizado "2"
1.4.1.1         Dirección de Auditoría Forense del Gasto Federalizado "A"
1.4.1.1.1      Subdirección de Auditoría Forense del Gasto Federalizado "A.1"
1.4.1.1.2      Subdirección de Auditoría Forense del Gasto Federalizado "A.2"
1.4.1.2         Dirección de Auditoría Forense del Gasto Federalizado "B"
1.4.1.2.1      Subdirección de Auditoría Forense del Gasto Federalizado "B.1"
1.4.1.2.2      Subdirección de Auditoría Forense del Gasto Federalizado "B.2"
1.4.1.3         Dirección de Auditoría Forense del Gasto Federalizado "C"
 
1.4.1.3.1      Subdirección de Auditoría Forense del Gasto Federalizado "C.1"
1.4.1.3.2      Subdirección de Auditoría Forense del Gasto Federalizado "C.2"
1.4.2           Dirección General de Evaluación del Gasto Federalizado
1.4.2.1         Dirección de Evaluación del Gasto Federalizado "A"
1.4.2.1.1      Subdirección de Evaluación del Gasto Federalizado "A.1"
1.4.2.1.2      Subdirección de Evaluación del Gasto Federalizado "A.2"
1.4.2.1.3      Subdirección de Evaluación del Gasto Federalizado "A.3"
1.4.2.2         Dirección de Evaluación del Gasto Federalizado "B"
1.4.2.2.1      Subdirección de Evaluación del Gasto Federalizado "B.1"
1.4.2.2.2      Subdirección de Evaluación del Gasto Federalizado "B.2"
1.4.2.2.3      Subdirección de Evaluación del Gasto Federalizado "B.3"
1.4.3           Dirección General de Auditoría del Gasto Federalizado "A"
1.4.3.1         Dirección de Auditoría del Gasto Federalizado "A1"
1.4.3.1.1      Subdirección de Auditoría del Gasto Federalizado "A1.1"
1.4.3.1.2      Subdirección de Auditoría del Gasto Federalizado "A1.2"
1.4.3.1.3      Subdirección de Auditoría del Gasto Federalizado "A1.3"
1.4.3.2         Dirección de Auditoría del Gasto Federalizado "A2"
1.4.3.2.1      Subdirección de Auditoría del Gasto Federalizado "A2.1"
1.4.3.2.2      Subdirección de Auditoría del Gasto Federalizado "A2.2"
1.4.3.3         Dirección de Auditoría del Gasto Federalizado "A3"
1.4.3.3.1      Subdirección de Auditoría del Gasto Federalizado "A3.1"
1.4.3.3.2      Subdirección de Auditoría del Gasto Federalizado "A3.2"
1.4.4           Dirección General de Auditoría del Gasto Federalizado "B"
1.4.4.1         Dirección de Auditoría del Gasto Federalizado "B1"
1.4.4.1.1      Subdirección de Auditoría del Gasto Federalizado "B1.1"
1.4.4.1.2      Subdirección de Auditoría del Gasto Federalizado "B1.2"
1.4.4.1.3      Subdirección de Auditoría del Gasto Federalizado "B1.3"
1.4.4.2         Dirección de Auditoría del Gasto Federalizado "B2"
1.4.4.2.1      Subdirección de Auditoría del Gasto Federalizado "B2.1"
1.4.4.2.2      Subdirección de Auditoría del Gasto Federalizado "B2.2"
1.4.4.3         Dirección de Auditoría del Gasto Federalizado "B3"
1.4.4.3.1      Subdirección de Auditoría del Gasto Federalizado "B3.1"
1.4.4.3.2      Subdirección de Auditoría del Gasto Federalizado "B3.2"
1.4.5           Dirección General de Auditoría del Gasto Federalizado "C"
1.4.5.1         Dirección de Auditoría del Gasto Federalizado "C1"
1.4.5.1.1      Subdirección de Auditoría del Gasto Federalizado "C1.1"
1.4.5.1.2      Subdirección de Auditoría del Gasto Federalizado "C1.2"
1.4.5.1.3      Subdirección de Auditoría del Gasto Federalizado "C1.3"
1.4.5.1.4      Subdirección de Auditoría del Gasto Federalizado "C1.4"
1.4.5.2         Dirección de Auditoría del Gasto Federalizado "C2"
1.4.5.2.1      Subdirección de Auditoría del Gasto Federalizado "C2.1"
1.4.5.2.2      Subdirección de Auditoría del Gasto Federalizado "C2.2"
1.4.5.2.3      Subdirección de Auditoría del Gasto Federalizado "C2.3"
1.4.5.3         Dirección de Auditoría del Gasto Federalizado "C3"
1.4.5.3.1      Subdirección de Auditoría del Gasto Federalizado "C3.1"
1.4.5.3.2      Subdirección de Auditoría del Gasto Federalizado "C3.2"
1.4.5.3.3      Subdirección de Auditoría del Gasto Federalizado "C3.3"
1.4.6           Dirección General de Auditoría del Gasto Federalizado "D"
1.4.6.1         Dirección de Auditoría del Gasto Federalizado "D1"
1.4.6.1.1      Subdirección de Auditoría del Gasto Federalizado "D1.1"
1.4.6.1.2      Subdirección de Auditoría del Gasto Federalizado "D1.2"
1.4.6.1.3      Subdirección de Auditoría del Gasto Federalizado "D1.3"
1.4.6.2         Dirección de Auditoría del Gasto Federalizado "D2"
1.4.6.2.1      Subdirección de Auditoría del Gasto Federalizado "D2.1"
1.4.6.2.2      Subdirección de Auditoría del Gasto Federalizado "D2.2"
1.4.6.2.3      Subdirección de Auditoría del Gasto Federalizado "D2.3"
1.4.6.3         Dirección de Auditoría del Gasto Federalizado "D3"
1.4.6.3.1      Subdirección de Auditoría del Gasto Federalizado "D3.1"
1.4.6.3.2      Subdirección de Auditoría del Gasto Federalizado "D3.2"
1.4.6.3.3      Subdirección de Auditoría del Gasto Federalizado "D3.3"
1.5             AUDITORÍA ESPECIAL DE SEGUIMIENTO, INFORMES E INVESTIGACIÓN
1.5.1           Dirección General de Seguimiento "A"
1.5.1.1         Dirección de Seguimiento "A.1"
1.5.1.1.1      Subdirección de Seguimiento "A.1.1"
1.5.1.1.2      Subdirección de Seguimiento "A.1.2"
1.5.1.2         Dirección de Seguimiento "A.2"
1.5.1.2.1      Subdirección de Seguimiento "A.2.1"
1.5.1.2.2      Subdirección de Seguimiento "A.2.2"
1.5.2           Dirección General de Seguimiento "B"
1.5.2.1         Dirección de Seguimiento "B.1"
1.5.2.1.1      Subdirección de Seguimiento "B.1.1"
1.5.2.1.2      Subdirección de Seguimiento "B.1.2"
1.5.2.2         Dirección de Seguimiento "B.2"
1.5.2.2.1      Subdirección de Seguimiento "B.2.1"
1.5.2.2.2      Subdirección de Seguimiento "B.2.2"
 
1.5.3           Dirección General de Seguimiento "C"
1.5.3.1         Dirección de Seguimiento "C.1"
1.5.3.1.1      Subdirección de Seguimiento "C.1.1"
1.5.3.1.2      Subdirección de Seguimiento "C.1.2"
1.5.3.2         Dirección de Seguimiento "C.2"
1.5.3.2.1      Subdirección de Seguimiento "C.2.1"
1.5.3.2.2      Subdirección de Seguimiento "C.2.2"
1.5.4           Dirección General de Seguimiento "D"
1.5.4.1         Dirección de Seguimiento "D.1"
1.5.4.1.1      Subdirección de Seguimiento "D.1.1"
1.5.4.1.2      Subdirección de Seguimiento "D.1.2"
1.5.4.2         Dirección de Seguimiento "D.2"
1.5.4.2.1      Subdirección de Seguimiento "D.2.1"
1.5.4.2.2      Subdirección de Seguimiento "D.2.2"
1.5.5           Dirección General de Informes, Control y Registro
1.5.5.1         Dirección Editorial de Informes de Auditoría
1.5.5.1.1      Subdirección de Integración Editorial
1.5.5.1.2      Subdirección de Revisión
1.5.5.2         Dirección de Control y Registro
1.5.5.2.1      Subdirección de Control
1.5.5.2.2      Subdirección de Registro de Documentación
1.5.5.2.3      Subdirección de Informes de Seguimiento
1.5.6           Dirección General de Investigación "A"
1.5.6.1         Dirección de Investigación "A.1"
1.5.6.1.1      Subdirección de Investigación "A.1.1"
1.5.6.1.2      Subdirección de Investigación "A.1.2"
1.5.6.2         Dirección de Investigación "A.2"
1.5.6.2.1      Subdirección de Investigación "A.2.1"
1.5.6.2.2      Subdirección de Investigación "A.2.2"
1.5.6.3         Dirección de Investigación "A.3"
1.5.6.3.1      Subdirección de Investigación "A.3.1"
1.5.6.3.2      Subdirección de Investigación "A.3.2"
1.5.7           Dirección General de Investigación "B"
1.5.7.1         Dirección de Investigación "B.1"
1.5.7.1.1      Subdirección de Investigación "B.1.1"
1.5.7.1.2      Subdirección de Investigación "B.1.2"
1.5.7.2         Dirección de Investigación "B.2"
1.5.7.2.1      Subdirección de Investigación "B.2.1"
1.5.7.2.2      Subdirección de Investigación "B.2.2"
1.5.8           Dirección General de Investigación "C"
1.5.8.1         Dirección de Investigación "C.1"
1.5.8.1.1      Subdirección de Investigación "C.1.1"
1.5.8.1.2      Subdirección de Investigación "C.1.2"
1.5.8.2         Dirección de Investigación "C.2"
1.5.8.2.1      Subdirección de Investigación "C.2.1"
1.5.8.2.2      Subdirección de Investigación "C.2.2"
1.6             UNIDAD DE ASUNTOS JURÍDICOS
1.6.1           Dirección General Jurídica
1.6.1.1         Dirección Jurídica "A"
1.6.1.1.1      Subdirección Jurídica "A.1"
1.6.1.1.2      Subdirección Jurídica "A.2"
1.6.1.1.3      Subdirección Jurídica "A.3"
1.6.1.2         Dirección Jurídica "B"
1.6.1.2.1      Subdirección Jurídica "B.1"
1.6.1.2.2      Subdirección Jurídica "B.2"
1.6.1.3         Dirección Jurídica "C"
1.6.1.3.1      Subdirección Jurídica "C.1"
1.6.1.3.2      Subdirección Jurídica "C.2"
1.6.1.4         Dirección Jurídica "D"
1.6.1.4.1      Subdirección Jurídica "D.1"
1.6.1.4.2      Subdirección Jurídica "D.2"
1.6.1.4.3      Subdirección Jurídica "D.3"
1.6.2           Dirección General de Responsabilidades
1.6.2.1         Dirección de Responsabilidades "A"
1.6.2.1.1      Subdirección de Responsabilidades "A.1"
1.6.2.1.2      Subdirección de Responsabilidades "A.2"
1.6.2.1.3      Subdirección de Responsabilidades "A.3"
1.6.2.2         Dirección de Responsabilidades "B"
1.6.2.2.1      Subdirección de Responsabilidades "B.1"
1.6.2.2.2      Subdirección de Responsabilidades "B.2"
1.6.2.2.3      Subdirección de Responsabilidades "B.3"
1.6.2.3         Dirección de Responsabilidades "C"
 
1.6.2.3.1      Subdirección de Responsabilidades "C.1"
1.6.2.3.2      Subdirección de Responsabilidades "C.2"
1.6.2.3.3      Subdirección de Responsabilidades "C.3"
1.6.2.4         Dirección de Responsabilidades "D"
1.6.2.4.1      Subdirección de Responsabilidades "D.1"
1.6.2.4.2      Subdirección de Responsabilidades "D.2"
1.6.3           Dirección General de Responsabilidades a los Recursos Federales en Estados y Municipios
1.6.3.1         Dirección de Responsabilidades a los Recursos Federales en Estados y Municipios "A"
1.6.3.1.1      Subdirección de Responsabilidades a los Recursos Federales en Estados y Municipios "A.1"
1.6.3.1.2      Subdirección de Responsabilidades a los Recursos Federales en Estados y Municipios "A.2"
1.6.3.1.3      Subdirección de Responsabilidades a los Recursos Federales en Estados y Municipios "A.3"
1.6.3.2         Dirección de Responsabilidades a los Recursos Federales en Estados y Municipios "B"
1.6.3.2.1      Subdirección de Responsabilidades a los Recursos Federales en Estados y Municipios "B.1"
1.6.3.2.2      Subdirección de Responsabilidades a los Recursos Federales en Estados y Municipios "B.2"
1.6.3.2.3      Subdirección de Responsabilidades a los Recursos Federales en Estados y Municipios "B.3"
1.6.3.3         Dirección de Responsabilidades a los Recursos Federales en Estados y Municipios "C"
1.6.3.3.1      Subdirección de Responsabilidades a los Recursos Federales en Estados y Municipios "C.1"
1.6.3.3.2      Subdirección de Responsabilidades a los Recursos Federales en Estados y Municipios "C.2"
1.6.3.3.3      Subdirección de Responsabilidades a los Recursos Federales en Estados y Municipios "C.3"
1.6.3.4         Dirección de Responsabilidades a los Recursos Federales en Estados y Municipios "D"
1.6.3.4.1      Subdirección de Responsabilidades a los Recursos Federales en Estados y Municipios "D.1"
1.6.3.4.2      Subdirección de Responsabilidades a los Recursos Federales en Estados y Municipios "D.2"
1.6.3.4.3      Subdirección de Responsabilidades a los Recursos Federales en Estados y Municipios "D.3"
1.6.4           Dirección General de Substanciación "A"
1.6.4.1         Dirección de Substanciación "A.1"
1.6.4.1.1      Subdirección de Substanciación "A.1.1"
1.6.4.1.2      Subdirección de Substanciación "A.1.2"
1.6.4.2         Dirección de Substanciación "A.2"
1.6.4.2.1      Subdirección de Substanciación "A.2.1"
1.6.4.2.2      Subdirección de Substanciación "A.2.2"
1.6.5           Dirección General de Substanciación "B"
1.6.5.1         Dirección de Substanciación "B.1"
1.6.5.1.1      Subdirección de Substanciación "B.1.1"
1.6.5.1.2      Subdirección de Substanciación "B.1.2"
1.6.5.2         Dirección de Substanciación "B.2"
1.6.5.2.1      Subdirección de Substanciación "B.2.1"
1.6.5.2.2      Subdirección de Substanciación "B.2.2"
1.7             UNIDAD GENERAL DE ADMINISTRACIÓN
1.7.0.1         Dirección de Vinculación y Mejora Administrativa
1.7.0.1.1      Subdirección de Vinculación y Mejora Administrativa
1.7.0.2         Dirección de Enlace e Integración
1.7.1           Dirección General de Recursos Humanos
1.7.1.0.1      Coordinación de Servicios Especializados
1.7.1.1         Dirección de Relaciones Laborales
1.7.1.1.1      Subdirección de Relaciones Laborales "1"
1.7.1.1.2      Subdirección de Relaciones Laborales "2"
1.7.1.2         Dirección de Reclutamiento, Selección y Seguimiento
1.7.1.2.1      Subdirección de Reclutamiento, Selección y Seguimiento "1"
1.7.1.2.2      Subdirección de Reclutamiento, Selección y Seguimiento "2"
1.7.1.3         Dirección de Administración de Personal
1.7.1.3.1      Subdirección de Servicios al Personal "1"
1.7.1.3.2      Subdirección de Servicios al Personal "2"
1.7.1.3.3      Subdirección de Servicios al Personal "3"
1.7.1.4         Dirección de Planeación, Normatividad y Desarrollo
1.7.1.4.1      Subdirección de Planeación, Normatividad y Desarrollo "1"
1.7.1.4.2      Subdirección de Planeación, Normatividad y Desarrollo "2"
1.7.1.4.3      Subdirección de Planeación, Normatividad y Desarrollo "3"
1.7.2           Dirección General de Recursos Materiales y Servicios
1.7.2.1         Dirección de Recursos Materiales
1.7.2.1.1      Subdirección de Abastecimientos
1.7.2.1.2      Subdirección de Administración de Documentos
1.7.2.2         Dirección de Servicios
1.7.2.2.1      Subdirección de Servicios Administrativos
1.7.2.2.2      Subdirección de Seguridad y Protección Civil
1.7.2.2.3      Subdirección de Logística de Transportación
1.7.2.3         Dirección de Contratos y Convenios
1.7.2.3.1      Subdirección de Contratos y Convenios
1.7.2.3.2      Subdirección Consultiva
1.7.2.4         Dirección de Infraestructura
1.7.2.4.1      Subdirección de Infraestructura
1.7.2.4.2      Subdirección de Servicios Técnicos
1.7.3           Dirección General de Recursos Financieros
1.7.3.1         Dirección de Presupuesto y Control
1.7.3.1.1      Subdirección de Presupuesto
1.7.3.1.2      Subdirección de Control de Pagos
 
1.7.3.2         Dirección de Contabilidad y Finanzas
1.7.3.2.1      Subdirección de Contabilidad
1.7.3.2.2      Subdirección de Tesorería
1.7.3.2.3      Subdirección de Información Financiera
1.7.3.3         Dirección de Desarrollo y Operación
1.7.3.3.1      Subdirección de Desarrollo y Operación
1.7.4           Dirección General de Sistemas
1.7.4.1         Dirección de Desarrollo de Sistemas
1.7.4.1.1      Subdirección de Desarrollo de Sistemas "A"
1.7.4.1.2      Subdirección de Desarrollo de Sistemas "B"
1.7.4.2         Dirección de Infraestructura Tecnológica
1.7.4.2.1      Subdirección de Servicios de Cómputo
1.7.4.2.2      Subdirección de Seguridad y Control de Riesgos
1.7.4.2.3      Subdirección de Telecomunicaciones
1.7.4.3         Dirección de Operación de Sistemas
1.7.4.3.1      Subdirección de Soluciones Integrales
1.7.4.3.2      Subdirección de Control Operativo de Sistemas
1.8             UNIDAD DE NORMATIVIDAD Y ENLACE LEGISLATIVO
1.8.1           Dirección General de Normatividad y Enlace Legislativo
1.8.1.1         Dirección de Normatividad
1.8.1.1.1      Subdirección de Normatividad "A"
1.8.1.1.2      Subdirección de Normatividad "B"
1.8.1.2         Dirección de Homologación y Análisis Legislativo "A"
1.8.1.2.1      Subdirección de Homologación y Análisis Legislativo "A"
1.8.1.3         Dirección de Homologación y Análisis Legislativo "B"
1.8.1.3.1      Subdirección de Homologación y Análisis Legislativo "B"
1.8.1.4         Dirección de Enlace Legislativo
1.8.1.4.1      Subdirección de Enlace Legislativo
1.8.2           Dirección General de Planeación y Evaluación
1.8.2.1         Dirección de Planeación y Programación de Auditorías
1.8.2.1.1      Subdirección de Planeación y Programación de Auditorías "A"
1.8.2.1.2      Subdirección de Planeación y Programación de Auditorías "B"
1.8.2.1.3      Subdirección de Planeación y Programación de Auditorías "C"
1.8.2.2         Dirección de Planeación y Programación Estratégica
1.8.2.2.1      Subdirección de Planeación y Programación Estratégica "A"
1.8.2.2.2      Subdirección de Planeación y Programación Estratégica "B"
1.8.2.2.3      Subdirección de Planeación y Programación Estratégica "C"
1.8.2.3         Dirección de Monitoreo y Evaluación
1.8.2.3.1      Subdirección de Monitoreo y Evaluación "A"
1.8.2.3.2      Subdirección de Monitoreo y Evaluación "B"
1.8.3           Dirección General de Transparencia
1.8.3.1         Dirección de Transparencia, Acceso a la Información y Protección de Datos
1.8.3.1.1      Subdirección de Acceso a la Información
1.8.3.1.2      Subdirección de Protección de Datos
1.8.3.2         Dirección de Atención a la Promoción de los Derechos de Acceso a la Información y Protección de Datos
1.8.3.3         Dirección de Colaboración Institucional y Vinculación con el Sistema Nacional de Transparencia
1.8.3.3.1      Subdirección de Vinculación con el Sistema Nacional de Transparencia
1.9             UNIDAD DE IGUALDAD DE GÉNERO Y CULTURA DE LA FISCALIZACIÓN
1.9.1           Dirección General de Igualdad de Género y Cultura de la Fiscalización "A"
1.9.1.1         Dirección de Igualdad de Género y Cultura de la Fiscalización "A1"
1.9.1.1.1      Subdirección de Igualdad de Género "A1.1"
1.9.2           Dirección General de Igualdad de Género y Cultura de la Fiscalización "B"
1.9.2.1         Dirección de Igualdad de Género y Cultura de la Fiscalización "B1"
1.9.2.1.1      Subdirección de Cultura de la Fiscalización "B1.1"
VI. ORGANIGRAMAS, ATRIBUCIONES Y FUNCIONES
ORGANIGRAMA DE LA AUDITORÍA SUPERIOR DE LA FEDERACIÓN
 

ORGANIGRAMA DE LA OFICINA DEL AUDITOR SUPERIOR DE LA FEDERACIÓN

1.0   AUDITORÍA SUPERIOR DE LA FEDERACIÓN
Objetivo:
Dirigir y autorizar el proceso de fiscalización superior, así como las demás funciones que expresamente le encomienden la Constitución Política de los Estados Unidos Mexicanos, la Ley de Fiscalización y Rendición de Cuentas de la Federación y los demás ordenamientos legales.
Atribuciones:
Las atribuciones del Auditor Superior de la Federación se establecen en los artículos 6, 7, 8 y 9 del RIASF.
Funciones:
1.      Representar a la ASF ante las entidades fiscalizadas, autoridades federales y locales, entidades federativas, municipios y alcaldías de la Ciudad de México y demás personas físicas y morales, públicas o privadas;
2.      Administrar los bienes y recursos a cargo de la ASF y resolver sobre la adquisición y enajenación de bienes muebles y la prestación de servicios de la misma, sujetándose a lo dispuesto en el artículo 134 Constitucional, sus leyes reglamentarias y a lo previsto en la Ley General de Bienes Nacionales, así como gestionar la incorporación, destino y desincorporación de bienes muebles e inmuebles del dominio público de la Federación, afectos a su servicio;
3.      Ser el enlace entre la ASF y la CVASF;
4.      Solicitar a través de medios físicos o electrónicos mediante herramientas tecnológicas a las entidades fiscalizadas, servidores públicos y a los particulares, sean éstos personas físicas o morales, la información que con motivo de la fiscalización superior se requiera;
5.      Determinar la suspensión o cambio de modalidad de las auditorías, y ordenar la publicación de dicha determinación de conformidad con lo establecido en la fracción VII del artículo 17 Ter de la LFRCF;
6.      Solicitar a las entidades fiscalizadas el auxilio que necesite para el ejercicio expedito de las funciones de fiscalización superior;
7.      Formular y entregar a la Cámara de Diputados, por conducto de la CVASF, el Informe General a más tardar el 20 de febrero del año siguiente de la presentación de la Cuenta Pública;
8.      Formular y entregar a la Cámara de Diputados, por conducto de la CVASF, los Informes Individuales a más tardar el último día hábil de los meses de junio y octubre, así como a más tardar el 20 de febrero del año siguiente al de la presentación de la Cuenta Pública;
9.      Solicitar al Servicio de Administración Tributaria el cobro de las multas que se impongan en los términos de la LFRCF;
10.    Instruir la presentación de las denuncias penales o de juicio político que procedan como resultado de las irregularidades detectadas con motivo de la fiscalización, con apoyo en los dictámenes técnicos respectivos;
11.    Elaborar, para su envío a la CVASF, el Plan Estratégico de la ASF;
12.    Presentar el recurso de revisión administrativa respecto de las resoluciones que emita el Tribunal Federal de Justicia Administrativa;
13.    Transparentar y dar seguimiento a todas las denuncias, quejas, solicitudes y opiniones realizadas por los particulares o la sociedad civil organizada, salvaguardando en todo momento los datos personales;
 
14.    Establecer los mecanismos necesarios para fortalecer la participación ciudadana en la rendición de cuentas de las entidades fiscalizadas;
15.    Formar parte del Comité Coordinador del SNA, en términos de lo dispuesto por el artículo 113, fracción I, de la CPEUM y la Ley General del SNA;
16.    Rendir un informe anual basado en indicadores en materia de fiscalización debidamente sistematizados y actualizados, mismo que será público y se compartirá con los integrantes del Comité Coordinador a que se refiere la Ley General del SNA y al Comité de Participación Ciudadana. Con base en el informe señalado podrá presentar desde su competencia proyectos de recomendaciones integrales en materia de fiscalización y control de recursos públicos, de prevención, control y disuasión de faltas administrativas y hechos de corrupción, por lo que hace a las causas que los generan;
17.    Formar parte del Consejo Nacional del SNT, en términos de lo dispuesto en la LGTAIP;
18.    Presidir de forma dual con el Secretario de la Función Pública el Comité Rector del SNF;
19.    Elaborar estudios, análisis, diagnósticos y evaluaciones, así como publicarlos;
20.    Comisionar a los auditores encargados de practicar las auditorías a su cargo y, en su caso, a los que han sido habilitados mediante la contratación de despachos o profesionales independientes, en términos de lo dispuesto por el artículo 26 de la LFRCF;
21.    Solventar o dar por concluidas las recomendaciones y acciones que hayan sido atendidas;
22.    Realizar el análisis del IAGF;
23.    Informar semestralmente a la Cámara de Diputados, por conducto de la CVASF, el estado que guarda la solventación de las observaciones y acciones respecto de cada uno de los Informes Individuales que se deriven de la fiscalización superior y publicar dicha información en la página de Internet de la ASF;
24.    Asignar la coordinación de programas específicos a los auditores especiales, a los titulares de unidad o a cualquier otra área de la ASF;
25.    Crear los comités internos que estime convenientes para la adecuada coordinación de las actividades en materia de capacitación, adquisiciones, arrendamientos, servicios, transparencia, informática y calidad, entre otras, así como emitir las normas para su organización y funcionamiento;
26.    Elaborar el proyecto de presupuesto anual de la ASF atendiendo a las previsiones del ingreso y del gasto público federal y las disposiciones aplicables y remitirlo a la Cámara de Diputados para su inclusión en el Proyecto de Presupuesto de Egresos;
27.    Aprobar el Programa Anual de Actividades, el Programa Anual de Auditorías y el Plan Estratégico, que abarcará un plazo mínimo de 3 años y enviarlos a la CVASF para su conocimiento;
28.    Expedir de conformidad con lo establecido en la LFRCF y hacerlo del conocimiento de la CVASF, el RIASF, en el que se distribuirán las atribuciones a sus UA y sus titulares, además de establecer la forma en que deberán ser suplidos estos últimos en sus ausencias, su organización interna y funcionamiento y remitirlo al Diario Oficial de la Federación para su publicación;
29.    Expedir los manuales de organización y procedimientos que se requieran para la debida organización y funcionamiento de la ASF, los que deberán ser conocidos previamente por la CVASF y publicados en el Diario Oficial de la Federación;
30.    Expedir las reglas de carácter general aplicables a los procesos de fiscalización superior por medios electrónicos, así como la normatividad relativa a los protocolos de seguridad que para tal efecto se implementen;
31.    Expedir las normas para el ejercicio, manejo y aplicación del presupuesto de la ASF, conforme a la autonomía presupuestal que tiene otorgada, ajustándose al PEF y demás disposiciones jurídicas aplicables;
32.    Solicitar la información que las disposiciones legales consideren como de carácter reservado o confidencial cuando esté relacionada directamente con la captación, recaudación, administración, manejo, custodia, ejercicio, aplicación de los ingresos y egresos federales y la deuda pública, estando obligado a mantener la misma reserva;
33.    Nombrar al personal de mando superior de la ASF, quienes no deberán haber sido sancionados con inhabilitación para el ejercicio de un puesto o cargo público;
34.    Expedir aquellas normas y disposiciones que la LFRCF le confiere a la ASF, así como establecer los elementos que posibiliten la adecuada rendición de cuentas y la práctica eficiente de las auditorías, tomando en consideración las propuestas que formulen las entidades fiscalizadas y las características propias de su operación;
35.    Tramitar, instruir y resolver el recurso de reconsideración interpuesto en contra de las multas que imponga conforme a la LFRCF y el RIASF;
36.    Recibir de la CVASF la Cuenta Pública para su revisión y fiscalización superior;
37.    Autorizar, previa denuncia y previa emisión del dictamen técnico jurídico que para tal efecto se emita, la revisión durante el ejercicio fiscal en curso a las entidades fiscalizadas, así como la de ejercicios anteriores conforme lo establecido en la LFRCF;
38.    Concertar y celebrar, en los casos que estime necesario, convenios con las entidades fiscalizadas y las entidades fiscalizadoras locales, municipios y las alcaldías en la Ciudad de México, con el propósito de apoyar y hacer más eficiente la fiscalización, sin detrimento de su facultad fiscalizadora, la que podrá ejercer de manera directa; así como convenios de colaboración con los organismos nacionales e internacionales que agrupen a entidades de fiscalización superior homólogas o con éstas directamente, con otro tipo de organismos internacionales diversos como la Organización para la Cooperación y Desarrollo Económicos, el Banco Mundial, el Banco Interamericano de Desarrollo y la Comisión Económica para América Latina y el Caribe, entre otros, con el sector privado y con colegios de profesionales, instituciones académicas e instituciones de reconocido prestigio de carácter multinacional;
39.    Celebrar convenios interinstitucionales con entidades homólogas extranjeras para la mejor realización de sus atribuciones;
40.    Dar cuenta comprobada a la Cámara de Diputados, a través de la CVASF, de la aplicación de su presupuesto aprobado, dentro de los treinta primeros días del mes siguiente al que corresponda su ejercicio;
41.    Expedir la política de remuneraciones, prestaciones y estímulos del personal de confianza de la ASF, observando lo aprobado en el PEF correspondiente y las disposiciones de la Ley Federal de Presupuesto y Responsabilidad Hacendaria;
42.    Determinar los días no laborables de la ASF mediante publicación en el Diario Oficial de la Federación;
43.    Recurrir las determinaciones de la Fiscalía Especializada en Materia de Combate a la Corrupción y del Tribunal Federal de Justicia Administrativa, de conformidad con lo previsto en los artículos 20, Apartado C, fracción VII, y 104, fracción III, constitucionales respectivamente, y
44.    Promover las responsabilidades administrativas por medio de las Direcciones Generales de Investigación con la presentación del informe de presunta responsabilidad administrativa, ante las Direcciones Generales de Substanciación, para que, de considerarlo procedente, estas turnen y presenten el expediente ante el Tribunal Federal de Justicia Administrativa, y
45.    Realizar las demás funciones que señale la LFRCF y otras disposiciones jurídicas aplicables.
El Auditor Superior de la Federación, para la atención de los asuntos de su competencia, será auxiliado por una Asesoría, cuyas funciones se pueden consultar en el Apartado VII. Funciones Generales.
1.0.0.0.1 COORDINACIÓN TÉCNICA DE LA OASF
 
Funciones:
1.      Asistir al Auditor Superior de la Federación en las diversas reuniones en las que participe;
2.      Coordinar con la UTASF, la agenda del Auditor Superior de la Federación respecto de los eventos y reuniones que realice en el desarrollo de sus funciones;
3.      Establecer una estrecha relación con la UTASF respecto de la correspondencia destinada para el Auditor Superior de la Federación, para su atención;
4.      Dar seguimiento a las diversas audiencias que se soliciten con el Auditor Superior de la Federación;
5.      Coordinar las actividades del personal de apoyo que labora en la OASF;
6.      Coadyuvar en la logística de traslados del Auditor Superior de la Federación para el cumplimiento de su agenda;
7.      Elaborar o recopilar de acuerdo con las instrucciones de su superior jerárquico, la información, documentación, datos o informes relativos a las UA de la ASF;
8.      Coadyuvar al cumplimiento de la política y estrategias institucionales en materia de ética e integridad;
9.      Atender, en el ámbito de su competencia, los asuntos relacionados con el SGC, y
10.    Atender los demás asuntos que le sean encomendados por el Auditor Superior de la Federación.
 
ORGANIGRAMA DE LA UNIDAD TÉCNICA DE LA AUDITORÍA SUPERIOR DE LA FEDERACIÓN

1.1   UNIDAD TÉCNICA DE LA AUDITORÍA SUPERIOR DE LA FEDERACIÓN
Objetivo:
Asesorar técnicamente al Auditor Superior de la Federación en los procesos de fiscalización superior, así como coordinar sus actividades ante los organismos homólogos.
Atribuciones:
Las atribuciones generales de la Unidad Técnica de la Auditoría Superior de la Federación se establecen en el artículo 17 y las específicas en el artículo 10 del RIASF.
Funciones:
1.      Coordinar el contenido y alcance de los documentos técnicos que se refieran a temas específicos o coyunturales en materia de fiscalización superior;
2.      Coordinar la elaboración de los mensajes de su superior jerárquico;
3.      Definir el contenido y alcance de los documentos técnicos con los que participe la ASF en foros nacionales e internacionales;
4.      Dirigir y coordinar la elaboración de políticas, lineamientos, protocolos, directrices y criterios en materia de ética e integridad para su observancia y aplicación;
5.      Organizar, coordinar y presidir las sesiones del Comité de Integridad de la ASF y supervisar la implementación de los acuerdos, determinaciones y recomendaciones adoptados en el mismo, así como verificar la atención a las denuncias presentadas ante el Comité y autorizar las campañas, materiales y documentos de apoyo en materia de ética e integridad;
6.      Coordinar la participación de la ASF en los organismos de cooperación interinstitucional que le instruya su superior jerárquico;
7.      Supervisar el diseño y, en su caso, la actualización de la metodología para la identificación de las áreas claves con riesgo detectadas en la fiscalización superior, en el contexto del artículo 34, fracción II, de la LFRCF, para someterla a la aprobación del Auditor Superior de la Federación;
8.      Autorizar las propuestas de posicionamiento institucional y líneas de trabajo como apoyo a la participación de la ASF en foros de cooperación interinstitucional y coordinar las acciones para el cumplimiento de los compromisos asumidos por la ASF; en el marco de los acuerdos de cooperación interinstitucional;
9.      Dirigir y coordinar la atención de los requerimientos de acciones de colaboración internacional que en materia de fiscalización superior desarrolle la ASF en su carácter de miembro de la INTOSAI, OLACEFS y OCCEFS;
10.    Dirigir y coordinar la prestación del servicio gratuito de defensoría de oficio en los procedimientos por faltas administrativas graves, substanciados por la ASF, en términos de la LGRA;
11.    Coordinar la integración y seguimiento del Programa Anual de Actividades de la ASF;
12.    Dirigir y coordinar las políticas y estrategias para llevar a cabo el análisis y seguimiento a los Sistemas de Gestión de Calidad e institucional de control interno y de los procesos institucionales;
13.    Coordinar la designación del personal para participar en las actas administrativas derivadas de la entrega-recepción del despacho y asuntos, a cargo de los servidores públicos, para que se efectúen de acuerdo con la normativa aplicable;
14.    Autorizar el Programa Anual de Auditorías Internas al SGC y coordinar su implementación;
15.    Dirigir y coordinar la política de capacitación y estudios profesionales de nivel superior y expedir los
títulos correspondientes;
16.    Dirigir y coordinar el Plan Anual de Capacitación y Desarrollo de la ASF, la planeación para la identificación de necesidades institucionales de capacitación, la realización de cursos, talleres y eventos de capacitación con la participación de instituciones y organismos nacionales e internacionales; así como definir los criterios y lineamientos de selección de instructores para los cursos a cargo del ICADEFIS;
17.    Coordinar los convenios de intercambio en materia de capacitación que permitan la transferencia de conocimiento interinstitucional de la ASF con otros organismos e instancias nacionales e internacionales;
18.    Dirigir y coordinar los programas y actividades de profesionalización y evaluación de conocimientos del personal del SFC;
19.    Planear, dirigir y coordinar la elaboración de estudios estratégicos, investigaciones y análisis interdisciplinarios y multisectoriales relacionados con la labor de la ASF, así como los estudios sobre la situación macroeconómica, el comportamiento de la economía nacional, las finanzas públicas, la deuda pública y los resultados programáticos y presupuestarios, en términos de la LFRCF y las demás disposiciones jurídicas aplicables;
20.    Dirigir la política de difusión de la ASF e informar a la opinión pública sobre los programas, actividades y asuntos institucionales;
21.    Establecer los programas de difusión de la ASF y promover la imagen institucional a través de los diferentes medios, y
22.    Efectuar las demás funciones que, en el ámbito de su competencia, le confieran las disposiciones jurídicas aplicables y el Auditor Superior de la Federación.
La UTASF, para la atención de los asuntos de su competencia y de las UA de su adscripción, será auxiliada por una Secretaría Técnica y Asesoría, cuyas funciones se pueden consultar en el Apartado VII. Funciones Generales.
1.1.0.1          DIRECCIÓN DE INFORMES
Atribuciones:
Las atribuciones generales de la Dirección de Informes, adscrita a la UTASF, se establecen en el artículo 58 del RIASF.
Funciones:
1.      Presentar los informes, reportes, notas, opiniones técnicas, documentos estadísticos o respuestas a requerimientos de información, para uso interno o difusión externa, relacionados con la labor institucional;
2.      Proponer los discursos, notas, presentaciones o documentos relacionados con la labor institucional, para uso interno o difusión externa;
3.      Coordinar la revisión y propuesta de mejoras al contenido de informes, análisis, reportes o documentos elaborados por otras áreas de la UTASF;
4.      Dirigir la elaboración de reportes, materiales de apoyo u opiniones técnicas relacionadas con la participación de la ASF en instancias de coordinación interinstitucional y presentarlos a su superior jerárquico;
5.      Atender los requerimientos de información derivados de la participación de la ASF en instancias de coordinación interinstitucional;
6.      Integrar el reporte correspondiente a la instrumentación de la metodología para la identificación de las áreas claves con riesgo, de conformidad con lo previsto en el artículo 34, fracción II, de la LFRCF, y
7.      Efectuar las demás funciones que, en el ámbito de su competencia, le confieran las disposiciones jurídicas aplicables y su superior jerárquico.
1.1.0.1.1       SUBDIRECCIÓN DE INFORMES
Atribuciones:
Las atribuciones generales de la Subdirección de Informes se establecen en el artículo 59 del RIASF.
Funciones:
1.      Apoyar en la elaboración de informes, notas, opiniones técnicas, reportes, documentos estadísticos o respuestas a requerimientos de información, para uso interno o difusión externa, relacionados con la labor institucional;
2.      Elaborar propuestas de discursos, notas, presentaciones o documentos relacionados con la labor institucional, para uso interno o difusión externa;
3.      Apoyar en la revisión y corrección del contenido de informes, análisis, reportes o documentos elaborados por otras áreas de la UTASF;
4.      Contribuir en la elaboración de reportes, materiales de apoyo u opiniones técnicas relacionadas con la participación de la ASF en instancias de coordinación interinstitucional;
5.      Proponer proyectos de respuesta a requerimientos de información derivados de la participación de la ASF en instancias de coordinación interinstitucional;
6.      Coadyuvar en la integración del reporte correspondiente a la instrumentación de la metodología para la identificación de las áreas claves con riesgo, de conformidad con lo previsto en el artículo 34, fracción II, de la LFRCF, y
7.      Efectuar las demás funciones que, en el ámbito de su competencia, le confieran las disposiciones jurídicas aplicables y su superior jerárquico.
1.1.0.2          DIRECCIÓN DE COOPERACIÓN CON ENTIDADES FEDERATIVAS
Atribuciones:
Las atribuciones generales de la Dirección de Cooperación con Entidades Federativas, adscrita a la UTASF, se establecen en el artículo 58 del RIASF.
Funciones:
1.      Coadyuvar al fortalecimiento de las relaciones de la ASF con los órganos nacionales y locales que se le instruya por su superior jerárquico;
2.      Supervisar el contenido de documentos técnicos, para uso interno y difusión externa, referentes a temas coyunturales de la fiscalización superior;
3.      Coordinar la planeación, organización y realización de los proyectos, reuniones, eventos y acuerdos en el marco de la cooperación con los órganos nacionales y locales que se le instruya por su superior jerárquico, así como asistir al Titular de la UTASF en su participación;
4.      Programar, coordinar y supervisar las acciones y proyectos en el marco de colaboración interinstitucional con los órganos nacionales y locales que se le instruya por su superior jerárquico;
5.      Coordinar, asesorar y colaborar con los órganos nacionales y locales que se le instruya por su superior jerárquico en el diseño, impartición y seguimiento de proyectos e iniciativas de creación de capacidades y profesionalización, incluyendo cursos, seminarios y eventos técnicos;
6.      Supervisar la compilación y el contenido de publicaciones periódicas, físicas o digitales, referentes a los proyectos, reuniones y eventos en el marco de la cooperación de la ASF con los órganos nacionales y locales que se le instruya por su superior jerárquico;
7.      Coordinar y supervisar los trabajos de elaboración de documentos, investigaciones, ponencias y participaciones del Auditor Superior de la Federación, así como del Titular de la UTASF, en eventos de carácter nacional;
 
8.      Coordinar y atender la respuesta de la ASF a cuestionarios, estudios y solicitudes de información relevantes para las tareas de fiscalización superior y rendición de cuentas, solicitados por órganos nacionales y locales;
9.      Coordinar y supervisar las gestiones para la atención de solicitudes externas e internas recibidas en la dirección, en el marco de colaboración técnica interinstitucional con las partes interesadas, en el ámbito nacional;
10.    Integrar y presentar a los órganos nacionales y locales y partes interesadas que se le instruya por su superior jerárquico, información sobre buenas prácticas, conocimientos y experiencias en el marco de la cooperación interinstitucional que desarrolle la ASF en el ámbito nacional e internacional, y
11.    Efectuar las demás funciones que, en el ámbito de su competencia, le confieran las disposiciones jurídicas aplicables y su superior jerárquico.
1.1.0.2.1       SUBDIRECCIÓN DE COOPERACIÓN CON ENTIDADES FEDERATIVAS
Atribuciones:
Las atribuciones generales de la Subdirección de Cooperación con Entidades Federativas se establecen en el artículo 59 del RIASF.
Funciones:
1.      Participar en acciones dirigidas al fortalecimiento de las relaciones de la ASF con los órganos nacionales y locales que se le instruya por su superior jerárquico;
2.      Participar en la elaboración del contenido de documentos técnicos para uso interno y difusión externa, referentes a temas coyunturales de la fiscalización superior;
3.      Desarrollar y dar seguimiento a las acciones indicadas por su superior jerárquico para coadyuvar en la planeación, organización y realización de las reuniones y eventos en el marco de la cooperación con los órganos nacionales y locales;
4.      Dar seguimiento a los acuerdos y compromisos derivados de las reuniones en el marco de la cooperación con los órganos nacionales y locales;
5.      Colaborar en la compilación y contenido de publicaciones periódicas referentes a los proyectos, reuniones y eventos en el marco de la cooperación de la ASF con los órganos nacionales y locales que se le instruya por su superior jerárquico;
6.      Coadyuvar en las actividades derivadas de la realización de reuniones, talleres, seminarios, congresos y simposios, así como eventos de creación de capacidades, vinculados con las labores de fiscalización y rendición de cuentas, organizados por la ASF;
7.      Participar en los trabajos de elaboración de documentos, investigaciones, ponencias y participaciones del Auditor Superior de la Federación, así como del Titular de la UTASF, en eventos de carácter nacional;
8.      Formular la respuesta de la ASF a cuestionarios, estudios y solicitudes de información, relevantes para las tareas de fiscalización superior y rendición de cuentas, solicitados por órganos nacionales y locales;
9.      Gestionar la atención de solicitudes externas e internas recibidas en el marco de colaboración técnica interinstitucional con las partes interesadas, en el ámbito nacional;
10.    Integrar y proporcionar, a los órganos nacionales y locales y partes interesadas que se le instruya por su superior jerárquico, información sobre buenas prácticas, conocimientos y experiencias en el marco de la cooperación interinstitucional que desarrolle la ASF en el ámbito nacional e internacional, y
11.    Efectuar las demás funciones que, en el ámbito de su competencia, le confieran las disposiciones jurídicas aplicables y su superior jerárquico.
1.1.0.3          DIRECCIÓN DE RELACIONES MULTILATERALES
Atribuciones:
Las atribuciones generales de la Dirección de Relaciones Multilaterales, adscrita a la UTASF, se establecen en el artículo 58 del RIASF.
Funciones:
1.      Coordinar y supervisar el estado que guardan las acciones de colaboración interinstitucional en materia de fiscalización superior que desarrolle la ASF en el ámbito internacional y, en su caso, plantear y acordar con el Titular de la UTASF, las acciones que resulten necesarias para su verificación y optimización;
2.      Plantear al Titular de la UTASF la celebración de acuerdos de cooperación interinstitucional en materia de fiscalización superior en el ámbito internacional;
3.      Presentar al Titular de la UTASF propuestas de incorporación a grupos y líneas de trabajo, comisiones y otros foros de cooperación interinstitucional de la INTOSAI, OLACEFS, OCCEFS, entidades de fiscalización superior de otros países y demás organismos en el ámbito internacional;
4.      Formular propuestas de posicionamiento para consideración del Titular de la UTASF con motivo de la participación de la ASF en foros y eventos de cooperación interinstitucional sobre fiscalización superior en el ámbito internacional;
5.      Coordinar la agenda de eventos interinstitucionales en materia de fiscalización superior en los que participe la ASF en el ámbito internacional;
6.      Representar al Titular de la UTASF en reuniones de trabajo interinstitucionales en materia de fiscalización superior en las que participe la ASF en el marco de la INTOSAI, OLACEFS, OCCEFS, entidades de fiscalización superior de otros países y demás instituciones académicas y organismos en el ámbito internacional;
7.      Coadyuvar y coordinar las acciones de colaboración técnica interinstitucional que desarrolle la ASF con la INTOSAI, OLACEFS, OCCEFS, entidades de fiscalización superior de otros países y demás organismos en el ámbito internacional;
8.      Coadyuvar en el cumplimiento de los compromisos asumidos por la ASF en materia de fiscalización superior con la INTOSAI, OLACEFS, OCCEFS, entidades de fiscalización superior de otros países y demás organismos en el ámbito internacional;
9.      Coadyuvar y coordinar las acciones que aseguren la debida observancia y revisión de las normas profesionales de auditoría emitidas por la INTOSAI, con motivo de la pertenencia de la ASF a la misma;
10.    Proporcionar al Titular de la UTASF los elementos que le permitan definir y, en su caso, acordar acciones de colaboración interinstitucional en materia de fiscalización superior que desarrolle la ASF con la INTOSAI, OLACEFS y OCCEFS, con motivo de su pertenencia a dichas organizaciones;
11.    Coordinar las acciones para el desarrollo de los proyectos en los que la ASF participe con la INTOSAI, OLACEFS, OCCEFS y demás organizaciones a las que pertenezca en el ámbito internacional-interinstitucional, a fin de asegurar el cumplimiento de los objetivos propuestos, y
12.    Efectuar las demás funciones que, en el ámbito de su competencia, le confieran las disposiciones jurídicas aplicables y su superior jerárquico.
1.1.0.3.1       SUBDIRECCIÓN DE RELACIONES MULTILATERALES
Atribuciones:
Las atribuciones generales de la Subdirección de Relaciones Multilaterales se establecen en el artículo 59 del RIASF.
Funciones:
1.      Instrumentar las acciones para dar cumplimiento a los compromisos asumidos por la ASF en
materia de fiscalización superior en el marco de acuerdos de cooperación interinstitucional de carácter internacional;
2.      Atender los requerimientos de acciones de colaboración internacional-interinstitucional que en materia de fiscalización superior desarrolle la ASF en su carácter de miembro parte de la INTOSAI, OLACEFS y OCCEFS;
3.      Informar a su superior jerárquico sobre las mejores prácticas en materia de fiscalización superior a nivel internacional, a fin de evaluar posibles acuerdos de cooperación interinstitucional entre la ASF y las entidades de fiscalización superior de otros países y demás organismos internacionales;
4.      Efectuar propuestas sobre posicionamientos de la ASF con motivo de su pertenencia a grupos y líneas de trabajo de la INTOSAI, OLACEFS y OCCEFS;
5.      Dar seguimiento a las tareas a cargo de la ASF con motivo de su pertenencia a grupos y líneas de trabajo de la INTOSAI, OLACEFS y OCCEFS;
6.      Programar y participar en reuniones con los grupos y líneas de trabajo de la INTOSAI, OLACEFS, OCCEFS y demás organismos internacionales en el marco de las acciones de colaboración técnica interinstitucional que desarrolle la ASF como miembro parte;
7.      Gestionar acciones de seguimiento al cumplimiento de los compromisos asumidos por la ASF en materia de fiscalización superior con la INTOSAI, OLACEFS, OCCEFS, entidades de fiscalización superior de otros países y demás organismos en el ámbito internacional;
8.      Coadyuvar en la planificación y desarrollo de acciones para asegurar la observancia y revisión de las normas profesionales de auditoría emitidas por la INTOSAI con motivo de la pertenencia de la ASF a la misma;
9.      Elaborar y gestionar el calendario de eventos en los que participe la ASF en el marco de las acciones de colaboración técnica interinstitucional que se desarrollen con la INTOSAI, OLACEFS y OCCEFS, entidades de fiscalización superior de otros países y demás organismos en el ámbito internacional, y
10.    Efectuar las demás funciones que, en el ámbito de su competencia, le confieran las disposiciones jurídicas aplicables y su superior jerárquico.
1.1.0.4          DIRECCIÓN DE ÉTICA E INTEGRIDAD INSTITUCIONAL
Atribuciones:
Las atribuciones generales de la Dirección de Ética e Integridad Institucional, adscrita a la UTASF, se establecen en el artículo 58 del RIASF.
Funciones:
1.      Presentar al Titular de la UTASF los proyectos de políticas, lineamientos, protocolos, guías, criterios y demás instrumentos para establecer y difundir acciones en materia de ética e integridad;
2.      Plantear al Titular de la UTASF los documentos que integran la Política de Integridad de la ASF, así como las modificaciones o adiciones que se requieran;
3.      Coordinar la implementación de los acuerdos, determinaciones y recomendaciones del Comité de Integridad de la ASF y formular, con base en los mismos, un sistema de criterios que sirva como precedentes en materia de ética e integridad;
4.      Coordinar y supervisar las acciones que realicen las Personas Asesoras en materia de Ética;
5.      Ejercer como Secretario Técnico del Comité de Integridad de la ASF;
6.      Presidir el Comité de Personas Asesoras en materia de Ética;
7.      Coordinar, determinar y atender el trámite respecto de las denuncias recibidas ante el Comité de Integridad de la ASF;
8.      Plantear y coordinar la elaboración y promoción de actividades de capacitación en materia de ética e integridad;
9.      Autorizar la difusión de materiales de apoyo, campañas, actividades y documentos en materia de ética e integridad;
10.    Plantear y coordinar la elaboración de estudios, análisis, encuestas, entrevistas e intervenciones, que resulten necesarios en materia de ética e integridad, para fortalecer la adopción de la Política de Integridad de la ASF;
11.    Presentar recomendaciones en materia de ética e integridad, a fin de mejorar el clima laboral y fortalecer el cumplimiento de la Política de Integridad de la ASF, así como adoptar acciones de intervención para atender problemáticas vinculadas con dicha política, y
12.    Efectuar las demás funciones que, en el ámbito de su competencia, le confieran las disposiciones jurídicas aplicables y su superior jerárquico.
1.1.0.4.1       SUBDIRECCIÓN DE ÉTICA E INTEGRIDAD INSTITUCIONAL
Atribuciones:
Las atribuciones generales de la Subdirección de Ética e Integridad Institucional se establecen en el artículo 59 del RIASF.
Funciones:
1.      Elaborar los proyectos de políticas, lineamientos, protocolos, guías, criterios y demás instrumentos para establecer y difundir acciones en materia de ética e integridad;
2.      Proponer los documentos que integran la Política de Integridad de la ASF, así como las modificaciones o adiciones que se requieran;
3.      Formular los acuerdos, determinaciones y recomendaciones del Comité de Integridad de la ASF y, con base en los mismos, desarrollar un sistema de criterios que sirva como precedentes en materia de ética e integridad;
4.      Sistematizar las acciones que realicen las Personas Asesoras en materia de Ética, en cumplimiento de los lineamientos respectivos;
5.      Realizar las funciones correspondientes a la Secretaría Técnica del Comité de Personas Asesoras en materia de Ética;
6.      Coadyuvar en la recepción, atención y determinación de las denuncias recibidas ante el Comité de Integridad de la ASF;
7.      Instrumentar actividades de capacitación en materia de ética e integridad;
8.      Coordinar y programar la difusión de materiales de apoyo, campañas, actividades y documentos en materia de ética e integridad;
9.      Supervisar la elaboración de estudios, análisis, encuestas, entrevistas e intervenciones, que resulten necesarios en materia de ética e integridad, para fortalecer la adopción de la Política de Integridad de la ASF;
10.    Formular recomendaciones generales en materia de ética e integridad, a fin de mejorar el clima laboral y fortalecer el cumplimiento de la Política de Integridad de la ASF, así como proponer acciones de intervención para atender problemáticas vinculadas con dicha política, y
11.    Efectuar las demás funciones que, en el ámbito de su competencia, le confieran las disposiciones jurídicas aplicables y su superior jerárquico.
1.1.0.5    DIRECCIÓN DE DEFENSORÍA DE OFICIO EN MATERIA DE RESPONSABILIDADES ADMINISTRATIVAS GRAVES
Atribuciones:
Las atribuciones generales de la Dirección de Defensoría de Oficio en Materia de Responsabilidades Administrativas Graves, adscrita a la UTASF, se establecen en el artículo 58 del RIASF.
 
Funciones:
1.      Coordinar la prestación del servicio gratuito de defensoría de oficio en los procedimientos substanciados por la ASF en términos de la LGRA;
2.      Atender los requerimientos de representación legal realizados por las Direcciones Generales de Substanciación y por el Tribunal Federal de Justicia Administrativa;
3.      Coordinar y supervisar la atención de las solicitudes de asesoría recibidas en materia de responsabilidades administrativas graves;
4.      Supervisar que el desarrollo de las actividades asignadas a cada uno de los servidores públicos adscritos a esta UA sea en apego a las disposiciones jurídicas aplicables;
5.      Presentar el análisis y las opiniones jurídicas en materia de responsabilidades administrativas graves;
6.      Mantener informado al Titular de la UTASF sobre el estado que guardan los asuntos y funcionamiento del área;
7.      Autorizar y supervisar las actualizaciones del material de difusión y del contenido del micrositio, y
8.      Efectuar las demás funciones que, en el ámbito de su competencia, le confieran las disposiciones jurídicas aplicables y su superior jerárquico.
1.1.0.5.1       SUBDIRECCIÓN DE LA DEFENSORÍA DE OFICIO "A"
1.1.0.5.2       SUBDIRECCIÓN DE LA DEFENSORÍA DE OFICIO "B"
Atribuciones:
Las atribuciones generales de las Subdirecciones de la Defensoría de Oficio "A" y "B" se establecen en el artículo 59 del RIASF.
Funciones:
1.      Coadyuvar en el desarrollo de las funciones encomendadas a la Dirección de Defensoría de Oficio en Materia de Responsabilidades Administrativas Graves;
2.      Sistematizar los asuntos recibidos y asignados a los defensores de oficio;
3.      Sistematizar los informes de los asuntos presentados por los defensores de oficio;
4.      Participar en el asesoramiento jurídico en materia de responsabilidades administrativas que se brinde de manera gratuita a particulares o servidores públicos;
5.      Supervisar el desempeño de los defensores de oficio;
6.      Coadyuvar en la elaboración de análisis y opiniones jurídicas en materia de responsabilidades administrativas;
7.      Programar y coordinar las reuniones que celebre su superior jerárquico con los defensores de oficio;
8.      Cumplir y dar seguimiento a los acuerdos que deriven de las reuniones que determine su superior jerárquico;
9.      Proponer, elaborar y dar seguimiento a las actualizaciones del material de difusión y del contenido del micrositio, y
10.    Efectuar las demás funciones que, en el ámbito de su competencia, le confieran las disposiciones jurídicas aplicables y su superior jerárquico.
1.1.0.6          DIRECCIÓN DE ANÁLISIS Y SEGUIMIENTO DE LA GESTIÓN
Atribuciones:
Las atribuciones generales de la Dirección de Análisis y Seguimiento de la Gestión, adscrita a la UTASF, se establecen en el artículo 58 del RIASF.
Funciones:
1.      Coordinar los análisis, diagnósticos o estudios referentes al sistema institucional de control interno y a los procesos sustantivos y administrativos de la ASF, para lo cual podrá solicitar información y documentación a las UA;
2.      Presentar a las UA de la ASF las recomendaciones derivadas de los análisis, diagnósticos y/o estudios efectuados;
3.      Coordinar el seguimiento de las recomendaciones derivadas de los análisis, diagnósticos y/o estudios efectuados, y asesorar a las UA en su implementación;
4.      Presentar el Programa Anual de Auditorías Internas al SGC para autorización del Titular de la UTASF;
5.      Coordinar las diversas etapas y actividades para el desarrollo de las auditorías internas al SGC;
6.      Supervisar los planes específicos y el desarrollo de las auditorías consideradas en el Programa Anual de Auditorías Internas al SGC, presentar los informes al Titular de la UTASF; así como participar en asuntos relacionados con el referido proceso;
7.      Coordinar el seguimiento de no conformidades determinadas al SGC y de la implementación de acciones correctivas y oportunidades de mejora, e informar al Titular de la UTASF los resultados;
8.      Integrar el Programa Anual de Actividades de la ASF; dar seguimiento al logro de los objetivos y metas institucionales establecidos en éste; y en su caso formular recomendaciones a las UA;
9.      Participar en los procesos de baja documental; inventario físico de los bienes de consumo en el Almacén General; prestaciones al personal de la ASF; así como de afectación, enajenación, donación, destrucción y destino final de bienes y material de acervo;
10.    Coordinar y designar al personal para participar en las actas administrativas derivadas de la entrega-recepción a cargo de los servidores públicos de mando de la ASF, para que se efectúen de acuerdo con la normativa aplicable;
11.    Coadyuvar con la UEC en las actas administrativas derivadas de la entrega-recepción a cargo de los servidores públicos con puesto de mando superior, para que se efectúen de acuerdo con la normativa aplicable;
12.    Supervisar la revisión de la documentación soporte de las cifras de las recuperaciones derivadas de la fiscalización superior de la Cuenta Pública, de acuerdo con las disposiciones jurídicas y normativas que la rigen, y
13.    Efectuar las demás funciones que, en el ámbito de su competencia, le confieran las disposiciones jurídicas aplicables y su superior jerárquico.
1.1.0.6.1       SUBDIRECCIÓN DE ANÁLISIS Y SEGUIMIENTO DE LA GESTIÓN "A"
Atribuciones:
Las atribuciones generales de la Subdirección de Análisis y Seguimiento de la Gestión "A" se establecen en el artículo 59 del RIASF.
Funciones:
1.      Plantear y realizar los análisis, diagnósticos o estudios referentes al sistema institucional de control interno y a los procesos sustantivos y administrativos de la ASF;
2.      Proporcionar a su superior jerárquico las recomendaciones derivadas de los análisis, diagnósticos y/o estudios efectuados;
3.      Dar seguimiento a las recomendaciones derivadas de los análisis, diagnósticos y/o estudios efectuados, y asesorar a las UA en su implementación;
4.      Revisar la documentación soporte de las cifras de las recuperaciones derivadas de la fiscalización superior de la Cuenta Pública, de acuerdo con las disposiciones jurídicas y normativas que la rigen;
5.      Participar y verificar que los procesos de baja documental; inventario físico de los bienes de consumo en el Almacén General; prestaciones al personal de la ASF; así como de afectación,
enajenación, donación, destrucción y destino final de bienes y material de acervo; se efectúen de acuerdo con la normativa aplicable;
6.      Participar y proporcionar asesoría a los servidores públicos de mando de la ASF en las actas administrativas derivadas de la entrega-recepción, para que se efectúen de acuerdo con la normativa aplicable;
7.      Participar en coordinación con la UEC, en las actas administrativas derivadas de la entrega-recepción a cargo de los servidores públicos de mando superior; conforme lo determine su superior jerárquico, y
8.      Efectuar las demás funciones que, en el ámbito de su competencia, le confieran las disposiciones jurídicas aplicables y su superior jerárquico.
1.1.0.6.2       SUBDIRECCIÓN DE ANÁLISIS Y SEGUIMIENTO DE LA GESTIÓN "B"
Atribuciones:
Las atribuciones generales de la Subdirección de Análisis y Seguimiento de la Gestión "B" se establecen en el artículo 59 del RIASF.
Funciones:
1.      Plantear y realizar los análisis, diagnósticos o estudios referentes al sistema institucional de control interno y a los procesos sustantivos y administrativos de la ASF;
2.      Proporcionar a su superior jerárquico las recomendaciones derivadas de los análisis, diagnósticos y/o estudios efectuados;
3.      Dar seguimiento a las recomendaciones derivadas de los análisis, diagnósticos y/o estudios efectuados, y asesorar a las UA en su implementación;
4.      Participar en la integración del Programa Anual de Actividades de la ASF; así como efectuar el seguimiento al logro de los objetivos y metas institucionales establecidos en éste; y en su caso informar a su superior jerárquico las recomendaciones identificadas para su mejora;
5.      Participar en la planificación, elaboración y supervisión del Programa Anual de Auditorías Internas al SGC;
6.      Verificar la preparación y ejecución de los planes específicos de las auditorías consideradas en el Programa Anual de Auditorías Internas al SGC; así como presentar a su superior jerárquico los informes;
7.      Efectuar el seguimiento de las no conformidades determinadas al SGC, constatando la eficacia de las acciones correctivas y los beneficios de las oportunidades de mejora implementadas por las UA y elaborar los informes relacionados con el referido proceso, y
8.      Efectuar las demás funciones que, en el ámbito de su competencia, le confieran las disposiciones jurídicas aplicables y su superior jerárquico.
 
ORGANIGRAMA DEL INSTITUTO DE CAPACITACIÓN Y DESARROLLO EN FISCALIZACIÓN SUPERIOR

1.1.1   DIRECCIÓN GENERAL DEL INSTITUTO DE CAPACITACIÓN Y DESARROLLO EN FISCALIZACIÓN SUPERIOR
Objetivo:
Dirigir las acciones correspondientes al diseño, emisión, difusión, implementación y evaluación de los programas que integran el Plan Anual de Capacitación y Desarrollo de la ASF, así como las actividades inherentes a la impartición de la educación de nivel superior, las actividades de extensión académica y las sustantivas y administrativas del ICADEFIS.
Atribuciones:
Las atribuciones generales de la Dirección General del Instituto de Capacitación y Desarrollo en Fiscalización Superior se establecen en el artículo 21, en lo aplicable, y las específicas en el 21 Bis del RIASF.
Funciones:
1.      Coordinar y proponer la actualización de las políticas, normas, lineamientos y criterios generales en materia de capacitación, desarrollo y transferencia del conocimiento;
2.      Organizar y determinar la metodología para la detección de necesidades de capacitación del personal de la ASF y aprobar las actividades que considere convenientes para el desarrollo de las competencias de los servidores públicos de las ASF y participantes externos;
3.      Autorizar el Plan Anual de Capacitación y Desarrollo de la ASF elaborado en coordinación con las UA de la ASF;
4.      Organizar la estructura y operación de los diferentes programas, cursos y actividades contenidos en el Plan Anual de Capacitación y Desarrollo de la ASF, así como llevar a cabo las actividades inherentes a la impartición de la educación de nivel superior y las actividades de extensión académica en las áreas de fiscalización, rendición de cuentas, transparencia, presupuesto y otras disciplinas afines;
 
5.      Aprobar las actividades, materiales y recursos didácticos de la capacitación implementada o coordinada por el ICADEFIS, así como la selección de los instructores, gestores y proveedores que se requieran;
6.      Aprobar la estrategia de evaluación del desempeño de instructores externos y para la formación de instructores internos;
7.      Dirigir la estrategia de evaluación del aprendizaje del personal capacitado y la transferencia e impacto de la capacitación en las actividades que realiza;
8.      Apoyar en el funcionamiento del SFC, conforme lo establezca el Estatuto del Servicio Fiscalizador de Carrera de la ASF y la normativa correspondiente;
9.      Autorizar la estrategia de profesionalización y actualización de conocimientos del personal incorporado al SFC;
10.    Dirigir el proceso de Certificación de Competencias en Fiscalización Superior de la ASF;
11.    Aprobar la selección de instructores para la impartición de cursos a cargo del ICADEFIS y solicitar la contratación conforme a las disposiciones legales aplicables y necesidades de las UA solicitantes;
12.    Proponer la contratación de cursos en sus distintas modalidades de impartición y servicios externos en materia de capacitación que se requieran;
13.    Dirigir y administrar los procedimientos realizados en el Centro de Documentación Institucional;
14.    Suscribir, a nombre y representación de la ASF, los memorándums de entendimiento, relacionados con la capacitación, en estricto apego a las disposiciones jurídicas que rijan la materia;
15.    Proponer y coordinar los convenios de intercambio en materia de capacitación, desarrollo y transferencia de conocimiento con otras instituciones nacionales o internacionales;
16.    Promover relaciones de intercambio, consejo y promoción con organismos similares, nacionales e internacionales;
17.    Autorizar la estructura de los análisis de datos, reportes, monitoreos, informes y demás actividades que realice o coordine el ICADEFIS, así como autorizar los indicadores para evaluar el desempeño de los programas, actividades y personal, y
18.    Efectuar las demás funciones que, en el ámbito de su competencia, le confieran las disposiciones jurídicas aplicables y su superior jerárquico.
La Dirección General del ICADEFIS, para la atención de los asuntos de su competencia y de las UA de su adscripción, será auxiliada por una Secretaría Técnica, cuyas funciones se pueden consultar en el Apartado VII. Funciones Generales.
1.1.1.0.1       SUBDIRECCIÓN DE APOYO DIDÁCTICO
Atribuciones:
Las atribuciones generales de la Subdirección de Apoyo Didáctico se establecen en el artículo 59 del RIASF.
Funciones:
1.      Proponer al Director General del ICADEFIS los procesos, lineamientos y criterios que regulen la operación del Programa de Diplomados;
2.      Coadyuvar en los trabajos de detección de necesidades de capacitación para la inducción institucional, la gestión de la calidad, el fortalecimiento de las competencias individuales de gestión del personal de la ASF y otras que sean necesarias para la elaboración del Programa de Desarrollo de Competencias de Gestión o cualquier otro designado por el Director General del ICADEFIS;
3.      Operar el Programa de Diplomados y gestionar la actualización de los cursos y actividades contenidos en el mismo;
4.      Llevar a cabo las actividades inherentes a la impartición de la educación de nivel superior, control escolar y las actividades de extensión académica en las áreas de fiscalización, rendición de cuentas, transparencia, presupuesto y otras disciplinas afines;
5.      Participar, cuando se requiera, en la implementación de las actividades de capacitación y desarrollo para la gestión de la calidad y para el fortalecimiento de las competencias de gestión del personal de la ASF;
6.      Instrumentar el monitoreo de la actividad de capacitación no presencial del curso de inducción institucional, mediante el control de las solicitudes, inscripción, avances de los participantes, evaluación y emisión de reportes e informes;
7.      Participar en la revisión del contenido de los programas y materiales de las actividades de capacitación y de desarrollo, y efectuar mejoras didácticas a las mismas, y
8.      Efectuar las demás funciones que, en el ámbito de su competencia, le confieran las disposiciones jurídicas aplicables y su superior jerárquico.
1.1.1.1          DIRECCIÓN DE CAPACITACIÓN
Atribuciones:
Las atribuciones generales de la Dirección de Capacitación se establecen en el artículo 58 del RIASF.
Funciones:
1.      Supervisar la actualización de las políticas, normas, lineamientos y criterios generales en materia de capacitación, aplicable a los diferentes programas de capacitación asignados;
2.      Coordinar la detección anual de necesidades de capacitación del personal de la ASF, así como la integración del reporte correspondiente;
3.      Coordinar la integración del Programa Institucional de Capacitación, el Programa de Certificación de Competencias en Fiscalización Superior y el Programa de Capacitación del SFC de cada año y colaborar en la integración del Plan Anual de Capacitación y Desarrollo de la ASF;
4.      Formular los criterios para el diseño curricular e instruccional, la impartición y la evaluación de las actividades de capacitación del Programa Institucional de Capacitación, del Programa de Certificación de Competencias en Fiscalización Superior y del Programa de Capacitación del SFC o cualquier otro designado por su superior jerárquico;
5.      Determinar las políticas, criterios y la metodología para la evaluación de instructores, gestores y proveedores que se requieran en los diferentes programas de capacitación del ICADEFIS y demás que se le soliciten;
6.      Supervisar la evaluación de los diferentes programas de capacitación asignados que administra el ICADEFIS;
7.      Revisar los procesos de evaluación del aprendizaje, de satisfacción de los participantes en las actividades de capacitación y la utilidad de lo aprendido en el desarrollo de su trabajo;
8.      Solicitar a la Dirección de Desarrollo que se realicen las gestiones para la selección, evaluación y contratación de instructores, gestores y proveedores que se requieran en el Programa Institucional de Capacitación, el Programa de Certificación de Competencias en Fiscalización Superior y el Programa de Capacitación del SFC o cualquier otro designado por el Director General del ICADEFIS;
9.      Coordinar la formación y participación de instructores y gestores internos para la operación del Programa Institucional de Capacitación, el Programa de Certificación de Competencias en Fiscalización Superior y el Programa de Capacitación del SFC;
10.    Determinar conjuntamente con el Director de Desarrollo y el Director General del ICADEFIS, la aprobación o no aprobación (Dictamen) de las actividades de capacitación solicitadas por las UA de la ASF o propuestas por las subdirecciones de la Dirección de Capacitación, correspondiente al Programa Institucional de Capacitación, al Programa de Certificación de Competencias en Fiscalización Superior y al Programa de Capacitación del SFC;
11.    Supervisar la ejecución y evaluación del Programa Institucional de Capacitación, el Programa de Certificación de Competencias en Fiscalización Superior y el Programa de Capacitación del SFC, y
12.    Efectuar las demás funciones que, en el ámbito de su competencia, le confieran las disposiciones jurídicas aplicables y su superior jerárquico.
1.1.1.1.1       SUBDIRECCIÓN DE CAPACITACIÓN INSTITUCIONAL
Atribuciones:
Las atribuciones generales de la Subdirección de Capacitación Institucional se establecen en el artículo 59 del RIASF.
Funciones:
1.      Proponer a su director de área los procesos, lineamientos y criterios que regulen la operación del Programa Institucional de Capacitación;
2.      Realizar los trabajos de detección de necesidades de capacitación del personal de la ASF, para la integración del Programa Institucional de Capacitación;
3.      Realizar las actividades de capacitación técnica que se deriven de la detección anual de necesidades de capacitación y las que soliciten las UA de la ASF;
4.      Proponer al director de área la solicitud de contratación de instructores, gestores y proveedores, y coadyuvar en la formación y participación de instructores y gestores internos;
5.      Coordinar la elaboración y actualización de los materiales didácticos utilizados en el Programa Institucional de Capacitación;
6.      Proponer al director de área la aprobación o no aprobación (Dictamen) de las actividades de capacitación solicitadas por las UA de la ASF o propuestas por la subdirección, correspondientes a los programas de su competencia;
7.      Gestionar y dar seguimiento al reconocimiento y acreditación de las actividades de capacitación externa en las que participen los servidores públicos de la ASF, correspondientes a los programas de su competencia;
8.      Instrumentar el monitoreo de las actividades de capacitación mediante el control de las solicitudes, dictamen de aprobación o no aprobación, autorización, implementación, evaluación y emisión de reportes e informes, y
9.      Efectuar las demás funciones que, en el ámbito de su competencia, le confieran las disposiciones jurídicas aplicables y su superior jerárquico.
1.1.1.1.2       SUBDIRECCIÓN DE EVALUACIÓN
Atribuciones:
Las atribuciones generales de la Subdirección de Evaluación se establecen en el artículo 59 del RIASF.
Funciones:
1.      Proponer a su director de área los procesos, lineamientos y criterios que regulen la evaluación de los diferentes programas de capacitación del ICADEFIS;
2.      Coordinar la planeación, diseño, aplicación y calificación de exámenes, pruebas, otras formas de evaluación de las actividades del Plan Anual de Capacitación y Desarrollo de la ASF y aquellas que implemente o en las que participe el ICADEFIS;
3.      Verificar la validez y confiabilidad de los instrumentos de evaluación que se utilicen;
4.      Desarrollar, actualizar, administrar, resguardar y preservar los bancos de reactivos para la evaluación, así como de los exámenes que se utilicen para medir el aprendizaje de las actividades de capacitación y desarrollo, y cualquier evaluación que organice el ICADEFIS;
5.      Desempeñar la planeación, aplicación, control y seguimiento de la evaluación de la satisfacción de los participantes y de la transferencia del conocimiento de las actividades de los programas de capacitación que organiza el ICADEFIS, así como de la evaluación de la satisfacción de los servicios que presta;
6.      Participar en conjunto con el director de área y el Director General del ICADEFIS, en el análisis e integración documental para la actuación en comités, comisiones o grupos de trabajo vinculados con el Programa de Certificación de Competencias en Fiscalización Superior, así como la aplicación y seguimiento de las acciones que se deriven de los mismos;
7.      Proporcionar al director de área la información relacionada con la contratación de servicios y proveedores que se requieran, y
8.      Efectuar las demás funciones que, en el ámbito de su competencia, le confieran las disposiciones jurídicas aplicables y su superior jerárquico.
1.1.1.2          DIRECCIÓN DE DESARROLLO
Atribuciones:
Las atribuciones generales de la Dirección de Desarrollo se establecen en el artículo 58 del RIASF.
Funciones:
1.      Supervisar la actualización de las políticas, normas, lineamientos y criterios generales en materia de capacitación, aplicable a los diferentes programas de capacitación asignados;
2.      Coordinar la detección anual de necesidades de capacitación del personal de la ASF en materia de competencias de gestión y la integración del reporte correspondiente;
3.      Proponer al Director General del ICADEFIS convenios de intercambio de conocimiento con otros organismos, tendientes a fortalecer las competencias técnicas y humanas del personal de la ASF;
4.      Organizar la integración del Programa de Desarrollo de Competencias de Gestión de cada año y colaborar en la integración del Plan Anual de Capacitación y Desarrollo de la ASF, y de otros planes y programas que le sean encomendados;
5.      Formular los criterios para el diseño curricular e instruccional, la impartición y la evaluación de las actividades de capacitación del Programa de Desarrollo de Competencias de Gestión o cualquier otro designado por el Director General del ICADEFIS;
6.      Determinar las políticas, criterios y la metodología para la selección, evaluación y designación de instructores, gestores y proveedores que se requieran en el Programa de Desarrollo de Competencias de Gestión;
7.      Coordinar la formación y participación de instructores y gestores internos para la operación del Programa de Desarrollo de Competencias de Gestión;
8.      Coordinar la contratación de instructores, gestores y proveedores que se requieran en los diferentes
programas de capacitación del ICADEFIS;
9.      Determinar conjuntamente con el Director de Capacitación y el Director General del ICADEFIS, la aprobación o no aprobación (Dictamen) de las actividades de capacitación solicitadas por las UA de la ASF o propuestas por las subdirecciones de la Dirección de Capacitación, correspondientes al Programa de Desarrollo de Competencias de Gestión;
10.    Proponer al Director General del ICADEFIS la designación o contratación de instructores, gestores y proveedores que se requieran para la operación del ICADEFIS;
11.    Supervisar la ejecución y evaluación del Programa de Desarrollo de Competencias de Gestión;
12.    Coordinar los sistemas y bases de datos del control administrativo, financiero y registro de la capacitación del ICADEFIS;
13.    Supervisar que los espacios físicos, mobiliario, equipo informático y auxiliar utilizados en la capacitación presencial y mixta que imparta el ICADEFIS funcionen adecuadamente;
14.    Revisar la confiabilidad de datos e información, y generar los reportes e informes correspondientes que le sean requeridos por el Director General del ICADEFIS, y
15.    Efectuar las demás funciones que, en el ámbito de su competencia, le confieran las disposiciones jurídicas aplicables y su superior jerárquico.
1.1.1.2.1       SUBDIRECCIÓN DE DESARROLLO DE COMPETENCIAS DE GESTIÓN
Atribuciones:
Las atribuciones generales de la Subdirección de Desarrollo de Competencias de Gestión se establecen en el artículo 59 del RIASF.
Funciones:
1.      Realizar, con la colaboración de la DGRH y las UA que correspondan, los trabajos de detección de necesidades de capacitación para la inducción institucional, la gestión de la calidad, el fortalecimiento de las competencias individuales de gestión del personal de la ASF y otras que sean necesarias para la elaboración del Programa de Desarrollo de Competencias de Gestión;
2.      Proponer y gestionar las actividades de capacitación y de desarrollo para la inducción institucional, la gestión de la calidad y el fortalecimiento de las competencias individuales de gestión del personal de la ASF;
3.      Proponer al director de área la contratación de instructores, gestores y proveedores, y coadyuvar en la formación y participación de instructores y gestores internos;
4.      Coordinar la elaboración y actualización de los materiales didácticos utilizados en el Programa de Desarrollo de Competencias de Gestión;
5.      Proponer al Director de Desarrollo la aprobación o no aprobación (Dictamen) de las actividades de capacitación solicitadas por las UA de la ASF, correspondientes al Programa de Desarrollo de Competencias de Gestión;
6.      Gestionar y dar seguimiento al control y registro de las actividades de capacitación y desarrollo del personal de la ASF, no impartidas ni gestionadas por el ICADEFIS, pero que fueron realizadas por el personal de la ASF, correspondientes a los programas de su competencia;
7.      Instrumentar el proceso de reconocimiento y acreditación de las actividades de capacitación externa en las que participen los servidores públicos de la ASF, correspondientes a los programas de su competencia;
8.      Instrumentar el monitoreo de las actividades de capacitación presencial, no presencial y mixta del Programa de Desarrollo de Competencias de Gestión mediante el control de las solicitudes de actividades de capacitación, dictamen de aprobación o no aprobación, autorización, implementación, evaluación y emisión de reportes e informes, y
9.      Efectuar las demás funciones que, en el ámbito de su competencia, le confieran las disposiciones jurídicas aplicables y su superior jerárquico.
1.1.1.2.2       SUBDIRECCIÓN DE CONTROL E INFORMES
Atribuciones:
Las atribuciones generales de la Subdirección de Control e Informes se establecen en el artículo 59 del RIASF.
Funciones:
1.      Instrumentar los sistemas, bases de datos y mecanismos de control, análisis e informes de las actividades de capacitación, desarrollo y otras que realice el ICADEFIS;
2.      Administrar el control y registro de las actividades de capacitación y desarrollo del personal de la ASF y de las instituciones con las que se comparta la capacitación, en colaboración con las subdirecciones del ICADEFIS, en las etapas de solicitud, inscripción, resultados y emisión de constancias, reportes e informes de las actividades;
3.      Efectuar el registro de horas al personal interno que haya participado como instructor o ponente en actividades de capacitación o apoyado en la construcción, revisión y/o actualización de material de capacitación;
4.      Coordinar el control administrativo, financiero y logístico de las actividades del ICADEFIS;
5.      Administrar el resguardo de los archivos y expedientes administrativos de las actividades de capacitación, de desarrollo y otras, que realice el ICADEFIS;
6.      Atender las gestiones administrativas para la contratación de instructores, gestores, servicios y proveedores que el ICADEFIS requiera, y
7.      Efectuar las demás funciones que, en el ámbito de su competencia, le confieran las disposiciones jurídicas aplicables y su superior jerárquico.
1.1.1.3          DIRECCIÓN DE INNOVACIÓN PARA EL CONOCIMIENTO
Atribuciones:
Las atribuciones generales de la Dirección de Innovación para el Conocimiento se establecen en el artículo 58 del RIASF.
Funciones:
1.      Supervisar la actualización de las políticas, normas, lineamientos y criterios generales en materia de capacitación, aplicables a los diferentes programas de capacitación asignados;
2.      Coordinar la administración del Campus Virtual de la ASF y otras plataformas informáticas para la capacitación que gestione o en las que participe el ICADEFIS;
3.      Plantear las estrategias para la capacitación no presencial del personal de la ASF y de las instituciones con las que se comparta el conocimiento;
4.      Plantear soluciones tecnológicas para la administración e impartición de las actividades de capacitación, desarrollo y otras que realice o en las que colabore el ICADEFIS;
5.      Plantear el uso de las tecnologías de la información para el aprendizaje;
6.      Formular la elaboración de políticas, normas y lineamientos que regulen la investigación académica y la capacitación compartida;
7.      Formular los criterios para el diseño curricular e instruccional, la impartición y la evaluación de las actividades de capacitación del Programa de Capacitación Compartida;
 
8.      Participar conjuntamente con el subdirector correspondiente, el Director de Desarrollo y el Director General del ICADEFIS, en la aprobación o no aprobación (Dictamen) de las actividades de capacitación solicitadas por las UA de la ASF o propuestas por las subdirecciones de la Dirección de Capacitación, correspondientes al Programa de Capacitación Compartida;
9.      Supervisar la investigación académica sobre las nuevas tendencias en medios digitales que apoyen el aprendizaje y la transferencia del conocimiento;
10.    Solicitar a la Dirección de Desarrollo la contratación de instructores, gestores y proveedores requeridos para el desempeño de sus funciones, y
11.    Efectuar las demás funciones que, en el ámbito de su competencia, le confieran las disposiciones jurídicas aplicables y su superior jerárquico.
1.1.1.3.1       SUBDIRECCIÓN DE CAPACITACIÓN COMPARTIDA
Atribuciones:
Las atribuciones generales de la Subdirección de Capacitación Compartida se establecen en el artículo 59 del RIASF.
Funciones:
1.      Participar, cuando se requiera, en los trabajos de detección de necesidades de capacitación de las entidades fiscalizadoras locales, la Asociación Nacional de Organismos de Fiscalización Superior y Control Gubernamental A.C., los integrantes del SNF, SNT, SNA y otras instancias con las que participe la ASF;
2.      Proporcionar la capacitación no presencial, el intercambio de experiencias y la transferencia del conocimiento que se acuerde con las entidades fiscalizadoras locales, la Asociación Nacional de Organismos de Fiscalización Superior y Control Gubernamental A.C., los integrantes del SNF, SNT, SNA y otras instancias en las que participe la ASF;
3.      Coordinar la elaboración y actualización de los materiales didácticos utilizados en el Programa de Capacitación Compartida;
4.      Proponer al director de área la contratación de servicios que se requieran;
5.      Coordinar a los gestores e instructores de las actividades de capacitación y de desarrollo, en las modalidades no presencial y mixta;
6.      Proponer la formación de gestores e instructores internos para actividades no presenciales;
7.      Formular los criterios para el diseño curricular e instruccional, la impartición y la evaluación de las actividades de capacitación del Programa de Capacitación Compartida o cualquier otro designado por el Director General del ICADEFIS;
8.      Verificar el cumplimiento de requisitos de los materiales didácticos y otros recursos informativos para su incorporación en los cursos y actividades del Campus Virtual de la ASF y otras plataformas informáticas para la capacitación que gestione o en las que participe el ICADEFIS;
9.      Proponer al director de área, la aprobación o no aprobación (Dictamen) de las actividades de capacitación no presenciales y mixtas solicitadas por las UA de la ASF o propuestas por la subdirección, correspondientes al Programa de Capacitación Compartida;
10.    Administrar el Campus Virtual de la ASF y apoyar a la Subdirección de Control e Informes en la extracción de bases de datos para la integración de informes;
11.    Coordinar el soporte logístico que requieren las actividades de capacitación y otras en las que colabore el ICADEFIS con las UA de la ASF;
12.    Instrumentar el proceso de reconocimiento y acreditación de las actividades de capacitación externa en las que participen los servidores públicos de la ASF, correspondientes a los programas de su competencia;
13.    Instrumentar el monitoreo de las actividades de capacitación no presencial, mediante el control de estas en el Campus Virtual y la emisión de los reportes e informes, y
14.    Efectuar las demás funciones que, en el ámbito de su competencia, le confieran las disposiciones jurídicas aplicables y su superior jerárquico.
1.1.1.3.2       SUBDIRECCIÓN DE INVESTIGACIÓN ACADÉMICA
Atribuciones:
Las atribuciones generales de la Subdirección de Investigación Académica se establecen en el artículo 59 del RIASF.
Funciones:
1.      Gestionar la publicación de los resultados de las investigaciones académicas realizadas por las UA y las instituciones de educación superior o instancias de investigación (centros, asociaciones, fundaciones, institutos, entre otros) en materia de fiscalización superior, auditoría gubernamental, combate a la corrupción, información pública y rendición de cuentas, a fin de incorporar o actualizar los materiales de aprendizaje del ICADEFIS;
2.      Cumplir con la actualización constante del catálogo de especialistas internos y externos de la ASF;
3.      Conformar los materiales didácticos y otros recursos informativos para el aprendizaje que requieran las actividades de capacitación y de desarrollo implementadas por el ICADEFIS o por las UA de la ASF;
4.      Administrar, en el Campus Virtual de la ASF y otras plataformas informáticas para la capacitación que gestione o en las que participe el ICADEFIS, los recursos informativos que apoyen el aprendizaje y la transferencia del conocimiento;
5.      Presentar al director de área la información y documentación requeridas para la suscripción de convenios con otras instituciones afines, nacionales o extranjeras, para el intercambio y fortalecimiento de la capacitación técnica, desarrollo de competencias de gestión, investigación académica y transferencia del conocimiento, y
6.      Efectuar las demás funciones que, en el ámbito de su competencia, le confieran las disposiciones jurídicas aplicables y su superior jerárquico;
1.1.1.3.3       SUBDIRECCIÓN DEL CENTRO DE DOCUMENTACIÓN INSTITUCIONAL
Atribuciones:
Las atribuciones generales de la Subdirección del Centro de Documentación Institucional se establecen en el artículo 59 del RIASF.
Funciones:
1.      Coordinar el servicio de préstamo y consulta del acervo del Centro de Documentación Institucional a usuarios internos y externos;
2.      Atender las solicitudes de información relativas al acervo documental del Centro de Documentación Institucional realizadas por usuarios internos y externos;
3.      Gestionar con la Dirección de Desarrollo la adquisición del material de apoyo informativo y suscripciones que requieran las distintas áreas de la ASF, así como para la actualización del acervo del Centro de Documentación Institucional;
4.      Realizar acuerdos de colaboración con otras bibliotecas y centros de documentación para préstamos interbibliotecarios;
 
5.      Verificar el estado de adeudo o no adeudo de material documental prestado a los usuarios, para la liberación del trámite de baja;
6.      Administrar los inventarios de las publicaciones de difusión de la ASF;
7.      Coordinar la donación de publicaciones que elabora la ASF como parte de la estrategia de difusión, en eventos y en el Centro de Documentación Institucional;
8.      Coordinar la actualización periódica de la biblioteca en línea de la página de Internet de la ASF y actualizar la biblioteca electrónica del Centro de Documentación Institucional en la Intranet institucional;
9.      Elaborar y coordinar la integración de publicaciones periódicas institucionales;
10.    Coordinar la elaboración de los productos editoriales de la ASF;
11.    Establecer una red de contactos con universidades y centros de documentación de diferentes entidades para la difusión de los títulos propios de la ASF y del acervo documental del Centro de Documentación Institucional, y
12.    Efectuar las demás funciones que, en el ámbito de su competencia, le confieran las disposiciones jurídicas aplicables y su superior jerárquico.
ORGANIGRAMA DEL CENTRO DE ESTUDIOS DE LA AUDITORÍA SUPERIOR DE LA FEDERACIÓN

1.1.2   DIRECCIÓN GENERAL DEL CENTRO DE ESTUDIOS DE LA AUDITORÍA SUPERIOR DE LA FEDERACIÓN
Objetivo:
Examinar la situación macroeconómica, las finanzas públicas y la deuda pública del ámbito federal y subnacional, el Plan Nacional de Desarrollo y los programas derivados del mismo, a fin de apoyar y de participar en la fiscalización superior de la Cuenta Pública, y elaborar los documentos previstos en las disposiciones aplicables. De igual forma, analizar la problemática derivada de los riesgos globales y su impacto en México, así como efectuar los estudios e investigaciones estratégicas, sobre los problemas que afectan al país, con una metodología que proporcione un enfoque multisectorial e interdisciplinario, con una visión global y holística de mediano y largo plazo, para optimizar la fiscalización superior.
Atribuciones:
Las atribuciones generales de la Dirección General del Centro de Estudios de la Auditoría Superior de la Federación, adscrita a la UTASF, se establecen en el artículo 21 y las específicas en el artículo 21 Ter del RIASF.
Funciones:
1.      Coordinar la realización de estudios económicos, sociales, jurídicos y de cualquier otra índole que le sean requeridos, y celebrar reuniones académicas vinculadas a dichos estudios;
2.      Promover la comunicación y coordinación con los centros de estudios de la Cámara de Diputados y de otras instancias nacionales e internacionales que coadyuven a la fiscalización superior;
3.      Organizar la celebración de memorándums de entendimiento con otros centros de estudios para el intercambio académico y de experiencias en combate a la corrupción, rendición de cuentas, perspectivas de género e impacto ambiental;
4.      Coordinar la realización de estudios interdisciplinarios y multisectoriales relacionados con la labor de la ASF;
5.      Planear, coordinar, obtener la información necesaria y realizar el análisis del IAGF, de acuerdo con lo establecido en la LFRCF;
6.      Analizar la información económica, contable, financiera, programática y presupuestaria que se presente en la Cuenta Pública y en el IAGF, de acuerdo con lo establecido en la LFRCF y en las demás disposiciones jurídicas aplicables;
7.      Dirigir la elaboración de estudios sobre el comportamiento de la economía nacional, las finanzas públicas, la deuda pública y los resultados programáticos y presupuestarios, en los términos de las disposiciones jurídicas aplicables;
8.      Dirigir la elaboración de los Informes trimestrales de Coyuntura Económica;
9.      Coordinar el análisis de los Criterios Generales de Política Económica, el Plan Anual de Financiamiento, las Renuncias Recaudatorias, la LIF, el PEF y los informes trimestrales sobre la
situación económica, las finanzas públicas y la deuda pública, así como los financiamientos y la deuda pública de las entidades federativas y de los municipios, y la demás información pertinente en los términos de las disposiciones jurídicas aplicables, a fin de generar documentos que coadyuven en la elaboración del Informe General y del análisis del IAGF, y
10.    Efectuar las demás funciones que, en el ámbito de su competencia, le confieran las disposiciones jurídicas aplicables y su superior jerárquico.
La Dirección General del CEASF, para la atención de los asuntos de su competencia y de las UA de su adscripción, será auxiliada por una Secretaría Técnica, cuyas funciones se pueden consultar en el Apartado VII. Funciones Generales.
1.1.2.1          DIRECCIÓN DE ESTUDIOS DE LA AUDITORÍA SUPERIOR DE LA FEDERACIÓN "A"
Atribuciones:
Las atribuciones generales de la Dirección de Estudios de la Auditoría Superior de la Federación "A" se establecen en el artículo 58 del RIASF.
Funciones:
1.      Planear y programar las actividades correspondientes a la dirección, de acuerdo con las disposiciones jurídicas aplicables, y proponer a su superior jerárquico las actividades a considerar en el programa anual de actividades de la dirección general, el personal que deba intervenir en ellas y, en su caso, comunicarle los cambios que se efectúen al respecto, así como la contratación de despachos o profesionales independientes en apoyo a trabajos específicos;
2.      Formular los estudios, análisis, diagnósticos, evaluaciones, investigaciones, informes y demás documentos que coadyuven a la fiscalización superior y que le requiera su superior jerárquico, en los términos previstos en la LFRCF y en las demás disposiciones jurídicas aplicables, y celebrar reuniones académicas vinculadas con los mismos;
3.      Coordinar, dentro del ámbito de su competencia, la elaboración del análisis del IAGF y en la formulación del Informe General;
4.      Coordinar el análisis de los Criterios Generales de Política Económica, el Plan Anual de Financiamiento, las Renuncias Recaudatorias, la LIF y el PEF, los informes trimestrales sobre la situación económica, las finanzas públicas y la deuda pública, y la demás información pertinente en los términos de las disposiciones jurídicas aplicables, a fin de generar documentos y análisis temáticos para identificar aspectos relevantes para la fiscalización superior y la preparación del Informe General y del análisis del IAGF que le requiera su superior jerárquico;
5.      Coordinar el análisis de la información económica, contable, financiera, programática y presupuestaria que se presente en la Cuenta Pública y en el IAGF, de acuerdo con lo establecido en la LFRCF y en las demás disposiciones jurídicas aplicables;
6.      Participar en la elaboración de reportes, estudios e informes sobre el comportamiento de la economía nacional e internacional, las finanzas públicas, la deuda pública y los resultados programáticos y presupuestarios, en los términos de las disposiciones jurídicas aplicables;
7.      Coordinar la elaboración de los Informes trimestrales de Coyuntura Económica;
8.      Supervisar la obtención de la información necesaria para la planeación y desarrollo de estudios estratégicos, investigaciones y análisis económicos, sociales, jurídicos y de cualquier otra índole que coadyuven a la fiscalización superior, de conformidad con las disposiciones jurídicas aplicables;
9.      Plantear a su superior jerárquico el proyecto de los criterios para la selección de estudios, procedimientos, métodos y técnicas de investigación, muestreo y análisis de la información;
10.    Verificar la elaboración y desarrollo del PAAF y estudios de la dirección, en los términos definidos en los documentos normativos generales de la ASF y los particulares del CEASF, y someterlos a la consideración de su superior jerárquico;
11.    Organizar y supervisar el desarrollo de los estudios encomendados a la dirección, de conformidad con la normativa establecida, e identificar las oportunidades de mejora;
12.    Supervisar que se obtenga el acceso a la información y documentación en poder de los entes públicos, que sea necesaria para llevar a cabo los estudios correspondientes;
13.    Verificar y participar en la revisión, análisis y evaluación de la información y documentación proporcionada, con motivo de la planeación y ejecución de los estudios a su cargo;
14.    Supervisar la elaboración de los proyectos de los estudios en los que participe;
15.    Desempeñar las comisiones y, en su caso, participar en los estudios que su superior jerárquico le encomiende, y mantenerlo informado sobre el desarrollo de sus actividades;
16.    Emitir las opiniones sobre los asuntos de economía y finanzas públicas, que le sean requeridas por su superior jerárquico, y
17.    Efectuar las demás funciones que, en el ámbito de su competencia, le confieran las disposiciones jurídicas aplicables y su superior jerárquico.
1.1.2.1.1       SUBDIRECCIÓN DE ESTUDIOS ECONÓMICOS
Atribuciones:
Las atribuciones generales de la Subdirección de Estudios Económicos se establecen en el artículo 59 del RIASF.
Funciones:
1.      Formular los estudios, análisis, diagnósticos, evaluaciones, investigaciones, informes y demás documentos que coadyuven a la fiscalización superior y que le requiera su superior jerárquico, en los términos previstos en la LFRCF y en las demás disposiciones jurídicas aplicables;
2.      Coadyuvar, dentro del ámbito de su competencia, en la elaboración del análisis del IAGF y en la formulación del Informe General;
3.      Analizar los Criterios Generales de Política Económica, la LIF, el PEF, los informes trimestrales sobre la situación económica, las finanzas públicas y la deuda pública, y la demás información pertinente en los términos de las disposiciones jurídicas aplicables, a fin de generar documentos y análisis temáticos para identificar aspectos relevantes para la fiscalización superior y la preparación del Informe General y del análisis del IAGF que le requiera su superior jerárquico;
4.      Examinar la información económica y presupuestaria que se presente en la Cuenta Pública y en los informes trimestrales sobre la situación económica, las finanzas públicas y la deuda pública para la preparación del Informe General y del análisis del IAGF, de acuerdo con lo establecido en la LFRCF y en las demás disposiciones jurídicas aplicables;
5.      Participar, dentro del ámbito de su competencia, en la elaboración de reportes, estudios e informes sobre el comportamiento de la economía nacional y las finanzas públicas, en los términos de las disposiciones aplicables;
6.      Elaborar los Informes trimestrales de Coyuntura Económica;
7.      Participar, en el ámbito de su competencia, en la elaboración del documento Elementos analíticos acerca del entorno económico, las finanzas públicas y la deuda pública federal, para apoyar la
planeación de la fiscalización superior de la Cuenta Pública;
8.      Solicitar y obtener la información necesaria para la planeación y desarrollo de estudios estratégicos, investigaciones y análisis económicos, sociales, jurídicos y de cualquier otra índole que coadyuven a la fiscalización superior, de conformidad con las disposiciones jurídicas aplicables;
9.      Participar, en el ámbito de su competencia, en los procesos de planeación, elaboración y desarrollo del PAAF, en los términos definidos en los documentos normativos generales de la ASF y los particulares del CEASF;
10.    Supervisar y participar en el desarrollo de los estudios encomendados a la Dirección de Estudios de la Auditoría Superior de la Federación "A", de conformidad con la normativa establecida;
11.    Solicitar a los entes públicos, la información, documentación y aclaraciones necesarias para la ejecución de los estudios;
12.    Supervisar y participar en la revisión, análisis y evaluación de la información y documentación proporcionada o recabada con motivo de la planeación y desarrollo de los estudios a su cargo;
13.    Elaborar los proyectos de informe de los estudios en los que participe, y
14.    Efectuar las demás funciones que, en el ámbito de su competencia, le confieran las disposiciones jurídicas aplicables y su superior jerárquico.
1.1.2.1.2       SUBDIRECCIÓN DE ESTUDIOS DE LAS FINANZAS PÚBLICAS "A"
1.1.2.1.3       SUBDIRECCIÓN DE ESTUDIOS DE LAS FINANZAS PÚBLICAS "B"
Atribuciones:
Las atribuciones generales de las Subdirecciones de Estudios de las Finanzas Públicas "A" y "B" se establecen en el artículo 59 del RIASF.
Funciones:
1.      Formular los estudios, análisis, diagnósticos, evaluaciones, investigaciones, informes y demás documentos que coadyuven a la fiscalización superior y que le requiera su superior jerárquico, en los términos previstos en la LFRCF y en las demás disposiciones jurídicas aplicables;
2.      Coadyuvar, dentro del ámbito de su competencia, en la elaboración del análisis del IAGF y en la formulación del Informe General;
3.      Analizar los Criterios Generales de Política Económica, las Renuncias Recaudatorias, la LIF, el PEF, los informes trimestrales sobre la situación económica, las finanzas públicas y la deuda pública, y la demás información pertinente en los términos de las disposiciones jurídicas aplicables, a fin de generar documentos y análisis temáticos para identificar aspectos relevantes para la fiscalización superior y la preparación del Informe General y del análisis del IAGF que le requiera su superior jerárquico;
4.      Analizar la información programática y presupuestaria que se presente en la Cuenta Pública y en los informes trimestrales sobre la situación económica, las finanzas públicas y la deuda pública para la preparación del Informe General y del análisis del IAGF, de acuerdo con lo establecido en la LFRCF y en las demás disposiciones jurídicas aplicables;
5.      Participar, dentro del ámbito de su competencia, en la elaboración de reportes, estudios e informes sobre las finanzas públicas y los resultados programáticos y presupuestarios, en los términos de las disposiciones aplicables;
6.      Elaborar el análisis comparativo de la LIF y del Decreto de PEF para el ejercicio fiscal correspondiente, respecto del año anterior;
7.      Coordinar la elaboración del documento Elementos analíticos acerca del entorno económico, las finanzas públicas y la deuda pública federal, para apoyar la planeación de la fiscalización superior de la Cuenta Pública;
8.      Coordinar, en el ámbito de su competencia, los trabajos de evaluación sobre el cumplimiento de los objetivos de los programas federales, conforme al seguimiento del desempeño de los programas aprobados en el PEF;
9.      Solicitar y gestionar la obtención de la información necesaria para la etapa de planeación y desarrollo de los estudios, de conformidad con las disposiciones jurídicas aplicables;
10.    Participar en los procesos de planeación, elaboración y desarrollo del PAAF, en los términos definidos en los documentos normativos generales de la ASF y los particulares del CEASF;
11.    Supervisar y participar en el desarrollo de los estudios encomendados a la Dirección de Estudios de la Auditoría Superior de la Federación "A", de conformidad con la normativa establecida;
12.    Solicitar a los entes públicos, la información, documentación y aclaraciones necesarias para la ejecución de los estudios;
13.    Supervisar y participar en la revisión, análisis y evaluación de la información y documentación proporcionada o recabada, con motivo de la planeación y desarrollo de los estudios a su cargo;
14.    Elaborar los proyectos de informe de los estudios en los que participe, y
15.    Efectuar las demás funciones que, en el ámbito de su competencia, le confieran las disposiciones jurídicas aplicables y su superior jerárquico.
1.1.2.2          DIRECCIÓN DE ESTUDIOS DE LA AUDITORÍA SUPERIOR DE LA FEDERACIÓN "B"
Atribuciones:
Las atribuciones generales de la Dirección de Estudios de la Auditoría Superior de la Federación "B" se establecen en el artículo 58 del RIASF.
Funciones:
1.      Planear y programar las actividades correspondientes a la dirección, de acuerdo con las disposiciones jurídicas aplicables, y proponer a su superior jerárquico las actividades a considerar en el programa anual de actividades de la dirección general, el personal que deba intervenir en ellas y, en su caso, comunicarle los cambios que se efectúen al respecto, así como la contratación de despachos o profesionales independientes en apoyo a trabajos específicos;
2.      Formular los estudios estratégicos, análisis, diagnósticos, evaluaciones, investigaciones, informes y demás documentos que coadyuven a la fiscalización superior y que le requiera su superior jerárquico, en los términos previstos en las disposiciones jurídicas aplicables y celebrar reuniones académicas vinculadas con los mismos;
3.      Coadyuvar en la comunicación y coordinación con los centros de estudios de la Cámara de Diputados y de otras instancias que contribuyan a la fiscalización superior;
4.      Coordinar la celebración de memorándums de entendimiento con otros centros de estudios nacionales e internacionales para el intercambio académico y de experiencias en combate a la corrupción, rendición de cuentas, perspectivas de género e impacto ambiental;
5.      Coordinar la realización de estudios interdisciplinarios y multisectoriales relacionados con la labor de la ASF;
6.      Supervisar la obtención de la información necesaria para la etapa de planeación de los estudios, de conformidad con las disposiciones jurídicas aplicables;
 
7.      Plantear a su superior jerárquico, el proyecto de los criterios para la selección de estudios, procedimientos, métodos y técnicas de investigación, muestreo y análisis de la información;
8.      Verificar la elaboración y desarrollo del PAAF y estudios de la dirección, en los términos definidos en los documentos normativos generales de la ASF y los particulares del CEASF, y someterlos a la consideración de su superior jerárquico;
9.      Supervisar que se obtenga el acceso a la información y documentación en poder de los entes públicos, que sea necesaria para llevar a cabo los estudios correspondientes;
10.    Supervisar la elaboración de los proyectos de los estudios en los que participe;
11.    Emitir las opiniones sobre los asuntos de su competencia, cuando el superior jerárquico inmediato lo autorice, y
12.    Efectuar las demás funciones que, en el ámbito de su competencia, le confieran las disposiciones jurídicas aplicables y su superior jerárquico.
1.1.2.2.1       SUBDIRECCIÓN DE ESTUDIOS ESTRATÉGICOS
Atribuciones:
Las atribuciones generales de la Subdirección de Estudios Estratégicos se establecen en el artículo 59 del RIASF.
Funciones:
1.      Formular los estudios estratégicos, análisis, diagnósticos, evaluaciones, investigaciones, informes y demás documentos que coadyuven a la fiscalización superior y que le requiera su superior jerárquico, en los términos previstos en la LFRCF y en las demás disposiciones jurídicas aplicables;
2.      Efectuar estudios interdisciplinarios y multisectoriales relacionados con la labor de la ASF;
3.      Solicitar y obtener la información necesaria para la etapa de planeación y desarrollo de los estudios, de conformidad con las disposiciones jurídicas aplicables;
4.      Participar en los procesos de planeación, elaboración y desarrollo del PAAF y en estudios, en los términos definidos en los documentos normativos generales de la ASF y los particulares del CEASF;
5.      Supervisar y participar en el desarrollo de los estudios e investigaciones, de conformidad con la normativa establecida;
6.      Supervisar y participar en la revisión, análisis y evaluación de la información y documentación proporcionada con motivo de la planeación y ejecución de los estudios a su cargo;
7.      Elaborar los proyectos de informes de los estudios en los que participe, y
8.      Efectuar las demás funciones que, en el ámbito de su competencia, le confieran las disposiciones jurídicas aplicables y su superior jerárquico.
1.1.2.2.2       SUBDIRECCIÓN DE ESTUDIOS JURÍDICOS Y SOCIALES
Atribuciones:
Las atribuciones generales de la Subdirección de Estudios Jurídicos y Sociales se establecen en el artículo 59 del RIASF.
Funciones:
1.      Formular estudios, análisis, diagnósticos, evaluaciones, investigaciones, informes y demás documentos que le requiera su superior jerárquico sobre temas estratégicos;
2.      Efectuar análisis, estudios, investigaciones e informes sobre la Administración Pública Federal;
3.      Desarrollar análisis, estudios e investigaciones de carácter jurídico sobre la CPEUM, leyes, reglamentos, jurisprudencia y diversas resoluciones administrativas y judiciales;
4.      Analizar proyectos e iniciativas de leyes y reglamentos;
5.      Desarrollar estudios de derecho comparado y de derecho internacional en materia de fiscalización superior, así como en materias de estudio a cargo del CEASF;
6.      Analizar el fundamento jurídico de los estudios, investigaciones, notas informativas y opiniones desarrolladas por el CEASF;
7.      Realizar todas las actividades que le sean encomendadas en materia de análisis normativo, y
8.      Efectuar las demás funciones que, en el ámbito de su competencia, le confieran las disposiciones jurídicas aplicables y su superior jerárquico.
1.1.2.2.3       SUBDIRECCIÓN DE VINCULACIÓN Y DIVULGACIÓN
Atribuciones:
Las atribuciones generales de la Subdirección de Vinculación y Divulgación se establecen en el artículo 59 del RIASF.
Funciones:
1.      Establecer comunicación y coordinación con los centros de estudio de la Cámara de Diputados y de otras instancias nacionales e internacionales que coadyuven a la fiscalización;
2.      Participar en la celebración de los memorándums de entendimiento con otros centros de estudio nacionales e internacionales para el intercambio académico y de experiencias en combate a la corrupción, rendición de cuentas, perspectivas de género e impacto ambiental;
3.      Solicitar y obtener la información necesaria para desarrollar estudios e investigaciones de carácter interdisciplinario y multisectorial;
4.      Coordinar y participar en proyectos de investigación social y administrativa;
5.      Recabar información sobre estudios en apoyo a la fiscalización superior de la INTOSAI y la OLACEFS;
6.      Coordinar las actividades de difusión y divulgación del CEASF;
7.      Coadyuvar en la promoción de la relación del CEASF con centros de estudio, institutos de investigación, universidades en México y en el extranjero;
8.      Supervisar las actividades correspondientes de la subdirección a su cargo, y
9.      Efectuar las demás funciones que, en el ámbito de su competencia, le confieran las disposiciones jurídicas aplicables y su superior jerárquico.
 
ORGANIGRAMA DE LA DIRECCIÓN GENERAL DE DIFUSIÓN
 

1.1.3     DIRECCIÓN GENERAL DE DIFUSIÓN
Objetivo:
Dirigir y diseñar la estrategia de difusión y comunicación social de la ASF, monitorear los medios y plataformas digitales y analizar la información para enterar a la alta dirección de aquella referente a la ASF y de interés público, así como coordinar y vigilar la aplicación de la imagen institucional.
Atribuciones:
Las atribuciones generales de la Dirección General de Difusión se establecen en el artículo 21 y las específicas en el artículo 21 Quater del RIASF.
Funciones:
1.      Dirigir la política de difusión y comunicación social de la ASF;
2.      Proponer a su superior jerárquico los programas de difusión institucional y de comunicación social;
3.      Coordinar la investigación de audiencias y la estrategia de medios para lograr un mayor alcance e impacto sobre los asuntos de competencia de la ASF;
4.      Dirigir la difusión de los resultados de la ASF para fortalecer la imagen institucional;
5.      Coordinar la aplicación de la imagen institucional y supervisar la producción de sus materiales impresos, sonoros, audiovisuales, electrónicos, digitales y demás medios de difusión;
6.      Autorizar el contenido, diseño y la producción audiovisual de los mensajes difundidos por la ASF;
7.      Dirigir, organizar y supervisar la cobertura de los eventos institucionales;
8.      Dirigir y supervisar el resguardo, preservación y actualización del archivo fotográfico y de video de las actividades relevantes de la ASF;
9.      Coordinar las relaciones de la ASF con los medios de comunicación;
10.    Dirigir la captura, sistematización, análisis y evaluación de la información de la ASF que se difunde en los medios de comunicación;
11.    Dirigir el monitoreo de información referente a la ASF y la de interés público difundida en medios y plataformas digitales;
12.    Supervisar la creación de alertas informativas en medios digitales;
13.    Supervisar el monitoreo de notas de la ASF, servidores públicos de mando y temas relevantes en medios digitales;
14.    Verificar la sistematización, análisis y evaluación de la información que se difunde en los medios de comunicación;
15.    Dirigir y supervisar la elaboración de la Carpeta de Prensa y del Resumen Ejecutivo de Medios de Comunicación;
16.    Supervisar y aprobar la redacción de documentos informativos;
17.    Informar a la alta dirección de la ASF sobre información noticiosa difundida de temas relevantes para la ASF;
18.    Dirigir y verificar la elaboración de reportes periódicos;
19.    Coordinar la distribución de material seleccionado de las principales publicaciones nacionales e internacionales entre las UA de la ASF, y
20.    Efectuar las demás funciones que, en el ámbito de su competencia, le confieran las disposiciones jurídicas aplicables y su superior jerárquico.
La Dirección General de Difusión, para la atención de los asuntos de su competencia y de las UA de su adscripción, será auxiliada por una Secretaría Técnica, cuyas funciones se pueden consultar en el Apartado VII. Funciones Generales.
1.1.3.0.1       SUBDIRECCIÓN DE PRODUCCIÓN
Atribuciones:
Las atribuciones generales de la Subdirección de Producción se establecen en el artículo 59 del RIASF.
Funciones:
1.      Asistir a los eventos institucionales para efectuar el levantamiento de material audiovisual;
2.      Coordinar la producción y edición de materiales sonoros y audiovisuales;
3.      Elaborar, actualizar y conservar el archivo fotográfico y de video de las actividades relevantes de la ASF;
4.      Coadyuvar en la aplicación de la imagen institucional y ejecutar la producción de sus materiales impresos, sonoros, audiovisuales, electrónicos, digitales y demás medios de difusión, y
5.      Efectuar las demás funciones que, en el ámbito de su competencia, le confieran las disposiciones jurídicas aplicables y su superior jerárquico.
 
1.1.3.0.2       SUBDIRECCIÓN DE INFORMACIÓN
Atribuciones:
Las atribuciones generales de la Subdirección de Información se establecen en el artículo 59 del RIASF.
Funciones:
1.      Asistir a eventos institucionales, a fin de recabar los contenidos de interés para la institución, así como para su difusión en los diferentes medios de comunicación institucional;
2.      Participar en el monitoreo de temas de interés de la ASF;
3.      Coordinar la elaboración de reportes especiales sobre la información en medios de comunicación y presentarlos a su superior jerárquico;
4.      Desarrollar contenidos para la difusión institucional, y
5.      Efectuar las demás funciones que, en el ámbito de su competencia, le confieran las disposiciones jurídicas aplicables y su superior jerárquico.
1.1.3.0.3       SUBDIRECCIÓN DE REDACCIÓN
Atribuciones:
Las atribuciones generales de la Subdirección de Redacción se establecen en el artículo 59 del RIASF.
Funciones:
1.      Redactar los contenidos a publicar en los diferentes medios de comunicación institucional sobre los eventos en los que participe el Auditor Superior de la Federación o los servidores públicos de mando superior que asistan en su representación;
2.      Participar en el monitoreo de temas de interés de la ASF;
3.      Participar en la redacción de documentos informativos;
4.      Proponer el contenido de mensajes institucionales;
5.      Desarrollar el contenido para la difusión institucional, y
6.      Efectuar las demás funciones que, en el ámbito de su competencia, le confieran las disposiciones jurídicas aplicables y su superior jerárquico.
1.1.3.1          DIRECCIÓN DE DIFUSIÓN
Atribuciones:
Las atribuciones generales de la Dirección de Difusión se establecen en el artículo 58 del RIASF.
Funciones:
1.      Plantear las estrategias y programas de monitoreo y análisis de medios de comunicación;
2.      Atender y asesorar a los medios de comunicación;
3.      Coordinar la creación de alertas informativas en medios digitales;
4.      Revisar el monitoreo de medios que contengan información referente a la ASF y la de interés público difundida en medios y plataformas digitales;
5.      Coordinar el monitoreo de notas de la ASF, servidores públicos de mando y temas relevantes en medios digitales;
6.      Coordinar la captura, sistematización, análisis y evaluación de la información que se difunde en los medios de comunicación;
7.      Participar en la revisión de los reportes periódicos;
8.      Coordinar la captura de la información que se difunde en medios digitales para la elaboración del Resumen Ejecutivo de Medios de Comunicación y análisis de información;
9.      Coordinar la elaboración de la Carpeta de Prensa y del Resumen Ejecutivo de Medios de Comunicación, y
10.    Efectuar las demás funciones que, en el ámbito de su competencia, le confieran las disposiciones jurídicas aplicables y su superior jerárquico.
1.1.3.1.1       SUBDIRECCIÓN DE MONITOREO
Atribuciones:
Las atribuciones generales de la Subdirección de Monitoreo se establecen en el artículo 59 del RIASF.
Funciones:
1.      Coordinar el monitoreo de prensa, revistas y del Diario Oficial de la Federación;
2.      Verificar la elaboración de la Carpeta de Prensa y el Resumen Ejecutivo de Medios de Comunicación;
3.      Supervisar la captura, sistematización, análisis y evaluación de la información que se difunde en medios escritos;
4.      Coadyuvar en la atención a medios de comunicación;
5.      Elaborar reportes semanales del análisis de la información noticiosa y de coyunturas especiales;
6.      Redactar las alertas informativas para la alta dirección de la ASF sobre información noticiosa difundida de temas relevantes para la ASF;
7.      Coadyuvar en la instrumentación de la estrategia de difusión institucional, y
8.      Efectuar las demás funciones que, en el ámbito de su competencia, le confieran las disposiciones jurídicas aplicables y su superior jerárquico.
 
ORGANIGRAMA DE LA AUDITORÍA ESPECIAL DE CUMPLIMIENTO FINANCIERO
 

1.2   AUDITORÍA ESPECIAL DE CUMPLIMIENTO FINANCIERO
Objetivo:
Conducir la fiscalización para revisar que los recursos públicos federales se hayan recaudado, obtenido, captado, registrado, controlado, custodiado, manejado, administrado, ejercido y pagado, de conformidad con la normativa aplicable; verificar el cumplimiento de los objetivos, metas, políticas y programas públicos; promover una mayor eficiencia, transparencia y rendición de cuentas de las operaciones que apoyen el mejoramiento de las prácticas gubernamentales, así como evaluar la operación de sus sistemas de cómputo, de las redes de comunicaciones y su aprovechamiento.
Atribuciones:
Las atribuciones generales de la Auditoría Especial de Cumplimiento Financiero se establecen en el artículo 12 y las específicas en el artículo 13 del RIASF.
Funciones:
1.      Gestionar la planeación, programación y ejecución de los programas aprobados por el Auditor Superior de la Federación, las actividades de las direcciones generales y UAA a su cargo y la elaboración de los análisis temáticos que sirvan de insumos para la preparación del Informe General y de los informes de auditoría;
2.      Dirigir las revisiones a las entidades fiscalizadas, conforme al PAAF y las que se deriven del Título Cuarto de la LFRCF, de las operaciones referentes a la recaudación, obtención, captación, registro y control de los ingresos, incluyendo los captados por financiamientos; el movimiento de fondos de la Federación, así como la inversión de las disponibilidades financieras; las relacionadas con la deuda pública en su contratación, registro, renegociación, administración y pago; los egresos, incluyendo subsidios, transferencias y donativos, y los recursos, obligaciones y participaciones federales, a fin de comprobar que se hayan realizado, administrado, registrado y aplicado, así como evaluar el cumplimiento de las metas y objetivos previstos, conforme a las disposiciones jurídicas aplicables;
3.      Coordinar y vigilar la práctica de las auditorías, estudios, análisis, diagnósticos, evaluaciones e investigaciones a los sistemas de tecnologías de información, comunicaciones y control de las entidades fiscalizadas, para evaluar la operación de los sistemas de cómputo, así como de las redes de comunicaciones y su aprovechamiento; y constatar que los recursos asignados a dichos sistemas se hayan ajustado a lo presupuestado y al fin establecido, a efecto de verificar el cumplimiento de metas, objetivos y disposiciones jurídicas aplicables;
4.      Fomentar la emisión de criterios y disposiciones que tiendan a mejorar y fortalecer el uso y aprovechamiento de los recursos asignados a los sistemas de tecnologías de información y comunicaciones;
5.      Autorizar y coordinar a las direcciones generales de su adscripción, para la fiscalización superior de la Cuenta Pública y la participación en el análisis del IAGF, atendiendo las indicaciones que al efecto emita el Auditor Superior de la Federación, manteniéndolo informado sobre el desarrollo de las mismas;
6.      Dirigir y coordinar la revisión de la gestión financiera de las entidades fiscalizadas, respecto del ejercicio fiscal en curso y de los ejercicios fiscales distintos al de la Cuenta Pública en revisión, en términos de la LFRCF;
7.      Instruir que se revisen las inversiones físicas federales, obras, bienes adquiridos y servicios contratados, para comprobar si las inversiones y gastos autorizados a las entidades fiscalizadas se han efectuado con sujeción a las disposiciones jurídicas aplicables para el logro de los objetivos y metas de los programas aprobados;
8.      Organizar y supervisar la práctica de auditorías a las entidades fiscalizadas para verificar que la contratación de servicios diversos, inversiones físicas federales, adquisiciones y arrendamientos, así como el uso, destino, afectación, baja y destino final de bienes muebles e inmuebles, se hayan ejecutado de acuerdo con las disposiciones jurídicas aplicables;
9.      Instruir y vigilar la práctica de auditorías de carácter forense;
10.    Dirigir la elaboración de las propuestas de auditorías para la fiscalización superior de la Cuenta Pública y someterlas a consideración del Auditor Superior de la Federación, para efectos de la integración del PAAF, así como las adiciones y modificaciones que se realicen a éste;
11.    Designar a los auditores encargados de practicar las auditorías a su cargo y, en su caso, a los que han sido habilitados mediante la contratación de despachos o profesionales independientes;
12.    Dirigir y organizar la práctica de exámenes a los sistemas administrativos y mecanismos de control interno de las entidades fiscalizadas para constatar que existen, se aplican y están diseñados para medir e informar sobre los resultados y la eficacia de las acciones, y salvaguardar sus activos y recursos;
 
13.    Autorizar la designación del personal para efectuar las visitas domiciliarias a particulares, personas físicas o morales para exigir la exhibición de libros, papeles, contratos, convenios, nombramientos, dispositivos magnéticos o electrónicos de almacenamiento de información, documentos y archivos indispensables para la realización de sus investigaciones, sujetándose a las leyes respectivas y a las formalidades prescritas para los cateos, así como realizar entrevistas y reuniones con particulares o con los servidores públicos de las entidades fiscalizadas, necesarias para conocer directamente el ejercicio de sus funciones;
14.    Instruir que en la ejecución de auditorías se constate la existencia, procedencia y registro de los activos y pasivos de las entidades fiscalizadas, de los fideicomisos, fondos y mandatos o cualquier otra figura análoga, para verificar la razonabilidad de las cifras mostradas en los estados financieros consolidados y particulares de la Cuenta Pública, así como en los individuales de las entidades que se consoliden;
15.    Ordenar que se realicen las acciones necesarias para convocar a reuniones de trabajo para dar a conocer a las entidades fiscalizadas la parte que les corresponda de los resultados de las auditorías y las observaciones preliminares que se deriven de la revisión de la Cuenta Pública, a efecto de que dichas entidades presenten las justificaciones y aclaraciones que correspondan;
16.    Aprobar la información contenida en los informes de auditoría y en el Informe General;
17.    Solicitar a las entidades fiscalizadas la información que se requiera para las etapas de planeación, desarrollo y seguimiento de las auditorías, estudios, análisis, diagnósticos, evaluaciones e investigaciones, incluyendo los registros contables, presupuestarios, programáticos y económicos, así como los reportes institucionales y de los sistemas de contabilidad gubernamental que estén obligados a operar, solicitar copia certificada de la información y documentación original que se requiera y, en su caso, certificar copia de las constancias que tenga a la vista, previo cotejo con sus originales;
18.    Promover las acciones para la solicitud e integración de la documentación necesaria para ejercitar las acciones que procedan como resultado de las irregularidades que se detecten en las auditorías que se practiquen;
19.    Acordar y autorizar la emisión de los pliegos de observaciones que procedan;
20.    Acordar y autorizar la elaboración del dictamen técnico que integre la documentación y comprobación necesarias para promover las acciones legales en el ámbito de juicio político que procedan, como resultado de las irregularidades que se detecten en la revisión o auditoría que se practiquen;
21.    Dirigir la coordinación con los órganos internos de control y con las dependencias globalizadoras responsables de la contabilidad y auditoría gubernamentales, a efecto de intercambiar información y de mejorar la calidad de las revisiones practicadas por la ASF;
22.    Promover, en los términos de la LGCG y de la LGA, las modificaciones a los principios, normas, procedimientos, métodos y sistemas de registro y contabilidad, así como las disposiciones para el archivo, guarda y custodia de los libros y documentos justificativos y comprobatorios del ingreso, gasto y deuda pública y todos aquellos elementos que posibiliten la adecuada rendición de cuentas y la práctica de las auditorías;
23.    Acordar con el Auditor Superior de la Federación las propuestas que se deriven de las auditorías y de los análisis de su competencia, que representen sugerencias a la Cámara de Diputados para modificar disposiciones legales, a fin de mejorar la gestión financiera y el desempeño de las entidades fiscalizadas;
24.    Solicitar a los auditores externos copia de los informes y dictámenes de las auditorías y revisiones practicadas a las entidades fiscalizadas;
25.    Requerir y acceder a toda la información y documentación para llevar a cabo la auditoría correspondiente, incluyendo aquella que las disposiciones legales consideren de carácter confidencial o reservado, en poder de las entidades fiscalizadas, en la SFP y homólogas en las entidades federativas, los órganos internos de control, las ELF, los auditores externos de las entidades fiscalizadas, fideicomisos u otras figuras del sector financiero y las autoridades hacendarias federales y locales, así como de terceros que hubieran contratado con las entidades fiscalizadas obra pública, bienes o servicios, a cualquier entidad o persona física o moral, pública o privada, o aquellas que hayan sido subcontratadas por terceros;
26.    Instruir la grabación en audio o video de cualquiera de las reuniones de trabajo y audiencias previstas en la LFRCF, previo consentimiento por escrito signado con firma autógrafa, o bien firma electrónica cuando se trate del proceso de fiscalización por medios electrónicos, de la o las personas que participen o a solicitud de la entidad fiscalizada, para integrar el archivo electrónico correspondiente;
27.    Celebrar la contratación de despachos o profesionales independientes que sean necesarios para la realización de las auditorías;
28.    Participar en el SNT y en el SNF o designar, en el ámbito de su competencia, al responsable y, en su caso, coordinarse con los titulares de las ELF;
29.    Ordenar y coordinar revisiones para comprobar que las entidades fiscalizadas operan de conformidad con el objeto que se les fijó en el instrumento jurídico por el cual fueron creadas, y si sus órganos administrativos, jurídicos y de control vigilan que en todos los aspectos de su gestión se observen las disposiciones jurídicas aplicables;
30.    Vigilar, a través de las UAA, que las operaciones que realicen las entidades fiscalizadas sean acordes con la LIF y el PEF, y que se efectúen con apego a las disposiciones respectivas del Código Fiscal de la Federación y leyes fiscales sustantivas; las leyes Federal de Deuda Pública; General de Partidos Políticos; Federal de Presupuesto y Responsabilidad Hacendaria, orgánicas del Congreso General de los Estados Unidos Mexicanos, de la Administración Pública Federal, del Poder Judicial de la Federación; de Asociaciones Público Privadas; de Petróleos Mexicanos; de la Comisión Federal de Electricidad y de Disciplina Financiera de las Entidades Federativas y los Municipios; las correspondientes a obras públicas y adquisiciones de las entidades federativas; y demás disposiciones legales, reglamentarias y administrativas aplicables a estas materias;
31.    Autorizar la suspensión o cambio de modalidad de las auditorías y ordenar su publicación en la página de Internet de la ASF, y
32.    Efectuar las demás funciones que, en el ámbito de su competencia, le confieran las disposiciones jurídicas aplicables y el Auditor Superior de la Federación.
Las funciones antes señaladas podrán ejercerse a través de medios físicos o electrónicos mediante el Buzón Digital de la ASF o cualquier otra herramienta tecnológica que al efecto se implemente, en términos del último párrafo de los artículos 12 y 13 del RIASF.
La AECF, para la atención de los asuntos de su competencia y de las UAA de su adscripción, será auxiliada por una Secretaría Técnica y Asesoría, cuyas funciones se pueden consultar en el Apartado VII. Funciones Generales.

ORGANIGRAMA DE LA DIRECCIÓN GENERAL DE AUDITORÍA FINANCIERA FEDERAL "A"
 

ORGANIGRAMA DE LA DIRECCIÓN GENERAL DE AUDITORÍA FINANCIERA FEDERAL "B"

ORGANIGRAMA DE LA DIRECCIÓN GENERAL DE AUDITORÍA FINANCIERA FEDERAL "C"
 

 
1.2.1     DIRECCIÓN GENERAL DE AUDITORÍA FINANCIERA FEDERAL "A"
1.2.2     DIRECCIÓN GENERAL DE AUDITORÍA FINANCIERA FEDERAL "B"
1.2.3     DIRECCIÓN GENERAL DE AUDITORÍA FINANCIERA FEDERAL "C"
Objetivo:
Comprobar que las operaciones referentes a la recaudación, obtención y captación de los ingresos, el movimiento de fondos de la Federación, las operaciones relacionadas con la deuda pública, egresos e ingresos, recursos, obligaciones y subsidios, se hayan realizado, administrado, registrado y aplicado de acuerdo con las leyes correspondientes y el fin establecido; evaluar el cumplimiento de metas y objetivos previstos conforme a las disposiciones legales correspondientes; así como promover y formular las acciones y observaciones necesarias para propiciar la adopción de prácticas de buen gobierno.
Atribuciones:
Las atribuciones generales de las Direcciones Generales de Auditoría Financiera Federal "A", "B" y "C" se establecen en el artículo 21, y las específicas en los artículos 22, 23 y 24, respectivamente, del RIASF.
Funciones:
1.      Coordinar y supervisar, conforme al PAAF, las revisiones en las entidades fiscalizadas, a fin de comprobar que las operaciones referentes a la recaudación, obtención, captación, registro y control de los ingresos, incluyendo los captados por financiamientos; el movimiento de fondos de la Federación, así como la inversión de disponibilidades financieras de las entidades fiscalizadas; las operaciones relacionadas con la deuda pública en su contratación, registro, renegociación, administración y pago; los egresos, incluyendo subsidios, transferencias y donativos, y que los recursos, obligaciones y participaciones federales, se hayan realizado, administrado, registrado y aplicado de acuerdo con las leyes correspondientes y el fin establecido; así como evaluar el cumplimiento de metas y objetivos previstos, conforme a las disposiciones jurídicas aplicables;
2.      Solicitar, obtener y tener acceso a la información y documentación necesaria para llevar a cabo la auditoría correspondiente, en poder de las entidades fiscalizadas, de la SFP y homólogas en las entidades federativas, de los órganos internos de control, de las ELF, de los auditores externos de las entidades fiscalizadas, de los fideicomisos u otras figuras del sector financiero, y de las autoridades hacendarias federales y locales, así como de terceros que hubieran contratado con las entidades fiscalizadas obra pública, bienes o servicios, y de cualquier entidad o persona física o moral, pública o privada, o aquellas que hayan sido subcontratadas por terceros;
3.      Dirigir las revisiones de situaciones irregulares que se denuncien en términos de la LFRCF, respecto del ejercicio fiscal en curso o de ejercicios anteriores distintos al de la Cuenta Pública en revisión;
4.      Informar a la DGAFCF los actos u omisiones que pudieran implicar alguna irregularidad o conducta ilícita que se detecten en la ejecución de sus auditorías con el objeto de solicitar apoyo, asesoría o cooperación técnica en la aplicación de procedimientos de investigación forense;
5.      Solicitar apoyo, asesoría o cooperación técnica a la DGAIFF respecto de la elaboración y revisión de documentación, datos e informes, así como aquellos asuntos que por su naturaleza requieran de técnicas de auditoría de inversiones físicas federales y, en su caso, comisionar al personal que para tales efectos ésta designe;
6.      Solicitar apoyo, asesoría o cooperación técnica a la DGATIC, respecto de la elaboración y revisión de documentación, datos e informes, así como aquellos asuntos que por su naturaleza requieran de técnicas de auditoría de tecnologías de la información y comunicaciones y, en su caso, comisionar al personal que para tales efectos ésta designe;
7.      Coordinar y supervisar la práctica de auditorías a efecto de constatar la existencia, procedencia y registro de los activos y pasivos de las entidades fiscalizadas, para verificar las cifras mostradas en los estados financieros consolidados de la Cuenta Pública, así como en los individuales de las entidades que se consolidan;
8.      Apoyar en el análisis del IAGF y en la integración del Informe General;
9.      Coordinar la solicitud a las entidades fiscalizadas de la información que se requiera para las etapas de planeación y desarrollo de las auditorías, así como para la elaboración de estudios, análisis, diagnósticos, evaluaciones e investigaciones, incluyendo los registros contables, presupuestarios, programáticos y económicos; los reportes institucionales y de los sistemas de contabilidad gubernamental que estén obligados a operar; la copia certificada de la información y documentación original que se requiera; y, en su caso, certificar copia de las constancias que tenga a la vista, previo cotejo con sus originales y expedir copia certificada de las constancias que obran en sus archivos;
10.    Realizar, ordenar y comisionar, en su caso, al personal que efectuará visitas domiciliarias a particulares, personas físicas o morales, incluyendo a los terceros que hubiesen contratado obra pública, adquisición de bienes o servicios con las entidades fiscalizadas, así como a los subcontratados por terceros, para exigir la exhibición de los libros, papeles, contratos, convenios, nombramientos, dispositivos magnéticos o electrónicos de almacenamiento de información, documentos y archivos indispensables para la realización de sus investigaciones, así como la evidencia documental de los costos y gastos que erogaron para cumplir con los contratos, sujetándose a las leyes respectivas y a las formalidades establecidas para los cateos, con motivo de la fiscalización superior;
11.    Desempeñar las comisiones y, en su caso, participar en las auditorías, estudios, análisis, diagnósticos, evaluaciones e investigaciones que determine el Auditor Especial de Cumplimiento
Financiero, así como mantenerlo informado sobre los resultados de sus actividades;
12.    Aprobar y someter a consideración del Auditor Especial de Cumplimiento Financiero las acciones y recomendaciones que se hayan determinado, así como aprobar los informes de auditoría y la información contenida en el Informe General;
13.    Proponer al Auditor Especial de Cumplimiento Financiero los criterios, procedimientos, métodos y sistemas para la selección de auditorías;
14.    Planear, conforme al PAAF, las actividades relacionadas con la fiscalización superior y autorizar los análisis temáticos que sirvan de insumos para la preparación del Informe General, así como de los informes de auditoría;
15.    Suscribir los oficios de solicitud a la DGJ para el inicio de los procedimientos de imposición de multa en caso de incumplimiento en la entrega de la información o documentación requerida para la realización de las funciones de fiscalización;
16.    Comisionar a los auditores encargados de practicar las auditorías, visitas domiciliarias, estudios, análisis, diagnósticos, y evaluaciones de políticas públicas e investigaciones a su cargo y, en su caso, a los que han sido habilitados mediante la contratación de despachos o profesionales independientes;
17.    Proponer y, en su caso, realizar entrevistas y reuniones con los servidores públicos de las entidades fiscalizadas o con particulares, necesarias para conocer directamente el ejercicio de sus funciones y demás temas relacionados con el objetivo de la auditoría;
18.    Instrumentar las acciones para convocar a reuniones de trabajo para dar a conocer a las entidades fiscalizadas la parte que les corresponda de los resultados de las auditorías y las observaciones preliminares que se deriven de la revisión de la Cuenta Pública, a efecto de que dichas entidades presenten las justificaciones y aclaraciones que correspondan;
19.    Suscribir con las entidades fiscalizadas las actas en las que consten los términos de las recomendaciones que, en su caso, sean acordados y los mecanismos para su atención;
20.    Verificar que los pliegos de observaciones, las recomendaciones y las demás acciones conducentes, con excepción del informe de presunta responsabilidad administrativa y de las denuncias penales y de juicio político, sean incluidos en los informes de auditoría a las entidades fiscalizadas;
21.    Aprobar y remitir a la DGJ el dictamen técnico que integre la documentación y comprobación necesarias para promover las acciones legales de juicio político que procedan, como resultado de las irregularidades que se detecten en la revisión o auditorías que se practiquen;
22.    Coordinar la atención de los requerimientos que formule la DGJ en relación con el artículo 62 de la LFRCF;
23.    Coordinar el seguimiento y someter a consideración del Auditor Especial de Cumplimiento Financiero la conclusión y solventación de las recomendaciones y acciones de las Cuentas Públicas 2013 y anteriores;
24.    Proponer al Auditor Especial de Cumplimiento Financiero, en los términos de la LGCG y la LGA, las modificaciones a los principios, normas, procedimientos, métodos y sistemas de registro y contabilidad, así como las disposiciones para el archivo, guarda y custodia de los libros y documentos justificativos y comprobatorios del ingreso, gasto y deuda pública, y todos aquellos elementos que posibiliten la rendición de cuentas y la práctica de las auditorías;
25.    Verificar que se levanten las actas circunstanciadas que procedan;
26.    Verificar que se registren las recuperaciones operadas durante las auditorías practicadas por la ASF;
27.    Proponer al Auditor Especial de Cumplimiento Financiero, estudios, análisis, diagnósticos, evaluaciones e investigaciones practicadas, sugerencias a la Cámara de Diputados para modificar disposiciones legales, derivado de las auditorías, a fin de mejorar la gestión financiera y el desempeño de las entidades fiscalizadas;
28.    Proponer al Auditor Especial de Cumplimiento Financiero mecanismos que tiendan a mejorar los esquemas normativos de tecnologías de información y comunicaciones, control interno, administración de riesgos, contabilidad y presupuesto gubernamental en el sector público;
29.    Dirigir y supervisar las acciones relacionadas con el SNT, el SNF y el Sistema Nacional de Archivos, cuando así lo instruya su superior jerárquico;
30.    Promover las acciones para cumplir con las disposiciones jurídicas aplicables y, en su caso, coordinarse con los titulares de las ELF, en el marco del SNF;
31.    Supervisar que se realicen grabaciones en audio o video de cualquiera de las reuniones de trabajo y audiencias señaladas en la LFRCF, previo consentimiento por escrito signado con firma autógrafa, o bien firma electrónica cuando se trate del proceso de fiscalización por medios electrónicos, de la o las personas que participen o a solicitud de la entidad fiscalizada, para integrar el archivo electrónico correspondiente;
32.    Promover los mecanismos de coordinación que permitan obtener y consultar información, bases de datos y registros, entre otros, que obren en poder de las autoridades laborales, administrativas, judiciales, electorales, registrales, así como de notarios o corredores públicos, la cual sea necesaria para el desarrollo de sus funciones, y
33.    Efectuar las demás funciones que, en el ámbito de su competencia, le confieran las disposiciones jurídicas aplicables y su superior jerárquico.
Las funciones antes señaladas podrán ejercerse a través de medios físicos o electrónicos mediante el Buzón Digital de la ASF o cualquier otra herramienta tecnológica que al efecto implemente la ASF, en términos del último párrafo de los artículos 21, 22, 23 y 24 del RIASF.
Las Direcciones Generales de Auditoría Financiera Federal "A", "B" y "C", para la atención de los asuntos de su competencia y de las UAA de su adscripción, serán auxiliadas cada una por una Secretaría Técnica cuyas funciones se pueden consultar en el Apartado VII. Funciones Generales.
1.2.1.1          DIRECCIÓN DE AUDITORÍA "A1"
1.2.1.2          DIRECCIÓN DE AUDITORÍA "A2"
1.2.1.3          DIRECCIÓN DE AUDITORÍA "A3"
1.2.1.4          DIRECCIÓN DE AUDITORÍA "A4"
1.2.2.1          DIRECCIÓN DE AUDITORÍA "B1"
1.2.2.2          DIRECCIÓN DE AUDITORÍA "B2"
1.2.2.3          DIRECCIÓN DE AUDITORÍA "B3"
1.2.3.1          DIRECCIÓN DE AUDITORÍA "C1"
1.2.3.2          DIRECCIÓN DE AUDITORÍA "C2"
1.2.3.3          DIRECCIÓN DE AUDITORÍA "C3"
Atribuciones:
Las atribuciones generales de las Direcciones de Auditoría "A1", "A2", "A3", "A4", "B1", "B2", "B3", "C1", "C2" y "C3", se establecen en el artículo 58 del RIASF.
Funciones:
1.      Participar, en los términos definidos por los documentos normativos generales de la ASF y los particulares de cada dirección general, en los procesos de planeación y desarrollo del PAAF;
2.      Plantear a su superior jerárquico, en los términos de la LGCG y la LGA, las modificaciones a los
principios, normas, procedimientos, métodos y sistemas de registro y contabilidad, así como las disposiciones para el archivo, guarda y custodia de los libros y documentos justificativos y comprobatorios del ingreso, gasto y deuda pública, y todos aquellos elementos que posibiliten la rendición de cuentas y la práctica eficiente de las auditorías;
3.      Supervisar y participar, conforme al PAAF, en las revisiones a las entidades fiscalizadas, a fin de comprobar que las operaciones referentes a la recaudación, obtención, captación, custodia, manejo, administración, aplicación o ejercicio de recursos públicos, registro y control de los ingresos, incluyendo los captados por financiamientos; el movimiento de fondos de la Federación, así como la inversión de disponibilidades financieras de las entidades fiscalizadas; las operaciones relacionadas con la deuda pública en su contratación, registro, renegociación, administración y pago; los egresos, incluyendo subsidios, transferencias y donativos, y que los recursos, obligaciones y participaciones federales, se hayan realizado, administrado, registrado y aplicado de acuerdo con las leyes correspondientes y el fin establecido, así como evaluar el cumplimiento de metas y objetivos previstos, conforme a las disposiciones jurídicas aplicables;
4.      Solicitar, obtener y tener acceso a la información y documentación necesaria para llevar a cabo la auditoría correspondiente, en poder de las entidades fiscalizadas, de la SFP y homólogas en las entidades federativas, de los órganos internos de control, de las ELF, de los auditores externos de las entidades fiscalizadas, de los fideicomisos u otras figuras del sector financiero, y de las autoridades hacendarias federales y locales, así como de terceros que hubieran contratado con las entidades fiscalizadas obra pública, bienes o servicios, y de cualquier entidad o persona física o moral, pública o privada, o aquellas que hayan sido subcontratadas por terceros;
5.      Supervisar y participar en las revisiones de situaciones irregulares que se denuncien en términos de la LFRCF, respecto del ejercicio fiscal en curso o de ejercicios anteriores distintos al de la Cuenta Pública en revisión;
6.      Supervisar y practicar las auditorías a efecto de constatar la existencia, procedencia y registro de los activos y pasivos de las entidades fiscalizadas, para verificar las cifras mostradas en los estados financieros consolidados en la Cuenta Pública, así como en los individuales de las entidades que se consolidan;
7.      Supervisar la práctica de exámenes a los sistemas administrativos y mecanismos de control interno de las entidades fiscalizadas para constatar que existen, se aplican y están diseñados para medir e informar los resultados y las acciones, así como salvaguardar sus activos y recursos;
8.      Intervenir, en la forma en que determine su superior jerárquico, en el análisis del IAGF y en la formulación del Informe General;
9.      Solicitar, obtener y tener acceso a la información y documentación necesaria para la etapa de planeación y desarrollo de las auditorías, estudios, análisis, diagnósticos, evaluaciones e investigaciones, incluyendo los registros contables, presupuestarios, programáticos y económicos, así como los reportes institucionales y de los sistemas de contabilidad gubernamental que estén obligados a operar; solicitar copia certificada de la información y documentación original que se requiera y, en su caso, certificar copia de las constancias que tenga a la vista, previo cotejo con sus originales;
10.    Desempeñar las comisiones relacionadas con las auditorías, estudios, análisis, diagnósticos, y evaluaciones e investigaciones que determine su superior jerárquico, así como mantenerlo informado sobre los resultados de sus actividades;
11.    Supervisar la formulación de los informes de las auditorías que se practiquen y presentarlos a autorización de su superior jerárquico;
12.    Plantear a su superior jerárquico y poner en práctica los criterios, procedimientos, métodos y sistemas para la selección de auditorías;
13.    Proponer, conforme al PAAF, las actividades relacionadas con la fiscalización superior y presentar los análisis temáticos que sirvan de insumos para la preparación del Informe General, así como de los informes de auditoría;
14.    Presentar a su superior jerárquico los oficios de solicitud a la DGJ para el inicio de los procedimientos de imposición de multa en caso de incumplimiento en la entrega de la información o documentación requerida para la realización de las funciones de fiscalización;
15.    Supervisar al personal que efectuará y, en su caso, previa autorización de su superior jerárquico, realizará las visitas domiciliarias a particulares, personas físicas o morales, incluyendo a los terceros que hubiesen contratado obra pública, adquisición de bienes o servicios con las entidades fiscalizadas, así como a los subcontratados por terceros, para exigir la exhibición de los libros, papeles, contratos, convenios, nombramientos, dispositivos magnéticos o electrónicos de almacenamiento de información, documentos y archivos indispensables para la realización de sus investigaciones, así como la evidencia documental de los costos y gastos que erogaron para cumplir con los contratos, sujetándose a las leyes respectivas y a las formalidades establecidas para los cateos, con motivo de la fiscalización superior;
16.    Proponer a los auditores que se encargarán de practicar las auditorías, estudios, análisis, diagnósticos, evaluaciones de políticas públicas e investigaciones a su cargo y, en su caso, la contratación de despachos o profesionales independientes;
17.    Supervisar y realizar entrevistas y reuniones con particulares o con los servidores públicos de las entidades fiscalizadas, necesarias para conocer directamente el ejercicio de sus funciones o temas relacionados con el objetivo de la auditoría;
18.    Convocar a reuniones de trabajo para dar a conocer a las entidades fiscalizadas la parte que les corresponda de los resultados de las auditorías y las observaciones preliminares que se deriven de la revisión de la Cuenta Pública, a efecto de que dichas entidades presenten las justificaciones y aclaraciones que correspondan;
19.    Suscribir con el personal de las entidades fiscalizadas, las actas en las que consten los términos de las recomendaciones que, en su caso, sean acordadas, y los mecanismos para su atención;
20.    Elaborar y presentar a la consideración de su superior jerárquico las recomendaciones y acciones que, en el ámbito de su competencia, se deban formular a las entidades fiscalizadas;
21.    Supervisar la información contenida en los informes de auditoría y en el Informe General;
22.    Verificar que los pliegos de observaciones, las recomendaciones y las demás acciones conducentes, con excepción del informe de presunta responsabilidad administrativa y de las denuncias penales y de juicio político, sean incluidos en los informes de auditoría a las entidades fiscalizadas;
23.    Integrar y presentar a su superior jerárquico la documentación necesaria para ejercitar las acciones que procedan como resultado de las irregularidades que se detecten en las auditorías que practiquen;
24.    Presentar a su superior jerárquico la información y documentación, de la cual se requiera apoyo, asesoría o cooperación técnica de la DGAFCF, respecto de la elaboración y revisión de documentación, datos e informes, así como aquellos asuntos que por su naturaleza requieran de técnicas de auditoría forense;
25.    Presentar a su superior jerárquico la información y documentación, de la cual se requiera apoyo, asesoría o cooperación técnica de la DGAIFF, respecto de la elaboración y revisión de documentación, datos e informes, así como aquellos asuntos que por su naturaleza requieran de técnicas de auditoría de inversiones físicas federales;
26.    Presentar a su superior jerárquico la información y documentación, de la cual se requiera apoyo, asesoría o cooperación técnica de la DGATIC, respecto de la elaboración y revisión de
documentación, datos e informes, así como aquellos asuntos que por su naturaleza requieran de técnicas de auditoría de tecnologías de la información y comunicaciones;
27.    Revisar y presentar a su superior jerárquico la información que requiera la DGJ en relación con el artículo 62 de la LFRCF;
28.    Supervisar el seguimiento, atención y solventación de recomendaciones y acciones de las Cuentas Públicas 2013 y anteriores, así como plantear a su superior jerárquico la conclusión y solventación de las mismas;
29.    Supervisar que los comisionados o habilitados que intervienen en las auditorías levanten las actas circunstanciadas que procedan y, en su caso, intervenir en dicha actividad;
30.    Supervisar el registro de las recuperaciones y resarcimientos derivados de las auditorías practicadas por la ASF;
31.    Presentar a su superior jerárquico, derivado de las auditorías, estudios, análisis, diagnósticos, evaluaciones e investigaciones practicadas, sugerencias a la Cámara de Diputados para modificar disposiciones legales, a fin de mejorar la gestión financiera y el desempeño de las entidades fiscalizadas;
32.    Identificar y plantear a su superior jerárquico los mecanismos que tiendan a mejorar los esquemas normativos de tecnologías de información y comunicaciones, control interno, administración de riesgos, contabilidad y presupuesto gubernamental en el sector público;
33.    Proponer a su superior jerárquico las acciones para cumplir con las disposiciones jurídicas aplicables y, en su caso, coordinarse con los titulares de las ELF, en el marco del SNF;
34.    Verificar que se realicen grabaciones en audio o video de cualquiera de las reuniones de trabajo y audiencias señaladas en la LFRCF, previo consentimiento por escrito signado con firma autógrafa, o bien firma electrónica cuando se trate del proceso de fiscalización por medios electrónicos, de la o las personas que participen o a solicitud de la entidad fiscalizada, para integrar el archivo electrónico correspondiente;
35.    Plantear a su superior jerárquico los mecanismos de coordinación que permitan obtener y consultar información, bases de datos y registros, entre otros, que obren en poder de las autoridades laborales, administrativas, judiciales, electorales, registrales, así como en poder de notarios o corredores públicos, la cual sea necesaria para el desarrollo de sus funciones;
36.    Participar en el SNT, en el SNF y en el Sistema Nacional de Archivos, cuando así lo instruya su superior jerárquico, y
37.    Efectuar las demás funciones que, en el ámbito de su competencia, le confieran las disposiciones jurídicas aplicables y su superior jerárquico.
Las funciones antes señaladas podrán ejercerse a través de medios físicos o electrónicos mediante el Buzón Digital de la ASF o cualquier otra herramienta tecnológica que al efecto implemente la ASF, en términos del último párrafo de los artículos 22, 23, 24 y 58 del RIASF.
1.2.1.1.1       SUBDIRECCIÓN DE AUDITORÍA "A1.1"
1.2.1.1.2       SUBDIRECCIÓN DE AUDITORÍA "A1.2"
1.2.1.2.1       SUBDIRECCIÓN DE AUDITORÍA "A2.1"
1.2.1.2.2       SUBDIRECCIÓN DE AUDITORÍA "A2.2"
1.2.1.3.1       SUBDIRECCIÓN DE AUDITORÍA "A3.1"
1.2.1.3.2       SUBDIRECCIÓN DE AUDITORÍA "A3.2"
1.2.1.4.1       SUBDIRECCIÓN DE AUDITORÍA "A4.1"
1.2.1.4.2       SUBDIRECCIÓN DE AUDITORÍA "A4.2"
1.2.2.1.1       SUBDIRECCIÓN DE AUDITORÍA "B1.1"
1.2.2.1.2       SUBDIRECCIÓN DE AUDITORÍA "B1.2"
1.2.2.1.3       SUBDIRECCIÓN DE AUDITORÍA "B1.3"
1.2.2.2.1       SUBDIRECCIÓN DE AUDITORÍA "B2.1"
1.2.2.2.2       SUBDIRECCIÓN DE AUDITORÍA "B2.2"
1.2.2.2.3       SUBDIRECCIÓN DE AUDITORÍA "B2.3"
1.2.2.3.1       SUBDIRECCIÓN DE AUDITORÍA "B3.1"
1.2.2.3.2       SUBDIRECCIÓN DE AUDITORÍA "B3.2"
1.2.2.3.3       SUBDIRECCIÓN DE AUDITORÍA "B3.3"
1.2.3.1.1       SUBDIRECCIÓN DE AUDITORÍA "C1.1"
1.2.3.1.2       SUBDIRECCIÓN DE AUDITORÍA "C1.2"
1.2.3.1.3       SUBDIRECCIÓN DE AUDITORÍA "C1.3"
1.2.3.2.1       SUBDIRECCIÓN DE AUDITORÍA "C2.1"
1.2.3.2.2       SUBDIRECCIÓN DE AUDITORÍA "C2.2"
1.2.3.2.3       SUBDIRECCIÓN DE AUDITORÍA "C2.3"
1.2.3.3.1       SUBDIRECCIÓN DE AUDITORÍA "C3.1"
1.2.3.3.2       SUBDIRECCIÓN DE AUDITORÍA "C3.2"
1.2.3.3.3       SUBDIRECCIÓN DE AUDITORÍA "C3.3"
Atribuciones:
Las atribuciones generales de las Subdirecciones de Auditoría "A1.1", "A1.2", "A2.1", "A2.2", "A3.1", "A3.2", "A4.1", "A4.2", "B1.1", "B1.2", "B1.3", "B2.1", "B2.2", "B2.3", "B3.1", "B3.2", "B3.3", "C1.1", "C1.2", "C1.3", "C2.1", "C2.2", "C2.3", "C3.1", "C3.2" y "C3.3", se establecen en el artículo 59 del RIASF.
Funciones:
1.      Participar en los términos definidos por los documentos normativos generales de la ASF y los particulares de la dirección general, en los procesos de planeación y desarrollo del PAAF;
2.      Supervisar y participar, conforme al PAAF, en las revisiones a las entidades fiscalizadas, a fin de comprobar que las operaciones referentes a la recaudación, obtención, captación, custodia, manejo, administración, aplicación o ejercicio, registro y control de los ingresos, incluyendo los captados por financiamientos; el movimiento de fondos de la Federación, así como la inversión de disponibilidades financieras de las entidades fiscalizadas; las operaciones relacionadas con la deuda pública en su contratación, registro, renegociación, administración y pago; los egresos, incluyendo subsidios, transferencias y donativos, y que los recursos, obligaciones y participaciones federales, se hayan realizado, administrado, registrado y aplicado de acuerdo con las leyes correspondientes y el fin establecido; así como evaluar el cumplimiento de metas y objetivos previstos, conforme a las disposiciones jurídicas aplicables;
3.      Proponer a su superior jerárquico, en los términos de la LGCG y la LGA, las modificaciones a los principios, normas, procedimientos, métodos y sistemas de registro y contabilidad, así como las disposiciones para el archivo, guarda y custodia de los libros y documentos justificativos y comprobatorios del ingreso, gasto y deuda pública, y todos aquellos elementos que posibiliten la adecuada rendición de cuentas y la práctica eficiente de las auditorías;
4.      Participar en la integración de los expedientes de las auditorías practicadas, para su archivo y salvaguarda de acuerdo con las disposiciones legales aplicables, así como supervisar que se realice con la documentación que garantice el soporte adecuado de los resultados obtenidos;
5.      Solicitar, en ausencia de su superior jerárquico, obtener y tener acceso a la información y
documentación necesaria para llevar a cabo la auditoría correspondiente, en poder de las entidades fiscalizadas, en la SFP y homólogas en las entidades federativas, los órganos internos de control, las ELF, los auditores externos de las entidades fiscalizadas, fideicomisos u otras figuras del sector financiero, y las autoridades hacendarias federales y locales, así como de terceros que hubieran contratado con las entidades fiscalizadas obra pública, bienes o servicios, y de cualquier entidad o persona física o moral, pública o privada, o aquellas que hayan sido subcontratadas por terceros;
6.      Supervisar y participar en las revisiones de situaciones irregulares que se denuncien en términos de la LFRCF, respecto del ejercicio fiscal en curso o de ejercicios anteriores distintos al de la Cuenta Pública en revisión;
7.      Supervisar y practicar las auditorías a efecto de constatar la existencia, procedencia y registro de los activos y pasivos de las entidades fiscalizadas, para verificar las cifras mostradas en los estados financieros consolidados de la Cuenta Pública, así como en los individuales de las entidades que se consolidan;
8.      Coordinar la aplicación y practicar exámenes a los sistemas administrativos y mecanismos de control interno de las entidades fiscalizadas para constatar que existen, se aplican y están correctamente diseñados para medir e informar sobre los resultados y la eficacia de las acciones, así como salvaguardar sus activos y recursos;
9.      Intervenir, en la forma en que determine su superior jerárquico, en el análisis del IAGF y en la formulación del Informe General;
10.    Solicitar, en ausencia de su superior jerárquico, el acceso a la información y documentación necesaria para la etapa de planeación y desarrollo de las auditorías, estudios, análisis, diagnósticos, evaluaciones e investigaciones, incluyendo los registros contables, presupuestarios, programáticos y económicos, así como los reportes institucionales y de los sistemas de contabilidad gubernamental que estén obligados a operar; copia certificada de la información y documentación original que se requieran y, en su caso, certificar copia de las constancias que tenga a la vista, previo cotejo con sus originales;
11.    Desempeñar las comisiones relacionadas con las auditorías, estudios, análisis, diagnósticos, evaluaciones e investigaciones que determine su superior jerárquico, así como mantenerlo informado sobre los resultados de sus actividades;
12.    Supervisar y participar en la elaboración de los informes de las auditorías que se practiquen y someterlos a la consideración y autorización de su superior jerárquico;
13.    Proponer a su superior jerárquico y poner en práctica los criterios, procedimientos, métodos y sistemas para la selección de auditorías;
14.    Participar, conforme al PAAF, en las actividades relacionadas con la fiscalización superior y desarrollar los análisis temáticos que sirvan de insumos para la preparación del Informe General, así como de los informes de auditoría;
15.    Proponer a su superior jerárquico que se solicite a la DGJ el inicio de los procedimientos de imposición de multa en caso de incumplimiento en la entrega de la información o documentación requerida para la realización de las funciones de fiscalización;
16.    Efectuar, previa autorización de su superior jerárquico, las visitas domiciliarias a particulares, personas físicas o morales, incluyendo a los terceros que hubiesen contratado obra pública, adquisición de bienes o servicios con las entidades fiscalizadas, así como a los subcontratados por terceros, para exigir la exhibición de los libros, papeles, contratos, convenios, nombramientos, dispositivos magnéticos o electrónicos de almacenamiento de información, documentos y archivos indispensables para la realización de sus investigaciones, así como la evidencia documental de los costos y gastos que erogaron para cumplir con los contratos, sujetándose a las leyes respectivas y a las formalidades establecidas para los cateos, con motivo de la fiscalización superior;
17.    Proponer a su superior jerárquico los auditores que se encargarán de practicar las auditorías, estudios, análisis, diagnósticos, evaluaciones de políticas públicas e investigaciones a su cargo y, en su caso, la contratación de despachos o profesionales independientes;
18.    Realizar y supervisar entrevistas y reuniones con particulares o con los servidores públicos de las entidades fiscalizadas, necesarias para conocer directamente el ejercicio de sus funciones y demás temas relacionados con el objetivo de la auditoría;
19.    Celebrar las reuniones de trabajo para dar a conocer a las entidades fiscalizadas la parte que les corresponda de los resultados de las auditorías y las observaciones preliminares que se deriven de la revisión de la Cuenta Pública, a efecto de que dichas entidades presenten las justificaciones y aclaraciones que correspondan;
20.    Proponer a su superior jerárquico la suscripción conjunta con las entidades fiscalizadas, de las actas en las que consten los términos de las recomendaciones que, en su caso, sean acordadas y los mecanismos para su atención;
21.    Elaborar y someter a la consideración de su superior jerárquico las recomendaciones y acciones que, en el ámbito de su competencia, se deban formular a las entidades fiscalizadas;
22.    Elaborar y someter a la consideración de su superior jerárquico la información contenida en los informes de auditoría y en el Informe General;
23.    Incluir los pliegos de observaciones, las recomendaciones y las demás acciones conducentes, con excepción del informe de presunta responsabilidad administrativa y de las denuncias penales y de juicio político, en los informes de auditoría a las entidades fiscalizadas;
24.    Recabar y presentar a su superior jerárquico la documentación necesaria para ejercitar las acciones que procedan como resultado de las irregularidades que se detecten en las auditorías que practiquen;
25.    Recabar y presentar a su superior jerárquico la información y documentación necesaria, de la cual se requiera apoyo, asesoría o cooperación técnica de la DGAFCF, respecto de la elaboración y revisión de documentación, datos e informes, así como aquellos asuntos que por su naturaleza requieran de técnicas de auditoría forense;
26.    Recabar y presentar a su superior jerárquico la información y documentación necesaria, de la cual se requiera apoyo, asesoría o cooperación técnica de la DGAIFF, respecto de la elaboración y revisión de documentación, datos e informes, así como aquellos asuntos que por su naturaleza requieran de técnicas de auditoría de inversiones físicas federales;
27.    Recabar y presentar a su superior jerárquico la información y documentación necesaria, de la cual se requiera apoyo, asesoría o cooperación técnica de la DGATIC, respecto de la elaboración y revisión de documentación, datos e informes, así como aquellos asuntos que por su naturaleza requieran de técnicas de auditoría de tecnologías de la información y comunicaciones;
28.    Participar en la elaboración del dictamen técnico que integre la documentación y comprobación necesarias para promover las acciones legales en el ámbito de juicio político que procedan, como resultado de las irregularidades que se detecten en la revisión o auditorías que se practiquen;
29.    Recabar y presentar a su superior jerárquico la información que requiera la DGJ en relación con el artículo 62 de la LFRCF;
30.    Participar en el seguimiento, atención y solventación de recomendaciones y acciones de las Cuentas Públicas 2013 y anteriores, así como participar y someter a su superior jerárquico la conclusión y solventación de las mismas;
31.    Verificar que los comisionados o habilitados que intervienen en las auditorías levanten las actas circunstanciadas que procedan y, en su caso, participar en su levantamiento;
32.    Instrumentar el registro de las recuperaciones y resarcimientos derivados de las auditorías practicadas por la ASF;
 
33.    Elaborar y someter a la consideración de su superior jerárquico, derivado de las auditorías, estudios, análisis, diagnósticos, evaluaciones e investigaciones practicadas, sugerencias a la Cámara de Diputados para modificar disposiciones legales, a fin de mejorar la gestión financiera y el desempeño de las entidades fiscalizadas;
34.    Coadyuvar en el SNT, en el SNF y en el Sistema Nacional de Archivos, cuando así lo instruya su superior jerárquico;
35.    Identificar y proponer a su superior jerárquico los mecanismos que tiendan a mejorar los esquemas normativos de tecnologías de información y comunicaciones, control interno, administración de riesgos, contabilidad y presupuesto gubernamental en el sector público;
36.    Proponer a su superior jerárquico las acciones para cumplir con las disposiciones jurídicas aplicables y, en su caso, coordinarse con los titulares de las ELF, en el marco del SNF;
37.    Coordinar las grabaciones en audio o video de cualquiera de las reuniones de trabajo y audiencias señaladas en la LFRCF, previo consentimiento por escrito signado con firma autógrafa, o bien firma electrónica cuando se trate del proceso de fiscalización por medios electrónicos, de la o las personas que participen o a solicitud de la entidad fiscalizada, para integrar el archivo electrónico correspondiente;
38.    Proponer a su superior jerárquico los mecanismos de coordinación que permitan obtener y consultar información, bases de datos y registros, entre otros, que obren en poder de las autoridades laborales, administrativas, judiciales, electorales, registrales, así como en poder de notarios o corredores públicos, la cual sea necesaria para el desarrollo de sus funciones, y
39.    Efectuar las demás funciones que, en el ámbito de su competencia, le confieran las disposiciones jurídicas aplicables y su superior jerárquico.
Las funciones antes señaladas podrán ejercerse a través de medios físicos o electrónicos mediante el Buzón Digital de la ASF o cualquier otra herramienta tecnológica que al efecto implemente la ASF, en términos del último párrafo de los artículos 22, 23, 24 y 59 del RIASF.
 
ORGANIGRAMA DE LA DIRECCIÓN GENERAL DE AUDITORÍA DE INVERSIONES FÍSICAS FEDERALES

1.2.4   DIRECCIÓN GENERAL DE AUDITORÍA DE INVERSIONES FÍSICAS FEDERALES
Objetivo:
Llevar a cabo la revisión de las obras públicas, servicios y adquisiciones relacionados con las inversiones físicas federales reportadas en la Cuenta Pública y en el IAGF, que se autoricen en el PAAF de la ASF; asimismo, practicar auditorías a los recursos provenientes de financiamientos contratados por las entidades federativas y los municipios, que cuenten con la garantía de la Federación para las inversiones físicas federales y la contratación, registro, renegociación, administración y pago por concepto de deuda pública, a fin de comprobar que los recursos asignados se aplicaron legalmente al logro de los objetivos y metas de las políticas y los programas aprobados.
Determinar, con base en las atribuciones conferidas, las irregularidades que se detecten en las auditorías relativas a la planeación, programación, presupuestación, adjudicación, ejecución y pago de las obras públicas, servicios y adquisiciones relacionados con las inversiones físicas federales y realizar las acciones que correspondan para promover el resarcimiento de los daños y los perjuicios que se observen.
Atribuciones:
Las atribuciones generales de la Dirección General de Auditoría de Inversiones Físicas Federales se establecen en el artículo 21 y las específicas en el artículo 25 del RIASF.
Funciones:
1.      Coordinar la planeación y elaboración de las propuestas de auditorías de las direcciones de área adscritas a la dirección general para proponer a su superior jerárquico las auditorías que se integrarán al PAAF, el personal que deba intervenir en ellas y, en su caso, comunicarle los cambios que se efectúen al respecto, así como la contratación de despachos o profesionales independientes habilitados para la práctica de auditorías o en apoyo de trabajos específicos, en términos del artículo 26 de la LFRCF;
2.      Comisionar a los auditores encargados de practicar las auditorías a su cargo y, en su caso, a los que han sido habilitados mediante la contratación de despachos o profesionales independientes, en términos de lo dispuesto por el artículo 26 de la LFRCF;
3.      Planear, conforme al PAAF aprobado por el Auditor Superior de la Federación, las actividades relacionadas con la fiscalización superior de la Cuenta Pública y elaborar los análisis que sirvan de insumos para la preparación del Informe General;
4.      Practicar las revisiones en las entidades fiscalizadas, a fin de comprobar que la planeación, programación, presupuestación, adjudicación, ejecución, avance y destino de las obras públicas y de las adquisiciones y servicios contratados que correspondan de las inversiones físicas federales, se ajustaron a lo establecido en las leyes de la materia; que las erogaciones correspondientes estuvieron debidamente comprobadas y justificadas; que se cumplió con los requisitos fiscales; que se comprobó su inscripción en el Registro Público de la Propiedad Federal y su aseguramiento; y que se aplicaron legal y eficientemente al logro de los objetivos y metas de las políticas y los programas aprobados;
5.      Practicar auditorías a las inversiones físicas federales realizadas con subsidios, transferencias y donativos que las entidades fiscalizadas hayan otorgado con cargo a su presupuesto a entidades
federativas, municipios y alcaldías de la Ciudad de México, particulares y en general a cualquier entidad pública o privada; de igual manera, revisar los recursos provenientes de financiamientos contratados por los estados y municipios, para comprobar que cuenten con la garantía de la Federación para inversiones físicas federales y la contratación, registro, renegociación, administración y pago por concepto de deuda pública, así como verificar su aplicación al objeto autorizado y el cumplimiento de las reglas de disciplina financiera;
6.      Desempeñar las comisiones y, en su caso, participar en las auditorías que, dentro de su ámbito de competencia, determine su superior jerárquico, así como mantenerlo informado sobre los resultados;
7.      Solicitar y obtener toda la información y documentación que se requiera a las entidades fiscalizadas, servidores públicos y a las personas físicas o morales, públicas o privadas, que hubieran celebrado operaciones con aquéllas, que sean necesarias para las etapas de planeación y desarrollo de las auditorías;
8.      Requerir a terceros que hubieran contratado con las entidades fiscalizadas obra pública, bienes o servicios mediante cualquier título legal, a quienes hayan sido subcontratados por terceros y, en general, a cualquier entidad o persona física o moral, pública o privada, que haya ejercido recursos públicos, la información y documentación justificativa o comprobatoria de la Cuenta Pública, a efecto de realizar las compulsas correspondientes;
9.      Solicitar a las instancias de control competentes, en el ámbito de sus atribuciones, copia de los informes y dictámenes de las auditorías por ellas practicadas o por medio de despachos externos;
10.    Coordinar la fiscalización superior de los subsidios para inversiones físicas otorgados a entidades federativas, particulares y en general a cualquier entidad pública o privada, verificando su aplicación conforme al objetivo autorizado;
11.    Coordinar la integración de la documentación que permita fundamentar las acciones que promueva la ASF, y entregar los expedientes correspondientes a la AESII;
12.    Participar en el análisis del IAGF y en la elaboración de los informes de auditoría y el Informe General en la forma que determine su superior jerárquico;
13.    Remitir a las áreas competentes de la AESII el soporte documental de las acciones que deriven de los informes de auditoría, debidamente certificado;
14.    Convocar a las reuniones de trabajo que estime necesarias durante las auditorías para la revisión de los resultados preliminares, conforme a lo establecido en los artículos 18, 20 y 21 de la LFRCF;
15.    Aprobar las observaciones, recomendaciones y acciones promovidas que, en el ámbito de su competencia, se deban formular a las entidades fiscalizadas y someterlas a consideración de su superior jerárquico;
16.    Instruir la elaboración del dictamen técnico que integre la documentación y comprobación necesarias para promover las acciones legales en el ámbito administrativo y de juicio político que procedan, como resultado de las irregularidades que se detecten en la revisión o auditoría que se practiquen;
17.    Solicitar a la DGJ el inicio de los procedimientos de imposición de multa en caso de incumplimiento en la entrega de la información o documentación requerida para la realización de las funciones de fiscalización;
18.    Levantar las actas circunstanciadas de carácter administrativo que procedan en el ámbito de su competencia, así como verificar que los comisionados o habilitados que intervienen en las auditorías levanten las actas circunstanciadas correspondientes, en las que hagan constar los hechos u omisiones que hubieran reportado;
19.    Verificar en la integración de los informes de auditoría el registro de las recuperaciones y resarcimientos a la Hacienda Pública Federal o al patrimonio de los entes públicos federales o las entidades paraestatales federales derivados de las auditorías practicadas por la ASF, y el correspondiente a la imposición de las multas a que se refiere la LFRCF;
20.    Proponer a su superior jerárquico, en términos de la LGCG y la LGA, las modificaciones a los principios, postulados, normas, procedimientos, métodos y sistemas de registro y contabilidad; las disposiciones para el archivo, guarda y custodia de los libros y documentos justificativos o comprobatorios del ingreso, gasto y deuda pública, así como de todos aquellos elementos que posibiliten la adecuada rendición de cuentas y la práctica idónea de las auditorías;
21.    Brindar apoyo a las UAA adscritas a la AECF que así lo soliciten, previo análisis de su procedencia, en la elaboración de documentación, datos, informes y asesorías o cooperación técnica, así como de aquellos asuntos que por su naturaleza requieran de la aplicación de técnicas propias en materia de inversiones físicas federales y, en su caso, designar al personal para tales efectos;
22.    Establecer comunicación entre las direcciones de área de su adscripción y las entidades fiscalizadas para facilitar la práctica de las auditorías a su cargo, de acuerdo con las normas que al respecto dicte el Auditor Superior de la Federación;
23.    Designar y comisionar al personal que efectuará visitas domiciliarias requeridas para la planeación o desarrollo de auditorías, a entidades fiscalizables, a particulares, personas físicas o morales, incluyendo a los terceros que hubiesen contratado obra pública, adquisición de bienes o servicios con las entidades fiscalizadas, así como a los subcontratados por terceros, para exigir la exhibición de los libros, papeles, contratos, convenios, nombramientos, dispositivos magnéticos o electrónicos de almacenamiento de información, documentos y archivos indispensables para la realización de sus investigaciones, así como la evidencia documental de los costos y gastos que erogaron para cumplir con los contratos;
24.    Instrumentar la elaboración y recabar de las direcciones de área los criterios de selección de auditorías, procedimientos, métodos y sistemas para la fiscalización superior de la Cuenta Pública y del IAGF, a fin de evaluarlos y en su caso, aprobarlos;
25.    Obtener los resultados relevantes de las auditorías practicadas por los órganos internos de control adscritos a las entidades fiscalizables, y presentar a su superior jerárquico los resultados y conceptos que por su importancia y alcance se consideren conveniente incluir en el PAAF;
26.    Evaluar y, en su caso, aprobar las propuestas de auditoría que le presenten las direcciones de área a su cargo en materia de egresos, subsidios, movimientos de fondos de la Federación y deuda pública, relacionados con proyectos o programas de inversión física federal;
27.    Obtener durante el desarrollo de las auditorías a su cargo, como resultado de la fiscalización superior de la Cuenta Pública, copias de los documentos originales que tenga a la vista y certificarlos, cuando así se requiera, mediante cotejo con sus originales;
28.    Coordinar los trabajos de análisis del IAGF y de la Cuenta Pública para seleccionar las entidades, los programas, proyectos, partidas y conceptos relacionados con egresos, subsidios, movimientos de fondos de la Federación y deuda pública, susceptibles de fiscalizar en el ámbito de su competencia;
29.    Revisar en el ámbito de su competencia, los actos u omisiones que impliquen alguna irregularidad o conducta ilícita, derivadas de la fiscalización superior de la Cuenta Pública;
30.    Autorizar los proyectos de informes de las auditorías realizadas por las direcciones de área a su cargo;
31.    Autorizar los documentos por los cuales se requiere a las entidades fiscalizadas la documentación e información necesarias para la promoción de las responsabilidades a que se refiere la LFRCF;
32.    Proponer a su superior jerárquico, mecanismos para mejorar los esquemas normativos de inversiones físicas federales en el sector público, conforme a sus atribuciones;
33.    Proponer a su superior jerárquico, derivado de las auditorías, sugerencias a la Cámara de Diputados para modificar disposiciones legales, a fin de mejorar la gestión financiera y el desempeño de las entidades fiscalizadas en materia de inversiones físicas federales;
34.    Instrumentar y verificar la elaboración de los programas de auditoría para el desarrollo de las funciones que son competencia de las áreas de su adscripción;
35.    Solicitar apoyo, asesoría o cooperación técnica a la DGATIC, respecto de la elaboración y revisión de documentación, datos e informes, así como aquellos asuntos que por su naturaleza requieran de
técnicas de auditoría de tecnologías de la información y comunicaciones y, en su caso, comisionar al personal que para tales efectos ésta designe;
36.    Solicitar apoyo, asesoría o cooperación técnica a la DGAFCF, respecto de la elaboración y revisión de documentación, datos e informes, así como aquellos asuntos que por su naturaleza requieran de técnicas de auditoría forense y, en su caso, comisionar al personal que para tales efectos ésta designe, y
37.    Efectuar las demás funciones que, en el ámbito de su competencia, le confieran las disposiciones jurídicas aplicables y su superior jerárquico.
Las funciones antes señaladas podrán ejercerse a través de medios físicos o electrónicos mediante el Buzón Digital de la ASF o cualquier otra herramienta tecnológica que al efecto implemente la ASF, en términos del último párrafo de los artículos 21 y 25 del RIASF.
La DGAIFF, para la atención de los asuntos de su competencia y de las UA de su adscripción, será auxiliada por una Secretaría Técnica, cuyas funciones se pueden consultar en el Apartado VII. Funciones Generales.
1.2.4.1          DIRECCIÓN DE AUDITORÍA "D1"
1.2.4.2          DIRECCIÓN DE AUDITORÍA "D2"
1.2.4.3          DIRECCIÓN DE AUDITORÍA "D3"
1.2.4.4          DIRECCIÓN DE AUDITORÍA "D4"
1.2.4.5          DIRECCIÓN DE AUDITORÍA "D5"
Atribuciones:
Las atribuciones generales de las Direcciones de Auditoría "D1", "D2", "D3", "D4" y "D5" se establecen en el artículo 58 del RIASF.
Funciones
1.      Efectuar las revisiones en las entidades fiscalizadas a fin de comprobar que la planeación, programación, presupuestación, adjudicación, ejecución, avance y destino de las obras públicas y de las adquisiciones y servicios contratados que correspondan de las inversiones físicas federales, se ajustaron a lo establecido en las leyes de la materia; que las erogaciones correspondientes estuvieron debidamente comprobadas y justificadas; que se cumplió con los requisitos fiscales; que se comprobó su inscripción en el Registro Público de la Propiedad Federal y su aseguramiento; y que se aplicaron legal y eficientemente al logro de los objetivos y metas de las políticas y los programas aprobados;
2.      Efectuar auditorías a las inversiones físicas federales realizadas con los subsidios, transferencias y donativos que las entidades fiscalizadas hayan otorgado con cargo a su presupuesto a entidades federativas, municipios y alcaldías de la Ciudad de México, particulares y en general a cualquier entidad pública o privada; de igual manera, revisar los recursos provenientes de financiamientos contratados por los estados y municipios, que cuenten con la garantía de la Federación para inversiones físicas federales y la contratación, registro, renegociación, administración y pago por concepto de deuda pública, así como verificar su aplicación al objeto autorizado y el cumplimiento de las reglas de disciplina financiera;
3.      Proponer a su director general, el personal que deba intervenir en las auditorías y, en su caso, comunicarle los cambios que se efectúen al respecto, así como la contratación de despachos o profesionales especializados independientes en apoyo de trabajos específicos, en términos del artículo 26 de la LFRCF;
4.      Participar, en los términos definidos por los documentos normativos generales de la ASF y los particulares de la dirección general, en los procesos de planeación y desarrollo del PAAF;
5.      Intervenir, en la forma que determine su director general, en el análisis del IAGF y de la Cuenta Pública, así como en la formulación del Informe General, en el marco de sus respectivos ámbitos de competencia;
6.      Verificar que, en los trabajos para la fiscalización superior de la Cuenta Pública, el análisis del IAGF y para seleccionar los sectores, dependencias o entidades, proyectos, contratos y conceptos susceptibles de fiscalizar, se consideren los lineamientos, criterios y principios establecidos en el marco normativo de la ASF;
7.      Supervisar la elaboración de las propuestas de auditoría y la integración de la información complementaria, autorizar su registro en el SICSA, de conformidad con la normativa vigente, proponer al personal que deba intervenir en ellas y presentarlas al director general para su aprobación; igualmente, coordinar la integración y presentación ante el director general de la documentación que se requiera certificar de las constancias que obren en sus archivos, observando las disposiciones jurídicas en materia de transparencia, acceso a la información pública y protección de datos personales;
8.      Presentar para aprobación de su superior jerárquico los requerimientos de información y documentación necesarios para realizar la planeación y ejecución de las auditorías de los proyectos de inversiones físicas federales;
9.      Requerir a las entidades fiscalizadas, a las personas físicas o morales, públicas o privadas, y a los terceros que hubieran celebrado operaciones con aquéllas, la información, documentación y aclaraciones necesarias para la ejecución de las auditorías de conformidad con las disposiciones jurídicas aplicables;
10.    Obtener durante el desarrollo de las auditorías a su cargo, como resultado de la fiscalización superior de la Cuenta Pública, copias de los documentos originales que tenga a la vista y certificarlos, cuando así se requiera, mediante cotejo con sus originales;
11.    Coordinar la formulación de las guías de auditoría y constatar que se ajusten a los objetivos propuestos;
12.    Coordinar la comunicación entre el personal de su adscripción y con las entidades fiscalizadas para facilitar la práctica de las auditorías a su cargo;
13.    Supervisar los trabajos de evaluación del cumplimiento final de los objetivos y metas fijados en los programas federales, conforme a los indicadores estratégicos aprobados;
14.    Instruir las tareas necesarias para analizar el impacto económico y social de cada uno de los proyectos de inversiones físicas federales sujetos a revisión, a efecto de corroborar el alcance de los objetivos y metas planteados en los estudios de factibilidad y presentar los resultados al director general;
15.    Proporcionar, conforme a sus atribuciones y de acuerdo con las instrucciones de su director general, el apoyo a las UAA adscritas a la AECF que así lo soliciten, previo análisis de su procedencia, en la elaboración de documentación, datos, informes y asesorías o cooperación técnica, así como de aquellos asuntos que por su naturaleza requieran de la aplicación de técnicas propias en materia de inversiones físicas federales, y en su caso, designar al personal para tales efectos;
16.    Supervisar la elaboración de los proyectos de informes de auditorías, autorizar su registro en el SICSA y someterlos para autorización del director general, así como las observaciones, recomendaciones y acciones promovidas que se deban formular a las entidades fiscalizadas;
17.    Autorizar y someter a consideración de su director general las observaciones, recomendaciones y acciones promovidas que, en el ámbito de su competencia, se deban formular a las entidades fiscalizadas;
18.    Intervenir en el envío a las áreas competentes de la AESII del soporte documental de las acciones que deriven de los informes de auditoría, debidamente certificado;
19.    Someter a consideración de su director general, la solicitud a la DGJ del inicio de los procedimientos de imposición de multa en caso de incumplimiento en la entrega de la información o documentación requerida para la realización de las funciones de fiscalización;
20.    Participar, previa autorización de su director general, en las visitas domiciliarias a particulares, personas físicas o morales, únicamente para exigir la exhibición de los libros, papeles, contratos, convenios, nombramientos, dispositivos magnéticos o electrónicos de almacenamiento de información, documentos y archivos indispensables para la realización de sus investigaciones, sujetándose a las leyes respectivas y a las formalidades establecidas para los cateos con motivo de la fiscalización superior de la Cuenta Pública;
21.    Participar en el estudio y autorizar los proyectos de informes de auditorías de la dirección de área a su cargo;
22.    Supervisar en la integración del informe de auditoría, el registro de las recuperaciones y resarcimientos a la Hacienda Pública Federal o al patrimonio de los entes públicos federales o las entidades paraestatales federales derivados de las auditorías practicadas por la ASF, y el correspondiente a la imposición de las multas a que se refiere la LFRCF;
23.    Desempeñar las comisiones y, en su caso, participar en las auditorías que determine el director general y mantenerlo informado sobre los resultados de sus actividades;
24.    Supervisar que se integre la documentación necesaria para ejercitar las acciones que deban promoverse sobre presuntas irregularidades derivadas de las auditorías practicadas;
25.    Proponer a su superior jerárquico las modificaciones o adecuaciones necesarias de los procedimientos de auditoría de la dirección general;
26.    Supervisar y coordinar el análisis, evaluación y dictamen de la información enviada por las entidades fiscalizadas para la atención de las observaciones determinadas, en el ámbito de su competencia y promover ante su director general su desahogo, previo a la integración del informe de auditoría;
27.    Coordinar y supervisar la realización de las auditorías a las entidades fiscalizadas encomendadas al personal a su cargo y verificar que se levanten actas circunstanciadas correspondientes, en las que hagan constar los hechos u omisiones que hubieran encontrado;
28.    Mantener comunicación con el personal comisionado o habilitado en el proceso de levantamiento de las actas circunstanciadas y, en su caso, instruir las acciones que se requieran;
29.    Requerir la presencia de los representantes de las entidades fiscalizadas en la fecha y lugar que se les señale para celebrar las reuniones en que se les dé a conocer la parte que les corresponda de los resultados y, en su caso, las observaciones preliminares de las auditorías que se les practicaron, conforme a lo establecido en la LFRCF;
30.    Coordinar las reuniones de trabajo que estime necesarias durante las auditorías para la revisión de los resultados, conforme a lo establecido en los artículos 18, 20 y 21 de la LFRCF;
31.    Formular y presentar a su director general mecanismos que tiendan a mejorar los esquemas normativos de inversiones físicas federales en el sector público, conforme a sus atribuciones;
32.    Formular y presentar a su director general, derivado de las auditorías practicadas, sugerencias a la Cámara de Diputados para modificar disposiciones legales, a fin de mejorar la gestión financiera y el desempeño de las entidades fiscalizadas;
33.    Proponer a su director general, en términos de la LGCG y la LGA, las modificaciones a los principios, postulados, normas, procedimientos, métodos y sistemas de registro y contabilidad; las disposiciones para el archivo, guarda y custodia de los libros y documentos justificativos o comprobatorios del ingreso, gasto y deuda pública, así como de todos aquellos elementos que posibiliten la adecuada rendición de cuentas y la práctica idónea de las auditorías;
34.    Coadyuvar con la UGA y el Secretario Técnico en la gestión de la contratación de prestadores de servicios profesionales de auditoría independientes y en la administración de su contrato;
35.    Revisar en el ámbito de su competencia, los actos u omisiones que impliquen alguna irregularidad o conducta ilícita, derivadas de la fiscalización superior de la Cuenta Pública;
36.    Someter a la autorización de su director general, la solicitud por la cual se requiere a las entidades fiscalizadas la documentación e información necesarias para la promoción de las responsabilidades a que se refiere la LFRCF, y
37.    Efectuar las demás funciones que, en el ámbito de su competencia, le confieran las disposiciones jurídicas aplicables y su superior jerárquico.
Las funciones antes señaladas podrán ejercerse a través de medios físicos o electrónicos mediante el Buzón Digital de la ASF o cualquier otra herramienta tecnológica que al efecto implemente la ASF, en términos del último párrafo de los artículos 25 y 58 del RIASF.
1.2.4.1.1       SUBDIRECCIÓN DE AUDITORÍA "D1.1"
1.2.4.1.2       SUBDIRECCIÓN DE AUDITORÍA "D1.2"
1.2.4.1.3       SUBDIRECCIÓN DE AUDITORÍA "D1.3"
1.2.4.1.4       SUBDIRECCIÓN DE AUDITORÍA "D1.4"
1.2.4.2.1       SUBDIRECCIÓN DE AUDITORÍA "D2.1"
1.2.4.2.2       SUBDIRECCIÓN DE AUDITORÍA "D2.2"
1.2.4.2.3       SUBDIRECCIÓN DE AUDITORÍA "D2.3"
1.2.4.2.4       SUBDIRECCIÓN DE AUDITORÍA "D2.4"
1.2.4.3.1       SUBDIRECCIÓN DE AUDITORÍA "D3.1"
1.2.4.3.2       SUBDIRECCIÓN DE AUDITORÍA "D3.2"
1.2.4.3.3       SUBDIRECCIÓN DE AUDITORÍA "D3.3"
1.2.4.4.1       SUBDIRECCIÓN DE AUDITORÍA "D4.1"
1.2.4.4.2       SUBDIRECCIÓN DE AUDITORÍA "D4.2"
1.2.4.4.3       SUBDIRECCIÓN DE AUDITORÍA "D4.3"
1.2.4.4.4       SUBDIRECCIÓN DE AUDITORÍA "D4.4"
1.2.4.5.1       SUBDIRECCIÓN DE AUDITORÍA "D5.1"
1.2.4.5.2       SUBDIRECCIÓN DE AUDITORÍA "D5.2"
1.2.4.5.3       SUBDIRECCIÓN DE AUDITORÍA "D5.3"
Atribuciones:
Las atribuciones generales de las Subdirecciones de Auditoría "D1.1", "D1.2", "D1.3", "D1.4", "D2.1", "D2.2", "D2.3", "D2.4", "D3.1", "D3.2", "D3.3", "D4.1", "D4.2", "D4.3", "D4.4", "D5.1", "D5.2" y "D5.3" se establecen en el artículo 59 del RIASF.
Funciones:
1.      Presentar al director de área los criterios específicos para la selección de las auditorías por realizar;
2.      Realizar las revisiones en las entidades fiscalizadas, a fin de comprobar que la planeación, programación, presupuestación, adjudicación y servicios contratados, ejecución, avance y destino de las obras públicas y de las adquisiciones que correspondan de las inversiones físicas federales, se ajustaron a lo establecido en las leyes de la materia; que las erogaciones correspondientes estuvieron debidamente comprobadas y justificadas; que se cumplió con los requisitos fiscales; que se comprobó su inscripción en el Registro Público de la Propiedad Federal y su aseguramiento; y que se aplicaron legal y eficientemente al logro de los objetivos y metas de las políticas y los programas aprobados;
3.      Realizar auditorías a las inversiones físicas federales realizadas con subsidios, transferencias y donativos que las entidades fiscalizadas hayan otorgado con cargo a su presupuesto a entidades federativas, municipios y alcaldías de la Ciudad de México, particulares y en general a cualquier entidad pública o privada; de igual manera, revisar los recursos provenientes de financiamientos contratados por los estados y municipios, que cuenten con la garantía de la Federación para inversiones físicas federales y la contratación, registro, renegociación, administración y pago por concepto de deuda pública, así como verificar su aplicación al objeto autorizado y el cumplimiento de las reglas de disciplina financiera;
 
4.      Participar en la práctica de auditorías de las entidades fiscalizadas, de conformidad con el programa y personal autorizados;
5.      Llevar a cabo la revisión y análisis de la información y documentación fuentes del ejercicio por auditar para realizar la selección de los sectores, entidades o dependencias, proyectos, contratos y conceptos de inversiones físicas susceptibles de fiscalizar con recursos propios y con despachos externos, dentro de la fiscalización superior de la Cuenta Pública y del IAGF, y someter los proyectos correspondientes a consideración del director de área;
6.      Realizar los análisis presupuestales y financieros para definir las entidades por auditar y los objetivos de las revisiones, y someterlos a consideración del director de área;
7.      Participar en la elaboración de la propuesta del PAAF en materia de inversiones físicas, así como proponer al personal que deba intervenir en ellas, de conformidad con la normativa vigente;
8.      Realizar y coordinar la incorporación oportuna en el SICSA de las propuestas de auditoría, el programa de actividades, las guías de auditoría y los proyectos de informes de auditoría, de conformidad con la normativa vigente;
9.      Realizar los trabajos relacionados con la evaluación del cumplimiento final de los objetivos y metas fijados en los programas federales, conforme a los indicadores estratégicos aprobados en el presupuesto;
10.    Supervisar que las guías de auditoría se formulen conforme a los objetivos propuestos y someterlas a consideración del director de área, así como verificar que el personal a su cargo lleve a cabo su aplicación;
11.    Analizar el impacto económico y social de los proyectos sujetos a revisión, a efecto de corroborar el alcance de los objetivos y metas planteados en los estudios de factibilidad y presentar los resultados al director de área;
12.    Participar, conforme a sus atribuciones y de acuerdo con las instrucciones de su director de área, en apoyo a las UAA adscritas a la AECF que así lo soliciten, previo análisis de su procedencia, en la elaboración de documentación, datos, informes y asesorías o cooperación técnica, así como de aquellos asuntos que por su naturaleza requieran de la aplicación de técnicas propias en materia de inversiones físicas federales y, en su caso, designar al personal para tales efectos;
13.    Realizar las gestiones para contratar la prestación de servicios profesionales de auditorías técnico-normativas, así como la ejecución de auditorías y la elaboración de los informes correspondientes;
14.    Solicitar la información necesaria a las entidades fiscalizadas, a las personas físicas o morales, públicas o privadas y a los terceros que hubieran celebrado operaciones con aquéllas, la información, documentación y aclaraciones necesarias para la ejecución de las auditorías de conformidad con las disposiciones jurídicas aplicables;
15.    Supervisar y coordinar la atención de las observaciones, comentarios o sugerencias que emitan las áreas revisoras de la ASF para la integración de los proyectos de informes de auditoría, de acuerdo con las normas que al respecto dicte el Auditor Superior de la Federación;
16.    Verificar la elaboración de los informes de auditoría derivados de las auditorías practicadas a las entidades fiscalizadas;
17.    Realizar en la integración del informe de auditoría, el registro de las recuperaciones y resarcimientos a la Hacienda Pública Federal o al patrimonio de los entes públicos federales o las entidades paraestatales federales derivados de las auditorías practicadas por la ASF, y el correspondiente a la imposición de las multas a que se refiere la LFRCF;
18.    Establecer comunicación con el personal comisionado o habilitado en el proceso de levantamiento de las actas circunstanciadas y, en su caso, instruir las acciones que se requieran;
19.    Supervisar la integración y presentar al director de área la documentación necesaria para ejercitar las acciones que procedan como resultado de las irregularidades que se detecten en las auditorías;
20.    Efectuar, previa autorización de su director de área, visitas domiciliarias a particulares, personas físicas o morales, únicamente para exigir la exhibición de los libros, papeles, contratos, convenios, nombramientos, dispositivos magnéticos o electrónicos de almacenamiento de información, documentos y archivos indispensables para la realización de sus investigaciones, sujetándose a las leyes respectivas y a las formalidades establecidas para los cateos con motivo de la fiscalización superior de la Cuenta Pública;
21.    Solicitar la presencia de los representantes de las entidades fiscalizadas en la fecha y lugar que se les señale para celebrar las reuniones en que se les dé a conocer la parte que les corresponda de los resultados y, en su caso, las observaciones preliminares de las auditorías que se les practicaron, conforme a lo establecido en la LFRCF;
22.    Celebrar las reuniones de trabajo que estime necesarias durante las auditorías para la revisión de los resultados preliminares, conforme a lo establecido en los artículos 18, 20 y 21 de la LFRCF;
23.    Verificar el seguimiento, análisis, evaluación y dictamen de la información enviada por las entidades fiscalizadas para la atención de las observaciones preliminares y elaborar los reportes sobre los resultados obtenidos, previo a la integración del informe de auditoría;
24.    Someter a consideración del director de área las observaciones, recomendaciones y acciones promovidas que se deban formular a las entidades fiscalizadas;
25.    Emitir las acciones que deriven de los informes de auditoría y elaborar el soporte documental para su envío a las áreas competentes de la AESII;
26.    Someter a consideración de su director de área, la solicitud a la DGJ del inicio de los procedimientos de imposición de multa en caso de incumplimiento en la entrega de la información o documentación requerida para la realización de las funciones de fiscalización;
27.    Elaborar e integrar la información y documentación necesarias para la promoción de las responsabilidades a que se refiere la LFRCF;
28.    Coordinar los preparativos y participar en las reuniones con los servidores públicos de las entidades fiscalizadas, para darles a conocer los resultados y, en su caso, las observaciones preliminares de las auditorías;
29.    Revisar en el ámbito de su competencia, los actos u omisiones que impliquen alguna irregularidad o conducta ilícita, derivadas de la fiscalización superior de la Cuenta Pública;
30.    Verificar que los comisionados o habilitados que intervienen en las auditorías levantaron las actas circunstanciadas correspondientes, en las que hagan constar los hechos u omisiones que hubieran reportado;
31.    Recabar durante el desarrollo de las auditorías a su cargo, como resultado de la fiscalización de la Cuenta Pública, copias de los documentos originales que tenga a la vista y certificarlos, cuando así se requiera, mediante cotejo con sus originales;
32.    Desempeñar las comisiones que determine el director de área y mantenerlo informado sobre los resultados;
33.    Participar, en la forma que determine su director de área, en el análisis del IAGF y de la Cuenta Pública, así como en la formulación del Informe General, en el marco de sus respectivos ámbitos de competencia;
34.    Plantear a su director de área mecanismos que tiendan a mejorar los esquemas normativos de inversiones físicas federales en el sector público, conforme a sus atribuciones;
35.    Plantear a su director de área, derivado de las auditorías practicadas, sugerencias a la Cámara de Diputados para modificar disposiciones legales, a fin de mejorar la gestión financiera y el desempeño de las entidades fiscalizadas;
36.    Proponer a su director de área, en términos de la LGCG y la LGA, las modificaciones a los principios, postulados, normas, procedimientos, métodos y sistemas de registro y contabilidad; las disposiciones para el archivo, guarda y custodia de los libros y documentos justificativos o comprobatorios del ingreso, gasto y deuda pública, así como de todos aquellos elementos que posibiliten la adecuada rendición de cuentas y la práctica idónea de las auditorías, y
37.    Efectuar las demás funciones que, en el ámbito de su competencia, le confieran las disposiciones jurídicas aplicables y su superior jerárquico.
Las funciones antes señaladas podrán ejercerse a través de medios físicos o electrónicos mediante el
Buzón Digital de la ASF o cualquier otra herramienta tecnológica que al efecto implemente la ASF, en términos del último párrafo de los artículos 25 y 59 del RIASF.
 
ORGANIGRAMA DE LA DIRECCIÓN GENERAL DE AUDITORÍA FORENSE DE CUMPLIMIENTO FINANCIERO

1.2.5   DIRECCIÓN GENERAL DE AUDITORÍA FORENSE DE CUMPLIMIENTO FINANCIERO
Objetivo:
Realizar auditorías forenses de cumplimiento financiero, mediante la revisión de los procesos, hechos o evidencias, para la detección o investigación de actos u omisiones que impliquen alguna irregularidad o conducta ilícita.
Atribuciones:
Las atribuciones generales de la Dirección General de Auditoría Forense de Cumplimiento Financiero se establecen en el artículo 21 y las específicas en el artículo 26 del RIASF.
Funciones:
1.      Dirigir la administración de los recursos humanos, financieros y materiales asignados a la dirección general;
2.      Participar en la planeación y desarrollo del PAAF;
3.      Coordinar la solicitud, obtención y acceso a la información y documentación física o digital necesaria que se requiera a las entidades fiscalizadas, servidores públicos y a las personas físicas o morales, públicas o privadas, que hubieran celebrado operaciones con aquéllas, así como a los subcontratados por los terceros, que sean necesarias para las etapas de planeación y desarrollo de las auditorías, de conformidad con las disposiciones jurídicas aplicables;
4.      Proponer a su superior jerárquico las auditorías que se integrarán al PAAF, la etapa en la que se entregarán los resultados, el personal que deba intervenir en ellas y, en su caso, comunicarle los cambios que se efectúen al respecto, así como la contratación de despachos o profesionales independientes habilitados para la práctica de auditorías o en apoyo de trabajos específicos, en términos del artículo 26 de la LFRCF;
5.      Designar a los auditores encargados de practicar las auditorías a su cargo y, en su caso, a los que han sido habilitados mediante la contratación de despachos o profesionales independientes, en términos de lo dispuesto por el artículo 26 de la LFRCF;
6.      Instruir la práctica de auditorías considerando que la auditoría forense tiene como objetivo la revisión de los procesos, hechos y evidencias para la detección o investigación de actos u omisiones que impliquen alguna irregularidad o conducta ilícita, con el propósito de documentar con pruebas suficientes, competentes, pertinentes y relevantes las conclusiones derivadas de los hallazgos e irregularidades detectadas, apoyándose cuando así se requiera, con la tecnología y herramienta forense;
7.      Dirigir las revisiones en las entidades fiscalizadas, a fin de comprobar que las operaciones referentes a la recaudación, obtención y captación de los ingresos; el movimiento de fondos de la Federación; las operaciones relacionadas con la deuda pública en su contratación, registro, renegociación, administración y pago; los egresos, incluyendo subsidios, transferencias y donativos, y que los recursos y obligaciones se hayan realizado, administrado, registrado y aplicado de acuerdo con las leyes correspondientes y al fin establecido; así como evaluar el cumplimiento de metas y objetivos previstos, conforme a las disposiciones jurídicas aplicables;
8.      Confirmar que las operaciones que realicen las entidades fiscalizadas sean acordes con la LIF y el PEF, se efectúen con apego a las disposiciones respectivas del Código Fiscal de la Federación y leyes fiscales sustantivas, las leyes Federal de Deuda Pública, Federal de Presupuesto y Responsabilidad Hacendaria, orgánicas del Congreso de la Unión, de la Administración Pública Federal, del Poder Judicial de la Federación y las demás disposiciones jurídicas y administrativas aplicables;
9.      Constatar la existencia, procedencia y registro de los activos, pasivos y operaciones que realicen las entidades fiscalizadas, de los fideicomisos, fondos y mandatos o cualquier otra figura análoga, que sean acordes con la LGCG y verificar la razonabilidad de las cifras mostradas en los estados financieros consolidados y particulares de la Cuenta Pública de que se trate;
10.    Coordinar la solicitud, análisis y procesamiento de la información que se requiera para el ejercicio de sus atribuciones, incluyendo aquella información contenida en los diversos medios de almacenamiento y bases de datos, para lo cual podrá utilizar herramientas tecnológicas e informáticas especializadas;
11.    Vigilar el uso de tecnologías de información y comunicación, herramientas de punta y las mejores prácticas aceptadas internacionalmente para la revisión de los procesos, hechos y evidencias para la detección de actos u omisiones que impliquen alguna irregularidad o conducta ilícita;
12.    Coordinar la solicitud a las entidades fiscalizadas de la información financiera que se requiera con el propósito de consultarla para efectos de las auditorías que se practiquen, incluyendo los registros contables y presupuestarios, así como los reportes institucionales y de los sistemas de contabilidad gubernamental que estén obligados a operar;
13.    Dirigir la investigación y obtención de la información y documentación para la etapa de planeación
respecto de la procedencia de una auditoría forense;
14.    Coordinar la investigación, documentación y registro de hechos, actos u omisiones que impliquen alguna irregularidad o conducta ilícita y, cuando así se requiera, contar con el apoyo de especialistas externos;
15.    Realizar, en el ámbito de su competencia, las revisiones de situaciones irregulares que se denuncien en términos del Título Cuarto de la LFRCF, previa autorización por el Auditor Superior de la Federación y con base en el dictamen técnico jurídico a que se refiere el artículo 62 de la LFRCF que emita la DGJ, respecto del ejercicio fiscal en curso o de ejercicios anteriores distintos al de la Cuenta Pública en revisión, así como designar al personal que realizará dicha revisión;
16.    Coordinar el desahogo de las diligencias necesarias para la investigación de presuntas irregularidades y contar con mayores elementos de prueba para el desarrollo de las auditorías forenses en el ámbito de su competencia;
17.    Participar en el análisis del IAGF y en la elaboración del Informe General, en la forma en que determine su superior jerárquico;
18.    Solicitar a las instancias de control competentes y a las ELF, los informes, resultados y/o demás información que se requiera para el ejercicio de sus funciones;
19.    Coordinar y elaborar los programas específicos y de presupuestos, y ejecutarlos para el desarrollo de las funciones que son competencia de las UAA de su adscripción;
20.    Comunicar a su superior jerárquico la conclusión de las auditorías forenses de cumplimiento financiero en el momento en que, derivado de los hallazgos y conclusiones obtenidos durante el proceso de investigación, se determine que no existen los elementos suficientes para presumir alguna irregularidad;
21.    Presentar, de conformidad con lo establecido en la LFRCF, los informes de auditoría que se practiquen y someterlos a la consideración y autorización del Auditor Especial de Cumplimiento Financiero;
22.    Coordinar con las UAA de su adscripción las propuestas de las normas, procedimientos, métodos o sistemas para la integración de la contabilidad y de archivo, de los libros y documentos justificativos y comprobatorios de la situación financiera, presupuestal y patrimonial de las entidades fiscalizadas, que permitan la práctica de las auditorías, para autorización del Auditor Especial de Cumplimiento Financiero;
23.    Establecer los criterios de selección de auditorías, procedimientos, métodos y sistemas para la fiscalización superior de la Cuenta Pública;
24.    Convocar la presencia de los representantes de las entidades fiscalizadas para las reuniones en donde se dé a conocer a las entidades fiscalizadas la parte que les corresponda de los resultados preliminares o definitivos durante el desarrollo de las auditorías y, en su caso, las observaciones preliminares o definitivas de las auditorías que se les practicaron, de conformidad con lo dispuesto en los artículos 18, 20 y 21 de la LFRCF;
25.    Proponer y, en su caso, realizar entrevistas y reuniones con particulares o con los servidores públicos de las entidades fiscalizadas, necesarias para conocer directamente el ejercicio de sus funciones;
26.    Verificar que se realicen grabaciones en audio o video de cualquiera de las reuniones de trabajo y audiencias señaladas en la LFRCF, previo consentimiento por escrito signado con firma autógrafa, o bien firma electrónica cuando se trate del proceso de fiscalización por medios electrónicos, de la o las personas que participen o a solicitud de la entidad fiscalizada, para integrar el archivo electrónico correspondiente;
27.    Verificar que los comisionados o habilitados que intervienen en las auditorías levanten actas circunstanciadas en presencia de dos testigos, en las que hagan constar los hechos u omisiones que hubieran reportado;
28.    Coordinar la solicitud a terceros que hubieran contratado con las entidades fiscalizadas obra pública, bienes, arrendamientos o servicios mediante cualquier título legal y a cualquier entidad o persona física o moral, pública o privada, o aquellos que hayan sido subcontratados por terceros, la información relacionada con la documentación justificativa y comprobatoria del ejercicio de los recursos públicos a efecto de realizar las compulsas correspondientes;
29.    Coordinar los trabajos de análisis del IAGF y de la Cuenta Pública, para seleccionar las entidades por fiscalizar, los programas, proyectos, partidas y conceptos de recaudación, obtención y captación de los ingresos, de movimientos de fondos de la Federación, los egresos, las operaciones relacionadas con la deuda pública y de subsidios, que sean susceptibles de fiscalizar en el ámbito de su competencia;
30.    Obtener los resultados relevantes de las auditorías practicadas por las firmas de auditores externos y los órganos internos de control, adscritos a las dependencias y entidades y de la SFP, así como presentar al Auditor Especial de Cumplimiento Financiero los resultados y conceptos que por su importancia y alcance se consideren convenientes para incluir en el PAAF;
31.    Comisionar al personal que efectuará visitas domiciliarias, para exigir la exhibición de los libros, papeles, contratos, convenios, nombramientos, dispositivos magnéticos o electrónicos de almacenamiento de información, documentos y archivos indispensables para la realización de sus investigaciones, sujetándose a las leyes respectivas y a las formalidades establecidas para los cateos, con motivo de la fiscalización superior de la Cuenta Pública;
32.    Solicitar a las UAA de su adscripción la información que, como resultado de la práctica de auditorías, pudiera implicar irregularidades o alguna conducta ilícita;
33.    Revisar y autorizar los proyectos de informes de auditorías realizadas por las UAA a su cargo, así como remitirlos a las instancias de revisión correspondientes;
34.    Remitir a las áreas competentes de la AESII el soporte documental de las acciones que deriven de los informes de auditoría, debidamente certificado;
35.    Aprobar y someter a consideración de su superior jerárquico las observaciones, recomendaciones y acciones promovidas que, en el ámbito de su competencia, se deban formular a las entidades fiscalizadas;
36.    Supervisar y autorizar los informes de auditoría derivados de la fiscalización a su cargo;
37.    Solicitar a la DGJ la imposición de multas a los servidores públicos, a los particulares, a los terceros y a los subcontratados que no atiendan en tiempo y forma sus requerimientos de información y documentación con motivo de la fiscalización superior de la Cuenta Pública;
38.    Instruir que se registren las recuperaciones y resarcimientos a la Hacienda Pública Federal o al patrimonio de los entes públicos federales o las entidades paraestatales federales, derivados de las auditorías que practiquen las UAA de su adscripción;
39.    Proponer a su superior jerárquico, en los términos de la LGCG y la LGA, las modificaciones a los principios, normas, procedimientos, métodos y sistemas de registro y contabilidad, así como las disposiciones para el archivo, guarda y custodia de los libros y documentos justificativos y comprobatorios del ingreso, gasto y deuda pública, y todos aquellos elementos que posibiliten la adecuada rendición de cuentas y la práctica idónea de las auditorías;
40.    Proponer a su superior jerárquico la contratación de peritos o expertos para la elaboración de los dictámenes necesarios en las auditorías forenses de cumplimiento financiero;
41.    Proponer a su superior jerárquico la celebración de convenios con dependencias federales, estatales y municipales, para la obtención de bases de datos necesarias para las auditorías forenses;
42.    Proponer la celebración de convenios, bases de colaboración o acuerdos interinstitucionales con organizaciones nacionales e internacionales en materia de auditoría forense;
43.    Promover el desarrollo de programas de especialización y trabajos de investigación interdisciplinaria
en materia de auditoría forense con una visión global e integradora;
44.    Proponer el intercambio de conocimientos con otras instituciones u organizaciones internacionales, que traten con temas y grupos de estudio o de investigación, enfocados a aspectos relacionados con la materia de auditoría forense;
45.    Promover la investigación y preparación de documentos especializados relacionados con la auditoría e investigación forense, para fomentar la adecuada rendición de cuentas y el correcto ejercicio del recurso público;
46.    Planear y coordinar proyectos específicos y temas de investigación en las materias de auditoría forense y de combate a la corrupción;
47.    Promover la investigación y propuestas de los modelos, medios y herramientas que posibiliten el desarrollo, uso, integración y apropiación de nuevas estrategias y métodos de fiscalización;
48.    Desarrollar contenidos que por su calidad e innovación sean material de referencia de auditoría e investigación forense;
49.    Proponer a su superior jerárquico, derivado de las auditorías, estudios, análisis, diagnósticos, evaluaciones e investigaciones practicadas, sugerencias a la Cámara de Diputados para modificar disposiciones legales a fin de mejorar la gestión financiera y el desempeño de las entidades fiscalizadas;
50.    Promover, en el ámbito de su competencia, auditorías a los recursos federales que a título de subsidios o por cualquier otro concepto, los entes públicos hayan otorgado con cargo a su presupuesto a particulares, y en general a cualquier entidad pública o privada, para verificar su aplicación al objeto autorizado, en cumplimiento de las disposiciones jurídicas aplicables;
51.    Recibir de las UAA adscritas a la AECF las propuestas de revisión o intervención por posibles irregularidades o conductas ilícitas de servidores públicos o terceros en la captación, recaudación, administración, custodia, manejo, ejercicio y aplicación de los recursos federales;
52.    Evaluar conjuntamente con las UAA adscritas a la AECF, las propuestas presentadas a fin de considerar la viabilidad y procedencia de la práctica de técnicas propias de la auditoría forense;
53.    Determinar, con base en los resultados de la evaluación de las propuestas formuladas por las UAA adscritas a la AECF, el grado de participación en la revisión o, en su caso, la práctica de la auditoría forense correspondiente, para autorización de su superior jerárquico;
54.    Solicitar apoyo y/o asesoría a la DGAIFF respecto de la elaboración de documentos, datos, informes y asesorías o cooperación técnica, así como aquellos asuntos que por su naturaleza requieran de técnicas de inversiones físicas federales y, en su caso, comisionar al personal que para tales efectos ésta designe;
55.    Solicitar apoyo y/o asesoría a la DGATIC respecto de la elaboración de documentación, datos, informes y asesorías o cooperación técnica, así como aquellos asuntos que por su naturaleza requieran de técnicas de auditorías de tecnologías de la información y comunicaciones y, en su caso, comisionar al personal que para tales efectos ésta designe, y
56.    Efectuar las demás funciones que, en el ámbito de su competencia, le confieran las disposiciones jurídicas aplicables y su superior jerárquico.
Las funciones antes señaladas podrán ejercerse a través de medios físicos o electrónicos mediante el Buzón Digital de la ASF o cualquier otra herramienta tecnológica que al efecto implemente la ASF, en términos del último párrafo de los artículos 21 y 26 del RIASF.
La DGAFCF, para la atención de los asuntos de su competencia y de las UAA de su adscripción, será auxiliada por una Secretaría Técnica, cuyas funciones se pueden consultar en el Apartado VII. Funciones Generales.
1.2.5.0.1       SUBDIRECCIÓN DE LABORATORIO FORENSE DE CUMPLIMIENTO FINANCIERO "1"
1.2.5.0.2       SUBDIRECCIÓN DE LABORATORIO FORENSE DE CUMPLIMIENTO FINANCIERO "2"
Atribuciones:
Las atribuciones generales de las Subdirecciones de Laboratorio Forense de Cumplimiento Financiero "1" y "2" se establecen en el artículo 59 del RIASF.
Funciones:
1.      Solicitar, obtener, recabar, analizar, procesar y custodiar la evidencia digital que requiera la dirección general para el ejercicio de sus atribuciones, incluyendo aquella contenida en los diversos dispositivos de almacenamiento físico, con observancia en la normativa vigente y los procedimientos de la cadena de custodia aplicables;
2.      Proponer a su superior jerárquico hacer uso de las herramientas de cómputo forense, como apoyo en la ejecución de auditorías;
3.      Realizar los trabajos de investigación digital mediante el uso de técnicas y herramientas auxiliares en el procesamiento de información electrónica, para someter a validación y aprobación de su superior jerárquico el informe del resultado de dicha investigación y efectuar el cierre de los casos, la integración de los expedientes correspondientes, así como el respaldo, almacenaje y custodia de dichas investigaciones y/o evidencias digitales, conforme a la normativa aplicable y los procedimientos de la cadena de custodia;
4.      Integrar y custodiar los expedientes de las investigaciones digitales, de acuerdo con la normativa aplicable y los procedimientos de la cadena de custodia;
5.      Asesorar en materia de cómputo forense al personal auditor de la dirección general y de la AECF;
6.      Proponer a su superior jerárquico los procedimientos y protocolos para la obtención, traslado, procesamiento, respaldo y custodia, que permitan la adecuada cadena de custodia de la evidencia digital;
7.      Realizar la integración y actualización de bases de datos y otras fuentes generales de información que derivan de los procedimientos de auditoría aplicados por las áreas auditoras, a fin de fortalecer los trabajos de investigación forense;
8.      Diseñar, difundir y proponer metodologías, técnicas de investigación, muestreo y análisis, mediante el uso de herramientas de cómputo forense y de análisis electrónico de datos;
9.      Realizar las investigaciones que su superior jerárquico le requiera y proponer la implementación de herramientas tecnológicas;
10.    Integrar y presentar ante su superior jerárquico los expedientes documentales o técnicos para soportar las acciones legales que se originen con motivo de una auditoría de cómputo forense;
11.    Participar, en los términos definidos en los documentos normativos generales de la ASF y los particulares de cada dirección general, en los procesos de planeación y desarrollo del PAAF;
12.    Supervisar y participar en el desarrollo de las auditorías para las cuales sean comisionados, representando a la ASF, en atención a las disposiciones jurídicas aplicables;
13.    Proponer a su superior jerárquico la revisión, en el ámbito de su competencia, de los actos u omisiones que impliquen alguna irregularidad, conducta ilícita o comisión de faltas administrativas, en los términos de las disposiciones jurídicas aplicables;
14.    Participar en las auditorías que su superior jerárquico le encomiende y mantenerlo informado del desarrollo de las actividades;
15.    Practicar, en el ámbito de su competencia, auditorías a los recursos federales que a título de subsidios o por cualquier otro concepto, los entes públicos hayan otorgado con cargo a su presupuesto a particulares, y en general a cualquier entidad pública o privada, para verificar su aplicación al objeto autorizado, en cumplimiento de las disposiciones jurídicas correspondientes;
16.    Supervisar y practicar auditorías a efecto de constatar la existencia, procedencia y registro de los activos y pasivos de las entidades fiscalizadas, de los fideicomisos, fondos y mandatos o cualquier otra figura análoga, para verificar la razonabilidad de las cifras mostradas en los estados financieros consolidados y particulares de la Cuenta Pública;
17.    Supervisar la incorporación en el SICSA de las propuestas de auditoría, el programa de actividades,
las guías de auditoría y los proyectos de informes de auditoría;
18.    Instruir, supervisar y participar en la revisión, análisis y evaluación de la información y documentación proporcionada, con motivo de la planeación y ejecución de las auditorías;
19.    Proponer a su superior jerárquico lo que se deba requerir a las entidades fiscalizadas, a las personas físicas o morales, públicas o privadas y a los terceros que hubieren celebrado operaciones con aquellas, la información, documentación y aclaraciones que sean necesarias para la ejecución de las auditorías;
20.    Investigar, documentar y evidenciar hechos, actos u omisiones que impliquen alguna irregularidad o conducta ilícita y, cuando así se requiera, contar con el apoyo de especialistas externos;
21.    Apoyar en el desahogo de las diligencias necesarias para la investigación de presuntas irregularidades y contar con mayores elementos de prueba para el desarrollo de las auditorías forenses;
22.    Intervenir en la forma que determine su superior jerárquico en el análisis del IAGF y en la formulación del Informe General, en el marco de sus respectivos ámbitos de competencia;
23.    Requerir a las instancias de control competentes y a las ELF, los informes, resultados o demás información que se requiera para el ejercicio de sus funciones;
24.    Obtener durante el desarrollo de las auditorías e investigaciones, copia de la información y documentación original o, en su caso, de las constancias que tenga a la vista y certificarla, previo cotejo con sus originales;
25.    Recabar, integrar y presentar a su superior jerárquico la documentación necesaria para ejercitar las acciones que procedan como resultado de las irregularidades que se detecten en las auditorías que practiquen, la cual cuando así se requiera, deberá ser certificada por la entidad fiscalizada;
26.    Proponer a su superior jerárquico la conclusión de las auditorías forenses en el momento en que, derivado de los hallazgos y conclusiones obtenidos durante el proceso de investigación, se determine que no existen los elementos suficientes para presumir alguna irregularidad;
27.    Solicitar la presencia de las entidades fiscalizadas y de las personas que estime pertinentes, en la fecha y lugar que se les señale, para celebrar las reuniones en las que se les dé a conocer los resultados y, en su caso, las observaciones preliminares de las auditorías que se les practicaron, conforme a lo establecido en la LFRCF;
28.    Celebrar las reuniones de trabajo que estimen necesarias durante el proceso de fiscalización, en términos de los artículos 18, 20 y 21 de la LFRCF;
29.    Practicar revisiones en las entidades fiscalizadas, a fin de comprobar que las operaciones referentes a la recaudación, obtención y captación de los ingresos; el movimiento de fondos de la Federación; las operaciones relacionadas con la deuda pública en su contratación, registro, renegociación, administración y pago; los egresos, incluyendo subsidios, transferencias y donativos, y que los recursos y obligaciones se hayan realizado, administrado, registrado y aplicado de acuerdo con las leyes correspondientes y al fin establecido; así como, evaluar el cumplimiento de metas y objetivos previstos, conforme a las disposiciones jurídicas aplicables;
30.    Supervisar que los comisionados o habilitados que intervienen en las auditorías levanten, cuando sea el caso, actas circunstanciadas en presencia de dos testigos, en las que harán constar los hechos y omisiones que hubieren encontrado haciendo prueba plena en cuanto a su emisión en términos de la LFRCF y comunicarlo a su superior jerárquico;
31.    Efectuar, previa autorización de su superior jerárquico, visitas domiciliarias a particulares, personas físicas o morales, para exigir la exhibición de los libros, papeles, contratos, convenios, nombramientos, dispositivos magnéticos o electrónicos de almacenamiento de información, documentos y archivos indispensables para la realización de sus investigaciones, así como la evidencia documental de los costos y gastos que erogaron para cumplir con los contratos sujetándose a las leyes respectivas y a las formalidades establecidas para los cateos, con motivo de la fiscalización superior;
32.    Presentar para su validación el análisis de datos, información, hallazgos, hechos relevantes, obtención de evidencias, aplicación de pruebas y los demás elementos para llegar a conclusiones válidas y soportadas que permitan conformar integralmente el informe de auditoría, en el ámbito de su competencia;
33.    Elaborar los proyectos de informes de las auditorías en las que participen;
34.    Coadyuvar en la formulación y ejecución del programa de supervisión para vigilar que se apliquen las normas establecidas por la ASF en la práctica de las auditorías a las entidades fiscalizadas;
35.    Elaborar y someter a la consideración de su superior jerárquico las recomendaciones y acciones que, en el ámbito de su competencia, se deban formular a las entidades fiscalizadas;
36.    Realizar la supervisión de las auditorías y, en su caso, de los trabajos contratados en apoyo de las tareas de fiscalización o investigaciones de cómputo forense;
37.    Supervisar, evaluar y someter a consideración de su superior jerárquico, los proyectos, recomendaciones y acciones, así como verificar su inclusión en los informes de auditoría;
38.    Plantear la celebración de convenios, bases de colaboración o acuerdos interinstitucionales con organizaciones nacionales e internacionales en materia de auditoría forense;
39.    Proponer a su superior jerárquico metodologías y técnicas de investigación, muestreo y análisis de información para su autorización;
40.    Proporcionar la asesoría que, en materia forense, solicite su superior jerárquico;
41.    Coordinar el desarrollo de estudios, documentos y trabajos; investigar y proponer a su superior jerárquico nuevas herramientas de desarrollo, así como la contratación de peritos o expertos para la elaboración de dictámenes en materia de auditoría forense;
42.    Proponer a su superior jerárquico la celebración de convenios con dependencias federales, estatales y municipales, para la obtención de bases de datos necesarias para las auditorías forenses;
43.    Coordinar la obtención de los elementos suficientes que sustenten los resultados que se originen o se complementen con una auditoría de cómputo forense o investigación digital;
44.    Efectuar las demás funciones que, en el ámbito de su competencia, le confieran las disposiciones jurídicas aplicables y su superior jerárquico.
Las funciones antes señaladas podrán ejercerse a través de medios físicos o electrónicos mediante el Buzón Digital de la ASF o cualquier otra herramienta tecnológica que al efecto implemente la ASF, en términos del último párrafo de los artículos 26 y 59 del RIASF.
1.2.5.0.3       SUBDIRECCIÓN DE AUDITORÍA FORENSE DE CUMPLIMIENTO FINANCIERO "1"
1.2.5.0.4       SUBDIRECCIÓN DE AUDITORÍA FORENSE DE CUMPLIMIENTO FINANCIERO "2"
1.2.5.0.5       SUBDIRECCIÓN DE AUDITORÍA FORENSE DE CUMPLIMIENTO FINANCIERO "3"
Atribuciones:
Las atribuciones generales de las Subdirecciones de Auditoría Forense de Cumplimiento Financiero "1", "2" y "3" se establecen en el artículo 59 del RIASF.
Funciones:
1.      Coadyuvar en los trabajos relacionados con la evaluación del cumplimiento de los objetivos y metas fijados en los programas federales, conforme a los indicadores estratégicos aprobados en el presupuesto;
 
2.      Participar en la revisión, análisis y evaluación de la información y documentación proporcionada con motivo de la planeación y desarrollo de las auditorías, y someterlos a consideración de su superior jerárquico;
3.      Participar en la investigación y proponer los modelos, medios y herramientas que posibiliten el desarrollo, uso, integración y apropiación de nuevas estrategias y métodos de fiscalización;
4.      Desarrollar metodologías y técnicas de investigación, muestreo y análisis de información que le sean requeridas por su superior jerárquico;
5.      Participar en la recopilación de información para el desarrollo de estudios, documentos y trabajos en materia de auditoría forense;
6.      Integrar y actualizar bases de datos y otras fuentes generales de información para el trabajo de investigación y desarrollo en materia forense;
7.      Realizar las investigaciones que su superior jerárquico le requiera y proponer la implementación de herramientas en materia forense;
8.      Participar en el desarrollo de contenidos que por su calidad e innovación sean material de referencia de auditoría e investigación forense;
9.      Coadyuvar, asesorar y participar, en el ámbito de su competencia, en el desarrollo de las auditorías;
10.    Recabar, analizar y procesar la información que se requiera para el ejercicio de sus atribuciones, incluyendo aquella información contenida en los diversos medios de almacenamiento y bases de datos;
11.    Obtener durante el desarrollo de las auditorías e investigaciones copia de la información y documentación original o, en su caso, de las constancias que tenga a la vista y certificarla, previo cotejo con sus originales;
12.    Apoyar y asesorar a las áreas auditoras de la dirección general en la elaboración del requerimiento de información y documentación a las instancias de control competentes, entidades fiscalizadas, terceros y subcontratados por terceros, conforme lo establece la LFRCF;
13.    Apoyar en el desahogo de las diligencias necesarias para la investigación de presuntas irregularidades y contar con mayores elementos de prueba para el desarrollo de las auditorías forenses;
14.    Efectuar, previa autorización de su superior jerárquico, visitas domiciliarias a particulares, personas físicas o morales, para exigir la exhibición de los libros, papeles, contratos, convenios, nombramientos, dispositivos magnéticos o electrónicos de almacenamiento de información, documentos y archivos indispensables para la realización de sus investigaciones, así como la evidencia documental de los costos y gastos que erogaron para cumplir con los contratos, sujetándose a las leyes respectivas y a las formalidades establecidas para los cateos, con motivo de la fiscalización superior;
15.    Supervisar y mantener comunicación con el personal comisionado o habilitado y, en su caso, instruir las acciones que se requieran en el proceso del levantamiento de las actas circunstanciadas con motivo de las auditorías, e informar a su superior jerárquico;
16.    Coadyuvar en la elaboración y revisión de los informes de auditoría de la dirección general que resulten de la fiscalización superior de la Cuenta Pública;
17.    Supervisar las observaciones que emitan las áreas revisoras de la ASF para la integración de los informes de auditoría;
18.    Presentar a consideración de su superior jerárquico los hallazgos y conclusiones obtenidos durante el proceso de la investigación, cuando se determine que no existen los elementos suficientes para presumir alguna irregularidad;
19.    Elaborar y someter a consideración de su superior jerárquico las observaciones y acciones promovidas que se deban formular a las entidades fiscalizadas;
20.    Recabar, integrar y presentar a su superior jerárquico la documentación necesaria para ejercitar las acciones que procedan como resultado de las irregularidades que se detecten en las auditorías que practiquen, la cual cuando así se requiera, deberá ser certificada por la entidad fiscalizada;
21.    Supervisar, evaluar y someter a consideración de su superior jerárquico, los proyectos de pliegos de observaciones y verificar su inclusión en los informes de auditoría;
22.    Coadyuvar con las áreas auditoras de la dirección general en la elaboración de las acciones, producto de los informes de auditoría;
23.    Coadyuvar en la formulación y ejecución del programa de supervisión para vigilar que se apliquen las normas establecidas por la ASF en la práctica de las auditorías a las entidades fiscalizadas;
24.    Plantear a su superior jerárquico la celebración de convenios con dependencias federales, estatales y municipales en materia de auditoría forense, y
25.    Efectuar las demás funciones que, en el ámbito de su competencia, le confieran las disposiciones jurídicas aplicables y su superior jerárquico.
Las funciones antes señaladas podrán ejercerse a través de medios físicos o electrónicos mediante el Buzón Digital de la ASF o cualquier otra herramienta tecnológica que al efecto implemente la ASF, en términos del último párrafo de los artículos 26 y 59 del RIASF.
1.2.5.1          DIRECCIÓN DE AUDITORÍA FORENSE DE CUMPLIMIENTO FINANCIERO "A"
1.2.5.2          DIRECCIÓN DE AUDITORÍA FORENSE DE CUMPLIMIENTO FINANCIERO "B"
1.2.5.3          DIRECCIÓN DE AUDITORÍA FORENSE DE CUMPLIMIENTO FINANCIERO "C"
Atribuciones:
Las atribuciones generales de las Direcciones de Auditoría Forense de Cumplimiento Financiero "A", "B" y "C" se establecen en el artículo 58 del RIASF.
Funciones:
1.      Participar en las actividades de planeación y desarrollo del PAAF, en la forma que le instruya el director general;
2.      Participar en los términos definidos por los documentos normativos generales de la ASF y los particulares de cada dirección general, en los procesos de planeación y desarrollo del PAAF;
3.      Coadyuvar con la UGA en la gestión de la contratación de prestadores de servicios profesionales de auditoría independientes y en la administración de su contrato;
4.      Supervisar la elaboración de las propuestas de auditoría y la integración de la información complementaria, autorizar su registro en el SICSA de conformidad con la normativa vigente, así como proponer el personal que debe intervenir en ellas y presentarlas al director general para su aprobación;
5.      Coordinar la formulación de las guías de auditoría y constatar que se ajusten a los objetivos propuestos;
6.      Coordinar, verificar las comisiones y practicar las auditorías que, conforme a los programas de trabajo, determine el director general, informando sobre el desarrollo de las actividades y las irregularidades que se identifiquen en su realización;
7.      Proponer al director general la investigación, en el ámbito de su competencia, de los actos u
omisiones que impliquen alguna irregularidad o conducta ilícita, derivados de la fiscalización superior de la Cuenta Pública;
8.      Identificar y proponer factores que deban ser considerados por los auditores durante el desarrollo de la fiscalización superior de la Cuenta Pública que practiquen las áreas adscritas a las direcciones generales de la AECF, para valorar el potencial de una posible conducta ilícita;
9.      Realizar reuniones con las direcciones generales para la exposición de los casos de auditoría forense y proponer, previa autorización del director general, las acciones correspondientes a seguir en el interior de la institución;
10.    Comprobar que las operaciones de recaudación, obtención y captación de los ingresos, egresos, del movimiento de fondos de la Federación, de las operaciones relacionadas con la deuda pública, de subsidios, participaciones y aportaciones federales se hayan realizado, de acuerdo con el marco jurídico aplicable, así como verificar el cumplimiento de los objetivos, metas y políticas públicas establecidos en los programas aprobados en esa materia;
11.    Coordinar la realización de las auditorías a efecto de constatar la existencia, procedencia y registro de los activos y pasivos de las entidades fiscalizadas, de los fideicomisos, fondos y mandatos o cualquier otra figura análoga, para verificar la razonabilidad de las cifras mostradas en los estados financieros consolidados y particulares de la Cuenta Pública;
12.    Recabar, analizar y procesar la información que requiera para el ejercicio de sus atribuciones, incluyendo aquella información contenida en los diversos medios de almacenamiento y bases de datos, para lo cual podrá utilizar herramientas tecnológicas e informáticas especializadas;
13.    Requerir a las entidades fiscalizadas, a las personas físicas o morales, públicas o privadas, así como a los terceros que hubieran celebrado operaciones con aquéllas, y a los subcontratados por los terceros, la información y documentación y aclaraciones necesarias para las etapas de planeación y desarrollo de las auditorías;
14.    Investigar, documentar y evidenciar hechos, actos u omisiones que impliquen alguna irregularidad o conducta ilícita y, cuando así se requiera, contar con el apoyo de especialistas externos;
15.    Ejercer las diligencias necesarias para la investigación de presuntas irregularidades y contar con mayores elementos de prueba para el desarrollo de las auditorías forenses;
16.    Proponer a su superior jerárquico las auditorías para la integración del PAAF, el personal que deba intervenir en ellas y, en su caso, comunicarle los cambios que se efectúen al respecto, así como la contratación de despachos o profesionales especializados independientes en apoyo de trabajos específicos, en términos del artículo 26 de la LFRCF;
17.    Coordinar los oficios de requerimiento de información a las instancias de control competentes y a las ELF, los informes, resultados o la demás información que se requiera para el ejercicio de sus funciones;
18.    Supervisar y elaborar los programas específicos y de presupuestos para el desarrollo de las funciones de las UAA a su cargo;
19.    Obtener durante el desarrollo de las auditorías e investigaciones copia de la información y documentación original o, en su caso, de las constancias que tenga a la vista y certificarla, previo cotejo con sus originales;
20.    Supervisar que se integre la documentación necesaria para ejercitar las acciones legales que deban promoverse, sobre presuntas irregularidades derivadas de las auditorías practicadas;
21.    Notificar a su director general en el momento en que, derivado de los hallazgos y conclusiones obtenidos durante el proceso de la investigación, se determine que no existen los elementos suficientes para presumir alguna irregularidad;
22.    Solicitar la presencia de los representantes de las entidades fiscalizadas, en la fecha y lugar que se les señale, para celebrar las reuniones para dar a conocer la parte que les corresponda de los resultados y, en su caso, las observaciones preliminares o definitivas de las auditorías que se les practicaron, conforme a lo establecido en los artículos 18, 20 y 21 de la LFRCF;
23.    Presentar al director general los requerimientos de información y documentación necesarios para realizar la fiscalización superior de las operaciones, recaudación, obtención y captación de los ingresos, egresos, del movimiento de fondos de la Federación, de las operaciones relacionadas con la deuda pública, de subsidios, participaciones y aportaciones federales;
24.    Presentar al director general las modificaciones o adecuaciones necesarias de los procedimientos de auditoría de la dirección general;
25.    Coordinar la realización de las auditorías a las entidades fiscalizadas por el personal a su cargo, así como supervisar que se levanten actas circunstanciadas en presencia de dos testigos en las que hagan constar los hechos y omisiones que hubieran encontrado, manteniendo comunicación con el personal comisionado o habilitado, así como instruir las acciones que se requieran;
26.    Efectuar, previa autorización de su director general, visitas domiciliarias únicamente para exigir la exhibición de los libros, papeles, contratos, convenios, nombramientos, dispositivos magnéticos o electrónicos de almacenamiento de información, documentos y archivos indispensables para la realización de sus investigaciones, sujetándose a las leyes respectivas y a las formalidades establecidas para los cateos, con motivo de la fiscalización superior de la Cuenta Pública;
27.    Validar los análisis de datos, información, hallazgos, hechos relevantes, obtención de evidencias, aplicación de pruebas y los demás elementos para llegar a conclusiones válidas y soportadas que permitan conformar integralmente el informe de auditoría, en el ámbito de su competencia;
28.    Supervisar la elaboración de los proyectos de informes de auditoría, autorizar su registro en el SICSA y someterlos para la autorización del director general, así como las acciones promovidas y observaciones que se deban formular a los entes públicos federales;
29.    Intervenir en el envío a las áreas competentes de la AESII del soporte documental de las acciones que deriven de los informes de auditoría, debidamente certificado;
30.    Revisar y someter a consideración de su director general las observaciones, recomendaciones y acciones formuladas a las entidades fiscalizadas para su autorización;
31.    Coordinar la elaboración de los informes de auditoría, derivados de la fiscalización;
32.    Recabar y presentar al director general la documentación necesaria para ejercitar las acciones legales que procedan, como resultado de las irregularidades que se detecten en las auditorías que se practiquen;
33.    Coordinar la comunicación entre las UAA de su adscripción y las entidades fiscalizadas, para facilitar la práctica de las auditorías a su cargo;
34.    Evaluar las cédulas de los hallazgos y, en su caso, proponer a su director general los procesos a seguir para la integración de expedientes sobre los asuntos relacionados con las auditorías;
35.    Proponer a su superior jerárquico, derivado de las auditorías, estudios, análisis, diagnósticos, evaluaciones e investigaciones practicadas, la formulación de sugerencias a la Cámara de Diputados para modificar disposiciones legales a fin de mejorar la gestión financiera y el desempeño de las entidades fiscalizadas, y
36.    Efectuar las demás funciones que, en el ámbito de su competencia, le confieran las disposiciones jurídicas aplicables y su superior jerárquico.
Las funciones antes señaladas podrán ejercerse a través de medios físicos o electrónicos mediante el Buzón Digital de la ASF o cualquier otra herramienta tecnológica que al efecto implemente la ASF, en
términos del último párrafo de los artículos 26 y 58 del RIASF.
1.2.5.1.1       SUBDIRECCIÓN DE AUDITORÍA FORENSE DE CUMPLIMIENTO FINANCIERO "A.1"
1.2.5.1.2       SUBDIRECCIÓN DE AUDITORÍA FORENSE DE CUMPLIMIENTO FINANCIERO "A.2"
1.2.5.2.1       SUBDIRECCIÓN DE AUDITORÍA FORENSE DE CUMPLIMIENTO FINANCIERO "B.1"
1.2.5.2.2       SUBDIRECCIÓN DE AUDITORÍA FORENSE DE CUMPLIMIENTO FINANCIERO "B.2"
1.2.5.3.1       SUBDIRECCIÓN DE AUDITORÍA FORENSE DE CUMPLIMIENTO FINANCIERO "C.1"
1.2.5.3.2       SUBDIRECCIÓN DE AUDITORÍA FORENSE DE CUMPLIMIENTO FINANCIERO "C.2"
Atribuciones:
Las atribuciones de las Subdirecciones de Auditoría Forense de Cumplimiento Financiero "A.1", "A.2", "B.1", "B.2", "C.1" y "C.2" se establecen en el artículo 59 del RIASF.
Funciones:
1.      Proponer a su superior jerárquico las propuestas de auditorías para integrar el PAAF para su validación y recabar la información complementaria para la fiscalización superior de la Cuenta Pública, así como proponer el personal que deba intervenir en ellas, de conformidad con la normativa vigente;
2.      Realizar los análisis presupuestales y financieros para definir las entidades por auditar y los objetivos de las revisiones, y someterlos a consideración de su superior jerárquico;
3.      Coadyuvar con su superior jerárquico en la gestión de la contratación de prestadores de servicios profesionales de auditoría independientes y en la administración de su contrato;
4.      Supervisar, participar y practicar las auditorías a las entidades fiscalizadas que le asigne su superior jerárquico y mantenerlo informado del desarrollo de las actividades, conforme al programa y personal autorizado;
5.      Practicar, en el ámbito de su competencia, auditorías a los recursos federales que a título de subsidios o por cualquier otro concepto, los entes públicos hayan otorgado con cargo a su presupuesto a particulares, y en general a cualquier entidad pública o privada, para verificar su aplicación al objeto autorizado, en cumplimiento de las disposiciones jurídicas aplicables;
6.      Practicar auditorías a efecto de constatar la existencia, procedencia y registro de los activos y pasivos de las entidades fiscalizadas, de los fideicomisos, fondos y mandatos o cualquier otra figura análoga, para verificar la razonabilidad de las cifras mostradas en los estados financieros consolidados y particulares de la Cuenta Pública;
7.      Supervisar y participar en la revisión, análisis y evaluación de la información y documentación proporcionada con motivo de la planeación y desarrollo de las auditorías;
8.      Supervisar la incorporación en el SICSA de las propuestas de auditoría, el programa de actividades, las guías de auditoría y los proyectos de informes de auditoría;
9.      Verificar y supervisar que las guías de auditoría se formulen conforme a los objetivos propuestos y someterlas a consideración del director de área;
10.    Aplicar y supervisar los mecanismos de control y evaluación para el mejoramiento de la eficiencia operativa y funcional de las áreas a su cargo, de conformidad con la normativa aplicable;
11.    Elaborar y someter a consideración del director de área los factores que deban ser considerados por los auditores durante el desarrollo de la fiscalización que practiquen las UAA adscritas a la AECF;
12.    Participar en las reuniones con las direcciones de la AECF para la exposición de los casos de auditoría forense en el ámbito de sus atribuciones;
13.    Revisar los trabajos relacionados con la evaluación del cumplimiento final de los objetivos y metas fijadas en los programas federales, conforme a los indicadores estratégicos aprobados en el presupuesto;
14.    Supervisar y desempeñar las comisiones que determine su director de área y mantenerlo informado sobre el desarrollo de sus actividades;
15.    Recabar, analizar y procesar la información que requiera para el ejercicio de sus atribuciones, incluyendo aquella información contenida en los diversos medios de almacenamiento y bases de datos, para lo cual podrá utilizar herramientas tecnológicas e informáticas especializadas;
16.    Requerir a las entidades fiscalizadas, a las personas físicas o morales, públicas o privadas, a los terceros que hubieran celebrado operaciones con aquéllas y a los subcontratados por los terceros, la información, documentación y aclaraciones necesarias para la etapa de planeación, desarrollo y ejecución de las auditorías;
17.    Investigar, documentar y evidenciar hechos, actos u omisiones que impliquen alguna irregularidad o conducta ilícita y, cuando así se requiera, contar con el apoyo de especialistas externos;
18.    Apoyar en el desahogo de las diligencias necesarias para la investigación de presuntas irregularidades y contar con mayores elementos de prueba para el desarrollo de las auditorías forenses de cumplimiento financiero;
19.    Participar en el análisis del IAGF y de la Cuenta Pública, de conformidad con la normativa vigente;
20.    Elaborar los oficios de requerimiento de información a las instancias de control competentes y a las ELF, los informes, resultados o la demás información que se requiera para el ejercicio de sus funciones;
21.    Elaborar los programas específicos y de presupuestos para el desarrollo de las funciones de las UAA a su cargo;
22.    Obtener durante el desarrollo de las auditorías e investigaciones copia de la información y documentación original o, en su caso, de las constancias que tenga a la vista y certificarla, previo cotejo con sus originales;
23.    Coordinar y supervisar la integración de la documentación necesaria para ejercitar las acciones legales que procedan como resultado de las irregularidades que se detecten en las auditorías;
24.    Presentar a consideración de su director de área los hallazgos y conclusiones obtenidos durante el proceso de la investigación, en donde se determine que no existen los elementos suficientes para presumir alguna irregularidad;
25.    Formular los estudios, opiniones, dictámenes, informes y los demás documentos que le sean requeridos por su director de área;
26.    Proporcionar, conforme a sus atribuciones y de acuerdo con las instrucciones de su director general, la información, documentación, datos, informes y asesorías o cooperación técnica requeridos por otras áreas de la ASF;
27.    Solicitar la presencia de los representantes de las entidades fiscalizadas, en la fecha y lugar que se les señale, para celebrar las reuniones para darles a conocer la parte que les corresponda de los resultados y, en su caso, las observaciones preliminares de las auditorías que se les practicaron, de conformidad con los artículos 18, 20 y 21 de la LFRCF;
28.    Celebrar las reuniones de trabajo que estimen necesarias durante el proceso de fiscalización en términos de los artículos 18, 20 y 21 de la LFRCF;
29.    Presentar al director de área los requerimientos de información y documentación necesarios para realizar la fiscalización superior de las operaciones, recaudación, obtención y captación de los ingresos, egresos, del movimiento de fondos de la Federación, de las operaciones relacionadas con la deuda pública, de subsidios o por cualquier otro concepto;
30.    Supervisar y mantener comunicación con el personal comisionado o habilitado y, en su caso, instruir las acciones que se requieran, en el proceso de levantamiento de las actas circunstanciadas con motivo de las auditorías, e informar a su director de área;
31.    Efectuar, previa autorización de su director de área, visitas domiciliarias únicamente para exigir la exhibición de los libros, papeles, contratos, convenios, nombramientos, dispositivos magnéticos o electrónicos de almacenamiento de información, documentos y archivos indispensables para la realización de sus investigaciones, sujetándose a las leyes respectivas y a las formalidades establecidas para los cateos, con motivo de la fiscalización superior de la Cuenta Pública;
32.    Presentar para su validación los análisis de datos, información, hallazgos, hechos relevantes, obtención de evidencias, aplicación de pruebas y los demás elementos para llegar a conclusiones válidas y soportadas que permitan conformar integralmente el informe de auditoría, en el ámbito de su competencia;
33.    Supervisar la elaboración de los informes de auditoría, derivado de la fiscalización y verificar su registro en el SICSA;
34.    Supervisar la práctica de las auditorías y, en su caso, los trabajos contratados en apoyo a las tareas de fiscalización;
35.    Formular y ejecutar el programa de supervisión para vigilar que se apliquen las normas establecidas por la ASF en la práctica de las auditorías a las entidades fiscalizadas;
36.    Supervisar las observaciones y acciones promovidas que emitan las áreas revisoras de la ASF para la integración de los proyectos de informes de auditoría;
37.    Someter a consideración de su superior jerárquico las observaciones y acciones promovidas que se deban formular a los entes públicos fiscalizados;
38.    Emitir las acciones que deriven de los informes de auditoría y elaborar el soporte documental para su envío a las áreas competentes de la AESII;
39.    Proponer a su superior jerárquico, derivado de las auditorías practicadas, la formulación de sugerencias a la Cámara de Diputados para modificar disposiciones legales a fin de mejorar la gestión financiera y el desempeño de las entidades fiscalizadas;
40.    Desarrollar metodologías y técnicas de investigación, muestreo y análisis de información que le sean requeridos por su superior jerárquico;
41.    Participar en la recopilación de información para el desarrollo de estudios, documentos y trabajos en materia de auditoría forense;
42.    Integrar y actualizar bases de datos y otras fuentes generales de información que faciliten el trabajo de investigación y desarrollo en materia forense;
43.    Participar en la práctica de investigaciones y proponer nuevas herramientas de desarrollo en materia forense;
44.    Proponer al director de área la celebración de convenios con dependencias federales, estatales y municipales para la obtención de bases de datos necesarias para las auditorías forenses, y
45.    Efectuar las demás funciones que, en el ámbito de su competencia, le confieran las disposiciones jurídicas aplicables y su superior jerárquico.
Las funciones antes señaladas podrán ejercerse a través de medios físicos o electrónicos mediante el Buzón Digital de la ASF o cualquier otra herramienta tecnológica que al efecto implemente la ASF, en términos del último párrafo de los artículos 26 y 59 del RIASF.
 
ORGANIGRAMA DE LA DIRECCIÓN GENERAL DE AUDITORÍA DE TECNOLOGÍAS DE INFORMACIÓN Y COMUNICACIONES

1.2.6   DIRECCIÓN GENERAL DE AUDITORÍA DE TECNOLOGÍAS DE INFORMACIÓN Y COMUNICACIONES
Objetivo:
Realizar revisiones, estudios, análisis, diagnósticos, evaluaciones e investigaciones a las entidades fiscalizadas, a fin de comprobar que la gestión financiera, contrataciones, gobernanza, administración de riesgos, seguridad de la información y ciberseguridad, continuidad de las operaciones, calidad de datos, desarrollo y adquisición de aplicaciones, soporte y operación de sistemas, infraestructura, consultorías y demás servicios destinados al uso de las tecnologías de información y comunicaciones se hayan realizado, administrado, registrado y aplicado, tanto por la entidad fiscalizada como por terceros que participen en la conformación, procesamiento, soporte y entrega de información, conforme a las disposiciones jurídicas y normativas aplicables, así como en los marcos nacionales e internacionales en materia de tecnologías de información y comunicación; evaluar la operación y soporte de los equipos y programas de cómputo, sistemas y redes, servicios de cómputo en la nube, bandas de frecuencias, enlaces de comunicación satelitales o microondas, de fibra óptica y cualquier otro medio de comunicación; verificar el cumplimiento de metas y objetivos previstos en las estrategias, programas y proyectos en materia de tecnologías de información y comunicaciones, seguridad de la información y ciberseguridad; constatar la correcta recaudación, obtención, captación, asignación y utilización de los recursos públicos federales asociados a las entidades fiscalizadas que presten servicios de tecnologías de información y comunicaciones, independientemente de la figura jurídica que empleen, así como en los programas y proyectos en materia de tecnologías de información y comunicaciones en las entidades fiscalizadas y su aplicación al objeto autorizado, a fin de constatar el cumplimiento de las disposiciones jurídicas aplicables.
Atribuciones:
Las atribuciones generales de la Dirección General de Auditoría de Tecnologías de Información y Comunicaciones se establecen en el artículo 21 y las específicas en el artículo 26 Bis del RIASF.
Funciones:
1.      Proponer a su superior jerárquico las auditorías que se integrarán al PAAF, el personal que deba intervenir en ellas y, en su caso, comunicarle los cambios que se efectúen al respecto, así como la contratación de despachos o profesionales independientes habilitados para la práctica de auditorías o en apoyo de trabajos específicos, en términos del artículo 26 de la LFRCF;
2.      Proponer a su superior jerárquico los criterios para la selección de auditorías, procedimientos, métodos y sistemas para la fiscalización de la Cuenta Pública;
3.      Planear, conforme al PAAF aprobado por el Auditor Superior de la Federación, las actividades relacionadas con la fiscalización de la Cuenta Pública y elaborar los análisis temáticos que sirvan de insumos para la preparación del Informe General;
4.      Desempeñar las comisiones y, en su caso, participar en las auditorías que determine su superior jerárquico y mantenerlo informado sobre el desarrollo de sus actividades;
5.      Coordinar, vigilar y evaluar, de conformidad con los lineamientos y demás normativa aplicable, los procesos para la fiscalización superior de la Cuenta Pública;
6.      Coordinar, conforme al PAAF aprobado por el Auditor Superior de la Federación, las revisiones a las entidades fiscalizadas, a fin de comprobar que la gestión financiera, contrataciones, gobernanza, administración de riesgos, seguridad de la información, básicamente ciberseguridad, continuidad de las operaciones, calidad de datos, desarrollo y adquisición de aplicaciones, soporte y operación de sistemas, infraestructura, consultorías y demás servicios destinados al uso de las tecnologías de información y comunicaciones se hayan realizado, administrado, registrado y aplicado, tanto por la entidad fiscalizada como por terceros que participen en la conformación, procesamiento, soporte y entrega de información, conforme a las disposiciones jurídicas y normativas aplicables, así como, en su caso, en los marcos nacionales e internacionales de tecnologías de información y comunicaciones;
7.      Solicitar y obtener toda la información necesaria para la etapa de planeación y desarrollo de las auditorías, así como para sus estudios, análisis, diagnósticos, evaluaciones e investigaciones, de conformidad con las disposiciones jurídicas aplicables;
8.      Coordinar la práctica de auditorías para constatar la recaudación, obtención, captación, asignación y utilización de los recursos públicos federales asociados a las entidades fiscalizadas que presten servicios de tecnologías de información y comunicaciones, independientemente de la figura jurídica empleada, así como en los programas y proyectos en materia de tecnologías de información y comunicaciones en las entidades fiscalizadas y su aplicación al objeto autorizado; que los ingresos, incluyendo los captados por financiamientos, correspondan a los estimados y que fueron obtenidos, registrados y controlados de conformidad con la normativa aplicable; que la contratación, registro, renegociación, administración y pago por concepto de deuda pública se realizaron conforme a lo previsto y en cumplimiento de las disposiciones jurídicas aplicables; así como verificar el cumplimiento de los objetivos, metas, políticas y programas públicos en esas materias;
9.      Recabar, analizar y procesar la información que requiera para el ejercicio de sus atribuciones, incluyendo aquella contenida en los diversos medios de almacenamiento y bases de datos especializadas, en el ámbito de su competencia;
10.    Coordinar la práctica de auditorías a fin de evaluar la operación y soporte de los equipos y programas de cómputo, sistemas y redes, servicios de cómputo en la nube, bandas de frecuencias, enlaces de comunicación satelitales o microondas, de fibra óptica y cualquier otro medio de comunicación y verificar el cumplimiento de metas y objetivos previstos en las estrategias, programas y proyectos en materia de tecnologías de información y comunicaciones, seguridad de la información y ciberseguridad;
11.    Solicitar y obtener toda la información y documentación que se requiera a las entidades fiscalizadas, servidores públicos y a las personas físicas o morales, públicas o privadas, a los terceros que hubieren celebrado operaciones con aquellas y a los subcontratados por éstos, que sea necesaria para el desarrollo de las auditorías, así como para estudios análisis, diagnósticos, evaluaciones e investigaciones, de conformidad con las disposiciones jurídicas aplicables;
12.    Solicitar la comparecencia de las personas que considere necesario, en la fecha y lugar que se les señale, así como coordinar la celebración de las reuniones, ya sea que se lleven a cabo de manera física o a través de una plataforma de videoconferencia, en las que se les dé a conocer a las entidades fiscalizadas la parte que les corresponda de los resultados y, en su caso, las observaciones preliminares de las auditorías que se les practicaron, de conformidad con lo dispuesto en los artículos 18, 20 y 21 de la LFRCF, así como de aquellas que sean necesarias durante el desarrollo de las auditorías;
13.    Supervisar y autorizar los informes de auditoría derivados de la fiscalización a su cargo;
14.    Solicitar a la DGJ el inicio de los procedimientos de imposición de multa a los servidores públicos, particulares, terceros o a los subcontratados por terceros que no atiendan en tiempo y forma sus requerimientos de conformidad con la LFRCF y disposiciones jurídicas aplicables;
15.    Coordinar la revisión, en el ámbito de su competencia, de los hechos, actos u omisiones que impliquen alguna irregularidad, con motivo de la fiscalización de la Cuenta Pública o, en su caso, auditorías en términos del Título Cuarto de la LFRCF;
16.    Coordinar la formulación de los resultados y las observaciones que se deriven de las auditorías que practiquen las UAA a su cargo, incluyendo las recomendaciones y acciones;
17.    Coordinar la integración de la documentación necesaria para ejercitar las acciones que, en el ámbito
de competencia de la UAA, procedan como resultado de las irregularidades que se detecten en las auditorías que se practiquen;
18.    Coordinar la revisión de los aspectos técnicos y normativos de los informes de auditoría formulados por la UAA;
19.    Proponer las políticas para la investigación y análisis de nuevas técnicas y normas en materia de fiscalización en los ámbitos nacional e internacional;
20.    Coordinar la evaluación y emisión de opiniones sobre proyectos de leyes, estrategias, programas, normas y lineamientos relacionados con las tecnologías de información y comunicaciones y otras materias afines a éstas;
21.    Promover la adopción de normas, lineamientos y mejores prácticas con el fin de optimizar los procesos y el aprovechamiento de los recursos asignados, así como fortalecer el proceso de rendición de cuentas al que están obligadas las entidades fiscalizadas;
22.    Proponer a su superior jerárquico los criterios y disposiciones que tiendan a mejorar y fortalecer el uso y aprovechamiento de los recursos asignados a los sistemas de tecnologías de la información y comunicaciones;
23.    Promover entre los órganos competentes de las dependencias y entidades de la Administración Pública Federal, la emisión de criterios y disposiciones que tiendan a mejorar y fortalecer el uso y aprovechamiento de los recursos asignados a los sistemas de tecnologías de información y comunicaciones, dentro del marco del SNF;
24.    Someter a consideración de su superior jerárquico propuestas de estándares que permitan administrar y aprovechar de mejor manera los ambientes de operación de los sistemas de tecnologías de la información y comunicaciones;
25.    Coordinar la asesoría a las UAA en materia de tecnologías de información y comunicaciones relacionadas con las acciones que se generen en las revisiones a las entidades fiscalizadas;
26.    Proponer a su superior jerárquico la celebración de convenios, bases de colaboración o acuerdos interinstitucionales con organizaciones nacionales e internacionales en materia de sistemas de tecnologías de información y comunicaciones;
27.    Apoyar a las UAA adscritas a la AECF que así lo soliciten, previo análisis de riesgos donde determine su procedencia, en los asuntos que por su naturaleza requieran de la aplicación de técnicas propias de las auditorías de tecnologías de información y comunicaciones, para lo cual podrá designar a personal a su cargo para tales efectos;
28.    Recabar, analizar, procesar y sistematizar la información que, con motivo del ejercicio de sus atribuciones se allegue, a efecto de generar sistemas de información para las UAA adscritas a la AECF, que permitan fortalecer sus procesos de auditoría;
29.    Solicitar apoyo y/o asesoría a la DGAIFF respecto de la elaboración de documentación, datos, informes y asesorías o cooperación técnica, así como aquellos asuntos que por su naturaleza requieran de técnicas de inversiones físicas federales y, en su caso, comisionar al personal capacitado para estos efectos;
30.    Solicitar a las entidades fiscalizadas la información financiera que se requiera para efectos de las auditorías que se practiquen, incluyendo los registros contables, presupuestarios, programáticos y económicos, así como los reportes institucionales y de los sistemas de contabilidad gubernamental que estén obligados a operar, y
31.    Efectuar las demás funciones que, en el ámbito de su competencia, le confieran las disposiciones jurídicas aplicables y su superior jerárquico.
Las funciones antes señaladas podrán ejercerse a través de medios físicos o electrónicos mediante el Buzón Digital de la ASF o cualquier otra herramienta tecnológica que al efecto implemente la ASF, en términos del último párrafo de los artículos 21 y 26 Bis del RIASF.
La DGATIC, para la atención de los asuntos de su competencia y de las UAA de su adscripción, será auxiliada por una Secretaría Técnica, cuyas funciones se pueden consultar en el Apartado VII. Funciones Generales.
1.2.6.1    DIRECCIÓN DE AUDITORÍA DE TECNOLOGÍAS DE INFORMACIÓN Y COMUNICACIONES "A"
1.2.6.2    DIRECCIÓN DE AUDITORÍA DE TECNOLOGÍAS DE INFORMACIÓN Y COMUNICACIONES "B"
1.2.6.3    DIRECCIÓN DE AUDITORÍA DE TECNOLOGÍAS DE INFORMACIÓN Y COMUNICACIONES "C"
Atribuciones:
Las atribuciones generales de las Direcciones de Auditoría de Tecnologías de Información y Comunicaciones "A", "B" y "C" se establecen en el artículo 58 del RIASF.
Funciones:
1.      Someter a consideración de su superior jerárquico las propuestas de auditorías para la integración del PAAF, el personal que deba intervenir en ellas y, en su caso, comunicarle los cambios que se efectúen al respecto, así como la contratación de despachos o profesionales independientes habilitados para la práctica de auditorías o en apoyo de trabajos específicos, en términos del artículo 26 de la LFRCF;
2.      Supervisar y participar en la realización de auditorías a las entidades fiscalizadas conforme al PAAF aprobado por el Auditor Superior de la Federación, a fin de comprobar que la gestión financiera, contrataciones, gobernanza, administración de riesgos, seguridad de la información, básicamente ciberseguridad, continuidad de las operaciones, calidad de datos, desarrollo y adquisición de aplicaciones, soporte y operación de sistemas, infraestructura, consultorías y demás servicios destinados al uso de las tecnologías de información y comunicaciones se hayan realizado, administrado, registrado y aplicado, tanto por la entidad fiscalizada como por terceros que participen en la conformación, procesamiento, soporte y entrega de información, en apego a las disposiciones jurídicas y normativas aplicables, así como, en su caso, en los marcos nacionales e internacionales de tecnologías de información y comunicaciones;
3.      Supervisar y participar en la práctica de auditorías, a fin de evaluar la operación y soporte de los equipos y programas de cómputo, sistemas y redes, servicios de cómputo en la nube, bandas de frecuencias, enlaces de comunicación satelitales o microondas, de fibra óptica y cualquier otro medio de comunicación; y verificar el cumplimiento de metas y objetivos previstos en las estrategias, programas y proyectos en materia de tecnologías de información y comunicaciones, seguridad de la información y básicamente ciberseguridad;
4.      Supervisar y participar en la práctica de auditorías para constatar la correcta recaudación, obtención, captación, asignación y utilización de los recursos públicos federales asociados a las entidades fiscalizadas que presten servicios de tecnologías de información y comunicaciones, independientemente de la figura jurídica que empleen, así como en los programas y proyectos en materia de tecnologías de información y comunicaciones en las entidades fiscalizadas y su aplicación al objeto autorizado; que los ingresos, incluyendo los captados por financiamientos, correspondan a los estimados y que fueron obtenidos, registrados y controlados de conformidad con la normativa aplicable; que la contratación, registro, renegociación, administración y pago por concepto de deuda pública, se realizaron conforme a lo previsto y en cumplimiento de las disposiciones jurídicas aplicables; y verificar el cumplimiento de los objetivos, metas, políticas y programas públicos en esas materias;
5.      Proponer al director general los mecanismos de coordinación, colaboración y de intercambio de información con las instancias de control competentes de los entes públicos susceptibles de fiscalización, a efecto de mejorar la calidad de las auditorías y revisiones practicadas por la ASF;
6.      Supervisar la revisión de los aspectos técnicos y normativos de los informes de auditoría formulados por la UAA;
7.      Supervisar, verificar y evaluar, de conformidad con los lineamientos y demás disposiciones normativas aplicables, los procesos para la fiscalización superior de la Cuenta Pública;
8.      Organizar y supervisar la integración de la documentación necesaria para ejercitar las acciones que, en el ámbito de competencia de la UAA, procedan como resultado de las irregularidades que se detecten en las auditorías que se practiquen;
9.      Solicitar la comparecencia de las personas que considere necesarias, en la fecha y lugar que se les señale, así como organizar y celebrar las reuniones, ya sea que se lleven a cabo de manera física o a través de una plataforma de videoconferencia, en las que se les dé a conocer a las entidades fiscalizadas la parte que les corresponda de los resultados y, en su caso, las observaciones preliminares de las auditorías que se les practicaron, de conformidad con lo dispuesto en los artículos 18, 20 y 21 de la LFRCF, así como aquellas que sean necesarias durante el desarrollo de las auditorías, conforme a lo establecido en la LFRCF;
10.    Supervisar la formulación de los resultados y las observaciones que se deriven de las auditorías que se practiquen, incluyendo las recomendaciones y acciones;
11.    Promover entre las entidades fiscalizadas la adopción de normas, lineamientos y programas, con el fin de fortalecer el proceso de rendición de cuentas al que están obligadas;
12.    Supervisar la revisión, en el ámbito de su competencia, de los hechos, actos u omisiones que impliquen alguna irregularidad, con motivo de la fiscalización de la Cuenta Pública o, en su caso, auditorías en términos del Título Cuarto de la LFRCF;
13.    Coordinar, verificar y participar en la elaboración de los proyectos de informes de las auditorías practicadas;
14.    Levantar actas circunstanciadas, cuando sea el caso, en presencia de dos testigos, ya sea que se lleven a cabo de manera física o a través de medios electrónicos, así como supervisar que los comisionados o habilitados levanten actas circunstanciadas en las que harán constar los hechos y omisiones que hubieren encontrado y comunicarlo a su superior jerárquico;
15.    Requerir a las entidades fiscalizadas, a las personas físicas o morales, públicas o privadas, a los terceros que hubieren celebrado operaciones con aquellas y a los subcontratados por éstos, toda la información y documentación que a juicio de la ASF sea necesaria para la etapa de planeación y desarrollo de las auditorías, según sea el caso, así como para sus estudios, análisis, diagnósticos, evaluaciones e investigaciones, de conformidad con las disposiciones jurídicas aplicables;
16.    Requerir a las instancias de control competentes, en el ámbito de sus atribuciones, copia de los informes y dictámenes de las auditorías por ellas practicadas o a través de despachos externos;
17.    Mantener comunicación con las entidades fiscalizadas para facilitar la práctica de las auditorías a su cargo, de acuerdo con las normas que al respecto dicte el Auditor Superior de la Federación;
18.    Atender las comisiones y, en su caso, participar en las auditorías que determine el director general y mantenerlo informado sobre el desarrollo de sus actividades;
19.    Plantear a su superior jerárquico los criterios y disposiciones que tiendan a mejorar y fortalecer el uso y aprovechamiento de los recursos asignados a los sistemas de tecnologías de la información y comunicaciones;
20.    Presentar a su superior jerárquico propuestas de estándares que permitan administrar y aprovechar los ambientes de operación de los sistemas de tecnologías de la información y comunicaciones;
21.    Participar en el análisis, desarrollo e implantación de sistemas automatizados de apoyo a la función fiscalizadora y promover su utilización extensiva;
22.    Organizar las acciones de investigación y análisis de nuevas técnicas y normas en materia de fiscalización, en los ámbitos nacional e internacional;
23.    Proponer a su superior jerárquico la celebración de convenios, bases de colaboración o acuerdos interinstitucionales con organizaciones nacionales e internacionales en materia de sistemas de tecnologías de información y comunicaciones;
24.    Presentar a su superior jerárquico derivado de las auditorías practicadas, sugerencias a la Cámara de Diputados para modificar disposiciones legales a fin de mejorar la gestión financiera y el desempeño de las entidades fiscalizadas;
25.    Proponer a su superior jerárquico mecanismos que tiendan a mejorar los esquemas normativos de tecnologías de información y comunicaciones, control interno, administración de riesgos, contabilidad y presupuesto gubernamental en el sector público, y
26.    Efectuar las demás funciones que, en el ámbito de su competencia, le confieran las disposiciones jurídicas aplicables y su superior jerárquico.
Las funciones antes señaladas podrán ejercerse a través de medios físicos o electrónicos mediante el Buzón Digital de la ASF o cualquier otra herramienta tecnológica que al efecto implemente la ASF, en términos del último párrafo de los artículos 26 Bis y 58 del RIASF.
1.2.6.1.1    SUBDIRECCIÓN DE AUDITORÍA DE TECNOLOGÍAS DE INFORMACIÓN Y COMUNICACIONES "A.1"
1.2.6.1.2    SUBDIRECCIÓN DE AUDITORÍA DE TECNOLOGÍAS DE INFORMACIÓN Y COMUNICACIONES "A.2"
1.2.6.2.1    SUBDIRECCIÓN DE AUDITORÍA DE TECNOLOGÍAS DE INFORMACIÓN Y COMUNICACIONES "B.1"
1.2.6.2.2    SUBDIRECCIÓN DE AUDITORÍA DE TECNOLOGÍAS DE INFORMACIÓN Y COMUNICACIONES "B.2"
1.2.6.3.1    SUBDIRECCIÓN DE AUDITORÍA DE TECNOLOGÍAS DE INFORMACIÓN Y COMUNICACIONES"C.1"
Atribuciones:
 
Las atribuciones generales de las Subdirecciones de Auditoría de Tecnologías de Información y Comunicaciones "A.1", "A.2", "B.1", "B.2" y "C.1" se establecen en el artículo 59 del RIASF.
Funciones:
1.      Participar en la planeación y práctica de las auditorías, de conformidad con el programa autorizado y realizar las gestiones y trámites que la normativa establezca;
2.      Proponer a su superior jerárquico los criterios para la selección de auditorías, procedimientos, métodos y sistemas para la fiscalización superior de la Cuenta Pública;
3.      Realizar auditorías a las entidades fiscalizadas conforme al PAAF aprobado por el Auditor Superior de la Federación, sujetándose a las disposiciones jurídicas aplicables y vigilando el cumplimiento del marco normativo;
4.      Realizar auditorías a fin de evaluar la operación y soporte de los equipos y programas de cómputo, sistemas y redes, servicios de cómputo en la nube, bandas de frecuencias, enlaces de comunicación satelitales o microondas, de fibra óptica y cualquier otro medio de comunicación; y verificar el cumplimiento de metas y objetivos previstos en las estrategias, programas y proyectos en materia de tecnologías de información y comunicaciones, seguridad de la información y ciberseguridad;
5.      Levantar actas circunstanciadas, cuando sea el caso, en presencia de dos testigos, ya sea que se lleven a cabo de manera física o a través de medios electrónicos, así como verificar que los comisionados o habilitados que hubieran intervenido en las auditorías levanten actas circunstanciadas, en las que harán constar los hechos y omisiones que hubieran encontrado, y comunicarlo a su superior jerárquico;
6.      Efectuar el análisis de la información económica, financiera, programática y presupuestal que se presenta en la Cuenta Pública y en el IAGF, de acuerdo con lo establecido en la LFRCF y las demás disposiciones jurídicas aplicables;
7.      Participar en el análisis, desarrollo e implantación de sistemas automatizados de apoyo a la función fiscalizadora y promover su utilización extensiva;
8.      Implementar las acciones de investigación y análisis de nuevas técnicas y normas en materia de fiscalización en los ámbitos nacional e internacional;
9.      Presentar al director los mecanismos de coordinación, colaboración y de intercambio de información con las instancias de control competentes de los entes públicos susceptibles de fiscalización, a efecto de mejorar la calidad de las auditorías y revisiones practicadas por la ASF;
10.    Atender la revisión de los aspectos técnicos y normativos de los informes de auditoría formulados por las UAA;
11.    Atender, de conformidad con los lineamientos y demás disposiciones normativas aplicables, los procesos para la fiscalización superior de la Cuenta Pública;
12.    Solicitar y obtener de las entidades fiscalizadas, de las personas físicas o morales, públicas o privadas, de los terceros que hubieren celebrado operaciones con aquellas y de los subcontratados por éstos, la información y documentación que a juicio de la ASF sea necesaria para la etapa de planeación y desarrollo de las auditorías, según sea el caso, de conformidad con las disposiciones jurídicas aplicables;
13.    Formular los resultados y las observaciones que se deriven de las auditorías practicadas, incluyendo las recomendaciones y acciones;
14.    Efectuar la revisión, en el ámbito de su competencia, de los hechos, actos u omisiones que impliquen alguna irregularidad, con motivo de la fiscalización de la Cuenta Pública o, en su caso, auditorías en términos del Título Cuarto de la LFRCF;
15.    Solicitar la comparecencia de las personas que considere necesario, en la fecha y lugar que se les señale, así como celebrar las reuniones, ya sea que se lleven a cabo de manera física o a través de una plataforma de videoconferencia, en las que se les dé a conocer a las entidades fiscalizadas la parte que les corresponda de los resultados y, en su caso, las observaciones preliminares de las auditorías que se les practicaron, de conformidad con lo dispuesto en los artículos 18, 20 y 21 de la LFRCF, así como aquellas que sean necesarias durante el desarrollo de las auditorías;
16.    Elaborar y someter a la consideración de su superior jerárquico las observaciones, recomendaciones y acciones que, en el ámbito de su competencia, se deban formular a las entidades fiscalizadas;
17.    Solicitar a las instancias de control competentes, en el ámbito de sus atribuciones, copia de los informes y dictámenes de las auditorías por ellas practicadas o a través de despachos externos;
18.    Intervenir en el envío a las áreas competentes de la AESII del soporte documental de las acciones que deriven de los informes de auditoría, debidamente certificado;
19.    Promover entre las entidades fiscalizadas, la adopción de normas, lineamientos y programas, con el fin de fortalecer el proceso de rendición de cuentas al que están obligadas;
20.    Proponer a su superior jerárquico la celebración de convenios, bases de colaboración o acuerdos interinstitucionales con organizaciones nacionales e internacionales en materia de sistemas de tecnologías de información y comunicaciones;
21.    Proponer a su superior jerárquico derivado de las auditorías practicadas, sugerencias a la Cámara de Diputados para modificar disposiciones legales, a fin de mejorar la gestión financiera y el desempeño de las entidades fiscalizadas;
22.    Proponer a su superior jerárquico mecanismos que tiendan a mejorar los esquemas normativos de tecnologías de información y comunicaciones, control interno, administración de riesgos, contabilidad y presupuesto gubernamental en el sector público, y
23.    Efectuar las demás funciones que, en el ámbito de su competencia, le confieran las disposiciones jurídicas aplicables y su superior jerárquico.
Las funciones antes señaladas podrán ejercerse a través de medios físicos o electrónicos mediante el Buzón Digital de la ASF o cualquier otra herramienta tecnológica que al efecto implemente la ASF, en términos del último párrafo de los artículos 26 Bis y 59 del RIASF.
 
ORGANIGRAMA DE LA AUDITORÍA ESPECIAL DE DESEMPEÑO
 

1.3   AUDITORÍA ESPECIAL DE DESEMPEÑO
Objetivo:
Coordinar y supervisar las auditorías de desempeño, estudios y evaluaciones a las políticas públicas para verificar el cumplimiento de los objetivos del Plan Nacional de Desarrollo, programas sectoriales, institucionales, regionales, especiales y operativos anuales, y demás programas de las entidades fiscalizadas, entre otros, para evaluar la eficacia, la eficiencia, la economía, la competencia de los operadores y diseñadores del programa, la calidad de los bienes y servicios, y la percepción de los beneficiarios o usuarios; el cumplimiento de las metas de los indicadores aprobados en el PEF, si dicho cumplimiento tiene relación con el Plan Nacional de Desarrollo y los programas nacionales, sectoriales, institucionales, regionales y especiales y el cumplimiento de los objetivos de los programas y las metas de gasto que promuevan la igualdad entre mujeres y hombres.
Atribuciones:
Las atribuciones generales de la Auditoría Especial de Desempeño se establecen en el artículo 12 del RIASF y las específicas en el artículo 14 del RIASF.
Funciones:
1.      Coordinar y supervisar a las direcciones generales a su cargo en la proyección de posibles auditorías de desempeño, estudios y evaluaciones a las políticas públicas en el corto y mediano plazo, de programas de gobierno, programas presupuestarios, proyectos especiales, políticas y estrategias regionales referidas en el PEF, el Plan Nacional de Desarrollo y demás disposiciones jurídicas aplicables;
2.      Coordinar y supervisar a las direcciones generales a su cargo en la programación de auditorías de desempeño, los estudios, análisis y evaluaciones a las políticas públicas, programas de gobierno, programas presupuestarios, proyectos especiales, políticas y estrategias regionales referidas en el PEF, el Plan Nacional de Desarrollo y demás disposiciones jurídicas aplicables, a realizar en cada dirección general, para integrar y someter a la aprobación del Auditor Superior de la Federación el programa anual de actividades, observando su congruencia con el PAAF, la legislación correspondiente y la normativa institucional;
3.      Proponer al Auditor Superior de la Federación las auditorías de desempeño, los estudios y evaluaciones a realizar a las políticas públicas, programas de gobierno, programas presupuestarios, proyectos especiales, políticas y estrategias regionales a que se refieren el PEF y el Plan Nacional de Desarrollo, así como las modificaciones que procedan para la integración y aprobación del PAAF;
4.      Coordinar y supervisar a las direcciones generales a su cargo en el desarrollo de auditorías de desempeño, los estudios y evaluaciones a las políticas públicas, programas de gobierno, programas presupuestarios, proyectos especiales, políticas y estrategias regionales a que se refieren el PEF y demás disposiciones jurídicas aplicables, para evaluar la eficacia, la eficiencia, la economía, la competencia de los operadores y diseñadores del programa o política pública, la calidad de los bienes y servicios, así como la percepción de los beneficiarios o usuarios, tomando en cuenta el Plan Nacional de Desarrollo, los programas sectoriales, regionales, operativos anuales y demás programas de las entidades fiscalizadas, entre otros, así como los programas y las metas de gasto que promuevan la igualdad entre mujeres y hombres, a efecto de verificar el desempeño de los mismos y, en su caso, el uso de recursos públicos federales;
5.      Coordinar y supervisar a las direcciones generales a su cargo en la realización de las auditorías de desempeño, los estudios y las evaluaciones a las políticas públicas, con el propósito de que se realicen en forma sistemática, organizada y objetiva, a las políticas públicas, los programas de gobierno, los programas presupuestarios, los proyectos especiales, las políticas y estrategias regionales a las que se refiera el PEF y demás disposiciones jurídicas aplicables;
6.      Coordinar y supervisar a las direcciones generales a su cargo para que, en las auditorías de desempeño, los estudios y las evaluaciones a las políticas públicas, se verifique el cumplimiento de objetivos y metas fijados en los programas federales y programas presupuestarios, conforme a los indicadores estratégicos y de gestión establecidos en el PEF, en congruencia con las disposiciones del Plan Nacional de Desarrollo, los programas nacionales, sectoriales, institucionales, regionales y especiales, a efecto de constatar el desempeño en el ejercicio de los recursos públicos federales conforme a las disposiciones jurídicas aplicables;
7.      Coordinar a las direcciones generales a su cargo para que, en las auditorías de desempeño, los estudios y las evaluaciones a las políticas públicas, se promueva la rendición de cuentas por parte de las entidades fiscalizadas, mediante la inclusión de indicadores estratégicos y de gestión para evaluar los resultados de la acción gubernamental, así como constatar la administración responsable, productiva y transparente de los recursos y de los servicios públicos que se prestan;
8.      Coordinar y supervisar a las direcciones generales a su cargo en el desarrollo de las auditorías de desempeño aprobadas en el PAAF, así como los estudios y las evaluaciones a las políticas públicas autorizados para su realización por el Auditor Superior de la Federación;
9.      Coordinar y supervisar a las direcciones generales a su cargo para que las auditorías de desempeño, los estudios y las evaluaciones a las políticas públicas permitan constatar que los bienes producidos y servicios ofrecidos por las entidades fiscalizadas correspondieron a los recursos erogados, objetivos y metas aprobadas en el PEF, y si éstos atendieron las directrices contenidas en el Plan Nacional de Desarrollo y los programas nacionales, sectoriales, institucionales, regionales y especiales, así como en los programas operativos anuales;
10.    Coordinar a las direcciones generales a su cargo para que, en las auditorías de desempeño, los estudios y las evaluaciones a las políticas públicas, se verifique si los resultados de los programas, proyectos y acciones gubernamentales corresponden a lo planeado y si cumplieron con las expectativas previstas en términos del costo-beneficio para la sociedad;
11.    Coordinar y supervisar a las direcciones generales a su cargo para que las auditorías de desempeño, los estudios y las evaluaciones permitan constatar que los programas, proyectos y políticas públicas, sujetos a revisión, se hayan elaborado y ejecutado considerando los efectos ambientales, la igualdad entre mujeres y hombres, entre otros, conforme a las disposiciones legales aplicables;
12.    Requerir al área correspondiente de la ASF la contratación de servicios de consultorías, asesorías, estudios e investigaciones que soliciten las direcciones generales de la Auditoría Especial de Desempeño, que permitan apoyar los resultados de las auditorías de desempeño, estudios y evaluaciones a las políticas públicas y con ello generar valor agregado;
13.    Coordinar a las direcciones generales a su cargo en la elaboración, actualización, autorización y expedición de la normativa interna para la realización de las auditorías de desempeño, los estudios y las evaluaciones a las políticas públicas;
14.    Coordinar a las direcciones generales a su cargo en la revisión y actualización de la normativa institucional, cuando así se lo requieran las áreas técnicas de la ASF;
15.    Proponer la actualización de los criterios para las auditorías de desempeño, los estudios y las evaluaciones a las políticas públicas, así como de las demás reglas, lineamientos, directrices, estándares y cualquier otra disposición de carácter interno;
16.    Coordinar y supervisar a las direcciones generales a su cargo en la práctica de auditorías, estudios, análisis, diagnósticos, evaluaciones e investigaciones en las entidades fiscalizadas, a fin de verificar el cumplimiento de las disposiciones normativas en materia de control interno, administración de riesgos institucionales, así como de las políticas y programas de integridad, prevención y detección de actos de corrupción, con el propósito de fortalecer los procesos de transparencia y rendición de cuentas y combate a la corrupción en el sector público;
17.    Coordinar y supervisar a las direcciones generales a su cargo en la práctica de las auditorías, estudios, análisis, diagnósticos, evaluaciones e investigaciones al control interno del manejo de los recursos públicos federales y las participaciones federales, que la Federación haya otorgado a entidades federativas, municipios y alcaldías de la Ciudad de México, fideicomisos, fondos, mandatos o, cualquier otra figura análoga, personas físicas o morales, públicas o privadas, cualesquiera que sean sus fines y destino; para la efectividad del control interno en verificar la eficacia y eficiencia de las operaciones; la generación, actualización, utilización o disposición de información financiera; el cumplimiento de las disposiciones jurídicas aplicables y el resguardo de los activos;
18.    Dirigir a las direcciones generales a su cargo para que promuevan la coordinación con los órganos internos de control, las unidades de auditoría interna y las contralorías o instancias homólogas, así como con las dependencias globalizadoras responsables de la contabilidad y auditoría gubernamentales, a efecto de intercambiar información y, de este modo, mejorar la calidad de las revisiones practicadas por la ASF;
19.    Coordinar que las auditorías de desempeño, los estudios y las evaluaciones a las políticas públicas se realicen conforme a los requisitos de calidad establecidos en cada uno de los procesos;
20.    Representar a la ASF en proyectos, programas, acciones o eventos que promuevan los organismos internacionales que agrupan a las entidades de fiscalización homólogas, cuando así lo determine el Auditor Superior de la Federación;
21.    Proponer y mantener mecanismos de coordinación con las UA de la ASF para lograr la integralidad del Informe General y de los informes de auditoría;
22.    Participar en la elaboración del Informe General, en la forma en que determine el Auditor Superior de la Federación, y
23.    Efectuar las demás funciones que, en el ámbito de su competencia, le confieran las disposiciones jurídicas aplicables y el Auditor Superior de la Federación.
Las funciones antes señaladas podrán ejercerse a través de medios físicos o electrónicos mediante el Buzón Digital de la ASF o cualquier otra herramienta tecnológica que al efecto se implemente, en términos del último párrafo de los artículos 12 y 14 del RIASF.
La Auditoría Especial de Desempeño, para la atención de los asuntos de su competencia y de las UA de su adscripción, será auxiliada por una Secretaría Técnica y Asesoría, cuyas funciones se pueden consultar en el Apartado VII. Funciones Generales.

ORGANIGRAMA DE LA DIRECCIÓN GENERAL DE AUDITORÍA DE DESEMPEÑO AL DESARROLLO ECONÓMICO

ORGANIGRAMA DE LA DIRECCIÓN GENERAL DE AUDITORÍA DE DESEMPEÑO AL DESARROLLO SOCIAL
 

ORGANIGRAMA DE LA DIRECCIÓN GENERAL DE AUDITORÍA DE DESEMPEÑO A GOBIERNO Y FINANZAS

ORGANIGRAMA DE LA DIRECCIÓN GENERAL DE AUDITORÍA DE DESEMPEÑO A PROGRAMAS PRESUPUESTARIOS
 

 
1.3.1     DIRECCIÓN GENERAL DE AUDITORÍA DE DESEMPEÑO AL DESARROLLO ECONÓMICO
1.3.2     DIRECCIÓN GENERAL DE AUDITORÍA DE DESEMPEÑO AL DESARROLLO SOCIAL
1.3.3     DIRECCIÓN GENERAL DE AUDITORÍA DE DESEMPEÑO A GOBIERNO Y FINANZAS
1.3.4     DIRECCIÓN GENERAL DE AUDITORÍA DE DESEMPEÑO A PROGRAMAS PRESUPUESTARIOS
Objetivo:
Planear y coordinar las auditorías de desempeño y estudios a programas de gobierno, programas presupuestarios, proyectos especiales, políticas y estrategias regionales, a que se refiere el PEF, conforme al PAAF aprobado por el Auditor Superior de la Federación, para verificar la eficacia, eficiencia, economía, competencia de los operadores y diseñadores del programa, calidad de los bienes y servicios, competencia de los actores y satisfacción de los beneficiarios o usuarios, en relación con el cumplimiento de los objetivos y las metas de los indicadores aprobados en el PEF; así como evaluaciones a las políticas públicas establecidas en los documentos de planeación nacional, en los programas federales, sectoriales, institucionales regionales y especiales, para analizar el cumplimiento de objetivos y su impacto.
Atribuciones:
Las atribuciones generales de las Direcciones Generales de Auditoría de Desempeño al Desarrollo Económico, al Desarrollo Social, a Gobierno y Finanzas, y a Programas Presupuestarios se establecen en el artículo 21 del RIASF y las específicas en los artículos 27, 28, 29 y 30.
Funciones:
1.      Proponer a su superior jerárquico los programas de trabajo para la realización de las auditorías de desempeño, estudios, análisis y evaluaciones a las políticas públicas, con base en el PEF, para evaluar la congruencia, eficacia, eficiencia, economía, competencia de los actores y diseñadores del programa, calidad de los bienes y servicios, y la percepción de los beneficiarios o usuarios, en el cumplimiento de los objetivos y metas de los programas de gobierno, programas presupuestarios, proyectos especiales, políticas y estrategias regionales, a efecto de verificar el desempeño de los mismos y, en su caso, el uso de recursos públicos federales;
2.      Proponer a su superior jerárquico los criterios para la selección de las auditorías de desempeño, estudios y evaluaciones a las políticas públicas para la fiscalización de la Cuenta Pública;
3.      Proponer a su superior jerárquico las auditorías de desempeño, estudios y evaluaciones a las políticas públicas que integrarán el PAAF, el personal propuesto por los directores de área que deba intervenir en ellas y, en su caso, comunicarle los cambios que se efectúen al respecto;
4.      Planear y programar, conforme al PAAF, las actividades correspondientes y participar en la preparación de los informes de auditoría y del Informe General;
5.      Solicitar a las entidades fiscalizadas la información y documentación necesaria para la etapa de planeación de las auditorías de desempeño, estudios y evaluaciones a las políticas públicas, tanto del ejercicio en curso, así como de los procesos concluidos, de conformidad con las disposiciones jurídicas aplicables;
6.      Coordinar el inicio de los trabajos de fiscalización de las auditorías de desempeño, estudios y evaluaciones a las políticas públicas aprobadas en el PAAF, conforme a la normativa establecida;
7.      Coordinar la comunicación con las entidades fiscalizadas para facilitar la práctica de las auditorías de desempeño, estudios y evaluaciones a las políticas públicas a su cargo, de conformidad con las disposiciones jurídicas aplicables;
8.      Solicitar a las entidades fiscalizadas la información y documentación necesaria para la fiscalización, sin importar el carácter de reservado o confidencial de la misma, cuando esté relacionada directamente con la captación, recaudación, administración, manejo, custodia, ejercicio, aplicación de los ingresos y egresos federales y la deuda pública, estando obligados a mantener la misma reserva o confidencialidad en términos de las disposiciones jurídicas aplicables;
9.      Requerir a terceros que hubieran contratado con las entidades fiscalizadas obra pública, bienes o servicios mediante cualquier título legal y a cualquier entidad o persona física o moral, pública o privada, o aquellas que hayan sido subcontratadas por terceros, la información justificativa y comprobatoria necesaria para las labores de fiscalización, a efecto de realizar las compulsas correspondientes;
10.    Autorizar la solicitud a las instancias de control competentes, así como a los auditores externos, en el ámbito de sus atribuciones, copia de los informes y dictámenes de las auditorías por ellos practicadas, para su revisión o inclusión en los informes de auditoría;
11.    Autorizar la solicitud de copia certificada de la información y documentación original o, en su caso, de las constancias que obren en los archivos de las entidades fiscalizadas, observando las disposiciones jurídicas en materia de transparencia, acceso a la información y protección de datos personales;
12.    Coordinar y supervisar la práctica de las auditorías de desempeño, estudios y evaluaciones a las políticas públicas a cargo de las entidades fiscalizadas o unidades responsables, para comprobar la eficacia, eficiencia, economía, la competencia de los operadores y diseñadores del programa, la calidad de los bienes y servicios, y la percepción de los beneficiarios o usuarios, de conformidad con el PAAF, así como el grado de cumplimiento de objetivos y metas establecidos en los programas de gobierno, proyectos especiales, políticas y estrategias regionales, referidas en el PEF y demás disposiciones jurídicas aplicables;
13.    Coordinar las auditorías de desempeño, estudios y evaluaciones a las políticas públicas, solicitando información y documentación durante el desarrollo de las mismas, para su revisión;
14.    Proponer a su superior jerárquico la contratación de asesorías, consultorías, servicios de informática, estudios e investigaciones y los demás trabajos complementarios para el desarrollo de las auditorías de desempeño, estudios y evaluaciones a las políticas públicas;
15.    Autorizar y supervisar que en las revisiones realizadas, los recursos erogados y los aprobados en el PEF se ejercieron con eficacia, eficiencia, economía, y se evaluó la competencia de los operadores y diseñadores del programa, la calidad de los bienes y servicios, y la percepción de los beneficiarios o usuarios, de acuerdo con el Plan Nacional de Desarrollo y los programas nacionales, sectoriales, institucionales, regionales y especiales;
16.    Autorizar las recomendaciones y acciones que se deban formular a las entidades fiscalizadas y proponerlas a la consideración de su superior jerárquico;
17.    Coordinar que en las auditorías de desempeño, estudios y evaluaciones a las políticas públicas se revise el cumplimiento final de los objetivos y metas fijados en los programas federales, conforme a los indicadores estratégicos y de gestión establecidos en el PEF;
18.    Coordinar que en la realización de las auditorías de desempeño, estudios y evaluaciones a las políticas públicas se analice si los bienes producidos y servicios ofrecidos por las entidades fiscalizadas correspondieron a los recursos erogados y a los objetivos y metas aprobados en el PEF, tomando en cuenta el Plan Nacional de Desarrollo y los programas nacionales, sectoriales, regionales, institucionales, especiales y presupuestarios correspondientes;
19.    Coordinar que en las auditorías de desempeño, los estudios y las evaluaciones a las políticas públicas, se verifique si los resultados de los programas, proyectos y acciones gubernamentales corresponden a lo planeado y si cumplieron con las expectativas previstas en términos del costo-beneficio para la sociedad;
20.    Coordinar que en las auditorías de desempeño, los estudios y las evaluaciones, se constate que los programas, proyectos y políticas públicas, sujetos a revisión, se hayan elaborado y ejecutado considerando los efectos ambientales, la igualdad entre mujeres y hombres, entre otros, conforme a las disposiciones legales aplicables;
21.    Autorizar los informes de auditorías de desempeño, estudios y evaluaciones a las políticas públicas derivados de la fiscalización y evaluación a su cargo, y someterlos a la consideración de su superior jerárquico;
22.    Dirigir y supervisar las acciones necesarias para que las recomendaciones y acciones emitidas sean incluidas en los informes de auditoría de desempeño a las entidades fiscalizadas;
23.    Autorizar el inicio de la indagatoria correspondiente, como resultado de las irregularidades que se determinen en el dictamen técnico que integra la documentación y comprobación necesarias para promover ante la UA a cargo de las investigaciones de la ASF, el inicio de la indagatoria correspondiente;
24.    Proponer la imposición de multas a los servidores públicos, a los particulares y a los terceros que no atiendan sus requerimientos de información y documentación con motivo de la fiscalización de la Cuenta Pública;
25.    Proponer a su superior jerárquico las sugerencias a la Cámara de Diputados para reformar, adicionar o modificar disposiciones legales, con la finalidad de mejorar la gestión financiera y el desempeño de las entidades fiscalizadas, derivadas de las auditorías de desempeño, estudios y evaluaciones a las políticas públicas;
26.    Dirigir y supervisar las acciones para cumplir con las disposiciones aplicables en el marco del SNT, el SNF y el Sistema Nacional de Archivos, cuando así lo instruya su superior jerárquico;
27.    Autorizar la designación del personal comisionado para efectuar visitas domiciliarias, sujetándose a las leyes respectivas y a las formalidades establecidas, así como realizar entrevistas y reuniones con particulares o con los servidores públicos de las entidades fiscalizadas con la finalidad de conocer el ejercicio de sus funciones;
28.    Autorizar la solicitud, durante la fiscalización, de copias de los documentos que tenga a la vista y certificarlas, cuando así se requiera, mediante cotejo con sus originales;
29.    Supervisar la convocatoria a las entidades fiscalizadas a las reuniones de trabajo necesarias, así como a las reuniones de presentación de resultados finales de las auditorías de desempeño y evaluaciones a las políticas públicas que se les practicaron, y recibir los comentarios, justificaciones y aclaraciones que correspondan;
30.    Suscribir con las entidades fiscalizadas las actas en las que consten los términos de las recomendaciones y acciones que, en su caso, sean acordadas, así como los mecanismos para su atención, sin perjuicio de que la ASF pueda emitir recomendaciones y acciones en los casos en que no logre acuerdos con las entidades fiscalizadas, conforme a lo establecido en el artículo 42 de la LFRCF;
31.    Verificar que en la práctica de auditorías de desempeño se formulen recomendaciones y acciones para mejorar los resultados, la eficacia, eficiencia y economía de las políticas públicas;
32.    Autorizar los resultados y las observaciones que se deriven de las auditorías de desempeño, estudios y evaluaciones a las políticas públicas que se practiquen, incluyendo recomendaciones;
33.    Participar, en la forma que determine su superior jerárquico, en la formulación de los informes de auditoría y del Informe General;
34.    Autorizar que el diseño, la implementación y los resultados de las evaluaciones a las políticas públicas sean congruentes y pertinentes para atender los problemas públicos que abordan, así como su impacto en el contexto de los objetivos y metas establecidos en los programas federales y en los documentos de planeación nacional y sectoriales;
35.    Suscribir las actas circunstanciadas que requiera para el ejercicio de sus funciones;
36.    Proponer a su superior jerárquico, en los términos de la LGCG y la LGA, las modificaciones a los principios, postulados, normas, procedimientos, métodos y sistemas de registro y contabilidad, las disposiciones para el archivo, guarda y custodia de los libros y documentos justificativos y comprobatorios del ingreso, gasto y deuda pública, así como de todos aquellos elementos que posibiliten la adecuada rendición de cuentas y la práctica idónea de las auditorías de desempeño, estudios y evaluaciones a las políticas públicas;
37.    Proponer a su superior jerárquico los mecanismos que tiendan a mejorar los esquemas normativos de tecnologías de información y comunicaciones, control interno, administración de riesgos, contabilidad y presupuesto gubernamental en el sector público;
38.    Proponer a su superior jerárquico la documentación y evidencias necesarias para promover la investigación ante la unidad competente de la ASF de los actos u omisiones que impliquen alguna irregularidad o conducta ilícita, derivada de las auditorías de desempeño, estudios y evaluaciones a las políticas públicas realizadas;
39.    Desempeñar las comisiones y, en su caso, participar en las auditorías de desempeño, estudios y evaluaciones a las políticas públicas que determine su superior jerárquico, así como mantenerlo informado sobre los resultados de sus actividades;
40.    Autorizar que la integración de los expedientes de las auditorías de desempeño, estudios y evaluaciones a las políticas públicas practicadas, para su archivo y salvaguarda de acuerdo con las disposiciones legales aplicables, se realice mediante los papeles de trabajo, cédulas de trabajo y la documentación que se derive de las mismas, comprobando que se garantice el soporte de los resultados obtenidos;
41.    Autorizar que se realicen las grabaciones, en audio o video, de las reuniones de trabajo y audiencias previstas en la LFRCF, previo consentimiento por escrito signado con firma autógrafa, o bien firma electrónica cuando se trate del proceso de fiscalización por medios electrónicos, de la o las personas que participen o a solicitud de la entidad fiscalizada, para integrar el archivo electrónico correspondiente, y
42.    Ejercer las demás funciones que, en el ámbito de su competencia, le confieran las disposiciones jurídicas aplicables y su superior jerárquico.
Las funciones antes señaladas podrán ejercerse a través de medios físicos o electrónicos mediante el Buzón Digital de la ASF o cualquier otra herramienta tecnológica que al efecto implemente la ASF, en términos del último párrafo de los artículos 21, 27, 28, 29 y 30 del RIASF.
Las Direcciones Generales de Auditoría de Desempeño al Desarrollo Económico, al Desarrollo Social, a Gobierno y Finanzas, y a Programas Presupuestarios, para la atención de los asuntos de su competencia y de las UAA de su adscripción, serán auxiliadas cada una por una Secretaría Técnica cuyas funciones se pueden consultar en el Apartado VII. Funciones Generales.
1.3.1.1     DIRECCIÓN DE AUDITORÍA DE DESEMPEÑO AL DESARROLLO ECONÓMICO "A"
1.3.1.2     DIRECCIÓN DE AUDITORÍA DE DESEMPEÑO AL DESARROLLO ECONÓMICO "B"
1.3.1.3     DIRECCIÓN DE AUDITORÍA DE DESEMPEÑO AL DESARROLLO ECONÓMICO "C"
1.3.2.1     DIRECCIÓN DE AUDITORÍA DE DESEMPEÑO AL DESARROLLO SOCIAL "A"
1.3.2.2     DIRECCIÓN DE AUDITORÍA DE DESEMPEÑO AL DESARROLLO SOCIAL "B"
1.3.3.1     DIRECCIÓN DE AUDITORÍA DE DESEMPEÑO A GOBIERNO Y FINANZAS "A"
1.3.3.2     DIRECCIÓN DE AUDITORÍA DE DESEMPEÑO A GOBIERNO Y FINANZAS "B"
1.3.4.1     DIRECCIÓN DE AUDITORÍA DE DESEMPEÑO A PROGRAMAS PRESUPUESTARIOS "A"
1.3.4.2     DIRECCIÓN DE AUDITORÍA DE DESEMPEÑO A PROGRAMAS PRESUPUESTARIOS "B"
Atribuciones:
Las atribuciones generales de las Direcciones de Auditoría de Desempeño al Desarrollo Económico "A", "B" y "C", al Desarrollo Social "A" y "B", a Gobierno y Finanzas "A" y "B", y a Programas Presupuestarios "A" y "B", se establecen en el artículo 58 del RIASF.
Funciones:
1.      Presentar a su superior jerárquico su programa anual de auditorías de desempeño, estudios y evaluaciones a las políticas públicas, el personal que deba intervenir en ellas y, en su caso, comunicarle los cambios que se efectúen al respecto, así como la contratación de despachos o profesionales independientes en apoyo a trabajos específicos;
2.      Coordinar y supervisar las auditorías de desempeño, estudios y evaluaciones a las políticas públicas, conforme al PAAF aprobado por el Auditor Superior de la Federación, para comprobar la eficacia, eficiencia, economía, la competencia de los operadores y diseñadores del programa, la calidad de los bienes o servicios y la percepción de los beneficiarios o usuarios, conforme a la normativa y legislación correspondientes;
3.      Presentar a su superior jerárquico los criterios, procedimientos, métodos y sistemas para la selección de auditorías de desempeño, estudios y evaluaciones a las políticas públicas para la fiscalización superior de la Cuenta Pública;
4.      Presentar a su superior jerárquico y supervisar, conforme a los criterios establecidos en la normativa de la ASF, las auditorías de desempeño, estudios y evaluaciones a las políticas públicas para la fiscalización superior de la Cuenta Pública en el ámbito de competencia de la dirección;
5.      Presentar a la consideración del director general los requerimientos de información y documentación a las entidades fiscalizadas y a los terceros que hubieran realizado operaciones con aquéllas, para los procesos de planeación y desarrollo de las auditorías de desempeño, estudios y evaluaciones a las políticas públicas;
6.      Proponer a su superior jerárquico la designación del personal responsable de practicar las auditorías de desempeño, estudios y evaluaciones a las políticas públicas, considerando su experiencia y conocimientos sobre la función por auditar o, en su caso, los contratos de prestación de servicios a que se refiere el artículo 26 de la LFRCF;
7.      Realizar la reunión de formalización e inicio de las auditorías de desempeño, estudios y evaluaciones a las políticas públicas aprobadas en el PAAF, conforme a la normativa establecida;
8.      Solicitar a las entidades fiscalizadas información del ejercicio en curso y de procesos concluidos, para la fiscalización superior;
9.      Verificar y supervisar que en la realización de las auditorías de desempeño, estudios y evaluaciones a las políticas públicas se analice si los bienes producidos y servicios ofrecidos por las entidades fiscalizadas correspondieron a los recursos erogados y a los objetivos y metas aprobados en el PEF, tomando en cuenta el Plan Nacional de Desarrollo y los programas nacionales, sectoriales, regionales, institucionales, especiales y presupuestarios correspondientes;
10.    Supervisar que en las auditorías de desempeño, estudios y evaluaciones a las políticas públicas se revise el cumplimiento final de los objetivos y metas fijados en los programas federales, conforme a los indicadores estratégicos y de gestión establecidos en el PEF;
11.    Supervisar que en las auditorías de desempeño, estudios y evaluaciones a las políticas públicas se verifique si los resultados de los programas, proyectos y acciones gubernamentales corresponden a lo planeado y si cumplieron con las expectativas previstas en términos del costo-beneficio para la sociedad;
12.    Supervisar que en las auditorías de desempeño, estudios y evaluaciones se constate que los programas, proyectos y políticas públicas, sujetos a revisión, se hayan elaborado y ejecutado considerando los efectos ambientales, la igualdad entre mujeres y hombres, entre otros, conforme a las disposiciones legales aplicables;
13.    Solicitar a las instancias de control competentes, en el ámbito de sus atribuciones, copia de los informes y dictámenes de las auditorías de desempeño por ellas practicadas o mediante despachos externos;
14.    Formular, antes del inicio de la revisión, el programa de trabajo para la ejecución de las auditorías de desempeño, estudios y evaluaciones a las políticas públicas, y someterlo a la consideración del director general;
15.    Convocar a las entidades fiscalizadas a las reuniones de trabajo necesarias, así como a las reuniones de presentación de resultados finales de las auditorías de desempeño, estudios y evaluaciones a las políticas públicas que se les practicaron, y recibir los comentarios, justificaciones y aclaraciones que correspondan;
16.    Revisar que se elaboren, en colaboración con las entidades fiscalizadas, las actas en las que consten los términos de las recomendaciones y acciones que, en su caso, sean acordadas, así como los mecanismos para su atención, sin perjuicio de que la ASF pueda emitir recomendaciones y acciones en los casos en que no logre acuerdos con las entidades fiscalizadas, conforme a lo establecido en el artículo 42 de la LFRCF;
17.    Supervisar que el personal comisionado o habilitado que interviene en las auditorías de desempeño, estudios y evaluaciones a las políticas públicas levante las actas circunstanciadas correspondientes y comunique lo relacionado con su superior jerárquico;
18.    Supervisar que las auditorías de desempeño, estudios y evaluaciones a las políticas públicas se realicen mediante visitas o inspecciones, solicitando información y documentación durante el desarrollo de las mismas, para su revisión;
19.    Presentar a la consideración de su superior jerárquico, las recomendaciones y acciones que se deban formular a las entidades fiscalizadas;
 
20.    Supervisar la elaboración de la guía de cada auditoría de desempeño que incluya los procedimientos por desarrollar, y someterla a la consideración de su superior jerárquico;
21.    Revisar que, en las auditorías de desempeño, estudios y evaluaciones a las políticas públicas realizadas, se verifique la información programática y presupuestaria consignada en la Cuenta Pública;
22.    Mantener comunicación con los entes sujetos a fiscalización para facilitar la práctica de auditorías de desempeño, estudios y evaluaciones a las políticas públicas, conforme a la normativa que establezcan el Auditor Superior de la Federación y el Auditor Especial de Desempeño;
23.    Plantear a su superior jerárquico la promoción de la investigación ante la UA competente de la ASF de los actos u omisiones que impliquen alguna irregularidad o conducta ilícita derivada de las auditorías de desempeño, estudios y evaluaciones a las políticas públicas realizadas;
24.    Autorizar los informes de auditoría de desempeño, estudios y evaluaciones de políticas públicas que correspondan a su área de competencia y someterlos a la consideración de su superior jerárquico;
25.    Coordinar, supervisar y participar en la elaboración de los informes de auditoría practicadas;
26.    Intervenir en la forma que determine su superior jerárquico, en el análisis de los informes de auditoría y del Informe General;
27.    Coordinar lo procedente para que las recomendaciones y acciones emitidas sean incluidas en los informes de auditorías de desempeño realizados;
28.    Coordinar las grabaciones, en audio o video, de las reuniones de trabajo y audiencias previstas en la LFRCF, previo consentimiento por escrito signado con firma autógrafa, o bien firma electrónica cuando se trate del proceso de fiscalización por medios electrónicos, de la o las personas que participen o a solicitud de la entidad fiscalizada, para integrar el archivo electrónico correspondiente;
29.    Verificar la aplicación de la normativa en la integración, clasificación, control y guarda de los expedientes de auditorías de desempeño, estudios y evaluaciones a las políticas públicas que respalden los resultados de las mismas;
30.    Desempeñar las comisiones y, en su caso, participar en auditorías de desempeño, estudios y evaluaciones a las políticas públicas que su superior jerárquico le encomiende y mantenerlo informado sobre el desarrollo de sus actividades;
31.    Presentar a su superior jerárquico la propuesta de contratación de asesorías, consultorías, servicios de informática, estudios e investigaciones y los demás trabajos complementarios para el desarrollo de las auditorías de desempeño, estudios y evaluaciones a las políticas públicas, y
32.    Efectuar las demás funciones que, en el ámbito de su competencia, le confieran las disposiciones jurídicas aplicables y su superior jerárquico.
Las funciones antes señaladas podrán ejercerse a través de medios físicos o electrónicos mediante el Buzón Digital de la ASF o cualquier otra herramienta tecnológica que al efecto implemente la ASF, en términos del último párrafo de los artículos 27, 28, 29, 30 y 58 del RIASF.
1.3.1.1.1    SUBDIRECCIÓN DE AUDITORÍA DE DESEMPEÑO AL DESARROLLO ECONÓMICO "A.1"
1.3.1.1.2    SUBDIRECCIÓN DE AUDITORÍA DE DESEMPEÑO AL DESARROLLO ECONÓMICO "A.2"
1.3.1.1.3    SUBDIRECCIÓN DE AUDITORÍA DE DESEMPEÑO AL DESARROLLO ECONÓMICO "A.3"
1.3.1.1.4    SUBDIRECCIÓN DE AUDITORÍA DE DESEMPEÑO AL DESARROLLO ECONÓMICO "A.4"
1.3.1.2.1    SUBDIRECCIÓN DE AUDITORÍA DE DESEMPEÑO AL DESARROLLO ECONÓMICO "B.1"
1.3.1.2.2    SUBDIRECCIÓN DE AUDITORÍA DE DESEMPEÑO AL DESARROLLO ECONÓMICO "B.2"
1.3.1.2.3    SUBDIRECCIÓN DE AUDITORÍA DE DESEMPEÑO AL DESARROLLO ECONÓMICO "B.3"
1.3.1.2.4    SUBDIRECCIÓN DE AUDITORÍA DE DESEMPEÑO AL DESARROLLO ECONÓMICO "B.4"
1.3.1.3.1    SUBDIRECCIÓN DE AUDITORÍA DE DESEMPEÑO AL DESARROLLO ECONÓMICO "C.1"
1.3.1.3.2    SUBDIRECCIÓN DE AUDITORÍA DE DESEMPEÑO AL DESARROLLO ECONÓMICO "C.2"
1.3.2.1.1    SUBDIRECCIÓN DE AUDITORÍA DE DESEMPEÑO AL DESARROLLO SOCIAL "A.1"
1.3.2.1.2    SUBDIRECCIÓN DE AUDITORÍA DE DESEMPEÑO AL DESARROLLO SOCIAL "A.2"
1.3.2.1.3    SUBDIRECCIÓN DE AUDITORÍA DE DESEMPEÑO AL DESARROLLO SOCIAL "A.3"
1.3.2.1.4    SUBDIRECCIÓN DE AUDITORÍA DE DESEMPEÑO AL DESARROLLO SOCIAL "A.4"
1.3.2.2.1    SUBDIRECCIÓN DE AUDITORÍA DE DESEMPEÑO AL DESARROLLO SOCIAL "B.1"
1.3.2.2.2    SUBDIRECCIÓN DE AUDITORÍA DE DESEMPEÑO AL DESARROLLO SOCIAL "B.2"
1.3.2.2.3    SUBDIRECCIÓN DE AUDITORÍA DE DESEMPEÑO AL DESARROLLO SOCIAL "B.3"
1.3.2.2.4    SUBDIRECCIÓN DE AUDITORÍA DE DESEMPEÑO AL DESARROLLO SOCIAL "B.4"
1.3.3.1.1    SUBDIRECCIÓN DE AUDITORÍA DE DESEMPEÑO A GOBIERNO Y FINANZAS "A.1"
1.3.3.1.2    SUBDIRECCIÓN DE AUDITORÍA DE DESEMPEÑO A GOBIERNO Y FINANZAS "A.2"
1.3.3.1.3    SUBDIRECCIÓN DE AUDITORÍA DE DESEMPEÑO A GOBIERNO Y FINANZAS "A.3"
1.3.3.1.4    SUBDIRECCIÓN DE AUDITORÍA DE DESEMPEÑO A GOBIERNO Y FINANZAS "A.4"
1.3.3.2.1    SUBDIRECCIÓN DE AUDITORÍA DE DESEMPEÑO A GOBIERNO Y FINANZAS "B.1"
1.3.3.2.2    SUBDIRECCIÓN DE AUDITORÍA DE DESEMPEÑO A GOBIERNO Y FINANZAS "B.2"
1.3.3.2.3    SUBDIRECCIÓN DE AUDITORÍA DE DESEMPEÑO A GOBIERNO Y FINANZAS "B.3"
1.3.3.2.4    SUBDIRECCIÓN DE AUDITORÍA DE DESEMPEÑO A GOBIERNO Y FINANZAS "B.4"
1.3.4.1.1    SUBDIRECCIÓN DE AUDITORÍA DE DESEMPEÑO A PROGRAMAS PRESUPUESTARIOS "A.1"
1.3.4.1.2    SUBDIRECCIÓN DE AUDITORÍA DE DESEMPEÑO A PROGRAMAS PRESUPUESTARIOS "A.2"
1.3.4.1.3    SUBDIRECCIÓN DE AUDITORÍA DE DESEMPEÑO A PROGRAMAS PRESUPUESTARIOS "A.3"
1.3.4.1.4    SUBDIRECCIÓN DE AUDITORÍA DE DESEMPEÑO A PROGRAMAS PRESUPUESTARIOS "A.4"
1.3.4.2.1    SUBDIRECCIÓN DE AUDITORÍA DE DESEMPEÑO A PROGRAMAS PRESUPUESTARIOS "B.1"
1.3.4.2.2    SUBDIRECCIÓN DE AUDITORÍA DE DESEMPEÑO A PROGRAMAS PRESUPUESTARIOS "B.2"
1.3.4.2.3    SUBDIRECCIÓN DE AUDITORÍA DE DESEMPEÑO A PROGRAMAS PRESUPUESTARIOS "B.3"
1.3.4.2.4    SUBDIRECCIÓN DE AUDITORÍA DE DESEMPEÑO A PROGRAMAS PRESUPUESTARIOS "B.4"
Atribuciones:
Las atribuciones generales de las Subdirecciones de Auditoría de Desempeño al Desarrollo Económico "A.1", "A.2", "A.3", "A.4", "B.1", "B.2", "B.3", "B.4", "C.1" y "C.2"; al Desarrollo Social "A.1", "A.2", "A.3", "A.4", "B.1", "B.2", "B.3" y "B.4"; a Gobierno y Finanzas "A.1", "A.2", "A.3", "A.4", "B.1", "B.2", "B.3" y "B.4"; y a Programas Presupuestarios "A.1", "A.2", "A.3", "A.4", "B.1", "B.2", "B.3" y "B.4", se establecen en el artículo 59 del RIASF.
Funciones:
1.      Presentar a la consideración de su superior jerárquico las propuestas para perfeccionar los criterios, procedimientos, métodos y sistemas para la selección de auditorías de desempeño, estudios y evaluaciones a las políticas públicas para la fiscalización de la Cuenta Pública;
2.      Participar en la elaboración del PAAF, con base en el PEF y, en su caso, comunicar los cambios o ajustes que se efectúen al respecto;
 
3.      Realizar y supervisar las auditorías de desempeño a programas de gobierno, programas presupuestarios, proyectos especiales, políticas y estrategias regionales, a que se refiere el PEF, conforme al PAAF aprobado por el Auditor Superior de la Federación, que permitan evaluar la eficacia, eficiencia, economía, la competencia de los operadores y diseñadores del programa, la calidad de los bienes o servicios y la percepción de los beneficiarios o usuarios;
4.      Participar en la revisión, análisis y evaluación de la información y documentación proporcionada, con motivo de la planeación y desarrollo de la fiscalización;
5.      Elaborar la guía de auditoría que incluya los procedimientos por desarrollar y someterla a la consideración de su superior jerárquico;
6.      Recabar con las instancias de control competentes y auditores externos, en el ámbito de sus atribuciones, copia de los informes y dictámenes de las auditorías por ellas practicadas o mediante despachos externos, para su revisión o inclusión en los informes de auditoría;
7.      Proponer, antes del inicio de la revisión, el programa de trabajo para la ejecución de las auditorías de desempeño, estudios y evaluaciones a las políticas públicas, y someterlo a la consideración del director de área;
8.      Supervisar y participar en el desarrollo de las auditorías de desempeño, estudios y evaluaciones a las políticas públicas para las cuales sean comisionados, representando a la ASF, sujetándose a las leyes respectivas y vigilando el cumplimiento del marco legal y jurídico de las mismas;
9.      Efectuar, previa autorización de su superior jerárquico, visitas domiciliarias para solicitar la información y documentación necesaria para la realización de las auditorías de desempeño, estudios y evaluaciones a las políticas públicas, sujetándose a las leyes respectivas y a las formalidades establecidas, así como entrevistas y reuniones con particulares o con los servidores públicos de las entidades fiscalizadas, con la finalidad de conocer el ejercicio de sus funciones;
10.    Desempeñar las comisiones que se le asignen y participar en las auditorías de desempeño, estudios y evaluaciones a las políticas públicas que su superior jerárquico le encomiende, y mantenerlo informado sobre el desarrollo de las actividades;
11.    Verificar y supervisar que en las auditorías de desempeño, estudios y evaluaciones a las políticas públicas se revise el cumplimiento final de los objetivos y metas fijados en los programas federales, conforme a los indicadores estratégicos y de gestión establecidos en el PEF;
12.    Cotejar las copias de documentos que se obtengan en las auditorías de desempeño, estudios y evaluaciones a las políticas públicas, previa compulsa con los documentos originales;
13.    Coordinar con los representantes designados de las entidades fiscalizadas las reuniones de trabajo necesarias, así como a las reuniones para la presentación de resultados finales de las auditorías de desempeño, estudios y evaluaciones a las políticas públicas que se les practicaron, y recibir los comentarios, justificaciones y aclaraciones que correspondan;
14.    Verificar que el personal comisionado o habilitado que interviene en las auditorías de desempeño, estudios y evaluaciones a las políticas públicas levanten, cuando sea el caso, actas circunstanciadas en presencia de dos testigos, en las que harán constar los hechos y omisiones que hubieren encontrado, y comunicarlo a su superior jerárquico;
15.    Proponer a su superior jerárquico la promoción de la investigación ante la UA competente de la ASF de los actos u omisiones que impliquen alguna irregularidad o conducta ilícita, derivada de las auditorías de desempeño, estudios y evaluaciones a las políticas públicas;
16.    Coadyuvar en la integración de los expedientes y dictámenes técnicos respectivos para promover la investigación ante la unidad competente de la ASF de las irregularidades que se determinen como resultado de las auditorías de desempeño, estudios y evaluaciones a las políticas públicas que practiquen;
17.    Desarrollar y supervisar los procesos de auditorías de desempeño, estudios y evaluaciones a las políticas públicas que les correspondan, conforme al PAAF;
18.    Elaborar, en coordinación con las entidades fiscalizadas, las actas en las que consten los términos de las recomendaciones y acciones que, en su caso, sean acordadas y los mecanismos para su atención, sin perjuicio de que la ASF pueda emitir recomendaciones y acciones en los casos en que no logre acuerdos con las entidades fiscalizadas, conforme a lo establecido en el artículo 42 de la LFRCF;
19.    Participar, en la forma que determine su superior jerárquico, en la formulación de documentos para estructurar los informes de auditoría y el Informe General;
20.    Elaborar y presentar a su superior jerárquico las recomendaciones y acciones que se deban formular a las entidades fiscalizadas;
21.    Grabar en audio o video cualquiera de las reuniones de trabajo y audiencias previstas en la LFRCF, previo consentimiento por escrito signado con firma autógrafa, o bien firma electrónica cuando se trate del proceso de fiscalización por medios electrónicos, de la o las personas que participen o a solicitud de la entidad fiscalizada, para integrar el archivo electrónico correspondiente
22.    Verificar que la integración de los expedientes de las auditorías de desempeño, estudios y evaluaciones a las políticas públicas practicadas, para su archivo y salvaguarda, se realice mediante los papeles de trabajo, cédulas de trabajo y la documentación que se derive de las mismas, comprobando que se garantice el soporte de los resultados obtenidos, de acuerdo con las disposiciones legales aplicables, y
23.    Efectuar las demás funciones que, en el ámbito de su competencia, le confieran las disposiciones jurídicas aplicables y sus superiores jerárquicos.
Las funciones antes señaladas podrán ejercerse a través de medios físicos o electrónicos mediante el Buzón Digital de la ASF o cualquier otra herramienta tecnológica que al efecto implemente la ASF, en términos del último párrafo de los artículos 27, 28, 29, 30 y 59 del RIASF.
1.3.4.3          DIRECCIÓN DE EVALUACIÓN A LAS POLÍTICAS PÚBLICAS
Atribuciones:
Las atribuciones generales de la Dirección de Evaluación a las Políticas Públicas, adscrita a la Dirección General de Auditoría de Desempeño a Programas Presupuestarios, se establecen en el artículo 58 del RIASF.
Funciones:
1.      Proponer a su superior jerárquico los criterios, procedimientos, métodos y sistemas para la selección y desarrollo de las evaluaciones a las políticas públicas, estudios y auditorías de desempeño, conforme a los criterios establecidos en la normativa de la ASF, para la fiscalización superior de la Cuenta Pública;
2.      Requerir a las entidades fiscalizadas, a las personas físicas o morales, públicas o privadas y a los terceros que hubieren celebrado operaciones con éstas, la información, documentación y aclaraciones que sean necesarias para la planeación y ejecución de las evaluaciones a las políticas públicas, estudios y auditorías de desempeño aprobadas en el PAAF;
3.      Solicitar a las entidades información del ejercicio en curso y de procesos concluidos, para la planeación de la fiscalización superior;
4.      Coordinar y presentar a su superior jerárquico, conforme a los criterios establecidos en la normativa de la ASF, las evaluaciones a las políticas públicas, estudios y auditorías de desempeño por incorporar en el PAAF, el personal que deba intervenir en ellas y, en su caso, comunicarle los cambios que se efectúen al respecto, así como la contratación de despachos o profesionales independientes en apoyo a trabajos específicos;
5.      Formular y presentar a su superior jerárquico, antes del inicio de las evaluaciones a las políticas públicas, estudios o auditorías de desempeño, el programa de trabajo para realizarlas, así como el protocolo de evaluación o proyecto de investigación para la ejecución de las auditorías de desempeño, y someterlo a la consideración del director general;
6.      Presentar al director general los requerimientos de información y documentación a las entidades fiscalizadas y a los terceros que hubieran realizado operaciones con aquéllas, para los procesos de planeación y desarrollo de las evaluaciones a las políticas públicas, estudios y auditorías de desempeño;
7.      Verificar que en las auditorías de desempeño se revisen los resultados presupuestales, económicos y financieros consignados en la Cuenta Pública, así como el control y registro contable, patrimonial y presupuestario de los recursos de la Federación que les sean transferidos y asignados, de acuerdo con las disposiciones aplicables; asimismo, que se analice si los bienes producidos y servicios ofrecidos por las entidades fiscalizadas correspondieron a los recursos erogados y a los objetivos y metas aprobados en el PEF, tomando en cuenta el Plan Nacional de Desarrollo y los programas nacionales, sectoriales, regionales, institucionales, especiales y presupuestarios correspondientes;
8.      Requerir durante el desarrollo de las evaluaciones a las políticas públicas, estudios y auditorías de desempeño a su cargo, como resultado de la fiscalización de la Cuenta Pública, copia de los documentos originales que tenga a la vista;
9.      Coordinar y supervisar, previa autorización de su superior jerárquico, las visitas domiciliarias para solicitar la información y documentación necesaria para la realización de las evaluaciones a las políticas públicas, estudios y auditorías de desempeño, sujetándose a las leyes respectivas y a las formalidades establecidas, así como realizar entrevistas y reuniones con particulares o con los servidores públicos de las entidades fiscalizadas, con la finalidad de conocer el ejercicio de sus funciones;
10.    Solicitar a las instancias de control competentes, en el ámbito de sus atribuciones, copia de los informes y dictámenes de las auditorías de desempeño practicadas por ellas o mediante despachos externos
11.    Presentar a su superior jerárquico la documentación necesaria para evidenciar las irregularidades que se detecten en las evaluaciones a las políticas públicas, estudios y auditorías de desempeño que se practiquen;
12.    Coordinar, supervisar y participar en las reuniones de notificación de inicio de trabajo para las evaluaciones a las políticas públicas, estudios y auditorías de desempeño aprobadas en el PAAF, conforme a la normativa establecida;
13.    Participar en las reuniones de trabajo de las evaluaciones a las políticas públicas, estudios y auditorías de desempeño que su superior jerárquico le encomiende, y dar seguimiento para promover la atención y desahogo de los acuerdos que se deriven de dichas reuniones;
14.    Supervisar que el personal comisionado o habilitado que interviene en las evaluaciones a las políticas públicas, estudios y auditorías de desempeño, levante actas circunstanciadas en presencia de dos testigos, en las que harán constar los hechos y omisiones que hubieren encontrado, y comunicar a su superior jerárquico al respecto;
15.    Coordinar y supervisar las evaluaciones a las políticas públicas, estudios y auditorías de desempeño en la ejecución de programas presupuestarios, conforme al PAAF aprobado por el Auditor Superior de la Federación, la normativa y la legislación correspondiente;
16.    Coordinar y supervisar los programas de trabajo para la ejecución de cada una de las evaluaciones a las políticas públicas, estudios y auditorías de desempeño asignadas, para comprobar el correcto avance de los procesos y el cumplimiento de los plazos acordados;
17.    Plantear a su superior jerárquico la promoción de la investigación ante la UA competente de la ASF de los actos u omisiones que impliquen alguna irregularidad o conducta ilícita, derivada de las evaluaciones a las políticas públicas, estudios y auditorías de desempeño realizadas;
18.    Presentar a su superior jerárquico las recomendaciones y acciones sugeridas que se deban formular a las entidades fiscalizadas;
19.    Supervisar la elaboración de la guía detallada de cada auditoría de desempeño que incluya los procedimientos por desarrollar, y someterla a la consideración de su superior jerárquico;
20.    Convocar a los representantes designados de las entidades fiscalizadas a las reuniones de trabajo necesarias para dar a conocer los resultados de las evaluaciones a las políticas públicas, estudios y auditorías de desempeño, así como, en su caso, las observaciones preliminares de las auditorías que se les practicaron, y recibir los comentarios, justificaciones y aclaraciones que correspondan;
21.    Coordinar y supervisar la conclusión de los trabajos de evaluaciones a las políticas públicas, estudios y auditorías de desempeño, así como la presentación de resultados finales, y la integración de los papeles de trabajo que haya realizado cada área de la dirección general;
22.    Revisar que se elaboren conjuntamente con las entidades fiscalizadas las actas en las que consten los términos de las recomendaciones y acciones que, en su caso, sean acordadas y los mecanismos para su atención, sin perjuicio de que la ASF pueda emitir recomendaciones y acciones en los casos en que no logre acuerdos con las entidades fiscalizadas, conforme a lo establecido en el artículo 42 de la LFRCF;
23.    Coordinar las acciones necesarias para que las recomendaciones y acciones emitidas, derivadas de la ejecución de las evaluaciones a las políticas públicas, estudios y auditorías de desempeño, sean incluidas en los informes de auditoría y de evaluación a las políticas públicas realizadas a las entidades fiscalizadas;
24.    Coordinar, supervisar y participar en la elaboración de los proyectos de los informes de auditoría de desempeño practicadas;
25.    Autorizar los informes de las evaluaciones a las políticas públicas, estudios y auditorías de desempeño que correspondan a su área de competencia y someterlos a la consideración de su superior jerárquico;
26.    Intervenir en la forma que determine su superior jerárquico, en el análisis de los informes de auditoría y del Informe General;
27.    Desempeñar las comisiones y, en su caso, participar en las evaluaciones a las políticas públicas, estudios y auditorías de desempeño que su superior jerárquico le encomiende, y mantenerlo informado sobre el desarrollo de sus actividades;
28.    Supervisar el cumplimiento y autorizar los resultados de los programas y proyectos especiales en que participe la dirección general;
29.    Formular y presentar a su superior jerárquico las normas que aseguren la calidad de los procesos de las evaluaciones a las políticas públicas, así como en materia de control y evaluación;
30.    Supervisar revisiones de control de las áreas de la dirección general, para verificar el cumplimiento oportuno de las normas y procedimientos, así como dar seguimiento a las acciones de mejora que realice la propia dirección general, y
31.    Efectuar las demás funciones que, en el ámbito de su competencia, le confieran las disposiciones jurídicas aplicables y su superior jerárquico.
Las funciones antes señaladas podrán ejercerse a través de medios físicos o electrónicos mediante el Buzón Digital de la ASF o cualquier otra herramienta tecnológica que al efecto implemente la ASF, en términos del último párrafo de los artículos 30 y 58 del RIASF.
1.3.4.3.1       SUBDIRECCIÓN DE EVALUACIÓN A LAS POLÍTICAS PÚBLICAS "A"
1.3.4.3.2       SUBDIRECCIÓN DE EVALUACIÓN A LAS POLÍTICAS PÚBLICAS "B"
Atribuciones:
Las atribuciones generales de las Subdirecciones de Evaluación a las Políticas Públicas "A" y "B", adscritas a la Dirección de Evaluación a las Políticas Públicas, se establecen en el artículo 59 del RIASF.
Funciones:
1.      Presentar a la consideración de su superior jerárquico las propuestas para perfeccionar los criterios, procedimientos, métodos y sistemas para la selección de las evaluaciones a las políticas públicas, estudios y auditorías de desempeño, para la fiscalización superior de la Cuenta Pública;
2.      Participar en la elaboración del PAAF, con base en el PEF y, en su caso, comunicar los cambios o
ajustes que se efectúen al respecto;
3.      Realizar y supervisar las auditorías de desempeño a programas de gobierno, programas presupuestarios, proyectos especiales, políticas y estrategias regionales a que se refiere el PEF, conforme al PAAF aprobado por el Auditor Superior de la Federación, para verificar la eficacia, eficiencia, economía, calidad de los bienes y servicios, competencia de los actores y la satisfacción de los beneficiarios o usuarios;
4.      Formular y proponer a la consideración de su superior jerárquico los requerimientos de información y documentación a las entidades fiscalizadas, a las personas físicas o morales, públicas o privadas y a los terceros que hubieren realizado operaciones con éstas, la información, documentación y aclaraciones que sean necesarias para la planeación y ejecución de las auditorías de desempeño, estudios y evaluaciones a las políticas públicas aprobadas en el PAAF;
5.      Recabar, durante el desarrollo de las auditorías de desempeño, estudios y evaluaciones a las políticas públicas a su cargo, como resultado de la fiscalización de la Cuenta Pública, copia de los documentos originales que tenga a la vista;
6.      Supervisar y participar en la revisión, análisis y evaluación de la información y documentación proporcionada, con motivo de la planeación y desarrollo de la fiscalización;
7.      Participar en el desarrollo de las auditorías de desempeño, estudios y evaluaciones a las políticas públicas para las cuales sean comisionados, representando a la ASF, sujetándose a las leyes respectivas y vigilando el cumplimiento del marco legal y jurídico de las mismas;
8.      Elaborar las guías de las auditorías de desempeño que incluyan los procedimientos por desarrollar, y someterla a la consideración de su superior jerárquico;
9.      Efectuar, previa autorización de su superior jerárquico, visitas domiciliarias para solicitar la información y documentación necesaria para la realización de las auditorías de desempeño, estudios y evaluaciones a las políticas públicas, sujetándose a las leyes respectivas y a las formalidades establecidas, así como realizar entrevistas y reuniones con particulares o con los servidores públicos de las entidades fiscalizadas para conocer el ejercicio de sus funciones;
10.    Solicitar a las instancias de control competentes, en el ámbito de sus atribuciones, copia de los informes y dictámenes de las auditorías de desempeño practicadas por ellas o mediante despachos externos
11.    Coordinar y participar, antes del inicio de las auditorías de desempeño, en estudios y evaluaciones a las políticas públicas, en la elaboración del programa de trabajo para realizarlas, así como en el protocolo de evaluación o proyecto de investigación para la ejecución de las auditorías de desempeño, y someterlo a la consideración de su superior jerárquico;
12.    Verificar el cumplimiento de los plazos establecidos para la entrega de los procesos de planeación y desarrollo del PAAF, para las auditorías de desempeño, estudios y evaluaciones a las políticas públicas a cargo de la dirección general;
13.    Participar en las reuniones de trabajo de las auditorías de desempeño, estudios y evaluaciones a las políticas públicas que su superior jerárquico le encomiende, y dar seguimiento para promover su atención y desahogo de los acuerdos que se deriven de dichas reuniones;
14.    Notificar a los representantes designados de las entidades fiscalizadas a las reuniones de trabajo que estime necesarias para dar a conocer los resultados de las auditorías de desempeño, estudios y evaluaciones a las políticas públicas, así como, en su caso, las observaciones preliminares de las auditorías que se les practicaron, y recibir los comentarios, justificaciones y aclaraciones que correspondan;
15.    Verificar que se elaboren conjuntamente con las entidades fiscalizadas, las actas en las que consten los términos de las recomendaciones y acciones que, en su caso, sean acordadas, así como los mecanismos para su atención, sin perjuicio de que la ASF pueda emitir recomendaciones y acciones en los casos en que no logre acuerdos con las entidades fiscalizadas, conforme a lo establecido en el artículo 42 de la LFRCF;
16.    Coordinar, participar en la elaboración y proponer a su superior jerárquico, los informes de las auditorías de desempeño, estudios y evaluaciones a las políticas públicas que correspondan a la subdirección a su cargo;
17.    Desempeñar las comisiones que se le asignen y, en su caso, participar en las auditorías de desempeño, estudios y evaluaciones a las políticas públicas que su superior jerárquico le encomiende, y mantenerlo informado sobre el desarrollo de sus actividades;
18.    Verificar y supervisar que, en las auditorías de desempeño, estudios y evaluaciones a las políticas públicas, se revise el cumplimiento de los objetivos y metas fijados en los programas federales, conforme a los indicadores estratégicos y de gestión establecidos en el PEF;
19.    Verificar que el personal comisionado o habilitado que interviene en las auditorías de desempeño, estudios y evaluaciones a las políticas públicas, levante actas circunstanciadas en presencia de dos testigos, en las que harán constar los hechos y omisiones que hubieren encontrado, y comunicar a su superior jerárquico al respecto;
20.    Verificar y dar seguimiento a los programas de trabajo de la ejecución de cada una de las auditorías de desempeño, estudios y evaluaciones a las políticas públicas asignadas a las áreas, para comprobar el correcto avance de los procesos y el cumplimiento de los plazos acordados;
21.    Verificar y dar seguimiento a la conclusión de los trabajos de las auditorías de desempeño, estudios y evaluaciones a las políticas públicas, a la presentación de resultados finales y a la integración de los papeles de trabajo que haya realizado cada área de la dirección general;
22.    Proponer a su superior jerárquico la promoción de la investigación ante la UA competente de la ASF de los actos u omisiones que impliquen alguna irregularidad o conducta ilícita derivada de las auditorías de desempeño, estudios y evaluaciones a las políticas públicas realizadas;
23.    Coadyuvar en la integración de los expedientes y dictámenes técnicos respectivos, para promover la investigación correspondiente ante la unidad competente de la ASF de las irregularidades que se determinen como resultado de las auditorías de desempeño, estudios y evaluaciones a las políticas públicas que se practiquen;
24.    Desarrollar y supervisar los procesos de las auditorías de desempeño, estudios y evaluaciones a las políticas públicas que les correspondan, según el PAAF;
25.    Elaborar y presentar a su superior jerárquico las recomendaciones y acciones que se deban formular a las entidades fiscalizadas;
26.    Participar, en la forma que determine su superior jerárquico, en la formulación de documentos para estructurar los informes de auditoría y el Informe General;
27.    Verificar que la integración de los expedientes de las auditorías de desempeño, estudios y evaluaciones a las políticas públicas practicadas, para su archivo y salvaguarda, de acuerdo con las disposiciones legales aplicables, se realice mediante los papeles de trabajo, cédulas de observaciones y la documentación que se derive de las mismas y comprobando que se garantice el soporte de los resultados obtenidos;
28.    Formular y acordar con su superior jerárquico la resolución de los asuntos cuyos trámites se encuentren en el ámbito de su competencia;
29.    Participar en el cumplimiento y evaluar los resultados de los programas y proyectos especiales en que participe la dirección general;
30.    Verificar la aplicación de las normas que aseguren la calidad de los procesos de las auditorías de desempeño, estudios y evaluaciones a las políticas públicas, así como en materia de control y evaluación;
31.    Formular y aplicar revisiones de control de las áreas de la dirección general, para verificar el cumplimiento oportuno de las normas y procedimientos, así como dar seguimiento a las acciones de mejora que realice la propia dirección general, y
32.    Efectuar las demás funciones que, en el ámbito de su competencia, le confieran las disposiciones jurídicas aplicables y sus superiores jerárquicos.
Las funciones antes señaladas podrán ejercerse a través de medios físicos o electrónicos mediante el Buzón Digital de la ASF o cualquier otra herramienta tecnológica que al efecto implemente la ASF, en términos del último párrafo de los artículos 30 y 59 del RIASF.
 
ORGANIGRAMA DE LA DIRECCIÓN GENERAL DE AUDITORÍA Y EVALUACIÓN A LOS SISTEMAS
DE CONTROL INTERNO

1.3.5   DIRECCIÓN GENERAL DE AUDITORÍA Y EVALUACIÓN A LOS SISTEMAS DE CONTROL INTERNO
Objetivo:
Coordinar y supervisar las auditorías, revisiones, estudios, análisis, diagnósticos y evaluaciones en las entidades fiscalizadas, entidades federativas, municipios y alcaldías de la Ciudad de México, a cualquier entidad pública o privada, en cumplimiento de las disposiciones normativas en materia de control interno, administración de riesgos institucionales, políticas y programas de integridad, prevención, disuasión y detección de actos de corrupción, con el propósito de determinar su eficacia, eficiencia y economía, así como fortalecer los procesos de transparencia y rendición de cuentas y combate a la corrupción en el sector público.
Atribuciones:
Las atribuciones generales de la Dirección General de Auditoría y Evaluación a los Sistemas de Control Interno se establecen en el artículo 21 y las específicas en el artículo 32 del RIASF.
Funciones:
1.     Dirigir, conforme al PAAF aprobado por el Auditor Superior de la Federación, las auditorías, estudios y evaluaciones en las entidades fiscalizadas, entidades federativas, municipios y alcaldías de la Ciudad de México, y en cualquier entidad pública o privada, en cumplimiento de las disposiciones normativas en materia de control interno, administración de riesgos institucionales, políticas y programas de integridad, prevención, disuasión y detección de actos de corrupción, con el propósito de determinar su eficacia, eficiencia y economía, así como fortalecer los procesos de transparencia, rendición de cuentas y combate a la corrupción en el sector público;
2.     Proponer a su superior jerárquico las auditorías, revisiones, estudios, análisis, diagnósticos, evaluaciones e investigaciones que se integrarán al PAAF, el personal que deba intervenir en ellas y, en su caso, comunicarle los cambios que se efectúen al respecto, así como la contratación de despachos o profesionales independientes habilitados para la práctica de auditorías o en apoyo de trabajos específicos, siempre y cuando no exista conflicto de intereses, en términos del artículo 26 de la LFRCF;
3.     Solicitar, obtener y recopilar toda la información que sea necesaria para la etapa de planeación y desarrollo de las auditorías, revisiones, estudios, análisis, diagnósticos y evaluaciones, de conformidad con las disposiciones jurídicas aplicables;
4.     Proponer a su superior jerárquico los criterios para la selección de auditorías, revisiones, estudios, análisis, diagnósticos, evaluaciones e investigaciones, así como procedimientos, métodos y sistemas para la fiscalización de la Cuenta Pública;
5.     Designar a los auditores encargados de practicar las auditorías, revisiones, estudios, análisis, diagnósticos, evaluaciones e investigaciones a su cargo y, en su caso, a los que han sido habilitados mediante la contratación de despachos o profesionales independientes, en los términos de las disposiciones aplicables;
6.     Coordinar y supervisar las auditorías, revisiones, estudios, análisis, diagnósticos, evaluaciones e investigaciones, solicitando información y documentación durante el desarrollo de las mismas para su revisión;
7.     Coordinar la comunicación con las entidades fiscalizadas para facilitar las auditorías, revisiones, estudios, análisis, diagnósticos, evaluaciones e investigaciones a su cargo, de acuerdo con las normas que al respecto dicte el Auditor Superior de la Federación;
8.     Proporcionar asesorías a las UAA en materia de control interno, administración de riesgos, integridad, prevención, disuasión y detección de actos de corrupción, para sugerir acciones que tiendan al fortalecimiento de la transparencia y rendición de cuentas;
9.     Proporcionar asesorías a las instancias fiscalizadoras pertenecientes al SNF, en materia de control interno, administración de riesgos institucionales, ética, integridad, prevención, disuasión y detección de actos de corrupción, para sugerir acciones que tiendan al fortalecimiento de la transparencia y rendición de cuentas;
10.   Dirigir el análisis y evaluación, como parte de los trabajos de fiscalización, de los programas de administración de riesgos institucionales y de prevención, disuasión y detección de actos de corrupción en áreas o procesos susceptibles a los mismos, así como de los sistemas, procedimientos y políticas establecidos por las entidades fiscalizadas para la recepción, análisis y atención de denuncias de posibles actos de corrupción;
11.   Convocar la presencia de los representantes de las entidades fiscalizadas, para celebrar reuniones de trabajo en las que se les dé a conocer la parte que les corresponda de los resultados finales y, en su caso, las observaciones preliminares de las auditorías que se les practicaron, conforme a lo establecido en la LFRCF;
12.   Convocar a las entidades fiscalizadas a las reuniones de trabajo necesarias, para la revisión de los resultados preliminares de las auditorías que se deriven de la revisión de la Cuenta Pública, de conformidad con los artículos 18, 20 y 21 de la LFRCF;
13.   Suscribir con las instancias fiscalizadas las actas en las que consten los términos de las
recomendaciones que, en su caso, sean acordadas y los mecanismos para su atención, sin perjuicio de que la ASF pueda emitir recomendaciones en los casos en que no logre acuerdos con las entidades fiscalizadas;
14.   Dirigir la identificación de los objetivos y prioridades en materia de control interno, prevención, disuasión y detección de actos de corrupción, con el propósito de determinar su eficacia, eficiencia y economía, dentro del Plan Nacional de Desarrollo, los programas sectoriales, proyectos y actividades institucionales, con el fin de evaluar su cumplimiento en las entidades fiscalizadas;
15.   Solicitar, obtener y tener acceso a toda la información y documentación a través de medios físicos o electrónicos mediante herramientas tecnológicas, que a juicio de la ASF sea necesaria para llevar a cabo la auditoría correspondiente, sin importar el carácter de confidencial o reservada de la misma, en términos de los artículos 17, 17 Bis y 17 Ter de la LFRCF;
16.   Coordinar la solicitud, análisis y procesamiento de la información que requiera para el ejercicio de sus atribuciones, incluyendo aquella contenida en los diversos medios de almacenamiento y bases de datos especializadas en el ámbito de su competencia;
17.   Verificar que se requiera a terceros que hubieran contratado con las entidades fiscalizadas obra pública, bienes o servicios mediante cualquier título legal y a cualquier entidad o persona física o moral, pública o privada, o aquellas que hayan sido subcontratados por terceros, la información relacionada con la documentación justificativa y comprobatoria del ejercicio de recursos públicos, a efecto de realizar las compulsas correspondientes, de acuerdo con lo establecido en la LFRCF y las demás disposiciones aplicables;
18.   Dirigir la verificación del desempeño de los órganos internos de control y su apego a las normas emitidas en la materia por el SNF;
19.   Designar al personal que efectuará visitas domiciliarias a particulares, personas físicas o morales, incluyendo a los terceros que hubieran contratado obra pública, adquisición de bienes o servicios con las entidades fiscalizadas, así como subcontratados por terceros, para exigir la exhibición de los libros, papeles, contratos, convenios, nombramientos, dispositivos magnéticos o electrónicos de almacenamiento de información, documentos y archivos indispensables para la realización de sus investigaciones, así como la evidencia documental de los costos y gastos que erogaron para cumplir con los contratos sujetándose a las leyes respectivas y las formalidades establecidas para cateos, con motivo de la fiscalización superior;
20.   Proponer a su superior jerárquico, en los términos de la LGCG y la LGA, las modificaciones a los principios, normas, procedimientos, métodos y sistemas de registro y contabilidad; las disposiciones para el archivo, guarda y custodia de los libros y documentos justificativos y comprobatorios del ingreso, gasto y deuda pública; así como de todos aquellos elementos que posibiliten la adecuada rendición de cuentas y la práctica idónea de las auditorías;
21.   Dirigir el diseño y proponer a su superior jerárquico los mecanismos e instrumentos de coordinación, intercambio de información y acciones conjuntas con otras instancias gubernamentales responsables de la materia de control interno, administración de riesgos institucionales, combate a la corrupción, ética, integridad, transparencia y rendición de cuentas;
22.   Vigilar que la operación de los procesos para la fiscalización superior de la Cuenta Pública se realice de conformidad con las disposiciones normativas aplicables;
23.   Dirigir la formulación de los resultados y las observaciones que se deriven de las auditorías, evaluaciones o estudios que practiquen las UAA a su cargo, incluyendo las recomendaciones y acciones promovidas, a efecto de que las entidades fiscalizadas presenten las justificaciones y aclaraciones que correspondan;
24.   Dirigir la identificación y análisis de las mejores prácticas nacionales e internacionales, con el objeto de elaborar y proponer para su autorización, proyectos que fortalezcan el marco normativo en materia de control interno, administración de riesgos institucionales, integridad, prevención, disuasión y detección de actos de corrupción, con el propósito de determinar su eficacia, eficiencia y economía, para generar, en su caso, las acciones correspondientes, dentro del marco del SNF;
25.   Requerir, durante el desarrollo de las auditorías, revisiones, estudios, análisis, diagnósticos, evaluaciones e investigaciones a su cargo, como resultado de la fiscalización superior de la Cuenta Pública, copia certificada de la información y documentación original o, en su caso, de las constancias que obren en los archivos de las entidades fiscalizadas, observando las disposiciones jurídicas en materia de transparencia, acceso a la información pública y protección de datos personales;
26.   Presentar a su superior jerárquico la documentación y evidencias necesarias para promover la investigación ante la unidad competente de la ASF de los actos u omisiones que impliquen alguna irregularidad o conducta ilícita;
27.   Verificar y autorizar los informes de auditoría derivados de la fiscalización a su cargo;
28.   Dirigir la elaboración del dictamen técnico que integre la documentación y comprobación necesarias para promover las acciones legales en el ámbito administrativo y de juicio político que procedan, como resultado de las irregularidades que se detecten en la revisión o auditorías que se practiquen;
29.   Determinar la imposición de multas a los servidores públicos, a los particulares y a los terceros que no atiendan sus requerimientos de información y documentación con motivo de la fiscalización de la Cuenta Pública;
30.   Autorizar el levantamiento de las actas circunstanciadas que procedan, las cuales al ser emitidas por una autoridad adquieren el carácter de documento público, haciendo prueba plena en cuanto a su emisión en términos de la LFRCF;
31.   Dirigir el diseño y proponer a su superior jerárquico los mecanismos para la coordinación con las instancias responsables de promover e implantar las disposiciones aplicables a los sistemas de control interno institucionales en los entes públicos;
32.   Dirigir la elaboración y proponer para la autorización de su superior jerárquico los lineamientos, políticas, procedimientos y metodologías aplicables al seguimiento y evaluación de los planes estratégicos y programas implementados en las entidades fiscalizadas en materia de control interno, administración de riesgos, la prevención, disuasión y detección de actos de corrupción para los efectos del SNF; asimismo, proponer los programas de sensibilización y capacitación en las materia referidas, a efecto de su aplicación por parte de los entes públicos;
33.   Dirigir la evaluación como parte de los trabajos de fiscalización, de los informes periódicos emitidos por los Comités de Control y Desempeño Institucional en la Administración Pública Federal y sus equivalentes en la Administración Pública Estatal y Municipal, de administración de riesgos y otros afines a la transparencia, rendición de cuentas y prevención, disuasión y detección de actos de corrupción, para generar, en su caso, las acciones correspondientes, dentro del marco del SNF;
34.   Dirigir la elaboración y proponer a su superior jerárquico en el ámbito del SNF, políticas, programas, normas y lineamientos para la implantación de sistemas de control interno, administración de riesgos institucionales y de prevención, disuasión y detección de actos de corrupción en los entes públicos;
35.   Promover que los entes públicos implementen lineamientos de control interno, administración de riesgos institucionales y de prevención, disuasión y detección de actos de corrupción de aplicación general;
36.   Dirigir el diseño y proponer a su superior jerárquico las metodologías, lineamientos, guías y técnicas de análisis, evaluación, diagnóstico y autoevaluación de sistemas de control interno, de administración de riesgos, políticas, programas de integridad, prevención, disuasión y detección de actos de corrupción;
37.   Coordinar la promoción ante las entidades fiscalizadas y las instancias fiscalizadoras de la adopción de normas, lineamientos, guías y técnicas de análisis, así como la implementación de programas de control interno y administración de riesgos, además de la aplicación de metodologías para la evaluación y autoevaluación de control interno y riesgos, con el fin de fortalecer el proceso de rendición de cuentas;
38.   Dirigir la elaboración y proponer a su superior jerárquico los lineamientos para la autoevaluación de los comités en materia de integridad y ética, riesgos, control interno, auditoría, desempeño institucional, entre otros, como parte del sistema de control interno institucional;
39.   Dirigir la revisión de las disposiciones jurídicas, estrategias, programas, normas y lineamientos en materia de control interno, administración de riesgos, ética, integridad, prevención, disuasión y detección de la corrupción, transparencia y rendición de cuentas y, en su caso, proponer a su superior jerárquico el resultado de ello para su visto bueno;
40.   Proponer a su superior jerárquico derivado de las auditorías, revisiones, estudios, análisis, diagnósticos, evaluaciones e investigaciones practicadas, sugerencias a la Cámara de Diputados para modificar las disposiciones legales, a fin de mejorar la gestión financiera y el desempeño de las entidades fiscalizadas;
41.   Proponer a su superior jerárquico los mecanismos que tiendan a mejorar los esquemas normativos de control interno, administración de riesgos, e integridad gubernamental en el sector público;
42.   Dirigir las acciones para cumplir con las disposiciones aplicables en el marco del SNT, SNF y Sistema Nacional de Archivos, cuando así lo instruya su superior jerárquico, y
43.   Efectuar las demás funciones que, en el ámbito de competencia, le confieran las disposiciones jurídicas aplicables y su superior jerárquico.
Las funciones antes señaladas podrán ejercerse a través de medios físicos o electrónicos mediante el Buzón Digital de la ASF o cualquier otra herramienta tecnológica que al efecto implemente la ASF, en términos del último párrafo de los artículos 21 y 32 del RIASF.
La Dirección General de Auditoría y Evaluación a los Sistemas de Control Interno, para la atención de los asuntos de su competencia y de las UA de su adscripción, será auxiliada por una Secretaría Técnica, cuyas funciones se pueden consultar en el Apartado VII. Funciones Generales.
1.3.5.0.1       SUBDIRECCIÓN DE ANÁLISIS DE LOS SISTEMAS DE CONTROL INTERNO
Atribuciones:
Las atribuciones generales de la Subdirección de Análisis de los Sistemas de Control Interno se establecen en el artículo 59 del RIASF.
Funciones:
1.     Participar en la coordinación y supervisión de las auditorías, revisiones, estudios, análisis, diagnósticos, evaluaciones e investigaciones, solicitando información y documentación durante el desarrollo de las mismas;
2.     Solicitar, obtener y recopilar toda la información que sea necesaria para la etapa de planeación, desarrollo de las auditorías, revisiones, estudios, análisis, diagnósticos y evaluaciones, de conformidad con las disposiciones jurídicas aplicables;
3.     Proponer a su superior jerárquico los criterios para la selección de auditorías, revisiones, estudios, análisis, diagnósticos, evaluaciones e investigaciones, así como procedimientos, métodos y sistemas para la fiscalización de la Cuenta Pública;
4.     Realizar estudios para, en su caso, proponer modificaciones a disposiciones jurídicas, estrategias, programas, normas y lineamientos en materia de control interno, administración de riesgos, ética, integridad, prevención, disuasión y detección de la corrupción, transparencia y rendición de cuentas;
5.     Participar en la verificación del desempeño de los órganos internos de control y su apego a las normas emitidas en la materia por el SNF;
6.     Integrar propuestas de mejora de las metodologías, lineamientos, guías y técnicas de análisis, evaluación, diagnóstico y autoevaluación de sistemas de control interno, de administración de riesgos, políticas, programas de integridad, prevención, disuasión y detección de actos de corrupción;
7.     Coordinar y supervisar la formulación de estrategias a ser adoptadas por las entidades fiscalizadas y las instancias fiscalizadoras mediante normas, lineamientos, guías y técnicas de análisis, así como la implementación de programas de control interno y administración de riesgos, además de la aplicación de metodologías para la evaluación y autoevaluación de control interno y riesgos, con el fin de fortalecer el proceso de rendición de cuentas;
8.     Supervisar la elaboración y presentación de propuestas de mecanismos e instrumentos de coordinación, intercambio de información y acciones conjuntas con otras instancias gubernamentales responsables de la materia de control interno, administración de riesgos institucionales, combate a la corrupción, ética, integridad, transparencia y rendición de cuentas;
9.     Coordinar y supervisar la evaluación del cumplimiento en las entidades fiscalizadas de los objetivos y prioridades en materia de control interno, prevención, disuasión y detección de actos de corrupción, ética e integridad establecidas en el Plan Nacional de Desarrollo, los programas sectoriales, proyectos y actividades institucionales;
10.   Gestionar y realizar grabaciones en audio o video de cualquiera de las reuniones de trabajo y audiencias previstas en la LFRCF, previo consentimiento por escrito signado con firma autógrafa, o bien firma electrónica cuando se trate del proceso de fiscalización por medios electrónicos, de la o las personas que participen, o a solicitud de la entidad fiscalizada, para integrar el archivo electrónico correspondiente;
11.   Elaborar y proponer a su superior jerárquico los lineamientos para la autoevaluación de los comités en materia de integridad y ética, riesgos, control interno, auditoría, desempeño institucional, entre otros, como parte del sistema de control interno institucional, y
12.   Efectuar las demás funciones que, en el ámbito de su competencia, le confieran las disposiciones jurídicas aplicables y su superior jerárquico.
Las funciones antes señaladas podrán ejercerse a través de medios físicos o electrónicos mediante el Buzón Digital de la ASF o cualquier otra herramienta tecnológica que al efecto implemente la ASF, en términos del último párrafo de los artículos 32 y 59 del RIASF.
1.3.5.1  DIRECCIÓN DE AUDITORÍA Y EVALUACIÓN A LOS SISTEMAS DE CONTROL INTERNO "A"
1.3.5.2  DIRECCIÓN DE AUDITORÍA Y EVALUACIÓN A LOS SISTEMAS DE CONTROL INTERNO "B"
Atribuciones:
Las atribuciones generales de las Direcciones de Auditoría y Evaluación a los Sistemas de Control Interno "A" y "B" se establecen en el artículo 58 del RIASF.
Funciones:
1.     Coordinar y supervisar las auditorías, revisiones, estudios, análisis, diagnósticos y evaluaciones en las entidades fiscalizadas, entidades federativas, municipios y alcaldías de la Ciudad de México, a cualquier entidad pública o privada, en cumplimiento de las disposiciones normativas en materia de control interno, administración de riesgos institucionales, políticas y programas de integridad, prevención, disuasión y detección de actos de corrupción, con el propósito de determinar su eficacia, eficiencia y economía, así como fortalecer los procesos de transparencia y rendición de cuentas y combate a la corrupción en el sector público;
2.     Determinar los requerimientos de información, así como organizar y dirigir su obtención, con el fin de cumplir con los objetivos de los programas de trabajo bajo su responsabilidad;
3.     Proponer a su superior jerárquico su programa anual de auditorías, el personal que deba intervenir
en ellas y, en su caso, comunicarle los cambios que se efectúen al respecto, así como la contratación de despachos o profesionales independientes en apoyo a trabajos específicos;
4.     Participar en la verificación del desempeño de los órganos internos de control y su apego a las normas emitidas en la materia por el SNF;
5.     Coordinar que se recabe, analice y procese la información que sea requerida para el ejercicio de sus atribuciones, incluyendo aquella contenida en los diversos medios de almacenamiento y bases de datos especializadas en el ámbito de su competencia;
6.     Formular y presentar propuestas de lineamientos, políticas, procedimientos y metodologías aplicables al seguimiento y evaluación de los planes, estrategias y programas implementados en las entidades fiscalizadas en materia de control interno, administración de riesgos institucionales, la prevención, disuasión y detección de actos de corrupción para los efectos del SNF; asimismo, proponer las actividades de sensibilización y capacitación en las materias referidas, a efecto de su aplicación por parte de los entes públicos;
7.     Formular y presentar propuestas en el ámbito del SNF, de políticas, programas, normas y lineamientos para la implantación de sistemas de control interno, administración de riesgos institucionales y prevención, disuasión y detección de actos de corrupción en los entes públicos;
8.     Participar en el diseño de propuestas de mecanismos para la coordinación con las instancias responsables de promover e implantar las disposiciones aplicables a los sistemas de control interno institucionales en los entes públicos;
9.     Coadyuvar con su superior jerárquico, para promover que los entes públicos implementen lineamientos de control interno, administración de riesgos institucionales y de prevención, disuasión y detección de actos de corrupción de aplicación general;
10.   Determinar y evaluar la situación que guardan los programas de administración de riesgos institucionales y de prevención, disuasión y detección de actos de corrupción en áreas o procesos susceptibles a los mismos, así como los sistemas, procedimientos y políticas establecidos por las entidades fiscalizadas para la recepción, análisis y atención de denuncias de posibles actos de corrupción, en el marco del SNA;
11.   Evaluar en las entidades fiscalizadas la implantación de los objetivos y prioridades en materia de control interno, prevención, disuasión y detección de actos de corrupción, con el propósito de determinar su eficacia, eficiencia y economía, establecidas en el Plan Nacional de Desarrollo, los programas sectoriales, proyectos y actividades institucionales;
12.   Formular y presentar propuestas de las metodologías, lineamientos, guías y técnicas de análisis, evaluación, diagnóstico y autoevaluación de sistemas de control interno, de administración de riesgos, políticas, programas de integridad, prevención, disuasión y detección de actos de corrupción con el propósito de determinar su eficacia, eficiencia y economía;
13.   Formular y presentar estrategias para que las entidades fiscalizadas adopten normas, lineamientos, guías y técnicas de análisis, así como la implementación de programas de control interno y administración de riesgos, además de la aplicación de metodologías para la evaluación y autoevaluación de control interno y riesgos, con el fin de fortalecer el proceso de rendición de cuentas;
14.   Elaborar y proponer a su superior jerárquico, lineamientos para la autoevaluación de los comités en materia de integridad y ética, riesgos, control interno, auditoría, desempeño institucional, entre otros, como parte del sistema de control interno institucional;
15.   Diseñar y proponer mecanismos e instrumentos de coordinación, intercambio de información y acciones conjuntas con otras instancias gubernamentales responsables de las materias de control interno, administración de riesgos institucionales, combate a la corrupción, ética, integridad, transparencia y rendición de cuentas;
16.   Coordinar y supervisar el análisis para, en su caso, proponer modificaciones a disposiciones jurídicas, estrategias, programas, normas y lineamientos en materia de control interno, administración de riesgos, ética, integridad, prevención, disuasión y detección de la corrupción, transparencia y rendición de cuentas;
17.   Dirigir los trabajos de asesoramiento a las UAA en materia de control interno, administración de riesgos, integridad, prevención, disuasión y detección de actos de corrupción, para sugerir acciones que tiendan al fortalecimiento de la transparencia y rendición de cuentas;
18.   Proporcionar asesorías a las instancias fiscalizadoras pertenecientes al SNF, en materia de control interno, administración de riesgos institucionales, ética, integridad, prevención, disuasión y detección de actos de corrupción, para sugerir acciones que tiendan al fortalecimiento de la transparencia y rendición de cuentas;
19.   Evaluar los informes periódicos emitidos por los Comités de Control y Desempeño Institucional en la Administración Pública Federal y sus equivalentes en la Administración Pública Estatal y Municipal, de administración de riesgos, y otros afines a la transparencia, rendición de cuentas y prevención, disuasión y detección de actos de corrupción, para generar, en su caso, las acciones correspondientes, dentro del marco del SNF;
20.   Planear, organizar y dirigir el análisis de las prácticas nacionales e internacionales, con el objeto de elaborar proyectos que fortalezcan el marco normativo en materia de control interno, administración de riesgos institucionales, integridad, prevención, disuasión y detección de actos de corrupción con el propósito de determinar su eficacia, eficiencia y economía, en el sector público;
21.   Participar en los términos definidos por los documentos normativos generales de la ASF y los particulares de cada dirección general, en los procesos de planeación y desarrollo del PAAF;
22.   Planear, organizar y dirigir la obtención de información y copia de los documentos originales que tenga a la vista y certificarlas, cuando así se requiera, mediante cotejo con sus originales;
23.   Proponer a su superior jerárquico el personal que realizará visitas domiciliarias a particulares, personas físicas o morales, para exigir la exhibición de los libros, papeles, contratos, convenios, nombramientos, dispositivos magnéticos o electrónicos de almacenamiento de información, documentos y archivos indispensables para la realización de sus investigaciones, así como la evidencia documental de los costos y gastos que erogaron para cumplir con los contratos, sujetándose a las leyes respectivas y a las formalidades establecidas para los cateos, con motivo de la fiscalización superior;
24.   Plantear a su superior jerárquico la promoción de la investigación ante la unidad competente de la ASF de los actos u omisiones que impliquen alguna irregularidad o conducta ilícita;
25.   Recabar, integrar y presentar a su superior jerárquico, la documentación necesaria para ejercitar las acciones legales que procedan como resultado de las irregularidades que se detecten en las auditorías que practiquen, la cual deberá certificarse por la entidad fiscalizada, cuando así se requiera;
26.   Coordinar, supervisar y participar en la elaboración de los proyectos de informes de las auditorías en las que participe;
27.   Coordinar, evaluar y someter a la consideración de su superior jerárquico, los proyectos de pliegos de observaciones y verificar su inclusión en los informes de auditoría respectivos;
28.   Proponer a su superior jerárquico los criterios para la selección de auditorías, procedimientos, métodos y sistemas para la fiscalización superior;
29.   Supervisar que los comisionados o habilitados que intervienen en las auditorías levanten actas circunstanciadas en presencia de dos testigos, en las que harán constar los hechos y omisiones que hubieren encontrado haciendo prueba plena en cuanto a su emisión en términos de la LFRCF y mantener informado a su superior jerárquico;
30.   Coordinar, supervisar y participar en la ejecución de las auditorías para las cuales sean comisionados representando a la ASF, sujetándose a las leyes respectivas, y vigilando el cumplimiento del marco legal y normativo de las mismas;
 
31.   Requerir a las entidades fiscalizadas, a las personas físicas o morales, públicas o privadas y a los terceros que hubieran celebrado operaciones con aquéllas, la información, documentación y aclaraciones que sean necesarias para el desarrollo de las auditorías, revisiones, estudios, análisis, diagnósticos, evaluaciones e investigaciones a su cargo;
32.   Requerir a terceros que hubieran contratado con las entidades fiscalizadas obra pública, bienes o servicios mediante cualquier título legal y a cualquier entidad o persona física o moral, pública o privada, o aquellos que hayan sido subcontratados por terceros, la información y documentación justificativa y comprobatoria del ejercicio de recursos públicos;
33.   Convocar la presencia de las entidades fiscalizadas y de las personas que estime pertinentes, en la fecha y lugar que se les señale, para celebrar las reuniones en las que se les dé a conocer la parte que les corresponda de los resultados finales y, en su caso, las observaciones preliminares de las auditorías que se les practicaron, conforme a lo establecido en la LFRCF;
34.   Celebrar las reuniones de trabajo necesarias durante el proceso de fiscalización, en términos de los artículos 18 y 21 de la LFRCF;
35.   Elaborar y someter a la consideración de su superior jerárquico las recomendaciones y acciones que, en el ámbito de su competencia, se deban formular a las entidades fiscalizadas;
36.   Intervenir, en la forma que determine su superior jerárquico, en el análisis del IAGF y en la formulación del Informe General, así como emitir opiniones sobre los asuntos, cuando el superior jerárquico lo autorice, en el marco de sus respectivos ámbitos de competencia;
37.   Grabar en audio o video cualquiera de las reuniones de trabajo y audiencias previstas en la LFRCF, previo consentimiento por escrito signado con firma autógrafa, o bien firma electrónica cuando se trate del proceso de fiscalización por medios electrónicos, de la o las personas que participen o a solicitud de la entidad fiscalizada, para integrar el archivo electrónico correspondiente;
38.   Revisar el dictamen técnico que integre la documentación y comprobación necesaria para promover las acciones que procedan como resultado de las irregularidades que se detecten en la revisión o auditorías que se practiquen;
39.   Solicitar, obtener y tener acceso a toda la información y documentación a través de medios físicos, electrónicos u otras herramientas tecnológicas, que sea necesaria para llevar a cabo la auditoría correspondiente, en poder de las entidades fiscalizadas, la SFP y homólogas en las entidades federativas, los órganos internos de control, las ELF, los auditores externos de las entidades fiscalizadas, las instituciones de crédito, fideicomisos u otras figuras del sector financiero, y las autoridades hacendarias federales y locales;
40.   Solicitar copia certificada de la información y documentación original o, en su caso, de las constancias que obren en los archivos de las entidades fiscalizadas, observando las disposiciones jurídicas en materia de transparencia, acceso a la información pública y protección de datos personales;
41.   Obtener durante el desarrollo de las auditorías e investigaciones copia de la información y documentación original o, en su caso, de las constancias que tenga a la vista, y certificarla previo cotejo con sus originales, y
42.   Efectuar las demás funciones que, en el ámbito de su competencia, le confieran las disposiciones jurídicas aplicables y su superior jerárquico.
Las funciones antes señaladas podrán ejercerse a través de medios físicos o electrónicos mediante el Buzón Digital de la ASF o cualquier otra herramienta tecnológica que al efecto implemente la ASF, en términos del último párrafo de los artículos 32 y 58 del RIASF.
1.3.5.1.1    SUBDIRECCIÓN DE AUDITORÍA Y EVALUACIÓN A LOS SISTEMAS DE CONTROL INTERNO "A.1"
1.3.5.1.2    SUBDIRECCIÓN DE AUDITORÍA Y EVALUACIÓN A LOS SISTEMAS DE CONTROL INTERNO "A.2"
1.3.5.2.1    SUBDIRECCIÓN DE AUDITORÍA Y EVALUACIÓN A LOS SISTEMAS DE CONTROL INTERNO "B.1"
1.3.5.2.2    SUBDIRECCIÓN DE AUDITORÍA Y EVALUACIÓN A LOS SISTEMAS DE CONTROL INTERNO "B.2"
Atribuciones:
Las atribuciones generales de las Subdirecciones de Auditoría y Evaluación a los Sistemas de Control Interno "A.1", "A.2", "B.1" y "B.2" se establecen en el artículo 59 del RIASF.
Funciones:
1.     Supervisar la ejecución de los programas de trabajo para realizar las auditorías, revisiones, estudios, análisis, diagnósticos y evaluaciones en las entidades fiscalizadas, entidades federativas, municipios y alcaldías de la Ciudad de México, a cualquier entidad pública o privada, en cumplimiento de las disposiciones normativas en materia de control interno, administración de riesgos institucionales, políticas y programas de integridad, prevención, disuasión y detección de actos de corrupción, con el propósito de determinar su eficacia y eficiencia, así como fortalecer los procesos de transparencia y rendición de cuentas y combate a la corrupción en el sector público;
2.     Obtener, revisar y verificar la información necesaria para el cumplimiento de los programas de trabajo bajo su responsabilidad;
3.     Integrar y presentar propuestas de mejora de las metodologías, lineamientos, guías y técnicas de análisis, evaluación, diagnóstico y autoevaluación de sistemas de control interno, de administración de riesgos, políticas, programas de integridad, prevención, disuasión y detección de actos de corrupción;
4.     Elaborar el proyecto de los criterios para la selección de auditorías, procedimientos, métodos y sistemas para la fiscalización y proponerlo a su superior jerárquico;
5.     Requerir a las entidades fiscalizadas y a los terceros que hubieren celebrado operaciones con aquellas, la información y documentación que sea necesaria para las auditorías, revisiones, estudios, análisis, diagnósticos y evaluaciones a su cargo;
6.     Participar en los términos definidos en los documentos normativos generales de la ASF y los particulares de la dirección general, en los procesos de planeación y desarrollo del PAAF;
7.     Supervisar y verificar el diseño, establecimiento y funcionamiento de los programas de administración de riesgos institucionales y de prevención, disuasión y detección de actos de corrupción, aplicados por las entidades fiscalizadas;
8.     Coordinar y supervisar la evaluación del cumplimiento en las entidades fiscalizadas de los objetivos y prioridades en materia de control interno, prevención, disuasión y detección de actos de corrupción, ética e integridad establecidas en el Plan Nacional de Desarrollo, los programas sectoriales, proyectos y actividades institucionales;
9.     Supervisar y participar en el desarrollo de las auditorías, revisiones, estudios, análisis, diagnósticos, evaluaciones e investigaciones para las cuales sean comisionados representando a la ASF, en atención a las disposiciones jurídicas aplicables;
10.   Desempeñar las comisiones y, en su caso, participar en las auditorías, revisiones, estudios, análisis, diagnósticos, evaluaciones e investigaciones que su superior jerárquico les encomiende, y mantenerlo informado sobre el desarrollo de sus actividades;
11.   Efectuar, previa autorización de su superior jerárquico, visitas domiciliarias a particulares, personas físicas o morales, para exigir la exhibición de los libros, papeles, contratos, convenios, nombramientos, dispositivos magnéticos o electrónicos de almacenamiento de información, documentos y archivos indispensables para la realización de sus investigaciones, así como la evidencia documental de los costos y gastos que erogaron para cumplir con los contratos, sujetándose a las leyes respectivas y a las formalidades establecidas para los cateos, con motivo de la fiscalización superior;
12.   Proponer a su superior jerárquico la promoción de la investigación ante la unidad competente de la ASF de los actos u omisiones que impliquen alguna irregularidad o conducta ilícita;
13.   Recabar, integrar y presentar a su superior jerárquico la documentación necesaria para ejercitar las acciones que procedan como resultado de las irregularidades que se detecten en las auditorías que practiquen, la cual deberá ser certificada por la entidad fiscalizada, cuando así se requiera;
14.   Elaborar los proyectos de informes de las auditorías, revisiones, estudios, análisis, diagnósticos y evaluaciones en las que participen;
15.   Supervisar, evaluar y someter a la consideración de su superior jerárquico, los proyectos de pliegos de observaciones y verificar su inclusión en los informes de auditoría;
16.   Supervisar y verificar que la integración de los expedientes de las auditorías practicadas, para su archivo y salvaguarda de acuerdo con las disposiciones legales aplicables, se realice con la documentación que garantice el soporte adecuado de los resultados obtenidos;
17.   Supervisar que los comisionados o habilitados que intervienen en las auditorías, revisiones, estudios, análisis, diagnósticos y evaluaciones levanten, cuando sea el caso, actas circunstanciadas en presencia de dos testigos, en las que harán constar los hechos y omisiones que hubieren encontrado haciendo prueba plena en cuanto a su emisión en términos de la LFRCF y comunicarlo a su superior jerárquico;
18.   Analizar los informes periódicos emitidos por los Comités de Control y Desempeño Institucional en la Administración Pública Federal y sus equivalentes en el Sector Público Federal, Estatal y Municipal, en materia de administración de riesgos, y otros afines a la transparencia, rendición de cuentas y prevención, disuasión y detección de actos de corrupción, con el fin de proponer acciones para su fortalecimiento;
19.   Analizar las prácticas nacionales e internacionales, con el objeto de elaborar y proponer para su autorización, proyectos que fortalezcan el marco normativo en materia control interno, administración de riesgos institucionales, integridad, prevención, disuasión y detección de actos de corrupción en el sector público;
20.   Requerir a las entidades fiscalizadas, a las personas físicas o morales, públicas o privadas y a los terceros que hubieren celebrado operaciones con aquellas, la información, documentación y aclaraciones que sean necesarias para la ejecución de las auditorías;
21.   Instruir, supervisar y participar en la revisión, análisis y evaluación de la información y documentación proporcionada, con motivo de la planeación y ejecución de las auditorías, revisiones, estudios, análisis, diagnósticos y evaluaciones;
22.   Obtener durante el desarrollo de las auditorías, revisiones, estudios, análisis, diagnósticos y evaluaciones e investigaciones copia de la información y documentación original o, en su caso, de las constancias que tenga a la vista y certificarla, previo cotejo con sus originales;
23.   Solicitar la presencia de las entidades fiscalizadas y de las personas que estime pertinentes, en la fecha y lugar que se les señale, para celebrar las reuniones en las que se les dé a conocer los resultados finales y, en su caso, las observaciones preliminares de las auditorías que se les practicaron, conforme a lo establecido en la LFRCF;
24.   Celebrar las reuniones de trabajo necesarias para la revisión de los resultados preliminares durante el proceso de fiscalización, en términos de los artículos 18 y 21 de la LFRCF;
25.   Elaborar y someter a la consideración de su superior jerárquico las recomendaciones y acciones derivadas de las auditorías que, en el ámbito de su competencia, se deban formular a las entidades fiscalizadas;
26.   Formular los estudios, opiniones, dictámenes, informes y demás documentos que les sean requeridos por su superior jerárquico;
27.   Proporcionar, conforme a sus atribuciones y de acuerdo con las instrucciones de su superior jerárquico, la información, documentación, datos, informes y asesorías o cooperación técnica que les requieran otras áreas de la ASF;
28.   Recabar, obtener y tener acceso a toda la información y documentación a través de medios físicos, electrónicos u otras herramientas tecnológicas que, a su juicio, sea necesaria para llevar a cabo las auditorías, revisiones, estudios, análisis, diagnósticos y evaluaciones correspondiente en poder de las entidades fiscalizadas, la SFP y homólogas en las entidades federativas, los órganos internos de control, las ELF, los auditores externos de las entidades fiscalizadas, las instituciones de crédito, fideicomisos u otras figuras del sector financiero, y las autoridades hacendarias federales y locales;
29.   Recabar con terceros que hubieran contratado con las entidades fiscalizadas obra pública, bienes o servicios mediante cualquier título legal y a cualquier entidad o persona física o moral, pública o privada, o aquellos que hayan sido subcontratados por terceros, la información y documentación justificativa y comprobatoria del ejercicio de recursos públicos para llevar a cabo las auditorías, revisiones, estudios, análisis, diagnósticos y evaluaciones;
30.   Recabar copia certificada de la información y documentación original o, en su caso, de las constancias que obren en los archivos de las entidades fiscalizadas, observando las disposiciones jurídicas en materia de transparencia, acceso a la información pública y protección de datos personales;
31.   Elaborar el dictamen técnico que integre la documentación y comprobación necesarias para promover las acciones que procedan como resultado de las irregularidades que se detecten en la revisión o en las auditorías que se practiquen;
32.   Gestionar y realizar grabaciones en audio o video de cualquiera de las reuniones de trabajo y audiencias previstas en la LFRCF, previo consentimiento por escrito signado con firma autógrafa, o bien firma electrónica cuando se trate del proceso de fiscalización por medios electrónicos, de la o las personas que participen o a solicitud de la entidad fiscalizada, para integrar el archivo electrónico correspondiente;
33.   Integrar, verificar y coordinar el análisis y procesamiento de la información que requiera para el ejercicio de sus atribuciones, incluyendo aquella contenida en los diversos medios de almacenamiento y bases de datos especializadas en el ámbito de su competencia, y
34.   Efectuar las demás funciones que, en el ámbito de su competencia, le confieran las disposiciones jurídicas aplicables y su superior jerárquico.
Las funciones antes señaladas podrán ejercerse a través de medios físicos o electrónicos mediante el Buzón Digital de la ASF o cualquier otra herramienta tecnológica que al efecto implemente la ASF, en términos del último párrafo de los artículos 32 y 59 del RIASF.
 
ORGANIGRAMA DE LA AUDITORÍA ESPECIAL DEL GASTO FEDERALIZADO
 

1.4    AUDITORÍA ESPECIAL DEL GASTO FEDERALIZADO
Objetivo:
Coordinar la fiscalización de los recursos federales transferidos, incluidas las participaciones federales, fideicomisos, fondos, mandatos o cualquier otra figura análoga, a las entidades federativas, municipios y alcaldías de la Ciudad de México, personas físicas o morales, públicas o privadas, cualesquiera que sean sus fines y destino, así como verificar su aplicación al objeto autorizado.
Atribuciones:
Las atribuciones generales de la Auditoría Especial del Gasto Federalizado se establecen en el artículo 12 y las específicas en el artículo 16 del RIASF.
Funciones:
1.     Coordinar la planeación del programa de auditorías del gasto federalizado, incluidas las participaciones federales, e instruir que se consideren los objetivos del SNF;
2.     Coordinar la revisión, análisis y evaluación de la información referente al gasto federalizado incluida en la Cuenta Pública de las entidades federativas, municipios y alcaldías de la Ciudad de México, y sus dependencias y entidades;
3.     Plantear al Auditor Superior de la Federación las auditorías del gasto federalizado que se incorporarán al PAAF y sus modificaciones;
4.     Dirigir la fiscalización, conforme al PAAF, de los recursos federales transferidos que administren o ejerzan las entidades federativas, municipios y alcaldías de la Ciudad de México; asimismo, fiscalizar directamente los recursos federales que se destinen y se ejerzan por cualquier entidad, persona física o moral, pública o privada y los transferidos a fideicomisos, mandatos, fondos o cualquier otra figura jurídica, sin perjuicio de la competencia de otras autoridades y de los derechos de los usuarios del sistema financiero;
5.     Coordinar la realización de estudios a las políticas, estrategias y materias relevantes del gasto federalizado, incluidas las participaciones federales y la evaluación de la gestión de sus fondos y programas, así como el cumplimiento de sus metas y objetivos;
6.     Coordinar la fiscalización de las participaciones federales conforme a la facultad establecida en el artículo 79, fracción I, párrafo segundo, de la CPEUM, incluyendo los procesos realizados por el Gobierno Federal, las entidades federativas, municipios y alcaldías de la Ciudad de México, relativos a la aplicación de las fórmulas de distribución de las participaciones federales; la oportunidad en la ministración de los recursos; el ejercicio y destino de los recursos conforme a las disposiciones locales aplicables, así como el financiamiento y otras obligaciones e instrumentos financieros garantizados con participaciones federales y, en su caso, el cumplimiento de los objetivos de los programas financiados con estos recursos, conforme a lo previsto en los presupuestos locales, y la deuda de las entidades federativas y municipios garantizada con participaciones federales;
7.     Coordinar la fiscalización de las garantías que, en términos de la Ley de Disciplina Financiera de las Entidades Federativas y los Municipios, otorgue el Gobierno Federal sobre los financiamientos y otras obligaciones contratados por los estados y municipios, así como el destino y ejercicio de los recursos correspondientes a la deuda pública contratada que hayan realizado dichos gobiernos estatales y municipales;
8.     Dirigir la fiscalización respecto de las reglas presupuestarias y de ejercicio, y de la contratación de deuda pública y obligaciones previstas en la Ley de Disciplina Financiera de las Entidades Federativas y los Municipios, la observancia de las reglas de disciplina financiera, la contratación de los financiamientos y otras obligaciones dentro de los límites establecidos por el sistema de alertas, y el cumplimiento de inscribir y publicar la totalidad de sus financiamientos y otras obligaciones en el registro público único;
9.     Coordinar la fiscalización del origen de los recursos con los que se pagan los sueldos y salarios del personal que preste o desempeñe un servicio personal subordinado en las entidades federativas, municipios y alcaldías de la Ciudad de México, en términos de lo dispuesto en el artículo 3-B de la Ley de Coordinación Fiscal y las disposiciones jurídicas aplicables;
10.   Coordinar la fiscalización del ejercicio y destino de los instrumentos de crédito público, de financiamientos y otras obligaciones, contratadas por las entidades federativas, municipios y alcaldías de la Ciudad de México, que cuenten con garantía de la Federación;
11.   Autorizar e instruir que se verifique el control y registro contable, patrimonial y presupuestario del gasto federalizado, incluidas las participaciones federales, que las entidades fiscalizadas realicen de acuerdo con las disposiciones jurídicas aplicables y que reflejen adecuadamente las operaciones realizadas;
12.   Aprobar el desarrollo de nuevas metodologías, técnicas y procedimientos de auditoría para la
fiscalización del gasto federalizado, incluidas las participaciones federales, así como la identificación e incorporación de las mejores prácticas en este proceso;
13.   Establecer y mantener la comunicación y colaboración con las ELF, los municipios y las alcaldías de la Ciudad de México, para el desarrollo de las auditorías de su competencia;
14.   Autorizar y comisionar a los auditores encargados de practicar las auditorías a su cargo y, en su caso, a los que han sido habilitados mediante la contratación de despachos o profesionales independientes, en términos de lo dispuesto por el artículo 26 de la LFRCF;
15.   Suscribir los contratos a que se refiere el artículo 26 de la LFRCF;
16.   Dirigir y coordinar las auditorías practicadas por las UAA a su cargo, y mantener informado al Auditor Superior de la Federación sobre el desarrollo de sus actividades;
17.   Autorizar a sus UAA la revisión y evaluación del control interno en las entidades fiscalizadas y el cumplimiento de las disposiciones de la LGCG;
18.   Suscribir los requerimientos a terceros, que hubieran contratado con las entidades fiscalizadas obra pública, bienes o servicios, a cualquier entidad o persona física o moral, pública o privada, o aquellas que hayan sido subcontratadas por terceros, la información relacionada con la documentación justificativa y comprobatoria del ejercicio de recursos públicos, a fin de realizar la función de fiscalización;
19.   Coordinar la solicitud y obtención de la información y documentación que a su juicio sea necesaria para llevar a cabo la auditoría correspondiente, sin importar el carácter de confidencial o reservado de la misma, en poder de las entidades fiscalizadas, en la SFP y homólogas en las entidades federativas, los órganos internos de control, las ELF, los auditores externos de las entidades fiscalizadas, fideicomisos u otras figuras del sector financiero, y las autoridades hacendarias federales y locales;
20.   Solicitar la información que las disposiciones legales consideren de carácter reservado o confidencial cuando esté relacionada directamente con el gasto federalizado, incluidas las participaciones federales;
21.   Suscribir los requerimientos a los auditores externos de los informes y dictámenes de las auditorías y revisiones por ellos practicadas a las entidades fiscalizadas y, de ser necesario, el soporte documental;
22.   Autorizar y comisionar al personal para efectuar visitas domiciliarias, a fin de exigir la exhibición de los libros, papeles, contratos, convenios, nombramientos, dispositivos magnéticos o electrónicos de almacenamiento de información, documentos y archivos indispensables para la realización de sus investigaciones, sujetándose a las leyes respectivas y a las formalidades establecidas para los cateos, con motivo de la fiscalización superior, así como realizar entrevistas y reuniones con particulares o con servidores públicos de las entidades fiscalizadas;
23.   Evaluar que las entidades fiscalizadas a las que se hubieren transferido recursos federales, los hayan ejercido con apego a las disposiciones legales, reglamentarias y administrativas aplicables;
24.   Evaluar que las auditorías a su cargo incluyan el examen relativo al establecimiento, por parte de las entidades fiscalizadas, de los mecanismos adecuados para medir e informar sobre los resultados y la eficacia de las acciones, así como sobre la adopción de las prácticas más convenientes de control interno y para la gestión pública;
25.   Organizar la integración de la documentación necesaria para ejercitar las acciones que procedan como resultado de las irregularidades que se detecten en las auditorías que se practiquen;
26.   Supervisar los resultados y las observaciones que se deriven de las auditorías que practiquen las UAA a su cargo, incluyendo las recomendaciones y acciones;
27.   Dirigir la organización de la comparecencia de las personas que considere necesario, en la fecha y lugar que se les señale, para celebrar las reuniones en las que se les den a conocer los resultados y, en su caso, las observaciones preliminares de las auditorías que se les practicaron, sin perjuicio de que puedan ser convocados a las reuniones de trabajo que se estimen necesarias durante el desarrollo de las auditorías, conforme a la LFRCF;
28.   Aprobar los proyectos de informes de auditoría, estudios, análisis, diagnósticos, evaluaciones e investigaciones formulados por las direcciones generales y UAA a su cargo;
29.   Autorizar los criterios y metodologías para supervisar el desarrollo y calidad de las auditorías de su competencia, así como para identificar las áreas de mejora que registra esta actividad;
30.   Determinar y aprobar las estrategias y acciones para el fortalecimiento y mejora de la fiscalización superior del gasto federalizado y someterlas a consideración del Auditor Superior de la Federación;
31.   Aprobar las sugerencias de adecuación al marco jurídico, estratégico y operativo de los fondos y programas del gasto federalizado, que apoyen su mejor gestión;
32.   Autorizar los documentos, informes y reportes que integran la información sustantiva derivada de la fiscalización del gasto federalizado, incluidas las participaciones federales, a efecto de su incorporación al Informe General o para su entrega a la CVASF y otras instancias;
33.   Coordinar la entrega a las entidades fiscalizadas de la parte que les corresponda de los resultados finales de las auditorías y las observaciones preliminares que se deriven de la revisión de la Cuenta Pública, a efecto de que dichas entidades presenten las justificaciones y aclaraciones que correspondan;
34.   Aprobar la inclusión en los informes de auditoría de las acciones y recomendaciones que procedan, de conformidad con la LFRCF y demás disposiciones jurídicas aplicables;
35.   Autorizar la grabación de audios o videos de las reuniones de trabajo y audiencias previstas en la LFRCF, previo consentimiento por escrito signado con firma autógrafa, o bien firma electrónica cuando se trate del proceso de fiscalización por medios electrónicos, de la o las personas que participen o a solicitud de la entidad fiscalizada, para integrar el archivo electrónico correspondiente;
36.   Aprobar las solicitudes a las entidades fiscalizadas de información del ejercicio en curso respecto de procesos concluidos, para la planeación de la fiscalización superior;
37.   Organizar la elaboración de propuestas para mejorar las políticas públicas y estrategias vinculadas con los fondos y programas del gasto federalizado, así como las asesorías que solicite al respecto la Cámara de Diputados;
38.   Autorizar la promoción y elaboración de estrategias de desarrollo institucional que mejoren la gestión del gasto federalizado;
39.   Plantear al Auditor Superior de la Federación los mecanismos de colaboración con las ELF para la fiscalización coordinada de las participaciones federales;
40.   Coadyuvar en la organización, coordinación y seguimiento a las reuniones de la Asociación Nacional de Organismos de Fiscalización Superior y Control Gubernamental, A.C.;
41.   Coadyuvar en la participación de la ASF en las reuniones del Consejo Nacional de Armonización Contable;
 
42.   Proponer al Auditor Superior de la Federación estrategias y acciones para el fortalecimiento de las capacidades institucionales de las ELF;
43.   Coordinar la elaboración de convenios de coordinación que celebre la ASF con las ELF, así como la revisión sistemática de su contenido y alcance, y proponer las adecuaciones necesarias, cuando sea conveniente, con el propósito de mantener su vigencia estratégica y jurídica;
44.   Dirigir la elaboración e implementación de un programa de trabajo conjunto con las ELF, por ejercicio fiscal, para el cumplimiento de los acuerdos del convenio de coordinación y colaboración celebrado con éstas, así como realizar su seguimiento y evaluación;
45.   Organizar la evaluación del desempeño de las ELF en la revisión coordinada con la ASF, de las participaciones federales a entidades federativas, municipios y alcaldías de la Ciudad de México, así como analizar con estas entidades las áreas de oportunidad y mejora identificadas;
46.   Coordinar, en su caso, con los titulares de las ELF la implementación de las acciones convenidas en el marco del SNF;
47.   Coordinar la planeación, programación y ejecución de los programas aprobados por el Auditor Superior de la Federación, las actividades de las direcciones generales y UA a su cargo, y la elaboración de los análisis temáticos que sirvan de insumos para la preparación del Informe General y de los informes de auditoría;
48.   Coordinar el análisis del IAGF, así como la elaboración y aprobación del apartado del gasto federalizado del Informe General, en la forma en que determine el Auditor Superior de la Federación;
49.   Coordinar la presentación de las denuncias señaladas en el Título Cuarto de la CPEUM, como resultado de las irregularidades detectadas con motivo de la fiscalización superior del gasto federalizado, con apoyo en los dictámenes técnicos respectivos;
50.   Proponer, en los términos de la LGCG y de la LGA, las modificaciones a los principios, normas, procedimientos, métodos y sistemas de registro y contabilidad, así como las disposiciones para el archivo, guarda y custodia de los libros y documentos justificativos y comprobatorios del ingreso, gasto y deuda pública y todos aquellos elementos que posibiliten la adecuada rendición de cuentas y la práctica eficiente de las auditorías;
51.   Proponer al Auditor Superior de la Federación las propuestas de modificación que deban enviarse al Consejo Nacional de Armonización Contable, en los términos de la LGCG, relativas a la forma y contenido de la información de la Cuenta Pública y a los formatos de integración correspondientes;
52.   Someter a consideración del Auditor Superior de la Federación las sugerencias para la Cámara de Diputados que modifiquen disposiciones legales, a fin de mejorar la gestión financiera y el desempeño de las entidades fiscalizadas;
53.   Coordinar y supervisar la práctica de auditorías forenses, en el ámbito de su competencia, y
54.   Efectuar las demás funciones que, en el ámbito de su competencia, le confieran las disposiciones jurídicas aplicables y el Auditor Superior de la Federación.
Las funciones antes señaladas podrán ejercerse a través de medios físicos o electrónicos mediante el Buzón Digital de la ASF o cualquier otra herramienta tecnológica que al efecto se implemente, en términos del último párrafo de los artículos 12 y 16 del RIASF.
La AEGF, para la atención de los asuntos de su competencia y de las UAA de su adscripción, será auxiliada por una Secretaría Técnica y Asesoría, cuyas funciones se pueden consultar en el Apartado VII. Funciones Generales.
1.4.0.0.1       SUBDIRECCIÓN DE ANÁLISIS DEL GASTO FEDERALIZADO
Atribuciones:
Las atribuciones generales de la Subdirección de Análisis del Gasto Federalizado se establecen en el artículo 59 del RIASF.
Funciones:
1.     Elaborar materiales de apoyo que faciliten al Auditor Especial del Gasto Federalizado someter a consideración del Auditor Superior de la Federación, los programas anuales de actividades y de auditorías, así como las adecuaciones y modificaciones a los mismos y el seguimiento correspondiente;
2.     Apoyar al Auditor Especial del Gasto Federalizado en la coordinación, planeación y programación estratégica de las actividades de las direcciones generales a su cargo;
3.     Desempeñar las comisiones y, en su caso, participar en las auditorías que el Auditor Especial del Gasto Federalizado le encomiende, y mantenerlo informado sobre el desarrollo de sus actividades;
4.     Elaborar informes que faciliten al Auditor Especial del Gasto Federalizado conocer la situación de los asuntos de su competencia, así como de los programas cuya coordinación se le hubiera asignado;
5.     Participar en la implementación de los indicadores de desempeño correspondientes, de acuerdo con las instrucciones que señale el Auditor Especial del Gasto Federalizado;
6.     Proponer estrategias que impulsen la importancia de la fiscalización, transparencia y rendición de cuentas al interior y exterior de la ASF, y
7.     Efectuar las demás funciones que, en el ámbito de su competencia, le confieran las disposiciones jurídicas aplicables y su superior jerárquico.
1.4.0.0.2       SUBDIRECCIÓN DE CONTROL DE GESTIÓN
Atribuciones:
Las atribuciones generales de la Subdirección de Control de Gestión se establecen en el artículo 59 del RIASF.
Funciones:
1.     Administrar el Sistema de Control de Gestión;
2.     Dar seguimiento a la logística de los eventos en los que participe el Auditor Especial del Gasto Federalizado y su Secretario Técnico, cuando así lo requieran;
3.     Dar seguimiento a la atención de los documentos recibidos en la AEGF;
4.     Supervisar y ejecutar los trabajos especiales que, en el ámbito de su competencia, indique el Auditor Especial del Gasto Federalizado o su Secretario Técnico;
5.     Participar en las acciones de coordinación y comunicación con las direcciones generales de la AEGF, para el cumplimiento y mejor desempeño de sus funciones;
6.     Coadyuvar en las actividades de coordinación con la UEC;
7.     Dar seguimiento a las instrucciones y actividades que el Auditor Especial del Gasto Federalizado, así
como su Secretario Técnico, encomienden a los directores generales y secretarios técnicos, y
8.     Efectuar las demás funciones que, en el ámbito de su competencia, le confieran las disposiciones jurídicas aplicables y su superior jerárquico.
 
ORGANIGRAMA DE LA DIRECCIÓN GENERAL DE AUDITORÍA FORENSE DEL GASTO FEDERALIZADO

1.4.1      DIRECCIÓN GENERAL DE AUDITORÍA FORENSE DEL GASTO FEDERALIZADO
Objetivo:
Realizar, en el ámbito de su competencia, auditorías forenses mediante la revisión de los procesos, hechos o evidencias, para la detección o investigación de actos u omisiones que impliquen alguna irregularidad o conducta ilícita.
Atribuciones:
Las atribuciones generales de la Dirección General de Auditoría Forense del Gasto Federalizado se establecen en el artículo 21 y las específicas en el artículo 33 del RIASF.
Funciones:
1.     Planear, conforme al PAAF aprobado por el Auditor Superior de la Federación, las actividades relacionadas con la fiscalización superior de la Cuenta Pública y elaborar los análisis temáticos que sirvan de insumos para la preparación del Informe General;
2.     Participar en la planeación y desarrollo del PAAF;
3.     Solicitar y obtener toda la información necesaria para la etapa de planeación de las auditorías a su cargo, de conformidad con las disposiciones jurídicas aplicables;
4.     Proponer a su superior jerárquico las auditorías a su cargo que se integrarán al PAAF, el personal que deba intervenir en ellas y, en su caso, comunicarle los cambios que se efectúen al respecto, así como la contratación de despachos o profesionales independientes habilitados para la práctica de auditorías o en apoyo de trabajos específicos, en términos del artículo 26 de la LFRCF;
5.     Designar a los auditores encargados de practicar las auditorías a su cargo y, en su caso, a los que han sido habilitados mediante la contratación de despachos o profesionales independientes, en términos de lo dispuesto por el artículo 26 de la LFRCF;
6.     Practicar las auditorías a su cargo, revisando los procesos, hechos y evidencias para la detección o investigación de actos u omisiones que impliquen alguna irregularidad o conducta ilícita, documentando pruebas válidas y suficientes, emitiendo conclusiones derivadas de los hallazgos e irregularidades detectadas, con apoyo de la tecnología y herramienta forense;
7.     Practicar, en el ámbito de su competencia, revisiones a las entidades fiscalizadas, a fin de comprobar que las operaciones referentes a la recaudación, obtención y captación de los ingresos; el movimiento de fondos de la Federación; las operaciones relacionadas con la deuda pública en su contratación, registro, renegociación, administración y pago; los egresos, incluyendo subsidios, transferencias y donativos, y que los recursos y obligaciones, se hayan realizado, administrado, registrado y aplicado de acuerdo con las leyes correspondientes y al fin establecido; así como, evaluar el cumplimiento de metas y objetivos previstos, conforme a las disposiciones jurídicas aplicables;
8.     Practicar, en el ámbito de su competencia, auditorías a los recursos federales que a título de subsidios o por cualquier otro concepto, los entes públicos hayan otorgado recursos con cargo a su presupuesto a particulares, y en general a cualquier entidad pública o privada, para verificar su aplicación al objeto autorizado, en cumplimiento de las disposiciones jurídicas aplicables;
9.     Realizar auditorías a los recursos federales transferidos que administren y ejerzan las entidades federativas, los municipios y las alcaldías de la Ciudad de México, las metas y objetivos de éstos, verificar la contratación de servicios diversos, inversiones físicas federales, adquisiciones y arrendamientos, así como el uso, destino y afectación de bienes muebles e inmuebles adquiridos con los recursos federales transferidos a las entidades federativas, los municipios y las alcaldías de la Ciudad de México;
10.   Verificar que las operaciones que realicen las entidades fiscalizadas sean acordes con la LIF y el PEF, se efectúen con apego a las disposiciones respectivas del Código Fiscal de la Federación y leyes fiscales sustantivas, las leyes Federal de Deuda Pública, Federal de Presupuesto y Responsabilidad Hacendaria, orgánicas del Congreso General de los Estados Unidos Mexicanos, de la Administración Pública Federal, del Poder Judicial de la Federación y las demás disposiciones jurídicas y administrativas aplicables;
11.   Practicar, en el ámbito de su competencia, auditorías a efecto de constatar la existencia, procedencia y registro de los activos y pasivos de las entidades fiscalizadas, de los fideicomisos, fondos y mandatos o cualquier otra figura análoga, para verificar la razonabilidad de las cifras mostradas en los estados financieros consolidados y particulares de la Cuenta Pública;
12.   Participar en auditorías, conforme al ámbito de su competencia, sobre el desempeño de las entidades fiscalizadas, en los términos previstos en la LFRCF;
13.   Recopilar, analizar y procesar la información que requiera para el ejercicio de sus atribuciones, incluyendo aquella información contenida en los diversos medios de almacenamiento y bases de datos, para lo cual podrá utilizar herramientas tecnológicas e informáticas especializadas;
14.   Solicitar y obtener toda la información y documentación física o digital que se requiera a las
entidades fiscalizadas, servidores públicos y a las personas físicas o morales, públicas o privadas, que hubieran celebrado operaciones con aquéllas, así como a los subcontratados por los terceros que sean necesarias para la planeación y desarrollo de las auditorías, de conformidad con lo establecido en la LFRCF;
15.   Utilizar tecnologías de información y comunicación, herramientas de punta y las mejores prácticas aceptadas internacionalmente para la revisión de los procesos, hechos y evidencias para la detección de actos u omisiones que impliquen irregularidad o conducta ilícita;
16.   Solicitar a las entidades fiscalizadas la información financiera que se requiera con el propósito de consultarla para efectos de las auditorías que se practiquen, incluyendo los registros contables, presupuestarios, programáticos y económicos, así como los reportes institucionales y de los sistemas de contabilidad gubernamental que estén obligados a operar;
17.   Investigar, documentar y evidenciar hechos, actos u omisiones que impliquen alguna irregularidad o conducta ilícita y, cuando así se requiera, contar con el apoyo de especialistas externos;
18.   Recopilar de las UAA adscritas a la AEGF las propuestas de revisión o intervención, así como las quejas y denuncias que se presenten por posibles irregularidades o conductas ilícitas de servidores públicos o terceros en la captación, recaudación, administración, custodia, manejo, ejercicio y aplicación de los recursos en materia de su competencia; en caso de existir elementos que acrediten su intervención, proponer la revisión correspondiente;
19.   Citar a los quejosos o denunciantes, en su caso, para que ratifiquen o amplíen la información proporcionada, y con ello contar con mayores elementos de prueba;
20.   Evaluar, en conjunto con su superior jerárquico y las UAA adscritas a la AEGF, las propuestas de revisión o intervención presentadas por éstas, a fin de considerar la viabilidad y procedencia de la práctica de técnicas propias de la auditoría forense;
21.   Coordinar el desahogo de las diligencias necesarias para la investigación de presuntas irregularidades y contar con mayores elementos de prueba para el desarrollo de las auditorías forenses;
22.   Participar en el análisis del IAGF y en la elaboración del Informe General, en la forma en que determine su superior jerárquico;
23.   Requerir a las instancias de control competentes y a las ELF, los informes, resultados o demás información que se requiera para el ejercicio de sus funciones;
24.   Coordinar y elaborar los programas específicos y de presupuestos, y ejecutarlos para el desarrollo de las funciones que son competencia de las UAA de su adscripción;
25.   Instrumentar la presentación a la UAJ, previo acuerdo con el Auditor Especial de Gasto Federalizado, del dictamen técnico y la documentación e información necesaria para que ejerza las acciones legales que procedan, como resultado de las irregularidades detectadas en las auditorías practicadas;
26.   Proponer a su superior jerárquico la conclusión de las auditorías forenses en el momento en que, derivado de los hallazgos y conclusiones obtenidos durante el proceso de investigación, se determine que no existen los elementos suficientes para presumir alguna irregularidad;
27.   Elaborar, de conformidad con lo establecido en la LFRCF, los informes de auditoría a su cargo y someterlos a la autorización del Auditor Especial de Gasto Federalizado;
28.   Coordinar con las UAA de su adscripción las propuestas de las normas, procedimientos, métodos o sistemas para la integración de la contabilidad y de archivo, de los libros y documentos justificativos y comprobatorios de la situación financiera, presupuestal y patrimonial de las entidades fiscalizadas, que permitan la práctica de las auditorías, para autorización del Auditor Especial de Gasto Federalizado;
29.   Establecer, en el ámbito de su competencia, los criterios de selección de auditorías, procedimientos, métodos y sistemas para la fiscalización superior de la Cuenta Pública;
30.   Solicitar la presencia de los representantes de las entidades fiscalizadas, en la fecha y lugar que se les señale, para celebrar las reuniones en las que se les dé a conocer la parte que les corresponda de los resultados y, en su caso, las observaciones preliminares de las auditorías que se les practicaron, a efecto de que dichas entidades presenten las justificaciones y aclaraciones que correspondan, conforme a lo establecido en la LFRCF;
31.   Convocar y celebrar las reuniones de trabajo que estime necesarias durante las auditorías para la revisión de los resultados preliminares, conforme a lo establecido en el artículo 21 de la LFRCF;
32.   Realizar entrevistas y reuniones con particulares o con los servidores públicos de las entidades fiscalizadas, necesarias para conocer directamente el ejercicio de sus funciones;
33.   Grabar en audio o video cualquiera de las reuniones de trabajo y audiencias previstas en la LFRCF, previo consentimiento por escrito signado con firma autógrafa, o bien firma electrónica cuando se trate del proceso de fiscalización por medios electrónicos, de la o las personas que participen o a solicitud de la entidad fiscalizada, para integrar el archivo electrónico correspondiente;
34.   Verificar el levantamiento de las actas circunstanciadas que procedan;
35.   Requerir a terceros que hubieran contratado con las entidades fiscalizadas obra pública, bienes o servicios mediante cualquier título legal y a cualquier entidad o persona física o moral, pública o privada, o aquellos que hayan sido subcontratados por terceros, la información relacionada con la documentación justificativa y comprobatoria del ejercicio de los recursos públicos a efecto de realizar las compulsas correspondientes;
36.   Coordinar los trabajos de análisis del IAGF y de la Cuenta Pública, para seleccionar las entidades por fiscalizar, en el ámbito de su competencia, los programas, proyectos, partidas y conceptos de recaudación, obtención y captación de los ingresos, de movimientos de fondos de la Federación, los egresos, las operaciones relacionadas con la deuda pública y de subsidios, que sean susceptibles de fiscalizar en el ámbito de su competencia;
37.   Obtener los resultados relevantes de las auditorías practicadas por los órganos internos de control, adscritos a las dependencias y entidades y de la SFP, y presentar al Auditor Especial de Gasto Federalizado los resultados y conceptos que por su importancia y alcances se considere conveniente incluir en el PAAF;
38.   Verificar e inspeccionar que los comisionados o habilitados que hubieran intervenido en las auditorías de su competencia levanten actas circunstanciadas en presencia de dos testigos, en las que hagan constar los hechos u omisiones que hubieran reportado;
39.   Ordenar y efectuar visitas domiciliarias, únicamente para exigir la exhibición de los libros, papeles, contratos, convenios, nombramientos, dispositivos magnéticos o electrónicos de almacenamiento de información, documentos y archivos indispensables para la realización de sus investigaciones, sujetándose a las leyes respectivas y a las formalidades establecidas para los cateos, con motivo de la fiscalización superior de la Cuenta Pública, así como designar al personal encargado de practicarlas;
40.   Solicitar a los directores de área la información que como resultado de la práctica de auditorías pudiera implicar irregularidades o alguna conducta ilícita;
41.   Revisar y autorizar los proyectos de informes de auditoría realizadas por las direcciones de área a su cargo, así como remitirlos a las instancias de revisión correspondientes;
42.   Dirigir la elaboración y someter a consideración de su superior jerárquico las observaciones, recomendaciones y acciones promovidas que, en el ámbito de su competencia, se deban formular a las entidades fiscalizadas;
43.   Supervisar y autorizar los informes de auditoría derivados de la fiscalización a su cargo;
44.   Verificar la elaboración del dictamen técnico que integre la documentación y comprobación
necesarias para promover las acciones legales en el ámbito administrativo y de juicio político que procedan, como resultado de las irregularidades que se detecten en la revisión o auditorías que se practiquen;
45.   Solicitar a la DGJ la imposición de multas a los servidores públicos, a los particulares, a los terceros y a los subcontratados que no atiendan sus requerimientos de información y documentación con motivo de la fiscalización superior de la Cuenta Pública;
46.   Coordinar el registro de las recuperaciones y resarcimientos a la Hacienda Pública Federal o al patrimonio de los entes públicos federales o las entidades paraestatales federales, derivados de las auditorías practicadas por la DGAFGF, y el correspondiente a la imposición de las multas a que se refiere la LFRCF y, en su caso, su condonación;
47.   Someter a consideración de su superior jerárquico las propuestas que, en el ámbito de su competencia, deban presentarse al Consejo Nacional de Armonización Contable, en los términos de la LGCG, relativas a la información complementaria a la prevista en dicha Ley para incluirse en la Cuenta Pública y modificaciones a los formatos de integración correspondientes;
48.   Proponer a su superior jerárquico, en los términos de la LGCG y conforme al ámbito de su competencia, las modificaciones a los principios, postulados, normas, procedimientos, métodos y sistemas de registro y contabilidad; las disposiciones para el archivo, guarda y custodia de los libros y documentos justificativos y comprobatorios del ingreso, gasto y deuda pública; así como de todos aquellos elementos que posibiliten la adecuada rendición de cuentas y la práctica idónea de las auditorías;
49.   Proponer al superior jerárquico la contratación de peritos o expertos para la elaboración de los dictámenes necesarios en las auditorías forenses;
50.   Proponer al superior jerárquico la celebración de convenios con dependencias federales, estatales y municipales, para la obtención de bases de datos necesarias para las auditorías forenses;
51.   Proponer la celebración de convenios, bases de colaboración o acuerdos interinstitucionales con organizaciones nacionales e internacionales en materia de auditoría forense;
52.   Coordinar el desarrollo de programas de especialización y trabajos de investigación interdisciplinaria en materia de auditoría forense con una visión global e integradora;
53.   Proponer el intercambio de conocimientos con otras instituciones u organizaciones internacionales, que traten con temas y grupos de estudio o de investigación, enfocados a aspectos relacionados con la materia de auditoría forense;
54.   Promover la investigación y preparación de documentos especializados relacionados con la auditoría e investigación forense, para fomentar la adecuada rendición de cuentas y el correcto ejercicio del recurso público;
55.   Planear y coordinar proyectos específicos y temas de investigación en las materias de auditoría forense y de corrupción;
56.   Investigar y proponer los modelos, medios y herramientas que, en el ámbito de su competencia, posibiliten el desarrollo, uso, integración y apropiación de nuevas estrategias y métodos de fiscalización;
57.   Desarrollar contenidos que por su calidad e innovación sean material de referencia de auditoría e investigación forense;
58.   Proponer a su superior jerárquico, derivado de las auditorías practicadas, sugerencias a la Cámara de Diputados para modificar disposiciones legales a fin de mejorar la gestión financiera y el desempeño de las entidades fiscalizadas;
59.   Evaluar las propuestas de revisión o intervención por posibles irregularidades o conductas ilícitas de servidores públicos o terceros en la captación, recaudación, administración, custodia, manejo, ejercicio y aplicación de los recursos federales, remitidas por las UAA adscritas a la AEGF y, determinar con base en ello, el grado de participación en la revisión o, en su caso, la práctica de la auditoría forense correspondiente, para autorización de su superior jerárquico;
60.   Definir los indicadores estratégicos que permitan evaluar el desempeño de las actividades que integran su programa anual, y
61.   Efectuar las demás funciones que, en el ámbito de su competencia, le confieran las disposiciones jurídicas aplicables y su superior jerárquico.
Las funciones antes señaladas podrán ejercerse a través de medios físicos o electrónicos mediante el Buzón Digital de la ASF o cualquier otra herramienta tecnológica que al efecto implemente la ASF, en términos del último párrafo de los artículos 21 y 33 del RIASF.
La DGAFGF, para la atención de los asuntos de su competencia y de las UAA de su adscripción, será auxiliada por una Secretaría Técnica, cuyas funciones se pueden consultar en el Apartado VII. Funciones Generales.
1.4.1.0.1       SUBDIRECCIÓN DE LABORATORIO FORENSE DEL GASTO FEDERALIZADO "1"
1.4.1.0.2       SUBDIRECCIÓN DE LABORATORIO FORENSE DEL GASTO FEDERALIZADO "2"
1.4.1.0.3       SUBDIRECCIÓN DE LABORATORIO FORENSE DEL GASTO FEDERALIZADO "3"
Atribuciones:
Las atribuciones generales de las Subdirecciones de Laboratorio Forense del Gasto Federalizado "1", "2" y "3" se establecen en el artículo 59 del RIASF.
Funciones:
1.     Solicitar, obtener, recabar, analizar, procesar y custodiar las bases de datos, y la evidencia digital que requiera la dirección general para el ejercicio de sus atribuciones, incluyendo aquella contenida en los diversos medios de almacenamiento, observando la normatividad vigente y los procedimientos de la cadena de custodia;
2.     Proponer a su superior jerárquico la ejecución de auditorías con el apoyo de herramientas forenses;
3.     Coordinar y supervisar los trabajos de análisis de datos y de investigación digital mediante las herramientas informáticas de cómputo forense, someter a aprobación de su superior jerárquico el respectivo informe de resultados y efectuar el cierre de los casos, la integración de los expedientes correspondientes, así como el respaldo, almacenaje y custodia de la información y evidencia digital, conforme a la normativa aplicable y los procedimientos de la cadena de custodia;
4.     Integrar y custodiar los expedientes del análisis de datos y de las investigaciones digitales, de acuerdo con la normativa aplicable y los procedimientos de la cadena de custodia;
5.     Coadyuvar en materia de cómputo forense con el personal auditor de la dirección general;
6.     Proponer a su superior jerárquico los procedimientos y protocolos para la obtención, traslado, procesamiento, respaldo y custodia, que permitan la adecuada cadena de custodia de la evidencia digital;
7.     Integrar y actualizar las bases de datos y otras fuentes generales de información para el trabajo de investigación forense;
8.     Diseñar, proponer y difundir metodologías, técnicas de investigación, muestreo y análisis, mediante el uso de herramientas de cómputo forense y de análisis de bases de datos;
9.     Realizar las investigaciones que su superior jerárquico le requiera y proponer la implementación de herramientas tecnológicas;
10.   Investigar y proponer nuevas herramientas de desarrollo en materia forense;
11.   Integrar y presentar ante la autoridad competente, los expedientes documentales o técnicos para
soportar las acciones legales que se originen con motivo de una auditoría de cómputo forense o investigación digital;
12.   Participar, en los términos definidos en los documentos normativos generales de la ASF y los particulares de cada dirección general, en los procesos de planeación y desarrollo del PAAF;
13.   Supervisar y participar en el desarrollo de las auditorías para las cuales sean comisionados, representando a la ASF, en atención a las disposiciones jurídicas aplicables;
14.   Proponer a su superior jerárquico la revisión, en el ámbito de su competencia, de los actos u omisiones que impliquen alguna irregularidad, conducta ilícita o comisión de faltas administrativas, en los términos de las disposiciones jurídicas aplicables;
15.   Participar en las auditorías que su superior jerárquico le encomiende y mantenerlo informado del desarrollo de las actividades;
16.   Practicar, en el ámbito de su competencia, auditorías a los recursos federales que a título de subsidios o por cualquier otro concepto, los entes públicos hayan otorgado con cargo a su presupuesto a particulares, y en general a cualquier entidad pública o privada, para verificar su aplicación al objeto autorizado, en cumplimiento de las disposiciones jurídicas aplicables;
17.   Supervisar y practicar, en el ámbito de su competencia, auditorías a efecto de constatar la existencia, procedencia y registro de los activos y pasivos de las entidades fiscalizadas, de los fideicomisos, fondos y mandatos o cualquier otra figura análoga, para verificar la razonabilidad de las cifras mostradas en los estados financieros consolidados y particulares de la Cuenta Pública;
18.   Supervisar la incorporación en el SICSA de las propuestas de auditoría objeto de su competencia, el programa de actividades, las guías de auditoría y los proyectos de informes de auditoría;
19.   Instruir, supervisar y participar en la revisión, análisis y evaluación de la información y documentación proporcionada, con motivo de la planeación y ejecución de las auditorías;
20.   Requerir a las entidades fiscalizadas, a las personas físicas o morales, públicas o privadas y a los terceros que hubieren celebrado operaciones con aquellas, la información, documentación y aclaraciones que sean necesarias para la ejecución de las auditorías;
21.   Investigar, documentar y evidenciar hechos, actos u omisiones que impliquen alguna irregularidad o conducta ilícita y, cuando así se requiera, contar con el apoyo de especialistas externos;
22.   Efectuar las citas a los quejosos o denunciantes, en su caso, para que ratifiquen o amplíen la información proporcionada y con ello contar con mayores elementos de prueba;
23.   Apoyar en el desahogo de las diligencias necesarias para la investigación de presuntas irregularidades y contar con mayores elementos de prueba para el desarrollo de las auditorías forenses;
24.   Intervenir en la forma que determine su superior jerárquico en el análisis del IAGF y en la formulación del Informe General, en el marco de sus respectivos ámbitos de competencia;
25.   Requerir a las instancias de control competentes y a las ELF, los informes, resultados o demás información que se requiera para el ejercicio de sus funciones;
26.   Obtener durante el desarrollo de las auditorías e investigaciones, copia de la información y documentación original o, en su caso, de las constancias que tenga a la vista y certificarla, previo cotejo con sus originales;
27.   Recabar, integrar y presentar a su superior jerárquico la documentación necesaria para ejercitar las acciones que procedan como resultado de las irregularidades que se detecten en las auditorías que practiquen, la cual cuando así se requiera, deberá ser certificada por la entidad fiscalizada;
28.   Proponer a su superior jerárquico la conclusión de las auditorías forenses en el momento en que, derivado de los hallazgos y conclusiones obtenidos durante el proceso de investigación, se determine que no existen los elementos suficientes para presumir alguna irregularidad;
29.   Solicitar la presencia de las entidades fiscalizadas y de las personas que estime pertinentes, en la fecha y lugar que se les señale, para celebrar las reuniones en las que se les dé a conocer los resultados y, en su caso, las observaciones preliminares de las auditorías que se les practicaron, conforme a lo establecido en la LFRCF;
30.   Celebrar las reuniones de trabajo que estimen necesarias durante el proceso de fiscalización, en términos de los artículos 18, 20 y 21 de la LFRCF;
31.   Practicar, en el ámbito de su competencia, revisiones en las entidades fiscalizadas, a fin de comprobar que las operaciones referentes a la recaudación, obtención y captación de los ingresos; el movimiento de fondos de la Federación; las operaciones relacionadas con la deuda pública en su contratación, registro, renegociación, administración y pago; los egresos, incluyendo subsidios, transferencias y donativos, y que los recursos y obligaciones, se hayan realizado, administrado, registrado y aplicado de acuerdo con las leyes correspondientes y al fin establecido; así como, evaluar el cumplimiento de metas y objetivos previstos, conforme a las disposiciones jurídicas aplicables;
32.   Supervisar que los comisionados o habilitados que intervienen en las auditorías de su competencia levanten, cuando sea el caso, actas circunstanciadas en presencia de dos testigos, en las que harán constar los hechos y omisiones que hubieren encontrado haciendo prueba plena en cuanto a su emisión en términos de la LFRCF y comunicarlo a su superior jerárquico;
33.   Efectuar, previa autorización de su superior jerárquico, visitas domiciliarias a particulares, personas físicas o morales, para exigir la exhibición de los libros, papeles, contratos, convenios, nombramientos, dispositivos magnéticos o electrónicos de almacenamiento de información, documentos y archivos indispensables para la realización de sus investigaciones, así como la evidencia documental de los costos y gastos que erogaron para cumplir con los contratos sujetándose a las leyes respectivas y a las formalidades establecidas para los cateos, con motivo de la fiscalización superior;
34.   Presentar para su validación el análisis de datos, información, hallazgos, hechos relevantes, obtención de evidencias, aplicación de pruebas y los demás elementos para llegar a conclusiones válidas y soportadas que permitan conformar integralmente el informe de auditoría, en el ámbito de su competencia;
35.   Elaborar los proyectos de informes de las auditorías en las que participen;
36.   Coadyuvar en la formulación y ejecución del programa de supervisión para vigilar que se apliquen las normas establecidas por la ASF en la práctica de las auditorías a las entidades fiscalizadas;
37.   Supervisar y coordinar la atención de las acciones promovidas que emitan las áreas revisoras de la ASF para la integración de los proyectos de informe de auditoría;
38.   Elaborar y someter a la consideración de su superior jerárquico las recomendaciones y acciones que, en el ámbito de su competencia, se deban formular a las entidades fiscalizadas;
39.   Realizar la supervisión de las auditorías y, en su caso, de los trabajos contratados en apoyo de las tareas de fiscalización o investigaciones de cómputo forense;
40.   Supervisar, evaluar y someter a consideración de su superior jerárquico, los proyectos de pliegos de observaciones y verificar su inclusión en los informes de auditoría de su competencia;
41.   Proponer la celebración de convenios, bases de colaboración o acuerdos interinstitucionales con organizaciones nacionales e internacionales en materia de auditoría forense;
42.   Coordinar la obtención de los elementos suficientes y competentes que sustenten los resultados que se originen o se complementen con una auditoría de cómputo forense o investigación digital, y
43.   Efectuar las demás funciones que, en el ámbito de su competencia, le confieran las disposiciones jurídicas aplicables y su superior jerárquico.
Las funciones antes señaladas podrán ejercerse a través de medios físicos o electrónicos mediante el Buzón Digital de la ASF o cualquier otra herramienta tecnológica que al efecto implemente la ASF, en
términos del último párrafo de los artículos 33 y 59 del RIASF.
1.4.1.0.4       SUBDIRECCIÓN DE AUDITORÍA FORENSE DEL GASTO FEDERALIZADO "1"
1.4.1.0.5       SUBDIRECCIÓN DE AUDITORÍA FORENSE DEL GASTO FEDERALIZADO "2"
Atribuciones:
Las atribuciones generales de las Subdirecciones de Auditoría Forense del Gasto Federalizado "1" y "2" se establecen en el artículo 59 del RIASF.
Funciones:
1.     Coadyuvar en los trabajos relacionados con la evaluación del cumplimiento de los objetivos y metas fijados en los programas federales, conforme a los indicadores estratégicos aprobados en el presupuesto;
2.     Participar en la revisión, análisis y evaluación de la información y documentación proporcionada con motivo de la planeación y desarrollo de las auditorías, y someterlos a consideración de su superior jerárquico;
3.     Integrar los expedientes relativos a las propuestas de revisión o intervención que presenten a la dirección general las UAA adscritas a la AEGF, así como de las quejas y denuncias que se presenten por posibles irregularidades o conductas ilícitas de servidores públicos o terceros en la captación, recaudación, administración, custodia, manejo, ejercicio y aplicación de recursos competencia de la dirección general y, en caso de existir elementos que acrediten la intervención de la dirección general, proponer la revisión correspondiente;
4.     Elaborar los oficios de citación a quejosos o denunciantes, para que ratifiquen o amplíen la información proporcionada, y con ello contar con mayores elementos de prueba;
5.     Integrar, analizar y presentar, a la dirección general, la información requerida para que se lleve a cabo la evaluación, junto con las UAA adscritas a la AEGF, de las propuestas de revisión o intervención que éstas presenten, a fin de considerar la viabilidad y procedencia de la práctica de técnicas propias de la auditoría forense;
6.     Participar en la investigación y proponer los modelos, medios y herramientas que posibiliten el desarrollo, uso, integración y apropiación de nuevas estrategias y métodos de fiscalización;
7.     Desarrollar metodologías y técnicas de investigación, muestreo y análisis de información que le sean requeridas por su superior jerárquico;
8.     Participar en la recopilación de información para el desarrollo de estudios, documentos y trabajos en materia de auditoría forense;
9.     Integrar y actualizar bases de datos y otras fuentes generales de información para el trabajo de investigación y desarrollo en materia forense;
10.   Realizar las investigaciones que su superior jerárquico le requiera y proponer la implementación de herramientas en materia forense;
11.   Participar en el desarrollo de contenidos que por su calidad e innovación sean material de referencia de auditoría e investigación forense;
12.   Coadyuvar y asesorar en el ámbito de su competencia en el desarrollo de las auditorías;
13.   Recabar, analizar y procesar la información que se requiera para el ejercicio de sus atribuciones, incluyendo aquella información contenida en los diversos medios de almacenamiento y bases de datos;
14.   Obtener durante el desarrollo de las auditorías e investigaciones copia de la información y documentación original o, en su caso, de las constancias que tenga a la vista y certificarla, previo cotejo con sus originales;
15.   Apoyar y asesorar a las áreas auditoras de la dirección general en la elaboración del requerimiento de información y documentación a las instancias de control competente, entidades fiscalizadas, terceros y subcontratados por terceros, conforme lo establece la LFRCF;
16.   Apoyar en el desahogo de las diligencias necesarias para la investigación de presuntas irregularidades y contar con mayores elementos de prueba para el desarrollo de las auditorías forenses;
17.   Efectuar, previa autorización de su superior jerárquico, visitas domiciliarias a particulares, personas físicas o morales, para exigir la exhibición de los libros, papeles, contratos, convenios, nombramientos, dispositivos magnéticos o electrónicos de almacenamiento de información, documentos y archivos indispensables para la realización de sus investigaciones, así como la evidencia documental de los costos y gastos que erogaron para cumplir con los contratos sujetándose a las leyes respectivas y a las formalidades establecidas para los cateos, con motivo de la fiscalización superior;
18.   Supervisar y mantener comunicación con el personal comisionado o habilitado y, en su caso, instruir las acciones que se requieran en el proceso del levantamiento de las actas circunstanciadas con motivo de las auditorías, e informar a su superior jerárquico;
19.   Coadyuvar en la elaboración y revisión de los informes de auditoría de la dirección general que resulten de la fiscalización superior de la Cuenta Pública;
20.   Supervisar y coordinar la atención de las observaciones que emitan las áreas revisoras de la ASF para la integración de los informes de auditoría;
21.   Presentar a consideración de su superior jerárquico los hallazgos y conclusiones obtenidos durante el proceso de la investigación, cuando se determine que no existen los elementos suficientes para presumir alguna irregularidad;
22.   Someter a consideración de su superior jerárquico, las observaciones y acciones promovidas que se deban formular a los entes públicos fiscalizados;
23.   Recabar, integrar y presentar a su superior jerárquico la documentación necesaria para ejercitar las acciones que procedan como resultado de las irregularidades que se detecten en las auditorías que practiquen, la cual cuando así se requiera, deberá ser certificada por la entidad fiscalizada;
24.   Supervisar, evaluar y someter a consideración de su superior jerárquico, los proyectos de pliegos de observaciones y verificar su inclusión en los informes de auditoría de su competencia;
25.   Coadyuvar con las áreas auditoras de la dirección general para que los proyectos de dictamen técnico para denuncia se elaboren, de conformidad con las disposiciones jurídicas aplicables y que integre la documentación y comprobación necesarias para promover las acciones legales que procedan en el ámbito de su competencia, como resultado de las irregularidades que se detecten en la revisión o auditorías;
26.   Coadyuvar en la formulación y ejecución del programa de supervisión para vigilar que se apliquen las normas establecidas por la ASF en la práctica de las auditorías a las entidades fiscalizadas;
27.   Proponer a su superior jerárquico la celebración de convenios con dependencias federales, estatales y municipales en materia de auditoría forense, y
28.   Efectuar las demás funciones que, en el ámbito de su competencia, le confieran las disposiciones jurídicas aplicables y su superior jerárquico.
Las funciones antes señaladas podrán ejercerse a través de medios físicos o electrónicos mediante el Buzón Digital de la ASF o cualquier otra herramienta tecnológica que al efecto implemente la ASF, en términos del último párrafo de los artículos 33 y 59 del RIASF.
1.4.1.1          DIRECCIÓN DE AUDITORÍA FORENSE DEL GASTO FEDERALIZADO "A"
1.4.1.2          DIRECCIÓN DE AUDITORÍA FORENSE DEL GASTO FEDERALIZADO "B"
 
1.4.1.3          DIRECCIÓN DE AUDITORÍA FORENSE DEL GASTO FEDERALIZADO "C"
Atribuciones:
Las atribuciones generales de las Direcciones de Auditoría Forense del Gasto Federalizado "A", "B" y "C" se establecen en el artículo 58 del RIASF.
Funciones:
1.     Apoyar en las actividades de planeación y desarrollo del PAAF, en la forma que le instruya el director general;
2.     Proponer a la DGAFGF, la ejecución de auditorías de cómputo forense, cuando existan los elementos suficientes que impliquen una investigación digital;
3.     Participar en los términos definidos por los documentos normativos generales de la ASF y los particulares de cada dirección general, en los procesos de planeación y desarrollo del PAAF;
4.     Supervisar la elaboración de las bases para contratar la prestación de servicios profesionales de auditoría independiente, mediante licitaciones públicas o por invitación a cuando menos tres personas; someterlas para aprobación del director general, participar desde los procedimientos de licitación o invitación correspondiente, hasta la emisión del dictamen respectivo, para fundamentar el fallo de adjudicación y supervisar la ejecución de las auditorías y la elaboración de informes;
5.     Supervisar la elaboración de las propuestas de auditoría a su cargo y la integración de la información complementaria, autorizar su registro en el SICSA, de conformidad con la normativa vigente, así como proponer el personal que debe intervenir en ellas y presentarlas al director general para su aprobación;
6.     Coordinar la formulación de las guías de auditoría de su competencia y constatar que se ajusten a los objetivos propuestos;
7.     Coordinar y practicar las auditorías que conformen los programas de trabajo y que determine el director general, e informar sobre las irregularidades que se identifiquen en su realización;
8.     Proponer al director general la investigación, en el ámbito de su competencia, de los actos u omisiones que impliquen alguna conducta ilícita, derivados de la fiscalización superior de la Cuenta Pública;
9.     Identificar y proponer factores que deban ser considerados por los auditores durante el desarrollo de la fiscalización superior de la Cuenta Pública que practiquen las áreas dependientes de las direcciones generales de la AEGF, para valorar el potencial de una posible conducta ilícita;
10.   Realizar reuniones con las direcciones generales para la exposición de los casos de auditoría forense y proponer, previa autorización del director general, las acciones correspondientes a seguir en el interior de la institución;
11.   Comprobar, en el ámbito de su competencia, que las operaciones de recaudación, obtención y captación de los ingresos, egresos, del movimiento de fondos de la Federación, de las operaciones relacionadas con la deuda pública, de subsidios, participaciones y aportaciones federales se hayan realizado, de acuerdo con el marco jurídico aplicable, así como verificar el cumplimiento de los objetivos, metas y políticas públicas establecidos en los programas aprobados en esa materia;
12.   Practicar, en el ámbito de su competencia, auditorías a los recursos federales que a título de subsidios o por cualquier otro concepto, los entes públicos hayan otorgado con cargo a su presupuesto a particulares, y en general a cualquier entidad pública o privada, para verificar su aplicación al objeto autorizado, en cumplimiento de las disposiciones jurídicas aplicables;
13.   Realizar auditorías a los recursos federales transferidos que administren y ejerzan las entidades federativas, los municipios y las alcaldías de la Ciudad de México, las metas y objetivos de éstos, verificar la contratación de servicios diversos, inversiones físicas federales, adquisiciones y arrendamientos, así como el uso, destino y afectación de bienes muebles e inmuebles adquiridos con los recursos federales transferidos a las entidades federativas, los municipios y las alcaldías de la Ciudad de México;
14.   Practicar, en el ámbito de su competencia, auditorías a efecto de constatar la existencia, procedencia y registro de los activos y pasivos de las entidades fiscalizadas, de los fideicomisos, fondos y mandatos o cualquier otra figura análoga, para verificar la razonabilidad de las cifras mostradas en los estados financieros consolidados y particulares de la Cuenta Pública;
15.   Coordinar y practicar auditorías, conforme al ámbito de su competencia, sobre el desempeño de las entidades fiscalizadas, en los términos previstos en la LFRCF;
16.   Recabar, analizar y procesar la información que requiera para el ejercicio de sus atribuciones, incluyendo la contenida en los diversos dispositivos magnéticos o electrónicos de almacenamiento de información, incluyendo bases de datos, para lo cual podrá utilizar herramientas tecnológicas e informáticas especializadas;
17.   Requerir a las entidades fiscalizadas y a los terceros que hubieran celebrado operaciones con aquéllas, así como a los subcontratados por los terceros, la información y documentación necesarias para las etapas de planeación y desarrollo de las auditorías;
18.   Requerir a las entidades fiscalizadas, a las personas físicas o morales, públicas o privadas, a los terceros que hubieran celebrado operaciones con aquéllas y a los subcontratados por los terceros, la información, documentación y aclaraciones necesarias para la ejecución de las auditorías de su competencia;
19.   Investigar, documentar y evidenciar hechos, actos u omisiones que impliquen alguna irregularidad o conducta ilícita, y cuando así se requiera, contar con el apoyo de especialistas externos;
20.   Proponer al director general la contratación de peritos o expertos para la elaboración de los dictámenes necesarios en las auditorías forenses;
21.   Registrar las propuestas de revisión o intervención que presenten a la dirección general las UAA adscritas a la AEGF, así como las quejas y denuncias que se presenten por posibles irregularidades o conductas ilícitas de servidores públicos o terceros en la captación, recaudación, administración, custodia, manejo, ejercicio y aplicación de recursos competencia de la dirección general y, en caso de existir elementos que acrediten su intervención, proponer la revisión correspondiente;
22.   Supervisar la elaboración de los oficios de citación a quejosos o denunciantes, para que ratifiquen o amplíen la información proporcionada, y con ello contar con mayores elementos de prueba;
23.   Validar y presentar a la dirección general la información que considere necesaria para que ésta lleve a cabo la evaluación, junto con el Auditor Especial del Gasto Federalizado y las UAA adscritas a la AEGF, de las propuestas de revisión o intervención que éstas presenten, a fin de considerar la viabilidad y procedencia de la práctica de técnicas propias de la auditoría forense;
24.   Practicar las diligencias necesarias para la investigación de presuntas irregularidades y contar con mayores elementos de prueba para el desarrollo de las auditorías forenses;
25.   Proponer a su director general su PAAF, el personal que deba intervenir en ellas y, en su caso, comunicarle los cambios que se efectúen al respecto, así como la contratación de despachos o profesionales especializados independientes en apoyo de trabajos específicos, en términos del artículo 26 de la LFRCF;
26.   Intervenir, en la forma que determine su director general, en el análisis del IAGF y en la formulación del Informe General, en el marco de sus respectivos ámbitos de competencia;
27.   Coordinar los oficios de requerimiento de información a las instancias de control competentes y a las ELF, los informes, resultados o la demás información que se requiera para el ejercicio de sus funciones;
28.   Supervisar y elaborar los programas específicos y de presupuestos para el desarrollo de las funciones de las UAA a su cargo;
29.   Obtener durante el desarrollo de las auditorías e investigaciones copia de la información y
documentación original o, en su caso, de las constancias que tenga a la vista y certificarla, previo cotejo con sus originales;
30.   Coordinar la obtención de los elementos suficientes y competentes que sustenten los resultados que se originen o se complementen con una auditoría de cómputo forense o investigación digital;
31.   Supervisar que se integre la documentación necesaria para ejercitar las acciones legales que deban promoverse, sobre presuntas irregularidades derivadas de las auditorías practicadas;
32.   Coadyuvar con la UAJ en las acciones y procedimientos legales derivados de los resultados de la auditoría forense aplicada;
33.   Notificar a su director general en el momento en que, derivado de los hallazgos y conclusiones obtenidos durante el proceso de la investigación, se determine que no existen los elementos suficientes para presumir alguna irregularidad;
34.   Solicitar la presencia de los representantes de las entidades fiscalizadas, en la fecha y lugar que se les señale, para celebrar las reuniones en las que se les dé a conocer la parte que les corresponda de los resultados y, en su caso, las observaciones preliminares de las auditorías que se les practicaron, a efecto de que dichas entidades presenten las justificaciones y aclaraciones que correspondan, conforme a lo establecido en la LFRCF;
35.   Convocar y celebrar las reuniones de trabajo que estimen necesarias durante el proceso de fiscalización en términos de los artículos 20 y 21 de la LFRCF;
36.   Presentar al director general los requerimientos de información y documentación necesarios para realizar la fiscalización superior de las operaciones, recaudación, obtención y captación de los ingresos, egresos, del movimiento de fondos de la Federación, de las operaciones relacionadas con la deuda pública, de subsidios, participaciones y aportaciones federales;
37.   Coordinar la realización de las auditorías a las entidades fiscalizadas por el personal a su cargo; así como supervisar que se levanten actas circunstanciadas en presencia de dos testigos en las que hagan constar los hechos y omisiones que hubieran encontrado;
38.   Mantener comunicación con el personal comisionado o habilitado durante el proceso de levantamiento de las actas circunstanciadas y, en su caso, instruir las acciones que se requieran;
39.   Efectuar, previa autorización de su director general, visitas domiciliarias únicamente para exigir la exhibición de los libros, papeles, contratos, convenios, nombramientos, dispositivos magnéticos o electrónicos de almacenamiento de información, documentos y archivos indispensables para la realización de sus investigaciones, sujetándose a las leyes respectivas y a las formalidades establecidas para los cateos, con motivo de la fiscalización superior de la Cuenta Pública;
40.   Validar los análisis de datos, información, hallazgos, hechos relevantes, obtención de evidencias, aplicación de pruebas y los demás elementos para llegar a conclusiones válidas y soportadas que permitan conformar integralmente el informe de auditoría, en el ámbito de su competencia;
41.   Supervisar la elaboración de los proyectos de informes de auditoría a su cargo, autorizar su registro en el SICSA, y someterlos para la autorización del director general, así como las acciones promovidas y observaciones que se deban formular a los entes públicos federales;
42.   Elaborar y someter a consideración de su director general las observaciones, recomendaciones y acciones necesarias para su atención que, en el ámbito de su competencia, se deban formular a las entidades fiscalizadas;
43.   Elaborar el dictamen técnico que integre la documentación y comprobación necesarias para promover las acciones legales que procedan en su ámbito de competencia, como resultado de las irregularidades que se detecten en la revisión o auditorías;
44.   Coordinar la elaboración de los informes de las auditorías practicadas a las entidades fiscalizadas;
45.   Recabar y presentar al director general la documentación necesaria para ejercitar las acciones legales que procedan, como resultado de las irregularidades que se detecten en las auditorías que practiquen;
46.   Coordinar, evaluar y someter a consideración de su director general, los proyectos de pliegos de observaciones y verificar la integración de los expedientes respectivos para tal fin;
47.   Coordinar la comunicación entre las UAA de su adscripción y las entidades fiscalizadas, para facilitar la práctica de las auditorías a su cargo;
48.   Evaluar las cédulas de los hallazgos y, en su caso, proponer a su director general los procesos a seguir para la integración de expedientes sobre los asuntos relacionados con las auditorías;
49.   Someter para la autorización de su director general los dictámenes técnicos que procedan;
50.   Proponer a su director general, derivado de las auditorías practicadas, la formulación de sugerencias a la Cámara de Diputados para modificar disposiciones legales a fin de mejorar la gestión financiera y el desempeño de las entidades fiscalizadas;
51.   Proporcionar la asesoría que en materia forense solicite el director general;
52.   Proponer al director general la celebración de convenios con dependencias federales, estatales y municipales, para la obtención de bases de datos necesarias para las auditorías forenses;
53.   Verificar la elaboración del dictamen técnico que integre la documentación y comprobación necesarias para promover las acciones legales en el ámbito administrativo y de juicio político que procedan, como resultado de las irregularidades que se detecten en la revisión o auditorías que se practiquen;
54.   Evaluar las propuestas de revisión o intervención por posibles irregularidades o conductas ilícitas de servidores públicos o terceros en la captación, recaudación, administración, custodia, manejo, ejercicio y aplicación de los recursos federales, remitidas por las UAA adscritas a la AEGF y, determinar con base en ello, el grado de participación en la revisión o, en su caso, la práctica de la auditoría forense correspondiente, para autorización de su superior jerárquico, y
55.   Efectuar las demás funciones que, en el ámbito de su competencia, le confieran las disposiciones jurídicas aplicables y su superior jerárquico.
Las funciones antes señaladas podrán ejercerse a través de medios físicos o electrónicos mediante el Buzón Digital de la ASF o cualquier otra herramienta tecnológica que al efecto implemente la ASF, en términos del último párrafo de los artículos 33 y 58 del RIASF.
1.4.1.1.1       SUBDIRECCIÓN DE AUDITORÍA FORENSE DEL GASTO FEDERALIZADO "A.1"
1.4.1.1.2       SUBDIRECCIÓN DE AUDITORÍA FORENSE DEL GASTO FEDERALIZADO "A.2"
1.4.1.2.1       SUBDIRECCIÓN DE AUDITORÍA FORENSE DEL GASTO FEDERALIZADO "B.1"
1.4.1.2.2       SUBDIRECCIÓN DE AUDITORÍA FORENSE DEL GASTO FEDERALIZADO "B.2"
1.4.1.3.1       SUBDIRECCIÓN DE AUDITORÍA FORENSE DEL GASTO FEDERALIZADO "C.1"
1.4.1.3.2       SUBDIRECCIÓN DE AUDITORÍA FORENSE DEL GASTO FEDERALIZADO "C.2"
Atribuciones:
Las atribuciones de las Subdirecciones de Auditoría Forense del Gasto Federalizado "A.1", "A.2", "B.1", "B.2", "C.1" y "C.2" se establecen en el artículo 59 del RIASF.
Funciones:
1.     Elaborar las propuestas de auditorías y proponer el programa de auditorías de la subdirección al director de área para su validación, y recabar la información complementaria para la fiscalización superior de la Cuenta Pública, así como proponer el personal que deba intervenir en ellas, de conformidad con la normativa vigente;
 
2.     Proponer a la dirección de área la ejecución de auditorías de cómputo forense, cuando existan los elementos suficientes que impliquen una investigación digital;
3.     Realizar los análisis presupuestales y financieros para definir las entidades por auditar y los objetivos de las revisiones, y someterlos a consideración del director de área;
4.     Elaborar las bases para contratar la prestación de servicios profesionales de auditoría independiente mediante licitaciones públicas o por invitación a cuando menos tres personas, someterlas para aprobación de los directores generales y de área, participar desde los procedimientos de licitación o invitación correspondiente, hasta la emisión del dictamen respectivo, para fundamentar el fallo de adjudicación y supervisar la ejecución de las auditorías y la elaboración de informes;
5.     Practicar las auditorías que le asigne su director de área, y mantenerlo informado del desarrollo de las actividades;
6.     Participar y supervisar en la práctica de auditorías a las entidades fiscalizadas, de conformidad con el programa y personal autorizado;
7.     Practicar, en el ámbito de su competencia, auditorías a los recursos federales que a título de subsidios o por cualquier otro concepto, los entes públicos hayan otorgado con cargo a su presupuesto a particulares, y en general a cualquier entidad pública o privada, para verificar su aplicación al objeto autorizado, en cumplimiento de las disposiciones jurídicas aplicables;
8.     Realizar auditorías a los recursos federales transferidos que administren y ejerzan las entidades federativas, los municipios y las alcaldías de la Ciudad de México, las metas y objetivos de éstos, verificar la contratación de servicios diversos, inversiones físicas federales, adquisiciones y arrendamientos, así como el uso, destino y afectación de bienes muebles e inmuebles adquiridos con los recursos federales transferidos a las entidades federativas, los municipios y las alcaldías de la Ciudad de México;
9.     Practicar, en el ámbito de su competencia, auditorías a efecto de constatar la existencia, procedencia y registro de los activos y pasivos de las entidades fiscalizadas, de los fideicomisos, fondos y mandatos o cualquier otra figura análoga, para verificar la razonabilidad de las cifras mostradas en los estados financieros consolidados y particulares de la Cuenta Pública;
10.   Supervisar y practicar auditorías, conforme al ámbito de su competencia, sobre el desempeño a las entidades fiscalizadas, en los términos previstos en la LFRCF;
11.   Supervisar y participar en la revisión, análisis y evaluación de la información y documentación proporcionada con motivo de la planeación y desarrollo de las auditorías;
12.   Supervisar la incorporación oportuna en el SICSA de las propuestas de auditoría objeto de su competencia, el programa de actividades, las guías de auditoría y los proyectos de informes de auditoría;
13.   Revisar y supervisar que las guías de auditoría de su competencia se formulen conforme a los objetivos propuestos y someterlas a consideración del director de área;
14.   Elaborar y someter a consideración del director de área los factores que deban ser considerados por los auditores durante el desarrollo de la fiscalización que practiquen las UAA adscritas la AECF;
15.   Participar en la investigación, en el ámbito de su competencia, de los actos u omisiones que impliquen alguna conducta ilícita;
16.   Participar en las reuniones con las direcciones de la AEGF para la exposición de los casos de auditoría forense;
17.   Revisar los trabajos relacionados con la evaluación del cumplimiento final de los objetivos y metas fijadas en los programas federales, conforme a los indicadores estratégicos aprobados en el presupuesto;
18.   Supervisar y desempeñar las comisiones que determine su director de área y mantenerlo informado sobre el desarrollo de sus actividades;
19.   Recabar, analizar y procesar la información que requiera para el ejercicio de sus atribuciones, incluyendo la contenida en los diversos dispositivos magnéticos o electrónicos de almacenamiento de información, incluyendo bases de datos, para lo cual podrá utilizar herramientas tecnológicas e informáticas especializadas;
20.   Requerir a las entidades fiscalizadas, a las personas físicas o morales, públicas o privadas, a los terceros que hubieran celebrado operaciones con aquéllas y a los subcontratados por los terceros, la información, documentación y aclaraciones necesarias para la ejecución de las auditorías de su competencia;
21.   Requerir a las entidades fiscalizadas, a los terceros que hubieran celebrado operaciones con aquéllas y a los subcontratados por los terceros, la información y documentación necesaria para las etapas de planeación y desarrollo de las auditorías de su competencia;
22.   Investigar, documentar y evidenciar hechos, actos u omisiones que impliquen alguna irregularidad o conducta ilícita, y cuando así se requiera, contar con el apoyo de especialistas externos;
23.   Proponer al director de área la contratación de peritos o expertos para la elaboración de los dictámenes necesarios en las auditorías forenses;
24.   Integrar los expedientes relativos a las propuestas de revisión o intervención que presenten a la dirección general las UAA adscritas a la AEGF, así como los de las quejas y denuncias que se presenten por posibles irregularidades o conductas ilícitas de servidores públicos o terceros en la captación, recaudación, administración, custodia, manejo, ejercicio y aplicación de recursos competencia de la dirección general y, en el caso de existir elementos que acrediten su intervención, proponer la revisión correspondiente;
25.   Elaborar los oficios de citación a quejosos o denunciantes, para que ratifiquen o amplíen la información proporcionada, y con ello contar con mayores elementos de prueba;
26.   Integrar, analizar y presentar, a la dirección de área, la información requerida para que se lleve a cabo la evaluación, junto con el Auditor Especial del Gasto Federalizado y las UAA adscritas a la AEGF, de las propuestas de revisión o intervención que estas presenten, a fin de considerar la viabilidad y procedencia de la práctica de técnicas propias de la auditoría forense;
27.   Apoyar en el desahogo de las diligencias necesarias para la investigación de presuntas irregularidades y contar con mayores elementos de prueba para el desarrollo de las auditorías forenses;
28.   Participar en el análisis del IAGF y de la Cuenta Pública, de conformidad con la normativa vigente;
29.   Elaborar los oficios de requerimiento de información a las instancias de control competentes y a las EFL, los informes, resultados o la demás información que se requiera para el ejercicio de sus funciones;
30.   Elaborar los programas específicos y de presupuestos para el desarrollo de las funciones de las UAA a su cargo;
31.   Obtener durante el desarrollo de las auditorías e investigaciones copia de la información y documentación original o, en su caso, de las constancias que tenga a la vista y certificarla, previo cotejo con sus originales;
32.   Obtener los elementos suficientes y competentes que sustenten los resultados que se originen o se complementen con una auditoría de cómputo forense o investigación digital;
33.   Coordinar y supervisar la integración de la documentación necesaria para ejercitar las acciones legales que procedan, como resultado de las irregularidades que se detecten en las auditorías;
34.   Realizar las acciones que su superior jerárquico le indique a fin de coadyuvar con la UAJ en los procedimientos legales derivados de los resultados de la auditoría forense aplicada;
 
35.   Presentar a consideración de su director de área los hallazgos y conclusiones obtenidos durante el proceso de la investigación, en donde se determine que no existen los elementos suficientes para presumir alguna irregularidad;
36.   Solicitar la presencia de los representantes de las entidades fiscalizadas, en la fecha y lugar que se les señale, para celebrar las reuniones en las que se les dé a conocer la parte que les corresponda de los resultados y, en su caso, las observaciones preliminares de las auditorías que se les practicaron, a efecto de que dichas entidades presenten las justificaciones y aclaraciones que correspondan, conforme a lo establecido en la LFRCF;
37.   Convocar y celebrar las reuniones de trabajo que estimen necesarias durante el proceso de fiscalización en términos de los artículos 20 y 21 de la LFRCF;
38.   Presentar al director de área los requerimientos de información y documentación necesarios para realizar la fiscalización superior de las operaciones, recaudación, obtención y captación de los ingresos, egresos, del movimiento de fondos de la Federación, de las operaciones relacionadas con la deuda pública, de subsidios, aportaciones y participaciones federales;
39.   Supervisar y mantener comunicación con el personal comisionado o habilitado y, en su caso, instruir las acciones que se requieran, en el proceso de levantamiento de las actas circunstanciadas con motivo de las auditorías, e informar a su director de área;
40.   Efectuar, previa autorización de su superior jerárquico, visitas domiciliarias únicamente para exigir la exhibición de los libros, papeles, contratos, convenios, nombramientos, dispositivos magnéticos o electrónicos de almacenamiento de información, documentos y archivos indispensables para la realización de sus investigaciones, sujetándose a las leyes respectivas y a las formalidades establecidas para los cateos, con motivo de la fiscalización superior de la Cuenta Pública;
41.   Presentar para su validación los análisis de datos, información, hallazgos, hechos relevantes, obtención de evidencias, aplicación de pruebas y los demás elementos para llegar a conclusiones válidas y soportadas que permitan conformar integralmente el informe de auditoría, en el ámbito de su competencia;
42.   Apoyar en la elaboración del dictamen técnico que integre la documentación y comprobación necesarias para promover las acciones legales que procedan en su ámbito de competencia, como resultado de las irregularidades que se detecten en la revisión o auditorías;
43.   Supervisar la elaboración de los informes de auditoría a su cargo practicadas a las entidades fiscalizadas, y verificar su registro en el SICSA;
44.   Realizar la supervisión de las auditorías a su cargo y, en su caso, de los trabajos contratados en apoyo a las tareas de fiscalización;
45.   Formular y ejecutar el programa de supervisión para vigilar que se apliquen las normas establecidas por la ASF en la práctica de las auditorías a las entidades fiscalizadas;
46.   Supervisar y coordinar la atención de las observaciones y acciones promovidas que emitan las áreas revisoras de la ASF para la integración de los proyectos de informes de auditoría;
47.   Someter a consideración del director de área las observaciones y acciones promovidas que se deban formular a los entes públicos fiscalizados;
48.   Integrar la documentación necesaria para ejercitar las acciones legales que procedan como resultado de las irregularidades que se detecten en las auditorías que practiquen;
49.   Participar en la recopilación de información para el desarrollo de estudios, documentos y trabajos en materia de auditoría forense;
50.   Proponer a su director de área, derivado de las auditorías practicadas, la formulación de sugerencias a la Cámara de Diputados para modificar disposiciones legales a fin de mejorar la gestión financiera y el desempeño de las entidades fiscalizadas;
51.   Proporcionar la asesoría que en materia forense solicite el director de área;
52.   Proponer al director de área la celebración de convenios con dependencias federales, estatales y municipales para la obtención de bases de datos necesarias para las auditorías forenses, y
53.   Efectuar las demás funciones que, en el ámbito de su competencia, le confieran las disposiciones jurídicas aplicables y su superior jerárquico.
Las funciones antes señaladas podrán ejercerse a través de medios físicos o electrónicos mediante el Buzón Digital de la ASF o cualquier otra herramienta tecnológica que al efecto implemente la ASF, en términos del último párrafo de los artículos 33 y 59 del RIASF.
 
ORGANIGRAMA DE LA DIRECCIÓN GENERAL DE EVALUACIÓN DEL GASTO FEDERALIZADO


1.4.2     DIRECCIÓN GENERAL DE EVALUACIÓN DEL GASTO FEDERALIZADO
Objetivo:
Planear, organizar y coordinar la fiscalización de los recursos federales transferidos, incluidas las participaciones federales, fideicomisos, fondos, mandatos o cualquier otra figura análoga, a las entidades
federativas, municipios y alcaldías de la Ciudad de México, personas físicas o morales, públicas o privadas, cualesquiera que sean sus fines y destino, así como verificar su aplicación al objeto autorizado. Igualmente, proponer e implantar estrategias y mecanismos de coordinación con las ELF para apoyar el SNF.
Atribuciones:
Las atribuciones generales de la Dirección General de Evaluación del Gasto Federalizado se establecen en el artículo 21 y las específicas en el artículo 34 del RIASF.
Funciones:
1.     Coordinar y supervisar la formulación del programa de auditorías del gasto federalizado, incluidas las participaciones federales;
2.     Proponer y someter a consideración del Auditor Especial del Gasto Federalizado el programa de auditorías del gasto federalizado para su análisis, adecuaciones y posterior incorporación al PAAF;
3.     Dirigir la recopilación de información del ejercicio en curso respecto de procesos concluidos, para la planeación de la fiscalización superior;
4.     Coordinar y supervisar la realización de auditorías del gasto federalizado e instrumentar mecanismos para la evaluación de la gestión de los fondos y programas, el control interno, y el cumplimiento de metas y objetivos;
5.     Coordinar y supervisar la realización de auditorías a las participaciones federales, entidades federativas, municipios y alcaldías de la Ciudad de México e instrumentar mecanismos para la evaluación de su gestión y el control interno;
6.     Apoyar en el análisis del IAGF;
7.     Dirigir la elaboración de los informes de auditoría, así como la integración del apartado del gasto federalizado en el Informe General;
8.     Planear e instrumentar las actividades de fiscalización de la dirección general y proponer los análisis temáticos que sirvan de insumos para la preparación del Informe General, así como de los informes de auditoría;
9.     Coordinar y supervisar, en el ámbito de su competencia, la realización de revisiones de situaciones irregulares que se denuncien en términos de la LFRCF, respecto del ejercicio fiscal en curso o de ejercicios anteriores distintos al de la Cuenta Pública en revisión;
10.   Verificar que las operaciones que realicen las entidades fiscalizadas sean acordes con la normativa aplicable y se efectúen con apego a las disposiciones legales, reglamentarias y administrativas correspondientes;
11.   Verificar que se convoquen las reuniones de trabajo que sean necesarias durante las auditorías, para la revisión de los resultados con las entidades fiscalizadas, a efecto de que éstas presenten las justificaciones y aclaraciones que correspondan;
12.   Coordinar y supervisar la realización de estudios a las políticas, estrategias y materias relevantes del gasto federalizado, incluidas las participaciones federales;
13.   Proponer e instrumentar el desarrollo de nuevas metodologías, técnicas y procedimientos de auditoría para la fiscalización del gasto federalizado, en sus componentes de transferencias condicionadas y participaciones federales, así como la identificación e incorporación de las mejores prácticas de fiscalización;
14.   Coordinar la integración de los documentos, informes y reportes con la información sustantiva derivada de la fiscalización del gasto federalizado, incluidas las participaciones federales, a efecto de su incorporación en el Informe General o para su entrega a la CVASF y otras instancias;
15.   Dirigir la formulación de criterios y metodologías para supervisar el desarrollo y calidad de las auditorías e identificar las insuficiencias que registre esta actividad, a efecto de proponer estrategias y acciones para su fortalecimiento y mejora;
16.   Coordinar el control y seguimiento de las denuncias y solicitudes de intervención que formulen la CVASF, los legisladores, los ciudadanos y otras instancias, respecto del gasto federalizado;
17.   Coordinar las solicitudes de información y documentación durante el desarrollo de las auditorías, para su revisión en las instalaciones de las entidades fiscalizadas o en las oficinas de la ASF;
18.   Solicitar a las instancias de control competentes, en el ámbito de sus atribuciones, copia de los informes y dictámenes de las auditorías por ellas practicadas o a través de despachos externos;
19.   Solicitar a la DGJ el inicio de los procedimientos de imposición de multa en caso de incumplimiento en la entrega de la información o documentación requerida para la realización de las funciones de fiscalización;
20.   Proponer mecanismos de comunicación, coordinación y colaboración con las entidades fiscalizadas de las entidades federativas, municipios y alcaldías de la Ciudad de México, para el desarrollo de las auditorías, estudios y evaluaciones de su competencia;
21.   Instrumentar las acciones de coordinación y comunicación necesarias para promover y dar seguimiento, ante las autoridades competentes, de la imposición de sanciones a los servidores públicos federales de las entidades federativas, de los municipios, de las alcaldías de la Ciudad de México, así como a los particulares;
22.   Formular acciones de coordinación y comunicación con las UAA de la AEGF, para el cumplimiento y mejor desempeño de sus funciones;
23.   Proponer estrategias y acciones que apoyen los objetivos del SNF e instrumentarlas para asegurar su cumplimiento, observando las disposiciones jurídicas aplicables en el marco del SNF con el objeto de mejorar la revisión del gasto federalizado;
24.   Proponer a su superior jerárquico, derivado de las auditorías, estudios, análisis, diagnósticos, evaluaciones e investigaciones practicadas, sugerencias a la Cámara de Diputados para modificar disposiciones legales a fin de mejorar la gestión financiera y el desempeño de las entidades fiscalizadas, así como las políticas públicas y estrategias vinculadas con los fondos y programas del gasto federalizado;
25.   Coordinar la elaboración de propuestas de adecuación al marco jurídico, estratégico y operativo que regula los fondos y programas del gasto federalizado, con base en la experiencia de su fiscalización, para apoyar la mejora de su gestión;
26.   Organizar la formulación de propuestas de convenios de coordinación que celebre la ASF con las ELF, así como la revisión periódica de su contenido y alcance, con el propósito de mantener su vigencia estratégica y jurídica;
27.   Proponer un programa de trabajo en coordinación con las ELF, por ejercicio fiscal, para el cumplimiento de los acuerdos del convenio de coordinación y colaboración celebrados con éstas, así como realizar su seguimiento y evaluación;
28.   Proponer mecanismos para evaluar el desempeño de las ELF en la revisión coordinada con la ASF, de las participaciones federales a entidades federativas, municipios y alcaldías de la Ciudad de México, y analizar con éstas las áreas de oportunidad y mejora para eficientar sus acciones;
29.   Proponer a su superior jerárquico estrategias para el fortalecimiento de las capacidades institucionales de las ELF;
30.   Formular y promover estrategias de desarrollo institucional que mejoren la gestión del gasto federalizado;
31.   Implementar y evaluar las estrategias que promuevan la participación social en la vigilancia del gasto federalizado;
32.   Aprobar la información contenida en los informes de auditoría y el apartado correspondiente del Informe General que deben publicarse en la página de Internet institucional;
33.   Proponer y someter a la consideración de su superior jerárquico las recomendaciones y acciones que, en el ámbito de su competencia, se deban formular a las entidades fiscalizadas;
 
34.   Instrumentar las acciones necesarias para que los pliegos de observaciones, las recomendaciones y las demás acciones conducentes, con excepción del informe de presunta responsabilidad administrativa y de las denuncias penales y de juicio político, sean incluidos en los informes de auditoría a las entidades fiscalizadas;
35.   Verificar la elaboración del dictamen técnico que integre la documentación y comprobación necesarias para promover las acciones legales en el ámbito administrativo y de juicio político que procedan, como resultado de las irregularidades que se detecten en la revisión o auditorías que se practiquen;
36.   Elaborar el dictamen técnico para la revisión de la gestión financiera correspondiente, ya sea del ejercicio fiscal en curso o anteriores a la Cuenta Pública en revisión;
37.   Coordinar, en el ámbito de su competencia, la presentación de denuncias de juicio político de conformidad con lo señalado en el Título Cuarto de la CPEUM, como resultado de las irregularidades detectadas con motivo de la fiscalización superior, con apoyo en los dictámenes técnicos respectivos;
38.   Proponer modificaciones a los principios, normas, procedimientos, métodos y sistemas de registro y contabilidad, así como a las disposiciones para el archivo, guarda y custodia de los libros y documentos justificativos y comprobatorios del ingreso, gasto y deuda pública, y todos aquellos elementos que posibiliten la adecuada rendición de cuentas y la práctica eficiente de las auditorías;
39.   Proponer al Auditor Especial del Gasto Federalizado las sugerencias que deban presentarse al Consejo Nacional de Armonización Contable, en los términos de la LGCG, relativas a la información complementaria a la prevista en dicha ley, para incluirse en la Cuenta Pública y modificaciones a los formatos de integración correspondientes;
40.   Autorizar el levantamiento de las actas circunstanciadas que procedan en las auditorías que realice la dirección general;
41.   Coordinar el registro de las recuperaciones y resarcimientos derivados de las auditorías practicadas por la dirección general, así como la imposición de las multas;
42.   Autorizar la grabación, en audio o video, de las reuniones de trabajo y audiencias señaladas en la LFRCF, con previo consentimiento por escrito signado con firma autógrafa, o bien firma electrónica cuando se trate del proceso de fiscalización por medios electrónicos, de la o las personas que participen o a solicitud de la entidad fiscalizada, para integrar el archivo electrónico correspondiente;
43.   Remitir la documentación y evidencias para la presentación de las denuncias o querellas penales correspondientes a la dirección general, sobre hechos que afecten el patrimonio de la ASF o en las que tenga interés jurídico;
44.   Organizar la designación de los auditores encargados de practicar las auditorías, estudios y evaluaciones de políticas públicas a su cargo y, en su caso, a los que han sido habilitados mediante la contratación de despachos o profesionales independientes, en términos de lo dispuesto por el artículo 26 de la LFRCF, y
45.   Efectuar las demás funciones que, en el ámbito de su competencia, le confieran las disposiciones jurídicas aplicables y su superior jerárquico.
Las funciones antes señaladas podrán ejercerse a través de medios físicos o electrónicos mediante el Buzón Digital de la ASF o cualquier otra herramienta tecnológica que al efecto implemente la ASF, en términos del último párrafo de los artículos 21 y 34 del RIASF.
La Dirección General de Evaluación del Gasto Federalizado, para la atención de los asuntos de su competencia y de las UAA de su adscripción, será auxiliada por una Secretaría Técnica, cuyas funciones se pueden consultar en el Apartado VII. Funciones Generales.
1.4.2.1          DIRECCIÓN DE EVALUACIÓN DEL GASTO FEDERALIZADO "A"
1.4.2.2          DIRECCIÓN DE EVALUACIÓN DEL GASTO FEDERALIZADO "B"
Atribuciones:
Las atribuciones generales de las Direcciones de Evaluación del Gasto Federalizado "A" y "B" se establecen en el artículo 58 del RIASF.
Funciones:
1.     Coadyuvar en la formulación del programa de auditorías del gasto federalizado, incluidas las participaciones federales;
2.     Coordinar la recopilación de información del ejercicio en curso, respecto de procesos concluidos, para la planeación de la fiscalización superior;
3.     Coordinar la realización de auditorías del gasto federalizado e instrumentar mecanismos para la evaluación de la gestión de los fondos y programas, el control interno, y el cumplimiento de metas y objetivos;
4.     Coordinar y supervisar la realización de auditorías a las participaciones federales, entidades federativas, municipios y alcaldías de la Ciudad de México e instrumentar mecanismos para la evaluación de su gestión y el control interno;
5.     Coadyuvar en el análisis del IAGF;
6.     Coordinar la elaboración de los informes de auditoría, así como la integración del apartado del gasto federalizado del Informe General;
7.     Organizar las actividades de fiscalización de la dirección y proponer los análisis temáticos que sirvan de insumos para la preparación del Informe General, así como de los informes de auditoría;
8.     Coordinar, en el ámbito de su competencia, la realización de revisiones de situaciones irregulares que se denuncien en términos de la LFRCF, respecto del ejercicio fiscal en curso o anteriores distintos al de la Cuenta Pública en revisión;
9.     Supervisar que las operaciones que realicen las entidades fiscalizadas sean acordes con la normativa aplicable y se efectúen con apego a las disposiciones legales, reglamentarias y administrativas correspondientes;
10.   Supervisar que se convoquen las reuniones de trabajo que sean necesarias durante las auditorías, para la revisión de los resultados con las entidades fiscalizadas, a efecto de que éstas presenten las justificaciones y aclaraciones que correspondan;
11.   Coordinar la realización de estudios a las políticas, estrategias y materias relevantes del gasto federalizado, incluidas las participaciones federales;
12.   Participar en el desarrollo de nuevas metodologías, técnicas y procedimientos de auditoría para la fiscalización del gasto federalizado, en sus componentes de transferencias condicionadas y participaciones federales, así como la identificación e incorporación de las mejores prácticas de fiscalización;
13.   Coordinar la integración de los documentos, informes y reportes con la información sustantiva derivada de la fiscalización del gasto federalizado, incluidas las participaciones federales, a efecto de su incorporación al Informe General o para su entrega a la CVASF y otras instancias;
14.   Presentar criterios y metodologías para supervisar el desarrollo y calidad de las auditorías e identificar las insuficiencias que registre esta actividad, a efecto de proponer estrategias y acciones para su fortalecimiento y mejora;
15.   Supervisar el control y seguimiento de las denuncias y solicitudes de intervención que formulen la CVASF, los legisladores, los ciudadanos y otras instancias, respecto del gasto federalizado;
16.   Supervisar las solicitudes de información y documentación durante el desarrollo de las auditorías, para su revisión en las instalaciones de las entidades fiscalizadas o en las oficinas de la ASF;
17.   Presentar al director general las solicitudes de copia de los informes y dictámenes de las auditorías que las instancias de control competentes realizaron, por ellas o a través de despachos externos;
 
18.   Presentar al director general la solicitud a la DGJ para iniciar los procedimientos de imposición de multa, en caso de incumplimiento en la entrega de la información o documentación requerida para la realización de las funciones de fiscalización;
19.   Formular mecanismos de comunicación, coordinación y colaboración con las entidades fiscalizadas de las entidades federativas, los municipios y las alcaldías de la Ciudad de México, para el desarrollo de las auditorías, estudios y evaluaciones de su competencia;
20.   Organizar las acciones de coordinación y comunicación necesarias para promover y dar seguimiento, ante las autoridades competentes, de la imposición de sanciones a los servidores públicos federales, de las entidades federativas, de los municipios y de las alcaldías de la Ciudad de México, así como a los particulares;
21.   Coadyuvar en las acciones de coordinación y comunicación con las UAA de la AEGF, para el cumplimiento y desempeño de sus funciones;
22.   Presentar a su superior jerárquico propuestas de estrategias y acciones que apoyen el cumplimiento de los objetivos del SNF, observando las disposiciones jurídicas aplicables, con el objeto de mejorar la revisión del gasto federalizado;
23.   Analizar y proponer a su superior jerárquico, derivado de las auditorías, estudios, análisis, diagnósticos, evaluaciones e investigaciones practicadas, sugerencias a la Cámara de Diputados para modificar disposiciones legales, a fin de mejorar la gestión financiera y el desempeño de las entidades fiscalizadas, así como las políticas públicas y estrategias vinculadas con los fondos y programas del gasto federalizado;
24.   Supervisar la elaboración de propuestas de adecuación al marco jurídico, estratégico y operativo que regula los fondos y programas del gasto federalizado, con base en la experiencia de su fiscalización, para apoyar la mejora de su gestión;
25.   Coadyuvar en la formulación de propuesta de convenios de coordinación que celebre la ASF con las ELF, así como la revisión periódica de su contenido y alcance, con el propósito de mantener su vigencia estratégica y jurídica;
26.   Presentar una propuesta de programa de trabajo con las ELF, por ejercicio fiscal, para el cumplimiento de los acuerdos del convenio de coordinación y colaboración celebrados con éstas, así como realizar su seguimiento y evaluación;
27.   Presentar mecanismos para evaluar el desempeño de las ELF en la revisión coordinada con la ASF, de las participaciones federales a entidades federativas, municipios y alcaldías de la Ciudad de México y analizar con éstas las áreas de oportunidad y mejora para eficientar sus acciones;
28.   Presentar a su superior jerárquico estrategias para el fortalecimiento de las capacidades institucionales de las ELF;
29.   Presentar estrategias de desarrollo institucional que mejoren la gestión del gasto federalizado;
30.   Presentar estrategias que promuevan la participación social en la vigilancia del gasto federalizado;
31.   Presentar la información contenida en los informes de auditoría y el apartado correspondiente del Informe General que deben publicarse en la página de Internet de la ASF;
32.   Presentar a consideración de su superior jerárquico las recomendaciones y acciones que, en el ámbito de su competencia, se deban formular a las entidades fiscalizadas;
33.   Organizar las acciones necesarias para que los pliegos de observaciones, las recomendaciones y las demás acciones conducentes, con excepción del informe de presunta responsabilidad administrativa y de las denuncias penales y de juicio político, sean incluidos en los informes de auditoría a las entidades fiscalizadas;
34.   Supervisar la elaboración del dictamen técnico que integre la documentación y comprobación necesarias para promover las acciones legales en el ámbito administrativo y de juicio político que procedan, como resultado de las irregularidades que se detecten en la revisión o en las auditorías que se practiquen;
35.   Presentar el dictamen técnico para la revisión de la gestión financiera correspondiente, ya sea del ejercicio fiscal en curso o anteriores a la Cuenta Pública en revisión;
36.   Coadyuvar, en el ámbito de su competencia, en la presentación de denuncias de juicio político de conformidad con lo señalado en el Título Cuarto de la CPEUM, como resultado de las irregularidades detectadas con motivo de la fiscalización superior, con apoyo en los dictámenes técnicos respectivos;
37.   Presentar modificaciones a los principios, normas, procedimientos, métodos y sistemas de registro y contabilidad, así como a las disposiciones para el archivo, guarda y custodia de los libros y documentos justificativos y comprobatorios del ingreso, gasto y deuda pública, y todos aquellos elementos que posibiliten la adecuada rendición de cuentas y la práctica eficiente de las auditorías;
38.   Proporcionar al director general las sugerencias que deban presentarse al Consejo Nacional de Armonización Contable, en los términos de la LGCG, relativas a la información complementaria a la prevista en dicha ley, para incluirse en la Cuenta Pública y modificaciones a los formatos de integración correspondientes;
39.   Supervisar el levantamiento de las actas circunstanciadas que procedan;
40.   Verificar el registro de las recuperaciones y resarcimientos derivados de las auditorías practicadas por la dirección general, así como la imposición de las multas;
41.   Supervisar la grabación, en audio o video, de las reuniones de trabajo y audiencias previstas en la LFRCF, con previo consentimiento por escrito signado con firma autógrafa, o bien firma electrónica cuando se trate del proceso de fiscalización por medios electrónicos, de la o las personas que participen o a solicitud de la entidad fiscalizada, para integrar el archivo electrónico correspondiente;
42.   Proporcionar la documentación y evidencias para la presentación de las denuncias o querellas penales correspondientes a la dirección general, sobre hechos que afecten el patrimonio de la ASF o en las que tenga interés jurídico;
43.   Determinar la designación de los auditores encargados de practicar las auditorías, estudios y evaluaciones de políticas públicas a su cargo y, en su caso, a los que han sido habilitados mediante la contratación de despachos o profesionales independientes, en términos de lo dispuesto por el artículo 26 de la LFRCF, y
44.   Efectuar las demás funciones que, en el ámbito de su competencia, le confieran las disposiciones jurídicas aplicables y su superior jerárquico.
Las funciones antes señaladas podrán ejercerse a través de medios físicos o electrónicos mediante el Buzón Digital de la ASF o cualquier otra herramienta tecnológica que al efecto implemente la ASF, en términos del último párrafo de los artículos 34 y 58 del RIASF.
1.4.2.1.1       SUBDIRECCIÓN DE EVALUACIÓN DEL GASTO FEDERALIZADO "A.1"
1.4.2.1.2       SUBDIRECCIÓN DE EVALUACIÓN DEL GASTO FEDERALIZADO "A.2"
1.4.2.1.3       SUBDIRECCIÓN DE EVALUACIÓN DEL GASTO FEDERALIZADO "A.3"
1.4.2.2.1       SUBDIRECCIÓN DE EVALUACIÓN DEL GASTO FEDERALIZADO "B.1"
1.4.2.2.2       SUBDIRECCIÓN DE EVALUACIÓN DEL GASTO FEDERALIZADO "B.2"
1.4.2.2.3       SUBDIRECCIÓN DE EVALUACIÓN DEL GASTO FEDERALIZADO "B.3"
Atribuciones:
Las atribuciones generales de las Subdirecciones de Evaluación del Gasto Federalizado "A.1", "A.2", "A.3", "B.1", "B.2" y "B.3" se establecen en el artículo 59 del RIASF.
Funciones:
 
1.     Participar en la formulación del programa de auditorías del gasto federalizado, incluidas las participaciones federales;
2.     Recabar información del ejercicio en curso, respecto de procesos concluidos, para la planeación de la fiscalización superior;
3.     Realizar auditorías del gasto federalizado e instrumentar mecanismos para la evaluación de la gestión de los fondos y programas, el control interno y el cumplimiento de metas y objetivos;
4.     Realizar auditorías a las participaciones federales, entidades federativas, municipios y alcaldías de la Ciudad de México e instrumentar mecanismos para la evaluación de su gestión y el control interno;
5.     Participar en el análisis del IAGF;
6.     Elaborar los informes de auditoría, así como la integración del apartado del gasto federalizado del Informe General;
7.     Participar en las actividades de fiscalización de la dirección y proponer los análisis temáticos que sirvan de insumos para la preparación del Informe General, así como de los informes de auditoría;
8.     Realizar, en el ámbito de su competencia, las revisiones de situaciones irregulares que se denuncien en términos de la LFRCF, respecto del ejercicio fiscal en curso o de ejercicios anteriores distintos al de la Cuenta Pública en revisión;
9.     Revisar que las operaciones que realicen las entidades fiscalizadas sean acordes con la normativa aplicable y se efectúen con apego a las disposiciones legales, reglamentarias y administrativas correspondientes;
10.   Convocar las reuniones de trabajo que sean necesarias durante las auditorías, para la revisión de los resultados con las entidades fiscalizadas, a efecto de que éstas presenten las justificaciones y aclaraciones que correspondan;
11.   Realizar estudios a las políticas, estrategias y materias relevantes del gasto federalizado, incluidas las participaciones federales;
12.   Participar en el desarrollo de nuevas metodologías, técnicas y procedimientos de auditoría para la fiscalización del gasto federalizado, en sus componentes de transferencias condicionadas y participaciones federales, así como la identificación e incorporación de las mejores prácticas de fiscalización;
13.   Integrar los documentos, informes y reportes con la información sustantiva derivada de la fiscalización del gasto federalizado, incluidas las participaciones federales, a efecto de su incorporación al Informe General o para su entrega a la CVASF y otras instancias;
14.   Formular los criterios y metodologías para supervisar el desarrollo y calidad de las auditorías e identificar las insuficiencias que registra esta actividad, a efecto de proponer estrategias y acciones para su fortalecimiento y mejora;
15.   Dar seguimiento de las denuncias y solicitudes de intervención que formulen la CVASF, los legisladores, los ciudadanos y otras instancias, respecto del gasto federalizado;
16.   Realizar las solicitudes de información y documentación durante el desarrollo de las auditorías, para su revisión en las instalaciones de las entidades fiscalizadas o en las oficinas de la ASF;
17.   Realizar las solicitudes de copia de los informes y dictámenes de las auditorías que las instancias de control competentes realizaron, por ellas o a través de despachos externos;
18.   Realizar la solicitud a la DGJ para iniciar los procedimientos de imposición de multa en caso de incumplimiento en la entrega de la información o documentación requerida para la realización de las funciones de fiscalización;
19.   Plantear mecanismos de comunicación, coordinación y colaboración con las entidades federativas fiscalizadas, los municipios y las alcaldías de la Ciudad de México, para el desarrollo de las auditorías, estudios y evaluaciones de su competencia;
20.   Participar en las acciones de coordinación y comunicación necesarias para promover y dar seguimiento, ante las autoridades competentes, de la imposición de sanciones a los servidores públicos federales de las entidades federativas, de los municipios, de las alcaldías de la Ciudad de México, así como a los particulares;
21.   Participar en las acciones de coordinación y comunicación con las UAA de la AEGF, para el cumplimiento y desempeño de sus funciones;
22.   Elaborar propuestas de estrategias y acciones que apoyen el cumplimiento de los objetivos del SNF, observando las disposiciones jurídicas aplicables en el marco del SNF, con el objeto de mejorar la revisión del gasto federalizado;
23.   Plantear a su superior jerárquico, derivado de las auditorías, estudios, análisis, diagnósticos, evaluaciones e investigaciones practicadas, sugerencias a la Cámara de Diputados para modificar disposiciones legales, a fin de mejorar la gestión financiera y el desempeño de las entidades fiscalizadas, así como las políticas públicas y estrategias vinculadas con los fondos y programas del gasto federalizado;
24.   Realizar propuestas de adecuación al marco jurídico, estratégico y operativo que regula los fondos y programas del gasto federalizado, con base en la experiencia de su fiscalización, para apoyar la mejora de su gestión;
25.   Coordinar la formulación de propuestas de convenios de coordinación que celebre la ASF con las ELF y la revisión periódica de su contenido y alcance, con el propósito de mantener su vigencia estratégica y jurídica, así como gestionar su evaluación;
26.   Elaborar una propuesta de programa de trabajo con las ELF, por ejercicio fiscal, para el cumplimiento de los acuerdos del convenio de coordinación y colaboración celebrados con éstas, así como realizar su seguimiento y evaluación;
27.   Plantear mecanismos para evaluar el desempeño de las ELF en la revisión coordinada con la ASF, las participaciones federales a entidades federativas, municipios y alcaldías de la Ciudad de México y analizar con éstas las áreas de oportunidad y mejora para eficientar sus acciones;
28.   Formular y presentar a su superior jerárquico estrategias para el fortalecimiento de las capacidades institucionales de las ELF;
29.   Plantear estrategias de desarrollo institucional que mejoren la gestión del gasto federalizado;
30.   Formular y presentar estrategias que promuevan la participación social en la vigilancia del gasto federalizado;
31.   Verificar que la información contenida en los informes de auditoría sea congruente con los resultados de ésta y su elaboración sea acorde a lo establecido en la normativa interna, así como el apartado correspondiente del Informe General que deben publicarse en la página de Internet institucional;
32.   Elaborar y proponer a su superior jerárquico las recomendaciones y acciones que, en el ámbito de su competencia, se deban formular a las entidades fiscalizadas;
33.   Realizar las acciones necesarias para que los pliegos de observaciones, las recomendaciones y las demás acciones conducentes, con excepción del informe de presunta responsabilidad administrativa y de las denuncias penales y de juicio político, sean incluidos en los informes de auditoría a las entidades fiscalizadas;
34.   Elaborar el dictamen técnico que integre la documentación y comprobación necesarias para promover las acciones legales en el ámbito administrativo y de juicio político que procedan, como resultado de las irregularidades que se detecten en la revisión o auditorías que se practiquen;
35.   Elaborar el dictamen técnico para la revisión de la gestión financiera correspondiente, ya sea del ejercicio fiscal en curso o anteriores a la Cuenta Pública en revisión;
36.   Participar en la presentación de denuncias de juicio político, de conformidad con lo señalado en el Título Cuarto de la CPEUM, como resultado de las irregularidades detectadas con motivo de la fiscalización superior, con apoyo en los dictámenes técnicos respectivos;
37.   Plantear modificaciones a los principios, normas, procedimientos, métodos y sistemas de registro y contabilidad, así como a las disposiciones para el archivo, guarda y custodia de los libros y documentos justificativos y comprobatorios del ingreso, gasto y deuda pública, y todos aquellos elementos que posibiliten la adecuada rendición de cuentas y la práctica eficiente de las auditorías;
38.   Plantear a su superior jerárquico las sugerencias que deban presentarse al Consejo Nacional de Armonización Contable, en los términos de la LGCG, relativas a la información complementaria a la prevista en dicha ley, para incluirse en la Cuenta Pública, y las modificaciones a los formatos de integración correspondientes;
39.   Realizar el levantamiento de actas circunstanciadas que procedan;
40.   Realizar el registro de las recuperaciones y resarcimientos derivados de las auditorías practicadas por la dirección general, así como la imposición de las multas;
41.   Realizar la grabación, en audio o video, de las reuniones de trabajo y audiencias previstas en la LFRCF, con previo consentimiento por escrito signado con firma autógrafa, o bien firma electrónica cuando se trate del proceso de fiscalización por medios electrónicos, de la o las personas que participen o a solicitud de la entidad fiscalizada, para integrar el archivo electrónico correspondiente;
42.   Integrar la documentación y evidencias para la presentación de las denuncias o querellas penales correspondientes a la dirección general, sobre hechos que afecten el patrimonio de la ASF o en las que tenga interés jurídico;
43.   Plantear la designación de los auditores encargados de practicar las auditorías, estudios y evaluaciones de políticas públicas a su cargo y, en su caso, a los que han sido habilitados mediante la contratación de despachos o profesionales independientes, en términos de lo dispuesto por el artículo 26 de la LFRCF, y
44.   Efectuar las demás funciones que, en el ámbito de su competencia, le confieran las disposiciones jurídicas aplicables y su superior jerárquico.
Las funciones antes señaladas podrán ejercerse a través de medios físicos o electrónicos mediante el Buzón Digital de la ASF o cualquier otra herramienta tecnológica que al efecto implemente la ASF, en términos del último párrafo de los artículos 34 y 59 del RIASF.
 
ORGANIGRAMA DE LA DIRECCIÓN GENERAL DE AUDITORÍA DEL GASTO FEDERALIZADO "A"

ORGANIGRAMA DE LA DIRECCIÓN GENERAL DE AUDITORÍA DEL GASTO FEDERALIZADO "B"
 

ORGANIGRAMA DE LA DIRECCIÓN GENERAL DE AUDITORÍA DEL GASTO FEDERALIZADO "C"

ORGANIGRAMA DE LA DIRECCIÓN GENERAL DE AUDITORÍA DEL GASTO FEDERALIZADO "D"
 

1.4.3      DIRECCIÓN GENERAL DE AUDITORÍA DEL GASTO FEDERALIZADO "A"
1.4.4      DIRECCIÓN GENERAL DE AUDITORÍA DEL GASTO FEDERALIZADO "B"
1.4.5      DIRECCIÓN GENERAL DE AUDITORÍA DEL GASTO FEDERALIZADO "C"
1.4.6      DIRECCIÓN GENERAL DE AUDITORÍA DEL GASTO FEDERALIZADO "D"
Objetivo:
Verificar que la presupuestación, la asignación, la distribución, el registro presupuestal, contable y patrimonial de las operaciones realizadas con los recursos federales descentralizados, reasignados, subsidios y otros, transferidos a las entidades fiscalizadas relacionadas con la deuda pública y participaciones que se integran en el PAAF, se realizaron y ejercieron de conformidad con el marco jurídico aplicable, para evaluar el cumplimiento de metas y objetivos previstos conforme a las disposiciones legales correspondientes.
Atribuciones:
Las atribuciones generales de las Direcciones Generales de Auditoría del Gasto Federalizado "A", "B", "C" y "D" se establecen en el artículo 21 y las específicas en los artículos 35, 36, 37 y 38 del RIASF, respectivamente.
Funciones:
1.     Proponer al Auditor Especial del Gasto Federalizado las auditorías que se integrarán al PAAF, el personal que deba intervenir en ellas y, en su caso, comunicarle los cambios que se efectúen al respecto, así como la contratación de despachos o profesionales independientes habilitados para la práctica de auditorías o en apoyo de trabajos específicos;
2.     Dirigir la planeación y programación anual de las actividades correspondientes a la dirección general a su cargo y someterlas a la consideración del Auditor Especial del Gasto Federalizado, y llevar a cabo su seguimiento; asimismo, ejecutar y controlar los programas específicos y sus presupuestos asignados, así como el de las UA de su adscripción;
3.     Coordinar, conforme al PAAF, las revisiones en las entidades fiscalizadas, a fin de comprobar que las operaciones revisadas se hayan realizado, administrado, registrado y aplicado de acuerdo con las leyes correspondientes y el fin establecido y, en su caso, evaluar el cumplimiento de metas y objetivos previstos, conforme a las disposiciones jurídicas aplicables;
4.     Planear las comisiones y designar al personal auditor encargado de practicar las auditorías, estudios y evaluaciones de políticas públicas a su cargo y, en su caso, a los que han sido habilitados mediante la contratación de despachos o profesionales independientes, en términos de lo dispuesto por el artículo 26 de la LFRCF;
5.     Dirigir la práctica de las auditorías a los recursos que la Federación otorgó a entidades federativas, municipios y alcaldías de la Ciudad de México, fideicomisos, mandatos o cualquier otra figura análoga, personas físicas o morales, públicas o privadas, cualesquiera que sean sus fines y destino, así como verificar su aplicación al objeto autorizado y, en su caso, evaluar el cumplimiento de las metas y objetivos previstos en los fondos, programas, proyectos o acciones, conforme a las disposiciones jurídicas aplicables;
6.     Verificar que las operaciones que realicen las entidades fiscalizadas sean acordes con la LIF y el PEF, y se efectúen con apego a las disposiciones respectivas del Código Fiscal de la Federación y las leyes fiscales sustantivas; las leyes Federal de Deuda Pública, General de Partidos Políticos, Federal de Presupuesto y Responsabilidad Hacendaria, Orgánicas del Congreso General de los Estados Unidos Mexicanos, de la Administración Pública Federal, del Poder Judicial de la Federación, de Asociaciones Público Privadas, de Petróleos Mexicanos y de la Comisión Federal de Electricidad y de Disciplina Financiera de las Entidades Federativas y los Municipios, las correspondientes a obras públicas y adquisiciones de las entidades federativas y demás disposiciones legales, reglamentarias y administrativas aplicables a estas materias;
7.     Dirigir la práctica de las auditorías a las participaciones federales, a las entidades federativas, municipios y alcaldías de la Ciudad de México, universidades, fideicomisos o cualquier otra figura análoga;
8.     Promover la comunicación, coordinación y colaboración necesaria con las entidades fiscalizadas como las entidades federativas, municipios y alcaldías de la Ciudad de México, universidades, fideicomisos o cualquier otra figura análoga; para la fiscalización de las participaciones federales que ejerzan, conforme a los mecanismos de colaboración establecidos;
9.     Proponer al Auditor Especial del Gasto Federalizado mecanismos de colaboración con las ELF y criterios de fiscalización de las participaciones federales, para la fiscalización coordinada de las mismas;
10.   Coordinar las auditorías sobre el desempeño a las entidades fiscalizadas, en los términos previstos en la LFRCF;
11.   Verificar en las auditorías que se practiquen, que las entidades fiscalizadas lleven el control y registro contable, patrimonial y presupuestario de los recursos federales transferidos, incluidas las participaciones, de acuerdo con las disposiciones jurídicas aplicables y reflejen adecuadamente las operaciones realizadas;
 
12.   Dirigir la fiscalización del origen de los recursos con los que se pagan los sueldos y salarios del personal que preste o desempeñe un servicio personal subordinado en las entidades federativas, municipios y alcaldías de la Ciudad de México, para determinar si fueron cubiertos con recursos federales o locales, en términos de lo dispuesto en el artículo 3-B de la Ley de Coordinación Fiscal y las disposiciones aplicables;
13.   Dirigir la fiscalización de los instrumentos de crédito público, de financiamientos y otras obligaciones, contratadas por las entidades federativas, municipios y alcaldías de la Ciudad de México, que cuenten con garantía de la Federación;
14.   Verificar el cumplimiento de la normativa aplicable en la contratación de deuda pública de las entidades federativas y municipios, así como el ejercicio y destino de ésta;
15.   Promover las acciones necesarias para evaluar el cumplimiento de los criterios establecidos en la ley que rige la contabilidad gubernamental y la emisión de información financiera;
16.   Promover en las auditorías a su cargo la evaluación del control interno, tomando como base los modelos de control de vanguardia internacional, así como promover entre las entidades fiscalizadas la mejora continua en las actividades de dicho control;
17.   Proponer al Auditor Especial del Gasto Federalizado el intercambio de información y experiencias con las ELF, así como con las instancias de control interno;
18.   Proponer a su superior jerárquico la suspensión o cambio de modalidad de las auditorías, y ordenar la publicación de dicha determinación de conformidad con las disposiciones normativas aplicables;
19.   Proponer a su superior jerárquico los criterios de selección de auditorías, procedimientos, métodos y sistemas para la fiscalización superior de la Cuenta Pública;
20.   Coordinar el análisis y revisión de los procedimientos contenidos en las guías de auditoría de los diferentes fondos, programas, proyectos y participaciones federales, incluyendo aquellos aspectos que se consideren estratégicos para el cumplimiento de los objetivos de las revisiones;
21.   Planear conforme al PAAF, las actividades relacionadas con la fiscalización superior y elaborar los análisis temáticos que sirvan de insumos para la preparación del Informe General, así como los informes de auditorías;
22.   Dirigir la atención de las denuncias y solicitudes de intervención que formule la CVASF, los legisladores, los ciudadanos y otras instancias, respecto del gasto federalizado; así como realizar, en el ámbito de su competencia, las revisiones de situaciones irregulares que se denuncien en términos de la LFRCF, respecto del ejercicio fiscal en curso o de ejercicios anteriores distintos al de la Cuenta Pública en revisión;
23.   Evaluar y, en su caso, aprobar las propuestas de auditoría que le presenten las direcciones de área a su cargo de los recursos federales transferidos mediante el gasto federalizado programable conformado por las aportaciones federales, convenios de descentralización, reasignación y subsidios, así como de las participaciones federales, entre otros, que ejerzan las entidades federativas, municipios y alcaldías de la Ciudad de México y, en general cualquier entidad, persona física o moral, pública o privada, para verificar su destino al fin establecido y evaluar el cumplimiento de metas y objetivos previstos, conforme a las disposiciones jurídicas aplicables;
24.   Planear la solicitud de la información del ejercicio en curso a las entidades fiscalizadas, respecto de procesos concluidos, para la planeación de la fiscalización superior;
25.   Coordinar la solicitud de la información y documentación que se requiera a las entidades fiscalizadas, la SFP y homólogas en las entidades federativas, los órganos internos de control, las ELF, los auditores externos de las entidades fiscalizadas, instituciones de crédito, fideicomisos u otras figuras del sector financiero, autoridades hacendarias federales y locales, servidores públicos, terceros que hubieran contratado con las entidades fiscalizadas obra pública, bienes o servicios mediante cualquier título legal y a cualquier entidad o persona física o moral, pública o privada, o aquellos que hayan sido subcontratados por terceros, para la etapa de planeación y el desarrollo de las auditorías; estudios, análisis, diagnósticos, evaluaciones e investigaciones de conformidad con las disposiciones jurídicas aplicables y con lo establecido en la LFRCF;
26.   Recopilar, integrar y presentar al Auditor Especial del Gasto Federalizado la documentación y evidencias necesarias para la presentación de las denuncias o querellas penales sobre hechos que afecten el patrimonio de la ASF o en las que tenga interés jurídico;
27.   Promover los mecanismos de coordinación que permitan obtener y consultar información, bases de datos, registros, entre otros, que obren en poder de las autoridades laborales, administrativas, judiciales, electorales, registrales, así como en poder de notarios o corredores públicos, que sea necesaria para el desarrollo de sus funciones;
28.   Coordinar, organizar y autorizar al personal que efectuará visitas domiciliarias a particulares, personas físicas o morales, incluyendo a los terceros que hubiesen contratado obra pública, adquisición de bienes o servicios con las entidades fiscalizadas, así como a los subcontratados por terceros, para exigir la exhibición de los libros, papeles, contratos, convenios, nombramientos, dispositivos magnéticos o electrónicos de almacenamiento de información, documentos y archivos indispensables para la realización de sus investigaciones, así como la evidencia documental de los costos y gastos que erogaron para cumplir con los contratos sujetándose a las leyes respectivas y a las formalidades establecidas para los cateos, con motivo de la fiscalización superior;
29.   Coordinar y autorizar las entrevistas y reuniones con particulares o con los servidores públicos de las entidades fiscalizadas, necesarias para conocer directamente el ejercicio de sus funciones. Asimismo, cuando sea procedente, que el personal comisionado o habilitado que hubiera intervenido en las auditorías levante actas circunstanciadas, en las que hagan constar los hechos u omisiones que hubieran observado;
30.   Coordinar las reuniones de trabajo que estime necesarias durante las auditorías correspondientes, para la revisión de los resultados;
31.   Organizar las grabaciones en audio o video que se consideren convenientes para cualquiera de las reuniones de trabajo y audiencias previstas en la LFRCF, previo consentimiento por escrito signado con firma autógrafa, o bien firma electrónica cuando se trate del proceso de fiscalización por medios electrónicos, de la o las personas que participen o a solicitud de la entidad fiscalizada, para integrar el archivo electrónico correspondiente;
32.   Proporcionar a las entidades fiscalizadas la parte que les corresponda de los resultados finales de las auditorías y las observaciones preliminares que se deriven de la revisión de la Cuenta Pública, a efecto de que dichas entidades presenten las justificaciones y aclaraciones que correspondan;
33.   Suscribir con las entidades fiscalizadas, las actas en las que consten los términos de las recomendaciones que, en su caso, sean acordadas y los mecanismos para su atención, sin perjuicio de que la ASF pueda emitir recomendaciones en los casos en que no logre acuerdos con las entidades fiscalizadas, conforme a lo establecido en el artículo 42 de la LFRCF;
34.   Instrumentar los criterios, conceptos y metodologías para supervisar el desarrollo del proceso de las auditorías, identificando las principales insuficiencias que registra esta actividad para definir estrategias y acciones para su fortalecimiento;
35.   Promover la mejora en la calidad y el nivel técnico de las auditorías realizadas, utilizando las mejores prácticas;
36.   Proponer al Auditor Especial del Gasto Federalizado las metodologías, sistemas y procedimientos para el mejor desarrollo de las actividades inherentes a la dirección general, incluyendo aquellos aspectos que se consideren estratégicos para el cumplimiento de los objetivos de las revisiones, a fin de aportar elementos para identificar acciones de innovación;
37.   Instrumentar las acciones de coordinación y comunicación necesarias con la Dirección General de
Evaluación del Gasto Federalizado, para el cumplimiento y mejor desempeño de sus funciones;
38.   Apoyar en el análisis del IAGF y en la elaboración de los informes de auditoría, así como en la integración del Informe General, en la forma en que determine el Auditor Especial del Gasto Federalizado;
39.   Aprobar las recomendaciones y acciones que, en el ámbito de su competencia, se deban formular a las entidades fiscalizadas;
40.   Emitir los proyectos de informes de las auditorías en las que participen e incluir las acciones que, en su caso, correspondan;
41.   Aprobar la información contenida en los informes de auditorías e Informe General que debe publicarse en la página de Internet de la ASF;
42.   Instrumentar las acciones necesarias para que los pliegos de observaciones, las recomendaciones y las demás acciones conducentes, con excepción del informe de presunta responsabilidad administrativa y de las denuncias penales y de juicio político, sean incluidos en los informes de auditoría a las entidades fiscalizadas;
43.   Emitir las solicitudes a la DGJ sobre el inicio de los procedimientos de imposición de multa en caso de incumplimiento en la entrega de la información o documentación requerida para la realización de las funciones de fiscalización;
44.   Coadyuvar en las denuncias penales que procedan, como resultado de las irregularidades detectadas con motivo de la fiscalización superior, con apoyo en los dictámenes técnicos respectivos, así como coadyuvar en los procesos penales, tanto en la etapa de investigación como en la judicial;
45.   Proponer las denuncias de juicio político de conformidad con lo señalado en el Título Cuarto de la CPEUM, como resultado de las irregularidades detectadas con motivo de la fiscalización superior, con apoyo en los dictámenes técnicos respectivos;
46.   Suscribir el dictamen técnico que integre la documentación y comprobación necesarias para promover las acciones legales en el ámbito administrativo y de juicio político que procedan, como resultado de las irregularidades que se detecten en la revisión o auditorías que se practiquen;
47.   Coordinar el registro de las recuperaciones y resarcimientos a la Hacienda Pública Federal o, en su caso, al patrimonio de los entes públicos federales o de las entidades paraestatales federales derivados de las auditorías practicadas por la ASF;
48.   Proponer en la planeación de las acciones de fiscalización, los objetivos estratégicos desarrollados para el SNF;
49.   Instrumentar las acciones para cumplir con las disposiciones jurídicas aplicables en el marco del SNF;
50.   Coordinarse, en su caso, con los titulares de las ELF en el marco del SNF;
51.   Proponer en los términos de la LGCG y la LGA las modificaciones a los principios, normas, procedimientos, métodos y sistemas de registro y contabilidad, así como las disposiciones para el archivo, guarda y custodia de los libros y documentos justificativos y comprobatorios del ingreso, gasto y deuda pública y todos aquellos elementos que posibiliten la adecuada rendición de cuentas y la práctica eficiente de las auditorías;
52.   Proponer al Auditor Especial del Gasto Federalizado las sugerencias que deban presentarse al Consejo Nacional de Armonización Contable, en los términos de la LGCG, relacionadas con la información complementaria a la prevista en dicha ley, para incluirse en la Cuenta Pública y modificar los formatos de integración correspondientes;
53.   Proponer al Auditor Especial del Gasto Federalizado mecanismos para mejorar los esquemas normativos de tecnologías de información y comunicaciones, control interno, administración de riesgos, contabilidad y presupuesto gubernamental en el sector público;
54.   Participar en el SNT y en el SNF, en términos de las disposiciones aplicables, y
55.   Efectuar las demás funciones que, en el ámbito de su competencia, le confieran las disposiciones jurídicas aplicables y su superior jerárquico.
Las funciones antes señaladas podrán ejercerse a través de medios físicos o electrónicos mediante el Buzón Digital de la ASF o cualquier otra herramienta tecnológica que al efecto implemente la ASF, en términos del último párrafo de los artículos 21, 35, 36, 37 y 38 del RIASF.
Las Direcciones Generales de Auditoría del Gasto Federalizado "A", "B", "C" y "D", para la atención de los asuntos de su competencia y de las UAA de su adscripción, serán auxiliadas cada una por una Secretaría Técnica, cuyas funciones se pueden consultar en el Apartado VII. Funciones Generales.
1.4.3.1     DIRECCIÓN DE AUDITORÍA DEL GASTO FEDERALIZADO "A1"
1.4.3.2     DIRECCIÓN DE AUDITORÍA DEL GASTO FEDERALIZADO "A2"
1.4.3.3     DIRECCIÓN DE AUDITORÍA DEL GASTO FEDERALIZADO "A3"
1.4.4.1     DIRECCIÓN DE AUDITORÍA DEL GASTO FEDERALIZADO "B1"
1.4.4.2     DIRECCIÓN DE AUDITORÍA DEL GASTO FEDERALIZADO "B2"
1.4.4.3     DIRECCIÓN DE AUDITORÍA DEL GASTO FEDERALIZADO "B3"
1.4.5.1     DIRECCIÓN DE AUDITORÍA DEL GASTO FEDERALIZADO "C1"
1.4.5.2     DIRECCIÓN DE AUDITORÍA DEL GASTO FEDERALIZADO "C2"
1.4.5.3     DIRECCIÓN DE AUDITORÍA DEL GASTO FEDERALIZADO "C3"
1.4.6.1     DIRECCIÓN DE AUDITORÍA DEL GASTO FEDERALIZADO "D1"
1.4.6.2     DIRECCIÓN DE AUDITORÍA DEL GASTO FEDERALIZADO "D2"
1.4.6.3     DIRECCIÓN DE AUDITORÍA DEL GASTO FEDERALIZADO "D3"
Atribuciones:
Las atribuciones generales de las Direcciones de Auditoría del Gasto Federalizado "A1", "A2, "A3", "B1", "B2", "B3", "C1", "C2", "C3", "D1", "D2" y "D3" se establecen en el artículo 58 del RIASF.
Funciones:
1.     Participar en los términos definidos por los documentos normativos generales de la ASF y los particulares de cada dirección general, en los procesos de planeación y desarrollo del PAAF;
2.     Coordinar y, en su caso, supervisar la práctica de auditorías a los recursos federales transferidos mediante el gasto federalizado programable conformado por las aportaciones federales, convenios de descentralización, reasignación, coordinación y subsidios, así como de las participaciones federales (recursos de libre administración hacendaria), entre otros, con el fin de que ejerzan las entidades federativas, municipios y alcaldías de la Ciudad de México y, en general cualquier entidad, persona física o moral, pública o privada, para verificar que dichos recursos se destinaron al fin establecido y evaluar el cumplimiento de metas y objetivos previstos conforme a las disposiciones jurídicas;
3.     Coordinar el desarrollo de los criterios, conceptos y metodologías a seguir para la revisión y fiscalización de las aportaciones federales, convenios de descentralización, reasignación, coordinación y subsidios, participaciones, entre otros, que ejerzan las entidades fiscalizadas, con el objeto de supervisar el correcto desarrollo del proceso de las auditorías, identificando las principales insuficiencias que registra esta actividad para definir estrategias y acciones para su fortalecimiento;
4.     Intervenir en la forma que determine su superior jerárquico en el análisis del IAGF y en la formulación del Informe General en el marco de sus respectivos ámbitos de competencia;
 
5.     Efectuar, previa autorización de su superior jerárquico, visitas domiciliarias a particulares, personas físicas o morales que hayan ejercido recursos federales, únicamente para exigir la exhibición de los libros, papeles, contratos, convenios, nombramientos, dispositivos magnéticos o electrónicos de almacenamiento de información, documentos y archivos indispensables para la realización de sus investigaciones, la evidencia documental de los costos y gastos que erogaron para cumplir con los contratos sujetándose a las leyes respectivas, con motivo de la fiscalización superior de la Cuenta Pública, así como designar al personal encargado de practicarlas;
6.     Coordinar que las operaciones que realicen las entidades fiscalizadas sean acordes con la LIF y el PEF, y se efectúen con apego a las disposiciones respectivas del Código Fiscal de la Federación y las leyes fiscales sustantivas; las leyes Federal de Deuda Pública, General de Partidos Políticos, Federal de Presupuesto y Responsabilidad Hacendaria, Orgánicas del Congreso General de los Estados Unidos Mexicanos, de la Administración Pública Federal, del Poder Judicial de la Federación; de Asociaciones Público Privadas, de Petróleos Mexicanos y de la Comisión Federal de Electricidad y de Disciplina Financiera de las Entidades Federativas y los Municipios, las correspondientes a obras públicas y adquisiciones de las entidades federativas y demás disposiciones legales, reglamentarias y administrativas aplicables a estas materias;
7.     Coordinar la práctica de las auditorías a las entidades fiscalizadas que le asigne su superior jerárquico, en los términos previstos en la LFRCF;
8.     Verificar que los recursos federales transferidos que ejerzan las entidades fiscalizadas de las auditorías a su cargo, cumplan con los registros presupuestales, patrimoniales y contables, de conformidad con las disposiciones jurídicas aplicables;
9.     Verificar que se incluyan en la planeación de las acciones de fiscalización, los objetivos estratégicos desarrollados para el SNF;
10.   Coordinar al personal a su cargo en la realización de las auditorías a las entidades fiscalizadas asignadas a su dirección, así como supervisar que los comisionados o habilitados que intervengan levanten actas circunstanciadas, en las que se hagan constar los hechos y omisiones encontrados, y comunicarlo a su superior jerárquico;
11.   Coordinar la fiscalización del origen de los recursos con los que se pagan los sueldos y salarios del personal que preste o desempeñe un servicio personal subordinado en las entidades federativas, municipios y alcaldías de la Ciudad de México, para determinar si fueron cubiertos con recursos federales o locales, en términos de lo dispuesto en el artículo 3-B de la Ley de Coordinación Fiscal y las disposiciones aplicables;
12.   Coordinar la fiscalización de los instrumentos de crédito público, de financiamientos y otras obligaciones, contratadas por las entidades federativas, municipios y alcaldías de la Ciudad de México, que cuenten con garantía de la Federación;
13.   Supervisar el cumplimiento de la normativa aplicable en la contratación de deuda pública de las entidades federativas y municipios, así como el ejercicio y destino de ésta de acuerdo con las instrucciones de su superior jerárquico;
14.   Implementar las acciones necesarias para evaluar el cumplimiento de los criterios establecidos en la LGCG y la emisión de información financiera;
15.   Instruir en las auditorías a su cargo la evaluación del control interno, tomando como base los modelos de control de vanguardia internacional, así como promover entre las entidades fiscalizadas la mejora continua en las actividades de dicho control;
16.   Requerir, en el ámbito de su competencia, a las entidades fiscalizadas, a las personas físicas o morales, públicas o privadas y a los terceros que hubieran celebrado operaciones con aquéllas, la información, documentación y aclaraciones necesarias para la etapa de planeación y desarrollo de las auditorías a su cargo, de conformidad con lo establecido en la LFRCF;
17.   Elaborar y someter a consideración de su superior jerárquico las observaciones, recomendaciones y acciones necesarias para su atención que, en el ámbito de su competencia, se deban formular a las entidades fiscalizadas;
18.   Solicitar la presencia de las entidades fiscalizadas y de las personas que estime pertinentes, en la fecha y lugar que se les señale, para celebrar las reuniones en las que se les dé a conocer la parte que les corresponda de los resultados finales de las auditorías y las observaciones preliminares que se deriven de la revisión de la Cuenta Pública de las auditorías que se les practicaron, conforme a lo establecido en la LFRCF;
19.   Vigilar que se celebren las reuniones de trabajo que estimen necesarias durante el proceso de fiscalización en términos de los artículos 18, 20 y 21 de la LFRCF;
20.   Dirigir la elaboración de los informes de auditoría derivados de la fiscalización a su cargo y someter a la consideración de su superior jerárquico las observaciones, recomendaciones y acciones promovidas que, en el ámbito de su competencia, se deban formular a las entidades fiscalizadas; asimismo, supervisar la elaboración de los proyectos de informes finales de las auditorías, autorizar su registro en el SICSA, y someterlos para autorización del director general;
21.   Grabar en audio o video cualquiera de las reuniones de trabajo y audiencias previstas en la LFRCF, previo consentimiento por escrito signado con firma autógrafa, o bien firma electrónica cuando se trate del proceso de fiscalización por medios electrónicos, de la o las personas que participen o a solicitud de la entidad fiscalizada, para integrar el archivo electrónico correspondiente;
22.   Recabar, integrar y presentar a su superior jerárquico la documentación necesaria para ejercitar las acciones que procedan como resultado de las irregularidades que se detecten en las auditorías que practiquen, la cual cuando así se requiera, deberá ser certificada por la entidad fiscalizada;
23.   Formular las denuncias de juicio político de conformidad con lo señalado en el Título Cuarto de la CPEUM, como resultado de las irregularidades detectadas con motivo de la fiscalización superior, con apoyo en los dictámenes técnicos respectivos;
24.   Formular a su superior jerárquico, derivado de las auditorías practicadas, sugerencias a la Cámara de Diputados para modificar disposiciones legales a fin de mejorar la gestión financiera y el desempeño de las entidades fiscalizadas;
25.   Dirigir la elaboración de las propuestas de auditoría y la integración de la información complementaria, así como autorizar su registro en el SICSA, de conformidad con la normativa;
26.   Proponer a su superior jerárquico el personal que deba intervenir en las auditorías para su aprobación y, en su caso, comunicarle los cambios que se efectúen al respecto;
27.   Dirigir el registro de las recuperaciones y resarcimientos a la Hacienda Pública Federal o, en su caso, al patrimonio de los entes públicos federales o de las entidades paraestatales federales derivados de las auditorías practicadas por la ASF, así como la imposición de las multas a que se refiere la LFRCF y, en su caso, su condonación;
28.   Dirigir el análisis y revisión de los procedimientos, de las guías de auditoría, de los diferentes programas y recursos que integran el gasto federalizado, incluyendo aquellos aspectos que se consideren estratégicos para el cumplimiento de los objetivos de las revisiones;
29.   Coordinar la atención de las denuncias y solicitudes de intervención que formule la CVASF, los legisladores, los ciudadanos y otras instancias, respecto del gasto federalizado; así como realizar, en el ámbito de su competencia, las revisiones de situaciones irregulares que se denuncien en términos de la LFRCF, respecto del ejercicio fiscal en curso o de ejercicios anteriores distintos al de la Cuenta Pública en revisión;
30.   Proporcionar al director general las sugerencias que deban presentarse al Consejo Nacional de Armonización Contable, en los términos de la LGCG, relacionadas con la información complementaria a la prevista en dicha ley, para incluirse en la Cuenta Pública y modificar los formatos de integración correspondientes;
31.   Dirigir el desarrollo de las metodologías, sistemas y procedimientos derivados de los resultados obtenidos en las auditorías practicadas a su cargo, a fin de aportar elementos para identificar acciones de innovación;
 
32.   Promover la mejora en la calidad y el nivel técnico de las auditorías realizadas, utilizando las mejores prácticas;
33.   Desempeñar las comisiones que determine el director general y mantenerlo informado sobre los resultados de sus actividades, y
34.   Efectuar las demás funciones que, en el ámbito de su competencia, le confieran las disposiciones jurídicas aplicables y su superior jerárquico.
Las funciones antes señaladas podrán ejercerse a través de medios físicos o electrónicos mediante el Buzón Digital de la ASF o cualquier otra herramienta tecnológica que al efecto implemente la ASF, en términos del último párrafo de los artículos 35, 36, 37, 38 y 58 del RIASF.
1.4.3.1.1   SUBDIRECCIÓN DE AUDITORÍA DEL GASTO FEDERALIZADO "A1.1"
1.4.3.1.2   SUBDIRECCIÓN DE AUDITORÍA DEL GASTO FEDERALIZADO "A1.2"
1.4.3.1.3   SUBDIRECCIÓN DE AUDITORÍA DEL GASTO FEDERALIZADO "A1.3"
1.4.3.2.1   SUBDIRECCIÓN DE AUDITORÍA DEL GASTO FEDERALIZADO "A2.1"
1.4.3.2.2   SUBDIRECCIÓN DE AUDITORÍA DEL GASTO FEDERALIZADO "A2.2"
1.4.3.3.1   SUBDIRECCIÓN DE AUDITORÍA DEL GASTO FEDERALIZADO "A3.1"
1.4.3.3.2   SUBDIRECCIÓN DE AUDITORÍA DEL GASTO FEDERALIZADO "A3.2"
1.4.4.1.1   SUBDIRECCIÓN DE AUDITORÍA DEL GASTO FEDERALIZADO "B1.1"
1.4.4.1.2   SUBDIRECCIÓN DE AUDITORÍA DEL GASTO FEDERALIZADO "B1.2"
1.4.4.1.3   SUBDIRECCIÓN DE AUDITORÍA DEL GASTO FEDERALIZADO "B1.3"
1.4.4.2.1   SUBDIRECCIÓN DE AUDITORÍA DEL GASTO FEDERALIZADO "B2.1"
1.4.4.2.2   SUBDIRECCIÓN DE AUDITORÍA DEL GASTO FEDERALIZADO "B2.2"
1.4.4.3.1   SUBDIRECCIÓN DE AUDITORÍA DEL GASTO FEDERALIZADO "B3.1"
1.4.4.3.2   SUBDIRECCIÓN DE AUDITORÍA DEL GASTO FEDERALIZADO "B3.2"
1.4.5.1.1   SUBDIRECCIÓN DE AUDITORÍA DEL GASTO FEDERALIZADO "C1.1"
1.4.5.1.2   SUBDIRECCIÓN DE AUDITORÍA DEL GASTO FEDERALIZADO "C1.2"
1.4.5.1.3   SUBDIRECCIÓN DE AUDITORÍA DEL GASTO FEDERALIZADO "C1.3"
1.4.5.1.4   SUBDIRECCIÓN DE AUDITORÍA DEL GASTO FEDERALIZADO "C1.4"
1.4.5.2.1   SUBDIRECCIÓN DE AUDITORÍA DEL GASTO FEDERALIZADO "C2.1"
1.4.5.2.2   SUBDIRECCIÓN DE AUDITORÍA DEL GASTO FEDERALIZADO "C2.2"
1.4.5.2.3   SUBDIRECCIÓN DE AUDITORÍA DEL GASTO FEDERALIZADO "C2.3"
1.4.5.3.1   SUBDIRECCIÓN DE AUDITORÍA DEL GASTO FEDERALIZADO "C3.1"
1.4.5.3.2   SUBDIRECCIÓN DE AUDITORÍA DEL GASTO FEDERALIZADO "C3.2"
1.4.5.3.3   SUBDIRECCIÓN DE AUDITORÍA DEL GASTO FEDERALIZADO "C3.3"
1.4.6.1.1   SUBDIRECCIÓN DE AUDITORÍA DEL GASTO FEDERALIZADO "D1.1"
1.4.6.1.2   SUBDIRECCIÓN DE AUDITORÍA DEL GASTO FEDERALIZADO "D1.2"
1.4.6.1.3   SUBDIRECCIÓN DE AUDITORÍA DEL GASTO FEDERALIZADO "D1.3"
1.4.6.2.1   SUBDIRECCIÓN DE AUDITORÍA DEL GASTO FEDERALIZADO "D2.1"
1.4.6.2.2   SUBDIRECCIÓN DE AUDITORÍA DEL GASTO FEDERALIZADO "D2.2"
1.4.6.2.3   SUBDIRECCIÓN DE AUDITORÍA DEL GASTO FEDERALIZADO "D2.3"
1.4.6.3.1   SUBDIRECCIÓN DE AUDITORÍA DEL GASTO FEDERALIZADO "D3.1"
1.4.6.3.2   SUBDIRECCIÓN DE AUDITORÍA DEL GASTO FEDERALIZADO "D3.2"
1.4.6.3.3   SUBDIRECCIÓN DE AUDITORÍA DEL GASTO FEDERALIZADO "D3.3"
Atribuciones:
Las atribuciones generales de las Subdirecciones de Auditoría del Gasto Federalizado "A1.1", "A1.2", "A1.3", "A2.1", "A2.2", "A3.1", "A3.2", "B1.1", "B1.2", "B1.3", "B2.1", "B2.2", "B3.1", "B3.2", "C1.1", "C1.2", "C1.3", "C1.4", "C2.1", "C2.2", "C2.3", "C3.1", "C3.2", "C3.3", "D1.1", "D1.2", "D1.3", "D2.1", "D2.2", "D2.3", "D3.1", "D3.2" y "D3.3" se establecen en el artículo 59 del RIASF.
Funciones:
1.     Supervisar y participar en el desarrollo de las auditorías, así como desempeñar las comisiones, que su superior jerárquico le encomiende, representando a la ASF, en atención a las disposiciones jurídicas aplicables, y mantenerlo informado sobre el desarrollo de sus actividades;
2.     Intervenir en la forma que determine su superior jerárquico en el análisis del IAGF y en la formulación del Informe General, en el marco de sus respectivos ámbitos de competencia;
3.     Proponer a su superior jerárquico la revisión, en el ámbito de su competencia, de los actos u omisiones que impliquen alguna irregularidad, conducta ilícita o comisión de faltas administrativas, en los términos de las disposiciones jurídicas aplicables;
4.     Efectuar, previa autorización de su superior jerárquico, visitas domiciliarias a particulares, personas físicas o morales, para exigir la exhibición de los libros, papeles, contratos, convenios, nombramientos, dispositivos magnéticos o electrónicos de almacenamiento de información, documentos y archivos indispensables para la realización de sus investigaciones, así como la evidencia documental de los costos y gastos que erogaron para cumplir con los contratos sujetándose a las leyes respectivas y a las formalidades establecidas para los cateos, con motivo de la fiscalización superior;
5.     Solicitar la presencia de las entidades fiscalizadas y de las personas que estime pertinentes, en la fecha y lugar que se les señale, para celebrar las reuniones que estime necesarias en las que se les dé a conocer los resultados finales de las auditorías y las observaciones preliminares de la revisión de la Cuenta Pública de las auditorías que se les practicaron, conforme a lo establecido en los artículos 18, 20 y 21 de la LFRCF;
6.     Supervisar que las operaciones que realicen las entidades fiscalizadas sean acordes con la LIF y el PEF, y se efectúen con apego a las disposiciones respectivas del Código Fiscal de la Federación y las leyes fiscales sustantivas; las leyes Federal de Deuda Pública, General de Partidos Políticos, Federal de Presupuesto y Responsabilidad Hacendaria, Orgánicas del Congreso General de los Estados Unidos Mexicanos, de la Administración Pública Federal, del Poder Judicial de la Federación; de Asociaciones Público Privadas, de Petróleos Mexicanos y de la Comisión Federal de Electricidad y de Disciplina Financiera de las Entidades Federativas y los Municipios, las correspondientes a obras públicas y adquisiciones de las entidades federativas y demás disposiciones legales, reglamentarias y administrativas aplicables a estas materias;
7.     Ejecutar la práctica de las auditorías a las entidades fiscalizadas que le asigne su superior jerárquico, en los términos previstos en la LFRCF;
8.     Celebrar las reuniones de trabajo que estimen necesarias durante el proceso de fiscalización, en términos de los artículos 18, 20 y 21 de la LFRCF;
9.     Requerir a las entidades fiscalizadas, a las personas físicas o morales, públicas o privadas y a los terceros que hubieren celebrado operaciones con aquellas, la información, documentación y
aclaraciones que sean necesarias para la ejecución de las auditorías;
10.   Supervisar que los comisionados o habilitados que intervienen en las auditorías levanten, cuando sea el caso, actas circunstanciadas, en las que hagan constar los hechos y omisiones que hubieren encontrado haciendo prueba plena en cuanto a su emisión en términos de la LFRCF y comunicarlo a su superior jerárquico;
11.   Elaborar y someter a la consideración de su superior jerárquico las recomendaciones y acciones que, en el ámbito de su competencia, se deban formular a las entidades fiscalizadas;
12.   Supervisar la fiscalización del origen de los recursos con los que se pagan los sueldos y salarios del personal que preste o desempeñe un servicio personal subordinado en las entidades federativas, municipios y alcaldías de la Ciudad de México, para determinar si fueron cubiertos con recursos federales o locales, en términos de lo dispuesto en el artículo 3-B de la Ley de Coordinación Fiscal y las disposiciones aplicables;
13.   Supervisar la fiscalización de los instrumentos de crédito público, de financiamientos y otras obligaciones, contratadas por las entidades federativas, municipios y alcaldías de la Ciudad de México, que cuenten con garantía de la Federación;
14.   Revisar el cumplimiento de la normativa aplicable en la contratación de deuda pública de las entidades federativas y municipios, así como el ejercicio y destino de ésta, de acuerdo con las instrucciones de su superior jerárquico;
15.   Ejecutar las acciones necesarias para evaluar el cumplimiento de los criterios establecidos en la LGCG y la emisión de información financiera;
16.   Elaborar en las auditorías a su cargo, la evaluación del control interno, tomando como base los modelos de control de vanguardia internacional, así como promover entre las entidades fiscalizadas la mejora continua en las actividades de dicho control;
17.   Realizar el análisis y revisión de los procedimientos, de las guías de auditoría, de los diferentes programas y recursos que integran el gasto federalizado, incluyendo aquellos aspectos que se consideren estratégicos para el cumplimiento de los objetivos de las revisiones;
18.   Elaborar los proyectos de informes de auditorías en las que participen;
19.   Recabar, integrar y presentar a su superior jerárquico la documentación necesaria para ejercitar las acciones que procedan como resultado de las irregularidades que se detecten en las auditorías que practiquen, la cual cuando así se requiera, deberá ser certificada por la entidad fiscalizada;
20.   Supervisar, evaluar y someter a consideración de su superior jerárquico, los proyectos de pliegos de observaciones y verificar su inclusión en los informes de auditoría;
21.   Grabar en audio o video cualquiera de las reuniones de trabajo y audiencias previstas en la LFRCF, previo consentimiento por escrito signado con firma autógrafa, o bien firma electrónica cuando se trate del proceso de fiscalización por medios electrónicos, de la o las personas que participen o a solicitud de la entidad fiscalizada, para integrar el archivo electrónico correspondiente;
22.   Participar en los términos definidos en los documentos normativos generales de la ASF y los particulares de cada dirección general, en los procesos de planeación y desarrollo del PAAF;
23.   Supervisar y verificar que la integración de los expedientes de las auditorías practicadas, para su archivo y salvaguarda de acuerdo con las disposiciones legales aplicables, se realice con la documentación que garantice el soporte adecuado de los resultados obtenidos;
24.   Integrar la información y documentación necesaria para que sirvan de base para las propuestas de las denuncias de juicio político de conformidad con lo señalado en el Título Cuarto de la CPEUM, como resultado de las irregularidades detectadas con motivo de la fiscalización superior, con apoyo en los dictámenes técnicos respectivos;
25.   Proponer a su superior jerárquico el proyecto de los criterios para la selección de auditorías, procedimientos, métodos y sistemas para la fiscalización superior;
26.   Solicitar, obtener y tener acceso a toda la información y documentación, que a su juicio sea necesaria para llevar a cabo la auditoría correspondiente, en poder de las entidades fiscalizadas, la SFP y homólogas en las entidades federativas, los órganos internos de control, las ELF, los auditores externos de las entidades fiscalizadas, las instituciones de crédito, fideicomisos u otras figuras del sector financiero, y las autoridades hacendarias federales y locales;
27.   Requerir a terceros que hubieran contratado con las entidades fiscalizadas obra pública, bienes o servicios mediante cualquier título legal y a cualquier entidad o persona física o moral, pública o privada, o aquellos que hayan sido subcontratados por terceros, la información, aclaraciones y documentación justificativa y comprobatoria del ejercicio de recursos públicos;
28.   Elaborar la atención de las denuncias y solicitudes de intervención que formule la CVASF, los legisladores, los ciudadanos y otras instancias, respecto del gasto federalizado; así como realizar, en el ámbito de su competencia, las revisiones de situaciones irregulares que se denuncien en términos de la LFRCF, respecto del ejercicio fiscal en curso o de ejercicios anteriores distintos al de la Cuenta de la Hacienda Pública Federal en revisión;
29.   Plantear a su superior jerárquico las sugerencias que deban presentarse al Consejo Nacional de Armonización Contable, en los términos de la LGCG, relacionadas con la información complementaria a la prevista en dicha ley, para incluirse en la Cuenta Pública y modificar los formatos de integración correspondientes;
30.   Instruir, supervisar y participar en la revisión, análisis y evaluación de la información y documentación proporcionada, con motivo de la planeación y ejecución de las auditorías;
31.   Realizar entrevistas y reuniones con particulares o con los servidores públicos de las entidades fiscalizadas necesarias para conocer directamente el ejercicio de sus funciones, y
32.   Efectuar las demás funciones que, en el ámbito de su competencia, le confieran las disposiciones jurídicas aplicables y su superior jerárquico.
Las funciones antes señaladas podrán ejercerse a través de medios físicos o electrónicos mediante el Buzón Digital de la ASF o cualquier otra herramienta tecnológica que al efecto implemente la ASF, en términos del último párrafo de los artículos 35, 36, 37, 38 y 59 del RIASF.
ORGANIGRAMA DE LA AUDITORÍA ESPECIAL DE SEGUIMIENTO, INFORMES E INVESTIGACIÓN
 

1.5   AUDITORÍA ESPECIAL DE SEGUIMIENTO, INFORMES E INVESTIGACIÓN
Objetivo:
Dirigir las actividades relacionadas con el seguimiento de las recomendaciones y acciones emitidas por la ASF como resultado de la fiscalización de la Cuenta Pública para aumentar su control y efectividad con el fin de proporcionar información confiable y oportuna a la Cámara de Diputados y a las entidades fiscalizadas conforme a lo establecido en la LFRCF, además de coordinar las investigaciones de las faltas administrativas de los servidores públicos y particulares, observando los principios de legalidad, imparcialidad, objetividad, congruencia, verdad material y respeto a los derechos humanos, así como dirigir las actividades del proceso de integración editorial de los informes de auditoría.
Atribuciones:
Las atribuciones generales de la Auditoría Especial de Seguimiento, Informes e Investigación se establecen en el artículo 12 y las específicas en el artículo 16 Bis del RIASF.
Funciones:
1.     Dirigir las funciones de las áreas de su adscripción;
2.     Administrar el seguimiento a las recomendaciones y acciones promovidas y notificadas por la ASF, a través de medios físicos o electrónicos;
3.     Dirigir la integración y edición, así como la revisión que le sea solicitada por las UA, del estilo editorial de los informes que debe rendir la ASF, de conformidad con las disposiciones jurídicas que rigen su actuación;
4.     Autorizar la planeación y coordinación de la elaboración del Informe Semestral que debe rendir la ASF a la Cámara de Diputados, sobre el estado que guarda la solventación de las recomendaciones y acciones derivadas de la fiscalización superior;
5.     Autorizar la publicación de los informes de auditoría, así como del Informe General, en la página de Internet de la ASF;
6.     Informar trimestralmente a las entidades fiscalizadas el estado de trámite de las recomendaciones y acciones;
7.     Dirigir el seguimiento de las recomendaciones y acciones ante las entidades fiscalizadas, para propiciar prácticas de buen gobierno, a través de medios físicos o electrónicos;
8.     Autorizar la elaboración del reporte final para la Cámara de Diputados sobre las recomendaciones correspondientes a la Cuenta Pública en revisión;
9.     Dirigir las estrategias para mantener depurado y actualizado el trámite de las recomendaciones y acciones, para que la información, que en términos de la LFRCF remite la ASF a la Cámara de Diputados, por conducto de la CVASF, sobre el estado que guarda la solventación de observaciones, recomendaciones y acciones a las entidades fiscalizadas, sea congruente y confiable;
10.   Proponer criterios, procedimientos y reglas para la integración de los elementos técnicos, jurídicos y administrativos que deben obtener las UAA durante la ejecución de las auditorías;
11.   Notificar la solventación de pliegos de observación y solicitudes de aclaración, determinadas por las Direcciones Generales de Seguimiento "A", "B", "C" y "D", a las entidades fiscalizadas, a través de medios físicos o electrónicos;
12.   Determinar los mecanismos de cooperación a fin de fortalecer los procedimientos de investigación;
13.   Conocer del pronunciamiento que suscriban las Direcciones Generales de Seguimiento "A", "B", "C" y "D" a su cargo, sobre las respuestas recibidas de las entidades fiscalizadas respecto de las recomendaciones y acciones, de conformidad con las disposiciones jurídicas aplicables;
14.   Conocer y coordinar las investigaciones que realicen las DGI, en el ámbito de su competencia;
15.   Coordinar, en su caso, que se realicen los requerimientos de información a los entes públicos y a las personas físicas o morales que sean materia de investigación en términos de las disposiciones aplicables;
16.   Autorizar la práctica de visitas de verificación, y
17.   Efectuar las demás funciones que, en el ámbito de su competencia, le confieran las disposiciones jurídicas aplicables y el Auditor Superior de la Federación.
Las funciones antes señaladas podrán ejercerse a través de medios físicos o electrónicos mediante el Buzón Digital de la ASF o cualquier otra herramienta tecnológica que al efecto se implemente, en términos del último párrafo de los artículos 12 y 16 Bis del RIASF.
La AESII, para la atención de los asuntos de su competencia y de las UA de su adscripción, será auxiliada por una Secretaría Técnica y Asesoría, cuyas funciones se pueden consultar en el Apartado VII. Funciones Generales.
 
ORGANIGRAMA DE LA DIRECCIÓN GENERAL DE SEGUIMIENTO "A"
 

ORGANIGRAMA DE LA DIRECCIÓN GENERAL DE SEGUIMIENTO "B"

ORGANIGRAMA DE LA DIRECCIÓN GENERAL DE SEGUIMIENTO "C"
 

ORGANIGRAMA DE LA DIRECCIÓN GENERAL DE SEGUIMIENTO "D"

1.5.1          DIRECCIÓN GENERAL DE SEGUIMIENTO "A"
1.5.2          DIRECCIÓN GENERAL DE SEGUIMIENTO "B"
1.5.3          DIRECCIÓN GENERAL DE SEGUIMIENTO "C"
1.5.4          DIRECCIÓN GENERAL DE SEGUIMIENTO "D"
Objetivo:
Dirigir las actividades relacionadas con el seguimiento de las recomendaciones y acciones emitidas por la ASF como resultado de la fiscalización de la Cuenta Pública para aumentar su control y efectividad, con el fin de proporcionar información confiable y oportuna a la Cámara de Diputados y a las entidades fiscalizadas conforme a lo establecido en la LFRCF.
Atribuciones:
Las atribuciones generales de las Direcciones Generales de Seguimiento "A", "B", "C" y "D" se establecen en el artículo 21 y las específicas en los artículos 38 Bis, 38 Ter, 38 Ter 1 y 38 Ter 2 del RIASF, respectivamente.
Funciones:
1.     Dirigir la recepción de la información y documentación relativa a cada una de las auditorías que practicaron las UAA, que incluya una cédula resumen en la que se contextualice la situación de las recomendaciones y acciones;
2.     Dirigir la recepción de la información y documentación que las entidades fiscalizadas presenten sobre las recomendaciones y acciones que se les hayan notificado con los informes de auditoría y de las acciones supervenientes con motivo de las solicitudes de aclaración;
3.     Suscribir el dictamen sobre la no atención de las acciones, derivado de las respuestas recibidas de las entidades fiscalizadas, así como el oficio de pronunciamiento correspondiente;
4.     Determinar la conclusión, solventación o archivo por falta de elementos, de las recomendaciones o acciones, de conformidad con las disposiciones jurídicas aplicables y con base en la información remitida por los entes;
 
5.     Emitir, en su caso y de conformidad con la normativa aplicable, los dictámenes de no solventación del pliego de observaciones e integrar el expediente técnico determinando en cantidad líquida el monto de los daños o perjuicios, o ambos, a la Hacienda Pública Federal o, en su caso, al patrimonio de los entes públicos federales o de las entidades paraestatales federales, precisando la presunta responsabilidad de los infractores, a fin de que se instruya el procedimiento para el fincamiento de responsabilidades resarcitorias y participar en la substanciación de dicho procedimiento;
6.     Remitir a las DGI el expediente técnico que integre la documentación y comprobación necesarias en los casos en que, de acuerdo con el análisis de la documentación enviada por los entes o por la falta de respuesta, no se hayan solventado los pliegos de observaciones;
7.     Remitir a las DGI el expediente técnico que contenga las presuntas responsabilidades administrativas, de conformidad con el artículo 17, fracción XVI, de la LFRCF;
8.     Remitir a la DGJ el dictamen y el expediente técnico que integre la documentación y comprobación para promover las acciones legales en el ámbito penal, como resultado de las irregularidades que se detecten;
9.     Coordinar la depuración y actualización del trámite de las recomendaciones y acciones, para los informes que, en términos de la LFRCF remite la ASF a la Cámara de Diputados, por conducto de la CVASF, sobre el estado que guarda la solventación de observaciones, recomendaciones y acciones a las entidades fiscalizadas, sea congruente y confiable;
10.   Coadyuvar con las UAA en la revisión de los direccionamientos de las acciones, previo a su formalización en los informes de auditoría;
11.   Comisionar al personal durante la ejecución de las auditorías, cuando así lo soliciten las UAA, a fin de coadyuvar en la obtención de los elementos técnicos, jurídicos y administrativos que se requieran para encausar los resultados obtenidos y las observaciones determinadas;
12.   Establecer criterios, procedimientos y reglas en coordinación con las UAA para la integración de los elementos técnicos, jurídicos y administrativos que se deben obtener durante la ejecución de las auditorías, y
13.   Efectuar las demás funciones que, en el ámbito de su competencia, le confieran las disposiciones jurídicas aplicables y su superior jerárquico.
Las funciones antes señaladas podrán ejercerse a través de medios físicos o electrónicos mediante el Buzón Digital de la ASF o cualquier otra herramienta tecnológica que al efecto implemente la ASF, en términos del último párrafo de los artículos 21, 38 Bis, 38 Ter 1 y 38 Ter 2 del RIASF.
Las Direcciones Generales de Seguimiento "A", "B", "C" y "D" para la atención de los asuntos de su competencia y de las UA de su adscripción, serán auxiliadas cada una por una Secretaría Técnica, cuyas funciones se pueden consultar en el Apartado VII. Funciones Generales.
1.5.1.1       DIRECCIÓN DE SEGUIMIENTO "A.1"
1.5.1.2       DIRECCIÓN DE SEGUIMIENTO "A.2"
1.5.2.1       DIRECCIÓN DE SEGUIMIENTO "B.1"
1.5.2.2       DIRECCIÓN DE SEGUIMIENTO "B.2"
1.5.3.1       DIRECCIÓN DE SEGUIMIENTO "C.1"
1.5.3.2       DIRECCIÓN DE SEGUIMIENTO "C.2"
1.5.4.1       DIRECCIÓN DE SEGUIMIENTO "D.1"
1.5.4.2       DIRECCIÓN DE SEGUIMIENTO "D.2"
Atribuciones:
Las atribuciones generales de las Direcciones de Seguimiento "A.1", "A.2, "B.1", "B.2", "C.1", "C.2", "D.1" y "D.2", se establecen en el artículo 58 del RIASF.
Funciones:
1.     Participar en el análisis para el desarrollo e implantación de sistemas automatizados de apoyo a la función fiscalizadora, que permitan procesar y obtener información respecto del seguimiento de las recomendaciones y acciones derivadas de la fiscalización superior;
2.     Coordinar la recepción de la información y documentación relativa a cada una de las auditorías que practicaron las UAA, que incluya una cédula resumen en la que se contextualice la situación de las recomendaciones y acciones;
3.     Coordinar la recepción de la información y documentación que las entidades fiscalizadas presenten sobre las recomendaciones y acciones que se les hayan notificado con los informes de auditoría;
4.     Supervisar el dictamen sobre la no atención de las acciones, derivado de las respuestas recibidas de las entidades fiscalizadas, así como el oficio de pronunciamiento correspondiente;
5.     Supervisar la conclusión, solventación o archivo por falta de elementos, de las recomendaciones o acciones, de conformidad con las disposiciones jurídicas aplicables;
6.     Supervisar, en su caso y de conformidad con la normativa aplicable, los dictámenes de no solventación del pliego de observaciones e integrar el expediente técnico determinando en cantidad líquida el monto de los daños o perjuicios, o ambos, a la Hacienda Pública Federal o, en su caso, al patrimonio de los entes públicos federales o de las entidades paraestatales federales, precisando la presunta responsabilidad de los infractores, a fin de que se instruya el procedimiento para el fincamiento de responsabilidades resarcitorias y participar en la substanciación de dicho procedimiento;
7.     Coordinar y supervisar el envío a las DGI del dictamen y el expediente técnico que integre la documentación y comprobación necesarias en los casos en que no se hayan solventado los pliegos de observaciones;
8.     Coordinar y supervisar el envío a las DGI del expediente técnico que contenga las presuntas responsabilidades administrativas, de conformidad con el artículo 17, fracción XVI, de la LFRCF;
9.     Coordinar y supervisar el envío a la DGJ del expediente técnico que integre la documentación y comprobación para promover las acciones legales en el ámbito penal, como resultado de las irregularidades que se detecten;
10.   Coordinar la actualización sobre el trámite de las recomendaciones y acciones, para que la información, que en términos de la LFRCF remite la ASF a la Cámara de Diputados, por conducto de la CVASF, sobre el estado que guarda la solventación de observaciones, recomendaciones y acciones a las entidades fiscalizadas, sea congruente y confiable;
11.   Coadyuvar con las UAA en la revisión de los direccionamientos de las acciones, previo a su
formalización en los informes de auditoría;
12.   Comisionar personal durante la ejecución de las auditorías, cuando así lo soliciten las UAA, a fin de coadyuvar en la obtención de los elementos técnicos, jurídicos y administrativos que se requieran para encausar los resultados obtenidos y las observaciones determinadas;
13.   Determinar criterios, procedimientos y reglas para la integración de los elementos técnicos, jurídicos y administrativos que deben obtener las UAA durante la ejecución de las auditorías, y
14.   Efectuar las demás funciones que, en el ámbito de su competencia, le confieran las disposiciones jurídicas aplicables y su superior jerárquico.
Las funciones antes señaladas podrán ejercerse a través de medios físicos o electrónicos mediante el Buzón Digital de la ASF o cualquier otra herramienta tecnológica que al efecto implemente la ASF, en términos del último párrafo de los artículos 38 Bis, 38 Ter, 38 Ter 1, 38 Ter 2 y 58 del RIASF.
1.5.1.1.1     SUBDIRECCIÓN DE SEGUIMIENTO "A.1.1"
1.5.1.1.2     SUBDIRECCIÓN DE SEGUIMIENTO "A.1.2"
1.5.1.2.1     SUBDIRECCIÓN DE SEGUIMIENTO "A.2.1"
1.5.1.2.2     SUBDIRECCIÓN DE SEGUIMIENTO "A.2.2"
1.5.2.1.1     SUBDIRECCIÓN DE SEGUIMIENTO "B.1.1"
1.5.2.1.2     SUBDIRECCIÓN DE SEGUIMIENTO "B.1.2"
1.5.2.2.1     SUBDIRECCIÓN DE SEGUIMIENTO "B.2.1"
1.5.2.2.2     SUBDIRECCIÓN DE SEGUIMIENTO "B.2.2"
1.5.3.1.1     SUBDIRECCIÓN DE SEGUIMIENTO "C.1.1"
1.5.3.1.2     SUBDIRECCIÓN DE SEGUIMIENTO "C.1.2"
1.5.3.2.1     SUBDIRECCIÓN DE SEGUIMIENTO "C.2.1"
1.5.3.2.2     SUBDIRECCIÓN DE SEGUIMIENTO "C.2.2"
1.5.4.1.1     SUBDIRECCIÓN DE SEGUIMIENTO "D.1.1"
1.5.4.1.2     SUBDIRECCIÓN DE SEGUIMIENTO "D.1.2"
1.5.4.2.1     SUBDIRECCIÓN DE SEGUIMIENTO "D.2.1"
1.5.4.2.2     SUBDIRECCIÓN DE SEGUIMIENTO "D.2.2"
Atribuciones:
Las atribuciones generales de las Subdirecciones de Seguimiento "A.1.1", "A.1.2, "A.2.1" "A.2.2", "B.1.1", "B.1.2", "B.2.1", "B.2.2", "C.1.1", "C.1.2, "C.2.1", "C.2.2", "D.1.1", "D.1.2", "D.2.1" y "D.2.2" se establecen en el artículo 59 del RIASF.
Funciones:
1.     Realizar la recepción de la información y documentación relativa a cada una de las auditorías que practicaron las UAA, que incluya una cédula resumen en la que se contextualice la situación de las recomendaciones y acciones;
2.     Realizar la recepción de la información y documentación que las entidades fiscalizadas presenten sobre las recomendaciones y acciones que se les hayan notificado con los informes de auditoría;
3.     Elaborar el dictamen sobre la no atención de las acciones, derivado de las respuestas recibidas de las entidades fiscalizadas, así como el oficio de pronunciamiento correspondiente;
4.     Gestionar la conclusión, solventación o archivo por falta de elementos, de las recomendaciones o acciones, de conformidad con las disposiciones jurídicas aplicables;
5.     Elaborar, en su caso y de conformidad con la normativa aplicable, los dictámenes de no solventación del pliego de observaciones e integrar el expediente técnico determinando en cantidad líquida el monto de los daños o perjuicios, o ambos, a la Hacienda Pública Federal o, en su caso, al patrimonio de los entes públicos federales o de las entidades paraestatales federales, precisando la presunta responsabilidad de los infractores, a fin de que se instruya el procedimiento para el fincamiento de responsabilidades resarcitorias y participar en la substanciación de dicho procedimiento;
6.     Elaborar y gestionar el envío a las DGI del expediente técnico que integre la documentación y comprobación necesarias en los casos en que no se hayan solventado los pliegos de observaciones;
7.     Elaborar y gestionar el envío a las DGI del expediente técnico que contenga las presuntas responsabilidades administrativas, de conformidad con el artículo 17, fracción XVI, de la LFRCF;
8.     Elaborar y gestionar el envío a la DGJ del expediente técnico que integre la documentación y comprobación para promover las acciones legales en el ámbito penal, como resultado de las irregularidades que se detecten;
9.     Actualizar el trámite de las recomendaciones y acciones, para que la información, que en términos de la LFRCF remite la ASF a la Cámara de Diputados, por conducto de la CVASF, sobre el estado que guarda la solventación de observaciones, recomendaciones y acciones a las entidades fiscalizadas, sea congruente y confiable;
10.   Coadyuvar con las UAA en la revisión de los direccionamientos de las acciones, previo a su formalización en los informes de auditoría;
11.   Proponer al personal durante la ejecución de las auditorías, cuando así lo soliciten las UAA, a fin de coadyuvar en la obtención de los elementos técnicos, jurídicos y administrativos que se requieran para encausar los resultados obtenidos y las observaciones determinadas;
12.   Instrumentar criterios, procedimientos y reglas para la integración de los elementos técnicos, jurídicos y administrativos que deben obtener las UAA durante la ejecución de las auditorías, y
13.   Efectuar las demás funciones que, en el ámbito de su competencia, le confieran las disposiciones jurídicas aplicables y su superior jerárquico.
Las funciones antes señaladas podrán ejercerse a través de medios físicos o electrónicos mediante el Buzón Digital de la ASF o cualquier otra herramienta tecnológica que al efecto implemente la ASF, en términos del último párrafo de los artículos 38 Bis, 38 Ter, 38 Ter 1, 38 Ter 2 y 59 del RIASF.
 
ORGANIGRAMA DE LA DIRECCIÓN GENERAL DE INFORMES, CONTROL Y REGISTRO
 

 
1.5.5          DIRECCIÓN GENERAL DE INFORMES, CONTROL Y REGISTRO
Objetivo:
Dirigir las actividades del proceso de integración editorial de los informes de auditoría, así como la atención de solicitudes de información relativas a su contenido; y establecer los mecanismos de control, registro e información relacionados con el proceso de seguimiento de las acciones emitidas por la ASF.
Atribuciones:
Las atribuciones generales de la Dirección General de Informes, Control y Registro se establecen en el artículo 21 y las específicas en el artículo 38 Quater del RIASF.
Funciones:
1.     Participar en la elaboración del Informe General que debe rendir la ASF a la Cámara de Diputados;
2.     Administrar el resguardo del archivo digital del Informe General e informes de auditoría resultantes de la fiscalización superior;
3.     Proponer la metodología para la redacción y presentación de los informes de auditoría resultantes de la fiscalización superior;
4.     Dirigir la integración editorial, así como la revisión de estilo de los informes de auditoría que le sea solicitada por las UA, de conformidad con las disposiciones jurídicas aplicables;
5.     Dirigir la revisión de los documentos y las publicaciones institucionales que soliciten las UA, para proponer su corrección de estilo;
6.     Dirigir la integración y resguardo de los archivos digitales de los informes de auditoría y, en su caso, de los informes resultantes de la fiscalización superior;
7.     Dirigir el análisis para el desarrollo e implantación de sistemas automatizados de apoyo a la función fiscalizadora, que permitan procesar y obtener información respecto del seguimiento de las recomendaciones y acciones derivadas de la fiscalización superior;
8.     Dirigir el diseño, operación y administración, en el ámbito de su competencia, del Módulo de Seguimiento y de Informes en el SICSA;
9.     Coordinar la notificación a las entidades fiscalizadas de las acciones resultantes de la fiscalización superior, mediante los informes de auditoría, a excepción de los Informes de Presunta Responsabilidad Administrativa, las denuncias de hechos o de juicio político;
10.   Dirigir los trabajos para la elaboración de los oficios de corte trimestral, de notificación de acciones y de pronunciamiento;
11.   Dirigir la elaboración de estadísticas respecto de las auditorías practicadas y el seguimiento de recomendaciones y acciones;
12.   Dirigir la recepción y registro en el SICSA de la información remitida por las entidades fiscalizadas para atender las recomendaciones y acciones derivadas de la fiscalización superior, así como su distribución a las Direcciones Generales de Seguimiento "A", "B", "C" y "D" para su evaluación;
13.   Dirigir la elaboración del Informe Semestral que debe rendir la ASF a la Cámara de Diputados sobre el estado que guarda la solventación de las acciones de las entidades fiscalizadas, así como su publicación en la página de Internet de la ASF;
14.   Dirigir la elaboración de los informes requeridos del seguimiento de acciones para atender requerimientos internos y externos;
15.   Dirigir la elaboración del informe trimestral para las entidades fiscalizadas, del estado de trámite de las recomendaciones y acciones, así como de los informes mensuales sobre el seguimiento para atender requerimientos internos y externos;
16.   Dirigir la elaboración del reporte final para la Cámara de Diputados sobre las recomendaciones correspondientes a la Cuenta Pública en revisión;
17.   Dirigir la elaboración del control de los plazos para la notificación de acciones, la respuesta de las entidades fiscalizadas y los pronunciamientos que debe emitir la ASF;
18.   Dirigir el diseño, operación y actualización del directorio de servidores públicos de las entidades fiscalizadas, y
19.   Efectuar las demás funciones que, en el ámbito de su competencia, le confieran las disposiciones jurídicas aplicables y su superior jerárquico.
Las funciones antes señaladas podrán ejercerse a través de medios físicos o electrónicos mediante el Buzón Digital de la ASF o cualquier otra herramienta tecnológica que al efecto implemente la ASF, en términos del último párrafo de los artículos 21 y 38 Quater del RIASF.
La Dirección General de Informes, Control y Registro, para la atención de los asuntos de su competencia y de las UA de su adscripción, será auxiliada por una Secretaría Técnica, cuyas funciones se pueden consultar
en el Apartado VII. Funciones Generales.
1.5.5.1       DIRECCIÓN EDITORIAL DE INFORMES DE AUDITORÍA
Atribuciones:
Las atribuciones generales de la Dirección Editorial de Informes de Auditoría se establecen en el artículo 58 del RIASF.
Funciones:
1.     Supervisar la recepción y turno de los informes de auditoría que, a solicitud de las UA, ingresen a corrección de estilo;
2.     Coordinar la integración editorial de los informes de auditoría de la fiscalización superior, así como la elaboración de los medios de consulta electrónica para su notificación y publicación;
3.     Supervisar la aplicación de adecuaciones en los informes de auditoría solicitadas por las UA durante la integración editorial, así como de otros documentos que complementen los informes institucionales que debe rendir la ASF;
4.     Supervisar el resguardo del archivo digital del Informe General e informes de auditoría resultantes de la fiscalización superior, así como la atención de solicitudes de información relativas a su contenido;
5.     Coordinar la corrección de estilo de documentos y publicaciones institucionales que soliciten las UA;
6.     Supervisar la elaboración de instructivos de redacción que contribuyan a la operación de las UA;
7.     Supervisar la asesoría que se brinda a las UA para mejorar la calidad de la redacción y la presentación de los informes de auditoría;
8.     Participar en el diseño y desarrollo del sistema de automatización de las auditorías que realiza la ASF, durante el proceso de integración editorial, y
9.     Efectuar las demás funciones que, en el ámbito de su competencia, le confieran las disposiciones jurídicas aplicables y su superior jerárquico.
Las funciones antes señaladas podrán ejercerse a través de medios físicos o electrónicos mediante el Buzón Digital de la ASF o cualquier otra herramienta tecnológica que al efecto implemente la ASF, en términos del último párrafo de los artículos 38 Quater y 58 del RIASF.
1.5.5.1.1     SUBDIRECCIÓN DE INTEGRACIÓN EDITORIAL
Atribuciones:
Las atribuciones generales de la Subdirección de Integración Editorial se establecen en el artículo 59 del RIASF.
Funciones:
1.     Coordinar la integración editorial, así como la revisión que se realice a solicitud de las UA, las adecuaciones editoriales en los informes de auditoría, así como de otros documentos que complementen los informes institucionales que debe rendir la ASF, de conformidad con las disposiciones jurídicas que rigen su actuación;
2.     Coordinar la integración y custodia de los archivos digitales de los informes de auditoría, así como la atención de solicitudes de información relativas a su contenido;
3.     Coordinar la elaboración y entrega de los informes de auditoría y otros documentos en medios electrónicos a la Dirección de Control y Registro para su notificación;
4.     Coordinar, en conjunto con la DGS, la publicación de los informes institucionales resultantes de la fiscalización en los medios electrónicos de consulta, y
5.     Efectuar las demás funciones que, en el ámbito de su competencia, le confieran las disposiciones jurídicas aplicables y su superior jerárquico.
Las funciones antes señaladas podrán ejercerse a través de medios físicos o electrónicos mediante el Buzón Digital de la ASF o cualquier otra herramienta tecnológica que al efecto implemente la ASF, en términos del último párrafo de los artículos 38 Quater y 59 del RIASF.
1.5.5.1.2     SUBDIRECCIÓN DE REVISIÓN
Atribuciones:
Las atribuciones generales de la Subdirección de Revisión se establecen en el artículo 59 del RIASF.
Funciones:
1.     Coordinar, a solicitud de las UA, la corrección de estilo de los informes de auditoría, así como de otros documentos que complementen los informes institucionales que debe rendir la ASF, de conformidad con las disposiciones jurídicas que rigen su actuación;
2.     Coordinar la elaboración de instructivos de redacción que contribuyan a una operación más eficiente de las UA;
3.     Coordinar la asesoría en la redacción de los informes de auditoría;
4.     Coordinar la recepción y turno de documentos que, a solicitud de las UA, ingresen a corrección de estilo;
5.     Elaborar un análisis sobre las correcciones realizadas en los informes de auditoría más frecuentes, con fines de retroalimentación con las UA, y
6.     Efectuar las demás funciones que, en el ámbito de su competencia, le confieran las disposiciones jurídicas aplicables y su superior jerárquico.
Las funciones antes señaladas podrán ejercerse a través de medios físicos o electrónicos mediante el Buzón Digital de la ASF o cualquier otra herramienta tecnológica que al efecto implemente la ASF, en términos del último párrafo de los artículos 38 Quater y 59 del RIASF.
1.5.5.2       DIRECCIÓN DE CONTROL Y REGISTRO
Atribuciones:
Las atribuciones generales de la Dirección de Control y Registro se establecen en el artículo 58 del RIASF.
Funciones:
1.     Participar en el análisis para el desarrollo e implantación de sistemas automatizados de apoyo a la función fiscalizadora, que permitan procesar y obtener información respecto del seguimiento de las recomendaciones y acciones derivadas de la fiscalización superior;
2.     Supervisar el diseño, operación y administración, en el ámbito de su competencia, del Módulo de Seguimiento del SICSA;
3.     Supervisar la notificación a las entidades fiscalizadas de las acciones derivadas de la fiscalización superior, mediante los informes de auditoría, a excepción de los Informes de Presunta Responsabilidad Administrativa, de las denuncias de hechos y de juicio político;
4.     Supervisar los trabajos para la elaboración de los oficios de corte trimestral, notificación de acciones y pronunciamientos;
5.     Supervisar la elaboración de estadísticas respecto de las auditorías practicadas y el seguimiento de recomendaciones y acciones;
6.     Supervisar la recepción y registro en el SICSA de la información remitida por las entidades fiscalizadas para atender las recomendaciones y acciones derivadas de la fiscalización superior, así como la distribución a las Direcciones Generales de Seguimiento "A", "B", "C" y "D", para su evaluación;
7.     Supervisar la elaboración del Informe Semestral que debe rendir la ASF a la Cámara de Diputados sobre el estado que guarda la solventación de las acciones de las entidades fiscalizadas, así como su publicación en la página de Internet institucional;
8.     Coordinar la elaboración de los informes requeridos del seguimiento de acciones para atender requerimientos internos y externos;
9.     Supervisar la elaboración del informe trimestral para las entidades fiscalizadas, del estado de trámite de las recomendaciones y acciones, así como de los informes mensuales sobre el seguimiento para atender requerimientos internos y externos;
10.   Supervisar la integración y elaboración del reporte final para la Cámara de Diputados sobre las recomendaciones correspondientes a la Cuenta Pública en revisión;
11.   Supervisar el control de los plazos para la notificación de acciones, la respuesta de las entidades fiscalizadas y los pronunciamientos que debe emitir la ASF;
12.   Supervisar el diseño, operación y actualización del directorio de servidores públicos de las entidades fiscalizadas, y
13.   Efectuar las demás funciones que, en el ámbito de su competencia, le confieran las disposiciones jurídicas aplicables y su superior jerárquico.
Las funciones antes señaladas podrán ejercerse a través de medios físicos o electrónicos mediante el Buzón Digital de la ASF o cualquier otra herramienta tecnológica que al efecto implemente la ASF, en términos del último párrafo de los artículos 38 Quater y 58 del RIASF.
1.5.5.2.1     SUBDIRECCIÓN DE CONTROL
Atribuciones:
Las atribuciones generales de la Subdirección de Control se establecen en el artículo 59 del RIASF.
Funciones:
1.     Participar en el análisis para el desarrollo e implantación de sistemas automatizados de apoyo a la función fiscalizadora, que permitan procesar y obtener información respecto del seguimiento de las recomendaciones y acciones derivadas de la fiscalización superior;
2.     Participar en el diseño, operación y administración, en el ámbito de su competencia, del Módulo de Seguimiento del SICSA;
3.     Realizar la notificación a las entidades fiscalizadas de las acciones derivadas de la fiscalización superior, mediante los informes de auditoría, a excepción de los Informes de Presunta Responsabilidad Administrativa, de las denuncias de hechos y de juicio político;
4.     Participar en la elaboración de estadísticas respecto de las auditorías practicadas y el seguimiento de recomendaciones y acciones;
5.     Participar en la elaboración de los informes requeridos del seguimiento de acciones;
6.     Elaborar el control de los plazos para la notificación de acciones, la respuesta de las entidades fiscalizadas y los pronunciamientos que debe emitir la ASF;
7.     Realizar la conciliación periódica con las áreas responsables del seguimiento de la información contenida en el Módulo de Seguimiento del SICSA, y
8.     Efectuar las demás funciones que, en el ámbito de su competencia, le confieran las disposiciones jurídicas aplicables y su superior jerárquico.
Las funciones antes señaladas podrán ejercerse a través de medios físicos o electrónicos mediante el Buzón Digital de la ASF o cualquier otra herramienta tecnológica que al efecto implemente la ASF, en términos del último párrafo de los artículos 38 Quater y 59 del RIASF.
1.5.5.2.2     SUBDIRECCIÓN DE REGISTRO DE DOCUMENTACIÓN
Atribuciones:
Las atribuciones generales de la Subdirección de Registro de Documentación se establecen en el artículo 59 del RIASF.
Funciones:
1.     Participar en el análisis para el desarrollo e implantación de sistemas automatizados de apoyo a la función fiscalizadora, que permitan procesar y obtener información respecto del seguimiento de las recomendaciones y acciones derivadas de la fiscalización superior;
2.     Participar en el diseño, operación y administración, en el ámbito de su competencia, del Módulo de Seguimiento del SICSA;
3.     Realizar los trabajos para la elaboración de los oficios de corte trimestral y notificación de acciones;
4.     Realizar la recepción y registro en el SICSA de la información remitida por las entidades fiscalizadas para atender las recomendaciones y acciones derivadas de la fiscalización superior, así como la distribución a las Direcciones Generales de Seguimiento "A", "B", "C" y "D", para su evaluación;
5.     Participar en el control de los plazos para la notificación de acciones, la respuesta de las entidades fiscalizadas y los pronunciamientos que debe de emitir la ASF;
6.     Realizar el diseño, operación y actualización del directorio de servidores públicos de las entidades fiscalizadas, y
7.     Efectuar las demás funciones que, en el ámbito de su competencia, le confieran las disposiciones jurídicas aplicables y su superior jerárquico.
Las funciones antes señaladas podrán ejercerse a través de medios físicos o electrónicos mediante el Buzón Digital de la ASF o cualquier otra herramienta tecnológica que al efecto implemente la ASF, en términos del último párrafo de los artículos 38 Quater y 59 del RIASF.
1.5.5.2.3     SUBDIRECCIÓN DE INFORMES DE SEGUIMIENTO
Atribuciones:
Las atribuciones generales de la Subdirección de Informes de Seguimiento se establecen en el artículo 59 del RIASF.
Funciones:
1.     Participar en el análisis para el desarrollo e implantación de sistemas automatizados de apoyo a la función fiscalizadora, que permitan procesar y obtener información respecto del seguimiento de las recomendaciones y acciones derivadas de la fiscalización superior;
2.     Participar en el diseño, operación y administración, en el ámbito de su competencia, del Módulo de Seguimiento del SICSA;
3.     Realizar los trabajos para la elaboración de los oficios de pronunciamientos;
4.     Participar en la elaboración de estadísticas respecto de las auditorías practicadas y el seguimiento de recomendaciones y acciones;
5.     Realizar la elaboración del Informe Semestral que debe rendir la ASF a la Cámara de Diputados sobre el estado que guarda la solventación de las acciones de las entidades fiscalizadas, así como su publicación en la página de Internet institucional;
 
6.     Participar en la elaboración de los informes requeridos del seguimiento de acciones para atender requerimientos internos y externos;
7.     Realizar la elaboración del informe trimestral para las entidades fiscalizadas del estado de trámite de las recomendaciones y acciones;
8.     Realizar la integración y elaboración del reporte final para la Cámara de Diputados sobre las recomendaciones correspondientes a la Cuenta Pública en revisión, y
9.     Efectuar las demás funciones que, en el ámbito de su competencia, le confieran las disposiciones jurídicas aplicables y su superior jerárquico.
Las funciones antes señaladas podrán ejercerse a través de medios físicos o electrónicos mediante el Buzón Digital de la ASF o cualquier otra herramienta tecnológica que al efecto implemente la ASF, en términos del último párrafo de los artículos 38 Quater y 59 del RIASF.
 
ORGANIGRAMA DE LA DIRECCIÓN GENERAL DE INVESTIGACIÓN "A"

ORGANIGRAMA DE LA DIRECCIÓN GENERAL DE INVESTIGACIÓN "B"

ORGANIGRAMA DE LA DIRECCIÓN GENERAL DE INVESTIGACIÓN "C"
 

1.5.6        DIRECCIÓN GENERAL DE INVESTIGACIÓN "A"
1.5.7        DIRECCIÓN GENERAL DE INVESTIGACIÓN "B"
1.5.8        DIRECCIÓN GENERAL DE INVESTIGACIÓN "C"
Objetivo:
Realizar las investigaciones respecto de las faltas administrativas de los servidores públicos y particulares vinculadas con éstas, derivadas de las auditorías practicadas por la ASF, que puedan constituir responsabilidades administrativas, observando los principios de legalidad, imparcialidad, objetividad, congruencia, verdad material y respeto a los derechos humanos; y una vez concluidas éstas, si se determinan irregularidades administrativas graves, enviar el correspondiente informe a las Direcciones Generales de Substanciación "A" y "B", para que esa autoridad inicie el procedimiento correspondiente.
Atribuciones:
Las atribuciones generales de las Direcciones Generales de Investigación "A", "B" y "C" se establecen en el artículo 21 y las específicas en los artículos 38 Septies, 38 Octies y 38 Novies del RIASF.
Funciones:
1.     Aprobar la realización de las investigaciones que sean necesarias, cuando de la fiscalización superior a las cuentas públicas se desprendan faltas administrativas atribuidas a servidores públicos y/o particulares vinculados con éstas;
2.     Vigilar que las investigaciones que lleven a cabo se funden y motiven respecto de las conductas de los servidores públicos y particulares que puedan constituir responsabilidades administrativas;
3.     Requerir a los entes públicos en los términos y condiciones establecidos en la LGRA, y a las personas físicas o morales, públicas o privadas sujetas a investigación por presuntas irregularidades cometidas en el ejercicio de sus funciones, la información o documentación que resulte necesaria, con el objeto de esclarecer los hechos relacionados con las mismas, otorgándoles un plazo de cinco y hasta quince días hábiles para la atención de sus requerimientos, sin perjuicio de ampliarlo por causas justificadas cuando así lo soliciten los interesados, ampliación que no podrá exceder en ningún caso, la mitad del plazo previsto originalmente;
4.     Solicitar la información que resulte necesaria para el esclarecimiento de los hechos, con inclusión de aquella que las disposiciones legales en la materia consideren con carácter de reservada o confidencial, siempre que esté relacionada con la comisión de las infracciones a que se refiere la LGRA, con la obligación de mantener la misma reserva o secrecía, conforme a lo que determinen las leyes;
5.     Celebrar convenios de colaboración con las autoridades correspondientes, a efecto de que la información que se solicite y que las disposiciones legales en la materia consideren reservada o confidencial, conserve su calidad en los expedientes correspondientes, no obstante de que para el cumplimiento de las atribuciones que tienen las autoridades investigadoras durante el desarrollo de sus investigaciones por faltas administrativas graves, no le sean oponibles las disposiciones dirigidas a proteger la secrecía de la información en materia fiscal, bursátil, fiduciaria o la relacionada con operaciones de depósito, administración, ahorro e inversión de recursos monetarios;
6.     Ordenar la práctica de visitas de verificación, las cuales se sujetarán a lo previsto en la Ley Federal de Procedimiento Administrativo;
7.     Vigilar que las investigaciones se realicen con oportunidad, exhaustividad y eficiencia en la integralidad de los datos y documentos, así como en el resguardo del expediente en su conjunto, incorporando en las mismas las técnicas, tecnologías y métodos de investigación que observen las mejores prácticas internacionales;
8.     Vigilar que las investigaciones se realicen de conformidad con las leyes de la materia, cooperando con las autoridades locales e internacionales, a fin de fortalecer los procedimientos de investigación, compartir las mejores prácticas internacionales y combatir la corrupción;
9.     Vigilar que en toda investigación se observen los principios de legalidad, imparcialidad, objetividad, congruencia, verdad material y respeto a los derechos humanos;
10.   Recabar durante el proceso de investigación las documentales que acrediten la confesión de la persona que haya realizado alguna de las faltas administrativas graves o faltas por actos de particulares, o bien, que se encuentren participando en su realización, para acogerse al beneficio de reducción de sanciones;
11.   Imponer los medios de apremio a que se refiere el artículo 120 de LGRA, para hacer cumplir sus determinaciones;
 
12.   Determinar la existencia o inexistencia de actos u omisiones que la LGRA señale como faltas administrativas, calificándolas como graves o no graves;
13.   Dirigir la elaboración y presentar ante la autoridad substanciadora el Informe de Presunta Responsabilidad Administrativa;
14.   Remitir a la DGJ el expediente técnico que integre la documentación y comprobación para promover las acciones legales en el ámbito penal, como resultado de las irregularidades que se detecten;
15.   Dirigir la elaboración del Informe de Presunta Responsabilidad Administrativa y, en su caso, presentar la denuncia penal correspondiente en contra de los servidores públicos de la ASF, cuando derivado de las auditorías que lleven a cabo, no formulen las observaciones sobre las situaciones irregulares que detecten o violen la reserva de información;
16.   Emitir, en su caso, el acuerdo de conclusión y archivo del expediente, si de las investigaciones que practiquen no se encontraran elementos suficientes que permitan demostrar la existencia de la infracción y la presunta responsabilidad del infractor, sin perjuicio de que pueda abrirse nuevamente la investigación si se presentan nuevos indicios o pruebas suficientes para determinar la existencia de la infracción y responsabilidad del infractor;
17.   Impugnar, en su caso, la determinación de las autoridades resolutoras de abstenerse de iniciar el procedimiento de responsabilidad administrativa o de imponer sanciones administrativas a un servidor público o particular;
18.   Recurrir las determinaciones del Tribunal Federal de Justicia Administrativa, de la Fiscalía Especializada en Materia de Combate a la Corrupción y de cualquier otra autoridad, en términos de las disposiciones legales aplicables;
19.   Dar a conocer al Auditor Especial de Seguimiento, Informes e Investigación, los informes de gestión de las investigaciones que realicen las DGI;
20.   Dirigir la ejecución y control del seguimiento del ejercicio programático y presupuestal de la dirección general, y
21.   Las demás que en el ámbito de su competencia le otorguen la LGRA, las demás disposiciones jurídicas aplicables y su superior jerárquico.
Las funciones antes señaladas podrán ejercerse a través de medios físicos o electrónicos mediante el Buzón Digital de la ASF o cualquier otra herramienta tecnológica que al efecto implemente la ASF, en términos del último párrafo del artículo 21 del RIASF.
Las Direcciones Generales de Investigación "A", "B" y "C", para la atención de los asuntos de su competencia y de las UA de su adscripción, serán auxiliadas cada una por una Secretaría Técnica, cuyas funciones se pueden consultar en el Apartado VII. Funciones Generales.
1.5.6.1          DIRECCIÓN DE INVESTIGACIÓN "A.1"
1.5.6.2          DIRECCIÓN DE INVESTIGACIÓN "A.2"
1.5.6.3          DIRECCIÓN DE INVESTIGACIÓN "A.3"
1.5.7.1          DIRECCIÓN DE INVESTIGACIÓN "B.1"
1.5.7.2          DIRECCIÓN DE INVESTIGACIÓN "B.2"
1.5.8.1          DIRECCIÓN DE INVESTIGACIÓN "C.1"
1.5.8.2          DIRECCIÓN DE INVESTIGACIÓN "C.2"
Atribuciones:
Las atribuciones generales de las Direcciones de Investigación "A.1", "A.2", "A.3", "B.1", "B.2", "C.1" y "C.2" se establecen en el artículo 58 del RIASF.
Funciones:
1.     Efectuar, previa autorización de su superior jerárquico, visitas domiciliarias a particulares, personas físicas o morales, para exigir la exhibición de los libros, papeles, contratos, convenios, nombramientos, dispositivos magnéticos o electrónicos de almacenamiento de información, documentos y archivos indispensables para la realización de sus investigaciones, así como la evidencia documental de los costos y gastos que erogaron para cumplir con los contratos sujetándose a las leyes respectivas y a las formalidades establecidas para los cateos, con motivo de la fiscalización superior;
2.     Participar en entrevistas y reuniones con particulares o con los servidores públicos de las entidades fiscalizadas necesarias para conocer directamente el ejercicio de sus funciones;
3.     Plantear a su superior jerárquico la revisión, en el ámbito de su competencia, de los actos u omisiones que impliquen alguna irregularidad, o conducta ilícita o comisión de faltas administrativas, en los términos de la LFRCF y de la LGRA;
4.     Participar en las comisiones que su superior jerárquico le encomiende y mantenerlo informado sobre el desarrollo de sus actividades;
5.     Requerir a terceros que hubieran contratado con las entidades fiscalizadas obra pública, bienes o servicios mediante cualquier título legal y a cualquier entidad o persona física o moral, pública o privada, o aquellos que hayan sido subcontratados por terceros, la información y documentación justificativa y comprobatoria del ejercicio de recursos públicos;
6.     Solicitar copia certificada de la información y documentación original o, en su caso, de las constancias que obren en los archivos de las entidades fiscalizadas, observando las disposiciones jurídicas en materia de transparencia, acceso a la información pública y protección de datos personales;
7.     Obtener durante el desarrollo de las investigaciones copia de la información y documentación original o, en su caso, de las constancias que tenga a la vista y certificarla, previo cotejo con sus originales;
8.     Grabar en audio o video cualquiera de las reuniones que en el ejercicio de sus funciones lleven a cabo, previo consentimiento por escrito signado con firma autógrafa o firma electrónica, de la o las personas que participen, para integrar el archivo electrónico correspondiente, y
9.     Efectuar las demás funciones que, en el ámbito de su competencia, le confieran las disposiciones jurídicas aplicables y su superior jerárquico.
Las funciones antes señaladas podrán ejercerse a través de medios físicos o electrónicos mediante el Buzón Digital de la ASF o cualquier otra herramienta tecnológica que al efecto implemente la ASF, en términos del último párrafo del artículo 58 del RIASF.
1.5.6.1.1       SUBDIRECCIÓN DE INVESTIGACIÓN "A.1.1"
1.5.6.1.2       SUBDIRECCIÓN DE INVESTIGACIÓN "A.1.2"
1.5.6.2.1       SUBDIRECCIÓN DE INVESTIGACIÓN "A.2.1"
1.5.6.2.2       SUBDIRECCIÓN DE INVESTIGACIÓN "A.2.2"
1.5.6.3.1       SUBDIRECCIÓN DE INVESTIGACIÓN "A.3.1"
1.5.6.3.2       SUBDIRECCIÓN DE INVESTIGACIÓN "A.3.2"
 
1.5.7.1.1       SUBDIRECCIÓN DE INVESTIGACIÓN "B.1.1"
1.5.7.1.2       SUBDIRECCIÓN DE INVESTIGACIÓN "B.1.2"
1.5.7.2.1       SUBDIRECCIÓN DE INVESTIGACIÓN "B.2.1"
1.5.7.2.2       SUBDIRECCIÓN DE INVESTIGACIÓN "B.2.2"
1.5.8.1.1       SUBDIRECCIÓN DE INVESTIGACIÓN "C.1.1"
1.5.8.1.2       SUBDIRECCIÓN DE INVESTIGACIÓN "C.1.2"
1.5.8.2.1       SUBDIRECCIÓN DE INVESTIGACIÓN "C.2.1"
1.5.8.2.2       SUBDIRECCIÓN DE INVESTIGACIÓN "C.2.2"
Atribuciones:
Las atribuciones generales de las Subdirecciones de Investigación "A.1.1", "A.1.2", "A.2.1", "A.2.2", "A.3.1, "A.3.2", "B.1.1", "B.1.2", "B.2.1", "B.2.2", "C.1.1", "C.1.2", "C.2.1" y "C.2.2" se establecen en el artículo 59 del RIASF.
Funciones:
1.     Efectuar, previa autorización de su superior jerárquico, visitas domiciliarias a particulares, personas físicas o morales, para exigir la exhibición de los libros, papeles, contratos, convenios, nombramientos, dispositivos magnéticos o electrónicos de almacenamiento de información, documentos y archivos indispensables para la realización de sus investigaciones, así como la evidencia documental de los costos y gastos que erogaron para cumplir con los contratos sujetándose a las leyes respectivas y a las formalidades establecidas para los cateos, con motivo de la fiscalización superior;
2.     Proponer a su superior jerárquico la revisión, en el ámbito de su competencia, de los actos u omisiones que impliquen alguna irregularidad, conducta ilícita o comisión de faltas administrativas, en los términos de las disposiciones jurídicas aplicables;
3.     Verificar que la integración de los expedientes de las auditorías practicadas, para su archivo y salvaguarda, sea acorde a las disposiciones legales aplicables y se efectúe con la documentación que garantice el soporte de los resultados obtenidos;
4.     Recabar ante terceros que hubieran contratado con las entidades fiscalizadas obra pública, bienes o servicios mediante cualquier título legal y a cualquier entidad o persona física o moral, pública o privada, o aquellos que hayan sido subcontratados por terceros, la información y documentación justificativa y comprobatoria del ejercicio de recursos públicos;
5.     Solicitar copia certificada de la información y documentación original o, en su caso, de las constancias que obren en los archivos de las entidades fiscalizadas observando las disposiciones jurídicas en materia de transparencia, acceso a la información pública y protección de datos personales;
6.     Obtener durante el desarrollo de las investigaciones copia de la información y documentación original o, en su caso, de las constancias que tenga a la vista y certificarla, previo cotejo con sus originales;
7.     Realizar entrevistas y reuniones con particulares o con los servidores públicos de las entidades fiscalizadas necesarias para conocer directamente el ejercicio de sus funciones, y
8.     Efectuar las demás funciones que, en el ámbito de su competencia, le confieran las disposiciones jurídicas aplicables y su superior jerárquico.
Las funciones antes señaladas podrán ejercerse a través de medios físicos o electrónicos mediante el Buzón Digital de la ASF o cualquier otra herramienta tecnológica que al efecto implemente la ASF, en términos del último párrafo del artículo 59 del RIASF.
 
ORGANIGRAMA DE LA UNIDAD DE ASUNTOS JURÍDICOS

1.6          UNIDAD DE ASUNTOS JURÍDICOS
Objetivo:
Proporcionar asistencia jurídica a las UA de la ASF para el desempeño de sus atribuciones, coordinar el desahogo de los procedimientos legales a su cargo, y llevar a cabo los trámites legales y la defensa jurídica
de la ASF.
Atribuciones:
Las atribuciones generales de la Unidad de Asuntos Jurídicos se establecen en el artículo 17 y las específicas en el artículo 18 del RIASF.
Funciones:
1.     Representar a la ASF ante las entidades fiscalizadas, autoridades federales y locales, entidades federativas, municipios y alcaldías de la Ciudad de México, los Tribunales de la República y demás personas físicas y morales, por sí o mediante las direcciones generales de su adscripción; ejercer las acciones judiciales, civiles, penales, patrimoniales y contencioso-administrativas en los juicios en los que la ASF sea parte, así como contestar demandas, presentar pruebas y alegatos y actuar en defensa de los intereses jurídicos de la propia ASF, dando el debido seguimiento a los procesos y juicios en que actúe;
2.     Asesorar en materia jurídica al Auditor Superior de la Federación, a los auditores especiales y a los titulares de unidad y actuar como su órgano de consulta;
3.     Asesorar directamente o mediante la dirección general que determine, a las áreas de la ASF cuando así lo soliciten, sobre aspectos jurídicos específicos;
4.     Participar en la elaboración de los informes individuales, específicos y General, en el ámbito de su competencia;
5.     Coordinar el asesoramiento jurídico que proporcionen las direcciones generales a su cargo en la elaboración de los dictámenes técnicos necesarios para promover acciones derivadas de la fiscalización superior;
6.     Presentar por sí o mediante la DGJ, las denuncias penales que procedan como resultado de las irregularidades detectadas con motivo de la fiscalización superior, con apoyo en los dictámenes técnicos respectivos elaborados por las UA competentes, en los términos de lo dispuesto por la LFRCF, la legislación penal y demás normativa aplicable;
7.     Promover por sí o mediante la DGJ, las sanciones administrativas y penales que se deriven de la omisión en la entrega de la información, la entrega de documentación e información presuntamente apócrifa y la simulación de actos en que incurran los servidores públicos, así como cualquier entidad, persona física o moral, pública o privada, fideicomiso, mandato o fondo, o cualquier otra figura jurídica, que reciban o ejerzan recursos públicos federales o participaciones federales, a los que se les solicite información en los términos de la LFRCF;
8.     Coadyuvar con la autoridad ministerial y jurisdiccional y, en su caso, instruir la presentación de recursos y medios de impugnación legalmente procedentes en cuanto a las determinaciones emitidas por dichas autoridades;
9.     Presentar por sí o mediante la DGJ, denuncias de juicio político, de conformidad con lo señalado en el Título Cuarto de la CPEUM, como resultado de las irregularidades detectadas por los titulares de las UA con motivo de la fiscalización superior con apoyo en los dictámenes técnicos respectivos elaborados por dichas unidades;
10.   Asesorar y auxiliar al Auditor Superior de la Federación, por sí o por medio de la DGJ, en la tramitación, substanciación y resolución del recurso de reconsideración que se interponga en contra de las resoluciones que, en su caso, emita;
11.   Coordinar, en apoyo al Auditor Superior de la Federación, las impugnaciones de las determinaciones de la Fiscalía Especializada en Materia de Combate a la Corrupción y del Tribunal Federal de Justicia Administrativa;
12.   Coordinar las funciones de las áreas de su adscripción;
13.   Coordinar la elaboración del dictamen técnico jurídico que emita la DGJ, relativo a la revisión de la gestión financiera correspondiente, a que se refiere el artículo 62 de la LFRCF, ya sea del ejercicio fiscal en curso o de ejercicios anteriores a la Cuenta Pública en revisión;
14.   Coordinar la elaboración y actualización de la normativa de carácter jurídico, así como aprobar los lineamientos que estime necesarios para el cumplimiento de las disposiciones jurídicas;
15.   Coordinar, con apoyo de la DGJ, para el efecto de la determinación de criterios jurídicos institucionales, al personal jurídico que ejerza funciones de apoyo jurídico o asesoría jurídica que se encuentre adscrito a las UAA de la ASF;
16.   Someter a la consideración del Auditor Superior de la Federación los acuerdos de reformas y adiciones al RIASF;
17.   Analizar, revisar, formular, por sí o por medio de las áreas a su cargo, los proyectos de estudios de leyes, decretos, reglamentos, circulares y demás disposiciones jurídicas en las materias que sean competencia de la ASF;
18.   Coordinar la difusión, en el ámbito de su competencia, de los criterios jurídicos que emitan los tribunales como resultado de sus determinaciones que pudieran impactar en el desarrollo de las funciones de la ASF;
19.   Coordinar la compilación y difusión de las normas jurídicas relacionadas con las funciones de la ASF, y
20.   Efectuar las demás funciones que, en el ámbito de su competencia, le confieran las disposiciones jurídicas aplicables y el Auditor Superior de la Federación.
 
La UAJ, para la atención de los asuntos de su competencia y de las UA de su adscripción, será auxiliada por una Secretaría Técnica y Asesoría, cuyas funciones se pueden consultar en el Apartado VII. Funciones Generales.
ORGANIGRAMA DE LA DIRECCIÓN GENERAL JURÍDICA

1.6.1          DIRECCIÓN GENERAL JURÍDICA
Objetivo:
Proporcionar asistencia jurídica a las diversas UA de la ASF en el desarrollo de sus actividades, defender los intereses de la institución en las controversias de carácter civil, penal, administrativo y fiscal, presentar denuncias derivadas de la fiscalización superior y darles seguimiento, y emitir dictamen jurídico para atender las denuncias que se presenten.
Atribuciones:
Las atribuciones generales de la Dirección General Jurídica se establecen en el artículo 21 y las específicas en el artículo 39 del RIASF.
Funciones:
1.     Representar a la ASF ante los Tribunales de la República y ejercer, en el ámbito de su competencia, las acciones judiciales, civiles y contencioso-administrativas en los juicios y procedimientos en los que la ASF sea parte, promover y contestar demandas, presentar pruebas, absolver posiciones y formular alegatos, interponer toda clase de recursos y actuar en defensa de los intereses de la propia ASF, dando el debido seguimiento a los procesos y juicios en que se actúe;
2.     Dirigir el asesoramiento jurídico que se proporcione a las áreas de la ASF, así como a las UAA en la práctica de sus auditorías y demás aspectos relacionados con la fiscalización superior;
3.     Dirigir la revisión jurídica de los oficios que deriven de las auditorías que practique la ASF, así como los demás documentos relacionados con aspectos legales que se elaboren en sus diversas áreas;
4.     Expedir los lineamientos sobre el levantamiento de las actas administrativas que procedan, como resultado de las auditorías que practique la ASF;
5.     Dirigir el asesoramiento que se proporcione a las UAA y, cuando sea necesario, designar al personal para intervenir en el levantamiento de las actas administrativas que procedan como resultado de las auditorías o visitas domiciliarias que practique la ASF;
6.     Dirigir la designación del personal para otorgar asesoría jurídica sobre planteamientos específicos y concretos, para asistir a reuniones, levantar actas circunstanciadas y de visitas domiciliarias, que requieran las UAA, durante la planeación y desarrollo de las auditorías;
7.     Dirigir el asesoramiento jurídico que soliciten las UAA, para atender el seguimiento y solventación de las acciones que promueve la ASF, con motivo de la fiscalización superior, de acuerdo con los plazos, procedimientos y disposiciones jurídicas aplicables;
8.     Dirigir el asesoramiento jurídico en la elaboración de los documentos en los que se dé por terminada cualquier acción legal de la ASF, así como, en su caso, proceder a su notificación;
9.     Coordinar el asesoramiento jurídico que se proporcione a las UAA en la elaboración de los documentos relacionados con las solicitudes de información y documentación;
10.   Coordinar la instrucción y substanciación del procedimiento para la imposición de las multas establecidas en la LFRCF, así como emitir las resoluciones correspondientes;
11.   Coordinar la instrucción y substanciación del recurso de reconsideración que se interponga en contra de las multas que imponga;
12.   Resolver el recurso de reconsideración que se interponga en contra de las multas que imponga;
13.   Dirigir la recopilación e integración de la documentación y evidencias necesarias para la presentación de las denuncias o querellas penales sobre hechos que afecten el patrimonio de la ASF, en los términos que disponga su superior jerárquico;
14.   Coordinar el asesoramiento jurídico que se proporcione a las UA para la formulación del dictamen técnico y la integración del expediente técnico que lo sustente, para presentar denuncias penales o de juicio político derivadas de la fiscalización superior;
15.   Presentar las denuncias penales o de juicio político que procedan, como resultado de las irregularidades detectadas por las UA con motivo de la fiscalización superior, con apoyo en los dictámenes técnicos respectivos elaborados por dichos titulares;
16.   Coadyuvar con el Ministerio Público en los procesos penales investigatorios y judiciales de los que forme parte, opinar sobre el no ejercicio o el desistimiento de la acción penal, y presentar las acciones jurídicas que procedan derivadas de las actuaciones del Ministerio Público;
17.   Coordinar el seguimiento a las denuncias penales y atender los requerimientos del Ministerio Público y de las autoridades jurisdiccionales, recabando la información de las UA;
18.   Dirigir la preparación, en apoyo al Auditor Superior de la Federación, de las impugnaciones de las determinaciones de la Fiscalía Especializada en Materia de Combate a la Corrupción y del Tribunal Federal de Justicia Administrativa;
 
19.   Instrumentar en el ámbito de su competencia, la elaboración de los informes previo y justificado que deba rendir la ASF en los juicios de amparo en los que sea parte y en aquellos en los que sus servidores públicos sean señalados como autoridades responsables, así como formular alegatos cuando tenga el carácter de tercero perjudicado y, en general, formular y presentar todas las promociones que se refieran a dichos juicios;
20.   Dirigir el ejercicio de las acciones legales que correspondan en las Controversias Constitucionales en las que la ASF sea parte;
21.   Dirigir la elaboración y emitir el dictamen técnico jurídico a que se refiere el artículo 62 de la LFRCF y, para tales efectos, por sí o a través de sus directores de área, formular a las UAA, en su caso, los requerimientos necesarios;
22.   Expedir copias certificadas de las constancias que obren en los archivos de la ASF, observando las disposiciones jurídicas en materia de transparencia, acceso a la información pública y protección de datos personales;
23.   Apoyar en la elaboración de los informes de auditoría y el Informe General, en el ámbito de su competencia;
24.   Dirigir el asesoramiento jurídico para la celebración de convenios de coordinación o colaboración en los que participe la ASF con los Poderes de la Unión, los órganos constitucionalmente autónomos, las legislaturas locales, el Congreso de la Ciudad de México, las entidades fiscalizadoras locales, los municipios y las alcaldías de la Ciudad de México, así como con los organismos nacionales e internacionales que agrupen a entidades de fiscalización superior homólogas, o con éstas directamente, con el sector privado y con los colegios de profesionales, instituciones académicas e instituciones de reconocido prestigio de carácter multinacional, con apego a las disposiciones jurídicas aplicables, así como llevar su control, registro y gestionar su publicación en la página de Internet de la ASF;
25.   Dirigir el asesoramiento en materia jurídica en las relaciones entre la ASF y los diversos organismos superiores de fiscalización y control gubernamental, tanto nacionales como internacionales;
26.   Coordinar el análisis, revisión y formulación de los proyectos de estudios de leyes, decretos, reglamentos, circulares y las demás disposiciones jurídicas en las materias que sean de la competencia de la ASF, así como apoyar en la preparación de estudios y proyectos en investigaciones que competan a la ASF, para presentarlos a la consideración del Titular de la UAJ;
27.   Dirigir la difusión, en el ámbito de su competencia, de los criterios jurídicos que emitan los Tribunales como resultado de sus determinaciones que pudieran impactar en el desarrollo de las funciones de la ASF;
28.   Instruir la elaboración de acuerdos mediante los cuales el Auditor Superior de la Federación delegue sus atribuciones, en forma general o particular, a servidores públicos subalternos, así como aquellos en los que se proponga la adscripción o readscripción de las UA establecidas en el RIASF;
29.   Dirigir la compilación y difusión de las normas jurídicas relacionadas con las funciones de la ASF;
30.   Dirigir la elaboración de los proyectos de reformas y adiciones al RIASF, en los términos que señale el Auditor Superior de la Federación, por conducto de su superior jerárquico;
31.   Dirigir la instrucción, substanciación y resolver el procedimiento que regula la Ley Federal de Responsabilidad Patrimonial del Estado, con motivo de las reclamaciones que presentan los particulares, en términos de la LFRCF y las demás disposiciones jurídicas aplicables;
32.   Coordinar la substanciación, a solicitud de su superior jerárquico, del recurso de revisión que se interponga en contra de las resoluciones emitidas en el procedimiento de responsabilidad patrimonial, que regula la Ley Federal de Responsabilidad Patrimonial del Estado;
33.   Coordinar la promoción para la imposición de sanciones administrativas y penales que se deriven de la omisión en la entrega de la información, la entrega de documentación e información presuntamente apócrifa, y la simulación de actos en que incurran los servidores públicos, así como cualquier entidad, persona física o moral, pública o privada, fideicomiso, mandato o fondo, o cualquier otra figura jurídica, que reciban o ejerzan recursos públicos federales o participaciones federales, a los que se les solicite información en los términos de la LFRCF;
34.   Dirigir la elaboración y actualización de la normativa de carácter jurídico y de los lineamientos necesarios para el cumplimiento de las disposiciones jurídicas y someterlos a aprobación del Titular de la UAJ;
35.   Apoyar a la UAJ, en la coordinación, para el efecto de la determinación de criterios jurídicos institucionales, al personal jurídico que ejerza funciones de apoyo jurídico o asesoría jurídica que se encuentre adscrito a las UAA de la ASF;
36.   Coordinar la participación en la substanciación de Mecanismos Alternativos de Solución de Controversias en Materia Penal;
37.   Emitir el pronunciamiento respecto a la suspensión condicional del proceso y el procedimiento abreviado, conforme a la normatividad aplicable y a la opinión técnica que emitan las áreas competentes;
38.   Celebrar acuerdos reparatorios, conforme a la normatividad aplicable y a la opinión técnica que emitan las áreas competentes;
39.   Solicitar a las direcciones generales competentes la opinión técnica que se requiera conforme a la normatividad aplicable, y
40.   Efectuar las demás funciones que, en el ámbito de su competencia, le confieran las disposiciones jurídicas aplicables y su superior jerárquico.
La DGJ, para la atención de los asuntos de su competencia y de las UA de su adscripción, será auxiliada por una Secretaría Técnica, cuyas funciones se pueden consultar en el Apartado VII. Funciones Generales.
1.6.1.1       DIRECCIÓN JURÍDICA "A"
1.6.1.2       DIRECCIÓN JURÍDICA "B"
1.6.1.3       DIRECCIÓN JURÍDICA "C"
1.6.1.4       DIRECCIÓN JURÍDICA "D"
Atribuciones:
Las atribuciones generales de las Direcciones Jurídicas "A", "B", "C" y "D" se establecen en el artículo 58 del RIASF.
Funciones:
1.     Organizar la representación de la ASF ante los Tribunales de la República y ejercer en el ámbito de la competencia de la dirección general, las acciones judiciales, civiles y contencioso-administrativas en los juicios y procedimientos en los que la ASF sea parte, promover y contestar demandas, presentar pruebas, absolver posiciones y formular alegatos, interponer toda clase de recursos y actuar en defensa de los intereses de la propia ASF, dando el debido seguimiento a los procesos y juicios en que se actúe;
2.     Organizar el asesoramiento jurídico que se proporcione a las áreas de la ASF, así como a las UAA en la práctica de sus auditorías y demás aspectos relacionados con la fiscalización superior;
3.     Organizar la elaboración de los proyectos de lineamientos que deban expedirse sobre el levantamiento de las actas administrativas que se deriven de las auditorías y las visitas domiciliarias que practique la ASF, así como las propuestas para su actualización;
4.     Organizar que el asesoramiento jurídico que se proporcione a las UAA y, en su caso, la intervención en el levantamiento de actas administrativas circunstanciadas, relacionadas con las auditorías y con las visitas domiciliarias que practiquen, se realice conforme a la normativa aplicable;
5.     Coordinar la designación del personal para otorgar asesoría jurídica sobre planteamientos específicos y concretos, asistir a reuniones, levantar actas circunstanciadas y de visitas domiciliarias, que requieran las UAA, durante la planeación y desarrollo de las auditorías;
6.     Coordinar el asesoramiento jurídico que se proporcione a las UAA en el trámite de atención y solventación de las acciones que promueve la ASF, con motivo de la fiscalización superior, de acuerdo con los plazos, procedimientos y disposiciones jurídicas aplicables;
 
7.     Coordinar el asesoramiento jurídico en la elaboración de los documentos mediante los cuales se dé por terminada cualquier acción legal de la ASF y controlar su notificación;
8.     Organizar, de conformidad con el ámbito de su competencia y en la forma que disponga su superior jerárquico, la atención de las solicitudes de información y documentación, observando las disposiciones jurídicas en materia de transparencia, acceso a la información pública y protección de datos personales;
9.     Coordinar la instrucción y substanciación del procedimiento para la imposición de las multas establecidas en la LFRCF, así como emitir las resoluciones correspondientes;
10.   Coordinar la instrucción y substanciación del recurso de reconsideración que se interponga en contra de las multas que imponga la DGJ;
11.   Coordinar la elaboración de la resolución del recurso de reconsideración que se interponga en contra de las multas que imponga;
12.   Organizar y supervisar, en los términos que disponga su superior jerárquico, el análisis de la documentación necesaria para la presentación de las denuncias o querellas penales, sobre hechos que afecten el patrimonio de la ASF o en las que tenga interés jurídico;
13.   Coordinar el asesoramiento jurídico que se proporcione a las UA para la formulación del dictamen técnico y la integración del expediente técnico que lo sustente, para presentar denuncias de juicio político, denuncias o querellas penales derivadas de la fiscalización superior;
14.   Organizar y supervisar, en los términos que disponga su superior jerárquico, el análisis de la documentación necesaria para la presentación de las denuncias o querellas penales, que procedan como resultado de las irregularidades detectadas por las UA con motivo de la fiscalización superior;
15.   Coadyuvar con el Ministerio Público en los procesos penales investigatorios y judiciales de los que forme parte, opinar sobre el no ejercicio o el desistimiento de la acción penal y presentar las acciones jurídicas que procedan derivadas de las actuaciones del Ministerio Público;
16.   Supervisar el seguimiento a las denuncias penales y atender los requerimientos del Ministerio Público y de las autoridades jurisdiccionales, recabando la información de las UA;
17.   Organizar la elaboración de los informes previo y justificado que debe rendir la ASF en los juicios de amparo en los que sea parte y en aquéllos en los que sus servidores públicos sean señalados como autoridades responsables, así como organizar la formulación de alegatos cuando tenga el carácter de tercero perjudicado y, en general, la formulación de todas las promociones que se refieran a dichos juicios;
18.   Organizar la preparación, en apoyo al Auditor Superior de la Federación, de las impugnaciones de las determinaciones de la Fiscalía Especializada en Materia de Combate a la Corrupción y del Tribunal Federal de Justicia Administrativa;
19.   Organizar el ejercicio de las acciones legales que correspondan en las Controversias Constitucionales en las que la ASF sea parte;
20.   Organizar la elaboración y emisión del dictamen técnico jurídico a que se refiere el artículo 62 de la LFRCF;
21.   Controlar la expedición de copias certificadas de la documentación que obre en los archivos de la dirección general, así como aquellas que se refieran a las actividades de su competencia, observando las disposiciones jurídicas en materia de transparencia, acceso a la información pública y protección de datos personales;
22.   Coordinar el asesoramiento jurídico para la celebración de convenios de coordinación o colaboración en los que participe la ASF con los Poderes de la Unión, los órganos constitucionalmente autónomos, las legislaturas locales, el Congreso de la Ciudad de México, las entidades fiscalizadoras locales, los municipios y las alcaldías de la Ciudad de México, así como con los organismos nacionales e internacionales que agrupen a entidades de fiscalización superior homólogas, o con éstas directamente, con el sector privado y con los colegios de profesionales, instituciones académicas e instituciones de reconocido prestigio de carácter multinacional, con apego a la normativa aplicable, de acuerdo con las instrucciones del director general;
23.   Coordinar la participación en la elaboración de los informes de auditoría y el Informe General, en el ámbito de su competencia;
24.   Organizar la elaboración de los acuerdos mediante los cuales el Auditor Superior de la Federación delegue sus atribuciones, en forma general o particular, a servidores públicos subalternos, así como aquéllos en los que se proponga la adscripción o readscripción de las UA establecidas en el RIASF;
25.   Coordinar el asesoramiento en materia jurídica en las relaciones entre la ASF y los diversos organismos superiores de fiscalización y control gubernamental, tanto nacionales como internacionales;
26.   Organizar la difusión, en el ámbito de su competencia, de los criterios jurídicos que emitan los Tribunales como resultado de sus determinaciones que pudieran impactar en el desarrollo de las funciones de la ASF;
27.   Organizar los estudios de leyes, decretos, reglamentos, circulares y las demás disposiciones jurídicas en las materias que sean de la competencia de la ASF, así como participar en la preparación de estudios, proyectos e investigaciones en materia jurídica que competan a la ASF, de conformidad con las instrucciones de su superior jerárquico;
28.   Controlar las actividades conducentes para compilar y difundir las normas jurídicas relacionadas con las funciones de la ASF;
29.   Organizar la elaboración de los proyectos de reformas y adiciones del RIASF, en los términos que señale su superior jerárquico;
30.   Organizar la instrucción, substanciación y resolución del procedimiento que regula la Ley Federal de Responsabilidad Patrimonial del Estado, con motivo de las reclamaciones que presentan los particulares, en términos de la LFRCF y las demás disposiciones jurídicas aplicables;
31.   Organizar la substanciación, a solicitud de su superior jerárquico, del recurso de revisión que se interponga en contra de las resoluciones emitidas en el procedimiento de responsabilidad patrimonial, que regula la Ley Federal de Responsabilidad Patrimonial del Estado;
32.   Coordinar la promoción para la imposición de sanciones administrativas y penales que se deriven de la omisión en la entrega de la información, documentación e información presuntamente apócrifa, y la simulación de actos en que incurran los servidores públicos, así como cualquier entidad, persona física o moral, pública o privada, fideicomiso, mandato o fondo, o cualquier otra figura jurídica, que reciban o ejerzan recursos públicos federales o participaciones federales, a los que se les solicite información en los términos de la LFRCF;
33.   Organizar la elaboración y actualización de la normativa de carácter jurídico y de los lineamientos necesarios para el cumplimiento de las disposiciones jurídicas, para someterlos a aprobación del Titular de la UAJ;
34.   Organizar el apoyo a la UAJ, en la coordinación, para el efecto de la determinación de criterios jurídicos institucionales, al personal jurídico que ejerza funciones de apoyo jurídico o asesoría jurídica, que se encuentre adscrito a las UAA de la ASF;
35.   Organizar la participación en la substanciación de Mecanismos Alternativos de Solución de Controversias en Materia Penal;
36.   Coordinar la elaboración del pronunciamiento respecto a la suspensión condicional del proceso y el procedimiento abreviado, conforme a la normatividad aplicable y a la opinión técnica que emitan las áreas competentes;
37.   Coordinar la elaboración de acuerdos reparatorios, conforme a la normatividad aplicable y a la opinión técnica que emitan las áreas competentes;
38.   Coordinar la elaboración de solicitudes de opinión técnica a las direcciones generales competentes, conforme a la normatividad aplicable;
39.   Coordinar la actualización de la información correspondiente al SICSA, en los casos en los que participe la dirección general en la revisión de aspectos legales de las acciones promovidas por la ASF, y
40.   Efectuar las demás funciones que, en el ámbito de su competencia, le confieran las disposiciones jurídicas aplicables y su superior jerárquico.
1.6.1.1.1     SUBDIRECCIÓN JURÍDICA "A.1"
1.6.1.1.2     SUBDIRECCIÓN JURÍDICA "A.2"
 
1.6.1.1.3     SUBDIRECCIÓN JURÍDICA "A.3"
1.6.1.2.1     SUBDIRECCIÓN JURÍDICA "B.1"
1.6.1.2.2     SUBDIRECCIÓN JURÍDICA "B.2"
1.6.1.3.1     SUBDIRECCIÓN JURÍDICA "C.1"
1.6.1.3.2     SUBDIRECCIÓN JURÍDICA "C.2"
1.6.1.4.1     SUBDIRECCIÓN JURÍDICA "D.1"
1.6.1.4.2     SUBDIRECCIÓN JURÍDICA "D.2"
1.6.1.4.3     SUBDIRECCIÓN JURÍDICA "D.3"
Atribuciones:
Las atribuciones generales de las Subdirecciones Jurídicas "A.1", "A.2", "A.3", "B.1", "B.2", "C.1", "C.2", "D.1", "D.2" y "D.3" se establecen en el artículo 59 del RIASF.
Funciones:
1.     Supervisar el seguimiento de los juicios y procedimientos en materias civil, penal, política, administrativa y constitucional, en los que sea parte la ASF, de acuerdo con las instrucciones de su superior jerárquico;
2.     Participar en el asesoramiento jurídico que se proporcione a las áreas de la ASF, así como a las UAA en la práctica de sus auditorías y demás aspectos relacionados con la fiscalización superior;
3.     Participar en la elaboración de los proyectos de lineamientos que deban expedirse sobre el levantamiento de las actas administrativas que deriven de las auditorías y de las visitas domiciliarias que practique la ASF, así como las propuestas de su actualización;
4.     Supervisar que el asesoramiento jurídico que se proporcione a las UAA y, en su caso, la intervención en el levantamiento de actas administrativas circunstanciadas relacionadas con las auditorías y con las visitas domiciliarias que se practiquen, se realice conforme a la normativa aplicable;
5.     Supervisar el asesoramiento que se proporcione a las UAA en el trámite para la atención y solventación de las acciones que promueve la ASF, con motivo de la fiscalización superior, de acuerdo con los plazos, procedimientos y la normativa aplicable;
6.     Realizar la designación del personal para otorgar asesoría jurídica sobre planteamientos específicos y concretos, asistir a reuniones, levantar actas circunstanciadas y de visitas domiciliarias, que requieran las UAA, durante la planeación y desarrollo de las auditorías;
7.     Participar en el asesoramiento jurídico para la elaboración de los documentos mediante los cuales se dé por terminada cualquier acción legal de la ASF, así como su notificación;
8.     Participar, de conformidad con su ámbito de competencia y en la forma que disponga su superior jerárquico, en la atención de solicitudes de información y documentación;
9.     Supervisar la instrucción y substanciación del procedimiento para la imposición de las multas establecidas en la LFRCF, así como emitir las resoluciones correspondientes;
10.   Supervisar la instrucción y substanciación del recurso de reconsideración que se interponga en contra de las multas que imponga;
11.   Verificar el recurso de reconsideración que se interponga en contra de las multas que imponga;
12.   Participar en el análisis de la documentación necesaria para la presentación de las denuncias o querellas penales que procedan sobre hechos que afecten el patrimonio de la ASF o en las que se tenga interés jurídico;
13.   Supervisar el asesoramiento jurídico específico que se otorgue a las UA para la formulación del dictamen técnico y la integración del expediente técnico que lo sustente, para presentar denuncias de juicio político, denuncias o querellas penales derivadas de la fiscalización superior;
14.   Coadyuvar con el Ministerio Público en los procesos penales investigatorios y judiciales de los que forme parte, opinar sobre el no ejercicio o el desistimiento de la acción penal y presentar las acciones jurídicas que procedan, derivadas de las actuaciones del Ministerio Público;
15.   Supervisar, en los términos que disponga su superior jerárquico, el análisis de la documentación necesaria para la presentación de las denuncias o querellas penales que procedan como resultado de las irregularidades detectadas por las UA con motivo de la fiscalización superior;
16.   Supervisar las acciones de seguimiento de las denuncias y querellas penales, así como atender los requerimientos del Ministerio Público o de las autoridades jurisdiccionales;
17.   Coordinar la preparación, en apoyo al Auditor Superior de la Federación, de las impugnaciones de las determinaciones de la Fiscalía Especializada en Materia de Combate a la Corrupción y del Tribunal Federal de Justicia Administrativa;
18.   Supervisar el ejercicio de las acciones legales que correspondan en las Controversias Constitucionales en las que la ASF sea parte;
19.   Participar en la elaboración y emisión del dictamen técnico jurídico a que se refiere el artículo 62 de la LFRCF;
20.   Programar la elaboración de los informes previo y justificado que debe rendir la ASF en los juicios de amparo en los que sea parte y en aquéllos en los que sus servidores públicos sean señalados como autoridades responsables, conforme a las instrucciones de su superior jerárquico;
21.   Supervisar la documentación respecto de la cual se expidan copias certificadas, observando las disposiciones jurídicas en materia de transparencia, acceso a la información pública y protección de datos personales;
22.   Supervisar el asesoramiento jurídico para la celebración de convenios de coordinación o colaboración en los que participe la ASF con los Poderes de la Unión, los órganos constitucionalmente autónomos, las legislaturas locales, el Congreso de la Ciudad de México, las entidades fiscalizadoras locales, los municipios y las alcaldías de la Ciudad de México, así como con los organismos nacionales e internacionales que agrupen a entidades de fiscalización superior homólogas, o con éstas directamente, con el sector privado y con los colegios de profesionales, instituciones académicas e instituciones de reconocido prestigio de carácter multinacional, con apego a las disposiciones jurídicas aplicables, y proponerlas a la consideración de su superior jerárquico;
23.   Supervisar el asesoramiento en materia jurídica en las relaciones entre la ASF y los diversos organismos superiores de fiscalización y control gubernamental, tanto nacionales como internacionales;
24.   Supervisar la difusión, en el ámbito de su competencia, de los criterios jurídicos que emitan los Tribunales como resultado de sus determinaciones que pudieran impactar en el desarrollo de las funciones de la ASF;
25.   Participar en la elaboración de los informes de auditoría y el Informe General, en el ámbito de su competencia;
26.   Coordinar la elaboración de los acuerdos mediante los cuales el Auditor Superior de la Federación delegue sus atribuciones, en forma general o particular, a servidores públicos subalternos, así como aquéllos en los que se proponga la adscripción o readscripción de las UA establecidas en el RIASF;
27.   Participar y supervisar los estudios de leyes, decretos, reglamentos, circulares y las demás disposiciones jurídicas en las materias que sean de la competencia de la ASF, así como participar en la preparación de estudios, proyectos e investigaciones en materia jurídica que competan a la ASF, de conformidad con las instrucciones de sus superiores jerárquicos;
28.   Supervisar las actividades conducentes para compilar y difundir las normas jurídicas relacionadas con las funciones de la ASF;
29.   Participar y supervisar en la elaboración de los proyectos de reformas y adiciones del RIASF, en los términos que señale su superior jerárquico;
30.   Supervisar la instrucción, substanciación y resolución del procedimiento que regula la Ley Federal de Responsabilidad Patrimonial del Estado, con motivo de las reclamaciones que presentan los particulares, en términos de la LFRCF y las demás disposiciones jurídicas aplicables;
31.   Supervisar la substanciación, a solicitud de su superior jerárquico, del recurso de revisión que se interponga en contra de las resoluciones emitidas en el procedimiento de responsabilidad patrimonial, que regula la Ley Federal de Responsabilidad Patrimonial del Estado;
32.   Supervisar la promoción para la imposición de sanciones administrativas y penales que se deriven de
la omisión en la entrega de la información, la entrega de documentación e información presuntamente apócrifa, y la simulación de actos en que incurran los servidores públicos, así como cualquier entidad, persona física o moral, pública o privada, fideicomiso, mandato o fondo, o cualquier otra figura jurídica, que reciban o ejerzan recursos públicos federales o participaciones federales, a los que se les solicite información en los términos de la LFRCF;
33.   Supervisar el apoyo a la UAJ, en la coordinación, para el efecto de la determinación de criterios jurídicos institucionales, al personal jurídico que ejerza funciones de apoyo jurídico o asesoría jurídica que se encuentre adscrito a las UAA de la ASF;
34.   Supervisar la participación en la substanciación de Mecanismos Alternativos de Solución de Controversias en Materia Penal;
35.   Supervisar la elaboración del pronunciamiento respecto a la suspensión condicional del proceso y el procedimiento abreviado, conforme a la normatividad aplicable y a la opinión técnica que emitan las áreas competentes;
36.   Supervisar la elaboración de acuerdos reparatorios, conforme a la normatividad aplicable y a la opinión técnica que emitan las áreas competentes;
37.   Supervisar la elaboración de solicitudes de opinión técnica a las direcciones generales competentes, conforme a la normatividad aplicable;
38.   Organizar la actualización de la información correspondiente al SICSA, en los casos en los que participe la dirección general en la revisión de aspectos legales de las acciones promovidas por la ASF, y
39.   Efectuar las demás funciones que, en el ámbito de su competencia, le confieran las disposiciones jurídicas aplicables y su superior jerárquico.
 
ORGANIGRAMA DE LA DIRECCIÓN GENERAL DE RESPONSABILIDADES

ORGANIGRAMA DE LA DIRECCIÓN GENERAL DE RESPONSABILIDADES A LOS RECURSOS FEDERALES EN ESTADOS Y MUNICIPIOS

1.6.2     DIRECCIÓN GENERAL DE RESPONSABILIDADES
1.6.3     DIRECCIÓN GENERAL DE RESPONSABILIDADES A LOS RECURSOS FEDERALES EN ESTADOS Y MUNICIPIOS
Objetivo:
Notificar los pliegos de observaciones, instruir los procedimientos para el fincamiento de responsabilidades
resarcitorias y representar a la ASF en el ejercicio de las acciones derivadas de las impugnaciones que presenten los afectados contra las resoluciones de dicho procedimiento.
Atribuciones:
Las atribuciones generales de la Dirección General de Responsabilidades y de la Dirección General de Responsabilidades a los Recursos Federales en Estados y Municipios se establecen en el artículo 21 y las específicas en los artículos 40 y 41 del RIASF.
Las atribuciones de la Dirección General de Responsabilidades y de la Dirección General de Responsabilidades a los Recursos Federales en Estados y Municipios previstas en los artículos 40 y 41 en su fracción III respectivamente del RIASF; podrán ser ejercidas por sí o a través de las Direcciones de Responsabilidades "A", "B", "C" y "D" y de las Direcciones de Responsabilidades a los Recursos Federales en Estados y Municipios "A", "B", "C" y "D", con independencia de las atribuciones previstas en el artículo 58 del RIASF.
Funciones:
1.     Coordinar la realización de estudios y emisión de opiniones en materia de responsabilidades resarcitorias sobre la normativa que le sea aplicable;
2.     Dirigir el asesoramiento jurídico, a petición de las UAA, sobre los dictámenes técnicos para solventar pliegos de observaciones, solventación previa a la formulación del pliego de observaciones o, en su caso, sobre la procedencia de iniciar el procedimiento para el fincamiento de responsabilidades resarcitorias;
3.     Aprobar la notificación de los pliegos de observaciones;
4.     Autorizar el inicio y el cierre de instrucción de los procedimientos para el fincamiento de las responsabilidades resarcitorias a que den lugar las irregularidades en que incurran los servidores públicos o las personas físicas o morales, públicas o privadas, por actos u omisiones de los que resulte un daño o perjuicio, o ambos, estimable en dinero, que afecte a la Hacienda Pública Federal o, en su caso, al patrimonio de los entes públicos federales o de las entidades paraestatales federales, conforme a los ordenamientos jurídicos aplicables, siempre y cuando se cuente con el dictamen y expediente técnico debidamente integrados por las UAA y soportados con las evidencias que acrediten las irregularidades detectadas en las auditorías, derivadas de la revisión y fiscalización superior; y resolver en plenitud de jurisdicción sobre la existencia o inexistencia de responsabilidades o de abstención de sanción y, en su caso, fincar a los responsables el pliego definitivo de responsabilidades correspondiente;
5.     Acordar el archivo del asunto, cuando del expediente técnico que integren las UAA, no se desprenda que existen las evidencias suficientes, competentes, relevantes y pertinentes que acrediten las irregularidades detectadas en las auditorías, derivadas de la revisión y fiscalización superior de que se trate;
6.     Instrumentar la solicitud a las entidades fiscalizadas, así como a los servidores públicos, proveedores, contratistas y prestadores de servicios que tengan relación con las operaciones celebradas con aquéllos, la información y documentación que considere necesarios para la emisión de la resolución;
7.     Coordinar la solicitud a las UAA respecto de las opiniones técnicas que se requieran en el desarrollo del procedimiento para el fincamiento de responsabilidades resarcitorias;
8.     Expedir copias certificadas de las constancias que obren en sus archivos, con sujeción a la normativa aplicable;
9.     Autorizar el trámite, instrucción y resolución de los recursos de reconsideración interpuestos en contra de sus resoluciones con sujeción al marco jurídico aplicable;
10.   Recibir semestralmente el informe que emita la autoridad competente, respecto de los trámites realizados para la ejecución de los cobros y montos recuperados;
11.   Representar a la ASF en el ejercicio de las acciones derivadas del procedimiento para el fincamiento de responsabilidades resarcitorias, así como en los juicios y procedimientos en los que sea parte; contestar demandas, presentar pruebas y alegatos; interponer toda clase de recursos y actuar en defensa de los intereses jurídicos de la ASF, dando seguimiento a los procesos y juicios en que actúe;
12.   Coordinar y dirigir la preparación y trámite de los informes que deban rendir los servidores públicos de la ASF en los juicios de amparo y, en general, respecto de todas las promociones que se refieran a dichos juicios;
13.   Autorizar que se lleve el registro público de los servidores públicos, particulares, personas físicas o morales, sancionados por resolución definitiva firme, por medio del procedimiento para el fincamiento de responsabilidades resarcitorias;
14.   Aprobar la solicitud al Servicio de Administración Tributaria para el embargo precautorio de los bienes de los presuntos responsables, a efecto de garantizar el cobro de las sanciones resarcitorias impuestas, en los términos de las disposiciones aplicables, y
15.   Efectuar las demás funciones que, en el ámbito de su competencia, le confieran las disposiciones jurídicas aplicables y su superior jerárquico.
Las Direcciones Generales de Responsabilidades y de Responsabilidades a los Recursos Federales en Estados y Municipios, para la atención de los asuntos de su competencia y de las UA de su adscripción, serán auxiliadas cada una por una Secretaría Técnica, cuyas funciones se pueden consultar en el Apartado VII. Funciones Generales.
1.6.2.1   DIRECCIÓN DE RESPONSABILIDADES "A"
1.6.2.2   DIRECCIÓN DE RESPONSABILIDADES "B"
1.6.2.3   DIRECCIÓN DE RESPONSABILIDADES "C"
1.6.2.4   DIRECCIÓN DE RESPONSABILIDADES "D"
1.6.3.1   DIRECCIÓN DE RESPONSABILIDADES A LOS RECURSOS FEDERALES EN ESTADOS Y MUNICIPIOS "A"
1.6.3.2   DIRECCIÓN DE RESPONSABILIDADES A LOS RECURSOS FEDERALES EN ESTADOS Y MUNICIPIOS "B"
1.6.3.3   DIRECCIÓN DE RESPONSABILIDADES A LOS RECURSOS FEDERALES EN ESTADOS Y MUNICIPIOS "C"
1.6.3.4   DIRECCIÓN DE RESPONSABILIDADES A LOS RECURSOS FEDERALES EN ESTADOS Y MUNICIPIOS "D"
Atribuciones:
Las atribuciones generales de las Direcciones de Responsabilidades "A", "B", "C" y "D" y de las Direcciones de Responsabilidades a los Recursos Federales en Estados y Municipios "A", "B", "C" y "D" se establecen en el artículo 58 del RIASF.
Funciones:
1.     Coordinar el asesoramiento jurídico, a petición de las UAA, sobre los dictámenes técnicos para solventar pliegos de observaciones, solventación previa a la formulación del pliego de observaciones o, en su caso, sobre la procedencia de iniciar el procedimiento para el fincamiento de responsabilidades resarcitorias;
2.     Coordinar la notificación de los pliegos de observaciones;
3.     Instruir el procedimiento para el fincamiento de las responsabilidades resarcitorias, siempre y cuando se cuente con el dictamen y expediente técnico debidamente integrados por las UAA y soportados con las evidencias que acrediten las irregularidades detectadas en las auditorías, derivadas de la revisión y fiscalización superior; y resolver en plenitud de jurisdicción sobre la existencia o inexistencia de responsabilidades o de abstención de sanción;
4.     Presentar al director general el archivo del asunto, cuando del expediente técnico que integren las UAA, no se desprenda que existen las evidencias suficientes, competentes, relevantes y pertinentes que acrediten las irregularidades detectadas en las auditorías, derivadas de la revisión y fiscalización superior de que se trate;
5.     Controlar en el ámbito de su competencia, la elaboración de solicitudes a las entidades fiscalizadas, así como a los servidores públicos, proveedores, contratistas y prestadores de servicios que tengan relación con las operaciones celebradas con aquéllos, de la información y documentación que se considere necesaria para la resolución del asunto;
6.     Presentar al director general las solicitudes a las UAA de la opinión técnica que se requiera durante la substanciación del procedimiento para el fincamiento de responsabilidades resarcitorias;
7.     Supervisar el cotejo de documentos para su certificación;
8.     Coordinar la instrucción y plantear al director general los proyectos para resolver los recursos de reconsideración interpuestos en contra de sus resoluciones conforme a las disposiciones jurídicas aplicables;
9.     Coadyuvar en el ejercicio de las acciones derivadas del procedimiento para el fincamiento de responsabilidades resarcitorias, así como en todas las etapas procedimentales de los juicios y procedimientos en los que sea parte, contestar demandas, presentar pruebas y alegatos, interponer toda clase de recursos y actuar en defensa de los intereses jurídicos de la ASF, dando seguimiento a los procesos y juicios en que actúe;
10.   Recibir semestralmente el informe que emita la autoridad competente, respecto de los trámites realizados para la ejecución de los cobros y montos recuperados;
11.   Coordinar la preparación y trámite de los informes que deban rendir los servidores públicos de la ASF en los juicios de amparo y, en general, respecto de todas las promociones que se refieran a dichos juicios;
12.   Coordinar el registro público de los servidores públicos, particulares, personas físicas o morales, sancionados por resolución definitiva firme, por medio del procedimiento para el fincamiento de responsabilidades resarcitorias;
13.   Coordinar la elaboración de la solicitud al Servicio de Administración Tributaria de embargo precautorio de los bienes de los presuntos responsables, a efecto de garantizar el cobro de las sanciones resarcitorias impuestas, en los términos de las disposiciones jurídicas aplicables, y
14.   Efectuar las demás funciones que, en el ámbito de su competencia, le confieran las disposiciones jurídicas aplicables y su superior jerárquico.
1.6.2.1.1     SUBDIRECCIÓN DE RESPONSABILIDADES "A.1"
1.6.2.1.2     SUBDIRECCIÓN DE RESPONSABILIDADES "A.2"
1.6.2.1.3     SUBDIRECCIÓN DE RESPONSABILIDADES "A.3"
1.6.2.2.1     SUBDIRECCIÓN DE RESPONSABILIDADES "B.1"
1.6.2.2.2     SUBDIRECCIÓN DE RESPONSABILIDADES "B.2"
1.6.2.2.3     SUBDIRECCIÓN DE RESPONSABILIDADES "B.3"
1.6.2.3.1     SUBDIRECCIÓN DE RESPONSABILIDADES "C.1"
1.6.2.3.2     SUBDIRECCIÓN DE RESPONSABILIDADES "C.2"
1.6.2.3.3     SUBDIRECCIÓN DE RESPONSABILIDADES "C.3"
1.6.2.4.1     SUBDIRECCIÓN DE RESPONSABILIDADES "D.1"
1.6.2.4.2     SUBDIRECCIÓN DE RESPONSABILIDADES "D.2"
1.6.3.1.1     SUBDIRECCIÓN DE RESPONSABILIDADES A LOS RECURSOS FEDERALES EN ESTADOS Y MUNICIPIOS "A.1"
1.6.3.1.2     SUBDIRECCIÓN DE RESPONSABILIDADES A LOS RECURSOS FEDERALES EN ESTADOS Y MUNICIPIOS "A.2"
1.6.3.1.3     SUBDIRECCIÓN DE RESPONSABILIDADES A LOS RECURSOS FEDERALES EN ESTADOS Y MUNICIPIOS "A.3"
1.6.3.2.1     SUBDIRECCIÓN DE RESPONSABILIDADES A LOS RECURSOS FEDERALES EN ESTADOS Y MUNICIPIOS "B.1"
1.6.3.2.2     SUBDIRECCIÓN DE RESPONSABILIDADES A LOS RECURSOS FEDERALES EN ESTADOS Y MUNICIPIOS "B.2"
1.6.3.2.3     SUBDIRECCIÓN DE RESPONSABILIDADES A LOS RECURSOS FEDERALES EN ESTADOS Y MUNICIPIOS "B.3"
1.6.3.3.1     SUBDIRECCIÓN DE RESPONSABILIDADES A LOS RECURSOS FEDERALES EN ESTADOS Y MUNICIPIOS "C.1"
1.6.3.3.2     SUBDIRECCIÓN DE RESPONSABILIDADES A LOS RECURSOS FEDERALES EN ESTADOS Y MUNICIPIOS "C.2"
1.6.3.3.3     SUBDIRECCIÓN DE RESPONSABILIDADES A LOS RECURSOS FEDERALES EN ESTADOS Y MUNICIPIOS "C.3"
1.6.3.4.1     SUBDIRECCIÓN DE RESPONSABILIDADES A LOS RECURSOS FEDERALES EN ESTADOS Y MUNICIPIOS "D.1"
1.6.3.4.2     SUBDIRECCIÓN DE RESPONSABILIDADES A LOS RECURSOS FEDERALES EN ESTADOS Y MUNICIPIOS "D.2"
1.6.3.4.3     SUBDIRECCIÓN DE RESPONSABILIDADES A LOS RECURSOS FEDERALES EN ESTADOS Y MUNICIPIOS "D.3"
Atribuciones:
Las atribuciones generales de las Subdirecciones de Responsabilidades "A.1", "A.2", "A.3", "B.1", "B.2", "B.3", "C.1", "C.2", "C.3", "D.1" y "D.2" y de las Subdirecciones de Responsabilidades a los Recursos Federales en Estados y Municipios "A.1", "A.2", "A.3", "B.1", "B.2", "B.3", "C.1", "C.2", "C.3", "D.1", "D.2" y "D.3" se establecen en el artículo 59 del RIASF.
Funciones:
1.     Supervisar el asesoramiento jurídico, a petición de las UAA, sobre los dictámenes técnicos para solventar los pliegos de observaciones; solventación previa a la formulación del pliego de observaciones o, en su caso, sobre la procedencia de iniciar el procedimiento para el fincamiento de responsabilidades resarcitorias;
2.     Supervisar la notificación de los pliegos de observaciones;
3.     Asistir a sus superiores jerárquicos en la instrucción del procedimiento para el fincamiento de responsabilidades resarcitorias siempre y cuando se cuente con el dictamen y expediente técnicos debidamente integrados por las UAA y soportados con las evidencias que acrediten las irregularidades detectadas en las auditorías, derivadas de la revisión y fiscalización superior;
4.     Proponer el archivo del asunto, cuando del expediente técnico que integren las UAA, no se desprenda que existen las evidencias suficientes, competentes, relevantes y pertinentes que acrediten las irregularidades detectadas en las auditorías, derivadas de la revisión y fiscalización superior de que se trate;
5.     Supervisar en el ámbito de su competencia, la elaboración de solicitudes a las entidades fiscalizadas, así como a los servidores públicos, proveedores, contratistas y prestadores de servicios que tengan relación con las operaciones celebradas con aquéllos, de la información y documentación que se considere necesaria para la resolución del asunto;
6.     Supervisar la elaboración del proyecto de solicitud de la opinión técnica dirigida a las UAA que se requiera durante la substanciación del procedimiento, para el fincamiento de responsabilidades resarcitorias;
7.     Realizar el cotejo de documentos para su certificación;
8.     Proponer a su superior jerárquico los proyectos para resolver los recursos de reconsideración interpuestos en contra de las resoluciones emitidas;
9.     Asistir en el ejercicio de las acciones derivadas del procedimiento para el fincamiento de responsabilidades resarcitorias, así como en los juicios y procedimientos en los que sea parte, en la contestación de demandas, en la presentación de pruebas y alegatos, así como en interposición de toda clase de recursos y actuar en defensa de los intereses jurídicos de la ASF, dando seguimiento a los procesos y juicios en que actúe;
 
10.   Recibir semestralmente el informe que emita la autoridad competente, respecto de los trámites realizados para la ejecución de los cobros y montos recuperados;
11.   Supervisar la preparación y trámite de los informes que deban rendir los servidores públicos de la ASF en los juicios de amparo y, en general, respecto de todas las promociones que se refieran a dichos juicios;
12.   Supervisar que se lleve el registro público de los servidores públicos, particulares, personas físicas o morales, sancionados por resolución definitiva firme, a través del procedimiento para el fincamiento de responsabilidades resarcitorias;
13.   Elaborar el proyecto de solicitud al Servicio de Administración Tributaria de embargo precautorio de los bienes de los presuntos responsables, a efecto de garantizar el cobro de las sanciones resarcitorias impuestas, en los términos de las disposiciones jurídicas aplicables;
14.   Supervisar el registro en los sistemas informáticos tanto de las acciones del procedimiento de fincamiento de responsabilidades resarcitorias, así como de las que se deriven del mismo, y
15.   Efectuar las demás funciones que, en el ámbito de su competencia, le confieran las disposiciones jurídicas aplicables y su superior jerárquico.
 
ORGANIGRAMA DE LA DIRECCIÓN GENERAL DE SUBSTANCIACIÓN "A"

ORGANIGRAMA DE LA DIRECCIÓN GENERAL DE SUBSTANCIACIÓN "B"

1.6.4     DIRECCIÓN GENERAL DE SUBSTANCIACIÓN "A"
1.6.5     DIRECCIÓN GENERAL DE SUBSTANCIACIÓN "B"
Objetivo:
Dirigir y conducir la substanciación de los procedimientos de responsabilidad administrativa por faltas administrativas graves, cometidas por servidores públicos o por actos de particulares vinculados con dichas faltas, observando para ello los principios de legalidad, imparcialidad, objetividad, congruencia, verdad material y respeto a los derechos humanos; y concluida la audiencia inicial del procedimiento, enviar al Tribunal Federal de Justicia Administrativa los autos originales del expediente que contengan las constancias que acrediten la presunta responsabilidad administrativa de los infractores, para que el citado Tribunal dicte la resolución que corresponda.
 
Atribuciones:
Las atribuciones generales de las Direcciones Generales de Substanciación "A" y "B", se establecen en el artículo 21 y las específicas en los artículos 45, 46 y 46 Bis del RIASF.
Funciones:
1.     Coordinar la recepción del Informe de Presunta Responsabilidad Administrativa que envíe la autoridad investigadora, así como su revisión y análisis;
2.     Acordar la admisión del Informe de Presunta Responsabilidad Administrativa que envíe la autoridad investigadora, cuando dicho informe cumpla con los requisitos exigidos por la LGRA;
3.     Acordar la abstención de iniciar el procedimiento de responsabilidades administrativas, cuando de las constancias que se acompañen al Informe de Presunta Responsabilidad Administrativa, se advierta que no existe daño o perjuicio a la Hacienda Pública Federal, o al patrimonio de los entes públicos federales y que, además se actualiza alguna de las hipótesis a que se refiere el artículo 101 de la LGRA;
4.     Emitir el acuerdo de acumulación de los procedimientos de responsabilidades administrativas, cuando jurídicamente resulte procedente, en términos de los artículos 185 y 186 de la LGRA;
5.     Autorizar la habilitación de días y horas para la práctica de las diligencias, cuyo desahogo resulte necesario para la prosecución del procedimiento de responsabilidades administrativas;
6.     Imponer los medios de apremio previstos en la LGRA, con la finalidad de hacer cumplir sus determinaciones;
7.     Acordar y tramitar los incidentes, así como los medios de impugnación que sean de su competencia;
8.     Acordar, a solicitud de la autoridad investigadora, que se implementen las medidas cautelares que tengan por objeto evitar el ocultamiento o destrucción de pruebas, impidan la continuación de los efectos perjudiciales de la presunta falta administrativa, así como aquellas que eviten la obstaculización del adecuado desarrollo del procedimiento de responsabilidad administrativa, y las que busquen evitar un daño irreparable a la Hacienda Pública Federal;
9.     Emitir el acuerdo de prevención, cuando de la revisión del Informe de Presunta Responsabilidad Administrativa, se advierta que éste adolece de alguno de los requisitos a que se refiere la LGRA, o que la narración de los hechos es obscura o imprecisa;
10.   Acordar se tenga por no presentado el Informe de Presunta Responsabilidad Administrativa, en el caso de que la autoridad investigadora no subsane las deficiencias determinadas en el correspondiente acuerdo de prevención, en términos del artículo 195 de la LGRA;
11.   Emitir el acuerdo por el que se desecha o sobresee el Informe de Presunta Responsabilidad Administrativa, cuando se actualice alguna de las causales de improcedencia o sobreseimiento previstas en los artículos 196 y 197 de la LGRA;
12.   Suscribir el oficio de emplazamiento para los presuntos responsables, así como los citatorios para las demás partes, a fin de que comparezcan a la celebración de la audiencia inicial;
13.   Coordinar la celebración de las audiencias iniciales y, en su caso, presidir las mismas, dentro de los procedimientos de responsabilidades administrativas;
14.   Mantener el buen orden durante el desahogo de las audiencias públicas y, de ser necesario, hacer uso de los medios de apremio previstos en la LGRA, e incluso ordenar el desalojo de las personas ajenas al procedimiento del local donde se desarrolle la audiencia, cuando a su juicio resulte conveniente para el normal desarrollo y continuación de ésta, para lo cual podrá solicitar el auxilio de la fuerza pública;
15.   Acordar el diferimiento de la audiencia inicial cuando se actualicen causas de caso fortuito o de fuerza mayor debidamente justificadas;
16.   Remitir al Tribunal Federal de Justicia Administrativa, una vez celebrada la audiencia inicial, el respectivo expediente del procedimiento de responsabilidades administrativas, para la continuación de la substanciación y resolución de éste;
17.   Acordar sobre la admisión a trámite del recurso de reclamación, que se interponga en contra de los autos por los que se admita, deseche o tenga por no presentado el Informe de Presunta Responsabilidad Administrativa o la contestación; las que decreten o nieguen el sobreseimiento del procedimiento de responsabilidad administrativa antes del cierre de instrucción, y aquéllas que admitan o rechacen la intervención del tercero interesado;
18.   Rendir el informe justificado que prevé la LGRA, cuando la autoridad investigadora interponga recurso de inconformidad, en contra del acuerdo por el que la substanciadora se abstenga de iniciar el procedimiento de responsabilidades administrativas;
19.   Expedir copias certificadas de constancias que obren en sus archivos, observando las disposiciones jurídicas en materia de transparencia, acceso a la información y protección de datos personales, y
20.   Efectuar las demás funciones que, en el ámbito de su competencia, le confieran las disposiciones jurídicas aplicables y su superior jerárquico.
Las Direcciones Generales de Substanciación "A" y "B", para la atención de los asuntos de su competencia y de las UA de su adscripción, serán auxiliadas cada una por una Secretaría Técnica, cuyas funciones se pueden consultar en el Apartado VII. Funciones Generales.
1.6.4.1          DIRECCIÓN DE SUBSTANCIACIÓN "A.1"
1.6.4.2          DIRECCIÓN DE SUBSTANCIACIÓN "A.2"
1.6.5.1          DIRECCIÓN DE SUBSTANCIACIÓN "B.1"
1.6.5.2          DIRECCIÓN DE SUBSTANCIACIÓN "B.2"
Atribuciones:
Las atribuciones generales de las Direcciones de Substanciación "A.1", "A.2", "B.1" y "B.2" se establecen en el artículo 58 del RIASF.
Funciones:
1.     Recibir, analizar y acordar los Informes de Presunta Responsabilidad Administrativa que le sean turnados por las Direcciones Generales de Substanciación "A" y "B";
2.     Acordar sobre la admisión del Informe de Presunta Responsabilidad Administrativa que envíe la autoridad investigadora, cuando dicho informe cumpla con los requisitos exigidos por la LGRA;
3.     Emitir el acuerdo de prevención, cuando de la revisión del Informe de Presunta Responsabilidad Administrativa, se advierta que éste adolece de alguno de los requisitos a que se refiere la LGRA, o que la narración de los hechos es obscura o imprecisa;
4.     Acordar se tenga por no presentado el Informe de Presunta Responsabilidad Administrativa, en el caso de que la autoridad investigadora no subsane las deficiencias determinadas en el correspondiente acuerdo de prevención, en términos del artículo 195 de la LGRA;
5.     Acordar la abstención de iniciar el procedimiento de responsabilidad administrativa, cuando de las constancias que se acompañen al Informe de Presunta Responsabilidad Administrativa, se advierta que no existe daño o perjuicio a la Hacienda Pública Federal, o al patrimonio de los entes públicos federales y que además se actualiza alguna de las hipótesis a que se refiere el artículo 101 de la LGRA;
6.     Coordinar la elaboración del informe justificado que prevé la LGRA, cuando la autoridad investigadora interponga el recurso de inconformidad, en contra del acuerdo por el que la substanciadora se abstenga de iniciar el procedimiento de responsabilidades administrativas;
7.     Emitir el acuerdo de acumulación de los procedimientos de responsabilidad administrativa, cuando jurídicamente resulte procedente, en términos de los artículos 185 y 186 de la LGRA;
8.     Emitir el oficio de emplazamiento para los presuntos responsables, así como los citatorios para las demás partes, a fin de que comparezcan a la celebración de la audiencia inicial;
9.     Presidir la celebración de las audiencias iniciales dentro de los procedimientos de responsabilidades administrativas;
10.   Supervisar el buen orden durante el desahogo de las audiencias públicas y, de ser necesario, hacer
uso de los medios de apremio previstos en la LGRA, e incluso ordenar el desalojo de las personas ajenas al procedimiento del local donde se desarrolle la audiencia, cuando a su juicio resulte conveniente para el normal desarrollo y continuación de ésta, para lo cual podrá solicitar el auxilio de la fuerza pública;
11.   Acordar el diferimiento de la audiencia inicial cuando se actualicen causas de caso fortuito o de fuerza mayor debidamente justificadas, o en aquellos casos en que se nombre;
12.   Emitir el acuerdo por el que se desecha o sobresee el Informe de Presunta Responsabilidad Administrativa, cuando se actualice alguna de las causales de improcedencia o sobreseimiento previstas en los artículos 196 y 197 de la LGRA;
13.   Acordar la habilitación de días y horas para la práctica de las diligencias, cuyo desahogo resulte necesario para la prosecución del procedimiento de responsabilidades administrativas;
14.   Imponer los medios de apremio previstos en la LGRA, con la finalidad de hacer cumplir sus determinaciones;
15.   Acordar y, en su caso, resolver los recursos de reclamación que se interpongan en contra de los autos por los que se admita, deseche o tenga por no presentado el Informe de Presunta Responsabilidad Administrativa o la contestación; las que decreten o nieguen el sobreseimiento del procedimiento de responsabilidad administrativa antes del cierre de instrucción, y aquéllas que admitan o rechacen la intervención del tercero interesado;
16.   Acordar a solicitud de la autoridad investigadora, se implementen las medidas cautelares que tengan por objeto evitar el ocultamiento o destrucción de pruebas, impidan la continuación de los efectos perjudiciales de la presunta falta administrativa, así como aquellas que eviten la obstaculización del adecuado desarrollo del procedimiento de responsabilidad administrativa, y las que busquen evitar un daño irreparable a la Hacienda Pública Federal;
17.   Remitir al Tribunal Federal de Justicia Administrativa, una vez celebrada la audiencia inicial, el respectivo expediente del procedimiento de responsabilidad administrativa, para la continuación de la substanciación y resolución de éste;
18.   Participar en las comisiones que su superior jerárquico les encomiende y mantenerlo informado sobre el desarrollo de sus actividades;
19.   Acordar y tramitar los incidentes, así como los medios de impugnación que sean de su competencia;
20.   Expedir copias certificadas de constancias que obren en sus archivos, observando las disposiciones jurídicas en materia de transparencia, acceso a la información y protección de datos personales, y
21.   Efectuar las demás funciones que, en el ámbito de su competencia, le confieran las disposiciones jurídicas aplicables y su superior jerárquico.
1.6.4.1.1       SUBDIRECCIÓN DE SUBSTANCIACIÓN "A.1.1"
1.6.4.1.2       SUBDIRECCIÓN DE SUBSTANCIACIÓN "A.1.2"
1.6.4.2.1       SUBDIRECCIÓN DE SUBSTANCIACIÓN "A.2.1"
1.6.4.2.2       SUBDIRECCIÓN DE SUBSTANCIACIÓN "A.2.2"
1.6.5.1.1       SUBDIRECCIÓN DE SUBSTANCIACIÓN "B.1.1"
1.6.5.1.2       SUBDIRECCIÓN DE SUBSTANCIACIÓN "B.1.2"
1.6.5.2.1       SUBDIRECCIÓN DE SUBSTANCIACIÓN "B.2.1"
1.6.5.2.2       SUBDIRECCIÓN DE SUBSTANCIACIÓN "B.2.2"
Atribuciones:
Las atribuciones generales de las Subdirecciones de Substanciación "A.1.1", "A.1.2", "A.2.1", "A.2.2", "B.1.1", "B.1.2", "B.2.1" y "B.2.2" se establecen en el artículo 59 del RIASF.
Funciones:
1.     Recibir, analizar y proyectar el acuerdo correspondiente de los Informes de Presunta Responsabilidad Administrativa que le sean asignados por su superior jerárquico;
2.     Revisar que el Informe de Presunta Responsabilidad Administrativa que envíe la autoridad investigadora, cumpla con los requisitos exigidos por la LGRA y, en su caso, elaborar el proyecto de admisión;
3.     Elaborar el acuerdo de prevención, cuando de la revisión del Informe de Presunta Responsabilidad Administrativa, se advierta que éste adolece de alguno de los requisitos a que se refiere la LGRA, o que la narración de los hechos es obscura o imprecisa;
4.     Analizar y, en caso de que la autoridad investigadora no subsane las deficiencias determinadas en el correspondiente acuerdo de prevención, en términos del artículo 195 de la LGRA, proyectar el Acuerdo de No Presentación del Informe de Presunta Responsabilidad Administrativa;
5.     Elaborar el acuerdo de abstención de inicio del procedimiento de responsabilidad administrativa, cuando de las constancias que se acompañen al Informe de Presunta Responsabilidad Administrativa, se advierta que no existe daño o perjuicio a la Hacienda Pública Federal, o al patrimonio de los entes públicos federales y que además se actualiza alguna de las hipótesis a que se refiere el artículo 101 de la LGRA;
6.     Elaborar el informe justificado que prevé la LGRA, cuando la autoridad investigadora interponga recurso de inconformidad, en contra del acuerdo por el que la substanciadora se abstenga de iniciar el procedimiento de responsabilidades administrativas;
7.     Elaborar el acuerdo de acumulación de los procedimientos de responsabilidad administrativa, cuando jurídicamente resulte procedente, en términos de los artículos 185 y 186 de la LGRA;
8.     Elaborar el oficio de emplazamiento para los presuntos responsables, así como los citatorios para las demás partes, a fin de que comparezcan a la celebración de la audiencia inicial;
9.     Participar en las audiencias iniciales que se celebren dentro de los procedimientos de responsabilidades administrativas;
10.   Verificar el orden durante el desahogo de las audiencias públicas y, de ser necesario, hacer uso de los medios de apremio previstos en la LGRA, e incluso ordenar el desalojo de las personas ajenas al procedimiento del local donde se desarrolle la audiencia, cuando a su juicio resulte conveniente para el normal desarrollo y continuación de ésta, para lo cual podrá solicitar el auxilio de la fuerza pública;
11.   Elaborar el acuerdo de diferimiento de la audiencia inicial cuando se actualicen causas de caso fortuito o de fuerza mayor debidamente justificadas, o en aquellos casos en que se nombre;
12.   Elaborar el acuerdo por el que se deseche o sobresee el Informe de Presunta Responsabilidad Administrativa, cuando se actualice alguna de las causales de improcedencia o sobreseimiento previstas en los artículos 196 y 197 de la LGRA;
13.   Elaborar el acuerdo para habilitar días y horas para la práctica de las diligencias, cuyo desahogo resulte necesario para la prosecución del procedimiento de responsabilidades administrativas;
14.   Elaborar el acuerdo para la imposición de los medios de apremio previstos en la LGRA, con la finalidad de hacer cumplir sus determinaciones;
15.   Analizar y proyectar los acuerdos respectivos, y en su caso las resoluciones interlocutorias por los recursos de reclamación que se interpongan en contra de los autos por los que se admita, deseche o tenga por no presentado el Informe de Presunta Responsabilidad Administrativa o la contestación; las que decreten o nieguen el sobreseimiento del procedimiento de responsabilidad administrativa antes del cierre de instrucción, y aquéllas que admitan o rechacen la intervención del tercero interesado;
16.   Elaborar a solicitud de la autoridad investigadora el acuerdo por el que se determine la implementación de las medidas cautelares, que tengan por objeto evitar el ocultamiento o destrucción de pruebas, que impidan la continuación de los efectos perjudiciales de la presunta falta administrativa, así como aquellas que eviten la obstaculización del adecuado desarrollo del procedimiento de responsabilidad administrativa, y las que busquen evitar un daño irreparable a la Hacienda Pública Federal;
17.   Elaborar el acuerdo y el oficio correspondiente para remitir al Tribunal Federal de Justicia Administrativa, el respectivo expediente del procedimiento de responsabilidad administrativa, para la continuación de la substanciación y resolución de éste, una vez celebrada la audiencia inicial;
18.   Elaborar los acuerdos relativos a los incidentes, así como a los medios de impugnación que sean de su competencia, y
19.   Efectuar las demás funciones que, en el ámbito de su competencia, le confieran las disposiciones jurídicas aplicables y su superior jerárquico.
 
ORGANIGRAMA DE LA UNIDAD GENERAL DE ADMINISTRACIÓN

1.7   UNIDAD GENERAL DE ADMINISTRACIÓN
Objetivo:
Administrar los recursos financieros, humanos, técnicos, de tecnologías de información y comunicaciones y materiales, requeridos por las UA de la ASF, para el cumplimiento de sus atribuciones y funciones, dentro del marco del presupuesto autorizado y conforme a las disposiciones jurídicas y administrativas aplicables.
Atribuciones:
Las atribuciones generales de la Unidad General de Administración se establecen en el artículo 17 y las específicas en el artículo 19 del RIASF.
Funciones:
1.     Administrar los recursos financieros, humanos, técnicos, materiales, de tecnologías de información y comunicaciones, así como los bienes muebles e inmuebles a cargo de la ASF, de conformidad con las políticas y normas que emita el Auditor Superior de la Federación y las demás disposiciones legales aplicables;
2.     Vigilar los asuntos presentados ante el Tribunal Federal de Conciliación y Arbitraje que se susciten con motivo de la aplicación de la Ley Federal de los Trabajadores al Servicio del Estado Reglamentaria del Apartado B) del Artículo 123 Constitucional;
3.     Proponer al Auditor Superior de la Federación los proyectos de normativa administrativa relacionados con los asuntos que competan a las UA de su adscripción;
4.     Autorizar, previa exposición de motivos, justificación y disponibilidad presupuestal, los contratos plurianuales que le soliciten las UA requirentes, de conformidad con las disposiciones normativas aplicables;
5.     Aprobar las reglas de carácter general, bases, lineamientos y demás normativa administrativa, para el cumplimiento de las normas y políticas emitidas por el Auditor Superior de la Federación, así como para el cumplimiento de sus funciones en materia de programación, presupuestación, recursos financieros, humanos, técnicos, de tecnologías de la información y comunicaciones y materiales, servicios, obra pública y servicios relacionados con la misma, bienes muebles e inmuebles y en materia de archivos, instruyendo, en su caso, su publicación conforme lo determinen las disposiciones jurídicas de cumplimiento obligatorio para la ASF;
6.     Dirigir las funciones y actividades relacionadas con la organización, conservación, administración y preservación de los archivos en posesión de la ASF, para dar cumplimiento a las disposiciones jurídicas aplicables;
7.     Coordinar, en el ámbito de su competencia, las actividades relacionadas con el Sistema Nacional de Archivos;
8.     Representar a la ASF en las funciones que correspondan como integrante del Consejo Nacional de Archivos del Sistema Nacional de Archivos, de acuerdo con las disposiciones jurídicas aplicables;
9.     Establecer, conforme a las disposiciones presupuestarias aplicables y acorde a la autonomía presupuestal de la ASF, las directrices, lineamientos y criterios técnicos para el proceso interno de programación, presupuestación, ejercicio, registro, evaluación e información de los recursos aprobados a la ASF;
10.   Dirigir y coordinar la elaboración del anteproyecto del presupuesto anual de la ASF, en términos de lo dispuesto en el artículo 98 de la LFRCF, y someterlo a la autorización del Auditor Superior de la Federación, así como supervisar que la autonomía presupuestal de la institución se apegue a las disposiciones de la Ley Federal de Presupuesto y Responsabilidad Hacendaria y demás disposiciones aplicables;
11.   Autorizar las adecuaciones presupuestarias que promuevan el cumplimiento de los programas y obligaciones de la ASF, en términos de las normas para el ejercicio, manejo y aplicación del presupuesto de la ASF, acorde a su autonomía presupuestal y ajustándose a las demás disposiciones aplicables;
12.   Requerir a la DGRF la elaboración de los informes correspondientes al ejercicio del presupuesto aprobado, así como la preparación del informe de la cuenta comprobada que el Auditor Superior de la Federación presente a la Cámara de Diputados, por conducto de la CVASF, sobre el ejercicio de su presupuesto, en términos de la LFRCF;
13.   Someter a la consideración del Auditor Superior de la Federación, el Manual de Organización y las propuestas de modificación a la estructura orgánica y ocupacional de la ASF;
14.   Conducir y coordinar las relaciones laborales de la ASF;
15.   Ordenar la elaboración de los nombramientos de auditores especiales, titulares de unidad y directores generales, para ser suscritos por el Auditor Superior de la Federación;
16.   Dirigir la elaboración de los nombramientos del personal de mando medio y suscribirlos, así como resolver sobre los movimientos de altas, bajas, cambios de adscripción y los casos de terminación de los efectos de estos nombramientos, conforme a las disposiciones normativas aplicables;
17.   Autorizar, de acuerdo con las disposiciones jurídicas aplicables, la contratación de las adquisiciones, los arrendamientos y los servicios relacionados con bienes muebles e inmuebles, la capacitación y las inversiones físicas y los servicios relacionados con las mismas que soliciten las UA de la ASF;
18.   Autorizar las enajenaciones y donaciones de bienes muebles de la ASF;
19.   Adquirir, recibir en donación, asignar, enajenar y gestionar la incorporación, destino y desincorporación de bienes muebles e inmuebles del dominio público de la Federación, afectos al servicio de la ASF, en términos de la Ley General de Bienes Nacionales y demás disposiciones aplicables en la materia;
20.   Coordinar, en colaboración con las UA, la organización y funcionamiento del SGC, en los procesos institucionales que se determinen;
21.   Proponer al Auditor Superior de la Federación el proyecto del Estatuto del Servicio Fiscalizador de Carrera de la ASF, supervisar su organización y dirigir su funcionamiento;
22.   Conducir la aplicación de las sanciones laborales y administrativas determinadas a los servidores públicos de la ASF y promover, ante el superior jerárquico que corresponda, el cumplimiento de las mismas;
23.   Dirigir y coordinar la evaluación de candidatos y la investigación de sus antecedentes académicos y laborales que se requieran para desempeñar puestos o niveles en la ASF, así como emitir las políticas, lineamientos y criterios en esta materia;
24.   Dirigir y coordinar el desarrollo e implantación de sistemas de tecnologías de información y comunicaciones de la ASF, y
25.   Efectuar las demás funciones que, en el ámbito de su competencia, le confieran las disposiciones jurídicas aplicables y el Auditor Superior de la Federación.
La UGA, para la atención de los asuntos de su competencia y de las UA de su adscripción, será auxiliada por una Secretaría Técnica, cuyas funciones se pueden consultar en el Apartado VII. Funciones Generales.
1.7.0.1          DIRECCIÓN DE VINCULACIÓN Y MEJORA ADMINISTRATIVA
Atribuciones:
Las atribuciones generales de la Dirección de Vinculación y Mejora Administrativa se establecen en el artículo 58 del RIASF.
Funciones:
1.     Coadyuvar en el seguimiento del programa anual de actividades que inciden en la UGA;
2.     Participar como enlace de transparencia y suplente del Titular de la UGA en las sesiones del Comité de Transparencia de la ASF, y coordinar la atención a los acuerdos que se tomen en el mismo;
3.     Verificar la observancia de las disposiciones en materia de transparencia, acceso a la información y protección de datos personales, en las direcciones generales adscritas a la UGA;
4.     Coordinar y supervisar la atención a las solicitudes de acceso a la información turnadas a la UGA;
5.     Solicitar a las UA adscritas a la UGA la información necesaria para integrar los reportes en materia de transparencia, acceso a la información y protección de datos personales;
6.     Coordinar la formulación de alegatos de los recursos de revisión derivados de las solicitudes de acceso a la información pública, elaborados por las UA adscritas a la UGA, en el ámbito de sus atribuciones;
7.     Coordinar el cumplimiento de las resoluciones emitidas por el INAI a los asuntos en materia de transparencia que sean competencia de la UGA;
8.     Elaborar diagnósticos en materia de transparencia relacionados con los servicios generales, adquisiciones, recursos humanos, disposición de los recursos financieros, así como de tecnologías de información y comunicaciones de la ASF, para contribuir en la determinación de mecanismos de prevención de riesgos;
9.     Coordinar la publicación de la información competencia de la UGA, para dar cumplimiento a las obligaciones de transparencia comunes de los sujetos obligados dispuestas en la LGTAIP;
10.   Apoyar en las actividades relacionadas con la protección de datos personales, en cumplimiento a la política institucional en la materia;
11.   Generar diagnósticos y presentar proyectos, a fin de implementar acciones de mejora administrativa que permitan maximizar los resultados de las UA de la ASF;
12.   Apoyar en la revisión de los lineamientos administrativos que suscriba el Titular de la UGA, para el cumplimiento de sus funciones en materia de recursos financieros, humanos, materiales, técnicos y de tecnologías de información y comunicaciones;
13.   Apoyar al Titular de la UGA en la revisión de los convenios, contratos, acuerdos, políticas, manuales y cualquier otro instrumento jurídico o administrativo que suscriba, y
14.   Efectuar las demás funciones que, en el ámbito de su competencia, le confieran las disposiciones jurídicas aplicables y su superior jerárquico.
 
1.7.0.1.1       SUBDIRECCIÓN DE VINCULACIÓN Y MEJORA ADMINISTRATIVA
Atribuciones:
Las atribuciones generales de la Subdirección de Vinculación y Mejora Administrativa se establecen en el artículo 59 del RIASF.
Funciones:
1.     Participar en el seguimiento del programa anual de actividades que inciden en la UGA;
2.     Apoyar a su superior jerárquico en las actividades como enlace de transparencia y suplente de la persona Titular de la UGA en las sesiones del Comité de Transparencia de la ASF;
3.     Coadyuvar en la verificación de las disposiciones en materia de transparencia, acceso a la información y protección de datos personales, en las direcciones generales adscritas a la UGA, así como en la supervisión de la atención a las solicitudes de acceso a la información turnadas a la UGA;
4.     Integrar reportes en materia de transparencia, acceso a la información y protección de datos personales con la información solicitada a las UA adscritas a la UGA;
5.     Coadyuvar en la formulación de alegatos de los recursos de revisión derivados de las solicitudes de acceso a la información pública, elaborados por las UA adscritas a la UGA;
6.     Verificar el cumplimiento de las resoluciones emitidas por el INAI a los asuntos en materia de transparencia que sean competencia de la UGA;
7.     Apoyar en la elaboración de diagnósticos en materia de transparencia relacionados con los servicios generales, adquisiciones, recursos humanos, disposición de los recursos financieros, así como de tecnologías de información y comunicaciones de la ASF, para contribuir en la determinación de mecanismos de prevención de riesgos;
8.     Coadyuvar en la publicación de la información competencia de la UGA, para dar cumplimiento a las obligaciones de transparencia comunes de los sujetos obligados dispuestas en la LGTAIP;
9.     Apoyar en las actividades relacionadas con la protección de datos personales, en cumplimiento de la política institucional en la materia;
10.   Apoyar en la elaboración y presentación de diagnósticos y proyectos relacionados con la implementación de acciones de mejora administrativa que permitan maximizar los resultados de las UA de la ASF;
11.   Apoyar en la revisión de los lineamientos administrativos que suscriba el Titular de la UGA, para el cumplimiento de sus funciones en materia de recursos financieros, humanos, materiales, técnicos y de tecnologías de información y comunicaciones;
12.   Apoyar en la revisión de los convenios, contratos, acuerdos, políticas, manuales y cualquier otro instrumento jurídico o administrativo que suscriba el Titular de la UGA, y
13.   Efectuar las demás funciones que, en el ámbito de su competencia, le confieran las disposiciones jurídicas aplicables y su superior jerárquico.
1.7.0.2          DIRECCIÓN DE ENLACE E INTEGRACIÓN
Atribuciones:
Las atribuciones generales de la Dirección de Enlace e Integración se establecen en el artículo 58 del RIASF.
Funciones:
1.     Presentar al Titular de la UGA los informes que le faciliten conocer la situación de los asuntos de su competencia, así como de los programas cuya coordinación se le hubiere asignado;
2.     Coadyuvar en el seguimiento de los acuerdos derivados de los comités, conforme a lo encomendado por su superior jerárquico;
3.     Organizar las actividades para la vinculación de la UGA con la UEC u otras instancias;
4.     Coordinar a las UA de la ASF para atender las solicitudes de información, aclaración, observaciones y demás requerimientos que formule la UEC;
5.     Coordinar las actividades con las distintas UA de la ASF, relacionadas con las atribuciones de la UEC;
6.     Coadyuvar en la atención de las auditorías que realice la UEC, y
7.     Efectuar las demás funciones que, en el ámbito de su competencia, le confieran las disposiciones jurídicas aplicables y su superior jerárquico.
 
ORGANIGRAMA DE LA DIRECCIÓN GENERAL DE RECURSOS HUMANOS
 

1.7.1       DIRECCIÓN GENERAL DE RECURSOS HUMANOS
Objetivo:
Administrar los recursos humanos para que las UA de la ASF den cumplimiento a sus atribuciones, funciones y objetivos institucionales, en apego a las disposiciones jurídicas y normativas aplicables.
Atribuciones:
Las atribuciones generales de la Dirección General de Recursos Humanos se establecen en el artículo 21 y las específicas en el artículo 47 del RIASF.
Funciones:
1.     Planear, organizar, dirigir y controlar las actividades relacionadas con la gestión de los recursos humanos, de conformidad con las disposiciones jurídicas y normativas aplicables, y los criterios generales que establezca el Auditor Superior de la Federación;
2.     Conducir las relaciones laborales de la ASF y representarla, con el apoyo de la Dirección de Relaciones Laborales, ante los tribunales, órganos jurisdiccionales y las demás autoridades en materia del trabajo, en cualquier tipo de controversias y juicios que se susciten en la materia;
3.     Coordinar con las autoridades administrativas competentes el cumplimiento de las resoluciones, laudos o sentencias;
4.     Participar en la revisión de las Condiciones Generales de Trabajo, así como vigilar su observancia conforme a las disposiciones jurídicas y normativas aplicables;
5.     Vigilar la aplicación de las sanciones administrativas a los servidores públicos de la ASF, determinadas por la UEC o por cualquier otra autoridad competente, de conformidad con las disposiciones jurídicas aplicables;
6.     Dirigir la actualización del Manual de Organización de la ASF; del Manual que regula las remuneraciones de los servidores públicos de la ASF; de la Información relativa a la estructura ocupacional que contiene la integración de los recursos aprobados en el Capítulo de Servicios Personales de la ASF, y del Acuerdo por el que se declaran días no laborables de la ASF, para que, previo acuerdo con el Titular de la UGA, se sometan a la autorización del Auditor Superior de la Federación, para su posterior publicación en el Diario Oficial de la Federación;
7.     Instrumentar las acciones para la modificación de la estructura orgánica y funcional de la ASF, conforme con las disposiciones jurídicas y normativas aplicables;
8.     Dirigir, en atención a las directrices señaladas por el Auditor Superior de la Federación, la actualización de la política de remuneraciones, prestaciones y el sistema de estímulos del personal de confianza de la ASF, de acuerdo con lo establecido en el PEF y en la Ley Federal de Presupuesto y Responsabilidad Hacendaria;
9.     Dirigir la elaboración, actualización y publicación de los lineamientos y de la demás normativa necesaria para el desarrollo de las funciones administrativas de la ASF, previa aprobación del Titular de la UGA;
10.   Coordinar la elaboración y actualización del Catálogo General de Puestos de la ASF, en su caso;
11.   Proponer al Titular de la UGA el anteproyecto de presupuesto correspondiente al Capítulo 1000 "Servicios Personales" de la ASF para su autorización y coordinar las acciones necesarias para su ejercicio, de conformidad con las disposiciones jurídicas y normativas aplicables;
12.   Instruir la elaboración de los nombramientos del personal de mando superior y presentarlos al Titular de la UGA para suscripción del Auditor Superior de la Federación;
13.   Instruir la elaboración de los nombramientos del personal de mando y presentarlos al Titular de la UGA para su suscripción;
14.   Dirigir la elaboración de los movimientos y nombramientos del personal de confianza distinto de nivel de mando superior y suscribirlos, así como los casos de terminación de los efectos de dichos nombramientos, conforme a las disposiciones jurídicas y normativas aplicables;
15.   Dirigir la actualización del escalafón para los servidores públicos operativos de base;
16.   Coordinar la elaboración de los movimientos y nombramientos del personal operativo de base de la ASF y suscribirlos previo acuerdo con el Titular de la UGA, así como los casos de terminación de los efectos de dichos nombramientos, de conformidad con las disposiciones jurídicas y administrativas aplicables;
17.   Dirigir la instrumentación de los procesos, sistemas y programas para el reclutamiento, selección, evaluación del desempeño, remuneraciones, prestaciones y estímulos para el personal, de conformidad con las disposiciones jurídicas y normativas aplicables, así como proponer al Titular de la UGA las mejoras correspondientes;
18.   Coordinar las evaluaciones de candidatos y la investigación de antecedentes académicos y laborales que se requieran para desempeñar puestos o niveles en la ASF, así como emitir los lineamientos y criterios relativos a dicha materia;
19.   Instrumentar la aplicación de los sistemas de administración de personal, control y asistencia, baja, así como la integración, actualización y resguardo del acervo de datos del personal, de conformidad
con las disposiciones jurídicas aplicables;
20.   Dirigir la aplicación de descuentos y retenciones ordinarias y, en su caso, coordinar con la DGRF la recuperación de salarios y otros conceptos no devengados, de conformidad con las disposiciones jurídicas y normativas aplicables;
21.   Coadyuvar con las UA de la ASF y con las dependencias y entidades de la Administración Pública Federal, para que la retención de impuestos, aportaciones y cuotas del personal de la institución se realice en un marco de legalidad, transparencia, eficiencia y calidad;
22.   Coordinar la instrumentación de prestaciones, beneficios, actividades sociales, deportivas y recreativas, de comunicación interna en el ámbito de su competencia, y aquellas que le instruya su superior jerárquico, de conformidad con la normativa interna;
23.   Dirigir las acciones para administrar los seguros para el personal de la ASF, conforme a las disposiciones jurídicas y normativas aplicables;
24.   Dirigir la elaboración de la propuesta para reformar el Estatuto del Servicio Fiscalizador de Carrera de la ASF y de la demás normativa inherente, y presentarlas a la consideración del Titular de la UGA;
25.   Dirigir la organización, funcionamiento y operación de los procesos del SFC, de conformidad con lo establecido en el Estatuto del Servicio Fiscalizador de Carrera de la ASF y demás disposiciones aplicables;
26.   Coordinar las sesiones del Comité Directivo del SFC y dar seguimiento a los acuerdos que se tomen;
27.   Suscribir los contratos de prestación de servicios profesionales por honorarios del Capítulo 1000 "Servicios Personales" a cargo de la ASF, previo acuerdo con el Titular de la UGA;
28.   Supervisar el área y servicio de atención médica, así como las campañas de salud para el personal de la ASF;
29.   Dirigir el trámite de designación de los representantes en las Comisiones Mixtas de Escalafón y de Seguridad y Salud en el Trabajo, así como su instrumentación;
30.   Dirigir la actualización e instrumentación del Convenio para el Otorgamiento de Prestaciones Económicas, Sociales y Culturales del personal sindicalizado, así como coadyuvar en el trámite de aquellos convenios de relaciones laborales que requieran ser documentados;
31.   Suscribir los convenios con universidades, facultades, escuelas, colegios y asociaciones, así como cualquier otro instrumento jurídico que se requiera para la administración de los recursos humanos y servicios, en el ámbito de su competencia, previo acuerdo con el Titular de la UGA;
32.   Coordinar los estudios e investigaciones que promuevan la modernización administrativa en materia de recursos humanos de la ASF, y someterlos a la consideración del Titular de la UGA;
33.   Apoyar al Titular de la UGA en la organización y funcionamiento del SGC, así como dirigir las acciones necesarias, en el ámbito de su competencia, para su mantenimiento y mejora, y
34.   Efectuar las demás funciones que, en el ámbito de su competencia, le confieran las disposiciones jurídicas aplicables y su superior jerárquico.
La DGRH, para la atención de los asuntos de su competencia y de las UA de su adscripción, será auxiliada por una Secretaría Técnica, cuyas funciones se pueden consultar en el Apartado VII. Funciones Generales.
1.7.1.0.1       COORDINACIÓN DE SERVICIOS ESPECIALIZADOS
La DGRH, para el servicio de atención médica, será auxiliada por una Coordinación de Servicios Especializados.
Funciones:
1.     Coordinar al personal que proporcione el servicio médico para el personal de la ASF y vigilar que se brinde la atención;
2.     Proponer planes de capacitación en materia de atención médica para el personal médico y presentarlos al Director General de Recursos Humanos para su autorización;
3.     Proponer, elaborar e impartir cursos y talleres de primeros auxilios, en coordinación con la DGRMS;
4.     Coordinar el programa de comunicación y difusión de medicina preventiva para el personal de la ASF;
5.     Coordinar el proceso para la adquisición de medicamentos y material médico para la atención del personal de la ASF, en apego a las disposiciones normativas aplicables;
6.     Coordinar la asesoría en medicina preventiva, terapéutica y de control, así como nutricional, que se requiera en la institución;
7.     Supervisar, orientar y apoyar el servicio que proporcione el área de nutrición;
8.     Participar, en coordinación con la DGRMS, en la brigada de primeros auxilios;
9.     Asesorar y participar en las actividades para supervisar la prevención de riesgos sanitarios;
10.   Establecer la promoción y acercamiento para programas gratuitos de medicina preventiva, campañas de vacunación y procedimientos de apoyo diagnóstico;
11.   Planear y dirigir estudios de proyección del servicio médico, a mediano y largo plazo, para promover acciones que beneficien al personal de la ASF;
12.   Verificar el funcionamiento de las salas de lactancia y zonas de recuperación a disposición del personal de la ASF, y
13.   Efectuar las demás funciones que, en el ámbito de su competencia, le confieran las disposiciones jurídicas aplicables y su superior jerárquico.
1.7.1.1          DIRECCIÓN DE RELACIONES LABORALES
Atribuciones:
Las atribuciones generales de la Dirección de Relaciones Laborales se establecen en el artículo 58 y las específicas en el artículo 51 del RIASF.
Funciones:
1.     Representar a la ASF ante las autoridades correspondientes en materia del trabajo, en cualquier tipo de controversias y juicios que se susciten en materia laboral con motivo de la aplicación de disposiciones constitucionales, de la Ley Federal de los Trabajadores al Servicio del Estado, Reglamentaria del Apartado B) del Artículo 123 Constitucional y, en su caso, de las Condiciones Generales de Trabajo, tramitando hasta su conclusión los procedimientos que se requieran, en términos de la legislación laboral aplicable;
2.     Coordinar y supervisar el cumplimiento a los laudos que se emitan en contra de la ASF;
3.     Asesorar en materia jurídica al Titular de la UGA, así como a los directores generales adscritos a esta unidad y actuar como su órgano de consulta;
4.     Asesorar y asistir legalmente a las UA de la ASF en los asuntos laborales relativos a su personal, incluyendo la práctica y levantamiento de constancias y actas administrativas en esta materia;
5.     Verificar la tramitación y ejecución de los actos relativos a la terminación y suspensión de relaciones laborales de los servidores públicos de la ASF;
6.     Intervenir, dirigir y autorizar el levantamiento de las actas administrativas que procedan con motivo de la relación laboral de los servidores públicos de la ASF;
7.     Dirigir la elaboración y el trámite de los convenios de relaciones laborales que requieran ser documentados;
 
8.     Analizar y opinar sobre las sanciones laborales a que se hicieren acreedores los servidores públicos de la ASF, derivadas de las relaciones laborales, siempre y cuando no se trate de las aplicadas a través de la UEC;
9.     Aplicar a los servidores públicos de la ASF las sanciones administrativas determinadas por la UEC o cualquier otra autoridad competente, de conformidad con las disposiciones jurídicas aplicables;
10.   Coadyuvar, en el ámbito de su competencia, en las gestiones relacionadas con la representación sindical de la ASF;
11.   Expedir constancias y copias certificadas de los documentos que obren en sus archivos, y
12.   Efectuar las demás funciones que, en el ámbito de su competencia, le confieran las disposiciones jurídicas aplicables y su superior jerárquico.
1.7.1.1.1       SUBDIRECCIÓN DE RELACIONES LABORALES "1"
1.7.1.1.2       SUBDIRECCIÓN DE RELACIONES LABORALES "2"
Atribuciones:
Las atribuciones generales de las Subdirecciones de Relaciones Laborales "1" y "2" se establecen en el artículo 59 del RIASF.
Funciones:
1.     Representar a la ASF ante las autoridades correspondientes en materia del trabajo, en cualquier tipo de controversias y juicios que se susciten en materia laboral con motivo de la aplicación de disposiciones constitucionales, de la Ley Federal de los Trabajadores al Servicio del Estado, Reglamentaria del Apartado B) del Artículo 123 Constitucional y, en su caso, de las Condiciones Generales de Trabajo y tramitar hasta su conclusión los procedimientos que se requieran en términos de la legislación laboral aplicable;
2.     Coadyuvar en la asesoría jurídica para el Titular de la UGA y los directores generales adscritos a ésta;
3.     Intervenir y dar seguimiento al levantamiento de las actas administrativas que procedan con motivo de la relación laboral de los servidores públicos de la ASF;
4.     Coadyuvar en la evaluación y opinión sobre las sanciones laborales a que se hicieren acreedores los servidores públicos de la ASF, derivadas de las relaciones laborales, siempre y cuando no se trate de las aplicadas a través de la UEC;
5.     Coadyuvar en la aplicación a los servidores públicos de la ASF de las sanciones administrativas determinadas por la UEC o cualquier otra autoridad competente, de conformidad con las disposiciones jurídicas aplicables;
6.     Dar seguimiento a la tramitación y ejecución de los actos relativos a la terminación y suspensión de las relaciones laborales de los servidores públicos de la ASF;
7.     Elaborar y tramitar los convenios de relaciones laborales que requieran ser documentados;
8.     Coadyuvar en la asesoría y asistencia legal de las UA de la ASF en los asuntos laborales relativos a su personal, así como en la práctica y levantamiento de constancias y actas administrativas en esta materia, de acuerdo con las instrucciones de su superior jerárquico;
9.     Instrumentar el cumplimiento a los laudos que se emitan en contra de la ASF;
10.   Elaborar y tramitar las constancias y copias certificadas de los documentos que obren en los archivos de la Dirección de Relaciones Laborales;
11.   Dar trámite y seguimiento a los juicios y procedimientos en materia laboral, en los que sea parte la ASF, de acuerdo con las instrucciones de su superior jerárquico;
12.   Supervisar, dentro de su ámbito de competencia y en la forma que disponga su superior jerárquico, la atención de solicitudes de información y documentación, así como efectuar la revisión de situaciones excepcionales conforme a sus atribuciones;
13.   Programar la elaboración de los informes previo y justificado que debe rendir la ASF en los juicios de amparo en los que sea parte, derivado de los procedimientos laborales;
14.   Participar en la elaboración de las opiniones de procedencia sobre la terminación de los efectos de los nombramientos del personal de confianza de la ASF, y
15.   Efectuar las demás funciones que, en el ámbito de su competencia, le confieran las disposiciones jurídicas aplicables y su superior jerárquico.
1.7.1.2          DIRECCIÓN DE RECLUTAMIENTO, SELECCIÓN Y SEGUIMIENTO
Atribuciones:
Las atribuciones generales de la Dirección de Reclutamiento, Selección y Seguimiento se establecen en el artículo 58 del RIASF.
Funciones:
1.     Organizar y supervisar los procesos de reclutamiento y selección de los servidores públicos de mando medio, operativos de confianza y de base de la ASF, así como de los prestadores de servicios profesionales por honorarios y de los participantes de los programas de becarios, servicio social y prácticas profesionales;
2.     Verificar y coordinar la elaboración y actualización de los perfiles de puestos;
3.     Coordinar la elaboración y actualización de la normativa correspondiente a los procesos de reclutamiento y selección de personal;
4.     Organizar la aplicación de las evaluaciones correspondientes al proceso de reclutamiento y selección, así como verificar el cumplimiento de los requisitos establecidos en los perfiles de puestos y la demás normativa aplicable;
5.     Coordinar la comunicación de los resultados del proceso de reclutamiento y selección a las áreas solicitantes, de acuerdo con la normativa aplicable;
6.     Supervisar los programas de becarios, servicio social y prácticas profesionales de la ASF;
7.     Coordinar el cumplimiento de los convenios suscritos por el Director General de Recursos Humanos con universidades, facultades, escuelas, colegios y asociaciones para el reclutamiento de personal, así como la participación en ferias de empleo;
8.     Organizar la evaluación del personal de la ASF y de los candidatos a ocupar puestos o niveles en la institución, mediante la aplicación de entrevistas y exámenes psicológicos, psicotécnicos y de valores, entre otros, y vigilar que en estas se cumplan los principios en materia de ética e integridad;
9.     Verificar la autenticidad de las cédulas profesionales ante la Dirección General de Profesiones de la Secretaría de Educación Pública y, en su caso, ante la institución educativa que corresponda, así como de los documentos académicos que proporcionen a la ASF los servidores públicos, prestadores de servicios profesionales por honorarios y cualquier otro candidato a laborar o prestar sus servicios;
10.   Supervisar la integración y actualización del acervo de datos del proceso de reclutamiento y selección, y asegurar su resguardo, de conformidad con las disposiciones aplicables, y
11.   Efectuar las demás funciones que, en el ámbito de su competencia, le confieran las disposiciones jurídicas aplicables y su superior jerárquico.
1.7.1.2.1       SUBDIRECCIÓN DE RECLUTAMIENTO, SELECCIÓN Y SEGUIMIENTO "1"
 
Atribuciones:
Las atribuciones generales de la Subdirección de Reclutamiento, Selección y Seguimiento "1" se establecen en el artículo 59 del RIASF.
Funciones:
1.     Elaborar y actualizar los perfiles de puestos de la ASF;
2.     Coadyuvar en la elaboración y actualización de la normativa correspondiente al proceso de reclutamiento y selección de personal;
3.     Coordinar la participación de la institución en las ferias del empleo realizadas por escuelas y universidades públicas y privadas;
4.     Coordinar las actividades que resulten de los convenios suscritos por el Director General de Recursos Humanos con universidades, facultades, escuelas, colegios y asociaciones para el reclutamiento de personal;
5.     Organizar la publicación de convocatorias y los procedimientos masivos de selección de personal, así como dar seguimiento a la publicación de vacantes en las diversas bolsas de trabajo a las que tenga acceso la ASF;
6.     Supervisar la atención de las requisiciones de personal que realicen las UA;
7.     Aplicar las evaluaciones mediante entrevistas y exámenes psicológicos, psicotécnicos y de valores, entre otros, al personal de la ASF y a los candidatos a ocupar puestos o niveles en la institución, así como verificar el cumplimiento de los requisitos establecidos en los perfiles de puestos y la demás normativa aplicable;
8.     Proponer a su superior jerárquico la actualización de las diferentes herramientas técnicas utilizadas en los procesos de evaluación;
9.     Verificar los reportes que se generen de las evaluaciones correspondientes al proceso de reclutamiento y selección, y enviar a las UA la documentación que corresponda de acuerdo con la normativa;
10.   Verificar la autenticidad de las cédulas profesionales ante la Dirección General de Profesiones de la Secretaría de Educación Pública y, en su caso, ante la institución educativa que corresponda, así como de los documentos académicos que proporcionen a la ASF los servidores públicos, prestadores de servicios profesionales por honorarios y cualquier otro candidato a laborar o prestar sus servicios;
11.   Gestionar los programas de becarios, servicio social y prácticas profesionales de la ASF;
12.   Plantear la necesidad de adquisiciones o renovación de los servicios relacionados con los sistemas o proveedores que se utilicen en el proceso de reclutamiento y selección de personal de la ASF, y
13.   Efectuar las demás funciones que, en el ámbito de su competencia, le confieran las disposiciones jurídicas aplicables y su superior jerárquico.
1.7.1.2.2       SUBDIRECCIÓN DE RECLUTAMIENTO, SELECCIÓN Y SEGUIMIENTO "2"
Atribuciones:
Las atribuciones generales de la Subdirección de Reclutamiento, Selección y Seguimiento "2" se establecen en el artículo 59 del RIASF.
Funciones:
1.     Supervisar las evaluaciones correspondientes al proceso de reclutamiento y selección, así como la verificación del cumplimiento de los requisitos establecidos en los perfiles de puestos y la demás normativa aplicable;
2.     Proponer a su superior jerárquico la actualización de las diferentes herramientas técnicas utilizadas en el proceso de evaluación;
3.     Verificar la autenticidad de las cédulas profesionales ante la Dirección General de Profesiones de la Secretaría de Educación Pública y, en su caso, ante la institución educativa que corresponda, así como de los documentos académicos que proporcionen a la ASF los servidores públicos, prestadores de servicios profesionales por honorarios y cualquier otro candidato a laborar o prestar sus servicios;
4.     Supervisar la integración de los expedientes del proceso de selección del personal de la ASF y de los candidatos evaluados;
5.     Coordinar las acciones para la guarda y custodia de los expedientes del proceso de selección, conforme a las disposiciones en materia de gestión documental;
6.     Plantear la necesidad de adquisiciones o renovación de servicios con los proveedores que se relacionen con sus funciones, y
7.     Efectuar las demás funciones que, en el ámbito de su competencia, le confieran las disposiciones jurídicas aplicables y su superior jerárquico.
1.7.1.3          DIRECCIÓN DE ADMINISTRACIÓN DE PERSONAL
Atribuciones:
Las atribuciones generales de la Dirección de Administración de Personal se establecen en el artículo 58 del RIASF.
Funciones:
1.     Supervisar que el proceso de administración del personal de la ASF se realice de conformidad con las disposiciones jurídicas y normativas aplicables;
2.     Supervisar la elaboración y actualización de la política de remuneraciones, prestaciones y estímulos del personal operativo de base y de confianza de la ASF, de acuerdo con lo establecido en el PEF y en la Ley Federal de Presupuesto y Responsabilidad Hacendaria;
3.     Supervisar la elaboración del calendario operacional y de pago de nóminas y tramitar su autorización;
4.     Coordinar el proceso de elaboración de la nómina para la remuneración de los servidores públicos, así como de los prestadores de servicios profesionales contratados por honorarios Capítulo 1000 "Servicios Personales", partida 12101, y de los participantes de los programas de becarios, servicio social y prácticas profesionales de la ASF;
5.     Supervisar los sistemas para la administración de personal, control y asistencia, así como mantener actualizado el acervo de datos del personal y asegurar su resguardo, de conformidad con las disposiciones jurídicas aplicables;
6.     Verificar la elaboración de los movimientos y nombramientos del personal de la ASF, y gestionar su autorización, así como coadyuvar con la Dirección de Relaciones Laborales, en el ámbito de su competencia, en los casos de terminación de los efectos de dichos nombramientos;
7.     Coordinar las actividades para la contratación de los prestadores de servicios profesionales por honorarios Capítulo 1000 "Servicios Personales", partida 12101;
8.     Supervisar la elaboración de los tabuladores de percepciones ordinarias que sirven como base para el cálculo y pago de la nómina, y presentarlos para autorización de sus superiores jerárquicos, de acuerdo con las disposiciones jurídicas y la normativa aplicable;
9.     Coordinar la aplicación de descuentos y retenciones ordinarias de los servidores públicos y prestadores de servicios profesionales por honorarios que causen baja y, en su caso, informar a las UA correspondientes la necesidad de recuperar los salarios y otros conceptos no devengados, de conformidad con las disposiciones jurídicas y administrativas aplicables;
10.   Instruir la notificación al ISSSTE de los movimientos del personal y sus percepciones para su registro;
 
11.   Vigilar la expedición de las constancias, así como de las Hojas Únicas de Servicios, conforme a las disposiciones normativas vigentes;
12.   Coordinar el control de las plazas que conforman la estructura de la ASF, así como la actualización de la plantilla del personal;
13.   Coordinar el trámite para el pago de partes proporcionales por término de la relación laboral, según corresponda;
14.   Participar, en el ámbito de su competencia y en coordinación con la Dirección de Relaciones Laborales, en el cumplimiento de las resoluciones, laudos o sentencias emitidas por la autoridad competente;
15.   Coordinar el otorgamiento de las prestaciones, beneficios, actividades sociales, deportivas y recreativas que otorga la ASF, de acuerdo con las disposiciones normativas aplicables;
16.   Coadyuvar, en el ámbito de su competencia, en la instrumentación de los acuerdos derivados de los convenios sindicales vigentes;
17.   Supervisar las acciones relacionadas con el funcionamiento de la Comisión de Seguridad y Salud en el Trabajo, así como su instrumentación;
18.   Verificar, conforme a las disposiciones jurídicas y administrativas aplicables, con apoyo de la Dirección de Relaciones Laborales, la observancia de las Condiciones Generales de Trabajo;
19.   Coordinar las actividades relacionadas con la gestión de los seguros para el personal de la ASF;
20.   Coordinar con la DGRF el cumplimiento de las disposiciones legales, administrativas y reglamentarias aplicables a la retención de impuestos, cuotas de los trabajadores de la ASF, así como supervisar la aplicación de la retención de impuestos, esquemas de ahorro, primas de seguros y cuotas a terceros, dentro del pago de nómina;
21.   Presentar a su superior jerárquico los cuadros de percepciones ordinarias y extraordinarias de la estructura, para su inclusión en el PEF del ejercicio correspondiente;
22.   Coordinar, en el ámbito de su competencia, las sanciones laborales que la autoridad competente haya determinado para los servidores públicos correspondientes, con el apoyo de la Dirección de Relaciones Laborales y de conformidad con las disposiciones jurídicas y normativas aplicables;
23.   Coordinar el contenido y diseño del programa de comunicación, en el ámbito de competencia de la DGRH, así como la información relativa a los servicios al personal en el micrositio de la Intranet institucional, y
24.   Efectuar las demás funciones que, en el ámbito de su competencia, le confieran las disposiciones jurídicas aplicables y su superior jerárquico.
1.7.1.3.1       SUBDIRECCIÓN DE SERVICIOS AL PERSONAL "1"
Atribuciones:
Las atribuciones generales de la Subdirección de Servicios al Personal "1" se establecen en el artículo 59 del RIASF.
Funciones:
1.     Instrumentar los movimientos del personal y los nombramientos, así como brindar apoyo a la Dirección de Relaciones Laborales, en el ámbito de su competencia, en los casos de terminación de los efectos de dichos nombramientos;
2.     Coordinar y verificar las acciones para el control de la asistencia del personal de la ASF;
3.     Supervisar la integración de la información para el pago de estímulos, dentro del ámbito de su competencia y conforme a la normativa aplicable;
4.     Notificar al ISSSTE los movimientos del personal y sus percepciones, para su registro;
5.     Supervisar la expedición de constancias, así como de las Hojas Únicas de Servicios, conforme a las disposiciones normativas vigentes;
6.     Definir mecanismos para el control de las plazas ocupadas y vacantes, así como la actualización de la plantilla del personal;
7.     Supervisar la integración y actualización de los expedientes de los servidores públicos de la ASF, así como gestionar su guarda y custodia;
8.     Verificar el control del personal desde su ingreso hasta que causen baja de la institución, de acuerdo con la normativa aplicable;
9.     Coordinar la actualización y emisión de las credenciales de identificación para el personal de la ASF;
10.   Proporcionar la información relacionada con la asistencia del personal, dentro del ámbito de su competencia, para el cálculo de pagos que correspondan al personal de la ASF;
11.   Coadyuvar, conforme a las disposiciones jurídicas y administrativas aplicables, con apoyo de la Dirección de Relaciones Laborales, la observancia de las Condiciones Generales de Trabajo;
12.   Participar, en el ámbito de su competencia, en la aplicación de las sanciones laborales que la autoridad competente haya determinado para los servidores públicos correspondientes, con el apoyo de la Dirección de Relaciones Laborales y de conformidad con las disposiciones jurídicas y normativas aplicables;
13.   Supervisar la información publicada en la Intranet institucional, respecto de los temas de su competencia;
14.   Instrumentar las acciones para el funcionamiento de la Comisión de Seguridad y Salud en el Trabajo;
15.   Coordinar la elaboración y entrega de los informes de actividades del Programa de Prevención de Riesgos del Trabajo ante el ISSSTE;
16.   Gestionar la adquisición o renovación de servicios de los sistemas utilizados para la administración del personal de la ASF, y
17.   Efectuar las demás funciones que, en el ámbito de su competencia, le confieran las disposiciones jurídicas aplicables y su superior jerárquico.
1.7.1.3.2       SUBDIRECCIÓN DE SERVICIOS AL PERSONAL "2"
Atribuciones:
Las atribuciones generales de la Subdirección de Servicios al Personal "2" se establecen en el artículo 59 del RIASF.
Funciones:
1.     Supervisar e instrumentar el pago o entrega de las prestaciones que correspondan en el ámbito de su competencia, así como la organización de las actividades sociales, recreativas y deportivas para el personal de la ASF, de acuerdo con las disposiciones jurídicas y normativas aplicables;
2.     Proponer programas de servicios a favor de los servidores públicos de la ASF, por medio de proveedores externos, y mantenerlos actualizados;
3.     Proporcionar asesoría al personal respecto de las prestaciones que otorga el ISSSTE;
4.     Gestionar las citas para los servidores públicos de la ASF ante la Clínica de Detección y Diagnóstico Automatizados del ISSSTE;
5.     Supervisar el contenido, diseño e instrumentación del programa de comunicación interna competencia de la DGRH, así como la información de los servicios al personal en el micrositio de la
Intranet institucional;
6.     Coordinar, en el ámbito de su competencia, los procesos para las adquisiciones que resulten necesarios para el otorgamiento de las prestaciones al personal y contratación de seguros, para su gestión ante la UA responsable;
7.     Apoyar, en el ámbito de su competencia, en la instrumentación de las prestaciones derivadas del convenio que, en su caso, se tenga con el Sindicato Revolucionario de los Trabajadores de la ASF;
8.     Coordinar la entrega de reconocimientos y estímulos por antigüedad para los servidores públicos de la ASF que les corresponda, y
9.     Efectuar las demás funciones que, en el ámbito de su competencia, le confieran las disposiciones jurídicas aplicables y su superior jerárquico.
1.7.1.3.3       SUBDIRECCIÓN DE SERVICIOS AL PERSONAL "3"
Atribuciones:
Las atribuciones generales de la Subdirección de Servicios al Personal "3" se establecen en el artículo 59 del RIASF.
Funciones:
1.     Gestionar la contratación de los prestadores de servicios profesionales por honorarios del Capítulo 1000 "Servicios Personales", partida 12101, así como la elaboración de los contratos, convenios modificatorios y terminaciones anticipadas;
2.     Supervisar la integración y actualización de la información de los expedientes de los prestadores de servicios profesionales por honorarios del Capítulo 1000 "Servicios Personales", partida 12101, así como gestionar su guarda y custodia;
3.     Verificar, cuando proceda, el cálculo de días efectivos para el pago de la gratificación de fin de año de los prestadores de servicios profesionales por honorarios del Capítulo 1000 "Servicios Personales", partida 12101;
4.     Supervisar la aplicación de los ajustes económicos en la nómina, relacionados con los movimientos del personal, de acuerdo con las normas y lineamientos autorizados;
5.     Verificar la aplicación dentro del cálculo de la nómina de las sanciones económicas procedentes que imponga la autoridad competente, en coordinación con la Dirección de Relaciones Laborales;
6.     Verificar la conciliación periódica de los auxiliares contables de la DGRF contra las percepciones y retenciones de nómina;
7.     Elaborar el calendario operacional y de pago de nóminas, y someterlo a la aprobación de su superior jerárquico;
8.     Verificar la elaboración de las nóminas ordinarias y extraordinarias de los servidores públicos de la ASF, así como el cálculo de los importes por pagar a los prestadores de servicios profesionales por honorarios del Capítulo 1000 "Servicios Personales", partida 12101, y participantes de los programas de becarios, servicio social y prácticas profesionales;
9.     Supervisar la aplicación de descuentos y retenciones de los servidores públicos y prestadores de servicios profesionales por honorarios que causen baja;
10.   Aplicar los acuerdos económicos en el sistema de nómina derivados del convenio sindical, así como apoyar con las gestiones relacionadas con el Sindicato Revolucionario de los Trabajadores de la ASF, en el ámbito de su competencia;
11.   Gestionar las prestaciones económicas para el personal de la ASF, en el ámbito de su competencia, de acuerdo con la normativa aplicable;
12.   Vigilar la generación de los comprobantes fiscales digitales por Internet (CFDI) relativos a las nóminas ordinarias y extraordinarias que se generen;
13.   Elaborar los tabuladores de percepciones ordinarias que sirven como base para el cálculo y pago de la nómina, de acuerdo con la normativa y disposiciones aplicables;
14.   Verificar y supervisar que el cálculo y aplicación de la retención de impuestos, descuentos, esquemas de ahorro, primas de seguros y cuotas a terceros dentro del pago de nómina, se realicen en coordinación con la DGRF y conforme a las disposiciones legales, administrativas y reglamentarias;
15.   Elaborar y actualizar la política de remuneraciones y prestaciones para el personal operativo de base y de confianza de la ASF;
16.   Elaborar y presentar a su superior jerárquico los cuadros de percepciones ordinarias y extraordinarias de la estructura para su inclusión en el PEF del ejercicio correspondiente;
17.   Verificar, en su caso, los pagos de partes proporcionales por término de la relación laboral, según corresponda, por los movimientos de bajas de personal, y
18.   Efectuar las demás funciones que, en el ámbito de su competencia, le confieran las disposiciones jurídicas aplicables y su superior jerárquico.
1.7.1.4          DIRECCIÓN DE PLANEACIÓN, NORMATIVIDAD Y DESARROLLO
Atribuciones:
Las atribuciones generales de la Dirección de Planeación, Normatividad y Desarrollo se establecen en el artículo 58 del RIASF.
Funciones:
1.     Supervisar la actualización e integración del Manual de Organización de la ASF para someterlo a las autorizaciones correspondientes;
2.     Coordinar con las UA la integración y el seguimiento del programa anual de actualización de los documentos normativos administrativos y de calidad;
3.     Supervisar la revisión de los documentos normativos administrativos que elaboren o actualicen las UA y sugerir los cambios que considere pertinentes, previo a su autorización;
4.     Supervisar la publicación de los documentos normativos administrativos autorizados en el Sistema de Control de Documentos;
5.     Coordinar la organización y funcionamiento del SGC, así como dirigir las acciones necesarias, en el ámbito de su competencia, para su mantenimiento y mejora;
6.     Instrumentar el programa de comunicación de los temas del SGC;
7.     Participar en los grupos de trabajo que conforman el SGC;
8.     Supervisar la coordinación de las sesiones del Comité de Calidad e integrar la información que se presente, así como dar seguimiento a los acuerdos establecidos;
9.     Supervisar el diseño, sistematización y aplicación de las encuestas vinculadas con el SGC y emitir los informes correspondientes;
10.   Coordinar y supervisar los procesos para la evaluación del desempeño de los servidores públicos de la ASF, así como la integración de los resultados de dichas evaluaciones;
11.   Gestionar el otorgamiento de los estímulos que deriven del proceso de la evaluación del desempeño de los servidores públicos operativos de confianza y de base de la ASF, en los términos establecidos en la normativa aplicable;
12.   Coordinar que el proceso de inducción al puesto de los servidores públicos de la ASF se realice conforme a la normativa vigente;
 
13.   Integrar la información relativa a las necesidades de capacitación detectadas en los procesos de evaluación al desempeño e inducción al puesto para su envío al ICADEFIS;
14.   Coordinar acciones que permitan identificar y generar propuestas de mejora orientadas a la modernización administrativa, así como para la optimización de los recursos humanos de la ASF;
15.   Supervisar que el proceso para otorgar el estímulo al mejor empleado del mes se realice en apego a la normativa aplicable;
16.   Coordinar la atención de las solicitudes de promoción de los servidores públicos y vigilar su procedencia de acuerdo con la normativa aplicable;
17.   Coordinar el procedimiento de escalafón para los movimientos del personal de base, así como participar en la designación de los representantes en la Comisión Mixta de Escalafón y coordinar su operación;
18.   Coordinar la aplicación del estudio de clima organizacional y la emisión de los informes que deriven de ella, así como dar seguimiento a los resultados obtenidos y promover que las UA establezcan programas de mejora para el entorno laboral;
19.   Supervisar la actualización e integración de la información relativa al nivel académico de los servidores públicos de la ASF;
20.   Coordinar la organización, funcionamiento y operación de los procesos del SFC, de conformidad con lo establecido en el Estatuto del Servicio Fiscalizador de Carrera de la ASF y demás disposiciones aplicables;
21.   Participar en la elaboración del proyecto de reforma al Estatuto del Servicio Fiscalizador de Carrera de la ASF y de la demás normativa inherente;
22.   Coordinar las sesiones del Comité Directivo del SFC, así como realizar el seguimiento de los acuerdos que se tomen;
23.   Vigilar la operación del sistema para las bajas de personal y el cumplimiento de los trámites administrativos ante las UA que correspondan, y
24.   Efectuar las demás funciones que, en el ámbito de su competencia, le confieran las disposiciones jurídicas aplicables y su superior jerárquico.
1.7.1.4.1       SUBDIRECCIÓN DE PLANEACIÓN, NORMATIVIDAD Y DESARROLLO "1"
Atribuciones:
Las atribuciones generales de la Subdirección de Planeación, Normatividad y Desarrollo "1" se establecen en el artículo 59 del RIASF.
Funciones:
1.     Coordinar la actualización del Manual de Organización de la ASF, así como revisar los proyectos que emitan las UA para su integración;
2.     Coordinar la integración y dar seguimiento al programa anual para la actualización de los documentos normativos administrativos y de calidad;
3.     Supervisar y participar en la revisión de los documentos normativos administrativos que elaboren o actualicen las UA y, en su caso, sugerir los cambios que se consideren pertinentes previo a su autorización, a fin de que éstos cumplan con las disposiciones legales y administrativas aplicables;
4.     Proporcionar asesoría a las UA que lo requieran respecto de la normativa administrativa y de calidad;
5.     Participar en la definición de los mecanismos y disposiciones para la emisión y autorización de los documentos normativos administrativos y de calidad;
6.     Verificar la publicación de la normativa administrativa y de calidad autorizada, así como de otras disposiciones de interés para la ASF en el Sistema de Control de Documentos;
7.     Difundir la emisión y publicación de la normativa administrativa, por los diferentes medios de comunicación institucional;
8.     Coadyuvar en la organización, mantenimiento y mejora del SGC y proporcionar asesoría a las UA en la materia;
9.     Integrar la información que se presente en las sesiones del Comité de Calidad, así como dar seguimiento a los acuerdos establecidos;
10.   Implementar las acciones de comunicación interna relativas a los temas del SGC y verificar que se publique la información autorizada;
11.   Participar en el diseño, sistematización y aplicación de las encuestas vinculadas con el SGC, así como emitir los informes correspondientes;
12.   Instrumentar la contratación del organismo certificador del SGC y coordinar las auditorías externas de calidad, y
13.   Efectuar las demás funciones que, en el ámbito de su competencia, le confieran las disposiciones jurídicas aplicables y su superior jerárquico.
1.7.1.4.2       SUBDIRECCIÓN DE PLANEACIÓN, NORMATIVIDAD Y DESARROLLO "2"
Atribuciones:
Las atribuciones generales de la Subdirección de Planeación, Normatividad y Desarrollo "2" se establecen en el artículo 59 del RIASF.
Funciones:
1.     Coordinar los procesos para la evaluación del desempeño de los servidores públicos de la ASF, así como integrar las necesidades de capacitación detectadas para su envío al ICADEFIS;
2.     Proponer la metodología, criterios y sistemas para los procesos de evaluación del desempeño, inducción al puesto, promociones del personal y estímulos correspondientes;
3.     Supervisar la atención de las solicitudes de promoción de los servidores públicos y validar su procedencia de acuerdo con la normativa aplicable;
4.     Revisar que las designaciones de las UA para el otorgamiento del estímulo al mejor empleado del mes se realicen en apego a la normativa aplicable, y gestionar su pago;
5.     Realizar el cálculo e integración de los resultados de las evaluaciones del desempeño del personal al que le corresponda el otorgamiento de los estímulos, conforme a la normativa;
6.     Coordinar el desarrollo de proyectos para optimizar, simplificar o mejorar los procesos de la DGRH mediante su sistematización, a fin de contribuir a la modernización administrativa, así como para la optimización de los recursos humanos de la ASF;
7.     Coordinar la evaluación del desempeño de los servidores públicos de base (escalafón) de la ASF;
8.     Diseñar o actualizar los instrumentos de evaluación y apoyar en la gestión administrativa de la integración de la Comisión Mixta de Escalafón, así como coordinar los concursos escalafonarios del personal de base;
9.     Proponer el diseño, estructura y metodología para la aplicación del estudio de clima organizacional, mantener un control de las acciones de mejora que establezcan las UA, así como informar los resultados;
10.   Administrar los sistemas, bases o procesos que se establezcan para la actualización e integración de
la información relativa al nivel académico y curricular (versión pública) de los servidores públicos de la ASF;
11.   Elaborar las cédulas de inducción al puesto para su envío a las UA e integrar las necesidades de capacitación detectadas para remitirlas al ICADEFIS, y
12.   Efectuar las demás funciones que, en el ámbito de su competencia, le confieran las disposiciones jurídicas aplicables y su superior jerárquico.
1.7.1.4.3       SUBDIRECCIÓN DE PLANEACIÓN, NORMATIVIDAD Y DESARROLLO "3"
Atribuciones:
Las atribuciones generales de la Subdirección de Planeación, Normatividad y Desarrollo "3" se establecen en el artículo 59 del RIASF.
Funciones:
1.     Proponer el proyecto de reforma al Estatuto del Servicio Fiscalizador de Carrera de la ASF y de la demás normativa inherente;
2.     Participar en la elaboración o actualización de la metodología, criterios o disposiciones inherentes a la operación del SFC;
3.     Supervisar la operación de los procesos del SFC, de conformidad con lo establecido en el Estatuto del Servicio Fiscalizador de Carrera de la ASF y demás disposiciones aplicables;
4.     Analizar y revisar la información que se genere de los movimientos, actividades de capacitación y evaluación del desempeño para dictaminar la incorporación, permanencia o pérdida de la categoría como miembro del SFC, conforme a la normativa aplicable;
5.     Participar en la coordinación de las sesiones del Comité Directivo del SFC, en la integración de la información que se presentará en las mismas y en el seguimiento a los acuerdos que se tomen;
6.     Operar el sistema para las bajas de personal que se separe de la ASF y verificar el cumplimiento de los trámites administrativos ante las UA que correspondan;
7.     Aplicar la encuesta de salida al personal que cause baja de la institución, así como analizar e integrar los informes sobre la rotación del personal;
8.     Apoyar en la coordinación de las áreas adscritas a la DGRH para dar cumplimiento a lo relacionado con la clasificación, conservación, guarda y custodia de los archivos de la dirección general;
9.     Apoyar como enlace de capacitación con el ICADEFIS, y
10.   Efectuar las demás funciones que, en el ámbito de su competencia, le confieran las disposiciones jurídicas aplicables y su superior jerárquico.
 
ORGANIGRAMA DE LA DIRECCIÓN GENERAL DE RECURSOS MATERIALES Y SERVICIOS


1.7.2      DIRECCIÓN GENERAL DE RECURSOS MATERIALES Y SERVICIOS
Objetivo:
Administrar los recursos materiales y servicios de la ASF, con estricto apego a los principios de legalidad, honradez, economía, eficacia, eficiencia y transparencia, atendiendo los requerimientos de las diferentes UA de la ASF para el cumplimiento de sus atribuciones y funciones conferidas, de conformidad con las disposiciones jurídicas y administrativas aplicables.
Atribuciones:
Las atribuciones generales de la Dirección General de Recursos Materiales y Servicios se establecen en el artículo 21 y las específicas en el artículo 48 del RIASF.
Funciones:
1.     Planear, organizar, dirigir y controlar los recursos materiales y servicios de la ASF, de acuerdo con las disposiciones legales, administrativas y reglamentarias, y conforme a las políticas y normas dictadas por el Auditor Superior de la Federación;
2.     Proponer al Titular de la UGA el anteproyecto de presupuesto anual correspondiente a las contrataciones de servicios, arrendamientos y adquisiciones bajo su responsabilidad, respecto de los capítulos 2000 "Materiales y Suministros", 3000 "Servicios Generales", 5000 "Bienes Muebles, Inmuebles e Intangibles" y 6000 "Inversión Pública", para su integración en el anteproyecto de presupuesto anual de la ASF;
3.     Verificar la ejecución del presupuesto autorizado de las contrataciones de servicios, arrendamientos, obra pública y adquisiciones bajo su responsabilidad, respecto de los capítulos 2000 "Materiales y Suministros", 3000 "Servicios Generales", 5000 "Bienes Muebles, Inmuebles e Intangibles" y 6000 "Inversión Pública", de conformidad con las disposiciones jurídicas y normativas aplicables;
4.     Proponer al Titular de la UGA los programas anuales de adquisiciones, arrendamientos, servicios, obra pública y servicios relacionados con las mismas de la ASF, y supervisar su aplicación una vez que sean autorizados;
5.     Supervisar que la adquisición y suministro de los bienes muebles, recursos materiales y servicios que requieran las UA de la ASF, cuando sea factible, se realice de manera consolidada, con sujeción a las disposiciones legales aplicables;
6.     Planear la adquisición, arrendamiento y recepción en donación de los bienes muebles e inmuebles, así como asignar, enajenar y gestionar la incorporación y la desincorporación de bienes muebles e inmuebles del dominio público de la Federación afectos al servicio de la ASF, con apego a las disposiciones jurídicas y normativas aplicables;
7.     Instruir la actualización del inventario, resguardos y control de los bienes inmuebles, muebles, de consumo y parque vehicular, así como determinar su destino final en términos de las disposiciones jurídicas y normativas aplicables, en aquellos casos en los que se haya dictaminado su no utilidad;
8.     Dirigir la instrumentación y ejecución de los mecanismos y procedimientos necesarios para la contratación de los seguros de los bienes propiedad o en uso de la ASF;
9.     Dirigir la implantación y operación de los programas de mantenimiento preventivo y correctivo, para garantizar el funcionamiento de los bienes muebles e inmuebles de la ASF;
10.   Coordinar la organización, conservación, administración y preservación de los archivos en posesión de la ASF, de conformidad con lo establecido en la LGA y lo que al efecto emita el Sistema Nacional de Archivos;
11.   Emitir y publicar los dictámenes y las actas de baja documental y transferencia secundaria, de conformidad con la LGA y las disposiciones jurídicas aplicables en la materia;
12.   Elaborar los proyectos de bases y lineamientos para dar de baja los documentos justificativos y comprobatorios del gasto, así como la demás documentación que obre en los archivos respectivos, para efectos de su destrucción, así como para la guarda y custodia de los que deban conservarse, microfilmarse o procesarse electrónicamente, sujetándose a las disposiciones jurídicas y normativas aplicables;
13.   Fungir como el responsable del Área Coordinadora de Archivos para promover y vigilar que las UA cumplan las disposiciones en materia de gestión documental y administración de sus archivos, así como coordinar las áreas operativas del Sistema Institucional de Archivos de la ASF;
14.   Proponer al Titular de la UGA el Programa anual de desarrollo archivístico de la ASF para su publicación, y presentar el informe anual sobre su cumplimiento;
15.   Participar en el Sistema Nacional de Archivos, en el ámbito de su competencia y de acuerdo con las disposiciones jurídicas aplicables;
16.   Proponer y someter a aprobación del Titular de la UGA el programa interno de protección civil para el personal, instalaciones e información de la ASF, y supervisar que se efectúe de acuerdo con las normas aprobadas para su operación, desarrollo y vigilancia;
17.   Organizar y coordinar la operación de los servicios de vigilancia para la seguridad de las personas, los bienes y valores de la ASF;
18.   Instrumentar el control sobre el uso, mantenimiento y reparación de los vehículos al servicio de la ASF, así como el consumo de los combustibles e insumos que requieran;
19.   Coordinar la participación, conforme a sus atribuciones y ámbito de competencia, en la reproducción y encuadernación del Informe General, y otros servicios de apoyo administrativo que se requieran;
20.   Supervisar la elaboración y suscribir, previo acuerdo con el Titular de la UGA, a nombre y representación de la ASF, los convenios, contratos, pedidos, acuerdos y cualquier otro instrumento jurídico relacionados con la administración de los recursos materiales, las adquisiciones, arrendamientos de bienes muebles e inmuebles y enajenaciones de todo tipo de bienes muebles e inmuebles, prestación de servicios de cualquier naturaleza y la contratación de obra pública y servicios relacionados con las mismas, en estricto apego a las disposiciones jurídicas que rijan la materia;
21.   Rescindir administrativamente en representación de la ASF los convenios y contratos que se celebren, conforme a las disposiciones jurídicas aplicables, y
22.   Efectuar las demás funciones que, en el ámbito de su competencia, le confieran las disposiciones jurídicas aplicables y su superior jerárquico.
La DGRMS, para la atención de los asuntos de su competencia y de las UA de su adscripción, será auxiliada por una Secretaría Técnica, cuyas funciones se pueden consultar en el Apartado VII. Funciones Generales.
1.7.2.1    DIRECCIÓN DE RECURSOS MATERIALES
Atribuciones:
Las atribuciones generales de la Dirección de Recursos Materiales se establecen en el artículo 58 del RIASF.
Funciones:
1.     Verificar la administración de los recursos materiales de su área y las que le solicite su superior jerárquico, de acuerdo con las disposiciones legales, administrativas y reglamentarias, y conforme a las políticas y normas dictadas por el Auditor Superior de la Federación;
2.     Presentar, en el ámbito de su competencia, la información para integrar el anteproyecto de presupuesto de las partidas bajo su responsabilidad, correspondiente a los capítulos 2000 "Materiales y Suministros", 3000 "Servicios Generales" y 5000 "Bienes Muebles, Inmuebles e Intangibles", para su integración en el anteproyecto de presupuesto anual de la ASF y posterior autorización de su superior jerárquico;
3.     Ejercer el presupuesto autorizado de las partidas bajo su responsabilidad, de los capítulos 2000 "Materiales y Suministros", 3000 "Servicios Generales" y 5000 "Bienes Muebles, Inmuebles e Intangibles", de conformidad con las disposiciones jurídicas y normativas aplicables;
4.     Coordinar la integración del programa anual de adquisiciones, arrendamientos y servicios, y presentarlo a su superior jerárquico para autorización;
5.     Coordinar la adquisición, almacenamiento y distribución de los bienes de consumo necesarios para cubrir los requerimientos de cafetería, papelería y materiales de oficina;
6.     Supervisar el apoyo a las funciones del Área Coordinadora de Archivos para promover y vigilar que las UA cumplan las disposiciones en materia de gestión documental y administración de sus archivos, así como supervisar el funcionamiento de las áreas operativas del Sistema Institucional de Archivos de la ASF;
7.     Supervisar la organización, conservación, administración y preservación de los archivos en posesión de la ASF, de conformidad con lo establecido en la LGA y lo que al efecto emita el Sistema Nacional
de Archivos;
8.     Verificar el procedimiento para la destrucción de la documentación que obre en los archivos de la ASF, así como supervisar la publicación de los dictámenes y las actas de baja documental y transferencia secundaria, de conformidad con la LGA y las disposiciones jurídicas aplicables en la materia;
9.     Verificar la elaboración y publicación del Programa anual de desarrollo archivístico de la ASF, así como del informe anual de su cumplimiento, de conformidad con la LGA y las disposiciones jurídicas aplicables;
10.   Coordinar las actividades relacionadas para actualizar la base de datos del Registro Nacional de Archivos, conforme a lo dispuesto en la LGA;
11.   Verificar la actualización del inventario, resguardos y control de los bienes propiedad de la ASF, así como participar en los procedimientos para su destino final, cuando la dirección correspondiente haya dictaminado su no utilidad, en términos de las disposiciones jurídicas aplicables;
12.   Participar en la asignación del resguardo del mobiliario, conforme a la normativa aplicable, derivado de la reubicación de áreas o UA, en coordinación con la Dirección de Infraestructura, conforme al ámbito de su competencia;
13.   Participar en la elaboración y ejecución de los proyectos para adquirir, arrendar y recibir en donación bienes muebles, así como en las actividades para la enajenación, destino final, afectación y desincorporación de dichos bienes muebles propiedad de la ASF, de conformidad con las disposiciones jurídicas y aplicables;
14.   Supervisar que los procedimientos de contratación de servicios, arrendamiento de bienes muebles o adquisición de bienes, se realicen conforme a las disposiciones legales y normativas;
15.   Participar en la elaboración de los proyectos de lineamientos relacionados con la baja documental y destrucción de la información que obre en los archivos, así como para su resguardo y conservación;
16.   Supervisar la participación, conforme a sus atribuciones y ámbito de su competencia, en la reproducción, encuadernación y entrega de las notificaciones derivadas del Informe General y de los informes de auditoría a las diversas entidades de la República Mexicana, así como en otros servicios de apoyo administrativo que requieran las UA, de conformidad con la normativa aplicable, y
17.   Efectuar las demás funciones que, en el ámbito de su competencia, le confieran las disposiciones jurídicas aplicables y su superior jerárquico.
1.7.2.1.1       SUBDIRECCIÓN DE ABASTECIMIENTOS
Atribuciones:
Las atribuciones generales de la Subdirección de Abastecimientos se establecen en el artículo 59 del RIASF.
Funciones:
1.     Elaborar el anteproyecto de presupuesto correspondiente a las contrataciones de servicios, arrendamientos y adquisiciones bajo su responsabilidad, respecto de los capítulos 2000 "Materiales y Suministros", 3000 "Servicios Generales" y 5000 "Bienes Muebles, Inmuebles e Intangibles", para su integración respectiva en el anteproyecto de presupuesto anual de la ASF;
2.     Coadyuvar a que se cumplan las políticas, disposiciones jurídicas y normas aplicables para la ejecución del presupuesto autorizado, contrataciones de servicios, arrendamientos y adquisiciones bajo su responsabilidad, respecto de los capítulos 2000 "Materiales y Suministros", 3000 "Servicios Generales" y 5000 "Bienes Muebles, Inmuebles e Intangibles";
3.     Elaborar e integrar el programa anual de adquisiciones, arrendamientos y servicios, y someterlo a la consideración de su superior jerárquico, así como los informes de su seguimiento que se presenten al Comité de Adquisiciones;
4.     Realizar, en el ámbito de su competencia, la adquisición, control, almacenamiento, resguardo y distribución de los bienes de consumo, necesarios para cubrir los requerimientos de papelería y materiales de las UA, de conformidad con las disposiciones jurídicas y la normativa aplicables;
5.     Realizar, en el ámbito de su competencia, la adquisición, control, almacenamiento, resguardo y distribución de los bienes muebles, necesarios para cubrir los requerimientos de mobiliario y equipo de las UA, de conformidad con las disposiciones jurídicas y la normativa aplicables;
6.     Supervisar la recepción, registro, custodia y suministro de los bienes consumibles en el almacén general de la ASF;
7.     Supervisar la adquisición, recepción, registro, custodia y suministro de los bienes muebles en el almacén general de la ASF;
8.     Supervisar la actualización del inventario, resguardos y control de los bienes propiedad de la ASF, así como participar en los procedimientos para su destino final, cuando la dirección correspondiente haya dictaminado su no utilidad, en términos de las disposiciones jurídicas aplicables;
9.     Supervisar la actualización del inventario de bienes de consumo propiedad de la ASF, así como participar en los procedimientos para su adquisición, en términos de la normativa aplicable;
10.   Supervisar la asignación del resguardo del mobiliario, conforme a la normativa aplicable, derivado de la reubicación de áreas o UA, en coordinación con la Dirección de Infraestructura, conforme al ámbito de competencia;
11.   Participar, conforme a sus atribuciones y ámbito de competencia, en la reproducción y encuadernación del Informe General;
12.   Coordinar las adquisiciones, los arrendamientos de bienes muebles y los servicios que soliciten las áreas de la ASF, en apego a las disposiciones normativas aplicables a cada caso, y
13.   Efectuar las demás funciones que, en el ámbito de su competencia, le confieran las disposiciones jurídicas aplicables y su superior jerárquico.
1.7.2.1.2       SUBDIRECCIÓN DE ADMINISTRACIÓN DE DOCUMENTOS
Atribuciones:
Las atribuciones generales de la Subdirección de Administración de Documentos se establecen en el artículo 59 del RIASF.
Funciones:
1.     Elaborar el anteproyecto de presupuesto correspondiente a las contrataciones de servicios, arrendamientos y adquisiciones bajo su responsabilidad, respecto de los capítulos 2000 "Materiales y Suministros", 3000 "Servicios Generales" y 5000 "Bienes Muebles, Inmuebles e Intangibles", en materia de archivos y gestión documental para su integración respectiva en el anteproyecto de presupuesto anual de la ASF e instrumentar su ejercicio;
2.     Organizar e instrumentar las funciones del Área Coordinadora de Archivos para promover y vigilar que las UA cumplan las disposiciones en materia de gestión documental y administración de sus archivos, así como supervisar el funcionamiento de las áreas operativas del Sistema Institucional de Archivos de la ASF;
3.     Proporcionar y actualizar la información para la base de datos del Registro Nacional de Archivos, conforme a lo dispuesto en la LGA;
4.     Proporcionar los servicios e información resguardada en los archivos de trámite y de concentración de la ASF, así como los servicios derivados de Oficialía de Partes que le requieran las UA adscritas a la ASF;
 
5.     Coadyuvar con los responsables de archivo de trámite en la integración, organización, clasificación temática, resguardo, consulta y baja de los documentos generados por las UA, así como en los procesos de valoración documental para la actualización de los instrumentos de control archivístico;
6.     Integrar la información para elaborar y publicar el Programa anual de desarrollo archivístico de la ASF, así como para el informe anual sobre su cumplimiento, de conformidad con la LGA y las disposiciones aplicables;
7.     Elaborar los informes en materia archivística requeridos, de conformidad con lo establecido en la LGA y lo que al efecto emita el Sistema Nacional de Archivos y su Consejo Nacional;
8.     Promover y vigilar el cumplimiento de las funciones de los responsables de archivo de trámite, de conformidad con lo establecido en la LGA, lo que al efecto emita el Sistema Nacional de Archivos, el Consejo Nacional y la demás normativa aplicable;
9.     Administrar los espacios, recursos asignados a los archivos, la guarda, custodia, organización, conservación, preservación, consulta y destrucción de los documentos y expedientes que conforman los archivos de trámite y de concentración, de uso cotidiano y semiactivo, centralizados en los espacios asignados, facilitando su consulta y aprovechamiento institucional;
10.   Compilar y resguardar los dictámenes de baja documental que formulen las áreas;
11.   Gestionar la donación de papel en desuso o desecho para la Comisión Nacional de Libros de Texto Gratuitos o institución similar;
12.   Participar, dentro del ámbito de su competencia, en la entrega de las notificaciones derivadas del Informe General y de los informes de auditoría a las diversas entidades de la República Mexicana, de conformidad con la normativa aplicable;
13.   Coordinar y efectuar programas de capacitación y de asesoría a las UA de la ASF, en materia de archivos y gestión documental;
14.   Promover la celebración de convenios con organismos nacionales e internacionales públicos y privados, a fin de desarrollar acciones para modernizar los servicios archivísticos, así como para organizar, conservar y aprovechar el patrimonio documental institucional;
15.   Participar, asistir y atender los asuntos relacionados con el Grupo Interdisciplinario de Valoración Documental;
16.   Administrar el sistema implementado para la gestión documental, en conjunto con los responsables de archivo de trámite y archivo de concentración, así como brindar asesoría a las UA en su uso y funcionamiento;
17.   Elaborar, en coordinación con la DGS, las políticas de gestión de documentos electrónicos, y
18.   Efectuar las demás funciones que, en el ámbito de su competencia, le confieran las disposiciones jurídicas aplicables y su superior jerárquico.
1.7.2.2          DIRECCIÓN DE SERVICIOS
Atribuciones:
Las atribuciones generales de la Dirección de Servicios se establecen en el artículo 58 del RIASF.
Funciones:
1.     Coadyuvar con la administración de los servicios generales de la ASF, de acuerdo con las disposiciones legales, administrativas y reglamentarias, y conforme a las políticas y normas dictadas por el Auditor Superior de la Federación;
2.     Consolidar el anteproyecto de presupuesto de la Dirección de Servicios en lo referente a las partidas presupuestales asignadas de los capítulos 2000 "Materiales y Suministros", 3000 "Servicios Generales" y 5000 "Bienes Muebles, Inmuebles e Intangibles", para su integración en el anteproyecto de presupuesto anual de la ASF, y proponerlo para autorización de su superior jerárquico;
3.     Coordinar la ejecución del presupuesto autorizado de los capítulos 2000 "Materiales y Suministros", 3000 "Servicios Generales" y 5000 "Bienes Muebles, Inmuebles e Intangibles", de conformidad con las disposiciones jurídicas y normativas aplicables;
4.     Coordinar la adquisición y suministro de los servicios generales que requiera la ASF, estableciendo los requisitos de carácter legal, técnico y económico, así como los mecanismos de evaluación, con sujeción a las disposiciones legales aplicables;
5.     Supervisar la prestación de servicios generales de apoyo que requieran las UA de la ASF para el cumplimiento de sus funciones y atribuciones;
6.     Coordinar las acciones para ejecutar y mantener vigente el programa interno de protección civil de la ASF, de acuerdo con las normas aprobadas para su operación, desarrollo y vigilancia;
7.     Coordinar el uso, mantenimiento y reparación de los vehículos al servicio de la ASF, así como el consumo de los combustibles e insumos que requieran;
8.     Administrar los contratos de bienes y servicios de su competencia, aplicar las penas convencionales o deductivas, según corresponda, e instrumentar los procesos de terminación anticipada o de rescisión cuando así convenga a la ASF;
9.     Coordinar la integración del programa anual de aseguramiento de bienes patrimoniales de la ASF y las gestiones necesarias para la contratación de las pólizas y de sus modificaciones;
10.   Supervisar la contratación y operación de los servicios de vigilancia para las personas y la seguridad de los bienes y valores de la ASF;
11.   Participar, conforme a sus atribuciones y ámbito de competencia, en la reproducción, encuadernación y traslado del Informe General, y
12.   Efectuar las demás funciones que, en el ámbito de su competencia, le confieran las disposiciones jurídicas aplicables y su superior jerárquico.
1.7.2.2.1       SUBDIRECCIÓN DE SERVICIOS ADMINISTRATIVOS
Atribuciones:
Las atribuciones generales de la Subdirección de Servicios Administrativos se establecen en el artículo 59 del RIASF.
Funciones:
1.     Verificar la prestación de los servicios generales de apoyo que requieran las UA de la ASF para el cumplimiento de sus funciones, de acuerdo con las disposiciones legales, administrativas y reglamentarias, y conforme a la normativa interna;
2.     Elaborar el anteproyecto de presupuesto de los capítulos 2000 "Materiales y Suministros", 3000 "Servicios Generales" y 5000 "Bienes Muebles, Inmuebles e Intangibles", en el ámbito de sus atribuciones y ponerlo a la consideración de su superior jerárquico;
3.     Instrumentar el ejercicio del presupuesto autorizado de los capítulos 2000 "Materiales y Suministros", 3000 "Servicios Generales" y 5000 "Bienes Muebles, Inmuebles e Intangibles", para la prestación de los servicios de su competencia, de conformidad con las disposiciones jurídicas y normativas aplicables;
4.     Participar en los procesos de contratación para el suministro de bienes y/o servicios requeridos para la operación de la ASF, bajo su supervisión, estableciendo los requisitos de carácter legal, técnico y económico, así como los mecanismos de evaluación, con sujeción a las disposiciones legales aplicables;
 
5.     Participar, conforme a sus atribuciones y ámbito de competencia, en la reproducción y encuadernación del Informe General;
6.     Verificar que los bienes y servicios prestados cumplan con lo establecido en los contratos, pedidos u oficios de adjudicación, e integrar la documentación y constancias correspondientes, así como calcular las penas convencionales o deductivas aplicables a los proveedores, por incumplimiento de las obligaciones contractuales, y plantear su terminación anticipada o rescisión, cuando así convenga a la ASF;
7.     Elaborar el programa anual de aseguramiento de bienes patrimoniales de la ASF y realizar las gestiones necesarias para la contratación de las pólizas de seguro correspondientes, y
8.     Efectuar las demás funciones que, en el ámbito de su competencia, le confieran las disposiciones jurídicas aplicables y su superior jerárquico.
1.7.2.2.2       SUBDIRECCIÓN DE SEGURIDAD Y PROTECCIÓN CIVIL
Atribuciones:
Las atribuciones generales de la Subdirección de Seguridad y Protección Civil se establecen en el artículo 59 del RIASF.
Funciones:
1.     Verificar los servicios de seguridad y protección civil de la ASF, de acuerdo con las disposiciones legales, administrativas y reglamentarias, y conforme a las políticas y normas institucionales;
2.     Elaborar el anteproyecto de presupuesto de los capítulos 2000 "Materiales y Suministros", 3000 "Servicios Generales" y 5000 "Bienes Muebles, Inmuebles e Intangibles", en lo referente a los servicios de seguridad y protección civil, y ponerlo a la consideración de su superior jerárquico;
3.     Ejercer el presupuesto autorizado de los capítulos 2000 "Materiales y Suministros", 3000 "Servicios Generales" y 5000 "Bienes Muebles, Inmuebles e Intangibles", de conformidad con las disposiciones jurídicas y normativas aplicables;
4.     Participar en los procesos de contratación para el suministro de bienes y/o servicios bajo su supervisión, estableciendo los requisitos de carácter legal, técnico y económico, así como los mecanismos de evaluación, con sujeción a las disposiciones legales aplicables;
5.     Proveer los servicios de seguridad y protección civil de la ASF, de acuerdo con las disposiciones legales, administrativas y reglamentarias, y conforme a la normativa interna;
6.     Instrumentar y ejecutar el programa interno de protección civil de la ASF, de acuerdo con las normas aprobadas para su operación, desarrollo y vigilancia, previa autorización de su superior jerárquico;
7.     Proponer las actividades de actualización y capacitación del personal que participe en los diferentes programas de protección civil, así como fomentar la cultura en la materia;
8.     Verificar que los bienes y servicios prestados cumplan con lo establecido en los contratos, pedidos u oficios de adjudicación, e integrar la documentación y constancias correspondientes, así como calcular las penas convencionales o deductivas aplicables a los proveedores y contratistas, por incumplimiento de las obligaciones contractuales y plantear su terminación anticipada o rescisión, cuando así convenga a la ASF, y
9.     Efectuar las demás funciones que, en el ámbito de su competencia, le confieran las disposiciones jurídicas aplicables y su superior jerárquico.
1.7.2.2.3       SUBDIRECCIÓN DE LOGÍSTICA DE TRANSPORTACIÓN
Atribuciones:
Las atribuciones generales de la Subdirección de Logística de Transportación se establecen en el artículo 59 del RIASF.
Funciones:
1.     Elaborar el anteproyecto de presupuesto de los capítulos 2000 "Materiales y Suministros", 3000 "Servicios Generales" y 5000 "Bienes Muebles, Inmuebles e Intangibles", en el ámbito de sus atribuciones y ponerlo a la consideración de su superior jerárquico;
2.     Instrumentar el ejercicio del presupuesto autorizado de los capítulos 2000 "Materiales y Suministros", 3000 "Servicios Generales" y 5000 "Bienes Muebles, Inmuebles e Intangibles", para la prestación de los servicios de su competencia, de conformidad con las disposiciones jurídicas y normativas aplicables;
3.     Supervisar la prestación del servicio vehicular y su programación, así como el cumplimiento de las disposiciones de tránsito y la normativa interna por el personal;
4.     Verificar que se realice el mantenimiento preventivo y correctivo a las unidades vehiculares que proporcionan el servicio, su aseguramiento, así como el pago de los impuestos y derechos correspondientes;
5.     Verificar que los mecanismos establecidos para el abastecimiento de combustible y su control, así como las gestiones para su pago, se realicen en apego a la normativa;
6.     Validar el seguimiento a los reportes de siniestros, conforme a la normativa vigente;
7.     Coordinar el suministro y pago de los boletos para transportación aérea del personal de la ASF, de acuerdo con las disposiciones legales y la normativa interna;
8.     Participar en los procesos de contratación para el suministro de bienes y/o servicios bajo su supervisión, estableciendo los requisitos de carácter legal, técnico y económico, así como los mecanismos de evaluación, con sujeción a las disposiciones legales aplicables;
9.     Participar, conforme a sus atribuciones y ámbito de competencia, en el traslado del Informe General;
10.   Verificar que los bienes y servicios prestados, cumplan con lo establecido en los contratos, pedidos u oficios de adjudicación, e integrar la documentación y constancias correspondientes, así como calcular las penas convencionales o deductivas aplicables a los proveedores, por incumplimiento de las obligaciones contractuales y plantear su terminación anticipada o rescisión, cuando así convenga a la ASF, y
11.   Efectuar las demás funciones que, en el ámbito de su competencia, le confieran las disposiciones jurídicas aplicables y su superior jerárquico.
1.7.2.3          DIRECCIÓN DE CONTRATOS Y CONVENIOS
Atribuciones:
Las atribuciones generales de la Dirección de Contratos y Convenios se establecen en el artículo 58 del RIASF.
Funciones:
1.     Revisar jurídicamente, previo a su autorización, los lineamientos que suscriba el Titular de la UGA para el cumplimiento de sus funciones en materia de adquisiciones, arrendamientos, servicios, obra pública y servicios relacionados con las mismas, así como los convenios, contratos, acuerdos y cualquier otro instrumento jurídico o documento que se suscriba en dicha materia;
2.     Proporcionar asesoría normativa a las áreas que conforman la dirección general, en materia de contrataciones y enajenación de bienes muebles, así como la orientación a las UA de la ASF que requieran contratar bienes, servicios, obra pública y servicios relacionados con las mismas, para integrar la documentación de la solicitud de contratación, conforme a las disposiciones normativas;
3.     Coordinar la elaboración y formalización de las contrataciones de adquisición de bienes, arrendamiento de bienes, prestación de servicios, obra pública y servicios relacionados con las mismas, así como los convenios modificatorios que le correspondan formalizar a la ASF, atendiendo las disposiciones legales y normativas aplicables;
4.     Coordinar la elaboración y formalización de contratos de donación, comodato, bases de colaboración, arrendamiento de bienes inmuebles y títulos de concesión que le corresponda formalizar a la ASF, atendiendo las disposiciones legales y normativas aplicables;
5.     Verificar la actualización de los modelos de contratos, convenios y otros instrumentos jurídicos, según las modificaciones de la normativa aplicable, y someterlos a la revisión y autorización de sus superiores jerárquicos;
6.     Supervisar el control y registro de la información de las contrataciones que se formalicen, de conformidad con la normativa aplicable;
7.     Calificar y validar las garantías administrativas, así como las pólizas de responsabilidad civil que presentan los proveedores y/o contratistas adjudicados en los procedimientos de contratación;
8.     Revisar el contenido de las bases en los procedimientos de licitación pública, así como en los de invitación a cuando menos tres personas, para verificar el apego a la normativa vigente en materia de contrataciones, previo a la publicación de la convocatoria;
9.     Proporcionar asesoría normativa en los diversos eventos de los procedimientos de contratación de licitación pública e invitación a cuando menos tres personas;
10.   Fungir como asesor del Comité de Adquisiciones, para llevar a cabo las funciones establecidas en la normativa interna aplicable;
11.   Coadyuvar con las UA de la ASF, en la presentación de asuntos a la consideración del Comité de Adquisiciones, para que se sustenten conforme a lo establecido en el Acuerdo que establece las normas administrativas aplicables a las adquisiciones, arrendamientos y servicios, en la ASF y las Reglas de Operación para adquisiciones, arrendamiento de bienes muebles y prestación de servicios en la ASF, así como en el Acuerdo que establece las normas administrativas aplicables a las obras públicas y los servicios relacionados con las mismas, en la ASF y las Reglas de Operación para la contratación, ejecución y control de las obras públicas y los servicios relacionados con las mismas, en la ASF, según corresponda;
12.   Asesorar a las direcciones de la DGRMS, así como a las direcciones generales de la UGA, en los casos que se presente una inconformidad contra cualquier acto que derive de los procedimientos de contratación pública (licitación pública o invitación a cuando menos tres personas);
13.   Instrumentar el procedimiento de rescisión administrativa, en representación de la ASF, cuando el proveedor o contratista incurra en incumplimiento de sus obligaciones contractuales, conforme a las disposiciones jurídicas aplicables;
14.   Expedir constancias de no existencia de trabajos iguales o similares, que obren en sus archivos, para las contrataciones en materia de asesorías, consultorías, estudios e investigaciones, y
15.   Efectuar las demás funciones que, en el ámbito de su competencia, le confieran las disposiciones jurídicas aplicables y su superior jerárquico.
1.7.2.3.1       SUBDIRECCIÓN DE CONTRATOS Y CONVENIOS
Atribuciones:
Las atribuciones generales de la Subdirección de Contratos y Convenios se establecen en el artículo 59 del RIASF.
Funciones:
1.     Elaborar y formalizar los contratos de adquisición de bienes, arrendamiento de bienes, prestación de servicios, obra pública y servicios relacionados con las mismas, así como convenios modificatorios que le corresponda formalizar a la ASF, atendiendo las disposiciones legales y normativas aplicables;
2.     Elaborar y formalizar los contratos de donación, comodato, bases de colaboración, arrendamiento de bienes inmuebles, títulos de concesión que le corresponda formalizar a la ASF, atendiendo las disposiciones legales y normativas aplicables;
3.     Elaborar y formular la actualización de los modelos de contratos, convenios y otros instrumentos jurídicos, según las modificaciones de la normativa aplicable, y someterlos a la autorización de sus superiores jerárquicos;
4.     Realizar el control y registro de la información que se genere derivado de las contrataciones que se formalicen;
5.     Verificar las garantías administrativas, así como las pólizas de responsabilidad civil, que presentan los proveedores y/o contratistas adjudicados en los procedimientos de contratación;
6.     Efectuar el procedimiento de rescisión administrativa en representación de la ASF, cuando el proveedor o contratista incurra en incumplimiento de sus obligaciones contractuales, conforme a las disposiciones jurídicas aplicables;
7.     Asistir a las direcciones de la DGRMS, así como a las direcciones generales de la UGA, en los casos que se presente una inconformidad contra cualquier acto que derive de los procedimientos de contratación pública (licitación pública o invitación a cuando menos tres personas), y
8.     Efectuar las demás funciones que, en el ámbito de su competencia, le confieran las disposiciones jurídicas aplicables y su superior jerárquico.
1.7.2.3.2       SUBDIRECCIÓN CONSULTIVA
Atribuciones:
Las atribuciones generales de la Subdirección Consultiva se establecen en el artículo 59 del RIASF.
Funciones:
1.     Participar en la elaboración de los lineamientos que suscriba el Titular de la UGA, en materia de adquisiciones, arrendamientos, servicios, obra pública y servicios relacionados con las mismas, así como los contratos, convenios, acuerdos y cualquier otro instrumento jurídico o documento que se suscriba en dicha materia;
2.     Plantear las propuestas de solución de los asuntos derivados de la asesoría normativa a las áreas que conforman la dirección general, en materia de contrataciones y enajenación de bienes muebles, así como la orientación a las UA de la ASF que requieran contratar bienes, servicios, obra pública y servicios relacionados con las mismas, para integrar la documentación de la solicitud de contratación conforme a las disposiciones normativas;
3.     Plantear las modificaciones al contenido de las bases en los procedimientos de licitación pública, así como en los de invitación a cuando menos tres personas, para verificar el cumplimiento a la normativa vigente en materia de contrataciones previo a la publicación de la convocatoria;
4.     Participar en la asesoría en los diversos eventos en los procedimientos de contratación de licitación pública e invitación a cuando menos tres personas;
5.     Apoyar en la orientación que se proporciona a las UA de la ASF en la presentación de asuntos a la consideración del Comité de Adquisiciones, para que se sustenten conforme a lo establecido en el Acuerdo que establece las normas administrativas aplicables a las adquisiciones, arrendamientos y servicios, en la ASF y las Reglas de Operación para adquisiciones, arrendamiento de bienes muebles y prestación de servicios en la ASF, así como en el Acuerdo que establece las normas administrativas aplicables a las obras públicas y los servicios relacionados con las mismas, en la ASF y las Reglas de Operación para la contratación, ejecución y control de las obras públicas y los servicios relacionados con las mismas, en la ASF, según corresponda;
6.     Elaborar las constancias de no existencia de trabajos iguales o similares que obren en sus archivos, para las contrataciones en materia de asesorías, consultorías, estudios e investigaciones, y
7.     Efectuar las demás funciones que, en el ámbito de su competencia, le confieran las disposiciones jurídicas aplicables y su superior jerárquico.
1.7.2.4          DIRECCIÓN DE INFRAESTRUCTURA
Atribuciones:
Las atribuciones generales de la Dirección de Infraestructura se establecen en el artículo 58 del RIASF.
Funciones:
1.     Coadyuvar en la administración de los servicios de mantenimiento preventivo y correctivo, así como de obras públicas y servicios relacionados con las mismas y de los servicios básicos de la ASF, entre otros, de acuerdo con las disposiciones legales, administrativas y reglamentarias, así como las políticas y normas dictadas por el Auditor Superior de la Federación;
2.     Consolidar el anteproyecto de presupuesto de la dirección de área, en el ámbito de su competencia, en lo referente a las partidas presupuestales asignadas de los capítulos 2000 "Materiales y Suministros", 3000 "Servicios Generales", 5000 "Bienes Muebles, Inmuebles e Intangibles" y 6000 "Inversión Pública", y proponerlo para autorización de su superior jerárquico;
3.     Ejercer el presupuesto autorizado de los capítulos 2000 "Materiales y Suministros", 3000 "Servicios Generales", 5000 "Bienes Muebles, Inmuebles e Intangibles" y 6000 "Inversión Pública", en el ámbito de su competencia, y de conformidad con las disposiciones jurídicas y normativas aplicables;
4.     Coordinar la integración del programa anual de obras públicas y servicios relacionados con las mismas de la ASF, así como del programa anual de actividades de mantenimiento para los bienes de la ASF y ponerlos a la consideración del director general;
5.     Organizar la adquisición y suministro de los bienes y servicios técnicos, así como los requeridos para la operación de la infraestructura de la ASF, estableciendo los requisitos de carácter legal, técnico y económico, y los mecanismos de evaluación, con sujeción a las disposiciones jurídicas y normativas aplicables;
6.     Coordinar las contrataciones de obras públicas y servicios relacionados con las mismas, estableciendo los requisitos de carácter legal, técnico y económico, así como los mecanismos de evaluación, con sujeción a las disposiciones jurídicas y normativas aplicables;
7.     Supervisar que se realicen las acciones tendientes a satisfacer las necesidades de mantenimiento preventivo y correctivo, para garantizar el funcionamiento de los bienes muebles e inmuebles de la ASF;
8.     Presentar los proyectos de remodelación, reubicación, ampliación y obra nueva, satisfaciendo las necesidades de espacios físicos y obras complementarias, conforme a la normativa aplicable, y supervisar su ejecución cuando sean aprobados, en coordinación con las Direcciones de Recursos Materiales y de Infraestructura Tecnológica, conforme al ámbito de su competencia;
9.     Supervisar la correcta operación del equipo adosado a las instalaciones;
10.   Organizar la integración del Registro Inmobiliario de la ASF;
11.   Coordinar las actividades para adquirir, arrendar, recibir en donación, asignar, enajenar y gestionar la incorporación, destino y desincorporación de bienes inmuebles del dominio público de la Federación afectos al servicio de la ASF;
12.   Verificar que se facilite el servicio de grabación y audio en los eventos que requieran las UA de la ASF, en coordinación con la Dirección de Servicios;
13.   Supervisar la administración de los contratos de bienes y servicios de su competencia, para que éstos cumplan con lo establecido en los contratos, pedidos u oficios de adjudicación, aplicar las penas convencionales o deductivas, según corresponda, e instrumentar los procesos de terminación anticipada o de rescisión de contratos, cuando así convenga a la ASF;
14.   Supervisar la administración de los contratos de obras públicas y servicios relacionados con las mismas, de su competencia, aplicar las penas convencionales o deductivas, según corresponda, e instrumentar los procesos de terminación anticipada o de rescisión de contratos, cuando así convenga a la ASF;
15.   Suscribir las solicitudes de compra y contratos de obras públicas o servicios relacionados con las mismas, para adjudicación directa en apego a los montos establecidos en las Políticas de Firma y Montos de Actuación para Obras Públicas y Servicios Relacionados con las mismas, así como para los trabajos y asesorías contratados al amparo del Acuerdo que establece las normas administrativas aplicables a las obras públicas y los servicios relacionados con las mismas, en la ASF, y
16.   Efectuar las demás funciones que, en el ámbito de su competencia, le confieran las disposiciones jurídicas aplicables y su superior jerárquico.
1.7.2.4.1       SUBDIRECCIÓN DE INFRAESTRUCTURA
Atribuciones:
Las atribuciones generales de la Subdirección de Infraestructura se establecen en el artículo 59 del RIASF.
Funciones:
1.     Participar en la administración de los servicios de mantenimiento preventivo y correctivo de la ASF;
2.     Elaborar el anteproyecto de presupuesto de los capítulos 2000 "Materiales y Suministros" y 3000 "Servicios Generales", en el ámbito de sus atribuciones, y ponerlo a la consideración de su superior jerárquico;
3.     Ejercer el presupuesto autorizado de los capítulos 2000 "Materiales y Suministros" y 3000 "Servicios Generales", de conformidad con las disposiciones jurídicas y normativas aplicables;
4.     Elaborar el programa anual de actividades de mantenimiento a bienes de la ASF y ponerlo a la consideración de sus superiores jerárquicos;
5.     Participar en los procesos de contratación para el suministro de bienes y/o servicios requeridos para la operación de la infraestructura de la ASF, estableciendo los requisitos de carácter legal, técnico y económico, así como los mecanismos de evaluación, con sujeción a las disposiciones legales;
6.     Verificar que se registren, provean y supervisen los servicios de mantenimiento preventivo o correctivo a instalaciones especiales y elementos accesorios, de acuerdo con el programa anual de actividades de mantenimiento a bienes, verificando que los proveedores cumplan con lo establecido en los contratos, anexos y especificaciones técnicas, de conformidad con las disposiciones legales, administrativas, reglamentarias, y la normativa interna;
7.     Verificar que los bienes y servicios prestados cumplan con lo establecido en los contratos, pedidos u oficios de adjudicación, e integrar la documentación y constancias correspondientes, de conformidad con las disposiciones legales y la normativa interna, así como determinar las penas convencionales o deductivas aplicables a los proveedores, por incumplimiento de las obligaciones contractuales y plantear, en su caso, la terminación anticipada o la rescisión de contratos cuando así convenga a la ASF;
8.     Verificar la correcta operación y funcionamiento del equipo adosado a las instalaciones, y
 
9.     Efectuar las demás funciones que, en el ámbito de su competencia, le confieran las disposiciones jurídicas aplicables y su superior jerárquico.
1.7.2.4.2       SUBDIRECCIÓN DE SERVICIOS TÉCNICOS
Atribuciones:
Las atribuciones generales de la Subdirección de Servicios Técnicos se establecen en el artículo 59 del RIASF.
Funciones:
1.     Participar en la administración de las obras públicas y servicios relacionados con las mismas de la ASF, así como de los servicios básicos de la institución, entre otros;
2.     Elaborar el anteproyecto de presupuesto de los capítulos 2000 "Materiales y Suministros", 3000 "Servicios Generales", 5000 "Bienes Muebles, Inmuebles e Intangibles" y 6000 "Inversión Pública", en el ámbito de sus atribuciones y ponerlo a la consideración de su superior jerárquico;
3.     Ejercer el presupuesto autorizado de los capítulos 2000 "Materiales y Suministros", 3000 "Servicios Generales", 5000 "Bienes Muebles, Inmuebles e Intangibles" y 6000 "Inversión Pública", de conformidad con las disposiciones jurídicas y normativas aplicables;
4.     Participar en la elaboración del programa anual de obras públicas y servicios relacionados con las mismas de la ASF, y ponerlo a la consideración de su superior jerárquico;
5.     Participar en los procesos de contratación de obras públicas y servicios relacionados con las mismas para la operación de la ASF, estableciendo los requisitos de carácter legal, técnico y económico, así como los mecanismos de evaluación, con sujeción a las disposiciones legales;
6.     Participar en los procesos de contratación para la adquisición de bienes y suministro de los servicios técnicos que requiera la ASF, estableciendo los requisitos de carácter legal, técnico y económico, así como los mecanismos de evaluación, con sujeción a las disposiciones legales;
7.     Elaborar los proyectos de remodelación, reubicación, ampliación y obra nueva, satisfaciendo las necesidades de espacios físicos y obras complementarias, conforme a la normativa aplicable, y supervisar su ejecución cuando estos sean aprobados, en coordinación con las Direcciones de Recursos Materiales y de Infraestructura Tecnológica, conforme al ámbito de su competencia;
8.     Verificar que los bienes y servicios prestados cumplan con lo establecido en los contratos, pedidos u oficios de adjudicación, e integrar la documentación y constancias correspondientes, de conformidad con las disposiciones legales y la normativa interna, así como determinar las penas convencionales o deductivas aplicables a los proveedores, por incumplimiento de las obligaciones contractuales y plantear, en su caso, la terminación anticipada o la rescisión de contratos, cuando así convenga a la ASF;
9.     Participar en la integración del Registro Inmobiliario de la ASF;
10.   Supervisar que se facilite el servicio de grabación y audio en los eventos que requieran las UA de la ASF, en coordinación con la Subdirección de Servicios Administrativos adscrita a la Dirección de Servicios;
11.   Verificar las actividades para adquirir, arrendar, recibir en donación, asignar, enajenar y gestionar la incorporación, destino y desincorporación de bienes inmuebles del dominio público de la Federación afectos al servicio de la ASF;
12.   Verificar que los trabajos de obras públicas y servicios relacionados con las mismas prestados, cumplan con lo establecido en los contratos, pedidos u oficios de adjudicación, e integrar la documentación y constancias correspondientes, de conformidad con las disposiciones legales y la normativa interna, así como calcular las penas convencionales o deductivas aplicables a los contratistas por incumplimiento de las obligaciones contractuales y plantear, en su caso, la terminación anticipada o la rescisión de contratos, cuando así convenga a la ASF, y
13.   Efectuar las demás funciones que, en el ámbito de su competencia, le confieran las disposiciones jurídicas aplicables y su superior jerárquico.
 
ORGANIGRAMA DE LA DIRECCIÓN GENERAL DE RECURSOS FINANCIEROS

1.7.3      DIRECCIÓN GENERAL DE RECURSOS FINANCIEROS
Objetivo:
Administrar los recursos financieros asignados a la ASF, de conformidad con las disposiciones legales y administrativas y en apego a las políticas y normas dictadas por la institución, considerando las acciones relacionadas con la presupuestación, ejercicio del gasto, registro contable, control de pagos y tesorería, así como de la información financiera de la institución, para contribuir al cumplimiento de las metas establecidas en los programas.
 
Atribuciones:
Las atribuciones generales de la Dirección General de Recursos Financieros se establecen en el artículo 21 y las específicas en el artículo 49 del RIASF.
Funciones:
1.     Dirigir la administración de los recursos financieros asignados a la ASF, de acuerdo con las disposiciones legales y normativas aplicables;
2.     Dirigir la integración del anteproyecto y proyecto de presupuesto anual de la ASF, y someterlo a la aprobación del Auditor Superior de la Federación, por conducto del Titular de la UGA;
3.     Proporcionar a la SHCP y a las distintas UA de la ASF el calendario del presupuesto autorizado para el ejercicio fiscal correspondiente;
4.     Dirigir la elaboración, actualización, difusión y vigilancia del cumplimiento de las normas para el ejercicio, manejo y aplicación del presupuesto de la ASF, ajustándose a las disposiciones aplicables del PEF y de la Ley Federal de Presupuesto y Responsabilidad Hacendaria;
5.     Coordinar el ejercicio del presupuesto aprobado en términos de la LFRCF y la elaboración de los informes correspondientes, así como el de la Cuenta Pública y del IAGF para su presentación ante la instancia competente;
6.     Organizar la integración del informe de la cuenta comprobada y someterlo a la aprobación del Auditor Superior de la Federación, por conducto del Titular de la UGA;
7.     Coordinar el proceso y registro de las adecuaciones presupuestarias que se requieran en el manejo de los recursos financieros asignados a la ASF;
8.     Proporcionar información a las UA responsables de programas y subprogramas sobre su presupuesto ejercido;
9.     Coordinar y dirigir las acciones relativas al pago de los compromisos contraídos por la ASF, con cargo a su presupuesto asignado;
10.   Autorizar las cuentas por liquidar certificadas para la ministración de los recursos presupuestarios de la ASF por parte de la Tesorería de la Federación;
11.   Dirigir el sistema de contabilidad de la ASF y coordinar la actualización de los registros contables, así como la elaboración y autorización de los estados financieros y los demás informes internos y externos que se requieran, de conformidad con las disposiciones jurídicas y administrativas aplicables;
12.   Coordinar la presentación de las declaraciones de impuestos a cargo de la ASF y el entero correspondiente a la SHCP, así como el entero de las retenciones, aportaciones y cuotas a favor de terceros y de las dependencias y entidades de la Administración Pública Federal;
13.   Suscribir, a nombre y representación de la ASF, los convenios, contratos, acuerdos y cualquier otro instrumento jurídico necesario, relacionado con la administración de recursos financieros y servicios, con estricto apego de las disposiciones jurídicas que rijan la materia e informar al Titular de la UGA;
14.   Autorizar las firmas de los servidores públicos de mando facultados para la expedición de cheques e inversión de valores;
15.   Representar a la ASF ante autoridades hacendarias en materia presupuestal, contable y financiera;
16.   Proponer a su superior jerárquico los proyectos de lineamientos y la demás normativa de la dirección general a su cargo, así como las modificaciones requeridas, y
17.   Efectuar las demás funciones que, en el ámbito de su competencia, le confieran las disposiciones jurídicas aplicables y su superior jerárquico.
La DGRF, para la atención de los asuntos de su competencia y de las UA de su adscripción, será auxiliada por una Secretaría Técnica, cuyas funciones se pueden consultar en el Apartado VII. Funciones Generales.
1.7.3.1          DIRECCIÓN DE PRESUPUESTO Y CONTROL
Atribuciones:
Las atribuciones generales de la Dirección de Presupuesto y Control se establecen en el artículo 58 del RIASF.
Funciones:
1.     Coordinar las actividades correspondientes de la dirección a su cargo en materia de presupuesto y de control de pagos;
2.     Formular la solicitud de información a las UA para integrar el anteproyecto de presupuesto anual para la autorización de su superior jerárquico, de conformidad con los lineamientos aplicables;
3.     Consolidar y someter a la consideración de su superior jerárquico el anteproyecto y proyecto de presupuesto anual de la ASF, de acuerdo con las normas y criterios establecidos;
4.     Coordinar la integración del calendario del presupuesto autorizado, a partir de la información proporcionada por las UA y presentarlo a su superior jerárquico, previo a su envío a la SHCP y a las distintas áreas de la ASF;
5.     Supervisar la formulación y actualización de los lineamientos y la demás normativa correspondiente a la elaboración e integración del anteproyecto y del proyecto de presupuesto anual de la ASF, así como para su ejercicio, manejo y aplicación;
6.     Supervisar el ejercicio del presupuesto aprobado y coordinar la elaboración de los informes internos y externos correspondientes, conforme a los plazos establecidos;
7.     Revisar y someter a la consideración de su superior jerárquico el informe de la cuenta comprobada en términos de la LFRCF, para su entrega a la CVASF;
8.     Revisar la clasificación y el registro en el sistema de las operaciones presupuestarias desagregadas por capítulo de gasto, partida, concepto y, en su caso, subpartidas y centros de costo, de acuerdo con las normas y procedimientos establecidos;
9.     Supervisar la elaboración de las adecuaciones presupuestarias internas o externas compensadas, ampliaciones o reducciones líquidas que se requieran para el aprovechamiento de los recursos financieros asignados a la ASF;
10.   Revisar la emisión y carga en el sistema que al efecto determine la SHCP de las cuentas por liquidar certificadas para la ministración de recursos y presentarlas para la aprobación de su superior jerárquico;
11.   Verificar los reportes de la información mensual del ejercicio presupuestario que se proporcionan a las UA responsables del ejercicio del gasto;
12.   Revisar y consolidar la información presupuestaria para integrar el informe relativo a la Cuenta Pública;
13.   Supervisar la calendarización de los pagos conforme a las políticas y compromisos establecidos en la normativa vigente y/o a las condiciones de pago;
14.   Supervisar el control de las fianzas, garantías y pólizas de terceros a favor de la ASF, y
15.   Efectuar las demás funciones que, en el ámbito de su competencia, le confieran las disposiciones jurídicas aplicables y su superior jerárquico.
 
1.7.3.1.1       SUBDIRECCIÓN DE PRESUPUESTO
Atribuciones:
Las atribuciones generales de la Subdirección de Presupuesto se establecen en el artículo 59 del RIASF.
Funciones:
1.     Participar en la elaboración y actualización de las normas y lineamientos en el ámbito de su competencia;
2.     Recabar y verificar la información proporcionada por las UA para integrar el anteproyecto de presupuesto por partidas y, en su caso, subpartidas;
3.     Calendarizar el presupuesto anual autorizado, de acuerdo con la información proporcionada por las UA, para la aplicación del ejercicio de los recursos financieros y presentarlo para validación de su superior jerárquico;
4.     Operar el registro y control de las operaciones que afecten el ejercicio del presupuesto, desagregados por capítulo de gasto, partida, concepto y, en su caso, subpartidas y centros de costo, así como elaborar los informes internos y externos correspondientes, conforme a los plazos establecidos;
5.     Verificar la procedencia de las solicitudes de las adecuaciones presupuestarias que presenten las UA de la ASF, de conformidad con la normativa aplicable en la materia;
6.     Efectuar las adecuaciones presupuestarias internas y externas compensadas, ampliaciones o reducciones líquidas, que se requieran para el cumplimiento de los programas de trabajo de la institución;
7.     Atender y validar la procedencia de las solicitudes de suficiencia presupuestaria de las UA de la ASF, conforme al presupuesto autorizado, para la adquisición de bienes o contratación de servicios, de conformidad con la normativa aplicable en la materia;
8.     Realizar la emisión de las cuentas por liquidar certificadas, así como su registro en el sistema que al efecto determine la SHCP, para la ministración de recursos financieros por parte de la Tesorería de la Federación;
9.     Proporcionar mensualmente, al cierre de cada periodo, la información a las UA de la ASF sobre su presupuesto ejercido y disponibilidad presupuestaria, de acuerdo con las asignaciones establecidas;
10.   Realizar y proporcionar a su superior jerárquico el informe de la cuenta comprobada, para su presentación a la CVASF;
11.   Integrar la información presupuestaria para la conformación de la Cuenta Pública y de los informes presupuestales, mensuales y trimestrales;
12.   Registrar y dar seguimiento a los compromisos contraídos por las diversas UA de la ASF con los instrumentos jurídicos suscritos, y
13.   Efectuar las demás funciones que, en el ámbito de su competencia, le confieran las disposiciones jurídicas aplicables y su superior jerárquico.
1.7.3.1.2       SUBDIRECCIÓN DE CONTROL DE PAGOS
Atribuciones:
Las atribuciones generales de la Subdirección de Control de Pagos se establecen en el artículo 59 del RIASF.
Funciones:
1.     Supervisar la recepción, registro y trámite de la documentación comprobatoria y justificatoria de los pagos a cargo de la ASF, verificando que cumpla con los requisitos normativos y contractuales;
2.     Establecer y verificar el procedimiento para el control de las fianzas, garantías y pólizas de terceros a favor de la ASF;
3.     Programar y calendarizar los pagos conforme a las políticas y compromisos establecidos en la normativa vigente, pedidos, oficios de adjudicación y contratos, así como a lo establecido en la documentación correspondiente y/o a las condiciones de pago;
4.     Participar en la formulación y actualización de los lineamientos y la demás normativa que le sean requeridos, dentro del ámbito de su competencia, y
5.     Efectuar las demás funciones que, en el ámbito de su competencia, le confieran las disposiciones jurídicas aplicables y su superior jerárquico.
1.7.3.2          DIRECCIÓN DE CONTABILIDAD Y FINANZAS
Atribuciones:
Las atribuciones generales de la Dirección de Contabilidad y Finanzas se establecen en el artículo 58 del RIASF.
Funciones:
1.     Coordinar las actividades correspondientes a la dirección a su cargo en materia de contabilidad, tesorería e información financiera;
2.     Gestionar el control de los recursos financieros asignados a la ASF, de acuerdo con las disposiciones legales y administrativas aplicables;
3.     Supervisar la elaboración de los registros contables, así como la actualización de los estados financieros de la ASF y los demás informes internos y externos que se requieran, de conformidad con las disposiciones jurídicas y administrativas aplicables;
4.     Coordinar la integración de los expedientes con la documentación comprobatoria original de las operaciones financieras y de aquellas que integran el patrimonio de la institución, así como su guarda y custodia, conforme a las disposiciones normativas en la materia;
5.     Coordinar y supervisar la emisión de las declaraciones de impuestos a cargo de la ASF y el entero correspondiente a la SHCP, así como efectuar el entero de las retenciones, aportaciones y cuotas a favor de terceros y de las dependencias y entidades de la Administración Pública Federal con la instrucción de pago, información y documentación que proporcionen las UA de la ASF;
6.     Coordinar y revisar la información contable para la conformación del IAGF y de la Cuenta Pública, así como aquellos informes que deban efectuar de conformidad con las disposiciones normativas;
7.     Mantener comunicación con las instituciones financieras con las que se tengan contratos, con el fin de optimizar el manejo de los fondos de la institución;
8.     Revisar los flujos de caja, los movimientos de las cuentas bancarias y la disponibilidad de recursos;
9.     Supervisar el cumplimiento del calendario de pagos, obligaciones y compromisos financieros contraídos por la ASF, con sujeción a las disposiciones jurídicas y administrativas aplicables;
10.   Supervisar la realización de las transferencias bancarias y la dispersión de pagos por los medios electrónicos contratados con las instituciones bancarias que correspondan, conforme a las solicitudes de las UA y a las disposiciones jurídicas y normativas aplicables;
11.   Supervisar la emisión y signar los cheques que le sean requeridos, en coordinación con los demás servidores públicos de mando facultados para tal efecto;
12.   Presentar diariamente a su superior jerárquico el reporte de flujo de movimientos bancarios y de inversiones de los remanentes financieros, los cuales se deben ejecutar conforme a las mejores
opciones de inversión, observando las disposiciones legales y la normativa interna aplicables;
13.   Supervisar el pago de viáticos y pasajes, de gastos por comprobar y otros gastos que procedan, conforme a la normativa interna de la ASF;
14.   Plantear a su superior jerárquico, en su caso, la contratación de los servicios de auditoría externa para la dictaminación de estados financieros y contribuciones federales, locales y otros que competan a la DGRF, y
15.   Efectuar las demás funciones que, en el ámbito de su competencia, le confieran las disposiciones jurídicas aplicables y su superior jerárquico.
1.7.3.2.1       SUBDIRECCIÓN DE CONTABILIDAD
Atribuciones:
Las atribuciones generales de la Subdirección de Contabilidad se establecen en el artículo 59 del RIASF.
Funciones:
1.     Participar en los trabajos de actualización y elaboración de las normas y lineamientos en el ámbito de su competencia;
2.     Coordinar la recepción de la documentación comprobatoria del ejercicio presupuestario;
3.     Realizar los registros contables y verificar que la documentación comprobatoria del gasto sea resguardada en el archivo, de conformidad con las disposiciones jurídicas y administrativas aplicables;
4.     Verificar, previo a su pago y para efectos del registro contable, la documentación fiscal y comprobatoria que se anexa a las pólizas de pago;
5.     Elaborar las declaraciones de impuestos a cargo de la ASF, retenciones, aportaciones y cuotas a favor de terceros y de las dependencias y entidades de la Administración Pública Federal, con la instrucción de pago, información y documentación que proporcione la DGRH o cualquier otra UA de la ASF;
6.     Monitorear las reformas y emisión de disposiciones fiscales publicadas en el Diario Oficial de la Federación, a fin de analizarlas y presentar a su superior jerárquico las propuestas de las modificaciones aplicables a la ASF;
7.     Realizar las conciliaciones de las cuentas bancarias de la institución;
8.     Fungir como enlace en las auditorías del cumplimiento de las obligaciones fiscales establecidas en el Código Fiscal de la Ciudad de México y la auditoría externa para el dictamen de estados financieros;
9.     Verificar las comprobaciones del gasto por concepto de viáticos y pasajes para asegurar que se cumpla con la normativa aplicable, y
10.   Efectuar las demás funciones que, en el ámbito de su competencia, le confieran las disposiciones jurídicas aplicables y su superior jerárquico.
1.7.3.2.2       SUBDIRECCIÓN DE TESORERÍA
Atribuciones:
Las atribuciones generales de la Subdirección de Tesorería se establecen en el artículo 59 del RIASF.
Funciones:
1.     Participar en los trabajos de actualización y elaboración de las normas y lineamientos en el ámbito de su competencia;
2.     Administrar las cuentas bancarias a nombre de la ASF;
3.     Elaborar los flujos de caja y la actualización de los saldos de las cuentas bancarias, para realizar los pagos de la ASF;
4.     Realizar los pagos a proveedores, prestadores de servicios, impuestos, contribuciones y personal de la ASF, entre otros, conforme al calendario de pagos y a las normas y políticas establecidas;
5.     Elaborar el reporte diario de las operaciones financieras realizadas, adjuntando el soporte documental correspondiente;
6.     Controlar la emisión y cancelación de los cheques, validando la información soporte, conforme a las normas y políticas establecidas;
7.     Verificar el funcionamiento y mantenimiento de los cajeros automáticos instalados en la institución y gestionar la asistencia con las instituciones bancarias contratadas;
8.     Cotizar en los mercados financieros e invertir los remanentes financieros en las condiciones que garanticen rendimientos competitivos y sin implicar riesgo, observando las disposiciones legales e internas aplicables;
9.     Supervisar la recepción de ingresos diversos y su depósito correspondiente, de conformidad con las disposiciones jurídicas y normativas aplicables;
10.   Verificar la conciliación bancaria de saldos de las cuentas corrientes y de inversiones de la ASF;
11.   Integrar y actualizar el expediente de las facturas originales del parque vehicular y vigilar su guarda y custodia conforme a las disposiciones normativas aplicables;
12.   Coordinar la guarda y custodia del efectivo y otros valores propiedad de la ASF, y elaborar los reportes y arqueos de existencias, y
13.   Efectuar las demás funciones que, en el ámbito de su competencia, le confieran las disposiciones jurídicas aplicables y su superior jerárquico.
1.7.3.2.3       SUBDIRECCIÓN DE INFORMACIÓN FINANCIERA
Atribuciones:
Las atribuciones generales de la Subdirección de Información Financiera se establecen en el artículo 59 del RIASF.
Funciones:
1.     Participar en los trabajos de actualización y elaboración de las normas y lineamientos en el ámbito de su competencia;
2.     Elaborar los estados financieros y demás informes internos y externos que se requieran, de conformidad con las disposiciones aplicables;
3.     Realizar los reportes analíticos de la información financiera solicitada por su superior jerárquico;
4.     Integrar la información contable para el IAGF y de la Cuenta Pública, y realizar la carga en el sistema que al efecto disponga la SHCP;
5.     Integrar la información correspondiente a los ingresos excedentes reportados por la institución;
6.     Integrar y actualizar el expediente de las facturas originales de los bienes muebles adquiridos, realizar la conciliación semestral de los registros de bienes muebles, así como turnar para su guarda y custodia a la Subdirección de Tesorería las facturas originales del parque vehicular;
7.     Elaborar el cálculo y la determinación de la depreciación y amortización de los bienes inmuebles,
muebles e intangibles para su registro contable;
8.     Administrar la aceptación y/o rechazo de cancelación de Comprobantes Fiscales Digitales por Internet en el portal del Servicio de Administración Tributaria;
9.     Monitorear las modificaciones a la normativa emitida por el Consejo Nacional de Armonización Contable publicada en el Diario Oficial de la Federación, a fin de presentar a su superior jerárquico las propuestas de las actualizaciones aplicables a la ASF;
10.   Elaborar las conciliaciones de las Cuentas Conectoras del Sistema Integral de Contabilidad Gubernamental que se realizan con la Tesorería de la Federación;
11.   Efectuar los reintegros de los recursos presupuestarios que procedan ante la SHCP, y
12.   Efectuar las demás funciones que, en el ámbito de su competencia, le confieran las disposiciones jurídicas aplicables y su superior jerárquico.
1.7.3.3          DIRECCIÓN DE DESARROLLO Y OPERACIÓN
Atribuciones:
Las atribuciones generales de la Dirección de Desarrollo y Operación se establecen en el artículo 58 del RIASF.
Funciones:
1.     Coordinar las actividades correspondientes a la dirección a su cargo en materia de desarrollo y operación presupuestal, contable y financiera;
2.     Supervisar el control preventivo de las obligaciones en materia financiera, derivadas de las disposiciones legales y normativas aplicables, así como vigilar su cumplimiento;
3.     Plantear a su superior jerárquico las estrategias y acciones que permitan cumplir con las facultades, atribuciones y responsabilidades que el RIASF le señale;
4.     Verificar que se mantengan actualizadas las bases de datos de los convenios, contratos, acuerdos y cualquier otro instrumento jurídico relacionado con la administración de recursos financieros en los que participe la dirección general;
5.     Participar en la elaboración, revisión y actualización de normas contables y presupuestales, lineamientos administrativos, contratos, convenios y cualquier otro instrumento jurídico que suscriba el director general, para el cumplimiento de sus funciones, y todas aquellas relativas a la administración de los recursos financieros de la ASF;
6.     Plantear y gestionar el desarrollo de acciones que permitan innovar los sistemas para el registro presupuestal, contable y financiero de la ASF, vigilando el cumplimiento de la normativa aplicable;
7.     Establecer las directrices y acciones para mantener la integridad y preservación de la información financiera contenida en las bases de datos de la DGRF con apoyo de la DGS, y
8.     Efectuar las demás funciones que, en el ámbito de su competencia, le confieran las disposiciones jurídicas aplicables y su superior jerárquico.
1.7.3.3.1       SUBDIRECCIÓN DE DESARROLLO Y OPERACIÓN
Atribuciones:
Las atribuciones generales de la Subdirección de Desarrollo y Operación se establecen en el artículo 59 del RIASF.
Funciones:
1.     Formular el control preventivo de las obligaciones en materia financiera, derivadas de las disposiciones legales y normativas aplicables, así como vigilar su cumplimiento;
2.     Proponer a su superior jerárquico las estrategias y acciones que permitan cumplir cabalmente con las facultades, atribuciones y responsabilidades que el RIASF le señale;
3.     Participar en la actualización de las bases de datos de los convenios, contratos, acuerdos y cualquier otro instrumento jurídico relacionado con la administración de recursos financieros en los que participe la dirección general;
4.     Participar en los trabajos para elaborar y actualizar las normas contables y presupuestales, lineamientos administrativos, contratos, convenios y cualquier otro instrumento jurídico que suscriba el director general, para el cumplimiento de sus funciones, y todas aquellas relativas a la administración de los recursos financieros de la ASF;
5.     Participar, en coordinación con las direcciones de área de la DGRF, en la sistematización de procesos contables, financieros y administrativos, hasta su implementación y seguimiento, según corresponda;
6.     Participar con las direcciones de área en el seguimiento del ejercicio del presupuesto aprobado en términos de la LFRCF y en la elaboración de informes financieros, presupuestales, de la cuenta comprobada, de la Cuenta Pública, e informes mensuales y trimestrales, entre otros;
7.     Apoyar en la coordinación de las áreas para dar cumplimiento a lo relacionado con la clasificación, conservación, guarda y custodia de los archivos de la dirección general, y
8.     Efectuar las demás funciones que, en el ámbito de su competencia, le confieran las disposiciones jurídicas aplicables y su superior jerárquico.
 
ORGANIGRAMA DE LA DIRECCIÓN GENERAL DE SISTEMAS
 

1.7.4          DIRECCIÓN GENERAL DE SISTEMAS
Objetivo:
Proporcionar a las UA de la ASF las tecnologías de información, comunicaciones, seguridad de la información y gestión de datos necesarias para asegurar que los datos específicos y la información se procesen y mantengan con exactitud, oportunidad y confidencialidad.
Atribuciones:
Las atribuciones generales de la Dirección General de Sistemas se establecen en el artículo 21 y las específicas en el artículo 50 del RIASF.
Funciones:
1.     Vigilar la administración de los recursos de tecnologías de información, comunicaciones, seguridad de la información y gestión de datos al servicio de la ASF, de conformidad con las políticas y normas que emita el Auditor Superior de la Federación y las demás disposiciones legales aplicables;
2.     Dirigir y controlar los programas específicos asignados para el desarrollo de las funciones de la DGS;
3.     Proponer, establecer y difundir las normas, políticas y lineamientos para la operación, mejoramiento, aprovechamiento y estandarización de la infraestructura en materia de tecnologías de información, comunicaciones, seguridad de la información y gestión de datos de la ASF, así como sus modificaciones, previa aprobación de su superior jerárquico;
4.     Dirigir, coordinar y supervisar la aplicación de la normativa en materia de tecnologías de información, comunicaciones, seguridad de la información y gestión de datos en las UA de la ASF, así como gestionar con el área correspondiente la promoción de las sanciones aplicables;
5.     Establecer los estándares de tecnologías de información, comunicaciones, seguridad de la información y gestión de datos, así como gestionar su adquisición, incluidos desarrollos, mantenimiento y actualización, bajo el modelo de control y operación que se establezca;
6.     Brindar la asesoría técnica a las UA para proporcionar soluciones en materia de tecnologías de información, comunicaciones, seguridad de la información y gestión de datos;
7.     Apoyar a las UAA en la evaluación técnica de carácter informático que requieran durante el desarrollo de sus auditorías;
8.     Coordinar y proponer estudios de factibilidad, para optimizar la plataforma tecnológica de la ASF mediante la adquisición, ampliación o sustitución de los recursos de tecnologías de información y comunicaciones, tanto de hardware como de software, así como la contratación de personal y proveedores de servicios;
9.     Planear y aprobar la adquisición de equipos de cómputo, comunicaciones y seguridad de la información, así como las licencias de uso, paquetería de software y consumibles, y los servicios relativos a las comunicaciones y la seguridad de la información; y, en su caso, gestionar su mantenimiento preventivo y correctivo, así como aprobar los dictámenes de no utilidad de los bienes y consumibles informáticos, con el fin de optimizar la plataforma de tecnologías de la información y comunicaciones;
10.   Administrar los bienes informáticos y, en su caso, instruir su mantenimiento preventivo y correctivo, conforme a la normatividad interna;
11.   Dirigir el desarrollo e implementación de los sistemas informáticos y herramientas tecnológicas que requieran las diversas UA de la ASF y, en su caso, proponer la contratación de servicios externos complementarios;
12.   Dirigir la asesoría a las UA de la institución para conocer sus planes y necesidades de servicios de tecnologías de información, comunicaciones, seguridad de la información y gestión de datos, así como proponer soluciones compatibles y estandarizadas;
13.   Supervisar el apoyo tecnológico para la integración y emisión del IAGF, del Informe General y de los informes de auditoría, en el marco de su ámbito de competencia, así como en las adecuaciones de los sistemas sustantivos y administrativos requeridos para tal efecto;
14.   Instrumentar con las UA responsables de publicar información en los sitios web, de acuerdo con la normativa y las disposiciones jurídicas aplicables, la actualización de los servicios de tecnologías de información y comunicaciones públicos e internos, sus interfaces, seguridad y su correcto funcionamiento, y
15.   Efectuar las demás funciones que, en el ámbito de su competencia, le confieran las disposiciones jurídicas aplicables y su superior jerárquico.
La DGS, para la atención de los asuntos de su competencia y de las UA de su adscripción, será auxiliada por una Secretaría Técnica, cuyas funciones se pueden consultar en el Apartado VII. Funciones Generales.
1.7.4.1       DIRECCIÓN DE DESARROLLO DE SISTEMAS
 
Atribuciones:
Las atribuciones generales de la Dirección de Desarrollo de Sistemas se establecen en el artículo 58 del RIASF.
Funciones:
1.     Dirigir la investigación para proponer a su superior jerárquico la implementación de nuevas tecnologías de información que apoyen la automatización y digitalización de procesos;
2.     Proponer los estándares para las herramientas, de metodologías, de reúso de componentes, desarrollo de software, seguridad, integración con otros sistemas, concurrencia y desempeño, imagen y funcionalidad, y calidad, entre otros, como referencia para realizar las adecuaciones a aplicaciones, incluyendo aquellos que se adquieran o contraten, y presentarlos a consideración de su superior jerárquico;
3.     Integrar los sistemas informáticos con ajuste a los estándares de calidad y seguridad establecidos por la dirección general y sus direcciones de área;
4.     Proponer políticas y medidas para la utilización de los sistemas y ponerlas a consideración de su superior jerárquico, así como promover y vigilar su cumplimiento;
5.     Desarrollar los sistemas que cubran las necesidades presentes y futuras de las UA de la ASF para la sistematización de sus procesos, detectados por la Dirección de Operación de Sistemas en los estudios de factibilidad;
6.     Dirigir la creación y el desarrollo de sistemas nuevos y proporcionar mantenimiento a los existentes;
7.     Elaborar y validar los prototipos, formatos y sistemas funcionales como soluciones a los requerimientos informáticos de la institución formulados mediante la Dirección de Operación de Sistemas;
8.     Atender solicitudes para el análisis y solución de problemas técnicos en los sistemas desarrollados por la propia dirección;
9.     Proponer el plan de mantenimiento y actualización tecnológica de los sistemas y proyectos en producción y ponerlo a consideración de su superior jerárquico;
10.   Proponer los requerimientos de infraestructura e insumos informáticos necesarios para satisfacer las necesidades de las soluciones de software, ya sean desarrollos propios o adquisiciones;
11.   Coordinar la formulación, administración, mantenimiento y actualización de los sistemas de información de lenguajes de programación autorizados y la compatibilidad de las aplicaciones con la plataforma tecnológica de la institución;
12.   Emitir los dictámenes técnicos sobre las propuestas de adquisición de bienes y servicios en materia de sistemas informáticos, y revisar las especificaciones técnicas requeridas para el procedimiento de adquisición;
13.   Coordinar, supervisar, controlar y verificar el cumplimiento de todas las obligaciones establecidas, incluyendo la procedencia de su pago y sanciones de los contratos que administre directamente o que le hayan sido asignados por el Director General de Sistemas, e informarle sobre los incidentes;
14.   Proporcionar el apoyo tecnológico en la integración y emisión del IAGF, en el Informe General y en los informes de auditoría, en el marco de su ámbito de competencia;
15.   Desarrollar sistemas y los elementos necesarios para su funcionamiento, como interfaces y características de seguridad, entre otros;
16.   Evaluar nuevas herramientas para la administración del ciclo de vida de los sistemas, que sean compatibles con la plataforma tecnológica instalada, y proponerlas al Director General de Sistemas;
17.   Apoyar a las UA en la solicitud y evaluación de la información de carácter tecnológico, en materia de desarrollo de sistemas, conforme se señale en las disposiciones normativas vigentes;
18.   Proponer a su superior jerárquico el personal que deberá apoyar y asesorar a las UA en la evaluación técnica de carácter tecnológico, en materia de desarrollo de sistemas, en las auditorías que se realicen a las entidades fiscalizadas;
19.   Revisar y presentar a su superior jerárquico la documentación de las evaluaciones técnicas, así como las recomendaciones y observaciones de carácter tecnológico que resulten del apoyo proporcionado a las áreas en las auditorías realizadas a las entidades fiscalizadas;
20.   Evaluar, junto con las Direcciones de Infraestructura Tecnológica y de Operación de Sistemas, el impacto que podría tener la implementación de nuevos procesos, tecnologías o sistemas sobre la infraestructura tecnológica institucional, y
21.   Efectuar las demás funciones que, en el ámbito de su competencia, le confieran las disposiciones jurídicas aplicables y su superior jerárquico.
1.7.4.1.1     SUBDIRECCIÓN DE DESARROLLO DE SISTEMAS "A"
1.7.4.1.2     SUBDIRECCIÓN DE DESARROLLO DE SISTEMAS "B"
Atribuciones:
Las atribuciones generales de las Subdirecciones de Desarrollo de Sistemas "A" y "B" se establecen en el artículo 59 del RIASF.
Funciones:
1.     Dictaminar la necesidad de bienes y servicios para el desarrollo de las funciones del área a su cargo, así como elaborar las especificaciones técnicas requeridas para el procedimiento de adquisición en el marco de su ámbito de competencia;
2.     Definir el esquema de seguridad de los nuevos desarrollos, así como las interfaces de comunicación con otros sistemas, mecanismos de respaldo y recuperación de datos, en coordinación con las Subdirecciones de Servicios de Cómputo, de Seguridad y Control de Riesgos, y de Telecomunicaciones;
3.     Desarrollar las aplicaciones de los sitios web, cliente servidor y aplicaciones móviles, sus interfaces, seguridad y su funcionamiento, así como analizar, diseñar y documentar los modelos de los nuevos desarrollos y validar que cumplan las especificaciones de los requerimientos de los usuarios, conforme a las políticas, lineamientos y estándares de desarrollo aprobados por la DGS;
4.     Proporcionar los requerimientos necesarios para la creación del ambiente de desarrollo, calidad, preproducción y producción, así como las especificaciones técnicas de la estructura de las bases de datos utilizadas por cada uno de los sistemas;
5.     Participar en la atención de requerimientos de administración de recursos para programación, desarrollo y mantenimiento, pruebas, control de versiones y documentación técnica;
6.     Atender los requerimientos de análisis de información inherentes a los procesos de revisión de informes, solicitados por las UA de la ASF;
7.     Supervisar la formulación, administración, mantenimiento y actualización de los sistemas de información en los lenguajes de programación autorizados y la compatibilidad de las aplicaciones con la plataforma tecnológica de la institución;
8.     Efectuar la programación de las aplicaciones y realizar las acciones para el aseguramiento de su calidad técnica;
9.     Elaborar propuestas de nuevas herramientas de desarrollo y presentarlas a su superior jerárquico;
10.   Participar en la administración del ambiente de desarrollo, en el ámbito de su competencia;
11.   Supervisar y participar en el proceso de control de cambios, en la elaboración de la documentación
técnica de las aplicaciones programadas, así como llevar su registro;
12.   Proporcionar apoyo tecnológico en la integración y emisión del IAGF, en el Informe General y en los informes de auditoría, en el marco de su ámbito de competencia;
13.   Asesorar técnicamente a las UA respecto de sus requerimientos, para proporcionar una respuesta específica, mediante una solución o desarrollo, así como cuidar el ciclo de vida de dicha solución, y
14.   Efectuar las demás funciones que, en el ámbito de su competencia, le confieran las disposiciones jurídicas aplicables y su superior jerárquico.
1.7.4.2       DIRECCIÓN DE INFRAESTRUCTURA TECNOLÓGICA
Atribuciones:
Las atribuciones generales de la Dirección de Infraestructura Tecnológica se establecen en el artículo 58 del RIASF.
Funciones:
1.     Coordinar los proyectos de estudios, opiniones y dictámenes de metodologías en materia de tecnologías de información, comunicaciones, seguridad de la información y gestión de datos, así como de nuevas tecnologías, y ponerlas a consideración de su superior jerárquico;
2.     Asegurar la operación, así como la vigencia de las tecnologías de información, comunicaciones, seguridad de la información y gestión de datos, por medio de la planeación de las actualizaciones y adquisiciones para evitar la obsolescencia, conforme al programa de renovación de equipo y licenciamiento de productos tecnológicos, orientado a proveer esquemas de alta disponibilidad de los servicios proporcionados;
3.     Proponer los mecanismos y medidas de seguridad aplicables a la infraestructura en materia de tecnologías de información, comunicaciones, seguridad de la información, gestión de datos y de los servicios asociados, para garantizar la confiabilidad, confidencialidad, autenticidad, integridad y disponibilidad de la información, y de los servicios asociados en los horarios establecidos, y presentarlos a consideración de su superior jerárquico;
4.     Mantener actualizada la política de seguridad de la información de la ASF;
5.     Vigilar el establecimiento y aplicación de mecanismos para identificar, evaluar, administrar, mitigar y comunicar los riesgos tecnológicos que amenazan la seguridad, privacidad y continuidad de las operaciones de la ASF;
6.     Supervisar el uso de las licencias originales en servidores y que se respeten los estándares previamente establecidos para la instalación y configuración de servidores, equipos de seguridad y de telecomunicaciones;
7.     Planear, administrar y controlar la integración de la infraestructura en materia de tecnologías de información, comunicaciones, seguridad de la información y gestión de datos institucional, así como sus servicios de mantenimiento preventivo y correctivo;
8.     Supervisar las investigaciones en materia de tecnologías de información, comunicaciones, seguridad de la información y gestión de datos, los bienes y servicios que resuelvan las necesidades actuales y futuras de la institución, y proponerlos para autorización de su superior jerárquico;
9.     Emitir los dictámenes técnicos sobre las propuestas de adquisición de bienes y servicios en materia de tecnologías de información, comunicaciones, seguridad de la información y gestión de datos, y demás propuestas que, por sus características, puedan apoyar en el desarrollo tecnológico institucional;
10.   Dictaminar la necesidad de bienes y servicios para el desarrollo de las funciones del área a su cargo, así como las especificaciones técnicas requeridas para el procedimiento de adquisición;
11.   Coordinar, supervisar, controlar y verificar el cumplimiento de todas las obligaciones establecidas, incluyendo la procedencia de su pago y sanciones de los contratos que administre directamente o que le hayan sido asignados por el Director General de Sistemas, e informarle sobre los incidentes;
12.   Supervisar la implementación de la arquitectura lógica de las soluciones en materia de tecnologías de información, comunicaciones, seguridad de la información y gestión de datos, con base en la detección de necesidades, para lograr la integración de nuevos servicios;
13.   Proponer a su superior jerárquico el personal que deberá apoyar y asesorar a las UAA en la evaluación técnica de carácter tecnológico, en las auditorías que se realicen a las entidades fiscalizadas;
14.   Obtener la documentación soporte de los casos en que se haga mal uso de la infraestructura tecnológica institucional, con el fin de solicitar al Director General de Sistemas y las UA correspondientes, la promoción de las sanciones que procedan;
15.   Revisar y someter a consideración de su superior jerárquico las recomendaciones y observaciones de carácter tecnológico que resulten del apoyo proporcionado a las áreas en las auditorías realizadas a las entidades fiscalizadas;
16.   Proporcionar los servicios de procesamiento de datos que soliciten las UA de la ASF, optimizando los recursos informáticos;
17.   Proponer a las UA las políticas de respaldos de información y recuperación en caso de fallas para asegurar la continuidad en los servicios;
18.   Planear, controlar y supervisar que la operación de los equipos en los centros de procesamiento de datos (CPD) de la ASF proporcione un servicio sin interrupción y con altos niveles de calidad;
19.   Establecer las políticas y normas generales para elaborar e implementar un plan de recuperación en caso de desastres, de la infraestructura tecnológica de la institución;
20.   Coordinar y supervisar el control de cambios en infraestructura y servicios centralizados;
21.   Evaluar, junto con las Direcciones de Desarrollo de Sistemas y de Operación de Sistemas, el impacto que podría tener la implementación de nuevos procesos, tecnologías o sistemas sobre la infraestructura tecnológica institucional;
22.   Ejecutar, resguardar y supervisar la operación, administración y actualización de los sistemas operativos de los servidores, bases de datos, telecomunicaciones, red de voz y datos, sistemas de control de acceso de los centros de procesamiento de datos y cuartos de distribución intermedia (IDF) y de la infraestructura tecnológica de la institución administrada por la DGS, garantizando su confiabilidad y disponibilidad;
23.   Proporcionar el apoyo tecnológico durante la integración y emisión del IAGF, del Informe General y de los informes de auditoría, de acuerdo con las instrucciones de su superior jerárquico;
24.   Supervisar la asistencia técnica en materia de tecnologías de información, comunicaciones, seguridad de la información y gestión de datos a las UA de la ASF;
25.   Asesorar técnicamente a las UA respecto de sus requerimientos para proporcionar una solución específica en materia de infraestructura tecnológica, y cuidar el ciclo de vida de dicha solución;
26.   Controlar, conforme al ámbito de su competencia, el inventario de recursos de tecnologías de información, comunicaciones, seguridad de la información y gestión de datos, a excepción del equipo de cómputo personal, y mantener sus correspondientes garantías y mantenimientos, así como autorizar su asignación conforme a la normativa interna;
27.   Controlar el ciclo de vida de la infraestructura tecnológica bajo la responsabilidad de la DGS, de tal manera que se cuente con información de su grado de obsolescencia y determinar los planes para actualización tecnológica, reduciendo el nivel de riesgo en la ASF, y
28.   Efectuar las demás funciones que, en el ámbito de su competencia, le confieran las disposiciones jurídicas aplicables y su superior jerárquico.
1.7.4.2.1     SUBDIRECCIÓN DE SERVICIOS DE CÓMPUTO
Atribuciones:
Las atribuciones generales de la Subdirección de Servicios de Cómputo se establecen en el artículo 59 del RIASF.
Funciones:
1.     Formular los proyectos de estudios, opiniones y dictámenes de metodologías, sistemas, equipos, paquetes de cómputo y nuevas tecnologías que permitan la optimización de sus procesos y el fortalecimiento de la infraestructura de cómputo y gestión de datos;
2.     Establecer los procedimientos para efectuar los cambios en los componentes de hardware y software de la infraestructura de procesamiento y almacenamiento centralizado, con el fin de asegurar la calidad y continuidad de los servicios;
3.     Diseñar la arquitectura de procesamiento y almacenamiento de datos de la ASF y ponerla a consideración de su superior jerárquico;
4.     Proponer, en colaboración de las áreas de la DGS, los estándares de configuración de los equipos de cómputo personal para su integración en la infraestructura en materia de tecnologías de información, comunicaciones, seguridad de la información y gestión de datos de la ASF;
5.     Administrar la infraestructura de servidores, esquemas de respaldo y recuperación de información en servidores de la ASF, respetando los estándares establecidos;
6.     Establecer los mecanismos y medidas que garanticen que los servicios soportados por la infraestructura de procesamiento y almacenamiento puedan recuperarse de las fallas debidas a errores, ataques deliberados o desastres;
7.     Operar de forma ininterrumpida el centro de procesamiento de datos, así como los equipos y servicios de cómputo centrales;
8.     Coordinar y supervisar el control de cambios y servicios proporcionados a los usuarios de la infraestructura de procesamiento y almacenamiento centralizado;
9.     Dictaminar la necesidad de bienes y servicios para el desarrollo de las funciones del área a su cargo, así como elaborar las especificaciones técnicas requeridas para el procedimiento de adquisición;
10.   Supervisar que se mantenga actualizado el registro de todos los componentes de hardware y software de la infraestructura informática, junto con sus interrelaciones;
11.   Proporcionar los ambientes de desarrollo, calidad, preproducción y producción solicitados por las Direcciones de Desarrollo de Sistemas y de Operación de Sistemas, previa autorización de su superior jerárquico;
12.   Crear los mecanismos de distribución de las aplicaciones de forma remota y masiva, en coordinación con las áreas de la DGS;
13.   Administrar los repositorios de información;
14.   Planear la capacidad de la infraestructura de cómputo central, así como determinar las estrategias necesarias para mantener la continuidad de los servicios informáticos;
15.   Proporcionar el soporte necesario para solventar fallas en cualquier componente de la infraestructura de tecnologías de la información instalada;
16.   Asesorar a las UAA en la solicitud y evaluación de la información de carácter tecnológico de las entidades sujetas a fiscalización, previa autorización de su superior jerárquico;
17.   Proporcionar el apoyo tecnológico en la integración y emisión del IAGF, en el Informe General y en los informes de auditoría, de acuerdo con las instrucciones de su superior jerárquico;
18.   Otorgar asistencia técnica en materia de tecnologías de información, comunicaciones, seguridad de la información y gestión de datos a las áreas de la ASF, así como participar en la capacitación del personal para el manejo de los equipos y la operación de los sistemas institucionales;
19.   Proporcionar asesoría técnica a las UA para que soliciten recursos informáticos y sistemas operativos centralizados, así como administrar dichos recursos, incluyendo su mantenimiento y actualización, y
20.   Efectuar las demás funciones que, en el ámbito de su competencia, le confieran las disposiciones jurídicas aplicables y su superior jerárquico.
1.7.4.2.2     SUBDIRECCIÓN DE SEGURIDAD Y CONTROL DE RIESGOS
Atribuciones:
Las atribuciones generales de la Subdirección de Seguridad y Control de Riesgos se establecen en el artículo 59 del RIASF.
Funciones:
1.     Administrar la infraestructura de seguridad de la información instalada en la ASF, respetando los controles establecidos para el caso;
2.     Seleccionar los mecanismos y herramientas que permitan aplicar las políticas de seguridad de la información y análisis de riesgos dentro de la institución;
3.     Definir e implantar los mecanismos de control de seguridad de la información para la supervisión y seguimiento de los proyectos de las áreas adscritas a la DGS, apoyados en el uso de tecnologías de información;
4.     Formular los proyectos de estudios, opiniones y dictámenes de productos específicos de seguridad de la información y análisis de riesgos, así como nuevas tecnologías que permitan mejorar los procesos de tecnologías de la información;
5.     Diseñar el modelo de seguridad de la información que integre soluciones acordes con las necesidades de la institución, preservando la confidencialidad, integridad y disponibilidad de ésta;
6.     Supervisar los procedimientos de administración asociados a los dispositivos de seguridad para autorizar el acceso y controlar los flujos de información desde y hacia las redes de comunicación institucionales;
7.     Registrar y responder ante los incidentes de seguridad de la información detectados, así como proponer las acciones correctivas y preventivas;
8.     Recomendar y comunicar planes de acciones para tratar riesgos tecnológicos, así como identificar las amenazas y las vulnerabilidades, valorar su impacto y la probabilidad de ocurrencia;
9.     Supervisar el cumplimiento de las normas de seguridad de la información establecidas e implementar un programa de sensibilización y difusión;
10.   Proporcionar asesoría a las UAA en la solicitud y evaluación de la información de carácter tecnológico de las entidades sujetas a fiscalizar;
11.   Apoyar a las UAA en la evaluación técnica de carácter informático en las auditorías que se realicen a las entidades fiscalizadas, previa autorización de su superior jerárquico;
12.   Proporcionar el apoyo tecnológico en la integración y emisión del IAGF, en el Informe General y en los informes de auditoría, de acuerdo con las instrucciones de su superior jerárquico;
 
13.   Dictaminar la necesidad de bienes y servicios para el desarrollo de las funciones del área a su cargo, así como elaborar las especificaciones técnicas requeridas para el procedimiento de adquisición;
14.   Otorgar asistencia técnica en tecnologías de información, comunicaciones, seguridad de la información y gestión de datos a las áreas de la ASF, así como participar en la capacitación del personal para el manejo de los equipos y la operación de los sistemas institucionales;
15.   Asesorar técnicamente a las UA en la requisición de soluciones en materia de seguridad de la información y gestionar la adquisición y administración de los recursos informáticos, sistemas y licencias de software de aplicación específica, incluidos su mantenimiento y actualización;
16.   Desarrollar un modelo de registro y seguimiento a los planes de tratamiento de riesgos de la DGS, y
17.   Efectuar las demás funciones que, en el ámbito de su competencia, le confieran las disposiciones jurídicas aplicables y su superior jerárquico.
1.7.4.2.3     SUBDIRECCIÓN DE TELECOMUNICACIONES
Atribuciones:
Las atribuciones generales de la Subdirección de Telecomunicaciones se establecen en el artículo 59 del RIASF.
Funciones:
1.     Formular los proyectos de los estudios, opiniones y dictámenes de equipos y las nuevas soluciones de telecomunicaciones que permitan fortalecer la administración de la infraestructura de cómputo, de seguridad y comunicaciones, y nuevos servicios;
2.     Administrar la infraestructura de telecomunicaciones instalada de la ASF, respetando los estándares establecidos por la DGS;
3.     Operar y supervisar el monitoreo de la infraestructura de comunicaciones instalada y de los servicios asociados, con el fin de detectar incidentes y determinar las medidas necesarias para mantener la continuidad de la operación;
4.     Planificar y administrar las redes de comunicación de la ASF;
5.     Proporcionar el soporte para solventar fallas en la infraestructura de telecomunicaciones instalada;
6.     Supervisar que se mantenga actualizado el inventario de equipos de comunicación de la ASF;
7.     Apoyar a las UAA en la evaluación técnica de telecomunicaciones en las auditorías que se realicen a las entidades fiscalizadas, previa autorización de su superior jerárquico;
8.     Proporcionar el apoyo tecnológico en la integración y emisión del IAGF, en el Informe General y en los informes de auditoría, de acuerdo con las instrucciones de su superior jerárquico;
9.     Dictaminar la necesidad de bienes y servicios para el desarrollo de las funciones del área a su cargo, así como elaborar las especificaciones técnicas requeridas para el procedimiento de adquisición;
10.   Otorgar asistencia técnica en materia de comunicaciones a las áreas de la ASF, así como participar en la capacitación del personal para el manejo de los equipos y la operación de los sistemas de telecomunicaciones institucionales y los servicios involucrados, y
11.   Efectuar las demás funciones que, en el ámbito de su competencia, le confieran las disposiciones jurídicas aplicables y su superior jerárquico.
1.7.4.3       DIRECCIÓN DE OPERACIÓN DE SISTEMAS
Atribuciones:
Las atribuciones generales de la Dirección de Operación de Sistemas se establecen en el artículo 58 del RIASF.
Funciones:
1.     Evaluar, junto con las Direcciones de Desarrollo de Sistemas y de Infraestructura Tecnológica, el impacto que podría tener la implementación de nuevos procesos, tecnologías o sistemas sobre la infraestructura tecnológica institucional;
2.     Revisar las especificaciones técnicas de los requerimientos de tecnologías de la información y comunicaciones de las Direcciones de Desarrollo de Sistemas y de Infraestructura Tecnológica del bien que sea necesario adquirir, arrendar o contratar el servicio y emitir su opinión en los casos que se le solicite;
3.     Asesorar técnicamente a las UA respecto de sus requerimientos para proporcionar una solución tecnológica y gestionar la adquisición y administración de los recursos informáticos, sistemas y licencias de software de aplicación específica, incluyendo su mantenimiento y actualización;
4.     Emitir los dictámenes técnicos en el ámbito de su competencia sobre las propuestas de adquisición de bienes y servicios, y demás proyectos que por sus características puedan apoyar en el desarrollo tecnológico institucional;
5.     Coordinar, supervisar, controlar y verificar el cumplimiento de todas las obligaciones establecidas, incluyendo la procedencia de su pago y sanciones de los contratos que administre directamente o que le hayan sido asignados por el Director General de Sistemas, e informarle sobre los incidentes;
6.     Dirigir las acciones como canal de acceso para las solicitudes de los usuarios de la ASF y apoyarse para su atención en las Direcciones de Desarrollo de Sistemas y de Infraestructura Tecnológica;
7.     Controlar y administrar los ambientes de calidad, preproducción y producción de todas las versiones del software en operación, en el marco del ámbito de su competencia;
8.     Organizar, coordinar y supervisar el servicio de soporte técnico, así como el cumplimiento de los niveles de servicio y satisfacción establecidos;
9.     Organizar, coordinar y supervisar la atención de las solicitudes de los usuarios de la ASF, para asesoría técnica en materia de tecnologías de información, comunicaciones, seguridad de la información y gestión de datos, soporte técnico, desarrollo y nuevos proyectos;
10.   Coordinar, con las Direcciones de Desarrollo de Sistemas y de Infraestructura Tecnológica, la atención a los requerimientos de desarrollo, equipamiento y mantenimiento;
11.   Realizar el análisis general y estudio técnico de los requerimientos de los usuarios de la ASF, a efecto de dictaminar la solución para las necesidades en materia de tecnologías de información, comunicaciones, seguridad de la información y gestión de datos;
12.   Organizar, coordinar y supervisar el soporte técnico y adecuaciones de los sistemas sustantivos y administrativos liberados;
13.   Realizar, coordinar y supervisar los estudios necesarios requeridos para investigar la causa raíz de problemas en materia de tecnologías de información, comunicaciones, seguridad de la información y gestión de datos para proponer su solución al Director General de Sistemas;
14.   Coordinar, supervisar y evaluar los niveles de servicio ofrecidos;
15.   Controlar y administrar las aplicaciones productivas en todas sus versiones en operación, asegurar que se encuentren disponibles y libres de errores y, en su caso, informar a los usuarios y coordinar las ventanas de mantenimiento que sean requeridas;
16.   Promover a los ambientes de calidad, preproducción y producción, los módulos o sistemas desarrollados o modificados por la Dirección de Desarrollo de Sistemas, y cuyas pruebas arrojen resultados satisfactorios;
17.   Promover la adopción, automatización y digitalización de procesos y mejores prácticas en la ASF;
18.   Analizar las solicitudes de automatización de las UA para diseñar la solución más eficiente, y coordinar con las Direcciones de Desarrollo de Sistemas y de Infraestructura Tecnológica su implementación;
19.   Realizar las pruebas de las modificaciones y nuevas aplicaciones, previo a su promoción al ambiente de calidad, preproducción y productivo;
 
20.   Dirigir los trabajos para la actualización de los servicios de tecnologías de información y comunicaciones públicos e internos, sus interfaces, seguridad y su correcto funcionamiento, de acuerdo con las disposiciones jurídicas aplicables;
21.   Proporcionar el apoyo tecnológico que determine su superior jerárquico en la integración y emisión del IAGF, en el Informe General y en los informes de auditoría;
22.   Coordinar y supervisar que se mantenga actualizado el inventario de software de base instalada y de aplicaciones específicas;
23.   Supervisar, en coordinación con el área responsable, que se mantenga actualizado el inventario de los bienes informáticos propiedad de la ASF;
24.   Establecer, supervisar y promover las directrices para la operación de los equipos de cómputo personales de la ASF, y
25.   Efectuar las demás funciones que, en el ámbito de su competencia, le confieran las disposiciones jurídicas aplicables y su superior jerárquico.
1.7.4.3.1     SUBDIRECCIÓN DE SOLUCIONES INTEGRALES
Atribuciones:
Las atribuciones generales de la Subdirección de Soluciones Integrales se establecen en el artículo 59 del RIASF.
Funciones:
1.     Formular los proyectos de estudios, opiniones y dictámenes de equipos, sistemas, paquetes de cómputo y las nuevas soluciones de comunicaciones que permitan fortalecer la administración de la infraestructura de cómputo, de seguridad y comunicaciones, y nuevos servicios;
2.     Proporcionar el apoyo tecnológico en la integración y emisión del IAGF, en el Informe General y en los informes de auditoría, de acuerdo con las instrucciones de su superior jerárquico;
3.     Apoyar a las UA en la evaluación técnica de carácter informático en las auditorías que se realicen a las entidades fiscalizadas, previa autorización de su superior jerárquico;
4.     Revisar, presentar y someter a consideración de su superior jerárquico las recomendaciones y observaciones de carácter tecnológico que resulten del apoyo proporcionado a las áreas en las auditorías realizadas a las entidades fiscalizadas;
5.     Analizar las solicitudes de adquisición, desarrollo o mantenimiento de sistemas, equipos o servicios informáticos que realicen las UA y llevar a cabo los estudios de viabilidad;
6.     Analizar y documentar técnicamente las solicitudes de desarrollo o mantenimiento de sistemas, a fin de transmitirlas a la Dirección de Desarrollo de Sistemas;
7.     Administrar y documentar el ciclo de pruebas de aceptación de los sistemas desarrollados para hacer su entrega a las UA;
8.     Proporcionar a los usuarios de los equipos de cómputo el soporte y la asesoría técnica en materia informática requerida para el desarrollo de sus funciones;
9.     Realizar el análisis estadístico de las solicitudes de servicio de soporte técnico generadas y evaluar los niveles de servicio ofrecidos;
10.   Proporcionar a los usuarios de las diferentes áreas de la ASF los equipos de cómputo personal y consumibles necesarios para su funcionamiento;
11.   Supervisar el aprovechamiento de los equipos de cómputo personal de la ASF para los fines institucionales, y reportar a su superior jerárquico cualquier desviación encontrada;
12.   Dictaminar la necesidad de bienes y servicios para el desarrollo de las funciones del área a su cargo, así como elaborar las especificaciones técnicas requeridas para el procedimiento de adquisición;
13.   Coordinar a los proveedores de servicios para que proporcionen el mantenimiento preventivo y correctivo a los bienes informáticos;
14.   Hacer efectivas las garantías del equipo de cómputo personal, así como darles el seguimiento respectivo;
15.   Solicitar, tramitar y coordinar la adquisición de refacciones y accesorios para mantener el funcionamiento de los equipos de cómputo personal;
16.   Proponer nuevas herramientas de software y hardware que sirvan de apoyo para el soporte, mantenimiento y operación en general de los equipos de cómputo personal;
17.   Controlar la actualización del inventario de software que se instale en los equipos de cómputo de la ASF;
18.   Mantener actualizado el inventario de los bienes informáticos propiedad de la ASF, conforme al ámbito de su competencia;
19.   Otorgar asistencia técnica en materia de tecnologías de la información y comunicaciones a las áreas de la ASF, así como asistir al personal de la ASF para el manejo de los equipos y la operación de los sistemas institucionales;
20.   Asesorar técnicamente a las UA respecto de sus requerimientos para proporcionar una solución tecnológica, y gestionar la adquisición y administración de los recursos informáticos, sistemas y licencias de software de aplicación específica, incluyendo su mantenimiento y actualización, y
21.   Efectuar las demás funciones que, en el ámbito de su competencia, le confieran las disposiciones jurídicas aplicables y su superior jerárquico.
1.7.4.3.2     SUBDIRECCIÓN DE CONTROL OPERATIVO DE SISTEMAS
Atribuciones:
Las atribuciones generales de la Subdirección de Control Operativo de Sistemas se establecen en el artículo 59 del RIASF.
Funciones:
1.     Formular los proyectos de los estudios, opiniones y dictámenes de equipos, sistemas, paquetes de cómputo y las nuevas soluciones de comunicaciones que permitan fortalecer la administración de la infraestructura de cómputo personal, de seguridad y comunicaciones, y nuevos servicios;
2.     Proporcionar el apoyo tecnológico en la integración y emisión del IAGF, en el Informe General y en los informes de auditoría, de acuerdo con las instrucciones de su superior jerárquico;
3.     Apoyar, previa autorización de su superior jerárquico, a las UAA en la evaluación técnica de carácter informático en las auditorías que se realicen a las entidades fiscalizadas;
4.     Revisar, presentar y someter a consideración de su superior jerárquico las recomendaciones y observaciones de carácter tecnológico que resulten del apoyo proporcionado a las áreas en las auditorías realizadas a las entidades fiscalizadas;
5.     Revisar y emitir opinión, en los casos que se lo solicite su superior jerárquico, respecto de las especificaciones técnicas de los requerimientos en materia de tecnologías de información, comunicaciones, seguridad de la información y gestión de datos, que sea necesario adquirir el bien o contratar el servicio o arrendamiento;
6.     Supervisar la implantación de las aplicaciones a cargo de la Dirección de Desarrollo de Sistemas, en los ambientes de calidad, preproducción y producción y asegurar el desempeño de los sistemas en producción e informar a los usuarios cualquier falla o ventana de mantenimiento que interrumpa su operación;
7.     Supervisar el control de versiones y cambios de las aplicaciones, incluyendo código fuente, ejecutables y documentación;
8.     Emitir los dictámenes técnicos que su superior jerárquico le solicite, en el ámbito de su competencia,
sobre las propuestas de adquisición de bienes y servicios, y demás proyectos que por sus características puedan apoyar en el desarrollo tecnológico institucional;
9.     Dictaminar la necesidad de bienes y servicios para el desarrollo de las funciones del área a su cargo, así como elaborar las especificaciones técnicas requeridas para el procedimiento de adquisición;
10.   Coordinar y supervisar el soporte técnico de los sistemas sustantivos y administrativos de la ASF, de conformidad con la normativa interna en la materia;
11.   Analizar y atender las solicitudes de cambios y adecuaciones a los sistemas institucionales y, en caso de ser procedente, solicitar la colaboración de la Dirección de Desarrollo de Sistemas;
12.   Coordinar con las UA la transferencia del contenido de las bases de datos y de los demás sistemas institucionales;
13.   Coordinar y supervisar los controles de cambio solicitados y verificar su funcionamiento, de acuerdo con lo requerido;
14.   Coordinar y supervisar las actividades para la actualización de los servicios de tecnologías de información y comunicaciones públicos e internos, sus interfaces, seguridad y su funcionamiento, de acuerdo con las disposiciones jurídicas aplicables, así como presentar los reportes correspondientes;
15.   Revisar y analizar las solicitudes formuladas por las UA, para identificar las necesidades del área y asesorarlas en sus especificaciones técnicas para solicitar su desarrollo a la Dirección de Desarrollo de Sistemas;
16.   Revisar las solicitudes de suministro de nueva infraestructura o modificación a la existente, a fin de verificar que las especificaciones sean las adecuadas para presentarlas a la Dirección de Infraestructura Tecnológica;
17.   Analizar las solicitudes de automatización de las UA para su diseño y coordinar con las Direcciones de Desarrollo de Sistemas y de Infraestructura Tecnológica su implementación;
18.   Realizar las pruebas de modificaciones y nuevas aplicaciones previo a su promoción al ambiente productivo;
19.   Dar seguimiento a las solicitudes de servicios de desarrollo e infraestructura turnadas a las Direcciones de Desarrollo de Sistemas y de Infraestructura Tecnológica, y elaborar los reportes de avance requeridos por su superior jerárquico;
20.   Escalar con la Dirección de Desarrollo de Sistemas en el soporte de las aplicaciones desarrolladas y verificar su continuidad;
21.   Otorgar asistencia técnica en materia de tecnologías de información, comunicaciones, seguridad de la información y gestión de datos a las áreas de la ASF, así como apoyar con la asesoría al personal de la ASF para funcionalidades incorporadas en nuevos módulos de las aplicaciones, y
22.   Efectuar las demás funciones que, en el ámbito de su competencia, le confieran las disposiciones jurídicas aplicables y su superior jerárquico.
 
ORGANIGRAMA DE LA UNIDAD DE NORMATIVIDAD Y ENLACE LEGISLATIVO

 
1.8            UNIDAD DE NORMATIVIDAD Y ENLACE LEGISLATIVO
Objetivo:
Establecer las políticas y lineamientos generales para la actualización del marco normativo general y los criterios para la fiscalización superior; la homologación de la legislación de las entidades federativas y municipios, relacionada con la fiscalización, rendición de cuentas y transparencia; la regulación y coordinación de la elaboración del Plan Estratégico de la ASF; la planeación de la fiscalización superior e integración del PAAF, así como la dirección de funciones que correspondan a la unidad de transparencia y aquellas relacionadas con el ejercicio del derecho de acceso a la información y protección de datos personales, atendiendo a lo previsto en las disposiciones jurídicas aplicables en la materia.
Atribuciones:
Las atribuciones generales de la Unidad de Normatividad y Enlace Legislativo se establecen en el artículo 17 y las específicas en el artículo 20 del RIASF.
Funciones:
1.     Coordinar la integración y actualización del marco normativo general y la elaboración de los criterios para la fiscalización superior a cargo de la ASF;
 
2.     Establecer las disposiciones para que los informes de auditoría incorporen los elementos que se contemplan en la LFRCF;
3.     Someter a la consideración del Auditor Superior de la Federación, el manual de procedimientos de la ASF;
4.     Participar, en colaboración con la UGA, en la autorización, coordinación y funcionamiento del SGC;
5.     Regular y coordinar la elaboración del Plan Estratégico de la ASF para su presentación al Auditor Superior de la Federación, así como la evaluación anual de su cumplimiento;
6.     Coordinar el análisis de los insumos para la planeación e integración del PAAF, así como gestionar sus modificaciones;
7.     Coordinar con la UAJ la atención de los asuntos a que se refiere el Título Cuarto de la LFRCF y someterlos, en su caso, a la consideración del Auditor Superior de la Federación;
8.     Coordinar la operación del sistema para la presentación y atención de las denuncias electrónicas a que se refiere el Título Cuarto de la LFRCF;
9.     Participar en el ámbito de su competencia, en el SNF, en el SNA y en el SNT, cuando lo solicite su superior jerárquico;
10.   Coadyuvar con el área encargada de la coordinación del SNF y del SNA por parte de la ASF, en aquellas temáticas y actividades que involucren al SNT y al Sistema Nacional de Archivos que, por su contenido o naturaleza, puedan relacionarse entre sí o requieran de una colaboración conjunta;
11.   Coordinar y proponer la homologación de la legislación de las entidades federativas y municipios que se relacione con la fiscalización, rendición de cuentas y transparencia, en el marco del SNF, del SNA y del SNT;
12.   Organizar la integración de los proyectos legislativos a nivel federal en los que se aborden temas de interés para la ASF, cuando lo solicite su superior jerárquico;
13.   Coordinar, en su caso, las modificaciones a las sugerencias que emitan a la Cámara de Diputados, a fin de mejorar la gestión financiera y el desempeño de las entidades fiscalizadas derivadas de la revisión de la Cuenta Pública en curso;
14.   Coordinar la vinculación de la ASF con los sistemas locales anticorrupción, para efectos de la homologación legislativa, cuando lo solicite su superior jerárquico;
15.   Controlar la atención de los requerimientos de información y opinión solicitados por las Cámaras del Congreso de la Unión que guarden relación con las funciones de fiscalización de la ASF;
16.   Actuar como Titular de la Unidad de Transparencia de la ASF y dirigir las funciones que le correspondan, así como aquellas relacionadas con el ejercicio del derecho de acceso a la información y de protección de datos personales, atendiendo a lo previsto en las disposiciones jurídicas aplicables en la materia;
17.   Fomentar las acciones necesarias para que al interior de la ASF se dé cumplimiento a las disposiciones jurídicas aplicables en las materias de transparencia, acceso a la información, protección de datos personales, rendición de cuentas y gobierno abierto, a través de mejores prácticas, políticas, acciones de capacitación, convenios de colaboración, uso de formatos abiertos y accesibles, y de tecnologías de información y comunicaciones;
18.   Supervisar el cumplimiento de las resoluciones, requerimientos, observaciones, recomendaciones y criterios que, en las materias de transparencia y acceso a la información y protección de datos personales, realicen el INAI y el SNT;
19.   Actuar en suplencia del Auditor Superior de la Federación, con las mismas facultades, en las reuniones del Consejo Nacional del SNT, así como en las sesiones relacionadas con el Sistema Nacional de Archivos;
20.   Participar y dirigir las funciones que correspondan a la ASF en su carácter de integrante del SNT, de acuerdo con las disposiciones jurídicas aplicables, y
21.   Efectuar las demás funciones que, en el ámbito de su competencia, le confieran las disposiciones jurídicas aplicables y el Auditor Superior de la Federación.
La Unidad de Normatividad y Enlace Legislativo para la atención de los asuntos de su competencia y de las UA de su adscripción, será auxiliada por una Secretaría Técnica y Asesoría, cuyas funciones se pueden consultar en el Apartado VII. Funciones Generales.
 
ORGANIGRAMA DE LA DIRECCIÓN GENERAL DE NORMATIVIDAD Y ENLACE LEGISLATIVO
 

1.8.1          DIRECCIÓN GENERAL DE NORMATIVIDAD Y ENLACE LEGISLATIVO
Objetivo:
Instrumentar y coordinar la normativa institucional de la ASF, con el fin de perfeccionar la fiscalización superior; proponer y colaborar en la elaboración de iniciativas legislativas para la eficacia de la fiscalización superior; impulsar la homologación del marco jurídico de las entidades federativas con la legislación federal; así como, fortalecer las relaciones de la ASF con la CVASF y, en su caso, las demás Comisiones y los distintos grupos parlamentarios de las Cámaras del Congreso de la Unión.
Atribuciones:
Las atribuciones generales de la Dirección General de Normatividad y Enlace Legislativo se establecen en el artículo 21 y las específicas en el artículo 52 Bis del RIASF.
Funciones:
1.     Evaluar y autorizar la actualización del marco normativo general institucional, proponer los requisitos y establecer la metodología para la planeación, ejecución, integración de informes y el seguimiento de las acciones y recomendaciones en coordinación con las áreas responsables, para la fiscalización superior de la Cuenta Pública, así como elaborar y someter a la consideración de su superior jerárquico las reglas, lineamientos, directrices, estándares y cualquier otra disposición de carácter interno que afecte la fiscalización superior;
2.     Revisar la elaboración del manual de procedimientos de la ASF y someterlo a la consideración de su superior jerárquico;
3.     Verificar y autorizar los documentos normativos técnicos que orientan la función de fiscalización superior;
4.     Instruir el análisis comparativo entre el marco normativo institucional, las Normas Profesionales de Auditoría del SNF y las normas internacionales en la materia, así como proponer su implementación en los documentos normativos técnicos que guían el proceso de fiscalización superior;
5.     Proporcionar asesoría a las UAA sobre el contenido de la normativa institucional relacionada con la fiscalización superior;
6.     Emitir opiniones sobre los documentos técnicos normativos que elaboren las UAA y sugerir los cambios que considere pertinentes;
7.     Instruir la actualización constante de la normativa técnica en el Sistema de Control de Documentos;
8.     Establecer los requisitos que los informes de auditoría deben incorporar para contar con los elementos indispensables que dispone la LFRCF para la integración del Informe General; así como la metodología para la planeación, ejecución, integración de informes y el seguimiento de las acciones y recomendaciones, en coordinación con las áreas responsables;
9.     Emitir opinión sobre el cumplimiento de las disposiciones normativas aplicables, respecto de las propuestas de modificaciones a las herramientas tecnológicas de la fiscalización superior, cuando lo soliciten las áreas competentes;
10.   Coordinar el análisis de la legislación de las entidades federativas que se relacione con la fiscalización superior, rendición de cuentas y transparencia, y verificar que la información recopilada contribuya a su homologación, de conformidad con las propuestas que presente el personal a su cargo;
11.   Instruir o celebrar reuniones con universidades, centros de estudios, organizaciones de la sociedad civil, gobiernos locales, gobiernos estatales, ONG y congresos locales, a efecto de fomentar la homologación de la legislación de las entidades federativas en materia de fiscalización superior, rendición de cuentas y transparencia, cuando lo solicite su superior jerárquico;
12.   Elaborar las propuestas de reformas que contribuyan a la homologación de la legislación de las entidades federativas en materia de fiscalización superior, rendición de cuentas y transparencia, cuando lo solicite su superior jerárquico;
13.   Instruir y supervisar el seguimiento al proceso legislativo de las reformas que tengan por finalidad la homologación de la legislación de las entidades federativas en materia de fiscalización superior, rendición de cuentas y transparencia;
14.   Representar a la ASF, en el ámbito de su competencia, en el SNF, en el SNA y en el SNT, cuando lo solicite su superior jerárquico;
15.   Apoyar, en coordinación con las UA, la atención de los requerimientos o las solicitudes de la CVASF, de los órganos legislativos y de la ciudadanía en general, relacionadas con la práctica de auditorías, así como los requerimientos de información no vinculados con la LGTAIP y la Ley Federal de Transparencia y Acceso a la Información Pública;
16.   Coadyuvar, cuando sea requerido, en el análisis, desarrollo, implementación y, en su caso, operación de sistemas automatizados relacionados con la fiscalización superior;
17.   Apoyar en materia normativa, cuando lo solicite su superior jerárquico, en los temas relacionados con
el SNA, SNF, SNT y, en su caso, con el Sistema Nacional de Archivos;
18.   Apoyar, cuando lo solicite su superior jerárquico, en la vinculación de la ASF con los sistemas locales anticorrupción;
19.   Proponer a las UAA, en su caso, modificaciones a la redacción y alcance de las sugerencias que emitan a la Cámara de Diputados, a fin de mejorar la gestión financiera y el desempeño de las entidades fiscalizadas derivadas de la revisión de la Cuenta Pública en curso;
20.   Participar en materia de la normativa en fiscalización superior, en la organización y funcionamiento del SGC;
21.   Apoyar, cuando corresponda, a las UA en la atención de las solicitudes de los órganos legislativos y administrativos relacionadas con la práctica de auditorías, en materia de fiscalización superior, rendición de cuentas y combate a la corrupción;
22.   Coordinar las relaciones de la ASF con la CVASF y, en su caso, con las demás Comisiones de la Cámara de Diputados que tengan temas de interés para la institución;
23.   Apoyar en la coordinación de las relaciones de la ASF con los distintos grupos parlamentarios de la Cámara de Diputados en materia de homologación y armonización legislativa con relación a la fiscalización superior, la rendición de cuentas y el combate a la corrupción, cuando lo solicite su superior jerárquico;
24.   Coordinar el análisis e integración de los proyectos legislativos a nivel federal en los que se aborden temas de interés para la ASF en materia de fiscalización superior, rendición de cuentas y combate a la corrupción, cuando lo solicite su superior jerárquico y someterlos a su consideración;
25.   Recopilar la información que considere relevante dentro del ámbito del proceso legislativo o de modificaciones a la CPEUM;
26.   Recopilar los informes acerca de los proyectos de leyes, dictámenes, órdenes del día, propuestas por la Cámara de Diputados, que guarden relación con la ASF o sean de su interés;
27.   Coordinar, en colaboración con las áreas competentes, el seguimiento para la atención de los requerimientos de información y opinión solicitados por las Cámaras del Congreso de la Unión, que guarden relación con las funciones de fiscalización superior de la ASF;
28.   Coordinar la recopilación de información de los asuntos legislativos de la Cámara de Diputados que se relacionen con temas de fiscalización superior de la Cuenta Pública;
29.   Recopilar la información generada en las sesiones del Pleno de la Cámara de Diputados para obtener un respaldo documental de los asuntos que se relacionen con las funciones de fiscalización superior de la ASF;
30.   Participar en la elaboración de las mejoras a las iniciativas de ley que se enfoquen en materia de fiscalización superior, para apoyar la toma de decisiones cuando lo solicite su superior jerárquico, y
31.   Efectuar las demás funciones que, en el ámbito de su competencia, le confieran las disposiciones jurídicas aplicables y su superior jerárquico.
La Dirección General de Normatividad y Enlace Legislativo, para la atención de los asuntos de su competencia y de las UA de su adscripción, será auxiliada por una Secretaría Técnica, cuyas funciones se pueden consultar en el Apartado VII. Funciones Generales.
1.8.1.1       DIRECCIÓN DE NORMATIVIDAD
Atribuciones:
Las atribuciones generales de la Dirección de Normatividad se establecen en el artículo 58 del RIASF.
Funciones:
1.     Coordinar la elaboración y actualización del marco normativo general institucional y establecer los requisitos y la metodología de la planeación, ejecución, integración de informes y el seguimiento de las acciones y recomendaciones en coordinación con las áreas responsables, para la fiscalización superior de la Cuenta Pública, así como las reglas, lineamientos, directrices, estándares, formatos técnicos que rigen la función de fiscalización superior y cualquier otra disposición de carácter interno, y someterlo a la consideración de su superior jerárquico;
2.     Coordinar la elaboración de los manuales de procedimientos de la ASF;
3.     Coordinar la elaboración y someter a la consideración de su superior jerárquico los documentos técnicos normativos que rigen la función de fiscalización superior;
4.     Revisar el análisis comparativo entre el marco normativo institucional, las Normas Profesionales de Auditoría del SNF y las normas internacionales en la materia;
5.     Revisar el análisis de los documentos normativos técnicos que elaboren las UAA y sugerir los cambios que considere pertinentes, previo a su autorización;
6.     Verificar que se actualice la normativa técnica autorizada en el Sistema de Control de Documentos;
7.     Proporcionar la documentación, asesoría o cooperación técnica y normativa que requieran las UAA para la interpretación y contenido de la normativa institucional, la utilización de los formatos y su operación en las herramientas tecnológicas de la fiscalización superior;
8.     Participar, cuando sea requerido, en el análisis, desarrollo, implementación y, en su caso, operación de los sistemas automatizados de apoyo a la función fiscalizadora;
9.     Presentar los requisitos que los informes de auditoría deben incorporar para contar con los elementos indispensables que establece la LFRCF para la integración del Informe General;
10.   Establecer la metodología en coordinación con las áreas responsables de la planeación, ejecución, integración de informes y el seguimiento de las acciones y recomendaciones;
11.   Constatar el cumplimiento de las disposiciones normativas aplicables en las modificaciones a las herramientas tecnológicas de la fiscalización superior, y someterla a la consideración de su superior jerárquico;
12.   Participar, en el ámbito de su competencia, cuando su superior jerárquico lo solicite en el SNF, en el SNA y en el SNT;
13.   Proponer a su superior jerárquico áreas de mejora legislativa relacionadas con la fiscalización superior, que sean detectadas durante el ejercicio de sus atribuciones;
14.   Participar en materia de la normativa en fiscalización superior en la organización y funcionamiento del SGC, y
15.   Efectuar las demás funciones que, en el ámbito de su competencia, le confieran las disposiciones jurídicas aplicables y su superior jerárquico.
1.8.1.1.1     SUBDIRECCIÓN DE NORMATIVIDAD "A"
Atribuciones:
Las atribuciones generales de la Subdirección de Normatividad "A" se establecen en el artículo 59 del
RIASF.
Funciones:
1.     Elaborar y actualizar el marco normativo general institucional y la metodología para la planeación, ejecución, integración de informes y el seguimiento de las acciones y recomendaciones en coordinación con las áreas responsables, así como las reglas, lineamientos, directrices, estándares y formatos técnicos que rigen la función de fiscalización superior y ponerlo a la consideración de su superior jerárquico;
2.     Participar en la elaboración de los manuales de procedimientos de la ASF;
3.     Integrar la documentación para proporcionar la asesoría o cooperación técnica y normativa que requieran las UAA y someterla a su superior jerárquico;
4.     Gestionar la elaboración y actualización de los requisitos que los informes de auditoría deben incorporar para contar con los elementos indispensables que establece la LFRCF para la integración del Informe General;
5.     Operar el Sistema de Control de Documentos relativo a la normativa técnica y mantenerlo actualizado;
6.     Realizar análisis comparativos entre el marco normativo institucional, las Normas Profesionales de Auditoría del SNF y las normas internacionales en la materia;
7.     Analizar los documentos normativos técnicos que elaboren las UAA y sugerir los cambios que considere pertinentes, previos a la autorización de su superior jerárquico;
8.     Establecer la metodología en coordinación con las áreas responsables de la planeación, ejecución, integración de informes y el seguimiento de las acciones y recomendaciones;
9.     Informar a su superior jerárquico sobre posibles áreas de mejora legislativa relacionadas con la fiscalización superior detectadas durante el ejercicio de sus atribuciones;
10.   Instrumentar la participación del área normativa en la organización y funcionamiento del SGC, y
11.   Efectuar las demás funciones que, en el ámbito de su competencia, le confieran las disposiciones jurídicas aplicables y su superior jerárquico.
1.8.1.1.2     SUBDIRECCIÓN DE NORMATIVIDAD "B"
Atribuciones:
Las atribuciones generales de la Subdirección de Normatividad "B" se establecen en el artículo 59 del RIASF.
Funciones:
1.     Elaborar y actualizar el marco normativo general institucional y la metodología para la planeación, ejecución, integración de informes y el seguimiento de las acciones y recomendaciones en coordinación con las áreas responsables, así como las reglas, lineamientos, directrices, estándares y formatos técnicos que rigen la función de fiscalización superior y ponerlo a la consideración de su superior jerárquico;
2.     Participar en la elaboración de los manuales de procedimientos de la ASF;
3.     Integrar la documentación para proporcionar la asesoría o cooperación técnica y normativa que requieran las UAA y someterla a su superior jerárquico;
4.     Formular la opinión sobre el cumplimiento de las disposiciones normativas aplicables, respecto de las modificaciones a las herramientas tecnológicas de la fiscalización superior, y someterla a la consideración de su superior jerárquico;
5.     Coadyuvar en el análisis, desarrollo e implementación de sistemas automatizados de apoyo a la función fiscalizadora y vigilar el cumplimiento de la normativa aplicable;
6.     Analizar los documentos normativos técnicos que elaboren las UAA y sugerir los cambios que considere pertinentes, previo a su autorización;
7.     Informar a su superior jerárquico sobre posibles áreas de mejora legislativa relacionadas con la fiscalización superior detectadas durante el ejercicio de sus atribuciones, y
8.     Efectuar las demás funciones que, en el ámbito de su competencia, le confieran las disposiciones jurídicas aplicables y su superior jerárquico.
1.8.1.2       DIRECCIÓN DE HOMOLOGACIÓN Y ANÁLISIS LEGISLATIVO "A"
Atribuciones:
Las atribuciones generales de la Dirección de Homologación y Análisis Legislativo "A" se establecen en el artículo 58 del RIASF.
Funciones:
1.     Coadyuvar cuando su superior jerárquico le solicite su participación en la vinculación de la ASF con los sistemas locales anticorrupción;
2.     Revisar las sugerencias a la Cámara de Diputados que presenten las UAA como resultado de los informes de auditoría, a fin de mejorar la gestión financiera y el desempeño de las entidades fiscalizadas derivadas de la revisión de la Cuenta Pública en curso y, en su caso, presentar a su superior jerárquico las modificaciones que considere pertinentes en cuanto a su redacción y alcance;
3.     Participar en el análisis de la legislación de las entidades federativas que se relacione con la fiscalización superior, rendición de cuentas y transparencia;
4.     Formular proyectos que contribuyan a la homologación de la legislación de las entidades federativas en materia de fiscalización superior, rendición de cuentas y transparencia, cuando su superior jerárquico lo solicite;
5.     Coadyuvar en las reuniones con universidades, centros de estudios, organizaciones de la sociedad civil, gobiernos locales, gobiernos estatales, ONG y congresos locales, a efecto de fomentar la homologación de la legislación de las entidades federativas en materia de fiscalización superior, rendición de cuentas y transparencia, cuando su superior jerárquico lo solicite, y
6.     Efectuar las demás funciones que, en el ámbito de su competencia, le confieran las disposiciones jurídicas aplicables y su superior jerárquico.
1.8.1.2.1     SUBDIRECCIÓN DE HOMOLOGACIÓN Y ANÁLISIS LEGISLATIVO "A"
Atribuciones:
Las atribuciones generales de la Subdirección de Homologación y Análisis Legislativo "A" se establecen en el artículo 59 del RIASF.
Funciones:
1.     Dar seguimiento a la vinculación de la ASF con los sistemas locales anticorrupción, cuando su superior jerárquico lo solicite;
2.     Analizar las sugerencias a la Cámara de Diputados que presenten las UAA como resultado de los informes de auditoría, a fin de mejorar la gestión financiera y el desempeño de las entidades fiscalizadas derivadas de la revisión de la Cuenta Pública en curso y, en su caso, presentar a su superior jerárquico las modificaciones que considere pertinentes, en cuanto a su redacción y alcance;
3.     Analizar la legislación de las entidades federativas que se relacione con la fiscalización superior, rendición de cuentas y transparencia;
4.     Recabar la información que contribuya a la homologación de la legislación de las entidades federativas en materia de fiscalización superior, rendición de cuentas y transparencia;
5.     Participar, cuando su superior jerárquico lo solicite, en las reuniones con universidades, centros de estudios, organizaciones de la sociedad civil, gobiernos locales, gobiernos estatales, ONG y congresos locales, a efecto de fomentar la homologación de la legislación de las entidades federativas en materia de fiscalización superior, rendición de cuentas y transparencia;
6.     Analizar y elaborar las propuestas de reformas que contribuyan a la homologación de la legislación de las entidades federativas en materia de fiscalización superior, rendición de cuentas y transparencia, y presentarlas a su superior jerárquico, y
7.     Efectuar las demás funciones que, en el ámbito de su competencia, le confieran las disposiciones jurídicas aplicables y su superior jerárquico.
1.8.1.3       DIRECCIÓN DE HOMOLOGACIÓN Y ANÁLISIS LEGISLATIVO "B"
Atribuciones
Las atribuciones generales de la Dirección de Homologación y Análisis Legislativo "B" se establecen en el artículo 58 del RIASF.
Funciones:
1.     Coadyuvar, en el ámbito de su competencia, cuando su superior jerárquico le solicite su participación en la vinculación de la ASF con los sistemas locales anticorrupción;
2.     Participar en el análisis de la legislación de las entidades federativas que se relacione con la fiscalización superior, rendición de cuentas y transparencia;
3.     Formular y presentar los proyectos de reformas que contribuyan a la homologación de la legislación de las entidades federativas en materia de fiscalización superior, rendición de cuentas y transparencia, cuando su superior jerárquico lo solicite;
4.     Coadyuvar en las reuniones con universidades, centros de estudios, organizaciones de la sociedad civil, gobiernos locales, gobiernos estatales, ONG y congresos locales, a efecto de fomentar la homologación de la legislación de las entidades federativas en materia de fiscalización superior, rendición de cuentas y transparencia, cuando su superior jerárquico lo solicite, y
5.     Efectuar las demás funciones que, en el ámbito de su competencia, le confieran las disposiciones jurídicas aplicables y su superior jerárquico.
1.8.1.3.1     SUBDIRECCIÓN DE HOMOLOGACIÓN Y ANÁLISIS LEGISLATIVO "B"
Atribuciones:
Las atribuciones generales de la Subdirección de Homologación y Análisis Legislativo "B" se establecen en el artículo 59 del RIASF.
Funciones:
1.     Dar seguimiento a la vinculación de la ASF con los sistemas locales anticorrupción, cuando su superior jerárquico lo solicite;
2.     Analizar la legislación de las entidades federativas que se relacione con la fiscalización superior, rendición de cuentas y transparencia;
3.     Participar cuando su superior jerárquico lo solicite, en las reuniones con universidades, centros de estudios, organizaciones de la sociedad civil, gobiernos locales, gobiernos estatales, ONG y congresos locales, a efecto de fomentar la homologación de la legislación de las entidades federativas en materia de fiscalización superior, rendición de cuentas y transparencia;
4.     Analizar y elaborar las propuestas de reformas que contribuyan a la homologación de la legislación de las entidades federativas en materia de fiscalización superior, rendición de cuentas y transparencia, y presentarlas a su superior jerárquico, y
5.     Efectuar las demás funciones que, en el ámbito de su competencia, le confieran las disposiciones jurídicas aplicables y su superior jerárquico.
1.8.1.4       DIRECCIÓN DE ENLACE LEGISLATIVO
Atribuciones:
Las atribuciones generales de la Dirección de Enlace Legislativo se establecen en el artículo 58 del RIASF.
Funciones:
1.     Revisar el proyecto de respuesta para la atención de las solicitudes de los órganos legislativos y administrativos relacionadas con la práctica de auditorías, en materia de fiscalización superior, rendición de cuentas y combate a la corrupción, en su caso;
2.     Coadyuvar en las relaciones de la ASF con la CVASF y, en su caso, con las demás Comisiones de la Cámara de Diputados que tengan temas de interés para la Institución;
3.     Coadyuvar, cuando su superior jerárquico lo solicite, en las relaciones de la ASF con los distintos grupos parlamentarios de la Cámara de Diputados en materia de homologación y armonización legislativa con relación a la fiscalización superior, la rendición de cuentas y el combate a la corrupción;
4.     Organizar los informes que emite la Cámara de Diputados por medio de sus Comisiones sobre los proyectos de leyes, dictámenes y órdenes del día que guarden relación con la ASF o sean de su interés;
5.     Proporcionar a su superior jerárquico, la información que considere relevante dentro del ámbito del proceso legislativo o de modificaciones a la CPEUM;
6.     Coordinar, en colaboración con las áreas competentes, el seguimiento para la atención de los requerimientos de información y opinión solicitados por las Cámaras del Congreso de la Unión, que guarden relación con las funciones de fiscalización superior de la ASF;
7.     Coordinar la recopilación de la información generada en las sesiones del Pleno de la Cámara de Diputados para obtener un respaldo documental de los asuntos que se relacionen con las funciones de fiscalización superior de la ASF, y
8.     Efectuar las demás funciones que, en el ámbito de su competencia, le confieran las disposiciones jurídicas aplicables y su superior jerárquico.
1.8.1.4.1     SUBDIRECCIÓN DE ENLACE LEGISLATIVO
Atribuciones:
Las atribuciones generales de la Subdirección de Enlace Legislativo se establecen en el artículo 59 del RIASF.
Funciones:
1.     Analizar el proyecto de respuesta para la atención de las solicitudes de los órganos legislativos y
administrativos relacionadas con la práctica de auditorías, en materia de fiscalización superior, rendición de cuentas y combate a la corrupción, en su caso;
2.     Participar, cuando lo solicite su superior jerárquico, con los distintos grupos parlamentarios de la Cámara de Diputados, en materia de homologación y armonización legislativa con relación a la fiscalización superior, la rendición de cuentas y el combate a la corrupción;
3.     Presentar a su superior jerárquico los proyectos legislativos a nivel federal en los que se aborden temas de interés para la ASF en materia de fiscalización superior, rendición de cuentas y combate a la corrupción;
4.     Recopilar los informes que emite la Cámara de Diputados por medio de sus Comisiones sobre los proyectos de leyes, dictámenes y órdenes del día que guarden relación con la ASF o sean de su interés, y presentarlos a su superior jerárquico;
5.     Obtener la información que considere relevante dentro del ámbito del proceso legislativo o de modificaciones a la CPEUM y presentarla a su superior jerárquico;
6.     Recabar la información generada en las sesiones del Pleno de la Cámara de Diputados para obtener un respaldo documental de los asuntos que se relacionen con las funciones de fiscalización superior de la ASF, y
7.     Efectuar las demás funciones que, en el ámbito de su competencia, le confieran las disposiciones jurídicas aplicables y su superior jerárquico.
 
ORGANIGRAMA DE LA DIRECCIÓN GENERAL DE PLANEACIÓN Y EVALUACIÓN

1.8.2          DIRECCIÓN GENERAL DE PLANEACIÓN Y EVALUACIÓN
Objetivo:
Desempeñar las atribuciones que le otorga el RIASF, en materia de planeación estratégica, de auditorías y de su evaluación.
Atribuciones:
Las atribuciones generales de la Dirección General de Planeación y Evaluación se establecen en el artículo 21 y las específicas en el artículo 52 Ter del RIASF.
Funciones:
1.     Supervisar y coordinar la elaboración, seguimiento, actualización y evaluación del Plan Estratégico de la ASF en colaboración con las áreas competentes, así como proponer las mejoras correspondientes;
2.     Coordinar la revisión e integración de información estratégica y asegurar la alineación y congruencia de la estructura de resultados, en colaboración con las áreas competentes;
3.     Establecer mecanismos de coordinación con las diferentes UA, mediante grupos de trabajo, a fin de elaborar, actualizar, monitorear y evaluar el Plan Estratégico de la ASF;
4.     Facilitar el proceso de alineación entre el Plan Estratégico de la ASF y el Programa Anual de Actividades, así como con el SGC, en colaboración con las áreas competentes;
5.     Coordinar la elaboración y actualización de las disposiciones normativas para regular la planeación estratégica y de auditorías, así como los lineamientos, manuales y metodologías sobre las materias correspondientes;
6.     Dirigir la elaboración de la propuesta de indicadores que permitan evaluar el desempeño de las actividades correspondientes a la dirección general a su cargo y someterlas a la consideración de su superior jerárquico;
7.     Participar, en colaboración con las UA de la ASF, en el diseño, implementación, monitoreo, evaluación y actualización de las directrices para el proceso de fiscalización superior;
8.     Coordinar la integración del PAAF acorde con las metas institucionales y con el Plan Estratégico de la ASF;
9.     Coordinar el análisis de las propuestas de auditoría realizadas por las UAA para el proyecto del PAAF;
10.   Monitorear y evaluar el desarrollo del PAAF, con base en su contribución a las metas y resultados institucionales;
11.   Coordinar las modificaciones al PAAF, así como dar seguimiento, actualizar y reportar sus avances;
12.   Coordinar la asesoría, en materia de planeación y programación de auditorías, a las áreas que lo soliciten;
13.   Coordinar con las áreas competentes el grupo de planeación para la integración y seguimiento del PAAF;
14.   Coadyuvar en la rectoría del proceso de planeación de la fiscalización y su articulación con los demás procesos del SGC, en coordinación con las áreas competentes;
15.   Dirigir iniciativas de evaluación y análisis, así como desarrollar propuestas de mejora a los
instrumentos de planeación y del proceso de fiscalización, según corresponda;
16.   Coordinar la atención y análisis de las solicitudes de auditoría que presenten los ciudadanos, en colaboración con las áreas competentes;
17.   Estructurar el registro, programación y monitoreo de las auditorías que se generan por Título Cuarto de la LFRCF y el seguimiento a las auditorías por mandato judicial;
18.   Supervisar, en coordinación con la DGNEL, la operación del sistema para la presentación y atención de las denuncias electrónicas que refiere la LFRCF, en el ámbito de su competencia;
19.   Proponer a las áreas competentes, las acciones que permitan el fortalecimiento institucional, y
20.   Efectuar las demás funciones que, en el ámbito de su competencia, le confieran las disposiciones jurídicas aplicables y su superior jerárquico.
La Dirección General de Planeación y Evaluación, para la atención de los asuntos de su competencia y de las UA de su adscripción, será auxiliada por una Secretaría Técnica, cuyas funciones se pueden consultar en el Apartado VII. Funciones Generales.
1.8.2.1       DIRECCIÓN DE PLANEACIÓN Y PROGRAMACIÓN DE AUDITORÍAS
Atribuciones:
Las atribuciones generales de la Dirección de Planeación y Programación de Auditorías se establecen en el artículo 58 del RIASF.
Funciones:
1.     Colaborar, en coordinación con las UA de la ASF, en la generación de insumos para el diseño, implementación, monitoreo, evaluación y actualización de las directrices para el proceso de planeación de la fiscalización;
2.     Supervisar y coordinar el diseño, implementación y evaluación del proceso de planeación de la fiscalización y su articulación con los demás procesos del SGC, en coordinación con las áreas competentes;
3.     Organizar el análisis de las propuestas de auditoría realizadas por las UAA para el proyecto del PAAF;
4.     Organizar la atención y análisis de las solicitudes de auditoría que presenten los ciudadanos, en colaboración con las áreas competentes;
5.     Colaborar en la propuesta de elaboración y actualización de las disposiciones normativas para regular la planeación y programación de auditorías, así como los lineamientos, manuales y metodologías sobre las materias correspondientes;
6.     Participar en la coordinación del grupo de planeación para la integración y seguimiento del PAAF;
7.     Organizar la integración del PAAF acorde con las metas institucionales y el Plan Estratégico de la ASF;
8.     Supervisar las modificaciones al PAAF, así como dar seguimiento, actualizar y reportar sus avances;
9.     Participar en la asesoría en materia de planeación y programación de auditorías a las áreas que lo soliciten;
10.   Conducir la elaboración de iniciativas de evaluación y análisis, así como identificar propuestas de mejora a los instrumentos de planeación y del proceso de fiscalización, según corresponda;
11.   Coordinar y asegurar el registro, programación y monitoreo de las auditorías que se generan por el Título Cuarto de la LFRCF y el seguimiento a las auditorías por mandato judicial;
12.   Coordinar con la Dirección de Homologación y Análisis Legislativo "A" la operación del sistema para la presentación y atención de las denuncias electrónicas a que se refiere la LFRCF, en el ámbito de su competencia;
13.   Colaborar en la propuesta de indicadores que permitan evaluar el desempeño de las actividades correspondientes a la dirección a su cargo y someterlas a la consideración de su superior jerárquico;
14.   Coordinar el desarrollo de modelos analíticos para la planeación de la fiscalización, considerando la información que generen las UA;
15.   Proponer acciones de mejora que permitan el fortalecimiento institucional, y
16.   Efectuar las demás funciones que, en el ámbito de su competencia, le confieran las disposiciones jurídicas aplicables y su superior jerárquico.
1.8.2.1.1     SUBDIRECCIÓN DE PLANEACIÓN Y PROGRAMACIÓN DE AUDITORÍAS "A"
1.8.2.1.2     SUBDIRECCIÓN DE PLANEACIÓN Y PROGRAMACIÓN DE AUDITORÍAS "B"
1.8.2.1.3     SUBDIRECCIÓN DE PLANEACIÓN Y PROGRAMACIÓN DE AUDITORÍAS "C"
Atribuciones:
Las atribuciones generales de las Subdirecciones de Planeación y Programación de Auditorías "A", "B" y "C" se establecen en el artículo 59 del RIASF.
Funciones:
1.     Participar en la generación de insumos para el diseño, implementación, monitoreo, evaluación y actualización de las directrices para el proceso de planeación de la fiscalización;
2.     Participar y analizar el diseño, implementación y evaluación del proceso de planeación de la fiscalización y su articulación con los demás procesos del SGC;
3.     Elaborar el análisis de las propuestas de auditoría realizadas por las UAA para el proyecto del PAAF;
4.     Analizar y dar seguimiento a la atención de las solicitudes de auditoría que presenten los ciudadanos, en colaboración con las áreas competentes;
5.     Participar en la propuesta de elaboración y actualización de las disposiciones normativas para regular la planeación y programación de auditorías, así como los lineamientos, manuales y metodologías sobre las materias correspondientes;
6.     Participar en la coordinación del grupo de planeación para la integración y seguimiento del PAAF;
7.     Colaborar en la integración del PAAF acorde con las metas institucionales y el Plan Estratégico de la ASF;
8.     Ejecutar las modificaciones al PAAF, así como el seguimiento, actualización y reporte de sus avances;
9.     Colaborar en la asesoría en materia de planeación y programación de auditorías a las áreas que lo soliciten;
10.   Participar en el desarrollo de propuestas de iniciativas de evaluación y análisis, y de mejora a los instrumentos de planeación, y en el proceso de fiscalización, según corresponda;
11.   Coadyuvar con la Subdirección de Homologación y Análisis Legislativo "A" en la operación del sistema para la presentación y atención de las denuncias electrónicas a que se refiere el Título Cuarto de la LFRCF, en el ámbito de su competencia;
12.   Participar en la propuesta de indicadores que permitan evaluar el desempeño de las actividades correspondientes a la subdirección a su cargo y someterla a la consideración de su superior jerárquico;
13.   Desarrollar modelos analíticos para la planeación de la fiscalización, considerando la información que generen las UA;
14.   Participar en la elaboración de acciones de mejora que permitan el fortalecimiento institucional, y
15.   Efectuar las demás funciones que, en el ámbito de su competencia, le confieran las disposiciones jurídicas aplicables y su superior jerárquico.
 
1.8.2.2       DIRECCIÓN DE PLANEACIÓN Y PROGRAMACIÓN ESTRATÉGICA
Atribuciones:
Las atribuciones generales de la Dirección de Planeación y Programación Estratégica se establecen en el artículo 58 del RIASF.
Funciones:
1.     Colaborar, en coordinación con las UA de la ASF, en la generación de insumos para el diseño, implementación, monitoreo, evaluación y actualización de las directrices para el proceso de planeación de la fiscalización;
2.     Coadyuvar en el proceso de elaboración, actualización y seguimiento del Plan Estratégico de la ASF, en colaboración con las áreas competentes;
3.     Plantear metodologías y herramientas que faciliten los procesos de elaboración, actualización, seguimiento y evaluación periódica del Plan Estratégico de la ASF;
4.     Colaborar con las unidades y auditorías especiales en la identificación y conceptualización de sus estrategias, programas e iniciativas que permitan atender e integrar la planeación estratégica en sus respectivas áreas;
5.     Identificar, seleccionar y proponer a su superior jerárquico estrategias que faciliten el progreso y la institucionalización de la planeación estratégica en la ASF;
6.     Identificar e implementar propuestas de mejora a la planeación estratégica institucional y sus instrumentos;
7.     Colaborar con las unidades y auditorías especiales en la revisión y actualización de sus estrategias, indicadores de desempeño y metas relacionadas con la planeación estratégica;
8.     Coordinar la programación y participar en las reuniones de las unidades y auditorías especiales para el seguimiento del Plan Estratégico de la ASF;
9.     Conducir la revisión de la alineación y congruencia de la estructura de resultados institucional y proponer un plan de mejora, cuando así corresponda;
10.   Facilitar y verificar el registro y actualización de información y datos de las unidades y auditorías especiales para el seguimiento de la planeación estratégica y su marco de resultados;
11.   Conducir un análisis periódico y reporte anual sobre los avances en el cumplimiento de metas de las unidades y auditorías especiales relacionadas con la planeación estratégica;
12.   Conducir, en colaboración con las unidades y auditorías especiales, la revisión de la alineación de la planeación estratégica institucional, su marco de resultados y los procesos del SGC, y emitir propuestas de mejora para asegurar su articulación;
13.   Definir esquemas de coordinación y colaboración con las unidades y auditorías especiales para los procesos de elaboración, actualización, seguimiento y evaluación de la planeación estratégica institucional;
14.   Proponer a su superior jerárquico los mecanismos de coordinación con las diferentes unidades y auditorías especiales que permitan la elaboración e implementación del Plan Estratégico de la ASF;
15.   Coordinar y facilitar los grupos de trabajo para la elaboración, actualización, seguimiento y evaluación del Plan Estratégico de la ASF;
16.   Supervisar la alineación entre el Plan Estratégico de la ASF y el Programa Anual de Actividades de la ASF;
17.   Desarrollar propuestas de disposiciones normativas, así como los lineamientos, manuales y metodologías para la elaboración, implementación, seguimiento y evaluación del Plan Estratégico de la ASF;
18.   Participar en la asesoría en materia de planeación estratégica a las áreas que lo soliciten;
19.   Coadyuvar en el desarrollo de propuestas de iniciativas de evaluación y análisis, así como de mejora a los instrumentos de planeación y del proceso de fiscalización, según corresponda;
20.   Colaborar en la integración de la propuesta de indicadores que permitan evaluar el desempeño de las actividades correspondientes a la dirección a su cargo y someterlas a la consideración de su superior jerárquico;
21.   Coordinar, en colaboración con las unidades y auditorías especiales, la generación de los registros administrativos e información del desempeño necesarios para el seguimiento, monitoreo y la evaluación de resultados del Plan Estratégico de la ASF;
22.   Proponer acciones de mejora continua que permitan el fortalecimiento institucional a partir de la perspectiva y evolución de la planeación estratégica y su marco de resultados;
23.   Colaborar, cuando así se solicite, con las unidades y auditorías especiales en el desarrollo de iniciativas para la mejora de los procesos de fiscalización y de los principales productos institucionales;
24.   Coordinar el análisis para el desarrollo de principios, conceptos y estándares de las directrices para la fiscalización y su planeación estratégica, así como facilitar los procesos de coordinación y comunicación necesarios para su construcción, institucionalización y difusión institucional;
25.   Colaborar, cuando así se solicite, con las unidades y auditorías especiales en la identificación e integración de programas e iniciativas para el desarrollo de las directrices para la fiscalización en el marco de la planeación estratégica, y
26.   Efectuar las demás funciones que, en el ámbito de su competencia, le confieran las disposiciones jurídicas aplicables y su superior jerárquico.
1.8.2.2.1       SUBDIRECCIÓN DE PLANEACIÓN Y PROGRAMACIÓN ESTRATÉGICA "A"
1.8.2.2.2       SUBDIRECCIÓN DE PLANEACIÓN Y PROGRAMACIÓN ESTRATÉGICA "B"
1.8.2.2.3       SUBDIRECCIÓN DE PLANEACIÓN Y PROGRAMACIÓN ESTRATÉGICA "C"
Atribuciones:
Las atribuciones generales de las Subdirecciones de Planeación y Programación Estratégica "A", "B" y "C", se establecen en el artículo 59 del RIASF.
Funciones:
1.     Participar en la generación de insumos para el diseño, implementación, monitoreo, evaluación y actualización de las directrices para el proceso de planeación de la fiscalización;
2.     Participar en el proceso de elaboración, actualización y seguimiento del Plan Estratégico de la ASF, en colaboración con las áreas competentes;
3.     Analizar diferentes metodologías y herramientas de planeación estratégica para la ejecución y seguimiento del Plan Estratégico de la ASF;
4.     Participar en la identificación y conceptualización de estrategias, programas e iniciativas que permitan atender e integrar la planeación estratégica de las unidades y auditorías especiales;
5.     Desarrollar estrategias que faciliten el progreso y la institucionalización de la planeación estratégica en la ASF;
6.     Desarrollar propuestas de mejora para la planeación estratégica institucional y sus instrumentos;
7.     Asistir a las unidades y auditorías especiales en la revisión y actualización de sus estrategias, indicadores de desempeño y metas;
8.     Programar y participar en las reuniones de las unidades y auditorías especiales para el seguimiento del Plan Estratégico de la ASF;
 
9.     Participar en el análisis de la alineación y congruencia de la estructura de resultados institucional y propuestas de mejora;
10.   Verificar y analizar el registro y actualización de información y datos de las unidades y auditorías especiales de la ASF para el seguimiento de la planeación estratégica y su marco de resultados;
11.   Elaborar el análisis y reporte anual sobre los avances en el cumplimiento de metas de las unidades y auditorías especiales;
12.   Participar en la revisión de la alineación de la planeación estratégica institucional, su marco de resultados y los procesos del SGC, y emitir propuestas de mejora para asegurar su articulación;
13.   Desarrollar mecanismos de coordinación y colaboración con las unidades y auditorías especiales para los procesos de elaboración, actualización, seguimiento y evaluación de la planeación estratégica institucional;
14.   Analizar y proponer mecanismos de coordinación para la elaboración e implementación del Plan Estratégico de la ASF;
15.   Coadyuvar en la organización de los grupos de trabajo establecidos para la elaboración, actualización, seguimiento y evaluación del Plan Estratégico de la ASF;
16.   Revisar la alineación entre el Plan Estratégico de la ASF y el Programa Anual de Actividades de la ASF;
17.   Participar en el desarrollo de propuestas de disposiciones normativas, así como los lineamientos, manuales y metodologías para regular la planeación estratégica;
18.   Atender las solicitudes de asesoría de las UA de la ASF en materia de planeación estratégica;
19.   Participar en el desarrollo de propuestas de iniciativas de evaluación y análisis, así como de mejora a los instrumentos de planeación y del proceso de fiscalización, según corresponda;
20.   Elaborar la propuesta de indicadores que permitan evaluar el desempeño de las actividades correspondientes a su cargo y someterlas a la consideración de su superior jerárquico;
21.   Identificar los registros administrativos y la información del desempeño necesarios para la elaboración, seguimiento y actualización del Plan Estratégico de la ASF;
22.   Analizar la información estadística y de desempeño de la fiscalización;
23.   Participar en la elaboración de acciones de mejora que permitan el fortalecimiento institucional;
24.   Participar en el desarrollo de iniciativas para la mejora de los procesos de fiscalización y de los principales productos institucionales;
25.   Desarrollar principios, conceptos y estándares de las directrices para la fiscalización y su planeación estratégica, así como participar en los procesos de coordinación y comunicación necesarios para su construcción, institucionalización y difusión institucional;
26.   Participar en la identificación e integración de programas e iniciativas para el desarrollo de las directrices para la fiscalización en el marco de la planeación estratégica, y
27.   Efectuar las demás funciones que, en el ámbito de su competencia, le confieran las disposiciones jurídicas aplicables y su superior jerárquico.
1.8.2.3          DIRECCIÓN DE MONITOREO Y EVALUACIÓN
Atribuciones:
Las atribuciones generales de la Dirección de Monitoreo y Evaluación se establecen en el artículo 58 del RIASF.
Funciones:
1.     Coadyuvar en la generación de insumos para el diseño, implementación, monitoreo, evaluación y actualización de las directrices para el proceso de planeación de la fiscalización;
2.     Colaborar en el monitoreo de los indicadores de resultados del Plan Estratégico de la ASF, diseñar la evaluación de su desempeño y sistematizar las áreas de mejora, en colaboración con las áreas competentes;
3.     Identificar metodologías y herramientas que faciliten el monitoreo y evaluación del desempeño del Plan Estratégico de la ASF;
4.     Coadyuvar en la identificación, selección y propuesta de estrategias a su superior jerárquico que faciliten el progreso y la institucionalización de la planeación estratégica en la ASF;
5.     Identificar y coordinar la sistematización de propuestas de mejora de la planeación estratégica institucional y de sus instrumentos;
6.     Coadyuvar en la revisión y actualización de las estrategias, indicadores de desempeño y metas de las unidades y auditorías especiales relacionadas con la planeación estratégica;
7.     Colaborar en el análisis periódico y reporte anual sobre los avances en el cumplimiento de metas de las unidades y auditorías especiales relacionadas con la planeación estratégica;
8.     Colaborar en la revisión de la alineación de la planeación estratégica institucional, su marco de resultados y los procesos del SGC, y emitir propuestas de mejora para asegurar su articulación;
9.     Definir y coordinar la herramienta para el monitoreo de indicadores de desempeño de la planeación estratégica y de auditorías;
10.   Definir esquemas de coordinación y colaboración con las unidades y auditorías especiales para el monitoreo y evaluación de los resultados de la planeación estratégica institucional;
11.   Proponer a su superior jerárquico los mecanismos de coordinación con las diferentes unidades y auditorías especiales que permitan realizar un monitoreo y evaluación de los resultados del Plan Estratégico de la ASF;
12.   Establecer y facilitar grupos de trabajo para el monitoreo de resultados del Plan Estratégico de la ASF;
13.   Coordinar el monitoreo de la atención de las auditorías que presenten los ciudadanos, en colaboración con las áreas competentes;
14.   Coordinar el monitoreo al desarrollo del PAAF, con base en su contribución a las metas y resultados institucionales;
15.   Establecer criterios para la definición e implementación de indicadores de resultados que permitan reflejar el cumplimiento del PAAF, así como los objetivos estratégicos establecidos en el Plan Estratégico de la ASF;
16.   Dirigir las acciones de monitoreo y evaluación relativas al cumplimiento de los objetivos y metas, y su impacto en los resultados;
17.   Desarrollar propuestas de iniciativas de evaluación y análisis, así como de mejora a los instrumentos del proceso de fiscalización, según corresponda;
18.   Generar informes relacionados con la ejecución, medición de avances y evaluación del PAAF y Plan Estratégico de la ASF, sugiriendo las medidas correctivas que permitan mejorar la ejecución;
19.   Dar seguimiento al cumplimiento de las acciones que conduzcan al fortalecimiento institucional;
20.   Establecer lineamientos para la implementación de un sistema de monitoreo y evaluación basado en resultados;
21.   Diseñar y gestionar el plan de monitoreo y evaluación para el cumplimiento del PAAF, así como de los objetivos estratégicos establecidos en el Plan Estratégico de la ASF y las auditorías consideradas como estratégicas;
22.   Colaborar en la integración de la propuesta de indicadores que permitan evaluar el desempeño de las actividades correspondientes a la dirección a su cargo y someterlas a la consideración de su superior jerárquico;
23.   Coadyuvar en la identificación de los registros administrativos y la generación de información del desempeño necesarios para el monitoreo y la evaluación de resultados del Plan Estratégico de la
ASF;
24.   Conducir el análisis estadístico y de desempeño de la planeación estratégica de la fiscalización;
25.   Proponer acciones de mejora continua que permitan el fortalecimiento institucional;
26.   Coadyuvar en el desarrollo de iniciativas para la mejora de los procesos de fiscalización y de la calidad de los principales productos institucionales;
27.   Coadyuvar en el análisis para el desarrollo de principios, conceptos y estándares de las directrices de fiscalización y su planeación estratégica, así como facilitar los procesos de coordinación y comunicación necesarios para su construcción, institucionalización y difusión institucional;
28.   Coadyuvar en la identificación e integración de programas e iniciativas para el desarrollo de la fiscalización, en el marco de la planeación estratégica;
29.   Coordinar la integración de la información estratégica generada por las unidades y auditorías especiales para la elaboración de estadísticas y generación de informes, y
30.   Efectuar las demás funciones que, en el ámbito de su competencia, le confieran las disposiciones jurídicas aplicables y su superior jerárquico.
1.8.2.3.1       SUBDIRECCIÓN DE MONITOREO Y EVALUACIÓN "A"
1.8.2.3.2       SUBDIRECCIÓN DE MONITOREO Y EVALUACIÓN "B"
Atribuciones:
Las atribuciones generales de las Subdirecciones de Monitoreo y Evaluación "A" y "B" se establecen en el artículo 59 del RIASF.
Funciones:
1.     Participar en la generación de insumos para el diseño, implementación, monitoreo, evaluación y actualización de la planeación estratégica institucional;
2.     Participar en el monitoreo del resultado de los indicadores del Plan Estratégico de la ASF, así como en el diseño de la evaluación de su desempeño y sistematizar las áreas de mejora;
3.     Analizar diferentes metodologías y herramientas de planeación estratégica para la ejecución, monitoreo y evaluación del desempeño del Plan Estratégico de la ASF;
4.     Participar en la identificación, selección y propuesta de estrategias a su superior jerárquico que faciliten el progreso y la institucionalización de la planeación estratégica en la ASF;
5.     Desarrollar propuestas de mejora para la planeación estratégica institucional y sus instrumentos que emanen de los procesos de monitoreo y evaluación;
6.     Participar en la revisión y actualización de las estrategias, indicadores de desempeño y metas de las unidades y auditorías especiales relacionadas con la planeación estratégica;
7.     Participar en el análisis de la alineación y congruencia de la estructura de resultados institucional y propuestas de mejora;
8.     Participar en el desarrollo del análisis periódico y reporte anual sobre los avances en el cumplimiento de metas de las unidades y auditorías especiales relacionadas con la planeación estratégica;
9.     Participar en la revisión de la alineación de la planeación estratégica institucional, su marco de resultados y los procesos del SGC, y emitir propuestas de mejora para asegurar su articulación;
10.   Participar en el desarrollo y operación de la herramienta para el monitoreo y evaluación de los indicadores de desempeño de la planeación estratégica y de auditorías;
11.   Desarrollar mecanismos de coordinación y colaboración con las unidades y auditorías especiales para el seguimiento y evaluación de los resultados de la planeación estratégica institucional;
12.   Analizar y definir mecanismos de coordinación para el seguimiento y evaluación de los resultados del Plan Estratégico de la ASF;
13.   Coadyuvar en la organización de los grupos de trabajo establecidos para el monitoreo y evaluación del Plan Estratégico de la ASF;
14.   Integrar al monitoreo y análisis la atención de las solicitudes de auditoría que presenten los ciudadanos, en colaboración con las áreas competentes;
15.   Realizar el monitoreo y análisis al desarrollo del PAAF, con base en su contribución a las metas y resultados institucionales;
16.   Proponer criterios para la definición e implementación de indicadores de resultados que permitan reflejar el cumplimiento del PAAF, así como los objetivos estratégicos establecidos en el Plan Estratégico de la ASF;
17.   Ejecutar las acciones de monitoreo y evaluación relativas al cumplimiento de los objetivos y metas, y su impacto en los resultados;
18.   Participar en el desarrollo de propuestas de iniciativas de evaluación y análisis, así como de mejora a los instrumentos del proceso de fiscalización, según corresponda;
19.   Generar insumos para los informes relacionados con la ejecución, medición de avances y evaluación del PAAF y Plan Estratégico de la ASF, sugiriendo las medidas correctivas que permitan mejorar la ejecución;
20.   Participar en el seguimiento para el cumplimiento de las acciones que conduzcan al fortalecimiento institucional;
21.   Desarrollar lineamientos para la implementación de un sistema de monitoreo y evaluación basado en resultados;
22.   Participar en el diseño y gestión del plan de monitoreo y evaluación para el cumplimiento del PAAF, así como de los objetivos estratégicos establecidos en el Plan Estratégico de la ASF y las auditorías consideradas como estratégicas;
23.   Elaborar la propuesta de indicadores que permitan evaluar el desempeño de las actividades correspondientes a su cargo y someterlas a la consideración de su superior jerárquico;
24.   Identificar los registros administrativos y la información del desempeño necesarios para el monitoreo y evaluación de resultados del Plan Estratégico de la ASF;
25.   Analizar la información estadística y de desempeño de la planeación estratégica de la fiscalización;
26.   Participar en la elaboración de acciones de mejora continua que permitan el fortalecimiento institucional;
27.   Participar en el desarrollo de iniciativas para la mejora de los procesos de fiscalización y de los principales productos institucionales;
28.   Desarrollar principios, conceptos y estándares de las directrices para la fiscalización y planeación estratégica, así como participar en los procesos de coordinación y comunicación necesarios para su construcción, institucionalización y difusión institucional;
29.   Participar en la identificación e integración de programas e iniciativas para el desarrollo de la fiscalización, en el marco de la planeación estratégica;
30.   Integrar y procesar la información estratégica generada por las unidades y auditorías especiales para la elaboración de estadísticas e informes, y
31.   Efectuar las demás funciones que, en el ámbito de su competencia, le confieran las disposiciones jurídicas aplicables y su superior jerárquico.
ORGANIGRAMA DE LA DIRECCIÓN GENERAL DE TRANSPARENCIA
 


1.8.3          DIRECCIÓN GENERAL DE TRANSPARENCIA
Objetivo:
Coordinar las actividades y los procesos concernientes al cumplimiento de las obligaciones de transparencia, al ejercicio de los derechos de acceso a la información pública y de protección de datos personales, así como dar seguimiento a las actividades inherentes que se deriven de la participación de la ASF en el SNT, para contribuir a impulsar una cultura de transparencia, acceso a la información y el debido tratamiento de datos.
Atribuciones:
Las atribuciones generales de la Dirección General de Transparencia se establecen en el artículo 21 y las específicas en el artículo 52 Quater del RIASF.
Funciones:
1.     Coordinar las funciones y actividades de la Unidad de Transparencia de la ASF, así como aquellas relacionadas con las obligaciones de transparencia, el ejercicio de los derechos de acceso a la información y protección de datos personales, atendiendo a lo previsto en las disposiciones jurídicas aplicables;
2.     Proporcionar apoyo al Titular de la Unidad de Transparencia de la ASF, así como al Comité de Transparencia de la ASF, para el cumplimiento de sus funciones en materia de transparencia, acceso a la información y de protección de datos personales, en términos de las disposiciones jurídicas aplicables;
3.     Promover mejores prácticas que faciliten el ejercicio de los derechos de acceso a la información y de protección de datos personales, que procuren su accesibilidad a las personas;
4.     Promover la generación y publicación de información en formatos abiertos y accesibles, así como su digitalización y el uso de tecnologías de información y comunicaciones, de conformidad con las políticas que establezca el SNT;
5.     Identificar y dar seguimiento a la instrumentación de acciones internas para el cumplimiento de las disposiciones jurídicas aplicables en las materias de transparencia, acceso a la información y protección de datos personales, así como transparencia proactiva y gobierno abierto;
6.     Coordinar la formulación de alegatos derivados de los recursos de revisión interpuestos con motivo de las solicitudes de acceso a la información pública y de protección de datos personales, con base en las manifestaciones y elementos que proporcionen la DGJ y la UA responsable de la información;
7.     Verificar el seguimiento al cumplimiento de las resoluciones, requerimientos, observaciones, recomendaciones y criterios que, en las materias de transparencia, acceso a la información y protección de datos personales, realicen el INAI y el SNT;
8.     Verificar la elaboración de reportes para el INAI sobre las acciones de implementación de la normatividad en las materias de transparencia, acceso a la información y protección de datos personales;
9.     Apoyar y, en su caso, suplir al Auditor Superior de la Federación o a su superior jerárquico en las actividades inherentes que se deriven de la participación de la ASF en el SNT;
10.   Verificar la atención y seguimiento a los acuerdos y acciones a implementar relacionados con el SNT, en términos de las disposiciones jurídicas aplicables;
11.   Dirigir las actividades relacionadas con el análisis y formulación de propuestas de acuerdos, lineamientos, metas, modelos, estrategias, políticas y demás instrumentos que se presenten para su aprobación en el SNT, conforme a las disposiciones jurídicas aplicables;
12.   Supervisar la implementación de acciones de formación, difusión, sensibilización, accesibilidad en materia de transparencia, acceso a la información, protección de datos personales, rendición de cuentas, gobierno abierto, así como promover y proponer acuerdos de colaboración con instituciones públicas, organizaciones de la sociedad civil o del sector privado para el logro de los mismos fines;
13.   Proponer y supervisar la gestión de las acciones de capacitación para el personal de la ASF en las materias de transparencia, acceso a la información, accesibilidad, protección de datos personales, rendición de cuentas y gobierno abierto, en coordinación con las instancias internas y externas competentes;
14.   Apoyar al área encargada de la coordinación del SNF y del SNA por parte de la ASF, en aquellas temáticas y actividades que involucren al SNT y que por su contenido o naturaleza puedan relacionarse entre sí o requieran una colaboración conjunta, y
15.   Efectuar las demás funciones que, en el ámbito de su competencia, le confieran las disposiciones jurídicas aplicables y su superior jerárquico.
 
La Dirección General de Transparencia, para la atención de los asuntos de su competencia y de las UA de su adscripción, será auxiliada por una Secretaría Técnica, cuyas funciones se pueden consultar en el Apartado VII. Funciones Generales.
1.8.3.1       DIRECCIÓN DE TRANSPARENCIA, ACCESO A LA INFORMACIÓN Y PROTECCIÓN DE DATOS
Atribuciones:
Las atribuciones generales de la Dirección de Transparencia, Acceso a la Información y Protección de Datos se establecen en el artículo 58 del RIASF.
Funciones:
1.     Organizar y verificar la ejecución de las funciones y actividades de la Unidad de Transparencia de la ASF, así como aquellas relacionadas con las obligaciones de transparencia, el ejercicio de los derechos de acceso a la información pública y protección de datos personales, atendiendo a lo previsto en las disposiciones jurídicas aplicables;
2.     Coordinar y participar en las tareas relacionadas con el apoyo que se brinde al Titular de la Unidad de Transparencia de la ASF, así como al Comité de Transparencia de la ASF, para el cumplimiento de sus funciones en las materias de transparencia, acceso a la información pública y protección de datos personales, en términos de las disposiciones jurídicas aplicables;
3.     Coordinar la promoción de mejores prácticas que faciliten el ejercicio de los derechos de acceso a la información pública y de protección de datos personales, que procuren su accesibilidad a las personas;
4.     Supervisar que la generación de documentos y publicación de información se efectúe en formatos abiertos y accesibles, así como plantear su digitalización y el uso de tecnologías de información y comunicación, de conformidad con las políticas que establezca el SNT;
5.     Coordinar el diseño y coadyuvar en el seguimiento a la instrumentación de políticas y procedimientos internos para el cumplimiento de las disposiciones jurídicas aplicables en las materias de transparencia, acceso a la información, protección de datos personales, así como de transparencia proactiva y gobierno abierto;
6.     Organizar y verificar la formulación de alegatos derivados de los recursos de revisión interpuestos con motivo de las solicitudes de acceso a la información pública y de protección de datos personales, con base en las manifestaciones y elementos que proporcionen la DGJ y la UA responsable de la información;
7.     Organizar y coadyuvar en la atención y el seguimiento al cumplimiento de las resoluciones, requerimientos, observaciones, recomendaciones y criterios que, en las materias de transparencia, acceso a la información pública y protección de datos personales, realice el INAI;
8.     Organizar y revisar la elaboración de reportes para el INAI sobre las acciones de implementación de la normatividad en las materias de transparencia, acceso a la información y protección de datos personales, y
9.     Efectuar las demás funciones que, en el ámbito de su competencia, le confieran las disposiciones jurídicas aplicables y su superior jerárquico.
1.8.3.1.1     SUBDIRECCIÓN DE ACCESO A LA INFORMACIÓN
Atribuciones:
Las atribuciones generales de la Subdirección de Acceso a la Información se establecen en el artículo 59 del RIASF.
Funciones:
1.     Participar y dar seguimiento, en el ámbito de su competencia, a la ejecución de las funciones y actividades de la Unidad de Transparencia de la ASF, específicamente en aquellas relacionadas con las obligaciones de transparencia y el ejercicio del derecho de acceso a la información, atendiendo a lo previsto en las disposiciones jurídicas aplicables;
2.     Gestionar la información que se requiera para apoyar el desempeño del Titular de la Unidad de Transparencia de la ASF, así como aquella que se presenta en las sesiones del Comité de Transparencia de la ASF y dar seguimiento a los acuerdos que dicha instancia determine en las materias de transparencia y acceso a la información, en términos de las disposiciones jurídicas aplicables;
3.     Instrumentar la promoción de mejores prácticas que faciliten el ejercicio del derecho de acceso a la información, a fin de que procuren su accesibilidad a las personas;
4.     Verificar que la generación de documentos y publicación de información a cargo de las UA se realice en formatos abiertos y accesibles y que se encuentre digitalizada, así como proponer el uso de tecnologías de información y comunicación, de conformidad con las políticas que establezca el SNT;
5.     Formular propuestas de políticas y procedimientos internos para el cumplimiento de las disposiciones jurídicas aplicables en las materias de transparencia, acceso a la información, transparencia proactiva y gobierno abierto, así como coadyuvar en el seguimiento a su instrumentación;
6.     Participar en la integración de los proyectos de formulación de alegatos, derivados de los recursos de revisión interpuestos con motivo de las solicitudes de acceso a la información pública, con base en las manifestaciones y elementos que proporcionen la DGJ y la UA responsable de la información;
7.     Participar en la atención y seguimiento de las resoluciones, requerimientos, observaciones, recomendaciones y criterios que, en las materias de transparencia y acceso a la información, realice el INAI;
8.     Elaborar y someter a la consideración de su superior jerárquico, los proyectos de reportes para el INAI sobre las acciones de implementación de la normatividad en las materias de transparencia y acceso a la información, y
9.     Efectuar las demás funciones que, en el ámbito de su competencia, le confieran las disposiciones jurídicas aplicables y su superior jerárquico.
1.8.3.1.2     SUBDIRECCIÓN DE PROTECCIÓN DE DATOS
Atribuciones:
Las atribuciones generales de la Subdirección de Protección de Datos se establecen en el artículo 59 del RIASF.
Funciones:
1.     Participar y dar seguimiento, en el ámbito de su competencia, a la ejecución de las funciones y actividades de la Unidad de Transparencia de la ASF, específicamente en aquellas relacionadas con la protección de datos personales, atendiendo a lo previsto en las disposiciones jurídicas aplicables;
2.     Gestionar la información que se requiera para apoyar el desempeño del Titular de la Unidad de Transparencia de la ASF, así como aquella que se presenta en las sesiones del Comité de Transparencia de la ASF y dar seguimiento a los acuerdos que dicha instancia determine en materia de protección de datos personales, de conformidad con las disposiciones jurídicas aplicables;
3.     Instrumentar la promoción de mejores prácticas que faciliten el ejercicio del derecho a la protección de datos personales, así como su accesibilidad a las personas titulares de los mismos;
4.     Proponer el uso de tecnologías de información y comunicación que permitan la eficiencia en los
procesos relativos a la protección de datos personales, de conformidad con las políticas que establezca el SNT;
5.     Formular propuestas de políticas y procedimientos internos para el cumplimiento de las disposiciones jurídicas aplicables en materia de protección de datos personales, así como coadyuvar en el seguimiento a su instrumentación;
6.     Participar en la integración de los proyectos de formulación de alegatos, derivados de los recursos de revisión interpuestos con motivo de las solicitudes de protección de datos personales, con base en las manifestaciones y elementos que proporcionen la DGJ y la UA responsable de la información;
7.     Participar en la atención y seguimiento de las resoluciones, requerimientos, observaciones, recomendaciones y criterios que, en materia de protección de datos personales, realice el INAI;
8.     Elaborar y someter a la consideración de su superior jerárquico los proyectos de reportes para el INAI sobre las acciones de implementación de la normatividad en materia de protección de datos personales, y
9.     Efectuar las demás funciones que, en el ámbito de su competencia, le confieran las disposiciones jurídicas aplicables y su superior jerárquico.
1.8.3.2       DIRECCIÓN DE ATENCIÓN A LA PROMOCIÓN DE LOS DERECHOS DE ACCESO A LA INFORMACIÓN Y PROTECCIÓN DE DATOS
Atribuciones:
Las atribuciones generales de la Dirección de Atención a la Promoción de los Derechos de Acceso a la Información y Protección de Datos se establecen en el artículo 58 del RIASF.
Funciones:
1.     Atender los eventos y actividades de promoción y difusión de la cultura de la transparencia, el acceso a la información, la protección de datos personales y la rendición de cuentas que convoque el SNT, así como las instituciones públicas, privadas y del sector social;
2.     Formular la sistematización de propuestas, buenas prácticas y experiencias derivadas de las acciones de promoción y difusión de la cultura de la transparencia, acceso a la información y protección de datos personales en las que participe;
3.     Formular diagnósticos y/o análisis de políticas, programas y acciones en materia de transparencia, acceso a la información y protección de datos personales para la toma de decisiones, competencia de la Dirección General de Transparencia;
4.     Formular estudios, diagnósticos, investigaciones y propuestas que le encomiende el superior jerárquico, en el ámbito de su competencia;
5.     Mantener informado a su superior jerárquico sobre el ejercicio de sus funciones, y
6.     Efectuar las demás funciones que, en el ámbito de su competencia, le confieran las disposiciones jurídicas aplicables y su superior jerárquico.
1.8.3.3       DIRECCIÓN DE COLABORACIÓN INSTITUCIONAL Y VINCULACIÓN CON EL SISTEMA NACIONAL DE TRANSPARENCIA
Atribuciones:
Las atribuciones generales de la Dirección de Colaboración Institucional y Vinculación con el Sistema Nacional de Transparencia se establecen en el artículo 58 del RIASF.
Funciones:
1.     Proporcionar la asesoría que requiera su superior jerárquico y supervisar la integración del material de apoyo para el desarrollo de las actividades inherentes que se deriven de la participación de la ASF en el SNT;
2.     Coadyuvar en las actividades que su superior jerárquico le encomiende, concernientes a la participación de la ASF en las comisiones o grupos de trabajo del SNT;
3.     Organizar y coadyuvar en la ejecución de las actividades relacionadas con la atención y el seguimiento a los acuerdos y acciones adoptados en las sesiones del SNT, de acuerdo con las disposiciones jurídicas aplicables;
4.     Coordinar el desarrollo de análisis y la formulación de propuestas de acuerdos, lineamientos, metas, modelos, estrategias, políticas y demás instrumentos que se presenten para su aprobación en el SNT, conforme a las disposiciones jurídicas aplicables;
5.     Organizar y verificar la atención de acciones de formación, difusión, sensibilización, accesibilidad en materia de transparencia, acceso a la información, protección de datos personales, rendición de cuentas y gobierno abierto, así como formular propuestas de acuerdos de colaboración con instituciones públicas, organizaciones de la sociedad civil o del sector privado para el logro de los mismos fines;
6.     Coordinar la elaboración de propuestas y la gestión de acciones de capacitación en las materias de transparencia, acceso a la información, accesibilidad, protección de datos personales, rendición de cuentas y gobierno abierto, en coordinación con las instancias internas y externas competentes;
7.     Mantener canales de comunicación y coordinación con el área encargada del SNF y del SNA, así como proporcionar el apoyo que se requiera, respecto de aquellas actividades y temáticas relacionadas con el SNT;
8.     Organizar y coadyuvar en la atención y seguimiento al cumplimiento de los requerimientos, observaciones, recomendaciones y criterios que, en las materias de transparencia, acceso a la información y protección de datos personales, realice el SNT, y
9.     Efectuar las demás funciones que, en el ámbito de su competencia, le confieran las disposiciones jurídicas aplicables y su superior jerárquico.
1.8.3.3.1     SUBDIRECCIÓN DE VINCULACIÓN CON EL SISTEMA NACIONAL DE TRANSPARENCIA
Atribuciones:
Las atribuciones generales de la Subdirección de Vinculación con el Sistema Nacional de Transparencia se establecen en el artículo 59 del RIASF.
Funciones:
1.     Gestionar la información e integrar el material de apoyo que el superior jerárquico le encomiende para el desarrollo de las actividades inherentes que deriven de la participación de la ASF en el SNT;
2.     Atender las actividades concernientes a la participación de la ASF en las comisiones o grupos de trabajo del SNT;
3.     Participar en las actividades relacionadas con la atención y el seguimiento a los acuerdos y acciones adoptados en las sesiones del SNT, de acuerdo con las disposiciones jurídicas aplicables;
4.     Coadyuvar en la integración de la información y proporcionar el apoyo que se requiera para llevar a cabo el análisis y formulación de propuestas de acuerdos, lineamientos, metas, modelos, estrategias, políticas y demás instrumentos que se presenten para su aprobación en el SNT, conforme a las disposiciones jurídicas aplicables;
5.     Atender las acciones de formación, difusión, sensibilización, accesibilidad en materia de transparencia, acceso a la información, protección de datos personales, rendición de cuentas y gobierno abierto, así como participar en la formulación de propuestas de acuerdos de colaboración con instituciones públicas, organizaciones de la sociedad civil o del sector privado, identificados por el superior jerárquico, para el logro de los mismos fines;
6.     Operar la elaboración de propuesta y la gestión de acciones de capacitación en las materias de transparencia, acceso a la información, accesibilidad, protección de datos personales, rendición de cuentas y gobierno abierto, en coordinación con las instancias internas y externas competentes;
7.     Coadyuvar en el mantenimiento de los canales de comunicación y coordinación con las áreas
encargadas del SNF y SNA, así como en el desarrollo de las actividades y temáticas relacionadas con el SNT;
8.     Participar en la atención y seguimiento a los requerimientos, observaciones, recomendaciones y criterios que, en las materias de transparencia, acceso a la información y protección de datos personales, realice el SNT, y
9.     Efectuar las demás funciones que, en el ámbito de su competencia, le confieran las disposiciones jurídicas aplicables y su superior jerárquico.
 
ORGANIGRAMA DE LA UNIDAD DE IGUALDAD DE GÉNERO Y CULTURA DE LA FISCALIZACIÓN

1.9            UNIDAD DE IGUALDAD DE GÉNERO Y CULTURA DE LA FISCALIZACIÓN
Objetivo:
Implementar la Política de Igualdad de Género dentro de las labores sustantivas y adjetivas de la ASF, para fomentar un ambiente laboral con igualdad entre mujeres y hombres, sin discriminación, libre de violencia y con respeto a los derechos humanos; coordinar los trabajos del programa editorial y su política; así como proponer estrategias de difusión de la cultura de la fiscalización.
Atribuciones:
Las atribuciones generales de la Unidad de Igualdad de Género y Cultura de la Fiscalización se establecen en el artículo 17 y las específicas en el artículo 20 Bis del RIASF.
Funciones:
1.     Coordinar las estrategias dirigidas a fortalecer, difundir e impulsar una cultura institucional basada en la Política de Igualdad de Género, entre mujeres y hombres, sin discriminación, libre de violencia y con respeto a los derechos humanos entre el personal de la ASF;
2.     Coordinar los programas institucionales de investigación, sensibilización, capacitación, promoción y difusión en materia de igualdad de género, no discriminación, libre de violencia y respeto a los derechos humanos en la ASF;
3.     Promover mecanismos institucionales de colaboración con organizaciones de la sociedad civil, instituciones académicas, entes públicos y otras entidades, para impulsar actividades que propicien el conocimiento y difusión en materia de igualdad entre mujeres y hombres, no discriminación, libre de violencia y con respeto a los derechos humanos en la ASF;
4.     Coordinar las acciones para el funcionamiento del Comité de Igualdad de Género de la ASF;
5.     Representar al Comité de Igualdad de Género de la ASF en eventos y actividades oficiales;
6.     Dirigir y verificar el cumplimiento de la Política de Igualdad de Género y el Lineamiento de Operación del Comité de Igualdad de Género de la ASF y de los Grupos de Trabajo que lo conforman;
7.     Proponer al Auditor Superior de la Federación el programa y las actualizaciones respectivas de la Política Editorial, mismos que observen y atiendan la diversidad de públicos destinatarios en sus ediciones;
8.     Establecer las directrices y características en la producción, aprobación y difusión de los productos editoriales y las respectivas publicaciones que integren cada programa editorial anual, a fin de conservar la calidad y homogeneidad en las mismas;
9.     Promover la difusión de los contenidos y temáticas de los productos editoriales y las respectivas publicaciones en cada programa editorial anual, a fin de informar a la ciudadanía sobre el trabajo realizado por la ASF;
10.   Nombrar a las personas que fungirán como responsables de las secretarías técnicas de los órganos colegiados que preside el Titular de la UIGCF;
11.   Promover actividades y eventos con organizaciones de la sociedad civil, instituciones académicas, organismos e instituciones públicas y otras entidades nacionales e internacionales, en los que se fomente la discusión y análisis en torno a la cultura de la fiscalización;
12.   Participar en los trabajos de edición, publicación y difusión que realice la ASF;
13.   Convocar y presidir las sesiones ordinarias y extraordinarias del Comité Editorial de la ASF;
14.   Dirigir y verificar el cumplimiento de la Política Editorial y el Lineamiento de Operación del Comité Editorial de la ASF y de los Grupos de Trabajo que lo conforman;
15.   Representar al Comité Editorial de la ASF en eventos y actividades oficiales;
16.   Divulgar por diversos medios elementos gráficos que permitan una mayor comprensión sobre la cultura de la fiscalización, con base en las atribuciones de la ASF;
17.   Proponer al Auditor Superior de la Federación mecanismos de colaboración institucional que faciliten la comprensión y divulgación de la cultura de la fiscalización;
18.   Coordinar las estrategias de difusión, estudios, proyectos editoriales y foros de reflexión, análisis y debate, en torno a la cultura de la fiscalización, y
19.   Efectuar las demás funciones que, en el ámbito de su competencia, le confieran las disposiciones jurídicas aplicables y el Auditor Superior de la Federación.
La UIGCF, para la atención de los asuntos de su competencia y de las UA de su adscripción, será auxiliada por una Secretaría Técnica y Asesoría, cuyas funciones se pueden consultar en el Apartado VII. Funciones Generales.
 
ORGANIGRAMA DE LA DIRECCIÓN GENERAL DE IGUALDAD DE GÉNERO Y CULTURA DE LA FISCALIZACIÓN "A"
 

ORGANIGRAMA DE LA DIRECCIÓN GENERAL DE IGUALDAD DE GÉNERO Y CULTURA DE LA FISCALIZACIÓN "B"

1.9.1   DIRECCIÓN GENERAL DE IGUALDAD DE GÉNERO Y CULTURA DE LA FISCALIZACIÓN "A"
1.9.2   DIRECCIÓN GENERAL DE IGUALDAD DE GÉNERO Y CULTURA DE LA FISCALIZACIÓN "B"
Objetivo:
Coordinar las actividades relacionadas con la implementación de la Política de Igualdad de Género, entre mujeres y hombres, sin discriminación, libre de violencia y con respeto a los derechos humanos en la institución o de todas las personas; así como los trabajos del programa editorial, su política y las estrategias de difusión de la cultura de la fiscalización.
Atribuciones:
Las atribuciones generales de las Direcciones Generales de Igualdad de Género y Cultura de la Fiscalización "A" y "B" se establecen en el artículo 21 y las específicas en los artículos 57 Bis y 57 Ter del RIASF.
Funciones:
1.     Apoyar al Titular de la UIGCF en la coordinación de los trabajos relacionados con el Comité de Igualdad de Género de la ASF y el Comité Editorial de la ASF;
2.     Administrar, previo acuerdo con el superior jerárquico, las actividades relacionadas con la política institucional en materia de igualdad de género, entre mujeres y hombres, sin discriminación, libre de violencia y con un enfoque de respeto a los derechos humanos;
3.     Apoyar en las reuniones ordinarias y extraordinarias del Comité de Igualdad de Género de la ASF y del Comité Editorial de la ASF;
4.     Ejecutar, previo acuerdo con el superior jerárquico, las estrategias dirigidas a fortalecer la Política de Igualdad de Género y la cultura de la fiscalización;
5.     Administrar los programas institucionales de sensibilización, promoción y difusión en materia de igualdad de género y cultura de la fiscalización en la ASF;
6.     Proponer al Titular de la UIGCF, instrumentar actividades con organizaciones de la sociedad civil, instituciones académicas, entes públicos y con otras entidades nacionales e internacionales, para propiciar el conocimiento y difusión en materia de igualdad de género y cultura de la fiscalización en la ASF;
7.     Proponer al Titular de la UIGCF el programa y la política editorial, mismos que deberán observar y atender a la diversidad de públicos destinatarios en sus ediciones y garantizar el enfoque de divulgación con un lenguaje ciudadano a fin de darle valor público al trabajo sustantivo y adjetivo realizado por la ASF;
 
8.     Instrumentar, previo acuerdo con su superior jerárquico, los mecanismos de producción, aprobación y difusión de los productos editoriales que integran cada programa editorial anual, a fin de conservar la calidad y homogeneidad en las mismas;
9.     Recopilar los contenidos y temáticas de los productos editoriales incluidos en cada programa editorial anual;
10.   Proponer al Titular de la UIGCF la realización de eventos y actividades con organizaciones de la sociedad civil, instituciones académicas, organismos e instituciones públicas y otras entidades nacionales e internacionales, en los que se fomente la discusión y análisis en torno a la cultura de la fiscalización e igualdad de género;
11.   Realizar el cuidado de las ediciones de los productos editoriales del Comité Editorial de la ASF;
12.   Proponer al Titular de la UIGCF, mecanismos de colaboración institucional que faciliten la comprensión y divulgación de la cultura de la fiscalización;
13.   Coordinar programas de actualización y capacitación al personal de la ASF, para impulsar y fortalecer la Política de Igualdad de Género, la no discriminación, el acceso a una vida libre de violencia y el respeto a los derechos humanos;
14.   Impulsar actividades que promuevan el conocimiento, capacitación, sensibilización y difusión en materia de igualdad de género;
15.   Impulsar actividades que promuevan el conocimiento y difusión en materia de la cultura de la fiscalización, y
16.   Efectuar las demás funciones que, en el ámbito de su competencia, le confieran las disposiciones jurídicas aplicables y su superior jerárquico.
Las Direcciones Generales de Igualdad de Género y Cultura de la Fiscalización "A" y "B", para la atención de los asuntos de su competencia y de las UA de su adscripción, serán auxiliadas cada una por una Secretaría Técnica, cuyas funciones se pueden consultar en el Apartado VII. Funciones Generales.
1.9.1.1     DIRECCIÓN DE IGUALDAD DE GÉNERO Y CULTURA DE LA FISCALIZACIÓN "A1"
Atribuciones:
Las atribuciones generales de la Dirección de Igualdad de Género y Cultura de la Fiscalización "A1" se establecen en el artículo 58 del RIASF.
Funciones:
1.     Difundir la Política de Igualdad de Género de la ASF;
2.     Coadyuvar en la organización y desarrollo de las sesiones ordinarias y extraordinarias del Comité de Igualdad de Género de la ASF y de sus grupos de trabajo;
3.     Formular, previo acuerdo con su superior jerárquico, las estrategias dirigidas a fortalecer la Política de Igualdad de Género;
4.     Coordinar actividades, proyectos y acciones de difusión, sensibilización y capacitación para la promoción de una cultura institucional de igualdad de género, entre mujeres y hombres, de no discriminación, acceso a una vida libre de violencia y con respeto a los derechos humanos;
5.     Auxiliar a las UA que lo soliciten a incorporar en sus actividades la Política de Igualdad de Género;
6.     Coordinar la elaboración de propuestas de mejora en materia de igualdad de género, entre mujeres y hombres, no discriminación, libre de violencia y con respeto a los derechos humanos;
7.     Verificar el empleo del lenguaje incluyente y no sexista en las propuestas de difusión y capacitación de la UIGCF, y
8.     Efectuar las demás funciones que, en el ámbito de su competencia, le confieran las disposiciones jurídicas aplicables y su superior jerárquico.
1.9.1.1.1   SUBDIRECCIÓN DE IGUALDAD DE GÉNERO "A1.1"
Atribuciones:
Las atribuciones generales de la Subdirección de Igualdad de Género "A1.1" se establecen en el artículo 59 del RIASF.
Funciones:
1.     Dar a conocer la Política de Igualdad de Género;
2.     Elaborar los materiales e insumos para el desarrollo de las sesiones ordinarias y extraordinarias del Comité de Igualdad de Género de la ASF y de sus grupos de trabajo;
3.     Desarrollar la propuesta de estrategias dirigidas a fortalecer la Política de Igualdad de Género;
4.     Desarrollar metodologías y recursos didácticos para la difusión y sensibilización en materia de igualdad de género;
5.     Asesorar a las UA que lo soliciten, a incorporar en sus actividades la Política de Igualdad de Género;
6.     Ejecutar las estrategias de difusión en materia de igualdad de género, no discriminación, acceso a una vida libre de violencia y con respeto a los derechos humanos, y
7.     Efectuar las demás funciones que, en el ámbito de su competencia, le confieran las disposiciones jurídicas aplicables y su superior jerárquico.
1.9.2.1     DIRECCIÓN DE IGUALDAD DE GÉNERO Y CULTURA DE LA FISCALIZACIÓN "B1"
Atribuciones:
Las atribuciones generales de la Dirección de Igualdad de Género y Cultura de la Fiscalización "B1" se establecen en el artículo 58 del RIASF.
Funciones:
1.     Difundir la Política Editorial y promover la cultura de la fiscalización en la institución;
2.     Coadyuvar en la organización y desarrollo de las sesiones ordinarias y extraordinarias del Comité Editorial de la ASF y de sus grupos de trabajo;
3.     Formular, previo acuerdo con su superior jerárquico, las estrategias dirigidas a fortalecer la Política Editorial y la cultura de la fiscalización;
4.     Presentar el proyecto del programa y de la Política Editorial, mismos que deberán observar y atender la diversidad de públicos objetivo en sus ediciones;
5.     Formular las directrices y características en la producción, aprobación y difusión de productos editoriales y las respectivas publicaciones que integran cada programa editorial anual, a fin de conservar la calidad y homogeneidad en las mismas;
6.     Integrar los contenidos y temáticas de los productos editoriales incluidos en cada programa editorial anual, a fin de difundir e informar a la ciudadanía sobre el trabajo realizado por la ASF;
7.     Definir mecanismos de difusión que faciliten la comprensión de la cultura de la fiscalización;
8.     Presentar actividades que promuevan el conocimiento y difusión en materia de la cultura de la fiscalización, y
9.     Efectuar las demás funciones que, en el ámbito de su competencia, le confieran las disposiciones jurídicas aplicables y su superior jerárquico.
1.9.2.1.1   SUBDIRECCIÓN DE CULTURA DE LA FISCALIZACIÓN "B1.1"
Atribuciones:
Las atribuciones generales de la Subdirección de Cultura de la Fiscalización "B1.1" se establecen en el artículo 59 del RIASF.
Funciones:
1.     Dar a conocer la Política Editorial, así como promover la cultura de la fiscalización de la ASF;
 
2.     Elaborar los materiales e insumos para el desarrollo de las sesiones ordinarias y extraordinarias del Comité Editorial de la ASF;
3.     Desarrollar e instrumentar las propuestas de estrategias dirigidas a fortalecer la Política Editorial, así como para la difusión de la cultura de la fiscalización;
4.     Aplicar las directrices y características en la producción, aprobación y difusión de los productos editoriales y las respectivas publicaciones que integran cada programa editorial anual, a fin de conservar la calidad y homogeneidad en las mismas;
5.     Formular los contenidos y temáticas de los productos editoriales y las respectivas publicaciones incluidas en cada programa editorial anual, cuando así sea solicitado, y
6.     Efectuar las demás funciones que, en el ámbito de su competencia, le confieran las disposiciones jurídicas aplicables y su superior jerárquico.
VII.          FUNCIONES GENERALES
AUDITORÍAS ESPECIALES
Atribuciones:
Las atribuciones generales de las Auditorías Especiales se establecen en el artículo 12 del RIASF.
Funciones:
1.     Suplir en sus ausencias al Auditor Superior de la Federación, de conformidad con lo establecido en la LFRCF y en el RIASF;
2.     Proponer al Auditor Superior de la Federación las auditorías que integrarán el PAAF, así como sus modificaciones;
3.     Ordenar, realizar y supervisar las auditorías e investigaciones conforme al PAAF;
4.     Dar cuenta al Auditor Superior de la Federación del despacho de los asuntos de su competencia, así como de los programas cuya coordinación se les hubiere asignado;
5.     Coordinar la planeación, programación y ejecución de los programas aprobados por el Auditor Superior de la Federación; las actividades de las direcciones generales y UA a su cargo, y la elaboración de los análisis temáticos que sirvan de insumos para la preparación del Informe General y de los informes de auditoría;
6.     Requerir a los auditores externos copia de los informes y dictámenes de las auditorías y revisiones por ellos practicadas a las entidades fiscalizadas y, de ser necesario, el soporte documental;
7.     Requerir a terceros que hubieran contratado con las entidades fiscalizadas obra pública, bienes o servicios, a cualquier entidad o persona física o moral, pública o privada, o aquellas que hayan sido subcontratadas por terceros, la información relacionada con la documentación justificativa y comprobatoria del ejercicio de recursos públicos a fin de realizar la función de fiscalización;
8.     Solicitar, obtener y tener acceso a toda la información y documentación, que sea necesaria para llevar a cabo la auditoría correspondiente, sin importar el carácter de confidencial o reservado de la misma, en poder de las entidades fiscalizadas, en la SFP y homólogas en las entidades federativas, los órganos internos de control, las ELF, los auditores externos de las entidades fiscalizadas, fideicomisos u otras figuras del sector financiero, y las autoridades hacendarias federales y locales;
9.     Solicitar la información que las disposiciones legales consideren de carácter reservado o confidencial cuando esté relacionada directamente con la captación, recaudación, administración, manejo, custodia, ejercicio, aplicación de los ingresos y egresos federales y la deuda pública, estando obligados a mantener la misma reserva;
10.   Participar en el análisis del IAGF y en la elaboración del Informe General en la forma en que determine el Auditor Superior de la Federación;
11.   Participar en la revisión, análisis y evaluación de la información incluida en la Cuenta Pública y demás informes que generen los Poderes de la Unión, los órganos constitucionalmente autónomos, las entidades federativas, los municipios y las alcaldías de la Ciudad de México, y sus dependencias y entidades;
12.   Realizar, ordenar y comisionar al personal para efectuar visitas domiciliarias para exigir la exhibición de los libros, papeles, contratos, convenios, nombramientos, dispositivos magnéticos o electrónicos de almacenamiento de información, documentos y archivos indispensables para la realización de sus investigaciones, sujetándose a las leyes respectivas y a las formalidades establecidas para los cateos, con motivo de la fiscalización superior, así como realizar entrevistas y reuniones con particulares o con los servidores públicos de las entidades fiscalizadas, necesarias para conocer directamente el ejercicio de sus funciones;
13.   Comisionar a los auditores encargados de practicar las auditorías a su cargo y, en su caso, a los que han sido habilitados mediante la contratación de despachos o profesionales independientes, en términos de lo dispuesto por el artículo 26 de la LFRCF;
14.   Celebrar los contratos a que se refiere el artículo 26 de la LFRCF;
15.   Coordinar y supervisar las auditorías practicadas por las UA a su cargo, y mantener informado al Auditor Superior de la Federación sobre el desarrollo de sus actividades;
16.   Verificar que las entidades fiscalizadas que hubieren captado, recaudado, custodiado, manejado, administrado, aplicado o ejercido recursos públicos, lo hayan realizado conforme a los programas aprobados y montos autorizados, así como en el caso de los egresos, con cargo a las partidas correspondientes, con apego a las disposiciones legales, reglamentarias y administrativas aplicables;
17.   Determinar la suspensión o cambio de modalidad de las auditorías y ordenar su publicación, de conformidad con lo establecido en la fracción VII, del artículo 17 Ter, de la LFRCF;
18.   Verificar que las auditorías a su cargo incluyan el examen relativo al establecimiento, por parte de las entidades fiscalizadas, de los mecanismos para medir e informar sobre los resultados y la eficacia de las acciones, así como sobre la adopción de las prácticas más convenientes de control interno y para la gestión pública;
19.   Proponer la actualización del marco normativo general y de los criterios para la fiscalización superior a cargo de la ASF, así como de las demás reglas, lineamientos, directrices, estándares y cualquier otra disposición de carácter interno;
20.   Verificar que las operaciones que realicen las entidades fiscalizadas sean acordes con la LIF y el PEF y se efectúen con apego a las disposiciones respectivas del Código Fiscal de la Federación y leyes fiscales sustantivas; las leyes Federal de Deuda Pública, General de Partidos Políticos; Federal de Presupuesto y Responsabilidad Hacendaria, orgánicas del Congreso General de los Estados Unidos Mexicanos, de la Administración Pública Federal, del Poder Judicial de la Federación; de Asociaciones Público Privadas, de Petróleos Mexicanos y de la Comisión Federal de Electricidad y de Disciplina Financiera de las Entidades Federativas y los Municipios, las correspondientes a obras públicas y adquisiciones de las entidades federativas, y demás disposiciones legales, reglamentarias y administrativas aplicables a estas materias;
21.   Fiscalizar, conforme al PAAF, directamente los recursos federales que administren o ejerzan las entidades federativas, los municipios y las alcaldías de la Ciudad de México, así como los recursos federales que se destinen y se ejerzan por cualquier entidad, persona física o moral, pública o privada y los transferidos a fideicomisos, mandatos, fondos o cualquier otra figura jurídica, sin perjuicio de la competencia de otras autoridades y de los derechos de los usuarios del sistema financiero;
22.   Practicar auditorías del desempeño a las entidades fiscalizadas en los términos previstos en la LFRCF;
23.   Revisar y fiscalizar las participaciones federales conforme a la facultad establecida en el artículo 79, fracción I, párrafo segundo, de la CPEUM, incluyendo los procesos realizados por el Gobierno Federal, las entidades federativas, los municipios y las alcaldías de la Ciudad de México, relativos a la aplicación de las fórmulas de distribución de las participaciones federales; la oportunidad en la ministración de los recursos; el ejercicio de los recursos conforme a las disposiciones locales aplicables, y el financiamiento y otras obligaciones e instrumentos financieros garantizados con participaciones federales y, en su caso, el cumplimiento de los objetivos de los programas financiados con estos recursos, conforme a lo previsto en los presupuestos locales y la deuda de las entidades federativas garantizada con participaciones federales;
24.   Fiscalizar las garantías que, en términos de la Ley de Disciplina Financiera de las Entidades Federativas y los Municipios, otorgue el Gobierno Federal sobre los financiamientos y otras obligaciones contratados por los estados y municipios, así como el destino y ejercicio de los recursos correspondientes a la deuda pública contratada que hayan realizado dichos gobiernos estatales y municipales;
25.   Fiscalizar, respecto de las reglas presupuestarias y de ejercicio, y de la contratación de deuda pública y obligaciones previstas en la Ley de Disciplina Financiera de las Entidades Federativas y los Municipios, la observancia de las reglas de disciplina financiera, la contratación de los financiamientos y otras obligaciones dentro de los límites establecidos por el sistema de alertas, y el cumplimiento de inscribir y publicar la totalidad de sus financiamientos y otras obligaciones en el registro público único;
26.   Fiscalizar los sistemas de tecnologías de información, comunicaciones y control para evaluar la operación de los sistemas de cómputo y redes de comunicaciones, así como para constatar que los recursos destinados a dichos sistemas se hayan ajustado a lo presupuestado y al fin establecido, comprobar su aprovechamiento y evaluar el cumplimiento de metas y objetivos, conforme a las disposiciones jurídicas aplicables;
27.   Recabar e integrar la documentación necesaria para ejercitar las acciones que procedan como resultado de las irregularidades que se detecten en las auditorías que se practiquen;
28.   Formular los resultados y las observaciones que se deriven de las auditorías que practiquen las UAA a su cargo, incluyendo las recomendaciones y acciones;
29.   Solicitar copia certificada de la información y documentación original o, en su caso, de las constancias que obren en los archivos de las entidades fiscalizadas, con las limitaciones que señalan los ordenamientos jurídicos en materia de reserva, confidencialidad, secrecía y de acceso a la información pública gubernamental;
30.   Obtener durante el desarrollo de las auditorías, estudios, análisis, diagnósticos, evaluaciones e investigaciones, copia de la información y documentación original o, en su caso, de las constancias que tenga a la vista y certificarla, previo cotejo con sus originales;
31.   Expedir copias certificadas de constancias que obren en sus archivos, con las limitaciones que señalan las disposiciones jurídicas en materia de reserva, confidencialidad, secrecía y de acceso a la información pública gubernamental;
32.   Solicitar la comparecencia de las personas que se considere necesario, en la fecha y lugar que se les señale, para celebrar las reuniones en las que se les den a conocer los resultados y, en su caso, las observaciones preliminares de las auditorías que se les practicaron, sin perjuicio de que puedan ser convocados a las reuniones de trabajo que se estimen necesarias durante el desarrollo de las auditorías, conforme a la LFRCF;
33.   Autorizar los proyectos de informes de auditoría, estudios, análisis, diagnósticos, evaluaciones e investigaciones formulados por las direcciones generales y UAA a su cargo;
34.   Formular, en su caso, la parte conducente del Informe General;
35.   Presentar por sí o mediante sus direcciones generales, denuncias de juicio político de conformidad con lo señalado en el Título Cuarto de la CPEUM, como resultado de las irregularidades detectadas con motivo de la fiscalización superior, con apoyo en los dictámenes técnicos respectivos;
36.   Participar en la elaboración de estudios, análisis, evaluaciones y diagnósticos que competan a la ASF, en la forma que determine el Auditor Superior de la Federación;
37.   Desempeñar las comisiones que el Auditor Superior de la Federación les encomiende y mantenerlo informado sobre el desarrollo de las mismas;
38.   Vigilar el cumplimiento de la normativa aplicable al funcionamiento de las direcciones generales a su cargo y, en su caso, proponer al Auditor Superior de la Federación las modificaciones que estimen convenientes;
39.   Vigilar el cumplimiento de las disposiciones laborales en las direcciones generales de su adscripción;
40.   Participar en la elaboración, organización y funcionamiento del SGC;
41.   Participar en la elaboración, organización y funcionamiento del Plan Estratégico de la ASF;
42.   Instruir a los directores generales, directores, subdirectores, jefes de departamento y demás personal, el cumplimiento de las metas y objetivos comprometidos en el Plan Estratégico de la ASF y participar en las reuniones de seguimiento y evaluación;
43.   Participar en el SNT y en el SNF;
44.   Proponer al Auditor Superior de la Federación las actividades de capacitación que se requieran para elevar el nivel técnico y profesional del personal que tengan adscrito, así como evaluar su desempeño conforme a las políticas y procedimientos establecidos en la ASF y por el Estatuto del Servicio Fiscalizador de Carrera de la ASF, así como intervenir en el reclutamiento, licencias, promociones, remociones y terminación de la relación laboral del personal a su cargo;
45.   Proponer al Auditor Superior de la Federación los nombramientos del personal de mando superior de la ASF que integran las UA de su adscripción y designar al resto del personal de confianza adscrito a las mismas, así como tramitar ante la UGA la terminación de los efectos de dichos nombramientos cuando proceda, acompañando los documentos que acrediten las razones de dicha terminación, en los términos de las disposiciones jurídicas aplicables;
46.   Adscribir, remover, cambiar de adscripción, comisionar y reasignar a los servidores públicos de las UA que dependan de ellos, para lo cual deberán informar a la DGRH para los efectos administrativos correspondientes;
47.   Aportar la información que les corresponda para formular el proyecto de presupuesto anual de la ASF, así como integrar la correspondiente a las direcciones generales y otras UA a su cargo;
48.   Coordinarse entre sí y con los titulares de unidad para el mejor desempeño de sus atribuciones;
49.   Proponer al Auditor Superior de la Federación los proyectos de convenios con las entidades fiscalizadas y las ELF, los municipios y las alcaldías en la Ciudad de México, con el propósito de apoyar y eficientar la fiscalización de los recursos federales y la coordinación para la fiscalización superior sin detrimento de su facultad fiscalizadora; así como los convenios interinstitucionales con entidades homólogas extranjeras para la realización de sus atribuciones, con apego a las disposiciones jurídicas aplicables;
50.   Asistir y participar en los comités, comisiones o grupos de trabajo que les correspondan dentro del ámbito de su competencia;
51.   Crear, modificar o suprimir, en el ámbito de su competencia, los comités internos que estimen convenientes para la coordinación de sus actividades, así como emitir las normas para su organización y funcionamiento;
52.   Proponer, en los términos de la LGCG y de la LGA, las modificaciones a los principios, normas, procedimientos, métodos y sistemas de registro y contabilidad, así como las disposiciones para el archivo, guarda y custodia de los libros y documentos justificativos y comprobatorios del ingreso, gasto y deuda pública y todos aquellos elementos que posibiliten la rendición de cuentas y la práctica de las auditorías;
53.   Presentar al Auditor Superior de la Federación las propuestas que se deriven de las auditorías y de los análisis de su competencia, que representen sugerencias a la Cámara de Diputados para modificar disposiciones legales, a fin de mejorar la gestión financiera y el desempeño de las entidades fiscalizadas;
54.   Dar a conocer a las entidades fiscalizadas la parte que les corresponda de los resultados finales de las auditorías y las observaciones preliminares que se deriven de la revisión de la Cuenta Pública, a efecto de que dichas entidades presenten las justificaciones y aclaraciones que correspondan;
55.   Autorizar la inclusión en los informes de auditoría de las acciones y recomendaciones que procedan de conformidad con la LFRCF y demás disposiciones jurídicas aplicables;
56.   Coordinarse, en su caso, con los titulares de las ELF en el marco del SNF;
57.   Grabar en audio o video cualquiera de las reuniones de trabajo y audiencias previstas en la LFRCF, previo consentimiento por escrito signado con firma autógrafa, o bien firma electrónica cuando se trate del proceso de fiscalización por medios electrónicos, de la o las personas que participen o a solicitud de la entidad fiscalizada, para integrar el archivo electrónico correspondiente;
58.   Solicitar a las entidades fiscalizadas información del ejercicio en curso respecto de procesos concluidos, para la planeación de la fiscalización superior;
59.   Instruir la atención de las solicitudes de información, aclaraciones, observaciones, recomendaciones y demás requerimientos que formulen los órganos de control y evaluación, tanto internos como externos;
60.   Observar la política y estrategias institucionales en materia de ética e integridad, así como promoverlas en las UA de su adscripción, y
61.   Efectuar las demás funciones que, en el ámbito de su competencia, le confieran las disposiciones jurídicas aplicables y el Auditor Superior de la Federación.
Las funciones antes señaladas podrán ejercerse a través de medios físicos o electrónicos mediante el Buzón Digital de la ASF o cualquier otra herramienta tecnológica que al efecto se implemente, en términos del último párrafo del artículo 12 y del artículo específico que corresponda del RIASF.
UNIDADES
Atribuciones:
Las atribuciones generales de las Unidades se establecen en el artículo 17 del RIASF.
Funciones:
1.     Acordar con el Auditor Superior de la Federación el despacho de los asuntos relacionados con las UA de su adscripción o de los programas cuya coordinación se les hubieren asignado;
2.     Coordinar la planeación y programación de las actividades de las UA de su adscripción y someterlos a la consideración del Auditor Superior de la Federación;
3.     Organizar, dirigir, supervisar, controlar y evaluar el desarrollo de las funciones y la ejecución de los programas de las UA de su adscripción, conforme a los lineamientos y criterios generales que establezca el Auditor Superior de la Federación;
4.     Elaborar y proponer al Auditor Superior de la Federación los proyectos sobre la organización y el funcionamiento de las UA de su adscripción;
5.     Participar en la elaboración, organización y funcionamiento del SGC;
6.     Proponer al Auditor Superior de la Federación las actividades de capacitación para elevar el nivel técnico y profesional del personal y evaluar su desempeño conforme a las políticas y procedimientos establecidos en la ASF y por el Estatuto del Servicio Fiscalizador de Carrera de la ASF, así como intervenir en los ingresos, licencias, promociones, remociones y terminación de la relación laboral, tanto del personal a su cargo, como de las UA de su adscripción;
7.     Desempeñar las comisiones que el Auditor Superior de la Federación les confiera y mantenerlo informado sobre el desarrollo de sus actividades;
8.     Aportar la información que les corresponda para formular el proyecto de presupuesto anual de la ASF, así como integrar la información correspondiente de las UA de su adscripción;
9.     Participar en la elaboración del Informe General, así como, en su caso, en la elaboración de los informes de auditoría, en el ámbito de sus respectivas competencias;
10.   Vigilar el cumplimiento de las disposiciones laborales y de la normativa aplicable al funcionamiento de las UA de su adscripción y, en su caso, proponer las modificaciones procedentes;
11.   Adscribir, remover, cambiar de adscripción, comisionar y reasignar a los servidores públicos de las UA que dependan de ellos, para lo cual deberán informar a la DGRH para los efectos administrativos correspondientes;
12.   Asistir y participar en los comités, comisiones o grupos de trabajo que les correspondan dentro del ámbito de su competencia y los que les señale el Auditor Superior de la Federación;
13.   Crear, en el ámbito de su competencia, los comités internos que estimen convenientes para la coordinación de sus actividades, así como emitir las normas para su organización y funcionamiento;
14.   Expedir copias certificadas de constancias que obren en sus archivos, con las limitaciones que señalan las disposiciones jurídicas en materia de reserva, confidencialidad, secrecía y de acceso a la información pública gubernamental;
15.   Proponer al Auditor Superior de la Federación los nombramientos del personal de mando superior de la ASF que integran las UA de su adscripción y designar al resto del personal de confianza adscrito a las mismas, así como tramitar ante la UGA la terminación de los efectos de dichos nombramientos cuando proceda, acompañando los documentos que acrediten las razones de dicha terminación, en los términos de las disposiciones jurídicas aplicables;
16.   Participar en el SNT y en el SNF;
17.   Instruir a los directores generales, directores, subdirectores, jefes de departamento y demás personal, el cumplimiento de las metas y objetivos comprometidos en el Plan Estratégico de la ASF y participar en las reuniones de seguimiento y evaluación;
18.   Vigilar el cumplimiento de las disposiciones jurídicas aplicables en las materias de transparencia, acceso a la información y protección de datos personales, rendición de cuentas, gobierno abierto y archivos de las UA de su adscripción;
19.   Coordinarse entre sí y con los auditores especiales para el mejor desempeño de sus atribuciones;
20.   Instruir la atención de las solicitudes de información, aclaraciones, observaciones, recomendaciones y demás requerimientos que formulen los órganos de control y evaluación, tanto internos como externos;
21.   Observar la política y estrategias institucionales en materia de ética e integridad, así como promoverlas en las UA de su adscripción, y
22.   Efectuar las demás funciones que, en el ámbito de su competencia, le confieran las disposiciones jurídicas aplicables y el Auditor Superior de la Federación.
DIRECCIONES GENERALES
Atribuciones:
 
Las atribuciones generales de las Direcciones Generales se establecen en el artículo 21 del RIASF.
Funciones:
1.     Planear y programar anualmente las actividades correspondientes a la dirección general a su cargo y someterlas a la consideración de su superior jerárquico;
2.     Dar seguimiento e informar los avances de los programas de actividades que correspondan a sus áreas;
3.     Ejecutar y controlar los programas específicos y presupuestos asignados para el desarrollo de las funciones de la competencia de las UA de su adscripción;
4.     Acordar con su superior jerárquico la resolución de los asuntos cuya tramitación se encuentre dentro del ámbito de su competencia;
5.     Realizar auditorías, estudios, análisis, diagnósticos, evaluaciones, investigaciones, opiniones, dictámenes, informes y demás documentos que les correspondan de conformidad con sus atribuciones o les sean requeridos por su superior jerárquico;
6.     Realizar, en el ámbito de su competencia, las revisiones de situaciones irregulares que se denuncien en términos de la LFRCF, respecto del ejercicio fiscal en curso o de ejercicios anteriores distintos al de la Cuenta Pública en revisión;
7.     Poner del conocimiento a la DGAFCF o a la DGAFGF, según corresponda, los actos u omisiones que pudieran implicar alguna irregularidad o conducta ilícita que por su naturaleza requieran de técnicas de auditoría forense, documentando indicios, con pruebas válidas, derivados de los hallazgos e irregularidades que se detecten con motivo de la práctica de sus propias auditorías y que para la acreditación de dichos hechos irregulares necesiten la utilización de técnicas propias de la auditoría forense;
8.     Proporcionar toda la información requerida por la DGAFCF y por la DGAFGF, según corresponda, relacionada con posibles irregularidades o conductas ilícitas;
9.     Proporcionar, conforme a sus atribuciones y de acuerdo con las políticas y normas establecidas en la materia, la información, documentación, datos, informes y asesorías o cooperación técnica que les requieran otras áreas de la ASF;
10.   Participar en el análisis del IAGF y en la elaboración de los informes de auditoría, así como en la integración del Informe General, en la forma en que determine su superior jerárquico;
11.   Desempeñar las comisiones y, en su caso, participar en las auditorías, estudios, análisis y evaluaciones que determine su superior jerárquico, así como mantenerlo informado sobre los resultados de sus actividades;
12.   Supervisar la aplicación de los mecanismos de control y evaluación para el mejoramiento de la eficiencia operativa y funcional del área a su cargo, tanto en el ámbito interno como hacia el resto de las áreas de la ASF, de acuerdo con los manuales de organización y de procedimientos;
13.   Proporcionar la información que se les requiera para elaborar el anteproyecto de presupuesto anual de la ASF;
14.   Vigilar el cumplimiento de las disposiciones laborales aplicables al funcionamiento de las UA a su cargo;
15.   Proponer a su superior jerárquico los nombramientos del personal de confianza de las áreas a su cargo, así como tramitar ante la UGA la terminación de los efectos de dichos nombramientos cuando procedan, acompañando los documentos que acrediten las razones de dicha terminación, en los términos de las disposiciones jurídicas aplicables;
16.   Detectar las necesidades de capacitación del personal que tenga adscrito y proponer conforme a la normativa interna las actividades correspondientes;
17.   Verificar el cumplimiento de las obligaciones de transparencia, la atención de las solicitudes de acceso a la información y protección de datos conforme a lo previsto en las disposiciones jurídicas aplicables, así como de las resoluciones, requerimientos, recomendaciones y criterios que emitan el SNT y el INAI;
18.   Verificar la formulación de alegatos derivados de los recursos de revisión interpuestos con motivo de las solicitudes de acceso a la información pública y de protección de datos personales, así como de los informes justificados respecto de las denuncias por incumplimiento a las obligaciones de transparencia previstas en las disposiciones jurídicas en materia de transparencia y acceso a la información pública;
19.   Verificar, en el ámbito de su competencia, la implementación de políticas y programas de protección de datos personales aprobados por el Comité de Transparencia de la ASF, los cuales podrán incluir, entre otros, trabajos relativos al documento de seguridad de la ASF, a los avisos de privacidad, así como al establecimiento y mantenimiento de medidas de seguridad administrativas, físicas y técnicas para la protección de los datos personales en su posesión;
20.   Proponer a su superior jerárquico los proyectos de manuales de organización y de procedimientos, así como la demás normativa correspondiente a la dirección general a su cargo;
21.   Recabar, integrar y presentar a su superior jerárquico la documentación y evidencias necesarias para la presentación de las denuncias o querellas penales sobre hechos que afecten el patrimonio de la ASF o en las que tenga interés jurídico;
22.   Proponer a su superior jerárquico la suspensión o cambio de modalidad de las auditorías, y ordenar la publicación de dicha determinación de conformidad con las disposiciones normativas aplicables;
23.   Proponer a su superior jerárquico los criterios, procedimientos, métodos y sistemas para la selección de auditorías;
24.   Adscribir, remover, cambiar de adscripción, comisionar y reasignar a los servidores públicos de las UA que dependan de ellos, para lo cual deberán informar a la DGRH para los efectos administrativos correspondientes;
25.   Planear, conforme al PAAF, las actividades relacionadas con la fiscalización superior y elaborar los análisis temáticos que sirvan de insumos para la preparación del Informe General, así como de los informes de auditoría;
26.   Verificar que las operaciones que realicen las entidades fiscalizadas sean acordes con la LIF y el PEF y se efectúen con apego a las disposiciones respectivas del Código Fiscal de la Federación y leyes fiscales sustantivas; las leyes Federal de Deuda Pública, General de Partidos Políticos; Federal de Presupuesto y Responsabilidad Hacendaria, orgánicas del Congreso General de los Estados Unidos Mexicanos, de la Administración Pública Federal, del Poder Judicial de la Federación; de Asociaciones Público Privadas, de Petróleos Mexicanos y de la Comisión Federal de Electricidad y de Disciplina Financiera de las Entidades Federativas y los Municipios, las correspondientes a obras públicas y adquisiciones de las entidades federativas, y demás disposiciones legales, reglamentarias y administrativas aplicables a estas materias;
27.   Verificar el cumplimiento del marco normativo general para la fiscalización superior a cargo de la ASF, así como de las demás reglas, lineamientos, directrices, estándares y cualquiera otra disposición de carácter interno y proponer a su superior jerárquico las actualizaciones pertinentes;
28.   Solicitar y obtener toda la información que a juicio de la ASF sea necesaria para la etapa de planeación, desarrollo y seguimiento de las auditorías, estudios, análisis, diagnósticos, evaluaciones e investigaciones de conformidad con las disposiciones jurídicas aplicables;
29.   Solicitar, obtener y tener acceso a la información y documentación que a juicio de la ASF sea necesaria para llevar a cabo la auditoría, estudio, análisis, diagnóstico, evaluación e investigación correspondiente, que obren en poder de:
a.   Las entidades fiscalizadas;
b.   La SFP y homólogas en las entidades federativas;
c.    Los órganos internos de control;
 
d.   Las ELF;
e.   Los auditores externos de las entidades fiscalizadas;
f.    Instituciones de crédito, fideicomisos u otras figuras del sector financiero, y
g.   Autoridades hacendarias federales y locales.
30.   Requerir a terceros que hubieran contratado con las entidades fiscalizadas obra pública, bienes o servicios mediante cualquier título legal y a cualquier entidad o persona física o moral, pública o privada, o aquellos que hayan sido subcontratados por terceros, la información y documentación justificativa y comprobatoria del ejercicio de recursos públicos;
31.   Coordinar y supervisar la práctica de auditorías solicitando información y documentación durante el desarrollo de las mismas para ser revisada en las instalaciones de las propias entidades fiscalizadas o en las oficinas de la ASF;
32.   Solicitar a las instancias de control competentes, en el ámbito de sus atribuciones, copia de los informes y dictámenes de las auditorías por ellas practicadas o a través de despachos externos;
33.   Solicitar a las entidades fiscalizadas información del ejercicio en curso, respecto de procesos concluidos, para la planeación de la fiscalización superior;
34.   Solicitar a la DGJ el inicio de los procedimientos de imposición de multa en caso de incumplimiento en la entrega de la información o documentación requerida para la realización de las funciones de fiscalización;
35.   Establecer comunicación con las entidades fiscalizadas para facilitar la práctica de las auditorías, estudios y evaluación de políticas públicas a su cargo, de acuerdo con las normas que al respecto dicte el Auditor Superior de la Federación;
36.   Realizar, ordenar y comisionar al personal que efectuará visitas domiciliarias a particulares, personas físicas o morales, incluyendo a los terceros que hubiesen contratado obra pública, adquisición de bienes o servicios con las entidades fiscalizadas, así como a los subcontratados por terceros, para exigir la exhibición de los libros, papeles, contratos, convenios, nombramientos, dispositivos magnéticos o electrónicos de almacenamiento de información, documentos y archivos indispensables para la realización de sus investigaciones, así como la evidencia documental de los costos y gastos que erogaron para cumplir con los contratos sujetándose a las leyes respectivas y a las formalidades establecidas para los cateos, con motivo de la fiscalización superior;
37.   Comisionar a los auditores encargados de practicar las auditorías, estudios y evaluaciones de políticas públicas a su cargo y, en su caso, a los que han sido habilitados mediante la contratación de despachos o profesionales independientes, en términos de lo dispuesto por el artículo 26 de la LFRCF;
38.   Realizar entrevistas y reuniones con particulares o con los servidores públicos de las entidades fiscalizadas, necesarias para conocer directamente el ejercicio de sus funciones;
39.   Dar a conocer a las entidades fiscalizadas la parte que les corresponda de los resultados finales de las auditorías y las observaciones preliminares que se deriven de la revisión de la Cuenta Pública, a efecto de que dichas entidades presenten las justificaciones y aclaraciones que correspondan;
40.   Convocar a las reuniones de trabajo que estime necesarias durante las auditorías correspondientes, para la revisión de los resultados;
41.   Suscribir conjuntamente con las entidades fiscalizadas, las actas en las que consten los términos de las recomendaciones que, en su caso, sean acordadas y los mecanismos para su atención, sin perjuicio de que la ASF pueda emitir recomendaciones en los casos en que no logre acuerdos con las entidades fiscalizadas, conforme a lo establecido en el artículo 42 de la LFRCF;
42.   Aprobar y someter a la consideración de su superior jerárquico las recomendaciones y acciones que, en el ámbito de su competencia, se deban formular a las entidades fiscalizadas;
43.   Elaborar los proyectos de informes de las auditorías en las que participen e incluir las acciones que, en su caso, correspondan;
44.   Aprobar la información contenida en los informes de auditoría y en el Informe General que deben publicarse en la página de Internet de la ASF;
45.   Llevar a cabo las acciones necesarias para que los pliegos de observaciones, las recomendaciones y las demás acciones conducentes, con excepción del informe de presunta responsabilidad administrativa y de las denuncias penales y de juicio político, sean incluidos en los informes de auditoría a las entidades fiscalizadas;
46.   Elaborar el dictamen técnico que integre la documentación y comprobación necesarias para promover las acciones legales en el ámbito administrativo y de juicio político que procedan, como resultado de las irregularidades que se detecten en la revisión o auditorías que se practiquen;
47.   Atender los requerimientos que le formule la DGJ en relación con el artículo 62 de la LFRCF;
48.   Presentar las denuncias de juicio político de conformidad con lo señalado en el Título Cuarto de la CPEUM, como resultado de las irregularidades detectadas con motivo de la fiscalización superior, con apoyo en los dictámenes técnicos respectivos;
49.   Proponer, en los términos de la LGCG y de la LGA, las modificaciones a los principios, normas, procedimientos, métodos y sistemas de registro y contabilidad, así como las disposiciones para el archivo, guarda y custodia de los libros y documentos justificativos y comprobatorios del ingreso, gasto y deuda pública y todos aquellos elementos que posibiliten la rendición de cuentas y la práctica de las auditorías;
50.   Levantar las actas circunstanciadas que procedan, las cuales al ser emitidas por una autoridad adquieren el carácter de documento público, haciendo prueba plena en cuanto a su emisión en términos de la LFRCF;
51.   Coordinar el registro de las recuperaciones y resarcimientos derivados de las auditorías practicadas por la ASF, así como la imposición de las multas a que se refiere la LFRCF;
52.   Proponer a su superior jerárquico, derivado de las auditorías, estudios, análisis, diagnósticos, evaluaciones e investigaciones practicadas, sugerencias a la Cámara de Diputados para modificar disposiciones legales a fin de mejorar la gestión financiera y el desempeño de las entidades fiscalizadas;
53.   Proponer a su superior jerárquico los mecanismos que tiendan a mejorar los esquemas normativos de tecnologías de información y comunicaciones, control interno, administración de riesgos, contabilidad y presupuesto gubernamental en el sector público;
54.   Asistir y participar en los comités, comisiones o grupos de trabajo que les correspondan dentro del ámbito de su competencia;
55.   Participar en la organización y funcionamiento del SGC;
56.   Participar en el SNT, en el SNF y en el Sistema Nacional de Archivos, cuando así lo instruya su superior jerárquico;
57.   Solicitar copia certificada de la información y documentación original o, en su caso, de las constancias que obren en los archivos de las entidades fiscalizadas, con las limitaciones que señalan los ordenamientos jurídicos en materia de reserva, confidencialidad, secrecía y de acceso a la información pública gubernamental;
58.   Obtener, durante el desarrollo de las auditorías e investigaciones, copia de la información y documentación original o, en su caso, de las constancias que tenga a la vista y certificarla previo cotejo con sus originales;
59.   Expedir copias certificadas de constancias que obren en sus archivos con las limitaciones que señalan las disposiciones jurídicas en materia de reserva, confidencialidad, secrecía y de acceso a la
información pública gubernamental;
60.   Llevar a cabo las acciones para cumplir con las disposiciones jurídicas aplicables en el marco del SNF;
61.   Grabar en audio o video cualquiera de las reuniones de trabajo y audiencias previstas en la LFRCF, previo consentimiento por escrito signado con firma autógrafa, o bien firma electrónica cuando se trate del proceso de fiscalización por medios electrónicos, de la o las personas que participen o a solicitud de la entidad fiscalizada, para integrar el archivo electrónico correspondiente;
62.   Gestionar los dictámenes y las actas de baja documental y transferencia secundaria, así como dar cumplimiento a las demás disposiciones en materia de archivos, de conformidad con la LGA y demás normativa aplicable;
63.   Emitir las opiniones requeridas en el ámbito de su competencia;
64.   Coordinarse, en su caso, con los titulares de las ELF en el marco del SNF;
65.   Participar en las actividades y funcionamiento de la planeación estratégica de la ASF;
66.   Promover los mecanismos de coordinación que permitan obtener y consultar información, bases de datos, registros, entre otros, que obren en poder de las autoridades laborales, administrativas, judiciales, electorales, registrales, así como en poder de notarios o corredores públicos, la cual sea necesaria para el desarrollo de sus funciones;
67.   Participar en la atención de las solicitudes de información, aclaraciones, observaciones, recomendaciones y demás requerimientos que formulen los órganos de control y evaluación, tanto internos como externos;
68.   Impartir y llevar a cabo cualquier actividad de docencia que se requiera, en el marco de sus atribuciones y con base en la experiencia profesional y laboral con la que cuente;
69.   Observar la política y estrategias institucionales en materia de ética e integridad, así como promoverlas en las UA de su adscripción, y
70.   Efectuar las demás funciones que, en el ámbito de su competencia, le confieran las disposiciones jurídicas aplicables y su superior jerárquico.
Las funciones antes señaladas podrán ejercerse a través de medios físicos o electrónicos mediante el Buzón Digital de la ASF o cualquier otra herramienta tecnológica que al efecto implemente la ASF, en términos del artículo 21 y del artículo específico que corresponda del RIASF.
DIRECCIONES DE ÁREA
Atribuciones:
Las atribuciones generales de las Direcciones de Área se establecen en el artículo 58 del RIASF.
Funciones:
1.     Planear y programar las actividades correspondientes a la dirección a su cargo, de acuerdo con las disposiciones jurídicas aplicables y someter a la consideración de su superior jerárquico su programa anual de actividades;
2.     Proponer y acordar con su superior jerárquico la resolución de los asuntos cuya tramitación se encuentre dentro del ámbito de su competencia;
3.     Formular los proyectos de estudios, opiniones, dictámenes, informes y demás documentos que le sean requeridos por su superior jerárquico;
4.     Proporcionar, conforme a sus atribuciones y de acuerdo con las instrucciones de su superior jerárquico, la información, documentación, datos, informes y asesorías o cooperación técnica que les requieran otras áreas de la ASF;
5.     Intervenir en la forma que determine su superior jerárquico en el análisis del IAGF y en la formulación del Informe General en el marco de sus respectivos ámbitos de competencia;
6.     Proponer a su superior jerárquico la aplicación de los mecanismos de coordinación, programación, control, evaluación y de mejoramiento de la eficiencia operativa y funcional del área a su cargo, tanto en el ámbito interno como hacia el resto de las áreas de la ASF, de acuerdo con los manuales de organización y de procedimientos;
7.     Detectar las necesidades de capacitación del personal de la dirección de área y presentarlas a consideración de su superior jerárquico;
8.     Supervisar la elaboración y actualización de los proyectos de manuales de organización y de procedimientos, así como la demás normativa correspondiente a la dirección a su cargo;
9.     Participar en los términos definidos por los documentos normativos generales de la ASF y los particulares de cada dirección general, en los procesos de planeación y desarrollo del PAAF;
10.   Proponer a su superior jerárquico su PAAF, el personal que deba intervenir en ellas y, en su caso, comunicarle los cambios que se efectúen al respecto, así como la contratación de despachos o profesionales independientes en apoyo a trabajos específicos;
11.   Efectuar, previa autorización de su superior jerárquico, visitas domiciliarias a particulares, personas físicas o morales, para exigir la exhibición de los libros, papeles, contratos, convenios, nombramientos, dispositivos magnéticos o electrónicos de almacenamiento de información, documentos y archivos indispensables para la realización de sus investigaciones, así como la evidencia documental de los costos y gastos que erogaron para cumplir con los contratos sujetándose a las leyes respectivas y a las formalidades establecidas para los cateos, con motivo de la fiscalización superior;
12.   Realizar entrevistas y reuniones con particulares o con los servidores públicos de las entidades fiscalizadas necesarias para conocer directamente el ejercicio de sus funciones;
13.   Proponer a su superior jerárquico la revisión, en el ámbito de su competencia, de los actos u omisiones que impliquen alguna irregularidad, o conducta ilícita o comisión de faltas administrativas, en los términos de la LFRCF y de la LGRA;
14.   Recabar, integrar y presentar a su superior jerárquico la documentación necesaria para ejercitar las acciones que procedan como resultado de las irregularidades que se detecten en las auditorías que practiquen, la cual cuando así se requiera, deberá ser certificada por la entidad fiscalizada;
15.   Solicitar, obtener y tener acceso a toda la información y documentación, que sea necesaria para llevar a cabo la auditoría correspondiente en poder de las entidades fiscalizadas, la SFP y homólogas en las entidades federativas, los órganos internos de control, las ELF, los auditores externos de las entidades fiscalizadas, las instituciones de crédito, fideicomisos u otras figuras del sector financiero, y las autoridades hacendarias federales y locales;
16.   Coordinar, evaluar y someter a la consideración de su superior jerárquico los proyectos de pliegos de observaciones y verificar su inclusión en los informes de auditoría respectivos;
17.   Proponer a su superior jerárquico los criterios para la selección de auditorías, procedimientos, métodos y sistemas para la fiscalización superior;
18.   Supervisar que los comisionados o habilitados que intervienen en las auditorías levanten actas circunstanciadas en presencia de dos testigos, en las que harán constar los hechos y omisiones que hubieren encontrado y comunicarlo a su superior jerárquico, haciendo prueba plena en cuanto a su emisión en términos de la LFRCF;
19.   Coordinar, supervisar y participar en la ejecución de las auditorías para las cuales sean comisionados, representando a la ASF, sujetándose a las leyes respectivas, vigilando el cumplimiento del marco legal y normativo de las mismas;
20.   Desempeñar las comisiones y, en su caso, participar en las auditorías, estudios, análisis y evaluaciones que su superior jerárquico les encomiende y mantenerlo informado sobre el desarrollo de sus actividades;
21.   Requerir a las entidades fiscalizadas y a los terceros que hubieren celebrado operaciones con
aquellas, la información y documentación que sea necesaria para las auditorías a su cargo;
22.   Requerir a terceros que hubieran contratado con las entidades fiscalizadas obra pública, bienes o servicios mediante cualquier título legal y a cualquier entidad o persona física o moral, pública o privada, o aquellos que hayan sido subcontratados por terceros, la información y documentación justificativa y comprobatoria del ejercicio de recursos públicos;
23.   Solicitar copia certificada de la información y documentación original o, en su caso, de las constancias que obren en los archivos de las entidades fiscalizadas, con las limitaciones que señalan los ordenamientos jurídicos en materia de reserva, confidencialidad, secrecía y de acceso a la información pública gubernamental;
24.   Obtener durante el desarrollo de las auditorías e investigaciones copia de la información y documentación original o, en su caso, de las constancias que tenga a la vista y certificarla, previo cotejo con sus originales;
25.   Instruir y supervisar la publicación, actualización y validación de la información correspondiente a las obligaciones de transparencia, la atención de las solicitudes de acceso a la información y protección de datos conforme a lo previsto en las disposiciones jurídicas aplicables, así como de las resoluciones, requerimientos, recomendaciones y criterios que emitan el SNA y el INAI;
26.   Instruir y supervisar la formulación de los alegatos derivados de los recursos de revisión interpuestos con motivo de las solicitudes de acceso a la información pública y de protección de datos personales, así como de los informes justificados respecto de las denuncias por incumplimiento a las obligaciones de transparencia previstas en las disposiciones jurídicas en materia de transparencia y acceso a la información pública;
27.   Instruir y supervisar, en el ámbito de su competencia, la implementación de políticas y programas de protección de datos personales aprobados por el Comité de Transparencia de la ASF, los cuales podrán incluir, entre otros, trabajos relativos al documento de seguridad de la ASF, a los avisos de privacidad, así como al establecimiento y mantenimiento de medidas de seguridad administrativas, físicas y técnicas para la protección de los datos personales en su posesión;
28.   Participar en las actividades y funcionamiento de la planeación estratégica de la ASF;
29.   Emitir los dictámenes y las actas de baja documental y transferencia secundaria, así como coadyuvar en el cumplimiento a las demás disposiciones en materia de archivos, de conformidad con la LGA y demás normativa aplicable;
30.   Solicitar la presencia de las entidades fiscalizadas y de las personas que estime pertinentes, en la fecha y lugar que se les señale, para celebrar las reuniones en las que se les dé a conocer la parte que les corresponda de los resultados y, en su caso, las observaciones preliminares de las auditorías que se les practicaron, conforme a lo establecido en la LFRCF;
31.   Dar seguimiento e informar los avances en las actividades de los programas de actividades que correspondan a sus áreas;
32.   Celebrar las reuniones de trabajo que estimen necesarias durante el proceso de fiscalización en términos de los artículos 18, 20 y 21 de la LFRCF;
33.   Elaborar y someter a la consideración de su superior jerárquico las recomendaciones y acciones que, en el ámbito de su competencia, se deban formular a las entidades fiscalizadas;
34.   Elaborar los proyectos de informes de las auditorías en las que participen;
35.   Grabar en audio o video cualquiera de las reuniones de trabajo y audiencias previstas en la LFRCF, previo consentimiento por escrito signado con firma autógrafa, o bien firma electrónica cuando se trate del proceso de fiscalización por medios electrónicos, de la o las personas que participen o a solicitud de la entidad fiscalizada, para integrar el archivo electrónico correspondiente;
36.   Verificar el registro de las recuperaciones y resarcimientos derivados de las auditorías practicadas por la dirección general, así como la imposición de las multas a que se refiere la LFRCF;
37.   Participar en la atención de las solicitudes de información, aclaraciones, observaciones, recomendaciones y demás requerimientos que formulen los órganos de control y evaluación, tanto internos como externos, dentro del ámbito de su competencia;
38.   Observar la política y estrategias institucionales en materia de ética e integridad, así como promoverlas en las áreas de su adscripción;
39.   Impartir y llevar a cabo cualquier actividad de docencia que se requiera, en el marco de las atribuciones de la UA a la que se encuentren adscritos y con base en la experiencia profesional y laboral con la que cuenten;
40.   Participar, dentro del ámbito de su competencia, en los asuntos relacionados con el SGC, y
41.   Efectuar las demás funciones que, en el ámbito de su competencia, le confieran las disposiciones jurídicas aplicables y su superior jerárquico.
Las funciones previstas en este apartado las ejercerán los directores de área dentro del ámbito de competencia de la dirección general a la cual estén adscritos.
Las funciones antes señaladas podrán ejercerse a través de medios físicos o electrónicos mediante el Buzón Digital de la ASF o cualquier otra herramienta tecnológica que al efecto implemente la ASF, en términos del último párrafo del artículo 58 del RIASF.
SUBDIRECCIONES DE ÁREA
Atribuciones:
Las atribuciones generales de las Subdirecciones de Área se establecen en el artículo 59 del RIASF.
Funciones:
1.     Planear y programar las actividades correspondientes a la subdirección a su cargo, de acuerdo con las disposiciones jurídicas aplicables;
2.     Formular los estudios, opiniones, dictámenes, informes y demás documentos que les sean requeridos por su superior jerárquico;
3.     Proporcionar, conforme a sus atribuciones y de acuerdo con las instrucciones de su superior jerárquico, la información, documentación, datos, informes y asesorías o cooperación técnica que les requieran otras áreas de la ASF;
4.     Intervenir en la forma que determine su superior jerárquico en el análisis del IAGF y en la formulación del Informe General, en el marco de sus respectivos ámbitos de competencia;
5.     Participar en los términos definidos en los documentos normativos generales de la ASF y los particulares de cada dirección general, en los procesos de planeación y desarrollo del PAAF;
6.     Supervisar y participar en el desarrollo de las auditorías para las cuales sean comisionados, representando a la ASF, en atención a las disposiciones jurídicas aplicables;
7.     Efectuar, previa autorización de su superior jerárquico, visitas domiciliarias a particulares, personas físicas o morales, para exigir la exhibición de los libros, papeles, contratos, convenios, nombramientos, dispositivos magnéticos o electrónicos de almacenamiento de información, documentos y archivos indispensables para la realización de sus investigaciones, así como la evidencia documental de los costos y gastos que erogaron para cumplir con los contratos sujetándose a las leyes respectivas y a las formalidades establecidas para los cateos, con motivo de la fiscalización superior;
8.     Proponer a su superior jerárquico la revisión, en el ámbito de su competencia, de los actos u omisiones que impliquen alguna irregularidad, conducta ilícita o comisión de faltas administrativas, en los términos de las disposiciones jurídicas aplicables;
9.     Recabar, integrar y presentar a su superior jerárquico la documentación necesaria para ejercitar las acciones que procedan como resultado de las irregularidades que se detecten en las auditorías que practiquen, la cual cuando así se requiera, deberá ser certificada por la entidad fiscalizada;
10.   Dar seguimiento e informar los avances en las actividades de los programas de actividades que
correspondan a sus áreas;
11.   Supervisar, evaluar y someter a la consideración de su superior jerárquico, los proyectos de pliegos de observaciones y verificar su inclusión en los informes de auditoría;
12.   Supervisar y verificar que la integración de los expedientes de las auditorías practicadas, para su archivo y salvaguarda de acuerdo con las disposiciones legales aplicables, se realice con la documentación que garantice el soporte de los resultados obtenidos;
13.   Proponer a su superior jerárquico el proyecto de los criterios para la selección de auditorías, procedimientos, métodos y sistemas para la fiscalización superior;
14.   Supervisar que los comisionados o habilitados que intervienen en las auditorías levanten, cuando sea el caso, actas circunstanciadas en presencia de dos testigos, en las que harán constar los hechos y omisiones que hubieren encontrado haciendo prueba plena en cuanto a su emisión en términos de la LFRCF y comunicarlo a su superior jerárquico;
15.   Solicitar, obtener y tener acceso a toda la información y documentación, que sea necesaria para llevar a cabo la auditoría correspondiente en poder de las entidades fiscalizadas, la SFP y homólogas en las entidades federativas, los órganos internos de control, las ELF, los auditores externos de las entidades fiscalizadas, las instituciones de crédito, fideicomisos u otras figuras del sector financiero, y las autoridades hacendarias federales y locales;
16.   Detectar las necesidades de capacitación del personal de la subdirección y presentarlas a la consideración de su jefe inmediato;
17.   Requerir a terceros que hubieran contratado con las entidades fiscalizadas obra pública, bienes o servicios mediante cualquier título legal y a cualquier entidad o persona física o moral, pública o privada, o aquellos que hayan sido subcontratados por terceros, la información y documentación justificativa y comprobatoria del ejercicio de recursos públicos;
18.   Requerir a las entidades fiscalizadas, a las personas físicas o morales, públicas o privadas y a los terceros que hubieren celebrado operaciones con aquellas, la información, documentación y aclaraciones que sean necesarias para la ejecución de las auditorías;
19.   Instruir, supervisar y participar en la revisión, análisis y evaluación de la información y documentación proporcionada, con motivo de la planeación y ejecución de las auditorías;
20.   Solicitar copia certificada de la información y documentación original o, en su caso, de las constancias que obren en los archivos de las entidades fiscalizadas, con las limitaciones que señalan los ordenamientos jurídicos en materia de reserva, confidencialidad, secrecía y de acceso a la información pública gubernamental;
21.   Obtener durante el desarrollo de las auditorías e investigaciones copia de la información y documentación original o, en su caso, de las constancias que tenga a la vista y certificarla, previo cotejo con sus originales;
22.   Coordinar y participar en los trabajos relativos a la publicación, actualización y validación de la información correspondiente a las obligaciones de transparencia, en la atención de las solicitudes de acceso a la información y protección de datos conforme a lo previsto en las disposiciones jurídicas aplicables, así como de las resoluciones, requerimientos, recomendaciones y criterios que emitan el SNT y el INAI;
23.   Coordinar y participar en la formulación de los alegatos derivados de los recursos de revisión interpuestos con motivo de las solicitudes de acceso a la información pública y de protección de datos personales, así como de los informes justificados respecto de las denuncias por incumplimiento a las obligaciones de transparencia previstas en las disposiciones jurídicas en materia de transparencia y acceso a la información pública;
24.   Coordinar y participar, en el ámbito de su competencia, en la implementación de políticas y programas de protección de datos personales aprobados por el Comité de Transparencia de la ASF, los cuales podrán incluir, entre otros, trabajos relativos al documento de seguridad de la ASF, a los avisos de privacidad, así como al establecimiento y mantenimiento de medidas de seguridad administrativas, físicas y técnicas para la protección de los datos personales en su posesión;
25.   Participar en las actividades y funcionamiento de la planeación estratégica de la ASF;
26.   Solicitar la presencia de las entidades fiscalizadas y de las personas que estime pertinentes, en la fecha y lugar que se les señale, para celebrar las reuniones en las que se les dé a conocer los resultados y, en su caso, las observaciones preliminares de las auditorías que se les practicaron, conforme a lo establecido en la LFRCF;
27.   Realizar entrevistas y reuniones con particulares o con los servidores públicos de las entidades fiscalizadas necesarias para conocer directamente el ejercicio de sus funciones;
28.   Celebrar las reuniones de trabajo que estimen necesarias durante el proceso de fiscalización, en términos de los artículos 18, 20 y 21 de la LFRCF;
29.   Elaborar y someter a la consideración de su superior jerárquico las recomendaciones y acciones que, en el ámbito de su competencia, se deban formular a las entidades fiscalizadas;
30.   Elaborar los proyectos de informes de las auditorías en las que participen;
31.   Realizar el registro de las recuperaciones y resarcimientos derivados de las auditorías practicadas por la dirección general, así como la imposición de las multas a que se refiere la LFRCF;
32.   Desempeñar las comisiones y, en su caso, participar en las auditorías, estudios, análisis y evaluaciones que su superior jerárquico les encomiende, y mantenerlo informado sobre el desarrollo de sus actividades;
33.   Proponer y acordar con su superior jerárquico la resolución de los asuntos cuya tramitación se encuentre dentro del ámbito de su competencia;
34.   Participar en la atención de las solicitudes de información, aclaraciones, observaciones, recomendaciones y demás requerimientos que formulen los órganos de control y evaluación, tanto internos como externos, dentro del ámbito de su competencia;
35.   Elaborar los proyectos de manuales de organización y de procedimientos, así como la demás normativa, y las modificaciones requeridas, en el ámbito de su competencia;
36.   Elaborar los dictámenes y las actas de baja documental y transferencia secundaria, así como participar en las acciones para dar cumplimiento a las demás disposiciones en materia de archivos, de conformidad con la LGA y demás normativa aplicable;
37.   Observar la política y estrategias institucionales en materia de ética e integridad, así como promoverlas en las áreas de su adscripción;
38.   Atender, dentro del ámbito de su competencia, los asuntos relacionados con el SGC, y
39.   Efectuar las demás funciones que, en el ámbito de su competencia, le confieran las disposiciones jurídicas aplicables y su superior jerárquico.
Las funciones previstas en este apartado las ejercerán los subdirectores de área dentro del ámbito de competencia de la dirección general a la cual estén adscritos.
Las funciones antes señaladas podrán ejercerse a través de medios físicos o electrónicos mediante el Buzón Digital de la ASF o cualquier otra herramienta tecnológica que al efecto implemente la ASF, en términos del último párrafo del artículo 59 del RIASF.
JEFATURAS DE DEPARTAMENTO
Atribuciones:
Las atribuciones generales de las Jefaturas de Departamento se establecen en el artículo 60 del RIASF.
Funciones:
1.     Proponer y acordar con su superior jerárquico, la resolución de los asuntos cuya tramitación se encuentre dentro del ámbito de su competencia;
 
2.     Participar en la programación de las actividades correspondientes a la jefatura a su cargo, de acuerdo con los lineamientos que en esta materia estén establecidos;
3.     Formular los proyectos de estudios, opiniones, dictámenes, informes y demás documentos que les sean requeridos por su superior jerárquico;
4.     Proporcionar, conforme a sus atribuciones y de acuerdo con las instrucciones de su superior jerárquico, la información, documentación, datos, informes y asesorías o cooperación técnica que les requieran otras áreas de la ASF;
5.     Coordinar y participar en la revisión, análisis y evaluación de la información incluida en la Cuenta Pública, en el IAGF y en la formulación de los proyectos de informes de auditoría, en el marco de sus respectivos ámbitos de competencia;
6.     Participar en los términos definidos en los documentos normativos generales de la ASF y los particulares de cada dirección general, en los procesos de planeación y desarrollo del PAAF;
7.     Coordinar y ejecutar el desarrollo de las auditorías, para las cuales sean comisionados, representando a la ASF, sujetándose a las leyes respectivas, vigilando el cumplimiento del marco legal y normativo de las mismas;
8.     Efectuar, previa autorización de su superior jerárquico, visitas domiciliarias a particulares, personas físicas o morales, para exigir la exhibición de los libros, papeles, contratos, convenios, nombramientos, dispositivos magnéticos o electrónicos de almacenamiento de información, documentos y archivos indispensables para la realización de sus investigaciones, así como la evidencia documental de los costos y gastos que erogaron para cumplir con los contratos, sujetándose a las leyes respectivas y a las formalidades establecidas para los cateos, con motivo de la fiscalización superior;
9.     Examinar, en el ámbito de su competencia, los actos u omisiones que impliquen alguna irregularidad o comisión de faltas administrativas, en los términos de las disposiciones jurídicas aplicables;
10.   Dar seguimiento e informar los avances en las actividades de los programas de actividades que correspondan a sus áreas;
11.   Elaborar y proponer a su superior jerárquico y, en su caso, suscribir la documentación necesaria para requerir a terceros que hubieran contratado con las entidades fiscalizadas obra pública, bienes o servicios mediante cualquier título legal y a cualquier entidad o persona física o moral, pública o privada, o aquellos que hayan sido subcontratados por terceros, la información y documentación justificativa y comprobatoria del ejercicio de recursos públicos;
12.   Coordinar y participar en la elaboración de actas circunstanciadas de los auditores comisionados y, en su caso, de los despachos y profesionales independientes habilitados, en presencia de dos testigos en las que se harán constar hechos y omisiones que hubieren encontrado durante sus actuaciones haciendo prueba plena en cuanto a su emisión en términos de la LFRCF;
13.   Detectar las necesidades de capacitación del personal del departamento y presentarlas a la consideración de su jefe inmediato;
14.   Requerir a las entidades fiscalizadas, a las personas físicas o morales, públicas o privadas y a los terceros que hubieren celebrado operaciones con aquellas, la información, documentación y aclaraciones que sean necesarias para la etapa de planeación y ejecución de las auditorías;
15.   Solicitar, obtener y tener acceso a toda la información y documentación, que sea necesaria para llevar a cabo la auditoría correspondiente en poder de las entidades fiscalizadas, la SFP y homólogas en las entidades federativas, los órganos internos de control, las ELF, los auditores externos de las entidades fiscalizadas, las instituciones de crédito, fideicomisos u otras figuras del sector financiero, y las autoridades hacendarias federales y locales;
16.   Coordinar y participar en la revisión, análisis y evaluación de la información y documentación proporcionada con motivo de la planeación y desarrollo de las auditorías;
17.   Solicitar copia certificada de la información y documentación original o, en su caso, de las constancias que obren en los archivos de las entidades fiscalizadas, con las limitaciones que señalan los ordenamientos jurídicos en materia de reserva, confidencialidad, secrecía y de acceso a la información pública gubernamental;
18.   Obtener durante el desarrollo de las auditorías e investigaciones copia de la información y documentación original o, en su caso, de las constancias que tenga a la vista y certificarla, previo cotejo con sus originales;
19.   Recabar, integrar y presentar a su superior jerárquico la documentación necesaria para ejercitar las acciones que procedan como resultado de las irregularidades que se detecten en las auditorías que practiquen, la cual cuando así se requiera, deberá ser certificada por la entidad fiscalizada;
20.   Coordinar y participar en la integración de los expedientes de las auditorías practicadas, para su archivo y salvaguarda, de acuerdo con las disposiciones jurídicas aplicables, verificando que la documentación garantice el soporte de los resultados obtenidos;
21.   Coordinar y revisar la elaboración de los proyectos de pliegos de observaciones y vigilar su inclusión en los informes respectivos;
22.   Realizar los trabajos relativos a la publicación, actualización y validación de la información correspondiente a las obligaciones de transparencia, la atención de las solicitudes de acceso a la información y protección de datos conforme a lo previsto en las disposiciones jurídicas aplicables, así como de las resoluciones, requerimientos, recomendaciones y criterios que emitan el SNT y el INAI;
23.   Elaborar y someter a la consideración de su superior jerárquico los proyectos de formulación de alegatos derivados de los recursos de revisión interpuestos con motivo de las solicitudes de acceso a la información pública y de protección de datos personales, así como los proyectos de informes justificados respecto de las denuncias por incumplimiento a las obligaciones de transparencia previstas en las disposiciones jurídicas en materia de transparencia y acceso a la información pública;
24.   Elaborar, actualizar y someter a la consideración de su superior jerárquico, en el ámbito de su competencia, los proyectos sobre la implementación de políticas y programas de protección de datos personales aprobados por el Comité de Transparencia de la ASF, los cuales podrán incluir, entre otros, trabajos relativos al documento de seguridad de la ASF, a los avisos de privacidad, así como al establecimiento y mantenimiento de medidas de seguridad administrativas, físicas y técnicas para la protección de los datos personales en su posesión;
25.   Participar en las actividades y funcionamiento de la planeación estratégica de la ASF;
26.   Realizar entrevistas y reuniones con particulares o con los servidores públicos de las entidades fiscalizadas, necesarias para conocer directamente el ejercicio de sus funciones;
27.   Elaborar los proyectos de informes de las auditorías en las que participen;
28.   Elaborar y someter a la consideración de su superior jerárquico las recomendaciones y acciones que, en el ámbito de su competencia, se deban formular a las entidades fiscalizadas;
29.   Desempeñar las comisiones y, en su caso, participar en las auditorías, estudios, análisis y evaluaciones que su superior jerárquico les encomiende, y mantenerlo informado sobre el desarrollo de sus actividades;
30.   Participar en la atención de las solicitudes de información, aclaraciones, observaciones, recomendaciones y demás requerimientos que formulen los órganos de control y evaluación, tanto internos como externos, dentro del ámbito de su competencia;
31.   Participar en la elaboración de los proyectos de manuales de organización y de procedimientos, así como de la demás normativa, y las modificaciones requeridas, en el ámbito de su competencia;
32.   Realizar las acciones para dar cumplimiento a las disposiciones jurídicas aplicables en materia de archivos, en su área;
33.   Observar la política y estrategias institucionales en materia de ética e integridad, así como
promoverlas en las áreas de su adscripción;
34.   Atender, dentro del ámbito de su competencia, los asuntos relacionados con el SGC, y
35.   Efectuar las demás funciones que, en el ámbito de su competencia, le confieran las disposiciones jurídicas aplicables y su superior jerárquico.
Las funciones previstas en este apartado las ejercerán los jefes de departamento dentro del ámbito de competencia de la dirección general a la cual estén adscritos.
Las funciones antes señaladas podrán ejercerse a través de medios físicos o electrónicos mediante el Buzón Digital de la ASF o cualquier otra herramienta tecnológica que al efecto implemente la ASF, en términos del último párrafo del artículo 60 del RIASF.
Las funciones antes señaladas podrán ejercerse a través de medios físicos o electrónicos mediante el Buzón Digital de la ASF o cualquier otra herramienta tecnológica que al efecto implemente la ASF, en términos del último párrafo del artículo 60 del RIASF.
COORDINADORES DE AUDITORES Y AUDITORES
Atribuciones:
Las atribuciones generales de los Coordinadores de Auditores y Auditores se establecen en el artículo 61 del RIASF.
Funciones:
1.     Realizar las auditorías y visitas domiciliarias para las cuales sean comisionados, sujetándose a las disposiciones jurídicas aplicables, y ser el representante de la ASF en lo concerniente a la comisión conferida;
2.     Levantar actas circunstanciadas, cuando sea el caso, en presencia de dos testigos, en las que se harán constar hechos y omisiones que hubieren encontrado durante sus actuaciones haciendo prueba plena en cuanto a su emisión en términos de la LFRCF y comunicarlo a su superior jerárquico;
3.     Examinar, en el ámbito de su competencia, los actos u omisiones que impliquen alguna irregularidad o comisión de faltas administrativas, en los términos de las disposiciones jurídicas aplicables;
4.     Revisar y evaluar la información y documentación que se les proporcione en la práctica de las auditorías y visitas domiciliarias;
5.     Recabar y elaborar la documentación correspondiente a cada auditoría;
6.     Elaborar las cédulas de observaciones y proponer las acciones necesarias para su atención, que se deriven de la práctica de las auditorías y visitas domiciliarias en las que participen;
7.     Elaborar los proyectos de informes de las auditorías en las que participen;
8.     Integrar, organizar, clasificar, archivar y salvaguardar, de acuerdo con las disposiciones aplicables, los expedientes de las auditorías en las que participen con la documentación que se derive de las mismas;
9.     Verificar el cumplimiento de parte de la entidad fiscalizada del marco legal y normativo de la auditoría;
10.   Elaborar y proponer a su superior jerárquico y, en su caso, suscribir la documentación necesaria para requerir a terceros que hubieran contratado con las entidades fiscalizadas obra pública, bienes o servicios mediante cualquier título legal y a cualquier entidad o persona física o moral, pública o privada, o aquellos que hayan sido subcontratados por terceros, la información y documentación justificativa y comprobatoria del ejercicio de recursos públicos;
11.   Requerir a las entidades fiscalizadas y a los terceros que hubieren celebrado operaciones con aquellas, la información y documentación que sea necesaria para la etapa de planeación de las auditorías;
12.   Obtener durante el desarrollo de las auditorías a su cargo, como resultado de la fiscalización superior, copia de los documentos originales que tenga a la vista y certificarlas, cuando así se requiera, mediante cotejo con sus originales así como de impresiones o reproducciones que deriven del microfilm, disco óptico, medios magnéticos, digitales, electrónicos o magnetos ópticos, así como de aquellos que tengan en su poder u obren en sus archivos, con las limitaciones que señalan los ordenamientos jurídicos en materia de reserva, confidencialidad, secrecía y de acceso a la información pública;
13.   Recabar, integrar y presentar a su superior jerárquico, la documentación necesaria para ejercitar las acciones que procedan como resultado de las irregularidades que se detecten de las auditorías que practiquen, la cual cuando así se requiera, deberá ser certificada por la entidad fiscalizada;
14.   Elaborar y someter a la consideración de su superior jerárquico, los proyectos de pliegos de observaciones para su inclusión en los informes de auditoría;
15.   Proponer y acordar con su superior jerárquico, la resolución de los asuntos cuya tramitación se encuentre dentro del ámbito de su competencia;
16.   Dar seguimiento e informar los avances en las actividades de los programas de actividades que correspondan a sus áreas;
17.   Solicitar copia certificada de la información y documentación original o, en su caso, de las constancias que obren en los archivos de las entidades fiscalizadas, con las limitaciones que señalan los ordenamientos jurídicos en materia de reserva, confidencialidad, secrecía y de acceso a la información pública gubernamental;
18.   Realizar entrevistas y reuniones con particulares o con los servidores públicos de las entidades fiscalizadas, necesarias para conocer directamente el ejercicio de sus funciones;
19.   Desempeñar las comisiones y, en su caso, participar en las auditorías, estudios, análisis y evaluaciones que su superior jerárquico les encomiende y mantenerlo informado sobre el desarrollo de sus actividades;
20.   Participar en los trabajos relativos a la publicación, actualización y validación de la información correspondiente a las obligaciones de transparencia, en la atención de las solicitudes de acceso a la información y protección de datos conforme a lo previsto en las disposiciones jurídicas aplicables, así como de las resoluciones, requerimientos, recomendaciones y criterios que emitan el SNT y el INAI;
21.   Participar en los trabajos relativos a la formulación de alegatos derivados de los recursos de revisión interpuestos con motivo de las solicitudes de acceso a la información pública y de protección de datos personales, así como en los concernientes a los informes justificados respecto de las denuncias por incumplimiento a las obligaciones de transparencia previstas en las disposiciones jurídicas en materia de transparencia y acceso a la información pública;
22.   Participar, en el ámbito de su competencia, en los trabajos sobre la implementación de políticas y programas de protección de datos personales aprobados por el Comité de Transparencia de la ASF, los cuales podrán incluir, entre otros, trabajos relativos al documento de seguridad de la ASF, a los avisos de privacidad, así como al establecimiento y mantenimiento de medidas de seguridad administrativas, físicas y técnicas para la protección de los datos personales en su posesión;
23.   Participar en las actividades y funcionamiento de la planeación estratégica de la ASF;
24.   Participar en la atención de las solicitudes de información, aclaraciones, observaciones, recomendaciones y demás requerimientos que formulen los órganos de control y evaluación, tanto internos como externos, dentro del ámbito de su competencia;
25.   Observar la política y estrategias institucionales en materia de ética e integridad;
26.   Atender, dentro del ámbito de su competencia, los asuntos relacionados con el SGC, y
 
27.   Efectuar las demás funciones que, en el ámbito de su competencia, le confieran las disposiciones jurídicas aplicables y su superior jerárquico.
Las funciones previstas en este apartado las ejercerán los coordinadores de auditores y auditores dentro del ámbito de competencia de la dirección general a la cual estén adscritos.
Las funciones antes señaladas podrán ejercerse a través de medios físicos o electrónicos mediante el Buzón Digital de la ASF o cualquier otra herramienta tecnológica que al efecto implemente la ASF, en términos del último párrafo del artículo 61 del RIASF.
ASESORÍAS
Funciones:
1.     Coadyuvar en la planeación, integración, desarrollo y verificación del cumplimiento del programa anual de actividades, de acuerdo con las instrucciones de su superior jerárquico;
2.     Participar en el establecimiento de metas del PAAF y dar seguimiento a su cumplimiento;
3.     Presentar materiales que sirvan de apoyo a su superior jerárquico para someter a la consideración del Auditor Superior de la Federación los programas anuales de actividades y de auditorías, así como las adecuaciones y modificaciones a los mismos e informar su seguimiento;
4.     Apoyar a su superior jerárquico en la coordinación, planeación y programación estratégica de las actividades de sus UA;
5.     Atender las comisiones y, en su caso, brindar asesoría en las auditorías que le encomiende su superior jerárquico, y mantenerlo informado sobre el desarrollo de sus actividades;
6.     Facilitar la relación y el diálogo con interlocutores del sector público cuando éstos requieran la intervención o información de las actividades sustantivas;
7.     Presentar la información que facilite a su superior jerárquico conocer la situación de los asuntos de su competencia, así como de los programas cuya coordinación se le hubiere asignado;
8.     Participar en la implementación de los indicadores de desempeño correspondientes, de acuerdo con las instrucciones de su superior jerárquico;
9.     Asesorar o emitir comentarios respecto de la elaboración y revisión de los informes de auditoría que resulten de la fiscalización, de acuerdo con las instrucciones de su superior jerárquico;
10.   Coadyuvar en la elaboración del apartado del Informe General que le corresponda, conforme lo determine su superior jerárquico;
11.   Participar en la preparación de estudios, análisis, diagnósticos, evaluaciones, investigaciones, opiniones, informes, proyectos, notas y demás documentos, conforme a las instrucciones de su superior jerárquico;
12.   Coadyuvar, en la forma en que determine su superior jerárquico, a vigilar el cumplimiento de las disposiciones legales y demás normativa aplicable al funcionamiento de las UA correspondientes y, en su caso, participar en su revisión;
13.   Coordinar las estrategias de mejora de los servicios de auditoría ante las entidades fiscalizadas y dentro de la misma institución, proponiendo soluciones y, de ser el caso, coordinar su implementación de acuerdo con las instrucciones de su superior jerárquico;
14.   Plantear estrategias que impulsen la importancia de la fiscalización, transparencia y rendición de cuentas al interior y exterior de la ASF, cuando así lo requiera su superior jerárquico;
15.   Representar a su superior jerárquico en los comités, subcomités y grupos de trabajo de la ASF que le instruya, y dar seguimiento a las actividades derivadas de su participación;
16.   Apoyar, de acuerdo con las instrucciones de su superior jerárquico, en las actividades de coordinación de los programas y cursos de formación y capacitación para elevar el nivel técnico y profesional del personal de las UA, así como del personal externo;
17.   Fungir como enlace con los órganos internos de control de las entidades fiscalizadas, a efecto de fortalecer la relación con las entidades, de acuerdo con las instrucciones de su superior jerárquico;
18.   Apoyar a las UAA en la instrumentación del procedimiento de imposición de multas, en la forma que determine su superior jerárquico;
19.   Emitir comentarios a los proyectos de acciones planteados por las UAA, respecto de su sustento jurídico, cuando así lo determine su superior jerárquico;
20.   Auxiliar a su superior jerárquico en el cotejo de los documentos originales que tengan a la vista con motivo de la práctica de las auditorías a su cargo, para la certificación de documentos que correspondan al ámbito de su competencia;
21.   Asesorar y apoyar a las UA en la forma en que determine su superior jerárquico, para la atención y seguimiento de los asuntos de su competencia;
22.   Coadyuvar en la atención de las solicitudes de información, aclaraciones, observaciones, recomendaciones y demás requerimientos que formulen los órganos de control y evaluación, tanto internos como externos;
23.   Participar en la instrumentación de mecanismos de control y evaluación para mejorar la eficiencia operativa y funcional de las UA;
24.   Asistir a su superior jerárquico en el seguimiento de las acciones de colaboración en materia de fiscalización superior que desarrolle la ASF;
25.   Asesorar en el desarrollo de los proyectos institucionales que se le encomienden en atención de las funciones asignadas, de acuerdo con las instrucciones de su superior jerárquico;
26.   Coadyuvar al cumplimiento de la política y estrategias institucionales en materia de ética e integridad;
27.   Coadyuvar en el análisis de las propuestas e iniciativas emitidas por la Cámara de Diputados relacionadas con la fiscalización superior y mejores prácticas;
28.   Participar, conforme lo indique su superior jerárquico, en el cumplimiento de las obligaciones en materia de transparencia, acceso a la información y protección de datos personales conforme a lo previsto en las disposiciones jurídicas aplicables, así como de las resoluciones, requerimientos, recomendaciones y criterios que emitan el SNA y el INAI;
29.   Participar en el desarrollo de los trabajos relacionados con el SGC, y
30.   Efectuar las demás funciones que, en el ámbito de su competencia, le confieran las disposiciones jurídicas aplicables y su superior jerárquico.
Las funciones previstas en este apartado las ejercerán los asesores dentro del ámbito de competencia de la UA a la cual estén adscritos.
SECRETARÍAS TÉCNICAS
Funciones:
1.     Coadyuvar en la planeación e integración del programa anual de actividades, así como dar seguimiento y elaborar los reportes para informar a su superior jerárquico sobre los resultados de su avance y cumplimiento;
2.     Participar en la elaboración del proyecto del PAAF y dar seguimiento a su cumplimiento, una vez publicado en el Diario Oficial de la Federación;
3.     Coadyuvar y fungir como enlace en el proceso de planeación para la revisión de la Cuenta Pública;
4.     Asistir a su superior jerárquico en la revisión técnica, normativa y de contenido de los informes de auditoría que se elaboren; así como en el registro de las recuperaciones y resarcimientos a la Hacienda Pública Federal o, en su caso, al patrimonio de los entes públicos federales o de las
entidades paraestatales federales derivados de las auditorías practicadas por la ASF;
5.     Coordinar y participar en la elaboración de los documentos que acompañan la entrega de los informes de auditoría a la CVASF;
6.     Apoyar en la supervisión de los trabajos de selección, análisis y determinación del universo y muestra de las entidades sujetas a revisión, de la Cuenta Pública;
7.     Coadyuvar, de acuerdo con las instrucciones de su superior jerárquico, en los temas programáticos, presupuestales, financieros y estadísticos, para los trabajos de auditoría;
8.     Dar seguimiento a la integración de expedientes y su entrega a la AESII;
9.     Coordinar la integración y actualización de bases de datos y otras fuentes generales de información, que apoyen los trabajos de investigación del personal auditor para el desarrollo de las auditorías;
10.   Apoyar en la integración del anteproyecto de presupuesto anual y someterlo a la consideración de su superior jerárquico, así como dar seguimiento a la gestión del presupuesto autorizado;
11.   Participar en la elaboración y actualización de las disposiciones legales, metodologías y demás normativa que le instruya su superior jerárquico, así como en su difusión;
12.   Coadyuvar con las gestiones relacionadas con la administración de los recursos humanos, financieros, materiales, tecnológicos y de servicios generales, de conformidad con la normativa institucional, así como fungir como enlace para los asuntos relacionados, ante las diversas instancias de la ASF;
13.   Apoyar en la detección de necesidades de capacitación y coordinar con el ICADEFIS la impartición de las actividades que se determinen para el personal adscrito al área para elevar su nivel técnico y profesional;
14.   Fungir como responsable en materia de archivo y coordinar las actividades relacionadas, dentro del ámbito de su competencia;
15.   Asistir, participar y dar seguimiento a las actividades de los comités, subcomités y grupos de trabajo, cuando así lo determine su superior jerárquico;
16.   Monitorear el comportamiento de los indicadores de los procesos, para mejorar el desempeño del área;
17.   Fungir como enlace de su área ante la DGS para atender los asuntos relacionados con el SICSA;
18.   Proporcionar, de acuerdo con las instrucciones de su superior jerárquico, la información, documentación, datos, informes, estudios, proyectos y asesorías o cooperación técnica requeridos por otras áreas de la ASF;
19.   Coordinar la agenda de las reuniones, videoconferencias, foros y demás eventos en los que participe su superior jerárquico, así como dar seguimiento a su participación;
20.   Apoyar a su superior jerárquico en la coordinación de las áreas para dar cumplimiento a las obligaciones en materia de transparencia, acceso a la información y protección de datos personales, conforme a lo previsto en las disposiciones jurídicas aplicables, así como de las resoluciones, requerimientos, recomendaciones y criterios que emitan el SNA y el INAI;
21.   Monitorear las publicaciones en el Diario Oficial de la Federación y coordinar la difusión de la normativa, boletines, guías y documentos relacionados con las funciones del área;
22.   Coordinar el control, trámite y seguimiento de atención a la correspondencia recibida, así como la comunicación interna entre las áreas;
23.   Coordinar la atención de las solicitudes de información, aclaraciones, observaciones, recomendaciones y demás requerimientos que formulen los órganos de control y evaluación, tanto internos como externos;
24.   Coadyuvar en la instrumentación de mecanismos de control y evaluación para mejorar la eficiencia operativa y funcional del área;
25.   Coadyuvar en el cumplimiento de la política y estrategias institucionales en materia de ética e integridad;
26.   Formular los estudios, análisis, diagnósticos, evaluaciones, investigaciones, opiniones, informes, proyectos, notas y demás documentos que le sean requeridos por su superior jerárquico;
27.   Desempeñar las comisiones que le encomiende su superior jerárquico y mantenerlo informado del desarrollo de sus actividades;
28.   Coordinar la captura y revisión en el SICSA de las propuestas, fichas básicas de programación y programas de trabajo de las auditorías, así como de los informes de auditoría;
29.   Participar en la revisión, análisis y evaluación de la documentación e información relacionada con el desarrollo de las auditorías, visitas e inspecciones;
30.   Coadyuvar con el cumplimiento de los objetivos y metas establecidos en el Plan Estratégico de la ASF, dentro del ámbito de su competencia;
31.   Coadyuvar en la organización y funcionamiento del SGC, así como atender los asuntos relacionados, dentro del ámbito de su competencia, y
32.   Efectuar las demás funciones que, en el ámbito de su competencia, le confieran las disposiciones jurídicas aplicables y su superior jerárquico.
Las funciones previstas en este apartado las ejercerán las secretarías técnicas dentro del ámbito de competencia de la UA a la cual estén adscritas.
VIII.  SUPLENCIAS
Las suplencias del personal de mando se realizan de conformidad con los términos señalados en Capítulo VIII, del RIASF.
IX.   TRANSITORIOS
PRIMERO.- El presente Manual de Organización de la Auditoría Superior de la Federación entrará en vigor al día siguiente de su publicación en el Diario Oficial de la Federación.
SEGUNDO.- Se abroga el Manual de Organización de la Auditoría Superior de la Federación, publicado en el Diario Oficial de la Federación el 05 de octubre de 2022.
X.    AUTORIZACIONES
Ciudad de México, 23 de agosto de 2023.- El Auditor Superior de la Federación, Lic. David Rogelio Colmenares Páramo.- Rúbrica.