ACUERDO por el que se modifican las Reglas de Operación del Programa Nacional de Reconstrucción, para el ejercicio fiscal 2023, publicado el 30 de diciembre de 2022.

Al margen un sello con el Escudo Nacional, que dice: Estados Unidos Mexicanos.- DESARROLLO TERRITORIAL.- Secretaría de Desarrollo Agrario, Territorial y Urbano.

ACUERDO POR EL QUE SE MODIFICAN LAS REGLAS DE OPERACIÓN DEL PROGRAMA NACIONAL DE RECONSTRUCCIÓN, PARA EL EJERCICIO FISCAL 2023 PUBLICADO EL 30 DE DICIEMBRE DE 2022
ROMÁN GUILLERMO MEYER FALCÓN, Secretario de Desarrollo Agrario, Territorial y Urbano, con fundamento en los artículos 14, 16, 17 bis, fracción III; 26 y 41 de la Ley Orgánica de la Administración Pública Federal; 1,3 fracción XXIII tercer párrafo del Decreto de Presupuesto de Egresos de la Federación para el Ejercicio Fiscal 2023; 2 fracción III Bis, 58, 74, 75 y 77 de la Ley Federal de Presupuesto y Responsabilidad Hacendaria; 176, 178 y 179 del Reglamento de la Ley Federal de Presupuesto y Responsabilidad Hacendaria; 4 de la Ley Federal de Procedimiento Administrativo; 4, 5, 8, 53 fracción VIII, 64 y 69 de la Ley General de Asentamientos Humanos, Ordenamiento Territorial y Desarrollo Urbano; y 1, 3, 4, 5 y 6, fracción XIV del Reglamento Interior de la Secretaría de Desarrollo Agrario, Territorial y Urbano.
CONSIDERANDO
Que en el Decreto de Presupuesto de Egresos de la Federación para el Ejercicio Fiscal 2023, publicado en el Diario Oficial de la Federación el 28 de noviembre de 2022, el Programa Nacional de Reconstrucción está contemplado nuevamente dentro de los "Principales Programas" del Gobierno Federal (Anexo 26 del citado Decreto).
Que de conformidad con lo establecido en dicho Decreto: "La aplicación y erogación de los recursos que se otorgarán a través de este Programa, así como su seguimiento, control, rendición de cuentas y transparencia, se sujetarán a las Reglas de Operación que emita la Secretaría de Desarrollo Agrario, Territorial y Urbano."
Que en su Anexo 27 se establece el monto de los recursos asignados a este Programa, así como la asignación correspondiente a los sectores que en él participan.
Que en su Anexo 25 está considerado el Programa Nacional de Reconstrucción como uno de los programas sujetos a Reglas de Operación.
Que el Plan Nacional de Desarrollo 2019-2024 establece que el Programa Nacional de Reconstrucción "está orientado a la atención de la población afectada por los sismos de septiembre de 2017 y febrero de 2018, con un enfoque de derechos humanos, y se aplica en Chiapas, México, Guerrero, Hidalgo, Michoacán, Morelos, Oaxaca, Puebla, Tabasco, Tlaxcala, Veracruz y Ciudad de México. Se prioriza la atención a quienes habiten en zonas con mayor grado de marginación, con población mayoritariamente indígena o con altos índices de violencia, y considerando las localidades con mayor concentración de daños materiales, la proporcionalidad de la afectación por el número de inmuebles en la localidad, y el mayor daño en la infraestructura y las viviendas."
Que el Programa Sectorial de Desarrollo Agrario, Territorial y Urbano 2020- 2024, establece en el Objetivo 3. "Impulsar un hábitat asequible, resiliente y sostenible, para avanzar en la construcción de espacios de vida para que todas las personas puedan vivir seguras y en condiciones de igualdad"; en particular la Estrategia 3.3. "Atender a la población en situación de vulnerabilidad afectados por los fenómenos naturales, climáticos y antrópicos, a través de intervenciones de reconstrucción y resiliencia".
Que el Programa Nacional de Ordenamiento Territorial y Desarrollo Urbano 2021 - 2024 en el Objetivo Prioritario 5. Promover el hábitat integral de la población en la política de vivienda adecuada, estrategia 5.1. Incorporar el componente de ordenamiento territorial en los instrumentos de planeación que regulan el desarrollo inmobiliario y la producción social de la vivienda adecuada para propiciar un hábitat integral.
Que la Estrategia Nacional de Ordenamiento Territorial (ENOT) 2020-20240 en el Eje Nacional 2. Desarrollo Territorial: proceso de mejoramiento del bienestar de la población en el territorio nacional, garantizando la justicia socio-espacial, el aprovechamiento sostenible de los recursos naturales, y la mitigación y adaptación al cambio climático con el impulso de las fuerzas socio-políticas, culturales, económicas y tecnológicas.
Que el Programa Nacional de Vivienda 2021 - 2024 en el Objetivo prioritario 1. Garantizar el ejercicio del derecho a la vivienda adecuada a todas las personas, especialmente a los grupos en mayor condición de discriminación y vulnerabilidad, a través de soluciones financieras, técnicas y sociales de acuerdo con las necesidades específicas de cada grupo de población; y la estrategia 1.1. Promover el acceso a la vivienda adecuada, especialmente para grupos en condiciones de vulnerabilidad, enfatizando la disminución del rezago habitacional, la adecuación cultural y la igualdad de género.
Que el Programa Nacional para la igualdad entre Mujeres y Hombres 2020 - 2024 en el Objetivo Prioritario 4. Combatir los tipos de modalidades de violencia contra mujeres, niñas y adolescentes, preservando su dignidad e integridad; y la Estrategia Prioritaria 4.5 Desarrollar acciones para fortalecer y promover la autonomía de las mujeres, niñas y adolescentes especialmente aquellas con mayores desventajas relativas y discriminación como indígenas, afroamericanas, con discapacidad, entre otras.
Que el Programa Nacional de Protección de Niñas, Niños y Adolescentes 2021 - 2024 en el Objetivo Prioritario 2. Garantizar el pleno ejercicio, respeto y promoción de los derechos humanos relacionados con el desarrollo, que incluye el acceso a la educación, vivienda digna, entornos de bienestar y medio ambiente saludable, de todas las niñas, niños y adolescentes; y la Estrategia Prioritaria 2.4 Promover que niñas, niños y adolescentes habiten en viviendas dignas y seguras con acceso a energía eléctrica, combustible de uso cotidiano, agua potable, saneamiento y manejo de residuos, para contribuir a su sano desarrollo.
Que en el marco de las agendas internacionales a los cuales se ha adherido México, como la Agenda 2030 y los Objetivos de Desarrollo Sostenible, resulta de especial relevancia al trazar el camino para transitar hacia sociedades más justas. En este tenor, las acciones de reconstrucción contribuyen al logro del en especial el Objetivo 1: "Poner fin a la pobreza en todas sus formas en todo el mundo", en específico la meta; 1.4 que hace referencia a garantizar que todos los hombres y mujeres, en particular los pobres y los vulnerables, tengan los mismos derechos a los recursos económicos; así como acceso a los servicios básicos, la propiedad y el control de las tierras y otros bienes. Así como, a la meta. 1.5 referente a fomentar la resiliencia de los pobres y las personas que se encuentran en situaciones vulnerables y reducir su exposición y vulnerabilidad a los fenómenos extremos relacionados con el clima y otras crisis y desastres económicos, sociales y ambientales. De manera similar, las acciones de reconstrucción se vinculan con ODS, el Objetivo 11: "Lograr que las ciudades y los asentamientos humanos sean inclusivos, seguros, resilientes y sostenibles"; en específico las metas 11.1, las cuales para 2030, resaltan la importancia de asegurar el acceso de todas las personas a viviendas y servicios básicos adecuados, seguros y asequibles, así como de mejorar los barrios marginales. Marco de Sendai para la Reducción del Riesgo de Desastres 2015-2030 en la meta b) Reducir considerablemente el número de personas afectadas a nivel mundial para 2030, y lograr reducir el promedio mundial por cada 100.000 personas en el decenio 2020-2030 respecto del período 2005-20159; y meta d) Reducir considerablemente los daños causados por los desastres en las infraestructuras vitales y la interrupción de los servicios básicos, como las instalaciones de salud y educativas, incluso desarrollando su resiliencia para 2030.
Que la Ley del Instituto Nacional de los Pueblos Indígenas, indica que se deberá conducir y orientar las políticas públicas relativas a los pueblos indígenas y afromexicanos en el marco de la Administración Pública Federal, promoviendo, respetando, protegiendo y garantizando el reconocimiento pleno y el ejercicio de los derechos de los pueblos indígenas y afromexicanos reconocidos en la Constitución Política de los Estados Unidos Mexicanos y los instrumentos jurídicos internacionales de los que el país sea parte.
Que el artículo 17 de la Ley General para la Igualdad entre Mujeres y Hombres dispone que la Política Nacional en Materia de Igualdad entre mujeres y hombres, deberá establecer las acciones conducentes a lograr la igualdad sustantiva en el ámbito económico, político, social y cultural conforme lo siguiente: fomentar la igualdad entre mujeres y hombres en todos los ámbitos de la vida; asegurar que la planeación presupuestal incorpore la perspectiva de género, apoye la transversalidad y prevea el cumplimiento de los programas, proyectos y acciones para la igualdad entre mujeres y hombres; y promover la igualdad de acceso y el pleno disfrute de los derechos sociales para las mujeres y los hombres.
Que la Ley General para la Prevención Social de la Violencia y la Delincuencia, señala que la prevención social de la violencia y de la delincuencia es el conjunto de políticas públicas, programas y acciones orientadas a reducir factores de riesgo que favorezcan la generación de violencia y delincuencia, así como a combatir las distintas causas y factores que la generan. Se deberá contribuir a proveer a las personas protección en las áreas de libertad, seguridad y justicia, con base en objetivos precisos, claros y medibles, a través de: I. La incorporación de la prevención como elemento central de las prioridades en la calidad de vida de las personas; II. El diagnóstico de seguridad a través del análisis sistemático de los problemas de la delincuencia, sus causas, los factores de riesgo y las consecuencias; III. Los diagnósticos participativos; IV. Los ámbitos y grupos prioritarios que deben ser atendidos; V. La movilización y construcción de una serie de acciones interinstitucionales que tengan capacidad para abordar las causas y que incluyan a la sociedad civil; VI. El desarrollo de estrategias de prevención social de la violencia y la delincuencia; y VII. El monitoreo y evaluación continuos.
Que el Programa Nacional de Reconstrucción (PNR) será coordinado por la Secretaría de Desarrollo Agrario, Territorial y Urbano y ejecutado en colaboración con las Secretarías de Educación Pública (a través del Instituto Nacional de Infraestructura Educativa) y de Cultura y con el Instituto de Salud para el Bienestar; con fundamento en los artículos 1°, 3, 5, 8, 99, 100, 102, 103, 104, 105, 106 y Tercero Transitorio de la Ley General de Educación; 1°, 3°, fracciones I y II bis, 6º, 7º y 77 bis 35 de la Ley General de Salud; 1°, 2° fracción VI, VII y VIII y 4, 5, 6 y 7 de la Ley General de Cultura y Derechos Culturales; 27, 28 y 29 del Decreto de Presupuesto de Egresos de la Federación para el Ejercicio Fiscal 2023; Artículos 1°, 3 y 5 del Decreto por el que se crea la Comisión Intersecretarial para la Reconstrucción.
Que en el segundo párrafo del artículo 77 de la Ley Federal de Presupuesto y Responsabilidad Hacendaria se establece que las dependencias, las entidades a través de sus respectivas dependencias coordinadoras de sector o, en su caso, las entidades no coordinadas serán responsables de emitir las reglas de operación de los programas que inicien su operación en el ejercicio fiscal siguiente o, en su caso, las modificaciones a aquellas que continúen vigentes, previa autorización presupuestaria de la Secretaría de Hacienda y Crédito Público y dictamen de la Comisión Nacional de Mejora Regulatoria; por lo que he tenido a bien expedir el siguiente
ACUERDO POR EL QUE SE MODIFICAN LAS REGLAS DE OPERACIÓN DEL PROGRAMA NACIONAL
DE RECONSTRUCCIÓN, PARA EL EJERCICIO FISCAL 2023 PUBLICADAS EN EL DIARIO OFICIAL DE
LA FEDERACIÓN EL 30 DE DICIEMBRE DE 2022
ARTÍCULO ÚNICO. Se adicionan: inciso "d" del numeral 2.2; inciso "f" del numeral 3.7.2; último párrafo del numeral 5.6; inciso "f" del apartado 5.8; numeral 6.2.4; numeral 7.4 correspondiente a todo el procesos de operación del sector educación; los términos: CEAP(s), Comunidad Educativa, CONAFE, Convocatoria, Facilitador Autorizado o FA, INFE o Infraestructura Física Educativa, INIFED, Instancia(s) Responsable(s), LGE, Organismo Responsable de la INFE, Plan de Trabajo, Plantel Educativo, Proyecto Ejecutivo; Rehabilitación, Solicitud de Subsidio del Anexo I. Glosario de Términos; Anexos V.1, V.2, V.3, V.4, V.5, V.6, V.7, V.8, V.9, V.10 y V.11. Y se modifican: Avance del sector educación y párrafos de notas en Capítulo 1; párrafo de los numerales 3.3, 3.6 y 4.2,.
Capítulo 1. Introducción...
Resumen de avances por sector
EDUCACIÓN
Concluido
18,351
(95%)
En proceso *
558
(3%)
Pendiente **
0
(0%)
Cancelados ***
289
(2%)
 
NOTAS:
*Considera planteles atendidos con recursos del exFONDEN y FAM Potenciado (ambos a cargo de los Institutos Estatales), de la Aseguradora de la SEP y del PEF 2022, información con corte al mes de diciembre del 2022.
** Al último trimestre de 2021 únicamente se tenían identificados 310 planteles sin atención, llevándose a cabo visitas de verificación entre la SEDATU y el INIFED, confirmando que sólo 83 planteles contaban con daños por los sismos de 2017 y 2018, de los cuales 9 fueron atendidos por La Escuela Es Nuestra (LEEN) y 75 con el PEF 2022, dando así atención al universo de planteles afectados, información con corte al mes de diciembre del 2022.
***Corresponde a planteles en los que se verificó que no cuentan con daños provocados por los sismos del 2017 y 2018, información con corte al mes de diciembre del 2022.
NOTA: ...
Considerando los escasos avances alcanzados en la administración anterior y que, a lo largo de 2019-2022, con la aplicación del PROGRAMA se realizaron más de 63 mil acciones distribuidas por sectores en: 60,746 acciones de vivienda, 6,043 acciones en educación, 193 acciones en salud, y 835 acciones en cultura, de acuerdo a cifras al 30 de septiembre del portal Reconstruyendo Esperanza(1), es evidente que aún existen daños en viviendas, de salud, así como en bienes culturales y, por ende, un número de familias y comunidades que requieren la protección y garantía de sus derechos humanos por parte del Estado.
...
Capítulo 2. Objetivos
2.1 General
Atender los municipios afectados por los SISMOS, a través de un conjunto de instrumentos presupuestarios para el impulso de proyectos y acciones de reconstrucción de viviendas, infraestructura física educativa, infraestructura de salud, así como, la restauración, rehabilitación, mantenimiento y capacitación para la prevención y conservación de bienes culturales, histórica, arqueológica y artística; en beneficio de su población.
2.2 Específicos...
d) Contribuir a garantizar el derecho de la población escolar a ocupar la infraestructura educativa en condiciones de seguridad a través de la reconstrucción y rehabilitación de planteles educativos públicos y su equipamiento, en los municipios afectados por los SISMOS, que a la fecha no se encuentren atendidos con algún otro programa o recurso, o que hayan resultado insuficientes previa corroboración de los daños.
Capítulo 3. Lineamientos Generales
3.1 Cobertura a 3.2 3.2 Población potencial...
3.3 Población objetivo
La población objetivo son los municipios afectados por los SISMOS, para atender la reconstrucción de viviendas e inmuebles de infraestructura de salud, educación y bienes muebles e inmuebles culturales, en beneficio de los habitantes y comunidades que no hayan sido atendidos en su totalidad, o no dispongan de recursos asignados, incluidos los que no estén contemplados en las declaratorias de desastre natural, siempre y cuando cumplan con los requisitos de elegibilidad previstos en las presentes REGLAS.
3.4 Requisitos a 3.5 Criterios y Procedimiento de elegibilidad...
3.6 Características generales de los apoyos para las acciones y proyectos del Programa
Las acciones y proyectos se clasifican por sectores: vivienda, educación, salud y cultura. La ejecución de estas acciones y proyectos mantendrá un enfoque de derechos humanos y perspectiva de género, con énfasis en la gestión integral de riesgos, no únicamente para la reparación o reconstrucción restauración, rehabilitación y mantenimiento de los inmuebles, según corresponda el sector, sino para desarrollar en las comunidades una cultura de la prevención del riesgo, la mitigación y la recuperación que permita disminuir la vulnerabilidad de las personas y las comunidades.
...
3.7 Derechos, obligaciones y causas de suspensión o cancelación de los apoyos a 3.7.1 Derechos de las personas beneficiarias...
3.7.2 Obligaciones de las personas beneficiarias...
f) Efectuar la devolución de los recursos del subsidio en los casos que así proceda.
...
3.7.3 Causas de suspensión o cancelación de los apoyos...
 
Capítulo 4. Instancias Participantes en el Programa y sus responsabilidades...
4.2 Instancias responsables ...
La Comisión Nacional de Vivienda (CONAVI), el Instituto de Salud para el Bienestar (INSABI); la Secretaría de Educación Pública a través del Instituto Nacional de Infraestructura Física Educativa (INIFED);y la Secretaría de Cultura (SC), a través de la Dirección General de Sitios y Monumentos del Patrimonio Cultural (DGSMPC), son Instancias Responsables del PROGRAMA, a las cuales corresponderán las siguientes funciones:
- Llevar a cabo la planeación, control, supervisión, rendición de cuentas y transparencia, dictaminación, aprobación, ejecución y cierre de los proyectos y acciones, relacionados con la reconstrucción, reparación, reubicación, acondicionamiento, demolición equipamiento, restauración, rehabilitación, mantenimiento y capacitación para la prevención y la conservación de los bienes afectados por los SISMOS en los sectores de vivienda, educación, salud y cultura, en los términos que al efecto se especifican para cada sector en el Capítulo 7 de las presentes REGLAS.
...
4.3 Instancias ejecutoras a 5.5 Auditorías...
5.6 Padrón de beneficiarios...
En el caso del Sector Educación, los beneficiarios del PROGRAMA serán los planteles educativos, por lo que se ocupará una de las Claves de Centro de Trabajo (CCT) que opere en el inmueble, como identificador del plantel en el Padrón de Beneficiaros a ser integrado.
5.7 Datos personales...
5.8 Quejas y denuncias...
f) El INIFED, en el domicilio ubicado en calle Vito Alessio Robles, número 380, Colonia Florida, Álvaro Obregón, Código Postal 01030, en la Ciudad de México o al correo: atencionciudadana@inifed.gob.mx.
g) La Coordinación del PROGRAMA, vía correo electrónico: pnr.reconstruyendo@sedatu.gob.mx.
5.9 Derechos Humanos a 6.2.3 Cultura...
6.2.4 Educación
El proceso del sector educación está compuesto por 6 etapas: 1. Dictaminación, mediante la integración del listado inicial planteles con daños causados por los SISMOS no atendidos, acorde a los criterios de elegibilidad; 2. Aprobación, se verifican mediante inspecciones físicas los daños causados por los SISMOS, se determina el monto a otorgar y se celebra el convenio de concertación; 3. Ejecución, se realizan los trabajos de reconstrucción mediante plan de trabajo por los Comités Escolares de Administración Participativa CEAP o contrato a través del INIFED; 4. Seguimiento a las reconstrucción a través de bitácoras y la 5. Supervisión se contrata o designa al supervisor de trabajos, conforme a la normatividad aplicable; finalmente se procede al 6. Cierre, mediante un acta de conclusión de los trabajos realizados.
6.3 Ejecución a 7.3.6.12 Del Expediente técnico, administrativo y legal...
7.4 Procesos de Operación del Sector Educación
7.4.1 Requisitos
Conforme a los numerales 3.4 y 3.5 de las presentes REGLAS, el sector educativo atenderá la afectación de la Infraestructura Física Educativa (INFE) en los municipios afectados por los SISMOS en planteles educativos públicos de los niveles básico, medio superior y superior, y que no hayan sido atendidas, o no cuenten con recursos asignados, o suficientes, para su reconstrucción, rehabilitación o equipamiento, considerando también lo previsto en el numeral 3.3 de las presentes Reglas.
Se tomarán en cuenta en principio, aquellos planteles educativos que se encuentren en el ámbito de responsabilidad del Gobierno Federal. La ejecución de acciones del PROGRAMA en planteles educativos que no se encuentren en el ámbito de responsabilidad del Gobierno Federal se podrán considerar cuando sean incluidos dentro del listado final de planteles a atender, parte de los convenios específicos que celebre el sector educación por conducto de INIFED con los gobiernos de las Entidades Federativas.
La atención de los planteles educativos será de acuerdo a los daños ocasionados por los SISMOS con base en la evaluación que realice el INIFED partiendo del censo de planteles daños para la corroboración de daños y la categorización del daño causado, beneficiando a las comunidades educativas de los planteles educativos que cumplan con los requisitos para ser beneficiarios del subsidio, en términos del proceso previsto en este instrumento.
Para la definición de la modalidad por la cual se ejecutarán las acciones, así como para el otorgamiento de los apoyos y la aplicación de los mismos, será indispensable, en todos los casos, la integración de los Comités Escolares de Administración Participativa (CEAP), de acuerdo con los procedimientos establecidos en los siguientes incisos.
A. Subsidio y ejecución directa. El CEAP del plantel educativo que cumpla con los requisitos de elegibilidad, solicitará el subsidio del PROGRAMA, bajo esta modalidad, consintiendo la aplicación de recursos por el INIFED, comprometiéndose a dar cumplimiento a las obligaciones previstas en las presentes REGLAS.
B. Subsidio y ejecución indirecta. El CEAP del plantel educativo que cumpla con los requisitos de elegibilidad, solicitará el subsidio del PROGRAMA, bajo esta modalidad, consintiendo la aplicación de recursos por el INIFED, de conformidad con el convenio de concertación que suscriba para tal efecto.
En ambos casos el INIFED será el responsable de corroborar el cumplimiento de los requisitos de elegibilidad, para lo cual hará del conocimiento de los beneficiarios de su inclusión en el PROGRAMA conforme a lo anterior.
7.4.2 Procedimiento de elegibilidad
Para determinar los planteles susceptibles de ser beneficiados se realizará lo siguiente:
I. El INIFED suscribirá los Convenios Específicos con los gobiernos de las entidades federativas a través de la Autoridad Educativa Local correspondiente, a efecto de elaborar el listado inicial de los planteles afectados, y establecer los mecanismos operativos entre ambos y así como con los Organismos Responsables de la Infraestructura Física Educativa competente en cada una de ellas.
II. El INIFED elaborará un listado inicial de planteles educativos en base al censo de daños para la verificación de que fueron dañados por los SISMOS y no han sido atendidos o no contaron con los recursos suficientes para su reconstrucción y/o para su equipamiento, y son susceptibles de la aplicación de los apoyos conforme a lo señalado en el Capítulo 3 de las presentes REGLAS.
La información para conformar este listado podrá provenir de la identificación de planteles que ha realizado el propio INIFED; de las solicitudes de atención de alguna autoridad del sector educativo estatal o municipal; o bien de las solicitudes de las comunidades educativas.
El INIFED compilará la información básica de la situación de cada inmueble, que le permita hacer una clasificación preliminar por tipo de daño, condiciones en las que realiza sus actividades la comunidad educativa, así como una estimación del monto de los apoyos requeridos para las acciones de reconstrucción y/o equipamiento.
III. Con base en esta clasificación, y una vez que se haya determinado un listado final de planteles a atender y que cumplan con los requisitos de elegibilidad, el INIFED determinará las prioridades de atención aplicando los criterios establecidos en el inciso 3.5 del Capítulo 3 de las presentes REGLAS, y considerando la disponibilidad de recursos, lo cual se reflejará en el listado definitivo de planteles a atender con los recursos del PROGRAMA en el ejercicio fiscal correspondiente.
IV Realizado lo anterior, será hecho del conocimiento a la Comunidad Educativa del plantel seleccionado, y una vez que se hayan constituido los CEAP, se seguirá el procedimiento de acuerdo con las reglas de cada modalidad que en los siguientes incisos se establecen.
V. En caso de que, en la operación del PROGRAMA, se advierta que algún plantel ya no cumple con algún criterio de elegibilidad, se hará constar la razón, procediéndose a sustituir la prioridad de atención correspondiente por el plantel que le suceda en la lista de atención.
VI. En el caso de que sea necesario agregar planteles no identificados inicialmente, se podrá hacer su
inclusión en cualquier momento, siempre y cuando se cumpla con los criterios de elegibilidad.
Los gobiernos de los estados llevarán a cabo todas las gestiones que resulten necesarias para garantizar el acceso al plantel conforme sea requerido para la evaluación de daños y la ejecución de las acciones.
7.4.3 Características de los apoyos
Como se señala en el Capítulo 3 de estas REGLAS, todos los recursos destinados a los apoyos del PROGRAMA están considerados como subsidios, en su componente educativo. Las gestiones que sean necesarias por parte de los CEAPs para llevar a cabo las acciones de reconstrucción estarán consideradas dentro del monto de los apoyos otorgados. El seguimiento, verificación, asesoramiento técnico y demás actividades para su debida implementación del PROGRAMA que lleve a cabo el INIFED, se considerarán como parte de los gastos de operación.
Los apoyos serán entregados de manera directa a los CEAPs cuando así lo determinen, y para hacer uso de los mismos se utilizará preferentemente algún instrumento bancario que de seguridad y facilidades al manejo de los recursos por parte de los comités.
Cuando los CEAP determinen que el INIFED sea el ejecutor de las acciones, los apoyos se aplicarán de manera directa por el INIFED, siguiendo las disposiciones establecidas en las presentes REGLAS.
Con la finalidad de lograr mayores alcances en la reconstrucción y rehabilitación de los planteles, los apoyos que se asignen para las acciones podrán utilizarse en combinación con otras fuentes de financiamiento permitidas por la ley y las presentes REGLAS, contando con la autorización del INIFED.
El apoyo otorgado mediante el componente educativo se encuentra orientado para ser empleado en los inmuebles educativos afectados por los SISMOS para:
a) Reconstrucción, entendida como la rehabilitación parcial o total de un inmueble o elemento estructural dañado por la ocurrencia de los SISMOS, donde se deben contemplar los recursos necesarios para la supervisión de conformidad con lo previsto en las presente REGLAS.
El monto máximo del apoyo económico para el sector Educación podrá ser hasta por la cantidad de $4,000,000.00 (cuatro millones de pesos).
Podrán otorgarse montos mayores, siempre y cuando la reconstrucción se justifique y se autorice por parte del Titular de la Dirección de Infraestructura.
b) Acciones de equipamiento de la INFE.
Los montos máximos que podrán otorgarse en el caso de equipamiento hasta por la cantidad de $1,000,000.00 (un millón de pesos). En todos los casos deberá ser justificado, para posteriormente ser aprobado por la Dirección de Infraestructura del INIFED, y cumplir con los requisitos que se establecen en la presentes Reglas.
7.4.4 Derechos, obligaciones y causas de suspensión o cancelación de los recursos.
Además de lo previsto en el numeral 3.7 de las presentes REGLAS, para el sector educativo deberán de considerarse los siguientes:
A. Derechos específicos de las personas beneficiarias:
Las comunidades educativas en los municipios beneficiados con el componente educativo del PROGRAMA tendrán los derechos específicos siguientes:
a) Recibir los apoyos del presente componente, bajo la modalidad que seleccionen, siempre que, cumplan con los requisitos establecidos en las presentes REGLAS.
b) Recibir orientación y asesoría técnica por parte del INIFED, respecto de los daños en la infraestructura educativa, así como de la forma en que deben ser atendidos a fin de contar con las condiciones de seguridad y operatividad escolar adecuadas
c) Las comunidades escolares tendrán derecho a recibir asesoría para realizar la convocatoria y organización de la asamblea, la constitución del CEAP y el envío de las actas respectivas mediante la plataforma informática diseñada para tal fin.
d) Para el desarrollo y ejecución de las acciones de rehabilitación, equipamiento y en su caso construcción de espacios educativos, se pondrán a disposición de los CEAP, las guías y manuales técnicos para su consideración y aplicación.
e) En estas guías y manuales se incluirá la obligación de contar con la participación de profesionales certificados y acreditados responsables de la supervisión técnica que garanticen la seguridad estructural de las obras mayores a realizar, en los términos de las presentes REGLAS.
B) Obligaciones específicas de las personas beneficiarias:
Las comunidades educativas beneficiadas con el componente educativo del PROGRAMA tendrán las obligaciones específicas siguientes:
a) Proporcionar información veraz en los trámites y gestiones necesarias para el otorgamiento y aplicación de los apoyos.
b) Constituir el CEAP en el plantel respectivo, a fin de que se realice la gestión los apoyos.
c) Determinar a través del CEAP, la modalidad en la cual habrá de llevarse las acciones de reconstrucción con el subsidio otorgado.
d) Realizar las acciones que deriven del otorgamiento del apoyo en estricto apego a las presentes REGLAS y para los fines del PROGRAMA.
e) Participar en la impartición de orientación y asesoría técnica por parte del INIFED, en observancia a las normas técnicas del INIFED, así como a la normatividad aplicable en materia de infraestructura educativa.
f) Llevar a cabo las acciones de seguimiento y en su caso de comprobación, en los términos establecidos en el presente instrumento.
g) Presentar toda la documentación requerida por el INIFED para el otorgamiento y seguimiento de las acciones que se deriven del PROGRAMA de conformidad con lo previsto en las presentes REGLAS.
h) Llevar a cabo las acciones de reconstrucción, rehabilitación o equipamiento en observancia a la normatividad técnica aplicable a las normas técnicas del INIFED, así como a la normatividad aplicable en materia de infraestructura educativa.
C) Causas de Incumplimiento, suspensión o cancelación de los apoyos:
Son causas específicas de suspensión o cancelación de los apoyos del PROGRAMA para el sector educativo cuando los beneficiarios;
a) Apliquen los apoyos otorgados para fines distintos a los establecidos en el PROGRAMA o sin seguir las reglas contenidas en el presente apartado, y
b) Apliquen el subsidio otorgado sin seguir la asesoría técnica otorgada por el INIFED.
7.4.5 Participantes
Instancias Responsables
El desarrollo de las acciones de este sector, estarán a cargo de la Secretaría de Educación Pública a través del Instituto Nacional de la Infraestructura Física Educativa (INIFED) que tendrá, como Instancia Responsable, respecto de las funciones descritas en el inciso 4.2 de estas REGLAS, además de actuar como Instancia Ejecutora a la Dirección de Infraestructura cuando así sea decidido por un CEAP.
En el desarrollo de las acciones de reconstrucción y/o equipamiento del PROGRAMA a través de los CEAP, el INIFED, trabajará de manera conjunta con la Coordinación General de Programas para el Desarrollo, de conformidad con lo que se establece en el Acuerdo por el que se emiten los lineamientos que regulan las funciones de las Delegaciones de Programas para el Desarrollo en cuanto a la coordinación, así como la supervisión del Programa y servicios respectivos.
Para lo anterior, la Secretaría de Educación Pública por conducto del INIFED podrá suscribir Convenio de Colaboración con la Secretaría del Bienestar, siempre que la operación de este Programa en las acciones ejecutadas por el sector educativo lo requieran, sobre el levantamiento, registro, verificación y validación de información relativa a las asambleas y los CEAP, con el fin de contar con esquemas de colaboración que permitan fortalecer la capacidad operativa y la eficacia del Programa, así como el apoyo que se pueda brindar para el seguimiento y cierre de las acciones que lleven a cabo, entre otros.
El INIFED, además, podrá contar siempre que así lo requiera en las acciones ejecutadas de manera
directa por los CEAP, con el apoyo de los Facilitadores Autorizados (FA).
Instancias Ejecutoras
Las Instancias Ejecutoras serán los CEAPs, salvo en los casos en los que éstos determinen que funja como tal el INIFED por conducto de la Dirección de Infraestructura.
Los CEAPs o el INIFED, en su caso, podrán contratar servicios, así como contar con apoyos gratuitos de autoridades estatales o municipales, para la asesoría o supervisión técnica, de conformidad con lo dispuesto en las presentes REGLAS.
Otros participantes
Con base en lo establecido en el inciso 4.4 de estas REGLAS, podrán participar actores de los sectores social y privado que decidan contribuir en la realización de las acciones de este sector, de acuerdo con los convenios específicos que el INIFED establezca con ellos.
7.4.6. Operación
7.4.6.1 Integración de los CEAPs.
La operación del PROGRAMA y la ejecución de las acciones en este sector se basa fundamentalmente en la participación de los CEAPs conforme a lo previsto en el presente Capítulo. El procedimiento para su integración e instalación será el siguiente:
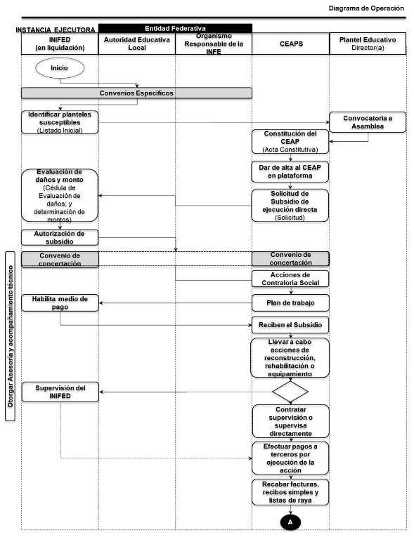
A. Convocatoria e integración de la Asamblea.
Inicialmente el Facilitador Autorizado, asistido por la Autoridad Escolar, apoyará la convocatoria a una Asamblea, en la cual se llevará a cabo la designación de los integrantes del CEAP.
Las Asambleas estarán integradas por madres, padres de familia y/o tutores, docentes, directivos y alumnos a partir de 4to. grado de primaria. Cualquier persona de la comunidad interesada en aportar al desarrollo del Plantel, podrá asistir como invitado.
Para el caso de los Planteles donde existan dos o más Centros de Trabajo, los Directores o quienes ejerzan la función directiva de cada Centro de Trabajo, deberán coordinarse para emitir una Convocatoria única por Plantel para la Asamblea.
La Convocatoria a la Asamblea deberá ser colocada en lugares visibles y de fácil y libre acceso del Plantel, como puerta de entrada, dirección o periódico mural. La Convocatoria deberá señalar el día, hora y lugar específico del Plantel en que se celebrará la Asamblea, así como el orden del día de los asuntos a tratar. La Asamblea deberá ser convocada cuando menos con tres días hábiles de anticipación.
En la emisión de dicha Convocatoria se debe procurar utilizar los medios necesarios para la mayor difusión posible en las diferentes comunidades donde actualmente se encuentran ubicados los Centros de Trabajo, así como una ubicación accesible a los asistentes potenciales.
B. Instalación de la Asamblea
La Asamblea donde se elijan a los miembros del CEAP será moderada por el FA o la Autoridad Escolar respectiva, indistintamente, quien explicará a los presentes la importancia y funciones del CEAP, los diferentes cargos que existen y el compromiso que cada uno adquiere al formar parte del mismo.
Será responsabilidad del FA levantar una lista de asistentes a la Asamblea, misma que deberá anexar al Acta. El Acta deberá hacer constar los hechos sucedidos en la reunión de la Asamblea, incluyendo de manera clara la elección de los miembros del CEAP, conforme al formato establecido para tal efecto. Dicha Acta deberá de publicarse en los mismos lugares estratégicos que la Convocatoria para dicha reunión.
El quórum mínimo para que la Asamblea se pueda instalar será con la asistencia de cuando menos el veinte por ciento de la comunidad escolar.
C. Desarrollo de Asamblea para constituir el CEAP será el siguiente:
La Asamblea dará inicio en el día, hora y lugar publicados en la Convocatoria.
Enseguida, el Facilitador Autorizado explicará a la Asamblea el PROGRAMA.
- Posteriormente, se permitirá a los miembros de la Asamblea presentar sus candidaturas a cada uno de los puestos del CEAP. Cada miembro deberá ser elegido por una mayoría de votos de entre los registrados en la lista de asistentes de la Asamblea. Cada asistente a la Asamblea podrá votar solo una vez por cada una de las posiciones del Comité.
- Se someterá a votación a mano alzada la integración del CEAP:
- Presidente
- Secretario
- Tesorera
- Dos vocales
- Un estudiante invitado de 4º grado en adelante (alumna o alumno con autorización de los padres o tutor).
- De estos hechos, se integrará el Acta de Asamblea, la cual deberá contener fecha, hora y sede de realización, los centros de trabajo que se integraron a la asamblea, la información personal del Facilitador Autorizado, el número de participantes alumnos, madres, padres, tutores, docentes, directivos, figuras educativas y miembros de la comunidad, la información de dos testigos que pueden ser directivos, docentes o personal de apoyo, el resultado de la votación, el registro de las personas que resultaron electas en cada cargo, mismas que harán constar su firma aceptando su designación.
- Finalmente, el Facilitador Autorizado en el mismo acto dará de alta al CEAP en la plataforma, con la información que éste recabe de los asistentes a la asamblea incluyendo fotografía del acta firmada y listas de asistencia, de las personas que integran el CEAP y de sus identificaciones, para lo cual dicho Facilitador Autorizado deberá requisitarse el anexo III.4
- Para tal efecto, los integrantes del CEAP en el acto de celebración de asamblea, deberán identificarse plena y fehacientemente mediante identificación oficial vigente (IFE/INE, pasaporte, cédula profesional, cartilla militar, identificación postal u otra identificación oficial).
Los integrantes de la Asamblea y del CEAP no tendrán ninguna retribución por su participación, ésta será a título honorífico.
En caso de los planteles del Consejo Nacional de Fomento Educativo (CONAFE) que se integren en un Centro Integrado de Atención Comunitaria CIAC se realizará una sola Asamblea para constituir al CEAP.
D. Integración
Cada CEAP estará integrado por:
Un presidente, que deberá ser una madre, padre de familia o tutor, con hijo(s) inscrito(s) en alguno de los Centros de Trabajo del Plantel.
a) Un Secretario Técnico que deberá ser madre, padre de familia o tutor, docente o directivo de la comunidad escolar.
b) Una Tesorera, que será una madre de familia o tutora, cuando el contexto lo permita. Esta designación podrá llevarse a cabo de acuerdo por autoridades municipales con régimen de usos y costumbres.
c) Dos Vocales, que podrán ser madres, padres de familia o tutores, docentes o directivos.
d) Un alumno de 4º grado en adelante, inscrito en el mismo Plantel, podrá ser electo para participar como invitado permanente con voz, pero sin derecho a voto.
e) En todos los casos, una misma persona no puede ocupar más de una posición en el CEAP. En general, en la elección de los integrantes del CEAP se propiciará la paridad de género y la igualdad entre mujeres y hombres.
La Autoridad Escolar deberá formar parte del CEAP en algunas de las figuras previstas para ello (Secretario Técnico y/o Vocal).
En caso de que algún miembro se separe del CEAP, o que deje de tener hijos inscritos en el Plantel, la vacante será cubierta mediante el procedimiento de elección. Los sustitutos solamente podrán ocupar el cargo por el tiempo que estaba nombrado quien pretenden sustituir.
Atendiendo a las características de la comunidad escolar, cuando no existan suficientes personas para integrar el CEAP, podrán constituirlo con al menos tres personas; el Presidente, el Secretario Técnico y la Tesorera.
Cada Plantel contará solamente con un CEAP, independientemente de la cantidad de Centros de Trabajo
que existan en el mismo.
Los miembros del CEAP durarán en su encargo un ciclo escolar, con la posibilidad de reelegirse por un período adicional. El método de reelección será el mismo por el que fueron electos originalmente.
E. Funciones
Los CEAPs actuando en Asamblea por mayoría de sus miembros determinarán si ejecutan directamente las acciones del PROGRAMA, o bien, si lo realizan por conducto del INIFED, lo cual harán constar el acta que levanten para tal efecto, misma que habrá de sujetarse al modelo establecido en los formatos de los anexos marcados como III.1 ó III.2, de las presentes reglas según sea el caso.
I. Las funciones de los integrantes de los CEAPs respecto de acciones de reconstrucción, rehabilitación o equipamiento realizadas directamente por éstos, serán las siguientes:
a) Presidente:
- Asistir a las reuniones con voz y voto.
- Dirigir las asambleas escolares que se lleven a cabo.
- Abrir con la Tesorera una cuenta bancaria específica para la administración de los recursos.
- Coordinar la elaboración del Plan de Trabajo y presentarlo a la Asamblea Escolar para su aprobación.
- Coordinar el seguimiento a los trabajos de ejecución de acciones.
- Gestionar o contratar la supervisión técnica certificada que garantice la realización de las acciones de reconstrucción.
- Representar legalmente a la comunidad en la firma de contratos, solicitud de fianzas y otros trámites.
- Asegurar con la asistencia de la Tesorera, la integración del expediente de comprobación de gasto.
- Coordinar la atención de los requerimientos de información, debiéndose entregar dentro del plazo que establezca la Unidad requirente, el cual cuando menos habrá de ser de 10 días hábiles.
b) Secretario Técnico:
- Asistir a las reuniones con voz y voto.
- Registrar las listas de los asistentes a las reuniones y de los acuerdos tomados.
- Dar seguimiento a los acuerdos tomados durante la Asamblea Escolar.
- Integrar el programa de trabajo que llevará a cabo el CEAP.
- Resguardar los expedientes de las acciones realizadas por el Comité hasta la conclusión del período de gestión.
- Requisitar y subir a la plataforma los documentos que se generen de la operación del PROGRAMA, ya sea directamente o con el apoyo del Facilitador Autorizado (FA). Para lo cual deberán requisitarse como se establece en los anexos marcados con los numerales III.1, III.2, III.3, III4, III.7, III.9 y III.10, así como los informes de rendición de cuentas que se establecen en las presentes reglas; formatos que se encuentran disponibles en: https://www.gob.mx/inifed y https://reconstruyendoesperanza.gob.mx/; y que se tendrán que realizar en un periodo que no deberá de exceder de 30 días naturales posteriores a la ejecución de cada acción. Entregar a la autoridad educativa del plantel el expediente completo de las acciones realizadas una vez concluidas de conformidad con lo establecido en el párrafo anterior.
- Entregar a la autoridad educativa del plantel el expediente completo de las acciones realizadas una vez concluidas.
- Publicar en el periódico mural las actas de constitución del CEAP, el Plan de Trabajo y de conclusión del mismo.
- Atender los requerimientos de información.
c) Tesorera:
- Asistir a las reuniones con voz y voto.
- Abrir conjuntamente con el Presidente, una cuenta bancaria específica para la administración de los recursos.
- Ejercer de manera conjunta con el presidente los recursos que determine el Comité.
- Efectuar los pagos a terceros por concepto de las acciones de rehabilitación, mantenimiento, adquisiciones, contratación de servicios y en su caso construcción que se lleve a cabo, recabar las facturas, recibos simples y listas de raya, que se generen por estos conceptos.
- Informar periódicamente al CEAP sobre el ejercicio de los recursos y entregar la comprobación de gasto al Secretario Técnico para la integración al expediente y la publicación en el periódico mural y asegurarse que la comprobación del gasto cumpla con lo establecido en las presentes reglas.
- Asegurarse que la comprobación del gasto sea conforme a lo establecido en el inciso f) del numeral 7.4.6.2 de las presentes Reglas.
- Atender los requerimientos de información cuando se le requieran.
d) Vocales:
- Asistir a las reuniones del CEAP con voz y voto.
- Apoyar en el seguimiento a las acciones de rehabilitación, mantenimiento, y en su caso construcción y opinar sobre su desarrollo y ejecución para el mejor cumplimiento de los objetivos del PROGRAMA.
- Apoyar al Presidente y al Secretario Técnico en las tareas específicas que determine el CEAP.
e) Facilitador Autorizado:
- Promover y difundir el PROGRAMA en la comunidad, así como apoyar en la organización de la asamblea escolar donde se constituya el CEAP.
- Dar de alta al CEAP en la plataforma que lleve BIENESTAR, incluyendo fotografía del acta firmada y listas de asistencia, de las personas que integran el comité y de sus identificaciones.
- Las demás establecidas en las REGLAS.
Las personas que tengan el encargo de Facilitador Autorizado deberán ser designadas por los superiores jerárquicos de la dependencia de la que forman parte, en términos de las presentes REGLAS.
7.4.6.2 Acciones ejecutadas por CEAP.
Las acciones de reconstrucción ejecutadas directamente por los CEAPs, se regirán por las siguientes disposiciones:
a) Dictaminación:
Conforme a la fracción I del Capítulo 7.4.2 de las presentes REGLAS, el INIFED, integrará el listado inicial de planteles educativos susceptibles de ser beneficiados con el PROGRAMA.
b) Aprobación:
Conforme al Capítulo 6.2.4 y por lo establecido en el 7.4.2 de las presentes Reglas.
Los CEAPs constituidos en cada comunidad educativa susceptible de ser beneficiaria, determinarán si solicitan el subsidio para ejecutar los trabajos directamente o a través del INIFED.
Posteriormente, los CEAPs solicitarán el subsidio en base a la modalidad elegida conforme al párrafo anterior, conforme a los formatos establecidos en los anexos III.1 y III.2 de las presentes REGLAS, disponible en los enlaces electrónicos: https://www.gob.mx/inifed y https://reconstruyendoesperanza.gob.mx/, que será presentado al INIFED, en la oficialía de partes ubicada en Calle Vito Alessio Robles número 380, Colonia Florida, Alcaldía Álvaro Obregón, en la Ciudad de México, Código Postal 01030, o bien en la dirección de correo electrónico: pnr2020@inifed.gob.mx.
Hecho lo anterior, el INIFED, realiza la evaluación en sitio de los daños ocasionados por los SISMOS, y de corroborarlos, determinará el monto del apoyo a otorgar para su atención, lo cual será realizado a través de: a) La Cédula de evaluación de daños y b) Determinación de monto de subsidio (determinación de conceptos necesarios).
Esto será realizado considerando los recursos necesarios para cubrir las necesidades de reconstrucción,
rehabilitación o equipamiento atendiendo al levantamiento y dictamen de daños realizado, corroborado con las comunidades educativas.
El levantamiento de daños y la determinación del monto deberá realizarse conforme a las normas técnicas del INIFED, así como a la normatividad aplicable en materia de infraestructura educativa.
Corroborado lo anterior y cubiertos los requisitos de elegibilidad el INIFED, a través de la Dirección de Infraestructura aprobará el otorgamiento del apoyo, lo cual deberá resolverse a más tardar dentro de los 15 días hábiles siguientes a la presentación de la solicitud de subsidio respectiva. En el caso de que el INIFED, determine que existe información faltante, podrá prevenir al solicitante para que dentro de un término máximo de 5 días hábiles subsane la omisión que corresponda, lo cual, a su vez, el INIFED resolverá lo conducente en un término de 10 días hábiles, contados a la fecha de su recepción.
Aprobado el apoyo el INIFED, deberá celebrar el Convenio de Concertación con el CEAP en un término máximo de diez días hábiles posteriores al otorgamiento del subsidio, de conformidad con el anexo III.3 de las presentes reglas, disponible en los enlaces electrónicos: https://www.gob.mx/inifed y https://reconstruyendoesperanza.gob.mx/, o será proporcionado por el INIFED, en el plantel educativo, instrumento que se limita a establecer el derecho de los beneficiarios a recibir el apoyo directo por conducto de los CEAP, y su obligación de éste a realizar los trabajos en base en el apoyo otorgado, aplicándolo única y exclusivamente para los fines de la reconstrucción, rehabilitación o equipamiento, con la intervención del INIFED, para otorgar la guía técnica para su realización, así como para el acompañamiento técnico de los trabajos a realizarse.
c) Ejecución
Una vez suscrito el convenio de concertación a comunidad educativa, a través del CEAP, determinará bajo su responsabilidad, la persona o personas a través de las que se llevará la ejecución de las acciones; los trabajos y acciones correspondientes comenzarán a partir del plan de trabajo que elaboren las comunidades educativas. Estos aspectos serán determinados por las propias comunidades educativas a través de asambleas.
El apoyo autorizado será puesto a disposición de las comunidades educativas por el INIFED, en una sola exhibición, a través del Presidente y Tesorero del CEAP, una vez que se cuente con los documentos relativos a: i) La constitución del CEAP, ii) Determinación del monto del subsidio iii) El Plan de Trabajo del CEAP, y iv) se encuentre habilitado el medio de pago.
Los recursos se harán llegar de manera directa a los CEAP, sin costo alguno para los beneficiarios. El monto autorizado a cada CEAP se entregará conforme a la disponibilidad presupuestaria.
El CEAP, llevará a cabo las acciones de reconstrucción, rehabilitación o equipamiento según corresponda, en base al monto del otorgamiento del subsidio, bajo el acompañamiento técnico del INIFED.
d) Supervisión
El seguimiento de las acciones a realizarse directamente por la comunidad educativa, será llevado por los CEAP, a través de bitácoras de seguimiento, mismas que deben ser llevadas de forma diaria de ser posible.
El CEAP a través de su Presidente deberá contar con la supervisión técnica del proyecto, su ejecución y recepción de los trabajos. Para estos efectos deberá recurrir a organismos públicos estatales de infraestructura física educativa, municipios, cámaras de la construcción, o con profesionales habilitados para tal efecto, siempre y cuando no se destine más del 2.5 % del total del proyecto para este fin.
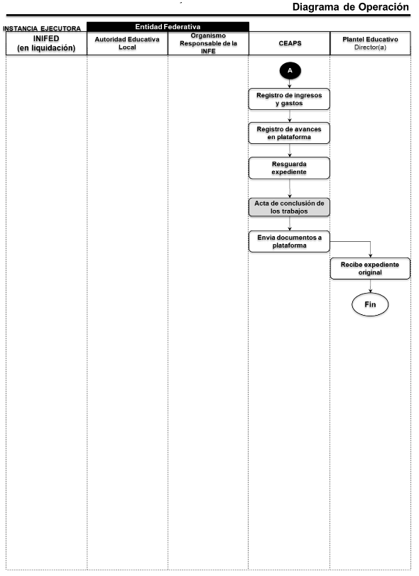
e) Cierre
Una vez concluidas las acciones realizadas en esta modalidad por parte de los CEAPs, sus integrantes deben de llenar el acta de conclusión de los trabajos realizados con los recursos que le han sido otorgados con el programa, conforme al anexo III.9 de las presentes REGLAS, disponible en los enlaces electrónicos: https://www.gob.mx/inifed y https://reconstruyendoesperanza.gob.mx/ que contendrán evidencia fotográfica, del antes, durante y después de las acciones realizadas y de las bitácoras elaboradas, lo cual formará parte del expediente que se entregará al plantel educativo de conformidad con lo previsto en el último párrafo del inciso f) siguiente.
Para el mejor cumplimiento de las acciones en esta modalidad, se podrán establecer los acuerdos y convenios para la coordinación y vinculación interinstitucional necesarias entre las dependencias y entidades federativas participantes y competentes, en el marco de lo estipulado en las disposiciones jurídicas aplicables en la materia, en lo establecido por las presentes REGLAS y en función de la capacidad operativa y la disponibilidad presupuestal.
f) Comprobación, aplicación del recurso y rendición de cuentas de acciones por CEAP.
I. Comprobación
Para los casos de acciones directas realizadas por los CEAPs, respecto de la construcción, adquisición de bienes y contratación de servicios, los recursos deberán ser comprobados a través de facturas que cumplan con la normatividad aplicable.
Los CEAPs serán responsables de:
Publicar en lugar visible del Plantel el plan de trabajo, los informes de aplicación de los recursos, y en su caso recibir comentarios y sugerencias de la comunidad escolar.
- Resguardar los expedientes de las acciones realizadas por el Comité hasta la conclusión del período de gestión.
- Enviar los documentos generados a través de la plataforma informática establecida para tal efecto por BIENESTAR, en forma directa o con el apoyo y asesoría del FA.
- Dar seguimiento a la realización de las acciones materia del presente PROGRAMA.
- Rendir cuentas ante la asamblea de la comunidad escolar.
II. Comprobación simplificada
Cuando el CEAP, por la ubicación geográfica del Plantel, tenga la necesidad de realizar adquisiciones de bienes y contratación de servicios, en comercios, negocios o personas que no cumplan con los elementos de comprobación fiscal, el recurso podrá ser comprobado con recibo simple, el cual deberá contar con, al menos, los siguientes elementos:
- Número y fecha del recibo;
- Nombre y domicilio del prestador del servicio, comercio, negocio o almacén;
- Concepto prestado o detalle de los bienes adquiridos;
- Monto total pagado en número y con letra;
- Firma del prestador del servicio, comercio, negocio o almacén;
- Firma del Presidente y del Tesorero del Comité, y al menos dos Vocales, validando que el servicio o adquisición se efectuó con el objeto de contribuir al cumplimiento del PROGRAMA.
En el caso de pagos en efectivo, así como el pago de jornales o listas de raya, el gasto será comprobado con recibo simple conforme a lo señalado en el párrafo anterior. La lista de raya deberá contener, por lo menos, lo siguiente:
- Acción realizada.
- Actividades llevadas a cabo.
- Período.
- Trabajadores a quienes se paga, importe, identificación oficial, firma y fecha.
- Total, de recurso aplicado.
III. Aplicación del recurso y Rendición de Cuentas
El CEAP deberá llevará el registro de los ingresos y egresos que generen las acciones de mantenimiento, rehabilitación, equipamiento y construcción llevadas a cabo a través del formato definido.
El CEAP mediante convocatoria pública deberá informar trimestralmente a la asamblea escolar sobre el avance de la aplicación de los recursos y rendir cuentas ante la mayor cantidad posible de integrantes de la comunidad. Para ello deberán observar las siguientes reglas: i) registrar los egresos que generen las acciones en el formato definido y conservar un expediente con la documentación comprobatoria; ii) informar el uso de los recursos y los resultados a la comunidad a través del periódico mural; y iii) comprobar el ejercicio del recurso mediante el esquema que corresponda. De estas reuniones se levantarán actas para la rendición de cuentas.
Los informes con el Control de aplicación de los recursos ejercidos, así como las acciones llevadas a cabo, se darán a conocer en el periódico mural de los Planteles. A su vez, la Secretaría gestionará su publicación en la página de Transparencia Presupuestaria de la Secretaría de Hacienda y Crédito Público. De igual forma el CEAP deberá registrar la información de recursos ejercidos conforme a sus actas de rendición de cuentas, en términos del párrafo anterior, en la Plataforma informática de BIENESTAR, por si o con apoyo y asesoría del FA.
Por último, y una vez concluidos los trabajos realizados por el CEAP respectivo, y a más tardar dentro de los 15 días hábiles siguientes a la conclusión de trabajos, el Presidente del CEAP entregará de forma física al Director del Plantel intervenido, en las instalaciones del propio plantel, el expediente integrado con la totalidad de la documentación original relacionada con la ejecución de los recursos del PROGRAMA, así como un informe final con una memoria fotográfica de los trabajos realizados, con el fin de que éste sea resguardado en el Plantel por un plazo de cinco años. Así también, junto con el Tesorero, serán responsables por el ejercicio de los recursos en términos del artículo 79 de la Constitución Política de los Estados Unidos Mexicanos y la Ley General de Responsabilidades Administrativas.
IV. Contraloría Social.
Las acciones de contraloría social respecto de acciones directamente realizadas por los CEAPs estarán a cargo de los miembros de la comunidad escolar de los planteles beneficiados por el PROGRAMA.
Las Asambleas Escolares se constituirán en acciones de contraloría social, asimismo podrán designar a miembros de la comunidad escolar para realizar las funciones establecidas en el párrafo anterior, y presentarán un informe final con su opinión sobre la realización de acciones y el correcto ejercicio de los recursos, mismo que formará parte del expediente que se integre.
En todo caso los CEAPs observarán las reglas de comprobación, aplicación del recurso y rendición de cuentas previstas en el presente apartado.
7.4.6.3 Acciones ejecutadas por el INIFED.
Para el caso de que la comunidad educativa determine que las acciones de reconstrucción, rehabilitación o equipamiento se realicen por conducto del INIFED, se procederá de la forma siguiente:
a) Dictaminación:
Conforme a la fracción I del Capítulo 7.2.2 de las presentes REGLAS, el INIFED integrará el listado inicial de planteles educativos susceptibles de ser beneficiados con el PROGRAMA.
b)    Aprobación:
Los CEAPs constituidos en cada comunidad educativa susceptible de ser beneficiaria, determinarán si solicitan el subsidio para ejecutar los trabajos directamente o a través del INIFED.
- Posteriormente, los CEAPs solicitarán el subsidio con base en la modalidad elegida conforme al párrafo anterior.
- Hecho lo anterior, el INIFED por conducto de la Dirección de Infraestructura a través la Gerencia de Construcción y Supervisión de Obra, realizará la evaluación en sitio de los daños ocasionados por los SISMOS, y de corroborarlos, determinado el monto del apoyo a otorgar para su atención, lo cual será realizado a través de: a) La Cédula de evaluación de daños y b) La determinación de monto de subsidio.
- Esto será realizado a efecto de determinar el monto de los recursos necesarios para cubrir las necesidades de reconstrucción, rehabilitación o equipamiento atendiendo al levantamiento y dictamen de daños realizado, corroborado con las comunidades educativas en cada plantel a atender.
El levantamiento de daños y la determinación del monto deberá realizarse conforme a las normas técnicas del INIFED, así como a la normatividad aplicable en materia de infraestructura educativa.
Corroborado lo anterior y cubiertos los requisitos de elegibilidad previstos en las presentes REGLAS, el INIFED a través de la Dirección de Infraestructura aprueba el apoyo.
- Aprobado el apoyo, se celebrará el Convenio de Concertación con el CEAP, el cual facultará al INIFED, para administrar los recursos correspondientes al apoyo determinado, para que actúe como su asesor técnico, para que designe a la Persona física o moral responsable de la ejecución de la Acción y para que valide técnicamente los reportes de supervisión y la calidad de los trabajos de reconstrucción, rehabilitación o equipamiento.
c) Ejecución
- El INIFED, designará bajo su responsabilidad a la Persona física o moral que ejecutará la acción, celebrando con ésta el contrato correspondiente conforme a los procedimientos adjudicatorios previstos por la Ley de Obras Públicas y Servicios Relacionados con las Mismas LOPSRM y en la Ley de Adquisiciones, Arrendamientos y Servicios al Sector Público LAASSP y en las demás leyes establecidas en lo que resultaren aplicables. Es responsabilidad del INIFED, que la Persona física o moral cumpla con los requerimientos técnicos y obligaciones derivadas del procedimiento de contratación correspondiente.
El esquema de pagos a Personas Físicas o Morales para la realización de las acciones de reconstrucción que corresponda en cada caso será el que se describe a continuación:
a) El INIFED, efectuará los pagos a las Personas Físicas o Morales para la realización de las acciones de reconstrucción o rehabilitación correspondientes, mediante estimaciones las cuales se presentarán por obra o trabajo ejecutado, y hasta llegar a un 80% del monto total del contrato.
La estimación correspondiente al 20% restante o la cantidad que resulte para concluir con las obligaciones de pago, será pagada al finiquito del contrato, debiendo constar el Acta-Entrega recepción.
b) Tratándose de equipamiento u otros servicios, los pagos serán efectuados al momento de su recepción a satisfacción del INIFED.
El inicio de la ejecución de las acciones se efectuará posterior a la firma de la contratación correspondiente, debiendo hacerse constar por el INIFED el Acta de Inicio de Ejecución de la Acción, la cual deberá ser firmada por un representante del contratista respectivo y por el personal asignado por el INIFED, pudiendo participar en ella el Director (a) del plantel educativo en calidad de testigo, así como los representantes del CEAP.
d) Supervisión
- El INIFED bajo su responsabilidad, llevará a cabo desde el inicio la supervisión, seguimiento y verificación de la ejecución de las acciones que se realicen bajo esta modalidad. debiendo cuidar en todo momento que los trabajos se lleven a cabo en los términos y de acuerdo con las especificaciones correspondientes. Para ello el INIFED a través de la Dirección de Infraestructura designará a la Gerencia de Administración y Coordinación de Obra que corresponda a la región, por ser el personal competente y calificado responsable de llevar a cabo físicamente la supervisión, seguimiento y verificación de cada acción que se realice bajo esta modalidad.
- Asimismo, el INIFED llevará a cabo el Registro de Control y Seguimiento de la Ejecución de la Acción que dará a conocer mediante la plataforma de información instrumentada para tal efecto. Para ello, el INIFED a través de la Dirección de Infraestructura designara a la Gerencia de Administración y Coordinación de Obra que corresponda a la región a efecto de reportar los avances que se presentan en la ejecución de cada acción a través del Reporte de Supervisión que será mensual, desde el inicio de la acción y hasta su conclusión.
e) Cierre
- Una vez que la acción de reconstrucción correspondiente alcance el 100% de avance físico, deberá llevarse a cabo la Entrega-Recepción respectiva (ubicada en https://www.gob.mx/inifed y https://reconstruyendoesperanza.gob.mx/).
El contratista deberá levantar la Cédula de Información Técnica (CIT) en el formato entregado por el INIFED así como su correspondiente registro en el sistema de información instrumentado para tal efecto, con
fines de actualizar el estatus del plantel en el padrón de inmuebles educativos.
- El INIFED deberá llevar a cabo la revisión completa y deberá verificar que se cumplió con la calidad, especificaciones técnicas y alcances del Contrato y sus anexos.
- En el caso de que el INIFED durante o a la conclusión de la obra advirtiera algún incumplimiento, en la calidad de los materiales utilizados, mano de obra, mal funcionamiento de los equipos o vicios ocultos procederá a ejercitar las acciones legales correspondientes en términos del Contrato.
- El INIFED a través del profesional facultado que designe, verificará que se documente que el plantel atendido cumple las condiciones necesarias para su operación, así como que las acciones fueron realizadas conforme al Contrato y sus anexos.
- Asimismo, deberá recabar del contratista las cartas garantía de materiales, equipamiento, mobiliario, pruebas de laboratorio (en caso de aplicar) y las que correspondan a la ejecución de la Acción, los cuales quedarán bajo su resguardo y formarán parte del Expediente Único de la Acción.
- El INIFED levantará un acta para la entrega-recepción de las acciones realizadas bajo esta modalidad, que se llevará a cabo en el domicilio del plantel educativo con la presencia del representante del CEAP, el contratista, y como testigo el director(a) del plantel.
- El INIFED a través del personal que designe deberá verificar la actualización de la información del plantel educativo en sus bases de datos y sistemas de información una vez concluidas las acciones respectivas.
- El INIFED deberá integrar y resguardar a través de la Dirección de Infraestructura por conducto de la Gerencia de Construcción el expediente único de la Acción que se llevó a cabo en el plantel educativo respectivo. Cada expediente deberá ser resguardado por un periodo mínimo de 5 (cinco) años; mismo que por lo menos contendrá los siguientes documentos:
- Solicitud de subsidio.
- Cédula de evaluación de daños.
- Determinación de monto de subsidio.
- Convenio de Concertación.
- Contrato y sus anexos.
- Garantías.
- Acta de inicio y bitácoras.
- Soporte documental de la solicitud y pago de las ministraciones.
- Reportes de las supervisiones realizadas durante la ejecución de la obra.
- Acta de Entrega-Recepción de la obra.
- CIT Cédula de Información Técnica.
- Liquidación.
TRANSITORIOS
Primero.- Las presentes Reglas de Operación entrarán en vigor al día siguiente de su publicación en el Diario Oficial de la Federación.
Segundo.- En caso de duda sobre la aplicación de las presentes Reglas de Operación, la Comisión Intersecretarial podrá resolverlas de acuerdo con lo establecido en el Artículo 5 fracción XI del Decreto por el que se crea la Comisión Intersecretarial para la Reconstrucción.
Ciudad de México, a los 29 días del mes de junio de 2023.- El Secretario de Desarrollo Agrario, Territorial y Urbano, Román Guillermo Meyer Falcón.- Rúbrica.
El anexo de las Reglas de Operación del Programa Nacional de Reconstrucción para el ejercicio fiscal 2023, se encuentra disponible en la siguiente dirección electrónica: https://www.dof.gob.mx/2022/SEDATU/PROGRAMA_NACIONAL_DE_RECONSTRUCCION.pdf
ANEXOS
Anexo I. Glosario de Términos
Para los efectos de estas Reglas de Operación, se entiende por:
Acciones de Cultura a Carta Compromiso...
CEAP(s): al (los) Comité(s) Escolar(es) de Administración Participativa, mismos que reciben el subsidio en el componente educativo para realizar de forma directa las acciones de atención de daños causados por los SISMOS, o bien, determinan la ejecución de acciones por parte del organismo responsable del sector educativo.
Cédula de Diagnóstico de Infraestructura de Salud PNR 2023 a Comité Ejecutivo...
Comunidad Educativa: La integrada por el conjunto de actores involucrados en el plantel educativo: alumnos, padres de familia y/o tutores, personal docente, directores y supervisores.
CONAFE: Consejo Nacional de Fomento Educativo.
CONAVI a Convenios de Coordinación o Colaboración...
Convocatoria: el documento que emitirá la autoridad del plantel, con el apoyo del Facilitador Autorizado, para llevar a cabo la Asamblea en la que se constituya el CEAP, y para las asambleas subsecuentes, aquellas que emita el Presidente del CEAP.
Coordinación a Espacios Habitables...
Facilitador Autorizado o FA: es la persona designada por alguna dependencia participante en la implementación del Programa (SEP, Bienestar, CONAFE, Autoridades Educativas Federales) para llevar a cabo las tareas de difusión y organización de la asamblea en la que se constituirá el CEAP, así como orientar en las acciones que se requieran en la implementación del Programa.
Grupos sociales en situación de vulnerabilidad a INEGI...
INFE o Infraestructura Física Educativa: Los muebles e inmuebles destinados a la educación impartida por el Estado, en el marco del sistema educativo nacional, así como a los servicios e instalaciones necesarios para su correcta operación.
Infraestructura de Salud...
INIFED: Instituto Nacional de la Infraestructura Física Educativa.
Instancia(s) Ejecutora(s)...
Instancia(s) Responsable(s): la Secretaría de Cultura, el Instituto de Salud para el Bienestar, la Comisión Nacional de Vivienda, y la Secretaría de Educación Pública, quienes llevarán a cabo la planeación, operación, control, verificación y seguimiento por sector o componente del Programa, de acuerdo al ámbito de su competencia.
INSABI a LGCG...
LGE: Ley General de Educación.
LGTAIP a Organismo Ejecutor de Obra-Patrimonial (OEO-P)...
Organismo Responsable de la INFE: Instancias encargadas de la infraestructura física educativa en las entidades federativas.
Padrón de beneficiarios a Perspectiva de Género...
Plan de Trabajo: formato físico o electrónico para que el CEAP registre las acciones a realizar en un Plantel seleccionado con los recursos del Programa.
Plantel Educativo: Cualquier instalación o establecimiento de naturaleza pública destinado a la impartición de servicios educativos.
Prestador de servicios a PROGRAMA...
Proyecto Ejecutivo: Conjunto de planos, documentos e información complementaria (ingeniería de obra, presupuesto, costos unitarios, catálogo de conceptos, cronograma de ejecución, memoria, cálculos, entre otros) emitidos por profesionales y especialistas en la materia, que determinan y describen los trabajos a realizarse y cómo éstos serán ejecutados, previa autorización del Instituto correspondiente y en observancia de la normatividad aplicable.
Reconstrucción de planteles educativos: Reposición parcial o total de una edificación dañada por la ocurrencia de los sismos de septiembre de 2017 y febrero 2018.
Reconstrucción a REGLAS...
Rehabilitación: Trabajos necesarios para reestablecer las condiciones y características de resistencia o funcionamiento de un inmueble educativo.
Restauración a Solicitud de Apoyo...
Solicitud de Subsidio: Documento inicial mediante el cual la comunidad educativa por conducto del comité constituido en cada plantel educativo, solicita recursos federales para ser aplicados en la acción al plantel educativo elegible, para que sea beneficiado por el Programa.
Subsidios a Vivienda...
Anexo II. Vivienda a Anexo IV. Cultura...
Anexo V. Educación
Anexo V.1 Solicitud de Subsidio INIFED (en liquidación) /4
Anexo V.2 Solicitud de Subsidio CEAP /4
Anexo V.3 Convenio Concertación /4
Anexo V.4 Acta Constitución CEAPs /4
Anexo V.5 Flujograma CEAPs /4
Anexo V.6 Flujograma INIFED (en liquidación) /4
Anexo V.7 Modelo de Plan de Trabajo de los CEAPs /4
Anexo V.8 Modelo de Contrato de INIFED (en liquidación) /4
Anexo V.9 Modelo de Acta de Conclusión / 4
Anexo V.10 Modelo de Convocatoria de Asamblea de CEAPs /4
Anexo V.11 Modelo de Cédula de Evaluación de Daños /4
/2 Anexo a las presentes Reglas y en https://www.gob.mx/inifed y https://reconstruyendoesperanza.gob.mx/
/4 Disponibles solo en: https://www.gob.mx/inifed y https://reconstruyendoesperanza.gob.mx/

 


 


 


 

Anexo V.5 Flujograma CEAPs

 

Anexo V.6 Flujograma INIFED (en liquidación)

 


Anexo V.8 Modelo de contrato INIFED
CONTRATO DE OBRA PÚBLICA BAJO LA CONDICIÓN DE PAGO PRECIOS UNITARIOS, 1ANUAL/PLURIANUAL CON CARÁCTER 2NACIONAL PARA ELABORAR 3 (COLOCAR TITULO Y OBJETO DEL CONTRATO), QUE CELEBRAN POR UNA PARTE LA 4 (NOMBRE DE LA DEPENDENCIA O ENTIDAD), EN LO SUCESIVO "LA DEPENDENCIA O ENTIDAD" REPRESENTADA POR EL (LA) 5 (NOMBRE DEL REPRESENTANTE DE LA DEPENDENCIA O ENTIDAD) EN SU CARÁCTER DE 6(SEÑALAR CARGO DEL REPRESENTANTE); SI SE SELECCIONO FUENTE DE FINANCIAMIENTO FIDEICOMISO 7 EN SU CASO FIDUCIARIO (NOMBRE DEL FIDUCIARIO) Y POR LA OTRA PARTE 8 (RAZON SOCIAL DE LA PERSONA FÍSICA Y MORAL) EN LO SUCESIVO "EL CONTRATISTA", REPRESENTADO POR EL 9 (NOMBRE DEL REPRESENTANTE LEGAL) EN SU CARÁCTER DE_(señalar el carácter del representante de la empresa), QUIENES DE MANERA CONJUNTA SE LES DENOMINARÁ "LAS PARTES", DE CONFORMIDAD CON LOS ANTECEDENTES, DECLARACIONES Y CLÁUSULAS SIGUIENTES
-      ANTECEDENTES
(Es la parte del contrato que se refiere a los hechos, sucesos, programas, mandatos, entre otros que dan origen a la contratación de Obra Pública y que para fines de cumplimiento de las funciones sustantivas deben atender las dependencias y entidades, (enumerar tantas como sean necesarias).
Que para dar cumplimiento en su caso a lo señalado en el artículo ____ de los Lineamientos que regulan la operación del Programa ______________________________________"LA DEPENDENCIA O ENTIDAD", deberá __________________________________________________.
Mediante oficio N° __________________________, el Titular de "LA DEPENDENCIA O ENTIDAD", autorizó ________________________________________________.
-      DECLARACIONES
D E C L A R A C I O N E S
I.      "LA DEPENDENCIA O ENTIDAD" declara que:
I.1    10 Es una "LA DEPENDENCIA O ENTIDAD" de la Administración Pública Federal, de conformidad con ___(ordenamiento jurídico en los que se regule su existencia, cuya competencia y atribuciones se señalan en ___(ordenamiento jurídico en los que se regulen sus atribuciones y competencias)__,
I.2    11 Conforme a lo dispuesto por____(ordenamiento jurídico en los que se regulen sus facultades), el C. 12 (NOMBRE DEL REPRESENTANTE DE LA DEPENDENCIA O ENTIDAD), 13 (SEÑALAR CARGO DEL REPRESENTANTE), con R.F.C 14 (Colocar RFC) es el servidor público que tiene conferidas las facultades legales para celebrar el presente contrato, quien podrá ser sustituido en cualquier momento en su cargo o funciones, sin que ello implique la necesidad de elaborar convenio modificatorio.
En caso de requerir que el instrumento jurídico sea firmado por más servidores públicos, se deberá agregar la siguiente declaración tantas veces firmantes sean añadidos.
I.X   15De conformidad con ____(ordenamiento jurídico en los que se regulen sus facultades)__ suscribe el presente instrumento el C. 16 (NOMBRE DEL SERVIDOR PUBLICO FIRMANTE X), 17 (SEÑALAR CARGO DEL SERVIDOR PUBLICO FIRMANTE X), R.F.C 18 (Colocar RFC), 19 facultado para __(colocar facultades y participación en el contrato)__.
I.3    La adjudicación del presente contrato se realizó mediante el procedimiento de 20 (TIPO DE PROCEDIMIENTO) 21 (COLOCAR MEDIO DEL PROCEDIMIENTO) de carácter 22 (COLOCAR EL CARÁCTER DEL PROCEDIMIENTO), realizado al amparo de lo establecido en los artículos 134 de la Constitución Política de los Estados Unidos Mexicanos y en los artículos 23 (FUNDAMENTO) (FUNDAMENTO ADICIONAL ) de la Ley de Obras Públicas y Servicios Relacionados con las Mismas, "LOPSRM", y los correlativos de su Reglamento.
Cuando la proposición ganadora haya sido presentada en forma conjunta por varias personas, se estará a lo dispuesto por el artículo 47 del Reglamento de la Ley de Obras Públicas y Servicios Relacionados con las Mismas, "RLOPSRM".
I.4    "LA DEPENDENCIA O ENTIDAD" cuenta con recursos suficientes y con autorización para ejercerlos en el cumplimiento de sus obligaciones derivadas del presente contrato, como se desprende del reporte general de suficiencia presupuestaria número 24 (NUMERO DE SUFICIENCIA PRESUPUESTARIA)_ con folio de autorización 25 (FOLIO AUTORIZACIÓN SP), de fecha ___ de _______ de ______, emitido por la _____________________.
I.5.- Para cubrir las erogaciones que se deriven del presente contrato, la Secretaría de Hacienda y Crédito Público autorizó la inversión correspondiente a la obra objeto de este contrato, mediante el acuerdo 26 [NÚMERO DE AUTORIZACIÓN DE PROYECTO DE CARTERA] de fecha 27 [COLOCAR FECHA DEL OFICIO DE AUTORIZACION].
En caso de plurianualidad La SHCP (Titular de la entidad en su caso) autorizo la plurianualidad mediante el oficio 28NumeroOficio
I.6    Para efectos fiscales las Autoridades Hacendarias le han asignado el Registro Federal de Contribuyentes 29 (RFC DEPENDENCIA O ENTIDAD).
I.7    Tiene establecido su domicilio en 30________________________________________ mismo que señala para los fines y efectos legales del presente contrato.
I.8    Que los datos personales proporcionados por "EL CONTRATISTA" a "LA DEPENDENCIA O ENTIDAD", tanto en formatos físicos como electrónicos, serán protegidos, en términos de lo dispuesto por los artículos 1, 3 y 110 de la Ley Federal de Transparencia y Acceso a la Información Pública, y 1, 3, 4, 7 y 100 de la Ley General de Transparencia y Acceso a la Información Pública, Ley General de Protección de Datos Personales en Posesión de Sujetos Obligados y demás disposiciones vigentes que resulten aplicables.
En caso de ser necesario insertar más contratistas, insertar la sección de II.1 a II.10 tantas veces como sea necesaria por cada contratista.
II.     "EL CONTRATISTA" declara que:
II.1   Es una persona 31 (FISICA O MORAL) 32legalmente constituida mediante ________________ (Describir aquellos instrumentos públicos que le dan origen y en su caso los documentos de las modificaciones que se hubieran realizado), denominada 33 (NOMBRE O RAZÓN SOCIAL), cuyo objeto social es, entre otros, 34 _(OBJETO SOCIAL).
II.2   35C.(NOMBRE DEL REPRESENTANTE LEGAL), en su carácter de __________________, cuenta con facultades suficientes para suscribir el presente contrato y obligar a su representada en los términos del presente instrumento, lo cual acredita mediante (acta constitutiva o poder entregado al representante legal)________________________, mismo que bajo protesta de decir verdad manifiesta que no le han sido limitado ni revocado en forma alguna.
       En caso de carácter Internacional con cobertura de tratados o internacional abierta 36En el caso de personas con nacionalidad extranjera, presentan la documentación correspondiente debidamente apostillada.
II.3   Ha considerado todos y cada uno de los factores que intervienen en el presente contrato, manifestando reunir las condiciones técnicas, jurídicas y económicas, así como la organización y elementos necesarios para su cumplimiento.
II.4   Conoce el contenido y los requisitos que establecen la "LOPSRM" y su Reglamento; las Normas para la Construcción e Instalaciones y de la Calidad de los Materiales; las normas y leyes de seguridad, uso de la vía pública, protección ecológica y de medio ambiente; así como de las demás normas que regulan la ejecución de los trabajos (según dicho término se define más adelante), incluyendo las especificaciones generales y particulares de la obra materia del contrato.
II.5   Conoce debidamente los sitios de los trabajos objeto de este contrato, así como las condiciones ambientales, a fin de considerar todos los factores que intervienen en su ejecución.
II.6   Bajo protesta de decir verdad, declara que conoce y se obliga a cumplir con el Convenio 138 de la Organización Internacional del Trabajo en materia de erradicación del Trabajo Infantil, del artículo 123 Constitucional, apartado A) en todas sus fracciones y de la Ley Federal del Trabajo en su artículo 22, manifestando que ni en sus registros, ni en su nómina tiene empleados menores de quince años y que en caso de llegar a tener a menores de dieciocho años que se encuentren dentro de los supuestos de edad permitida para laborar le serán respetados todos los derechos que se establecen en el marco normativo transcrito.
II.7   Cuenta con su Registro Federal de Contribuyentes 37 (RFC CONTRATISTA).
 
II.8   Bajo protesta de decir verdad, manifiesta estar al corriente en los pagos que se derivan de sus obligaciones fiscales, en específico de las previstas en el artículo 32-D del Código Fiscal Federal vigente, así como de sus obligaciones en materia de seguridad social, ante el Instituto del Fondo Nacional de la Vivienda para los Trabajadores y el Instituto Mexicano del Seguro Social; lo que acredita con las Opiniones de Cumplimiento de Obligaciones Fiscales y en materia de Seguridad Social en sentido positivo, emitidas por el SAT e IMSS respectivamente, así como con la Constancia de Situación Fiscal en materia de Aportaciones Patronales y Entero de Descuentos, sin adeudo emitida por el INFONAVIT, las cuales se encuentran vigentes y obran en el expediente respectivo.
II.9   Señala como su domicilio para todos los efectos legales el ubicado en 38 (DOMICILIO FISCAL CONTRATISTA).
II.10 Manifiesta bajo protesta de decir verdad que no se encuentra comprendido en los supuestos de los artículos 51 y 78, penúltimo párrafo de la "LOPSRM" de conformidad con lo dispuesto por el artículo 6, fracción IX, inciso a de su Reglamento y que las personas que forman parte de la empresa no desempeñan empleo, cargo o comisión en el servicio público ni se encuentran inhabilitadas para hacerlo.
II.11 En caso de carácter nacional o internacional abierta Manifiesta bajo protesta a decir verdad que es de nacionalidad 39 Mexicana.
       En caso de carácter Internacional con cobertura de tratados Manifiesta bajo protesta a decir verdad, que cuenta con la nacionalidad de un país que es parte del Tratado de Libre Comercio 40 _______ que contiene un título o capítulo vigente en materia de compras del Sector Público.
II.12 Manifiesta bajo protesta a decir verdad que conoce el sitio de los trabajos y sus condiciones ambientales; de haber considerado las normas de calidad de los materiales y las especificaciones generales y particulares de construcción que "LA DEPENDENCIA O ENTIDAD" convocante les hubiera proporcionado, así como de haber considerado en la integración de la proposición, los materiales y equipos de instalación permanente, en su caso que le proporcionará la propio convocante y el programa de suministro correspondiente.
II.13 Manifiesta bajo protesta a decir verdad que en la parte de los trabajos que subcontratará, en caso de haberse previsto en la convocatoria de la licitación pública. "EL CONTRATISTA" deberá entregar la información necesaria que acredite la experiencia y capacidad técnica y económica de las personas que se subcontrataran.
III. "LAS PARTES" declaran que:
III.1.- La Convocatoria a la licitación que origina el presente Contrato, sus anexos, la bitácora que se genere, el propio contrato y sus anexos son los instrumentos que vinculan a "LAS PARTES" en sus derechos y obligaciones.
       Anexos: (esta lista crecería dependiendo del número de anexos que se tengan)
                   . Proyecto Ejecutivo (en el caso de obra)
III.2. Las estipulaciones contenidas en el presente contrato no modifican la Convocatoria a la licitación que le da origen.
III.3  Que es su voluntad celebrar el presente contrato y sujetarse a sus términos y condiciones, para lo cual se reconocen ampliamente las facultades y capacidades necesarias, mismas que no les han sido revocadas o limitadas en forma alguna, por lo que de común acuerdo se obligan de conformidad con las siguientes:
CLÁUSULAS
PRIMERA. OBJETO DEL CONTRATO.
"LA DEPENDENCIA O ENTIDAD" encomienda a "EL CONTRATISTA" la realización de trabajos consistentes en 3 (COLOCAR OBJETO DEL CONTRATO) y "EL CONTRATISTA" se obliga a realizarlos conforme al (los) programa(s) de ejecución, presupuesto por precio unitarios, proyectos, planos y especificaciones generales y particulares, normas de construcción vigentes en el lugar donde deban realizarse los trabajos, así como en el Proyecto ejecutivo contenido en el anexo incluido en el numeral III.1 hasta su total terminación. El objeto aquí señalado se llevará a cabo bajo la condición de pago a precios unitarios y tiempo definido, según se describe a continuación:
"LA DEPENDENCIA O ENTIDAD" encomienda a "EL CONTRATISTA", bajo la condición de pago a precios unitarios, la realización de los trabajos establecidos en el "CATÁLOGO DE CONCEPTOS", y éste se obliga a realizarlos hasta su total terminación.
Si se indicó Si, en el campo Mostrar detalle de conceptos a contratar en Contrato
40.1 [INSERTAR TABLA DE CONCEPTOS]
Si se indicó No, en el campo Mostrar detalle de conceptos a contratar en Contrato
40.2 Ver anexo Nombre anexo
En términos de lo anterior, "EL CONTRATISTA" deberá llevar a cabo y será responsable por los trabajos.
"EL CONTRATISTA" se compromete a que el Proyecto Ejecutivo y los documentos de "EL CONTRATISTA", la ejecución y los trabajos finalizadas se sujetarán a:
-      La Legislación Mexicana;
-      Los Proyecto ejecutivo y la Propuesta del Contratista; y
-      Los documentos que conforman el presente Contrato, según los mismos sean modificados de tiempo en tiempo, en su caso, en términos del presente Contrato y la legislación aplicable.
SEGUNDA. PROYECTO EJECUTIVO
(Colocar particularidades del proyecto ejecutivo)
TERCERA. MONTO DEL CONTRATO
El monto total del presente contrato es de 41$ (COLOCAR MONTO DEL CONTRATO EN NÚMERO) 42 (CANTIDAD CON LETRA), más el impuesto al valor agregado, conforme al "CATÁLOGO DE CONCEPTOS" del presente contrato.
El contrato es en moneda 43______(moneda)_______
En caso de plurianualidad incluir los siguientes 2 párrafos y la tabla
El pago de los montos establecidos en este Contrato se llevará a cabo con base en la asignación presupuestal plurianual que para dichos efectos se autorice considerando el siguiente calendario:
44 (COLOCAR TABLA DE CALENDARIO DE ASIGNACION PRESUPUESTAL PLURIANUALIDAD)
En el entendido de que, para los ejercicios siguientes al primer año del presente contrato, los trabajos quedarán sujetos a las asignaciones presupuestales correspondientes para los fines de ejecución y pago de los años subsecuentes.
El "CATÁLOGO DE CONCEPTOS" y el 45 (colocar anexo del Presupuesto de Obra),establecen cotizaciones en moneda nacional para todos los componentes del Proyecto. Los pagos de dichos Componentes que se realicen en términos del presente Contrato, (cotizados en moneda extranjera), se realizarán en moneda nacional (al tipo de cambio) para solventar obligaciones (en moneda extranjera de la fecha en que se haga dicho pago publicado por el Banco de México en esa fecha).
CUARTA. PLAZO DE EJECUCIÓN
"El CONTRATISTA" se obliga a realizar los trabajos materia del presente contrato en un plazo que no exceda de 46 (COLOCAR DÍAS DE PLAZO) 47 [(COLOCAR PLAZO EN LETRA)] Días naturales. El inicio de la ejecución de los trabajos será el día 48 (Colocar fecha de inicio de los trabajos), y se concluirá a más tardar el día 49 (Colocar fecha de fin de los trabajos) (el "Plazo de Ejecución"), de conformidad con lo siguiente:
1. Programa de ejecución general de los trabajos conforme al presupuesto total con sus erogaciones, calendarizado
2.-Programas cuantificados y calendarizados de erogaciones, con los trabajos, de la obra, cuantificación de suministro o utilización, de los periodos determinados en los siguientes rubros:
a)    De la mano de obra;
b)    De la maquinaria y equipo de construcción.
c)    De los materiales más significativos y equipos de instalación permanente, en unidades convencionales y volúmenes requeridos.
 
d)    De utilización del personal profesional técnico, administrativo y de servicio encargado de la dirección, administración y ejecución de los trabajos, y
QUINTA. DISPONIBILIDAD DEL INMUEBLE Y DOCUMENTOS ADMINISTRATIVOS
"LA DEPENDENCIA O ENTIDAD" se obliga a poner a disposición de "EL CONTRATISTA" por escrito el (los) inmueble(s) en que deban llevarse a cabo los trabajos materia de este contrato, a partir de 50 (Colocar fecha de entrega del inmueble y documentos) El incumplimiento por parte de "LA DEPENDENCIA O ENTIDAD" prorrogará en igual plazo la fecha originalmente pactada para la terminación de los trabajos.
"LA DEPENDENCIA O ENTIDAD" pondrá a disposición de "EL CONTRATISTA", los permisos, licencias y demás autorizaciones que sean necesarias para la realización de los trabajos, exceptuando aquellos que desde la convocatoria se haya responsabilizado a "EL CONTRATISTA" de llevarlos a cabo.
SEXTA. FORMA DE PAGO
"LAS PARTES" convienen en que los trabajos objeto del presente contrato se paguen mediante la formulación de estimaciones 51 (Colocar periodos de corte o verificación), mismas que se acompañarán de la documentación que acredita la procedencia de su pago, conforme a las previsiones del artículo 132 del "RLOPSRM", las que serán presentadas por "EL CONTRATISTA" al Residente de Obra dentro de los seis días naturales siguientes a la fecha de corte en 52 (Colocar la dirección de entrega de las estimaciones), y serán pagadas por "LA DEPENDENCIA O ENTIDAD" por los trabajos ejecutados, dentro de un plazo de veinte días naturales contados a partir de que hayan sido autorizadas por el Residente de la obra y que "EL CONTRATISTA" haya presentado la factura correspondiente. El pago se realizará a través de transferencia electrónica de fondos, a la cuenta de cheques con CLABE bancaria estandarizada, de la Institución de Crédito elección de "EL CONTRATISTA" que notifique oportunamente a "LA DEPENDENCIA O ENTIDAD"."
El Residente de obra efectuará la revisión y autorización de las estimaciones de los trabajos ejecutados, en un plazo que no excederá de quince días naturales contados a partir de la fecha de su presentación. En el supuesto que surjan diferencias técnicas o numéricas que no puedan ser autorizadas dentro de dicho plazo, se resolverán y, en su caso, se incorporarán en la siguiente estimación.
El tiempo que "EL CONTRATISTA" utilice para la corrección de la documentación entregada, no se computará para efectos de pago, de acuerdo con lo establecido en el tercer párrafo del artículo 54 de la "LOPSRM".
"EL CONTRATISTA" manifiesta su conformidad de que hasta en tanto no se cumpla con la verificación y supervisión por parte del Residente de obra no se tendrán como aceptados los trabajos de las obras.
Queda entendido que en términos de lo dispuesto por el artículo 130 del "RLOPSRM", los únicos tipos de estimaciones que se reconocerán para efectos del presente contrato serán las correspondientes por trabajos ejecutados; de pago de cantidades adicionales o conceptos no previstos en el catálogo original del contrato; de ajuste de costos y de gastos no recuperables a que alude el artículo 62 de la "LOPSRM".
El Residente de obra efectuará la revisión y autorización de las estimaciones por trabajos ejecutados, en un plazo que no excederá de quince días naturales contados a partir de la fecha de su presentación. En el supuesto de que surjan diferencias técnicas o numéricas que no puedan ser autorizadas dentro de dicho plazo, éstas se resolverán e incorporarán en la siguiente estimación.
Tratándose de pagos en exceso que haya recibido "EL CONTRATISTA", deberá reintegrar las cantidades pagadas en exceso, más los intereses correspondientes. Los cargos se calcularán sobre las cantidades pagadas en exceso en cada caso y se computarán por días naturales desde la fecha del pago y hasta la fecha en que se pongan efectivamente las cantidades a disposición de "LA DEPENDENCIA O ENTIDAD".
No se considerará pago en exceso cuando las diferencias que resulten a cargo de "EL CONTRATISTA" sean compensadas en la estimación siguiente, o en el finiquito, si dicho pago no se hubiera identificado con anterioridad.
En el caso que "EL CONTRATISTA" no presente las estimaciones dentro del plazo establecido, la estimación correspondiente se presentará en la siguiente fecha de corte, sin que ello de a lugar a la reclamación de gastos financieros por parte de "EL CONTRATISTA".
En caso de incumplimiento en los pagos de estimaciones y de ajuste de costos por parte de "LA DEPENDENCIA O ENTIDAD", esta, a solicitud de "EL CONTRATISTA", y de conformidad con lo provisto en el primer párrafo de la "LOPSRM", pagará gastos financieros conforma a una tasa que será igual a la establecida por la Ley de Ingresos de la Federación en los casos de prórroga para el pago de créditos fiscales de conformidad con lo establecido en el artículo 55 de la "LOPSRM". Dichos gastos empezarán a generarse cuando "LAS PARTES" tengan definido el importe a pagar y se calcularán sobre las cantidades no pagadas y se computarán por días naturales desde que sean determinadas y hasta la fecha en que se pongan efectivamente las cantidades a disposición de "EL CONTRATISTA".
El pago de las estimaciones no se considerará como la aceptación plena de los trabajos, ya que "LA DEPENDENCIA O ENTIDAD" tendrá el derecho de reclamar por trabajos faltantes o mal ejecutados y, en su caso, del pago en exceso que se haya efectuado.
SÉPTIMA. AJUSTE DE COSTOS
7.1 Ajuste de costos directos
"LAS PARTES" acuerdan la revisión y ajuste de los costos que integran los precios unitarios pactados en este Contrato, cuando ocurran circunstancias de orden económico no previstas que determinen un aumento o reducción de los costos de los trabajos aún no ejecutadas, conforme al (los) programa(s) de ejecución pactado y al momento de ocurrir dicha contingencia, debiendo constar por escrito el aumento o reducción correspondiente.
53La revisión y ajuste de costos de las obras; se realizará en los términos del artículo 57 fracción (PONER LA FRACCIÓN DEL ARTICULO SEGÚN EL PROCEDIMIENTO ESTABLECIDO EN LA CONVOCATORIA) de la "LOPSRM", y de acuerdo con lo establecido en los artículos 56, 58 y 59 del citado ordenamiento legal, 173, 174 y 178 y demás relativos y aplicables del "RLOPSRM".
Los precios originales del Contrato permanecerán fijos hasta la terminación de las obras contratadas. El ajuste se aplicará a los costos directos, conservando constantes los porcentajes de los costos indirectos, el costo por financiamiento y el cargo de utilidad originales durante el ejercicio del contrato; el costo por financiamiento estará sujeto a las variaciones de la tasa de interés que "EL CONTRATISTA" haya considerado en su propuesta.
Cuando el porcentaje del ajuste de los costos sea a la alza, será "EL CONTRATISTA" el que lo promueva dentro de los sesenta días naturales siguientes a la publicación de los índices aplicables al mes correspondiente.; si es a la baja, será "LA DEPENDENCIA O ENTIDAD" la que lo realice en igual plazo.
En el caso de que "EL CONTRATISTA" promueva el ajuste de costos, deberá presentar por escrito la solicitud a "LA DEPENDENCIA O ENTIDAD" en términos de lo dispuesto por el "RLOPSRM", por lo que transcurrido el plazo a que se refiere el párrafo anterior, precluirá su derecho para reclamar el ajuste de costos del período de que se trate.
"LA DEPENDENCIA O ENTIDAD" dentro de los sesenta días naturales siguientes a que "EL CONTRATISTA" promueva debidamente el ajuste de costos, deberá emitir la resolución que proceda. En caso contrario, la solicitud se tendrá por aprobada.
Cuando la documentación mediante la que se promueve los ajustes de costos sea deficiente o incompleta, "LA DEPENDENCIA O ENTIDAD" apercibirá por escrito a que "EL CONTRATISTA" para que, en el plazo de 10 días hábiles a partir de que le sea requerido, subsane el error o complemente la información solicitada. Transcurrido dicho plazo sin que "EL CONTRATISTA" diera respuesta al apercibimiento, o no lo atendiere en forma correcta, se tendrá como no presentada la solicitud de ajuste de costos.
No dará lugar a ajuste de costos, las cuotas compensatorias a que conforme a la Ley en la materia pudiera estar sujeta la importación de los bienes contemplados en la realización de los trabajos.
7.2 Ajuste de costos indirectos y financiamiento.
Cuando la modificación al contrato implique aumento o reducción por una diferencia superior al veinticinco por ciento del importe original establecido o del plazo de ejecución, el Área responsable de la ejecución de los trabajos junto con "EL CONTRATISTA", deberán revisar los costos indirectos y del financiamiento originalmente pactados y determinar la procedencia de ajustarlos a las nuevas condiciones en caso de que éstas se presenten.
Será necesario solicitar de manera justificada la autorización de la Secretaría de la Hacienda y Crédito Público, en los siguientes casos:
a.     Cuando el monto se incremente en más de un veinticinco por ciento, sin que se incremente el plazo de ejecución originalmente pactado en el contrato;
b.     Cuando el monto y el plazo de ejecución originalmente pactados en el contrato se reduzcan en más de un veinticinco por ciento, y
 
c.     Cuando el monto y el plazo de ejecución originalmente pactados en el contrato se incrementen en más de un veinticinco por ciento.
En los casos no previstos de variación del monto y plazo en el porcentaje señalado, no se requerirá autorización de la Secretaría de la Hacienda y Crédito Público, debiendo el Área responsable de la ejecución de los trabajos junto con "EL CONTRATISTA" proceder a la revisión de los indirectos y el financiamiento y, en su caso, al ajuste correspondiente.
La revisión de los costos indirectos y del financiamiento se realizará siempre y cuando se encuentre vigente el contrato, conforme al siguiente procedimiento:
I.     La revisión deberá efectuarse respecto a la totalidad del plazo y monto contratados, incluyendo los que deriven de los convenios modificatorios, y no sólo respecto del porcentaje que exceda del veinticinco por ciento;
II.     La información contenida en la proposición se tomará como base para la revisión;
III.    De la información mencionada en el inciso anterior se deberán identificar los rubros de administración en campo y los de oficinas centrales, así como los rubros que integran el porcentaje de financiamiento propuesto originalmente;
IV.   "LA DEPENDENCIA O ENTIDAD" debe establecer junto con "EL CONTRATISTA" los rubros que realmente se vieron afectados, a fin de precisar las diferencias que resulten como consecuencia de las nuevas condiciones en que se ejecutaron los trabajos;
V.    Con base en las diferencias detectadas, "LA DEPENDENCIA O ENTIDAD" junto con "EL CONTRATISTA", deberá determinar los nuevos porcentajes de indirectos y financiamiento que les serán aplicables al contrato;
VI.   Sólo se deberá solicitar documentación comprobatoria, en aquellos casos en que "EL CONTRATISTA" requiera se le reconozca un costo mayor de alguno o varios de los rubros de indirectos y financiamiento contenidos en su proposición, y
VII.   La autorización de los ajustes por parte de "LA DEPENDENCIA O ENTIDAD" deberá constar por escrito, los cuales se aplicarán como un diferencial a todas las estimaciones autorizadas de los trabajos desde el inicio del contrato hasta su conclusión.
7.3 Ajuste de costo de financiamiento.
Para reconocer en el costo por financiamiento las variaciones de la tasa de interés que "EL CONTRATISTA" haya considerado en su proposición, "LA DEPENDENCIA O ENTIDAD" deberá considerar lo siguiente:
I.     "EL CONTRATISTA" deberá fijar la tasa de interés con base en un indicador económico específico, considerando en su caso los puntos que le requiera una institución crediticia como sobrecosto por el crédito. La referida tasa permanecerá constante en la integración de los precios; la variación de la misma al alza o a la baja dará lugar al ajuste del porcentaje del costo por financiamiento, considerando la variación entre los promedios mensuales de tasas de interés, entre el mes en que se presente la proposición de "EL CONTRATISTA" con respecto al mes que se efectúe su revisión;
II.     "LA DEPENDENCIA O ENTIDAD" reconocerá la variación en la tasa de interés propuesta por "EL CONTRATISTA", de acuerdo con las variaciones del indicador económico específico a que esté sujeta;
III.    "EL CONTRATISTA" presentará su solicitud de aplicación de la tasa de interés que corresponda cuando sea al alza; en caso de que la variación resulte a la baja, "LA DEPENDENCIA O ENTIDAD" deberá realizar los ajustes correspondientes, y
IV.   El análisis, cálculo e integración del incremento o decremento en el costo por financiamiento se realizará conforme al análisis original presentado por "EL CONTRATISTA", actualizando la tasa de interés. La diferencia en porcentaje que resulte dará el nuevo costo por financiamiento.
Para reconocer el ajuste al costo por financiamiento, por retraso en la entrega del anticipo, La "Contratante" deberá considerar lo siguiente:
a.     Para su cálculo, en el análisis de costo por financiamiento presentado por "EL CONTRATISTA", se deberá reubicar el importe del anticipo dentro del periodo en que realmente se entregue éste,
b.     El nuevo costo por financiamiento se aplicará a la obra pendiente de ejecutar, conforme al programa de ejecución convenido, a partir de la fecha en que debió entregarse el anticipo.
7.4 Ajuste de costo por cargos adicionales.
Los cargos adicionales solamente serán ajustados cuando las disposiciones legales que les dieron origen establezcan un incremento o decremento para los mismos.
En caso de que la moneda no sea MXN 7.5 Ajuste de costo por moneda extranjera.
Tratándose de contratos a precios unitarios o la parte de los contratos mixtos de la misma naturaleza que se celebren en moneda extranjera en términos de la fracción VI del artículo 31 de la LOPSRM, el mecanismo de ajuste de costos se sujetará a las siguientes reglas:
I.     El procedimiento de ajuste será el que establece el artículo 57, fracción XX de la LOPSRM.
II.     Tratándose de insumos y mano de obra nacionales deberá reconocerse el diferencial que resulte entre el índice del insumo o salario correspondiente a la mano de obra nacional y el tipo de cambio de la moneda extranjera que corresponda;
III.    La revisión y ajuste podrá resultar en incremento o decremento en el importe total del contrato;
IV.   La revisión del ajuste de los precios pactados se realizará de acuerdo con la periodicidad en que se publiquen los índices de las (mencionar publicaciones); asimismo, la solicitud de ajuste de costos por moneda extranjera se realizara en la siguientes la forma y términos 54xxxxxxxxx y se emitirá la resolución que proceda;
IV.   La fecha base o inicial que servirá para el cálculo de los ajustes de costos será la que corresponda al acto de presentación y apertura de proposiciones;
VIII.  El porcentaje máximo de ajuste será aplicado en la revisión que se realice y será el límite para el ajuste tanto a la alza como a la baja;
IX.   El ajuste a reconocer será el que resulte menor entre la aplicación del mecanismo y el porcentaje máximo de ajuste a que se refiere la fracción anterior.
OCTAVA. CANTIDADES Y CONCEPTOS ADICIONALES
Cuando durante la ejecución de los trabajos se requiera la realización de cantidades o conceptos de trabajo adicionales a los previstos originalmente, "LA DEPENDENCIA O ENTIDAD" podrá autorizar el pago de las estimaciones de los trabajos ejecutados, previamente a la celebración de los convenios respectivos, vigilando que dichos incrementos no rebasen el presupuesto autorizado en el contrato. Tratándose de cantidades adicionales, éstas se pagarán a los precios unitarios pactados originalmente; tratándose de los conceptos no previstos en el catálogo de conceptos del contrato, sus precios unitarios deberán ser conciliados y autorizados, previamente a su pago.
NOVENA. MODIFICACIONES AL CONTRATO
"LAS PARTES" acuerdan que "LA DEPENDENCIA O ENTIDAD" podrá dentro de su presupuesto autorizado, bajo su responsabilidad y por razones fundadas y explícitas, modificar este Contrato en la parte correspondiente a los trabajos bajo la condición de pago a Precios Unitarios, mediante convenios celebrados en términos del artículo 59 de la "LOPSRM", siempre y cuando éstos, considerados conjunta o separadamente, no rebasen el 25% del Monto del Contrato o del Plazo de Ejecución pactado, ni, impliquen variaciones sustanciales al Proyecto Ejecutivo preparado por "EL CONTRATISTA", ni se celebren para eludir en cualquier forma el cumplimiento de la "LOPSRM".
En términos del artículo 59 de la "LOPSRM", si las modificaciones exceden el porcentaje indicado, pero no varían el objeto del proyecto, se podrán celebrar convenios adicionales respecto a las nuevas condiciones. Estos convenios deberán ser suscritos bajo responsabilidad del servidor público que haya firmado el Contrato o quien lo sustituyen el cargo. Dichas modificaciones no podrán, en modo alguno, afectar las condiciones que se refieren a la naturaleza y características esenciales del objeto de este Contrato, ni convenirse para eludir en cualquier forma el cumplimiento de la Ley.
Las modificaciones a este Contrato podrán realizarse lo mismo en aumento que en reducción del Plazo de Ejecución o Monto del Contrato. Si se modifica el Plazo de Ejecución, los periodos se expresarán en Días, y la determinación del porcentaje de variación se hará con respecto del Plazo de Ejecución pactado en la CLÁUSULA CUARTA de este Contrato; en tanto que, si es al Monto del Contrato, la comparación será con base en el monto convenido en la CLÁUSULA TERCERA del Contrato. De conformidad con el artículo 102 del Reglamento, "LA DEPENDENCIA O ENTIDAD" y "EL CONTRATISTA", deberán revisar los costos indirectos y el financiamiento originalmente pactados y determinar la procedencia de ajustarlos a las nuevas condiciones en caso de que éstas se presenten. Los ajustes, de ser procedentes, deberán constar por escrito y, una vez autorizados los incrementos o reducciones que resulten, se aplicarán a las estimaciones en que se generen o hayan generado.
Las modificaciones al Plazo de Ejecución de los trabajos, serán independientes a las modificaciones al Monto del Contrato, debiendo considerarse en forma separada, aun cuando para fines de su formalización puedan integrarse en un sólo documento, distinguiéndolos unos de otros, anexando la documentación que los soporte para efectos de pago.
El residente de obra deberá sustentar el dictamen técnico que funde y motive las causas que originen la celebración de los convenios modificatorios o adicionales, según sea el caso, considerándose las estipulaciones que en los mismos se establezcan, parte de este Contrato, y obligatorios para "EL CONTRATISTA" y "LA DEPENDENCIA O ENTIDAD".
Una vez que se tengan determinadas las posibles modificaciones al contrato respectivo, la suscripción de los convenios será responsabilidad de la "LA DEPENDENCIA O ENTIDAD" de que se trate, misma que no deberá exceder de cuarenta y cinco días naturales, contados a partir de la mencionada determinación.
Cuando se realicen conceptos de trabajo al amparo de convenios en monto o en plazo, dichos conceptos se deberán considerar y administrar independientemente a los originalmente pactados en este Contrato, debiéndose formular estimaciones específicas, a efecto de tener un control y seguimiento adecuado.
Solo se muestra si se dará anticipos DÉCIMA. ANTICIPOS Y GARANTÍA DE ANTICIPO
"LA DEPENDENCIA O ENTIDAD" otorgará a "EL CONTRATISTA" los anticipos en las fechas establecidas de acuerdo con lo siguiente:
55 [COLOCAR TABLA DE FECHAS Y MONTOS (ANTES Y DESPUÉS DE IMPUESTOS) DE CADA
ANTICIPO ESTABLECIDO]
El importe del anticipo concedido será puesto a disposición de "EL CONTRATISTA" por "LA DEPENDENCIA O ENTIDAD" con antelación a la fecha pactada para el inicio de los trabajos; el atraso en la entrega del anticipo será motivo para diferir en igual plazo el programa de ejecución pactado de conformidad con lo establecido en los artículos 50 de la "LOPSRM" y 140 de su Reglamento.
Solo se muestran los siguientes 4 parrafos y tabla, si se solicita garantía de anticipo
Para que "LA DEPENDENCIA O ENTIDAD" inicie los trámites para realizar el pago de los anticipos mencionados, previamente "EL CONTRATISTA" deberá entregar a "LA DEPENDENCIA O ENTIDAD" la(s) Garantía(s) de Anticipo.
Para garantizar la correcta inversión de los anticipos, "EL CONTRATISTA" entregará una Garantía por el anticipo a recibir. La fianza se deberá otorgar a favor de la 56Tesorería de la Federación, por el importe del monto total de cada anticipo que se le entregue a "EL CONTRATISTA", más el I.V.A. La fianza estará vigente hasta la total amortización de los anticipos. La garantía de anticipos deberá entregarse a más tardar:
57 [COLOCAR TABLA DE FECHAS ENTREGA DE GARANTÍA
#parcialidades en su caso
Fecha de entrega de garantía
 
Esta Garantía del Anticipo subsistirá hasta que se haya amortizado totalmente los anticipos concedidos.
Si "EL CONTRATISTA" no entrega la Garantía de Anticipos dentro del plazo señalado, "EL CONTRATISTA" no tendrá derecho al diferimiento del inicio de la construcción de los trabajos a que se hace referencia en la CLÁUSULA CUARTA del Presente Contrato.
Termina sección variable de garantía de anticipo
El otorgamiento y amortización de los anticipos se sujetará al procedimiento establecido en el artículo 138 y 143 del "RLOPSRM" y demás normas complementarias y a las estipulaciones de este contrato.
La amortización de los anticipos se hará proporcionalmente con cargo a cada una de las estimaciones por los trabajos prestados que formule "EL CONTRATISTA", debiendo amortizar el total del anticipo en la estimación final.
"EL CONTRATISTA" se obliga a reintegrar a "LA DEPENDENCIA O ENTIDAD" en un plazo de 58 (colocar plazo en días) días naturales, el importe de los anticipos otorgados que no hayan sido amortizados a partir de la determinación de la estimación final y el finiquito de obra, en caso de no obtenerse el reintegro, "LA DEPENDENCIA O ENTIDAD" deberá hacer efectivas las garantías que se encuentren vigentes. En el supuesto de que el contrato presente sea suspendido o terminado anticipadamente, a "EL CONTRATISTA" se obliga a reintegrar el anticipo no amortizado en el mismo plazo señalado. En caso de rescisión del presente contrato por incumplimiento de "EL CONTRATISTA", éste deberá reintegrar los anticipos no amortizados en un plazo no mayor de diez días naturales contados a partir de la fecha en que le sea comunicada a "EL CONTRATISTA" la determinación de dar por rescindido el contrato y en caso de que no reintegre el saldo por amortizar en el plazo señalado cubrirá los cargos que resulten conforme con lo indicado en el párrafo primero del artículo 55 de esta "LOPSRM".
Cumplido el plazo a que se refiere el párrafo anterior, la cantidad no amortizada causará interés con una tasa mensual igual a la establecida por la Ley de Ingresos de la Federación en los casos de prórroga para el pago de créditos fiscales, de conformidad con lo señalado en los artículos 50 y 55 de la "LOPSRM".
DÉCIMA PRIMERA. GARANTÍAS DE CUMPLIMIENTO Y VICIOS OCULTOS
Solo se muestra si se solicito garantía de cumplimiento 11.1 Garantía de cumplimiento
Si no es plurianual
Para garantizar el cumplimiento de todas y cada una de las obligaciones derivadas del presente Contrato, "EL CONTRATISTA" entregará la Garantía de Cumplimiento, correspondiente a una fianza por el equivalente al 59 (Colocar porcentaje de Garantía de cumplimiento) del monto total del Contrato, sin incluir el impuesto al valor agregado. La fianza será otorgada en favor de la 56Tesorería de la Federación.
"El CONTRATISTA" entregará a la "LA DEPENDENCIA O ENTIDAD" la Garantía de Cumplimiento antes del día 60 (colocar fecha de entrega de garantía de cumplimiento).
Si es plurianual
Para garantizar el cumplimiento de todas y cada una de las obligaciones derivadas del presente Contrato durante el primer ejercicio del proyecto, "El CONTRATISTA" entregará la Garantía de Cumplimiento, correspondiente a una fianza por el equivalente al 59 (Colocar porcentaje de Garantía de cumplimiento) del monto autorizado para el ejercicio presupuestal de que se trate, sin incluir el impuesto al valor agregado. La fianza será otorgada en favor de la 56Tesorería de la Federación.
"El CONTRATISTA" entregará a "LA DEPENDENCIA O ENTIDAD" la Garantía de Cumplimiento por el primer ejercicio, antes del día 60 (colocar fecha de entrega de garantía de cumplimiento).
Para cada ejercicio subsecuente "El CONTRATISTA" se obliga de igual forma a sustituir la Garantía de Cumplimiento correspondiente, por otra fianza por el equivalente al 59(Colocar porcentaje de Garantía de cumplimiento) del monto autorizado para el ejercicio presupuestal de que se trate, considerando el importe de los trabajos faltantes por ejecutar, actualizando los importes de acuerdo con los ajustes de costos autorizados y modificaciones contractuales, si las hubiere. Dichas garantías deberán entregarse 15 días naturales siguientes contados a partir de la fecha en la que "EL CONTRATISTA" hubiere recibido la notificación por escrito por parte de "LA DEPENDENCIA O ENTIDAD" respecto del monto de la inversión autorizada de cada ejercicio fiscal que cubra el Plazo de Ejecución de los trabajos.
11.2 Garantías para responder de obra mal ejecutada o vicios ocultos.
"EL CONTRATISTA" previamente a la recepción de los trabajos, y a su elección deberá constituir fianza por el equivalente al diez por ciento del monto total ejercido de los trabajos; presentar una carta de crédito irrevocable por el equivalente al cinco por ciento del monto total ejercido de los trabajos, o bien, aportar recursos líquidos por una cantidad equivalente al cinco por ciento del mismo monto en fideicomisos especialmente constituidos para ello, por cualquier defecto que resultare en los trabajos, derivado de vicios ocultos y cualquier otra responsabilidad en que hubiere incurrido "EL CONTRATISTA" durante un plazo de 12 meses contados a partir de la terminación del Contrato.
 
Una vez transcurridos los 12 meses contados a partir de la terminación del Contrato y, siempre que durante la vigencia del Contrato no haya surgido responsabilidad a cargo de "EL CONTRATISTA", la Garantía por Vicios Ocultos será liberada automáticamente de conformidad con el artículo 66 de la "LOPSRM".
DÉCIMA SEGUNDA. RECEPCIÓN DE LOS TRABAJOS
La recepción de los trabajos, ya sean total o parcial, se realizará de acuerdo a lo establecido en los artículos 64 de la "LOPSRM" y 135, 136, 137 y 138 de su Reglamento, mediante comunicación que por escrito haga "EL CONTRATISTA" a "LA DEPENDENCIA O ENTIDAD" de la conclusión de los trabajos que le fueron encomendados, para que ésta, en un plazo de 61 (colocar plazo), verifique la debida terminación de los mismos conforme a las condiciones establecidas en el contrato. Al finalizar la verificación de los trabajos, "LA DEPENDENCIA O ENTIDAD" contará con un plazo de quince días naturales para proceder a la recepción de los mismos mediante el levantamiento del acta correspondiente, quedando los trabajos prestados bajo su responsabilidad.
Recibidos físicamente los trabajos prestados, "EL CONTRATISTA" y "LA DEPENDENCIA O ENTIDAD" deberán elaborar en un término de no mayor a 60 días naturales el finiquito de los mismos, en el que se harán constar los créditos a favor y en contra que resulten para cada uno de ellos, describiendo el concepto general que les dio origen y el saldo resultante.
De existir desacuerdo entre "LAS PARTES" respecto al finiquito, o bien, "EL CONTRATISTA" no acuda con "LA DEPENDENCIA O ENTIDAD" para su elaboración dentro del plazo señalado en el contrato, está procederá a elaborarlo, debiendo comunicar su resultado a "EL CONTRATISTA" dentro de un plazo de diez días naturales, contados a partir de su emisión; una vez notificado el resultado de dicho finiquito a "EL CONTRATISTA" éste tendrá un plazo de quince días naturales para alegar lo que a su derecho corresponda, si trascurrido este plazo no realiza alguna gestión, se dará por aceptado.
Determinado el saldo total, "LA DEPENDENCIA O ENTIDAD" pondrá a disposición de "EL CONTRATISTA" el pago correspondiente, mediante su ofrecimiento o la consignación respectiva, o bien, solicitará el reintegro de los importes resultantes, debiendo, en forma simultánea, levantar el acta administrativa que de por extinguidos los derechos y obligaciones asumidos por ambas partes en el contrato.
DÉCIMA TERCERA. REPRESENTANTE DEL CONTRATISTA
"El CONTRATISTA" se obliga a establecer previamente al inicio de la prestación de los trabajos, en el sitio de realización de los mismos un "SUPERINTENDENTE", el cual fungirá como técnico especializado, contando con poder amplio y suficiente para tomar decisiones en todo lo relativo al cumplimiento de este contrato. El "SUPERINTENDENTE" deberá designarse por escrito y ser un profesional con experiencia suficiente en la materia objeto del contrato, reservándose "LA DEPENDENCIA O ENTIDAD" el derecho de su aceptación, el cual podrá ejercer en cualquier tiempo.
"LA DEPENDENCIA O ENTIDAD" se reserva el derecho de solicitar en cualquier momento, por causas justificadas, la sustitución del "SUPERINTENDENTE" de los trabajos, y "EL CONTRATISTA" tendrá la obligación de nombrar a otro que reúna los requisitos exigidos en el presente contrato.
DÉCIMA CUARTA. RELACIONES LABORALES
"LA DEPENDENCIA O ENTIDAD" no tendrá con el personal o trabajadores que emplee o llegará a emplear "EL CONTRATISTA" ninguna relación laboral, civil, mercantil o de ningún otro género; por lo tanto "EL CONTRATISTA" como empresario y patrón del personal que ocupe con motivo de los trabajos materia del contrato, será el único responsable de las obligaciones derivadas de las disposiciones legales y demás ordenamientos en materia de trabajo y de seguridad social. "EL CONTRATISTA" conviene por lo mismo, en responder de todas las reclamaciones que sus trabajadores presentaren en contra de "LA DEPENDENCIA O ENTIDAD", en relación con los trabajos objeto del presente contrato y sus efectos que puedan presentarse posteriormente, debiendo cubrir cualesquier importe que de ello se derive y sacar a salvo y en paz de tales reclamaciones a "LA DEPENDENCIA O ENTIDAD", a más tardar a los diez días naturales contados a partir de la fecha en que sea notificado de ello por esta última y, en los supuestos de que con dicho motivo llegare a erogar alguna cantidad, "EL CONTRATISTA" la reintegrará a "LA DEPENDENCIA O ENTIDAD" en igual término.
En caso de carácter Internacional con cobertura de tratados o internacional abierta 62El contratista deberá tomar las medidas necesarias para asegurarse que todo el personal extranjero que haya contratado o proveedores relacionados con los servicios, cuenten con las autorizaciones y permisos migratorios de internación y legal-estancia para laboral en el país, así como las demás disposiciones legales aplicables en materia de impuestos, de seguridad social en términos de la normatividad aplicable.
DÉCIMA QUINTA. RESPONSABILIDADES DEL CONTRATISTA
"EL CONTRATISTA" se obliga a que los materiales y equipos que se utilicen en los trabajos objeto de este contrato, cumplan con las Normas de Calidad que "LA DEPENDENCIA O ENTIDAD" tiene en vigor, mismas que forman parte integrante del presente contrato, y a que la realización de todas y cada una de "LAS PARTES" de los trabajos se efectúen de conformidad con los Proyecto ejecutivo y en apego al proyecto y especificaciones pactados por "LAS PARTES" en el presente contrato, así como a responder por su cuenta y riesgo de los defectos y vicios ocultos que se llegaran a presentar en los trabajos y de los daños y perjuicios que por inobservancia o negligencia de su parte se lleguen a causar a "LA DEPENDENCIA O ENTIDAD" o a terceros, en cuyo caso, se hará efectiva la garantía otorgada para el cumplimiento del contrato, hasta por el monto total de la misma.
En caso de violaciones en materia de derechos inherentes a la propiedad intelectual, la responsabilidad estará a cargo de "EL CONTRATISTA".
Asimismo, la propiedad intelectual, que se derive del contrato invariablemente se constituirá a favor de "LA DEPENDENCIA O ENTIDAD", salvo que exista impedimento para ello, en términos de las disposiciones aplicables.
Igualmente se obliga "EL CONTRATISTA" a no transferir a terceras personas físicas o morales sus derechos y obligaciones derivadas de este contrato y sus anexos, sobre los bienes o trabajos ejecutados que ampara este contrato, salvo los derechos de cobro sobre las estimaciones por trabajos ejecutados, en cuyo caso se requerirá la previa aprobación expresa y por escrito de "LA DEPENDENCIA O ENTIDAD", en los términos de la "LOPSRM" y su Reglamento
Si con motivo de la transmisión de los derechos de cobro solicitada por "EL CONTRATISTA" se origina un atraso en el pago, no procederá el pago de gastos financieros a que hace referencia el artículo. 55 de la "LOPSRM".
"EL CONTRATISTA" será el único responsable de las obligaciones que adquiera con las personas que subcontrate para la realización de los trabajos, El Subcontratista no tendrá ninguna acción o derecho para hacer valer en contra de "LA DEPENDENCIA O ENTIDAD" por tales obligaciones.
Si posterior a la adjudicación del contrato, "EL CONTRATISTA" tuviera la necesidad por la naturaleza o especialidad de los trabajos de subcontratar, este deberá solicitar la autorización previa al titular del Área responsable de la ejecución de los trabajos. Dicha autorización en ningún caso significará una ampliación al monto o al plazo del contrato de que se trate.
DÉCIMA SEXTA. RECURSOS HUMANOS DEL CONTRATISTA
Para el cumplimiento del presente Contrato, "EL CONTRATISTA" se obliga a emplear personal técnico especializado para la ejecución de los trabajos que cuente con la capacidad y experiencia necesaria para su correcta ejecución.
El personal de "EL CONTRATISTA" contará con las calificaciones, habilidades y experiencia apropiada en sus respectivos oficios y actividades. "LA DEPENDENCIA O ENTIDAD" podrá solicitar que "EL CONTRATISTA" retire o instruya que se retire, cualquier persona empleada en el sitio o los trabajos, que:
i.     persiste en conductas inapropiadas o descuidadas;
ii.     lleve a cabo sus deberes de manera incompetente o con negligencia;
iii.    no cumpla con las disposiciones del Contrato; o
iv.    persiste en una conducta perjudicial para la seguridad, salud o protección del medio ambiente.
En caso de ser necesario, "EL CONTRATISTA" deberá designar o hará que se designe una persona sustituta que cumpla con el perfil pactado.
"EL CONTRATISTA" entregará a "LA DEPENDENCIA O ENTIDAD" una relación detallada de las categorías del personal y de cada equipo necesario para la ejecución de los trabajos.
"EL CONTRATISTA" tomará siempre todas las medidas razonables para evitar conductas ilícitas, insubordinadas, desenfrenadas o desordenadas entre el personal de "EL CONTRATISTA" y para mantener la
paz y protección de las personas y bienes o propiedades en el Sitio o cerca de éste.
DÉCIMA SÉPTIMA. RETENCIONES Y PENAS CONVENCIONALES
"LA DEPENDENCIA O ENTIDAD" tendrá la facultad de verificar si los trabajos objeto de este contrato se están realizando por "EL CONTRATISTA" conforme al programa de ejecución respectivo, para lo cual "LA DEPENDENCIA O ENTIDAD" comparará periódicamente el avance de los trabajos contra dicho programa de ejecución.
Si de dicha comparación se desprende que el avance de la prestación de los trabajos es menor de lo que debió realizarse, "LA DEPENDENCIA O ENTIDAD" procederá a:
-      Realizar una retención económica que será por un porcentaje del 63 (Colocar %), de los trabajos.
-      Las retenciones serán calculadas en función del avance en la ejecución de los trabajos conforme a la fecha de corte para el pago de estimaciones pactada en el presente contrato. Dichas retenciones podrán ser recuperadas por "EL CONTRATISTA" en las siguientes estimaciones, si regularizan los tiempos de atraso conforme al citado programa
Una vez cuantificadas las retenciones económicas, éstas se harán del conocimiento de "EL CONTRATISTA" mediante nota de bitácora u oficio y se aplicará en la estimación que corresponda a la fecha en que se determine el atraso en el cumplimiento.
De existir retenciones a la fecha de terminación de los trabajos pactada en el contrato y trabajos pendientes de ejecutar, éstas seguirán en poder de la "DEPENDENCIA O ENTIDAD". La cantidad determinada por concepto de penas convencionales que se cuantifique a partir de la fecha de terminación del plazo se hará efectiva contra el importe de las retenciones económicas que haya aplicado "LA DEPENDENCIA O ENTIDAD".
Las penas convencionales se aplicarán por atraso en la ejecución de los trabajos por causas imputables a "EL CONTRATISTA", determinados únicamente en función del importe de los trabajos no ejecutados en la fecha pactada en el contrato para la ejecución total de los trabajos.
-      El porcentaje que se aplicará por concepto de penas convencionales será de 64 (Colocar % de penas)
"LA DEPENDENCIA O ENTIDAD" podrá aplicar a "EL CONTRATISTA" las penas convencionales y sanciones derivadas de las estipulaciones contenidas en el clausulado de este contrato, mediante deducciones al importe de las estimaciones autorizadas a "EL CONTRATISTA" correspondientes a este contrato o a cualquier otro convenio pactado por "LAS PARTES".
Para determinar la aplicación de las sanciones estipuladas, no se tomará en cuenta las demoras motivadas por caso fortuito o fuerza mayor debidamente acreditadas por "EL CONTRATISTA".
Estas penas, en ningún caso podrán ser superiores, en su conjunto, al monto de la garantía de cumplimiento.
Independientemente de la aplicación de las penas convencionales señaladas anteriormente, cuando no se haya llegado al límite de la fianza de cumplimiento, "LA DEPENDENCIA O ENTIDAD" podrá optar entre exigir el cumplimiento del contrato o la rescisión del mismo.
Las cantidades que resulten de la aplicación de las penas convencionales que se impongan a "EL CONTRATISTA" se harán efectivas con cargo a las cantidades que le hayan sido retenidas, aplicando además, si da lugar a ello, la fianza de· cumplimiento, conforme a lo estipulado en la CLÁUSULA DÉCIMA NOVENA.
DÉCIMA OCTAVA. SUSPENSIÓN TEMPORAL Y TERMINACIÓN ANTICIPADA DEL CONTRATO
"LA DEPENDENCIA O ENTIDAD" podrá por sí misma, o en atención a la solicitud justificada de "EL CONTRATISTA", suspender temporalmente, en todo o en parte y en cualquier momento, los trabajos contratadas, sin que ello implique su terminación definitiva, determinando la temporalidad de la suspensión, la que no podrá prorrogarse o ser indefinida.
Cuando ocurra la suspensión, el servidor público designado por "LA DEPENDENCIA O ENTIDAD" la notificará por escrito a "EL CONTRATISTA", señalando las causas que la motivan, la fecha de su inicio y de la probable reanudación de los trabajos, así como las acciones que debe considerar en lo relativo a su personal, maquinaria y equipo de construcción.
La fecha de terminación se prorrogará en igual proporción al periodo que comprenda la suspensión en consecuencia, sin modificar el Plazo de Ejecución convenido, formalizándola mediante acta circunstanciada de suspensión, la que contendrá como mínimo los requisitos establecidos por el artículo 147 del "RLOPSRM".
Cuando la suspensión se derive de un Caso Fortuito o Fuerza Mayor, no existirá ninguna responsabilidad para "LA DEPENDENCIA O ENTIDAD" y "EL CONTRATISTA", debiendo únicamente suscribir un convenio donde se reconozca el plazo de suspensión y las fechas de inicio y terminación de los trabajos, sin modificar el Plazo de Ejecución establecido en este Contrato. Sin embargo, cuando los trabajos resulten dañados o destruidos y éstos requieran ser rehabilitados o repuestos, deberán reconocerse y pagarse mediante la celebración de un convenio en los términos del artículo 59 de la "LOPSRM", siempre que no se celebre el convenio para corregir deficiencias o incumplimientos anteriores, imputables a "EL CONTRATISTA".
No será motivo de suspensión de los trabajos, el suministro deficiente de "EL CONTRATISTA" de materiales y equipos de instalación permanente, cuando dicho suministro sea responsabilidad de "EL CONTRATISTA" y no exista Caso Fortuito o Fuerza Mayor.
En el caso de que no sea posible determinar la temporalidad de la suspensión de los trabajos, "LA DEPENDENCIA O ENTIDAD" podrá dar por terminado anticipadamente este Contrato.
Cuando se determine la suspensión de los trabajos por causas imputables a "LA DEPENDENCIA O ENTIDAD", ésta pagará los trabajos ejecutados, así como los gastos no recuperables, siempre que éstos sean razonables, estén debidamente comprobados y se relacionen directamente con el contrato de que se trate;
El presente Contrato podrá continuar produciendo todos sus efectos legales, una vez que haya desaparecido la causa que motivó dicha suspensión y la misma haya sido levantada.
"LA DEPENDENCIA O ENTIDAD" podrá dar por terminado anticipadamente el contrato cuando concurran razones de interés general; existan causas justificadas que le impidan la continuación de los trabajos, y se demuestre que de continuar con las obligaciones pactadas se ocasionaría un daño o perjuicio grave al Estado; se determine la nulidad de actos que dieron origen al contrato, con motivo de la resolución de una inconformidad o intervención de oficio emitida por la 65 Secretaría de la Función Pública, o por resolución de autoridad judicial competente, o bien, no sea posible determinar la temporalidad de la suspensión.
En estos supuestos, "LA DEPENDENCIA O ENTIDAD" pagará los trabajos ejecutados, reembolsará a "EL CONTRATISTA" los gastos no recuperables en que haya incurrido, siempre que éstos sean razonables, estén debidamente comprobados y se relacionen directamente con la operación correspondiente.
Cuando por caso fortuito o fuerza mayor se imposibilite la continuación de los trabajos, "EL CONTRATISTA" podrá optar por no ejecutarlos. En este supuesto, si opta por la terminación anticipada del contrato, deberá solicitarla a "LA DEPENDENCIA O ENTIDAD", quien determinará lo conducente dentro de los quince días naturales siguientes a la presentación del escrito respectivo, en caso de negativa, será necesario que "EL CONTRATISTA" obtenga de la autoridad judicial la declaratoria correspondiente.
En el evento de que "LA DEPENDENCIA O ENTIDAD" no produzca contestación a la solicitud de "EL CONTRATISTA" dentro del plazo señalado, se tendrá por aceptada la petición de este último.
Una vez. comunicada la terminación anticipada del contrato, "LA DEPENDENCIA O ENTIDAD" procederá a tomar posesión de los trabajos ejecutados para hacerse cargo del inmueble y de las instalaciones respectivas, y en su caso, proceder a suspender los trabajos, levantando con o sin la comparecencia de "EL CONTRATISTA", acta circunstanciada del estado en que se encuentren los mismos, quedando obligado "EL CONTRATISTA" a devolver a "LA DEPENDENCIA O ENTIDAD", en un plazo de diez días naturales contados a partir del inicio del procedimiento respectivo, toda la documentación que ésta le hubiere entregado para la realización de los trabajos.
En todos los casos de terminación anticipada de los contratos se deberán realizar las anotaciones correspondientes en la Bitácora, debiendo "LA DEPENDENCIA O ENTIDAD" levantar un acta circunstanciada de conformidad con lo señalado en el artículo 151 del "RLOPSRM".
Para la elaboración del finiquito de los trabajos que se derive de la terminación anticipada del contrato deberán observarse las reglas que se establecen en la Sección IX "DEL FINIQUITO Y TERMINACIÓN DE
OBRA DEL RLOPSRM", debiéndose establecer el periodo de su determinación en el acta circunstanciada correspondiente.
DÉCIMA NOVENA. CAUSAS DE INCUMPLIMIENTO Y RESCISIÓN ADMINISTRATIVA DEL CONTRATO
"LA DEPENDENCIA O ENTIDAD" procederá a iniciar el procedimiento de rescisión administrativa cuando "EL CONTRATISTA" incurra en alguna de las siguientes causas, siempre y cuando las mismas sean directamente imputables a "EL CONTRATISTA":
i.      Si "EL CONTRATISTA", no inicia los trabajos objeto de este Contrato dentro de los 15 (quince) días siguientes a la fecha convenida, sin causa justificada, conforme a la "LOPSRM" y su Reglamento;
ii.     Si interrumpe injustificadamente la ejecución de los trabajos o se niega a reparar o reponer alguna parte de ellos, que hubiere sido detectada como defectuosa por "LA DEPENDENCIA O ENTIDAD" o por sus representantes;
iii.    Si no ejecuta los trabajos de conformidad con lo estipulado en este Contrato y sus anexos o sin motivo justificado no acata las órdenes dadas por el residente de obra o por el supervisor, en el caso de que estas últimas no hayan sido objetadas justificadamente;
iv.    Si no da cumplimiento al programa vigente de ejecución de los trabajos por falta de materiales, trabajadores o equipo y maquinaria de construcción, y que a juicio de "LA DEPENDENCIA O ENTIDAD", el atraso pueda dificultar la terminación satisfactoria de los trabajos en el Plazo de Ejecución estipulado en este Contrato.
       No implicará retraso en el programa de ejecución del proyecto ejecutivo y de los trabajos y, por tanto no se considerará como incumplimiento de este Contrato y causa de su rescisión administrativa, cuando el atraso tenga lugar por falta de información referente a planos, especificaciones o normas de calidad, de entrega física de las áreas de trabajo y de entrega oportuna de materiales y equipos de instalación permanente, de licencias y permisos que deba proporcionar o suministrar "LA DEPENDENCIA O ENTIDAD", así como cuando ésta hubiere ordenado la suspensión de los trabajos; ni por el atraso de los trabajos que tenga lugar por falta de pago de ministraciones;
v.     Si es declarado o sujeto a concurso mercantil o alguna figura análoga;
vi.    Si subcontrata partes de los trabajos objeto de este Contrato, sin contar con la autorización por escrito de "LA DEPENDENCIA O ENTIDAD";
vii.   Si "EL CONTRATISTA" cede en forma total o parcial a favor de tercero sus derechos de cobro por los trabajos ejecutadas, sin contar con la autorización por escrito de "LA DEPENDENCIA O ENTIDAD";
viii.   Si "EL CONTRATISTA" no da a "LA DEPENDENCIA O ENTIDAD" o a las dependencias que tengan facultad de intervenir, las facilidades y datos necesarios para la inspección, vigilancia y supervisión de los materiales y los trabajos;
ix.    Si siendo extranjero, invoca la protección de su gobierno en relación con este Contrato;
x.     Que cambie su nacionalidad por otra en el caso que haya sido establecido como requisito tener una nacionalidad determinada;
xi.    Si "EL CONTRATISTA" incumple con el compromiso adquirido con la firma del presente Contrato relativo a la reserva y confidencialidad de la información o documentación proporcionada por "LA DEPENDENCIA O ENTIDAD" para la ejecución de los trabajos; y
xii.   En general, por el incumplimiento por parte de "EL CONTRATISTA" a cualquiera de las obligaciones derivadas de este contrato y sus anexos, la contravención a las disposiciones, lineamientos, bases, procedimientos y requisitos que establecen la "LOPSRM", su Reglamento y la Legislación Aplicable sobre la materia que pongan en riesgo el desarrollo en tiempo y forma del proyecto y dicho incumplimiento no haya sido subsanado por "EL CONTRATISTA" en el plazo establecido por "LA DEPENDENCIA O ENTIDAD" para tal efecto, atendiendo a la complejidad, magnitud y características del evento.
"LA DEPENDENCIA O ENTIDAD" podrá, previo cumplimiento de las formalidades establecidas en el Artículo 61 de la "LOPSRM" y en los casos señalados con anterioridad, rescindir administrativamente este Contrato.
En caso de que "LA DEPENDENCIA O ENTIDAD" rescinda el presente Contrato, procederá a hacer efectiva la garantía otorgada por "EL CONTRATISTA" para el cumplimiento del mismo, así como la Garantía de Anticipos, total o parcialmente, según proceda, en el caso de que los anticipos no se encuentren totalmente amortizados, a partir de la fecha en que se haya notificado a "EL CONTRATISTA" la resolución de la rescisión administrativa del Contrato.
Una vez notificado el oficio de rescisión administrativa de este Contrato por "LA DEPENDENCIA O ENTIDAD", procederá a tomar inmediatamente posesión de los trabajos ejecutadas para hacerse cargo del inmueble y de las instalaciones respectivas y en su caso, levantando, con la comparecencia de "EL CONTRATISTA", acta circunstanciada del estado en que se encuentren los trabajos.
No obstante, lo anterior, una vez iniciado el procedimiento de rescisión administrativa del Contrato, "LA DEPENDENCIA O ENTIDAD" podrá, en caso de considerarlo conveniente, suspender el trámite, del procedimiento de rescisión, cuando se hubiere, iniciado un procedimiento de conciliación. En caso de que se determine no rescindir el Contrato, "LA DEPENDENCIA O ENTIDAD" y "EL CONTRATISTA" reprogramarán la ejecución de los trabajos una vez que se haya notificado la resolución correspondiente a "EL CONTRATISTA".
Asimismo, "EL CONTRATISTA" estará obligado a devolver a "LA DEPENDENCIA O ENTIDAD", en, un término de 10 días naturales, siguientes a la fecha de la notificación por escrito, del oficio de rescisión administrativa de este Contrato, toda la documentación que esta le hubiere entregado para realización de los trabajos.
Emitida la resolución de rescisión administrativa de este Contrato y notificada que sea a "EL CONTRATISTA", "LA DEPENDENCIA O ENTIDAD" precautoriamente y desde el inicio de la misma, se abstendrá de cubrir los importes resultantes de los trabajos ejecutadas aún no liquidados, hasta que se otorgue el finiquito que proceda, lo que deberá efectuarse dentro de los treinta días naturales siguientes a la fecha de la notificación por escrito de la resolución de rescisión administrativa para proceder a hacer efectivas las garantías. En el finiquito deberá preverse el sobre costo de los trabajos aún no ejecutados que se encuentren atrasados conforme al programa de trabajo, así como lo relativo a la recuperación de los materiales y equipos que, en su caso, le hayan sido entregados a "EL CONTRATISTA".
En el finiquito, "LA DEPENDENCIA O ENTIDAD" podrá optar entre aplicar las penas convencionales o el sobre costo derivado de completar los trabajos que resulte de la rescisión. La opción que se adopte atenderá a la que depare menor perjuicio a "LA DEPENDENCIA O ENTIDAD" debiendo fundamentar y motivar las causas de la aplicación de una u otra opción.
El sobre costo de los trabajos será determinado por "LA DEPENDENCIA O ENTIDAD" de conformidad con lo establecido en los artículos 62 fracción II de la "LOPSRM" y 162 y 163 de su Reglamento.
VIGÉSIMA. DE LA VIGILANCIA, CONTROL Y SUPERVISIÓN DE LOS TRABAJOS.
"LA DEPENDENCIA O ENTIDAD", por medio del Residente de Obra se vigilará, controlará y supervisará la debida ejecución de los trabajos en específico: cuanto a la calidad requerida en los materiales y equipos de instalación permanente, proyectos de ingeniería y arquitectura, especificaciones generales y particulares de construcción, programas de ejecución convenidos, de utilización de mano de obra y de maquinaria y de suministro de materiales y equipo de instalación permanente, relación del equipo de construcción, procedimiento constructivo y presupuesto de obra, debiéndose formular los informes correspondientes
VIGÉSIMA PRIMERA. DE LA BITÁCORA
La Bitácora es el instrumento técnico que constituye el medio de comunicación entre "LAS PARTES" que formalizan el presente Contrato, en el cual se registraran los asuntos y eventos importantes que se presenten durante la ejecución de los trabajos.
El uso de la Bitácora será obligatorio. Su elaboración, control y seguimiento se hará por medios remotos de comunicación electrónica, y deberá cumplirse con las condiciones y requisitos que establecen los artículos 122, 123, 124 y 125 del "RLOPSRM".
En caso de que no sea posible la implementación del uso de la Bitácora electrónica se abrirá y utilizará
una Bitácora convencional, previa solicitud y autorización de la Secretaría de la Función Pública, de acuerdo con los casos previsto en el segundo párrafo del artículo 122 del "RLOPSRM".
En el caso de la Bitácora convencional "EL CONTRATISTA" deberá preparar y mantener actualizada una serie completa de registros y la Bitácora de los trabajos" que realice en términos del presente Contrato, los cuales deberán conservarse en el Sitio de los trabajos. Los registros deberán presentarse ante "LA DEPENDENCIA O ENTIDAD" de forma mensual, hasta en tanto "EL CONTRATISTA" haya concluido con los trabajos.
Previo a la emisión de cualquier Acta de Recepción Física de los trabajos por parte de "LA DEPENDENCIA O ENTIDAD", "EL CONTRATISTA" deberá entregar a "LA DEPENDENCIA O ENTIDAD" copia de los planos Ejecutivos actualizados de los trabajos, así como en el caso de la bitácora convencional los registros y Bitácoras, las cuales no deberán considerarse terminadas hasta en tanto "LA DEPENDENCIA O ENTIDAD" haya recibido dichos documentos.
VIGÉSIMA SEGUNDA. FINIQUITO Y TERMINACIÓN DEL CONTRATO
Para dar por terminados, parcial o totalmente, los derechos y obligaciones asumidas por "LA DEPENDENCIA O ENTIDAD" y "EL CONTRATISTA" en este Contrato, se deberá elaborar el finiquito correspondiente, anexando el acta de recepción física de los trabajos.
"LA DEPENDENCIA O ENTIDAD" deberá notificar por oficio a "EL CONTRATISTA", a través de su representante legal o su Superintendente de Construcción, la fecha, lugar y hora en que, se llevará a cabo el finiquito; "EL CONTRATISTA" tendrá la obligación de acudir al llamado que se le haga mediante el oficio respectivo; de no hacerlo, se le comunicará el resultado dentro de un plazo de 10 (diez) Días hábiles, contados a partir de su emisión.
El documento en el que conste el finiquito deberá reunir como mínimo los requisitos que se indican en el artículo 170 del "RLOPSRM".
El finiquito deberá ser elaborado por "LA DEPENDENCIA O ENTIDAD" y "EL CONTRATISTA" dentro de los 60 (sesenta) días naturales siguientes a la fecha del acta de recepción física de los trabajos, haciéndose constar los créditos a favor y en contra que resulten para cada uno de ellos, describiendo el concepto general que les dio origen y el saldo resultante, debiendo exponer, en su caso, las razones de la aplicación de las penas convencionales o del sobre costo de los trabajos.
De existir desacuerdo entre "LAS PARTES" respecto al finiquito, o bien, "EL CONTRATISTA" no acuda con "LA DEPENDENCIA O ENTIDAD" para su elaboración dentro del término señalado en el párrafo anterior, "LA DEPENDENCIA O ENTIDAD" procederá a elaborarlo, debiendo comunicar por oficio su resultado a "EL CONTRATISTA" dentro del término de 10 (diez) días naturales, siguientes, a la fecha de su emisión; una vez notificado el resultado de dicho finiquito a "EL CONTRATISTA", éste tendrá el término de 15 (quince) días naturales para alegar lo que a su derecho corresponda; si transcurrido este término no realiza alguna gestión, se dará por aceptado.
Si del finiquito resulta que existen saldos a favor de "EL CONTRATISTA", "LA DEPENDENCIA O ENTIDAD" deberá liquidarlos dentro del plazo a que alude el segundo párrafo del artículo 54 de la "LOPSRM". Si resulta que existen saldos a favor de "LA DEPENDENCIA O ENTIDAD", el importe de los mismos se, deducirá de las cantidades pendientes de cubrir por concepto de los trabajos ejecutadas y si no fueran suficientes éstos, deberá exigirse por oficio su reintegro de conformidad con lo establecido con el artículo 55 de la "LOPSRM", más los gastos financieros correspondientes, conforme a una tasa que será igual a la establecida por la Ley de Ingresos de la Federación en los casos de prórroga para el pago de créditos fiscales. Dichos gastos empezarán a generarse cuando "LAS PARTES" tengan definido el finiquito con el importe, a pagar y se calcularán sobre las cantidades pagadas en exceso en cada caso, debiéndose computar por Días, desde que sean determinadas y hasta la fecha en que se pongan efectivamente las cantidades a disposición de "LA DEPENDENCIA O ENTIDAD". En caso de no obtenerse el reintegro, "LA DEPENDENCIA O ENTIDAD" podrá hacer efectivas las garantías que se encuentren vigentes. En su oportunidad, se levantará el acta administrativa que de por extinguidos los derechos y obligaciones asumidos por "LA DEPENDENCIA O ENTIDAD" y "EL CONTRATISTA" en este Contrato, "LA DEPENDENCIA O ENTIDAD" deberá de levantar el acta administrativa que cumpla mínimo con los requisitos señalados por el artículo 172 del "RLOPSRM".
Cuando la liquidación de los saldos se realice dentro de los 15 (quince) Días naturales siguientes a la firma del finiquito, el documento donde conste el finiquito podrá utilizarse como el acta administrativa que de por extinguidos los derechos y obligaciones de "LA DEPENDENCIA O ENTIDAD" y "EL CONTRATISTA" en este Contrato, debiendo agregar únicamente una manifestación de "LA DEPENDENCIA O ENTIDAD" y "EL CONTRATISTA" de que no existen otros adeudos y por lo tanto se tendrán por terminados los derechos y obligaciones que genera este Contrato, sin derecho a ulterior reclamación. Al no ser factible el pago en el término indicado, se procederá a elaborar el acta administrativa que de por extinguidos los derechos y obligaciones de "LA DEPENDENCIA O ENTIDAD" y "EL CONTRATISTA" en este Contrato.
VIGÉSIMA TERCERA. CASO FORTUITO Y FUERZA MAYOR
"LA DEPENDENCIA O ENTIDAD" y "EL CONTRATISTA" se obligan a sujetarse estrictamente para la ejecución de los trabajos objeto de este Contrato, a todas y cada una de las cláusulas que lo integran, así como a sus anexos, los términos, lineamientos, procedimientos y requisitos que establecen la "LOPSRM", el Reglamento y la Legislación Aplicable.
No obstante, lo anterior, cualquiera de "LAS PARTES" estará excluida de sus obligaciones, por Caso Fortuito o Fuerza Mayor.
El acontecimiento considerado como Caso Fortuito o Fuerza Mayor puede ser temporal, provocando solo el retraso en el cumplimiento de las obligaciones, o permanente o definitivo, lo cual traerá como consecuencia que no se puedan seguir cumpliendo las obligaciones previstas en el presente Contrato, con los efectos que el mismo incluye.
Asimismo, en el caso de que cualquiera de los supuestos anteriormente descritos ocasione una pérdida o daño en los trabajos, "EL CONTRATISTA" deberá: (i) notificarlo de inmediato a "LA DEPENDENCIA O ENTIDAD" y (ii) remediar estas pérdidas o daños en la medida que "LA DEPENDENCIA O ENTIDAD" lo requiera y sujeto a lo establecido en el párrafo siguiente.
Si "EL CONTRATISTA" sufre algún retraso o incurre en costos al remediar dichas pérdidas o daños, "EL CONTRATISTA" deberá enviar una notificación adicional a "LA DEPENDENCIA O ENTIDAD" y tendrá derecho, con sujeción a lo dispuesto por la "LOPSRM" y su Reglamento, a: (i) una extensión del Plazo de Ejecución para completar los trabajos y (ii) una revisión del Monto del Contrato con el objeto de que este refleje los costos incurridos por "EL CONTRATISTA" derivado de lo anterior.
VIGÉSIMA CUARTA. CONTROVERSIAS.
"LAS PARTES" acuerdan que, en el supuesto de existir, durante la ejecución de los trabajos controversias de carácter técnico o administrativo, se sujetaran al siguiente procedimiento:
Dentro de los (poner días) hábiles contados a partir de la fecha en que se hayan presentado detectado controversias técnicas o administrativas "EL CONTRATISTA" presentará a "LA DEPENDENCIA O ENTIDAD" un escrito con el cual explique los motivos de estas, adjuntando la documentación que soporten los hechos, para que ésta en un plazo no mayor de (poner días) hábiles contados a partir de la recepción del escrito convoque a reunión de trabajo para dirimir las discrepancias.
En caso de llegar a una solución, se levantará un acta administrativa, en la cual se indicarán los acuerdos adoptados por "LAS PARTES", mismo que deberá quedar registrado en la bitácora de obra.
En caso de no llegar a ningún acuerdo se levantará el acta administrativa correspondiente de los hechos asentando la indicación de que "LAS PARTES" dejaran a salvo sus derechos para hacerlos valer ante las autoridades correspondientes.
Lo anterior sin perjuicio de que "LAS PARTES" puedan solicitar a la Secretaría de la Función Pública llevar a cabo el procedimiento de conciliación señalado en el artículo 95 de la "LOPSRM".
VIGÉSIMA QUINTA. JURISDICCIÓN
Para la interpretación y cumplimiento del presente Contrato, "LAS PARTES" se someten a la jurisdicción de los Tribunales Federales competentes con domicilio en la Ciudad de México, por lo que "LAS PARTES" renuncian a cualquier fuero que pudiese corresponderles por razón de su domicilio, presente, futuro o por cualquier causa incluyendo el lugar de ejecución de los trabajos.
Lo anterior, sin perjuicio de que "LAS PARTES" a lo largo del Contrato puedan resolver cualquier cuestión de naturaleza técnica y/o económica con apego al principio de buena fe en el contexto de las cláusulas de este Contrato.
VIGÉSIMA SEXTA. OBLIGACIONES
"LAS PARTES" se obligan a sujetarse estrictamente para la ejecución de los trabajos objeto de este
contrato, a todas y cada una de las cláusulas que lo integran, así como a los términos, lineamientos, procedimientos y requisitos que establece la "LOPSRM" su Reglamento, los anexos del contrato y, demás normas y disposiciones administrativas que le sean aplicables, y supletoriamente al Código Civil Federal, la Ley Federal de Procedimiento Administrativo y el Código Federal de Procedimientos Civiles.
Por lo anteriormente expuesto, tanto "LA DEPENDENCIA O ENTIDAD" como "EL CONTRATISTA", declaran estar conformes y bien enterados de las consecuencias, valor y alcance legal de todas y cada una de las estipulaciones que el presente instrumento jurídico contiene, por lo que lo ratifican y firman electrónicamente en las fechas especificadas en cada firma electrónica.
VIGÉSIMA SÉPTIMA. VIGENCIA DEL CONTRATO
La vigencia del contrato iniciará con la subscripción del mismo por "EL CONTRATISTA" y finalizará cuando se firme el acta de extinción de derechos y obligaciones de "LAS PARTES", o bien, se actualice el supuesto al que se refiere el último párrafo del artículo 170 del "RLOPSRM".
POR:
"LA DEPENDENCIA O ENTIDAD"
 
NOMBRE
 
CARGO
R.F.C.
 
12 (NOMBRE DEL
REPRESENTANTE DE LA
DEPENDENCIA O ENTIDAD
 
 
13 (CARGO DEL REPRESENTANTE
DE LA DEPENDENCIA O ENTIDAD
 
 
14 (R.F.C. DEL
REPRESENTANTE DE LA
DEPENDENCIA O
ENTIDAD
 
16 EN CASO DE QUE SE HAYA
CONFIGURADO OTRO SERVIDOR
PUBLICO FIRMANTE ADICIONAL
17CARGO SERVIDOR PUBLICO
18R.F.C DEL SERVIDOR
PUBLICO
 
POR:
"EL CONTRATISTA"
 
 
NOMBRE
 
 
R.F.C.
 
8 (RAZÓN SOCIAL DE LA PERSONA FÍSICA O
MORAL)
 
37 (R.F.C. DE LA PERSONA FÍSICA O MORAL)
Anexo V.9 Acta de Conclusión CEAP'S
Programa Nacional de Reconstrucción en el Sector Educativo para el ejercicio 2023
Acta de conclusión de las acciones
En la alcaldía (o municipio) de < Alcaldía o Municipio>> , (Estado de) <<nombre de la Entidad Federativa>> , siendo las <<hora>> horas, del día <<día>> del mes de << indicar mes>>         del año dos mil veintiuno, en el Plantel Educativo denominado
<<nombre completo del plantel educativo>> , con Clave de Centro de Trabajo (CCT) <<C.C.T.>>, con Número de Contrato  , ubicado en << dirección en que se encuentra ubicado el plantel educativo>>,                      ; se reunieron el(la)
<<nombre del titular o suplente del Comité Escolar de Administración Participativa (CEAP'S) >> en su carácter de representante del Comité Escolar de Administración Participativa del plantel mencionado, el C. <<nombre la persona física o representante de la persona moral>> en su calidad de representante legal de la empresa <<nombre de la empresa>>, y el(la) C. <<nombre del director(a) del plantel educativo>> en calidad de testigo; con el fin de proceder a la entrega formal de los trabajos ejecutados por la (persona física o moral) al amparo del Programa Nacional de Reconstrucción, en el ejercicio 2023, para la realización de la acción, que se determinó por el CEAP y para lo cual le fue otorgado el subsidio, según su solicitud al INIFED en fecha «*»del año dos mil veintiuno, acción (acciones) que consistieron en:
Descripción de la Acción:
<<Se deberá describir la acción que se llevará a cabo en el plantel educativo de acuerdo a la solicitud de subsidio>>
Fecha de Inicio de la Acción
<<fecha en que se inició la Acción>>
Fecha de Término
de la Acción
<<fecha en que se terminó la Acción>>
 
Se hace constar que las personas que intervienen en la presente Acta han revisado, de acuerdo las Reglas de Operación del PNR 2023 el cumplimiento de las obligaciones, y que las mismas se han cumplido según su objeto.
Concluida la revisión física de la Acción (acciones) ejecutada (s) en el plantel educativo mencionado, motivo de la presente acta, las partes que intervienen en la misma manifiestan que la acción (acciones) se encuentra(n) totalmente terminada (s) y en condiciones de funcionamiento conforme a lo establecido en el objeto del contrato, así como por el CEAP, por lo que el (la) C<<nombre del titular o suplente del CEAP's>> en su carácter de representante del CEAP del "Programa Nacional de Reconstrucción en el Sector Educativo para el ejercicio 2023", recibe físicamente de la (persona física o moral) <<nombre de la empresa>>, la Acción (acciones) de conformidad, para beneficio de la Comunidad Educativa del Plantel Educativo.
"Este Programa es público, ajeno a cualquier partido político. Queda prohibido el uso para fines
distintos a los establecidos en el Programa."
Anexo V.10 Modelo de Convocatoria
CONVOCATORIA
Fecha: ( tres días antes de la celebración de la Asamblea)
PARA LA CONSTITUCIÓN DE LA ASAMBLEA ESCOLAR PARA LA INTEGRACIÓN DEL COMITÉ
ESCOLAR DE ADMINISTRACIÓN PARTICIPATIVA "CEAP"
Programa Nacional de Reconstrucción para el Sector Educación, para el ejercicio 2023 (PNR 2023).
Con fundamento en el numeral 7.2.6.1, inciso A) de las Reglas de Operación del Programa Nacional de Reconstrucción para el ejercicio fiscal 2021 publicadas en el Diario Oficial de la Federación el XX de XXXXXXX de 2023, se convoca a la Comunidad Educativa del Plantel Educativo {nombre del plantel educativo} con CCT (Número de Clave de Centro de Trabajo) ubicado en {dirección del plantel educativo} a asistir a la Asamblea Escolar con objeto de integrar el Comité Escolar de Administración Participativa de ese plantel.
La Asamblea se realizará en el Plantel educativo nombre del plantel educativo} con CCT (Número de Clave de Centro de Trabajo) ubicado en {dirección del plantel educativo}, a las {hora en que se realizará}, del día {fecha en que se realizará}, y estará integrada por madres, padres de familia y/o tutores, docentes, directivos y alumnos a partir de 4to. grado de primaria. Cualquier persona de la comunidad interesada en aportar al desarrollo del Plantel, podrá asistir como invitado, donde se tratará el siguiente orden del día:
ORDEN DEL DÍA
1.     Lectura del Orden del Día
2.     Información integral del Programa Nacional de Reconstrucción en el ejercicio fiscal 2021.
3.     Lectura y su caso aprobación de las propuestas de los candidatos para los cargos de Presidente (a), Secretario(a) y Tesorero (a) del Comité Escolar de Administración Participativa.
4.     Votación y en su caso elección de los integrantes del Comité Escolar de Administración Participativa.
5.     Asuntos Generales.
FACILITADOR (A) AUTORIZO (A) QUE PARTICIPA "FA"
 
El Facilitador (a) Autorizado (a) que convoca a la asamblea y documentará la conformación del CEAP es:
__ SERVIDOR DE LA NACIÒN            DOCENTE O DIRECTIVO                   FIGURA EDUCATIVA (CONAFE) OTRA AUTORIDAD                
NOMBRE (S)                             PRIMER APELLIDO                                      SEGUNDO APELLIDO                         
CALLE                             _ NÙMERO                       COLONIA                          C.P.                ALCALDÌA O
MUNICIPIO                              TELEFONO FIJO                             TELEFONO MOVIL                                     
CORREO ELECTRÓNICO                                              
 
 
 
 
ID DE FA                                          
CURP                                              
 
 
 
 
FIRMA DE HUELLA
Testigo 1
 
NOMBRE (nombre de la autoridad escolar)
 
CARGO
 
 
Director del Plantel Educativo (datos del plantel educativo)
 
 
 
 
 
 
FIRMA
 

 
______________________