ACUERDO que establece los Lineamientos del Programa para la Atención de Emergencias por Amenazas Naturales.

Al margen un sello con el Escudo Nacional, que dice: Estados Unidos Mexicanos.- SEGURIDAD.- Secretaría de Seguridad y Protección Ciudadana.

ROSA ICELA RODRÍGUEZ VELÁZQUEZ, Secretaria de Seguridad y Protección Ciudadana con fundamento en los artículos 5, 7, fracciones III, IV y V; 14, 15, 19, fracciones I y XI; 21, 59, 61, 62, 63, 64 y 74 de la Ley General de Protección Civil y 30 Bis, fracción XX de la Ley Orgánica de la Administración Pública Federal; 1, 3, apartado B, fracción IX, 4, 6, fracciones XII y XVII, 22, 23 y 24 del Reglamento Interior de la Secretaría de Seguridad y Protección Ciudadana, y
CONSIDERANDO
Que el Plan Nacional de Desarrollo 2019-2024, publicado en el Diario Oficial de la Federación el 12 de julio de 2019, señala dentro de su Eje General II Política Social, Construir un país con bienestar, que el objetivo más importante del gobierno de la Cuarta Transformación es que en 2024 la población de México viva en un entorno de bienestar.
Que resulta necesario establecer y regular las disposiciones en materia de Gestión Integral de Riesgos, para enfrentar los efectos adversos de las amenazas naturales, de conformidad con los compromisos internacionales adoptados por el Estado Mexicano, incluido el Marco de Sendai para la Reducción del Riesgo de Desastres 2015-2030, aprobado en la Tercera Conferencia Mundial de las Naciones Unidas sobre la Reducción de Desastres, celebrada en Sendai, Japón, del 14 al 18 de marzo de 2015 y la Agenda 2030 para el Desarrollo Sostenible, aprobada en septiembre de 2015 por la Asamblea General de las Naciones Unidas.
Que se debe continuar con el fortalecimiento de las medidas en materia de atención a las consecuencias de las amenazas naturales para dar cumplimiento a lo establecido en la Ley General de Protección Civil y el Plan Nacional de Desarrollo 2019-2024, a través del Sistema Nacional de Protección Civil, cuya coordinación ejecutiva recae en la Secretaría de Seguridad y Protección Ciudadana, por conducto de la Coordinación Nacional de Protección Civil.
Que el Programa Sectorial de Seguridad y Protección Ciudadana 2020-2024, publicado en el Diario Oficial de la Federación el 2 de julio de 2020, establece en su Objetivo Prioritario 5. Fortalecer la Gestión Integral de Riesgos para construir un país sostenible, seguro y resiliente, el cual busca combatir las causas estructurales de los desastres y fortalecer las capacidades de resiliencia de la sociedad, para cumplir con una de las atribuciones sustantivas conferidas a la Secretaría de Seguridad y Protección Ciudadana, de acuerdo con el principio rector del Plan Nacional de Desarrollo 2019 - 2024: No dejar a nadie atrás y no dejar a nadie fuera.
Que el Programa Nacional de Protección Civil 2022-2024 establece como Objetivo Prioritario 2. Mejorar la coordinación en la atención de emergencias y desastres provocados por fenómenos perturbadores para disminuir su impacto, con un enfoque de respeto a los derechos humanos, perspectiva de género, enfoque diferenciado, interculturalidad y no discriminación.
Que el Programa para la Atención de Emergencias por Amenazas Naturales está a cargo de la Secretaría de Seguridad y Protección Ciudadana, mismo que se desprende de los artículos 7, fracciones III, IV y V; 19, fracción XI; 21, 59, 61, 62 y 64 de la Ley General de Protección Civil, con la finalidad de atender de manera subsidiaria las responsabilidades de auxilio a la población en casos de emergencia.
Que el Reglamento Interior de la Secretaría de Seguridad y Protección Ciudadana señala en su Capítulo VI, Sección II, artículos 22 al 25, las atribuciones que tienen la Coordinación Nacional de Protección Civil, y sus Unidades Administrativas adscritas, quienes son responsables de la instrumentación del Programa mencionado en el párrafo que antecede.
Que el Programa Nacional para la Igualdad entre Mujeres y Hombres 2020-2024, publicado en el Diario Oficial de la Federación el 22 de diciembre de 2020, en su Objetivo Prioritario 6. Construir entornos seguros y en paz para las mujeres, niñas y adolescentes, en su Estrategia Prioritaria 6.5. Posicionar la participación igualitaria de las mujeres en la toma de decisiones en los ámbitos político, social, comunitario y privado, señala favorecer la atención integral, reparación del daño y acceso a la justicia a grupos específicos de mujeres que requieren medidas de protección especiales por alguna condición de riesgo, vulnerabilidad social o ambiental, y particularmente en su Acción Puntual 6.5.8 señala la obligación de incluir la perspectiva de género en el requerimiento de insumos para la atención de emergencias por amenazas naturales, que permitan a las mujeres el pleno ejercicio de los derechos sociales de manera igualitaria.
Que en la atención a emergencias por amenazas naturales se harán valer los derechos de las personas damnificadas tomando en consideración los factores de desigualdad que las pudieran poner en riesgo de vulnerabilidad.
Que todas las personas servidoras públicas involucradas en la atención a emergencias por amenazas naturales deben promover, respetar, proteger y garantizar el ejercicio efectivo de los derechos humanos de las personas damnificadas, con base en los principios de universalidad, interdependencia, indivisibilidad y progresividad, brindando en todo momento un trato digno, ético y de respeto a la población objetivo, con apego a los criterios de inclusión, igualdad y no discriminación.
Que las personas servidoras públicas involucradas en la atención a emergencias por amenazas naturales deberán tratar a todas las personas damnificadas sin estereotipos ni roles de género que discriminen o fomenten la desigualdad entre mujeres y hombres o haciendo apología de la violencia contra las mujeres, de manera directa o indirecta.
Que en la atención a las emergencias por amenazas naturales se fomentará la vigencia efectiva y respeto irrestricto al interés superior de la niñez, los derechos de las niñas, niños y adolescentes.
Que en la atención a las emergencias por amenazas naturales, se harán valer los derechos de las personas damnificadas tomando en consideración los factores de desigualdad que pudieran poner en riesgo de vulnerabilidad a personas que pertenecen a grupos discriminados, como son las niñas, niños, adolescentes, jóvenes, personas adultas mayores, personas con alguna discapacidad, personas en situación de calle, en situación de desplazamiento interno, mujeres embarazadas, personas migrantes, y a aquellas pertenecientes a pueblos y comunidades indígenas, entre otros, tomando en consideración sus circunstancias y necesidades.
Que el 16 de agosto de 2021 se publicó, en el Diario Oficial de la Federación, el Acuerdo que establece los Lineamientos del Programa para la Atención de Emergencias por Amenazas Naturales, el cual tiene por objeto establecer los criterios y la mecánica para proporcionar los suministros de auxilio y asistencia ante situaciones de emergencia a las entidades federativas cuyas capacidades operativas y financieras se encuentran rebasadas para responder de manera inmediata y oportuna a las necesidades urgentes para la protección de la vida y la salud de la población, generadas ante la inminencia, la alta probabilidad u ocurrencia de una Amenaza Natural en el marco del Sistema Nacional de Protección Civil.
Que el C. Presidente de los Estados Unidos Mexicanos, en sesión del Gabinete de Seguridad de fecha 2 de septiembre de 2021, instruyó a la Secretaría de la Defensa Nacional y a la Secretaría de Marina adquirir y entregar agua y alimentos, de manera directa, a las personas afectadas por una Amenaza Natural, los cuales son insumos que emanan del Programa para la Atención de Emergencias por Amenazas Naturales.
Que el 23 de noviembre de 2021 la Secretaría de Hacienda y Crédito Público, en el referido instrumento de difusión oficial, publicó las Disposiciones Específicas que establecen los mecanismos presupuestarios para ejecutar programas y proyectos para atender los daños ocasionados por fenómenos naturales.
Por lo que se ha tenido a bien expedir el siguiente:
ACUERDO QUE ESTABLECE LOS LINEAMIENTOS DEL PROGRAMA PARA LA ATENCIÓN DE
EMERGENCIAS POR AMENAZAS NATURALES
Capítulo I
Disposiciones Generales
Artículo 1. Los presentes Lineamientos tienen por objeto establecer el proceso mediante el cual el Gobierno Federal, a través de las Dependencias y Entidades Federales pertenecientes al Sistema Nacional de Protección Civil, proporciona suministros de auxilio y asistencia ante situaciones de emergencia a fin de responder de manera oportuna a las necesidades urgentes generadas ante la inminencia, alta probabilidad o presencia de una Amenaza Natural, con el fin de proteger la vida y la integridad de las personas damnificadas o susceptibles de serlo, en el marco del Sistema Nacional de Protección Civil.
El presente cuerpo normativo es de observancia obligatoria para cualquier Dependencia o Entidad Federal, así como Entidades Federativas, municipios o demarcaciones territoriales, integrantes del Sistema Nacional de Protección Civil, que intervenga en la atención de emergencias por amenazas naturales en el territorio nacional.
Artículo 2. El Programa para la Atención de Emergencias por Amenazas Naturales tiene como objetivo
asegurar que la población damnificada o susceptible de serlo, por amenazas naturales, reciba atención por parte del Gobierno Federal, a través de las Dependencias y Entidades Federales que pertenecen al Sistema Nacional de Protección Civil, para salvaguardar su vida y su integridad en situaciones de emergencia.
La población objetivo del Programa es la que resulte damnificada o susceptible de serlo, en el territorio de las entidades federativas que determine la Coordinación Nacional de Protección Civil a consecuencia de una Amenaza Natural, con prioridad a los grupos sociales vulnerables y de escasos recursos económicos.
Las acciones del Programa deberán de realizarse de acuerdo con los principios de legalidad, inmediatez, control, derechos humanos, perspectiva de género, eficacia, eficiencia, racionalidad, equidad, complementariedad, transparencia en la administración de los recursos públicos y respeto irrestricto de la ley.
Los suministros de auxilio y asistencia de este Programa se proporcionan a la población damnificada o susceptible de serlo, de manera complementaria a los que brindan los municipios, demarcaciones territoriales o Entidades Federativas, así como los que les otorgan las Dependencias o Entidades Federales que intervienen en los procesos de atención de las emergencias que actúan coordinados en el marco del Sistema Nacional de Protección Civil.
Las disposiciones administrativas descritas en los presentes Lineamientos, podrán ejecutarse con el apoyo de los medios, tecnologías y sistemas disponibles, para efecto de coadyuvar en la atención oportuna de la población y la mitigación de los efectos de las amenazas naturales, en los términos de las disposiciones aplicables.
La ejecución de las acciones para cumplir con los objetivos del Programa se realizarán con cargo al presupuesto autorizado de las Dependencias y Entidades Federales pertenecientes al Sistema Nacional de Protección Civil y, en los casos que corresponda, con sujeción a los mecanismos presupuestarios que determine la Secretaría de Hacienda y Crédito Público, en términos de las disposiciones jurídicas aplicables.
Artículo 3. Además de las definiciones establecidas en la Ley General de Protección Civil y su Reglamento, para efectos de estos Lineamientos se entenderá por:
I.           Acuerdo por el que se Establece el Término de Situación de Emergencia: al acto mediante el cual la Secretaría de Seguridad y Protección Ciudadana, por conducto de la Coordinación Nacional de Protección Civil, determina y da a conocer la conclusión de la Situación de Emergencia;
II.          Acuerdo por el que se Establece una Situación de Emergencia: al acto al que se refiere el artículo 59 de la Ley General de Protección Civil, mediante el cual la Secretaría de Seguridad y Protección Ciudadana, por conducto de la Coordinación Nacional de Protección Civil, previa aprobación de la persona Titular del Ejecutivo Federal, reconoce y da a conocer que una o más entidades federativas se encuentran ante la inminencia, alta probabilidad o presencia de una o varias amenazas naturales, de las referidas en los presentes Lineamientos, y por ello se requiere prestar auxilio inmediato a la población cuya seguridad e integridad está en riesgo;
III.          Amenaza Natural: evento potencialmente perjudicial producido por la naturaleza. Está asociada a fenómenos y procesos naturales. Es el Fenómeno Natural Perturbador definido en el artículo 2, numeral XXII, de la Ley General de Protección Civil;
IV.         Amenaza Geológica: es aquella que tiene como causa directa el movimiento de la corteza terrestre. A esta categoría pertenecen los sismos, las erupciones volcánicas, los tsunamis, alud, caída de ceniza, maremoto, lahar, ola extrema, la inestabilidad de laderas, tales como deslizamientos, flujos, caídos y derrumbes, la karstificación, la licuación de suelos, los hundimientos, la subsidencia y los agrietamientos, siempre que no sean causados por la actividad humana;
V.          Amenaza Hidrometeorológica: es aquella que se genera a consecuencia de la dinámica de la atmósfera, que se manifiesta en fenómenos desencadenados tales como: tormentas tropicales, huracanes, vientos fuertes, lluvias severas, nevadas severas, granizadas severas, heladas severas, inundaciones pluviales y/o fluviales, ondas de calor, tornados, mar de fondo, y marea de tormenta;
VI.         AMEXCID: a la Agencia Mexicana de Cooperación Internacional para el Desarrollo, Órgano Administrativo Desconcentrado de la Secretaría de Relaciones Exteriores;
VII.        Área Contratante: al área facultada en las Dependencias o Entidades Federales para realizar procedimientos de adquisición de los insumos, así como el arrendamiento y la contratación de servicios para la atención de emergencias;
VIII.        Catálogo: al "Catálogo de Insumos y Servicios", el cual consiste en el listado de suministros de auxilio y asistencia que podrán ser proporcionados a la población damnificada por las Dependencias o Entidades Federales que intervengan en la atención de emergencias por amenazas naturales, el cual será emitido por la Coordinación Nacional de Protección Civil, quien lo pondrá a disposición en la página web de la Dirección General para la Gestión de Riesgos;
IX.         CENACOM: al Centro Nacional de Comunicación y Operación de Protección Civil, adscrito a la Dirección General de Protección Civil de la Coordinación Nacional de Protección Civil;
X.          CENAPRED: al Centro Nacional de Prevención de Desastres, Órgano Administrativo Desconcentrado de la Secretaría de Seguridad y Protección Ciudadana;
XI.         CNPC: a la Coordinación Nacional de Protección Civil de la Secretaría de Seguridad y Protección Ciudadana;
XII.        CONAFOR: a la Comisión Nacional Forestal, Organismo Público Descentralizado de la Secretaría del Medio Ambiente y Recursos Naturales;
XIII.        CONAGUA: a la Comisión Nacional del Agua, Órgano Administrativo Desconcentrado de la Secretaría de Medio Ambiente y Recursos Naturales;
XIV.       Dependencias Federales: a las Dependencias Federales integrantes del Sistema Nacional de Protección Civil;
XV.        DGGR: a la Dirección General para la Gestión de Riesgos, Unidad Administrativa adscrita a la CNPC;
XVI.       DGPC: a la Dirección General de Protección Civil, Unidad Administrativa adscrita a la CNPC;
XVII.      DGPPR: a la Dirección General de Programación y Presupuesto de la Unidad de Administración y Finanzas de la Secretaría de Seguridad y Protección Ciudadana;
XVIII.      DOF: al Diario Oficial de la Federación;
XIX.       Entidades Federales: a las Entidades Federales, integrantes del Sistema Nacional de Protección Civil;
XX.        Entidades Federativas: a los estados de la República Mexicana y a la Ciudad de México, conforme al artículo 43 de la Constitución Política de los Estados Unidos Mexicanos;
XXI.       Incendio Forestal: a un fuego que se propaga sin control a través de vegetación y pone en peligro a las personas, los bienes y el medio ambiente;
XXII.      Instancia Canalizadora: a la instancia responsable de distribuir los suministros de auxilio y asistencia: Secretaría de la Defensa Nacional y Secretaría de Marina u otras Dependencias o Entidades Federales integrantes del SINAPROC, en el ejercicio de sus facultades, competencias o atribuciones;
XXIII.      Instancia Técnica Facultada: a las instituciones facultadas para proporcionar a la CNPC un análisis, reporte o dictamen técnico de la presencia de alguna Amenaza Natural o de los posibles factores naturales que pudieran conjugarse para sustentar la inminencia, alta probabilidad o presencia de una Amenaza Natural que genere, o pudiera generar, una condición de riesgo para la población, en lugares y fechas determinados. Para fines de estos Lineamientos, las Instancias Técnicas Facultadas son la CONAFOR, cuando se trate de Incendios Forestales; la CONAGUA, cuando sean amenazas de origen hidrometeorológico y el CENAPRED, para las amenazas geológicas. La Secretaría de Marina podrá ser Instancia Técnica Facultada para las amenazas naturales del tipo tsunami, mar de fondo y marea de tormenta. Información procedente de otras Dependencias o Entidades Federales podrá coadyuvar en la precisión del territorio afectado;
XXIV.     Ley: a la Ley General de Protección Civil;
 
XXV.      Libro Blanco: al documento público gubernamental en el que se hacen constar las acciones y resultados obtenidos más destacados de un programa, proyecto o asunto relevante y trascendente de la Administración Pública Federal;
XXVI.     Lineamientos: a los Lineamientos del Programa para la Atención de Emergencias por Amenazas Naturales;
XXVII.     Manual de Organización y Operación del SINAPROC: al Acuerdo por el que se emite el Manual de Organización y Operación del Sistema Nacional de Protección Civil vigente;
XXVIII.    MARINA: a la Secretaría de Marina;
XXIX.     Medios Digitales Acreditados: a los correos electrónicos de las Dependencias o Entidades Federales informados a la CNPC, en atención a la DGGR, mediante oficio suscrito por la persona facultada para tal fin;
XXX.      Órgano Interno de Control: al Órgano Interno de Control competente en las Dependencias o Entidades Federales integrantes del Sistema Nacional de Protección Civil que son responsables del ejercicio de los recursos;
XXXI.     Programa: al Programa para la Atención de Emergencias por Amenazas Naturales;
XXXII.     Reserva Estratégica: a agua y despensas conformadas de acuerdo al Catálogo de Insumos y Servicios;
XXXIII.    SEDENA: a la Secretaría de la Defensa Nacional;
XXXIV.   SHCP: a la Secretaría de Hacienda y Crédito Público;
XXXV.    SINAPROC: al Sistema Nacional de Protección Civil;
XXXVI.   SRE: a la Secretaría de Relaciones Exteriores;
XXXVII.   SSPC: a la Secretaría de Seguridad y Protección Ciudadana, y
XXXVIII.  Unidad Estatal de Protección Civil: a los organismos de la administración pública de las entidades federativas encargadas de la organización, coordinación y operación del SINAPROC en su territorio.
Artículo 4. La interpretación de los aspectos jurídicos de los presentes Lineamientos corresponderá a la Unidad General de Asuntos Jurídicos y Transparencia de la SSPC. La interpretación de los aspectos técnico-operativos, corresponderá a la CNPC, por sí o a través de la DGGR.
Corresponderá a la CNPC, por conducto de la DGGR, en coordinación con las Dependencias o Entidades Federales, cuando así corresponda, en el ámbito de sus respectivas facultades, competencias y/o atribuciones, modificar y/o actualizar los presentes Lineamientos, así como los formatos y/o Catálogo que en ellos se hace referencia, a efecto de que los mismos sean publicados en la página web de la DGGR, para su consulta, llenado y desahogo de cada una de las partes del procedimiento, de manera periódica o extraordinaria, conforme a las recomendaciones emitidas por los órganos fiscalizadores o derivado de las nuevas necesidades detectadas, o mejora continua por las experiencias aprendidas en la ejecución u operación del Programa.
Artículo 5. Cuando se haya emitido un Acuerdo por el que se Establece una Situación de Emergencia, la CNPC, por sí o a través de la DGGR, podrá solicitar a las Dependencias o Entidades Federales integrantes del SINAPROC realizar las acciones de atención de emergencias y apoyos a la población, en el ámbito de sus respectivas atribuciones y conforme a la normatividad aplicable, con el fin de ejecutar las estrategias, programas y otras acciones que atiendan y respondan de manera inmediata a las necesidades urgentes para salvaguardar la vida e integridad de las personas damnificadas o susceptible de serlo.
La disponibilidad de insumos para la Reserva Estratégica se gestionará sin la necesidad de que la CNPC haya emitido un Acuerdo por el que se Establece una Situación de Emergencia, de conformidad con lo establecido en el artículo 12 de los presentes Lineamientos.
Capítulo II
Del Acuerdo por el que se Establece una Situación de Emergencia
Sección I
De la Emisión del Acuerdo por el que se Establece una Situación de Emergencia
Artículo 6. El Acuerdo por el que se Establece una Situación de Emergencia es el acto mediante el cual la SSPC, por conducto de la CNPC, previa aprobación de la persona Titular del Ejecutivo Federal, reconoce y da a conocer que una o más entidades federativas se encuentran ante la inminencia, alta probabilidad o presencia de una o varias amenazas naturales, de las referidas en los presentes Lineamientos, y por ello se requiere prestar auxilio inmediato a la población cuya seguridad e integridad está en riesgo.
Al emitirse un Acuerdo por el que se Establece una Situación de Emergencia, la CNPC, por sí o a través de la DGGR, gestionará e implementará las acciones de coordinación y colaboración necesarias para que las Dependencias o Entidades Federales, estatales o municipales, en el ámbito de sus respectivas atribuciones y competencias, coadyuven a atenuar los efectos de la emergencia, así como para responder a las necesidades urgentes de la población damnificada.
La CNPC, cuando así lo determine, podrá establecer la necesidad de contar con el apoyo internacional, previa revisión de la evaluación de necesidades que realice, a través de la DGPC, para que por conducto de la SRE, a través de la AMEXCID, y previa aprobación de la persona Titular del Ejecutivo Federal, se convoque a los países y organismos internacionales, para que contribuyan otorgando ayuda técnica, equipos y/o materiales que se determine contribuyan a la atención de la población damnificada.
La SRE, por conducto de la AMEXCID, notificará a la CNPC el arribo de ayuda técnica, equipos y/o materiales requeridos, para su recepción, asignación, uso o distribución, según sea el caso, entre las instituciones que atiendan la emergencia entre la población damnificada.
Cualquier interés por solicitar el apoyo internacional por parte de un municipio, demarcación territorial, Entidad Federativa, Dependencia y/o Entidad Federal deberá canalizarse por conducto de la CNPC. De igual forma, todo ofrecimiento que reciban las Dependencias o Entidades Federales, las Entidades Federativas, los municipios o demarcaciones territoriales se harán del conocimiento de la CNPC, y ésta a su vez a la SRE, a través de la AMEXCID para llevar a cabo las gestiones de aceptación y recepción, si fuera necesario.
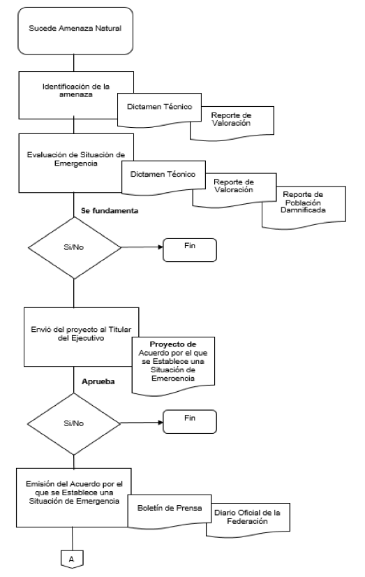
Artículo 7. La CNPC, en ejercicio de las facultades que le concede la Ley, atendiendo al principio de inmediatez y cuando así lo considere necesario, podrá emitir un Acuerdo por el que se Establece una Situación de Emergencia para una o varias entidades federativas.
Para emitir un Acuerdo por el que se Establece una Situación de Emergencia al que se refiere el párrafo anterior, las Instancias Técnicas Facultadas podrán identificar y comunicar a la CNPC, mediante un reporte de valoración o un dictamen técnico, la inminencia, alta probabilidad o presencia de una Amenaza Natural, asimismo, el CENACOM, a través de la DGPC, o cualquier otra autoridad competente, según el Manual de Organización y Operación del SINAPROC, podrán identificar y comunicar a la CNPC una situación de emergencia derivada de una Amenaza Natural, que genere o pudiera generar una condición de riesgo para la población, en un periodo de tiempo y lugar determinado.
Los análisis, reportes o dictámenes técnicos enviados a la CNPC por parte de las Instancias Técnicas Facultadas, el CENACOM o cualquier otra autoridad competente del SINAPROC, en que se fundamente la emisión de un Acuerdo por el que se Establece una Situación de Emergencia, deberán contener una valoración sustentada respecto de la dimensión, magnitud y localización geográfica específica de la Amenaza Natural, serán enviados de manera oficial, por los medios físicos o electrónicos disponibles, con el propósito de que la CNPC, por conducto de la DGPC, disponga de elementos para estimar las dimensiones de la población que pudiera resultar inicialmente damnificada.
Para cualquier tipo de Amenaza Natural el Acuerdo por el que se Establece una Situación de Emergencia por inminencia podrá ser corroborada de acuerdo con las capacidades y atribuciones de cada Instancia Técnica Facultada; en el caso de las Amenazas Hidrometeorológicas solo aplicará a tormenta tropical y huracán.
Las amenazas naturales contempladas para la emisión de un Acuerdo por el que se Establece una Situación de Emergencia serán las de tipo geológico, hidrometeorológico y los Incendios Forestales, cuyas características podrán ser reportadas a la CNPC por las Instancias Técnicas Facultadas.
La CNPC podrá emitir un Acuerdo por el que se Establece una Situación de Emergencia por la presencia de cualquier otra Amenaza Natural, con características similares a las amenazas naturales antes señaladas, en términos de su origen, periodicidad, atipicidad y severidad.
Artículo 8. El Acuerdo por el que se Establece una Situación de Emergencia será difundido por la CNPC a
través de un boletín de prensa que se podrá consultar en la página de la SSPC o por cualquier medio de comunicación disponible.
El boletín publicado del Acuerdo por el que se Establece una Situación de Emergencia deberá contener:
I.           La descripción de la Amenaza Natural, así como el periodo de su ocurrencia;
II.          La entidad o entidades federativas incluidas en el Acuerdo por el que se Establece una Situación de Emergencia;
III.          El territorio donde inicialmente se orientará la atención de la emergencia, la cual será en los municipios o demarcaciones territoriales donde se identifique la ocurrencia de la amenaza o la presencia de riesgos, mediante la corroboración o reporte de valoración respectivo por parte de la Instancia Técnica Facultada.
La CNPC deberá publicar el Acuerdo por el que se Establece una Situación de Emergencia en el DOF en un plazo no mayor de 5 días hábiles, contados a partir del día siguiente de que haya sido emitido en la página de la SSPC, sin que ello afecte su validez y efectos a partir de su emisión, conforme a las fracciones I y II del presente artículo.
Artículo 9. La CNPC, por conducto de la DGPC, con la actualización o corroboración de la información disponible y comunicada por parte de las Instancias Técnicas Facultadas, del CENACOM, a través de la DGPC, o de cualquier otra autoridad competente del SINAPROC, podrá actualizar en el boletín de prensa los municipios o demarcaciones territoriales, así como la población damnificada en cada uno de ellos, las veces que resulte necesario y en cualquier momento de la vigencia del Acuerdo por el que se Establece una Situación de Emergencia.
Cuando así lo considere necesario, la CNPC podrá solicitar a las Instancias Técnicas Facultadas la corroboración de la inminencia, alta probabilidad o presencia de una Amenaza Natural, a fin de que emitan el dictamen técnico correspondiente y con ello actualizar los municipios o demarcaciones territoriales para ser considerados en la situación de emergencia.
La CNPC, a través de la DGPC, transmitirá dicha información a la DGGR para que esta última ajuste y comunique a las Instancias Canalizadoras, las veces que sea necesario, el tipo y número de insumos a distribuir, localización geográfica de la población damnificada por atender, así como para considerar dicha información al momento de determinar los requerimientos de insumos, arrendamientos o servicios.
Sección II
De la Continuidad y Conclusión del Acuerdo por el que se Establece una Situación de Emergencia
Artículo 10. Las condiciones que generaron la emisión del Acuerdo por el que se Establece una Situación de Emergencia serán revisadas en un periodo de hasta 7 días naturales por parte de la CNPC, por conducto de la DGPC, identificando si la afectación a la población persiste, por lo que estima indispensable continuar con la ayuda. Con base en dicha información la CNPC determinará la continuidad o conclusión del Acuerdo por el que se Establece una Situación de Emergencia.
Artículo 11. La CNPC difundirá mediante boletín de prensa o a través de cualquier medio de comunicación disponible, la conclusión de la vigencia a partir de un Acuerdo por el que se Establece el Término de Situación de Emergencia.
La CNPC deberá publicar el Acuerdo por el que se Establece el Término de Situación de Emergencia, en el DOF en un periodo no mayor a 10 días hábiles, contados a partir del día siguiente de la publicación del boletín.
Una vez emitido el Acuerdo por el que se Establece el Término de Situación de Emergencia mediante un boletín de prensa, la CNPC, por sí o a través de la DGGR, no podrá solicitar la distribución de insumos o de servicios adicionales a las Dependencias o Entidades Federales integrantes del SINAPROC.
Capítulo III
De la Atención al Acuerdo por el que se Establece una Situación de Emergencia
Sección I
De la Reserva Estratégica
Artículo 12. La SEDENA y la MARINA, con base en estadísticas y registros de la CNPC, relacionados con la población damnificada por la ocurrencia de amenazas naturales, podrán realizar las acciones administrativas que resulten necesarias con el propósito de disponer de una Reserva Estratégica conformada por agua y despensas definidos en el Catálogo de Insumos y Servicios, que con fines de previsión, les permitan ofrecer la atención inmediata a la población damnificada por una Amenaza Natural.
Tratándose de un Acuerdo por el que se Establece una Situación de Emergencia por inminencia, una vez activado alguno de los planes de auxilio a los que se refiere la Ley, también denominados Plan DN-III-E o Plan Marina, en coordinación con la CNPC, las Instancias Canalizadoras podrán posicionar, antes del probable impacto, la Reserva Estratégica que se considere necesaria y esté disponible en los lugares próximos posibles a donde se tenga contemplado que pueda haber población damnificada.
La SEDENA y la MARINA deberán hacer del conocimiento de la CNPC la conformación de la Reserva Estratégica trimestralmente y, de manera extraordinaria, a petición de la CNPC, la actualización del inventario.
La Reserva Estratégica podrá mantenerse en inventario para garantizar la disponibilidad inmediata al momento de ser requerida para la atención a la población damnificada.
Sección II
De las Solicitudes de Distribución de Insumos y Servicios
Artículo 13. Una vez que se haya emitido un Acuerdo por el que se Establece una Situación de Emergencia, la CNPC, por sí o a través de la DGGR, podrá solicitar a las Dependencias o Entidades Federales integrantes del SINAPROC, en el ámbito de sus respectivas competencias, atribuciones o facultades, y siempre que dispongan de los mecanismos administrativos para hacerlo, la distribución de insumos y/o de servicios para el auxilio a la población, que estén contemplados en el Catálogo de Insumos y Servicios, considerando el reporte de población damnificada emitido por la CNPC, a través de la DGPC, señalado en los artículos 7 y 9 de los presentes Lineamientos. Las Dependencias o Entidades Federales integrantes del SINAPROC, darán respuesta a la procedencia de la solicitud de manera oportuna y conforme a los principios que establece la Ley.
Las solicitudes de distribución de insumos y/o de servicios que realice la CNPC, por sí o a través de la DGGR, tendrán como base la evaluación de necesidades que realice y le comunique la DGPC hasta 24 horas antes de que esté previsto el término de vigencia del Acuerdo por el que se Establece una Situación de Emergencia.
Artículo 14. Los insumos y servicios solicitados para la atención de un Acuerdo por el que se Establece una Situación de Emergencia serán exclusivamente aquellos que estén establecidos en el Catálogo. Si por escasez u otras condiciones de mercado se dificulta la disponibilidad de insumos o servicios, las Dependencias o Entidades Federales podrán distribuir insumos o servicios alternativos justificando las razones que lo motivan.
Tomando en consideración lo dispuesto por el artículo 13 de estos Lineamientos y los Criterios de Racionalidad y Proporcionalidad emitidos por la CNPC, publicados en la página web de la DGGR, realizará la solicitud de distribución de insumos o servicios bajo los principios del artículo 5 de la Ley.
A partir de recibida la solicitud, la Dependencia o Entidad Federal integrante del SINAPROC, tendrá un plazo de 24 horas para prevenir a la CNPC, en atención a la DGGR, de alguna observación a su solicitud y ésta tendrá hasta 24 horas para subsanar.
Artículo 15. La CNPC, por sí o través de la DGGR, tomando en consideración lo dispuesto en sus Criterios de Racionalidad y Proporcionalidad y con el propósito de cumplir con el principio de inmediatez, podrá enviar una solicitud de distribución de insumos a SEDENA o MARINA, según corresponda. Cuando estos insumos no se encuentren disponibles en la Reserva Estratégica la misma solicitud deberá contemplar la adquisición de dichos insumos.
El envío de la solicitud será a través del Medio Digital Acreditado que se utilizarán preferentemente como medio de notificación de la información oficial entre las personas servidoras públicas de las Dependencias y Entidades Federales.
Sección III
De la Entrega de Insumos y Dotación de Servicios a la Población Damnificada
Artículo 16. La entrega de insumos y dotación de servicios se realizará sólo para los municipios y/o demarcaciones territoriales donde se tenga conocimiento de la existencia de población damnificada, con prioridad a los grupos sociales vulnerables y de escasos recursos económicos, conforme a los establecido en los artículos 7 y 9 de los presentes Lineamientos.
Tratándose de Incendios Forestales la CONAFOR podrá entregar en sitio, en comodato, aquellos insumos relativos a las actividades de combate o control de fuego, dando prioridad a personal voluntario que se sumen a estas actividades.
Una vez que concluyan las labores de combate o control del fuego la CONAFOR resguardará los bienes para ser utilizados en siguientes situaciones de emergencia, en apego al artículo 19 de los presentes Lineamientos.
Artículo 17. La CNPC, por conducto de sus Direcciones Generales, se coordinará con MARINA o SEDENA para que estas Instancias Canalizadoras entreguen los insumos a la población damnificada.
La Instancia Canalizadora responsable de la entrega de los insumos, en coordinación con la Dirección General que actúe en representación de la CNPC, deberá establecer los mecanismos eficaces que permitan su entrega inmediata a la población damnificada.
La Unidad Estatal de Protección Civil, por sí misma o a través de otras dependencias o entidades estatales, o de las autoridades municipales o de las demarcaciones territoriales, realizará el acompañamiento a las Instancias Canalizadoras para la entrega de insumos a la población damnificada.
La entrega de insumos o servicios a la población damnificada la acreditará la Unidad Estatal de Protección Civil conforme al formato que se encuentra disponible en la página web de la DGGR.
El formato al que se refiere el párrafo anterior será requisitado por duplicado durante la entrega de insumos o dotación de servicios a la población; un original será resguardado por la Instancia Canalizadora y otro por la Unidad Estatal de Protección Civil quien remitirá de manera digital una copia a la CNPC, en atención a la DGGR, a más tardar a los 60 días hábiles posteriores al día de la publicación del boletín del Acuerdo por el que se Establece el Término de Situación de Emergencia.
Artículo 18. A más tardar a los 30 días hábiles posteriores a la conclusión de la vigencia del Acuerdo por el que se Establece una Situación de Emergencia, las Instancias Canalizadoras responsables de la entrega de insumos o dotación de servicios deberán entregar un informe sobre la utilización de los mismos a la CNPC, en atención a la DGGR, de conformidad con el Formato Informe de Utilización de Insumos y Servicios, el cual estará disponible en la página web de la DGGR y comunicado a través de los Medios Digitales Acreditados.
La CNPC, a través de la DGGR, establecerá los mecanismos de control que considere necesarios para garantizar el cumplimiento de la entrega de informes por parte de las Instancias Canalizadoras.
Artículo 19. En caso de que derivado del Informe de Utilización de Insumos y Servicios se desprenda la existencia de herramientas o remanentes de insumos, la Instancia Canalizadora realizará su inventario y será responsable de su resguardo en condiciones óptimas, notificando de ello a la CNPC, en atención a la DGGR, a efecto de que, en el marco del SINAPROC, la CNPC, a través de la DGGR, disponga de éstos conforme a las siguientes reglas:
I. En los casos que la caducidad de los insumos sea inminente, la Instancia Canalizadora deberá solicitar por escrito a la CNPC, en atención a la DGGR, su autorización para el destino final de los mismos, buscando en todo momento que sean utilizados con fines sociales y en beneficio de personas en situación de pobreza extrema, y
II. Podrán utilizarse en Emergencias diversas que requieran de un tipo de insumo similar o con fines parecidos a los requeridos en éstas, siempre y cuando su utilización garantice un beneficio en los costos y tiempos de entrega.
La CNPC, por conducto de la DGGR, emitirá de forma oportuna un pronunciamiento a la Instancia Canalizadora respecto de concentrar o permitir la utilización de remanentes de insumos con el fin de asegurar su destino.
Sección IV
Insumos de Apoyo Complementario para Alimentación
Artículo 20. Con la finalidad de atender de manera inmediata las necesidades de alimentación de la población damnificada, la CNPC podrá solicitar a la SEDENA o MARINA la instalación de cocinas o comedores comunitarios. Dichas dependencias asignarán al personal y equipo requerido para su atención, así como la implementación de las acciones necesarias para la disponibilidad de los alimentos a granel o perecederos necesarios en la preparación de comida caliente y de platos, vasos y cubiertos desechables biodegradables, por un periodo máximo de hasta siete días naturales, de acuerdo a los menús disponibles de cada Dependencia.
Una vez suscrita la solicitud, deberá ser enviada por la CNPC a través de los Medios Digitales Acreditados y la original se enviará a la brevedad posible.
Artículo 21. La SEDENA o MARINA, deberán enviar a la CNPC, en atención a la DGGR, a más tardar a los 30 días hábiles posteriores a la conclusión de la vigencia del Acuerdo por el que se Establece una Situación de Emergencia el Informe de Utilización de Insumos y Servicios, de acuerdo con el Formato que deberá estar disponible en la página web de la DGGR, y comunicado a través de los Medios Digitales Acreditados.
Capítulo IV
Del Proceso Presupuestario y Administrativo
Artículo 22. Conforme a la solicitud que haga la CNPC a las Dependencias o Entidades Federales integrantes del SINAPROC, para la distribución de insumos y/o de servicios para el auxilio a la población, a que se refieren los artículos 13 y 20 de los Lineamientos, los compromisos que contraigan dichas Dependencias o Entidades Federales se cubrirán con cargo a sus presupuestos autorizados. En los casos que corresponda, se sujetarán a los mecanismos presupuestarios que determine la SHCP, en términos de las disposiciones jurídicas aplicables.
Artículo 23. En el marco de un Acuerdo por el que se Establece una Situación de Emergencia, las Áreas Contratantes podrán realizar procedimientos de adquisición y contratación oportuna conforme a la normativa aplicable de cada Dependencia o Entidad Federal, atendiendo el principio de inmediatez, en términos de lo establecido por los artículos 5, 7, fracción V; 21, 63, 64 y 74 de la Ley, fundamentando los procedimientos de adjudicación directa, de acuerdo a lo establecido en los artículos 40 y 41 de la Ley de Adquisiciones, Arrendamientos y Servicios del Sector Público y 71 de su Reglamento, así como en la Ley Federal de Austeridad Republicana, lo anterior por tratarse de un Acuerdo por el que se Establece una Situación de Emergencia.
Tratándose de adquisiciones de herramienta o equipo, la Dependencia Federal que realice las adquisiciones de los bienes llevará un registro del inventario.
Artículo 24. Con el fin de integrar la información oportuna relativa a la atención de los Acuerdos por los que se Establece una Situación de Emergencia y coordinarse con las Instancias Canalizadoras para la recepción y entrega de insumos o servicios a la población damnificada, dentro de las 24 horas siguientes a la adjudicación, las Áreas Contratantes informarán a la CNPC, en atención a la DGGR, a través de los Medios Digitales Acreditados, los siguientes rubros de información, siempre y cuando se encuentre disponible:
I.           Número de boletín del Acuerdo por el que se Establece una Situación de Emergencia que se atiende;
II.          Fecha de adjudicación;
III.          Bienes y servicios adquiridos y contratados;
IV.         Número de unidades y/o servicios adquiridos;
V.          Fecha compromiso de entrega;
VI.         Dirección completa donde se entregan los bienes o servicios;
VII.        Fecha de inicio y término del servicio o arrendamiento, cuando aplique;
VIII.        Razón social de las empresas y/o personas físicas proveedoras; y
IX.         Monto total adjudicado.
 
Cuando la Dependencia o Entidad Federal que contrata los insumos o servicios sea distinta a la Instancia Canalizadora, la CNPC, por conducto de la DGGR, enviará a la Instancia Canalizadora, vía correo electrónico, la información proporcionada por el Área Contratante con el fin de que, al momento de la recepción, cuente con los elementos para determinar si se cumple con las características y especificaciones con las que fueron contratados dichos insumos o servicios.
Artículo 25. La CNPC, a través de la DGGR, publicará en Internet de manera periódica, en la página web establecida para tales efectos, la información de los insumos y servicios distribuidos en cada entidad federativa incluida en un Acuerdo por el que se Establece una Situación de Emergencia.
Capítulo V
Transparencia y Rendición de Cuentas
Artículo 26. Con los reportes de información a los que se refiere el artículo 24 de los presentes Lineamientos, la CNPC, por conducto de la DGGR, integrará la información trimestralmente y la remitirá a la DGPPR dentro de los 30 días hábiles posteriores a la finalización del trimestre del que se trate.
Artículo 27. Con el propósito de conformar la evidencia documental de los trámites y operaciones que se realicen con motivo de la autorización y aplicación de recursos federales, las Dependencias o Entidades Federales, responsables del ejercicio directo de los recursos integrarán un Libro Blanco, en un lapso de 90 días hábiles posteriores a la conclusión del ejercicio fiscal del que se trate.
Dentro del plazo previsto en el párrafo inmediato anterior, las Dependencias o Entidades Federales deberán enviar, previamente validado por su Órgano Interno de Control, un ejemplar a la CNPC, en atención a la DGGR, y el original lo mantendrán las Dependencias o Entidades Federales bajo su resguardo, debiendo tenerlo disponible para cualquier consulta, en términos de la normatividad aplicable en materia de transparencia y rendición de cuentas.
Las Dependencias o Entidades Federales brindarán las facilidades necesarias al Órgano Interno de Control, a la Secretaría de la Función Pública y a la Auditoría Superior de la Federación para que practiquen las visitas que procedan conforme a derecho, para cotejar, verificar o corroborar con la documentación original, los contenidos del libro blanco que tenga con motivo de estos Lineamientos bajo su custodia; asimismo, suministrarán la información que resulte necesaria para la realización de actos de fiscalización, en los tiempos y formas que dispongan las normas aplicables.
Dicha obligación también deberá ser observada y cumplida por las Entidades Federativas, municipios o demarcaciones territoriales, respecto de la documentación que tengan bajo su custodia.
Artículo 28. El Libro Blanco se integrará en un medio magnético o digital, debiendo contener lo siguiente:
I.           Informe ejecutivo de las acciones realizadas en el ejercicio fiscal correspondiente;
II.          En relación con los Acuerdos por los que se Establece una Situación de Emergencia y su Acuerdo por el que se Establece el Término de Situación de Emergencia, señalar:
a)   Entidad Federativa;
b)   Municipios o demarcaciones territoriales atendidos, y
c)   Amenaza Natural que dio origen a la situación de emergencia;
d)   Fecha de los boletines de prensa de los Acuerdos por los que se Establece una Situación de Emergencia, sus actualizaciones y de su Acuerdo por el que se Establece el Término de Situación de Emergencia;
e)   Fecha de las publicaciones en el DOF del Acuerdo por el que se Establece una Situación de Emergencia y su Acuerdo por el que se Establece el Término de Situación de Emergencia, y
III.          Informes y aplicación de recursos:
a)   Relación de los insumos o servicios adquiridos o contratados;
b)   Copia de los informes de utilización de insumos o servicios, y
c)   Copia de estados del ejercicio del presupuesto.
Capítulo VI
De la Coordinación Interinstitucional para la Recuperación Posterior a la Emergencia
Artículo 29. La CNPC, en el ámbito de sus atribuciones, podrá celebrar convenios con otros integrantes del SINAPROC, con el propósito de implementar y operar el Programa para el cumplimiento de sus objetivos.
Artículo 30. Una vez emitido en el boletín de prensa de la SSPC el Acuerdo por el que se Establece el Término de Situación de Emergencia, la CNPC, a través de los Medios Electrónicos Acreditados, pondrá a disposición de los integrantes del SINAPROC, con los que haya establecido convenio, los documentos que sustentaron el Acuerdo por el que se Establece una Situación de Emergencia, con el propósito de aportar información de apoyo susceptible de ser utilizada para etapa de recuperación.
TRANSITORIOS
PRIMERO. El presente Acuerdo entrará en vigor al día siguiente de su publicación en el DOF.
SEGUNDO. Se abroga el Acuerdo que establece los Lineamientos del Programa para la Atención de Emergencias por Amenazas Naturales, publicado en el DOF el 16 de agosto de 2021.
TERCERO. Las Declaratorias de Emergencia emitidas con anterioridad a la entrada en vigor del presente Acuerdo se deberán concluir conforme el procedimiento que estaba vigente previo a su publicación.
CUARTO. La CNPC en el ámbito de su respectiva competencia vigilará la aplicación y cumplimiento del presente Acuerdo.
QUINTO. Los remanentes de medicamentos, así como los inventarios de herramientas, que a la fecha de publicación del presente Acuerdo se encuentren en resguardo de las Entidades Federativas pasarán a ser administrados por ellas, garantizando su uso en la atención de emergencias y/o a población vulnerable.
SEXTO. Al momento de la publicación del presente Acuerdo en el DOF, la CNPC, por conducto de la DGGR, dará a conocer en su página web los formatos y el Catálogo referidos en él.
Dado en la Ciudad de México, a los 22 días del mes de mayo de dos mil veintitrés.- La Secretaria de Seguridad y Protección Ciudadana, Lcda. Rosa Icela Rodríguez Velázquez.- Rúbrica.
 
FORMATO PARA LA ENTREGA DE INSUMOS O DOTACIÓN DE SERVICIOS

FORMATO INFORME DE UTILIZACIÓN DE INSUMOS Y SERVICIOS
Instancia responsable de la elaboración: ___________________
Fecha: ___________________
Oficio No.: ___________________
C.___________________________________
DIRECTOR GENERAL PARA LA GESTIÓN DE RIESGOS
COORDINACIÓN NACIONAL DE PROTECCIÓN CIVIL
SECRETARÍA DE SEGURIDAD Y PROTECCIÓN CIUDADANA
PRESENTE
Como es de su conocimiento el (día) de (mes) del (año) la Coordinación Nacional de Protección Civil, emitió el Acuerdo por el que se Establece el Término de la Situación de Emergencia mediante el boletín No.__________, derivado de la situación de emergencia generada por la (amenaza natural que ocasionó la emergencia) y que afectó a diversos municipios del (nombre de la entidad federativa), la cual ha disminuido por los apoyos proporcionados mediante el Programa para la Atención de Emergencias por Amenazas Naturales, mismos que fueron autorizados con el Acuerdo por el que se Establece una Situación de Emergencia, difundida a través del boletín No. _________.
En razón de lo anterior y atento a lo dispuesto por el artículo 18 y 21 del "Acuerdo que Establece los Lineamientos del Programa para la Atención de Emergencias por Amenazas Naturales" (Lineamientos), se presenta el siguiente informe:
a)    Población que resultó apoyada con el Programa.
Municipios declarados en Situación de
Emergencia
Población damnificada
Población atendida
 
 
 
 
 
 
 
 
 
Suma:
 
 
 
b)    Cantidad de insumos o servicios recibidos.
Insumos o Servicios
Cantidad autorizada
Cantidad Distribuida
Cantidad Remanente
 
 
 
 
 
 
 
 
 
 
 
 
(En caso de existir remanentes, reportar el siguiente párrafo)
De conformidad con el artículo 19 de los Lineamientos, el cual establece que derivado de éste Informe de Utilización de Insumos y Servicios se desprenda la existencia de herramientas o remanentes de insumos, la Instancia Canalizadora realizará su inventario y será responsable de su resguardo en condiciones optima, notificando de ello a la CNPC, en atención a la DGGR, a efecto de que en el marco del SINAPORC, la CNPC a través de la DGGR, disponga de éstos conforme las reglas mencionadas en dicho artículo, por lo que me permito informar que el C.(nombre, cargo, teléfono y correo electrónico del servidor público), es el responsable del resguardo y entrega de los productos, mismos que se encuentran ubicados en (dirección del almacén donde se encuentran los remanentes).
c)    Cantidad de insumos y servicios distribuidos a la población en cada municipio declarado en Situación de Emergencia.
Municipios declarados
en Situación de
Emergencia
<<Nombre del insumo o
servicio>>
<<Nombre del insumo o
servicio>>
<<Nombre del insumo o
servicio>>
 
 
 
 
 
 
 
 
 
 
 
 
 
 
 
 
Suma:
 
 
 
 
Es importante señalar que los Formatos para la entrega de Insumos o Dotación de Servicios se encuentran en (área donde están los expedientes de entrega de insumos y servicios) para su consulta y análisis respectivo.
Sin más por el momento, quedo de Usted.
ATENTAMENTE
NOMBRE Y FIMA DEL FUNCIONARIO
FACULTADO PARA ELLO
DIAGRAMA DE FLUJO
PROCEDIMIENTO: PROGRAMA PARA LA ATENCIÓN DE EMERGENCIAS POR AMENAZAS NATURALES

 

MODELO DE CONVENIO DE COLABORACIÓN
CONVENIO DE COLABORACIÓN QUE CELEBRAN, POR UNA PARTE, LA SECRETARÍA DE SEGURIDAD Y PROTECCIÓN CIUDADANA, A TRAVÉS DE LA COORDINACIÓN NACIONAL DE PROTECCIÓN CIVIL, REPRESENTADA EN ESTE ACTO POR ________________________ EN SU CARÁCTER DE______________________, ASISTIDO/A POR __________, __________, A QUIEN EN LO SUCESIVO SE LE DENOMINARÁ "LA COORDINACIÓN", Y POR LA OTRA, LA __________, REPRESENTADA EN ESTE ACTO POR __________, EN SU CARÁCTER DE ___________, ASISTIDO/A POR __________, EN SU CALIDAD DE _________, A QUIEN EN LO SUCESIVO SE LE DENOMINARÁ "(La contraparte)", A QUIENES CUANDO ACTÚEN EN FORMA CONJUNTA SE DENOMINARÁN "LAS PARTES", POR LO QUE SE OBLIGAN AL TENOR DE LOS ANTECEDENTES, DECLARACIONES Y CLÁUSULAS SIGUIENTES:
ANTECEDENTES
I.
II.
III.
IV.
V.
VI.
DECLARACIONES
1.     "LA COORDINACIÓN" declara por conducto de su representante:
1.1. Que la Secretaría de Seguridad y Protección Ciudadana es una Dependencia de la Administración Pública Federal Centralizada, en términos de los artículos 90 de la Constitución Política de los Estados Unidos Mexicanos; 1, 2, fracción I, 26 y 30 Bis de la Ley Orgánica de la Administración Pública Federal; y 1 del Reglamento Interior de la Secretaría de Seguridad y Protección Ciudadana.
1.2 Que "LA COORDINACIÓN" es una Unidad Administrativa adscrita a la Secretaría de Seguridad y Protección Ciudadana, de conformidad con lo dispuesto en los artículos 19, fracciones X y XXIII, de la Ley General de Protección Civil; 3, apartado B, fracción IX, 8, 9, fracción V, y 22 del Reglamento Interior de la Secretaría de Seguridad y Protección Ciudadana.
1.3 Que su titular __________, tiene facultades amplias y suficientes para formalizar el presente Convenio, de conformidad con lo que establecen los artículos 19, fracciones X y XXIII, de la Ley General de Protección Civil; y 9, fracción V, y 22, fracción XVII, del Reglamento Interior de la Secretaría de Seguridad y Protección Ciudadana.
1.4 Que para efectos derivados de este instrumento, señala como su domicilio legal el ubicado en ___________________________________________.
2.     "(La contraparte)" declara por conducto de su representante:
2.1. Que es __________.
2.2. Que tiene como objetivo __________.
2.3. Que el __________, en su carácter de __________, se encuentra plenamente facultado para suscribir el presente instrumento jurídico, de conformidad con lo establecido en el __________.
2.4. Que para efectos del presente instrumento, señala como su domicilio el ubicado en __________.
3.     "LAS PARTES" declaran que:
3.1. Se reconocen la personalidad y capacidad con la que se ostentan, así como las facultades para suscribir el presente Convenio.
3.2. Es su voluntad celebrar el presente Convenio, sin que existan en forma alguna vicios del consentimiento que lo puedan invalidar en todo o en parte, por lo que renuncian expresamente a rescindirlo por estos motivos.
Expuesto lo anterior, "LAS PARTES" convienen sujetarse a las siguientes:
CLÁUSULAS
PRIMERA. DEL OBJETO. El presente Convenio tiene por objeto ________________________________.
a) la colaboración entre "LAS PARTES" con el fin de realizar _______.
b) el desarrollo de los servicios de ___________, consistentes en ___________.
c) colaborar en ___________, realizando conjuntamente actividades ___________, en áreas de interés común.
d) establecer el mecanismo de __________ por parte de _____ para la atención de necesidades_______.
SEGUNDA.
(Incluir cuando el objeto se encuentre pactado en términos conjuntos)
Para la ejecución del objeto del presente Convenio, "LAS PARTES" convienen llevar a cabo las actividades que a continuación se enuncian:
a) _________
b) _________
c) _________
(Incluir cuando el objeto se encuentre pactado en términos separados)
I. Para el cumplimiento del objeto señalado, "LA COORDINACIÓN" se compromete a:
a) _________
b) _________
c) _________
TERCERA.
Para el cumplimiento del objeto señalado, "(La contraparte)" se compromete a:
a) _________
b) _________
c) _________
CUARTA. INTEGRACIÓN DEL GRUPO DE TRABAJO INTERINSTITUCIONAL. Para la adecuada operación de las actividades a que se refiere el presente instrumento y a efecto de que en forma conjunta se supervise el cumplimiento de su objeto, "LAS PARTES" integrarán un Grupo de Trabajo Interinstitucional designando como sus respectivos representantes a los siguientes servidores públicos:
1. Por "LA COORDINACIÓN" a la persona titular de la _______________, cuyas oficinas se encuentran ubicadas en _____________, conmutador ___________, extensiones __________.
2. Por "(La contraparte)" al _____________, cuyas oficinas se encuentran ubicadas en ____________________________.
"LAS PARTES" acuerdan que la coordinación, ejecución, operación y seguimiento de las acciones derivadas del presente Convenio quedará a cargo de los representantes que al efecto se designen. El cambio de responsable será comunicado a la otra parte por escrito, previo a la fecha que se pretenda dar efecto a dicha notificación.
QUINTA. FUNCIONES DEL GRUPO DE TRABAJO INTERINSTITUCIONAL.
1. Definir los objetivos y metas a alcanzar para el logro del presente instrumento jurídico, así como el establecimiento de las normas de participación entre "LAS PARTES".
2. Determinar conjuntamente la metodología que habrá de aplicarse para alcanzar el objeto del presente instrumento jurídico.
3. Resolver las dudas y controversias con motivo de la interpretación y cumplimiento del objeto del presente Convenio.
4. Llevar a cabo el trámite y seguimiento de las acciones para alcanzar el objeto del presente instrumento jurídico.
SEXTA. DE LA PROPIEDAD INTELECTUAL. "LAS PARTES" tendrán la propiedad compartida de los productos derivados de las actividades que se lleven a cabo en cumplimiento al objeto del presente Convenio y de los programas de trabajo que deriven del mismo, por lo que podrán usar dichos productos de acuerdo con sus respectivas necesidades, y sin fines de lucro, sujetos únicamente a la previa notificación por escrito entre las mismas.
Cada una de "LAS PARTES" responderá, en su caso, por las violaciones a la legislación aplicable en materia de Derechos de Autor que se llegaran a causar con motivo del desarrollo de los trabajos o actividades objeto del presente Convenio.
SÉPTIMA. USO DE LOGOTIPOS. Cada una de "LAS PARTES" tendrá permitido utilizar el nombre, el logotipo y el emblema de la otra, con relación a la implementación del presente Convenio. En cualquier otro caso, ninguna de "LAS PARTES" podrá utilizar el nombre, el logotipo, ni el emblema de la otra sin la correspondiente autorización previa por escrito solicitada en un plazo mínimo de ____ días hábiles.
El nombre, el logotipo y el emblema de cada una de "LAS PARTES" podrán reproducirse de las maneras que se estipulan en el Manual de Identidad Gráfica 2018-2024 del Gobierno de México, así como por parte de "LA COORDINACIÓN", corresponde el Manual para la Reproducción de la Imagen Institucional del Emblema Distintivo del Sistema Nacional de Protección Civil, por parte de "(La Contraparte)", corresponde el Manual de Identidad Gráfica de "(La Contraparte)".
OCTAVA. DISPONIBILIDAD PRESUPUESTAL. La naturaleza del presente instrumento jurídico es gratuita, por lo que no implica la erogación de cantidad alguna por ninguna de "LAS PARTES", si alguna actividad desarrollada al amparo de este instrumento jurídico requiere la erogación de recursos presupuestarios, los mismos estarán siempre sujetos a la disponibilidad presupuestal correspondiente.
NOVENA. DE LA VIGENCIA. El presente instrumento surtirá efectos a partir de la fecha de su firma y tendrá vigencia hasta ____________________.
DÉCIMA. DE LAS MODIFICACIONES. El presente instrumento podrá ser modificado por mutuo consentimiento de "LAS PARTES", siempre y cuando conste por escrito, 20 días hábiles de anticipación a la fecha en que vayan a surtir efectos, obligando a los signatarios a partir de la fecha de la firma.
Dichas modificaciones deberán agregarse a este instrumento como parte integral del mismo para los efectos legales conducentes.
DÉCIMA PRIMERA. DE LA TERMINACIÓN ANTICIPADA. "LAS PARTES" acuerdan que el presente instrumento jurídico se podrá dar por terminado anticipadamente, sin que medie resolución judicial alguna, por mutuo acuerdo o cuando una de ellas comunique por escrito a la otra mediante aviso por escrito con 20 días hábiles de anticipación o antes si las circunstancias extraordinarias así lo requirieran.
Asimismo, si llegase a presentarse la terminación anticipada, "LAS PARTES" deberán de concluir las acciones que se encuentren en proceso y que por su naturaleza así lo requieran, por lo que el Convenio quedará vigente solo para estos efectos.
DÉCIMA SEGUNDA. EXCLUSIÓN LABORAL. "LAS PARTES" acuerdan que el personal designado o contratado por cada una de ellas para dar cumplimiento al presente instrumento guardará relación laboral únicamente con aquella que lo designó o contrató, por lo que asumirán su responsabilidad por este concepto, sin que, en ningún caso, la otra parte pueda ser considerada como patrón substituto o solidario.
DÉCIMA TERCERA. TRANSPARENCIA Y CONFIDENCIALIDAD. "LAS PARTES" manifiestan que el presente Convenio es público, de acuerdo con lo señalado en el artículo 3 de la Ley Federal de Transparencia y Acceso a la Información Pública; que en términos del numeral 113 de la Ley citada, se clasifica como información confidencial y por lo tanto se deberá manejar con estricto apego a la Ley y se conducirán de acuerdo con lo señalado en el Título Cuarto, Capítulo III, así que se guardará confidencialidad estricta respecto de la información que mutuamente se proporcionen o por aquella a la que tengan acceso con motivo de la ejecución del presente Convenio, de manera especial la clasificada como confidencial o reservada en términos de lo estipulado en los artículos anteriores de Ley Federal de Transparencia y Acceso a la Información Pública y demás normatividad aplicable en la materia, así como de los resultados que arrojen las actividades, informes, evaluación y cualquier producto resultante, obligándose a utilizar dicha información exclusivamente para los fines del presente Convenio, por lo que no podrá divulgarse en provecho propio o de terceros, salvo que se cuente con la previa autorización escrita de quien sea responsable de dicha información, debiendo asegurarse que la que se proporcione por el personal que cada parte designe sea manejada bajo estricta confidencialidad. Las obligaciones previstas en esta Cláusula permanecerán vigentes y serán exigibles aún en el caso de que "LAS PARTES" dieran por terminado de manera anticipada el presente Convenio o éste termine su vigencia.
DÉCIMA CUARTA. DIVULGACIÓN DE RESULTADOS. "LAS PARTES" acuerdan difundir, por los medios institucionales de comunicación que consideren pertinentes, las acciones tendientes a dar cumplimiento al presente instrumento jurídico.
Cualquier presentación, difusión o divulgación de resultados se realizará previa aprobación del Grupo de Trabajo Interinstitucional, con al menos 5 días hábiles de anticipación, siendo exclusiva responsabilidad de "LAS PARTES" la publicación de cualquier documento, producto de la validación de la metodología usada para el levantamiento de la información, la coordinación, planeación y capacitación, la cual llevará los logotipos de ambas instituciones y el señalamiento de la debida participación que cada una de ellas hubiera tenido en la elaboración de los documentos a publicar.
La metodología, todos los estudios, informes de trabajo, estudios de campo, bases de datos y gráficos u otros materiales preparados por "LAS PARTES" en virtud de este Convenio, son propiedad de "LAS PARTES" y serán responsables del resguardo de dicha información conforme a las disposiciones que para dichos efectos establece la Ley General de Transparencia y Acceso a la Información Pública, la Ley Federal de Transparencia y Acceso a la Información Pública y la normatividad vigente en el marco del manejo de datos personales.
DÉCIMA QUINTA. DE LAS RESPONSABILIDADES. "LAS PARTES" manifiestan que no incurrirán en responsabilidad por el incumplimiento o suspensión de las obligaciones contraídas conforme a este instrumento cuando se vean materialmente impedidas para ello por caso fortuito o causa de fuerza mayor, en la inteligencia de que, una vez superados estos eventos, se reanudarán las actividades en la forma y términos que determinen de común acuerdo. En este supuesto, la parte que se encuentre imposibilitada para cumplir con las obligaciones que se adquieren a través del presente instrumento jurídico, deberá notificarlo por escrito a la otra tan pronto como le sea posible, así como tomar las previsiones que se requieran para remediar la situación de que se trate.
DÉCIMA SEXTA. CESIÓN DE DERECHOS. Ninguna de "LAS PARTES" podrá ceder o transferir los derechos y obligaciones que emanen del presente Convenio.
DÉCIMA SÉPTIMA. INTERPRETACIÓN Y CUMPLIMIENTO. "LAS PARTES" acuerdan que el presente instrumento jurídico es producto de la buena fe, por lo que realizarán todas las acciones necesarias para su debido cumplimiento. En caso de presentarse alguna duda o discrepancia sobre su interpretación, operación o cumplimiento, ésta se resolverá de común acuerdo, mediante la amigable composición a través del Grupo de Trabajo Interinstitucional a la que se refiere la Cláusula Quinta del presente instrumento.
Leído el presente Convenio por "LAS PARTES" y enteradas de su contenido y alcance legal, lo firman en cinco tantos, de conformidad y para debida constancia en la Ciudad de México, a los _(día)_ días del mes de _(mes)_, del _(año)_.
 
POR "LA COORDINACIÓN"
NOMBRE____
CARGO______
POR "(La contraparte)"
NOMBRE_____
CARGO______
 
ASISTE
NOMBRE____
CARGO______
 
ASISTE
NOMBRE____
CARGO______
 
LA PRESENTE HOJA DE FIRMAS FORMA PARTE INTEGRANTE DEL CONVENIO DE COLABORACIÓN QUE CELEBRAN __________, A TRAVES DE LA _____ Y LA ___________ DE FECHA ___(día)___, DE ___(mes)___, del ___(año)___.-------------------------------------------------------------------------------------------------------------------------------------------------------------------------------------------------------------------------------------
_______________________