LINEAMIENTOS del Programa de Modernización de los Registros Públicos de la Propiedad y Catastros 2023.

Al margen un sello con el Escudo Nacional, que dice: Estados Unidos Mexicanos.- DESARROLLO TERRITORIAL.- Secretaría de Desarrollo Agrario, Territorial y Urbano.

ROMÁN GUILLERMO MEYER FALCÓN, Secretario de Desarrollo Agrario, Territorial y Urbano, con fundamento en los artículos 14, 16, 26 y 41 de la Ley Orgánica de la Administración Pública Federal; 4 de la Ley Federal de Procedimiento Administrativo; 7, 8, 22, 23 y 78 fracción VIII de la Ley General de Asentamientos Humanos, Ordenamiento Territorial y Desarrollo Urbano; 1, 4, 5 y 6, fracción XIV del Reglamento Interior de la Secretaría de Desarrollo Agrario, Territorial y Urbano, y
CONSIDERANDO
Que el artículo 41 de la Ley Orgánica de la Administración Pública Federal encomienda a la Secretaría de Desarrollo Agrario, Territorial y Urbano (SEDATU) el ordenamiento del territorio nacional mediante políticas que armonicen el crecimiento o surgimiento de los asentamientos humanos y centros de población; el desarrollo urbano con criterios uniformes respecto de la planeación, control y crecimiento con calidad de las ciudades y zonas metropolitanas del país; la planeación del desarrollo regional y urbano, así como apoyar los programas de modernización de los registros públicos de propiedad.
Que la Ley General de Asentamientos Humanos, Ordenamiento Territorial y Desarrollo Urbano (LGAHOTyDU) señala en su artículo 78, fracción VIII que la Federación, por conducto de la Secretaría, suscribirá acuerdos de coordinación con las entidades de la Administración Pública Federal, las entidades federativas y los municipios y, en su caso, convenios de concertación con los sectores social y privado, en los que se especificarán los compromisos para la modernización de procedimientos y trámites administrativos en materia de desarrollo urbano, catastro y registro público de la propiedad, así como para la producción y titulación de vivienda; además en su artículo 101, fracción IX, dispone que la Federación, las entidades federativas, los municipios y las demarcaciones territoriales, sujetos a disponibilidad presupuestaria, fomentarán la coordinación y la concertación de acciones e inversiones entre los sectores público, social y privado para la modernización de los sistemas catastrales y registrales de la propiedad inmobiliaria en los Centros de Población.
Que el artículo 8 del Reglamento Interior de la Secretaría de Desarrollo Agrario, Territorial y Urbano (RISEDATU), fracciones XVIII y XXVIII, facultan a la Subsecretaría de Ordenamiento Territorial y Agrario a "Integrar, procesar, generar y analizar la información estratégica del territorio nacional y generar estadísticas, informes y demás análisis que coadyuven a la planeación territorial del desarrollo y a la toma de decisiones de las autoridades competentes", así como "Promover y fomentar la integración, modernización, actualización y vinculación permanente del registro de la propiedad rural, del catastro rural nacional, de los catastros de las entidades federativas y de los Municipios y de los registros públicos de la propiedad".
Que el artículo 22 fracciones I, II, III, IV, V, VI, VII, VIII y XI del ordenamiento legal arriba citado asigna a la Dirección General de Inventarios y Modernización Registral y Catastral la responsabilidad de diseñar, proponer, coordinar y dar seguimiento a proyectos para la modernización de registros públicos de la propiedad y los catastros, mediante acuerdos de coordinación con las entidades federativas y municipios; coordinar, supervisar y administrar el Sistema de Información Territorial y Urbano; así como la Plataforma Nacional de Información Registral y Catastral; promover, proponer y apoyar conjuntamente con las autoridades de la federación, las entidades federativas e instituciones registrales y catastrales para la instrumentación de programas, estrategias, lineamientos y normas técnicas que contribuyan a garantizar la seguridad jurídica de los derechos registrados; la celebración de convenios de coordinación en materia de modernización y vinculación registral y catastral; conformar, coordinar y administrar una plataforma nacional con elementos jurídicos, operativos y tecnológicos, estandarizada y homologada, para los registros públicos de la propiedad del país y las instituciones catastrales, para la interconexión e interoperabilidad de la información e indicadores que produzcan las autoridades de los tres órdenes de gobierno; y realizar acciones de mejora para establecer esquemas que garanticen la interconexión e interoperabilidad de la información respecto de los inventarios de la propiedad, así como de la información registral y catastral. De igual forma cuenta con las facultades de autorizar apoyos a los proyectos de modernización de registros públicos de la propiedad y los catastros en las entidades federativas y municipios; coordinar, controlar, dar seguimiento y participar en la evaluación de los programas de modernización y vinculación registral y catastral apoyados con recursos federales; informar, opinar, asesorar y atender a las instancias de evaluación de los programas a su cargo, sobre el ejercicio de los recursos destinados a las entidades federativas, así como ejecutar y dar seguimiento a los acuerdos tomados por dichas instancias de evaluación; organizar y promover investigaciones, estudios e intercambio de mejores prácticas en materia de modernización y vinculación registral y catastral; desarrollar programas, proyectos, estudios y acciones de asistencia técnica y capacitación para los registros públicos de la propiedad y los catastros en materia de modernización y vinculación; así como para el desarrollo de capacidades respecto al uso y análisis de los sistemas de información geográficos para la planeación territorial y gestionar ante los tres niveles de gobierno la coordinación de estos para el acceso a los inventarios de la propiedad pública para su incorporación, interconexión e interoperabilidad con la Plataforma Nacional de Información Registral y Catastral.
Que dentro del Presupuesto de Egresos de la Federación para el ejercicio fiscal 2023 del Ramo 15: Desarrollo Agrario, Territorial y Urbano se asignaron recursos del Capítulo de Gasto 4000 "Transferencias, Asignaciones, Subsidios y Otras Ayudas", conforme al Clasificador por Objeto del Gasto para la Administración Pública Federal, para la operación del Programa de Modernización de los Registros Públicos de la Propiedad y Catastros; por lo que he tenido a bien expedir los siguientes:
LINEAMIENTOS DEL PROGRAMA DE MODERNIZACIÓN DE LOS REGISTROS PÚBLICOS DE LA
PROPIEDAD Y CATASTROS 2023
Contenido
1. DISPOSICIONES GENERALES
1.1 Introducción
1.2 Problemática
1.3 Alineación
1.4 Antecedentes
1.5 Presentación
1.6 Glosario
1.7 Acrónimos
2. OBJETIVOS DEL PROGRAMA
2.1 Objetivo General
2.2 Objetivos Específicos
3. COBERTURA
3.1 Población Potencial
3.2 Población Objetivo
4. CARACTERÍSTICAS DE LOS APOYOS FINANCIEROS
4.1 Tipo de Proyectos
4.2 Porcentaje de aportación a los Proyectos
5. INSTANCIAS PARTICIPANTES
5.1 Instancia Normativa
5.2 Ventanilla Única
5.3 Instancia Ejecutora
6. COORDINACIÓN INSTITUCIONAL
6.1 Integración del Comité de Evaluación
6.2 De la Suplencia de los Miembros del Comité de Evaluación
6.3 De las funciones del Comité de Evaluación
6.4 De las funciones de los Integrantes del Comité de Evaluación
 
6.5 De las funciones del Presidente del Comité de Evaluación
6.6 De las funciones del Vicepresidente
6.7 De las funciones del Coordinador Ejecutivo
6.8 De las funciones de la Secretaria Técnica del Comité de Evaluación
6.9 De las Sesiones del Comité de Evaluación
7. PROCEDIMIENTO DE SELECCIÓN DE PROYECTOS
7.1 Criterios de selección
7.2 Requisitos de participación
8. MECÁNICA OPERATIVA
8.1 Ejecución del Programa
9. DERECHOS Y OBLIGACIONES
9.1 Por la Dirección General de Inventarios y Modernización Registral y Catastral
9.2 Por las INSTITUCIONES BENEFICIARIAS:
10. SANCIONES
11. FISCALIZACIÓN
12. EVALUACIONES
12.1 Evaluación Interna
12.2 Evaluación Externa
13. TRANSPARENCIA
13.1 Rendición de cuentas
13.2 Contraloría Social
13.3 Integración de padrones de beneficiarios
13.4 Derechos Humanos
13.5 Protección de recursos en época electoral y combate a la corrupción
TRANSITORIO
ANEXOS
Anexo 1. Flujograma del proceso de selección
Anexo 2. Carta de manifestación para la adhesión al Programa
Anexo 3. Guía para la integración de Proyectos Registrales y Catastrales
Anexo 4. Formato de ficha técnica del proyecto
Anexo 5. Alineación a los componentes de los MODELOS
Anexo 6. Carta de suficiencia presupuestal
Anexo 7. Solicitud de asesoría técnica a la DGIMRC
Anexo 8. Solicitud de autorización de modificación al Proyecto
1. DISPOSICIONES GENERALES
1.1 Introducción
La planeación del ordenamiento territorial está enfocada en implementar una estrategia de sostenibilidad del uso del suelo, donde se reflejen valores sociales, culturales, ambientales y económicos, que trasciendan a los ámbitos rural y urbano, siempre en beneficio de las y los ciudadanos; los tres órdenes de gobierno tienen la obligación de involucrarse en la recuperación y modernización de los espacios públicos y el respeto al derecho de propiedad para crear territorios de paz enfocados en adoptar y satisfacer las necesidades individuales que dan como resultado el bienestar social.
Los Registros Públicos de la Propiedad y los Catastros son herramientas fundamentales para el ordenamiento territorial y el funcionamiento del sistema económico mexicano, ya que contribuyen a brindar seguridad jurídica oponible frente a terceros sobre los bienes inmuebles y sobre las personas morales civiles.
A través del Programa de Modernización de los Registros Públicos de la Propiedad y Catastros, se contribuye al crecimiento económico y finanzas sanas de las entidades federativas y municipios, con base en un cobro justo y equitativo de los impuestos, mediante la actualización constante de los datos registrales y catastrales; así como incidir en los programas que brindan certeza jurídica sobre el patrimonio familiar y/o individual.
1.2 Problemática
Los Registros Públicos de la Propiedad y los Catastros del país son una parte fundamental del ordenamiento territorial, sin embargo, la persistencia de sistemas registrales obsoletos así como la gestión de los catastros con planos y cartografía de papel, impiden la homogeneización de la información registral y catastral así como su interoperabilidad a nivel estatal y nacional, dando como resultado una desvinculación de la información que genera falta de seguridad jurídica, lo que afecta al desarrollo económico al limitar las operaciones comerciales sobre los inmuebles.
Actualmente la actividad catastral no refleja suficientes beneficios fiscales para la mayoría de los municipios, tampoco favorece la administración de la propiedad, la planeación y el ordenamiento territorial.
De acuerdo a datos de la Organización para la Cooperación y el Desarrollo Económicos (OCDE), México durante los últimos tres años continúa ocupando los últimos lugares en materia de recaudación fiscal como porcentaje del Producto Interno Bruto (PIB) entre los miembros de la organización.
Lo anterior cobra una gran relevancia debido a que la capacidad recaudatoria en México, es un elemento esencial para garantizar la sustentabilidad de las finanzas públicas, tanto en el ámbito local, como en el estatal y federal, pues en esta parte inciden la correcta operación y funcionamiento de los Registros Públicos de la Propiedad y Catastros.
Por lo antes expuesto es necesario avanzar en la eficiencia de los registros públicos de la propiedad y catastros a través de la modernización de las Instituciones, con la finalidad de beneficiar directamente a la ciudadanía en cuanto a la seguridad y certeza jurídica patrimonial; además de incrementar la recaudación de las haciendas públicas locales.
Esto puede alcanzarse mediante la modernización de las Instituciones, a través de la migración del sistema manual con el que hoy muchos de los registros públicos de la propiedad y catastros operan hacia un sistema electrónico que les permita dar inicio al trabajo en forma conjunta y la consecuente vinculación de la información registral y catastral de forma planeada, ya que no podemos generalizar las mismas problemáticas en estas instituciones, por lo que debe trabajarse en conjunto con los Gobiernos Estatales y Municipales a efecto de definir la mejor estrategia que les permita avanzar de forma clara y contundente en la modernización de sus Instituciones.
La Modernización Registral y Catastral, además de incluir la digitalización del acervo y creación de folios electrónicos o la elaboración y/o actualización de cartografía catastral, también impulsa la generación de procesos para ubicar la problemática en la parte administrativa, técnica y jurídica para proyectar una solución integral y permanente que aporte en la integración de un sistema de información especializada que apoye las diversas actividades relacionadas con el desarrollo territorial y aquellas de índole netamente fiscal.
Así, al existir una vinculación registral y catastral, se podrá determinar la plena identidad de los inmuebles, con base en la representación gráfica en la Cédula Catastral y Registral, para generar con ello seguridad y confianza en la celebración de transacciones comerciales sobre inmuebles, así como incentivar el mercado hipotecario, esto en beneficio de la ciudadanía y el fortalecimiento del desarrollo económico de las Entidades Federativas.
En ese sentido el Programa de Modernización de los Registros Públicos de la Propiedad y Catastros realiza la implementación de modelos basados en la eficacia de sus operaciones a través de la modernización de instituciones registrales y catastrales transparentes, eficientes y eficaces mediante el desarrollo de una heterogeneidad administrativa, fiscal y técnica, utilización de sistemas informáticos que permitan reducir los tiempos de respuesta en sus procesos, la interoperabilidad y vinculación real de la información, así como la profesionalización de las y los servidores públicos involucrados, regenerando la ética de cada uno mediante el ejercicio austero, honesto, transparente, incluyente, respetuoso de las libertades y de los derechos humanos, sensible a las necesidades de los más vulnerables en beneficio de un ordenamiento territorial incluyente que garantice certeza jurídica patrimonial, además de erradicar la corrupción en beneficio de las y los ciudadanos, contribuyendo a establecer un sistema territorial integrado, ordenado, incluyente, sostenible y seguro centrado en los derechos humanos y colectivos de las personas, pueblos y comunidades.
De esta manera los programas de modernización de los registros públicos de la propiedad y catastros a través de la administración pública federal han buscado en estos últimos 4 años contribuir al ordenamiento territorial, crecimiento económico y finanzas sanas de las entidades federativas, mediante la actualización constante de los datos registrales y catastrales.
1.3 Alineación
El Plan Nacional de Desarrollo 2019-2024, tiene como principios rectores aplicados al Programa de Modernización de los Registros Públicos de la Propiedad y Catastros los siguientes: "Honradez y Honestidad, la corrupción ha sido el principal inhibidor del crecimiento económico"; "Economía para el bienestar; retomaremos el camino del crecimiento con austeridad y sin corrupción, disciplina fiscal, cese del endeudamiento"; "Por el bien de todos, primero los pobres"; "No dejar a nadie atrás, no dejar a nadie fuera"; propugnamos por un modelo de desarrollo respetuoso de los habitantes y del hábitat, equitativo, orientado a subsanar y no agudizar las desigualdades"; "El respeto al derecho ajeno es la paz; solución pacífica de los conflictos mediante el diálogo y rechazo a la violencia y a la guerra, respeto a los derechos humanos"; a través de instituciones registrales y catastrales modernizadas, haremos un combate frontal a la corrupción y fortaleceremos la seguridad jurídica patrimonial.
Como Eje Rector de Política y Gobierno se encuentra el erradicar la corrupción "combate total y frontal a las prácticas de desvío de recursos, la concesión de beneficios a terceros a cambio de gratificaciones, la extorsión a personas físicas o morales, el tráfico de influencias, el amiguismo, el compadrazgo, la exención de obligaciones y de trámites, por lo que a través del Programa de Modernización de los Registros Públicos de la Propiedad y Catastros, se contribuye a fortalecer la transparencia de todas las operaciones que se realicen en los registros públicos de la propiedad y catastros del país en beneficio de sus ciudadanos".
Por su parte, el Programa Sectorial de Desarrollo Agrario, Territorial y Urbano (PSEDATU) 2020- 2024, contempla en su Estrategia prioritaria 1.4 "Fortalecer el ordenamiento territorial y los acervos históricos del territorio para la justa distribución de cargas y beneficios, mediante la modernización y actualización de los registros públicos de la propiedad y catastros, y del catastro rural nacional", cuyas acciones puntuales contemplan: "Impulsar proyectos de modernización de Registros Públicos de la Propiedad y Catastros, para brindar certeza patrimonial con pertinencia cultural", "Impulsar proyectos de modernización del Catastro Rural Nacional", "Promover estrategias de inclusión social para el adecuado cobro del impuesto predial, fomentando su incremento paulatino", "Impulsar la planeación y ordenamiento del territorio a partir de la actualización, mejora y homologación de la información territorial y agraria existente" y "Promover, mediante la capacitación, la dotación de infraestructura y el fortalecimiento financiero de los Registros Públicos de la Propiedad y los Catastros, así como del Registro Agrario Nacional, mecanismos de recaudación responsables y progresivos", por lo que la implementación del PROGRAMA aportará, mediante esas acciones puntuales, al cumplimiento de la Estrategia prioritaria 1.4 del mencionado Programa Sectorial.
De igual forma, el Programa Especial para la Productividad y Competitividad (PEPC) 2019-2024, contempla en su Estrategia 4.2.7 "Impulsar la modernización de los registros públicos de la propiedad y la actualización de los catastros para otorgar, certeza jurídica, con perspectiva de género". Así como el Programa Nacional de Ordenamiento Territorial y Desarrollo Urbano (PNOTDU) 2021-2024, en su Objetivo 3 establece "Transitar a un modelo de desarrollo urbano orientado a ciudades sostenibles, ordenadas, equitativas, justas y económicamente viables, que reduzcan las desigualdades socioespaciales en los asentamientos humanos" y dentro de su Estrategia 3.4 contempla "Impulsar instrumentos de regularización y de gestión del suelo, que permitan ordenar los procesos de ocupación del territorio a favor de un modelo de desarrollo urbano sostenible", aunado a lo anterior el Programa Nacional de Vivienda (PNV) 2021-2024, establece en su Objetivo 2 "Garantizar la coordinación entre los Organismos Nacionales de Vivienda y los distintos Órdenes de Gobierno para el uso eficiente de los recursos públicos", relacionado con la estrategia 2.4 "Impulsar la cooperación entre órdenes e instituciones de gobierno para garantizar el acceso ágil y el uso eficiente de los recursos de apoyo a la vivienda adecuada".
En el marco de las acciones internacionales adoptadas por México, como la Agenda 2030 y los Objetivos de Desarrollo Sostenible, en especial el Objetivo 16: "Paz, Justicia e Instituciones Sólidas", se reconoce la necesidad de reducir sustancialmente la corrupción y el soborno, creando instituciones eficaces, responsables y transparentes que coincidan con la promoción de sociedades justas, pacíficas e inclusivas.
1.4 Antecedentes
El Programa de Modernización de los Registros Públicos de la Propiedad inicia en el año 2007, operado inicialmente en la Secretaría de Gobernación; entre 2008 y 2009 estuvo a cargo de la Consejería Jurídica del Ejecutivo Federal y, de 2010 a 2012, en la Secretaría de Desarrollo Social; en 2011 se incluyó la vertiente Catastral, con el objetivo de vincular la información de carácter jurídico y la información física de la propiedad.
Derivado de la reforma de la Ley Orgánica de la Administración Pública Federal (LOAPF), se creó la Secretaría de Desarrollo Agrario, Territorial y Urbano (SEDATU), a la cual se integraron las atribuciones relacionadas con el territorio, la materia agraria, el desarrollo urbano y la vivienda; es por ello que, a partir de 2013, el Programa de Modernización de los Registros Públicos de la Propiedad y Catastros es operado por esta Secretaría.
Para la SEDATU es de interés primordial lograr que los registros públicos de la propiedad y los catastros sean multifinalitarios e interoperables para que su información pueda ser aprovechada por los tres órdenes de gobierno en la gestión y ordenamiento del territorio, fortaleciendo las haciendas públicas y facilitando la toma de decisiones de las autoridades competentes.
1.5 Presentación
Las facultades de la SEDATU contemplan promover, proponer y apoyar a las entidades federativas para la Modernización de los Registros Públicos de la Propiedad y los Catastros y lo conducen a una dimensión de mayores alcances; es decir que sus objetivos, además de pugnar por el ordenamiento territorial, la seguridad jurídica de los derechos registrados y la certeza jurídica de la propiedad, lo convierten en una herramienta fundamental para la planeación de cualquier actividad que tenga relación con el territorio.
El Programa de Modernización de los Registros Públicos de la Propiedad y Catastros tiene entre una de sus finalidades la de generar interés y una oportunidad de transformación a la modernización en los gobiernos estatales que presentan menor avance, a efecto de que adopten el Modelo Integral de Registro Público de la Propiedad y el Modelo Óptimo de Catastro, para que la inversión conjunta para el desarrollo de los proyectos ejecutivos refleje un mayor avance.
Otra de las finalidades del Programa de Modernización de los Registros Públicos de la Propiedad y Catastros, es proveer el intercambio de la información generada por las Instituciones Registrales y Catastrales a través de la interoperabilidad de la Plataforma Nacional de Información Registral y Catastral para facilitar la toma de decisiones en la gestión y el ordenamiento del territorio.
El Sistema Integral para la Gestión de Información Registral y Catastral (SIGIRC), es la herramienta que contribuye en el seguimiento del avance de modernización de los registros públicos de la propiedad y catastros, y que permite medir el estatus de modernización en el que se encuentran los gobiernos estatales, con el propósito de conocer el cumplimiento que se da al uso de las tecnologías que impactan en el combate a la corrupción, a través de mayor transparencia, eficiencia y eficacia de sus procesos en beneficio de la ciudadanía.
Para la operación del Programa de Modernización de los Registros Públicos de la Propiedad y Catastros, se cuenta con presupuesto federal asignado al programa presupuestario U003.
De los recursos aprobados al PROGRAMA en el Presupuesto de Egresos de la Federación para el ejercicio fiscal 2023, lo correspondiente a los gastos de operación estará previsto en el presupuesto asignado
para el propio Programa.
Los gastos de operación se destinarán para el desarrollo de diversas acciones asociadas con la planeación, operación, supervisión, evaluación, investigación y seguimiento, foros, talleres, convenciones, capacitación, recursos materiales, humanos y tecnológicos, estudios, viáticos y demás herramientas requeridas que fortalezcan el desarrollo de infraestructura y funcionamiento del Programa de Modernización de los Registros Públicos de la Propiedad y Catastros.
Lo anterior, atendiendo a lo establecido en el Título Tercero, Capítulo IV, de la Ley Federal de Presupuesto y Responsabilidad Hacendaria, a las disposiciones de austeridad y disciplina presupuestaria emitidas por el Ejecutivo Federal, así como lo previsto en el artículo 9 del Decreto del Presupuesto de Egresos de la Federación para el Ejercicio Fiscal 2023, y demás normatividad aplicable. Las Instancias Responsables en cualquier momento podrán revisar las asignaciones de los subsidios, para determinar las ampliaciones o reasignaciones de recursos para la operación del Programa.
1.6 Glosario
I. ACTA. Documento que contiene la totalidad de los asuntos presentados ante el COMITÉ DE EVALUACIÓN, así como los acuerdos tomados, la cual se formaliza a través de la firma respectiva de cada uno de los asistentes a la sesión celebrada.
II. ACUERDO. Resolución emitida por el COMITÉ DE EVALUACIÓN, a través de la cual se pronuncia sobre la procedencia o improcedencia de los PROYECTOS que somete a su consideración la DGIMRC.
III. ASESORÍA TÉCNICA. Asistencia proporcionada por la DGIMRC con el fin de orientar en el análisis, propuesta y desarrollo del proyecto de modernización registral y/o catastral propuesto a autorización y/o información sobre el programa.
IV. CARTOGRAFÍA. Soporte gráfico-territorial imprescindible para la gestión catastral que permite localizar e identificar bienes inmuebles de naturaleza rústica y urbana.
V. CATASTRO. Captación y sistematización de información sobre la ubicación y registro de bienes inmuebles de uso múltiple.
VI. CERTIFICADO DE INFORMACIÓN ACTUALIZADA. Documento emitido por la DGIMRC, a través del SIGIRC, que valida el último avance de modernización de la institución solicitante, con base en la elaboración de su diagnóstico del año en curso.
VII. COMITÉ DE EVALUACIÓN. Órgano Colegiado de la Administración Pública Federal y que tiene por objeto conocer, opinar, analizar, evaluar y aprobar los PROYECTOS que someta a consideración la Coordinación Ejecutiva en materia de modernización registral y/o catastral, y en aquellos asuntos que respecto de los cuales tenga algún interés o que de acuerdo con la normatividad deba intervenir.
VIII. CONVENIOS. Acuerdos celebrados entre la SEDATU y la Entidad Federativa respectiva. Incluye cláusulas o normativas que las partes involucradas declaran conocer y deben cumplir.
IX. CONTRALORÍA SOCIAL. Conjunto de acciones, de control, vigilancia y evaluación que los beneficiarios del Programa de Modernización de los Registros Públicos de la Propiedad y Catastros realizan para el cumplimiento de las metas y la correcta aplicación de recursos públicos destinados a la realización de los Proyectos Ejecutivos de Modernización.
X. DATOS ABIERTOS. Los datos digitales de carácter público que son accesibles en línea, y pueden ser usados, reutilizados y redistribuidos, por cualquier interesado.
XI. DICTAMEN. Documento emitido por la DGIMRC, el cual contiene la validación técnica y administrativa respecto a la viabilidad, alcance y procedencia de un PROYECTO.
XII. ECONOMÍAS. Los remanentes de recursos no devengados.
XIII. ENTIDAD FEDERATIVA. Cada una de las partes integrantes de la federación a que se refiere el artículo 43 de la Constitución Política de los Estados Unidos Mexicanos.
XIV. E.FIRMA. Archivo digital de identificación personal para la realización de trámites en sustitución de la firma autógrafa, de uso exclusivo de personas físicas, expedido por el Servicio de Administración Tributaria (SAT).
XV. FICHA TÉCNICA. Documento en el que consta información cuantitativa del proyecto, la cual se generará en la aplicación Web denominada "Guía para la Integración de Proyectos Registrales y Catastrales".
XVI. EXPEDIENTE TÉCNICO. Conjunto de documentos y/ o archivos que conforman la descripción de cada proyecto de modernización autorizado y que resguarda lo correspondiente a la parte administrativa, técnica y de los entregables para su consulta y revisión.
XVII. INSTITUCIÓN REGISTRAL. Registros Públicos de la Propiedad de las entidades federativas.
XVIII. INSTITUCIÓN CATASTRAL. Catastro estatal o municipal.
XIX. INSTITUCIÓN BENEFICIARIA. Instituciones Registrales y/o Catastrales que cuentan con acuerdo del comité de evaluación para la ejecución de Proyectos de Modernización Registral y Catastral.
XX. INSTANCIA EJECUTORA. Las Instituciones registrales y/o catastrales de las entidades federativas y de los municipios que tienen a su cargo la ejecución de los Proyectos de Modernización Registral y Catastral.
XXI. INSTANCIA NORMATIVA. Instancia responsable de la coordinación, ejecución, asistencia técnica, supervisión y seguimiento del PROGRAMA.
XXII. INTEROPERABILIDAD. Habilidad de dos o más sistemas o componentes para intercambiar información y utilizar la información intercambiada. En materia de modernización registral y catastral, se busca obtener beneficios mutuos, en donde la interacción implica que las dependencias y entidades compartan infraestructura, datos e información en materia inmobiliaria para facilitar la toma de decisiones en la gestión y ordenamiento del territorio.
XXIII. LINEAMIENTOS. Lineamientos del Programa de Modernización de los Registros Públicos de la Propiedad y Catastros.
XXIV. MIR. La Matriz de Indicadores de Resultados es una herramienta de planeación estratégica que en forma resumida, sencilla y armónica establece con claridad los objetivos del programa presupuestario (Pp) y su alineación con aquellos de la Planeación Nacional y Sectorial.
XXV. MODELOS. Modelo Integral de Registro Público de la Propiedad y Modelo Óptimo de Catastro.
XXVI. MODELO ÓPTIMO DE CATASTRO. El Modelo Óptimo de Catastro, describe la función de la Institución Catastral, poniendo de manifiesto los avances de modernización que deben cumplir los sistemas catastrales para garantizar el derecho de posesión y delimitación de la propiedad, optimizando los procesos catastrales.
XXVII. MODELO INTEGRAL DE REGISTRO. Modelo Integral de Registro Público de la Propiedad, que describe la función de la Institución Registral, poniendo de manifiesto los avances de modernización que deben cumplir los sistemas registrales, para otorgar la certeza jurídica en el patrimonio inmobiliario, dando como resultado la eficiencia y eficacia en los procesos registrales.
XXVIII. MULTIFINALITARIO. Ampliar las bases de datos alfanuméricos existentes agregando los datos sociales y ambientales a los datos físicos, económicos y jurídicos de los inmuebles que ya se encuentra registrados en la institución.
XXIX. PADRÓN DE BENEFICIARIOS. Relación oficial de personas físicas o morales, públicas o privadas, que reciben subsidios o apoyos por haber cumplido con los criterios de elegibilidad y con los requisitos establecidos en las disposiciones normativas aplicables a los Programas, y en general, quien recibe los subsidios o apoyo.
XXX. PERSPECTIVA DE GÉNERO. Concepto que se refiere a la metodología y los mecanismos que cuestionan los estereotipos con que se nos educa y permiten identificar, cuestionar y valorar la discriminación, desigualdad y exclusión que las relaciones de poder desiguales ejercen en las mujeres y que se pretenden justificar con base en las diferencias biológicas entre mujeres y hombres. La PEG permite la posibilidad de elaborar nuevos contenidos de socialización y relación entre los seres humanos, así como modelar estrategias y acciones para actuar sobre las desigualdades de género y crear las condiciones de cambio que permitan el adelanto y el bienestar de las mujeres, hasta alcanzar una igualdad sustantiva. En todo momento, las personas servidoras públicas favorecerán la perspectiva de género, impulsando acciones afirmativas, cuando sea el caso, en concordancia con la cobertura del programa, la disposición presupuestal, los requisitos de elegibilidad y los objetivos del programa.
XXXI. PNIRC. Plataforma Nacional de Información Registral y Catastral, que es un sistema informático que permite el intercambio y la integración de la información registral y catastral útil en los tres órdenes de gobierno.
XXXII. PROGRAMA. Programa de Modernización de los Registros Públicos de la Propiedad y Catastros, que contribuye al ordenamiento y la planeación territorial como articuladores del bienestar de las personas y el uso eficiente del suelo, a través de instituciones registrales y/o catastrales con apego a los MODELOS.
XXXIII. PROYECTO. Proyecto de Modernización con la vertiente que corresponda: PEMC, PEMR o PEMI.
XXXIV. PROFESIONALIZACIÓN DE LAS Y LOS SERVIDORES PÚBLICOS. Es la preparación antes y durante el desempeño del servidor público para que cuente con las herramientas necesarias que le permitan actuar con el mayor nivel eficiencia, eficacia y efectividad.
XXXV. SISTEMA INFORMÁTICO. Sistema que permite almacenar y procesar información mediante un conjunto de partes interrelacionadas: hardware, software y personal informático.
XXXVI. VENTANILLA ÚNICA. Medio físico y electrónico para la recepción, notificación y comunicación oficial, entre la DGIMRC y las entidades federativas que participan en el PROGRAMA, así como entre los miembros del COMITÉ DE EVALUACIÓN.
1.7 Acrónimos
I. CONAVI. Comisión Nacional de Vivienda.
II. CONEVAL. Consejo Nacional de Evaluación de la Política de Desarrollo Social.
III. DGIMRC. Dirección General de Inventarios y Modernización Registral y Catastral.
IV. INDAABIN. Instituto de Administración y Avalúos de Bienes Nacionales.
V. INDETEC. Instituto para el Desarrollo Técnico de las Haciendas Públicas
VI. INEGI. Instituto Nacional de Estadística y Geografía.
VII. PAE. Programa Anual de Evaluación.
VIII. PASH. Portal Aplicativo de la Secretaría de Hacienda y Crédito Público.
IX. PEMC. Proyecto Ejecutivo de Modernización Catastral.
X. PEMI. Proyecto Ejecutivo de Modernización Integral.
XI. PEMR. Proyecto Ejecutivo de Modernización Registral.
XII. RAN. Registro Agrario Nacional.
XIII. SEDATU. Secretaría de Desarrollo Agrario, Territorial y Urbano.
XIV. SFP. Secretaría de la Función Pública.
XV. SHCP. Secretaría de Hacienda y Crédito Público.
XVI. SHF. Sociedad Hipotecaria Federal.
XVII. SIGIRC. Sistema Integral para la Gestión de Información Registral y Catastral.
XVIII. SOTA. Subsecretaría de Ordenamiento Territorial y Agrario de la SEDATU.
XIX. TESOFE. Tesorería de la Federación.
XX. UPDI. Unidad de Planeación y Desarrollo Institucional.
2. OBJETIVOS DEL PROGRAMA
2.1 Objetivo General
Contribuir al ordenamiento y la planeación territorial, a través de la implementación de proyectos de modernización en las instituciones registrales y/o catastrales del país, para brindar certeza jurídica patrimonial y utilidad pública a partir de la conservación, integración, actualización y homologación de la información registral y catastral, así como la incorporación de nuevas tecnologías y la alineación de la normatividad registral y catastral que mejoren sus procesos y fortalezcan su eficiencia, eficacia y transparencia, así como la homologación de la organización y funcionamiento de los Registros Públicos de la Propiedad y los Catastros en los tres órdenes de gobierno.
2.2 Objetivos Específicos
Modernizar los Registros Públicos de la Propiedad y los Catastros, para lograr su eficiencia y eficacia con estructuras jurídicas, técnicas y operativas apegadas a los estándares de modernización establecidos en los MODELOS; mediante la aplicación, ordenada, responsable y transparente de los recursos que dispongan la federación y las entidades federativas y los municipios.
Fortalecer la estrategia de modernización de los Registros Públicos de la Propiedad y los Catastros para acelerar y garantizar mayores y mejores resultados, que incluyan la integración de sus municipios, permitiendo la armonización y homologación de sus procesos, la estandarización y vinculación de los datos y el intercambio oportuno y transparente de la información catastral, entre los tres órdenes de gobierno.
Promover la utilización de la Plataforma Nacional de Información Registral y Catastral, como un instrumento estratégico que conjunta elementos jurídicos, operativos y tecnológicos para integrar e intercambiar la información a través de una Infraestructura de datos espaciales, que permita su múltiple aprovechamiento, así como una herramienta que coadyuve a definir las políticas públicas federales, estatales y municipales en materia de ordenamiento territorial, desarrollo económico, social y ambiental del territorio, favoreciendo la interconexión e interoperabilidad de la información.
3. COBERTURA
De conformidad con la "Estrategia general para orientar las acciones de planeación de la SEDATU, su órgano desconcentrado y entidades sectorizadas", las intervenciones de los Pp del Ramo 15, tienen como marco de referencia de planeación, los principios y objetivos prioritarios establecidos en el Programa Sectorial de Desarrollo Agrario, Territorial y Urbano (PSEDATU) 2020 2024.
La planeación del desarrollo debe conciliar, sobre el territorio y en todas las regiones, el desarrollo económico, el progreso social y una relación armónica con el medio ambiente que haga posible el aprovechamiento sostenible del territorio.
La estrategia adoptada por las Unidades Responsables del Ramo, se enfoca en fortalecer sus intervenciones en el territorio y en beneficio de todas las personas que habiten y transiten en el territorio nacional.
En ese sentido, la estrategia del PROGRAMA estableció su cobertura a nivel Nacional, es decir, su universo de actuación son las Instituciones Registrales y/o Catastrales de las 32 Entidades Federativas que requieran atender la problemática en materia de modernización de los Registros Públicos de la Propiedad y Catastros.
3.1 Población Potencial
Total de instituciones registrales y/o catastrales de las entidades federativas y municipios, que requieren ser organismos eficientes y eficaces a través de la modernización de su acervo registral y/o catastral, para brindar mayor certeza y seguridad jurídica patrimonial.
3.2 Población Objetivo
Total de instituciones registrales y/o catastrales de las entidades federativas y municipios que cuenten con mayor rezago en modernización, que no hayan participado en el programa o cuenten con el cierre formal del último proyecto autorizado, el CERTIFICADO DE INFORMACIÓN ACTUALIZADA emitido a través del SIGIRC y suficiencia presupuestaria de conformidad con estos LINEAMIENTOS.
4. CARACTERÍSTICAS DE LOS APOYOS FINANCIEROS
De conformidad con lo dispuesto en el artículo 83 de la Ley Federal de Presupuesto y Responsabilidad Hacendaria, las asignaciones a que se refieren los presentes LINEAMIENTOS, son recursos federales que se otorgan a las entidades federativas con el carácter de subsidios, sin que por tal motivo pierdan su carácter federal para efectos de fiscalización y transparencia, y se entienden como devengados desde el momento en que son entregados a las INSTITUCIONES BENEFICIARIAS, en términos de lo dispuesto por el artículo 175 del Reglamento de la Ley Federal de Presupuesto y Responsabilidad Hacendaria.
La aportación que realicen a su PROYECTO las entidades federativas o municipios, provendrán de los recursos propios de su presupuesto de egresos y, en su caso, del Fondo de Aportaciones para el Fortalecimiento de las Entidades Federativas, conforme a lo dispuesto por el artículo 47, fracción IV de la Ley de Coordinación Fiscal, debiendo aportar los porcentajes de participación establecidos en el numeral 4.2 de estos LINEAMIENTOS y en el Convenio de Coordinación que para tal efecto se formalice.
4.1 Tipo de Proyectos
Las instituciones registrales y/o catastrales podrán presentar ante la DGIMRC tres tipos de PROYECTO:
a) PEMR, elaborado con base en el MODELO INTEGRAL DE REGISTRO PÚBLICO DE LA PROPIEDAD;
b) PEMC, elaborado con base en el MODELO ÓPTIMO DE CATASTRO, y
c) PEMI, elaborado de forma integral con base en ambos MODELOS.
4.2 Porcentaje de aportación a los Proyectos
La SEDATU aportará a la INSTITUCIÓN BENEFICIARIA un subsidio no mayor al 60% del total de recursos del PROYECTO aprobado, incluyendo la cantidad que corresponda al pago del uno al millar, para dar cumplimiento a lo establecido en el artículo 82 fracciones XI y XII de la Ley Federal del Presupuesto y Responsabilidad Hacendaria.
Por su parte, la INSTITUCIÓN BENEFICIARIA participante aportará el 40% restante, o más, si lo estima conveniente.
5. INSTANCIAS PARTICIPANTES
5.1 Instancia Normativa
La DGIMRC, como instancia normativa es la responsable de la coordinación, ejecución, asistencia técnica, supervisión y seguimiento del PROGRAMA.
5.2 Ventanilla Única
La VENTANILLA ÚNICA es el medio de recepción, notificación y comunicación oficial entre la DGIMRC y las Entidades Federativas y Municipios que participan en el PROGRAMA, así como entre las instituciones que conforman el COMITÉ DE EVALUACIÓN y la DGIMRC.
La recepción vía electrónica de documentos a través de la VENTANILLA ÚNICA será mediante la dirección de correo electrónico registrocatastro_ventanillaunica@sedatu.gob.mx, y dentro del SIGIRC a través del submódulo VENTANILLA ÚNICA.
La recepción física de documentos a través de la VENTANILLA ÚNICA será en el domicilio de la DGIMRC, ubicado en la Av. Nuevo León N° 210, piso 7, Col. Hipódromo Condesa, Alcaldía Cuauhtémoc, Ciudad de México, C. P. 06100.
5.3 Instancia Ejecutora
Las instituciones registrales y/o catastrales de las entidades federativas y de los municipios que tienen a su cargo la ejecución de los recursos proporcionados por la SEDATU a través de los PROYECTOS.
6. COORDINACIÓN INSTITUCIONAL
El COMITÉ DE EVALUACIÓN, como Órgano Colegiado para conocer, opinar, analizar, evaluar y resolver los PROYECTOS, promueve la transparencia en la distribución y aplicación de recursos públicos otorgados a las INSTITUCIONES BENEFICIARIAS.
6.1 Integración del Comité de Evaluación
El COMITÉ DE EVALUACIÓN se integrará de la siguiente manera:
a) En calidad de Presidente con derecho a voz y voto, la persona titular de la SEDATU.
b) En calidad de Vicepresidente, con derecho a voz y voto, la persona titular de la SOTA.
c) En calidad de Coordinador Ejecutivo, con derecho a voz y voto, la persona titular de la DGIMRC.
d) En calidad de Vocales con derecho a voz y voto:
1. La persona Titular de la UPDI de la SEDATU.
2. La persona Titular de la Dirección General de Ordenamiento Territorial de la SEDATU.
3. La persona Titular de la Coordinación de Estrategia Digital Nacional de la Presidencia de la República.
4. La persona Titular del RAN.
5. La persona Titular del INEGI
6. La persona Titular de la CONAVI.
7. La persona Titular del INDAABIN.
8. La persona Titular de la SHF.
9. La persona Titular del INDETEC.
e) En calidad de Secretario(a) Técnico(a), con derecho a voz y sin derecho a voto, el servidor público designado por el Presidente o el Vicepresidente;
f) En calidad de Asesores, con derecho a voz y sin derecho a voto:
1. La persona Titular de la Unidad de Asuntos Jurídicos de la SEDATU.
2. La persona Titular de la Unidad de Administración y Finanzas de la SEDATU.
3. La persona Titular del Órgano Interno de Control en la SEDATU.
El COMITÉ DE EVALUACIÓN, de considerarlo necesario, podrá invitar a las dependencias, instituciones públicas y privadas, organismos u otras instancias que crea conveniente para el mejor desarrollo de sus funciones, quienes tendrán derecho de voz, pero no de voto.
6.2. De la Suplencia de los Miembros del Comité de Evaluación
El Vicepresidente suplirá en sus funciones al Presidente en su ausencia; el Coordinador Ejecutivo a su vez podrá suplir las ausencias de ambos.
El representante propietario podrá designar un suplente mediante oficio dirigido al Secretario Técnico del Comité el cual deberá tener el nivel al menos de Director de Área, previo a celebrar la Sesión.
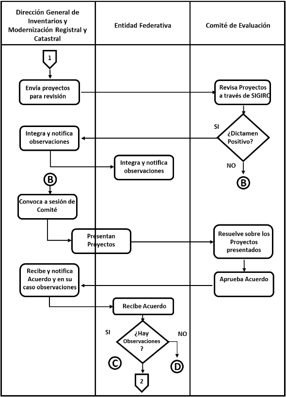
6.3 De las Funciones del Comité de Evaluación
a) Analizar los PROYECTOS sometidos a su consideración por parte de las instituciones registrales y/o catastrales a través de la DGIMRC, a fin de que estén alineados a los MODELOS;
b) Resolver sobre los PROYECTOS que podrían ser apoyados por el PROGRAMA, procediendo a autorizarlos, rechazarlos y emitir las recomendaciones u observaciones correspondientes, a efecto de que sean subsanadas en los plazos y condiciones establecidas en el numeral 8.1 de los presentes LINEAMIENTOS;
c) Conocer sobre solicitudes o peticiones de la DGIMRC, así como las presentadas por las instituciones
registrales y/o catastrales a ésta; y que estén relacionadas con sus PROYECTOS;
d) Solicitar a la DGIMRC, información sobre la aplicación de los recursos públicos federales asignados a las entidades federativas incorporados al PROGRAMA, y
e) Las demás que permitan dar cumplimiento a los objetivos del PROGRAMA.
6.4 De las Funciones de los Integrantes del Comité de Evaluación
a) Proponer a la Secretaria Técnica asuntos que deban incluirse dentro del Orden del Día de las Sesiones;
b) Analizar los PROYECTOS sometidos a su consideración por parte de las instituciones registrales y/o catastrales a través de la DGIMRC, a fin de que estén alineados a los MODELOS;
c) Asistir a las sesiones del COMITÉ DE EVALUACIÓN y emitir sus observaciones conforme a la calidad de integrante que corresponda;
d) Los miembros e invitados del COMITÉ DE EVALUACIÓN tendrán un plazo de cuatro días hábiles contados a partir de la remisión de los PROYECTOS para enviar sus observaciones al Secretario Técnico, o en su caso informar que no existen observaciones.
e) Los miembros e invitados del COMITÉ DE EVALUACIÓN tendrán acceso al SIGIRC, como herramienta de consulta para la revisión de los PROYECTOS;
f) Designar por escrito a su suplente, y
g) Firmar las actas de las Sesiones.
Los Asesores e Invitados proporcionarán orientación y asesoría en aspectos técnicos, jurídicos o administrativos, en el ámbito de sus atribuciones, que permitan mejorar el análisis y resoluciones del COMITÉ DE EVALUACIÓN.
6.5 De las Funciones del Presidente del Comité de Evaluación
a) Presidir las sesiones del COMITÉ DE EVALUACIÓN;
b) Emitir su voto. En caso de empate, contará con voto de calidad para desempatar las votaciones del COMITÉ DE EVALUACIÓN;
c) Firmar las actas de las sesiones del COMITÉ DE EVALUACIÓN, como constancia de su participación y realización de la sesión;
d) Invitar, cuando así se requiera, a dependencias, instituciones, organismos u otros servidores públicos y expertos en la materia que aporten información o puntos de vista que coadyuven a hacer más eficiente y transparente la toma de decisiones del COMITÉ DE EVALUACIÓN;
e) Cumplir y hacer cumplir las disposiciones de los presentes LINEAMIENTOS, y
f) Las demás que le confiera el COMITÉ DE EVALUACIÓN.
6.6 Funciones del Vicepresidente
El Vicepresidente en caso de suplir al Presidente del COMITÉ DE EVALUACIÓN tendrá las siguientes funciones:
a) Presidir las sesiones del COMITÉ DE EVALUACIÓN;
b) Emitir su voto, y en caso de empate contará con voto de calidad para desempatar las votaciones del COMITÉ DE EVALUACIÓN;
c) Firmar las actas de las sesiones del COMITÉ DE EVALUACIÓN, como constancia de su participación y realización de la sesión;
d) Invitar, cuando así se requiera, a dependencias, instituciones, organismos u otros servidores públicos y expertos en la materia que aporten información o puntos de vista que coadyuven a hacer más eficiente y transparente la toma de decisiones del COMITÉ DE EVALUACIÓN;
e) Cumplir y hacer cumplir las disposiciones de los presentes LINEAMIENTOS, y
f) Las demás que le confiera el COMITÉ DE EVALUACIÓN.
6.7 De las Funciones del Coordinador Ejecutivo
a) Desempeñar en caso de ausencia del Presidente y/o Vicepresidente las funciones de los mismos;
b) Solicitar en caso de ser necesario, la asistencia de un representante de la institución registral y/o catastral a la sesión;
c) Notificar a la institución registral y/o catastral el ACUERDO de procedencia o improcedencia del PROYECTO que resulte, en un plazo máximo de 10 días hábiles posteriores a la fecha en que se realice la sesión del COMITÉ DE EVALUACIÓN.
6.8 De las Funciones de la Secretaría Técnica del Comité de Evaluación
a) Elaborar el orden del día y convocar a los integrantes del COMITÉ DE EVALUACIÓN a sus sesiones, la notificación podrá ser por vía escrita o electrónica, debiendo adjuntar la carpeta de trabajo, integrada por los PROYECTOS para sus observaciones, con al menos siete días hábiles de anticipación a la celebración de la sesión ordinaria. Tratándose de sesiones extraordinarias deberá convocar a los integrantes del COMITÉ DE EVALUACIÓN, con al menos un día hábil de anticipación a la celebración de la sesión;
b) Dar a conocer las observaciones a las instituciones registrales y/o catastrales emitidas por los integrantes del COMITÉ DE EVALUACIÓN, para su debida atención;
c) Verificar que exista el quórum, para la celebración de las sesiones;
d) Realizar el escrutinio de los votos;
e) Levantar las actas de cada una de las sesiones del COMITÉ DE EVALUACIÓN;
f) Llevar el control y resguardo de las actas y ACUERDOS del COMITÉ DE EVALUACIÓN, así como expedir las copias simples o certificadas que le soliciten;
g) Informar al COMITÉ DE EVALUACIÓN, respecto del cumplimiento de los ACUERDOS tomados;
h) Remitir a la DGIMRC, los ACUERDOS adoptados por el COMITÉ DE EVALUACIÓN;
i) Supervisar la atención y cumplimiento a las observaciones emitidas por los integrantes del COMITÉ DE EVALUACIÓN;
j) Remitir a los miembros del COMITÉ DE EVALUACIÓN la versión final del PROYECTO;
k) Las demás que le encomiende el Presidente del COMITÉ DE EVALUACIÓN o los miembros del mismo.
6.9 De las Sesiones del Comité de Evaluación
Las Sesiones del COMITÉ DE EVALUACIÓN deberán sujetarse a las siguientes reglas:
a) El COMITÉ DE EVALUACIÓN se reunirá por lo menos una vez en el año, en sesión ordinaria para la presentación y evaluación de los PROYECTOS y extraordinaria, cuando la importancia del asunto así lo requiera lo cual será valorado por el Secretario Técnico, quien determinará la convocatoria correspondiente;
b) Previo a la sesión del COMITÉ DE EVALUACIÓN, deberán de acreditarse los miembros suplentes mediante oficio de designación;
c) Las sesiones del COMITÉ DE EVALUACIÓN se deberán celebrar conforme al Orden del Día;
d) Se considerará que existe quórum para la celebración de las sesiones, con asistencia de mínimo 5 de sus miembros con derecho a voto, de no integrarse el quórum, se convocará a una segunda sesión que deberá celebrarse dentro de las 48 horas siguientes con el número de miembros presentes con derecho a voto, contando invariablemente con la asistencia del Presidente o su suplente;
e) Una vez verificado el quórum, la Secretaria Técnica procederá a dar cuenta del Orden del Día a los asistentes para su aprobación y tomará la palabra el Coordinador Ejecutivo para presentar y someter los asuntos, para su autorización o rechazo;
f) El representante de la institución registral y/o catastral, de ser necesario, y a solicitud del Coordinador
Ejecutivo, podrá acudir y exponer su proyecto;
g) El Coordinador Ejecutivo dará lectura, al término del planteamiento de cada uno de los asuntos, a las propuestas de acuerdo formuladas, para su resolución definitiva por los miembros del Comité;
h) Las decisiones se tomarán por mayoría de votos (cincuenta por ciento más uno) de los miembros que asistan, en caso de empate, el Presidente tendrá voto de calidad;
i) Los integrantes del Comité expresarán su voto aprobatorio o denegatorio;
j) Se deberá emitir un ACTA la cual deberá contener como mínimo la fecha, número, tipo de sesión, hora de inicio y de conclusión, quórum, descripción de cada uno de los asuntos e intervenciones de los miembros, los acuerdos tomados, así como las firmas de los integrantes, y
k) Los acuerdos tomados en las sesiones del COMITÉ DE EVALUACIÓN, deberán ser notificados a las instituciones registrales y/o catastrales por medio de la DGIMRC a través de la VENTANILLA ÚNICA, en un plazo máximo de diez días hábiles posteriores a la fecha en que se realice la sesión del COMITÉ DE EVALUACIÓN.
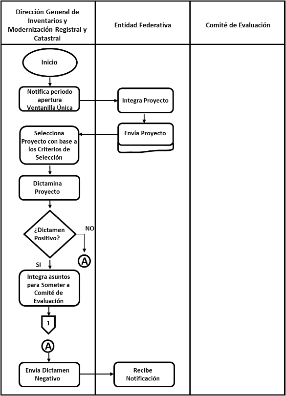
7. PROCEDIMIENTO DE SELECCIÓN DE PROYECTOS
7.1 Criterios de selección
Se atenderán solo los PROYECTOS de las instituciones registrales y/o catastrales, que cumplan con todos los requisitos de participación, dándose preferencia a aquellos que cumplan con los siguientes criterios:
a) Presenten un puntaje menor al 50% puntos en su índice de modernización de conformidad a la emisión del CERTIFICADO DE INFORMACIÓN ACTUALIZADA;
b) Se encuentren ubicadas en las entidades con proyectos estratégicos establecidos en el Plan Nacional de Desarrollo 2019-2024 del Gobierno Federal que tienen por objeto aumentar el bienestar social, económico, así como fortalecer la infraestructura urbana y garantizar la mejora de las condiciones de calidad de vida en zonas con mayores rezagos en desarrollo;
c) Presenten mayor rezago en conservación, digitalización e indexación del acervo registral y/o catastral; con base en la información proporcionada en el SIGIRC.
d) Contemplen mejores prácticas en materia de modernización y atiendan los principios de armonización y homologación registral y catastral;
e) Tengan suscritos convenios de colaboración en materia catastral con los Municipios de su Estado;
f) Tengan vigente el Convenio de Coordinación con la SEDATU, y que acredite fehacientemente la interoperabilidad e interconexión para compartir de manera permanente su información Registral y Catastral con la PNIRC y/o la DGIMRC;
g) Hagan uso de Plataformas Estatales de Gestión Registral y/o Catastral con el uso de tecnología de software libre y código abierto, permitiendo la armonización y homologación de los procesos, la estandarización de los datos y el intercambio e interoperabilidad oportuna y transparente de la información, entre los tres órdenes de gobierno o mejoren las funcionalidades de las ya existentes;
h) Acrediten continuidad en las acciones y aplicación de los PROYECTOS realizados en ejercicios fiscales anteriores; con base en la información proporcionada en el SIGIRC.
i) Describan y acrediten el beneficio que se obtendrá en la recaudación, derivado de la implementación de las actividades del PROYECTO; con base en la información proporcionada en el SIGIRC.
j) El proyecto beneficie a un mayor número de municipios o localidades urbanas;
k) Hayan ejecutado recursos propios para modernización en los ejercicios fiscales anteriores, y
l) En los últimos seis meses, la entidad federativa haya sufrido de desastres naturales mayores, que afecten el desarrollo económico de la entidad y se haya emitido por parte del Gobierno Federal la respectiva declaratoria.
m) Para las entidades federativas y municipios que presenten proyecto de continuidad en las acciones de modernización, esto es, que se hayan empleado para ello recursos federales o recursos propios en el ejercicio fiscal inmediato anterior, la aportación federal será hasta $7'000,000.00 (Siete millones de pesos 00/100 M.N.).
n) Para las entidades federativas y municipios que inicien acciones de modernización y que cuenten con un porcentaje menor al 40% en su índice de modernización; la aportación federal podrá ser de hasta $5'000,000.00 (Cinco millones de pesos 00/100 M.N.).
o) Para las entidades federativas y municipios que presenten un porcentaje mayor al 41% en su índice de modernización; la aportación federal podrá ser de hasta $4'000,000.00 (Cuatro millones de pesos 00/100 M.N.).
7.2 Requisitos de participación
Para efectos de ser considerados como posibles candidatos a los recursos y beneficios del Programa de Modernización las instituciones registrales y/o catastrales de las Entidades Federativas y/o Municipios deberán cumplir con los siguientes requisitos:
a) Carta de Manifestación para la adhesión al PROGRAMA y la adopción de los MODELOS, suscrita por el titular del poder ejecutivo de la entidad federativa; (para mayor referencia ver ANEXO 2).
b) PROYECTO elaborado en la aplicación web denominada "Guía para la integración de Proyectos Registrales y Catastrales", mismo que deberá estar apegado a los MODELOS;
c) El CERTIFICADO DE INFORMACIÓN ACTUALIZADA, se genera a través del Sistema de Información Registral y Catastral (SIGIRC), mismo que se obtendrá una vez que las instituciones registrales y/o catastrales hayan actualizado su diagnóstico del año en curso.
d) Carta de Suficiencia Presupuestal que acredite la existencia del recurso por la aportación que corresponda, expedida por parte de quien legalmente tenga facultades para hacerlo;
e) Oficio en el que la INSTITUCIÓN BENEFICIARIA se comprometa a no retirar los recursos a los que se refiere el inciso anterior, y que éstos serán destinados exclusivamente a la ejecución del PROYECTO;
f) Cédula del Registro Federal de Contribuyentes de la entidad federativa; o en su caso, del organismo público descentralizado o desconcentrado;
g) Tengan vigente Convenio de Coordinación con la SEDATU, respecto de la interoperabilidad e interconexión para compartir de manera permanente su información Registral y Catastral con la PNIRC;
h) Comprobante de domicilio fiscal actualizado de la entidad federativa, o en su caso, del organismo público descentralizado o desconcentrado;
i) Acreditar el cierre formal de PROYECTOS aprobados en los últimos seis ejercicios fiscales, con evidencia documentada de las mejoras a sus procesos registrales y/o catastrales en beneficio de la ciudadanía, haciéndolos más eficientes y eficaces, con menores tiempos de respuesta en sus trámites;
j) Nombramientos de los funcionarios que intervienen en la suscripción del Convenio de Coordinación que corresponda, así como copia de sus identificaciones oficiales, datos de teléfono y correo electrónico institucional;
k) Carta de manifestación bajo protesta de decir verdad expedida por el titular del Área Financiera que corresponda, donde se establezca que la Entidad Federativa no realizará aplicación de recursos para los mismos fines con financiamiento de Banco Nacional de Obras y Servicios Públicos o alguna otra instancia Federal, y
l) Para el caso de proyectos municipales de instituciones catastrales, deberán participar en coordinación con la entidad federativa a efecto de que los programas de modernización se realicen de manera unificada en todos los municipios, adjuntando los respectivos convenios vigentes debidamente firmados.
8. MECÁNICA OPERATIVA
8.1 Ejecución del Programa
La operación del PROGRAMA se regirá por la Ley Federal de Presupuesto y Responsabilidad Hacendaria, su Reglamento, la Ley General de Contabilidad Gubernamental, lo establecido en los presentes LINEAMIENTOS y por los Convenios de Coordinación, así como instrumentos jurídicos que se suscriban entre la SEDATU y las entidades federativas, apoyados con recursos públicos federales del PROGRAMA, por conducto de la DGIMRC, así como por las normas jurídicas aplicables, conforme a lo siguiente:
I. La DGIMRC hará del conocimiento a las entidades federativas, la fecha, hora de apertura y cierre de la VENTANILLA ÚNICA, a través de los medios electrónicos de que disponga y/o en la página electrónica http://rppc.sedatu.gob.mx:8081/dgimrc/ La hora que se señale, será de conformidad con el huso horario de la entidad federativa sede de la SEDATU en el presente ejercicio fiscal;
II. La DGIMRC abrirá la VENTANILLA ÚNICA, por uno o más periodos en el ejercicio fiscal, de conformidad con la disponibilidad de recursos presupuestales;
III. Las instituciones registrales o catastrales podrán solicitar a la DGIMRC que se brinde asesoría para la elaboración de los PROYECTOS;
IV. La institución registral o catastral interesada en obtener el apoyo que otorga el PROGRAMA, presentará a la DGIMRC, a través de la VENTANILLA ÚNICA, la documentación señalada en el numeral 7.2, durante el periodo que se encuentre cerrada la VENTANILLA ÚNICA, no se recibirán PROYECTOS;
V. La DGIMRC evaluará los PROYECTOS en apego a los MODELOS. Se entenderá que un PROYECTO se encuentra evaluado una vez que haya sido validado su contenido, calidad, viabilidad y completitud, emitiendo la ficha de evaluación correspondiente;
VI. Se celebrará la sesión del COMITÉ DE EVALUACIÓN en la que la DGIMRC presentará los PROYECTOS, para su consideración y en su caso aprobación de los mismos; debiendo notificar el ACUERDO de procedencia o improcedencia a la institución registral y/o catastral, en un plazo máximo de diez días hábiles posteriores a la fecha en que se realice la sesión del COMITÉ DE EVALUACIÓN;
VII. En caso de que el PROYECTO presentado sea rechazado, la institución registral y/o catastral correspondiente podrá presentar un nuevo PROYECTO, reiniciando el procedimiento establecido, en el periodo en el que la VENTANILLA ÚNICA se encuentre abierta para la recepción de PROYECTOS, debiendo tomar en cuenta las recomendaciones y observaciones que, en su caso, el COMITÉ DE EVALUACIÓN hubiere externado al respecto;
VIII. La INSTITUCIÓN BENEFICIARIA tendrá siete días hábiles, contados a partir de la notificación del ACUERDO correspondiente, para enviar a la DGIMRC, a través de la VENTANILLA ÚNICA, la siguiente documentación:
a) Oficio dirigido a la DGIMRC, indicando el número de la cuenta bancaria productiva específica en donde se depositará el recurso federal;
b) Copia de los documentos que acrediten la apertura y activación de la cuenta emitida por la institución financiera, en la que conste y sea legible la CLABE INTERBANCARIA;
c) Recibo provisional por el monto total de los recursos federales autorizados; y
d) Comprobante de la aportación estatal y oficio comprometiéndose a no retirar por ningún motivo los recursos, suscrita por el Secretario de Finanzas o su homólogo, o el titular de la Institución Beneficiaria.
IX. Se procederá a suscribir el Convenio de Coordinación que corresponda, dentro de los diez días hábiles a partir de la notificación del ACUERDO, el cual podrá ser signado por parte del Gobierno Federal por el Titular de la SEDATU y/o Titular de la SOTA y el Titular de la DGIMRC y, por la entidad federativa a través del Gobernador y/o el Titular de la dependencia a la cual esté adscrita la Institución Registral y/o Catastral, sea del Sector Central u Organismo Público Descentralizado o Desconcentrado.
Todos los Convenios de Coordinación deberán ser firmados por el Secretario de Finanzas o su homólogo y el Titular de la INSTITUCIÓN BENEFICIARIA.
Concluido el término señalado, y en el caso de que la INSTITUCIÓN BENEFICIARIA no presente la documentación requerida y el Convenio de Coordinación debidamente suscrito, el ACUERDO quedará sin efectos y la DGIMRC lo notificará a la Institución Beneficiaria en un plazo de tres días.
X. La DGIMRC gestionará la transferencia de los recursos federales ante la instancia correspondiente, para que se efectué el depósito en la cuenta productiva específica que para el caso se haya designado por la Secretaría de Hacienda y Crédito Público Estatal u homólogo, en cumplimiento a lo señalado en el artículo 69 de la Ley General de Contabilidad Gubernamental y al ACUERDO emitido por el COMITÉ DE EVALUACIÓN, una vez que se haya comprobado el cumplimiento de los requisitos enunciados en el numeral 8.1 fracciones VII y VIII de estos LINEAMIENTOS;
XI. La INSTITUCIÓN BENEFICIARIA enviará a la DGIMRC el recibo fiscal correspondiente, en un plazo no mayor a diez días hábiles a partir del día que se efectué el depósito en la cuenta productiva específica;
XII. En caso de considerarse necesario y con la justificación correspondiente, las INSTITUCIONES BENEFICIARIAS podrán solicitar en un plazo no mayor a diez días hábiles a partir del día que se efectué el depósito en la cuenta productiva específica, por escrito a la DGIMRC cambios a sus PROYECTOS aprobados, los cuales no podrán exceder el 10% del monto total del PROYECTO autorizado y las acciones deberán estar acordes a los componentes del mismo;
XIII. De ser autorizados los cambios, las INSTITUCIONES BENEFICIARIAS deberán actualizar el PROYECTO en la "Guía para la Integración de Proyectos Registrales y Catastrales", utilizando la E. FIRMA y remitiéndolo a la DGIMRC, a través de la VENTANILLA ÚNICA;
XIV. La DGIMRC llevará a cabo una reunión con las INSTITUCIONES BENEFICIARIAS para formalizar el inicio de actividades, en la cual se emitirán recomendaciones técnicas, jurídicas y administrativas para el desarrollo del PROYECTO, debiendo suscribirse una minuta de trabajo;
XV. La ejecución de las acciones a que se refieren estos LINEAMIENTOS, que sean financiadas con recursos federales, estarán a cargo de las INSTITUCIONES BENEFICIARIAS y será responsabilidad exclusiva de éstas, la contratación de los trabajos específicos aprobados dentro del PROYECTO, obligándose a cumplir con lo establecido en el artículo 26 de la Ley de Adquisiciones, Arrendamientos y Servicios del Sector Público, debiendo conservar los expedientes de las empresas ganadoras de los Procesos de Contratación, para efecto de entregarlas a la DGIMRC en el momento que le sean requeridos;
XVI. Las INSTITUCIONES BENEFICIARIAS realizarán las contrataciones correspondientes, por lo que hace al monto total del PROYECTO, dentro de los 90 días naturales posteriores a partir de la transferencia de los recursos federales. En las contrataciones correspondientes las INSTITUCIONES BENEFICIARIAS deberán comprometerse a realizar cada uno de los pagos, en la proporción establecida en el apartado 7. RESUMEN FINANCIERO, contenido en el PROYECTO;
XVII. En caso de que la ministración de los recursos fuera posterior al 01 de octubre del ejercicio fiscal correspondiente, la INSTITUCIÓN BENEFICIARIA deberá efectuar las contrataciones respectivas a más tardar el 31 de diciembre del presente ejercicio fiscal;
XVIII. Los recursos públicos federales transferidos por la SEDATU a las INSTITUCIONES BENEFICIARIAS, en el marco del PROGRAMA, que por cualquier motivo no hayan sido comprometidos al 31 de diciembre, así como los rendimientos financieros, deberán ser reintegrados a la TESOFE, dentro de los 15 días naturales siguientes al cierre del ejercicio fiscal correspondiente, de conformidad con el artículo 17 de la Ley de Disciplina Financiera de las Entidades Federativas y los Municipios; en relación con el artículo 4, fracciones XIV, XV, XVI y XVII de la Ley General de Contabilidad Gubernamental, a lo dispuesto en el artículo 54 de la Ley Federal de Presupuesto y Responsabilidad Hacendaria y 224 de su Reglamento;
XIX. Las INSTITUCIONES BENEFICIARIAS documentarán e informarán trimestralmente a la DGIMRC, los avances tecnológicos, físicos y financieros que se vayan generando en el desarrollo del PROYECTO a través del SIGIRC, debiendo remitir a la DGIMRC los documentos comprobatorios del ejercicio del gasto para su seguimiento y supervisión;
 
XX. Las INSTITUCIONES BENEFICIARIAS enviarán a la DGIMRC de manera mensual, el estado de cuenta bancario de la cuenta productiva específica en donde se depositen los recursos federales;
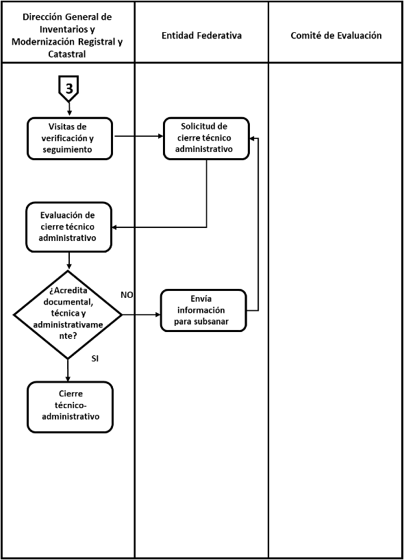
XXI. La DGIMRC dará seguimiento a la implementación del PROYECTO, a través de reuniones virtuales y/o visitas, informando mediante oficio las fechas programadas a las INSTITUCIONES BENEFICIARIAS, quienes darán acceso a sus instalaciones y sistemas informáticos, al personal designado por la DGIMRC, para constatar el avance físico y técnico de las actividades programadas en su PROYECTO, mediante evidencia fotográfica o de video, resguardándola bajo su más estricta responsabilidad conforme a la Ley General de Transparencia y Acceso a la Información Pública y a la Ley General de Protección de Datos Personales en Posesión de Sujetos Obligados;
XXII. Las INSTITUCIONES BENEFICIARIAS deberán obtener el CERTIFICADO DE CONCLUSIÓN DE PROYECTO a través del SIGIRC, de manera previa a la solicitud que realicen a la DGIMRC para el cierre administrativo del proyecto, y
XXIII. La DGIMRC determinará el cierre Técnico-Administrativo del PROYECTO, una vez que las INSTITUCIONES BENEFICIARIAS hayan acreditado documentalmente a la DGIMRC la ejecución total del PROYECTO, asimismo se tendrá integrado en su totalidad el EXPEDIENTE TÉCNICO.
9. DERECHOS Y OBLIGACIONES
9.1 Por la DGIMRC
a) Administrar la VENTANILLA ÚNICA establecida en el apartado 5.2;
b) Recibir los PROYECTOS, así como la documentación establecida en los presentes LINEAMIENTOS, por parte de las Instituciones Registrales y/o Catastrales, a través de la VENTANILLA ÚNICA;
c) Evaluar los PROYECTOS en apego a los MODELOS y emitir el documento correspondiente;
d) Brindar ASESORÍA TÉCNICA a las instituciones registrales y/o catastrales con el objeto de aclarar dudas y ampliar la información sobre el PROGRAMA; así como en la elaboración de sus proyectos de modernización registral y/o catastral, mediante acciones de mejora que se consideren convenientes para el cumplimiento del objetivo del programa en alineación a los componentes de los MODELOS.
e) Someter ante el COMITÉ DE EVALUACIÓN para su ACUERDO respectivo, los PROYECTOS evaluados como viables, así como informar sobre aquellos que no lo fueron;
f) Verificar que las INSTITUCIONES BENEFICIARIAS aporten los recursos estatales a su PROYECTO, en la proporción y términos aprobados por el COMITÉ DE EVALUACIÓN;
g) Solicitar la publicación del CONVENIO DE COORDINACIÓN o modificaciones al mismo, en el Diario Oficial de la Federación, de conformidad con lo dispuesto en el artículo 36 de la Ley de Planeación;
h) Evaluar y, en su caso, autorizar propuestas que presenten las INSTITUCIONES BENEFICIARIAS para la utilización de ECONOMÍAS generadas en sus contrataciones;
i) Autorizar en caso de ser necesario y con la justificación correspondiente, modificaciones a los PROYECTOS aprobados;
j) Dar seguimiento a la documentación e información sobre los resultados del manejo, la administración y la aplicación de los recursos públicos federales asignados a las entidades federativas incorporadas al PROGRAMA, los cuales deberán apegarse a la normatividad presupuestal federal vigente y cumplir con los principios de legalidad, honestidad, eficiencia, eficacia, economía, racionalidad, austeridad, transparencia, control y rendición de cuentas;
k) Solicitar a las INSTITUCIONES BENEFICIARIAS, cualquier documentación relacionada con sus PROYECTOS que se requiera para dar debido cumplimiento a sus funciones;
l) Llevar a cabo acciones de control, seguimiento y supervisión de los PROYECTOS de las INSTITUCIONES BENEFICIARIAS, para verificar el avance de los mismos;
m) Recomendar medidas preventivas y correctivas relacionadas con la ejecución de los PROYECTOS;
n) Mantener en todo momento actualizada la información del SIGIRC, en el Módulo de Control y Seguimiento, así como verificar la carga de la información realizada por las INSTITUCIONES BENEFICIARIAS;
o) Recibir y administrar la información registral y catastral resultante de los PROYECTOS y generada por las INSTITUCIONES BENEFICIARIAS, para mantener actualizada la PNIRC;
p) Integrar el padrón de beneficiarios, en los términos que establece la normatividad federal aplicable;
q) Incorporar en el SIGIRC la información que permita dar cuenta de los avances de modernización de las instituciones en donde se implementan proyectos;
r) Resolver sobre la interpretación de los presentes LINEAMIENTOS y los casos no previstos, y
s) Las demás funciones que el Reglamento Interior de la SEDATU establezca, así como los LINEAMIENTOS o la normatividad aplicable que le otorguen o vinculen a sus atribuciones.
9.2 Por las Instituciones Beneficiarias
a) Mantener en todo momento actualizada la información del SIGIRC, para determinar el grado de modernización de la Institución Registral y/o Catastral, que permitan aportar datos estratégicos que generen indicadores de interés nacional, respecto a la eficacia de los procesos registrales y catastrales;
b) Solicitar asesoría a la DGIMRC, para la elaboración, seguimiento y ejecución de su PROYECTO;
c) Recibir por parte de la DGIMRC, información sobre el estado que guardan las gestiones que hubieran realizado ante la misma;
d) Acudir ante el COMITÉ DE EVALUACIÓN, con el fin de presentar su PROYECTO o aclarar algún punto de éste ante los integrantes del COMITÉ DE EVALUACIÓN;
e) En caso de ser aprobado su PROYECTO, recibir los recursos federales conforme a las disposiciones de los presentes LINEAMIENTOS y de la demás normatividad aplicable;
f) Atender en un plazo no mayor de tres días hábiles contados a partir del día siguiente a la notificación correspondiente, las observaciones emitidas por parte de los integrantes del COMITÉ DE EVALUACIÓN, para lo cual deberán ingresar a la "Guía para la Integración de Proyectos Registrales y Catastrales" para generar la versión final del PROYECTO, haciendo uso de la E. FIRMA; al concluir deberán notificarlo a la DGIMRC;
g) Enviar a la DGIMRC el recibo fiscal oficial del total de los recursos federales recibidos, en la cuenta productiva específica señalada;
h) Comprometer el monto total del PROYECTO, dentro de los 90 días naturales posteriores a la transferencia de la aportación federal. Si la ministración fuera posterior al primero de octubre del ejercicio fiscal correspondiente, se deberán comprometer los recursos federales y estatales del PROYECTO a más tardar el 31 de diciembre;
i) Solicitar por escrito a la DGIMRC, autorización para la aplicación de cualquier economía en los recursos que se pretendan utilizar en el desarrollo del PROYECTO aprobado en un plazo no mayor a 60 días naturales a partir de la transferencia del recurso federal, debiendo observar en todo momento no contravenir lo dispuesto por el último párrafo del artículo 54 de la Ley Federal de Presupuesto y Responsabilidad Hacendaria;
j) A partir de la entrega del subsidio, deberá documentar e informar trimestralmente a la DGIMRC, los avances técnicos, físicos y financieros que se deriven de la ejecución del PROYECTO, detallando los productos o servicios que se generen, realizando la carga de la documentación comprobatoria en el SIGIRC;
k) Entregar a la DGIMRC la información y los datos que con motivo del desarrollo e implementación de su PROYECTO se generen cuando así se requiera, en los formatos que defina la DGIMRC;
l) Entregar a la DGIMRC la información que acredite el avance real del PROYECTO, de conformidad con las contrataciones realizadas en el Módulo de ENTREGABLES del SIGIRC, así como permitir la total verificación de los trabajos realizados;
m) Brindar acceso al personal de la DGIMRC, a sus instalaciones, sistemas informáticos y revisión de
procesos registrales y/o catastrales, con el fin de verificar la realización de las actividades comprometidas en su PROYECTO;
n) Garantizar que en las reuniones y/o visitas que realice la DGIMRC, con motivo de su PROYECTO, participe personal con atribuciones para suscribir los documentos que se deriven, sean informes o minutas de inicio de actividades, de seguimiento o de cierre;
o) Reintegrar a la TESOFE los recursos públicos federales no comprometidos y los rendimientos financieros generados, en los términos de la normatividad aplicable. Solicitando a la DGIMRC mediante escrito, la expedición de una línea de captura por el monto del recurso federal no comprometido;
p) Entregar trimestralmente al Ejecutivo Federal, por conducto de la Secretaría de Hacienda y Crédito Público, la información relacionada con los recursos presupuestarios federales transferidos, en el formato que para tal efecto emitió y publicó la dependencia señalada, en el Diario Oficial de la Federación del 31 de enero de 2007, o en el formato que le sustituya; conforme a lo establecido en el artículo 48 de la Ley de Coordinación Fiscal y el correspondiente al Presupuesto de Egresos de la Federación para el ejercicio fiscal vigente, lo que deberá hacer del conocimiento de la DGIMRC;
De manera adicional, la DGIMRC establecerá en el SIGIRC los elementos de información que considera el formato publicado en el Diario Oficial de la Federación del 31 de enero de 2007, con la finalidad de que se brinde la información relacionada con la citada obligación, sin perjuicio del cumplimiento previsto en el artículo 48 de la Ley de Coordinación Fiscal.
q) Proporcionar de manera trimestral, a través del Módulo del SIGIRC, la información referente a los informes contemplados por el artículo 75 de la Ley Federal de Presupuesto y Responsabilidad Hacendaria vigente, sin perjuicio del cumplimiento de rendir dichos informes ante las autoridades competentes;
r) Cumplir con las demás obligaciones de registro, contabilidad, reporte, información y publicidad que les resulten aplicables por el manejo de recursos públicos federales, estatales o municipales involucrados en el PROGRAMA, destacando la información que, conforme con sus propias disposiciones, tengan que proporcionar a los congresos locales o equivalente y a la sociedad, sobre la aplicación, ejercicio y resultados de los recursos federales transferidos como consecuencia del PROGRAMA, en términos de lo dispuesto por el artículo 226 del Reglamento de la Ley Federal de Presupuesto y Responsabilidad Hacendaria, y
s) Observar en todo momento lo que al efecto disponen la Ley Federal de Presupuesto y Responsabilidad Hacendaria y su Reglamento, la Ley de Obras Públicas y Servicios Relacionados con las Mismas y su Reglamento, la Ley de Adquisiciones, Arrendamientos y Servicios del Sector Público y su Reglamento, el Decreto de Presupuesto de Egresos de la Federación del ejercicio fiscal correspondiente, los LINEAMIENTOS y demás normatividad federal aplicable, así como los convenios y/o instrumentos jurídicos que suscriban conforme al PROGRAMA.
10. SANCIONES
Las conductas que impliquen responsabilidades administrativas, civiles y penales derivadas de afectaciones a la Hacienda Pública Federal, en que incurran los servidores públicos, federales o locales, serán determinadas y sancionadas en términos de la Ley General de Responsabilidades Administrativas y demás disposiciones aplicables, en términos del Título Cuarto de la Constitución Política de los Estados Unidos Mexicanos.
De presentarse, por parte de la Institución Beneficiaria, incumplimiento, mal uso, disposición o aplicación de los recursos federales distinta a la establecida en el Convenio de Coordinación firmado entre las partes. La DGIMRC a través de su Dirección de Asesoría Jurídica, emitirá DICTAMEN NORMATIVO y se dará vista a la Unidad de Asuntos Jurídicos, la cual determinará las acciones a seguir.
En caso de incumplimiento por parte de los proveedores contratados por la entidad federativa, se harán constar ante Notario Público los hechos y se harán efectivas las penas convencionales o las fianzas que correspondan, notificando a la DGIMRC de forma inmediata de la situación mediante oficio enviado por VENTANILLA ÚNICA.
11. FISCALIZACIÓN
La INSTITUCIÓN BENEFICIARIA deberá entregar la documentación comprobatoria y la información adicional que sea requerida a las entidades federativas, por las Secretarías de Hacienda y Crédito Público y de la Función Pública, en términos de lo establecido por la fracción VI del artículo 224 del Reglamento de la Ley Federal de Presupuesto y Responsabilidad Hacendaria, así como a la Auditoría Superior de la Federación, en el ámbito de sus respectivas competencias y que se relacione con la ejecución de su PROYECTO.
Las entidades federativas darán cumplimiento a lo establecido en las fracciones XI y XII del artículo 82 de la Ley Federal de Presupuesto y Responsabilidad Hacendaria, destinando un monto equivalente al uno al millar, del monto total de los recursos federales que se les transfieran, para su fiscalización, a favor de la Auditoría Superior de la Federación o en caso de contar con el acuerdo respectivo, al órgano técnico de fiscalización de la legislatura de la propia entidad federativa, según sea el caso para su fiscalización.
12. EVALUACIONES
12.1 Evaluación Interna a través de la Matriz de Indicadores para Resultados MIR
La Unidad Responsable del Programa definirá y actualizará la Matriz de Indicadores para Resultados (MIR), de conformidad con el Sistema de Evaluación del Desempeño, con base en la metodología y normatividad vigente en la materia que emitan la SHCP y el CONEVAL. La Unidad Responsable podrá solicitar asistencia técnica y acompañamiento a la UPDI y a la Dirección General de Programación y Presupuesto (DGPP), conforme a la "Ruta de trabajo para la mejora continua de los Instrumentos de Seguimiento del Desempeño", establecida con base en los artículos 11, fracción XV, 13, fracción XI y 26, fracción XVI, del Reglamento Interior de la SEDATU.
La Unidad Responsable del Programa reportará en el Portal Aplicativo de la Secretaría de Hacienda y Crédito Público (PASH), los avances respecto a las metas establecidas en la MIR 2023 del Programa, conforme a la periodicidad correspondiente, para su revisión y en su caso, validación de parte de la DGPP, en cumplimiento al artículo 26 fracción XVI del Reglamento Interior de la SEDATU y lo dispuesto por la Unidad de Evaluación del Desempeño de la SHCP.
La Unidad Responsable del Programa asegurará el resguardo de la información utilizada para la medición de avances y ajustes de metas, así como las memorias y procedimientos de cálculo como parte del respaldo de la información registrada.
12.2 Evaluación Externa
Conforme a lo establecido en el artículo 78 de la Ley Federal de Presupuesto y Responsabilidad Hacendaria, y con el objeto de orientar la gestión del programa al logro de resultados para mejorar las condiciones de vida de la población beneficiaria, así como para fortalecer la rendición de cuentas y la transparencia en el ejercicio de los recursos, se realizarán evaluaciones externas a los Programas presupuestarios de acuerdo con la consistencia de su trayectoria y el horizonte de su operación. Lo anterior, con base en los Lineamientos generales para la evaluación de los Programas Federales de la Administración Pública Federal publicados en el Diario Oficial de la Federación el 30 de marzo de 2007, y en atención con lo establecido en el PAE que emita el CONEVAL y la SHCP, salvo la disponibilidad presupuestaria, evaluación que en todo caso podrá reprogramarse hasta en tanto se cuente con la disponibilidad del recurso, previa autorización de la prórroga por parte de la instancia competente.
Adicionalmente a las evaluaciones establecidas en el PAE, la UPDI podrá realizar las evaluaciones en su carácter de Área de Evaluación y en coordinación con la Unidad Responsable del programa, conforme a sus atribuciones correspondientes. Asimismo, se coordinará con el CONEVAL y la SHCP en el ámbito de su competencia para el buen desarrollo de todas las etapas del proceso de evaluación.
La UPDI presentará los resultados de las evaluaciones externas de acuerdo con los plazos y términos previstos en la normatividad aplicable, los difundirá a través de la página de internet de la SEDATU y coordinará en conjunto con la Unidad Responsable del Programa la clasificación y seguimiento de los Aspectos Susceptibles de Mejora.
La DGIMRC definirá y actualizará la Matriz de Indicadores para Resultados (MIR), de conformidad con el Sistema de Evaluación del Desempeño, con base en la metodología y normatividad vigente en la materia que emitan la SHCP y el CONEVAL. Para este efecto, por medio de correo electrónico, la DGIMRC podrá solicitar apoyo técnico a la UPDI, con base en lo establecido en el artículo 13, fracción XI del Reglamento Interior de la SEDATU.
La información correspondiente a la MIR del ejercicio fiscal actual será reportada por la DGIMRC en el Portal Aplicativo de la Secretaría de Hacienda (PASH), para su revisión y en su caso, validación de la Dirección General de Programación y Presupuesto de la SEDATU, en atención al artículo 26, fracción XVI del Reglamento Interior de la SEDATU, y la Unidad de Evaluación del Desempeño (UED) de la SHCP.
13. TRANSPARENCIA
13.1 Rendición de cuentas
Para garantizar la transparencia en el ejercicio de los recursos, la Unidad Responsable del Programa deberá dar difusión al Programa a nivel nacional, promoviendo acciones institucionales a nivel central, con las autoridades estatales y municipales, a través de la página electrónica de la SEDATU http://www.gob.mx/sedatu.
La Unidad Responsable del Programa proporcionará a la UPDI información que pueda ser sujeta a publicarse en Datos Abiertos, mediante mecanismos de Transparencia Proactiva, o a través de la Plataforma Nacional de Transparencia (SIPOT) para dar cumplimiento a los Lineamientos Técnicos Generales para la Publicación, Homologación y Estandarización de la Información de las Obligaciones establecidas en el Título Quinto y en la Fracción IV del Artículo 31 de la Ley General de Transparencia y Acceso a la Información Pública y los Lineamientos para determinar los catálogos y publicación de información de interés público; y para la emisión y evaluación de políticas de transparencia proactiva.
En cumplimiento a lo establecido en las Bases de Colaboración del Programa Nacional de Combate a la Corrupción y a la Impunidad y Mejora de la Gestión Pública 2020-2024, la Unidad Responsable del Programa reportará de manera trimestral los avances en el Comité de Control y Desarrollo Institucional.
13.2 Contraloría Social
Se reconoce a la Contraloría Social como el mecanismo de las personas beneficiarias, de manera organizada, independiente, voluntaria y honorifica, para verificar el cumplimiento de las metas y la correcta aplicación de los recursos públicos asignados a los programas federales, de conformidad con los artículos 69, 70 y 71 de la Ley General de Desarrollo Social; 67, 68, 69 y 70 de su Reglamento.
En materia de Contraloría Social, este programa federal se encuentra sujeto a los lineamientos y Estrategias Marcos vigentes emitidos por la Secretaría de la Función Pública, así como a los documentos normativos (Esquema, Guía Operativa y Programa Anual de Trabajo de Contraloría Social) validados por dicha dependencia, mismos que integran la Estrategia de Contraloría Social.
Para el registro de los Comités de Contraloría Social, deberá presentarse un escrito libre ante la Unidad Responsable o Entidad de la Administración Pública Federal a cargo del programa, en el que se especifique, como mínimo, el nombre del programa, el ejercicio fiscal que se trate, su representación y domicilio legal, así como los mecanismos e instrumentos que se utilizarán para el ejercicio de sus funciones.
La Unidad Responsable del Programa federal establecerá a través de sus Oficinas de Representación Federal y/o Instancias Ejecutoras, el mecanismo mediante el cual reconocerá la constitución de los Comités de Contraloría Social y hará el correspondiente registro en el Sistema Informático de Contraloría Social en un plazo no mayor a 15 días hábiles a partir de su conformación, Asimismo, brindará a éstos la información pública necesaria para llevar a cabo sus actividades, así como asesoría, capacitación y orientación sobre los medios para presentar quejas y denuncias.
La Secretaría de la Función Pública, brindará orientación en materia a través del correo electrónico: contraloriasocial@funcionpublica.gob.mx.
La Unidad Responsable del programa federal podrá promover e implementar los mecanismos de participación ciudadana en la prevención y el combate a la corrupción impulsados por la Secretaría de la Función Pública, por medio del uso de herramientas digitales, que faciliten a las personas beneficiarias y la ciudadanía en general, la posibilidad de incidir en dicha materia.
13.3 Integración de padrones de beneficiarios
La DGIMRC elaborará, administrará e integrará el Padrón de Beneficiarios del Programa, con el fin de reportar el monto total de los subsidios o apoyos otorgados por el Programa con cargo al presupuesto autorizado, así como el avance en el ejercicio del subsidio o apoyo comprometido, apegándose a lo establecido por la SFP en el Manual de Operación del Sistema Integral de Información de Padrones de Programas Gubernamentales; dicha información será remitida de manera trimestral a la UPDI.
Las claves y nombres geográficos de entidades federativas, municipios y localidades registradas en el Padrón de Beneficiarios del PROGRAMA, deberán corresponder a las establecidas en el Catálogo Único de Claves de Áreas Geoestadísticas Estatales, Municipales y Localidades vigente publicado por el INEGI, para lo cual se utilizará la versión que dicho Instituto publique al mes de enero del año en curso. El catálogo podrá ser consultado a través de la página de internet: https://www.inegi.org.mx/app/ageeml/
Para realizar aclaraciones de las localidades que "in situ" no existan o difieran en la ubicación geográfica, claves o nombres geográficos a los registrados en el Catálogo, las personas interesadas deberán considerar el procedimiento de actualización permanente del catálogo, mismo que podrá consultarse en el portal del INEGI.
El domicilio geográfico para la integración de los padrones, deberá registrarse por el modelo de estructura de datos establecido en la Norma Técnica sobre Domicilios Geográficos vigente emitida por el INEGI, misma que podrá ser consultada a través de: https://www.dof.gob.mx/nota_detalle.php?codigo=5167223&fecha=12/11/2010#gsc.tab=0
13.4 Derechos Humanos
Las personas servidoras públicas deben promover, respetar, proteger y garantizar los derechos humanos de todas las personas relacionadas con la operación del PROGRAMA, especialmente de aquellas que se encuentran en situación de vulnerabilidad, de conformidad con los principios de universalidad, interdependencia, indivisibilidad y progresividad.
En cumplimiento a los derechos de igualdad y no discriminación, se brindará en todo momento un trato digno y de respeto a toda la población, reconociendo y garantizando el derecho de los pueblos y las comunidades indígenas a la libre determinación y autonomía para decidir lo establecido en el artículo 2° constitucional de conformidad a las leyes, normas y los instrumentos internacionales vigentes en la materia.
Los presentes LINEAMIENTOS deberán interpretarse en apego con la Constitución Política de los Estados Unidos Mexicanos (CPEUM) y los Tratados Internacionales firmados y ratificados por el Estado Mexicano en materia de Derechos Humanos, favoreciendo en todo tiempo la perspectiva de género y la protección más amplia para las personas, en armonía con la cobertura, disposición presupuestal, requisitos de elegibilidad, objetivos y metas del programa.
13.5 Protección de recursos en época electoral y combate a la corrupción
En la operación y ejecución de los recursos federales y proyectos sujetos a los presentes LINEAMIENTOS, se deberán observar y atender las disposiciones establecidas en la normatividad vigente en materia de combate a la corrupción y de protección de recursos en época electoral.
Asimismo, durante los procesos electorales federales, estatales o municipales, deberá cumplirse con las determinaciones de la Estrategia de Protección de Recursos en Época Electoral, que emita el Comité Preventivo Central, con la finalidad de evitar el uso de recursos públicos y de programas sociales con fines particulares, partidistas y/o político-electorales.
TRANSITORIO
ÚNICO. Se derogan los LINEAMIENTOS del Programa de Modernización de los Registros Públicos de la Propiedad y Catastros, expedidos el 18 de enero de 2022, publicados en el Diario Oficial de la Federación el 15 de marzo del mismo año.
Ciudad de México, a 14 de febrero de 2023.- Secretario de Desarrollo Agrario, Territorial y Urbano, Román Guillermo Meyer Falcón.- Rúbrica.
ANEXOS
Anexo 1. Flujograma del proceso de selección
Anexo 2. Carta de manifestación para la adhesión al Programa
Anexo 3. Guía para la integración de Proyectos Registrales y Catastrales
Anexo 4. Formato de ficha técnica del proyecto
Anexo 5. Alineación a los componentes de los MODELOS
Anexo 6. Carta de suficiencia presupuestal
Anexo 7. Solicitud de asesoría técnica a la DGIMRC
Anexo 8. Solicitud de autorización de modificación al Proyecto
ANEXOS
Anexo 1. Flujograma del proceso de selección.

 


 

Anexo 2. Carta de manifestación para la adhesión al Programa.

 
 
 
Anexo 3. Guía para la integración de Proyectos Registrales y Catastrales.



 



 



 



 

 
 
Anexo 4. Formato de ficha técnica del proyecto.

 

Anexo 5. Alineación a los componentes de los MODELOS.
http://rppc.sedatu.gob.mx:8081/dgimrc/

 

Anexo 6. Carta de suficiencia presupuestal.

Anexo 7. Solicitud de Asesoría
 

Anexo 8. Solicitud de autorización de modificación al Proyecto

______________________________