ACUERDO por el que se dan a conocer las Reglas de Operación del Programa de Fomento a la Agricultura, Ganadería, Pesca y Acuicultura, para el ejercicio fiscal 2023.
Al margen un sello con el Escudo Nacional, que dice: Estados Unidos Mexicanos.- AGRICULTURA.- Secretaría de Agricultura y Desarrollo Rural.
VÍCTOR MANUEL VILLALOBOS ARÁMBULA, Secretario de Agricultura y Desarrollo Rural, con fundamento en los artículos 25, 26 apartado A, 27, fracción XX y 28, párrafo decimotercero de la Constitución Política de los Estados Unidos Mexicanos; 9, 12, 17, 23, 26 y 35 de la Ley Orgánica de la Administración Pública Federal; 4 de la Ley Federal de Procedimiento Administrativo; 1, 9, 12, 13, 33, 34, 35, 37, 38 y 39 de la Ley de Planeación; 75 y 77 de la Ley Federal de Presupuesto y Responsabilidad Hacendaria y 176 de su Reglamento; 1, 7, 8, 32, 53, 54, 55, 56, 58, 59, 60, 61, 72, 79 primer párrafo, 80, 86, 87, 89, 90, 104, 140, 143, 164, 178, 190 fracción I y 191 de la Ley de Desarrollo Rural Sustentable; 2, 6, 7, 8 y 17 de la Ley General de Pesca y Acuacultura Sustentables; 1, 2, 3, fracciones II, III, IV, VII, X, XII, y XIII, 5 y 7 de la Ley para Impulsar el Incremento Sostenido de la Productividad y la Competitividad de la Economía Nacional; 1, 68, 69 fracción IX inciso a) y 70 fracciones I, XV, XIX, XX, XXVI y XXXVIII de la Ley General de Transparencia y Acceso a la Información Pública; 68 y 69 fracción IX inciso a) de la Ley Federal de Transparencia y Accesos a la Información Pública; 3, fracciones XII y XXI, 21, 27, 28 y 31 y los Anexos 10, 11, 13, 16, 25 y 26 del Decreto de Presupuesto de Egresos de la Federación para el Ejercicio Fiscal 2023; y, 1°, 2°, inciso A, fracción IV, inciso B, fracciones II, III, IV y V e inciso C; 3°., 5°, fracción XV, 11, 12, 13, 14, 19, 25 y 52 del Reglamento Interior de la Secretaría de Agricultura y Desarrollo Rural.
CONSIDERANDO
Que el Artículo 25 de la Constitución Política de los Estados Unidos Mexicanos establece que corresponde al Estado la rectoría del desarrollo nacional para garantizar que éste sea integral y sustentable, que fortalezca la Soberanía de la Nación y su régimen democrático y que, mediante la competitividad, el fomento del crecimiento económico y el empleo y una más justa distribución del ingreso y la riqueza, permita el pleno ejercicio de la libertad y la dignidad de los individuos, grupos y clases sociales.
Que el Artículo 26 en su apartado "A" de la referida Constitución, establece que el Estado organizará un sistema de planeación democrática del desarrollo nacional que imprima solidez, dinamismo, competitividad, permanencia y equidad al crecimiento de la economía para la independencia y la democratización política, social y cultural de la nación.
En el mismo sentido, el artículo 27, fracción XX de la citada Constitución, hace mención a que el Estado promoverá las condiciones para el desarrollo rural integral, con el propósito de generar empleo y garantizar a la población campesina el bienestar y su participación en el desarrollo nacional, y fomentará la actividad agropecuaria para el óptimo uso de la tierra con insumos, créditos, servicios de capacitación y asistencia técnica.
Que la Ley de Desarrollo Rural Sustentable establece que el Estado, a través del Gobierno Federal impulsará políticas, acciones y programas en el medio rural que serán considerados prioritarios para el desarrollo del país y que estarán orientados a corregir disparidades de desarrollo regional a través de la atención diferenciada a las regiones de mayor rezago, mediante una acción integral que impulse su transformación y la reconversión productiva y económica, con un enfoque productivo de desarrollo rural sustentable; además de contribuir a la soberanía y seguridad alimentaria de la nación mediante el impulso de la producción agropecuaria del país.
El artículo 17 de la Ley General de Pesca y Acuacultura Sustentables establece los principios para la formulación y conducción de la Política Nacional de Pesca y Acuacultura Sustentables; entre ellos, que el Estado Mexicano reconoce que la pesca y la acuacultura son actividades que fortalecen la soberanía alimentaria y territorial de la nación, que son asuntos de seguridad nacional y son prioridad para la planeación nacional del desarrollo y la gestión integral de los recursos pesqueros y acuícolas;
Que el Plan Nacional de Desarrollo 2019-2024 (PND), en el Eje III Economía, establece como una de sus prioridades la Autosuficiencia Alimentaria y el Rescate al Campo, a efecto de que la producción agropecuaria y acuícola pesquera en general alcance niveles históricos y la balanza comercial del sector agroalimentario sea superavitaria.
Que el Programa Sectorial de Agricultura y Desarrollo Rural 2020-2024, establece tres estrategias congruentes al PND, orientadas a la nueva política agroalimentaria y que están relacionada con lograr la autosuficiencia alimentaria, a través del aumento de la producción y la productividad agropecuaria y acuícola pesquera, contribuir al bienestar de la población rural mediante la inclusión de los productores históricamente excluidos e incrementar las prácticas de producción sostenible en el sector agropecuario y acuícola pesquero frente a los riesgos agroclimáticos.
Lo anterior en virtud de que la participación de estos productos en la producción nacional, en el consumo nacional de alimentos tuvo una caída significativa entre 2013 y 2018, pasando de 82.8% a 77.8%, tal como lo señala el Programa Sectorial de Agricultura y Desarrollo Rural 2020-2024.
Que para poner fin al hambre, lograr la seguridad alimentaria, la mejora de la nutrición y promover la agricultura sostenible, conforme al Objetivo 2 de los Objetivos de Desarrollo Sostenible de la Agenda 2030 aprobada por la Organización de la Naciones Unidas, el Programa establece el apoyo a los productores agrícolas, ganaderos, pesqueros y acuicultores quienes estarán en condiciones de incrementar su productividad.
Que los objetivos prioritarios del Programa Nacional de Combate a la Corrupción y a la Impunidad, y de Mejora de la Gestión Pública 2019-2024 son: 1) Combatir frontalmente las causas y efectos de la corrupción, 2) Combatir los niveles de impunidad administrativa en el Gobierno Federal, 3) Promover la eficiencia y eficacia de la gestión pública, 4) Promover la profesionalización y la gestión eficiente de los recursos humanos de la Administración Pública Federal y 5) Promover el uso eficiente y responsable de los bienes del Estado Mexicano.
De las 4,650,783 Unidades de Producción que el INEGI estima en la Encuesta Nacional Agropecuaria 2019 para las actividades agrícolas, pecuarias, pesqueras y acuícolas, mientras que la población potencial representa alrededor del 80% de estas Unidades de Producción que son de pequeña y mediana escala.
Este programa atenderá el problema público de baja productividad en los subsectores agrícola, pecuario, pesquero y acuícola y estará orientado a mejorar las condiciones de igualdad y bienestar para su desarrollo principalmente en el Sur Sureste, tal como se establece en el capítulo III. Economía del PND 2019-2024, donde se plantea detonar el crecimiento de esa región que ha quedado rezagada con respecto al Norte del País, impulsando preferentemente los productos estratégicos para la alimentación y autosuficiencia alimentaria del país, maíz, frijol, arroz, trigo panificable y leche, y así como otras cadenas agroalimentarias importantes para el país por su relevancia social, contribución al medio ambiente como café y caña y por otro lado el grupo de oleaginosas y forrajes por su optimización del recurso agua y ciclos agrícolas cortos.
Que para dar cumplimiento y en apoyo al DECRETO por el que se declaran acciones extraordinarias en las regiones afectadas de todo el territorio nacional en materia de salubridad general para combatir la enfermedad grave de atención prioritaria generada por el virus SARS-CoV2 (COVID-19) publicado en el Diario Oficial de la Federación (DOF) el 27 de marzo de 2020, todos los apoyos otorgados por el presente Programa se otorgarán de manera directa a los beneficiarios, con todas las facilidades necesarias para evitar aglomeraciones y resguardando en todo momento su salud y bienestar.
Por lo antes expuesto, he tenido a bien expedir el siguiente:
ACUERDO POR EL QUE SE DAN A CONOCER LAS REGLAS DE OPERACIÓN DEL PROGRAMA DE
FOMENTO A LA AGRICULTURA, GANADERÍA, PESCA Y ACUICULTURA PARA EL EJERCICIO 2023
CONTENIDO
Título I. Disposiciones Generales del Programa.
Artículo 1. Objeto del Acuerdo.
Artículo 2. Glosario de Términos y Acrónimos.
Artículo 3. Objetivo General.
Artículo 4. Cobertura General.
Artículo 5. Población Objetivo General.
Artículo 6. Proyectos Estratégicos.
Título II. Operación del Programa.
Capítulo I. Operación del Componente Fomento a la Agricultura.
Artículo 7. Objetivo Específico.
Artículo 8. Cobertura Particular.
Artículo 9. Población Objetivo Particular.
Artículo 10. Instancias Participantes.
Artículo 11. Criterios de Elegibilidad y Requisitos.
Artículo 12. Características de los Apoyos.
Sección I.
Artículo 13. Subcomponente Producción y Productividad Agroecológica para la Alimentación y Autosuficiencia Alimentaria.
Sección II.
Artículo 14. Subcomponente de Valor Agregado y Mercados.
Sección III.
Artículo 15. Subcomponente Riesgo Compartido.
Sección IV.
Artículo 16. Subcomponente Suelo, Agua y Biodiversidad.
Sección V.
Artículo 17. Subcomponente Fortalecimiento a las Cadenas Agroalimentarias.
Artículo 18. Criterios de Selección y Priorización.
Artículo 19. Mecánica Operativa.
Artículo 20. Exclusiones.
Capítulo II. Operación del Componente Fomento a la Ganadería.
Artículo 21. Objetivo Específico.
Artículo 22. Cobertura Particular.
Artículo 23. Población Objetivo Particular.
Artículo 24. Instancias Participantes.
Artículo 25. Criterios y Requisitos de Elegibilidad.
Sección I.
Artículo 26. Subcomponente Ganadería para el Bienestar.
Sección II.
Artículo 27. Subcomponente Asistencia Técnica, Acompañamiento y Servicios Técnicos.
Artículo 28. Criterios de Selección y Priorización.
Artículo 29. Mecánica Operativa.
Artículo 30. Excepciones.
Artículo 31. De los proveedores.
Artículo 32. Exclusiones.
Artículo 33. Coordinación Institucional.
Capítulo III. Operación del Componente Desarrollo Territorial.
Artículo 34. Objetivo Específico.
Artículo 35. Cobertura Particular.
Artículo 36. Población Objetivo Particular.
Artículo 37. Instancias Participantes.
Artículo 38. Criterios de Elegibilidad y Requisitos.
Artículo 39. Características de los Apoyos.
Sección I.
Artículo 40. Subcomponente Proyectos Territoriales
Sección II.
Artículo 41. Subcomponente Innovación Tecnológica para el Desarrollo Territorial.
Artículo 42. Criterios de Selección y Priorización.
Artículo 43. Mecánica Operativa.
Artículo 44. Exclusiones
Artículo 45. Coordinación Institucional
Capítulo IV. Operación del Componente BIENPESCA
Artículo 46. Objetivo Específico
Artículo 47. Cobertura Particular
Artículo 48. Población Objetivo Particular
Artículo 49. Instancias Participantes
Artículo 50. Criterios de Elegibilidad y Requisitos
Artículo 51. Características de los Apoyos
Artículo 52. Mecánica Operativa
Artículo 53. Exclusiones
Artículo 54. Coordinación Intrainstitucional
Artículo 55. Coordinación Interinstitucional
Capítulo V. Operación del Componente Recursos Genéticos Acuícolas
Artículo 56. Objetivo Específico.
Artículo 57. Cobertura Particular.
Artículo 58. Población Objetivo Particular.
Artículo 59. Instancias Participantes.
Artículo 60. Criterios de Elegibilidad y Requisitos.
Artículo 61. Características de los Apoyos.
Sección I. Subcomponente de Semilla Acuícola.
Sección II. Subcomponente de Líneas Genéticas Mejoradas.
Artículo 62. Criterios de Selección y Priorización.
Artículo 63. Mecánica Operativa General.
Mecánica Operativa Específica del Subcomponente de Semilla Acuícola.
Mecánica Operativa Específica del Subcomponente de Líneas Genéticas Mejoradas.
Artículo 64. Exclusiones.
Artículo 65. Coordinación Institucional.
Título III. Seguimiento, supervisión y evaluación.
Capítulo I. Del Seguimiento.
Artículo 66.
Artículo 67.
Artículo 68.
Capítulo II. De la Supervisión.
Artículo 69.
Capítulo III. De la Evaluación.
Artículo 70.
Título IV. Disposiciones Complementarias
Capítulo I. De los derechos y obligaciones de los ciudadanos, solicitantes y beneficiarios.
Artículo 71.
Capítulo II. Gastos de operación.
Artículo 72.
Capítulo III. Control y auditoría.
Artículo 73.
Capítulo IV. Quejas, denuncias y solicitudes de información.
Artículo 74.
Capítulo V. Transparencia, acceso a la información pública y rendición de cuentas.
Artículo 75.
Artículo 76.
Capítulo VI. Contraloría social.
Artículo 77.
Anexos del Componente Fomento a la Agricultura
Anexo 1. Guía Rápida para el Beneficiario del Componente Fomento a la Agricultura.
Anexo 2. Diagrama de Guión para la Elaboración del Proyecto Recursos Genéticos del Componente Fomento a la Ganadería. la Mecánica Operativa del Componente Fomento a la Agricultura.
Anexo 3. Solicitud de Apoyo del Componente Fomento a la Agricultura.
Anexo 4. Guion para la Elaboración del Proyecto Colectivo del Componente Fomento a la Agricultura.
Anexo 5. Listado de Productores Asociados en el Proyecto Colectivo del Componente Fomento a la Agricultura.
Anexo 6. Cédula de Calificación del Componente Fomento a la Agricultura
Anexo 7. Cédula de Pertinencia del Componente Fomento a la Agricultura.
Anexos del Componente Fomento a la Ganadería
Anexo 8. Guía Rápida para el Solicitante del Componente Fomento a la Ganadería.
Anexo 9. Diagrama de la Mecánica Operativa del Componente Fomento a la Ganadería.
Anexo 10. Solicitud de Apoyo del Componente Fomento a la Ganadería.
Anexo 11. Cédula de Calificación del Componente Fomento a la Ganadería.
Anexo 12. Formato de Instrucción de Pago del Componente Fomento a la Ganadería.
Anexo 13. Carta de Notificación de Dictamen Positivo Componente Fomento a la Ganadería
Anexos del Componente Desarrollo Territorial
Anexo 15. Guía Rápida para el Beneficiario del Componente Desarrollo Territorial.
Anexo 16. Diagrama de la Mecánica Operativa del Componente Desarrollo Territorial.
Anexo 17. Solicitud de Apoyo del Componente Desarrollo Territorial.
Anexo 18. Carta de Consolidación de Apoyos del Componente Desarrollo Territorial.
Anexo 19. Guion para la Elaboración del Proyecto del Componente Desarrollo Territorial.
Anexo 20. Listado de Productores Integrantes de la Personal Moral del Componente Desarrollo Territorial.
Anexo 21. Cédula de Calificación del Componente Desarrollo Territorial.
Anexo 22. Cédula de Pertinencia del Componente Desarrollo Territorial.
Anexos del Componente BIENPESCA
Anexo 23. Guía rápida para el beneficiario del Componente BIENPESCA.
Anexo 24. Diagrama de la Mecánica Operativa del Componente BIENPESCA.
Anexo 25. Formato de incorporaciónactualización
Anexos del Componente Recursos Genéticos Acuícolas
Anexo 26. Guía rápida para el beneficiario del Componente Recursos Genéticos Acuícolas.
Anexo 27. Diagrama de la Mecánica Operativa del Componente Recursos Genéticos Acuícolas.
Anexo 28. Carta bajo protesta de decir verdad: Producción del año anterior del Componente Recursos Genéticos Acuícolas.
Anexo 29. Proyecto de Investigación del Componente Recursos Genéticos Acuícolas.
Anexo 30. Carta de Capacidades Técnicas del Componente Recursos Genéticos Acuícolas.
Anexo 31. Solicitud de Pago al Proveedor del Componente Recursos Genéticos Acuícolas.
Anexo 32. Declaratoria del solicitante del Componente Recursos Genéticos Acuícolas.
Anexos Generales
Anexo 33. Declaratoria en Materia de Seguridad Social.
Anexo 34. Modelo de Excusa para los Servidores Públicos.
Anexo 35. Modelo de Convocatoria.
Anexo 36. Modelo de Instrumento Jurídico, Convenio de Concertación.
TÍTULO I
Disposiciones Generales del Programa
Artículo 1. Objeto del Acuerdo. El presente Acuerdo tiene por objeto establecer las Reglas de Operación para la aplicación del Programa de Fomento a la Agricultura, Ganadería, Pesca y Acuicultura para el ejercicio fiscal 2023.
El programa se sumará a la perspectiva transversal del Programa Especial Concurrente para el Desarrollo Rural Sustentable, con el fin de impulsar la productividad en el sector agroalimentario.
Se deberá observar conjuntamente con lo dispuesto en el presente Acuerdo, lo previsto en el Acuerdo por el que se dan a conocer las Disposiciones Generales aplicables a las Reglas Operación de los Programas de la Secretaría de Agricultura y Desarrollo Rural.
La interpretación técnica y operativa de las disposiciones contenidas en el presente Acuerdo, así como la resolución de los asuntos no previstos en estas Reglas de Operación, serán facultad de la Secretaría a través de las Unidades Responsables correspondientes, en los términos de las disposiciones aplicables en la materia, sin perjuicio de las facultades de la Oficina del Abogado General.
Artículo 2. Glosario de Términos y Acrónimos.
Acta Constitutiva. Documento jurídico fehaciente que establece de forma legal la formación de una organización o sociedad, en el cual se estipulan los aspectos generales de la misma.
Acta de Asamblea. Documento mediante el cual los integrantes de una persona moral expresan la voluntad colectiva de la organización y formalizan los acuerdos de su interés bajo los mecanismos legales que los rigen.
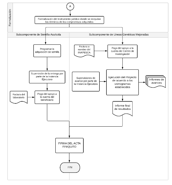
Acta Finiquito. Instrumento elaborado por la Unidad Responsable y/o Instancia Ejecutora con el Beneficiario en la que se dan por concluidas las acciones del proyecto apoyado en el ejercicio fiscal de que se trate, que avala el cierre físico-financiero, y se establecen de manera enunciativa mas no limitativa lo siguiente: objeto de la misma; circunstancias de tiempo, modo y lugar de su elaboración, nombre completo, cargo y firma de los participantes en su elaboración y, documentación que soporte el cierre de las actividades técnicas, operativas y financieras.
Actividad Acuícola. Aquella dirigida a la reproducción controlada, pre engorda y engorda de especies de la fauna y flora realizadas en aguas dulces, marinas o salobres, por medio de técnicas de cría o cultivo, que sean susceptibles de explotación comercial, ornamental, recreativa, de fomento o didáctica.
Actividad Pecuaria. Conjunto de acciones para la explotación racional de especies animales orientadas a la producción de carne, leche, huevo, miel, piel, lana y otras de interés zootécnico, con la finalidad de satisfacer necesidades vitales o del desarrollo humano.
Agroecología. Conjunto de prácticas agropecuarias basadas en principios, procedimientos y técnicas ecológicas, y por ende, amigables con el medio ambiente, que fomenten la producción y productividad integral de los sistemas productivos, para la transición de la agricultura mexicana hacia la sostenibilidad.
Apoyo. Asignaciones de recursos federales previstas en el Presupuesto de Egresos de la Federación que, a través de las dependencias y entidades, se otorgan a los diferentes sectores de la sociedad, a las entidades federativas o municipios para fomentar el desarrollo de actividades sociales o económicas prioritarias de interés general.
Beneficiario. Persona física o moral que recibe el apoyo previsto en las presentes Reglas de Operación. Tratándose de los apoyos a que se refieren los bienes públicos, para efectos del Sistema de Rendición de Cuentas, se considerará como beneficiario a aquellas personas físicas o morales con las que se acuerda la realización de acciones para alcanzar los fines de los Componentes.
BIENPESCA. Componente Apoyo para el Bienestar de Pescadores y Acuicultores, el cual forma parte del Programa de Fomento a la Agricultura, Ganadería, Pesca y Acuacultura.
Cadena de Valor. Todas aquellas actividades agrícolas y ganaderas que de forma coordinada y en una región determinada, producen, benefician, transforman y comercializan para añadir valor a la producción primaria.
Cambio de Cultivo. Conversión o reconversión de un cultivo actual a otro(s), basada en la vocación productiva de la tierra, rotación de cultivos para evitar el agotamiento del suelo, tolerancia a heladas, sequías y fenómenos naturales derivados del cambio climático, ventanas comerciales de oportunidad, entre otros.
CLABE Interbancaria. Clave Bancaria Estandarizada.
Comité Técnico Dictaminador (CTD). Órgano Colegiado encargado de dictaminar las solicitudes o en su caso validar los pre-dictámenes de la Unidad Técnica Operativa.
Comprobante de Domicilio. Documento con el cual se hace constar que una persona física o moral, habita en el núcleo agrario, localidad o municipio donde se desarrollará el proyecto productivo o en donde tiene su domicilio legal. Serán comprobantes de domicilio válidos para una persona física: recibo de luz, teléfono, predial, agua, constancia de residencia expedida por el Ayuntamiento, Comisariado Ejidal o de Bienes Comunales. Las personas morales podrán usar como comprobante de domicilio: recibo de luz, teléfono, predial y agua.
CONAGUA: Comisión Nacional del Agua.
CONAPESCA: Comisión Nacional de Acuacultura y Pesca.
Convenio de Concertación. Acuerdo de voluntades que suscribe la Unidad Responsable o, en su caso, la Instancia Ejecutora del Programa o Componente, con El/La Beneficiaria/o, para establecer los derechos y obligaciones a cargo Del/De la Beneficiario/a en torno al uso y aplicación del apoyo que se le otorga.
Cultivos prioritarios. Los que establezcan las Unidades Responsables, basados en la planeación agrícola y el Plan Sectorial de Agricultura y Desarrollo Rural.
Constancia de Residencia: Documento expedido por el Ayuntamiento, Comisariado Ejidal o de Bienes Comunales, con el cual se hace constar que la persona física o moral habita en el núcleo agrario, localidad o municipio donde se desarrollará el proyecto productivo o en donde tiene su domicilio legal.
Constancia de Situación Fiscal: Documento emitido por el Servicio de Administración Tributaria (SAT) contiene información del Registro Federal de Contribuyentes y la Cédula de Identificación Fiscal.
CURP: Clave Única de Registro de Población, documento expedido por la Secretaría de Gobernación;
Decreto de creación. - Instrumento jurídico de creación de los Centros Públicos de Investigación que tengan como objeto realizar las actividades de investigación científica y tecnológica.
Documento que acredite la propiedad o legal posesión.- Para este efecto se considerará aquel documento jurídico fehaciente que corresponda, dependiendo de la naturaleza del subcomponente, que cumpla con los requisitos exigidos por el marco legal aplicable en la materia en cada entidad federativa, tales como los que a continuación se enlistan de manera enunciativa más no limitativa: escritura pública debidamente protocolizada ante fedatario público e inscrita en el Registro Público de la Propiedad; contrato de compraventa pasado ante fe de fedatario público; contrato de arrendamiento, comodato, usufructo, donación, permuta, o cesión de derechos, entre otros, los cuales atiendan las formalidades de la legislación civil de la entidad federativa de que se trate; original y/o copia certificada de la adjudicación emitida por autoridad judicial o fedatario público; así como los instrumentos jurídicos reconocidos por la legislación agraria.
Entidades Federativas. Cada uno de los 32 estados libres y soberanos que forman parte de la República Mexicana.
Folio. Número de registro que se otorga a cada una de las Solicitudes de Apoyo recibidas en las ventanillas de atención y registradas en Padrón Único de Beneficiarios de la SADER.
Identificación Oficial. Documento oficial vigente, con el que una persona física puede acreditar su identidad; los documentos aceptables son la Credencial para Votar o Pasaporte emitido por la Secretaría de Relaciones Exteriores, u otras Identificaciones Oficiales vigentes con fotografía y firma, expedidas por el gobierno federal, estatal, municipal o de la Ciudad de México.
IE. Instancia Ejecutora.
INAPESCA. Instituto Nacional de Pesca y Acuacultura.
Instrumento Jurídico. Se refiere a los convenios celebrados, en los que se precisen los compromisos, objetivos y acciones específicas a realizar por las partes involucradas.
Instancia Ejecutora de Gastos Asociados a la Operación. Representación Estatal de la SADER o la que la Unidad Responsable designe, siempre y cuando se encuentren relacionadas con el Sector Agroalimentario y cumplan con la normatividad aplicable vigente;
Instancia Dispersora de Recursos. Instancia encargada de realizar el pago de los apoyos de los Componentes del Programa que así lo dispongan, la cual puede ser el Banco del Bienestar, una Unidad Administrativa de la estructura de la Secretaría, un órgano administrativo desconcentrado de la SADER, organismos descentralizados sectorizados a la SADER o de la Administración Pública o la que la Unidad Responsable designe, siempre y cuando se encuentren relacionadas con el Sector Agroalimentario y cumplan con la normatividad aplicable vigente.
Mediano productor pecuario. Persona física o moral dedicada a la actividad pecuaria que de manera individual posea entre 36 y 100 vientres bovinos o su equivalente en otras especies.
Padrón de Productores de la Secretaría de Agricultura y Desarrollo Rural. Registro que contiene los datos de identificación de las personas físicas y morales que solicitan alguno de los apoyos previstos en los diferentes programas a cargo de la Secretaría.
Padrón de Productores de Pesca y Acuacultura. Registro a cargo de la CONAPESCA que contiene datos de identificación de las personas físicas dedicadas a la pesca y acuicultura.
Padrón Ganadero Nacional (PGN).- Base de datos de las Unidades Económicas Pecuarias a nivel nacional.
Pequeño productor pecuario. Persona física dedicada a la actividad pecuaria que de manera individual posea entre 5 y 35 vientres bovinos o su equivalente en otras especies.
Población Objetivo. Es aquella a la que será dirigido el apoyo del presente Programa.
Programa. El Programa de Fomento a la Agricultura, Ganadería, Pesca y Acuicultura.
Región. Territorio o conjunto de territorios, no limitados a un solo Estado, que se caracterizan por producir o realizar una actividad específica.
RFC. Registro Federal de Contribuyentes.
RNPA.- Registro Nacional de Pesca y Acuacultura.
Secretaría. Secretaría de Agricultura y Desarrollo Rural. (SADER).
Secretario. El titular de la Secretaría de Agricultura y Desarrollo Rural.
SENASICA. Servicio Nacional de Sanidad, Inocuidad y Calidad Agroalimentaria.
SIGAP. Sistema Informático de Gestión y Administración de Programas el cual es una herramienta informática (antes SURI) operada por las Unidades Responsables para la ejecución de los Programas a cargo de la SADER y que es administrada tecnológicamente por la Dirección General de Tecnologías de la Información y Comunicaciones.
SHCP.- Secretaría de Hacienda y Crédito Público.
Supervisión. Se refiere al procedimiento a través del cual se constata mediante revisión física, documental de gabinete, satelital y de campo, el cumplimiento de las disposiciones para la operación del Programa.
SURI. Sistema Único de Registro de Información de la SADER;
Territorios Prioritarios. Entidades, regiones, microrregiones o municipios que establezcan las Unidades Responsables, basados en el Plan Nacional de Desarrollo 2020-2024, el Plan Sectorial de Agricultura y Desarrollo Rural, y la planeación agrícola, donde se identifiquen las áreas que contienen a los pequeños productores agrícolas y pecuarios que podrían ser sujetos de los apoyos de las presentes Reglas de Operación.
Unidad Animal (UA). Equivale a una vaca de 400 a 450 kg de peso, que se utiliza como base de equivalencia en otras especies, indicadas en el Diario Oficial de la Federación del 02 mayo 2000.
Unidad de Producción Pecuaria (UPP). Superficie definida y delimitada en la que el productor del sector primario efectúa la cría de ganado.
Unidad Económica Pecuaria (UEP). Personas físicas o morales dedicadas a la producción comercialización o industrialización de productos pecuarios que se encuentren registradas en el Padrón Ganadero Nacional como Unidades de Producción Pecuarias (UPP) o Prestadores de Servicios Ganaderos (PSG).
Unidad Económica Pesquera y/o Acuícola (UEPA). Persona física o moral que desarrolla la actividad pesquera y/o acuícola, ligada a la unidad de producción o al amparo del permiso o concesión de pesca y/o acuacultura vigentes.
Unidad Responsable (UR). Es aquella Unidad Administrativa del sector central de la Secretaría, Órgano Administrativo Desconcentrado u Organismo Descentralizado sectorizado a la SADER, que tiene a su cargo la operación y ejecución de alguno de los rubros de intervención que integran el Programa, conforme se establezca en los diversos Acuerdos por los que se dan a conocer las Reglas de Operación de los Programas de la SADER para el ejercicio fiscal 2023.
Ventanilla. Lugar físico establecido por la Secretaría donde se recibe la documentación para acceder al programa.
Zonas de Atención Prioritaria (ZAP). Aquellas zonas, regiones o municipios, establecidas por la Cámara de Diputados en la Declaratoria Anual correspondiente.
Artículo 3. Objetivo General. Contribuir a la autosuficiencia y seguridad alimentaria mediante el incremento de la productividad de la agricultura, la ganadería, la pesca y la acuicultura, a través de prácticas sustentables, del desarrollo de cadenas de valor regionales y generando las condiciones de igualdad necesarias para un desarrollo territorial con inclusión y justicia social.
Artículo 4. Cobertura General. La cobertura del programa es nacional, conforme a los diferentes componentes y subcomponentes.
Artículo 5. Población Objetivo General. La población objetivo del programa son los productores agrícolas, pecuarios, pesqueros y acuícolas en todo el territorio nacional, que requieran incrementar la productividad de sus unidades de producción para su autoconsumo y venta de excedentes, dando preferencia a aquellos productores de pequeña escala.
Artículo 6. Proyectos Estratégicos. Las Unidades Responsables de los Programas podrán proponer a consideración del C. Secretario, proyectos estratégicos de conformidad en lo previsto en el Acuerdo por el que se dan a conocer las disposiciones generales aplicables a las Reglas de Operación de los Programas de la Secretaría de Agricultura y Desarrollo Rural.
Asimismo, se podrán ejecutar proyectos estratégicos en los siguientes supuestos:
I. Proyectos de prioridad nacional, impacto nacional, estatal, regional o municipal propuestos por las Unidades Responsables.
II. Atención a necesidades específicas detectadas en materia de desarrollo de cuencas lecheras en el sureste del país, específicamente en Tabasco, Chiapas y Veracruz, impulso a la producción sustentable de cultivos originarios de México, atención a la sequía agrícola, entre otros.
III. Atención a las necesidades específicas detectadas en el Plan de Justicia del Pueblo Yaqui, conforme al Decreto por el que se crea la Comisión Presidencial de Justicia para el Pueblo Yaqui, del Estado de Sonora; el Programa Regional de Ordenamiento Territorial de la Región del Tren Maya, así como el Programa para el Desarrollo del Istmo de Tehuantepec 2020-2024.
TÍTULO II. OPERACIÓN DEL PROGRAMA
Capítulo I. Operación del Componente Fomento a la Agricultura.
Artículo 7. Objetivo Específico. Los productores agrícolas incrementan la productividad de sus Unidades de Producción de manera sostenible.
Artículo 8. Cobertura Particular: Su cobertura es Nacional conforme a las convocatorias emitidas por la Unidad Responsable para el acceso a los apoyos descritos en estas Reglas de Operación.
Artículo 9. Población Objetivo Particular: Productores agrícolas pequeños y medianos que posean hasta cinco hectáreas para apoyos individuales y productores agrícolas organizados con hasta un máximo de cincuenta hectáreas para apoyos que requieran implementar proyectos colectivos, así como los Comités Nacionales Sistemas Producto Agrícolas.
Artículo 10. Instancias Participantes: Las instancias que participan en la operación de este Componente son:
I. Unidad Responsable: Las Direcciones Generales responsables de cada Subcomponente.
II. Instancia Ejecutora: La(s) que la Unidad Responsable designe, siempre y cuando se encuentren relacionadas con el Sector Agroalimentario y cumplan con la normatividad aplicable vigente;
III. Comité Técnico Dictaminador: Será Integrado por invitación de la Unidad Responsable a diferentes áreas de la SADER, y en su caso, especialistas relacionados con el tema;
IV. Representaciones de la Secretaría en las Entidades Federativas, o sus representaciones Regionales: con las responsabilidades y atribuciones que la Unidad Responsable le designe, a través de la mecánica operativa y oficios o circulares;
V. Ventanilla: La(s) que la Unidad Responsable e Instancias Ejecutoras designen, siempre y cuando se encuentren relacionadas con el Sector Agroalimentario y cumplan con la normatividad aplicable vigente;
VI. Instancia Dispersora de Recursos: La que la Unidad Responsable designe, siempre y cuando se encuentren relacionadas con el Sector Agroalimentario y cumplan con la normatividad aplicable vigente;
VII. Instancia Ejecutora de Gastos Asociados a la Operación: La Unidad Responsable y la que esta designe, siempre y cuando se encuentren relacionadas con el Sector Agroalimentario y cumplan con la normatividad aplicable vigente.
VIII. Unidad Técnica Operativa: La(s) que la Unidad Responsable e Instancias Ejecutoras designen, siempre y cuando se encuentren relacionadas con el Sector Agroalimentario y cumplan con la normatividad aplicable vigente.
IX. Agente Técnico. Los que la Unidad Responsable e Instancias Ejecutoras designen, siempre y cuando se encuentren relacionadas con el Sector Agroalimentario y cumplan con la normatividad aplicable vigente.
Artículo 11. Criterios de elegibilidad y requisitos. Para acceder a los apoyos de este Componente, los solicitantes deberán cumplir con los siguientes criterios y requisitos de elegibilidad:
| Criterio de elegibilidad | Requisito de elegibilidad |
| I. Ser productor agrícola que tenga interés en incrementar su productividad sin ampliar la frontera agrícola. | I. Identificación oficial vigente (credencial para votar, pasaporte, cartilla del servicio militar nacional o cédula profesional). II. Clave Única de Registro de Población (CURP). En los casos en que al presentar la identificación oficial contenga la CURP, no será necesario presentar ésta. III. Comprobante de domicilio del solicitante (luz, teléfono, predial, agua, constancia de residencia expedida por el ayuntamiento), con una vigencia no mayor a tres meses anteriores a la fecha de la solicitud. IV. Acreditar la propiedad o la legal posesión del predio mediante el documento jurídico fehaciente que corresponda, dependiendo de la naturaleza del subcomponente con las formalidades que exija el marco legal aplicable en la materia. Para el caso de los productores de comunidades indígenas, con el documento expedido por la autoridad competente y en su caso, conforme a usos y costumbres. |
| II. Manifestar su interés para recibir apoyos del programa y aceptar cumplir con todas las disposiciones legales aplicables y específicamente con las contenidas en estas Reglas. | V. Solicitud de Apoyo del Componente Fomento a la Agricultura (Anexo 3); especificando el apoyo al que aplica. |
| III. Estar registrado en el Padrón de Productores de la Secretaría de Agricultura y Desarrollo Rural | VI. Folio de Registro en el Padrón de Productores de la Secretaría de Desarrollo Rural, en caso de no estarlo se deberá presentar en la ventanilla para su registro en dicho padrón con copia sencilla y original para el cotejo de los siguientes documentos: a) Identificación oficial vigente (credencial para votar, pasaporte, cartilla del servicio militar nacional o cédula profesional); b) Clave Única de Registro de Población (CURP), en los casos en que al presentar la identificación oficial contenga la CURP, no será necesario presentar ésta; c) Comprobante de domicilio del solicitante (luz, teléfono, predial, agua, constancia de residencia expedida por el ayuntamiento), con una vigencia no mayor a tres meses anteriores a la fecha de solicitud; |
| IV. En caso el caso de apoyos colectivos, los productores deberán demostrar que están organizados para fines productivos. | VII. Además de los requisitos anteriores, deberán presentar: a) Proyecto colectivo conforme al Guion para la Elaboración del Proyecto Colectivo del Componente Fomento a la Agricultura (Anexo 4); b) Acta constitutiva con un mínimo de 12 meses de antigüedad a la fecha de emisión de la convocatoria, las modificaciones a ésta y a sus estatutos, que en su caso haya tenido a la fecha de la solicitud, debidamente protocolizada ante Fedatario Público. El Acta deberá comprender en su objeto social su vinculación con la producción agropecuaria y pesquera, conservación, transferencia tecnológica y desarrollo del sector agroalimentario. c) Listado de Productores Asociados en el Proyecto Colectivo del Componente Fomento a la Agricultura (Anexo 5 en formato Excel), los cuales deberán estar protocolizados con una antigüedad mínima de 12 meses en el acta de la Persona Moral; d) Identificación oficial vigente del representante legal de la persona moral (credencial para votar, pasaporte, cartilla del servicio militar nacional o cédula profesional); e) CURP del representante legal de la persona moral, en los casos en que al presentar la identificación oficial contenga la CURP, no será necesario presentar ésta; f) RFC o constancia de situación fiscal actualizada. g) Comprobante de domicilio del solicitante (luz, teléfono, predial, agua, constancia de residencia expedida por el ayuntamiento), con una vigencia no mayor a tres meses anteriores a la fecha de solicitud. VIII. En caso de que le sea aplicable el Anexo 33, Declaratoria en materia de seguridad social, el solicitante deberá tomar en consideración los siguientes supuestos: a) Cuando el monto total de apoyo sea de $30,000.00 (Treinta mil pesos 00/100 M.N.) o inferior, no es necesario que el beneficiario acredite encontrarse al corriente con el cumplimiento de sus obligaciones en materia de seguridad social, ni el Anexo 33. Declaratoria en materia de Seguridad Social. b) Cuando el monto total de apoyo sea superior a los $30,000.00 (Treinta mil pesos 00/100 M.N.), pero el beneficiario no se encuentra obligado a inscribirse ante el Instituto Mexicano del Seguro Social por no tener trabajadores a su cargo, deberá de manifestarlo bajo protesta de decir verdad, mediante el Anexo 33. Declaratoria en materia de Seguridad Social c) Cuando el monto total de apoyo sea superior a los $30,000.00 (Treinta mil pesos 00/100 M.N.), y el beneficiario se encuentre obligado a inscribirse ante el Instituto Mexicano del Seguro Social por tener trabajadores a su cargo, deberá de presentar la opinión de cumplimiento de obligaciones fiscales en materia de seguridad social, realizando el procedimiento señalado en la Regla Quinta del ACUERDO ACDO.SA1.HCT.101214/281.P.DIR., en el entendido que dicha opinión deberá de ser positiva para poder acceder al apoyo solicitado. |
| Acreditar que cuenta con la concesión y/o permisos de la CONAGUA si el proyecto que se presenta considerada el uso de agua. | IX. Presentar cualquiera de los siguientes documentos vigentes: a) Título de concesión completo con hoja de registro en el Registro Público de Derechos de Agua (REPDA) o resolución título; en caso de cesión a terceros, se requiere solicitar la autorización a la CONAGUA, y presentar la constancia de dicho trámite. Para el caso de que el solicitante acredite el agua formando parte de una persona moral, ejido, Unidades de Riego y Distritos de Riego deberá presentar constancia del año en curso, emitida por la autoridad correspondiente indicando el volumen y superficie, acompañada por la concesión vigente. b) Constancia de registro de volumen para pozos agrícolas ubicados en zonas de libre alumbramiento, deberá tener dictamen positivo, no se aceptan solicitudes de trámites de perforaciones nuevas; c) Acuse, constancia o resolución favorable de trámite de prórroga de título de concesión; no se aceptan constancias de trámite de prorroga extemporánea, en su caso de haberse adherido al Decreto de facilidades administrativas de la CONAGUA deberá contar con el dictamen positivo; d) Aviso para usar aguas residuales por un tercero distinto al concesionario o asignatario; e) Constancia de autorización electrónica; f) Cuando se trate de usuarios en Distritos de Riego deberán presentar constancia emitida por la asociación de usuarios, sellada por la Jefatura del Distrito de riego correspondiente; g) En caso de uso de cosecha de agua se verificará la pertinencia técnica y jurídica por parte de la Unidad Responsable. h) Permisos de construcción y de aprovechamiento de agua en cauces. |
Además de acatar los requisitos anteriores, el solicitante dependiendo de su actividad productiva, deberá
cumplir con los permisos, validaciones y certificaciones aplicables conforme a la legislación vigente en la materia.
Artículo 12. Características de los apoyos. A través de este componente se otorgarán apoyos conforme a los siguientes subcomponentes:
Sección I
Artículo 13. Subcomponente Producción y Productividad Agroecológica para la Alimentación y Autosuficiencia Alimentaria. Este subcomponente está orientado a incrementar la producción y la productividad de las Unidades de Producción Agrícolas, así como reducir las pérdidas de alimentos.
La Unidad Responsable de este subcomponente es la Dirección General de Fomento a la Agricultura.
Los apoyos que se incluyen en este subcomponente se describen a continuación:
| Concepto de Apoyo | Características Específicas del Apoyo | Población Objetivo Específica | Monto de Apoyo |
| I. Adquisición de material genético e insumos. | Adquisición de material vegetativo, semilla e insumos de nutrición y manejo fitosanitario. | Productores agrícolas con hasta 5 hectáreas en territorios prioritarios | Para Cultivos Cíclicos: Hasta $1,000.00 (Mil pesos 00/100 M.N.) por hectárea Para Cultivos Perennes: Hasta $40,000.00 (cuarenta mil pesos 00/100 M.N.) por hectárea sin rebasar el 50% del costo/ha de establecimiento y hasta 1 hectárea por productor. |
| II. Atención a zonas vulnerables por riesgos climatológicos | Cambio de cultivo o siembra de multicultivos (material genético e insumos). | Productores agrícolas con hasta 5 hectáreas en territorios prioritarios | Hasta $1,000.00/hectárea (Mil pesos 00/100 M.N.). |
| Agricultura protegida (invernaderos, mallas antigranizo y malla sombra) | Productores agrícolas organizados con máximo 3 hectáreas por grupo organizado | Hasta $2,500,000.00 (Dos millones quinientos mil pesos 00/100 M.N.) por proyecto sin rebasar el 50% del costo del proyecto. |
| III. Mecanización de pequeños productores y producción de bioinsumos | Maquinaria e implementos para la agricultura de pequeños productores | Productores agrícolas con hasta 5 hectáreas en territorios prioritarios | Hasta $50,000.00 (Cincuenta mil pesos 00/100 M.N.) por productor |
| Producción de bioinsumos | Productores agrícolas con un máximo de 50 hectáreas como grupo organizado para producir bioinsumos. | Hasta $2,500,000.00 (Dos millones quinientos mil pesos 00/100 M.N.) por proyecto sin rebasar el 50% del costo del proyecto y un apoyo hasta $50,000.00 (Cincuenta mil pesos 00/100 M.N.) por productor de un grupo organizado |
| IV. Reducción de pérdidas de alimentos | Almacenaje, selección y empaque de producción primaria | Productores agrícolas con hasta 1 hectárea por productor y un máximo de 50 hectáreas por grupo organizado. | Hasta $2,500,000.00 (Dos millones quinientos mil pesos 00/100 M.N.) por proyecto sin rebasar el 50% del costo del proyecto y un apoyo hasta $50,000.00 (Cincuenta mil pesos 00/100 M.N.) por productor de un grupo organizado |
Nota: La semilla deberá cumplir con lo establecido en la Ley Federal de Producción, Certificación y Comercio de Semillas. Los insumos de nutrición y manejo fitosanitario deberán estar inscritos en el Registro Sanitario de Plaguicidas, Nutrientes Vegetales y LMR de la COFEPRIS.
Sección II
Artículo 14. Subcomponente de Valor Agregado y Mercados. Este subcomponente está orientado a la agregación de valor de la producción de pequeños productores y su vinculación a los mercados.
La Unidad Responsable de este subcomponente son la Dirección General de Valor Agregado y Mercados y la Dirección General de Gestión de Riesgos.
Los apoyos que se incluyen en este subcomponente se describen a continuación:
| Concepto de Apoyo | Características Específicas del Apoyo | Población Objetivo Específica | Monto de Apoyo |
| I. Agregación del valor a la producción primaria | Apoyos para incrementar el valor intrínseco de los productos agrícolas de pequeños productores atendiendo la demanda de los consumidores mediante proyectos de agroindustrias rurales, agroturismo, generación de bio-productos. | Productores agrícolas organizados con máximo 50 hectáreas. | Hasta $1,000,000.00 (Un millón de pesos 00/100 M.N.) por proyecto sin rebasar el 50% del costo del proyecto y un apoyo de hasta $50,000.00 (Cincuenta mil pesos 00/100M.N.) por productor de un grupo organizado |
| II. Vinculación a mercados | Apoyos que promuevan la diversificación de mercados, la generación de marcas, la asociatividad de los productores y canales de comercialización alternos e innovadores. |
| III. Bioeconomía | Apoyos que promuevan el aprovechamiento sostenible de la biomasa (cultivos y residual de cultivos), que agreguen valor a la cadena productiva del producto primario, a través de la generación de subproductos, nuevas actividades productivas y/o circularidad. | Productores agrícolas organizados con máximo 50 hectáreas. | Hasta $2,500,000.00 (Dos millones quinientos mil pesos 00/100 M.N.) por proyecto sin rebasar el 50% del costo del proyecto y un apoyo de hasta $50,000.00 (Cincuenta mil pesos 00/100M.N.) por productor de un grupo organizado. |
Sección III
Artículo 15. Subcomponente Riesgo Compartido. Este subcomponente está orientado a impulsar inversiones para agroparques y agroindustria, a partir de esquemas de riesgo compartido.
La Unidad Responsable de este subcomponente es la Dirección General de Gestión de Riesgos.
Los apoyos que se incluyen en este subcomponente se describen a continuación:
| Concepto de Apoyo | Características Específicas del Apoyo | Población Objetivo Específica | Monto de Apoyo |
| I. Riesgo Compartido | Apoyos para proyectos en post-producción para infraestructura, maquinaría y/o equipo nuevos. Son elegibles vehículos de transporte terrestre especializado de carga, nuevos, sin características de lujo, tipo chasis de 1 a 4 toneladas con sistema de frio o caja refrigerada, indispensable para la implementación y mejora del proceso de transformación o agregación de valor, en cuyo caso, el apoyo para vehículo será sin rebasar el 50% de su costo. | Productores agrícolas individuales (personas físicas) y productores agrícolas organizados (personas morales) que transformen al menos el 60% de la producción primaria que producen a partir del proyecto. | Incentivos recuperables, sin aval o garantía, de hasta el 80% del costo de inversión del proyecto. Para personas físicas hasta $400,000.00 (cuatrocientos mil pesos 00/100 M.N.). Para personas morales hasta $400,000.00 (cuatrocientos mil pesos 00/100 M.N.) por socio activo, sin rebasar $5,000.000.00 (cinco millones de pesos 00/100 M.N.) por persona moral. |
Para el Subcomponente Riesgo Compartido, tanto los productores agrícolas individuales (personas físicas) como productores agrícolas organizados (personas morales), deberán cumplir el requisito de presentar un Proyecto conforme al Guion para la Elaboración del Proyecto Colectivo del Componente Fomento a la Agricultura (Anexo 4).
El programa de recuperaciones del incentivo se establecerá en el Convenio de Concertación que se suscriba con los beneficiarios, en donde se señalarán los plazos y montos, así como otros elementos asociados al proceso de recuperaciones tales como las sanciones en caso de incumplimiento a la ejecución de las acciones o el incumplimiento en el pago de las recuperaciones convenidas.
Sección IV
Artículo 16. Subcomponente Suelo, Agua y Biodiversidad. Este subcomponente está orientado a impulsar las bases para la transformación de una agricultura sostenible, su adaptación al cambio climático a través de la recuperación y protección de suelos y agua de uso agrícola, así como, la conservación y uso de la biodiversidad.
La Unidad Responsable de este subcomponente es la Dirección General de Políticas, Prospección y Cambio Climático.
Los apoyos que se incluyen en este subcomponente se describen a continuación:
| Concepto de Apoyo | Características Específicas del Apoyo | Población Objetivo Específica | Monto de Apoyo |
| I. Recuperación y conservación de suelos agrícolas | Mejoradores y conservadores de suelo para: Modificación de la salinidad y acidificación de los suelos agrícolas (aplicación de cal agrícola, yeso agrícola y compostas) Incremento de los niveles de materia orgánica y fertilidad de suelos degradados (aplicación de abonos verdes, cultivos de cobertura) Reducción de pérdida de suelos (líneas de nivel, terrazas, cercos vivos, barreras rompe-vientos, coberturas orgánicas). | Productores agrícolas con hasta 5 hectáreas en territorios prioritarios | Hasta $1,000.00 (Mil pesos 00/100 M.N.) por hectárea. |
| Adquisición de maquinaria e implementos para producir con siembra directa o mínima labranza.(1) | Productores agrícolas organizados con un máximo de 50 hectáreas. | Hasta $2,500,000.00 (Dos millones quinientos mil pesos 00/100 M.N.) por proyecto sin rebasar el 50% del costo del proyecto con un límite de apoyo de hasta $50,000.00 (Cincuenta mil pesos 00/100M.N.) por productor de un grupo |
| II. Optimización de agua de uso agrícola | Tecnificación para el uso de agua de riego. | Productores agrícolas con hasta 5 hectáreas en territorios prioritarios. | Hasta $20,000.00 (Veinte mil pesos 00/100 M.N.) por hectárea |
| Obras de captación y utilización de agua pluvial | Productores agrícolas organizados con un máximo de 50 hectáreas. | Hasta $2,500,000.00 (Dos millones quinientos mil pesos 00/100 M.N.) por proyecto sin rebasar el 50% del costo del proyecto con un límite de apoyo de hasta $50,000.00 (Cincuenta mil pesos 00/100M.N.) por productor de un grupo organizado |
| III. Cuidado y aprovechamiento sustentable de la agrobiodiversidad. | Prácticas agrícolas para el desarrollo de polinizadores y organismos benéficos. (corredores y cercos de plantas nativas, bebederos, estanques) | Integrantes de las Redes de Polinizadores en el marco de la Estrategia Nacional para la Conservación y Uso Sustentable de los Polinizadores (ENCUSP) | Hasta $100,000.00 (Cien mil pesos 00/100 M.N.) por proyecto sin rebasar el 50% del costo del proyecto, con un límite de apoyo de hasta $1,000.00 (Mil pesos 00/100 M.N.) por hectárea. |
| Conservación y aprovechamiento de recursos genéticos para la alimentación y la agricultura. | Integrantes de las Redes del Comité Sectorial de Recursos Genéticos para la Alimentación y la Agricultura | Hasta $1,000,000.00 (Un millón de pesos 00/00 M.N.) por proyecto sin rebasar el 50% del costo del proyecto con un límite de apoyo de hasta $20,000.00 (Veinte mil pesos 00/100M.N.) por productor de un grupo organizado |
Sección V
Artículo 17. Subcomponente Fortalecimiento a las Cadenas Agroalimentarias. Este subcomponente está orientado a fortalecer las cadenas agroalimentarias, a través de los Comités Nacionales de Sistemas Producto Agrícolas.
La Unidad Responsable de este subcomponente es la Dirección General de Fomento a la Agricultura.
La población objetivo y los apoyos que se incluyen en este subcomponente se describen a continuación:
| Concepto de Apoyo | Características Específicas del Apoyo | Población Objetivo Específica | Monto de Apoyo |
| I. Administración. | Pago de servicios profesionales, principalmente para el facilitador o gerente, asistente y servicios contables. | Figura moral que represente a los diferentes Comités Nacionales de Sistemas Producto Agrícolas. | Hasta $2'000,000.00 (dos millones de pesos 00/100 M.N.) por Comité Nacional Sistema de Producto Agrícola. |
| II. Servicios Empresariales. | Contratación de servicios de estudios, diagnósticos, análisis de información de mercado, oportunidades de comercialización y financiamiento, entre otros, a implementar durante el año, para fortalecer la cadena agroalimentaria. |
| III. Profesionalización y comunicación. | Gastos destinados a la contratación de servicios para la realización de congresos, foros, convenciones, asambleas, simposio, mesas de trabajo y talleres, con objeto de comunicar a los eslabones de la cadena, avances o decisiones de diverso orden que la favorezcan; y transmitir nuevos conocimientos, o bien, para discutir problemas específicos. |
Se destinará hasta el 15 % para acompañamiento, gestión y coordinación técnica de los Sistemas Producto bajo los criterios emitidos por la Dirección General de Fomento a la Agricultura.
Además de los Criterios de elegibilidad y requisitos que le apliquen, los solicitantes deberán cumplir con los siguientes requisitos específicos:
1. Informe de resultados obtenidos de su gestión.
2. Plan Rector
3. Directorio actualizado de los miembros del Comité Nacional Sistema Producto Agrícola por cada eslabón de la cadena representado y en caso de tenerlo, el padrón georreferenciado;
4. Propuesta de Plan Anual de Fortalecimiento alineado al último Plan Rector, que incluya el Ejercicio participativo de planeación, que será sometido a la opinión y validación del Comité Técnico Dictaminador; y
5. Acta de la última asamblea celebrada en el año inmediato anterior, donde acredite los nombramientos y poderes otorgados de la nueva directiva y la vigencia de sus funciones, con la firma de asistencia del representante de la Secretaría.
Artículo 18. Criterios de Selección y Priorización. Los territorios y cultivos prioritarios serán determinados por las Unidades Responsables donde se relacionarán los estados y/o municipios que contienen a los productores que podrían ser sujetos de los apoyos de las presentes Reglas de Operación.
Se dará preferencia a solicitantes que pertenezcan a grupos o comunidades indígenas y/o afrodescendientes que se dediquen a las actividades productivas; mujeres, personas con discapacidad y solicitantes que viven en zonas de alta y muy alta marginación.
Para el caso del subcomponente Fortalecimiento a las Cadenas Agroalimentarias de los apoyos están dirigidos a los Comités Nacionales de los Sistemas Producto Agrícolas constituidos de conformidad con la Ley de Desarrollo Rural Sustentable.
Las Unidades Responsables podrán emitir las convocatorias (Anexo 35) para el acceso a los apoyos descritos en estas Reglas de Operación de acuerdo con la suficiencia presupuestal y de acuerdo con las prioridades marcadas en el PND y en el Programa Sectorial de Agricultura y Desarrollo Rural vigentes.
Artículo 19. Mecánica Operativa. Para la operación efectiva del Componente a continuación se presentan las etapas que deben ser ejecutadas para su correcta difusión, selección, ejecución y seguimiento:
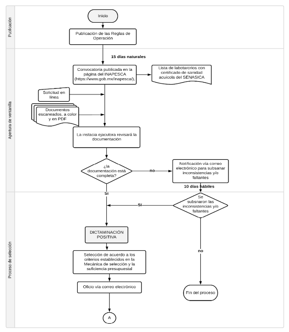
1. Publicación de la Convocatoria. Una vez definidos los territorios y cultivos prioritarios, la Unidad Responsable emite la convocatoria y junto con la Instancia Ejecutora publicarán la convocatoria en sus respectivas páginas electrónicas y, en su caso en sus oficinas, en la que se indicarán la dirección (electrónica y/o física) de las ventanillas, fecha de apertura y cierre de las mismas, así como la información sobre el objetivo del Programa, población objetivo, cobertura, requisitos generales y específicos, además de los conceptos, montos de apoyo y criterios técnicos de selección.
2. Apertura y cierre de ventanillas. Conforme a la convocatoria emitida por la Unidad Responsable y en coordinación con la Instancia Ejecutora, se abrirán las ventanillas correspondientes (físicas y electrónicas).
3. Registro y recepción de solicitudes. Después de revisar con detalle las presentes Reglas de Operación, el solicitante:
I. Realizará el registro de solicitud en línea en la página www.gob.mx/agricultura, y en caso de requerir apoyo para la captura de su solicitud electrónica, podrá acudir físicamente a la ventanilla. Al concluir el registro el sistema emitirá un comprobante de captura exitosa con su respectivo número de registro, siempre y cuando se hayan llenado todos los campos solicitados.
II. Posterior a la captura, deberá acudir a la Ventanilla, antes del cierre definido en la convocatoria, para entregar los documentos que acrediten los requisitos que correspondan (generales y/o específicos), para su respectivo cotejo contra documentos originales, y en caso de estar completo el expediente requerido, se le entregará al solicitante un acuse de recibo de expediente completo.
III. Deberá conservar el número de registro recibido hasta la conclusión de su trámite.
IV. Si no cumple con los requisitos aplicables o algún documento resulta ilegible, deberá subsanar la deficiencia, para ello contará con un plazo máximo de 10 días hábiles, contados a partir de la fecha de la presentación de documentos en la ventanilla; el personal no podrá emitir el acuse de recibido hasta haber entregado de manera completa y a cabalidad su expediente.
Una vez que el solicitante entregue en ventanilla de manera completa los requisitos, se continuará con el trámite, sin embargo, en caso de que hayan transcurrido los 10 días sin que se subsane la deficiencia, se tendrá dicha solicitud por cancelada.
Posteriormente, el personal a cargo de la ventanilla revisará que los documentos presentados acrediten los criterios de elegibilidad y los requisitos que correspondan (generales y/o específicos), en caso de validarlos, notificará a la Unidad Responsable o Instancia Ejecutora y se le tendrá como solicitud válida para dictaminar.
4. Evaluación de las solicitudes presentadas. Una vez que la ventanilla cuente con toda la información completa por cada solicitud aceptada y con acuse de recibida completamente, deberá integrar, como parte de sus responsabilidades, un expediente completo electrónico en formato PDF, incluido el Anexo 3 firmado por el solicitante. El archivo de remisión deberá nombrarse con número de registro y deberá incluir en forma numerada los documentos indicados en estas Reglas de Operación, el cual será remitido al área correspondiente para revisión de los requisitos generales y específicos del Apoyo (Instancia Ejecutora o Unidad Responsable).
Esta área realizará un análisis del proyecto presentado y los conceptos de apoyo requeridos (Cédula de Calificación del Componente Fomento a la Agricultura Anexo 6) y emitirá un predictamen, que será remitido a la Unidad Responsable o Instancia Ejecutora, para convocar al CTD el cual revisará los pre-dictámenes presentados en cada sesión, y emitirá su fallo: Dictamen positivo o Dictamen negativo. En el caso de solicitudes de personas físicas y/o que no requieran la elaboración de un proyecto, el dictaminen se hará por el cumplimiento de los criterios y requisitos de elegibilidad, así como las priorizaciones que se establezcan,
5. Publicación de Resultados. La Instancia Ejecutora correspondiente será la encargada de generar un listado con los resultados de cada solicitud (positivos o negativos) para su publicación correspondiente en la página de la Secretaría www.gob.mx/agricultura y en su caso, en las páginas electrónicas de las Instancias Ejecutoras.
Posteriormente se dará vista a cada solicitante, pudiendo auxiliarse de las Representaciones de la Secretaría, las Instancias Ejecutoras o las ventanillas correspondientes en las entidades federativas.
Se considerará como realizada la notificación de la resolución mediante la publicación respectiva del listado con el resultado de los dictámenes (positivos y negativos) en la página de la Secretaría
www.gob.mx/agricultura y en su caso, en las páginas electrónicas de las Instancias Ejecutoras, dicha publicación se podrá realizar hasta 45 días posteriores al cierre de la ventanilla.
6. Suscripción del Instrumento Jurídico (Convenio de Concertación). Para los apoyos de beneficio individual de hasta $30,000.00 (Treinta mil pesos 00/100 M.N.) no será necesario la suscripción del instrumento jurídico entre el beneficiario y la Secretaría o Instancia Ejecutora (Convenio de Concertación), en este caso, el beneficiario deberá firmar un acta de entrega-recepción del apoyo donde se comprometa al uso del recurso recibido para los fines autorizados.
Para el caso de los apoyos mayores a $30,000.00 (Treinta mil pesos 00/100 M.N.) será necesaria la suscripción de un instrumento jurídico (Convenio de Concertación) entre el beneficiario y la Secretaría (Anexo 36), por conducto de las Representaciones de la Secretaría en las entidades federativas o por la Instancia Ejecutora, donde se indicarán los apoyos de las solicitudes, compromisos de las partes, metas de los proyectos autorizados y otras obligaciones.
Una vez notificada la resolución positiva a los beneficiarios, la Instancia Ejecutora realizará visitas de verificación de manera muestral sobre la viabilidad positiva o negativa de la ejecución del proyecto y llenará la Cédula de Pertinencia del Componente Fomento a la Agricultura correspondiente (Anexo 7). El porcentaje de verificación será determinado por la Unidad Responsable y ejecutado por la Instancia Ejecutora.
Una vez hecha la notificación, se le otorgará al beneficiario (individual o colectivo) un plazo de 10 días hábiles para que se presente a suscribir el instrumento jurídico correspondiente (Convenio de Concertación, Anexo 36); el plazo comenzará a contar a partir del día siguiente a la recepción de la notificación.
En caso de que el beneficiario no lleve a cabo la suscripción del instrumento jurídico dentro del plazo establecido en la notificación respectiva, el apoyo autorizado se considerará por desistido del apoyo autorizado, sin que para tal efecto se requiera desistimiento expreso por escrito. En este caso, la Instancia Ejecutora elaborará y remitirá a la Unidad Responsable el Acta Circunstanciada de Hechos, posteriormente la Unidad Responsable reasignará los recursos a las solicitudes que cuenten con predictamen positivo y que por falta de disponibilidad presupuestaria no hayan sido consideradas.
La Instancia Ejecutora a petición por escrito del beneficiario podrá solicitar a la Unidad Responsable, prórrogas para la firma del instrumento jurídico (Convenio de Concertación, Anexo 36) para el cumplimiento de la aplicación de los apoyos, cuya solicitud deberá ser acompañada de una justificación.
7. Entrega del apoyo. Para hacer constar la entrega recepción del apoyo autorizado cuando los apoyos sean mayores a $30,000.00 (Treinta mil pesos 00/100 M.N.), se suscribirá un Acta Entrega-Recepción de recursos financieros, previo cumplimiento de los requisitos establecidos para el pago, siendo éstos:
I. Resolución con fecha y firma de aceptación del Apoyo;
II. El instrumento jurídico (Convenio de Concertación, Anexo 36) debidamente firmado, en su caso, respetando las particularidades establecidas para cada apoyo;
III. Comprobante de la aportación del beneficiario, pudiendo ser estado de cuenta bancario, contrato de crédito con Institución Financiera, comprobante de depósito bancario a proveedor, o recibo de efectivo emitido por el proveedor.
IV. Estado de cuenta con vigencia no mayor a 3 meses, que incluya CLABE Interbancaria de la Cuenta donde se depositará el apoyo;
V. Estar al corriente de las obligaciones fiscales conforme a lo señalado en el artículo 32-D del Código Fiscal de la Federación, cuando aplique;
VI. Visitas de verificación cuyo porcentaje será determinado por la Unidad Responsable, y ejecutado por la Instancia Ejecutora que permitan determinar lo siguiente:
a. La existencia de los solicitantes y que subsiste el interés del solicitante para ejecutar el proyecto;
b. La existencia de la propiedad;
c. Las condiciones necesarias para la ejecución del proyecto.
Una vez entregada la documentación, la Instancia Ejecutora remitirá a la Unidad Responsable quien procederá a la elaboración de las plantillas de pagos (layouts) remitiéndolos a la Instancia Dispersora para la entrega del recurso correspondiente.
Como aportación del beneficiario se podrá considerar inversiones fijas realizadas a partir del 1° de enero y hasta el 31 de diciembre del ejercicio fiscal en curso, siempre que se trate de conceptos de inversión considerados en el proyecto, y deberá notificarse el inicio de esta obra a la Instancia Ejecutora desde la solicitud.
El apoyo será entregado en su totalidad, con base en la disponibilidad presupuestaria, una vez que haya sido dictaminada positiva la solicitud y en su caso, firmado el instrumento jurídico (Convenio de Concertación, Anexo 36).
8. Seguimiento operativo. La Unidad Responsable a través de la Instancia Ejecutora llevará a cabo el control, seguimiento, supervisión, ejecución y desarrollo de las acciones y correcta aplicación de los recursos del Apoyo, asimismo deberán contar con evidencia fotográfica de dichas acciones.
9. Reporte sobre el ejercicio del apoyo. Esta etapa estará a cargo de la Instancia Ejecutora y tiene por objeto realizar la verificación física y/o financiera del avance y conclusión de la aplicación del apoyo, misma que deberá ser reportada a la Unidad Responsable.
10. Finiquito. Una vez que se haya dado cumplimiento a las obligaciones contraídas en el instrumento jurídico (Convenio de Concertación, Anexo 36), dentro de la vigencia estipulada para efectos del cierre de las acciones del mismo y que se haya verificado correcta ejecución y conclusión de los apoyos, el beneficiario y las Representaciones de la Secretaría en las entidades federativas, sus representaciones Regionales, o la Instancia Ejecutora deberán suscribir el documento que ampare el cierre finiquito del instrumento jurídico.
En todos los casos, el beneficiario deberá presentar todos los comprobantes fiscales que correspondan a la ejecución de los apoyos conforme a la normatividad aplicable.
11. Reasignación de recursos. Se considerarán recursos disponibles para reasignar a otros beneficiarios, aquellos apoyos autorizados y con instrumento jurídico suscrito en los que se cuente con la cancelación o desistimiento documentado, por decisión del solicitante o cualquiera de las causales señaladas en las presentes Reglas de Operación, así como aquellos en los que se presente debidamente documentada alguna disminución de precios o costos de los conceptos a pagar con los apoyos aprobados.
Todas las actividades antes señaladas están identificadas en el Diagrama de la Mecánica Operativa del Componente Fomento a la Agricultura. (Anexo 2)
Artículo 20. Exclusiones. No se otorgarán apoyos si los solicitantes se encuentran en los siguientes supuestos:
1. Si están recibiendo apoyos, subsidios o apoyos para los mismos conceptos del programa, componente u otros programas de la administración pública federal que impliquen duplicidad.
2. Si se encuentran en el "Directorio de personas físicas o morales que pierden su derecho de recibir apoyos o entregar información que no sea verdadera ni fidedigna o que impida la verificación física o documental del producto o servicio objeto del apoyo", a cargo de la Unidad de Administración y Finanzas de la Secretaría.
3. Si los terrenos manifestados están bajo alguno de los siguientes esquemas: Pago por Servicios Ambientales (PSA), sitios Ramsar (tratado intergubernamental que sirve de marco para la acción nacional y la cooperación internacional en pro de la conservación y el uso racional de los humedales y sus recursos), Programa de Manejo Forestal Maderable y Bosques Certificados; salvo aquellas actividades que no impliquen cambio de uso de suelo, siempre y cuando el mecanismo de consulta esté disponible, validado por la instancia competente y conforme a la Ley.
Por otra parte, no se otorgarán apoyos para los siguientes conceptos:
1. Compra de tierras;
2. Pago de impuestos;
3. Las personas morales solicitantes y sus asociados, sólo podrán ser beneficiarios en una ocasión por año fiscal.
4. Herencias;
5. Gastos legales;
6. Atenciones a funcionarios o de otro tipo;
7. Comidas y viáticos;
8. Compra de equipo y maquinaria usada nacionalizado;
9. Reparaciones, refacciones y compra de llantas;
10. Compra de cualquier tipo de vehículo utilitario;
11. Materias primas, insumos o capital de trabajo, con excepción de paquetes tecnológicos autorizados por la Secretaría, o de otros previstos en las presentes Reglas de Operación;
12. Edificación de uso habitacional;
13. Compra de remolques para el traslado de especies de competencia deportiva o de eventos de gala;
14. Desarrollo de proyectos en zonas deforestadas fuera de la frontera agrícola;
15. Desarrollo de proyectos en Áreas Naturales Protegidas que cambien el uso de suelo. Para aquellas que cuenten con programa de manejo, no se otorgarán apoyos para la zona núcleo y para las subzonas de: a) preservación, b) aprovechamiento especial, c) uso público y d) recuperación.
Capítulo II. Operación del Componente Fomento a la Ganadería.
Artículo 21. Objetivo Específico. Contribuir a la productividad de las Unidades Económicas Pecuarias de manera sostenible.
Artículo 22. Cobertura Particular: Nacional, conforme a las convocatorias emitidas por la Unidad Responsable para la obtención de los apoyos descritos en las presentes Reglas, la suficiencia presupuestal, las prioridades marcadas en el PND y en el Programa Sectorial.
Artículo 23. Población Objetivo Particular: Personas físicas y morales dedicadas a la actividad pecuaria, dando atención prioritaria a pequeños productores pecuarios que de manera individual posean entre 5 y 35 vientres bovinos o su equivalente en otras especies en sus Unidades de Producción Pecuaria (UPP).
Artículo 24. Instancias Participantes:
1. Unidad Responsable: La Coordinación General de Ganadería;
2. Instancia Ejecutora: La que la Unidad Responsable designe;
3. Comité Técnico Dictaminador: Integrado por la Instancia Ejecutora. La Unidad Responsable podrá invitar o designar a quien considere;
4. Representaciones de la Secretaría en las entidades federativas o sus representaciones regionales, con las responsabilidades y atribuciones que la Unidad Responsable les designe a través de la mecánica operativa, oficios o circulares;
5. Ventanilla: La que la Unidad Responsable autorice a solicitud de las Instancias Ejecutoras;
6. Instancia Dispersora de Recursos: La que la Unidad Responsable designe;
7. Instancia Ejecutora de Gastos Asociados a la Operación: La Unidad Responsable y la que ésta designe;
8. Unidad Técnica Operativa: La que la Unidad Responsable designe; y
9. Agente Técnico. El que la Unidad Responsable designe.
Artículo 25. Criterios y requisitos de elegibilidad. Para acceder a los apoyos de este componente, los solicitantes deberán presentar los documentos que acrediten los requisitos siguientes:
| Criterio de elegibilidad | Requisito de elegibilidad |
| Ser productor pecuario. | Formato de Inscripción o constancia de actualización de la clave de Unidad de Producción Pecuaria (UPP) en el Padrón Ganadero Nacional (PGN). La actualización de la UPP deberá tener fecha posterior al 1 de enero de 2020. |
| Estar registrado en el Padrón de Solicitantes y Beneficiarios de la Secretaría de Agricultura y Desarrollo Rural. | Constancia de registro. |
| Ser mayor de edad | Identificación oficial vigente: Credencial para votar o pasaporte. |
| CURP | Constancia actualizada de la Clave Única del Registro de Población. |
| Comprobante de domicilio | Comprobante de domicilio del solicitante (luz, teléfono, predial, agua, constancia de residencia expedida por el ayuntamiento), con una vigencia no mayor a tres meses anteriores a la fecha de solicitud. |
| Solicitud del apoyo | Suscripción del Anexo 10 |
| Cumplimiento de obligaciones fiscales y de Seguridad Social cuando aplique. | Opinión del cumplimiento de obligaciones fiscales en sentido positivo (artículo 32-D) y de seguridad social; cuando el monto del apoyo solicitado sea mayor a $30,000.00 (treinta mil pesos 00/100 m.n.). |
| Cotización del bien o servicio para el que solicita el apoyo. | Cotización membretada y firmada por el proveedor, que contenga la descripción o servicios solicitados, el costo unitario e inversión total. Este requisito no aplica para el concepto de apoyo Material genético: sementales y semen. |
| Cuenta bancaria a nombre del productor o en su caso del proveedor del bien o servicio. (Podrá presentarlo previo al pago del apoyo). | Documento bancario a nombre del productor que especifique la cuenta y CLABE, o en su caso el Formato de instrucción de pago y el documento bancario a nombre del proveedor que especifique la cuenta y CLABE. |
| Demostrar el cumplimiento de las obligaciones zoosanitarias, determinadas por el SENASICA | Los que se establezcan en la convocatoria, atendiendo la situación zoosanitaria de cada entidad federativa. Este requisito solo aplica para el concepto de apoyo Material genético: sementales. |
Sección I
Artículo 26. Subcomponente Ganadería para el Bienestar.
Otorga apoyos en fomento a la actividad pecuaria para pequeños productores pecuarios principalmente, para mejorar sus condiciones de bienestar y coadyuvar con la autosuficiencia alimentaria.
Los conceptos de apoyo podrán ser:
| Tipo de apoyo | Población Objetivo Específica | Concepto de Apoyo | Monto de Apoyo |
| 1. Apoyo directo. | Pequeños productores pecuarios de 5 y hasta 35 vientres de ganado bovino identificados por SINIIGA. | Apoyo directo por vientre, hasta 20 vientres. | Hasta $15,000.00 (quince mil pesos 00/100 M.N.) $750.00 (setecientos cincuenta pesos 00/100 M.N.) por vientre |
| 2. Material genético: sementales. | a) Productores pecuarios de 5 y hasta 50 vientres bovinos identificados por SINIIGA. b) Productores pecuarios de 25 y hasta 250 vientres ovinos. c) Productores pecuarios de 30 y hasta 300 vientres caprinos. | Semental de registro en edad reproductiva a) En el caso de bovinos se entregará 1 semental por solicitud. b) Por cada semental ovino se deberán acreditar 35 vientres. b) Por cada semental caprino se deberán acreditar 20 vientres. | a) Bovino hasta $22,500.00 (veintidós mil quinientos pesos 00/100 M.N.) b) Ovino hasta $6,500.00 (seis mil quinientos pesos 00/100 M.N.) por semental, hasta 3 sementales. c) Caprino hasta $5,000.00 (cinco mil pesos 00/100 M.N.) d) por semental, hasta 4 sementales. La Secretaría aportará el 50% del valor de los sementales sin rebasar los $22,500.00 (veintidós mil quinientos pesos 00/100 M.N.) y el productor el resto del valor. |
| 3. Material genético: semen. | Productores pecuarios de 5 y hasta 100 vientres de ganado bovino identificados por SINIIGA. | Dos dosis de semen por vientre, hasta 70 dosis. | Hasta $17,150.00 (diecisiete mil ciento cincuenta pesos 00/100 M.N.) La Secretaría aportará el 70% del valor de las dosis sin rebasar los $17,150.00 (diecisiete mil ciento cincuenta pesos 00/100 M.N.) y el productor aportará el resto del valor de las dosis. |
| 4. Mantenimiento y acondicionamiento de ganado. | a) Pequeños productores pecuarios de 5 y hasta 35 vientres de ganado bovino identificados por SINIIGA. b) Pequeños productores pecuarios de 25 y hasta 175 vientres de ganado ovino. c) Pequeños productores pecuarios de 30 y hasta 210 vientres de ganado caprino. | Apoyo directo para la adquisición de alimento, complementos alimenticios, fármacos veterinarios y otros | Hasta $18,750.00 (dieciocho mil setecientos cincuenta pesos 00/100 M.N.) a) Bovinos $750.00 (setecientos cincuenta pesos 00/100 M.N.) por vientre, hasta 25 vientres b) Ovinos $150.00 (ciento cincuenta pesos 00/100 M.N.) por vientre hasta 125 vientres c) Caprinos $125.00 (ciento veinticinco pesos 00/100 M.N.) por vientre hasta 150 vientres La Secretaría aportará el 50% del valor de la compra sin rebasar los $18,750.00 (dieciocho mil setecientos cincuenta pesos 00/100 M.N.) y el productor aportará el resto del valor de su adquisición. |
| 5. Equipo forrajero, equipo pecuario e infraestructura pecuaria. | a) Pequeños productores pecuarios de 5 y hasta 35 vientres de ganado bovino identificados por SINIIGA. b) Pequeños productores pecuarios de 25 y hasta 175 vientres de ganado ovino; o pequeños productores pecuarios de 30 y hasta 210 vientres de ganado caprino, o pequeños productores pecuarios de 25 y hasta 175 colmenas identificadas por SINIIGA. | Apoyo directo para la adquisición de equipo forrajero, equipo pecuario e infraestructura pecuaria. | Hasta $22,500.00 (veintidós mil quinientos pesos 00/100 M.N.) La Secretaría aportará el 50% del valor de la compra sin rebasar los $22,500.00 (veintidós mil quinientos pesos 00/100 M.N.) y el productor aportará el resto del valor de su adquisición. |
| 6. Paquetes tecnológicos | Pequeños productores pecuarios de 5 y hasta 35 vientres de ganado bovino identificados por SINIIGA. | a) Apoyo directo para la adquisición de paquetes tecnológicos para rehabilitación de praderas, agostaderos y pastizales. El paquete tecnológico a solicitud de la Instancia Ejecutora deberá estar validado por una institución de investigación y/o educación superior y autorizado por la CGG, hasta 5 hectáreas. b) Apoyo directo para la adquisición de paquetes tecnológicos reproductivos para la inseminación artificial, hasta 10 vientres. | a) Hasta $25,000.00 (veinticinco mil pesos 00/100 M.N.), $5,000.00 (cinco mil pesos 00/100 M.N.) por hectárea La Secretaría aportará el 80% del valor de la compra sin rebasar los $25,000.00 (veinticinco mil pesos 00/100 M.N.) y el productor aportará el resto del valor del paquete tecnológico. b) Hasta $20,000.00 (veinte mil pesos 00/100 M.N.) $2,000.00 (dos mil pesos 00/100 M.N.) por vientre La Secretaría aportará el 80% del valor de la compra sin rebasar los $20,00000 (veinte mil pesos 00/100 M.N.) y el productor aportará el resto del valor del paquete tecnológico reproductivo. |
Cuando el bien o servicio solicitado cause el impuesto al valor agregado (I.V.A.) el solicitante lo cubrirá.
El solicitante sólo podrá presentar solicitud para uno de los conceptos de apoyo este subcomponente.
Para los conceptos de apoyo 2,3,4,5 y 6 el pago se hará directamente al proveedor del bien o servicio.
Para el concepto de apoyo de semovientes, el beneficiario conservará en su UPP el semental bovino apoyado por al menos por 36 meses. En el caso de las demás especies (ovinos y caprinos) será hasta por 24 meses, salvo que la Secretaría, por conducto de la Instancia Ejecutora haya autorizado su movilización.
La instancia ejecutora notificará al SENASICA los identificadores que deberán bloquearse para evitar las
movilizaciones.
El beneficiario deberá adquirir un seguro para el caso de semovientes bovinos.
Sección II
Artículo 27. Subcomponente Asistencia Técnica, Acompañamiento y Servicios Técnicos.
Este subcomponente apoyará con asistencia técnica, capacitación, seguimiento y/o acompañamiento técnico, así como la operación de las bases de datos nacionales que contienen el registro de las Unidades de Producción Pecuarias (UPP) y otros espacios físicos que alojen animales de interés zootécnico y Prestadores de Servicios Ganaderos (PSG).
Podrá destinarse hasta el 15% del presupuesto total del componente para este subcomponente de conformidad con lo que se establezca en los convenios de concertación y/o instrumentos jurídicos correspondientes.
Artículo 28. Criterios de Selección y Priorización.
La Unidad Responsable con base en el puntaje previsto en la Cédula de Calificación (Anexo 11), determinará los criterios para la entrega de los apoyos considerando el universo de las solicitudes recibidas y dictaminadas como positivas.
Artículo 29. Mecánica Operativa. La operación del componente se regirá por las etapas siguientes:
1. Designación de Instancias Ejecutoras.
La Unidad Responsable las designará.
2. Publicación de la Convocatoria.
La Unidad Responsable publicará la convocatoria en la página electrónica de la Secretaría y en coordinación con las instancias ejecutoras determinará los espacios físicos para la publicación de la misma. Indicará la ubicación de las ventanillas; fechas de apertura y cierre de las mismas; objetivo del componente o subcomponente, población objetivo, cobertura, requisitos y criterios de elegibilidad, así como conceptos de apoyo.
3. Apertura y Cierre de Ventanillas.
La Unidad Responsable determinará, de conformidad a la convocatoria, la apertura y cierre de las ventanillas correspondientes.
4. Registro y recepción de solicitudes.
El solicitante acudirá a la ventanilla para entregar los documentos que acrediten el cumplimiento de los criterios y requisitos de elegibilidad que correspondan para su respectivo cotejo con los documentos originales. De estar completo el expediente, se digitalizará y su solicitud será registrada con un folio de atención en el Sistema Informático que la Unidad Responsable determine.
La presentación de la solicitud y la emisión del folio no crea la obligación de la Secretaría de otorgar el apoyo, toda vez que éste se encuentra condicionado al cumplimiento de los criterios y requisitos de elegibilidad, exclusiones establecidos en el presente componente y la disponibilidad presupuestal.
Dentro de este proceso se considerarán como predictaminadas aquellas solicitudes de los productores que hayan presentado en tiempo y forma los documentos comprobatorios del cumplimiento de los criterios y requisitos de elegibilidad, el sistema informático que designe la UR haya asignado un folio a la solicitud y se encuentre integrado el expediente físico y digital de la solicitud.
5. Dictaminación de solicitudes.
Las instancias ejecutoras dictaminarán las solicitudes de conformidad a lo establecido en las presentes reglas y en la convocatoria respectiva.
Dictaminadas las solicitudes, las instancias ejecutoras emitirán la Carta de Notificación de Dictamen Positivo (Anexo 13) y hará llegar a la Unidad Responsable el listado de las solicitudes dictaminadas como positivas.
6. Publicación de Resultados de la Dictaminación.
Se publicarán en la página de la Secretaría y en los mismos espacios físicos de publicación de la convocatoria.
Se considerará como realizada la notificación de la resolución mediante la publicación respectiva del listado con el resultado de los dictámenes.
Será responsabilidad de los solicitantes estar al pendiente de la publicación de los listados con el resultado de la dictaminación.
7. Suscripción del Instrumento Jurídico
Cuando los apoyos sean mayores a $30,000.00 (treinta mil pesos 00/100 m.n.) será necesaria la suscripción de un Convenio de Concertación entre el solicitante y la Instancia Ejecutora (Anexo 36); y cuando sean menores, el solicitante deberá firmar un acta de entrega-recepción.
8. Entrega de los apoyos y pago a proveedores.
En las convocatorias respectivas la Unidad Responsable determinará las condiciones de entrega de los apoyos y el pago a proveedores.
9. Seguimiento Operativo.
La Unidad Responsable, por cuenta propia o a través de la Instancia Ejecutora cuando así lo considere, podrá realizar de manera aleatoria visitas de campo o revisiones de gabinete relacionadas con las obligaciones consignadas en la fracción II, articulo 5 del Acuerdo por el que se dan a conocer las Disposiciones Generales aplicables a las Reglas Operación de los Programas de la Secretaría de Agricultura y Desarrollo Rural.
10. Reporte sobre el ejercicio del apoyo
La Instancia Ejecutora verificará física y/o financieramente el avance y conclusión de la aplicación de los apoyos, misma que será reportada a la Unidad Responsable.
11. Finiquito
Verificado el cumplimiento de las obligaciones contraídas en el convenio de concertación en la vigencia estipulada en el mismo, el beneficiario y la Instancia Ejecutora, suscribirán cuando proceda el documento que ampare el cierre finiquito del instrumento jurídico.
12. Reasignación de recursos
Cuando por cancelación del apoyo o por alguna causa análoga que llegara a presentarse, los recursos podrán reasignarse a consideración de la Unidad Responsable apegándose a la normatividad presupuestaria.
Artículo 30. Excepciones.
Cuando la Unidad Responsable lo estime pertinente o a petición de las instancias ejecutoras, en las convocatorias podrán modificarse los plazos y mecánica operativa para la adquisición, acopio y entrega de semovientes.
Para todos los conceptos de apoyos del Subcomponente Ganadería para el Bienestar el solicitante presentará cotización membretada y firmada por el proveedor del bien o servicio que contenga la descripción de los bienes o servicios solicitados, el costo unitario e inversión total, exceptuándose de lo anterior los conceptos de apoyo: Apoyo Directo, Material genético: sementales y semen.
Artículo 31. De los proveedores
Los interesados en participar en este componente como proveedores de alguno de los conceptos de apoyos cumplirán los siguientes requisitos:
1. Presentar original y copia para cotejo de INE, CURP, comprobante de domicilio, cédula de identificación fiscal y cuenta bancaria a su nombre.
2. Obtener Opinión de Cumplimiento de Obligaciones Fiscales en Sentido Positivo vigente al momento del pago (artículo 32-D).
3. Con los establecidos en los Elementos Técnicos y Valores de Referencia.
4. Emitir el comprobante fiscal correspondiente (CFDI).
5. Estar registrado en el Padrón de Solicitantes y Beneficiarios de la Secretaría de Agricultura y Desarrollo Rural.
6. Para Material genético: sementales, contar con clave de UPP vigente en el Padrón Ganadero Nacional.
7. Los que se establezcan en la convocatoria correspondiente.
Los Prestadores de Servicios Ganaderos (PSG) y los beneficiarios del componente no podrán ser proveedores.
Artículo 32. Exclusiones.
No se otorgarán apoyos a los solicitantes del subcomponente Ganadería para el Bienestar que se encuentran en los supuestos siguientes:
1. Hayan sido beneficiarios en el Programa Crédito Ganadero a la Palabra 2019 y/o Programa de Fomento Ganadero 2022.
2. Estén recibiendo apoyos o subsidios para los mismos conceptos del componente u otros programas de la Administración Pública Federal que impliquen duplicidad.
3. Si es proveedor del componente.
4. Si la fecha de actualización de la UPP es anterior al 31 de diciembre de 2019.
5. Si está registrado en el "Directorio de personas físicas y/o morales que pierden su derecho de recibir incentivos de los Programas de la Secretaría de Agricultura y Desarrollo Rural", a cargo de la Unidad de Administración y Finanzas de la Secretaría.
6. Si los predios manifestados están bajo alguno de los siguientes esquemas: Certificación de captura de carbono forestal, Pago por Servicios Ambientales (PSA), sitios Ramsar (tratado intergubernamental que sirve de marco para la acción nacional y la cooperación internacional en pro de la conservación y el uso racional de los humedales y sus recursos), Programa de Manejo Forestal Maderable y Bosques Certificados; salvo aquellas actividades que no impliquen cambio de uso de suelo, siempre y cuando el mecanismo de consulta esté disponible, validado por la instancia competente y conforme a la Ley.
7. Si el predio se encuentra en Áreas Naturales Protegidas que cambien el uso de suelo. Para aquellas que cuenten con programa de manejo, no se otorgarán apoyos para la zona núcleo y para las subzonas de: a) preservación, b) aprovechamiento especial, c) uso público y, d) recuperación.
Por otra parte, no se otorgarán apoyos para los siguientes conceptos:
1. Compra de tierras;
2. Pago de impuestos;
3. Las personas morales solicitantes y sus asociados, sólo podrán ser beneficiarios en una ocasión por año fiscal.
4. Herencias;
5. Gastos legales;
6. Atenciones a funcionarios o de otro tipo;
7. Comidas y viáticos;
8. Compra de equipo y maquinaria usada nacionalizado;
9. Reparaciones, refacciones y compra de llantas;
10. Compra de cualquier tipo de vehículo utilitario;
11. Materias primas, insumos o capital de trabajo, con excepción de paquetes tecnológicos autorizados por la Secretaría, o de otros previstos en las presentes Reglas de Operación;
12. Edificación de uso habitacional;
13. Compra de remolques para el traslado de especies de competencia deportiva o de eventos de gala;
14. Desarrollo de proyectos en zonas deforestadas fuera de la frontera agrícola;
15. Desarrollo de proyectos en Áreas Naturales Protegidas que cambien el uso de suelo. Para aquellas que cuenten con programa de manejo, no se otorgarán apoyos para la zona núcleo y para las subzonas de: a) preservación, b) aprovechamiento especial, c) uso público y d) recuperación.
La Unidad Responsable establecerá los mecanismos de coordinación necesarios para evitar el apoyo a productores que hayan incurrido en incumplimiento o falta a la normativa de este Programa en el ejercicio anterior.
Artículo 33. Coordinación Institucional.
La Unidad Responsable tendrá la facultad de suscribir convenios e instrumentos jurídicos para la realización de acciones del componente con otras unidades responsables, dependencias y entidades de la Administración Pública Federal, así como con centros o instituciones de investigación y/o enseñanza superior, organismos nacionales e internacionales y asociaciones civiles, entre otros.
Capítulo III. Operación del Componente Desarrollo Territorial.
Artículo 34. Objetivo Específico. Los pequeños productores de los territorios prioritarios incrementan de manera sostenible su productividad, reducen sus costos de producción y mejoran su vinculación con el mercado, a través de la innovación tecnológica, el desarrollo de capacidades y la inversión en activos productivos.
Artículo 35. Cobertura Particular: Su cobertura es Nacional conforme a las convocatorias emitidas por la Unidad Responsable para el acceso a los apoyos descritos en estas Reglas de Operación, la suficiencia presupuestal y las prioridades marcadas en el PND y en el Programa Sectorial de Agricultura y Desarrollo Rural vigentes.
Artículo 36. Población Objetivo Particular: Los productores de las diferentes cadenas productivas interesados en el desarrollo territorial ubicados en las Zonas de Atención Prioritaria (ZAP), en las zonas de influencia de proyectos regionales u otros territorios prioritarios definidos por la Secretaría.
Artículo 37. Instancias Participantes: Las instancias que participan en la operación de este Componente son:
1. Unidad Responsable: La Dirección General de Fortalecimiento a la Agricultura Familiar, la Dirección General de Integración Económica y la Dirección General de Investigación, Desarrollo Tecnológico y Extensionismo.
2. Instancia Ejecutora: La(s) que la Unidad Responsable designe, siempre y cuando se encuentren relacionadas con el Sector Agroalimentario y cumplan con la normatividad aplicable vigente;
3. Comité Técnico Dictaminador: Será Integrado por invitación de la Unidad Responsable a diferentes áreas de la SADER, y en su caso, especialistas relacionados con el tema;
4. Representaciones de la Secretaría en las Entidades Federativas con las responsabilidades y atribuciones que la Unidad Responsable les designe, a través de la mecánica operativa y oficios o circulares;
5. Ventanilla: La(s) que la Unidad Responsable e Instancias Ejecutoras designen, siempre y cuando se encuentren relacionadas con el Sector Agroalimentario y cumplan con la normatividad aplicable vigente;
6. Instancia Dispersora de Recursos: La que la Unidad Responsable designe, siempre y cuando se encuentren relacionadas con el Sector Agroalimentario y cumplan con la normatividad aplicable vigente;
7. Instancia Ejecutora de Gastos Asociados a la Operación: La que la Unidad Responsable designe, siempre y cuando se encuentren relacionadas con el Sector Agroalimentario y cumplan con la normatividad aplicable vigente.
8. Unidad Técnica Operativa: La(s) que la Unidad Responsable designe, siempre y cuando se encuentren relacionadas con el Sector Agroalimentario y cumplan con la normatividad aplicable vigente.
Artículo 38. Criterios de elegibilidad y requisitos. Para acceder a los apoyos de este Componente, los solicitantes deberán cumplir con los siguientes criterios y requisitos de elegibilidad:
| Criterio de elegibilidad | Requisito de elegibilidad |
| Ser productor en las ZAP, en las zonas de influencia de proyectos regionales u otros territorios prioritarios | Identificación oficial vigente (credencial para votar, pasaporte, cartilla del servicio militar nacional o cédula profesional). Clave Única de Registro de Población (CURP). En los casos en que al presentar la identificación oficial contenga la CURP, no será necesario presentar ésta. Comprobante de domicilio del solicitante (luz, teléfono, predial, agua, constancia de residencia expedida por el ayuntamiento), con una vigencia no mayor a tres meses anteriores a la fecha de la solicitud. Acreditar la propiedad o la legal posesión del predio mediante el documento jurídico fehaciente que corresponda, dependiendo de la naturaleza del subcomponente con las formalidades que exija el marco legal aplicable en la materia y/o, Presentar el registro de la Unidad de Producción Pecuaria (UPP) y/o, Presentar el registro o constancia de CONAPESCA o permiso de pesca, según corresponda. Presentar una Carta de Consolidación de Apoyos del Componente Desarrollo Territorial (Anexo 18) en la que manifiestan su voluntad de conjuntar sus apoyos individuales para la ejecución de un proyecto de beneficio colectivo. Proyecto con el Guion para la Elaboración del Proyecto del Componente Desarrollo Territorial conforme a la orientación que corresponda (Anexo 19); |
| Manifestar su interés para recibir apoyos del programa y aceptar cumplir con todas las disposiciones legales aplicables y específicamente con las contenidas en estas Reglas. | Solicitud de Apoyo del Componente de Desarrollo Territorial (Anexo 17); especificando el apoyo al que aplica: |
| Estar registrado en el Padrón de Productores de la Secretaría de Agricultura y Desarrollo Rural | Folio de Registro en el Padrón de Productores de la Secretaría de Desarrollo Rural, en caso de no estarlo se deberá presentar en la ventanilla para su registro en dicho padrón con copia sencilla y original para el cotejo de los siguientes documentos: a) Identificación oficial vigente (credencial para votar, pasaporte, cartilla del servicio militar nacional o cédula profesional); b) Clave Única de Registro de Población (CURP), en los casos en que al presentar la identificación oficial contenga la CURP, no será necesario presentar ésta; c) Comprobante de domicilio del solicitante (luz, teléfono, predial, agua, constancia de residencia expedida por el ayuntamiento), con una vigencia no mayor a tres meses anteriores a la fecha de solicitud; |
| En caso de los apoyos a personas morales, los productores deberán demostrar que están organizados para fines productivos. | Los socios de la figura moral deberán de acreditar su condición de productor conforme a los incisos a, b y c. Además de los requisitos anteriores, deberán presentar: a) Proyecto con el Guion para la Elaboración del Proyecto del Componente Desarrollo Territorial conforme a la orientación que corresponda (Anexo 19); b) Acta constitutiva con un mínimo de 12 meses de antigüedad a la fecha de emisión de la convocatoria, las modificaciones a ésta y a sus estatutos, que en su caso haya tenido a la fecha de la solicitud, debidamente protocolizada ante Fedatario Público. El Acta deberá comprender en su objeto social su vinculación con la producción agropecuaria y pesquera, conservación, transferencia tecnológica y desarrollo del sector agroalimentario. c) Listado de productores Integrantes de la Personal Moral del Componente Desarrollo Territorial. (Anexo 20 en formato Excel), los cuales deberán estar protocolizados con una antigüedad mínima de 12 meses en el acta de la Persona Moral; d) Identificación oficial vigente del representante legal de la persona moral (credencial para votar, pasaporte, cartilla del servicio militar nacional o cédula profesional); e) CURP del representante legal de la persona moral, en los casos en que al presentar la identificación oficial contenga la CURP, no será necesario presentar ésta; f) RFC o constancia de situación fiscal actualizada. g) Comprobante de domicilio del solicitante (luz, teléfono, predial, agua, constancia de residencia expedida por el ayuntamiento), con una vigencia no mayor a tres meses anteriores a la fecha de solicitud. En caso de que le sea aplicable el Anexo 33, Declaratoria en materia de seguridad social, el solicitante deberá tomar en consideración los siguientes supuestos: a) Cuando el monto total de apoyo sea de $30,000.00 (Treinta mil pesos 00/100 M.N.) o inferior, no es necesario que el beneficiario acredite encontrarse al corriente con el cumplimiento de sus obligaciones en materia de seguridad social, ni el Anexo 33. Declaratoria en materia de Seguridad Social. b) Cuando el monto total de apoyo sea superior a los $30,000.00 (Treinta mil pesos 00/100 M.N.), pero el beneficiario no se encuentra obligado a inscribirse ante el Instituto Mexicano del Seguro Social por no tener trabajadores a su cargo, deberá de manifestarlo bajo protesta de decir verdad, mediante el Anexo 33. Declaratoria en materia de Seguridad Social c) Cuando el monto total de apoyo sea superior a los $ 30,000.00 (Treinta mil pesos 00/100 M.N.), y el beneficiario se encuentre obligado a inscribirse ante el Instituto Mexicano del Seguro Social por tener trabajadores a su cargo, deberá de presentar la opinión de cumplimiento de obligaciones fiscales en materia de seguridad social, realizando el procedimiento señalado en la Regla Quinta del ACUERDO ACDO.SA1.HCT.101214/281.P.DIR., en el entendido que dicha opinión deberá de ser positiva para poder acceder al apoyo solicitado. |
| Acreditar que cuenta con la concesión y/o permisos de la CONAGUA si el proyecto que se presenta considerada el uso de agua. | Presentar cualquiera de los siguientes documentos vigentes: a) Título de concesión completo con hoja de registro en el Registro Público de Derechos de Agua (REPDA) o resolución título; en caso de cesión a terceros, se requiere solicitar la autorización a la CONAGUA, y presentar la constancia de dicho trámite. Para el caso de que el solicitante acredite el agua formando parte de una persona moral, ejido, Unidades de Riego y Distritos de Riego deberá presentar constancia del año en curso, emitida por la autoridad correspondiente indicando el volumen y superficie, acompañada por la concesión vigente. b) Constancia de registro de volumen para pozos agrícolas ubicados en zonas de libre alumbramiento, deberá tener dictamen positivo, no se aceptan solicitudes de trámites de perforaciones nuevas; c) Acuse, constancia o resolución favorable de trámite de prórroga de título de concesión; no se aceptan constancias de trámite de prorroga extemporánea, en su caso de haberse adherido al Decreto de facilidades administrativas de la CONAGUA deberá contar con el dictamen positivo; d) Aviso para usar aguas residuales por un tercero distinto al concesionario o asignatario; e) Constancia de autorización electrónica; f) Cuando se trate de usuarios en Distritos de Riego deberán presentar constancia emitida por la asociación de usuarios, sellada por la Jefatura del Distrito de riego correspondiente; g) En caso de uso de cosecha de agua se verificará la pertinencia técnica y jurídica por parte de la Unidad Responsable. h) Permisos de construcción y de aprovechamiento de agua en cauces. |
Además de los requisitos anteriores, el solicitante dependiendo de su actividad productiva, deberá cumplir con los permisos, validaciones y certificaciones aplicables conforme a la legislación vigente en la materia.
Artículo 39. Características de los apoyos. A través de este componente se otorgarán apoyos conforme a los siguientes subcomponentes:
Sección I
Artículo 40. Subcomponente Proyectos Territoriales. Este subcomponente está orientado a incrementar de manera sostenible la producción agropecuaria, acuícola y/o pesquera, reducir costos de producción y fortalecer la vinculación de los productores en el mercado, en los territorios rurales priorizados.
Las Unidades Responsables de este subcomponente son: La Dirección General de Fortalecimiento a la Agricultura Familiar y/o la Dirección General de Integración Económica
Los apoyos que se incluyen en este subcomponente se describen a continuación:
| Concepto de Apoyo | Características Específicas del Apoyo | Monto de Apoyo |
| Proyectos de desarrollo territorial | Inversiones de productores agrícolas de pequeña escala con hasta 5 hectáreas y pecuarios con hasta 35 Unidades Animal de las cadenas productivas agroalimentarias. | Hasta el 80% del monto de los conceptos elegibles del proyecto sin rebasar $2,500,000.00 (dos millones quinientos mil pesos 00/100 M.N.) y hasta $20,000.00 000 (Veinte mil pesos 00/100 M.N.) por productor. |
Sección II
Artículo 41. Subcomponente Innovación Tecnológica para el Desarrollo Territorial. Este subcomponente está orientado a impulsar el cambio tecnológico por parte de los productores para incrementar la productividad de las Unidades de Producción de forma sostenible a través de la generación, transferencia de tecnología y el desarrollo de sus capacidades acorde a las condiciones ambientales, sociales y económicas de los territorios ubicados en las Zonas de Atención Prioritaria (ZAP), en las zonas de influencia de proyectos regionales u otros territorios prioritarios definidos por la Secretaría.
La Unidad Responsable de este subcomponente es Dirección General de Investigación, Desarrollo Tecnológico y Extensionismo.
Los apoyos que se incluyen en este subcomponente se describen a continuación:
| Concepto de Apoyo | Características Específicas del Apoyo | Monto de Apoyo |
| Proyectos y servicios de innovación, desarrollo tecnológico y/o transferencia de tecnología | Proyectos y servicios de investigación, desarrollo tecnológico, desarrollo de capacidades y/o transferencia de tecnología orientados a productores agrícolas de pequeña escala de hasta 5 hectáreas y pecuarios de hasta 35 Unidades Animal | Hasta el 100% del costo del proyecto o servicio sin rebasar $10,000 (Diez mil pesos 00/100 M.N.) por productor y hasta $2,000,000.00 (Dos millones de pesos 00/100 M.N.) |
Nota: Para productores agrícolas hasta 5 ha; para productores pecuarios, hasta 35 Unidades Animal.
Artículo 42. Criterios de Selección y Priorización. Los territorios prioritarios serán determinados por las Unidades Responsables donde se relacionarán los estados y/o municipios que contienen a los productores que podrían ser sujetos de los apoyos de las presentes Reglas de Operación.
Se dará preferencia a solicitantes que pertenezcan a grupos o comunidades indígenas y/o afrodescendientes, mujeres y personas con discapacidad que se dediquen a las actividades productivas agroalimentarias.; mujeres, personas con discapacidad y solicitantes que viven en zonas de alta y muy alta marginación.
Las Unidades Responsables podrán emitir las convocatorias (Anexo 33) para el acceso a los apoyos descritos en estas Reglas de Operación de acuerdo con la suficiencia presupuestal y de acuerdo con las prioridades marcadas en el PND y en el Programa Sectorial de Agricultura y Desarrollo Rural vigentes.
Artículo 43. Mecánica Operativa. Para la operación efectiva del Componente a continuación se presentan las etapas que deben ser ejecutadas para su correcta difusión, selección, ejecución y seguimiento:
1. Publicación de la Convocatoria. Una vez definidos los territorios, la Unidad Responsable emite la convocatoria y junto con la Instancia Ejecutora publicarán la convocatoria en sus respectivas páginas electrónicas y, en su caso en sus oficinas, en la que se indicarán la dirección (electrónica y/o física) de las ventanillas, fecha de apertura y cierre de las mismas, así como la información sobre el objetivo del Programa, población objetivo, cobertura, requisitos generales y específicos, además de los conceptos, montos de apoyo y criterios técnicos de selección. El Concepto de apoyo Proyectos y servicios de innovación, desarrollo tecnológico y/o transferencia de tecnología, se operará en los territorios definidos bajo un esquema de inducción determinado por el CTD.
2. Apertura y cierre de ventanillas. Conforme a la convocatoria emitida por la Unidad Responsable y en coordinación con la Instancia Ejecutora, se abrirán las ventanillas correspondientes (físicas y electrónicas).
3. Registro y recepción de solicitudes. Después de revisar con detalle las presentes Reglas de Operación, el solicitante:
I. Realizará el registro de solicitud en línea en la página www.gob.mx/agricultura, y en caso de requerir apoyo para la captura de su solicitud electrónica, podrá acudir físicamente a la ventanilla. Al concluir el registro el sistema emitirá un comprobante de captura exitosa con su respectivo número de registro, siempre y cuando se hayan llenado todos los campos solicitados.
II. Posterior a la captura, deberá acudir a la Ventanilla, antes del cierre definido en la convocatoria, para entregar los documentos que acrediten los requisitos que correspondan (generales y/o específicos), para su respectivo cotejo contra documentos originales, y en caso de estar completo el expediente requerido, se le entregará al solicitante un acuse de recibo de expediente completo.
III. Deberá conservar el número de registro recibido hasta la conclusión de su trámite.
IV. Si no cumple con los requisitos aplicables o algún documento resulta ilegible, deberá subsanar la deficiencia, para ello contará con un plazo máximo de 10 días hábiles, contados a partir de la fecha de la presentación de documentos en la ventanilla; el personal no podrá emitir el acuse de recibido hasta haber entregado de manera completa y a cabalidad su expediente.
V. Una vez que el solicitante entregue en ventanilla de manera completa los requisitos, se continuará con el trámite, sin embargo, en caso de que hayan transcurrido los 10 días sin que se subsane la deficiencia, se tendrá dicha solicitud por cancelada.
VI. Posteriormente, la Instancia ejecutora revisará que los documentos presentados acrediten los criterios de elegibilidad y los requisitos que correspondan (generales y/o específicos), en caso de validarlos, notificará a la Unidad Responsable o Instancia Ejecutora y se le tendrá como solicitud válida para dictaminar.
4. Evaluación de las solicitudes presentadas. Una vez que la Instancia Ejecutora cuente con toda la información completa por cada solicitud aceptada y con acuse de recibida completamente, deberá integrar, como parte de sus responsabilidades, un expediente completo electrónico en formato PDF, incluido el Anexo 17 Solicitud de Apoyo del Componente Desarrollo Territorial firmado por el solicitante. El archivo de remisión deberá nombrarse con número de registro y deberá incluir en forma numerada los documentos indicados en estas Reglas de Operación como constancia de la revisión de los requisitos generales y específicos de Apoyo.
Esta Instancia Ejecutora realizará un análisis del proyecto presentado y los conceptos de apoyo requeridos (Cédula de Calificación del Componente Desarrollo Territorial Anexo 21) y emitirá un predictamen, que será remitido a la Unidad Responsable, para convocar al CTD el cual revisará los pre-dictámenes presentados en cada sesión, y emitirá su fallo: Dictamen positivo o Dictamen negativo.
5. Publicación de Resultados. La Unidad Responsable o en su caso, la Instancia Ejecutora correspondiente serán las encargadas de generar un listado con los resultados de cada solicitud (positivos o negativos) para su publicación correspondiente en la página de la Secretaría www.gob.mx/agricultura y en su caso, en las páginas electrónicas de las Instancias Ejecutoras.
Posteriormente se dará vista a cada solicitante, pudiendo auxiliarse de las Representaciones de la Secretaría, las Instancias Ejecutoras o las ventanillas correspondientes en las entidades federativas.
Se considerará como realizada la notificación de la resolución mediante la publicación respectiva del listado con el resultado de los dictámenes (positivos y negativos) en la página de la Secretaría www.gob.mx/agricultura y en su caso, en las páginas electrónicas de las Instancias Ejecutoras, dicha publicación se podrá realizar hasta 45 días posteriores al cierre de la ventanilla.
Una vez notificada la resolución positiva a los beneficiarios, la Instancia Ejecutora realizará visitas de verificación de manera muestral sobre la viabilidad positiva o negativa de la ejecución del proyecto y llenará la Cédula de Pertinencia del Componente Desarrollo Territorial (Anexo 22). El porcentaje de verificación será determinado por la Unidad Responsable y ejecutado por la Instancia Ejecutora.
6. Suscripción del Instrumento Jurídico (Convenio de Concertación). Para los apoyos de beneficio individual de hasta $30,000.00 (Treinta mil pesos 00/100 M.N.) no será necesario la suscripción del instrumento jurídico entre el beneficiario y la Secretaría o Instancia Ejecutora (Convenio de Concertación, Anexo 36), en este caso, el beneficiario deberá firmar un acta de entrega-recepción del apoyo donde se comprometa al uso del recurso recibido para los fines autorizados.
Para el caso de los apoyos mayores a $30,000.00 (Treinta mil pesos 00/100 M.N.) será necesaria la suscripción de un instrumento jurídico (Convenio de Concertación, Anexo 36) entre el beneficiario y la Secretaría (Anexo 36), por conducto de las Representaciones de la Secretaría en las entidades federativas o por la Instancia Ejecutora, donde se indicarán los apoyos de las solicitudes, compromisos de las partes, metas de los proyectos autorizados y otras obligaciones.
Una vez hecha la notificación, se le otorgará al beneficiario (individual o colectivo) un plazo de 10 días hábiles para que se presente a suscribir el instrumento jurídico correspondiente (Convenio de Concertación, Anexo 36); el plazo comenzará a contar a partir del día siguiente a la recepción de la notificación.
En caso de que el beneficiario no lleve a cabo la suscripción del instrumento jurídico dentro del plazo establecido en la notificación respectiva, el apoyo autorizado se considerará por desistido del apoyo autorizado, sin que para tal efecto se requiera desistimiento expreso por escrito. En este caso, la Instancia Ejecutora elaborará y remitirá a la Unidad Responsable el Acta Circunstanciada de Hechos, posteriormente la Unidad Responsable reasignará los recursos a las solicitudes que cuenten con predictamen positivo y que por falta de disponibilidad presupuestaria no hayan sido consideradas.
La Instancia Ejecutora a petición por escrito del beneficiario podrá solicitar a la Unidad Responsable, prórrogas para la firma del instrumento jurídico (Convenio de Concertación, Anexo 36) para el cumplimiento de la aplicación de los apoyos, cuya solicitud deberá ser acompañada de una justificación.
7. Entrega del apoyo. Para hacer constar la entrega recepción del apoyo autorizado cuando los apoyos sean mayores a $30,000.00 (Treinta mil pesos 00/100 M.N.), se suscribirá un Acta Entrega-Recepción de recursos financieros, previo cumplimiento de los requisitos establecidos para el pago, siendo éstos:
I. Resolución con fecha y firma de aceptación del Apoyo;
II. El instrumento jurídico (Convenio de Concertación, Anexo 36) debidamente firmado, en su caso, respetando las particularidades establecidas para cada apoyo.;
III. Comprobante de la aportación del beneficiario, pudiendo ser estado de cuenta bancario, contrato de crédito con Institución Financiera, comprobante de depósito bancario a proveedor, o recibo de efectivo emitido por el proveedor.
IV. Estado de cuenta con vigencia no mayor a 3 meses, que incluya CLABE Interbancaria de la Cuenta donde se depositará el apoyo;
V. Estar al corriente de las obligaciones fiscales conforme a lo señalado en el artículo 32-D del Código Fiscal de la Federación, cuando aplique;
VI. Visitas de verificación cuyo porcentaje será determinado por la Unidad Responsable, y ejecutado por la Instancia Ejecutora que permitan determinar lo siguiente:
a. La existencia de los solicitantes y que subsiste el interés del solicitante para ejecutar el proyecto;
b. La existencia de la propiedad;
c. Las condiciones necesarias para la ejecución del proyecto.
Una vez entregada la documentación, la Instancia Ejecutora remitirá a la Unidad Responsable quien procederá a la elaboración de las plantillas de pagos (layouts) remitiéndolos a la Instancia Dispersora para la entrega del recurso correspondiente.
Como aportación del beneficiario se podrá considerar inversiones fijas realizadas a partir del 1° de enero y hasta el 31 de diciembre del ejercicio fiscal en curso, siempre que se trate de conceptos de inversión considerados en el proyecto, y deberá notificarse el inicio de esta obra a la Instancia Ejecutora desde la solicitud, en estas inversiones se podrán considerar la mano de obra y materiales que documenten los beneficiarios y se constaten por parte de la Instancia Ejecutora.
El apoyo será entregado en su totalidad, con base en la disponibilidad presupuestaria, una vez que haya sido dictaminada positiva la solicitud y en su caso, firmado el instrumento jurídico (Convenio de Concertación, Anexo 36).
8. Seguimiento operativo. La Unidad Responsable a través de la Instancia Ejecutora llevará a cabo el control, seguimiento, supervisión, ejecución y desarrollo de las acciones y correcta aplicación de los recursos del Apoyo, asimismo deberán contar con evidencia fotográfica de dichas acciones.
9. Reporte sobre el ejercicio del apoyo. Esta etapa estará a cargo de la Instancia Ejecutora y tiene por objeto realizar la verificación física y/o financiera del avance y conclusión de la aplicación del apoyo, misma que deberá ser reportada a la Unidad Responsable.
10. Finiquito. Una vez que se haya dado cumplimiento a las obligaciones contraídas en el instrumento jurídico (Convenio de Concertación, Anexo 36), dentro de la vigencia estipulada para efectos del cierre de las acciones del mismo y que se haya verificado correcta ejecución y conclusión de los apoyos, el beneficiario y la Secretaría o la Instancia Ejecutora deberán suscribir el documento que ampare el cierre finiquito del instrumento jurídico.
En todos los casos, el beneficiario deberá presentar todos los comprobantes fiscales que correspondan a la ejecución de los apoyos conforme a la normatividad aplicable.
11. Reasignación de recursos. Se considerarán recursos disponibles para reasignar a otros beneficiarios, aquellos apoyos autorizados y con instrumento jurídico suscrito en los que se cuente con la cancelación o desistimiento documentado, por decisión del solicitante o cualquiera de las causales señaladas en las presentes Reglas de Operación, así como aquellos en los que se presente debidamente documentada alguna disminución de precios o costos de los conceptos a pagar con los apoyos aprobados.
Todas las actividades antes señaladas están identificadas en el Diagrama de la Mecánica Operativa del Componente Desarrollo Territorial. (Anexo 16)
Artículo 44. Exclusiones. No se otorgarán apoyos si los solicitantes se encuentran en los siguientes supuestos:
1. Si están recibiendo subsidios o apoyos para los mismos conceptos del programa u otros programas de la administración pública federal que impliquen duplicidad.
2. Si se encuentran en el "Directorio de personas físicas o morales que pierden su derecho de recibir apoyos o entregar información que no sea verdadera ni fidedigna o que impida la verificación física o documental del producto o servicio objeto del apoyo", a cargo de la Unidad de Administración y Finanzas de la Secretaría.
3. Si los terrenos manifestados están bajo alguno de los siguientes esquemas: Pago por Servicios Ambientales (PSA), sitios Ramsar (tratado intergubernamental que sirve de marco para la acción nacional y la cooperación internacional en pro de la conservación y el uso racional de los humedales y sus recursos), Programa de Manejo Forestal Maderable y Bosques Certificados; salvo aquellas actividades que no impliquen cambio de uso de suelo, siempre y cuando el mecanismo de consulta esté disponible, validado por la instancia competente y conforme a la Ley.
Por otra parte, no se otorgarán apoyos para los siguientes conceptos:
1. Compra de tierras;
2. Pago de impuestos;
3. Las personas morales solicitantes y sus asociados, sólo podrán ser beneficiarios en una ocasión por año fiscal.
4. Herencias;
5. Gastos legales;
6. Atenciones a funcionarios o de otro tipo;
7. Comidas y viáticos;
8. Compra de equipo y maquinaria usada nacionalizado;
9. Reparaciones, refacciones y compra de llantas;
10. Compra de cualquier tipo de vehículo utilitario;
11. Materias primas, insumos o capital de trabajo, con excepción de paquetes tecnológicos autorizados por la Secretaría, o de otros previstos en las presentes Reglas de Operación;
12. Edificación de uso habitacional;
13. Compra de remolques para el traslado de especies de competencia deportiva o de eventos de gala;
14. Desarrollo de proyectos en zonas deforestadas fuera de la frontera agrícola;
15. Desarrollo de proyectos en Áreas Naturales Protegidas que cambien el uso de suelo. Para aquellas que cuenten con programa de manejo, no se otorgarán apoyos para la zona núcleo y para las subzonas de: a) preservación, b) aprovechamiento especial, c) uso público y d) recuperación.
Artículo 45. Coordinación Institucional. La Unidad Responsable correspondiente tendrá la facultad de suscribir convenios e instrumentos jurídicos para la realización de acciones del Componente Desarrollo Territorial, con dependencias y entidades de la Administración Pública Federal, así como, con los centros o instituciones de investigación y/o enseñanza superior, organismos nacionales e internacionales, y asociaciones civiles, entre otros.
Capítulo IV. Operación del Componente BIENPESCA.
Artículo 46. Objetivo Específico. Otorgar apoyo económico a las y los productores pesqueros y acuícolas y con ello contribuir a su autosuficiencia alimentaria.
Artículo 47. Cobertura Particular. Nacional.
Artículo 48. Población Objetivo Particular. Personas físicas que sean productores pesqueros y/o acuícolas.
Artículo 49. Instancias Participantes. Las instancias que participan en la operación de este componente son:
1. Unidad Responsable e Instancia Ejecutora: La Dirección General de Organización y Fomento de la CONAPESCA, misma que podrá designar a otra Instancia Ejecutora.
2. Instancia Dispersora de Recursos: Banco del Bienestar o la que designe la Unidad Responsable.
Artículo 50. Criterios de elegibilidad y requisitos. Los pescadores y acuicultores recibirán el apoyo directo del Componente BIENPESCA, cuando cumplan con lo siguiente:
| Criterio de elegibilidad | Requisito de elegibilidad |
| 1. Ser persona física. | 1. Identificación oficial vigente. |
| 2. Que se encuentre en uno o más de los supuestos siguientes: | 2. Para el trámite de solicitud del apoyo, el requisito a cumplir será en razón al criterio correspondiente, conforme a lo siguiente: |
| a) Estar inscrito en el Padrón de Productores de Pesca y Acuacultura. | a) Tener expediente integrado en el Padrón de Productores de Pesca y Acuacultura, y haber sido beneficiario en 2022, o b) Formato de incorporaciónactualización (Anexo 25). |
| b) Que realice su actividad al amparo de un título de concesión o permiso de pesca o acuacultura vigente o en trámite de prórroga. | c) Título de concesión o permiso de pesca o acuacultura vigente o en trámite de prórroga (propio o de la persona moral con la que realice la actividad). |
| c) Que haya registrado producción mediante avisos de arribo o de cosecha. | d) Aviso de arribo o de cosecha. |
| d) Que haya sido registrado en algún programa de regularización jurídica del esfuerzo pesquero o programa de ordenamiento pesquero o acuícola de la CONAPESCA. | e) Constancia de registro en algún programa de regularización jurídica del esfuerzo pesquero o programa de ordenamiento pesquero o acuícola de la CONAPESCA. |
Artículo 51. Características de los Apoyos. El monto de apoyo para el Componente BIENPESCA será:
| Concepto de Apoyo | Características específicas del Apoyo | Monto de Apoyo |
| BIENPESCA | Apoyo económico directo, de manera única, de forma anual y sujeto a disponibilidad presupuestal. | $7,500.00 (Siete mil quinientos pesos 00/100 M.N.) por solicitante. |
En caso de que los gobiernos de los estados soliciten expresamente a la Unidad Responsable participar en la ejecución del Componente BIENPESCA, el Gobierno Federal y el gobierno del estado correspondiente, aportarán recursos para ampliar hasta en un 50% el apoyo original, lo que representará una aportación conjunta hasta por la cantidad de $3,750.00 (Tres mil setecientos cincuenta pesos 00/100 M.N.), por cada productor pesquero o acuícola adicional al apoyo que previamente haya recibido, lo anterior, sujeto a disponibilidad presupuestal y acorde a los términos convenidos con la entidad federativa que corresponda.
Artículo 52. Mecánica Operativa del Componente BIENPESCA:
I. La Unidad Responsable publicará en la página electrónica de la CONAPESCA los periodos de actualización y/o de registro de nuevos ingresos al Padrón de Productores de Pesca y Acuacultura; así como las fechas de entrega de los apoyos a los beneficiarios, según sea el caso.
II. La Unidad Responsable coordinará la integración o actualización del expediente digital, mismo que contendrá la identificación oficial vigente y cualquiera de los documentos relacionados con los requisitos de elegibilidad establecidos en el cuadro del artículo 49 del presente Acuerdo, y que hayan sido presentados durante el periodo de actualización del Padrón de Productores de Pesca y Acuacultura y/o de registro de nuevos ingresos.
III. De la integración de expedientes digitales:
a. En el caso de las personas físicas que ya estén inscritas en el Padrón de Productores de Pesca y Acuacultura, que resultaron beneficiarios del Componente BIENPESCA en el año 2022 y que no solicitaron actualización de su expediente digital, se considerarán elegibles para la entrega del apoyo correspondiente en el año 2023, sujeto a disponibilidad presupuestal.
b. Para las personas físicas que ya estén inscritas en el Padrón de Productores de Pesca y Acuacultura, que hayan sido beneficiarios del Componente BIENPESCA en el año 2022 y que solicitaron actualización de datos, así como a las nuevas incorporaciones; una vez integrado su expediente digital, se considerarán elegibles para la entrega del apoyo en el ejercicio 2023.
IV. Una vez integrado el expediente digital, la Unidad Responsable emitirá instrucción de pago a la Instancia Dispersora de Recursos, durante las fechas publicadas en la página electrónica de la CONAPESCA.
V. La Instancia Dispersora de Recursos entregará al beneficiario el apoyo del Componente BIENPESCA, mediante tarjeta bancaria, orden de pago personal intransferible, o cualquier otro medio de pago directo, sin intermediarios.
VI. La Instancia Dispersora de Recursos rendirá informes de avances respecto de la dispersión de pagos efectuada a favor de los beneficiarios del Componente BIENPESCA a la Unidad Responsable.
VII. La Unidad Responsable publicará en la página electrónica de la CONAPESCA la relación de beneficiarios del Componente BIENPESCA, conforme a la normatividad aplicable.
Todas las actividades antes señaladas están identificadas en el Diagrama de la Mecánica Operativa del Componente BIENPESCA (Anexo 24).
Artículo 53. Exclusiones. Toda persona que sea ajena a las actividades de pesca y acuacultura, será excluida de los beneficiarios del Componente BIENPESCA.
Artículo 54. Coordinación Intrainstitucional. Se operará de forma coordinada con las Unidades Administrativas competentes de la Secretaría de Agricultura y Desarrollo Rural; y se coordinará a través de las Representaciones de las Entidades Federativas de la CONAPESCA, según se solicite.
Artículo 55. Coordinación Interinstitucional. Se establecerá la coordinación interinstitucional con la Coordinación General de Programas para el Desarrollo, la Secretaría del Bienestar a través de las Delegaciones Estatales de Programas para el Desarrollo, o con otras Instituciones y Organismos públicos, a través del personal que se designe para apoyar en los procesos de integración y actualización de información de los requisitos que deberán cumplir las personas elegibles para el Componente BIENPESCA, bajo las especificaciones que establezca la Unidad Responsable.
La Unidad Responsable podrá suscribir, en su caso, instrumentos jurídicos que permitan la operación y/o ejecución del componente a su cargo con una o varias de las instituciones y Organismos Públicos que se refieren en el párrafo anterior de este artículo.
Capítulo V. Operación del Componente de Recursos Genéticos Acuícolas
Artículo 56. Objetivo Específico. Impulsar el bienestar de pequeños productores acuícolas de especies de interés comercial para la alimentación a través del aumento de su productividad mediante el uso organismos de calidad genética mejorada, provenientes de laboratorios de producción certificados e impulsar la investigación en mejora genética acuícola.
Artículo 57. Cobertura Particular. La cobertura de este componente es Nacional.
Artículo 58. Población Objetivo Particular.
I. Subcomponente de Semilla Acuícola:
a) Personas físicas que sean pequeños productores acuícolas, inscritos en el Registro Nacional de Pesca y Acuacultura (RNPA), o que sean miembros de una Unidad Económica Pesquera y/o Acuícola (UEPA) que cuente con él, así como,
b) Personas pertenecientes a pueblos y comunidades indígenas y afromexicanas, acreditadas por la autoridad comunitaria del pueblo y/o comunidad correspondiente, como pequeños productores acuícolas.
II. Subcomponente de Líneas Genéticas Mejoradas:
a) Centros de Investigación, Universidades e Instituciones de Educación Superior que estén inscritos en la Red Nacional de Información e Investigación en Pesca y Acuacultura (RNIIPA) y que cuenten con RNPA, así como
b) Centros de Producción de Semilla Acuícola, que cuenten con Certificado de Sanidad Acuícola de instalaciones acuícolas vigente; y que tengan un convenio de colaboración vigente con Instituciones de Investigación, inscrita en la RNIIPA o con el INAPESCA.
Artículo 59. Instancias participantes. Las instancias que participan en la operación de este Componente son:
Unidad Responsable: Instituto Nacional de Pesca y Acuacultura (INAPESCA).
Instancia Ejecutora: Dirección General Adjunta de Investigación en Acuacultura del Instituto Nacional de Pesca y Acuacultura (INAPESCA).
Artículo 60. Criterios y requisitos de elegibilidad. Serán elegibles los solicitantes que cumplan con lo siguiente:
I. Subcomponente de Semilla Acuícola:
Personas físicas que cuenten con un RNPA a su nombre o que pertenezcan a pueblos y comunidades indígenas o afromexicanas, acreditadas por la autoridad comunitaria correspondiente, como pequeños productores acuícolas. (Pequeños productores: Se refiere a UEPA´s con producción anual, para el caso de moluscos bivalvos de hasta 500,000 piezas, y de peces, crustáceos u otras especies de hasta 10 toneladas), o pequeños productores pesqueros de aguas interiores (Productores con una embarcación menor a 10.5 metros de eslora)
| Criterio | Requisito |
| I. Aceptar cumplir con todas las disposiciones legales aplicables y específicamente con las contenidas en estas Reglas. | I. Completar debidamente la Solicitud de Apoyo al Programa Fomento a la Agricultura, Ganadería, Pesca y Acuacultura, del componente Recursos Genéticos Acuícolas, mediante el formulario encontrado en el enlace https://forms.gle/onCJNMH9WtC7k8om6, y adjuntando los documentos que den cumplimiento a los requisitos generales y específicos de las presentes Reglas de Operación. |
| II. Contar con una identificación oficial vigente. | II. Identificación oficial de la persona física solicitante, los documentos válidos para acreditar este requisito son: Credencial para votar vigente, Pasaporte vigente, u otras Identificaciones oficiales vigentes que cuenten con fotografía y firma, y expedidas por el gobierno federal, estatal o municipal. |
| III. Constancia de identidad por la autoridad comunitaria del pueblo y/o comunidad indígena y afromexicana, correspondiente. | III. Documento que acredite su pertenencia a una comunidad o pueblo indígena y/o Afromexicano, y su actividad como pequeño productor acuícola o pesquero. (si es el caso) |
| IV. Contar con la Clave Única de Registro de Población | IV. Copia de la Clave Única de Registro de Población (CURP) actualizada, del solicitante. Esta se puede descargar en: https://www.gob.mx/curp/ de manera gratuita. |
| V. Estar registrado en el Padrón Único de Beneficiarios y Solicitantes de la Secretaría de Agricultura | V. Presentar la impresión del folio de registro en el Padrón Único de Beneficiarios del solicitante. Puede consultar su estatus en: https://www.suri.agricultura.gob.mx/ |
| VI. Estar inscritos en el Registro Nacional de Pesca y Acuacultura (RNPA) o para población indígena o afrodescendiente, estar acreditados por la autoridad comunitaria correspondiente. | VI. Cédula de Inscripción de Unidades económicas en el Registro Nacional de Pesca y Acuacultura, a nombre de la persona física solicitante, y se requiere, a) Para Acuacultores; Cédula de Inscripción de Instalaciones Acuícolas en el Registro Nacional de Pesca y Acuacultura, y b) Para pescadores: Cédula de Inscripción de embarcaciones en el Registro Nacional de Pesca y Acuacultura, VII. Para productores de pueblos y comunidades indígenas y afromexicanas, documento emitido por la autoridad correspondiente, que acredite que el solicitante es pequeño productor acuícola o pesquero. Los primeros dos documentos, emitidos por la Comisión Nacional de Acuacultura y Pesca (CONAPESCA), asimismo, todos los documentos deberán ser legibles y presentarse sin tachaduras o enmendaduras, en el formato oficial. |
| VII. Para acuacultura en estanquería: acreditar la legal propiedad o posesión del predio o bien mueble o inmueble, en el que se realizarán las acciones del proyecto solicitado; ó VIII. Para actividades acuícolas en aguas de jurisdicción federal: presentar título de concesión, o permiso de pesca o acuacultura vigente, según corresponda. | VIII. Para acuacultores en estanquería: Documento jurídico fehaciente que corresponda, con las formalidades que exija el marco legal aplicable en la materia, los documentos válidos para acreditar este requisito podrán ser: título de propiedad (contrato de compraventa, contrato de arrendamiento, de comodato, de usufructo, de donación, adjudicación por herencia, o certificado parcelario). IX. Para acuacultores que desarrollen actividades acuícolas en aguas de jurisdicción Federal, deberán presentar el Permiso para Acuacultura de Fomento o Título de Concesión Acuícola vigentes emitidos por la CONAPESCA, los cuales deberán corresponder al polígono en el que se realizarán las actividades; o X. Para pescadores, presentar el Permiso de Pesca vigente, emitido por la CONAPESCA, ó XI. Para el caso de los productores de pueblos y comunidades indígenas y afromexicanas, se tomará en cuenta la constancia de identidad por la autoridad comunitaria, correspondiente, que los acredite como productores acuícolas o pesqueros. |
| IX. Comprobante de domicilio a nombre de la persona física solicitante | XII. Los documentos válidos para acreditar el domicilio de la persona física solicitante son: recibo de luz, recibo de teléfono, recibo predial, recibo de agua o constancia de residencia expedida por el Ayuntamiento, Comisariado Ejidal o de Bienes Comunales, o Constancia de radicación emitida por la autoridad comunitaria correspondiente a su población y/o comunidad, con la cual se hace constar que la persona física habita en el núcleo agrario, localidad o municipio donde se desarrollará el proyecto productivo o en donde tiene su domicilio legal. El comprobante de domicilio deberá presentar una vigencia no mayor a tres meses previos a la fecha de recepción de la Solicitud de Apoyo. |
| X. Contar con una cuenta bancaria (que pueda hacer operaciones electrónicas o vía chequera por el monto total del apoyo). En caso de que por solicitud del beneficiario, el recurso sea pagado directamente al proveedor que libremente elija y cuente con la validación de la Instancia Ejecutora, presentar cuenta bancaria del proveedor. | XIII. Presentar estado de cuenta, de no más de tres meses de expedición, o bien la copia del contrato de apertura de la cuenta, en ambos casos deberá indicar la CLABE Interbancaria a 18 dígitos. Deberá encontrarse a nombre del beneficiario. XIV. Cuando el beneficiario, por decisión propia requiera que el recurso sea pagado directamente al proveedor, que éste libremente elija, y que cuente con la validación de la Instancia Ejecutora, deberá presentar el Anexo 30. Solicitud de Pago al Proveedor del Componente Recursos Genéticos Acuícolas, con firma autógrafa y/o huella dactilar, acompañada de copia de la identificación oficial del solicitante y copia del estado de cuenta bancario del proveedor con fecha de expedición no mayor a tres meses de antigüedad, así como, el formato 32-D en sentido positivo. |
| XI. Cumplir con las obligaciones fiscales que les correspondan, conforme a la normatividad aplicable | XV. Presentar Constancia de Situación Fiscal de la persona física solicitante, descargada del portal del Servicio de Administración Tributaria (SAT), con fecha de expedición vigente, con fecha de expedición no mayor a tres meses de antigüedad. XVI. En caso de que el monto del apoyo sea superior a los $30,000 (Treinta mil pesos 0/00 M.N). presentar Opinión del cumplimiento de obligaciones fiscales (formato 32-D), de la persona física solicitante, descargada del portal del Servicio de Administración Tributaria (SAT), con fecha de expedición no mayor a tres meses de antigüedad. En el caso de que la solicitud sea menor de 30, 000 mil pesos, no será necesario presentar este documento, lo anterior con fundamento en el Artículo 32-D, del Código Fiscal de la Federación y su Miscelánea Fiscal, que competen a la Secretaría de Hacienda y Crédito Público. |
| XII. Que el solicitante cuente con la infraestructura necesaria en sus sedes específicas de operación, que les permita utilizar el apoyo para los fines autorizados y no estar incluidos en el "Directorio de personas físicas y/o morales que pierden su derecho de recibir apoyos", a cargo de la Secretaría de Agricultura (Anexo 31 Declaratoria del Solicitante del Componente Recursos Genéticos Acuícolas). | XVII. Declaratoria del Solicitante del Componente Recursos Genéticos Acuícolas (Anexo 31) impresa, debidamente llenada y firmada por el solicitante en tinta azul, escaneada en PDF legible a color, completa, sin tachaduras ni enmendaduras y todos los campos marcados. |
| XIII. Cotizaciones de semilla acuícola de proveedores que cuenten con Certificado de Sanidad Acuícola de Instalaciones acuícolas emitido por SENASICA | XVIII. Por lo menos dos cotizaciones de Centros proveedores de semilla acuícola, registrados y aprobados por la Instancia Ejecutora que se deberá presentar: en papel membretado, dirigida al beneficiario y firmada por el representante legal, en el que se indique el precio por unidad, número de unidades cotizadas (con número y letra), características, talla, especie, y condiciones de entrega, fecha aproximada, método de envío, empaque, controles, lugar exacto de entrega, y detalles como apoyo en aclimatación, (no se aceptarán correos electrónicos). XIX. En caso de que el Centro no esté registrado en el Padrón de Centros Productores de semilla acuícola, publicado en la convocatoria, se deberá de presentar, además de la cotización, el Currículo del Centro del que pretende adquirir la semilla acuícola según los montos indicados en estas Reglas de Operación. El currículo debe incluir: a) Certificado de Sanidad Acuícola de instalaciones acuícolas, vigente del Centro, emitido por SENASICA, y en caso de que la vigencia de este documento venza en el transcurso de la evaluación o durante el transcurso del ejercicio, se deberá realizar la renovación del mismo de acuerdo a la regulación correspondiente. b) Acta Constitutiva del Centro debidamente certificada ante fedatario público, y en su caso, Actas de Asamblea debidamente protocolizadas. c) Datos del representante legal (Identificación oficial y CURP). iv. Comprobante de domicilio del Centro. d) Registro Nacional de Pesca y Acuacultura (RNPA) del Centro e) Experiencia de la empresa: Años de producción de semilla acuícola, alcance de distribución, volúmenes de producción; f) Certificaciones adicionales, si las tuviere (Buenas Prácticas Acuícolas, Certificaciones ISO, Certificaciones nacionales e internacionales, etc.) g) Capacidad instalada, h) Currículo del Técnico responsable del Centro, i) Programa de manejo genético del Centro en el que se acredite la procedencia de los reproductores, género, especie y variedad, Programa de cruces. Número de reproductores (hembras y machos). j) Formato 32-D, con resolución positiva, con una vigencia no mayor a 3 meses de expedición y la Constancia de Situación Fiscal, descargada del portal del Servicio de Administración Tributaria (SAT), con fecha de expedición no mayor a tres meses. Nota: La instancia ejecutora no obliga a ningún solicitante a utilizar un proveedor en particular. Sin embargo, el proveedor elegido forzosamente debe cumplir con los requerimientos y características descritos, y acreditarlos debidamente. De igual manera, el proveedor no puede tener más de una queja ingresada por cualquiera de las vías establecidas en las reglas de operación. La formalización del compromiso de cada beneficiario se realizará con un solo proveedor y las demás cotizaciones quedarán como respaldo. |
II. Personas Físicas pequeños productores acuícolas y pesqueros, que no cuenten con RNPA, pero pertenezcan formalmente a una Unidad de Producción Acuícola que cuente con él. Prioritariamente pequeños productores: Se refiere a UEPA´s con producción anual dividida entre el número de miembros registrados en la Unidad de Producción, para el caso de moluscos bivalvos de hasta 500,000 piezas, y de peces, crustáceos u otras especies de hasta 10 toneladas anuales, o a cooperativas pesqueras con embarcaciones menores a 10.5 metros de eslora y que cuenten con máximo una embarcación por miembro.
| Criterio | Requisito |
| I. Aceptar cumplir con todas las disposiciones legales aplicables y específicamente con las contenidas en estas Reglas. | I. Completar debidamente la Solicitud de Apoyo al Programa Fomento a la Agricultura, Ganadería, Pesca y Acuacultura, del componente Recursos Genéticos Acuícolas, mediante el formulario encontrado en el enlace https://forms.gle/onCJNMH9WtC7k8om6 , y adjuntando los documentos que den cumplimiento a los requisitos generales y específicos de las presentes Reglas de Operación. |
| II. Contar con una identificación oficial vigente. | II. Identificación oficial de la persona física solicitante, los documentos válidos para acreditar este requisito son: Credencial para votar vigente, Pasaporte vigente, u otras Identificaciones oficiales vigentes que cuenten con fotografía y firma, y expedidas por el gobierno federal, estatal o municipal. |
| III. Constancia de identidad por la autoridad comunitaria del pueblo y/o comunidad indígena y afromexicana, correspondiente. | III. Documento que acredite su pertenencia a una comunidad o pueblo indígena y/o Afromexicano, y su actividad como pequeño productor acuícola o pesquero. (si es el caso) |
| IV. Contar con la Clave Única de Registro de Población | IV. Copia de la Clave Única de Registro de Población (CURP) actualizada, del solicitante. Esta se puede descargar en: https://www.gob.mx/curp/ de manera gratuita. |
| V. Estar registrado en el Padrón Único de Beneficiarios y Solicitantes de la Secretaría de Agricultura | V. Presentar la impresión del folio de registro en el Padrón Único de Beneficiarios del solicitante. Puede consultar su estatus en: https://www.suri.agricultura.gob.mx/ |
| VI. Que la UEPA a la que pertenezca se encuentre registrada en el Registro Nacional de Pesca y Acuacultura (RNPA) | VI. Cédula de Inscripción de Unidades económicas en el Registro Nacional de Pesca y Acuacultura, a nombre de la UEPA a la que pertenezca la persona física solicitante, y se requiere, a) Para Acuacultores; Cédula de Inscripción de Instalaciones Acuícolas en el Registro Nacional de Pesca y Acuacultura, o b) Para pescadores: Cédula de Inscripción de embarcaciones en el Registro Nacional de Pesca y Acuacultura Los dos documentos, emitidos por la Comisión Nacional de Acuacultura y Pesca (CONAPESCA), asimismo, todos los documentos deberán ser legibles y presentarse sin tachaduras o enmendaduras, en el formato oficial. |
| VII. Acreditar que la persona física solicitante es miembro de la UEPA que cuente con RNPA. | VII. Acta Constitutiva o de Asamblea, debidamente protocolizada ante fedatario público, que avale que la persona física solicitante es miembro de una UEPA que cuente con RNPA, con el nombre del solicitante remarcado o subrayado. El nombre del solicitante deberá aparecer en el Acta tal como aparece en su identificación oficial. Asimismo, el Acta no debe tener fecha posterior a la apertura de ventanilla. |
| VIII. Para acuacultura en estanquería: acreditar la legal propiedad o posesión del predio o bien mueble o inmueble, en el que se realizarán las acciones del proyecto solicitado; ó XIX. Para actividades acuícolas en aguas de jurisdicción federal: contar con título de concesión, o permiso de pesca o acuacultura vigente, según corresponda. | VIII. La siguiente documentación a nombre de la UEPA a la que pertenezca el solicitante: a) Para acuacultores en estanquería: Documento jurídico fehaciente que corresponda, con las formalidades que exija el marco legal aplicable en la materia, los documentos válidos para acreditar este requisito podrán ser: título de propiedad (contrato de compraventa, contrato de arrendamiento, de comodato, de usufructo, de donación, adjudicación por herencia, o certificado parcelario). b) Para acuacultores que desarrollen actividades acuícolas en aguas de jurisdicción Federal, deberán presentar el Permiso para Acuacultura de Fomento o Título de Concesión Acuícola vigentes emitidos por la CONAPESCA, los cuales deberán corresponder al polígono en el que se realizarán las actividades; o c) Para pescadores, presentar el Permiso de Pesca vigente, emitido por la CONAPESCA. |
| X. Comprobante de domicilio a nombre de la persona física solicitante | IX. Los documentos válidos para acreditar el domicilio de la persona física solicitante son: recibo de luz, recibo de teléfono, recibo predial, recibo de agua y/o constancia de residencia expedida por el Ayuntamiento, Comisariado Ejidal o de Bienes Comunales, con la cual se hace constar que la persona física habita en el núcleo agrario, localidad o municipio donde se desarrollará el proyecto productivo o en donde tiene su domicilio legal. El comprobante de domicilio deberá presentar una vigencia no mayor a tres meses previos a la fecha de recepción de la Solicitud de Apoyo. |
| XI. Contar con una cuenta bancaria (que pueda hacer operaciones electrónicas o vía chequera por el monto total del apoyo). En caso de que por solicitud del beneficiario, el recurso sea pagado directamente al proveedor que libremente elija y cuente con la validación de la Instancia Ejecutora, presentar cuenta bancaria del proveedor. | X. Presentar estado de cuenta, de no más de tres meses de expedición, o bien la copia del contrato de apertura de la cuenta, en ambos casos deberá indicar la CLABE Interbancaria a 18 dígitos. Deberá encontrarse a nombre del beneficiario. XI. Cuando el beneficiario, por decisión propia requiera que el recurso sea pagado directamente al proveedor, que éste libremente elija, y cuente con la validación de la Instancia Ejecutora, deberá presentar el Anexo 30. Solicitud de Pago al Proveedor del Componente Recursos Genéticos Acuícolas, con firma autógrafa y/o huella dactilar, acompañada de copia de la identificación oficial del solicitante y copia del estado de cuenta bancario del proveedor con fecha de expedición no mayor a tres meses de antigüedad. |
| XII. Cumplir con las obligaciones fiscales que les correspondan, conforme a la normatividad aplicable | XII. Presentar Constancia de Situación Fiscal de la persona física solicitante, descargada del portal del Servicio de Administración Tributaria (SAT), con fecha de expedición no mayor a tres meses de antigüedad. XIII. En caso de que el monto del apoyo sea superior a los $30,000 (Treinta mil pesos 0/00 M.N). presentar Opinión del cumplimiento de obligaciones fiscales (formato 32-D), de la persona física solicitante, descargada del portal del Servicio de Administración Tributaria (SAT), con fecha de expedición no mayor a tres meses de antigüedad. En el caso de que la solicitud sea menor de 30, 000 mil pesos, no será necesario presentar este documento, lo anterior con fundamento en el Artículo 32-D, del Código Fiscal de la Federación y su Miscelánea Fiscal, que competen a la Secretaría de Hacienda y Crédito Público. |
| XIII. Contar con la infraestructura necesaria en sus sedes específicas de operación, que les permita utilizar el apoyo para los fines autorizados y no estar incluidos en el "Directorio de personas físicas y/o morales que pierden su derecho de recibir apoyos", a cargo de la Secretaría de Agricultura (Anexo 31) Declaratoria del Solicitante del Componente Recursos Genéticos Acuícolas). | XIV. Declaratoria del Solicitante del Componente Recursos Genéticos Acuícolas (Anexo 31) impresa, debidamente llenada y firmada por el solicitante en tinta azul, escaneada en PDF legible a color, completa, sin tachaduras ni enmendaduras y todos los campos marcados. |
| XIV. Cotizaciones de semilla acuícola de proveedores que cuenten con Certificado de Sanidad Acuícola de Instalaciones acuícolas emitido por SENASICA. | XV. Por lo menos dos cotizaciones de Centros proveedores de semilla acuícola, registrados y aprobados por la Instancia Ejecutora que se deberá presentar: en papel membretado, dirigida al beneficiario y firmada por el representante legal, en el que se indique el precio por unidad, número de unidades cotizadas (con número y letra), características, talla, especie, y condiciones de entrega, fecha aproximada, método de envío, empaque, controles, lugar exacto de entrega, y detalles como apoyo en aclimatación, (no se aceptarán correos electrónicos). XVI. En caso de que el Centro no esté registrado en el Padrón de Centros Productores de semilla acuícola, publicado en la convocatoria, se deberá de presentar, además de la cotización, el Currículo del Centro del que pretende adquirir la semilla acuícola según los montos indicados en estas Reglas de Operación. El currículo debe incluir: a) Certificado de Sanidad Acuícola de instalaciones acuícolas, vigente del Centro, emitido por SENASICA, y en caso de que la vigencia de este documento venza en el transcurso de la evaluación o durante el transcurso del ejercicio, se deberá realizar la renovación de este de acuerdo con la regulación correspondiente. b) Acta Constitutiva del Centro debidamente certificada ante fedatario público, y en su caso, Actas de Asamblea debidamente protocolizadas. c) Datos del representante legal (Identificación oficial y CURP). d) Comprobante de domicilio del Centro. e) Registro Nacional de Pesca y Acuacultura (RNPA) del Centro f) Experiencia de la empresa: Años de producción de semilla acuícola, alcance de distribución, volúmenes de producción; g) Certificaciones adicionales, si las tuviere (Buenas Prácticas Acuícolas, Certificaciones ISO, Certificaciones nacionales e internacionales, etc.) h) Capacidad instalada, i) Currículo del Técnico responsable del Centro, j) Programa de manejo genético del Centro en el que se acredite la procedencia de los reproductores, género, especie y variedad, Programa de cruces. Número de reproductores (hembras y machos). Nota: La instancia ejecutora no obliga a ningún solicitante a utilizar un proveedor en particular. Sin embargo, el proveedor elegido forzosamente debe cumplir con los requerimientos y características descritos, y acreditarlos debidamente. De igual manera, el proveedor no puede tener más de una queja ingresada por cualquiera de las vías establecidas en las reglas de operación. La formalización del compromiso de cada beneficiario se realizará con un solo proveedor y las demás cotizaciones quedarán como respaldo. |
Los requisitos generales y específicos requeridos en las presentes Reglas de Operación deberán cargarse en la solicitud electrónica, escaneados en PDF, a color, completos, sin tachones ni enmendaduras, en archivos no mayores de 10 MB cada uno, nombrados en letras mayúsculas, sin espacios, sin acentos y sin caracteres especiales, con el número de trámite, nombre del trámite, y el nombre del beneficiario, separados por un guion bajo, ejemplo:
Identificación oficial:
1_IDENTIFICACION_NOMBREYAPELLIDOS.pdf
CURP:
2_CURP_NOMBREYAPELLIDOS.pdf
Constancia emitida por autoridad comunitaria:
3_CONSTANCIA_AUTORIDAD_COMUNITARIA_NOMBREYAPELLIDO.pdf
Folio del padrón único:
4_PADRONUNICOBENEFICIARIOS_NOMBREYAPELLIDOS.pdf
RNPA:
5_RNPA_NOMBREYAPELLIDOS.pdf
Acta constitutiva
6_ACTACONSTITUTIVA_NOMBREYAPELLIDOS.pdf
Legal propiedad o posesión
7.A_LEGALPOSESION_NOMBREYAPELLIDOS.pdf, o bien: Permiso de pesca o acuacultura
7.B_PERMISOPESCAOACUICULTURA_NOMBREYAPELLIDOS.pdf
Comprobante de domicilio vigente:
8_COMPROBANTEDOMICILIO_NOMBREYAPELLIDOS.pdf
Obligaciones fiscales:
9.1_CONSTANCIASITUACIONFISCAL_NOMBREYAPELLIDOS.pdf
9.2_32D_NOMBREYAPELLIDOS.pdf
Declaratoria del solicitante:
10_DECLARATORIA SOLICITANTE_NOMBREYAPELLIDOS.pdf
Cotización:
11_COTIZACION_ NOMBRE Y APELLIDOS.pdf
Cuenta bancaria:
12.1_CUENTABANCARIA_NOMBREYAPELLIDOS.pdf
12.2_SOLICITUDDEPAGO_NOMBREYAPELLIDOS.pdf
II. Subcomponente de Líneas Genéticas Mejoradas:
| Criterio | Requisito |
| I. Aceptar cumplir con todas las disposiciones legales aplicables y específicamente con las contenidas en estas Reglas. | I. Completar debidamente la Solicitud de Apoyo al Programa Fomento a la Agricultura, Ganadería, Pesca y Acuacultura del componente Recursos Genéticos Acuícolas, misma que deberá ser ingresada por el Representante Legal, mediante el formulario encontrado en el enlace https://forms.gle/onCJNMH9WtC7k8om6 y adjuntando los documentos para cumplir los requisitos de las presentes Reglas de Operación. |
| II. Acreditar la personalidad jurídica de la persona moral solicitante. | II. Acta Constitutiva, debidamente protocolizada ante fedatario público, o Decreto de Creación publicado en el Diario Oficial de la Federación, y/o Actas de Asamblea debidamente protocolizadas, que avalen la personalidad jurídica de la persona moral solicitante. |
| III. Acreditar poderes o facultades del Representante legal de la Persona Moral solicitante | III. Poder notarial, Nombramiento o Decreto de Creación publicado en el Diario Oficial de la Federación, y/o Actas de Asamblea debidamente protocolizadas, donde se acrediten las facultades del Representante Legal de la persona Moral solicitante. |
| IV. Identificación oficial del representante legal de la persona moral solicitante | IV. Identificación oficial del representante legal de la persona moral solicitante, los documentos válidos para acreditar este requisito son Credencial para votar vigente, Pasaporte vigente u otras Identificaciones oficiales vigentes, con fotografía y firma, expedidas por el gobierno federal, estatal o municipal |
| V. Comprobante de domicilio fiscal del de la persona moral solicitante | V. Los documentos válidos para acreditar el domicilio de la persona moral solicitante son: recibo de luz, recibo de teléfono, recibo predial, recibo de agua y/o constancia de residencia expedida por autoridad competente. El comprobante de domicilio deberá presentar una vigencia no mayor a tres meses previos a la fecha de recepción de la Solicitud de Apoyo y encontrarse a nombre la persona moral solicitante. |
| VI. Estar al corriente con las obligaciones fiscales que les correspondan, conforme a la normatividad aplicable. | VI. Presentar Constancia de Situación Fiscal de la persona moral solicitante, actualizada, descargada del portal de la Sistema de Administración Tributaria (SAT), de no más de tres meses de antigüedad y, VII.- Presentar la Opinión de cumplimiento de obligaciones fiscales (Formato 32-D) de la persona moral solicitante, la cual señale estar al corriente con sus obligaciones fiscales y con fecha de expedición no mayor a 3 meses |
| VII. Estar inscritos en la Red Nacional de Información en Pesca y Acuacultura (RNIIPA). | VIII. Constancia de registro en la Red Nacional de Información en Pesca y Acuacultura (RNIIPA) a nombre del Centro de Investigación, Universidad o Institución de Educación Superior. IX. En el caso de personas morales que cuenten con un convenio con un Centro de Investigación, Universidad o Institución de Educación Superior o con el INAPESCA. presentar el convenio formalizado, así como, el registro de la RNIIPA, de la institución con quien se formalizó el convenio. |
| VIII. Estar inscritos en el Registro Nacional de Pesca y Acuacultura (RNPA) | X. Cédula de Inscripción de Unidades Económicas en el Registro Nacional de Pesca y Acuacultura, a nombre del Centro de Investigación, Universidad, Institución de Educación Superior o del Centro de Producción Acuícola con el que haya suscrito convenio., emitido por la Comisión Nacional de Acuacultura y Pesca (CONAPESCA). El documento deberá ser escaneado a color, sin tachaduras, enmendaduras. |
| IX. Estar registrado en el Padrón Único de Beneficiarios y Solicitantes de la Secretaría de Agricultura | XI. Presentar la impresión del folio de registro en el Padrón Único de Beneficiarios de la persona moral solicitante. Puede consultar su estatus en: https://www.suri.agricultura.gob.mx/ |
| X. Tener proyectos de investigación, en mejoramiento genético, reproducción y/o cultivo de especies acuícolas de interés comercial para la alimentación. | XII. Presentar Currículo, o el Programa Operativo Anual del Centro de Investigación, Universidad o Institución de Educación Superior que avale proyectos de investigación relevantes realizados, en a) mejoramiento genético, b) reproducción y/o c) cultivo de especies acuícolas de interés comercial para la alimentación. XIII. En el caso de centros de producción de semilla Acuícola, presentar el Currículo del Centro de Investigación, Universidad o Institución de Educación Superior con la que hayan suscrito el convenio. |
| XI. Acreditar la legal propiedad o posesión del predio o bien mueble o inmueble, en el que se realizarán las acciones del proyecto solicitado, o XII. En el caso de actividades acuícolas en aguas de jurisdicción federal: título de concesión, o permiso de pesca o acuacultura vigente | XIV. Documento jurídico fehaciente que corresponda, con las formalidades que exija el marco legal aplicable en la materia, los documentos válidos para acreditar este requisito podrán ser: título de propiedad contrato de compraventa), contrato de arrendamiento, de comodato, de usufructo, de donación, XV. En el caso de actividades acuícolas en aguas de jurisdicción Federal, deberán presentar el Permiso de Acuacultura de Fomento o Concesión Acuícola vigente correspondiente para el polígono en el que se realizarán las actividades. Los documentos deberán ser estrictamente del sitio en donde se realizarán las actividades del proyecto, ya sea en las instalaciones del Centro de Investigación, Universidad, Institución de Educación Superior o del Centro de Producción Acuícola. |
| XIII. Contar con una cuenta bancaria productiva a nombre de la institución solicitante, para depósito y ejercicio del apoyo. | XVI. De ser dictaminado positivo y una vez formalizado el convenio, presentar contrato de apertura de cuenta bancaria o estado de cuenta con fecha de expedición no mayor a tres meses, en donde se identifiquen número de cuenta y CLABE interbancaria a 18 dígitos. La cuenta debe ser para uso exclusivo del programa. |
| XIV. Estar al corriente con las obligaciones en materia de seguridad social cuando sea el caso. | XVII. Presentar la siguiente documentación: a) Opinión del Cumplimiento de Obligaciones Fiscales en materia de seguridad social con fecha de emisión no mayor a 30 días previos al ingreso de la solicitud de apoyo. b) Presentar Estado de Adeudo del Instituto Mexicano de Seguridad Social (IMSS), o en su caso, Instituto de Seguridad y Servicios Sociales de los Trabajadores del Estado (ISSSTE) |
| XV. Cumplir con las obligaciones fiscales que les correspondan, conforme a la normatividad aplicable | XVIII. Presentar Constancia de Situación Fiscal de la persona moral solicitante, descargada del portal del Servicio de Administración Tributaria (SAT), con fecha de expedición vigente, con fecha de expedición no mayor a tres meses de antigüedad. XIX. Opinión de Cumplimiento de Obligaciones Fiscales 32D de la persona Moral Solicitante, positiva, con no más de tres meses de antigüedad. |
| XVI. Proyecto de Investigación del Subcomponente Líneas Genéticas Mejoradas. | XX. Elaborar el Proyecto de Investigación del Subcomponente de Líneas Genéticas mejoradas realizado de acuerdo con el Anexo 28, elaborado debidamente, mediante el formato proporcionado en la convocatoria, y adjuntando los documentos para cumplir los requisitos de las presentes Reglas de Operación. |
| XVII. Carta de Capacidades Técnicas del Subcomponente Líneas Genéticas Mejoradas (Anexo 29) | XI. Debe de contener lo siguiente: a) Proporcionar los datos generales del Centro de Investigación, Universidad o Institución de Educación Superior solicitante y de la Unidad de Producción (UEPA), b) Proporcionar el Nombre del Proyecto. c) Plano o "Layout" de las instalaciones y descripción de la infraestructura y equipamiento con que se realizará la investigación. d) Currículos de los investigadores que ejecutarán el proyecto. e) Anexar fotografías, donde se pueda observar claramente la infraestructura con la que se cuenta, para realizar el proyecto. |
Los requisitos generales y específicos requeridos en las presentes Reglas de Operación, deberán cargarse en la solicitud electrónica, escaneados en PDF, a color, completos, sin tachones ni enmendaduras, en archivos no mayores de 10 MB cada uno, nombrados en letras mayúsculas, sin espacios, sin acentos y sin caracteres especiales, con el número de trámite, nombre del trámite, y el nombre del Centro de Investigación, Universidad o Institución de Educación Superior solicitante, separados por un guion bajo, ejemplo:
1_SOLICITUDDEAPOYO_CENTRODEINVESTIGACIÓN.pdf
2_ACTACONSTITUTIVA_CENTRODEINVESTIGACIÓN.pdf
3_IDENTIFICACION_CENTRODEINVESTIGACIÓN.pdf
4_COMPROBANTEDOMICILIO_CENTRODEINVESTIGACIÓN.pdf
5_CONSTANCIASITUACIONFISCAL_CENTRODEINVESTIGACIÓN.pdf
6_RNIIPA_CENTRODEINVESTIGACIÓN.pdf
7_RNPA_CENTRODEINVESTIGACIÓN.pdf
8_COMPROBANTEDEINVESTIGACIÓN_CENTRODEINVESTIGACIÓN.pdf
9.A_LEGALPROPIEDAD_CENTRODEINVESTIGACIÓN.pdf
9.B_PERMISOPESCAOACUICULTURA_CENTRODEINVESTIGACIÓN.pdf
10_CUENTABANCARIA_CENTRODEINVESTIGACIÓN.pdf
10_IMSSOISSSTE_CENTRODEINVESTIGACIÓN.pdf
11_PROYECTO_CENTRODEINVESTIGACIÓN.pdf
12_CAPACIDADESTECNICAS_CENTRODEINVESTIGACIÓN.pdf
El trámite para la obtención de los apoyos del Programa y componentes contemplados en estas Reglas de Operación será gratuito para los solicitantes.
La presentación de la Solicitud de Apoyo ante las ventanillas no crea derecho a obtener el apoyo solicitado.
Artículo 61. Características de los Apoyos.
I. Subcomponente de Semilla Acuícola:
Los apoyos que se incluyen en este subcomponente se describen a continuación:
| Concepto de apoyo | Características Específicas del Apoyo | Monto de Apoyo |
| Adquisición de Semilla acuícola. | · Semilla individual de moluscos bivalvos de por lo menos de 3 mm , según aplique),ó · Semilla fijada de moluscos bivalvos, de por lo menos 4 mm, o · Larva competente a moluscos bivalvos NOTA: en caso de semilla de moluscos bivalvos especificar si es triploide o diploide. · Post larva de camarón, de por lo menos PL 16-18, o · Crías de trucha arcoíris, de por lo menos 2.5 cm de longitud, o · Para acuacultura crías de tilapia masculinizada, de por lo menos 1 gramo, o · Para repoblamientos de tilapia no masculinizada, de por lo menos 1 gramo, o · Crías de bagre, de por lo menos 5 cm o · Crías de carpa, de por lo menos 2 gramos. · Semilla o cría de especies nativas de interés acuícola | Hasta $90,000.00 (Noventa mil pesos 00/100 M.N.), una sola especie por solicitante, en una sola exhibición, en una sola instalación acuícola. |
II. Subcomponente de Líneas Genéticas Mejoradas: Contará con un fondo total de hasta $5,000,000.00 M.N. (Cinco millones de pesos 00/00 M.N.):
Los apoyos que se incluyen en este subcomponente se describen a continuación:
| Concepto de Apoyo | Características Específicas del Apoyo | Monto de Apoyo |
| I. Adquisición de líneas genéticas mejoradas. | Reproductores o pie de cría de especies acuícolas de interés comercial para la alimentación. | El máximo de apoyo por proyecto es de hasta $1,000,000.00 M.N. (un millón de pesos 00/00 M.N.), en una sola exhibición |
| II. Desarrollo de líneas genéticas mejoradas. | Proyectos de investigación para el Mejoramiento Genético de especies acuícolas de interés comercial para la alimentación. | El máximo de apoyo por proyecto es de hasta $1,000,000.00 M.N. (un millón de pesos 00/00 M.N.), en una sola exhibición |
Artículo 62. Criterios de Selección y Priorización
I. Subcomponente de Semilla Acuícola: Solamente se considerarán las solicitudes que hayan presentado la documentación completa y conforme a las características requeridas.
El Subcomponente de Semilla Acuícola estableció los siguientes criterios de priorización, además de los requisitos documentales:
a) Solicitantes que pertenezcan a la población objetivo y que no hayan recibido apoyo anteriormente.
b) Población de nivel socioeconómico muy bajo o bajo.
c) Población solicitante que resida en un municipio con muy alta o alta marginación.
d) Población solicitante que pertenezca a pueblos y comunidades indígenas y afromexicanas.
e) Población solicitante de mujeres.
f) Pequeños productores
g) Tipo de actividad
Aquellos solicitantes que se encuentren en más de uno de los supuestos mencionados, se considerará un solicitante con mayor prioridad de acuerdo a la siguiente tabla.
| Criterio | Ponderación | Unidad de medida | Nivel de Respuesta | Valor | Puntaje | Calificación |
| Frecuencia de apoyo | 2 | Cantidad de apoyos anuales recibidos | Nunca ha Recibido | 100 | | |
| Recibió un año | 50 | | |
| Recibió dos años | 25 | | |
| Recibió tres años | 0 | | |
| Nivel socioeconómico | 1.5 | Grado | Muy bajo | 100 | | |
| Bajo | 75 | | |
| Medio | 50 | | |
| Alto | 0 | | |
| Zona geográfica | 0.5 | Nivel de marginación | Muy alto | 100 | | |
| Alto | 75 | | |
| Media | 50 | | |
| Bajo | 25 | | |
| Muy bajo | 10 | | |
| N/D | 0 | | |
| Población | 2 | Tipo de comunidad | Indígena y afromexicanas | 100 | | |
| No Indígena | 25 | | |
| Género | 2 | Género | Mujer | 100 | | |
| Hombre | 25 | | |
| Apoyo solicitado | 0.5 | Porcentaje | Hasta 50% | 100 | | |
| Más del 50% | 75 | | |
| Actividad | 1.5 | Tipo de Actividad | Acuicultura | 100 | | |
| Pesca | 50 | | |
| Total | 10 | | Calificación | |
II. Subcomponente de Líneas Genéticas Mejoradas:
Se establecieron los siguientes criterios de priorización, además de los requisitos documentales:
a) El concepto de apoyo de acuerdo con las necesidades del sector.
b) Impacto: Que el Proyecto culmine en una transferencia de tecnología o impacto directo en las necesidades de los pequeños productores acuícolas.
c) Alcance: Se busca el mayor alcance dentro del sector acuícola
d) Beneficiarios Directos: Los proyectos deben tener un impacto directo sobre la mayor cantidad de productores posibles.
e) Fortalecimiento de proyecto: Tener un proyecto en ejecución para el cual, los conceptos de apoyo incrementen de manera tangible los resultados en materia de desarrollo de líneas genéticas de especies de interés comercial interés comercial para la alimentación.
f) Vinculación: Que el proyecto se encuentre vinculado directamente con productores acuícolas y que estos resulten beneficiados directamente de la investigación realizada.
g) Infraestructura: Poseer las instalaciones y equipamiento necesarios, sin necesidad de adquisición a excepción de insumos para la ejecución del Proyecto. O estar vinculado mediante un convenio verificable de un productor u otra institución que cuente con ellas y que, en las especificaciones del convenio formalizado entre las partes, se encuentre establecido el uso de dichas instalaciones para el objetivo del proyecto solicitante.
Se evaluarán los criterios de pertinencia, la naturaleza del proyecto, y el alcance y viabilidad técnica de la siguiente manera:
| Criterio | Ponderación | Nivel de Respuesta | Valor | Calificación | Criterio |
| Concepto de Apoyo | 1 | Desarrollo de líneas genéticas mejoradas | 100 | | |
| Adquisición de líneas genéticas mejoradas | 25 | | |
| Impacto | 2 | Creación de líneas genéticas mejoradas | 50 | | |
| | |
| Proveeduría de crías/semillas de calidad genética mejorada | 75 | | |
| | |
| Que el proyecto culmine en una transferencia tecnológica en pequeños productores acuícolas | 100 | | |
| Alcance | 1 | Nacional | 100 | | |
| Regional (más de un estado) | 75 | | |
| Estatal | 50 | | |
| Local (una comunidad) | 25 | | |
| Beneficiarios directos | 2 | Más de 20 | 100 | | |
| Entre 11 y 20 | 75 | | |
| Menos de 10 | 50 | | |
| Fortalecimiento de proyecto | 1 | Cuenta con un proyecto en ejecución | 100 | | |
| No cuenta con un proyecto actualmente en ejecución | 50 | | |
| Vinculación | 2 | Cuenta con un convenio con productores | 100 | | |
| No cuenta con un convenio con productores | 75 | | |
| Infraestructura | 1 | Cuenta con toda la infraestructura necesaria para la ejecución del proyecto | 100 | | |
| No cuenta con toda la infraestructura necesaria para la ejecución del proyecto | 50 | | |
| TOTAL | 10 | | | | |
| Criterio | Nivel de Respuesta | Valor Si=1 | Valor No=0 |
| Objetivos Generales | Claros y Bien Definidos | | |
| Proyecto | El Proyecto cuenta con todos los elementos descritos en el Anexo 27, y en el caso de determinar qué No Aplica alguno, lo justifica de manera satisfactoria | | |
| Justificación | Problemática real y definida | | |
| Metas | Las metas son realistas y se encuentran bien definidas | | |
| Indicadores | Tiene indicadores a corto, mediano y largo plazo claros y adecuados | | |
| Metodología | La descripción técnica describe de forma clara y detallada el tipo de maquinaria, infraestructura, equipo, procesos, tecnologías a emplear, asistencia técnica, consultoría y/o capacitación, monto de cada concepto a solicitar, capacidad de procesos, programas de producción y mantenimiento entre otros a utilizar para cumplir con el objetivo del proyecto | | |
| Capacidades Técnicas | El Personal técnico o los investigadores que realizarán el proyecto tienen las capacidades específicas para la ejecución del proyecto y operación (en su caso) de los equipos solicitados, de acuerdo con la Carta de Capacidades Técnicas del Componente Recursos Genéticos Acuícolas presentada (Anexo 30) | | |
| Infraestructura | Cuenta con las instalaciones y el equipo necesario para la realización del proyecto y no requerirá de subcontrataciones o proveeduría de servicios. | | |
| Tecnología | El Proponente cuenta con la Biotecnología necesaria para el alcance de los objetivos del proyecto | | |
| Impactos | Describe claramente los impactos esperados, y son congruentes con el objetivo del proyecto | | |
| Puntaje Máximo | 10 | |
Artículo 63. Mecánica Operativa General. Para la operación efectiva del Componente a continuación se presentan las actividades que deben ser ejecutadas para su correcta difusión, selección, ejecución y seguimiento:
I. Mecánica Operativa Específica del Subcomponente de Semilla Acuícola,
a) Una vez publicadas las presentes reglas de operación en el Diario Oficial de la Federación, se emitirá una convocatoria la cual será publicada en la página del INAPESCA https://www.gob.mx/inapesca/articulos/convocatoria-recursos-geneticos-acuicolas-2023 en un plazo no mayor de 20 días hábiles, describiendo características, requisitos, fechas de apertura y cierre de ventanilla para la recepción de Solicitudes de Apoyo, documentación y proyectos. En dicha publicación se adjuntará la lista de Centros de producción de crías y semilla que cuentan con Certificado de Sanidad Acuícola emitido por el SENASICA, registrados hasta la fecha en que las reglas de operación sean enviadas a publicación
b) Los solicitantes podrán acceder al formulario de Solicitud de Apoyo en la siguiente liga: https://forms.gle/onCJNMH9WtC7k8om6
c) Las ventanillas estarán recibiendo las solicitudes durante un periodo mínimo de 20 días hábiles y un máximo de 30 días hábiles posterior a su fecha de apertura, lo cual se especificará en la convocatoria correspondiente.
d) Una vez registrada la Solicitud de Apoyo y documentos requeridos, el solicitante recibirá una constancia que contendrá su nombre, datos generales y número de folio.
e) En caso de que el solicitante registre más de una Solicitud de Apoyo, sólo se aceptará la última solicitud, por lo que las registradas previamente no serán consideradas, sin obligación para la Instancia Ejecutora de notificar al solicitante
f) La Instancia Ejecutora revisará dicha documentación y notificará al solicitante vía correo electrónico por una única ocasión, para que en el término de 10 días hábiles subsane inconsistencias y/o documentación faltante, según sea el caso. De no subsanarse alguna inconsistencia en el término señalado, dicha solicitud y proyecto se tendrán como rechazados de manera automática, sin obligación para la Instancia Ejecutora de notificar al solicitante.
g) La Instancia Ejecutora revisará las solicitudes y emitirá un dictamen; en un plazo no mayor de 60 días hábiles posteriores al cierre de ventanilla.
h) La Instancia Ejecutora, con base al resultado de las dictaminaciones positivas y a los criterios de pertinencia, ordenará las solicitudes positivas de mayor a menor calificación y de acuerdo con los criterios de priorización y a la suficiencia presupuestal al momento de la selección, notificarán el resultado al solicitante mediante oficio vía correo electrónico, el cual deberá de ser acusado de recibido por el mismo medio. De no recibir confirmación por parte del solicitante en un plazo máximo de 10 días hábiles a partir de que ésta haya sido enviada, se dará por desistida y se reasignará el recurso a la solicitud que continúa en el orden señalado anteriormente
i) Con base en el Artículo 70, Fracción XV, de la Ley General de Transparencia y Acceso a la Información Pública, la Unidad Responsable deberá publicar la relación de todos los folios apoyados y no apoyados, de forma impresa en las ventanillas de atención y en la página electrónica del INAPESCA https://www.gob.mx/inapesca/documentos/resultados-de-la-convocatoria-2023. En cumplimiento a dicha disposición, en todo caso los rechazos deberán de estar fundados y motivados.
j) La Instancia Ejecutora formalizará entonces con el solicitante el instrumento jurídico en el que se establezcan los términos de los compromisos adquiridos por las partes en la ejecución del apoyo. A partir de este momento, se considerará al Solicitante como Beneficiario.
k) Una vez dictaminados positivos, solamente a los beneficiarios a quienes se otorgue el apoyo para repoblamiento, deberán entregar, por la vía que indique la instancia ejecutora, el Permiso para la introducción y la repoblación de especies vivas en cuerpos de agua de jurisdicción federal.
l) Una vez formalizado el instrumento jurídico, el beneficiario, en coordinación con el proveedor aprobado, deberá programar la adquisición de la semilla, alevines o post larva autorizados en los tiempos y términos establecidos en dicho instrumento, y notificar a la Instancia Ejecutora vía correo electrónico, lo anterior con el objeto de poder ejecutar los trámites de pago y finiquito en los plazos establecidos en las presentes Reglas de Operación. El límite de entrega de organismos será el 15 de noviembre de 2023, si por algún caso fortuito no fuera posible, el beneficiario deberá solicitar una prórroga por escrito, que incluya una justificación técnica y fechas propuestas para la entrega. En caso de requerir una modificación en la programación de entrega deberá de notificarse por escrito por lo menos 5 días previos a la fecha programada originalmente. Una vez entregado los organismos, y verificada el acta de entrega recepción, el beneficiario deberá solicitar por escrito el pago, de acuerdo a lo acordado en el convenio, ya sea directo al beneficiario o bien con el proveedor autorizado, Anexo 30.
m) La Instancia Ejecutora deberá supervisar la salida del producto del Centro proveedor autorizado, ajustándose al programa de entrega, y la entrega misma de estos insumos y, dar fe de la cantidad, características y estado de la entrega. El Supervisor de la Instancia Ejecutora emitirá un Visto Bueno al Beneficiario, que deberá llevar la firma del solicitante, del proveedor y del mismo supervisor. Este comprobante será usado para continuar con el trámite y deberá conservar una copia. Una vez realizada la entrega, y mediando el comprobante de visto bueno con las firmas correspondientes, la Instancia Ejecutora solicitará a la Unidad Responsable que se realice el pago del apoyo comprometido al beneficiario, o en caso de que éste así lo haya requerido, se realice el pago directamente al Centro proveedor de semilla, mediante el anexo 30 correspondiente, en un plazo no mayor a 20 días hábiles, por transferencia interbancaria, realizada a la cuenta proporcionada por el solicitante.
Nota: El supervisor dará fe de que se llevan a cabo los compromisos, siendo responsabilidad del beneficiario y su proveedor contar con los elementos necesarios para la medición de parámetros y conteo de organismos.
n) La Instancia Ejecutora enviará vía correo electrónico la notificación de pago al Beneficiario, quien deberá de acusar de recibido en un periodo no mayor de 48 horas a partir del envío de dicha notificación. El Beneficiario deberá entonces enviar la comprobación del ejercicio del recurso en un plazo no mayor a los diez días hábiles a partir de la notificación de pago, presentando la factura del Centro proveedor por el concepto de la semilla acuícola autorizada e incluyendo la leyenda "Este documento forma parte de la comprobación de recursos otorgados por el Componente Recursos Genéticos Acuícolas 2023, Subcomponente Semilla Acuícola", con la validación correspondiente ante el Servicio de Administración Tributaria (SAT), y el comprobante de pago que podrá ser una transferencia interbancaria, depósito, o cheque certificado, a nombre del Centro. En el caso de que a solicitud del beneficiario se haya efectuado el pago directo al proveedor, se requerirá la factura emitida por el Centro y la validación ante el SAT. En caso de que el pago sea directo del INAPESCA al proveedor, la factura deberá ser emitida al INAPESCA, y deberá incluir Concepto: (Descripción de unidades entregadas) **, entregadas a (nombre del beneficiario), beneficiario del Programa de Fomento a la Agricultura, Ganadería, Pesca y Alimentación de la SADER, Componente Recursos Genéticos Acuícolas 2023. Leyenda: "Esto derivado del Convenio de Concertación RGA2023XXXXXX suscrito con el INAPESCA. No objeto de IVA"
La instancia ejecutora por ningún motivo realizara pagos de anticipos.
o) Al término de las acciones, se formalizará entre la Instancia Ejecutora y el beneficiario un Acta Finiquito. De no verificarse el cumplimiento a la comprobación del ejercicio del recurso y/o a los términos de los estipulado en el convenio del instrumento jurídico firmado, se procederá de acuerdo con las cláusulas y penalizaciones del mismo.
p) La instancia ejecutora supervisará la entrega de los organismos y ministrará el apoyo de acuerdo a la programación de fechas y hasta agotar la suficiencia presupuestal, al cabo de lo cual, los beneficiarios positivos que no alcancen suficiencia presupuestal, serán notificados y su compromiso terminado sin responsabilidad para la Instancia Ejecutora.
II. Mecánica Operativa Específica del Subcomponente de Líneas Genéticas Mejoradas
a) Difusión del Programa. Publicación del ACUERDO por el que se dan a conocer las Reglas de Operación del Programa Fomento a la Agricultura, Ganadería, Pesca y Acuacultura para el Ejercicio Fiscal 2023 y medios electrónicos oficiales.
b) Una vez publicadas las presentes reglas de operación en el Diario Oficial de la Federación, se emitirá una convocatoria la cual será publicada en la página del INAPESCA (https://www.gob.mx/inapesca/articulos/convocatoria-recursos-geneticos-acuicolas-2023), en un plazo no mayor de 20 días naturales, describiendo características, requisitos, fechas de apertura y cierre de ventanilla para la recepción de Solicitudes de Apoyo, documentación y proyectos.
c) Una vez registrada la Solicitud de Apoyo, y documentos requeridos el solicitante recibirá una constancia que contendrá su nombre, datos generales y número de folio.
d) La Solicitud de apoyo deberá ser llenada por el representante legal de la persona moral solicitante. Una vez registrada la Solicitud de Apoyo, y documentos requeridos el solicitante recibirá una constancia que contendrá su nombre, datos generales y número de folio. Aquellas solicitudes que no atiendan el requisito de ser llenadas por el representante legal, no se considerarán por parte de la Instancia Ejecutora.
e) Un mismo Centro de Investigación, Universidad o Institución de Educación Superior podrá ingresar más de una solicitud siempre y cuando no corresponda al mismo proyecto.
i) En caso de que se ingrese más de una solicitud por el mismo proyecto, sólo se aceptará la última solicitud y las demás no serán consideradas de manera automática, sin obligación para la Instancia Ejecutora de notificar al solicitante.
ii) En el caso de que el solicitante sea un Centro de Producción Acuícola, solamente podrá hacer una solicitud.
En ambos casos solamente se podrá solicitar para un mismo proyecto, un solo concepto de apoyo.
f) La Instancia Ejecutora revisará dicha documentación y notificará al solicitante vía correo electrónico por única ocasión, para que en el término de 10 días hábiles subsane inconsistencias y/o documentación faltante, según sea el caso. De no subsanarse alguna inconsistencia en el término señalado, dicha solicitud y proyecto, serán rechazados de manera automática, sin obligación para la Instancia Ejecutora de notificar al solicitante.
g) Los proyectos se dividirán de acuerdo con su región de la RNIIPA, y se dictaminarán mediante evaluación ciega por pares, es decir, cada Proyecto será revisado por tres especialistas de manera independiente de acuerdo con los criterios de pertinencia, naturaleza, alcance y viabilidad técnica. Para ser positivo un proyecto, el promedio de las dos calificaciones más altas de los tres revisores deberá de ser superior a 8. De los proyectos positivos, se seleccionará al de calificación más alta de cada Región de la RNIIPA hasta agotar la suficiencia presupuestal. De no haber un proyecto positivo en alguna Región, se adjudicará al siguiente proyecto con mayor calificación, hasta adjudicarse los $5,000,000. Un Centro de Investigación, podrá recibir apoyo para más de un proyecto siempre y cuando éstos sean distintos y obtenga la calificación necesaria. Los remanentes serán reintegrados al Subcomponente de Semilla Acuícola.
h) La Instancia Ejecutora emitirá entonces un dictamen en un plazo no mayor de 60 días hábiles posteriores al cierre de ventanilla.
i) Con base en el Artículo 70, Fracción XV, de la Ley General de Transparencia y Acceso a la Información Pública, la Unidad Responsable deberá publicar la relación de todos los folios apoyados y no apoyados, de forma impresa en las ventanillas de atención y en la y en la página electrónica del INAPESCA (https://www.gob.mx/inapesca/documentos/resultados-de-la-convocatoria-2023). En cumplimiento a dicha disposición, en todo caso los rechazos deberán de estar fundados y motivados.
j) La Instancia Ejecutora formalizará entonces con el solicitante el instrumento jurídico en el que se establezcan los términos de los compromisos adquiridos por las partes en la ejecución del apoyo. A partir de este momento, se considerará al Solicitante como Beneficiario.
k) Una vez formalizado el instrumento jurídico, el beneficiario deberá emitir una factura a nombre del Instituto Nacional de Pesca y Acuacultura por concepto de Ministración única para el desarrollo del proyecto "Nombre del proyecto", conforme al Convenio de Concertación firmado con fecha "fecha de firma del instrumento jurídico", con la validación correspondiente ante el Servicio de Administración Tributaria (SAT);
l) El beneficiario deberá de ejecutar el proyecto aprobado de acuerdo con los cronogramas establecidos en el Anexo Técnico del Instrumento Jurídico formalizado y someterá un informe de avances Técnico-Financieros bimestrales que serán sometidos a revisión de la Instancia Ejecutora. La ejecución del apoyo deberá de realizarse antes del 31 de diciembre del año.
m) La Instancia Ejecutora podrá realizar supervisiones de avance (según los lineamientos de ejecución de programas presupuestales).
n) Al término del proyecto según lo establecido en el cronograma aprobado, el Beneficiario deberá de someter un informe físico-financiero de resultados final, así como los entregables acordados en el instrumento jurídico formalizado.
o) Al término de las acciones, se formalizará entre la Instancia Ejecutora y el beneficiario un Acta
Finiquito. De no verificarse el cumplimiento en los términos de lo estipulado en el convenio del instrumento jurídico firmado, se procederá de acuerdo con las cláusulas y penalizaciones del mismo.
Artículo 64. Exclusiones
I. Para el Subcomponente Semilla Acuícola: No se otorgarán apoyos si los solicitantes se encuentran en los siguientes supuestos:
a) Solicitantes que hayan sido beneficiarios en ejercicios anteriores y que no hayan finiquitado los Instrumentos jurídicos formalizados con la Instancia Ejecutora, o
b) Que se encuentren en el "Directorio de personas físicas o morales que pierden su derecho de recibir incentivos de los Programas de AGRICULTURA" a cargo de la Unidad de Administración y Finanzas de la Secretaría o
c) Que hayan entregado información que no sea verdadera ni fidedigna o
d) Que impida la verificación física o documental del producto objeto del apoyo
e) Toda persona física que sea ajena a las actividades primarias de pesca y acuacultura,
f) A aquellos solicitantes que cuenten con un apoyo estatal o municipal con el mismo objetivo del programa.
II. Para el Subcomponente Líneas Genéticas Mejoradas: No se otorgarán apoyos si los solicitantes se encuentran en los siguientes supuestos:
a) Los proyectos presentados por solicitantes que hayan sido beneficiarios en ejercicios anteriores, y que no hayan finiquitado los Instrumentos jurídicos formalizados con la Instancia Ejecutora, a menos que cuenten con un Convenio Modificatorio de prórroga al momento de ingresar su solicitud.
b) Los Centros de Producción Acuícola que no cuenten con un Convenio formalizado, cuyo objeto corresponda al proyecto para el cual se está solicitando el apoyo suscrito en fecha previa a la apertura de ventanilla, con un Centro de Investigación, Universidad o Institución de Educación Superior registrada en RNIIPA, o con el INAPESCA, con el objeto del proyecto específico para el que se solicita el apoyo.
Artículo 65. Coordinación Institucional. La Unidad Responsable tendrá la facultad de suscribir convenios e instrumentos jurídicos para la realización de acciones del Programa, con dependencias y entidades de la Administración Pública Federal, así como con los centros o instituciones de investigación y/o enseñanza superior, organismos nacionales e internacionales, así como asociaciones civiles, entre otros.
La Unidad Responsable establecerá los mecanismos de coordinación necesarios para evitar el apoyo a productores que hayan incurrido en incumplimiento o falta a la normativa de este Programa en el ejercicio anterior.
TÍTULO III
Seguimiento, supervisión, evaluación y proyectos estratégicos
Capítulo I
Del Seguimiento
Artículo 66. Las Unidades Responsables son las obligadas a dar seguimiento y rendir cuentas de los apoyos y/o componentes del Programa a su cargo. Por su parte, el seguimiento estratégico de los programas se visualizará través del MONITOR AGRICULTURA (antes denominado MONITOR SADER) a cargo de la Coordinación General de Estrategia Institucional (CGEI), por lo que la Unidad Responsable deberá proporcionar la información necesaria para mantener actualizado el MONITOR AGRICULTURA mediante los mecanismos que para tales efectos se establezcan.
Artículo 67. Las Instancias Ejecutoras serán responsables de dar seguimiento y verificar el avance, la correcta terminación y entrega de las obras, proyectos y acciones, así como de la comprobación documental del gasto ejercido, debidamente certificada en los plazos establecidos.
Artículo 68. El seguimiento operativo de los programas se visualizará través del MONITOR SADER, por lo que es obligación de la Unidad Responsable satisfacer las necesidades de información con el fin de generar, alimentar y mantener actualizada la información relativa a la operación y avance del programa en el Monitor SADER mediante los mecanismos que para tales efectos se establezcan.
Capítulo II
De la Supervisión
Artículo 69. De acuerdo al segundo párrafo del artículo 74 de la Ley Federal de Presupuesto y Responsabilidad Hacendaria los titulares de las dependencias y entidades, con cargo a cuyos presupuestos se autorice la ministración de subsidios y transferencias, serán responsables, en el ámbito de sus competencias, de que éstos se otorguen y ejerzan conforme a las disposiciones generales aplicables; asimismo, conforme a lo establecido en el artículo 75 de la misma Ley los subsidios deben sujetarse a los criterios de objetividad, equidad, transparencia, publicidad, selectividad y temporalidad.
Con base en lo previsto en el artículo 17 del Acuerdo por el que se dan a conocer las disposiciones generales aplicables a las Reglas de Operación de los Programas de la Secretaría de Agricultura y Desarrollo Rural, la Dirección General de Supervisión, Evaluación y Rendición de Cuentas (DGSERC), será la Unidad Administrativa responsable de coordinar la supervisión de los Programas. La misma se llevará a cabo conforme a lo dispuesto en los "Lineamientos para la Supervisión de los Programas a cargo de la Secretaría de Agricultura y Desarrollo Rural" vigentes emitidos por la DGSERC.
Dicha supervisión deberá generar información oportuna sobre la ejecución de los programas y servir de insumo para los procesos de planeación y evaluación del Programa.
La supervisión se refiere al procedimiento a través del cual se constata mediante revisión física, documental de gabinete, satelital y/o de campo, el cumplimiento de las disposiciones para la operación del Programa.
Capítulo III
De la Evaluación
Artículo 70. Conforme a lo establecido en el Artículo 78 de la Ley Federal de Presupuesto y Responsabilidad Hacendaria y con base en lo previsto en el artículo 15 del Acuerdo por el que se dan a conocer las disposiciones generales aplicables a las Reglas de Operación de los Programas de la Secretaría de Agricultura y Desarrollo Rural, se deberán realizar las evaluaciones externas consideradas en el Programa Anual de Evaluación (PAE), que emitan la Secretaría de Hacienda y Crédito Público (SHCP) y el Consejo Nacional de Evaluación de la Política de Desarrollo Social (CONEVAL) por conducto de la Dirección General de Supervisión, Evaluación y Rendición de Cuentas (DGSERC).
Adicionalmente, la DGSERC, será la encargada de diseñar e implementar los mecanismos necesarios para evaluar el desempeño del Programa, con el fin de detectar y proponer oportunidades de mejora en su operación, en cumplimiento con la normatividad aplicable.
La DGSERC podrá instrumentar un procedimiento de evaluación interna con el fin de evaluar el desempeño del Programa. El procedimiento se operará considerando la disponibilidad de los recursos humanos y presupuestarios de las instancias que intervienen.
TÍTULO IV
Disposiciones Complementarias
Capítulo I.
De los derechos y obligaciones de los ciudadanos, solicitantes y beneficiarios
Artículo 71. Derechos, obligaciones y sanciones:
I. Son derechos de los beneficiarios:
a. Recibir atención digna, respetuosa, equitativa y no discriminatoria, en estricto apego a los derechos humanos.
b. Recibir asesoría por parte de las Unidades Responsables, Representaciones de la Secretaría en las Entidades Federativas o Instancias Ejecutoras que funjan como ventanillas, respecto de los rubros de intervención contenidas en estas Reglas de Operación;
c. Adquirir en su caso, el bien o servicio con características de utilidad, calidad, precio con el proveedor que libremente elija, y en su caso, la capacitación respectiva;
d. Interponer las quejas y denuncias en los términos de las presentes Reglas de Operación;
e. Ejercer los medios de defensa contra los actos y resoluciones emitidos por las Unidades Responsables y/o Instancias Ejecutoras en los términos de la Ley Federal de Procedimiento Administrativo;
f. Tratándose de persona física, poder nombrar en su solicitud de apoyo a un substituto, el cual deberá de ser otra persona física, para que en caso de fallecimiento, y según el incentivo de que se trate, en función del avance alcanzado para el trámite de la solicitud, pago de incentivos o de los beneficios de la cobertura, pueda continuar con la gestión correspondiente; asumiendo el substituto el compromiso de cumplir las obligaciones contraídas por el beneficiario substituido, hasta la total conclusión del proyecto, en términos de las presentes Reglas de Operación, dicho apersonamiento en su momento lo deberá acreditar el sustituto con el acta de defunción correspondiente.
II. Son obligaciones de los beneficiarios:
a. Cumplir con lo establecido en estas Reglas de Operación;
b. Aplicar a los fines autorizados los apoyos recibidos y conservar los comprobantes fiscales en los términos de la legislación aplicable;
c. Aceptar, facilitar y atender en cualquier etapa del proceso para la entrega del apoyo, verificaciones, auditorías, inspecciones y solicitudes de información por parte de las unidades responsables, las instancias ejecutoras, instancias fiscalizadoras o de cualquier otra autoridad competente, con el fin de verificar la correcta aplicación de los recursos otorgados; así como la supervisión de parte de las instancias de la Secretaría y las que ésta determine;
d. Solicitar autorización previa por escrito de la Unidad Responsable y/o Instancia Ejecutora de cualquier cambio que implique modificaciones al proyecto autorizado o a las condiciones de los apoyos directos o indirectos, quien lo resolverá dentro de los diez días hábiles siguientes a la presentación de la solicitud, en caso contrario se informará que fue resuelto en sentido negativo;
e. Manifestar por escrito bajo protesta de decir verdad que la información y documentación que presenta, entrega e informa es verdadera y fidedigna durante el proceso y comprobación del apoyo;
f. Para el pago de los apoyos vía depósito bancario el beneficiario deberá proporcionar copia del contrato de apertura de la cuenta bancaria productiva y/o estado de cuenta bancaria a su nombre, en la que se especifique la CLABE interbancaria donde se depositará el apoyo; así mismo, mantener vigente la cuenta correspondiente.
g. En su caso, devolver en un plazo no mayor a diez días hábiles, los depósitos bancarios derivados de los programas de Secretaría efectuados por error en la cuenta del beneficiario, así como los que no le correspondan o los que excedan el apoyo al que tiene derecho; una vez notificado por escrito por la Unidad Responsable o las Instancias Ejecutoras;
h. Suscribir los documentos jurídicos (Convenio de concertación y/o Finiquito) que determine la Unidad Responsable; el beneficiario que se abstenga de firmar el Convenio de Concertación en la fecha o dentro del plazo establecido en la notificación respectiva, se tendrá por cancelado el apoyo autorizado, sin que para tal efecto se requiera su consentimiento expreso mediante escrito;
i. Manifestar por escrito, en su caso, no haber recibido o estar recibiendo apoyos de manera individual u organizada para el mismo concepto de otros programas de la Secretaría, que implique que se dupliquen apoyos a la solicitud;
j. En su caso, mantener actualizados los datos en el Padrón de Productores de la SADER;
k. Presentar los documentos que avalan la recepción de los apoyos, mediante recibos o comprobantes que cumplan con los requisitos fiscales;
l. Para el caso de proyectos autorizados, donde se apoyen activos productivos que impulsen el valor agregado a la producción primaria, el Beneficiario deberá mantener y operar dichos activos en su unidad de producción al menos cinco años posteriores a la entrega del subsidio, de lo contrario deberá reintegrar el total de los recursos recibidos con los productos financieros generados y no podrá ser apoyado en los años subsecuentes;
m. El beneficiario deberá exhibir los documentos que demuestren que realizó su aportación del recurso al que se obligó en su proyecto y conforme se acordó en el Convenio al momento de su firma. De abstenerse, se le tendrá por cancelado el apoyo autorizado, sin que para tal efecto se requiera su consentimiento expreso mediante escrito;
n. Del mismo modo, la firma de la solicitud de apoyo respectiva implica que acepta expresamente y se obliga a proporcionar a la Secretaría, a través del Servicio de Información Agroalimentaria y Pesquera (SIAP), información en materia agroalimentaria con fines estadísticos.
En caso de incumplimiento por parte del beneficiario, se le instaurará el Procedimiento Administrativo conforme a la normatividad aplicable.
Para la instauración del Procedimiento Administrativo se sujetará a lo establecido en el Acuerdo por el que se dan a conocer las disposiciones generales aplicables a las Reglas de Operación de los Programas de la Secretaría de Agricultura y Desarrollo Rural.
Capítulo II
Gastos de operación
Artículo 72. Los gastos indirectos que se podrán destinar para el desarrollo de las diversas acciones asociadas con la planeación, operación, supervisión, seguimiento, atención ciudadana y evaluación, entre otros, del Programa Fomento a la Agricultura, Ganadería, Pesca y Acuicultura, será de, hasta el importe menor que resulte entre el señalado en el segundo párrafo del numeral 29 del Manual de Programación y Presupuesto 2023 y el monto aprobado en el Presupuesto de Egresos de la Federación 2023 identificado con el Tipo de Gasto 7 "Gasto corriente por concepto de gastos indirectos de programas de subsidios". El monto destinado a los Gastos Indirectos estará sujeto a la normatividad aplicable.
Capítulo III
Control y auditoría
Artículo 73. El ejercicio de los recursos de este Programa está sujeto a las disposiciones federales aplicables y podrán ser auditados en el marco del Sistema Nacional de Fiscalización por las siguientes instancias, conforme a la legislación vigente y en el ámbito de sus respectivas competencias: por la Auditoría Superior de la Federación; por el Órgano Interno de Control en la SADER y por la Secretaría de la Función Pública. Las Unidades Administrativas ejecutoras del gasto son las responsables de rendir cuentas y atender a los Órganos Fiscalizadores.
Aquellos servidores públicos que por motivo de su encargo, participen de forma directa en la atención, tramitación o resolución de asuntos en los que éste tenga interés personal, familiar o de negocios, incluyendo aquellos en los que puede resultar algún beneficio para él, su cónyuge o parientes consanguíneos o por afinidad hasta el cuarto grado, o parientes civiles, o para terceros con los que tenga relaciones profesionales, laborales o de negocios, o para socios o sociedades de las que el servidor público o las personas antes referidas formen o hayan formado parte, están obligados a excusarse de intervenir en los mismos.
Los servidores públicos que se encuentren en alguno de los supuestos anteriores, están obligados a excusarse de forma inmediata ante el superior jerárquico, respecto de la atención, tramitación o resolución de asuntos a que hace referencia el párrafo anterior, y en su caso, su calidad de beneficiario de cualquiera de los programas y/o componentes a que se refieren los diversos Acuerdos de Reglas de Operación de la Secretaría, para ello, deberán utilizar el Modelo de Excusa para los Servidores Públicos (Anexo 34), identificado como Anexo Único del presente Acuerdo.
También procederá la excusa para aquellos servidores públicos impedidos para recibir apoyos o incentivos, en términos de lo dispuesto por la Ley Federal de Austeridad Republicana. Para los casos particulares, en los que exista incertidumbre, las Unidades Administrativas podrán realizar la consulta a la Oficina del Abogado General para su determinación.
Capítulo IV
Quejas, denuncias y solicitudes de información
Artículo 74. Los (las) beneficiarios (as) y los (las) ciudadanos (as) en general podrán presentar por escrito sus peticiones y denuncias, con respecto a la ejecución de las Reglas de Operación de los diversos Programas a cargo de la Dependencia, directamente ante el Órgano Interno de Control en la Secretaría, en las Representaciones Estatales, en las oficinas de los Órganos Internos de Control de los Órganos Administrativos Desconcentrados y de las Entidades Coordinadas por la Secretaría, el Órgano Estatal de Control y, en su caso, el Órgano Municipal de Control, así como en los Módulos de Peticiones y Denuncias correspondientes.
Las peticiones y denuncias podrán realizarse por escrito, vía Internet (https://sidec.funcionpublica.gob.mx y https://alertadores.funcionpublica.gob.mx), Aplicación para celular: https://t.co/ynRW2nilpY?amp=1, Correo electrónico (mensajes y videollamadas): atencionoic@agricultura.gob.mx, o vía telefónica al 800 90 61 900, 55 38 71 10 00, extensiones 29137 y 29105 (Área de Quejas, Denuncias e Investigaciones del Órgano Interno de Control en la Secretaría: Avenida Guillermo Pérez Valenzuela número 127, edificio "A", piso 1, Colonia del Carmen, Alcaldía Coyoacán, C.P. 04100, Ciudad de México).
Para el Componente de Fomento a la Agricultura: Vía telefónica al 55 38 71 10 00, extensión 34410.
Para el Componente de Fomento a la Ganadería: Vía telefónica al 55 38 71 10 00, extensiones 33227, 33925 y 33939.
Para el Componente de Desarrollo Territorial: Vía telefónica al 55 38 71 10 00, extensiones 33493.
Para el Componente Recursos Genéticos Acuícolas: en los Centros Regionales de Investigación Acuícola y Pesquera, y en las Oficinas Centrales del Instituto Nacional de Pesca y Acuacultura (INAPESCA), o al teléfono 55 38 71 95 00 Extensión 55070, o al correo recursos.geneticos@inapesca.gob.mx
Para el Componente BIENPESCA, podrá consultar en las Oficinas de Representación Estatal de la SADER y/o CONAPESCA, Oficinas de Representación Locales de CONAPESCA, DDR o CADER correspondiente.
Capítulo V
Transparencia, acceso a la información pública y rendición de cuentas
Artículo 75. Estas Reglas de Operación, además de su publicación en el Diario Oficial de la Federación, están disponibles para su consulta en las Representaciones Estatales de la Secretaría y en la página electrónica oficial en el sitio web: https://www.gob.mx/agricultura
La difusión y promoción de los componentes del programa se hará a través de la página electrónica de la Secretaría (https://www.gob.mx/agricultura), de manera impresa en las Oficinas de Representación Estatales ubicadas en las entidades federativas, de manera conjunta con los gobiernos estatales y/o municipales; asimismo será difundida en las lenguas o dialectos correspondientes en las zonas que habite población indígena potencial beneficiaria del Programa.
De conformidad con lo estipulado en el inciso a), fracción II del Artículo 27 del Decreto de Presupuesto de Egresos de la Federación para el ejercicio fiscal 2023, se debe incluir la siguiente leyenda "Este programa es público, ajeno a cualquier partido político. Queda prohibido el uso para fines distintos a los establecidos en el programa".
El listado de beneficiarios de este programa se considera información pública, en términos de lo dispuesto por el inciso q), fracción XV del Artículo 70 de la Ley General de Transparencia y Acceso a la Información Pública.
La Dirección General de Supervisión, Evaluación y Rendición de Cuentas será la Unidad Administrativa responsable de:
I. Operar el Sistema de Rendición de Cuentas;
II. Establecer los términos, formatos, tiempos y condiciones para la entrega de la información requerida y hacerlos del conocimiento de las Unidades Responsables, Instancias Ejecutoras, y Organismos Descentralizados
III. Publicar mensualmente un reporte sobre el cumplimiento de la entrega de la información por parte de las Unidades Responsables; y
IV. En el mes de enero del año del ejercicio fiscal que corresponda, difundir el catálogo correspondiente a los conceptos de apoyo, de conformidad a las claves establecidas en el Sistema de Clasificación Industrial de América del Norte (SCIAN), mediante las cuales las Unidades Responsables deberán identificar sus conceptos de apoyo.
La Unidad de Administración y Finanzas será la Unidad Administrativa responsable de:
- Operar el Sistema Integral de Información de Padrones de Programas Gubernamentales (SIIPPG);
La Unidad de Transparencia será la Unidad Administrativa responsable de:
- Atender los asuntos en materia de Transparencia, Gobierno Abierto y Datos Abiertos.
Artículo 76. La transparencia, difusión y rendición de cuentas se dará en el marco de la Ley Federal de Transparencia y Acceso a la Información Pública y la Ley General de Transparencia y Acceso a la Información Pública.
Todos los programas de la Secretaría de Agricultura y Desarrollo Rural deberán registrar su listado de beneficiarios (as), en el Padrón de Solicitantes y Beneficiarios de esta Secretaría, el cual deberá estar desagregado por género, grupo de edad, Entidad Federativa y Municipio, así como los conceptos de apoyo Dicha información deberá actualizarse permanentemente y publicarse en la página electrónica oficial de la Secretaría, www.gob.mx/agricultura y de cada Instancia Ejecutora conforme a lo establecido en los Lineamientos que para tal efecto emita la Unidad de Administración y Finanzas.
Los datos personales recabados podrán ser transmitidos a otros entes públicos de los tres niveles de gobierno en el ejercicio de facultades propias, compatibles o análogas, para la realización de compulsas y la integración del Padrón Único de Beneficiarios. Se garantiza la protección de los datos personales que sean recabados, en cumplimiento con las disposiciones en la materia de protección de datos personales y de transparencia y acceso a la información pública aplicables.
El ejercicio de los derechos ARCO (acceso, rectificación, cancelación y oposición de los datos personales recabados), se podrá realizar a través de la Unidad de Transparencia de la Secretaría de Agricultura y Desarrollo Rural con domicilio en Av. Cuauhtémoc 1230, PB. Col. Santa Cruz Atoyac, Alcaldía Benito Juárez, Ciudad de México, C.P. 03310, en un horario de atención de 9:00 a 14:00 horas o bien por medio de la Plataforma Nacional de Transparencia en http://www.plataformadetransparencia.org.mx.
El aviso de privacidad integral se puede consultar en el portal de internet de la SADER en: www.gob.mx/agricultura. Lo anterior se informa en cumplimiento de los artículos 26 y 27 de la Ley General de Protección de Datos Personales en Posesión de Sujetos Obligados.
La Secretaría continuará con el Sistema de Rendición de Cuentas sobre el destino de los recursos fiscales a que se refiere el Artículo conducente del Presupuesto de Egresos de la Federación para el Ejercicio Fiscal del año que corresponda, a efecto de integrar el Padrón de Beneficiarios (as) que corresponda conforme a la normatividad aplicable. Este Sistema deberá incorporar como mínimo los siguientes elementos: clave o número de registro que le será asignado por la dependencia al beneficiario, región geográfica, entidad federativa, municipio y localidad, actividad productiva, eslabón de la cadena de valor, concepto de apoyo, monto fiscal otorgado y fecha de otorgamiento, ciclo agrícola y la estratificación correspondiente.
La actualización de la información contenida en este Sistema es responsabilidad de las Unidades Responsables, Instancias Ejecutoras, y Organismos Descentralizados de los Programas y/o Componentes, incluyendo a las Entidades Federativas cuando sean Instancias Ejecutoras. Dicho Sistema mantendrá un módulo específico en el cual se detallen los recursos fiscales destinados a los productos básicos y estratégicos señalados en el Artículo 179 de la Ley de Desarrollo Rural Sustentable; y a más tardar el 31 de diciembre del año del ejercicio fiscal que corresponda, tendrá disponibles los datos que permitan la identificación del beneficiario.
Capítulo VI
Contraloría Social
Artículo 77. Se reconoce a la Contraloría Social como el mecanismo de las personas beneficiarias, de manera organizada, independiente, voluntaria y honorífica, para verificar el cumplimiento de las metas y la correcta aplicación de los recursos públicos asignados a los programas federales, de conformidad con los artículos 69, 70 y 71 de la Ley General de Desarrollo Social; 67, 68, 69 y 70 de su Reglamento.
En materia de Contraloría Social, este programa federal se encuentra sujeto a los lineamientos y Estrategia Marco vigentes emitidos por la Secretaría de la Función Pública, así como a los documentos normativos (Esquema, Guía Operativa y Programa Anual de Trabajo de Contraloría Social) validados por dicha dependencia, mismos que integran la Estrategia de Contraloría Social.
Para el registro de los Comités de Contraloría Social, deberá presentarse un escrito libre ante la Unidad Responsable o Entidad de la Administración Pública Federal a cargo del programa, en el que se especifique, como mínimo, el nombre del programa, el nombre del componente, el ejercicio fiscal de que se trate, su representación y domicilio legal, así como los mecanismos e instrumentos que se utilizarán para el ejercicio de sus funciones.
La Unidad Responsable del programa federal o del componente establecerá a través de sus Oficinas de Representación Federal y/o Instancias Ejecutoras, el mecanismo mediante el cual reconocerá la constitución de los Comités de Contraloría Social y hará el correspondiente registro en el Sistema Informático de Contraloría Social en un plazo no mayor a 15 días hábiles a partir de su conformación. Asimismo, brindará a éstos la información pública necesaria para llevar a cabo sus actividades, así como asesoría, capacitación, y orientación sobre los medios para presentar quejas y denuncias.
La Secretaría de la Función Pública, brindará orientación en la materia a través del correo electrónico: contraloriasocial@funcionpublica.gob.mx.
La Unidad Responsable del programa federal o del componente podrá promover e implementar los mecanismos de participación ciudadana en la prevención y el combate a la corrupción impulsados por la Secretaría de la Función Pública, por medio del uso de herramientas digitales, que faciliten a las personas beneficiarias y la ciudadanía en general, la posibilidad de incidir en dicha materia.
Transitorios
PRIMERO.- Las presentes Reglas de Operación entrarán en vigor el 1 de enero de 2023.
SEGUNDO.- La operación del programa que aplica a las presentes Reglas de Operación, se sujetará al cumplimiento a la Ley Federal de Austeridad Republicana, publicada en el Diario Oficial de la Federación el 19 de noviembre de 2019.
TERCERO.- Para la operación del Programa será aplicable lo señalado en el "Acuerdo por el que se dan a conocer las Disposiciones Generales aplicables a las Reglas Operación de los Programas de la Secretaría de Agricultura y Desarrollo Rural".
CUARTO.- De los recursos aprobados al Programa de Fomento a la Agricultura, Ganadería, Pesca y Acuicultura en el Presupuesto de Egresos de la Federación para el ejercicio fiscal 2023, los gastos de operación corresponden al monto previsto en el presupuesto asignado para el propio programa.
QUINTO.- Conforme a lo establecido en el artículo 31 fracción IX del Decreto de Presupuesto de Egresos de la Federación para el Ejercicio Fiscal 2023, esta Secretaría realizará la consulta sobre el cumplimiento al artículo 32-D del Código Fiscal de la Federación en la herramienta que para tal efecto pongan a disposición las autoridades fiscales.
Ciudad de México, a 13 de diciembre de 2022.- El Secretario de Agricultura y Desarrollo Rural, Víctor Manuel Villalobos Arámbula.- Rúbrica.
| | Anexo 1 Guía Rápida para el Beneficiario del Componente Fomento a la Agricultura |
Estimado Solicitante
El Programa de Fomento a la Agricultura, Ganadería, Pesca y Acuicultura, es de carácter federal y pueden participar todos los productores del país que por voluntad propia soliciten los apoyos. Sin embargo, y para atender a las personas que más lo requieren, se atenderán preferentemente las regiones geográficas estratégicas con mayor necesidad y alto potencial productivo, dando prioridad a las Entidades Federativas con mayor rezago como lo establece el Plan Nacional de Desarrollo 2019 2024, el Programa Sectorial de Agricultura y Desarrollo Rural 2020 - 2024, y los que determine la Unidad Responsable.
El componente Fomento a la Agricultura, busca que los productores mejoren sus niveles de bienestar, incrementen la producción y productividad de sus unidades económicas agrícolas de manera sostenible, mediante apoyos individuales (personas físicas) y colectivos (personas morales) enfocados a: la adquisición de material genético vegetal, insumos de nutrición y sanidad, agricultura protegida, maquinaria y equipamiento agrícola, producción de bioinsumos, reducción de pérdidas de alimentos, inclusión financiera, agregación de valor a la producción primaria, vinculación a mercados, recuperación y protección de suelos agrícolas, reducción de la huella hídrica de la agricultura y el fortalecimiento de las cadenas agroalimentarias.
Queremos que las mujeres rurales, los jóvenes, indígenas, los grupos vulnerables y personas con discapacidad tengan más oportunidades de trabajo en el campo, por lo cual, ellos tendrán un puntaje adicional al momento de evaluar las solicitudes. Con esto, vamos a contribuir a un campo más justo para todos.
Para que conozcas los tipos de apoyo que tenemos para ti, lee detenidamente el siguiente Cuadro, en el que identificarás tu necesidad, si puedes ingresar como persona física o moral, y si además de tu solicitud será necesario que elabores un proyecto.
Cuadro. Resumen de los subcomponentes del Componente Fomento a la Agricultura
| Subcomponente | Concepto de apoyo | Subconcepto de apoyo | Tipo de persona | Requiere Proyecto |
| Producción y productividad agroecológica para la alimentación y autosuficiencia alimentaria | Adquisición de material genético e insumos | Adquisición de semilla e insumos de nutrición y manejo fitosanitario | Física | No |
| Atención a zonas vulnerables por riesgos climatológicos | Cambio de cultivo o siembra de multicultivos (material genético e insumos) | Física | No |
| Agricultura protegida (mallas antigranizo y malla sombra). | Moral | Sí |
| Mecanización de pequeños productores y producción de bioinsumos. | Maquinaria e implementos para la agricultura de pequeños productores. | Física | No |
| Producción de bioinsumos. | Moral | Sí |
| Reducción de pérdidas de alimentos | Almacenaje, selección y empaque de producción primaria. | Moral | Sí |
| Inclusión financiera y educación en gestión de riesgos, valor agregado y mercados | Inclusión financiera | Apoyo a la inclusión y educación financiera de pequeños y medianos productores. | Moral | Sí |
| Agregación del valor a la producción primaria | Apoyos para incrementar el valor intrínseco de los productos agrícolas de pequeños productores [...] | Moral | Sí |
| Vinculación a mercados | Apoyos que promuevan la diversificación de mercados, la asociatividad de los productores y canales de comercialización alternos e innovadores. | Moral | Sí |
| Suelo, Agua y Biodiversidad | Recuperación y protección de suelos agrícolas: | mejoradores y conservadores de suelo | Física | No |
| Adquisición de maquinaria e implementos para producir con labranza cero o mínima labranza | Moral | Sí |
| | Reducción de la huella hídrica de la agricultura | Eficiencia en el uso del agua de riego. | Física | No |
| Captación y utilización de agua pluvial. | Moral | Sí |
| Conservación y uso de la biodiversidad: polinizadores | Prácticas agrícolas para el desarrollo de polinizadores y organismos benéficos. | Física | No |
| Conservación de recursos genéticos en bancos de semillas comunitarios. | Moral | Sí |
| Cadenas agroalimentarias(2) | Administración | Pago de servicios profesionales [...] | Moral | Plan Rector |
| Servicios empresariales | Contratación de servicios de estudios, diagnósticos, análisis de información de mercado, oportunidades de comercialización [...] | Moral | Plan Rector |
| Profesionalización y comunicación. | Gastos destinados a la contratación de servicios para la realización de congresos, foros, convenciones, asambleas, simposio [...] | Moral | Plan Rector |
Una vez publicadas estas Reglas de Operación en el Diario Oficial de la Federación y en la página de la Secretaría de Agricultura y Desarrollo Rural, deberás estar a atento a la emisión de las Convocatorias para los Subcomponentes de tu interés en las mismas páginas de internet, además de las Representaciones Estatales, DDRs, CADERs y otros medios oficiales.
En dichas convocatorias se te indicarán los periodos para ingresar tu solicitud, los requisitos necesarios, así como la ubicación de las ventanillas físicas. Cabe mencionar que independientemente de las ventanillas físicas que se abran, deberás hacer tu solicitud en línea en una sección especial de la página www.gob.mx/agricultura, donde se te va a generar un folio de solicitud que te servirá para avanzar en todo el proceso.
Si cumples con todos los requisitos, tu solicitud será procesada y analizada por un Comité Técnico Dictaminador, quien determinará si puedes ser sujeto de apoyo. La listas de solicitudes aprobadas serán publicadas en las páginas que ye hemos indicado y otros canales oficiales para que te puedas enterar en tiempo y forma del resultado. Es importante que sepas que se pueden publicar varias listas de solicitudes positivas a lo largo del año, por lo que deberás estar atento en todo momento. Al final de año se publicarán las solicitudes con dictamen negativo.
Una vez aprobada tu solicitud, la Instancia Ejecutora se pondrá en contacto contigo para verificar que cuentas con lo necesario para aplicar tu concepto de apoyo, y se acordarán los términos para que recibas el apoyo, ya sea económico o en especie.
En todo momento debes tener presente tus derechos y obligaciones, mismos que se encuentran en la "Sección De los derechos y obligaciones de los ciudadanos, solicitantes y beneficiarios" de estas Reglas, porque de incumplir con alguno, el apoyo te puede ser retirado. No olvides que tus obligaciones se extienden aún después de recibir el apoyo, y deberás usarlo solo para el fin establecido, de otro modo, podrías ser acreedor a sanciones administrativas, tales como la devolución del recurso, quedar en el listado de personas sin derecho a recibir apoyos de la Secretaría, entre otros.
Finalmente, te recordamos que todos los trámites para este Programa SON TOTALMENTE GRATUITOS, Y NO ESTÁN CONDICIONADOS A NADA QUE NO ESTÉ ESTABLECIDO EN ESTAS REGLAS. Si tienes alguna queja, denuncia o solicitud de información, no dudes en comunicarte con nosotros por las siguientes vías:
· vía internet (https://sidec.funcionpublica.gob.mx y https://alertadores.funcionpublica.gob.mx),
· Vía aplicación móvil https://www.gob.mx/apps/7
· Vía correo electrónico (atencionoic@agricultura.gob.mx)
· Vía telefónica al 800 90 61 900, 55 38 71 10 00, extensiones 29137 y 29105 (Área de Quejas del Órgano Interno de Control en la Secretaría: Avenida Guillermo Pérez Valenzuela número 127, edificio "A", piso 1, Colonia del Carmen, Alcaldía Coyoacán, C.P. 04100, Ciudad de México).
| | Anexo 2 Diagrama de la Mecánica Operativa del Componente Fomento a la Agricultura |
| | ANEXO 3 Solicitud del Apoyo del Componente Fomento a la Agricultura |
1. DATOS DE VENTANILLA
| Nombre del Solicitante: | |
| | | | | | | | |
| Dirección (Calle y número): | |
| | | | | | | | |
| Colonia/Localidad: | | Municipio: | |
| | | | | | | | |
| Estado: | | Código Postal: | |
| | | | | | | | |
| Correo electrónico: | |
| | | | | | | | |
| Teléfono fijo: | | Número de celular: | |
2. DATOS DEL SUBCOMPONENTE EN EL QUE SOLICITA EL APOYO (Recuerde que solo tiene derecho a solicitar un solo apoyo)
| Subcomponente | Concepto de apoyo | Subconcepto de apoyo | Marque apoyo solicitado |
| Producción y productividad agroecológica para la alimentación y autosuficiencia alimentaria | Adquisición de material genético e insumos | Adquisición de semilla e insumos de nutrición y manejo fitosanitario | |
| Atención a zonas vulnerables por riesgos climatológicos | Cambio de cultivo o siembra de multicultivos (material genético e insumos) | |
| Agricultura protegida (mallas antigranizo y malla sombra). | |
| Mecanización de pequeños productores y producción de bioinsumos. | Maquinaria e implementos para la agricultura de pequeños productores. | |
| Producción de bioinsumos. | |
| Reducción de pérdidas de alimentos | Almacenaje, selección y empaque de producción primaria. | |
| Inclusión financiera y educación en gestión de riesgos, valor agregado y mercados | Inclusión financiera | Apoyo a la inclusión y educación financiera de pequeños y medianos productores. | |
| Agregación del valor a la producción primaria | Apoyos para incrementar el valor intrínseco de los productos agrícolas de pequeños productores [...] | |
| Vinculación a mercados | Apoyos que promuevan la diversificación de mercados, la asociatividad de los productores y canales de comercialización alternos e innovadores. | |
| Suelo, Agua y Biodiversidad | Recuperación y protección de suelos agrícolas: | mejoradores y conservadores de suelo | |
| Adquisición de maquinaria e implementos para producir con labranza cero o mínima labranza | |
| Reducción de la huella hídrica de la agricultura | Eficiencia en el uso del agua de riego. | |
| Captación y utilización de agua pluvial. | |
| Conservación y uso de la biodiversidad: polinizadores | Prácticas agrícolas para el desarrollo de polinizadores y organismos benéficos. | |
| Conservación de recursos genéticos en bancos de semillas comunitarios. | |
| Cadenas agroalimentarias(3) | Administración | Pago de servicios profesionales [...] | |
| Servicios empresariales | Contratación de servicios de estudios, diagnósticos, análisis de información de mercado, oportunidades de comercialización [...] | |
| Profesionalización y comunicación. | Gastos destinados a la contratación de servicios para la realización de congresos, foros, convenciones, asambleas, simposio [...] | |
Nota: solo se puede acceder a un tipo de apoyo por solicitante.
3. DATOS DEL PROYECTO, UNIDAD ECONÓMICA O PREDIO
3.1 Nombre del proyecto (si el apoyo a través de un proyecto):
3.2 Objetivo del proyecto o concepto de apoyo:_______________________________________
3.3 Ubicación del predio donde se llevará a cabo el Proyecto:
Tipo de domicilio: Urbano ( ) Rural ( )
*Estado: __________________ *Municipio:____________________ *Localidad:____________
*Nombre de vialidad: ___________________________________________________________
*Número exterior: ___________ Número interior: _____________ *Código Postal: __________
*Tipo de asentamiento humano: Colonia ( ) Ejido ( ) Pueblo ( ) Otro ( ):
*Localidad:___________________________ *Nombre del asentamiento humano: __________
*Tipo de vialidad: Avenida ( ) Calle ( ) Carretera ( ) Otro ( ): ________
Referencia 1 (entre vialidades): ___________________________________________________
Referencia 2 (vialidad posterior): __________________________________________________
Referencia 3* (Descripción de ubicación): ___________________________________________
Superficie ha (total de predio): __________________ Superficie ha (a sembrar): ____________
*/.- La información marcada con asterisco deberá ser llenada de manera obligatoria por el solicitante del subcomponente.
4. DECLARACIONES DEL SOLICITANTE:
Declaro bajo protesta de decir verdad:
a) Que no realizo actividades productivas ni comerciales ilícitas.
b) Que estoy al corriente con las obligaciones requeridas por la SADER en las presentes Reglas de Operación.
c) Que aplicaré los apoyos únicamente para los fines autorizados, y que, en caso de incumplimiento por nuestra parte, la consecuencia será la devolución del recurso y los productos financieros; así como la pérdida permanente del derecho a la obtención de apoyos de la SADER.
d) Que estoy al corriente en mis obligaciones fiscales. Sí ( ) No ( )
e) Que estoy exento de obligaciones fiscales. Sí ( ) No ( )
f) Con fundamento en el artículo 35 de la Ley Federal de Procedimiento Administrativo acepto la recepción de notificaciones relacionadas con la presente solicitud a través de la página electrónica de la Secretaría (www.gob.mx/agricultura) y/o de la página electrónica de la Instancia Ejecutora, la cual me comprometo a revisar periódicamente.
g) Conforme a lo establecido en las presentes Reglas de Operación de la Secretaría de Agricultura, y Desarrollo Rural, manifiesto bajo protesta de decir verdad que no he recibido o estoy recibiendo apoyos de manera individual u organizada para el mismo concepto del Programa u otros programas del Gobierno Federal u otro orden de Gobierno, que impliquen que se dupliquen los apoyos para el mismo concepto de este programa.
h) Manifiesto que los datos son verídicos y me comprometo a cumplir con los ordenamientos establecidos en las Reglas de Operación y Lineamientos correspondientes, así como de toda la legislación aplicable. En caso de que se identifique algún documento adulterado o información no fidedigna, acepto que mi solicitud sea cancelada.
i) Expreso mi total y cabal compromiso, para realizar las inversiones y/o trabajos que me correspondan, para ejecutar las acciones del proyecto aludido hasta la conclusión.
j) Eximo a la SADER de toda responsabilidad derivada del depósito del importe del apoyo que se me otorgue, (en la cuenta bancaria que indique), toda vez que los datos que de ella he proporcionado son totalmente correctos y vigentes, en cuanto SADER efectúe los depósitos del importe que me corresponda, me doy por pagado. En caso de reclamación del depósito, para comprobar que el pago no se ha efectuado, me comprometo a proporcionar los estados de cuenta emitidos por el banco que la SADER requiera; con este documento me hago sabedor de que SADER se reserva el derecho de emitir el apoyo mediante otra forma de pago; cuando así lo determine autorizo al banco para que se retiren los depósitos derivados de los programas de SADER efectuados por error en mi cuenta, así como los que no me correspondan o los que excedan al apoyo al que tengo derecho y sean reintegrados a la cuenta bancaria del Programa correspondiente.
k) La entrega de la presente solicitud, así como de la documentación solicitada, no implica aceptación u obligación del pago de los apoyos por parte de la SADER, los órganos sectorizados y las instancias ejecutoras.
5. NOMBRAMIENTO DE BENEFICIARIOS SUSTITUTO EN CASO DE FALLECIMIENTO
Conforme a lo establecido en las presentes Reglas de Operación expreso que: [ ] SÍ estoy de acuerdo, [ ] NO estoy de acuerdo en nombrar a un sustituto, para que, en caso de fallecimiento, en función del avance alcanzado para el trámite de la solicitud de apoyo, pago de incentivos o ejecución del concepto de apoyo, pueda continuar con la gestión correspondiente; asumiendo el sustituto el compromiso de cumplir las obligaciones contraídas por mí, hasta la total conclusión del apoyo. Para lo cual designo a:
Beneficiario en caso de fallecimiento:
Nombre completo: ____________________________________
CURP: ____________________________________________
Parentesco: ___________________________________________
Nombre completo y firma del solicitante
5. OBSERVACIONES (en su caso)
6. NOMBRE COMPLETO Y FIRMA O HUELLA DIGITAL DEL SOLICITANTE
Nombre completo y firma
7. NOMBRE COMPLETO Y FIRMA DEL REPRESENTANTE LEGAL
Nombre completo y firma
8. NOMBRE COMPLETO, FIRMA Y CARGO DEL FUNCIONARIO RECEPTOR (INDICAR INSTANCIA EJECUTORA A LA QUE PERTENECE)
Nombre completo y firma
| | |
| Sello de la ventanilla | Lugar y Fecha |
"Los datos personales recabados serán protegidos e incorporados y tratados en el sistema de datos personales "base de datos de beneficiarios de programas de apoyo" con fundamento en la Ley Federal de Transparencia y Acceso a la Información Pública, así como la Ley Federal de Protección de Datos Personales en Posesión de Sujetos Obligados y cuya finalidad es proporcionar información sobre los beneficiarios de los diversos programas de apoyo, a efecto de dar protección a los datos de los beneficiarios de los apoyos de los programas y componentes
| | ANEXO 4 Guion para la Elaboración del Proyecto Colectivo del Componente Fomento a la Agricultura |
Nombre del Proyecto Colectivo.
I. Resumen Ejecutivo
II. Datos Generales del Proyecto
a. Nombre y datos del técnico que elaboró el proyecto
b. Objetivo general y específicos, los cuales deben estar alineados a los objetivos del Programa establecidos en las presentes Reglas de Operación.
c. Cuadro resumen de: sector productivo, Subcomponente e apoyos solicitados, inversión total, desglose de apoyos solicitados y de aportación del solicitante, de créditos, de otros programas e instituciones, entre otros.
III. Descripción del Proyecto
a. Localización geográfica del proyecto (Entidad Federativa, Municipio y localidad, ejido o predio y referencias para localización en su caso, núcleo agrario, coordenadas geo-referenciadas).
b. Actividad productiva, eslabón de la cadena de valor, y en su caso, ciclo productivo, productos involucrados, así como impacto de las inversiones en la cadena de valor o territorio atendido.
c. Análisis de viabilidad financiera. Se deberá incluir flujo de efectivo, el cálculo de la Tasa Interna de Rendimiento (TIR) con y sin subsidio, Punto de equilibrio (PE) y el Valor Actual Neto (VAN) desglosando todos sus componentes y anexando documentación que soporte dicho cálculo (incluir el archivo Excel considerado para los cálculos efectuados). Así mismo deberá incluir el análisis de sensibilidad, relación utilidad o beneficio costo. Nota: La hoja de cálculo no debe de estar protegida. Debe permitir verificar los cálculos y fórmulas que se presentan dentro del horizonte del análisis financiero.
d. Cotizaciones de al menos dos proveedores y/o prestadores de servicios distintos que sustenten los costos reales y actuales al momento de la presentación del proyecto, presupuestos de las inversiones. El proveedor elegido deberá garantizarle al beneficiario mediante carta compromiso que cuenta la capacidad para, cumplir con lo ofertado y está al corriente de los requisitos fiscales vigentes.
e. Infraestructura y equipo actual (disponibles para el proyecto), de ser el caso, así como condiciones de uso y valoración de activos que aporta la sociedad.
f. Descripción de características y análisis de costos de producción, antes y después del proyecto.
IV. Descripción y análisis de Impactos esperados
a. Incremento porcentual esperado en el volumen de producción, especificando unidades de medida producidas actualmente y por producir.
b. Número esperado de empleos a generar con el proyecto (directos e indirectos, permanentes y temporales por género) o en el caso de Promoción Comercial los que ya se generan, así como el número y tipo de empleos generados.
c. Incremento en los rendimientos de cosechas (en su caso).
d. Reducción estimada de costos.
e. Recuperación de los recursos naturales de la unidad de producción.
V. Análisis y aspectos de Mercados (Solo para el Subcomponente de Valor Agregado y Mercados)
a. Disponibilidad, accesibilidad, condiciones y mecanismos de abasto de insumos, materias primas y servicios.
b. Mercado objetivo.
c. Canales de distribución y venta.
d. Plan y estrategia de comercialización.
e. En su caso, cartas de intención de compra o contrato(s) de compra-venta recientes y referidas al producto ofrecido, o de abasto de materias primas y cotizaciones para el aseguramiento de las inversiones, que contengan nombre y domicilio de los clientes, volumen estimado de producto, precio estimado, lugares y periodos de entrega recepción, forma y plazo de pago para los productos a generar con el proyecto.
f. Identificación de interrelaciones, de debilidades y potencialidades, de procesos de agregación de valor, de mercados meta y sus actores, así como de indicadores de competitividad.
VI. Análisis y acciones de sustentabilidad (Solo para el Subcomponente de Suelo, Agua y Biodiversidad)
d. Descripción y análisis de la situación actual del uso de los recursos naturales, manejo de los subproductos y desechos, e impacto ambiental de la empresa (en su caso).
e. Prácticas sustentables para implementar.
Anexos del Proyecto, en su caso.
| | ANEXO 5 Listado de Productores Asociados en el Proyecto Colectivo del Componente Fomento a la Agricultura |
| No. de Folio SIGAP o Consecutivo | | | | | | | | |
DATOS DE LA VENTANILLA (Para ser llenado por el responsable de la Ventanilla)
| ESTADO | MUNICIPIO (S) | DIA | MES | AÑO |
| | | | | |
NOMBRE DE LA PERSONA MORAL:
NOMBRE DEL PROYECTO:
Datos de Productor(es) Solicitante(s)
| No . | Apellido Paterno | Apellido Materno | Nombre(s) | Sexo (H/M) | CURP | Entidad Federativa | Municipio donde se ubica el predio | Localidad donde se ubica el predio | Coordenadas [Geográficas*] | Superficie a apoyar (hectáreas) máximo 1 decimal | Subcomponente solicitado | Monto solicitado | Firma o huella digital del producto r |
| Latitud | Longitud | Altitud |
| 1 | | | | | | | | | | | | | | | |
| 2 | | | | | | | | | | | | | | | |
| 3 | | | | | | | | | | | | | | | |
| 4 | | | | | | | | | | | | | | | |
| 5 | | | | | | | | | | | | | | | |
| 6 | | | | | | | | | | | | | | | |
| 7 | | | | | | | | | | | | | | | |
| 8 | | | | | | | | | | | | | | | |
*Ubicar punto al interior del predio
Este formato está disponible en la página electrónica de la Secretaría (https://www.gob.mx/agricultura) y
deberá entregarse en medio magnético acompañado de la solicitud correspondiente.
| | ANEXO 6 Cédula de Calificación del Componente Fomento a la Agricultura |
| INDICADOR | PONDERADOR | UNIDAD DE MEDIDA | NIVELES DE RESPUESTA | PUNTAJE |
| Validación Técnica | Obligatoria | Positiva/ Negativa |
| Reducción estimada de costos o aumento de ingresos | 10 | Porcentaje de reducción de costos o porcentaje de aumento de ingresos. | Más del 10% | 100 |
| Hasta 10% | 50 |
| Tasa Interna de Retorno (TIR) SIN subsidio | 15 | Porcentaje | < 10 o no especificada | 0 |
| 10 a 20 | 100 |
| 20 a 25 | 50 |
| > 25 | 0 |
| Incremento porcentual esperado en el volumen de producción | 15 | Porcentaje | > 10 | 100 |
| 5 a 10 | 75 |
| 3 a 5 | 50 |
| 1 a 3 | 25 |
| < 1 o no especificado | 0 |
| Aportación adicional al proyecto del total requerido por los montos de apoyo | 10 | Porcentaje de aportación | > 50% | 100 |
| 40 a 50% | 75 |
| 25 a 40% | 50 |
| 10 a 25% | 25 |
| < 10% | 0 |
| Promoción de la asociatividad | 10 | Número de productores beneficiados directamente | > 100 | 100 |
| 50 a 100 | 50 |
| < 50 | 25 |
| Inclusión a productores de pequeña escala/ jóvenes / mujeres/ personas con discapacidad, indígenas y afromexicanos | 15 | Porcentaje de productores de pequeña escala | 71-100 | 100 |
| 31-70 | 50 |
| < 30 | 0 |
| Uso de prácticas sustentables | 10 | Número de prácticas a implementar | 2 o más | 100 |
| 1 | 50 |
| 0 | 0 |
| | 85 | | | |
| | Anexo 7 Cédula de Pertinencia del Componente Fomento a la Agricultura |
FECHA: ________________________
FOLIO INTERNO: ________________________
FOLIO SIGAP: ________________________
ESTADO: ________________________
Nombre o Razón Social: _________________________________________________________________
Nombre del Proyecto: ___________________________________________________________________
Dirección del Beneficiario: ________________________________________________________________
I. Predio
| Ubicación del Proyecto |
| Municipio: | | Localidad: | |
| Nombre del Predio: | | Coordenadas: | |
| Servicios con los que cuenta |
| Agua ( ) Energía Eléctrica ( ) Teléfono ( ) | Acceso: Pavimento ( ) Terracería ( ) |
| Datos del predio |
| Tipo de tenencia: Ejidal ( ) Comunal ( ) Pequeña Propiedad ( ) Otro: |
| Documento que acredita la posesión: | Nombre del propietario: |
| Superficie Total: _____ Has | Superficie para proyecto: _______ Has | Uso Actual: |
| Descripción del predio y la zona: |
II. Infraestructura y bienes existentes para la ejecución del proyecto
| Infraestructura con la que se cuenta en el predio y/o proyecto |
| Activos, descripción | Cantidad | Valor ($) | Activos, descripción | Cantidad | Valor ($) |
| | | | | | |
| | | | | | |
| | | | | | |
¿La solicitud de incentivos corresponde a las necesidades e iniciativa del productor? Si ( ) No ( )
¿Existen los activos necesarios para la correcta ejecución del proyecto?
Si ( ) No ( )
| Con base a lo anterior, la Representación Estatal de la SADER o Instancia Ejecutora en el estado de:________________________ considera: | | PERTINENTE EL APOYO | | | NO PERTINENTE EL APOYO | |
| Por la SADER (Nombre y firma) | | Por el Beneficiario (Nombre y firma) |
| | Anexo 8 Guía Rápida para el Beneficiario del Componente Fomento a la Ganadería |
El Programa de Fomento a Agricultura, Ganadería, Pesca y Acuicultura, en su apartado de Fomento a la Ganadería, busca Fomentar la producción y productividad de las Unidades Económicas Pecuarias, mediante incentivos en material genético, infraestructura, equipo, paquetes tecnológicos, y asistencia técnica. El logro de este objetivo implica un mayor ingreso del productor para mejorar su calidad de vida y el bienestar de su familia, contribuyendo en la sustentabilidad de los recursos naturales y cuidado del medio ambiente.
Los apoyos directos están dirigidos a personas físicas y morales dedicadas a la actividad pecuaria, que cumplen con los criterios y requisitos establecidos en cada uno de los subcomponentes de Fomento a la Ganadería; se dará atención prioritaria a los pequeños productores que de manera individual posean entre 5 y 35 Unidades Animal en sus Unidades Económicas Pecuarias.
La cobertura de Fomento a la Ganadería será nacional, dando prioridad a las Entidades Federativas con mayor rezago como lo establece el Plan Nacional de Desarrollo 20192024, el Programa Sectorial de Agricultura y Desarrollo Rural 2020 - 2024, y los que determine la Unidad Responsable.
| Subcomponente | Concepto de Apoyo | Tipo de Persona | Requiere Proyecto |
| Ganadería para el Bienestar | Apoyo directo a productores pecuarios. | Física | No |
| Proyectos Integrales para el Desarrollo Ganadero | Proyectos integrales para el desarrollo ganadero | Física | No |
| Moral | Si |
Requisitos para acceder al Componente Fomento a la Ganadería
| Requisitos | Persona Física | Persona Moral |
| Identificación Oficial Vigente (credencial para votar, pasaporte, cartilla del servicio militar nacional o cédula profesional.) | X | Representante Legal |
| CURP | X | Representante Legal |
| RFC | X | X |
| Comprobante de Domicilio del Solicitante (recibo de luz, teléfono, predial, agua, constancia de residencia expedida por el ayuntamiento), con una vigencia no mayor a tres meses anteriores a la fecha de solicitud. | X | Domicilio Fiscal |
| Acta constitutiva y de las modificaciones a ésta y/o a sus estatutos, que en su caso haya tenido a la fecha de la solicitud, debidamente protocolizada ante Fedatario Público; | | X |
| Acta de asamblea en la que conste la designación de su representante legal o el poder que otorga las facultades suficientes para realizar actos de administración o de dominio, debidamente protocolizado ante fedatario público | | X |
| Anexo 10. Solicitud de apoyo del Componente Fomento a la Ganadería | X | X |
| Anexo 11. Guion para la Elaboración del Proyecto de Recursos Zoogenéticos del Componente Fomento a la Ganadería | | X |
| Anexo 12. Listado de productores integrantes de persona Moral del Componente Fomento a la Ganadería | | X |
| Formato de Inscripción o Constancia de Actualización del Padrón Ganadero Nacional | X | X |
| Cotización de los conceptos de apoyo solicitados | X | X |
| Documento Bancario a nombre del productor, donde se especifique la CLABE, para depósito | X | X |
| Documento con el que se acredite la posesión legal del predio (concepto de infraestructura y recursos zoo genéticos) | X | X |
| Anexo 33. Declaratoria en Materia de Seguridad Social (solicitudes mayores a treinta mil pesos), u opinión de cumplimiento de obligaciones fiscales en Materia de Seguridad Social (en su caso). | X | X |
| | ANEXO 8 Guía Rápida para el Solicitante del Componente Fomento a la Ganadería |
El Programa de Fomento a la Agricultura, Ganadería, Pesca y Acuicultura, en su componente de Fomento a la Ganadería, busca contribuir a la productividad de las Unidades de Producción Pecuaria (UPPs), mediante apoyos directos, material genético (sementales y semen), apoyos para la adquisición de alimento, complementos alimenticios, fármacos veterinarios, equipo forrajero o pecuario e infraestructura pecuaria, paquetes tecnológicos para inseminación artificial, rehabilitación de praderas, agostaderos y pastizales. Con la finalidad de contribuir a una mejora en su calidad de vida y el bienestar de su familia, además de cooperar con la sustentabilidad de los recursos naturales y cuidado del medio ambiente.
Los apoyos están dirigidos a los pequeños productores ganaderos con un inventario de 5 a 35 vientres de bovinos identificados por SINIIGA, que cumplan con los criterios y requisitos de elegibilidad establecidos en cada uno de los conceptos de apoyo. El apoyo de Material genético: Semen, considera a los productores de 5 a 100 vientres de bovinos identificados por SINIIGA.
Este componente es de cobertura nacional, dando prioridad a las entidades federativas mencionadas en el Plan Nacional de Desarrollo 20192024, el Programa Sectorial de Agricultura y Desarrollo Rural 2020 - 2024, y los que determine la Unidad Responsable.
| Tipo de apoyo | Población Objetivo Específica | Concepto de Apoyo | Monto de Apoyo |
| 1. Apoyo directo. | Pequeños productores pecuarios de 5 y hasta 35 vientres de ganado bovino identificados por SINIIGA. | Apoyo directo por vientre, hasta 20 vientres. | Hasta $15,000.00 (quince mil pesos 00/100 M.N.) por productor. $750.00 (setecientos cincuenta pesos 00/100 M.N.) por vientre |
| 2. Material genético: sementales. | d) Productores pecuarios de 5 y hasta 50 vientres bovinos identificados por SINIIGA. e) Productores pecuarios de 25 y hasta 250 vientres ovinos. f) Productores pecuarios de 30 y hasta 300 vientres caprinos. | Semental de registro en edad reproductiva c) En el caso de bovinos se entregará 1 semental por solicitud. d) Por cada semental ovino se deberán acreditar 35 vientres. c) Por cada semental caprino se deberán acreditar 20 vientres. | e) Bovino hasta $22,500.00 (veintidós mil quinientos pesos 00/100 M.N.) f) Ovino hasta $6,500.00 (seis mil quinientos pesos 00/100 M.N.), por semental, hasta 3 sementales por solicitud. g) Caprino hasta $5,000.00 (cinco mil pesos 00/100 M.N.), por semental, hasta 4 sementales por solicitud. La Secretaría aportará el 50% del valor de los sementales sin rebasar la cantidad de $22,500.00 (veintidós mil quinientos pesos 00/100 M.N.) y el productor el resto del valor del o de los sementales. |
| 3. Material genético: semen. | Productores pecuarios de 5 y hasta 100 vientres de ganado bovino identificados por SINIIGA. | Dos dosis de semen por vientre, hasta 70 dosis por solicitud. | Hasta $17,150.00 (diecisiete mil ciento cincuenta pesos 00/100 M.N.). La Secretaría aportará el 70% del valor de las dosis sin rebasar la cantidad de $17,150.00 (diecisiete mil ciento cincuenta pesos 00/100 M.N.) y el productor aportará el resto del valor de las dosis. |
| 4. Mantenimiento y acondicionamiento de ganado. | d) Pequeños productores pecuarios de 5 y hasta 35 vientres de ganado bovino identificados por SINIIGA. e) Pequeños productores pecuarios de 25 y hasta 175 vientres de ganado ovino. f) Pequeños productores pecuarios de 30 y hasta 210 vientres de ganado caprino. | Apoyo directo para la adquisición de alimento, complementos alimenticios, fármacos veterinarios y otros. | Hasta $18,750.00 (dieciocho mil setecientos cincuenta pesos 00/100 M.N.). d) Bovinos $750.00 (setecientos cincuenta pesos 00/100 M.N.) por vientre, hasta 25 vientres. e) Ovinos $150.00 (ciento cincuenta pesos 00/100 M.N.), por vientre, hasta 125 vientres. f) Caprinos $125.00 (ciento veinticinco pesos 00/100 M.N.), por vientre, hasta 150 vientres. La Secretaría aportará el 50% del valor de la compra sin rebasar la cantidad de $18,750.00 (dieciocho mil setecientos cincuenta pesos 00/100 M.N.) y el productor aportará el resto del valor de su adquisición. |
| 5. Equipo forrajero, equipo pecuario e infraestructura pecuaria. | c) Pequeños productores pecuarios de 5 y hasta 35 vientres de ganado bovino identificados por SINIIGA. d) Pequeños productores pecuarios de 25 y hasta 175 vientres de ganado ovino o; pequeños productores pecuarios de 30 y hasta 210 vientres de ganado caprino o; pequeños productores pecuarios de 25 y hasta 175 colmenas identificadas por SINIIGA. | Apoyo directo para la adquisición de equipo forrajero, equipo pecuario e infraestructura pecuaria. | Hasta $22,500.00 (veintidós mil quinientos pesos 00/100 M.N.). La Secretaría aportará el 50% del valor de la compra sin rebasar la cantidad de $22,500.00 (veintidós mil quinientos pesos 00/100 M.N.) y el productor aportará el resto del valor de su adquisición. |
| 6. Paquetes tecnológicos | Pequeños productores pecuarios de 5 y hasta 35 vientres de ganado bovino identificados por SINIIGA. | c) Apoyo directo para la adquisición de paquetes tecnológicos para rehabilitación de praderas, agostaderos y pastizales. El paquete tecnológico a solicitud de la Instancia Ejecutora deberá estar validado por una institución de investigación y/o educación superior y autorizado por la CGG, hasta 5 hectáreas por solicitud. d) Apoyo directo para la adquisición de paquetes tecnológicos reproductivos para la inseminación artificial, hasta 10 vientres por solicitud. | c) Hasta $25,000.00 (veinticinco mil pesos 00/100 M.N.), $5,000.00 (cinco mil pesos 00/100 M.N.) por hectárea. La Secretaría aportará el 80% del valor de la compra sin rebasar la cantidad de $25,000.00 (veinticinco mil pesos 00/100 M.N.) y el productor aportará el resto del valor del paquete tecnológico. d) Hasta $20,000.00 (veinte mil pesos 00/100 M.N.), $2,000.00 (dos mil pesos 00/100 M.N.) por vientre. La Secretaría aportará el 80% del valor de la compra sin rebasar la cantidad de $20,000.00 (veinte mil pesos 00/100 M.N.) y el productor aportará el resto del valor del paquete tecnológico reproductivo. |
Los productores interesados podrán presentar su solicitud de acuerdo a las convocatorias que sean emitidas en su estado o municipio y solo podrán solicitar uno de los 6 conceptos de apoyo.
Cuando el bien o servicio solicitante cause impuesto al valor agregado (IVA) el solicitante deberá cubrirlo.
Criterios y requisitos generales para la presentación de solicitudes al Componente Fomento a la
Ganadería
| Requisitos |
| 1. Identificación Oficial Vigente (credencial para votar o pasaporte) |
| 2. CURP (constancia actualizada) |
| 3. RFC (cédula de identificación fiscal) |
| 4. Comprobante de Domicilio (recibo de luz, teléfono, predial, agua, constancia de residencia expedida por el ayuntamiento), con una vigencia no mayor a tres meses anteriores a la fecha de solicitud. |
| 5. Formato de Inscripción o Constancia de Actualización de la clave de Unidad de Producción Pecuaria (UPP) en el Padrón Ganadero Nacional (la actualización de la UPP deberá tener fecha posterior al 1 de enero de 2020 |
| 6. Constancia de registro del Padrón de Solicitantes y Beneficiarios de la Secretaría de Agricultura y Desarrollo Rural. |
| 7. Solicitud de apoyo del Componente Fomento a la Ganadería (debidamente llenado y firmado) |
| 8. Cotización membretada y firmada por el proveedor, que contenga la descripción o servicios solicitados, el costo unitario e inversión total. Este requisito no aplica para el concepto de apoyo Material genético: sementales. |
| 9. Demostrar el cumplimiento de las obligaciones zoosanitarias, determinadas por el SENASICA y de acuerdo a lo que se establezca en la convocatoria, atendiendo la situación zoosanitaria de cada estado. |
| 10. Documento Bancario a nombre del productor que especifique la cuenta activa y su CLABE, o en su caso el Formato de instrucción de pago y el documento bancario a nombre del proveedor que especifique la cuenta y CLABE. |
Una vez publicadas las Reglas de Operación en el Diario Oficial de la Federación y de acuerdo a la disponibilidad presupuestal serán emitidas las Convocatorias correspondientes por estado y concepto de apoyo, en estas se indicarán los periodos de apertura y cierre de ventanilla de atención para registrar las solicitudes, su localización y los requisitos específicos.
Una vez publicada la convocatoria es necesario presentarte en una de las ventanillas de atención con una copia de los documentos y su original para cotejo que acrediten el cumplimiento de los criterios y requisitos de elegibilidad, si cumples con todos los requisitos, tu solicitud será capturada y se emitirá un folio de la misma, posteriormente será analizada y dictaminada, donde se determinará si eres sujeto de apoyo. Las listas de solicitudes aprobadas serán publicadas en los espacios físicos que determine la Instancia Ejecutora, así como en la página electrónica de esta Secretaría. Es importante que sepas que se pueden publicar varias listas de solicitudes positivas a lo largo del año, por lo que deberás estar atento en todo momento. Al final de año se publicarán las solicitudes con dictamen negativo.
Una vez aprobada tu solicitud, la Instancia Ejecutora te notificará que fue dictaminada positiva y te indicará a través de una Carta de Notificación el apoyo autorizado, así como los términos para recibirlo.
En todo momento debes tener presente tus derechos y obligaciones, mismos que se encuentran en la "Sección De los derechos y obligaciones de los ciudadanos, solicitantes y beneficiarios" de las Reglas de Operación de este Programa, porque en caso de incumplir con alguno, el apoyo puede ser retirado. No olvides que tus obligaciones se extienden aún después de recibir el apoyo, y deberás usarlo solo para el fin establecido, de otro modo, podrías ser acreedor a sanciones administrativas, tales como la devolución del recurso, quedar en el listado de personas sin derecho a recibir apoyos de la Secretaría, entre otros.
Finalmente, te recordamos que todos los trámites para este programa SON TOTALMENTE GRATUITOS, Y NO ESTÁN CONDICIONADOS A NADA QUE NO ESTÉ ESTABLECIDO EN ESTAS REGLAS. Si tienes alguna queja, denuncia o solicitud de información, no dudes en comunicarte con nosotros por las siguientes vías:
¯ Vía internet (https://sidec.funcionpublica.gob.mx y https://alertadores.funcionpublica.gob.mx),
¯ Vía aplicación móvil https://www.gob.mx/apps/7
¯ Vía correo electrónico (atencionoic@agricultura.gob.mx)
¯ Vía telefónica al 800 90 61 900, 55 38 71 10 00, extensiones 29137 y 29105 (Área de Quejas del Órgano Interno de Control en la Secretaría: Avenida Guillermo Pérez Valenzuela número 127, edificio "A", piso 1, Colonia del Carmen, Alcaldía Coyoacán, C.P. 04100, Ciudad de México).
| | Anexo 9 Diagrama de la Mecánica Operativa del Componente Fomento a la Ganadería |
| | ANEXO 10 SOLICITUD DE APOYO DEL COMPONENTE FOMENTO A LA GANADERÍA |
5. DECLARATORIA DEL SOLICITANTE
El que suscribe, manifiesto bajo protesta de decir verdad, que:
a. Participo de manera voluntaria en el Programa.
b. Que no realizo actividades productivas ni comerciales ilícitas.
c. Que estoy al corriente con mis obligaciones adquiridas ante los diferentes Programas y Apoyos de AGRICULTURA.
d. Que soy productor pecuario, que aplicaré los apoyos únicamente para los fines autorizados indicados en mi solicitud, y que en caso de incumplimiento, haré la devolución del recurso y los productos financieros que pudieran generarse. Lo anterior sin detrimento a los procedimientos administrativos que AGRICULTURA pudiera emprender.
e. Con fundamento en el artículo 35 de la Ley Federal de Procedimiento Administrativo acepto la recepción de notificaciones relacionadas con la presente solicitud a través de la página electrónica de la Secretaría (www.gob.mx/agricultura) y/o de la página electrónica de la Instancia Ejecutora, la cual me comprometo a revisar periódicamente.
f. Conforme a lo establecido en las Reglas de Operación de los Programas de la Secretaría de Agricultura, y Desarrollo Rural, manifiesto bajo protesta de decir verdad que no he recibido o estoy recibiendo apoyos de manera individual u organizada para el mismo concepto del Programa u otros programas del Gobierno Federal que implique que se dupliquen los apoyos para el mismo concepto de este programa.
g. Manifiesto que los datos son verídicos y me comprometo a cumplir con los ordenamientos establecidos en las Reglas de Operación y Lineamientos correspondientes, así como, de toda la legislación aplicable. En caso de que se identifique algún documento adulterado o información no fidedigna, acepto que mi solicitud sea cancelada.
h. Expreso mi total y cabal compromiso, para realizar las inversiones y/o trabajos que me correspondan, para ejecutar las acciones del proyecto aludido hasta la conclusión.
i. Declaro bajo protesta de decir verdad, que para el concepto Material Genético, cuento con la capacidad para dar alojamiento y abastecimiento de agua y alimento para mi ganado, incluyendo el solicitado.
j. Eximo a AGRICULTURA de toda responsabilidad derivada del depósito del importe del apoyo que se me otorgue (en la cuenta bancaria que indique o autorice por cuenta y orden del proveedor del bien o servicio), toda vez que los datos que de ella he proporcionado son totalmente correctos y vigentes, en cuanto AGRICULTURA efectúe los depósitos del importe que me corresponda, me doy por pagado. En caso de reclamación del depósito, para comprobar que el pago no se ha efectuado, me comprometo a proporcionar los estados de cuenta emitidos por el banco que AGRICULTURA requiera; con este documento me hago sabedor de que AGRICULTURA se reserva el derecho de emitir el apoyo mediante otra forma de pago; cuando así lo determine autorizo al banco para que se retiren los depósitos derivados de los programas y proyectos de AGRICULTURA efectuados por error en mi cuenta, así como, los que no me correspondan o los que excedan al apoyo al que tengo derecho y sean reintegrados a la cuenta bancaria del Programa correspondiente.
k. La entrega de esta solicitud así como, de la documentación solicitada, no implica aceptación u obligación del pago de los apoyos por parte de AGRICULTURA, los órganos sectorizados y las instancias ejecutoras.
Lugar y fecha: ________________________
| Nombre y firma del productor solicitante o representante legal | Nombre, cargo y firma del funcionario receptor en ventanilla autorizada | Sello de la dependencia |
"Los datos personales recabados serán protegidos e incorporados y tratados en el sistema de datos personales "base de datos de beneficiarios de programas de apoyo" con fundamento en la Ley Federal de Transparencia y Acceso a la Información Pública, así como la Ley Federal de Protección de Datos Personales en Posesión de los Particulares y cuya finalidad es proporcionar información sobre los beneficiarios de los diversos programas de incentivo, a efecto de dar protección a los datos de los beneficiarios de los apoyo de los programas y componentes".
"Este Programa es público ajeno a cualquier partido político. Queda prohibido el uso para fines distintos a los establecidos en el Programa".
*/.- La información marcada con asterisco deberá ser llenada de manera obligatoria por el solicitante.
| | ANEXO 11 CÉDULA DE CALIFICACIÓN DEL COMPONENTE FOMENTO A LA GANADERÍA |
| Indicador | Ponderador | Unidad de Medida | Niveles de Respuesta | Puntaje |
| Número de vientres bovinos identificados por SINIIGA | 0.20 | Vientres | 5 -10 | 100 |
| 11 - 20 | 75 |
| 21 - 35 | 50 |
| Más de 35 | 25 |
| Municipio de Atención Prioritaria | 0.20 | Municipio | Sí | 100 |
| No | 25 |
| * Genero | 0.15 | Sexo | Mujer | 100 |
| Hombre | 50 |
| * Jóvenes y tercera edad | 0.10 | Edad | 18 a 29 años | 100 |
| 30 a 59 años | 50 |
| 60 en adelante | 100 |
| * Indígena y Afromexicano | 0.10 | Etnia | Si | 100 |
| No | 50 |
| * Discapacidad | 0.10 | Persona | Si | 100 |
| No | 50 |
| Total | .85 | | | |
| | Anexo 12 Formato de Instrucción de Pago Componente Fomento a la Ganadería |
DECLARACIONES
"El solicitante", bajo protesta de decir verdad, declara que resultó elegible y en consecuencia será beneficiario del apoyo económico del COMPONENTE FOMENTO A LA GANADERÍA, SUBCOMPONENTE ______________, y CONCEPTO DE APOYO ________________________________________, para el ejercicio 2023, ante la Secretaría de Agricultura y Desarrollo Rural (AGRICULTURA), de acuerdo con los siguientes datos:
DATOS DEL BENEFICIARIO
| FOLIO SIGAP: | | UPP: | |
| NOMBRE: | |
| CURP: | | RFC: | |
| ESTADO: | | MUNICIPIO: | |
APOYOS AUTORIZADOS
| Concepto de Apoyo | Cantidad | Monto Total de Apoyo Federal ($) |
| | | |
Con base en lo anterior se solicita a la Instancia Ejecutora, para que, por su medio realice las gestiones necesarias para el pago conforme a:
| Transferencia electrónica al solicitante: | | Pago por cuenta y orden al proveedor del bien o servicio | |
Para el pago por transferencia al solicitante
| Banco: | |
| Cuenta bancaria | | CLABE: | |
Se adjunta copia del estado de cuenta a nombre del solicitante con vigencia de 3 meses a la fecha, que incluye cuenta y CLABE. Para el caso de apoyos mayores a 30,000 pesos deberá adjuntar copia de la opinión del cumplimiento de las obligaciones fiscales en sentido positivo (32D).
Para pago por cuenta y orden al proveedor
| Nombre proveedor: | |
| RFC proveedor: | | Banco: | |
| Cuenta bancaria | | CLABE: | |
Se adjunta copia del estado de cuenta a nombre del proveedor con vigencia de 3 meses a la fecha, que incluye cuenta y CLABE, así como copia de la opinión positiva del cumplimiento de obligaciones fiscales (32-D), este documento deberá estar vigente al momento del pago, por lo que el proveedor está obligado a presentarlo el número de veces que le sea requerido.
Enterado del alcance y contenido legal del presente instrumento, se firma por duplicado, en la localidad ____________________, Municipio de _____________________________ Estado de ______________ a los ____ días del mes de ____________________ de 2023.
| EL SOLICITANTE ______________________________ Nombre y firma | El PROVEEDOR __________________________ Nombre y firma |
| | ANEXO 13 CARTA DE NOTIFICACIÓN DE DICTAMEN POSITIVO COMPONENTE FOMENTO A LA GANADERÍA |
CARTA DE NOTIFICACIÓN DE DICTAMEN POSITIVO
COMPONENTE FOMENTO A LA GANADERÍA
FECHA: ________________ FOLIO DE LA SOLICITUD: _____________________
CLAVE DE UPP: ______________________
ESTADO: _____________________________ MUNICIPIO: ___________________________
NOMBRE DEL PRODUCTOR: _____________________________ CURP: ________________________
DOMICILIO: __________________________________________________________________________
Por medio de la presente se hace de su conocimiento que la Representación de la Secretaría de Agricultura y Desarrollo Rural en el estado de: ____________________________, en su calidad de Instancia Ejecutora del Componente Fomento a la Ganadería, del Programa de Fomento a la Agricultura, Ganadería, Pesca y Acuicultura para el ejercicio fiscal 2023, le manifiesta que, en virtud de cumplir con los requisitos y criterios de elegibilidad establecidos en las Reglas de Operación del Programa antes mencionado y la convocatoria correspondiente, su solicitud de apoyo ha sido dictaminada como posita por lo que se autoriza el siguiente apoyo:
Asimismo, se le hace saber que para proceder al otorgamiento de los apoyos, debe presentar copia del estado de cuenta bancario, con el número de cuenta y CLABE a nombre del productor.
En caso de que el pago sea a proveedor deberá presentar el "Formato de instrucción de pago" y copia del estado de cuenta bancario, con el número de cuenta y CLABE a nombre del proveedor, y la opinión del cumplimiento de obligaciones fiscales en sentido positivo (artículo 32-D), documento que deberá presentar el proveedor el número de veces que le sea requerido.
Dichos documentos deberán ser presentados en un plazo no mayor a 10 días hábiles a partir de la recepción de la presente Carta de Notificación.
ATENTAMENTE
NOMBRE Y FIRMA DEL TITULAR DE LA REPRESENTACIÓN
| | Anexo 15 Guía Rápida para el Beneficiario del Componente Desarrollo Territorial |
El Programa de Fomento a Agricultura, Ganadería, Pesca y Acuicultura, en su componente Desarrollo Territorial, busca que los pequeños productores de los territorios prioritarios incrementen de manera sostenible su productividad, reduzcan sus costos de producción y mejoren su vinculación con el mercado, a través de la innovación tecnológica y el desarrollo de capacidades.
Los apoyos directos están dirigidos a personas físicas y morales que cumplen con los criterios y requisitos establecidos en cada uno de los subcomponentes; se dará atención prioritaria a los pequeños productores que viven en las Zonas de Atención Prioritaria (ZAP) de las diferentes cadenas productivas interesados en el bienestar comunitario y el desarrollo territorial.
La cobertura del componente Desarrollo Territorial será nacional, dando prioridad a las Entidades Federativas con mayor rezago como lo establece el Plan Nacional de Desarrollo 2019 2024, el Programa Sectorial de Agricultura y Desarrollo Rural 2020 - 2024, y los que determine la Unidad Responsable.
| Subcomponente | Concepto de Apoyo | Tipo de Persona | Requiere Proyecto |
| Proyectos Territoriales | Proyectos de desarrollo territorial | Física y Moral | SI |
| Innovación Tecnológica para el Desarrollo Territorial | Proyectos y servicios de investigación, desarrollo tecnológico y/o transferencia de tecnología | Física y Moral | SI |
Requisitos para acceder al Componente Desarrollo Territorial
| Requisitos | Persona Física | Persona Moral |
| Identificación Oficial Vigente (credencial para votar, pasaporte, cartilla del servicio militar nacional o cédula profesional.) | X | Representant e Legal |
| CURP | X | Representant e Legal |
| RFC | | X |
| Comprobante de Domicilio del Solicitante (recibo de luz, teléfono, predial, agua, constancia de residencia expedida por el ayuntamiento), con una vigencia no mayor a tres meses anteriores a la fecha de solicitud. | X | Domicilio Fiscal |
| Acta constitutiva y de las modificaciones a ésta y/o a sus estatutos, que en su caso haya tenido a la fecha de la solicitud, debidamente protocolizada ante Fedatario Público; | | X |
| Acta de asamblea en la que conste la designación de su representante legal o el poder que otorga las facultades suficientes para realizar actos de administración o de dominio, debidamente protocolizado ante fedatario público | | X |
| Anexo 17. Solicitud de Apoyo del Componente Desarrollo Rural | X | X |
| Anexo 18. Carta de Consolidación de Apoyos del Componente Desarrollo Rural | | |
| Anexo 20. Listado de productores integrantes de Persona Moral del Componente Desarrollo Rural | | X |
| Anexo 19. Guion para la Elaboración del Proyecto del Componente Desarrollo Rural | X | X |
| Documento Bancario a nombre del productor, donde se especifique la CLABE, para depósito | X | X |
| Documento con el que se acredite la posesión legal del predio | X | X |
| Requisitos | Persona Física | Persona Moral |
| Anexo 33. Declaratoria en Materia de Seguridad Social (solicitudes mayores a treinta mil pesos), u opinión de cumplimiento de obligaciones fiscales en Materia de Seguridad Social (en su caso). | X | X |
| Presentar el documento de registro en el Padrón de Productores de la Secretaría. | X | X |
| Para el caso de solicitudes autorizadas, deberán dar cumplimiento a las obligaciones fiscales contenidas en el Artículo 32-D del Código Fiscal de la Federación | X | X |
Una vez publicadas estas Reglas de Operación en el Diario Oficial de la Federación y en las páginas electrónicas de AGRICULTURA, deberás estar a atento a la Convocatoria para los Componentes de tu interés, además de las publicaciones de las Representaciones Estatales, DDRs y CADERs.
En dichas convocatorias se te indicarán los periodos para ingresar tu solicitud, los requisitos necesarios, así como, la ubicación de las ventanillas físicas. Si cumples con todos los requisitos, tu solicitud será procesada y analizada para su dictamen, en donde se determinará si puedes ser sujeto de apoyo. Las listas de solicitudes aprobadas, serán publicadas en las páginas anteriormente señaladas para que te puedas enterar en tiempo y forma del resultado. Es importante que sepas que se pueden publicar varias listas de solicitudes positivas a lo largo del año, por lo que deberás estar atento en todo momento. Al final de año se publicarán las solicitudes con dictamen negativo.
Una vez aprobada tu solicitud, la Instancia Ejecutora del Componente en el que participas se pondrá en contacto contigo para verificar que cuentas con lo necesario para aplicar tu incentivo y se acordarán los términos para que recibas el apoyo.
En todo momento debes tener presente tus derechos y obligaciones, mismos que se encuentran en la "Sección De los derechos y obligaciones de los ciudadanos, solicitantes y beneficiarios" de estas Reglas, porque de incumplir con alguno, el apoyo te puede ser retirado. No olvides que tus obligaciones se extienden aún después de recibir el apoyo, y deberás usarlo solo para el fin establecido, de otro modo, podrías ser acreedor a sanciones administrativas, tales como la devolución del recurso, quedar en el listado de personas sin derecho a recibir apoyos de la Secretaría, entre otros.
Finalmente, te recordamos que todos los trámites para este programa SON TOTALMENTE GRATUITOS, Y NO ESTÁN CONDICIONADOS A NADA QUE NO ESTÉ ESTABLECIDO EN ESTAS REGLAS. Si tienes alguna queja, denuncia o solicitud de información, no dudes en comunicarte con nosotros por las siguientes vías:
- Vía internet (https://sidec.funcionpublica.gob.mx y https://alertadores.funcionpublica.gob.mx),
- Vía aplicación móvil https://www.gob.mx/apps/7
- Vía correo electrónico (atencionoic@agricultura.gob.mx)
- Vía telefónica al 800 90 61 900, 55 38 71 10 00, extensiones 29137 y 29105 (Área de Quejas del Órgano Interno de Control en la Secretaría: Avenida Guillermo Pérez Valenzuela número 127, edificio "A", piso 1, Colonia del Carmen, Alcaldía Coyoacán, C.P. 04100, Ciudad de México).
| | Anexo 16 Diagrama de la Mecánica Operativa del Componente Desarrollo Territorial |
| | ANEXO 17 Solicitud de Apoyo del Componente Desarrollo Territorial |
I. DATOS DE VENTANILLA
| Nombre del Solicitante: | |
| | | | | | | | |
| Dirección (Calle y Núm): | |
| | | | | | | | |
| Colonia/Localidad: | | Municipio: | |
| | | | | | | | |
| Estado: | | Código Postal: | |
| | | | | | | | |
| Correo electrónico: | |
| | | | | | | | |
| Teléfono fijo: | | Núm. celular: | |
II. DATOS DEL PROYECTO, UNIDAD ECONÓMICA O PREDIO
2.1 Nombre del Subcomponente e Incentivo (conceptos de apoyo) solicitado (Se desplegará la opción en la solicitud electrónica): _____________________________________________________________________
Nombre del proyecto: __________________________________________________________________
_____________________________________________________________________________________
| Tipo de proyecto: | | Agrícola | | Ganadero | | Desarrollo Territorial | |
Objetivo del proyecto: _________________________________________________________________
_____________________________________________________________________________________
| Subcomponente | Monto en pesos |
| Concepto de Inversión | Unidad de Medida | Cantidad Solicitada | Incentivo Solicitado $ | Aportación del Productor % | Otras Fuentes de Financiamiento | Inversión Total |
| Crédito | Otro incentivo gubernamental |
| | | | | | | | | |
| | | | | | | | | |
| | | | | | | | | |
| | | | | | | | | |
2.2 Ubicación del predio:
Tipo de domicilio: Urbano ________________________________ Rural ___________________________
*Estado: _________________ *Municipio: ________________________ *Localidad: _________________
*Nombre de vialidad: ____________________________________________________________________
*Número exterior: ____________ Número interior: __________________ *Código Postal: __________
*Tipo de asentamiento humano: Colonia ( ) Ejido ( ) Pueblo ( ) Otro ( ): _____
*Localidad: _____________ *Nombre del asentamiento humano: ____________
*Tipo de vialidad: Avenida ( ) Calle ( ) Carretera ( ) Otro ( ): ________________
Referencia 1 (entre vialidades): ___________________________________________________________
Referencia 2 (vialidad posterior): __________________________________________________________
Referencia 3* (Descripción de ubicación): ___________________________________________________
Superficie ha (total de predio): ______________ Superficie ha (a sembrar): ____
Número de Unidades Animal (Ganado) con las que cuenta actualmente:
Especie: _________________ Vientres:_________. Sementales:__________. Crías:_________ Colmenas _____, Estanques______Otro especificar__________
*/.- La información marcada con asterisco deberá ser llenada de manera obligatoria por el solicitante del
subcomponente.
| | ANEXO 17 Solicitud del Apoyo del Componente Desarrollo Territorial |
III. DECLARACIONES DEL SOLICITANTE:
Declaro bajo protesta de decir verdad:
a) Que no realizo actividades productivas ni comerciales ilícitas.
b) Que estoy al corriente con las obligaciones requeridas por la SADER en las presentes Reglas de Operación.
c) Que aplicaré los apoyos únicamente para los fines autorizados, y que, en caso de incumplimiento por nuestra parte, la consecuencia será la devolución del recurso y los productos financieros; así como la pérdida permanente del derecho a la obtención de apoyos de la SADER.
d) Que estoy al corriente en mis obligaciones fiscales. Sí ( ) No ( )
e) Que estoy exento de obligaciones fiscales. Sí ( ) No ( )
f) Con fundamento en el artículo 35 de la Ley Federal de Procedimiento Administrativo acepto la recepción de notificaciones relacionadas con la presente solicitud a través de la página electrónica de la Secretaría (www.gob.mx/agricultura) y/o de la página electrónica de la Instancia Ejecutora, la cual me comprometo a revisar periódicamente.
g) Conforme a lo establecido en las presentes Reglas de Operación de la Secretaría de Agricultura, y Desarrollo Rural, manifiesto bajo protesta de decir verdad que no he recibido o estoy recibiendo apoyos de manera individual u organizada para el mismo concepto del Programa u otros programas del Gobierno Federal u otro orden de Gobierno, que impliquen que se dupliquen los apoyos para el mismo concepto de este programa.
h) Manifiesto que los datos son verídicos y me comprometo a cumplir con los ordenamientos establecidos en las Reglas de Operación y Lineamientos correspondientes, así como de toda la legislación aplicable. En caso de que se identifique algún documento adulterado o información no fidedigna, acepto que mi solicitud sea cancelada.
i) Expreso mi total y cabal compromiso, para realizar las inversiones y/o trabajos que me correspondan, para ejecutar las acciones del proyecto aludido hasta la conclusión.
j) Eximo a la SADER de toda responsabilidad derivada del depósito del importe del apoyo que se me otorgue, [en la cuenta bancaria que se precisa con antelación], toda vez que los datos que de ella he proporcionado son totalmente correctos y vigentes, en cuanto SADER efectúe los depósitos del importe que me corresponda, me doy por pagado. En caso de reclamación del depósito, para comprobar que el pago no se ha efectuado, me comprometo a proporcionar los estados de cuenta emitidos por el banco que la SADER requiera; con este documento me hago sabedor de que SADER se reserva el derecho de emitir el apoyo mediante otra forma de pago; cuando así lo determine autorizo al banco para que se retiren los depósitos derivados de los programas de SADER efectuados por error en mi cuenta, así como los que no me correspondan o los que excedan al apoyo al que tengo derecho y sean reintegrados a la cuenta bancaria del Programa correspondiente.
k) La entrega de la presente solicitud, así como de la documentación solicitada, no implica aceptación u obligación del pago de los apoyos por parte de la SADER, los órganos sectorizados y las instancias ejecutoras.
Nombre completo y firma del solicitante
(Se anexa relación de solicitantes en caso de que entreguen Anexo 18)
IV. OBSERVACIONES (en su caso)
V. NOMBRE COMPLETO Y FIRMA O HUELLA DIGITAL DEL SOLICITANTE
Nombre completo y firma
(Se anexa relación de solicitantes en caso de que entreguen Anexo 18)
I. NOMBRE COMPLETO Y FIRMA DEL REPRESENTANTE LEGAL
Nombre completo y firma
II. NOMBRE COMPLETO, FIRMA Y CARGO DEL FUNCIONARIO RECEPTOR
(INDICAR INSTANCIA EJECUTORA A LA QUE PERTENECE)
Nombre completo y firma
| | |
| Sello de la ventanilla | Lugar y Fecha |
"Los datos personales recabados serán protegidos e incorporados y tratados en el sistema de datos personales "base de datos de beneficiarios de programas de apoyo" con fundamento en la Ley Federal de Transparencia y Acceso a la Información Pública, así como la Ley Federal de Protección de Datos Personales en Posesión de Sujetos Obligados y cuya finalidad es proporcionar información sobre los beneficiarios de los diversos programas de apoyo, a efecto de dar protección a los datos de los beneficiarios de los apoyos de los programas y componentes
Relación de solicitantes:
| Nombre | CURP | Tel. particular | Celular | Correo electrónico | Firma | Huella |
| | | | | | | |
| | | | | | | |
| | | | | | | |
| | | | | | | |
| | | | | | | |
| | ANEXO 18 Carta de Consolidación de Apoyos del Componente Desarrollo Territorial |
<<Localidad. Municipio, Estado_____, a _______ de _______ de 2023
<Representante de la Instancia Ejecutora>>
PRESENTE.
Hacemos de su conocimiento que los que suscribimos la presente carta hemos presentado una solicitud de apoyo ________________________________________, del Subcomponente ________________________________________, del Componente Desarrollo Territorial, a través del cual se propone generar un beneficio colectivo en el territorio, y cuya ejecución contribuirá al objetivo del Programa de Fomento a la Agricultura, Ganadería, Pesca y Acuicultura para el ejercicio 2023.
Al respecto, solicitamos que se tome en consideración que, para garantizar la ejecución del proyecto, estamos de acuerdo en que los incentivos del Subcomponente solicitado, en caso de que se autorice nuestra solicitud, se apliquen de manera consolidada, conforme a las precisiones que en su momento se hagan por escrito, una vez autorizado el incentivo.
Asimismo, nos comprometemos a realizar, previo a la aplicación de los incentivos, nuestras aportaciones correspondientes, de acuerdo a lo establecido en las Reglas de Operación del Programa de Fomento a la Agricultura, Ganadería, Pesca y Acuicultura para el ejercicio 2023.
PROTESTAMOS LO NECESARIO
| | ANEXO 19 Guion para la Elaboración del Proyecto del Componente Desarrollo Territorial |
En este anexo el solicitante deberá identificar el guion que le corresponda de acuerdo con la orientación que tenga su proyecto, una vez identificada, deberá desarrollar el contenido del guion y presentarlo conjuntamente con su solicitud.
Orientación del proyecto: Infraestructura y equipamiento para mejorar la capacidad productiva
I. Resumen ejecutivo
II. Datos generales del proyecto: objetivo general y específicos y cuadro resumen de apoyos solicitados
III. Descripción del proyecto
a. Localización geográfica del proyecto
b. Caracterización de la actividad productiva y de las unidades de producción
c. Descripción del proceso de producción
d. Problemática identificada con los productores
e. Alternativas de solución identificadas con los productores
f. Conceptos de inversión.
g. Análisis de costos de producción, antes y después del proyecto.
IV. Descripción y análisis de los impactos esperados
a. Reducción de costos de producción
b. Incremento en producción
c. Aporte a la sustentabilidad
V. Cotizaciones de dos proveedores que cumplan con los requisitos fiscales correspondientes, consideren bienes de características comparables, cantidad de unidades, vigencia de precios y condiciones de entrega.
VI. Anexos (tarjetas unitarias, cálculos, planos, permisos, concesiones).
Orientación del proyecto: Infraestructura de captación, manejo y almacenamiento de agua y conservación de suelos.
I. Presentación del Proyecto.
II. Caracterización del territorio.
Caracterización productiva.
III. Objetivo(s) general(es) y específico(s).
IV. Actividades productivas para mejorar.
V. Beneficios del proyecto.
VI. Costos del Proyecto.
VII. Aspectos técnicos del proyecto
a. Localización geográfica del proyecto
b. Estudios específicos (geológicos, mecánica de suelos, etc.) y de ingeniería de detalle, según aplique.
c. Cotizaciones de proveedores o prestadores de servicios (al menos dos).
d. Para obra civil: ruta crítica de la ejecución de las obras, el proyecto ejecutivo y el proyecto de ingeniería.
e. Para obra de captación y almacenamiento de agua en microcuenca: localización de la boquilla en un mapa que muestre la forma de la microcuenca con coordenadas geográficas y UTM; área de la cuenca; longitud del cauce principal; índice de forma; relación de circularidad; cota inicial; cota final; pendiente del cauce principal; la pendiente media de la cuenca; número de orden y la sección transversal de la boquilla.
f. Para acciones de conservación de suelo: i. Determinación de los polígonos de trabajo y memoria fotográfica del estado del territorio, ii. Caracterización de la problemática asociada con la actividad productiva y la conservación del suelo, iii. Propuestas de obras y prácticas de conservación de suelo e infiltración de agua, y iv. Programa de conservación y mantenimiento de las acciones apoyadas a cargo de los productores.
g. Permisos y cumplimiento de normas sanitarias, ambientales y otras. Concesión de agua vigente, en trámite u otro documento emitido por la CONAGUA en donde acredite el volumen de agua a utilizar en el proyecto.
h. Memorias de cálculo y documentación o información adicional relevante, según aplique.
i. Programas de ejecución, de administración de recursos humanos.
j. Reglamento de uso presente y futuro de los apoyos otorgados.
Orientación del proyecto: Inversión para integrar a los productores en las cadenas productivas
1. Resumen ejecutivo
2. Presentación general del proyecto
3. Nombre y datos del técnico que elaboró el proyecto.
4. Estrategia de desarrollo de los productores.
5. Objetivo general y específicos (alineados al objetivo del Componente y Subcomponente).
6. Cuadro resumen de: sector productivo (agrícola, ganadero, acuícola, pesquero).
7. Infraestructura y equipo actual (disponibles para el proyecto), de ser el caso, así como condiciones de uso y valoración de activos que aporta la sociedad.
8. Cuadro de inversiones, apoyos solicitados, inversión total (descripción detallada de los activos a invertir), apoyos solicitados, aportación del solicitante, créditos y apoyos de otros programas e instituciones.
9. Análisis del mercado y diseño de producto o servicios (en el caso de empresa)
10. Tecnologías productivas y administrativas.
11. Políticas de desarrollo y servicio (en el caso de empresa).
12. Estructura y funciones de gobierno y administración (en el caso de empresa)
13. Servicios o beneficios del proyecto a socios y clientes.
14. Volumen de operación del proyecto.
15. Costos de operación de proyecto.
16. Ingresos generales proyectados (en el caso de empresa)
17. Estructura de inversiones (en su caso)
18. Fuentes de financiamiento.
19. Puntos de equilibrio.
20. Estado de resultados proyectado (en el caso de empresa).
21. Flujo de efectivo proyectado.
22. Balance inicial.
23. Tasa de Rendimiento Mínima Aceptable (TREMA)
24. Indicadores de rentabilidad proyectados: VAN, TIR y Relación Beneficio/Costo.
25. Impacto ambiental
26. Conclusiones del análisis del proyecto.
27. Cotizaciones de dos proveedores que cumplan con los requisitos fiscales correspondientes, consideren bienes de características comparables, cantidad de unidades, vigencia de precios y condiciones de entrega.
Orientación del Proyecto: Innovación, Desarrollo Tecnológico y/o Transferencia de Tecnología
1. Nombre de la institución que desarrollará el proyecto y título del proyecto
2. Resumen ejecutivo.
3. Datos generales del proyecto: problema productivo por atender, objetivo general y específicos y cuadro resumen de apoyos solicitados
4. Descripción del proyecto
a. Localización geográfica del proyecto
b. Descripción del problema que afecta la actividad productiva de los productores
c. Descripción de las alternativas de solución
d. Metodología y calendograma de ejecución
e. Resultados esperados
f. Impacto esperado en la producción y en los ingresos de los productores
g. Costo del Proyecto
h. Alianzas con otras instituciones de investigación.
i. Personal que ejecutará el proyecto.
j. Infraestructura disponible para la ejecución del proyecto.
5. Acciones de transferencia de tecnología con el establecimiento de módulos de innovación y desarrollo tecnológico en el territorio.
6. Elaboración de material de difusión de los resultados del proyecto.
7. Reuniones de intercambio tecnológico y demostrativo de los resultados generados
8. Impacto ambiental.
9. Conclusiones y recomendaciones.
| | ANEXO 20 Listado de Productores Integrantes de la Persona Moral del Componente Desarrollo Territorial |
| No. de Folio SIGAP o Consecutivo | | | | | | | | |
DATOS DE LA VENTANILLA (Para ser llenado por el responsable de la Ventanilla)
| ESTADO | MUNICIPIO (S) | LOCALIDAD(ES) | DIA | MES | AÑO |
| | | | | | |
NOMBRE DE LA PERSONA MORAL: _________________________________________________________________________________________________
NOMBRE DEL PROYECTO:_________________________________________________________________________________________________________
Datos de Productor(es) Solicitante(s)
| No . | Apellido Paterno | Apellido Materno | Nombre(s) | Sexo (H/M) | CURP | Entidad Federativa | Municipio donde se ubica el predio | Localidad donde se ubica el predio | Coordenadas [Geográficas*] | Superficie a apoyar (hectáreas) máximo 1 decimal | Subcomponente solicitado | Monto solicitado | Firma o huella digital del producto r |
| Latitud | Longitud | Altitud |
| 1 | | | | | | | | | | | | | | | |
| 2 | | | | | | | | | | | | | | | |
| 3 | | | | | | | | | | | | | | | |
| 4 | | | | | | | | | | | | | | | |
| 5 | | | | | | | | | | | | | | | |
| 6 | | | | | | | | | | | | | | | |
| 7 | | | | | | | | | | | | | | | |
| 8 | | | | | | | | | | | | | | | |
*Ubicar punto al interior del predio
Este formato está disponible en la página electrónica de la Secretaría (https://www.gob.mx/agricultura) y deberá entregarse en medio magnético acompañado de la solicitud correspondiente.
| | ANEXO 21 Cédula de Calificación del Componente Desarrollo Territorial |
1. Cédula de calificación para proyectos con orientación en infraestructura y equipamiento para mejorar la capacidad productiva.
| Rubro | Criterio | Completo | Suficiente | Deficiente | Ponderación | Calificación ponderada |
| Diagnostico | 1. Caracterización de la actividad productiva y de las unidades de producción | 10 | 7 | 5 | 10% | 1.0 |
| 2. Descripción el proceso de producción | 10 | 7 | 5 | 10% | 1.0 |
| 3. Análisis de la problemática productiva | 10 | 7 | 5 | 10% | 1.0 |
| Justificación | 4. Propuesta de alternativas de solución a la problemática productiva | 10 | 7 | 5 | 10% | 1.0 |
| 5. Análisis de congruencia entre los conceptos de inversión y la problemática productiva identificada | 10 | 7 | 5 | 15% | 1.5 |
| 6.Descripción de los conceptos de inversión (tiempo de uso vs ciclo productivo, medidas de mantenimiento y de conservación) | 10 | 7 | 5 | 5% | 0.5 |
| Resultados | 7.- Describe el impacto del proyecto en la reducción de costos (análisis de costos) | 10 | 7 | 5 | 15% | 1.5 |
| 8.- Describe el impacto del proyecto en el incremento en producción (parámetros técnicos) | 10 | 7 | 5 | 15% | 1.5 |
| 9.- Describe el impacto del proyecto en la adopción de tecnologías sustentables | 10 | 7 | 5 | 10% | 1.0 |
| Total | | 90 | | | | 10 |
Notas:
1. Si la calificación de algún criterio está por debajo de 7, la instancia ejecutora solicitará que se subsanen las deficiencias.
2. La calificación total ponderada mínima para aprobar un proyecto será de 7.0.
3. De acuerdo con el guion, los proyectos deben incluir los 9 criterios de calificación
2. Cédula de calificación para proyectos con orientación en Inversión para integrar a los productores en las cadenas productivas.
A. Valoración de criterios.
| Apartado | Criterio de Pre- dictaminación | Valoración: Completo =2 Mínimo Aceptable = 1 No lo incluye = 0 |
| 1. Presentación general del proyecto | Técnico | 0 |
| 2. Estrategia de Desarrollo de los Productores | Técnico | 0 |
| 3. Objetivos y metas del Proyecto | Técnico | 0 |
| 4. Análisis del mercado y diseño de producto o servicios. | Comercial | 0 |
| 5. Políticas de desarrollo y servicio. | Técnico | 0 |
| 6. Estructura y funciones de gobierno y administración. | Técnico | 0 |
| 7. Servicios o beneficios del proyecto a socios y clientes | Técnico | 0 |
| 8. Volumen de operación del proyecto | Técnico | 0 |
| 9. Costos de operación del proyecto | Técnico | 0 |
| 10. Ingresos generales proyectados | Técnico | 0 |
| 11. Estructura de inversiones (en su caso) | Técnico | 0 |
| 12. Fuentes de Financiamiento | Financiero | 0 |
| 13. Punto de equilibrio | Financiero | 0 |
| 14. Estado de resultados proyectado (en su caso) | Financiero | 0 |
| 15. Flujo de efectivo proyectado | Financiero | 0 |
| 16. Balance inicial | Financiero | 0 |
| 17. Tasa de Rendimiento Mínima Aceptable (TREMA) | Financiero | 0 |
| a. Indicadores de rentabilidad proyectados | Financiero | 0 |
| b. Impacto Ambiental | Ambiental | 0 |
| d. Conclusiones del análisis del Proyecto. | Técnico | 0 |
B. Pre-dictamen.
| Criterio | Ponderación | Puntos obtenidos | Calificación | Predictamen |
| Técnico | 20 | 0 | 0 | NEGATIVO |
| Comercial | 20 | 0 | 0 | NEGATIVO |
| Financiero | 50 | 0 | 0 | NEGATIVO |
| Ambiental | 10 | 0 | 0 | NEGATIVO |
| | | | 0 | NEGATIVO |
Observaciones: ________________________________________________________________________________________________________________________________________________________________________________
| PREDICTAMEN DEL PROYECTO | POSITIVO/NEGATIVO | | |
| El dictamen del Proyecto es Positivo, si todos los dictámenes parciales son Positivos. |
| | | | | |
| | | | | |
| Responsable de la dictaminación (nombre y firma) | | |
| Cargo | | Fecha | |
C. Parámetros
| Tasa Interna de Retorno (TIR) con subsidio | 1 | Porcentaje | Mayor de 30 | 0 | 0 |
| De 26 a 30 | 50 | 3.75 |
| 12 a 25 | 100 | 7.50 |
| Menos de 12 o no especificada | 0 | 0.00 |
| |
| Relación Beneficio Costo(RB/C) | 1 | Porcentaje | Mayor de 1.8 | 0 | 0 |
| De 1.5 a 1.8 | 50 | 3.75 |
| 1.0 a 1.5 | 100 | 7.50 |
| Menos de 1.0 o no especificado | 0 | 0.00 |
| |
| Valor Actual Neto (VAN) | 1 | Porcentaje | Mayor a 0 | 100 | 7.50 |
| Menor a 0 | 0 | 0 |
| |
| Inclusión de productores | 1 | Porcentaje | Mayor a 150 | 100 | 7.50 |
| De 100 a 150 | 60 | 4.50 |
| Menor a 100 | 30 | 2.25 |
| 0 o no especificado | 0 | 0.00 |
Nota: Para el caso de proyectos de distribuidora de insumos, lo recomendable es que estos operen financieramente cerca del punto de equilibrio, ya que estas empresas para efectos del concepto del Subcomponente su fin es minimizar los costos a los productores y no buscar utilidades para la propia empresa.
| | Anexo 22 Cédula de Pertinencia del Componente Desarrollo |
FECHA: ________________________
FOLIO INTERNO: ________________________
FOLIO SIGAP: ________________________
ESTADO: ________________________
Nombre o Razón Social:_________________________________________________________________
Nombre del Proyecto: ___________________________________________________________________
Dirección del Beneficiario:________________________________________________________________
I. Predio
| Ubicación del Proyecto |
| Municipio: | | Localidad: | |
| Nombre del Predio: | | Coordenadas: | |
| Servicios con los que cuenta |
| Agua ( ) Energía Eléctrica ( ) Teléfono ( ) | Acceso: Pavimento ( ) Terracería ( ) |
| Datos del predio |
| Tipo de tenencia: Ejidal ( ) Comunal ( ) Pequeña Propiedad ( ) Otro: |
| Documento que acredita la posesión: | Nombre del propietario: |
| Superficie Total: _____ Has | Superficie para proyecto: _______ Has | Uso Actual: |
| Descripción del predio y la zona: |
II. Infraestructura y bienes existentes para la ejecución del proyecto
| Infraestructura con la que se cuenta en el predio y/o proyecto |
| Activos, descripción | Cantidad | Valor ($) | Activos, descripción | Cantidad | Valor ($) |
| | | | | | |
| | | | | | |
| | | | | | |
¿La solicitud de incentivos corresponde a las necesidades e iniciativa del productor? Si ( ) No ( )
¿Existen los activos necesarios para la correcta ejecución del proyecto?
Si ( ) No ( )
| Con base a lo anterior, la Representación Estatal de la SADER o Instancia Ejecutora en el estado de:________________________ considera: | | PERTINENTE EL APOYO | | | NO PERTINENTE EL APOYO | |
| Por la SADER (Nombre y firma) | | Por el Beneficiario (Nombre y firma) |
| | Anexo 23 Guía rápida para el beneficiario del Componente BIENPESCA |
Para la entrega del apoyo económico del componente BIENPESCA, que busca contribuir a la autosuficiencia alimentaria de las y los productores (as) pesqueros y acuícolas, el cual es de cobertura nacional.
Para que conozcas los requisitos del trámite de solicitud de apoyo del componente BIENPESCA lee detenidamente lo siguiente:
En la página electrónica de la CONAPESCA se publicarán los periodos de actualización del Padrón de Productores de Pesca y Acuacultura y/o de registro de nuevos ingresos.
| Instancias Participantes |
| Unidad Responsable e Instancia Ejecutora: La Dirección General de Organización y Fomento de la CONAPESCA. Instancia Dispersora de Recursos: Banco del Bienestar o la que designe la Unidad Responsable. |
| Monto de apoyo del Componente BIENPESCA |
| $7,500.00 (Siete mil quinientos pesos 00/100 M.N.), por beneficiario, de forma anual, única, directa y sujeto a disponibilidad presupuestal. |
| Población Objetivo |
| Personas físicas que sean productores pesqueros y/o acuícolas |
| SI RECIBISTE EL APOYO DEL BIENPESCA EN 2022: |
| En caso de que no necesites actualizar, modificar o hacer cambios en tu información o documentación: Estarás pendiente de las fechas de la entrega del apoyo las cuales serán publicadas en los medios electrónicos de la CONAPESCA. En caso de que necesites corregir, cambiar o actualizar información o documentación personal o de la Unidad Económica en la que colaboras: Deberás acudir al lugar y en la fecha que se indiquen en los periodos de actualización del Padrón de Productores de Pesca y Acuacultura que se publicarán en la página electrónica de la CONAPESCA (con la documentación correspondiente al cambio). |
| PARA NUEVOS REGISTROS |
| Acudir al lugar y en la fecha que se indique en los periodos de actualización del Padrón de Productores de Pesca y Acuacultura que se publicarán en la página electrónica de la CONAPESCA, con la documentación correspondiente. Presentarte con: Identificación oficial vigente. Anexo 25. Formato de incorporación actualización. Debidamente llenado y firmado. Cumplir con alguno de los siguientes criterios: a) Título de concesión o permiso de pesca o acuacultura vigente o en trámite de prórroga (propio o de la persona moral con la que realice la actividad); o, b) Aviso de arribo o de cosecha; o, c) Constancia de registro en algún programa de regularización jurídica del esfuerzo pesquero o programa de ordenamiento pesquero o acuícola de la CONAPESCA. |
Una vez cumplidos los requisitos e integrado el expediente, lo anterior a través de la coordinación de la Unidad Responsable, emitirá instrucción de pago a la Instancia Dispersora de Recursos y publicará en la página de Internet de la CONAPESCA las fechas de entrega del apoyo del BIENPESCA. La Instancia Dispersora de Recursos, entregará al beneficiario(a) el apoyo económico, mediante tarjeta bancaria, orden de pago personal intransferible, o cualquier otro medio de pago directo, sin intermediarios. La Unidad Responsable publicará en la página electrónica de la CONAPESCA la relación de beneficiarios(as).
Finalmente, te recordamos que todos los trámites para este Componente SON TOTALMENTE GRATUITOS Y NO ESTÁN CONDICIONADOS A NADA QUE NO ESTÉ ESTABLECIDO EN ESTAS REGLAS DE OPERACIÓN. Si tienes alguna queja, denuncia o solicitud de información, no dudes en comunicarte con nosotros por las siguientes vías:
· Por internet (https://sidec.funcionpublica.gob.mx y https://alertadores.funcionpublica.gob.mx), y
· Por teléfono al 5538711000, extensiones 49149 y 29105 (Quejas o denuncias Órgano Interno de Control), con domicilio en Avenida Guillermo Pérez Valenzuela, número 127, edificio A, piso 1, colonia del Carmen, Alcaldía Coyoacán, código postal 04100, Ciudad de México.
| | Anexo 24 Diagrama de la mecánica operativa del Componente BIENPESCA |
| | Anexo 25 Formato de Incorporación Actualización |
| | Anexo 26 Guía Rápida para el Beneficiario del Componente Recursos Genéticos Acuícolas |
El Programa de Fomento a Agricultura, Ganadería, Pesca y Acuicultura, en su apartado de Recursos Genéticos Acuícolas, busca impulsar el bienestar de pequeños productores acuícolas de especies de interés comercial para la alimentación a través del aumento de su productividad mediante el uso organismos de calidad genética mejorada, provenientes de laboratorios de producción certificados e investigación en mejora genética.
El subcomponente Semilla Acuícola está dirigido a personas que sean pequeños productores acuícolas, inscritos en el Registro Nacional de Pesca y Acuacultura (RNPA), o que sean miembros de una Unidad Económica Pesquera y/o Acuícola (UEPA) que cuente con él. Se le dará prioridad a aquellos que producen menos de 10 toneladas al año o en el caso de ostión menos de 500,000 piezas al año.
El subcomponente Líneas Genéticas Mejoradas está dirigido a Centros de Investigación, Universidades e Instituciones de Educación Superior que estén inscritos en la Red Nacional de Información e Investigación en Pesca y Acuacultura (RNIIPA) y que cuenten con RNPA, y que realicen investigación en el desarrollo de líneas genéticas mejoradas de especies acuícolas, y que estén vinculadas con productores o que culminen en una transferencia de tecnología.
La cobertura de Fomento a la Ganadería será nacional, dando prioridad a las Entidades Federativas con mayor rezago como lo establece el Plan Nacional de Desarrollo 20192024, el Programa Sectorial de Agricultura y Desarrollo Rural 2020 - 2024, y los que determine la Unidad Responsable.
| Subcomponente | Concepto de Apoyo | Tipo de Persona | Requiere Proyecto |
| Semilla Acuícola | Apoyo para adquisición de semilla acuícola | Física | No |
| Líneas Genéticas Mejoradas | Apoyo para proyectos de investigación | Moral | Si |
Requisitos para acceder a Semilla Acuícola
| Requisitos | Persona Física | Amparada por Persona Moral |
| Identificación Oficial Vigente (credencial para votar, pasaporte, cartilla del servicio militar nacional o cédula profesional.) | X | X |
| Acreditación por parte del de la autoridad comunitaria de los Pueblos Indigenas y Afromexicanos | x | x |
| CURP | X | X |
| Registro en el Padrón único de Beneficiarios | X | X |
| Registro Nacional de Pesca y Acuacultura que contenga el número de Unidad Económica y el Número de Instalación Acuícola o embarcación | X | X |
| Comprobante de Domicilio del Solicitante (recibo de luz, teléfono, predial, agua, constancia de residencia expedida por el ayuntamiento), con una vigencia no mayor a tres meses anteriores a la fecha de solicitud. | X | X |
| Acreditar Legal posesión, concesión o permiso | X | De la persona moral |
| Acta constitutiva y de las modificaciones a ésta y/o a sus estatutos, que en su caso haya tenido a la fecha de la solicitud, debidamente protocolizada ante Fedatario Público; | | X |
| Acta de asamblea en la que conste la designación de su representante legal o el poder que otorga las facultades suficientes para realizar actos de administración o de dominio, debidamente protocolizado ante fedatario público | | X |
| Avisos de producción o carta bajo protesta de decir verdad del año anterior del Componente Recursos Genéticos Acuícolas (Anexo 28) | X | X |
| Cuenta Bancaria (Contrato o estado de cuenta reciente) o Carta de solicitud de pago a proveedor del Componente Recursos Genéticos Acuícolas (Anexo 31) | X | X |
| Constancia de Situación Fiscal y 32-D | X | X |
| Requisitos | Persona Física | Persona Moral |
| Anexo 32. Declaratoria del Solicitante | X | X |
Requisitos para el Subcomponente Líneas Genéticas Mejoradas
| Requisitos | Persona Moral |
| Identificación Oficial Vigente del Representante Legal (credencial para votar, pasaporte, cartilla del servicio militar nacional o cédula profesional.) | X |
| Acta Constitutiva, debidamente protocolizada ante fedatario público, o Decreto de Creación publicado en el Diario Oficial de la Federación, y/o Actas de Asamblea debidamente protocolizadas, que avalen la personalidad jurídica del Centro de Investigación, Universidad o Institución de Educación Superior solicitante y del representante legal. | X |
| Poder notarial, Nombramiento o Decreto de Creación publicado en el Diario Oficial de la Federación, y/o Actas de Asamblea debidamente protocolizadas, donde se acrediten las facultades del Representante Legal de la persona Moral solicitante. | X |
| Comprobante de Domicilio del Centro de Investigación, Universidad o Institución de Educación Superior solicitante (recibo de luz, teléfono, predial, agua, constancia de residencia expedida por el ayuntamiento), con una vigencia no mayor a tres meses anteriores a la fecha de solicitud. | X |
| Constancia de Situación Fiscal del Centro de Investigación, Universidad o Institución de Educación Superior solicitante | X |
| 32-D del Centro de Investigación, Universidad o Institución de Educación Superior solicitante | X |
| Constancia de registro en la Red Nacional de Información e Investigación en Pesca y Acuacultura (RNIIPA) a nombre del Centro de Investigación, Universidad o Institución de Educación Superior. | X |
| Presentar la impresión del folio de registro en el Padrón Único de Beneficiarios de la persona moral solicitante. | X |
| Registro Nacional de Pesca y Acuacultura de Unidad Económica y de Instalación Acuícola, vigente, a nombre del Centro de Investigación solicitante, emitido por la Comisión Nacional de Acuacultura y Pesca (CONAPESCA). | X |
| Currículum o el Programa Operativo Anual del Centro de Investigación, Universidad o Institución de Educación Superior Institución que avale proyectos de investigación relevantes realizados, en mejoramiento genético, reproducción y/o cultivo de especies acuícolas de interés comercial para la alimentación. | X |
| a).- Documento jurídico fehaciente que corresponda, con las formalidades que exija el marco legal aplicable en la materia, los documentos aceptables podrán ser: título de propiedad (factura o contrato de compra venta), contrato de arrendamiento, de comodato, de usufructo, de donación b).- En el caso de actividades acuícolas en aguas de jurisdicción Federal, deberán presentar el permiso de Fomento o Concesión Acuícola vigente correspondiente para el polígono en el que se realizarán las actividades. | X |
| Estado de cuenta con antigüedad no mayor a tres meses, o contrato de apertura de cuenta con nombre, número de cuenta, y CLABE INTERBANCARIA (este documento se puede acreditar una vez aprobada la solicitud) | X |
| Estado de Adeudo ante el IMSS, o en su caso, un documento que compruebe la afiliación de los trabajadores al a la institución de seguridad social según sea el caso. | X |
| Anexo 27 (Proyecto de Investigación del Componente Recursos Genéticos Acuícolas.) Elaborado debidamente, mediante el formato proporcionado en la convocatoria, y adjuntando los documentos para cumplir los requisitos de las presentes Reglas de Operación. | X |
| Anexo 30 Carta de Capacidades Técnicas del Componente Recursos Genéticos Acuícolas. | X |
Una vez publicadas estas Reglas de Operación en el Diario Oficial de la Federación y en las páginas electrónicas de AGRICULTURA, deberás estar a atento a la Convocatoria para los Componentes de tu interés en la página de INAPESCA (https://www.gob.mx/inapesca/), sus redes sociales, publicaciones de los CRIAP's e información de la Secretaría de Agricultura.
En dichas convocatorias se te indicarán los periodos para ingresar tu solicitud, los requisitos necesarios, así como, la ubicación de las ventanillas físicas. Si cumples con todos los requisitos, tu solicitud será procesada y analizada para su dictamen, en donde se determinará si puedes ser sujeto de apoyo. Las listas de solicitudes aprobadas serán publicadas en las páginas anteriormente señaladas para que te puedas enterar en tiempo y forma del resultado. Es importante que sepas que se pueden publicar varias listas de solicitudes positivas a lo largo del año, por lo que deberás estar atento en todo momento. Al final de año se publicarán las solicitudes con dictamen negativo.
Una vez aprobada tu solicitud, la Instancia Ejecutora del Componente en el que participas se pondrá en contacto contigo para verificar que cuentas con lo necesario para aplicar tu incentivo y se acordarán los términos para que recibas el apoyo.
En todo momento debes tener presente tus derechos y obligaciones, mismos que se encuentran en la "Sección De los derechos y obligaciones de los ciudadanos, solicitantes y beneficiarios" de estas Reglas, porque de incumplir con alguno, el apoyo te puede ser retirado. No olvides que tus obligaciones se extienden aún después de recibir el apoyo, y deberás usarlo solo para el fin establecido, de otro modo, podrías ser acreedor a sanciones administrativas, tales como la devolución del recurso, quedar en el listado de personas sin derecho a recibir apoyos de la Secretaría, entre otros.
Finalmente, te recordamos que todos los trámites para este programa SON TOTALMENTE GRATUITOS, Y NO ESTÁN CONDICIONADOS A NADA QUE NO ESTÉ ESTABLECIDO EN ESTAS REGLAS. Si tienes alguna queja, denuncia o solicitud de información, no dudes en comunicarte con nosotros por las siguientes vías:
- Vía internet (https://sidec.funcionpublica.gob.mx y https://alertadores.funcionpublica.gob.mx),
- Vía aplicación móvil https://www.gob.mx/apps/7
- Vía correo electrónico (atencionoic@agricultura.gob.mx)
- Vía telefónica al 800 90 61 900, 55 38 71 10 00, extensiones 29137 y 29105 (Área de Quejas del Órgano Interno de Control en la Secretaría: Avenida Guillermo Pérez Valenzuela número 127, edificio "A", piso 1, Colonia del Carmen, Alcaldía Coyoacán, C.P. 04100, Ciudad de México).
| | | Anexo 27 Diagrama de la Mecánica Operativa del Componente Recursos Genéticos Acuícolas |
| | | Anexo 27 Diagrama de la Mecánica Operativa del Componente Recursos Genéticos Acuícolas |
| | | Anexo 28 Proyecto de Investigación del Componente Recursos Genéticos Acuícolas |
Programa de Fomento a la Agricultura, Ganadería, Pesca y Acuicultura
Componente Recursos Genéticos Acuícolas
Subcomponente Líneas Genéticas Mejoradas
Ejercicio 2023
TÍTULO DEL PROYECTO DE INVESTIGACIÓN
INSTITUCIÓN
INVESTIGADOR RESPONSABLE
MONTO SOLICITADO:
Lugar y fecha
CONTENIDO
1. INTRODUCCIÓN Y ANTECEDENTES
(RESUMEN EJECUTIVO, TÉCNICO Y FINANCIERO)
2. JUSTIFICACIÓN
3. OBJETIVO GENERAL
(Alineado a los Objetivos establecidos en las Reglas de Operación).
4. OBJETIVOS PARTICULARES
(Alineados a los Objetivos establecidos en las Reglas de Operación)
5. METAS E INDICADORES
(Que permitan verificar el cumplimiento del (los) objetivo(s) generales y particulares)
6. METODOLOGÍA
7. MATERIALES Y EQUIPO
a. Desglose del apoyo solicitado, cotizaciones
b. Aportaciones del Centro de Investigación, en infraestructura, insumos, recursos humanos, etc.
8. RESULTADOS ESPERADOS.
9. PROPUESTA DE TRANSFERENCIA TECNOLÓGICA O BENEFICIO A PRODUCTORES ACUÍCOLAS.
(Especificando entregables comprometidos)
10. PROGRAMA DE TRABAJO
11. CALENDARIO DE ELABORACIÓN DE PRODUCTOS Y ENTREGABLES
12. LITERATURA CITADA
| | | Anexo 29 Carta de Capacidades Técnicas del Componente Recursos Genéticos Acuícolas |
1. DATOS DEL CENTRO DE INVESTIGACIÓN SOLICITANTE
Razón Social: _________________________________________________________________________
RFC: ________________________________________
Nombre del Representante Legal:
_____________________________________________________________________________________
CURP del Representante Legal: ________________________________________
Teléfono: ________________________________________
Correo Electrónico: __________________________________________________
DOMICILIO DEL CENTRO DE INVESTIGACIÓN SOLICITANTE:
Nombre de Vialidad: ____________________________________________________________________
Número exterior: ________________Número interior: ________________
Localidad: ____________________________________________________________________________
Municipio/Alcaldía: _____________________________________________________________________
Estado: _____________________________________________
Código Postal: ________________
Referencia 1 (Entre localidades): __________________________________________________________
Referencia 2 (Vialidad posterior): __________________________________________________________
Referencia 3 (Descripción de ubicación): ____________________________________________________
2. NOMBRE DEL PROYECTO: _________________________________________________
_________________________________________________________________________
3. LOCALIZACIÓN DEL SITIO DONDE SE LLEVARÁ A CABO EL PROYECTO: _________________________________________________________________________
_________________________________________________________________________
4. BREVE EXPLICACIÓN DE LAS CAPACIDADES TÉCNICAS PARA LLEVAR A CABO EL PROYECTO (ANEXAR DOCUMENTOS COMPROBATORIOS):
________________________________________________________________________
________________________________________________________________________
________________________________________________________________________
________________________________________________________________________
________________________________________________________________________
________________________________________________________________________
________________________________________________________________________
________________________________________________________________________
________________________________________________________________________
________________________________________________________________________
________________________________________________________________________
RELACIÓN DE DOCUMENTOS ANEXADOS:
| | DOCUMENTOS Y/O FOTOGRAFÍAS QUE AVALEN LA PERTENENCIA DE LAS INSTALACIONES. |
| | CONVENIOS CON INSTITUCIONES NACIONALES. |
| | CONVENIOS CON INSTITUCIONES INTERNACIONALES. |
| | CURRÍCULA DEL RESPONSABLE TÉCNICO Y PERSONAS QUE PARTICIPAN EN EL PROYECTO (TÉCNICOS O PROFESIONALES). |
5. FOTOGRAFÍAS, DONDE SE PUEDA OBSERVAR CLARAMENTE LA INFRAESTRUCTURA CON LA QUE SE CUENTA, PARA REALIZAR EL PROYECTO.
Declaro bajo protesta de decir verdad:
| | Que no realizo actividades productivas ni comerciales ilícitas. |
| | Con fundamento en el artículo 35 de la Ley Federal de Procedimiento Administrativo, autorizo la recepción de notificaciones relacionadas con la presente Solicitud de Apoyo a través del correo proporcionado en la Solicitud de Apoyo, la página electrónica de la Secretaría de Agricultura https://www.gob.mx/agricultura; y/o de la página electrónica de la Instancia Ejecutora: https://www.gob.mx/inapesca/. Que no he recibido apoyos ni subsidios que impliquen duplicidad para el mismo concepto de este programa. |
| | Que la Institución está al corriente de sus obligaciones fiscales y se seguridad social. |
| | Que no he recibido apoyos ni subsidios que impliquen duplicidad para el mismo concepto de este programa. |
| | Que no he recibido apoyos para la adquisición de activos en los conceptos que solicitamos, en los últimos dos años. |
| | Que proporciono la información y documentos requeridos, y manifiesto que los datos son verídicos y me comprometo a cumplir con las Reglas de Operación del Programa y demás legislación aplicable. |
Atentamente
___________________________________________________________________________
Nombre y firma del Representante Legal
"Este programa es público, ajeno a cualquier partido político. Queda prohibido el uso para fines distintos a los establecidos en el programa".
| | | Anexo 30 Solicitud de Pago al Proveedor del Componente Recursos Genéticos Acuícolas |
En __________________________a ________ de____________________de 2023
Ocean. Juan Carlos Lapuente Landero
Director de Investigación en Acuacultura.
PRESENTE
Por medio de la presente, yo ________________________________________________, en el marco del Programa de Fomento a la Agricultura, Ganadería, Pesca y Acuicultura, de la Secretaría de Agricultura, Componente Recursos Genéticos Acuícolas, Subcomponente Semilla Acuícola, para el ejercicio 2023, de conformidad con las Reglas de Operación de dicho Componente y por así convenir a mis intereses, y por iniciativa propia, solicito atentamente que de ser positiva mi solicitud de apoyo por el monto de $_________________ M.N. para la adquisición de semilla acuícola de la especie _____________________, previa verificación por parte de la Instancia Ejecutora de la entrega, en la cantidad y las características establecidas en el Convenio que se formalice para estos efectos y a mi entera satisfacción, éste se pague al proveedor solicitado por mí y autorizado por la Instancia Ejecutora, con Razón Social__________________________________________________, a la cuenta del banco_______________________________, con la CLABE ________________________
Sin más por el momento y agradeciendo de antemano su atención, quedo a su disposición para cualquier duda o aclaración.
Atentamente
(Nombre, firma o huella dactilar del solicitante)
"Este programa es público, ajeno a cualquier partido político. Queda prohibido el uso para fines distintos a los establecidos en el programa".
| | | Anexo 31 Declaratoria del Solicitante del Componente Recursos Genéticos Acuícolas |
En _______________________________ a ________ de ________________ de 2023
Con referencia al ACUERDO por el que se dan a conocer las Reglas de Operación del Programa de Fomento a la Agricultura, Ganadería, Pesca y Acuicultura de la Secretaría de Agricultura y Desarrollo Rural para el ejercicio 2023, en su Componente Recursos Genéticos Acuícolas, Subcomponente Semilla Acuícola, declaro bajo protesta de decir verdad lo siguiente:
£ Manifiesto por derecho propio y haciendo constar bajo protesta de decir verdad que los datos y/o documentos que presento son auténticos y copia fiel de los originales que obran en mi poder, y que cuento con la infraestructura para engordar la semilla acuícola que pretendo adquirir con el apoyo, específicamente semilla de la especie* ____________________________________________ en la cantidad de** _____________ unidades.
* Especificar: tilapia, trucha, carpa, bagre, ostión japonés, ostión americano o camarón blanco.
** Especificar: el número se organismos solicitadas en unidades.
£ Que en el caso de presentar información falsa, comprendo que mi solicitud será improcedente, sin responsabilidad para la Secretaría, la Unidad Responsable o la Instancia Ejecutora.
£ Manifiesto bajo protesta de decir verdad que no he recibido ni estoy recibiendo incentivos de manera individual u organizada para el mismo concepto de apoyo del Programa, Componente u otros programas de la SADER, o instancias estatales s u de otra índole que impliquen duplicidad (salvo que se trate de proyectos por etapas).
£ Que utilizaré el apoyo exclusivamente para adquisición de semilla acuícola, únicamente para los fines autorizados, y que, en caso de incumplimiento por mi parte, la consecuencia será la devolución del recurso; así como la pérdida permanente del derecho a la obtención de incentivos de la Secretaría de Agricultura.
£ Que conservaré los comprobantes fiscales correspondientes al apoyo en los términos de lo dispuesto por el artículo 30 del Código Fiscal de la Federación y la demás legislación aplicable;
£ Que la producción anual total del año 2023, de la especie ____________________________ fue de _______________________toneladas.
£ Que cuento con la infraestructura necesaria para la ejecución del apoyo solicitado, con las siguientes características.
· Estanques: Numero de estanques de ____ m2
· Numero de Jaulas, con una capacidad de ______m3
· Repoblamiento: Cuerpo de agua
· Que la localización exacta de la unidad de producción, es en latitud _________, longitud: ________ (En caso de no contar con dicha información geográfica, se podrá enviar vía correo electrónico, mapa o captura de google maps, señalando la el sitio exacto).
£ Con fundamento en el artículo 35 de la Ley Federal de Procedimiento Administrativo acepto la recepción de notificaciones relacionadas con la presente Solicitud de Apoyo a través del correo electrónico proporcionado en la misma, así como en la página electrónica https://www.gob.mx/sader; y/o de la página electrónica de la Instancia Ejecutora https://www.gob.mx/inapesca, la cual me comprometo a revisar periódicamente.
£ Expreso mi total y cabal compromiso, para realizar los trabajos que me correspondan, para ejecutar las acciones que conlleven recibir el recurso.
A T E N T A M E N T E
________________________________
Nombre y firma del solicitante
"Este programa es público, ajeno a cualquier partido político. Queda prohibido el uso para fines distintos a los establecidos en el programa".
| | ANEXO 33 Declaratoria en Materia de Seguridad Social (1/1) |
(Lugar) , a de de 2023
SECRETARÍA DE AGRICULTURA Y DESARROLLO RURAL
PRESENTE.
El que suscribe (nombre del productor, empresa, organización o del representante legal de los mismos) con CURP / R.F.C. (Física/Moral) , como beneficiario del (nombre del Componente o Programa), con domicilio en ; mismo que señalo para oír y recibir toda clase de notificaciones, por medio de la presente, DECLARO BAJO PROTESTA DE DECIR VERDAD que:
No estoy obligado a inscribirme ante el Instituto Mexicano del Seguro Social por no tener trabajadores a mi cargo, conforme a la Ley del Seguro Social.
Lo anterior conforme a lo señalado en las "Reglas para la obtención de la opinión de cumplimiento de obligaciones fiscales en materia de seguridad social", aprobadas por el Consejo Técnico del Instituto Mexicano del Seguro Social (IMSS) mediante Acuerdo ACDO.SA1.HCT.101214/281.P.DIR, del 10 de diciembre de 2014, publicadas en el Diario Oficial de la Federación el 27 de febrero de 2015 y modificadas a través del ACUERDO ACDO.SA1.HCT.250315/62.P.DJ dictado por el H. Consejo Técnico del IMSS, relativo a la autorización para modificar la Primera de las Reglas para la obtención de la opinión de cumplimiento de obligaciones fiscales en materia de seguridad social.
PROTESTO LO NECESARIO
(NOMBRE Y FIRMA O HUELLA DIGITAL DEL PRODUCTOR O REPRESENTANTE LEGAL)
| | Anexo 34 Modelo de Excusa para los Servidores Públicos |
(Lugar)_____________________, a _____ de ________________ de 202____
(Nombre, cargo y adscripción del superior jerárquico)
PRESENTE.
El que suscribe (Nombre y cargo del servidor público) con Registro Federal de Contribuyentes: ___________________, adscrito a la ______________________ (Nombre de la Unidad Administrativa) con domicilio en ___________________________ (calle, número, colonia, localidad, municipio, entidad y código postal), con número telefónico: _______________________ (con clave de larga distancia) y correo electrónico: ______________________________.
Con fundamento en el artículo 58 de la Ley General de Responsabilidades Administrativas y artículo 14, del Acuerdo por el que se da a conocer el Programa de Fomento a la Agricultura, Ganadería, Pesca y Acuicultura de las Reglas de Operación para el ejercicio 2023, de la Secretaría de Agricultura y Desarrollo Rural, publicadas en el Diario Oficial de la Federación el ___ de ____________ del año 2023, ME EXCUSO de intervenir de cualquier forma en la atención, tramitación o resolución del _____________________________________________________ (Asunto o asuntos), en razón de mi encargo o comisión, por motivos de _____________________________________________________ (Señalar si tiene interés personal, familiar o de negocios, incluyendo aquéllos de los que pueda resultar algún beneficio para mí, mi cónyuge o parientes consanguíneos o por afinidad hasta el cuarto grado, o parientes civiles, o para terceros con los que tenga relaciones profesionales, laborales o de negocios, o para socios o sociedades de las que yo o las personas antes referidas formen o hayan formado parte).
PROTESTO LO NECESARIO
(Nombre, cargo y firma o huella digital del servidor público)
C.c.p. Nombre del Titular del Órgano Interno de Control en la SADER u Órgano Administrativo Desconcentrado.
| | Anexo 35 Modelo de Convocatoria |
PROGRAMA DE FOMENTO A LA AGRICULTURA, GANADERÍA, PESCA Y ACUICULTURA
Componente ______________________________________
Subcomponente_______________________________________
CONVOCATORIA 2023
Ciudad de México, a XX de XXXX de 2023
Conforme a lo establecido en los <<ARTÍCULOS DE LOS "ACUERDO DE DISPOSICIONES GENERALES" >>, del Acuerdo por el que se dan a conocer las Disposiciones Generales aplicables a las Reglas Operación de los Programas de la Secretaría de Agricultura y Desarrollo Rural, publicado en el Diario Oficial de la Federación el 27 de diciembre de 2022; así como en los <<ARTÍCULOS DE LAS REGLAS EN LOS QUE SE HAGA REFERENCIA AL COMPONENTE Y SUBCOMPONENTE>> del Acuerdo por el que se dan a conocer las Reglas de Operación del Programa de Fomento a la Agricultura, Ganadería, Pesca y Acuicultura de la Secretaría de Agricultura y Desarrollo Rural para el ejercicio 2023, publicado en el Diario Oficial de la Federación el día XX de XX de 2022, se convoca a todas las personas físicas y personas morales interesados en participar en el Componente _____________________ en el Subcomponente ____________________.
BASES
OBJETIVO GENERAL DEL PROGRAMA
Contribuir a la autosuficiencia y seguridad alimentaria mediante el incremento de la productividad de la agricultura, la ganadería, la pesca y la acuicultura, a través de prácticas sustentables, del desarrollo de cadenas de valor regionales y generando las condiciones de igualdad necesarias para un desarrollo territorial con inclusión y justicia social.
POBLACIÓN OBJETIVO
Productores Agrícolas, Ganaderos, Pesqueros y Acuícolas en todo el territorio nacional, que requieran incrementar la productividad de sus unidades de producción para su autoconsumo y venta de excedentes.
OBJETIVO DEL SUBCOMPONENTE
EL que corresponda_____________________________________________________________________
POBLACIÓN OBJETIVO DEL SUBCOMPONENTE
La que corresponda_____________________________________________________________________
COBERTURA
La que corresponda__________________________________________________
CRITERIOS DE ELEGIBILIDAD
Los que establezca el subcomponente______________________
REQUISITOS DE ELEGIBILIDAD
Requisitos generales
Los que establezca el Componente__________________________
Requisitos específicos
Los que establezca el Subcomponente______________________
CARACTERÍSTICAS DE LOS APOYOS
Los conceptos de apoyo y montos se indican en el cuadro siguiente:
| Concepto de Apoyo | Características específicas del apoyo | Monto de Apoyo |
| | | |
UBICACIONES DE LAS VENTANILLAS
Las que se designen ______________________
LAS FECHAS DE APERTURA Y CIERRE DE VENTANILLAS SERÁN LAS SIGUIENTES
Las ventanillas electrónicas y físicas para el registro y recepción de solicitudes de apoyo del Sub Componente quedarán abiertas del XX de XX y hasta el XX de XX de 2023, el horario estará sujeto a la determinación de cada una de las representaciones estatales de la SADER.
En la SADER no hay gestores de los programas que ejecuta y los trámites para participar en los mismos, son personales y no tienen costo alguno para los solicitantes.
ATENTAMENTE
LA UNIDAD RESPONSABLE DEL SUBCOMPONENTE
| | Anexo 36 Modelo de instrumento jurídico Convenio de Concertación |
CONVENIO DE CONCERTACIÓN, QUE CELEBRAN POR UNA PARTE, EL EJECUTIVO FEDERAL, A TRAVÉS DE LA SECRETARÍA DE AGRICULTURA Y DESARROLLO RURAL EN LO SUCESIVO LA "SECRETARÍA", REPRESENTADA EN ESTE ACTO POR EL <<NOMBRE Y CARGO DEL SERVIDOR PÚBLICO>> EN SU CARÁCTER DE ENCARGADO DEL DESPACHO DE LA REPRESENTACIÓN DE LA "SECRETARÍA" EN EL ESTADO DE <<_____________________>> Y POR LA OTRA PARTE LA PERSONA MORAL DENOMINADA <<_______________>>, REFERIDA EN LO SUBSECUENTE COMO EL "BENEFICIARIO", REPRESENTADA EN ESTE ACTO POR EL/LA C. <<_____________________>>, EN SU CARÁCTER DE <<_________________>>, Y QUIENES DE MANERA CONJUNTA SERÁN REFERIDAS COMO LAS "PARTES", CON EL OBJETO DE ESTABLECER LAS BASES DE CONCERTACIÓN EN LA IMPLEMENTACIÓN DE ACCIONES Y ENTREGA DE RECURSOS AL AMPARO DEL SUBCOMPONENTE <<_________________>>, DEL COMPONENTE <<_________________>> DEL PROGRAMA DE FOMENTO A LA AGRICULTURA, GANADERÍA, PESCA Y ACUICULTURA PARA EL EJERCICIO 2023, AL TENOR DE LOS ANTECEDENTES, DECLARACIONES Y CLÁUSULAS SIGUIENTES.
ANTECEDENTES
I. La Constitución Política de los Estados Unidos Mexicanos, en adelante referida como la "CONSTITUCIÓN", establece en su artículo 4º, párrafo quinto, que toda persona tiene derecho a un medio adecuado para su desarrollo y bienestar, aspiración que el Estado debe materializar y garantizar en beneficio de todos los mexicanos.
En el mismo ordenamiento en su artículo 25 establece la obligación del Estado Mexicano para garantizar que el desarrollo nacional sea integral y sustentable, y en el artículo 26 se establece el deber del Estado de organizar un sistema de planeación democrática del desarrollo nacional que imprima solidez, dinamismo, permanencia y equidad al crecimiento de la economía para la independencia y la democratización política, social y cultural de la Nación.
En el mismo sentido, el artículo 27, fracción XX de la "CONSTITUCIÓN", hace mención a que el Estado promoverá las condiciones para el desarrollo rural integral, con el propósito de generar empleo, garantizar a la población campesina el bienestar así como su participación e incorporación en el desarrollo nacional. También establece la obligación de fomentar la actividad agropecuaria y forestal para el óptimo uso de la tierra, con obras de infraestructura, insumos, créditos, servicios de capacitación y asistencia técnica.
Y el artículo 28, párrafo decimotercero de la "CONSTITUCIÓN", confiere la facultad al Estado mexicano de otorgar subsidios a actividades prioritarias, cuando sean generales, de carácter temporal y no afecten sustancialmente las finanzas de la Nación, para lo cual el Estado vigilará su aplicación y evaluará los resultados.
II. El artículo 5º de la Ley de Desarrollo Rural Sustentable, establece que el Estado, a través del Gobierno Federal y en coordinación con los gobiernos de las entidades federativas, impulsará políticas, acciones y programas en el medio rural que son considerados prioritarios en el desarrollo del país y tienen entre otros objetivos promover el bienestar social y económico de los productores, de sus comunidades, de los trabajadores del campo y en general, de los agentes de la sociedad rural, mediante la diversificación y la generación de empleo agropecuario y no agropecuario en el medio rural, así como el incremento del ingreso y, corregir disparidades de desarrollo regional a través de la atención diferenciada a las regiones de mayor rezago, mediante una acción integral del Estado que impulse su transformación y la reconversión productiva y económica, con un enfoque productivo de desarrollo sustentable; y, contribuir a la soberanía y seguridad alimentaria de la nación, mediante el impulso de la producción agropecuaria del país.
III. De conformidad con los artículos 32 y 37 de la Ley de Planeación, para la ejecución del plan y los programas, el Ejecutivo Federal, por sí o a través de sus Dependencias, y las Entidades Paraestatales, podrán concertar con las representaciones de los grupos sociales o con los particulares interesados, a través de convenios de concertación de acciones, en todos aquellos asuntos que se consideren pertinentes de conformidad con lo establecido en las leyes que rijan en la materia de que se trate.
IV. El 27 de diciembre del 2022 se publicó en el Diario Oficial de la Federación (DOF) el Acuerdo por el que se dan a conocer las Disposiciones Generales aplicables a las Reglas Operación de los Programas de la Secretaría de Agricultura y Desarrollo Rural, en lo sucesivo denominado como el "ACUERDO DE DISPOSICIONES GENERALES".
V. El XX de XX de XX se publicó en el "DOF" el Acuerdo por el que se dan a conocer las Reglas de Operación del Programa de Fomento a la Agricultura, Ganadería, Pesca y Acuicultura de la "SECRETARÍA" para el ejercicio 2023, en lo sucesivo denominado como "REGLAS".
VI. +El Programa de Fomento a la Agricultura, Ganadería, Pesca y Acuicultura contempla entre sus componentes el de <<_________________>> dentro del cual se encuentra el Subcomponente <<_________________>>, en lo sucesivo el "PROGRAMA", el "COMPONENTE", y el "SUBCOMPONENTE" respectivamente.
En ese sentido, es que de conformidad con lo dispuesto en los artículos XX, fracción XX y XX numeral XX del Acuerdo por el que se dan a conocer las "REGLAS" de la "SECRETARÍA" para el ejercicio 2022, publicado en el DOF el día XX de XX del XX, referido en lo subsecuente como las "REGLAS".
VII. Que de conformidad con el artículo 1 de las "REGLAS", el objetivo general del "PROGRAMA" es Contribuir a la autosuficiencia y seguridad alimentaria mediante el incremento de la productividad de la agricultura, la ganadería, la pesca y la acuicultura, a través de prácticas sustentables, del desarrollo de cadenas de valor regionales y generando las condiciones de igualdad necesarias para un desarrollo territorial con inclusión y justicia social.
Asimismo, en el artículo X de las "REGLAS", se contempla como objetivo específico del "SUBCOMPONENTE", el ______________________.
VIII. Entre los conceptos de apoyo del "SUBCOMPONENTE", que se encuentran enlistados en el artículo XX de las "REGLAS" destacan los siguientes:
1. XX
2. XX
3. XX
IX. Que en el Anexo 11 del Decreto del Presupuesto de Egresos de la Federación para el Ejercicio Fiscal 2023, publicado en el DOF el XXX de XXXX de 2022, en adelante citado como el "DPEF", se asignó al "PROGRAMA" un monto de $.00 (DOS MIL SETECIENTOS CUARENTA Y UN MILLONES SETECIENTOS MIL PESOS 00/100 M.N.), destinándose al "COMPONENTE" un monto de $1,548,000,000.00 (MIL QUINIENTOS CUARENTA Y OCHO MILLONES DE PESOS 00/100 M.N.).
X. Para la ejecución del "COMPONENTE", de conformidad con lo establecido en el artículo XX de las "REGLAS", la DIRECCIÓN XX de la "SECRETARÍA" funge con el carácter de UNIDAD RESPONSABLE, en adelante referida como la "UR".
XI. A través del oficio ________ de fecha ____ de _______ de 2023, la "UR" designó a la Representación de la SADER en el Estado de ___________ para intervenir en el presente instrumento con el carácter de INSTANCIA EJECUTORA, en adelante señalada como la "REPRESENTACIÓN DE LA SECRETARÍA", en términos de los artículos ____, fracción ____ de las "REGLAS", _____, fracción __, inciso _, _, __ y __ del "ACUERDO DE DISPOSICIONES GENERALES".
XII. Que el "BENEFICIARIO" presentó en ventanilla la Solicitud Única de Apoyo para el concepto de apoyo <<INDICAR CONCEPTO(S) DE APOYO>> del "SUBCOMPONENTE", establecido en la(s) fracción(es) <<indicar fracción(es)>>del cuadro único del artículo 21 de las "REGLAS".
Por lo que de conformidad con la mecánica operativa del "PROGRAMA", establecida en el artículo 10 de las "REGLAS", se emitió a la citada solicitud, resolución de dictamen positivo, resultando procedente otorgar el concepto de apoyo del "SUBCOMPONENTE" al "BENEFICIARIO".
XIII. En virtud de lo anterior, las "PARTES" expresan su conformidad en celebrar el presente Convenio de Concertación, al que en lo sucesivo se le denominará como el "CONVENIO", mediante el cual la "SECRETARÍA" transferirá al "BENEFICIARIO", los recursos señalados en la Cláusula Tercera del mismo, con el objeto de conjuntar acciones y esfuerzos para ejecutar las políticas públicas contenidas en el "SUBCOMPONENTE".
DECLARACIONES
I. DECLARA LA "SECRETARÍA":
I.1. Que es una Dependencia del Ejecutivo Federal de conformidad con lo dispuesto en los artículos 90 de la "CONSTITUCIÓN", 2o. fracción I, 26 y 35 de la Ley Orgánica de la Administración Pública Federal;
I.2. Que de conformidad con el artículo 35 de la Ley Orgánica de la Administración Pública Federal, tiene entre sus atribuciones: formular, conducir y evaluar la política general de desarrollo rural, administrar y fomentar las actividades agrícolas, pecuarias, pesqueras y acuícolas, a fin de elevar el nivel de vida de las familias que habitan en el campo, en coordinación con las dependencias competentes; promover la generación de empleos en el medio rural, así como el establecer programas y acciones que tiendan a fomentar la productividad y la rentabilidad de las actividades económicas rurales, agrícolas y pesqueras e integrar e impulsar proyectos de inversión que permitan canalizar productivamente recursos públicos y privados al gasto social en el sector rural y pesquero, además de coordinar y ejecutar la política nacional para crear y apoyar empresas que asocien a grupos de productores rurales, agrícolas, acuícolas y pesqueros a través de las acciones de planeación, programación, concertación, coordinación, de aplicación, recuperación y solvencia de los recursos, para ser destinados a los mismos fines, así como de asistencia técnica y de otros medios que se requieran para este propósito, con la intervención de las dependencias y entidades de la Administración Pública Federal correspondientes y de los gobiernos estatales y municipales y con la participación de las organizaciones sociales y de productores del sector agroalimentario.
I.3 Que el/la <<NOMBRE Y CARGO DEL SERVIDOR PÚBLICO>> en su carácter de Encargado del Despacho de la Representación de la "SECRETARÍA" en el Estado de _________________, se encuentra facultado(a) para suscribir el presente instrumento, en términos de los artículos 2°, Apartado C, 17, 35, 36, primer párrafo, 37 y 43 del Reglamento Interior de Secretaría de Agricultura, Ganadería, Desarrollo Rural, Pesca y Alimentación, hoy "SECRETARÍA", así como de los artículos __, __ y __ del "ACUERDO DE DISPOSICIONES GENERALES" y __, fracción __ de las "REGLAS".
I.4 Que la "SECRETARÍA" cuenta con los recursos presupuestales necesarios para cumplir con las erogaciones que se deriven del presente "CONVENIO".
I.5 Que señala como domicilio legal para todos los efectos de este "CONVENIO", el ubicado en ____________________________, Colonia_______, Código Postal_________, Ciudad de ______________, del Estado de ________.
II. DECLARA EL "BENEFICIARIO":
II.1. Que es una ____________, con personalidad jurídica y patrimonio propio, según consta en la escritura pública número _____________, de fecha ____________, protocolizada ante la fe del Lic. ________________, Notario Público No. ___________, con domicilio en ________________________.
II.2. Que es una Sociedad por Acciones Simplificada con personalidad jurídica y patrimonio propio, según consta en el contrato social <<REFERIR DATOS DE IDENTIFICACIÓN DEL CONTRATO SOCIAL>>, y la boleta de inscripción en el Registro Público de Comercio (RPC) <<REFERIR DATOS DE IDENTIFICACIÓN DE LA BOLETA>> emitido por el sistema electrónico de la Secretaría de Economía (SE).
II.3. Que de acuerdo a sus estatutos sociales, tiene entre otros, como objeto social predominante el de: ____________________________________________________________________________________________________________________________________
Lo que acredita con la escritura pública número _______________, de fecha _______________, protocolizada ante la fe del Lic. ____________________, Notario Público No. ___________, con domicilio en____________________.
II.4. Que de acuerdo a su Contrato Social, tiene entre otros, como objeto social predominante el de: <<OBJETO SOCIAL Y DESCRIPCIÓN DE LAS 3 PRINCIPALES ACTIVIDADES PREPONDERANTES>>.
Lo que se acredita con en el Contrato Social <<REFERIR DATOS DE IDENTIFICACIÓN DEL CONTRATO SOCIAL>>, y la boleta de inscripción en el Registro Público de Comercio (RPC) <<REFERIR DATOS DE IDENTIFICACIÓN DE LA BOLETA>> emitido por el sistema electrónico de la Secretaría de Economía (SE).
II.5. Que tiene interés en suscribir el presente instrumento jurídico y apegarse estrictamente a las "REGLAS", con el propósito de recibir los apoyos del "COMPONENTE", que le permitan llevar a cabo las acciones que mediante el presente "CONVENIO" se obliga incondicionalmente a realizar.
II.6. Que el/la C. ________________, en su carácter de <<COLOCAR CARGO>>, cuenta con facultades suficientes para suscribir el presente "CONVENIO", de conformidad con la escritura pública número ___________, de fecha ______________, protocolizada ante la fe del Lic. _________, Notario Público No. ___________, con domicilio en ________________, manifestando bajo protesta de decir verdad, que a la fecha sus facultades no le han sido limitadas, revocadas, modificadas o canceladas en forma alguna.
II.7. Que el/la C. <<NOMBRE DEL REPRESENTANTE LEGAL>>, en su carácter de <<CARGO>>, cuenta con facultades suficientes para suscribir el presente "CONVENIO", de conformidad con el Contrato Social <<REFERIR DATOS DE IDENTIFICACIÓN DEL CONTRATO SOCIAL>>, y la boleta de inscripción en el RPC <<REFERIR DATOS DE IDENTIFICACIÓN DE LA BOLETA>>, emitido por el sistema electrónico de la SE, manifestando bajo protesta de decir verdad, que a la fecha sus facultades no le han sido limitadas, revocadas, modificadas, o canceladas en forma alguna.
II.8. Que su Registro Federal de Contribuyentes es: _________________ y manifiesta que se encuentra al corriente en sus obligaciones fiscales, por lo que para la firma del presente "CONVENIO", anexa opinión positiva vigente de cumplimiento de obligaciones fiscales emitida por el Servicio de Administración Tributaria (forma 32D).
II.9. Que manifiesta bajo protesta de decir verdad, que a la fecha de suscripción del presente instrumento, no se encuentran suspendidos sus derechos para ser sujeto de apoyo y que no ha recibido o está recibiendo apoyo para el mismo concepto del "PROGRAMA" y/o "COMPONENTE" u otros programas de la Administración Pública Federal que impliquen una duplicidad en apoyos o subsidios.
II.10. El "BENEFICIARIO" es la persona moral que agrupa como socios a los pequeños productores que fueron autorizados como beneficiarios directos del proyecto, y que avala que todos y cada uno de sus socios cuentan con la posesión legal de los terrenos o predios donde se llevará a cabo las acciones de XX, aprobados en el proyecto denominado _________________________________, para el caso de aquellos proyectos en donde fue autorizado el concepto de apoyo de infraestructura, equipamiento e insumos (semillero y vivero), deberán de anexar el documento jurídico con que se acredita la propiedad y la legal posesión del predio donde instalará la infraestructura para el vivero de café.
II.11. Qué asimismo, manifiesta bajo protesta de decir verdad, no haber recibido o estar recibiendo apoyo para el mismo concepto del "PROGRAMA" y/o "COMPONENTE" u otros programas de la Administración Pública Federal que impliquen una duplicidad en apoyos o subsidios.
II.12. Que señala como su domicilio fiscal para todos los efectos derivados del presente "CONVENIO", el ubicado en ___________________, Colonia_______, Código Postal________, Ciudad de ____________, Estado de ___________.
III. DE LAS "PARTES":
III.1. Que es su voluntad el celebrar el presente "CONVENIO" a fin de llevar a cabo el objeto del mismo.
III.2. Que se reconocen recíprocamente la personalidad con que se ostentan y manifiestan que en el presente "CONVENIO", no existe vicio del consentimiento que pudiera invalidarlo.
FUNDAMENTO
En virtud de lo anterior y con fundamento en lo establecido por los artículos 4º, 25, 26 apartado A, 27 fracción XX, 28 y 90 de la "CONSTITUCION"; 2º, fracción I, 3° 9º, 14, 16, 17, 26 y 35 de la Ley Orgánica de la Administración Pública Federal; 3º, 4º, 9º, 10, 12, 16, 22, 23, 27, 37, 38, 39 y 40 de la Ley de Planeación; 1º, 2º, 4º, 7º, 10, 23, 24, 25, 45, 51, 54, 74, 75, 77, 112, 114, 115 y demás aplicables de la Ley Federal de Presupuesto y Responsabilidad Hacendaria; 1º, 65, 66, 85, 118, 170, 171, 172, 174, 175, 176, 178, 179, 213 y demás relativos de su Reglamento; 2° apartado C, 17, 35, 36, 37 y 43 del Reglamento Interior de la "SECRETARÍA"; <<INDICAR LOS ARTÍCULOS EN LOS QUE SE HACE REFERENCIA AL COMPONENTE Y SUBCOMPONENTE EN LAS REGLAS>> y demás relativos aplicables a las "REGLAS"; <<INDICAR LOS ARTÍCULOS y demás relativos aplicables del "ACUERDO DE DISPOSICIONES GENERALES">> las "PARTES" están de acuerdo en sujetarse al tenor de las siguientes.
CLÁUSULAS
OBJETO
PRIMERA.- El presente "CONVENIO" tiene por objeto fijar las bases de concertación para conjuntar acciones y recursos, para el cumplimiento a cabalidad de las acciones previstas en el "PROYECTO" denominado __________________, el cual se ejecutará al amparo del concepto de apoyo <<INDICAR NOMBRE DEL CONCEPTO(S) DE APOYO>> del "SUBCOMPONENTE" previsto en la(s) fracción(es) <<indicar fracción(es)>> del cuadro único del artículo XX de las "REGLAS", en el entendido de que el "BENEFICIARIO" realizará bajo su más estricta responsabilidad las acciones que garanticen la correcta implementación y puesta en marcha del "PROYECTO".
ACCIONES
SEGUNDA.- Las acciones para el cumplimiento del "PROYECTO" se realizarán en la localidad de ______________________________, previéndose una inversión total de $___________________(____________________).
Por tanto, los recursos señalados serán utilizados por el "BENEFICIARIO" única y exclusivamente para desarrollar las acciones y trabajos que refiere el "PROYECTO" conforme a lo siguiente:
a) Apoyos:
| CONCEPTO DE APOYO | MENCIONAR PROGRAMA | TOTAL DE INVERSIÓN ($) |
| | | |
| | | |
| | | |
b) Calendario de ejecución de acciones:
| CONCEPTO-ACTIVIDAD/ DESCRIPCIÓN | 2023 |
| Marzo | Abril | Mayo | Junio | Julio | Agosto | Sept | Oct | Nov | Dic |
| | | | | | | | | | | |
| | | | | | | | | | | |
| | | | | | | | | | | |
c) Entregables:
1. Informe físico y financiero bimestral;
2. Evidencias testimoniales y fotográficas del cumplimiento de las acciones;
3. Documento(s) que ampare(n) el correcto uso de los recursos, emitido por cada uno de los agremiados del "BENEFICIARIO" que se señalaron en el ANEXO ____ de las "REGLAS";
4. Informe Físico y Financiero Final de las acciones realizadas.
APORTACIÓN DE LOS RECURSOS
TERCERA.- Para la realización del objeto mencionado en la Cláusula Primera del presente instrumento, la "SECRETARÍA" aportará en una sola ministración la cantidad de hasta $______________ (_______________________________00/100 M.N.), provenientes de los recursos federales autorizados en el ANEXO 11 del "DPEF", recursos presupuestales que serán ministrados conforme a la normatividad aplicable, previa autorización presupuestal y sujeto a la disponibilidad y suficiencia respectiva.
Conforme a lo anterior, previo a que la "SECRETARÍA" transfiera los recursos al "BENEFICIARIO", éste deberá entregar a la "REPRESENTACIÓN DE LA SECRETARÍA" un recibo y/o factura por el importe que ampare la cantidad que le será depositada, el cual deberá de contar con los requisitos legales que la propia legislación exige para tal efecto.
Los recursos que aporta la "SECRETARÍA" para el cumplimiento del objeto del presente "CONVENIO", serán considerados en todo momento como subsidios federales en los términos de las disposiciones presupuestales y fiscales correspondientes; en consecuencia, no perderán el carácter federal al ser canalizados al "BENEFICIARIO" para la realización del "PROYECTO", en beneficio de la localidad de _____________ y estarán sujetos en todo momento a las disposiciones federales que regulan su aplicación, control y ejercicio.
Por tanto, a la conclusión del "PROYECTO", el "BENEFICIARIO" deberá comprobar al 100% (cien por ciento) la aplicación de la totalidad de los recursos federales que le fueron entregados en los conceptos de apoyo y montos autorizados en el proyecto presentado.
CUENTA BANCARIA
CUARTA.- Para efectos de la entrega de los recursos a cargo de la "SECRETARÍA" citados en la Cláusula Tercera de este "CONVENIO", el "BENEFICIARIO" se compromete a contar con una cuenta bancaria de tipo productivo específica y exclusiva para la administración y ejercicio de los recursos, que identifiquen las erogaciones cuyo destino se sujete a lo establecido en este instrumento jurídico, misma que deberá registrarse ante la Tesorería de la Federación, en lo subsecuente la "TESOFE" y contar con un sistema de protección de cheques y transferencias electrónicas.
En ningún caso, se retirarán o se dispondrá de los recursos presupuestales señalados en la Cláusula Tercera del presente instrumento, para fines distintos al cumplimiento del "PROYECTO".
Para efecto de lo anterior, el "BENEFICIARIO" informará por escrito a la "SECRETARÍA" el número de cuenta CLABE y el nombre de la Institución Financiera en la que ésta se aperture, para que se lleve a cabo la transferencia electrónica, la cual estará sujeta a la disponibilidad presupuestal respectiva.
El "BENEFICIARIO" acepta expresamente que hasta en tanto no cumpla con los procedimientos y normas señalados, la "SECRETARÍA" no realizará la entrega de los recursos indicados en este "CONVENIO", eximiéndola de cualquier responsabilidad generada ante el incumplimiento del "BENEFICIARIO".
OBLIGACIONES DEL "BENEFICIARIO"
QUINTA.- Para la debida ejecución del objeto materia del presente "CONVENIO", el "BENEFICIARIO" se obliga a:
I. Cumplir en lo conducente con todas y cada uno de las obligaciones establecidas en las "REGLAS";
II. Recibir y ejercer los recursos señalados en la Cláusula Tercera del presente instrumento para la ejecución del "PROYECTO" conforme a los fines autorizados;
III. Vigilar que el desarrollo de las actividades para la ejecución del "PROYECTO" se lleven a cabo conforme a lo previsto en el presente "CONVENIO";
IV. Suscribir, con las personas físicas o morales, los instrumentos jurídicos necesarios para la ejecución del "PROYECTO", debiendo en tal caso establecer la responsabilidad de aquéllas.
V. Desarrollar las acciones para la ejecución del "PROYECTO", en los términos y condiciones estipuladas en el presente "CONVENIO" y en las "REGLAS";
VI. Cumplir lo establecido en la Cláusula Cuarta del presente "CONVENIO", referente a la cuenta bancaria de tipo productivo específica y exclusiva para la administración y ejercicio de los recursos, para efectos de que la "SECRETARÍA" pueda efectuar su transferencia.
VII. Reintegrar y/o enterar a la "TESOFE", sin excepción, los recursos federales y productos financieros generados materia del presente "CONVENIO", que al 31 de diciembre del 2023 no se encuentren ejercidos y/o devengados; en términos del artículo 54 de la Ley Federal de Presupuesto y Responsabilidad Hacendaria, 175 y 176 de su Reglamento.
VIII. El "BENEFICIARIO" deberá enviar los informes bimestrales y el final a través de medios electrónicos, para lo cual se compromete a dar a conocer a la "UR" su nombre y dirección de correo electrónico; no obstante, previo al cierre del presente "CONVENIO", deberá ratificar dichos informes, por lo que deberá entregar su versión impresa con la firma autógrafa correspondiente, ante la "UR" y/o la "REPRESENTACIÓN DE LA SECRETARÍA".
IX. Entregar la información y/o documentación requerida, respecto de los recursos presupuestales federales a que se refiere el presente "CONVENIO", con base en los formatos y lineamientos de la Cuenta Pública, que en su oportunidad, le solicite oficialmente la "SECRETARÍA"; a efecto de que esta última rinda el Informe de la Cuenta Pública.
X. Responder por escrito, a las observaciones formuladas por la "SECRETARÍA", respecto a los documentos preliminares y los trabajos finales, que no hubieran sido consideradas en la emisión de los informes, documentos y trabajos finales;
XI. Presentar a la "UR" a través de la "REPRESENTACIÓN DE LA SECRETARÍA", la documentación que sea requerida para la integración de los expedientes de transparencia y rendición de cuentas del ejercicio, y resguardar en perfecto orden y estado por el tiempo que establece la normatividad aplicable, para entregar a la "SECRETARÍA" o a las autoridades que ésta indique y cuando se le requiera, la documentación original comprobatoria del gasto de la aportación, por un periodo no menor de cinco años, contados a partir de la fecha de terminación del presente "CONVENIO";
XII. Brindar las facilidades y apoyos que sean necesarios, en el marco de las acciones pactadas en el presente "CONVENIO", al personal de Auditoría de la Secretaría de la Función Pública, de la Auditoría Superior de la Federación y del Órgano Interno de Control de la "SECRETARÍA", para efectuar las revisiones que, de acuerdo a sus programas de trabajo, consideren conveniente realizar, así como, cumplir los requerimientos de información relativos al presente "CONVENIO";
XIII. Resguardar y conservar la documentación original comprobatoria del gasto, que cubra los requisitos fiscales que prevé la legislación aplicable en vigor, por un periodo no menor de cinco años conjuntamente con un ejemplar original o copia certificada del presente instrumento, de conformidad con lo estipulado en la Ley General de Transparencia y Acceso a la Información Pública, la Ley Federal de Transparencia y Acceso a la Información Pública y la Ley Federal de Presupuesto y Responsabilidad Hacendaria.
XIV. En caso de que el "BENEFICIARIO" no ejerza los apoyos para los propósitos autorizados, o bien que derivado de que en alguna revisión se detectare el pago indebido de algún comprobante fiscal apócrifo o alterado, éste deberá devolver los recursos presupuestales señalados en la Cláusula Tercera del presente instrumento, a la "TESOFE";
En dicho supuesto, se generará la obligación del "BENEFICIARIO" de devolver también los productos financieros que se hubieran generado desde la fecha en que la "SECRETARÍA" le entregó el recurso al "BENEFICIARIO", hasta la fecha en que éstos sean reintegrados a la "TESOFE";
XV. Entregar a la "UR", a través de la "REPRESENTACIÓN DE LA SECRETARÍA", un informe final detallado sobre los resultados y alcances obtenidos en la ejecución de las acciones materia de este "CONVENIO" y del ejercicio de los recursos otorgados, anexando los documentos que acrediten fehacientemente su correcta aplicación;
XVI. Suscribir con la "REPRESENTACIÓN DE LA SECRETARÍA", al término de la vigencia de las acciones del presente "CONVENIO", un documento de cierre o de conclusión de éste (acta entrega-finiquito), en el que se deberá establecer el estatus de las obligaciones, las condiciones y efectos de la terminación del instrumento jurídico que le dio origen;
XVII. En caso de que el "BENEFICIARIO" incumpla las obligaciones y exclusiones señaladas en el artículo __, fracción __ de las "REGLAS" o cualquiera de las cláusulas del presente "CONVENIO", previa instrumentación del procedimiento administrativo correspondiente, de conformidad con lo establecido en el artículo ___ del "ACUERDO DE DISPOSICIONES GENERALES", le será requerido la devolución de los recursos señalados en la Cláusula Tercera, así como los productos financieros generados; las responsabilidades administrativas que afecten a la Hacienda Pública Federal, podrán ser civiles o penales, derivadas de las revisiones, seguimiento y/o auditorías realizadas por la "SECRETARÍA" y las instancias fiscalizadoras;
XVIII. Entregar a la "SECRETARÍA", a través de la "REPRESENTACIÓN DE LA SECRETARÍA", los
informes físicos y financieros del avance de la ejecución de las acciones materia del presente instrumento de forma bimestral o cuando sea requerido por la "SECRETARÍA"; y
XIX. En general, cumplir y observar en todo momento la legislación y normatividad aplicable y las disposiciones emitidas por la "SECRETARÍA".
OBLIGACIONES DE LA "SECRETARÍA"
SEXTA.- Para la debida ejecución del objeto materia del presente "CONVENIO" la "SECRETARÍA" se obliga a:
I. Ejercer en su calidad de Instancia Ejecutora sus facultades, así como cumplir, en lo conducente con todas y cada una de las obligaciones establecidas en los <<ARTÍCULOS DE LOS "ACUERDO DE DISPOSICIONES GENERALES" >> y <<ARTÍCULOS DE LAS REGLAS EN LOS QUE SE HAGA REFERENCIA AL COMPONENTE Y SUBCOMPONENTE>> y demás relativos y aplicables de las "REGLAS", que en obvio de repeticiones se tienen, para los efectos de este instrumento, por íntegramente transcritas;
II. Asignar y aportar los recursos económicos previstos en la Cláusula Tercera, previo cumplimiento por parte del "BENEFICIARIO" de la obligación a su cargo referida en la Cláusula Tercera referente a la cuenta bancaria de tipo productivo específica y exclusiva para la administración y ejercicio de los recursos;
III. Realizar la supervisión y dar seguimiento a la ejecución del "PROYECTO" a cargo del "BENEFICIARIO", cuando menos de forma trimestral;
IV. Brindar las facilidades, en el marco de las acciones pactadas en el presente "CONVENIO" al "BENEFICIARIO", para que éste efectúe las acciones necesarias para el cumplimiento del "PROYECTO";
V. Procurar asistencia y orientación al "BENEFICIARIO" cuando éste lo solicite, respecto del "PROGRAMA" y/o "SUBCOMPONENTE";
VI. La "REPRESENTACIÓN DE LA SECRETARÍA", vigilará la ejecución del "PROYECTO" autorizado al "BENEFICIARIO" e informará a la "UR" sobre el avance que esté presente al __ de ___ de 2023, de manera que cuente con los elementos necesarios para aprobar, cuando así lo solicite el "BENEFICIARIO", la prórroga del plazo para la realización del proyecto autorizado, lo que deberá constar en el instrumento que para tal efecto se suscriba, y con ello evitar el incumplimiento por parte del "BENEFICIARIO";
VII. Suspender durante el tiempo que comprendan las campañas electorales y hasta la conclusión de la respectiva jornada comicial, la difusión en los medios de comunicación social de toda propaganda gubernamental que emita o corresponda a su competencia, salvo por los casos de excepción que expresamente establece la "CONSTITUCIÓN";
VIII. Que la propaganda, en términos del contenido del artículo 134 de la "CONSTITUCIÓN", bajo cualquier modalidad de comunicación social, que difunda deberá tener carácter institucional y fines informativos, educativos o de orientación social. En ningún caso ésta incluirá nombres, imágenes, voces o símbolos que impliquen su promoción;
IX. Suscribir con el "BENEFICIARIO" al término de la vigencia de las acciones del presente "CONVENIO", un documento de cierre o de conclusión de éste, en el que se deberá establecer el estatus de las obligaciones, las condiciones y efectos de la terminación del instrumento jurídico que le dio origen; es decir, un informe final detallado sobre los resultados y alcances obtenidos en la ejecución de las acciones materia de este instrumento y del ejercicio de los recursos otorgados, anexando los documentos que acrediten fehacientemente su correcta aplicación, incluyendo el acta de entrega-recepción del apoyo y una memoria fotográfica;
X. En caso de incumplimiento a las obligaciones contraídas por parte del "BENEFICIARIO", la "SECRETARÍA", instaurará el procedimiento administrativo que en derecho corresponda, de conformidad con lo estipulado en los artículos XX y XX del "ACUERDO DE DISPOSICIONES GENERALES", así como de la normatividad que sea aplicable;
XI. En general, vigilar y supervisar que en todo momento se cumpla con lo dispuesto en el presente instrumento, en las "REGLAS" y en el "ACUERDO DE DISPOSICIONES GENERALES", así como la demás normatividad aplicable.
SUSPENSIÓN Y DEVOLUCIÓN DE LOS RECURSOS
SÉPTIMA.- El "BENEFICIARIO" acepta deberá devolver a la "SECRETARÍA", sin necesidad de resolución judicial, la devolución total o parcial, de los recursos asignados al "PROYECTO", señalados en la Cláusula Tercera del presente instrumento o bien, cancelar su entrega, cuando:
I. El "BENEFICIARIO" no aplique los recursos señalados en la Cláusula Tercera para el cumplimiento del objeto del presente "CONVENIO", los aplique inadecuadamente o que notoriamente advierta ineficiencia o deshonestidad, en cuyo caso, el "BENEFICIARIO" deberá reintegrar y/o enterar la totalidad de los recursos otorgados más los productos financieros generados;
II. Realice retiros de la cuenta bancaria señalada en la Cláusula Cuarta para conceptos distintos a los autorizados;
III. El "BENEFICIARIO" no acepte la realización de visitas de supervisión e inspección, cuando así lo solicite la "SECRETARÍA", la Secretaría de la Función Pública o cualquier otra autoridad competente autorizada, con el fin de verificar la correcta aplicación de los recursos otorgados;
IV. El "BENEFICIARIO" no entregue a la "UR" a través de la "REPRESENTACIÓN DE LA SECRETARÍA", los informes bimestrales y final o bien aquéllos que la "UR" requiera; así como la documentación que acredite los avances y la conclusión de los compromisos y conceptos establecidos en el presente instrumento jurídico, lo anterior en relación con la Cláusula Quinta del presente instrumento;
V. Ocurra extinción, disolución, liquidación o cualquier otra figura similar que implique la desaparición del "BENEFICIARIO";
VI. El "BENEFICIARIO" presente información o documentación que resulte falsa o contraria al objeto del presente "CONVENIO", los conceptos de aplicación, y los finiquitos de los conceptos apoyados;
VII. En general exista incumplimiento de los compromisos establecidos en el presente "CONVENIO" y de las demás disposiciones jurídicas aplicables.
Consecuentemente, el "BENEFICIARIO" acepta que ante la cancelación total o parcial de la entrega de los recursos señalados en la Cláusula Tercera del presente instrumento, por alguno de los supuestos antes numerados, quedará obligado en el término que establezca la "SECRETARÍA" a través de la "UR" y/o la "REPRESENTACIÓN DE LA SECRETARÍA" , a su devolución total o parcial, así como los productos financieros que se hayan generado; asimismo, cuando no se encuentre devengado o comprometido conforme a la normatividad aplicable.
CONTROL Y VIGILANCIA DE LOS RECURSOS
OCTAVA.- El control, vigilancia y evaluación de los recursos públicos federales a que se refiere el presente "CONVENIO", corresponderá indistintamente a las Secretarías de Hacienda y Crédito Público; de la Función Pública; a la Auditoría Superior de la Federación y demás autoridades, conforme al ámbito material de competencia otorgado en las disposiciones jurídicas aplicables.
No obstante, lo anterior, la "SECRETARÍA" por conducto de la "REPRESENTACIÓN DE LA SECRETARÍA", sin menoscabo de los mecanismos establecidos en este "CONVENIO", podrá supervisar y vigilar la ejecución y desarrollo de las acciones y la correcta aplicación de los recursos materia del mismo.
RESPONSABLE DEL CONTROL, SUPERVISIÓN Y SEGUIMIENTO
NOVENA.- La "SECRETARÍA" sin menoscabo de los mecanismos establecidos en este "CONVENIO", será la responsable del control, seguimiento y supervisión de la debida ejecución del "SUBCOMPONENTE" y del presente instrumento, así como de la ejecución y desarrollo de las acciones y correcta aplicación de los recursos materia del mismo.
RESPONSABILIDAD LABORAL
DÉCIMA.- El personal que cada una de las "PARTES" contrate o que sea ocupado para dar cumplimiento
a este "CONVENIO" y/o a la realización de cualquier actividad relacionada con el mismo, permanecerá en forma absoluta bajo la dirección y dependencia de la entidad y patrón con la que tiene establecida su relación laboral, mercantil, civil, administrativa o de cualquier otra índole, por lo que serán los únicos responsables de las obligaciones derivadas de las disposiciones legales y demás ordenamientos en materia de trabajo y seguridad social para con sus trabajadores, los de sus subcontratistas y, en su caso, de los beneficiarios de cualquiera de éstos, incluyendo, en su caso, la obligación de afiliación y pago de cuotas obrero patronales ante el Instituto Mexicano del Seguro Social, así como de inscribir y efectuar las aportaciones al Instituto del Fondo Nacional de Vivienda para los trabajadores de todo el personal y de los empleados que ocupen o llegaren a ocupar para la realización de los servicios.
Las partes reconocen y aceptan que con relación al "CONVENIO" disponen de los elementos propios y suficientes para cumplir con las obligaciones que deriven de las relaciones con sus trabajadores, por lo que nada de lo contenido en este "CONVENIO" creará una relación laboral entre una de las partes, incluyendo sus trabajadores, o los de sus subcontratistas, beneficiarios o causahabientes, y la otra parte.
COMPETENCIA
DECIMOPRIMERA.- Las "PARTES" manifiestan que las obligaciones y derechos contenidos en este "CONVENIO", son producto de la buena fe, por lo que realizarán todas las acciones necesarias para su debido cumplimiento; en caso de que se suscitase algún conflicto o controversia en la interpretación y/o cumplimiento del presente "CONVENIO", las "PARTES" lo resolverán de común acuerdo y, en su caso, se someterán expresamente a la jurisdicción de los Tribunales Federales competentes en el Estado de ______________, renunciando desde este momento a la competencia y jurisdicción que pudiera corresponderles en razón de su domicilio, presente o futuro, o por cualquier otra causa.
CONFIDENCIALIDAD Y PROPIEDAD INTELECTUAL
DECIMOSEGUNDA.- El "BENEFICIARIO" se obliga a guardar, a través de sus directivos, empleados , apoderados y en general cualquier agente o empleado que tenga acceso a la información, considerar y mantener como confidencial la información proporcionada por la otra parte con tal carácter en la ejecución de este "CONVENIO", y no podrán usarla o reproducirla total ni parcialmente para fines diversos de los estipulados en el presente "CONVENIO", de acuerdo con lo establecido en la Ley General de Transparencia y Acceso a la Información Pública y la Ley Federal de Transparencia y Acceso a la Información Pública.
Igualmente, el "BENEFICIARIO" se obliga a no hacer anuncio alguno o proveer información alguna a cualquier persona que no esté relacionada con el "CONVENIO", incluyendo sin limitar a la prensa, entidades privadas o públicas, o cualquier cuerpo oficial a menos que haya obtenido el previo consentimiento por escrito de la otra parte.
Acuerdan las "PARTES" deberán tomar todas las medidas necesarias para asegurar que su personal mantenga dicha información en la más estricta confidencialidad, incluyendo sin limitar, el establecimiento de procedimientos y la suscripción de contratos o convenios, para asegurar la confidencialidad de dicha información, la toma de todas las medidas necesarias para prevenir su revelación a cualquier parte no autorizada, así como remediar las consecuencias derivadas del incumplimiento.
Las "PARTES" reconocen y aceptan considerar como confidencial toda aquella información técnica, legal, administrativa, contable, jurídica, financiera, documentada en cualquier soporte material que se haya desarrollado y esté relacionado directa o indirectamente con el Contrato.
Las obligaciones de confidencialidad contenidas en esta Cláusula continuarán en efecto por un periodo de 5 (cinco) años contados a partir de la fecha de terminación del "CONVENIO".
Las tecnologías y métodos, puestos a disposición del "BENEFICIARIO", relacionadas con el "COMPONENTE", continuarán siendo propiedad de la "SECRETARÍA" y se sujetarán a las disposiciones jurídicas y derechos de protección de propiedad intelectual.
Las "PARTES" respetarán los derechos de la propiedad intelectual, patentes, tecnología o cualquier tipo de autoría que se considere nueva, queda abierta la posibilidad de transmitir, ceder o utilizar la titularidad de las mismas que se indicarán en cada uno de los resultados de los proyectos, previo acuerdo con todas las partes participantes en el presente "CONVENIO".
TRANSPARENCIA
DECIMOTERCERA.- Las "PARTES" convienen en fomentar y promover la transparencia en el ejercicio de los recursos a que se refiere la Cláusula Tercera de este "CONVENIO", de acuerdo con lo establecido en la Ley General de Transparencia y Acceso a la Información Pública y la Ley Federal de Transparencia y Acceso a la Información Pública, para tal efecto promoverán la publicación del padrón de beneficiarios y de sus avances físico-financieros, en las páginas del Sistema Internet que tengan disponibles, así como en los medios y con la frecuencia que al efecto determinen, lo anterior de conformidad con los artículos XX y XX del "ACUERDO DE DISPOSICIONES GENERALES".
CASO FORTUITO O FUERZA MAYOR
DECIMOCUARTA.- Salvo por disposición en contrario contenida en este "CONVENIO", ninguna de las "PARTES" será responsable por el incumplimiento de cualquiera de sus obligaciones conforme al presente "CONVENIO", cuando existan causas de caso fortuito o fuerza mayor, incluyendo órdenes de autoridades civiles y militares, inundaciones contingencias climatológicas, epidemias, guerras disturbios y otras causas, o en la medida y por el plazo en que la imposibilidad de cumplimiento se deba por dichos motivos de caso fortuito o fuerza mayor.
La parte que alegue caso fortuito o fuerza mayor deberá utilizar sus esfuerzos razonables, para mitigar o remediar los efectos producidos, debiendo comunicar a la otra parte: (i) que ha ocurrido el evento de caso fortuito o fuerza mayor, y (ii) el momento en que el evento de caso fortuito o fuerza mayor imposibilite a dicha parte el cumplimiento del presente "CONVENIO".
La comunicación que se menciona en el numeral (i) se hará por vía telefónica o correo electrónico a la brevedad que sea razonablemente posible después de tener conocimiento del caso fortuito y fuerza mayor, y por escrito se hará a más tardar dentro de los 10 (diez) días naturales siguientes a la fecha en que se hubiera tenido conocimiento del evento.
La comunicación por escrito deberá contener la descripción del evento, sus efectos sobre el cumplimiento de las obligaciones, los elementos que acrediten su procedencia y su duración estimada.
La parte afectada deberá dar avisos periódicos a la otra parte al menos una vez cada 15 (quince) días naturales durante el periodo en que continúe el evento de caso fortuito o fuerza mayor, para efectos de mantenerla informada de cualquier cambio, desarrollo, progreso u otra información relevante respecto al evento de caso fortuito o fuerza mayor.
Asimismo, la comunicación mencionada en el numeral (ii) se hará dentro de las 24 (veinticuatro) horas siguientes al momento en que el evento de caso fortuito o fuerza mayor imposibilite a dicha parte el cumplimiento del presente "CONVENIO".
Cuando alguna de las "PARTES" no acepte que ha ocurrido un caso fortuito o fuerza mayor, la parte que alegue su existencia tendrá la carga de la prueba, sujetándose a lo establecido en la Cláusula Decimoprimera denominada "DE LA COMPETENCIA".
MODIFICACIONES
DECIMOQUINTA.- Las situaciones no previstas en el presente "CONVENIO" y, en su caso, las modificaciones o adiciones que se realicen, serán pactadas de común acuerdo entre las "PARTES", que por escrito se harán constar mediante Convenio Modificatorio, mismo que formará parte del presente instrumento y surtirá sus efectos a partir del momento de su suscripción.
INTERPRETACIÓN
DECIMOSEXTA.- La interpretación de las disposiciones contenidas en el presente "CONVENIO" será facultad de las "PARTES", en sus respectivos ámbitos de competencia y los términos de la normatividad aplicable.
DE LA VIGENCIA
DECIMOSÉPTIMA.- El presente instrumento entrará en vigor el día de su firma y su vigencia estará sujeta al cumplimiento de las obligaciones y compromisos asumidos por las "PARTES" será hasta el 31 de diciembre de 2023, lo que será determinado por la suscripción del documento que dé por concluidas las obligaciones emanadas del mismo.
Lo anterior sin perjuicio de lo dispuesto por los artículos 54 de la Ley Federal de Presupuesto y Responsabilidad Hacendaria, 175 y 176 de su Reglamento, en cuanto al devengo de los recursos, mismo que deberá realizarse a más tardar el día 31 de diciembre de 2023.
Leído que fue y debidamente enterados del contenido, alcance y fuerza legal de este instrumento, en virtud de que se ajusta a la expresión de su libre voluntad y que su consentimiento no se encuentra afectado por dolo, error, mala fe ni otros vicios, de la voluntad, las "PARTES" lo firman y ratifican en todas sus partes, en cinco tantos originales en la Ciudad de _________________, el día _____ del mes de _____________ del año 2023.
POR LA "SECRETARÍA"
EL/LA ENCARGADO DEL DESPACHO DE LA REPRESENTACIÓN DE LA "SECRETARÍA" EN EL ESTADO DE << >> POR EL "BENEFICIARIO"
EL/LA <<INDICAR CARGO DEL REPRESENTANTE LEGAL>>
__________________________________ ______________________________
C. <<NOMBRE DEL FUNCIONARIO>> C. <<NOMBRE DEL FUNCIONARIO>>
_________________________________
1 La maquinaria e implementos deberán ser evaluados por el Comité Técnico Dictaminador.
2 Disponible solo para los Sistemas Producto Agrícolas Nacionales.
3 Disponible solo para los Sistemas Producto Agrícolas Nacionales.