ACUERDO por el que se emiten las Reglas de Operación del Programa Sembrando Vida, para el ejercicio fiscal 2023.

Al margen un sello con el Escudo Nacional, que dice: Estados Unidos Mexicanos.- BIENESTAR.- Secretaría de Bienestar.

ARIADNA MONTIEL REYES, Secretaria de Bienestar, con fundamento en los artículos 27, fracción XX de la Constitución Política de los Estados Unidos Mexicanos; 32 de la Ley Orgánica de la Administración Pública Federal; 77 de la Ley Federal de Presupuesto y Responsabilidad Hacendaria; 4 de la Ley Federal de Procedimiento Administrativo; 1, 3 y 5 fracción XIV del Reglamento Interior de la Secretaría de Bienestar; y
CONSIDERANDO
Que de conformidad con lo establecido en el artículo 27, fracción XX de la Constitución Política de los Estados Unidos Mexicanos, el Estado promoverá las condiciones para el desarrollo rural integral, con el propósito de generar empleo y garantizar a la población campesina el bienestar y su participación e incorporación en el desarrollo nacional, y fomentará la actividad agropecuaria y forestal para el óptimo uso de la tierra, con obras de infraestructura, insumos, créditos, servicios de capacitación y asistencia técnica;
Que el artículo 32 de la Ley Orgánica de la Administración Pública Federal establece que corresponde a la Secretaría de Bienestar, entre otras atribuciones, fortalecer el bienestar, el desarrollo, la inclusión y la cohesión social en el país mediante la instrumentación, coordinación, supervisión y seguimiento, en términos de ley y con los organismos respectivos, de las políticas de combate efectivo a la pobreza;
Que es imperiosa la necesidad de pasar de los programas sociales concebidos como paliativos para la pobreza a una política de bienestar, con horizonte de mediano y largo plazo, para la que el Estado requiere de las instituciones, instrumentos y recursos, para abrir oportunidades de trabajo y bienestar a la población, tanto en el medio rural como en el urbano. Dejar atrás la política social concebida como asistencia para los pobres, pasar a una política en la que el bienestar sea el objetivo; de tal manera que los recursos y programas del Estado se conviertan en los instrumentos que contribuyan a generar condiciones estructurales distintas;
Que el Decreto de Presupuesto de Egresos de la Federación para el Ejercicio Fiscal 2023, identifica al Programa Sembrando Vida en el Anexo 25, como un Programa sujeto a Reglas de Operación del Ramo 20 Bienestar;
Que es prioridad para la presente administración contribuir a mejorar las condiciones de vida de los sujetos agrarios en los ejidos y comunidades agrarias que se encuentren en mayor situación de pobreza, para impulsar el fortalecimiento de la participación social, la inclusión productiva y el desarrollo comunitario, a través del establecimiento de Sistemas de Producción Agroforestales;
Que en este marco, las dependencias son responsables de emitir las Reglas de Operación de los Programas que inicien su operación en el ejercicio fiscal siguiente o, en su caso, las modificaciones a aquéllas que continúen vigentes, previa autorización presupuestaria de la Secretaría de Hacienda y Crédito Público y dictamen de la Comisión Nacional de Mejora Regulatoria;
Que las dependencias, las entidades a través de sus respectivas dependencias coordinadoras de sector o, en su caso, las entidades no coordinadas, publicarán en el Diario Oficial de la Federación las Reglas de Operación de programas nuevos, así como las modificaciones a las reglas de programas vigentes, a más tardar el 31 de diciembre anterior al ejercicio y, en su caso, deberán inscribir o modificar la información que corresponda en el Registro Federal de Trámites y Servicios, de conformidad con lo dispuesto por la Ley General de Mejora Regulatoria; y
Que en términos de lo dispuesto en el artículo 77 de la Ley Federal de Presupuesto y Responsabilidad Hacendaria, se cuenta con el Oficio No. 312.A.-5305 de fecha 26 de diciembre de 2022, por el que la Secretaría de Hacienda y Crédito Público emitió la autorización presupuestaria correspondiente a las Reglas de Operación del Programa Sembrando Vida, para el ejercicio fiscal 2023, y la Comisión Nacional de Mejora Regulatoria mediante Oficio No. CONAMER/22/7460 de fecha 28 de diciembre de 2022, emitió el dictamen respectivo, por lo que he tenido a bien expedir el siguiente:
ACUERDO POR EL QUE SE EMITEN LAS REGLAS DE OPERACIÓN DEL PROGRAMA SEMBRANDO
VIDA, PARA EL EJERCICIO FISCAL 2023
ÚNICO: Se emiten las Reglas de Operación del Programa Sembrando Vida para el ejercicio fiscal 2023.
TRANSITORIOS
PRIMERO.- El presente Acuerdo entrará en vigor el 1 de enero de 2023.
SEGUNDO.- Se abroga el Acuerdo por el que se emiten las Reglas de Operación del Programa Sembrando Vida, para el ejercicio fiscal 2022, publicado en el Diario Oficial de la Federación el 31 de diciembre de 2021, así como el Acuerdo Modificatorio a dichas Reglas de Operación, publicado en el mismo medio de difusión federal el 17 de junio de 2022.
Dado en la Ciudad de México, a los 28 días del mes de diciembre de 2022.- La Secretaria de Bienestar, Ariadna Montiel Reyes.- Rúbrica.
I.     Vinculación para el Bienestar
1.1   Introducción
El objetivo más importante del Gobierno actual es que en el 2024 la población de México viva en un verdadero estado de bienestar. Bajo esta premisa, el Gobierno Federal impulsa una estrategia basada en el derecho de los ciudadanos a tener una mejor calidad de vida y oportunidades de desarrollo por medio de los programas sociales.
En ese sentido, el 8 de mayo de 2020, se reformó el artículo 4° de la Constitución Política de los Estados Unidos Mexicanos y se estableció como un derecho constitucional el acceso a los Programas para el Bienestar para todos los mexicanos.
La política social planteada en el Plan Nacional de Desarrollo tiene como misión proteger a los más desprotegidos al establecer las condiciones para lograr mayor igualdad y justicia social. Por lo tanto, los Programas de Bienestar son un medio para proteger la universalidad de los derechos humanos, promover la participación política y comunitaria, lograr mayor inclusión y consolidar la transformación del país.
Además, estos programas son el instrumento bajo el cual se integra la estrategia del proyecto de nación para que las personas tengan la seguridad de contar con un apoyo directo y sin intermediarios en cada etapa de la vida. Es por eso que, con base en la confianza y cercanía con el pueblo, los programas sociales representan el pulso real de las necesidades que se tienen en el país y, en consecuencia, la entrega directa de los apoyos no está condicionada ni sujeta a requisitos extraordinarios.
En este contexto, la coordinación interinstitucional para atender las necesidades de los grupos poblacionales históricamente olvidados es imprescindible. La operación de los programas sociales en territorio debe de dirigirse bajo el principio de "un solo gobierno, una sola estructura", para poder lograr eficientar los procesos y facilitar el acceso de forma equitativa a los Programas para el Bienestar.
La coordinación de las dependencias y entidades de la Administración Pública Federal para la ejecución de planes, programas y acciones que integran la política social está a cargo de la Coordinación General de Programas para el Desarrollo, en colaboración con la Secretaría de Bienestar; en ese sentido, es importante trabajar de manera conjunta para institucionalizar la operación de los programas.
Este contexto exige a las dependencias encargadas de gestionar la política social del Plan Nacional de Desarrollo estar a la altura de las circunstancias, pues los Programas para el Bienestar representan el eje central del proyecto de nación.
México es un país rico en recursos naturales, biodiversidad y cultura. Esta riqueza se encuentra principalmente en las zonas rurales, ya que ahí se concentra la mayor cantidad de recursos bióticos del país y residen gran parte de los pueblos originarios y comunidades afromexicanas, los cuales, mediante sus conocimientos y prácticas tradicionales, han sabido preservar los recursos que posee su entorno y que son parte de su patrimonio biocultural.
En México, las zonas más ricas en biodiversidad son aquellas con los mayores índices de pobreza y rezago, esto debido a que no se han establecido políticas y programas institucionales que revaloren la agricultura campesina y logren aumentar el nivel de bienestar de los hogares rurales y satisfacer sus necesidades básicas de alimentación, a través de la autoproducción de alimentos, la comercialización de excedentes y la generación de empleo.
Las regiones rurales del país, cuentan con alto potencial agroalimentario, han sufrido en las últimas décadas un importante proceso de deforestación y sobreexplotación de sus recursos, causando la degradación de los suelos y la modificación negativa de sus microclimas, afectando así el potencial productivo que poseen y generando insuficiencias alimentarias en la propia comunidad, empeorando así las condiciones socioeconómicas de las y los pobladores, quienes se han visto forzados a abandonar sus lugares de origen en busca de empleos en las ciudades o incluso en otros países.
Sin embargo, las zonas rurales de México representan un sector estratégico para el desarrollo del campo, que tiene la capacidad de incrementar su productividad, bajo un enfoque de sustentabilidad y con una visión de desarrollo regional a largo plazo, que contribuya a reducir la condición de vulnerabilidad en la que se encuentran las personas que allí habitan.
Es importante que se trabaje en apoyar a las/los sujetos agrarios que no cuentan con los recursos y
conocimientos necesarios para producir alimentos de manera sostenible, ya que debido a las características de los territorios en los que habitan, ellos representan una gran oportunidad para impulsar la producción de cultivos mediante sistemas agrícolas sustentables que contribuyan no solo a mejorar la alimentación y calidad de vida dentro de las comunidades rurales, sino también a la recuperación de suelos, a la mejora del medio ambiente y a combatir la insuficiencia alimentaria del país.
Es por ello que el Programa está diseñado para atender a la población rural que se encuentra en las regiones de más alta biodiversidad del país, que vive en localidades marginadas y cuyos municipios se encuentran con niveles de medio a muy alto grado de Rezago Social fijados por el Consejo Nacional de Evaluación de la Política de Desarrollo Social (CONEVAL), o con ingresos inferiores a la línea de pobreza por ingresos rural (para el caso de los municipios clasificados con bajo y muy bajo grado de Rezago Social), establecida también por el CONEVAL. Considerando la transversalización de género es importante mencionar que, de acuerdo al Diagnóstico del Programa, de la población objetivo con las características anteriormente descritas, aproximadamente el 7.6% son mujeres.
El Programa incentivará a las/los sujetos de derecho a establecer sistemas productivos agroforestales, los cuales combinan la producción de los cultivos tradicionales en conjunto con árboles frutícolas y maderables, y el sistema de Milpa Intercalada entre Árboles Frutales (MIAF).
De acuerdo con la Organización de las Naciones Unidas para la Alimentación y la Agricultura (FAO), los sistemas agroforestales (SAF) y MIAF son sistemas multifuncionales que pueden proporcionar una gran variedad de beneficios económicos, socioculturales y ambientales. Estos sistemas son especialmente importantes para los pequeños agricultores ya que generan diversos productos y servicios en una zona de tierra limitada.
Los sistemas agroforestales tienen como ventaja incrementar o mantener la producción y la productividad de los sistemas agrícolas, reducir los insumos y, en consecuencia, los costos de producción. Así como diversificar la producción, mediante el aprovechamiento de los árboles y otras especies leñosas perennes. Estos sistemas contribuyen a disminuir la pobreza rural gracias al incremento de la producción en los predios agrícolas y los ingresos familiares, la creación de oportunidades de empleo y disminuir el riesgo de un fracaso económico debido al aumento de la diversidad de productos en los sistemas agrícolas.
En México, los Sistemas Agroforestales (SAF) son de particular importancia por su historia, diversificación y beneficios potenciales, como son:
a)    La conservación selectiva de biodiversidad forestal, principalmente de animales y plantas silvestres, o bajo manejo incipiente;
b)    El manejo de biodiversidad agrícola, principalmente de plantas y animales domesticados o con nivel avanzado de domesticación;
c)     La articulación e integración de los componentes abióticos del sistema, como el clima, el agua y el suelo, en relación con el manejo de los componentes agrícolas y forestales; y
d)    Los seres humanos, organizados en unidades sociales, quienes tienen un papel protagónico en dirigir las interacciones de los componentes en el sistema.
La importancia de esta forma de manejo de vegetación, ecosistemas y paisajes se les reconoce por lo siguiente:
a)    Se encuentran integrados a estrategias de uso y manejo múltiples de la diversidad y provee diversos beneficios a los seres humanos a escala local, regional y global;
b)    Conserva especies nativas, endémicas y de importancia biocultural;
c)     Integra y recrea las cosmovisiones, los conocimientos, las prácticas y las reglas de uso de las unidades sociales que los manejan y de la comunidad que conforman con otras unidades;
d)    Son escenarios de innovación de técnicas de manejo y de domesticación de especies y paisajes y, por lo tanto, áreas de conservación y continuo desarrollo de la diversidad biocultural.
La implementación de los sistemas agroforestales de Sembrando Vida se basa en el reconocimiento, rediseño y fortalecimiento de los Sistemas Productivos Campesinos, desde el enfoque de los Sistemas Agroforestales (SAF) y/o la Milpa sustentable, regenerativa, resiliente e intercalada con árboles frutales (MIAF).
A partir de lo anterior, el Programa incentivará la generación de autoempleos para mejorar ingresos a través de proyectos productivos, y contribuirá a cubrir las necesidades alimenticias básicas, promoviendo también la autosuficiencia alimentaria, y a recuperar la cobertura forestal de hasta un millón ciento treinta y nueve mil trescientos setenta y dos mil con cinco décimos de hectáreas (1,139,372.5 ha) en el país, a través de la instalación de los sistemas SAF y/o MIAF en las 2.5 hectáreas de cada uno de los sujetos de derecho del Programa.
El campo, en su conjunto, ha sido víctima de abandono por parte de las autoridades que han dirigido el destino del país en pasadas administraciones, dando como resultado un menoscabo importante, tanto en la producción agroforestal, como en el nivel de vida de la población rural.
Además, se promoverá la organización social y productiva de las/los sujetos de derecho, como una forma de regenerar y fortalecer el tejido social en las comunidades, lograr la autosuficiencia alimentaria, mejorar la calidad de vida y contribuir al bienestar de las/los sujetos de derecho que habitan en las localidades en donde opere el Programa, y en un mediano plazo, generar procesos de valor agregado y comercialización.
Para ello, el Programa atenderá a las/los sujetos agrarios que se encuentren en localidades rurales, priorizando aquellos con población indígena y afromexicana, con rezago social, a fin de lograr una mejoría de ingresos mediante el establecimiento de sistemas agroforestales en sus parcelas.
La población potencial es el conjunto de personas que se dedican a actividades agroforestales con edad mayor o igual a 18 años, que viven en localidades rurales ubicadas en municipios con niveles de rezago social: medio, alto y muy alto o que tienen ingresos inferiores a la línea de pobreza por ingresos rural.
El Programa impulsará la participación efectiva de mujeres y hombres con el propósito de contribuir a cerrar brechas de desigualdad por género y etnia en el acceso a los recursos, por lo que, la condición de mujer u hombre no será motivo de restricción para la participación y elegibilidad.
El Programa reconoce que las mujeres campesinas aportan de forma sustantiva a la producción de alimentos, a la transformación, el resguardo de semillas criollas, el manejo ambiental, la comercialización, la preparación y conservación de alimentos, por lo que prestará especial atención para que a través de las acciones y servicios fortalezca su inclusión social y productiva.
Las acciones de la Secretaría de Bienestar buscan trascender el sexenio y coadyuvar a la creación de políticas públicas que promuevan medios de vida y de producción dignos para las familias asociadas a esta iniciativa. Para cumplir con sus objetivos estratégicos se valdrá de relaciones colaborativas con otras Secretarías, con el Banco del Bienestar y con otros actores relevantes del sector nacional e internacional, con el fin de potenciar su eficiencia y fomentar la cultura de ahorro para incrementar el patrimonio familiar por medio de acciones que apoyen la inclusión productiva, financiera y social a corto, mediano y largo plazo.
Dentro del Plan Nacional de Desarrollo (PND) 2019-2024, en el apartado II. Política Social y ubicado en el numeral 6 de programas, el Programa Sembrando Vida está considerado de gran importancia para el cumplimiento de los objetivos establecidos. Bajo el compromiso con el impulso al desarrollo sostenible, el Programa considera la participación efectiva en el desarrollo rural integral.
La contribución del programa al PND se centra en apoyar a las/los sujetos agrarios a través de la generación de empleo para establecer sistemas productivos agroforestales, se fomentará la autosuficiencia alimentaria, se mejorarán los ingresos de las y los pobladores y se recuperará la cobertura vegetal de un millón ciento treinta y nueve mil trescientos setenta y dos con cinco décimos de hectáreas (1,139,372.5 ha) en el país, estas metas se alcanzarán a través del estímulo a la regeneración del tejido social retomando las formas de organización comunitaria, fomentando la cultura del ahorro, promoviendo la sustentabilidad y rescatando los valores éticos y morales en el vivir de la población rural, sin alterar los usos y costumbres locales. (Anexo 2. Alineación del Programa Sembrando Vida al Programa Sectorial de Bienestar 2020-2024 y los Objetivos de Desarrollo Sostenible).
De conformidad con lo dispuesto en el artículo 179 del Reglamento de la Ley Federal de Presupuesto y Responsabilidad Hacendaria, se verificó que el Programa objeto de las presentes Reglas de Operación no se contrapone, afecta ni presenta duplicidades con otros programas y acciones del Gobierno Federal, en cuanto a su diseño, beneficios, apoyos otorgados y población objetivo, así como que se cumplen las disposiciones aplicables.
Estas Reglas de Operación se encuentran apegadas a los Lineamientos para incorporar la perspectiva de género en las Reglas de Operación de los programas presupuestarios federales, publicados en el Diario Oficial de la Federación el 29 de junio de 2016.
1.2 Objetivo General
 
Contribuir al bienestar de las y los sujetos de derecho que se encuentran en municipios con Rezago Social, mediante la producción de 2.5 hectáreas sembradas con Sistemas Agro Forestales y Milpa Intercalada entre árboles Frutales, a fin de cubrir sus necesidades alimenticias básicas.
1.3 Objetivos Específicos
a)    Otorgar apoyos económicos para fomentar el bienestar de las/los sujetos de derecho.
b)    Otorgar apoyos en especie para la producción agroforestal.
c)    Dar acompañamiento social y técnico para la implementación del Programa.
1.4 Población Objetivo.
Sujetos agrarios mayores de edad que habitan en localidades rurales, cuyos municipios se encuentran con niveles de rezago social y que son propietarios o poseedores de 2.5 hectáreas disponibles para ser trabajadas en un proyecto agroforestal.
1.5 Cobertura
El Programa tendrá cobertura hasta alcanzar una meta de un millón ciento treinta y nueve mil trescientos setenta y dos con cinco décimos de hectáreas (1,139,372.5 ha), en 23 entidades federativas del territorio mexicano: 1. Campeche, 2. Chiapas, 3. Chihuahua, 4. Colima, 5. Durango, 6. Guerrero, 7. Hidalgo, 8. Jalisco 9. Michoacán, 10. Morelos 11. Nayarit, 12. Oaxaca, 13. Puebla, 14. Quintana Roo, 15. San Luis Potosí, 16. Sinaloa, 17. Sonora 18. Tabasco, 19. Tamaulipas, 20. Tlaxcala, 21. Veracruz, 22. Yucatán y 23. Zacatecas. Estas entidades federativas están agrupadas en Regiones, organizadas de la siguiente manera:
i.      Región Veracruz: Acayucan, Papantla y Córdoba.
ii.     Región Huastecas: Tantoyuca, Hidalgo, Tamaulipas y San Luis Potosí.
iii.    Región Oaxaca- Oaxaca-Istmo y Mixteca-Sierra Norte.
iv.    Región Chiapas: Palenque, Ocosingo, Pichucalco y Tapachula.
v.     Región Tabasco-Península: Comalcalco, Teapa, Balancán, Xpujil y Othón P. Blanco.
vi.    Región Norte: Sinaloa, Chihuahua, Sonora, Durango y Zacatecas.
vii.   Región Centro: Puebla, Tlaxcala, Morelos y Guerrero.
viii    Región Occidente: Colima, Jalisco, Nayarit y Michoacán.
La Mecánica Operativa se describe en el Anexo 3.
II. Proceso de operación para la entrega de apoyos para el Bienestar
2.1. Criterios de elegibilidad y requisitos
Para el ejercicio fiscal 2023, se dará prioridad a las solicitudes presentadas por las/los sujetos agrarios de los municipios con rezago social de las entidades federativas determinadas en el numeral 1.5.
Asimismo, se deberá tomar en cuenta lo siguiente:
1.     De preferencia, habitar en municipios catalogados como de medio a muy alto grado de rezago social (CONEVAL);
2.     Contar en el padrón de beneficiarios con al menos el 20% de mujeres.
3.     Considerar al menos el 20% de habitantes de municipios con presencia de pueblos indígenas y afromexicanos.
Para ingresar al Programa, se deberá cumplir con lo siguiente:
Criterios
Requisitos
1) Ser sujeto agrario, que habita en municipios con rezago social.
1. Preferentemente habitar en municipios catalogados por el CONEVAL como de medio a muy alto grado de rezago social, emitido en el Decreto por el que se formula la Declaratoria de las Zonas de Atención Prioritaria para el ejercicio fiscal que corresponda.
2. En los municipios de bajo o muy bajo rezago social, las/los sujetos agrarios se deberán encontrar por debajo de la línea de pobreza por ingresos rural.
Para acreditar su lugar de residencia, deberá presentar algún comprobante de domicilio: Recibo de Luz, Recibo Predial, Recibo de Agua, Teléfono, Constancia de Residencia emitida por autoridad municipal debidamente requisitada con fecha del Pre-Registro.
2) Ser mayor de edad.
Presentar copia legible, y original vigente para cotejo, de la credencial para votar o cualquier otra identificación oficial (INE, Pasaporte, Cartilla Militar) así como la Clave Única de Registro de Población, (CURP). Estos documentos serán entregados en el momento de registrar sus datos.
En casos extraordinarios, el Comité Técnico del Programa podrá definir la documentación que acredite la identidad de la persona.
3) Aceptar cumplir con todas las disposiciones legales aplicables y específicamente con las contenidas en las Reglas de Operación del Programa Sembrando Vida.
Presentar carta compromiso en la que acepta cumplir con las disposiciones contenidas en las Reglas de Operación del Programa Sembrando Vida. (Anexo 12).
4) Tener disponibles 2.5 hectáreas para trabajar en un proyecto agroforestal.
 
Presentar copia y original para cotejo de alguno de los siguientes documentos:
A) Cuando la candidata o el candidato a sujeto de derecho tiene por él mismo disponibles 2.5 hectáreas:
Deberá destinarlas a la instalación de un sistema agroforestal (SAF) y/o Milpa Intercala con árboles frutales (MIAF), preferentemente ambos.
La superficie destinada no debe presentar signos de tumba, roza y quema, ni tala de árboles, que se hayan realizado en días inmediatos previos al ingreso al Programa, lo cual se acreditará en la visita correspondiente.
- Acreditar la propiedad o posesión de las 2.5 hectáreas, mediante certificado parcelario, certificado de derechos agrarios, escritura pública, sentencia o resolución del Tribunal Agrario, acta de la Asamblea anexo Ejidal donde se acredite la tenencia o posesión, acta de la Asamblea de Bienes Comunales donde se acredite la posesión o cualquier otro documento o título donde conste plenamente la propiedad o posesión de la tierra.
B) Cuando la candidata o candidato a sujeto de derecho no tenga disponibles 2.5 hectáreas, ya sea porque no cuenta con tierras o porque no completa dicha superficie:
- Deberá firmarse un contrato de aparcería, usufructo o de carácter civil por cada 2.5 hectáreas o en su caso, por la fracción que falte para completar dicha superficie (Anexo 14), ya que cada unidad de producción se constituye con dicha superficie de tierra y sólo podrá haber un sujeto de derecho por unidad de producción.
- Los contratos señalados en el párrafo anterior, deberán tener una vigencia mínima de cuatro años y en estos se establecerán los términos de los derechos y obligaciones que contraigan las partes.
- Cuando se trate de propiedad ejidal de uso común, la
celebración de los contratos de aparcería deberá ser autorizada por la Asamblea Ejidal (Anexo 15).
- Para el caso de terrenos fraccionados, sólo se aceptarán hasta tres fracciones para conformar la unidad de producción. En casos especiales avalados por el/la coordinadora(a) territorial, hasta cuatro fracciones.
- Se promoverá la participación de las mujeres en la celebración de contratos descritos en el inciso B, dando un seguimiento y asistencia técnica al proceso cuando se trate de la integración de las mujeres campesinas e indígenas.
- Demostrar que, entre el domicilio del sujeto agrario y la unidad de producción, no existe una distancia mayor de 20 kilómetros, considerando las vías de comunicación de uso común.
Especificaciones de las unidades de producción:
1.     Cada unidad de producción deberá conformarse por 2.5 hectáreas y tendrá como responsable a un solo sujeto de derecho.
2.     Si la/el sujeto de derecho tiene una superficie mayor a 2.5 hectáreas, podrá ceder a familiares o a terceros, siempre y cuando sean hogares diferentes, el uso y goce de hasta 17.5 hectáreas de tierra, mediante la celebración de contratos de aparcería, usufructo o de carácter civil.
3.     La unidad de producción puede estar ubicada dentro de un ejido, tierra de uso común o pequeña propiedad. En cualquier caso, el sujeto agrario debe tener la propiedad o posesión sobre la tierra y ésta deberá encontrarse libre de conflicto.
4.     Podrán ingresar al Programa aquellas unidades de producción que en algún momento hayan sido registradas en éste y que cuenten con árboles frutales y/o maderables, considerando lo siguiente:
       Caso 1. La persona esta designado como beneficiario en la carta compromiso (sustitución por fallecimiento o inhabilidad para trabajar).
       Caso 2. La persona interesada en retomar el trabajo en la unidad de producción no está designada como Beneficiario, en la carta compromiso. En este caso deberá:
a)    contar con un escrito libre donde el beneficiario renuncie a su derecho; o
b)    considerar que el plazo señalado en el numeral 3.1.2 inciso 8 haya vencido su término para solicitar su incorporación al programa
c)     cumplir con los requisitos de elegibilidad establecidos en el numeral 2.1 de las presentes reglas de operación, como se trata de la misma unidad de producción, se validarán los puntos 1, 2 y 3 de los criterios y requisitos de elegibilidad
d)    deberá firmar la "Carta compromiso" (Anexo 12) y
e)    el CAC registrará en su libro de actas la nueva incorporación.
       En ambos casos cuando el beneficiario designado no sea el propietario de la unidad de producción, deberá suscribir el contrato que corresponda (Anexo 14).
5.     La unidad de producción debe estar disponible para implementar el programa agroforestal, en áreas de uso predominantemente agropecuario y debe tener alguna de las características siguientes:
a)    Que se encuentre ociosa.
b)    Estar en condiciones de potrero o agostadero abandonado o sin uso.
c)     Acahual bajo: el cual será definido de conformidad con el ecosistema predominante en los territorios. En este caso, se deberán implementar las técnicas de manejo y enriquecimiento de acahual, por lo que éste se incorporará al diseño de la unidad de producción, promoviendo la incorporación del máximo posible de la vegetación ya existente, respetando invariablemente los diámetros basales de 10 centímetros o más.
d)    Tener cultivo de milpa o cualquier otro cultivo de temporal o ciclo corto.
Para la selección de las unidades de producción se deben respetar los siguientes criterios de exclusión:
a)    Evitar las áreas forestales permanentes, así como la incursión en zonas delimitadas de uso forestal en los ordenamientos territoriales comunitarios o ejidales donde esté vigente un permiso de aprovechamiento forestal.
b)    Evitar, de preferencia, que los terrenos a considerar formen parte de una UMA de conservación y aprovechamiento.
c)     Si la unidad de producción se encuentra en la zona núcleo de un área natural protegida, podrán realizar acciones de reforestación y/o de recuperación ecológica. Si se encuentra en áreas o zonas de amortiguamiento, podrán regirse bajo lo permisible en el plan de manejo del área natural protegida.
d)    No se considerarán elegibles los terrenos incendiados, conforme a lo establecido en la Ley General de Desarrollo Forestal Sustentable, artículo 155, así como aquellos en los que se hayan realizado derribos de árboles con el propósito de ingresar al Programa.
2.2 Tipos y Montos de Apoyo.
El programa entrega tres tipos de apoyo, clasificados de la siguiente manera:
2.2.1. Apoyo económico ordinario
Apoyo económico a mes vencido de $6,000.00 (Seis mil pesos 00/100 M.N.) a sujetos de derecho, a través de transferencias electrónicas o emisión de órdenes de pago, por medio de una Red de Distribución Autorizada, plasmada en convenio con el Banco de Bienestar, así como con otras instituciones financieras públicas o privadas que la Subsecretaría considere conveniente incluir.
2.2.2. Apoyo económico adicional
Monto económico adicional para las/los sujetos de derecho, CAC y/o agrupaciones de CAC, estos apoyos no podrán ser solicitados de manera directa y su ejercicio está condicionado.
2.2.3. Apoyo en especie para la producción agroforestal
Apoyo otorgado a las y los sujetos de derecho en especie, según lo dispuesto por la Subsecretaria de Inclusión Productiva y Desarrollo Rural. Estos apoyos pueden ser: Plantas y semillas, insumos, herramientas, viveros comunitarios, biofábricas, y viveros y Centros de Formación.
 
Las especificaciones de cada tipo de apoyo se describen en el Anexo 4.
Los apoyos establecidos en este Programa podrán otorgarse hasta donde el Presupuesto de Egresos de la Federación 2023 lo permita.
2.3. Periodicidad
Apoyos económicos mensuales (mes vencido) para las/los sujetos de derecho, consistentes en $6,000 (Seis mil pesos 00/100 M.N.).
La entrega del apoyo económico adicional y sus montos serán establecidos por el Comité Técnico del Programa, de conformidad con la disponibilidad presupuestal del Programa Sembrando Vida.
Los apoyos en especie para la producción agroforestal se entregarán de conformidad con la disponibilidad presupuestal.
2.4. Proceso para la entrega
2.4.1 Prerregistro
Teniendo en cuenta los criterios y requisitos de elegibilidad establecidos en el numeral 2.1 de las presentes Reglas de Operación, y hasta que se cumpla con la meta de empadronamiento de sujetos de derecho, se llevarán cabo las siguientes actividades para la conformación del Padrón:
a.     Cuando el programa se apertura en un nuevo territorio, las/los sujetos agrarios interesados serán convocados a través de las Asambleas Ejidales y/o Comunales. En general, se llevarán a cabo de la
siguiente manera:
·   Serán convocadas y presididas por las autoridades ejidales o comunales, y se celebrarán en la casa ejidal o en lugares públicos de la comunidad.
·   En las cuales Se expondrán las características del programa y los requisitos para participar.
·   Se informará que las mujeres y los hombres pueden tener acceso al programa a través de los contratos de aparcería, usufructo o de carácter civil o instrumentos agrarios homólogos aplicables en cada entidad en caso de no contar con tierra propia.
b.     Las/los sujetos agrarios interesados, serán pre registrados por las/los Técnicos(as) a través del anexo 9 o en un formato de lista, que permita conformar el prerregistro de las y los candidatos.
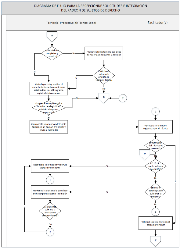
2.4.2 Proceso de validación documental y física
Una vez que se tenga el Prerregistro (Anexo 9), se realizará un proceso de validación mediante una visita física por las/los Técnicos(as) que consistirá en:
I.     Visita al domicilio del sujeto agrario para recabar la información socio económica en formato impreso. (Anexo 10).
II.     Visita a la unidad de producción para validar que la parcela cuenta con las condiciones establecidas por el Programa, información que se registrará en formato impreso. (Anexo 11)
El procedimiento de comprobación que se llevará a cabo por las/los Técnicos, así como los medios de verificación para atender lo planteado en las fracciones I y II del presente numeral, son los siguientes:
a.     Para comprobar la distancia máxima entre la unidad de producción y la vivienda del sujeto agrario, se utilizarán dos puntos de georreferenciación, uno para la unidad de producción y otro para la ubicación de la vivienda, considerando las vías de comunicación que se utilicen en la región.
b.     Para realizar la medición de la superficie de la unidad de producción, se tomarán los puntos de georreferenciación necesarios, dependiendo de las características del terreno.
La participación de mujeres y hombres en la solicitud y elegibilidad de los apoyos que proporciona el presente Programa será en igualdad de oportunidades, por lo que, la condición de mujer u hombre no será motivo de restricción para la participación y elegibilidad en la obtención de los recursos.
El personal operativo contará con un periodo de 20 días naturales para llevar a cabo las visitas, a partir de la fecha en que se concluye el prerregistro (Anexo 9).
En caso de que la/el sujeto agrario no sea visitado en el periodo de tiempo señalado deberá hacerlo del conocimiento del Facilitador correspondiente, en un plazo no mayor de 48 horas, a efecto de dar seguimiento y atención a dicha omisión.
En caso de que la/el sujeto agrario no atienda las visitas para el proceso de validación en el tiempo establecido, se dará por desechada su solicitud para integrarse al Programa.
2.4.3. Resultado de proceso de elegibilidad
Al finalizar el proceso de validación documental y físico, se determinará la elegibilidad del sujeto agrario, para lo cual, el personal operativo realizará las siguientes actividades:
a)    Del resultado de la visita a la parcela, el/la Técnico(a) determinará si se cumplen los criterios de elegibilidad contemplados en las presentes Reglas de Operación.
b)    El Técnico incorporará la información del sujeto agrario en una base de datos de aspirantes a sujetos de derecho.
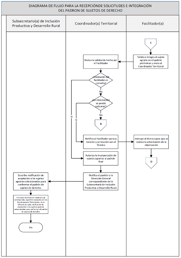
c)     El Facilitador Comunitario verificará la información registrada por el Técnico. Si se cumplen los criterios de elegibilidad, validará al sujeto agrario en una base de datos de aspirantes a sujetos de derecho. En el supuesto que durante el proceso de verificación se detecte alguna inconsistencia en la documentación presentada por el sujeto agrario, este contará con un plazo máximo de 10 días hábiles para subsanarla, en caso contrario, su solicitud de ingreso será rechazada.
d)    El Coordinador Territorial revisará la validación hecha por el Facilitador Comunitario y autorizará la incorporación del sujeto agrario al Padrón Final, asumiendo las responsabilidades y consecuencias de su autorización.
e)    Los sujetos agrarios que resultaron elegibles serán notificados sobre su incorporación al Padrón de sujetos de Derecho en un plazo no mayor a 30 días hábiles (Anexo 13), a partir de que se realice el prerregistro, mismo plazo para notificar a las/los sujetos agrarios no elegibles, dicha notificación será difundida en los lugares públicos de mayor afluencia de la localidad.
f)     Las/los sujetos de derecho podrán iniciar a trabajar el primer día hábil siguiente de su notificación de ingreso al Programa, una vez acordado su plan de trabajo.
g)     Las/los sujetos de derecho se integrarán para conformar una Comunidad de Aprendizaje Campesino (CAC) que es el espacio de participación, organización y de toma de decisiones colectivas para implementar el Programa Sembrando Vida.
Las actividades enunciadas anteriormente, corresponden al Anexo 8 de las presentes Reglas y forman parte del trámite identificado con la homoclave BIENESTAR-00-001-A denominado "Solicitud de ingreso como sujeto agrario al Programa Sembrando Vida".
En caso de no recibir notificación de aceptación o rechazo del trámite se entenderá la negativa ficta, de conformidad con el trámite de referencia BIENESTAR-00-001-A inscrito en el Registro Federal de Trámites y Servicios, con base en lo establecido en el Artículo 17 de la Ley Federal de Procedimiento Administrativo.
La Secretaría de Bienestar da atención en las oficinas centrales de la Secretaría, en Av. Paseo de la Reforma núm. 116, Ciudad de México, Colonia Juárez, Demarcación Territorial Cuauhtémoc, C.P. 06600, en el teléfono 53285000, extensión 50029 y correo atencion.sembrandovida@bienestar.gob.mx
El registro de las/los sujetos de derecho que hayan cumplido con los requisitos de elegibilidad en cada Territorio, se integrará hasta cumplir con la meta programada, con sus respectivas actualizaciones de manera permanente. La Subsecretaría establecerá los mecanismos necesarios para:
a.     Dispersar los recursos económicos del apoyo para que éstos lleguen directamente al sujeto de derecho.
b.     Dotar a las/los sujetos de derecho de semillas, plantas, viveros, biofábricas, herramientas e insumos, que les permitan iniciar el establecimiento de los sistemas agroforestales, de acuerdo con la disponibilidad presupuestal.
2.5. Cierre del ejercicio
Los apoyos económicos ordinarios, que se destinen se considerarán devengados y aplicados una vez que se otorguen a las y los sujetos de derecho, por lo que no habrá un seguimiento posterior al destino que se le dé a dichos apoyos.
La Subsecretaría de Inclusión Productiva y Desarrollo Rural como unidad responsable de la ejecución del Programa deberá remitir a través de la Dirección General que corresponda, a la Unidad de Administración y Finanzas de la Secretaría, en tiempo y forma, la documentación necesaria para el cierre del ejercicio presupuestal, así como la relativa a la Cuenta Pública, para su integración conforme a lo estipulado en la normatividad aplicable.
Los recursos del Programa no ejercidos se reintegrarán a la Tesorería de la Federación.
De forma enunciativa, más no limitativa, las consideraciones sobre el ejercicio de los recursos presupuestales se encuentran en el Anexo 5. Ejercicio y aprovechamiento de los recursos presupuestales.
2.6. Instancia ejecutora y coordinación institucional
2.6.1 Instancia Ejecutora
La unidad responsable de la ejecución del Programa será la Subsecretaría de Inclusión Productiva y Desarrollo Rural, a través de sus Direcciones Generales que se determine.
2.6.2 Instancias Normativas
2.6.2.1 Comité Técnico del Programa
El Comité Técnico del Programa es el máximo órgano rector del Programa. Está integrado por las personas titulares de la Subsecretaría de Inclusión y Desarrollo Rural y de sus Direcciones Generales que se determine.
Cada miembro del Comité Técnico podrá nombrar un o una suplente con nivel jerárquico mínimo de
Director de Área. Los suplentes tendrán derecho a voz y voto en las sesiones a las que no asistan las o los propietarios.
El Comité Técnico del Programa tendrá las siguientes atribuciones:
A)    Interpretar las presentes Reglas de Operación y resolver los casos no previstos en materia normativa y operativa.
B)    Atraer y resolver casos de impugnaciones que presenten las/los sujetos de derecho del Programa a quienes se les suspenda o cancelen los apoyos, con motivo de las causas que establece el 3.1.3.
C)    El Comité Técnico deberá celebrar al menos una sesión ordinaria cada tres meses. Las sesiones deberán convocarse, por lo menos, con tres días hábiles de anticipación a la fecha de su realización.
D)    El Comité Técnico deberá operar bajo las Políticas de Operación del Comité Técnico del Programa, y en su caso, autorizar las modificaciones a las mismas.
Las reuniones extraordinarias, se convocarán generalmente con un día hábil de anticipación a la sesión, salvo en los casos de fuerza mayor, en el cual se podrán convocar aún en días y horas inhábiles y sin que medie un plazo determinado entre la convocatoria y la sesión.
En cada sesión se levantará un acta donde se asentarán los asuntos tratados, los compromisos y acuerdos establecidos.
El Comité Técnico del Programa procurará tomar sus determinaciones por consenso y, en caso de que ello no sea posible, por mayoría.
El Comité Técnico podrá recibir invitados en sus sesiones, los cuales participarán con voz, pero sin voto.
Adicionalmente, el Programa considera también la creación de un Consejo Consultivo, integrado por un grupo de personas de reconocida trayectoria y expertos en el tema agroforestal, en fomento a la economía social y desarrollo comunitario, que fortalecen las propuestas, el rumbo y la visión del Programa a través de reuniones periódicas de análisis y evaluación. Cuando alguno de los integrantes del Consejo Consultivo participe en el Comité Técnico, participará con voz, pero sin voto. Las aportaciones de este órgano serán revisadas y atendidas por la Subsecretaría de Inclusión Productiva y Desarrollo Rural y por sus Direcciones Generales, con carácter consultivo, no vinculante.
2.6.3 Coordinación Interinstitucional
Durante el desarrollo del Programa, la Subsecretaría mantendrá una relación permanente con otras Secretarías para evitar duplicidades de programas sociales similares en las/los sujetos de derecho de este Programa. La Subsecretaría, a través de la Dirección General competente, promoverá la suscripción de convenios de colaboración que permitan la coordinación con otras entidades, dependencias e Instituciones públicas y privadas que favorezcan el desarrollo del Programa, de conformidad con la normatividad aplicable en cada caso. (Ver Anexo 6. Mecanismos de coordinación.).
2.6.4. Instituciones Financieras
La Subsecretaría establecerá los acuerdos, convenios o contratos pertinentes con las instituciones financieras públicas, privadas y sus corresponsales, a efecto de determinar aquellas instituciones financieras a través de las cuales podrán recibir el apoyo económico y/o el ahorro de las/los sujetos de derecho, sin poner en riesgo el dinero invertido.
No obstante, de conformidad con lo previsto en el artículo 67 de la Ley General de Contabilidad Gubernamental, para la entrega de los apoyos a las y los sujetos de derecho se promoverá la inclusión financiera mediante el uso de cuentas bancarias personales, preferentemente a través del Banco del Bienestar, Sociedad Nacional de Crédito, Institución de Banca de Desarrollo.
III. Rendición de cuentas
3.1. Derechos y corresponsabilidad de las personas beneficiarias
3.1.1 Derechos de las/los sujetos de derecho.
La/el sujeto de derecho recibirá los apoyos correspondientes por su unidad de producción establecidos en el numeral 3.6 de las presentes Reglas de operación.
En ningún caso habrá discriminación por motivos de origen étnico, género, edad, discapacidades, condición social, condiciones de salud, religión, opiniones, orientaciones sexuales, estado civil o cualquier otro que atente contra la dignidad humana.
La/el sujeto de derecho firmará y designará en el formato denominado "Carta compromiso" (Anexo 12) a la persona, que, en caso de invalidez o fallecimiento, continuará en el Programa dando seguimiento al trabajo de la unidad de producción que estaba a su cargo, siempre y cuando cumpla con los Criterios y requisitos de elegibilidad establecidos en el numeral 2.1 de las presentes reglas de operación, como se trata de la misma unidad de producción, se validarán los puntos 1, 2 y 3 de los Criterios y requisitos de elegibilidad y de las Especificaciones de las unidades de producción en el punto número 2.
La persona designada, a su vez firmará y designará en el formato denominado "Carta compromiso "(Anexo 12) a una persona, quien por las causales arriba mencionadas lo sustituya dando seguimiento al trabajo de la unidad de producción que estaba a su cargo.
En el caso de contrato de aparcería, usufructo o de carácter civil, este se tendrá que renovar a nombre de la persona designada.
La/el sujeto de derecho podrá permanecer en el Programa en todo momento hasta el término de la vigencia del Programa, siempre y cuando cumpla con las obligaciones estipuladas en las presentes Reglas, o hasta que sea su voluntad causar baja del mismo.
La/el sujeto de derecho, en su caso, recibirá atención oportuna, gratuita y expedita durante el desarrollo del procedimiento de Derecho de Audiencia, desahogado ante la autoridad competente del Programa.
3.1.2 Obligaciones de la/del sujeto de derecho.
1.     Cumplir con el plan de trabajo acordado entre la/el Técnico Productivo, Técnico Social y sujeto de derecho. Los planes de trabajo deberán contener por lo menos: objetivos, metas, actividades (en la CAC, biofábricas, viveros comunitarios y de la unidad de producción), fechas compromiso y responsables, podrán convenirse y suscribirse en formato impreso o electrónico a partir de su ingreso al Programa, para su puntual seguimiento.
2.     Asistir a dos reuniones de la CAC al mes. Las inasistencias deberán justificarse ante el Técnico(a) por enfermedad, estudios o procedimientos médicos, maternidad o paternidad, fallecimiento del cónyuge o familiar, caso fortuito o fuerza mayor. El Técnico(a) Social deberá resguardar la documentación por la que se justifiquen las inasistencias en el expediente de cada sujeto de derecho. En los casos no previstos, la/el sujeto de derecho podrá solicitar por escrito la justificación de su inasistencia ante el Facilitador(a), el cual determinará su procedencia. Además de que quede asentado en el libro de actas de la CAC que administrará el comité directivo.
3.     Cada CAC planificará con las/los Técnicos(as) las actividades a realizar, las cuales se asentarán en el acta de la CAC. Las/los sujetos de derecho deberán permitir el acceso a la unidad de producción para la supervisión por parte del personal operativo del Programa.
4.     Las/los sujetos de derecho deberán acordar y dar seguimiento a los planes de trabajo que determinen con las/los Técnicos(as) Productivos y Sociales quienes serán responsables a su vez de reportar los planes de trabajo a los facilitadores, quienes lo validarán.
5.     Por cada unidad de producción sólo podrá recibir el apoyo económico un sujeto de derecho, y ella/él será el responsable de la unidad de producción, en ningún caso se podrá prorratear el apoyo económico con más de un sujeto de derecho por unidad de producción.
6.     Para el caso de las mujeres campesinas, las/los Técnicos(as) Sociales podrán consensuar los planes de trabajo para este sector de la población en concordancia con la dinámica de los integrantes de la CAC.
7.     Las/los sujetos de derecho se conducirán con legalidad en todo lo relacionado al Programa.
8.     En caso de invalidez o fallecimiento, la persona designada como beneficiario solicitará mediante escrito libre su incorporación al Programa, acompañado del acta de defunción o documentación que acredite la invalidez, documentos que entregará al Técnico Productivo o Social que acompaña a la CAC, en un plazo no mayor a 15 días hábiles, a partir de la emisión del acta de defunción o de la documentación que acredite la invalidez. Lo anteriormente descrito forma parte del trámite identificado con la homoclave BIENESTAR-2020-068-022-A, denominado "Aviso de defunción o de invalidez por causa de fuerza mayor del Sujeto de derecho". Si la persona designada no solicita su incorporación al Programa dentro de los 15 días hábiles, a partir de la emisión del acta de defunción o de la documentación que acredite la invalidez, perderá el beneficio de ingreso por sustitución. En caso de que el beneficiario designado no esté interesado en ingresar al Programa, deberá renunciar
a su derecho por escrito.
3.1.3 Sanciones
Las sanciones que se aplicarán a las/los sujetos de derecho que incumplan con las obligaciones que establecen las presentes Reglas de Operación serán las siguientes:
1. Amonestación; 2. Suspensión de los beneficios, y 3. Cancelación de los beneficios.
Las sanciones no se interrumpen por el cierre del ejercicio fiscal, es decir, éstas se acumulan en los ejercicios fiscales siguientes.
1. Amonestación:
La/el Técnico(a) determinará y notificará por escrito o de manera electrónica una amonestación a las/los sujetos de derecho del Programa que incurran en alguna de las siguientes conductas:
a.     No cumplir en un mes con el 80% de avance del plan de trabajo que hayan acordado con la/el Técnico(a), siempre que no exista una justificación procedente.
b.     Faltar injustificadamente a dos de las reuniones de las CAC en un bimestre calendario, las inasistencias deberán obrar en las listas de asistencia de la CAC.
c.     Faltar injustificadamente a la unidad de producción cuando la/el Técnico y/o Facilitador(a) tenga programada una visita de supervisión a la parcela del sujeto de derecho y este no se presente. En el lugar de encuentro el personal operativo deberá levantar un acta circunstanciada con al menos un testigo.
2. Suspensión de los beneficios:
La/el Técnico(a) determinará y notificará por escrito, previa validación de la/el facilitador, que se suspenderá la entrega de los apoyos del Programa por un mes a las/los sujetos de derecho, con anticipación de hasta quince días naturales, cuando se incurra en alguna de las siguientes causales:
a.     Tener una amonestación e incumplir nuevamente con el 80% de avance del plan de trabajo que hayan acordado con el Técnico(a), siempre que no exista una justificación procedente.
b.     Tener una amonestación y faltar injustificadamente a una reunión de las CAC.
c.     Cuando la/el técnico y/o Facilitador(a) tenga programada una visita de supervisión a la parcela del sujeto de derecho, asentada en el acta de las CAC, y este no se presente hasta en tres ocasiones en un periodo de un mes calendario, y tener una amonestación previa. En el lugar de encuentro el personal operativo deberá levantar un acta circunstanciada con al menos un testigo.
La/el sujeto de derecho al que se le suspendan los beneficios del Programa deberá seguir cumpliendo con las obligaciones que se prevén en el numeral 3.1.2.
3. Cancelación de los beneficios
La cancelación de los beneficios del Programa a las/los sujetos de derecho surtirá efectos cuando incurran en alguna de las siguientes causales:
a.     Tener una suspensión e incurrir nuevamente en alguna de las conductas previstas para la amonestación y/o suspensión de los beneficios del Programa.
b.     No aplicar el apoyo económico adicional en los conceptos de inversión autorizados para la realización del proyecto, conforme a lo establecido en las presentes Reglas de Operación, o establecido por el Comité Técnico del Programa.
c.     No destinar los apoyos económicos contenidos en el Anexo 4 inciso a.2. Apoyo económico adicional para los fines determinados por el Comité Técnico del Programa.
d.     Incurrir en acciones o conductas consideradas como graves, contrarias a las leyes, para lo cual se deberá contar con actas de los Técnicos y Facilitadores o de representantes de las CAC donde se detallen los hechos.
e.     No cumplir con lo establecido en las presentes Reglas de Operación.
La/el Técnico(a) integrará y documentará la causal para la cancelación de beneficios, el Facilitador validará e informará al/la Coordinador(a) Territorial, quien previo análisis y respetando su derecho de garantía de audiencia de el/la sujeto de derecho, determinará sobre la procedencia o no de la cancelación.
El Coordinador Territorial notificará por escrito, de manera física o digital, a la/el sujeto de derecho que es susceptible de que le sean cancelados los beneficios. En el mismo documento se señalará día, hora y lugar donde se dará el derecho de audiencia. La/el sujeto de derecho tendrá hasta 15 días naturales, contados a partir del día siguiente de la notificación sobre la susceptibilidad de cancelación de los apoyos, para ejercer su derecho de Audiencia.
La Subsecretaría, a través del/la Coordinador(a) Territorial, o en su caso a quien éste/a designe, determinará la procedencia o improcedencia de la cancelación en el otorgamiento de los beneficios del Programa, misma que deberá ser notificada por el mismo Coordinador Territorial.
3.1.4 Impugnación de la Suspensión o Cancelación de los apoyos
Las personas a quienes se les suspendan o cancelen los apoyos del Programa contarán con el derecho de Garantía de Audiencia y, además, podrán impugnar dicha determinación ante el/la Coordinador(a) Territorial correspondiente, mediante escrito libre presentado en original y que contenga los siguientes requisitos:
1.     Nombre, domicilio de la/del promovente, correo electrónico o cualquier otro medio para su localización.
2.     Un apartado de hechos, los cuales deberán ser numerados y narrados de manera clara y cronológica.
3.     Un apartado de pruebas, en el cual se haga mención de los documentos, testimoniales u otra prueba que se relacione con cada hecho señalado en el escrito, en su caso, los nombres de las personas a las que les consten los mismos y estén en posibilidades de testificar sobre los hechos controvertidos.
4.     Los numerales de las presentes Reglas de Operación en los que funden su escrito.
5.     La firma de la/del promovente.
El plazo para interponer la impugnación sobre suspensión o cancelación de los beneficios será de 15 días hábiles contados a partir del día siguiente a aquel en que se notifique la resolución impugnada.
El/La Coordinador(a) Territorial que corresponda resolverá las impugnaciones sobre suspensión o cancelación de los beneficios en un plazo máximo de 30 días hábiles contados a partir de su recepción. En caso de que falte alguno de los requisitos enunciados, el/la Coordinador(a) Territorial solicitará a la persona promovente la documentación faltante para que la exhiba en un plazo no mayor a 10 días hábiles.
Lo anteriormente descrito forma parte del trámite identificado con la homoclave BIENESTAR-2019-068-032-A denominado "Impugnación de la suspensión o cancelación de los beneficios del programa "Sembrando Vida".
En los casos en los que la/el sujeto de derecho se encuentre incapacitado(a) para acudir a la Audiencia, éste(a) podrá enviar sus pruebas y/o alegatos al/la Coordinador(a) Territorial, previo a la fecha de citación para su Audiencia, siempre y cuando justifique la razón de su ausencia, justificación que el/la Coordinador(a) Territorial deberá acusar de recibida.
El Comité Técnico de Programa podrá atraer y resolver casos de impugnaciones que considere relevantes para la adecuada operación del Programa.
En caso de que la impugnación resulte procedente, la/el sujeto de derecho tendrá el derecho a que se le reincorpore en el Programa sin que aplique pago retroactivo alguno.
En todo lo no previsto por las presentes Reglas de Operación, el procedimiento para suspender o cancelar los beneficios del Programa se regirá por lo dispuesto en la Ley Federal de Procedimiento Administrativo.
3.2 Denuncias y solicitudes de información
Las personas beneficiarias o interesadas, tienen derecho a solicitar información relacionada con el presente Programa y sus Reglas de Operación, así como a presentar quejas o denuncias por el incumplimiento en la ejecución, operación o entrega de apoyos, ante las instancias correspondientes:
3.2.1 Denuncias
Las denuncias podrán realizarse por escrito, vía telefónica, correo electrónico a través del Sistema Integral de Denuncias Ciudadanas y de manera presencial en las oficinas que ocupa el Órgano Interno de Control en la Secretaría de Bienestar a través de:
a) Órgano Interno de Control en la Secretaría de Bienestar:
Para recepción de denuncias Teléfono: 555328-5000, Extensiones 51448 y 51474
Larga distancia sin costo:
 
800-714-8340
Correo electrónico: organo.interno@bienestar.gob.mx
Página Web: https://sidec.funcionpublica.gob.mx/#!/ y https://alertadores.funcionpublica.gob.mx/
Domicilio: Avenida Paseo de la Reforma No. 116, Piso 11, Colonia Juárez, Demarcación Territorial Cuauhtémoc, código postal 06600, Ciudad de México.
b) En la Secretaría de la Función Pública: Ciudad de México y Área metropolitana; Teléfono: 55 2000-3000; Larga distancia sin costo: 800-3862-466; de Estados Unidos 01-800-4752-393.
Correo electrónico: contactociudadano@funcionpublica.gob.mx
Página electrónica: www.funcionpublica.gob.mx
Domicilio: Insurgentes Sur 1735, Col. Guadalupe Inn, Demarcación Territorial Álvaro Obregón, código postal 01020, Ciudad de México.
También, se pone a disposición de la ciudadanía la posibilidad de la presentación de denuncias para reportar hechos, conductas, situaciones o comportamientos que se contrapongan a lo establecido en la Ley General de Desarrollo Social, SEDESOL-13-001, trámite inscrito en el Registro Federal de Trámites y Servicios y que se puede consultar en la página https://catalogonacional.gob.mx/
Las denuncias serán atendidas de acuerdo a lo establecido en el marco normativo aplicable.
3.2.2 Solicitudes de información
Las solicitudes de información, podrán realizarse por escrito y/o vía telefónica a través de:
a) Secretaría de Bienestar: Área de Atención Ciudadana, a través del correo electrónico: demandasocial@bienestar.gob.mx
Línea de Bienestar: 800 639 42 64
Correo electrónico: demandasocial@bienestar.gob.mx
Domicilio: Avenida Paseo de la Reforma número 116, piso 11 colonia Juárez, Demarcación Territorial Cuauhtémoc, código postal 06600, Ciudad de México.
Las solicitudes de información serán atendidas de acuerdo al marco normativo aplicable.
b) Delegaciones de la Secretaría de Bienestar en las entidades federativas, a través de las respectivas áreas de Atención Ciudadana y de los Módulos de Atención.
c) Plataforma Nacional de Transparencia https://www.plataformadetransparencia.org.mx/web/guest/inicio
3.3 Transparencia
3.3.1 Difusión
Conforme a las disposiciones establecidas en el Decreto de Presupuesto de Egresos de la Federación para el ejercicio fiscal 2023, estas Reglas de Operación, además de su publicación en el Diario Oficial de la Federación, están disponibles para su consulta en la página electrónica https://www.gob.mx/bienestar/documentos/normateca-249996
3.3.2 Protección de Datos Personales
En todo momento la persona derechohabiente podrá ejercer los derechos ARCO (acceso, rectificación, cancelación y oposición) de los datos personales recabados.
Los datos personales recabados serán utilizados con las finalidades siguientes: validar que se cumplan con los requisitos de elegibilidad para ser persona beneficiaria de este programa, asimismo serán integrados en el sistema de información con los padrones de beneficiarios de los programas sociales de la Administración Pública Federal. Por lo tanto, se garantiza la protección de los datos personales que sean recabados, en cumplimiento con las disposiciones en materia de transparencia y acceso a la información pública aplicables.
3.3.3 Aviso de privacidad integral, puede consultarse en:
http://www.bienestar.gob.mx/work/models/Bienestar/Transparencia/TransparenciaFocalizada/AVISO_PRIVACIDAD.pdf
El ejercicio los derechos ARCO de los datos personales recabados, se podrá realizar a través de la Unidad del Abogado General y Comisionado para la Transparencia con domicilio en Av. Paseo de la Reforma No. 116, piso 10, Col. Juárez, Demarcación Territorial Cuauhtémoc, Ciudad de México, de lunes a viernes en un horario de atención de 9:00 a 15:00 y de 17:00 a 19:00, o bien por medio de la Plataforma Nacional de Transparencia en http://www.plataformadetransparencia.org.mx.
3.4. Seguimiento y fiscalización.
3.4.1 Control y Auditoría
Los recursos federales de este Programa, ejecutados por las entidades federativas o sus Municipios, no pierden su carácter federal al ser entregados a las mismas; su ejercicio está sujeto a las disposiciones federales aplicables y podrán ser auditados en el marco del Sistema Nacional de Fiscalización conforme a la legislación vigente y en el ámbito de sus respectivas competencias por las siguientes instancias: la Auditoría Superior de la Federación, el Órgano Interno de Control en la Secretaría de Bienestar, así como, cualquier Unidad Administrativa adscrita a la Secretaría de la Función Pública con facultades; en coordinación con los órganos de control de los Gobiernos Locales.
La Instancia ejecutora y la Unidad Responsable del Programa, dará todas las facilidades a dichas Instancias Fiscalizadoras para realizar, los actos de fiscalización que consideren necesarios (auditorías, visitas, intervenciones de control interno, evaluaciones de políticas públicas, verificaciones de calidad, o cualquier otro) y en el momento en que lo juzguen pertinente; asimismo, efectuarán las acciones necesarias para dar atención a las recomendaciones planteadas en cada una de las observaciones y/o recomendaciones, independientemente de las sanciones a que hubiere lugar. Por la inobservancia de esta disposición la Unidad Responsable del Programa determinará con base en lo anterior si suspende o limita la ministración de los recursos federales.
3.5 Conformación del Padrón de Beneficiarios del Programa
El proceso se realiza con base en los Lineamientos para la constitución, actualización, autenticidad, inalterabilidad, seguridad y difusión de la información del Padrón de Beneficiarios, disponibles para su consulta en: https://www.gob.mx/cms/uploads/attachment/file/568983/Lineamientos_Padr_n_de_Beneficiarios.pdf, a partir de la información que proporcionen las Unidades Administrativas Responsables de las dependencias y entidades de la Administración Pública Federal. El Padrón de Beneficiarios será registrado a través de una aplicación Informática.
Los datos domiciliares se realizan conforme la Norma Técnica sobre Domicilios Geográficos vigente, puede ser consultada en la siguiente dirección electrónica: https://dof.gob.mx/nota_detalle.php?codigo=5167223&fecha=12/11/2010#gsc.tab=0
IV. Temas transversales
4.1 Enfoque de Derechos Humanos
Con el objetivo de generar las condiciones necesarias para el acceso equitativo en términos de disponibilidad, accesibilidad y calidad en las acciones que realiza este programa; se hará valer el derecho de las personas, tomando en cuenta un enfoque de derechos ante la situación de vulnerabilidad de los grupos históricamente discriminados. Con base en lo establecido en estas reglas de operación, sin discriminación alguna.
4.2 Perspectiva de Género
El programa atenderá los objetivos estratégicos y las acciones puntuales del PROIGUALDAD 2020 - 2024, el cual puede ser consultado en la siguiente liga: https://dof.gob.mx/nota_detalle.php?codigo=5608467&fecha=22/12/2020#gsc.tab=0
Este Programa garantiza que las mujeres accedan a los beneficios señalados en estas Reglas de Operación en igualdad de condiciones y contribuye al ejercicio de sus derechos.
4.3 Contraloría Social
Se reconoce a la Contraloría Social como el mecanismo de las personas beneficiarias, de manera organizada, independiente, voluntaria y honorífica, para verificar el cumplimiento de las metas y la correcta aplicación de los recursos públicos asignados a los programas federales, de conformidad con los artículos 69, 70 y 71 de la Ley General de Desarrollo Social; 67, 68, 69 y 70 de su Reglamento.
En materia de Contraloría Social, este programa federal se encuentra sujeto a los lineamientos y
Estrategia Marco vigentes emitidos por la Secretaría de la Función Pública, así como a los documentos normativos del Programa (Esquema, Guía Operativa y Programa Anual de Trabajo de Contraloría Social) validados por dicha dependencia, mismos que integran la Estrategia de Contraloría Social.
Para el registro de los Comités de Contraloría Social, deberá presentarse un escrito libre ante la Unidad Responsable a cargo del programa, en el que se especifique, como mínimo, el nombre del programa, el ejercicio fiscal de que se trate, su representación y domicilio legal, así como los mecanismos e instrumentos que se utilizarán para el ejercicio de sus funciones. La Unidad Responsable del programa federal establecerá a través de sus Instancias Ejecutoras, el mecanismo mediante el cual reconocerá la constitución de los Comités de Contraloría Social y hará el correspondiente registro en el Sistema Informático de Contraloría Social en un plazo no mayor a 15 días hábiles a partir de su conformación. Asimismo, brindará a éstos la información pública necesaria para llevar a cabo sus actividades, así como asesoría, capacitación, y orientación sobre los medios para presentar quejas y denuncias.
La Secretaría de la Función Pública, brindará orientación en la materia a través del correo electrónico: contraloriasocial@funcionpublica.gob.mx.
La Unidad Responsable del programa federal podrá promover e implementar los mecanismos de participación ciudadana en la prevención y el combate a la corrupción impulsados por la Secretaría de la Función Pública, por medio del uso de herramientas digitales, que faciliten a las personas beneficiarias y la ciudadanía en general, la posibilidad de incidir en dicha materia.
4.4 Acciones de Blindaje Electoral
En la operación y ejecución de los recursos federales asignados a este Programa social, se deberán observar y atender las medidas de carácter permanente contenidas en las leyes federales y/o locales en materia electoral aplicables, además de las disposiciones emitidas por las autoridades electorales federales y/o locales, así como las demás disposiciones normativas aplicables.
4.5 Evaluación
Las evaluaciones se realizarán conforme a lo establecido en el Programa Anual de Evaluación (PAE) del año correspondiente y la normatividad aplicable, que puede consultarse en la página: https://www.coneval.org.mx/Evaluacion/NME/Paginas/ProgramaAnual.aspx
Asimismo, se podrán llevar a cabo evaluaciones complementarias que resulten apropiadas conforme a las necesidades del Programa y los recursos disponibles.
4.6. Casos de emergencia o desastres.
Para facilitar la continuidad de los apoyos otorgados a la persona beneficiaria, el Programa considera el protocolo para casos de emergencia o desastre, al que deberá apegarse en los casos que lo amerite.
"Este programa es público, ajeno a cualquier partido político. Queda prohibido el uso para fines distintos al
desarrollo social".
Anexo 1. Glosario
Para efectos de las presentes Reglas de operación, se entenderá por:
Acahual bajo: Vegetación secundaria nativa que surge de manera espontánea en terrenos que estuvieron bajo uso agrícola o pecuario. La cobertura vegetal presenta una altura no mayor a 2.5 metros y diámetros de tallos no mayores a 10 centímetros.
Agostadero: Superficie en la que se producen en forma natural o cultivada, pastos y forrajes que sirven para alimento del ganado.
Asamblea de una o varias CAC: Son las Asambleas que se realizan en las Comunidades de Aprendizaje Campesino, en las que se reúnen y organizan los y las sujetos de derecho del Programa. Estas Asambleas son diferentes de las Asambleas Ejidales y/o Comunales.
Banco del Bienestar: Banco del Bienestar, Sociedad Nacional de Crédito, Institución de Banca de Desarrollo, como principal dispersor de recursos de Programas Sociales del Gobierno Federal.
Biofábrica: Instalación para elaborar biofermentos, biopreparados, caldos minerales y otras sustancias agroecológicas que se utilizan para promover la agricultura orgánica.
CAC: Comunidad(es) de Aprendizaje Campesino, conformadas por un promedio de 25 sujetos de derecho que se reúnen para la generación de conocimiento a través del intercambio de experiencias y la formación.
Caso fortuito: Acontecimiento natural inevitable, previsible o imprevisible, que impida en forma absoluta el cumplimiento de una obligación legalmente adquirida.
CEDAW: Convención para la Eliminación de todas las formas de discriminación hacia las mujeres, por sus siglas en inglés.
Comité Técnico del Programa: Es el máximo órgano rector del Programa. Está integrado por el Subsecretario de Inclusión Productiva y Desarrollo Rural y los titulares de las Direcciones Generales responsables del Programa.
Comuneros: Son titulares de derechos en una comunidad agraria, sus derechos les permiten el uso y disfrute de su parcela y la cesión de sus derechos sobre la misma en favor de sus familiares y avecindados, así como el aprovechamiento y beneficio de los bienes de uso común en los términos que establezca el estatuto comunal.
Comunidad agraria: Son núcleos agrarios cuyo reconocimiento deriva de: a) una acción agraria de restitución para las comunidades despojadas de su propiedad; b) un acto de jurisdicción voluntaria o c) la resolución de un juicio o el procedimiento de conversión de ejido a comunidad. De estos procedimientos se deriva la inscripción en los Registros Públicos de la Propiedad y Agrario Nacional. Los efectos jurídicos del reconocimiento de la comunidad son la personalidad jurídica del núcleo de población y su propiedad sobre la tierra; la existencia del comisariado de bienes comunales; la protección especial a las tierras comunales que las hace inalienables, imprescriptibles e inembargables; así como los derechos y obligaciones de los comuneros.
CONANP: Comisión Nacional de Áreas Naturales Protegidas.
CONEVAL: Consejo Nacional de Evaluación de la Política de Desarrollo Social. Es el encargado de coordinar la evaluación de políticas y programas de desarrollo social, así como la medición de la pobreza.
Contrato de Aparcería Agrícola: Acuerdo de voluntades firmado por escrito en el cual una de las partes, el propietario, da a la otra parte, denominada aparcero(a), un predio rústico para que lo cultive, a fin de repartirse los frutos en la forma que convengan. Los formatos de contrato de aparcería de los Anexos 14 y 15 de las presentes Reglas de Operación, se incluyen a manera de ejemplo, en ningún caso la Subsecretaría será responsable de situaciones legales derivadas de la suscripción de dichos contratos entre particulares.
Cultura del Ahorro: Práctica del ahorro que las/los sujetos de derecho, así como sus familias realizan como parte integral del Programa Sembrando Vida. Es la práctica personal y comunitaria de reservar recursos generados en el presente y administrarlos para afrontar necesidades personales y/o colectivas en el futuro. Es fruto de un proceso educativo y de un esfuerzo constante que se ejercita a lo largo de los años, para contar con los medios económicos necesarios para atender las necesidades cotidianas y extraordinarias. En el Programa Sembrando Vida, la cultura del ahorro tiene como objetivo fortalecer las finanzas de los sujetos de derecho, para que, de manera voluntaria, consciente y colectiva, considerando las formas tradicionales de participación y organización, puedan invertir el ahorro en proyectos económicos que contribuyan a la transformación de la estructura productiva, generando una apropiación del territorio que les permita adueñarse de los medios de producción, generar riqueza y constituir empresas sociales que deriven en un bienestar de sus localidades.
Derecho de Audiencia: Es el procedimiento administrativo que se inicia cuando se presenta alguna de las causales de baja previstas en las Reglas de Operación, a través del cual se garantiza el derecho humano de los titulares beneficiarios al ejercicio del debido proceso a fin de que manifiesten lo que a su interés convenga para estar en posibilidades de determinar sobre la baja o permanencia en el Programa.
Ejido: Núcleo de población con personalidad jurídica y patrimonio propio; son propietarios de las tierras que les han sido dotadas o de las que hubieren adquirido por cualquier otro título. Dichas tierras están sujetas a un régimen especial de propiedad social y operan de acuerdo con su reglamento interno, sin más limitaciones en sus actividades que las que dispone la Ley Agraria.
Finanzas sociales: Conjunto de estrategias basadas en principios y valores, que buscan sensibilizar la gestión financiera, considerando las condiciones sociales e históricas de las personas, para que el beneficio económico tenga como objetivo el bienestar social y ambiental y no la reproducción del capital. Por lo tanto, las finanzas sociales en el Programa Sembrando Vida son producto de la participación y la organización de forma consciente del sujeto de derecho, pues a través de ellas se busca un beneficio colectivo que favorezca un ingreso suficiente para cubrir sus necesidades de la canasta básica, educación, salud, recreación, vivienda, etc.; es decir, busca el bienestar de sus miembros, generando riqueza colectiva a partir del esfuerzo comunitario.
 
Fuerza mayor: Evento causado por el hombre que impide de forma absoluta el cumplimiento de una obligación.
Inclusión Social: Para efectos de este Programa, es la estrategia mediante el cual las/los sujetos agrarios que habitan en municipios catalogados de media a muy alto rezago social, se incorporan de forma productiva a los procesos de desarrollo rural integral, a través del establecimiento de un sistema agroforestal, el cual se convierte en un medio de producción y de ejercicio de sus derechos económicos sociales, culturales y ambientales, que contribuya a la reducción de las desigualdades socioeconómicas y mejorar la calidad de vida de las/los sujetos de derecho y sus familias de manera estructural.
INEGI: Instituto Nacional de Estadística y Geografía. Es el encargado de realizar los censos nacionales e integrar el sistema de cuentas nacionales y estatales.
Meta Programada: Se refiere a la meta de sujetos de derecho a incorporar en el Programa Sembrando Vida en el ejercicio fiscal vigente, la metodología para definirla incluye considerar que cada sujeto de derecho cuenta con 2.5 hectáreas de tierra para su unidad de producción y que para establecer dicha meta programada ésta se calculará en base a la autorización presupuestal pertinente, considerando el monto de apoyos económicos a los sujetos de derecho, así como los gastos de operación asociados.
MIAF: Milpa Intercalada entre Árboles Frutales. Este es una Sistema Agroforestal (SAF) de cultivo intercalado, constituido por al menos tres especies, el árbol frutal (epicultivo), el maíz (mesocultivo) y frijol u otra especie comestible, de preferencia leguminosa (sotocultivo) en intensa interacción agronómica y que tiene como propósitos, la producción de maíz y frijol como elementos estratégicos para la seguridad alimentaria de las familias rurales, incrementar de manera significativa el ingreso neto familiar, incrementar el contenido de materia orgánica, controlar la erosión hídrica del suelo y con ello lograr un uso más eficiente del agua de lluvia. El arreglo espacial de las especies componentes está diseñado para obtener altos rendimientos de buena calidad de cada especie, en el corto, mediano y largo plazo.
Organización Comunitaria: Proceso colectivo, en el cual los sujetos/as de derecho que integran las Comunidades de Aprendizaje Campesino (CAC), de forma participativa y articulada, suman esfuerzos y recursos en busca de atender de manera conjunta necesidades y/o lograr objetivos para un fin común. Esto requiere de una acción continua de aprendizaje que contribuya a crear ciudadanía a través de la toma de decisiones democráticas no violentas e incluyentes, acuerdos colectivos consensuados, planes y actividades compartidas, y trabajo en equipo con responsabilidades compartidas y liderazgos colaborativos e incluyentes.
Padrón: A la base de datos oficial que contiene la relación de los beneficiarios del Programa.
Padrón de Beneficiarios: A la relación oficial de beneficiarios que incluye a las personas atendidas por el Programa cuyo perfil socioeconómico se establece en la normatividad correspondiente.
Pequeña Propiedad Rural: Tierra sobre la cual su titular ejerce dominio pleno de forma individual y cuya superficie no debe rebasar los límites que establecen el artículo 27 de la Constitución Política de los Estados Unidos Mexicanos y la Ley Agraria. La pequeña propiedad rural se clasifica en agrícola, ganadera y forestal.
Personal Operativo: Está constituido por personas contratadas por la Secretaría de Bienestar mediante la figura de servicios profesionales que, con perfiles y actividades definidas, coordinan y acompañan al Programa. En cada región el personal operativo está conformado por: a) Coordinador(a) Regional; b) Coordinador(a) Territorial; c) Facilitadores(as); d) Técnico(a) Social; y e) Técnico(a) Productivo.
Plan de Trabajo: Elaborado por las/los Técnicos(as) Productivos y Sociales en común acuerdo con las/los sujetos de derecho, contiene las actividades que las/los sujetos de derecho deben implementar en sus parcelas, así como el calendario de capacitaciones y de actividades de inclusión productiva, financiera y social, en el ejercicio fiscal correspondiente. Los planes de trabajo contienen objetivos, actividades, metas, indicadores, fechas compromiso, porcentaje de avance, responsables.
Potrero: Terreno destinado a la cría de ganado.
Programa: Programa Sembrando Vida.
Proyecto colectivo: Las/los sujetos de derecho podrán, por voluntad propia, invertir de manera colectiva en algún proyecto o proyectos que determinen (es decir, varios integrantes de la CAC pondrán en común sus ahorros buscando el beneficio de su CAC y/o de su comunidad).
Regeneración del Tejido Social: Es el conjunto de vínculos sociales que permitan reconocer, fortalecer y reconstruir las relaciones interpersonales y comunitarias (de convivencia, confianza, armonía y afecto), que fortaleciendo el sentido de pertenencia y la identidad cultural (costumbres, creencias, principios y valores que unen a las personas), que contribuye a impulsar procesos organizativos a partir de acuerdos y decisiones al interior de la Comunidad de Aprendizaje Campesino. Parte de la conciencia solidaria y un espíritu de cooperación, capaz de unir a los individuos en un proyecto colectivo para el mejoramiento de la vida de las personas que integran la Comunidad de Aprendizaje Campesino.
Restauración ambiental: Es el proceso que implementa acciones para la recuperación de un ecosistema que ha sido dañado, degradado o destruido, reduciendo, mitigando e incluso revertiendo en algunos casos, los daños producidos en el medio ambiente.
Rezago Social: Es equivalente al índice de Rezago Social, el cual es una medida ponderada que resume cuatro indicadores de carencias sociales (educación, salud, servicios básicos y espacios en la vivienda) en un solo índice que tiene como finalidad ordenar a las unidades de observación según sus carencias sociales.
Secretaría: Secretaría de Bienestar.
Seguridad alimentaria: Conjunto de prácticas que contribuyen a que todas las personas gocen, en forma informada, oportuna y permanente, de alimentos nutritivos y en cantidad suficiente, que les permitan un desarrollo físico y mental, garantizando un estado de bienestar en convivencia armónica con la naturaleza.
Sistema de Producción Agroforestal (SAF): Serie de sistemas y tecnologías para el uso de la tierra en las que se combinan árboles con cultivos agrícolas y/o pastos, en función del tiempo y el espacio para incrementar y optimizar la producción en forma sostenida.
Subsecretaría: Subsecretaría de Inclusión Productiva y Desarrollo Rural.
Sujeto(s) Agrario(s): Ejidatarios(as), comuneros(as), posesionarios(as), pequeños(as) propietarios(as), avecindados(as), jornaleros(as) agrícolas, colonos, poseedores(as) de terrenos baldíos o nacionales y/o campesinos(as).
Sujeto(s) de Derecho o Beneficiario(s): Hombres y mujeres que, en virtud de haber cumplido los criterios y requisitos de elegibilidad del Programa, reciben los apoyos del mismo.
Tierras Ejidales de Uso Común: están conformadas por aquellas tierras del ejido que no forman parte de las reservadas por la asamblea ejidal para el asentamiento del núcleo de población, ni sean tierras parceladas. Son inalienables, imprescriptibles e inembargables. El reglamento interno del ejido regulará su uso, aprovechamiento, acceso y conservación, incluyendo los derechos y obligaciones de ejidatarios y avecindado respecto de dichas tierras. La asamblea ejidal tiene la facultad de aprobar los contratos que tengan por objeto el uso o disfrute por terceros de las tierras de uso común.
Unidad de Producción: 2.5 hectáreas disponibles que trabaja un sujeto de derecho para implementar el Programa Sembrando Vida.
UMA: Unidad de Manejo Ambiental es una unidad de manejo para la conservación y aprovechamiento sustentable de la vida silvestre.
Unidad Responsable: La entidad encargada de la implementación del Programa denominada Subsecretaría de Inclusión Productiva y Desarrollo Rural.
Viveros Comunitarios: Instalaciones para cultivar y proveer las plantas que serán utilizadas en el SAF y MIAF, las cuales estarán ubicadas cerca de las Unidades de Producción y serán atendidas por las/los sujetos de derecho del Programa.
Anexo 2. Alineación del Programa Sembrando Vida al Programa Sectorial de Bienestar y los Objetivos
de Desarrollo Sostenible.
Alineación del Programa Sembrando Vida al Programa Sectorial de Bienestar 2020-2024
Objetivo Prioritario
Contribuir al bienestar social mediante ingresos suficientes, impulsar la autosuficiencia alimentaria, la reconstrucción del tejido social y generar la inclusión productiva de los campesinos en localidades rurales para hacer productiva la tierra.
Estrategias prioritarias
3.1 Instrumentar acompañamiento técnico agrícola con enfoque intercultural, apoyos económicos y en especie para que campesinas y campesinos puedan hacer productiva la tierra, lograr la autosuficiencia
alimentaria y agroforestal, en coordinación con las instituciones públicas competentes.
3.2 Otorgar acompañamiento técnico social para promover la reconstrucción del tejido social en las localidades rurales.
3.3 Proporcionar asistencia técnica y mecanismos financieros con pertinencia cultural a campesinas y campesinos para promover su inclusión productiva y financiera.
Acciones puntuales
3.1.1 Contratar y capacitar a técnicos agrícolas en temas de milpa intercalada entre árboles frutales, sistemas agroforestales, agricultura sustentable, biofábricas y viveros.
3.1.2 Proporcionar asistencia y acompañamiento técnico a campesinas y campesinos con pertinencia cultural en temas de milpa intercalada entre árboles frutales, sistemas agroforestales, agricultura sustentable, biofábricas y viveros.
3.1.3 Proporcionar apoyos económicos a campesinas y campesinos, con pertinencia cultural para que puedan hacer productiva la tierra.
3.1.4 Proporcionar apoyos en especie a campesinas y campesinos con pertinencia cultural para que puedan hacer productiva la tierra.
3.1.5 Apoyar la instalación de viveros comunitarios para la producción de planta.
3.1.6 Apoyar la instalación de biofábricas que produzcan insumos para los viveros comunitarios y las parcelas de las campesinas y campesinos.
3.2.1 Contratar y capacitar a Técnicos Sociales en temas de ahorro, construcción de ciudadanía, desarrollo comunitario, igualdad de género, salud comunitaria, derechos humanos, no discriminación y demás temas que aporten a la reconstrucción del tejido social en localidades rurales.
3.2.2 Proporcionar asistencia y acompañamiento técnico social a campesinas y campesinos con pertinencia cultural en temas de ahorro, construcción de ciudadanía, desarrollo comunitario, igualdad de género, salud comunitaria, derechos humanos, no discriminación y demás temas que aporten a la reconstrucción del tejido social en localidades rurales.
3.3.1 Contratar y capacitar a Técnicos en temas de agroindustria, economía social y solidaria, encadenamientos productivos, canales de comercialización, incubación empresarial, organizaciones asociativas productivas y demás temas que promuevan la inclusión productiva de campesinas y campesinos.
3.3.2 Proporcionar asistencia y acompañamiento técnico a campesinas y campesinos en temas de agroindustria, economía social y solidaria, encadenamientos productivos, canales de comercialización, incubación empresarial, organizaciones asociativas productivas y demás temas que promuevan la inclusión productiva de campesinos.
3.3.3 Promover la constitución de un mecanismo de ahorro que apoye la inclusión productiva y financiera de los campesinos.
Meta para el Bienestar
3.1 Población con ingreso inferior a la línea de pobreza por ingreso en el ámbito rural
Parámetro
3.2 Población con carencia de acceso a la alimentación en el ámbito rural
Enseguida se presenta la alineación del Programa Sembrando Vida con los Objetivos del Desarrollo Sostenible
 
Objetivo de Desarrollo
Sostenible
Descripción del Objetivo de Desarrollo Sostenible
1. Poner fin a la pobreza en
todas sus formas en todo
el mundo.
Meta del Objetivo de Desarrollo Sostenible
1.4. Para 2030, garantizar que todos los hombres y mujeres, en particular los pobres y los vulnerables, tengan los mismos derechos a los recursos económicos, así como acceso a los servicios básicos, la propiedad y el control de las tierras y otros bienes, la herencia, los recursos naturales, las nuevas tecnologías apropiadas y los servicios financieros, incluida la microfinanciación.
Submeta 1 de la Meta de Desarrollo Sostenible
Acceso a recursos económicos.
Submeta 2 de la Meta de Desarrollo Sostenible
No aplica.
Submeta 3 de la Meta de Desarrollo Sostenible
No aplica.
Submeta 4 de la Meta de Desarrollo Sostenible
Acceso a recursos naturales.
Submeta 5 de la Meta de Desarrollo Sostenible
Acceso a nuevas tecnologías.
Submeta 6 de la Meta de Desarrollo Sostenible
Acceso a servicios financieros incluyendo microfinanciamiento.
Tipo de Contribución
Directa.
2. Poner fin al hambre,
lograr la seguridad
alimentaria y la mejora de
la nutrición y promover la
agricultura sostenible.
Meta del Objetivo de Desarrollo Sostenible
2.3. Para 2030, duplicar la productividad agrícola y los ingresos de los productores de alimentos en pequeña escala, en particular las mujeres, los pueblos indígenas, los agricultores familiares, los pastores y los pescadores, entre otras cosas mediante un acceso seguro y equitativo a las tierras, a otros recursos de producción e insumos, conocimientos, servicios financieros, mercados y oportunidades para la generación de valor añadido y empleos no agrícolas.
Submeta 1 de la Meta de Desarrollo Sostenible
Acceso seguro y equitativo a las tierras.
Submeta 2 de la Meta de Desarrollo Sostenible
Acceso a otros recursos de producción e insumos.
Submeta 3 de la Meta de Desarrollo Sostenible
Acceso a conocimiento.
Submeta 4 de la Meta de Desarrollo Sostenible
Acceso a servicios financieros.
Submeta 5 de la Meta de Desarrollo Sostenible
Acceso a mercados y otras oportunidades para la creación de valor añadido.
Submeta 6 de la Meta de Desarrollo Sostenible
No aplica.
Tipo de Contribución
Directa.
8. Promover el crecimiento
económico sostenido,
inclusivo y sostenible, el
empleo pleno y productivo
y el trabajo decente para
todos.
Meta del Objetivo de Desarrollo Sostenible
8.5. Para 2030, lograr el empleo pleno y productivo y garantizar un trabajo decente para todos los hombres y mujeres, incluidos los jóvenes y las personas con discapacidad, y la igualdad de remuneración por trabajo de igual valor.
Submeta 1 de la Meta de Desarrollo Sostenible
No aplica.
Submeta 2 de la Meta de Desarrollo Sostenible
No aplica.
Submeta 3 de la Meta de Desarrollo Sostenible
No aplica.
Submeta 4 de la Meta de Desarrollo Sostenible
No aplica.
Submeta 5 de la Meta de Desarrollo Sostenible
No aplica.
Submeta 6 de la Meta de Desarrollo Sostenible
No aplica.
Tipo de Contribución
Directa.
 
Anexo 3. Mecánica Operativa
a) Personal operativo del Programa Sembrando Vida.
Para el ejercicio fiscal 2023, el Programa Sembrando Vida podrá contar con el siguiente personal operativo: (1)
-      3 Coordinadores(as) Regionales.
-      30 Coordinadores(as) Territoriales.
-      46 Jefes de Unidad Departamental.
-      25 Enlaces Administrativos.
-      15 Especialistas Productivos y Sociales.
-      Hasta 455 Facilitadores(as) Comunitarios.
-      Hasta 2,278 Técnicos(as) Sociales.
-      Hasta 2,279 Técnicos(as) Productivos.
Las funciones del personal del Programa Sembrando Vida están relacionadas en el Anexo 16 de las presentes Reglas de Operación.
b) Selección del Personal Operativo.
La Subsecretaría seleccionará a los Coordinadores(as) Regionales y Coordinadores(as) Territoriales, considerando su experiencia y conocimiento de la región, así como el perfil requerido mencionado en el Anexo 16 de las presentes Reglas.
Para la selección de las y los Facilitadores, así como de las y los Técnicos será considerando se experiencia y perfiles, tal y como se menciona en el Anexo 16 de las presentes Reglas.
Una vez constituida la selección del personal operativo, se inicia un proceso de selección de las/los sujetos de derecho, tal como se establece en el numeral 2.1.
c) Las/los sujetos de derecho iniciarán su participación en el Programa realizando las siguientes actividades.
a. Las/los sujetos de derecho podrán iniciar a trabajar en su unidad de producción, el primer día hábil siguiente de su notificación de ingreso al Programa, una vez acordado su plan de trabajo con las/los Técnicos(as) Productivos(as) y Sociales, debiendo cumplir con los avances mensuales acordados.
b. Participando en la formación permanente a través de las CAC, los cuales tendrán reuniones al menos dos veces al mes.
d) La participación y organización de las/los sujetos de derecho en las CAC
Las Comunidades de Aprendizaje Campesino (CAC) constituyen el sujeto colectivo del Programa que se integra por un promedio de 25 sujetos/as de derecho de acuerdo a su zona geográfica, para la generación de conocimiento a través del intercambio de experiencias y la formación.
Sus principales finalidades son: analizar las condiciones productivas y diseñar los sistemas agroforestales; promover y fortalecer la organización comunitaria, las finanzas sociales y la cultura del ahorro para regenerar el tejido social; impulsar la cooperación que contribuya a lograr la autosuficiencia alimentaria, contribuir a mejorar y diversificar los ingresos, así como la restauración del medio ambiente.
Cada CAC se reunirá al menos dos veces al mes y estará acompañada por un(a) Técnico(a) Social, un(a) Técnico(a) Productivo y podrá contar con al menos 3 jóvenes becarios (as), y serán un espacio privilegiado para favorecer el acompañamiento y capacitación.
Las/los integrantes de cada CAC, podrán operar un vivero comunitario y/o una biofábrica de acuerdo con la disponibilidad presupuestal y sin necesidad del cumplimiento de algún requisito adicional a los previstos en el numeral 2.1 de las presentes Reglas de Operación.
Se permite que las/los integrantes del CAC realicen trabajos colectivos en las unidades de producción, ya que de esa forma se promueve la organización comunitaria.
El Programa reconoce el trabajo doméstico y de cuidadores que realizan las mujeres y los hombres, así como de las personas en sus estudios, por lo cual, se les permite trabajar en las unidades de producción, en un horario diferenciado. En ese sentido, para el caso de mujeres y hombres responsables de familias y sujetos de derecho que estudian, se permite que los integrantes de la CAC les apoyen en los trabajos de sus unidades de producción, viveros comunitarios y biofábricas.
En cuanto a la conformación de los comités directivos de las CAC y de las demás organizaciones asociativas que se promuevan al interior del Programa, éstos podrán integrarse preferentemente con 50% de mujeres, estableciendo un esquema de rotación, en el cual, cada integrante de los comités directivos deberá ser del sexo opuesto al de su antecesor en el cargo.
Cada CAC deberá contar con un comité directivo integrado de la siguiente manera:
·   Una Coordinadora (o). Es quien convocará a las reuniones y coordinará los requerimientos para las reuniones.
·   Una Secretaria (o) de Actas. Es quien se encargará de pasar lista y elaborar la minuta de la Asamblea que se registrará en el libro de actas.
·   Una administradora (o) o Tesorera(o). Es la persona encargada de gestionar, dirigir y vigilar los asuntos relacionados con cualquier actividad que involucre la administración de recursos financieros de los miembros de la CAC. Deberá presentar un informe mensual de uso de dichos recursos.
El Programa recomienda que las CAC puedan constituir las siguientes comisiones, además de aquellas comisiones especiales que al interior de las CAC acuerden:
·   De Seguimiento a planes de trabajo: Serán personas que autorregularán y llevarán el control interno del trabajo en las parcelas. Esta comisión podrá apoyar a los Técnicos en la supervisión de las actividades acordadas en las Unidades de Producción de los integrantes de la CAC, para evaluar el cumplimiento mensual de los Planes de trabajo.
·   Biofábricas: Serán quienes coordinen las actividades y brinden el seguimiento operativo. Esta comisión podrá apoyar a los Técnicos en la supervisión de las actividades acordadas con los integrantes de la CAC en la biofábrica, para evaluar el cumplimiento mensual de los Planes de trabajo.
·   Vivero: Serán quienes coordinen las actividades y brinden el seguimiento operativo del vivero. Esta comisión podrá apoyar a los Técnicos en la supervisión de las actividades acordadas con los integrantes de la CAC en el vivero comunitario, para evaluar el cumplimiento mensual de los Planes de trabajo.
·   Ahorro: Serán las personas que realicen el seguimiento al proceso educativo del ahorro, y llevarán el control del ahorro voluntario.
·   Sustentabilidad: Serán quienes den el seguimiento al proceso educativo en el tema de sustentabilidad, de acuerdo al plan de trabajo de cada CAC.
·   Educación. Serán las personas que den seguimiento a los procesos de formación y organización, de acuerdo al calendario y programa de trabajo definido por el Programa Sembrando Vida.
·   Transparencia y Honestidad. Serán quienes den seguimiento a las acciones en materia de transparencia y rendición de cuentas pero que además su objetivo será crear cohesión social mediante la participación ciudadana. Esta Comisión aplicará en las CAC que no cuenten con un Comité de Contraloría Social.
Las/los sujetos de derecho participarán en un proceso de capacitación, que les permita enriquecer sus capacidades en el ámbito social y productivo.
Este proceso de formación también será implementado para el personal operativo del Programa. La Subsecretaría elaborará un programa y proceso de formación, el cual será implementado a través de las CAC.
Se buscarán alianzas estratégicas con otras instituciones para la implementación del Programa de Capacitación.
Anexo 4. Especificaciones de tipos y montos de apoyos
Las/los sujetos de derecho del Programa, las CAC y la agrupación de CAC contarán con los siguientes apoyos:
1. Apoyo económico ordinario, y en su caso, se podrá otorgar apoyo adicional, tal como se establece en el inciso a del presente Anexo.
2. Apoyo en especie según se establece en el inciso b del presente anexo, adicionalmente, podrá contar con acompañamiento social y técnico, mediante un proceso de capacitación y formación permanente.
3. De presentarse situaciones de caso fortuito, previa Declaratoria de Desastre Natural emitida por autoridad competente, el Comité Técnico del Programa podrá, previo análisis y dictamen, autorizar apoyos extraordinarios en especie y/o económicos para resarcir la perdida de viveros, plantas e insumos.
En casos de fuerza mayor, el Comité Técnico del Programa podrá, previo análisis y dictamen, autorizar apoyos extraordinarios en especie y/o económicos para resarcir la perdida de viveros, plantas e insumos.
Todo lo anterior, para el correcto y oportuno desarrollo sociocomunitario, así como de la producción agroforestal.
a) Apoyos económicos para fomentar el bienestar de las/los sujetos de derecho.
El mecanismo para otorgar los recursos económicos del apoyo a las y los sujetos de derecho, consiste en realizar transferencias electrónicas, emitir órdenes de pago o pago en efectivo, a través de alguna institución financiera o de la Tesorería de la Federación.
a.1) Apoyo económico ordinario
La/el sujeto de derecho, que a mes vencido haya cumplido con su programa de trabajo, recibirá un apoyo económico de $6,000.00 (Seis mil pesos 00/100 M.N.), a través de transferencias electrónicas o emisión de órdenes de pago, por medio de una Red de Distribución Autorizada, plasmada en convenio con el Banco de Bienestar, así como con otras instituciones financieras públicas o privadas que la Subsecretaría considere conveniente incluir.
La dispersión del apoyo correspondiente al mes de diciembre del presente ejercicio fiscal 2023, se efectuará en la primera quincena de ese mes.
a.2) Apoyo económico adicional
El Comité Técnico del Programa, determinará la procedencia del dictamen que le será presentado por la Dirección General solicitante, para aquellos casos en los que se le podrá otorgar algún tipo de apoyo adicional a las y los sujetos de derecho, CAC y/o agrupaciones de CAC. EL Comité Técnico instruirá al área correspondiente la adopción de mecanismos para la entrega de apoyos, así como el registro y control del gasto realizado.
Las/los sujetos de derecho, CAC y/o agrupaciones de CAC, podrán recibir un apoyo económico adicional, cuyos montos serán establecidos por el Comité Técnico del Programa, y de conformidad con la disponibilidad presupuestal del Programa Sembrando Vida, el cual deberá ser utilizado para lo siguiente:
i.      Dotación de semillas, material vegetativo, plantas e insumos;
ii.     Servicios de logística, transportación, distribución, almacenamiento, custodia y/o vigilancia de los apoyos en especie del Programa destinados a los Viveros Comunitarios, Biofábricas y/o las unidades de producción;
iii.    Equipamiento y material para la operación de viveros y biofábricas;
iv.    Herramientas y equipo agrícola;
v.     Sistemas de captación y almacenamiento de agua; sistemas de extracción de agua del subsuelo (los cuales deberán contar con los permisos de la autoridad competente); materiales y equipos para el abastecimiento de agua, y sistemas de riego,
vi.    Maquinaria, equipo, herramientas, materiales, insumos, para implementar proyectos productivos agro industriales, de servicios y comercialización, los cuales podrán ser adquiridos total o parcialmente con los recursos destinados por el Programa por sí solo o en conjunto con otros programas e instituciones públicas y privadas, conforme a los mecanismos autorizados por el Comité Técnico. Estos apoyos podrán ser dirigidos a los sujetos de derecho como personas físicas o a los entes asociativos en los que éstos últimos participen, y
vii.   Costos asociados a la constitución de cooperativas u otros tipos de figuras jurídicas asociativas integradas por las/los sujetos de derecho.
viii.   Cualquier otro servicio general que requiera el programa para lograr sus objetivos.
Los apoyos económicos definidos por el Comité Técnico del Programa, serán otorgados a las/los sujetos de derecho que en asamblea acuerden las CAC en su representación.
En el acta de la sesión en la que el Comité Técnico del Programa apruebe el apoyo económico adicional, se especificará el monto del mismo y la finalidad para la que se otorgará. Una vez determinado el apoyo económico adicional por el Comité, el sujeto de derecho recibirá los recursos en representación de las CAC a través de transferencia electrónica u orden de pago.
Para los apoyos económicos adicionales, las CAC podrán ser el conducto para recibir y administrar los apoyos arriba señalados. La entrega de este apoyo económico, se realizará a los representantes que la CAC determine previamente. En caso de que alguno de las/los sujetos de derecho no hagan uso adecuado del recurso, según lo establecido en estas Reglas de Operación, las/los sujetos de derecho se harán acreedores a las sanciones descritas en el apartado 3.1.3. Sanciones, numeral 3. Cancelación de beneficios, inciso c, de las presentes Reglas de Operación.
b) Apoyos en especie para la producción agroforestal.
El otorgamiento de los apoyos en especie, se realizará de acuerdo a la disponibilidad presupuestal. Una vez que los apoyos en especie se entreguen a los territorios, las/los Técnicos(as) Productivos y Sociales serán los responsables de coordinar la entrega a las/los sujetos de derecho, así como requisitar la documentación que acredite la correcta entrega de estos apoyos.
Para el otorgamiento de apoyos en especie, la Subsecretaria de Inclusión Productiva y Desarrollo Rural, podrá suscribir los convenios, contratos, acuerdos y demás instrumentos jurídicos y administrativos necesarios con otras entidades, dependencias e Instituciones públicas y privadas, de conformidad con la normatividad aplicable en cada caso.
b.1) Plantas y semillas.
La/el sujeto de derecho podrá recibir en especie semillas, además de plantas producidas en los viveros con los que el Programa tenga acuerdos, convenios o contratos, así como las mismas que el Programa produzca en viveros propios.
Las plantas se utilizarán para implementar el programa agroforestal en su unidad productiva, de acuerdo a la vocación productiva de la región y al sistema agroforestal diseñado conjuntamente entre la/el sujeto de derecho y el Técnico Productivo.
La cantidad y tipo de plantas, producidas en los viveros comunitarios, así como el período de siembra, estarán definidas en función al sistema agroforestal y en los planes de trabajo elaborados por las/los Técnicos(as) en conjunto con las/los sujetos de derecho.
b.2) Insumos.
La/el sujeto de derecho podrá recibir en especie una parte o la totalidad de los insumos para desarrollar el programa agroforestal en su unidad de producción, los cuales podrán variar de acuerdo al tipo de cultivo a establecerse en cada territorio, considerando la vocación productiva de la región, la pertinencia cultural y la perspectiva de género.
b.3) Herramientas.
La/el sujeto de derecho podrá recibir en especie un paquete de herramientas para realizar las actividades en su unidad de producción, o podrá recibir el recurso económico para la adquisición de estas.
b.4) Vivero Comunitario.
La/el sujeto de derecho podrá recibir en especie materiales, insumos, equipos, herramientas, para la instalación y operación de viveros comunitarios.
Se establecerán viveros comunitarios en cada una de las localidades seleccionadas, los cuales el Programa podrá apoyar para que total o parcialmente cuenten con los materiales e insumos para la producción de planta según la especie. Los viveros serán atendidos por las/los sujetos de derecho con el acompañamiento de las/los Técnicos(as) Productivos.
Los viveros, preferentemente, deberán estar ubicados en terrenos con disponibilidad de agua, con vías de comunicación de fácil acceso, en pendientes menores o iguales a 5% (en pendientes mayores debe prestarse a la construcción de terrazas) y con proximidad a las unidades de producción.
 
Todos las/los sujetos de derecho, en tanto formen parte del Programa, atenderán los viveros comunitarios ubicados en sus territorios, en los cuales, se producirá una parte de las plantas para sus unidades de producción.
Si las/los sujetos de derecho salen del Programa, no tendrán derecho a la producción de los viveros, su participación es parte integral del Programa y territorialmente se organizarán para dedicar los tiempos de atención y participación correspondientes.
Para asegurar la producción de planta en los viveros comunitarios, atendiendo a las necesidades específicas de cada uno de ellos, se implementarán y adquirirán total o parcialmente: sistemas de captación y almacenamiento de agua; sistemas de extracción de agua del subsuelo; materiales y equipos para el abastecimiento de agua.
Los sistemas, materiales y equipos arriba señalados, podrán ser adquiridos, o bien, ser elaborados e implementados por las/los sujetos de derecho responsables del vivero, de acuerdo a la mecánica establecida en el presente anexo.
Estos viveros serán atendidos por los miembros de las CAC, donde podrán incidir una o más CAC, toda vez que consideren:
1)    Cercanía a la ubicación estratégica del vivero.
2)    Número de sujetos de derecho en las localidades.
3)    Características geográficas de la localidad.
b.5) Biofábricas.
Las/los sujetos de derecho podrán recibir en especie materiales, insumos, equipos, herramientas, para la instalación y operación de biofábricas.
Se establecerán biofábricas para la producción de insumos en las localidades seleccionadas, el Programa podrá dotar parte de la totalidad de los materiales necesarios para elaborar biofermentos, biopreparados y otras sustancias que promuevan la agroecología. Las biofábricas serán atendidas por las/los sujetos de derecho con el acompañamiento de las/los Técnicos(as). Idealmente las biofábricas se encontrarán en la misma ubicación que el vivero.
Se fomentará también la elaboración de compostas, aprovechando el material que se encuentra en las unidades de producción.
Todos las/los sujetos de derecho, en tanto formen parte del Programa, atenderán las biofábricas en sus territorios, en las cuales, se producirán los insumos naturales para sus unidades de producción.
Si las/los sujetos de derecho salen del Programa, no tendrán derecho a la producción de las biofábricas, su participación es parte integral del programa y territorialmente se organizarán para dedicar los tiempos de atención y participación correspondientes.
b.6) Viveros y Centros de Formación Sembrando Vida.
Con el objetivo de asegurar la producción de planta que el Programa requiere, se podrán establecer viveros operados y administrados por el Programa o a través de un tercero conforme a lo que determine el Comité Técnico del Programa, previo análisis del mismo. Asimismo, se podrán establecer Centros de Formación en sistemas agrícolas y agroforestales que favorezcan el intercambio de conocimientos y experiencias, previo visto bueno de la persona Titular de la Secretaría.
En su caso, el Programa deberá contar con la disponibilidad presupuestal necesaria para la instalación, construcción y operación de los viveros y Centros de Formación a los que se refiere el párrafo anterior.
El vivero y/o biofábrica se instalará preferentemente en terrenos propiedad del ejido, o en la propiedad alguno de las /los sujetos de derecho, con el que se tendrá que firmar un contrato de comodato por 4 años.
c) Acompañamiento social y técnico para la implementación del Programa.
El acompañamiento social para la organización comunitaria y el acompañamiento técnico para el fortalecimiento de las/los sujetos de derecho y la implementación de los sistemas agroforestales, será realizado por las/los Técnicos(as) Sociales y Productivos(as), mediante el diálogo de saberes basado en el intercambio de conocimientos y experiencias; aprendiendo de la sabiduría de la gente que han convivido con la naturaleza, especialmente con su territorio específico, por muchas generaciones; y propiciando el diálogo intergeneracional.
Las/los Técnicos(as) Sociales coordinarán las acciones que regeneren el tejido social y la solución de los problemas, detectados en las CAC. Las/los Técnicos(as) Productivos(as) coordinarán la asesoría para implementar los sistemas MIAF y SAF, en diálogo con las/los sujetos de derecho, en los aspectos técnico-productivos, participando organizados como binomio, en las actividades en sus 8 CAC.
c.1) Capacitación en temas prioritarios.
El personal operativo será capacitado en los temas prioritarios establecidos por el Programa que coadyuven al fortalecimiento de las capacidades de las y los sujetos de derecho. El personal operativo podrá ser capacitado en los enfoques que sustentan al Programa: agroecología, economía solidaria, cooperación, finanzas sociales, sustentabilidad, inclusión social e igualdad de género, organización comunitaria, entre otros.
Para la implementación de la capacitación, se podrán realizar reuniones, encuentros y asambleas para el fortalecimiento de la implementación del Programa, para lo cual, se podrán destinar los recursos presupuestales necesarios para tal fin.
Anexo 5. Ejercicio y aprovechamiento de los recursos presupuestales.
La Subsecretaría, a través de la Dirección General que corresponda, realizará la distribución de los recursos en los territorios que cubrirá el Programa, mediante una calendarización del ejercicio fiscal, considerando los criterios derivados de las peculiaridades de las acciones que se realizan a través de este. Así también, ejercerá los recursos presupuestales que se le otorguen, conforme a lo establecido en la Ley Federal de Presupuesto y Responsabilidad Hacendaria y demás normatividad aplicable.
La Subsecretaría, supervisará el avance de las actividades del Programa y el ejercicio de los recursos, proponiendo su reasignación en caso de que éstos no hayan sido ejercidos conforme a lo programado.
El recurso acumulado de las/los Sujetos de Derecho, que ingresaron en el ejercicio fiscal 2019 al 2021 y que en su momento se les retuvo como Ahorro Programado, la cantidad mensual de $500.00 (Quinientos Pesos 00/100 M.N.), será devuelto en su totalidad a los tres años de haber ingresado al Programa.
Las/los sujetos de derecho que no cubran tres años de ahorro programado, al mes de junio de 2023, les será devuelto el importe acumulado por este concepto.
Para las/los sujetos de derecho que salgan del Programa por incumplimiento y que no se pueda concretar la dispersión del ahorro; así como para los sujetos de derecho que hayan fallecido, el Comité Técnico definirá el mecanismo de notificación para que el dinero del ahorro sea devuelto, así como el mecanismo para cumplir tal efecto.
La/el sujeto de derecho, definirá libremente, una vez que el ahorro programado sea devuelto, cómo lo desea administrar.
a) Gastos de Operación
Los gastos indirectos que la Subsecretaría de Inclusión Productiva y Desarrollo Rural, instancia ejecutora del Programa, podrán destinar para el desarrollo de las diversas acciones asociadas con la planeación, operación, supervisión, seguimiento, atención ciudadana y evaluación, entre otros, del Programa Sembrando Vida, será de, hasta el importe menor que resulte entre el señalado en el segundo párrafo del numeral 29 del Manual de Programación y Presupuesto 2023 y el monto aprobado en el Presupuesto de Egresos de la Federación 2023 identificado con el Tipo de Gasto 7 "Gasto corriente por concepto de gastos indirectos de programas de subsidios". El monto destinado a los Gastos Indirectos estará sujeto a la normatividad aplicable.
Con dichos recursos, se deberán cubrir, entre otras:
a)    La contratación de personal.
b)    Recursos para viáticos y pasajes.
c)     Servicios (arrendamiento de vehículos, informáticos, de difusión).
d)    El costo de dispersión de los recursos (a través de bancos y/o instituciones financieras públicas o privadas).
e)    Gasolina y/o combustible, para abastecer los medios de transporte requeridos por el Programa, en las Entidades en las que el mismo tiene cobertura, para cubrir tareas de supervisión, capacitación, y demás actividades que requiera el Programa.
f)     Los gastos asociados a la evaluación del Programa.
g)    Cualquier otro bien o servicio necesario para la promoción y correcta operación del Programa.
 
h)    Las/los Coordinadores Regionales y Territoriales, Especialistas, Facilitadores y Técnicos contratados al servicio del Programa, previa autorización de la instancia correspondiente, y considerando las tarifas del tabulador de la Administración Pública Federal, tendrán derecho a hacer uso de los recursos económicos del Programa para gastos de traslado, hospedaje y alimentación, considerando que este personal se encuentra realizando su trabajo en distintos estados de la República, y que por lo tanto, los itinerarios se contemplarán según los lugares donde el Programa opere desde su inicio, o lo requiera independientemente del lugar en que se encuentren adscritos administrativamente.
La Subsecretaría a través de la Dirección General que corresponda, será la responsable de realizar las gestiones administrativas necesarias para operar los recursos que cubran los gastos de operación del Programa.
Anexo 6. Mecanismos de coordinación.
De manera enunciativa, mas no limitativa, en este anexo se enlistan los principales mecanismos de coordinación:
a) Vinculación con la Comisión Nacional de Áreas Naturales Protegidas (CONANP).
Conforme al Artículo 4º de la Constitución Política de los Estados Unidos Mexicanos, al artículo 6 de la Ley General de Desarrollo Social y al Artículo 1º de la Ley General del Equilibrio Ecológico y la Protección al Ambiente, (LGEEPA), toda persona tiene derecho a un medio ambiente sano para su desarrollo y bienestar. El Estado garantizará el respeto a este derecho. El daño y deterioro ambiental generará responsabilidad para quien lo provoque. La Secretaría se coordinará con la CONANP para obtener asesoría respecto de la identificación de territorios comprendidos dentro de un área natural protegida federal, o sus zonas de influencia.
b) Vinculación con el Programa para el Desarrollo del Istmo de Tehuantepec.
En cumplimiento con el Plan Nacional de Desarrollo 2019-2024 que establece como uno de sus proyectos prioritarios al Programa para el Desarrollo del Istmo de Tehuantepec, cuyo objetivo es impulsar el crecimiento de la economía regional con pleno respeto a la historia, la cultura y las tradiciones del Istmo oaxaqueño y veracruzano, dentro del ámbito de sus atribuciones y de conformidad con lo establecido en las presentes Reglas de Operación, podrá focalizar acciones que contribuyan al logro de los objetivos del Programa para el Desarrollo del Istmo de Tehuantepec 2020-2024.
Con el objetivo de desarrollar correctamente las citadas acciones, el Programa podrá realizar los ajustes necesarios en su planeación y operación para la atención prioritaria de los 79 municipios que integran el Istmo de Tehuantepec; vinculándose y coordinándose con el organismo público descentralizado, no sectorizado, denominado "Corredor Interoceánico del Istmo de Tehuantepec" creado mediante Decreto Presidencial publicado en el Diario Oficial de la Federación el 14 de junio de 2019.
c) Vinculación con el programa Jóvenes Construyendo el Futuro.
En colaboración con la Secretaría del Trabajo y Previsión Social, se realizará la vinculación de hasta 12 becarios del Programa Jóvenes Construyendo el Futuro por cada Técnico Productivo o Social del Programa Sembrando Vida, colaborando en las siguientes actividades.
a)    Apoyar al binomio de Técnicos(as) en las actividades de supervisión del desempeño de las tareas asignadas a los sujetos de derecho de una CAC.
b)    Ayudar al binomio de Técnicos(as) a recabar información en campo, respecto del seguimiento a las unidades de producción de 25 sujetos de derecho.
c)     Ayudar a realizar tareas de preparación de suelos, siembra, resiembra y labores culturales en las unidades de producción.
d)    Realizar cualquier otra tarea de apoyo, afín a su capacitación, que le sea asignada por el binomio de Técnicos(as).
El Programa contará con el apoyo de hasta 54,684 Becarios(as) del Programa Jóvenes Construyendo el Futuro.
Anexo 7. Diagrama general del Programa Sembrando Vida
 


Anexo 8
RUTA DEL REGISTRO DE CANDIDATOS A SUJETO DE DERECHO Y VALIDACIÓN PARA EL
EMPADRONAMIENTO DEL PROGRAMA SEMBRANDO VIDA

En caso de que el candidato no cumpla con alguno de los pasos 1 o 3, y no pueda solventarlos, se le notificará en el formato de verificación de la Unidad de Producción que no es elegible para los objetivos del Programa.

 


 
Anexo 9. FORMATO DE DATOS PERSONALES PARA CAPTURA DEL PRE-REGISTRO
 
ESTADO:
 
FECHA:
 
MUNICIPIO:
 
LOCALIDAD:
 
EJIDO:
 
CURP:
 
 
NOMBRE (S)
APELLIDO PATERNO
APELLIDO MATERNO
 
 
 
 
FECHA DE NACIMIENTO:
EDO. CIVIL:
DIRECCIÓN (CALLE, EJIDO, NÚMERO EXTERIOR, LOCALIDAD, MUNICIPIO, EJIDO, CÓDIGO POSTAL) Y UNA REFERENCIA.
NÚMERO DE TELÉFONO:
 
 
ROL DENTRO DE LA FAMILIA:
______PADRE/MADRE
______HIJO/HIJA
______ABUELO/ABUELA
OTRO:________________________
"Este Programa es público ajeno a cualquier partido político. Queda prohibido el uso para fines
distintos al desarrollo social".
Anexo 10. FORMATO DE REPORTE DE ASISTENCIA A DOMICILIO
Este formato corresponde a lo contenido dentro del apartado de candidatos a sujeto de derecho y validación para el empadronamiento del Programa Sembrando Vida. 1
(MODULO I)
I) DATOS DE IDENTIFICACIÓN Y DOMICILIO
1. CURP del beneficiario o beneficiaria: Enlazado con la base RENAPO
2. Nombre del beneficiario o beneficiaria. (VALIDAR INFORMACIÓN):
Nombre ___________Apellido paterno: ___________ Apellido materno: ___________
3. Fecha de nacimiento (VALIDAR INFORMACIÓN): (DÍA, MES, AÑO)
4. ¿Cuántos años cumplidos tiene? (ANOTAR): ________
5. Sexo (VALIDAR INFORMACIÓN):
6. ¿Cuál es su estado civil?
              1) Soltero(a)                3) Unión libre                               5) viudo(a)
              2) Casado(a)                4) Divorciado(a)/separado (a)             6) No respondió
7. ¿Cuál es su rol dentro de su núcleo familiar? ¿Es usted...?
1)     El Padre/la madre
2)     El hijo/la hija
3)     El abuelo/la abuela
4)     Otro, especificar cuál_____________________
8. Domicilio de residencia:
    Código postal (ANOTAR)                                ______________
    Estado (PRECARGADA) (VALIDAR)                   ______________
    Municipio: (PRECARGADA) (VALIDAR)               ______________
    Localidad: (PRECARGADA) (VALIDAR)               ______________
    Calle/ejido
    Número exterior (ANOTAR)                             ______________
II) IDENTIDAD CULTURAL Y ESTUDIOS
9. De acuerdo a su cultura, historia y tradiciones, ¿usted se considera...?
       1) Indígena
       2) Afroamericano (a) o afrodescendiente
       3) Ninguno de los anteriores
       4) No sabe/ No responde
10A. ¿Habla alguna lengua indígena?          1) Sí           2) No (PASE a 11)         3) No responde (PASE a 11)
10B. ¿Cuál lengua indígena habla?
1)     Chinanteco                          13) Tepehuano del sur
2)     Chol                                  14) Tojolabal
3)     Chontal                              15) Totonaca
4)     Huasteco                            16) Tzetzal
5)     Huichol                               17) Tzotzil
6)     Maya                                 18) Zapoteco
7)     Mazahua                             19) Zoque
8)     Mazateco                            20) Otro ¿Cuál? _________
9)     Mixe
10)    Mixteco
11)    Náhuatl
12)    Otomí
11. ¿Habla español?                                         1) Sí            2) No             3) No responde
12. ¿Sabe leer y escribir un recado?                        1) Sí            2) No             3) No responde
13. ¿Cuál es su último año o grado de estudios?
1) Ninguna                                  6) Bachillerato o su equivalente incompleto       11) No responde
2) Primaria incompleta                     7) Bachillerato o su equivalente completo
3) Primaria completa                       8) Técnico superior
4) Secundaria incompleta                 9) Licenciatura
5) Secundaria completa                   10) Posgrado o más
14. ¿Actualmente asiste a la escuela?                     1) Sí            2) No             3) No responde
III.- INFORMACIÓN SOCIOECONÓMICA
15. ¿Cuántas personas, incluida usted, viven en la vivienda que habita, contando a los niños pequeños, acianos y personas con discapacidad?
       ___________
16. "Considerando que el hogar es un conjunto de personas que hacen vida en común dentro de una misma vivienda, unidos o no por parentesco, que comparten los gastos de manutención y preparan los alimentos en la misma cocina."
¿Cuántos hogares hay en su vivienda, incluyendo el suyo?
       ___________
17. ¿Cuántas personas forman parte de su hogar, incluyéndose usted, niños pequeños, ancianos y personas con discapacidad? ____________
18. ¿Cuántas personas de este hogar están dentro de cada uno de los siguientes rangos de edad? (VALIDAR QUE EL TOTAL DE PERSONAS MENCIONADAS COINCIDA CON LA RESPUESTA DE LA PREGUNTA 17)
 
 
Rango de edad
Número de personas
A
Niños y niñas de 0 a 3
 
B
Niños y niñas de 4 a 12
 
C
Jóvenes de 13 a 18
 
D
Adultos de 19 a 45
 
E
Adultos de 46 a 64
 
D
De 65 a o más
 
 
19. ¿Cuántos cuartos para dormir hay en su hogar, sin contar pasillos y baños?       _____________
20. ¿Tiene luz eléctrica en su vivienda?                    1) Sí            2) No             3) No responde
21. En su vivienda tienen...
1) Agua entubada dentro de la vivienda
2) Agua entubada fuera de la vivienda, pero dentro de su terreno
3) Agua entubada de llave pública (o hidrante)
4) Agua entubada que acarrean de otra vivienda
5) Agua de pipa
6) Agua de pozo, río, lago, arroyo
7) Agua captada de lluvia u otro medio
22. ¿Qué tratamiento le dan al agua para beberla?
1) La beben sin ningún tratamiento previo
2) La hierven
3) Le echan cloro
4) Usan un filtro
5) Compran agua embotellada
6) Otro, ¿cuál? _____________________
23. ¿De qué material es la mayor parte del techo su vivienda?
1) Concreto                                        4) Lámina de asbesto           7) Otro, ¿cuál? ___________
2) Lámina de cartón                               5) Madera
3) Lámina de aluminio o metálica                6) Palma o paja
24. ¿De qué material es la mayor parte del piso de su vivienda?
1) Cemento                                        4) Madera
2) Tierra                                            5) Otro, ¿cuál? ___________
3) Mosaico o azuleo
25. ¿De qué material son las paredes o muros de su vivienda, principalmente?
1) Concreto, ladrillo o tabique                    5) Madera
2) Lámina de cartón                               6) Adobe
3) Lámina de aluminio o metálica                7) Otro, ¿cuál? ___________
4) Carrizo, bambú, palma o paja
26. ¿Qué tipo de baño o escusado tiene su vivienda?
1) Con conexión de agua
2) Le echan agua con cubeta
3) Letrina seca o húmeda
4) Pozo u hoyo negro
5) No tiene
27. ¿Cuál es el combustible que más usan para cocinar?
1) Gas de cilindro o tanque
2) Gas natural o de tubería
3) Electricidad
4) Leña o carbón con chimenea o fogón
5) Leña o carbón sin chimenea o fogón
6) Otro, ¿cuál? ___________
28. ¿En su hogar tiene?
 
 
Sí (1)
No (2)
A
Refrigerador
 
 
B
Lavadora automática
 
 
C
VHS, DVD, BLU-RAY
 
 
D
Vehículo (carro, camioneta o camión)
 
 
E
Motocicleta o motoneta
 
 
F
Bicicleta que se utilice como medio de transporte
 
 
G
Horno (microondas o eléctrico)
 
 
H
Computadora, laptop o Tablet
 
 
I
Estufa/parrilla de gas
 
 
J
Calentador de agua/boiler (gas/solar)
 
 
K
Aparato de televisión
 
 
L
Aparato de televisión digital
 
 
M
Servicio de televisión de paga (antena parabólica, SKY o TV por cable)
 
 
N
Tinaco
 
 
O
Aparato para regular la temperatura (ventilador, enfriador, clima, calefactor).
 
 
P
Internet
 
 
Q
Línea telefónica fija
 
 
R
Teléfono celular
 
PASE A 30
29. ¿Cuántos teléfonos celulares tienen en su hogar? _______________
29B ¿Cuál es el número de su celular o en cuál número lo (la) puedo contactar? (CORROBORAR QUE SEA DE 10 DÍGITOS
CONSIDERANDO LADA; __________________
IV.- OCUPACIÓN Y EMPLEO
30. ¿Durante 2022 tuvo trabajo remunerado?
1) Sí, durante todo el año
2) Sí, entre 6 y 12 meses
3) Sí, por menos de 6 meses
4) No tuvo trabajo remunerado (PASE A 33)
31. ¿Qué actividad desempeñó en su último trabajo remunerado de 2022?
1) Albañil                                                    11) Miembro de un grupo u organización de productores
2) Artesano                                                 12) Miembro de una cooperativa de producción o servicios
3) Ayudante de un oficio                                   13) Obrero
4) Ayudante en rancho (peón) o negocio no familiar    14) Patrón o empleador de un negocio
 
5) Chofer                                                    15) Profesionista independiente
6) Ejidatario o comunero                                  16) Promotor de desarrollo humano o gestor social
7) Empleado de gobierno                                 17) Trabajador por cuenta propia
8) Empleado del sector privado                           18) Vendedor ambulante
9) Empleado doméstico                                   19) Otra ocupación. ¿cuál? ________________
10) Jornalero agrícola/Campesino
32. ¿Qué tipo de contratación tuvo en ese trabajo? (PASE A 34)
1) Contrato fijo                   2) Contrato eventual o por meta                3) Sin contrato
33. ¿Cuál fue su principal ocupación en 2022? (PASAR A PREGUNTA 37)
1)     Cuidado de niños, enfermos, adultos mayores o discapacitados
2)     Trabajo comunitario o voluntario
3)     Realizar el quehacer o labores del hogar (limpieza, acarrear agua, leña)
4)     Trabajo en campo o parcela familiar
5)     Otro, ¿cuál? _______________________
V. INGRESOS
34. En 2022, ¿Cuál fue su ingreso promedio mensual?
1)     Entre $0 y $500
2)     Entre $501 y $900
3)     Entre $901 y $1,800
4)     Entre $1,801 y $2,600
5)     Entre $2,601 y $3,500
6)     Entre $3,501 y $5000
7)     Más de $5,001
8)     No sabe/no respondió
35. En 2022, ¿Cuántas personas dependían económicamente de usted?    ____________
36. ¿Usted fue la persona que más aportó al ingreso de su hogar en 2022?
1) Sí (PASE A 38)                          2) No (continuar con 37)
37. ¿Qué parentesco tiene con usted la persona que más aportó al ingreso de su hogar el año pasado?
1)     Esposo (a)/Pareja
2)     Padre
3)     Madre
4)     Hijo/hija
5)     Hermano/hermana
6)     Otro, ¿quién?
38. ¿Cuántas personas aportaron al ingreso de su hogar en 2022? Inclúyase usted en caso de haber aportado. ____________
39. ¿Cuáles fueron las fuentes de ingreso de quienes aportaron al ingreso de su hogar en 2022? (ANOTAR TODAS LA MENCIONES)
A
Pagos o salarios por trabajo remunerado
Sí mencionó (1)
No mencionó (2)
B
Pensión o jubilación
Sí mencionó (1)
No mencionó (2)
C
Remesas o envío de dinero del extranjero
Sí mencionó (1)
No mencionó (2)
D
Apoyo o pensión de algún programa de gobierno
Sí mencionó (1)
No mencionó (2)
E
Otros, ¿cuál? __________________________
Sí mencionó (1)
No mencionó (2)
 
40. Sumando todos los ingresos de quienes aportaron a su hogar. ¿Cuál fue el ingreso mensual promedio de su hogar en 2022?
1)     Entre $0 y $500
2)     Entre $501 y $900
3)     Entre $901 y $1,800
4)     Entre $1,801 y $2,600
5)     Entre $2,601 y $3,500
6)     Entre $3,501 y $5000
7)     Más de $5,001
8)     No sabe/no respondió
VI.- MIGRACIÓN
(PREGUNTAR DE LA 41 A LA 45 SÓLO A QUIENES RESPONDIERON "Sí, durante todo el año" o "Sí de 6 a casi 12 meses o Sí, por menos de 6 meses en la pregunta 30)
41. Durante el 2022 ¿usted trabajo fuera de su localidad?
1) Sí (CONTINUAR CON LA 42)                        2) No (PASE A 46)
42. ¿A dónde se fue a trabajar? (ANOTAR TODAS LA MENCIONES)
A
A la cabecera municipal
Sí mencionó (1)
No mencionó (2)
B
A la capital de su estado
Sí mencionó (1)
No mencionó (2)
C
A otro municipio de su estado
Sí mencionó (1)
No mencionó (2)
D
A otro estado
Sí mencionó (1) (pase a 43)
No mencionó (2)
E
A otro país
Sí mencionó (1)
(pase a 44)
No mencionó (2)
 
43. (PREGUNTAR SÓLO A QUIENES RESPONDIERON SÍ EN 42D) ¿A qué estado se fue a trabajar? (DESPLEGAR LOS ESTADOS CON SU RESPECTIVO CÓDIGO INEGI) (SI SON VARIOS ESTADOS, ANOTAR EL ÚLTIMO DONDE TRABAJÓ)
 
44. (PREGUNTAR SÓLO A QUIENES RESPONDIERON SÍ EN 42E) ¿A qué país fue a trabajar?
1) Estados Unidos                 2) Canadá                               3) Otro, ¿cuál? __________
45. En total, ¿Cuánto tiempo trabajó fuera de su localidad en 2022?
1) Menos de 6 meses                    2) Más de 6 meses
VII. REMESAS
(PREGUNTAR A TODOS)
46. ¿Recibe o le mandan dinero de los Estados Unidos u otro país?
1) Sí (CONTINUAR CON 47)                            2) No (PASE A 49)
¿Cuánto dinero recibe en promedio mensualmente? (ANOTAR LA CANTIDAD EN NÚMERO Y EL RANGO)
47. CANTIDAD EN NÚMERO (EN PESOS): _________________________
47B. RANGO (EN PESOS).
1)  Entre $0 y $500
2)  Entre $501 y $900
3)  Entre $901 y $1,800
4)  Entre $1,801 y $2,600
5)  Entre $2,601 y $3,500
6)  Entre $3,501 y $5000
7)  Más de $5,001
48. ¿Qué parentesco tiene con usted la persona o personas que le envían dinero? (ANOTAR TODAS LA MENCIONES)
A
Pareja/esposo(a)
Sí mencionó (1)
No mencionó (2)
B
Padre o madre
Sí mencionó (1)
No mencionó (2)
C
Hija/hijo
Sí mencionó (1)
No mencionó (2)
D
Hermana/hermano
Sí mencionó (1)
No mencionó (2)
E
Otro, ¿quién? ________________________
Sí mencionó (1)
No mencionó (2)
VIII. GASTOS Y CONSUMO
49. Regularmente en un mes ¿cuánto gastan en su hogar en...? (ANOTAR CANTIDAD EN NÚMERO Y CÓDIGO DEL RANGO)
 
 
49. CANTIDAD EN NÚMERO
0) no gasta
9999) no sabe/no contestó
50. ANOTAR RANGO
1) Nada
2) Menos de $500
3) Entre 501 y $1000
4) Entre 1001 y $1,500
5) Entre 1501 y 2000
6) Más de 2000
9) No respondió
A
La compra de alimentos, bebidas (cereales, carnes, pescados y mariscos, leche, huevo. aceite, verduras, legumbres, frutas, azúcar, chocolate)
 
 
B
La compra o reparación de vestido o calzado
 
 
C
La compra de artículos y servicios de educación (inscripción, colegiatura, útiles escolares, uniforme, pasaje para escuela, etc.)
 
 
D
El pago de servicios del hogar como luz, agua, renta, gas, etc.
 
 
E
Servicios de salud como citas médicas y compra de medicamentos
 
 
F
Recreación
 
 
 
51. ¿Qué porcentaje del ingreso anual de su hogar proviene de la actividad agropecuaria?
1)  Cero, nadie realiza actividad agropecuaria (PASE AL MÓDULO II)
2)  De 1 a 25%
3)  De 26% a 50%
4)  De 51 a 75%
5)  De 76% a 100%
6)  No sabe/ no respondió
52. Considerando el ingreso de la actividad agropecuaria, ¿Qué sector le proporciona mayores ingresos?
1)  Agrícola
2)  Pecuario
3)  Forestal (Leña, germoplasma)
4)  Ambiental (Pago por servicios)
5)  Otro, especificar
Cálculo de la Línea de Bienestar
Los reactivos anteriores determinarán la posición respecto a la Línea de Bienestar en la que el sujeto agrario se encuentra.
 
 
 
 
 
Técnico (a)
 
 
Sujeto Agrario
 
"Este Programa es público ajeno a cualquier partido político. Queda prohibido el uso para fines distintos al
desarrollo social".
Anexo 11. FORMATO DE VERIFICACIÓN DE UNIDAD DE PRODUCCIÓN
_______________________, a ____ del mes __________del año 2023.
C. HUGO RAÚL PAULIN HERNÁNDEZ
TITULAR DE LA SUBSECRETARÍA DE INCLUSIÓN PRODUCTIVA Y DESARROLLO RURAL
RESPONSABLE DEL PROGRAMA SEMBRANDO VIDA
PRESENTE
La (El) que suscribe, C.__________________________________________, Técnico(a) del Programa Sembrando Vida, manifiesto que el día_______ de _______________________ del presente, realicé la visita a la unidad de producción del sujeto agrario, la (el) C.________________________________________________________________, ubicada en el ejido/localidad___________________________________________municipio______________________________________,
estado _______________________________________________.
Encontrando lo siguiente:
1. La unidad de producción tiene una superficie:
 
 
a) Igual a 2.5 hectáreas
 
b) Inferior a 2.5 hectáreas
 
 
2. Entre la localidad en la que vive el sujeto agrario y la unidad de producción, hay una distancia:
 
 
a) Inferior a 20 kilómetros
 
b) Superior a 20 kilómetros
 
 
3. La unidad de producción está ubicada dentro de:
 
 
a) Un ejido
 
b) Tierra de uso común
 
c) Pequeña propiedad
4. La unidad de producción tiene las siguientes características:
 
 
a) Se encuentra ociosa o abandonada
 
b) Está en condiciones de potrero o acahual bajo
a)
b)   Tiene cultivo de milpa
5. Se encuentra por debajo de la línea de Bienestar.
 
 
a) Si
 
b) No
 
 
 
Resultando:
 
ELEGIBLE (2)
ATENTAMENTE
NO ELEGIBLE(3)
 
         ____________________________________              _____________________________________
                    Nombre y firma del Técnico                                 Nombre y firma del sujeto agrario
"Este Programa es público ajeno a cualquier partido político. Queda prohibido el uso para fines
distintos al desarrollo social".
Anexo 12. CARTA COMPROMISO
C. HUGO RAÚL PAULIN HERNÁNDEZ
TITULAR DE LA SUBSECRETARÍA DE INCLUSIÓN PRODUCTIVA Y DESARROLLO RURAL
RESPONSABLE DEL PROGRAMA SEMBRANDO VIDA
PRESENTE
La (El) que suscribe, C.__________________________________________, mayor de edad, con domicilio en________________________________________________________________________del municipio de __________________________, en el estado de _________________________________, identificándome en este acto con la Credencial de Elector con número de folio__________________________________, me comprometo a dar cumplimiento a lo dispuesto por las Reglas de Operación del Programa Sembrando Vida y, en particular asumo los siguientes compromisos:
·  Ahorrar como mínimo un 10% del apoyo económico que perciba como parte del Programa.
·  Cumplir con el plan de trabajo de la Comunidad de Aprendizaje Campesina, así como el de mi parcela.
·  Proporcionar la información y/o documentación para evaluar los resultados logrados en la aplicación del apoyo recibido.
·  Aceptar visitas de verificación y/o evaluación correspondiente al apoyo solicitado.
·  Solventar las omisiones o inconsistencias advertidas en alguna visita o verificación en un lapso no mayor a 15 días hábiles a partir de la notificación realizada por las/los Técnicos(as) o por quien éstos designen para tal efecto.
En adición, declaro bajo protesta de decir verdad que:
a)   No realizo actividades productivas o comerciales ilícitas.
b)   No presento documentación falsa y/o alterada en cualquiera de las etapas del proceso de otorgamiento de apoyos.
c)   Los datos asentados en la solicitud y en la presente carta compromiso son verdaderos y autorizo al Programa Sembrando Vida para verificar la información proporcionada.
d)   Aplicaré los incentivos del Programa únicamente para los fines autorizados, y en caso de incumplimiento de mi parte, la consecuencia será la pérdida permanente del derecho a la obtención de incentivos de la Secretaría de Bienestar.
En caso de incapacidad y/o fallecimiento, designo como beneficiarios a: ___________________________________________________________________________, para que continúen en el Programa y dé seguimiento al trabajo en la Unidad de Producción.
NOTA: Anexar fotocopia de la identificación oficial vigente del sujeto de derecho.
_______________________________________________________
Nombre y Firma
La persona que suscribe este documento será la responsable de firmar los formatos y/o la documentación que se le soliciten posteriormente.
"Este Programa es público ajeno a cualquier partido político. Queda prohibido el uso para fines
distintos al desarrollo social".
·  ESTE DOCUMENTO NO DEBE PRESENTAR TACHADURAS? NI RAYADURAS.
Anexo 13
NOTIFICACIÓN DE ACEPTACIÓN EN EL PROGRAMA SEMBRANDO VIDA
"Una comunidad que tiene asegurada la alimentación, es menos vulnerable a las presiones de la ilegalidad y del clientelismo que trafica con la pobreza".
C._______________________________________
Del Ejido/Comunidad
Del Estado
Estimado________________________________
Una vez revisada la información proporcionada por el Personal Operativo, se ha determinado que cumples con los requisitos establecidos en las ROP, por lo cual me es grato comunicarte que has sido:
__________________________ACEPTADO AL PROGRAMA SEMBRANDO VIDA_____________________
En Sembrando Vida, queremos que los campesinos y campesinas mexicanos y mexicanas, produzcan riqueza para sus familias y comunidades, detener la degradación ambiental y procurar la autosuficiencia alimentaria.
Trabajaremos intensamente en la organización de las comunidades para lograr una cultura del ahorro y con el trabajo en sus parcelas, puedan formar cooperativas que les permitan mejorar la producción y comercialización de sus productos. Buscamos alentar una economía social y solidaria que mejore la calidad de vida de la comunidad.
Para cualquier consulta tu Folio asignado es: SV-EDO-2023-NÚMERO SERIADO
 
Te invitamos a aprovechar esta oportunidad, ya que con tu apoyo y el de los colaboradores del Programa, así como con la Coordinación de diferentes dependencias, estamos sembrando una semilla buena, estamos sembrando una nueva historia, estamos Sembrando Vida para cosechar esperanza.
Bienvenido a la Familia Sembrando Vida.
RESPONSABLE DEL PROGRAMA SEMBRANDO VIDA
SUBSECRETARIO HUGO RAÚL PAULIN HERNÁNDEZ
"Este Programa es público ajeno a cualquier partido político. Queda prohibido el uso para fines
distintos al desarrollo social".
Anexo 14
CONTRATO DE APARCERÍA
CONTRATO DE APARCERÍA RURAL AGRÍCOLA (MEDIERÍA) SOBRE TIERRAS PARCELADAS, QUE CELEBRAN, POR UNA PARTE, EL C. __________________________________, A QUIEN EN LO SUCESIVO SE LE DENOMINARÁ "EL PROPIETARIO(A)" Y POR LA OTRA EL C.___________________________________________________, A QUIEN EN LO SUCESIVO SE LE DENOMINARÁ "EL APARCERO(A)", Y EN FORMA CONJUNTA SE LES DENOMINARÁ "LAS PARTES", AL TENOR DE LAS SIGUIENTES DECLARACIONES Y CLÁUSULAS: --------------------------------------------
D E C L A R A C I O N E S:
I. Declara "EL PROPIETARIO(A)":
I.1 Que es una persona física de nacionalidad mexicana, mayor de edad, en pleno uso de sus facultades, quien se identifica con credencial para votar folio_________________________________, la cual se agrega al presente como Anexo No. 1.
I.2 Que según consta en la Escritura Pública número ______, de fecha ________de ____________ del año de ____________, otorgada ante la Fe del Licenciado ______________________________________________, Notario Público Número ______ del municipio de _________________, del estado de__________________, inscrita en el Registro Público de la Propiedad y del Comercio, bajo el folio real número _______, escritura de la cual se anexa copia como Anexo No. 2, es propietario (a) del predio rústico ubicado en _________________________________________, Municipio de ________________________________, del estado de ___________________________; predio que tiene las siguientes medidas y colindancias:
Al norte __________________ _______ m
Al sur ____________________ _______ m
Al este ___________________ _______ m
Al oeste __________________ _______ m
I.3. Que es su voluntad celebrar el presente contrato de aparcería respecto de 2.5 (dos punto cinco) hectáreas que forman parte de la parcela mencionada en la declaración I.2 anterior y cuya superficie presenta las siguientes medidas y colindancias:
Al norte __________________ _______ m
Al sur ____________________ _______ m
Al este ___________________ _______ m
Al oeste __________________ _______ m
I.4 Que bajo protesta de decir verdad manifiesta que la superficie materia del presente contrato se encuentra libre de todo gravamen y apta para ser utilizada para actividades de agroforestería, incluyendo milpa intercalada con árboles frutales y maderables.
I.6 Que señala como domicilio para oír y recibir toda clase de notificaciones el ubicado en: ____________________
II. Declara "EL APARCERO(A):
II.1 Que es una persona física de nacionalidad mexicana, mayor de edad, en pleno uso de sus facultades, quien se identifica con credencial para votar folio______, la cual se agrega al presente como Anexo No. 3.
II.2. Que es su voluntad suscribir el presente contrato de Aparcería con "EL PROPIETARIO(A)", respecto de 2.5 (dos punto cinco) hectáreas parceladas que se describen en la declaración I.3 anterior para realizar actividades de agroforestería, incluyendo milpa intercalada con árboles frutales y maderables.
II.3 Que es candidato (a) a sujeto (a) de derecho del Programa del gobierno federal a cargo de la Secretaría del Bienestar denominado Sembrando Vida, el cual establece, entre otros requisitos, tener disponibles para realizar actividades de agroforestería 2.5 (dos punto cinco) hectáreas propias o en calidad de aparcero(a), por lo que en caso de ser aceptado para recibir los apoyos del Programa quedará obligado a sembrar en dichas tierras ________________________________________________________________________________________________________________________________________________________________________________ entre otros productos. En el entendido que "EL APARCERO(A)" no asumirá la obligación de compartir con "EL PROPIETARIO(A)" los apoyos que en su caso le asigne el Programa Sembrando Vida.
II.4. Que señala como domicilio para oír y recibir toda clase de notificaciones el ubicado en: _____________________________________________________________________________________
III. Declaran "LAS PARTES":
III.1. Que se reconocen mutuamente la personalidad con que se ostentan y manifiestan su voluntad para celebrar el presente contrato, con fundamento en los artículos___________ del Código Civil para el Estado de ____________________________________________.
Expuesto lo anterior, "LAS PARTES" convienen obligarse de conformidad con las siguientes:
C L Á U S U L A S
PRIMERA.- "EL PROPIETARIO(A)" concede el uso y goce de ________ hectáreas de su propiedad a "EL APARCERO(A)" con el propósito de que éste cultive entre otras especies __________________________________________________________________________________________________________________________________________________________________________ La superficie materia de la aparcería presenta las siguientes medidas y colindancias:
Al norte __________________ _______ m
Al sur ____________________ _______ m
Al este ___________________ _______ m
Al oeste __________________ _______ m
SEGUNDA.- Al llegar la cosecha, como contraprestación por la aparcería, los frutos serán repartidos de la siguiente manera: ____% (____________ por ciento) para "EL PROPIETARIO(A)" y ___% (__________________ por ciento) para "EL APARCERO(A)".
TERCERA.- "El PROPIETARIO(A)" se obliga con "EL APARCERO(A)", a no entorpecer ni estorbar la labor de éste, respecto de las tierras materia del presente contrato.
CUARTA.- "EL APARCERO(A)" conviene en mantener y conservar las tierras materia del presente instrumento en las condiciones normales para su cultivo, aprovechamiento y explotación, realizando las reparaciones y/o acondicionamientos que considere necesarios.
QUINTA.- "LAS PARTES" acuerdan que si durante el término del contrato falleciere "EL PROPIETARIO(A)" o el predio fuere enajenado, la aparcería subsistirá.
Si es "EL APARCERO(A)" el que muere, el contrato puede darse por terminado, pero si ya se hubieren hecho algunos trabajos, como el barbecho del terreno, la poda de los árboles, o cualquiera otra obra necesaria para el cultivo y es "EL PROPIETARIO(A)" quien da por terminado el contrato, éste tiene obligación de pagar a los herederos de "EL APARCERO(A)" el importe de esos trabajos, en cuanto se aproveche de ellos.
SEXTA.- "EL APARCERO(A)" se obliga a dar aviso a "EL PROPIETARIO(A)", con la anticipación debida, de que procederá a levantar la cosecha a fin de que éste verifique la producción obtenida.
SÉPTIMA.- "LAS PARTES" acuerdan que, si ni en el lugar, ni dentro de la municipalidad se encuentra a "EL PROPIETARIO(A)", podrá "EL APARCERO(A)" hacer la cosecha, midiendo, contando o pesando los frutos en presencia de dos testigos mayores de toda excepción.
OCTAVA.- En caso de que "EL APARCERO(A)" no dé el aviso correspondiente de que levantará la
cosecha, se obliga a entregar a "EL PROPIETARIO(A)", la cantidad de los frutos o productos que, de acuerdo al presente contrato, fijen peritos nombrados por cada una de las partes, correspondiendo a "EL APARCERO(A)" cubrir los honorarios de ambos peritos.
NOVENA.- "EL PROPIETARIO(A)" se compromete a no retener de propia autoridad todos o parte de los frutos que correspondan a "EL APARCERO(A)" para garantizar lo que éste le deba por razón del contrato de aparcería.
DÉCIMA.- "EL PROPIETARIO(A)" se obliga a responder a "EL APARCERO(A)" de los perjuicios que se deriven de los vicios ocultos que existieran respecto de las tierras materia del presente contrato, siempre y cuando su existencia sea anterior a la suscripción de este instrumento.
DÉCIMA PRIMERA.- "LAS PARTES" acuerdan que si al concluir el contrato "EL APARCERO(A)" ha cumplido con todas y cada una de las obligaciones adquiridas mediante el presente instrumento, éste tendrá derecho del tanto, para suscribir un nuevo contrato con "EL PROPIETARIO(A)", en caso de que la tierra que estuvo cultivando, sea dada en nueva aparcería.
DÉCIMA SEGUNDA.- "EL APARCERO(A)" se compromete a dar a las tierras que le son otorgadas en aparcería, el uso y servicio convenido en el presente contrato, acordando que para el caso de usarlas para un fin distinto, el contrato se dará por rescindido sin responsabilidad para "EL PROPIETARIO(A)".
DÉCIMA TERCERA.- Si "EL APARCERO(A)" abandona la siembra sin causa justificada, cederá tácitamente el derecho de recoger la cosecha a "EL PROPIETARIO(A)", sin que pueda reclamar aquel percepción alguna por dicha cosecha.
DÉCIMA CUARTA.- "EL PROPIETARIO(A)" autoriza al aparcero proveerse del agua suficiente y necesaria para satisfacer los requerimientos de los cultivos que producirá.
DÉCIMA QUINTA.- "EL APARCERO(A)" se obliga con "EL PROPIETARIO(A)", a pagar los daños y perjuicios causados a las tierras objeto del presente instrumento que por su culpa o negligencia, se llegare a causar en dichas tierras.
DÉCIMA SEXTA.- "EL APARCERO(A)" se compromete a dar aviso oportunamente a "EL PROPIETARIO(A)" respecto de los intentos de usurpación o daños causados o que pretendan causar terceros respecto de las tierras materia del presente contrato, por lo que la omisión de dicho aviso, le obligará a pagar a "EL PROPIETARIO(A)" los daños y perjuicios que se ocasionen por dicho evento.
DÉCIMA SÉPTIMA.- El presente contrato tendrá una vigencia obligatoria por cuatro años a partir de su firma, prorrogable mediante acuerdo por escrito de "LAS PARTES".
DÉCIMA OCTAVA-. "EL APARCERO(A)" se obliga a devolver a "EL PROPIETARIO(A)", al término de la vigencia del presente contrato, las tierras materia del mismo, en las condiciones que las recibió, con el solo detrimento normal del tiempo.
DÉCIMA NOVENA.- "EL APARCERO(A)" manifiesta su conformidad respecto a las obras y/o infraestructura o construcciones que efectúe en las tierras materia del presente contrato, que sean necesarias para cumplir con los objetivos del mismo, pasaran a formar parte del predio y a favor de "EL PROPIETARIO(A)" al término del contrato.
VIGÉSIMA.- Son causas de terminación anticipada, sin responsabilidad para las partes:
·  El acuerdo por escrito de ambas "PARTES", el cual para tener validez deberá notificarse por escrito con 30 días naturales de anticipación a la Secretaría de Bienestar.
·  En caso de que alguna de las declaraciones de "LAS PARTES", resulte falsa o inexacta y ello afecte directamente el cumplimiento del presente contrato.
·  Que "EL APARCERO(A)" abandone la siembra sin causa justificada, y
·  La existencia de caso fortuito o fuerza mayor que ponga término o suspenda las actividades objeto de este contrato.
VIGÉSIMA PRIMERA. Para el caso de que una de las partes incumpla las obligaciones y compromisos que asume en el presente contrato, pagará a su contraparte, como pena convencional la cantidad de $30,000.00 (treinta mil pesos 00/100 M.N.)
VIGÉSIMA SEGUNDA.- En caso de suscitarse conflicto o controversia con motivo de la interpretación y/o cumplimiento del presente contrato, "LAS PARTES" se someten expresamente a la jurisdicción de los tribunales civiles del lugar donde se ubica el predio, renunciando desde este momento a la que les pudiera corresponder en razón de sus domicilios futuros o por cualquier otra causa.
VIGÉSIMA TERCERA.- El presente contrato surtirá efectos a partir de la fecha en que se suscribe. Éste podrá ser revisado, modificado o adicionado, mediante convenio modificatorio que suscriban "LAS PARTES". Para que los convenios modificatorios tengan validez deberán notificarse por escrito con 30 días naturales de anticipación a la Secretaría de Bienestar.
LEÍDO QUE FUE EL PRESENTE CONTRATO, Y ESTANDO DEBIDAMENTE ENTERADAS "LAS PARTES" DEL ALCANCE Y CONTENIDO LEGAL DE SUS CLÁUSULAS, LO FIRMAN EN TRES EJEMPLARES, EN LA CIUDAD DE ____________________________ A LOS _____ DÍAS DEL MES DE _________________ DE 20_____.
"EL PROPIETARIO(A)"
C. _______________________________
"EL APARCERO(A)"
C. _______________________________
TESTIGO
C. _______________________________
TESTIGO
C. _______________________________
"Este Programa es público ajeno a cualquier partido político. Queda prohibido el uso para fines
distintos al desarrollo social".
Anexo 15
CONTRATO DE APARCERÍA APROBADO POR ASAMBLEA EJIDAL
CONTRATO DE APARCERÍA RURAL AGRÍCOLA (MEDIERÍA) SOBRE TIERRAS PARCELADAS, QUE CELEBRAN, POR UNA PARTE, EL C. _______, A QUIEN EN LO SUCESIVO SE LE DENOMINARÁ "EL PROPIETARIO(A)" Y POR LA OTRA EL C.______, A QUIEN EN LO SUCESIVO SE LE DENOMINARÁ "EL APARCERO(A)", Y EN FORMA CONJUNTA SE LES DENOMINARÁ "LAS PARTES", AL TENOR DE LAS SIGUIENTES DECLARACIONES Y CLÁUSULAS: ----------------------------------------------------------------------
D E C L A R A C I O N E S:
I. Declara "EL PROPIETARIO(A)":
I.1 Que es una persona física de nacionalidad mexicana, mayor de edad, en pleno uso de sus facultades, quien se identifica con credencial para votar folio______, la cual se agrega al presente como Anexo No. 1.
I.2 Que es titular de la parcela marcada con el número ___del Ejido___, Municipio de__, Estado ___, con una superficie de ____ hectáreas, como lo acredita con el Certificado Parcelario número ___, expedido por el Registro Agrario Nacional, del cual se anexa copia como Anexo No. 2, parcela que tiene las siguientes medidas y colindancias:
Al norte __________________ _______ m
Al sur ____________________ _______ m
Al este ___________________ _______ m
Al oeste __________________ _______ m
I.3. Que es su voluntad celebrar el presente contrato de aparcería respecto de 2.5 (dos punto cinco) hectáreas que forman parte de la parcela mencionada en la declaración I.2 anterior y cuya superficie presenta las siguientes medidas y colindancias:
Al norte __________________ _______ m
Al sur ____________________ _______ m
Al este ___________________ _______ m
Al oeste __________________ _______ m
I.4 Que bajo protesta de decir verdad manifiesta que la superficie materia del presente contrato se encuentra libre de todo gravamen y apta para ser utilizada para actividades de agroforestería, incluyendo milpa intercalada con árboles frutales y maderables.
I.6 Que señala como domicilio para oír y recibir toda clase de notificaciones el ubicado en: ____________________
II. Declara "EL APARCERO(A):
 
II.1 Que es una persona física de nacionalidad mexicana, mayor de edad, en pleno uso de sus facultades, quien se identifica con credencial para votar folio______, la cual se agrega al presente como Anexo No. 3.
II.2. Que es su voluntad suscribir el presente contrato de Aparcería con "EL PROPIETARIO(A)", respecto de 2.5 (dos punto cinco) hectáreas parceladas que se describen en la declaración I.3 anterior para realizar actividades de agroforestería, incluyendo milpa intercalada con árboles frutales y maderables.
II.3 Que es candidato (a) a sujeto(a) de derecho del Programa del gobierno federal a cargo de la Secretaría de Bienestar denominado Sembrando Vida, el cual establece, entre otros requisitos, tener disponibles para realizar actividades de agroforestería 2.5 (dos punto cinco) hectáreas propias o en calidad de aparcero, por lo que en caso de ser aceptado para recibir los apoyos del Programa quedará obligado a sembrar en dichas tierras ________________________________________________________________________________________________________________________________________________________________________________entre otros productos. En el entendido que "EL APARCERO(A)" no asumirá la obligación de compartir con "EL PROPIETARIO(A)" los apoyos que en su caso le asigne el Programa Sembrando Vida.
II.5. Que señala como domicilio para oír y recibir toda clase de notificaciones el ubicado en: _____________________________________________________________________________________
III. Declaran "LAS PARTES":
III.1. Que se reconocen mutuamente la personalidad con que se ostentan y manifiestan su voluntad para celebrar el presente contrato, con fundamento en los artículos 27, fracción VII de la Constitución Política de los Estados Unidos Mexicanos, 2, 45, y 79 de la Ley Agraria; así como 2739 al 2751 del Código Civil Federal, aplicado supletoriamente a la Ley Agraria.
III.2. Que conocen las modalidades a las cuales está sujeta la propiedad ejidal y lo que dispone el artículo 79 de la Ley Agraria, el cual señala que "el ejidatario puede aprovechar su parcela directamente o conceder a otros ejidatarios o terceros su uso o usufructo, mediante aparcería, mediería, asociación, arrendamiento o cualquier otro acto jurídico no prohibido por la ley, sin necesidad de autorización de la asamblea o de cualquier autoridad."
Expuesto lo anterior, "LAS PARTES" convienen obligarse de conformidad con las siguientes:
C L Á U S U L A S
PRIMERA.- "EL PROPIETARIO(A)" concede el uso y goce de 2.5 hectáreas de su propiedad a "EL APARCERO(A)" con el propósito de que éste cultive entre otras especies __________________________________________________________________________________________________________________________________________________________________________ La superficie materia de la aparcería presenta las siguientes medidas y colindancias:
Al norte __________________ _______ m
Al sur ____________________ _______ m
Al este ___________________ _______ m
Al oeste __________________ _______ m
SEGUNDA.- Al llegar la cosecha, como contraprestación por la aparcería, los frutos serán repartidos de la siguiente manera: ____% (_________________ por ciento) para "EL PROPIETARIO(A)" y _____% (____________________ por ciento) para "EL APARCERO(A)".
TERCERA.- "El PROPIETARIO(A)" se obliga con "EL APARCERO(A)", a no entorpecer ni estorbar la labor de éste, respecto de las tierras materia del presente contrato.
CUARTA.- "EL APARCERO(A)" conviene en mantener y conservar las tierras materia del presente instrumento en las condiciones normales para su cultivo, aprovechamiento y explotación, realizando las reparaciones y/o acondicionamientos que considere necesarios.
QUINTA.- "LAS PARTES" acuerdan que si durante el término del contrato falleciere "EL PROPIETARIO(A)" o el predio fuere enajenado, la aparcería subsistirá.
Si es "EL APARCERO(A)" el que muere, el contrato puede darse por terminado, pero si ya se hubieren hecho algunos trabajos, como el barbecho del terreno, la poda de los árboles, o cualquiera otra obra necesaria para el cultivo y es "EL PROPIETARIO(A)" quien da por terminado el contrato, éste tiene obligación de pagar a los herederos de "EL APARCERO(A)" el importe de esos trabajos, en cuanto se aproveche de ellos.
SEXTA.- "EL APARCERO(A)" se obliga a dar aviso a "EL PROPIETARIO(A)", con la anticipación debida, de que procederá a levantar la cosecha a fin de que éste verifique la producción obtenida.
SÉPTIMA.- "LAS PARTES" acuerdan que, si ni en el lugar, ni dentro de la municipalidad se encuentra a "EL PROPIETARIO(A)", podrá "EL APARCERO(A)" hacer la cosecha, midiendo, contando o pesando los frutos en presencia de dos testigos mayores de toda excepción.
OCTAVA.- En caso de que "EL APARCERO(A)" no dé el aviso correspondiente de que levantará la cosecha, se obliga a entregar a "EL PROPIETARIO(A)", la cantidad de los frutos o productos que, de acuerdo al presente contrato, fijen peritos nombrados por cada una de las partes, correspondiendo a "EL APARCERO(A)" cubrir los honorarios de ambos peritos.
NOVENA.- "EL PROPIETARIO(A)" se compromete a no retener de propia autoridad todos o parte de los frutos que correspondan a "EL APARCERO(A)" para garantizar lo que éste le deba por razón del contrato de aparcería.
DÉCIMA.- "EL PROPIETARIO(A)" se obliga a responder a "EL APARCERO(A)" de los perjuicios que se deriven de los vicios ocultos que existieran respecto de las tierras materia del presente contrato, siempre y cuando su existencia sea anterior a la suscripción de este instrumento.
DÉCIMA PRIMERA.- "LAS PARTES" acuerdan que si al concluir el contrato "EL APARCERO(A)" ha cumplido con todas y cada una de las obligaciones adquiridas mediante el presente instrumento, éste tendrá derecho del tanto, para suscribir un nuevo contrato con "EL PROPIETARIO(A)", en caso de que la tierra que estuvo cultivando, sea dada en nueva aparcería.
DÉCIMA SEGUNDA.- "EL APARCERO(A)" se compromete a dar a las tierras que le son otorgadas en aparcería, el uso y servicio convenido en el presente contrato, acordando que, para el caso de usarlas para un fin distinto, el contrato se dará por rescindido sin responsabilidad para "EL PROPIETARIO(A)".
DÉCIMA TERCERA.- Si "EL APARCERO(A)" abandona la siembra sin causa justificada, cederá tácitamente el derecho de recoger la cosecha a "EL PROPIETARIO(A)", sin que pueda reclamar aquella percepción alguna por dicha cosecha.
DÉCIMA CUARTA.- "EL PROPIETARIO(A)" autoriza al aparcero proveerse del agua suficiente y necesaria para satisfacer los requerimientos de los cultivos que producirá.
DÉCIMA QUINTA. - "EL APARCERO(A)" se obliga con "EL PROPIETARIO(A)", a pagar los daños y perjuicios causados a las tierras objeto del presente instrumento que, por su culpa o negligencia, se llegare a causar en dichas tierras.
DÉCIMA SEXTA. - "EL APARCERO(A)" se compromete a dar aviso oportunamente a "EL PROPIETARIO(A)" respecto de los intentos de usurpación o daños causados o que pretendan causar terceros respecto de las tierras materia del presente contrato, por lo que la omisión de dicho aviso, le obligara a pagar a "EL PROPIETARIO(A)" los daños y perjuicios que se ocasionen por dicho evento.
DÉCIMA SÉPTIMA. - El presente contrato tendrá una vigencia obligatoria por cuatro años a partir de su firma, prorrogable mediante acuerdo por escrito de "LAS PARTES".
DÉCIMA OCTAVA-. "EL APARCERO(A)" se obliga a devolver a "EL PROPIETARIO(A)", al término de la vigencia del presente contrato, las tierras materia del mismo, en las condiciones que las recibió, con el solo detrimento normal del tiempo.
DÉCIMA NOVENA. - "EL APARCERO(A)" manifiesta su conformidad respecto a las obras y/o infraestructura o construcciones que efectúe en las tierras materia del presente contrato, que sean necesarias para cumplir con los objetivos del mismo, pasaran a formar parte del predio y a favor de "EL PROPIETARIO(A)" al término del contrato.
VIGÉSIMA. - Son causas de terminación anticipada, sin responsabilidad para las partes:
 
·  El acuerdo por escrito de ambas "PARTES", el cual para tener validez deberá notificarse por escrito con 30 días naturales de anticipación a la Secretaría de Bienestar.
·  En caso de que alguna de las declaraciones de "LAS PARTES", resulte falsa o inexacta y ello afecte directamente el cumplimiento del presente contrato.
·  Que "EL APARCERO(A)" abandone la siembra sin causa justificada, y
·  La existencia de caso fortuito o fuerza mayor que ponga término o suspenda las actividades objeto de este contrato.
VIGÉSIMA PRIMERA. Para el caso de que una de las partes incumpla las obligaciones y compromisos que asume en el presente contrato, pagará a su contraparte, como pena convencional la cantidad de $30,000.00 (treinta mil pesos 00/100 M.N.)
VIGÉSIMA SEGUNDA.- En caso de suscitarse conflicto o controversia con motivo de la interpretación y/o cumplimiento del presente contrato, "LAS PARTES" se someten expresamente a la jurisdicción de los Tribunales Unitarios Agrarios del domicilio de "EL PROPIETARIO(A)", renunciando desde este momento a la que les pudiera corresponder en razón de sus domicilios futuros o por cualquier otra causa.
VIGÉSIMA TERCERA.- El presente contrato surtirá efectos a partir de la fecha en que se suscribe. Éste podrá ser revisado, modificado o adicionado, mediante convenio modificatorio que suscriban "LAS PARTES". Para que los convenios modificatorios tengan validez deberán notificarse por escrito con 30 días naturales de anticipación a la Secretaría de Bienestar.
VIGÉSIMA CUARTA.- El presente contrato será inscrito en el Registro Agrario Nacional.
LEÍDO QUE FUE EL PRESENTE CONTRATO, Y ESTADO DEBIDAMENTE ENTERADAS "LAS PARTES" DEL ALCANCE Y CONTENIDO LEGAL DE SUS CLÁUSULAS, LO FIRMAN EN TRES EJEMPLARES, EN LA CIUDAD DE _______________ A LOS _____ DÍAS DEL MES DE _________________ DE 20___.
"EL PROPIETARIO(A)"
C. _______________________
"EL APARCERO(A)"
C. _______________________
TESTIGO
C. _______________________
TESTIGO
C. ______________________
"Este Programa es público ajeno a cualquier partido político. Queda prohibido el uso para fines
distintos al desarrollo social".
Anexo 16
PERFIL DEL PERSONAL OPERATIVO
1.    TÉCNICO (A) SOCIAL
1.1.  Objetivo de la contratación
Las y los Técnicos (as) Sociales del Programa Sembrando Vida tendrán como objetivo contribuir a la generación del tejido social comunitario, mediante la impartición de programas de formación que promuevan la integración social, la organización comunitaria, la inclusión productiva y la inclusión financiera, atendiendo a 100 sujetos de derecho cada uno.
Como una medida para incorporar la paridad de género en el Programa, se tomarán las previsiones necesarias para promover que 30% del personal técnico que se contrate a partir de la publicación de las presentes Reglas de Operación, esté compuesto por mujeres.
1.2.  Actividades.
1.     Realizar el proceso de registro y validación de los sujetos agrícolas interesados en participar como sujetos de derecho del Programa.
2.     Desarrollar las actividades sociales y productivas contenidas en los planes de trabajo mensuales en 250 hectáreas, con 100 sujetos de derecho organizados en 4 Comunidades de Aprendizaje Campesino (CAC), así como con 12 jóvenes becarios, reportando los avances de dichos planes al Facilitador Comunitario.
3.     Asistir a todas las capacitaciones brindadas por el Facilitador Comunitario que fortalezcan el desarrollo de los planes de trabajo en temas sociales y productivos dentro de las CAC.
4.     Capacitar en temas sociales a los sujetos de derecho y a los becarios de Jóvenes Construyendo el Futuro a su cargo.
5.     Realizar y actualizar los diagnósticos familiar y participativo comunitario, dirigidos a los sujetos de derecho y/o a las CAC al menos una vez al año.
6.     Mantener la comunicación permanente entre los diferentes niveles de la estructura respetando el canal de información diseñado.
7.     Realizar cualquier otra tarea afín que le sea asignada por el Facilitador Comunitario que contribuya al desarrollo del Programa.
1.3.  Entregables
1.     Actualización de los reportes de los sujetos de derecho.
2.     Planes de trabajo acordados con los 100 sujetos de derecho.
3.     Informe de actividades mensuales desarrolladas de acuerdo al plan de trabajo, con su respectiva evidencia fotográfica y documental.
1.4.  Perfil
1.     Técnico profesional, Técnico superior universitario (TSU) o profesionales a nivel licenciatura en carreras tales como: Antropología, Sociología, Trabajo Social, Desarrollo Rural, Economía, Administración, Pedagogía, Desarrollo Sustentable, Educación, Nutrición, Psicología y carreras afines. También se aceptará a quienes tengan conocimientos y experiencia en aspectos de organización social de productores, cooperativismo, acompañamiento socioeconómico a grupos rurales, y otros afines a los objetivos del Programa, adquiridos mediante experiencia laboral comprobable, que cuenten con estudios de educación básica y bachillerato.
2.     Experiencia comprobable de mínimo dos años en el medio rural, haciendo trabajos relacionados con la organización comunitaria, tales como organización, supervisión, asesoría, capacitación, dictamen y seguimiento de procesos afines a los objetivos del Programa.
2.     TÉCNICO (A) PRODUCTIVO
2.1.  Criterios y/o argumentos cuantitativos y cualitativos que justifican la contratación
a.     Objetivo de la contratación
Las y los Técnicos (as) Productivos del Programa Sembrando Vida tendrán como objetivo establecer sistemas agroforestales en las unidades de producción de 100 sujetos de derecho, e impartirles asesoría y capacitación en temas agricultura y producción sustentable.
b.     Actividades
1.     Realizar el proceso de registro y validación de los sujetos agrícolas interesados en participar como sujetos de derecho del Programa.
2.     Desarrollar las actividades productivas y sociales contenidas en los planes de trabajo mensuales en 250 hectáreas, con 100 sujetos de derecho organizados en 4 Comunidades de Aprendizaje Campesino (CAC), así como con 12 jóvenes becarios, reportando los avances de dichos planes al Facilitador Comunitario.
3.     Asistir a todas las capacitaciones brindadas por el Facilitador Comunitario que fortalezcan el desarrollo de los planes de trabajo en temas productivos y sociales dentro de las CAC.
4.     Capacitar en temas productivos a los sujetos de derecho y a los becarios de Jóvenes Construyendo el Futuro a su cargo.
5.     Realizar y actualizar los diagnósticos familiar y participativo comunitario, dirigidos a los sujetos de derecho y/o a las CAC al menos una vez al año.
6.     Mantener la comunicación permanente entre los diferentes niveles de la estructura respetando el canal de información diseñado.
 
7.     Realizar cualquier otra tarea afín que le sea asignada por el Facilitador Comunitario que contribuya al desarrollo del Programa.
c.     Entregables
1.     Actualización de los reportes de los sujetos de derecho.
2.     Planes de trabajo acordados con los 100 sujetos de derecho.
3.     Informe de actividades mensuales desarrolladas de acuerdo al plan de trabajo, con su respectiva evidencia fotográfica y documental.
d.     Perfil
1.     Técnico profesional, Técnico superior universitario (TSU) o profesionales a nivel licenciatura en carreras tales como: Agronomía, Desarrollo rural, Desarrollo forestal, Agrobiotecnología, Biología, Ingeniería Ambiental, Zootecnista, Ecología y carreras afines. También se aceptará a quienes tengan conocimientos agrícolas y de agroforestería adquiridos mediante experiencia laboral comprobable, que cuenten con estudios de educación básica y bachillerato.
2.     Experiencia comprobable mínimo de dos años en el medio rural, haciendo trabajos relacionados con el desarrollo productivo, tales como supervisión, asesoría, capacitación, dictamen y seguimiento de procesos de desarrollo agrícola y agroforestal u otros afines a los objetivos del Programa.
3.     FACILITADOR (A)
3.1   Criterios y/o argumentos cuantitativos y cualitativos que justifican la contratación
Objetivo de la contratación.
El/la Facilitador (a) Comunitario (a) tendrá como objetivo verificar que los Técnicos Sociales y Productivos a su cargo desempeñen apropiadamente sus planes de trabajo para el buen desarrollo del Programa. Cada Facilitador supervisará el desempeño de 5 binomios de Técnicos (formados por 1 Técnico Social y 1 Técnico Productivo), es decir a 10 Técnicos cada uno, que estarán atendiendo en su totalidad a 1,000 sujetos de derecho y coordinando el trabajo en 2,500 hectáreas.
3.2   Actividades.
1.     Supervisar y dar seguimiento al plan de trabajo de los/las cinco Técnicos(as) Productivos(as) y cinco Técnicos(as) Sociales.
2.     Ser co-responsable en la implementación de la estrategia educativa para ser parte del equipo formador(a) de formadores.
3.     Formar y capacitar en temas sociales y productivos a diez Técnicos(as) a su cargo.
4.     Integrar y evaluar los reportes de los avances del Programa que los Técnicos a su cargo le presenten y reportar los resultados al Coordinador Territorial.
5.     Mantener actualizado el documento de diagnóstico familiar y participativo comunitario de acuerdo a los tiempos programados.
6.     Mantener la comunicación permanente entre los diferentes niveles de la estructura respetando el canal de información diseñado.
7.     Sera responsabilidad del/la facilitador(a) y él/la coordinador(a) territorial garantizar la veracidad de la información contenida en la plataforma definida.
8.     Realizar cualquier otra tarea afín que le sea asignada por el Coordinador Territorial o por sus superiores jerárquicos que contribuya al desarrollo del Programa.
3.3   Entregables
1.     Reporte del avance de la implementación de la estrategia educativa, incluyendo aquellas capacitaciones brindadas por otras instancias públicas o privadas.
2.     Planes de trabajo suscritos con los Técnicos a su cargo.
3.     Reporte de supervisión del trabajo de los Técnicos y de los becarios.
4.     Informe de actividades mensuales desarrolladas de acuerdo al plan de trabajo, con su respectiva evidencia fotográfica y documental.
3.4   Perfil
1.     Técnico profesional, Técnico superior universitario (TSU) o profesionales a nivel licenciatura en carreras tales como: Antropología, Sociología, Trabajo Social, Desarrollo Rural, Economía, Administración, Pedagogía, Desarrollo Sustentable, Educación, Nutrición, Psicología, Agronomía, Desarrollo rural, Desarrollo forestal, Agrobiotecnología, Biología, Ingeniería Ambiental, Zootecnista, Ecología y carreras afines. También se aceptará a quienes tengan conocimientos y experiencia en aspectos de organización social de productores, cooperativismo, acompañamiento socioeconómico a grupos rurales, agrícolas, de agroforestería y otros afines a los objetivos del Programa, adquiridos mediante experiencia laboral comprobable, que cuenten con estudios de educación básica y bachillerato.
2.     Experiencia comprobable mínimo de tres años en el medio rural, haciendo trabajos de agricultura, forestería, relacionados con el desarrollo productivo y/o comunitario, tales como organización, supervisión, asesoría, capacitación, dictamen, seguimiento de procesos de desarrollo agrícola y de agroforestería, y otros afines a los objetivos del Programa.
4. COORDINADOR(A) TERRITORIAL
4.1   Criterios y/o argumentos cuantitativos y cualitativos que justifican la contratación
Objetivo de la contratación.
El/la Coordinador(a) Territorial tendrá como objetivo verificar que los Facilitadores a su cargo desempeñen apropiadamente sus actividades, con el propósito de que el Programa se desarrolle de forma adecuada a nivel territorial.
4.2   Actividades
1.     Supervisar y dar seguimiento al plan de trabajo de los facilitadores comunitarios a su cargo.
2.     Integrar y evaluar los reportes de los avances del Programa que los facilitadores a su cargo le presenten y reportar los resultados al Coordinador Regional.
3.     Colaborar en la planeación Territorial del Programa en conjunto con la Coordinación Regional.
4.     Coadyuvar en la gestión para establecer una red de instituciones aliadas, a nivel territorial, en beneficio del Programa.
5.     Mantener la comunicación permanente entre los diferentes niveles de la estructura respetando el canal de información diseñado.
6.     Ser co-responsable en la implementación de la estrategia educativa del equipo formador(a) de formadores.
7.     Sera responsabilidad del/la coordinador(a) territorial y él/la facilitador(a) garantizar la veracidad de la información contenida en la plataforma definida.
8.     Será responsabilidad del Coordinador Territorial la validación y resguardo de los expedientes físicos y digitales del territorio en el que se encuentre a cargo.
9.     Realizar cualquier otra tarea afín que le sea asignada por el Coordinador Regional que contribuya al desarrollo del Programa.
4.3   Entregables
1.     Reporte del avance de la implementación de la estrategia educativa, incluyendo aquellas capacitaciones brindadas por otras instancias públicas o privadas.
2.     Planes de trabajo suscritos con los Facilitadores comunitarios a su cargo.
3.     Informe de actividades mensuales desarrolladas de acuerdo al plan de trabajo, con su respectiva evidencia fotográfica y documental.
4.4   Perfil
1.     Técnico profesional, Técnico superior universitario (TSU), profesionales a nivel licenciatura o posgrado en carreras tales como: Antropología, Sociología, Trabajo Social, Desarrollo Rural, Economía, Administración, Pedagogía, Desarrollo Sustentable, Educación, Psicología, Agronomía, Desarrollo rural, Desarrollo forestal, Agrobiotecnología, Biología, Ingeniería Ambiental, Zootecnista, Ecología y carreras afines. También se aceptará a quienes tengan conocimientos y experiencia en aspectos de organización social de productores, cooperativismo, acompañamiento socioeconómico a grupos rurales, agrícolas, de agroforestería y otros afines a los objetivos del Programa, adquiridos mediante experiencia laboral comprobable.
2.     Experiencia comprobable mínimo de tres años en el medio rural, haciendo trabajos de agricultura, forestería, relacionados con el desarrollo productivo y/o comunitario, tales como organización, supervisión, asesoría, capacitación, dictamen, seguimiento de procesos de desarrollo agrícola y de agroforestería, y otros afines a los objetivos del Programa.
5.     COORDINADOR(A) REGIONAL
5.1   Criterios y/o argumentos cuantitativos y cualitativos que justifican la contratación
5.2   Objetivo de la contratación
El/la Coordinador(a) Regional tendrá como objetivo verificar que los/las Coordinadores(as) Territoriales a su cargo desempeñen apropiadamente sus actividades, con el propósito de que el Programa se desarrolle de forma adecuada a nivel Regional.
5.3   Actividades
1.     Supervisar y dar seguimiento al plan de trabajo de los/las Coordinadores(as) Territoriales a su cargo.
2.     Integrar y evaluar los reportes de los avances del Programa que los/las Coordinadores(as) Territoriales a su cargo le presenten y reportar los resultados a la Subsecretaría.
3.     Colaborar en la planeación Regional del Programa en conjunto con la Subsecretaría.
4.     Coadyuvar en la gestión para establecer una red de instituciones aliadas, a nivel territorial, en beneficio del Programa.
5.     Promover el contacto permanente con el grupo de especialistas del Programa a través de la Dirección General correspondiente, con el propósito de atender y resolver las necesidades y retos que se presenten en la Región.
6.     Impulsar y motivar la participación de los/las Coordinadores(as) Territoriales y Facilitadores(as) en el desarrollo e implementación de la estrategia educativa.
7.     Mantener la comunicación permanente entre los diferentes niveles de la estructura respetando el canal de información diseñado.
8.     Realizar cualquier otra tarea afín que le sea asignada por la Subsecretaría.
5.4   Entregables
1.     Reporte del avance de la implementación de la estrategia educativa, incluyendo aquellas capacitaciones brindadas por otras instancias públicas o privadas.
2.     Planes de trabajo suscritos con los/las Coordinadores(as) Territoriales a su cargo.
3.     Informe de actividades mensuales desarrolladas de acuerdo al plan de trabajo, con su respectiva evidencia fotográfica y documental.
5.5   Perfil
1.     Técnico profesional, Técnico superior universitario (TSU), profesionales a nivel licenciatura o posgrado en carreras tales como: Antropología, Ciencia Política y Administración Pública, Sociología, Trabajo Social, Desarrollo Rural, Economía, Administración, Pedagogía, Desarrollo Sustentable, Educación, Psicología, Agronomía, Desarrollo rural, Desarrollo forestal, Agrobiotecnología, Biología, Ingeniería Ambiental, Zootecnista, Ecología y carreras afines. También se aceptará a quienes tengan conocimientos y experiencia en aspectos de organización social de productores, cooperativismo, acompañamiento socioeconómico a grupos rurales, agrícolas, de agroforestería y otros afines a los objetivos del Programa, adquiridos mediante experiencia laboral comprobable.
2.     Experiencia comprobable mínimo de cuatro años en el medio rural, haciendo trabajos de agricultura, forestería, relacionados con el desarrollo productivo y/o comunitario, tales como organización, supervisión, asesoría, capacitación, dictamen, seguimiento de procesos de desarrollo agrícola y de agroforestería, y otros afines a los objetivos del Programa.
6.     Especialistas
6.1   CRITERIOS Y/O ARGUMENTOS CUANTITATIVOS Y CUALITATIVOS QUE JUSTIFICAN LA CONTRATACION
6.2 OBJETIVO DE LA CONTRATACION
Diseñar e integrar la metodología con la que el programa se regirá tanto para la ejecución en campo, en la formación del personal operativo y en materia administrativa, considerando los temas de economía social y solidaria, inclusión productiva, inclusión financiera, organización comunitaria, así como en las áreas general de ciencias sociales y administrativas, ciencias agropecuarias, ingeniería y tecnología, económicas, políticas, de la salud y carreras afines, mediante la orientación en la planeación de las actividades a desarrollar en los temas ya mencionados, así como establecer las directrices a considerar dentro del diseño de materiales divulgativos de apoyo, y brindar esquemas de acompañamiento para su correcta ejecución en el terreno.
6.3 ACTIVIDADES
1.     Otorgar el respaldo técnico en áreas transversales de economía social y solidaria, inclusión productiva, inclusión financiera, inclusión social, equidad de género, salud, organización comunitaria y cuidado del medio ambiente entre otros, integrando información relevante para el desarrollo de sus actividades.
2.     Apoyar en la planeación de las actividades a desarrollar de acuerdo a la diversidad de necesidades presentes en cada uno de los territorios.
3.     Elaborar materiales de apoyo y participar en la formación del personal operativo.
4.     Llevar a cabo tareas de monitoreo aleatorias en los territorios donde se encuentran los sujetos de derecho y sus organizaciones productivas para asegurar su correcto desarrollo.
5.     Mantener la comunicación permanente entre los diferentes niveles de la estructura respetando el canal de información diseñado.
6.     Apoyar en el establecimiento de una red de alianzas académicas y científicas para fomentar la aplicación de las mejores técnicas de intervención social.
7.     Apoyar en la planeación, diseño e implementación de los procesos de diagnóstico familiar y participativo comunitario.
8.     Coadyuvar en materia legal y administrativa para la coordinación, distribución y operación de los recursos del Programa a cargo de la Subsecretaría.
6.4 ENTREGABLES
1.     Reporte general de actividades relacionadas con las funciones que le han sido encomendadas.
6.5 PERFIL
1. Profesionales a nivel licenciatura o posgrados en carreras tales como: Antropología, Sociología, Trabajo Social, Desarrollo Rural, Economía, Administración, Pedagogía, Desarrollo Sustentable, Educación, Nutrición, Psicología y carreras afines; o experiencia en materia legal, administrativa o técnica. Con experiencia en aspectos de organización social de productores, cooperativismo, acompañamiento socioeconómico a grupos rurales, y otros afines a los objetivos del Programa, adquiridos mediante experiencia laboral comprobable.
2. Experiencia comprobable de mínimo 8 años, haciendo trabajos relacionados afines a los objetivos del Programa.
Anexo 17. Indicadores
Los indicadores de Propósito y Componente de la Matriz de Indicadores para Resultados (MIR) del Programa se encuentran a continuación. La información correspondiente a estos indicadores será reportada por la Unidad Responsable del Programa (UR) en el Portal Aplicativo de la Secretaría de Hacienda y Crédito Público (PASH).
La totalidad de los indicadores de la MIR se encuentran disponibles para su consulta en la siguiente liga: https://www.transparenciapresupuestaria.gob.mx/es/PTP/programas#consultas
MATRIZ DE INDICADORES
Nivel
Objetivo
Indicador
Definición
Supuestos
Propósito
 
 
Los/las sujetos de derecho con ingresos inferiores a la línea de pobreza en localidades cuentan con 2.5 hectáreas produciendo en SAF y/o MIAF, con necesidades alimenticias básicas cubiertas.
Porcentaje de sujetos de derecho con 2.5 hectáreas en SAF y/o MIAF produciendo, con respecto al total de sujetos de derecho en activo en el Programa.
 
Mide la proporción de personas en activo que cuentan con 2.5 hectáreas produciendo en SAF y/o MIAF respecto al total de sujetos de derecho en activo en el Programa.
El comportamiento de las precipitaciones en las distintas regiones permite la ejecución de los planes de trabajo. Las condiciones de seguridad a nivel local permiten que los sujetos de derecho mantengan sus actividades productivas. Los/las sujetos de derecho permanecen en la actividad productiva por al menos tres años.
Porcentaje de sujetos de derecho que manifiestan estar cubriendo las necesidades alimenticias básicas de su familia con productos del SAF/MIAF en función al salario recibido.
Mide la proporción de sujetos de derecho que manifiestan estar cubriendo más del 50% de las necesidades alimenticias básicas de su familia con productos del SAF y/o MIAF, con respecto al total de sujetos de derecho en activo en el programa.
 
Componente 1
Aportaciones económicas para fomentar el bienestar de las/los sujetos de derecho otorgados.
Porcentaje de las/los sujetos de derecho que reciben apoyos económicos respecto de las/los sujetos de derecho en activo en el Programa
Mide la cantidad de las/los sujetos de derecho inscritos en el Programa que han recibido apoyos económicos otorgados a cambio de cultivar 2.5 hectáreas de tierra mediante sistemas de producción agroforestales; en proporción al total de los/las sujetos derecho en activo en el Programa.
Las instituciones dispersoras de los apoyos económicos no sufren causas de fuerza mayor que les impida dispersar en tiempo y forma a las/los sujetos de derecho.
 
 
Porcentaje de las/los sujetos de derecho que reciben en tiempo los apoyos económico respecto de las/los sujetos de derecho en activo en el Programa.
Mide la cantidad de las/los sujetos de derecho inscritos en el Programa que reciben en tiempo apoyos económicos otorgados a cambio de cultivar 2.5 hectáreas de tierra mediante sistemas de producción agroforestales; en proporción al total de las/los sujetos derecho en activo en el Programa.
 
Componente 2.
Aportaciones económicas para fomentar el ahorro de las/los sujetos de derecho otorgados.
Porcentaje de aportación de recursos al ahorro de las/los sujetos de derecho otorgados.
Mide el monto de recursos monetarios que se destinaron al ahorro de las/los sujetos de derecho
Las instituciones dispersoras de los apoyos económicos no sufren causas de fuerza mayor que les impida dispersar en tiempo y forma a las/los sujetos de derecho.
Componente 3.
Acompañamiento social y técnico para la implementación del Programa.
Porcentaje de personal técnico que cumple con al menos 80% del Plan de Trabajo con las/los sujetos de derecho.
El indicador mide la cantidad de personal técnico que cumple con al menos 80% del Plan de Trabajo con las/los sujetos de derecho; en proporción al total de técnicos(as) que forman parte del programa.
Las condiciones sociales y ambientales en las localidades rurales permiten que los técnicos(as) realicen su trabajo conforme a lo planeado. Las/los sujetos de derecho aplican los conocimientos adquiridos de la capacitación técnica, social y productiva.
Componente 4.
Apoyos en especie para la producción agroforestal otorgados.
Porcentaje de sujetos de derecho que reciben apoyos en especie respecto de los planeados.
Mide la cantidad de las/los sujetos de derecho inscritos en el Programa que han recibido apoyos en especie por cultivar 2.5 hectáreas de tierra mediante sistemas de producción agroforestales; en proporción al total de las/los sujetos de derecho programados a recibir apoyos en especie.
Las/los sujetos de derecho emplean los apoyos en especie para los fines definidos por el Programa.
 
_____________________________
 
1     El número de personal contratado puede variar conforme a las necesidades de operación del Programa Sembrando Vida.
2     Cuenta con las 2.5 has.; su domicilio está a menos de 20 km de su parcela y las características de la parcela cumplen con alguna de las tres condicionantes.
3     No tiene las 2.5 has y expresa no estar en condiciones de cumplir con este requisito, vive a más de 20 km de su parcela y la parcela no cumple con las características marcadas en las ROP vigentes.
3 Negativa Ficta