ACUERDO por el que se emiten las Reglas de Operación del Programa de Apoyo para el Bienestar de las Niñas y Niños, Hijos de Madres Trabajadoras, para el ejercicio fiscal 2023.

Al margen un sello con el Escudo Nacional, que dice: Estados Unidos Mexicanos.- BIENESTAR.- Secretaría de Bienestar.

ARIADNA MONTIEL REYES, Secretaria de Bienestar, con fundamento en los artículos 32 de la Ley Orgánica de la Administración Pública Federal; 77 de la Ley Federal de Presupuesto y Responsabilidad Hacendaria; 4 de la Ley Federal de Procedimiento Administrativo; 1, 3 y 5 fracción XIV del Reglamento Interior de la Secretaría de Bienestar; y
CONSIDERANDO
Que el artículo 77 de la Ley Federal de Presupuesto y Responsabilidad Hacendaria, dispone que la Cámara de Diputados en el Presupuesto de Egresos, podrá señalar los programas, a través de los cuales se otorguen subsidios, que deberán sujetarse a Reglas de Operación con el objeto de asegurar que la aplicación de los recursos públicos se realice con eficiencia, eficacia, economía, honradez y transparencia. Asimismo, se señalarán en el Presupuesto de Egresos los criterios generales a los cuales se sujetarán las Reglas de Operación de los programas;
Que los programas de subsidios del Ramo Administrativo 20, "Bienestar", entre ellos, el Programa de Apoyo para el Bienestar de las Niñas y Niños, Hijos de Madres Trabajadoras, se destinarán, en las entidades federativas, en los términos de las disposiciones aplicables, exclusivamente a la población en condiciones de pobreza, de vulnerabilidad, de adultos mayores, de rezago y de marginación, de acuerdo con los criterios que defina el Consejo Nacional de Población y a las evaluaciones del Consejo Nacional de Evaluación de la Política de Desarrollo Social, en los programas que resulte aplicable y la Declaratoria de las Zonas de Atención Prioritaria formulada por la Cámara de Diputados, mediante acciones que promuevan la superación de la pobreza a través de la educación, la salud, la alimentación, la generación de empleo e ingreso, autoempleo y capacitación; protección social y programas asistenciales; y el fomento del sector social de la economía; conforme lo establece el artículo 14 de la Ley General de Desarrollo Social, y tomando en consideración los criterios que propongan las entidades federativas;
Que en este marco, las dependencias son responsables de emitir las Reglas de Operación de los Programas que inicien su operación en el ejercicio fiscal siguiente o, en su caso, las modificaciones a aquéllas que continúen vigentes, previa autorización presupuestaria de la Secretaría de Hacienda y Crédito Público y dictamen de la Comisión Nacional de Mejora Regulatoria;
Que las dependencias, las entidades a través de sus respectivas dependencias coordinadoras de sector o, en su caso, las entidades no coordinadas, publicarán en el Diario Oficial de la Federación las Reglas de Operación de programas nuevos, así como las modificaciones a las reglas de programas vigentes, a más tardar el 31 de diciembre anterior al ejercicio y, en su caso, deberán inscribir o modificar la información que corresponda en el Registro Federal de Trámites y Servicios, de conformidad con lo dispuesto por la Ley General de Mejora Regulatoria, y
Que en términos de lo dispuesto en el artículo 77 de la Ley Federal de Presupuesto y Responsabilidad Hacendaria, se cuenta con el Oficio No. 312.A.- 5107 de fecha 20 de diciembre de 2022, por el que la Secretaría de Hacienda y Crédito Público emitió la autorización presupuestaria correspondiente a las Reglas de Operación del Programa de Apoyo para el Bienestar de las Niñas y Niños, Hijos de Madres Trabajadoras, para el ejercicio fiscal 2023, y la Comisión Nacional de Mejora Regulatoria mediante Oficio No. CONAMER/22/7463 de fecha 28 de diciembre de 2022, emitió el dictamen respectivo, por lo que he tenido a bien expedir el siguiente:
ACUERDO POR EL QUE SE EMITEN LAS REGLAS DE OPERACIÓN DEL PROGRAMA DE APOYO PARA
EL BIENESTAR DE LAS NIÑAS Y NIÑOS, HIJOS DE MADRES TRABAJADORAS, PARA EL EJERCICIO
FISCAL 2023
ÚNICO: Se emiten las Reglas de Operación del Programa de Apoyo para el Bienestar de las Niñas y Niños, Hijos de Madres Trabajadoras, para el ejercicio fiscal 2023.
TRANSITORIOS
PRIMERO.- El presente Acuerdo entrará en vigor el 1 de enero de 2023.-
SEGUNDO.- Se abroga el Acuerdo por el que se emiten las Reglas de Operación del Programa de Apoyo para el Bienestar de las Niñas y Niños, Hijos de Madres Trabajadoras, para el ejercicio fiscal 2022, publicado en el Diario Oficial de la Federación el 29 de diciembre de 2021.
Dado en la Ciudad de México, a los 28 días del mes de diciembre de 2022.- La Secretaria de Bienestar, Ariadna Montiel Reyes.- Rúbrica.
1. Introducción
De acuerdo a los resultados del Censo de Población y Vivienda 2020 del Instituto Nacional de Estadística y Geografía (INEGI) en México habitan 126,014,024 personas de las cuales, el 51.2% son mujeres y 48.8% hombres; a su vez 38.2 millones, es decir el 30.4% (38.2 millones) tienen menos de 18 años. Además, de acuerdo a la Medición de Pobreza en México 2020 del Consejo Nacional de Evaluación de la Política de Desarrollo Social (CONEVAL), el 43.6% de la población total se encuentra en pobreza, se estima que más de 54 millones de personas padecen esta condición y de las cuales, 43 de cada 100 personas en esta situación serían niñas, niños, adolescentes o jóvenes de hasta 23 años de edad.
Hablar de pobreza implica, por una parte, considerar la escasez o la insuficiencia de los recursos económicos que afecta a las personas, a los hogares y a comunidades enteras. Pero también es necesario considerar las múltiples facetas, rostros y manifestaciones que impiden acceder a una vida digna y al ejercicio de derechos y libertades fundamentales.
La atención a la infancia, adolescencia y juventud en situación de vulnerabilidad es crucial, no solo por el alto porcentaje que representa este sector respecto a la población total, sino porque además existen características que le dan a su atención un sentido de urgencia: durante esta etapa se desarrollan las herramientas y capacidades para la vida por lo que, de no atenderse, la probabilidad de que se vuelva permanente es más alta que en el caso de las personas adultas, al igual que la posibilidad de que se repita en la siguiente generación. Además, las consecuencias negativas que ocasiona en la mayoría de los casos, compromete el desarrollo integral presente y futuro de las niñas, niños y adolescentes que viven en situación de pobreza (UNICEF-CONEVAL, 2015).
Además, al analizar a fondo la evolución de la pobreza en México, en particular en la población infantil, adolescente y en las primeras etapas de juventud, se observa que desde 2008 la proporción de pobres comparada entre los que se encuentran en pobreza y los que no, es significativa (50.2%) y esta proporción se ha mantenido constante o ha incluso aumentado hasta el 2020 (50.8%).
Diversos estudios muestran que muchas de estas condiciones y situaciones tienen su origen desde el núcleo familiar, donde se vulneran los derechos de las niñas, niños, adolescentes y jóvenes, ya sea por factores externos o internos que generan dificultades para proporcionar el cuidado y afecto adecuados.
Así mismo, el problema de pobreza en estos rangos de edad, provoca una restricción sustancial en el ejercicio pleno de los derechos fundamentales, como lo son los cuidados y atenciones, la educación y la atención médica, entre otros. Esta problemática exige que el estado en sus tres niveles de gobierno y todos los sectores de la sociedad se coordinen y trabajen en la restitución, garantía y protección donde se ponga como centro de atención el interés superior de la niñez.
A fin de reducir al mínimo las condiciones que vulneran los derechos de la niñez, existen distintos marcos internacionales, como las Directrices de Naciones Unidas sobre las modalidades de cuidados alternativos, el derecho de las niñas y niños a vivir en familia (OEA) y la Agenda 2030 de Desarrollo Sostenible.
De acuerdo a la Convención Internacional sobre los Derechos del Niño (CDI), a la cuál México se suscribió en 1994, por niño se entiende a "toda persona menor de dieciocho años de edad, salvo que, en virtud de la ley que le sea aplicable, haya alcanzado antes la mayoría de edad".
A su vez, a lo largo de América Latina y el Caribe los distintos países han realizado reformas a sus sistemas de protección y cuidado infantil de acuerdo con la Convención sobre los Derechos del Niño (CDN) de la ONU y alineadas a las Directrices sobre las Modalidades Alternativas del Cuidado de los Niños de la ONU del 2009 y las metas y objetivos de la agenda 2030.
Este marco jurídico internacional ofrece líneas de acción, ejemplos de política pública y defensoría a las infancias que debe ser retomado en la construcción de las instituciones de protección mexicanas. Por ello, México suscribió la CDI en 1994 y las Directrices sobre las Modalidades Alternativas de Cuidado de los Niños de la ONU del 2009, así mismo se han realizado esfuerzos importantes para cumplir con los compromisos internacionales, cristalizados en la Ley General de los Derechos de las Niñas, Niños y Adolescentes, elevando a nivel constitucional el Interés superior de la Niñez y en la creación del Sistema Nacional de Protección de Niñas y Niños y Adolescentes que coordina, impulsa y evalúa las estrategias en torno a la atención, protección, restitución de los derechos de la niñez. Sin embargo, aún falta mucho por hacer y problemas específicos que atender.
De acuerdo con la Encuesta Nacional de los Hogares 2017, el 18% del total de los hogares en México están conformados por una sola figura de autoridad, padre y/o madre y/o tutor. De estos últimos, el 15.1% corresponde a mujeres cuyo rol es ser las jefas del hogar, y, en aquellos en los que el jefe del hogar es un hombre representan el 2.9% del total; en ambos casos se requiere de un sistema de cuidados y atención para las niñas, niños, adolescentes y jóvenes en condiciones monoparentales, abandono, u orfandad que procuren e impulsen su desarrollo integral ya que carecer de cuidados parentales implica no tener garantizada una condición básica del desarrollo infantil, la pertenencia a un grupo que sea capaz de reconocerles en su singularidad a la vez que les brinde afecto, respeto y brinde la protección que garantice el ejercicio y acceso de todos sus derechos y representa ampliar su grado de vulnerabilidad.
Es así que, el cumplimiento de los objetivos del Programa implica ofrecer un apoyo económico destinado a la manutención, cuidado y atención infantil de las niñas y niños a cargo de madres, padres solos o tutores, desde recién nacidos y hasta un día antes de cumplir 4 años de edad, así mismo para las niñas, niños, adolescentes y jóvenes en orfandad materna, desde recién nacidos hasta los 23 años de edad, dándoles la oportunidad de elegir la modalidad de cuidados que mejor se adapte a las necesidades de las personas beneficiarias.
El Programa de Apoyo para el Bienestar de las Niñas y Niños, Hijos de Madres Trabajadoras, de acuerdo a los Objetivos de Desarrollo Sostenible (ODS) de Reducción de las Desigualdades y la Agenda 2030, busca contribuir con el Objetivo 1 "poner fin a la pobreza en todas sus formas y en todo el mundo" al poner en práctica a nivel nacional, sistemas y medidas apropiadas de protección social para todas las personas, incluidos niveles mínimos, y, para 2030, lograr una amplia cobertura de las personas en situación de pobreza y que enfrentan situaciones de vulnerabilidad, al incorporar a las niñas, niños, adolescentes y jóvenes en situación de vulnerabilidad por la ausencia de uno o ambos padres que se ubiquen en los supuestos de elegibilidad descritos en estas Reglas de Operación, independientemente de su sexo, discapacidad, raza, etnia, origen, religión u otra condición.
En términos de su alineación con los objetivos de la planeación nacional de desarrollo, el Programa en sus dos modalidades, busca contribuir al Plan Nacional de Desarrollo 2019 - 2024, en su Eje "Política Social", al objetivo "Construir un país con Bienestar", que tiene como finalidad favorecer el acceso a los niveles de bienestar y revertir la situación de desigualdad social en México, publicado en el Diario Oficial de la Federación el 12 de julio de 2019. Además, contribuye al Programa Sectorial de Bienestar 2020 - 2024, tanto en su objetivo 1 "Contribuir a garantizar el conjunto básico de derechos humanos de manera efectiva y progresiva comenzando por quienes más lo necesitan", en vinculación con la estrategia de contribuir al acceso de cuidados para las niñas y niños, personas con discapacidad y adultas mayores para mejorar su bienestar; como en su objetivo 4 "Reducir las brechas de desigualdad socioeconómica que enfrentan los grupos poblacionales históricamente excluidos", en vinculación con la estrategia de ampliar los apoyos a niñas, niños, adolescentes y jóvenes en situación de desventaja para mejorar su bienestar, publicado en el Diario Oficial de la Federación el 26 de junio de 2020.
Dentro del marco de política social, el Programa Apoyo para el Bienestar de las Niñas y Niños, Hijos de Madres Trabajadoras, tiene como meta principal, que la población objetivo, se encuentre viviendo en un entorno de bienestar social, buscando poner fin a la pobreza, atendiendo prioritariamente a las personas que habiten en municipios indígenas, de alto rezago social, pobreza extrema y zonas con alto grado de marginación, altos índices de violencia, zonas fronterizas, así como las zonas turísticas y aquéllas que generen estrategias integrales de desarrollo, de igual forma incorporando a la población afromexicana.
2. Objetivos
2.1. Objetivo General
Contribuir a mejorar las condiciones que permitan el acceso al ejercicio pleno de los derechos sociales de niñas, niños, adolescentes y jóvenes de hasta 23 años de edad que se encuentran en situación de vulnerabilidad por la ausencia de uno o de ambos padres.
2.2. Objetivo Específico
Mejorar las condiciones para el acceso a cuidados y educación de las niñas, niños, adolescentes y jóvenes de hasta 23 años de edad, que se encuentran en situación de vulnerabilidad por la ausencia de uno o de ambos padres, mediante la entrega de un apoyo económico para destinarlo a sus cuidados y que les permita continuar con su educación.
3. Lineamientos
3.1. Cobertura
El Programa para el Bienestar de las Niñas y Niños Hijos de Madres Trabajadoras, operará a nivel nacional, en sus dos modalidades.
El Programa tiene como prioridad para ser beneficiarias del programa a las personas que habiten en municipios indígenas o con población afromexicana, de alto y muy alto grado de rezago social, zonas con alto y muy alto grado de marginación o con altos índices de violencia, la zona fronteriza, así como las zonas turísticas y aquellas que generen estrategias integrales de desarrollo.
3.2. Población Objetivo
La población objetivo del Programa son las niñas, niños, adolescentes y jóvenes, de 0 a 23 años de edad que están en situación de vulnerabilidad por la ausencia de uno o de ambos padres.
De acuerdo a la población objetivo, el programa opera en dos modalidades:
A)    Apoyo para el bienestar de las niñas y niños, hijos de madres trabajadoras
Bajo esta modalidad, se apoyarán a las niñas y niños desde recién nacidos hasta un día antes de cumplir los cuatro años de edad, que están en situación de vulnerabilidad por la ausencia temporal o permanente de uno o ambos padres, debido a que no reside(n) en la misma vivienda o no está(n) presente(s) por causas como el abandono y la búsqueda de mejores condiciones socioeconómicas y una mejor calidad de vida.
B)    Apoyo para el bienestar de las niñas, niños, adolescentes y jóvenes en orfandad materna
Bajo esta modalidad, se apoyarán a las niñas, niños, adolescentes y jóvenes, de recién nacidos y hasta los 23 años de edad, en situación de vulnerabilidad por la ausencia permanente de la madre, causada por su fallecimiento (orfandad materna).
Así mismo, se incluye a las hijas e hijos de las jefas de familia que se encontraban afiliada al Programa Seguro de Vida para Jefas de Familia, vigente hasta el ejercicio fiscal 2020.
3.3. Lineamientos para la Modalidad A: Apoyo para el bienestar de las niñas y niños, hijos de madres trabajadoras
3.3.1. Criterios y Requisitos de Elegibilidad
Los documentos referidos en este numeral deberán proporcionarse al personal de la Delegación de Programas para el Desarrollo o personal adscrito a la Secretaría de manera presencial o mediante los levantamientos de campo que al efecto realice el personal de apoyo de la Delegación de los Programas para el Desarrollo, las incorporaciones deberán atender prioritariamente a las personas que habiten en municipios indígenas o aquellos en donde más del 40% de su población es afrodescendiente, de alto rezago social y zonas con alto grado de marginación y altos índices de violencia, zonas fronterizas, así como las zonas turísticas y aquellas que generen estrategias integrales de desarrollo. El otorgamiento estará sujeto a los espacios que se liberen con motivo de las bajas por edad o por incumplimiento de estas Reglas de Operación del Programa, y conforme a la disponibilidad presupuestal del mismo.
 
Criterios
Requisitos
1. Que la madre, padre solo o tutor esté trabajando, buscando empleo o estudiando y no cuenten con el servicio de cuidado y atención infantil, a través de instituciones públicas de seguridad social u otros medios.
1. Presentar la siguiente documentación:
1.a Escrito libre bajo protesta de decir verdad, en donde señale si trabaja, busca trabajo o si está estudiando. En caso de estar estudiando, se deberá presentar una constancia de estudios emitida por la institución en la que estudia.
1.b Cartas de no afiliación al Instituto Mexicano del Seguro Social (IMSS) e Instituto de Seguridad y Servicios Sociales de los Trabajadores del Estado (ISSSTE), las cuales podrán tramitarse e imprimirse desde el portal de internet correspondiente a cada Institución, (se excluye de este requisito a los tutores).
2. Ser madre, padre solo o tutor de una niña o niño de recién nacido hasta un día antes de cumplir los 4 años de edad.
2. Entregar copia y exhibir original para cotejo de los siguientes documentos:
2.a Identificación oficial vigente de la madre, padre solo o tutor en original. (En caso de ser menor de edad presentar pasaporte o acta de nacimiento o carta de identidad emitida por el Municipio).
2.b Clave Única de Registro de Población (CURP) de la madre, padre solo o tutor en original.
3. Comprobante de domicilio actualizado.
3. Entregar copia y presentar original para cotejo de cualquiera de los documentos siguientes:
Recibo de pago de energía eléctrica, agua, teléfono o impuesto predial, o en su caso, constancia de residencia de la autoridad local.
4. Documentación de la niña o niño.
4. Entregar copia y exhibir original para cotejo de los documentos siguientes:
4.a Acta de nacimiento de cada niña(o) que solicita inscribir en original.
4.b Clave Única de Registro de Población (CURP) de cada niña(o) en original.
3.3.2. Criterios y Requisitos para la Población Indígena
Las madres, padres solos o tutores con niñas y niños que se ubiquen en zonas indígenas, deberán identificar que su domicilio pertenece a los municipios A y B de acuerdo con la clasificación del Instituto Nacional de los Pueblos Indígenas (se puede consultar en la página electrónica: https://www.gob.mx/bienestar/documentos/programa-de-apoyo-para-el-bienestar-de-las-ninas-y-ninos-hijos-de-madres-trabajadoras-252728?state=published).
Tratándose de personas que pretendan ser beneficiarias, y que se localicen en zonas o comunidades indígenas, que por sus condiciones de lejanía y falta de infraestructura no cuentan con los medios de acceso y/o herramientas tecnológicas para cumplir con los requisitos establecidos en el numeral 3.3.1, se tomarán como válidos los documentos siguientes:
Criterios
Requisitos
1. Vivir en alguno de los municipios considerados como indígenas de acuerdo a la clasificación A o B del Instituto Nacional de los Pueblos Indígenas.
1.a Constancia de pertenencia o documento emitido por las autoridades indígenas conforme a sus usos y costumbres.
1.b Carta formulada ante dos testigos en la que señale la pertenencia a la comunidad indígena de acuerdo a sus usos y costumbres.
2. Ser madre, padre solo o tutor de una niña o niño de recién nacido hasta un día antes de cumplir los 4 años de edad y que la madre, padre solo o tutor esté trabajando, buscando empleo o estudiando y no cuenten con el servicio de cuidado y atención infantil, a través de instituciones públicas de seguridad social u otros medios.
2. Escrito libre bajo protesta de decir verdad, donde manifieste si trabaja, estudia o se capacita.
3. Documentación de la niña o niño de población indígena.
3. Constancia de la partera o persona que asistió el alumbramiento con la firma de dos testigos.
 
En los casos de excepción descritos en el numeral 3.3.2., la madre, padre, o tutor, deberá en un término no mayor a 8 meses presentar la documentación señalada en el numeral 3.3.1, transcurrido el plazo sin subsanar los documentos el Comité Técnico del Programa podrá determinar lo conducente.
3.3.3. Características de los Subsidios (Tipo y Monto de Apoyo)
Bajo esta modalidad, el Programa entregará un apoyo económico bimestral a la madre, padre o tutor para destinarlos al cuidado y atenciones de la niña o niño durante la primera infancia y atender las necesidades específicas, de acuerdo a los siguientes montos:
Apoyo Económico
Descripción
Monto
Población Objetivo
Apoyo económico bimestral, por
cada niña o niño.
$1,600.00 M.N.
Madre, padre o tutor con niña(s) y niño(s) a su cargo de recién nacidos hasta un día antes de cumplir los 4 años de edad.
 
El apoyo se entregará directamente a la madre, padre o tutor a cargo de las personas beneficiarias conforme a la disponibilidad presupuestal y se otorgará por un máximo de 3 niñas o niños por hogar en el mismo periodo, salvo que se trate de nacimientos múltiples. En caso de que la(s) niña(s) o niño(s) cumplan la edad límite en el transcurso del bimestre corriente se otorgará el subsidio completo y este será el último apoyo que se le brindará.
3.4. Lineamientos para la Modalidad B: Apoyo para el bienestar de niñas, niños, adolescentes y jóvenes en orfandad materna
3.4.1. Criterios y Requisitos de Elegibilidad
Para tener acceso a los apoyos que otorga este Programa, en su modalidad B, se deberán cumplir con los siguientes criterios y requisitos:
 
Criterios
Requisitos
I. Para Personas Responsables de hijas e hijos en orfandad materna, deberán:
1. Fungir como la Persona Responsable de las hijas e hijos en orfandad materna al momento de realizar el trámite de incorporación y si el beneficiario es mayor de edad podrá realizar el trámite por sí mismo.
Entregar copia y exhibir original para cotejo de alguna de las siguientes identificaciones:
-      Credencial para votar vigente.
-      Cédula Profesional.
-      Pasaporte vigente.
-      Cartilla del Servicio Militar vigente.
-      Forma Migratoria.
2. Comprobar el fallecimiento de la madre.
Copia certificada del acta de defunción de la madre. También se admitirá el acta de presunción de muerte como documento equivalente al del acta de defunción.
Este documento debe ser de no más de tres meses de antigüedad a la fecha de su entrega.
3. Que las y los hijos sean menores de 24 años.
Entregar copia y exhibir en original para cotejo del acta de nacimiento vigente de cada una(o) de las(os) hijas(os) de hasta 23 años de edad, en orfandad materna.
4. Contar con Clave Única de Registro de Población (CURP).
Entregar copia y exhibir para cotejo de datos la Clave Única de Registro de Población (CURP) vigente, de la madre, de la persona responsable y de cada una de las hijas e hijos en orfandad materna de hasta 23 años, para los que se solicitan el apoyo.
5. Identificación y ubicación del domicilio donde vivirán las y los hijos en orfandad materna.
Entregar copia y exhibir original de Comprobante de domicilio de no más de tres meses de antigüedad para cotejo, de alguno de los siguientes documentos:
a) Recibo de pago de energía eléctrica, agua, teléfono, impuesto predial.
En localidades de hasta 10,000 habitantes, se podrá presentar constancia expedida por la autoridad local competente.
6. Compromiso de la Persona Responsable de administrar y hacer buen uso del recurso económico que le será entregado, para el bienestar de las hijas e hijos en orfandad materna.
Firmar carta responsiva en formato libre, a través de la cual la persona responsable asume el compromiso solidario de destinar los recursos para los fines del programa.
 
Los documentos referidos en este numeral se deberán proporcionar al personal de la Delegación de los Programas para el Desarrollo de manera presencial o a través de los levantamientos de campo realizados al momento de la verificación del padrón, conforme a los criterios y requisitos de elegibilidad previstos en estas reglas.
Las incorporaciones de las hijas e hijos en orfandad, a las que se refieren las presente reglas corresponderán a madres fallecidas durante el mes de marzo 2013 en adelante.
Se otorgarán los apoyos del Programa a quienes cumplan con los criterios y requisitos de elegibilidad establecidos en estas Reglas de Operación, de acuerdo con la disponibilidad presupuestaria.
3.4.2. Casos Especiales
En caso de que la persona tutora o responsable de los menores no ostente el parentesco biológico (Madre e Hijo), se deberá mostrar documentación que acredite que tenía la responsabilidad del cuidado de las niñas, niños, adolescentes, y jóvenes en orfandad materna, a través de constancia de gastos de manutención y alimentación de las niñas, niños, adolescentes y jóvenes expedida por autoridad competente como la Procuraduría de la Defensa del Menor del DIF, Juez de lo familiar, Fiscalía para la atención de menores, entre otras.
Lo anterior, aplica para aquellos casos en que la persona que se pretende registrar como madre fallecida, no es la madre biológica de las hijas e hijos en orfandad, sino quien fungió como su responsable.
3.4.3. Características de los Subsidios (Tipo y Monto de Apoyo)
Bajo esta modalidad, el Programa entregará un apoyo económico bimestral a las hijas e hijos, adolescentes y jóvenes en orfandad materna, a través de las personas responsables, para que les permita continuar con su educación, de acuerdo a los siguientes montos:
Edad
Monto Mensual
De recién nacido a 5 años
$ 800.00
6-12 años
$ 800.00
13-15 años
$ 800.00
16-18 años
$ 1,090.00
19-23 años
$ 1,200.00
 
El cálculo y entrega de los apoyos de esta modalidad se realizará bimestralmente.
Los apoyos a que se refieren estas Reglas de Operación se otorgarán a las hijas e hijos en orfandad en donde la jefa de familia ha fallecido, así como aquellas niñas, niños, adolescentes y jóvenes en orfandad materna que lo soliciten, debiendo cumplir con los requisitos establecidos en el numeral 3.4.1. Criterios y Requisitos de elegibilidad previstos en esta regla y conforme a la disponibilidad presupuestaria.
3.4.4 Recursos Devengados
Los apoyos económicos se considerarán devengados y aplicados cuando se otorguen a la persona beneficiaria conforme a lo previsto en las presentes Reglas de Operación y en términos de lo dispuesto en los artículos 175 y 176 segundo párrafo del Reglamento de la Ley Federal de Presupuesto y Responsabilidad Hacendaria (RLFPRH). Por lo que no habrá un seguimiento posterior al destino que las personas beneficiarias le den a dichos apoyos.
3.5. Derechos y Obligaciones
3.5.1. Derechos
La persona beneficiaria, madre, padre, tutor o responsable cuenta con los siguientes derechos:
I.     Las madres, padres o tutores tendrán el derecho de elegir el modelo de cuidados que más se adapte a sus necesidades.
II.     Las niñas y niños hijos de madres trabajadoras y niñas, niños, adolescentes y jóvenes en orfandad materna, gozarán del derecho de protección y cuidado que garantice su desarrollo físico, mental, y de bienestar.
III.    Recibir información de manera clara y oportuna por parte de la Secretaría o quien ésta designe respecto al Programa.
IV.   Recibir un trato digno, respetuoso, con calidad, equitativo y sin discriminación alguna.
V.    Recibir el apoyo para ingresar al Programa sin costo alguno o condicionamiento, previo cumplimiento a los criterios y requisitos de elegibilidad.
VI.   La seguridad sobre la reserva y privacidad de sus datos personales conforme Ley General de Protección de Datos Personales en Posesión de Sujetos Obligados.
VII.   Recibir de manera directa y sin intermediarios los apoyos económicos que otorga el Programa a partir del bimestre de incorporación al Padrón de Beneficiarios, ya sea personalmente o a través de
su persona adulta auxiliar, en caso de que no pueda acudir personalmente a recibirlos.
VIII.  Solicitar a la Delegación de Programas para el Desarrollo o Módulos de Atención, la rectificación de sus datos personales o los de las niñas o niños bajo su cuidado, cuando éstos sean inexactos o incorrectos.
3.5.2. Obligaciones
La persona beneficiaria, madre, padre, tutor o responsable tiene las siguientes obligaciones:
I.     Atender personalmente la entrevista domiciliaria realizada por el personal de apoyo de las Delegaciones de Programas para el Desarrollo y, bajo protesta de decir verdad proporcionar la documentación con la que se acredite el cumplimiento de los requisitos de incorporación y los datos que le sean requeridos.
II.     Presentarse ante la Delegación de Programas para el Desarrollo o Módulos de Atención, a fin de actualizar sus datos y realizar las aclaraciones pertinentes, para mantener actualizado el Padrón de Beneficiarios.
III.    Cuando se hayan realizado dos entrevistas domiciliarias y la persona beneficiaria o responsable, no sea localizada, se dejará citatorio a efecto de que se presente en la Delegación de Programas para el Desarrollo o Módulos de Atención, para aclarar su situación. En caso de ser omiso se procederá a su baja en el Padrón de Beneficiarios.
IV.   Notificar a la Delegación de Programas para el Desarrollo o Módulos de Atención, el cambio de domicilio o ausencia temporal, al domicilio de origen.
V.    Resguardar, cuidar y proteger su medio de cobro mediante el cual reciben los apoyos; en caso de extravío, pérdida o robo, dar aviso a la Delegación de Programas para el Desarrollo o Módulos de Atención.
VI.   En caso de defunción de la niña o niño, hijo de madre trabajadora y niña, niño, adolescente o joven en orfandad materna, bajo el cuidado de la madre, padre, tutor o responsable, ésta deberá comunicar por escrito de manera inmediata en la Delegación de Programas para el Desarrollo o Módulos de Atención a fin de actualizar el Padrón de Beneficiarios.
VII.   No hacer uso inadecuado o lucrativo del apoyo que se otorga, así como del medio de cobro mediante el cual lo recibe.
VIII.  En caso de defunción de la madre, padre, tutor o responsable, sus familiares deberán comunicar de manera inmediata por escrito en la Delegación de Programas para el Desarrollo o Módulos de Atención, a fin de actualizar el Padrón de Beneficiarios.
3.6. Causales de Suspensión o Baja de las Personas Beneficiarias o Responsables
3.6.1. Causales de Suspensión por Tiempo Indefinido
I.     Cuando se le hayan realizado dos visitas domiciliarias a la persona beneficiaria, madre, padre, tutor o responsable sin localizarla y no atienda los requerimientos para que se presente en la Delegación de Programas para el Desarrollo o Módulos de Atención.
II.     Cuando se identifique a personas duplicadas en el Programa, se procederá a la suspensión de ambos registros.
III.    Cuando se identifiquen duplicidades en el CURP, por la falta de actualización de datos de las personas beneficiarias, se deberá suspender el pago, hasta que se realice la corrección o compensación correspondiente, sin menoscabo de que la persona beneficiaria, madre, padre, tutor o responsable estará obligada a reintegrar el apoyo en términos de la ley.
IV.   Para la aclaración de los casos anteriores deberá acudir la persona beneficiaria, madre, padre, tutor o responsable a la Delegación de Programas para el Desarrollo o Módulos de Atención. De resultar procedente se incorporará al Padrón de Beneficiarios nuevamente.
V.    Cuando al momento de la entrevista domiciliaria se detecte algún tipo de transgresión al bienestar de las niñas, niños, adolescentes y jóvenes en orfandad materna, por parte de la persona responsable, se suspenderá el apoyo y se hará del conocimiento del DIF Nacional, para el seguimiento correspondiente a fin de salvaguardar el interés superior del menor.
Para las personas beneficiarias de la modalidad B, que se encuentren suspendidas, debido a la falta de entrega de constancia escolar durante los ejercicios fiscales anteriores, deberán presentar por única ocasión en la Delegación de Programas para el Desarrollo en su entidad federativa, la constancia escolar del ciclo actual que estén cursando para ser reactivados y estar en posibilidad de recibir sus apoyos, de acuerdo a la disponibilidad presupuestaria.
3.6.2. Causales de baja para las modalidades A y B
La persona beneficiaria será dada de baja en el Padrón de Beneficiarios en los siguientes casos:
I.     Por defunción de la niña o niño, adolescente o joven a cargo de la madre, padre, tutor o responsable de la misma.
II.     Cuando se identifique que la persona solicitante proporcionó información falsa o documentos apócrifos para cumplir con los requisitos de elegibilidad.
III.    Cuando se identifique a personas que, sin cumplir con los requisitos establecidos en estas Reglas de Operación, han recibido el Apoyo del Programa.
IV.   Que la niña, niño, adolescente o joven, bajo su cuidado cumpla con la edad límite.
3.6.3. Proceso de Baja para las modalidades A y B
Cuando se identifique que la persona solicitante incurrió en las causales descritas en las fracciones II y III del numeral 3.6.2, se dará de baja y se implementará el procedimiento conforme a las formalidades que al efecto prevé la Ley Federal de Procedimiento Administrativo.
3.6.4. Renuncia de la Persona Beneficiaria o Responsable al Programa
Cuando la persona beneficiaria o responsable del Programa decida dejar de recibir el apoyo económico deberá entregar en las oficinas de la Delegación de Programas para el Desarrollo o Módulos de Atención, el documento en que manifieste su deseo de renunciar al Programa.
El escrito deberá contener, como mínimo:
a)    Nombre(s) de las(os) niñas(os), adolescente o joven que se encontraban bajo el cuidado de la persona beneficiaria o responsable.
b)    Fecha de la renuncia voluntaria o baja definitiva según sea el caso.
c)     Nombre completo de la persona beneficiaria.
d)    Folio de la persona beneficiaria.
e)    Domicilio Nombre del Municipio y Localidad de residencia.
f)     Motivo de la renuncia.
g)    Firma o huella digital.
Adicionalmente, se deberá acompañar a su escrito copia de la identificación oficial.
El personal en la Delegación de Programas para el Desarrollo notificará a la Unidad Responsable del Programa, la Baja por renuncia de la persona beneficiaria o responsable en un plazo máximo de 5 días hábiles para que se proceda a actualizar el Padrón de Beneficiarios.
4. Instancias Participantes
Para la implementación del Programa de apoyo para el bienestar de las niñas y niños hijos de madres trabajadoras, se contará con las instancias siguientes:
4.1. Instancia Responsable
La Secretaría de Bienestar a través de la Subsecretaría de Bienestar.
4.2. Instancia Operativa
La instancia a cargo de la operación del Programa será la Dirección General de Operación Integral de Programas (DGOIP) en coordinación con las Delegaciones de Programas para el Desarrollo en las entidades federativas.
Corresponderá a las Delegaciones de Programas para el Desarrollo en las entidades federativas, participar en la coordinación e implementación del Programa en términos de la normatividad aplicable. Asimismo, deberán resguardar los expedientes de las personas beneficiarias completos, garantizando la confidencialidad y la protección de datos personales que sean recabados, mediante los mecanismos de seguridad física y digital necesarios, en cumplimiento con las disposiciones en materia de transparencia y acceso a la información pública aplicables.
Los archivos que conforman los expedientes de las personas beneficiarias podrán integrarse mediante documentos físicos o electrónicos, debiéndose garantizar en todo momento su confidencialidad y su uso, que está limitado únicamente para el otorgamiento de los apoyos, de conformidad con la normatividad en materia de transparencia y protección de datos.
4.3. Instancia Ejecutora
La Instancia Ejecutora será la Unidad para la Atención de Grupos Prioritarios a través de la Dirección General de Operación Integral de Programas y la Dirección General para la Validación de Beneficiarios.
4.4. Instancia Normativa
Se integrará un Comité Técnico del Programa de Apoyo para el Bienestar de las Niñas y Niños, Hijos de Madres Trabajadoras, para resolver los casos no previstos en las presentes Reglas de Operación.
El Comité Técnico se integrará por los servidores públicos siguientes:
a) Presidencia. - Titular de la Secretaría de Bienestar.
b) Secretaría Técnica. - Titular de la Unidad del Abogado General y Comisionado para la Transparencia.
c) Vocales:
1.- Titular de la Subsecretaría de Bienestar.
2.- Titular de la Dirección General para la Validación de Beneficiarios.
3.- Titular de la Dirección General de Operación Integral de Programas.
4.5. Coordinación Institucional
Derivado de que los programas sociales atienden múltiples necesidades, se hace imprescindible la colaboración y coordinación interinstitucional para atenderlas de manera integral, eficientar los procesos y facilitar el acceso de forma equitativa a los Programas para el Bienestar.
La Coordinación General de Programas para el Desarrollo, en colaboración con la Secretaría de Bienestar, son las instancias responsables de la coordinación entre las dependencias y entidades de la Administración Pública Federal para la ejecución de planes, programas y acciones que integran la política de bienestar; por tal motivo, se trabaja de manera conjunta para institucionalizar la operación de los programas y garantizar su continuidad.
5. Mecánica Operativa del Programa aplicable a las modalidades A y B
5.1. Integración al Padrón de Beneficiarios
En las modalidades A y B, las personas que, al 31 de diciembre de 2022, se encontraban incluidas en el Padrón de Beneficiarios, y que cumplan con los criterios y requisitos establecidos en las presentes Reglas, formarán parte del Padrón de Beneficiarios 2023.
5.2. Proceso de Incorporación al Programa
En ambas modalidades, será mediante solicitud de incorporación o a través de los trabajos de verificación que realice el personal de la Delegación de los Programas para el Desarrollo, conforme a los criterios y requisitos de elegibilidad previstos en las Reglas de Operación del Programa.
En la modalidad B, tratándose de hijas e hijos en orfandad materna, al momento del deceso de la madre afiliada o no, podrán acudir a la Delegación de los Programas para el Desarrollo o a los módulos de atención para solicitar su incorporación, conforme a los criterios y requisitos de elegibilidad previstos en estas Reglas.
La Secretaría dará prioridad para la incorporación de nuevas personas beneficiarias a las personas que habiten en municipios indígenas, afromexicanos, de alto rezago social, zonas con alto grado de marginación, altos índices de violencia, zona fronteriza, así como las zonas turísticas y aquellas que generen estrategias integrales de desarrollo. Las personas beneficiarias que se ubiquen en zonas indígenas deberán identificar su domicilio, de conformidad con la clasificación del Instituto Nacional de los Pueblos Indígenas y en términos del Listados de Municipios A y B para su consulta en: https://www.gob.mx/bienestar/documentos/programa-de-apoyo-para-el-bienestar-de-las-ninas-y-ninos-hijos-de-madres-trabajadoras-252728?state=published.
5.3. Mecanismo de Entrega del Apoyo para las Modalidades A y B
I.     Las personas beneficiarias, madres, padres, tutores o personas responsables, cuyos datos fueron verificados, validados y revisados por el personal de la Delegación de Programas para el Desarrollo, que cumplan con los criterios y requisitos de elegibilidad, establecidos en las presentes reglas de operación, recibirán el apoyo económico por medio de orden de pago o tarjeta bancaria.
II.     La entrega de los apoyos será de forma bimestral.
III.    Tratándose de la modalidad B, si la responsable se encuentra con alguna imposibilidad física o médica, podrá nombrar a un responsable auxiliar, mediante escrito libre sustentando con dos testigos, y deberá adjuntar su identificación oficial y CURP, para que acuda en su representación a cobrar el apoyo.
5.4. Recibos de Pago
Las Delegaciones de Programas para el Desarrollo, entregarán los medios de pago a las personas beneficiarias, madres, padres, tutores o responsables, a través de órdenes de pago o tarjeta bancaria, según sea el caso.
El personal de las Delegaciones de Programas para el Desarrollo, al entregar la orden de pago a la persona beneficiaria, madre, padre, tutor o responsable, deberá de corroborar que los datos que contenga dicha orden se encuentren correctos y actualizados, previo cotejo de su identificación oficial, siendo que, para cualquier observación o corrección, deberá de anotar en la parte inferior de la misma cualquier aclaración de datos para su correspondiente actualización.
Una vez entregadas las órdenes de pago, deberán ser firmados por el servidor público que la entregó y la persona beneficiaria, madre, padre, tutor o responsable que la recibió y deberán ser resguardadas por las Delegaciones de Programas para el Desarrollo.
6. Avisos de las Modalidades A y B
6.1. Cambio de domicilio de la persona beneficiaria o responsable, en la misma o distinta entidad federativa
En caso de cambio de domicilio, la persona beneficiaria o responsable deberá notificarlo a la Delegación de Programas para el Desarrollo de manera inmediata.
6.2. Modificación en el número de hijas, hijos o niñas y niños, de madres trabajadoras, así como niñas, niños, adolescentes y jóvenes en orfandad materna, bajo el cuidado de la persona beneficiaria o responsable
1.     La persona beneficiaria o responsable solicitará mediante aviso en las oficinas de la Delegación de Programas para el Desarrollo o los Módulos de Atención, el incremento o decremento en el número de niñas, niños, adolescentes y jóvenes en orfandad materna bajo su cuidado. La Delegación realizará la entrevista domiciliaria correspondiente y en su caso solicitará la exhibición de la documentación que haga falta conforme a lo señalado en requisitos de elegibilidad previstos en esta regla.
2.     Tratándose de niñas, niños, hijos de madres trabajadoras, el apoyo se otorgará a un máximo de 3 niñas y niños por persona Beneficiaria en el mismo periodo, salvo que se trate de nacimientos múltiples. La Delegación de Programas para el Desarrollo, verificará el cumplimiento de los criterios y requisitos de elegibilidad del numeral 3.3.1 de las Reglas de Operación.
3.     En el caso de que hubiera error o duda con respecto a la documentación presentada por parte de la persona beneficiaria o responsable, la Delegación de Programas para el Desarrollo, en una entrevista domiciliaria, podrá realizar las correcciones correspondientes.
4.     La actualización de los datos en el Padrón de Beneficiarios surtirá efectos a partir del bimestre siguiente a aquel en que se presentó la solicitud por la persona beneficiaria, siempre y cuando cumpla con los requisitos establecidos en las presentes reglas.
 
6.3. Cambio de la persona beneficiaria o responsable a cargo del cuidado de las niñas y niños, así como adolescentes y jóvenes en orfandad materna inscritos en el Programa
1.     Llenar la solicitud para recibir los apoyos del Programa (Anexo 3 Solicitud de Incorporación del Programa de Apoyo para el Bienestar de las Niñas y Niños, Hijos de Madres Trabajadoras) que deberá entregar en las oficinas de la Delegación de Programas para el Desarrollo o Módulos de Atención, que ésta haya determinado, y exhibir la documentación legal que acredite ser la Madre, el Padre solo o Tutor o responsable de la Niña o Niño.
2.     La persona a cargo del cuidado de las niñas y niños, deberá proporcionar a la Delegación de Programas para el Desarrollo o Módulos de Atención, la documentación con la que acredite que legalmente se encuentra a cargo de los menores, en los casos de que la información esté incompleta o inconsistente se le otorgará un plazo de cinco días hábiles para que aclare, contados a partir de su entrega.
3.     La persona responsable del cuidado de las niñas, niños, adolescentes y jóvenes en orfandad materna, deberá firmar la solicitud de incorporación al programa y asumirá el compromiso solidario de destinar los recursos única y exclusivamente para los fines del Programa.
4.     En caso de que la solicitud sea procedente, la Delegación de Programas para el Desarrollo, realizará la baja de la anterior persona beneficiaria o responsable y posteriormente el alta de la nueva persona beneficiaria o responsable.
6.4. Solicitud de Rectificación de Datos Personales
1.     La persona beneficiaria o responsable solicitará en la Delegación de Programas para el Desarrollo, que se le realice la modificación de sus datos personales o los correspondientes a las personas beneficiarias.
2.     La Delegación de Programas para el Desarrollo realizará la entrevista de verificación en un plazo máximo de 15 días hábiles a partir de la recepción de la solicitud de la persona beneficiaria o responsable.
3.     Una vez realizada la entrevista de verificación para la corrección de los datos, y en caso de ser procedente, el personal de la Delegación de Programas para el Desarrollo remitirá a la Subsecretaría de Bienestar la información para la actualización del Padrón de Beneficiarios.
6.5. Solicitud de Reposición del Medio de Pago por Robo o Extravío
En los casos de extravío, pérdida o robo del medio de pago del apoyo, las personas beneficiarias del Programa, procederán de la siguiente manera:
I.     Dar aviso al Banco correspondiente y a la Delegación de Programas para el Desarrollo, mediante llamada telefónica o de manera presencial, el trámite se realizará sin costo alguno.
6.6. Aviso de Defunción de Hija, Hijo, Niña o Niño Bajo el Cuidado de Persona Beneficiaria o Responsable
En caso de fallecimiento de la niña(s) o niño(s), la madre, padre solo, tutor o responsable deberá informar mediante escrito libre a la Delegación de Programas para el Desarrollo, sobre el deceso, dentro del bimestre en que hubiera sucedido el hecho o en su caso dentro de los 20 días hábiles posteriores al deceso, con la información y documentación siguiente:
I.     Fecha de elaboración del escrito;
II.     Nombre completo de la madre, padre solo, tutor o responsable;
III.    Nombre(s) de las(os) niñas(os), adolescentes o jóvenes, bajo su cuidado que hayan fallecido, o beneficiario mayor de edad;
IV.   Acta de defunción que acredite el fallecimiento de la(s) niña(s) o niño(s), adolescente(s) o joven(es).
La Delegación de Programas para el Desarrollo, en conjunto con la Unidad Responsable del Programa, realizará la baja de la niña(s) o niño(s), adolescente(s) o joven(es) que hayan fallecido dentro del bimestre en que tengan conocimiento del hecho a fin de actualizar el Padrón de Beneficiarios.
Si durante los operativos de verificación realizados por el personal de la Delegación de los Programas para el Desarrollo, se detecta el fallecimiento de la persona beneficiaria, se solicitará su baja el Padrón de Beneficiarios.
6.7. Aviso de Defunción de la Madre, Padre, Tutor o Persona Responsable
En caso de defunción de la madre, padre, tutor o persona responsable, la persona interesada, presentará mediante escrito que contenga lo siguiente:
I.     Fecha de elaboración del escrito;
II.     Nombre de la madre, padre, tutor o persona responsable, que falleció;
III.    Nombre completo, dirección y datos de contacto del familiar de la persona beneficiaria o responsable;
IV.   Nombre(s) de las niñas, niños, adolescentes o jóvenes bajo su cuidado;
V.    Documento que acredite el fallecimiento de la madre, padre, tutor o persona responsable.
Si durante los operativos de verificación realizados por el personal de la Delegación de los Programas para el Desarrollo, se detecta el fallecimiento de la madre, padre, tutor o persona responsable, se iniciarán las acciones para sustituir al responsable del cuidado de la niña, niño, hijo de madre trabajadora o niña, niño, adolescente o joven en orfandad materna.
7. Avance Financiero
7.1. Gastos de Operación
Los gastos indirectos que la Unidad para la Atención de Grupos Prioritarios, instancia ejecutora del Programa, podrán destinar para el desarrollo de las diversas acciones asociadas con la planeación, operación, supervisión, seguimiento, atención ciudadana y evaluación, entre otros, del Programa de Apoyo para el Bienestar de las Niñas y Niños, Hijos de Madres Trabajadoras, será de, hasta el importe menor que resulte entre el señalado en el segundo párrafo del numeral 29 del Manual de Programación y Presupuesto 2023 y el monto aprobado en el Presupuesto de Egresos de la Federación 2023 identificado con el Tipo de Gasto 7 "Gasto corriente por concepto de gastos indirectos de programas de subsidios". El monto destinado a los Gastos Indirectos estará sujeto a la normatividad aplicable.
7.2. Cierre de Ejercicio
La Unidad Responsable del programa integrará y remitirá a la Dirección General de Programación y Presupuesto, el cierre de ejercicio de los recursos ejercidos por el Programa, para la integración de la Cuenta Pública.
7.3. Indicadores
Los indicadores del Programa a nivel de Fin, Propósito, Componente y Actividad de la Matriz de Indicadores para Resultados (MIR) 2023, se podrán consultar en la página electrónica: https://www.gob.mx/bienestar/documentos/programa-de-apoyo-para-el-bienestar-de-las-ninas-y-ninos-hijos-de-madres-trabajadoras-252728?state=published.
La información correspondiente a estos indicadores será reportada por la Dirección General de Operación Integral de Programas y la Dirección General para la Validación de Beneficiarios, en el Portal Aplicativo de la Secretaría de Hacienda (PASH), con el apoyo de la Dirección General de Programación y Presupuesto.
8. Denuncias y Solicitudes de Información
Las personas beneficiarias o personas interesadas tienen derecho a solicitar información relacionada con el presente Programa y sus Reglas de Operación, así como a presentar denuncias en contra del personal del servicio público de la Secretaría de Bienestar, por el incumplimiento en la ejecución, operación o entrega de apoyos, ante las instancias correspondientes.
8.1. Denuncias
Las denuncias podrán realizarse por escrito, vía telefónica y/o correo electrónico a través del Sistema Integral de Denuncias Ciudadanas y de manera presencial en las oficinas que ocupa el Órgano Interno de Control en la Secretaría de Bienestar a través de:
a)    Órgano Interno de Control en la Secretaría de Bienestar:
Para la recepción de denuncias Teléfono: 555328-5000 Extensiones 51448 y 51474.
Larga distancia sin costo 800-714-8340.
 
Correo electrónico: organo.interno@bienestar.gob.mx
Página web: https://sidec.funcionpublica.gob.mx/#!/ y https://alertadores.funcionpublica.gob.mx/
Domicilio: Avenida Paseo de la Reforma No. 116, Piso 11, Colonia Juárez, Demarcación Territorial Cuauhtémoc, código postal 06600, Ciudad de México.
b) En la Secretaría de la Función Pública:
Ciudad de México y Área Metropolitana
Teléfono: 552000-3000
Larga distancia sin costo 800-3862; de Estados Unidos 01-800-4752-393.
Correo electrónico: contactociudadano@funcionpublica.gob.mx
Página electrónica: www.funcionpublica.gob.mx
Domicilio: Insurgentes Sur 1735, Colonia Guadalupe Inn, Demarcación Territorial Álvaro Obregón, código postal 01020, Ciudad de México.
También, se pone a disposición de la ciudadanía la posibilidad de la presentación de denuncias para reportar hechos, conductas, situaciones o comportamientos que se contrapongan a lo establecido en la Ley General de Desarrollo Social, SEDESOL-13-001, trámite inscrito en el Registro Federal de Trámites y Servicios y que se puede consultar en la página electrónica: https://catalogonacional.gob.mx/
Las denuncias serán atendidas de acuerdo con lo establecido en el marco normativo aplicable.
8.2. Solicitudes de Información
Las solicitudes de información podrán realizarse por escrito y/o vía telefónica, a través de:
a) Secretaría de Bienestar: Área de Atención Ciudadana
Línea de Bienestar: 800 639 42 64, con un horario de atención de lunes a viernes de 8:00 a 21:00 horas; fines de semana y días festivos de 9:00 a 13:00 horas.
Correo electrónico: demandasocial@bienestar.gob.mx
Domicilio: Avenida Paseo de la Reforma número 116, piso 11 Colonia Juárez, Demarcación Territorial Cuauhtémoc, código postal 06600, Ciudad de México, con un horario de atención de lunes a viernes de 9:00 a 18:00 horas.
Las solicitudes de información serán atendidas de acuerdo con el marco normativo aplicable.
b) Delegaciones de Programas para el Desarrollo en las entidades federativas, a través de las respectivas áreas de Atención Ciudadana y de los Módulos de Atención, con un horario de atención de 9:00 a 18:00 horas, los cuales puede consultar en la liga electrónica:
https://www.gob.mx/cms/uploads/attachment/file/604113/Cat_logo_M_dulos_de_Atenci_n.pdf
c) Plataforma Nacional de Transparencia que puede ser consultada en la página electrónica:
https://www.plataformadetransparencia.org.mx/web/guest/inicio
9. Transparencia
9.1. Difusión
Conforme a las disposiciones establecidas en el Decreto de Presupuesto de Egresos de la Federación para el ejercicio fiscal 2023, estas Reglas de Operación, además de su publicación en el Diario Oficial de la Federación, están disponibles para su consulta en la página electrónica:
https://www.gob.mx/bienestar/documentos/programa-de-apoyo-para-el-bienestar-de-las-ninas-y-ninos-hijos-de-madres-trabajadoras-252728?state=published
De conformidad con lo establecido en el Artículo 11 de la Ley General de Comunicación Social y Artículo 28 de la Ley General de Desarrollo Social, la papelería, documentación oficial, así como la publicidad y difusión de los programas, deberán identificarse con el Escudo nacional en los términos que establece la ley correspondiente e incluir la siguiente leyenda: "Este Programa es público, ajeno a cualquier partido político. Queda prohibido el uso para fines distintos a los establecidos en el Programa".
9.2. Protección de Datos Personales
En todo momento la persona beneficiaria podrá ejercer los derechos ARCO (acceso, rectificación, cancelación y oposición) de los datos personales recabados.
Los datos personales recabados serán utilizados con las finalidades siguientes: validar que se cumplan los requisitos de elegibilidad para ser beneficiario/a de este Programa, asimismo serán integrados en los sistemas de datos personales de la Secretaría de Bienestar y podrán ser transmitidos a otros entes públicos de los tres niveles de gobierno en el ejercicio de facultades propias, compatibles o análogas, para la realización de compulsas y la integración del Padrón Único de Personas Beneficiarias. Por lo tanto, se garantiza la protección de los datos personales que sean recabados, en cumplimiento con las disposiciones en materia de transparencia y acceso a la información pública aplicables.
9.3. Aviso de Privacidad Integral
Se puede consultar en la página electrónica:
https://www.bienestar.gob.mx/work/models/Bienestar/Transparencia/TransparenciaFocalizada/AVISO_PRIVACIDAD.pdf
El ejercer los derechos ARCO de los datos personales recabados, se podrá realizar a través de la Unidad de Transparencia de la Secretaría de Bienestar con domicilio en Av. Paseo de la Reforma No.116, piso 10, Col. Juárez, Demarcación Territorial Cuauhtémoc, Ciudad de México, de lunes a viernes en un horario de atención de 9:00 a 15:00 horas y de 17:00 a 19:00 horas, o bien por medio de la Plataforma Nacional de Transparencia en: http://www.plataformadetransparencia.org.mx.
10. Control y Auditoría
Los recursos federales de este Programa, ejecutados por las entidades federativas o sus Municipios, no pierden su carácter federal al ser entregados a las mismas; su ejercicio está sujeto a las disposiciones federales aplicables y podrán ser fiscalizados en el marco del Sistema Nacional de Fiscalización conforme a la legislación vigente.
11. Conformación del Padrón de Beneficiarios del Programa
El proceso se realiza con base en los "Lineamientos para la constitución, actualización, autenticidad, inalterabilidad, seguridad y difusión de la información del Padrón de Beneficiarios", disponibles para su consulta en: https://www.gob.mx/cms/uploads/attachment/file/568983/Lineamientos_Padr_n_de_Beneficiarios.pdf, a partir de la información que proporcionen las Unidades Administrativas Responsables de las dependencias y entidades de la Administración Pública Federal.
12. Enfoque de Derechos Humanos
Con el objetivo de generar las condiciones necesarias para el acceso equitativo en términos de disponibilidad, accesibilidad y calidad en las acciones que realiza este programa; se hará valer el derecho de las personas, tomando en cuenta un enfoque de derechos ante la situación de vulnerabilidad de los grupos históricamente discriminados. Con base en lo establecido en estas reglas de operación, sin discriminación alguna.
13. Perspectiva de Género
El Programa atenderá los objetivos estratégicos y las líneas de acción del PROIGUALDAD 2020-2024, el cual puede ser consultado en la página electrónica:
https://dof.gob.mx/nota_detalle.php?codigo=5608467&fecha=22/12/2020#gsc.tab=0
Este Programa garantiza que las mujeres accedan a los beneficios señalados en estas Reglas de Operación en igualdad de condiciones y contribuye al ejercicio de sus derechos.
14. Contraloría Social
Se reconoce a la Contraloría Social como el mecanismo de las personas beneficiarias, de manera organizada, independiente, voluntaria y honorífica, para verificar el cumplimiento de las metas y la correcta aplicación de los recursos públicos asignados a los programas federales, de conformidad con los artículos 69, 70 y 71 de la Ley General de Desarrollo Social; 67, 68, 69 y 70 de su Reglamento.
En materia de Contraloría Social, este programa federal se encuentra sujeto a los lineamientos y Estrategia Marco vigentes emitidos por la Secretaría de la Función Pública, así como a los documentos normativos (Esquema, Guía Operativa y Programa Anual de Trabajo de Contraloría Social) validados por dicha dependencia, mismos que integran la Estrategia de Contraloría Social.
Para el registro de los Comités de Contraloría Social, deberá presentarse un acta de constitución de comités que funge como un escrito libre ante la Unidad Responsable o Entidad de la Administración Pública Federal a cargo del programa, en el que se especifique, como mínimo, el nombre del programa, el ejercicio fiscal de que se trate, su representación y domicilio legal, así como los mecanismos e instrumentos que se utilizarán para el ejercicio de sus funciones.
Las áreas que operan y ejecutan el Programa a nivel federal, establecerán el mecanismo mediante el cual reconocerá la constitución de los Comités de Contraloría Social y hará el correspondiente registro en el Sistema Informático de Contraloría Social en un plazo no mayor a 15 días hábiles a partir de su conformación. Asimismo, brindará a éstos la información pública necesaria para llevar a cabo sus actividades, así como asesoría, capacitación, y orientación sobre los medios para presentar quejas y denuncias.
También, se podrá promover e implementar mecanismos de participación ciudadana en la prevención y el combate a la corrupción impulsados por la Secretaría de la Función Pública, por medio del uso de herramientas digitales, que faciliten a las personas beneficiarias y la ciudadanía en general, la posibilidad de incidir en dicha materia.
La Secretaría de la Función Pública, brindará orientación en la materia a través del correo electrónico: contraloriasocial@funcionpublica.gob.mx.
15. Acciones de Blindaje Electoral
En la operación y ejecución de los recursos federales asignados a este Programa social, se deberán observar y atender las medidas de carácter permanente contenidas en las leyes Federales y/o Locales aplicables, las disposiciones emitidas por las autoridades electorales federales y/o locales, las medidas específicas que sean emitidas de forma previa para los procesos electorales federales, estatales y municipales, por la Unidad del Abogado General y Comisionado para la Transparencia adscrito a la Secretaría de Bienestar, con la finalidad de prevenir que el uso y manejo de los recursos públicos y programas sociales se vea relacionado con fines partidistas y/o político-electorales; todo ello con la firme intención de garantizar los principios de imparcialidad y equidad durante los comicios, así como las demás disposiciones normativas aplicables.
16. Evaluación
Las evaluaciones se realizarán conforme a lo establecido en el Programa Anual de Evaluación (PAE), del año correspondiente y la normatividad aplicable, que puede consultarse en la página electrónica: http://www.coneval.org.mx/Evaluacion/NME/Paginas/ProgramaAnual.aspx.
Asimismo, se podrán llevar a cabo evaluaciones complementarias que resulten apropiadas conforme a las necesidades del Programa y los recursos disponibles.
17. Anexos
Anexo 1.-   Glosario de Términos.
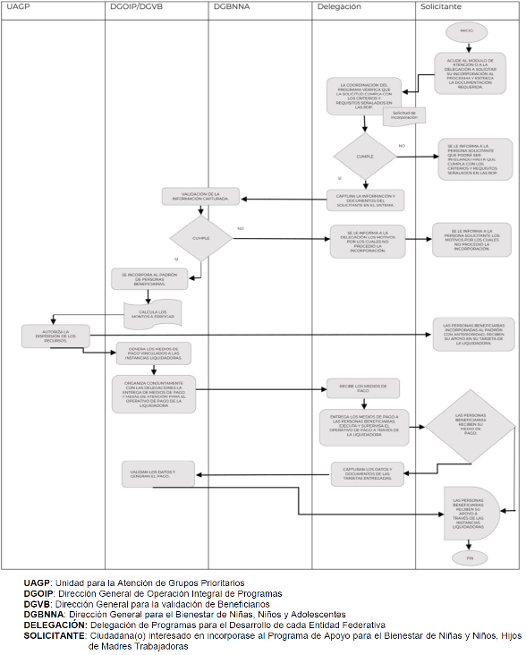
Anexo 2.-   Flujograma de Incorporación al Programa de Apoyo para el Bienestar de las Niñas y Niños, Hijos de Madres Trabajadoras para las modalidades A y B.
Anexo 3.-   Solicitud de incorporación del Programa de Apoyo para el Bienestar de las Niñas y Niños, Hijos de Madres Trabajadoras.
3.1.- Solicitud de incorporación Modalidad A
3.2.- Solicitud de incorporación Modalidad B
ANEXO 1
Glosario de Términos
Para efectos de estas Reglas de Operación, se entenderá por:
Afiliación: Registro en el padrón de jefas de familias del Programa Seguro de Vida para Jefas de Familia, vigente hasta el ejercicio fiscal 2020.
Baja del Programa: Acto administrativo mediante el cual las personas Beneficiarias dejan de ser parte del Programa.
Bienestar: Es el "conjunto de las cosas necesarias para vivir bien", la "vida holgada o abastecida de cuanto conduce a pasarlo bien y con tranquilidad", y el "Estado de la persona en el que se le hace sensible el buen funcionamiento de su actividad somática y psíquica", en este sentido, se considera Bienestar cuando se tienen las condiciones mínimas para una vida digna.
Criterios y requisitos de elegibilidad: Características que debe cumplir y documentación que deben presentar las personas solicitantes para ser Beneficiarias del Programa, que se establecen en estas Reglas de Operación.
Cuidado y Atención Infantil: Acciones tendientes a preservar y favorecer el bienestar de las niñas(os), tomando como base la satisfacción de sus necesidades.
Delegaciones de Programas para el Desarrollo: Las Delegaciones de Programas para el Desarrollo.
Incorporación: Registro de las niñas, niños, hijos de madres trabajadoras y niñas, niños, adolescentes y jóvenes en orfandad materna que cumplan con los requisitos de elegibilidad previstos en esta regla.
Jefe(a) de hogar: Persona que dirige un hogar.
Lineamentos Generales para la Coordinación e Implementación de los Programas Integrales para el Desarrollo: Documento que contiene los criterios a los que se deben apegar las dependencias y entidades de la Administración Pública responsables de ejecutar los Programas Integrales para el desarrollo e implementación de los mismos.
Matriz de Indicadores para Resultados (MIR): Es una herramienta de planeación que identifica en forma resumida los objetivos de un Programa, incorpora los indicadores de resultados y gestión que miden dichos objetivos; especifica los medios para obtener y verificar la información de los indicadores, e incluye los riesgos y contingencias que pueden afectar el desempeño del Programa.
Monto de Apoyo: La suma de recursos presupuestarios o subsidios que se otorgan a la persona beneficiario del Programa.
Módulos de Atención: Las ventanillas de atención de los Programas para el Desarrollo y coadyuvantes de los Programas de la Secretaría, así como Centros Integradores del Desarrollo para el fortalecimiento de la cuestión y participación social.
Nacimientos Múltiples: El natalicio de dos o más personas en el mismo parto.
Padre Solo: Padre que no cuente con ningún tipo de apoyo por parte de la madre de la niña o niño bajo su cuidado.
Padrón: La base de datos oficial que contiene la relación de los beneficiarios del Programa sujeto a las presentes Reglas de Operación.
Padrón de Beneficiarios: A la relación oficial de beneficiarios que incluye a las personas atendidas por los Programas Federales de Desarrollo Social, entre los que se encuentra el Programa sujeto a las presentes Reglas de Operación, y cuyo perfil socioeconómico se establece en la normatividad correspondiente.
Persona Beneficiaria modalidad A: Niñas y niños desde recién nacidos hasta un día antes de cumplir los cuatro años de edad, o hasta un día antes de cumplir los 6 años de edad en el caso de ser una persona con discapacidad, en situación de vulnerabilidad por la ausencia temporal o permanente de uno o ambos padres, que cumplan con los criterios y requisitos de elegibilidad previstos en estas Reglas.
Persona Beneficiaria modalidad B: Niñas, niños, adolescentes y jóvenes de hasta 23 años de edad, en situación de vulnerabilidad por la ausencia permanente de la madre, causada por su fallecimiento (orfandad materna), que cumplan con los criterios y requisitos de elegibilidad previstos en estas Reglas.
Persona con Discapacidad: Es toda persona que por razón congénita o adquirida presenta una o más deficiencias de carácter físico, mental, intelectual o sensorial, ya sea permanente o temporal y que al interactuar con las barreras que le impone el entorno social, pueda impedir su inclusión plena y efectiva, en igualdad de condiciones con los demás, de acuerdo a lo previsto en la Ley General para la Inclusión de las Personas con Discapacidad.
Persona Responsable: Persona mayor de edad a cargo del cuidado y atención de las niñas, niños, adolescentes y jóvenes en orfandad materna.
Personal de Apoyo: Las y los prestadores de servicio que apoyen en las tareas para la implementación de los Programas para el Desarrollo, y de atención en los Módulos de Atención.
Perspectiva de Género: Es una visión científica, analítica y política sobre las mujeres y los hombres. Propone eliminar las causas de la opresión de género como la desigualdad, la injusticia y la jerarquización de las personas basada en el género. Promueve la igualdad entre los géneros a través de la equidad, el adelanto y el bienestar de las mujeres; contribuye a construir una sociedad en donde las mujeres y los hombres tengan el mismo valor y donde la igualdad de derechos y oportunidades para acceder a los recursos económicos y a la representación política y social en los ámbitos de toma de decisiones sea una realidad.
Programas para el Desarrollo: Los Programas relacionados con el desarrollo integral de las personas, los que otorgan algún servicio a las mismas, así como aquéllos que ejercen un beneficio directo y sin intermediarios a la población de conformidad con el presupuesto de egresos de la Federación para el ejercicio fiscal correspondiente y los demás que se establezcan por acuerdo del Ejecutivo Federal que tengan esa finalidad.
Situación de vulnerabilidad: Situación en la que se encuentra las niñas, niños, adolescentes y jóvenes de hasta 23 años por la ausencia temporal o permanente de uno o ambos padres, debido a que no reside(n) en la misma vivienda o no está(n) presente(s) por causas como el abandono, la búsqueda de mejores condiciones socioeconómicas y una mejor calidad de vida, y el fallecimiento de la madre (orfandad materna).
Tutor: Persona que tiene la tutoría legal de la niña o niño.
ANEXO 2
Flujograma de Incorporación al Programa de Apoyo para el Bienestar de las Niñas y Niños, Hijos de
Madres Trabajadoras para las modalidades A y B.

ANEXO 3
3.1.- Solicitud de Incorporación Modalidad A


3.2.- Solicitud de Incorporación Modalidad B


___________________________