ACUERDO número 39/12/22 por el que se emiten las Reglas de Operación del Programa Educación Inicial y Básica Comunitaria para el ejercicio fiscal 2023.
Al margen un sello con el Escudo Nacional, que dice: Estados Unidos Mexicanos.- Secretaría de Educación Pública.
LETICIA RAMÍREZ AMAYA, Secretaria de Educación Pública, con fundamento en los artículos 3o. de la Constitución Política de los Estados Unidos Mexicanos; 38 y 45 de la Ley Orgánica de la Administración Pública Federal; 75 y 77 de la Ley Federal de Presupuesto y Responsabilidad Hacendaria; 1, 3, fracciones XI, XXI, XXII y penúltimo párrafo, 24, 28, 29, 34, 37 y Anexos 10, 17, 18, 25 y 26 del Presupuesto de Egresos de la Federación para el ejercicio fiscal 2023; 176 del Reglamento de la Ley Federal de Presupuesto y Responsabilidad Hacendaria; 1, 4 y 5 del Reglamento Interior de la Secretaría de Educación Pública, y
CONSIDERANDO
Que el artículo 77 de la Ley Federal de Presupuesto y Responsabilidad Hacendaria dispone que la Cámara de Diputados en el Presupuesto de Egresos señalará los programas a través de los cuales se otorguen subsidios, que deberán sujetarse a reglas de operación con el objeto de asegurar que la aplicación de los recursos públicos se realice con eficiencia, eficacia, economía, honradez y transparencia, así como los criterios generales aplicables a las mismas;
Que asimismo, el referido precepto prevé que las dependencias y las entidades, a través de sus respectivas dependencias coordinadoras de sector, serán responsables de emitir las reglas de operación respecto de los programas que inicien su operación en el ejercicio fiscal siguiente, previa autorización presupuestaria de la Secretaría de Hacienda y Crédito Público (SHCP) y dictamen de la Comisión Nacional de Mejora Regulatoria (CONAMER);
Que el Presupuesto de Egresos de la Federación para el ejercicio fiscal 2023 establece en sus artículos 3, fracción XXI y 28, primer párrafo que los programas que deberán sujetarse a reglas de operación son aquéllos señalados en su Anexo 25;
Que las Reglas de Operación a que se refiere el presente Acuerdo cuentan con la autorización presupuestaria de la SHCP y con el dictamen de la CONAMER, y
Que en cumplimiento de lo anterior, he tenido a bien expedir el siguiente:
ACUERDO NÚMERO 39/12/22 POR EL QUE SE EMITEN LAS REGLAS DE OPERACIÓN DEL PROGRAMA
EDUCACIÓN INICIAL Y BÁSICA COMUNITARIA PARA EL EJERCICIO FISCAL 2023
ÚNICO.- Se emiten las Reglas de Operación del Programa Educación Inicial y Básica Comunitaria para el ejercicio fiscal 2023, las cuales se detallan en el Anexo del presente Acuerdo.
TRANSITORIO
ÚNICO.- El presente Acuerdo entrará en vigor el 1 de enero de 2023.
Ciudad de México, a 27 de diciembre de 2022.- Secretaria de Educación Pública, Leticia Ramírez Amaya.- Rúbrica.
REGLAS DE OPERACIÓN DEL PROGRAMA EDUCACIÓN INICIAL Y BÁSICA COMUNITARIA PARA EL
EJERCICIO FISCAL 2023
ÍNDICE
GLOSARIO
1. INTRODUCCIÓN
2. OBJETIVOS
2.1. General
2.2. Específicos
3. LINEAMIENTOS
3.1. Cobertura
3.2. Población objetivo
3.3. Beneficiarios/as
3.3.1. Requisitos
3.3.2. Procedimiento de selección
3.4. Características de los apoyos (tipo y monto)
3.4.1. Devengos, aplicación y reintegro de los recursos
3.4.1.1. Devengos
3.4.1.2. Aplicación
3.4.1.3. Reintegros
3.5. Derechos, obligaciones y causas de incumplimiento, suspensión, cancelación o reintegro de los recursos
3.6. Participantes
3.6.1. Instancia(s) ejecutora(s)
3.6.2. Instancia(s) normativa(s)
3.7. Coordinación institucional
4. OPERACIÓN
4.1. Proceso
4.2. Ejecución
4.2.1. Avance físico y financiero
4.2.2. Acta de entrega-recepción
4.2.3. Cierre de ejercicio
5. AUDITORÍA, CONTROL Y SEGUIMIENTO
6. EVALUACIÓN
6.1. Interna
6.2. Externa
6.3. Indicadores
7. TRANSPARENCIA
7.1. Difusión
7.2. Contraloría social
8. QUEJAS Y DENUNCIAS
ANEXOS
Anexo 1 Diagrama Proceso de Educación Comunitaria para el Bienestar
Anexo 2 Trámites para la instalación de los servicios de Educación Comunitaria para el Bienestar
Anexo 3 Convenios Concertación Voluntaria 2022-2023.
Anexo 4 Convenio General de Colaboración
Anexo 5 CONVENIO CONAFE-APEC
GLOSARIO
AEFCM.- Autoridad Educativa Federal en la Ciudad de México.
Agenda 2030 para el Desarrollo Sostenible.- Es un plan de acción en favor de las personas, el planeta y la prosperidad. También tiene por objeto fortalecer la paz universal dentro de un concepto más amplio de la libertad. Se reconoce que la erradicación de la pobreza en todas sus formas y dimensiones, incluida la pobreza extrema, es el mayor desafío a que se enfrenta el mundo y constituye un requisito indispensable para el desarrollo sostenible.
APF.- Administración Pública Federal.
Apoyo económico.- Monto en dinero, en especie, o cualquier otro, que el CONAFE podrá conceder a las figuras y ex figuras educativas seleccionadas por el CONAFE o por la comunidad, para la planeación, operación y ejecución de los servicios del modelo de Educación Comunitaria, para su continuidad educativa y para sus procesos de formación.
Asociación Promotora de Educación Comunitaria (APEC).- Instancia que representa a las madres y padres de familia, tutores y personas de la comunidad atendida por el CONAFE, la cual tiene por objeto promover la participación y toma de decisiones a favor de la educación comunitaria, la difusión cultural, seleccionar, proponer y convenir tareas con los/las educadores(as) comunitarios(as), así como colaborar y contribuir, en la medida de sus posibilidades, en el establecimiento y desarrollo de los servicios educativos.
Auxiliares didácticos.- Paquete de artículos y materiales que se destinan a las escuelas y servicios de Educación Comunitaria para el Bienestar del CONAFE para apoyar la intervención pedagógica de las figuras educativas.
Avance físico y financiero.- Documento para informar a la H. Cámara de Diputados de manera trimestral el avance del ejercicio presupuestario detallando la aplicación del recurso ministrado y ejercido, así como el cumplimiento de las acciones comprometidas.
Campaña Nacional de Captación.- Actividades de difusión, divulgación, sensibilización y concientización que se realizan en conjunto con las Coordinaciones Territoriales para el Servicio Educativo del CONAFE en las Entidades Federativas, con el fin de captar jóvenes estudiantes o miembros de las comunidades, principalmente de las comunidades beneficiarias, como aspirantes a ser Educadores(as) Comunitarios(as) dispuestos(as) a capacitarse en Relación Tutora para la prestación del Servicio Social Educativo Comunitario.
Cobertura.- Localidades rurales sin acceso a servicios estatales de educación inicial, preescolar, primaria y secundaria como los de alta y muy alta marginación y o rezago social, localidades con población indígena, campamentos de jornaleros agrícolas, circos, asentamientos afromexicanos, albergues de migrantes y de otras poblaciones en condiciones de vulnerabilidad en las 32 entidades federativas.
Comunidad.- Grupo o conjunto de personas que comparten elementos en común, tales como espacio geográfico, lengua, costumbres, valores, tareas, visión del mundo, y condiciones sociales.
CONAFE.- Consejo Nacional de Fomento Educativo, es un organismo descentralizado de la APF con personalidad jurídica y patrimonio propio, sectorizado a la Secretaría de Educación Pública (SEP), el cual tiene por objeto el fomento educativo a través de la prestación de servicios de educación comunitaria con equidad educativa e inclusión social a la población potencial, bajo el Modelo de la Educación Comunitaria para el Bienestar.
CONEVAL.- Consejo Nacional de Evaluación de la Política de Desarrollo Social.
Contexto educativo.- Entorno y condiciones donde se desarrolla la Educación Comunitaria para el Bienestar que imparte el CONAFE. El servicio de educación básica toma en cuenta el contexto para aplicar la relación tutora, en los niveles inicial, preescolar, primaria o secundaria. Para la población de las comunidades interesadas en aprender se aplica el mismo modelo. Los contextos de educación básica para NNA incluyen mestizos, indígenas, migrantes, circos y jornaleros agrícolas migrantes
Contraloría social.- Es el mecanismo de transparencia y rendición de cuentas a través del cual las personas beneficiarias puedan verificar de manera organizada el cumplimiento de las metas y la correcta aplicación de los recursos públicos asignados a los programas de desarrollo social.
Convenio de colaboración.- Instrumento jurídico a través del cual el Poder Ejecutivo Federal, por conducto del CONAFE, acuerda con el Poder Ejecutivo de las entidades federativas, las bases conforme a las cuales las partes llevarán a cabo acciones de fomento educativo (Anexo 4).
Convenio de concertación voluntaria de las figuras educativas. - Instrumento jurídico que formaliza el acto de una persona que decide participar de forma libre y voluntaria, sin presión, deber o fuerza coercitiva como educador comunitario en el CONAFE, desarrollando la práctica educativa bajo el Modelo de la Educación Comunitaria para el Bienestar.
Coordinaciones Territoriales para el Servicio Educativo del CONAFE en las Entidades Federativas (CT).- Instancias adscritas a la Dirección de Operación Territorial del CONAFE que operan la prestación de los servicios educativos en las entidades federativas, a través de la administración y ejercicio de los recursos humanos, materiales y financieros, para el desarrollo de las acciones correspondientes a la implementación de los programas derivados de la educación comunitaria.
Cuidadores (as).- Personas involucradas en la crianza de las niñas y los niños de 0 a 3 años 11 meses de edad.
DAJ.- Dirección de Asuntos Jurídicos, unidad administrativa adscrita al CONAFE.
DCPD.- Dirección de Cultura, Publicaciones y Difusión, unidad administrativa adscrita al CONAFE.
DECB.- Dirección de Educación Comunitaria para el Bienestar, unidad administrativa adscrita al CONAFE.
DOF.- Diario Oficial de la Federación.
DOT.- Dirección de Operación Territorial, unidad administrativa adscrita al CONAFE.
DPE.- Dirección de Planeación y Evaluación, unidad administrativa adscrita al CONAFE.
Educación comunitaria.- La educación básica que imparte el CONAFE con base en un modelo pedagógico pertinente que responde a las necesidades y características de la población rural y migrante que habita en localidades preferentemente rurales e indígenas que registran altos y muy altos niveles de marginación y/o rezago social. La implementación y operación de la educación comunitaria se desarrolla por medio de figuras educativas de la localidad, estudiantes en servicio social educativo, prácticas profesionales y/o colaboración voluntaria.
Educador(a) Comunitario(a) (EC).- Figura Educativa que recibe formación y acompañamiento en el desarrollo de habilidades para la gestión del aprendizaje a través de la práctica de la relación tutora en la comunidad, dando prioridad, para su incorporación a la Práctica educativa comunitaria (servicio social educativo comunitario), a las originarias de las comunidades beneficiadas, mismas que podrán ser propuestas por éstas para su selección.
Educador(a) Comunitario(a) de Acompañamiento (ECA).- Figura Educativa que realizó su práctica educativa comunitaria al menos durante un ciclo escolar. Se selecciona por su capacidad y experiencia para coordinar, apoyar y orientar a las figuras educativas que ejecutan los programas de educación inicial, preescolar, primaria y secundaria comunitaria, tanto en la comunidad como en las reuniones de formación y/o donde el CONAFE le asigne. Los EC asignados a un ECA se encuentran en una microrregión que permite un acompañamiento frecuente.
Educador(a) Comunitario(a) de Acompañamiento Regional (ECAR).- Figura educativa que forma parte del equipo técnico, mujeres y hombres con capacidad demostrada en la práctica tutora y la promoción de redes de tutoría, que apoya a las y los ECA en la implementación eficiente de los programas a cargo del CONAFE, es una persona habilitada como figura educativa, sin ser acreedor al beneficio del SED por brindar su servicio educativo, así como de acuerdo a la disposición presupuestaria de cada ejercicio fiscal. Se busca que los ECA asignados a un ECAR se encuentren en una región que permite un acompañamiento frecuente.
Entidades Federativas.- Los 31 Estados de la República Mexicana y la Ciudad de México.
Equipamiento para las figuras educativas.- Artículos y/o prendas de uso personal que el CONAFE les proporciona a las figuras educativas, para apoyar sus condiciones en la práctica educativa comunitaria y estancia en comunidad.
Estudiante.- Persona, en cualquier contexto, matriculada en cualquier grado de los diversos niveles y servicios de educación básica en el modelo de Educación Comunitaria para el Bienestar.
Figuras educativas.- Son aquellas personas que fungen como educadores comunitarios, a través de la suscripción de los instrumentos jurídicos respectivos, sin que exista una relación laboral, planean, desarrollan y/o evalúan acciones pedagógicas establecidas por el CONAFE en los servicios de educación básica conforme al modelo de educación comunitaria.
Firma electrónica avanzada.- El conjunto de datos y caracteres que permite la identificación del firmante, que ha sido creada por medios electrónicos bajo su exclusivo control, de manera que está vinculada únicamente al mismo y a los datos a los que se refiere, lo que permite que sea detectable cualquier modificación ulterior de estos, y la cual produce los mismos efectos jurídicos que la firma autógrafa, conforme
la Ley de Firma Electrónica Avanzada.
Formación.- Conjunto de acciones orientadas a fortalecer las capacidades de aprender a aprender y aprender a convivir, indispensables en la relación tutora en la que se integra lo académico y lo ético, lo intelectual y lo afectivo, lo escolar y lo comunitario. De esta manera, quienes promueven el servicio educativo en el CONAFE promueven el servicio educativo, hacen efectiva la Educación Comunitaria para el Bienestar en las localidades. Se distingue la formación inicial como el proceso que el CONAFE desarrolla para capacitar, en forma personalizada, a cada una de las personas aspirantes a educador comunitario, antes de incorporarse al servicio educativo, con participación de las diferentes figuras educativas y personal de oficinas centrales, CT y regiones, mediante la práctica tutora. Las figuras educativas que sean captadas con posterioridad al inicio del ciclo escolar, recibirán sin excepción una formación extemporánea.
Grado de marginación.- Es una medida elaborada por el Consejo Nacional de Población, que permite diferenciar unidades territoriales según las carencias padecidas por la población, como resultado de la falta de acceso a la educación, la residencia en viviendas inadecuadas, los ingresos monetarios insuficientes y la residencia en localidades pequeñas.
Grupos sociales en situación de vulnerabilidad.- Aquellos núcleos de población y personas que, por diferentes factores o la combinación de ellos, enfrentan situaciones de riesgo o discriminación que les impiden alcanzar mejores niveles de vida y, por lo tanto, requieren de la atención e inversión del Gobierno Federal para lograr su bienestar.
Igualdad de género.- Situación en la cual mujeres y hombres acceden con las mismas posibilidades y oportunidades al uso, control y beneficio de bienes, servicios y recursos de la sociedad, así como a la toma de decisiones en todos los ámbitos de la vida social, económica, política, cultural y familiar.
INEGI.- Instituto Nacional de Estadística y Geografía.
LDFEFM.- Ley de Disciplina Financiera de las Entidades Federativas y los Municipios.
LFPRH.- Ley Federal de Presupuesto y Responsabilidad Hacendaria.
LFTAIP.- Ley Federal de Transparencia y Acceso a la Información Pública.
LGCG.- Ley General de Contabilidad Gubernamental.
LGDNNA.- Ley General de los Derechos de Niñas, Niños y Adolescentes.
LGDS.- Ley General de Desarrollo Social.
LGE.- Ley General de Educación.
LGPDPPSO.- Ley General de Protección de Datos Personales en Posesión de Sujetos Obligados.
LGTAIP.- Ley General de Transparencia y Acceso a la Información Pública.
Localidad.- Área geográfica circunscrita a un municipio o demarcación territorial, ocupado por una o más viviendas, las cuales pueden estar habitadas o no. Este lugar es reconocido por un nombre dado por la ley o la costumbre.
Material escolar.- Artículos para uso de estudiantes y figuras educativas, tales como bolígrafos, cuadernos, gises, gomas, juegos de geometría, lápices, entre otros, que apoyan los procesos de enseñanza y aprendizaje.
Materiales educativos, auxiliares didácticos y material escolar para las figuras educativas.- Manuales, guías, herramientas digitales y propuestas pedagógicas y en general bienes que apoyen y orienten los procesos de intervención en este ámbito y que se proporcionan a las figuras educativas, de acuerdo con el programa y contexto educativo en que participan.
Microplaneación.- Proceso que permite identificar la demanda potencial al mismo tiempo que busca la optimización de los recursos ya existentes. Conlleva un modelo de asignación o reasignación de recursos.
MIR.- Matriz de Indicadores para Resultados. Herramienta de la planeación estratégica que en forma resumida, sencilla y armónica establece con claridad los objetivos del programa presupuestario y su alineación con aquellos de la planeación nacional y sectorial; incorpora los indicadores que miden los objetivos y resultados esperados; identifica los medios para obtener y verificar la información de los indicadores; describe los bienes y servicios a la sociedad, así como las actividades e insumos para producirlos; e incluye supuestos sobre los riesgos y contingencias que pueden afectar el desempeño del programa.
MML.- Metodología de Marco Lógico. Herramienta de la planeación estratégica basada en la estructuración y solución de problemas, que permite organizar de manera sistemática y lógica los objetivos de un programa y sus relaciones de causalidad; identificar y definir los factores externos al programa que pueden influir en el cumplimiento de los objetivos; evaluar el avance en la consecución de los mismos, así como examinar el desempeño del programa en todas sus etapas. La MML facilita el proceso de conceptualización y diseño de programas. Permite fortalecer la vinculación de la planeación con la programación.
NNA.- Niñas, Niños y Adolescentes.
NNA sin acceso a los servicios educativos convencionales.- Son todos los NNA en situación de vulnerabilidad social excluidos de los servicios educativos convencionales. Se encuentran en esta situación las NNA de localidades rurales que por su número reducido (menos de 30), no cuentan con un docente o un aula asignados por los servicios educativos de las entidades federativas. En esta misma situación están las NNA de familias migrantes, circenses, o de albergues de niñas y niños indígenas o de mujeres que sufren violencia, independientemente de que estos centros estén ubicados en localidades urbanas. Preferentemente los servicios educativos del CONAFE han atendido a las NNA de localidades rurales de alta y muy alta marginación o sin etiqueta de marginación por ser de tamaño minúsculo. También lo hace en otras localidades cuando hay una demanda de las familias que no es atendida por los sistemas educativos de las entidades federativas, siempre y cuando el CONAFE cuente con los recursos presupuestales suficientes.
ODS.- Objetivos de Desarrollo Sostenible. Son los compromisos adoptados por la Asamblea General de la Organización de las Naciones Unidas, tras más de dos años de un intenso proceso de consultas públicas y negociaciones, para guiar las acciones de la comunidad internacional hasta el 2030. Los ODS están formulados para erradicar la pobreza, promover la prosperidad y el bienestar para todos, proteger el medio ambiente y hacer frente al cambio climático a nivel mundial. En su conjunto, los 17 ODS y sus 169 metas conforman la Agenda 2030 para el Desarrollo Sostenible, son de carácter integrado e indivisible, de alcance mundial y de aplicación universal, tienen en cuenta las diferentes realidades, capacidades y niveles de desarrollo de cada país y respetan sus políticas y prioridades nacionales.
OEE.- Órgano Ejecutor Estatal, unidad administrativa designada por la autoridad educativa estatal, que en coordinación con la CT, y que de acuerdo a lo establecido en los convenios de colaboración o coordinación, participa en la prestación del servicio de educación inicial.
Perspectiva de género.- Concepto que se refiere a la metodología y los mecanismos que permiten identificar, cuestionar y valorar la discriminación, desigualdad y exclusión de las mujeres, que se pretende justificar con base en las diferencias biológicas entre mujeres y hombres, así como las acciones que deben emprenderse para actuar sobre los factores de género y crear las condiciones de cambio que permitan avanzar en la construcción de la igualdad de género.
Prácticas de crianza.- Son las acciones de cuidado, atención, educación y socialización que hacen las madres, padres, personas gestantes, tutores y personas cuidadoras de manera cotidiana con las niñas y los niños de 0 a 3 años 11 meses de edad, y que influyen significativamente en sus vidas.
PRODET.- Programación Detallada Anual, es el producto que se obtiene del proceso de microplaneación y es un listado final de servicios educativos por municipio y localidad que son atendidos por el CONAFE, así como aquellos propuestos como de nueva creación para un nuevo ciclo escolar.
Programa.- Se refiere al presente Programa Educación Inicial y Básica Comunitaria, con clave presupuestaria E066.
Relación tutora o tutoría.- Modelo pedagógico desarrollado en el CONAFE, -que se ha extendido a servicios de educación multigrado y escuelas regulares-, mediante el cual se establece un trato personal, cara a cara, entre quien manifiesta interés de aprender y quien le comparte un conocimiento que domina. Es una relación de diálogo entre iguales, respetuosa, que privilegia el aprendizaje y sigue el ritmo de quien aprende hasta asegurar que adquirió el conocimiento de su interés inicial, reflexiona sobre el proceso de su aprendizaje y expone lo aprendido, lo demuestra, asegura el logro y lo comparte en comunidades en las que todas y todos aprenden, enseñan y conviven (comunidades de aprendizaje).
Rezago social.- Medida del CONEVAL que considera el carácter multidimensional de la pobreza incorporando indicadores de educación, de acceso a servicios de salud, de servicios básicos de calidad y espacios en la vivienda, y activos en el hogar.
RLFPRH.- Reglamento de la Ley Federal de Presupuesto y Responsabilidad Hacendaria.
Secretaría de Educación Estatal (SEE).- Dependencia del gobierno estatal o su equivalente, responsable de la educación pública en los estados.
SEP.- Secretaría de Educación Pública de la APF.
Servicio de educación inicial.- Servicio acordado, solicitado y gestionado por los padres, madres, tutores, personas gestantes y/o personas cuidadoras de la localidad, con niñas y niños de 0 a 3 años 11 meses, para participar y beneficiarse de las actividades de educación inicial.
Servicio educativo.- Conjunto integrado de recursos pedagógicos, didácticos, organizativos y de infraestructura, de acuerdo con la relación tutora mediante los cuales el CONAFE ofrece una Educación Comunitaria para el Bienestar.
Servicio Social Educativo.- Actividad de carácter temporal y voluntaria en la cual las/los EC, a través de la pedagogía de la relación tutora, y la reflexión sobre las prácticas de crianza favorecen el logro del aprendizaje en bebés, niñas, niños, adolescentes, adultos y personas gestantes.
SFP.- Secretaría de la Función Pública de la APF.
SHCP.- Secretaría de Hacienda y Crédito Público de la APF.
SICS.- Sistema Informático de la Contraloría Social, se diseñó para que las distintas instancias gubernamentales involucradas en la promoción de la Contraloría Social capturen la información relativa a su ámbito de competencia.
SIIINAFE.- Sistema Integral de Información e Infraestructura Nacional para el Fomento Educativo, que concentra la información referente a los servicios y beneficiarios del CONAFE.
Sistema de Estudios a Docentes (SED).- Sistema mediante el cual se fomenta la continuidad educativa de las personas jóvenes, mujeres y hombres, que concluyeron su servicio social en el CONAFE, promoviendo su incorporación y permanencia en el sistema educativo nacional y en instituciones de otros países, en los niveles de educación media superior, superior y capacitación para el trabajo.
Sistema de Formación en la Practica Educativa Comunitaria.- Se concibe como el mecanismo institucional para la integración, instrumentación y operación de los procesos de captación, formación, permanencia, acompañamiento académico, continuidad de estudios y desarrollo personal de los/las educadores(as) comunitarios(as), de manera coherente con los propósitos de la Educación Comunitaria y la aspiración para que las comunidades se empoderen y amplíen sus capacidades de autogestión.
Subsidio.- Asignación de recursos federales previstas en el PEF que, a través de las dependencias y entidades, se otorgan a los diferentes sectores de la sociedad, a las Entidades Federativas o municipios para fomentar el desarrollo de actividades sociales o económicas prioritarias de interés general.
TESOFE.- Tesorería de la Federación.
Token.- Certificado alfanumérico único e intransferible creado a partir de la CURP como medio de autenticación digital y de seguridad de las figuras educativas y otros actores participantes en el Modelo de la Educación Comunitaria, para la firma de los documentos institucionales a través del aplicativo desarrollado por el CONAFE.
UAF.- Unidad de Administración y Finanzas, unidad administrativa adscrita al CONAFE.
Unidades Administrativas.- Direcciones de área del CONAFE y Coordinaciones Territoriales para el Servicio Educativo del CONAFE en las entidades federativas que tienen asignadas funciones y atribuciones de decisión y ejecución para el despacho de los asuntos de su competencia.
1. INTRODUCCIÓN
Marco Normativo y Programático
El Artículo 2°., párrafo primero y segundo, apartados B, fracción II y C de la Constitución Política de los Estados Unidos Mexicanos, establece que "La Federación, las entidades federativas y los Municipios, para promover la igualdad de oportunidades de los indígenas y eliminar cualquier práctica discriminatoria, establecerán las instituciones y determinarán las políticas necesarias para garantizar la vigencia de los derechos de los indígenas y el desarrollo integral de sus pueblos y comunidades, las cuales deberán ser diseñadas y operadas conjuntamente con ellos". Para abatir las carencias y rezagos que afectan a los pueblos y comunidades indígenas, dichas autoridades, tienen la obligación de "Garantizar e incrementar los niveles de escolaridad, favoreciendo la educación bilingüe e intercultural, la alfabetización, la conclusión de la educación básica". "Esta Constitución reconoce a los pueblos y comunidades afromexicanas, cualquiera que sea su autodenominación, como parte de la composición pluricultural de la Nación. Tendrán en lo conducente los derechos señalados en los apartados anteriores del presente artículo en los términos que establezcan las leyes, a fin de garantizar su libre determinación, autonomía, desarrollo e inclusión social".
El artículo 3°. de la Constitución Política de los Estados Unidos Mexicanos, en su párrafo primero dispone que "Toda persona tiene derecho a la educación. El Estado: -Federación, Estados, Ciudad de México y Municipios- impartirá y garantizará la educación inicial, preescolar, primaria, secundaria, media superior y superior. La educación inicial, preescolar, primaria y secundaria, conforman la educación básica; ésta y la media superior serán obligatorias".
La LGE en su artículo 3°., establece que "El Estado fomentará la participación activa de los educandos, madres y padres de familia o tutores, maestras y maestros, así como de los distintos actores involucrados en el proceso educativo y, en general, de todo el Sistema Educativo Nacional, para asegurar que éste extienda sus beneficios a todos los sectores sociales y regiones del país, a fin de contribuir al desarrollo económico, social y cultural de sus habitantes".
Por su parte, el artículo 15°. de la LGE mandata que la educación que imparta el Estado, sus organismos descentralizados y los particulares con autorización o con reconocimiento de validez oficial de estudios, persigue los siguientes fines:
I. Contribuir al desarrollo integral y permanente de los educandos, para que ejerzan de manera plena sus capacidades, a través de la mejora continua del Sistema Educativo Nacional;
II. Promover el respeto irrestricto de la dignidad humana, como valor fundamental e inalterable de la persona y de la sociedad, a partir de una formación humanista que contribuya a la mejor convivencia social en un marco de respeto por los derechos de todas las personas y la integridad de las familias, el aprecio por la diversidad y la corresponsabilidad con el interés general;
III. Inculcar el enfoque de derechos humanos y de igualdad sustantiva, y promover el conocimiento, respeto, disfrute y ejercicio de todos los derechos, con el mismo trato y oportunidades para las personas;
IV. Fomentar el amor a la Patria, el aprecio por sus culturas, el conocimiento de su historia y el compromiso con los valores, símbolos patrios y las instituciones nacionales;
V. Formar a los educandos en la cultura de la paz, el respeto, la tolerancia, los valores democráticos que favorezcan el diálogo constructivo, la solidaridad y la búsqueda de acuerdos que permitan la solución no violenta de conflictos y la convivencia en un marco de respeto a las diferencias;
VI. Propiciar actitudes solidarias en el ámbito internacional, en la independencia y en la justicia para fortalecer el ejercicio de los derechos de todas las personas, el cumplimiento de sus obligaciones y el respeto entre las naciones;
VII. Promover la comprensión, el aprecio, el conocimiento y enseñanza de la pluralidad étnica, cultural y lingüística de la nación, el diálogo e intercambio intercultural sobre la base de equidad y respeto mutuo; así como la valoración de las tradiciones y particularidades culturales de las diversas regiones del país;
VIII. Inculcar el respeto por la naturaleza, a través de la generación de capacidades y habilidades que aseguren el manejo integral, la conservación y el aprovechamiento de los recursos naturales, el desarrollo sostenible y la resiliencia frente al cambio climático;
IX. Fomentar la honestidad, el civismo y los valores necesarios para transformar la vida pública del país, y
X. Todos aquellos que contribuyan al bienestar y desarrollo del país.
Además, en su Artículo 43°., la LGE, establece que "El Estado impartirá la educación multigrado, la cual se ofrecerá, dentro de un mismo grupo, a estudiantes de diferentes grados académicos, niveles de desarrollo y de conocimientos, en centros educativos en zonas de alta y muy alta marginación". Para dar cumplimiento a esta disposición, las autoridades educativas, en el ámbito de sus respectivas competencias, llevarán a cabo lo siguiente:
I. Realizar las acciones necesarias para que la educación multigrado cumpla con los fines y criterios de la educación, lo que incluye que cuenten con el personal docente capacitado para lograr el máximo aprendizaje de los educandos y su desarrollo integral;
II. Promover las condiciones pedagógicas, administrativas, de recursos didácticos, seguridad e infraestructura para la atención educativa en escuelas multigrado a fin de garantizar el ejercicio del derecho a la educación.
Finalmente, el artículo 126°. de la LGE establece que "Las autoridades educativas, fomentarán la participación de los actores sociales involucrados en el proceso de enseñanza aprendizaje, para el logro de una educación democrática, de alcance nacional, inclusiva, intercultural, integral y plurilingüe que propicie el máximo logro de aprendizaje de los educandos, para el desarrollo de su pensamiento crítico, el fortalecimiento de los lazos entre escuela y comunidad".
En concordancia con lo anterior el Programa se alinea con estos mandatos, así como con el Plan Nacional de Desarrollo 2019-2024, en particular a su Eje II Política Social y a sus principios rectores en cuyo marco se engloban las acciones relacionadas con la prestación de servicios de educación básica comunitaria.
Respecto al Programa Sectorial de Educación 2020-2024, la Educación Comunitaria para el Bienestar se encuentra alineada a los siguientes objetivos prioritarios y estrategias:
Objetivo prioritario 1.- Garantizar el derecho de la población en México a una educación equitativa, inclusiva, intercultural e integral, que tenga como eje principal el interés superior de las niñas, niños, adolescentes y jóvenes.
Estrategia prioritaria 1.1 Ampliar las oportunidades educativas para cerrar las brechas sociales y reducir las desigualdades regionales.
Estrategia prioritaria 1.3 Promover la reorientación y transformación de las instituciones educativas para que respondan a las necesidades de sus comunidades y a las características específicas de su contexto.
Objetivo prioritario 3.- Revalorizar a las maestras y los maestros como agentes fundamentales del proceso educativo, con pleno respeto a sus derechos, a partir de su desarrollo profesional, mejora continua y vocación de servicio.
Estrategia prioritaria 3.2 Reorientar la formación continua del personal docente, directivo y de supervisión para el óptimo desempeño de sus funciones y la mejora continua del proceso de enseñanza-aprendizaje.
Objetivo prioritario 4.- Generar entornos favorables para el proceso de enseñanza-aprendizaje en los diferentes tipos, niveles y modalidades del Sistema Educativo Nacional.
Estrategia prioritaria 4.4 Propiciar la transformación de las escuelas en comunidades educativas para el aprendizaje y la reconstrucción del tejido social.
Objetivo prioritario 6.- Fortalecer la rectoría del Estado y la participación de todos los sectores y grupos de la sociedad para concretar la transformación del Sistema Educativo Nacional, centrada en el aprendizaje de las niñas, niños, adolescentes, jóvenes y adultos.
Estrategia prioritaria 6.5 Impulsar el compromiso y la responsabilidad social para detonar un cambio de paradigma en la gestión del Sistema Educativo Nacional.
Con el propósito de contar con un marco de referencia que permita identificar las acciones que coadyuven al cumplimiento de los ODS de la Agenda 2030 para el Desarrollo Sostenible, el Programa se vincula a los siguientes objetivos y metas:
Objetivo 4: Garantizar una educación inclusiva y equitativa de calidad y promover oportunidades de aprendizaje permanente para todos.
Meta: 4.1: Asegurar que todas las niñas y todos los niños terminen la enseñanza primaria y secundaria, que ha de ser gratuita, equitativa y de calidad y producir resultados de aprendizaje pertinentes y efectivos.
Meta 4.2: Asegurar que todas las niñas y todos los niños tengan acceso a servicios de atención y desarrollo en la primera infancia y educación preescolar de calidad, a fin de que estén preparados para la enseñanza primaria.
Meta 4.5: Eliminar las disparidades de género en la educación y asegurar el acceso igualitario a todos los niveles de la enseñanza y la formación profesional para las personas vulnerables, incluidas las personas con discapacidad, los pueblos indígenas y los niños en situaciones de vulnerabilidad, a todos los niveles de la enseñanza y la formación profesional.
Objetivo 5: Lograr la igualdad de género y empoderar a todas las mujeres y las niñas.
Meta 5.5: Asegurar la participación plena y efectiva de las mujeres y la igualdad de oportunidades de liderazgo a todos los niveles decisorios en la vida política, económica y pública.
Antecedentes
Debido a la necesidad de abrir oportunidades de acceso a la educación primaria a las niñas y niños que vivían en las pequeñas localidades rurales, el Gobierno Federal crea en 1971 al CONAFE, como un organismo descentralizado de la APF, con personalidad jurídica y patrimonio propios.
Así, en 1973 se emprende el Programa de Cursos Comunitarios con Educación Primaria en el estado de Guerrero, y cinco años después se generaliza en 31 entidades y en forma intermitente y ocasional en el entonces Distrito federal ahora Ciudad de México.
En el ciclo escolar 1981-1982, el CONAFE agrega el servicio de educación preescolar; en 1992 el Programa para el Desarrollo de la Educación Inicial no Escolarizada y en 1997 el servicio de Posprimaria o secundaria comunitaria.
Para el ciclo escolar 2021-2022, se incentivó la autogestión en las comunidades, promoviendo la elaboración de contenidos educativos locales, proyectos comunitarios y la participación constante de la APEC en las decisiones educativas de la localidad. Además, se ha retomado en el 2022 la relación tutora como núcleo pedagógico del modelo educativo del CONAFE por su probada efectividad en los contextos en los que se desarrolla la Educación Comunitaria para el Bienestar.
Al cierre del ciclo escolar 2021-2022, un ciclo todavía impactado por la pandemia motivada por el virus SARS CoV-2 (COVID 19), en educación inicial el CONAFE benefició a 266,854 mil niñas y niños menores de 4 años de todo el país, este servicio fue impartido por más de 23 mil promotoras educativas, en el mismo número de servicios, mediante la participación activa de personas gestantes, madres, padres, tutores y personas cuidadoras. En general la educación inicial contó con 26,962 figuras educativas. En educación preescolar, primaria y secundaria se atendió a poco más de 308 mil niñas, niños y adolescentes. Los servicios son multigrado y algunos multinivel, atendidos por más de 31 mil jóvenes, figuras educativas. El total de figuras educativas con que contaron con estos tres niveles educativos fueron más de 35 mil para la operación de casi 33 mil servicios. La atención en educación básica que impartió el CONAFE a la población de 0 a 16 años de edad superó los 575 mil alumnos. Para la prestación de esos servicios educativos se contó con la participación del 88% de figuras educativas frente a grupo y el 12% destinado al acompañamiento de los/las educadores(as) comunitarios(as).
Al inicio del ciclo escolar 2022-2023, se espera atender 264,855 educación inicial y 206,639 preescolar, primaria y secundaria, contando con la participación de 14,559 figuras educativas para la atención de los servicios de educación inicial y 39,354 para la atención en preescolar, primaria y secundaria, con el apoyo de 7,581 Figuras de Acompañamiento con una cobertura de 13,819 servicios de educación inicial y 17,540 de preescolar, 9,215 en primaria y 4,732 para secundaria.
Los servicios educativos del CONAFE, según posibilidades institucionales y presupuestales, atienden estudiantes que, por la marginalidad física y social de sus entornos, en zonas rurales y aun urbanas, quedarían fuera del servicio educativo convencional. Es el caso de NNA de pequeñas localidades rurales, de campamentos de población jornalera agrícola o migrantes, así como las personas alojadas en albergues o refugios de mujeres víctimas de violencia, de niñas y niños indígenas en zonas urbanas, y de familias circenses.
Los/las alumnos(as) suelen contribuir con trabajo (remunerado o no) al sostenimiento de la familia, que además tienen madres y padres de familia con baja o nula escolaridad.
Estimaciones hechas a partir de la información sobre la "Integración Territorial" (ITER 2020), publicada por el INEGI permiten establecer las poblaciones potenciales para la Educación Comunitaria para el Bienestar.
En el caso de las pequeñas localidades rurales dispersas, se estima que la población potencial, para el rango de población de entre 0 a 2 años de edad, alcanza alrededor de 600 mil niñas y niños, identificados en las 30,306 localidades que no cuentan con un servicio de educación básica. En cambio, la población potencial para educación básica, considerando a la población que no asiste a un servicio de educación básica convencional, se calcula en cerca de un millón a nivel nacional de los cuales el 74% (700 mil niñas, niños y adolescentes para el rango de edad de 3 a 14 años se concentran en localidades de alta y muy alta marginación).
En todo caso persiste el gran desafío del CONAFE que implica el desarrollo de estrategias flexibles para atender a los NNA sin acceso a servicios educativos convencionales. Para enfrentar el reto se está impulsando la relación tutora, la cual se adapta a los distintos contextos en lo que se ubica la población en condiciones de vulnerabilidad que son objeto de su atención.
Perspectiva de atención educativa
La nueva visión de atención educativa del CONAFE es la comunidad. Por ello transita de un modelo basado, únicamente, en la prestación de servicios educativos, de inicial a secundaria, a un modelo de atención educativa más amplia, que busca la inclusión de todos(as) los/las integrantes de la comunidad con interés de aprender, es decir, no solo se propone asegurar el desarrollo integral de la población de 0 a 16 años (comprendida en los niveles de educación básica, ya mencionados), sino que también se promueve la continuidad del aprendizaje en las personas jóvenes y adultas, para toda la vida.
De ahí que, en 2023, el CONAFE se propone fortalecer la Educación Comunitaria para el Bienestar, desde una perspectiva amplia de la educación, que trasciende la modalidad escolarizada para generar capacidades autogestivas de las comunidades mediante una educación más flexible, en la que toda la comunidad tiene la posibilidad de aprender y enseñar.
Una intención de la Educación Comunitaria para el Bienestar es alentar la capacidad autogestiva de las comunidades para impulsar su desarrollo autónomo, con la herramienta de la educación. Una de las vías para alcanzar esto es que las comunidades tengan la opción de elegir como Educador Comunitario a uno de sus integrantes, que podrá ser el vínculo con otros programas sociales de bienestar puestos en marcha por el actual gobierno. Lo anterior en el marco normativo actual.
El nuevo modelo se sustenta en dos rasgos distintivos de las localidades donde opera el CONAFE: el arraigo comunitario y el sentido de pertenencia de la escuela a la comunidad. El arraigo va más allá de la permanencia en la localidad, porque recoge el conocimiento, las prácticas sociales y elementos culturales que nos identifican y nos hacen pertenecer a una comunidad; en tanto el sentido pertenencia hace de la escuela comunitaria el vínculo que cohesiona social y culturalmente a un colectivo en un territorio determinado.
En este sentido, el arraigo de las figuras educativas del CONAFE y su involucramiento en las actividades extraescolares permite una mayor participación y compromiso de las APEC en la vida educativa, además de que favorece un mejor conocimiento del contexto para la vinculación de las Unidades de Aprendizaje Autónomo (UAA) con temas locales.
Una aspiración de la Educación Comunitaria para el Bienestar es lograr que las comunidades amplíen el margen de decisión sobre lo que se enseña en la escuela y en la gestión escolar, de manera particular en aspectos como el tiempo destinado al aprendizaje y la organización del calendario escolar.
Bajo este marco conceptual, el CONAFE se encuentra en un proceso de transformación con la implementación de la Educación Comunitaria para el Bienestar, el cual tiene definido para su instrumentación lo siguiente:
a. Impulsar una perspectiva de la Educación Comunitaria para el Bienestar que incorpore a todas aquellas personas con interés de aprender y enseñar;
b. Promover una pedagogía basada en al diálogo y la relación tutora, el cual incluirá ajustes a los planes y programas de estudio, en materiales educativos y contenidos pedagógicos digitales;
c. Ampliar nuevas formas de organización escolar con flexibilidad en el uso del tiempo de la jornada escolar, el calendario y los espacios educativos;
d. Fortalecer a través del Sistema de Formación en la Práctica Educativa Comunitaria las trayectorias de las figuras educativas y los procesos asociados a la captación, formación, permanencia, acompañamiento académico, continuidad de estudios y desarrollo personal;
e. Consolidar la estructura unificada de acompañamiento de todos los servicios de educación básica;
f. Implementar un nuevo enfoque y prácticas de evaluación para el aprendizaje profundo;
g. Impulsar programas educativos que promuevan el aprendizaje horizontal y el desarrollo de capacidades en las comunidades;
h. Fortalecer y potenciar el trabajo territorial de las comunidades a través de la vinculación con programas estratégicos gubernamentales, dependencias públicas, asociaciones civiles, fundaciones e iniciativas privadas.
i. Promover un modelo de gestión institucional que responda en la operación y funcionamiento a los objetivos de la Educación Comunitaria para el Bienestar;
j. Impulsar la conectividad a internet para apoyar el trabajo académico de las figuras educativas y para mejorar la gestión educativa y el control escolar.
k. Gestionar convenios de colaboración con otras instituciones que ayuden a lograr los objetivos educativos a cargo del CONAFE.
Para responder a estos considerandos, el CONAFE, a través del Programa, canaliza los recursos para:
a. Captación, formación y acompañamiento de figuras educativas;
b. Promover la autogestión y la realización de iniciativas locales para el desarrollo comunitario;
c. Encuentros de intercambio de aprendizaje comunitarios entre escuelas CONAFE y con otras del sistema regular;
d. Apoyos económicos a las figuras educativas para: la continuación de sus estudios, y su posible permanencia como parte de la comunidad del CONAFE, apoyando académicamente, mediante la relación tutora, a las nuevas figuras, sus ex alumnos(as) y comunidad;
e. Apoyos a las APEC para el desarrollo de actividades que promuevan el aprendizaje y la formación integral durante el verano y períodos vacacionales;
f. Apoyo económico a las figuras educativas para la movilidad y participación en actividades académicas nacionales e internacionales;
g. Adquisición y entrega de materiales didácticos, equipamiento para figuras educativas y material escolar;
h. Mejora de infraestructura y equipamiento de las instalaciones donde se ofrece el servicio; y,
i. Otros apoyos que contribuyan a fortalecer la Educación Comunitaria para el Bienestar.
Todo lo anterior de acuerdo con la disponibilidad presupuestal.
Este programa opera con recursos autorizados en el Presupuesto de Egresos de la Federación para el ejercicio fiscal 2023.
De conformidad con lo dispuesto en el artículo 179 del Reglamento de la Ley Federal de Presupuesto y Responsabilidad Hacendaria (RLFPyRH), se verificó que el Programa objeto de las presentes Reglas de Operación no se contrapone, afecta ni presenta duplicidades con otros programas y acciones del Gobierno Federal, en cuanto a su diseño, beneficios, apoyos otorgados y población objetivo, así como que se cumplen las disposiciones aplicables.
2. OBJETIVOS
2.1. General
Contribuir a una educación equitativa, inclusiva, intercultural e integral de NNA no atendidos por los sistemas educativos de las entidades federativas que concluyen cada uno de los niveles de educación básica, preferentemente en localidades de alta y muy alta marginación y/o rezago social, para el desarrollo educativo y autogestivo de las comunidades.
2.2. Específicos
a. Incorporar a las NNA y población en general en condiciones de vulnerabilidad sin acceso a los servicios educativos no atendidos por los gobiernos de las entidades federativas, que tengan interés de aprender, a través de la Educación Comunitaria para el Bienestar para garantizar una educación pertinente, inclusiva, con perspectiva de género y afectiva basada en el diálogo y la colaboración.
b. Establecer servicios educativos en localidades de alta y muy alta marginación y/o con rezago social, así como en localidades pequeñas sin categoría de marginación.
c. Generar y fortalecer en las comunidades las condiciones académicas, pedagógicas y de infraestructura educativa para el desarrollo de la Educación Comunitaria para el Bienestar.
d. Asegurar la captación y la asignación de figuras educativas, con perspectiva de género, a los servicios de la Educación Comunitaria para el Bienestar, con el apoyo de las comunidades.
e. Implementar el sistema de formación en la práctica educativa comunitaria para impulsar la formación y el desarrollo de perfiles polivalentes.
f. Favorecer la integración pedagógica, curricular y operativa entre todos los niveles y modalidades de la Educación Comunitaria para el Bienestar.
g. Organizar nuevas formas de gestión del calendario escolar y los espacios educativos que incorpore esquemas flexibles en el uso del tiempo destinado a la enseñanza.
h. Impulsar un nuevo enfoque y prácticas para la evaluación de y para el aprendizaje profundo.
3. LINEAMIENTOS
3.1. Cobertura
El CONAFE tiene presencia en las 32 entidades federativas.
3.2. Población objetivo
La nueva visión de atención educativa del CONAFE es la comunidad preferentemente las NNA de cero a 15 años en situación de vulnerabilidad social, no atendidos por los sistemas educativos de las entidades federativas, preferentemente de localidades rurales de alta y muy alta marginación y/o rezago social incluyendo localidades muy pequeñas donde no es posible precisar el grado de marginación. Así como, NNA en condiciones de vulnerabilidad sin acceso a los sistemas educativos convencionales como los de: familias de personas jornaleras agrícolas migrantes, o procedentes de otros países, circenses, de albergues de niñas y niños indígenas o de mujeres que sufren violencia, independientemente de que estos centros estén ubicados en localidades urbanas, y aquellas personas que deseen participar en la red de tutoría y en los proyectos de bienestar comunitario.
Para el nivel de inicial, la población objetivo la constituyen embarazadas, niñas y niños de 0 a 3 años 11 meses de edad, así como sus madres, padres, tutores y personas cuidadoras.
Para los niveles de preescolar, primaria y secundaria, la población objetivo son las niñas, niños y adolescentes de 3 a 15 años de edad.
3.3. Beneficiarios /as
Las personas beneficiarias son las NNA, jóvenes, madres, padres, personas gestantes, tutores, personas cuidadoras y comunidades marginadas donde habitan distintos grupos en situación de vulnerabilidad, en forma destacada la población indígena, migrante y rural.
3.3.1. Requisitos
Para obtener el beneficio de los servicios educativos que brinda el CONAFE, se dictaminarán inicialmente los servicios que cumplan los criterios previstos como población objetivo. Para los casos no previstos, los/las habitantes de la comunidad interesada, las autoridades comunales o municipales, o cualquier otra instancia gubernamental, deberá presentar: una solicitud mediante escrito libre para la instalación o reapertura de un servicio educativo, o capturar la solicitud en línea para la instalación o reapertura de un servicio educativo en la página https://cnfsiiinafe.conafe.gob.mx/SolicitudServicios, dirigida a la Coordinación Territorial para el Servicio Educativo del CONAFE en la Entidad Federativa donde se ubica la localidad, con los siguientes datos:
1. Nombre de la localidad, campamento agrícola, circense o albergue indígena.
2. Municipio o demarcación territorial para la Ciudad de México, número de habitantes y de beneficiarios/as potenciales.
3. Especificar el tipo de servicio requerido (inicial, preescolar, primaria o secundaria).
4. Proporcionar un croquis o mapa de referencia geográfica.
El procedimiento de solicitud es gratuito y puede efectuarse durante todo el año.
La solicitud puede enviarse a los correos electrónicos: atencionciudadana@conafe.gob.mx y ue.mt@conafe.gob.mx o bien entregarse directamente en la Coordinación Territorial para el Servicio Educativo en la Entidad Federativa de lunes a viernes (días hábiles), de 9:00 am. a 15:00 horas. Las direcciones de cada Coordinación Territorial para el Servicio Educativo se pueden consultar en: https://www.gob.mx/conafe/acciones-y-programas/delegaciones-estatales-26616. El plazo máximo para dar respuesta a la solicitud es de tres meses, contados a partir de la recepción completa de ésta. Si se requiere más información por parte de la Coordinación Territorial para el Servicio Educativo en la Entidad Federativa, la persona solicitante tendrá 15 días hábiles para entregarla. La Coordinación Territorial para el Servicio Educativo del CONAFE en la Entidad Federativa será la responsable de entregar la respuesta por escrito en el domicilio del solicitante o a través del correo electrónico que éste indique.
3.3.2. Procedimiento de selección
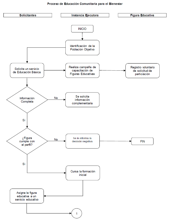
Servicios de Educación Comunitaria para el Bienestar
| Procedimiento para la selección de la población beneficiaria |
| Etapa | Actividad | Responsable |
| 1.-Identificación de la población | Se analizan las bases poblacionales y educativas a nivel de localidad, esto permite identificar las poblaciones en las áreas rurales e indígenas de alta y muy alta marginación y/o rezago social sin acceso a los servicios educativos tradicionales para integrar la PRODET. Para otras poblaciones en condiciones de vulnerabilidad no identificadas de esta forma, se reciben solicitudes para la instalación de servicios. | DPE y CT |
| 2.-Recepción de solicitud | Solicitar directamente a la Coordinación Territorial para el Servicio Educativo del CONAFE en las Entidades Federativas o capturar la solicitud en línea en la página gubernamental https://cnfsiiinafe.conafe.gob.mx/SolicitudServicio, para la instalación o reapertura de un servicio educativo. Ello verificando el cumplimiento de los requisitos descritos en el numeral 3.2 "Población objetivo" y Anexo 2 Trámites para la instalación de los servicios de Educación Comunitaria para el Bienestar de las presentes Reglas de Operación. | Las personas habitantes de la comunidad interesada, las autoridades comunales o municipales, OEE o cualquier otra instancia gubernamental. |
| 3.-Análisis y Atención | Integración del expediente y de acuerdo con la disponibilidad de meta, se captura el servicio en el módulo de microplaneación de SIIINAFE, en caso de no disponer de meta de educadores(as) comunitarios(as), se solicita la ampliación a la DPE. Para los casos en donde no se cumple el numeral 3.2 de las presentes Reglas de Operación se envía a la DPE para su dictaminación. | CT |
| 4.-Dictaminación | Análisis y dictaminación de la solicitud en comento, tomando en consideración el Anexo 2 y dar a conocer a la CT la resolución, Aplica para la población de áreas rurales e indígenas de alta y muy alta marginación y/o rezago social que no tienen acceso a un servicio educativo cercano, a donde puedan acudir las NNA y que implican situaciones de riesgo. | DPE |
| 5.-Respuesta al solicitante | Comunicar por escrito a la persona interesada la respuesta emitida por la CT y/o la DPE, indicando a partir de qué fecha se proporcionará el servicio solicitado, en un plazo no mayor a tres meses. | CT |
| 6.-Registro del servicio en el catálogo de Centros de Trabajo | Para los servicios educativos de preescolar, primaria y secundaria, gestionar la asignación de la clave del centro de trabajo (CCT), ante la autoridad educativa estatal, AEFCM y para los servicios de educación inicial, al momento de capturar en el SIIINAFE, se le asignará una CCT de control interno. Seleccionar a la(s) figura(s) educativa(s) que han sido formadas, y entregarles la carta de presentación ante la APEC. | CT |
| 7.-Instalación del servicio | Formalizar la asignación de la figura educativa, a propuesta previa de la Comunidad o por elección de la CT, para los servicios educativos de inicial, preescolar, primaria y secundaria. Se realiza mediante la carta de presentación ante la APEC. | CT, ECA y ECAR |
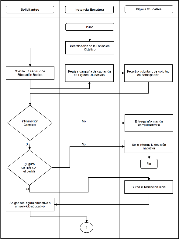
Proceso de Captación de Figuras Educativas
| Secuencia de Etapas | Actividad | Responsable |
| INICIO |
| 1.1. Recepción de Propuestas de APEC. | Propone a sus aspirantes a Educadores(as) Comunitarios(as). | APEC |
| 1.2. Registro de aspirantes en el SIIINAFE. | Realizan su registro en línea como aspirante en el SIIINAFE. | Todas las personas interesadas en participar en la práctica educativa comunitaria del CONAFE |
| 2.1. La CT recibe y revisa las propuestas de los/las aspirantes a EC. | Recibe y revisa las propuestas de los/las aspirantes a Educadores(as) Comunitarios(as). | CT |
| 2.2 La CT selecciona a los/las aspirantes. | Selecciona a los/las aspirantes y los/las confirma para la etapa de formación intensiva. Si: Asignación a una comunidad y servicio (3.1). No: Apoyo voluntario en tareas de gestión al EC sin apoyo económico. | CT |
| 3.1. Asignación a una comunidad y servicio. | Realiza la asignación de los/las aspirantes a las comunidades y servicios. | CT |
| 3.2. La CT valida que el/la aspirante concluya satisfactoriamente la formación. | Valida que el/la aspirante haya concluido de manera satisfactoria la etapa de formación intensiva. Confirma nuevamente la participación de los/las aspirantes y su asignación en las comunidades. | CT |
| 4.1. Firma Convenio Único Digital de Concertación Voluntaria como EC (Anexo 3). | Firma el Convenio Único Digital de Concertación Voluntaria como Educador Comunitario. | DOT- CT- EC |
| 5.1. Entrega de credencial foliada por CONAFE y carta de asignación a la comunidad. | Realiza la entrega de credencial foliada y carta de asignación a la comunidad al/a la Educador(a) Comunitario(a). | CT |
| 6.1. El EC se presenta en la comunidad para firmar Convenio entre la APEC y CONAFE. (Anexo 5) | El EC se presenta en la comunidad para la Firma de Convenio entre la APEC y el CONAFE. (Los EC foráneos que pernocten recibirán el apoyo de hospedaje y alimentación por parte de la APEC). | EC y APEC |
Cuando las/los beneficiarias(os) sean personas físicas, la participación de mujeres y hombres en la solicitud y elegibilidad de los apoyos que proporciona el presente Programa, será en igualdad de condiciones y oportunidades, por lo que, ser mujer u hombre no será motivo de restricción para la participación y elegibilidad en la obtención de los apoyos; asimismo, buscará fomentar la igualdad de oportunidades entre mujeres y hombres; y, el respeto a los derechos humanos.
Solo podrán exigirse los datos y documentos estrictamente necesarios para tramitar la solicitud y acreditar si el potencial beneficiario/a cumple con los criterios de elegibilidad.
El Programa adoptará, en lo procedente, el modelo de estructura de datos del domicilio geográfico establecido en el "Acuerdo por el que se aprueba la Norma Técnica sobre Domicilios Geográficos", emitido por el Instituto Nacional de Estadística y Geografía, publicado en el DOF el 12 de noviembre de 2010. Lo anterior en estricta observancia al Acuerdo antes referido y al oficio circular números 801.1.-279 y SSFP/400/124/2010 emitidos por la SHCP y la SFP, respectivamente.
Los componentes que integran el modelo de estructura de datos del Domicilio Geográfico son:
| COMPONENTES |
| ESPACIALES | DE REFERENCIA | GEOESTADÍSTICOS |
| Vialidad | Núm. Exterior | Área Geoestadística Estatal o de la Ciudad de México |
| Carretera | Núm. Interior | Área Geoestadística Municipal o Demarcación Territorial de la Ciudad de México |
| Camino | Asentamiento Humano | Localidad |
| | Código Postal | |
| | Descripción de ubicación | |
Los convenios que realice el CONAFE con la Figuras Educativas y la APEC, se podrán formalizar mediante la firma autógrafa o a través de la firma electrónica establecida por el CONAFE a través de un token, así como firma avanzada de aquellos funcionarios que tengan competencia para ello.
3.4. Características de los apoyos (tipo y monto)
Los subsidios o transferencias son las asignaciones de recursos federales previstas en el Presupuesto de Egresos de la Federación que, a través de las dependencias y entidades, se otorgan a los diferentes sectores de la sociedad, los gobiernos de las Entidades Federativas y, en su caso, los Municipios para fomentar el desarrollo de actividades sociales o económicas prioritarias de interés general.
El otorgamiento de los subsidios deberá sujetarse a lo dispuesto en los artículos 74 al 79 de la LFPRH; y, 174 al 181 de su Reglamento, y a lo previsto en las presentes RO.
Los convenios que se suscriban con las Entidades Federativas, con el propósito de formalizar el otorgamiento de subsidios a cargo de este Programa, dichos instrumentos no tendrán el carácter de convenio de coordinación para transferir recursos del presupuesto de la Secretaría de Educación Pública a los gobiernos de las Entidades Federativas o, en su caso, Municipios con el propósito de descentralizar o reasignar la ejecución de funciones, programas o proyectos federales o, en su caso, recursos humanos y materiales a que hace referencia los artículos 82 y 83 de la LFPRH, en correlación con los artículos 223 y 224 del RLFPRH.
Los subsidios que se otorguen tendrán la temporalidad y características que se autoricen en el marco de las presentes RO.
Los subsidios se considerarán devengados de acuerdo a los criterios señalados en el numeral 3.4.1.1 "Devengos".
El CONAFE se compromete a otorgar un apoyo económico mensual a las figuras educativas, para apoyar su manutención y gastos menores durante la prestación de su servicio social educativo; también para que no incurran en gastos personales para trasladarse, hospedarse y alimentarse a las sedes de formación, se les otorgan. Adicionalmente, se les otorga un apoyo económico con el fin de continuar sus estudios durante (sistema de estudios a docentes) o después de su servicio social educativo (formación en la práctica educativa).
Para la planeación, operación y ejecución de los servicios del Modelo de Educación Comunitaria para el Bienestar, el CONAFE podrá otorgar los apoyos que a continuación se describen:
| Tipo de apoyo | Población objetivo | Monto o porcentaje | Periodicidad |
| Apoyos económicos. * | Figuras educativas de educación comunitaria, ex figuras educativas de educación básica (SED) y las asociaciones promotoras de la educación comunitaria (APEC). | Monto asignado a cada figura educativa, ex figura educativa y APEC de conformidad a la disponibilidad presupuestal y lo establecido en los Lineamientos Generales del Sistema de Formación en la Práctica Educativa Comunitaria ** o el documento que para tal efecto genere el CONAFE. | De acuerdo con lo establecido en los Lineamientos Generales del Sistema de Formación en la Práctica Educativa Comunitaria ** o el documento que para tal efecto genere el CONAFE. |
| Materiales educativos, auxiliares didácticos y material escolar. | NNA, madres, padres, personas gestantes, tutores, personas cuidadoras y figuras educativas de educación comunitaria. | Monto asignado de conformidad a la disponibilidad presupuestal y en el Manual de Procedimientos para el Equipamiento a Figuras Educativas, Personal Operativo y Administrativo** o el documento que para tal efecto genere el CONAFE. | Cada ciclo escolar, de acuerdo con lo establecido en el Manual de Procedimientos para el Equipamiento a Figuras Educativas, Personal Operativo y Administrativo** o el documento que para tal efecto genere el CONAFE. |
| Apoyos de gestión y formación a las comunidades. | APEC, servicios, figuras educativas y estudiantes de las localidades atendidas por el CONAFE. | Monto de acuerdo con la disponibilidad presupuestal. | Durante el año fiscal. |
*Incluye apoyos económicos paralelos e incentivos para la permanencia y continuidad de estudios los cuáles pueden ser: apoyos de movilidad, hospedaje y alimentación para la formación, continuidad de estudios de manera paralela o al término de la práctica educativa comunitaria, conectividad móvil, prendas de vestir para identificar su pertenencia a la institución, equipamiento, apoyo para la atención médica quirúrgica, farmacéutica y hospitalaria, apoyo de fin de año y apoyo por fallecimiento (https://cnfsiiinafe.conafe.gob.mx/normateca/habrearchivo.aspx?312).
**Normateca de CONAFE: (https://cnfsiiinafe.conafe.gob.mx/normateca/habrearchivo.aspx?268)
Asimismo, se podrán otorgar adicionales a los arriba señalados para el desarrollo y participación en actividades académicas, culturales, deportivas, locales, estatales o nacionales, en casos excepcionales o emergentes que pongan en riesgo la permanencia o conclusión de los trayectos educativos y para las necesidades en la operación de los servicios educativos del CONAFE con base en el modelo educativo que opere, siempre y cuando exista la suficiencia presupuestaria.
Adicionalmente a los recursos públicos asignados, el CONAFE podrá allegarse de recursos complementarios provenientes de instituciones gubernamentales y no gubernamentales, para el impulso y cumplimiento de su objeto.
Respecto al subsidio directo TG 1, en ningún caso, estos recursos se podrán utilizar para el pago de prestaciones de carácter económico, sobresueldos, compensaciones, sueldos o sobresueldos a personal directivo, docente o empleadas/os, que laboren en la SEP, en las Secretarías de Educación Estatales o en la Autoridad Educativa Federal en la Ciudad de México (AEFCM); así como tampoco para pasajes y viáticos internacionales, arrendamiento para oficinas y equipo, becas, tratamientos médicos o apoyos económicos directos a los educandos.
Del mismo modo, la Autoridad Educativa Local (AEL) o la AEFCM, en ningún caso podrán utilizar los apoyos para gastos de operación local para la adquisición de equipo de cómputo, celulares, equipo administrativo, línea blanca, material de oficina, papelería (excepto para evaluaciones) o vehículos.
Durante la operación del Programa, CONAFE como responsable del ejercicio de su presupuesto autorizado, la instancia ejecutora del apoyo otorgado, las AEL y la población beneficiaria, deberán observar que la administración de los recursos públicos se realice bajo los criterios de legalidad, honestidad, eficiencia, eficacia, economía, racionalidad, austeridad, transparencia, control de rendición de cuentas y equidad de género, establecidos en los artículos 1, 75 y 77 de la LFPRH, en el Título Cuarto, Capítulo XII, sección IV del RLFPRH, así como en las demás disposiciones que para tal efecto emita la SHCP, y disponga el Presupuesto de Egresos de la Federación (PEF) para el ejercicio fiscal 2023.
La UAF del CONAFE deberá promover ante los beneficiarios de los subsidios que se otorgan en el marco del presente Programa, en los casos que aplique, el reintegro a la TESOFE de los recursos que no se destinen a los fines autorizados y aquéllos que al cierre del ejercicio fiscal 2023, no se hayan devengado, o que no se encuentren vinculados formalmente a compromisos y obligaciones de pago, en términos de lo dispuesto en los artículos 54 de la LFPRH; 176, primer párrafo del RLFPRH, y en caso de que aplique, el artículo 17 de la LDFEFM.
Las erogaciones previstas en el PEF que no se encuentren devengadas al 31 de diciembre de 2023, no podrán ejercerse.
3.4.1. Devengos, aplicación y reintegro de los recursos
3.4.1.1. Devengos
Cuando el/la beneficiario/a del presente Programa sea una persona física o, en su caso, personas morales distintas a los gobiernos de las Entidades Federativas; o, en su caso, Municipios, los recursos se considerarán devengados una vez que se haya constituido la obligación de entregar el recurso al/la beneficiario/a por haberse acreditado su elegibilidad antes del 31 de diciembre del ejercicio fiscal 2023, con independencia de la fecha en la que dichos recursos se pongan a disposición para el cobro correspondiente, a través de los mecanismos previstos en estas RO y en las demás disposiciones aplicables. La UR o, en su caso, la instancia ejecutora, será responsable de gestionar la entrega del apoyo a más tardar el 31 de diciembre de 2023.
Los recursos se considerarán devengados para efecto de los/as beneficiarios/as cuando en sus registros contables, presupuestarios o a través de instrumentos legales, reconozcan obligaciones de pago a favor de terceros.
Los recursos se considerarán vinculados formalmente a compromisos y obligaciones de pago cuando a través de un instrumento legal se haya asumido la obligación o compromiso de realizar una erogación en favor de un tercero.
Los recursos devengados y no cobrados por el CONAFE se ajustarán a lo señalado en el segundo párrafo del artículo 176 del Reglamento de la LFPRH.
3.4.1.2. Aplicación
El/la beneficiario/a de los apoyos tendrán la obligación de aplicar los recursos recibidos para el objeto y los fines que les fueron otorgados. Los recursos se considerarán comprometidos cuando exista un instrumento jurídico que formalice una relación jurídica con terceros por la adquisición de bienes y servicios o ejecución de obras; y devengados cuando se reconozca una obligación de pago a favor de terceros por la recepción de conformidad de bienes, servicios y obras oportunamente contratados, así como de las obligaciones que deriven de tratados, leyes, decretos, resoluciones y sentencias definitivas.
Cuando en las actividades de seguimiento o supervisión que defina el CONAFE, identifique que los recursos fueron destinados a fines distintos a los autorizados; o bien, existan remanentes en su aplicación, solicitará a el/la beneficiario/a, en caso de que aplique, realizar su reintegro a la TESOFE, quien estará obligado a realizarlo en un plazo no mayor a 15 días hábiles contados a partir de la fecha en que reciba por parte de la UR, o, en su caso de la unidad ejecutora del Programa, la notificación formal con las instrucciones que correspondan para efectuar dicho reintegro.
En los casos en que el/la beneficiario/a no haya podido aplicar los recursos debido a causas ajenas o de fuerza mayor, éste/a lo deberá informar al CONAFE o, en su caso, el CONAFE ante dicha situación deberá reintegrar los recursos no erogados, junto con los rendimientos que se hubiesen generado a la TESOFE; en un plazo no mayor a 15 días hábiles contados a partir de la fecha en que reciba la notificación formal de la UR o, en su caso, de la instancia ejecutora del Programa con las instrucciones que correspondan para efectuar el reintegro.
3.4.1.3. Reintegros
En los casos en los que existan recursos por reintegrar a la TESOFE, en términos de lo dispuesto en el artículo 176 del RLFPRH, se realizarán mediante línea de captura, para lo cual el/la beneficiario/a deberá solicitar a la Instancia ejecutora del Programa el CONAFE e informar de la realización del reintegro a la misma, adjuntando el comprobante del depósito correspondiente en un plazo no mayor a tres días hábiles contados a partir de que haya sido realizado el reintegro.
Con fundamento en lo establecido en el artículo 54 párrafos segundo y tercero de la LFPRH, la Instancia Normativa del Programa, de acuerdo a lo previsto en el numeral 3.6.1 denominado "Instancia (s) ejecutora(s) y la persona beneficiaria que, al 31 de diciembre de 2023, conserven recursos federales deberán reintegrarlos a la TESOFE, conjuntamente con los rendimientos financieros obtenidos, dentro de los 15 días naturales siguientes al cierre del ejercicio fiscal 2023.
Los Gobiernos de las Entidades Federativas o, en su caso, los municipios por conducto de las Autoridades Estatales competentes, a más tardar el 15 de enero de 2024, deberán reintegrar a la TESOFE, los subsidios (transferencias federales etiquetadas, en términos del artículo 17 de la LDFEFM) que, al 31 de diciembre de 2023, no hayan sido devengadas por las Entidades Federativas.
Los subsidios federales otorgados (transferencias federales etiquetadas, en términos del artículo 17 de la LDFEFM) que al 31 de diciembre de 2023, se hayan comprometido y aquéllos devengados pero que no hayan sido pagados, deberán cubrir los pagos respectivos, a más tardar durante el primer trimestre del ejercicio 2024; o bien, de conformidad con el calendario de ejecución establecido en el convenio correspondiente; una vez cumplido el plazo referido, los recursos remanentes junto con los rendimientos financieros generados, deberán reintegrarse a la TESOFE, a más tardar dentro de los 15 días naturales siguientes.
En el caso de la AEFCM, esta deberá sujetarse a lo previsto en el segundo y último párrafo del artículo 54 de la LFPRH y demás disposiciones normativas aplicables en la materia.
En los casos en que los Gobiernos de las Entidades Federativas beneficiarias de los apoyos, o de ser el caso, el/la beneficiario/a indirecto/a por conducto del Gobierno de la Entidad Federativa, esté obligada/o a reintegrar los recursos federales objeto de los apoyos otorgados, éstos no podrán deducir las comisiones bancarias que por manejo de cuenta y operaciones haya cobrado la institución financiera. Los Gobiernos de las Entidades Federativas beneficiarias de los apoyos, o de ser el caso, el/la beneficiario/a indirecto/a por conducto del Gobierno de la Entidad Federativa, deberá cubrir dichas comisiones con cargo a sus propios recursos.
Los rendimientos que deban enterarse a la TESOFE, por habérsele requerido el reintegro parcial o total de los recursos objeto de los apoyos otorgados, serán aquellos que puedan verificarse a través de los estados de cuenta bancarios, descontando el Impuesto Sobre la Renta (ISR).
Cuando en las actividades de seguimiento o supervisión que defina el CONAFE identifique que los recursos fueron destinados a fines distintos a los autorizados, o bien, existan remanentes en su aplicación, solicitará a los Gobiernos de las Entidades Federativas beneficiarias de los apoyos realizar su reintegro a la TESOFE, quien estará obligado a realizarlo en un plazo no mayor a 15 días hábiles contados a partir de la fecha en que reciba de dicha instancia ejecutora la notificación formal con las instrucciones para efectuar dicho reintegro.
En caso de que los Gobiernos de las Entidades Federativas beneficiarias de los apoyos, o de ser el caso, el/la beneficiario/a indirecto/a por conducto del Gobierno de la Entidad Federativa, no reintegre los recursos en el plazo establecido en las presentes RO, será sujeto de las sanciones y penas correspondientes, conforme a las disposiciones aplicables en la materia.
El CONAFE deberá prever en los instrumentos jurídicos a través de los cuales se canalicen recursos en el marco de las presentes RO, la obligación de los/las beneficiarios/as, en los casos que corresponda, de reintegrar a la TESOFE los recursos que no se destinen a los fines autorizados y aquéllos que al cierre del ejercicio no se hayan devengado o que no se encuentren vinculados formalmente a compromisos y obligaciones de pago, en términos de lo dispuesto en los artículos 54 de la LFPRH; y, 176, primer párrafo del RLFPRH.
En caso de que el CONAFE no reintegre los recursos en el plazo establecido en las presentes RO o conforme las disposiciones normativas aplicables en la materia, será sujeto de las sanciones y penas correspondientes previstas por estas últimas.
En caso de que los Gobiernos de las Entidades Federativas beneficiarias de los apoyos, o de ser el caso, el/la beneficiario/a indirecto/a por conducto del Gobierno de la Entidad Federativa, no reintegre los recursos en el plazo establecido en las presentes RO, será sujeto de las sanciones y penas correspondientes, conforme a las disposiciones aplicables en la materia.
Será de la total, única y absoluta responsabilidad de las Entidades Federativas beneficiarias de los apoyos por conducto de las autoridades competentes, calcular y pagar las cargas financieras que, en su caso corresponda, cuando los reintegros y/o enteros no se realicen dentro de los plazos señalados.
Penas por atraso en reintegros
El cálculo de la pena por atraso en el reintegro deberá realizarse conforme a lo señalado en la Ley de Tesorería de la Federación y conforme la tasa que se establezca en la Ley de Ingresos de la Federación para el ejercicio fiscal 2023, conforme a lo siguiente:
La/s persona/s beneficiaria/s que no reintegren los recursos en el plazo establecido en las presentes RO, deberá pagar una pena por atraso multiplicando el importe no reintegrado oportunamente por el número de días naturales de retraso y la tasa diaria, conforme a la siguiente fórmula:
| Variable | Concepto |
| Importe | Monto no reintegrado en el plazo establecido |
| Días | Número de días naturales de atraso en reintegros contados a partir del día siguiente en que el plazo establecido venció |
| Tasa | Tasa establecida en la Ley de Ingresos de la Federación para el ejercicio fiscal 2023 |
Nota: Para el ejercicio fiscal 2023 la tasa establecida en la Ley de Ingresos de la Federación se encuentra determinada en su artículo 8º fracción I.
Estas penas por atraso deberán estar indicadas en los convenios que se suscriban con los las/os beneficiaria/os y serán pagadas, conforme al procedimiento que establezca la Secretaría de Hacienda y Crédito Público por conducto de la TESOFE.
3.5. Derechos, obligaciones y causas de incumplimiento, suspensión cancelación o reintegro de los recursos
Derechos
Al instalarse el servicio educativo las y los beneficiarios tienen derecho a recibir la intervención pedagógica y didáctica, acorde al nivel educativo que corresponde, y a través de una figura educativa; el CONAFE dotará de auxiliares didácticos y útiles escolares, información oportuna y suficiente sobre el desempeño académico y las condiciones de promoción, acreditación y certificación de las y los estudiantes.
Obligaciones
Las comunidades donde se instalan los servicios educativos deberán procurar mantener la matrícula, disponer un espacio físico en condiciones óptimas para el desarrollo de las actividades educativas, así como participar en las comisiones y actividades de la APEC.
Las Coordinaciones Territoriales para el Servicio Educativo en las Entidades Federativas y, en su caso, el Órgano Ejecutor Estatal, de manera coordinada, deberán formalizar la firma de los convenios con las APEC.
Suspensión
Los servicios sólo podrán suspenderse, de manera temporal o definitiva, en caso del incumplimiento de los convenios con las APEC, o en caso fortuito o de fuerza mayor. La comunidad deberá realizar las gestiones institucionales para reanudarlos.
Cancelación
La solicitud de cancelación de los servicios educativos tendrá que realizarse expresamente mediante escrito libre señalando los motivos dirigido a las Coordinaciones Territoriales para el Servicio Educativo del CONAFE en las Entidades Federativas.
Para la suspensión o cancelación de los servicios de educación comunitaria la figura educativa con conocimiento de esta solicitud le informará al personal de la CT la causa probable de suspensión o cancelación, para realizar una asamblea con la APEC, según sea el caso, y levantará minuta de acuerdos en donde se especifica las circunstancias, fecha y hechos de suspensión o cancelación del servicio educativo. Dicha información constará en la CT. Los plazos de presentación serán de 15 días hábiles y el plazo de prevención será de 10 días hábiles.
Las gestiones para reanudar la operación del servicio están descritas en el numeral 3.3.1. Requisitos de las presentes Reglas de Operación.
3.6. Participantes
3.6.1. Instancia(s) ejecutora(s)
Las oficinas centrales del CONAFE, a través de la DECB, determinan el modelo pedagógico educativo para la Educación Comunitaria para el Bienestar, y los procesos de formación de las figuras educativas; además, a través de la DPE, se realiza la detección de las localidades potenciales. Dicha información se socializa con las Coordinaciones Territoriales para el Servicio Educativo del CONAFE en las Entidades Federativas, a fin de focalizar la atención.
Las CT son responsables de proporcionar formación de acuerdo con las directrices vigentes, así como brindar asesoría y acompañamiento a las Figuras Educativas; son las encargadas de elaborar la propuesta de atención de servicios a través del SIIINAFE; coordinan la instalación y operación de los servicios de educación básica comunitaria, resguardan y conservan la documentación comprobatoria correspondiente a la etapa de entrega-recepción de los servicios educativos, así como los expedientes técnicos de las Figuras Educativas.
3.6.2. Instancia(s) normativas(s)
La DPE, con el acompañamiento de la DECB y la DOT, son las instancias normativas del Programa, así como la responsable de interpretar las presentes Reglas de Operación y resolver las dudas y aspectos no contemplados en las mismas conforme a la normatividad aplicable.
3.7. Coordinación institucional
El CONAFE podrán establecer acciones de coordinación con las autoridades federales y locales (estatales, municipales, CDMX y demarcaciones territoriales de la Ciudad de México), las cuales tendrán que darse en el marco de las disposiciones de las presentes RO y de la normativa aplicable, a fin de evitar duplicidades con otros programas del Gobierno Federal.
Para el mejor cumplimiento de las acciones que se ejecutan a través del presente Programa, se podrán realizar los ajustes necesarios en su planeación y alcances, estableciendo los acuerdos, la coordinación y vinculación interinstitucional correspondientes, en el marco de lo dispuesto en las disposiciones jurídicas aplicables en la materia, lo establecido por las presentes Reglas de Operación y de las metas establecidas, así como en función de la disponibilidad presupuestaria autorizada.
Además, el CONAFE podrá establecer acciones de colaboración y concertación con los sectores social y privado en los ámbitos nacional o internacional, para asegurar el cumplimiento de su objeto y fortalecer las acciones de fomento educativo con la intervención que le corresponda a las Secretarías de Relaciones Exteriores y de Educación Pública.
4. OPERACIÓN
4.1. Proceso
Para la Educación Comunitaria
| Proceso: Instalación de Servicios Educativos |
| Etapa | Actividad | Responsable |
| 1.-Identificación de la población | En las áreas rurales de alta y muy alta marginación se identifica a través de la elaboración de la PRODET. Para otras poblaciones en condiciones de vulnerabilidad no identificadas en la PRODET se reciben solicitudes para la instalación de servicios. | DPE y CT |
| 2.-Planeación y Programación | Dictaminar la PRODET con base en la disponibilidad de recursos y elaborar el anuncio de metas institucionales para el ciclo escolar. | DPE |
| 3.-Captación y promoción. | Se inscribe en la Campaña Nacional de Captación que contempla también realizar estrategias de captación en las localidades donde se brindarán los servicios de la ECB y la campaña de promoción abierta. | DECB, DCPD, DOT, CT y OEE |
| 4.-Formación y asignación de figuras educativas | Formar, seleccionar y asignar figuras educativas a cada uno de los servicios dictaminados en PRODET. | DECB y CT |
| 5.-Instalación del servicio | Formalizar la asignación de la figura educativa, para los servicios educativos mediante la carta de presentación y convenio con la APEC. | CT, ECA y ECAR |
4.2. Ejecución
4.2.1. Avance físico y financiero
La UAF y la DPE, formulará(n) trimestralmente el reporte de los avances sobre la aplicación de los recursos y/o de las acciones que se ejecuten bajo su responsabilidad con cargo a los recursos otorgados mediante este Programa, mismo (s) que deberá(n) remitir a la Dirección General de Presupuesto y Recursos Financieros de la SEP durante los 10 días hábiles posteriores a la terminación del trimestre que se reporta. Invariablemente, la instancia ejecutora deberá acompañar a dicho reporte, la explicación de las variaciones entre el presupuesto autorizado, el modificado y el ejercido, así como las diferencias entre las metas programadas y las alcanzadas.
Dichos reportes, deberán identificar y registrar a la población atendida diferenciada por sexo, grupo de edad, región del país, entidad federativa, municipio o demarcación territorial de la Ciudad de México.
Será responsabilidad de la UAF y la DPE concentrar y analizar dicha información, para la toma oportuna de decisiones.
Los reportes permitirán dar a conocer los avances de la operación del Programa en el periodo que se reporta, y la información contenida en los mismos será utilizada para integrar los informes institucionales correspondientes.
Asimismo, en el caso de las Entidades Federativas sean las beneficiarias de los apoyos del programa, estas, por conducto de la Secretaría de Finanzas, o equivalente de la Entidad Federativa que corresponda, deberán remitir de manera trimestral a la SHCP a través del Sistema de Recursos Federales transferidos (https://www.mstwls.hacienda.gob.mx), el informe sobre el destino y los resultados obtenidos de la aplicación de los recursos en el marco de los convenios suscritos con la SEP por los apoyos otorgados en cumplimiento de los Artículos 85 de la Ley Federal de Presupuesto y responsabilidad Hacendaria y 71 y 72 de la Ley Federal de Presupuesto y Responsabilidad Hacendaria, y 71 y 72 de la Ley General de Contabilidad Gubernamental.
4.2.2. Acta de entrega-recepción
No aplica.
4.2.3. Cierre de ejercicio
El CONAFE, a través de la UAF y la DPE, estarán obligadas a presentar, como parte de su informe correspondiente al cuarto trimestre del año fiscal 2023, una estimación de cierre (objetivos, metas y gasto) conforme a lo establecido por la SHCP en los respectivos Lineamientos de Cierre de Ejercicio Fiscal; mismo que se consolidarán con los informes trimestrales de avance físico-financiero y/o físico presupuestario entregados por los beneficiarios, a más tardar 10 días hábiles posteriores al cierre del ejercicio del ejercicio fiscal 2023.
5. AUDITORÍA, CONTROL Y SEGUIMIENTO
Los subsidios o transferencias mantienen su naturaleza jurídica de recursos públicos federales para efectos de aplicación, ejecución, fiscalización, transparencia y rendición de cuentas, por lo tanto podrán ser revisados y auditados por la SFP o instancia fiscalizadora correspondiente que se determine, por el Órgano Interno de Control en la SEP y/o auditores independientes contratados para dicho fin, en coordinación con los Órganos Locales de Control, por la SHCP, por la Auditoría Superior de la Federación y demás instancias que en el ámbito de sus respectivas atribuciones resulten competentes.
Como resultado de las acciones de auditoría que se lleven a cabo, la instancia de control que las realice mantendrá un seguimiento interno que permita emitir informes de las revisiones efectuadas, dando principal importancia a la atención en tiempo y forma de las anomalías detectadas hasta su total solventación.
6. EVALUACIÓN
6.1. Interna
La DPE podrá instrumentar un procedimiento de evaluación interna con el fin de monitorear el desempeño del Programa construyendo, para tal efecto, indicadores relacionados con sus objetivos específicos, de acuerdo con lo que establece la Metodología de Marco Lógico. El procedimiento se operará considerando la disponibilidad de los recursos humanos y presupuestarios de las instancias que intervienen.
En el marco del Sistema de Evaluación del Desempeño que se sustenta en el artículo 111 de la LFPRH,
así como en el artículo 303 del RLFPRH y en los Lineamientos Generales para la Evaluación de los Programas Federales de la Administración Pública Federal, publicados en el Diario Oficial de la Federación el 30 de marzo de 2007 y modificado mediante diverso publicado en el referido órgano informativo el 9 de octubre de 2007, y como parte de la evaluación interna, es obligación contar con la MIR para los programas presupuestarios. En este caso se construye la MIR para el Programa E066 Educación Inicial y Básica Comunitaria, la cual es validada por la SEP y la SHCP. El seguimiento de la MIR se realiza de manera trimestral a través de los sistemas informáticos de ambas secretarías.
Asimismo, se deberán incorporar indicadores específicos que permitan evaluar la incidencia de los programas presupuestarios el abatimiento de las brechas entre mujeres y hombres, la prevención de la violencia de género y de cualquier forma de discriminación basada en el género, discapacidad, origen étnico, u otras formas.
Dichos indicadores se deberán construir por la DPE, en coordinación con la DECB, la DOT, y la DCPD con el fin de incorporar los elementos señalados en las estrategias transversales del Plan Nacional de Desarrollo 2019-2024 y del Programa Sectorial de Educación 2020-2024.
6.2. Externa
La Dirección General de Análisis y Diagnóstico del Aprovechamiento Educativo es la unidad administrativa ajena a la operación de los Programas que, en coordinación con el CONAFE, instrumentarán lo establecido para la evaluación externa de programas federales, de acuerdo con la Ley General de Desarrollo Social, el Presupuesto de Egresos de la Federación para el ejercicio fiscal 2023,, los Lineamientos Generales para la Evaluación de los Programas Federales de la Administración Pública Federal y el Programa Anual de Evaluación. Dicha evaluación deberá incorporar la perspectiva de género.
Asimismo, es responsabilidad del CONAFE cubrir el costo de las evaluaciones externas, continuar y, en su caso, concluir con lo establecido en los programas anuales de evaluación de años anteriores. En tal sentido y una vez concluidas las evaluaciones del Programa, éste habrá de dar atención y seguimiento a los aspectos susceptibles de mejora.
Por otro lado, al ser de interés institucional del CONAFE, a través de la DPE, podrá llevar a cabo evaluaciones externas que no estén contempladas en el Programa Anual de Evaluación emitido por el Consejo Nacional de Evaluación de la Política de Desarrollo Social (CONEVAL), de acuerdo con la disponibilidad presupuestaria o bien en el marco de los créditos externos que suscribe el CONAFE con organismos internacionales, a través de la asesoría técnica que brindan.
Las presentes RO fueron elaboradas bajo el enfoque de la Metodología del Marco Lógico, conforme a los criterios emitidos conjuntamente por el Consejo Nacional de Evaluación de la Política de Desarrollo Social y la SHCP mediante oficio números 419-A-19-00598 y VQZ.SE.123/19, respectivamente, de fecha 27 de junio de 2019.
6.3 Indicadores
Los indicadores del Programa de Educación Inicial y Básica Comunitaria a nivel de propósito, componente y actividades de la Matriz de Indicadores para Resultados (MIR) 2023, cuyo nivel de desagregación es nacional, serán reportados por el Consejo Nacional de Fomento Educativo en el Módulo PbR del Portal Aplicativo de la SHCP (PbR PASH).
La MIR es pública y se encuentra disponible en las siguientes ligas:
· Portal de la Secretaría de Hacienda y Crédito Público: https://www.transparenciapresupuestaria.gob.mx/es/PTP/programas#inicio La consulta puede realizarse de la siguiente manera:
· En la pestaña Ramo, seleccionar "11-Educación Pública"
· En la pestaña Modalidad, E.
· En la pestaña Clave, seleccionar 066.
· Dar clic en el nombre del Programa Presupuestario Educación Inicial y Básica Comunitaria.
Posteriormente, aparecerá en la pantalla la "Ficha del Programa"; para acceder a la MIR, es necesario en la pantalla de la "Ficha del Programa" dar clic en la opción "Resultados" y en esa pantalla, seleccionar la opción "Descarga los Objetivos, Indicadores y Metas".
· Portal de la Dirección General de Planeación, Programación y Estadística Educativa, de la SEP:
http://planeacion.sep.gob.mx/cortoplazo.aspx
La consulta puede realizarse de la siguiente manera:
· Seleccionar el año a consultar
· Descargar la Matriz de Indicadores del Programa.
7. TRANSPARENCIA
7.1. Difusión
En la operación del Programa, se deberán atender las disposiciones aplicables en materia de transparencia y protección de datos personales establecidas por la Ley General de Transparencia y Acceso a la Información Pública, Ley Federal de Transparencia y Acceso a la Información Pública, así como la Ley General de Protección de Datos personales en Posesión de Sujetos Obligados y la normatividad que de éstas derivan.
Para garantizar la transparencia en el ejercicio de los recursos públicos, se dará amplia difusión al Programa a nivel nacional, y se promoverán acciones similares por parte de las autoridades locales y municipales. La papelería, documentación oficial, así como la publicidad y promoción de este Programa, deberán incluir la siguiente leyenda: "Este programa es público ajeno a cualquier partido político. Queda prohibido el uso para fines distintos a los establecidos en el programa". Quien haga uso indebido de los recursos de este Programa deberá ser denunciada/o y sancionada/o de acuerdo con la ley aplicable y ante la autoridad competente.
Asimismo, se deberán difundir todas aquellas medidas que contribuyen a promover el acceso igualitario entre mujeres y hombres a los beneficios del programa.
De acuerdo a lo establecido en el artículo 70, fracción XV de la Ley General de Transparencia y Acceso a la Información Pública, el CONAFE tendrá la obligación de publicar y mantener actualizada la información relativa a los programas de subsidios.
Para la atención en las entidades federativas se podrá consultar el Directorio de las Coordinaciones Territoriales para el Servicio Educativo del CONAFE en: https://www.gob.mx/conafe/acciones-y-programas/delegaciones-estatales-26616.
7.2. Contraloría social
Se reconoce a la Contraloría Social como el mecanismo de las personas beneficiarias, de manera organizada, independiente, voluntaria y honorífica, para verificar el cumplimiento de las metas y la correcta aplicación de los recursos públicos asignados a los programas federales, de conformidad con los artículos 69, 70 y 71 de la Ley General de Desarrollo Social; 67, 68, 69 y 70 de su Reglamento.
En materia de Contraloría Social, este programa federal se encuentra sujeto a los lineamientos y Estrategia Marco vigentes emitidos por la Secretaría de la Función Pública, así como a los documentos normativos (Esquema, Guía Operativa y Programa Anual de Trabajo de Contraloría Social) validados por dicha dependencia, mismos que integran la Estrategia de Contraloría Social.
Para registrar a la Mesa Directiva de la APEC como un Comité de Contraloría Social, se presentará un escrito libre ante la unidad responsable o entidad de la Administración Pública Federal a cargo del Programa, como mínimo, el nombre del programa, el ejercicio fiscal de que se trate, su representación y domicilio legal, así como los mecanismos e instrumentos que se utilizarán para el ejercicio de sus funciones.
La Unidad Responsable del programa federal establecerá a través de las Coordinaciones Territoriales para el Servicio Educativo del CONAFE en las Entidades Federativas, el mecanismo mediante el cual reconocerá la constitución de los Comités de Contraloría Social y hará el correspondiente registro en el Sistema Informático de Contraloría Social en un plazo no mayor a 15 días hábiles a partir de su conformación. Asimismo, brindarán a éstos la información pública necesaria para llevar a cabo sus actividades, así como asesoría, capacitación, y orientación sobre los medios para presentar quejas y denuncias.
La Unidad Responsable del programa federal podrá promover e implementar los mecanismos de participación ciudadana en la prevención y el combate a la corrupción impulsados por la Secretaría de la Función Pública, por medio del uso de herramientas digitales, que faciliten a las personas beneficiarias y la ciudadanía en general, la posibilidad de incidir en dicha materia.
Se reconoce y fomenta la participación de las comunidades indígenas y afromexicanas, a través de sus autoridades tradicionales, para llevar a cabo acciones de Contraloría Social en los programas que impactan en su territorio.
La SFP asistirá y orientará a las personas interesadas en conformar Comités a través de la cuenta: contraloriasocial@funcionpublica.gob.mx.
La unidad responsable deberá sujetarse a los lineamientos vigentes emitidos por la SFP y a los documentos normativos validados por la misma. La SFP dará seguimiento a los procedimientos anteriormente descritos, asesorará y resolverá cualquier duda o situación imprevista para garantizar el derecho de las personas beneficiarias a llevar a cabo las actividades de Contraloría Social en los programas federales de desarrollo social.
Las Coordinaciones Territoriales para el Servicio Educativo del CONAFE en las Entidades Federativas en coordinación con los Órganos Ejecutores Estatales que operen el Programa de Educación Inicial comunitario, deberán integrar un Programa Estatal de Trabajo de Contraloría Social (PETCS) de acuerdo con sus universos de atención que incluya la descripción de las actividades, productos, responsables, metas y calendarización de fechas para su cumplimiento. La DOT brinda asesoría y seguimiento a la ejecución de las actividades señaladas en el PETCS.
La difusión de la información relacionada con este Programa federal y procedimientos e instrumentos para realizar las actividades de Contraloría Social se realiza a través de la página WEB del gobierno federal, en la sección de Contraloría Social a través de la siguiente liga https://www.gob.mx/conafe/acciones-y-programas/contraloria-social-68739 o bien https://www.gob.mx/conafe/documentos/documentos-normativos-de-contraloria-social-2022, ahí se publican los documentos normativos, materiales de capacitación y difusión que son distribuidos en las comunidades y escuelas que son beneficiadas, en las Coordinaciones Territoriales para el Servicio Educativo del CONAFE en las Entidades Federativas y en las Oficinas Centrales del CONAFE.
Para lograr lo anterior, el Programa se sujeta al acuerdo por el que se establecen los Lineamientos para la Promoción y Operación de la Contraloría Social en los Programas Federales de Desarrollo Social, emitido por la SFP y las disposiciones establecidas en la Ley General de Responsabilidades Administrativas publicadas en el Diario Oficial de la Federación el 18 de julio de 2016, para llevar a cabo la promoción y operación de las acciones necesarias para la integración y operación de las Contraloría Social.
La integración de los Comités de Contraloría Social (CCS) se llevará a cabo convocando a una asamblea con los beneficiarios del Programa en la cual se promoverá la elección de las y los integrantes para que se realice por mayoría de votos procurando la participación paritaria de hombres y mujeres.
El CONAFE realiza la promoción y operación de la Contraloría Social, a través de sus 31 Coordinaciones Territoriales para el Servicio Educativo del CONAFE en las Entidades Federativas y en coordinación con los Órganos Ejecutores Estatales, mediante las siguientes estrategias: planeación, difusión, capacitación y seguimiento. Acciones que se realizan con base al Esquema de Operación, Guía Operativa y el Programa Anual de Trabajo de Contraloría Social (PATCS), validado por la Coordinación General de Ciudadanización y Defensa de Víctimas de la Corrupción de la Secretaría de la Función Pública.
Acciones generales de Contraloría Social
Con el objeto de facilitar el acceso a la información necesaria para el cumplimiento de las funciones de las Contralorías Sociales, con relación a este Programa se designa como enlace permanente al Subdirector de Concertación Social y Vinculación Empresarial de la Dirección de Operación Territorial del CONAFE, quien podrá ser localizado en los teléfonos (55) 52417400, extensión 7435 y/o al correo electrónico contraloriasocial@conafe.gob.mx.
Las Contralorías Sociales podrán presentar solicitudes de información, sugerencias, quejas y denuncias sobre la aplicación y ejecución del Programa conforme al mecanismo establecido en el numeral 8 de las presentes Reglas de Operación. Las Coordinaciones Territoriales para el Servicio Educativo del CONAFE en las Entidades Federativas deberán presentar un informe mensual en el que reporten todas las incidencias (quejas, denuncias y señalamientos a irregularidades del programa) que hayan recibido durante el mes, así como el progreso de la atención que han brindado, y al concluir, la evidencia de la conclusión de los procesos.
Toda la información y documentación derivada de las acciones de Contraloría Social, deberán conservarse en las Oficinas de las Coordinaciones Territoriales para el Servicio Educativo del CONAFE en las Entidades Federativas, así como, en los Órganos Ejecutores Estatales según corresponda, con la finalidad de integrar los expedientes completos de los comités (en versión electrónica con los documentos originales escaneados y en su versión impresa original) ya que esta información es objeto de auditoría por la SFP o de la Auditoría Superior de la Federación.
8. QUEJAS Y DENUNCIAS
El beneficiario y la ciudadanía en general, podrán presentar sus quejas o denuncias con respecto a la ejecución de las presentes RO, se captará de manera personal, por escrito, vía telefónica o por internet en las oficinas del Órgano Interno de Control del CONAFE, ubicadas en Avenida Universidad 1200, Piso 1, Colonia Xoco, Alcaldía Benito Juárez, C.P. 03330, en la Ciudad de México. El horario de atención en días hábiles de 10:00 am a 18:00 horas.
Mediante escrito libre por servicio postal a la siguiente dirección: Avenida Universidad 1200, Nivel 1, Sector 1-33a, Colonia Xoco, Alcaldía Benito Juárez, C.P. 03330, Ciudad de México, dirigido al Titular del Órgano Interno de Control en el CONAFE y al Titular del Área de Quejas, Denuncias e Investigaciones del Órgano Interno de Control en el CONAFE.
Se recomienda que el escrito contenga los detalles de su asunto, orientándose en dar respuesta a las siguientes preguntas: ¿qué?, ¿quién?, ¿dónde?, ¿cuándo? y ¿cómo? Al correo electrónico: quejasydenuncias@conafe.gob.mx
Al número telefónico: 55 5241 7400 extensiones 7118, 7119 y 7062 en un horario de 9:00 a 15:00 y de 16:00 a 18:00 horas, en días hábiles, donde un servidor público le atenderá y asesorará. También se puede presentar a través de SIDEC, en la página electrónica https://sidec.funcionpublica.gob.mx
Toda queja o denuncia será atendida en los plazos que ese Órgano Interno de Control dependiente de la SFP establezca conforme a sus atribuciones.
Anexo 1 Diagrama Proceso de Educación Comunitaria para el Bienestar
Anexo 2 Trámites para la instalación de los Servicios de Educación Comunitaria para el Bienestar
· Solicitud de una escuela de nivel preescolar del CONAFE
| Nombre: | Solicitud de una escuela de nivel preescolar del CONAFE Beneficiario del servicio educativo de nivel preescolar del CONAFE |
| Dependencia: | Consejo Nacional de Fomento Educativo |
| Modalidad: | CONAFE-00-010-A Solicitud de una escuela de nivel preescolar del CONAFE |
| Fundamento Jurídico: | Reglas de Operación del Programa Educación Inicial y Básica Comunitaria |
| ¿En qué casos se debe presentar el trámite? | Para solicitar el Servicio de Educación Comunitaria de nivel Preescolar |
| Requisitos: | 1. Realizar el trámite para solicitar la instalación del Servicio Educativo 2. Recibir por escrito respuesta emitida por parte de la oficina de representación del CONAFE ubicadas en los 31 estados de la República Mexicana |
| Formato: | Escrito libre el cual debe contener: 1. El nombre de la localidad o del campamento agrícola que elabora la solicitud 2. El municipio donde se encuentra 3. El número de habitantes y de estudiantes en edad escolar 4. Un croquis o mapa de referencia geográfica |
| Opciones para realizar el trámite: | En línea: https://cnfsiiinafe.conafe.gob.mx/solicitudservicios Presencial: Esta solicitud se puede entregar de manera presencial en las coordinaciones territoriales y en las coordinaciones regionales del CONAFE ubicadas en los 31 estados de la República Mexicana |
| Plazo de respuesta: | 90 días naturales |
| Plazo de prevención: | Plazo que tiene la dependencia para prevenir al solicitante: 10 días naturales Plazo que tiene el solicitante para responder la prevención: 15 días naturales |
| Vigencia: | No aplica |
| Costo del trámite: | No tiene ningún costo |
| ¿Quién puede solicitarlo? | Lo puede solicitar: los/las habitantes de la comunidad interesada, las autoridades comunales o municipales, o cualquier otra instancia gubernamental |
| ¿En qué caso se debe realizar el trámite o servicio? | Cuando en la localidad existan niños de 3 a 5 años 11 meses y no exista un servicio educativo de preescolar en a una distancia de desplazamiento de 1 kilómetro |
| ¿Cuándo puedo realizar el trámite? | Todo el año |
| Contacto en las Entidades Federativas | https://www.gob.mx/conafe/acciones-y-programas/delegaciones-estatales-26616 |
· Solicitud de una escuela de nivel primaria del CONAFE
| Nombre: | Solicitud de una escuela de nivel primaria del CONAFE Beneficiario del servicio educativo de nivel primaria del CONAFE |
| Dependencia: | Consejo Nacional de Fomento Educativo |
| Modalidad: | CONAFE-00-010-B Solicitud de una escuela de nivel Primaria del CONAFE. |
| Fundamento Jurídico: | Reglas de Operación del Programa Educación Inicial y Básica Comunitaria. |
| ¿En qué casos se debe presentar el trámite? | Para solicitar el Servicio de Educación Comunitaria de nivel Primaria. |
| Requisitos: | 1. Realizar el trámite para solicitar la instalación del Servicio Educativo. 2. Recibir por escrito respuesta emitida por parte de la oficina de representación del CONAFE ubicadas en los 31 estados de la República Mexicana. |
| Formato: | Escrito libre el cual debe contener: 1.- El nombre de la localidad o del campamento agrícola que elabora la solicitud 2.- El municipio donde se encuentra 3.- El número de habitantes y de estudiantes en edad escolar 4.- Un croquis o mapa de referencia geográfica |
| Opciones para realizar el trámite: | En línea: https://www.gob.mx/tramites/ficha/solicitud-de-una-escuela-de-nivel-primaria-delconafe/CONAFE2366 Presencial: Esta solicitud se puede entregar de manera presencial en las coordinaciones territoriales y en las coordinaciones regionales del CONAFE ubicadas en los 31 estados de la República Mexicana |
| Plazo de respuesta: | 90 días naturales |
| Plazo de prevención: | Plazo que tiene la dependencia para prevenir al solicitante: 10 días naturales Plazo que tiene el solicitante para responder la prevención: 15 días naturales |
| Vigencia: | No aplica |
| Costo del trámite: | No tiene ningún costo |
| ¿Quién puede solicitarlo? | Lo puede solicitar: los/las habitantes de la comunidad interesada, las autoridades comunales o municipales, o cualquier otra instancia gubernamental |
| ¿En qué caso se debe realizar el trámite o servicio? | Cuando en la localidad existan niños de 6 a 11 años 11 meses y no exista un servicio educativo de Primaria en a una distancia de desplazamiento de 2 kilómetros. |
| ¿Cuándo puedo realizar el trámite? | Todo el año |
| Contacto en las Entidades Federativas | https://www.gob.mx/conafe/acciones-y-programas/delegaciones-estatales-26616 |
· Solicitud de una escuela de nivel secundaria del CONAFE
| Nombre: | Solicitud de una escuela de nivel secundaria del CONAFE Beneficiario del servicio educativo de nivel secundaria del CONAFE |
| Dependencia: | Consejo Nacional de Fomento Educativo |
| Modalidad: | CONAFE-00-010-C Solicitud de una escuela de nivel secundaria del CONAFE |
| Fundamento Jurídico: | Reglas de Operación del Programa Educación Inicial y Básica Comunitaria. |
| ¿En qué casos se debe presentar el trámite? | Para solicitar el Servicio de Educación Comunitaria de nivel secundaria |
| Requisitos: | 1. Realizar el trámite para solicitar la instalación del Servicio Educativo 2. Recibir por escrito respuesta emitida por parte de la oficina de representación del CONAFE ubicadas en los 31 estados de la República Mexicana |
| Formato: | Escrito libre el cual debe contener: 1.- El nombre de la localidad o del campamento agrícola que elabora la solicitud 2.- El municipio donde se encuentra 3.- El número de habitantes y de estudiantes en edad escolar 4.- Un croquis o mapa de referencia geográfica |
| Opciones para realizar el trámite: | En línea: https://www.gob.mx/tramites/ficha/solicitud-de-una-escuela-de-nivel-secundaria-delconafe/CONAFE2367 Presencial: Esta solicitud se puede entregar de manera presencial en las coordinaciones territoriales y en las coordinaciones regionales del CONAFE ubicadas en los 31 estados de la República Mexicana. |
| Plazo de respuesta: | 90 días naturales |
| Plazo de prevención: | Plazo que tiene la dependencia para prevenir al solicitante: 10 días naturales Plazo que tiene el solicitante para responder la prevención: 15 días naturales |
| Vigencia: | No aplica |
| Costo del trámite: | No tiene ningún costo |
| ¿Quién puede solicitarlo? | Lo puede solicitar: los/las habitantes de la comunidad interesada, las autoridades comunales o municipales, o cualquier otra instancia gubernamental |
| ¿En qué caso se debe realizar el trámite o servicio? | Cuando en la localidad existan niños de 12 a 14 años 11 meses y no exista un servicio educativo de Secundaria en a una distancia de desplazamiento de 4 kilómetros |
| ¿Cuándo puedo realizar el trámite? | Todo el año |
| Contacto en las Entidades Federativas | https://www.gob.mx/conafe/acciones-y-programas/delegaciones-estatales-26616 |
· Solicitud de incorporación de Figuras Educativas, aspirante a Educador Comunitario (EC) (Antes Líder para la Educación Comunitaria)
| Nombre: | Solicitud de incorporación de Figuras Educativas, aspirante a Educador Comunitario (EC) |
| Dependencia: | Consejo Nacional de Fomento Educativo |
| Modalidad: | CONAFE-00-002-A Solicitud de incorporación de Figuras Educativas, aspirante a Educador Comunitario (EC) |
| Fundamento Jurídico: | Reglas de Operación del Programa Educación Inicial y Básica Comunitaria |
| ¿En qué casos se debe presentar el trámite? | Todo aspirante que desee participar en el Sistema de Formación en la Práctica Educativa Comunitaria, debe realizar el registro en línea incluyendo la carga de documentos básicos. En caso de ser seleccionado, requiere participar en el curso de formación inicial. |
| Requisitos: | Acta de nacimiento. CURP. Certificado o constancia de último grado de estudios. Comprobante de domicilio. Credencial de elector. Fotografía tamaño infantil reciente. Nota: Los documentos escaneados que se integren en el registro en línea deben ser de los originales. |
| Formato: | No aplica |
| Opciones para realizar el trámite: | En línea: https://cnfsiiinafe.conafe.gob.mx/Registro Presencial: Para la asesoría de cómo realizar tu trámite en línea, puedes acudir a cualquiera de las Coordinaciones Territoriales para el Servicio Educativo del CONAFE en las entidades federativas o en las Coordinaciones Regionales del CONAFE más cercana a tu domicilio. |
| Plazo de respuesta: | 30 días naturales |
| Plazo de prevención: | Plazo que tiene la dependencia para prevenir al solicitante: 10 días naturales Plazo que tiene el solicitante para responder la prevención: 10 días naturales |
| Vigencia de la resolución: | No aplica |
| Costo del trámite: | No tiene ningún costo |
| ¿Quién puede solicitarlo? | La persona de la comunidad o región cercana, o las personas que motivadas por la labor que desarrolla el CONAFE, tiene interés de participar en el Sistema de Formación en la Práctica Educativa Comunitaria, de manera temporal y voluntaria, y que cumplen con el perfil de ingreso solicitado. |
| ¿En qué caso se debe realizar el trámite o servicio? | Cuando el aspirante a Educador Comunitario desee realizar su servicio social educativo en el CONAFE, necesita realizar su registro de participación en línea. |
| ¿Cuándo puedo realizar el trámite? | Todo el año |
| Contacto en las Entidades Federativas | http://www.gob.mx/conafe/acciones-y-programas/delegaciones-estatales-26616?idiom=es |
Anexo 3 Convenios Concertación Voluntaria 2022-2023
Disponible en la dirección electrónica: https://www.gob.mx/conafe/documentos/convenios-concertacion-voluntaria-2022-2023
Convenios Educadores(as) Comunitarios(as).
Anexo 4 Convenio General de Colaboración
CONVENIO-CONAFE/NÚMERO 00/202_____
CONVENIO GENERAL DE COLABORACIÓN QUE CELEBRAN POR UNA PARTE _______________________, A QUIEN EN LO SUCESIVO SE LE DENOMINARÁ "______________", REPRESENTADO POR _________________________, __________________________, , Y POR LA OTRA EL CONSEJO NACIONAL DE FOMENTO EDUCATIVO, EN LO SUCESIVO "EL CONAFE", REPRESENTADO POR ______________, ______________________, ASISTIDO POR ______________________, DIRECTOR(A) DE ___________________________, Y A QUIENES CUANDO ACTÚEN DE MANERA CONJUNTA SE LES DESIGNARÁ COMO "LAS PARTES", DE CONFORMIDAD CON LAS DECLARACIONES Y CLÁUSULAS SIGUIENTES:
DECLARACIONES
I. De "________________________":
I.1. ....
I.2. .....
I.3. .....
I.4. ....
I.5. Que para los efectos del presente instrumento señala como su domicilio el ubicado en .....
II. De "EL CONAFE":
II.1. Es un Organismo Descentralizado de la Administración Pública Federal, con personalidad jurídica y patrimonio propios, que tiene como objeto el Fomento Educativo a través de la prestación de servicios de educación inicial y básica con Equidad Educativa e Inclusión Social a la población potencial, bajo el modelo de Educación Comunitaria, de conformidad con el Decreto Presidencial que lo rige, publicado en el Diario Oficial de la Federación el 18 de marzo de 2016.
II.2. Opera el Programa de Educación Inicial y Básica Comunitaria, mediante diferente modalidades que abarca la educación que imparte directamente la SEP: preescolar, primaria y secundaria comunitaria donde participan niños y jóvenes que habitan en localidades rurales de escasa población y difícil acceso, así como programas y proyectos de Educación Comunitaria dirigidos al desarrollo integral de las comunidades, conforme al Reglamento para la Educación Comunitaria, expedido por el Ejecutivo Federal el 17 de agosto de 1981, y publicado en el Diario Oficial de la Federación del 21 de agosto del mismo año.
II.3. Tiene atribuciones para celebrar Convenios y demás instrumentos jurídicos necesarios para el cumplimiento de su objeto y atribuciones, de conformidad con las disposiciones aplicables, en términos de lo establecido en el Artículo 4, fracción VII, del Decreto mencionado en la Declaración II.1.
II.4. Su representación para todos los efectos legales que se deriven de este Convenio General de Colaboración corresponde a su Director General, en términos de los Artículos 22 y 59 de la Ley Federal de Entidades Paraestatales; 12, del Decreto mencionado en la Declaración II.1; y 14 fracción XIII y XIX del Estatuto Orgánico, publicado en el Diario Oficial de la Federación el dieciséis de agosto de dos mil veintidós.
II.5. Señala como domicilio para oír notificaciones y recibir documentos el ubicado en Avenida Universidad, Número 1200, Colonia Xoco, Alcaldía Benito Juárez, Código Postal 03330, en la Ciudad de México.
III. De "LAS PARTES":
III.1. Que el presente Convenio General de Colaboración, se regirán por los términos y condiciones previstas en este instrumento jurídico.
III.2. Que se reconocen recíprocamente su personalidad y la capacidad legal que poseen para celebrar el presente Convenio y manifiestan estar conforme con las declaraciones que anteceden.
III.3. Que actúan sin dolo, mala fe, lesión o cualquier otro vicio en su consentimiento, que pudiera afectar la validez de este Convenio General de Colaboración.
De conformidad con las anteriores declaraciones, "LAS PARTES", acuerdan celebra el presente Convenio
General de Colaboración al tenor de las siguientes:
CLÁUSULAS
PRIMERA.- OBJETO. El presente Convenio General de Colaboración, tiene por objeto.....................
SEGUNDA.- CONVENIOS ESPECÍFICOS. Para el cumplimiento del objeto del presente Convenio General de Colaboración, "LAS PARTES" podrán celebrar convenios específicos, los cuales firmados por los servidores públicos que cuenten con facultades para tal fin, formarán parte integrante del presente Convenio General de Colaboración.
Los Convenios Específicos a que se refiere la presente cláusula, precisarán el objeto a realizar, los compromisos que se asumen por cada parte, de ser el caso y de acuerdo con su disponibilidad presupuestal, las aportaciones que realice cada una de ellas, los responsables del desarrollo, seguimiento e implementación de las actividades, calendarios de actividades y demás datos necesarios para determinar los fines y alcances de cada instrumento jurídico.
TERCERA.- OBJETIVOS GENERALES. "LAS PARTES" están de acuerdo en que las acciones que se realicen en el marco del presente instrumento tendrán como objetivos generales los siguientes: ......
CUARTA. VIGENCIA. El presente Convenio General de Colaboración surtirá sus efectos a partir de ____________________ y tendrá una vigencia ________________________; pero podrá darse por terminado en cualquier tiempo, previa notificación por escrito que haga una de "LAS PARTES" a la otra con al menos sesenta días hábiles de anticipación, pero en este caso, "LAS PARTES" tomarán las providencias necesarias a efecto de que las acciones que se hayan iniciado se desarrollen hasta su total conclusión.
QUINTA.- CONFIDENCIALIDAD. Toda la información que se presente y resulte de la ejecución de este Convenio General de Colaboración y de los Convenios Específicos que correspondan, así como la que sea proporcionada entre "LAS PARTES", incluyendo información científica, técnica y/o comercial, podrá ser considerada como información reservada en los términos de las leyes aplicables, y por lo tanto, no deberá usarse dicha información para cualquier otro propósito distinto que no sea para el cumplimiento de las obligaciones contraídas, absteniéndose de divulgar dicha información por cualquier medio como lo son en forma enunciativa más no limitativa, las publicaciones, conferencias o bien proporcionarse a cualquier tercero, sin el consentimiento previo y por escrito de "LAS PARTES".
SEXTA.- RELACIÓN LABORAL. El personal de cada una de "LAS PARTES" que intervenga en las actividades motivo de este Convenio General de Colaboración o en términos de los Convenios Específicos, no modifica por ello su relación laboral y por lo mismo, la otra parte no se convertirá en patrón solidario o sustituto, quedando bajo la responsabilidad de cada una, los asuntos laborales relacionados con su personal.
SÉPTIMA.- RESPONSABILIDAD CIVIL. "LAS PARTES" convienen que no tendrán responsabilidad civil por daños y perjuicios que pudieran causarse como consecuencia de caso fortuito o fuerza mayor, particularmente por el paro de labores académicas o administrativas, en la inteligencia de que, una vez superados estos eventos, se reanudarán las actividades en la forma y términos que determinen "LAS PARTES".
OCTAVA.- PROPIEDAD INTELECTUAL. "LAS PARTES" acuerdan que la titularidad de los derechos de autor (morales y patrimoniales) que se generen con motivo de los productos que, eventualmente, pudieran resultar, se establecerá de manera particular en los instrumentos específicos a que se refiere la Cláusula Segunda del presente instrumento.
"LAS PARTES" reconocen los derechos que cada una de ellas tiene en materia de propiedad intelectual, respecto de patentes, modelos de utilidad, diseños industriales y derechos de autor y, serán responsables de las violaciones que en esta materia llegarán a ocasionar por la autorización para el uso de los materiales que aporten en cumplimiento de los objetivos de este instrumento.
NOVENA. - MODIFICACIONES O ADICIONES. El presente Convenio General de Colaboración podrá ser modificado de común acuerdo mediante el instrumento que al efecto suscriban "LAS PARTES", el cual surtirá efectos a partir de la fecha de su firma y pasará a formar parte integrante del presente instrumento.
DECIMA. - INTERPRETACIÓN. "LAS PARTES" resolverán de común acuerdo las dudas que se susciten con relación a la interpretación, ejecución y cumplimiento del presente Convenio General de Colaboración, así como todo aquello que no esté expresamente previsto en el mismo.
"LAS PARTES" manifiestan que en el presente Convenio General de Colaboración no existe error, dolo, mala fe, ni cualquier otro vicio del consentimiento, por lo que, leído y enteradas de su contenido y alcance, lo firman de conformidad por ___________, en la Ciudad de México, el día ___________ de ___________ de 202___________
| Por "______________________" ___________________________. | Por "EL CONAFE" ___________________________. Director(a) General. ___________________________. |
Las presentes firmas corresponden al Convenio General de Colaboración celebrado en ____________________________ fojas útiles por el anverso, entre el _______________________ y el Consejo Nacional de Fomento Educativo. Fin del texto--------------------------------------------------------------------------
Anexo 5. CONVENIO CONAFE-APEC
CONSEJO NACIONAL DE FOMENTO EDUCATIVO (CONAFE) - ASOCIACIÓN PROMOTORA DE EDUCACIÓN COMUNITARIA (APEC) CONVENIO POR EL QUE SE FORMALIZAR LA PARTICIPACIÓN DE LOS INTEGRANTES DE LA COMUNIDAD EN LA EDUCACIÓN COMUNITARIA PARA EL BIENESTAR, QUE CELEBRAN, POR UNA PARTE, LA ASOCIACIÓN PROMOTORA DE EDUCACIÓN COMUNITARIA (APEC), POR CONDUCTO DE SU PRESIDENTE Y, POR LA OTRA, EL CONSEJO NACIONAL DE FOMENTO EDUCATIVO, A QUIEN SE LE DENOMINARÁ "EL CONAFE", REPRESENTADO EN ESTE ACTO POR EL DIRECTOR DE OPERACIÓN TERRITORIAL, EL MTRO. JUAN MARTÍN MARTÍNEZ BECERRA, QUIEN AL EFECTO SE AUXILIA POR EL COORDINADOR TERRITORIAL PARA EL SERVICIO EDUCATIVO, EL/LA C. _________________________________________________________ EN LA ENTIDAD FEDERATIVA DE ___________________ DE ACUERDO CON LAS SIGUIENTES:
DECLARACIONES
I. DE "EL CONAFE":
1.1 Que es un organismo descentralizado de la Administración Pública Federal, con personalidad jurídica y patrimonio propio, agrupado en el sector coordinado por la Secretaría de Educación Pública. El CONAFE tiene por objeto el fomento educativo, a través de la prestación de servicios de Educación Comunitaria con equidad educativa e inclusión social, a la población potencial de acuerdo al decreto, publicado en el Diario Oficial de la Federación última reforma, el 18 de marzo del 2016.
1.2. Que es representado en este acto por su Director de Operación Territorial, con fundamento en lo establecido en los artículos, 5 fracción III, inciso c), 15, 16 fracción IV, 21 fracciones III, VIII, IX y XLVIII del Estatuto Orgánico de "EL CONAFE", así como del Acuerdo por el que se reforman, adicionan y derogan diversas disposiciones del citado Estatuto, publicados en el Diario Oficial de la Federación el 16 de agosto de 2022, respectivamente, en relación con el contenido del instrumento notarial número 122,005 (ciento veintidós mil cinco), del Libro 2992 (dos mil novecientos noventa y dos), de fecha 20 de mayo del 2021, protocolizada por el Lic. Rafael Arturo Coello Santos, Titular de la Notaría número 30 de la Ciudad de México, el cual contiene, entre otros, poder general para pleitos y cobranzas, así como para actos de administración a su favor.
1.3 Que para los efectos de este convenio señala como domicilios para oír y recibir todo tipo de notificaciones y documentos el ubicado en Avenida Universidad número 1200, colonia Xoco, alcaldía Benito Juárez, código postal 03330, Ciudad de México; y el de calle ___________________, número ________, colonia _____________________________, código postal ________________, en la Ciudad de ______________________, en la entidad federativa de ____________________________.
II. DE LA "ASOCIACIÓN PROMOTORA DE EDUCACIÓN COMUNITARIA (APEC)":
2.1 Que en términos de los artículos 3, 34, 43 Fracción IV, 73, 74 Fracción VI, 100, 130, 132, incisos d y e, de la Ley General de Educación, publicada en el Diario Oficial de la Federación el 30 de septiembre de 2019, artículos 37, 38 y 39 de la Ley de Planeación, publicada en el Diario Oficial de la Federación, última reforma, del 16 de febrero de 2018 y que la Asociación Promotora de Educación Comunitaria (APEC), se constituyó el día de ________ de _____________ 20____, con objetivo de promover la impartición de la Educación Comunitaria para el Bienestar, el apoyo a la difusión cultural, así como colaborar y contribuir en el establecimiento y desarrollo de los servicios educativos; entendiéndose que debe existir sólo una APEC por cada comunidad, independientemente del número de servicios que "EL CONAFE" opere en la misma (inicial, preescolar, primaria y secundaria) y que los integrantes de su mesa directiva promoverán la participación de los actores educativos en las acciones que impulse la autogestión y autosuficiencia educativa y el Comité Escolar de Administración Participativa (CEAP), para atender el objeto antes mencionado.
2.2 Que señala como domicilio para oír y recibir todo tipo de notificaciones y documentos el ubicado en la localidad de (Clave INEGI) __________, (nombre) _________________________________________________ ubicada dentro del municipio (Clave INEGI)____________, (nombre) ______________________________________________.
2.3 Que es representada en este acto por su presidente ______________________________________________ ______, lo anterior con fundamento en lo dispuesto por los artículos 31 fracción I, y 34 fracción II, del Reglamento de Asociaciones de Padres de Familia, nacido en el municipio de __________________, en la entidad federativa de ______________________________.
De acuerdo con lo anterior, LAS PARTES otorgan las siguientes:
CLÁUSULAS
PRIMERA. El objeto del presente Convenio es formalizar la participación de los integrantes de la comunidad, a través de "LA APEC", con "EL CONAFE", para favorecer el aprendizaje de madres embarazadas, bebés, niñas, niños, adolescente, jóvenes y todos aquellos interesados en aprender a través del modelo de la Educación Comunitaria para el Bienestar en sus diferentes contextos y modalidades, así como desarrollar capacidades de autogestión comunitaria.
SEGUNDA. Para el cumplimiento del objeto del presente Convenio, "EL CONAFE" tendrá las siguientes obligaciones:
a. Favorecer el empoderamiento de las APEC promoviendo la participación organizada, toma de decisiones de la comunidad y respeto a sus prácticas sociales y culturales.
b. Formar a los educadores comunitarios y las APEC en la pedagogía de la relación tutora y el procedimiento para reflexionar sobre las prácticas de crianza para llevar a cabo, la labor educativa con las personas gestantes, bebés, niñas, niños, adolescentes, jóvenes y adultos, independientemente de su edad, condición y contextos.
c. Extender la formación de la práctica en relación tutora en jóvenes y adultos de la comunidad a fin de favorecer la preparación de educadores locales con arraigo voluntario.
d. Acompañar y asesorar a "LA APEC" por medio del educador comunitario para la instalación de servicios educativos del modelo de la Educación Comunitaria para el Bienestar.
e. Propiciar y apoyar la organización de las comunidades, por medio de "LA APEC", para que se realicen encuentros intercomunitarios con la participación de los padres de familia (CPE) de los servicios educativos regulares para favorecer los procesos de aprendizaje de las madres embarazadas, los bebés. las niñas, niños, adolescentes, jóvenes y adultos, así como la recuperación de saberes locales.
f. Promover el uso de espacios educativos de manera permanente para acciones formativas, culturales, recreativas, de alfabetización, fomento a la salud y bienestar social en el marco de la Educación Comunitaria para el Bienestar.
g. Extender certificados de estudios y documentos de acreditación a las niñas, niños, adolescentes, jóvenes y adultos, según sea el caso, cuando dichos estudios se hayan acreditado de conformidad con las disposiciones aplicables.
h. Solicitar a la mesa directiva de "LA APEC" que promueva junto con el educador comunitario la identificación de necesidades comunes y proponer acciones para su atención a través de los proyectos comunitarios.
i. Dotar a la comunidad de recursos para material escolar y didáctico básico para las madres embarazadas, bebés, niñas, niños, adolescentes y jóvenes que asistan a los servicios educativos de la Educación Comunitaria para el Bienestar. Este material será entregado a "LA APEC", de acuerdo con el calendario que establezca la Coordinación Territorial para el Servicio Educativo del CONAFE en la entidad federativa, el cual será dado a conocer en su oportunidad a los representantes de la misma.
j. Proporcionar a "LA APEC" libros, con el fin de integrar una Biblioteca Comunitaria para uso de las niñas, niños, adolescentes, jóvenes y adultos, en cualquiera de sus diferentes contextos de atención, de acuerdo con la disponibilidad presupuestal. La biblioteca deberá ubicarse en los espacios educativos y estar disponible de manera permanente a los integrantes de la comunidad.
k. Llevar a cabo visitas de asesoría y acompañamiento que permitan reforzar los principios pedagógicos de la relación tutora y el procedimiento para la reflexión sobre las prácticas de crianza en la primera infancia, a través de los educadores comunitarios de acompañamiento.
l. Organizar, a lo largo del ciclo escolar, tres reuniones formativas en las microrregiones con representantes de "LA APEC" (presidentes, secretarios, tesoreros y/o vocales), para promover la práctica de la relación tutora y las acciones para favorecer el desarrollo en la primera infancia. Para ello se informará a "LA APEC" sobre las fechas y el lugar donde se realizarán las reuniones, así como los temas a tratar.
m. Extender, en el caso que aplique, al representante de "LA APEC", la liberación de la Carta Responsiva Temporal otorgada para los educadores comunitarios menores de edad.
n. Proporcionar información para que "LA APEC" gestione apoyos con instituciones privadas, sociales y gobiernos municipales para la alimentación de los educadores comunitarios, mejoramiento de los espacios educativos y proyectos de desarrollo.
o. Promover la participación activa de "LA APEC" donde esté instalado y funcionando el Consejo Municipal de la Educación Comunitaria para el Bienestar.
p. En el caso de los servicios del contexto población Migrante, promoverá que los responsables del Programa en la Coordinación Territorial para el Servicio Educativo del CONAFE en la entidad federativa acuerden, con los administradores de los campamentos agrícolas, facilitarles a los educadores comunitarios un espacio para pernoctar, así como alimentación durante el tiempo en que realicen el servicio educativo en las áreas agrícolas.
q. Fomentar y orientar a "LA APEC" en acciones a favor de una cultura para la transparencia, rendición de cuentas basada en la confianza y aprecio de la educación como un valor social, así como la Contraloría Social a través de acciones de difusión y seguimiento para que los integrantes de la comunidad conozcan los mecanismos de atención a denuncias y quejas ciudadanas, sobre actos de corrupción a nivel local, estatal y federal.
r. Dar a conocer a "LA APEC" el protocolo general que orienta la prevención, la detección y actuación ante casos de abuso sexual infantil, acoso escolar y maltrato (ASIAEM).
s. Brindar información a la "LA APEC" sobre los trámites del programa de Becas Benito Juárez para que ésta apoye a la incorporación de las familias de la comunidad, así como a otros programas de Bienestar.
TERCERA. Son obligaciones de "LA APEC":
1. Ser el núcleo de la autonomía de gestión de la comunidad para la promoción de la participación organizada y toma de decisiones de sus integrantes a favor de la Educación Comunitaria para el Bienestar.
2. Invitar a los integrantes de la comunidad a participar como educadores comunitarios locales.
3. Propiciar la participación de los integrantes de la comunidad interesados en vivenciar la práctica de la relación tutora, así como las demostraciones públicas de lo aprendido o productos derivados de aprendizajes.
4. Proponer al educador comunitario temas de interés local para que sean trabajados como contenidos para el aprendizaje.
5. Acudir a los procesos de formación y participar en el Colegiado de Aprendizaje Microrregional para vivenciar la práctica de la relación tutora y el procedimiento para la reflexión de las prácticas de crianza.
6. En caso de que "EL CONAFE" entregue recursos económicos a "LA APEC", a fin de responder en la operación y funcionamiento a los objetivos de la Educación Comunitaria para el Bienestar; promover la autogestión y encuentros de intercambio de aprendizaje comunitarios entre escuelas CONAFE y con otras del sistema regular u otras acciones, la comprobación de la aplicación de recurso deberá apegarse a la norma aplicable.
7. Establecer, junto con la comunidad y los educadores comunitarios, ambientes que permitan incorporar a toda la comunidad a los procesos de aprendizaje.
8. Proponer la organización del tiempo destinado al trabajo pedagógico, espacios y ambientes para el desarrollo de las actividades educativas.
9. Garantizar la asistencia y permanencia de las madres embarazadas, bebés, niñas, niños, adolescentes, jóvenes y adultos en los servicios educativos.
10. Procurar la gestión de recursos y apoyos ante las autoridades locales, municipales, estatales, federales e instituciones sociales públicas o privadas para favorecer los aprendizajes de las madres embarazadas, bebés, niñas, niños, adolescentes, jóvenes y adultos.
11. Representar a la comunidad ante instancias competentes para la defensa de sus intereses comunes en materia educativa.
12. Promover con los integrantes de la comunidad la identificación de necesidades comunes y proponer acciones que la comunidad pueda realizar para su atención.
13. Proporcionar alojamiento, alimentación y seguridad, en caso que aplique:
a) A los educadores comunitarios foráneos que pernoctan en la comunidad.
b) A los educadores comunitarios de acompañamiento (ECA; ECAR) durante sus visitas de asesoría en la comunidad.
Las comunidades que están beneficiadas con el programa "La Escuela es Nuestra", una vez que cuenten con el recurso, podrán decidir utilizar parte de éste en la alimentación de los educadores comunitarios.
También podrán gestionar estos apoyos con los gobiernos municipales, estatales, DIF locales, instancias privadas y sociales.
14. Apoyar en el registro de madres embarazadas, cuidadores y bebés, así como en la inscripción generalizada de las niñas, niños, adolescentes y jóvenes de la comunidad, a través de reuniones con los padres de familia, en colaboración con el educador comunitario, comisariado municipal y ejidal.
15. Realizar visitas domiciliarias a las familias que no participan en las actividades o no envíen a sus hijos al servicio educativo.
16. Garantizar la seguridad de los educadores comunitarios foráneos dentro de la comunidad.
17. En caso de que los educadores comunitarios sean menores de edad, acompañarlos en sus traslados a las sedes de formación, a sus lugares de origen y al lugar que la Coordinación Territorial para el Servicio Educativo del CONAFE en la entidad federativa determine.
18. Designar a una persona mayor de edad para los traslados a que se refiere el punto anterior, la cual deberá firmar una carta responsiva temporal que será liberada al término del servicio social educativo.
19. Comunicar al ECA o ECAR a través de la Tarjeta para el Registro de Permanencia del EC el cumplimiento efectivo de los días y tiempos programados mensualmente. Asimismo, informar a "EL CONAFE" sobre su desempeño tanto en su labor educativa como en la propia comunidad.
20. Participar en el traslado de los recursos materiales para el proceso aprendizaje y de enseñanza.
21. Propiciar la participación de los integrantes de la comunidad en eventos culturales, recreativos, deportivos y de fomento a la salud mediante el desarrollo de proyectos comunitarios.
22. Mantenerse informados por los educadores comunitarios sobre el desarrollo y logro de aprendizajes de las niñas, niños, adolescentes y jóvenes.
23. Promover entre los integrantes de la comunidad el uso permanentemente y responsable del material de la Biblioteca Comunitaria y de los espacios educativos, incluidos los periodos de vacaciones y recesos.
24. Acudir y participar en las reuniones convocadas por la Coordinación Territorial para el Servicio Educativo del CONAFE en la entidad federativa, para tratar asuntos relacionados con el desarrollo de las acciones de Educación Comunitaria para el Bienestar.
25. Conocer y aplicar, junto con el educador comunitario, el protocolo para la prevención, detección y actuación ante posibles casos de abuso sexual infantil, acoso escolar y maltrato (ASIAMEM), así como gestionar apoyos con las instancias que puedan brindar atención a este tipo de problemáticas y para tomar medidas que puedan evitar y resolver este tipo de situaciones.
26. Participar, capacitarse y promover las acciones de Contraloría Social, adoptando prácticas de vigilancia y verificación de la ejecución de los servicios educativos y de los apoyos que lleguen a la comunidad. Asimismo, reportar las irregularidades e informar a la Coordinación Territorial para el Servicio Educativo de la entidad federativa.
27. Cuidar, resguardar y dar el uso adecuado a los recursos, materiales y apoyos educativos que sean gestionados.
28. Apoyar a los educadores comunitarios en la elaboración del inventario y mantenerlo actualizado.
29. Conservar toda la documentación de uso del servicio educativo y representación de la mesa directiva de "LA APEC".
30. Verificar que toda la población potencial de ser beneficiada por los programas de Becas Benito Juárez pueda realizar los trámites correspondientes y orientar aquellos que no conozcan el procedimiento.
31. En caso de que la localidad sea beneficiada por el programa "La Escuela es Nuestra", deberá vigilar que el ejercicio del recurso que realice el CEAP, se cumpla de manera adecuada a los componentes y conforme a la normatividad correspondiente del programa.
32. En el caso de los servicios educativos para población migrante, las obligaciones de los incisos 11, 22, y 27 serán responsabilidad del productor o la persona que él designe en los campamentos.
CUARTA. En caso de que la mesa directiva de "LA APEC" no cumpla con alguna de sus obligaciones, "EL CONAFE" la exhortará a que lo haga; en el supuesto de que no sea atendida esta petición, la "LA APEC" podrá nombrar a otros representantes para formar una nueva Mesa Directiva, con el fin de cumplir con las obligaciones conferidas. En caso de no mostrar interés se dará por entendido que la Comunidad desaprovechará la oportunidad de desarrollar la experiencia y riqueza del Modelo de Educación Comunitaria para el Bienestar y la posibilidad de desarrollarse como una comunidad autogestiva,
QUINTA. Si los educadores comunitarios abandonan el servicio educativo, "LA APEC" podrá proponer a un integrante de la comunidad como un nuevo aspirante o la Coordinación Territorial para el Servicio Educativo del CONAFE en las entidades federativas podrá asignar a un nuevo EC o a un ECA de manera temporal para la continuidad del servicio educativo.
SEXTA. La duración de este convenio será de un año a partir de la fecha de su firma.
Leídas que han sido y enteradas las partes de las cláusulas del presente Convenio, de su contenido y alcance legal, lo firman de conformidad en dos tantos, en la localidad del municipio de _________________________________________en la entidad federativa de ______________________________ a los ______ días del mes de ________ del año 20___, conservando el Coordinador Territorial para el Servicio Educativo del CONAFE en la entidad federativa, como el presidente de "LA APEC", un tanto en original del presente Convenio.
POR "EL CONAFE"
| _______________________________ COORDINADOR(A) TERRITORIAL PARA EL SERVICIO EDUCATIVO DEL CONAFE EN (NOMBRE COMPLETO Y FIRMA) |
POR "LA APEC"
| | | TESTIGO |
| PRESIDENTE (NOMBRE COMPLETO Y FIRMA) | | (NOMBRE COMPLETO, CARGO Y FIRMA) PRODUCTOR (Aplicable en el caso de los servicios de población Migrante) |
...................................................
________________________________