REGLAS de Operación del Programa de Apoyo al Empleo.

Al margen un sello con el Escudo Nacional, que dice: Estados Unidos Mexicanos.- Secretaría del Trabajo y Previsión Social.

LUISA MARÍA ALCALDE LUJÁN, Secretaria del Trabajo y Previsión Social, con fundamento en los artículos 26, párrafo diecisiete y 40, de la Ley Orgánica de la Administración Pública Federal; 75 y 77, de la Ley Federal de Presupuesto y Responsabilidad Hacendaria; 4, de la Ley Federal de Procedimiento Administrativo; 1, 2, 4, fracción III, 5, fracciones I y XIX, y 15, fracción XIV, del Reglamento Interior de la Secretaría del Trabajo y Previsión Social; y artículos 28 y 29, del Decreto de Presupuesto de Egresos de la Federación para el Ejercicio Fiscal 2023, y
CONSIDERANDO
Que el Plan Nacional de Desarrollo 2019-2024, dentro del Apartado II. Política Social y el Apartado III. Economía, reconoce los objetivos de construir un país con bienestar e impulsar la reactivación económica, el mercado interno y el empleo.
Que el Programa Sectorial de Trabajo y Previsión Social 2020-2024, establece entre los objetivos de esta administración, fortalecer las políticas activas del mercado de trabajo, enfocadas en corregir las desigualdades en el acceso a la información en el mercado laboral, aprovechar las nuevas tecnologías para hacer más eficiente la intermediación entre los buscadores de empleo y las vacantes ofertadas, dar asesoría y orientación vocacional; optimizar los programas de movilidad laboral dentro de México y hacia otros países, y ofrecer cursos de capacitación para personas de todas las edades y condiciones, de modo que sus habilidades y competencias se actualicen para encarar los cambios vertiginosos del contexto laboral. En este sentido, el objetivo prioritario 5 plantea, a través de las estrategias prioritarias 5.1, 5.2 y 5.3, lograr la inserción en un empleo formal de las personas desempleadas, trabajadores en condiciones críticas de ocupación y personas inactivas con disponibilidad para trabajar, con atención preferencial a quienes enfrentan barreras de acceso a un empleo formal.
Que los objetivos y estrategias descritas se materializan mediante políticas activas del mercado laboral tales como: otorgar servicios de información e intermediación laboral; promover oferta laboral específica para buscadores de trabajo que enfrentan barreras de acceso al empleo; apoyar la movilidad laboral nacional e internacional; poner a disposición de buscadores de trabajo y empleadores un portal digital de intermediación laboral y un centro de atención telefónica, chat y correo electrónico; organizar ferias de empleo; impartir talleres para búsqueda de empleo y talleres para empleadores; promover el mejoramiento de las competencias laborales y empleabilidad de las personas a través de capacitación de corto plazo; propiciar la preservación de empleo en las zonas donde se presente una contingencia laboral, e implementar actividades transversales en la materia, de manera coordinada con los tres órdenes de gobierno;
Que conforme a lo dispuesto en la Ley Orgánica de la Administración Pública Federal en su artículo 40, fracción VII, corresponde a la Secretaría del Trabajo y Previsión Social, establecer y dirigir el Servicio Nacional de Empleo y vigilar su funcionamiento y en su artículo 14, párrafo primero, de dicho ordenamiento legal señala que para tal fin se auxiliará, entre otros, de Subsecretarios (para este caso, será del Subsecretario de Empleo y Productividad Laboral);
Que de acuerdo con lo establecido en el artículo 537, de la Ley Federal del Trabajo, el Servicio Nacional de Empleo tiene entre otros objetivos: promover y diseñar mecanismos para el seguimiento a la colocación de los trabajadores, así como diseñar, conducir y evaluar programas específicos para generar oportunidades de empleo para jóvenes y grupos en situación vulnerable;
Que en este marco y con fundamento en el artículo 539, de la Ley Federal del Trabajo, corresponde a la Secretaría del Trabajo y Previsión Social, entre otros, promover la articulación entre los actores del mercado de trabajo para mejorar las oportunidades de empleo; elaborar informes y formular programas para impulsar la ocupación en el país, así como procurar su ejecución; y, orientar a quienes buscan empleo hacia las vacantes ofertadas por los empleadores con base a su formación y aptitudes;
Que la Secretaría del Trabajo y Previsión Social, a través de la Subsecretaría de Empleo y Productividad Laboral y la Unidad del Servicio Nacional de Empleo, en coordinación con los gobiernos de las entidades federativas, instrumenta diversas políticas activas de empleo a favor de la población buscadora de trabajo y los empleadores;
Que el Programa de Apoyo al Empleo, es un programa de desarrollo económico según su clasificación funcional y de conformidad con lo establecido en el artículo 28, del Decreto de Presupuesto de Egresos de la Federación para el Ejercicio Fiscal 2023, debe sujetarse a Reglas de Operación;
Que el artículo 77, fracción II, párrafos segundo y cuarto, de la Ley Federal de Presupuesto y Responsabilidad Hacendaria, establece que las dependencias y entidades deberán publicar en el Diario Oficial de la Federación, las Reglas de Operación de los programas sujetos a éstas, las cuales deberán ser simples y precisas con el objeto de facilitar la eficiencia y la eficacia en la aplicación de los recursos y en la operación de los programas, y
Que de conformidad con l el artículo 77, párrafo segundo de a referida Ley, la Secretaría de Hacienda y Crédito Público otorgó la autorización presupuestaria correspondiente y la Comisión Nacional de Mejora Regulatoria emitió el dictamen de impacto regulatorio respectivo; por lo que he tenido a bien expedir las siguientes
REGLAS DE OPERACIÓN DEL PROGRAMA DE APOYO AL EMPLEO
1. Introducción
El mercado laboral tiene dificultades para articular de manera eficaz y eficiente la oferta y la demanda de trabajo, debido a que las personas en búsqueda de empleo y empleadores no cuentan con información suficiente, oportuna y acorde con los requerimientos de los puestos vacantes y con los perfiles de las y los trabajadores.
Ante esta situación, el Gobierno Federal a través de la Secretaría del Trabajo y Previsión Social, en uso de las facultades que le son inherentes, ha dispuesto una serie de acciones encaminadas a la intermediación entre los agentes del mercado laboral, con especial atención a las personas que enfrentan barreras de acceso al empleo, tales como: mujeres; jóvenes; mayores de 45 años; jornaleros; con alguna discapacidad; víctimas de delito o de violación de derechos humanos; preliberadas; migrantes solicitantes de la condición de refugiado, refugiados y beneficiarios de protección complementaria.
Con el Programa de Apoyo al Empleo se busca ayudar a solucionar las dificultades que enfrentan buscadores de trabajo y empleadores para articularse en el mercado laboral, tales como: deficiente promoción de vacantes existentes y buscadores de trabajo disponibles, así como brechas entre las competencias laborales requeridas por las vacantes y las ofrecidas por las personas que buscan trabajo. Para ello, se otorga atención enfocada a las necesidades específicas de la población objetivo, así como a los aprendices egresados del Programa Jóvenes Construyendo el Futuro, que requieran colocarse en un empleo.
Para llevar a cabo el Programa de Apoyo al Empleo, la Secretaría del Trabajo y Previsión Social, a través de la Unidad del Servicio Nacional de Empleo, presupuesta, coordina la operación y administra los recursos federales destinados al mismo.
El Programa de Apoyo al Empleo se conforma por dos subprogramas: Intermediación Laboral y Movilidad Laboral; cinco servicios auxiliares: SNETEL, Observatorio Laboral, Talleres para Buscadores de Empleo y Talleres para Empleadores; y la estrategia transversal Abriendo Espacios, por medio de los cuales, con recursos públicos federales, se atiende a buscadores de trabajo y empleadores, para facilitar la articulación del mercado laboral.
Adicionalmente, en el marco de la coordinación institucional establecida con los gobiernos de las entidades federativas, se promueve la operación de programas complementarios con los cuales se llevan a cabo acciones de capacitación para fortalecimiento de la empleabilidad y, en su caso, ocupación productiva, con cargo a la disponibilidad de recursos de cada entidad.
 
CONFIGURACIÓN DEL PAE
SUBPROGRAMAS
MODALIDAD
VERTIENTE
Intermediación Laboral
Bolsa de Trabajo
Ferias de Empleo
Portal del Empleo
Vinculación con el Programa Jóvenes Construyendo el Futuro
Fortalecimiento a la
empleabilidad
Inserción en un empleo formal
Movilidad Laboral
Movilidad Laboral Interna de Jornaleros Agrícolas (Incluye Trabajadores Agrícolas Migrantes)
Programa de Trabajadores Agrícolas Temporales México-Canadá (PTAT)
Mecanismo de Movilidad Laboral Externa para Jornaleros Agrícolas
Mecanismo de Movilidad Laboral Externa para Trabajadores no Agrícolas
 
 
 
SERVICIOS AUXILIARES
Servicio Nacional de Empleo por Teléfono "SNETEL" (800 841 2020)
Observatorio Laboral
Talleres para Buscadores de Empleo
Talleres para Empleadores
 
ESTRATEGIA
Abriendo Espacios
 
PROGRAMAS COMPLEMENTARIOS
 
1.1   Glosario de términos y abreviaturas
Para efectos de las presentes Reglas de Operación se entenderá por:
Abriendo Espacios. Estrategia del Servicio Nacional de Empleo que promueve un enfoque de inclusión laboral, mediante la cual se proporciona atención especial a buscadores de trabajo que enfrentan mayores barreras de acceso al empleo, tales como: personas con discapacidad; adultos mayores; víctimas de delito o de violación de derechos humanos; personas en contexto de movilidad que incluye a las y los mexicanos repatriados o en situación de desplazamiento forzado interno, personas migrantes extranjeras solicitantes o que hayan obtenido la condición de refugiado, asilo político o protección complementaria.
Acción. Todo aquel evento asociado a intermediación laboral, movilidad laboral interna o externa, apoyo para contingencias laborales, así como consejeros laborales, u otro concepto registrado por alguna oficina del Servicio Nacional de Empleo de las entidades federativas o por la Unidad del Servicio Nacional de Empleo, que, al ser validado por esta última, queda comprometido en el sistema informático del Programa de Apoyo al Empleo.
Apoyos. Los servicios o ayuda que recibe un buscador de trabajo o un empleador, a través del Programa de Apoyo al Empleo.
Aviso de Privacidad. Documento a disposición del titular de los datos personales de forma física, electrónica o en cualquier formato generado por los ejecutores del Programa de Apoyo al Empleo, a partir del momento en el cual se recaben sus datos personales, con el objeto de informarle los propósitos del tratamiento de éstos.
Beneficiario del PAE. Persona buscadora de trabajo o empleadora, que recibe apoyos del Programa de Apoyo al Empleo.
Beneficiario de Protección Complementaria. Persona extranjera que no ha sido reconocida como refugiada en los términos de la Ley sobre Refugiados, Protección Complementaria y Asilo Político, y que recibe protección por parte de la Secretaría de Gobernación, consistente en no devolverlo al territorio de otro país en donde su vida se vería amenazada o se encontraría en peligro de ser sometido a tortura u otros tratos o penas crueles, inhumanos o degradantes.
Buscador de Trabajo. Persona que busca activamente un empleo remunerado, debido a que se encuentra desocupada, o que, aun estando ocupada, desea un segundo empleo o mejorar el que tiene.
Comités de Contraloría Social. Organización social constituida por los beneficiarios del Programa de Apoyo al Empleo, que tiene como objetivo, el seguimiento, supervisión y vigilancia de su ejecución, del cumplimiento de metas y acciones comprometidas, y en su caso, la correcta aplicación de los recursos, en términos de las presentes Reglas de Operación.
Comité de Evaluación y Apoyo para la Reactivación del Empleo. Órgano encargado de analizar y determinar, la intervención y las actividades que adoptará la Secretaría del Trabajo y Previsión Social, en la atención de una declaratoria de contingencia laboral, emitida por la autoridad correspondiente.
Consejero de Empleo. Persona encargada de asesorar y orientar al buscador de trabajo para facilitar su inserción en un empleo formal.
Concertador Empresarial. Persona encargada de asesorar y orientar al empleador para identificar sus necesidades de recursos humanos, perfilar y promover sus vacantes, así como proponer candidatos para su ocupación.
Consejero Laboral. Nombre genérico que, para efectos administrativos de las presentes Reglas, se utiliza para identificar al personal de la Oficina del Servicio Nacional de Empleo, que se ocupa en diversas actividades tales como la planeación, organización, promoción, difusión, así como la ejecución, supervisión y seguimiento de las actividades que se llevan a cabo mediante el programa. Este concepto genérico considera a su interior los específicos del consejero de empleo y el concertador empresarial, por lo que, cuando se cite a estos últimos se estará en el entendido que se hace referencia a un consejero laboral.
Contingencia Laboral. Casos de crisis laboral como resultado de la ocurrencia de sucesos atípicos de carácter natural, económico o social, inclusive derivado de contingencias sanitarias, ambientales o de cualquier otro tipo, validados por el Comité de Evaluación y Apoyo para la Reactivación del Empleo.
Contraloría Social. Mecanismo de los beneficiarios del Programa de Apoyo al Empleo para que, de manera organizada, realicen el seguimiento, supervisión y vigilancia de la ejecución del Programa y verifiquen el cumplimiento de metas y en su caso, la correcta aplicación de los recursos del Programa.
Convenio de Coordinación. Documento que suscribe el Ejecutivo Federal, a través de la Secretaría del Trabajo y Previsión Social con gobiernos de las entidades federativas, donde se establecen las obligaciones que adquieren cada una de las partes para la ejecución de programas, servicios y estrategias en el marco del Servicio Nacional de Empleo.
CLC. Cuentas por Liquidar Certificadas.
CURP. Clave Única de Registro de Población. Incluye la Constancia Temporal de la Clave Única de Registro de Población para Personas Mexicanas Repatriadas, que expide el Registro Nacional de Población.
DGPP. Dirección General de Programación y Presupuesto de la Secretaría del Trabajo y Previsión Social.
Datos Personales. Cualquier información concerniente a una persona física identificada o identificable. Se considera que una persona es identificable cuando su identidad pueda determinarse directa o indirectamente a través de cualquier información.
Empleador. Persona física o moral que requiere contratar personal para una actividad o puesto de trabajo específico y está en disponibilidad de proporcionar a las oficinas del Servicio Nacional de Empleo la información de sus vacantes para su promoción y cobertura.
Ferias de Empleo. Eventos de reclutamiento y selección presenciales o virtuales, promovidos por el Servicio Nacional de Empleo que responden a las necesidades del mercado laboral, los cuales se realizan con recursos del Programa de Apoyo al Empleo que podrán ser complementados con presupuesto de las entidades federativas, a fin de efectuar una vinculación directa y masiva entre empleadores y buscadores de trabajo para agilizar e incrementar las posibilidades de inserción de estos últimos.
Identificación Oficial. Documento vigente que acredita la identidad de una persona, expedida por alguna dependencia del gobierno federal, estatal o municipal que incluya fotografía, firma y la CURP; de ser el caso será válida cualquiera de las siguientes: Constancia de solicitud de condición de refugiado; Constancia de condición de refugiado; Tarjeta de visitante por razones humanitarias; Tarjeta de residente temporal o permanente; o Tarjeta de trabajador fronterizo.
INM. Instituto Nacional de Migración.
Lineamientos para Administrar el Presupuesto de los Programas del Servicio Nacional de Empleo. Documento que establece la regulación aplicable a las oficinas del Servicio Nacional de Empleo de las entidades federativas, en materia de administración de los recursos presupuestarios, que la Secretaría del Trabajo y Previsión Social destina a estas, a través de la Unidad del Servicio Nacional de Empleo.
Migrante Solicitante de Condición de Refugiado. Persona extranjera que solicita a la Secretaría de Gobernación el reconocimiento de la condición de refugiado, independientemente de su situación migratoria.
Normatividad. Las leyes, reglamentos, reglas, lineamientos, políticas, criterios, procedimientos y demás disposiciones jurídicas de carácter federal y estatal, aplicables a la operación del Programa de Apoyo al Empleo.
OSNE. Oficina del Servicio Nacional de Empleo, unidad administrativa o área, adscrita al gobierno de cada una de las entidades federativas, que se encarga de operar programas, servicios y estrategias en el marco del Servicio Nacional de Empleo.
PAE. Programa de Apoyo al Empleo.
Postulación. El acto mediante el cual un buscador de trabajo es propuesto por sí mismo o por un consejero laboral para ocupar un puesto de trabajo vacante, debido a que cuenta con el perfil laboral requerido por el empleador.
Presupuesto Aprobado al PAE. Es el presupuesto aprobado por la H. Cámara de Diputados del Congreso de la Unión para el PAE, con el fin de que se proporcionen los apoyos descritos en las presentes Reglas.
Programa Jóvenes Construyendo el Futuro. Programa a cargo de la Secretaría del Trabajo y Previsión Social, a través de la Subsecretaría de Empleo y Productividad Laboral, que vincula a personas de entre 18 y 29 años de edad, que no estudian y no trabajan, con empresas, talleres, instituciones o negocios donde desarrollan o fortalecen hábitos laborales y competencias técnicas para incrementar sus posibilidades de empleabilidad a futuro.
Programas Complementarios. Programas, proyectos o servicios distintos al PAE que están a cargo de una dependencia del gobierno federal, de las entidades federativas o de otras instancias públicas o privadas, mediante los cuales se contribuye a fortalecer la empleabilidad del buscador de trabajo para lograr su inserción laboral o su ocupación productiva. Se llevan a cabo a través de colaboraciones, alianzas, convenios o acuerdos sin que ello implique o derive en duplicidad de funciones.
PTAT. Programa de Trabajadores Agrícolas Temporales México-Canadá.
Refugiado. Persona extranjera a la que la Comisión Mexicana de Ayuda a Refugiados ya le ha reconocido el estatus jurídico de persona refugiada y recibe protección del Estado mexicano.
Reglas. Reglas de Operación del Programa de Apoyo al Empleo.
RFC. Registro Federal de Contribuyentes.
Seguimiento a la Operación. Actividades encaminadas a monitorear el cumplimiento de las metas físico financieras y los procesos operativos del Programa de Apoyo al Empleo.
SFP. Secretaría de la Función Pública.
SHCP. Secretaría de Hacienda y Crédito Público.
SISPAE. Sistema Informático del Programa de Apoyo al Empleo, de uso obligatorio para las Oficinas del Servicio Nacional de Empleo de las entidades federativas, que la Unidad del Servicio Nacional de Empleo establece para el registro, control y seguimiento de cada acción del PAE.
SNE. Servicio Nacional de Empleo.
SR. Solicitud de Recursos.
STPS. Secretaría del Trabajo y Previsión Social.
Supervisión. Actividades encaminadas a vigilar que la operación y el ejercicio de los recursos presupuestales del PAE se realicen en estricto apego a la normatividad aplicable.
TESOFE. Tesorería de la Federación.
USNE. Unidad del Servicio Nacional de Empleo.
Valpar. Técnica especializada compuesta por un sistema de muestras de trabajo, con las cuales se evalúan diferentes habilidades y aptitudes de las personas y que ayuda a determinar con objetividad el desempeño que mostrarán en un trabajo determinado.
Los términos y abreviaturas antes indicados también serán aplicables a sus respectivos plurales y/o singulares. Para mayor claridad se resaltan en letras cursivas dentro de las presentes Reglas.
2. Objetivos del Programa de Apoyo al Empleo
2.1.  General
Lograr la inserción en un empleo formal de Buscadores de Trabajo, mediante acciones de intermediación laboral y movilidad laboral, con atención preferencial a quienes enfrentan mayores barreras de acceso al empleo.
2.2. Específicos
a)    Proporcionar información sobre las oportunidades de empleo que ofrecen los Empleadores registrados en el SNE.
b)    Asesorar y orientar a los Buscadores de Trabajo de acuerdo con el perfil laboral requerido para cubrir las vacantes disponibles de los Empleadores.
c)     Apoyar a los Buscadores de Trabajo mediante servicios de movilidad laboral interna o externa para facilitar su inserción en puestos de trabajo formales fuera de su localidad de residencia.
d)    Orientar a los Buscadores de Trabajo para que se puedan incorporar en algún subprograma del PAE o Programas Complementarios, que les permitan incrementar su empleabilidad y sus posibilidades de inserción en un empleo formal u ocupación productiva.
e)    Asesorar y orientar a los Empleadores para publicar y cubrir sus puestos de trabajo vacantes.
3. Lineamientos
3.1. Convocatoria
Los Apoyos del PAE se proporcionan de acuerdo a la demanda; en virtud de ello, las OSNE deberán publicar, dentro de los primeros treinta días hábiles posteriores a la publicación de las presentes Reglas, una convocatoria abierta (anexo 01) en medios de comunicación locales y/o redes sociales para fomentar la participación de la población objetivo; asimismo, esta convocatoria deberá publicarse permanentemente en un lugar visible en las OSNE de todo el país, cuyos domicilios pueden ser consultados en las direcciones electrónicas: https://www.empleo.gob.mx/ayuda#directorio y https://www.gob.mx/stps/documentos/directorio-de-las-oficinas-del-servicio-nacional-de-empleo o bien, al teléfono 800 841 2020 con servicio gratuito en todo el país.
3.2.  Cobertura
El PAE tiene cobertura nacional.
3.3. Poblaciones del PAE
3.3.1. Población potencial
Por Población Potencial se entiende aquella población que presenta la necesidad o problema que justifica la existencia de un programa y que, por lo tanto, pudiera ser elegible para su atención.
 
Para el Programa de Apoyo al Empleo (PAE), la Población Potencial son todas aquellas personas mayores de 18 años que, durante el año, se encuentran en una situación de búsqueda de empleo.
3.3.1.1. Método de cálculo
Para su cálculo se considera, de los últimos cuatro trimestres disponibles (2021 trimestres III y IV, 2022 trimestres I y II) de la Encuesta Nacional de Ocupación y Empleo (ENOE) realizada por el Instituto Nacional de Estadística y Geografía:
·   De la población total de 18 años y más, a aquellas personas en situación de desempleo.
·   De la población total de 18 años y más, a aquellas personas que, estando ocupadas, se encuentran en búsqueda de un empleo para sustituir o complementar su ocupación.
Con esos grupos poblacionales, de cada trimestre:
·   Se suma la población en búsqueda de empleo.
·   Para evitar contabilidades múltiples, se descuentan aquellas personas cuya búsqueda de empleo trasciende de un trimestre a otro.
De esta manera, la Población Potencial obtenida se muestra en la siguiente tabla:
CONCEPTO
POBLACIÓN
POTENCIAL
(PERSONAS)
GRUPOS POBLACIONALES CONSIDERADOS
Población Potencial del
Programa de Apoyo al
Empleo
Total: 11,246,289
(Hombres: 7,131,175
Mujeres: 4,115,114)
La población potencial considera aquellas personas que se encuentran en búsqueda de un empleo.
Esto incluye a:
1.    La población en situación de desempleo.
2.    La población ocupada que se encuentra en búsqueda de un empleo adicional o sustituto.
 
3.3.2. Población objetivo
La población objetivo del PAE la constituyen las personas de 18 años y más, pertenecientes a la población potencial, que se encuentran en una situación de búsqueda de empleo y que se estima se acercarán al personal del SNE, para ser orientadas y apoyadas en su búsqueda.
3.3.2.1. Método de cálculo
Teniendo en cuenta que Apoyos del PAE se ofrecen bajo demanda de los Buscadores de Trabajo, la Población Objetivo son todas aquellas personas que, durante el año, se estima se acercarán al SNE para ser orientadas y apoyadas en su búsqueda de empleo.
De esta forma, la Población Objetivo se integra conforme a la siguiente tabla:
MODALIDAD
PERSONAS POR
ATENDER*
PORCENTAJE
INTERMEDIACIÓN
LABORAL
Bolsa de Trabajo
660,000
(Hombres: 364,902
Mujeres: 295,098)
44.00%
Ferias de Empleo
187,500
(Hombres: 99,178
Mujeres:88,322)
12.50%
Portal del Empleo
600,000
(Hombres: 339,482
Mujeres: 260,518)
40.00%
MOVILIDAD LABORAL
Movilidad Laboral Interna de Jornaleros Agrícolas
15,000
(Hombres: 10,246
Mujeres: 4,754)
1.00%
Programa de Trabadores Agrícolas Temporales México-Canadá
28,500
(Hombres: 27,784
Mujeres: 716)
1.90%
Mecanismo de Movilidad Laboral Externa para Jornaleros Agrícolas
5,250
(Hombres: 4,993
Mujeres: 257)
0.35%
Mecanismo de Movilidad Laboral Externa para Trabajadores no Agrícolas
3,750
(Hombres: 2,544
Mujeres: 1,206)
0.25%
TOTAL
1,500,000
(Hombres: 849,129
Mujeres: 650,871)
100%
*      La desagregación por sexo se estima con las series históricas de atención de cada una de las modalidades.
3.4. Gratuidad de los Apoyos
Los apoyos del PAE se otorgan de manera gratuita una vez cumplidos los requisitos y documentación establecida, por lo que las OSNE no deberán cobrar cantidad alguna ya sea en dinero o en especie, ni imponer a los Beneficiarios del PAE, alguna obligación, la realización de servicios personales, ni condiciones de carácter electoral o político.
3.5. Trámite "Apoyos para la búsqueda de empleo"
Para recibir los Apoyos del PAE, el Buscador de Trabajo deberá realizar el trámite "Apoyos para la búsqueda de empleo", el cual podrá ser tanto presencial en una OSNE o en las comunidades de los jornaleros agrícolas interesados, así como a distancia, a través del Portal del Empleo (https://www.empleo.gob.mx/PortalDigital) o llamando al Servicio Nacional de Empleo por Teléfono "SNETEL" (800 841 2020). El trámite en cualquiera de sus modalidades se integra por las fases de Registro, Selección y Resolución, mismas que se describen a continuación.
3.5.1. Modalidad presencial en la OSNE
3.5.1.1. Registro
Para registrarse, previo a acudir a la OSNE, el Buscador de Trabajo deberá acceder por internet a la dirección electrónica https://www.empleo.gob.mx/reg-bt-01, donde deberá crear una cuenta personal. Al concluir, recibirá un correo electrónico para confirmación, con lo cual se dará de alta su cuenta y podrá continuar con el registro.
Durante el proceso le será requerida la siguiente información:
Nombre, domicilio, teléfono particular, teléfono celular, correo electrónico, estado civil, RFC, CURP (en caso de no tenerla, podrá consultarla desde la plataforma en la que está llevando a cabo su registro), lugar de nacimiento, fecha de nacimiento, nacionalidad, edad, sexo, número de hijos, trayectoria educativa, trayectoria laboral. Adicionalmente, de ser el caso: discapacidad (tipo), grupo étnico, lengua indígena.
Al terminar, deberá autorizar a la STPS el uso de sus Datos Personales, de acuerdo con la normatividad vigente en la materia, aceptar los términos y condiciones de la plataforma y finalmente, dar clic en el botón
"Aceptar".
Si durante el proceso de registro se identifica la falta de algún dato, la plataforma lo hará de conocimiento de manera inmediata al Buscador de Trabajo, a fin de que lo subsane y pueda continuar, y en su caso, concluir el registro.
Si no dispone de computadora para generar una cuenta personal, podrá marcar al SNETEL (800 841 2020) o acudir a la OSNE que más le convenga, para recibir apoyo en la realización de su registro.
La ubicación de las OSNE se puede consultar en las siguientes direcciones electrónicas: https://www.empleo.gob.mx/ayuda#directorio y https://www.gob.mx/stps/documentos/directorio-de-las-oficinas-del-servicio-nacional-de-empleo o llamando al SNETEL (800 841 2020) con servicio gratuito en todo el país.
3.5.1.2. Selección
Una vez registrado, el Buscador de Trabajo deberá acudir a la OSNE que más le convenga, donde será atendido de manera personal por un Consejero de Empleo para que se le aplique una entrevista guiada, a fin de determinar su perfil laboral y, a partir de éste, se identifique la opción que resulte más adecuada tales como:, envío a una vacante disponible; Talleres para Buscadores de Empleo; Centros de Evaluación de Habilidades; Ferias de Empleo; Movilidad Laboral; o Programas Complementarios, de resultar seleccionado para alguno de estos Apoyos, recibirá de manera inmediata la información que corresponda y continuará su proceso de atención en la opción elegida.
3.5.1.3. Resolución
Cuando exista al menos una vacante disponible acorde a su perfil laboral, será postulado a ésta por un Consejero de Empleo, mediante la remisión vía correo electrónico al Buscador de Trabajo y al Empleador, de la carta de presentación de candidatos (anexo 05) y curriculum vitae con el perfil laboral (anexo 06), con lo cual concluye el trámite.
Con estos documentos, el Buscador de Trabajo se podrá entrevistar con el Empleador para decidir, de común acuerdo, una posible contratación.
El Buscador de Trabajo podrá llevar a cabo nuevamente el trámite a partir de la etapa de selección, sin que sea necesario realizar un nuevo registro.
3.5.2. Modalidad presencial en las comunidades de los jornaleros agrícolas
3.5.2.1. Registro
El personal de la OSNE acudirá directamente a las localidades de origen de la población objetivo para realizar su registro, recabando los datos de los Buscadores de Trabajo.
Durante el proceso le será requerida la siguiente información:
Nombre, domicilio, teléfono particular, teléfono celular, correo electrónico, estado civil, RFC, CURP (en caso de no tenerla, podrá consultarla desde la plataforma en la que está llevando a cabo su registro), lugar de nacimiento, fecha de nacimiento, nacionalidad, edad, sexo, número de hijos, trayectoria educativa, trayectoria laboral. Adicionalmente, de ser el caso: discapacidad (tipo), grupo étnico, lengua indígena.
En un segundo momento, el personal que acudió a las localidades cargará la información en el sistema informático dispuesto para tal fin.
3.5.2.2. Selección
Una vez registrado el Buscador de Trabajo, será elegido para ocupar una de las vacantes ofertadas, de acuerdo con su perfil laboral.
3.5.2.3. Resolución
Realizada la selección se le asignará la vacante propuesta; se le solicitará confirmar su aceptación, y de manera inmediata se le dará a conocer la fecha en la cual realizará el viaje al lugar de destino, con lo cual concluye el trámite.
3.5.3. Modalidad a distancia
3.5.3.1. Registro
Para registrarse, el Buscador de Trabajo deberá acceder por internet a la dirección electrónica https://www.empleo.gob.mx/reg-bt-01, donde creará una cuenta personal. Al concluir, recibirá un correo electrónico para confirmación, con lo cual se dará de alta su cuenta y podrá continuar con el registro, o si lo prefiere, podrá marcar al SNETEL (800 841 2020), donde un asesor telefónico le apoyará durante todo el proceso.
Durante el proceso le será requerida la siguiente información:
Nombre, domicilio, teléfono particular, teléfono celular, correo electrónico, estado civil, RFC, CURP (en caso de no tenerla, podrá consultarla desde la plataforma en la que está llevando a cabo su registro), lugar de nacimiento, fecha de nacimiento, nacionalidad, edad, sexo, número de hijos, trayectoria educativa, trayectoria laboral. Adicionalmente, de ser el caso: discapacidad (tipo), grupo étnico, lengua indígena.
Al terminar, deberá autorizar a la STPS el uso de sus Datos Personales, de acuerdo con la normatividad vigente en la materia, también deberá aceptar los términos y condiciones de la plataforma y finalmente, dar clic en el botón "Aceptar".
Si durante el proceso de registro se identifica la falta de algún dato, la plataforma lo hará de conocimiento de manera inmediata al Buscador de Trabajo, a fin de que lo subsane y pueda continuar, y en su caso, concluir el registro.
3.5.3.2. Selección
Una vez registrado, el Buscador de Trabajo podrá consultar puestos de trabajo vacantes, acordes a su perfil laboral, en el Portal del Empleo o en el SNETEL (800 841 2020) para realizar su postulación.
3.5.3.3. Resolución
Como resultado de su postulación, se remitirá vía correo electrónico al Buscador de Trabajo y al Empleador, carta de presentación de candidatos (anexo 05) y curriculum vitae con el perfil laboral (anexo 06), con lo cual concluye el trámite.
Con estos documentos, el Buscador de Trabajo y el Empleador, se podrán vincular para decidir, de común acuerdo, una posible contratación.
El Buscador de Trabajo podrá llevar a cabo nuevamente el trámite, a partir de la etapa de selección o lo podrá realizar de manera presencial acudiendo a la OSNE que más le convenga en donde un Consejero de Empleo realizará una entrevista guiada, sin que sea necesario realizar un nuevo registro.
3.6. Trámite "Apoyos para la promoción de puestos de trabajo vacantes"
Para participar en el PAE, los Empleadores deberán realizar el trámite denominado "Apoyos para la promoción de puestos de trabajo vacantes", el cual podrá ser presencial en una OSNE o a distancia por internet en la dirección electrónica https://www.empleo.gob.mx/reg-emp-01 o llamando al SNETEL (800 841 2020)
El trámite en cualquiera de sus modalidades se integra por las fases de Registro, Selección y Resolución, mismas que se describen a continuación.
3.6.1. Modalidad presencial
3.6.1.1. Registro
Acudir a la OSNE que más le convenga y solicitar apoyo de un Concertador Empresarial para que realice su registro. El domicilio de las OSNE se puede consultar en las direcciones electrónicas: https://www.empleo.gob.mx/ayuda#directorio y http://www.gob.mx/stps/documentos/directorio-de-las-oficinas-del-servicio-nacional-de-empleo o llamando al SNETEL (800 841 2020) con servicio gratuito en todo el país.
Durante el proceso le será requerida la siguiente información:
RFC, nombre comercial o de la organización, domicilio fiscal, número de empleados (hombres y mujeres), rama de actividad, descripción de la empresa, correo electrónico de la empresa, página web, datos del contacto del Empleador ante el SNE (nombre, cargo, teléfono de oficina y celular, correo electrónico).
En el caso de persona física, deberá autorizar a la STPS el uso de sus Datos Personales, de acuerdo con la normatividad vigente en la materia.
 
3.6.1.2. Selección.
El Empleador proporcionará a la OSNE, la información de sus puestos de trabajo vacantes para que sean atendidos a través del PAE.
Los puestos vacantes que cubran las políticas de servicio establecidas serán seleccionados para ser promovidos entre los Buscadores de Trabajo registrados ante el SNE, por el periodo acordado.
Durante el proceso le será requerida la siguiente información:
Entidad federativa, RFC, nombre comercial del Empleador, título de la oferta, área de negocio en la que se ofrece el puesto vacante, subárea de negocio, nivel del puesto, objetivos del puesto, funciones, competencias transversales, tipo de contrato, salario mensual neto ofrecido después de impuestos, prestaciones, horario, días laborables, domicilio donde se ubica la oferta de empleo, requisitos para los candidatos a ocupar la oferta de empleo (escolaridad, conocimientos, idioma y disponibilidad de movilidad), número de plazas vacantes, información adicional (sexo preferente de los candidatos a cubrir la oferta de empleo, rango de edad preferente, disponibilidad para aceptar candidatos con algún tipo de discapacidad, causas que originan las vacantes), datos del contacto de la oferta de empleo (nombre completo, cargo, teléfono fijo, teléfono celular, correo electrónico).
En el caso de las vacantes de la modalidad de Movilidad Laboral Interna de Jornaleros Agrícolas, además le será requerida la siguiente información:
Tipo de cultivo, habilidades requeridas para el manejo de maquinaria o equipo a utilizar, disponibilidad de traslado de la localidad origen a la localidad destino para el jornalero (y en su caso, acompañantes), servicio médico, alimentación, transporte al lugar de trabajo, alojamiento, áreas de esparcimiento y recreación, servicios educativos, capacitación.
3.6.1.3. Resolución
Una vez seleccionadas las vacantes, el Empleador y el Concertador Empresarial, acordarán conjuntamente las estrategias que resulten más adecuadas para su promoción inmediata en los medios con los que cuenta el SNE.
El trámite concluye cuando se publican los puestos de trabajo vacantes.
El Empleador podrá llevar a cabo nuevamente el trámite a partir de la etapa de selección, sin que sea necesario realizar un nuevo registro.
3.6.2. Modalidad a distancia
3.6.2.1. Registro
Para obtener su registro en el SNE, el Empleador deberá acceder por internet a la dirección electrónica https://www.empleo.gob.mx/reg-emp-01, donde creará una cuenta de Empleador. Al concluir, recibirá un correo electrónico para confirmación, con lo cual se dará de alta su cuenta y podrá continuar con el registro, o si lo prefiere, podrá marcar al SNETEL (800 841 2020), donde un asesor telefónico le apoyará en todo el proceso.
Durante el proceso le será requerida la siguiente información:
RFC, nombre comercial o de la organización, domicilio fiscal, número de empleados (hombres y mujeres), rama de actividad, descripción de la empresa, correo electrónico de la empresa, página web, datos del contacto del Empleador ante el SNE (nombre, cargo, teléfono de oficina y celular, correo electrónico).
En el caso de persona física, deberá autorizar a la STPS el uso de sus Datos Personales, de acuerdo con la normatividad vigente en la materia. Se deberán también aceptar los términos y condiciones de la plataforma, y finalmente, dar clic en el botón "Aceptar".
3.6.2.2. Selección
Una vez registrado, el Empleador podrá elegir entre cargar sus puestos de trabajo vacantes en el Portal del Empleo o en un evento de Ferias de Empleo, en función de sus necesidades, para lo cual deberá proporcionar la siguiente información:
Entidad federativa, RFC, nombre comercial del Empleador, título de la oferta, área de negocio en la que se ofrece el puesto vacante, subárea de negocio, nivel del puesto, objetivos del puesto, funciones, competencias transversales, tipo de contrato, salario mensual neto ofrecido después de impuestos, prestaciones, horario, días laborables, domicilio donde se ubica la oferta de empleo, requisitos para los candidatos a ocupar la oferta de empleo (escolaridad, conocimientos, idioma y disponibilidad de movilidad), número de plazas vacantes, información adicional (sexo preferente de los candidatos a cubrir la oferta de empleo, rango de edad preferente, disponibilidad para aceptar candidatos con algún tipo de discapacidad, causas que originan las vacantes), datos del contacto de la oferta de empleo (nombre completo, cargo, teléfono fijo, teléfono celular, correo electrónico).
Serán seleccionadas para su promoción, las vacantes que cubran con las políticas de servicio que se enuncian en el Portal del Empleo https://www.empleo.gob.mx/politicas.
3.6.2.3. Resolución
Las vacantes seleccionadas serán publicadas en el Portal del Empleo, o en el sitio web de Ferias de Empleo, en un plazo no mayor a dos días hábiles, por el periodo acordado.
El trámite concluye cuando se publican los puestos de trabajo vacantes.
El Empleador podrá llevar a cabo nuevamente el trámite a partir de la etapa de selección, o lo podrá realizar de manera presencial, sin que sea necesario realizar un nuevo registro.
3.7. Características de los Apoyos
Los Beneficiarios del PAE reciben de los Consejeros Laborales servicios de información, asesoría y orientación para facilitar su vinculación en los puestos de trabajo disponibles, los cuales, de conformidad con el perfil requerido, se promueven de manera igualitaria entre la población en búsqueda de empleo, con base en los parámetros que establecen las presentes Reglas y, en su caso, la Normatividad aplicable de los Programas Complementarios a los que pudieran ser enviados.
3.8. Subprogramas
3.8.1. Intermediación Laboral
Son intervenciones que realiza el SNE, con las cuales se proporciona información y asesoría, tanto a Empleadores para definir, perfilar, publicar y cubrir sus puestos de trabajo vacantes, como a Buscadores de Trabajo para postularse a éstos, con base en su perfil laboral, tanto en su lugar de residencia como en otro distinto al de ésta. Dichas intervenciones se efectúan de manera presencial en las OSNE, o a distancia a través del Portal del Empleo (https://www.empleo.gob.mx/PortalDigital) o llamando al SNETEL (800 841 2020) y se agrupan en cuatro modalidades: Bolsa de Trabajo, Ferias de Empleo, Portal del Empleo y Vinculación con el Programa Jóvenes Construyendo el Futuro. Estas modalidades se complementan con los servicios auxiliares: Servicio Nacional de Empleo por Teléfono, Observatorio Laboral, Talleres para Buscadores de Empleo y Talleres para Empleadores.
3.8.1.1. Bolsa de Trabajo
Atención presencial y personalizada a los Buscadores de Trabajo que acuden a las OSNE, donde un Consejero de Empleo les proporciona información y orientación sobre las ofertas de trabajo disponibles, tanto en su lugar de residencia como en otro distinto al de ésta, acordes con sus conocimientos, experiencia laboral y preferencias. De igual forma, se atiende a Empleadores que requieren de personal para cubrir sus vacantes disponibles.
A) Apoyos para el Buscador de Trabajo
Atención personalizada y permanente por parte de un Consejero de Empleo, para:
a)    Elaboración o actualización del perfil laboral, y en su caso, identificación de barreras de acceso al empleo, a fin de determinar la opción que resulte más adecuada para su inserción en un puesto de trabajo.
b)    Información sobre las ofertas de empleo disponibles, acordes a su perfil laboral, tanto en su lugar de residencia como en otro distinto al de ésta.
c)     Promoción del perfil laboral entre Empleadores con vacantes de trabajo afines.
d)    Envío a cubrir vacantes de trabajo disponibles, tanto en su lugar de residencia como en otro distinto al de ésta, conforme a los requerimientos del Empleador.
e)    Acompañamiento en el proceso de inserción laboral en un puesto de trabajo.
 
f)     De ser el caso, participación en Ferias de Empleo y/o Talleres para Buscadores de Empleo.
B) Apoyos para el Empleador
Atención personalizada y permanente por parte de un Concertador Empresarial que consiste en:
a)    Identificación de necesidades de recursos humanos.
b)    Asesoría para perfilamiento y registro de vacantes de trabajo.
c)     Promoción de vacantes entre Buscadores de Trabajo.
d)    Información de Buscadores de Trabajo disponibles para sus vacantes.
e)    Acompañamiento en el proceso de cobertura de vacantes de trabajo.
3.8.1.2. Ferias de Empleo
Eventos de reclutamiento y selección organizados y promovidos por el SNE, que responden a las necesidades del mercado laboral, los cuales se realizan con recursos del PAE, que podrán ser complementados con presupuesto de las entidades federativas, a fin de efectuar una vinculación directa y masiva entre Empleadores y Buscadores de Trabajo, para agilizar e incrementar las posibilidades de inserción de estos últimos. Al concluir los eventos se realiza el seguimiento respectivo, para conocer los resultados de inserción.
Las Ferias de Empleo podrán ser:
I.     Presenciales. Los Buscadores de Trabajo asisten a las instalaciones donde se llevan a cabo los eventos, durante las fechas y horarios establecidos y reciben atención personal de representantes de los Empleadores participantes, a fin de posibilitar su contratación en un puesto de trabajo. Su duración es de un día, y
II.     Virtuales. Consideran las mismas actividades de una Feria de Empleo presencial. Se realizan en un ambiente web en donde interactúan los Buscadores de Trabajo y Empleadores. Su duración puede ser de uno a cinco días y se privilegia la oferta de vacantes de niveles técnico y carrera profesional.
El calendario de las Ferias de Empleo se puede consultar en la siguiente liga:
https://ferias.empleo.gob.mx/content/evento/CalendarioEventos.jsf
A) Apoyos para el Buscador de Trabajo
a)    Ser atendido de manera directa por los Empleadores interesados en su perfil laboral.
b)    Postulación a una vacante acorde a su perfil e interés, tanto en su lugar de residencia como en otro distinto al de ésta.
c)     Uso de la herramienta informática especializada para el registro, la búsqueda de empleo y postulación a vacantes.
B) Apoyos para el Empleador
a)    Uso de la herramienta informática especializada para registrar sus vacantes de empleo.
b)     Asesoría para perfilamiento y registro de vacantes de trabajo.
c)     Promoción de vacantes entre Buscadores de Trabajo.
d)    Recibir información de solicitantes de empleo que participan en el evento.
3.8.1.3. Portal del Empleo
Servicio a distancia que funciona a través de internet las 24 horas del día, los 365 días del año, en la dirección electrónica https://www.empleo.gob.mx, que facilita la vinculación laboral y pone a disposición de Buscadores de Trabajo, de Empleadores y de la ciudadanía, información relacionada con el mercado laboral.
A través del Portal del Empleo, el Buscador de Trabajo puede registrar su perfil laboral, consultar vacantes y postularse a aquellas que sean de su interés, a efecto de lograr su contratación en un puesto de trabajo vacante. Asimismo, los Empleadores pueden publicar sus ofertas de empleo e identificar candidatos para cubrir sus puestos de trabajo vacantes.
A) Apoyos para el Buscador de Trabajo
a)    Uso de la herramienta informática especializada para la búsqueda de empleo y postulación a vacantes acordes a su perfil laboral.
b)    Establecer contacto de manera directa con los Empleadores.
c)     Postularse a vacantes disponibles acordes a su perfil e interés.
d)    Tener acceso a todos los servicios del PAE.
e)    Acompañamiento personalizado por un Consejero Laboral.
B) Apoyos para el Empleador
a)    Herramienta informática para la promoción de puestos de trabajo vacantes.
b)    Herramienta informática para búsqueda de candidatos.
c)     Tener acceso a todos los servicios del PAE.
3.8.1.4. Vinculación con el Programa Jóvenes Construyendo el Futuro
El subprograma Intermediación Laboral, mediante la modalidad Vinculación con el Programa Jóvenes Construyendo el Futuro, cuenta con dos vertientes: Fortalecimiento a la empleabilidad, e Inserción en un empleo formal, para dar atención a los beneficiarios del Programa Jóvenes Construyendo el Futuro, que manifiesten interés en recibir información y orientación en materia de empleo, para lo cual deberán acudir a la OSNE que más les convenga, donde serán atendidos por un Consejero de Empleo.
La ubicación de las OSNE se puede consultar en las siguientes direcciones electrónicas: https://www.empleo.gob.mx/ayuda#directorio y https://www.gob.mx/stps/documentos/directorio-de-las-oficinas-del-servicio-nacional-de-empleo o llamando al SNETEL (800 841 2020) con servicio gratuito en todo el país.
3.8.1.4.1. Fortalecimiento a la empleabilidad
Intervención complementaria a la capacitación que reciben los beneficiarios del Programa Jóvenes Construyendo el Futuro que así lo requieran, la cual está orientada a mejorar, a través de servicios auxiliares específicos, sus posibilidades de inserción en un puesto de trabajo.
A) Tipo de Apoyo
Talleres para Buscadores de Empleo diseñados especialmente para beneficiarios del Programa Jóvenes Construyendo el Futuro.
3.8.1.4.2. Inserción en un empleo formal
Atención presencial y personalizada a los Buscadores de Trabajo beneficiarios del Programa Jóvenes Construyendo el Futuro, que manifiestan interés en recibir información y orientación por parte de personal especializado de las OSNE, sobre las ofertas de trabajo disponibles, acordes con los conocimientos y experiencia laboral adquiridos.
A) Tipo de Apoyo
Atención personalizada y permanente por parte de un Consejero de Empleo, para:
a)    Acompañamiento en el proceso de registro en el SNE.
b)    Perfilamiento y en su caso, identificación de barreras de acceso al empleo, a fin de determinar la opción que resulte más adecuada para su inserción en un puesto de trabajo.
c)     Información sobre las ofertas de empleo disponibles, acordes a su perfil e interés.
d)    Promoción del perfil laboral entre Empleadores con vacantes de trabajo afines.
e)    Envío a cubrir vacantes de trabajo disponibles conforme a los requerimientos del Empleador.
f)     Acompañamiento en el proceso de inserción laboral en un puesto de trabajo.
g)    De ser el caso, participación en Ferias de Empleo.
 
3.8.2. Movilidad Laboral
Son intervenciones que realiza el SNE con las cuales se proporciona información y asesoría, tanto a Empleadores para definir, perfilar, publicar y cubrir sus vacantes dentro y fuera del territorio nacional, como a Buscadores de Trabajo que requieren trasladarse a una entidad federativa distinta a su lugar de residencia o incluso al extranjero, para desarrollar labores estacionales. Opera a través de cuatro modalidades: Movilidad Laboral Interna de Jornaleros Agrícolas; Programa de Trabajadores Agrícolas Temporales México-Canadá (PTAT); Mecanismo de Movilidad Laboral Externa para Jornaleros Agrícolas y, Mecanismo Movilidad Laboral Externa para Trabajadores no Agrícolas.
3.8.2.1. Movilidad Laboral Interna de Jornaleros Agrícolas
Vincula a los Buscadores de Trabajo seleccionados que, a petición del Empleador, requieren trasladarse a una entidad federativa o municipio distinto a su lugar de residencia, para insertarse en un empleo en el sector agrícola.
A) Apoyos para el Buscador de Trabajo
Atención personalizada y permanente por parte de personal de la OSNE, que consiste en:
a)    Información sobre vacantes disponibles.
b)    Registro en su localidad de origen.
c)     Gestión y acompañamiento en el reclutamiento.
d)    Vinculación con el Empleador.
e)    Acompañamiento durante su periodo de contratación.
B) Apoyos para el Empleador
Atención personalizada y permanente por parte de un personal de la OSNE, que consiste en:
a)    Recepción del requerimiento de personal por parte del Empleador.
b)    Promoción de vacantes en las entidades federativas de origen de los Buscadores de Trabajo.
c)     Información de Buscadores de Trabajo disponibles para cubrir sus vacantes.
d)    Acompañamiento en el proceso de reclutamiento y selección de Buscadores de Trabajo para la cobertura de vacantes.
e)    Apoyo en el proceso logístico de traslado de los trabajadores contratados.
3.8.2.2. Programa de Trabajadores Agrícolas Temporales México-Canadá (PTAT)
Servicio de reclutamiento, selección y vinculación de Buscadores de Trabajo que tienen experiencia en actividades agrícolas, con vacantes ofertadas por Empleadores canadienses en el sector agrícola. Se lleva a cabo en el marco del "MEMORANDUM DE ENTENDIMIENTO ENTRE EL GOBIERNO DE LOS ESTADOS UNIDOS MEXICANOS Y EL GOBIERNO DEL CANADÁ RELATIVO EL(sic) PROGRAMA DE LOS TRABAJADORES AGRÍCOLAS MEXICANOS TEMPORALES" y opera a través de un esquema específicamente diseñado para apoyar las actividades inherentes a este proceso de vinculación laboral en el extranjero.
A) Apoyos para el Buscador de Trabajo
Con cargo a los recursos del PAE se otorga:
Atención personalizada y permanente por parte del personal del SNE, que consiste en:
a)    Información sobre las ofertas de empleos disponibles, acordes a su perfil laboral;
b)    Información y asesoría para que, en su caso, obtenga su permiso de trabajo o similar;
c)     Integración del expediente que deberá enviar a la embajada;
d)    Envío para cubrir una vacante disponible acorde a su perfil laboral y los requerimientos del Empleador;
e)    Acompañamiento en las gestiones para su arribo al centro de trabajo en Canadá, y
f)     Información relacionada con los servicios que prestan las representaciones consulares en donde se encuentre la vacante.
B) Apoyos para el Empleador
Atención personalizada y permanente por parte del personal del SNE, que consiste en:
a)    Asesoría para el registro de vacantes de trabajo;
b)    Promoción de puestos de trabajo vacantes entre Buscadores de Trabajo;
c)     Información de Buscadores de Trabajo disponibles para sus vacantes;
d)    Reclutamiento y selección de Buscadores de Trabajo de acuerdo con los perfiles ocupacionales requeridos por el Empleador ubicado en el extranjero, y
e)    Seguimiento a la cobertura de vacantes de trabajo.
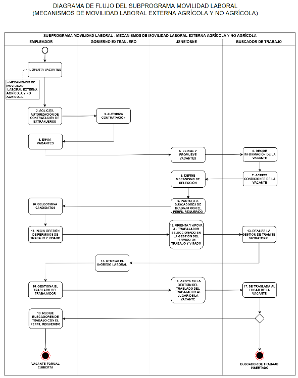
3.8.2.3. Mecanismo de Movilidad Laboral Externa para Jornaleros Agrícolas
Servicio de reclutamiento, selección y vinculación de Buscadores de Trabajo que tienen experiencia en actividades agrícolas, con vacantes del sector agrícola ofertadas por Empleadores de otros países. Opera a través de un esquema específicamente diseñado para apoyar las actividades inherentes a este proceso de vinculación laboral en el extranjero.
A) Apoyos para el Buscador de Trabajo
Atención personalizada y permanente por parte del personal del SNE, que consiste en:
a)    Información sobre las ofertas de empleos disponibles, acordes a su perfil laboral;
b)    Envío para cubrir un puesto de trabajo disponible, acorde a su perfil laboral y los requerimientos del Empleador;
c)     Información y asesoría para que, de ser caso, obtenga su permiso de trabajo o similar;
d)    Integración del expediente que deberá enviar a la embajada del país correspondiente;
e)    Acompañamiento en las gestiones para su arribo al centro de trabajo en el país de destino, y
f)     Información relacionada con los servicios que prestan las representaciones consulares en el país en que se encuentre la vacante.
B) Apoyos para el Empleador
Atención personalizada y permanente por parte del personal del SNE, que consiste en:
a)    Asesoría para el registro de vacantes de trabajo;
b)    Promoción de vacantes entre Buscadores de Trabajo;
c)     Información de Buscadores de Trabajo disponibles para sus vacantes;
d)    Reclutamiento y selección de Buscadores de Trabajo, de acuerdo con los perfiles ocupacionales requeridos por el Empleador ubicado en el extranjero, y
e)    Seguimiento a la cobertura de vacantes de trabajo.
3.8.2.4. Mecanismo Movilidad Laboral Externa para Trabajadores no Agrícolas
Servicio de reclutamiento, selección y vinculación de Buscadores de Trabajo, con disposición de migrar al extranjero para ocupar vacantes ofertadas por Empleadores de mercados de trabajo de otros países; se realiza a través de un esquema específicamente diseñado para apoyar las actividades inherentes a este proceso de vinculación laboral en el extranjero.
A) Apoyos para el Buscador de Trabajo
Atención personalizada y permanente por parte del personal del SNE, que consiste en:
a)    Información sobre las ofertas de empleos disponibles, acordes a su perfil laboral.
b)    Envío para cubrir un puesto de trabajo vacante disponible, acorde a su perfil laboral y los requerimientos del Empleador.
 
c)     Información y asesoría para que, de ser el caso, obtenga su solicitud de permiso de trabajo o similar;
d)    Integración del expediente que deberá enviar a la embajada del país correspondiente;
e)    Acompañamiento en las gestiones para su arribo al centro de trabajo en el país de destino, y
f)     Información relacionada con los servicios que prestan las representaciones consulares en el país en que se encuentre la vacante.
B) Apoyos para el Empleador
Atención personalizada y permanente por parte del personal del SNE, que consiste en:
a)    Asesoría para el registro de vacantes de trabajo.
b)    Promoción de vacantes entre Buscadores de Trabajo.
c)     Información de Buscadores de Trabajo disponibles para sus vacantes.
d)    Reclutamiento y selección de Buscadores de Trabajo, de acuerdo con los perfiles ocupacionales requeridos por el Empleador ubicado en el extranjero.
e)    Seguimiento a la cobertura de vacantes de trabajo.
3.9. Servicios auxiliares
Para fortalecer las tareas de intermediación laboral, los Consejeros Laborales promoverán, ejecutarán y pondrán a disposición de los Beneficiarios del PAE los siguientes Apoyos:
3.9.1 Servicio Nacional de Empleo por Teléfono (800 841 2020) "SNETEL"
Proporciona información, atención y asesoría al Buscador de Trabajo sobre las alternativas de empleo y Apoyos que ofrece el PAE para facilitar su vinculación laboral. Asimismo, atiende y asesora a los Empleadores que requieren apoyo para cubrir sus puestos de trabajo vacantes.
3.9.2. Observatorio Laboral
Servicio de información en línea que se ofrece a través de la dirección www.observatoriolaboral.gob.mx sobre las principales ocupaciones y profesiones en el país, con el objetivo de apoyar fundamentalmente a los jóvenes en la elección de carrera.
3.9.3. Talleres para Buscadores de Empleo
Sesiones conducidas por Consejeros de Empleo, mediante las cuales se proporciona información y asesoría al Buscador de Trabajo que presenta dificultades para conseguir empleo, tales como jóvenes con escasa experiencia laboral y personas que quieren mejorar sus conocimientos sobre cómo realizar la búsqueda de empleo. Este mecanismo de atención complementaria podrá realizarse de manera presencial o a distancia.
3.9.4. Talleres para Empleadores
Sesiones impartidas por un Concertador Empresarial, mediante las cuales se proporciona información y asesoría al Empleador sobre el uso del Portal de Empleo y perfilamiento de vacante incluyente. Este mecanismo de atención complementaria podrá realizarse de manera presencial o a distancia.
3.10. Estrategia Abriendo Espacios
La Estrategia Abriendo Espacios tiene por objetivos:
i.      Promover un enfoque de inclusión laboral en todos los subprogramas y modalidades del PAE.
ii.     Proporcionar una atención especial a Buscadores de Trabajo que enfrentan mayores barreras para conseguir empleo, entre los que se encuentran personas: con discapacidad; adultos mayores; víctimas de delito o de violación de derechos humanos; personas en contexto de movilidad que incluye a las y los mexicanos repatriados o en situación de desplazamiento forzado interno, personas migrantes extranjeras solicitantes o que hayan obtenido la condición de refugiado, asilo político o protección complementaria.
iii.    Brindar asesoramiento y apoyo a los Empleadores que promueven la contratación equitativa e incluyente de estos grupos poblacionales; así como en la elaboración de las descripciones de puestos que pueden ser adaptados para ser cubiertos con estas personas.
La estrategia opera a través de la identificación de perfiles integrales y orientación ocupacional, mediante la aplicación de instrumentos de evaluación especializados, entre los que destaca el Sistema de Muestras de Trabajo Valpar, cuyos resultados permiten orientar a las personas hacia su mejor opción ocupacional, y realizar actividades que faciliten la empleabilidad de las personas de los grupos antes descritos.
Para favorecer la estrategia, la USNE promueve con las entidades federativas la operación de la Red Nacional de Vinculación Laboral.
3.11. Programas Complementarios
A efecto de promover el mejoramiento de las competencias laborales y empleabilidad de las personas desempleadas que enfrentan barreras de acceso a un empleo formal, en el marco de Coordinación Institucional establecido en la regla 3.16. con cargo a la disponibilidad de recursos provenientes de las aportaciones de los gobiernos de las entidades federativas, se podrán llevar a cabo programas y proyectos locales, mediante los cuales se desarrollen cursos de capacitación para fortalecimiento de la empleabilidad y se apoyen iniciativas de ocupación productiva, los cuales operarán con base en Reglas de Operación estatales o su equivalente y, a falta de éstas, los lineamientos que acuerde con la STPS a través de la USNE, o bien, los que emita esta última.
De igual modo, la STPS a través de la Subsecretaría de Empleo y Productividad Laboral podrá establecer la cooperación y coordinación necesaria con los sectores privado y social, o con otros órdenes de gobierno, para vincular a los Beneficiarios del PAE con sus programas.
3.12. Requisitos y documentación
3.12.1. Intermediación Laboral
3.12.1.1. Requisitos del Buscador de Trabajo
I.     Ser Buscador de Trabajo.
II.     Edad 18 años o más.
III.    Haber realizado el trámite "Apoyos para la búsqueda de empleo".
IV.   Autorizar el tratamiento de sus Datos Personales con la finalidad de llevar a cabo su vinculación laboral, a través de alguno de los servicios en referencia.
V.    Ser egresado del Programa Jóvenes Construyendo el Futuro/1.
       /1 Aplica únicamente para el caso de la vertiente Inserción en un empleo formal de la modalidad Vinculación con el Programa Jóvenes Construyendo el Futuro.
3.12.1.2. Documentación del Buscador de Trabajo
Con el propósito de acreditar su personalidad, al momento de la entrevista con el Consejero de Empleo, el Buscador de Trabajo deberá presentar la siguiente documentación en original, la cual le será devuelta de inmediato:
I.     Identificación Oficial.
II.     CURP al momento de realizar su registro.
III.    Constancia de Solicitud de la Condición de Refugiado, emitida por la Comisión Mexicana de Ayuda a Refugiados (COMAR) /1.
IV.   Constancia de Reconocimiento de la Condición de Refugiado u Otorgamiento de la Protección Complementaria, emitida por la COMAR /2.
V.    Tarjeta de Visitante por Razones Humanitarias, emitida por el Instituto Nacional de Migración (INM) /1.
VI.   Tarjeta de Residente Permanente emitida por el INM /2.
/1    Aplica para el caso de Migrantes Solicitantes de Reconocimiento de la Condición de Refugiado.
/2    Aplica para el caso de personas reconocidas como Refugiadas o Beneficiarias de Protección Complementaria.
 
3.12.1.3. Requisitos del Empleador
I.     Estar establecido bajo los marcos legales vigentes.
II.     Haber realizado el trámite "Apoyos para la promoción de puestos de trabajo vacantes".
III.    Proporcionar con veracidad las características de sus puestos de trabajo vacantes, mismos que incluirán los requisitos que deben cumplir los candidatos, así como las prestaciones y el salario mensual ofrecido.
IV.   Respaldar sus puestos de trabajo vacantes con contratos vigentes y legalmente válidos, conforme a la Ley Federal del Trabajo y disposiciones vigentes aplicables en el país de destino.
V.    Ofrecer en sus puestos de trabajo vacantes, un salario neto mensual mayor al salario mínimo vigente.
VI.   En caso de que el pago ofrecido por la vacante sea por comisión, ofrecer al Buscador de Trabajo un salario base no menor al mínimo vigente y proporcionar todas las prestaciones de ley.
VII.   Tratándose de personas físicas, autorizar el tratamiento de sus Datos Personales durante su participación en el PAE.
VIII.  Cuando vaya a contratar personas extranjeras, contar con la Constancia de inscripción del empleador, emitida por el INM.
3.12.1.4. Documentación del Empleador
Con el propósito de acreditar su personalidad, al momento de la entrevista con el Concertador Empresarial, el Empleador o su representante deberá presentar la siguiente documentación en original, la cual le será devuelta de inmediato:
I.     Identificación Oficial.
II.     Constancia de RFC al momento de realizar su registro.
En caso de que contrate personas extranjeras, además de lo anterior: Constancia de inscripción del empleador, emitida por el INM.
3.12.2. Movilidad Laboral
3.12.2.1. Requisitos del Buscador de Trabajo
I.     Ser Buscador de Trabajo.
II.     Edad 18 años o más.
III.    Haber realizado el trámite "Apoyos para la búsqueda de empleo".
IV.   Autorizar el tratamiento de sus Datos Personales con la finalidad de llevar a cabo su vinculación laboral, a través de alguno de los servicios en referencia.
V.    Contar con los medios y recursos necesarios para viajar y laborar en el extranjero/1.
       /1 Aplica únicamente para PTAT y los Mecanismos de Movilidad Laboral Externa.
3.12.2.2. Documentación del Buscador de Trabajo
Con el propósito de acreditar su personalidad, el Buscador de Trabajo deberá presentar la siguiente documentación en original, la cual le será devuelta de inmediato:
I.     Identificación Oficial.
II.     CURP al momento de realizar su registro.
III.    Pasaporte vigente y visa de trabajo del país en el que se encuentra la vacante disponible/1.
       /1 Aplica únicamente para PTAT y los Mecanismos de Movilidad Laboral Externa.
3.12.2.3. Requisitos del Empleador
I.     Estar establecido bajo los marcos legales vigentes.
II.     Haber realizado el trámite "Apoyos para la promoción de puestos de trabajo vacantes".
III.    Proporcionar con veracidad las características de sus puestos de trabajo vacantes, mismos que incluirán los requisitos que deben cumplir los candidatos, así como las prestaciones y el salario mensual ofrecido.
IV.   Respaldar sus puestos de trabajo vacantes con contratos vigentes y legalmente válidos, conforme a la Ley Federal del Trabajo y disposiciones vigentes aplicables en el país de destino.
V.    Ofrecer en sus vacantes un salario neto mensual mayor al salario mínimo vigente.
VI.   Tratándose de personas físicas, autorizar el tratamiento de sus Datos Personales durante su participación en el PAE.
Para el caso de la modalidad Movilidad Laboral Interna de Jornaleros Agrícolas, además de los anteriores:
i.      Acreditar el cumplimiento de sus obligaciones en materia laboral, así como de la implementación de buenas prácticas laborales, a través de los mecanismos y distintivos que para tales efectos desarrolle la STPS.
ii.     Permitir la visita del personal de la OSNE para verificar que cuente con la infraestructura necesaria para la contratación de Buscadores de Trabajo.
iii.    Disponer de un número de vacantes igual o mayor a la cantidad de Buscadores de Trabajo solicitados en su requerimiento de personal.
iv.    Ofrecer en sus puestos de trabajo vacantes el salario correspondiente a destajo, jornal y tarea, así como todas las prestaciones de ley.
v.     En caso de que requiera contratar personas extranjeras, contar con la Constancia de inscripción del empleador, emitida por el INM.
3.12.2.4. Documentación del Empleador
Con el propósito de acreditar su personalidad, el Empleador o su representante deberá presentar la siguiente documentación en original, la cual le será devuelta de inmediato:
I.     Identificación Oficial.
II.     Constancia de RFC al momento de realizar su registro.
En caso de que requiera contratar personas extranjeras, además de lo anterior: Constancia de inscripción del empleador, emitida por el INM.
De manera adicional para el caso de la modalidad Movilidad Laboral Interna de Jornaleros Agrícolas:
Registro patronal de la empresa ante el Instituto Mexicano del Seguro Social.
Para el caso de las modalidades PTAT y los Mecanismos de Movilidad Laboral Externa, además de los tres requisitos enunciados inicialmente, el Empleador deberá presentar documento de autorización para contratar extranjeros emitido por la autoridad laboral del país de destino.
3.13. Derechos, obligaciones y sanciones aplicables a los subprogramas Intermediación Laboral y Movilidad Laboral
3.13.1. Derechos del Buscador de Trabajo
I.     Recibir atención e información sobre los Apoyos del PAE.
II.     Recibir la atención personalizada y ser postulado o permitir su postulación en línea a cubrir vacantes disponibles acordes a su perfil laboral.
III.    Recibir información y orientación de la OSNE, respecto de los mecanismos de participación en el Programa Jóvenes Construyendo el Futuro, como medio para acceder a la vinculación, y en su caso, contratación con Empleadores.
IV.   Recibir protección de sus Datos Personales conforme a la normatividad aplicable.
V.    Presentar quejas y denuncias, sugerencias y solicitudes.
VI.   Ejercer los derechos de Acceso, Rectificación, Cancelación y Oposición (ARCO) de sus Datos Personales.
 
3.13.2. Obligaciones del Buscador de Trabajo
I.     Proporcionar bajo protesta de decir verdad, información fidedigna relacionada con sus Datos Personales, profesionales y laborales requeridos para recibir los servicios.
II.     Acudir a las citas con los Empleadores a las que sea enviado por la OSNE o a las que se haya postulado en línea, y según el caso, presentarse en la hora y lugar indicados para el viaje al país donde se encuentra la vacante a la que se le vinculó.
III.    Reportar a la OSNE o registrar en el Portal del Empleo www.empleo.gob.mx, el resultado de las entrevistas a las que haya sido enviado por la OSNE o a las que se haya postulado en línea.
3.13.3. Sanciones al Buscador de Trabajo
La OSNE aplicará como sanción, la negación de los Apoyos del PAE cuando:
I.     Se identifique que proporcione información o documentación falsa relacionada con Datos Personales, profesionales y laborales requeridos para su registro y vinculación.
II.     No acuda a las citas con los Empleadores o no acuda en la hora y lugar indicado para el viaje relativo a su vinculación.
III.    Insulte, denigre, amedrente o ejerza cualquier acto de violencia contra el personal de la OSNE o no siga los procedimientos establecidos.
3.13.4. Derechos del Empleador
I.     Recibir información y orientación de la OSNE para participar en el PAE.
II.     Ser registrado en el SNE como Empleador, así como sus puestos vacantes de empleo.
III.    Promover sus puestos de trabajo vacantes en eventos de Ferias de Empleo.
IV.   Recibir Buscadores de Trabajo para cubrir sus puestos de trabajo vacantes.
V.    Recibir información y orientación de la OSNE, respecto de los mecanismos de participación en el Programa Jóvenes Construyendo el Futuro, como medio para atender sus necesidades de contratación de personal.
VI.   En caso de personas físicas, recibir protección de sus Datos Personales conforme a la normatividad aplicable.
VII.   Presentar quejas y denuncias, sugerencias y solicitudes.
VIII.  Ejercer los derechos ARCO de sus Datos Personales cuando se trate de personas físicas.
3.13.5. Obligaciones del Empleador
I.     Proporcionar con veracidad la información de identificación requerida por el SNE para su registro, incluyendo los datos de contacto, como correo electrónico y número de teléfono fijo.
II.     Informar con veracidad y de manera oportuna, la contratación y/o rechazo de los candidatos que envíen las OSNE o que se postulen a sus puestos de trabajo vacantes, a través del Portal del Empleo www.empleo.gob.mx y/o el sitio Ferias de Empleo https://ferias.empleo.gob.mx/content/common/home.jsf.
III.    Informar al SNE cuando los puestos de trabajo vacantes ya no estén vigentes o disponibles.
IV.   No cobrar a los Buscadores de Trabajo por ningún concepto, ni venderles, ni hacer que vendan mercancía como requisito para ingresar a trabajar.
V.    Respetar el contrato de trabajo ofertado en la vacante.
VI.   Tratar los Datos Personales del Buscador de Trabajo, únicamente para los fines que le fueron proporcionados durante su participación en el PAE, garantizando en todo momento la seguridad y confidencialidad de éstos.
VII.   Declarar bajo protesta de decir verdad que cumple con lo que establece la Ley Federal del Trabajo y las disposiciones vigentes aplicables en el país de destino.
VIII.  Proporcionar información a la OSNE para verificar la permanencia en el empleo de las personas contratadas que le fueron enviadas para tal fin.
Para el caso de las modalidades PTAT, Movilidad Laboral Interna de Jornaleros Agrícolas y Mecanismo de Movilidad Laboral Externa para Jornaleros Agrícolas, además de las enunciadas anteriormente, el Empleador deberá:
i.    Disponer de la infraestructura suficiente para alojar a los trabajadores durante su periodo de contratación.
ii.    Facilitar el acceso y coordinarse con la OSNE para verificar e informar el arribo de los trabajadores.
iii.   Cumplir con los compromisos establecidos en sus requerimientos de mano de obra registrados ante la OSNE.
3.13.6. Sanciones al Empleador
Al Empleador que incumpla cualquiera de las obligaciones señaladas o proporcione datos o documentos falsos, se le retirará su registro ante el SNE, con lo cual quedará impedido de recibir cualquiera de los Apoyos del PAE.
3.14. Participantes
La implementación del PAE a nivel nacional, se lleva a cabo de manera coordinada entre el Gobierno Federal y los gobiernos de las entidades federativas, con base en lo establecido en las presentes Reglas, y el Convenio de Coordinación (anexo 02) que para tal efecto suscriben ambos órdenes de Gobierno.
3.14.1. Ejecutores
La STPS por conducto de la USNE planea, norma, presupuesta, organiza, coordina, da seguimiento y evalúa la ejecución del PAE, con base en lo establecido en las presentes Reglas y el Convenio de Coordinación (anexo 02).
Los gobiernos de las entidades federativas, por conducto de las dependencias que tengan a su cargo la materia de empleo, a través de las OSNE, son las instancias responsables de operar el PAE; ejercer los recursos federales destinados para tal fin por la STPS a través de la USNE; autorizar, supervisar, dar seguimiento y reportar el avance de las Acciones correspondientes; llevar a cabo la organización, disponibilidad, resguardo, localización, integridad y conservación de los expedientes y soportes documentales que se generen con motivo de la operación y administración del PAE. Lo anterior, con apego a las presentes Reglas y a las disposiciones normativas aplicables.
3.14.2. Sanciones a la OSNE
En el marco de las presentes Reglas, la STPS a través de la USNE, podrá sancionar a la OSNE de conformidad con lo siguiente:
A)    Suspensión de registro de la Acción, aplicará cuando se presente alguno de los siguientes supuestos:
I.     La OSNE realice alguna acción del PAE sin la validación expresa de la USNE en el SISPAE;
II.     Se identifique que la OSNE lleva a cabo actividades en fecha y/o lugar diferente a la programación validada en el SISPAE, sin que medie comunicación oficial, o
III     La OSNE no remita a la USNE los informes de seguimiento de las acciones, de conformidad con los procedimientos operativos del PAE.
B)    Suspensión de registro de la Acción y de ministración de recursos, cuando se presente alguno de los siguientes casos:
I.     La OSNE no cumpla con el envío mensual a la USNE de la conciliación bancaria, en el plazo establecido en los Lineamientos para Administrar el Presupuesto de los Programas del Servicio Nacional de Empleo;
II.     La OSNE no cumpla con el envío a la USNE de la información mensual de manera electrónica, relativa a las aportaciones estatales establecidas en el Convenio de Coordinación, por un periodo mayor a dos meses consecutivos;
 
III.    La OSNE muestre atraso en la comprobación electrónica que da cuenta del ejercicio del gasto por cada Acción y/o SR, por un periodo mayor a dos meses consecutivos;
IV.   La USNE tenga la evidencia de que la OSNE incumple, de manera recurrente, la Normatividad relacionada con la operación del PAE y no aplique las medidas correctivas que correspondan;
V.    La USNE cuente con evidencia de que la OSNE realiza la comprobación del gasto sin contar con la información y/o documentación soporte respectiva, o
VI.   La OSNE de manera recurrente no remita a la USNE información de avance de las Acciones del PAE.
C)    Suspensión de registro de la Acción, ministración de recursos y de acceso a la banca electrónica, cuando se presente alguno de los siguientes supuestos:
I.     El gobierno de la entidad federativa no suscriba el Convenio de Coordinación (anexo 02) a más tardar al cierre del primer trimestre del ejercicio presupuestario;
II.     La OSNE no envíe a la USNE los cierres presupuestarios, incluyendo en su caso los reintegros del ejercicio inmediato anterior;
III.    Al inicio del ejercicio presupuestario, cuando la autoridad facultada en la entidad federativa para la designación de los responsables de la administración de los recursos del PAE, no envíe oficialmente el formato PAE-RF1 "Altas/Bajas de Funcionarios Estatales Designados para Administrar Subsidios", con la designación de los servidores públicos responsables de administrar los recursos del PAE;
IV.   La USNE identifique que hay cambio de la autoridad facultada en la entidad federativa y la OSNE no presente oficialmente el formato PAE-RF1 "Altas/Bajas de Funcionarios Estatales Designados para Administrar Subsidios", con la designación o ratificación de los servidores públicos responsables de administrar los recursos del PAE;
V.    La OSNE no atienda en los plazos establecidos, los hallazgos que durante las visitas de Supervisión y Seguimiento a la Operación realice el personal de la USNE, o
VI.   La OSNE no atienda las observaciones derivadas de las diferentes auditorías que realicen las distintas instancias de control y fiscalización federales, así como los hallazgos que, durante las visitas de Supervisión y Seguimiento a la Operación realizados por el personal de la USNE, demuestren desviación de los recursos presupuestarios destinados a la OSNE en el marco del Convenio de Coordinación (anexo 02).
Si al vencimiento del tiempo otorgado no hubiera respuesta o habiéndola, previo análisis y dictamen, se determina que ésta no es satisfactoria, la suspensión que haya sido aplicada continuará vigente, hasta en tanto se resuelvan los motivos que dieron origen a la sanción y se realizarán las actividades conducentes ante las instancias de fiscalización que correspondan cuando se trate de desvío o mal uso de recursos públicos.
Las sanciones impuestas por la USNE son independientes de aquellas que las instancias fiscalizadoras determinen.
3.15. Instancia Normativa
La STPS por conducto de la USNE, es la instancia normativa para la operación del PAE y será la encargada de interpretar las presentes Reglas para efectos administrativos.
Lo no previsto en las presentes Reglas, será resuelto por la USNE a través de su Jefe de Unidad, de conformidad con la Normatividad aplicable.
La USNE, en el marco del PAE, podrá diseñar y poner en operación, pruebas piloto, subprogramas y/o modalidades encaminadas a atender necesidades específicas de la población en materia de empleo, así como complementar los subprogramas actuales, o bien posibilitar la atención de situaciones de Contingencia Laboral. La operación de las pruebas piloto, subprogramas y/o modalidades se llevará a cabo con base en lineamientos específicos que la USNE emita para cada uno de ellos, evitando, en todo caso, que se contrapongan, afecten o presenten duplicidades con otros programas o actividades del gobierno federal. Es importante mencionar que no se considerarán como duplicidad, aquellos apoyos que resulten complementarios para un mismo fin. Los recursos para operar las pruebas piloto podrán provenir del presupuesto aprobado al PAE o en casos excepcionales, de recursos adicionales que se autoricen por las instancias correspondientes.
3.16. Coordinación Institucional
Con la coordinación institucional y la vinculación de operaciones, se busca potenciar el impacto favorable en el uso de los recursos, fortalecer la cobertura del PAE, explotar la complementariedad y reducir gastos administrativos.
La coordinación de actividades entre el Ejecutivo Federal por conducto de la STPS y los gobiernos de las entidades federativas, así como las aportaciones federal y estatal para el PAE, quedan formalizadas con la suscripción del Convenio de Coordinación (anexo 02), en cuyo clausulado se establece el monto específico y destino de las aportaciones mencionadas y los compromisos de coordinación que asumen ambas partes para el cabal cumplimiento de los programas, servicios y estrategias que en el marco del SNE se implementan en cada entidad federativa.
De conformidad con lo que establece el Convenio de Coordinación (anexo 02), la STPS por conducto de la USNE asigna recursos a las OSNE, los cuales provienen del Presupuesto Aprobado al PAE en el capítulo de gasto "4000 TRANSFERENCIAS, ASIGNACIONES, SUBSIDIOS Y OTRAS AYUDAS", partida "43401 Subsidios a la Prestación de Servicios Públicos", con el fin de que se proporcionen los Apoyos descritos en las presentes Reglas. Su ejercicio se identifica como Acciones de "Consejeros Laborales" y "Ferias de Empleo".
Por su parte, los gobiernos de las entidades federativas contribuyen con recursos propios para:
a)    Cubrir el funcionamiento y administración de la OSNE;
b)    Fortalecer e incrementar la cobertura del PAE, y
c)     Impulsar la operación de Ferias de Empleo y los Programas Complementarios que en materia de empleo u ocupación productiva se lleven a cabo en favor de la población buscadora de trabajo, los cuales se podrán proponer y acordar con la USNE para su registro y seguimiento.
Los logros alcanzados con estos recursos se registran y contabilizan como resultados del PAE en su conjunto.
Los mecanismos para el ejercicio de los recursos de origen estatal quedarán establecidos en el Convenio de Coordinación (anexo 02).
Cabe mencionar que la STPS podrá establecer acuerdos de cooperación y coordinación con los sectores privado y social, o con otros órdenes de gobierno, para facilitar el desarrollo y operación del PAE.
3.17. Ministración y Comprobación de recursos
La ministración de recursos se lleva a cabo por medio del Sistema de Contabilidad y Presupuesto y del Sistema Integral de Administración Financiera Federal de la SHCP, con base en las SR que la OSNE presente a la USNE, de conformidad con los compromisos de pago y/o las previsiones de gasto definidas para un periodo determinado. Ésta se realiza mediante transferencia de recursos a la cuenta bancaria concentradora contratada por la STPS para la recepción de los mismos, cuando la OSNE cumpla con los requisitos establecidos en los Lineamientos para Administrar el Presupuesto de los Programas del Servicio Nacional de Empleo.
La documentación y/o archivos soporte del ejercicio de recursos queda bajo el resguardo y custodia de la OSNE, durante el plazo que establece la Normatividad aplicable.
Los procesos y formatos para la ministración de recursos y su comprobación se detallan en los Lineamientos para Administrar el Presupuesto de los Programas del Servicio Nacional de Empleo, que podrán ser consultados en la siguiente dirección electrónica:
http://www.gob.mx/stps/documentos/programa-de-apoyo-al-empleo
4. Operación
4.1. Proceso
No existe fecha límite para realizar el registro de Buscadores de Trabajo, por lo que se puede llevar a cabo en cualquier momento durante el año.
Plazo de resolución: una vez que el Buscador de Trabajo cumpla con los requisitos y documentación establecidos en las presentes Reglas, será elegible para recibir los Apoyos del PAE conforme a lo siguiente:
a)    Intermediación Laboral, el mismo día;
b)    Movilidad Laboral, el mismo día.
Para mejor comprensión del proceso, se anexan a las presentes Reglas, diagramas de flujo (anexos 03 y 04) de cada uno de los subprogramas.
 
4.2. Gastos Indirectos
Los gastos indirectos que la USNE podrá destinar para el desarrollo de las diversas acciones asociadas con la planeación, operación, supervisión, seguimiento, atención ciudadana y evaluación, entre otros, del PAE, será de, hasta el importe menor que resulte entre el señalado en el segundo párrafo del numeral 29 del Manual de Programación y Presupuesto 2023 y el monto aprobado en el Presupuesto de Egresos de la Federación 2023 identificado con el Tipo de Gasto 7 "Gasto corriente por concepto de gastos indirectos de programas de subsidios". El monto destinado a los Gastos Indirectos estará sujeto a la normatividad aplicable.
4.3. Ajustes durante el ejercicio presupuestario
Los recursos asignados para la ejecución del PAE por la STPS, estarán sujetos a la disponibilidad presupuestaria, por lo que los ajustes que se apliquen durante el Ejercicio Fiscal no serán considerados como incumplimiento al Convenio de Coordinación (anexo 02) suscrito por la STPS y la entidad federativa de que se trate, ni implicará la suscripción de un nuevo convenio. En caso de presentarse alguna reducción o ampliación, la STPS por medio del Jefe de la USNE, lo hará del conocimiento del Poder Ejecutivo del Estado, a través del Titular de la OSNE.
Asimismo, con la finalidad de lograr el mayor nivel de ejercicio y aprovechamiento de los recursos, derivado del monitoreo del ejercicio de cada OSNE, a partir del segundo trimestre del año, la USNE podrá determinar los ajustes presupuestarios necesarios, los cuales notificará a la OSNE de la entidad federativa correspondiente, con el objeto de canalizar los recursos disponibles en el calendario, de aquellas OSNE que no los hubieran ejercido a la fecha de corte, hacia aquellas con mayor ritmo de ejercicio presupuestal en la ejecución del PAE.
4.4. Ejecución
4.4.1. Avances físico financieros
La USNE envía a la DGPP, la información que sirve para integrar los informes trimestrales establecidos en el Decreto de Presupuesto de Egresos de la Federación para el Ejercicio Fiscal 2023 y en la Ley Federal de Presupuesto y Responsabilidad Hacendaria.
4.5. Cierre de ejercicio
La OSNE, con base en la documentación soporte del ejercicio presupuestario bajo su resguardo, elabora el cierre de ejercicio del PAE de su entidad federativa, el cual debe remitirse a la USNE de acuerdo con lo establecido en los Lineamientos para Administrar el Presupuesto de los Programas del Servicio Nacional de Empleo.
4.5.1. Recursos no devengados
Los recursos no ejercidos durante el ejercicio presupuestario se reintegran a la TESOFE por parte de la OSNE, de acuerdo con lo que señalan los Lineamientos para Administrar el Presupuesto de los Programas del Servicio Nacional de Empleo.
4.6. Atención a Situaciones de Contingencia Laboral
Ante la ocurrencia de una situación de Contingencia Laboral, la STPS podrá intervenir, por iniciativa propia o a solicitud del Titular del gobierno de la entidad federativa correspondiente o en su defecto del Titular de la dependencia a la cual se encuentre adscrita la OSNE de dicha entidad federativa, en que se presente el evento, para coadyuvar a su atención en beneficio de la población objetivo y/o los trabajadores afectados.
La atención de este tipo de situaciones estará condicionada a la existencia de una evaluación y dictamen de procedencia con los cuales se realice una declaratoria de Contingencia Laboral, para ello, la STPS integrará el Comité de Evaluación y Apoyo para la Reactivación del Empleo que estará conformado por las o los servidores públicos que se encuentren a cargo de: la Secretaría del Trabajo y Previsión Social, la Subsecretaría de Empleo y Productividad Laboral, la Unidad de Administración y Finanzas y la Unidad del Servicio Nacional de Empleo.
El Comité de Evaluación y Apoyo para la Reactivación del Empleo analizará:
a)    El grado de urgencia de las actividades a implementar, lo cual podrá estar en función de la existencia de declaratorias de emergencia o de desastre emitidas por las autoridades competentes;
b)    Su impacto social y económico en la entidad federativa o región que corresponda;
c)     La disponibilidad de recursos para su atención, y
d)    Que se evite la duplicidad de actividades para su atención, derivada de la aplicación de programas operados por otras dependencias.
Con base en lo anterior, el Comité de Evaluación y Apoyo para la Reactivación del Empleo resolverá sobre la procedencia de declarar Contingencia Laboral, en caso afirmativo establecerá los términos en los que deberá atenderse, la temporalidad, el mecanismo de operación para ejecutar las actividades de apoyo y los alcances de la misma.
Las resoluciones del Comité de Evaluación y Apoyo para la Reactivación del Empleo tienen aplicación específica para cada situación en concreto que se presente y, en su caso, la resolución es notificada al o a los gobiernos de las entidades federativas correspondientes.
En caso de situaciones de Contingencia Laboral en el Ejercicio Fiscal, la STPS determinará su intervención en las entidades federativas, en función de la disponibilidad presupuestal.
5. Auditoría, control y seguimiento
Considerando que los recursos que se ministran a las OSNE para operar el PAE no pierden su carácter federal, su ejercicio está sujeto a las disposiciones federales aplicables, por lo que podrán ser fiscalizados por la Auditoría Superior de la Federación, la SFP, la TESOFE, el Órgano Interno de Control en la STPS, auditores independientes contratados por la STPS, los Órganos Estatales de Control, y demás instancias que en el ámbito de sus respectivas atribuciones resulten competentes para ello.
La USNE y las OSNE llevarán a cabo actividades de Seguimiento a la Operación, control y Supervisión del PAE, conforme a los criterios que establezca la USNE. Cuando se identifique que se incumple con las disposiciones normativas, el Poder Ejecutivo del Estado o la STPS a través de la USNE, deberá solicitar la intervención de la instancia de fiscalización que corresponda, a efecto de que se lleve a cabo lo conducente.
6. Evaluación
6.1. Interna
La STPS, conforme a lo dispuesto en el artículo 75, fracción X, de la Ley Federal de Presupuesto y Responsabilidad Hacendaria y en el artículo 181, de su Reglamento, enviará a la Cámara de Diputados del H. Congreso de la Unión, turnando copia a la SHCP, informes trimestrales sobre el presupuesto ejercido y el cumplimiento de metas y objetivos.
Dichos informes se presentarán en los plazos establecidos en el artículo 75, de la Ley Federal de Presupuesto y Responsabilidad Hacendaria o en el que, para tal efecto, señale la SHCP.
6.2. Externa
La evaluación externa del PAE se realizará conforme a la normatividad para el Ejercicio Fiscal aplicable. La coordinación del proceso de evaluación estará a cargo de la DGPP, como unidad administrativa externa a la operación del PAE.
La STPS remitirá los resultados de la evaluación externa a las instancias correspondientes, de acuerdo con la normatividad aplicable y los difundirá a través de la página de internet de la STPS.
7. Transparencia
7.1. Difusión
La STPS, por conducto de la USNE y en coordinación con las OSNE, difundirá el PAE a nivel nacional. Para tal fin, las presentes Reglas y sus anexos estarán disponibles en la página de internet de la STPS, en la dirección:
http://www.gob.mx/stps/documentos/programa-de-apoyo-al-empleo.
Asimismo, la USNE diseñará los materiales de difusión para informar a la población sobre las características de los subprogramas, los requisitos de participación y las características del Apoyo, los derechos y obligaciones de los Beneficiarios del PAE, así como los números telefónicos y direcciones de las instancias y mecanismos para la presentación de quejas, denuncias, sugerencias y solicitudes. Dichos materiales deberán incluir la siguiente leyenda:
"Este programa es público, ajeno a cualquier partido político. Queda prohibido el uso para fines distintos a los establecidos en el programa".
La elaboración de este tipo de materiales por parte de la OSNE deberá sujetarse a la validación previa que efectúe la USNE, con base en los criterios que para tal efecto establezca, de acuerdo con la normatividad aplicable en materia de comunicación social e imagen institucional.
 
7.2. Control de archivos y gestión documental
La OSNE es responsable del control de archivos y gestión documental, para lo cual se encargará de la organización, disponibilidad, resguardo, localización, integridad y conservación de los expedientes y soportes documentales que se generen con motivo de la operación y administración del PAE.
Lo anterior deberá realizarse conforme a las disposiciones vigentes en materia de archivos para la Administración Pública Federal, así como lo señalado en los "Lineamientos para el control de archivo y gestión documental del Servicio Nacional de Empleo" y demás Normatividad aplicable difundida por la USNE, misma que coordinará el desarrollo de los métodos y mecanismos necesarios para verificar su cumplimiento.
7.3. Información pública
De conformidad con lo establecido en el artículo 23, de la Ley General de Transparencia y Acceso a la Información Pública, la OSNE y la STPS, por conducto de la USNE, serán considerados como sujetos obligados, ya que son generadores de información pública, por lo que son responsables de su tratamiento, resguardo y protección, en los términos que establece el artículo 68, de dicha legislación. Para este efecto, el resguardo de la información que se genere en los sistemas informáticos con motivo de la operación del PAE, quedará a cargo de ambos, por lo que serán responsables de su tratamiento y control, y tendrán acceso a dicha información en los términos y bajo los mecanismos establecidos en la Normatividad aplicable.
7.4. Contraloría Social
Se reconoce a la Contraloría Social como el mecanismo de las personas beneficiarias, de manera organizada, independiente, voluntaria y honorífica, para verificar el cumplimiento de las metas y en su caso, la correcta aplicación de los recursos públicos asignados al PAE, de conformidad con los artículos 69, 70 y 71, de la Ley General de Desarrollo Social; 67, 68, 69 y 70, de su Reglamento.
En materia de Contraloría Social, el PAE se encuentra sujeto a los lineamientos y Estrategia Marco vigentes emitidos por la Secretaría de la Función Pública, así como a los documentos normativos (Esquema, Guía Operativa y Programa Anual de Trabajo de Contraloría Social) validados por dicha dependencia, mismos que integran la Estrategia de Contraloría Social.
En ese sentido, la USNE promoverá en coordinación con las OSNE de las entidades federativas, la impartición de pláticas de contraloría social a efecto de brindar a los Buscadores de Trabajo información general sobre el PAE, características de la modalidad en la que participan, los servicios a los que pueden acceder para facilitar el acceso a un empleo, así como los mecanismos establecidos para la presentación de quejas y/o denuncias.
Para el registro de los Comités de Contraloría Social, deberá presentarse un escrito libre ante la OSNE, en el que se especifique, como mínimo, el nombre del programa, el ejercicio fiscal de que se trate, su representación y domicilio legal, así como los mecanismos e instrumentos que se utilizarán para el ejercicio de sus funciones.
La USNE en su calidad de instancia normativa del PAE establecerá a través de la OSNE respectiva en su carácter de ejecutora estatal, el mecanismo mediante el cual reconocerá la constitución de los Comités de Contraloría Social y hará el correspondiente registro en el Sistema Informático de Contraloría Social en un plazo no mayor a 15 días hábiles a partir de su conformación. Asimismo, brindará a éstos la información pública necesaria para llevar a cabo sus actividades, así como asesoría, capacitación, y orientación sobre los medios para presentar quejas y denuncias.
La SFP, brindará orientación en la materia a través del correo electrónico: contraloriasocial@funcionpublica.gob.mx.
La USNE podrá promover e implementar los mecanismos de participación ciudadana de manera individual o colectiva, en la prevención y el combate a la corrupción impulsados por la SFP, por medio del uso de herramientas digitales, que faciliten a las personas beneficiarias del PAE y la ciudadanía en general, la posibilidad de incidir en dicha materia.
7.5. Privacidad
El personal de la OSNE deberá informar sobre el Aviso de Privacidad de los Datos Personales a los Buscadores de Trabajo que se registran para su incorporación en el PAE, en los cuales se recaban Datos Personales, de conformidad con lo establecido en la normatividad aplicable.
Atendiendo al principio de "consentimiento" consagrado en el artículo 16, y de conformidad con lo señalado en el artículo 20, ambos de la Ley General de Protección de Datos Personales en Posesión de Sujetos Obligados (LGPDPPSO), el Buscador de Trabajo expresará su voluntad, específica e informada, para que se efectúe el tratamiento de sus Datos Personales por la OSNE para los fines consistentes en la intermediación laboral; además autoriza a la OSNE para que realice la transferencia de sus Datos Personales a la STPS a través de la USNE, con el objetivo de llevar a cabo actividades relacionadas con aquellas que originaron la solicitud de dichos Datos Personales. Asimismo, la OSNE, al ser sujeto obligado será la encargada de establecer los mecanismos necesarios para la protección de los datos bajo su resguardo, así como de aquellos mecanismos que aseguren la correcta transferencia de éstos a otra entidad.
Por su parte, el titular de los Datos Personales podrá ejercer sus derechos ARCO, de conformidad con la LGPDPPSO, ante el responsable de la posesión de dichos datos, enunciado en el Aviso de Privacidad del PAE, al cual se puede tener acceso en el sitio web:
http://www.gob.mx/stps/documentos/programa-de-apoyo-al-empleo.
7.6. Medidas complementarias
7.6.1. En periodos electorales
Con motivo del desarrollo de procesos electorales ordinarios o extraordinarios, la OSNE deberá cuidar que los recursos destinados a la operación del PAE se ejerzan con base en las presentes Reglas, además de observar lo siguiente:
a)    No realizar actos masivos de promoción, concertación, vinculación, reclutamiento o selección durante los diez días naturales previos a la fecha de la elección, municipal, estatal y/o federal y seis días posteriores a dicho evento;
b)    Elaborar y remitir a la USNE un informe sobre las actividades que realicen en materia de blindaje electoral, y
c)     Cualquier otra indicación que se derive de acuerdos suscritos por las autoridades en materia electoral sobre blindaje y/o veda electoral.
En el caso de presenciar y/o tener conocimiento de algún hecho que pueda constituir un delito electoral, denunciarlo al teléfono FEDETEL (800 8 33 72 33) gratuito, desde cualquier punto en la República Mexicana, o a través de la página de internet https://www.fedenet.org.mx.
7.6.2. De manera permanente
La OSNE debe:
a)    Evitar que participen partidos políticos y que se realicen actos de proselitismo político o se entregue propaganda política dentro de las instalaciones donde se lleve a cabo cualquier actividad del PAE;
b)    No realizar actos de reclutamiento de Buscadores de Trabajo, ni algún otro acto dentro de su competencia, en oficinas de los partidos políticos o de asociaciones con fines similares;
c)     No difundir información sobre acciones o beneficios del PAE que puedan interpretarse como apoyo para algún partido político o pertenencia al mismo;
d)    No solicitar, ni aceptar como identificación para acceder a los Apoyos del PAE, credenciales de cualquier partido político, y
e)    Verificar que todas las actividades de promoción y difusión del PAE que se realicen, cumplan con las disposiciones normativas aplicables.
El cumplimiento de las medidas complementarias podrá ser verificado por la USNE y demás instancias de fiscalización y control.
8. Quejas y denuncias, sugerencias y solicitudes
Las personas que tengan quejas y denuncias, incluyendo aquellas que se consideren discriminatorias especialmente contra las mujeres, así como, sugerencias y solicitudes ciudadanas, podrán presentarlas ante las siguientes instancias y/o medios de comunicación:
a)    En la Coordinación de Supervisión, Contraloría Social y Asesoría Jurídica de cada una de las OSNE;
b)    En la USNE, al teléfono 55 3000 4142 o en el correo electrónico quejas.pae@stps.gob.mx;
c)     En el Órgano Interno de Control en la STPS, ubicado en Félix Cuevas número 301, piso 7, colonia
Del Valle, C.P. 03100, Alcaldía Benito Juárez, Ciudad de México, o bien al correo electrónico quejas_oic@stps.gob.mx o al número telefónico 55 5002 3368;
d)    En la SFP, en Av. Insurgentes Sur 1735, Piso 2 Ala Norte, Colonia Guadalupe Inn, C.P. 01020, Alcaldía Álvaro Obregón; o bien a través de la página de internet www.gob.mx/sfp, en la plataforma del Sistema Integral de Quejas y Denuncias Ciudadanas (SIDEC) https://sidec.funcionpublica.gob.mx; o a los teléfonos de Contacto Ciudadano 800 112 87 00 (en el interior de la República Mexicana) y 55-2000-2000 (en la Ciudad de México), horario de atención 09:00 a 18:00 horas de lunes a viernes;
e)    A través del Portal del Empleo www.gob.mx/empleo (apartado "Necesitas Ayuda" sección de "Envíanos un mensaje"), o comunicándose al número 800 841 2020, o
f)     En el Órgano Estatal de Control de cada entidad federativa.
9. Formatos
No se requiere el uso de formatos físicos para obtener los Apoyos del PAE.
TRANSITORIOS
PRIMERO. Las presentes Reglas entrarán en vigor el día 2 de enero de 2023.
SEGUNDO. Las presentes Reglas mantendrán vigencia en Ejercicios Fiscales subsecuentes, siempre que no se opongan a lo previsto en el Decreto de Presupuesto de Egresos de la Federación del Ejercicio Fiscal correspondiente y hasta en tanto se emitan otras reglas que las sustituyan.
TERCERO. Se abrogan las Reglas de Operación del Programa de Apoyo al Empleo publicadas el 31 de diciembre de 2021.
CUARTO. Los convenios de coordinación, suscritos durante el Ejercicio Fiscal 2022 entre el Ejecutivo Federal a través de la STPS, y los gobiernos de las entidades federativas, continuarán vigentes en lo que no se opongan a lo previsto en las disposiciones legales aplicables del Ejercicio Fiscal correspondiente y hasta en tanto se suscriban nuevos convenios de coordinación que los dejen sin efecto.
QUINTO. El Jefe de la USNE deberá emitir y publicar en el sitio web http://www.gob.mx/stps/documentos/programa-de-apoyo-al-empleo el documento que establezca los procedimientos operativos aplicables al PAE, dentro de los primeros 30 días hábiles posteriores a la publicación de las presentes Reglas en el Diario Oficial de la Federación, sin menoscabo de poder publicar las actualizaciones a que hubiere lugar cuando corresponda.
SEXTO. Los lineamientos para la operación de pruebas piloto, que se hayan emitido conforme a la regla 3.15., permanecerán vigentes hasta en tanto se haya cumplido con la finalidad para la cual fueron emitidos, siempre y cuando exista suficiencia presupuestaria.
SÉPTIMO. Los lineamientos para la operación de Programas Complementarios, señalados en la regla 3.11. que emita la STPS a través de la USNE, serán publicados en el sitio web http://www.gob.mx/stps/documentos/programa-de-apoyo-al-empleo, dentro de los primeros 30 días hábiles posteriores a la publicación de las presentes Reglas en el Diario Oficial de la Federación, sin menoscabo de poder publicar las actualizaciones a que hubiere lugar cuando corresponda.
Dado en la Ciudad de México a los veintidós días del mes de diciembre de dos mil veintidós.- La Secretaria del Trabajo y Previsión Social, Luisa María Alcalde Luján.- Rúbrica.

Anexo 02
MODELO DE CONVENIO DE COORDINACIÓN DEL
PROGRAMA DE APOYO AL EMPEO 2023
CONVENIO DE COORDINACIÓN PARA LA OPERACIÓN DEL PROGRAMA DE APOYO AL EMPLEO, QUE EN EL MARCO DEL SERVICIO NACIONAL DE EMPLEO, CELEBRAN, POR UNA PARTE, EL EJECUTIVO FEDERAL, A TRAVÉS DE LA SECRETARÍA DEL TRABAJO Y PREVISIÓN SOCIAL, EN ADELANTE LA "SECRETARÍA", REPRESENTADA POR SU TITULAR, LUISA MARÍA ALCALDE LUJÁN Y POR MARATH BARUCH BOLAÑOS LÓPEZ, SUBSECRETARIO DE EMPLEO Y PRODUCTIVIDAD LABORAL, ASISTIDOS POR MARCO ANTONIO HERNÁNDEZ MARTÍNEZ, TITULAR DE LA UNIDAD DE ADMINISTRACIÓN Y FINANZAS, Y RODRIGO RAMÍREZ QUINTANA, JEFE DE LA UNIDAD DEL SERVICIO NACIONAL DE EMPLEO; Y POR LA OTRA, EL XXXXXXXXXXXXXXXXXXXXXXXXXX DE XXXXXXX, EN ADELANTE EL "XXXXXXXXXXXXXXXXXXXXXXXX", REPRESENTADO POR XXXXXXXXXXX, XXXXXXXXXXX, ASISTIDO POR XXXXXXXXXX, XXXXXXXX, XXXXXXXXXXXXX, XXXXXXXXXXXX; XXXXXXXXXXX, XXXXXX; XXXXXXXXXXXXX, XXXXXXXXXXXXXXXXXXX, Y XXXXXXXXX, XXXXXXXXXXXXXXXXXXX; A QUIENES EN LO SUCESIVO SE LES DENOMINARÁ EN SU ACTUACIÓN CONJUNTA COMO "LAS PARTES", DE CONFORMIDAD CON LOS ANTECEDENTES, DECLARACIONES Y CLÁUSULAS SIGUIENTES:
ANTECEDENTES
I.     El artículo 123, primer párrafo, de la Constitución Política de los Estados Unidos Mexicanos, establece que toda persona tiene derecho al trabajo digno y socialmente útil y que, al efecto, se promoverá la creación de empleos y la organización social para el trabajo, conforme a la Ley Federal del Trabajo.
II.     La Ley Orgánica de la Administración Pública Federal determina en su artículo 40, fracción VII, que corresponde a la "SECRETARÍA" establecer y dirigir el Servicio Nacional de Empleo (en adelante SNE), y vigilar su funcionamiento.
III.    Conforme a lo dispuesto en el artículo 537, fracciones I y II, de la Ley Federal del Trabajo, el SNE tiene, entre otros objetivos, estudiar y promover la operación de políticas públicas que apoyen la generación de empleos, así como promover y diseñar mecanismos para el seguimiento a la colocación de los trabajadores.
IV.   En términos de lo establecido en los artículos 538 y 539, de la Ley Federal del Trabajo y 15, fracción I, del Reglamento Interior de la "SECRETARÍA", la Unidad del Servicio Nacional de Empleo (en adelante USNE), es la Unidad Administrativa encargada de coordinar la operación del SNE en los términos que establece la propia ley y reglamento en cita.
V.    El Programa de Apoyo al Empleo (en adelante PAE), tiene el objetivo de lograr la inserción en un empleo formal de Buscadores de Trabajo, mediante acciones de intermediación laboral y movilidad laboral, con atención preferencial a quienes enfrentan mayores barreras de acceso al empleo.
VI.   Las Reglas de Operación del PAE (en adelante Reglas), publicadas en el Diario Oficial de la Federación el XX de diciembre de 2022, establecen en su numeral 3.16, que la coordinación de actividades entre el Ejecutivo Federal, por conducto de la "SECRETARÍA" y los gobiernos de las entidades federativas, se formaliza mediante la suscripción de convenios de coordinación, en cuyo clausulado se establece el monto específico y destino de las aportaciones, así como los compromisos de coordinación que asumen ambas partes para dar cabal cumplimiento a los programas.
DECLARACIONES
I.     La "SECRETARÍA" declara que:
I.1.   Conforme a lo dispuesto en los artículos 90 y 134, de la Constitución Política de los Estados Unidos Mexicanos; 26, párrafo 17 y 40, de la Ley Orgánica de la Administración Pública Federal; y 537, 538 y 539, de la Ley Federal del Trabajo, es una Dependencia del Poder Ejecutivo Federal que tiene, entre otras atribuciones, las siguientes:
A)   Establecer y dirigir el SNE y vigilar su funcionamiento;
B)   Diseñar, conducir y evaluar programas específicos para generar oportunidades de empleo para jóvenes y grupos en situación vulnerable;
C)   Practicar estudios para determinar las causas del desempleo y del subempleo de la mano de obra rural y urbana;
D)   Proponer la celebración de convenios en materia de empleo, entre la Federación y las entidades federativas, y
E)   Orientar a los Buscadores de Trabajo hacia las vacantes ofertadas por los Empleadores, con base en su formación y aptitudes.
I.2.   Los recursos económicos que destinará al cumplimiento del objeto del presente Convenio de Coordinación, provienen de los que le son autorizados por la Secretaría de Hacienda y Crédito Público (en adelante SHCP), para el Ejercicio Fiscal 2023.
I.3.   Luisa María Alcalde Luján, Secretaria del Trabajo y Previsión Social, cuenta con facultades para celebrar el presente instrumento, de acuerdo con lo previsto en los artículos 1, 2, 4, fracción III, y 5, del Reglamento Interior de la "SECRETARÍA", publicado en el Diario Oficial de la Federación el 23 de agosto de 2019.
I.4.   Marath Baruch Bolaños López, Subsecretario de Empleo y Productividad Laboral, cuenta con facultades para suscribir el presente instrumento, de acuerdo con lo previsto en los artículos 2, apartado A, fracción II, y 6, fracción IX, del Reglamento Interior de la "SECRETARÍA", publicado en el Diario Oficial de la Federación el 23 de agosto de 2019.
I.5.   Marco Antonio Hernández Martínez, Titular de la Unidad de Administración y Finanzas, asiste en la suscripción del presente instrumento, de acuerdo con lo previsto en los artículos 2, apartado A, fracción III, y 7, fracción XIV, del Reglamento Interior de la "SECRETARÍA", publicado en el Diario Oficial de la Federación el 23 de agosto de 2019.
I.6.   Rodrigo Ramírez Quintana, Jefe de la Unidad del Servicio Nacional de Empleo, asiste en la suscripción del presente instrumento, de conformidad con lo dispuesto en los artículos 2, apartado A, fracción VII, 8 y 15, fracciones I, II, IV, V y VII, del Reglamento Interior de la "SECRETARÍA", publicado en el Diario Oficial de la Federación el 23 de agosto de 2019; y con el artículo Único, fracción III, inciso a), del Acuerdo por el que se adscriben orgánicamente las Unidades Administrativas de la "SECRETARÍA", publicado en el Diario Oficial de la Federación el 19 de septiembre de 2019.
I.7.   Para los efectos del presente Convenio de Coordinación, señala como domicilio el ubicado en Boulevard Adolfo López Mateos, número 1968, colonia Los Alpes, demarcación territorial Álvaro Obregón, C.P. 01010, Ciudad de México.
II.     El "XXXXXXXXXXXXXXX" declara que:
II.1.  XXXXXXXXXXXXXXXXXXXXXXXXXXXXXXXX.
II.2.  XXXXXXXXXXXXXXXXXXXXXXXXXXXXXXXX.
II.3.  XXXXXXXXXXXXXXXXXXXXXXXXXXXXXXXX.
II.4.  XXXXXXXXXXXXXXXXXXXXXXXXXXXXXXXX.
II.5.  XXXXXXXXXXXXXXXXXXXXXXXXXXXXXXXX.
II.6.  XXXXXXXXXXXXXXXXXXXXXXXXXXXXXXX.
II.7.  XXXXXXXXXXXXXXXXXXXXXXXXXXXXXXXX.
II.8.  Para los efectos del presente Convenio de Coordinación, señala como domicilio el ubicado en XXXXXXXXXXXXXXXXXXXXXXXXXXXXXXXXXX.
III.    "LAS PARTES" declaran que:
III.1.  Conocen las disposiciones contenidas en la Ley Federal del Trabajo, así como las Reglas, los lineamientos y manuales que ha emitido la "SECRETARÍA", para la operación del PAE.
III.2.  Para efectos del presente Convenio de Coordinación, adoptan los términos y abreviaturas establecidos en las Reglas, mismos que se resaltarán en letras cursivas, para mejor referencia y comprensión de lo que establece el presente instrumento.
Expuestos los anteriores Antecedentes y Declaraciones, "LAS PARTES" están de acuerdo en celebrar el presente Convenio de Coordinación, al tenor de las siguientes:
CLÁUSULAS
PRIMERA. - OBJETO. El presente instrumento jurídico tiene por objeto establecer las obligaciones de coordinación que asumen "LAS PARTES", con el fin de operar el PAE en el Estado de XXXXXXXXXX.
SEGUNDA. - OBLIGACIONES DE "LAS PARTES". La "SECRETARÍA" y el "XXXXXXXXXXXXXXXXXXXXXXXXXXX", en la esfera de sus competencias, acuerdan sumar esfuerzos para el cumplimiento del objeto materia del presente Convenio de Coordinación, de conformidad con las siguientes obligaciones:
1.     Cumplir con las leyes, reglamentos, Reglas, lineamientos, políticas, criterios, procedimientos y demás disposiciones jurídicas de carácter federal y estatal, aplicables a la operación del PAE (en adelante Normatividad).
2.     Aportar los recursos que se comprometen en el presente Convenio de Coordinación.
3.     Asistir o designar representantes en los comités en materia de empleo, de los que sea miembro o en los que tenga la obligación de participar.
4.     Capacitar al personal que participe en la ejecución del PAE.
5.     Evaluar la operación de la Oficina del Servicio Nacional de Empleo (en adelante OSNE) y proporcionar información relativa a su funcionamiento.
 
6.     Promover y difundir el PAE con la finalidad de acercar alternativas de empleo para los Buscadores de Trabajo y Empleadores que solicitan la intermediación de la OSNE.
7.     Priorizar la atención a personas que enfrentan barreras de acceso al empleo, tales como: mujeres; jóvenes incluidas las egresadas del Programa Jóvenes Construyendo el Futuro; mayores de 45 años; jornaleros; con alguna discapacidad; víctimas de delito o de violación de derechos humanos; preliberadas; migrantes solicitantes de la condición de refugiado; refugiados y beneficiarios de protección complementaria y asilo político.
8.     Contribuir al cumplimiento de los objetivos y prioridades nacionales.
9.     Participar en los eventos que, con motivo de la operación del PAE, se organicen.
TERCERA. - OBLIGACIONES DE LA "SECRETARÍA". La "SECRETARÍA", por conducto de la USNE, se obliga a lo siguiente:
1.     Dar a conocer la Normatividad de carácter federal aplicable al PAE y proporcionar asesoría, asistencia técnica y capacitación/profesionalización al personal que participe en su ejecución, en particular, a los Consejeros Laborales adscritos a la OSNE.
2.     Dar a conocer la estructura organizacional de la OSNE que se requiera para implementar la operación del PAE.
3.     Gestionar la disponibilidad de los recursos presupuestales que se indican en la cláusula QUINTA del presente Convenio de Coordinación, conforme a la Normatividad federal, con el propósito de llevar a cabo su aplicación en la entidad federativa.
4.     Dar acceso a la OSNE a sus Sistemas informáticos para realizar el registro, control, seguimiento y generación de información del PAE.
5.     Proveer a la OSNE, en coordinación con las unidades administrativas facultadas para ello y conforme a la disponibilidad presupuestal de éstas, de: enlaces digitales para los servicios de Internet; correo electrónico; red de voz y datos; equipos de cómputo para el personal, y equipos para identificación de habilidades y capacidades de personas con discapacidad y/o adultos mayores.
6.     Promover y fomentar la capacitación/profesionalización del personal adscrito a la OSNE que participe en la ejecución del PAE, para mejorar sus conocimientos, habilidades y destrezas laborales.
7.     Supervisar y dar seguimiento a la operación del PAE, para verificar su estricto apego a la Normatividad aplicable y el cumplimiento de sus objetivos y metas.
8.     Promover la implementación de las acciones de Contraloría Social que resulten aplicables conforme a los Lineamientos para la Promoción y Operación de la Contraloría Social en los Programas Federales de Desarrollo Social, los documentos de Contraloría Social autorizados por la Secretaría de la Función Pública y demás Normatividad en la materia.
9.     Canalizar para atención de la OSNE, las peticiones ciudadanas que, en materia de empleo u ocupación productiva, se presenten ante la "SECRETARÍA", cuando así corresponda.
10.   Evaluar el desempeño de la OSNE, a fin de mejorar la eficiencia en la ejecución del PAE.
11.   Promover y difundir las disposiciones de blindaje electoral emitidas por la autoridad competente, a efecto de que la OSNE se apegue a éstas y se coadyuve a transparentar la operación del PAE.
12.   Dar seguimiento a los resultados de la fiscalización que se realice a la operación y aplicación del PAE en la OSNE, por parte de las instancias facultadas para ello, con el fin de procurar su debida atención.
13.   Solicitar la intervención del Órgano Interno de Control en la "SECRETARÍA", de la Secretaría de la Función Pública del Gobierno Federal y/o de las Instancias de Fiscalización Estatales, cuando se identifique que se incumple con las disposiciones normativas, a efecto de que se realicen las acciones conducentes.
CUARTA. - OBLIGACIONES DEL "XXXXXXXXXXXXXXXXXXXXXXXXXXX". El "XXXXXXXXXXXXXXXXXXXXXXXXXXX", se obliga a:
1.     Operar en la entidad federativa el PAE, para ello deberá:
A)   Disponer de una estructura organizacional en la OSNE, con base en el modelo que le dé a conocer la "SECRETARÍA", a través de la USNE.
B)   Adoptar la denominación oficial de "Servicio Nacional de Empleo de XXXXXXXXXXXXXXXXXXXXXXXXXXX" para la OSNE, o en su caso, realizar las gestiones conducentes para ello.
C)   Proporcionar espacios físicos para uso exclusivo de la OSNE, que cuenten con las dimensiones y condiciones de accesibilidad necesarias para la atención de Buscadores de Trabajo y Empleadores, incluidas personas con discapacidad y adultos mayores, en los que se desarrolle de manera eficiente la intermediación laboral descrita en las Reglas, tales como Bolsa de Trabajo; Talleres para Buscadores de Empleo; Talleres para Empleadores; Centros de Evaluación de Habilidades (Valpar). Asimismo, destinar espacios físicos para apoyar la operación del Programa Jóvenes Construyendo el Futuro, así como, para el resguardo de la documentación que se genere con motivo de la operación del PAE.
D)   Designar a un servidor público de tiempo completo, con jerarquía mayor o igual a Director de Área, como Titular de la OSNE, con facultades para conducir el funcionamiento de ésta; administrar los recursos que en el marco del presente Convenio de Coordinación asignen "LAS PARTES"; realizar actividades de concertación empresarial de alto nivel y gestionar los apoyos necesarios para el funcionamiento de la OSNE.
E)   Designar de manera oficial, a través del Titular de la dependencia o secretaría estatal a la cual se encuentre adscrita la OSNE, al Titular de ésta y al de su área administrativa, así como a otro funcionario de ésta, como responsables del ejercicio, control y seguimiento de los recursos que "LAS PARTES" destinen para la operación del PAE en la entidad federativa, de acuerdo a lo establecido en la Normatividad.
2.    Asignar recursos para el funcionamiento exclusivo de la OSNE, que incluyan:
A)   Contratar personal que labore de tiempo completo y exclusivamente para la OSNE, a fin de llevar a cabo las actividades relativas a la operación del PAE, conforme lo establecen las Reglas, incluidas las de carácter técnico, operativo y administrativo que complementen lo anterior. Las contrataciones de los Consejeros Laborales que se realicen con cargo a los recursos consignados en la Cláusula QUINTA del presente Convenio de Coordinación, deberán cumplir con las disposiciones emitidas por la USNE en materia de descripción de puesto y perfil ocupacional; el tipo de contrato y condiciones serán establecidos por el "XXXXXXXXXXXXXXXXXXXXXXXXXXX" y las obligaciones que se deriven de esta relación serán responsabilidad de éste.
B)   Dotar a la OSNE de presupuesto para: viáticos; pasajes; servicio telefónico; combustible; arrendamiento de inmuebles; material y útiles de oficina; luz; material de consumo informático; instalación de redes informáticas; gastos y comisiones bancarias que se generen a nivel local, y acciones relativas a la realización de campañas de difusión.
C)   Asignar mobiliario; equipo; vehículos y los insumos necesarios para su adecuado funcionamiento, así como cubrir el mantenimiento preventivo y correctivo necesario y, en su caso, los seguros correspondientes de todos estos bienes, incluido el que se requiera para aquellos que la "SECRETARÍA" proporcione a la OSNE en comodato o cesión de derechos de uso.
D)   Dotar a todas las áreas de la OSNE en la entidad federativa, de la infraestructura tecnológica necesaria para comunicar y operar los Sistemas información que le proporcione la "SECRETARÍA", así como realizar el mantenimiento necesario para su operación. Dicha infraestructura tecnológica deberá apegarse a lo que determine la "SECRETARÍA", por conducto de la USNE.
E)   Supervisar y dar seguimiento a la operación del PAE en la entidad federativa, para verificar la estricta aplicación de la Normatividad y, en su caso, solicitar la intervención de las Instancias de Fiscalización Estatales, cuando se identifique que se incumple con las disposiciones normativas, a efecto de que se realicen las acciones conducentes.
3.     Asignar recursos destinados a la realización de Ferias de Empleo en la entidad federativa.
4.     Mantener adscrito para uso de la OSNE, independientemente de cualquier cambio de autoridades administrativas y del tipo de recurso estatal con que se adquieran, los bienes descritos en el numeral 2, inciso C), de la presente cláusula, así como aquellos que la "SECRETARÍA" proporcione a la OSNE, ya sea en comodato o cesión de derechos de uso, estos últimos se someterán al proceso normativo vigente de desincorporación de bienes.
5.     Elaborar diagnósticos locales que identifiquen y valoren, posibles alianzas con dependencias públicas y otras organizaciones relacionadas con la intermediación laboral y capacitación para la empleabilidad, así como promover, cuando se considere conveniente, la celebración de convenios con las autoridades municipales, para establecer oficinas de empleo que operen como parte de la red de oficinas del SNE, siempre que esto no comprometa la aportación de recursos federales, y una vez cumplida la Normatividad y previa autorización del Jefe de la USNE, incrementen la cobertura del PAE.
       En este caso, el "XXXXXXXXXXXXXXXXXXXXXXXXXXX" deberá garantizar que se cuenta con los recursos necesarios para sufragar los gastos de operación que implicará la nueva oficina, la cual deberá apegarse en todo momento a la Normatividad aplicable.
6.     Vincular a la OSNE con dependencias de desarrollo económico que faciliten la coordinación con Empleadores, inversionistas y organismos empresariales, que aporten información sobre las vacantes disponibles, así como con instituciones de educación técnica y formación profesional, que cuenten con instalaciones y recursos humanos para impartir cursos de capacitación y proporcionen información de sus egresados que se incorporen al mercado laboral.
7.     Por conducto de la OSNE se obliga a:
A)   Operar el PAE de conformidad con la Normatividad aplicable.
B)   Destinar los recursos consignados en las cláusulas TERCERA, numeral 5, y QUINTA, del presente Convenio de Coordinación, única y exclusivamente a la operación del PAE, con estricto apego a la Normatividad aplicable.
C)   Supervisar y dar seguimiento a la operación del PAE conforme a la Normatividad aplicable, así como, atender las acciones de fiscalización que lleven a cabo las instancias facultadas para ello.
D)   Notificar a la USNE los movimientos de personal que labora en la OSNE, y registrarlos en el Sistema de información que al efecto ponga a disposición la USNE.
E)   Profesionalizar mediante acciones de capacitación y actualización al personal adscrito a la OSNE, atendiendo las disposiciones que emita la USNE, así como proporcionar la inducción necesaria al personal de nuevo ingreso, o en su caso, solicitar asesoría y asistencia técnica a la USNE.
F)   Comprobar e informar a la "SECRETARÍA", a través de la USNE, el ejercicio de los recursos federales, así como reintegrar a la TESOFE los montos ministrados no ejercidos, que no se encuentren devengados al 31 de diciembre del Ejercicio Fiscal correspondiente, lo anterior, en apego a la Normatividad aplicable.
G)   Utilizar como herramienta para el registro, control, seguimiento y generación de información del PAE, los Sistemas que la "SECRETARÍA" determine por conducto de la USNE.
H)   Garantizar el registro de información en los Sistemas que al efecto ponga a disposición la USNE y asegurarse que sea fidedigna.
I)    Cumplir las disposiciones aplicables en materia de transparencia, acceso a la información y protección de Datos Personales, en su carácter de responsable del uso y manejo de la información disponible en los Sistemas que la "SECRETARÍA" pone a disposición de la OSNE.
J)   Aplicar los procedimientos establecidos por la USNE en materia de control de usuarios y accesos a los Sistemas de información.
K)   Difundir y promover entre la población de la entidad federativa, el uso de los portales informáticos y centros de contacto para intermediación laboral no presencial, que pone a disposición la "SECRETARÍA".
L)   Participar en los comités en los que por disposición normativa deba intervenir o formar parte.
M)  Implementar acciones de Contraloría Social, conforme a los Lineamientos para la Promoción y Operación de la Contraloría Social en los Programas Federales de Desarrollo Social y los documentos de Contraloría Social autorizados por la SFP.
N)   Cumplir puntualmente con las disposiciones que en materia de imagen institucional establezca la "SECRETARÍA", por conducto de la USNE.
O)   Cumplir con las disposiciones legales y normativas de carácter federal y estatal en materia de blindaje electoral, incluidas las que se enuncian en las Reglas.
P)   Planear, organizar y dar seguimiento a la operación de evaluación de habilidades y capacidades de personas con discapacidad y/o adultos mayores, y en su caso, la vinculación laboral de éstas, así como vigilar e informar periódicamente los resultados de su funcionamiento.
Q)   Cumplir con las disposiciones federales en materia de archivos y control documental difundidas por conducto de la USNE y las estatales que correspondan según el origen de los recursos, así como aquellas relacionadas con la protección de Datos Personales.
R)   Informar sobre el ejercicio de los recursos de origen estatal considerados en la cláusula SEXTA, así como el cierre de los mismos.
S)   Observar las medidas y/o lineamientos federales, en materia de Tecnologías de Información y Comunicación (TIC), incluyendo la designación de enlaces informáticos y los movimientos que se deriven.
QUINTA. - APORTACIONES DE LA "SECRETARÍA". Para la ejecución del PAE en la entidad federativa, la "SECRETARÍA" destina la cantidad de $XXXXXXXX (XXXXXXXXXXXX PESOS XX/100 M.N.), proveniente del Presupuesto Aprobado al PAE durante el Ejercicio Fiscal 2023 por la SHCP, en el capítulo de gasto "4000 TRANSFERENCIAS, ASIGNACIONES, SUBSIDIOS Y OTRAS AYUDAS", partida "43401 Subsidios a la Prestación de Servicios Públicos". Estos recursos deberán utilizarse en Acciones de "Consejeros Laborales" y "Ferias de Empleo".
El "XXXXXXXXXXXXXXXXXXXXXXXXXXX", a través de la OSNE, será responsable de la correcta aplicación de los recursos, sin que por ello se pierda el carácter federal de los mismos, atendiendo lo establecido en la Normatividad federal aplicable.
La "SECRETARÍA" dispone de una estructura de cuentas bancarias, integrada por una concentradora a la cual se le ministran los recursos, y vinculadas a ésta, subcuentas pagadoras, mismas que se encuentran bajo la responsabilidad de la OSNE para la disposición y el ejercicio de los recursos.
Los recursos consignados en la presente cláusula serán ministrados a la cuenta concentradora, con base en las SR que las OSNE presenten a la USNE, de conformidad con los compromisos de pago y/o las previsiones de gasto definidas para un periodo determinado.
El ejercicio de los recursos se llevará a cabo mediante la utilización de medios electrónicos o de manera excepcional, por medio de cheques por parte de las OSNE.
Las características de la estructura de cuentas se detallan en los Lineamientos para Administrar el Presupuesto de los Programas del Servicio Nacional de Empleo.
A)    CALENDARIZACIÓN DE RECURSOS
El monto total de recursos indicados en esta cláusula deberá ser ejercido conforme al calendario que para tal efecto emita la USNE.
B)    AJUSTES DURANTE EL EJERCICIO PRESUPUESTARIO
Conforme lo establecen las Reglas en su numeral 4.3., para lograr el mayor nivel de ejercicio y aprovechamiento de los recursos antes señalados, a partir del segundo trimestre del año, la "SECRETARÍA", por conducto de la USNE, podrá iniciar el monitoreo de su ejercicio, a fin de determinar los ajustes presupuestarios necesarios, con el objeto de canalizar los recursos disponibles que no se hubieran ejercido a la fecha de corte, hacia aquellas OSNE con mayor ritmo en su ejercicio, para evitar recortes presupuestarios a la "SECRETARÍA" y asegurar el cumplimiento de las metas nacionales. La "SECRETARÍA", a través de la USNE, dará a conocer de manera oficial dichos ajustes al "XXXXXXXXXXXXXXXXXXXXXXXXXXX", por medio del Titular de la OSNE.
Con independencia de lo mencionado en el párrafo anterior, la ministración de recursos señalados en la presente cláusula, estará condicionada a la disponibilidad presupuestaria que tenga la "SECRETARÍA", por lo que podrán sufrir reducciones en el transcurso del Ejercicio Fiscal, derivadas de los ajustes que, en su caso, realicen la SHCP o bien las autoridades en materia de control presupuestario, de conformidad con sus atribuciones y lo establecido en la Ley Federal de Presupuesto y Responsabilidad Hacendaria y demás disposiciones jurídicas aplicables, lo cual no será considerado como incumplimiento del presente instrumento imputable a la "SECRETARÍA", ni implicará la suscripción de un nuevo convenio. En caso de presentarse alguna reducción, la "SECRETARÍA", a través de la USNE, lo hará del conocimiento del "XXXXXXXXXXXXXXXXXXXXXXXXXXX", a través del Titular de la OSNE, junto con los ajustes que apliquen.
SEXTA. - APORTACIONES DEL "XXXXXXXXXXXXXXXXXXXXXXXXXXX". Para garantizar la ejecución del PAE y los Programas Complementarios a que se alude en las Reglas, el "XXXXXXXXXXXXXXXXXXXXXXXXXXX" se compromete a aportar los recursos que a continuación se indican:
1.     La cantidad de $XXXXXXXXX (XXXXXXXXXXXXXXX PESOS XX/100 M. N.), para el funcionamiento y administración de la OSNE, monto que deberá aplicarse para dar cumplimiento a lo establecido en la cláusula CUARTA, del presente instrumento;
2.     La cantidad de $XXXXXXXXXXX (XXXXXXXXXX PESOS XX/100 M.N.), para su aplicación en Acciones de los Programas Complementarios que, en materia de empleo u ocupación productiva, se lleven a cabo en favor de la población buscadora de trabajo, los cuales podrá proponer y acordar con la USNE para su registro y seguimiento, y
3.     La cantidad de $XXXXXXXXX (XXXXXXXXXX PESOS XX/100 M.N.), para el fortalecimiento de la OSNE a fin de potenciar y ampliar la cobertura del PAE y los Programas Complementarios en la atención a los Buscadores de Trabajo y Empleadores.
Los recursos señalados en los numerales 2 y 3, deberán ejercerse conforme a los montos y calendario que al efecto acuerde la USNE con el "XXXXXXXXXXXXXXXXXXXXXXXXXXX", a través del Titular de la OSNE.
A)    CALENDARIZACIÓN DE LOS RECURSOS
El "XXXXXXXXXXXXXXXXXXXXXXXXXXX" se obliga a transferir a la OSNE y/o a ejercer oportunamente en beneficio de ésta, los recursos estatales convenidos y a supervisar que los aplique en los tiempos y montos que para el efecto acuerde con la "SECRETARÍA". El calendario respectivo deberá considerar en su programación, que al mes de diciembre se haya aportado y ejercido el 100% de los recursos estatales establecidos en la presente cláusula, incluyendo los correspondientes al pago del personal contratado.
B)    COMPROBACIÓN DE EROGACIONES
El ejercicio de recursos estatales que el "XXXXXXXXXXXXXXXXXXXXXXXXXXX" realice por conducto de la OSNE en los conceptos señalados en la presente cláusula, serán reconocidos por la "SECRETARÍA", contra los documentos y/o formatos remitidos por vía electrónica a la USNE, que amparen las erogaciones realizadas.
El procedimiento para la comprobación de las aportaciones de la presente cláusula se detalla en los Lineamientos para Administrar el Presupuesto de los Programas del Servicio Nacional de Empleo.
SÉPTIMA. - GRATUIDAD DEL PAE. Los Apoyos del PAE se proporcionan de manera gratuita, una vez cumplidos los requisitos y documentación establecida en las Reglas, por lo que la OSNE y el "XXXXXXXXXXXXXXXXXXXXXXXXXXX" no deberán cobrar cantidad alguna, ya sea en dinero o en especie, ni imponer a los Buscadores de Trabajo y Empleadores, alguna obligación o la realización de servicios personales, ni condiciones de carácter electoral o político.
OCTAVA. - CAUSAS DE RESCISIÓN. El presente Convenio de Coordinación podrá rescindirse por las siguientes causas:
1.     Cuando se determine que los recursos presupuestarios aportados por "LAS PARTES" se utilizaron con fines distintos a los previstos en el presente instrumento, o
2.     Por el incumplimiento de cualquiera de las obligaciones contraídas en el Convenio de Coordinación.
En el supuesto de rescisión de este Convenio de Coordinación, la USNE suspenderá el registro de Acciones y/o la gestión para ministrar recursos a la OSNE de manera inmediata.
NOVENA. - INCUMPLIMIENTO POR CASO FORTUITO O FUERZA MAYOR. En el supuesto de que se presentaran casos fortuitos o de fuerza mayor que motiven el incumplimiento de lo pactado en este Convenio de Coordinación, tal circunstancia deberá hacerse del conocimiento en forma inmediata y por escrito a la otra parte.
DÉCIMA. - DETERMINACIÓN DE RESPONSABILIDADES. Los actos u omisiones que impliquen el incumplimiento de las obligaciones pactadas en el presente Convenio de Coordinación, quedan sujetas a lo previsto en el Título Cuarto, de la Constitución Política de los Estados Unidos Mexicanos; la Ley General de Responsabilidades Administrativas; la Ley Federal de Presupuesto y Responsabilidad Hacendaria y su Reglamento; la Ley General de Archivos y demás disposiciones legales aplicables, así como la normatividad estatal que en el caso aplique.
DÉCIMO PRIMERA. - SEGUIMIENTO. La "SECRETARÍA", a través de la USNE y "XXXXXXXXXXXXXXX", por conducto de la dependencia estatal que tenga a su cargo la OSNE, serán responsables de vigilar la aplicación y efectividad del presente instrumento, y en su caso, adoptarán las medidas necesarias para establecer el enlace y la comunicación requerida para dar el debido seguimiento a las obligaciones adquiridas.
DÉCIMO SEGUNDA. - FISCALIZACIÓN Y CONTROL. La fiscalización y control se realizará conforme a lo siguiente:
1.     En ejercicio de sus atribuciones, la "SECRETARÍA", por conducto de la USNE, supervisará y dará seguimiento a la operación del PAE en la OSNE, así como el debido cumplimiento de lo establecido en el presente Convenio de Coordinación y la Normatividad aplicable, y para tal efecto, solicitará al "XXXXXXXXXXXXXXXXXXXXXXXXXXX" la información que corresponda. En caso de ser necesario, dará parte al Órgano Interno de Control en la "SECRETARÍA", a la SFP y/o a las Instancias de Fiscalización Estatales que corresponda conforme a la Normatividad aplicable.
2.     El "XXXXXXXXXXXXXXXXXXXXXXXXXXX" se obliga a sujetarse al control, auditoría y seguimiento de los recursos materia de este instrumento, que realicen las Instancias de Fiscalización y Control que, conforme a las disposiciones legales aplicables, resulten competentes.
3.     El "XXXXXXXXXXXXXXXXXXXXXXXXXXX" se obliga a permitir y facilitar la realización de auditorías al ejercicio de los recursos y acciones que se llevan a cabo con recursos de crédito externo, para lo cual la "SECRETARÍA", a través de la unidad administrativa facultada para ello, establecerá la coordinación necesaria.
DÉCIMO TERCERA. - RELACIÓN LABORAL. "LAS PARTES" convienen que la relación laboral se mantendrá en todos los casos entre la parte contratante y su personal respectivo, aún en aquellos trabajos realizados en forma conjunta o desarrollados en instalaciones o equipo de cualquiera de las mismas y, de ningún modo, serán consideradas como patrones solidarios o sustitutos, por lo que las personas que contrate el "XXXXXXXXXXXXXXXXXXXXXXXXXXX" con recursos asignados por la "SECRETARÍA", no serán clasificados como trabajadores de esta última.
DÉCIMO CUARTA. - TRANSPARENCIA Y PUBLICIDAD. La "SECRETARÍA", conforme a lo dispuesto en los artículos 28, fracción I, inciso m), del Presupuesto de Egresos de la Federación para el Ejercicio Fiscal 2023; 70 y 71, de la Ley General de Transparencia y Acceso a la Información Pública; y 3, de la Ley Federal de Transparencia y Acceso a la Información Pública, difundirá las acciones desarrolladas con los recursos a que se refiere la cláusula QUINTA de este Convenio de Coordinación, incluyendo sus avances físico-financieros. "XXXXXXXXXXXXXXX" por su parte, se obliga a publicar al interior de la entidad federativa dicha información, en los términos de lo dispuesto en los artículos XXXX de la Ley de Transparencia y Acceso a la Información Pública del XXXXX XXXXXXXX.
DÉCIMO QUINTA. CONFIDENCIALIDAD. "LAS PARTES" manifiestan que darán cumplimiento respecto a la confidencialidad de la información, así como al tratamiento de datos personales que se generen en la OSNE con motivo de la operación del PAE, respectivamente, de conformidad con lo establecido en los artículos 116, de la Ley General de Transparencia y Acceso a la Información Pública; 113, de la Ley Federal de Transparencia y Acceso a la Información Pública; 4 y 31, de la Ley General de Protección de Datos Personales en Posesión de Sujetos Obligados; y en términos de lo dispuesto en los artículos XXXX de la Ley de Protección de Datos Personales en Posesión de Sujetos Obligados del Estado de XXXXXXXXXXXXXXXXXXXXXXXXXXX.
DÉCIMO SEXTA. - DIFUSIÓN. "LAS PARTES" se obligan, conforme a lo dispuesto en el artículo 28,
fracción II, inciso a), del Presupuesto de Egresos de la Federación para el Ejercicio Fiscal 2023, a que la publicidad que adquieran para la difusión del PAE, incluya clara, visible y/o audiblemente, la siguiente leyenda: "Este programa es público, ajeno a cualquier partido político. Queda prohibido el uso para fines distintos a los establecidos en el programa".
DÉCIMO SÉPTIMA. - VIGENCIA. El presente Convenio de Coordinación estará vigente durante el Ejercicio Fiscal 2023, y permanecerá así hasta en tanto se suscriba el correspondiente al del siguiente Ejercicio Fiscal, salvo lo dispuesto en las cláusulas QUINTA y SEXTA, respecto a la disponibilidad presupuestaria, y siempre que esa continuidad no se oponga, ni contravenga alguna disposición legal o normativa aplicable.
La suscripción del presente Convenio de Coordinación deja sin efectos el "CONVENIO DE COORDINACIÓN PARA LA OPERACIÓN DEL PROGRAMA DE APOYO AL EMPLEO..." que suscribieron "LAS PARTES" el XX de XXXXX de 2022 y que fue publicado en el Diario Oficial de la Federación el XX de XXXXXXX del mismo año.
DÉCIMO OCTAVA. - TERMINACIÓN ANTICIPADA. El presente instrumento jurídico podrá terminarse con antelación a su vencimiento, siempre que medie escrito de aviso por parte de la "SECRETARÍA", por conducto del Jefe de la Unidad del Servicio Nacional de Empleo, o por el "XXXXXXXXXXXXXXXXXXXXXXXXXXX", por conducto del Titular de la Secretaría XXXXXXXXXXXXXXX, comunicando los motivos que la originan, con treinta días naturales de anticipación a la fecha en que se pretenda surta efecto la terminación, en cuyo caso, tomarán las medidas necesarias para evitar perjuicios tanto a ellas como a terceros, en el entendido de que las Acciones iniciadas deberán ser concluidas y el "XXXXXXXXXXXXXXXXXXXXXXXXXXX" se obliga a emitir un informe a la "SECRETARÍA", en el que se precisen las gestiones de los recursos que le fueron asignados y ministrados.
DÉCIMO NOVENA. - INTERPRETACIÓN. "LAS PARTES" manifiestan su conformidad para que, en caso de duda sobre la interpretación de este Convenio de Coordinación, se observe lo previsto en la Normatividad para la ejecución del PAE.
VIGÉSIMA. - SOLUCIÓN DE CONTROVERSIAS. "LAS PARTES" convienen en que el presente instrumento jurídico es producto de la buena fe, por lo que toda duda o diferencia de opinión respecto a la formalización, interpretación y/o cumplimiento, buscarán resolverla de común acuerdo, sin perjuicio de la competencia que corresponda a los Tribunales de la Federación, en términos de lo dispuesto por el artículo 104, fracción V, de la Constitución Política de los Estados Unidos Mexicanos.
VIGÉSIMO PRIMERA. - PUBLICACIÓN. Con fundamento en lo dispuesto en el artículo 36, de la Ley de Planeación, el presente documento deberá ser publicado en el Diario Oficial de la Federación; por su parte, de acuerdo con el artículo XX, de la Ley XXXXXXXXXXXXXXXXXXXXXXXXXXX, también deberá ser publicado en XXXXXXXXXX Oficial del "XXXXXXXXXXXXXXXXXXXXXXXXXXX".
Enteradas "LAS PARTES" del contenido y efectos legales del presente Convenio de Coordinación, lo firman de conformidad en seis tantos, a los ## días del mes de XXXX de 2023.
POR LA "SECRETARÍA"
POR "XXXXXXXXXXXX"
 
LUISA MARÍA ALCALDE LUJÁN SECRETARIA DEL
TRABAJO Y PREVISIÓN SOCIAL
 
XXXXXXXXXXXX
GOBERNADOR XXXXXXX DEL ESTADO DE XXXXX
 
 
 
MARATH BARUCH BOLAÑOS LÓPEZ
SUBSECRETARIO DE EMPLEO Y PRODUCTIVIDAD
LABORAL
MARCO ANTONIO HERNÁNDEZ MARTÍNEZ
TITULAR DE LA UNIDAD DE ADMINISTRACIÓN Y
FINANZAS
 
XXXXXXXXXXXXXX
XXXXXXXXXXXXXXXXX
XXXXXXXXXXXX
XXXXXXXXXXXXXXXXXXX
 
RODRIGO RAMÍREZ QUINTANA
JEFE DE LA UNIDAD DEL SERVICIO NACIONAL DE
EMPLEO
 
XXXXXXXXXXX
XXXXXXXXXXXXXXXX
 
 
XXXXXXXXXXXXX
XXXXXXXXXXXXXXXXXXXXXXXXX
LA PRESENTE HOJA DE FIRMAS FORMA PARTE DEL CONVENIO DE COORDINACIÓN PARA LA OPERACIÓN DEL PROGRAMA DE APOYO AL EMPLEO, QUE CELEBRAN, POR UNA PARTE, EL EJECUTIVO FEDERAL, A TRAVÉS DE LA SECRETARÍA DEL TRABAJO Y PREVISIÓN SOCIAL Y, POR LA OTRA, "XXXXXXXXXXXXXXXXXXXXX", SUSCRITO EL DÍA ## DEL MES DE XXXXXX DE 2023.
Anexo 03
 


Anexo 04
 


Anexo 05
 

Anexo 06
 
MODELO DE CURRÍCULUM VITAE
 
 
NOMBRE DE LA VACANTE
NOMBRE DEL (LA) CANDIDATO(A)
Fecha
Autodescripción del (la) candidato(a).
Datos de Contacto
correo@com
Tel. _______
Experiencia Laboral
Puesto:
Fecha de ingreso:
Fecha de salida:
Funciones:
Salario neto mensual recibido: $
Puesto:
Fecha de ingreso:
Fecha de salida:
Funciones:
Salario neto mensual recibido: $
Puesto:
Fecha de ingreso:
Fecha de salida:
Funciones:
Salario neto mensual recibido: $
Conocimientos o herramientas
Nombre:
Experiencia:
Nombre:
Experiencia:
Nombre:
Experiencia:
Nombre:
Experiencia:
Estudios
Nivel académico:
Situación académica:
Cursos, talleres, seminarios y diplomados
Nombre:
Escuela o institución:
¿Tienes documento probatorio?:
Tipo de documento:
Idiomas
Idioma:
Nivel:
Competencias
Gustos, aficiones y habilidades
Expectativa Laboral
Expectativa salarial (neto): $
Disponibilidad:
¿Por razones de trabajo puedes viajar?:
¿Puedes radicar en otra entidad?:
Dirección
______________________________