MANUAL de Procedimientos de la Secretaría General de Acuerdos de la Sala Superior del Tribunal Electoral del Poder Judicial de la Federación.

Secretaría General de Acuerdos.

MANUAL DE PROCEDIMIENTOS DE LA SECRETARÍA GENERAL DE ACUERDOS DE LA SALA
SUPERIOR DEL TRIBUNAL ELECTORAL DEL PODER JUDICIAL DE LA FEDERACIÓN
2022
Índice
DEFINICIONES GENERALES
INTRODUCCIÓN
SUBSECRETARÍA GENERAL DE ACUERDOS
OFICIALÍA DE PARTES
1.     Recepción de documentación por ventanilla ante la oficialía de partes
2.     Procedimiento de recepción de documentación ante la oficialía de partes por medio de mensajería especializada
3.     Procedimiento de recepción de documentación en forma electrónica ante la Oficialía de Partes
4.     Juicio en línea
       Recepción de Impugnación de Sentencias y Promociones Electrónicas
       Recepción de Interposición de Otras Autoridades
5.     Recepción por MINTERSCJN
ACTIVIDAD DE TURNO Y TRÁMITE
1.     Turno de medios de impugnación
2.     Integración de cuadernos de antecedentes
3.     Integración de asuntos generales de trámite
4.     Trámite de promociones de MI radicados en Sala Superior
5.     Desahogo de solicitudes de información
6.     Trámite de amparos
7.     Trámite de controversias constitucionales
8.     Elaboración, revisión y aprobación de acuerdos de Presidencia
9.     Trámite de acuerdos de ponencias
10.   Trámite de aviso de vacaciones y días inhábiles del Instituto Nacional Electoral
11.   Trámite de resoluciones del Comité de Transparencia
SESIONES
1.     Agenda, lista provisional, convocatoria, orden del día y tarjeta de decisión colegiada
Agenda Jurisdiccional
Aviso de sesión pública
Cuadro de cuentas
Hoja de votos de sesiones
Hoja de puntos resolutivos
2.     Guiones de sesión pública y privada
Documento de cuentas de fondo para el titular de la Secretaría General de Acuerdos
 
Cuenta de improcedencias
Elaboración de guion de sesión pública
Elaboración de guion de sesión privada
3.     Tarjeta de liberación de asuntos
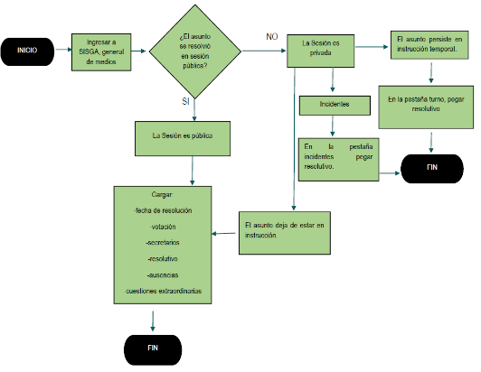
4.     Carga de asuntos en SISGA fallados en sesión
5.     Revisión de sentencias
6.     Firma de sentencias y/o acuerdos de sala
7.     Publicación de sentencias
8.     Actas de sesión pública
9.     Actas de sesiones privadas y de decisión colegiada
10.   Correo de la relación de asuntos resueltos en sesiones privadas
11.   Trámite de acuerdos generales
12.   Control de engroses
13.   Actualización de calendario de magistraturas de la Sala Superior
14.   Asuntos jurisdiccionales que se resuelven sin citar a sesión pública
OFICINA DE ACTUARÍA
1.     Responsabilidades
2.     Aspectos generales de las notificaciones
3.     Tipos de Notificaciones
Notificación personal
Notificación por oficio
Notificación por estrados
Notificación por Correo Certificado
Notificación Electrónica
4.     Proceso de Notificación en el SISGA
Registro de Acuerdos
Captura de Notificaciones en el SISGA
Captura de datos para Notificar Electrónicamente
Nuevo procedimiento de notificación en la Oficina de Actuaría con firma electrónica
5.     Proceso de notificación de autos de trámite y sustanciación
6.     Proceso de Notificación de Acuerdos Colegiados, Incidentes y Resoluciones
Preparación de la ruta de notificación
Elaboración de ruta de notificaciones
Sesión Pública y/o Privada y Firma de Sentencias
Notificación
7.     Proceso de Notificación en auxilio a salas regionales
Orden de notificación
Notificación de la Sala Regional
Recepción de auxilio de notificación
Recepción de constancias y turno de notificación
5.     Notificación
6.     Remisión de constancias
8.     Proceso de Notificación de Tesis y Jurisprudencias
 
Aprobación de las tesis o jurisprudencia
Revisión y turno de tesis y jurisprudencias
Notificación de tesis y jurisprudencias
Notificación por estrados y electrónica
9.     Proceso de Notificación de Acuerdos y Resoluciones de Contraloría
10.   Proceso de Notificación de Acuerdos y Resoluciones de Dirección General de Responsabilidades Administrativas
11.   Proceso de notificación de autos y resoluciones de la Dirección Jurídica
12.   Proceso de Notificación de Autos y Resoluciones de la Comisión de Administración
ARCHIVO JURISDICCIONAL
1.     Procedimiento de recepción, registro e integración de expedientes
2.     Procedimiento de préstamo de expedientes para consulta y returno
Consulta por personal de sala
Consulta por persona externa a sala
Returno
3.     Procedimiento de reproducción y certificación de originales
4.     Procedimiento de valoración, clasificación de destino final, digitalización y eliminación
UNIDAD DE VINCULACIÓN CON SALAS REGIONALES
Responsabilidades
Normativa aplicable
Procedimientos
1.     Integración de un control de los asuntos ingresados y turnados en las salas regionales
2.     Consultas competenciales o solicitudes del ejercicio de la facultad de atracción
3.     Asuntos en los que Sala Superior delegue competencia en favor de las Salas Regionales
4.     Asuntos resueltos por las salas regionales
5.     Asuntos que puedan generar contradicción de criterios
6.     Apoyo a las Secretarías de Acuerdos de las salas regionales
7.     Trámite de los medios de impugnación presentados en contra de las resoluciones de las salas regionales
UNIDAD DE ESTADÍSTICA E INFORMACIÓN JURISDICCIONAL
Objetivo institucional
Atribuciones
1.    Procedimiento para diseñar, implementar, administrar y supervisar la operación de los sistemas de información y documentación de los asuntos jurisdiccionales competencia del Tribunal Electoral
2.    Creación y/o modificación de los sistemas y su funcionalidad
3.    Detección de inconsistencias de la información capturada en los sistemas por otras áreas de la Secretaría General de Acuerdos de Sala Superior
4.    Captura de información en el módulo de Estadística
5.    Captura de información por parte de las Salas Regionales
6.    Establecimiento de estándares de captura
 
7.    Alta y baja de usuarios en los sistemas y asignación de perfiles
8.    Procedimiento de desarrollo y difusión de la información estadística de la actividad jurisdiccional
9.    Procedimiento para el desahogo de las consultas en materia de estadística jurisdiccional
10.  Procedimiento para atender y desahogar las solicitudes de acceso a la información pública que sean turnadas a la Secretaría General de Acuerdos
11.  Procedimiento para la atención de solicitudes de derechos ARCO
12.  Procedimiento de publicación de obligaciones de transparencia
13.  Procedimiento del Comité de Transparencia y Acceso a la Información
14.  Procedimiento de colaboración con el Instituto Nacional de Estadística y Geografía (INEGI)
15.  Procedimiento para la valoración, clasificación y depuración de expedientes judiciales y destino final
COORDINACIÓN ADMINISTRATIVA
Procedimientos
Planeación y programación del Programa Anual de Trabajo
Reporte mensual de cumplimiento del PAT
Control al cumplimiento del PAT realizado por la Contraloría Interna del Tribunal Electoral
Conservar, valorar, clasificar y determinar el destino final de los expedientes en el ámbito administrativo
Procedimiento para movimientos de personal
Procedimiento para solicitud de servicios internos
ÍNDICE DE DIAGRAMAS DE FLUJO E ILUSTRACIONES
Definiciones generales
Para efectos de este manual, se entenderá como:
Acta de sesión pública:
Documento legal en el que, de manera sucinta, se narra lo ocurrido durante la sesión pública de resolución, firmada por la persona titular de la Presidencia del Tribunal Electoral y la persona titular de la Secretaría General de Acuerdos de la Sala Superior.
Acta de sesión privada:
Documento legal en el que, de manera sucinta, se narra lo ocurrido durante la sesión privada de resolución de asuntos jurisdiccionales, firmada por la persona titular de la Presidencia del Tribunal Electoral y la persona titular de la Secretaría General de Acuerdos de la Sala Superior. En caso de que sean asuntos en decisión colegiada, el acta será firmada por todas las magistraturas.
Actuaria/Actuario:
Servidora o servidor público del Tribunal Electoral del Poder Judicial de la Federación investido de fe pública y facultado para realizar actuaciones jurisdiccionales/administrativas en apoyo de todas las áreas del Tribunal.
Acuerdo:
Decisión colegiada de las magistraturas o de la Presidencia del Tribunal Electoral.
Auto:
Determinación relacionada con el trámite o la sustanciación de un medio de impugnación.
Agenda jurisdiccional:
Documento en el que se señala la fecha y hora de sesión privada y/o sesión pública y, en su caso, de cualquier otra actividad relacionada con la resolución de los asuntos recibidos por la Sala Superior.
Archivo de
Concentración:
Acervo conformado por los expedientes judiciales de asuntos concluidos y cuya consulta es esporádica, por lo que se encuentra a cargo del área responsable de la administración de documentos en etapa semiactiva, y
permanece en ella hasta su transferencia secundaria o baja documental.
Archivo Histórico:
Acervo integrado por los expedientes judiciales que se ha determinado son de relevancia para la memoria institucional y nacional, por contener valores testimoniales, evidenciales o informativos, independientemente de su soporte documental. Su conservación es permanente y se encuentran a cargo del área responsable de la administración de los expedientes en etapa inactiva.
Archivo Institucional:
Inmueble destinado al resguardo y custodia de los documentos de archivo y expedientes que genere o reciba el Tribunal Electoral del Poder Judicial de la Federación en el ejercicio de sus funciones y atribuciones, durante sus etapas semiactiva e inactiva. Está a cargo de la Dirección General de Transparencia, Acceso a la Información y Protección de Datos Personales, a través de la Dirección de Archivos.
Archivo Jurisdiccional:
Área de apoyo de la Secretaría General de Acuerdos de las Salas del Tribunal Electoral del Poder Judicial de la Federación. Tiene a su cargo el registro, control y conservación de los expedientes judiciales durante su fase activa; así como su resguardo (una vez que se resuelven como asuntos definitivamente concluidos), y la responsabilidad de transferirlos al Archivo Institucional, una vez dictaminados por el Comité de Valoración de los Expedientes Judiciales del Tribunal Electoral.
Aviso de sesión
pública:
Medio de comunicación que debe ser publicado en los estrados y página de Internet para el conocimiento del público en general, el cual contiene la fecha y hora en que tendrá verificativo la sesión pública. Incluye además la lista de asuntos que se resolverán en dicha sesión, identificando número de expediente, actor y autoridad responsable.
Aviso complementario:
Relación de expedientes que se incorporan, posterior al aviso de sesión pública, a la lista de asuntos a resolver en sesión pública. Debe ser publicado en los estrados y en las páginas de Internet e Intranet.
Aviso de Diferimiento:
Aviso de aplazamiento de una sesión pública programada, para llevarse a cabo en hora y/o fecha distinta. Debe ser publicado en los estrados y en las páginas de Internet e Intranet.
Baja de expedientes:
Eliminación de los expedientes judiciales, en formato físico, cuyos valores primarios han prescrito y carecen de valores testimoniales, evidenciales o informativos que permitan atribuirle un carácter histórico, siempre que hayan sido previamente desincorporados del régimen de dominio público de la Federación.
Business Objects:
Es un aplicativo a modo de portal que actúa como una ventana muy variada para que los usuarios puedan hacer un uso práctico de la base de datos contenida en SISGA y en el que se pueden realizar diferentes tipos de búsquedas de datos y elaborar diversos tipos de informes y gráficas, así como mantener organizados dichos datos para un uso más dinámico (SAP Business Objects Info View).
Cédula de notificación:
Documento requisitado mediante el cual la Actuaria o Actuario notifica a las partes una determinación judicial.
CI:
Contraloría Interna del Tribunal Electoral del Poder Judicial de la Federación.
Comité de
Transparencia:
Comité de Transparencia y Acceso a la Información del Tribunal Electoral del Poder Judicial de la Federación.
Comité de Valoración:
Comité de Valoración de los Expedientes Judiciales del Tribunal Electoral del Poder Judicial de la Federación (CVEJ).
Constancia de
integración:
Documento mediante el cual la persona titular del Archivo Jurisdiccional hace constar el número total de hojas con las que se conforma cada uno de los expedientes judiciales que han cumplido su fase activa como archivo de trámite. Asimismo, describe el cuaderno principal, accesorios y/o anexos
que contenga.
Consultas externas:
Son todas aquellas consultas hechas llegar al Tribunal Electoral por cualquier órgano de gobierno que no forme parte del Tribunal o ente con el que se tenga algún tipo de intercomunicación o relación colaborativa (Consulta Estadística Externa).
Consultas Internas:
Se debe entender como las solicitudes echas llegar a la Sala Superior, por cualquier área que integra el Tribunal, que solicita que se le proporcione algún tipo de informe estadístico con respecto a los asuntos recibidos y resueltos (Consulta Estadística Interna).
Consulta de
Transparencia:
Son todas aquellas consultas de información que ingresan al portal de transparencia, en las cuales se debe cumplir una serie de requisitos en aras de procurar la protección de datos de las partes que integran un expediente judicial (Consulta ingresada por el Portal de Transparencia).
Cuadro de secretarios:
Lista de los asuntos que se verán en la sesión pública, en la que se especifica a qué magistratura corresponde cada uno, y que se envía a las y los secretarios instructores y al personal incluido en la lista de distribución de proyectos.
Cuadro de cuentas:
Lista de los proyectos que se someten a consideración del Pleno de la Sala Superior para su resolución en la sesión pública. Se ordenan de forma alfabética y numérica, por magistratura y/o por temas.
Desincorporación:
Acto en virtud del cual se separan del régimen del dominio público aquellos expedientes y documentos judiciales, en formato físico, cuyo plazo de resguardo precautorio ha concluido, sus valores primarios han prescrito y que carezcan de valores testimoniales, evidenciales o informativos que justifiquen su conservación permanente por su carácter histórico; o bien, se dictamine su pérdida total a causa de algún siniestro o que, por su avanzado grado de deterioro, no puedan ser utilizados. En estos casos, se procede su baja documental.
Destino Final:
Selección sistemática de los expedientes de los archivos de trámite o concentración cuyo plazo de conservación o uso ha prescrito, con el fin de darlos de baja o transferirlos a un archivo histórico. Esta selección es determinada por el Comité de Valoración de los Expedientes Judiciales del Tribunal Electoral.
Diligencia:
Acto procesal de las y los funcionarios judiciales, por medio del cual se ejecuta o lleva a cabo una determinación o resolución judicial.
DGMySG:
Dirección General de Mantenimiento y Servicios Generales.
DGTAIyPDP:
Dirección General de Transparencia, Acceso a la Información y Protección de Datos Personales.
Digitalización:
Técnica que permite la migración de la información que es guardada de manera analógica (soportes en papel, video, casetes, cinta, película, microfilm u otros) a una de infraestructura informática.
DOF:
Diario Oficial de la Federación
Estrados:
Lugar público en las instalaciones de la Sala Superior del Tribunal Electoral, destinado para colocar copias de los escritos de los medios de impugnación, terceros interesados y coadyuvantes, así como de los autos, acuerdos, resoluciones y sentencias, para su notificación y publicidad.
Estrados electrónicos:
Apartado destinado dentro del portal de internet del Tribunal Electoral del Poder Judicial de la Federación, cuyo fin es hacer del conocimiento público los autos, acuerdos, resoluciones y sentencias dictados en los medios de impugnación.
Expediente judicial:
Unidad documental que concentra las promociones o actuaciones judiciales que dan origen o se generan dentro de un procedimiento judicial hasta su resolución, ordenados y relacionados con un mismo asunto. Acreditan lo actuado por las partes y por el Tribunal Electoral del Poder Judicial de la
Federación.
Ficha de devolución:
Documento que se elabora una vez que regresa el expediente al Archivo Jurisdiccional.
Ficha de préstamo:
Documento que se elabora con motivo de la solicitud de un expediente para su consulta.
Guion de Sesión:
Documento que se elabora para la persona titular de la Presidencia del Tribunal Electoral y para la persona titular de la Secretaría General de Acuerdos el cual contiene el desarrollo de la sesión pública y/o privada de resolución.
JEL / Juicio en Línea:
El Sistema del Juicio en Línea en Materia Electoral es una herramienta que el Tribunal pone a disposición de la ciudadanía en general, a efectos de acercar los medios de acceso a la justicia electoral; por medio de dicha plataforma, los justiciables pueden presentar cualquier medio de impugnación contenida en la ley, promociones e incluso, darle seguimiento a sus expedientes electrónicos y recibir notificaciones de los mismos, todo mediante el uso de la firma electrónica del Poder Judicial de la Federación.
INE:
Instituto Nacional Electoral
Lista provisional:
Relación de los proyectos circulados por las magistraturas para su análisis en sesión pública y/o privada.
LGSMIME:
Ley General del Sistema de Medios de Impugnación en Materia Electoral.
Medio de impugnación:
Instrumentos procesales sometidos a la jurisdicción del Tribunal que tienen por objeto confirmar, modificar o revocar el acto impugnado.
Migración:
Procedimiento controlado que permite trasladar registros, documentos de archivo o expedientes completos, en formato electrónico, de un sistema informático a otro, a fin de que conserven sus atributos de autenticidad, integridad, fiabilidad y disponibilidad.
MINTERSCJN:
Módulo de Intercomunicación de la Suprema Corte de Justicia de la Nación.
MI:
Medio de impugnación.
Notificación:
Acto jurídico mediante el cual se comunica a las partes y demás interesados, los autos, avisos, acuerdos o sentencias emitidos por la Presidencia, magistraturas, el Pleno de la Sala o la Secretaría General de Acuerdos, conforme a los medios establecidos en la ley.
OPLE:
Organismo Público Local Electoral.
PAT:
Programa Anual de Trabajo.
Portal Estadístico:
Es un micrositio que se encuentra ubicado en la página de internet del Tribunal Electoral del Poder Judicial de la Federación, donde se da contestación a las consultas estadísticas más recurrentes de los ciudadanos, donde se informa mediante listados y gráficos lo referente a los asuntos recibidos y resueltos de este tribunal (Portal Estadística Judicial).
Proyecto de sentencia:
Documento por el que la magistratura ponente somete a consideración del Pleno, las consideraciones, fundamentos y puntos resolutivos, para resolver el asunto que le fue turnado.
Quorum:
Número requerido de integrantes del Pleno de la Sala Superior para sesionar válidamente.
Razón:
Constancia redactada por la actuaria o actuario, en la cual se asienta de manera circunstanciada la forma en que se llevó a cabo la notificación.
Returno:
Acción de remitir expedientes a determinada ponencia, derivado de las manifestaciones respecto del cumplimiento o no de la resolución emitida en el expediente requerido, en cumplimiento a un acuerdo expreso dictado por la Presidencia de la Sala.
RITEPJF:
Reglamento Interno del Tribunal Electoral del Poder Judicial de la Federación.
SADAI:
Sistema de Administración del Archivo Institucional.
Sala Superior:
Sala Superior del Tribunal Electoral del Poder Judicial de la Federación.
Seguimiento de asuntos
jurisdiccionales:
Función llevada a cabo por la Unidad de Vinculación respecto a la recepción, trámite, sustanciación y resolución de los medios de impugnación recibidos en las Salas Regionales de lo cual se lleva a cabo un control, registro y reporte para las magistraturas y el titular de la Secretaría General.
Sentencia:
Resolución pronunciada por el Pleno de la Sala Superior para resolver la controversia planteada.
Sesión Pública:
Reunión de resolución de las magistradas y los magistrados que integran la Sala Superior, con la finalidad de analizar, debatir y resolver los asuntos. En ella, cada magistratura somete a consideración del Pleno los proyectos de sentencia correspondientes.
Sesión Privada:
Reunión de resolución de las magistradas y los magistrados, con la finalidad de analizar y discutir las cuestiones incidentales, los acuerdos plenarios de trámite, los conflictos o diferencias laborales competencia de la Sala Superior, o aquellos asuntos que por su naturaleza así lo determine el Pleno.
SIEF:
El Sistema de Información para las Elecciones Federales es una herramienta que facilita y agiliza la recepción de Juicios de Inconformidad en las diferentes Salas del Tribunal Electoral del Poder Judicial de la Federación "TEPJF", así como el registro de causales de nulidad de casillas, recomposición de la votación después de la nulidad de una o varias casillas logrando con ello la consolidación de una cultura de uso de los medios electrónicos como parte del quehacer jurídico electoral con miras a enfrentar los procesos electorales federales.
SIPES:
El Sistema de Procedimientos Especiales Sancionadores es una herramienta de carácter administrativo que permite la clasificación, control y seguimiento de los expedientes de los procedimientos especiales sancionadores que recibe la Sala Regional Especializada.
SGA:
Secretaría General de Acuerdos
SISAI:
Sistema de Solicitudes de Acceso a la Información
SISGA:
Sistema de Información de la Secretaría General de Acuerdos
SISNOT:
Sistema de Notificaciones Administrativas por Correo Electrónico, es una herramienta que permite consultar y descargar los documentos contenidos en una notificación de correo electrónico, generar el registro de expedientes para después validarlo y firmarlos por personal de las áreas de Controlaría Interna o Visitaduría, para posteriormente sea enviado por un actuario a la cuenta de buzón del Portal del Sistema de Notificaciones Administrativas por Correo Electrónico.
Sistema de asuntos en
instrucción:
Es uno de los componentes del portal de internet del Tribunal Electoral del Poder Judicial de la Federación, donde se informa al público en general el listado de los asuntos que se encuentran en instrucción en el Tribunal. Cabe mencionar que en dicho portal se reflejan los datos principales cargados en SISGA, de los expedientes recibidos y que aún no se han resuelto (Portal de Asuntos en Instrucción).
SUP-AG-1/2020:
Acuerdo General 1/2020 relativo a la organización, descripción, conservación, valoración y destino final de los expedientes judiciales que forman parte del Sistema Institucional de Archivos del Tribunal Electoral del Poder Judicial de la Federación.
Titular:
Servidor o servidora pública del Tribunal Electoral del Poder Judicial de la Federación que se encarga de la organización y del buen funcionamiento de alguna de las áreas de la Secretaría General de Acuerdos.
Tribunal Electoral:
Tribunal Electoral del Poder Judicial de la Federación.
Transferencia:
Traslado controlado y sistemático de expedientes de consulta esporádica de un archivo de trámite al archivo de concentración (transferencia primaria) y de expedientes que deben conservarse de manera permanente del archivo de concentración al archivo histórico (transferencia secundaria).
UEIJ:
Unidad de Estadística e Información Jurisdiccional
Unidad de Vinculación:
Área de apoyo de la Secretaría General de Acuerdos de la Sala Superior del Tribunal Electoral del Poder Judicial de la Federación, encargada de coadyuvar en el cumplimiento de las atribuciones que tiene encomendadas la referida Secretaría. Es también el enlace con las salas regionales para el registro y seguimiento de los asuntos jurisdiccionales.
Valoración:
Actividad que consiste en el análisis de la información contenida en los expedientes judiciales a fin de identificar sus atributos y establecer la pertinencia de su conservación, disposición y acciones de transferencia, de conformidad con los criterios establecidos en el Acuerdo General 1/2020 y en el documental.
Versión estenográfica:
Documento que contiene las intervenciones textuales en una sesión pública, de las magistradas y los magistrados, y el Secretario General de Acuerdos.
Voto particular:
Postura disidente que emite una magistratura en contra de los que sustentan la determinación aprobada por la mayoría de los integrantes.
Voto concurrente:
Opinión que emite la magistrada o el magistrado cuando comparte el sentido de la sentencia, pero disiente con las consideraciones que la sustentan.
Voto razonado:
Postura de la persona titular de una magistratura en la que emite algún punto aclaratorio o explicativo, sin que se separe del sentido o de las consideraciones de la mayoría.
 
Introducción
La Secretaría General de Acuerdos de la Sala Superior del Tribunal Electoral del Poder Judicial de la Federación, teniendo presente la importancia de la implementación de buenas prácticas y convencida de que la impartición de una justicia pronta, completa e imparcial es un requisito esencial para proteger los derechos humanos, así como para garantizar el Estado de derecho, la buena gobernanza y la democracia, lleva a cabo las funciones que le son encomendadas legal y reglamentariamente.
Dichas funciones se encuentran relacionadas con el adecuado funcionamiento del Tribunal y con la finalidad constitucional que tiene como máxima autoridad jurisdiccional en materia electoral y como órgano especializado del Poder Judicial de la Federación.
Por tanto, con el objeto de transparentar los procedimientos que lleva a cabo, y habiendo detectado áreas de oportunidad en las que se requería implementar mejoras, a fin de cumplir de manera más eficiente con sus funciones, se presenta el Manual de Procedimientos de la Secretaría General de Acuerdos de la Sala Superior del Tribunal Electoral del Poder Judicial de la Federación (Manual de Procedimientos). En él, se identifican, de manera breve y clara, las actividades que realizan sus áreas de apoyo y se precisan los pasos a seguir para lograr los resultados esperados normativamente.
El Manual está estructurado en nueve apartados. En cada uno, se describe la función del área de apoyo y actividades de la Secretaría General de Acuerdos; se desarrollan, paso a paso, sus procesos; y se agregan diagramas para aportar más información al respecto. Es importante señalar que los pasos que integran cada proceso derivan de las facultades explícitas de cada área, pero, en su mayoría, forman parte de prácticas reiteradas cuya eficacia ya está demostrada por su resultado obtenido a lo largo del tiempo.
Es por ello que el valor de este Manual radica no únicamente en la satisfacción de la necesidad de constituir un documento descriptivo, de carácter administrativo, en el que se desarrollen los procesos de la Secretaría General de Acuerdos, sino en la necesidad de implementar buenas prácticas y compilar aquellas "normas no escritas" que guíen y den sustento a las actividades que se realizan día a día y que
justifican su conducta. Lo anterior dota de certeza y de predictibilidad a la labor jurisdiccional a cargo de la Secretaría General de Acuerdos del Tribunal Electoral del Poder Judicial de la Federación.
Subsecretaría General de Acuerdos
En términos del artículo 21, fracción I, del Reglamento Interno del Tribunal Electoral del Poder Judicial de la Federación (RITEPJF), la Subsecretaría es un área de apoyo de la Secretaría General de Acuerdos de la Sala Superior. Por tanto, según los artículos 22, 23 y 24, también del RITEPJF, la Subsecretaría está a cargo de que todos los procesos de la Secretaría General de Acuerdos funcionen de forma adecuada, atendiendo a los estándares de calidad que un área de servicio jurisdiccional debe cumplir.
En ese sentido, la Subsecretaría funciona como un área de coordinación, vinculación y análisis sustantivo, tanto de las actividades que se desarrollan por cada área, según el proceso de entradas y salidas propio de la Secretaría General, como entre las diferentes autoridades electorales, con el fin de asegurar el cumplimiento eficiente y eficaz de todos los procedimientos previstos en la normativa aplicable y en este Manual de Procedimientos.
En ese sentido, también le corresponde coadyuvar en el análisis de los medios de impugnación en instrucción y los que llegarán, en el turno de cada uno de ellos, en la prospectiva del análisis del trabajo jurisdiccional que llegará según la coyuntura política y electoral judicial de cada etapa, en llevar el control de las temáticas y los criterios de lo resuelto por la Sala Superior, así como en el desarrollo y operatividad de una justicia electoral digital.
Oficialía de Partes
La Oficialía de Partes es el área de apoyo de la Secretaría General de Acuerdos responsable de la recepción de los asuntos jurisdiccionales. Constituye el primer contacto entre los sujetos procesales y el Órgano Jurisdiccional, en términos de los artículos 35 y 36 del Reglamento Interno del Tribunal Electoral del Poder Judicial de la Federación (RITEPJF).
PROCEDIMIENTOS
1. Recepción de documentación por ventanilla ante la oficialía de partes
La Oficialía de Partes es el área encargada de recibir escritos, oficios, promociones, así como documentos relacionados con algún medio de impugnación y sus respectivos anexos.
La documentación presentada por los justiciables en la ventanilla de la Oficialía de Partes se recibirá y sellará en el estricto orden en que sean presentadas de manera física ante el personal adscrito a la misma, habilitándose para tal efecto una ventanilla única de recepción.
Para la recepción de esa documentación se debe realizar el siguiente procedimiento:
a)    El personal adscrito a la Oficialía de Partes brinda la información y orientación suficiente a la ciudadanía para la recepción de los documentos que se presenten, siempre con respeto, amabilidad y diligencia, prestando en todo momento la mayor facilidad para personas en situación de vulnerabilidad.
b)    Al momento de la presentación, se verifica que el escrito o documento esté dirigido a la Sala correspondiente, o bien, a alguna de las magistraturas instructoras de los medios de impugnación. Posteriormente, se debe realizar el siguiente procedimiento:
i.      Se realiza una revisión genérica del escrito, verificando que el documento se encuentre firmado y que la copia del acuse coincida con el original.
ii.     Una vez revisado, se procede a sellar con reloj fechador.
iii.    Una vez sellado, se remite por correo electrónico la documentación al área de turno y/o trámite para que le sea posible iniciar con el desarrollo de sus funciones, en tanto que los originales se conservarán en la Oficialía de Partes, para darles el trámite correspondiente.
iv.    El personal de la Oficialía de Partes se encarga de asentar la razón de recepción de la documentación recibida en el escrito u oficio de remisión, así como en el acuse correspondiente, detallando si se reciben copias certificadas o simples agregadas al original, asentando si consta firma autógrafa en el escrito de demanda, el número de
anexos que se acompañan, el número de hojas por documento, así como el total de fojas y anexos recibidos, indicando nombre y firma del oficial de partes responsable de la documentación. A continuación, se presenta un ejemplo de lo anterior:
Ilustración 1.Ejemplo de acuse de documentación generado en la Oficialía de Partes

c)     Realizado el trámite de recepción, se entrega el acuse correspondiente al promovente.
d)    Finalizada la recepción de documentación, se procede al registro de datos en el Sistema de Información de la Secretaría General de Acuerdos (SISGA).
e)    Una vez que se recibe la instrucción del área correspondiente, en el sentido de que el escrito corresponde a un medio de impugnación, se debe integrar el respectivo expediente conforme a los "Lineamientos Generales para la identificación e integración de expediente del Tribunal Electoral del Poder Judicial de la Federación", en el siguiente orden:
·   Oficio de remisión del medio de impugnación;
·   Aviso de presentación del medio de impugnación;
·   Escrito mediante el cual se interpone el medio de impugnación, los documentos con los que se acredite la personería del actor o promovente, las pruebas y demás documentación que haya acompañado el actor;
·   Informe circunstanciado y sus anexos;
·   Copia del documento en el que conste el acto impugnado;
·   Cédula y razón de publicación del medio de impugnación;
·   Escrito del tercero interesado, documentos con los que acredite la personería, pruebas y demás documentación que haya acompañado;
·   Escrito del coadyuvante, documentos con los que acredite la personería, pruebas y demás documentación que haya acompañado;
·   Cualquier otro anexo que envíe la responsable;
f)     Por regla general, el expediente consta de un solo cuaderno; sin embargo, se podrán formar cuadernos accesorios para un mejor orden de identificación de los anexos; conformándose por un cuaderno principal y los cuadernos accesorios que sean necesarios, identificados mediante un número progresivo.
g)    Una vez realizada la recepción e integración de manera correcta, la documentación se debe escanear y guardar en las carpetas de "Q EXPEDIENTE ELECTRÓNICO y SISGA EXPEDIENTE ELECTRÓNICO". Lo anterior, con la finalidad de tener los archivos electrónicos para su consulta.
h)    Hecho lo anterior, se remite la demanda y anexos por correo electrónico a la ponencia correspondiente. De igual forma, se le hace llegar el expediente de manera física, asentando los datos de la entrega, tanto física como electrónica (fecha, hora y nombre del personal de la ponencia) en el SISGA.
i)     En caso de la ausencia de personal en las ponencias para recibir el expediente, o ante la negativa de recibir, se debe informar a los titulares de la Secretaría General de Acuerdos que las constancias originales quedan en resguardo en la oficina de la Oficialía de Partes.
j)     En el supuesto de recepción de oficios, promociones o documentos diversos relacionados con
los medios de impugnación que no se encuentren en instrucción, la Oficialía de Partes debe proceder a la entrega electrónica y física de la documentación al área correspondiente, previo acuse de recibido, asentado los datos de la entrega de documentación en el mencionado sistema.
Cuando el INE, cualquier autoridad o partidos políticos, presenten diversos medios de impugnación o consultas competenciales en un mismo momento, el personal de la Oficialía de Partes ordenará y recibirá de la siguiente forma:
i)     Conforme a la fecha y hora en que fueron recibidos ante la responsable, tomando en consideración para tal efecto el sello de recepción de la propia autoridad.
ii)     En caso de que la fecha y hora sea la misma, se utilizará, como segundo criterio, el número de oficio de remisión en orden consecutivo ascendente.
iii)    Las promociones y otros documentos se reciben por número de oficio, en orden consecutivo, de forma ascendente.
Una vez revisada y ordenada la documentación, se procede a sellar con reloj fechador, siendo la única herramienta mediante la cual se asienta la hora y fecha a la documentación que ingresa a la Sala Superior.
Cuando la persona que promueve presenta más de un medio de impugnación en el mismo momento, se debe recibir conforme a la presentación de los respectivos escritos ante el personal de la Oficialía de Partes.
Los escritos o promociones que se presenten en cualquier área distinta a la Oficialía de Partes y sean encauzados a la misma para su trámite correspondiente, se recibirán con la fecha y hora en que fueron presentados al personal adscrito a dicha Oficialía de Partes, asentando en la razón de recepción la fecha y hora en que fueron presentados ante el área remitente.
Por otra parte, cuando las salas regionales presentan documentación por ventanilla, se reciben primero los medios de impugnación, mismos que se ordenan y sellan conforme a la fecha y hora en que fueron recibidos por la sala regional respectiva, en caso de que la fecha y hora sea la misma, se utilizará, como segundo criterio, el número de oficio de remisión. Posteriormente, se recibe la demás documentación presentada dirigida a los medios de impugnación.
Cuando las autoridades electorales locales y los partidos políticos presentan documentación relacionada con medios de impugnación por ventanilla, se recibe conforme al número consecutivo del oficio de remisión. Si estos documentos no presentan un número de oficio de remisión, se ordenan y sellan conforme se presenta la documentación al personal de la Oficialía de Partes.
En el caso de que se presenten dos o más medios de impugnación con un mismo oficio de remisión, se procede a sacar fotocopia del mismo, a fin de que obre una copia en cada expediente. En este supuesto, se recibe conforme a la fecha y hora de recepción de la autoridad que los remite.
En caso de que se presente documentación entre las 00:30 y las 7:59 horas, se garantizará a las partes, que así lo soliciten, asentar la hora en que ingresaron a las instalaciones de la Sala Superior; para ello, el personal de la Oficialía de Partes corroborará por correo electrónico dicha información con la Dirección General de Protección Institucional.
Si existe concurrencia de promoventes en la ventanilla de la Oficialía de Partes, y estos tengan que esperar para ser atendidos, se les garantizará a las partes, que así lo soliciten, asentar la hora en que ingresaron a las instalaciones de la Sala Superior. Para ello, se corroborará la información con la Dirección General de Protección Institucional.
Los escritos o promociones que se reciban en la Oficialía de Partes el día de sesión pública, ya sea con anterioridad o durante esta, y se relacionen con un medio de impugnación incluido en la lista de la sesión pública, el personal de la Oficialía de Partes deberá entregar la documentación de manera inmediata y por
la vía más expedita a la ponencia correspondiente, informando siempre al área de trámite.
Aunado a ello, aquellos escritos o promociones que se reciban en la Oficialía de Partes, dirigidos a JLI o CLT, serán entregados de manera inmediata y por la vía más expedita a la ponencia correspondiente, durante el día fijado para la audiencia respectiva.
Diagrama 1. Procedimientos de Oficialía de Partes para recepción en ventanilla

2. Procedimiento de recepción de documentación ante la oficialía de partes por medio de mensajería especializada
La documentación que ingresa a la Sala Superior del TEPJF por servicio de mensajería y/o paquetería se recibe ante el Departamento de Correspondencia de la Dirección General de Mantenimiento y Servicios Generales, misma que debe realizar su registro, de acuerdo con lo establecido en los Lineamientos de Recepción y Entrega de Correspondencia y Paquetería.
Una vez registrada la documentación, el área de correspondencia se comunicará con el personal de la Oficialía de Partes para recoger la paquetería.
Recepción en la Oficialía de Partes:
i.      Se deben recibir los paquetes en el orden en que se registra en el Sistema de Control Interno de Entrega de Correspondencia y Mensajería de la Dirección General de Mantenimiento y Servicios Generales. En la relación que la mencionada dirección emite, se informa la fecha y hora en que fueron recibidos los paquetes en las instalaciones de la Sala Superior.
ii.     Se debe sustraer y revisar la documentación, verificando que esté dirigida a la Sala Superior, Secretaría General de Acuerdos u Oficialía de Partes del Tribunal Electoral del Poder Judicial de la Federación. En caso de que se detecte documentación que se encuentre dirigida a otra área del Tribunal o no sea de índole jurisdiccional, se debe devolver a la Oficina de Correspondencia para su correcta entrega.
iii.    Primero se reciben los medios de impugnación remitidos y después se reciben las promociones; si en un mismo paquete se remite más de un medio de impugnación, se debe recibir conforme a la fecha y hora en que fueron recibidos por la autoridad responsable, o bien, conforme al número consecutivo del oficio de remisión.
iv.    Cuando las salas regionales remitan cuadernos de antecedentes, el orden de ingreso de la documentación debe ser de forma ascendente conforme al mismo, de acuerdo con el orden de ingreso ante las respectivas salas.
v.     En caso de que la documentación no sea presentada con oficio de remisión y sea de índole
jurisdiccional o se relacione con algún medio de impugnación del índice de esta Sala Superior, se debe utilizar la guía de mensajería como remisorio y debe ser ordenada al final, realizando la razón de la recepción en el sobre o en la guía de mensajería.
vi.    Si el oficio remisorio acompaña dos o más medios de impugnación, se procede a sacar fotocopia del mismo, a fin de que obre una copia en cada expediente. En este supuesto, se recibe conforme a la fecha y hora de recepción de la autoridad que los remite.
La documentación remitida por las salas regionales del Tribunal Electoral del Poder Judicial de la Federación se recibe de la siguiente forma:
a)    Se ordena de acuerdo con el orden en que fueron presentados ante la referida sala regional, basándose en el sello de recepción que contenga el oficio de presentación o el escrito de demanda, en orden cronológico ascendente.
b)    Si el oficio remisorio acompaña dos o más medios de impugnación, es necesario fotocopiarlo y ordenarlo de acuerdo con el consecutivo en que se enlistan. En caso de no serlo, serán ordenados como fueron presentados ante la autoridad.
c)     Una vez recibidos los medios de impugnación remitidos por mensajería especializada, se deben recibir las promociones, las cuales siguen las reglas antes descritas.
d)    Las promociones y demás documentos se deben recibir por número de oficio, en orden consecutivo, de forma ascendente.
e)    Los paquetes que se reciban en las oficinas de las magistraturas, ponencias o cualquier área del propio Tribunal y contengan documentación relativa a medios de impugnación o asuntos generales, deberán remitirse de manera inmediata a la Oficialía de Partes, debiendo acompañar el sobre, folder, hoja o cualquier documento en donde conste la fecha y hora en la que se recibió.
La documentación se recibirá con reloj fechador en la Oficialía de Partes en el momento en que se presente ante la misma, asentando en la recepción la hora y fecha en que fue presentada ante el área que la remitió.
Una vez revisada y ordenada la documentación, se debe sellar con reloj fechador y se debe seguir el trámite conforme a las mismas disposiciones que en la recepción por ventanilla.
Diagrama 2. Procedimientos en Oficialía de Partes para la recepción por mensajería especializada
 

3. Procedimiento de recepción de documentación en forma electrónica ante la Oficialía de Partes
Notificaciones electrónicas
Conforme al Acuerdo General de la Sala Superior del Tribunal Electoral del Poder Judicial de la Federación número 1/2018, de veintisiete de febrero de dos mil dieciocho, por el que se acuerda el procedimiento para la Notificación por Correo Electrónico aprobado por el Acuerdo General número 3/2010, para transitar al uso de las Notificaciones Electrónicas, se sigue el siguiente procedimiento:
a.     La sala regional que notifique alguna determinación según el acuerdo general 1/2018, debe hacerlo a través del sistema de notificaciones.
b.     Una vez que se tenga conocimiento de la notificación por el correo electrónico de la cuestión competencial o solicitud de facultad de atracción, se debe acceder a la página de Intranet, en el referido micrositio denominado "Notificaciones por Correo Electrónico", con el usuario y contraseña correspondiente.
c.     Recibida en el sistema la notificación por cuestión competencial, se debe imprimir la cédula de notificación y sus anexos.
d.     Una vez recibidos los documentos originales del asunto con el planteamiento competencial, se deben agregar los documentos certificados al expediente que se forme en la sala.
e.     Tratándose de notificaciones relativas a las solicitudes de ejercicio de facultad de atracción, los archivos remitidos deben guardarse en la unidad de red correspondiente, para formar parte del expediente electrónico.
f.     Si la cédula de notificación corresponde a una solicitud de facultad de atracción o de un medio de
impugnación, es necesario proceder al registro de datos en el SISGA, como un medio de impugnación nuevo.
g.     La mencionada notificación se resguarda hasta en tanto el área encargada del turno y trámite determine si corresponde a un medio de impugnación nuevo o bien una promoción dirigida. Según corresponda, se procede con la respectiva remisión al área.
Diagrama 3. Procedimiento de la Oficialía de Partes para recibir documentación en forma
electrónica
 
Documentación recibida vía correo electrónico/ cuentas institucionales
En el caso de que se reciban medios de impugnación o promociones por correo electrónico en la misma hora y mismo minuto, a efecto de determinar la carga en el Sistema de Información de la Secretaría General de Acuerdos (SISGA), se atenderá a la fecha y hora de recepción ante la autoridad responsable.
Cuando se recibe como archivo adjunto un oficio que no venga dirigido a esta Sala Superior, la razón de recepción se realiza en la impresión del correo electrónico respectivo.
En el supuesto de que la documentación recibida en alguna de las cuentas institucionales a cargo de la Oficialía de Partes conste de más de 99 hojas, se trasladará la información a un disco compacto, teniendo como excepción los auxilios de notificación solicitados a esta Sala Superior.
Los escritos o promociones que se reciban a las cuentas institucionales de los servidores públicos y sean remitidas a la Secretaría General de Acuerdos, se recibirán en la impresión del propio correo electrónico con los anexos respectivos, y se remitirán al personal de turno y trámite.
Avisos de interposición de medios de impugnación
De conformidad con el artículo 17, párrafo 1, inciso a), de la Ley General del Sistema de Medios de Impugnación en Materia Electoral (LGSMIME), las autoridades u órganos responsables que reciban un medio de impugnación en contra de sus propios actos o resoluciones, bajo su más estricta responsabilidad
y de inmediato, por la vía más expedita, deberán dar aviso de su presentación a la sala competente del Tribunal Electoral del Poder Judicial de la Federación.
Los avisos de interposición de medios de impugnación se deben mandar por correo electrónico a la cuenta avisos.salasuperior@te.gob.mx, de conformidad con el Acuerdo General 1/2013, y deberán contener el oficio de aviso del medio de impugnación, así como la demanda y el acto impugnado, como el ejemplo que se muestra a continuación:
Ilustración 2. Ejemplo de escrito de demanda enviado por correo electrónico

Una vez que se tiene conocimiento de la interposición del medio de impugnación, el personal de la Oficialía de Partes debe crear su registro en el SISGA, señalando los siguientes datos:
a.     Entidad
b.     Hora de recepción del aviso, del medio de impugnación ante la autoridad y posible fecha de su remisión
c.     Acto impugnado
d.     Actor
e.     Autoridad Responsable
f.     Expediente local y número de oficio
Posteriormente, se debe generar el respectivo acuse de recibo, mismo que se debe remitir por correo electrónico al usuario, sala regional o autoridad que inicialmente lo avisó.
Una vez cargado y acusado el aviso de interposición, quedará resguardado en la Oficialía de Partes hasta la llegada del medio de impugnación respectivo, mismo que, a su debida recepción, se debe agregar para que obre en autos.
Diagrama 4. Procedimiento de la Oficialía de Partes para la recepción de avisos de interposición
 

Cuenta Cumplimientos
Las promociones y documentos que se relacionen con el cumplimiento de resoluciones, acuerdos plenarios, acuerdos de sala, acuerdos de turno y trámite, así como desahogo de requerimientos, se deben enviar por correo electrónico en la cuenta cumplimientos.salasuperior@te.gob.mx, de conformidad con el Acuerdo General 1/2013, y deberán estar dirigidas a la Sala Superior del TEPJF.
Una vez que se tenga conocimiento de la promoción, el personal de la Oficialía de partes debe realizar los siguientes pasos para su recepción:
a.     Se debe imprimir el correo electrónico, así como los archivos adjuntos a una cara.
b.     Se debe recibir con sello digital, tomando como hora de interposición la que marca el correo electrónico.
c.     Se debe detallar el documento, así como anexos y se especificará la cuenta de origen.
d.     El total de fojas y el nombre de quien recibe.
Ilustración 3. Ejemplo de recepción de promociones

Hecho lo anterior, se sigue el flujo de recepción siguiente.
Diagrama 5. Procedimiento de la Oficialía de Partes para la recepción de documentación recibida
por correo electrónico a cumplimientos.salasuperior@te.gob.mx
 

Cuenta Trámite
Las promociones y documentos de medios de impugnación entre las salas regionales a la Sala Superior, relativas al trámite y demás documentación atinente, se deben enviar de manera electrónica a la cuenta tramite.salasuperior@te.gob.mx, con la finalidad de agilizar su trámite.
Una vez que se tiene conocimiento de la promoción, el personal de la Oficialía de Partes debe hacer del conocimiento del área de trámite sobre su recepción, reenviando el correo electrónico al área respectiva.
Hecho lo anterior, se sigue el flujo de recepción de documentación.
Diagrama 6. Procedimiento de la Oficialía de Partes para la recepción de documentación recibida por
correo electrónico a tramite.salasuperior@te.gob.mx

4. Juicio en línea
Una vez que el usuario presente un medio de impugnación o promoción mediante la plataforma Juicio en Línea y sea firmado a través de la firma electrónica certificada del Poder Judicial de la Federación (FIREL), esto se ve reflejado en SISGA y se alerta mediante correo electrónico a los integrantes de la Oficialía de
Partes de la recepción de la documentación y del folio que arrojó la plataforma Juicio en Línea, identificando la documentación recibida.
En el SISGA, se debe elegir el apartado de "Procesos/Oficialía de Partes" y, según sea el caso, "Recepción de Impugnación de Sentencias", "Recepción de Interposición de Otras Autoridades" o "Recepción De Promociones Electrónicas".
Recepción de Impugnación de Sentencias y Promociones Electrónicas
En estos casos, se visualizan los medios de impugnación, ampliaciones de demanda y promociones que correspondan a Recursos de Reconsideración y Recurso de Revisión de Procedimiento Especial Sancionador, en contra de las sentencias de las Salas Regionales del Tribunal Electoral del Poder Judicial de la Federación.
Para cada caso, se debe seguir el mismo procedimiento que a continuación se precisa:
a.     En el apartado de "Recepción de impugnación de sentencias" o "Recepción de promociones electrónicas" se deben visualizar dos ventanas, una de documentación sin acusar y otra con acuse;
Ilustración 4. Apartado del SISGA en el que se visualizan los medios de impugnación y
promociones electrónicas

b.     En cuanto se presente un medio de impugnación, se reflejará en el apartado de "Sin acusar". La documentación podrá visualizarse seleccionando el folio recibido y, posteriormente, el botón de la carpeta;
Ilustración 5. Apartado del SISGA en el que se puede visualizar la documentación
recibida por medios y promociones electrónicas

c.     Posteriormente, el personal de Oficialía de Partes acusa la documentación recibida con el botón "Generar acuse";
 
Ilustración 6. Apartado en SISGA en el que se genera el acuse de los medios y promociones
electrónicas

d.     En el acuse, se deben asentar los archivos recibidos, como a continuación se precisa:
Ilustración 7. Acuse que se genera después de la recepción electrónica de medios y promociones

El acuse respectivo se deberá generar a través del SISGA, solicitando la firma "FIREL" de la funcionaria o funcionario que realiza el trámite correspondiente.
Recepción de Interposición de Otras Autoridades
En este apartado, se encuentran avisos de interposición, medios de impugnación y promociones remitidas por la autoridad que recibió la demanda, o demandas y promociones presentadas por el recurrente en contra de actos u omisiones de diversas autoridades.
La documentación podrá visualizarse en el folio correspondiente, identificándola con color rojo, habilitando las acciones en el apartado de "Comparece", el cual desplegará las opciones para ver el expediente electrónico.
Ilustración 8. Apartado en SISGA en el que se puede visualizar la documentación recibida por
medios electrónicos con el folio asignado
 

Para generar el acuse correspondiente, se sigue el mismo procedimiento utilizado en el apartado anterior.
Diagrama 7. Procedimiento de la Oficialía de Partes para la recepción de documentación a través de
la plataforma "Juicio en Línea"

5. Recepción por MINTERSCJN
El Acuerdo General número 12/2014 del Pleno de la Suprema Corte de Justicia de la Nación establece los lineamientos que rigen el uso del módulo de intercomunicación para la trasmisión electrónica de documentos entre los Tribunales del Poder Judicial de la Federación y la Suprema Corte de Justicia de la Nación (MINTERSCJN).
 
Para consultarlo, se debe ingresar al sistema, a través del portal interno del Tribunal Electoral del Poder Judicial de la Federación, en el apartado de "Intranet SCJN".
Ilustración 9. Apartado en Intranet del TEPJF para acceder al MINTERNSCJN
 
Posteriormente, se debe seleccionar el apartado de "Sistema Electrónico del PJF".
Ilustración 10. Apartado del portal de Intranet de la SCJN para acceder al "Sistema Electrónico del
PJF"

Después, se debe ingresar al apartado de "Suprema Corte de Justicia de la Nación".
Ilustración 11. Apartado del Sistema Electrónico del Poder Judicial de la Federación para consultar
el MINTERSCJN
 

El sistema solicitará la identificación del usuario y su certificado digital.
Usuario - el cual será proporcionado por la SCJN, y
Certificado - que comprenderá la firma electrónica certificada del Poder Judicial de la Federación (FIREL) y la contraseña del usuario.
Ilustración 12. Portal MINTERSCJN

Se selecciona el apartado de "Transmisión de documentación entre expedientes radicados en la SCJN y en los Órganos Jurisdiccionales del PJF" y al subapartado de "Información y requerimientos recibidos de la SCJN".
Ilustración 13. Apartado de MINTERSCJN para consultar expedientes radicados en la SCJN y
órganos jurisdiccionales del PJF
 

Se selecciona la notificación recibida en el apartado "Ver Requerimiento".
Ilustración 14. Apartado de MINTERSCJN para consultar requerimientos

Posteriormente, se despliega la notificación seleccionada y se imprime la documentación recibida en formato PDF.
Ilustración 15. Ejemplo de requerimiento consultado en el portal MINTERSCJN
 

Una vez revisado su contenido y verificando que la documentación venga completa y no se encuentre borrosa, ilegible o cortada, se emite el acuse correspondiente en el apartado de "RECEPCIÓN CONFORME".
Ilustración 16. Detalle de requerimientos y constancias en el portal MINTERSCJN
 

Ilustración 17. Ejemplo de acuse impreso de un expediente en el portal MINTERSCJN

Una vez acusado e impreso, se procede con el trámite de recepción, señalado en el apartado de recepción de documentación recibida vía notificación electrónica.
Diagrama 8. Procedimiento de la Oficialía de Partes para la recepción de documentación por
MINTERSCJN
 

Actividad de turno y trámite
El objetivo del personal de turno y trámite es desahogar los asuntos que le competen, a través de procedimientos jurisdiccionales y operativos eficaces y funcionales, que permitan optimizar los recursos materiales y humanos, así como lograr el cumplimiento en tiempo y forma de las obligaciones legales y reglamentarias que tiene encomendadas la Secretaría General de Acuerdos, en relación con el turno de los medios de impugnación y despacho de las promociones recibidas.
PROCEDIMIENTOS
1. Turno de medios de impugnación
El personal de turno y trámite registra el número de expediente y la magistratura a quien deberá asignarse un expediente para su resolución.(1)
Para llevarlo a cabo, el personal de turno y trámite debe realizar el siguiente procedimiento:
a)    La Oficialía de Partes envía, por correo electrónico, a la cuenta OP-TRAMITE@te.gob.mx(2) al personal de turno y trámite la documentación digitalizada del medio de impugnación (MI) recibido.
b)    Hecho lo anterior, las asesorías(3) deben analizar, a la brevedad, el documento recibido, para determinar si se trata de un MI o bien de una promoción, registrar los datos generales en el control interno que se lleva para ese efecto. Para ello, es necesario que las asesorías estudien de forma preliminar la demanda, entre otros datos, la vinculación con un diverso MI y la vía intentada por la parte actora o recurrente.
c)     Acto seguido, las asesorías asignan el MI al personal jurídico para el estudio respectivo e informan a la persona coordinadora del personal de turno y trámite, sobre los MI recibidos; asimismo, hacen de su conocimiento el personal jurídico que se va a encargar de estudiar el MI.
d)    Posteriormente, el personal jurídico debe revisar, minuciosamente, en breve término, la demanda, el informe circunstanciado y demás documentación necesaria para comprender la controversia planteada y poder advertir lo siguiente:
i.        Identificar a la parte actora o recurrente, autoridad u órgano responsable, acto o actos reclamados y el tipo de medio de impugnación promovido o interpuesto, así como la fundamentación invocada.
 
ii.       Vinculación del MI con uno diverso en instrucción en Sala Superior. Para ello, el personal jurídico debe realizar una búsqueda pormenorizada en el SISGA (temática, acto reclamado, cadena impugnativa, municipio/ayuntamiento cuya elección se impugna, parte actora o recurrente, entre otras).
iii.       Existencia de solicitud de facultad de atracción, medidas cautelares o protección de datos personales. En este último supuesto, el personal jurídico debe revisar las constancias de la cadena impugnativa para advertir si, durante ella, las autoridades protegieron datos y, en su caso, la razón.
iv.      Procedencia/canal de recepción del MI: presentación ante la ventanilla de la Oficialía de Partes, juicio en línea, a través de SISGA o paquetería.
v.       Si el MI cuenta o no con el trámite por parte de la autoridad responsable, previsto en la LGSMIME. Ello, porque en caso de no estar tramitada, en el acuerdo de turno, la presidencia requiere el trámite de ley.(4)
vi.      En caso de remitirse por una sala regional, determinar la razón del envío del MI planteamiento de competencia o porque la demanda está dirigida a la Sala Superior.
vii.      Si el MI de impugnación es de urgente resolución.
viii.     De tratarse de un MI recibido en un día de sesión pública o privada de la Sala Superior, el personal jurídico debe verificar si el MI está relacionado con uno listado para resolverse en esa fecha.
e)    Una vez que el personal jurídico concluye el análisis del MI atendiendo al orden de recepción de los medios de impugnación (de ser el caso) y con base en la indicación de la persona coordinadora del personal de turno y trámite, el personal jurídico debe dar cuenta a esta última de forma verbal o por escrito, según el caso. Durante la cuenta, se debe seguir el siguiente procedimiento:
i.        El personal jurídico debe exponer a la persona coordinadora sobre las partes del asunto, así como la historia o el origen de la problemática planteada en el MI, planteamientos formulados en la demanda, petición/expectativas de la parte actora o recurrente, así como todos los datos que advirtió del análisis que llevó a cabo.
ii.       Durante la exposición del personal jurídico, la persona coordinadora realiza todas aquellas preguntas que sean necesarias para tener claridad del problema y, en su caso, sobre una posible vinculación con un diverso MI en instrucción.
iii.       En caso de que la persona coordinadora del personal de turno y trámite tenga duda sobre el turno del asunto al existir posible vinculación con otro o por alguna otra razón, debe consultarlo con las personas titulares de la Secretaría y Subsecretaría General de Acuerdos, a fin de definir el turno correspondiente.
iv.      Una vez que la persona coordinadora del personal de turno y trámite cuenta con los elementos suficientes para turnar el MI,(5) esta debe registrar el turno en el SISGA, conforme con lo siguiente:
·   Es necesario verificar con el personal jurídico que la papeleta registrada por la Oficialía de Partes coincida en hora, minutos y segundos con los datos del sello de recepción del MI.
·   Es requerido que registre y coteje todos los campos del SISGA.(6) En caso de existir solicitud de protección de datos, activar la casilla correspondiente.
·   Según el caso, vincular las constancias electrónicas remitidas por SISGA, cuaderno de antecedentes y aviso.
·   Puede especificar en el apartado de observaciones cualquier dato que considere relevante respecto del turno.
f)     Concluida la cuenta y el registro del turno en el SISGA, el personal jurídico debe liberar a la Oficialía de Partes el turno del MI, a través de un correo electrónico que debe enviarse a la cuenta liberacionSGA@te.gob.mx.(7)
       El personal jurídico, al momento de liberar el turno a la Oficialía de Partes, informa y registra el tipo de medio de impugnación, número consecutivo, la magistratura a quien le corresponde, así
como la fecha y hora en que se autoriza su despacho.
g)    Una vez que el personal jurídico libera el turno a la Oficialía de Partes, debe entregar la propuesta de acuerdo y oficio de turno a las asesorías del área, quienes, a su vez, son las encargadas de revisar, corregir y validar las versiones finales que serán presentadas para aprobación de la persona coordinadora del personal de turno y trámite.(8) En ambos documentos, debe señalarse al calce las iniciales del personal jurídico que elabora la propuesta y de las asesorías que la validan.
Asimismo, el turno también se efectúa con base en diversas prácticas o precedentes. Por ejemplo, cuando se formulan consultas competenciales por cualquier órgano distinto a las salas regionales del TEPJF, estas se tramitan mediante la formación de asuntos generales.
Además, en cumplimiento a los acuerdos generales 1/2022(9) y 2/2022(10) de la Sala Superior, el personal de turno y trámite aplica las siguientes reglas:
a)    Para el turno de los expedientes se respeta la vía en que se promueve el medio de impugnación.
b)    En el caso del planteamiento de una consulta competencial formulada por una de las salas regionales mediante acuerdo plenario, se respeta la vía que ese pleno haya determinado.
c)     Si la consulta competencial se plantea por medio de un acuerdo de la Presidencia de alguna de las salas regionales (cuaderno de antecedentes) se respeta la vía intentada en la demanda.
d)    En el caso de que del escrito de demanda no se pueda advertir con claridad la vía, o no se menciona alguna de las identificadas en la LGSMIME, se turnará como Asunto General.
Por otro lado, también existen algunas vertientes en los pasos a seguir en el turno de asuntos, derivadas de las reglas previstas en el RITEPJF.(11) Por ejemplo, tratándose de MI integrados con motivo de resoluciones de la Sala Superior cambios de vía y/o escisiones, una vez aprobados por dicho órgano jurisdiccional, el personal de sesiones informa de ello al personal de turno y trámite. La persona coordinadora o las asesorías registran el MI en el SISGA, con base en la fecha y hora de la resolución.
En caso de haberse aprobado en la misma sesión más de un asunto de dicha naturaleza, el personal de turno y trámite realiza el turno con base en el orden en que los asuntos fueron aprobados durante la sesión; información proporcionada por el personal de sesiones.
Por otra parte, cuando se reciban MI remitidos vía electrónica mediante el SISGA por las salas regionales de este Tribunal Electoral, con dicha recepción se realizará el turno correspondiente, con independencia de que, posteriormente, pudiera hacerse la remisión física.
Diagrama 9. Procedimiento para el turno de medios de impugnación
 

2. Integración de cuadernos de antecedentes
Los cuadernos de antecedentes son expedientes que se integran con documentación que, al momento de su recepción, no guarda relación con algún MI en instrucción en la Sala Superior o que es recibida en cuentas institucionales de los servidores públicos de la Sala Superior, diversas a las cuentas a cargo de la Oficialía de Partes para la recepción de documentación. Esencialmente, los tipos de cuaderno de antecedentes son: competencia, remisión, reserva, requerimiento y archivo.
El personal de turno y trámite es el encargado de integrar estos cuadernos, debiendo seguir el procedimiento que se describe a continuación:
a)    La Oficialía de Partes envía, por correo electrónico, al personal de turno y trámite de forma digitalizada la documentación recibida.
b)    Una vez recibido el correo electrónico, las asesorías deben registrar los datos generales de la documentación recibida en el control interno que se lleva para ese efecto. Para ello, las asesorías deben estudiar de forma preliminar la documentación.
c)     Hecho lo anterior, las asesorías deben asignar el asunto al personal jurídico para el estudio respectivo e informar a la persona coordinadora del personal de turno y trámite sobre su recepción; asimismo, hacer de su conocimiento quiénes se encargarán de estudiar el asunto.
 
d)    Posteriormente, el personal jurídico debe revisar, minuciosamente, la documentación recibida, para identificar si se recibió ante la ventanilla de la Oficialía de Partes, correo electrónico cuenta de la Oficialía de Partes o una diversa, Juicio en Línea o paquetería. Además, determinar si se trata de un MI o de una promoción.
i.        Si se trata de un MI, el personal jurídico debe:
·   Identificar a la parte actora o recurrente, autoridad u órgano responsable, acto o actos reclamados y el tipo de MI promovido o interpuesto, así como la fundamentación invocada.
·   Si el MI es competencia de la Sala Superior o una sala regional, para lo cual el personal jurídico revisa la distribución de competencia constitucional y legal entre las salas del tribunal, jurisprudencia, acuerdos generales y precedentes de la Sala Superior sobre criterios de competencia.
·   Si el MI cuenta o no con el trámite por parte de la autoridad u órgano responsable, previsto en la LGSMIME. En este caso, se integra un cuaderno de antecedentes de "competencia".
ii.       Tratándose de promociones de MI radicados en una sala regional, el personal jurídico debe buscar en el SISGA a qué expediente corresponde y la sala respectiva. En este supuesto, se integra un cuaderno de antecedentes de "remisión".
iii.       Ante promociones en las cuales la parte actora o recurrente informa sobre la presentación de un MI ante una autoridad u órgano responsable, el personal jurídico debe revisar:
·   Si la parte actora o recurrente anexó el acuse de recibo de la demanda que afirma haber presentado original o copia.
·   El tiempo transcurrido entre la fecha de presentación de la demanda ante la autoridad u órgano responsable y el escrito presentado en la Oficialía de Partes. Ello, a fin de definir si la autoridad u órgano responsable está dentro del plazo legal para tramitar la demanda o ha transcurrido en exceso.
·   Cuando el personal jurídico advierte que la autoridad u órgano responsable está dentro del plazo para tramitar la demanda, se integra un cuaderno de antecedentes de "reserva".
       En cambio, se integra un cuaderno de antecedentes de "requerimiento", cuando el personal jurídico advierte que existen elementos suficientes para concluir que la parte actora o recurrente presentó una demanda ante la autoridad u órgano responsable y han transcurrido en exceso los plazos previstos en la ley para su trámite y remisión.
iv.      En caso de que la Secretaría General de Acuerdos advierta que una autoridad u órgano responsable dio aviso de un MI, pero han transcurrido los plazos legales para su trámite y la autoridad u órgano responsable ha omitido su remisión, se integra un cuaderno de antecedentes de "requerimiento".
v.       En el supuesto de que la autoridad u órgano responsable remita el trámite del MI, pero omita enviar la demanda, el personal jurídico debe corroborar con el personal de la Oficialía de Partes que, en efecto, la demanda no fue recibida. En ese caso, se integra un cuaderno de antecedentes de "requerimiento".
 
vi.      Tratándose de medios de impugnación recibidos dentro de los dos días anteriores al de la fecha de instalación de los cargos, se podrá integrar un cuaderno de antecedentes de "reserva".
vii.      Tratándose de promociones o asuntos recibidos en cuentas institucionales de servidores públicos de la Sala Superior distintas a las cuentas autorizadas en la Oficialía de Partes para la recepción de documentación y que sean enviadas a la Secretaría General de Acuerdos para su recepción, se integrará un cuaderno de antecedentes de "archivo", sin realizar mayor trámite. Ello, al haberse recibido en cuentas que no están destinadas para el trámite de promociones o asuntos.
h)    Una vez que el personal jurídico da cuenta verbal o escrita a la persona coordinadora del personal de turno y trámite, esta, con base en los datos proporcionados por el personal jurídico y la propuesta presentada, define el tipo de cuaderno de antecedentes a integrar.
i)     A continuación, la persona coordinadora del personal de turno y trámite y/o las asesorías registran el cuaderno de antecedentes en el SISGA.(12)
j)     El personal jurídico elabora la propuesta de acuerdo, la cual es revisada y avalada por las asesorías y/o la persona coordinadora del personal de turno y trámite.
k)     El personal jurídico informa mediante correo electrónico dirigido a la Oficialía de Partes sobre el tipo de cuaderno de antecedentes a integrar. Ello, con la finalidad de que la Oficialía de Partes prepare la documentación o copias necesarias para el debido trámite de la promoción.
l)     En los cuadernos de antecedentes que ordenan remitir un MI o promoción a una sala regional, el personal jurídico debe informar a la Unidad de Vinculación con las Salas Regionales y remitir por correo electrónico la documentación respectiva, para hacerlo del conocimiento de la sala involucrada.
Diagrama 10. Proceso de integración de cuaderno de antecedentes de remisión

Diagrama 11. Diagrama del proceso de integración de cuadernos de antecedentes de "integra",
"requiere" y "reserva"
 

3. Integración de asuntos generales de trámite
Este tipo de asuntos se integran con aquellas comunicaciones o documentación remitida a la Sala Superior que únicamente tiene por objeto hacer del conocimiento las determinaciones asumidas por distintas autoridades, pero no requieren de un pronunciamiento por parte del Pleno de la Sala Superior. En otras palabras, se integran asuntos de esta naturaleza cuando la documentación solo tiene efectos informativos.
El personal de turno y trámite debe llevar a cabo el siguiente procedimiento:
a.     La Oficialía de Partes envía, por correo electrónico, al personal de turno y trámite de forma digitalizada la documentación recibida.
b.     Una vez que las asesorías reciben la documentación digitalizada, deben registrar los datos generales en el control interno que se lleva para ese efecto, previo análisis preliminar.
       Además, las asesorías deben asignar la promoción al personal jurídico para el estudio respectivo e informar a la persona coordinadora del personal de turno y trámite sobre su recepción; asimismo, hacen de su conocimiento el personal jurídico que se va a encargar de estudiar la promoción.
c.     Posteriormente, el personal jurídico debe revisar, minuciosamente, la documentación recibida, a fin de determinar el tipo de documento de que se trata, el órgano que lo remite y el motivo de la comunicación a la Sala Superior.
d.     Una vez que el personal jurídico estudia la promoción y atendiendo al orden de recepción en la Oficialía de Partes, debe dar cuenta a la persona coordinadora del personal de turno y trámite y/o asesorías, quienes, con base en la información dada por el personal jurídico, determinan que se trata de una promoción cuyo objeto es informativo, sin que sea necesario turnarla a alguna magistratura.
       Una vez definido ello, la persona coordinadora del personal de turno y trámite y/o asesorías registran
el asunto general en el SISGA.(13)
e.     Acto seguido, el personal jurídico debe informar a la Oficialía de Partes sobre la integración del asunto general de trámite, mediante un correo electrónico, con la finalidad de que tome las medidas necesarias para el debido trámite de la promoción.
       En caso de que, la documentación tenga relación con algún tema competencia de una sala regional, el personal jurídico debe informar y remitir por correo electrónico a la Unidad de Vinculación con las Salas Regionales la documentación, para su conocimiento.
f.     La persona coordinadora del personal de turno y trámite y/o las asesorías deben enviar por correo electrónico, a las magistraturas de la Sala Superior, la documentación respectiva, para su conocimiento.
g.     El personal jurídico debe elaborar la propuesta de acuerdo, el cual es avalado por la persona coordinadora del personal de turno y trámite y/o asesorías del área.
Diagrama 12. Proceso de integración de asuntos generales

4. Trámite de promociones de MI radicados en Sala Superior
Las promociones se pueden presentar durante la instrucción de los medios de impugnación o posterior a su resolución.
El personal de turno y trámite es el encargado de definir el cauce de cada una de las promociones, para lo cual realiza el siguiente procedimiento:
a.     La Oficialía de Partes envía, por correo electrónico, al personal de turno y trámite de forma digitalizada la documentación recibida.
b.     Una vez que las asesorías reciben la documentación, estas deben registrar los datos generales en el control interno que se lleva para ese efecto, previo análisis preliminar.
 
       Además, las asesorías deben asignar la promoción al personal jurídico para el estudio respectivo e informan a la persona coordinadora del personal de turno y trámite sobre su recepción; asimismo, hacen de su conocimiento el personal jurídico que se va a encargar de estudiar la promoción.
c.     El personal jurídico debe leer en su integridad la documentación y sus anexos, identificar el tipo de promoción si es comparecencia de personas terceras interesadas, ofrecimiento de pruebas, entre otras, si está dirigida a la magistratura ponente e identificado el expediente. Hecho esto, debe verificar en el SISGA con qué MI está relacionada la promoción y si está en instrucción, en returno o en el Archivo Jurisdiccional.
d.     Si la promoción está dirigida a un asunto que está en instrucción o en returno en la ponencia, el procedimiento es el siguiente:
i.      Una vez que el personal jurídico analiza el contenido de la promoción, debe dar cuenta a las asesorías, quienes deben validar que la información sea correcta y corresponda con el medio de impugnación informado por el personal jurídico. En caso de duda, la asesoría debe dar cuenta a la persona coordinadora del personal de turno y trámite, quien debe definir el cauce a seguir.
ii.     Una vez que las asesorías o la persona coordinadora del personal de turno y trámite autoriza y valida la revisión del personal jurídico, debe liberar la promoción a la Oficialía de Partes, mediante correo electrónico, señalando el expediente, magistratura, tipo de promoción cualquier tipo de incidente, trámite, petición, etc., así como la fecha y hora en que el personal del personal de turno y trámite autoriza su despacho.
iii.    Solo en los casos en los cuales las promociones no estén dirigidas a la magistratura que tiene el asunto o no se identifica el expediente, el personal jurídico debe elaborar propuesta de oficio para formalizar la remisión de la promoción a la ponencia.
       La propuesta de oficio es revisada y autorizada por las asesorías y/o persona coordinadora del personal de turno y trámite, para firma de la persona titular de la Secretaría o Subsecretaría General de Acuerdos.
Diagrama 13. Proceso de elaboración, revisión, aprobación y trámite de promociones dirigidas e
identificadas
 
Diagrama 14. Proceso de promoción no dirigida e identificada
 

a)    Si la promoción está relacionada con un MI que está en el Archivo Jurisdiccional, el personal jurídico debe solicitar al Archivo Jurisdiccional el préstamo del expediente, a fin de verificar las constancias y el estado procesal que guarda. Debe verificar las promociones y actuaciones que obran. Ello, con la finalidad de proponer el cauce que debe darse.
b)    El personal jurídico da cuenta verbal a la persona coordinadora del personal de turno y trámite y/o a las asesorías, quienes deben definir y aprobar la propuesta planteada por el personal jurídico. En caso de existir alguna duda sobre el cauce, la persona coordinadora del personal de turno y trámite debe consultarlo con la persona titular de la Secretaría General de Acuerdos y/o de la Subsecretaría General.
c)    En los casos de promociones de asuntos archivados, el personal jurídico debe elaborar propuesta de acuerdo y, en algunos casos, también de oficio para formalizar el cauce de la promoción.
       Al respecto, dependiendo del tipo de promoción, el trabajo jurídico presenta particularidades durante el procedimiento, las cuales son:
i.      Acuerdos de agregar. Este tipo de actuaciones recaen a promociones que por su contenido no necesitan remitirse a la ponencia, por ejemplo: promociones de publicitación del medio de impugnación, pruebas, señalamiento de domicilio, ya que, al tratarse de asuntos resueltos, solo es necesario agregar las constancias.
       En este caso, el personal jurídico debe constatar que no haya alguna petición que deba ser acordada por la magistratura ponente.
ii.     Acuerdos de agregar y remisión. Se realizan cuando la documentación está dirigida a asuntos que fueron remitidos por determinación de la Sala Superior a una sala regional, órgano partidista o alguna autoridad, por ser de su competencia y, en consecuencia, es necesario que cuenten con el original de esa promoción, al ser quienes resolverán el MI.
       En este caso, el personal jurídico debe revisar la resolución adoptada por la Sala Superior, con el objeto de verificar a qué autoridad u órgano fue remitido el expediente, a fin de ordenar la remisión de la documentación original al órgano respectivo, previa copia certificada que se deja en el expediente.
Diagrama 15. Proceso de "promoción agrega y/o remite"
 

iii.    Turno por cumplimiento. Se realizan estos acuerdos para acordar los informes que rinden los órganos responsables sobre el cumplimiento, diligencias o imposibilidades sobre el cumplimiento a lo ordenado por la Sala Superior en una sentencia de mérito, acuerdo plenario o resolución incidental.
       En este supuesto, el personal jurídico realiza lo siguiente:
·  Debe revisar los efectos a los cuales fue vinculada la autoridad u órgano responsable, el informe que se rinde, así como la documentación que se presenta para acreditar lo informado.
·  Verificar en el expediente quién fue la magistratura ponente o, en su caso, la que realizó el engrose, con el objeto de determinar a qué ponencia debe turnarse el informe de cumplimiento y el expediente.
·  En este caso, al ser necesario returnar el expediente con la promoción, el personal jurídico debe realizar la propuesta de acuerdo y oficio de turno.
·  Las asesorías y/o la persona coordinadora del personal de turno y trámite deben revisar y validar las propuestas de acuerdo y oficio que el personal jurídico elabora.
iv.    Incidentes. Se presenta cuando una de las partes o cualquier persona promueve un incidente de cumplimiento, de aclaración o de cualquier otra naturaleza, respecto de una resolución emitida por la Sala Superior.
       En este supuesto, el personal jurídico realiza lo siguiente:
·  Debe revisar los efectos a los cuales fue vinculada la autoridad u órgano responsable, el informe que se rinde, así como la documentación que se presenta para acreditar lo informado.
·  Es necesario verificar en el expediente, quien fue la magistratura ponente o, en su caso, la que realizó el engrose, con el objeto de determinar a qué ponencia debe turnarse el escrito incidental y el expediente.
·  En este caso, al ser necesario returnar el expediente con la promoción, el personal jurídico realiza propuesta de acuerdo y oficio de turno.
·  Las asesorías y/o la persona coordinadora del personal de turno y trámite revisan y validan las propuestas de acuerdo y oficio que el personal jurídico elabora.
Diagrama 16. Diagrama de proceso de "turno por cumplimiento"
 

v.     Devolución de pieza postal. Se presenta cuando, por alguna razón justificada, el Servicio Postal Mexicano se ve imposibilitado para entregar la pieza postal remitida por la Oficina de Actuaría para notificar una resolución de la Sala Superior o determinación asumida por una magistratura.
       En estos casos, el personal jurídico debe realizar lo siguiente:
·  Debe verificar en el expediente, la demanda o el escrito de comparecencia de la persona a quien iba dirigida la pieza postal (notificación), así como la existencia de alguna promoción en la cual la persona destinataria haya cambiado su domicilio.
·  Una vez que identifica el domicilio reconocido durante la instrucción del MI, para recibir notificaciones, el personal jurídico debe verificar que el domicilio de la pieza postal corresponda al señalado por la persona destinataria, en su demanda o escrito de comparecencia.
·  También debe verificar las razones que el personal del servicio postal asentó sobre la imposibilidad para entregar la pieza postal.
·  Si el personal jurídico advierte que el domicilio precisado en la pieza postal no coincide con el autorizado por la persona destinataria, debe realizar una propuesta de acuerdo ordenando realizar de nueva cuenta la notificación en el domicilio correcto.
·  En caso de coincidencia en el domicilio asentado en la pieza postal y el autorizado en el expediente, el personal jurídico debe elaborar la propuesta de acuerdo, ordenando que la notificación se realice por estrados.
Diagrama 17. Proceso de "devolución de pieza postal"
 

vi.    Razones de imposibilidad de notificación. Son actuaciones que realiza la actuaría cuando se constituye en un domicilio para realizar una notificación y que, por razones justificadas e insuperables, no es posible hacerla.
       En este caso, la Oficina de Actuaría entrega al personal de turno y trámite una copia de la razón de imposibilidad y se lleva a cabo el procedimiento siguiente:
·  Las personas asesoras deben asignar al personal jurídico las razones de imposibilidad.
·  El personal jurídico debe leer a detalle la razón de imposibilidad y verificar que el domicilio en el cual se constituyó la actuaría sea el reconocido por la persona a notificar. Además, debe revisar las razones asentadas por la actuaría para sustentar la imposibilidad de notificación.
·  En caso de coincidir que la razón asentada por la actuaría es justificada e insuperable, el personal jurídico debe realizar la propuesta de acuerdo, ordenando que la notificación se lleve a cabo por estrados.
·  En el supuesto en que el personal jurídico advierta que la razón de imposibilidad de notificación no está debidamente motivada o, de la revisión del expediente, advierte que puede superarse la imposibilidad, debe elaborar la propuesta de acuerdo, ordenando que la notificación se realice de nueva cuenta, en los términos originalmente señalados o con alguna modificación.
Diagrama 18. Proceso de "imposibilidad de notificación"

 
vii.   Devolución de documentos. Ante la presentación de promociones en las cuales una persona solicita le sean devueltos documentos que afirma haber exhibido durante la sustanciación de un MI, el procedimiento a seguir es el siguiente:
·  El personal jurídico debe verificar el expediente, con la finalidad de constatar la calidad de la persona que presenta la solicitud si fue parte en el MI o está autorizada para hacer la petición; que la documentación haya sido exhibida por la persona solicitante y en los términos que precisa original, copia simple o certificada, así como que no obre en el expediente un pronunciamiento y razón de entrega previo, que imposibilite acordar favorablemente la solicitud.
·  Una vez que se constata todo lo anterior, el personal jurídico debe elaborar la propuesta de acuerdo.
·  Hecha la propuesta de acuerdo, esta es revisada por las asesorías y/o la persona coordinadora del personal de turno y trámite, quienes deben verificar, contra el expediente, que la propuesta presentada por el personal jurídico es correcta.
      Además, deben revisar que la propuesta responda cualquier otra solicitud planteada en la promoción, tales como, autorización de personas para recoger la documentación, un nuevo domicilio para recibir notificaciones, etc.
·  Las asesorías deben enviar por correo electrónico al Archivo Jurisdiccional, así como a la Oficialía de Partes, la propuesta aprobada por la persona coordinadora del personal de turno y trámite y/o las asesorías. Ello, para que ambas áreas estén en posibilidad de preparar la documentación o diligencia y dar cumplimiento en tiempo y forma de lo ordenado en el acuerdo.
Diagrama 19. Proceso de devolución de documentos

 
viii.   Expedición de copias. Se presenta cuando alguna persona solicita la expedición de copias de un expediente que está en el Archivo Jurisdiccional. En este caso, el procedimiento es el siguiente:
·  El personal jurídico debe revisar el expediente para verificar la calidad de la persona solicitante parte en el juicio, autorizado, persona ajena, una autoridad u otros y si se realiza alguna otra solicitud. Además, debe revisar que en el expediente obren las constancias cuya expedición de copias se solicita.
      También, verifica si la persona solicitante pide copia simple o certificada o la reproducción a través de un medio de almacenamiento.(14)
·  Asimismo, el personal jurídico debe revisar la naturaleza de la documentación cuya copia se solicita, es decir, que no contenga información personal o reservada.
·  En caso de ser viable la expedición de copias, el personal jurídico debe elaborar el acuerdo en el sentido de acordar favorable la petición. Aprobado el acuerdo, el personal jurídico y/o las asesorías deben enviarlo por correo electrónico al Archivo Jurisdiccional y a la Oficialía de Partes, para que ambas áreas contemplen el trámite decidido.
·  Si el personal jurídico advierte la existencia de datos personales, debe elaborar la propuesta de oficio a fin de remitir la solicitud al Comité de Transparencia de este Tribunal Electoral, quien se pronunciará sobre la procedencia de la solicitud y, en su caso, ordenará la emisión de una versión pública.
Diagrama 20. Proceso de expedición de copias simples o certificadas

5. Desahogo de solicitudes de información
 
Cuando una autoridad solicita a la Sala Superior un informe sobre la actividad jurisdiccional del Tribunal Electoral, el personal de turno y trámite es quien se encarga de desahogarlas, a través del procedimiento siguiente:
a)    La Oficialía de Partes envía, por correo electrónico, la solicitud de información recibida al personal de turno y trámite. Las asesorías de esta última área deben analizar el tipo de información que se pide y si existe un plazo para desahogar la solicitud. Además, deben verificar que la información solicitada se trate de aquella que la Secretaría General de Acuerdos esté en aptitud legal de proporcionar, es decir, que se trate de información de MI resueltos y esté registrada en el SISGA.
b)    Hecho lo anterior, las asesorías deben informar a la persona coordinadora del personal de turno y trámite sobre la solicitud y, posteriormente, enviar la solicitud por correo electrónico, a la Unidad General de Estadística e Información Jurisdiccional, a fin de que rinda el reporte que corresponda.
c)    Dicha área envía por correo electrónico el reporte solicitado, con base en el cual, las asesorías solicitan al personal jurídico elaborar el acuerdo o el oficio para remitir el informe a la autoridad solicitante.
d)    Finalmente, el personal jurídico debe informar, por correo electrónico, a la Oficialía de Partes, el cauce que se dará a la solicitud presentada, a fin de que la Oficialía de Partes pueda ejecutar la decisión asumida por la Secretaría, Subsecretaría General de Acuerdos o la Presidencia de la Sala Superior.
Diagrama 21. Proceso de "desahogo de solicitud de información"

6. Trámite de amparos
Los cuadernos de amparo se integran cuando la Sala Superior es señalada como autoridad responsable o
como parte en un juicio de amparo. El personal de turno y trámite se encarga de despachar los amparos, con base en el siguiente procedimiento:
a)    La Oficialía de Partes envía, por correo electrónico, al personal de turno y trámite la documentación recibida digitalizada.
b)    Una vez que las asesorías reciben la documentación, deben registrar los datos generales en el control interno que se lleva para ese efecto, previo análisis preliminar.
       Además, las asesorías deben asignar la demanda de amparo al personal jurídico para su análisis e informan a la persona coordinadora del personal de turno y trámite sobre su recepción y de quién estará a cargo del análisis.
c)    El personal jurídico debe leer con detalle la demanda y revisar la documentación exhibida por la parte quejosa, a fin de:
i.      Reconocer el acto impugnado y los planteamientos que formula la parte quejosa respecto de mismo.
ii.     Dar cuenta verbal a la persona coordinadora del personal de turno y trámite, quien determina el trámite procedente, dependiendo de si la parte quejosa (i) atribuye un acto a la Sala Superior o solo es señalada como parte y (ii) si controvierte una sentencia emitida por este órgano jurisdiccional.
       En ambos supuestos, las asesorías deben enviar por correo electrónico, de forma económica, a la Dirección General de Asuntos Jurídicos del Tribunal Electoral, la documentación del amparo, para que vaya preparando las acciones que le corresponden.
       Por otro lado, la persona coordinadora del personal de turno y trámite y/o las asesorías del área deben enviar por correo electrónico, las constancias del amparo a las magistraturas, para su conocimiento.
iii.    Realizar la propuesta de acuerdo en el cual se ordena integrar el cuaderno de amparo y remitirlo a la Dirección General de Asuntos Jurídicos de este Tribunal Electoral, a fin de dar el seguimiento que corresponda, tratándose de amparos en los cuales no se controvierte una sentencia de la Sala Superior.
iv.    En amparos promovidos contra sentencias de la Sala Superior, el personal jurídico debe solicitar el expediente al Archivo Jurisdiccional a fin de verificar el estatus y revisar actuaciones, además se sigue el siguiente procedimiento:
·   En caso de que la parte quejosa haya presentado las copias para todas las partes en el juicio, el personal jurídico debe elaborar el acuerdo en el cual ordena: integrar el cuaderno de amparo; tener por presentada la demanda; solicitar a la Dirección General de Asuntos Jurídicos que rinda el informe justificado el cual es revisado por la persona titular del personal de turno y trámite; y correr traslado a las personas interesadas.(15)
·   El personal jurídico debe realizar la certificación prevista en el artículo 178, fracción I, de la Ley de Amparo.
·   Las asesorías deben informar al Archivo Jurisdiccional acerca de la promoción del amparo, para que vaya preparando las copias certificadas correspondientes.
·   En caso de que la parte quejosa no haya presentado las copias para todas las partes del juicio y no se trate de asuntos en los cuales la autoridad responsable deba expedirlas oficiosamente, el personal jurídico debe elaborar el acuerdo en el cual ordena requerir a la parte quejosa para que
exhiba las copias faltantes.
       Transcurrido el plazo para la presentación de las copias, se dan 2 supuestos:
(i)     En caso de haberlas exhibido, el personal jurídico debe elaborar la propuesta de acuerdo en los términos precisados en el primer bullet, y (ii) En caso de incumplimiento, debe ordenar remitir la demanda de amparo y el informe justificado a la Oficina de Correspondencia Común que corresponda.
v.     Una vez que se cuenta con todas las constancias emplazamiento a las y los terceros interesados, informe justificado y copias del expediente , el personal jurídico debe elaborar la certificación del plazo de notificación de la sentencia impugnada, la certificación de emplazamiento a los terceros interesados, y el acuerdo y oficio de remisión del cuaderno de amparo a la Oficina de Correspondencia Común.
vi.    Ya que es remitida la demanda de amparo con el trámite respectivo a la Oficina de Correspondencia Común, el personal jurídico debe hacer un oficio para remitir el cuaderno de amparo a la Dirección General de Asuntos Jurídicos, con el objeto de dar seguimiento a la sustanciación del juicio, previa copia certificada que se deja en la Secretaría General de Acuerdos.
vii.    Cualquier promoción relacionada con un juicio de amparo en el cual la Sala Superior sea parte se debe remitir a la Dirección General de Asuntos Jurídicos, mediante acuerdo que debe elaborar el personal de turno y trámite.
viii.   Finalmente, concluido el juicio de amparo, la Dirección General de Asuntos Jurídicos, remite a la Secretaría General de Acuerdos el cuaderno de amparo integrado con todas las actuaciones que hubo durante su sustanciación.
ix.    Recibido el cuaderno de amparo, el personal jurídico debe realizar un acuerdo en el cual ordena remitirlo al Archivo Jurisdiccional.
Diagrama 22. Proceso de trámite de amparos contra actos relacionados con la Sala Superior

Diagrama 23. Proceso de "cuadernos de amparo contra sentencias de Sala Superior"
 

7. Trámite de controversias constitucionales
Cuando la Sala Superior es emplazada por una o un ministro de la Suprema Corte de Justicia de la Nación con motivo de la presentación de una controversia constitucional en contra de una resolución emitida por la Sala Superior, se ordena la integración de un cuaderno de controversia constitucional.
El personal de turno y trámite se encarga de despachar el trámite de las controversias constitucionales, para lo cual lleva a cabo el siguiente procedimiento:
a)    La Oficialía de Partes envía, por correo electrónico, al personal de turno y trámite la
documentación recibida (oficios de notificación de la Suprema Corte de Justicia de la Nación).
b)    Una vez que las asesorías reciben la documentación por correo electrónico, deben registrar los datos generales en el control interno que se lleva para ese efecto, previo análisis preliminar y determinación de lo que solicita la o el ministro instructor de la controversia constitucional.
       Además, las asesorías deben asignar el acuerdo de emplazamiento con la demanda de controversia constitucional al personal jurídico para su análisis; asimismo, deben informar a la persona coordinadora del personal de turno y trámite sobre su recepción y de quién estará a cargo del análisis.
c)    Las asesorías deben enviar por correo electrónico, de forma económica, a la Dirección General de Asuntos Jurídicos del Tribunal Electoral, la documentación de la notificación de emplazamiento y demás oficios remitidos por la Superna Corte de Justicia de la Nación, para que vaya preparando las acciones que le corresponden.
d)    El personal jurídico debe leer con detalle el acuerdo de emplazamiento, con el escrito que motivó la controversia y demás documentación anexa (la notificación de emplazamiento puede ser acompañada de diversos proveídos relacionados con el trámite de la controversia, por ejemplo: la notificación sobre la suspensión del acto reclamado, etc.). El personal jurídico debe:
i.      Reconocer el acto impugnado y los planteamientos que formula el accionante respecto de mismo.
ii.     Solicitar al Archivo Jurisdiccional, el expediente en el cual la Sala Superior emitió la sentencia que motivó la controversia constitucional, para verificar el estatus y revisar actuaciones.
iii.    Dar cuenta verbal a la persona coordinadora del personal de turno y trámite sobre el planteamiento de la controversia, lo resuelto por la Sala Superior y cualquier otro dato que considere relevante. Durante la cuenta, la persona coordinadora del personal de turno y trámite podrá realizar las preguntas que considere necesarias, a fin de estar en posibilidad de determinar el trámite procedente.
iv.    Una vez autorizado el cauce/trámite que debe efectuarse a la notificación de la decisión de la Suprema Corte de Justicia de la Nación, el personal jurídico debe realizar la propuesta de acuerdo, en el cual se ordena integrar el cuaderno de controversia constitucional y su remisión a la Dirección General de Asuntos Jurídicos de este Tribunal Electoral, a fin de que elabore la propuesta de contestación atinente la cual es revisada por la persona coordinadora del personal de turno y trámite para que, en su momento, sea firmado por la presidencia de la Sala Superior.
a)    Las asesorías deben informar al Archivo Jurisdiccional sobre la notificación de controversia constitucional, con el objeto de que dicha área vaya preparando las copias certificadas correspondientes.
b)    Una vez que se cuenta con todas las constancias, el personal jurídico debe elaborar la propuesta de acuerdo en el que se ordene remitir a la o el ministro instructor, la contestación al escrito de controversia, así como la copia certificada del expediente respectivo. Asimismo, se ordena hacer del conocimiento de las magistraturas la notificación de la controversia constitucional, así como toda documentación recibida al respecto. La propuesta de acuerdo es revisado y autorizado por las asesorías y por la persona coordinadora del personal de turno y trámite.
c)    El cuaderno de controversia constitucional debe integrarse con: copia certificada de la contestación al escrito de controversia firmado por la presidencia de este Tribunal Electoral, las constancias originales de las notificaciones de la Suprema Corte de Justicia de la Nación y las constancias de notificación de los acuerdos dictados por la presidencia de la Sala Superior (sobre el trámite de la controversia constitucional).
d)    Una vez tramitada la controversia constitucional, el personal jurídico debe hacer una propuesta de oficio para remitir el cuaderno de controversia constitucional a la Dirección General de Asuntos Jurídicos, con el objeto de dar seguimiento a su sustanciación, previa copia certificada que se dejé en la Secretaría General de Acuerdos. La propuesta de oficio es revisado y autorizado por las asesorías y por la persona coordinadora del personal de turno y trámite.
e)    Cualquier promoción relacionada con la controversia constitucional debe acordarse mediante propuesta elaborada por el personal de turno y trámite y remitirse a la Dirección General de
Asuntos Jurídicos y hacerse del conocimiento de las magistraturas de la Sala Superior.
f)     Una vez resuelta la controversia constitucional, la Dirección General de Asuntos Jurídicos debe remitir a la Secretaría General de Acuerdos el cuaderno de controversia constitucional integrado con todas las actuaciones que hubo durante la sustanciación de este medio de control constitucional.
g)    Recibido el cuaderno de controversia constitucional, el personal jurídico debe realizar una propuesta de acuerdo en el cual ordena integrarlo al expediente principal y remitirlo al Archivo Jurisdiccional. La propuesta de acuerdo es revisado y autorizado por las asesorías y por la persona coordinadora del personal de turno y trámite.
Diagrama 24. Proceso de trámite de cuadernos de controversia constitucional

8. Elaboración, revisión y aprobación de acuerdos de Presidencia
Conforme a los procedimientos que el personal de turno y trámite tiene a su cargo, este elabora los acuerdos que la Presidencia emite, a fin de desahogar las distintas promociones que se presentan en la Oficialía de Partes y que le corresponden, con base en sus facultades legales y reglamentarias.
 
En la elaboración y trámite de los acuerdos emitidos por la Presidencia, el personal de turno y trámite lleva a cabo el procedimiento siguiente:
a)    El personal jurídico debe elaborar las propuestas de los acuerdos emitidos por la Presidencia de la Sala Superior, debiendo cuidar los siguientes aspectos:
i.          Correcta precisión del MI y sus datos de identificación.
ii.          Correcta indicación del nombre de la Presidencia.
iii.         Fecha de la actuación.
iv.         En los apartados de la documentación recibida, refiere la cuenta de la documentación recibida, cuidando reflejar quién es el compareciente, así como la razón de ser de la promoción.
v.         Correcta cita de la fundamentación y motivación del acuerdo.
vi.         Que la orden de notificación se realice en términos de lo previsto en la LGSMIME.
vii.        Verificar que venga el párrafo al final, por el que se especifica quién acuerda, firma y autoriza el acuerdo correspondiente.
viii.       De ser un acuerdo preparado para firma electrónica, cuidar que este contenga el párrafo descriptivo y por el cual se especifica que es una representación gráfica autorizada por firmas electrónicas certificadas.
ix.         Tratándose de un acuerdo que será firmado y tramitado de forma física, adecuar el documento con el nombre de la Presidencia y la Secretaría o Subsecretaría General, con los espacios respectivos para sus firmas físicas.
b)    El personal jurídico debe entregar a las asesorías la propuesta de acuerdo acompañando la documentación soporte. Las asesorías deben revisar que la propuesta de acuerdo coincida con los datos de la documentación, así como la fecha de actuación, y que en general los datos del acuerdo estén correctos, así como redacción y ortografía.
c)    En caso de que las asesorías realicen sugerencias o correcciones a la propuesta que el personal jurídico presentó, este debe impactarlas y entregar la versión corregida a las asesorías.
d)    Las asesorías deben verificar que los cambios sugeridos estén impactados y el acuerdo esté correcto.
e)    Ya que se tiene la versión final del acuerdo, las asesorías deben informar a la persona coordinadora del personal de turno y trámite sobre los acuerdos pendientes de firma (trámite y turno), quien debe realizar una revisión final.
f)     Las asesorías llevan un control diario del número de acuerdos de turno y trámite que se realizan.
g)    Finalmente, el personal jurídico prepara los acuerdos para firma. Existen dos supuestos de firma (i) electrónica y (ii) en papel.
h)    El procedimiento para tramitar los acuerdos firmados electrónicamente es el siguiente.
i.      El personal jurídico que elabora el acuerdo, lo debe registrar en el SISGA, tal como se muestra.
Ilustración 18. Apartado en SISGA en el que se registran los acuerdos de Presidencia (1/3)
 

Ilustración 20. Apartado en SISGA en el que se registran los acuerdos de Presidencia (2/3)

Ilustración 19. Apartado en SISGA en el que se registran los acuerdos de Presidencia (3/3)

ii.     Acto seguido, el personal jurídico adjunta el archivo del acuerdo que será firmado. En primer lugar, lo firma la persona titular de Secretaría General o Subsecretaría General de Acuerdos y, posteriormente, la Presidencia de la Sala Superior.
iii.    Diariamente, las asesorías deben verificar que todos los acuerdos que se registraron o entregaron a firma, estén firmados, debiendo revisar el apartado correspondiente del SISGA. Asimismo, semanalmente, las asesorías deben enviar a la persona coordinadora del
personal de turno y trámite un reporte en el cual confirmen que todos los acuerdos de la Presidencia fueron firmados. Es decir, que no existe actuación pendiente.
Ilustración 21. Apartado de SISGA en el que se revisa que los acuerdos registrados estén firmados

iv.    Una vez firmados los acuerdos, el SISGA genera un correo electrónico para la Oficina de Actuaría, a través del cual le informa que hay acuerdos firmados y listos para ser notificados.
v.     Finalmente, los acuerdos son publicados por el personal jurídico, quien accede al siguiente link: http://interno.te.gob.mx/adminsga3/admin/login_turnos, debiendo introducir su nombre de usuario y contraseña.
Ilustración 22. Portal en el que se publican los acuerdos para su publicación

vi. El personal jurídico debe llenar todos los campos con los datos solicitados y dar clic en el botón "agregar turno".
Ilustración 24. Sistema de Publicaciones de las Salas Regionales del TEPJF
 

Ilustración 23. Sistema de Publicaciones de las Salas Regionales del TEPJF

i)     El trámite de los acuerdos firmados en papel es el siguiente:
i.      Las asesorías deben concentrar la totalidad de acuerdos, clasificándolos por turno y trámite, y los deben entregar a la persona coordinadora del personal de turno y trámite y/o a la Secretaría o Subsecretaría General de Acuerdos.
ii.     La persona coordinadora del personal de turno y trámite entrega los acuerdos a la Secretaría o Subsecretaría General de Acuerdos para su firma y recabar la firma de la Presidencia de la Sala Superior.
iii.    Firmados los acuerdos, las asesorías deben cotejar que la totalidad de los acuerdos enviados a firma regresen para su trámite. Asimismo, semanalmente, las asesorías deben enviar a la persona coordinadora del personal de turno y trámite un reporte en el cual
confirmen que todos los acuerdos de la Presidencia fueron firmados. Es decir, que no existe actuación pendiente.
iv.    Hecho lo anterior, las asesorías deben designar al personal jurídico que los va a tramitar, quien debe sellarlos con el reloj fechador, registrar en el SISGA, sacar una copia y anotarlos en una libreta de control interno la Oficina de Actuaría debe acusar de recibo los originales y entregarlos a esta área para su notificación.
Diagrama 25. Proceso de elaboración, revisión, aprobación y trámite de acuerdos de Presidencia.

9. Trámite de acuerdos de ponencias
El trámite de los acuerdos dictados por las magistraturas de la Sala Superior está a cargo del personal de turno y trámite.
El procedimiento para tramitar los acuerdos firmados electrónicamente es el siguiente.
a)    Una vez recibido vía electrónica el acuerdo, el personal jurídico (designado por la persona coordinadora del personal de turno y trámite) debe distribuir de forma equitativa, entre el equipo de trabajo, los acuerdos que se van recibiendo.
b)    El personal jurídico debe tramitar el acuerdo, para lo cual revisa los datos del mismo, a saber: expediente, nombre del actor, responsable, membrete, fecha, en caso de acordar domicilio, debe revisar sobre constancias la coincidencia de los datos, si se acompañan los documentos adjuntos, de ser el caso, entre otros.
c)    En caso de advertir alguna inconsistencia, el personal jurídico debe comunicarse con el secretariado de estudio y cuenta, a efecto de solicitar la corrección.
d)    Una vez que el acuerdo está correcto, el personal jurídico debe crear el registro en el SISGA y
subirlo a firma, seleccionando el nombre del secretariado de ponencia y de la magistratura correspondiente.
Diagrama 26. Proceso de trámite de acuerdos de ponencia

El trámite de los acuerdos firmados en papel sigue el procedimiento siguiente:
a)    Recibido un acuerdo, el personal jurídico debe acusar de recibo al personal de la ponencia.
b)    Hecho lo anterior, debe sellar el original con el reloj fechador y registrarlo en el SISGA, sacar una copia y anotarlo en la libreta de control interno la Oficina de Actuaría acusa de recibo el original, y entregarlo para su notificación.
c)     Finalmente, el acuse de recibo de la Oficina de Actuaría es archivado por el personal jurídico en las carpetas creadas para su resguardo.
Diagrama 27. Proceso de trámite de acuerdos de ponencia de forma física

10. Trámite de aviso de vacaciones y días inhábiles del Instituto Nacional Electoral
El Instituto Nacional Electoral comunica periódicamente a la Sala Superior los días de descanso de su personal, ya sea por períodos vacacionales o por días de asueto, con independencia de lo previsto en el Estatuto del Servicio Profesional Electoral y del Personal de la Rama Administrativa, de conformidad con lo dispuesto en el punto Segundo del Acuerdo General 3/2008 de la Sala Superior.
El personal de turno y trámite es el encargado de desahogar dichos avisos, a través del siguiente procedimiento:
 
a)    Recibido el oficio por el cual el INE informa de los días de descanso de su personal, las asesorías deben informar de ello a la persona coordinadora del personal de turno y trámite. Asimismo, designar al personal jurídico que va a materializar el trámite.
b)    El personal jurídico debe realizar un documento denominado "aviso" en el cual refiere la comunicación del Instituto Nacional Electoral, en términos de lo previsto en el Acuerdo General 3/2008.
c)    La propuesta de aviso es entregada por el personal jurídico a las asesorías, quienes deben verificar que los datos sean correctos y lo deben entregar a la persona coordinadora del personal de turno y trámite para su validación.
d)    Una vez que la persona coordinadora del personal de turno y trámite avala el "aviso" y es firmado por la Presidencia de la Sala Superior, el personal jurídico realiza una certificación del referido aviso y propuestas de oficios para remitir el aviso a las salas regionales, para su conocimiento, las cuales son revisadas, corregidas y avaladas por las asesorías y/o persona coordinadora del personal de turno y trámite.
e)    El personal jurídico debe remitir a la Oficina de Actuaría, copia del "aviso" para su publicación en los estrados. Además, solicitar su publicación en la página de Intranet como anexo del Acuerdo General 3/2008.
Diagrama 28. Proceso de trámite de avisos de vacaciones del INE

11. Trámite de resoluciones del Comité de Transparencia
El personal de turno y trámite tramita las resoluciones emitidas por el Comité de Transparencia relacionadas con algún MI radicado en la Sala Superior. Ello, a través del procedimiento siguiente:
a)    El área encargada de temas de transparencia de la Secretaría General de Acuerdos hace del conocimiento, por correo electrónico, a la persona coordinadora del personal de turno y trámite y al personal jurídico, las resoluciones aprobadas por el Comité de Transparencia.
b)    Al momento de recibirlas, el personal jurídico debe leer de forma detallada las resoluciones e identificar si fueron en sentido de: procedencias, improcedencias y de naturaleza pública. En caso de alguna duda, el personal jurídico debe consultar al personal que se encarga de los temas de transparencia de la Secretaría General de Acuerdos. Acto seguido, el personal jurídico debe elaborar las propuestas de acuerdo, cuyo objeto es agregar la copia de la resolución al expediente involucrado.
c)    Dicho acuerdo es revisado y avalado por la persona coordinadora del personal de turno y trámite y/o asesorías y, una vez que se tiene la versión final, el personal jurídico lo debe registrar para firma.
Diagrama 29. Proceso de trámite de resoluciones del Comité de Transparencia
 

Sesiones
El personal de sesiones es el encargado de preparar las sesiones públicas y privadas de resolución del Pleno de la Sala Superior, así como las acciones implementadas para que el seguimiento de las sentencias emitidas se lleve a cabo correctamente y con oportunidad.
PROCEDIMIENTOS
1. Agenda, lista provisional, convocatoria, orden del día y tarjeta de decisión colegiada
Sesiones se encarga de elaborar y distribuir los siguientes documentos relacionados con la organización de las sesiones públicas y privadas:
Agenda Jurisdiccional
Sesiones debe hacer del conocimiento de las ponencias la fecha y hora en que se celebrará sesión privada y/o pública y los asuntos que se prevén resolver. Para la elaboración y distribución de la agenda jurisdiccional se debe realizar el siguiente procedimiento:
a)    Enviar la agenda jurisdiccional, vía correo electrónico, a las magistradas, los magistrados, personal de las ponencias y áreas administrativas de la Sala Superior, para el desarrollo de las tareas que a cada área le corresponde.
b)    La persona coordinadora de sesiones elabora la lista provisional con los proyectos circulados por cada magistratura y que serán analizados en sesión pública y/o privada, la cual se envía por correo electrónico a todas las ponencias y personal designado para tal efecto.
c)     La persona coordinadora de sesiones elabora la convocatoria, que es el documento mediante el cual se convoca a sesión pública y/o privada a las magistradas y los magistrados, en la que se precisa:
·   Fecha y hora en que tiene verificativo la sesión;
·   Descripción breve de los asuntos a resolver;
·   Mecánica y desarrollo de la sesión;
·   Fecha y hora en que se publica el aviso de sesión;
·   Si es el caso, se informa en sesión si alguno de los asuntos es retirado para su discusión.
d)    El personal de sesiones elabora el orden del día, que es un documento con el listado de asuntos para ser tratados en una sesión. Se utiliza para programar los puntos que se abordarán y sirve de guía a la persona titular de la Presidencia del Tribunal para conducir dicha sesión.
e)    La persona coordinadora de sesiones elabora la tarjeta de decisión colegiada, a través de la cual
se hace del conocimiento de las magistradas y los magistrados los temas a tratar en decisión colegiada en la sesión privada correspondiente.
       Los temas para tratar en decisión colegiada, entre otros, son:
·   Comisiones de las magistraturas para asistir a eventos o foros.
·   Acuerdos generales.
·   Integración de las diferentes comisiones del TEPJF, entre otros.
Diagrama 30. Proceso de generación de la agenda jurisdiccional

Aviso de sesión pública
Sesiones debe elaborar el aviso de sesión pública a partir de la lista provisional previamente autorizada por la persona titular de la Presidencia del Tribunal Electoral, realizando el siguiente procedimiento:
a)    Seleccionar los asuntos de SISGA para generar el aviso.
b)    Transferir los asuntos del aviso generado en SISGA al formato correcto de aviso.
c)     Revisar que contenga todos los asuntos aprobados en la lista provisional.
d)    Cotejar las partes (parte actora y autoridad responsable) con proyecto de sentencia, acuerdo de turno y en el apartado de general de medios de SISGA.
e)    Revisar puntualmente que se respete la protección de datos personales, previamente identificados en el acuerdo de turno, en los estrados electrónicos publicados, en el apartado de general de medios de SISGA y/o en el proyecto de sentencia.
 
f)     En caso de discrepancia en los nombres de las partes o en la determinación de protección de datos personales, se debe consultar la demanda y demás constancias del expediente.
g)    Publicar aviso de sesión a través de la liga http://interno.te.gob.mx/AvisoSesion/access/login, en Intranet e internet.
h)    Enviar por correo electrónico al área de Actuaría para su debida publicación en los estrados de la Sala Superior.
En caso de que los magistrados determinen incluir más asuntos a la sesión pública de resolución y la presidencia lo apruebe, se elabora aviso complementario.
El aviso complementario de asuntos a resolver en sesión pública se elabora en los términos del aviso de sesión; asimismo, se publica a través de la liga http://interno.te.gob.mx/AvisoSesion/access/login en Intranet e internet, y se envía por correo electrónico al área de Actuaría para su debida publicación en los estrados de la Sala Superior.
En caso de que los magistrados determinen diferir la sesión y la presidencia lo apruebe, se elabora aviso de diferimiento.
El aviso de diferimiento de sesión pública se elabora y se publica a través de la liga http://interno.te.gob.mx/AvisoSesion/access/login, en Intranet e internet y se envía correo electrónico al área de actuaria para su debida publicación en los estrados de la Sala Superior.
Diagrama 31. Procedimiento de generación del aviso de sesión pública

Cuadro de cuentas
El personal de sesiones debe elaborar el cuadro de cuentas a partir de los asuntos autorizados en la lista provisional y publicados en el aviso de sesión, realizando el siguiente procedimiento:
i)     Cotejar con la lista provisional que sean los mismos asuntos y en el orden correcto.
j)     Enviar por correo electrónico a las ponencias y a la Dirección de Comunicación Social, con el fin de que cuenten con la información correcta de los asuntos que se resuelven en la sesión.
Diagrama 32. Procedimiento de generación del cuadro de cuentas

 
Hoja de votos de sesiones
k)     El equipo de sesiones elabora las hojas de votación de sesión pública realizando el siguiente procedimiento:
i.      Se divide por bloques, es decir, cada bloque contiene el nombre de las magistraturas, ordenadas de manera alfabética, salvo cuando haya cuenta conjunta o bien, cuenta sucesiva, esto dependerá de la relación respecto del tema de los asuntos que se analizarán en sesión pública.
ii.     En cada bloque, se inserta una tabla con los nombres de cada una de las siete magistraturas, de la misma manera, ordenados de forma alfabética, salvo el nombre de la persona titular de la Presidencia del Tribunal Electoral, el cual irá hasta el final de la tabla.
iii.    Dentro de la misma tabla, se agregan los resolutivos de cada asunto listado, asimismo se atienden las sustituciones a los proyectos que circule cada ponencia, de modo que el documento está en constante actualización.
iv.    Finalmente, se da seguimiento a la sesión pública y se anota la votación de los asuntos que emita cada magistrado.
l)     Asimismo, se elaboran las hojas de votación de sesión privada, realizando el siguiente procedimiento:
i.      Se dividen por bloques, tomando en cuenta los asuntos de decisión colegiada, las comisiones que las magistraturas soliciten y los acuerdos generales que son analizados por el Pleno de la Sala Superior, previo a la sesión pública.
ii.     En cada bloque, se inserta una tabla con los nombres de cada una de las siete magistraturas, de la misma manera, ordenados de forma alfabética, salvo el nombre de la persona titular de la Presidencia del Tribunal Electoral, el cual va hasta el final de la tabla.
Diagrama 33. Procedimiento para la generación de la hoja de votación

Hoja de puntos resolutivos
Las hojas de puntos resolutivos deben ser creadas y cotejadas por el equipo de sesiones, de acuerdo con la lista provisional de los asuntos que se resolverán en la sesión pública, realizando el siguiente procedimiento:
a)    Se divide por bloques, atendiendo a tres supuestos, en orden alfabético respecto del nombre de cada una de las magistraturas, por cuenta sucesiva o conjunta, esto depende de la relación con el tema de los asuntos que se analiza en sesión pública.
b)    En cada bloque, se inserta una tabla, la cual está divida por distintos rubros, por expediente, actor, autoridad responsable, tema y se adjuntan los puntos resolutivos de cada proyecto circulado por las ponencias, incluyendo las sustituciones, de tal manera que el documento, se actualiza atendiendo las modificaciones a los proyectos que realice cada ponencia.
Diagrama 34. Procedimiento de creación de la hoja de puntos resolutivos
 

2. Guiones de sesión pública y privada
El equipo de sesiones elabora el proyecto de guion, el cual consiste en diversos documentos con el orden del desarrollo de la sesión, para apoyo de la persona titular de la Presidencia del Tribunal Electoral y de la persona titular de la Secretaría General de Acuerdos.
Los guiones contienen una guía para que la persona titular de la Secretaría General de Acuerdos y la persona titular de la Presidencia del Tribunal sepan el orden de su participación durante la sesión, así como la interacción que realizan, y se establece un esbozo del orden del día que fue aprobado por todas las magistraturas.
Documento de cuentas de fondo para el titular de la Secretaría General de Acuerdos
i.      Derivado de la pandemia a causa del virus por el SARS-COV-2, se determinó la reanudación de las sesiones públicas por videoconferencia con lo que fue necesario que la lectura de las cuentas estuviera a cargo del titular de la Secretaría General de Acuerdos, por lo que las ponencias remiten la cuenta de los asuntos de fondo que someten a consideración del pleno, vía correo electrónico, cuentas que siguen el orden del listado del cuadro de secretarios, respetando el tipo de cuentas si son sucesivas, conjuntas o individuales, y de ser necesario agregar conectores a modo de que sea coherente la redacción.
Cuenta de improcedencias
i.      Redacción de los asuntos listados en la lista provisional en los cuales las ponencias proponen la improcedencia de los medios de impugnación, agrupando las temáticas abordadas o bien las causales de improcedencia existentes.
Elaboración de guion de sesión pública
i.      Sesiones se encarga de elaborar el guion con el orden de la lista provisional, respetando, según sea el caso, los asuntos de cuenta conjunta, cuenta sucesiva y cuentas individuales, así como de ordenar los expedientes por orden alfabético y número de expediente en cada bloque.
ii.     En el guion se realiza una introducción a la sesión, verificando el quórum legal para sesionar válidamente, así como mencionar el número de magistraturas presentes, o en su caso las ausencias.
iii.    Se realiza un conteo de los proyectos a resolver, con el número de medios de impugnación publicados en el aviso de sesión pública, un conteo de los asuntos por tipo de medio, el número de proyectos y en su caso, un recuento de los asuntos retirados.
iv.    Se revisan los proyectos circulados por las ponencias, para colocar los puntos resolutivos de cada asunto, para que el titular de la presidencia los mencione cuando los asuntos sean fallados.
v.     Se modifican los puntos resolutivos de los proyectos, quitando números de expediente u otras referencias para mejor lectura por parte de la persona titular de la presidencia, pero siempre respetando el sentido de la resolución y siendo lo más fiel posible a su redacción.
vi.    En el caso de que se circulen modificaciones y/o sustituciones, nuevos proyectos o se retiren asuntos, los guiones tienen que ser actualizados para que sean coincidentes con la lista provisional.
vii.   Para el guion de la persona titular de la Secretaría General de Acuerdos, se quitan los
resolutivos que lee la persona titular de la Presidencia del Tribunal Electoral y se agregan las cuentas de los asuntos de fondo enviadas por las ponencias, así como la cuenta de improcedencias, elaborada por sesiones de la SGA.
Elaboración de guion de sesión privada
Asimismo, se debe elaborar el proyecto de guion con el orden del desarrollo de la sesión privada, para apoyo de la persona titular de la presidencia del Tribunal Electoral y de la persona titular de la Secretaría General de Acuerdos.
i.      Para el caso de asuntos jurisdiccionales, se debe elaborar el guion con el orden de la lista provisional, respetando, según sea el caso, los asuntos de cuenta conjunta, cuenta sucesiva y cuentas individuales, así como ordenar los expedientes por orden alfabético y número de expediente en cada bloque.
ii.     Se debe realizar un conteo de los proyectos a resolver con el número de medios de impugnación.
iii.    Para el caso de asuntos administrativos resueltos en decisión colegiada, se coloca una síntesis de lo que trata cada asunto para someter a consideración del pleno.
iv.    En el caso de que se circulen modificaciones y/o sustituciones, nuevos proyectos o se retiren asuntos, los guiones tienen que ser actualizados para que sea coincidente con los asuntos a tratar en la sesión correspondiente.
v.     Elaborar dos versiones de guion, una para la persona titular de la Presidencia del Tribunal Electoral y otra para la persona titular de la Secretaría General de Acuerdos.
Diagrama 35. Procedimiento de elaboración de guiones de sesión pública y privada

3. Tarjeta de liberación de asuntos
a)    Sesiones debe crear una tabla de los asuntos resueltos en sesiones públicas y privadas que se coteja con la lista provisional.
b)    La tabla se divide en cuatro rubros, atendiendo al: número de expediente, nombre de la magistrada o magistrado ponente, votación y observaciones.
c)     Durante la sesión pública, se toma nota de la votación, engroses, returnos y asuntos retirados, para que sea impactado en la tarjeta, a fin de llevar un control y seguimiento de los asuntos resueltos.
d)    Respecto de la tarjeta de asuntos en sesiones privadas, de igual manera, se debe impactar la votación, los asuntos retirados y las observaciones.
e)    Una vez impactados todos los datos, dicha tarjeta será enviada a todas las personas titulares de las áreas de la SGA, en especial al área de Actuaría, a fin de tener un control de los asuntos resueltos y liberados, para proceder a realizar las notificaciones de manera inmediata.
f)     Asimismo, los datos de la tarjeta sirven como apoyo para rendir el PAT a la Dirección General de Planeación y Evaluación Institucional.
 
Diagrama 36. Procedimiento para generar la tarjeta de liberación de asuntos

4. Carga de asuntos en SISGA fallados en sesión
a)    Concluida la sesión pública y/o privada, y conforme a los resultados de la votación, se ingresa a la liga https://sisga.te.gob.mx/Inicio/Principal en el SISGA, con la ruta siguiente: GeneralProcesosSecretariado Técnico-General de medios.
b)    Una vez ingresando, con el botón de búsqueda de registro se carga el expediente señalando la sala a la que pertenece que, en este caso sería la Sala Superior, tipo de medio, así como el año, para que una vez arrojado el resultado se seleccione con doble clic. Estando en el medio deseado, se selecciona la pestaña de resolución, donde se llenan los campos siguientes:
i.      Fecha de resolución.
ii.     Sentido de la resolución, activando las casillas que sean necesarias.
iii.    Los secretarios que participaron en la elaboración de la sentencia y/o acuerdo de sala.
iv.    La votación de las magistraturas, en caso de que esta se haya dado por mayoría, además de seleccionar la opción, existe un apartado donde se ingresa de nueva cuenta la fecha de resolución, se pueden agregar los magistrados que formulen algún tipo de voto, en caso de que dado el resultado de la votación se haya generado engrose, existe un campo para señalar tal situación, en el recuadro de observaciones se especifican cuestiones que no estén previstas dentro del sistema.
v.     Dentro del apartado de votación, también se cargan las ausencias de las magistraturas.
vi.    Además, en el supuesto de que en los asuntos se haya tratado temas relativos con perspectiva de género, o si se invocó un protocolo de violencia política, así como si se determinó la inaplicación de una norma, se debe registrar en el sistema, lo mismo ocurre si se aplicaron tratados internacionales, especificando en su caso de cuales se tratan.
c)     Ahora bien, es preciso acotar que cuando se está frente a un acuerdo de sala, se debe tener especial cuidado, primeramente, se debe determinar si con lo acordado el asunto deja de estar en instrucción, es decir, si está reencauzando a cualquier instancia ya sea jurisdiccional o partidista, o bien si resuelve no dar trámite alguno, los resolutivos en estos casos se pegan en la pestaña de resolución. Por otro lado, si con lo determinado en el acuerdo el asunto permanece en instrucción, esto es, si hay una escisión o bien solo se asume competencia, el resolutivo del acuerdo deberá registrarse en la pestaña de turno añadiendo un acuerdo más, señalando fecha, hora y el resolutivo se pega en el recuadro de indique otros.
d)    Tratándose de incidentes, existe un apartado especial y se registra fecha de resolución, sentido, el tipo de acuerdo y, si fuese el caso que haya dado lugar a un asunto nuevo, también se podrá agregar si los hechos están relacionados con un posible caso de violencia política de género. Los incidentes de excusa tienen un llenado diferente, porque el formato permite acorde con el sentido de la resolución eliminar a la magistrada o magistrado al que se le haya declarado procedente la excusa
por impedimento legal.
e)    Las acciones anteriores deben guardarse con el botón de modificar información y, en caso de que existan asuntos acumulados, hay un botón especial para ello, dentro de los iconos de arriba denominado "Acumular Expedientes", donde aparecen los asuntos en instrucción; se tiene que seleccionar para después dar clic en el botón de acumular y duplicar la información cargada en el asunto índice.
f)     Una vez cargada la totalidad de los asuntos que fueron materia de resolución de las sesiones públicas o privadas en SISGA, se accede a la ruta siguiente: "General Procesos Secretaría General de Acuerdos Sesiones Tipo de sesión pública o privada año nuevo registro".
g)    Una vez ingresado, se registra fecha y hora en que se publicó el aviso de sesión, se da clic en el botón de siguiente, luego agregar, y hacer la búsqueda por fecha de resolución. Para ello, se debe seleccionar el botón de resueltos, posteriormente la fecha de resolución, el botón de buscar, y luego aparecerá el listado, para después seleccionar los que coincidan con los publicados en el aviso de sesión, seguido del botón agregar siguiente, y asegurarse que los nombres de la persona titular de la Secretaría General de Acuerdos como de la Subsecretaría, aparezcan correctamente lo mismo que la redacción del párrafo de aviso, de lo contrario se deberá corregir y actualizar el texto, para poder dar clic en finalizar. Una vez verificada la información anterior, autorizar la sesión.
h)    En las sesiones privadas en las que los acuerdos resueltos no desaparecen en instrucción, se deben agregar desde el apartado de control de recepción, disponible en la ruta siguiente: "General Procesos Secretaría General de Acuerdos Control de recepción de proyectos".
i)     Situados ahí, desde el botón de temporal, se busca el asunto para agregarlo. Esto se debe hacer previo a cargar la sesión, y los asuntos se cargan desde el tipo de sesión y no desde el buscador de resueltos.
j)     Por otro lado, tratándose de los asuntos que cambian de vía, se requiere apoyo de un área diversa que asigna el número consecutivo del medio (área de turno), y posteriormente se carga la demás información, ratificando en ese acto que lo cargado es correcto.
k)     La información que se carga en los avisos de sesión pública debe coincidir con lo publicado; es decir, que si se publicaron asuntos en complementarios estos se deberán agregar, lo mismo si existen diferimientos, botones que se activan desde el apartado de sesiones. Por lo que hace a las sesiones privadas, estos asuntos deben coincidir con el control de actas respectivo.
Diagrama 37. Procedimiento de carga de asuntos resueltos en SISGA
 

5. Revisión de sentencias
a)    El personal de sesiones es el encargado de llevar un registro de las votaciones y sentido de las sentencias de sesiones públicas y privadas.
b)    Las versiones finales de las sentencias son recibidas mediante el correo electrónico "Distribuye sentencia última versión".
c)    Se debe verificar que todas las sentencias cumplan con los requisitos: que no contenga errores ortográficos, membrete en las hojas impares, margen simétrico, numeración correcta de las páginas, seriación continua de la sentencia en las notas a pie de página y, en todo el contenido del documento, se verifica que las partes coincidan con los acuerdos de turno, que sea correcto el rubro, los números de expedientes de todas las instancias, los resolutivos, la notificación, el archivo, la votación y la leyenda de firma electrónica.
d)    Según sea el caso, se deben enviar las observaciones a las ponencias para que, de estimarlas oportunas, modifiquen las sentencias y reenvíen la misma al correo antes mencionado. Se recibe de nuevo el archivo con las modificaciones y se observa que se hayan realizado, en caso de duda para su corrección, se realiza contacto con la ponencia para confirmar que es la última versión.
e)    Una vez que se cuenta con el archivo de la última versión de la sentencia, se debe subir a SISGA para su firma. Se crea un proveído en donde se coloca la fecha y hora del fallo, así como si se trata de un acuerdo de sala o una resolución, se precisa si existe alguna ausencia de magistraturas o si se encuentran todos presentes. En caso, de que la ausencia sea de la
persona titular de la presidencia del Tribunal Electoral, se coloca la magistratura que actúa por ministerio de ley.
f)     En el supuesto de que la sentencia sea aprobada con el anuncio de votos concurrentes, particulares, razonados, aclaratorios, de salvedad, etc.; se espera a la versión final que incluye el voto. Posteriormente, se convierte la sentencia en formato "PDF" para poder separar el voto anunciado, y se sube a firma en el mismo expediente de SISGA, pero en proveído distinto, para su firma individual.
g)    En el caso de que la sentencia, cuente con inaplicación de normas o se trate de una opinión solicitada por la Suprema Corte de Justicia de la Nación respecto de acciones de inconstitucionalidad, se realiza un oficio signado por la persona titular de la presidencia del Tribunal Electoral, dirigido a la presidencia de la Suprema Corte de Justicia de la Nación.
h)    También, se debe colocar la versión final de las sentencias en formato "Word" en una carpeta compartida para que sean enviadas a su publicación, una vez que sean firmadas.
i)     Se separan las sentencias que contienen datos protegidos, ya que deben ser remitidas al Comité de Transparencia para que determine si es procedente o no la protección de datos y estimar la viabilidad de la versión íntegra o pública de la misma.
j)     De igual forma, se debe realizar un cotejo del texto de la sentencia-documento con la sentencia-acto, fallada en sesión pública, en aquellos casos en que se modifique el proyecto en cuestión.
Diagrama 38. Procedimiento para la revisión de sentencias
 

6. Firma de sentencias y/o acuerdos de sala
Sentencias disponibles para firma
La persona coordinadora de sesiones debe informar a las diferentes ponencias cuando la sentencia se encuentra disponible para firma en SISGA, a efecto de que las magistradas y los magistrados puedan firmar.
Sentencias firmadas para notificación
También, la persona coordinadora de sesiones debe informar a la Oficina de Actuaría cuando las sentencias están firmadas en su totalidad, para que se practiquen las notificaciones ordenadas.
El procedimiento es el siguiente:
Diagrama 39. Procedimiento para recabar la firma de sentencias y/o acuerdos

 
7. Publicación de sentencias
Una vez que las sentencias se encuentren totalmente firmadas por las magistraturas, se procederá a realizar la publicación, atendiendo a lo siguiente:
Los asuntos que tengan protección de datos únicamente deben publicarse en la página de Intranet, hasta que el Comité de Transparencia resuelva la procedencia o no de datos protegidos; si es procedente tal protección, debe publicarse en la página de internet la versión pública, aprobada por dicho Comité. De no ser procedente, lo conducente es publicar la versión íntegra.
Diagrama 40. Procedimiento de publicación se sentencias

8. Actas de sesión pública
a)    La Dirección de Comunicación Social envía la versión estenográfica de la sesión pública a la Secretaría General de Acuerdos.
b)    El personal de sesiones revisa el audio de la sesión pública.
c)     Sesiones elabora el proyecto de acta de sesión pública, la cual es aprobada y revisada por su titular.
d)    Posteriormente, envía el proyecto del acta de sesión pública a la Subsecretaría General de Acuerdos para su validación.
e)    Autorizada el acta, se sube a SISGA, para recabar las firmas de las personas titulares de la presidencia del Tribunal Electoral y de la Secretaría General de Acuerdos.
f)     Una vez firmada, se solicita a Desarrollo Web su publicación en la página de Internet.
Diagrama 41. Procedimiento para la publicación de sentencias en internet

 
9. Actas de sesiones privadas y de decisión colegiada
a)    El equipo de sesiones elabora el proyecto de acta donde se narre todo lo sucedido en las sesiones privadas de asuntos jurisdiccionales o de asuntos en decisión colegiada, la cual es revisada y aprobada por la persona coordinadora del equipo.
b)    También, se encarga de llevar un control de actas de sesión privada donde se especifique la fecha y hora en que inició y terminó la sesión, el número de acta, si existe la ausencia de alguna magistratura, los asuntos que se resuelven en cada sesión, así como quien actúa como presidenta o presidente de la Sala Superior y como titular de la Secretaría General de Acuerdos. Dicho control también contiene el estatus de las actas, es decir, si se encuentra elaborado el proyecto, en firma, publicada o pendiente de publicar debido a resoluciones del Comité de Transparencia.
c)    Para el caso de asuntos jurisdiccionales, se mencionan todos los asuntos a resolver, se ordenan por magistratura en orden alfabético y se colocan los puntos resolutivos aprobados por las ponencias.
d)    Para el supuesto de asuntos en decisión colegiada, se menciona a detalle el tema y lo que se resuelve.
e)    El proyecto de acta privada se envía a la persona titular de la Subsecretaría General de Acuerdos para su aprobación, modificación y corrección.
f)     La versión final de las actas de sesión privada de resolución de asuntos jurisdiccionales se envía a la persona titular de la presidencia del Tribunal Electoral para su aprobación. Por su parte, el acta de decisión colegiada es distribuida a todas las magistraturas integrantes de la Sala Superior. Según sea el caso, se realizan las modificaciones solicitadas.
g)    Las actas de sesión privada deben ser cargadas en SISGA para su firma electrónica. En el caso de asuntos jurisdiccionales, únicamente son firmados por las personas titulares de la presidencia del Tribunal Electoral y de la Secretaría General de Acuerdos. Los asuntos de decisión colegiada son firmados por la persona titular de la Secretaría General de Acuerdos y por todas las magistraturas integrantes de la Sala Superior.
h)    Las actas firmadas deben guardarse en una carpeta compartida y enviarse al área encargada de temas de transparencia de la SGA para su revisión, para que determine si contienen datos protegidos, o bien, si se pueden publicar integralmente.
i)     El personal de sesiones debe realizar la publicación del acta, enviando la versión firmada al correo electrónico "Desarrollo Web".
j)     Por último, se debe confirmar que la publicación haya sido debidamente realizada en el portal de Internet del TEPJF.
Diagrama 42. Procedimiento para la publicación de actas de sesiones privadas y decisiones
colegiadas

 
10. Correo de la relación de asuntos resueltos en sesiones privadas
Cada semana el personal de sesiones elabora un correo, el cual es enviado a las secretarias y secretarios de la Sala Superior, especificando los asuntos resueltos en sesiones privadas o liberados de forma electrónica:
a)    Dichos asuntos, deben ordenarse de manera cronológica y alfabéticamente, atendiendo al nombre de cada una de las magistraturas.
b)    Es necesario tener un control específico de los asuntos que se resuelven en sesiones privadas o se liberan de forma electrónica, para enviar la información correcta.
Diagrama 43. Procedimiento para el envío del correo de la relación de asuntos resueltos en sesiones
privadas

11. Trámite de acuerdos generales
Aprobados los acuerdos generales por el pleno de la Sala Superior, sesiones deberá continuar con el trámite siguiente:
a)    Realizar diversas certificaciones del acuerdo general, eso incluye el cotejo, sello y folio.
b)    Elaboración de oficios dirigidos a distintas direcciones generales del Tribunal (Documentación, Jurisprudencia, Seguimiento y Consulta y Sistemas).
c)     Elaboración de certificación y copia en CD del acuerdo, con el oficio respectivo, dirigido al Diario Oficial de la Federación, para solicitar su pertinente publicación.
d)    Finalmente, se envía un correo a Desarrollo Web (desarrollo.web@te.gob.mx), para su posterior publicación en la página de Internet de este órgano jurisdiccional.
Diagrama 44. Procedimiento para el trámite de acuerdos generales

 
12. Control de engroses
La persona coordinadora de sesiones debe registrar los engroses respectivos de cada sesión, con el expediente y magistratura ponente, para determinar qué ponencia se encuentra en turno de engrose y será la encargada de elaborar el siguiente proyecto rechazado por la mayoría del Pleno.
a)    El turno de engrose se hace por orden alfabético de las magistraturas.
b)    En caso de que la magistratura ponente del proyecto rechazado sea quien se encuentra en turno de engrose, se le turna la elaboración del mismo a la siguiente ponencia en turno.
c)     En adición al punto anterior, si la magistratura que se encuentra en turno de engrose se pronuncia a favor del proyecto rechazado, salta turno y se le asigna la elaboración del engrose a la siguiente ponencia.
d)    Durante la sesión pública o privada, la persona coordinadora de sesiones se encarga de informar a la persona titular de la Secretaría General de Acuerdos quién es la magistratura en turno, de conformidad con las reglas antes mencionadas.
Diagrama 45. Procedimiento para el registro de turno de engroses

13. Actualización de calendario de magistraturas de la Sala Superior
a)    El personal de sesiones lleva un control de las comisiones e invitaciones a eventos de las diversas magistraturas. Asimismo, el control de los días de vacaciones que soliciten, lo cual es informado por las ponencias mediante oficio a la Secretaría General de Acuerdos para su conocimiento de las ausencias en sesiones privadas y sesiones públicas.
b)    Se colocan los números de oficio, por colores los eventos a los que asisten, y se precisa si existen ausencias por vacaciones.
c)     La persona coordinadora de sesiones envía semanalmente por correo electrónico el calendario actualizado a: 1) las y los magistrados, 2) secretarias y secretarios particulares, y 3) secretarias y secretarios instructores.
Diagrama 46. Procedimiento de elaboración del calendario de magistraturas
 

14. Asuntos jurisdiccionales que se resuelven sin citar a sesión pública
a)    La persona titular de sesiones elabora la lista de asuntos circulados por las ponencias para liberarse sin citar a sesión pública.
b)    Los asuntos se aprueban, por su celeridad, en cualquier día y hora de modo virtual, inclusive cuando las magistraturas se encuentren desempeñando una comisión. Esto último no aplicará si se celebra sesión de manera presencial.
c)     La lista provisional de asuntos es enviada por correo electrónico a las magistraturas y al secretariado instructor.
d)    Cada magistratura, a través del apoyo del secretariado instructor, vota las listas a través de los medios electrónicos previamente establecidos.
e)    Una vez liberados los asuntos por todas las ponencias, el equipo de sesiones procede a realizar el trámite de firma de las resoluciones y/o acuerdos.
Diagrama 47. Liberación de asuntos jurisdiccionales que se resuelven sin citar a sesión pública

Oficina de Actuaría
La Oficina de Actuaría es el órgano de apoyo de la Secretaría General de Acuerdos que tiene la responsabilidad de practicar en tiempo y forma las diligencias, determinaciones legales y notificaciones ordenadas por la Presidencia o las magistradas y magistrados de la correspondiente Sala, así como todas aquellas diligencias que le sean encomendadas en auxilio de otras áreas.
En el presente apartado se atienden los procesos de la Oficina de Actuarios, en lo atinente a la descripción del procedimiento de notificación para dar a conocer, por una parte, de las decisiones jurisdiccionales desde los acuerdos de turno, pasando por las determinaciones en la sustanciación de los medios de impugnación, hasta llegar a la resolución de los asuntos que se resuelven en la Sala Superior y, ocasionalmente de Salas Regionales en apoyo a sus labores, asimismo, comunicar los criterios
establecidos en las jurisprudencias o tesis aprobadas y, por otra parte, la notificación de las decisiones en apoyo a diversas áreas administrativas como la Contraloría interna, la Dirección Jurídica, entre otras.
En consonancia con lo anterior, y para el mejor discernimiento de los procesos de notificación que se realizan, se han dividido en jurisdiccionales y administrativos, en los cuales se podrán observar las áreas con las que se interactúa en cada uno de ellos, por lo que, con base a la naturaleza de las actividades desarrolladas con cada área se dividen en ocho principales procesos, los cuales son: 1. Acuerdos de trámite y sustanciación. 2. Acuerdos colegiados, incidentes y resoluciones. 3. Auxilios de notificación a Salas Regionales. 4. Notificación de tesis y jurisprudencias. 5. Acuerdos y resoluciones de Contraloría Interna. 6. Acuerdos y resoluciones de Dirección General de Responsabilidades Administrativas. 7. Dirección General de Asuntos Jurídicos y, 8. Resoluciones de la Comisión Administrativa.
De conformidad con los artículos 32, 33, 34 y 35 del Reglamento Interno del Tribunal, el titular de la Oficina de Actuaría y los actuarios, tienen las siguientes responsabilidades siguientes:
1.  Responsabilidades
Del titular de la Oficina de Actuaría:
1.     Distribuir entre las actuarias y actuarios las notificaciones que deban practicarse
2.     Llevar, de conformidad con este procedimiento, los registros sobre las diligencias y notificaciones que se hayan efectuado y las demás que se consideren indispensables.
3.     Informar permanentemente a la persona titular de la Secretaría General de Acuerdos sobre las tareas que le sean asignadas y el desahogo de los asuntos de su competencia.
De las Actuarias y Actuarios:
1.     Realizar las diligencias y notificaciones en tiempo y forma
2.  Aspectos generales de las notificaciones
Una vez que la persona titular recibe una determinación, procederá a revisarla y verificar el tipo de notificaciones que se ordenan realizar.
En el supuesto de que se advierta que la determinación tiene alguna cuestión que imposibilite la notificación, lo debe informar de inmediato a la persona titular de la Secretaría General de Acuerdos, para que se determine lo conducente.
Una vez concluida la revisión de la determinación jurisdiccional la persona titular del área lo debe asignar al actuario que corresponda en turno, quien procederá a registrar en el SISGA los datos correspondientes.
Las diversas cédulas u oficios deberán contener, al menos:
1.     Rubro
2.     Número de expediente
3.     Lugar y fecha en que se realiza la notificación
4.     Tipo de determinación a notificar
5.     Quién emite la determinación
6.     Nombre de la parte a quien se le notificará
7.     Nombre del actuario que desahogará la notificación
8.     Para el caso específico de resoluciones, además de los puntos anteriores deberá incluirse el número de fojas que integran la notificación y especificarse si las fojas son utilizables por anverso y reverso
En el caso de notificaciones personales, en domicilio cerrado, correo certificado u oficios, se debe agregar, además, el domicilio donde el o la actuaria deberá constituirse y, en su caso, el del destinatario.
Tratándose de notificaciones vía electrónica, se debe agregar la cuenta institucional del destinatario. Las
razones deben contener los requisitos mínimos señalados anteriormente.
3.  Tipos de Notificaciones
Notificación personal
Se deben practicar de manera personal todos los acuerdos o sentencias que sean dictadas por las magistradas y los magistrados que integran el Tribunal Electoral, que por su naturaleza se estime que se trate de un caso urgente, o que, por alguna circunstancia debe practicarse de manera personal y así ordene expresamente. Para el caso de las notificaciones de las sentencias, la o el actuario tiene la obligación de observar, además de las reglas generales de las notificaciones, la forma que en la Ley General prevé para cada medio de impugnación para su desahogo.
Una vez turnada la notificación, la actuaria o el actuario que deba de elaborar la diligencia, procede a realizar la cédula de notificación, con los datos mencionados en líneas anteriores.
Posteriormente, se traslada al domicilio y cerciorado de que se constituye en domicilio señalado en autos para oír y recibir notificaciones por la parte buscada, se pueden actualizar los siguientes supuestos:
·   Que sea atendido por la parte interesada o por un autorizado para recibir notificaciones, en cuyo caso, procederá previa identificación, a practicar la diligencia, con ella;
·   Que sea atendido por una persona que no se encuentre autorizada para recibir notificaciones, en este supuesto la o el actuario procederá a preguntarle al entrevistado si tiene alguna afinidad con el actor o sus autorizados, en caso afirmativo, procederá a entender la diligencia;
·   En caso de que el domicilio señalado se encuentre cerrado, la o el actuario procede a practicar la diligencia mediante "Cédula de Notificación en Domicilio Cerrado",
·   Si la persona con la que se entiende la diligencia se niega a recibir la notificación, la o el actuario la debe fijar junto con copia de la determinación en un lugar visible del lugar.
·   Que el domicilio proporcionado por la parte interesada este incompleto, no exista o bien, que las personas que atienden al actuario manifiesten expresamente no conocer al interesado o a sus autorizados, en cuyo caso deberá levantar una razón de imposibilidad y se informará al titular del área quien, a su vez, de inmediato lo hará del conocimiento de la persona titular de la Secretaría General de Acuerdos.
En todos los casos, debe realizar una razón actuarial en la que indique los medios por los cuales se cercioró de estar constituido en el domicilio correcto. En los casos de notificación en domicilio cerrado o negativa de recepción de notificación, la o el actuario debe hacer una breve descripción del inmueble en el que se constituyó, así como los pormenores de la diligencia y procederá a fijar en los estrados de la sala respectiva, copia de la cédula de notificación y de la determinación procesal a notificar.
Notificación por oficio
La o el actuario encargado en realizar la diligencia procede a formular el oficio correspondiente, atento a los supuestos siguientes:
i.     Cuando la autoridad tenga su domicilio en la ciudad sede de la Sala correspondiente, la o el actuario deberá entregar el oficio de forma directa, recabando el acuse de recibo atinente; y
ii.     En el supuesto de que la autoridad tenga su domicilio fuera de la ciudad sede de la Sala respectiva, lo depositará por sí, o mediante el personal operativo, en las oficinas de la empresa de mensajería especializada, recabando la constancia de depósito cuyo original o copia, será anexada al expediente.
iii.    En el mismo supuesto del párrafo anterior, también podrá solicitarse vía electrónica el exhorto o despacho en auxilio de las labores de las Salas del TEPJF la práctica de la notificación por oficio ordenada, atendiendo el domicilio donde deba practicarse y la jurisdicción de la autoridad electoral que desahogará la diligencia. De ser necesario acompañar documentación, esta deberá enviarse digitalmente junto con la notificación y/o auxilio electrónico; lo anterior, se ajustará a las reglas de ese tipo de notificación.
En la razón actuarial de notificación por oficio a autoridad con domicilio en la ciudad sede de la sala, se asentarán las circunstancias en que se desarrolló la diligencia, la fecha y hora de notificación, así como el nombre y firma de la persona que recibió la notificación por oficio.
En el caso que el oficio se haya remitido a través de la empresa de mensajería especializada se asentará en la razón, además de los datos básicos de identificación del expediente, la fecha y hora en que se realizó el depósito ante la empresa de mensajería especializada y el número de la constancia o guía que
expida la empresa, como constancia de su depósito.
Tratándose de las notificaciones en que se ordene anexar copia certificada de la determinación respectiva, la Oficina de Actuaría procederá a elaborar la certificación correspondiente y recabará la firma de la persona titular de la Secretaría General de Acuerdos o, en su caso, de la persona titular de la Subsecretaría.
Notificación por estrados
La actuaria o actuario encargado en realizar la diligencia procede a formular la Cédula de Notificación por estrados. Se digitaliza la cédula y la determinación judicial, cuya copia se fija en los estrados físicos de la Sala Superior y se publica en los estrados electrónicos a través del SISGA.
Agotado el plazo de siete días a que se refiere el artículo 95, fracción II, del Reglamento Interno, la o el actuario procederá a retirar de los estrados físicos los autos o sentencias, y asentará al reverso de la cédula respectiva la "Razón de Retiro", misma que señala, entre otras cuestiones, que se retiran por haberse cumplido el plazo de publicación. Enseguida, realiza el retiro de estrados electrónicos.
Notificación por Correo Certificado
Este tipo de diligencias únicamente serán desahogas a las o los actores o terceros que hayan comparecido a juicio, cuyo domicilio haya sido señalado fuera de la ciudad sede de la Sala Superior del Tribunal Electoral. En cuyo procedimiento interviene el Servicio Postal Mexicano.
En esta notificación, la actuaria o actuario encargado de realizar la diligencia, procede a formular la cédula de notificación por correo con pieza certificada.
Acto seguido, deposita por mismo, la documentación en el Servicio Postal Mexicano, cuya constancia de depósito será anexada al expediente, junto con la razón respectiva.
En caso de que el Servicio Postal Mexicano remita el acuse de recibo de la pieza postal, se elabora una certificación, que firma la o el Secretario General de Acuerdos o, en su caso, la o el Subsecretario General de Acuerdos, la cual se agrega al expediente.
En caso de que dicho Servicio Postal, devuelva el sobre que contiene la determinación a notificar, por los motivos que se especifiquen, la persona titular del área procede a informar al titular del Secretaría General de Acuerdos o, en su caso, la o el Subsecretario, y remite las constancias aludidas al área de la Secretaría General de Acuerdos, para acordar lo conducente.
Notificación Electrónica
Para el desahogo de este tipo de notificaciones, la actuaria o actuario debe observar lo siguiente:
i.     Una vez que se reciba la determinación a notificar, verifica que la cuenta de electrónica se encuentre habilitada en la lista de Cuentas Institucionales Vigentes, visible en la página de Internet o Intranet de esta institución.
ii.     Agotado lo anterior, procede a realizar el procedimiento de notificación que se encuentra señalado en los Acuerdos Generales 3/2010 y 5/2010, publicados en el Diario Oficial de la Federación el seis de septiembre y veintisiete de octubre de dos mil diez, respectivamente, emitidos por las magistradas y los magistrados que integran la Sala Superior de este Tribunal Electoral.
iii.    En el caso en que la notificación electrónica ordene o amerite la remisión de constancias digitalizadas a través de SISGA o algún otro medio electrónico, esta deberá practicarse de manera simultánea a la propia notificación, por lo cual, se preparará la documentación atinente para firmarse electrónicamente las certificaciones correspondientes de ser necesario.
iv.    Practicada la notificación, imprime el acuse de recibo y elabora la razón respectiva.
4. Proceso de Notificación en el SISGA
Registro de Acuerdos
Para iniciar con la captura de los campos de "Captura de Acuerdos", la persona encargada de hacer esta función debe realizar los siguientes pasos:
a)    En el menú principal dar un clic en "Procesos" y seleccionar "Notificaciones y Actuarios".
b)    Seleccionar la opción "Captura de Acuerdos". Para registrar un acuerdo, se debe capturar los datos del expediente como son sala, tipo de medio, consecutivo y año.
c)     Seleccionar una de las opciones ASUNTO, INCIDENTE o CUADERNO y, posteriormente, dar clic
en el icono "buscar expediente"; enseguida, el sistema mostrará el expediente o, en su caso, en el apartado denominado "Acuerdo de Instrucción" los proveídos que previamente se hayan registrado.
d)    Seleccionar los campos relativos al número de acuerdo, la fecha del acuerdo, fecha de la Secretaría General de Acuerdos, fecha de actuarios y la hora, ello con base a lo que sea necesario adicionar y/o modificar conforme lo dicte el acuerdo. En el caso de la Oficina de Actuaría, captura y revisa lo relativo a "F. Actuaría" y a la "Hora" de dicha oficina.
e)    En el campo "Tipo de Proveído", seleccionar una o más opciones según el tipo de acuerdo.
f)     Describir en el campo "Indique otros" lo ordenado en el acuerdo, así como las autoridades o partidos a los que se vincula con ellos.
g)    Cuando se capture un acuerdo en el que se requiera a alguna de las partes, se activa el campo "Requerimientos", en donde el sistema de forma automática despliega las partes que intervienen en el asunto. Describir en el campo de "Plazo días, Plazo horas y Asunto", lo determinado en el acuerdo del requerimiento.
h)    En caso de que no se encuentre el nombre de la persona o demás interesados a los que se les está requiriendo, seleccionar el botón "Agregar otro (s)" y podrá editar el nombre de la persona a la que se le va a requerir.
i)     Al capturar el acuerdo de cierre de instrucción, se habilita el campo "Fecha de Cierre" y capturar la fecha en la que se ordena el cierre de instrucción del asunto.
j)     Una vez hecho lo anterior dar clic en el icono "Guarda información". En caso de existir alguna inconsistencia o error en la captura, corrija y seleccionar el icono "Modifica información" y, finalmente salir del sistema o para salir de la pantalla.
k)     En caso de que se emita un acuerdo posterior, realice los pasos f, g, h, i, y j.
Diagrama 48. Registro de acuerdos

Captura de Notificaciones en el SISGA
Para iniciar con la captura de los campos, la o el funcionario responsable debe realizar los siguientes pasos:
a)    Seleccionar clic en el menú "Procesos".
b)    Elegir la opción "Actuaría", dar clic en "Notificaciones expedientes".
c)     El sistema mostrará la pantalla "Control de Notificaciones", como primer paso consultar el acuerdo correspondiente al asunto para realizar la notificación.
d)    Para localizar el acuerdo, la opción más práctica de búsqueda es por "Fecha de recepción" por lo que se debe elegir dicha casilla. Posteriormente, capturar la fecha y presionar el botón "Buscar".
e)    Se mostrará el listado de expedientes que correspondan a la búsqueda realizada, acto seguido hay que seleccionar el expediente correspondiente y dar clic sobre él mismo.
f)     Se muestran los acuerdos disponibles del expediente seleccionado, al dar clic sobre el acuerdo elegido, se mostrarán las notificaciones disponibles del mismo.
g)    Para agregar una notificación, dar clic al botón "Agregar Notificación", en el cual se muestra la pantalla "Captura de Involucrados", que están asociados al acuerdo previamente seleccionado, luego elegir a quién se deberá notificar con base al acuerdo de la persona titular de la Presidencia del Tribunal Electoral o la magistratura instructora.
 
h)    El sistema muestra la ventana con el título "Captura de Involucrados", en la cual se ingresa la información solicitada:
i)     En el campo "Nombre", se debe elegir a quien de las partes involucradas se realiza la o las notificaciones. En caso de que sea necesario adicionar alguno no contemplado en la lista, seleccionar "Agregar otro Involucrado", y en el cuadro de captura ingresar los datos respectivos.
j)     En el campo "Tipo de Notificación", elegir el tipo de notificación de la lista.
k)     En el campo "Actuario", seleccionar a la o el actuario responsable de la notificación.
l)     Posteriormente "Guardar".
m)    Para el ingreso de la fecha y hora de la notificación practicada, seleccionar "Notificación"; capturar la fecha y hora en los campos respectivos. Esta actividad la realizará cada uno de los actuarios. Si es necesario agregar algún otro dato que se considere relevante, incluirlo en el campo "Observaciones" y se guarda la información dando clic al botón "Guardar". Al terminar, presionar "Salir" para terminar la acción.
n)    En el caso de que la notificación se realice en los Estrados y en domicilio cerrado, será necesario adjuntar el archivo de la sentencia o acuerdo y el de la cedula de notificación con un clic al icono, y "Salir". Esta acción cerrará la pantalla "captura de Involucrados" y dejará abierta la de "Control de Notificaciones".
o)    En la pantalla "control de notificaciones", dar clic en el botón "Publicar".
p)    Las notificaciones que se realicen mediante "Estrados" y que se publiquen en el portal de Intranet e Internet, se ubican en la sección de "Involucrados:", acto seguido se marca con un clic.
q)    Posterior a la notificación del auto, la persona titular de la Oficina de Actuaría, da su visto bueno a la ejecución del proceso marcando el campo, acto seguido se guarda la información dando un clic al botón "Guardar", y presionar "Salir" para terminar este paso.
r)     El mismo procedimiento se aplica en el caso que sea necesario realizar una modificación, por lo que se repetirán los pasos previamente descritos en los incisos a) al e).
s)     Posteriormente, presionar el botón "Modificar notificación" para realizar los ajustes necesarios en los campos.
t)     Guardar la información con un clic en el botón. "Guardar". Al terminar se presiona "Salir" para terminar la acción.
u)    En caso de que sea necesario quitar una notificación, se seguirán los pasos previamente descritos para seleccionar a las partes involucradas.
v)     Presionar el botón "Quitar", aparece un mensaje verificando la acción; si se está de acuerdo se dará clic al botón "Aceptar". Es importante tener en cuenta que se eliminará la notificación del involucrado y demás interesados y como excepción, no se podrá eliminar una notificación una vez verificada por la persona titular de la Oficina de Actuaría.
Diagrama 49. Captura de notificaciones en el SISGA

 
Captura de datos para Notificar Electrónicamente
a)    Dar clic en "Procesos" que se encuentra ubicado en la barra del menú SISGA, elegir "Notificaciones y Actuarios", después en "Notificaciones" y a su vez "Notificaciones Expedientes".
b)    Seleccionar el expediente o cuaderno de antecedentes a notificar. En caso de tener una certificación ya firmada la persona titular de la Secretaría o Subsecretaría General de Acuerdos, debe mostrarse un ícono de color rojo. Para lo cual debe dar clic en el botón "Agregar notificación".
c)     En el campo Tipo de notificación, seleccionar "Notificación electrónica".
d)    Seleccionar el nombre del involucrado.
e)    Seleccionar el nombre de la o el actuario que realizará la notificación.
f)     Seleccionar la fecha de notificación.
g)    Dar clic en el botón "Adjuntar Archivo".
h)    En caso de existir archivos certificados, el sistema despliega el mensaje "Existen certificaciones pendientes de notificar, ¿Desea realizar la notificación correspondiente?". Dar clic en el botón "Si".
i)     En caso de no existir certificación, únicamente adjuntar la documentación respectiva.
j)     De ser necesario, se pueden registrar en el campo de "Observaciones" alguna particularidad de la notificación.
k)     Dar clic en el botón "Notificación Electrónica". El sistema despliega los campos relacionados con la notificación por correo:
i.      "Asunto": El sistema propone la leyenda con base en los datos registrados del cuaderno de antecedentes en el que se está actuando.
ii.     "De": Dirección de correo de la o el actuario.
iii.    "Para": Seleccionar el destinatario de la notificación.
l)     Se ingresa la cédula de notificación, esta se puede obtener directamente del sistema, o es elaborada por la o el actuario encargado de la notificación.
m)    Posteriormente, la o el actuario procede a firmar electrónicamente la notificación, previo ingreso al sistema de los datos de usuario y contraseña de token.
n)    Finalmente, la o el actuario oprime el botón de enviar. Hecho lo anterior, el sistema automáticamente genera el acuse de notificación
Diagrama 50. Captura de datos para notificar electrónicamente
 

Nuevo procedimiento de notificación en la Oficina de Actuaría con firma electrónica
A partir de la emisión del Acuerdo General de la Sala Superior del Tribunal Electoral del Poder Judicial de la Federación número 3/2020, se implementó la firma electrónica certificada del Poder Judicial de la Federación para agilizar el trámite de los acuerdos, resoluciones y sentencias que se dicten con motivo del trámite, turno, sustanciación y resolución de los medios de impugnación en materia electoral, asimismo se fomentó el uso de medios electrónicos para la recepción, trámite y notificación de las referidas determinaciones judiciales.
Ahora bien, cuando la determinación jurisdiccional es firmada electrónicamente por la magistrada o el magistrado instructor o las magistraturas integrantes del Pleno de la Sala Superior a través del sistema electrónico que para tal efecto se implementó, automáticamente se genera un correo electrónico que llega a la bandeja correspondiente del personal de la Oficina de Actuaría.
Ese correo electrónico es el indicativo de que una determinación jurisdiccional fue firmada electrónica, por lo que se encuentra disponible para su notificación. En el mencionado correo se indica a que expediente corresponde la determinación firmada y el tipo de proveído.
Una vez recibido el correo electrónico, el personal de la Oficina de Actuaría ingresa al SISGA, en el apartado de procesos busca el de expediente electrónico a fin de localizar la determinación que se firmó electrónicamente.
Una vez que el proveído o resolución es localizado en el expediente electrónico, se procede a imprimirlo para analizar el tipo de notificaciones que ordena se deben practicar.
Hecho lo anterior, y previa cuenta al titular de la Oficina, se procede a turnar a la o el actuario que corresponda para que realice la notificación; y una vez realizada, se integran las constancias correspondientes a la determinación jurisdiccional.
Finalmente, se revisa la determinación y las notificaciones realizadas para hacer el reporte y entregarlo al área en la que se encuentre el expediente en que se dictó la determinación, a continuación, se detalla paso a paso dicho procedimiento.
Diagrama 51. Nuevo procedimiento de notificación en la Oficina de Actuaría con firma electrónica
 

5. Proceso de notificación de autos de trámite y sustanciación
a. Recepción y asignación de turno de notificación
i.     Todas las notificaciones de autos son asignadas a las y los actuarios en orden alfabético de acuerdo con el nombre de cada uno y de forma sistemática y atendiendo al tipo de notificación correspondiente.
ii.     La anotación respectiva se lleva a cabo con un rol de guardia en el que se rota a las y los actuarios por día y por turno matutino y vespertino a efecto no turne siempre la misma persona.
iii.    El control del turno de notificación es apuntado de forma autógrafa en una libreta de turno establecida para tal efecto, en la que consta el nombre del notificador.
iv.    El personal de la Oficina de Actuaría obtiene la recepción de alerta en correo electrónico institucional que es indicativo de la firma de un auto.
v.     Al tener conocimiento de un auto a notificar, la o el actuario encargado de turnar, ingresa al SISGA para la consulta del expediente y la localización del auto firmado.
vi.    Una vez identificado el auto a notificar, se procede a la revisión y análisis del documento verificando, fechas, firmas de autorización, orden de notificación si la tuviera y en su defecto, la propuesta de notificación.
vii.   Si el auto refiere expresamente a la práctica de alguna diligencia se efectúa conforme a lo ordenado, en caso contrario, se estudia el acuerdo para determinar las diligencias a desahogar.
viii.  Se imprime el auto con las copias necesarias para la realización de la o las correspondientes notificaciones.
ix.    Se da cuenta a la persona titular del área sobre las actuaciones a realizar.
x.     El titular revisa y valida la propuesta de notificación.
b. Registro y elaboración de cédula de notificación
i.     Se registra en la libreta de turno el tipo de notificación a elaborar y la actuaria o actuario que deberá desahogarla.
ii.     El o la actuaria a quien le fue asignada la notificación del auto, procede a realizar la captura de la fecha y la hora del auto en el SISGA.
iii.    Este registro aparecerá en el apartado de Secretaría General de Acuerdos dentro del expediente y la captura de acuerdos, en dicho registro ya aparece la fecha y hora de recepción por la SGA y ahora se procede a llenar los campos de la Oficina de Actuaría.
iv.    Los datos de fecha y hora de recepción del auto se llenarán solo la primera vez que se realice una notificación, si hubiere más notificaciones por desahogar, ya se contará con el registro correspondiente.
v.     Una vez que se cuenta con el registro correspondiente, se procede a la elaboración por duplicado la cédula u oficio de notificación.
 
vi.    Se revisan las cédulas de notificación, consultando la copia del auto a notificar y los respectivos anexos, en su caso.
vii.   Cuando se trate de notificaciones electrónicas, el procedimiento es el mismo, solo que no es necesario la impresión de constancias previa notificación, ya que se podrá revisar digitalmente.
viii.  Si detecta alguna inconsistencia, se realiza la corrección pertinente previo a la práctica de la diligencia.
c. Práctica de Notificación
i.     Una vez que se cuenta con ambas cédulas u oficios de notificación debidamente revisada, se procede a la firma y sello de los documentos para realizar la práctica de la notificación conforme a lo ordenado en el auto.
ii.     Se procede al desahogo la diligencia ordenada, ya sea por estrados, oficio, correo electrónico, notificación electrónica, personal, correo certificado o por auxilio de alguna sala regional, tribunal local u OPLE.
iii.    En el caso en el que el desahogo de la diligencia amerite u ordene la remisión de constancias, estas se enviarán con la notificación de manera inmediata, ya sea física o electrónicamente, según sea el caso, atendiendo las reglas del tipo de notificación especifica.
iv.    Para ver el proceso de los diversos tipos de notificación véase el apartado Aspectos Generales de las Notificaciones.
v.     Una vez desahogada la diligencia de notificación, se procede al registro de esta en el SISGA.
d. Elaboración de razón de notificación y entrega de constancias
i.     Cada registro de notificación, sin importar el tipo de que se trate, contiene día y hora en que se practica y el o la actuaria que desahogó la diligencia.
ii.     Ya que fue registrada de manera correcta la notificación que se realizó, se procede a la elaboración de la respectiva razón de notificación, la cual contendrá las circunstancias de modo tiempo y lugar en que se desahogó.
iii.    La razón debe ser firmada autógrafamente y sellada por el actuario que la realizó, y junto con la cédula u oficio respectivo, se integrará un juego junto con un ejemplar del auto notificado.
iv.    Cuando ya se hayan realizado la totalidad de las notificaciones del auto, se tiene por concluido y listo para el trámite de entrega al área correspondiente.
v.     Levanta la razón de notificación y le informará al titular la realización de esta.
vi.    En caso de que, por alguna circunstancia ajena y no atribuible a la o el actuario, no pueda llevar a cabo la notificación ordenada, se levanta una razón de imposibilidad de notificación, con la que se dará cuenta a quién ordenó la misma.
vii.   Dos veces al día se realiza reporte general de todas las notificaciones realizadas, se contabilizan y escanean las constancias de los autos notificados, y se entregan al área que tuviere el expediente respectivo en cada caso.
Diagrama 52. Proceso de notificación de autos de trámite y sustanciación

  6. Proceso de Notificación de Acuerdos Colegiados, Incidentes y Resoluciones
Preparación de la ruta de notificación
i.     Una vez que el personal de sesiones circula la lista provisional, en la cual se enlistan todos los asuntos circulados para analizar y resolver en sesión pública y/o privada por parte de las ponencias, el personal de la Oficina de Actuaría comienza a elaborar la ruta que contendrá las posibles notificaciones de los asuntos por resolverse.
ii.     Una vez que la Oficina de Actuaría recibe la lista provisional, se analiza el número total de asuntos a analizar y resolver, y se distribuyen entre los actuarios para revisar las constancias del expediente electrónico y buscar en cada uno de ellos, el domicilio que hayan señalado para oír y recibir notificaciones de las partes en cada juicio o recurso a resolverse.
iii.    De los asuntos circulados, la Oficina de Actuaría analiza y estudia las constancias para identificar a las partes a notificar, (parte actora, autoridad responsable, terceros interesados y, en su caso, a las autoridades vinculadas).
Elaboración de ruta de notificaciones
i.     Analizados los proyectos y localizados los domicilios para realizar notificaciones, se comienza a preparar un documento denominado Ruta de Sesión, que contiene los siguientes datos: expediente, magistrado, sentido, notificaciones ordenadas, persona o autoridad a notificar, domicilio, actuario y observaciones.
ii.     Una vez realizada la ruta de sesión, publica y/o privada, se procede a contabilizar el número de notificaciones por el tipo, ya sea, personal, electrónica, correos electrónicos, estrados, entre otras.
iii.    Obtenido el número total de notificaciones, se distribuye la asignación entre todos los y las actuarias de tal manera que se distribuyan equitativamente.
iv.    Hecha la asignación de notificaciones, se circula la ruta de sesión entre las y los actuarios, para efecto de que se elaboren las cédulas de notificación que se le haya asignado a cada fedatario.
Sesión Pública y/o Privada y Firma de Sentencias
i.     Una vez iniciada la sesión pública de resolución, la persona titular atiende la misma para el efecto de corroborar el sentido en que se resuelve cada uno los asuntos y, en su caso, hacer los ajustes pertinentes en la ruta de notificaciones previamente elaborada y distribuida entre las y los actuarios.
ii.     Concluida la sesión, el área correspondiente de la Secretaría General de Acuerdos, realiza los trámites correspondientes, para que las magistraturas puedan firmar electrónicamente las sentencias, acuerdos de sala y resoluciones incidentales, que fueron aprobados en sesión pública y privada.
iii.    Concluido el proceso de firma de las magistraturas, el personal de sesiones se encarga de informar a las diversas áreas que las sentencias fueron firmadas en su totalidad y, por tanto, pueden realizar las actividades que les correspondan.
iv.    Una vez que se informa que las sentencias fueron firmadas, la persona titular procede a revisar todas y cada una de las determinaciones firmadas.
v.     Se verifica que las notificaciones previstas coincidan con las necesarias en cada resolución, y se encuentren plasmadas en la ruta de notificaciones, aumentando las necesarias en su caso para hacer llegar la noticia judicial a las partes interesadas u obligadas.
vi.    Revisadas las sentencias, la persona titular informa al personal de la Oficina de Actuaría que pueden iniciar con el desahogo de las notificaciones que previamente les fueron asignadas.
Notificación
i.     Una vez librada la ruta de sesión, las y los actuarios proceden a notificar todas y cada una de las diligencias asignadas en cada resolución.
ii.     Cada notificación se realiza atendiendo a los Aspectos Generales de las Notificaciones.
iii.    En el caso de que el pleno de la Sala Superior emita una resolución en la que imponga alguna
carga procesal a una autoridad con un plazo perentorio, y que, derivado de ello, requiera las constancias respectivas; el área de Archivo Jurisdiccional certificará las mismas a efecto de que la Oficina de Actuaría notifique con estas para evitar el retraso en el cumplimiento de la determinación.
iv.    Se realiza la certificación del sumario correspondiente y el o la actuaria remite electrónicamente la documentación a la autoridad vinculada al cumplimiento de la carga procesa impuesta.
v.     Lo anterior, con la finalidad de colaborar institucionalmente con la autoridad obligada al cumplimiento de la determinación emitida por la Sala Superior, de conformidad con el artículo 17 constitucional, respecto de impartir justicia pronta y expedita.
vi.    No obstante lo anterior, la Oficina de Actuaría remite de manera inmediata las constancias respectivas a la autoridad correspondiente, ya sea con una o un actuario o a través de mensajería especializada.
vii.   Una vez desahogadas las notificaciones, se procede a verificar la devolución de documentación original remitida por el archivo jurisdiccional para que sea remitida a la autoridad que la haya presentado, ya sea físicamente mediante oficio si se ubicara dentro del ámbito territorial de la Sala Superior, o por mensajería especializada si se encontrara en algún otro estado de la República.
viii.  Terminadas las notificaciones asignadas, las y los actuarios imprimen sus constancias y las integran ordenadamente por juicio o recurso.
ix.    Concluida la integración de las constancias, se procede a la revisión física y electrónica de las diligencias, la primera revisión es a cargo de las y los actuarios y la segunda el titular.
x.     Concluida la revisión de las constancias, se procede a digitalizar las constancias y a generar el reporte correspondiente.
xi.    Ya con el reporte impreso y las constancias escaneadas, se contabiliza cada hoja de las notificaciones que se hayan practicado en cada resolución.
xii.   Finalmente, el personal de apoyo de la Oficina de Actuaría procede a la entrega de las constancias de notificación al área donde se encuentre el expediente correspondiente.
Diagrama 53. Proceso de notificación de acuerdos colegiados, incidentes y resoluciones

7. Proceso de Notificación en auxilio a salas regionales
Orden de notificación
La o el magistrado instructor o el Pleno de la Salas del TEPJF elabora la determinación jurisdiccional en la que solicita el auxilio de notificación a la sala que corresponda, según el ámbito jurisdiccional a través de un acuerdo, exhorto o despacho.
Lo anterior, para el perfeccionamiento de una prueba, notificación de un acuerdo, resolución o sentencia y cualquier apoyo o auxilio en las tareas que son materia de competencia. Las solicitudes de auxilio podrán decretarse cuando dichas actuaciones deban practicarse fuera del lugar de residencia de una sala, por lo que se podrá auxiliar de una diversa en la que se localice más próximo el domicilio en donde deba practicarse la notificación; lo anterior, a efecto de desahogar la diligencia dentro de los plazos legales establecidos.
Notificación de la Sala Regional
 
La Sala Regional, a través de su Oficina de Actuaría, mediante notificación electrónica o por oficio, solicita el auxilio de la Sala que corresponda para notificar a alguna de las partes en el procedimiento, diversa determinación para la debida sustanciación del procedimiento debiendo anexar toda la documentación que se requiera, asimismo, debe de precisar el tipo de notificación a realizar (estrados, oficio, personal).
El auxilio solicitado debe contener los siguientes datos: la Sala Regional solicitante, el tipo de notificación que debe practicarse, nombre de la persona o autoridad a notificar, domicilio y autorizados señalados para tales efectos y número de oficio en su caso.
Recepción de auxilio de notificación
El auxilio de notificación podrá recibirse en la cuenta electrónica de la Sala correspondiente, por ventanilla o por mensajería especializada, esta deberá de contener la documentación suficiente para desahogar la diligencia.
La Oficialía de Partes, al recibir el auxilio de notificación correspondiente, procede a realizar el trámite correspondiente para la entrega de la documentación en la Oficina de Actuaría, a fin de desahogar la diligencia.
Recepción de constancias y turno de notificación
En la Oficina de Actuaría se recibe el auxilio de notificación debiendo asentar el día y la hora en la que fue recibida la documentación, el Titular analiza el tipo de notificación en auxilio que solicita la Sala Regional.
Hecho lo anterior, la persona Titular asigna física y electrónicamente la notificación en auxilio a una o un actuario de la Sala correspondiente.
5. Notificación
a)    Una vez que a la actuaria o actuario le es asignado el auxilio de notificación, recibe las constancias para la práctica de la notificación (acuerdo o resolución, y en su caso anexo), y procede a realizar la cedula notificación correspondiente.
b)    Realizada la notificación, se procede a la elaboración de la razón respectiva o, en su caso, la imposibilidad, dando cuenta a la persona titular de la actuación.
c)    Hecho lo anterior, el o la actuaria digitaliza las constancias de notificación para posteriormente registrarla en el SISGA, verificar y/o registrar el nombre de la persona o autoridad notificada, el día y la hora en el que se realizó la notificación, el tipo de notificación y en su caso, el domicilio donde se practicó.
d)    Finalmente, el SISGA genera una alerta a la sala regional solicitante que le indica que la notificación en auxilio fue realizada con éxito.
6. Remisión de constancias
a)    Realizado el trámite anteriormente descrito, la o el actuario elabora el oficio correspondiente, dirigido la Sala Regional que solicitó el auxilio de notificación, para la remisión de las constancias originales de notificación de forma física.
b)    Una vez aprobado, revisado y firmado el oficio por parte de la persona titular, se remite junto con las constancias de notificación a la sala regional correspondiente, mediante mensajería especializada.
Diagrama 54. Proceso de notificación de auxilios a salas regionales
 

8. Proceso de Notificación de Tesis y Jurisprudencias
Aprobación de las tesis o jurisprudencia
a)    La Dirección General de Jurisprudencia, Seguimiento y Consulta es el área encargada de coordinar y organizar la difusión, compilación, sistematización y publicación de la jurisprudencia, tesis y criterios emitidos por el propio Tribunal. Derivado de lo anterior, durante la celebración de la sesión pública, las magistradas y los magistrados integrantes del Pleno de la Sala Superior aprueban, por unanimidad o mayoría, las tesis y/o jurisprudencias.
b)    Una vez aprobadas las tesis y/o jurisprudencias por las magistraturas, en la misma sesión pública se ordena a la Secretaría General de Acuerdos del Tribunal realizar los trámites correspondientes para la notificación correspondiente solicitada y publicación.
c)    La Secretaría General de Acuerdos realiza los trámites correspondientes para cargar en el SISGA las tesis y jurisprudencias y estén disponibles para la elaboración de su certificación respectiva.
d)    La persona titular de la Secretaría General de Acuerdos de la Sala Superior del Tribunal emite la certificación electrónica o física (según sea el caso) de las tesis y jurisprudencias, para continuar con el procedimiento respectivo de notificación.
Revisión y turno de tesis y jurisprudencias
a)    La persona titular de la Oficina de Actuaría recibe un aviso vía correo electrónico institucional indicando que la tesis y/o jurisprudencia a notificar ha sido certificada por parte de la persona titular de la Secretaría General del Acuerdos y que están disponibles para su notificación.
b)    Una vez recibido el aviso de la firma de la certificación en el correo electrónico institucional, el titular ingresa al SISGA para verificar que las tesis y jurisprudencias se encuentren debidamente firmadas y completamente listas para proceder a su notificación.
c)    Finalmente, la persona titular turna, entre el personal de la Oficina de Actuaría, las notificaciones correspondientes de las tesis y jurisprudencias, que se tienen que hacer de conocimiento a todas las autoridades electorales.
Notificación de tesis y jurisprudencias
a)    La o el actuario a quien le fue asignada la notificación correspondiente es la persona encargada de la diligencia, por lo que debe de ingresar al SISGA para localizar y hacer el registro de la tesis y/o jurisprudencia a notificar.
b)    Al momento de localizar el documento, la o el actuario debe de seleccionar el destinatario a notificar, que puede ser alguna autoridad o a los demás interesados, según corresponda la solicitud de notificación realizada por la persona titular.
c)    Posteriormente, se prepara la cedula de notificación que corresponda, por estrados o vía electrónica.
 
Notificación por estrados y electrónica
a)    Las notificaciones de tesis y jurisprudencias sólo se realizan por estrados y por vía electrónica.
b)    En el caso de la notificación por estrados, al momento de llevar a cabo la diligencia, la o el actuario, en el SISGA, concretamente en el apartado de notificación de tesis y jurisprudencias, selecciona el documento a notificar, el tipo de notificación (estrados), así como el involucrado a notificar (los demás interesados).
c)    En la notificación electrónica de tesis y jurisprudencias, la o el actuario selecciona la tesis y jurisprudencia, la fecha, el tipo de notificación (electrónica), la cedula de notificación y la dirección electrónica de la o las autoridades a notificar, finalmente firma y envía la notificación; y una vez enviada el propio sistema genera el acuse.
Diagrama 55. Proceso de notificación de Tesis y Jurisprudencias

9. Proceso de Notificación de Acuerdos y Resoluciones de Contraloría
Solicitud y recepción de auxilio de notificación
1.     Los auxilios de notificación son solicitados mediante oficio o correo electrónico dirigido a la persona titular de la Secretaría General de Acuerdos de la Sala Superior.
2.     Posteriormente, la Secretaría General de Acuerdos elabora un diverso oficio por el que instruye al titular a que se realice el auxilio de notificación solicitado.
Revisión del oficio de auxilio de notificación y constancias
1.     Recibidos los oficios de solicitud de auxilio y de instrucción de realizar la notificación, el Titular los analiza y revisa el acuerdo o resolución, para determinar el tipo de notificación que se solicita y turnar el auxilio de notificación.
2.     La asignación de la notificación es conforme a la asignación de la diligencia de notificación con base en la libreta de turno.
Notificación
1.     Una vez que la actuaria o actuario recibe las constancias para la práctica de la notificación, procede a realizar la cédula notificación correspondiente para realizar diligencia. (ya sea por lista, personal, oficio, por correo electrónico y/o electrónica).
2.     Cuando se ordena una notificación por medio de lista, la actuaria o actuario debe realizar una síntesis de la o las determinaciones a notificar, la cual fijará junto con el acuerdo o resolución en un lugar que la Contraloría Interna destine para tal efecto.
3.     Realizada la notificación, el o la actuaria procede a elaborar la razón correspondiente de la notificación encomendada o en su caso la razón de imposibilidad de esta.
Revisión de la notificación
 
1.     La actuaria o actuario, pasa a revisión del titular, las constancias de la diligencia practicada junto con la propuesta de oficio de remisión de estas, dirigido al Contralor Interno de este órgano jurisdiccional para que sean integradas al expediente correspondiente.
Remisión de Constancias
1.     Revisada y aprobada la notificación por parte del titular, esta firma el oficio para que se remitan las constancias de notificación al Contralor Interno y se recabe el acuse correspondiente.
Entrega de copia de acuse recibo
1.     Entregadas las constancias de notificación y recabado el acuse correspondiente, se entrega una copia al Secretario General de Acuerdos.
2.     Entregada la copia del acuse de recibo, a la secretaria de la Oficina de Actuaría, se encarga de su archivo con copias de las constancias de notificación, previa digitalización y resguardo en la carpeta electrónica que para tal efecto se ha implementado en el área.
Diagrama 56. Proceso de notificación de Acuerdos y Resoluciones de Contraloría

10. Proceso de Notificación de Acuerdos y Resoluciones de Dirección General de Responsabilidades Administrativas
Solicita auxilio de notificación y recepción de auxilio de notificación
1.     Los auxilios de notificación son solicitados mediante oficio a la persona titular Secretario General de Acuerdos de la Sala Superior.
2.     Posteriormente, la Secretaría General de Acuerdos elabora un diverso oficio por el que instruye al titular a que se realice el auxilio de notificación solicitado.
Revisión del oficio de auxilio de notificación y constancias
1.     Recibidos los oficios de solicitud de auxilio y de instrucción de realizar la notificación, el Titular los analiza y revisa el acuerdo o resolución, para determinar el tipo de notificación que se solicita y turnar el auxilio de notificación.
2.     La asignación de la notificación es conforme a la asignación de la diligencia de notificación con base en la libreta de turno.
Notificación
 
1.     Una vez que la actuaria o actuario recibe las constancias para la práctica de la notificación, procede a realizar la cédula notificación correspondiente para desahogar diligencia acorde a los Aspectos Generales de las Notificaciones.
2.     Realizada la notificación, el o la actuaria procede a elaborar la razón de la notificación o en su caso la razón de imposibilidad de esta.
Revisión de la notificación
1.     La actuaria o actuario, pasa a revisión del titular, las constancias de la diligencia practicada junto con un oficio de remisión de estas, dirigido a la Dirección General de Responsabilidades Administrativas.
Remisión de Constancias
1.     Revisada y aprobada la notificación por parte del titular, firma el oficio para que se remitan las constancias de notificación a la Dirección General de Responsabilidades Administrativas y se recabe el acuse correspondiente.
2.     Entrega de copia de acuse recibo.
3.     Entregadas las constancias de notificación y recaba el acuse respectivo, se entrega una copia a la persona titular de la Secretaría General de Acuerdos.
4.     Entregada la copia del acuse de recibo, se archiva con copias de las constancias de notificación, previa digitalización y resguardo en la carpeta electrónica que para tal efecto se ha implementado en el área.
Diagrama 57. Proceso de notificación de Acuerdos y Resoluciones de Dirección General de
Responsabilidades Administrativas

11. Proceso de notificación de autos y resoluciones de la Dirección Jurídica
Solicita auxilio de notificación y recepción de auxilio de notificación
1.     Los auxilios de notificación son solicitados mediante oficio dirigido a la persona titular de la Secretaría General de Acuerdos de la Sala Superior.
2.     Posteriormente, la Secretaría General de Acuerdos elabora un diverso oficio por el que instruye al titular a que se realice el auxilio de notificación solicitado.
Revisión del oficio de auxilio de notificación y constancias
 
1.     Recibidos los oficios de solicitud de auxilio y de instrucción de realizar la notificación, la persona titular los analiza y también revisa el acuerdo o resolución para determinar el tipo de notificación que se solicita y turnar el auxilio de notificación.
2.     La asignación de la notificación es conforme a la asignación de la diligencia de notificación, es decir, con base en la libreta de turno.
Notificación
1.     Una vez que la actuaria o actuario recibe las constancias para la práctica de la notificación, procede a realizar la cédula notificación correspondiente para desahogar diligencia acorde a los Aspectos Generales de las Notificaciones.
2.     Realizada la notificación, el o la actuaria procede a elaborar la razón de la notificación o en su caso la razón de imposibilidad de esta.
Revisión de la notificación
1.     La actuaria o actuario, pasa a revisión de la persona titular las constancias de la diligencia practicada junto con un oficio de remisión de estas, dirigido a la Dirección General de Asuntos Jurídicos.
Remisión de Constancias
1.     Revisada y aprobada la notificación por parte de la persona titular, firma el oficio para que se remitan las constancias de notificación a la Dirección General de Asuntos Jurídicos y se recabe el acuse correspondiente.
Entrega de copia de acuse recibo
1.     Entregadas las constancias de notificación y recabo el acuse respectivo, se entrega una copia al Secretario General de Acuerdos.
2.     Entregada la copia del acuse de recibo, a la secretaria de la Oficina de Actuaría, se encarga de su archivo con copias de las constancias de notificación, previa digitalización y resguardo en la carpeta electrónica que para tal efecto se ha implementado en el área.
Diagrama 58. Proceso de notificación de autos y resoluciones de la Dirección General de Asuntos
Jurídicos

12. Proceso de Notificación de Autos y Resoluciones de la Comisión de Administración
 
Solicita auxilio de notificación y recepción de auxilio de notificación
1.     Los auxilios de notificación son solicitados mediante oficio dirigido al Secretario General de Acuerdos de la Sala Superior.
2.     Posteriormente, la Secretaría General de Acuerdos elabora un diverso oficio por el que instruye al Titular a que se realice el auxilio de notificación solicitado.
Revisión del oficio de auxilio de notificación y constancias
1.     Recibidos los oficios de solicitud de auxilio y de instrucción de realizar la notificación, el Titular los analiza y revisa el acuerdo o resolución, para determinar el tipo de notificación que se solicita y turnar el auxilio de notificación.
2.     La asignación de la notificación es conforme a la asignación de la diligencia de notificación con base en la libreta de turno.
Notificación
1.     Una vez que la actuaria o actuario recibe las constancias para la práctica de la notificación, procede a realizar la cédula notificación correspondiente para desahogar diligencia acorde a los Aspectos Generales de las Notificaciones.
2.     Realizada la notificación, el o la actuaria procede a elaborar la razón de la notificación o en su caso la razón de imposibilidad de esta.
Revisión de la notificación
1.     La actuaria o actuario, pasa a revisión de la persona titular, las constancias de la diligencia practicada junto con un oficio de remisión de estas, dirigido a la Comisión de Administración.
Remisión de Constancias
1.     Revisada y aprobada la notificación por parte de la persona titular de la Oficina de Actuaría, firma el oficio para que se remitan las constancias de notificación a la Comisión de Administración y se recabe el acuse correspondiente.
Entrega de copia de acuse recibo
1.     Entregadas las constancias de notificación y recabo el acuse respectivo, se entrega una copia a la persona titular de la Secretaría General de Acuerdos.
2.     Entregada la copia del acuse de recibo, a la secretaria de la Oficina de Actuaría, se encarga de su archivo con copias de las constancias de notificación, previa digitalización y resguardo en la carpeta electrónica que para tal efecto se ha implementado en el área.
Diagrama 59. Proceso de notificación de autos y resoluciones de la Comisión de Administración

Archivo Jurisdiccional
 
En términos de lo dispuesto en los artículos 37 y 39 con relación al 20, fracción VIII y 21, fracción VIII, todos del Reglamento Interno del Tribunal Electoral, el Archivo Jurisdiccional es el área de apoyo de la Secretaría General de Acuerdos, encargada de efectuar el registro, control, préstamo, clasificación, resguardo y conservación de los expedientes jurisdiccionales, una vez resueltos como asuntos definitivamente concluidos; verificando la completa y debida integración tanto física, como de los registros en SISGA de cada expediente.
Lo anterior se realiza con la finalidad de que, transcurridos dos años de permanencia como archivo de trámite, se generen los listados de propuesta de clasificación de destino final, con los que se integrarán los acervos del Archivo Histórico y los susceptibles para baja documental, a dictaminar por el Comité de Valoración de los Expedientes Judiciales del Tribunal Electoral, en coadyuvancia con la Dirección de Archivos, como lo determina el artículo 13 con relación a lo señalado del 65 al 69 del Acuerdo General 1/2020, relativo a la organización, descripción, conservación, valoración y destino final de los expedientes judiciales que forman parte del Sistema Institucional de Archivos del Tribunal Electoral.
El objetivo del área es asegurar que el personal del Archivo Jurisdiccional reciba e integre completa y debidamente los expedientes entregados para su resguardo y clasificación, conforme a la legislación y normativa aplicable; garantizando la disponibilidad expedita para su consulta, y en su oportunidad, participar en la propuesta para el destino final, y su transferencia eficaz al Archivo Institucional.
PROCEDIMIENTOS
1.     Las actividades que el personal adscrito al Archivo Jurisdiccional debe desarrollar, para alcanzar el objetivo antes señalado, se refleja en el cumplimiento de las atribuciones y obligaciones establecidas tanto en la Ley Orgánica del Poder Judicial de la Federación, el Reglamento Interno del Tribunal Electoral, así como en la normativa aplicable en materia archivística; las cuales se engloban y realizan a través de los siguientes 4 procedimientos de:
a)    Recepción, registro e integración de expedientes.
b)    Préstamo de expedientes para consulta y returno:
i.     Consulta por personal de Sala
ii.     Consulta por persona externa a la Sala
iii.    Returno
c)    Reproducción y certificación de originales
d)    Valoración, clasificación de destino final, digitalización y eliminación
1. Procedimiento de recepción, registro e integración de expedientes
1.     Conforme lo dispuesto en el artículo 39, fracciones I, III, IV, V y XIV del Reglamento Interno del Tribunal, así como lo dispuesto en los Lineamientos Generales para la identificación e integración de expedientes del Tribunal Electoral, consiste en la recepción de los expedientes en los que, mediante sesión privada o pública celebrada por el Pleno de la Sala, así como de aquellos que, a través de acuerdo emitido por la Presidencia, se determina su resolución, y, por tanto, se ordena su archivo, como asunto concluido; en razón de lo cual, el personal adscrito al Archivo Jurisdiccional, debe proceder a la revisión física y de los registros existentes en SISGA, de cada uno de los expedientes entregados en el área, hasta verificar su completa y debida integración, y así hacerlo constar en los mismos.
DESCRIPCIÓN DEL PROCESO Y SUS ACTIVIDADES
1.     Verificar que el expediente a recibir se encuentre en la relación de asuntos a resolver en sesión privada o pública a celebrar por el Pleno de la Sala y se determina su conclusión, o se haya emitido acuerdo de Presidencia que ordene su archivo, y en caso de documentación entregada por separado, se identifique con expedientes en resguardo del Archivo Jurisdiccional.
2.     Recibir el cuaderno principal, así como accesorios, anexos y/o documentación separada de Ponencia, Secretaría General de Acuerdos, Oficialía de Partes y/u Oficina de Actuarios (se reporta en PAT).
3.     Sellar y firmar el acuse de recepción de expediente y/o documentación separada, y realizar el registro correspondiente en SISGA, destacando fecha de ingreso y descripción de la documentación recibida.
Ilustración 25. Apartado de SISGA para sellar y firmar el acuse de recepción de expediente
 

4.     Revisar integración física y/o electrónica del cuaderno principal, accesorios y anexos, a efecto de constatar la existencia de:
a)    Documentación presentada en la Oficialía de Partes al ingreso del asunto.
b)    Promociones, autos o demás documentos de los que obre constancia de haberse exhibido durante la instrucción del asunto.
c)    Respecto de la documentación a recibir por separado, se revisa que:
i.      Los datos de identificación de clave y número del expediente coincidan.
ii.     Los datos de las partes sean correctos.
iii.    Cuente con las firmas correspondientes.
iv.    Incluya los sellos necesarios.
5.     Al verificar que el expediente físico se encuentra completo, se procede a revisar y cotejar que coincida con los registros de promociones y acuerdos existentes en SISGA y, en consecuencia:
a)    Determinar si existe documentación a devolver a las partes o para reencauzar, de acuerdo con lo ordenado en la resolución y/o acuerdo de Presidencia.
b)    Desglosar, y en su caso, fotocopiar las constancias objeto de devolución o reencauzamiento y elaborar proyecto de certificación respectiva (sin perjuicio de lo establecido en el apartado 8 del procedimiento de reproducción y certificación de originales).
c)    Poner a consideración de la persona titular de la Secretaría o Subsecretaría General de Acuerdos el proyecto de certificación, física o en formato PDF.
d)    Elaborar oficio o correo electrónico necesario para concretar remisión de la devolución ordenada.
e)    Entregar el oficio o enviar correo de remisión y recabar el acuse respectivo.
f)     Registrar en SISGA el acuse de la entrega de documentación.
g)    Integrar el acuse del oficio al expediente correspondiente.
h)    Integrar la certificación firmada a las fotocopias que sustituyen documento original desglosado objeto de remisión para devolución o reencauzamiento.
i)     De encontrarse foliado el expediente, se procede a su revisión, y en caso, necesario:
i.      Corregir o de no existir, colocar a partir de la primera hoja en la parte superior derecha.
ii.     Verificar que sea continúo y legible
iii.    Constatar que la numeración sea independiente en cada cuaderno que conforme el expediente, salvo que se encuentren divididos en más de un tomo.
Ilustración 26. Apartado del SISGA para cambiar el expediente a "revisado" (1/2)
 

Ilustración 27. Apartado del SISGA para cambiar el expediente a "revisado" (2/2)

iv.    Cambiar el estatus del expediente a "REVISADO".
6.     Una vez verificada la debida y completa integración del expediente, así como sus registros en SISGA, se procede a realizar la constancia sobre la integración de este (ilustración 25 y 26), la cual debe contener:
a)    Lugar y fecha en que se elabora.
b)    Descripción detallada de integración del expediente: cuaderno principal, incidentes, accesorios y/o anexos.
c)    Descripción del número de fojas que contiene cada cuaderno, de los señalados con anterioridad.
d)    En margen inferior, el número total de fojas del expediente principal.
e)    Firma autógrafa de la persona Titular del Archivo.
7.     Resguardar el expediente en la caja y el archivero que corresponda, así como elaborar y fijar la etiqueta que incluya el expediente objeto de resguardo, registrando los datos de localización en el SISGA.
8.     En el caso de que no se cumpla con la correcta integración, o falte documentación recibida, conforme a los registros den SISGA, se solicita a la Ponencia que corresponda, SGA, Oficialía de Partes y/u Oficina de Actuarios, la documentación faltante que debe existir a la fecha de resolución o acuerdo que haya determinado la conclusión del asunto.
9.     Recibidas las constancias solicitadas, se procederá a integrarlas en el orden de los autos del expediente según corresponda, conforme a los Lineamientos de Integración de Expedientes.
a)    En el caso de no existir coincidencia parcial o total con los registros se deberán corregir los errores y/o subsanar inconsistencias en SISGA.
b)    En caso de existir imposibilidad de permisos para realizar las correcciones en SISGA, se informará al funcionario o funcionaria que corresponda, a fin de que se realicen las correcciones, manteniendo comunicación hasta definir su solvencia o no.
10.   De subsistir la falta de documentación recibida en Oficialía de partes o realizada por la Oficina de
Actuarios, se dará cuenta de ello, vía oficio a la SGA (ilustración 28), a efecto que, de ser material técnicamente posible, se corrija u ordene la reposición de constancias, mediante acuerdo de Presidencia, y, en consecuencia:
a)    Acatar instrucciones emitidas en el auto que ordene subsanar o corregir la irregularidad.
b)    Entablar comunicación con las áreas de Oficialía de Partes y/o la Oficina de Actuarios, para que conforme a los registros realizados en SISGA por el área respectiva, se elaboren los proyectos de certificación de la reposición de la documentación faltante.
c)    Recibir las actuaciones objeto de reposición y proceder en términos de lo señalado en el numeral 4 que antecede.
Diagrama 60. Procedimiento de recepción, registro e integración de expedientes

2. Procedimiento de préstamo de expedientes para consulta y returno
Al tenor de lo establecido en el artículo 39, fracciones II, V, XI y XII, con relación a lo señalado en el 38 del Reglamento Interno del Tribunal, mediante este procedimiento se asegura la búsqueda sistematizada mediante el SISGA, así como la localización física de manera pronta y eficaz de los expedientes que se encuentran en resguardo del Archivo Jurisdiccional, a efecto de ser entregados para su consulta de manera expedita, o en su caso, poder informar al solicitante sobre diverso préstamo realizado previamente a personal autorizado o enviado para su returno a la ponencia que así se haya determinado por acuerdo de Presidencia (reporte en PAT).
El procedimiento de referencia se puede concretar a través de 3 variantes y mediante las actividades que a continuación se describen:
Consulta por personal de sala
1.     Esa vertiente se debe realizar cuando la persona que solicita el préstamo del expediente, específicamente lo requiere para consultar las constancias existentes o no en algún expediente en particular, y se corrobora plenamente su identidad como personal de la Sala.
Ilustración 28. Apartado de SISGA para la búsqueda de expedientes
 

Descripción del procedimiento y sus actividades
1.     Recibir la solicitud de préstamo para consulta, vía telefónica o directamente por el solicitante al Archivo Jurisdiccional
2.     Identificar en SISGA el lugar de resguardo y estatus de disponibilidad del expediente solicitado.
a)    Al estar en las instalaciones del Archivo Jurisdiccional:
i.     Proceder realizar el registro de la consulta en el SISGA.
Ilustración 29. Apartado de SISGA para la administración de expedientes

·   Imprimir la ficha física generada desde SISGA.
 
·   Mostrar al solicitante que el cuaderno principal, y en su caso, accesorios, anexos, y documentación diversa, corresponden al expediente requerido.
·   Pedir al solicitante corrobore los datos de su identidad, así como los del expediente entregado con los referidos en la ficha de préstamo impresa.
·   En caso afirmativo, solicitar suscriba la ficha mostrada (ilustración 29) y hacerle notar que el préstamo realizado tiene una vigencia de 15 días naturales, como máximo, y para el caso de requerirlo más tiempo:
·   Deberá acudir al área o se le requerirá para que pase a generar el refrendo por plazo similar.
·   Registrar en SISGA el refrendo de préstamo, recabando firma en nueva ficha de préstamo.
·   Resguardar la ficha de préstamo en el lugar destinado para ello.
3.     Al localizar en SISGA que el expediente solicitado se encuentra en las instalaciones del Archivo Institucional:
a)    Informar la ubicación del expediente, así como el tipo de archivo en el que se resguarda, es decir, de concentración o histórico, y, por tanto, la modalidad para consulta.
b)    Cuando el expediente se encuentre identificado dentro del acervo histórico del Tribunal, la personal solicitante deberá acudir directamente a las instalaciones del Archivo Institucional para realizar su consulta, conforme al procedimiento que ahí se tenga determinado.
Ilustración 30. Apartado en SISGA que muestra el estatus de un expediente

c)    De encontrarse la disponibilidad del expediente en el acervo del archivo de concentración, se requiere número de extensión a la persona interesada e informa el tiempo aproximado en el que estará el expediente en las instalaciones del Archivo Jurisdiccional.
d)    Informar vía telefónica al personal del Archivo Institucional, sobre la solicitud del expediente, precisando en qué fecha se hizo la transferencia y en qué caja se remitió.
e)    Personal del Archivo Institucional, vía correo electrónico, remite ticket informando sobre la localización y disponibilidad del expediente (ilustración 30).
f)     Realizar traslado a las instalaciones de Archivo Institucional.
i.     En su caso, se solicita al Dirección General de Servicios, vía correo electrónico, facilite vehículo y de ser posible conductor, para ir a recibir el expediente.
 
g)    Recibir el expediente solicitado, verificando su integridad y confronta con registros en vale de préstamo y firmarlo.
h)    Regresar a las instalaciones del Archivo Jurisdiccional.
i.     En su caso, entregar el vehículo facilitado para el traslado y suscribir la "solicitud de vehículo utilitario" requisitada por el área de apoyo.
i)     Informar a la persona solicitante la disponibilidad del expediente y concretar préstamo conforme lo descrito en el numeral 2 que antecede.
4.     En caso de que el expediente solicitado se identifique como eliminado, por haberse clasificado y dictaminado por parte del CVEJ, como baja documental:
a)    Informar de ello a la persona solicitante y, en consecuencia, de la imposibilidad de consulta del expediente físico.
b)    En su caso, ofrecer la disponibilidad de consulta de archivos electrónicos del expediente resguardados en los portales institucionales del Tribunal Electoral.
c)    En su caso, mostrar el acta en la que se haya hecho constar la destrucción del acervo de baja documental del que formo parte el expediente solicitado y el acta del CVEJ en la que se hizo constar, la aprobación del dictamen de baja documental correspondiente.
5.     En el supuesto de solicitudes de préstamo de expedientes generados por alguna de las salas regionales, se indicará, conforme a su periodicidad, en donde se localiza el mismo, ya sea en el Archivo Institucional o la sala regional en que se generó, para que, en su caso, los soliciten directamente.
6.    Al devolverse el expediente físico motivo del préstamo:
a)    Revisar que el cuaderno principal, y en su caso, accesorios y/o anexos, se entreguen en las mismas condiciones en que se prestó.
b)    Registrar la devolución en SISGA, cambiando estatus a "Disponible para préstamo en Archivo".
Ilustración 31. Apartado en SISGA en el que se muestra la localización de un expediente

c)    Entregar ficha de préstamo de consulta al solicitante o destruirla.
d)    Resguardar en el lugar que corresponde, en el caso de provenir del archivo institucional, se procederá a su devolución, solicitando la entrega del acuse respectivo.
 
Diagrama 61. Consulta por personal de sala

Consulta por persona externa a sala
Conforme lo dispuesto en el artículo 6, apartado A, fracción I de la Constitución Política de nuestro país, así como lo establecido en los artículos 4, 5, 6, 7, 11, 12, 23, 24, fracciones IV a VI y XII; 31, fracciones VII y VIII; 56, 57, 60, 68, 69, 70, fracción XLVIII, 100, 101, 106, 113, 115, 116, 120, 129, y, 130 de la Ley General de Transparencia y Acceso a la Información Pública, y el artículo 22 del Acuerdo General 1/2020, este tipo de consulta se genera cuando la persona que solicita el préstamo de algún expediente, es ajena al personal de la sala, pero manifiesta ser parte en el asunto o tener algún interés académico, de investigación o meramente informativo en particular, acreditando su identidad plenamente; por lo que, las actividades del personal de Archivo Jurisdiccional varían, conforme los datos de identificación del expediente que desea consultar, el carácter con el que lo pretende y el tipo de su consulta que desea realizar.
Descripción del procedimiento y sus actividades
1.     De manifestarse como parte acreditada en el expediente solicitado:
a)    Requerir credencial oficial con fotografía, para identificarla.
b)    Registrar datos en SISGA.
c)    Requerir y recabar firma en la ficha de préstamo y se le entrega cuaderno principal y, en su caso, accesorios y/o anexos.
d)    Asignar espacio con mesa y silla para que se realice la consulta requerida.
e)    Concluida consulta, se procede conforme a las actividades descritas en el numeral 3 del apartado "A. Consulta por personal de Sala".
f)     Devolver la credencial con la que se identificó.
2.     En caso de que la persona solicitante se interese en algún expediente que se encuentre en Archivo Institucional, conforme a los registros en SISGA:
a)    Informar de manera clara y sencilla, la razón por la que no se encuentra el expediente a consultar en el Archivo Jurisdiccional
b)    Agendar día y hora, conforme lo permitan las labores del área, para que acuda a realizar la consulta requerida, previendo el tiempo de solicitud y traslado necesario a las instalaciones del Archivo Institucional, de encontrarse disponible en archivo de concentración.
c)    Solicitar y recibir el expediente de Archivo Institucional, conforme las actividades aplicables e indicadas en el apartado "A. Consulta por personal de Sala".
 
3.     Cuando el expediente, se identifique como eliminado, se le informará al solicitante, y procederá al tenor de lo señalado en el apartado "A. Consulta por personal de Sala".
4.     Tratándose de expediente que contenga protección de datos personales, de persona diversa a la que lo solicite, únicamente se le permitirá consultar las constancias de las que exista versión pública aprobada por el Comité de Trasparencia y Acceso a la Información, y en caso, de que se insista en la consulta total del expediente, se le remitirá a la DGTAIyPDP, indicándole, donde se encuentra el módulo existente en la sala.
5.     En caso de que, la persona solicitante, conforme a los registros en SISGA y el propio expediente físico, no tenga acreditada su personalidad, ni se encuentre autorizada expresamente, se le informará, que su consulta únicamente la podrá realizar a través de la DGTAIyPDP.
6.     Al autorizar o requerir la DGTAIyPDP la consulta de constancias de expedientes con protección de datos personales a persona no autorizada en autos, el personal del Archivo Jurisdiccional entregará única y específicamente aquellas que hayan sido expresamente señaladas para su consulta.
Diagrama 62. Consulta por persona externa a sala

Returno
Para dar cumplimiento a lo dispuesto en el artículo 70, fracción VIII, mediante este procedimiento, personal de SGA, solicita al de Archivo Jurisdiccional, el préstamo de expedientes para acordar y ordenar el reenvío a la Ponencia que sustanció el asunto, por considerar que, ésta, debe determinar sobre la alguna promoción presentada respecto del cumplimiento o no de la resolución emitida en el asunto.
Descripción del procedimiento y sus actividades
1.     Recibir la solicitud de préstamo para returno, vía telefónica o directamente por personal de la SGA.
2.     Identificar en SISGA el lugar de resguardo del expediente solicitado y estatus de disponibilidad, conforme lo descrito en los numeral 1 y 2 del apartado "A. Consulta por personal de Sala".
3.     Registrar en el SISGA, precisando la Ponencia que recibirá el expediente, y en su caso, la persona designada por la SGA para recibir tanto el expediente como la ficha de returno.
 
Ilustración 32. Apartado en SISGA para el returno de expedientes

4.   Recibir del personal de SGA la ficha de returno debidamente firmada por personal de ponencia a la que se asignó el returno.
5.   Resguardar la ficha respectiva, hasta que regrese el expediente de su returno.
6.   Al reingresar el expediente en returno, proceder en términos de lo señalado en apartado de Descripción del proceso y sus actividades del Procedimiento de recepción, registro e integración de expedientes.
7.   Resguardar el expediente completo en la caja y archivero correspondiente.
Diagrama 63. Procedimiento del Archivo Jurisdiccional para el returno de expedientes

3. Procedimiento de reproducción y certificación de originales
Conforme lo dispuesto en el artículo 39, fracción VII, y lo dispuesto en los diversos 20, fracción II y 24, fracción IV, todos del Reglamento Interno, es el procedimiento mediante el cual -en cumplimiento a algún acuerdo expreso de Presidencia, alguna Ponencia o en razón de una solicitud de acceso a la información el personal del Archivo Jurisdiccional debe fotocopiar o digitalizar constancias o expedientes completos que se encuentren en su resguardo, realizando el cotejo y compulsa correspondiente. Esto, con la finalidad de presentar el proyecto de la certificación respectiva a la persona titular de la Subsecretaría o la Secretaría General de Acuerdos, y en su oportunidad remitir a la Oficina de Actuarios para su entrega al interesado o hacer constar ello, mediante comparecencia directa en las instalaciones del área.
DESCRIPCIÓN DEL PROCEDIMIENTO Y ACTIVIDADES:
1.     Registrar el ingreso de la solicitud de entrega de originales o reproducción de constancias, enviada por Oficialía de Partes.
2.     Verificar la existencia de acuerdo firmado en el que expresamente se ordene la reproducción o devolución de constancias de autos.
3.     Constatar que el expediente objeto de reproducción se encuentre en resguardo del área.
 
4.     Revisar que el expediente se encuentre completo y debidamente integrado y foliado, particularmente, respecto de las constancias a reproducir.
a)    De no estar correcto, se realizan acciones para subsanar.
5.     Proceder a la reproducción de las constancias solicitadas y ordenadas, ya sea, a través de fotocopiado o escaneo; en su caso, hasta que el interesado exhiba el comprobante de pago respectivo.
6.     Realizar cotejo y compulsa de las constancias que se han reproducido.
b)    De no ser correctas, se reproducen las constancias faltantes.
c)    Colocar sellos en cada una de las páginas que integran el documento reproducido.
d)    Elaborar proyecto de certificación de las constancias reproducidas.
e)    Someter a consideración y, en su caso, firma de la persona titular de la Subsecretaría o SGA el proyecto de certificación.
f)     Realizar oficio dirigido a la persona Titular de la Oficina de Actuarios, para que, se proceda a su notificación y entrega.
i.     Recabar el acuse del oficio con el que se remiten las constancias ordenadas y registrarlo en SISGA.
ii.     Agregar el acuse de referencia al expediente.
iii.    Recibir, registrar y agregar al expediente correspondiente la notificación por la que se entregaron las constancias reproducidas u originales devueltos.
g)    En caso de entrega directa al interesado en las instalaciones del Archivo:
i.     Requerir al interesado credencial oficial con fotografía que lo identifique.
ii.     Verificar que sea el solicitante o autorizado para recibir las constancias reproducidas u originales a devolver.
iii.    En su caso, requerir al interesado recibo que acredite el pago, ante Tesorería del TEPJF de la cantidad señalada en el acuerdo que ordenó la reproducción de constancias.
iv.    Realizar constancia de entrega de documentos, que debe contener:
·   Los datos de identificación plena del expediente del cual se reprodujeron constancias o devuelven originales.
·   El día y hora en que se actúa.
·   El nombre completo y cargo de la persona titular de Archivo, que hace constar la diligencia.
·   El nombre completo y carácter con la que comparece el interesado.
·   Datos de la credencial con fotografía con la que se identifica, y en su caso, precisar los que se agrega fotocopia del recibo de pago realizado.
·   Descripción breve que identifique las copias certificadas o documentos originales entregados.
·   Espacio en blanco para que el interesado, de puño y letra asiente la recepción de constancias objeto de su comparecencia y su conformidad.
·   Al calce, el nombre de las personas que actúan en la diligencia de entrega y espacio para su firma.
v.     Poner a consideración del interesado la constancia de entrega de documentos.
vi.    Solicitar escriba en ella, de puño y letra, los documentos que recibe y la conformidad de su entrega, firmando al calce.
 
vii.   La persona titular de Archivo, de igual forma, firmará la constancia de entrega.
viii.  Devolver al interesado la credencial con la que se identificó.
ix.    Integrar al expediente la constancia de la entrega y, en su caso, fotocopia del comprobante de pago realizado.
x.     Se registra el número de fotocopias certificadas o simples entregadas, para reportar en PAT del mes correspondiente.
7.     Cabe destacar que, conforme al procedimiento en comento, respecto de la colaboración y apoyo a la UEIJ, como área responsable de la SGA de solventar las solicitudes de acceso a la información a través del SISAI, respecto de los expedientes judiciales resueltos y resguardados en los Archivos jurisdiccionales, las variantes en el referido procedimiento consisten en lo siguiente:
a)    La solicitud se hace llegar al Archivo, mediante correo electrónico, remitido por la UEIJ, para requerir información de expedientes judiciales en particular.
b)    El personal del Archivo Jurisdiccional verifica que:
i.     Los datos proporcionados en la solicitud correspondan a expedientes en resguardo de Archivo Jurisdiccional
·   Tratándose de que el expediente objeto de la solicitud, no haya sido aún resuelto, y por tanto no está en el área, se informa de ello a la brevedad.
·   Cuando el expediente relativo a los datos solicitados haya sido objeto del procedimiento de baja documental y destrucción, se informará de ello, remitiendo las constancias correspondientes.
ii.     Localizar las constancias objeto de la solicitud.
iii.    Escanear las constancias o expediente completo de referencia.
iv.    Mediante la misma vía (correo electrónico) se informa y remite a la UEIJ la información solicitada en archivo electrónico, o en caso de que el archivo respectivo supere la capacidad de envió, se pondrá a su disposición para migrar en algún dispositivo portátil.
8.     Tratándose de la reproducción y certificación de constancias de expedientes, en los que se determine la escisión o reencauzamiento a una autoridad distinta de la Sala que lo instruyó, se podrá remitir a través de la Oficina de Actuaría respectiva la copia certificada de los archivos electrónicos, sin que sea necesario el envío posterior de la documentación original (siempre que no haya pronunciamiento expreso de lo contrario). Lo anterior, conforme a los pasos siguientes:
a)    Localizar la documentación objeto de escisión o reencauzamiento en el expediente electrónico del asunto correspondiente en el SISGA.
b)    Verificar la debida digitalización y, en consecuencia, tomar el archivo correspondiente para colocar en cada foja del archivo el sello digital de la sala correspondiente, y adjuntar el proyecto de certificación a suscribir digitalmente por la persona titular de la Secretaría o Subsecretaría General de Acuerdos de la Sala.
c)    Mediante correo electrónico, que contiene adjunto el archivo con las constancias y certificación, se remite a la persona titular de la Secretaría o Subsecretaría General de Acuerdos de la Sala, para firmarla electrónicamente.
d)    Una vez recibido el correo electrónico, el personal de Archivo Jurisdiccional imprime la documentación certificada y agrega las constancias al expediente correspondiente.
En los casos en que la documentación o expedientes hayan sido remitidos por autoridades diversas del TEPJF, en los que la Oficina de Actuaría deba remitirlos con prioridad o urgencia, derivado de algún plazo perentorio establecido para el cumplimiento de alguna carga procesal, se realizará la certificación digital correspondiente de la documentación necesaria, misma que será remitida vía correo electrónico a la persona titular de la referida oficina para su despacho; y las constancias o expedientes originales se devolverán de manera ordinaria a través de servicios de mensajería.
 
Diagrama 64. Procedimiento de reproducción y certificación de expedientes originales

4. Procedimiento de valoración, clasificación de destino final, digitalización y eliminación
Conforme a lo dispuesto en el artículo 39, fracciones VI, IX, X y XI del Reglamento Interno del Tribunal, así como los artículos 5, 18, 27, 28, 32 a 37, 65 a 69 y 71 del Acuerdo General 1/2020 señalado, así como lo establecido en los Criterios para la digitalización, resguardo y preservación del archivo electrónico, relativo a los expedientes judiciales del Tribunal Electoral (Criterios para digitalizar), el procedimiento mediante el cual, se verifica y/o realiza la clasificación y digitalización de todos aquellos expedientes que, transcurrido el plazo de dos años en archivo de trámite, como asuntos plenamente concluidos, el acervo de la anualidad que integran debe valorarse y someterse a consideración del Comité de Valoración de los Expedientes Judiciales (CVEJ).
DESCRIPCIÓN DEL PROCEDIMIENTO Y SUS ACTIVIDADES:
1. Verificar, anualmente, que haya vencido el resguardo en archivo de trámite del acervo judicial a valorar.
2. Generar los listados que contengan las propuestas iniciales de los expedientes que se hayan considerado formen parte del Archivo Histórico o sean susceptibles para propuesta de baja documental.
3. Poner a consideración de la persona Titular de la SGA los listados, para que, en su caso, se remitan a la UEIJ.
4. Conforme al procedimiento a desahogar por la UEIJ, se elaborará propuesta de expedientes judiciales con valor histórico, al tenor de lo establecido en el artículo 68 del AG-1/2020, y a la brevedad posible, la pondrá a consideración de las Salas Regionales y Especializada, por conducto de las personas titulares de las SGA, a fin de que les sirva de sustento para la valoración que, en su oportunidad, sometan a la determinación del CVEJ.
5. Continuar o iniciar la digitalización de los expedientes judiciales indicados en sus listados, preferentemente, iniciando con los considerados como susceptibles para baja documental, en tanto, se hace del conocimiento por la UEIJ, la propuesta de expedientes considerados con valor histórico; verificando que:
 
a)    Los expedientes hayan concluido su plazo de conservación en archivo de trámite.
b)    Los cuadernos principales, accesorios y sus anexos se encuentren completa y debidamente integrados, es decir, firmados, foliados y sellados, con su respectiva constancia de integración.
c)    Asegurar que la digitalización corresponde a la propuesta de clasificación para baja documental o Archivo histórico, en términos de lo previsto los Criterios para digitalizar.
d)    Migrar a la unidad de red habilitada por la Dirección General de Sistemas los archivos digitales a transferir.
6.     Recibida la propuesta generada por la UEIJ de expedientes considerados para archivo histórico:
a)    Dar cuenta a la persona titular de la SGA para que, a su vez, de cuenta al Pleno de la Sala.
i.     En el caso del acervo de la Sala Superior, la propuesta correspondiente, será puesta a consideración del CVEJ de manera directa por la persona Titular de la SGA.
b)    Recibir la determinación del Pleno, o de la SGA de Sala Superior, y en su caso, registrar en SISGA modificaciones a la propuesta de clasificación de enviada por la UEIJ.
c)    Transferir la información a SADAI, conforme a los registros existentes en SISGA, precisando la fecha de cierre de cada expediente e identificación de cajas en las que se resguardan.
d)    Elaborar inventarios de cada medio de impugnación en SADAI, que contenga los siguientes datos:
i.     Número consecutivo
ii.     Número de expediente
iii.    Partes
iv.    Inicio
v.     Conclusión
vi.    Resolutivos
vii.   Fojas
viii.  Incidentes, Accesorios, y/o Anexos.
7.     El Pleno de salas regionales aprueba la clasificación final de valoración e instruye a la SGA respectiva, remita copia certificada del acta de sesión y concrete la transferencia con los expedientes correspondientes al Archivo Institucional.
8.     Entregar al Archivo Institucional los expedientes objeto de la transferencia, por parte de la persona titular del Archivo Jurisdiccional.
9.     Realiza cotejo de inventario con expedientes físicos y archivos digitales.
10.   Coadyuvar con la Dirección de Archivos en la elaboración del acta de revisión y transferencia documental.
11.   Transcurrido el plazo de resguardo de archivo de concentración de 5 años, posteriores a la transferencia primaria, el Director de Archivos en coadyuvancia con las personas titulares de los Archivos Jurisdiccionales de Sala, deberán:
i.      Poner a consideración del CVEJ, el proyecto de dictamen que contenga la clasificación de los acervos aprobados por el Pleno de la Sala respectiva.
ii.     Atender, juntamente con las personas titulares de las SGA, los acuerdos aprobados por el CVEJ, respecto de los dictámenes, antes referidos.
iii.    Coadyuvar con la Dirección de Archivos en el cotejo de los expedientes que integran los acervos de archivo histórico y para baja documental, dictaminados.
 
12.   En coordinación con las Direcciones de Archivos y la de Mantenimiento y Servicios Generales, atender la convocatoria para dar inició al procedimiento de entrega y destrucción de los expedientes dictaminados como baja documental.
13.   Verificar los listados de baja documental enviados la Dirección de Archivos, para publicitar a través de Aviso Público en el Diario Oficial de la Federación.
14.   Coadyuvar en la gestión y trámite de solicitud de la Dirección de Archivos a la SGA de Sala Superior, en calidad de persona titular de la Presidencia del CVEJ, para requerir el apoyo a las Direcciones Generales de Comunicación Social y de Sistemas, para concretar la publicación en el Diario Oficial de la Federación (DOF) del Aviso Público, por el que se haga del conocimiento, por dicho medio, así como de los portales institucionales y estrados físicos y electrónicos de las salas, que cualquier interesado, durante el periodo de 30 días naturales inmediatos a la publicación, podrá acudir a solicitar la devolución de documentos originales, existentes en alguno de los expedientes dictaminados para baja documental .
a)     Si durante los 30 días referidos, persona autorizada, acude a la Sala Superior a solicitar la devolución de documentos:
i.      Se solicitará a la Dirección de Archivos el expediente correspondiente.
ii.     Mediante acuerdo de Presidencia, se determinará la procedencia o no de la devolución de los documentos requeridos.
iii.    De ser procedente la solicitud, mediante comparecencia de la persona interesada e identificación fehaciente de la misma, se entregarán los documentos cuya devolución se ordene, dejando constancia de ello en la constancia de entrega correspondiente.
iv.    Actualizar la devolución de documentos en el SISGA, así como en archivo digital existente.
v.     Devolver el expediente al Archivo Institucional.
b)     Transcurridos los 30 días referidos, con o sin que se reciba solicitud de devolución de documentos:
i.      La persona titular de la SGA enviará informe a la Dirección de Archivos, en la que se remitan las constancias de:
ii.     Aviso publicado en el DOF.
iii.    Cédula de publicidad en los portales institucionales y los estrados físicos y electrónicos con los listados anexos y retiro correspondiente.
iv.    Informe de Oficialía de partes de la sala, que destaque la solicitud o no de promoción para obtener la devolución de documentación, relativa a alguno de los expedientes cuyos listados se hizo referencia en el Aviso publicado del DOF.
15.   La Dirección de Archivos convocará a diligencia en la que intervenga persona de la Actuaría Judicial, para entregar físicamente a la DGMySG los expedientes listados y publicitados en el Diario Oficial de la Federación, con la presencia de las personas titulares de los Archivos Jurisdiccionales.
16.   La DGMySG realizará la destrucción de todos y cada uno de los expedientes entregados y rendirá informe correspondiente a la Dirección de Archivos.
17.   La Dirección de Archivos elaborará el acta que haga constar el procedimiento de desincorporación y destrucción de los expedientes judiciales antes referidos.
18.   La Dirección de Archivos, pondrá a consideración del CVEJ, a través de su Secretaría Técnica, informe sobre el destino final de los expedientes objeto del presente procedimiento.
19.   La presidencia del CVEJ, en su oportunidad, rendirá informe al Pleno de Sala Superior, respecto del destino final de los acervos de expedientes antes indicados.
 
20.   Es de destacar que las actividades del CVEJ, señaladas en el presente procedimiento, deben ser presididas por la persona titular de la Secretaría General de Acuerdos de la Sala Superior, así como su Secretaría Técnica a cargo de la persona titular del Archivo Jurisdiccional de la propia Sala, en términos del mandato de integración del Comité y las atribuciones expresamente señaladas en los artículos 5 a 10 del AG-1/2020.
a)    Por lo que la convocatoria y debida organización de las sesiones del Comité son responsabilidad de su Secretaría Técnica, así como, en la mayoría de los casos, el seguimiento del cabal cumplimento de los acuerdos que se tomen.
b)    De ahí la coyuntura de las actividades propias del Archivo Jurisdiccional, con las encomendadas a la persona titular del mismo en el desarrollo de algunas de las atribuidas de la Secretaría Técnica del referido Comité.
Diagrama 65. Procedimiento de valoración, clasificación de destino final, digitalización y eliminación
de expedientes

Unidad de Vinculación con Salas Regionales
Descripción del área
La Unidad de Vinculación con Salas Regionales(16) es un área de apoyo de la Secretaría General de Acuerdos de la Sala Superior del Tribunal Electoral del Poder Judicial de la Federación, encargada de coadyuvar en el cumplimiento de las atribuciones que tiene encomendadas la referida Secretaría, y es el enlace con las salas regionales para el registro y seguimiento de los asuntos jurisdiccionales.
Responsabilidades
Llevar el control del registro de los asuntos ingresados y turnados en las salas regionales, contando con el apoyo de sus secretarías generales, así como el de los asuntos atraídos y delegados a estas; dar seguimiento de los asuntos que se someten a su conocimiento; apoyar a sus secretarías generales para el eficaz cumplimiento de sus atribuciones; elaborar los informes respecto de los asuntos ingresados y resueltos de las salas regionales, para su entrega oportuna a las y los magistrados que las integran; informar a las personas titulares de la Secretaría General y de la Subsecretaría General de Acuerdos de la Sala Superior, sobre los asuntos que puedan generar contradicción de criterios entre las salas del tribunal; mantener actualizado, en el ámbito de su competencia, el sistema electrónico de consulta interna y externa, e informar permanentemente a la persona titular de la Secretaría General, respecto del funcionamiento del área a su cargo y del desahogo de los asuntos de su competencia.
Además, en términos de lo establecido en el Acuerdo General 1/2014, por el que se aprueba la implementación de reglas relativas al trámite de los medios de impugnación que reciban las salas regionales en contra de sus resoluciones y medidas generales aplicables, la Unidad colabora con la Secretaría General en la elaboración y envío mensual a la Visitaduría Judicial de un informe relativo al cumplimiento de dicho acuerdo por parte de las salas regionales; así como la parte conducente para la integración del PAT.
Normativa aplicable
Constitución Política de los Estados Unidos Mexicanos, Ley General del Sistema de Medios de
Impugnación en Materia Electoral, Ley General de Transparencia y Acceso a la Información Pública, Ley Federal de Transparencia y Acceso a la Información Pública, Ley Federal de Responsabilidades Administrativas de los Servidores Públicos, Ley Orgánica del Poder Judicial de la Federación, Reglamento Interno del Tribunal Electoral del Poder Judicial de la Federación y los acuerdos generales 1/2013, 2/2013, 1/2014, 2/2014, 1/2017 y 3/2017.
Asimismo, el Código Iberoamericano de Ética Judicial, el Código de Ética del Poder Judicial de la Federación y el Código Modelo de Ética Judicial Electoral orientan el actuar de las personas integrantes de la Unidad de Vinculación con Salas Regionales.
Procedimientos
1.    Integración de un control de los asuntos ingresados y turnados en las salas regionales
A fin de cumplir con el deber de integrar un control de los asuntos ingresados y turnados en las salas regionales, se debe realizar el siguiente procedimiento:
a)    Revisar el registro de avisos de las salas regionales. El personal de la unidad verifica diariamente el registro de avisos de las salas regionales en el SISGA, con la finalidad de tener conocimiento de los asuntos que estas recibirán.
b)    Realizar una revisión de los asuntos ingresados y un análisis de las demandas y recursos, con la finalidad de detectar los que son de urgente resolución, o bien, que puedan ser competencia de la Sala Superior por la materia de impugnación.
c)    Una vez que se clasifica la información, se elabora un informe para la persona titular de la Secretaría General de Acuerdos de la Sala Superior, que debe contener, como mínimo: número de expediente, magistratura a la que se le turnó el medio de impugnación, parte actora, tema, autoridad responsable, acto impugnado, síntesis de los agravios y, en caso de considerarlo necesario, observaciones.
d)    La unidad, con apoyo del SISGA, elabora un control de actualización diaria de asuntos ingresados en las salas regionales, con el que se elabora un reporte que se envía a las magistraturas de la Sala Superior y a todo el personal jurisdiccional de la Sala Superior.
Ilustración 33. Modelo de la base de datos de sala regional sobre los asuntos en instrucción y
resueltos

Insumos. Es importante señalar que, para el ejercicio de las atribuciones de la Unidad, es indispensable el apoyo de las Salas Regionales, quienes envían por correo electrónico a la cuenta
vinculo.regionales@te.gob.mx información de carácter relevante que tengan obligación de reportar conforme lo establecido en los Acuerdos Generales emitidos por la Sala Superior.
Ilustración 34. Modelo de correo remitido por alguna sala regional para avisar un medio de
impugnación

Diagrama 66. Procedimiento de integración de un control de los asuntos ingresados y turnados en las
salas regionales

2.    Consultas competenciales o solicitudes del ejercicio de la facultad de atracción
En relación con los asuntos sobre consultas competenciales o solicitudes del ejercicio de la facultad de atracción, la Unidad realiza lo siguiente:
a)    Incompetencia y facultad de atracción. El personal de la Unidad cuando detecta en la revisión que el asunto es posiblemente de la competencia de Sala Superior por la materia de impugnación, o que se solicita el ejercicio de facultad de atracción por las partes o la sala regional, elabora un informe a la persona titular de la Secretaría General de Acuerdos. Hecho lo anterior, remite copia de la demanda por correo electrónico a las y los funcionarios que conforme a sus atribuciones corresponda.
b)    Comunicación con las personas titulares de las Secretaría Generales. Para impulsar el
procedimiento, es necesario estar en comunicación con las Secretarias y Secretarios de Acuerdos de las salas regionales a efecto de que, en su caso, se coordine la remisión de los medios de impugnación a la Sala Superior. El envío de las solicitudes de facultad de atracción será conforme a lo previsto en el Acuerdo General 2/2013.
c)    Informe sobre la decisión de la Sala Superior. Se informará vía correo electrónico a los Titulares de las Secretarías de Acuerdos de las salas, las determinaciones de la Sala Superior en cuanto a la aceptación o declinación de la competencia o de la solicitud de ejercer la facultad de atracción.
d)    Comunicación con las salas regionales respecto de aquellos medios de impugnación que se hayan presentado de manera directa en Sala Superior, en los que se solicitará el trámite de ley previsto en los artículos 17 y 18 de la Ley de Medios. Se enviará un correo dirigido a las personas titulares de las secretarías generales, acompañando las constancias respectivas del medio interpuesto, precisando el número de expediente que se formó en la Sala Superior y la magistratura ponente.
Diagrama 67. Procedimiento de consultas competenciales o solicitudes del ejercicio de la facultad de
atracción

Ilustración 35. Modelo de información sobre una facultad de atracción

 

Ilustración 36. Modelo de información sobre competencias o facultades de atracción

3.    Asuntos en los que Sala Superior delegue competencia en favor de las Salas Regionales
En relación con los asuntos en los que Sala Superior delegue competencia en favor de las salas regionales para conocer y resolver de un determinado asunto, la Unidad realiza lo siguiente:
a)    Delegación de competencia. En caso de que la Sala Superior determine delegar la competencia a una Sala Regional para conocer de un medio de impugnación, el personal de la Unidad hará del conocimiento al Titular de la Secretaría de Acuerdos de la sala regional dicha determinación, remitiendo vía electrónica, copia de la demanda y el acuerdo respectivo.
b)    Registro de Cuadernos Antecedentes. Para culminar el procedimiento se deberá llevar un registro de los cuadernos de antecedentes y asuntos remitidos a las Salas Regionales, el cual debe contener como mínimo: clave de identificación del medio de impugnación remitido, parte actora o recurrente, acto o resolución impugnada, motivo por el cual se determinó su remisión y el número de expediente otorgado por la sala respectiva.
Ilustración 37. Modelo de control de cuadernos de antecedentes
 

Diagrama 68. Procedimiento de asuntos en los que Sala Superior delegue competencia en favor de las
Salas Regionales

4.    Asuntos resueltos por las salas regionales
Por lo que hace al seguimiento de los asuntos resueltos por las salas regionales, la Unidad realiza lo siguiente:
a)    Seguimiento. La Unidad debe dar seguimiento a las comunicaciones que, en cumplimiento a lo previsto en el Acuerdo General 1/2014 de la Sala Superior, las salas regionales realicen respecto a la celebración de sesiones privadas y públicas, así como los asuntos que serán listados en las mismas. Al efecto, se revisan diariamente las comunicaciones enviadas a la cuenta de correo vinculo.regionales@te.gob.mx, para informar oportunamente a la persona titular de la Secretaría General de Acuerdos.
b)    Sesiones. La Unidad debe dar seguimiento a las sesiones de las salas regionales y elaborar reportes sobre ellas, y se puede elaborar una síntesis en formato de infografía.
c)    Reporte de sesiones. El reporte de la sesión deberá contener un cuadro estadístico que refleje el número de sentencias que se emiten para la resolución de los asuntos, el sentido de las mismas y los asuntos relevantes resueltos; asimismo, se deberá anexar una síntesis de los asuntos. En la síntesis, además del resumen de cada asunto, en la parte superior, deberá especificar la sala que celebra la sesión, la fecha en que se efectúa, el
número de asuntos a resolver, así como un cuadro con la descripción breve de los asuntos (número de expediente, actores, elección, acto impugnado, sentido de la resolución y consideraciones jurídicas que soportan el sentido de la sentencia).
d)    Envío de reporte. Enviar por correo electrónico el reporte y síntesis a los funcionarios que instruya la o el Secretario General de Acuerdos.
e)    Sesiones privadas. Realizar un monitoreo de los asuntos resueltos en las sesiones privadas de las salas regionales, con base en la información remitida por estas, así como mediante la revisión de los reportes de SISGA.
Ilustración 38. Modelo de reportes de seguimiento de sesiones de salas regionales

Diagrama 69.Procedimiento de seguimiento de asuntos de las Salas Regionales

5.    Asuntos que puedan generar contradicción de criterios
Por lo que respecta a los asuntos que puedan generar contradicción de criterios entre las salas del
tribunal, la Unidad lleva a cabo lo siguiente:
a)    Contradicciones de criterios. En el caso de que, del seguimiento que se da a los asuntos resueltos por las salas regionales, se advierta que se resolvió un medio de impugnación en sentido diverso a lo determinado por otra de las salas o contrario a los criterios jurisprudenciales, se informará a la persona titular de la Secretaría General de Acuerdos.
b)    Informe. Elaborar una nota en la que se adviertan los criterios sostenidos por cada una de las salas y el motivo por el cual se considera que son contradictorios.
Diagrama 70. Asuntos que pueden generar contradicción de criterios

6. Apoyo a las Secretarías de Acuerdos de las salas regionales
Una de las funciones de la Unidad es el apoyo a las Secretarías de Acuerdos de las salas regionales, para el mejor cumplimiento de sus atribuciones y hacer más eficaces los procesos en cada una de ellas. Dentro de esa colaboración se encuentra:
a)    Remisión de cuadernos de antecedentes. Cuando se determine que un asunto debe ser remitido a una Sala Regional, se debe comunicar vía correo electrónico a la Secretaría de Acuerdos respectiva, adjuntando copia de las constancias atinentes y el acuerdo recaído en el cuaderno de antecedentes correspondiente.
b)    Determinaciones de Sala Superior sobre cuadernos de antecedentes y facultades de atracción. Se informa de manera oportuna, vía correo electrónico, a los titulares de las Secretarías Generales de las Salas, las determinaciones de la Sala Superior en cuanto a la aceptación o denegación de competencia, así como la resolución de los recursos de reconsideración, indicado el sentido de las mismas.
c)    Información relevante. Se debe hacer del conocimiento de las salas regionales cualquier información que resulte relevante para el trámite, sustanciación y resolución de los medios de impugnación de su competencia.
Diagrama 71. Procedimiento de apoyo a las SGA de las salas regionales
 

Ilustración 39. Modelo de reporte de asuntos relevantes que impactan en alguna sala regional

 
7. Trámite de los medios de impugnación presentados en contra de las resoluciones de las salas regionales
En lo que respecta al trámite de los medios de impugnación presentados en contra de las resoluciones de las salas regionales, la Unidad realiza diversas actividades que facilitan el conocimiento de las temáticas que deberán analizarse y resolverse por la Sala Superior, de entre las que destacan las siguientes:
a)    Revisar la cuenta de correo vinculo.regionales@te.gob.mx.
b)    Detectar la presentación de los avisos de medios de impugnación en contra de resoluciones de salas regionales.
c)    En caso de existir aviso, la Unidad comunica de manera inmediata a la persona Titular de la Secretaría General de Acuerdos.
d)    Verifica y, en su caso, solicita el envío de la demanda y sentencia controvertida.
e)    Se envía, vía electrónica, copia de la demanda o recurso, así como la resolución impugnada a las y los secretarios que determine la persona titular de la Secretaría General, con el contenido siguiente:
i.      El número de expediente impugnado;
ii.     La forma y hora en que el mismo será remitido a la Sala Superior.
iii.    La síntesis del asunto impugnado.
f)     Responder, previo acuerdo con la o el Secretario General, la consulta que realicen las salas regionales, a la cuenta de correo vinculo.regionales@te.gob.mx, respecto a la forma de envío de la demanda y constancias.
g)    Estar en comunicación con la o el Secretario General de la Sala Regional a efecto coordinar la remisión del medio de impugnación a la Sala Superior.
i.      De conformidad con el Acuerdo General 1/2014 de la Sala Superior, la o el titular de la Unidad de Vinculación deberá enviar, dentro de los primeros cinco días del mes, un reporte mensual a la Visitaduría Judicial, en los formatos previamente autorizados por la o el Secretario General, respecto al cumplimiento dado por las salas regionales, del acuerdo de referencia.
ii.     Resguardar en la correspondiente carpeta la demanda y resolución controvertida.
Es importante señalar que la Unidad, al ser un área de apoyo de la Secretaría General de Acuerdos de la Sala Superior, desahoga cualquier petición que realiza su titular, en relación con la correcta planeación de la agenda jurisdiccional, a partir de la previsión y análisis de los asuntos que se encuentran pendientes de resolución en las salas regionales, así como en los tribunales electorales locales.
Finalmente, se comunica a las salas regionales sobre los asuntos resueltos en recursos de reconsideración o de revisión del procedimiento especial sancionador, a efecto de que tengan conocimiento sobre los criterios emitidos por la Sala Superior.
Diagrama 72. Trámite de los medios de impugnación presentados en contra de las resoluciones de las
salas regionales
 

Ilustración 40. Modelo de trámite de asuntos avisados por las Salas Regionales

Unidad de Estadística e Información Jurisdiccional
Objetivo institucional
La Unidad de Estadística e Información Jurisdiccional tiene como objetivo coordinar el control y registro de los asuntos ingresados y resueltos por las salas de Tribunal, así como difundir la información estadística relacionada con la actividad jurisdiccional, tanto a entes públicos como particulares.
Atribuciones
De conformidad con el Reglamento Interno, la Unidad de Estadística e Información Jurisdiccional, a través de la persona titular, tendrá las facultades de diseñar, implementar, administrar y supervisar la operación de los sistemas de información y documentación de los asuntos jurisdiccionales competencia del Tribunal Electoral; coordinar y supervisar el debido control y registro de los asuntos ingresados y desahogados por las Salas del Tribunal Electoral; llevar el registro de las sentencias relativas a la no aplicación de leyes sobre la materia electoral; establecer los estándares para la captura de los datos que provengan de los asuntos que conozcan las Salas y coordinar con las secretarías generales de acuerdos de las Salas Regionales los mecanismos para su validación; desarrollar y difundir la información estadística de la actividad jurisdiccional; elaborar los estudios estadísticos de carácter técnico que coadyuven a la toma de decisiones y la planeación de la actividad jurisdiccional; coadyuvar con las diversas instancias gubernamentales para el cumplimiento, por parte del Tribunal Electoral, de las obligaciones establecidas en la Ley del Sistema Nacional de Información Estadística y Geográfica; coordinar el desahogo de las consultas formuladas en materia estadística jurisdiccional; atender y desahogar las solicitudes de acceso a la información pública que sean turnadas a la Secretaría General; así como supervisar el funcionamiento, actualización del sistema electrónico de consulta estadística interna y externa.
 
Adicionalmente, la Unidad de Estadística e Información Jurisdiccional está facultada para realizar la valoración, clasificación y depuración de los expedientes judiciales, de conformidad con el Acuerdo General 1/2020.
Para su correcto funcionamiento, a partir de la normativa señalada anteriormente, los procedimientos realizados por la Unidad de Estadística consisten en:
1.     Diseñar, implementar, administrar y supervisar la operación de los sistemas de información y documentación;
2.     Desarrollar y difundir la información estadística de la actividad jurisdiccional
3.     Desahogar consultas formuladas en materia de estadística jurisdiccional;
4.     Atender y desahogar las solicitudes de acceso a la información pública que sean turnadas a la Secretaría General de Acuerdos;
5.     Colaborar con el Instituto Nacional de Estadística y Geografía (INEGI); y
6.     Valorar, clasificar y depurar expedientes judiciales y su destino final.
1.     Procedimiento para diseñar, implementar, administrar y supervisar la operación de los sistemas de información y documentación de los asuntos jurisdiccionales competencia del Tribunal Electoral
De conformidad con la fracción I del Libro Primero, Capítulo Quinto, Sección Tercera, del Reglamento Interno del Poder Judicial de la Federación, en este procedimiento se establecen las líneas de acción para el diseño, implementación, administración y supervisión de la operación de los sistemas de información y documentación de los asuntos relacionados con la actividad jurisdiccional que son competencia del Tribunal Electoral.
La Unidad de Estadística e Información Jurisdiccional tiene a su cargo lo siguientes sistemas jurisdiccionales:
1.     Juicio en línea (JI);
2.     Sistema de Información de la Secretaría General de Acuerdos (SISGA);
3.     Sistema de Información para las Elecciones Federales (SIEF); y
4.     Sistema de Procedimientos Especiales Sancionadores (SIPES).
Así como los subprocesos/aplicativos complementarios de dichos sistemas jurisdiccionales, a saber:
1.     Portal del Proceso Electoral Federal;
2.     Sistema de Asuntos en Instrucción;
3.     Sistema de Estrados Electrónicos del Tribunal; y
4.     Sistema de Notificaciones (SISNOT);
Estos sistemas son herramientas que permiten registrar, dar seguimiento, operacionalizar, publicar y obtener reportes estadísticos de la información de los medios de impugnación que se reciben, instruyen y resuelven en cada una de las Salas de Tribunal Electoral del Poder Judicial de la Federación; con lo cual, se da cumplimiento a las diferentes funciones que tienen encomendadas cada una de las Secretarías Generales de Acuerdos y sus áreas de apoyo, de conformidad con el Reglamento Interno del Tribunal.
Por otro lado, los subprocesos/aplicativos son producto de las dinámicas de administración de la Unidad de Estadística respecto con los sistemas listados, toda vez que, a través de ellos, se pone a disposición de la ciudadanía diversa información que es de interés general dentro de las dinámicas actuales de la justicia abierta, con lo cual se hace de manifiesto la doble responsabilidad del área: por un lado, institucional; y, por el otro, social.
Los sistemas son operados por personal de las secretarías generales de acuerdos de la Sala Superior y las salas regionales, así como sus respectivas áreas de apoyo, las cuales son:
1.     Archivo Jurisdiccional;
2.     Oficialía de Partes;
3.     Oficina de Actuarios;
 
4.     Secretario Auxiliar de Pleno (salas regionales);
5.     Subsecretaría General de Acuerdos (Sala Superior);
6.     Unidad de Estadística e Información Jurisdiccional (Sala Superior); y
7.     Unidad de Vinculación con las Salas Regionales (Sala Superior).
Las actividades que componen este procedimiento se agrupan de la siguiente forma:
1.     Creación yo modificación de la funcionalidad de los sistemas;
2.     Detección de inconsistencias de la información capturada en los sistemas por otras áreas de la Secretaría General de Acuerdos de Sala Superior;
3.     Captura de información en el módulo de Estadística;
4.     Captura de información por parte de las Salas Regionales; y
5.     Conocimiento sobre el alta y baja de usuarios en los sistemas, y asignación de perfiles.
2.     Creación y/o modificación de los sistemas y su funcionalidad
De conformidad con la fracción I del artículo 28 del Reglamento Interno del Tribunal Electoral del Poder Judicial de la Federación, por lo que hace al proceso de creación y/o modificación de los sistemas, la Unidad de Estadística detecta las necesidades institucionales a partir de los requerimientos de la dinámica jurisdiccional y de las directrices que la Presidencia en turno del Tribunal Electoral establezca dentro de su administración, al ser la instancia encargada de iniciar dichos procesos.
Por lo anterior, las personas titulares de área y/o el personal operativo, a partir de las necesidades que se presentan en su trabajo diario, elaboran las solicitudes correspondientes, mismas que deben contener justificaciones razonables que sustenten la creación/modificación de uno o más sistemas jurisdiccionales. Por otro lado, mediante solicitud de otras áreas usuarias o de las solicitudes de Presidencia, se conocen y gestionan las iniciativas de creación, mejora o modificaciones de los sistemas, mismas que deben contener tanto los requerimientos hechos de conocimiento a la Unidad de Estadística como las justificaciones que se consideren necesarias.
Las áreas internas del Tribunal Electoral envían su solicitud a la Unidad de Estadística e Información Jurisdiccional (vía correo electrónico, videoconferencia, reuniones de trabajo, oficio o sistema -en caso de ser aplicable-). La Unidad se encarga de analizarla (considerando la opinión técnica de la Dirección General de Sistemas) y comunica su aprobación o rechazo, previo acuerdo con la persona titular de la Secretaría General de Acuerdos. En el caso de que la solicitud no proceda, se registran las causas del rechazo en la propia solicitud, se archiva en una carpeta, e informa vía correo electrónico al solicitante las causas por las que fue rechazada la solicitud. En caso de ser aprobada, se informa al solicitante vía correo electrónico, así como al enlace de la Dirección General de Sistemas para su estudio y correspondiente elaboración.
La cooperación intrainstitucional es básica, puesto que en esta acción interviene la Dirección General de Sistemas, quien elabora un informe donde se especifica el requerimiento solicitado, el tiempo de diseño, así como las fechas para la entrega de las versiones de prueba y definitiva del sistema, con las modificaciones o mejoras correspondientes a las solicitudes. Además, se celebran reuniones de trabajo entre la Dirección General de Sistemas y la Unidad de Estadística e Información Jurisdiccional para revisar los avances del requerimiento solicitado, así como las adecuaciones que, en su caso, se deban realizar.
En las reuniones de trabajo pueden estar presentes las áreas solicitantes para colaborar con el proceso de revisión y evaluación en cada una de las etapas en los términos establecidos por el plan de trabajo institucional inicial.
Una vez realizadas las modificaciones o mejoras por parte de la Dirección General de Sistemas, y aprobadas las mismas por parte de Unidad de Estadística e Información Jurisdiccional, se programa un ambiente de pruebas. Dependiendo de la complejidad de las modificaciones que se realicen en el sistema, en dicho ambiente de pruebas se advierten el o los cambios realizados y, en su caso, se aprueban para que se vean reflejados en la versión de producción. Sin embargo, existen modificaciones que deben ser monitoreadas por un periodo determinado, el cual se precisará en el plan de trabajo que elabore la Dirección General de Sistemas, con la finalidad de observar el comportamiento del sistema. En caso de surgir algún contratiempo, este debe ser corregido y sometido a consideración nuevamente, realizando el mismo procedimiento hasta que la modificación opere adecuadamente.
 
Posteriormente, la Unidad de Estadística e Información Jurisdiccional debe autorizar que se liberen las modificaciones o mejoras en la versión de producción del sistema que se trate, y se informa de ello la persona titular de la Secretaría General de Acuerdos. En la medida de lo posible, debe buscarse que los cambios o mejoras que se autoricen sean liberados en bloque y cada determinado tiempo, con la finalidad de no afectar las labores diarias de los usuarios con capacitaciones continuas sobre la funcionalidad de los sistemas, así como para lograr su estabilidad.
Cada vez que se liberen cambios en el sistema, la Unidad de Estadística e Información Jurisdiccional debe convocar a las personas titulares de las Secretarías Generales de Acuerdos de las salas regionales y al personal correspondiente de la Sala Superior a una videoconferencia en la que, en conjunto con el personal respectivo de la Dirección General de Sistemas, se comenten en qué consisten tales modificaciones y las mejoras. De dicha reunión, la Dirección General de Sistemas deberá levantar una minuta en la que se precisen las y los servidores públicos que estuvieron presentes, las modificaciones a liberar, los comentarios u observaciones que en su caso se realicen y los acuerdos que respecto que se hayan tomado. La minuta debe ser enviada por correo electrónico a las personas titulares de las Secretarías Generales de Acuerdos de las salas regionales por la Unidad de Estadística e Información Jurisdiccional, quienes deben acusar de recibido por la misma vía.
Al terminar, la Unidad de Estadística e Información Jurisdiccional debe registrar, en el formato de solicitud, la fecha en que las modificaciones o mejoras quedaron habilitadas en la versión de producción del sistema jurisdiccional. La Dirección General de Sistemas debe mantener constancia de todas las solicitudes autorizadas o rechazadas, así como de todas las comunicaciones realizadas con la Unidad de Estadística, y enviar un informe de entrega mensual para su validación y firma.
El proceso de creación/modificación es esencialmente el mismo para todos y cada uno de los sistemas enlistados al principio de este apartado. En caso de presentarse alguna situación no prevista en este manual, la persona titular de la Secretaría General de Acuerdos, por conducto de la persona titular de la Unidad de Estadística, determinará lo procedente.
Diagrama 73. Procedimiento para la modificación de los sistemas jurisdiccionales

3.    Detección de inconsistencias de la información capturada en los sistemas por otras áreas de la Secretaría General de Acuerdos de Sala Superior
De conformidad con las fracciones II y IV, del artículo 28 del Reglamento Interno del Tribunal Electoral del Poder Judicial de la Federación, el personal de la Unidad de Estadística deberá realizar la revisión de los asuntos recibidos (en SISGA y/o SIEF) y verificar la información capturada por cada una de las áreas del
Tribunal que intervienen en los procesos de registro. Lo cual implica que dicha información debe tener correspondencia con los datos que integran el expediente.
Por cuanto hace a la revisión de la recepción de asuntos, y de acuerdo con lo estipulado tanto en el Manual del Usuario del Sistema de Información de la Secretaría General de Acuerdos como en la Guía de Usuario del Sistema de Información para las Elecciones Federales, se debe verificar la información contenida en el módulo de Oficialía de Partes, a fin de identificar alguna inconsistencia por cuanto hace a la captura de avisos recibidos, bajo la consideración de que el listado de avisos se encuentre debidamente integrado, esto es, que no existan registros dobles o, en su defecto, que los avisos no se hubieran vinculado al expediente ya recibido.
En caso de advertir algún tipo de inconsistencia, el personal revisor debe avisar a la persona titular de la Unidad, quien, en su caso, lo hará del conocimiento de la persona titular del área correspondiente y a la Secretaría y Subsecretaría General de Acuerdos, a efectos de tomar la determinación correspondiente
Subsecuentemente, se debe hacer una revisión en los sistemas de referencia (SISGA y SIEF) de la información capturada en los módulos de turno del expediente. En caso de que el personal revisor identifique alguna inconsistencia, se hace del conocimiento de la persona titular de la Unidad de Estadística, mediante la elaboración de diversos reportes y correos electrónicos, para los efectos necesarios.
Por cuanto hace a la revisión de la resolución de asuntos, de conformidad con las fracciones señaladas, así como la III, y de acuerdo con lo estipulado en el Manual del Usuario del Sistema de Información de la Secretaría General de Acuerdos, se debe realizar la revisión de la información del expediente asentada por el personal de sesiones en el apartado de "General de Medios", tanto en los módulos de "Resolución" como de "Cumplimiento". En caso de encontrar inconsistencias, de igual forma que en los supuestos anteriores, se hará de conocimiento de la persona titular de la Unidad correspondiente, para los efectos necesarios por cuanto hace a la corrección de las inconsistencias encontradas.
Ahora bien, en caso de detectar inconsistencias relacionadas con algún supuesto donde el personal actuante como usuario de los sistemas no pueda a realizar los cambios necesarios, tanto de Sala Superior como de las salas regionales, la persona titular de la Unidad funge como el conducto a través del cual se deben realizar las solicitudes vía correo electrónico a la Dirección General de Sistemas respecto de la información que requiera ser modificada, con copia de ello a las personas titulares de las SGA de las salas correspondientes. La Dirección General de Sistemas desahoga la solicitud y mediante correo electrónico e informa al funcionario respectivo sobre el cambio realizado.
Las solicitudes y su respectivo desahogo deben enviarse a la cuenta de correo institucional de SISGA (sisga@te.gob.mx).
Diagrama 74. Procedimiento para la detección de inconsistencias de la información capturada en
los sistemas por otras áreas de la Secretaría General de Acuerdos de Sala Superior
 

4.    Captura de información en el módulo de Estadística
La Unidad de Estadística e Información Jurisdiccional, en consonancia con lo ordenado por la fracción II del Reglamento Interno, coordinará y supervisará el debido control y registro de los asuntos.
Lo anterior, en el módulo de Estadística se debe clasificar cada uno de los expedientes recibidos por cuanto hace a las características y particularidades solicitadas en relación con el módulo de referencia, en específico: las pestañas de "Estadística" y "Recepción Estadística".
Ahora bien, es necesario hacer notar que dicho módulo contiene una pestaña innominada "Instrucción- Resolución Estadística", en la que se debe clasificar lo relacionado con la resolución de los expedientes, partiendo de los puntos resolutivos contenidos en la propia pestaña.
Igualmente que lo estipulado en el apartado "Detección de inconsistencias de la información capturada en los sistemas por otras áreas de la Secretaría General de Acuerdos de Sala Superior", en caso de que el personal especializado encuentre inconsistencias en el Sistema, estas se hacen de conocimiento a la persona titular de la Unidad con la finalidad de llevar a cabo las notificaciones necesarias, de conformidad con los rubros que presenten inconsistencias y el flujo de manejo de información por parte de las áreas de la Secretaría General de Acuerdos responsables, para posteriormente ser corregidas y, en su caso, validadas por la Unidad de Estadística.
Diagrama 75. Procedimiento para la captura de información
 

5.    Captura de información por parte de las Salas Regionales
Adicionalmente a lo estipulado en la fracción II del Reglamento Interno, y tomando en consideración la cantidad de expedientes (asuntos) que se reciben y resuelven en todo momento por parte del Tribunal Electoral en su conjunto, la cantidad de actividades propias de la Unidad y el personal que la integra, así como la autonomía de las Salas Regionales en cuanto al manejo de su información se delega a estas la captura y clasificación de la información contenida en el módulo de Estadística descrito en párrafos anteriores, por cuanto hace a los expedientes propios de su jurisdicción.
En otras palabras, si bien esta Unidad atiende principalmente la captura de información por cuanto hace a los expedientes de los que tiene conocimiento Sala Superior; en relación con las diversas salas regionales y la Sala Especializada, dicha atribución se delega a los Secretarios Auxiliares de Pleno.
Como consecuencia de las revisiones que realiza la Unidad de Estadística e Información Jurisdiccional, en caso de encontrar inconsistencias, se debe notificar a la persona titular de la Unidad de Vinculación con Salas Regionales. En caso de considerarse necesario, remitir un informe en el que se detallarán los datos faltantes y/o las inconsistencias de captura de información por cada uno de los módulos que conforman el sistema, especificando el periodo de revisión, a fin de que por su conducto se sugiera a las Salas Regionales la captura de la información faltante o, en su caso, modificación en su captura.
En todos los casos, la realización de correcciones por parte de las Secretarías Generales de Acuerdos de Salas Regionales vinculadas por la Unidad de Estadística se encuentra sujeta a la revisión y validación por parte de esta última, pudiendo requerir correcciones las veces que sea necesario.
Cabe mencionar que este proceso está interrelacionado con los procesos que anteceden, en virtud de que, para realizar dichas actividades, esta Unidad tiene la atribución de coordinar y supervisar la captura integral de todos los módulos que integran de forma conjunta el SISGA.
Diagrama 76. Procedimiento para la captura de información por parte de salas regionales
 

6.    Establecimiento de estándares de captura
La Unidad de Estadística e Información Jurisdiccional, de conformidad con la fracción IV del artículo 28 del Reglamento Interno del Tribunal Electoral del Poder Judicial de la Federación, llevará a cabo una serie de reuniones con su personal actuante donde se sometan a consideración mejoras a los criterios relativos a los estándares de captura de información dentro de los sistemas objeto de seguimiento de esta Unidad, tomando en consideración la evolución constante de la materia, los procesos electorales que se hacen de conocimiento en el procesos deliberativos del Tribunal, el cambio de variables y las observaciones de mejoras hechas llegar a esta Unidad por las personas usuarias de los sistemas.
Derivado de las reuniones, de ser el caso de proponer nuevos estándares, estos se deberán someter a aprobación de la Secretaría General de Acuerdos y/o de la Subsecretaría General de Acuerdos de la Sala Superior y, en caso de ser óptimos, se debe hacer del conocimiento de las personas titulares de las Secretarías Generales de Acuerdos de las salas regionales.
Diagrama 77. Procedimiento para el establecimiento de estándares de captura

7.    Alta y baja de usuarios en los sistemas y asignación de perfiles
De manera consecuente y complementaria, tanto con las facultades como con las obligaciones de la Unidad de Estadística en relación con la implementación, administración y supervisión de los sistemas jurisdiccionales en su conjunto, la Unidad de Estadística podrá coordinarse con la Dirección General de Sistemas para el alta y baja de usuarios, así como asignación de perfiles en el SISGA.
En los casos de ingreso de personal, cambio de adscripción o baja de personal, las personas titulares de
área deben solicitar a la Unidad de Estadística e Información Jurisdiccional, el alta, baja o cambio de perfil de la o el funcionario dentro del sistema jurisdiccional que corresponda.
La Unidad, de ser procedente, remitirá la solicitud a la Dirección General de Sistemas para la atención correspondiente. Una vez realizado lo anterior, se deberá notificar al solicitante que su petición ha sido atendida.
Diagrama 78. Procedimiento para la alta y baja de usuarios en los sistemas y asignación de perfiles

8.    Procedimiento de desarrollo y difusión de la información estadística de la actividad jurisdiccional
De conformidad con las fracciones V, VI y X del artículo 28 del Reglamento Interno del Tribunal Electoral del Poder Judicial de la Federación, en este procedimiento se establecen las líneas de acción para el desarrollo y difusión de la estadística de la actividad jurisdiccional. Los informes generados por la Unidad de Estadística e Información Jurisdiccional pretenden dar respuesta a la necesidad de generar e informar los datos disponibles en los sistemas jurisdiccionales para la toma de decisiones, la mejora continua y la identificación de áreas de oportunidad del Tribunal; todo dentro del marco de la transparencia y el uso de datos abiertos para el público en general.
La persona titular de la Unidad de Estadística e Información Jurisdiccional, de acuerdo con las consultas más recurrentes de las áreas jurisdiccionales del Tribunal y/o solicitudes de acceso a la información, lleva a cabo reuniones de trabajo con el personal a su cargo para analizar la viabilidad, periodicidad y disponibilidad de la información que se requiere con la finalidad de que sea agregada al portal estadístico.
La persona titular de la Unidad interviene, como líder de proyecto en la generación de informes, requiriendo el visto bueno de la persona titular de la Secretaría General de Acuerdos para presentar a la Presidencia del Tribunal Electoral el reporte estadístico para que con posterioridad sea difundido.
El proyecto, en su desarrollo material, queda a cargo del personal designado, mismo que procesa la petición para que se le atención inmediata y seguimiento, dada la interacción que sea necesaria gestionar con otras áreas. En conjunto, se determina el plan de trabajo y las herramientas tecnológicas o aplicativos que sean requeridos para el adecuado desarrollo del proyecto.
La persona titular de la Unidad de Estadística e Información Jurisdiccional retroalimenta el Informe generado con sus superiores jerárquicos para que, en caso de que se requiera alguna modificación, se realice de inmediato y pueda finalmente cumplir con los objetivos institucionales y las líneas de acción establecidas en el Tribunal.
Los informes, una vez verificados por las y los superiores jerárquicos, son autorizados para proseguir con el cause institucional necesario conforme a lo establecido en las disposiciones aplicables para su difusión, sirviendo como medio de información de la actividad jurisdiccional institucional.
Diagrama 79. Procedimiento para el desarrollo y difusión de información estadística de la actividad
jurisdiccional
 

9.    Procedimiento para el desahogo de las consultas en materia de estadística jurisdiccional
De conformidad con la fracción VIII del artículo 28 del Reglamento Interno del Tribunal Electoral del Poder judicial de la Federación, en este procedimiento se establecen las líneas de acción para la atención de las consultas formuladas en materia de estadística jurisdiccional, tanto externas como internas.
En el caso de las solicitudes externas, existen dos formas de recepción:
1.     A través de Oficialía de Partes: mismas que son realizadas por autoridades administrativas y/o jurisdiccionales electorales y hechas de conocimiento al TEPJF por dicho medio, a las cuales el Personal de turno y trámite da el procedimiento establecido previamente para dichos casos y, a su vez, solicitan lo requerido a esta Unidad; y
2.     A través de las distintas Direcciones Generales (de Comunicación Social, de Relaciones Nacionales, de Relaciones Internacionales, por ejemplo) de la institución: mismas que son realizadas por medios de comunicación, organizaciones civiles o cualquier otra persona física/moral, las cuales con posterioridad se hacen de conocimiento de esta Unidad para su desahogo.
En el caso de las solicitudes internas, las áreas solicitantes de información jurisdiccional que forman parte de este Tribunal deben enviar sus respectivas consultas de información por medio del Portal de Consultas Estadísticas desarrollado por la Dirección General de Sistemas para dicho efecto.
Al recibir la solicitud, se analiza la pertinencia de esta; dicho proceso de valoración es llevado a cabo por la Unidad, la cual analiza si el tema es competencia de esta. En el caso de que la respectiva solicitud no sea competencia de la Unidad, de conformidad con las atribuciones establecidas en el Reglamento Interno, se comunica a la persona o área solicitante a través del Portal.
En caso de ser competencia de la Unidad, la persona titular debe asignar la petición entre el personal a su cargo, determinando previamente el grado de complejidad de la consulta para valorar si forma un grupo de trabajo para el desahogo de la petición.
Una vez hecho lo anterior, se establece el diseño y formato de entrega de la información conforme con las características establecidas en la Unidad, tomando en cuenta el volumen de los datos que se reportan, a fin de preparar la información solicitada conforme a los requerimientos del área solicitante.
Una vez que se tiene la información en los formatos definidos, se carga el archivo a la Plataforma de Consultas Estadísticas para dar respuesta a la solicitud.
El área solicitante recibe la información y contesta la encuesta de calidad que aparece en el Portal una vez que se descarga el archivo de respuesta.
En el caso de las solicitudes externas hechas llegar a la Unidad tanto por el Personal de turno y trámite como cualquiera de las Direcciones Generales, estas están encargadas de la elaboración de un oficio o cualquier otro documento soporte que sirva de respuesta al peticionario a partir de la información proporcionada por la Unidad de Estadística
En caso de que la consulta materia de análisis sea de carácter externo, se valora que la información que se entrega no contenga datos personales protegidos o contravenga los parámetros establecidos por la norma en materia de transparencia, acceso a la información y protección de datos personales.
Diagrama 80. Procedimiento de desahogo de consultas formuladas en materia de estadística
jurisdiccional
 

10.   Procedimiento para atender y desahogar las solicitudes de acceso a la información pública que sean turnadas a la Secretaría General de Acuerdos
De conformidad con la fracción IX del artículo 28 del Reglamento Interno del Tribunal Electoral del Poder Judicial de la Federación, la Unidad de Estadística e Información Jurisdiccional tiene, entre otras, la facultad de atender y desahogar las solicitudes de acceso a la información pública que sean turnadas a la Secretaría General de Acuerdos de la Sala Superior.
Lo anterior, implica el trámite y desahogo de las solicitudes que realicen las personas en general en sus dos vertientes: acceso a la información pública; y, derechos de acceso, rectificación, cancelación u oposición (derechos ARCO).
Lo anterior, de conformidad con la Ley General y Ley Federal, ambas de Transparencia y Acceso a la Información Pública y a la Ley General de Protección de Datos Personales en Posesión de Sujetos Obligados.
Procedimiento de solicitudes de acceso a la información pública
El área de transparencia turna la solicitud correspondiente a través del Sistema de Solicitudes de Acceso a la Información (SISAI) a esta Unidad o las distintas áreas de apoyo de la Secretaría General de Acuerdos.
Una vez recibida la solicitud, se analiza lo requerido y, derivado de ello, se presentan los siguientes supuestos:
1.     Si la información solicitada se encuentra públicamente disponible, se elabora la respuesta correspondiente;
2.     Si la información solicitada se refiere a estadística jurisdiccional, se asigna al personal adscrito a la Unidad de Estadística para su atención, el cual sigue los estándares mencionados en el apartado anterior. Una vez entregada, se elabora la respuesta correspondiente;
3.     Si la información solicitada obra en las demás áreas de apoyo de la Secretaría General de Acuerdos, esta se turna a alguna de ellas para que sea proporcionada. Una vez entregada, se elabora la respuesta correspondiente;
4.     En caso de que la información solicitada actualice alguna causal de confidencialidad o reserva, se realiza la versión pública correspondiente, se elabora la respuesta y, a través de la Unidad de Transparencia, se somete a consideración del Comité de Transparencia y Acceso a la
Información del Tribunal Electoral del Poder Judicial de la Federación para que determine lo que en derecho corresponda; o
5.     En caso de que, en atención a la información solicitada, se declare la inexistencia o la incompetencia, se elabora la respuesta y, a través de la Unidad de Transparencia, se somete a consideración del Comité de Transparencia y Acceso a la Información del Tribunal Electoral del Poder Judicial de la Federación para que determine lo que en derecho corresponda.
Diagrama 81. Procedimiento para la atención de solicitudes de acceso a la información

11.   Procedimiento para la atención de solicitudes de derechos ARCO
El área de transparencia turna la solicitud correspondiente a través del SISAI a la Unidad de Estadística. Una vez recibida la solicitud se analiza lo requerido y, derivado de ello, se presentan los siguientes supuestos:
1.     Se determina qué ejercicio de derecho ARCO está solicitando la persona titular de los datos personales;
2.     Una vez determinado lo anterior, se analiza si es procedente el ejercicio ARCO solicitado:
a)    En caso de ser improcedente o se declare la inexistencia de los datos personales, la Unidad de Estadística e Información Jurisdiccional elabora la respuesta correspondiente y, a través de la Unidad de Transparencia, la somete a consideración del Comité de Transparencia y Acceso a la Información del Tribunal Electoral del Poder Judicial de la Federación para que determine lo que en derecho corresponda; y
b)    En caso de ser procedente, la Unidad de Estadística e Información Jurisdiccional elabora la respuesta correspondiente.
3.     Ante la procedencia, una vez que se acredita la personalidad del o la titular de los datos personales, se debe hacer efectivo el derecho ARCO requerido, para ello, se turna al área de apoyo de la Secretaría General de Acuerdos que, en atención a sus facultades es competente para realizar lo conducente y, una vez hecho lo anterior, debe elaborar una constancia que lo acredite, la cual debe ser remitida a la Unidad de Estadística e Información Jurisdiccional para su envío a la Unidad de Transparencia.
Finalmente, tanto las respuestas a las solicitudes de acceso a la información como las respuestas a las solicitudes de derechos ARCO se desahogan por oficio y se envía a la Unidad de Transparencia por dos vías:
 
1.     SISAI; o
2.     correo electrónico institucional.
Diagrama 82. Procedimiento para la atención de solicitudes de derechos ARCO

12.   Procedimiento de publicación de obligaciones de transparencia
De conformidad con las Obligaciones de Transparencia establecidas en los artículos 70 y 73 de la Ley General de Transparencia y Acceso a la Información Pública; y, 71 de la Ley Federal de Transparencia y Acceso a la Información Pública, se publica de manera trimestral diversa información de manera oficiosa de conformidad con las facultades y atribuciones de la Secretaría General de Acuerdos de la Sala Superior.
Por otro lado, en términos del artículo 234 del Reglamento Interior citado, establece que la persona titular de la Secretaría General de la Sala Superior preside el Comité de Transparencia y Acceso a la Información del Tribunal Electoral del Poder Judicial de la Federación.
De conformidad con los Lineamientos Técnicos Generales para la publicación, homologación y estandarización de la información de las obligaciones establecidas en el título quinto y en la fracción IV del artículo 31 de la Ley General de Transparencia y Acceso a la Información Pública (LGTAIP), se constriñe a cumplir con dichas obligaciones a los sujetos obligados en sus portales de Internet y en la Plataforma Nacional de Transparencia; en el marco anterior es que la Unidad de Transparencia publica diversos formatos en el Sistema de Portales de Obligaciones de Transparencia (SIPOT).
Por otro lado, de conformidad con los Lineamientos Técnicos Federales para la publicación, homologación y estandarización de la información de las obligaciones establecidas en el Título Tercero, Capítulos I y II de la Ley Federal de Transparencia y Acceso a la Información Pública (LFTAIP), que deben de difundir los sujetos obligados en el ámbito federal en los portales de Internet y en la Plataforma Nacional de Transparencia, se publican diversos formatos que atienden la obligación de transparencia correspondiente tanto en el Sistema de Portales de Obligaciones de Transparencia (SIPOT) como en el sitio de transparencia de la página institucional de este órgano jurisdiccional electoral.
Derivado de la LGTAIP, se presentan los siguientes supuestos:
1.     Artículo 70, fracción XXX. Trimestralmente se elaboran diversos reportes estadísticos de la Sala Superior y de las Salas Regionales, los cuales son insertados por medio de vínculos electrónicos en los formatos diseñados y habilitados para tal efecto. Se verifica cada liga electrónica observando que abra de manera correcta.
2.     Artículo 70, fracción XXXVI. Se hace una revisión de las sentencias relacionadas con Conflictos o Diferencias Laborales entre el Tribunal Electoral del Poder Judicial de la Federación y sus Servidores (CLT) y de los Juicios para Dirimir los Conflictos o Diferencias Laborales de los Servidores del Instituto Nacional Electoral (JLI), resueltos por la Sala Superior en el trimestre
correspondiente.
a)    Si en las sentencias se advierte información que actualiza alguna causal de confidencialidad o reserva, se realiza la versión pública correspondiente, elabora la respuesta y, a través de la Unidad de Transparencia, se somete a consideración del Comité de Transparencia y Acceso a la Información del Tribunal Electoral del Poder Judicial de la Federación para que determine lo que en derecho corresponda.
b)    Si las sentencias contienen datos de naturaleza pública se procede a su publicación en la página institucional de este órgano jurisdiccional electoral.
       Una vez realizado lo anterior, se insertan las direcciones electrónicas que abren las sentencias correspondientes en los formatos diseñados y habilitados para tal efecto. Se verifica cada liga electrónica observando que abra de manera correcta.
3.     Artículo 73, fracción II. Trimestralmente se llena debidamente el formato correspondiente.
4.     Artículo 73, fracción V. Trimestralmente se llena debidamente el formato correspondiente.
Derivado de la LFTAIP, se presentan los siguientes supuestos:
1.     Artículo 71, fracción VI. Trimestralmente se llena debidamente el formato correspondiente.
2.     Artículo 71, fracción VII. Trimestralmente se llena debidamente el formato correspondiente.
3.     Artículo 71, fracción VIII. Trimestralmente se llena debidamente el formato correspondiente.
Una vez realizado lo descrito en los numerales anteriores, se procede a su publicación en el SIPOT y en el sitio de transparencia de la página institucional de este órgano jurisdiccional electoral.
Posteriormente, el cumplimiento de la publicación de cada fracción señalada se reporta por oficio a la Unidad de Transparencia, adjuntando los acuses que emite el SIPOT y las impresiones de pantalla de la publicación realizada en el sitio de transparencia indicando la fecha de actualización.
13.   Procedimiento del Comité de Transparencia y Acceso a la Información
La Secretaría Técnica del Comité de Transparencia y Acceso a la Información del Tribunal Electoral del Poder Judicial de la Federación emite convocatoria para la sesión ordinaria o extraordinaria correspondiente.
Una vez que la Secretaría Técnica elabora los proyectos de resolución de los asuntos listados en el orden del día de la sesión correspondiente, se ponen a disposición de cada integrante a través de una carpeta electrónica habilitada para tal efecto.
Realizado lo anterior, la Unidad de Estadística e Información Jurisdiccional, al fungir como asesor de la Presidencia de dicho Comité, procede a realizar la revisión y validación correspondiente de los documentos que se someterán a votación.
Si de la revisión, análisis y estudio de los proyectos, así como a la documentación que se presentan al Comité se advierten áreas de oportunidad, estas son reportadas a la Secretaría Técnica para que sean subsanadas.
La Secretaría Técnica en atención a lo observado por la Presidencia del Comité, corrige e impacta los cambios en los proyectos previó a la celebración de cada sesión.
Finalizada la sesión, la Unidad de Estadística e Información Jurisdiccional notifica, en su caso, lo instruido por el Comité de Transparencia a las áreas de apoyo de la Secretaría General de Acuerdos para su cumplimiento.
Finalmente, la Secretaría Técnica envía las resoluciones en su versión final a cada persona asesora de la integración del Comité para el visto bueno; una vez desahogado el requerimiento, se procede a recabar las firmas correspondientes.
Diagrama 83. Procedimiento de publicación de obligaciones de transparencia
 

Diagrama 84. Procedimiento del Comité de Transparencia y Acceso a la Información

14.   Procedimiento de colaboración con el Instituto Nacional de Estadística y Geografía (INEGI)
De conformidad con la fracción VII del Reglamento Interno, la Unidad de Estadística debe dar cumplimiento de las obligaciones del Tribunal Electoral del Poder Judicial de la Federación establecidas en le Ley del Sistema Nacional de Información Estadística y Geográfica, estableciendo para ello las medidas de colaboración necesarias que sirvan de puentes de comunicación institucional.
Con la finalidad de dar cumplimiento a los requerimientos, solicitudes, observaciones, dudas, comentarios, acuerdos, reuniones de trabajo, organización y planeación interna institucional, todas actividades propias para la colaboración con instancias gubernamentales, se llevan a cabo diversas acciones.
De manera anual, el Instituto Nacional de Estadística y Geografía (INEGI) solicita, mediante oficio a la presidencia de este Tribunal, llevar a cabo el proceso necesario para recabar la información correspondiente tanto a las actividades jurisdiccionales como administrativas que dan cuenta de la labor
institucional de esta autoridad jurisdiccional electoral. Lo anterior, en el marco de las directrices establecidas por el órgano constitucional autónomo.
Posteriormente, la presidencia del Tribunal hace de conocimiento dicha petición a la Secretaría General de Acuerdos, remitiendo copia del oficio para su atención a través de la Unidad de Estadística e Información Jurisdiccional, única área facultada para el cumplimiento de las responsabilidades de la institución.
En concordancia con lo anterior, la Secretaría General de Acuerdos instruye a la persona titular de la Unidad de Estadística para que este, como parte de sus atribuciones, realice las acciones correspondientes para atender la solicitud. Para ello, el titular de la Unidad realiza las siguientes acciones:
1.     Envía un correo electrónico a todas las áreas involucradas (Coordinación de Asesores de Presidencia, Secretaría Administrativa, Direcciones Generales, Escuela Judicial, Visitaduría, Contraloría, etc.) para llevar a cabo una videoconferencia con la finalidad de dar a conocer los requerimientos solicitados y recabar la información del censo del INEGI de conformidad con los estándares establecidos para el periodo de evaluación;
2.     Se designan enlaces por cada una de las áreas para que se atiendan cualquier situación relativa con el cumplimiento del censo;
3.     La Secretaría Administrativa coordina las áreas que la integran para reportar la información del censo relativa a las cuestiones administrativas;
4.     La Unidad de Estadística, mediante el personal asignado por su titular, reporta la información del censo relativa a las cuestiones jurisdiccionales;
5.     En todo momento, el titular de la Unidad tiene comunicación constante con el personal del INEGI para el desahogo del censo; y
6.     Concluido el llenado y validado el censo, se imprime para firma de los titulares de la Secretaría General de acuerdos y de la Secretaría Administrativa, o como lo determine la Presidencia del Tribunal.
Adicionalmente, en caso de así ser requerido, en concordancia con el INEGI, la Unidad evalúa los requerimientos anuales, determinando la procedencia (o no) de los requerimientos de información.
Diagrama 85. Procedimiento de colaboración con el Instituto Nacional de Estadística y Geografía
(INEGI)

15.   Procedimiento para la valoración, clasificación y depuración de expedientes judiciales y destino final
La Unidad de Estadística, a solicitud de la persona titular del Archivo Jurisdiccional, mediante oficio o correo electrónico, recibe la solicitud para generar los listados de los expedientes que previamente el Archivo clasificó como "históricos" y "baja" para su depuración, lo anterior, una vez transcurridos dos años y que los asuntos tengan el estatus de concluidos.
La Unidad procede a generar los listados y a verificar la clasificación de los expedientes de conformidad con el ACUERDO GENERAL 1/2020, RELATIVO A LA ORGANIZACIÓN, DESCRIPCIÓN, CONSERVACIÓN, VALORACIÓN Y DESTINO FINAL DE LOS EXPEDIENTES JUDICIALES QUE FORMAN PARTE DEL SISTEMA INSTITUCIONAL DE ARCHIVOS DEL TRIBUNAL ELECTORAL DEL
PODER JUDICIAL DE LA FEDERACIÓN, en el que se establece: "ARTÍCULO 13. Secretaría General de Acuerdos de la Sala Superior. Además de lo dispuesto por el artículo anterior, corresponde a la Secretaría General de Acuerdos de la Sala Superior, por conducto de la Unidad de Estadística e Información Jurisdiccional, en la materia de este Acuerdo, elaborar la propuesta de expedientes judiciales con valor histórico y ponerla a disposición de las Salas Regionales o Especializada, por conducto de su Secretaría General de Acuerdos, a fin de que les sirva como sustento para la valoración que sometan a la determinación del Comité.
Para tal efecto, se apoyará en la propuesta de valoración que con base en este Acuerdo y en el Catálogo de Disposición Documental registren los titulares de los Archivos Jurisdiccionales en el SISGA."
Para dar cumplimiento a lo señalado, la Unidad de Estadística lleva a cabo las siguientes acciones:
1.     Analiza la clasificación de los expedientes judiciales para someter a consideración la propuesta de listados de expedientes a las Salas Regionales, así como a las áreas de la Sala Superior;
2.     Se remite dicho análisis vía correo electrónico a las Salas y a las áreas de la Sala Superior, con la finalidad de que sea valorada por estos y, en su caso, modifiquen la clasificación de los expedientes judiciales a partir de sus propias consideraciones, mismas que deben hacer de conocimiento a la Unida;
3.     Por oficio, se formaliza el envío de los listados de la clasificación de los expedientes para su clasificación como "históricos" y "baja" para su depuración;
4.     Los titulares de las Secretaría Generales de Acuerdos de las Salas de TEPJF, someten a consideración del Pleno de su Sala la ratificación o modificación de la clasificación de los listados de los expedientes; y
5.     Con la aprobación de la clasificación de los listados de los expedientes, cada Sala envía a la Secretaría General de Acuerdos de la Sala Superior los Acuerdos Plenarios de las Salas que sirvan de sustento para la aprobación, a su vez, estos son remitidos al Comité de Valoración de los expedientes Judiciales para que determine el destino final.
Diagrama 86. Procedimiento para la valoración, clasificación y depuración de expedientes judiciales y
destino final

Coordinación Administrativa
La Coordinación administrativa es el área de apoyo de la Secretaría General de Acuerdos encargada de coordinar las acciones necesarias para gestionar los recursos humanos, materiales, tecnológicos y servicios generales que requieran las distintas áreas que conforman la Secretaría General.
Las actividades que realiza la coordinación administrativa se realizan en cumplimiento a las atribuciones y obligaciones establecidas en la Ley Orgánica del Poder Judicial de la Federación, las cuales se engloban y realizan a través de los siguientes procedimientos:
1)    Planeación, cumplimiento y control del Programa Anual de Trabajo (PAT).
a)    Planeación y Programación
b)    Reportes mensuales de cumplimiento
 
c)     Control al cumplimiento
2)    Conservación, valoración, clasificación y destino final de expedientes en el ámbito administrativo.
a)    Archivo de trámite.
b)    Transferencia primaria.
c)     Destino final de los expedientes.
i.      Baja documental
ii.     Transferencia secundaria
3)    Movimientos de personal.
4)    Solicitud de servicios internos.
Procedimientos
Planeación y programación del Programa Anual de Trabajo
Es el procedimiento mediante el cual se establecen de manera anticipada los proyectos y metas a ejecutar en el transcurso de un ejercicio, se deben estipular cada una de las actividades que deben realizarse y metas que deben lograrse, las cuales son medibles con base en los indicadores, se realiza lo siguiente:
a)    Se recibe por oficio de parte del enlace asignado por la Dirección General de Planeación y Evaluación Institucional (DGPEI) cualquier comunicación relativa a la planeación e integración del PAT, así como el material necesario para su elaboración, tales como:
i.      Guía para elaboración y seguimiento del PAT
ii.     Anteproyecto del PAT
iii.    Formato del PAT.
b)    Una vez que la coordinación administrativa recibe la documentación, se distribuye a los titulares de las áreas que conforman la SGA, la información y material de apoyo que proporciona la DGPEI, a efecto de que cuenten con los elementos necesarios para la presupuestación del PAT.
c)     La coordinación administrativa programa y coordina las reuniones de trabajo, talleres o asesorías que se requieren para la elaboración del PAT del ejercicio.
d)    Con base en la experiencia de ejercicios anteriores, la DGPEI realiza una propuesta de la proyección del PAT, tanto de las actividades como de los indicadores que considere necesarios para la medición de resultados.
e)    La coordinación administrativa pone a consideración de los titulares de las áreas integrantes de la SGA la propuesta emitida por la DGPEI a efecto de que la aprueben o en su caso, realicen las modificaciones que consideren pertinentes. De considerarlo necesario, se incluyen las actividades y/o indicadores que estimen relevantes y/o se eliminan las que consideren innecesarias o poco relevantes.
f)     Los titulares de las áreas que conforman la SGA emiten su opinión respecto de la propuesta del PAT remitida por la DGPEI, aprobando o rechazando el proyecto y en su caso, realizan las modificaciones que consideren pertinentes.
g)    La coordinación administrativa debe revisar que el PAT se encuentre completo y contenga lo siguiente:
i.      Actividades e indicadores asociados al cumplimiento de metas y objetivos de la SGA.
ii.     Programación de actividades
iii.    Determinación de los medios de verificación
h)    Se remite al titular de la SGA así como de la Subsecretaría de la SGA la integración del PAT para su aprobación.
i)     Una vez aprobado el proyecto del PAT por el titular de la SGA, se remite a la DGPEI mediante oficio firmado, conforme a los criterios que emita la Secretaría Administrativa y la propia DGPEI para tal efecto.
j)     Se mantiene comunicación con la DGPEI respecto de las posibles observaciones que pudieran realizar al PAT hasta definir su validación o en su caso, se da seguimiento a las observaciones que pudieran derivar en modificaciones del mismo.
k)     En caso de que la DGPEI proponga modificaciones o correcciones al PAT, se hacen del conocimiento de los titulares de cada una de las áreas responsables de la SGA, a efecto de que determinen las acciones pertinentes.
 
l)     Si como resultado de las observaciones que realice la DGPEI, los titulares de las áreas correspondientes deciden la pertinencia de modificación del PAT, se pone nuevamente a consideración del titular de la SGA, así como de la subsecretaría, para su aprobación y se remite nuevamente a la DGPEI hasta su validación.
Diagrama 87. Procedimiento de planeación y programación del PAT del ejercicio

Reporte mensual de cumplimiento del PAT
Es el procedimiento mediante el cual se emiten reportes periódicos, generalmente mensuales que dan cuenta del cumplimiento del PAT por cada una de las áreas que conforman la SGA.
a)    Conforme a la solicitud de la DGPEI para remitir el reporte mensual de cumplimiento del PAT, se realiza notificación mediante correo electrónico a los titulares de las áreas de la SGA, a fin de que remitan las actividades e indicadores que conforman el PAT, correspondientes al mes que se deba reportar (mes vencido).
b)    La coordinación administrativa solicita a cada una de las áreas que conforman la SGA la
entrega del PAT del mes que corresponda, conforme lo siguiente:
i.      Se utiliza un mismo formato para todas las áreas, se toma como referencia el correspondiente al mes anterior al que se reporta.
ii.     Se solicita a los titulares requisitar únicamente las actividades e indicadores que correspondan a las actividades específicas de su área.
iii.    Se requiere a los responsables de la información (titulares de área) que se incluyan los medios de verificación (evidencia documental comprobatoria), en los cuales se identifique el nombre, cargo y firma de los servidores que intervienen en su elaboración, supervisión y autorización.
iv.    Se solicita la entrega de la documentación soporte que ampare la información plasmada en el PAT, tales como:
·   Reportes
·   Listados
·   Evidencia fotográfica
c)     En caso de no haber alcanzado la meta planeada o haberla superado, se debe justificar dentro del propio formato, en el apartado creado para tal fin.
d)    Una vez recibida la información remitida por los titulares de área, se verifica que esté completa y coincida con los medios de verificación (evidencia documental) que la ampara, en la cual se debe identificar el nombre, cargo y firma de los servidores que intervienen en su elaboración, supervisión y autorización.
e)    Si se detectan inconsistencias en la confrontación de la documentación soporte contra los datos plasmados en el PAT, se hacen del conocimiento del área específica a fin de que se aclaren o en su caso, se realicen las correcciones necesarias.
f)     La coordinación administrativa debe integrar en un solo documento el PAT que corresponde al periodo que se reporta, tomando como base la información proporcionada por los titulares de área.
g)    Se revisa que el PAT se encuentre completo y contenga lo siguiente:
i.      Actividades e indicadores asociados al cumplimiento de metas y objetivos de la SGA.
ii.     Programación de actividades
iii.    Medios de verificación que soportan los datos registrados.
h)    Se remite mediante correo electrónico, dentro del plazo establecido por la DGPEI (siete días posteriores al mes que se reporta) el PAT mensual de la SGA, integrando los medios de verificación que soporten la información plasmada. De igual forma, se remite al titular de la SGA, así como de la subsecretaría y de cada uno de los titulares de área para su conocimiento.
Diagrama 88. Reporte mensual de cumplimiento del PAT
 

Control al cumplimiento del PAT realizado por la Contraloría Interna del Tribunal Electoral
a)    Se recibe oficio emitido por la Contraloría Interna del Tribunal Electoral junto con la cédula de acciones de mejora derivadas de la revisión de cumplimiento del PAT.
b)    La CI levanta un acta para comunicar los resultados de la revisión de control al cumplimiento del PAT, la cual se firma por el titular de la SGA o por el personal designado por este, personal designado por la Contraloría, así como los testigos de asistencia.
c)     Mediante correo electrónico, se hacen del conocimiento de las áreas que conforman la SGA, las acciones de mejora determinadas por la CI, a efecto de que se adopten las medidas necesarias para subsanar dichas observaciones y no reiterarlas en el PAT del siguiente ejercicio y/o reportes mensuales subsecuentes.
d)    Se coordinan las reuniones de trabajo que se requieran, encaminadas a la revisión del cumplimiento del PAT.
e)    En caso de ser requerido algún medio de verificación, se remite a la CI evidencia documental que acredite las acciones adoptadas por cada una de las áreas de la SGA y los mecanismos de control implementados por el titular de la SGA para el debido cumplimiento del PAT del ejercicio siguiente y/o reportes mensuales subsecuentes.
f)     Se realiza el seguimiento de las acciones de mejora propuestas por la CI para asegurar su cumplimiento por parte de las áreas que conforman la SGA.
 
Diagrama 89. Control al cumplimiento del PAT realizado por la Contraloría Interna del Tribunal
Electoral

Conservar, valorar, clasificar y determinar el destino final de los expedientes en el ámbito administrativo
Es el procedimiento mediante el cual, se realiza la clasificación de la documentación generada en el ámbito administrativo que, transcurrido el plazo de dos años en el archivo de trámite, debe ser valorada para determinar su destino final.
Dicho procedimiento se debe realizar conforme a lo establecido en el Acuerdo General relativo a la descripción, conservación, valoración y destino final de los expedientes que en el ámbito administrativo forman parte del sistema institucional de archivos del TEPJF, a través de las actividades siguientes:
Archivo de trámite
Es el acervo conformado por los expedientes generados en el ámbito administrativo, de uso cotidiano y necesario para el ejercicio de las atribuciones de las áreas responsables de la administración de documentos en etapa activa, los cuales permanecen en ella hasta su transferencia primaria. En este proceso se realizan las actividades siguientes:
i.      Anualmente, se integran y organizan los expedientes administrativos que cada área de la SGA produce y recibe.
ii.     Se clasifican los expedientes en secciones y series de acuerdo con el Cuadro General de Clasificación Archivística.
Transferencia primaria
Es el procedimiento mediante el cual, de manera controlada y sistemática, las áreas entregan al Archivo Institucional, a través de las personas responsables de los archivos de trámite, los expedientes que han generado y que se encuentran en etapa semiactiva, para su resguardo en el archivo de concentración. Las actividades que realiza la coordinación administrativa en dicho proceso, son las siguientes:
i.      Se identifican los expedientes que han cumplido su plazo de conservación en el archivo de trámite y se realizan las transferencias primarias al archivo de concentración, conforme a lo siguiente:
ii.     Se realiza una propuesta de valoración de los expedientes a fin de que, en su oportunidad, se determine los que deban causar baja documental una vez que hayan prescrito sus vigencias documentales, así como de los que se considere deben transferirse al archivo histórico, determinando una propuesta de destino final.
iii.    Una vez identificados los expedientes a transferir, se registran en el SADAI y se elaboran los listados correspondientes para su cotejo durante la diligencia de entrega al archivo de concentración, así como los inventarios definitivos de su transferencia primaria.
 
iv.    Se gestiona la entrega de expedientes al archivo de concentración, se propone una fecha programada, en coordinación con la Dirección de Archivos, se realiza lo siguiente:
·   Se verifica que los expedientes estén debidamente clasificados, identificados e integrados en las cajas archivadoras; las cuales deben estar debidamente etiquetadas.
·   Se verifica que todos los datos concuerden con lo registrado en el inventario de transferencia primaria que se genere con apoyo en el SADAI.
·   Con base en el cotejo físico de los expedientes contra el inventario de transferencia primaria, se coadyuva en la elaboración de un acta de revisión documental, en la que se asienta el total de cajas y de expedientes, la fecha de ingreso, el número de transferencia que le corresponde; así como cualquier incidencia o irregularidad que se detecte.
·   Se suscribe junto con la persona titular de la Subdirección de Registro y Control que recibe los expedientes, el acta de revisión documental.
Destino final de los expedientes administrativos
Transcurrido el plazo de resguardo en el archivo de concentración conforme el tiempo establecido en el catálogo de disposición documental, se debe realizar lo siguiente:
i.      En coordinación y de manera conjunta con la persona titular del área generadora de la documentación que corresponda, se deben valorar los expedientes a efecto de determinar su destino final:
·   Si se trata de documentos sin valor o con valor prescrito se gestiona su baja documental.
·   Si se trata de documentación con valor informativo, evidencial o testimonial se realiza una transferencia secundaria al archivo histórico.
Baja documental
i.      En caso de determinar la baja documental de los expedientes, se coordina junto con la Dirección de Archivos y la Dirección de Servicios Generales, el procedimiento para concretar la destrucción de los expedientes.
ii.     Se da seguimiento de la destrucción de todos los expedientes que realice la Dirección General de Mantenimiento y Servicios Generales, quien emite el informe correspondiente.
iii.    Se coadyuva con la Dirección de Archivos para proporcionar los datos necesarios para la elaboración del acta en donde se hace contar el procedimiento de desincorporación y destrucción de los expedientes administrativos.
Transferencia secundaria
Es el procedimiento mediante el cual el archivo de concentración entrega al archivo histórico, con el apoyo de las personas responsables de los archivos de trámite, los expedientes que se encuentran en etapa inactiva y deban conservarse de manera permanente, se realiza lo siguiente:
i.      Una vez que los expedientes han concluido su vigencia documental y sus valores primarios han prescrito, se revisa la propuesta de valoración a fin de confirmar, de ser el caso, si dichos expedientes poseen valores secundarios que por sus características deben ser transferidos al archivo histórico.
ii.     Si derivado de la valoración de los expedientes se determina el envío de los mismos al archivo histórico, se realiza la transferencia secundaria con el apoyo de la Dirección de Archivos.
 
Diagrama 90. Conservar, valorar, clasificar y determinar el destino final de los expedientes en el
ámbito administrativo

Procedimiento para movimientos de personal
La coordinación administrativa de la SGA realiza la gestión de movimientos del personal adscrito a esta.
Entre los servicios que gestionan se encuentran los siguientes:
a)    Ingresos de personal.
b)    Cambio de tipo de plaza o cargo.
c)     Apoyo de gestión en trámites de baja de personal.
d)    Solicitud de vacaciones.
e)    Incidencias de personal (permisos, licencias médicas, ausencias).
De manera general, el procedimiento consta de lo siguiente:
a)    Se recibe la solicitud de movimiento o incidencia de personal por parte de las personas titulares de las diversas áreas que conforman la SGA.
b)    Para el caso de movimientos de alta, se deben revisar las vacantes disponibles en plantilla y verificar el perfil del interesado, el cual debe cumplir con los requisitos establecidos en la normativa para ocupar el puesto.
c)     Se realiza el oficio para solicitar el movimiento respectivo, verificando los datos correctos del candidato y la fecha del movimiento, para proceder a la firma del titular de la SGA. La solicitud se debe realizar dentro de los plazos establecidos en la normativa vigente.
d)    Se da trámite al oficio realizado, consistente en remitirlo a la Secretaría Administrativa y/o a la Dirección General de Recursos Humanos, quienes realizan el proceso respectivo de acuerdo con el movimiento solicitado.
e)    Se recibe acuse de recepción del área a la que se dirigió el oficio y se entrega el original al área responsable del minutario de oficios dentro de la SGA.
f)     Se notifica al candidato de su movimiento vía correo electrónico.
i.      En caso de que el movimiento de personal corresponda a un ingreso (movimiento de alta), se proporciona el listado de la documentación requerida, así como los formatos que deben presentarse en la Dirección de Recursos Humanos para proceder al trámite correspondiente.
g)    Se informa la fecha de efectos del movimiento solicitado tanto al trabajador como a la persona titular del área que lo solicitó.
 
Diagrama 91. Procedimiento para movimientos de personal

Procedimiento para solicitud de servicios internos
La coordinación administrativa gestiona las solicitudes de servicios internos requeridos por las áreas que integran la SGA, con el objeto de contribuir en el logro de sus actividades.
Entre los servicios que se gestionan se encuentran los siguientes:
a)    Solicitud de bienes muebles.
b)    Bienes de consumo (papelería).
c)     Bienes y servicios informáticos.
d)    Servicios de almacén (reparación, rehabilitación, instalación y acondicionamiento menor de mobiliario y equipo).
e)    Servicios de mantenimiento.
f)     Control y gestión de cajones de estacionamiento asignados a la SGA.
g)    Control de vehículos asignados a la SGA, seguimiento al programa de mantenimiento y entrega de bitácoras de combustible mensuales.
h)    Apoyo en el levantamiento físico de inventario para la obtención de los resguardos respectivos.
i)     Captura y aprobación de vales de alimentos para el personal.
De manera general, el procedimiento para la solicitud de servicios internos es el siguiente:
a)    Se recibe la solicitud requerida por el usuario (cualquiera de las áreas que conforman la SGA) y se evalúa su viabilidad.
b)    Se determina el área responsable de la realización.
 
c)     Se realiza la solicitud mediante el procedimiento establecido para cada requerimiento, la cual puede realizarse a través de dos vías:
i.      Mediante oficio dirigido al área correspondiente o a través de correo electrónico, solicitando los bienes o servicios requeridos, detallando el trabajo a realizar.
ii.     En el sistema de servicios internos localizado en la Intranet del TEPJF (generación de ticket), detallando los bienes solicitados o el trabajo requerido.
d)    Se recibe propuesta del área a la cual se realizó la petición y en caso de estar de acuerdo al requerimiento, se confirma la aceptación de la solicitud.
e)    Se coordinan las fechas y horarios para la realización de los trabajos, se procura que estas no interfieran en el desarrollo de las labores de los funcionarios y se privilegie la seguridad de todo el personal.
f)     Se monitorea el avance de la entrega de los bienes o servicios solicitados, se revisa la correcta realización en tiempo y forma.
g)    Se entregan los bienes o servicios solicitados a los usuarios finales. En caso de que los bienes o servicios no se hayan realizado o entregado conforme al requerimiento del área que solicitó, se realiza nueva petición de modificación al área que corresponda, hasta que el destinatario final se encuentre satisfecho.
Diagrama 92. Procedimiento para solventar solicitudes de servicios internos

 
Índice de diagramas de flujo e ilustraciones
Diagramas de flujo
Diagrama 1. Procedimientos de Oficialía de Partes para recepción en ventanilla
Diagrama 2. Procedimientos en Oficialía de Partes para la recepción por mensajería especializada
Diagrama 3. Procedimiento de la Oficialía de Partes para recibir documentación en forma electrónica
Diagrama 4. Procedimiento de la Oficialía de Partes para la recepción de avisos de interposición
Diagrama 5. Procedimiento de la Oficialía de Partes para la recepción de documentación recibida por correo electrónico a cumplimientos.salasuperior@te.gob.mx
Diagrama 6. Procedimiento de la Oficialía de Partes para la recepción de documentación recibida por correo electrónico a tramite.salasuperior@te.gob.mx
Diagrama 7. Diagrama 7. Procedimiento de la Oficialía de Partes para la recepción de documentación a través de la plataforma "Juicio en Línea"
Diagrama 8. Procedimiento de la Oficialía de Partes para la recepción de documentación por MINTERSCJN
Diagrama 9. Procedimiento para el turno de medios de impugnación
Diagrama 10. Proceso de integración de cuaderno de antecedentes de remisión
Diagrama 11. Diagrama del proceso de integración de cuadernos de antecedentes de "integra", "requiere" y "reserva"
Diagrama 12. Proceso de integración de asuntos generales
Diagrama 13. Proceso de elaboración, revisión, aprobación y trámite de promociones dirigidas e identificadas
Diagrama 14. Proceso de promoción no dirigida e identificada
Diagrama 15. Proceso de "promoción agrega y/o remite"
Diagrama 16. Diagrama de proceso de "turno por cumplimiento"
Diagrama 17. Proceso de "devolución de pieza postal"
Diagrama 18. Proceso de "imposibilidad de notificación"
Diagrama 19. Proceso de devolución de documentos
Diagrama 20. Proceso de expedición de copias simples o certificadas
Diagrama 21. Proceso de "desahogo de solicitud de información"
Diagrama 22. Proceso de trámite de amparos contra actos relacionados con la Sala Superior
Diagrama 23. Proceso de "cuadernos de amparo contra sentencias de Sala Superior"
Diagrama 24. Proceso de trámite de cuadernos de controversia constitucional
Diagrama 25. Proceso de elaboración, revisión, aprobación y trámite de acuerdos de Presidencia.
Diagrama 26. Proceso de trámite de acuerdos de ponencia
Diagrama 27. Proceso de trámite de acuerdos de ponencia de forma física
Diagrama 28. Proceso de trámite de avisos de vacaciones del INE
Diagrama 29. Proceso de trámite de resoluciones del Comité de Transparencia
Diagrama 30. Proceso de generación de la agenda jurisdiccional
Diagrama 31. Procedimiento de generación del aviso de sesión pública
Diagrama 32. Procedimiento de generación del cuadro de cuentas
Diagrama 33. Procedimiento para la generación de la hoja de votación
 
Diagrama 34. Procedimiento de creación de la hoja de puntos resolutivos
Diagrama 35. Procedimiento de elaboración de guiones de sesión pública y privada
Diagrama 36. Procedimiento para generar la tarjeta de liberación de asuntos
Diagrama 37. Procedimiento de carga de asuntos resueltos en SISGA
Diagrama 38. Procedimiento para la revisión de sentencias
Diagrama 39. Procedimiento para recabar la firma de sentencias y/o acuerdos
Diagrama 40. Procedimiento de publicación se sentencias
Diagrama 41. Procedimiento para la publicación de sentencias en internet
Diagrama 42. Procedimiento para la publicación de actas de sesiones privadas y decisiones colegiadas
Diagrama 43. Procedimiento para el envío del correo de la relación de asuntos resueltos en sesiones privadas
Diagrama 44. Procedimiento para el trámite de acuerdos generales
Diagrama 45. Procedimiento para el registro de turno de engroses
Diagrama 46. Procedimiento de elaboración del calendario de magistraturas
Diagrama 47. Liberación de asuntos jurisdiccionales que se resuelven sin citar a sesión pública
Diagrama 48. Registro de acuerdos
Diagrama 49. Captura de notificaciones en el SISGA
Diagrama 50. Captura de datos para notificar electrónicamente
Diagrama 51. Nuevo procedimiento de notificación en la Oficina de Actuaría con firma electrónica
Diagrama 52. Proceso de notificación de autos de trámite y sustanciación
Diagrama 53. Proceso de notificación de acuerdos colegiados, incidentes y resoluciones
Diagrama 54. Proceso de notificación de auxilios a salas regionales
Diagrama 55. Proceso de notificación de Tesis y Jurisprudencias
Diagrama 56. Proceso de notificación de Acuerdos y Resoluciones de Contraloría
Diagrama 57. Proceso de notificación de Acuerdos y Resoluciones de Dirección General de Responsabilidades Administrativas
Diagrama 58. Proceso de notificación de autos y resoluciones de la Dirección General de Asuntos Jurídicos
Diagrama 59. Proceso de notificación de autos y resoluciones de la Comisión de Administración
Diagrama 60. Procedimiento de recepción, registro e integración de expedientes
Diagrama 61. Consulta por personal de sala
Diagrama 62. Consulta por persona externa a sala
Diagrama 63. Procedimiento del Archivo Jurisdiccional para el returno de expedientes
Diagrama 64. Procedimiento de reproducción y certificación de expedientes originales
Diagrama 65. Procedimiento de valoración, clasificación de destino final, digitalización y eliminación de expedientes
Diagrama 66. Procedimiento de integración de un control de los asuntos ingresados y turnados en las salas regionales
Diagrama 67. Procedimiento de consultas competenciales o solicitudes del ejercicio de la facultad de atracción
Diagrama 68. Procedimiento de asuntos en los que Sala Superior delegue competencia en favor de las Salas Regionales
Diagrama 69.Procedimiento de seguimiento de asuntos de las Salas Regionales
Diagrama 70. Asuntos que pueden generar contradicción de criterios
 
Diagrama 71. Procedimiento de apoyo a las SGA de las salas regionales
Diagrama 72. Trámite de los medios de impugnación presentados en contra de las resoluciones de las salas regionales
Diagrama 73. Procedimiento para la modificación de los sistemas jurisdiccionales
Diagrama 74. Procedimiento para la detección de inconsistencias de la información capturada en los sistemas por otras áreas de la Secretaría General de Acuerdos de Sala Superior
Diagrama 75. Procedimiento para la captura de información
Diagrama 76. Procedimiento para la captura de información por parte de salas regionales
Diagrama 77. Procedimiento para el establecimiento de estándares de captura
Diagrama 78. Procedimiento para la alta y baja de usuarios en los sistemas y asignación de perfiles
Diagrama 79. Procedimiento para el desarrollo y difusión de información estadística de la actividad jurisdiccional
Diagrama 80. Procedimiento de desahogo de consultas formuladas en materia de estadística jurisdiccional
Diagrama 81. Procedimiento para la atención de solicitudes de acceso a la información
Diagrama 82. Procedimiento para la atención de solicitudes de derechos ARCO
Diagrama 83. Procedimiento de publicación de obligaciones de transparencia
Diagrama 84. Procedimiento del Comité de Transparencia y Acceso a la Información
Diagrama 85. Procedimiento de colaboración con el Instituto Nacional de Estadística y Geografía (INEGI)
Diagrama 86. Procedimiento para la valoración, clasificación y depuración de expedientes judiciales y destino final
Diagrama 87. Procedimiento de planeación y programación del PAT del ejercicio
Diagrama 88. Reporte mensual de cumplimiento del PAT
Diagrama 89. Control al cumplimiento del PAT realizado por la Contraloría Interna del Tribunal Electoral
Diagrama 90. Conservar, valorar, clasificar y determinar el destino final de los expedientes en el ámbito administrativo
Diagrama 91. Procedimiento para movimientos de personal
Diagrama 92. Procedimiento para solventar solicitudes de servicios internos
Ilustraciones
Ilustración 1.Ejemplo de acuse de documentación generado en la Oficialía de Partes
Ilustración 2. Ejemplo de escrito de demanda enviado por correo electrónico
Ilustración 3. Ejemplo de recepción de promociones
Ilustración 4. Apartado del SISGA en el que se visualizan los medios de impugnación y promociones electrónicas
Ilustración 5. Apartado del SISGA en el que se puede visualizar la documentación recibida por medios y promociones electrónicas
Ilustración 6. Apartado en SISGA en el que se genera el acuse de los medios y promociones electrónicas
Ilustración 7. Acuse que se genera después de la recepción electrónica de medios y promociones
Ilustración 8. Apartado en SISGA en el que se puede visualizar la documentación recibida por medios electrónicos con el folio asignado
Ilustración 9. Apartado en Intranet del TEPJF para acceder al MINTERNSCJN
Ilustración 10. Apartado del portal de Intranet de la SCJN para acceder al "Sistema Electrónico del PJF"
Ilustración 11. Apartado del Sistema Electrónico del Poder Judicial de la Federación para consultar el MINTERSCJN
Ilustración 12. Portal MINTERSCJN
 
Ilustración 13. Apartado de MINTERSCJN para consultar expedientes radicados en la SCJN y órganos jurisdiccionales del PJF
Ilustración 14. Apartado de MINTERSCJN para consultar requerimientos
Ilustración 15. Ejemplo de requerimiento consultado en el portal MINTERSCJN
Ilustración 16. Detalle de requerimientos y constancias en el portal MINTERSCJN
Ilustración 17. Ejemplo de acuse impreso de un expediente en el portal MINTERSCJN
Ilustración 18. Apartado en SISGA en el que se registran los acuerdos de Presidencia (1/3)
Ilustración 19. Apartado en SISGA en el que se registran los acuerdos de Presidencia (3/3)
Ilustración 20. Apartado en SISGA en el que se registran los acuerdos de Presidencia (2/3)
Ilustración 21. Apartado de SISGA en el que se revisa que los acuerdos registrados estén firmados
Ilustración 22. Portal en el que se publican los acuerdos para su publicación
Ilustración 23. Sistema de Publicaciones de las Salas Regionales del TEPJF
Ilustración 24. Sistema de Publicaciones de las Salas Regionales del TEPJF
Ilustración 25. Apartado de SISGA para sellar y firmar el acuse de recepción de expediente
Ilustración 26. Apartado del SISGA para cambiar el expediente a "revisado" (1/2)
Ilustración 27. Apartado del SISGA para cambiar el expediente a "revisado" (2/2)
Ilustración 28. Apartado de SISGA para la búsqueda de expedientes
Ilustración 29. Apartado de SISGA para la administración de expedientes
Ilustración 30. Apartado en SISGA que muestra el estatus de un expediente
Ilustración 31. Apartado en SISGA en el que se muestra la localización de un expediente
Ilustración 32. Apartado en SISGA para el returno de expedientes
Ilustración 33. Modelo de la base de datos de sala regional sobre los asuntos en instrucción y resueltos
Ilustración 34. Modelo de correo remitido por alguna sala regional para avisar un medio de impugnación
Ilustración 35. Modelo de información sobre una facultad de atracción
Ilustración 36. Modelo de información sobre competencias o facultades de atracción
Ilustración 37. Modelo de control de cuadernos de antecedentes
Ilustración 38. Modelo de reportes de seguimiento de sesiones de salas regionales
Ilustración 39. Modelo de reporte de asuntos relevantes que impactan en alguna sala regional
Ilustración 40. Modelo de trámite de asuntos avisados por las Salas Regionales
TRANSITORIOS
PRIMERO. El presente manual entrará en vigor al día siguiente de su aprobación.
SEGUNDO. Para su debido conocimiento, publíquese en las páginas institucionales de Internet e Intranet de este Tribunal Electoral. Asimismo, hágase del conocimiento de las salas regionales de este órgano jurisdiccional, mediante oficio.
Magistrado Presidente, Reyes Rodríguez Mondragón.- Firmado digitalmente.- Secretario General de Acuerdos, Luis Rodrigo Sánchez Gracia.- Firmado digitalmente.
EL SUSCRITO SECRETARIO GENERAL DE ACUERDOS DE LA SALA SUPERIOR DEL TRIBUNAL ELECTORAL DEL PODER JUDICIAL DE LA FEDERACIÓN CERTIFICA: Que la presente documentación, autorizada mediante firma electrónica certificada, constante en ciento nueve fojas, debidamente cotejadas, corresponden íntegramente al Manual de procedimientos de la Secretaría General de Acuerdos de la Sala Superior del Tribunal Electoral del Poder Judicial de la Federación, aprobado el tres de agosto del presente año por el magistrado presidente de este órgano jurisdiccional.
Lo que certifico por instrucciones del magistrado Reyes Rodríguez Mondragón, presidente de este Tribunal Electoral y en ejercicio de las facultades previstas en el artículo 182, fracciones I, X y XII, de la Ley Orgánica del Poder Judicial de la Federación, así como 20, fracciones I, II, y XXVII, del Reglamento Interior del Tribunal Electoral del Poder Judicial de la Federación.- DOY FE.- Ciudad de México, a cuatro de agosto de dos mil
veintidós.- Secretario General de Acuerdos, Luis Rodrigo Sánchez Gracia.- Firmado digitalmente.
 
1     Debido a que la normativa no señala un plazo límite para turnar los medios de impugnación, pero sí establece la necesidad de analizar las demandas respectivas, se ha establecido como una buena práctica al interior de la Secretaría General de Acuerdos de la Sala Superior, por considerar que es razonable, que el turno de los expedientes se realice dentro de las 24 horas siguientes a su recepción.
2     Cuenta de correo electrónica a través de la cual el área de Oficialía de Partes enviará la documentación digitalizada al personal de turno y trámite. Para futuras referencias solo se hará mención del envío por correo electrónico al personal de turno y trámite.
3     Personal jurídico encargado de la distribución y revisión sustantiva de constancias.
4     De conformidad con el artículo 71 del RITEPJF. El ejercicio de esta atribución expresa se ejerce con independencia de que la magistratura instructora pueda requerir algún otro documento que estime necesario o bien, volver a requerir en caso de que se incumpla el requerimiento de acuerdo de turno, lo cual puede realizarse con sustento en el artículo 72, fracción IV, inciso c), del RITEPJF.
5     En algunos casos, las asesorías del personal de turno y trámite registran en el SISGA el turno, siempre y cuando la persona coordinadora del área haya autorizado la cuenta verbal o escrita.
6     Con base en el Manual del SISGA.
7     Cuenta de correo electrónico a través de la cual el personal de turno y trámite libera el turno o despacho de una promoción a la Oficialía de Partes. Para futuras referencias a esta cuenta, sólo se señalará (liberación por correo electrónico a la Oficialía de Partes).
8     Siguiendo el procedimiento de elaboración de acuerdos de presidencia.
9     Por el que se emitieron lineamientos generales sobre las actividades sustantivas de su Secretaría General de Acuerdos, aprobado en sesión privada de cinco de mayo de dos mil veintidós.
10    ACUERDO General 2/2022 de la Sala Superior del Tribunal Electoral del Poder Judicial de la Federación, por el que se emiten los Lineamientos para el turno aleatorio de los medios de impugnación.
11    Artículo 70.
12    Con base en el manual del SISGA.
13    Con base en el manual del SISGA.
14    Esto, con la finalidad de definir el monto que debe cubrir para atender su solicitud, con base en el Acuerdo vigente de la Comisión de Administración, o si por la naturaleza de la petición deben expedirse sin costo.
15    En términos de lo previsto en el artículo 178, fracción II, de la Ley de Amparo
16    En lo sucesivo la Unidad.