PROYECTO de Norma Oficial Mexicana PROY-NOM-006-CONAGUA-2022, Sistemas de depuración de aguas residuales domésticas que no estén conectadas a un sistema de alcantarillado sanitario-Especificaciones y métodos de prueba.
Al margen un sello con el Escudo Nacional, que dice: Estados Unidos Mexicanos.- MEDIO AMBIENTE.- Secretaría de Medio Ambiente y Recursos Naturales.
MARÍA LUISA ALBORES GONZÁLEZ, Secretaria de Medio Ambiente y Recursos Naturales, con fundamento en lo dispuesto en los artículos 32 Bis fracción IV de la Ley Orgánica de la Administración Pública Federal; 8 fracción V, 9 fracción XIV, 44 último párrafo y 88 BIS 1 de la Ley de Aguas Nacionales; 38 fracción II, 40 fracciones I, X, XI, XII y XIII, 41,43, 44, 45, 46, 47 fracción I, 51 y 73 segundo párrafo de la Ley Federal sobre Metrología y Normalización; Cuarto Transitorio de la Ley de Infraestructura de la Calidad; 28 del Reglamento de la Ley Federal sobre Metrología y Normalización, y 5 fracción I del Reglamento Interior de la Secretaría de Medio Ambiente y Recursos Naturales; y
CONSIDERANDO
Que de conformidad con el artículo 4 párrafo sexto de la Constitución Política de los Estados Unidos Mexicanos, toda persona tiene derecho al acceso, disposición y saneamiento de agua para consumo personal y doméstico en forma suficiente, salubre, aceptable y asequible, por lo que el Estado garantizará este derecho y la ley definirá las bases, apoyos y modalidades para el acceso y uso equitativo y sustentable de los recursos hídricos, estableciendo la participación de la Federación, las entidades federativas y municipios, así como la participación de la ciudadanía para la consecución de dichos fines;
Que de la interpretación integral, armónica y sistemática de los artículos 1 y 9 fracción XIV de la Ley de Aguas Nacionales, es competencia de la Comisión Nacional del Agua realizar acciones que correspondan al ámbito federal para la explotación, uso o aprovechamiento integral del agua, su regulación, control y preservación de su cantidad y calidad, así como fomentar y apoyar el desarrollo de sistemas de saneamiento y tratamiento de aguas;
Que de conformidad con el artículo 44 último párrafo y 88 BIS 1 la Ley de Aguas Nacionales, las descargas de aguas residuales de uso doméstico que no forman parte de un sistema municipal de alcantarillado, se podrán llevar a cabo con sujeción a las Normas Oficiales Mexicanas que al efecto se expidan;
Que el 29 de enero de 1999, se publicó en el Diario Oficial de la Federación la Norma Oficial Mexicana "NOM-006-CNA-1997, Fosas sépticas prefabricadas-Especificaciones y método de prueba", con el objetivo de establecer las especificaciones y métodos de prueba de las fosas sépticas prefabricadas, para el tratamiento preliminar de las aguas residuales de tipo doméstico, a fin de asegurar su confiabilidad y contribuir a la preservación de los recursos hídricos y del ambiente;
Que el 14 de enero de 2009, se publicó en el Diario Oficial de la Federación, el "ACUERDO por el que se modifica la nomenclatura de las Normas Oficiales Mexicanas derivadas del Comité Consultivo Nacional de Normalización del Sector Agua", el cual incluye la Norma citada en el considerando anterior;
Que la Comisión Nacional del Agua, al ejercer sus atribuciones de autoridad en materia hídrica, consideró junto con el Grupo de Trabajo interdisciplinario que se formó para la revisión quinquenal de la NOM-006-CONAGUA-1997, que era necesario actualizarla a fin de hacerla acorde a la realidad tecnológica, ya que actualmente existen en el mercado productos denominados "sistemas depuradores", que son equipos que no están conectados a un sistema de alcantarillado, reciben aguas residuales domésticas y las depuran, y que compiten con las fosas sépticas, no obstante, el proceso de depuración de dichos sistemas es mucho mejor que el de las fosas referidas, sin embargo, al no encontrarse regulados pueden ser comercializados sin que exista normatividad que asegure su adecuado funcionamiento, por lo que es necesario establecer especificaciones mínimas respecto a la hermeticidad, operación hidráulica y eficiencia del proceso de depuración de éstos;
Que aunado a lo anterior, se consideró que si bien, la forma habitual de descargar aguas residuales de uso doméstico es a través de un sistema de alcantarillado sanitario, lo cierto es que en poblaciones dispersas o asentadas en lugares con una topografía accidentada, no es técnicamente factible construir un sistema de alcantarillado sanitario, o bien, se hace costoso integrar un sistema de esa naturaleza, por lo que en las poblaciones mencionadas anteriormente, es necesario instalar unidades específicas de tratamiento, a fin de evitar la contaminación de las fuentes de abastecimiento de agua potable tanto superficiales como subterráneas;
Que en tal virtud, se hace ineludible la existencia de un instrumento regulatorio que refleje el avance tecnológico de los "sistemas de depuración", tanto prefabricados como construidos en sitio, que establezca
requisitos que aseguren su hermeticidad, operación hidráulica y calidad del proceso de depuración, es decir, su adecuado funcionamiento, a fin de contribuir a la preservación del recurso hídrico en calidad, y que además, integre el procedimiento de evaluación de la conformidad, a efecto de que los fabricantes, constructores y comercializadores de dichos sistemas, garanticen que sus productos cumplen con la Norma Oficial Mexicana, para dar certeza a las personas que lo adquieran. Dicho instrumento cancelará la NOM-006-CONAGUA-1997;
Que en el Programa Nacional de Infraestructura de la Calidad 2021, publicado en el Diario Oficial de la Federación el 25 de febrero de 2021, se inscribió el tema "Modificación a la Norma Oficial Mexicana NOM-006-CONAGUA-1997, Fosas sépticas prefabricadas-Especificaciones y métodos de prueba", como tema reprogramado del suplemento del Programa Nacional de Normalización 2014, con el objeto de modificar y en su caso, adecuar, los requisitos establecidos en la norma vigente como son: las especificaciones técnicas de un filtro de pulimento integrado a un tanque séptico, técnicas para la inclusión de pozos de absorción y su obra de protección, incluyendo un sistema de desinfección, y las características que deben cumplir las fosas sépticas en función del número de habitantes que deben atender, además de incorporar el Procedimiento para la Evaluación de la Conformidad;
Que el presente proyecto fue presentado ante el Pleno del Comité Consultivo Nacional de Normalización del Sector Agua, en la sesión ordinaria celebrada el día 17 de marzo de 2022, quien lo aprobó como proyecto de Norma Oficial Mexicana para ser publicado a consulta pública, de conformidad con el artículo 47 fracción I de la Ley Federal sobre Metrología y Normalización, a efecto de que los interesados en el tema, dentro del plazo de 60 días naturales contados a partir del día siguiente a la fecha de su publicación en el Diario Oficial de la Federación, presenten sus comentarios por escrito ante el citado Comité, sito en Avenida Insurgentes Sur número 2416 Piso 11, Colonia Copilco El Bajo, Alcaldía Coyoacán, Código Postal 04340, Ciudad de México, o al correo electrónico ccnnsa@conagua.gob.mx;
Que durante el plazo de consulta pública, los documentos que sirvieron de base para la elaboración del presente proyecto de norma oficial mexicana estarán a disposición del público para su consulta en el domicilio del Comité antes señalado.
Que el 1° de julio de 2020 se publicó en el Diario Oficial de la Federación la Ley de Infraestructura de la Calidad, misma que en su artículo Segundo Transitorio abroga la Ley Federal sobre Metrología y Normalización, sin embargo, en su artículo Cuarto Transitorio establece que las Propuestas, Anteproyectos y Proyectos de Normas Oficiales Mexicanas y Estándares que a la fecha de la entrada en vigor de la citada Ley se encuentren en trámite y no hayan sido publicados deberán ajustarse a lo dispuesto en dicha Ley, su Reglamento y demás disposiciones secundarias vigentes al momento de su presentación y hasta su conclusión; en ese sentido, el presente instrumento normativo fue reprogramado e inscrito por primera vez de conformidad con lo señalado en la citada Ley Federal, por lo que deberán ajustarse a dicha Ley hasta su conclusión, en términos de lo referido en el artículo Cuarto Transitorio de la Ley de Infraestructura de la Calidad;
Por lo expuesto y fundado, he tenido a bien expedir para consulta pública el siguiente:
"PROY-NOM-006-CONAGUA-2022, SISTEMAS DE DEPURACIÓN DE AGUAS RESIDUALES DOMÉSTICAS
QUE NO ESTÉN CONECTADAS A UN SISTEMA DE ALCANTARILLADO SANITARIO-
ESPECIFICACIONES Y MÉTODOS DE PRUEBA"
PREFACIO
La presente norma oficial mexicana fue elaborada por el Comité Consultivo Nacional de Normalización del Sector Agua, con la colaboración de los siguientes organismos, instituciones y empresas:
- Comisión Federal para la Protección contra Riesgos Sanitarios (COFEPRIS).
- Comisión Nacional del Agua.
Gerencia del Consultivo Técnico.
Gerencia de Normatividad.
- Instituto del Fondo Nacional de la Vivienda para los Trabajadores (INFONAVIT).
- Asociación Mexicana de Industrias de Tuberías Plásticas, A.C.
- Centro de Normalización y Certificación de Productos, A.C.
- Certificación Mexicana, S.C.
- Cisternas y Tinacos de Jalisco, Citijal S.A. de C.V.
- IAPMO, R & T.
- Innovaciones Tecnológicas Aplicadas en Medio Ambiente S.A. de C.V.
- Mexalit Industrial, S.A. de C.V.
- Mexichem Soluciones Integrales, S.A. de C.V.
- Nascor, S.A. de C.V.
- Organismo Nacional de Normalización y Certificación de la Construcción y Edificación, S.C.
- Servicios Rotoplas, S.A. de C.V.
- Instituto Politécnico Nacional.
Escuela Superior de Ingeniería y Arquitectura, Unidad ESIA Zacatenco.
- Universidad Autónoma Metropolitana, Unidad Azcapotzalco.
División de Ciencias Básicas e Ingeniería.
- Instituto Mexicano de Tecnología del Agua.
Índice del Contenido.
1. Objetivo y Campo de Aplicación.
2. Referencias Normativas.
3. Términos y Definiciones.
4. Símbolos y términos abreviados.
5. Clasificación de los sistemas de depuración.
6. Especificaciones generales.
7. Especificaciones.
8. Métodos de prueba.
9. Etiquetado, marcado y garantía.
10. Procedimiento para la evaluación de la conformidad.
11. Vigilancia.
12. Bibliografía.
13. Concordancia con normas internacionales.
TRANSITORIOS.
APÉNDICE A.
APÉNDICE B.
APÉNDICE C.
1. Objetivo y Campo de Aplicación.
Esta Norma Oficial Mexicana establece las especificaciones mínimas que deben cumplir los sistemas de depuración de aguas residuales domésticas prefabricados o construidos en sitio, que no estén conectados a un sistema de alcantarillado sanitario, así como los métodos de prueba, el marcado y el procedimiento de la evaluación de la conformidad, con el fin de asegurar su hermeticidad, operación hidráulica y eficiencia del proceso de depuración, y con ello, contribuir a la preservación del recurso hídrico en calidad.
Esta Norma Oficial Mexicana es aplicable a los sistemas de depuración de aguas residuales domésticas, prefabricados o construidos en sitio, para menos de 50 habitantes o equivalentes, que no se encuentren conectados a una red de alcantarillado sanitario y que se fabriquen, importen o se comercialicen en los Estados Unidos Mexicanos.
2. Referencias Normativas.
Los siguientes documentos normativos vigentes o los que los substituyan, resultan indispensables para la correcta aplicación de esta Norma Oficial Mexicana:
- NOM-008-SCFI-2017, Sistema General de Unidades de Medida, publicada en el Diario Oficial de la Federación el 24 de julio de 2018.
- NMX-AA-008-SCFI-2016, Análisis de agua-Medición del pH en aguas naturales, residuales y residuales tratadas.- Método de prueba-(Cancela a la NMX-AA-008-SCFI-2011). Publicación de la Declaratoria de vigencia en el Diario Oficial de la Federación el 09 de septiembre de 2016, y la "Aclaración a la Declaratoria de vigencia de la norma mexicana NMX-AA-008-SCFI-2016, Análisis de agua-Medición del pH en aguas naturales, residuales y residuales tratadas.- Método de prueba-(Cancela a la NMX-AA-008-SCFI-2011), publicada en el mismo medio de difusión oficial el 4 de octubre de 2016.
- NMX-AA-012-SCFI-2001, Análisis de agua-determinación de oxígeno disuelto en aguas naturales, residuales y residuales tratadas-método de prueba (cancela a la NMX-AA-012-1980). Publicación de la Declaratoria de vigencia en el Diario Oficial de la Federación el 17 de abril de 2001.
- NMX-AA-026-SCFI-2010, Análisis de agua-Medición de nitrógeno total Kjeldahl en aguas naturales, residuales y residuales tratadas-Método de prueba-(Cancela a la NMX-AA-026-SCFI-2001). Publicación de la Declaratoria de vigencia en el Diario Oficial de la Federación el 03 de marzo de 2011 y la "Aclaración a la norma mexicana NMX-AA-026-SCFI-2010, Análisis de agua-Medición de nitrógeno total kjeldahl en aguas naturales, residuales y residuales tratadas-Método de prueba". Publicación de la aclaración en el Diario Oficial de la Federación el 29 de abril de 2013.
- NMX-AA-028-SCFI-2001, Análisis de agua-Determinación de la Demanda Bioquímica de Oxígeno en aguas naturales, residuales (DBO5) y residuales tratadas-Método de Prueba (Cancela a la NMX-AA-028-1981). Publicación de la Declaratoria de vigencia en el Diario Oficial de la Federación el 17 de abril de 2001.
- NMX-AA-029-SCFI-2001, Análisis de aguas-Determinación de fósforo total en aguas naturales, residuales y residuales tratadas-Método de prueba (Cancela a la NMX-AA-029-1981). Publicación de la Declaratoria de vigencia en el Diario Oficial de la Federación el 17 de abril de 2001.
- NMX-AA-030/1-SCFI-2012, Análisis de agua-Medición de la demanda química de oxígeno en aguas naturales, residuales y residuales tratadas.- Método de prueba-Parte 1-Método de reflujo abierto-(Cancela a la NMX-AA-030-SCFI-2001). Publicación de la Declaratoria de vigencia en el Diario Oficial de la Federación el 21 de mayo de 2013.
- NMX-AA-030/2-SCFI-2011, Análisis de agua- Determinación de la demanda química de oxígeno en aguas naturales, residuales y residuales tratadas.- Método de prueba- Parte 2-Determinación del índice de la demanda química de oxígeno-Método de tubo sellado a pequeña escala. Publicación de la Declaratoria de vigencia en el Diario Oficial de la Federación el 27 de junio de 2011.
- NMX-AA-034-SCFI-2015, Análisis de agua-Medición de sólidos y sales disueltas en aguas naturales, residuales y residuales tratadas-Método de prueba (cancela a la NMX-AA-034-SCFI-2001). Publicación de la Declaratoria de vigencia en el Diario Oficial de la Federación el 18 de abril de 2016.
- NMX-AA-042-SCFI-2015, Análisis de agua-Enumeración de organismos coliformes totales, organismos coliformes fecales (termotolerantes) y Escherichia coli-Método del número más probable en tubos múltiples (Cancela a la NMX-AA-42-1987). Publicación de la Declaratoria de vigencia en el Diario Oficial de la Federación el 18 de abril de 2016.
- NMX-AA-079-SCFI-2001, Análisis de aguas-Determinación de nitratos en aguas naturales, potables, residuales y residuales tratadas-Método de prueba (Cancela a la NMX-AA-079-1986). Publicación de la Declaratoria de vigencia en el Diario Oficial de la Federación el 13 de agosto de 2001.
- NMX-AA-093-SCFI-2018, Análisis de agua-Medición de la conductividad eléctrica en aguas naturales, residuales y residuales tratadas-Método de prueba. (Cancela a la NMX-AA-093-2000). Publicación de la Declaratoria de vigencia en el Diario Oficial de la Federación el 26 de junio de 2018.
- NMX-AA-099-SCFI-2006, Análisis de agua-Determinación de nitrógeno de nitritos en aguas naturales y residuales-Métodos de prueba (Cancela a la NMX-AA-099-1987). Publicación de la Declaratoria de vigencia en el Diario Oficial de la Federación el 21 de agosto de 2006.
- NMX-CC-9001-IMNC-2015, Sistemas de Gestión de la calidadRequisitos (Cancela a la NMX-CC-9001-IMNC-2008). Publicación de la Declaratoria de vigencia en el Diario Oficial de la Federación el 3 de mayo de 2016.
- NMX-EC-17050-1-IMNC-2007, Evaluación de la conformidad-Declaración de conformidad del proveedor-Parte 1: Requisitos generales (Cancela a la NMX-EC-022-IMNC-2000). Publicación de la Declaratoria de vigencia en el Diario Oficial de la Federación el 14 de enero de 2008.
- NMX-EC-17050-2-IMNC-2007, Evaluación de la conformidad-Declaración de conformidad del proveedor-Parte 2: Documentación de apoyo. Publicación de la Declaratoria de vigencia en el Diario Oficial de la Federación el 14 de enero de 2008.
3. Términos y Definiciones.
Para los propósitos de esta norma, se aplican los términos, definiciones y abreviaturas siguientes:
3.1 Acta circunstanciada.
Documento que emite una persona acreditada, durante las actividades de verificación en sitio, la cual, es la base del informe y certificado de inspección que avalará la conformidad con la presente NOM.
3.2 Agua residual doméstica.
Aguas de composición variable, proveniente de las descargas de usos domésticos.
3.3 Bitácora de obra.
Es el documento en el que se plasma a detalle los trabajos de construcción, la cual debe contener como aspectos mínimos: las observaciones, datos, avances y obstáculos en el desarrollo de las actividades de la construcción.
3.4 Capacidad nominal (CN).
Designación numérica del volumen del sistema de depuración, expresado como un número entero de metros cúbicos.
3.5 Certificado de Conformidad de Producto (CCP).
Documento mediante el cual, la CONAGUA o un organismo de certificación de producto (OCP) acreditado y aprobado en los términos de la Ley, hace constar que un producto cumple con las especificaciones establecidas en la NOM y cuya validez del certificado está sujeta a la visita de vigilancia respectiva.
3.6 Certificado de Conformidad de Sistema de Gestión de la Calidad.
Documento mediante el cual, un organismo de certificación de sistemas de gestión de la calidad acreditado, hace constar que un fabricante determinado, cumple con las especificaciones establecidas en la norma mexicana de calidad NMX-CC-9001-IMNC-2015 o la que la sustituya, y que incluye la línea de producción del producto cuyo certificado NOM se requiera y cuya validez del certificado está sujeta a la visita de vigilancia respectiva.
3.7 Certificado de inspección.
Documento emitido por una unidad de verificación que constató el sistema de depuración en relación al cumplimiento de las especificaciones en la NOM, los certificados de conformidad de los productos utilizados o, en su caso la declaración de conformidad.
3.8 CONAGUA.
Comisión Nacional del Agua, órgano desconcentrado de la Secretaría de Medio Ambiente y Recursos Naturales.
3.9 Declaración de conformidad.
Es la manifestación por escrito del interesado de decir la verdad; de que el producto que se pretende importar y/o comercializar ha sido evaluado conforme, de acuerdo a lo establecido por las normas mexicanas NMX-EC-17050-1-IMNC-2007 y NMX-EC-17050-2-IMNC-2007.
3.10 Depuración.
Es la purificación o remoción de sustancias contenidas en las aguas residuales, como por ejemplo la Demanda Biológica de Oxigeno (DBO), Demanda Química de Oxigeno (DQO), bacterias, materiales tóxicos, entre otros.
3.11 Entidad de acreditación.
La autorizada en los términos de la Ley, para reconocer la competencia técnica y confiabilidad de los organismos de certificación, de los laboratorios de prueba, de los laboratorios de calibración y de las unidades de verificación para evaluar la conformidad.
3.12 Familia de productos.
Grupo de productos del mismo tipo, en los que las variantes son únicamente de carácter decorativo o estético o de instalación, pero que conservan las características de funcionamiento y propiedades mecánicas y que cumplen con la NOM.
3.13 Filtro de percolación.
Módulo opcional de tratamiento secundario, producto que consta de un lecho filtrante sobre la cual se rocían las aguas residuales pretratadas, donde los microorganismos se apegan al medio del lecho y forman una capa biológica sobre éste. A medida que las aguas negras se percolan por el medio, los microorganismos digieren y eliminan los contaminantes del agua, el líquido resultante es claro, incoloro y brillante, es estable y no contiene sólidos sedimentables salvo en períodos muy distanciados, en que puede aparecer una pequeña cantidad. El filtro de percolación se evalúa en conjunto con el tanque séptico o la unidad depuradora.
3.14 Hermeticidad.
Característica del sistema de no permitir fugas de agua.
3.15 Informe de evaluación del sistema de calidad.
Es el que elabora un organismo de certificación de sistemas, para hacer constar ante la CONAGUA o el OCP, que el SGC de una empresa respecto a la línea de producción del producto certificado, contempla procedimientos documentados y registros que aseguran el cumplimiento del producto certificado con la NOM.
3.16 Informe de evaluación.
Es el documento que emite el OCP, el cual establece, los resultados de la evaluación de la conformidad derivado de la visita de vigilancia.
3.17 Informe de resultados.
Es el documento que emite un laboratorio de pruebas, en el cual notifica los resultados obtenidos de las pruebas realizadas a un producto.
3.18 Interesado.
Toda persona física o moral legalmente establecida, la cual puede tener actividades tales como: fabricante, importador, comercializador, y que solicita que se evalúe la conformidad de su producto o sistema (instalación).
3.19 Ley.
Ley Federal sobre Metrología y Normalización.
3.20 Lote.
Conjunto de unidades de producto, del cual se toma la muestra para su inspección y se determina la conformidad con el criterio de aceptación.
3.21 Muestreo.
Es el procedimiento mediante el cual, se seleccionan diversas unidades de un lote o población, a efecto de obtener cierta probabilidad o certidumbre en relación a las características del lote analizado.
3.22 Nitrógeno total (NT).
Es la suma de las concentraciones de nitrógeno Kjeldhal, de nitritos y de nitratos.
3.23 NOM.
Norma Oficial Mexicana.
3.24 OCP.
Organismo de Certificación de Producto.
3.25 Optimización de sistemas de depuración.
Es un proceso que permite mejorar la eficiencia del sistema mediante la modificación o sustitución de alguno de los módulos.
3.26 Personas acreditadas.
Los organismos de certificación, laboratorios de prueba, laboratorios de calibración y unidades de verificación, acreditados ante una entidad de acreditación para la evaluación de la conformidad y aprobados por la CONAGUA.
3.27 PEC.
Procedimiento para evaluar la conformidad.
3.28 Prueba tipo.
Las realizadas a una muestra representativa de la producción para fines de certificación.
3.29 Rehabilitación de sistemas de depuración.
Es un proceso que permite devolver las características originales a un sistema de depuración cuando disminuya su desempeño.
3.30 SCC.
Sistema de Control de Calidad.
3.31 Sistema depuración.
Conjunto de módulos compuesto por un tratamiento primario y un tratamiento secundario, y de manera opcional se complementa con un filtro de percolación y que realizan la remoción de contaminantes en las aguas residuales domésticas.
3.32 Sistema de depuración prefabricado.
Sistema que sale de fábrica como producto terminado y listo para su instalación, se puede ensamblar en sitio o en la fábrica.
Podrá estar integrado como un solo producto que contenga un tratamiento primario, un tratamiento secundario y en ocasiones de manera opcional se podrá colocar un filtro de percolación. El sistema se evalúa como un solo producto terminado.
O bien por módulos separados que se podrán integrar en sitio, los módulos independientes pueden ser un tratamiento primario, un tratamiento secundario y en ocasiones de manera opcional incluye el filtro de percolación. Cada módulo se evalúa de manera independiente.
Nota 1: Cuando el sistema obtenga una eficiencia de depuración mínima de SST del 80% y DBO5 del 88%, se podrán utilizar de manera optativa lo indicado en el Apéndice B.
3.33 Sistema de depuración construido en sitio.
Sistema construido en sitio, como un solo producto que contenga el tratamiento primario, el secundario y en ocasiones de manera opcional el filtro de percolación. El sistema se evalúa como un solo producto terminado.
O bien por módulos separados que se podrán construir a medida que se vaya requiriendo, estos pueden ser; el tratamiento primario, el tratamiento secundario y en ocasiones de manera opcional incluye el filtro de percolación. Cada módulo se evalúa de manera independiente.
Nota 2: Cuando el sistema obtenga una eficiencia de depuración mínima de SST del 80% y DBO5 del 88%, se podrán utilizar de manera optativa lo indicado en el Apéndice B.
3.34 SGC.
Sistema de Gestión de Calidad.
3.35 Tanque séptico.
Puede ser un módulo de tratamiento primario o un producto independiente, el cual inicia la depuración de las aguas residuales domésticas, que al proporcionar un tiempo de permanencia adecuado (tiempo de retención) es capaz de separar parcialmente los sólidos suspendidos (sedimentación), digerir una fracción de la materia orgánica presente y retener temporalmente los lodos, natas y espumas generadas. Puede incluir un tratamiento secundario con el fin de alcanzar las eficiencias mínimas de depuración.
3.36 Tratamiento Primario.
Son las operaciones de separación física, destinadas a la remoción de contaminantes como solidos suspendidos totales, solidos sedimentables y grasas y aceites, y que se ubica previo al tratamiento biológico.
3.37 Tratamiento Secundario Biodegradable.
Consiste en la remoción, estabilización y/o conversión biológica de compuestos orgánicos disueltos y coloidales.
3.38 Unidad Depuradora de Aguas Residuales.
Módulo de tratamiento secundario, producto que depura los efluentes procedentes de un tanque séptico hasta una calidad declarada. La unidad depuradora se evalúa de manera independiente o con el filtro de percolación.
3.39 Visita de Verificación.
Son las visitas que pueden realizar la CONAGUA o el OCP para los fines establecidos en el Título Quinto de la Ley.
3.40 Visita de Vigilancia.
Son las visitas que realiza el OCP, con el fin de constatar que el producto sigue siendo conforme con la norma bajo la cual fue otorgado el certificado de conformidad de producto.
4. Símbolos y términos abreviados.
- DBO5 Demanda bioquímica de oxígeno a los cinco días.
- NT Nitrógeno total.
- PVC-U Cloruro de polivinilo no plastificado.
- PE Polietileno.
- PP Polipropileno.
- PRFV Poliéster reforzado con fibra de vidrio.
- SST Sólidos suspendidos totales.
- TRH Tiempo de retención hidráulico.
5. Clasificación de los sistemas de depuración.
5.1 Prefabricados.
I. Por tipo de material:
a) Concreto;
b) Acero;
c) Cloruro de polivinilo no plastificado (PVC-U);
d) Polietileno (PE);
e) Polipropileno (PP), y
f) Poliéster reforzado con fibra de vidrio (PRFV).
II. Por caudal hidráulico nominal (m3/d).
III. Por servicio a número de habitantes.
5.2 Construidos en sitio.
I. Por tipo de material:
a) Concreto, y
b) Acero.
II. Por servicio a número de habitantes.
6. Especificaciones generales.
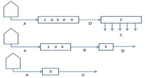
Para la instalación de un sistema de depuración prefabricado o construido en sitio, se podrá tomar como referencia las alternativas que se muestran en los esquemas de la Figura 1.
En donde:
| A | Agua residual doméstica. | | 1 | Tanque séptico prefabricado (puede o no puede incluir tratamiento secundario). |
| B | Agua residual pre tratada (mínimo SST 50% y DBO5 35%). | | 2 | Filtración de efluentes pre tratados, observar Apéndice B. |
| C | Infiltración en el terreno. | | 3 | Sistema de depuración de aguas residuales domésticas prefabricado o construido en sitio (tratamiento primario y tratamiento secundario con o sin filtro de percolación). |
| D | Salida de agua residual depurada (mínimo SST 80% y DBO5 88%). | | 4 | Tanque séptico construido en sitio (puede o no puede incluir tratamiento secundario). |
| | | | 5 | Unidad depuradora (tratamiento secundario) o Filtro de percolación (tratamiento secundario). |
Figura 1-Alternativas de implementación.
En los sistemas de depuración prefabricados y construidos en sitio, se deben tomar en consideración las siguientes generalidades:
a) En caso de que se localice algún cuerpo de agua contiguo, el sitio de construcción debe ubicarse como mínimo a 15 m de distancia y a más de 3 m de distancia de la vivienda.
b) La pendiente del conducto de conexión debe ser de 2% al 4 %.
c) Debe contar con un respiradero para la eliminación de los gases que se generen de la fermentación biológica de las aguas. El diámetro de las canalizaciones de evacuación debe ser como mínimo de 100 mm.
d) Podrá tener accesos para el control y extracción de lodos.
e) El tiempo de retención hidráulico (TRH), será de al menos un día.
f) La extracción de lodos, se debe realizar al menos una vez cada tres años.
g) El sistema se debe construir sobre un lecho de arena compactada, a fin de evitar cualquier daño estructural o problema de estabilidad.
h) Cuando se trate de un suelo difícil (impermeable o arcilloso), el lecho para el asentamiento del espécimen será de arena estabilizada (mezcla hecha en seco, de 200 kg de cemento con 1 m3 de arena) de 20 cm de grosor.
7. Especificaciones.
7.1 Prefabricados.
7.1.1 Hermeticidad.
El producto debe ser herméticos al agua hasta la altura señalada por el fabricante; la altura mínima declarada debe ser la parte superior del depósito (véase la Figura 2).
Figura 2-Altura de llenado.
El producto sea prefabricado o ensamblado en sitio a partir de módulos prefabricados, debe ensayarse con alguna de las pruebas de hermeticidad indicadas en la Tabla 1.
Tabla 1-Pruebas posibles.
| Prueba | Materiales señalados en el capítulo 5 de esta norma. |
| Concreto | PRFV | PE, PP y PVC-U | Acero |
| Pérdida de agua | X | X | X | X |
| Presión de vacío | - | X | X | X |
| Presión neumática | - | X | X | X |
7.1.2 Eficiencia de depuración.
El producto cuando se ensaye de acuerdo con lo especificado en el inciso primario 8.2, debe cumplir las prestaciones de eficiencia de depuración de las aguas residuales, así como los datos de funcionamiento declarados por el fabricante.
La declaración del fabricante debe expresarse en términos de eficiencia de depuración respecto a DBO5 (demanda bioquímica de oxígeno a los 5 días), nitrógeno total (NT), sólidos suspendidos totales (SST) y coliformes fecales, en relación con la carga orgánica diaria ensayada. Cada eficiencia se calcula con la siguiente ecuación:
En donde:
Ed es la eficiencia de depuración medida en porcentaje para un parámetro dado (DBO5, SST,...).
P1 es el valor del parámetro dado en la entrada.
P0 es el valor del mismo parámetro dado en la salida.
La eficiencia de depuración declarada por el fabricante no debe ser menor a la obtenida en la prueba realizada de acuerdo a lo indicado en el inciso primario 8.2.
La eficiencia mínima de depuración para los parámetros de DBO5, nitrógeno total (NT), sólidos en suspensión (SST) y coliformes fecales, en cualquier caso deben ser los que se indican en la Tabla 2.
Tabla 2-Eficiencia mínima de depuración.
| Parámetro | Porcentaje mínimo (%) |
| Sistema de Depuración | Tanque Séptico |
| SST | 80 | 50 |
| DBO5 | 80 | 35 |
| NT | 50 | No se considera |
| Coliformes Fecales SIN desinfección | 50 | No se considera |
| Coliformes Fecales CON desinfección | 99,99 | No se considera |
7.1.3 Comportamiento estructural.
El comportamiento estructural se debe determinar mediante la resistencia al aplastamiento y a la deformación a carga máxima, conforme a lo indicado en el inciso primario 8.3.
7.1.3.1 Generalidades.
El producto debe considerar las cargas completamente equipado.
Cuando el producto incluya registros elevados herméticos al agua, se deben tener en cuenta las siguientes cargas para la profundidad máxima de instalación, a fin de comprobar si la estructura es adecuada:
a) Cargas debida al relleno.
b) Cargas hidrostáticas.
c) Cargas debidas a peatones.
Para la determinación de las cargas, se deben emplear los parámetros indicados en la Figura 3.
Figura 3.-Parámetros para la determinación de las cargas.
7.1.3.1.1 Carga debida al relleno.
En el cálculo de las cargas debidas al relleno se deben tener en cuenta el efecto de las condiciones del terreno, los materiales del relleno y los factores de forma del depósito. Se debe calcular un componente vertical y un componente horizontal, de la siguiente manera:
- Componente vertical: h x 18 (expresado en kN/m2), donde 18 (kN/m3) es el peso específico del terreno.
- Componente horizontal: K x D x 18 (expresado en kN/m2), siendo D la distancia desde el nivel del suelo hasta el punto donde se aplica la carga.
- Arena: K= 0,33.
- Grava: K = 0,27.
- Otros materiales de relleno: K = 0,5.
Donde K es el coeficiente de presión horizontal del suelo.
7.1.3.1.2 Cargas hidrostáticas.
Se debe calcular un componente vertical y un componente horizontal, de la siguiente manera:
- Componente vertical: HW x 10 (expresado en kN/m2), donde 10 (kN/m3) es la acción resultante del peso específico del agua.
- Componente horizontal: D x 10 (expresado en kN/m2).
Para los lugares donde el nivel freático está por encima de la parte inferior del depósito, las instrucciones del fabricante deben incluir las condiciones de estabilidad del producto en relación con la presión del agua. En este caso, a la carga del agua se debe añadir la carga específica del terreno que es de 10 kN/m3.
7.1.3.1.3 Cargas debidas a peatones.
Cuando la altura del relleno sea inferior a 1,0 m, se debe considerar un valor de 2,5 kN/m2. Para más de 1,0 m, se asume que la carga debida a peatones es despreciable con respecto a otras acciones.
7.2 Construidos en sitio.
El sistema de depuración de aguas residuales se integrará por:
a) Tanque séptico (cerrado, hermético) (tratamiento primario). Donde sedimentan, acumulan y digieren la mayor parte de sólidos suspendidos totales del agua residual doméstica.
b) Y un filtro de percolación (tratamiento secundario) o una unidad depuradora (tratamiento secundario) con el fin de optimizar el sistema de depuración.
7.2.1 Dimensiones del tanque séptico.
Para determinar las dimensiones del tanque séptico construido en sitio, se requiere conocer el número de personas a servir de acuerdo a lo establecido en la Tabla 3 y la Figura 4. Considerando un tiempo de retención de al menos un día.
Tabla 3-Dimensiones de tanques sépticos.
| Personas servidas | Volumen del tanque (Litros) | Dimensiones (metros) |
| Doméstico | Equivalentes Escolar | L | L1 | L2 | B | H | H1 | H2 | a | b | c | d | e | f |
| Hasta 5 | Hasta 20 | 1 600 | 2,00 | 1,35 | 0,65 | 0,80 | 1,50 | 1,05 | 1,00 | 0,20 | 0,10 | 0,25 | 0,05 | 0,65 | 0,55 |
| 6-10 | 21-40 | 3 200 | 2,50 | 1,65 | 0,85 | 1,00 | 1,80 | 1,35 | 1,30 | 0,20 | 0,10 | 0,25 | 0,05 | 0,80 | 0,70 |
| 11-15 | 41-60 | 4 800 | 3,00 | 2,00 | 1,00 | 1,20 | 1,85 | 1,40 | 1,35 | 0,20 | 0,10 | 0,25 | 0,05 | 0,85 | 0,70 |
| 16-20 | 61-80 | 6 400 | 3,50 | 1,80 | 1,20 | 1,40 | 1,90 | 1,45 | 1,40 | 0,20 | 0,10 | 0,25 | 0,05 | 0,90 | 0,70 |
| 21-30 | 81-120 | 9 600 | 4,00 | 2,70 | 1,30 | 1,60 | 2,00 | 1,55 | 1,50 | 0,20 | 0,10 | 0,25 | 0,05 | 0,95 | 0,75 |
| 31-40 | 121-160 | 12 800 | 4,50 | 3,00 | 1,50 | 1,80 | 2,05 | 1,60 | 1,55 | 0,20 | 0,10 | 0,25 | 0,05 | 1,00 | 0,75 |
| 41-50 | 161-200 | 16 000 | 5,00 | 3,30 | 1,70 | 2,00 | 2,10 | 1,65 | 1,60 | 0,20 | 0,10 | 0,25 | 0,05 | 1,05 | 0,75 |
Figura 4- Tanque séptico de 2 cámaras con filtro de percolación.
7.2.2 Diseño de un filtro de percolación integrado a un tanque séptico.
Para determinar las dimensiones del filtro de percolación se requiere conocer el número de personas a servir de acuerdo a lo establecido en la Tabla 4.
Tabla 4-Dimensiones del filtro de percolación.
| Personas servidas | Área requerida (m2) | Dimensiones (metros) |
| Doméstico | Equivalentes escolares | X | Y | Z | Z1 |
| Hasta 5 | Hasta 20 | 0,50 | 0,65 | 0,80 | 1,00 | 1,50 |
| 6-10 | 21-40 | 1,05 | 1,05 | 1,00 | 1,00 | 1,50 |
| 11-15 | 41-60 | 1,60 | 1,30 | 1,20 | 1,00 | 1,50 |
| 16-20 | 61-80 | 2,10 | 1,50 | 1,40 | 1,00 | 1,50 |
| 21-30 | 81-120 | 3,20 | 2,00 | 1,60 | 1,00 | 1,50 |
| 31-40 | 121-160 | 4,25 | 2,36 | 1,80 | 1,00 | 1,50 |
| 41-50 | 161-200 | 5,30 | 2,65 | 2,00 | 1,00 | 1,50 |
7.2.3 Características de diseño del filtro.
Los criterios de diseño para un filtro de arena que pueden llevar a un dimensionamiento definitivo del sistema son los siguientes:
a) Carga.
Cuando la DBO5 y los sólidos suspendidos se encuentran por debajo de los 30 mg/l, podrán satisfacer los requerimientos para un filtro de etapa simple con arena media, lo cual produce un adecuado funcionamiento del sistema. Si se requiere una mejor calidad del efluente es necesario un sistema de dos etapas, con arena fina también en la segunda etapa.
En caso de que los sólidos suspendidos en el influente del filtro excedieran los 50 mg/l, la tasa de filtración debe reducirse de 0,19 a 0,37 m3/m2 x d para incrementar la fluidez del filtro.
b) Grava y arena.
El tamaño de la arena está determinado más por la velocidad de filtración que por la acción bacteriológica del filtro. El espesor de la capa de arena no debe ser menor de 90 cm para asegurar un tratamiento completo del agua residual.
Nota 3: La arena seleccionada es usada normalmente como el medio filtrante y es descrita generalmente por su tamaño efectivo y coeficiente de uniformidad. El tamaño efectivo es el tamaño percentil 10; por ejemplo, sólo el 10% del filtro de arena por peso es más pequeño que este tamaño percentil 10. El coeficiente de uniformidad es la relación del tamaño percentil 60 al tamaño percentil 10.
La arena para filtros de etapa simple deberá tener un tamaño efectivo entre rangos de 0,20 a 0,60 mm, y un coeficiente de uniformidad menor a 3,5 con menos del 1 % de arena menor de 0,1 mm.
El diseño de la profundidad de la arena en el lecho, deberá ser al menos de 45 cm más un coeficiente de profundidad, para mínimo un año de ciclo de limpieza. Una operación de limpieza sencilla podría remover de 2,5 a 5 cm de arena y un filtro funcionando 30 días, podría requerir 30 cm de arena adicional.
Sobre el drenaje se colocan tres o más capas de grava limpia y graduada, una capa de grava graduada separada de 30 a 45 cm de la capa de arena desde los desagües.
Nota 4: La capa del fondo se gradúa de manera que su tamaño efectivo sea cuatro veces más grande que la abertura en la tubería de drenado. La capa sucesiva de grava es progresivamente fina para prevenir intrusión de arena. Una alternativa es usar grava alrededor de la tubería de drenaje y membrana geotextil permeable para separar la arena de la grava.
Todas las etapas durante la construcción, serán registradas en la bitácora de obra, esta deberá estar documentada y firmada por el responsable de la obra, dejando constancia de cada procedimiento realizado, la cual será verificada.
7.3 Tanques sépticos prefabricados.
Los tanques sépticos (Módulo de tratamiento primario) deben cumplir con las especificaciones del inciso primario 7.1, además del siguiente inciso secundario 7.3.1.
7.3.1 Eficacia hidráulica.
La capacidad de retención de los sólidos decantables y de los sólidos sobrenadantes de un tanque séptico (Módulo de tratamiento primario), está determinada por la eficacia hidráulica de dicho tanque. Los tanques sépticos deben cumplir con un mínimo del 99% de eficacia hidráulica, la cual, debe verificarse utilizando los métodos de prueba descritos en el inciso primario 8.4.
7.4 Unidad depuradora.
Las unidades depuradoras (Módulo de tratamiento secundario), deben cumplir con las especificaciones del inciso primario 7.1, además del siguiente inciso secundario 7.4.1.
7.4.1 Reducción de microorganismos.
La unidad depuradora, (módulo de tratamiento secundario) debe cumplir con la eficiencia mínima de depuración de microorganismos señalada en la Tabla 2.
Todos los resultados deben proporcionarse en un documento específico, como se describe a continuación en la Tabla 5.
Tabla 5-Presentación de los resultados.
| E.Coli (NMX-AA-042-SCFI-2015) |
| Muestra | Microorganismos de entrada (NMP/100 mL) | Microorganismos de salida (NMP/100 mL) | Reducción (unidad logarítmica) |
| | E. Coli | Con desinfección | Sin desinfección | Con desinfección | Sin desinfección |
| SI | | | | | |
| S2 | | | | | |
| ... (...) |
| S26 | | | | | |
Las mediciones de los indicadores de microorganismos, se deben realizar sobre el siguiente número de muestras tomadas al azar durante:
a) Secuencias NOMINALES: 20.
b) Secuencia de CARGA REDUCIDA: 4.
c) Secuencia de SOBRECARGA: 2.
Lo anterior de acuerdo a lo establecido en el inciso primario 8.2.
8. Métodos de prueba.
8.1 Hermeticidad.
8.1.1 Prueba de "Pérdida de agua".
8.1.1.1 Muestra.
La prueba se realiza en un producto completo.
8.1.1.2 Procedimiento.
El producto se debe colocar y asegurar en su sitio, de manera que se pueda inspeccionar su base.
El producto (con o sin registro elevado), se debe llenar con agua limpia, hasta la altura declarada como hermética al agua (altura mínima igual a la de la parte superior del sistema) (véase Figura 2), después de haber obturado herméticamente las conexiones.
Con objeto de tener en cuenta las condiciones de utilización efectivas y la posible saturación del material, los sistemas construidos principalmente de concreto, se deben llenar con agua durante un periodo de 24 h como mínimo. Después de este periodo de saturación, puede ser necesario volver a rellenar el sistema antes de comenzar las pruebas. Después de un tiempo de prueba de 30 min, se debe medir el volumen de agua que se necesita para volver a rellenar el sistema, la pérdida de agua en las paredes externas debe ser < 0,1 L/m2 de la superficie interna húmeda.
Para los productos fabricados con otros materiales, no es necesario esperar un periodo de saturación previo al inicio de la prueba. Después de 30 min, se debe inspeccionar que no existan fugas.
8.1.1.3 Resultados.
Para los productos construidos de concreto, al final de la prueba se debe medir, en litros, la cantidad adicional de agua limpia que se ha necesitado, para elevar el nivel del agua hasta la parte superior del producto. Esta cantidad adicional se debe expresar en litros por m2 de superficie interna húmeda. El sistema no es hermético, si existe una variación mayor al 3% del volumen o se registra fuga de agua.
Para productos fabricados de otro material, cumple si no se registra fuga de agua.
8.1.2 Prueba de "Presión de vacío".
8.1.2.1 Muestra.
La prueba se realiza en un producto completo (con o sin registro elevado).
8.1.2.2 Procedimiento.
El producto se debe colocar apoyado lateralmente sobre una superficie nivelada. Para la prueba, se debe seleccionar una de las tres presiones indicadas en la Tabla 6.
La presión de vacío seleccionada se debe aplicar progresivamente al producto, y mantenerse durante 3 min para permitir que ésta absorba la deformación.
Después de esto, se debe medir la variación de la presión en el producto durante el periodo de prueba correspondiente, definido en la Tabla 6.
Tabla 6-Parámetros de prueba.
| Presión de prueba (kPa) | Tiempo de prueba (s) |
| - 10 ± 2% | 60 ± 1 |
| - 20 ± 2% | 30 ± 1 |
| -30 ± 2% | 15 ± 1 |
8.1.2.3 Resultados.
El valor de la variación de la presión se debe expresar en kPa, el producto cumple si no existe una variación de presión de más del 10%.
8.1.3 Prueba de "Presión neumática".
8.1.3.1 Muestra.
La prueba se debe realizar a un producto completo y vacío (con o sin registro elevado).
8.1.3.2 Procedimiento.
La prueba se debe realizar de acuerdo con uno de los dos métodos siguientes:
a) El producto completo, se debe colocar apoyado lateralmente sobre una superficie nivelada. Para la prueba se debe seleccionar una de las tres presiones indicadas en la Tabla 7. La presión neumática seleccionada se debe aplicar progresivamente, y mantenerse durante 3 minutos, para permitir que éste absorba la deformación. Después de esto, se debe medir la presión en el producto durante el tiempo de prueba correspondiente, definido en la Tabla 7.
b) El producto completo, se debe colocar apoyado lateralmente sobre una superficie nivelada. El producto se debe someter a una presión neumática inicial de 30 kPa (0,3 kg/cm2), durante 3 minutos como mínimo; después de este tiempo, se mide la variación de la presión.
Tabla 7- Parámetros de prueba.
| Presión de prueba (kPa) | Tiempo de prueba (s) |
| + 10 ± 2% | 60 ± 1 |
| + 20 ± 2% | 30 ± 1 |
| + 30 ± 2% | 15 ± 1 |
8.1.3.3 Resultados.
El valor de la variación de la presión se debe expresar en kPa, el producto cumple si no existe una variación de presión de más del 10%.
8.2 Eficiencia de depuración.
8.2.1 Responsabilidad y lugar de la prueba.
La prueba para determinar la eficiencia de depuración es una prueba tipo, y esta se realizará en función de la capacidad nominal y tipo de producto.
El producto debe ser ensayado en un laboratorio acreditado y aprobado.
8.2.2 Selección del Producto y evaluación preliminar.
8.2.2.1 Generalidades.
Antes de comenzar la prueba, el fabricante debe proporcionar al laboratorio las especificaciones de diseño del proceso y del producto, incluyendo un juego completo de los planos y de los cálculos realizados. También debe facilitar toda la información relativa a su instalación, así como los requisitos de funcionamiento y de
mantenimiento. Asimismo, el fabricante debe proporcionar al laboratorio la información detallada relativa a la seguridad mecánica, eléctrica y estructural de la instalación del producto que se va a ensayar.
8.2.2.2 Instalación y puesta en servicio.
El producto se debe instalar de manera que sea representativa de las condiciones normales de utilización. Las condiciones de prueba, incluidas las temperaturas ambientales y de las aguas residuales de conformidad con el manual del fabricante, se deben controlar y registrar por el laboratorio. El producto se debe instalar y poner en servicio de acuerdo con las instrucciones del fabricante. Antes de la prueba, el fabricante debe instalar y poner en servicio todos los componentes del espécimen.
8.2.2.3 Procedimientos de funcionamiento y mantenimiento durante la prueba.
El producto debe funcionar de acuerdo con las instrucciones de funcionamiento dadas por el fabricante. El mantenimiento periódico, se debe realizar respetando estrictamente las instrucciones de mantenimiento del fabricante. La eliminación de los lodos del producto, se debe realizar solamente cuando lo especifique el fabricante en las instrucciones de funcionamiento y de mantenimiento. El laboratorio debe registrar todos los trabajos de mantenimiento.
Durante el periodo de prueba, no se debe permitir el acceso al lugar de prueba a ninguna persona no autorizada. El acceso autorizado debe ser supervisado por el laboratorio.
8.2.2.4 Datos a registrar por el laboratorio.
En todos los productos que se vayan a ensayar respecto a los flujos de entrada y de salida, se deben registrar los siguientes parámetros esenciales (ver Tabla 12):
a) Coliformes totales y fecales (NMX-AA-042-SCFI-2015);
b) Demanda bioquímica de oxígeno total (DBO5) (NMX-AA-028-SCFI-2001);
c) Nitrógeno total Kjeldahl (NMX-AA-026-SCFI-2010), y
d) Sólidos suspendidos totales (SST) (NMX-AA-034-SCFI-2015).
Si se requiere también se pueden medir los siguientes parámetros:
a) Temperatura del agua;
b) Consumo total de energía del producto, si es aplicable;
c) Caudal hidráulico diario;
d) pH (NMX-AA-008-SCFI-2016);
e) Conductividad (NMX-AA-093-SCFI-2000);
f) Fósforo total (NMX-AA-029-SCFI-2001);
g) Concentración de oxígeno disuelto (NMX-AA-012-SCFI-2001), y
h) Demanda química de oxígeno (DQO) (NMX-AA-030/1-SCFI-2012 y NMX-AA-030/2-SCFI-2011).
8.2.2.5 Procedimiento de prueba.
8.2.2.5.1 Tiempo de establecimiento.
El fabricante debe indicar al laboratorio el valor X definido en la Tabla 9, es decir, el tiempo en semanas del establecimiento de la biomasa.
8.2.2.5.2 Características del influente.
Se deben utilizar aguas residuales domésticas sin depurar. El laboratorio no debe emplear equipo de trituración en el suministro de aguas residuales sin depurar. Antes de utilizar el sistema, es aceptable utilizar un tamiz grueso y eliminar la arena siempre que el efluente de entrada tenga las concentraciones siguientes:
a) Coliformes fecales: de 1,0 x 106 a 1,0 x 107 (NMP / 100 ml);
b) DBO5: 150 500 mg/l;
c) SST: 200 700 mg/l, y
d) NT: 25 100 mg/l.
8.2.2.5.3 Modelo de caudal diario para las pruebas.
El laboratorio debe medir el caudal diario que se utilice para las pruebas. Dicho modelo de caudal diario, debe ser conforme con lo indicado en la Tabla 8 con una tolerancia de ± 5%.
TABLA 8-Modelo de caudal diario.
| Tiempo (h) | Porcentaje de caudal diario (%) |
| 3 | 30 |
| 3 | 15 |
| 6 | 0 |
| 2 | 40 |
| 3 | 15 |
| 7 | 0 |
Nota 5: El efluente de entrada se debe de introducir con la regularidad indicada en la Tabla 8, durante todo el tiempo de prueba.
8.2.2.6 Programa de pruebas.
8.2.2.6.1 Generalidades.
Durante todo el tiempo del procedimiento de prueba se debe realizar un control periódico. Se deben aplicar los programas de prueba establecidos en la Tabla 9.
Las mediciones se deben realizar con regularidad durante cada secuencia, evitando el día en el que se producen esfuerzos. La prueba completa se debe realizar durante un periodo de tiempo de (38 + X) semanas. Después de la eliminación de lodos, se debe dejar 1 día de recuperación, antes de continuar con el programa de pruebas y de toma de muestras.
TABLA 9-Programa de pruebas.
| Secuencia | Característica | Duración en semanas |
| 1 | Nombre de la secuencia: ESTABLECIMIENTO DE LA BIOMASA Caudal hidráulico diario: nominal Toma de muestras: no | Xa |
| 2 | Nombre de la secuencia: CARGA NOMINAL Caudal hidráulico diario: nominal Toma de muestras: 4 mediciones | 6 |
| 3 | Nombre de la secuencia: CARGA REDUCIDA Caudal hidráulico diario: 50% nominal Toma de muestras: 2 mediciones | 2 |
| 4 | Nombre de la secuencia: CARGA NOMINAL. CORTE DE ENERGÍA ELÉCTRICA b Caudal hidráulico diario: nominal Toma de muestras: 5 mediciones | 6 |
| 5 | Nombre de la secuencia: CARGA REDUCIDA Caudal hidráulico diario: no Toma de muestras: no | 2 |
| 6 | Nombre de la secuencia: CARGA NOMINAL Caudal hidráulico diario: nominal Toma de muestras: 3 mediciones | 6 |
| 7 | Nombre de la secuencia: SOBRECARGA C Caudal hidráulico diario: nominal y sobrecarga (véase 8.2.2.6.2) Toma de muestras: 2 mediciones | 2 |
| 8 | Nombre de la secuencia: CARGA NOMINAL. CORTE DE ENERGÍA ELÉCTRICA Caudal hidráulico diario: nominal Toma de muestras: 5 mediciones | 6 |
| 9 | Nombre de la secuencia: SOBRECARGA Caudal hidráulico diario: 50% nominal Toma de muestras: 2 mediciones | 2 |
| 10 | Nombre de la secuencia: NOMINAL Caudal hidráulico diario: nominal Toma de muestras: 3 mediciones | 6 |
| a X es el tiempo indicado por el fabricante para obtener las características de funcionamiento normales. b 2 semanas después del comienzo de la secuencia, se realiza un corte de energía eléctrica de 24 h. C Al comienzo de la secuencia, se realiza una sobrecarga de 48 h de duración. |
8.2.2.6.2 Sobrecarga.
Al comienzo de la fase de sobrecarga de dos semanas, el laboratorio debe ajustar el caudal hidráulico diario con objeto de establecer la condición de sobrecarga durante 48 h, como indica la Tabla 10.
Tabla 10-Definiciones de sobrecargas.
| Caudal hidráulico nominal Qn | Caudal total % |
| Qn<1,2m3/d | 150 |
| Qn >1,2 m3/d | 125 |
8.2.2.6.3 Descarga de caudal punta.
Una vez por semana, durante las secuencias de CARGA NOMINAL, se debe realizar una descarga de caudal punta de acuerdo con las condiciones dadas en la Tabla 11. Esta descarga de caudal punta, no se debe realizar en el día de corte de la energía eléctrica.
Una descarga de caudal punta, consiste en un volumen de 200 L de efluente de entrada de prueba que se debe descargar, además del caudal diario durante un periodo de tiempo de 3 min, al comienzo del periodo con un caudal igual al 40% del caudal diario.
Tabla 11-Número de descargas de caudal punta.
| Caudal hidráulico nominal Qn | Número de descargas de caudal punta |
| Qn < 0,6 m3/d | 1 |
| 0,6< Qn <1,2 m3/d | 2 |
| 1,2< Qn < 1,8 m3/d | 3 |
| Qn > 1,8 m3/d | 4 |
8.2.2.6.4 Corte de energía eléctrica/avería técnica.
Cuando sea aplicable, una prueba de corte de energía eléctrica debe simular una falta de energía o una avería mecánica durante 24 h en el producto. Durante este corte de energía, se debe mantener la entrada de efluente de acuerdo con el modelo de caudal diario. Esta prueba, no se debe realizar durante el día que se realice la descarga del caudal punta. Cuando se disponga de un equipo de descarga eléctrica opcional, la prueba se debe realizar con este equipo.
8.2.2.6.5 Toma de muestras de los flujos de entrada y de salida.
El laboratorio debe recoger y analizar muestras del flujo de entrada, para determinar la conformidad de sus características (véase 8.2.2.5.2). La muestra del flujo de salida se debe analizar para determinar su eficiencia.
Las muestras de los flujos de entrada y de salida, deben estar compuestas por elementos representativos del caudal tomados de acuerdo con la Tabla 9. Las muestras se deben tomar regularmente.
Una muestra compuesta, será la que resulte de mezclar el número de muestras simples, en función del modelo de caudal diario para las pruebas, según lo indicado en la Tabla 8. Para conformar la muestra compuesta, el volumen de cada una de las muestras simples debe ser proporcional al caudal en el momento de su toma.
8.2.3 Análisis de la muestra.
Los parámetros especificados en 8.2.2.4, se deben analizar aplicando los métodos normalizados especificados en las normas citadas en la Tabla 12.
Tabla 12-Métodos de análisis.
| Parámetro | Método de prueba |
| Demanda bioquímica de oxígeno total (DBO5) | NMX-AA-028 |
| Sólidos Suspendidos Totales (SST) | NMX-AA-034 |
| Nitrógeno total Kjeldahl | NMX-AA-026 |
| Nitratos | NMX-AA-079 |
| Nitritos | NMX-AA-099 |
| Coliformes totales y fecales | NMX-AA-042 |
Para cada carga y cada parámetro, se deben determinar las concentraciones.
Para cada parámetro, se debe calcular el valor medio de las 20 eficiencias obtenidas durante las secuencias de CARGA NOMINAL (con y sin corte de energía eléctrica). La carga orgánica diaria debe ser el valor medio de las 20 cargas orgánicas diarias medidas durante las SECUENCIAS NOMINALES.
En el informe de la prueba, se deben declarar los valores individuales para las secuencias de CARGA REDUCIDA (4 eficiencias), y de la secuencia de SOBRECARGA (2 eficiencias).
8.2.4 Informe de la prueba.
El informe de la prueba debe contener, al menos, la información especificada a continuación:
I. Información en detalle del producto ensayado, incluido la relativa a la carga orgánica nominal diaria y el caudal hidráulico nominal diario;
II. Información sobre la conformidad del producto ensayado, con la información proporcionada antes de la prueba;
III. Los datos obtenidos durante la prueba (véase 8.2.2.4), en particular: el valor medio de las eficiencias correspondientes a la carga nominal, y los valores individuales de las eficiencias para la carga no nominal (véase el 8.2.2.4);
IV. Información sobre todas las operaciones de mantenimiento y de reparación realizadas durante el periodo de prueba, incluyendo los detalles de la frecuencia de eliminación de lodos, de la cantidad y del volumen eliminado;
V. Información sobre la energía eléctrica consumida durante el periodo de prueba;
VI. Información sobre todos los problemas, físicos o ambientales, que hayan aparecido durante el periodo de prueba. En esta sección se deben declarar las desviaciones que, se hayan producido con respecto a las instrucciones de mantenimiento del fabricante;
VII. Información detallada de cualquier deterioro físico del sistema que, se haya producido durante el periodo de prueba; por ejemplo, el comportamiento en cuanto a obstrucciones, cuando sea aplicable;
VIII. Información relativa a las desviaciones que, se hayan producido con respecto al procedimiento de prueba, y
IX. Las reglas de dimensionamiento utilizadas por el proveedor, para evaluar la misma eficiencia de depuración y el mismo comportamiento estructural, para todos los productos de la gama, cuando sea aplicable.
8.2.5 Resultados.
El producto cumple con la especificación, si tiene como mínimo la eficiencia indicada en la Tabla 2.
Nota 6: La eficiencia se determina con la media aritmética de las 20 eficiencias de las SECUENCIAS NORMALES, tal como se indica en el inciso 8.2.3.
8.3 Comportamiento estructural.
8.3.1 Generalidades.
Este inciso proporciona el método para ensayar el comportamiento estructural de los productos. Para determinar el comportamiento estructural, se deben aplicar al menos uno de los procedimientos, de los métodos que se describen a continuación y que se mencionan en la Tabla 13.
Tabla 13.- Métodos para la determinación del comportamiento estructural.
| Condición | Concreto | PRFV | PE y PP | Acero | PVC-U |
| Terreno seco | 8.3.2 o 8.3.4 | 8.3.4 | 8.3.3 o 8.3.4 | 8.3.4 | 8.3.4 |
| Terreno húmedo | 8.3.4 |
8.3.2 Procedimiento 1.
8.3.2.1 Métodos de prueba a compresión.
La Tabla 14, indica el método de prueba a compresión a realizar, de acuerdo con la forma del producto que se va a ensayar.
Tabla 14-Métodos de prueba a compresión.
| Forma rectangular o trapezoidal | Forma de cilindro vertical | Forma de cilindro horizontal |
| | | |
| NOTA 7: Las letras A, B y C corresponden al método de prueba. |
8.3.2.2 Procedimientos de prueba.
8.3.2.2.1 Prueba de tipo A (carga vertical).
8.3.2.2.1.1 Muestra.
La prueba se debe realizar sobre un producto vacío, equipado con su(s) tapa(s) y sin ningún registro elevado y/o elemento de extensión vertical para mantenimiento.
8.3.2.2.1.2 Procedimiento.
El producto, se debe colocar sobre un lecho de arena con una granulometría comprendida entre 0 mm y 5 mm, con un contenido en agua del 7% en masa aproximadamente, y de 6 ± 1 cm de espesor. Este lecho de arena se debe nivelar antes de la instalación del sistema.
Sobre la parte superior del producto, se debe colocar un lecho de arena similar, con objeto de compensar el espesor de la(s) tapa(s) y la geometría de las caras interiores del sistema. El esfuerzo se debe distribuir por igual sobre la parte superior del sistema, utilizando para ello una placa de carga (véase el esquema del principio de la prueba en la Figura 5). El esfuerzo se debe aplicar gradualmente, de manera que la carga máxima se alcance en un tiempo no inferior a 5 min. La tolerancia de la carga debe ser de ± 3%. El esfuerzo se debe aplicar hasta que se produzca la rotura.
Figura 5-Esquema del principio de la prueba tipo A.
8.3.2.2.1.3 Resultados.
Se debe anotar la carga F correspondiente al momento de la rotura, expresada en kN y ésta debe ser mayor que la especificada por el fabricante.
8.3.2.2.2 Prueba de tipo B (carga horizontal).
8.3.2.2.2.1 Muestra.
La prueba se debe realizar sobre un producto vacío, equipado con su(s) tapa(s) y sin ningún registro elevado y/o elemento de extensión vertical para mantenimiento.
8.3.2.2.2.2 Procedimiento.
El producto, se debe colocar de forma que su cara superior la que soportaría la(s) tapa(s), esté en posición vertical.
El sistema, se debe colocar sobre un lecho de arena, conforme con lo definido en el inciso 8.3.2.2.1.2.
La carga, se debe distribuir uniformemente sobre el producto, utilizando para ello una placa de carga o aplicándola por medio de un lecho de arena intermedio que, tenga las mismas características que las definidas en el inciso secundario 8.3.2.2.1.2.
El lecho de arena debe estar nivelado, teniendo en cuenta la geometría de las caras del producto (véase el esquema relativo al principio, en la Figura 6.
La carga, se debe aplicar gradualmente, de forma que la carga máxima se debe obtener en un tiempo no inferior a 5 min. La tolerancia de la carga, debe ser de ± 3%. La carga se debe aplicar hasta que se produzca la rotura.
Figura 6-Esquema del principio de la prueba tipo B.
8.3.2.2.2.3 Resultados.
Se debe anotar la carga F correspondiente al momento de la rotura, expresada en kN, y ésta debe ser mayor que la especificada por el fabricante.
8.3.2.2.3 Prueba de tipo C (carga vertical).
8.3.2.2.3.1 Muestra.
La prueba se debe realizar sobre un producto vacío, equipada con su(s) tapa(s) y sin ningún registro elevado y/o elemento de extensión vertical para mantenimiento.
8.3.2.2.3.2 Procedimiento.
El producto, se debe colocar de forma que toda su longitud, se apoye sobre un soporte en "V" que forme un ángulo de 150°, recubierto con una banda de caucho de 50 mm de anchura, y de 10 mm a 20 mm de espesor (véase el esquema de principio en la Figura 7), y que tenga una dureza media no inferior a 45 IRHD (International Rubber Hardness Degrees).
La carga se debe aplicar gradualmente, de forma que la carga máxima se debe obtener en un tiempo no inferior a 5 min. La tolerancia de la carga debe ser de ± 3%. La carga se debe aplicar hasta que se produzca la rotura.
Figura 7-Esquema del principio de la prueba tipo C.
8.3.2.2.3.3 Resultados.
Se debe anotar la carga F correspondiente al momento de la rotura, expresada en kN y ésta debe ser mayor que la especificada por el fabricante.
8.3.3 Procedimiento 2.
Este método de prueba, es aplicable para ser utilizado solamente en condiciones secas.
8.3.3.1 Prueba de carga vertical.
8.3.3.1.1 Muestra.
La prueba se debe realizar sobre un producto vacío, equipado con su(s) tapa(s) y sin ningún registro elevado y/o elemento de extensión vertical para mantenimiento.
8.3.3.1.2 Procedimiento.
La prueba se debe realizar a 25 ± 5 °C de temperatura.
El producto, se debe colocar en las condiciones representativas de su uso final, sobre un lecho de arena que tenga una granulometría comprendida entre 0 mm y 5 mm, y un contenido en agua inferior al 15%. Este lecho de arena, se debe nivelar hasta un espesor de 6 ± 1 cm antes de colocar el depósito (véase Figura 8).
Sobre la parte superior del producto, se debe aplicar una carga vertical distribuida uniformemente. En el centro de la parte superior del producto, se debe ajustar una placa de carga que, se debe colocar sobre una placa de contrachapado blando de 1 cm de espesor. Si la parte superior del producto entra en contacto con la placa de carga, no es plana (por las tapas o puntos elevados), se deben compensar las diferencias de nivel.
La carga se debe aplicar gradualmente, de forma que la carga máxima se debe obtener en un tiempo inferior a 5 min. La tolerancia de la carga, debe ser de ± 3%. La carga sobre el depósito se debe ir aumentando hasta que se produzca la rotura. La variación de ht se debe registrar paso a paso. La carga máxima F se debe registrar.
Figura 8-Esquema del principio de las pruebas.
8.3.3.1.3 Resultados.
Se debe anotar la carga F correspondiente al momento de la rotura, expresada en kN, y ésta debe ser mayor que la especificada por el fabricante.
8.3.4 Procedimiento 3.
8.3.4.1 Muestra.
La prueba se debe realizar sobre un producto vacío, equipado con las conexiones de tuberías (tuberías de entrada, de salida y de interconexión), su(s) tapa(s) y cualquier registro elevado y/o elemento de extensión vertical para mantenimiento.
El producto, se debe instalar en una excavación de prueba que sea hermética al agua. El tamaño de esta excavación, se debe calcular de forma que no se produzcan efectos laterales. El producto se debe fijar a la base de la excavación, de acuerdo con las instrucciones de instalación del fabricante.
La excavación, se debe rellenar con grava redondeada (granulometría comprendida entre 3 mm y 8 mm).
Para ensayar en condiciones de terreno húmedo, se añade agua en la parte superior del producto, como se define en la Figura 9.
Figura 9-Esquema del principio de prueba en la excavación de prueba .
8.3.4.2 Procedimiento.
Paso 1: Se miden las dimensiones internas iniciales.
Paso 2: Se coloca el sistema en la excavación de prueba.
Paso 3: Se rellena con grava la excavación hasta el nivel de las conexiones de tuberías, y simultáneamente se llena el producto con agua hasta su parte superior, después de haber sellado las conexiones de las tuberías de entrada y de salida. Se debe medir el volumen de agua introducido. Después de esto se vacía el producto.
Para los productos fabricados de concreto o de PRFV, se debe medir el volumen de agua del sistema; después de esto se vacía la misma.
Para productos fabricados con otros materiales, se vacía el sistema y se mide el volumen de agua que queda en el mismo, 1 día después.
Paso 4: Se comprueba la posición de las conexiones de las tuberías de entrada y de salida.
Paso 5: Se completa el relleno hasta la profundidad máxima permitida, de acuerdo con las instrucciones de instalación dadas por el fabricante, incluyendo la carga de peatones (2,5 kN/m2) convertida a una carga de relleno uniforme. Se sellan las conexiones de las tuberías de entrada y de salida y, para una prueba en terreno húmedo, se añade agua en la excavación hasta el nivel de la parte superior del sistema.
Paso 6: Para un producto cuyo depósito esté fabricado de concreto o de PRFV, se mantienen las condiciones de prueba durante 24 h. Para un producto, cuyo depósito esté fabricado con otros materiales, se mantienen las condiciones de prueba durante 3 semanas.
Paso 7: En condiciones húmedas: se examina el interior del producto para comprobar que se mantiene la hermeticidad al agua. Se descarga el agua de la excavación. Si el producto es hermético al agua, se llena con agua y se mide cualquier cambio en la capacidad de la misma.
En condiciones secas: se examina el interior del producto. Se rellena con el volumen de agua necesario y se mide cualquier cambio en la capacidad de la misma.
Se verifica la posición de las conexiones de las tuberías de entrada y de salida, y las dimensiones internas del producto.
8.3.4.3 Resultados.
En los productos, fabricados con concreto o PRFV, no se debe producir ningún fallo durante la prueba. Además, no se debe registrar ningún fallo de hermeticidad al agua.
Para los sistemas construidos con otros materiales:
- La variación en el volumen del producto (expresado en litros), debe ser inferior al 20% del volumen interior del sistema.
- El movimiento de las conexiones de las tuberías de entrada, de salida y de interconexión no debe producir un fallo de hermeticidad.
8.4 Eficacia hidráulica.
8.4.1 Generalidades.
El siguiente procedimiento de prueba (véase Figura 10), debe caracterizar la eficacia hidráulica de los tanques sépticos (producto final) o como Módulo de tratamiento primario.
a. Para simular la materia decantable, se utilizan pequeñas bolas esféricas de poliestireno.
b. En la Tabla 13, se especifican los parámetros a seleccionar según la capacidad del Tanque séptico.
c. Debe utilizarse un depósito a nivel constante, para alimentar el tanque séptico con agua limpia.
d. El flujo debe regularse, mediante un medidor de caudal a la entrada del tanque séptico.
e. A 2 m de la entrada del tanque séptico, debe instalarse un depósito de mezcla de al menos 10 litros de capacidad, para su utilización en las pruebas de decantación de lodos.
Figura 10-Dispositivo para determinar la eficacia hidráulica.
8.4.2 Materiales sintéticos utilizados para las pruebas.
Debe utilizarse un único tipo de partículas para las pruebas hidráulicas. Deben utilizarse bolas de poliestireno (PA), que contengan de 50 ppm a 2 000 ppm de agente antiestático. Las bolas no deben engrasarse exteriormente.
8.4.2.1 Simulación de los sólidos decantables.
Se deben utilizar bolas de poliestireno (PA), con un tamaño de 0,3 mm a 0,4 mm/de 0,4 mm a 0,5 mm, con una distribución equivalente en peso y con una densidad de 1,04.
8.4.2.2 Simulación de lodos decantados.
Se deben utilizar bolas de poliestireno (PB), con una densidad de 1,04 y un tamaño de 2 mm a 5 mm.
8.4.3 Preparación de la prueba.
El tanque séptico (Módulo de tratamiento primario), debe instalarse horizontalmente en el dispositivo de prueba. La tubería de entrada, debe ser similar al tipo de tuberías habitualmente utilizadas en las condiciones normales de funcionamiento.
Antes de la prueba, debe limpiarse el tanque séptico con agua limpia y dejarlo lleno de agua. La temperatura del agua debe ser de 15 ± 5 °C.
La prueba debe realizarse sobre un tanque séptico lleno de agua, con un volumen de lodo decantado (Pb) del 50% del volumen del tanque séptico.
Para tanque séptico con un volumen húmedo (V) en litros, se prepara una solución de bolas de poliestireno (PB), en una cantidad que represente el 50% de la capacidad nominal (aproximadamente 1000/3 * CN en kg), y el resto de agua hasta completar la capacidad nominal. Esta solución, debe bombearse e inyectarse en el tanque séptico, por la tubería de entrada a un flujo total (agua + bolas) comprendido entre q y 2q (véase inciso secundario 8.4.4 parámetros de prueba). El agua evacuada, debe filtrarse durante el proceso de inyección de la solución, y las bolas recogidas deben reinyectarse en el tanque séptico.
Si las bolas de poliestireno (PB) flotan en la superficie del agua, se añade Monooleato de Polioxietileno Sorbitan, o polisorbato 80 (detergente) al tanque séptico, para reducir la tensión superficial.
Si todavía quedan algunas bolas de poliestireno (PB) flotando, éstas deben retirarse del tanque séptico. Una vez introducidas las bolas (PB), se mantiene el flujo de agua q durante 30 minutos adicionales. Antes de comenzar las pruebas, debe esperarse un tiempo de 45 minutos como mínimo.
Nota 8: A título de ejemplo, para un tanque séptico de 3 m3, se prepara una solución de 1 000 kg de bolas (Pb) ( 1,5 m3), algunas gotas de detergente con objeto de reducir la tensión superficial del agua, y se completa con agua hasta 3 m3.
8.4.4 Parámetros de prueba.
Los flujos, en l/s, correspondientes a los diferentes tamaños de tanques sépticos (Tabla 15), deben calcularse mediante la siguiente fórmula empírica.
q = (22-NC) x NC/80 para CN = de 2 a 10 y,
q = 1,5 + (NC-10) x 0,05 para CN > 10
En donde:
CN es la capacidad nominal = volumen en m3.
q es el flujo de prueba.
Tabla 15-Parámetros de prueba para las dimensiones preferentes.
| Volumen (CN) (m3) | Volumen Pb (m3) | q (L/s) |
| 2 | 1 | 0,5 |
| 3 | 1,5 | 0,7 |
| 4 | 2 | 0,9 |
| 5 | 2,5 | 1,05 |
| 6 | 3 | 1,2 |
| 7 | 3,5 | 1,3 |
| 8 | 4 | 1,4 |
| 9 | 4,5 | 1,45 |
| 10 | 5 | 1,5 |
| 11 | 5,5 | 1,55 |
| 12 | 6 | 1,6 |
8.4.5 Procedimiento.
Se debe preparar una suspensión de prueba concentrada, con 1 kg de bolas de poliestireno (PA), agua hasta completar 10 L y 20 g de Monooleato de Polioxietileno Sorbitan, o polisorbato 80.
El tanque séptico, debe someterse a prueba con un flujo permanente de agua durante un periodo de 10 minutos (= q x 10 x 60 L de agua).
Nota 9: A título de ejemplo, para un tanque séptico de 3 m3, se aportan 420 L de agua. La suspensión de prueba, debe inyectarse en el flujo de agua durante los primeros 30 segundos de comienzo de la prueba. Durante la prueba debe mantenerse un flujo uniforme.
El agua de salida, debe tamizarse para recoger las bolas durante la prueba y hasta 15 minutos después de terminar el aporte de agua. Las bolas se secan en un horno a 60 °C, y se pesan hasta obtener un peso constante (precisión: 0,01 g).
El procedimiento, debe llevarse a cabo cinco veces durante 1 día. Debe establecerse un periodo de reposo mínimo de 45 minutos entre prueba y prueba.
8.4.6 Cálculo de los resultados de prueba.
Los resultados se obtienen a partir de la cantidad de bolas recogidas, expresada en gramos. Se comparan los resultados de las cinco pruebas con el requisito a satisfacer. Cuatro de los cinco resultados, deben ser conformes a dicho requisito. Las tolerancias en los valores medidos deben ser de 0,1 g.
9. Etiquetado, marcado y garantía.
Todos productos contemplados en el alcance de esta norma, que se fabriquen, importen y comercialicen en los Estados Unidos Mexicanos, deben proporcionar a los usuarios la información sobre la eficiencia de depuración y/o eficacia hidráulica que presentan, con el fin de que esta pueda ser comparada en relación con otros de las mismas características.
El fabricante, importador, comercializador o distribuidor debe proporcionar un instructivo para su correcta instalación, conteniendo esquemas y gráficos legibles y en idioma español, así como una póliza de garantía de al menos 1 año de vigencia.
El interesado proporcionará la información mínima indicada en la siguiente Tabla 16. La etiqueta podrá venir adherida o impresa en el empaque del producto en un lugar visible y en idioma español.
Tabla 16-Información al público.
| Información técnica. |
| Eficiencia de depuración. |
| Eficiencia de depuración. | Expresada en % para la DBO5, Nitrógeno total, SST y Coliformes fecales, junto con la carga orgánica diaria ensayada (kg DBO5/día). |
| Capacidad de depuración. |
| Carga orgánica nominal diaria. | Expresado en kilogramos de DBO5 por día (kg/d). |
| Caudal hidráulico nominal diario (Qn). | Expresado en metros cúbicos de agua residual por día (m3/d). |
| Composición del sistema de depuración: □ Tanque séptico (Módulo de tratamiento primario) □ Unidad depuradora (Módulo de tratamiento secundario) □ Filtro de percolación (Módulo de tratamiento secundario) □ Unidad desinfectante □ Otro (describir)______________ Número de habitantes o equivalentes: Capacidad nominal en litros (m3): |
| Resistencia a la compresión y deformación bajo carga máxima como: |
| Capacidad para soportar la carga. | Expresado como resistencia a la compresión o deformación bajo carga máxima (y cargas de diseño, es decir: de relleno, hidrostáticas, cargas pedestres en kg/cm2). |
| Expresado como carga de fallo (en kN) o como "pasa/no pasa" de acuerdo con el método de prueba utilizado. |
| Información comercial. |
| □ Nombre del fabricante o importador o distribuidor o comercializador. |
| □ Leyenda "País de origen: ..." o "Ensamblado en ...." |
| □ Marca y modelo del producto. |
| □ Uso de la contraseña oficial NOM. |
| □ Leyenda: "Véase instructivo anexo" o "Manual de operación anexo" u otros. |
| □ Material de construcción: (véase capítulo 5. Clasificación del sistema de depuración). |
| □ Domicilio fiscal del fabricante, importador, comercializador o distribuidor. |
10. Procedimiento para la evaluación de la conformidad.
10.1. Disposiciones generales.
a. La CONAGUA a través del Trámite "CONAGUA-03-004 Aprobación de Organismos de Certificación, Laboratorios de Prueba y Unidades de Verificación para propósitos de evaluación de la conformidad de las Normas Oficiales Mexicanas en materia de agua", aprobará a los organismos de certificación de producto, laboratorios de pruebas y unidades de verificación, que cuenten con acreditación vigente en esta NOM, de conformidad con lo dispuesto en los artículos 38 fracción VI de la Ley Federal sobre Metrología y Normalización.
b. Cuando existan OCP, unidades de verificación y laboratorios de pruebas acreditados y aprobados, la evaluación de la conformidad se realizará a través de ellos.
c. El OCP podrá aceptar los informes de resultados de laboratorios de pruebas acreditados o en su defecto, de laboratorios de pruebas no acreditados, siempre que demuestren, previa evaluación por
parte del organismo de certificación, tener la infraestructura y capacidad técnica necesaria para aplicar los métodos de prueba especificados en la NOM. Así como la trazabilidad de sus mediciones a patrones nacionales o en su caso, patrones internacionales.
d. La CONAGUA aceptará certificados, informes y dictámenes emitidos por organismos de tercera parte extranjeros que cuenten con acuerdos de reconocimiento mutuo validados por la Secretaría de Economía, esta aceptación se encuentra sujeta al cabal cumplimiento de los requisitos que establecen los artículos 87-A y 87-B de la Ley, y para ello, se deberá solicitar su aprobación a la CONAGUA y agotar el procedimiento que prevé el artículo 94 del Reglamento de la Ley.
e. La vigencia del informe de resultados, será de 90 días naturales a partir de su emisión, y no podrá ser aceptado después de transcurrido el plazo de su vigencia.
f. El interesado podrá seleccionar al OCP, al laboratorio de pruebas o la unidad de verificación de acuerdo a su conveniencia para llevar a cabo la evaluación de la conformidad, para obtener ya sea su certificado de conformidad o certificado de inspección, la CONAGUA actualizará periódicamente su página electrónica con el listado de todas las personas acreditadas.
g. El responsable de la emisión del certificado de producto, debe asegurarse que los productos, cumplen con la especificación indicada en el inciso primario 7.1.2 Eficiencia de depuración, de esta NOM (prueba tipo), ya sea a través de una declaración de conformidad de acuerdo a lo indicado en las normas mexicanas NMX-EC-17050-1-IMNC-2007 y NMX-EC-17050-2-IMNC-2007 presentando como evidencia informes de laboratorio o certificados de conformidad de producto vigentes o informes de un laboratorio acreditado y aprobado.
h. Los gastos que se originen por los servicios de evaluación de la conformidad, serán a cargo del interesado.
i. El responsable de la emisión del certificado de producto, bajo las opciones II, III y IV indicadas en 10.2.1 del presente instrumento, debe asegurarse de que el sistema de control de calidad o el sistema de gestión de la calidad del fabricante, sigue siendo válido durante el periodo de la vigencia del certificado de producto, de acuerdo a lo establecido en el artículo 56 de la Ley.
10.2. Certificación.
Para obtener el certificado NOM, a través de un OCP:
a. El interesado pedirá al OCP la solicitud de certificación.
b. El OCP entregará al interesado el paquete informativo que contendrá el formato de solicitud, el contrato de prestación de servicios de certificación, la relación de documentos requeridos conforme al APÉNDICE A, así como el listado completo de los laboratorios y en su caso las unidades de verificación para la NOM.
c. El interesado entregará la documentación solicitada conforme a lo indicado en el APÉNDICE A en original, y el OCP, revisará la documentación presentada y en caso de detectar alguna ausencia en la misma informará al interesado por escrito qué documentación hace falta o qué modificaciones pertinentes requiere la documentación presentada, otorgando un plazo máximo de 15 días hábiles contados a partir de que haya surtido efecto la notificación, con el fin de que el interesado subsane o complemente lo pertinente. El plazo de respuesta para otorgar un certificado NOM se suspende a partir de la fecha de notificación y se reanudará a partir del día hábil siguiente a aquél en el que el interesado entregue la información solicitada.
d. La respuesta a las solicitudes de certificación se emitirá en un plazo máximo de 10 días hábiles contados a partir del día hábil siguiente a la fecha de ingreso del formato de solicitud con los anexos respectivos.
e. Los Certificados de Conformidad de Producto se podrán emitir por producto o familia de productos o tipo o modelo (ver inciso primario 10.3).
f. El muestreo del producto será conforme a lo establecido en la Tabla 17 y debe ser enviado a un Laboratorio de Pruebas, para su evaluación (ver inciso primario 10.3).
g. Los productos para fines de certificación se podrán agrupar por familia.
h. Para la prueba tipo, se debe de ensayar el producto de una familia o la unidad que presente la eficiencia más desfavorable de tratamiento.
i. La prueba tipo, será válida mientras no se realice ningún cambio en el diseño del producto que modifique la eficiencia de depuración, y ésta sólo se requerirá en casos de certificación inicial.
10.2.1. Opciones de certificación.
Los certificados que expidan los OCP, podrán ser por uno, dos, tres años o indefinidos, según lo que se señala en las opciones siguientes:
10.2.1.1 Evaluaciones al producto, vigencia de un año.
10.2.1.2 Evaluaciones al sistema de control de calidad (SCC) y al producto, vigencia de dos años.
10.2.1.3 Evaluaciones al sistema de gestión de calidad (SGC) y al producto, vigencia de tres años.
10.2.1.4 Evaluaciones al sistema de gestión de calidad (SGC) y al producto, por tiempo indefinido.
10.2.2 Renovación de la certificación.
Cuando el interesado cuente con la certificación del producto en cualquiera de los casos antes descritos, y los resultados de la evaluación para la renovación no cumplan con alguna especificación de la NOM correspondiente o con el sistema de control de calidad o el sistema de gestión de la calidad, no se otorgará la renovación solicitada y se cancelará el certificado. En caso de que el producto salga del mercado o durante la evaluación se observe que se hace mal uso de la certificación violando lo establecido por la Ley, se procederá la cancelación del certificado, asimismo se procederá a la realización de las acciones previstas en el artículo 57 de la Ley Federal sobre Metrología y Normalización. El uso indebido de la información referente al certificado otorgado, dará como resultado la suspensión, y en su caso la cancelación del mismo.
En caso de que de la evaluación se determine que el producto sigue cumpliendo con las especificaciones de la NOM, se mantendrá la vigencia del certificado o se otorgará la renovación.
10.2.3. Evaluaciones al producto.
Para obtener el certificado de conformidad del producto con vigencia de un año, se debe presentar los documentos indicados en el APÉNDICE A, y para ello, el muestreo del producto será conforme a lo establecido en el inciso primario 10.3 de este instrumento normativo. Las muestras deben ser enviadas a un laboratorio de pruebas, para su evaluación.
El interesado, recibirá una visita de vigilancia durante la vigencia del certificado por el OCP, como máximo a los 6 meses más 20 días naturales contados a partir de haber otorgado la certificación, la cual será programada con una antelación no menor a 15 días hábiles.
De los resultados de la vista de vigilancia, el OCP dictaminará mantener, suspender, cancelación o renovación del certificado del producto. Para el caso de renovación el OCP emitirá una carta de cumplimiento una vez que el producto haya sido conforme a la NOM derivado de la visita de vigilancia.
10.2.4. Evaluación al SCC y pruebas periódicas al producto.
Para obtener el certificado de conformidad del producto con vigencia de dos años se debe presentar y demostrar ante el OCP que se ha implementado un sistema de control de calidad, que incluya el producto a evaluar, además, cumplir con lo establecido en la NOM.
El SCC, de conformidad con la norma mexicana NMX-CC-9001-IMNC-2015 o la que la sustituya, debe contener:
I. Control de los registros de calidad;
II. Infraestructura;
III. Ambiente de trabajo;
IV. Competencia, formación y toma de conciencia;
V. Planificación de la realización del producto;
VI. Compras;
VII. Control de la producción y de la prestación del servicio;
VIII. Validación de los procesos de producción y de la prestación del servicio;
IX. Identificación y trazabilidad;
X. Control de los dispositivos de seguimiento y medición;
XI. Seguimiento y medición de los procesos;
XII. Seguimiento y medición del producto;
XIII. Control del producto no conforme, y
XIV. Análisis de datos.
Todo lo anterior es con relación con los procesos involucrados con la fabricación del producto a certificar.
La evaluación del SCC, se realiza de acuerdo con alguna de las siguientes opciones:
a. Por un organismo de certificación de sistemas de gestión de la calidad acreditado por una entidad de acreditación nacional, o
b. Por auditores externos calificados, bajo los lineamientos del propio OCP acreditado y aprobado, o
c. Por auditores calificados, del propio OCP acreditado y aprobado.
Los auditores del SCC deben estar calificados conforme a la normatividad vigente.
El muestreo del producto será conforme a lo establecido en el inciso primario 9.3, de este instrumento normativo. Las muestras deben ser enviadas a un laboratorio de pruebas, para su evaluación.
El interesado recibirá una visita de vigilancia durante la vigencia del certificado por el OCP como máximo a los 12 meses más 20 días naturales, contados a partir de haber otorgado la certificación, la cual será programada con una antelación no menor a 15 días hábiles.
De los resultados de la vigilancia correspondiente, el OCP dictaminará mantener, suspender, cancelar o renovar el certificado del producto. El interesado deberá solicitar con anticipación la renovación de la certificación.
10.2.5. Evaluación al SGC y pruebas periódicas al producto.
Para obtener el certificado de conformidad del producto con vigencia de tres años, se debe presentar al OCP los documentos mencionados en el APÉNDICE A.
El muestreo del producto será conforme a lo establecido en el inciso primario 9.3 de este instrumento normativo. Las muestras deben ser enviadas a un laboratorio de pruebas, para su evaluación.
Cuando el interesado no cuente con un SGC certificado o tenga su certificación vencida, queda sujeto a la evaluación de dicho sistema por alguna de las siguientes opciones, basándose en los requisitos que se establecen en la norma mexicana NMX-CC-9001-IMNC-2015 o la que la sustituya:
I. Por un organismo de certificación de sistemas de gestión de la calidad acreditado por una entidad de acreditación nacional, o
II. Por auditores externos calificados, bajo los lineamientos del propio OCP acreditado y aprobado, o
III. Por auditores calificados, del propio OCP acreditado y aprobado.
Los auditores del SGC deben estar calificados conforme a la normatividad vigente.
El OCP corrobora que el SGC incluya la(s) línea(s) de producción del producto a certificar.
El interesado, recibirá una visita de vigilancia por el OCP como máximo a los 18 meses más 20 días naturales para la fracción I, o 12 meses más 20 días naturales para las opciones II y III mencionadas anteriormente, contados a partir de haber otorgado la certificación durante la vigencia del certificado, la cual será programada con una antelación no menor a 15 días hábiles.
El muestreo de la visita de vigilancia se extraerá de un lote de productos conforme a lo indicado en el inciso primario 10.3.
La vigencia de los certificados NOM, quedará sujeta al cumplimiento con lo establecido en la NOM durante la vigilancia correspondiente a la vigencia del certificado, del sistema de gestión de la calidad de la línea de producción y a la evaluación del producto en caso de que se le hagan modificaciones. Para este último caso, el titular del certificado NOM deberá manifestar bajo protesta de decir verdad al OCP, que no existen cambios significativos en el funcionamiento, diseño o proceso de fabricación de su producto.
De los resultados de la vigilancia correspondiente, el OCP dictaminará mantener, suspender, cancelar o renovar el certificado del producto. El interesado deberá solicitar con anticipación la renovación de la
certificación.
10.2.6. Con evaluaciones al sistema de gestión de calidad (SGC) y al producto, por tiempo indefinido.
Para obtener el certificado de conformidad del producto con vigencia indefinida, se debe presentar ante el OCP los documentos mencionados en el APÉNDICE A.
El interesado debe contar con un SGC vigente y certificado por un organismo de certificación de sistemas de gestión de la calidad acreditado. El OCP corrobora que el certificado incluya la(s) línea(s) de producción del producto a certificar.
El muestreo del producto será conforme a lo establecido en el inciso primario 9.3 de este instrumento normativo. Las muestras deben ser enviadas a un laboratorio de pruebas, para su evaluación. El interesado, recibirá visitas de vigilancia por el OCP, como máximo cada 12 meses más 20 días naturales, la cual será programada con una antelación no menor a 15 días hábiles.
La vigencia de los certificados NOM, quedará sujeta al cumplimiento con lo establecido a continuación:
I. El sistema de gestión de la calidad (SGC) certificado y vigente. El OCP corrobora que el certificado incluya la(s) línea(s) de producción del producto a certificar.
II. Inspección de muestras en mercado o fábrica.
III. Cumplimiento del producto con base a pruebas efectuadas.
Es requisito cumplir con las tres fracciones anteriores para esta opción de certificación, en caso de no presentar cumplimiento en alguna de las tres fracciones mencionadas, el interesado podrá elegir otra opción de certificación de este documento normativo.
La vigencia de los certificados NOM, quedará sujeta al cumplimiento con lo establecido en la NOM durante la vigilancia correspondiente, de la vigencia del certificado del sistema de gestión de la calidad de la línea de producción y a la evaluación del producto en caso de que se le hagan modificaciones.
En caso de que se hagan modificaciones al producto, el titular del certificado NOM deberá manifestar bajo protesta de decir verdad al OCP, que no existen cambios significativos en el funcionamiento, diseño o proceso de fabricación de su producto. El OCP durante la vigilancia o la renovación del certificado, constatará la veracidad de lo dicho por el titular del certificado con evidencia suficiente. De los resultados de la vista de vigilancia, el OCP dictaminará mantener, suspender, cancelar o renovar el certificado del producto.
10.3. Muestreo.
La CONAGUA o los organismos de certificación de producto, podrán evaluar la conformidad a petición de parte, para fines particulares, oficiales o por sistema, directamente en el almacén del interesado o donde se encuentre el producto terminado y para ello, se debe tomar al azar una muestra de productos del mismo tipo o modelo o familia, de un lote o de la línea de producción, de acuerdo con lo indicado en la Tabla 17.
Tabla 17-Clasificación de productos para el muestreo.
| Producto | Inicial | Vigilancia | Renovación |
| Sistema de Depuración (integrado en un solo producto o módulos ensamblados) o Unidad depuradora (módulo de tratamiento secundario) o Tanque séptico (módulo de tratamiento primario) | 2 piezas | 2 Piezas Seleccionada aleatoriamente de cada certificado. | 2 piezas. |
a) Los sistemas de depuración prefabricados integrados como un solo producto y se comercialice de esta manera se debe ensayar como un solo producto.
b) Los sistemas de depuración prefabricados integrados por módulos independientes de tratamiento primario, tratamiento secundario o filtro depurador, pueden ser ensayados como un conjunto o de manera separada, si así le interesa al fabricante o comercializador.
c) El tanque séptico que se comercialice como producto independiente debe de ser ensayado conforme a lo indicado en el inciso primario 7.3.
Las muestras deberán ser presentadas al laboratorio seleccionado por el solicitante o en su caso, por el titular del certificado que corresponda, a efecto de que se realicen las pruebas que establezca la NOM.
Una vez que el laboratorio emite el informe de resultados, el interesado o el laboratorio lo remitirán al OCP correspondiente.
Nota 10: Una de las muestras será utilizada para determinar la eficiencia y/o eficacia, la otra muestra será utilizada en las demás pruebas.
En los casos de vigilancia o renovación del certificado de producto, si la primera muestra no llegara a cumplir con las especificaciones de la NOM, se procederá conforme a lo establecido en el artículo 93 de la Ley, la muestra para vigilancia o renovación debe integrarse por miembros de la familia, del modelo o tipo, diferentes a los que se probaron para la certificación inicial.
El OCP o la unidad de verificación, cuando sea necesario, recabarán las muestras expresamente necesarias de producto terminado, debiendo observar lo establecido en los artículos 101, 102 y 103 de la Ley.
10.4 Unidades de Verificación.
En las visitas de verificación se cumplirá con lo establecido en los artículos 88 al 109 de la Ley Federal sobre Metrología y Normalización, así como los artículos 97 al 104 del Reglamento de la Ley Federal sobre Metrología y Normalización, y lo dispuesto en los artículos 62 al 69 de la Ley Federal de Procedimiento Administrativo.
Para que se realicen las visitas de verificación en territorio nacional con motivo del procedimiento de evaluación de la conformidad, el interesado cubrirá los gastos de una sola persona autorizada por el OCP o la unidad de verificación.
En el caso de que durante la verificación del producto se compruebe el incumplimiento con la NOM, se procederá conforme a lo establecido en el artículo 93 de la Ley.
10.4.1 Evaluación de la conformidad a través de la Unidad de Verificación.
Con respecto a la evaluación de la conformidad de la NOM en la instalación, ésta será realizada por unidades de verificación, la cual será seleccionada por el interesado de acuerdo a lo indicado por el inciso primario 10.1 apartado "f" de este instrumento normativo, y será llevado bajo el siguiente tenor:
i. El interesado solicitará por escrito a la unidad de verificación, la verificación del cumplimiento con la NOM y ésta a su vez, entregará el formato de solicitud de verificación correspondiente.
ii. El interesado llenará el formato de solicitud de verificación en original y lo acompañará con el proyecto de actividades.
iii. Con la solicitud de verificación se debe anexar una copia de los certificados de conformidad de los materiales a usar.
El interesado notificará a la CONAGUA el inicio de los trabajos e informará sobre la unidad de verificación que realizará la visita de verificación. De cada verificación efectuada, se expedirá un acta circunstanciada, la cual se ajustará a los requisitos establecidos en los artículos 98 y 104 de la Ley Federal sobre Metrología y Normalización, así como los artículos 66, 67 y 68 de la ley Federal de Procedimiento Administrativo, sea cual fuere el resultado, que será firmada por el representante de la unidad de verificación y por el interesado.
La falta de participación del interesado durante la verificación o su negativa a firmar el acta circunstanciada, no afectará su validez. De cada verificación se elaborará un certificado de inspección y un informe que integre todos los datos recabados durante las acciones de verificación.
Cuando los interesados, cuenten con los documentos expedidos por las personas acreditadas para realizar actividades de verificación de la NOM, éstos se reconocerán y se considerarán como base para comprobar el cumplimiento de la NOM.
El interesado remitirá a la CONAGUA el certificado de inspección, expedido por la unidad de verificación, este certificado se reconocerá y se considerará como base para comprobar el cumplimiento de la NOM.
10.4.2 Para emitir un certificado de inspección la Unidad de Verificación, debe:
i. Verificar que el informe de resultados contemple las especificaciones establecidas en la NOM.
ii. Verificar que se utilizaron los métodos de prueba establecidos en la NOM o por las normas mexicanas, inciso secundario 8.2.3.
iii. Verificar y evaluar los estudios especificados en la NOM, cuando éstos se soliciten.
iv. Llevar a cabo las acciones de campo necesarias para evaluar el cumplimiento de las especificaciones contenidas en la NOM, y constatar los procedimientos asentados en la bitácora de obra, inciso secundario 7.2.3.
v. Constatar que el interesado cuente con la competencia técnica del personal, las bitácoras, registros, programas y demás documentación requerida por la NOM.
vi. Hacer constar en el expediente mediante pruebas documentales, fotográficas o gráficas el cumplimiento de las especificaciones de la NOM.
10.4.3 Todo certificado de inspección debe incluir lo siguiente:
a) Identificación del organismo emisor.
b) Identificación única y la fecha de emisión.
c) Fecha o las fechas de inspección.
d) Identificación del ítem o ítems inspeccionados.
e) Firma u otra indicación de aprobación proporcionada por el personal autorizado.
f) Declaración de conformidad, cuando corresponda.
g) Resultados de la inspección.
Previo a la emisión de un certificado de inspección, la unidad de verificación debe formular un informe si existen "no conformidades con la NOM", para que el interesado corrija las deficiencias que se detecten en el cumplimiento de la NOM. De común acuerdo, la unidad de verificación y el interesado fijarán un plazo para corregir las deficiencias.
11. Vigilancia.
La vigilancia del cumplimiento de la presente norma oficial mexicana, en el ámbito de sus respectivas competencias será realizada por:
a. La Secretaría de Medio Ambiente y Recursos Naturales por conducto de la Comisión Nacional del Agua, en los centros de producción.
b. La Procuraduría Federal de Protección al Consumidor en los Puntos de Venta.
c. La Secretaría de Hacienda y Crédito Público a través de la Administración General de aduanas, en los puntos de ingreso al país.
Las violaciones a la misma se sancionarán en los términos de la Ley Federal sobre Metrología y Normalización, Ley de Aguas Nacionales y su Reglamento y demás disposiciones aplicables.
12. Bibliografía.
- UNE-EN 12566-1:2000 Pequeñas instalaciones de depuración de aguas residuales para poblaciones de hasta 50 habitantes equivalentes. Parte 1: Fosas sépticas prefabricadas.
- UNE-CEN/TR 12566-2:2007 IN Pequeñas instalaciones de depuración de aguas residuales para poblaciones de hasta 50 habitantes equivalentes. Parte 2: Sistemas de infiltración de suelos.
- UNE-EN 12566-3:2006 A1:2009 Pequeñas instalaciones de depuración de aguas residuales para poblaciones de hasta 50 habitantes equivalentes. Parte 3: Plantas de depuración de aguas residuales domésticas prefabricadas y/o montadas en su destino.
- UNE-EN 12566-4:2008 Pequeñas instalaciones de depuración de aguas residuales para poblaciones de hasta 50 habitantes equivalentes. Parte 4: Fosas sépticas montadas en su destino a partir de conjuntos prefabricados.
- UNE-CEN/TR 12566-5:2010 IN Pequeñas instalaciones de depuración de aguas residuales para poblaciones de hasta 50 habitantes equivalentes. Parte 5: Sistemas de filtración de efluentes pretratados.
- UNE-EN 12566-6:2013 Pequeñas instalaciones de depuración de aguas residuales para poblaciones de hasta 50 habitantes equivalentes. Parte 6: Unidades de depuración prefabricadas para efluentes de fosas sépticas.
- UNE-EN 12566-7:2013 Pequeñas instalaciones de depuración de aguas residuales para poblaciones de hasta 50 habitantes equivalentes. Parte 7: Unidades prefabricadas de tratamiento terciario.
- UNE-EN 12255-5:2000 Plantas de tratamiento de aguas residuales. Parte 5: Procesos de lagunaje.
- NOM-006-CONAGUA-1997, Fosas sépticas prefabricadas-Especificaciones y método de prueba", publicada en el Diario Oficial de la Federación el 29 de enero de 1999.
13. Concordancia con normas internacionales.
Esta Norma Oficial Mexicana no concuerda con ninguna norma internacional, por no existir referencia alguna en el momento de su elaboración.
TRANSITORIOS.
PRIMERO.- La presente norma oficial mexicana, entrará en vigor a los 60 días naturales después de su publicación en el Diario Oficial de la Federación.
SEGUNDO.- La presente norma oficial mexicana una vez que entre en vigor, cancelará a la Norma Oficial Mexicana "NOM-006-CONAGUA-1997, Fosas sépticas prefabricadas-Especificaciones y método de prueba", publicada en el Diario Oficial de la Federación el 29 de enero de 1999.
Ciudad de México, a 9 de mayo de 2022.- La Secretaria de Medio Ambiente y Recursos Naturales, María Luisa Albores González.- Rúbrica.
APÉNDICE A.
Normativo
Documentos requeridos para la certificación de producto de acuerdo al inciso secundario 10.2.2:
I. Formato de solicitud, entregado por el Organismo de Certificación de Producto;
II. Contrato de prestación de servicios de certificación;
III. Informe de resultados del laboratorio de pruebas, de cada uno de los productos a certificarse (en
original). Las pruebas podrán realizarse en uno o varios laboratorios de pruebas, elegidos libremente por el Interesado;
IV. Declaración, bajo protesta de decir verdad, por la que el solicitante manifieste que la muestra que presenta es nueva y representativa del producto que pretende certificar;
V. Cuando aplique Declaración de conformidad acompañada con evidencia documental; informes de prueba o certificado de conformidad, de que el producto cumple con la especificación de conservar la calidad del agua o bajo contenido de plomo y metales pesados;
VI. Copia de la cédula de Registro Federal de Contribuyentes (RFC);
VII. Copia del acta constitutiva de la empresa, cuando aplique;
VIII. Información técnica del producto, características, rangos de trabajo, indicaciones de uso, tipo, grado de calidad, fotografía o imagen, etcétera que identifique al producto;
IX. Documento que valide al representante legal de la empresa ante el OCP e identificación oficial;
X. En caso de producto de importación, la fracción arancelaría correspondiente;
XI. Instructivo en español, garantía y centros de servicio;
XII. Identificación oficial del tramitador y carta poder que autoriza el trámite ante el OCP, cuando aplique.
Para el inciso secundario 10.2.3, la información solicitada en 10.2.2, más la siguiente:
XIII. Informe de evaluación del Sistema de Control de Calidad, que compruebe el cumplimiento con la norma mexicana NMX-CC-9001-IMNC-2015 o la que la sustituya, y
Para el inciso secundario 10.2.4, la información solicitada en 10.2.2, más la siguiente:
XIV. Certificado de Conformidad de Sistema de Gestión de la Calidad que compruebe el cumplimiento con la norma mexicana NMX-CC-9001-IMNC-2015 o la que la sustituya.
APÉNDICE B.
Informativo.
Filtración de efluentes pretratados.
B1.- Objeto.
Este apéndice proporciona información no normativa de la filtración que se puede utilizar para aplicaciones que reciban aguas residuales domesticas procedentes de un sistema de depuración.
Así mismo, proporciona una guía para su diseño, incluye parámetros, detalles de fabricación, características de sus componentes y de la instalación de los filtros de arena y los lechos de arena o de grava de flujo subterráneo.
B2.- Definiciones.
Para los fines de este apéndice, se aplican las siguientes definiciones:
B2.1 Capa biológica:
Película biológica que se desarrolla en la parte superior del material filtrante, cuando el efluente pretratado procedente del sistema se infiltra en el material filtrante.
B2.2 Filtro enterrado:
Filtro cubierto por una capa de terreno.
B2.3 Capa colectora:
Capa en la que las tuberías colectoras recogen las aguas residuales tratadas que han pasado a través del filtro.
B2.4 Tubería colectora:
Tubería perforada que se coloca en el fondo de la capa colectora, y que está conectada a la cámara colectora.
B2.5 Cámara colectora:
Cámara que recibe las aguas residuales tratadas procedentes de la capa colectora y las evacua por la tubería hacia el vertedero.
NOTA 11: Esta cámara se diseña de manera que permita la toma de muestras del efluente.
B2.6 Zanja colectora:
Capa de material granular de relleno situada en la base de la excavación en el lado de la salida, donde una tubería colectora recoge el agua que ha pasado a través del filtro.
B2.7 Filtro cubierto:
Filtro normalmente cubierto de guijarros o de grava.
B2.8 Tubería de conexión:
Tubería no perforada que se utiliza para conectar el sistema depurador con la cámara de distribución o la(s) tubería(s) colectora(s) a una cámara colectora externa.
B2.9 Cámara de distribución:
Cámara que permite una distribución uniforme por gravedad del efluente del sistema depurador mediante las tuberías de distribución.
B2.10 Capa de distribución:
Capa del sistema que está compuesta de un material granular de relleno, en la que, mediante tuberías de infiltración, se descarga el efluente pretratado procedente del sistema depurador.
B2.11 Tubería de distribución:
Tubería no perforada que se utiliza para conectar la cámara de distribución a una tubería de infiltración única.
B2.12 Cámara de dosificación:
Deposito pequeño que recibe el efluente pretratado procedente del sistema depurador y que contiene un dispositivo dosificador (por ejemplo, una bomba, un sifón hidráulico o una cubeta basculante) que descarga automáticamente el volumen deseado.
B2.13 Conexiones de extremo:
Conjunto de tuberías perforadas y no perforadas y de accesorios que conectan los extremos inferiores de las tuberías de infiltración, y que pueden permitir la circulación de aire entre estas tuberías.
NOTA 12: Los accesorios de conexión pueden incorporar dispositivos de ventilación y de acceso.
B2.14 Área filtrante:
Área superficial de material filtrante.
B2.15 Material filtrante:
Material inerte que tiene diferentes tamaños de partícula o de poro y que se utiliza para filtración.
NOTA 13: Este material, a menudo arena, se coloca bajo la capa de distribución con la finalidad de que
proporcione una zona de crecimiento biológico y un cierto grado de filtración al efluente pretratado procedente del sistema depurador.
B2.16 Sistema de filtración:
Sistema constituido por tuberías de infiltración, material filtrante y un sistema colector, que se utiliza para el tratamiento del efluente pretratado.
NOTA 14: Las tuberías de infiltración se pueden situar en zanjas o en lechos que pueden ser simples o múltiples.
B2.17 Material granular de relleno:
Material inerte en el que se colocan las tuberías de infiltración en las capas de distribución o colectoras.
NOTA 15: También se puede utilizar para sustituir al suelo original cuando se utiliza come relleno.
B2.18 Filtro de grava:
Filtro que se construye utilizando grava como material filtrante.
B2.19 Lecho de juncos horizontal:
Filtro de grava abierto que esta plantado de macrofitos donde se trata el efluente haciendo que fluya horizontalmente desde el punto de distribución hasta el punto de recogida.
NOTA 16: Pueden ser empleadas macrofitos, juncos o plantas específicas.
B2.20 Filtro horizontal:
Filtro donde se trata el efluente haciendo que fluya horizontalmente desde el punto de distribución hasta el punto de recogida.
B2.21 Película impermeable:
Membrana inerte, que es impermeable a los líquidos.
B2.22 Tubería de infiltración:
Tubería perforada a través de la cual el efluente pretratado, procedente del sistema depurador, se descarga en la instalación de tratamiento.
B2.23 Área de instalación:
Área del sistema depurador y del sistema de filtración, excluyendo el vertedero.
B2.24 Drenajes del suelo:
Canales superficiales o subterráneos para la conducción de las aguas pluviales.
NOTA 17: Se utilizan para desaguar al terreno y dirigir el flujo natural de las aguas superficiales y subterráneas alejándolas del sistema de filtración.
B2.25 Revestimiento:
Material que se utiliza para formar un depósito o balsa en una excavación.
B2.26 Malla:
Tejido resistente a la descomposición que tiene taladros de aproximadamente 1 mm de diámetro, y que es permeable a los líquidos y al aire, pero que retiene las partículas sólidas más gruesas.
B2.27 Filtro abierto:
Filtro que no está cubierto.
B2.28 Prefiltro:
Dispositivo quo se utiliza para proteger el sistema de tratamiento (para prevenir el atascamiento del sistema de filtración, en particular las tuberías de infiltración).
B2.29 Lecho de Juncos:
Filtro abierto plantado de macrofitos.
NOTA 18: Pueden ser empleadas macrofitos, juncos o plantas específicas.
B2.30 Filtro de arena:
Filtro en el que el material filtrante es arena.
B2.31 Filtro vertical de juncos:
Filtro abierto de arena o grava que esta plantado de macrofitos donde se trata el afluente haciendo que fluya verticalmente.
NOTA 19: Pueden ser empleadas macrofitos, juncos o plantas específicas.
B2.32 Filtro vertical:
Filtro donde se trata el efluente haciendo que fluya verticalmente entre la capa de distribución y la caja colectora.
B2.33 Capa freática:
Nivel bajo el cual el terreno está saturado de agua.
B.3.- Descripción de los filtros:
Los sistemas que se describen en este apéndice son:
- Filtro de arena vertical enterrado.
- Filtro de arena vertical cubierto.
- Filtro de arena vertical abierto con juncos.
NOTA 20: Este sistema también se conoce como lecho de juncos vertical.
- Filtro de grava vertical abierto con juncos.
NOTA 21: Las prácticas locales pueden imponer el empleo de macrofitos, juncos o plantas específicas, también se conoce como un lecho de juncos vertical.
- Filtro de grava horizontal abierto con juncos.
NOTA 22: Las prácticas locales pueden imponer el empleo de macrofitos, juncos o plantas específicas, este sistema también se conoce como un lecho de juncos horizontal.
Los filtros se deberían describir de acuerdo con la Tabla B1.
Tabla B1-Descripción de los filtros.
| Nombre del filtro | Filtro de arena vertical enterrado | Filtro de arena vertical cubierto | Filtro de arena vertical abierto con juncos | Filtro de grave vertical abierto con juncos | Filtro de grava horizontal abierto con juncos |
| Superficie | Enterrado | Cubierto | Abierto con juncos |
| Flujo | Vertical | Vertical | Vertical | Vertical | Horizontal |
| Medio filtrante | Arena | Arena | Arena | Grava | Grava |
B.4.- Parámetros de diseño.
B.4.1 Generalidades.
Los parámetros de diseño que se indican permiten seleccionar un sistema que cumpla los siguientes requisitos relativos a la concentración de contaminantes:
- Materia orgánica.
- Sólidos en suspensión.
- Fósforo.
- Nitrógeno.
- Agentes patógenos.
B.4.2 Consideraciones del emplazamiento.
B.4.2.1 Condiciones climáticas.
Para el diseño, la construcción y el emplazamiento del sistema de filtración en el suelo, se deberían tener en consideración las condiciones climáticas de la zona, tales como los valores extremos de temperatura, de sequía, y de precipitaciones de agua y de nieve.
Los factores que influyen en la profundidad de la excavación incluyen:
- La capa de protección contra heladas.
- La protección contra perturbaciones.
- La profundidad de la tubería de salida del sistema depurador.
- La profundidad de la capa freática.
B.4.2.2 Capa freática o manto rocoso.
Para determinar el nivel estacional más elevado de la capa freática, se deberían utilizar las estadísticas hidrogeológicas y/o las investigaciones del emplazamiento.
Se requiere que existan profundidades de terreno no saturado entre la base de un sistema de filtración no hermético al agua y el nivel estacional más elevado de la capa freática o del manto rocoso. Dependiendo de la vulnerabilidad de la capa freática o del manto rocoso, el requisito de la profundidad de terreno no saturado puede variar desde 0,2 m hasta por encima de 1,0 m.
Cuando las dimensiones requeridas no se puedan conseguir, se debe utilizar un sistema de filtración hermético al agua o disposiciones alternativas como un sistema de filtración más alto.
B.4.2.3 Emplazamiento del sistema.
B.4.2.3.1 Generalidades.
Cuando se vaya a seleccionar y emplazar el sistema, se deben tener en consideración todas las características pertinentes del lugar. El inciso primario B.9 enumera las consideraciones relativas a la infiltración que se han de evaluar.
Para evitar la contaminación de cualquier posible fuente de agua, el sistema de filtración se debe situar de acuerdo con los siguientes criterios:
- En una zona no sujeta a inundaciones.
- En una zona donde no existan tuberías de suministro de agua ni de servicios subterráneos, distintas de las requeridas por el sistema de filtración.
- En una zona donde no existan carreteras de acceso, cañadas para el paso de ganado o zonas pavimentadas.
- A una distancia mínima de 10m de cualquier agua superficial (lago, estanque, terreno inundable, rio, arroyo).
- A una distancia mínima de 4 m del punto más cercano del alojamiento habitable más cercano.
- A una distancia mínima de 4 m del borde más cercano de una carretera o cuneta.
- A una distancia mínima de 3 m de cualquier árbol o plantas que desarrolle un sistema de raíces muy extenso.
- A una distancia mínima de 2 m del límite del lugar colindante.
B.4.2.3.2 Protección de las aguas subterráneas.
Las aguas subterráneas, y en particular todas las aguas destinadas al consumo humano, se deben proteger. La instalación debe ser hermética al agua o su pendiente hidráulica debe estar por debajo de cualquier fuente de agua subterránea.
Las distancias a respetar dependen de factores geológicos e hidrogeológicos, del tipo y profundidad del terreno, así como de la profundidad existente hasta la capa freática; todos estos factores se deben evaluar como parte de la investigación detallada del emplazamiento.
Cuando se utilicen sistemas que no sean herméticos, no es posible especificar con certeza la distancia mínima de seguridad a respetar entre el sistema de infiltración, su vertedero y cualquier sistema que recoja agua para el consumo humano. Como una guía se puede aplicar una distancia de 30 m, aunque las condiciones locales pueden requerir una distancia más grande.
B.4.3- Parámetros del efluente de entrada.
Los sistemas de infiltración están previstos para recibir solamente aguas residuales domésticas (sin ningún otro tipo de agua, tal como las aguas pluviales) pretratadas en un sistema depurador.
Los sistemas para tratar aguas residuales con características distintas de las aguas residuales domésticas requieren un diseño diferente, por ejemplo las aguas residuales procedentes de restaurantes pueden tener una demanda bioquímica de oxigeno (DBO5) más elevada, y unos niveles más altos de sebo, aceite y grasas,
para el cálculo de la carga se debe utilizar un valor de 150 L por día y por habitante.
B.4.4.- Selección del sistema de filtración.
La selección de tipos específicos de sistemas de filtración de efluentes pretratados, así como de las dimensiones de dichos sistemas, depende de la eficacia del sistema, de las condiciones del emplazamiento y de los requisitos locales relativos a la calidad del efluente.
NOTA 23: Se deben tener en cuenta las frecuencias de funcionamiento, de mantenimiento y de verificación. Estas frecuencias se consideran bajas para los filtros de arena verticales cubiertos y enterados, media para los filtros de arena verticales abiertos con juncos y para los filtros de grava horizontales abiertos con juncos, y alta para los filtros de grava verticales abiertos con juncos.
B5.- Componentes.
B.5.1 Tuberías.
B.5.1.1 Tubería de distribución.
Se deben satisfacer los siguientes requisitos específicos:
- El diámetro nominal de la tubería de distribución situada entre el sistema depurador y la cámara de distribución debe ser, al menos, igual al diámetro de la salida del sistema depurador.
- Para las tuberías de distribución procedentes de la cámara de distribución, el diámetro interior mínimo (DI) debe ser de 75 mm para sistemas que funcione por gravedad y de 32 mm para sistemas a presión.
B.5.1.2 Tuberías de infiltración y tuberías colectoras.
Las perforaciones se deben dimensionar y espaciar de manera, que se asegure que el material granular de relleno no pueda entrar y que el agua pueda fluir fácilmente a través de las perforaciones sin que se produzcan obstrucciones o atascos; véase la Tabla B2.
Tabla B2-Tuberías de infiltración y tuberías colectoras. Características.
| Tipo de tubería | Tuberías de infiltración | Tuberías colectora |
| Finalidad | Distribución uniforme del efluente sobre la superficie filtrante | Recogida de aguas tratadas procedentes del filtro. |
| Superficie interna de la tubería | Debe ser lisa y tener un diámetro constante | Debe ser lisa pero puede ser de diámetro irregular o corrugado |
| Tipo y orientación de las perforaciones | Solo taladros, normalmente hacia abajo | Taladros o ranuras, orientadas hacia abajo o alrededor de toda la circunferencia. |
| | Alimentación no dosificada | Alimentación dosificada a | |
| Diámetro de la tubería | 75 mm | 32 mm | 80 mm |
| Distancia de separación entre perforaciones | 0,3 m a 0,5 m | 1,0 m a | 0,1 m a 0,5 to | Hasta el 30% de la Superficie de la tubería. |
| Tamaño de la perforación | 8 mm | 6 mm a 8 mm | 2 mm a 10 mm | 2 mm x 8 mm (taladro) Y de 8mm x 200mm (ranura) |
| a En el extremo de las tuberías de infiltración se requiere una carga hidráulica de 0,7 m a 1. |
B.5.2 Arena.
La granulometría de la arena debe estar de acuerdo con las descripciones dadas para cada sistema.
En el inciso primario B.11 se proporciona información sobre diversas especificaciones relativas a la arena.
B.5.3 Material granular de relleno.
La granulometría del material granular de relleno debe estar de acuerdo con las prescripciones dadas para cada sistema. El material granular de relleno debe ser inerte y estar lavado y cribado.
B.5.4 Capa de protección y de separación.
Cuando las tuberías de infiltración están enterradas en el terreno, deben estar recubiertas con geotextil T (véase la tabla B3) a fin de impedir la contaminación del material granular de relleno con las partículas finas
del terreno. Cuando se utilicen materiales de aislamiento permeables al aire, el geotextil T puede no ser necesario.
Para impedir que la arena del lavado sea arrastrada a la capa colectora, se debe utilizar un material granular más grueso que la arena, o malla. La capa de separación ha de estar constituida por partículas cuya granulometría este comprendida entre las capas superior e inferior. La malla debe ser resistente a las perforaciones o a los desgarres.
La malla B debe ser adecuada para las condiciones de las aguas residuales y cumplir los requisitos de la norma aplicable.
Tabla B3-Propiedades del geotextil y de la malla.
| Características | Geotextil t (parte superior) | Malla B (parte inferior) |
| Tamaño del poro | 120µm | 0,4 mm a 1mm |
B.5.5 Revestimiento impermeable.
En los laterales y en la base del sistema de infiltración se puede utilizar un revestimiento impermeable para obtener una construcción hermética al agua.
Este revestimiento debe ser resistente a las perforaciones y a los desgarres, durante su instalación como durante su funcionamiento. Si es posible, se deben utilizar láminas individuales de grandes dimensiones.
Las siguientes directrices proporcionan el espesor mínimo del revestimiento impermeable:
- Los revestimientos de polietileno de alta densidad deben tener un espesor mínimo de 200 µm, o
- Para terrenos rocosos, como protección se debe colocar una capa de al menos 750 µm de polietileno o butil entre dos capas de geotextil de protección.
Las hojas de revestimiento impermeable se pueden colocar de manera que quede selladas una con otra con un traslape de 0,2 m como mínimo. Cuando las tuberías atraviesen el revestimiento, se deben emplear uniones adecuadas.
Para conseguir un revestimiento hermético al agua de la excavación, se deben utilizar revestimientos impermeables. La hermeticidad al agua se puede conseguir utilizando un recipiente hermético prefabricado.
NOTA 24: Cuando se requieran instalaciones herméticas al agua, después de la construcción del sistema de filtración se puede realizar una prueba de hermeticidad al agua.
B.5.6 Sistemas de bombeo.
Para dosificar el efluente de los sistemas de filtración se pueden utilizar sistemas de bombeo, así como para elevar el efluente pretratado del sistema depurador y para conducirlo a un sistema de filtración distante. Las bombas se deben instalar en una cámara de bombeo independiente. Se deberían utilizar bombas adecuadas para aguas residuales con un paso libre mínimo de 10 mm.
B.5.7 Sistema de dosificación.
Para que exista una distribución eficaz del efluente a lo largo de todo el recorrido de las tuberías de infiltración, se requiere del empleo de un sistema de dosificación. El tamaño y la densidad de las perforaciones determinaran la distribución de la dosis de efluente sobre la superficie filtrante.
Los parámetros a considerar son los siguientes:
a) Para un filtro de arena vertical enterrado, un filtro de arena vertical cubierto, un filtro de arena vertical abierto con juncos, o un filtro de grave vertical abierto con juncos:
- Los valores típicos de la dosis son de 3 L/m2 a 15 L/m2 en un tiempo máximo de 5 min.
- El volumen de cada dosis debe adaptarse al volumen de la red de tuberías.
b) Para un filtro de grava horizontal abierto con juncos:
- Los valores típicos de la dosis son de 3 L/m2 a 6 L/m2 en un tiempo máximo de 5 min.
- El volumen de cada dosis debe adaptarse al volumen de la red de tuberías.
B.5.8 Cámaras.
Las cámaras deben ser herméticas al agua y deben equiparse con una cubierta amovible para facilitar las operaciones de mantenimiento y de inspección. Estas cubiertas deberían impedir el acceso de personal no autorizado.
Para impedir el reflujo y facilitar la toma de muestras, la entrada de la cámara debería estar a una distancia por encima de la parte superior de la tubería de salida de al menos una vez el diámetro de la tubería.
Las salidas de la cámara de distribución deben ser regulables para permitir un caudal uniforme hacia las tuberías de distribución. También pueden existir salidas opcionales cuando el efluente del sistema de filtración se descarga de forma alternativa en partes diferentes de la superficie filtrante.
NOTA 25: Las cámaras de dosificación y de distribución se pueden combinar en una sola estructura.
B.6 Construcción.
B.6.1 Generalidades.
Alrededor del contorno de un sistema de filtración se recomienda dejar un margen de 1 m como mínimo. La excavación de zanjas o de lechos no debería perturbar este margen circundante.
Antes de seleccionar el método de suministro del efluente al sistema de filtración, se verifican los contornos del lugar y se busca la orientación del sistema que permita la utilización por gravedad.
B.6.2 Drenajes
Cuando se necesiten, se deben instalar canales superficiales o drenajes de tierra para evitar la entrada de las aguas superficiales en el sistema de infiltración.
B.6.3 Medidas generales de precaución para los trabajos de excavación.
Si fuese necesario, las paredes y el fondo de la excavación deben estar escarificadas. Una vez que el trabajo esté terminado, las maquinas no deben atravesar la zona.
B.6.4 Construcciones herméticas al agua.
Cuando se requiera que la construcción sea hermética al agua, las paredes y el fondo de la excavación se deben proteger con un revestimiento impermeable.
B.6.5 Instalación de las cámaras.
B.6.5.1 Generalidades.
Las conexiones de la cámara deben ser herméticas al agua y adaptarse al asentamiento del suelo.
B.6.5.2 Cámara de distribución.
La cámara se debe colocar directamente sobre el material granular de relleno de manera que quede nivelada y estable. Para los sistemas que funcionen por gravedad, entre el sistema depurador y la camera de distribución debe existir una pendiente mínima del 0,5%.
B.6.5.3 Cámara colectora.
La cámara debe estar nivelada y ser estable. Se debe conectar a las tuberías colectoras per medio de una tubería instalada con una pendiente mínima del 0,5%.
B.6.5.4 Conexiones de extremos.
Cuando se utilicen, las conexiones de extremos se deben instalar niveladas dentro del material granular de relleno. Cuando las conexiones de extremo se utilicen para el acceso, deben terminar a nivel del suelo. Cuando se utilicen para proporcionar ventilación, deben terminar por encima del nivel del suelo.
B.6.6 Inspección de las tuberías de infiltración.
Antes de la instalación, los orificios de las tuberías de infiltración se deberían inspeccionar para comprobar que el tamaño y las aberturas tienen las dimensiones correctas y que están libres de residuos.
B.6.7 Acceso e inspección.
En las cámaras y preferiblemente en los extremos de las tuberías de infiltración y de las tuberías colectoras se necesitan puntos de acceso y de inspección. Las cubiertas deben estar visibles a instaladas, a fin de impedir la entrada de agua. Los puntos de acceso y de inspección también pueden proporcionar una indicación de la amplitud de los sistemas de infiltración. Todas las cubiertas deben estar accesibles para las operaciones de mantenimiento y de inspección del sistema.
B.6.8 Relleno de tierra.
Los sistemas enterrados se cubren con material de relleno. Para el relleno se puede utilizar tierra que esté exenta de piezas grandes tales como Piedras o terrones. Esta tierra se debe depositar en capas sucesivas sobre el geotextil, teniendo cuidado de que las tuberías y las cámaras no se desplacen.
Para rellenar sobre las conexiones de extremos se debe emplear arena o tierra. Con objeto de acomodar cualquier asentamiento posterior del material de relleno, cuando se realice el relleno se debería tener en cuenta alguna tolerancia. La arcilla no es un material de relleno adecuado, salvo que exista un sistema de ventilación adicional.
Un relleno puede estar constituido por guijarros o cantos rodados grandes, que permitan el paso del aire.
B.6.9 Recubrimiento.
La zona por encima del sistema de filtración no debe recubrirse, ni siquiera parcialmente, por una superficie que sea impermeable al aire o al agua.
Si existe el riesgo de que la temperatura pueda descender por debajo de - 5 °C durante un periodo de tiempo superior a 2 semanas, y los edificios se utilizan de forma discontinua (por ejemplo, casas de vacaciones, casas para fines de semana, casas de campo), se recomienda el empleo de material aislante para proteger al sistema contra las heladas. Para temperaturas por debajo de - 10 °C durante al menos 4 semanas y un uso discontinúo, el aislamiento es necesario.
El material de aislamiento contra heladas debe ser permeable al aire y al agua. Por ejemplo, una capa aislante de fibra o de un material sintético prefabricado, de espesor y anchura adecuados, o un material de aislamiento de 50 mm de espesor que cubra una anchura que exceda al menos 0,2 m en cada borde del sistema de filtración, se considera satisfactorio para un factor de helada (F) de 15 000 a 25 000 con un relleno superior a 0,5 m.
F = 730 * Xfm* Tfm
En dónde:
Xfm es el número de meses de helada en que la temperatura media es inferior a 0 ° C.
Tfm es la temperatura media total durante los meses de helada.
730 es el número de horas durante un mes estimado como medio.
EJEMPLO: Se suponen 4 meses de heladas, cada uno de ellos con una temperatura media de -2 °C, - 8 °C, -5 °C y -3 °C. La temperatura media total durante el mes de helada es de -4,5 °C. La temperatura media total multiplicada por el número de meses de helada es 18. A continuación se multiplica 18 por el número medio de horas por mes (730). Para los valores dados en el ejemplo, el cálculo da 13,140, es decir, el aislamiento es adecuado para el emplazamiento.
B.7 Sistemas filtrantes.
B.7.1 Filtro de arena vertical enterrado.
B.7.1.1 Generalidades.
Este filtro se utiliza preferentemente cuando la capa freática está por debajo de la salida del filtro. Se recomienda que exista ventilación.
B.7.1.2 Dimensiones.
Las dimensiones de construcción de los filtros de arena verticales enterrados deben estar de acuerdo con las dadas en la Tabla B4.
Tabla B4-Características de los filtros de arena verticales enterrados.
| Superficie | Suelo original | Sentido del flujo |
| Relleno | Sin ventilación, 0,2 m max. |
| Si es > 0,2 m se requiere ventilación |
| Protección | Geotextil T o aislamiento |
| Capa de distribución | 0,2 m (min.) de grava (de 8 mm a 32 mm) |
| las tuberías incluidas |
| Material filtrante | 0,6m a 0,8 m de arena |
| (definida en el inciso primario B.11) |
| Separación/protección | Malla o grava (de 4 mm a 8 mm) |
| Capa colectora | 0,1 m (min.) de grava (de 8 mm a 32 mm) |
| las tuberías incluidas |
| Dimensionamiento | 3 m2/PT (dosificado) hasta 5 m2/PT |
| (por gravedad) |
Nota 26: PT= personas equivalentes.
La superficie filtrante mínima para una casa individual debe ser de 20 m2. La superficie filtrante según diseño para una población equivalente 10 PT es de 5 m2 por persona. Cuando se utiliza una cámara de dosificación, la superficie filtrante según diseño es de 3 m2 por persona. Para poblaciones > 10 PT se recomienda el empleo de una cámara de dosificación.
B.7.1.3 Excavación.
El fondo del filtro debe tener una pendiente máxima del 1% hacia la cámara colectora. El fondo debe estar situado como mínimo a 0,9 m por debajo del nivel de las tuberías de infiltración.
En los sistemas que funcionan por gravedad, la forma en planta óptima es cuadrada y la longitud máxima recomendada de cada lado es de menos de 16 m.
Cuando no se pueda construir un lecho a causa de consideraciones del lugar, se puede utilizar un sistema de zanja. La anchura de la zanja debe estar comprendida entre 0,6 a y 1,5 m, aunque se recomienda que dicha anchura sea de 1 m.
B.7.1.4 Revestimiento de la excavación.
Para obtener una construcción hermética al agua, el revestimiento debe ser impermeable. Las construcciones no herméticas pueden requerir el empleo de malla B en el fondo y/o en las Paredes de la excavación.
B.7.1.5 Formación de la capa colectora.
Las tuberías colectoras se colocan sobre una capa de material de relleno granular de aproximadamente 0,05 m de espesor, colocada sobre el revestimiento o directamente sobre el fondo de la excavación. Las tuberías colectoras se deben conectar a la cámara colectora.
Si la cámara colectora es externa al revestimiento, se debe utilizar una tubería de conexión para unir la tubería colectora con la cámara colectora. En la zanja hay solo una tubería colectora, colocada de manera que quede centrada y longitudinal en la capa colectora.
En un lecho, las tuberías colectoras se distribuyen uniformemente dentro de la capa colectora. Las tuberías colectoras deben estar separadas al menos 1 m una de otra, y a una distancia de 1,5 m de las paredes adyacentes de la excavación.
Alrededor de las tuberías se debe esparcir cuidadosamente suficiente material de relleno granular, de manera que éstas queden localizadas y cubiertas. Por encima de las tuberías se puede añadir material de relleno granular adicional. El relleno granular se debe cubrir con una capa de separación o con una malla.
B.7.1.6 Instalación de la tubería de ventilación.
Cuando se requiera, el extremo situado aguas arriba de cada tubería colectora se debe equipar con una tubería vertical que se prolongara por encima del nivel terminado del terreno.
B.7.1.7 Instalación del material filtrante.
Se esparce arena uniformemente formando dos o tres capas consecutivas, que posiblemente requieran la utilización de agua para asegurar que el asentamiento de la arena sea uniforme.
| En donde: | |
| 1. Tubería de entrada. | 8. Caja de distribución. |
| 2. Tubería de distribución. | 9. Caja de extremo. |
| 3. Geotextil. | 10. Caja colectora. |
| 4. Tubería colectora. | 11. Relleno. |
| 5. Tubería de infiltración. | 12. Grava de 20 mm a 40 mm. |
| 6. Película impermeable. | 13. Arena. |
| 7. Tubería de salida. | 14. Terreno. |
Figura B2-Filtro de arena vertical enterrado (en climas fríos la distribución y la descarga se deben
proteger contra las heladas).
B.7.1.8 Instalación de las tuberías de infiltración.
Sobre la arena se deposita una capa de material de relleno granular que tenga un espesor mínimo de 0,1 m. En los sistemas que funcionan por gravedad, las tuberías deben tener una pendiente mínima del 0,5% ± 0,5% en la dirección del flujo. Las tuberías se colocan sobre la capa de material de relleno granular separadas una de otra una distancia de 1 m aproximadamente. Las tuberías exteriores de infiltración deben estar alejadas 0,5 m como mínimo de las paredes adyacentes de la excavación.
Las tuberías de infiltración se deben conectar a la tubería de distribución. Se deben instalar las conexiones de extremos.
Alrededor de las tuberías se debe esparcir cuidadosamente suficiente material de relleno granular, de manera que estas queden localizadas y cubiertas. Por encima de las tuberías se puede añadir material de relleno granular adicional.
En una zanja, solo hay una tubería de infiltración situada de forma centrada y longitudinal dentro de la capa de distribución.
Se debe proteger el material de relleno granular. Por ejemplo, haciendo que el geotextil T solape cada lado de la excavación en una distancia de 0,1 m. Se pueden solapar varias láminas de geotextil T en al menos 0,2 m con objeto de cubrir la totalidad de la superficie.
B.7.2 Filtro de arena vertical cubierto.
B.7.2.1 Dimensiones.
Las dimensiones de construcción de los filtros de arena verticales cubiertos deben estar de acuerdo con las especificadas en la Tabla B5.
Tabla B5-Características de los filtros de arena verticales cubiertos.
| Superficie | 0.3 m de material permeable al oxígeno, grandes guijarros | Sentido del flujo |
| Capa de distribución | 0.2 m de grava (de 4 mm a 8 mm) tuberías incluidas |
| Material filtrante | 0.7 to de arena (definida en el inciso primario B.11) |
| Separación/protección | 0.1 m de grava (de 4 mm a 8 mm) |
| Capa colectora | 0.2 m de grava (de 16 mm a 32 mm) tuberías incluidas |
| m2/PT | 4 (para dosificación o para gravedad) |
B 7.2.2 Construcción.
La construcción de un filtro de arena vertical cubierto es similar a la del filtro de arena vertical enterrado (véase B7.1), con la excepción de que la tubería de distribución se coloca en la capa de distribución sin utilizar geotextil.
B.7.3 Filtro de arena vertical abierto con juncos.
B.7.3.1 Generalidades.
El diseño y la construcción de un filtro de arena vertical abierto con juncos depende de las condiciones del lugar. Lo normal es que la profundidad del lecho sea de 1 m aproximadamente. Aunque se utilizan lechos simples, en la mayoría de los diseños se utilizan dos o más filtros de arena verticales abiertos con etapas en serie de juncos. Algunos diseños combinan un filtro de arena vertical abierto con juncos con un filtro de grava horizontal abierto con juncos. En el inciso primario B.10 se muestran las ventajas y los inconvenientes de las etapas verticales múltiples, dobles o sencillas.
NOTA 27: Los juncos, una vez que se han desarrollado, proporcionan un grado de aislamiento del lecho y la cama de hojas facilita el proceso de hidratación. Los juncos de un lecho vertical también pueden estabilizar la superficie del lecho y ayudar a impedir la obstrucción de la superficie a causa de su movimiento provocado por el viento.
NOTA 28: Si el sistema se instala, se posiciona y se utiliza de la manera recomendada (drenaje libre y ventilación), no se producirán olores desagradables ni se desarrollarán larvas de insectos.

| En donde: | |
| 1. Capa de terreno vegetal. | 8. Juncos. |
| 2. Revestimiento (opcional) formado por un sándwich de geotextil, polietileno o butil y geotextil. | 9. Tubería(s) colectora(s), perforadas, en lechos filtrantes grandes pudiendo formar una red caja colectora. |
| 3. Tubería de entrada. | 10. Tubería de conexión, sellada en el revestimiento y en la pared de la cámara. |
| 4. Cama de distribución. | 11. Tubería de ventilación conectada a la red de tuberías colectoras y perforadas dentro de las capas de grava. |
| 5. Tubería de distribución con salidas regulables sobre placas anti-salpicaduras para inundar la superficie con un mínimo de perturbaciones. | 12. Tubería de ventilación no conectada a la tubería colectora pero perforada dentro de las capas de grava. |
| 6. Capa superior de la matriz del lecho. | 13. Tubería de descarga. |
| 7. Capas inferiores de la matriz del lecho. | |
Figura B3-Construcción típica de un filtro de arena vertical abierto de dos etapas con juncos.
NOTA 29: Los detalles de la tubería de ventilación y la composición de la matriz del lecho filtrante varían en función de los diseños individuales y de los requisitos de tratamiento.
B.7.3.2 Dimensiones.
Las dimensiones de construcción de los filtros de arena verticales abiertos con juncos, deben estar de acuerdo con las dadas en la Tabla B6.
Tabla B6-Filtro de arena vertical abierto con juncos. Características.
| Superficie | Juncos, incluyendo las tuberías | Sentido del flujo |
| Capa de distribución | 0.1 m de grava (de 4 mm a 8 mm) |
| Material filtrante | 0.7 m de arena (de 0 mm a 4 mm) (definido en el inciso primario B.11) |
| Separación/protección | 0.1 m de grava (de 4 mm a 8 mm) |
| Capa colectora | 0.2 m de grava (de 16 mm a 32 mm) tuberías incluidas |
| Profundidad total media | 1,1 m |
| m2/PT | El número mínimo de personas para el que se debe diseñar un sistema es de 5 PT |
NOTA 30: En los sistemas que funcionan por gravedad, el área total de cada etapa frecuentemente se divide en dos o más superficies que se utilizan de forma rotativa a fin de que existan periodos de descanso, con lo que se evitan obstrucciones y se permite la aireación. En los sistemas con alimentación dosificada, esta rotación no es esencial.
Con cada dosificación se debe inundar la superficie total de la zona que se utiliza en la primera etapa del filtro.
En los filtros de arena verticales abiertos con juncos, se debe verter de 2 a 5 dosis por día con un máximo de 5 dosis diarias, siendo el volumen de cada una de ellas de 5 l/m2 a 15 l/m2.
B.7.3.3 Excavación.
El fondo de la excavación debe tener una inclinación máxima del 1% hacia la salida. El fondo se sitúa como mínimo a 1.1 m por debajo de la tubería de entrada.
B.7.3.4 Revestimiento de In excavación.
El revestimiento de la excavación se debe realizar de acuerdo con lo indicado en el inciso secundario B7.1.4. Cuando se utilicen materiales de construcción rígidos, puede ser necesario que los tabiques divisores se construyan desde el fondo hacia arriba (véase B7.3.8).
B.7.3.5 Formación de la capa colectora.
La capa colectora se debe formar de acuerdo con lo indicado en el inciso secundario B7.1.5. No siempre se requiere una red de tuberías colectoras. En sistemas pequeños, la pendiente del fondo del lecho dirigirá directamente las aguas recogidas hasta una tubería de conexión situada en el punto más bajo (véase la figura B4). Cuando se utilice una red de tuberías colectoras, la ventilación se obtiene por medio de tuberías verticales conectadas aguas arriba a las tuberías colectoras (véase la figura B3 y B9.2).
B.7.3.6 Instalación de las tuberías de ventilación.
Cuando no se utilice una red de tuberías colectoras, las tuberías de ventilación verticales se deberán insertar en la capa colectora. Cuando esto sea necesario con una red de tuberías colectoras, el extremo de cada tubería colectora situado aguas arriba se debe equipar con una tubería que se prolongue por encima del nivel de la capa superficial acabada. En cualquier tubería de ventilación, el tramo que pose a través de las capas situadas por encima de la capa colectora, no debe estar perforado. Con objeto de evitar que se cortocircuiten, las tuberías de ventilación deben terminar por encima del nivel de inundación máximo del lecho.
B.7.3.7 Instalación del material filtrante.
La instalación del material filtrante se debe realizar de acuerdo con lo indicado en el inciso primario B.7.1.
B.7.3.8 Separadores (opcionales).
Durante la instalación del material filtrante, se deberían instalar los tabiques separadores que se consideren necesarios.
Cualquiera que sea el material que se utilice para construir las paredes exteriores de los lechos filtrantes, los tabiques separadores normalmente se deben construir del mismo material. El número de estos tabiques dependerá del diseño del sistema. Generalmente, un separador permitirá que se utilice cada mitad del lecho de forma alterativa, lo que proporciona un periodo de descanso durante el cual la capa superficial puede descansar y recuperar su permeabilidad.
En los lechos filtrantes que se construyen con materiales tales como ladrillos, sus tabiques separadores se construyen desde el fondo hacia arriba. Estos separadores son continuos a través del material filtrante y por encima del mismo, Pero tienen juntas abiertas en la capa colectora de manera que no impiden el flujo del agua filtrada hacia la salida.
Los lechos filtrantes con revestimientos flexibles se deben dividir utilizando placas de plástico rígido, por ejemplo de polietileno de 8 mm de espesor, sujetas al revestimiento con cinta bituminosa. Estos separadores se construyen a través de los filtros, por encima de la capa colectora, y se sujetan en sus extremos. No llegan hasta el fondo.
B.7.3.9 Instalación del sistema de distribución.
Las tuberías de infiltración se deben disponer de manera que la dosis de aguas residuales cubra de manera uniforme toda la superficie del lecho que se está utilizando.
En un sistema con más de un lecho, las tuberías de infiltración se utilizan para permitir el descanso de las diversas zonas. Por ejemplo, cuando el lecho se divide en dos partes, se puede utilizar un dispositivo de distribución para pasar de una a otra red de tuberías de infiltración.
Las tuberías de infiltración deben tener una pendiente mínima de 0,5 % ± 0,5 % en la dirección del flujo.
Las tuberías se deben equipar con salidas móviles que se puedan regular para que la distribución de las aguas residuales sobre la superficie sea uniforme. Para prevenir una erosión de la capa superficial y los cortocircuitos, por debajo de cada punto de salida se puede colocar una solera empedrada u otro dispositivo similar para esparcir el agua. Estos dispositivos para esparcir el agua también se pueden utilizar como soporte de la red de tuberías de infiltración.
Las tuberías deberían estar separadas una de otra una distancia aproximada de 1 m. Las tuberías de infiltración exteriores deben estar separadas al menos 0,5 m de las paredes adyacentes del lecho. Las tuberías de distribución deben conectarse a una cámara de distribución y a un dispositivo de dosificación. Cuando se requiera, las conexiones de extremo se deben instalar. En los sistemas que disponen de varios lechos filtrantes, se deben instalar dispositivos desviadores para cambiar el flujo de un lecho a otro.
Después de la instalación del sistema de distribución, se debería verificar la superficie del lecho para asegurar que es plana y horizontal.
B.7.3.10 Plantación de juncos.
El macrofito normal que se utiliza en un lecho de juncos es el Phragmites communis (junco común). Los juncos están disponibles bajo la forma de semillas, de plantones o de plantas desarrolladas. La densidad de plantación recomendada es de 6 plantas por metro cuadrado. Las plantas se deben fijar en la superficie superior del lecho, con sus raíces cubiertas. Los plantones o las plantas se deberían plantar en primavera para que puedan desarrollarse durante la estación de crecimiento estival. A los sistemas que no se vayan a utilizar durante un determinado número de semanas después de la plantación, se les debería suministrar agua con regularidad. Después de la plantación de los juncos, se debería comprobar que la superficie del lecho esta plana y horizontal.
B.7.4 Filtro de grava vertical abierto con juncos.
B.7.4.1 Generalidades.
La concepción y la aplicación de este filtro son similares a las del filtro de arena vertical abierto con juncos. La figura B3 muestra la construcción típica de todos los filtros verticales con plantación de juncos.
B.7.4.2 Dimensiones.
Los filtros de grava verticales abiertos con juncos siempre se diseñan utilizando dos o más etapas en serie, o combinando un filtro de grava vertical abierto con juncos con un filtro de grava horizontal abierto con juncos.
Tabla B7-Filtro de grava vertical abierto con juncos. Características.
| Superficie superior | Abierta, juncos y tubería de distribución | Sentido del flujo |
| Capa 1 | 0,15 m de arena (de 0,2 mm a 0,5 mm) |
| Capa2 | 0,15m de grava (de 6 mm a 10 mm) |
| Capa 3 | 0,05 m de grava (de 20 mm a 40 mm) con malla B o malla bajo la capa |
| Fondo | 0,70 m de grava (de 40 mm a 50 mm) incluyendo las tuberías colectoras |
| Profundidad total media | 1,1 m |
| m2/PT | El número mínimo de personas para el que se debe diseñar un sistema es de 5 PT. |
NOTA 31: En los sistemas que funcionan por gravedad, con frecuencia el área total de cada etapa se divide en dos o más superficies que se utilizan de forma rotativa a fin de que existan periodos de descanso, con lo que se evitan obstrucciones y se permite la aireación. En los sistemas con alimentación dosificada, esta rotación no es esencial.
La superficie total de la zona que se está utilizando, en la primera etapa del filtro se debe inundar con cada dosis. Los filtros de grava verticales abiertos con juncos se deben alimentar mediante bombeo. La dosis es de aproximadamente 8 L/m2.
B.7.5 Filtro de grava horizontal abierto con juncos.
B.7.5.1 Generalidades.
El diseño y la construcción dependen de las condiciones del lugar. La profundidad normal del lecho es de aproximadamente 0,6 m.
| En donde: 1. Tierra para asegurar el revestimiento. 2. Revestimiento constituido por tres capas: geotextil/ polietileno (o una membrana hermética al agua similar)/geotextil. 3. Tubería de entrada. 4. Tubería de distribución con salidas regulables. 5. Gabión de entrada a base de rocas. 6. Grava lavada. | 7. Juncos. 8. Gabión de salida a base de rocas. 9. Tubería colectora perforada. 10. Tubería de conexión (sellada en el punto de entrada en el revestimiento). 11. Tubería de salida regulable (controla el nivel del agua en el lecho). 12. Tubería de descarga. 13. Cámara de salida y cubierta. 14. Nivel de terreno. |
Figura B4-Filtro de grava horizontal abierto con juncos.
B.7.5.2 Dimensiones.
Las dimensiones de construcción de los filtros de grava horizontales abiertos con juncos, deben estar de acuerdo con las dadas en la Tabla B8.
Tabla B8-Filtro de grava horizontal abierto con juncos.
| Superficie superior | Distribución | Juncos Zona de tratamiento | Zona colectora |
| Altura | 0,6 ma | 0,6 ma | 0,6 ma |
| Longitud | 0,5 m (aproximadamente) | L L=2 -0,8 S=(L+0,8) W | 0,3 m (aproximadamente) |
| Anchura | ¼ del total de longitud | 1/4 del total de longitud | ¼ del total de longitud |
| Material | Grava de gran tamaño (de 50 mm a 60 mm) | Grava (de 6 mm a 10 mm) | Grava de gran tamaño (de 50 mm a 60 mm) |
| m2/PT | 5 |
| S min. (m2) | 25 |
| Sentido del flujo | |
| a Pendiente del 1% en la base L: longitud S: superficie W: anchura |
El número mínimo de personas para el que se debe diseñar un sistema es de 5 PT. En sistemas de hasta 30 PT, para asegurar el flujo tipo pistón del agua a través del lecho, se aplica una relación de longitud a anchura de 4:1. Para asegurar el flujo tipo pistón, la relación entre dimensiones de cualquier lecho debe ser de 4:1 aproximadamente.
Para sistemas donde el terreno está en pendiente o donde la población a la que se sirve se aproxima a 50 PT, puede ser beneficioso dividir el área del lecho que se requiere en un cierto número de lechos más pequeños. Los lechos múltiples más pequeños necesitan controles adicionales, pero se mejora la flexibilidad de uso y se permite el descanso de éstos y que las operaciones de mantenimiento sean más fáciles de realizar.
B.7.5.3 Excavación.
El fondo de la excavación debe tener una pendiente máxima del 1% hacia la salida. El fondo debe estar como mínimo a 0,6 m por debajo de la tubería de entrada.
B.7.5.4 Revestimiento de la excavación.
El revestimiento de la excavación se debe realizar de acuerdo con lo indicado en el inciso secundario B.7.3.4.
B.7.5.5 Sistema colector.
El sistema colector está constituido por una tubería colectora unida a una tubería de conexión, que conduce a una cámara colectora. Esta cámara colectora dispone de una tubería de descarga regulable unida a una tubería de conexión que controla la altura de agua en el lecho filtrante.
La tubería colectora reposa en el fondo de la capa colectora rellena de rocas. Las rocas pueden estar convenientemente contenidas en gaviones de alambre.
B.7.5.6 Instalación del sistema de distribución.
El sistema de distribución puede consistir en una tubería de entrada sin perforaciones que conduce a una tubería de infiltración, la cual está posicionada por encima de la capa de rocas. Las rocas pueden estar convenientemente contenidas en gaviones de alambre.
B.7.5.7 Instalación del material filtrante.
La excavación se rellena con grava entre las capas de rocas.
B.7.5.8 Plantación de juncos.
La plantación de los juncos se debe realizar de acuerdo con lo indicado en el inciso secundario B.7.3.10.
B.8 Consideraciones preliminares del lugar de instalación.
B.8.1 Características del lugar que se debe tener en consideración.
Detalles de los lugares:
1. Tipo de instalación.
2. Población equivalente máxima a la que se va a dar servicio.
3. Método de suministro de agua propuesta para los lugares.
Mapa del lugar que muestre:
4. Superficie total del lugar.
5. Superficie disponible para la descarga del efluente.
6. Edificios próximos existentes.
7. Desarrollo adyacente propuesto.
8. Vías de acceso próximas.
9. Vías de acceso próximas propuestas.
10. Límites del lugar.
11. Topografía del lugar.
12. Altitud del lugar con respecto al nivel del mar.
13. Emplazamientos de fuentes de agua subterránea; pozos, manantiales, etc., que pudieran verse afectados por los sistemas.
14. Emplazamientos de servicios subterráneos.
15. Suelo adyacente a las zonas de infiltración de descargas.
16. Cursos de agua próximos.
17. Afloramientos rocosos.
18. Puntos de descarga de aguas residuales.
Detalles del suelo:
19. Coeficiente de permeabilidad del suelo.
20. Tipo de la capa de tierra vegetal (textura, color, porosidad, permeabilidad).
21. Tipo del subsuelo (textura, color, permeabilidad).
22. Existencia de una capa de suelo impermeable (por ejemplo, capa dura por precipitación de sales de hierro).
23. Existencia de una capa de suelo altamente permeable (por ejemplo, mantos de grava).
24. Profundidad del nivel de helada en invierno.
Geología del lugar:
25. Tipo de manto rocoso.
26. Permeabilidad del manto rocoso.
27. Profundidad del manto rocoso.
Hidrogeología del lugar:
28. Tipos de acuíferos.
29. Profundidad de la capa freática más alta según la estación del año.
30. Características hidrodinámicas de las aguas subterráneas.
31. Profundidad de las fuentes de aguas subterráneas, pozos, etc.
32. Antecedentes de la calidad de las aguas subterráneas.
Generalidades:
33. Coordenadas cartográficas.
34. Tipo de vegetación.
B.9 Indicadores de drenaje y consideraciones acerca del lugar para sistemas con infiltración parcial.
Comparación de filtros con lecho de juncos.
Tabla B.10-Ventajas e inconvenientes de los filtros abiertos de una sola etapa con juncos.
| Etapa Única |
| Factor | Ventajas | Inconvenientes |
| Costos de construcción | Costos más bajos de mano de obra y de materiales | |
| Prestaciones | Valores normales de eliminación de SST y de DBO5 > 80% | Valores normales de eliminación del nitrógeno total y del fosforo total < 50%. Los sistemas pequeños son susceptibles a cargas de choque |
| Funcionamiento | Funcionamiento sencillo | Para operaciones de mantenimiento es necesario dejar fuera de servicio todo el sistema |
| Disponibilidad de terreno | Pequeña | La pendiente debería ser pequeña |
| Efecto de la temperatura | Enfriamiento mínimo de las aguas residuales debido a una circunferencia reducida | |
| |
Tabla B.11-Ventajas e inconvenientes de los filtros abiertos de doble etapa con juncos.
| Etapa doble |
| Factor | Ventajas | Inconvenientes |
| Costos de construcción | Es más fácil construir dos lechos poco profundos que un solo lecho profundo. En algunos paisajes puede ser más fácil integrar dos lechos | Costos de construcción más elevados que para un solo lecho |
| Prestaciones | Si la primera etapa rebosa a causa de obstrucción de arena o no proporciona el tratamiento. Adecuado debido a una carga toxica, entonces la segunda etapa sirve de depósito compensador. La capa suplementaria de arena aumenta el nivel de tratamiento y de eliminación de gérmenes patógenos | - |
| Funcionamiento | Para operaciones de mantenimiento solo es necesario dejar fuera de servicio una parte del sistema | Puede ser más complejo que con un solo lecho |
| Disponibilidad de terreno | Más adecuada para un terreno en pendiente | Más que para un solo lecho |
| Efecto de la temperatura | - | - |
Tabla B.12-Ventajas e inconvenientes de los filtros abiertos de varias etapas con juncos.
| Varias etapas |
| Factor | Ventajas | Inconvenientes |
| Costos de construcción | - | Al aumentar el número de etapas aumentan los costos, a cambio solo de algunas mejoras marginales |
| Prestaciones | Es posible obtener niveles más elevados de tratamiento | - |
| Funcionamiento | Las variaciones de carga se soportan con más facilidad | Puede ser más complejo que en el caso de una sola etapa Los tanques de sedimentación requerirán el vaciado periódico |
| Disponibilidad de terreno | Se puede hacer buen uso de un terreno fuertemente contorneado o en pendiente | Más alta |
| Efecto de la temperatura | - | El efluente se puede enfriar más rápidamente debido a que las superficies y las circunferencias de exposición son mayores, especialmente en las últimas etapas |
B.10 Selección de arenas adecuadas.
B.10.1 Generalidades.
La arena demasiado gruesa puede dar lugar a una distribución y un humedecimiento mediocres. Cuando se pueda especificar la granulometría de la arena, se pueden aplicar las siguientes especificaciones:
Ø Tamaño real del grano: 0,25 mm < d10 < 0,4 mm.
Ø Finos (< 80 µm): menos del 2,5% al 3% en peso.
Ø Coeficiente de uniformidad CU: 3 a 6.
Para la elección de una arena adecuada, el tamaño real del grano y el contenido de finos son factores más importantes que el coeficiente de uniformidad. Una aplicación muy estricta del requisito limitara la posibilidad
de utilizar arenas locales de bajo costo, mientras que una aplicación poco exigente del requisito dará lugar a deficiencias y a soluciones correctoras costosas.
B.10.2 Distribución granulométrica de la arena.
Las arenas adecuadas para ser utilizadas en los sistemas de infiltración, se pueden seleccionar aplicando los resultados de los análisis en tamiz. Las figuras B.5 y B.6 muestran ejemplos de granulometrías aceptables de la arena. La arena debería estar exenta de piedra caliza o de yeso. La arena debe estar lavada.
| En donde: 1. Arcilla. 2. Fango. 3. Arena. | 4. Grava. X. Arena que pasa por el tamiz, en %. Y. Peso que pasa por el tamiz, en %. |
Figura B.5 Granulometría aceptable de la arena.
| En donde: X Granulometría en mm. Y Peso que pasa por el tamiz, en %. | |
Figura B.6 Granulometría aceptable de la arena.
APÉNDICE C.
Informativo.
Desinfección de los efluentes de los sistemas depuradores.
C1. Introducción.
La desinfección eficaz del agua se lleva a cabo solamente si la exposición de los microorganismos al desinfectante ocurre en dosis y tiempos de contacto adecuados. Esto es, se requiere una concentración mínima del desinfectante (C) durante un tiempo o período de contacto (t), para destruir el 99% o más de los microorganismos y mantener un residual para asegurar la calidad microbiológica del agua a través del sistema de distribución.
Porcentajes de depuración requeridos, asumiendo una C= 1 x 108 NMP/100 ml:
La desinfección de los efluentes procedentes de la depuración de aguas residuales, se puede obtener mediante dos mecanismos posibles:
Ø Inactivación de microorganismos, obteniéndose microorganismos que no se puedan reproducir.
Ø Eliminación de microorganismos de un efluente (por ejemplo, por filtración), pero sin necesidad de dejarlos inactivos.
Los procesos que se utilizan más frecuentemente para la desinfección de las aguas residuales, mediante la inactivación de los microorganismos son:
Ø Radiación ultravioleta (UV).
Ø Cloración.
Ø Ozonización.
Los procesos que se utilizan más frecuentemente para la desinfección de las aguas residuales, mediante la reducción de microorganismos son:
Ø Filtración con membrana.
Ø Balsas para la maduración del efluente.
Ø Filtración en el terreno.
C.2 Planificación.
La desinfección, si se requiere, debería ser la última etapa en el proceso de depuración de las aguas residuales. Si un efluente se tiene que almacenar antes de la descarga, por ejemplo, en caso de descarga al mar o lagos o lagunas o de riego, preferiblemente debería ser desinfectado después de su almacenaje, inmediatamente antes de la descarga, con objeto de limitar el peligro de contaminación.
Cuando se planifiquen sistemas de desinfección, se debe tener en consideración lo siguiente:
a) El nivel de desinfección que se requiere.
b) La estabilidad y la eficacia del proceso de desinfección.
c) El nivel tecnológico del proceso de desinfección.
d) Los requisitos funcionales.
e) Los peligros relacionados con la seguridad.
f) Los impactos ambientales, por ejemplo:
Ø Efectos sobre la calidad de los efluentes (reducción de DB05, DQO, SST, Ptot).
Ø Efectos de deterioro de los desinfectantes residuales.
Ø Producción de subproductos tóxicos o de bioacumulación.
C.3 Diseño del proceso.
El sistema de desinfección se tiene que diseñar y dimensionar de forma que asegure que:
a. La dosis mínima de desinfectante se aplica a toda el agua residual.
b. El nivel de desinfección requerido se mantiene para el caudal efluente máximo y para la demanda de desinfectante (condición en el caso más desfavorable).
Con respecto al régimen de desinfección requerido, no se permiten cortocircuitos del efluente (efluente que queda fuera del área de desinfección), ni derivaciones o depuraciones incompletas del mismo. La depuración que se requiere se tiene que aplicar a todas las aguas residuales, ya que la calidad microbiológica de las aguas residuales desinfectadas reacciona con mucha sensibilidad ante cualquier agua residual que no haya sido desinfectada correctamente.
NOTA 32: Esto se debe al hecho de que, la reducción requerida de organismos indicadores normalmente está en la magnitud del 99,9% al 99,99%. Una fuga o cortocircuito del 0,01% al 0,1% de las aguas residuales o un régimen de reducción reducido de sólo el 99% en el 1% al 10% de las aguas residuales a causa de una depuración incompleta, puede hacer que se contabilicen gérmenes que ya excedían los niveles del efluente.
C.3.2 Radiación UV. La desinfección UV consiste en la aplicación de radiación UV, generada artificialmente mediante lámparas UV en reactores UV, a las aguas residuales que se desean desinfectar. Una dosis correcta de radiación UV dará lugar a una inactivación irreversible de los microorganismos, sin que se obtengan otros efectos significativos en las aguas residuales.
C.3.3 Ozonización. Un sistema de ozonización para la desinfección de aguas residuales comprende:
Ø El generador de ozono.
Ø El contactor.
Ø El reactor.
Ø El destructor de ozono para el gas residual.
El ozono es un gas extremadamente reactivo e inestable que no se puede almacenar, y que se tiene que producir in situ.
C.3.4 Filtración con membrana. Los procesos de filtración con membrana que se utilizan para la desinfección de las aguas residuales son: ultrafiltración y microfiltración. Ambos procesos de filtración, utilizan membranas porosas como elemento filtrante y se comportan como filtros de criba. En la filtración con membrana, el efluente es forzado a pasar bajo presión, a través de los poros de la membrana. La presión ejercida sobre la membrana, es generada normalmente por una bomba de presión situada del lado del efluente, por diferencia de altura estática, o por una bomba de vacío situada en el lado de los fluidos filtrados.
C.3.5 Balsas de maduración del efluente. Los requisitos básicos para el diseño de las balsas de maduración del efluente, están establecidos en la Norma EN 12255-5. El tiempo de retención debería ser de 5 días a 20 días. El diseño de las balsas debería tener como objetivo alcanzar el flujo tipo pistón y evitar que el efluente quede fuera del circuito. La configuración del flujo en las balsas de maduración del efluente, se puede
mejorar estableciendo una amplia relación entre la longitud y la anchura de la balsa, un diseño sinuoso de las balsas o dividiendo el volumen a madurar entre varias balsas instaladas en serie.
C.3.6 Filtración en el terreno. En el diseño y el dimensionamiento de un sistema de filtración en el terreno, se debe tener en consideración la situación hidrogeológica específica del lugar y las propiedades de percolación locales del terreno. El lugar debería estar nivelado o situado en la cima de una ladera convexa. El área debería estar bien drenada. Se deberían evitar las depresiones, las bases de las laderas y las laderas cóncavas. La profundidad mínima de terreno no saturado entre el fondo del terreno y el lecho rocoso o la capa freática (en su máxima altura estacional) debería ser 1,2 m.
C.3.7 Cloración. La utilización de la desinfección con cloro, dará lugar a la formación de subproductos tóxicos, tales como AOX, THMs, PCB, etc. Cuando se considere la reutilización de efluentes clorados, se debe tener en cuenta el impacto medioambiental de estos subproductos.
Los cloradores para la desinfección de las aguas residuales, son tecnológicamente similares a los sistemas utilizados para la cloración del agua potable, e incluyen los sistemas adecuados para:
Ø El almacenaje de los productos químicos desinfectantes.
Ø La preparación y dosificación de las soluciones desinfectantes.
Ø El mezclado de las aguas residuales y la solución desinfectante.
Ø Que las reacciones de desinfección se completen en los tanques de reacción, denominados comúnmente como tanques de contacto.
Ø La cloración antes de la descarga.
Los productos químicos para desinfección son tóxicos y peligrosos. Los productos más utilizados en los cloradores son:
Ø Solución de hipoclorito sódico.
Ø Cloro gas.
Ø Dióxido de cloro.
Los sistemas para el almacenaje, la preparación y la dosificación de los productos químicos para desinfección dependen del tipo de producto desinfectante que se utilice.
La solución de hipoclorito sódico se puede adquirir en concentraciones del 5% al 15% de NaOCl. Se puede conservar en depósitos y dosificarse con bombas de desplazamiento positivo. Es necesario prestar atención a la pérdida de actividad que experimenta con el tiempo. El régimen de pérdida de actividad aumenta a medida que suben las temperaturas.
La dosificación que se requiere de la solución desinfectante, depende del tipo de desinfectante que se utiliza y es específica del lugar. La dosificación del producto químico desinfectante, deberá estar ajustada al caudal y al régimen de consumo de desinfectante de las aguas residuales, con el objetivo de alcanzar una concentración residual estable en el efluente. La dosificación específica del lugar que se requiere se debería determinar mediante experimentos. La concentración residual para la cloración en el efluente del tanque de contacto, debería ser de aproximadamente 0,2 mg/L de cloro libre. Con una concentración residual más baja podría ser que la desinfección no sea completa, y para una concentración residual más alta las consecuencias podrían ser un daño severo a la población bacteriana del agua que se recibe, y concentraciones excesivas de subproductos tóxicos en el efluente.
________________________