




| Tipo de Contratación | Plazas | Variación | ||
| 2020 | 2021 | absoluta | porcentual | |
| | ||||
| Total | 484,189 | 471,611 | -12,578 | -2.6 |
| | ||||
| Plazas presupuestarias | 453,937 | 443,119 | -10,818 | -2.4 |
| Base | 354,729 | 359,694 | 4,965 | 1.4 |
| Personal sustituto2/ | 10,784 | 9,366 | -1,418 | -13.1 |
| Médicos residentes | 16,446 | 20,003 | 3,557 | 21.6 |
| Confianza | 37,731 | 38,006 | 275 | 0.7 |
| Personal con puestos de mando y homólogos | 2,647 | 2,647 | 0 | 0.0 |
| Temporales | 31,600 | 13,403 | -18,197 | -57.6 |
| | ||||
| Plazas no presupuestarias | 30,252 | 28,492 | -1,760 | -5.8 |
| Servicios profesionales por honorarios | 663 | 703 | 40 | 6.2 |
| Personal de afiliación y cobranza3/ | 5,312 | 5,366 | 54 | 1.0 |
| Campañas de prevención y profilaxis | 3,797 | 5,369 | 1,572 | 41.4 |
| Prestadoras y Prestadores de servicio social4/ | 16,756 | 15,848 | -908 | -5.4 |
| Voluntarias y voluntarios de prestaciones sociales | 3,724 | 1,206 | -2,518 | -67.6 |
| 1/ No incluye las plazas de nómina ordinaria del Programa IMSS-BIENESTAR. 2/ El total registrado en 2021, representa al personal que cubrió una plaza vacante; adicional se realizaron 20,798 contrataciones para la cobertura de ausentismos y plaza cero. 3/ Notificador(a)/localizador(a), ejecutor(a), supervisor(a) de ejecutor, visitador(a), revisor(a), promotor(a) firma digital, promotor(a) del campo y promotor(a) clasificación de empresas, agente telefónico, supervisor(a) agente telefónico, apoyo a requerimientos de la Procuraduría de la Defensa del Contribuyente (PRODECON), apoyo administrativo y análisis fiscal. 4/ Considera a los prestadores de servicio social administrativos y del área médica. | ||||
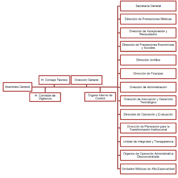
| Dirección Normativa | Plazas | Variación absoluta | ||||
| 2020 | 2021 | |||||
| | | |||||
| Total1/ | 453,937 | 443,119 | -10,818 | |||
| | | | | |||
| H. Consejo Técnico | 2 | 3 | 1 | |||
| H. Comisión de Vigilancia | 5 | 5 | 0 | |||
| Dirección General | 211 | 321 | 110 | |||
| Secretaría General | 91 | 28 | -63 | |||
| Dirección de Prestaciones Médicas* | 393,548 | 383,592 | -9,956 | |||
| Dirección de Administración* | 19,995 | 19,121 | -874 | |||
| Dirección de Prestaciones Económicas y Sociales* | 18,188 | 18,171 | -17 | |||
| Dirección de Incorporación y Recaudación* | 13,827 | 13,799 | -28 | |||
| Dirección de Finanzas* | 3,193 | 3,243 | 50 | |||
| Dirección Jurídica* | 2,349 | 2,120 | -229 | |||
| Dirección de Innovación y Desarrollo Tecnológico* | 1,231 | 1,243 | 12 | |||
| Dirección de Operación y Evaluación | 495 | 649 | 154 | |||
| Dirección de Planeación para la Transformación Institucional | 48 | 42 | -6 | |||
| Órgano Interno de Control | 503 | 525 | 22 | |||
| Órganos de Operación Administrativa Desconcentrada | 251 | 257 | 6 | |||
| 1/ No incluye plazas de nómina ordinaria del Programa IMSS-BIENESTAR. * Incluye personal adscrito a los Órganos de Operación Administrativa Desconcentrada que realiza funciones relativas a la Dirección Normativa. | ||||||
| Tipo de servicio | Plazas | Plazas | Distribución porcentual | |||
| 2020 | 2021 | |||||
| | | |||||
| Total1/ | 453,937 | 443,119 | 100% | |||
| | | | | |||
| Enfermeras | 128,352 | 122,150 | 298,083 67% | |||
| Médicos | 74,632 | 74,556 | ||||
| Paramédicos | 84,195 | 81,374 | ||||
| Médicos residentes | 16,446 | 20,003 | ||||
| | | | | |||
| Becados | 2,575 | 2,403 | 145,036 33% | |||
| Básicos | 23,779 | 21,648 | ||||
| Sustitutos2/ | 10,784 | 9,366 | ||||
| Personal con puestos de mando y homólogos | 2,647 | 2,647 | ||||
| Otras categorías en atención de Áreas Médicas | 59,362 | 59,230 | ||||
| Técnicos y Administrativos | 51,165 | 49,742 | ||||
| 1/ No incluye plazas de nómina ordinaria del Programa IMSS-BIENESTAR. 2/ No Incluye las coberturas de ausentismo ni las contrataciones en plaza cero. La distribución geográfica de las plazas presupuestarias por tipo de servicio se encuentra en el Anexo 1 del Informe de los Servicios Personales en el IMSS 2021. | ||||||
| Área de servicio | Plazas | Distribución porcentual | ||
| | | |||
| Total1/ | 383,592 | 100.0 | ||
| | | | ||
| Segundo Nivel | 198,017 | 51.6 | ||
| Unidades de Medicina Familiar | 95,397 | 24.9 | ||
| Unidades Médicas de Alta Especialidad | 50,802 | 13.2 | ||
| Médicos Residentes | 20,003 | 5.2 | ||
| Oficinas Órganos de Operación Administrativa Desconcentrada | 8,183 | 2.1 | ||
| Sustitutos | 7,658 | 2.0 | ||
| Becados | 2,403 | 0.6 | ||
| Oficinas Centrales | 1,048 | 0.3 | ||
| Personal con puestos de mando y homólogos | 81 | 0.1 | ||
| 1/ No incluye plazas de nómina ordinaria del Programa IMSS-BIENESTAR. | | |||

| Grado | Plazas ocupadas | |
| 2020 | 2021 | |
| | ||
| Total | 16,446 | 20,003 |
| | | |
| Residente 1 | 5,565 | 7,659 |
| Residente 2 | 4,306 | 5,443 |
| Residente 3 | 4,207 | 4,186 |
| Residente 4 | 1,572 | 1,861 |
| Residente 5 | 589 | 625 |
| Residente 6 | 160 | 188 |
| Residente 7 | 44 | 41 |
| Residente 8 | 3 | 0 |
| Nota: el grado de residencia hace referencia al año de especialidad que se encuentra cursando el médico. Los años que cursan, están en función a la especialidad. | ||
| Especialidad | Casos | | Especialidad | Casos | |||||
| | | | | | | ||||
| Total | 5,914 | | | | |||||
| | | | | | | ||||
| Medicina Familiar | 1,630 | | Neurología | 24 | |||||
| Anestesiología | 605 | | Medicina del Enfermo Pediátrico (estado crítico) | 23 | |||||
| Ginecología y Obstetricia | 465 | | Medicina Nuclear | 21 | |||||
| Urgencias | 390 | | Oncología Pediátrica | 21 | |||||
| Pediatría médica | 282 | | Ginecología Oncológica | 17 | |||||
| Medicina Interna | 231 | | Reumatología | 16 | |||||
| Traumatología y Ortopedia | 231 | | Endoscopía | 15 | |||||
| Cirugía general | 211 | | Audiología | 14 | |||||
| Radiodiagnóstico | 188 | | Cirugía Cardiovascular Torácica | 14 | |||||
| Cardiología | 95 | | Neurología Pediátrica | 13 | |||||
| Oftalmología | 93 | | Cardiología Pediátrica | 12 | |||||
| Medicina Física y Rehabilitación | 86 | | Alergia e Inmunología clínica pediátrica | 11 | |||||
| Neonatología | 86 | | Anestesiología Pediátrica | 11 | |||||
| Terapia Intensiva | 86 | | Hematología Pediátrica | 11 | |||||
| Psiquiatría (terapia psicológica) | 73 | | Laboratorio de análisis clínicos | 11 | |||||
| Nefrología | 72 | | Neumología Pediátrica | 11 | |||||
| Urología | 69 | | Gastroenterología Pediátrica | 9 | |||||
| Geriatría | 65 | | Infectología | 9 | |||||
| Anatomía Patológica | 58 | | Pediatría en servicios de urgencias | 9 | |||||
| Radioterapia | 52 | | Hemodinamia | 8 | |||||
| Otorrinolaringología | 47 | | Medicina materno fetal | 8 | |||||
| Cirugía Pediátrica | 46 | | Endocrinología pediátrica | 7 | |||||
| Oncología Quirúrgica | 41 | | Medicina paliativa | 6 | |||||
| Salud en el Trabajo | 39 | | Paido Psiquiatría | 6 | |||||
| Neumología | 38 | | Proctología | 6 | |||||
| Salud Comunitaria | 38 | | Alergia e inmunología (laboratorio) | 4 | |||||
| Oncología Médica | 34 | | Banco de sangre | 4 | |||||
| Genética | 32 | | Coloproctología | 4 | |||||
| Neurocirugía | 32 | | Infectología pediátrica | 4 |
| Dermatología | 27 | | Nefrología Pediátrica | 4 |
| Endocrinología | 27 | | Biología de la reproducción humana | 3 |
| Angiología | 26 | | Patología pediátrica | 3 |
| Gastroenterología | 25 | | Reumatología pediátrica | 4 |
| Hematología | 25 | | Fomento a la salud | 1 |
| Cirugía Plástica y Reconstructiva | 24 | | Neurofisiología clínica | 1 |

| Grado | Plazas 2021 | |||
| | | |||
| Total | 2,647 | |||
| | | | ||
| Director General | 1 | |||
| Secretario General | 1 | |||
| Director Normativo | 9 | |||
| Titular de Unidad | 22 | |||
| Coordinador Normativo y Coordinador Técnico | 195 | |||
| Director de Unidad Médica de Alta Especialidad | 25 | |||
| Coordinador Administrativo | 6 | |||
| Jefe de División | 398 | |||
| Jefe de Departamento Administrativo | 3 | |||
| Subjefe de División | 120 | |||
| Subjefe de Departamento | 1 | |||
| Delegado | 35 | |||
| Coordinador Delegacional | 140 | |||
| Jefe de Servicios Delegacional | 210 | |||
| Coordinador Delegacional de Abastecimiento | 35 | |||
| Jefe de Departamento Delegacional | 598 | |||
| Jefe de Oficina Delegacional | 210 | |||
| Subdelegado | 134 | |||
| Jefe de Departamento Subdelegacional | 465 | |||
| Órgano Interno de Control | 39 | |||
| La distribución de plazas se encuentra en el Anexo 2 "Estructuras Orgánicas" del Informe de Servicios Personales en el IMSS 2021. | ||||








| Sector | Representantes por sector | Emolumento mensual | Costo anual por sector | ||||
| | | | | | |||
| Obrero y patronal | 4 | 104,398.00 | 5,011,104.00 | ||||
| Sector | Representantes por sector | Emolumento mensual | Costo anual por sector | ||||
| | | | | | |||
| Obrero y patronal | 2 | 78,298.00 | 1,879,152.00 | ||||
| Representantes obrero patronales | Retribución mensual |
| | |
| H. Consejos consultivos delegacionales | 7,830.77 |
| H. Juntas de Gobierno en las UMAE | 6,264.62 |
| Sector | Inicial | Modificado | Variación | |||||
| | | | | |||||
| Total | 217,686 | 232,821 | 15,135 | |||||
| | | | | | ||||
| Costo nómina | 164,907 | 163,483 | -1,424 | |||||
| Obligaciones fiscales y patronales | 47,208 | 48,640 | 1,432 | |||||
| Liquidaciones | 2,490 | 6,465 | 3,975 | |||||
| Otras cuentas complementarias | 3,081 | 2,557 | -524 | |||||
| Gasto asociado COVID-19 | 0 | 11,676 | 11,676 | |||||
| Nota: Cifras en millones de pesos. | ||||||||




| Tipo de Contratación | Presupuesto modificado | Presupuesto ejercido | Variación % | ||||||||
| | | | |||||||||
| Total | 230,799 | 232,821 | -0.9 | ||||||||
| | | | | | |||||||
| Plazas presupuestarias | 220,528 | 223,739 | -1.5 | ||||||||
| Sueldos 1 | 48,988 | 49,904 | 1.9 | ||||||||
| Prestaciones ordinarias | 121,029 | 121,816 | -0.7 | ||||||||
| | Compensación garantizada | 2,032 | 2,110 | -3.8 | |||||||
| | Ayuda de despensa | 2,143 | 2,147 | -0.2 | |||||||
| | Aguinaldo | 18,971 | 19,073 | -0.5 | |||||||
| | Estímulos de asistencia y puntualidad | 21,135 | 21,412 | -1.3 | |||||||
| | Fondo de ahorro | 7,651 | 7,773 | -1.6 | |||||||
| | Ayuda para act.cult. y recreativas | 6,663 | 6,741 | -1.2 | |||||||
| | Otras prestaciones y deducciones | 62,434 | 62,560 | -0.2 | |||||||
| Prestaciones extraordinarias | 3,483 | 3,379 | 3.0 | ||||||||
| | Guardias | 1,784 | 1,798 | -0.8 | |||||||
| | Tiempo extraordinario | 1,699 | 1,581 | 6.9 | |||||||
| Seguridad social | 26,628 | 31,635 | -18.8 | ||||||||
| | Retiro | 2,365 | 2,933 | -24.0 | |||||||
| | Cesantía y vejez | 5,293 | 6,126 | -15.7 | |||||||
| | Cuotas obrero patronales | 13,079 | 15,279 | -16.8 | |||||||
| | Aportaciones al INFONAVIT | 5,891 | 7,297 | -23.9 | |||||||
| Impuestos a cargo del IMSS | 20,400 | 17,005 | 16.6 | ||||||||
| | | | | | |||||||
| Plazas no presupuestarias 2 | 1,712 | 1,620 | 14.9 | ||||||||
| | Honorarios | 204 | 198 | 3.2 | |||||||
| | Notificadores y ejecutores 3 | 814 | 789 | 3.1 | |||||||
| | PTDAM | 694 | 633 | 8.7 | |||||||
| | | | | | |
| Gastos complementarios | 8,559 | 7,462 | 14.7 | ||
| | Pagos al SNTSS | 176 | 172 | 1.9 | |
| | Otros gastos complementarios 4 | 8,383 | 7,290 | 13.0 | |
| Nota: cifras en millones de pesos. Fuente de información: Coordinación de Presupuesto e Información programática. 1Incluye gasto extraordinario por sueldo y remuneraciones, así como las cuentas asociadas a COVID-19. 2No incluye 505,400 mil pesos ejercidos para el pago de Servicio Social en áreas médicas, mismos que son cubiertos con recursos del Capítulo 4000 Transferencias, Asignaciones, Subsidios y otras ayudas. 3Comprende a notificadores/localizadores, ejecutores, supervisores de ejecutores, visitadores, revisores, promotores de firma digital, promotores del campo y promotores de clasificación de empresas. 4Incluye ropa contractual, emolumentos, gastos del programa de formación de investigadores, incapacidades, liquidaciones y finiquitos, anteojos, seguro de vida, distintivos y reconocimientos a méritos laborales y otros. | |||||
| Normativa | Programa especial | Monto anual* | |||
| | | | |||
| Total | 533.48 | ||||
| | | | |||
| Coordinación de Atención Integral a la Salud en Primer Nivel | Actualización normativa en salud reproductiva | 13.57 | |||
| Módulos de apoyo a la prestación de servicios de planificación familiar | 53.15 | ||||
| Estrategias educativas: ChiquitIMSS, JuvenIMSS, Ella y Él con PREVENIMSS, Envejecimiento activo y Pasos por la salud | 43.17 | ||||
| Detección de cáncer de mama por Mastografía | 26.37 | ||||
| Jornadas de salud reproductiva en Unidades Médicas de ámbito urbano | 4.31 | ||||
| Consulta en 6° y 7° día en Unidades de Medicina Familiar | 269.48 | ||||
| Estrategias educativas: NutrIMSS | 10.47 | ||||
| Coordinación de Unidades Médicas de Alta Especialidad | Abatimiento del diferimiento quirúrgico (UMAE) | 42.85 | |||
| Procedimiento de hemodinámica (UMAE) | 1.06 | ||||
| Coordinación de Centros Vacacionales, Velatorios, Unidad de Congresos y Tiendas | Levantamiento del inventario de mercancías (Tiendas) | 1.74 | |||
| Coordinación de Presupuesto e Información Programática | Cierres contables | 6.98 | |||
| Coordinación de Atención Integral de Segundo Nivel | Abatimiento del diferimiento quirúrgico (OOAD) | 29.15 | |||
| Coordinación de Abasto | Levantamiento del inventario físico de bienes de consumo | 8.21 | |||
| Coordinación de Servicios Administrativos y Mejora Continua de Procesos de Incorporación y Recaudación | Créditos en mora | 12.93 | |||
| Clasificación de empresas | 8.46 | ||||
| Afiliación-vigencia en el seguro de Riesgos de Trabajo | 1.58 | ||||
| *Cifras en millones de pesos. | |||||
| Rubro | Monto anual* |
| | |
| Total | 11,676.50 |
| | |
| Bono COVID | 1,983.10 |
| Sueldos y salarios | 8,573.40 |
| Reconocimiento a equipos COVID (notas de mérito) | 996.90 |
| Continuidad Jornada Continua COVID | 0.10 |
| Guardias COVID | 78.90 |
| Comisión COVID | 39.80 |
| Vacaciones diferidas COVID | 4.30 |
| *Cifras en millones de pesos. | |
| Programa | Curso | Capacitados | |||
| | | | |||
| Total | 16,001 | ||||
| | | | | ||
| Colaboración para la capacitación en temas relacionados con la pandemia COVID-19 | Enfermedad por COVID-19 | 12,569 | |||
| Capacitación Técnica para la cobertura de plazas durante la Contingencia | - Camillero en unidades hospitalarias - Asistente médica - Manejador de alimentos - Limpieza e Higiene - Lavandería | 3,432 | |||
| Área de servicio | Contratos | Variación | |||||
| 2020 | 2021 | ||||||
| | | | | ||||
| Total | 663 | 703 | 40 | ||||
| | | | | | |||
| H. Consejo Técnico | 89 | 81 | -8 | ||||
| H. Comisión de Vigilancia | 3 | 3 | 0 | ||||
| Dirección General | 6 | 6 | 0 | ||||
| Dirección de Administración | 7 | 42 | 35 | ||||
| Dirección Jurídica* | 437 | 421 | -16 | ||||
| Dirección de Operación y Evaluación | 4 | 12 | 8 | ||||
| Dirección de Prestaciones Médicas** | 52 | 65 | 13 | ||||
| Dirección de Prestaciones Económicas y Sociales | 36 | 42 | 6 | ||||
| Dirección de Finanzas | 2 | 6 | 4 | ||||
| Dirección de Incorporación y Recaudación | 1 | 3 | 2 | ||||
| Dirección de Planeación para la Transformación Institucional | 0 | 4 | 4 | ||||
| Dirección de Innovación y Desarrollo Tecnológico | 7 | 5 | -2 | ||||
| Secretaría General | 5 | 6 | 1 | ||||
| Órganos de Operación Administrativa Desconcentrada | 14 | 6 | -8 | ||||
| Órgano Interno de Control | 0 | 1 | 1 | ||||
| Nota: La distribución de los contratos de prestación de servicios por honorarios, se encuentra en el Anexo 1 Distribución de plazas no presupuestarias por Órgano de Operación Administrativa Desconcentrada del Informe de los Servicios Personales en el IMSS 2021. * La mayoría de los contratos se encuentran en el nivel desconcentrado como apoyo en juicios y quejas a nivel nacional. ** Incluye los contratos que corresponden al FOFOE. | |||||||
| Tipo de pensión | Regímenes | Convenio Adicional | | Total | |||||||
| Anterior | Actual | | 2021 | 2020 | |||||||
| | | | | | | | |||||
| Total | 8,815 | 328,400 | 879 | | 338,094 | 329,764 | |||||
| | | | | | | | | ||||
| Jubilados | 1,504 | 269,078 | 0 | | 270,582 | 264,174 | |||||
| | | | | | | | | ||||
| Pensionados directos | 3,070 | 31,265 | 339 | | 34,674 | 35,217 | |||||
| Enfermedad general 1 | 2,332 | 13,785 | 280 | | 16,397 | 16,733 | |||||
| Cesantía en edad avanzada y vejez | 162 | 13,030 | 15 | | 13,207 | 13,102 | |||||
| Riesgo de trabajo 2 | 576 | 4,450 | 44 | | 5,070 | 5,382 | |||||
| | | | | | | | |||||
| Pensionados derivados | 4,241 | 28,057 | 540 | | 32,838 | 30,373 | |||||
| Viudez | 3,809 | 23,805 | 202 | | 27,816 | 25,291 | |||||
| Orfandad | 382 | 3,256 | 284 | | 3,922 | 3,890 | |||||
| Ascendencia | 50 | 996 | 54 | | 1,100 | 1,192 | |||||
| 1 Incluye incapacidad parcial permanente. 2 Incapacidad parcial enfermedad trabajo. | | ||||||||||
| Tipo de pensión | Casos | Variación | ||||||
| 2020 | 2021 | Absoluta | Relativa (%) | |||||
| | | | | | | |||
| Total | 329,764 | 338,094 | 8,330 | 2.53 | ||||
| | | | | | ||||
| Jubilados | Años de servicio | 264,174 | 270,582 | 6,408 | 2.43 | |||
| Pensiones directas | Enfermedad general | 16,733 | 16,397 | -336 | -2.01 | |||
| Cesantía en edad avanzada y vejez | 13,102 | 13,207 | 105 | 0.80 | ||||
| Riesgo de trabajo | 5,382 | 5,070 | -312 | -5.80 | ||||
| Pensionados derivadas | Beneficiarios derivados de fallecimiento | 30,373 | 32,838 | 2,465 | 8.12 | |||






| Tipo de contratación | Hombres | Mujeres | Total | |||
| | | | | |||
| Total | 260,192 | 182,927 | 443,119 | |||
| | | | | | ||
| Base | 215,086 | 144,608 | 359,694 | |||
| Confianza* | 21,616 | 19,037 | 40,653 | |||
| Sustitutos | 5,608 | 3,758 | 9,366 | |||
| Médicos residentes | 10,059 | 9,944 | 20,003 | |||
| Temporal | 7,823 | 5,580 | 13,403 | |||
| *Considera al personal de Confianza Ordinario, Estatuto "A" y personal con puestos de Mando y Homólogos. | ||||||
| Rubro | Acciones | Participantes | Costo | ||||
| | | | | ||||
| Total | 25,102 | 420,908 | 36,301,081 | ||||
| | | | | | |||
| Con costo | Nivel Central | 147 | 2,311 | 13,617,411 | |||
| OOAD | 924 | 21,088 | 22,683,670 | ||||
| Sin costo | Nivel Central | 2,105 | 55,732 | - | |||
| OOAD | 21,926 | 341,777 | - | ||||


| Tipo de servicio | Plazas | |
| 2021 | ||
| | ||
| Total | 24,299 | |
| | | |
| Enfermeras | 11,041 | |
| Médicos | 6,263 | |
| Servicios generales* | 3,396 | |
| Administrativos | 1,864 | |
| Paramédicos | 1,180 | |
| Acción comunitaria | 555 | |
| *Esta disciplina se caracteriza por su polivalencia, ya que desarrolla diversas actividades (intendencia, camillero, chofer de ambulancia, cocina, lavandería, etc.) | ||
| Tipo de servicio | Presupuesto ejercido | |||
| 2020 | 2021 | |||
| | | |||
| Total | 11,933.6 | 11,302.3 | ||
| | | | ||
| Sueldo | 1,648.4 | 1,679.6 | ||
| Prestaciones | 5,345.5 | 5,468.7 | ||
| Conceptos extraordinarios | 85.3 | 82.8 | ||
| Obligaciones patronales | 2,097.1 | 2,155.1 | ||
| Pagos complementarios | 367.5 | 372.3 | ||
| Pago parcial del gasto de RJP | 2,389.8 | 1,543.8 | ||
| Nota: Cifras en millones de pesos. | ||||
| Distribución de las plazas presupuestarias por Órgano de Operación Administrativa Desconcentrada. | |||||||
| OOAD | Base | Sustitutos | Médicos Residentes | Confianza | Temporales | Personal con puestos de mando y homólogos | Total |
| | | | | | | | |
| Total general | 359,694 | 9,366 | 20,003 | 38,006 | 13,403 | 2,647 | 443,119 |
| | | | | | | | |
| Oficinas Centrales | 2,406 | 234 | | 5,417 | 95 | 794 | 8,946 |
| | | | | | | | |
| Aguascalientes | 6,190 | 47 | 297 | 528 | 145 | 45 | 7,252 |
| Baja California | 11,374 | 262 | 448 | 1,106 | 929 | 58 | 14,177 |
| Baja California Sur | 3,412 | 225 | 90 | 394 | 157 | 43 | 4,321 |
| Campeche | 2,541 | 110 | 167 | 340 | 140 | 43 | 3,341 |
| Chiapas | 4,831 | 147 | 214 | 638 | 214 | 44 | 6,088 |
| Chihuahua | 13,845 | 379 | 533 | 1,190 | 636 | 66 | 16,649 |
| Coahuila | 14,286 | 497 | 747 | 1,190 | 706 | 62 | 17,488 |
| Colima | 3,244 | 116 | 227 | 389 | 380 | 47 | 4,403 |
| Durango | 5,252 | 87 | 293 | 539 | 275 | 44 | 6,490 |
| Estado de México Oriente | 21,024 | 491 | 574 | 1,793 | 399 | 50 | 24,331 |
| Estado de México Poniente | 12,990 | 385 | 640 | 1,195 | 168 | 46 | 15,424 |
| Guanajuato | 13,720 | 368 | 949 | 1,216 | 403 | 59 | 16,715 |
| Guerrero | 5,006 | 153 | 180 | 519 | 54 | 52 | 5,964 |
| Hidalgo | 4,315 | 146 | 175 | 549 | 493 | 52 | 5,730 |
| Jalisco | 27,383 | 668 | 2,056 | 2,313 | 768 | 71 | 33,259 |
| Michoacán | 8,739 | 271 | 214 | 797 | 97 | 56 | 10,174 |
| Morelos | 5,089 | 191 | 161 | 657 | 577 | 48 | 6,723 |
| Nayarit | 4,618 | 44 | 175 | 426 | 58 | 43 | 5,364 |
| Nuevo León | 21,940 | 758 | 2,025 | 1,936 | 1,114 | 68 | 27,841 |
| Oaxaca | 3,885 | 130 | 133 | 429 | 101 | 52 | 4,730 |
| Puebla | 10,255 | 328 | 785 | 1,043 | 313 | 59 | 12,783 |
| Querétaro | 6,840 | 200 | 452 | 638 | 221 | 44 | 8,395 |
| Quintana Roo | 4,757 | 107 | 164 | 544 | 190 | 49 | 5,811 |
| San Luis Potosí | 6,546 | 318 | 212 | 582 | 186 | 53 | 7,897 |
| Sinaloa | 9,613 | 182 | 338 | 800 | 367 | 54 | 11,354 |
| Sonora | 13,212 | 251 | 936 | 1,164 | 409 | 70 | 16,042 |
| Tabasco | 3,466 | 158 | 187 | 429 | 158 | 44 | 4,442 |
| Tamaulipas | 11,327 | 122 | 391 | 979 | 216 | 62 | 13,097 |
| Tlaxcala | 2,558 | 12 | 96 | 325 | 43 | 39 | 3,073 |
| Veracruz Norte | 10,335 | 41 | 758 | 952 | 513 | 58 | 12,657 |
| Veracruz Sur | 7,351 | 255 | 338 | 671 | 41 | 52 | 8,708 |
| Yucatán | 7,315 | 283 | 760 | 790 | 372 | 46 | 9,566 |
| Zacatecas | 3,148 | 119 | 203 | 407 | 211 | 43 | 4,131 |
| Norte DF | 31,845 | 518 | 1,908 | 2,438 | 1,129 | 65 | 37,903 |
| Sur DF | 35,036 | 763 | 2,177 | 2,683 | 1,125 | 66 | 41,850 |
| Distribución de las plazas no presupuestarias por Órgano de Operación Administrativa Desconcentrada. | ||||||
| OOAD | Prestadores de servicios por honorarios | Personal de afiliación y cobranza | Campañas de prevención y profilaxis | Prestadores de servicio social | Voluntarios de prestaciones sociales | Total |
| | | | | | | |
| | | | | | | |
| Total general | 703 | 5,366 | 5,369 | 15,848 | 1,206 | 28,493 |
| | | | | | | |
| Oficinas Centrales | 352 | - | | | | |
| | | | | | | |
| Aguascalientes | 5 | 76 | | | | |
| Baja California | 10 | 223 | | | | |
| Baja California Sur | 3 | 66 | | | | |
| Campeche | 2 | 77 | | | | |
| Chiapas | 6 | 118 | | | | |
| Chihuahua | 12 | 141 | | | | |
| Coahuila | 7 | 143 | | | | |
| Colima | 7 | 54 | | | | |
| Durango | 5 | 110 | | | | |
| Estado de México Oriente | 30 | 223 | | | | |
| Estado de México Poniente | 10 | 144 | | | | |
| Guanajuato | 9 | 189 | | | | |
| Guerrero | 7 | 80 | | | | |
| Hidalgo | 11 | 84 | | | | |
| Jalisco | 18 | 418 | | | | |
| Michoacán | 8 | 156 | | | | |
| Morelos | 5 | 53 | | | | |
| Nayarit | 4 | 57 | | | | |
| Nuevo León | 16 | 256 | | | | |
| Oaxaca | 6 | 86 | | | | |
| Puebla | 11 | 163 | | | | |
| Querétaro | 4 | 112 | | | | |
| Quintana Roo | 15 | 103 | | | | |
| San Luis Potosí | 3 | 102 | | | | |
| Sinaloa | 12 | 175 | | | | |
| Sonora | 17 | 244 | | | | |
| Tabasco | 7 | 54 | | | | |
| Tamaulipas | 8 | 240 | | | | |
| Tlaxcala | 5 | 36 | | | | |
| Veracruz Norte | 11 | 174 | | | | |
| Veracruz Sur | 14 | 141 | | | | |
| Yucatán | 9 | 72 | | | | |
| Zacatecas | 4 | 59 | | | | |
| Norte DF | 17 | 346 | | | | |
| Sur DF | 33 | 591 | | | | |
| Distribución de las plazas presupuestarias por tipo de servicio | |||||||||||
| | | | | | | | | | | | |
| OOAD | Enfermeras | Médicos | Paramédicos | Médicos Residentes | Becados | Básicos | Sustitutos | Personal con puestos de mando y homólogos | Otras categorías en atención de Áreas Médicas | Técnicos y Administrativos | Total |
| Total general | 122,150 | 74,556 | 81,374 | 20,003 | 2,403 | 21,648 | 9,366 | 2,647 | 59,230 | 49,742 | 443,119 |
| | | | | | | | | | | | |
| Oficinas Centrales | 74 | 475 | 1,045 | | 13 | 221 | 234 | 794 | 89 | 6,001 | 8,946 |
| | | | | | | | | | | | |
| Aguascalientes | 2,034 | 1,395 | 1,323 | 297 | 34 | 499 | 47 | 45 | 964 | 614 | 7,252 |
| Baja California | 4,056 | 2,640 | 2,613 | 448 | 78 | 835 | 262 | 58 | 1,938 | 1,249 | 14,177 |
| Baja California Sur | 1,080 | 818 | 719 | 90 | 27 | 206 | 225 | 43 | 658 | 455 | 4,321 |
| Campeche | 956 | 589 | 545 | 167 | 13 | 82 | 110 | 43 | 451 | 385 | 3,341 |
| Chiapas | 1,662 | 1,143 | 1,029 | 214 | 54 | 213 | 147 | 44 | 934 | 648 | 6,088 |
| Chihuahua | 4,800 | 2,719 | 3,064 | 533 | 136 | 790 | 379 | 66 | 2,493 | 1,669 | 16,649 |
| Coahuila | 5,354 | 2,721 | 3,359 | 747 | 101 | 870 | 497 | 62 | 2,291 | 1,486 | 17,488 |
| Colima | 1,321 | 782 | 710 | 227 | 9 | 188 | 116 | 47 | 552 | 451 | 4,403 |
| Durango | 1,814 | 1,177 | 1,154 | 293 | 32 | 365 | 87 | 44 | 848 | 676 | 6,490 |
| Estado de México Oriente | 6,599 | 4,403 | 5,095 | 574 | 86 | 1,480 | 491 | 50 | 3,620 | 1,933 | 24,331 |
| Estado de México Poniente | 4,184 | 2,785 | 3,011 | 640 | 75 | 708 | 385 | 46 | 2,209 | 1,381 | 15,424 |
| Guanajuato | 5,000 | 3,049 | 3,035 | 949 | 71 | 753 | 368 | 59 | 2,125 | 1,306 | 16,715 |
| Guerrero | 1,526 | 1,076 | 1,094 | 180 | 49 | 307 | 153 | 52 | 793 | 734 | 5,964 |
| Hidalgo | 1,446 | 1,102 | 1,020 | 175 | 35 | 198 | 146 | 52 | 835 | 721 | 5,730 |
| Jalisco | 10,174 | 5,923 | 5,699 | 2,056 | 149 | 1,659 | 668 | 71 | 4,350 | 2,510 | 33,259 |
| Michoacán | 2,844 | 1,936 | 1,881 | 214 | 44 | 484 | 271 | 56 | 1,464 | 980 | 10,174 |
| Morelos | 1,669 | 1,167 | 1,058 | 161 | 17 | 288 | 191 | 48 | 731 | 1,393 | 6,723 |
| Nayarit | 1,559 | 1,033 | 947 | 175 | 44 | 209 | 44 | 43 | 847 | 463 | 5,364 |
| Nuevo León | 8,181 | 4,520 | 5,285 | 2,025 | 116 | 1,112 | 758 | 68 | 3,452 | 2,324 | 27,841 |
| Oaxaca | 1,206 | 935 | 785 | 133 | 72 | 180 | 130 | 52 | 656 | 581 | 4,730 |
| Puebla | 3,482 | 2,122 | 2,222 | 785 | 76 | 668 | 328 | 59 | 1,744 | 1,297 | 12,783 |
| Querétaro | 2,427 | 1,564 | 1,529 | 452 | 41 | 343 | 200 | 44 | 1,068 | 727 | 8,395 |
| Quintana Roo | 1,646 | 1,076 | 1,067 | 164 | 14 | 305 | 107 | 49 | 789 | 594 | 5,811 |
| San Luis Potosí | 2,274 | 1,426 | 1,454 | 212 | 44 | 246 | 318 | 53 | 1,126 | 744 | 7,897 |
| Sinaloa | 3,301 | 2,094 | 2,146 | 338 | 124 | 504 | 182 | 54 | 1,608 | 1,003 | 11,354 |
| Sonora | 4,761 | 2,596 | 2,842 | 936 | 69 | 855 | 251 | 70 | 2,393 | 1,269 | 16,042 |
| Tabasco | 1,113 | 806 | 773 | 187 | 14 | 133 | 158 | 44 | 656 | 558 | 4,442 |
| Tamaulipas | 3,669 | 2,243 | 2,649 | 391 | 100 | 610 | 122 | 62 | 2,106 | 1,145 | 13,097 |
| Tlaxcala | 762 | 569 | 552 | 96 | 9 | 166 | 12 | 39 | 417 | 451 | 3,073 |
| Veracruz Norte | 3,479 | 2,225 | 2,421 | 758 | 78 | 602 | 41 | 58 | 1,778 | 1,217 | 12,657 |
| Veracruz Sur | 2,205 | 1,556 | 1,624 | 338 | 57 | 357 | 255 | 52 | 1,379 | 885 | 8,708 |
| Yucatán | 2,680 | 1,720 | 1,616 | 760 | 38 | 305 | 283 | 46 | 1,316 | 802 | 9,566 |
| Zacatecas | 1,105 | 793 | 673 | 203 | 34 | 104 | 119 | 43 | 588 | 469 | 4,131 |
| Norte DF | 10,290 | 5,239 | 7,406 | 1,908 | 213 | 2,595 | 518 | 65 | 4,424 | 5,245 | 37,903 |
| Sur DF | 11,417 | 6,139 | 7,929 | 2,177 | 237 | 2,208 | 763 | 66 | 5,538 | 5,376 | 41,850 |
| Distribución del personal de afiliación y cobranza por Órgano de Operación Administrativa Desconcentrada | |||||||||||||
| OOAD | Notificadores / Localizadores | Ejecutores | Supervisores de ejecutores | Visitadores | Revisores | Promotores firma digital | Promotores del campo | Promotores clasificación de empresas | Supervisor de agente telefónico | Apoyo a requerimientos de la PRODECON | Apoyo a procesos administrativos | Analista fiscal | Total |
| Total | 1,778 | 1,096 | 327 | 877 | 403 | 277 | 165 | 335 | 2 | 7 | 85 | 14 | 5,366 |
| | | | | | | | | | | | | | |
| Oficinas Centrales | 23 | 15 | 3 | 12 | 9 | 6 | 2 | 6 | - | - | - | - | 76 |
| Aguascalientes | 23 | 15 | 3 | 12 | 9 | 6 | 2 | 6 | - | - | - | - | 76 |
| Baja California | 64 | 73 | 10 | 22 | 14 | 10 | 15 | 15 | - | - | - | - | 223 |
| Baja California Sur | 18 | 16 | 5 | 10 | 5 | 4 | 5 | 3 | - | - | - | - | 66 |
| Campeche | 27 | 15 | 4 | 6 | 4 | 6 | 3 | 12 | - | - | - | - | 77 |
| Chiapas | 38 | 38 | 9 | 8 | 8 | 5 | 6 | 6 | - | - | - | - | 118 |
| Chihuahua | 49 | 19 | 20 | 16 | 7 | 10 | 6 | 14 | - | - | - | - | 141 |
| Coahuila | 40 | 43 | 11 | 25 | 2 | 11 | 2 | 9 | - | - | - | - | 143 |
| Colima | 15 | 15 | 2 | 10 | 3 | 4 | 1 | 4 | - | - | - | - | 54 |
| Durango | 38 | 26 | 4 | 23 | 6 | 5 | 3 | 5 | - | - | - | - | 110 |
| Estado de México Oriente | 90 | 53 | 9 | 29 | 21 | 3 | 3 | 15 | - | - | - | - | 223 |
| Estado de México Poniente | 68 | 22 | 6 | 27 | 5 | 5 | 2 | 9 | - | - | - | - | 144 |
| Guanajuato | 55 | 36 | 9 | 35 | 26 | 11 | 8 | 9 | - | - | - | - | 189 |
| Guerrero | 25 | 16 | 4 | 11 | 8 | 8 | 3 | 5 | - | - | - | - | 80 |
| Hidalgo | 31 | 15 | 4 | 12 | 6 | 8 | 3 | 5 | - | - | - | - | 84 |
| Jalisco | 139 | 96 | 22 | 91 | 23 | 15 | 9 | 20 | - | - | - | 3 | 418 |
| Michoacán | 51 | 34 | 6 | 29 | 6 | 10 | 8 | 8 | - | - | - | 4 | 156 |
| Morelos | 11 | 8 | 3 | 14 | 4 | 5 | 3 | 5 | - | - | - | - | 53 |
| Nayarit | 16 | 12 | 3 | 10 | 6 | 3 | 3 | 4 | - | - | - | - | 57 |
| Nuevo León | 68 | 48 | 30 | 41 | 32 | 13 | 3 | 21 | - | - | - | - | 256 |
| Oaxaca | 24 | 17 | 3 | 20 | 8 | 7 | 2 | 5 | - | - | - | - | 86 |
| Puebla | 55 | 35 | 7 | 35 | 9 | 10 | 1 | 11 | - | - | - | - | 163 |
| Querétaro | 31 | 25 | 6 | 17 | 15 | 5 | 3 | 10 | - | - | - | - | 112 |
| Quintana Roo | 44 | 17 | 5 | 17 | 8 | 7 | - | 5 | - | - | - | - | 103 |
| San Luis Potosí | 35 | 18 | 4 | 17 | 6 | 8 | 6 | 8 | - | - | - | - | 102 |
| Sinaloa | 47 | 52 | 8 | 25 | 3 | 9 | 20 | 7 | - | - | - | 4 | 175 |
| Sonora | 75 | 58 | 24 | 29 | 11 | 17 | 17 | 10 | - | - | - | 3 | 244 |
| Tabasco | 18 | 14 | 3 | 6 | 3 | 3 | 2 | 5 | - | - | - | - | 54 |
| Tamaulipas | 81 | 53 | 34 | 24 | 20 | 13 | 4 | 11 | - | - | - | - | 240 |
| Tlaxcala | 10 | 6 | 3 | 9 | 2 | 2 | 2 | 2 | - | - | - | - | 36 |
| Veracruz Norte | 68 | 38 | 9 | 22 | 13 | 9 | 7 | 8 | - | - | - | - | 174 |
| Veracruz Sur | 32 | 40 | 12 | 27 | 9 | 9 | 7 | 5 | - | - | - | - | 141 |
| Yucatán | 20 | 11 | 5 | 16 | 7 | 6 | 3 | 4 | - | - | - | - | 72 |
| Zacatecas | 18 | 15 | 2 | 8 | 6 | 3 | 3 | 4 | - | - | - | - | 59 |
| Norte del Distrito Federal | 118 | 34 | 19 | 82 | 43 | 12 | - | 38 | - | - | - | - | 346 |
| Sur del Distrito Federal | 236 | 63 | 19 | 92 | 45 | 15 | - | 27 | 2 | 7 | 85 | - | 591 |



| Denominación del puesto | Nivel salarial | Plazas |
| | | |
| Total | | 21 |
| | | |
| Coordinador Normativo | K22 | 1 |
| Coordinador Normativo | K21 | 3 |
| Coordinador Normativo | K12 | 4 |
| Coordinador Técnico | M43 | 2 |
| Coordinador Técnico | M41 | 3 |
| Jefe de División | M33 | 1 |
| Jefe de División | M31 | 1 |
| Jefe de División | M23 | 3 |
| Subjefe de División | N33 | 1 |
| Subjefe de División | N31 | 2 |



















































































| N° | Unidades Médicas de Alta Especialidad (UMAE) | Región |
| 1 | Hospital de Especialidades del Centro Médico Nacional de Occidente, Guadalajara, Jal. | Occidente |
| 2 | Hospital de Pediatría del Centro Médico Nacional de Occidente, Guadalajara, Jal. | Occidente |
| 3 | Hospital de Especialidades N° 25 del Centro Médico Nacional Noreste, Monterrey, N.L. | Norte |
| 4 | Hospital de Cardiología N° 34, Monterrey, N.L. | Norte |
| 5 | Hospital de Especialidades "Dr. Antonio Fraga Mouret" del Centro Médico Nacional "La Raza", Ciudad de México | Centro |
| 6 | Hospital General "Dr. Gaudencio González Garza" del Centro Médico Nacional "La Raza", Ciudad de México | Centro |
| 7 | Unidad Médica de Alta Especialidad "Dr. Victorio de la Fuente Narváez", Ciudad de México | Centro |
| 8 | Hospital de Traumatología y Ortopedia "Lomas Verdes", Edo. de México | Centro |
| 9 | Hospital de Especialidades "Dr. Bernardo Sepúlveda Gutiérrez" del Centro Médico Nacional S. XXI, Ciudad de México | Centro |
| 10 | Hospital de Pediatría del Centro Médico Nacional Siglo XXI, Ciudad de México | Centro |
| 11 | Hospital de Cardiología del Centro Médico Nacional Siglo XXI, Ciudad de México | Centro |
| 12 | Hospital de Oncología del Centro Médico Nacional Siglo XXI, Ciudad de México | Centro |
| 13 | Hospital de Especialidades N° 71, Torreón Coah. | Norte |
| 14 | Hospital de Especialidades del Centro Médico Nacional "Manuel Ávila Camacho", Puebla, Pue. | Sur |
| 15 | Hospital de Especialidades N° 1 del Centro Médico Nacional del Bajío, León, Gto. | Occidente |
| 16 | Hospital de Especialidades N° 14 del Centro Médico Nacional "Adolfo Ruiz Cortines", Veracruz, Ver. | Sur |
| 17 | Hospital de Traumatología y Ortopedia N° 21, Monterrey, N.L. | Norte |
| 18 | Hospital de Gineco Obstetricia N° 3 del Centro Médico Nacional "La Raza", Ciudad de México | Centro |
| 19 | Hospital de Gineco Obstetricia N° 4 "Luis Castelazo Ayala", Ciudad de México | Centro |
| 20 | Hospital de Gineco Obstetricia del Centro Médico Nacional de Occidente, Guadalajara, Jal. | Occidente |
| 21 | Hospital de Traumatología y Ortopedia del Centro Médico Nacional "Manuel Ávila Camacho", Puebla, Pue. | Sur |
| 22 | Hospital de Gineco Pediatría N° 48 del Centro Médico Nacional del Bajío, León, Gto. | Occidente |
| 23 | Hospital de Especialidades N° 2 "Luis Donaldo Colosio Murrieta" del Centro Médico Nacional del Noroeste, Cd. Obregón, Son. | Occidente |
| 24 | Hospital de Gineco Obstetricia N° 23 "Ignacio Morones Prieto", Monterrey, N.L. | Norte |
| 25 | Hospital de Especialidades No. 1 del Centro Médico Nacional "Ignacio García Téllez", Mérida, Yuc. | Sur |

| No. | Delegación | Subdelegación | | No. | Delegación | Subdelegación | | No. | Delegación | Subdelegación |
| 1 | Norte del Distrito Federal | Magdalena de las Salinas | | 26 | Estado de México Oriente | Ecatepec | | 51 | Puebla | Sur |
| 2 | Norte del Distrito Federal | Santa María la Rivera | | 27 | Estado de México Oriente | Los Reyes La Paz | | 52 | Puebla | Tehuacán |
| 3 | Norte del Distrito Federal | Polanco | | 28 | Estado de México Oriente | Tlalnepantla | | 53 | Querétaro | Querétaro |
| 4 | Norte del Distrito Federal | Guerrero | | 29 | Estado de México Poniente | Naucalpan | | 54 | Quintana Roo | Cancún |
| 5 | Norte del Distrito Federal | Centro | | 30 | Estado de México Poniente | Toluca | | 55 | Quintana Roo | Playa del Carmen |
| 6 | Sur del Distrito Federal | Piedad Narvarte | | 31 | Guanajuato | Celaya | | 56 | Quintana Roo | Chetumal |
| 7 | Sur del Distrito Federal | Del Valle | | 32 | Guanajuato | Irapuato | | 57 | San Luis Potosí | Oriente |
| 8 | Sur del Distrito Federal | San Ángel | | 33 | Guanajuato | León | | 58 | San Luis Potosí | Poniente |
| 9 | Sur del Distrito Federal | Santa Anita | | 34 | Guerrero | Acapulco | | 59 | Sinaloa | Culiacán |
| 10 | Sur del Distrito Federal | Churubusco | | 35 | Hidalgo | Pachuca | | 60 | Sinaloa | Los Mochis |
| 11 | Aguascalientes | Norte | | 36 | Jalisco | Hidalgo | | 61 | Sinaloa | Mazatlán |
| 12 | Baja California | Ensenada | | 37 | Jalisco | Juárez | | 62 | Sonora | Ciudad Obregón |
| 13 | Baja California | Mexicali | | 38 | Jalisco | Libertar Reforma | | 63 | Sonora | Hermosillo |
| 14 | Baja California | Tecate | | 39 | Jalisco | Tepatitlán de Morelos | | 64 | Tabasco | Cárdenas |
| 15 | Baja California | Tijuana | | 40 | Michoacán | Morelia | | 65 | Tabasco | Villahermosa |
| 16 | Baja California Sur | Cabo San Lucas | | 41 | Michoacán | Zamora | | 66 | Tamaulipas | Matamoros |
| 17 | Baja California Sur | La Paz | | 42 | Morelos | Cuernavaca | | 67 | Tamaulipas | Reynosa |
| 18 | Coahuila | Saltillo | | 43 | Nayarit | Tepic | | 68 | Tamaulipas | Tampico |
| 19 | Coahuila | Torreón | | 44 | Nuevo León | Apodaca | | 69 | Tlaxcala | Tlaxcala |
| 20 | Chiapas | Tuxtla Gutierrez | | 45 | Nuevo León | 1 Noroeste | | 70 | Veracruz Norte | Jalapa |
| 21 | Chihuahua | Chihuahua | | 46 | Nuevo León | 2 Noreste | | 71 | Veracruz Norte | Veracruz |
| 22 | Chihuahua | Juárez 1 | | 47 | Nuevo León | 3 Suroeste | | 72 | Veracruz Sur | Coatzacoalcos |
| 23 | Chihuahua | Juárez 2 | | 48 | Nuevo León | 4 Sureste | | 73 | Yucatán | Mérida norte |
| 24 | Durango | Durango | | 49 | Oaxaca | Oaxaca | | 74 | Yucatán | Mérida Sur |
| 25 | Durango | Gomez Palacio | | 50 | Puebla | Norte | | | | |

| No. | Delegación | Subdelegación | | No. | Delegación | Subdelegación | | No. | Delegación | Subdelegación |
| 1 | Aguascalientes | Sur | | 21 | Guerrero | Zihuatanejo | | 41 | San Luis Potosí | Ciudad Valles |
| 2 | Campeche | Campeche | | 22 | Hidalgo | Cd. Sahagún | | 42 | San Luis Potosí | Matehuala |
| 3 | Campeche | Ciudad del Carmen | | 23 | Hidalgo | Tula de Allende | | 43 | Sinaloa | Guasave |
| 4 | Colima | Colima | | 24 | Hidalgo | Tulancingo | | 44 | Sonora | Agua Prieta |
| 5 | Colima | Manzanillo | | 25 | Jalisco | Cd. Guzmán | | 45 | Sonora | Caborca |
| 6 | Colima | Tecomán | | 26 | Jalisco | Ocotlán | | 46 | Sonora | Guaymas |
| 7 | Baja California | San Luis Río C. | | 27 | Jalisco | Puerto Vallarta | | 47 | Sonora | Nacozari de García |
| 8 | Coahuila | Cd. Acuña | | 28 | Michoacán | Lázaro Cárdenas | | 48 | Sonora | Navojoa |
| 9 | Coahuila | Monclova | | 29 | Michoacán | Uruapan | | 49 | Sonora | Nogales |
| 10 | Coahuila | Piedras Negras | | 30 | Michoacán | Zitácuaro | | 50 | Tamaulipas | Ciudad Mante |
| 11 | Coahuila | Salinas | | 31 | Morelos | Cuautla | | 51 | Tamaulipas | Ciudad victoria |
| 12 | Chiapas | Tapachula | | 32 | Morelos | Zacatepec | | 52 | Tamaulipas | Nuevo Laredo |
| 13 | Chihuahua | Cuauhtémoc | | 33 | Nayarit | Bahía de Banderas | | 53 | Veracruz Norte | Lerdo de Tejada |
| 14 | Chihuahua | Delicias | | 34 | Nuevo León | Montemorelos | | 54 | Veracruz Norte | Martinez de Porre |
| 15 | Chihuahua | Cd. Del Parral | | 35 | Oaxaca | Salina Cruz | | 55 | Veracruz Norte | Poza Rica |
| 16 | Chihuahua | Nuevo Casas G. | | 36 | Oaxaca | San Juan Bautista Tuxtepec | | 56 | Veracruz Sur | Córdoba |
| 17 | Guanajuato | Guanajuato | | 37 | Oaxaca | Santa María Huatulco | | 57 | Veracruz Sur | Cosamaloapan |
| 18 | Guanajuato | Salamanca | | 38 | Puebla | Izúcar de Matamoros | | 58 | Veracruz Sur | Orizaba |
| 19 | Guerrero | Chilpancingo | | 39 | Puebla | Teziutlán | | 59 | Zacatecas | Fresnillo |
| 20 | Guerrero | Iguala | | 40 | Querétaro | San Juan del Río | | 60 | Zacatecas | Ciudad de Zacatecas |
| Tabulador de Sueldos del personal de Base | | Montos brutos en pesos. | ||
| Categoría | Jornada | Sueldo hora-mes | Sueldo mensual | Esc. |
| | | | | |
| Abogados | | | | |
| Pasante de Abogado | 6.5 | 686.14 | 4,459.92 | Aut. |
| Abogado | 6.5 | 1,228.14 | 7,982.98 | Aut. |
| Abogado | 8.0 | 1,228.14 | 9,825.04 | Aut. |
| Actuarial | | | | |
| Auxiliar Técnico de Actuariado Social | 6.5 | 1,016.58 | 6,607.82 | 1 |
| Oficial Técnico de Actuariado Social | 6.5 | 1,123.22 | 7,300.88 | 2 |
| Técnico de Actuariado Social | 6.5 | 1,202.20 | 7,814.30 | 3 |
| Actuario Social Matemático | 6.5 | 1,289.58 | 8,382.32 | Aut. |
| Almacenes | | | | |
| Auxiliar de Almacén | 6.5 | 638.80 | 4,152.16 | 1 |
| Auxiliar de Almacén | 8.0 | 638.80 | 5,110.36 | 1 |
| Oficial de Almacén | 8.0 | 772.94 | 6,183.52 | 2 |
| Coordinador de Almacén | 8.0 | 912.08 | 7,296.62 | 3 |
| Jefe de Grupo de Almacén | 8.0 | 1,120.04 | 8,960.26 | 4 |
| Especialista de Almacén | 8.0 | 1,232.06 | 9,856.40 | 5 |
| Arquitectos | | | | |
| Arquitecto | 8.0 | 1,228.14 | 9,825.04 | Aut. |
| Asistentes Médicas | | | | |
| Asistente Médica | 6.5 | 668.02 | 4,341.98 | 1 |
| Asistente Médica | 8.0 | 668.02 | 5,344.14 | 1 |
| Coordinadora de Asistentes Médicas | 8.0 | 740.04 | 5,920.24 | 2 |
| Autopsias (D.F.) | | | | |
| Ayudante de Autopsia | 6.5 | 716.84 | 4,659.46 | Aut. |
| Ayudante de Autopsia | 8.0 | 716.84 | 5,734.68 | Aut. |
| Auxiliar de Servicios Administrativos | | | | |
| Auxiliar de Servicios Administrativos | 6.5 | 444.50 | 2,889.16 | Aut. |
| Auxiliar de Servicios Administrativos | 8.0 | 444.50 | 3,556.02 | Aut. |
| Bibliotecarios | | | | |
| Técnico de Bibliotecas | 6.5 | 752.30 | 4,890.00 | 1 |
| Técnico de Bibliotecas | 8.0 | 752.30 | 6,018.40 | 1 |
| Asistente de Bibliotecario | 6.5 | 995.48 | 6,470.46 | 2 |
| Asistente de Bibliotecario | 8.0 | 995.48 | 7,963.82 | 2 |
| Bibliotecario | 6.5 | 1,228.14 | 7,982.98 | Aut. |
| Bibliotecario | 8.0 | 1,228.14 | 9,825.04 | Aut. |
| Biólogos | | | | |
| Biólogo | 8.0 | 1,228.14 | 9,825.04 | Aut. |
| Cajeros | | | | |
| Ayudante de Cajero B | 8.0 | 549.20 | 4,393.56 | 1 |
| Vigente a partir del 16 de octubre de 2021. | | | | |
| Tabulador de Sueldos del personal de Base | | Montos brutos en pesos. | ||
| Categoría | Jornada | Sueldo hora-mes | Sueldo mensual | Esc. |
| | | | | |
| Cajeros | | | | |
| Ayudante de Cajero A | 8.0 | 582.94 | 4,663.52 | 2 |
| Cajero D | 6.5 | 720.36 | 4,682.10 | 3 |
| Cajero D | 8.0 | 720.36 | 5,762.92 | 3 |
| Cajero C | 8.0 | 765.42 | 6,123.42 | 4 |
| Cajero B | 6.5 | 818.90 | 5,322.88 | 5 |
| Cajero A | 8.0 | 837.30 | 6,698.40 | 6 |
| Camillero | | | | |
| Camillero de Unidades Hospitalarias | 8.0 | 628.68 | 5,029.42 | Aut. |
| Centros Vacacionales | | | | |
| Auxiliar de Administración de C.V. | 8.0 | 628.16 | 5,025.34 | Aut. |
| Auxiliar de Atención Médica de C.V. | 8.0 | 623.10 | 4,984.76 | Aut. |
| Auxiliar de Hospedaje de C.V. | 8.0 | 632.92 | 5,063.42 | Aut. |
| Auxiliar de Operación Contable de C.V. | 8.0 | 730.36 | 5,842.92 | Aut. |
| Lavandero en Centros Vacacionales | 8.0 | 615.30 | 4,922.42 | Aut. |
| Operador de Seguridad en Albercas de C.V. | 8.0 | 615.30 | 4,922.42 | Aut. |
| Operador de Servicios Internos de C.V. | 8.0 | 533.16 | 4,265.26 | Aut. |
| Operador de Vehículos de C.V. | 8.0 | 627.48 | 5,019.88 | Aut. |
| Planchador en Centros Vacacionales | 8.0 | 615.30 | 4,922.42 | Aut. |
| Vigilante de Centros Vacacionales | 8.0 | 533.16 | 4,265.26 | Aut. |
| Cirujanos Maxilofaciales | | | | |
| Cirujano Máxilo Facial | 8.0 | 1,404.58 | 11,236.66 | Aut. |
| Citotecnólogos | | | | |
| Citotecnólogo | 8.0 | 861.20 | 6,889.62 | Aut. |
| Conservación | | | | |
| Técnico Polivalente | 8.0 | 628.16 | 5,025.34 | 1 |
| Técnico Electricista | 8.0 | 666.02 | 5,328.18 | 2 |
| Técnico Electrónico | 8.0 | 666.02 | 5,328.18 | 2 |
| Técnico Mecánico | 8.0 | 666.02 | 5,328.18 | 2 |
| Técnico Plomero | 8.0 | 666.02 | 5,328.18 | 2 |
| Técnico A en Aire Acondicionado y Refrigeración | 8.0 | 735.70 | 5,885.66 | 3 |
| Técnico A en Equipos Médicos | 8.0 | 735.70 | 5,885.66 | 3 |
| Técnico A en Fluidos y Energéticos | 8.0 | 735.70 | 5,885.66 | 3 |
| Técnico A en Plantas de Lavado | 8.0 | 735.70 | 5,885.66 | 3 |
| Técnico A en Telecomunicaciones | 8.0 | 735.70 | 5,885.66 | 3 |
| Técnico B en Equipos Médicos | 8.0 | 820.26 | 6,562.14 | 4 |
| Técnico B en Fluidos y Energéticos | 8.0 | 820.26 | 6,562.14 | 4 |
| Técnico B en Plantas de Lavado | 8.0 | 820.26 | 6,562.14 | 4 |
| Técnico B en Telecomunicaciones | 8.0 | 820.26 | 6,562.14 | 4 |
| Vigente a partir del 16 de octubre de 2021. | | | | |
| Tabulador de Sueldos del personal de Base | | Montos brutos en pesos. | ||
| Categoría | Jornada | Sueldo hora-mes | Sueldo mensual | Esc. |
| | | | | |
| Conservación | | | | |
| Técnico en Equipos Reciprocantes | 8.0 | 820.26 | 6,562.14 | 4 |
| Técnico en Electrónica Médica y Laboratorio | 8.0 | 923.14 | 7,385.10 | 5 |
| Técnico C en Fluidos y Energéticos | 8.0 | 923.14 | 7,385.10 | 5 |
| Técnico C en Plantas de Lavado | 8.0 | 923.14 | 7,385.10 | 5 |
| Técnico C en Telecomunicaciones | 8.0 | 923.14 | 7,385.10 | 5 |
| Técnico en Mecánica, Fluidos y Especialidades | 8.0 | 923.14 | 7,385.10 | 5 |
| Técnico en Equipos de Absorción | 8.0 | 923.14 | 7,385.10 | 5 |
| Técnico en Equipos Helicoidal | 8.0 | 923.14 | 7,385.10 | 5 |
| Técnico en Equipos de Rayos X | 8.0 | 923.14 | 7,385.10 | 5 |
| Técnico en Equipos Turbocentrífugo | 8.0 | 923.14 | 7,385.10 | 5 |
| Especialista en Equipos de Especialidades | 8.0 | 1,048.82 | 8,390.62 | 6 |
| Especialista en Equipos de Laboratorio | 8.0 | 1,048.82 | 8,390.62 | 6 |
| Especialista en Equipos de Mecánica y Fluidos | 8.0 | 1,048.82 | 8,390.62 | 6 |
| Especialista en Equipos de Aire Acondicionado y Refrigeración | 8.0 | 1,048.82 | 8,390.62 | 6 |
| Especialista en Plantas de Lavado | 8.0 | 1,048.82 | 8,390.62 | 6 |
| Especialista en Equipos de Electrónica Médica | 8.0 | 1,048.82 | 8,390.62 | 6 |
| Especialista en Equipos de Rayos X | 8.0 | 1,048.82 | 8,390.62 | 6 |
| Especialista en Fluidos y Energéticos | 8.0 | 1,048.82 | 8,390.62 | 6 |
| Contabilidad | | | | |
| Contador | 6.5 | 1,228.14 | 7,982.98 | Aut. |
| Contador | 8.0 | 1,228.14 | 9,825.04 | Aut. |
| Contador Auditor | 6.5 | 1,228.14 | 7,982.98 | Aut. |
| Contador Auditor | 8.0 | 1,228.14 | 9,825.04 | Aut. |
| Cuidador de Animales | | | | |
| Cuidador de Animales | 8.0 | 615.30 | 4,922.42 | Aut. |
| Dibujantes de Construcción | | | | |
| Dibujante de Construcción | 6.5 | 784.86 | 5,101.66 | Aut. |
| Dibujante de Construcción | 8.0 | 784.86 | 6,278.92 | Aut. |
| Dibujantes de Estadística y Publicidad | | | | |
| Dibujante de Estadística y Publicidad C | 6.5 | 562.06 | 3,653.34 | 1 |
| Dibujante de Estadística y Publicidad B | 8.0 | 597.28 | 4,778.22 | 2 |
| Dibujante de Estadística y Publicidad A | 6.5 | 784.86 | 5,101.66 | 3 |
| Dibujante de Estadística y Publicidad A | 8.0 | 784.86 | 6,278.92 | 3 |
| Dibujante de Ingeniería y Arquitectura | 6.5 | 784.86 | 5,101.66 | Aut. |
| Dibujante de Ingeniería y Arquitectura | 8.0 | 784.86 | 6,278.92 | Aut. |
| Economistas | | | | |
| Pasante de Economista | 8.0 | 642.62 | 5,140.94 | Aut. |
| Economista | 6.5 | 1,228.14 | 7,982.98 | Aut. |
| Vigente a partir del 16 de octubre de 2021. | | | | |
| Tabulador de Sueldos del personal de Base | | Montos brutos en pesos. | ||
| Categoría | Jornada | Sueldo hora-mes | Sueldo mensual | Esc. |
| | | | | |
| Economistas | | | | |
| Economista | 8.0 | 1228.14 | 9,825.04 | Aut. |
| Educadoras | | | | |
| Educadora | 6.0 | 797.42 | 4,784.58 | Aut. |
| Educadora | 6.5 | 797.42 | 5,183.16 | Aut. |
| Educadora | 8.0 | 797.42 | 6,379.30 | Aut. |
| Electrocardiografistas | | | | |
| Electrocardiografista | 8.0 | 796.06 | 6,368.44 | Aut. |
| Elevadoristas | | | | |
| Elevadorista | 6.5 | 559.24 | 3,634.86 | Aut. |
| Elevadorista | 8.0 | 559.24 | 4,473.88 | Aut. |
| Enfermería | | | | |
| Auxiliar de Enfermería General | 8.0 | 668.02 | 5,344.14 | Aut. |
| Auxiliar de Enfermería en Salud Pública | 8.0 | 668.02 | 5,344.14 | Aut. |
| Enfermera General | 8.0 | 807.16 | 6,457.32 | 1 |
| Enfermera Especialista | 8.0 | 920.28 | 7,362.22 | 2 |
| Enfermera Jefe de Piso | 8.0 | 1,120.04 | 8,960.26 | 3 |
| Estomatólogos | | | | |
| Estomatólogo | 8.0 | 1,303.96 | 10,431.72 | Aut. |
| Farmacéuticos | | | | |
| Auxiliar de Farmacia | 6.5 | 702.56 | 4,566.98 | 1 |
| Auxiliar de Farmacia | 8.0 | 702.56 | 5,620.52 | 1 |
| Ayudante de Farmacia | 8.0 | 785.20 | 6,281.60 | 2 |
| Oficial de Farmacia | 8.0 | 910.82 | 7,286.60 | 3 |
| Coordinador de Farmacia | 8.0 | 1,071.72 | 8,573.72 | 4 |
| Fonoaudiólogos | | | | |
| Fonoaudiólogo | 6.0 | 861.20 | 5,167.22 | Aut. |
| Fonoaudiólogo | 8.0 | 861.20 | 6,889.62 | Aut. |
| Guardavidas | | | | |
| Guardavidas | 6.5 | 615.32 | 3,999.62 | Aut. |
| Guarderías | | | | |
| Oficial de Puericultura | 6.5 | 628.16 | 4,083.04 | 1 |
| Oficial de Puericultura | 8.0 | 628.16 | 5,025.34 | 1 |
| Técnico de Puericultura | 8.0 | 681.34 | 5,450.64 | 2 |
| Heliografistas | | | | |
| Heliografista | 8.0 | 729.84 | 5,838.66 | Aut. |
| Histotecnólogos | | | | |
| Histotecnólogo | 6.0 | 861.20 | 5,167.22 | Aut. |
| Histotecnólogo | 8.0 | 861.20 | 6,889.62 | Aut. |
| Vigente a partir del 16 de octubre de 2021. | | | | |
| Tabulador de Sueldos del personal de Base | | Montos brutos en pesos. | ||
| Categoría | Jornada | Sueldo hora-mes | Sueldo mensual | Esc. |
| | | | | |
| Ingenieros | | | | |
| Ingeniero | 8.0 | 1,228.14 | 9,825.04 | Aut. |
| Inhaloterapeutas | | | | |
| Inhaloterapeuta | 6.0 | 861.20 | 5,167.22 | Aut. |
| Inhaloterapeuta | 6.5 | 861.20 | 5,597.82 | Aut. |
| Inhaloterapeuta | 8.0 | 861.20 | 6,889.62 | Aut. |
| Intendencia | | | | |
| Auxiliar de Servicios de Intendencia | 6.5 | 533.16 | 3,465.52 | 1 |
| Auxiliar de Servicios de Intendencia | 8.0 | 533.16 | 4,265.26 | 1 |
| Ayudante de Servicios de Intendencia | 8.0 | 617.70 | 4,941.62 | 2 |
| Oficial de Servicios de Intendencia | 8.0 | 666.92 | 5,335.38 | 3 |
| Intendentes | | | | |
| Intendente | 8.0 | 718.00 | 5,744.02 | Aut. |
| Laboratoristas | | | | |
| Auxiliar de Laboratorio | 6.0 | 689.98 | 4,139.82 | Aut. |
| Auxiliar de Laboratorio | 8.0 | 689.98 | 5,519.90 | Aut. |
| Laboratorista | 6.0 | 905.86 | 5,435.32 | Aut. |
| Laboratorista | 8.0 | 905.86 | 7,246.90 | Aut. |
| Lavanderías Centrales y Hospitalarias | | | | |
| Operador de Servicios de Lavandería | 6.5 | 615.30 | 3,999.62 | 1 |
| Operador de Servicios de Lavandería | 8.0 | 615.30 | 4,922.42 | 1 |
| Oficial de Servicios de Lavandería | 6.5 | 664.32 | 4,318.08 | 2 |
| Oficial de Servicios de Lavandería | 8.0 | 664.32 | 5,314.54 | 2 |
| Limpieza e Higiene | | | | |
| Auxiliar de Limpieza e Higiene en Unidades Médicas y No Médicas | 8.0 | 533.16 | 4,265.26 | 1 |
| Ayudante de Limpieza e Higiene en Unidades Médicas y No Médicas | 8.0 | 617.70 | 4,941.62 | 2 |
| Macheteros | | | | |
| Machetero | 6.5 | 548.04 | 3,561.94 | Aut. |
| Machetero | 8.0 | 548.04 | 4,384.24 | Aut. |
| Masajistas | | | | |
| Masajista | 6.5 | 526.04 | 3,419.26 | Aut. |
| Médicos | | | | |
| Médico General | 8.0 | 1,066.42 | 8,531.28 | Aut. |
| Médico No Familiar | 8.0 | 1,404.58 | 11,236.66 | Aut. |
| Médico Familiar | 8.0 | 1,404.58 | 11,236.66 | Aut. |
| Microfotografístas | | | | |
| Técnico de Microfotografía | 8.0 | 861.20 | 6,889.62 | Aut. |
| Vigente a partir del 16 de octubre de 2021. | | | | |
| Tabulador de Sueldos del personal de Base | | Montos brutos en pesos. | ||
| Categoría | Jornada | Sueldo hora-mes | Sueldo mensual | Esc. |
| | | | | |
| Multilitistas | | | | |
| Multilitista | 6.5 | 701.12 | 4,557.50 | Aut. |
| Multilitista | 8.0 | 701.12 | 5,608.98 | Aut. |
| Nutrición y Dietética | | | | |
| Nutricionista Dietista | 6.5 | 793.72 | 5,159.30 | 1 |
| Nutricionista Dietista | 8.0 | 793.72 | 6,349.76 | 1 |
| Especialista en Nutrición y Dietética | 8.0 | 920.28 | 7,362.22 | 2 |
| Nutriólogo Clínico Especializado | 8.0 | 1,120.04 | 8,960.26 | 3 |
| Operadores de Equipo de Intercomunicación Neumática | | | | |
| Operador de Equipo A | 6.5 | 867.08 | 5,635.98 | Aut. |
| Operadores de Maquinas de Revelado Automático | | | | |
| Operador de Máquinas de Revelado Automático | 8.0 | 615.30 | 4,922.42 | Aut. |
| Optometristas | | | | |
| Optometrista | 6.0 | 861.20 | 5,167.22 | Aut. |
| Optometrista | 8.0 | 861.20 | 6,889.62 | Aut. |
| Orientadores | | | | |
| Orientador | 6.5 | 882.66 | 5,737.14 | Aut. |
| Orientador | 8.0 | 882.66 | 7,061.22 | Aut. |
| Orientadores (Prestaciones Sociales) Jornada Semanal | | | | |
| Orientador de Actividades Familiares | 20.0 | | 3,600.86 | Aut. |
| Orientador de Actividades Artísticas (Ramo: Clásica y Moderna) | 20.0 | | 3,089.40 | Aut. |
| Orientador de Actividades Artísticas (Ramo: Danza Regional) | 20.0 | | 3,296.12 | Aut. |
| Orientador de Actividades Artísticas (Ramo: Maestro de Música) | 20.0 | | 3,089.40 | Aut. |
| Orientador de Actividades Artísticas (Ramo: Arte Dramático) | 20.0 | | 3,389.74 | Aut. |
| Orientador de Educación Física | 20.0 | | 3,634.68 | Aut. |
| Orientador de Iniciación Cultural | 20.0 | | 3,089.40 | Aut. |
| Orientador Técnico Médico | 20.0 | | 5,091.78 | Aut. |
| Orientador Técnico Médico (Auxiliares) | | | | |
| Auxiliar de Orientador Técnico Médico | 6.5 | 545.66 | 3,546.74 | Aut. |
| Ortopedistas | | | | |
| Ortopedista | 8.0 | 861.20 | 6,889.62 | Aut. |
| Parteras | | | | |
| Partera | 6.5 | 920.28 | 5,981.90 | 1 |
| Partera | 8 | 920.28 | 7,362.22 | 1 |
| Jefe de Parteras | 6.5 | 989.3 | 6,430.56 | 2 |
| Jefe de Parteras | 8.0 | 989.30 | 7,914.38 | 2 |
| Vigente a partir del 16 de octubre de 2021. | | | | |
| Tabulador de Sueldos del personal de Base | | Montos brutos en pesos. | ||
| Categoría | Jornada | Sueldo hora-mes | Sueldo mensual | Esc. |
| | | | | |
| Radiólogos (Técnicos) | | | | |
| Técnico Radiólogo | 6.0 | 861.20 | 5,167.22 | Aut. |
| Técnico Radiólogo | 8.0 | 861.20 | 6,889.62 | Aut. |
| Radioterapeutas | | | | |
| Radioterapeuta | 6.0 | 861.20 | 5,167.22 | Aut. |
| Radioterapeuta | 8.0 | 861.20 | 6,889.62 | Aut. |
| Redactores | | | | |
| Redactor B | 6.5 | 616.88 | 4,009.66 | Aut. |
| Servicios de Nutrición y Dietética | | | | |
| Manejador de Alimentos | 6.5 | 533.16 | 3,465.52 | 1 |
| Manejador de Alimentos | 8.0 | 533.16 | 4,265.26 | 1 |
| Cocinero Técnico 2 | 6.5 | 617.70 | 4,015.04 | 2 |
| Cocinero Técnico 2 | 8.0 | 617.70 | 4,941.62 | 2 |
| Cocinero Técnico 1 | 6.5 | 666.92 | 4,334.88 | 3 |
| Cocinero Técnico 1 | 8.0 | 666.92 | 5,335.38 | 3 |
| Sociólogos | | | | |
| Sociólogo | 6.5 | 1,228.16 | 7,982.98 | Aut. |
| Soporte Técnico en Informática | | | | |
| Auxiliar de Soporte Técnico en Informática | 8.0 | 912.08 | 7,296.62 | 1 |
| Oficial de Soporte Técnico en Informática | 8.0 | 1,120.04 | 8,960.26 | 2 |
| Coordinador de Soporte Técnico en Informática | 8.0 | 1,232.06 | 9,856.40 | 3 |
| Técnico Anestesiólogo | | | | |
| Técnico en Anestesia | 6.0 | 947.44 | 5,684.56 | Aut. |
| Técnico en Anestesia | 8.0 | 947.44 | 7,579.46 | Aut. |
| Técnicos en el Manejo de Aparatos de Electrodiagnóstico | | | | |
| Técnico en el Manejo de Aparatos de Electrodiagnóstico | 6.0 | 796.06 | 4,776.32 | Aut. |
| Técnico en el Manejo de Aparatos de Electrodiagnóstico | 8.0 | 796.06 | 6,368.44 | Aut. |
| Técnicos en Medicina Nuclear | | | | |
| Técnico en Medicina Nuclear | 8.0 | 861.20 | 6,889.62 | Aut. |
| Técnicos en Servicios de Dietología | | | | |
| Auxiliar de Técnico en Servicios de Dietología | 6.5 | 694.56 | 4,514.66 | Aut. |
| Auxiliar de Técnico en Servicios de Dietología | 8.0 | 694.56 | 5,556.52 | Aut. |
| Telecomunicaciones (Área de Telefonía) | | | | |
| Operador Telefónico A | 6.5 | 628.16 | 4,083.04 | 1 |
| Operador Telefónico A | 8.0 | 628.16 | 5,025.34 | 1 |
| Operador Telefónico B | 8.0 | 730.36 | 5,842.92 | 2 |
| Vigente a partir del 16 de octubre de 2021. | | | | |
| Tabulador de Sueldos del personal de Base | | Montos brutos en pesos. | ||
| Categoría | Jornada | Sueldo hora-mes | Sueldo mensual | Esc. |
| | | | | |
| Peluqueros | | | | |
| Peluquero | 8.0 | 542.82 | 4,342.60 | Aut. |
| Pianistas | | | | |
| Pianista | 1.5 | | 2,879.26 | Aut. |
| Polivalentes Para Clínicas y Clínicas Hospitales Auxiliares | | | | |
| Auxiliar de Administración en Unidad Médica | 6.5 | 647.16 | 4,206.60 | Aut. |
| Auxiliar de Administración en Unidad Médica | 8.0 | 647.16 | 5,177.24 | Aut. |
| Auxiliar de Enfermería en Unidad Médica | 6.5 | 662.80 | 4,308.14 | Aut. |
| Auxiliar de Enfermería en Unidad Médica | 8.0 | 662.80 | 5,302.32 | Aut. |
| Auxiliar de Limpieza y Cocina en Unidad Médica | 6.5 | 537.14 | 3,491.38 | Aut. |
| Auxiliar de Limpieza y Cocina en Unidad Médica | 8.0 | 537.14 | 4,297.08 | Aut. |
| Auxiliar de Servicios Generales en Unidad Médica | 6.5 | 638.34 | 4,149.34 | Aut. |
| Auxiliar de Servicios Generales en Unidad Médica | 8.0 | 638.34 | 5,106.72 | Aut. |
| Profesores de Educación Física | | | | |
| Profesor de Educación Física A | 4.0 | 902.72 | 3,610.86 | 1 |
| Profesor de Educación Física A | 6.0 | 777.50 | 4,664.86 | 1 |
| Profesor de Educación Física A | 8.0 | 777.50 | 6,219.98 | 1 |
| Profesor de Educación Física B | 4.0 | 1,007.04 | 4,028.12 | 2 |
| Profesor de Educación Física B | 6.0 | 881.80 | 5,290.78 | 2 |
| Profesor de Educación Física B | 8.0 | 881.80 | 7,054.36 | 2 |
| Profesor de Educación Física C | 4.0 | 1,133.38 | 4,533.50 | 3 |
| Profesor de Educación Física C | 6.0 | 1,008.18 | 6,049.02 | 3 |
| Profesor de Educación Física C | 8.0 | 1,008.18 | 8,065.46 | 3 |
| Promotores de Estomatología | | | | |
| Promotor de Estomatología | 8.0 | 1,228.14 | 9,825.04 | Aut. |
| Promotores de Salud Comunitaria | | | | |
| Promotor de Salud Comunitaria | 8.0 | 772.94 | 6,183.52 | Aut. |
| Psicólogos | | | | |
| Psicólogo | 8.0 | 1,228.14 | 9,825.04 | Aut. |
| Psicólogo Clínico | 6.0 | 1,228.14 | 7,368.74 | Aut. |
| Psicólogo Clínico | 8.0 | 1,228.14 | 9,825.04 | Aut. |
| Psicómetras | | | | |
| Psicómetra | 6.0 | 861.20 | 5,167.22 | Aut. |
| Psicómetra | 8.0 | 861.20 | 6,889.62 | Aut. |
| Químicos | | | | |
| Químico Clínico | 8.0 | 1,228.14 | 9,825.04 | 1 |
| Químico Clínico Jefe de Sección | 8.0 | 1,289.68 | 10,317.36 | 2 |
| Vigente a partir del 16 de octubre de 2021. | | | | |
| Tabulador de Sueldos del personal de Base | | Montos brutos en pesos. | ||
| Categoría | Jornada | Sueldo hora-mes | Sueldo mensual | Esc. |
| | | | | |
| Telecomunicaciones (Área de Telefonía) | | | | |
| Operador Telefónico C | 8.0 | 857.84 | 6,862.70 | 3 |
| Coordinador de Operadores Telefónicos | 8.0 | 1,017.92 | 8,143.32 | 4 |
| Terapistas | | | | |
| Terapista Físico | 6.0 | 861.20 | 5,167.22 | Aut. |
| Terapista Físico | 8.0 | 861.20 | 6,889.62 | Aut. |
| Terapista Ocupacional | 6.0 | 861.20 | 5,167.22 | Aut. |
| Terapista Ocupacional | 8.0 | 861.20 | 6,889.62 | Aut. |
| Tiendas | | | | |
| Operador General en Tiendas | 8.0 | 638.80 | 5,110.36 | 1 |
| Jefe de Línea en Tiendas | 8.0 | 680.92 | 5,447.36 | 2 |
| Trabajadores Sociales | | | | |
| Trabajadora Social | 6.5 | 793.72 | 5,159.30 | 1 |
| Trabajadora Social | 8.0 | 793.72 | 6,349.76 | 1 |
| Trabajador Social Clínico | 8.0 | 904.90 | 7,239.20 | 2 |
| Trabajo Social (Auxiliares) | | | | |
| Auxiliar de Trabajo Social | 6.5 | 628.16 | 4,083.04 | Aut. |
| Auxiliar de Trabajo Social | 8.0 | 628.16 | 5,025.34 | Aut. |
| Transportes | | | | |
| Chofer | 6.5 | 627.48 | 4,078.76 | 1 |
| Chofer | 8.0 | 627.48 | 5,019.88 | 1 |
| Motociclista | 6.5 | 627.48 | 4,078.76 | 1 |
| Motociclista | 8.0 | 627.48 | 5,019.88 | 1 |
| Controlador de Vehículos | 6.5 | 799.18 | 5,194.66 | 2 |
| Controlador de Vehículos | 8.0 | 799.18 | 6,393.36 | 2 |
| Traslado de Pacientes en Vehículos de Alta Tecnología | | | | |
| Enfermera para el Traslado de Pacientes de Urgencia | 8.0 | 807.16 | 6,457.32 | 1 |
| Enfermera para el Traslado de Pacientes de Terapia Intensiva | 8.0 | 920.28 | 7,362.22 | 2 |
| Técnico Operador de Transporte de Pacientes de Urgencia | 8.0 | 786.66 | 6,293.32 | 1 |
| Técnico Operador de Transporte de Pacientes de Terapia Intensiva | 8.0 | 851.18 | 6,809.40 | 2 |
| Médico para el Traslado de Pacientes de Urgencia | 8.0 | 1,404.58 | 11,236.66 | Aut. |
| Médico para el Traslado de Pacientes de Terapia Intensiva | 8.0 | 1,404.58 | 11,236.66 | Aut. |
| Unidades Médicas de Esquema Modificado y Campo | | | | |
| Auxiliar de Administración en Unidad Médica de Esquema Modificado y Campo | 8.0 | 647.16 | 5,177.24 | Aut. |
| Auxiliar de Atención Médica en Unidad Médica de Esquema Modificado y Campo | 8.0 | 668.02 | 5,344.14 | Aut. |
| Auxiliar de Laboratorio en Unidad Médica de Esquema Modificado y Campo | 8.0 | 689.98 | 5,519.90 | Aut. |
| Vigente a partir del 16 de octubre de 2021. | | | | |
| Tabulador de Sueldos del personal de Base | | Montos brutos en pesos. | ||
| Categoría | Jornada | Sueldo hora-mes | Sueldo mensual | Esc. |
| | | | | |
| Unidades Médicas de Esquema Modificado y Campo | | | | |
| Auxiliar de Servicios Generales en Unidad Médica de Esquema Modificado y Campo | 8.0 | 545.76 | 4,366.06 | Aut. |
| Estomatólogo en Unidad Médica de Esquema Modificado y Campo | 6.0 | 1,293.18 | 7,759.10 | Aut. |
| Operador de Servicios de Radiodiagnóstico en Unidad Médica de Esquema Modificado y Campo | 8.0 | 689.98 | 5,519.90 | Aut. |
| Unidades Médicas de Campo | | | | |
| Auxiliar de Administración en Unidad Médica de Campo | 8.0 | 647.16 | 5,177.24 | Aut. |
| Auxiliar de Área Médica en Unidad Médica de Campo | 8.0 | 668.02 | 5,344.14 | Aut. |
| Auxiliar de Servicios Generales en Unidad Médica de Campo | 8.0 | 545.76 | 4,366.06 | Aut. |
| Estomatólogo en Unidad Médica de Campo | 8.0 | 847.32 | 6,778.56 | Aut. |
| Operador de Mantenimiento en Unidad Médica de Campo | 8.0 | 545.76 | 4,366.06 | Aut. |
| Operador de Servicios Auxiliares en Unidad Médica de Campo (Laboratorio) | 8.0 | 689.98 | 5,519.90 | Aut. |
| Operador de Servicios Auxiliares en Unidad Médica de Campo (Radiodiagnóstico) | 8.0 | 689.98 | 5,519.90 | Aut. |
| Universal de Oficinas (Rama) | | | | |
| Mensajero | 6.5 | 532.34 | 3,460.34 | Aut. |
| Mensajero | 8.0 | 532.34 | 4,258.76 | Aut. |
| Auxiliar Universal de Oficinas | 6.5 | 638.80 | 4,152.16 | 1 |
| Auxiliar Universal de Oficinas | 8.0 | 638.80 | 5,110.36 | 1 |
| Sector de Tesorería | | | | |
| Oficial de Tesorería | 8.0 | 772.94 | 6,183.52 | 2 |
| Coordinador de Tesorería | 8.0 | 912.08 | 7,296.62 | 3 |
| Jefe de Grupo de Tesorería | 8.0 | 1,120.04 | 8,960.26 | 4 |
| Especialista de Tesorería | 8.0 | 1,232.06 | 9,856.40 | 5 |
| Sector de Servicios Técnicos | | | | |
| Oficial de Servicios Técnicos | 8.0 | 772.94 | 6,183.52 | 2 |
| Coordinador de Servicios Técnicos | 8.0 | 912.08 | 7,296.62 | 3 |
| Jefe de Grupo de Servicios Técnicos | 8.0 | 1,120.04 | 8,960.26 | 4 |
| Especialista de Servicios Técnicos | 8.0 | 1,232.06 | 9,856.40 | 5 |
| Sector de Servicios Administrativos | | | | |
| Oficial de Servicios Administrativos | 8.0 | 772.94 | 6,183.52 | 2 |
| Coordinador de Servicios Administrativos | 8.0 | 912.08 | 7,296.62 | 3 |
| Jefe de Grupo de Servicios Administrativos | 8.0 | 1,120.04 | 8,960.26 | 4 |
| Especialista de Servicios Administrativos | 8.0 | 1,232.06 | 9,856.40 | 5 |
| Sector de Servicios de Personal | | | | |
| Oficial de Personal | 8.0 | 772.94 | 6,183.52 | 2 |
| Coordinador de Personal | 8.0 | 912.08 | 7,296.62 | 3 |
| Vigente a partir del 16 de octubre de 2021. | | | | |
| Tabulador de Sueldos del personal de Base | | Montos brutos en pesos. | ||
| Categoría | Jornada | Sueldo hora-mes | Sueldo mensual | Esc. |
| | | | | |
| Sector de Servicios de Personal | | | | |
| Jefe de Grupo de Personal | 8.0 | 1,120.04 | 8,960.26 | 4 |
| Especialista de Personal | 8.0 | 1,232.06 | 9,856.40 | 5 |
| Sector de Servicios de Estadística | | | | |
| Oficial de Estadística | 8.0 | 772.94 | 6,183.52 | 2 |
| Coordinador de Estadística | 8.0 | 912.08 | 7,296.62 | 3 |
| Jefe de Grupo de Estadística | 8.0 | 1,120.04 | 8,960.26 | 4 |
| Especialista de Estadística | 8.0 | 1,232.06 | 9,856.40 | 5 |
| Sector de Servicios de Procesamiento de Datos | | | | |
| Oficial de Procesamiento de Datos | 8.0 | 772.94 | 6,183.52 | 2 |
| Coordinador de Procesamiento de Datos | 8.0 | 912.08 | 7,296.62 | 3 |
| Jefe de Grupo de Procesamiento de Datos | 8.0 | 1,120.04 | 8,960.26 | 4 |
| Especialista de Procesamiento de Datos | 8.0 | 1,232.06 | 9,856.40 | 5 |
| Sector de Servicios de Contabilidad | | | | |
| Oficial de Contabilidad | 8.0 | 772.94 | 6,183.52 | 2 |
| Coordinador de Contabilidad | 8.0 | 912.08 | 7,296.62 | 3 |
| Jefe de Grupo de Contabilidad | 8.0 | 1,120.04 | 8,960.26 | 4 |
| Especialista de Contabilidad | 8.0 | 1,232.06 | 9,856.40 | 5 |
| Jefes de Oficina | | | | |
| Jefe de Oficina A | 8.0 | 1,232.06 | 9,856.40 | Aut. |
| Jefe Técnico de Cobranzas y Adeudos | 8.0 | 1,232.06 | 9,856.40 | Aut. |
| Jefe de Grupo de Servicios de Personal | 8.0 | 1,232.06 | 9,856.40 | Aut. |
| Vehículos para Pacientes de Servicios Ordinarios y Programados | | | | |
| Camillero en Vehículos de Servicios Ordinarios y Programados (Exclusivo D.F. y Valle de México | 8.0 | 628.68 | 5,029.42 | Aut. |
| Operador de Vehículos de Servicios Ordinarios y Programados (Exclusivo D.F. y Valle de México) | 8.0 | 739.96 | 5,919.68 | 1 |
| Operador de Ambulancias (Exclusivo Sistema Foráneo) | 6.5 | 672.72 | 4,372.60 | 1 |
| Operador de Ambulancias (Exclusivo Sistema Foráneo) | 8.0 | 672.72 | 5,381.74 | 1 |
| Controlador de Vehículos de Servicios Ordinarios y Programados | 6.5 | 799.18 | 5,194.66 | 2 |
| Controlador de Vehículos de Servicios Ordinarios y Programados | 8.0 | 799.18 | 6,393.36 | 2 |
| Velatorios | | | | |
| Auxiliar de Velatorio | 8.0 | 533.66 | 4,269.24 | Aut. |
| Operador de Velatorio | 8.0 | 627.48 | 5,019.88 | Aut. |
| Ayudante de Embalsamamiento | 8.0 | 671 | 5,368.04 | Aut. |
| Vigente a partir del 16 de octubre de 2021. | | | | |
| Tabulador de Sueldos del personal de Base | | Montos brutos en pesos. | ||
| Categoría | Jornada | Sueldo hora-mes | Sueldo mensual | Esc. |
| | | | | |
| Veterinarios | | | | |
| Veterinario | 6.5 | 1,228.14 | 7,982.98 | Aut. |
| Veterinario | 8.0 | 1,228.14 | 9,825.04 | Aut. |
| Yesistas | | | | |
| Yesista | 8.0 | 628.16 | 5,025.34 | Aut. |
| Vigente a partir del 16 de octubre de 2021. | | | | |
| Tabulador de Sueldos de los médicos Residentes | Montos brutos en pesos. | ||
| Categoría | Sueldo mensual | Beca | Total |
| | | | |
| Residente (R1) | 2,458.96 | 3,016.84 | 5,475.80 |
| Residente (R2) | 2,661.66 | 3,248.38 | 5,910.04 |
| Residente (R3) | 2,729.12 | 3,325.52 | 6,054.64 |
| Residente (R4) | 2,797.34 | 3,402.92 | 6,200.26 |
| Residente (R5) | 2,881.32 | 3,504.96 | 6,386.28 |
| Residente (R6) | 2,967.70 | 3,610.12 | 6,577.82 |
| Residente (R7) | 3,056.84 | 3,718.50 | 6,775.34 |
| Residente (R8) | 3,148.42 | 3,830.02 | 6,978.44 |
| Vigente a partir del 16 de octubre de 2021. | | | |
| Tabulador de Sueldos del personal de Base del Programa IMSS BIENESTAR | Montos brutos en pesos. | |||
| Categoría | Jornada | Sueldo hora-mes | Sueldo mensual | Esc. |
| | | | | |
| Auxiliar de Administración en H. R. | 8.0 | 647.16 | 5,177.24 | Aut. |
| Auxiliar de Área Médica en H. R. | 8.0 | 668.02 | 5,344.14 | Aut. |
| Auxiliar de Área Médica en U. M. C. | 8.0 | 668.02 | 5,344.14 | Aut. |
| Auxiliar de Enfermería General en H. R | 8.0 | 668.02 | 5,344.14 | Aut. |
| Auxiliar de Enfermería General en U. M. R. | 8.0 | 668.02 | 5,344.14 | Aut. |
| Auxiliar de Servicios Generales en H. R. | 8.0 | 545.76 | 4,366.06 | Aut. |
| Citotecnólogo en H.R. | 8.0 | 802.40 | 6,419.20 | Aut. |
| Enfermera Especialista Quirúrgica H. R. | 8.0 | 920.28 | 7,362.22 | Aut. |
| Enfermera General en H. R. | 8.0 | 799.40 | 6,395.16 | Aut. |
| Estomatólogo en H. R. | 8.0 | 968.84 | 7,750.78 | Aut. |
| Laboratorista en H. R. | 8.0 | 913.10 | 7,304.76 | Aut. |
| Médico General en U.M.C. | 8.0 | 1,066.42 | 8,531.28 | Aut. |
| Medico No Familiar H. R | 8.0 | 1,404.58 | 11,236.66 | Aut. |
| Nutricionista Dietista en H. R. | 8.0 | 799.40 | 6,395.16 | Aut. |
| Oficial de Conservación en H. R. | 8.0 | 624.38 | 4,994.96 | Aut. |
| Operador de Mantenimiento en H. R. | 8.0 | 624.38 | 4,994.96 | Aut. |
| Operador de Servicios Auxiliares (Laboratorio) en H. R. | 8.0 | 689.98 | 5,519.90 | Aut. |
| Operador de Servicios Auxiliares (Radiodiagnóstico) en H. R. | 8.0 | 689.98 | 5,519.90 | Aut. |
| Trabajadora Social en H. R. | 8.0 | 799.40 | 6,395.16 | Aut. |
| Auxiliar de Administración en H. R. | 8.0 | 647.16 | 5,177.24 | Aut. |
| Vigente a partir del 16 de octubre de 2021. | | | | |
| Tabulador de Sueldos del personal de Confianza | Montos brutos en pesos. | |||
| Nivel | Sueldo tabular | Nivel | Sueldo tabular | |
| | | | | |
| N04 | 3,878.90 | N34 | 8,531.28 | |
| N05 | 4,072.72 | N35 | 8,864.92 | |
| N06 | 4,228.92 | N36 | 8,989.26 | |
| N07 | 4,361.34 | N37 | 9,262.46 | |
| N08 | 4,552.46 | N38 | 9,461.48 | |
| N09 | 4,688.20 | N39 | 9,738.64 | |
| N10 | 4,995.04 | N40 | 9,958.96 | |
| N11 | 5,065.12 | N41 | 10,581.30 | |
| N12 | 5,283.08 | N42 | 10,864.64 | |
| N13 | 5,447.36 | N43 | 11,266.62 | |
| N14 | 5,507.10 | N44 | 11,453.50 | |
| N15 | 5,755.06 | N45 | 11,617.98 | |
| N16 | 5,931.52 | N46 | 12,112.28 | |
| N17 | 6,107.48 | N47 | 12,373.44 | |
| N18 | 6,151.06 | N48 | 12,715.80 | |
| N19 | 6,257.88 | N49 | 13,357.38 | |
| N20 | 6,395.16 | N50 | 13,901.74 | |
| N21 | 6,525.02 | N51 | 14,384.94 | |
| N22 | 6,761.62 | N52 | 14,997.92 | |
| N23 | 6,940.58 | N53 | 15,598.06 | |
| N24 | 7,064.00 | N54 | 15,930.90 | |
| N25 | 7,121.02 | N55 | 16,397.08 | |
| N26 | 7,304.76 | N56 | 17,024.42 | |
| N27 | 7,473.02 | N57 | 17,796.52 | |
| N28 | 7,580.22 | N58 | 18,624.02 | |
| N29 | 7,747.92 | N59 | 19,446.72 | |
| N30 | 7,795.40 | N60 | 20,545.24 | |
| N31 | 7,901.60 | N61 | 21,409.82 | |
| N32 | 8,139.76 | N62 | 22,356.00 | |
| N33 | 8,314.46 | N63 | 23,618.82 | |
| Vigente a partir del 16 de octubre de 2021. | ||||
| Tabulador de Sueldos del personal Operativo contratado bajo el Estatuto "A" | Montos brutos en pesos. | |||
| Grupo | Grado | Sueldo tabular | Compensación garantizada | Percepción ordinaria bruta |
| | | | | |
| W | A | 4,197.20 | 5,545.74 | 9,742.94 |
| W | B | 4,536.12 | 5,913.38 | 10,449.50 |
| W | C | 4,901.10 | 6,327.02 | 11,228.12 |
| V | A | 5,292.14 | 6,817.22 | 12,109.36 |
| V | B | 5,709.28 | 7,292.18 | 13,001.46 |
| V | C | 6,165.48 | 7,797.70 | 13,963.18 |
| U | A | 6,660.76 | 8,395.14 | 15,055.90 |
| U | B | 7,195.24 | 8,992.62 | 16,187.86 |
| U | C | 7,781.80 | 9,467.54 | 17,249.34 |
| T | A | 8,407.50 | 10,172.26 | 18,579.76 |
| T | B | 9,085.28 | 11,198.64 | 20,283.92 |
| T | C | 9,802.18 | 11,734.82 | 21,537.00 |
| S | A | 10,584.28 | 12,745.96 | 23,330.24 |
| S | B | 11,431.54 | 13,573.20 | 25,004.74 |
| S | C | 12,344.02 | 14,798.78 | 27,142.80 |
| R | A | 13,334.66 | 16,100.94 | 29,435.60 |
| R | B | 14,390.46 | 17,326.52 | 31,716.98 |
| R | C | 15,537.52 | 18,873.82 | 34,411.34 |
| Q | A | 16,788.88 | 20,421.10 | 37,209.98 |
| Q | B | 18,144.50 | 22,244.12 | 40,388.62 |
| Q | C | 19,578.30 | 26,870.68 | 46,448.98 |
| Vigente a partir del 1º de enero de 2021. | ||||
| Tabulador de Sueldos del personal con puesto de Mando y Homólogo | Montos brutos en pesos. | |||
| Grupo | Sueldo tabular | Compensación garantizada | Percepción ordinaria bruta | |
| | | | | |
| H11 | 54,934.86 | 108,716.14 | 163,651.00 | |
| J31 | 43,976.88 | 115,747.12 | 159,724.00 | |
| J21 | 35,820.46 | 118,666.54 | 154,487.00 | |
| J11 | 35,820.46 | 113,430.54 | 149,251.00 | |
| K22 | 28,016.76 | 113,377.24 | 141,394.00 | |
| K21 | 28,016.76 | 108,141.24 | 136,158.00 | |
| K12 | 28,016.76 | 102,905.24 | 130,922.00 | |
| K11 | 28,016.76 | 96,526.24 | 124,543.00 | |
| L31 | 35,820.46 | 83,316.54 | 119,137.00 | |
| L31 | 28,016.76 | 91,120.24 | 119,137.00 | |
| L21 | 28,016.76 | 80,648.24 | 108,665.00 | |
| L11 | 28,016.76 | 70,174.24 | 98,191.00 | |
| M43 | 28,016.76 | 84,678.24 | 112,695.00 | |
| M42 | 28,016.76 | 74,188.24 | 102,205.00 | |
| M41 | 28,016.76 | 63,697.24 | 91,714.00 | |
| M33 | 28,016.76 | 55,772.24 | 83,789.00 | |
| M33 | 25,774.66 | 58,014.34 | 83,789.00 | |
| M33 | 20,665.96 | 63,123.04 | 83,789.00 | |
| M32 | 25,774.66 | 55,396.34 | 81,171.00 | |
| M31 | 25,774.66 | 52,777.34 | 78,552.00 | |
| M23 | 20,665.96 | 53,959.04 | 74,625.00 | |
| M22 | 20,665.96 | 50,032.04 | 70,698.00 | |
| M21 | 20,665.96 | 43,485.04 | 64,151.00 | |
| M13 | 20,665.96 | 40,866.04 | 61,532.00 | |
| M12 | 20,665.96 | 38,248.04 | 58,914.00 | |
| M11 | 20,665.96 | 36,939.04 | 57,605.00 | |
| N33 | 16,699.66 | 39,596.34 | 56,296.00 | |
| N32 | 13,770.22 | 37,026.78 | 50,797.00 | |
| N31 | 18,625.26 | 27,982.74 | 46,608.00 | |
| N31 | 13,770.22 | 32,837.78 | 46,608.00 | |
| N23 | 11,947.98 | 31,257.02 | 43,205.00 | |
| N22 | 11,947.98 | 27,853.02 | 39,801.00 | |
| N21 | 11,947.98 | 27,067.02 | 39,015.00 | |
| N13 | 11,485.48 | 24,910.52 | 36,396.00 | |
| N12 | 11,485.48 | 23,601.52 | 35,087.00 | |
| N11 | 11,485.48 | 22,292.52 | 33,778.00 | |
| O33 | 8,432.00 | 24,822.00 | 33,254.00 | |
| O32 | 8,432.00 | 22,311.00 | 30,743.00 | |
| O31 | 8,432.00 | 20,554.00 | 28,986.00 | |
| O23 | 8,134.00 | 18,564.00 | 26,698.00 | |
| O22 | 8,134.00 | 17,551.00 | 25,685.00 | |
| O21 | 8,134.00 | 15,594.00 | 23,728.00 | |
| O13 | 7,550.00 | 15,782.00 | 23,332.00 | |
| O12 | 7,550.00 | 15,047.00 | 22,597.00 | |
| O11 | 7,550.00 | 14,473.00 | 22,023.00 | |
| Vigente a partir del 1º de enero de 2021. Aplicable a partir del 1º de noviembre de 2021. | ||||
| Concepto / Prestación | Descripción | |||||
| | | | | | ||
| 11 | Complemento adicional ayuda de renta | Cláusula 63 Bis inciso b) CCT, ayuda para pago de renta de casa-habitación. | ||||
| 20 | Ayuda para pago de renta de casa habitación | Cláusula 63 Bis inciso a) CCT. | ||||
| 29 | Prima vacacional | Cláusula 47 del CCT, los trabajadores recibirán este pago sobre los salarios que les correspondan durante el periodo vacacional. | ||||
| 48 | Ayuda para actividades culturales y recreativas | Cláusula 47 del CCT, los trabajadores recibirán este pago en función a la antigüedad efectiva. | ||||
| 49 | Aguinaldo | Cláusula 107 del CCT, gratificación anual proporcional a los días laborados en el año. | ||||
| 50 | Ayuda de despensa | Cláusula 142 Bis del CCT, pago quincenal a los trabajadores para adquisición de mercancías. | ||||
| 55 | Fondo de ahorro | Cláusula 144 del CCT, los trabajadores recibirán de manera anual un pago en proporción a los días laborados. | ||||
| Concepto / Prestación | Descripción | |||||
| | | | | | ||
| 15 | Zona aislada | Decreto presidencial publicado en el Diario Oficial de la Federación el 10 de junio de 1988; pago de 50% del sueldo más el concepto 011 bruto de los trabajadores que laboren en las localidades de Baja California Sur y las Islas Marías en Sinaloa. | ||||
| 16 | Alto costo de vida | Cláusula 98 del CCT, porcentaje según la localidad. | ||||
| 22 | Ayuda de renta | Cláusula 63 Bis inciso c) del CCT, este concepto se otorga a partir de los cinco años de antigüedad efectiva. | ||||
| 25 | Pago supletorio de guardería | Cláusula 76 fracción III del CCT, a trabajadores con derecho a guardería, en caso de no haber cupo para el hijo. | ||||
| 27 | Compensación por pasajes, domicilio y adscripción foránea | Cláusula 103 del CCT, al personal que presta sus servicios en un municipio diferente al de su lugar de residencia, siempre y cuando sea colindante. | ||||
| 32 | Estímulos por asistencia | Art. 91 del Reglamento Interior de Trabajo, pago de 3 días de aguinaldo a los trabajadores cuando asistan a laborar todos los días hábiles de la quincena. | ||||
| 33 | Estímulos por puntualidad | Cláusula 38 del CCT y Art. 93 del Reglamento Interior de Trabajo, pago de 2 días de aguinaldo que se otorga cuando el trabajador acumule 10 registros de asistencia hasta el minuto 5. | ||||
| 67 | Estímulo Instructores Técnicos | Oficio circular 29 del 9 de septiembre de 1991, pago de 3 días de sueldo tabular más concepto 011 bruto, al personal que cumpla con 20 horas de instrucción cada quincena. | ||||
| 84 | Estímulo a la calidad y eficiencia | Cláusula 18a. Transitoria del CCT, bono de productividad que recibirán los trabajadores de base a fin de estimular los resultados extraordinarios de cada trabajador. | ||||
| Concepto / Prestación | Descripción | |||||
| | | | | | ||
| 12 | Jornada discontinua | Cláusula 28 del CCT, porcentaje por laborar jornada interrumpida por una hora o más. | ||||
| 13 | Sobresueldo a médicos | Cláusula 86 del CCT, compensación al médico, cirujano maxilofacial y estomatólogo, por destinar parte de su jornada a realizar visitas a domicilio a los derechohabientes usando los vehículos de su propiedad o realizar labores fuera de su jornada. | ||||
| 14 | Infectocontagiosidad no médica | Cláusula 86 Bis del CCT y Reglamento de Infectocontagiosidad y Emanaciones Radiactivas, personal no médico que labora en áreas o servicios de Infectocontagiosidad, de manera constante y permanente. | ||||
| 23 | Infectocontagiosidad médica | Cláusula 86 Bis del CCT y Reglamento de Infectocontagiosidad y Emanaciones Radiactivas, personal médico que labora en áreas o servicios de Infectocontagiosidad, de manera constante y permanente. | ||||
| 26 | Pasajes fijos | Cláusula 103 del CCT, por desempeñar sus tareas fuera de los centros de trabajo, disfrutarán de una compensación. | ||||
| 30 | Prima dominical | Cláusula 46 Fracción II del CCT, los trabajadores que laboren los domingos disfrutarán de un pago adicional. | ||||
| 31 | Cobertura de menaje por cambio de lugar | Cláusula 99 del CCT, pago al personal que por necesidades del servicio es movilizado del lugar donde reside. | ||||
| 39 | Bonificación de seguro de guarderías | Bonificación del Seguro de Responsabilidad Civil para la rama de Puericultura. | ||||
| 40 | Bonificación de seguro médico | Bonificación al personal médico como protección a la práctica médica. | ||||
| 41 | Complemento de ayuda a becario | 10 por ciento de la Beca (neto). | ||||
| 44 | Ayuda refrigerio | A los trabajadores de guardería que no perciben en especie. | ||||
| 46 | Ayuda alojamiento becarios | $100.00 mensuales (neto). | ||||
| 54 | Emanaciones radioactivas no médicas | Cláusula 86 Bis del CCT y Reglamento de Infectocontagiosidad y Emanaciones Radioactivas, personal no médico que labora y está expuesto en forma constante y permanente en áreas o servicios de emanaciones radioactivas. | ||||
| Concepto / Prestación | Descripción | |||||
| | | | | | ||
| 57 | Atención integral continua | Cláusula 86 último párrafo del CCT, sobresueldo a los médicos familiares, no familiares y cirujanos maxilofaciales, por la compactación de horarios y distribución de actividades. | ||||
| 58 | Sobresueldo docencia enfermería | Cláusula 151 del CCT, sobresueldo a la rama de enfermería por participar en actividades docentes, de enseñanza y de investigación. | ||||
| 59 | Complemento de beca | Sobresueldo para el médico residente tomando como base el importe de la beca. | ||||
| 61 | Sobresueldo traslado pacientes | Sobresueldo al personal de servicio de traslados de pacientes en vehículos de alta tecnología. | ||||
| 62 | Ayuda para libros médicos | Apoyo para la adquisición de libros, revistas especializadas y material didáctico de médicos. | ||||
| 63 | Emanaciones radioactivas | Cláusula 86 Bis del CCT y Reglamento de Infectocontagiosidad y Emanaciones Radiactivas, personal médico que labora en forma constante y permanente en áreas o servicios de emanaciones radiactivas. | ||||
| 64 | Material didáctico a médicos residentes | Art. 30 del Reglamento de Médicos Residentes en Periodo de Adiestramiento en una Especialidad, apoyo a los médicos residentes para adquisición de libros durante la vigencia de la beca. | ||||
| 72 | Ayuda para libros no médicos | Apoyo para la adquisición de libros, revistas especializadas y material didáctico para personal técnico y profesionista. | ||||
| 73 | Bonificación seguro de enfermería | Bonificación del Seguro de Responsabilidad Civil al personal de la rama de enfermería como protección a la práctica de enfermería. | ||||
| 78 | Actividades académicas | Sobresueldo para fonoaudiólogos, terapista físico y ocupacionales que desempeñen sus funciones en unidades de medicina física y rehabilitación. | ||||
| 83 | Sobresueldo por investigación y docencia | Cláusula 153 del CCT, los trabajadores de la categoría Psicólogo Clínico por su participación en actividades docentes, de enseñanza y de investigación dirigidas al personal del IMSS y a los derechohabientes. | ||||
| Concepto / Prestación | Descripción | |||||
| | | | | | ||
| Anteojos | Cláusula 75 del CCT, a solicitud del trabajador previo dictamen médico, el trabajador y sus hijos hasta los 18 años y 25 años si se encuentra estudiando, tendrán derecho a 2 dotaciones durante la vigencia del CCT. | |||||
| Ropa de trabajo, uniformes y gafete | Cláusula 69 del CCT, la dotación se otorga de acuerdo con la categoría, adscripción y acorde al clima de cada región. | |||||
| Programas recreativos, culturales y deportivos | Cláusula 147 del CCT, servicios de balneario en los centros vacacionales, acceso al parque acuático y campamentos con un ahorro de 50% en entrada y 15% en los servicios de hospedaje que prestan los Centros Vacacionales. | |||||
| Tiendas | Cláusula 142 del CCT, se otorga quincenalmente el 50 por ciento de descuento en sus compras hasta por 100.00 pesos en una sola operación. | |||||
| Concepto / Prestación | Descripción | |||||
| | | | | | ||
| ISR a cargo del IMSS por Fondo de Ahorro | Artículos 96 y 152 de la Ley del Impuesto Sobre la Renta, Cláusula 144 del CCT y Artículo 7 del Régimen de Jubilaciones y Pensiones. | |||||
| ISR a cargo del IMSS por estímulos y ayuda de renta | Artículos 96 y 152 de la Ley del Impuesto Sobre la Renta, Cláusula 63 Bis del CCT, Artículos 91 y 93 del Reglamento Interior de Trabajo, así como el Acuerdo del IMSS y el SNTSS del 5 de septiembre de 2018. | |||||
| Aportación Patronal Cesantía y Vejez (Afore) | Artículos 15, frac. VII, 168 de la LSS, así como Convenio del 21 de abril de 1988. | |||||
| Aportación Patronal al Seguro para el Retiro (Afore) | ||||||
| Cuotas Obrero Patronales a cargo del IMSS | Artículos 15, frac. VIII, 25, 71, 72, 106, 107, 147, 211 y 212 de la LSS, así como Convenio del 21 de abril de 1988. | |||||
| Aportación al Infonavit | Artículo 136 de la Ley Federal del Trabajo. | |||||
| ISR a cargo del IMSS por aguinaldo | Artículos 96 y 152 de la Ley del Impuesto Sobre la Renta y Cláusula 107 del CCT. | |||||
| ISR a cargo del IMSS por compensación garantizada | Artículos 96 y 152 de la Ley del Impuesto Sobre la Renta. | |||||
| ISR a cargo del IMSS por percepción médica | Artículos 96 y 152 de la Ley del Impuesto Sobre la Renta y Acuerdo del IMSS, así como el SNTSS del 5 de septiembre de 2018. | |||||
| Concepto / Prestación | Descripción | |||||
| | | | | | ||
| Enfermedad general | Cláusula 82 del CCT Enfermedades y Accidentes de Carácter no Profesional; Cláusula 83 del CCT Atención Médica; Cláusula 84 del CCT Certificado de Incapacidad. La atención que requieran los trabajadores en los términos de la LSS y de las cláusulas conducentes del CCT, será impartida por médicos de base del IMSS, teniendo derecho a que se expida el certificado de incapacidad correspondiente, cuando el caso lo requiera, sin más autorización que la del médico tratante. | |||||
| Riesgo de trabajo | Cláusula 87 del CCT Enfermedades de Trabajo y Reglamento Interior de Trabajo; Cláusula 88 del CCT Atención Médica por Riesgos de Trabajo; Cláusula 90 del CCT Prótesis, Órtesis, Ortopedia y Aparatos Auditivos. El IMSS suministrará atención médica y medicinas a sus trabajadores en caso de riesgos de trabajo, así como, proporcionará oportuna y gratuitamente prótesis, incluyendo implantes mamarios, órtesis y demás aparatos de ortopedia, de buena calidad y los repondrá cuando, por uso o por cualquier otra razón resulten inadecuados. | |||||
| De prevención social | Cláusula 76 del CCT Guarderías Infantiles; Cláusula 76 Bis del CCT Guardería en caso de Orfandad Total. El IMSS se obliga a suministrar a sus trabajadores el servicio de guardería para sus hijos mayores de cuarenta y cinco días y hasta los seis años de edad, así como, a los hijos menores de seis años de edad, que queden en orfandad total a solicitud del tutor o de quien tenga la custodia, durante las horas de jornada laboral del trabajador, en términos del Reglamento de Guarderías para Hijos de Trabajadores del IMSS. Cláusula 77 del CCT Maternidad, en los casos de maternidad, la trabajadora al servicio del IMSS tendrá derecho a 90 días de descanso con salario íntegro, equipo completo de ropa (canastilla) para el recién nacido y suministro de leche durante los primeros diez meses de edad del niño, asimismo, las demás prestaciones que menciona la LSS. | |||||
| Personal con puesto de Mando y Homólogos del Órgano Interno de Control. | Montos brutos en pesos. | ||||
| Puesto | Plazas | Grupo, grado y nivel | Sueldo mensual | Compensación garantizada | Percepción ordinaria bruta |
| | | | | | |
| Contralor interno | 1 | J21 | 35,820.46 | 118,666.54 | 154,487.00 |
| Coordinadores | 5 | K21 | 28,016.76 | 108,141.24 | 136,158.00 |
| Coordinador Administrativo | 1 | M42 | 28,016.76 | 74,188.24 | 102,205.00 |
| Coordinadores Regionales del Área de Auditoría, Quejas y Responsabilidades | 10 | M33 | 25,774.66 | 58,014.34 | 83,789.00 |
| 2 | M31 | 25,774.66 | 52,777.34 | 78,552.00 | |
| Jefes de División | 15 | M33 | 20,665.96 | 63,123.04 | 83,789.00 |
| 2 | M31 | 25,774.66 | 52,777.34 | 78,552.00 | |
| Coordinadores regionales | 2 | M31 | 25,774.66 | 52,777.34 | 78,552.00 |
| Jefe de área de Auditoría, Quejas y Responsabilidades | 1 | M23 | 20,665.96 | 53,959.04 | 74,625.00 |
| Presupuesto ejercido en Prestadores de Servicios Profesionales y Personales independientes por Honorarios. | |||||
| Tipo de Contratación | Presupuesto ejercido* | Variación absoluta | |||
| 2020 | 2021 | ||||
| | | ||||
| Total | 180.0 | 197.4 | 17.4 | ||
| | | | | ||
| H. Consejo Técnico | 44.5 | 46.7 | 2.2 | ||
| H. Comisión de Vigilancia | 2.3 | 2.2 | -0.1 | ||
| Dirección General | 3.4 | 3.6 | 0.2 | ||
| Dirección de Administración | 7.9 | 13.8 | 5.9 | ||
| Dirección Jurídica | 87.3 | 87.6 | 0.3 | ||
| Dirección de Operación y Evaluación | 2.2 | 2.7 | 0.5 | ||
| Dirección de Prestaciones Médicas | 13.1 | 19.0 | 5.9 | ||
| Dirección de Prestaciones Económicas y Sociales | 7.4 | 8.3 | 0.9 | ||
| Dirección de Finanzas | 1.3 | 1.9 | 0.6 | ||
| Dirección de Incorporación y Recaudación | 0.9 | 2.2 | 1.3 | ||
| Dirección de Planeación para la Transformación Institucional | 0 | 0.9 | 0.9 | ||
| Dirección de Innovación y Desarrollo Tecnológico | 4.9 | 5.5 | 0.6 | ||
| Secretaría General | 1.6 | 1.6 | 0 | ||
| Órgano Interno de Control | 0 | 0.2 | 0.2 | ||
| Órganos de Operación Administrativa Desconcentrada | 3.2 | 1.2 | -2.0 | ||
| *Cifras en millones de pesos. | | | | ||
| Costo del personal de Afiliación y Cobranza por Órgano de Operación Administrativa Desconcentrada | |||||||||||||||||||||||||
| OOAD | Notificadores / Localizadores | Ejecutores | Supervisores de ejecutores | Visitadores | Revisores | Promotores firma digital | Promotores del campo | Promotores clasificación de empresas | Supervisor de agente telefónico | Apoyo a requerimientos de la PRODECON | Apoyo a procesos administrativos | Analista fiscal | Total | ||||||||||||
| | | | | | | | | | | | | ||||||||||||||
| Total | 206,801,338 | 219,947,258 | 43,113,770 | 130,921,484 | 60,950,596 | 39,043,182 | 23,219,289 | 49,396,033 | 407,323 | 1,426,388 | 13,110,974 | 2,032,757 | 790,370,392 | ||||||||||||
| | | | | | | | | | | | | | | ||||||||||||
| Aguascalientes | 2,797,536 | 2,853,158 | 406,163 | 1,875,230 | 1,253,457 | 858,526 | 375,278 | 880,528 | - | - | - | 14,867 | 11,314,743 | ||||||||||||
| Baja California | 6,976,894 | 15,512,434 | 1,221,845 | 3,459,068 | 2,019,880 | 1,495,427 | 2,083,489 | 2,178,596 | - | - | - | - | 34,947,633 | ||||||||||||
| Baja California Sur | 2,224,649 | 3,340,418 | 616,817 | 1,732,306 | 874,775 | 558,818 | 658,398 | 432,449 | - | - | - | - | 10,438,630 | ||||||||||||
| Campeche | 2,853,908 | 2,805,817 | 484,464 | 1,039,114 | 823,418 | 648,321 | 182,378 | 1,586,073 | - | - | - | - | 10,423,493 | ||||||||||||
| Chiapas | 4,744,581 | 5,952,670 | 1,197,593 | 1,340,529 | 1,236,776 | 723,191 | 878,136 | 874,443 | - | - | - | - | 16,947,919 | ||||||||||||
| Chihuahua | 6,112,979 | 4,236,788 | 2,661,999 | 2,470,154 | 1,006,625 | 1,400,005 | 886,154 | 2,001,443 | - | - | - | - | 20,776,147 | ||||||||||||
| Coahuila | 4,725,054 | 9,575,154 | 1,421,567 | 3,546,041 | 320,162 | 1,640,685 | 277,884 | 1,341,817 | - | - | - | - | 22,848,364 | ||||||||||||
| Colima | 1,768,821 | 3,373,880 | 303,702 | 1,570,673 | 462,835 | 584,532 | 147,159 | 613,378 | - | - | - | - | 8,824,980 | ||||||||||||
| Durango | 4,394,042 | 4,966,985 | 513,658 | 3,538,536 | 863,874 | 722,122 | 425,613 | 710,505 | - | - | - | - | 16,135,335 | ||||||||||||
| Estado de México Oriente | 9,708,624 | 10,130,811 | 1,294,264 | 4,227,446 | 2,996,809 | 651,421 | 432,566 | 2,254,471 | - | - | - | - | 31,696,412 | ||||||||||||
| Estado de México Poniente | 7,963,826 | 5,220,664 | 741,231 | 4,090,568 | 671,382 | 682,577 | 294,201 | 1,345,260 | - | - | - | - | 21,009,709 | ||||||||||||
| Guanajuato | 6,389,834 | 6,956,107 | 1,214,990 | 4,854,047 | 3,541,236 | 1,351,387 | 1,081,246 | 1,256,850 | - | - | - | - | 26,645,697 | ||||||||||||
| Guerrero | 3,001,915 | 2,793,306 | 539,693 | 1,677,875 | 1,206,659 | 1,129,824 | 441,116 | 762,954 | - | - | - | - | 11,553,342 | ||||||||||||
| Hidalgo | 3,738,485 | 2,601,731 | 541,085 | 2,034,032 | 922,426 | 1,118,838 | 442,818 | 730,320 | - | - | - | - | 12,129,735 | ||||||||||||
| Jalisco | 16,535,309 | 20,739,893 | 2,892,409 | 13,579,171 | 3,465,917 | 1,937,185 | 1,391,537 | 3,034,033 | - | - | - | 414,331 | 63,989,785 | ||||||||||||
| Michoacán | 5,740,161 | 6,257,185 | 789,619 | 4,148,406 | 994,663 | 1,376,913 | 1,139,608 | 1,159,806 | - | - | - | 587,063 | 22,193,424 | ||||||||||||
| Morelos | 1,313,490 | 1,519,560 | 374,700 | 2,057,102 | 632,303 | 714,370 | 445,060 | 730,962 | - | - | - | - | 7,787,547 | ||||||||||||
| Nayarit | 1,927,639 | 3,098,254 | 378,105 | 1,460,842 | 858,435 | 422,160 | 417,234 | 561,970 | - | - | - | - | 9,124,639 | ||||||||||||
| Nuevo León | 8,030,863 | 10,527,276 | 4,129,212 | 6,317,004 | 5,257,622 | 1,889,853 | 434,751 | 3,169,742 | - | - | - | 14,369 | 39,770,692 | ||||||||||||
| Oaxaca | 2,582,628 | 2,894,044 | 396,331 | 3,048,432 | 1,216,026 | 846,954 | 294,480 | 742,193 | - | - | - | - | 12,021,088 | ||||||||||||
| Puebla | 6,384,582 | 6,950,145 | 959,980 | 5,367,271 | 1,342,062 | 1,412,200 | 141,851 | 1,636,662 | - | - | - | - | 24,194,753 | ||||||||||||
| Querétaro | 3,641,590 | 6,097,991 | 809,523 | 2,439,198 | 2,111,284 | 729,973 | 421,369 | 1,454,882 | - | - | - | - | 17,705,810 | ||||||||||||
| Quintana Roo | 5,012,542 | 3,460,721 | 669,140 | 2,405,291 | 1,205,221 | 987,094 | - | 745,722 | - | - | - | - | 14,485,731 | ||||||||||||
| San Luis Potosí | 4,023,064 | 4,317,505 | 542,678 | 2,652,784 | 1,020,544 | 1,093,549 | 875,697 | 1,186,605 | - | - | - | 2,215 | 15,714,641 | ||||||||||||
| Sinaloa | 5,794,707 | 10,488,044 | 1,069,651 | 3,692,979 | 417,065 | 1,240,338 | 3,019,772 | 931,878 | - | - | - | 620,748 | 27,275,182 | ||||||||||||
| Sonora | 8,755,491 | 11,485,578 | 3,240,190 | 4,234,921 | 1,659,615 | 2,317,579 | 2,217,910 | 1,496,476 | - | - | - | 347,080 | 35,754,840 | ||||||||||||
| Tabasco | 2,068,842 | 2,430,750 | 381,463 | 1,130,348 | 465,455 | 475,609 | 304,877 | 709,952 | - | - | - | - | 7,967,296 | ||||||||||||
| Tamaulipas | 9,508,071 | 10,321,391 | 4,566,171 | 3,585,528 | 3,003,448 | 1,952,622 | 599,838 | 1,641,946 | - | - | - | 32,084 | 35,211,099 | ||||||||||||
| Tlaxcala | 1,044,717 | 1,281,516 | 225,209 | 1,159,680 | 312,976 | 277,557 | 99,431 | 304,468 | - | - | - | - | 4,705,554 | ||||||||||||
| Veracruz Norte | 7,947,820 | 7,004,228 | 1,199,385 | 3,351,365 | 1,996,079 | 1,386,989 | 1,013,834 | 1,210,277 | - | - | - | - | 25,109,977 | ||||||||||||
| Veracruz Sur | 3,762,610 | 5,940,818 | 1,463,508 | 3,959,981 | 1,446,810 | 1,290,245 | 991,643 | 653,500 | - | - | - | - | 19,509,115 | ||||||||||||
| Yucatán | 2,506,008 | 2,068,900 | 658,769 | 2,364,485 | 1,103,914 | 856,142 | 393,104 | 696,850 | - | - | - | - | 10,648,172 | ||||||||||||
| Zacatecas | 2,178,312 | 3,465,101 | 238,658 | 1,208,628 | 906,590 | 437,084 | 410,857 | 582,426 | - | - | - | - | 9,427,656 | ||||||||||||
| Norte del Distrito Federal | 13,374,809 | 7,434,598 | 2,509,735 | 11,526,100 | 6,405,634 | 1,643,210 | - | 5,619,759 | - | - | - | - | 48,513,845 | ||||||||||||
| Sur del Distrito Federal | 27,266,935 | 11,843,837 | 2,460,263 | 13,776,349 | 6,928,619 | 2,189,882 | - | 4,156,837 | 407,323 | 1,426,388 | 13,110,974 | - | 83,567,407 | ||||||||||||
| Becas de prestadores de servicio social médico. | Montos brutos en pesos | ||||
| Carrera | "A" | "B" | "C" | "CC" | |
| | | | | | |
| Interno de Pregrado | - | - | - | 1,870 | |
| Medicina | - | 2,400 | 3,500 | - | |
| Odontología | 750 | 900 | 1,750 | - | |
| Enfermería | 600 | 900 | 1,600 | - | |
| Biólogo Ecologista | 200 | 300 | 700 | - | |
| Citotecnólogo Técnico | 200 | 300 | 700 | - | |
| Dietóloga | 200 | 300 | 700 | - | |
| Dental Técnico | 200 | 300 | 700 | - | |
| Farmacia Licenciatura | 200 | 300 | 700 | - | |
| Inhaloterapia | 200 | 300 | 700 | - | |
| Laboratorista Clínico Técnico | 200 | 300 | 700 | - | |
| Nutrición Licenciatura | 200 | 300 | 700 | - | |
| Psicología | 200 | 300 | 700 | - | |
| Químico Fármaco-Biólogo | 200 | 300 | 700 | - | |
| Rehabilitación Licenciatura | 200 | 300 | 700 | - | |
| Salud Comunitaria Técnico | 200 | 300 | 700 | - | |
| Salud Comunitaria Licenciatura | 200 | 300 | 700 | - | |
| Terapia Física Técnico | 200 | 300 | 700 | - | |
| Trabajo Social | 200 | 300 | 700 | - | |
| Técnico Radiólogo | 200 | 300 | 700 | - | |
| Aguinaldo | ||||||
| | | | | | ||
| Interno de pregrado | Un mes del importe de la beca. | |||||
| Pasante de servicio social | Un mes del importe de la beca. | |||||
| Apoyo didáctico trimestral | ||||||
| | | | | | ||
| Pasante de servicio social en Medicina A | 200 pesos. | |||||
| Pasante de servicio social en Medicina B | 300 pesos. | |||||
| Pasante de servicio social en Medicina C | 1,000 pesos. | |||||
| Interno de pregrado | 850 pesos. | |||||
| Ayuda a beneficiarios por fallecimiento | ||||||
| | | | | | ||
| Interno de pregrado y pasante | 18,500 pesos por muerte o invalidez total o permanente para los pasantes con goce de beca tipo "A" y "B", menor o igual a 2,000 pesos. 40,500 pesos para los becarios que tengan beca tipo "C" o "CC", montos mayores a 2,000 pesos. | |||||
| Atención médica | ||||||
| | | | | | ||
| Interno de pregrado y pasante de servicio social, atención médico quirúrgica | Durante el tiempo que dure el ciclo académico, extensivo para sus padres o en su caso, cónyuge e hijos, de acuerdo con la normatividad vigente. | |||||
| Tipo | Importe | |||||
| | | | | | ||
| Profesionista | 800 pesos. | |||||
| Técnico | 400 pesos. | |||||
| Base | | | | |
| Analítico Puesto Plaza del personal de Base del Régimen Ordinario. | | |||
| | | | | |
| Régimen | Tipo de Contratación | Clave de Categoría | Categoría | Plazas Ocupadas |
| | | | | 357,291 |
| Ordinario | Base | 20000180 | ABOGADO 80 | 68 |
| Ordinario | Base | 2010180 | ARQUITECTO 80 | 1 |
| Ordinario | Base | 22060080 | ASIST BIBLIOTECARIO 80 | 133 |
| Ordinario | Base | 21040065 | ASISTENTE MEDICA 65 | 18,772 |
| Ordinario | Base | 21040080 | ASISTENTE MEDICA 80 | 8,203 |
| Ordinario | Base | 20740080 | AUX ADMON UMEMC 80 | 1 |
| Ordinario | Base | 20500065 | AUX ADMON UNID MEDICA 65 | 225 |
| Ordinario | Base | 20500080 | AUX ADMON UNID MEDICA 80 | 1,082 |
| Ordinario | Base | 20090180 | AUX ATEN MED CENT VAC 80 | 11 |
| Ordinario | Base | 20740180 | AUX ATEN MED UMEMC 80 | 16 |
| Ordinario | Base | 20090080 | AUX DE ADMON CENT VAC 80 | 34 |
| Ordinario | Base | 20210180 | AUX DE ENF SALUD PUB 80 | 4,424 |
| Ordinario | Base | 20210080 | AUX DE ENFERMERIA GRAL 80 | 34,229 |
| Ordinario | Base | 20210280 | AUX DE ENFERMERIA GRAL HR | 4 |
| Ordinario | Base | 20320060 | AUX DE LABORATORIO 60 | 37 |
| Ordinario | Base | 20320080 | AUX DE LABORATORIO 80 | 2,322 |
| Ordinario | Base | 20090380 | AUX DE OP CONT CENT VAC80 | 3 |
| Ordinario | Base | 2003080 | AUX DE SERVS ADMVOS 80 | 1 |
| Ordinario | Base | 21300065 | AUX DE SERVS DE INT 65 | 172 |
| Ordinario | Base | 2299772 | AUX DE SERVS DE INT 72 | 1 |
| Ordinario | Base | 21300080 | AUX DE SERVS DE INT 80 | 904 |
| Ordinario | Base | 20710065 | AUX DE TRAB SOCIAL 65 | 244 |
| Ordinario | Base | 20710080 | AUX DE TRAB SOCIAL 80 | 58 |
| Ordinario | Base | 20790080 | AUX DE VELATORIO 80 | 63 |
| Ordinario | Base | 20500180 | AUX ENFERMERIA U M 80 | 432 |
| Ordinario | Base | 20090280 | AUX HOSPEDAJE CENT VAC 80 | 55 |
| Ordinario | Base | 20500265 | AUX LIMP Y COC U MED 65 | 7 |
| Ordinario | Base | 20500280 | AUX LIMP Y COC U MED 80 | 23 |
| Ordinario | Base | 21310080 | AUX LIMPIEZA E HIGIENE UM Y NO MED 80 | 18,542 |
| Ordinario | Base | 20450065 | AUX ORIENTADOR TEC MED 65 | 10 |
| Ordinario | Base | 20500365 | AUX SERVS GRALES U MED 65 | 153 |
| Ordinario | Base | 20500380 | AUX SERVS GRALES U MED 80 | 1,007 |
| Ordinario | Base | 21820080 | AUX SOPORTE TEC INFORMAT | 1,098 |
| Ordinario | Base | 20660080 | AUX TEC SERVS DIET 80 | 15 |
| Ordinario | Base | 21760065 | AUX UNIV DE OFICINAS 65 | 3,787 |
| Ordinario | Base | 21760080 | AUX UNIV DE OFICINAS 80 | 20,697 |
| Ordinario | Base | 21020065 | AUXILIAR DE ALMACEN 65 | 21 |
| Ordinario | Base | 21020080 | AUXILIAR DE ALMACEN 80 | 2,392 |
| Ordinario | Base | 21230065 | AUXILIAR DE FARMACIA 65 | 25 |
| Ordinario | Base | 21230080 | AUXILIAR DE FARMACIA 80 | 3,321 |
| Ordinario | Base | 22300080 | AYTE DE SERVS DE INT 80 | 52 |
| Ordinario | Base | 20790280 | AYTE EMBALSAMAMIENTO 80 | 6 |
| Ordinario | Base | 22310080 | AYTE LIMPIEZA E HIGIENE UM Y NO MED 80 | 1,024 |
| Ordinario | Base | 20050065 | AYUDANTE DE AUTOPSIA 65 | 5 |
| Ordinario | Base | 20050080 | AYUDANTE DE AUTOPSIA 80 | 92 |
| Ordinario | Base | 22230080 | AYUDANTE DE FARMACIA 80 | 1,607 |
| Ordinario | Base | 20060080 | BIBLIOTECARIO 80 | 49 |
| Ordinario | Base | 20070080 | BIOLOGO 80 | 19 |
| Ordinario | Base | 2306380 | CAJERA DE TIENDAS 80 | 1 |
| Ordinario | Base | 20780080 | CAM VEH SER OR PR 80 | 623 |
| Base | | | | |
| | | | | |
| Analítico Puesto Plaza del personal de Base del Régimen Ordinario. | | |||
| | | | | |
| Régimen | Tipo de Contratación | Clave de Categoría | Categoría | Plazas Ocupadas |
| | | | | |
| Ordinario | Base | 20780380 | CAMILLERO EN UNIDADES HOSPITALARIAS 80 | 6,800 |
| Ordinario | Base | 21720065 | CHOFER 65 | 109 |
| Ordinario | Base | 21720080 | CHOFER 80 | 660 |
| Ordinario | Base | 20100080 | CIRUJANO MAXILO-FACIAL 80 | 174 |
| Ordinario | Base | 20110080 | CITOTECNOLOGO 80 | 377 |
| Ordinario | Base | 23610080 | COCINERO TECNICO 1 80 | 593 |
| Ordinario | Base | 22610080 | COCINERO TECNICO 2 80 | 675 |
| Ordinario | Base | 20130080 | CONTADOR 80 | 8 |
| Ordinario | Base | 22720080 | CONTROLADOR VEHICULOS 80 | 41 |
| Ordinario | Base | 23760180 | COOR DE SERVS TECNICOS 80 | 1,492 |
| Ordinario | Base | 23820280 | COOR SOPORTE TEC INFORMAT | 113 |
| Ordinario | Base | 22040080 | COORD ASIST MEDICAS 80 | 1,009 |
| Ordinario | Base | 23760680 | COORD DE CONTABILIDAD 80 | 597 |
| Ordinario | Base | 23760480 | COORD DE ESTADISTICA 80 | 1,307 |
| Ordinario | Base | 23760380 | COORD DE PERSONAL 80 | 541 |
| Ordinario | Base | 23760280 | COORD DE SERVS ADMVOS 80 | 93 |
| Ordinario | Base | 23760080 | COORD DE TESORERIA 80 | 1,215 |
| Ordinario | Base | 24670080 | COORD OP TELEFONICOS 80 | 10 |
| Ordinario | Base | 23020080 | COORDINADOR DE ALMACEN 80 | 390 |
| Ordinario | Base | 24230080 | COORDINADOR DE FARMACIA80 | 296 |
| Ordinario | Base | 20140080 | CUIDADOR DE ANIMALES 80 | 16 |
| Ordinario | Base | 23160080 | DIBUJANTE EST Y PUB A 80 | 1 |
| Ordinario | Base | 20180040 | EDUCADORA 40 | 40 |
| Ordinario | Base | 20180060 | EDUCADORA 60 | 4 |
| Ordinario | Base | 20180065 | EDUCADORA 65 | 7 |
| Ordinario | Base | 20180080 | EDUCADORA 80 | 328 |
| Ordinario | Base | 20190080 | ELECTROCARDIOGRAFISTA 80 | 16 |
| Ordinario | Base | 20200065 | ELEVADORISTA 65 | 10 |
| Ordinario | Base | 20200080 | ELEVADORISTA 80 | 13 |
| Ordinario | Base | 22210180 | ENF ESPEC SALUD PUBL 80 | 538 |
| Ordinario | Base | 22730080 | ENF TRAS PAC TERAP INT 80 | 26 |
| Ordinario | Base | 21730080 | ENF TRAS PAC URGENCIA 80 | 292 |
| Ordinario | Base | 22210080 | ENFERMERA ESPECIALISTA 80 | 14,748 |
| Ordinario | Base | 21210080 | ENFERMERA GENERAL 80 | 51,704 |
| Ordinario | Base | 20751280 | ENFERMERA GENERAL HR 80 | 3 |
| Ordinario | Base | 23210080 | ENFERMERA JEFE DE PISO 80 | 5,862 |
| Ordinario | Base | 25020080 | ESP DE ALMACEN 80 | 66 |
| Ordinario | Base | 25760680 | ESP DE CONTABILIDAD 80 | 36 |
| Ordinario | Base | 25760480 | ESP DE ESTADISTICA 80 | 80 |
| Ordinario | Base | 25760380 | ESP DE PERSONAL 80 | 161 |
| Ordinario | Base | 25760280 | ESP DE SERVS ADMVOS 80 | 38 |
| Ordinario | Base | 25760180 | ESP DE SERVS TECNICOS 80 | 67 |
| Ordinario | Base | 25760080 | ESP DE TESORERIA 80 | 169 |
| Ordinario | Base | 26120380 | ESP EQ AIRE ACON REFRI 80 | 5 |
| Ordinario | Base | 26120580 | ESP EQ ELECT MEDICA 80 | 11 |
| Ordinario | Base | 26120180 | ESP EQ LABORATORIO 80 | 2 |
| Ordinario | Base | 26120280 | ESP EQ MEC FLUIDOS 80 | 2 |
| Ordinario | Base | 26120780 | ESP FLUIDOS ENERGET 80 | 36 |
| Ordinario | Base | 22390080 | ESP NUTRIC DIETETICA 80 | 203 |
| Ordinario | Base | 20220080 | ESTOMATOLOGO 80 | 2,050 |
| Base | | | | |
| | | | | |
| Analítico Puesto Plaza del personal de Base del Régimen Ordinario. | | |||
| | | | | |
| Régimen | Tipo de Contratación | Clave de Categoría | Categoría | Plazas Ocupadas |
| | | | | |
| Ordinario | Base | 20750880 | ESTOMATOLOGO HR 80 | 3 |
| Ordinario | Base | 20240060 | FONOAUDIOLOGO 60 | 2 |
| Ordinario | Base | 20240080 | FONOAUDIOLOGO 80 | 55 |
| Ordinario | Base | 20600065 | GUARDAVIDAS 65 | 45 |
| Ordinario | Base | 20600080 | GUARDAVIDAS 80 | 30 |
| Ordinario | Base | 20270060 | HISTOTECNOLOGO 60 | 13 |
| Ordinario | Base | 20270080 | HISTOTECNOLOGO 80 | 369 |
| Ordinario | Base | 20290060 | INHALOTERAPEUTA 60 | 70 |
| Ordinario | Base | 20290065 | INHALOTERAPEUTA 65 | 55 |
| Ordinario | Base | 20290080 | INHALOTERAPEUTA 80 | 890 |
| Ordinario | Base | 20310080 | INTENDENTE 80 | 1 |
| Ordinario | Base | 24020080 | JEFE DE GPO DE ALMACEN 80 | 112 |
| Ordinario | Base | 24760080 | JEFE DE GPO DE TESORER 80 | 576 |
| Ordinario | Base | 22690080 | JEFE DE LINEA EN TIENDA80 | 71 |
| Ordinario | Base | 2306580 | JEFE DE LINEA EN TIENDA80 | 1 |
| Ordinario | Base | 20770080 | JEFE DE OFICINA A 80 | 53 |
| Ordinario | Base | 24760680 | JEFE GPO CONTABILIDAD 80 | 153 |
| Ordinario | Base | 24760380 | JEFE GPO DE PERSONAL 80 | 394 |
| Ordinario | Base | 24760480 | JEFE GPO ESTADISTICA 80 | 477 |
| Ordinario | Base | 24760280 | JEFE GPO SERVS ADMVOS 80 | 63 |
| Ordinario | Base | 24760180 | JEFE GRUPO SERVS TEC 80 | 957 |
| Ordinario | Base | 20320160 | LABORATORISTA 60 | 156 |
| Ordinario | Base | 20320180 | LABORATORISTA 80 | 3,911 |
| Ordinario | Base | 20090480 | LAVANDERO CENT VAC 80 | 6 |
| Ordinario | Base | 20340080 | MACHETERO 80 | 1 |
| Ordinario | Base | 21610065 | MANEJADOR ALIMENTOS 65 | 1 |
| Ordinario | Base | 21610080 | MANEJADOR ALIMENTOS 80 | 8,372 |
| Ordinario | Base | 20730180 | MED TRAS PAC TERAP INT 80 | 17 |
| Ordinario | Base | 20730080 | MED TRAS PAC URGENCIA 80 | 167 |
| Ordinario | Base | 20360280 | MEDICO FAMILIAR 80 | 19,396 |
| Ordinario | Base | 20360480 | MEDICO GENERAL 80 | 3,391 |
| Ordinario | Base | 20360380 | MEDICO GENERAL U MED 80 | 7 |
| Ordinario | Base | 20360180 | MEDICO NO FAMILIAR 80 | 41,379 |
| Ordinario | Base | 20360580 | MEDICO NO FAMILIAR H R | 1 |
| Ordinario | Base | 20760065 | MENSAJERO 65 | 797 |
| Ordinario | Base | 20760080 | MENSAJERO 80 | 866 |
| Ordinario | Base | 21720180 | MOTOCICLISTA 80 | 1 |
| Ordinario | Base | 20380080 | MULTILITISTA 80 | 16 |
| Ordinario | Base | 21390065 | NUTRICIONISTA DIETISTA 65 | 1 |
| Ordinario | Base | 21390080 | NUTRICIONISTA DIETISTA 80 | 2,390 |
| Ordinario | Base | 23390080 | NUTRIOLOGO CLIN ESPEC | 60 |
| Ordinario | Base | 22760580 | OF DE PROCES DE DATOS 80 | 2 |
| Ordinario | Base | 22760280 | OF DE SERVS ADMVOS 80 | 225 |
| Ordinario | Base | 22760180 | OF DE SERVS TECNICOS 80 | 2,896 |
| Ordinario | Base | 22330080 | OF SERVS DE LAVANDERIA 80 | 219 |
| Ordinario | Base | 22820180 | OF SOPORTE TEC INFORMAT | 200 |
| Ordinario | Base | 22020080 | OFICIAL DE ALMACEN 80 | 1,223 |
| Ordinario | Base | 22760480 | OFICIAL DE ESTADISTICA 80 | 1,946 |
| Ordinario | Base | 23230080 | OFICIAL DE FARMACIA 80 | 893 |
| Ordinario | Base | 22760380 | OFICIAL DE PERSONAL 80 | 1,770 |
| Base | | | | |
| | | | | |
| Analítico Puesto Plaza del personal de Base del Régimen Ordinario. | | |||
| | | | | |
| Régimen | Tipo de Contratación | Clave de Categoría | Categoría | Plazas Ocupadas |
| | | | | |
| Ordinario | Base | 22760080 | OFICIAL DE TESORERIA 80 | 1,437 |
| Ordinario | Base | 2062260 | OFICIAL PUERICULTURA 60 | 1 |
| Ordinario | Base | 21250065 | OFICIAL PUERICULTURA 65 | 2,559 |
| Ordinario | Base | 21250080 | OFICIAL PUERICULTURA 80 | 3,491 |
| Ordinario | Base | 23300080 | OFICIAL SERVS DE INT 80 | 5 |
| Ordinario | Base | 20090780 | OP DE VEHICULO CENT VAC80 | 20 |
| Ordinario | Base | 21690080 | OP GRAL EN TIENDAS 80 | 556 |
| Ordinario | Base | 20410060 | OP MAQUINA DE REV AUT 60 | 7 |
| Ordinario | Base | 20410080 | OP MAQUINA DE REV AUT 80 | 104 |
| Ordinario | Base | 20090580 | OP SEG ALBERCA CENT VAC80 | 21 |
| Ordinario | Base | 21330065 | OP SERVS DE LAVANDERIA 65 | 6 |
| Ordinario | Base | 21330080 | OP SERVS DE LAVANDERIA 80 | 2,781 |
| Ordinario | Base | 20090680 | OP SERVS INTER CENT VAC80 | 173 |
| Ordinario | Base | 21780165 | OPERADOR AMBULANCIAS 65 | 444 |
| Ordinario | Base | 21780180 | OPERADOR AMBULANCIAS 80 | 2,070 |
| Ordinario | Base | 20790180 | OPERADOR DE VELATORIO 80 | 88 |
| Ordinario | Base | 21670065 | OPERADOR TELEFONICO A 65 | 279 |
| Ordinario | Base | 21670080 | OPERADOR TELEFONICO A 80 | 265 |
| Ordinario | Base | 22670080 | OPERADOR TELEFONICO B 80 | 93 |
| Ordinario | Base | 23670080 | OPERADOR TELEFONICO C 80 | 129 |
| Ordinario | Base | 21780080 | OPERADOR VEH SER OR PR 80 | 299 |
| Ordinario | Base | 20420060 | OPTOMETRISTA 60 | 16 |
| Ordinario | Base | 20420080 | OPTOMETRISTA 80 | 14 |
| Ordinario | Base | 2067840 | OR ACT ART ART PLAS 40 | 5 |
| Ordinario | Base | 2065940 | OR ACT ART ART PLAST 40 | 2 |
| Ordinario | Base | 20440420 | ORIENT ACT ART ARTE DRA20 | 15 |
| Ordinario | Base | 20440433 | ORIENT ACT ART ARTE DRA33 | 1 |
| Ordinario | Base | 20440440 | ORIENT ACT ART ARTE DRA40 | 4 |
| Ordinario | Base | 20440220 | ORIENT ACT ART DANZA 20 | 35 |
| Ordinario | Base | 20440240 | ORIENT ACT ART DANZA 40 | 38 |
| Ordinario | Base | 2067540 | ORIENT ACT ART DRAM 40 | 13 |
| Ordinario | Base | 20440340 | ORIENT ACT ART MUSICA 40 | 50 |
| Ordinario | Base | 20440320 | ORIENT ACT ARTIS MUSIC 20 | 18 |
| Ordinario | Base | 2068533 | ORIENT ACT ARTIS MUSIC 33 | 1 |
| Ordinario | Base | 20440120 | ORIENT ACT ARTISTICAS 20 | 16 |
| Ordinario | Base | 20440133 | ORIENT ACT ARTISTICAS 33 | 9 |
| Ordinario | Base | 20440140 | ORIENT ACT ARTISTICAS 40 | 21 |
| Ordinario | Base | 20440020 | ORIENT ACT FAMILIARES 20 | 154 |
| Ordinario | Base | 20440033 | ORIENT ACT FAMILIARES 33 | 7 |
| Ordinario | Base | 20440040 | ORIENT ACT FAMILIARES 40 | 88 |
| Ordinario | Base | 20440520 | ORIENT EDUC FISICA 20 | 4 |
| Ordinario | Base | 2069740 | ORIENT EDUC FISICA 40 | 7 |
| Ordinario | Base | 20440620 | ORIENT INIC CULTURAL 20 | 29 |
| Ordinario | Base | 20440640 | ORIENT INIC CULTURAL 40 | 29 |
| Ordinario | Base | 20440720 | ORIENT TECNICO MEDICO 20 | 107 |
| Ordinario | Base | 2068840 | ORIENT TECNICO MEDICO 40 | 13 |
| Ordinario | Base | 20440780 | ORIENT TECNICO MEDICO 80 | 1 |
| Ordinario | Base | 20430040 | ORIENTADOR 40 | 1 |
| Ordinario | Base | 20430065 | ORIENTADOR 65 | 5 |
| Ordinario | Base | 20430080 | ORIENTADOR 80 | 59 |
| Base | | | | |
| | | | | |
| Analítico Puesto Plaza del personal de Base del Régimen Ordinario. | | |||
| | | | | |
| Régimen | Tipo de Contratación | Clave de Categoría | Categoría | Plazas Ocupadas |
| | | | | |
| Ordinario | Base | 20460080 | ORTOPEDISTA 80 | 7 |
| Ordinario | Base | 20490015 | PIANISTA 15 | 2 |
| Ordinario | Base | 2070320 | PIANISTA 20 | 1 |
| Ordinario | Base | 20090880 | PLANCHADOR CENTROS VAC 80 | 14 |
| Ordinario | Base | 21510040 | PROF EDUC FISICA A 40 | 157 |
| Ordinario | Base | 21510060 | PROF EDUC FISICA A 60 | 49 |
| Ordinario | Base | 21510080 | PROF EDUC FISICA A 80 | 77 |
| Ordinario | Base | 22510040 | PROF EDUC FISICA B 40 | 9 |
| Ordinario | Base | 22510060 | PROF EDUC FISICA B 60 | 30 |
| Ordinario | Base | 22510080 | PROF EDUC FISICA B 80 | 13 |
| Ordinario | Base | 23510040 | PROF EDUC FISICA C 40 | 11 |
| Ordinario | Base | 23510060 | PROF EDUC FISICA C 60 | 30 |
| Ordinario | Base | 23510080 | PROF EDUC FISICA C 80 | 59 |
| Ordinario | Base | 20530080 | PROM SALUD COMUNITARIA 80 | 174 |
| Ordinario | Base | 20520080 | PROMOTOR ESTOMATOLOGIA 80 | 159 |
| Ordinario | Base | 20540080 | PSICOLOGO 80 | 73 |
| Ordinario | Base | 20540160 | PSICOLOGO CLINICO 60 | 44 |
| Ordinario | Base | 20540180 | PSICOLOGO CLINICO 80 | 484 |
| Ordinario | Base | 20550080 | PSICOMETRA 80 | 2 |
| Ordinario | Base | 22560080 | QUIMICO CLIN JEF SECC 80 | 125 |
| Ordinario | Base | 21560080 | QUIMICO CLINICO 80 | 4,090 |
| Ordinario | Base | 20230380 | QUIMICO RESPONSABLE 80 | 1 |
| Ordinario | Base | 20580060 | RADIOTERAPEUTA 60 | 1 |
| Ordinario | Base | 20580080 | RADIOTERAPEUTA 80 | 149 |
| Ordinario | Base | 23120080 | TEC A AIRE ACON REFRIG 80 | 528 |
| Ordinario | Base | 23120180 | TEC A EQUIPOS MEDICOS 80 | 500 |
| Ordinario | Base | 23120280 | TEC A FLUIDOS-ENERGET 80 | 138 |
| Ordinario | Base | 23120380 | TEC A PLANTAS LAVADO 80 | 40 |
| Ordinario | Base | 23120480 | TEC A TELECOMUNICACION 80 | 45 |
| Ordinario | Base | 24120080 | TEC B EQUIPOS MEDICOS 80 | 382 |
| Ordinario | Base | 24120180 | TEC B FLUIDOS-ENERGET 80 | 275 |
| Ordinario | Base | 24120280 | TEC B PLANTAS LAVADO 80 | 25 |
| Ordinario | Base | 24120380 | TEC B TELECOMUNICACION 80 | 30 |
| Ordinario | Base | 25120180 | TEC C FLUIDOS-ENERGET 80 | 639 |
| Ordinario | Base | 25120280 | TEC C PLANTAS LAVADO 80 | 17 |
| Ordinario | Base | 25120380 | TEC C TELECOMUNICACION 80 | 28 |
| Ordinario | Base | 25120080 | TEC ELECT MED LAB 80 | 75 |
| Ordinario | Base | 25120580 | TEC EQ ABSORCION 80 | 96 |
| Ordinario | Base | 25120680 | TEC EQ HELICOIDAL 80 | 113 |
| Ordinario | Base | 25120780 | TEC EQ RAYOS X 80 | 24 |
| Ordinario | Base | 24120480 | TEC EQ RECIPROCANTES 80 | 187 |
| Ordinario | Base | 25120880 | TEC EQ TURBOCENTRIFUGO 80 | 203 |
| Ordinario | Base | 20640060 | TEC MANEJO AP ELECTRODI60 | 36 |
| Ordinario | Base | 20640080 | TEC MANEJO AP ELECTRODI80 | 346 |
| Ordinario | Base | 25120480 | TEC MEC FLUIDOS ESPEC 80 | 54 |
| Ordinario | Base | 22730180 | TEC OP TRANS PAC T INT 80 | 34 |
| Ordinario | Base | 21730180 | TEC OP TRANS PAC URG 80 | 673 |
| Ordinario | Base | 21060065 | TECNICO DE BIBLIOTECAS 65 | 46 |
| Ordinario | Base | 21060080 | TECNICO DE BIBLIOTECAS 80 | 137 |
| Ordinario | Base | 20370080 | TECNICO DE MICROFOTOG 80 | 9 |
| Base | | | | |
| Analítico Puesto Plaza del personal de Base del Régimen Ordinario. | | |||
| | | | | |
| Régimen | Tipo de Contratación | Clave de Categoría | Categoría | Plazas Ocupadas |
| | | | | |
| Ordinario | Base | 22120080 | TECNICO ELECTRICISTA 80 | 873 |
| Ordinario | Base | 22120180 | TECNICO ELECTRONICO 80 | 93 |
| Ordinario | Base | 22120280 | TECNICO MECANICO 80 | 778 |
| Ordinario | Base | 20650080 | TECNICO MED NUCLEAR 80 | 54 |
| Ordinario | Base | 22120380 | TECNICO PLOMERO 80 | 703 |
| Ordinario | Base | 21120080 | TECNICO POLIVALENTE 80 | 3451 |
| Ordinario | Base | 22250080 | TECNICO PUERICULTURA 80 | 351 |
| Ordinario | Base | 20570060 | TECNICO RADIOLOGO 60 | 272 |
| Ordinario | Base | 20570080 | TECNICO RADIOLOGO 80 | 4075 |
| Ordinario | Base | 20680060 | TERAPISTA FISICO 60 | 121 |
| Ordinario | Base | 20680080 | TERAPISTA FISICO 80 | 1101 |
| Ordinario | Base | 20680160 | TERAPISTA OCUPACIONAL 60 | 20 |
| Ordinario | Base | 20680180 | TERAPISTA OCUPACIONAL 80 | 182 |
| Ordinario | Base | 22700080 | TRABAJADOR SOCIAL CLINICO | 1284 |
| Ordinario | Base | 21700065 | TRABAJADORA SOCIAL 65 | 1326 |
| Ordinario | Base | 21700080 | TRABAJADORA SOCIAL 80 | 2736 |
| Ordinario | Base | 20800065 | VETERINARIO 65 | 1 |
| Ordinario | Base | 20800080 | VETERINARIO 80 | 8 |
| Ordinario | Base | 20090980 | VIGILANTE EN CENT VAC 80 | 1 |
| Ordinario | Base | 20810080 | YESISTA 80 | 25 |
| Confianza | | | | |
| | | | | |
| Analítico Puesto Plaza del personal de Confianza del Régimen Ordinario. | | |||
| | | | | |
| Régimen | Tipo de Contratación | Clave de Categoría | Categoría | Plazas Ocupadas |
| | | | | 30,929 |
| Ordinario | Confianza | 1522680 | 06 VIGILANTE C 80 | 1 |
| Ordinario | Confianza | 1800180 | N01 CONFIANZA NIVEL 80 | 1 |
| Ordinario | Confianza | 1800280 | N02 CONFIANZA NIVEL 80 | 2 |
| Ordinario | Confianza | 1800380 | N03 CONFIANZA NIVEL 80 | 12 |
| Ordinario | Confianza | 1800480 | N04 CONFIANZA NIVEL 80 | 2 |
| Ordinario | Confianza | 1800580 | N05 CONFIANZA NIVEL 80 | 1 |
| Ordinario | Confianza | 12000080 | N06 CONFIANZA NIVEL 80 | 2 |
| Ordinario | Confianza | 1808280 | N06 VIGILANTE C 80 | 3 |
| Ordinario | Confianza | 12006780 | N09 ASIST SALUD MENTAL 80 | 8 |
| Ordinario | Confianza | 12000380 | N09 CONFIANZA NIVEL 80 | 1 |
| Ordinario | Confianza | 12006280 | N10 AUX ADMINISTRATIVO 80 | 7 |
| Ordinario | Confianza | 12017380 | N10 TAQUIMECANOGRAFA 80 | 6 |
| Ordinario | Confianza | 12037780 | N10 VIGILANTE C 80 | 14 |
| Ordinario | Confianza | 12026980 | N12 OP CAJAS TIENDA 80 | 184 |
| Ordinario | Confianza | 12006380 | N12 OP SIST IMPRESION 80 | 4 |
| Ordinario | Confianza | 12016780 | N12 SRIA E UNID OPERAT 80 | 62 |
| Ordinario | Confianza | 12017480 | N12 SRIA J DEPTO DEL 1 80 | 1 |
| Ordinario | Confianza | 12029980 | N12 SRIA J DEPTO SUBD2 80 | 1 |
| Ordinario | Confianza | 12017080 | N12 SRIA J OFNA DEL 2 80 | 8 |
| Ordinario | Confianza | 12019780 | N12 SUBJ CJAS TIENDA AB80 | 5 |
| Ordinario | Confianza | 12037880 | N12 VIGILANTE B 80 | 9 |
| Ordinario | Confianza | 12006480 | N13 CAJ CV Y VELAT 80 | 7 |
| Ordinario | Confianza | 12006580 | N13 INST BASIC ENS CSS 80 | 9 |
| Ordinario | Confianza | 12019880 | N13 JEFE AREA TIENDA 80 | 25 |
| Ordinario | Confianza | 12017880 | N13 SRIA D UNID OPERAT 80 | 6 |
| Ordinario | Confianza | 12017580 | N13 SRIA J DEPTO DEL 2 80 | 15 |
| Ordinario | Confianza | 12030080 | N13 SRIA J DEPTO SUBD3 80 | 3 |
| Ordinario | Confianza | 12017180 | N13 SRIA J OFNA DEL 3 80 | 6 |
| Ordinario | Confianza | 12017980 | N13 SRIA J SERV DEL 1 80 | 1 |
| Ordinario | Confianza | 12018380 | N13 SRIA SUBDELEGADO 1 80 | 1 |
| Ordinario | Confianza | 12008880 | N14 AYTE ADMVO 80 | 66 |
| Ordinario | Confianza | 12038380 | N14 AYTE SEGURIDAD CV 80 | 33 |
| Ordinario | Confianza | 12026780 | N14 CONTROLADOR TARJ 80 | 6 |
| Ordinario | Confianza | 12020380 | N14 PROM REGIS PR REC N80 | 1 |
| Ordinario | Confianza | 12006680 | N14 PROMO BRIG SAL COM 80 | 7 |
| Ordinario | Confianza | 12037980 | N14 VIGILANTE A CUSTOD 80 | 6 |
| Ordinario | Confianza | 12000980 | N15 CONFIANZA NIVEL 80 | 2 |
| Ordinario | Confianza | 12018780 | N15 SRIA AUX DELEG 1 80 | 1 |
| Ordinario | Confianza | 12019180 | N15 SRIA C UNID OPERAT 80 | 12 |
| Ordinario | Confianza | 12017680 | N15 SRIA J DEPTO DEL 3 80 | 23 |
| Ordinario | Confianza | 12030180 | N15 SRIA J DEPTO SUBD4 80 | 10 |
| Ordinario | Confianza | 12017280 | N15 SRIA J OFNA DEL 4 80 | 23 |
| Ordinario | Confianza | 12018080 | N15 SRIA J SERV DEL 2 80 | 18 |
| Ordinario | Confianza | 1881280 | N15 SRIA J SERVS SUBD3 80 | 1 |
| Ordinario | Confianza | 12018480 | N15 SRIA SUBDELEGADO 2 80 | 3 |
| Ordinario | Confianza | 12009280 | N15 SUPERV SERVS CV 80 | 1 |
| Ordinario | Confianza | 12008380 | N16 CAJ AUX SUBD1 Y 2 80 | 2 |
| Ordinario | Confianza | 12001080 | N16 CONFIANZA NIVEL 80 | 2 |
| Ordinario | Confianza | 12008980 | N17 ASISTENTE ADMVO C 80 | 74 |
| Ordinario | Confianza | 12021480 | N17 CENSOR CONSTRUC 80 | 72 |
| Confianza | | | | |
| | | | | |
| Analítico Puesto Plaza del personal de Confianza del Régimen Ordinario. | | |||
| | | | | |
| Régimen | Tipo de Contratación | Clave de Categoría | Categoría | Plazas Ocupadas |
| | | | | |
| Ordinario | Confianza | 12001180 | N17 CONFIANZA NIVEL 80 | 2 |
| Ordinario | Confianza | 12055380 | N17 CONTROLADOR INCIDENCIAS REC HUM 80 | 160 |
| Ordinario | Confianza | 12044680 | N17 HORNERO 80 | 2 |
| Ordinario | Confianza | 12019980 | N17 JEFE CAJ TIENDA 80 | 33 |
| Ordinario | Confianza | 12021580 | N17 LOCALIZADOR PATRON 80 | 51 |
| Ordinario | Confianza | 12042780 | N17 SECRETARIA UMAE 80 | 6 |
| Ordinario | Confianza | 12018880 | N17 SRIA AUX DELEG 2 80 | 2 |
| Ordinario | Confianza | 12007180 | N17 SRIA B UNID OPERAT 80 | 7 |
| Ordinario | Confianza | 12017780 | N17 SRIA J DEPTO DEL 4 80 | 21 |
| Ordinario | Confianza | 12018180 | N17 SRIA J SERV DEL 3 80 | 19 |
| Ordinario | Confianza | 12018580 | N17 SRIA SUBDELEGADO 3 80 | 4 |
| Ordinario | Confianza | 12006980 | N17 TECNICO TEATRAL B 80 | 4 |
| Ordinario | Confianza | 12010080 | N17 TRAM CONV GARANT B 80 | 1 |
| Ordinario | Confianza | 12008280 | N18 CAJ AUX SUBD3 Y 4 80 | 1 |
| Ordinario | Confianza | 12008180 | N18 CAJERO AUX D1 Y 2 80 | 2 |
| Ordinario | Confianza | 12005980 | N18 J SEC PROD DIE UMH 80 | 72 |
| Ordinario | Confianza | 12032180 | N18 JEFE ROPERIA UMH 80 | 74 |
| Ordinario | Confianza | 12006880 | N18 OP SIST PERSONAL 80 | 39 |
| Ordinario | Confianza | 12005880 | N19 ENC BOD O COB IMSS 80 | 18 |
| Ordinario | Confianza | 12038480 | N19 JEFE GPO VIGIL CV 80 | 5 |
| Ordinario | Confianza | 12028080 | N20 AGENTE FUNERALES 80 | 55 |
| Ordinario | Confianza | 12049580 | N20 ASIST ADMVO B CEAGE | 1 |
| Ordinario | Confianza | 12001480 | N20 CONFIANZA NIVEL 80 | 6 |
| Ordinario | Confianza | 12026880 | N20 CONT REC E INC DEL 80 | 21 |
| Ordinario | Confianza | 12120380 | N20 ENFERMERA GRAL HR 80 | 1 |
| Ordinario | Confianza | 12007280 | N20 INST ENSENANZA CSS 80 | 15 |
| Ordinario | Confianza | 12019280 | N20 SRIA A UNID OPERAT 80 | 3 |
| Ordinario | Confianza | 12018980 | N20 SRIA AUX DELEG 3 80 | 4 |
| Ordinario | Confianza | 12019380 | N20 SRIA DELEGADO 1 80 | 2 |
| Ordinario | Confianza | 12042680 | N20 SRIA DIRECTOR UMAE 80 | 11 |
| Ordinario | Confianza | 12018280 | N20 SRIA J SERV DEL 4 80 | 20 |
| Ordinario | Confianza | 12018680 | N20 SRIA SUBDELEGADO 4 80 | 10 |
| Ordinario | Confianza | 12026280 | N20 TEC INF C CTR P INV80 | 350 |
| Ordinario | Confianza | 12010380 | N21 AYTE ABO S JUR DEL 80 | 21 |
| Ordinario | Confianza | 12007880 | N21 CAJ AYTE SUBD3 Y 4 80 | 1 |
| Ordinario | Confianza | 12008080 | N21 CAJERO AUX D3 Y 4 80 | 4 |
| Ordinario | Confianza | 12007780 | N21 CAJERO AYTE D1 Y 2 80 | 8 |
| Ordinario | Confianza | 12048580 | N21 CHOFER CAICE | 3 |
| Ordinario | Confianza | 12001580 | N21 CONFIANZA NIVEL 80 | 1 |
| Ordinario | Confianza | 12054080 | N21 PROMOTOR(A) SAL INTEG PREVENIMSS 80 | 101 |
| Ordinario | Confianza | 12009780 | N22 ASISTENTE ADMVO B 80 | 293 |
| Ordinario | Confianza | 10000780 | N22 CAJERO AUXILIAR 80 | 2 |
| Ordinario | Confianza | 12014380 | N22 CAJERO TIT SUB 1Y2 80 | 3 |
| Ordinario | Confianza | 12001680 | N22 CONFIANZA NIVEL 80 | 2 |
| Ordinario | Confianza | 12006180 | N22 ENCARGADO TEATRO 80 | 3 |
| Ordinario | Confianza | 12025080 | N22 J OFNA TEC ADMVA 1 80 | 146 |
| Ordinario | Confianza | 1815880 | N22 JEF OFNA T ADMVA 3 80 | 4 |
| Ordinario | Confianza | 1826280 | N22 JEFE OFNA UMF 1 80 | 15 |
| Ordinario | Confianza | 1826180 | N22 JEFE OFNA UMH D 80 | 5 |
| Ordinario | Confianza | 12019080 | N22 SRIA AUX DELEG 4 80 | 1 |
| Confianza | | | | |
| | | | | |
| Analítico Puesto Plaza del personal de Confianza del Régimen Ordinario. | | |||
| Régimen | Tipo de Contratación | Clave de Categoría | Categoría | Plazas Ocupadas |
| | | | | |
| Ordinario | Confianza | 12019480 | N22 SRIA DELEGADO 2 80 | 5 |
| Ordinario | Confianza | 12038180 | N22 SUPERV VIGILANCIA 80 | 18 |
| Ordinario | Confianza | 1808580 | N22 TECNICO TEATRAL A 80 | 1 |
| Ordinario | Confianza | 12021680 | N22 VISITADOR 80 | 89 |
| Ordinario | Confianza | 12030280 | N23 AUX ENTRENADOR 80 | 19 |
| Ordinario | Confianza | 12001780 | N23 CONFIANZA NIVEL 80 | 1 |
| Ordinario | Confianza | 12009080 | N23 RESP CONT ASIST P 80 | 1 |
| Ordinario | Confianza | 1859780 | N23 SRIA AUXILIAR 80 | 1 |
| Ordinario | Confianza | 12007680 | N24 CAJERO AYTE D3 Y 4 80 | 13 |
| Ordinario | Confianza | 12014180 | N24 CAJERO TIT D1Y2 80 | 13 |
| Ordinario | Confianza | 12014280 | N24 CAJERO TIT SUB 3Y4 80 | 9 |
| Ordinario | Confianza | 10000880 | N24 CHOFER COORDINADOR 80 | 1 |
| Ordinario | Confianza | 12001880 | N24 CONFIANZA NIVEL 80 | 1 |
| Ordinario | Confianza | 12025180 | N24 J OFNA TEC ADMVA 2 80 | 62 |
| Ordinario | Confianza | 12038280 | N24 JEFE TURNO VIG 80 | 9 |
| Ordinario | Confianza | 1811580 | N24 OPERADOR SIST C 80 | 3 |
| Ordinario | Confianza | 12019580 | N24 SRIA DELEGADO 3 80 | 2 |
| Ordinario | Confianza | 12007080 | N24 SRIA INV JEF U INV 80 | 3 |
| Ordinario | Confianza | 12013780 | N24 SUBJ SER BAS UNI C 80 | 74 |
| Ordinario | Confianza | 12035180 | N25 ADMOR CSS UD Y CA 80 | 9 |
| Ordinario | Confianza | 12009980 | N25 ASISTENTE ADMVO A 80 | 190 |
| Ordinario | Confianza | 12048380 | N25 AUX ADMVO CAICE | 1 |
| Ordinario | Confianza | 12001980 | N25 CONFIANZA NIVEL 80 | 2 |
| Ordinario | Confianza | 12007380 | N25 DISENADOR GRAFICO 80 | 9 |
| Ordinario | Confianza | 12016680 | N25 FOTOG VIDEO DIGIT 80 | 6 |
| Ordinario | Confianza | 12015780 | N25 J O DIE ENS UMH AYB80 | 85 |
| Ordinario | Confianza | 12015680 | N25 JEF D NUT DIE UMHD 80 | 10 |
| Ordinario | Confianza | 12049380 | N25 PODOLOGO GER CEAGE | 1 |
| Ordinario | Confianza | 12007480 | N25 PROF ARTES OFIC 80 | 1 |
| Ordinario | Confianza | 10006780 | N25 SRIA AUXILIAR 80 | 1 |
| Ordinario | Confianza | 12016380 | N25 SUBJ TRAB SOC UMH 80 | 89 |
| Ordinario | Confianza | 12008780 | N25 TEC ECOALIMENT 80 | 6 |
| Ordinario | Confianza | 12049480 | N25 TEC SIST INFO CEAGE | 1 |
| Ordinario | Confianza | 12044280 | N25 TECNICA ATN OR DER 80 | 716 |
| Ordinario | Confianza | 10000680 | N26 CAJERO AYUDANTE 80 | 1 |
| Ordinario | Confianza | 12002080 | N26 CONFIANZA NIVEL 80 | 2 |
| Ordinario | Confianza | 12110080 | N26 DENTISTA HR 80 | 6 |
| Ordinario | Confianza | 12021780 | N26 EJEC OFNA COBR IMSS80 | 92 |
| Ordinario | Confianza | 12010280 | N27 ANALISTA D 80 | 146 |
| Ordinario | Confianza | 12014080 | N27 CAJERO TIT D3Y4 80 | 19 |
| Ordinario | Confianza | 12025280 | N27 J OFNA TEC ADMVA 3 80 | 28 |
| Ordinario | Confianza | 12016280 | N27 JEF TRAB SOC UMF 80 | 163 |
| Ordinario | Confianza | 12016180 | N27 JEF TRAB SOC UMH D 80 | 10 |
| Ordinario | Confianza | 1825980 | N27 JEFE OFNA UMH B 80 | 4 |
| Ordinario | Confianza | 12011880 | N27 LITIGANTE ASIST A 80 | 3 |
| Ordinario | Confianza | 12019680 | N27 SRIA DELEGADO 4 80 | 1 |
| Ordinario | Confianza | 12013680 | N27 SUBJ SER BAS UNI B 80 | 19 |
| Ordinario | Confianza | 1848780 | N28 ADMOR GUARDERIA 80 | 1 |
| Ordinario | Confianza | 12002280 | N28 CONFIANZA NIVEL 80 | 18 |
| Ordinario | Confianza | 10000580 | N29 CAJERO TITULAR 80 | 1 |
| Confianza | | | | |
| | | | | |
| Analítico Puesto Plaza del personal de Confianza del Régimen Ordinario. | | |||
| Régimen | Tipo de Contratación | Clave de Categoría | Categoría | Plazas Ocupadas |
| | | | | |
| Ordinario | Confianza | 12010780 | N29 CONSUL ATN Y ORIENT80 | 2 |
| Ordinario | Confianza | 12021980 | N29 CONTADOR TIENDA C 80 | 11 |
| Ordinario | Confianza | 12022080 | N29 JEFE MERC TIENDA B 80 | 12 |
| Ordinario | Confianza | 12021880 | N29 TEC EST SOC SAL TRA80 | 13 |
| Ordinario | Confianza | 12007580 | N29 TEC INVESTIG B 80 | 3 |
| Ordinario | Confianza | 12030780 | N30 ADMOR DE TEATRO DF 80 | 22 |
| Ordinario | Confianza | 1825780 | N30 ADMOR UMF 5 80 | 12 |
| Ordinario | Confianza | 12010880 | N30 ANALISTA C 80 | 254 |
| Ordinario | Confianza | 12002480 | N30 CONFIANZA NIVEL 80 | 2 |
| Ordinario | Confianza | 12008680 | N30 CONT SIST INTER D 80 | 1 |
| Ordinario | Confianza | 12058380 | N30 CONTROLADOR(A) SIST INTER CESIECQ 80 | 3 |
| Ordinario | Confianza | 12025380 | N30 J OFNA TEC ADMVA 4 80 | 31 |
| Ordinario | Confianza | 12015580 | N30 JEF D NUT DIE UMHC 80 | 47 |
| Ordinario | Confianza | 12016080 | N30 JEF TRAB SOC UMH C 80 | 38 |
| Ordinario | Confianza | 1825880 | N30 JEFE OFNA UMH A 80 | 33 |
| Ordinario | Confianza | 12013580 | N30 SUBJ SER BAS UNI A 80 | 26 |
| Ordinario | Confianza | 1836380 | N30 SUPER DEL SERV BAS 80 | 1 |
| Ordinario | Confianza | 12050780 | N30 TRAB SOCIAL CECART 80 | 1 |
| Ordinario | Confianza | 12050180 | N31 ADMINISTRADOR A 80 | 1 |
| Ordinario | Confianza | 12035080 | N31 ADMOR CSS UD Y CA 80 | 93 |
| Ordinario | Confianza | 12050680 | N31 ADMOR EN CECART 80 | 1 |
| Ordinario | Confianza | 12034980 | N31 ADMOR GUARDERIA 80 | 105 |
| Ordinario | Confianza | 12010980 | N31 ANALISTA B 80 | 126 |
| Ordinario | Confianza | 12048980 | N31 ANIM SOCULT GER CEAGE | 1 |
| Ordinario | Confianza | 12002580 | N31 CONFIANZA NIVEL 80 | 1 |
| Ordinario | Confianza | 12030380 | N31 ENTRENADOR A 80 | 31 |
| Ordinario | Confianza | 1828780 | N31 INST ENS TEC CCT 80 | 6 |
| Ordinario | Confianza | 12030580 | N31 INST ENS TEC O ART 80 | 7 |
| Ordinario | Confianza | 12049080 | N31 INST TEC ENS TEC CEAGE | 1 |
| Ordinario | Confianza | 12049280 | N31 PROM PMED TERAP GER CEAGE | 1 |
| Ordinario | Confianza | 12048880 | N31 PROM PMED TS GER CEAGE | 2 |
| Ordinario | Confianza | 10005080 | N31 SRIA AUX JEFE AREA 80 | 7 |
| Ordinario | Confianza | 12002680 | N32 CONFIANZA NIVEL 80 | 1 |
| Ordinario | Confianza | 12049980 | N33 ADMINISTRADOR DE MICROZONA | 4 |
| Ordinario | Confianza | 12037180 | N33 ADMINISTRADOR UMF 580 | 78 |
| Ordinario | Confianza | 1825680 | N33 ADMOR UMF 4 80 | 5 |
| Ordinario | Confianza | 12011180 | N33 ANALISTA A 80 | 323 |
| Ordinario | Confianza | 12008580 | N33 CONT SIST INTER C 80 | 17 |
| Ordinario | Confianza | 12012080 | N33 COORD CAPAC DES C 80 | 12 |
| Ordinario | Confianza | 12015480 | N33 JEF D NUT DIE UMHB 80 | 32 |
| Ordinario | Confianza | 12015980 | N33 JEF TRAB SOC UMH B 80 | 33 |
| Ordinario | Confianza | 12035980 | N33 PROM ATN PENSIONAD 80 | 19 |
| Ordinario | Confianza | 12012280 | N33 PROM SERV PRES SOC 80 | 29 |
| Ordinario | Confianza | 12012980 | N33 PSIC EVA COM LAB D280 | 3 |
| Ordinario | Confianza | 12048480 | N33 TECNICO ATN USU CAICE | 1 |
| Ordinario | Confianza | 10006980 | N34 ANALISTA RESP E 80 | 6 |
| Ordinario | Confianza | 12022180 | N34 CONTADOR TIENDA B 80 | 21 |
| Ordinario | Confianza | 12022280 | N34 JEF APOYO OP TIEN A80 | 14 |
| Ordinario | Confianza | 12022380 | N34 JEFE MERC TIENDA A 80 | 8 |
| Ordinario | Confianza | 12101780 | N34 MEDICO GRAL U MED 80 | 3 |
| Confianza | | | | |
| Analítico Puesto Plaza del personal de Confianza del Régimen Ordinario. | | |||
| Régimen | Tipo de Contratación | Clave de Categoría | Categoría | Plazas Ocupadas |
| | | | | |
| Ordinario | Confianza | 12011080 | N34 SUBJEF BC CON UNID 80 | 46 |
| Ordinario | Confianza | 12013880 | N34 TEC ESP A CON D1Y2 80 | 8 |
| Ordinario | Confianza | 12044880 | N35 ADMOR ESC ENFER 80 | 1 |
| Ordinario | Confianza | 10004980 | N35 SRIA AUX A JEFE DIV80 | 16 |
| Ordinario | Confianza | 10004780 | N35 SRIA JEFE DE AREA 80 | 8 |
| Ordinario | Confianza | 12034680 | N35 TEC DOSIMETRISTA 80 | 30 |
| Ordinario | Confianza | 12034580 | N35 TECNICO MECANICO 80 | 3 |
| Ordinario | Confianza | 12037080 | N36 ADMINISTRADOR UMF 480 | 74 |
| Ordinario | Confianza | 1825580 | N36 ADMOR UMF 3 80 | 7 |
| Ordinario | Confianza | 12050580 | N36 ANALIST ENS CECART 80 | 1 |
| Ordinario | Confianza | 12013480 | N36 ANALISTA RESP D 80 | 835 |
| Ordinario | Confianza | 12058080 | N36 ANALISTA SOP TEC CICR CANCER 80 | 1 |
| Ordinario | Confianza | 12031780 | N36 AUDITOR A PATR B 80 | 126 |
| Ordinario | Confianza | 12003080 | N36 CONFIANZA NIVEL 80 | 14 |
| Ordinario | Confianza | 12044180 | N36 CONSULTORA ATN O D 80 | 74 |
| Ordinario | Confianza | 12010580 | N36 CONT SIST INTER B 80 | 34 |
| Ordinario | Confianza | 12035880 | N36 DIR U OP PRES SOC E80 | 3 |
| Ordinario | Confianza | 12011980 | N36 INSTRUCTOR(A) CAPACITACION B 80 | 42 |
| Ordinario | Confianza | 12015380 | N36 JEF D NUT DIE UMHA 80 | 74 |
| Ordinario | Confianza | 12015880 | N36 JEF TRAB SOC UMH A 80 | 80 |
| Ordinario | Confianza | 1826980 | N36 JEFE DEPTO UMH C 80 | 10 |
| Ordinario | Confianza | 1817380 | N36 JEFE SEC B SUBD 4 80 | 1 |
| Ordinario | Confianza | 12012780 | N36 PSIC EVA COM LAB D380 | 6 |
| Ordinario | Confianza | 12033480 | N36 RESP PROY SUBD 1 80 | 12 |
| Ordinario | Confianza | 12015280 | N36 SUBJEF A CONS UNID 80 | 219 |
| Ordinario | Confianza | 12014880 | N36 SUPERV INSTAL B 80 | 12 |
| Ordinario | Confianza | 12121980 | N36 TEC EN PERFUSION 80 | 49 |
| Ordinario | Confianza | 12014580 | N36 TEC SEG E HIG TRAB 80 | 4 |
| Ordinario | Confianza | 12003180 | N37 CONFIANZA NIVEL 80 | 2 |
| Ordinario | Confianza | 12022480 | N37 CONTADOR TIENDA A 80 | 13 |
| Ordinario | Confianza | 12030480 | N37 ENTRENADOR B 80 | 9 |
| Ordinario | Confianza | 12121180 | N37 JEFE ENFERM UMF 4 80 | 11 |
| Ordinario | Confianza | 10004680 | N37 SRIA A JEF DIVISION80 | 26 |
| Ordinario | Confianza | 10006380 | N37 SRIA JEF DEP ADVO A80 | 1 |
| Ordinario | Confianza | 10004580 | N37 SRIA SRIO PAR CO GR80 | 1 |
| Ordinario | Confianza | 12012880 | N38 ANALISTA RESP C 80 | 91 |
| Ordinario | Confianza | 12011480 | N38 AUDITOR 80 | 5 |
| Ordinario | Confianza | 12031880 | N38 AUDITOR A PATR A 80 | 219 |
| Ordinario | Confianza | 12036980 | N39 ADMINISTRADOR UMF 380 | 62 |
| Ordinario | Confianza | 12058280 | N39 ADMINISTRADOR(A) CESIECQ 80 | 3 |
| Ordinario | Confianza | 12052680 | N39 ADMOR CENT INV ED FORM DOC 80 | 6 |
| Ordinario | Confianza | 12020280 | N39 ADMOR TIENDA C 80 | 21 |
| Ordinario | Confianza | 1825480 | N39 ADMOR UMF 2 80 | 4 |
| Ordinario | Confianza | 12011280 | N39 ADMOR UMH E 80 | 12 |
| Ordinario | Confianza | 12027980 | N39 ADMOR VELATORIO C 80 | 9 |
| Ordinario | Confianza | 12011580 | N39 ANALISTA RESP B 80 | 469 |
| Ordinario | Confianza | 12003380 | N39 CONFIANZA NIVEL 80 | 3 |
| Ordinario | Confianza | 12010480 | N39 CONT SIST INTER A 80 | 38 |
| Ordinario | Confianza | 12035780 | N39 DIR U OP PRES SOC D80 | 32 |
| Ordinario | Confianza | 12029780 | N39 DIRECTORA GUARD C 80 | 10 |
| Confianza | | | | |
| Analítico Puesto Plaza del personal de Confianza del Régimen Ordinario. | | |||
| Régimen | Tipo de Contratación | Clave de Categoría | Categoría | Plazas Ocupadas |
| | | | | |
| Ordinario | Confianza | 12035280 | N39 ESP CLASIFIC EMPR 80 | 11 |
| Ordinario | Confianza | 10001380 | N39 ING ESP SIST CONS 80 | 1 |
| Ordinario | Confianza | 12050480 | N39 INSTR ENS TEC CECART 80 | 4 |
| Ordinario | Confianza | 12011380 | N39 INSTRUCTOR(A) CAPACITACION A 80 | 132 |
| Ordinario | Confianza | 12042280 | N39 J OFNA SER BAS UMAE80 | 10 |
| Ordinario | Confianza | 12015180 | N39 JEFE C CONSER UNID 80 | 246 |
| Ordinario | Confianza | 1826880 | N39 JEFE DEPTO UMH B 80 | 5 |
| Ordinario | Confianza | 12121080 | N39 JEFE ENFERM UMF 3 80 | 24 |
| Ordinario | Confianza | 12048680 | N39 PSIC ESP GERONT CEAGE | 1 |
| Ordinario | Confianza | 12012380 | N39 PSIC EVA COM LAB D480 | 10 |
| Ordinario | Confianza | 12043180 | N39 QUIM RESP FARM UMAE80 | 14 |
| Ordinario | Confianza | 12033080 | N39 RESP PROY D1 80 | 56 |
| Ordinario | Confianza | 12033380 | N39 RESP PROY SUBD 2 80 | 30 |
| Ordinario | Confianza | 10006180 | N39 SRIA B COORD 80 | 12 |
| Ordinario | Confianza | 12121680 | N39 SUBJ ENF UM E 80 | 15 |
| Ordinario | Confianza | 12025780 | N39 SUP SERVS FINANZ D180 | 1 |
| Ordinario | Confianza | 12014780 | N39 SUPERV INSTAL A 80 | 27 |
| Ordinario | Confianza | 12123580 | N39 SUPERVISOR LIMPIEZA E HIGIENE 80 | 396 |
| Ordinario | Confianza | 12013980 | N39 TEC ESP A CON D3Y4 80 | 42 |
| Ordinario | Confianza | 12013280 | N40 ANALISTA RESP A 80 | 50 |
| Ordinario | Confianza | 12038680 | N40 C00R D ASIS ME D1Y280 | 6 |
| Ordinario | Confianza | 12039180 | N40 GESTOR OCUPACIONAL 80 | 8 |
| Ordinario | Confianza | 12121580 | N40 SUBJ ENF UM D 80 | 78 |
| Ordinario | Confianza | 12036880 | N41 ADMINISTRADOR UMF 280 | 139 |
| Ordinario | Confianza | 12043080 | N41 ADMOR FARMACIA UMAE80 | 21 |
| Ordinario | Confianza | 12020180 | N41 ADMOR TIENDA B 80 | 21 |
| Ordinario | Confianza | 1825380 | N41 ADMOR UMF 1 80 | 12 |
| Ordinario | Confianza | 1825180 | N41 ADMOR UMH D 80 | 7 |
| Ordinario | Confianza | 12027880 | N41 ADMOR VELATORIO B 80 | 3 |
| Ordinario | Confianza | 12011680 | N41 ANALISTA COORD C 80 | 861 |
| Ordinario | Confianza | 12051780 | N41 ANALISTA DEL PLAN D1YD2 80 | 9 |
| Ordinario | Confianza | 12051980 | N41 ANALISTA INF SALUD D1YD2 80 | 17 |
| Ordinario | Confianza | 12056880 | N41 ASISTENTE AUXILIAR DE DIVISION 80 | 1 |
| Ordinario | Confianza | 12003580 | N41 CONFIANZA NIVEL 80 | 3 |
| Ordinario | Confianza | 12016480 | N41 COO D NUT DIE D1Y2 80 | 9 |
| Ordinario | Confianza | 12120180 | N41 COOR CURSOS ENF 80 | 207 |
| Ordinario | Confianza | 12012680 | N41 COOR DEL TS M D1Y2 80 | 13 |
| Ordinario | Confianza | 12021180 | N41 COORD CURSOS TEC 80 | 68 |
| Ordinario | Confianza | 12047080 | N41 COORD TERAPISTAS 80 | 8 |
| Ordinario | Confianza | 12035680 | N41 DIR U OP PRES SOC C80 | 44 |
| Ordinario | Confianza | 12029680 | N41 DIRECTORA GUARD B 80 | 24 |
| Ordinario | Confianza | 12015080 | N41 JEFE B CONSER UNID 80 | 33 |
| Ordinario | Confianza | 12120880 | N41 JEFE ENFERM UM D 80 | 146 |
| Ordinario | Confianza | 12120980 | N41 JEFE ENFERM UM E 80 | 88 |
| Ordinario | Confianza | 12024980 | N41 JEFE OFNA SUBDEL 1 80 | 32 |
| Ordinario | Confianza | 12032980 | N41 RESP PROY D2 80 | 319 |
| Ordinario | Confianza | 12033280 | N41 RESP PROY SUBD 3 80 | 85 |
| Ordinario | Confianza | 10004380 | N41 SRIA B COORD GRAL 80 | 2 |
| Ordinario | Confianza | 10004280 | N41 SRIA SRIO PART DIR 80 | 1 |
| Ordinario | Confianza | 12121280 | N41 SUBJ ENF UM A 80 | 910 |
| Confianza | | | | |
| Analítico Puesto Plaza del personal de Confianza del Régimen Ordinario. | | |||
| Régimen | Tipo de Contratación | Clave de Categoría | Categoría | Plazas Ocupadas |
| | | | | |
| Ordinario | Confianza | 12121380 | N41 SUBJ ENF UM B 80 | 451 |
| Ordinario | Confianza | 12121480 | N41 SUBJ ENF UM C 80 | 279 |
| Ordinario | Confianza | 12028580 | N41 SUBRES B PROY CONST80 | 1 |
| Ordinario | Confianza | 12052380 | N41 SUP ASIST MED 80 | 19 |
| Ordinario | Confianza | 12013380 | N41 TECNICO INVESTIG A 80 | 38 |
| Ordinario | Confianza | 12051680 | N42 ANALISTA DEL PLAN D3YD4 80 | 11 |
| Ordinario | Confianza | 12131480 | N42 ANALISTA INF EPIDEMIOLOGICA 80 | 12 |
| Ordinario | Confianza | 12051880 | N42 ANALISTA INF SALUD D3YD4 80 | 34 |
| Ordinario | Confianza | 12003680 | N42 CONFIANZA NIVEL 80 | 2 |
| Ordinario | Confianza | 12038580 | N42 COOR D ASIS ME D3Y480 | 12 |
| Ordinario | Confianza | 12034480 | N42 FISICO MEDICO 80 | 1 |
| Ordinario | Confianza | 12042180 | N42 J OFNA IM Y AC UMAE80 | 22 |
| Ordinario | Confianza | 12042080 | N42 J OFNA NUT DIE UMAE80 | 22 |
| Ordinario | Confianza | 12041980 | N42 JEF OFNA T SOC UMAE80 | 21 |
| Ordinario | Confianza | 12120680 | N42 JEFE ENFERM UM B 80 | 43 |
| Ordinario | Confianza | 12120780 | N42 JEFE ENFERM UM C 80 | 91 |
| Ordinario | Confianza | 10004180 | N42 SRIA AUX B DIRECTOR80 | 3 |
| Ordinario | Confianza | 12052280 | N42 SUP SIST INF SALUD 80 | 23 |
| Ordinario | Confianza | 12013180 | N43 ANALISTA COORD B 80 | 55 |
| Ordinario | Confianza | 12036680 | N43 JEFE DEPTO UMH C 80 | 210 |
| Ordinario | Confianza | 12120580 | N43 JEFE ENFERM UM A 80 | 74 |
| Ordinario | Confianza | 12108480 | N43 MED ESP RAHB GERON CEAGE | 1 |
| Ordinario | Confianza | 12108580 | N43 ODONTOGERIATRA CEAGE | 1 |
| Ordinario | Confianza | 12123480 | N43 PROF ENF CENT INV ED FORM DOC 80 | 1 |
| Ordinario | Confianza | 12124080 | N43 PROFESOR(A) ENFERMERIA CESIECQ 80 | 3 |
| Ordinario | Confianza | 10006080 | N43 SRIA A COORD 80 | 15 |
| Ordinario | Confianza | 12027480 | N44 ABOGADO PROCURADOR 80 | 233 |
| Ordinario | Confianza | 12036780 | N44 ADMINISTRADOR UMF 180 | 73 |
| Ordinario | Confianza | 12020080 | N44 ADMOR TIENDA A 80 | 17 |
| Ordinario | Confianza | 12027780 | N44 ADMOR VELATORIO A 80 | 1 |
| Ordinario | Confianza | 12011780 | N44 ANALISTA COORD A 80 | 427 |
| Ordinario | Confianza | 12029480 | N44 ASESOR JUR TES SUB480 | 1 |
| Ordinario | Confianza | 12056780 | N44 ASISTENTE AUXILIAR COORD ECNICA 80 | 1 |
| Ordinario | Confianza | 12056380 | N44 ASISTENTE DE DIVISION 80 | 1 |
| Ordinario | Confianza | 12003880 | N44 CONFIANZA NIVEL 80 | 2 |
| Ordinario | Confianza | 12016580 | N44 COO D NUT DIE D3Y4 80 | 16 |
| Ordinario | Confianza | 12046280 | N44 COOR OP CAPACIT DIFUS | 4 |
| Ordinario | Confianza | 12012480 | N44 COORD DEL TS D3Y4 80 | 24 |
| Ordinario | Confianza | 12035580 | N44 DIR U OP PRES SOC B80 | 26 |
| Ordinario | Confianza | 12029580 | N44 DIRECTORA GUARD A 80 | 90 |
| Ordinario | Confianza | 12040380 | N44 ENCARG AUDIT PAT SB 1 | 7 |
| Ordinario | Confianza | 12046380 | N44 ESP SEGURIDAD TRABAJO | 130 |
| Ordinario | Confianza | 12014980 | N44 JEFE A CONSER UNID 80 | 54 |
| Ordinario | Confianza | 1826780 | N44 JEFE DEPTO UMH A 80 | 15 |
| Ordinario | Confianza | 12044580 | N44 JEFE OFNA AREA COM 80 | 2 |
| Ordinario | Confianza | 12023780 | N44 JEFE OFNA DELEG 1 80 | 70 |
| Ordinario | Confianza | 12024880 | N44 JEFE OFNA SUBDEL 2 80 | 91 |
| Ordinario | Confianza | 10002480 | N44 LITIGANTE C 80 | 10 |
| Ordinario | Confianza | 12032880 | N44 RESP PROY D3 80 | 310 |
| Ordinario | Confianza | 12033180 | N44 RESP PROY SUBD 4 80 | 274 |
| Confianza | | | | |
| Analítico Puesto Plaza del personal de Confianza del Régimen Ordinario. | | |||
| Régimen | Tipo de Contratación | Clave de Categoría | Categoría | Plazas Ocupadas |
| | | | | |
| Ordinario | Confianza | 12039480 | N44 SOPORTE TEC ESP D2 80 | 3 |
| Ordinario | Confianza | 10003980 | N44 SRIA AUX A DIRECTOR80 | 9 |
| Ordinario | Confianza | 1839180 | N44 SUBDIR ADMVO UMH C 80 | 2 |
| Ordinario | Confianza | 12122180 | N44 SUBJEFE ENFER UMAE 80 | 374 |
| Ordinario | Confianza | 12028880 | N44 SUP INST C PROY CON80 | 1 |
| Ordinario | Confianza | 12052180 | N44 SUP NUTRI DIET 80 | 24 |
| Ordinario | Confianza | 12025580 | N44 SUP SERVS FINANZ D380 | 8 |
| Ordinario | Confianza | 12052080 | N44 SUP TRAB SOCIAL 80 | 36 |
| Ordinario | Confianza | 12031980 | N44 SUPERV AUD PATRONES80 | 76 |
| Ordinario | Confianza | 12027580 | N45 COORD ZON GUAR D1Y280 | 59 |
| Ordinario | Confianza | 12036580 | N45 JEFE DEPTO UMH B 80 | 179 |
| Ordinario | Confianza | 10007080 | N45 LIDER PROYECTO D 80 | 25 |
| Ordinario | Confianza | 12133480 | N45 MEDICO(A) AUX PROY CICR CANCER 80 | 1 |
| Ordinario | Confianza | 12028380 | N45 RESID C PROY CONST 80 | 12 |
| Ordinario | Confianza | 12051580 | N46 AUX DE APOYO OPERATIVO D1 Y D2 80 | 14 |
| Ordinario | Confianza | 10120180 | N46 CONFIANZA ENFERM 80 | 9 |
| Ordinario | Confianza | 12121780 | N46 COOR DEL ENF D1Y2 80 | 8 |
| Ordinario | Confianza | 1880580 | N46 COOR ENF Z O SUB3Y480 | 1 |
| Ordinario | Confianza | 1851580 | N46 COOR Z ENF APS D3Y480 | 1 |
| Ordinario | Confianza | 12122980 | N46 ENF SUP ATN MED 80 | 35 |
| Ordinario | Confianza | 12122880 | N46 ENF SUP SAL PUBLICA 80 | 34 |
| Ordinario | Confianza | 12032080 | N46 JEFE LABORATORIO 80 | 241 |
| Ordinario | Confianza | 10007280 | N47 ANALISTA LAB SALUD TRABAJO 80 | 1 |
| Ordinario | Confianza | 12056280 | N47 ASISTENTE DE COORD TECNICA 80 | 1 |
| Ordinario | Confianza | 12034080 | N47 AUDITOR RESP DEL 4 80 | 3 |
| Ordinario | Confianza | 12051480 | N47 AUX DE APOYO OPERATIVO D3 Y D4 80 | 31 |
| Ordinario | Confianza | 12004180 | N47 CONFIANZA NIVEL 80 | 2 |
| Ordinario | Confianza | 12045780 | N47 COORD Z SEG TRAB D2 | 4 |
| Ordinario | Confianza | 12027680 | N47 COORD ZON GUAR D3Y480 | 170 |
| Ordinario | Confianza | 12035480 | N47 DIR U OP PRES SOC A80 | 24 |
| Ordinario | Confianza | 12040280 | N47 ENCARG AUDIT PAT SB2 | 17 |
| Ordinario | Confianza | 12053380 | N47 FISICO MEDICO 80 | 19 |
| Ordinario | Confianza | 12043280 | N47 FISICO MEDICO UMAE 80 | 16 |
| Ordinario | Confianza | 12026080 | N47 J GPO AP PRES SO D280 | 1 |
| Ordinario | Confianza | 12042580 | N47 JEFE DEPTO AOD UMAE80 | 14 |
| Ordinario | Confianza | 12024580 | N47 JEFE DEPTO SUBDEL1 80 | 40 |
| Ordinario | Confianza | 12036480 | N47 JEFE DEPTO UMH A 80 | 321 |
| Ordinario | Confianza | 12041880 | N47 JEFE OFICINA UMAE 80 | 1 |
| Ordinario | Confianza | 12023680 | N47 JEFE OFNA DELEG 2 80 | 377 |
| Ordinario | Confianza | 12024780 | N47 JEFE OFNA SUBDEL 3 80 | 125 |
| Ordinario | Confianza | 12054780 | N47 JEFE(A) DEPARTAMENTO LABORAL D1 80 | 1 |
| Ordinario | Confianza | 12054380 | N47 JEFE(A) DEPTO CAPACIT Y TRANSP D1 80 | 3 |
| Ordinario | Confianza | 1827880 | N47 LIDER PROY SIST B 80 | 4 |
| Ordinario | Confianza | 10002180 | N47 LIDER PROYECTO C 80 | 511 |
| Ordinario | Confianza | 10002580 | N47 LITIGANTE B 80 | 5 |
| Ordinario | Confianza | 12028280 | N47 RESID B PROY CONST 80 | 1 |
| Ordinario | Confianza | 12032780 | N47 RESP PROY D4 80 | 258 |
| Ordinario | Confianza | 12039380 | N47 SOPORTE TEC ESP D3 80 | 8 |
| Ordinario | Confianza | 10003880 | N47 SRIA B DIRECTOR 80 | 3 |
| Ordinario | Confianza | 1839080 | N47 SUBDIR ADMVO UMH B 80 | 4 |
| Confianza | | | | |
| Analítico Puesto Plaza del personal de Confianza del Régimen Ordinario. | | |||
| Régimen | Tipo de Contratación | Clave de Categoría | Categoría | Plazas Ocupadas |
| | | | | |
| Ordinario | Confianza | 12025480 | N47 SUP SERVS FINANZ D480 | 6 |
| Ordinario | Confianza | 12051380 | N48 ADMON SIST INF SALUD D1YD2 80 | 17 |
| Ordinario | Confianza | 12123180 | N48 COORD DEL ENF ATN MED D1YD2 80 | 17 |
| Ordinario | Confianza | 12123380 | N48 COORD DEL ENF SAL PUBLICA D1YD2 80 | 15 |
| Ordinario | Confianza | 12109780 | N48 DIRECTOR MICROZONA 80 | 126 |
| Ordinario | Confianza | 12028680 | N48 SUP INST A PROY CON80 | 1 |
| Ordinario | Confianza | 12051280 | N49 ADMON SIST INF SALUD D3YD4 80 | 16 |
| Ordinario | Confianza | 12036380 | N49 ADMOR UMH D 80 | 71 |
| Ordinario | Confianza | 12043880 | N49 AUDITOR AREA AUD QR80 | 124 |
| Ordinario | Confianza | 12004380 | N49 CONFIANZA NIVEL 80 | 1 |
| Ordinario | Confianza | 12120080 | N49 COOR D ENF D3Y4 80 | 2 |
| Ordinario | Confianza | 12046580 | N49 COOR TEC ATN QUEJ D B | 19 |
| Ordinario | Confianza | 12046680 | N49 COOR TEC OR INF DEL B | 21 |
| Ordinario | Confianza | 12123080 | N49 COORD DEL ENF ATN MED D3YD4 80 | 14 |
| Ordinario | Confianza | 12123280 | N49 COORD DEL ENF SAL PUBLICA D3YD4 80 | 18 |
| Ordinario | Confianza | 12027280 | N49 COORD PERSONAL D3 80 | 1 |
| Ordinario | Confianza | 12053880 | N49 COORD TEC ANALISIS Y ESTADIST DEL B | 22 |
| Ordinario | Confianza | 12045880 | N49 COORD Z SEG TRAB D3 | 17 |
| Ordinario | Confianza | 12106580 | N49 DIR UMF 4, 5 Y 6 80 | 100 |
| Ordinario | Confianza | 1852980 | N49 DIRECTOR UMF 80 | 41 |
| Ordinario | Confianza | 12120280 | N49 DIRECTORA ESC ENF 80 | 7 |
| Ordinario | Confianza | 12053580 | N49 FISICO MED ESR RADIOTERAPIA 80 | 5 |
| Ordinario | Confianza | 12100080 | N49 INVEST ASOC A MED 80 | 3 |
| Ordinario | Confianza | 12104880 | N49 INVEST ASOCIADO A 80 | 35 |
| Ordinario | Confianza | 12050380 | N49 JEF AREA CAP CECART80 | 1 |
| Ordinario | Confianza | 12023380 | N49 JEFE DEPTO DELEG 1 80 | 21 |
| Ordinario | Confianza | 12024480 | N49 JEFE DEPTO SUBDEL2 80 | 79 |
| Ordinario | Confianza | 12043680 | N49 JEFE OFICINA UMAE 80 | 261 |
| Ordinario | Confianza | 12023580 | N49 JEFE OFNA DELEG 3 80 | 341 |
| Ordinario | Confianza | 12024680 | N49 JEFE OFNA SUBDEL 4 80 | 446 |
| Ordinario | Confianza | 12054880 | N49 JEFE(A) DEPARTAMENTO LABORAL D2 80 | 4 |
| Ordinario | Confianza | 12054480 | N49 JEFE(A) DEPTO CAPACIT Y TRANSP D2 80 | 11 |
| Ordinario | Confianza | 10001580 | N49 LIDER PROYECTO B 80 | 118 |
| Ordinario | Confianza | 10002680 | N49 LITIGANTE A 80 | 1 |
| Ordinario | Confianza | 12048280 | N49 PSICOLOGO ESP CAICE | 2 |
| Ordinario | Confianza | 12028180 | N49 RESID A PROY CONST 80 | 2 |
| Ordinario | Confianza | 12039280 | N49 SOPORTE TEC ESP D4 80 | 6 |
| Ordinario | Confianza | 12056180 | N50 ASISTENTE DE COORDINACION 80 | 1 |
| Ordinario | Confianza | 12004480 | N50 CONFIANZA NIVEL 80 | 1 |
| Ordinario | Confianza | 10002880 | N50 COORD PROG DIET 80 | 1 |
| Ordinario | Confianza | 10002980 | N50 COORD PROG TS MED 80 | 5 |
| Ordinario | Confianza | 10120680 | N50 COORD PROGR ENF 80 | 10 |
| Ordinario | Confianza | 12100180 | N50 INVEST ASOC B MED 80 | 1 |
| Ordinario | Confianza | 12104780 | N50 INVEST ASOCIADO B 80 | 47 |
| Ordinario | Confianza | 10001480 | N50 LIDER PROYECTO A 80 | 77 |
| Ordinario | Confianza | 12004580 | N51 CONFIANZA NIVEL 80 | 2 |
| Ordinario | Confianza | 12043980 | N51 COOR TEC ATN DER A 80 | 1 |
| Ordinario | Confianza | 12046780 | N51 COOR TEC ATN QUEJ D A | 4 |
| Ordinario | Confianza | 12046880 | N51 COOR TEC OR INF DEL A | 5 |
| Ordinario | Confianza | 12108880 | N51 COORD HOSP DON ORG Y TEJ UMH | 33 |
| Confianza | | | | |
| Analítico Puesto Plaza del personal de Confianza del Régimen Ordinario. | | |||
| Régimen | Tipo de Contratación | Clave de Categoría | Categoría | Plazas Ocupadas |
| | | | | |
| Ordinario | Confianza | 12027380 | N51 COORD PERSONAL D4 80 | 1 |
| Ordinario | Confianza | 12053980 | N51 COORD TEC ANALISIS Y ESTADIST DEL A | 5 |
| Ordinario | Confianza | 12045980 | N51 COORD Z SEG TRAB D4 | 25 |
| Ordinario | Confianza | 12046080 | N51 DIR CENT REG STCYP | 8 |
| Ordinario | Confianza | 12101280 | N51 DIRECTOR UMH E 80 | 77 |
| Ordinario | Confianza | 12025880 | N51 J GPO AP PRES SO D480 | 1 |
| Ordinario | Confianza | 12109580 | N51 JEF SPPSTIMSS UMH 2NIV 80 | 96 |
| Ordinario | Confianza | 1856080 | N51 JEFE DEPTO CLINICO 80 | 12 |
| Ordinario | Confianza | 12023280 | N51 JEFE DEPTO DELEG 2 80 | 85 |
| Ordinario | Confianza | 12024380 | N51 JEFE DEPTO SUBDEL3 80 | 66 |
| Ordinario | Confianza | 12046180 | N51 JEFE LAB SALUD TRAB | 2 |
| Ordinario | Confianza | 12023480 | N51 JEFE OFNA DELEG 4 80 | 227 |
| Ordinario | Confianza | 12106180 | N51 JEFE SERVICIO UMH 80 | 1,236 |
| Ordinario | Confianza | 12106780 | N51 JEFE SERVICIOS UMF 80 | 1,263 |
| Ordinario | Confianza | 12054980 | N51 JEFE(A) DEPARTAMENTO LABORAL D3 80 | 4 |
| Ordinario | Confianza | 12054580 | N51 JEFE(A) DEPTO CAPACIT Y TRANSP D3 80 | 6 |
| Ordinario | Confianza | 12101680 | N51 MEDICO ESP ST 80 | 49 |
| Ordinario | Confianza | 12132180 | N51 PROF MED CENT INV ED FORM DOC 80 | 15 |
| Ordinario | Confianza | 12133880 | N51 PROFESOR(A) MEDICO(A) CESIECQ 80 | 6 |
| Ordinario | Confianza | 10002280 | N51 RESPONSABLE PROY C 80 | 118 |
| Ordinario | Confianza | 1838980 | N51 SUBD AD UMH A D3Y4 80 | 6 |
| Ordinario | Confianza | 1851880 | N52 COOR AUX DEL ST 80 | 1 |
| Ordinario | Confianza | 12106080 | N52 COORD CLINICO UMH 80 | 384 |
| Ordinario | Confianza | 13104780 | N52 COORD(A) AUX OPER ADMVO D1 Y D2 | 15 |
| Ordinario | Confianza | 12022980 | N52 COORDINADOR D1 80 | 2 |
| Ordinario | Confianza | 1852780 | N52 DIRECTOR UM D 80 | 39 |
| Ordinario | Confianza | 12106480 | N52 DIRECTOR UMF 3 80 | 136 |
| Ordinario | Confianza | 12133280 | N52 DIRECTOR(A) CLINICA DE MAMA 80 | 10 |
| Ordinario | Confianza | 12104680 | N52 INVEST ASOCIADO C 80 | 16 |
| Ordinario | Confianza | 12101380 | N52 JEFE CLIN SAL TRAB 80 | 14 |
| Ordinario | Confianza | 12101480 | N52 JEFE DIVISION UMH 80 | 13 |
| Ordinario | Confianza | 10001680 | N52 RESPONSABLE PROY B 80 | 96 |
| Ordinario | Confianza | 1860180 | N52 SUBD MED UM B 80 | 9 |
| Ordinario | Confianza | 1860280 | N52 SUBD MED UM C 80 | 12 |
| Ordinario | Confianza | 12036280 | N52 SUBDIR ADMVO UMH C 80 | 50 |
| Ordinario | Confianza | 12106680 | N52 SUBDIR MEDICO UMF 80 | 44 |
| Ordinario | Confianza | 12056080 | N53 ASISTENTE DE UNIDAD 80 | 1 |
| Ordinario | Confianza | 10120480 | N53 CONFIANZA ENFERM 80 | 2 |
| Ordinario | Confianza | 12004780 | N53 CONFIANZA NIVEL 80 | 1 |
| Ordinario | Confianza | 12103680 | N53 COOR AUX AT MED D1 80 | 1 |
| Ordinario | Confianza | 12103980 | N53 COOR AUX PROG M D2 80 | 2 |
| Ordinario | Confianza | 12110480 | N53 COORD AUX EST DEL1 80 | 1 |
| Ordinario | Confianza | 12105980 | N53 COORD CL TURNO UMH 80 | 502 |
| Ordinario | Confianza | 12108780 | N53 COORD HOSP DON ORG Y TEJ UMAE | 16 |
| Ordinario | Confianza | 12132080 | N53 DIR CENT INV ED FORM DOC 80 | 7 |
| Ordinario | Confianza | 12106380 | N53 DIRECTOR UMF 2 80 | 141 |
| Ordinario | Confianza | 12122080 | N53 DIRECTOR ENF UMAE 80 | 23 |
| Ordinario | Confianza | 1852680 | N53 DIRECTOR UM C 80 | 33 |
| Ordinario | Confianza | 12105680 | N53 DIRECTOR UMH D 80 | 56 |
| Ordinario | Confianza | 12133780 | N53 DIRECTOR(A) CESIECQ 80 | 3 |
| Confianza | | | | |
| Analítico Puesto Plaza del personal de Confianza del Régimen Ordinario. | | |||
| | | | | |
| Régimen | Tipo de Contratación | Clave de Categoría | Categoría | Plazas Ocupadas |
| | | | | |
| Ordinario | Confianza | 13101280 | N53 GERENTE(A) OPERACIONES CV TYM 80 | 1 |
| Ordinario | Confianza | 12100380 | N53 INVEST ASOC D MED 80 | 1 |
| Ordinario | Confianza | 12104580 | N53 INVEST ASOCIADO D 80 | 23 |
| Ordinario | Confianza | 12033780 | N53 J GPO AUDITORIA D3 80 | 1 |
| Ordinario | Confianza | 12107380 | N53 JEF DEPTO CLIN UMAE80 | 542 |
| Ordinario | Confianza | 12109480 | N53 JEF SPPSTIMSS UMAE 80 | 25 |
| Ordinario | Confianza | 12023180 | N53 JEFE DEPTO DELEG 3 80 | 79 |
| Ordinario | Confianza | 12024280 | N53 JEFE DEPTO SUBDEL4 80 | 146 |
| Ordinario | Confianza | 12043580 | N53 JEFE DEPTO UMAE 80 | 91 |
| Ordinario | Confianza | 12055080 | N53 JEFE(A) DEPARTAMENTO LABORAL D4 80 | 4 |
| Ordinario | Confianza | 12054680 | N53 JEFE(A) DEPTO CAPACIT Y TRANSP D4 80 | 4 |
| Ordinario | Confianza | 10002380 | N53 RESPONSABLE PROY A 80 | 159 |
| Ordinario | Confianza | 12036180 | N53 SUBDIR ADMVO UMH B 80 | 42 |
| Ordinario | Confianza | 12105880 | N53 SUBDIR MED UMH C 80 | 42 |
| Ordinario | Confianza | 12004880 | N54 CONFIANZA NIVEL 80 | 4 |
| Ordinario | Confianza | 12103880 | N54 COOR AUX PROG M D3 80 | 2 |
| Ordinario | Confianza | 12110380 | N54 COORD AUX EST DEL2 80 | 8 |
| Ordinario | Confianza | 13104880 | N54 COORD(A) AUX OPER ADMVO D3 Y D4 | 12 |
| Ordinario | Confianza | 12022880 | N54 COORDINADOR D2 80 | 3 |
| Ordinario | Confianza | 12106280 | N54 DIRECTOR UMF 1 80 | 93 |
| Ordinario | Confianza | 12105580 | N54 DIRECTOR UMH C 80 | 48 |
| Ordinario | Confianza | 12133380 | N54 DIRECTOR(A) UNID CTROL MET AMBUL 80 | 1 |
| Ordinario | Confianza | 12131880 | N54 MED SUP EPIDEMIOLOGO 80 | 25 |
| Ordinario | Confianza | 12131780 | N54 MED SUP HOSPITALES 80 | 26 |
| Ordinario | Confianza | 12131680 | N54 MED SUP MED FAM 80 | 38 |
| Ordinario | Confianza | 12036080 | N54 SUBDIR ADMVO UMH A 80 | 66 |
| Ordinario | Confianza | 12105780 | N54 SUBDIR MED UMH B 80 | 48 |
| Ordinario | Confianza | 12110680 | N54 SUP ESTOM 80 | 18 |
| Ordinario | Confianza | 12056480 | N55 ASISTENTE AUXILIAR DE DIRECCION 80 | 2 |
| Ordinario | Confianza | 10101080 | N55 CONFIANZA MEDICA 80 | 3 |
| Ordinario | Confianza | 12004980 | N55 CONFIANZA NIVEL 80 | 7 |
| Ordinario | Confianza | 12103780 | N55 COOR AUX PROG M D4 80 | 1 |
| Ordinario | Confianza | 12102780 | N55 COORD ATN MED D2 80 | 1 |
| Ordinario | Confianza | 12109980 | N55 COORD AUX ATN MED D1YD2 80 | 28 |
| Ordinario | Confianza | 12110280 | N55 COORD AUX EST DEL3 80 | 11 |
| Ordinario | Confianza | 12130980 | N55 COORD AUX GEST MED D1YD2 80 | 18 |
| Ordinario | Confianza | 12130780 | N55 COORD AUX MED EDUCA D1YD2 80 | 18 |
| Ordinario | Confianza | 12130380 | N55 COORD AUX MED EPIDEMIOLOGI D1YD2 80 | 15 |
| Ordinario | Confianza | 12130580 | N55 COORD AUX MED INVEST D1YD2 80 | 14 |
| Ordinario | Confianza | 12130180 | N55 COORD AUX MED SAL PUBLICA D1YD2 80 | 17 |
| Ordinario | Confianza | 12132480 | N55 COORD AUX MED SALUD TRAB D1YD2 80 | 15 |
| Ordinario | Confianza | 12132280 | N55 COORD AUX MED SPPSTIMSS D1YD2 80 | 18 |
| Ordinario | Confianza | 12053680 | N55 COORD AUX OPERATIVO ADMVO D1 Y D2 | 1 |
| Ordinario | Confianza | 12052780 | N55 COORD AUX SEG TRAB D1YD2 80 | 13 |
| Ordinario | Confianza | 1851280 | N55 COORD PROGRAMAS B 80 | 9 |
| Ordinario | Confianza | 12101180 | N55 DIRECTOR UMH B 80 | 43 |
| Ordinario | Confianza | 13101680 | N55 GERENTE(A) ADMON FINANZAS CV TYM 80 | 1 |
| Ordinario | Confianza | 12053080 | N55 ING BIOMEDICO D1 Y D2 80 | 3 |
| Ordinario | Confianza | 12100680 | N55 INVEST TIT A MED 80 | 1 |
| Ordinario | Confianza | 12104480 | N55 INVEST TITULAR A 80 | 25 |
| Confianza | | | | |
| Analítico Puesto Plaza del personal de Confianza del Régimen Ordinario. | | |||
| Régimen | Tipo de Contratación | Clave de Categoría | Categoría | Plazas Ocupadas |
| | | | | |
| Ordinario | Confianza | 12042380 | N55 JEF DIV I BIOM UMAE80 | 19 |
| Ordinario | Confianza | 12023080 | N55 JEFE DEPTO DELEG 4 80 | 36 |
| Ordinario | Confianza | 12041680 | N55 JEFE DIV A JUR UMAE80 | 25 |
| Ordinario | Confianza | 12107180 | N55 JEFE DIV MED UMAE 80 | 181 |
| Ordinario | Confianza | 12108180 | N55 MED ESP MFR CAICE | 1 |
| Ordinario | Confianza | 12108280 | N55 MED ESP PEDIATRA CAICE | 2 |
| Ordinario | Confianza | 12101880 | N55 SUBD MED UMH A 80 | 103 |
| Ordinario | Confianza | 10003680 | N56 ASESOR COORDINADOR 80 | 1 |
| Ordinario | Confianza | 10100280 | N56 CONFIANZA MEDICA 80 | 3 |
| Ordinario | Confianza | 12005080 | N56 CONFIANZA NIVEL 80 | 2 |
| Ordinario | Confianza | 12103380 | N56 COOR AUX AT MED D4 80 | 1 |
| Ordinario | Confianza | 12105380 | N56 COOR REG AUX MED D480 | 1 |
| Ordinario | Confianza | 12109880 | N56 COORD AUX ATN MED D3YD4 80 | 32 |
| Ordinario | Confianza | 12110180 | N56 COORD AUX EST DEL4 80 | 6 |
| Ordinario | Confianza | 12130880 | N56 COORD AUX GEST MED D3YD4 80 | 31 |
| Ordinario | Confianza | 12130680 | N56 COORD AUX MED EDUCA D3YD4 80 | 16 |
| Ordinario | Confianza | 12130280 | N56 COORD AUX MED EPIDEMIOLOGI D3YD4 80 | 16 |
| Ordinario | Confianza | 12130480 | N56 COORD AUX MED INVEST D3YD4 80 | 14 |
| Ordinario | Confianza | 12130080 | N56 COORD AUX MED SAL PUBLICA D3YD4 80 | 16 |
| Ordinario | Confianza | 12132580 | N56 COORD AUX MED SALUD TRAB D3YD4 80 | 29 |
| Ordinario | Confianza | 12132380 | N56 COORD AUX MED SPPSTIMSS D3YD4 80 | 17 |
| Ordinario | Confianza | 12052880 | N56 COORD AUX SEG TRAB D3YD4 80 | 14 |
| Ordinario | Confianza | 12058480 | N56 COORD PROGRAMAS 80 | 36 |
| Ordinario | Confianza | 12101080 | N56 DIRECTOR UMH A 80 | 74 |
| Ordinario | Confianza | 12053180 | N56 ING BIOMEDICO D3 Y D4 80 | 4 |
| Ordinario | Confianza | 12100780 | N56 INVEST TIT B MED 80 | 2 |
| Ordinario | Confianza | 12104380 | N56 INVEST TITULAR B 80 | 14 |
| Ordinario | Confianza | 12131580 | N56 MED SUP LIDER 80 | 37 |
| Ordinario | Confianza | 1831780 | N56 RESP PRO SIS A JSS 80 | 1 |
| Ordinario | Confianza | 12055980 | N57 ASISTENTE DE DIRECCION 80 | 2 |
| Ordinario | Confianza | 12005180 | N57 CONFIANZA NIVEL 80 | 1 |
| Ordinario | Confianza | 12107080 | N57 COOR CLIN TUR UMAE 80 | 91 |
| Ordinario | Confianza | 12048080 | N57 COOR VINC AP USU CAICE | 1 |
| Ordinario | Confianza | 12122780 | N57 COORD DE PROG ENF 80 | 19 |
| Ordinario | Confianza | 10110080 | N57 COORD ESTOMATOLOG 80 | 2 |
| Ordinario | Confianza | 10101980 | N57 COORD PROG MED 80 | 188 |
| Ordinario | Confianza | 10002780 | N57 COORD PROG NO MED RURAL 80 | 1 |
| Ordinario | Confianza | 10005980 | N57 COORD PROGRAMAS 80 | 311 |
| Ordinario | Confianza | 13101080 | N57 COORDINADOR(A) GEST MEDICA D1 Y D2 | 16 |
| Ordinario | Confianza | 13100480 | N57 COORDINADOR(A) INF AN EST D1 Y D2 | 16 |
| Ordinario | Confianza | 13100680 | N57 COORDINADOR(A) PLAN ENL INST D1 Y D2 | 16 |
| Ordinario | Confianza | 13100880 | N57 COORDINADOR(A) SALUD TRAB D1 Y D2 | 17 |
| Ordinario | Confianza | 12107880 | N58 ADMOR AREA COM UMAE80 | 1 |
| Ordinario | Confianza | 12005280 | N58 CONFIANZA NIVEL 80 | 2 |
| Ordinario | Confianza | 12042980 | N58 COORD MEDIOS D1Y2 80 | 10 |
| Ordinario | Confianza | 10003580 | N58 COORD TECNICO B 80 | 25 |
| Ordinario | Confianza | 12022680 | N58 COORDINADOR D4 80 | 1 |
| Ordinario | Confianza | 13101180 | N58 COORDINADOR(A) GEST MEDICA D3 Y D4 | 18 |
| Ordinario | Confianza | 13100580 | N58 COORDINADOR(A) INF AN EST D3 Y D4 | 18 |
| Ordinario | Confianza | 13100780 | N58 COORDINADOR(A) PLAN ENL INST D3 Y D4 | 17 |
| Confianza | | | | |
| Analítico Puesto Plaza del personal de Confianza del Régimen Ordinario. | | |||
| | | | | |
| Régimen | Tipo de Contratación | Clave de Categoría | Categoría | Plazas Ocupadas |
| | | | | |
| Ordinario | Confianza | 13100280 | N58 COORDINADOR(A) PREV ATN SAL D1 Y D2 | 15 |
| Ordinario | Confianza | 13100980 | N58 COORDINADOR(A) SALUD TRAB D3 Y D4 | 16 |
| Ordinario | Confianza | 12106980 | N58 DIR ED INV SA UMAE 80 | 23 |
| Ordinario | Confianza | 12100880 | N58 INVEST TIT C MED 80 | 1 |
| Ordinario | Confianza | 12105080 | N58 INVEST TITULAR C 80 | 11 |
| Ordinario | Confianza | 12024080 | N58 SUBDELEGADO 2 80 | 1 |
| Ordinario | Confianza | 10007180 | N59 COORD PROGRAMAS A 80 | 30 |
| Ordinario | Confianza | 13100380 | N59 COORDINADOR(A) PREV ATN SAL D3 Y D4 | 18 |
| Ordinario | Confianza | 10101280 | N60 CONFIANZA MEDICA 80 | 1 |
| Ordinario | Confianza | 12042880 | N60 COORD MEDIOS D3Y4 80 | 9 |
| Ordinario | Confianza | 10003480 | N60 COORD TECNICO A 80 | 134 |
| Ordinario | Confianza | 10102080 | N60 COORD TECNICO A MED80 | 2 |
| Ordinario | Confianza | 12100480 | N60 DIR CENT INV B MED 80 | 2 |
| Ordinario | Confianza | 12106880 | N60 DIRECTOR MED UMAE 80 | 4 |
| Ordinario | Confianza | 12107480 | N60 DIRECTOR UC UMAE 80 | 3 |
| Ordinario | Confianza | 12100580 | N60 JEFE UNID INV MED 80 | 14 |
| Ordinario | Confianza | 12104280 | N60 JEFE UNIDAD INVEST 80 | 9 |
| Ordinario | Confianza | 13100080 | N60 JEFE(A) SERVS PREST MEDICAS D1 Y D2 | 17 |
| Ordinario | Confianza | 10005880 | N61 JEFE DEPTO ADMVO B 80 | 2 |
| Ordinario | Confianza | 1855580 | N61 JEFE DEPTO AUTON B 80 | 1 |
| Ordinario | Confianza | 12005680 | N62 CONFIANZA NIVEL 80 | 1 |
| Ordinario | Confianza | 12133680 | N62 DIRECTOR(A) CICR CANCER 80 | 1 |
| Ordinario | Confianza | 10101880 | N62 JEFE AREA MEDICA 80 | 119 |
| Ordinario | Confianza | 10003280 | N62 JEFE DE AREA 80 | 355 |
| Ordinario | Confianza | 12122680 | N62 JEFE DE AREA ENF 80 | 2 |
| Ordinario | Confianza | 12043780 | N62 JEFE GPO AREA AUD QR80 | 28 |
| Ordinario | Confianza | 13100180 | N62 JEFE(A) SERVS PREST MEDICAS D3 Y D4 | 18 |
| Ordinario | Confianza | 10102180 | N63 CONFIANZA MEDICA 80 | 3 |
| Ordinario | Confianza | 12043480 | N63 DIR ADMVO UMAE 80 | 22 |
| Ordinario | Confianza | 12107680 | N63 DIRECTOR MED UMAE 80 | 23 |
| Ordinario | Confianza | 10003180 | N63 JEFE DIVISION B 80 | 187 |
| Ordinario | Confianza | 1860580 | N63 SUBJEFE SERVS 80 | 1 |
| Confianza Estatuto "A" | | | | |
| Analítico Puesto Plaza del personal de Estatuto "A" del Régimen Ordinario. | | |||
| Régimen | Tipo de Contratación | Clave de Categoría | Categoría | Plazas Ocupadas |
| | | | | 7,077 |
| Ordinario | Confianza Estatuto | 35210080 | ABOGADO PROCURADOR E0 | 237 |
| Ordinario | Confianza Estatuto | 36110080 | ADMINISTRADOR CAICE E0 | 1 |
| Ordinario | Confianza Estatuto | 34211780 | ANALISTA ADMON CICR CANCER E0 | 1 |
| Ordinario | Confianza Estatuto | 35111580 | ANALISTA DELEG DE PLANEACION E0 | 10 |
| Ordinario | Confianza Estatuto | 34110080 | ANALISTA E1 | 98 |
| Ordinario | Confianza Estatuto | 34210180 | ANALISTA E2 | 288 |
| Ordinario | Confianza Estatuto | 34310080 | ANALISTA E3 | 149 |
| Ordinario | Confianza Estatuto | 35312780 | ANALISTA LABORATORIO SALUD TRABAJO E0 | 1 |
| Ordinario | Confianza Estatuto | 35110080 | ANALISTA SUPERVISOR E1 | 174 |
| Ordinario | Confianza Estatuto | 35210180 | ANALISTA SUPERVISOR E2 | 249 |
| Ordinario | Confianza Estatuto | 35111980 | ASISTENTE AUXILIAR DE DIVISION E0 | 2 |
| Ordinario | Confianza Estatuto | 33210180 | ASISTENTE INFORMACION E1 | 68 |
| Ordinario | Confianza Estatuto | 33310380 | ASISTENTE INFORMACION E2 | 137 |
| Ordinario | Confianza Estatuto | 31210080 | ASISTENTE SALUD MENTAL E0 | 9 |
| Ordinario | Confianza Estatuto | 34210280 | AUDIT A PATRONES E0 | 301 |
| Ordinario | Confianza Estatuto | 36110280 | AUDIT AREA AUDIT QUEJAS RESPONSAB E0 | 75 |
| Ordinario | Confianza Estatuto | 31310080 | AUX ADMVO E1 | 15 |
| Ordinario | Confianza Estatuto | 32110080 | AUX ADMVO E2 | 61 |
| Ordinario | Confianza Estatuto | 32310180 | AUX ADMVO E3 | 53 |
| Ordinario | Confianza Estatuto | 33110080 | AUX TECNICO E1 | 125 |
| Ordinario | Confianza Estatuto | 33210380 | AUX TECNICO E2 | 129 |
| Ordinario | Confianza Estatuto | 33110280 | AYUD DE ABOGADO E0 | 42 |
| Ordinario | Confianza Estatuto | 32110380 | AYUD SEG CENTRO VAC E0 | 1 |
| Ordinario | Confianza Estatuto | 32110480 | CAJERO CENTRO VAC Y VELATORIO E0 | 5 |
| Ordinario | Confianza Estatuto | 32310480 | CENSOR CONSTRUCCION E0 | 116 |
| Ordinario | Confianza Estatuto | 33110380 | CHOFER CAICE E0 | 1 |
| Ordinario | Confianza Estatuto | 34210480 | CHOFER E4 | 1 |
| Ordinario | Confianza Estatuto | 34210580 | CONSULTORA AL DERECHOHABIENTE E0 | 21 |
| Ordinario | Confianza Estatuto | 32311780 | CONTROLADOR INCIDENCIAS REC HUM E0 | 138 |
| Ordinario | Confianza Estatuto | 33311880 | CONTROLADOR SIST INTERACTIVO E1 | 1 |
| Ordinario | Confianza Estatuto | 34110180 | CONTROLADOR SIST INTERACTIVO E2 | 17 |
| Ordinario | Confianza Estatuto | 34210680 | CONTROLADOR SIST INTERACTIVO E3 | 25 |
| Ordinario | Confianza Estatuto | 34310180 | CONTROLADOR SIST INTERACTIVO E4 | 18 |
| Ordinario | Confianza Estatuto | 36311380 | COORD AUX MEDICO DE INVESTIG E1 | 1 |
| Ordinario | Confianza Estatuto | 36311480 | COORD AUX SEG EN EL TRABAJO E1 | 3 |
| Ordinario | Confianza Estatuto | 37111180 | COORD AUX SEG EN EL TRABAJO E2 | 2 |
| Ordinario | Confianza Estatuto | 35210580 | COORD CAPAC SEG EN EL TRABAJO E0 | 4 |
| Ordinario | Confianza Estatuto | 34110280 | COORD CAPACITACION Y DESARROLLO E0 | 5 |
| Ordinario | Confianza Estatuto | 37210080 | COORD MEDIOS E1 | 4 |
| Ordinario | Confianza Estatuto | 37310280 | COORD MEDIOS E2 | 5 |
| Ordinario | Confianza Estatuto | 35310580 | COORD PERSONAL E1 | 1 |
| Ordinario | Confianza Estatuto | 37110280 | COORD PROGS MEDICOS NIVEL CENTRAL E0 | 1 |
| Ordinario | Confianza Estatuto | 37110580 | COORD PROGS NIVEL CENTRAL E1 | 203 |
| Ordinario | Confianza Estatuto | 37210180 | COORD PROGS NIVEL CENTRAL E2 | 10 |
| Ordinario | Confianza Estatuto | 36210680 | COORD PROYECTO E1 | 118 |
| Ordinario | Confianza Estatuto | 36310280 | COORD PROYECTO E2 | 77 |
| Ordinario | Confianza Estatuto | 36113480 | COORD TEC ANALISIS Y ESTADISTICA E1 | 6 |
| Ordinario | Confianza Estatuto | 36212180 | COORD TEC ANALISIS Y ESTADISTICA E2 | 2 |
| Ordinario | Confianza Estatuto | 37210280 | COORD TEC NIVEL CENTRAL E1 | 13 |
| Ordinario | Confianza Estatuto | 37310380 | COORD TEC NIVEL CENTRAL E2 | 88 |
| Confianza Estatuto "A" | | | | |
| Analítico Puesto Plaza del personal de Estatuto "A" del Régimen Ordinario. | | |||
| Régimen | Tipo de Contratación | Clave de Categoría | Categoría | Plazas Ocupadas |
| | | | | |
| Ordinario | Confianza Estatuto | 36110880 | COORD TEC ORIENT DERECHOHA E1 | 5 |
| Ordinario | Confianza Estatuto | 36110980 | COORD TEC QUEJAS DERECHOHA E1 | 7 |
| Ordinario | Confianza Estatuto | 36210480 | COORD TEC QUEJAS DERECHOHA E2 | 1 |
| Ordinario | Confianza Estatuto | 35310480 | COORD ZONAL SEG EN EL TRABAJO E1 | 4 |
| Ordinario | Confianza Estatuto | 36111080 | COORD ZONAL SEG EN EL TRABAJO E2 | 4 |
| Ordinario | Confianza Estatuto | 36210580 | COORD ZONAL SEG EN EL TRABAJO E3 | 5 |
| Ordinario | Confianza Estatuto | 36210880 | DIR CENTRO REG SEG TRAB CAP Y PROD E0 | 2 |
| Ordinario | Confianza Estatuto | 33210680 | EJECUTOR OFICINA COBROS E0 | 65 |
| Ordinario | Confianza Estatuto | 35210780 | ENC AUDITORIA PATRONES SUBDELEG E1 | 1 |
| Ordinario | Confianza Estatuto | 35310680 | ENC AUDITORIA PATRONES SUBDELEG E2 | 6 |
| Ordinario | Confianza Estatuto | 33312180 | ENFERMERO(A) AUX PROY CICR CANCER E0 | 5 |
| Ordinario | Confianza Estatuto | 34312280 | ENFERMERO(A) COORD PROY CICR CANC E0 | 1 |
| Ordinario | Confianza Estatuto | 34311380 | ESPECIAL CLASIFICACION EMPRESAS E0 | 18 |
| Ordinario | Confianza Estatuto | 35210880 | ESPECIAL SEG EN EL TRABAJO E0 | 202 |
| Ordinario | Confianza Estatuto | 35111680 | FISICO MEDICO E0 | 4 |
| Ordinario | Confianza Estatuto | 35312580 | FISICO MEDICO E0 | 37 |
| Ordinario | Confianza Estatuto | 33210780 | FOTOGRAFO E0 | 1 |
| Ordinario | Confianza Estatuto | 36312180 | GERENTE(A) MANTO SERV GRAL CV TYM E0 | 1 |
| Ordinario | Confianza Estatuto | 34310480 | GESTOR OCUPACIONAL E0 | 1 |
| Ordinario | Confianza Estatuto | 32310380 | HORNERO E0 | 1 |
| Ordinario | Confianza Estatuto | 36311580 | ING BIOMEDICO E1 | 11 |
| Ordinario | Confianza Estatuto | 37111280 | ING BIOMEDICO E2 | 12 |
| Ordinario | Confianza Estatuto | 34310580 | INSTRUCTOR CECART E0 | 2 |
| Ordinario | Confianza Estatuto | 34210780 | INSTRUCTOR(A) CAPACITACION E1 | 31 |
| Ordinario | Confianza Estatuto | 34310380 | INSTRUCTOR(A) CAPACITACION E2 | 84 |
| Ordinario | Confianza Estatuto | 36111280 | INVESTIGADOR ASOCIADO E1 | 22 |
| Ordinario | Confianza Estatuto | 37310780 | JEFE AREA MEDICA NIVEL CENTRAL E0 | 5 |
| Ordinario | Confianza Estatuto | 37310980 | JEFE AREA NIVEL CENTRAL E0 | 190 |
| Ordinario | Confianza Estatuto | 36211480 | JEFE DEPTO SUBDELEG E3 | 1 |
| Ordinario | Confianza Estatuto | 36310680 | JEFE DEPTO SUBDELEG E4 | 1 |
| Ordinario | Confianza Estatuto | 36311680 | JEFE DIV CALIDAD ATENCION MEDICA UMAE E0 | 1 |
| Ordinario | Confianza Estatuto | 36310780 | JEFE DIV INGENIERIA BIOMEDICA E0 | 5 |
| Ordinario | Confianza Estatuto | 37310580 | JEFE DIV OPERATIVA E0 | 78 |
| Ordinario | Confianza Estatuto | 35310780 | JEFE DPTO ATN ORIENT DERECHOHA UMAE E0 | 7 |
| Ordinario | Confianza Estatuto | 37310880 | JEFE GRUPO AUDITORIA E3 | 11 |
| Ordinario | Confianza Estatuto | 36211680 | JEFE LAB SALUD EN EL TRABAJO E0 | 1 |
| Ordinario | Confianza Estatuto | 35211080 | JEFE OFICINA E1 | 13 |
| Ordinario | Confianza Estatuto | 35310980 | JEFE OFICINA E2 | 55 |
| Ordinario | Confianza Estatuto | 36111780 | JEFE OFICINA E3 | 62 |
| Ordinario | Confianza Estatuto | 36211780 | JEFE OFICINA E4 | 43 |
| Ordinario | Confianza Estatuto | 35110780 | JEFE OFICINA SUBDELEG E1 | 10 |
| Ordinario | Confianza Estatuto | 35211180 | JEFE OFICINA SUBDELEG E2 | 17 |
| Ordinario | Confianza Estatuto | 35311080 | JEFE OFICINA SUBDELEG E3 | 31 |
| Ordinario | Confianza Estatuto | 36111880 | JEFE OFICINA SUBDELEG E4 | 58 |
| Ordinario | Confianza Estatuto | 36112880 | JEFE OFNA UMAE ADQUISICIONES E0 | 1 |
| Ordinario | Confianza Estatuto | 36112980 | JEFE OFNA UMAE CONSULTIVO E0 | 8 |
| Ordinario | Confianza Estatuto | 36113080 | JEFE OFNA UMAE CONTENCIOSO E0 | 7 |
| Ordinario | Confianza Estatuto | 36113180 | JEFE OFNA UMAE TESORERIA E0 | 4 |
| Ordinario | Confianza Estatuto | 33210880 | JEFE TURNO VIGILANCIA E0 | 9 |
| Ordinario | Confianza Estatuto | 37311080 | JEFE UNIDAD INVEST E0 | 1 |
| Confianza Estatuto "A" | | | | |
| Analítico Puesto Plaza del personal de Estatuto "A" del Régimen Ordinario. | | |||
| | | | | |
| Régimen | Tipo de Contratación | Clave de Categoría | Categoría | Plazas Ocupadas |
| | | | | |
| Ordinario | Confianza Estatuto | 35313780 | JEFE(A) DEPARTAMENTO LABORAL E1 | 1 |
| Ordinario | Confianza Estatuto | 36113680 | JEFE(A) DEPARTAMENTO LABORAL E2 | 4 |
| Ordinario | Confianza Estatuto | 36212380 | JEFE(A) DEPARTAMENTO LABORAL E3 | 5 |
| Ordinario | Confianza Estatuto | 36113580 | JEFE(A) DEPTO CAPACIT Y TRANSPARENCIA E2 | 1 |
| Ordinario | Confianza Estatuto | 36212280 | JEFE(A) DEPTO CAPACIT Y TRANSPARENCIA E3 | 1 |
| Ordinario | Confianza Estatuto | 36312780 | JEFE(A) DEPTO CAPACIT Y TRANSPARENCIA E4 | 2 |
| Ordinario | Confianza Estatuto | 33211080 | LITIGANTE ASISTENTE E0 | 2 |
| Ordinario | Confianza Estatuto | 35211280 | LITIGANTE E1 | 13 |
| Ordinario | Confianza Estatuto | 35311180 | LITIGANTE E2 | 5 |
| Ordinario | Confianza Estatuto | 32311080 | LOCALIZADOR PATRONES E0 | 90 |
| Ordinario | Confianza Estatuto | 35213780 | MEDICO(A) AUX PROY CICR CANCER E0 | 2 |
| Ordinario | Confianza Estatuto | 32110780 | OPER CONMUTADOR CENTRO VAC E0 | 2 |
| Ordinario | Confianza Estatuto | 33311280 | PROM PARAMED TRABAJO SOCIAL CEAGE E0 | 1 |
| Ordinario | Confianza Estatuto | 33311080 | PROM PARAMEDICO NUTRIOLOGO CEAGE E0 | 1 |
| Ordinario | Confianza Estatuto | 36112080 | PSICOLOGO CAICE E0 | 1 |
| Ordinario | Confianza Estatuto | 34110380 | PSICOLOGO EVALUADOR E1 | 9 |
| Ordinario | Confianza Estatuto | 34210880 | PSICOLOGO EVALUADOR E2 | 13 |
| Ordinario | Confianza Estatuto | 34310780 | PSICOLOGO EVALUADOR E3 | 18 |
| Ordinario | Confianza Estatuto | 33311480 | RECEPCIONISTA DIR E0 | 1 |
| Ordinario | Confianza Estatuto | 35211780 | RESIDENTE CONSTRUCCIONES E1 | 4 |
| Ordinario | Confianza Estatuto | 35311280 | RESIDENTE CONSTRUCCIONES E2 | 1 |
| Ordinario | Confianza Estatuto | 36112180 | RESIDENTE CONSTRUCCIONES E3 | 5 |
| Ordinario | Confianza Estatuto | 34310880 | RESP FARMACIA E0 | 8 |
| Ordinario | Confianza Estatuto | 34310980 | RESP PROYECTOS E2 | 18 |
| Ordinario | Confianza Estatuto | 35110980 | RESP PROYECTOS E3 | 106 |
| Ordinario | Confianza Estatuto | 35211880 | RESP PROYECTOS E4 | 114 |
| Ordinario | Confianza Estatuto | 35311380 | RESP PROYECTOS E5 | 60 |
| Ordinario | Confianza Estatuto | 35213880 | RESP SANITARIO ALMACEN DEL E1 | 3 |
| Ordinario | Confianza Estatuto | 35314280 | RESP SANITARIO ALMACEN DEL E2 | 2 |
| Ordinario | Confianza Estatuto | 31310380 | SECRETARIA E1 | 9 |
| Ordinario | Confianza Estatuto | 35211980 | SECRETARIA E11 | 4 |
| Ordinario | Confianza Estatuto | 32110980 | SECRETARIA E2 | 219 |
| Ordinario | Confianza Estatuto | 32210280 | SECRETARIA E3 | 219 |
| Ordinario | Confianza Estatuto | 32311280 | SECRETARIA E4 | 201 |
| Ordinario | Confianza Estatuto | 33110680 | SECRETARIA E5 | 9 |
| Ordinario | Confianza Estatuto | 33211280 | SECRETARIA E6 | 12 |
| Ordinario | Confianza Estatuto | 33311580 | SECRETARIA E7 | 1 |
| Ordinario | Confianza Estatuto | 34211080 | SECRETARIA E8 | 26 |
| Ordinario | Confianza Estatuto | 34311080 | SECRETARIA E9 | 1 |
| Ordinario | Confianza Estatuto | 35111180 | SOPORTE TEC ESPECIALIZADO E1 | 1 |
| Ordinario | Confianza Estatuto | 35212080 | SOPORTE TEC ESPECIALIZADO E2 | 3 |
| Ordinario | Confianza Estatuto | 35311580 | SOPORTE TEC ESPECIALIZADO E3 | 2 |
| Ordinario | Confianza Estatuto | 36112380 | SOPORTE TEC ESPECIALIZADO E4 | 3 |
| Ordinario | Confianza Estatuto | 35212580 | SUBGERENTE(A) HOSPEDAJE CV TYM E0 | 1 |
| Ordinario | Confianza Estatuto | 35212280 | SUPERV AUDITORIA PATRONES E0 | 27 |
| Ordinario | Confianza Estatuto | 34211180 | SUPERV INSTALACIONES E1 | 14 |
| Ordinario | Confianza Estatuto | 34311180 | SUPERV INSTALACIONES E2 | 9 |
| Ordinario | Confianza Estatuto | 35212380 | SUPERV INSTALS CONSTRUCCIONES E1 | 1 |
| Ordinario | Confianza Estatuto | 35212480 | SUPERV PROYECTOS E1 | 26 |
| Ordinario | Confianza Estatuto | 35312180 | SUPERV PROYECTOS E2 | 255 |
| Confianza Estatuto "A" | | | | |
| Analítico Puesto Plaza del personal de Estatuto "A" del Régimen Ordinario. | | |||
| | | | | |
| Régimen | Tipo de Contratación | Clave de Categoría | Categoría | Plazas Ocupadas |
| | | | | |
| Ordinario | Confianza Estatuto | 36112580 | SUPERV PROYECTOS E3 | 158 |
| Ordinario | Confianza Estatuto | 33110780 | SUPERV VIGILANCIA E0 | 26 |
| Ordinario | Confianza Estatuto | 33211380 | TEC ATN DERECHOHABIENTE E0 | 871 |
| Ordinario | Confianza Estatuto | 34110480 | TEC ATN USUARIOS CAICE E0 | 1 |
| Ordinario | Confianza Estatuto | 34110580 | TEC ESPECIAL APOYO CONSERVACION E1 | 9 |
| Ordinario | Confianza Estatuto | 34311280 | TEC ESPECIAL APOYO CONSERVACION E2 | 24 |
| Ordinario | Confianza Estatuto | 33311680 | TEC INVESTIGACION E1 | 2 |
| Ordinario | Confianza Estatuto | 35111480 | TEC INVESTIGACION E2 | 21 |
| Ordinario | Confianza Estatuto | 34211480 | TEC SIST CONSERVACION E2 | 1 |
| Ordinario | Confianza Estatuto | 33312280 | TECNICO(A) OPE SIST CICR CANCER E0 | 2 |
| Ordinario | Confianza Estatuto | 32111180 | VIGILANTE B E0 | 7 |
| Ordinario | Confianza Estatuto | 31310480 | VIGILANTE C E0 | 10 |
| Ordinario | Confianza Estatuto | 33110980 | VISITADOR E0 | 145 |
| Becados | | | | |
| Analítico Puesto Plaza del personal Becado del Régimen Ordinario. | | |||
| Régimen | Tipo de Contratación | Clave de Categoría | Categoría | Plazas Ocupadas |
| | | | | 2,403 |
| Ordinario | Becados | 21040065 | ASISTENTE MEDICA 65 | 173 |
| Ordinario | Becados | 21040080 | ASISTENTE MEDICA 80 | 62 |
| Ordinario | Becados | 20500065 | AUX ADMON UNID MEDICA 65 | 3 |
| Ordinario | Becados | 20500080 | AUX ADMON UNID MEDICA 80 | 9 |
| Ordinario | Becados | 20751580 | AUX DE ADMON HR 80 | 1 |
| Ordinario | Becados | 20210180 | AUX DE ENF SALUD PUB 80 | 25 |
| Ordinario | Becados | 20210080 | AUX DE ENFERMERIA GRAL 80 | 407 |
| Ordinario | Becados | 20210280 | AUX DE ENFERMERIA GRAL HR | 1 |
| Ordinario | Becados | 20320080 | AUX DE LABORATORIO 80 | 37 |
| Ordinario | Becados | 21300065 | AUX DE SERVS DE INT 65 | 4 |
| Ordinario | Becados | 21300080 | AUX DE SERVS DE INT 80 | 8 |
| Ordinario | Becados | 20710065 | AUX DE TRAB SOCIAL 65 | 1 |
| Ordinario | Becados | 20790080 | AUX DE VELATORIO 80 | 1 |
| Ordinario | Becados | 20500180 | AUX ENFERMERIA U M 80 | 4 |
| Ordinario | Becados | 21310080 | AUX LIMPIEZA E HIGIENE UM Y NO MED 80 | 250 |
| Ordinario | Becados | 20751680 | AUX SERVS GRALES HR 80 | 1 |
| Ordinario | Becados | 20500365 | AUX SERVS GRALES U MED 65 | 1 |
| Ordinario | Becados | 20500380 | AUX SERVS GRALES U MED 80 | 4 |
| Ordinario | Becados | 21820080 | AUX SOPORTE TEC INFORMAT | 1 |
| Ordinario | Becados | 21760065 | AUX UNIV DE OFICINAS 65 | 32 |
| Ordinario | Becados | 21760080 | AUX UNIV DE OFICINAS 80 | 144 |
| Ordinario | Becados | 21020080 | AUXILIAR DE ALMACEN 80 | 4 |
| Ordinario | Becados | 21230080 | AUXILIAR DE FARMACIA 80 | 13 |
| Ordinario | Becados | 22300080 | AYTE DE SERVS DE INT 80 | 1 |
| Ordinario | Becados | 22310080 | AYTE LIMPIEZA E HIGIENE UM Y NO MED 80 | 28 |
| Ordinario | Becados | 22230080 | AYUDANTE DE FARMACIA 80 | 5 |
| Ordinario | Becados | 20780080 | CAM VEH SER OR PR 80 | 3 |
| Ordinario | Becados | 20780380 | CAMILLERO EN UNIDADES HOSPITALARIAS 80 | 106 |
| Ordinario | Becados | 20100080 | CIRUJANO MAXILO-FACIAL 80 | 1 |
| Ordinario | Becados | 20110080 | CITOTECNOLOGO 80 | 2 |
| Ordinario | Becados | 22610080 | COCINERO TECNICO 2 80 | 6 |
| Ordinario | Becados | 22040080 | COORD ASIST MEDICAS 80 | 3 |
| Ordinario | Becados | 23760480 | COORD DE ESTADISTICA 80 | 1 |
| Ordinario | Becados | 20180080 | EDUCADORA 80 | 1 |
| Ordinario | Becados | 22210080 | ENFERMERA ESPECIALISTA 80 | 14 |
| Ordinario | Becados | 21210080 | ENFERMERA GENERAL 80 | 85 |
| Ordinario | Becados | 23210080 | ENFERMERA JEFE DE PISO 80 | 2 |
| Ordinario | Becados | 22390080 | ESP NUTRIC DIETETICA 80 | 4 |
| Ordinario | Becados | 20220080 | ESTOMATOLOGO 80 | 4 |
| Ordinario | Becados | 20270080 | HISTOTECNOLOGO 80 | 1 |
| Ordinario | Becados | 20290080 | INHALOTERAPEUTA 80 | 3 |
| Ordinario | Becados | 20320160 | LABORATORISTA 60 | 1 |
| Ordinario | Becados | 20320180 | LABORATORISTA 80 | 7 |
| Ordinario | Becados | 21610080 | MANEJADOR ALIMENTOS 80 | 126 |
| Ordinario | Becados | 20730080 | MED TRAS PAC URGENCIA 80 | 1 |
| Ordinario | Becados | 20360280 | MEDICO FAMILIAR 80 | 25 |
| Ordinario | Becados | 20360480 | MEDICO GENERAL 80 | 262 |
| Ordinario | Becados | 20360380 | MEDICO GENERAL U MED 80 | 159 |
| Ordinario | Becados | 20360180 | MEDICO NO FAMILIAR 80 | 161 |
| Ordinario | Becados | 20760065 | MENSAJERO 65 | 11 |
| Becados | | | | |
| Analítico Puesto Plaza del personal Becado del Régimen Ordinario. | | |||
| | | | | |
| Régimen | Tipo de Contratación | Clave de Categoría | Categoría | Plazas Ocupadas |
| | | | | |
| Ordinario | Becados | 20760080 | MENSAJERO 80 | 9 |
| Ordinario | Becados | 21390080 | NUTRICIONISTA DIETISTA 80 | 20 |
| Ordinario | Becados | 22760280 | OF DE SERVS ADMVOS 80 | 2 |
| Ordinario | Becados | 22760180 | OF DE SERVS TECNICOS 80 | 2 |
| Ordinario | Becados | 22820180 | OF SOPORTE TEC INFORMAT | 1 |
| Ordinario | Becados | 22760480 | OFICIAL DE ESTADISTICA 80 | 2 |
| Ordinario | Becados | 23230080 | OFICIAL DE FARMACIA 80 | 1 |
| Ordinario | Becados | 22760380 | OFICIAL DE PERSONAL 80 | 8 |
| Ordinario | Becados | 22760080 | OFICIAL DE TESORERIA 80 | 2 |
| Ordinario | Becados | 21250065 | OFICIAL PUERICULTURA 65 | 30 |
| Ordinario | Becados | 21250080 | OFICIAL PUERICULTURA 80 | 24 |
| Ordinario | Becados | 20751780 | OP DE SERVS AUXS HR L 80 | 1 |
| Ordinario | Becados | 21690080 | OP GRAL EN TIENDAS 80 | 2 |
| Ordinario | Becados | 21330080 | OP SERVS DE LAVANDERIA 80 | 20 |
| Ordinario | Becados | 21780180 | OPERADOR AMBULANCIAS 80 | 3 |
| Ordinario | Becados | 21670080 | OPERADOR TELEFONICO A 80 | 3 |
| Ordinario | Becados | 21780080 | OPERADOR VEH SER OR PR 80 | 1 |
| Ordinario | Becados | 20440020 | ORIENT ACT FAMILIARES 20 | 2 |
| Ordinario | Becados | 20440720 | ORIENT TECNICO MEDICO 20 | 2 |
| Ordinario | Becados | 20530080 | PROM SALUD COMUNITARIA 80 | 1 |
| Ordinario | Becados | 21560080 | QUIMICO CLINICO 80 | 6 |
| Ordinario | Becados | 20580080 | RADIOTERAPEUTA 80 | 1 |
| Ordinario | Becados | 23120080 | TEC A AIRE ACON REFRIG 80 | 1 |
| Ordinario | Becados | 23120180 | TEC A EQUIPOS MEDICOS 80 | 1 |
| Ordinario | Becados | 22120080 | TECNICO ELECTRICISTA 80 | 6 |
| Ordinario | Becados | 22120280 | TECNICO MECANICO 80 | 5 |
| Ordinario | Becados | 22120380 | TECNICO PLOMERO 80 | 2 |
| Ordinario | Becados | 21120080 | TECNICO POLIVALENTE 80 | 16 |
| Ordinario | Becados | 22250080 | TECNICO PUERICULTURA 80 | 1 |
| Ordinario | Becados | 20570060 | TECNICO RADIOLOGO 60 | 1 |
| Ordinario | Becados | 20570080 | TECNICO RADIOLOGO 80 | 12 |
| Ordinario | Becados | 20680080 | TERAPISTA FISICO 80 | 2 |
| Ordinario | Becados | 21700080 | TRABAJADORA SOCIAL 80 | 3 |
| Ordinario | Becados | 20751080 | TRABAJADORA SOCIAL HR 80 | 1 |
| Médicos Residentes | | | | |
| Analítico Puesto Plaza de los Médicos Residentes del Régimen Ordinario. | | |||
| | | | | |
| Régimen | Tipo de Contratación | Clave de Categoría | Categoría | Plazas Ocupadas |
| | | | | 20,003 |
| Ordinario | Médicos Residentes | 90010080 | RESIDENTE 1 80 | 7,659 |
| Ordinario | Médicos Residentes | 90020080 | RESIDENTE 2 80 | 5,443 |
| Ordinario | Médicos Residentes | 90030080 | RESIDENTE 3 80 | 4,186 |
| Ordinario | Médicos Residentes | 90040080 | RESIDENTE 4 80 | 1,861 |
| Ordinario | Médicos Residentes | 90050080 | RESIDENTE 5 80 | 625 |
| Ordinario | Médicos Residentes | 90060080 | RESIDENTE 6 80 | 188 |
| Ordinario | Médicos Residentes | 90070080 | RESIDENTE7 | 41 |
| Temporal Ordinario | | | | |
| Analítico Puesto Plaza del personal Temporal del Régimen Ordinario. | | |||
| Régimen | Tipo de Contratación | Clave de Categoría | Categoría | Plazas Ocupadas |
| | | | | 12,594 |
| Ordinario | Temporal Ordinario | 21040065 | ASISTENTE MEDICA 65 | 22 |
| Ordinario | Temporal Ordinario | 21040080 | ASISTENTE MEDICA 80 | 93 |
| Ordinario | Temporal Ordinario | 20210080 | AUX DE ENFERMERIA GRAL 80 | 3,017 |
| Ordinario | Temporal Ordinario | 20320080 | AUX DE LABORATORIO 80 | 196 |
| Ordinario | Temporal Ordinario | 21310080 | AUX LIMPIEZA E HIGIENE UM Y NO MED 80 | 814 |
| Ordinario | Temporal Ordinario | 21760065 | AUX UNIV DE OFICINAS 65 | 11 |
| Ordinario | Temporal Ordinario | 21760080 | AUX UNIV DE OFICINAS 80 | 33 |
| Ordinario | Temporal Ordinario | 21020080 | AUXILIAR DE ALMACEN 80 | 26 |
| Ordinario | Temporal Ordinario | 21230080 | AUXILIAR DE FARMACIA 80 | 15 |
| Ordinario | Temporal Ordinario | 20050080 | AYUDANTE DE AUTOPSIA 80 | 7 |
| Ordinario | Temporal Ordinario | 22230080 | AYUDANTE DE FARMACIA 80 | 2 |
| Ordinario | Temporal Ordinario | 20780380 | CAMILLERO EN UNIDADES HOSPITALARIAS 80 | 571 |
| Ordinario | Temporal Ordinario | 23610080 | COCINERO TECNICO 1 80 | 2 |
| Ordinario | Temporal Ordinario | 22610080 | COCINERO TECNICO 2 80 | 23 |
| Ordinario | Temporal Ordinario | 22040080 | COORD ASIST MEDICAS 80 | 4 |
| Ordinario | Temporal Ordinario | 23020080 | COORDINADOR DE ALMACEN 80 | 6 |
| Ordinario | Temporal Ordinario | 24230080 | COORDINADOR DE FARMACIA80 | 1 |
| Ordinario | Temporal Ordinario | 22210180 | ENF ESPEC SALUD PUBL 80 | 2 |
| Ordinario | Temporal Ordinario | 22210080 | ENFERMERA ESPECIALISTA 80 | 302 |
| Ordinario | Temporal Ordinario | 21210080 | ENFERMERA GENERAL 80 | 2,891 |
| Ordinario | Temporal Ordinario | 23210080 | ENFERMERA JEFE DE PISO 80 | 83 |
| Ordinario | Temporal Ordinario | 20220080 | ESTOMATOLOGO 80 | 1 |
| Ordinario | Temporal Ordinario | 20290065 | INHALOTERAPEUTA 65 | 17 |
| Ordinario | Temporal Ordinario | 20290080 | INHALOTERAPEUTA 80 | 100 |
| Ordinario | Temporal Ordinario | 20320180 | LABORATORISTA 80 | 154 |
| Ordinario | Temporal Ordinario | 21610080 | MANEJADOR ALIMENTOS 80 | 126 |
| Ordinario | Temporal Ordinario | 20730080 | MED TRAS PAC URGENCIA 80 | 23 |
| Ordinario | Temporal Ordinario | 20360280 | MEDICO FAMILIAR 80 | 27 |
| Ordinario | Temporal Ordinario | 20360480 | MEDICO GENERAL 80 | 2,757 |
| Ordinario | Temporal Ordinario | 20360180 | MEDICO NO FAMILIAR 80 | 151 |
| Ordinario | Temporal Ordinario | 20760065 | MENSAJERO 65 | 1 |
| Ordinario | Temporal Ordinario | 20760080 | MENSAJERO 80 | 3 |
| Ordinario | Temporal Ordinario | 12006280 | N10 AUX ADMINISTRATIVO 80 | 2 |
| Ordinario | Temporal Ordinario | 12026980 | N12 OP CAJAS TIENDA 80 | 2 |
| Ordinario | Temporal Ordinario | 12006480 | N13 CAJ CV Y VELAT 80 | 8 |
| Ordinario | Temporal Ordinario | 12038380 | N14 AYTE SEGURIDAD CV 80 | 1 |
| Ordinario | Temporal Ordinario | 12000980 | N15 CONFIANZA NIVEL 80 | 7 |
| Ordinario | Temporal Ordinario | 12017280 | N15 SRIA J OFNA DEL 4 80 | 4 |
| Ordinario | Temporal Ordinario | 12026280 | N20 TEC INF C CTR P INV80 | 3 |
| Ordinario | Temporal Ordinario | 12044280 | N25 TECNICA ATN OR DER 80 | 3 |
| Ordinario | Temporal Ordinario | 12010280 | N27 ANALISTA D 80 | 1 |
| Ordinario | Temporal Ordinario | 12010880 | N30 ANALISTA C 80 | 1 |
| Ordinario | Temporal Ordinario | 12015580 | N30 JEF D NUT DIE UMHC 80 | 1 |
| Ordinario | Temporal Ordinario | 12016080 | N30 JEF TRAB SOC UMH C 80 | 9 |
| Ordinario | Temporal Ordinario | 12011180 | N33 ANALISTA A 80 | 1 |
| Ordinario | Temporal Ordinario | 12015480 | N33 JEF D NUT DIE UMHB 80 | 2 |
| Ordinario | Temporal Ordinario | 12015980 | N33 JEF TRAB SOC UMH B 80 | 2 |
| Ordinario | Temporal Ordinario | 12101780 | N34 MEDICO GRAL U MED 80 | 7 |
| Ordinario | Temporal Ordinario | 12013480 | N36 ANALISTA RESP D 80 | 2 |
| Ordinario | Temporal Ordinario | 12015380 | N36 JEF D NUT DIE UMHA 80 | 1 |
| Temporal Ordinario | | | | |
| Analítico Puesto Plaza del personal Temporal del Régimen Ordinario. | | |||
| Régimen | Tipo de Contratación | Clave de Categoría | Categoría | Plazas Ocupadas |
| | | | | |
| Ordinario | Temporal Ordinario | 12015280 | N36 SUBJEF A CONS UNID 80 | 1 |
| Ordinario | Temporal Ordinario | 12121580 | N40 SUBJ ENF UM D 80 | 5 |
| Ordinario | Temporal Ordinario | 12011680 | N41 ANALISTA COORD C 80 | 3 |
| Ordinario | Temporal Ordinario | 12120880 | N41 JEFE ENFERM UM D 80 | 10 |
| Ordinario | Temporal Ordinario | 12121280 | N41 SUBJ ENF UM A 80 | 86 |
| Ordinario | Temporal Ordinario | 12121480 | N41 SUBJ ENF UM C 80 | 7 |
| Ordinario | Temporal Ordinario | 12013380 | N41 TECNICO INVESTIG A 80 | 2 |
| Ordinario | Temporal Ordinario | 12028980 | N42 AUX SUP INS A PR CO80 | 1 |
| Ordinario | Temporal Ordinario | 12120680 | N42 JEFE ENFERM UM B 80 | 2 |
| Ordinario | Temporal Ordinario | 12028480 | N43 SUBRES A PROY CONST80 | 1 |
| Ordinario | Temporal Ordinario | 12027480 | N44 ABOGADO PROCURADOR 80 | 1 |
| Ordinario | Temporal Ordinario | 12028380 | N45 RESID C PROY CONST 80 | 1 |
| Ordinario | Temporal Ordinario | 12028780 | N46 SUP INST B PROY CON80 | 1 |
| Ordinario | Temporal Ordinario | 12004180 | N47 CONFIANZA NIVEL 80 | 7 |
| Ordinario | Temporal Ordinario | 12036480 | N47 JEFE DEPTO UMH A 80 | 7 |
| Ordinario | Temporal Ordinario | 12028280 | N47 RESID B PROY CONST 80 | 3 |
| Ordinario | Temporal Ordinario | 12028680 | N48 SUP INST A PROY CON80 | 3 |
| Ordinario | Temporal Ordinario | 12036380 | N49 ADMOR UMH D 80 | 1 |
| Ordinario | Temporal Ordinario | 12004380 | N49 CONFIANZA NIVEL 80 | 1 |
| Ordinario | Temporal Ordinario | 12028180 | N49 RESID A PROY CONST 80 | 1 |
| Ordinario | Temporal Ordinario | 12004580 | N51 CONFIANZA NIVEL 80 | 33 |
| Ordinario | Temporal Ordinario | 12106180 | N51 JEFE SERVICIO UMH 80 | 38 |
| Ordinario | Temporal Ordinario | 12106080 | N52 COORD CLINICO UMH 80 | 13 |
| Ordinario | Temporal Ordinario | 12004780 | N53 CONFIANZA NIVEL 80 | 3 |
| Ordinario | Temporal Ordinario | 12105980 | N53 COORD CL TURNO UMH 80 | 7 |
| Ordinario | Temporal Ordinario | 12105680 | N53 DIRECTOR UMH D 80 | 4 |
| Ordinario | Temporal Ordinario | 12036080 | N54 SUBDIR ADMVO UMH A 80 | 1 |
| Ordinario | Temporal Ordinario | 12101080 | N56 DIRECTOR UMH A 80 | 1 |
| Ordinario | Temporal Ordinario | 12005480 | N60 CONFIANZA NIVEL 80 | 1 |
| Ordinario | Temporal Ordinario | 21390080 | NUTRICIONISTA DIETISTA 80 | 50 |
| Ordinario | Temporal Ordinario | 22020080 | OFICIAL DE ALMACEN 80 | 20 |
| Ordinario | Temporal Ordinario | 22760480 | OFICIAL DE ESTADISTICA 80 | 7 |
| Ordinario | Temporal Ordinario | 23230080 | OFICIAL DE FARMACIA 80 | 2 |
| Ordinario | Temporal Ordinario | 22760380 | OFICIAL DE PERSONAL 80 | 21 |
| Ordinario | Temporal Ordinario | 20540160 | PSICOLOGO CLINICO 60 | 80 |
| Ordinario | Temporal Ordinario | 20540180 | PSICOLOGO CLINICO 80 | 60 |
| Ordinario | Temporal Ordinario | 21560080 | QUIMICO CLINICO 80 | 122 |
| Ordinario | Temporal Ordinario | 21120080 | TECNICO POLIVALENTE 80 | 57 |
| Ordinario | Temporal Ordinario | 20570080 | TECNICO RADIOLOGO 80 | 250 |
| Ordinario | Temporal Ordinario | 20680060 | TERAPISTA FISICO 60 | 6 |
| Ordinario | Temporal Ordinario | 20680080 | TERAPISTA FISICO 80 | 6 |
| Ordinario | Temporal Ordinario | 22700080 | TRABAJADOR SOCIAL CLINICO | 27 |
| Ordinario | Temporal Ordinario | 21700080 | TRABAJADORA SOCIAL 80 | 103 |
| Temporal Estatuto "A" | | | | |
| Analítico Puesto Plaza del personal Temporal Estatuto "A" del Régimen Ordinario. | | |||
| | | | | |
| Régimen | Tipo de Contratación | Clave de Categoría | Categoría | Plazas Ocupadas |
| | | | | 809 |
| Ordinario | Temporal Estatuto | 34110080 | ANALISTA E1 | 33 |
| Ordinario | Temporal Estatuto | 34210180 | ANALISTA E2 | 1 |
| Ordinario | Temporal Estatuto | 35110080 | ANALISTA SUPERVISOR E1 | 1 |
| Ordinario | Temporal Estatuto | 35210180 | ANALISTA SUPERVISOR E2 | 2 |
| Ordinario | Temporal Estatuto | 33210180 | ASISTENTE INFORMACION E1 | 11 |
| Ordinario | Temporal Estatuto | 33310380 | ASISTENTE INFORMACION E2 | 525 |
| Ordinario | Temporal Estatuto | 32110080 | AUX ADMVO E2 | 8 |
| Ordinario | Temporal Estatuto | 33110080 | AUX TECNICO E1 | 24 |
| Ordinario | Temporal Estatuto | 33210380 | AUX TECNICO E2 | 1 |
| Ordinario | Temporal Estatuto | 32110380 | AYUD SEG CENTRO VAC E0 | 1 |
| Ordinario | Temporal Estatuto | 32110480 | CAJERO CENTRO VAC Y VELATORIO E0 | 1 |
| Ordinario | Temporal Estatuto | 36210680 | COORD PROYECTO E1 | 21 |
| Ordinario | Temporal Estatuto | 36310280 | COORD PROYECTO E2 | 11 |
| Ordinario | Temporal Estatuto | 37310380 | COORD TEC NIVEL CENTRAL E2 | 1 |
| Ordinario | Temporal Estatuto | 36311580 | ING BIOMEDICO E1 | 2 |
| Ordinario | Temporal Estatuto | 37111280 | ING BIOMEDICO E2 | 7 |
| Ordinario | Temporal Estatuto | 37310980 | JEFE AREA NIVEL CENTRAL E0 | 11 |
| Ordinario | Temporal Estatuto | 37310580 | JEFE DIV OPERATIVA E0 | 1 |
| Ordinario | Temporal Estatuto | 34110380 | PSICOLOGO EVALUADOR E1 | 6 |
| Ordinario | Temporal Estatuto | 34210880 | PSICOLOGO EVALUADOR E2 | 8 |
| Ordinario | Temporal Estatuto | 36112180 | RESIDENTE CONSTRUCCIONES E3 | 19 |
| Ordinario | Temporal Estatuto | 35311380 | RESP PROYECTOS E5 | 1 |
| Ordinario | Temporal Estatuto | 35111280 | SUBRESIDENTE CONSTRUCCIONES E1 | 1 |
| Ordinario | Temporal Estatuto | 35312080 | SUPERV INSTALS CONSTRUCCIONES E2 | 25 |
| Ordinario | Temporal Estatuto | 35312180 | SUPERV PROYECTOS E2 | 2 |
| Ordinario | Temporal Estatuto | 35111480 | TEC INVESTIGACION E2 | 85 |
| Base | | | | |
| | | | | |
| Analítico Puesto Plaza del personal de Base del Programa IMSS-BIENESTAR. | | |||
| | | | | |
| Régimen | Tipo de Contratación | Clave de Categoría | Categoría | Plazas Ocupadas |
| | | | | 13,505 |
| IMSS Bienestar | Base | 20750180 | AUX AREA MEDICA UMC 80 | 2,188 |
| IMSS Bienestar | Base | 20751580 | AUX DE ADMON HR 80 | 686 |
| IMSS Bienestar | Base | 20210280 | AUX DE ENFERMERIA GRAL HR | 3,011 |
| IMSS Bienestar | Base | 20752280 | AUX ENF GENERAL UMR | 658 |
| IMSS Bienestar | Base | 20751680 | AUX SERVS GRALES HR 80 | 1,873 |
| IMSS Bienestar | Base | 20750280 | AUX SERVS GRALES UMC 80 | 1 |
| IMSS Bienestar | Base | 21760080 | AUX UNIV DE OFICINAS 80 | 1 |
| IMSS Bienestar | Base | 21020080 | AUXILIAR DE ALMACEN 80 | 3 |
| IMSS Bienestar | Base | 21720080 | CHOFER 80 | 2 |
| IMSS Bienestar | Base | 20752080 | CITOTECNOLOGO HR 80 | 32 |
| IMSS Bienestar | Base | 20751280 | ENFERMERA GENERAL HR 80 | 816 |
| IMSS Bienestar | Base | 20750880 | ESTOMATOLOGO HR 80 | 168 |
| IMSS Bienestar | Base | 20750780 | LABORATORISTA HR 80 | 189 |
| IMSS Bienestar | Base | 20360380 | MEDICO GENERAL U MED 80 | 2,240 |
| IMSS Bienestar | Base | 20360580 | MEDICO NO FAMILIAR H R | 757 |
| IMSS Bienestar | Base | 20750980 | NUTRICIONISTA DIET HR 80 | 79 |
| IMSS Bienestar | Base | 22760280 | OF DE SERVS ADMVOS 80 | 1 |
| IMSS Bienestar | Base | 22760380 | OFICIAL DE PERSONAL 80 | 1 |
| IMSS Bienestar | Base | 20751980 | OP DE MANTENIMIENTO HR 80 | 457 |
| IMSS Bienestar | Base | 20751780 | OP DE SERVS AUXS HR L 80 | 106 |
| IMSS Bienestar | Base | 20751880 | OP DE SERVS AUXS HR R 80 | 81 |
| IMSS Bienestar | Base | 20750580 | OP DE SERVS AUXS UMC L 80 | 1 |
| IMSS Bienestar | Base | 21120080 | TECNICO POLIVALENTE 80 | 3 |
| IMSS Bienestar | Base | 20751080 | TRABAJADORA SOCIAL HR 80 | 151 |
| Confianza | | | | |
| | | | | |
| Analítico Puesto Plaza del personal de Confianza del Programa IMSS-BIENESTAR. | | |||
| | | | | |
| Régimen | Tipo de Contratación | Clave de Categoría | Categoría | Plazas Ocupadas |
| | | | | 1,337 |
| IMSS Bienestar | Confianza | 12021280 | N10 AUX ADMVO RURAL 80 | 2 |
| IMSS Bienestar | Confianza | 12006080 | N10 OFICIAL CONS HRS 80 | 1 |
| IMSS Bienestar | Confianza | 12031580 | N12 CHOFER RURAL 80 | 54 |
| IMSS Bienestar | Confianza | 12016780 | N12 SRIA E UNID OPERAT 80 | 75 |
| IMSS Bienestar | Confianza | 12031680 | N14 AUX ALMACEN RURAL 80 | 55 |
| IMSS Bienestar | Confianza | 12030680 | N14 AYTE ADMVO B RURAL 80 | 59 |
| IMSS Bienestar | Confianza | 12006680 | N14 PROMO BRIG SAL COM 80 | 23 |
| IMSS Bienestar | Confianza | 12031480 | N16 CHOFER POLIV RURAL 80 | 88 |
| IMSS Bienestar | Confianza | 12008980 | N17 ASISTENTE ADMVO C 80 | 1 |
| IMSS Bienestar | Confianza | 10000080 | N18 TECNICO OFFSET 80 | 1 |
| IMSS Bienestar | Confianza | 12029280 | N20 DIETISTA HR 80 | 1 |
| IMSS Bienestar | Confianza | 12009780 | N22 ASISTENTE ADMVO B 80 | 1 |
| IMSS Bienestar | Confianza | 12031380 | N22 AYTE ADMVO RURAL 80 | 57 |
| IMSS Bienestar | Confianza | 12009980 | N25 ASISTENTE ADMVO A 80 | 3 |
| IMSS Bienestar | Confianza | 10006780 | N25 SRIA AUXILIAR 80 | 1 |
| IMSS Bienestar | Confianza | 12010680 | N26 ANALISTA SISTEMAS RURAL 80 | 26 |
| IMSS Bienestar | Confianza | 12043380 | N26 PSICOLOGO H R 80 | 1 |
| IMSS Bienestar | Confianza | 12031280 | N26 TEC RURAL SALUD 80 | 33 |
| IMSS Bienestar | Confianza | 12010280 | N27 ANALISTA D 80 | 3 |
| IMSS Bienestar | Confianza | 10005780 | N30 CHOFER COORD GRAL 80 | 2 |
| IMSS Bienestar | Confianza | 12033580 | N30 PROM ACCION COMUN RURAL 80 | 176 |
| IMSS Bienestar | Confianza | 10005080 | N31 SRIA AUX JEFE AREA 80 | 3 |
| IMSS Bienestar | Confianza | 12011180 | N33 ANALISTA A 80 | 3 |
| IMSS Bienestar | Confianza | 12101780 | N34 MEDICO GRAL U MED 80 | 3 |
| IMSS Bienestar | Confianza | 12013480 | N36 ANALISTA RESP D 80 | 3 |
| IMSS Bienestar | Confianza | 10006380 | N37 SRIA JEF DEP ADVO A80 | 2 |
| IMSS Bienestar | Confianza | 12012880 | N38 ANALISTA RESP C 80 | 3 |
| IMSS Bienestar | Confianza | 12011580 | N39 ANALISTA RESP B 80 | 29 |
| IMSS Bienestar | Confianza | 12054180 | N39 RESPONSABLE SISTEMAS HOSPITAL RURAL | 2 |
| IMSS Bienestar | Confianza | 10006180 | N39 SRIA B COORD 80 | 1 |
| IMSS Bienestar | Confianza | 12031080 | N41 ADMINISTRADOR HR 80 | 35 |
| IMSS Bienestar | Confianza | 12011680 | N41 ANALISTA COORD C 80 | 13 |
| IMSS Bienestar | Confianza | 12021180 | N41 COORD CURSOS TEC 80 | 4 |
| IMSS Bienestar | Confianza | 12120480 | N41 JEFE ENF HR 80 | 45 |
| IMSS Bienestar | Confianza | 12031180 | N41 RESIDENTE CONS HR 80 | 38 |
| IMSS Bienestar | Confianza | 10004380 | N41 SRIA B COORD GRAL 80 | 2 |
| IMSS Bienestar | Confianza | 12101980 | N41 SUPERV MED AUX UMR RURAL 80 | 157 |
| IMSS Bienestar | Confianza | 12013180 | N43 ANALISTA COORD B 80 | 9 |
| IMSS Bienestar | Confianza | 12102080 | N43 ANESTESIOLOGO UMH 80 | 1 |
| IMSS Bienestar | Confianza | 12101580 | N43 MEDICO ESP HR 80 | 8 |
| IMSS Bienestar | Confianza | 10006080 | N43 SRIA A COORD 80 | 2 |
| IMSS Bienestar | Confianza | 12011780 | N44 ANALISTA COORD A 80 | 1 |
| IMSS Bienestar | Confianza | 12107980 | N45 COORD MEDICO HR | 59 |
| IMSS Bienestar | Confianza | 12030980 | N46 SUPERV ACCION COM RURAL 80 | 35 |
| IMSS Bienestar | Confianza | 12030880 | N46 SUPERVISOR ADM AC RURAL 80 | 33 |
| IMSS Bienestar | Confianza | 12121880 | N46 SUPERVISOR ENF RURAL 80 | 35 |
| IMSS Bienestar | Confianza | 12023680 | N47 JEFE OFNA DELEG 2 80 | 1 |
| IMSS Bienestar | Confianza | 10002180 | N47 LIDER PROYECTO C 80 | 1 |
| IMSS Bienestar | Confianza | 12028280 | N47 RESID B PROY CONST 80 | 1 |
| IMSS Bienestar | Confianza | 10003880 | N47 SRIA B DIRECTOR 80 | 1 |
| IMSS Bienestar | Confianza | 10001580 | N49 LIDER PROYECTO B 80 | 15 |
| Confianza | | | | |
| Analítico Puesto Plaza del personal de Confianza del Programa IMSS-BIENESTAR. | | |||
| | | | | |
| Régimen | Tipo de Contratación | Clave de Categoría | Categoría | Plazas Ocupadas |
| | | | | |
| IMSS Bienestar | Confianza | 12052980 | N50 COORD PROG TS MED RURAL | 1 |
| IMSS Bienestar | Confianza | 10120780 | N50 SUPERV PROG ENF RURAL 80 | 6 |
| IMSS Bienestar | Confianza | 12100980 | N52 DIRECTOR HOSP RURAL80 | 35 |
| IMSS Bienestar | Confianza | 10002380 | N53 RESPONSABLE PROY A 80 | 4 |
| IMSS Bienestar | Confianza | 12104180 | N56 SUPERV MED PROG RURAL 80 | 34 |
| IMSS Bienestar | Confianza | 12131980 | N57 COOR DELEG MED RURAL 80 | 9 |
| IMSS Bienestar | Confianza | 12110780 | N57 COORD PROG EST RURAL 80 | 1 |
| IMSS Bienestar | Confianza | 10101580 | N57 COORD PROG MED RURAL 80 | 5 |
| IMSS Bienestar | Confianza | 10002780 | N57 COORD PROG NO MED RURAL 80 | 16 |
| IMSS Bienestar | Confianza | 10005980 | N57 COORD PROGRAMAS 80 | 1 |
| IMSS Bienestar | Confianza | 10003480 | N60 COORD TECNICO A 80 | 2 |
| IMSS Bienestar | Confianza | 12132880 | N62 JEFE AREA MED RURAL 80 | 1 |
| IMSS Bienestar | Confianza | 10101880 | N62 JEFE AREA MEDICA 80 | 2 |
| IMSS Bienestar | Confianza | 12122680 | N62 JEFE DE AREA ENF 80 | 1 |
| IMSS Bienestar | Confianza | 10003080 | N63 JEFE DEPTO ADMVO A 80 | 1 |
| IMSS Bienestar | Confianza | 10003180 | N63 JEFE DIVISION B 80 | 10 |
| Confianza Estatuto "A" | | | | |
| Analítico Puesto Plaza del personal de Confianza Estatuto "A" del Programa IMSS-BIENESTAR. | | |||
| | | | | |
| Régimen | Tipo de Contratación | Clave de Categoría | Categoría | Plazas Ocupadas |
| | | | | 817 |
| IMSS Bienestar | Confianza Estatuto | 35110180 | ADMINISTRADOR HOSPITAL RURAL OPORT E0 | 10 |
| IMSS Bienestar | Confianza Estatuto | 34110080 | ANALISTA E1 | 1 |
| IMSS Bienestar | Confianza Estatuto | 34210180 | ANALISTA E2 | 10 |
| IMSS Bienestar | Confianza Estatuto | 34310080 | ANALISTA E3 | 35 |
| IMSS Bienestar | Confianza Estatuto | 33210080 | ANALISTA ESTADISTICA OPORTUNIDADES E0 | 31 |
| IMSS Bienestar | Confianza Estatuto | 35110080 | ANALISTA SUPERVISOR E1 | 17 |
| IMSS Bienestar | Confianza Estatuto | 35210180 | ANALISTA SUPERVISOR E2 | 6 |
| IMSS Bienestar | Confianza Estatuto | 33310380 | ASISTENTE INFORMACION E2 | 1 |
| IMSS Bienestar | Confianza Estatuto | 32310180 | AUXILIAR ADMINISTRATIVO E3 | 1 |
| IMSS Bienestar | Confianza Estatuto | 31310180 | AUXILIAR ADMINISTRATIVO OPORTUNIDADES E0 | 1 |
| IMSS Bienestar | Confianza Estatuto | 32110180 | AUXILIAR ALMACEN OPORTUNIDADES E0 | 58 |
| IMSS Bienestar | Confianza Estatuto | 32110280 | AYUDANTE ADMINISTRATIVO OPORTUNIDADES E1 | 123 |
| IMSS Bienestar | Confianza Estatuto | 33110180 | AYUDANTE ADMINISTRATIVO OPORTUNIDADES E2 | 31 |
| IMSS Bienestar | Confianza Estatuto | 32110580 | CHOFER OPORTUNIDADES E0 | 39 |
| IMSS Bienestar | Confianza Estatuto | 37110580 | COORD PROGRAMAS MEDICOS NIVEL CENTRAL E0 | 2 |
| IMSS Bienestar | Confianza Estatuto | 37110680 | COORD PROGS NO MEDICOS OPORTUNIDADES E0 | 5 |
| IMSS Bienestar | Confianza Estatuto | 36310280 | COORDINADOR PROYECTO E2 | 2 |
| IMSS Bienestar | Confianza Estatuto | 37310380 | COORDINADOR TECNICO NIVEL CENTRAL E2 | 2 |
| IMSS Bienestar | Confianza Estatuto | 36211080 | DIRECTOR HOSPITAL RURAL OPORTUNIDADES E0 | 8 |
| IMSS Bienestar | Confianza Estatuto | 37311280 | EFE AREA MEDICA RURAL E0 | 1 |
| IMSS Bienestar | Confianza Estatuto | 34311480 | ESPONSABLE SISTEMAS HOSPITAL RURAL E0 | 16 |
| IMSS Bienestar | Confianza Estatuto | 32210080 | HOFER POLIVALENTE PROSP E0 | 75 |
| IMSS Bienestar | Confianza Estatuto | 35110680 | JEFE ENFERMERAS HOSPITAL RURAL OPORT E0 | 6 |
| IMSS Bienestar | Confianza Estatuto | 33210980 | LAB HOSPITAL RURAL OPORTUNIDADES E0 | 1 |
| IMSS Bienestar | Confianza Estatuto | 35211380 | MED ESPECIALISTA HOSPITAL RURAL OPORT E0 | 2 |
| IMSS Bienestar | Confianza Estatuto | 34110880 | MEDICO GENERAL UNIDAD MEDICA E0 | 23 |
| IMSS Bienestar | Confianza Estatuto | 37210580 | OORD DELEG MEDICO OPORT E0 | 1 |
| IMSS Bienestar | Confianza Estatuto | 37210480 | OORD PROGS MEDICOS OPORT E0 | 2 |
| IMSS Bienestar | Confianza Estatuto | 35312380 | OORDINADOR MEDICO HOSPITAL RURAL E | 18 |
| IMSS Bienestar | Confianza Estatuto | 33310880 | PROM ACCION COMUNITARIA OPORTUNIDADES E0 | 92 |
| IMSS Bienestar | Confianza Estatuto | 33211680 | PSICOLOGO HOSPITAL RURAL E0 | 62 |
| IMSS Bienestar | Confianza Estatuto | 35110880 | RES CONSERVACION HOSPITAL RURAL OPORT E0 | 17 |
| IMSS Bienestar | Confianza Estatuto | 32110980 | SECRETARIA E2 | 49 |
| IMSS Bienestar | Confianza Estatuto | 33211280 | SECRETARIA E6 | 1 |
| IMSS Bienestar | Confianza Estatuto | 33311580 | SECRETARIA E7 | 5 |
| IMSS Bienestar | Confianza Estatuto | 34211080 | SECRETARIA E8 | 1 |
| IMSS Bienestar | Confianza Estatuto | 35311680 | SUPERV ACCION COMUNIT OPORTUNIDADES E0 | 10 |
| IMSS Bienestar | Confianza Estatuto | 35311780 | SUPERV ADMON ARCH CLIN OPORTUNIDADES E0 | 4 |
| IMSS Bienestar | Confianza Estatuto | 35111380 | SUPERV MEDICO AUX UMR OPORTUNIDADES E0 | 25 |
| IMSS Bienestar | Confianza Estatuto | 35311980 | SUPERVISOR ENFERMERIA OPORTUNIDADES E0 | 2 |
| IMSS Bienestar | Confianza Estatuto | 37110880 | SUPERVISOR MEDICO PROGS OPORTUNIDADES E0 | 6 |
| IMSS Bienestar | Confianza Estatuto | 35212480 | SUPERVISOR PROYECTOS E1 | 1 |
| IMSS Bienestar | Confianza Estatuto | 35312180 | SUPERVISOR PROYECTOS E2 | 4 |
| IMSS Bienestar | Confianza Estatuto | 36112580 | SUPERVISOR PROYECTOS E3 | 10 |
| Becados | | | | |
| Analítico Puesto Plaza del personal Becado del Programa IMSS-BIENESTAR. | | |||
| | | | | |
| Régimen | Tipo de Contratación | Clave de Categoría | Categoría | Plazas Ocupadas |
| | | | | 92 |
| IMSS Bienestar | Becados | 20750180 | AUX AREA MEDICA UMC 80 | 2 |
| IMSS Bienestar | Becados | 20751580 | AUX DE ADMON HR 80 | 10 |
| IMSS Bienestar | Becados | 20210280 | AUX DE ENFERMERIA GRAL HR | 7 |
| IMSS Bienestar | Becados | 20751680 | AUX SERVS GRALES HR 80 | 18 |
| IMSS Bienestar | Becados | 20360380 | MEDICO GENERAL U MED 80 | 48 |
| IMSS Bienestar | Becados | 20751980 | OP DE MANTENIMIENTO HR 80 | 3 |
| IMSS Bienestar | Becados | 20751780 | OP DE SERVS AUXS HR L 80 | 3 |
| IMSS Bienestar | Becados | 20751880 | OP DE SERVS AUXS HR R 80 | 1 |
| Temporal Ordinario | | | | |
| Analítico Puesto Plaza del personal Temporal del Programa IMSS-BIENESTAR. | | |||
| | | | | |
| Régimen | Tipo de Contratación | Clave de Categoría | Categoría | Plazas Ocupadas |
| | | | | 150 |
| IMSS Bienestar | Temporal Ordinario | 12021280 | N10 AUX ADMVO RURAL 80 | 1 |
| IMSS Bienestar | Temporal Ordinario | 12031480 | N16 CHOFER POLIV RURAL 80 | 1 |
| IMSS Bienestar | Temporal Ordinario | 12010680 | N26 ANALISTA SISTEMAS RURAL 80 | 1 |
| IMSS Bienestar | Temporal Ordinario | 12043380 | N26 PSICOLOGO H R 80 | 1 |
| IMSS Bienestar | Temporal Ordinario | 12031280 | N26 TEC RURAL SALUD 80 | 1 |
| IMSS Bienestar | Temporal Ordinario | 12101780 | N34 MEDICO GRAL U MED 80 | 6 |
| IMSS Bienestar | Temporal Ordinario | 12031080 | N41 ADMINISTRADOR HR 80 | 10 |
| IMSS Bienestar | Temporal Ordinario | 12120480 | N41 JEFE ENF HR 80 | 16 |
| IMSS Bienestar | Temporal Ordinario | 12031180 | N41 RESIDENTE CONS HR 80 | 7 |
| IMSS Bienestar | Temporal Ordinario | 12101980 | N41 SUPERV MED AUX UMR RURAL 80 | 27 |
| IMSS Bienestar | Temporal Ordinario | 12102080 | N43 ANESTESIOLOGO UMH 80 | 1 |
| IMSS Bienestar | Temporal Ordinario | 12101580 | N43 MEDICO ESP HR 80 | 29 |
| IMSS Bienestar | Temporal Ordinario | 12027480 | N44 ABOGADO PROCURADOR 80 | 2 |
| IMSS Bienestar | Temporal Ordinario | 12107980 | N45 COORD MEDICO HR | 14 |
| IMSS Bienestar | Temporal Ordinario | 12030980 | N46 SUPERV ACCION COM RURAL 80 | 1 |
| IMSS Bienestar | Temporal Ordinario | 12030880 | N46 SUPERVISOR ADM AC RURAL 80 | 1 |
| IMSS Bienestar | Temporal Ordinario | 12121880 | N46 SUPERVISOR ENF RURAL 80 | 7 |
| IMSS Bienestar | Temporal Ordinario | 12100980 | N52 DIRECTOR HOSP RURAL80 | 14 |
| IMSS Bienestar | Temporal Ordinario | 12104180 | N56 SUPERV MED PROG RURAL 80 | 10 |
| Temporal Estatuto "A" | | | | |
| Analítico Puesto Plaza del personal Temporal Estatuto "A" del Programa IMSS-BIENESTAR. | | |||
| | | | | |
| Régimen | Tipo de Contratación | Clave de Categoría | Categoría | Plazas Ocupadas |
| | | | | 723 |
| IMSS Bienestar | Temporal Estatuto | 35210080 | ABOGADO PROCURADOR E0 | 16 |
| IMSS Bienestar | Temporal Estatuto | 35110180 | ADMINISTRADOR HOSPITAL RURAL OPORT E0 | 15 |
| IMSS Bienestar | Temporal Estatuto | 34210180 | ANALISTA E2 | 3 |
| IMSS Bienestar | Temporal Estatuto | 34310080 | ANALISTA E3 | 1 |
| IMSS Bienestar | Temporal Estatuto | 35110080 | ANALISTA SUPERVISOR E1 | 1 |
| IMSS Bienestar | Temporal Estatuto | 32110180 | AUXILIAR ALMACEN OPORTUNIDADES E0 | 14 |
| IMSS Bienestar | Temporal Estatuto | 32110280 | AYUDANTE ADMINISTRATIVO OPORTUNIDADES E1 | 24 |
| IMSS Bienestar | Temporal Estatuto | 33110180 | AYUDANTE ADMINISTRATIVO OPORTUNIDADES E2 | 6 |
| IMSS Bienestar | Temporal Estatuto | 32110580 | CHOFER OPORTUNIDADES E0 | 6 |
| IMSS Bienestar | Temporal Estatuto | 36211080 | DIRECTOR HOSPITAL RURAL OPORTUNIDADES E0 | 7 |
| IMSS Bienestar | Temporal Estatuto | 32310780 | ENFERMERA GRAL HOSPITAL RURAL OPORT E0 | 67 |
| IMSS Bienestar | Temporal Estatuto | 34311480 | ESPONSABLE SISTEMAS HOSPITAL RURAL E0 | 1 |
| IMSS Bienestar | Temporal Estatuto | 32210080 | HOFER POLIVALENTE PROSP E0 | 24 |
| IMSS Bienestar | Temporal Estatuto | 35110680 | JEFE ENFERMERAS HOSPITAL RURAL OPORT E0 | 4 |
| IMSS Bienestar | Temporal Estatuto | 33210980 | LAB HOSPITAL RURAL OPORTUNIDADES E0 | 24 |
| IMSS Bienestar | Temporal Estatuto | 35211380 | MED ESPECIALISTA HOSPITAL RURAL OPORT E0 | 15 |
| IMSS Bienestar | Temporal Estatuto | 34110880 | MEDICO GENERAL UNIDAD MEDICA E0 | 392 |
| IMSS Bienestar | Temporal Estatuto | 35312380 | COORDINADOR MEDICO HOSPITAL RURAL E | 8 |
| IMSS Bienestar | Temporal Estatuto | 33310880 | PROM ACCION COMUNITARIA OPORTUNIDADES E0 | 20 |
| IMSS Bienestar | Temporal Estatuto | 33211680 | PSICOLOGO HOSPITAL RURAL E0 | 13 |
| IMSS Bienestar | Temporal Estatuto | 35110880 | RES CONSERVACION HOSPITAL RURAL OPORT E0 | 13 |
| IMSS Bienestar | Temporal Estatuto | 35311280 | RESIDENTE CONSTRUCCIONES E2 | 1 |
| IMSS Bienestar | Temporal Estatuto | 36112180 | RESIDENTE CONSTRUCCIONES E3 | 1 |
| IMSS Bienestar | Temporal Estatuto | 32110980 | SECRETARIA E2 | 7 |
| IMSS Bienestar | Temporal Estatuto | 35311780 | SUPERV ADMON ARCH CLIN OPORTUNIDADES E0 | 13 |
| IMSS Bienestar | Temporal Estatuto | 35312080 | SUPERV INSTALACIONES CONSTRUCCIONES E2 | 1 |
| IMSS Bienestar | Temporal Estatuto | 35111380 | SUPERV MEDICO AUX UMR OPORTUNIDADES E0 | 22 |
| IMSS Bienestar | Temporal Estatuto | 35311980 | SUPERVISOR ENFERMERIA OPORTUNIDADES E0 | 2 |
| IMSS Bienestar | Temporal Estatuto | 37110880 | SUPERVISOR MEDICO PROGS OPORTUNIDADES E0 | 2 |