PRIMER Acuerdo Modificatorio al similar por el que se emiten las Reglas de Operación del Programa Sembrando Vida, para el ejercicio fiscal 2022, publicado el 31 de diciembre de 2021.

Al margen un sello con el Escudo Nacional, que dice: Estados Unidos Mexicanos.- BIENESTAR.- Secretaría de Bienestar.

ARIADNA MONTIEL REYES, Secretaria de Bienestar, con fundamento en los artículos 27, párrafo decimo, fracción XX, de la Constitución Política de los Estados Unidos Mexicanos; 32 de la Ley Orgánica de la Administración Pública Federal; 77 de la Ley Federal de Presupuesto y Responsabilidad Hacendaria; 4 de la Ley Federal de Procedimiento Administrativo; 1, 4 y 5, fracción XIV, del Reglamento Interior de la Secretaría de Bienestar; y
CONSIDERANDO
Que el artículo 27, párrafo decimo, fracción XX, de la Constitución Política de los Estados Unidos Mexicanos, dispone que el Estado promoverá las condiciones para el desarrollo rural integral, con el propósito de generar empleo y garantizar a la población campesina el bienestar y su participación e incorporación en el desarrollo nacional, y fomentará la actividad agropecuaria y forestal para el óptimo uso de la tierra, con obras de infraestructura, insumos, créditos, servicios de capacitación y asistencia técnica;
Que los programas de subsidios del Ramo Administrativo 20 Bienestar, entre ellos el Programa Sembrando Vida, se destinarán, en las entidades federativas, en los términos de las disposiciones aplicables, exclusivamente a la población en condiciones de pobreza, de vulnerabilidad, de adultos mayores, de rezago y de marginación, mediante acciones que promuevan la superación de la pobreza; a través de la educación, la salud, la alimentación, la generación de empleo e ingreso, autoempleo y capacitación; protección social y programas asistenciales; y el fomento del sector social de la economía;
Que es imperiosa la necesidad de pasar de los programas sociales concebidos como paliativos para la pobreza a una política de bienestar, con horizonte de mediano y largo plazo, para la que el Estado requiere de las instituciones, instrumentos y recursos, para abrir oportunidades de bienestar a la población, tanto en el medio rural como en el urbano; conforme lo establece el artículo 32 de la Ley Orgánica de la Administración Pública Federal;
Que es prioridad para la presente administración contribuir a mejorar las condiciones de vida de los sujetos agrarios en los ejidos y comunidades agrarias que se encuentren en rezago social, para impulsar el fortalecimiento de la participación social, la inclusión productiva y la organización comunitaria, a través del establecimiento de Sistemas de Producción Agroforestales;
Que el 31 de diciembre de 2021, se publicó en el Diario Oficial de la Federación el Acuerdo por el que se emiten las Reglas de Operación del Programa Sembrando Vida, para el ejercicio fiscal 2022, y
Que en términos de lo dispuesto en el artículo 77 de la Ley Federal de Presupuesto y Responsabilidad Hacendaria, se cuenta con el Oficio número 312.A.-0922 de fecha 07 de abril de 2022, en el que la Secretaría de Hacienda y Crédito Público emitió la autorización presupuestaria correspondiente a las modificaciones a las Reglas de Operación del Programa Sembrando Vida, para el ejercicio fiscal 2022, y la Comisión Nacional de Mejora Regulatoria mediante Oficio número CONAMER/22/2212 de fecha 17 de mayo de 2022, emitió el dictamen respectivo, he tenido a bien expedir el siguiente:
PRIMER ACUERDO MODIFICATORIO AL SIMILAR POR EL QUE SE EMITEN LAS REGLAS DE
OPERACIÓN DEL PROGRAMA SEMBRANDO VIDA, PARA EL EJERCICIO FISCAL 2022, PUBLICADO
EN EL DIARIO OFICIAL DE LA FEDERACIÓN EL 31 DE DICIEMBRE DE 2021
ARTÍCULO ÚNICO. - SE MODIFICAN: los párrafos décimo tercero y vigésimo segundo del numeral 1. Introducción; el numeral 3.1 Cobertura; los puntos 2. y 3. del numeral 3.3 Criterios de Priorización; el párrafo quinto del requisito del inciso B), correspondiente al Criterio del inciso 4), del cuadro del numeral 3.4 Criterios y requisitos de elegibilidad, así como el inciso c) del párrafo tercero, del numeral 3.4 Criterios y requisitos de elegibilidad; el inciso a. del párrafo primero, del numeral 3.5.1 Prerregistro; los incisos e), f) y g) del párrafo primero, del numeral 3.5.3 Resultado de proceso de elegibilidad; los puntos 1. y 3. del párrafo primero, del numeral 3.6 Tipos y Montos de Apoyo; el numeral 3.6.1 Apoyo económico ordinario; la denominación del numeral 3.6.3 y su párrafo segundo; el numeral 3.7.2 Obligaciones de la/del sujeto de derecho; el numeral 3.7.3 Sanciones; el numeral 3.7.4 Impugnación de la Suspensión o Cancelación de los apoyos; el inciso B) del párrafo tercero, el párrafo cuarto y el párrafo octavo, del numeral 3.8.1.1 Comité Técnico del Programa; el numeral 4.1; el numeral 4.2 Personal operativo del Programa Sembrando Vida; el numeral 4.3 Selección del Personal Operativo; el inciso g) del párrafo segundo, del numeral 5. Gastos de Operación; el numeral 5.1. Dispersión de recursos y mecánica del ahorro; el numeral 5.2 Instituciones financieras; el numeral 18. Diagrama general del Programa Sembrando Vida; la definición de Personal Operativo, del GLOSARIO; el DIAGRAMA DE FLUJO PARA LA RECEPCION DE SOLICITUDES E INTEGRACION DEL PADRON DE SUJETOS DE DERECHO, del ANEXO 1, y el ANEXO 9 PERFIL DEL PERSONAL OPERATIVO; SE ADICIONAN: un párrafo séptimo al numeral 3.7.1 Derechos de las/los sujetos de derecho, y un numeral 3.8.3.4 denominado Vinculación con la Secretaría del Trabajo y Previsión Social; y SE ELIMINAN: el inciso h) del párrafo primero, del numeral 3.5.3 Resultado de proceso de elegibilidad; los incisos a., b. y c. del punto 3., del numeral 3.3 Criterios de Priorización, y la definición de Ahorro Programado Mensual, del GLOSARIO; todo lo anterior correspondiente al "Acuerdo por el que se emiten las Reglas de Operación del Programa Sembrando Vida, para el ejercicio fiscal 2022", publicado en el Diario Oficial de la Federación el 31 de diciembre de 2021, para quedar como sigue:
1. Introducción.
...
...
...
...
...
...
...
...
...
...
...
...
A partir de lo anterior, el Programa incentivará la generación de autoempleos para mejorar ingresos a través de proyectos productivos, y contribuirá a cubrir las necesidades alimenticias básicas, promoviendo también la autosuficiencia alimentaria, y a recuperar la cobertura forestal de hasta un millón ciento treinta y dos mil quinientas hectáreas en el país, a través de la instalación de los sistemas SAF y MIAF en las 2.5 hectáreas de cada uno de los sujetos de derecho del Programa.
...
...
...
...
...
...
...
...
La contribución del programa al PND se centra en apoyar a las/los sujetos agrarios a través de la generación de empleo para establecer sistemas productivos agroforestales, se fomentará la autosuficiencia alimentaria, se mejorarán los ingresos de las y los pobladores y se recuperará la cobertura forestal de un millón ciento treinta y dos mil quinientas hectáreas en el país, estas metas se alcanzarán a través del estímulo a la regeneración del tejido social retomando las formas de organización comunitaria, fomentando la cultura del ahorro, promoviendo la sustentabilidad y rescatando los valores éticos y morales en el vivir de la población rural, sin alterar los usos y costumbres locales.
...
...
 
Alineación del Programa Sembrando Vida al Programa Sectorial de Bienestar 2020-2024.
...
...
2. Objetivos.
2.1 Objetivo General.
...
2.2 Objetivo Específico.
...
3. Reglas de Operación.
3.1 Cobertura.
El Programa tiene cobertura, en las siguientes entidades federativas: 1. Campeche, 2. Chiapas, 3. Chihuahua, 4. Colima, 5. Durango, 6. Guerrero, 7. Hidalgo, 8. Michoacán, 9. Morelos, 10. Nayarit, 11. Oaxaca, 12. Puebla, 13. Quintana Roo, 14. San Luis Potosí, 15. Sinaloa, 16. Sonora 17. Tabasco, 18. Tamaulipas, 19. Tlaxcala, 20. Veracruz y 21. Yucatán.
3.2 Población Objetivo.
...
3.3 Criterios de Priorización.
Para el ejercicio fiscal 2022, se dará prioridad a las solicitudes presentadas por las/los sujetos agrarios de los municipios con rezago social de las entidades federativas determinadas en el numeral 3.1.
Asimismo, se deberá tomar en cuenta lo siguiente:
1.     De preferencia, habitar en municipios catalogados como de medio a muy alto grado de rezago social (CONEVAL);
2.     Contar en el padrón de beneficiarios con al menos el 20% de mujeres.
3.     Considerar al menos el 20% de habitantes de municipios con presencia de pueblos indígenas y afromexicanos.
3.4 Criterios y requisitos de elegibilidad.
Para Ingresar al Programa, se deberá cumplir con lo siguiente:
 
Criterios
Requisitos
1) al 3) ....
...
4) Tener disponibles 2.5 hectáreas para trabajar en un proyecto agroforestal.
 
...
A) ...
...
...
B) ....:
-....
-....
-....
-Para el caso de terrenos fraccionados, sólo se aceptarán hasta tres fracciones para conformar la unidad de producción. En casos especiales avalados por el/la coordinadora(a) territorial, hasta cuatro fracciones.
-....
.....
...
...
Especificaciones de las unidades de producción:
1...al 5...
Para la selección de las unidades de producción se deben respetar los siguientes criterios de exclusión:
a) ...
b) ...
c) Si la unidad de producción se encuentra en la zona núcleo de un área natural protegida, podrán realizar acciones de reforestación y/o de recuperación ecológica. Si se encuentra en áreas o zonas de amortiguamiento, podrán regirse bajo lo permisible en el plan de manejo del área natural protegida.
d) ...
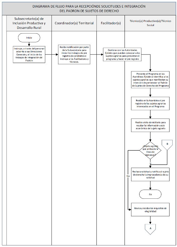
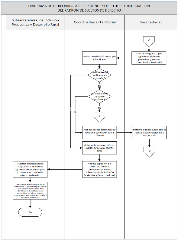
3.5 Criterios y Procedimientos de Selección (conformación del registro y Padrón de las/los sujetos de derecho).
3.5.1 Prerregistro.
...
a. Cuando el programa se apertura en un nuevo territorio, las/los sujetos agrarios interesados serán convocados a través de las Asambleas Ejidales y/o Comunales. En las cuales se expondrán las características del programa y los requisitos para participar. Las Asambleas serán convocadas y presididas por las autoridades ejidales o comunales, y se celebrarán en la casa ejidal o en lugares públicos de la comunidad. Se informará que las mujeres y los hombres pueden tener acceso al programa a través de los contratos de aparcería o instrumentos agrarios homólogos aplicables en cada entidad en caso de no contar con tierra propia.
b....
3.5.2 Proceso de validación documental y física.
...
...
...
3.5.3. Resultado de proceso de elegibilidad.
...
 
a) ...al d) ...
e)    Los sujetos agrarios que resultaron elegibles serán notificados sobre su incorporación al Padrón de sujetos de Derecho en un plazo no mayor a 30 días hábiles (Anexo 6), mismo plazo para notificar a las/los sujetos agrarios no elegibles, dicha notificación será difundida en los lugares públicos de mayor afluencia de la localidad.
f)     Las/los sujetos de derecho empezarán a trabajar al primer día hábil siguiente de su notificación de ingreso al Programa.
g)    Las/los sujetos de derecho se integrarán para constituir una Comunidad de Aprendizaje Campesino (CAC) que es el espacio de participación, organización y de toma de decisiones colectivas para implementar el Programa Sembrando Vida.
...
...
...
3.6 Tipos y Montos de Apoyo.
...
Las/los sujetos de derecho del Programa y las CAC contarán con los siguientes apoyos:
1. Apoyo económico ordinario, y en su caso, se podrá otorgar apoyo adicional, dispersado, tal como se establece en el numeral 3.6.1,
2. ...
3. De presentarse situaciones de caso fortuito y/o de fuerza mayor, previa Declaratoria de Desastre Natural emitida por autoridad competente, el Comité Técnico del Programa podrá, previo análisis y dictamen, autorizar apoyos extraordinarios en especie y/o económicos para resarcir la perdida de viveros, plantas e insumos.
...
3.6.1 Apoyos económicos para fomentar el bienestar de las/los sujetos de derecho.
...
3.6.1.1 Apoyo económico ordinario.
La/el sujeto de derecho, que a mes vencido haya cumplido con su programa de trabajo, recibirá un apoyo económico de $5,000.00 (Cinco mil pesos 00/100 M.N.) íntegros dispersados en su cuenta personal del Banco de Bienestar.
La dispersión del pago correspondiente al mes de diciembre del presente ejercicio fiscal 2022, se efectuará en la primera quincena de ese mes.
Del 3.6.1.2 al 3.6.2.6....
...
3.6.3 Acompañamiento social y técnico para la implementación del Programa.
...
Las/los Técnicos(as) Sociales coordinarán las acciones que regeneren el tejido social y la solución de los problemas, detectados en las CAC. Las/los Técnicos(as) Productivos(as) coordinarán la asesoría para implementar los sistemas MIAF y SAF, en diálogo con las/los sujetos de derecho, en los aspectos técnico-productivos, participando organizados como Binomio, en las actividades en sus 8 CAC.
3.6.3.1 Capacitación en temas prioritarios.
...
...
3.7 Derechos, Obligaciones y Sanciones de las/los sujetos de derecho.
3.7.1 Derechos de las/los sujetos de derecho.
...
 
...
...
...
...
...
La/el sujeto de derecho podrá permanecer en el Programa en todo momento hasta el término de la vigencia del Programa, siempre y cuando cumpla con las obligaciones estipuladas en las presentes Reglas, o hasta que sea su voluntad causar baja del mismo.
3.7.2 Obligaciones de la/del sujeto de derecho.
1.     Cumplir con el plan de trabajo acordado entre la/el Técnico Productivo, la/el Técnico Social y la/el sujeto de derecho. Los planes de trabajo deberán contener por lo menos: objetivos, metas, actividades, fechas compromiso y responsables, podrán convenirse y suscribirse en formato impreso o electrónico a partir de su ingreso al Programa, para su puntual seguimiento.
2.     Asistir a dos reuniones del CAC al mes. Las inasistencias podrán justificarse ante el Técnico(a) únicamente por enfermedad, estudios o procedimientos médicos, maternidad o paternidad, fallecimiento del cónyuge o familiar, caso fortuito o fuerza mayor. El Técnico(a) Social deberá resguardar la documentación por la que se justifiquen las inasistencias en el expediente de cada sujeto de derecho. En los casos no previstos, la/el sujeto de derecho podrá solicitar por escrito la justificación de su inasistencia ante el Facilitador(a), el cual determinará su procedencia. Además de que quede asentado en el libro de actas de la CAC que administrará el comité directivo.
3.     Realizar cuando menos 80% de las actividades que se establecen en el plan de trabajo mensual. Lo cual podrá ser verificado por el Técnico(a) Productivo y Social ya sea directamente en la parcela o a través el CAC.
4.     Cada CAC planificará con las/los Técnicos(as) las actividades a realizar de manera mensual, las cuales se asentarán en el acta de la CAC. Las/los Técnicos(as), con el apoyo de los CAC se encargarán de validar en campo el cumplimiento de las actividades de las/los sujetos de derecho.
5.     Las/los Técnicos(as) Productivos y Sociales serán responsables de acordar y dar seguimiento de los planes de trabajo con las/los sujetos de derecho. Las/los Técnicos(as) a su vez reportarán los planes de trabajo a los facilitadores, quienes lo validarán.
6.     Por cada unidad de producción sólo podrá recibir el apoyo económico un sujeto de derecho, y ella/él será el responsable de la unidad de producción, en ningún caso se podrá prorratear el apoyo económico con más de un sujeto de derecho por unidad de producción. Para el caso de las mujeres campesinas, las/los Técnicos(as) Sociales podrán consensuar los planes de trabajo para este sector de la población, considerando la diferencia entre el uso del tiempo entre mujeres y hombres, como las tareas domésticas y de cuidado.
7.     Las/los sujetos de derecho se conducirán con honestidad en todo lo relacionado al Programa.
8.     En caso de invalidez, fallecimiento, o por causas de fuerza mayor en las que la/el sujeto de derecho no pueda continuar en el Programa, la persona designada como beneficiario solicitará mediante escrito libre su incorporación al Programa, acompañado del acta de defunción o documentación que acredite la invalidez o causa de fuerza mayor de la/el sujeto de derecho, al Técnico Productivo o Social que acompaña a la CAC, en un plazo no mayor a 15 días hábiles. Lo anteriormente descrito forma parte del trámite identificado con la homoclave BIENESTAR-2020-068-022-A, denominado "Aviso de defunción o de invalidez por causa de fuerza mayor del Sujeto de derecho".
3.7.3 Sanciones.
Las sanciones que se aplicarán a las/los sujetos de derecho que incumplan con las obligaciones que establecen las presentes Reglas de Operación serán las siguientes:
1. Amonestación; 2. Suspensión de los beneficios, y 3. Cancelación de los beneficios.
1. Amonestación:
 
La/el Técnico(a) determinará y notificará por escrito o de manera electrónica una amonestación a las/los sujetos de derecho del Programa que incurran en las siguientes conductas:
a.     No cumplir en un mes con el 80% de avance del plan de trabajo que hayan convenido por escrito con la/el Técnico(a), siempre que no exista una justificación procedente.
b.     Faltar injustificadamente a dos de las reuniones de las CAC en un mes calendario.
c.     Faltar injustificadamente a la unidad de producción cuando la/el Técnico y/o Facilitador(a) tenga programada una visita de supervisión a la parcela del sujeto de derecho y este no se presente
2. Suspensión de los beneficios:
La/el Técnico(a) determinará y notificará por escrito, previa validación de la/el facilitador, que se suspenderá la entrega de los apoyos del Programa por un mes a las/los sujetos de derecho, con anticipación de hasta quince días naturales, cuando se incurra en alguna de las siguientes causales:
a.     Tener una amonestación e incumplir nuevamente con al menos 80% del plan de trabajo que hayan convenido por escrito con el Técnico(a), siempre que no exista una justificación procedente.
b.     Tener tres o más inasistencias injustificadas en las reuniones de las CAC en un período de dos meses calendario.
c.     Tener tres inasistencias injustificadas en el período de un mes a la unidad de producción, cuando la/el técnico y/o Facilitador(a) tenga programada una visita de supervisión a la parcela del sujeto de derecho y este no se presente, y que no cumpla con el 80% del plan de trabajo.
La/el sujeto de derecho al que se le suspendan los beneficios del Programa deberá seguir cumpliendo con las obligaciones que se prevén en el numeral 3.7.2.
3. Cancelación de los beneficios:
La cancelación de los beneficios del Programa a las/los sujetos de derecho surtirá efectos cuando incurran en alguna de las siguientes causales:
a.     Tener una suspensión e incurrir nuevamente en alguna de las conductas previstas para la amonestación y/o suspensión de los beneficios del Programa, en el ejercicio fiscal en curso.
b.     No aplicar el apoyo económico adicional en los conceptos de inversión autorizados para la realización del proyecto, conforme a lo establecido en las presentes Reglas de Operación, o establecido por el Comité Técnico del Programa.
c.     Presentar información falsa o comprobación incompleta de los apoyos no ordinarios conforme lo determinado por el Comité Técnico del Programa.
d.     No destinar los apoyos económicos contenidos en el apartado 3.6.1.2 Apoyo económico adicional para los fines determinados por el Comité Técnico del Programa.
e.     Incurrir en acciones o conductas consideradas como graves, contrarias a la Ley, para lo cual se deberá contar con actas de los Técnicos y Facilitadores o de representantes de las CAC donde se detallen los hechos.
La/el Técnico(a) integrará y documentará la causal para la cancelación de beneficios, el Facilitador validará e informará al/la Coordinador(a) Territorial, quien previo análisis y respetando su derecho de garantía de audiencia de el/la sujeto de derecho, determinará sobre la procedencia o no de la cancelación.
El Coordinador Territorial notificará por escrito, de manera física o digital, a la/el sujeto de derecho que es susceptible de que le sean cancelados los beneficios. En el mismo documento se señalará día, hora y lugar donde se dará el derecho de audiencia. La/el sujeto de derecho tendrá hasta 15 días hábiles, contados a partir del día siguiente de la notificación sobre la susceptibilidad de cancelación de los apoyos, para ejercer su derecho de Audiencia.
La Subsecretaría, a través del/la Coordinador(a) Territorial, determinará la procedencia o improcedencia de la cancelación en el otorgamiento de los beneficios del Programa, misma que deberá ser notificada por el mismo Coordinador Territorial.
3.7.4 Impugnación de la Suspensión o Cancelación de los apoyos.
Las personas a quienes se les suspendan o cancelen los apoyos del Programa contarán con el derecho de Garantía de Audiencia y, además, podrán impugnar dicha determinación ante el/la Coordinador(a) Territorial correspondiente, mediante escrito libre presentado en original y que contenga los siguientes requisitos:
1.     Nombre y domicilio de la/del promovente.
2.     Un apartado de hechos, los cuales deberán ser numerados y narrados de manera clara y cronológica.
3.     Un apartado de pruebas, en el cual se haga mención de los documentos públicos o privados que se relacionen con cada hecho señalado en el escrito, así como los nombres de las personas a las que les consten los mismos.
4.     Los numerales de las presentes Reglas de Operación en los que funden su escrito.
5.     La firma de la/del promovente.
El plazo para interponer la impugnación sobre suspensión o cancelación de los beneficios será de 15 días hábiles contados a partir del día siguiente a aquel en que se notifique la resolución impugnada.
El/La Coordinador(a) Territorial que corresponda resolverá las impugnaciones sobre suspensión o cancelación de los beneficios en un plazo máximo de 30 días hábiles contados a partir de su recepción. En caso de que falte alguno de los requisitos enunciados, el/la Coordinador(a) Territorial solicitará a la persona promovente la documentación faltante para que la exhiba en un plazo no mayor a 10 días hábiles.
Lo anteriormente descrito forma parte del trámite identificado con la homoclave BIENESTAR-2019-068-032-A denominado "Impugnación de la suspensión o cancelación de los beneficios del programa "Sembrando Vida".
En los casos en los que la/el sujeto de derecho se encuentre incapacitado(a) para acudir a la Audiencia, éste(a) podrá enviar sus pruebas y/o alegatos al/la Coordinador(a) Territorial, previo a la fecha de citación para su Audiencia, siempre y cuando justifique la razón de su ausencia, justificación que el/la Coordinador(a) Territorial deberá acusar de recibida.
El Comité Técnico de Programa podrá atraer y resolver casos de impugnaciones que considere relevantes para la adecuada operación del Programa.
En caso de que la impugnación resulte procedente, la/el sujeto de derecho tendrá el derecho a que se le reincorpore en el Programa el Programa sin que aplique pago retroactivo alguno.
En todo lo no previsto por las presentes Reglas de Operación, el procedimiento para suspender o cancelar los beneficios del Programa se regirá por lo dispuesto en la Ley Federal de Procedimiento Administrativo.
3.8 Instancias Participantes.
3.8.1 Instancias Normativas.
3.8.1.1 Comité Técnico del Programa.
...
...
El Comité Técnico del Programa tendrá las siguientes atribuciones:
A)    ...
B)    Atraer y resolver casos de impugnaciones que presenten las/los sujetos de derecho del Programa a quienes se les suspenda o cancelen los apoyos, con motivo de las causas que establece el numeral 3.7.3.
C)    ...
D)    El Comité Técnico deberá operar bajo las "Políticas de Operación del Comité Técnico del Programa", y en su caso, autorizar las modificaciones a las mismas.
Las reuniones extraordinarias, en casos de fuerza mayor, podrán convocarse aún en días y horas inhábiles y sin que medie un plazo determinado entre la convocatoria y la sesión.
...
...
...
Adicionalmente, el Programa considera también la creación de un Consejo Consultivo, integrado por un grupo de personas de reconocida trayectoria y expertos en el tema agroforestal, en fomento a la economía social y desarrollo comunitario, que fortalecen las propuestas, el rumbo y la visión del Programa a través de
reuniones periódicas de análisis y evaluación. Cuando alguno de los integrantes del Consejo Consultivo participe en el Comité Técnico, participará con voz, pero sin voto. Las aportaciones de este órgano serán revisadas y atendidas por la Subsecretaría de Inclusión Productiva y Desarrollo Rural y por sus Direcciones Generales, con carácter consultivo, no vinculante.
3.8.2 Instancias Ejecutoras.
3.8.2.1. Subsecretaría de Inclusión Productiva y Desarrollo Rural.
...
3.8.3 Coordinación Interinstitucional.
3.8.3.1 al 3.8.3.3....
3.8.3.4 Vinculación con la Secretaría del Trabajo y Previsión Social.
En colaboración con la Secretaría del Trabajo y Previsión Social, se realizará la vinculación de 12 becarios del Programa Jóvenes Construyendo el Futuro por cada Técnico Productivo o Social del Programa Sembrando Vida, colaborando en las siguientes actividades.
a) Apoyar al binomio de Técnicos(as) en las actividades de supervisión del desempeño de las tareas asignadas a los sujetos de derecho de una CAC.
b) Ayudar al binomio de Técnicos(as) a recabar información en campo, respecto del seguimiento a las unidades de producción de 25 sujetos de derecho.
c) Ayudar a realizar tareas de preparación de suelos, siembra, resiembra y labores culturales en las unidades de producción.
d) Realizar cualquier otra tarea de apoyo, afín a su capacitación, que le sea asignada por el binomio de Técnicos(as).
El Programa contará con el apoyo de hasta 54,360 Becarios(as) del Programa Jóvenes Construyendo el Futuro.
4. Mecánica Operativa.
4.1. El Programa Sembrando Vida está organizado a nivel nacional de la siguiente manera:
El Programa tendrá cobertura hasta alcanzar una meta de un millón ciento treinta y dos mil quinientas hectáreas, en 21 entidades federativas del territorio mexicano: 1. Campeche, 2. Chiapas, 3. Chihuahua, 4. Colima, 5. Durango, 6. Guerrero, 7. Hidalgo, 8. Michoacán, 9. Morelos 10. Nayarit, 11. Oaxaca, 12. Puebla, 13. Quintana Roo, 14. San Luis Potosí, 15. Sinaloa, 16. Sonora 17. Tabasco, 18. Tamaulipas, 19. Tlaxcala, 20. Veracruz y 21. Yucatán. Estas entidades federativas están agrupadas en Regiones, organizadas de la siguiente manera:
i.     Región Veracruz: Acayucan, Papantla y Córdoba.
ii.     Región Huastecas: Tantoyuca, Hidalgo, Tamaulipas y San Luis Potosí.
iii.    Región Oaxaca- Oaxaca-Istmo y Mixteca-Sierra Norte.
iv.    Región Chiapas: Palenque, Ocosingo, Pichucalco y Tapachula.
v.     Región Tabasco-Península: Comalcalco, Teapa, Balancán, Xpujil y Othón P. Blanco.
vi.    Región Norte: Sinaloa, Chihuahua, Sonora y Durango.
vii.   Región Centro: Puebla, Tlaxcala, Morelos y Guerrero.
viii.   Región Occidente: Colima, Nayarit y Michoacán.
4.2. Personal operativo del Programa Sembrando Vida.
Para el ejercicio fiscal 2022, el Programa Sembrando Vida contará con el siguiente personal operativo: (1)
-      3 Coordinadores(as) Regionales.
-      30 Coordinadores(as) Territoriales.
-      15 Especialistas Productivos y Sociales.
-      Hasta 453 Facilitadores(as) Comunitarios.
-      Hasta 2,265 Técnicos(as) Sociales.
-      Hasta 2,265 Técnicos(as) Productivos.
 
Las funciones del personal del Programa Sembrando Vida están relacionadas en el Anexo 9 de las presentes Reglas de Operación.
4.3. Selección del Personal Operativo.
La Subsecretaría seleccionará a los Coordinadores(as) Regionales y Coordinadores(as) Territoriales, considerando su experiencia y conocimiento de la región, así como el perfil requerido mencionado en el Anexo 9 de las presentes Reglas.
Una vez constituida la selección del personal operativo, se inicia un proceso de selección de las/los sujetos de derecho, tal como se establece en el numeral 3.4.
El Padrón de las/los sujetos de derecho en cada Territorio, se integrará hasta cumplir con la meta programada, con sus respectivas actualizaciones de manera permanente. La Subsecretaría establecerá los mecanismos necesarios para:
a.     Dispersar los recursos económicos del apoyo para que éstos lleguen directamente al sujeto de derecho.
b.     Dotar a las/los sujetos de derecho de semillas, plantas, viveros, biofábricas, herramientas e insumos, que les permitan iniciar el establecimiento de los sistemas agroforestales.
4.4. Las/los sujetos de derecho iniciarán su participación en el Programa realizando las siguientes actividades.
...
...
...
4.5 La participación y organización de las/los sujetos de derecho en las CAC.
...
...
...
5. Gastos de Operación.
Con el presupuesto aprobado en el Programa Sembrando Vida se establece un porcentaje de 4.0% para gastos de operación.
Con dichos recursos, se deberán cubrir, entre otras:
a) ... al f) ...
g) Cualquier otro bien o servicio necesario para la promoción y correcta operación del Programa.
h) ...
...
5.1. Dispersión de recursos y mecánica del ahorro.
El Programa tiene contemplado un apoyo económico a mes vencido de $5,000.00 (Cinco mil pesos 00/100 M.N.) a sujetos de derecho, a través de transferencias electrónicas o emisión de órdenes de pago, por medio de una Red de Distribución Autorizada, plasmada en convenio con el Banco de Bienestar, así como con otras instituciones financieras públicas o privadas que la Subsecretaría considere conveniente incluir.
El recurso acumulado de las/los Sujetos de Derecho, que ingresaron en el ejercicio fiscal 2019 al 2021 y que en su momento se les retuvo como Ahorro Programado, la cantidad mensual de $500.00 (Quinientos Pesos 00/100 M.N.), será devuelto en su totalidad a los tres años de haber ingresado al Programa.
Las/los sujetos de derecho que no cubran tres años de ahorro programado, al mes de junio de 2023, les será devuelto el importe acumulado por este concepto.
Para las/los sujetos de derecho que salgan del Programa por incumplimiento y que no se pueda concretar la dispersión del ahorro; así como para los sujetos de derecho que hayan fallecido, el Comité Técnico definirá el mecanismo de notificación para que el dinero del ahorro sea devuelto, así como el mecanismo para cumplir tal efecto.
 
La/el sujeto de derecho, definirá libremente, una vez que el ahorro programado sea devuelto, cómo lo desea administrar.
El Programa podrá absorber los costos asociados a la constitución de cooperativas u otros tipos de figuras jurídicas asociativas integradas por las/los sujetos de derecho, si así lo decidieran, previo dictamen y autorización del Comité Técnico.
5.2 Instituciones financieras.
La Subsecretaría establecerá los acuerdos, convenios o contratos pertinentes con las instituciones financieras públicas, privadas y sus corresponsales, a efecto de determinar aquellas instituciones financieras a través de las cuales recibirán el apoyo económico y/o el ahorro de las/los sujetos de derecho, sin poner en riesgo el dinero invertido.
6. Ejercicio y aprovechamiento de los recursos presupuestales.
...
...
7. Integración del Padrón Único de Beneficiarios.
La Secretaría de Bienestar, a través de la Dirección General de Geoestadística y Padrones de Beneficiarios, se encarga de integrar el Padrón de Beneficiarios, el cual contiene de forma estructurada, actualizada y sistematizada la información de las personas Beneficiarias de los Programas Sociales de la Administración Pública Federal, considerando los elementos técnicos y la información proporcionada por las dependencias y entidades de la Administración Pública Federal, que operan o ejecutan los Programas de Desarrollo Social, de conformidad con los "Lineamientos para la constitución, actualización, autenticidad, inalterabilidad, seguridad y difusión de la información del Padrón de Beneficiarios", publicados en el DOF el día 30 de julio de 2020; el cual será conformado y publicado en los tiempos que establece la norma.
La integración del Padrón de Beneficiarios será realizada por la Secretaría de Bienestar, con información de las dependencias y entidades de la Administración Pública Federal, así como de entrevistas domiciliarias, de visitas de campo y del registro e inscripción por los medios específicos que para tal efecto designe la Secretaría, el cual se actualizará de manera bimestral.
...
...
8. Informes trimestrales.
...
9. Cierre del Ejercicio Presupuestal.
...
10. Evaluación.
...
...
11. Indicadores.
...
12. Control y seguimiento.
...
12.1 Control y auditoría.
...
...
12.2 Seguimiento físico y operativo.
...
13. Transparencia.
...
 
...
13.1 Difusión.
...
...
13.2 Contraloría Social.
...
...
14. Acciones de Blindaje Electoral.
...
...
15. Perspectiva de Género.
...
...
16. Enfoque de Derechos Humanos.
...
...
17. Quejas, denuncias y solicitud de información.
...
...
17.1 Quejas y denuncias.
...
...
17.2 Solicitudes de información.
...
...
17.3. Denuncias ante el Comité de Ética y de Prevención de Conflictos de Interés (CEPCI).
...
...
18. Diagrama general del Programa Sembrando Vida
 

 

GLOSARIO
Para efectos de las presentes Reglas de operación, se entenderá por:
Acahual bajo: Vegetación secundaria nativa que surge de manera espontánea en terrenos que estuvieron bajo uso agrícola o pecuario. La cobertura vegetal presenta una altura no mayor a 2.5 metros y diámetros de tallos no mayores a 10 centímetros.
Agostadero: Superficie en la que se producen en forma natural o cultivada, pastos y forrajes que sirven para alimento del ganado.
Asamblea de una o varias CAC: Son las Asambleas que se realizan en las Comunidades de Aprendizaje Campesino, en las que se reúnen y organizan los y las sujetos de derecho del Programa. Estas Asambleas son diferentes de las Asambleas Ejidales y/o Comunales.
De Banco del Bienestar ... a Pequeña Propiedad Rural ...
Personal Operativo: Está constituido por personas contratadas por la Secretaría de Bienestar mediante la figura de servicios profesionales que, con perfiles y actividades definidas, coordinan y acompañan al Programa. En cada región el personal operativo está conformado por: a) Coordinador(a) Regional; b) Coordinador(a) Territorial; c) Facilitadores(as); d) Técnico(a) Social; y e) Técnico(a) Productivo.
De Plan de Trabajo ... a Viveros Comunitarios ...
 
Anexos
Anexo 1
....
...
...

 

 

"Este Programa es público ajeno a cualquier partido político. Queda prohibido el uso para fines distintos al
desarrollo social".
Anexo 2 ...al Anexo 8 ...
ANEXO 9
 
PERFIL DEL PERSONAL OPERATIVO
1.    TÉCNICO (A) SOCIAL
1.1.  Objetivo de la contratación
Las y los Técnicos (as) Sociales del Programa Sembrando Vida tendrán como objetivo contribuir a la generación del tejido social comunitario, mediante la impartición de programas de formación que promuevan la integración social, la organización comunitaria, la inclusión productiva y la inclusión financiera, atendiendo a 100 sujetos de derecho cada uno.
Como una medida para incorporar la paridad de género en el Programa, se tomarán las previsiones necesarias para promover que 30% del personal técnico que se contrate a partir de la publicación de las presentes Reglas de Operación, esté compuesto por mujeres.
1.2.  Actividades.
1.     Realizar el proceso de registro y validación de los sujetos agrícolas interesados en participar como sujetos de derecho del Programa.
2.     Desarrollar las actividades sociales y productivas contenidas en los planes de trabajo mensuales en 250 hectáreas, con 100 sujetos de derecho organizados en 4 Comunidades de Aprendizaje Campesino (CAC), así como con 12 jóvenes becarios, reportando los avances de dichos planes al Facilitador Comunitario.
3.     Asistir a todas las capacitaciones brindadas por el Facilitador Comunitario que fortalezcan el desarrollo de los planes de trabajo en temas sociales y productivos dentro de las CAC.
4.     Capacitar en temas sociales a los sujetos de derecho y a los becarios de Jóvenes Construyendo el Futuro a su cargo.
5.     Realizar y actualizar los diagnósticos familiar y participativo comunitario, dirigidos a los sujetos de derecho y/o a las CAC al menos una vez al año.
6.     Mantener la comunicación permanente entre los diferentes niveles de la estructura respetando el canal de información diseñado.
7.     Realizar cualquier otra tarea afín que le sea asignada por el Facilitador Comunitario que contribuya al desarrollo del Programa.
1.3.  Entregables
1.     Actualización de los reportes de los sujetos de derecho.
2.     Planes de trabajo suscritos con los 100 sujetos de derecho.
3.     Informe de actividades mensuales desarrolladas de acuerdo al plan de trabajo, con su respectiva evidencia fotográfica y documental.
1.4.  Perfil
1.     Técnico profesional, Técnico superior universitario (TSU) o profesionales a nivel licenciatura en carreras tales como: Antropología, Sociología, Trabajo Social, Desarrollo Rural, Economía, Administración, Pedagogía, Desarrollo Sustentable, Educación, Nutrición, Psicología y carreras afines. También se aceptará a quienes tengan conocimientos y experiencia en aspectos de organización social de productores, cooperativismo, acompañamiento socioeconómico a grupos rurales, y otros afines a los objetivos del Programa, adquiridos mediante experiencia laboral comprobable, que cuenten con estudios de educación básica y bachillerato.
2.     Experiencia comprobable de mínimo dos años en el medio rural, haciendo trabajos relacionados con la organización comunitaria, tales como organización, supervisión, asesoría, capacitación, dictamen y seguimiento de procesos afines a los objetivos del Programa.
 
2.     TÉCNICO (A) PRODUCTIVO
2.1.  Criterios y/o argumentos cuantitativos y cualitativos que justifican la contratación
a.     Objetivo de la contratación
Las y los Técnicos (as) Productivos del Programa Sembrando Vida tendrán como objetivo establecer sistemas agroforestales en las unidades de producción de 100 sujetos de derecho, e impartirles asesoría y capacitación en temas agricultura y producción sustentable.
b.     Actividades
1.     Realizar el proceso de registro y validación de los sujetos agrícolas interesados en participar como sujetos de derecho del Programa.
2.     Desarrollar las actividades productivas y sociales contenidas en los planes de trabajo mensuales en 250 hectáreas, con 100 sujetos de derecho organizados en 4Comunidades de Aprendizaje Campesino (CAC), así como con 12 jóvenes becarios, reportando los avances de dichos planes al Facilitador Comunitario.
3.     Asistir a todas las capacitaciones brindadas por el Facilitador Comunitario que fortalezcan el desarrollo de los planes de trabajo en temas productivos y sociales dentro de las CAC.
4.     Capacitar en temas productivos a los sujetos de derecho y a los becarios de Jóvenes Construyendo el Futuro a su cargo.
5.     Realizar y actualizar los diagnósticos familiar y participativo comunitario, dirigidos a los sujetos de derecho y/o a las CAC al menos una vez al año.
6.     Mantener la comunicación permanente entre los diferentes niveles de la estructura respetando el canal de información diseñado.
7.     Realizar cualquier otra tarea afín que le sea asignada por el Facilitador Comunitario que contribuya al desarrollo del Programa.
c.     Entregables
1.     Actualización de los reportes de los sujetos de derecho.
2.     Planes de trabajo suscritos con los 100 sujetos de derecho.
3.     Informe de actividades mensuales desarrolladas de acuerdo al plan de trabajo, con su respectiva evidencia fotográfica y documental.
d.     Perfil
1.     Técnico profesional, Técnico superior universitario (TSU) o profesionales a nivel licenciatura en carreras tales como: Agronomía, Desarrollo rural, Desarrollo forestal, Agrobiotecnología, Biología, Ingeniería Ambiental, Zootecnista, Ecología y carreras afines. También se aceptará a quienes tengan conocimientos agrícolas y de agroforestería adquiridos mediante experiencia laboral comprobable, que cuenten con estudios de educación básica y bachillerato.
2.     Experiencia comprobable mínimo de dos años en el medio rural, haciendo trabajos relacionados con el desarrollo productivo, tales como supervisión, asesoría, capacitación, dictamen y seguimiento de procesos de desarrollo agrícola y agroforestal u otros afines a los objetivos del Programa.
3.         FACILITADOR (A)
3.1  Criterios y/o argumentos cuantitativos y cualitativos que justifican la contratación
Objetivo de la contratación.
El/la Facilitador (a) Comunitario (a) tendrá como objetivo verificar que los Técnicos Sociales y Productivos a su cargo desempeñen apropiadamente sus planes de trabajo para el buen desarrollo del Programa. Cada Facilitador supervisará el desempeño de 5 binomios de Técnicos (formados por 1 Técnico Social y 1 Técnico Productivo), es decir a 10 Técnicos cada uno, que estarán atendiendo en su totalidad a 1,000 sujetos de derecho y coordinando el trabajo en 2,500 hectáreas.
3.2  Actividades.
1.     Supervisar y dar seguimiento al plan de trabajo de los/las cinco Técnicos(as) Productivos(as) y cinco
Técnicos(as) Sociales.
2.     Ser co-responsable en la implementación de la estrategia educativa para ser parte del equipo formador(a) de formadores.
3.     Formar y capacitar en temas sociales y productivos a diez Técnicos(as) a su cargo.
4.     Integrar y evaluar los reportes de los avances del Programa que los Técnicos a su cargo le presenten y reportar los resultados al Coordinador Territorial.
5.     Mantener actualizado el documento de diagnóstico familiar y participativo comunitario de acuerdo a los tiempos programados.
6.     Mantener la comunicación permanente entre los diferentes niveles de la estructura respetando el canal de información diseñado.
7.     Sera responsabilidad del/la facilitador(a) y él/la coordinador(a) territorial garantizar la veracidad de la información contenida en la plataforma definida.
8.     Realizar cualquier otra tarea afín que le sea asignada por el Coordinador Territorial que contribuya al desarrollo del Programa.
3.3  Entregables
1.     Reporte del avance de la implementación de la estrategia educativa, incluyendo aquellas capacitaciones brindadas por otras instancias públicas o privadas.
2.     Planes de trabajo suscritos con los Técnicos a su cargo.
3.     Reporte de supervisión del trabajo de los Técnicos y de los becarios.
4.     Informe de actividades mensuales desarrolladas de acuerdo al plan de trabajo, con su respectiva evidencia fotográfica y documental.
3.4  Perfil
1.     Técnico profesional, Técnico superior universitario (TSU) o profesionales a nivel licenciatura en carreras tales como: Antropología, Sociología, Trabajo Social, Desarrollo Rural, Economía, Administración, Pedagogía, Desarrollo Sustentable, Educación, Nutrición, Psicología, Agronomía, Desarrollo rural, Desarrollo forestal, Agrobiotecnología, Biología, Ingeniería Ambiental, Zootecnista, Ecología y carreras afines. También se aceptará a quienes tengan conocimientos y experiencia en aspectos de organización social de productores, cooperativismo, acompañamiento socioeconómico a grupos rurales, agrícolas, de agroforestería y otros afines a los objetivos del Programa, adquiridos mediante experiencia laboral comprobable, que cuenten con estudios de educación básica y bachillerato.
2.     Experiencia comprobable mínimo de tres años en el medio rural, haciendo trabajos de agricultura, forestería, relacionados con el desarrollo productivo y/o comunitario, tales como organización, supervisión, asesoría, capacitación, dictamen, seguimiento de procesos de desarrollo agrícola y de agroforestería, y otros afines a los objetivos del Programa.
4. COORDINADOR(A) TERRITORIAL
4.1   Criterios y/o argumentos cuantitativos y cualitativos que justifican la contratación
Objetivo de la contratación.
El/la Coordinador(a) Territorial tendrá como objetivo verificar que los Facilitadores a su cargo desempeñen apropiadamente sus actividades, con el propósito de que el Programa se desarrolle de forma adecuada a nivel territorial, coordinando el trabajo hasta en 52,500 hectáreas, coordinando el trabajo que se realice con hasta 21 mil sujetos de derecho.
4.2   Actividades
 
1.     Supervisar y dar seguimiento al plan de trabajo de los facilitadores comunitarios a su cargo.
2.     Integrar y evaluar los reportes de los avances del Programa que los facilitadores a su cargo le presenten y reportar los resultados al Coordinador Regional.
3.     Colaborar en la planeación Territorial del Programa en conjunto con la Coordinación Regional.
4.     Coadyuvar en la gestión para establecer una red de instituciones aliadas, a nivel territorial, en beneficio del Programa.
5.     Mantener la comunicación permanente entre los diferentes niveles de la estructura respetando el canal de información diseñado.
6.     Ser co-responsable en la implementación de la estrategia educativa del equipo formador(a) de formadores.
7.     Sera responsabilidad del/la coordinador(a) territorial y él/la facilitador(a) garantizar la veracidad de la información contenida en la plataforma definida.
8.     Será responsabilidad del Coordinador Territorial la validación y resguardo de los expedientes físicos y digitales del territorio en el que se encuentre a cargo.
9.     Realizar cualquier otra tarea afín que le sea asignada por el Coordinador Regional que contribuya al desarrollo del Programa.
4.3   Entregables
1.     Reporte del avance de la implementación de la estrategia educativa, incluyendo aquellas capacitaciones brindadas por otras instancias públicas o privadas.
2.     Planes de trabajo suscritos con los Facilitadores comunitarios a su cargo.
3.     Informe de actividades mensuales desarrolladas de acuerdo al plan de trabajo, con su respectiva evidencia fotográfica y documental.
4.4   Perfil
1.     Técnico profesional, Técnico superior universitario (TSU), profesionales a nivel licenciatura o posgrado en carreras tales como: Antropología, Sociología, Trabajo Social, Desarrollo Rural, Economía, Administración, Pedagogía, Desarrollo Sustentable, Educación, Psicología, Agronomía, Desarrollo rural, Desarrollo forestal, Agrobiotecnología, Biología, Ingeniería Ambiental, Zootecnista, Ecología y carreras afines. También se aceptará a quienes tengan conocimientos y experiencia en aspectos de organización social de productores, cooperativismo, acompañamiento socioeconómico a grupos rurales, agrícolas, de agroforestería y otros afines a los objetivos del Programa, adquiridos mediante experiencia laboral comprobable.
2.     Experiencia comprobable mínimo de tres años en el medio rural, haciendo trabajos de agricultura, forestería, relacionados con el desarrollo productivo y/o comunitario, tales como organización, supervisión, asesoría, capacitación, dictamen, seguimiento de procesos de desarrollo agrícola y de agroforestería, y otros afines a los objetivos del Programa.
5.    COORDINADOR(A) REGIONAL
5.1   Criterios y/o argumentos cuantitativos y cualitativos que justifican la contratación
5.2   Objetivo de la contratación
El/la Coordinador(a) Regional tendrá como objetivo verificar que los/las Coordinadores(as) Territoriales a su cargo desempeñen apropiadamente sus actividades, con el propósito de que el Programa se desarrolle de forma adecuada a nivel Regional.
5.3   Actividades
 
1.     Supervisar y dar seguimiento al plan de trabajo de los/las Coordinadores(as) Territoriales a su cargo.
2.     Integrar y evaluar los reportes de los avances del Programa que los/las Coordinadores(as) Territoriales a su cargo le presenten y reportar los resultados a la Subsecretaría.
3.     Colaborar en la planeación Regional del Programa en conjunto con la Subsecretaría.
4.     Coadyuvar en la gestión para establecer una red de instituciones aliadas, a nivel territorial, en beneficio del Programa.
5.     Promover el contacto permanente con el grupo de especialistas del Programa a través de la Dirección General correspondiente, con el propósito de atender y resolver las necesidades y retos que se presenten en la Región.
6.     Impulsar y motivar la participación de los/las Coordinadores(as) Territoriales y Facilitadores(as) en el desarrollo e implementación de la estrategia educativa.
7.     Mantener la comunicación permanente entre los diferentes niveles de la estructura respetando el canal de información diseñado.
8.     Realizar cualquier otra tarea afín que le sea asignada por la Subsecretaría.
5.4   Entregables
1.     Reporte del avance de la implementación de la estrategia educativa, incluyendo aquellas capacitaciones brindadas por otras instancias públicas o privadas.
2.     Planes de trabajo suscritos con los/las Coordinadores(as) Territoriales a su cargo.
3.     Informe de actividades mensuales desarrolladas de acuerdo al plan de trabajo, con su respectiva evidencia fotográfica y documental.
5.5   Perfil
1.     Técnico profesional, Técnico superior universitario (TSU), profesionales a nivel licenciatura o posgrado en carreras tales como: Antropología, Ciencia Política y Administración Pública, Sociología, Trabajo Social, Desarrollo Rural, Economía, Administración, Pedagogía, Desarrollo Sustentable, Educación, Psicología, Agronomía, Desarrollo rural, Desarrollo forestal, Agrobiotecnología, Biología, Ingeniería Ambiental, Zootecnista, Ecología y carreras afines. También se aceptará a quienes tengan conocimientos y experiencia en aspectos de organización social de productores, cooperativismo, acompañamiento socioeconómico a grupos rurales, agrícolas, de agroforestería y otros afines a los objetivos del Programa, adquiridos mediante experiencia laboral comprobable.
2.     Experiencia comprobable mínimo de cuatro años en el medio rural, haciendo trabajos de agricultura, forestería, relacionados con el desarrollo productivo y/o comunitario, tales como organización, supervisión, asesoría, capacitación, dictamen, seguimiento de procesos de desarrollo agrícola y de agroforestería, y otros afines a los objetivos del Programa.
6.     Especialistas
6.1 CRITERIOS Y/O ARGUMENTOS CUANTITATIVOS Y CUALITATIVOS QUE JUSTIFICAN LA CONTRATACION
6.2 OBJETIVO DE LA CONTRATACION
Diseñar e integrar la metodología con la que el programa se regirá tanto para la ejecución en campo, en la formación del personal operativo y en materia administrativa, considerando los temas de economía social y solidaria, inclusión productiva, inclusión financiera, organización comunitaria, así como en las áreas general de ciencias sociales y administrativas, ciencias agropecuarias, ingeniería y tecnología, económicas, políticas, de la salud y carreras afines, mediante la orientación en la planeación de las actividades a desarrollar en los temas ya mencionados, así como establecer las directrices a considerar dentro del diseño de materiales divulgativos de apoyo, y brindar esquemas de acompañamiento para su correcta ejecución en el terreno.
6.3 ACTIVIDADES
 
1.   Otorgar el respaldo técnico en áreas transversales de economía social y solidaria, inclusión productiva, inclusión financiera, inclusión social, equidad de género, salud, organización comunitaria y cuidado del medio ambiente entre otros, integrando información relevante para el desarrollo de sus actividades.
2.   Apoyar en la planeación de las actividades a desarrollar de acuerdo a la diversidad de necesidades presentes en cada uno de los territorios.
3.   Elaborar materiales de apoyo y participar en la formación del personal operativo.
4.   Llevar a cabo tareas de monitoreo aleatorias en los territorios donde se encuentran los sujetos de derecho y sus organizaciones productivas para asegurar su correcto desarrollo.
5.   Mantener la comunicación permanente entre los diferentes niveles de la estructura respetando el canal de información diseñado.
6.   Apoyar en el establecimiento de una red de alianzas académicas y científicas para fomentar la aplicación de las mejores técnicas de intervención social.
7.   Apoyar en la planeación, diseño e implementación de los procesos de diagnóstico familiar y participativo comunitario.
8.   Coadyuvar en materia legal y administrativa para la coordinación, distribución y operación de los recursos del Programa a cargo de la Subsecretaría.
6.4 ENTREGABLES
1.   Reporte general de actividades relacionadas con las funciones que le han sido encomendadas.
6.5 PERFIL
1. Profesionales a nivel licenciatura o posgrados en carreras tales como: Antropología, Sociología, Trabajo Social, Desarrollo Rural, Economía, Administración, Pedagogía, Desarrollo Sustentable, Educación, Nutrición, Psicología y carreras afines. Con experiencia en aspectos de organización social de productores, cooperativismo, acompañamiento socioeconómico a grupos rurales, y otros afines a los objetivos del Programa, adquiridos mediante experiencia laboral comprobable.
2. Experiencia comprobable de mínimo 8 años, haciendo trabajos relacionados afines a los objetivos del Programa.
"Este programa es público ajeno a cualquier partido político. Queda prohibido el uso para fines
distintos al desarrollo social".
Anexo 10...
TRANSITORIOS
PRIMERO.- El presente Acuerdo entrará en vigor al día siguiente de su publicación en el Diario Oficial de la Federación.
SEGUNDO.- Los apoyos económicos mensuales para las/los sujetos de derecho, consistentes en $5,000.00 (Cinco mil pesos 00/100 M.N.), se dispersarán a partir del mes de marzo o abril, previo acuerdo del Comité Técnico del Programa.
TERCERO.- Los apoyos económicos mensuales para las/los sujetos de derecho de Sonora, consistentes en $5,000.00 (Cinco mil pesos 00/100 M.N.), se dispersarán a partir del mes de mayo.
Dado en la Ciudad de México, a los veintitrés días del mes de mayo de dos mil veintidós.- La Secretaria de Bienestar, Ariadna Montiel Reyes.- Rúbrica.
 
1     El número de personal contratado puede variar conforme a las necesidades de operación del Programa Sembrando Vida.