ACUERDO por el que se dan a conocer las Reglas de Operación del Programa Producción para el Bienestar de la Secretaría de Agricultura y Desarrollo Rural para el ejercicio fiscal 2022.
Al margen un sello con el Escudo Nacional, que dice: Estados Unidos Mexicanos.- AGRICULTURA.- Secretaría de Agricultura y Desarrollo Rural.
VÍCTOR SUÁREZ CARRERA, Subsecretario de Autosuficiencia Alimentaria en suplencia por ausencia del Secretario de Agricultura y Desarrollo Rural, con fundamento en los artículos 25, 27, fracción XX y 28, párrafo decimotercero de la Constitución Política de los Estados Unidos Mexicanos; 11, 12, 14, 17, 18, 35 fracciones IV, XXIII y XXIV de la Ley Orgánica de la Administración Pública Federal; 4 de la Ley Federal de Procedimiento Administrativo; 9, 12, 34 y 35 de la Ley de Planeación; 75 y 77 de la Ley Federal de Presupuesto y Responsabilidad Hacendaria y 176 de su Reglamento; 7, 8, 32, 53, 54, 55, 56, 58, 59, 60, 61, 72, 79 primer párrafo, 80, 87, 104, 140, 143, 164, 178, 183, 190, fracciones I y III, y 191 de la Ley de Desarrollo Rural Sustentable; 68, 69 y 70, fracciones I, XV y XXVI de la Ley General de Transparencia y Acceso a la Información; 27, 28 y 31; 29, 30 y 34 así como anexos 11, 25 y 26, del Decreto por el que se expide el Presupuesto de Egresos de la Federación para el Ejercicio Fiscal 2022, numerales segundo, cuarto, quinto, noveno y décimo del Acuerdo por el que se emiten los Lineamientos para incorporar la perspectiva de género en las Reglas de Operación de los Programas Presupuestarios Federales; y 1, 2, 3 y 47 del Reglamento Interior de la Secretaría de Agricultura y Desarrollo Rural, y
CONSIDERANDO
Que la Constitución Política de los Estados Unidos Mexicanos, establece en el artículo 25 que corresponde al Estado la rectoría del desarrollo nacional para garantizar que éste sea integral y sustentable, que fortalezca la Soberanía de la Nación y su régimen democrático y que, mediante la competitividad, el fomento del crecimiento económico y el empleo y una más justa distribución del ingreso y la riqueza, permita el pleno ejercicio de la libertad y la dignidad de los individuos, grupos y clases sociales.
En el mismo sentido, el artículo 27, fracción XX del citado ordenamiento, establece que el Estado promoverá las condiciones para el desarrollo rural integral, con el propósito de generar empleo y garantizar a la población campesina el bienestar y su participación en el desarrollo nacional, y fomentará la actividad agropecuaria para el óptimo uso de la tierra con insumos, créditos, servicios de capacitación y asistencia técnica.
Que la Ley de Planeación establece que las dependencias y entidades de la Administración Pública Federal deberán planear y conducir sus actividades con perspectiva intercultural y de género y con sujeción a los objetivos y prioridades de la planeación nacional de desarrollo, a fin de cumplir con la obligación del Estado de garantizar que éste sea equitativo, incluyente, integral, sustentable y sostenible.
Que la atención al sector rural es una prioridad claramente señalada por la política pública de Estado, diseñada e instrumentada por la actual administración del Ejecutivo Federal, asimismo, la igualdad de oportunidades es fundamental para impulsar al país, por lo que, es necesario elevar su productividad como medio para incrementar el crecimiento potencial de la economía y así; el bienestar de las familias, y que uno de los propósitos del Gobierno de la República es generar una sociedad de derechos que logre la inclusión de todos los sectores sociales y reducir así, los altos niveles de desigualdad.
Que la Ley de Desarrollo Rural Sustentable en su artículo 5, establece como uno de sus objetivos "Corregir disparidades de desarrollo regional a través de la atención diferenciada a las regiones de mayor rezago, mediante una acción integral del Estado que impulse su transformación y la reconversión productiva y económica, con un enfoque productivo de desarrollo rural sustentable"; en el mismo ordenamiento, en los artículos 1o. y 6o., se considera de interés público el desarrollo rural sustentable, que incluye la planeación y organización de la producción agropecuaria, su industrialización y comercialización, y de los demás bienes y servicios, y todas aquellas acciones tendientes al mejoramiento de la calidad de vida de la población rural. Las acciones que el Estado realiza en el medio rural tienen carácter prioritario, bajo criterios de equidad social, de género, integralidad, productividad y sustentabilidad.
Que el artículo 35 de la Ley Orgánica de la Administración Pública Federal faculta a la Secretaría de Agricultura y Desarrollo Rural para formular, conducir la política de desarrollo rural; vigilar el cumplimiento y aplicar la normatividad en materia de sanidad animal y vegetal; fomentar los programas y elaborar las normas oficiales de sanidad animal y vegetal y fomentar la actividad pesquera y contribuir a la seguridad alimentaria garantizando el abasto de productos básicos.
Que, en el marco de la coordinación interinstitucional, se podrán suscribir instrumentos jurídicos para la realización de acciones del Programa, con dependencias y entidades de la Administración Pública Federal, así como, con los centros o instituciones de investigación y/o enseñanza superior, organismos nacionales e internacionales, y asociaciones civiles, entre otros.
Que en cumplimiento a la Ley General para la Igualdad entre Mujeres y Hombres, y la Ley General de Acceso de las Mujeres a una Vida Libre de Violencia, los programas de la Administración Pública Federal impulsarán, de manera transversal, la igualdad sustantiva entre mujeres y hombres a través de la incorporación de la perspectiva de género en su diseño, elaboración, aplicación, seguimiento y evaluación.
Que la Ley Federal de Austeridad Republicana publicada en el Diario Oficial de la Federación (en adelante DOF) el 19 de noviembre de 2019, establece que los entes públicos sujetarán su gasto corriente a los principios establecidos el artículo 134 Constitucional, de eficacia, eficiencia, economía, transparencia y honradez, conforme lo establece.
Que la Ley Federal de Presupuesto y Responsabilidad Hacendaria en su artículo 77 dispone que la Cámara de Diputados en el Presupuesto de Egresos, podrá señalar los Programas, a través de los cuales se otorguen subsidios, y que deberán sujetarse a Reglas de Operación, con el objeto de asegurar que la aplicación de los recursos públicos se realice con eficiencia, eficacia, economía, honradez y transparencia.
Que en el segundo párrafo del mencionado artículo 77, establece que las dependencias, las entidades a través de sus respectivas dependencias coordinadoras de sector o, en su caso, las entidades no coordinadas serán responsables de emitir las Reglas de Operación de los Programas que inicien su operación en el ejercicio fiscal que corresponda o, en su caso, las modificaciones a aquellas que continúen vigentes, previa autorización presupuestaria de la Secretaría de Hacienda y Crédito Público, y dictamen de la Comisión Nacional de Mejora Regulatoria.
Que el subsector agrícola enfrenta como problema central la baja productividad en predios de productores, principalmente de pequeña y mediana escala de granos, de café, de caña de azúcar (caña), de cacao y de miel el cual se agudizan en cultivos relevantes para la alimentación de la población como son: maíz, frijol, arroz y trigo, lo que repercute en un bajo grado de autosuficiencia alimentaria.
Que en el Plan Nacional de Desarrollo (PND) 2019-2024, publicado en el DOF el 12 de julio de 2019, se establece que su principal objetivo es lograr el Bienestar de la población. Asimismo, establece tres Ejes Generales: I. Política y Gobierno, II. Política Social y III. Economía. Y prevé como sus principios rectores: "Honradez y honestidad"; "No al gobierno rico con pueblo pobre"; "Al margen de la ley nada; por encima de la ley, nadie"; "Economía para el bienestar"; "El mercado no sustituye al Estado"; "Por el bien de todos, primero los pobres"; "No dejar a nadie atrás, no dejar a nadie fuera"; "No puede haber paz sin justicia"; "El respeto al derecho ajeno es la paz"; No más migración por hambre o por violencia"; "Democracia significa el poder del pueblo", y "Ética, libertad, confianza".
El Eje III del PND mencionado, establece como una de sus estrategias la Autosuficiencia Alimentaria y el Rescate al Campo, a efecto de lograr la autosuficiencia en los alimentos básicos que consume la población, así como la mayor parte de los insumos, maquinaria, equipo y combustibles para la agricultura, lo anterior, con sustentabilidad, equidad, bienestar y respeto a los derechos de los ejidatarios, comuneros, pequeños propietarios y pueblos indígenas.
Que dicha disposición señala que deberá cumplirse la meta de alcanzar la autosuficiencia en maíz y frijol y tres años más tarde, en arroz, carne de res, cerdo, aves y huevos; las importaciones de leche habrán disminuido considerablemente, la producción agropecuaria en general habrá alcanzado niveles históricos y la balanza comercial del sector dejará de ser deficitaria. Se habrá garantizado la preservación integral de la flora y de la fauna, se habrá reforestado buena parte del territorio nacional y ríos, arroyos y lagunas estarán recuperados y saneados; el tratamiento de aguas negras y el manejo adecuado de los desechos serán prácticas generalizadas en el territorio nacional y se habrá expandido en la sociedad la conciencia ambiental y la convicción del cuidado del entorno.
Que el Programa de las Naciones Unidas para el Desarrollo, dentro de sus Objetivos de Desarrollo Sostenible, establece como objetivo dos Hambre Cero, a través de estrategias como asegurar la sostenibilidad de los sistemas de producción de alimentos y aplicar prácticas agrícolas resilientes que aumenten la producción y productividad, así como duplicar para 2030 la productividad agrícola y los ingresos de los productores de pequeña escala.
Que el Programa Sectorial de Agricultura y Desarrollo Rural 2020- 2024, establece que la política agroalimentaria de la cuarta transformación, sentará las bases para lograr la autosuficiencia alimentaria y rescatar los sectores agrícola, pecuario, pesquero y acuícola de la situación en que se encuentran. El sector se consolidará como uno de los principales motores de la economía nacional, como fuente de bienestar para las personas que habitan en los territorios rurales, periurbanos y costeros del país y como promotor de una transición hacia sistemas productivos que consideran la protección y la conservación de los recursos para las generaciones futuras.
En este sentido, se señala que la autosuficiencia alimentaria debe verse en una triple dimensión: producir los alimentos que se consumen; generar los insumos y los elementos que se requieren para la producción de alimentos, y desarrollar el conocimiento necesario para elevar la producción y responder efectivamente a las necesidades alimentarias de la población actual y futura.
Dicha disposición destaca la visión y el compromiso de construir un nuevo sistema agroalimentario mexicano productivo, justo, saludable, incluyente y sustentable, el cual se logrará a través de la articulación, armonización y visión sistémica e integral de las políticas públicas, mediante la confluencia de las acciones de desarrollo rural de las entidades y dependencias del Ejecutivo Federal, entre las que destacan las emprendidas por la Secretaría de Agricultura y Desarrollo Rural, para el incremento de la producción de alimentos.
El citado ordenamiento establece 3 objetivos prioritarios, uno de los cuales está estrechamente vinculado al objetivo general del Programa Producción para el Bienestar, a saber: 1.- Lograr la autosuficiencia alimentaria vía el aumento de la producción y la productividad agropecuaria y acuícola pesquera.
Que el Programa Nacional de Combate a la Corrupción y a la Impunidad, y de Mejora de la Gestión Pública 2019-2024 publicado en el DOF el 30 de agosto de 2019, prevé como sus objetivos prioritarios los siguientes; 1.- Combatir frontalmente las causas y efectos de la corrupción; 2.- Combatir los niveles de impunidad administrativa en el Gobierno Federal; 3.- Promover la eficiencia y eficacia en la gestión pública; 4.- Promover la profesionalización y la gestión eficiente de los recursos humanos de la Administración Pública Federal, y 5.- Promover el uso eficiente y responsable de los Bienes del Estado Mexicano.
Que dentro de las principales medidas para atender el compromiso de México en el Acuerdo de Paris sobre Cambio Climático (COP21; diciembre de 2016) destacan el uso de energías renovables y eficiencia energética; la protección de los bosques y el uso de buenas prácticas agrícolas; comprometiéndose a alcanzar para el periodo de 2020-2030 los siguientes objetivos: 1). Una tasa cero de deforestación; 2). Mejorar la capacidad adaptativa de los 160 municipios más vulnerables; 3). Proteger a la población de los fenómenos hidrometeorológicos extremos; 4). Aumentar la resiliencia de la infraestructura estratégica del país y de los ecosistemas; 5). Desacoplar el crecimiento económico de la emisión de contaminantes de efecto invernadero.
Que la Declaración de las Naciones Unidas sobre los Derechos de los Campesinos y de Otras Personas que Trabajan en las Zonas Rurales, plantea que "Los campesinos tienen derecho a la soberanía alimentaria, que comprende el derecho a una alimentación saludable y culturalmente apropiada, producida mediante métodos ecológicamente racionales y sostenibles, y el derecho a definir sus propios sistemas de alimentación y agricultura." Plantea, además, que "los campesinos tienen derecho al agua potable, el saneamiento, [...] a "vivir una vida saludable y no ser afectados por la contaminación de productos agroquímicos como los pesticidas y fertilizantes químicos."
Que el Convenio sobre la Diversidad Biológica (CDB), ubica su intervención de cara a tres objetivos principales: la conservación de la diversidad biológica, la utilización sostenible de sus componentes y la participación justa y equitativa en los beneficios que se deriven de la utilización de los recursos genéticos. En su Artículo 8, inciso j, establece que, con arreglo a la legislación nacional que corresponda, "respetará, preservará y mantendrá los conocimientos, las innovaciones y las prácticas delas comunidades indígenas y locales que entrañen estilos tradicionales de vida pertinentes para la conservación y la utilización sostenible de la diversidad biológica y promoverá su aplicación más amplia..."
Que el Decreto de Presupuesto de Egresos de la Federación (PEF) para el Ejercicio Fiscal 2022, publicado en el DOF el 29 de noviembre de 2021, incluye en los Anexos 10, 11, 13, 16, 17, 25 y 26 el Programa de Producción para el Bienestar (en adelante Programa) como uno de los principales programas de la Secretaría Agricultura y Desarrollo Rural, el cual tiene asignado un monto de $14,006,651,256.00 (catorce mil seis millones seiscientos cincuenta y un mil doscientos cincuenta y seis pesos 00/100 M.N.) con el propósito de contribuir al incremento del grado de autosuficiencia alimentaria, dotando de liquidez y fomentando el acceso a servicios de vinculación productiva (precios de garantía y fertilizantes), a productores de pequeña y mediana escala, para colaborar en el aumento de la productividad sustentable de sus predios o unidades de producción.
Que el referido PEF, establece los criterios generales a que deberán sujetarse las Reglas de Operación para su elaboración, así como los criterios específicos para la operación de los Programas sujetos a Reglas de Operación. Para el caso de la Secretaría de Agricultura y Desarrollo Rural, en la estructura programática, se incluye el Programa Producción para el Bienestar, el cual está sujeto a Reglas de Operación.
Que las Reglas de Operación de los Programas de la Secretaría, atendiendo lo dispuesto por el PEF, deberán ser simples, precisas, transparentes, de fácil acceso y claras, de tal manera que faciliten la comprensión por parte de los ciudadanos; tomarán en cuenta las características de las diferentes regiones socioeconómicas del país; y priorizará los principios de igualdad, no discriminación, igualdad de género, inclusión social de las personas con discapacidad, libre determinación de las comunidades indígenas, protección al medio ambiente, salud e integridad de las personas.
Asimismo, prevé que las Reglas de operación de los programas operados por las Dependencias y Entidades que atiendan a la población indígena deberán contener disposiciones que faciliten su acceso a los programas y procurarán reducir los trámites y requisitos existentes.
Que ante el establecimiento de acciones extraordinarias en el sector para atender la emergencia sanitaria generada por el virus SARS-CoV2, en el marco de los Acuerdos emitidos por la Secretaría de Salud, se han definido para el ejercicio fiscal 2022, acciones específicas para fomentar la transparencia y facilitar la entrega de los apoyos directos que brinda el Programa de Producción para el Bienestar.
Que las Reglas de Operación referidas se sujetan a lo establecido en el Acuerdo por el que se dan a conocer las Disposiciones Generales aplicables a las Reglas de Operación de los Programas de la Secretaría de Agricultura y Desarrollo Rural vigentes.
Por lo anterior, he tenido a bien emitir el siguiente:
ACUERDO POR EL QUE SE DAN A CONOCER LAS REGLAS DE OPERACIÓN DEL PROGRAMA
PRODUCCIÓN PARA EL BIENESTAR DE LA SECRETARÍA DE AGRICULTURA Y DESARROLLO RURAL
PARA EL EJERCICIO FISCAL 2022
Contenido
Artículo 1. Objeto del Acuerdo;
Título I. Disposiciones generales del Programa
Artículo 2. Glosario de términos;
Artículo 3. Objetivo general del Programa;
Artículo 4. Cobertura;
Artículo 5. Población objetivo;
Título II. Operación del Programa
Capítulo 1. De los Apoyos Directos a Productores
Artículo 6. Objetivo específico;
Artículo 7. Instancias que participan en la operación de los Apoyos Directos;
Artículo 8. Criterios y requisitos de elegibilidad;
Artículo 9. Características de los apoyos;
Artículo 10. Plazos;
Artículo 11. Mecánica operativa;
Capítulo 2. De la Estrategia de Acompañamiento Técnico
Artículo 12. Objetivo específico;
Artículo 13. Población objetivo específica;
Artículo 14. Instancias que participan en la operación de la estrategia;
Artículo 15. Criterios de selección de los territorios de incidencia de la Estrategia de Acompañamiento Técnico;
Artículo 16. Mecánica operativa;
Artículo 17. Características de la estrategia y presupuesto;
Título III. Seguimiento, Supervisión y Evaluación
Artículo 18. Seguimiento;
Artículo 19. Supervisión;
Artículo 20. Evaluación;
Título IV. Disposiciones Complementarias
Artículo 21. Gastos de operación;
Artículo 22. Derechos y obligaciones de los beneficiarios;
Artículo 23. Fiscalización;
Artículo 24. Transparencia, acceso a la información pública y rendición de cuentas;
Artículo 25. Quejas, denuncias y solicitudes de información;
Artículo 26. Contraloría social;
Artículo 27. Procedimiento administrativo;
Artículo 28. Excusa de servidores públicos;
Artículo 29. Coordinación institucional;
Artículo 30. Exclusiones, y
Artículo 31. Interpretación.
Transitorios
Anexos
Anexo I. Catálogo de cultivos y productos elegibles para el Programa Producción para el Bienestar 2022.
Anexo II. Catálogo de conceptos para el uso del apoyo del Programa Producción para el Bienestar 2022 (Apoyos Productivos Directos).
Anexo III. Diagrama de flujo del Programa Producción para el Bienestar 2022 (Apoyos Productivos Directos).
Anexo IV. Guía rápida para el beneficiario del Programa Producción para el Bienestar 2022.
Anexo V. Mecánica operativa para la Estrategia de Acompañamiento Técnico del Programa Producción para el Bienestar 2022.
Artículo 1. Objeto del Acuerdo.
El presente Acuerdo tiene por objeto establecer las Reglas de Operación del Programa Producción para el Bienestar para el Ejercicio Fiscal 2022.
TÍTULO I. DISPOSICIONES GENERALES DEL PROGRAMA.
Artículo 2. Glosario de términos.
Para efectos y aplicación de las presentes Reglas de Operación, se entenderá por:
I. Actualización de Datos: Proceso por el cual se ratifican o corrigen los datos que contiene el PADRÓN;
II. Apoyo: Subsidio (o incentivo), que se otorga a los beneficiarios del Programa;
III. Beneficiario: Persona física que recibe el apoyo previsto en las presentes Reglas de Operación;
IV. Ciclo agrícola: División del año agrícola en periodos vegetativos de los cultivos, considerando características climáticas: otoño-invierno y primavera-verano;
V. Comité Técnico: Organismo conformado por el Titular de la Secretaría como Presidente, la Titular de la SEBIEN como Secretaria Técnica, el Coordinador General de Programas para el Desarrollo de la Oficina de la Presidencia de la República y los Titulares de la Subsecretaría de Autosuficiencia Alimentaria y de la Unidad Responsable, como Vocales; y que tiene como principal función resolver los casos no previstos en las presentes Reglas de Operación;
VI. CURP: Clave Única de Registro de Población, asignada por el Registro Nacional de Población de la Secretaría de Gobernación;
VII. Incorporación: Proceso por el que un productor o productora, previa revisión y validación de criterios y requisitos de elegibilidad por la Unidad Responsable, se adhiere al Padrón;
VIII. Liquidez: Dinero en efectivo y/o en documentos de fácil cambio bancario: cheque, transferencia bancaria, depósito en efectivo, órdenes de pago y/o giro telegráfico;
IX. Medio de Pago: Instrumento mediante el cual se le hace llegar el apoyo al beneficiario del Programa;
X. Milpa: Sistema de producción agrícola de temporal que incluye diferentes cultivos de manera simultánea en una misma superficie, en donde la especie principal es el maíz asociado con frijol, calabazas, chiles, tomates, entre otras, dependiendo de la región;
XI. Monitor agricultura: Herramienta informática mediante la cual se visualiza con detalle el seguimiento estratégico de los programas y acciones de la Secretaría;
XII. Padrón: Listado de personas físicas productoras y productores beneficiarios del Programa Producción para el Bienestar;
XIII. Padrón de Productores de la Secretaría de Agricultura y Desarrollo Rural: Registro que contiene los datos de identificación de las personas físicas y morales que soliciten alguno de los incentivos, previstos en los diferentes Programas a cargo de la Secretaría, o sean candidatos del apoyo para el caso del Programa Producción para el Bienestar;
XIV. Padrón Único de Beneficiarios (PUB): Base de datos oficial que contiene la relación de los Beneficiarios de cada Programa para el Desarrollo del Gobierno Federal, de conformidad con el artículo 27 de la Ley General de Desarrollo Social, y la Sección II del Reglamento de la Ley General de Desarrollo Social (artículos 16 al 21); es integrado por la SEBIEN;
XV. Predio: Espacio de terreno delimitado que, medido en hectáreas, tiene derechos de posesión o propiedad para un productor o productora; en donde realiza sus actividades agropecuarias;
XVI. Procedimiento Operativo: Documento en el que se establecen las obligaciones y funciones a cargo de las instancias participantes en la operación del Programa y/o el documento para la Incorporación de Beneficiarios al Padrón, que emitirá la Unidad Responsable;
XVII. Productividad: Relación de la producción total de un cierto producto, por hectárea cosechada o, unidad animal o colmena en producción, medida en toneladas por hectárea, litros por unidad animal y toneladas por colmena, respectivamente;
XVIII. Productor: Persona dedicada a las actividades agropecuarias, con predio y/o unidad de producción;
XIX. Productores de Mediana Escala: Productores con hasta 5 hectáreas de riego o más de 5 y hasta 20 hectáreas de temporal, en los cuales predomina el trabajo contratado, el acceso a recursos y la producción orientada tanto al autoconsumo como a los mercados;
XX. Productores de Pequeña Escala: Productores con hasta 5 hectáreas de temporal, en los cuales predomina el trabajo familiar, el acceso limitado a recursos y la producción orientada preponderantemente al autoconsumo;
XXI. Ratificación: Procedimiento por el cual, el personal señalado por SEBIEN, lleva a cabo la actualización de datos durante el año 2022, de conformidad con los convenios que al respecto celebren la Secretaría y la SEBIEN y a lo establecido en el Procedimiento Operativo;
XXII. SEBIEN: Secretaría de Bienestar;
XXIII. Secretaría: Secretaría de Agricultura y Desarrollo Rural;
XXIV. Unidad de producción: Espacio de terreno delimitado que tiene derechos de posesión o propiedad para un productor pecuario, incluido el productor de miel, y
XXV. Unidad Responsable: La Dirección General de Apoyos Productivos Directos de la Secretaría.
Artículo 3. Objetivo general del Programa.
Incentivar a las personas que se dedican a la actividad agropecuaria para contribuir al incremento de la productividad de granos (maíz, frijol, trigo panificable y arroz, entre otros), amaranto, chía, caña de azúcar, café, cacao y miel de productores de pequeña o mediana escala.
Artículo 4. Cobertura.
Las presentes Reglas de Operación son de aplicación nacional y de observancia obligatoria para las instancias participantes en el Programa, conforme a la suficiencia presupuestaria y a lo establecido en el presente Acuerdo.
Artículo 5. Población objetivo.
Productores de pequeña o de mediana escala, con predios o unidades de producción, preferentemente de granos (maíz, frijol, trigo panificable y arroz, entre otros), amaranto, chía, caña de azúcar, café, cacao, miel o leche.
Los cultivos y productos elegibles del Programa, se incluyen en el Anexo I - Catálogo de cultivos y productos elegibles para el Programa Producción para el Bienestar 2022.
TÍTULO II. OPERACIÓN DEL PROGRAMA.
Capítulo 1. De los Apoyos Directos a Productores.
Artículo 6. Objetivo específico.
Dotar de liquidez a productores de pequeña o mediana escala preferentemente de granos (maíz, frijol, trigo panificable y arroz, entre otros), amaranto, chía, caña de azúcar, café, cacao o miel, mediante apoyos directos.
Artículo 7. Instancias que participan en la operación de los Apoyos Directos.
I. Unidad Responsable: La Dirección General de Apoyos Productivos Directos;
II. Instancias Ejecutoras: Las Delegaciones de los Programas para el Desarrollo de la SEBIEN o las que la Unidad Responsable designe;
III. Instancia Dispersora de Apoyos: El Banco del Bienestar, Sociedad Nacional de Crédito, Institución de Banca de Desarrollo (Banco del Bienestar) y/o las que la Unidad Responsable designe;
IV. Instancia Ejecutora de Gastos Asociados a la Operación: Las que la Unidad Responsable designe, e
V. Instancia de Supervisión Externa: El Servicio de Información Agroalimentaria y Pesquera y/o la que la Unidad Responsable designe.
Artículo 8. Criterios y requisitos de elegibilidad.
El productor recibirá el apoyo cuando se cumplan los siguientes:
I. Criterios:
a) Sea productor de pequeña o mediana escala y declare producir alguno de los cultivos (o el producto) señalados en el Anexo I;
b) Sea ratificado o incorporado, y
c) Cuente con una CURP validada por RENAPO y
II. Requisitos:
a) Formato de actualización de datos o incorporación, requisitado por el productor;
b) Listado de productores ratificados o incorporados por la SEBIEN a la Unidad Responsable, e
c) Identificación oficial vigente.
Se podrá exceptuar de uno o más de los criterios o requisitos anteriores, a productores que defina el Comité Técnico, lo cual deberá estar asentado en el acta correspondiente, junto con la justificación respectiva.
Artículo 9. Características de los apoyos.
Los apoyos directos se otorgarán tomando en consideración lo siguiente:
I. Estratos:
Cuadro 1. Estratos de productores de granos, amaranto, chía, caña, café o cacao.
| Estratos | Superficie objeto del apoyo |
| Régimen hídrico |
| Temporal | Riego |
| Productor de pequeña escala. | Hasta 5 hectáreas. | No aplica. |
| Productor de mediana escala. | Mayor de 5 y hasta 20 hectáreas. | Hasta 5 hectáreas. |
Cuadro 2. Estratos de productores de miel.
| Estratos | Número de colmenas |
| Productor de pequeña escala. | De 1 y hasta 35 colmenas. |
| Productor de mediana escala. | Más de 35 y hasta 100 colmenas. |
II. Cuotas:
Los apoyos para granos, amaranto o chía serán por productor, independientemente del número de predios que tengan, cuyo cálculo se realizará considerando las cuotas siguientes:
Cuadro 3. Cuotas de granos, chía y amaranto por productor.
| Estratos | Cuota por productor |
| Productor de: - Pequeña escala de granos, hasta 3.00 hectáreas; - Mediana escala de granos de riego, hasta 5.00 hectáreas, y - Chía o amaranto, hasta 2.00 hectáreas | $6,000.00 (Seis mil pesos 00/100 M.N.) |
Cuadro 4. Cuotas de granos, chía y amaranto por hectárea. *
| Estratos | Cuota por hectárea |
| Productor de pequeña escala de granos, con más de 3.00 y hasta 5.00 hectáreas de temporal. | $2,000.00 (Dos mil pesos 00/100 M.N.) |
| Productor de mediana escala de granos, con más de 5.00 y hasta 20.00 hectáreas. | $1,200.00 (Mil doscientos pesos 00/100 M.N.) |
| Productores de pequeña o de mediana escala, de chía o amaranto, con más de 2.00 y hasta 20.00 hectáreas** | $3,000.00 (Tres mil pesos 00/100 M.N.) |
*El cálculo del apoyo se realizará por hectárea o fracción. El monto máximo del apoyo será el correspondiente a 20 hectáreas considerando la suma de la superficie de los predios registrados en el Padrón.
** El monto máximo del apoyo será el correspondiente a 8 hectáreas considerando la suma de la superficie de los predios registrados en el Padrón.
Los apoyos para café, caña, cacao o miel se calcularán con base en las cuotas siguientes:
Cuadro 5. Cuotas para productores de café, caña, cacao o miel.
| Estrato | Cuota por productor |
| Productor de café, cacao o miel de pequeña o de mediana escala. | $6,200.00 (Seis mil doscientos pesos 00/100 M.N.). |
| Productor de caña de pequeña o de mediana escala. | $7,300.00 (Siete mil trescientos pesos 00/100 M.N.) |
Considerando los estratos y las cuotas anteriores y conforme a lo establecido en el presente acuerdo, ningún beneficiario recibirá menos de $6,000.00 (Seis mil pesos 00/100 M.N.), ni más de $24,000.00 (Veinticuatro mil pesos 00/100 M.N.).
III.- Otras consideraciones:
a) Un productor sólo podrá recibir un apoyo directo de este programa.
b) Se fomentarán políticas transversales para la igualdad e inclusión, considerando que, de los beneficiarios de los apoyos directos, al menos:
i. El 30% sean mujeres, y
ii. El 53% se ubiquen en los 1,033 municipios con población indígena, definidos por el Instituto Nacional de Pueblos Indígenas (INPI).
IV. Otros conceptos de gasto:
I. Ratificación o corrección de datos del Padrón;
II. Incorporación de nuevos beneficiarios, conforme lo determine la Unidad Responsable, y
III. Mantenimiento al Padrón, para la actualización de datos, conforme lo determine la Unidad Responsable.
Dichos conceptos de gasto, se realizarán con cargo a los Gastos de Operación autorizados al Programa.
Artículo 10. Plazos.
El periodo para la entrega de los apoyos será a partir de la entrada en vigor del presente Acuerdo y hasta el 31 de diciembre de 2022.
Dicha entrega de apoyos estará sujeta a los procesos de Ratificación del Padrón y de Incorporación al Padrón.
Artículo 11. Mecánica operativa.
I. La Unidad Responsable publicará en la página de la Secretaría, las disposiciones específicas y/o complementarias, entre otras, el documento denominado Procedimiento Operativo, en donde se establecerán las obligaciones y funciones a cargo de las instancias participantes en la operación, así como el documento para la Incorporación de Beneficiarios al Padrón, principalmente;
II. La Unidad Responsable proporcionará a la SEBIEN, el listado de los productores candidatos para llevar a cabo el proceso de Ratificación de Beneficiarios, con base en el Padrón del ejercicio fiscal 2021;
III. La SEBIEN enviará a la Unidad Responsable, el listado de productores ratificados para que, en su caso, autorice y proceda a enviarlo a la instancia dispersora para la entrega de los apoyos;
IV. Para incorporaciones de productores, la SEBIEN proporcionará a la Unidad Responsable, los documentos referidos en el artículo 8 del presente acuerdo para que, en su caso, valide su procedencia y gestione ante la instancia dispersora la entrega de los apoyos;
V. El productor podrá destinar el apoyo en uno o más de los conceptos y/o actividades productivas, que se establecen en el Anexo II.- Catálogo de conceptos para el uso del apoyo del Programa Producción para el Bienestar 2022 (Apoyos Productivos Directos), y
VI. El diagrama de flujo del Programa Producción para el Bienestar (Apoyos Productivos Directos) se especifica en el Anexo III. Diagrama de flujo del Programa Producción para el Bienestar 2022 (Apoyos Productivos Directos).
Capítulo 2. De la Estrategia de Acompañamiento Técnico.
Artículo 12. Objetivo específico.
La Secretaría podrá brindar capacitación y/o acompañamiento técnico-organizativo, para facilitar la adopción de prácticas agroecológicas y sustentables e incrementar los rendimientos en predios y unidades de producción de productores, principalmente de maíz, frijol, café, caña de azúcar, cacao, miel o leche, así como para fortalecer la instrumentación de servicios de vinculación productiva.
Artículo 13. Población objetivo específica.
Productores de pequeña o mediana escala, de preferencia los inscritos en el Padrón y que pertenezcan a alguno de los territorios definidos por la Estrategia de Acompañamiento Técnico.
Artículo 14. Instancias participantes en la operación de la estrategia.
I. Unidad Responsable: La Dirección General de Organización para la Productividad.
II. Instancia de Acompañamiento Técnico: Las que la Unidad Responsable designe.
Artículo 15. Criterios de selección de los territorios de incidencia de la Estrategia de Acompañamiento Técnico.
Los criterios para la delimitación de los territorios son los siguientes:
I. Que al menos el 75% de los beneficiarios pertenezcan al Padrón;
II. Que de preferencia, el territorio sea parte de municipios/localidades que pertenecen a zonas de atención prioritaria establecidas por el gobierno federal;
III. Para establecer las prioridades de atención, se dará preferencia a los municipios con un mayor número de productores de pequeña escala (hasta 5 hectáreas);
IV. Que el cultivo de los productores que participan en la Estrategia de Acompañamiento Técnico, sea de preferencia los cultivos elegibles del Programa;
V. Interconexiones socioeconómicas por municipios. Que la región seleccionada colinde y tenga interconexiones socioeconómicas vecinas, y
VI. Verificación de colindancias de municipios con beneficiarios del Programa.
Artículo 16. Mecánica Operativa.
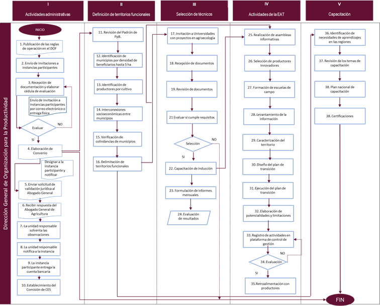
El mecanismo de operación para la delimitación de los territorios será conforme al Anexo V. Mecánica operativa para la Estrategia de Acompañamiento Técnico del Programa Producción para el Bienestar 2022, mismo que se detallará en el documento que la Unidad Responsable establezca con la Instancia de Acompañamiento Técnico.
Dicho mecanismo de operación incluye la delimitación de territorios, a que se refiere en el artículo 15.
Artículo 17. Características de la estrategia y presupuesto.
Las estrategias de capacitación y/o acompañamiento técnico-organizativo están dirigidas a la Población Objetivo del Programa, que tengan interés en la adopción de prácticas agroecológicas y sustentables para incrementar sus rendimientos, así como para fortalecer la instrumentación de servicios de vinculación productiva.
Para dichas estrategias se destinará hasta el 3.86 por ciento del presupuesto asignado al Programa, conforme a lo establecido en los criterios que para tal efecto emita la Unidad Responsable.
Los productores que reciban el presente acompañamiento técnico, deberán tener sus predios o Unidades de Producción registrados en el Padrón del Programa, por lo que los productores con unidades de producción de leche, se podrán integrar al padrón referido, con la información que proporcione la SEBIEN a la Secretaría, o conforme lo establezca la Unidad Responsable.
TÍTULO III. SEGUIMIENTO, SUPERVISIÓN Y EVALUACIÓN
Artículo 18. Seguimiento
La Unidad Responsable es la obligada a dar seguimiento y rendir cuentas del Programa a su cargo. Por su parte, el seguimiento estratégico de los programas se visualizará través del Monitor Agricultura a cargo de la Coordinación General de Estrategia Institucional (CGEI), por lo que la Unidad Responsable deberá proporcionar la información necesaria, para mantener actualizado el Monitor Agricultura mediante los mecanismos que para tales efectos se establezcan.
Lo anterior, independientemente del seguimiento que lleve a cabo, por su parte, la Unidad Responsable.
Artículo 19. Supervisión.
De acuerdo al segundo párrafo del artículo 74 de la Ley Federal de Presupuesto y Responsabilidad Hacendaria, los titulares de las dependencias y entidades, con cargo a cuyos presupuestos, se autorice la ministración de subsidios y transferencias, serán responsables, en el ámbito de sus competencias, de que éstos se otorguen y ejerzan conforme a las disposiciones generales aplicables; asimismo, conforme a lo establecido en el artículo 75 de la misma Ley, los subsidios deben sujetarse a los criterios de objetividad, equidad, transparencia, publicidad, selectividad y temporalidad.
Con base en lo previsto en el artículo 17 del Acuerdo por el que se dan a conocer las Disposiciones Generales aplicables a las Reglas de Operación de los Programas de la Secretaría de Agricultura y Desarrollo Rural, la Dirección General de Supervisión, Evaluación y Rendición de Cuentas (DGSERC), será la Unidad Administrativa responsable de coordinar la supervisión de los Programas. La misma se llevará a cabo conforme a lo dispuesto en los "Lineamientos para la Supervisión de los Programas a cargo de la Secretaría de Agricultura y Desarrollo Rural" vigentes emitidos por la DGSERC.
Dicha supervisión deberá generar información oportuna sobre la ejecución de los programas y servir de insumo para los procesos de planeación y evaluación del Programa.
Artículo 20. Evaluación.
Conforme a lo establecido en el artículo 78 de la Ley Federal de Presupuesto y Responsabilidad Hacendaria y con base en lo previsto en el artículo 15 del Acuerdo por el que se dan a conocer las Disposiciones Generales aplicables a las Reglas de Operación de los Programas de la Secretaría de Agricultura y Desarrollo Rural, se deberán realizar las evaluaciones externas consideradas en el Programa Anual de Evaluación (PAE), que emitan la Secretaría de Hacienda y Crédito Público (SHCP) y el Consejo Nacional de Evaluación de la Política de Desarrollo Social (CONEVAL), por conducto de la Dirección General de Supervisión, Evaluación y Rendición de Cuentas (DGSERC).
Adicionalmente, la DGSERC será la encargada de diseñar e implementar los mecanismos necesarios para evaluar el desempeño del Programa, con el fin de detectar y proponer oportunidades de mejora en la operación del Programa, en cumplimiento con la normatividad aplicable.
La DGSERC podrá instrumentar un procedimiento de evaluación interna, con el fin de evaluar el desempeño del Programa. El procedimiento se operará considerando la disponibilidad de los recursos humanos y presupuestarios de las instancias que intervienen.
TÍTULO IV. DISPOSICIONES COMPLEMENTARIAS
Artículo 21. Gastos de operación.
De los recursos aprobados para el Programa en el Presupuesto de Egresos de la Federación para el Ejercicio Fiscal 2022, los gastos de operación podrán ascender hasta el 4% de ser necesario.
Artículo 22. Derechos y obligaciones de los beneficiarios.
I. Son derechos de los beneficiarios:
a) Recibir asesoría por parte de las Unidades Responsables y las Instancias Ejecutoras, respecto del contenido de estas Reglas de Operación y demás normatividad aplicable al Programa;
b) Adquirir, en su caso, el bien o servicio con características de utilidad, calidad, y precio, con el proveedor que libremente elija;
c) Interponer quejas, denuncias y solicitudes de información respecto a la ejecución de las presentes Reglas de Operación directamente ante el Órgano Interno de Control en la Secretaría, en las Representaciones Estatales, en las Oficinas del Órgano Interno de Control de los Órganos Administrativos Desconcentrados y de las Entidades Coordinadas por la Secretaría, el Órgano Estatal de Control y, en su caso, el órgano Municipal de Control, así como de los Módulos de Peticiones y Denuncias correspondientes;
d) Ejercer los medios de defensa contra los actos y resoluciones emitidos por las Unidades Responsables y/o Instancias Ejecutoras en los términos de la Ley Federal de Procedimiento Administrativo;
e) Ejercer los derechos establecidos específicamente en las presentes Reglas de Operación, y
f) El productor con los datos de su CURP, podrá conocer el estado en que se encuentra la gestión de su apoyo, vía correo electrónico: (atencion.ppb@agricultura.gob.mx), en el buscador de
beneficiarios Producción para el Bienestar, o en los teléfonos 800TUCAMPO (8008822676), 55 38 71 1000, extensiones 40429, 40425, 40427, 40428, 40432, 40433, 40440, 40495 y 40498.
II. Son obligaciones de los beneficiarios:
a) Cumplir con lo establecido en estas Reglas de Operación;
b) Aceptar, facilitar y atender, en cualquier etapa del proceso para la entrega del apoyo y posterior a ésta, verificaciones, auditorías, inspecciones y solicitudes de información por parte de la Unidad Responsable, la Instancia Ejecutora, las Instancias Fiscalizadoras, o de cualquier otra autoridad competente, con el fin de verificar la correcta aplicación de los recursos otorgados; así como la supervisión de parte de las instancias de la Secretaría y las que ésta determine.
Artículo 23. Fiscalización.
Los recursos del Programa podrán ser fiscalizados por Órganos de Fiscalización, como la Secretaría de la Función Pública, el Órgano Interno de Control en la Secretaría, la Secretaría de Hacienda y Crédito Público, la Auditoría Superior de la Federación, y demás en el ámbito de sus respectivas atribuciones.
Las Unidades Administrativas ejecutoras del gasto, son las responsables de rendir cuentas y atender a los Órganos Fiscalizadores.
Artículo 24. Transparencia, acceso a la información pública y rendición de cuentas y protección de datos personales.
La transparencia, difusión y rendición de cuentas se dará en el marco de la Ley Federal de Transparencia y Acceso a la Información Pública y la Ley General de Transparencia y Acceso a la Información Pública.
Todos los programas de la Secretaría, deberán registrar su listado de beneficiarios, en el Padrón de Solicitantes y Beneficiarios de la Secretaría de Agricultura y Desarrollo Rural, el cual deberá estar desagregado por género, grupo de edad, Entidad Federativa y Municipio, así como los conceptos de apoyo. Dicha información deberá actualizarse permanentemente y publicarse en la página electrónica oficial y de cada Instancia Ejecutora, conforme a lo establecido en los Lineamientos que para tal efecto emita la Unidad de Administración y Finanzas de la Secretaría.
Los datos personales recabados podrán ser transmitidos a otros entes públicos, de los tres niveles de gobierno en el ejercicio de facultades propias, compatibles o análogas, para la realización de compulsas y la integración del PUB. Se garantiza la protección de los datos personales que sean recabados, en cumplimiento de las disposiciones en materia de protección de datos personales y de transparencia y acceso a la información pública aplicables.
El ejercicio de los derechos ARCO (acceso, rectificación, cancelación y oposición de los datos personales recabados), se podrá realizar a través de la Unidad de Transparencia de la Secretaría, con domicilio en Av. Cuauhtémoc 1230, Planta Baja, Col. Santa Cruz Atoyac, Alcaldía Benito Juárez, Ciudad de México, C.P. 03310, en un horario de atención de 9:00 a 14:00 horas o bien, por medio de la Plataforma Nacional de Transparencia en http://www.plataformadetransparencia.org.mx.
La Secretaría continuará con el Sistema de Rendición de Cuentas sobre el destino de los recursos fiscales a que se refiera el artículo conducente del Presupuesto de Egresos de la Federación para el Ejercicio Fiscal del año que corresponda, a efecto de integrar el Padrón que corresponda conforme a la normatividad aplicable. Este Sistema deberá incorporar como mínimo los siguientes elementos: clave o número de registro que le será asignado por la dependencia al beneficiario, región geográfica, entidad federativa, municipio y localidad, actividad productiva, eslabón de la cadena de valor, concepto de apoyo, monto fiscal otorgado y fecha de otorgamiento, ciclo agrícola y la estratificación correspondiente.
La actualización de la información contenida en este Sistema es responsabilidad de las Unidades Responsables, Instancias Ejecutoras y Organismos Descentralizados de los Programas, incluyendo a las Entidades Federativas cuando sean Instancias Ejecutoras. Dicho Sistema mantendrá un módulo específico en el cual se detallen los recursos fiscales destinados a los productos básicos y estratégicos señalados en el artículo 179 de la Ley de Desarrollo Rural Sustentable; y a más tardar el 31 de diciembre del ejercicio fiscal que corresponda, tendrá disponibles los datos que permitan la identificación del beneficiario.
La Dirección General de Supervisión, Evaluación y Rendición de Cuentas será la Unidad Administrativa responsable de:
i. Operar el Sistema de Rendición de Cuentas;
ii. Establecer los términos, formatos, tiempos y condiciones para la entrega de la información requerida y hacerlos del conocimiento de las Unidades Responsables, Instancias Ejecutoras, y Organismos
Descentralizados;
iii. Publicar mensualmente un reporte sobre el cumplimiento de la entrega de la información por parte de las Unidades Responsables, y
iv. En el mes de enero del ejercicio fiscal que corresponda, difundir el catálogo correspondiente a los conceptos de apoyo, de conformidad con las claves establecidas en el Sistema de Clasificación Industrial de América del Norte (SCIAN), mediante las cuales las Unidades Responsables deberán identificar sus conceptos de apoyo.
La Unidad de Transparencia será la Unidad Administrativa responsable de:
Atender los asuntos en materia de Transparencia, Gobierno Abierto y Datos Abiertos.
Artículo 25. Quejas, denuncias y solicitudes de información.
Los beneficiarios y los ciudadanos en general, podrán presentar por escrito sus peticiones y denuncias, con respecto a la ejecución de las Reglas de Operación de los diversos Programas a cargo de la Secretaría, directamente ante el Órgano Interno de Control en ésta, en las Representaciones Estatales, en las oficinas de los Órganos Internos de Control de los Órganos Administrativos Desconcentrados y de las Entidades Coordinadas por la Secretaría, el Órgano Estatal de Control y, en su caso, el Órgano Municipal de Control, así como en los Módulos de Peticiones y Denuncias correspondientes.
Las peticiones y denuncias podrán realizarse por escrito, vía Internet (https://sidec.funcionpublica.gob.mx https://alertadores.funcionpublica.gob.mx), aplicación móvil https://www.gob.mx/apps/7, vía correo electrónico (atencionoic@agricultura.gob.mx) o vía telefónica al 800 90 61 900, 55 38 71 10 00, extensiones 29137 y 29105 (Área de Quejas del Órgano Interno de Control en la Secretaría: Avenida Guillermo Pérez Valenzuela número 127, edificio "A", piso 1, Colonia del Carmen, Alcaldía Coyoacán, C.P. 04100, Ciudad de México).
Artículo 26. Contraloría Social.
La Contraloría Social implica actividades de monitoreo y vigilancia sobre el cumplimiento de los objetivos y metas del Programa, así como de la correcta aplicación de los recursos públicos asignados.
Con la finalidad de fortalecer los mecanismos de participación ciudadana que contribuyan con la prevención y combate a la corrupción, las personas beneficiarias del Programa, de manera libre y voluntaria, podrán llevar a cabo actividades de contraloría social de manera individual o colectiva.
Se reconoce y fomenta la participación de las comunidades indígenas y afromexicanas, a través de sus autoridades tradicionales, para llevar a cabo acciones de contraloría social en los programas que impactan en su territorio.
Para registrar un Comité de Contraloría Social, se presentará un escrito libre ante la Unidad Responsable a cargo del Programa, donde como mínimo, se especificará el Programa a vigilar, el nombre y datos de contacto de las personas que lo integrarán, y la ubicación geográfica de las mismas (localidad, código postal y entidad federativa), en caso de ser 2 o más personas, deberá señalarse quien fungirá como representante del Comité.
La Secretaría de la Función Pública asistirá y orientará a las personas interesadas en conformar Comités, a través de la cuenta: contraloriasocial@funcionpublica.gob.mx.
La Unidad Responsable del Programa, otorgará el registro de Contraloría Social en un plazo no mayor a 15 días hábiles posteriores a la solicitud, y junto con las instancias ejecutoras respectivas, brindarán la información pública necesaria para llevar a cabo sus actividades, así como asesoría, capacitación y orientación sobre los medios para presentar quejas y denuncias.
La Unidad Responsable deberá sujetarse a los lineamientos vigentes emitidos por la Secretaría de la Función Pública y a los documentos normativos validados por la misma.
La Secretaría de la Función Pública dará seguimiento a los procedimientos anteriormente descritos, asesorará y resolverá cualquier duda o situación imprevista para garantizar el derecho de las personas beneficiarias a llevar a cabo actividades de Contraloría Social de los programas federales de desarrollo social.
Artículo 27. Procedimiento administrativo.
En caso de incumplimiento de las presentes Reglas de Operación por parte de los beneficiarios, aplicará lo establecido en los "Lineamientos por los que se establece el procedimiento administrativo de cancelación del registro de predios en el Directorio del Componente PROAGRO Productivo, del Programa de Fomento a la Agricultura, que deberán observar los servidores públicos de la Secretaría de Agricultura, Ganadería, Desarrollo Rural, Pesca y Alimentación", publicados en el DOF el 17 de noviembre de 2017.
Artículo 28. Excusa de servidores públicos.
Aquellos servidores públicos que por motivo de su encargo, participen de forma directa en la atención, tramitación o resolución de asuntos en los que éste tenga interés personal, familiar o de negocios, incluyendo aquellos en los que puede resultar algún beneficio para él, su cónyuge o parientes consanguíneos o por afinidad hasta el cuarto grado, o parientes civiles, o para terceros con los que tenga relaciones profesionales, laborales o de negocios, o para socios o sociedades de las que el servidor público o las personas antes referidas formen o hayan formado parte, están obligados a excusarse de intervenir en los mismos.
Los servidores públicos que se encuentren en alguno de los supuestos anteriores, están obligados a excusarse de forma inmediata ante el superior jerárquico, respecto de la atención, tramitación o resolución de asuntos a que hace referencia el párrafo anterior y, en su caso, su calidad de beneficiario del Programa.
También procederá la excusa para aquellos servidores públicos impedidos para recibir apoyos o incentivos, en términos de lo dispuesto por la Ley Federal de Austeridad Republicana.
Artículo 29. Coordinación institucional.
Las Unidades Responsables tendrán la facultad de suscribir instrumentos jurídicos para la realización de acciones del Programa, con dependencias y entidades de la Administración Pública Federal, Estatal o la de los Municipios y/o Alcaldías.
La Secretaría se coordinará con la SEBIEN para la operación del Programa, en términos de lo dispuesto en los artículos 17 Ter y 32 de la Ley Orgánica de la Administración Pública Federal, el Acuerdo por el que se emiten los Lineamientos que regulan las funciones de las Delegaciones de Programas para el Desarrollo publicado en el DOF eI18 de julio de 2019, así como en lo establecido en los Convenios de Colaboración suscritos entre la Secretaría y dicha dependencia, que para tal efecto se firmen.
Artículo 30. Exclusiones.
No se otorgarán apoyos del Programa en Áreas Naturales Protegidas o terrenos que su cambio de uso de suelo no haya sido autorizado por la Secretaría de Medio Ambiente y Recursos Naturales (SEMARNAT). Para aquellas que cuenten con programa de manejo, no se otorgarán apoyos para la zona núcleo y para las subzonas de: a) preservación, b) aprovechamiento especial, c) uso público y d) recuperación.
Artículo 31. Interpretación.
La interpretación técnica y operativa de las disposiciones contenidas en el presente Acuerdo, así como la resolución de los asuntos no previstos en las presentes Reglas de Operación, serán facultad del Comité Técnico.
TRANSITORIOS
PRIMERO.- Las presentes Reglas de Operación entrarán en vigor el día de su publicación en el Diario Oficial de la Federación.
SEGUNDO.- La dispersión de los apoyos a los beneficiarios del Programa, se llevará a cabo tomando en cuenta las medidas de emergencia sanitaria.
En caso de fallecimiento de los productores que recibieron el incentivo de los ejercicios fiscales 2020 y 2021, los apoyos relativos a los predios o unidades de producción, estarán exentos de la acreditación del uso del apoyo otorgado en esos años.
TERCERO.- Conforme a lo establecido en el artículo 31, fracción IX, del Decreto de Presupuestos de Egresos de la Federación para el ejercicio fiscal 2022, esta Secretaría realizará la consulta sobre el cumplimiento al artículo 32-D del Código Fiscal de la Federación en la herramienta que para tal efecto pongan a disposición las autoridades fiscales.
CUARTO.- Continuará vigente lo dispuesto en los "Lineamientos por los que se establece el procedimiento administrativo de cancelación del registro de predios en el Directorio del Componente PROAGRO Productivo, del Programa de Fomento a la Agricultura, que deberán observar los servidores públicos de la Secretaría de Agricultura, Ganadería, Desarrollo Rural, Pesca y Alimentación", publicados en el DOF el 17 de noviembre de 2017, hasta en tanto no se emitan unos nuevos. En este caso por Secretaría de Agricultura, Ganadería, Desarrollo Rural, Pesca y Alimentación se entenderá Secretaría de Agricultura y Desarrollo Rural, y asimismo por PROAGRO Productivo se referirá al Programa Producción para el Bienestar.
QUINTO.- Para 2022 se podrá exentar de la acreditación del uso del incentivo a los productores, en caso de que continúen las restricciones derivadas de las medidas de emergencia sanitaria establecidas por las autoridades de salud del País, por causas originadas por la pandemia provocada del SARS COV-2 (COVID 19). Superada la emergencia sanitaria, el productor deberá acreditar la totalidad del uso del incentivo (acreditación de la vinculación del incentivo).
SEXTO.- La estrategia de Acceso a Financiamiento referida en las Reglas de Operación del Programa Producción para el Bienestar del 2021, no dispondrá de recursos del presente ejercicio fiscal; operará a partir de 2022, con el presupuesto disponible en FIRA-FONAGA ProBienestar de ejercicios anteriores.
No se condicionará la entrega del apoyo directo, en el ejercicio fiscal 2022, a productores con compromisos derivados de la Estrategia de Acceso al Financiamiento referida.
Ciudad de México, a 18 de marzo de 2022.- El Subsecretario de Autosuficiencia Alimentaria en suplencia por ausencia del Secretario de Agricultura y Desarrollo Rural en términos de lo dispuesto por los artículos 18 de la Ley Orgánica de la Administración Pública Federal y 47 del Reglamento Interior de la Secretaría de Agricultura y Desarrollo Rural, Víctor Suárez Carrera.- Rúbrica.
ANEXO I. CATÁLOGO DE CULTIVOS Y PRODUCTOS ELEGIBLES PARA EL PROGRAMA PRODUCCIÓN PARA EL BIENESTAR 2022.
*Preferentemente bajo sombra
**Se refiere al Sistema Milpa, definido como: producción agrícola tradicional de temporal que incluye diferentes cultivos de manera simultánea en una misma superficie, en donde la especie principal es el maíz asociado con frijol, calabazas, chiles, tomates, entre otras, dependiendo de la región. El objetivo principal del sistema milpa es producir para la alimentación familiar.
***Sólo aplica para la estrategia de acompañamiento técnico.
Este catálogo, podrá modificarse para atender otros estratos y productos conforme lo determine la Unidad Responsable
"Este Programa es público, ajeno a cualquier partido político. Queda prohibido su uso para fines distintos a los establecidos en el Programa"
ANEXO II. CATÁLOGO DE CONCEPTOS PARA EL USO DEL APOYO DEL PROGRAMA PRODUCCIÓN PARA EL BIENESTAR (APOYOS PRODUCTIVOS DIRECTOS).
| No. | Conceptos | Clave | Subconcepto |
| 1 | Producción | 1 | Capacitación y asistencia técnica. |
| 2 | Insumos agropecuarios. |
| 3 | Adquisición y/o establecimiento de colmena. |
| 4 | Mejoradores de suelo. |
| 5 | Semilla de caña para siembra (Renovación de cepas). |
| 6 | Productos de control sanitario (incluye productos biológicos). |
| 7 | Mano de obra. |
| 8 | Yunta, maquinaria, equipo e implementos agropecuarios. |
| 9 | Pago de servicios y adquisición de combustibles. |
| 10 | Adquisición o producción de planta con material genético certificado. |
| 11 | Actividades relacionadas con la rotación de cultivos o establecimiento de cobertura de suelo |
| 2 | Poscosecha | 12 | Comercialización. |
| 13 | Almacenamiento. |
| 14 | Empaquetado. |
| 15 | Pago de transporte. |
| 16 | Garantía para el acceso al crédito y financiamiento.* |
| 17 | Inversión asociada a la apertura de un agronegocio. |
| 18 | Despulpadoras (café). |
| 3 | Alimentación | 19 | Promoción de campañas de nutrición. |
*Los productores a los que se les autorice algún crédito a través de la Banca de Desarrollo, utilizando los apoyos del Programa Producción para el Bienestar.
"Este programa es público, ajeno a cualquier partido político. Queda prohibido el uso para fines distintos a los establecidos en el programa."
ANEXO III. DIAGRAMA DE FLUJO DEL PROGRAMA PRODUCCIÓN PARA EL BIENESTAR 2022 (APOYOS PRODUCTIVOS DIRECTOS)
"Este Programa es público, ajeno a cualquier partido político. Queda prohibido su uso para fines distintos a los establecidos en el Programa."
ANEXO IV. GUÍA RÁPIDA PARA EL BENEFICIARIO DEL PROGRAMA PRODUCCIÓN PARA EL
BIENESTAR 2022.
El Programa Producción para el Bienestar otorga apoyos directos, sin intermediarios, a productores de pequeña y de mediana escala de granos (maíz, frijol, trigo panificable y arroz, entre otros), amaranto, chía, caña, café, cacao, miel, conforme a los siguientes estratos y cuotas.
Estratos
| Cultivo | Estrato | Superficie objeto del apoyo |
| Régimen hídrico |
| Temporal | Riego |
| Granos, caña, café o cacao. | Productor de pequeña escala | Hasta 5 hectáreas. | No aplica |
| Productor de mediana escala | Mayor de 5 y hasta 20 hectáreas. | Hasta 5 hectáreas. |
| Producto | Estrato | Número de colmenas |
| Miel | Productor de pequeña escala | De 1 y hasta 35 colmenas |
| Productor de mediana escala | Mayor de 35 y hasta 100 colmenas |
Cuotas
| Cultivo/Producto | Superficie/Número de colmenas | Monto de apoyo (pesos) |
| Granos | Pequeña escala hasta 3.00 hectáreas | $6,000 por productor |
| Mediana escala de riego hasta 5.00 hectáreas | $6,000 por productor |
| Amaranto o chía | Pequeña o mediana escala hasta 2.00 hectáreas | $6,000 por productor |
| Granos* | Productor de pequeña escala con más de 3.00 y hasta 5.00 hectáreas. | $2,000 por hectárea |
| Productor de mediana escala con más de 5.00 y hasta 20.00 hectáreas de temporal. | $1,200 por hectárea |
| Amaranto y chía** | Productores de pequeña o de mediana escala, de chía o amaranto, con más de 2.00 y hasta 20.00 hectáreas | $3,000 por hectárea |
| Cacao, café y miel | Pequeña y mediana escala | $6,200 por productor |
| Caña | Pequeña y mediana escala | $7,300 por productor |
*El cálculo del apoyo se realizará por hectárea o fracción. El monto máximo del apoyo será el correspondiente a 20 hectáreas considerando la suma de la superficie de los predios registrados en el Padrón.
** El monto máximo del apoyo será el correspondiente a 8 hectáreas considerando la suma de la superficie de los predios registrados en el Padrón.
El productor recibirá el apoyo cuando se cumplan los siguientes:
I. Criterios:
a) Sea productor de pequeña o mediana escala y declare producir alguno de los cultivos (o el producto) señalados en el Anexo I;
b) Sea ratificado o incorporado, y
c) Cuente con una CURP validada por RENAPO y
II. Requisitos:
a) Formato de actualización de datos o incorporación, requisitado por el productor;
b) Listado de productores ratificados o incorporados por la SEBIEN a la Unidad Responsable, e
c) Identificación oficial vigente.
Se podrá exceptuar de uno o más de los criterios o requisitos anteriores, a productores que defina el Comité Técnico, lo cual deberá estar asentado en el acta correspondiente, junto con la justificación respectiva.
"Este Programa es público, ajeno a cualquier partido político. Queda prohibido su uso para fines distintos a los establecidos en el Programa."
ANEXO V. MECÁNICA OPERATIVA PARA LA ESTRATEGIA DE ACOMPAÑAMIENTO TÉCNICO DEL
PROGRAMA PRODUCCIÓN PARA EL BIENESTAR 2022.
"Este Programa es público, ajeno a cualquier partido político. Queda prohibido su uso para fines distintos a los establecidos en el Programa."