ACUERDO número 05/02/22 por el que se emiten las Reglas de Operación del Programa la Escuela es Nuestra para el ejercicio fiscal 2022.
Al margen un sello con el Escudo Nacional, que dice: Estados Unidos Mexicanos.- Secretaría de Educación Pública.
DELFINA GÓMEZ ÁLVAREZ, Secretaria de Educación Pública, con fundamento en los artículos 3o. de la Constitución Política de los Estados Unidos Mexicanos; 38 de la Ley Orgánica de la Administración Pública Federal; 75 y 77 de la Ley Federal de Presupuesto y Responsabilidad Hacendaria; 1, 3, fracciones XI, XXI, XXII y antepenúltimo párrafo, 23, 27, 28, 33, transitorio Vigésimo Primero y Anexos 10, 17, 18, 19, 25 y 26 del Presupuesto de Egresos de la Federación para el ejercicio fiscal 2022; 176 del Reglamento de la Ley Federal de Presupuesto y Responsabilidad Hacendaria; 1, 4 y 5 del Reglamento Interior de la Secretaría de Educación Pública, y
CONSIDERANDO
Que el artículo 77 de la Ley Federal de Presupuesto y Responsabilidad Hacendaria dispone que la Cámara de Diputados en el Presupuesto de Egresos señalará los programas a través de los cuales se otorguen subsidios, que deberán sujetarse a reglas de operación con el objeto de asegurar que la aplicación de los recursos públicos se realice con eficiencia, eficacia, economía, honradez y transparencia, así como los criterios generales aplicables a las mismas;
Que asimismo, el referido precepto prevé que las dependencias y las entidades, a través de sus respectivas dependencias coordinadoras de sector, serán responsables de emitir las reglas de operación respecto de los programas que inicien su operación en el ejercicio fiscal siguiente, previa autorización presupuestaria de la Secretaría de Hacienda y Crédito Público (SHCP) y dictamen de la Comisión Nacional de Mejora Regulatoria (CONAMER);
Que el Presupuesto de Egresos de la Federación para el ejercicio fiscal 2022 (PEF) establece en sus artículos 3, fracción XXI y 27, primer párrafo que los programas que deberán sujetarse a reglas de operación son aquéllos señalados en su Anexo 25;
Que el referido Anexo 25 prevé que el Programa La Escuela es Nuestra (PROGRAMA) está sujeto a lo previsto en el transitorio Vigésimo Primero del PEF, mismo que dispone que las reglas de operación del PROGRAMA deberán publicarse en el Diario Oficial de la Federación a más tardar el último día hábil de febrero. Lo anterior sin perjuicio de que el PROGRAMA pueda ejecutarse en tanto se emiten las referidas reglas;
Que las Reglas de Operación a que se refiere el presente Acuerdo cuentan con la autorización presupuestaria de la SHCP y con el dictamen de la CONAMER, y
Que en cumplimiento de lo anterior, he tenido a bien expedir el siguiente:
ACUERDO NÚMERO 05/02/22 POR EL QUE SE EMITEN LAS REGLAS DE OPERACIÓN DEL
PROGRAMA LA ESCUELA ES NUESTRA PARA EL EJERCICIO FISCAL 2022
ÚNICO.- Se emiten las Reglas de Operación del Programa La Escuela es Nuestra para el ejercicio fiscal 2022, las cuales se detallan en el Anexo del presente Acuerdo.
TRANSITORIO
ÚNICO.- El presente Acuerdo entrará en vigor a partir del día siguiente de su publicación en el Diario Oficial de la Federación.
Ciudad de México, a 22 de febrero de 2022.- Secretaria de Educación Pública, Delfina Gómez Álvarez.- Rúbrica.
REGLAS DE OPERACIÓN DEL PROGRAMA LA ESCUELA ES NUESTRA PARA EL EJERCICIO FISCAL
2022
ÍNDICE
GLOSARIO
1. INTRODUCCIÓN
2. OBJETIVOS
2.1. General
2.2. Específicos
3. LINEAMIENTOS
3.1. Cobertura
3.2. Población objetivo
3.3. Beneficiarios/as
3.3.1. Requisitos
3.3.2. Procedimiento de selección
3.4. Características de los apoyos (tipo y monto)
3.4.1. Devengos, aplicación y reintegro de los recursos
3.4.1.1. Devengos
3.4.1.2. Aplicación
3.4.1.3. Reintegros
3.5. Derechos, obligaciones y causas de incumplimiento, suspensión, cancelación o reintegro de los recursos
3.6. Participantes
3.6.1. Instancia(s) ejecutora(s)
3.6.2. Instancia(s) normativa(s)
3.7. Coordinación institucional
4. OPERACIÓN
4.1. Proceso
4.2. Ejecución
4.2.1. Avance físico y financiero
4.2.2. Acta de entrega recepción
4.2.3. Cierre de ejercicio
5. AUDITORÍA, CONTROL Y SEGUIMIENTO
6. EVALUACIÓN
6.1. Interna
6.2. Externa
6.3 Indicadores
7. TRANSPARENCIA
7.1. Difusión
7.2. Contraloría Social
8. QUEJAS Y DENUNCIAS
ANEXOS
Anexo 1 Diagrama de Flujo de la Operación del Programa.
Anexo 2 Diagrama de Flujo del procedimiento de selección e incorporación.
Anexo 3 Diagrama de Flujo del procedimiento para la dispersión de recursos.
Anexo 4 Modelo de Convenio General de Colaboración de los Programas para el Desarrollo.
Anexo 5 Modelo de Convenio Base de Asignación de Recursos y Colaboración para la operación del Programa La Escuela Es Nuestra con las Entidades Federativas.
Anexo 6 Metodología justificativa de los criterios de priorización en el procedimiento para la selección de los planteles beneficiarios del Programa.
Anexo 7 Carta Compromiso del Comité Escolar de Administración Participativa (CEAP)
GLOSARIO
Para efectos de las presentes Reglas de Operación, se entenderá por:
Acciones de equipamiento.- Son aquellas acciones clasificadas en la categoría A del Manual del Comité Escolar de Administración Participativa.
Acciones mayores de Infraestructura.- Son aquellas acciones clasificadas en la categoría C del Manual del Comité Escolar de Administración Participativa.
Acciones menores de Infraestructura.- Son aquellas acciones clasificadas en la categoría B Manual del Comité Escolar de Administración Participativa.
Acta(s) de Asamblea.- Documento que queda legalmente asentado en actas, en el cual se escriben y respaldan las decisiones, modificaciones y acuerdos tomados por el Comité Escolar de Administración Participativa para el desarrollo del Programa La Escuela Es Nuestra, que se lleven a cabo durante el ejercicio fiscal.
Acta de Entrega Recepción.- Documento relacionado al cierre administrativo en donde se plasma el contenido del Expediente de Actividades, se detallan las acciones llevadas a cabo por el Comité Escolar de Administración Participativa con los recursos del Programa La Escuela Es Nuestra, y en donde se anexa la documentación comprobatoria respectiva, misma que es entregada por la(el) Tesorera(o) a la Autoridad Educativa, en presencia de dos testigos y es firmada en dos tantos para resguardo de ambas partes; en caso de renovación del Comité o de cualquiera de sus integrantes, al documento que elabora el responsable saliente y entrega a los(las) nuevos(as) integrantes, con la información relacionada a las actividades a su cargo; y al documento que se describe en el numeral 4.2.2.
AE.- Autoridad Escolar.- El(la) director(a) de la Escuela o responsable de la institución, designado(a) por la autoridad educativa competente.
AEFCM.- Autoridad Educativa Federal en la Ciudad de México, Órgano Administrativo Desconcentrado de la Secretaría de Educación Pública de la Administración Pública Federal, con autonomía técnica y de gestión, que tiene por objeto prestar los servicios de educación básica -incluyendo la indígena-, especial, así como la normal y demás para la formación de maestras/os de educación básica en el ámbito de la Ciudad de México, adscrito al Ramo 25 "Previsiones y Aportaciones para los Sistemas de Educación Básica, Normal, Tecnológica y de Adultos".
AEL.- Autoridad Educativa Local. La persona titular de la Secretaría de Educación o dependencia o entidad homóloga en cada una de los Estados de la Federación, que cuente con atribuciones para el desempeño de la función social educativa. Para efectos de las presentes Reglas de Operación, quedará incluida la Autoridad Educativa Federal en la Ciudad de México.
Afromexicano/a.- Mexicanos/as de ascendencia africana subsahariana, también son llamados afrodescendientes.
Agenda 2030 para el Desarrollo Sostenible.- Es un plan de acción en favor de las personas, el planeta y la prosperidad. También tiene por objeto fortalecer la paz universal dentro de un concepto más amplio de la libertad. Se reconoce que la erradicación de la pobreza en todas sus formas y dimensiones, incluida la pobreza extrema, es el mayor desafío a que se enfrenta el mundo y constituye un requisito indispensable para el desarrollo sostenible.
APF.- Administración Pública Federal.
APEC.- Asociación Promotora de Educación Comunitaria. Representa a madres y padres de familia, tutores(as) y personas de la comunidad atendida por el Consejo Nacional de Fomento Educativo; tiene por objeto promover la impartición de los diferentes niveles de Educación Básica, la difusión cultural, así como colaborar y contribuir, en la medida de sus posibilidades, en el establecimiento y desarrollo de los servicios educativos.
Asamblea.- Reunión general de los miembros del Comité Escolar de Administración Participativa para tomar decisiones sobre las acciones a realizar con los recursos del Programa La Escuela Es Nuestra.
Beneficiario.- Comités Escolares de Administración Participativa de los planteles públicos de educación básica que, conforme a los criterios de selección previstos en las presentes Reglas de Operación, son susceptibles de recibir de manera directa apoyo monetario, para infraestructura y/o equipamiento.
BIENESTAR.- Secretaría de Bienestar de la APF.
Carta Compromiso del Comité Escolar de Administración Participativa.- Documento mediante el cual el Comité Escolar de Administración Participativa (CEAP) de los planteles públicos de educación básica, manifiestan a la Dirección General la Escuela es Nuestra su voluntad de participar en el Programa La Escuela Es Nuestra en el ejercicio fiscal 2022, así como el compromiso para realizar las acciones correspondientes, sujetándose a los términos y condiciones establecidos en las presentes Reglas de Operación.
Carta Responsiva.- Documento que suscribe el Director Responsable de Obra cuando realiza una obra de construcción mayor, en la que declara tener los conocimientos, experiencia y certificación en la construcción de obras, con base en las normas y especificaciones de estudios, proyectos, construcción e instalaciones de infraestructura física educativa, a las Normas Oficiales Mexicanas aplicables y al Reglamento de Construcción Vigente, y en el que se compromete a visitar la obra cada 6 meses durante los dos primeros años, para revisar, vigilar, validar el proyecto y asesorar al Comité Escolar de Administración Participativa sobre el mantenimiento preventivo y correctivo y que no se realicen cambios que afecten la estructura de la obra. El formato de Carta Responsiva se puede descargar de la página electrónica https://sep.gob.mx/dgticDatos/LEEN/escuelas.html y forma parte del Manual del Comité Escolar de Administración Participativa.
CCT.- Clave de Centro de Trabajo. Es la clave de identificación de cada escuela, centro administrativo, biblioteca o centro de apoyo a la educación. Se construye de acuerdo con los atributos que tiene: entidad federativa, sostenimiento, tipo y nivel educativo, es la llave de entrada al Catálogo de Centros de Trabajo.
Catálogo de Centros de Trabajo.- Es el directorio que registra los Centros de Trabajo, con sus características básicas relativas a su situación geográfica y administrativa.
CEAP.- Comité Escolar de Administración Participativa. Órgano electo por las Asambleas de la Comunidad Escolar, constituido conforme lo establecido en el numeral 3.5 de las presentes Reglas de Operación; de conformidad con el artículo 106 de la Ley General de Educación.
Centro(s) de Trabajo.- Conjunto organizado de recursos humanos y físicos que opera bajo la autoridad del personal directivo, destinado a impartir educación básica, con el turno y horario determinados. Considera a las escuelas con servicio regular, las de educación especial y los servicios de educación comunitaria que brinda el Consejo Nacional de Fomento Educativo.
CIAC.- Centro Integral de Aprendizaje Comunitario. Un plantel donde confluyen dos o más centros comunitarios de educación inicial, preescolar, primaria o secundaria de diferentes localidades.
Comité de Contraloría Social.- Es la organización social constituida por los beneficiarios de los programas de desarrollo social a cargo de las dependencias y entidades de la APF, para el seguimiento, supervisión y vigilancia de la ejecución de dichos Programas, con relación al cumplimiento de las metas y acciones comprometidas en éstos, así como para apoyar en el ejercicio de transparencia y rendición de cuentas de los recursos asignados.
Comité Técnico LEEN.- Es el máximo órgano rector del Programa La Escuela Es Nuestra, lo integran un(a) Presidente(a) y 3 Vocales; tiene las funciones establecidas en el numeral 3.6.1 de las presentes Reglas de Operación.
Comunidad(es) Escolar(es).- Para efectos del Programa La Escuela Es Nuestra, se integra por estudiantes de una escuela pública de educación básica, madres y padres de familia o tutores(as), personal educativo o figuras educativas del Consejo Nacional de Fomento Educativo.
CONAFE.- Consejo Nacional de Fomento Educativo.
CONAPO.- Consejo Nacional de Población.
CONEVAL.- Consejo Nacional de la Evaluación de la Política de Desarrollo Social.
Contraloría Social.- Mecanismo de control por medio del cual los beneficiarios participan de manera activa en el seguimiento, verificación, evaluación y vigilancia del cumplimiento de las metas y la correcta aplicación de los recursos públicos asignados a los programas de desarrollo social.
Convocatoria(s).- Documento que emitirá el(la) Presidente(a) del CEAP para llevar a cabo las Asambleas. Para el caso de la Asamblea en la que se constituya el CEAP, la Comunidad Escolar recibirá acompañamiento del Facilitador Autorizado con el apoyo de la AE.
COPLAN.- Comité de Planeación Operativa, Seguimiento y Supervisión. Órgano constituido por las personas Titulares de las Unidades Responsables de los Programas para el Desarrollo, las personas Titulares de la Unidad de Coordinación de Delegaciones y de la Unidad de Planeación y Evaluación de Programas para el Desarrollo de la Secretaría de Bienestar; y, presidido por el Coordinador General de Programas para el Desarrollo.
Delegaciones.- Se refiere a las Delegaciones de Programas de Desarrollo, adscritas a la Secretaría de Bienestar de la APF.
Denuncia.- Manifestación de hechos presuntamente irregulares que pueden constituir faltas administrativas, atribuidos a servidores públicos en ejercicio de sus funciones, o en contra de personas que manejen o apliquen recursos públicos federales, que se hacen del conocimiento de la autoridad competente para investigarlos.
DGLEEN.- Dirección General La Escuela es Nuestra, a cargo del Programa La Escuela Es Nuestra.
Diagnóstico del Plantel.- Formato que se encuentra en el Manual del Comité Escolar de Administración Participativa mediante el cual se identifican las características, condiciones generales y necesidades de un plantel (infraestructura existente, su estado físico y servicios disponibles).
DOF.- Diario Oficial de la Federación.
Educación Básica.- Tipo educativo que comprende los niveles inicial, preescolar, primaria y secundaria, en sus diversas modalidades.
Educando(a).- A las niñas, niños o adolescentes en edad de cursar la Educación Básica, con matrícula en cualquier grado de los diversos niveles, modalidades y servicios educativos que se brindan como parte del Sistema Educativo Nacional.
Ejercicio fiscal.- Periodo comprendido entre los meses de enero a diciembre de cada año.
Entidades Federativas.- Los 31 Estados de la República Mexicana y la Ciudad de México.
Equipamiento.- Equipo, material didáctico, deportivo y artístico.
Escuela.- Espacio educativo donde se imparte el servicio público de educación básica y se construye el proceso de enseñanza y aprendizaje comunitario entre el alumnado y docentes, que cuenta con una estructura ocupacional autorizada por la autoridad educativa u organismo descentralizado.
Estadística Educativa.- Censo o recuento sistematizado de la cantidad de alumnos, maestros y escuelas existentes en el país.
Excelencia.- Criterio de la educación que se orienta al mejoramiento integral constante que promueve el máximo logro de aprendizaje de los educandos, para el desarrollo de su pensamiento crítico y el fortalecimiento de los lazos entre escuela y comunidad.
Expediente de Actividades.- Conjunto de elementos, documentos y formatos que integra el CEAP de las acciones realizadas para efectos de la ejecución de los recursos del Programa La Escuela Es Nuestra, en donde se documenta el seguimiento, la comprobación del gasto, la rendición de cuentas y el informe final, conforme al numeral 4.2.3 de las presentes Reglas de Operación.
FA.- Facilitador Autorizado. La persona servidora pública designada, autorizada y coordinada por la Secretaría de Bienestar de la APF por conducto de la Unidad de Coordinación de Delegaciones, y quien realiza las funciones descritas en el numeral 3.6.1 de las presentes Reglas de Operación.
Formato de Acta de Integración de Asamblea.- Documento en donde se hacen constar los hechos sucedidos en la sesión de elección y contiene el registro de las personas integrantes del CEAP, incluido(s) al(los) vocal(es) de transparencia, y la lista de asistentes a la Asamblea.
Formato de Control de Gastos.- Formato en donde la(el) Tesorera(o) llevará el registro de los ingresos y gastos que generen las acciones de equipamiento e infraestructura llevadas a cabo por el CEAP.
Formato de Registro de Comité de Contraloría Social.- Formato mediante el cual el CEAP registra a los integrantes del Comité de Contraloría Social.
Formato de Rendición de Cuentas.- Formato mediante el cual el CEAP informa a la Comunidad Escolar, a la Secretaría de Educación Pública, a la Secretaría del Bienestar de la APF y a los órganos fiscalizadores, la asignación de recursos, las acciones realizadas, así como los montos erogados y pagados con recursos del Programa La Escuela Es Nuestra.
Formato 911.- Instrumento que se utiliza para recabar información sobre matrícula, docentes y características de la población estudiantil, de las escuelas de educación especial, básica, media superior y superior, supervisiones, bibliotecas y formación para el trabajo, integra la información estadística educativa oficial a nivel nacional con la cual se apoyan los procesos de planeación, programación, presupuesto y asignación de recursos, evaluación y rendición de cuentas del sector.
Identificador del Inmueble.- Es la clave del plantel; número asignado por la Secretaría de Educación Pública de la APF por conducto de la DGLEEN, para los fines del Programa La Escuela Es Nuestra y puede contemplar uno o más CCT.
Índice de Marginación.- Concepto del CONAPO que refiere a la medida-resumen que permite diferenciar entidades, municipios y localidades del país según las carencias que padece la población como resultado de la falta de acceso a la educación, la residencia en viviendas inadecuadas, la carencia de bienes, la percepción de ingresos monetarios insuficientes y las relacionadas con la residencia en localidades pequeñas. Una vez determinados los valores para cada unidad territorial, se clasifican en cinco grados de marginación: muy bajo, bajo, medio, alto y muy alto, siendo estos dos últimos los de mayor marginación. Para efectos de las presentes Reglas de Operación, se aplica el índice a nivel localidad.
INEGI.- Instituto Nacional de Estadística y Geografía.
Informe Final de la Secretaría de la Función Pública de la APF.- Cuestionario emitido por la Secretaría de la Función Pública relacionado a la experiencia de realizar actividades de vigilancia y seguimiento.
Infraestructura Escolar.- Los muebles e inmuebles, así como los servicios e instalaciones necesarias para la correcta operación de las escuelas.
INPI.- Instituto Nacional de Pueblos Indígenas.
LEC.- Líderes para la Educación Comunitaria del CONAFE.
LFPRH.- Ley Federal de Presupuesto y Responsabilidad Hacendaria.
LGE.- Ley General de Educación.
LGDS.- Ley General de Desarrollo Social.
LFD.- Ley Federal de Derechos.
Mantenimiento.- Las acciones que tienen como objetivo preservar las instalaciones y el equipamiento pertenecientes al plantel, en condiciones óptimas de funcionamiento.
Manual del CEAP.- Documento elaborado por la Secretaría de la Educación Pública de la APF por conducto de la DGLEEN, que se pondrá a disposición de las Comunidades Escolares para orientar el funcionamiento, desarrollo, ejecución y operación de las acciones del Programa La Escuela Es Nuestra; tiene como finalidad orientar al CEAP para el buen desarrollo de las asambleas, brindar información relevante de las Reglas de Operación y contiene los formatos que integran el Expediente de Actividades. El manual se puede descargar de la página electrónica https://sep.gob.mx/dgticDatos/LEEN/escuelas.html y contiene los formatos correspondientes para la operación del Programa La Escuela Es Nuestra.
Material Didáctico.- Conjunto de elementos, equipos o materiales educativos que mejoran, facilitan e intervienen en el proceso de enseñanza aprendizaje.
MIR.- Matriz de Indicadores para Resultados. Herramienta de planeación estratégica que en forma resumida, sencilla y armónica establece con claridad los objetivos del programa presupuestario y su alineación con aquellos de la planeación nacional y sectorial; incorpora los indicadores que miden los objetivos y resultados esperados; identifica los medios para obtener y verificar la información de los indicadores; describe los bienes y servicios a la sociedad, así como las actividades e insumos para producirlos; e incluye supuestos sobre los riesgos y contingencias que pueden afectar el desempeño del programa.
MML.- Metodología de Marco Lógico. Herramienta de planeación estratégica basada en la estructuración y solución de problemas, que permite organizar de manera sistémica y lógica los objetivos de un programa y sus relaciones de causalidad; identificar y definir los factores externos al programa que pueden influir en el cumplimiento de los objetivos; evaluar el avance en la consecución de estos, así como examinar el desempeño del programa en todas sus etapas. La MML facilita el proceso de conceptualización y diseño de programas. Permite fortalecer la vinculación de la planeación con la programación.
Objetivo Programa La Escuela Es Nuestra 2022.- La base de datos que contiene los planteles susceptibles de ser atendidos por conducto del CEAP, en el marco Programa La Escuela Es Nuestra durante el año 2022.
Obra Mayor.- Las acciones clasificadas en la categoría C del Manual del CEAP, las cuales deberán contar obligatoriamente con supervisión técnica y dictamen elaborado por un experto en infraestructura escolar.
ODS.- Objetivos de Desarrollo Sostenible.- Son los compromisos adoptados por la Asamblea General de la Organización de las Naciones Unidas, tras más de dos años de un intenso proceso de consultas públicas y negociaciones, para guiar las acciones de la comunidad internacional hasta el 2030. Están formulados para erradicar la pobreza, promover la prosperidad y el bienestar para todos, proteger el medio ambiente y hacer frente al cambio climático a nivel mundial. En su conjunto, los 17 ODS y sus 169 metas conforman la Agenda 2030 para el Desarrollo Sostenible, son de carácter integrado e indivisible, de alcance mundial y de aplicación universal, tienen en cuenta las diferentes realidades, capacidades y niveles de desarrollo de cada país y respetan sus políticas y prioridades nacionales.
PAE.- Programa Anual de Evaluación. Es el documento normativo emitido conjuntamente por el CONEVAL y la Secretaría de Hacienda y Crédito Público de la APF que tiene por objeto dar a conocer las evaluaciones que se llevarán a cabo o iniciarán en el ejercicio fiscal, así como las políticas, programas presupuestarios y acciones a los que se aplicarán.
PEF.- Presupuesto de Egresos de la Federación para el ejercicio fiscal 2022.
Plan de Trabajo.- Formato en donde el CEAP registra las acciones a realizar en un plantel beneficiario, con los recursos del Programa La Escuela Es Nuestra.
Plantel(es).- Inmueble, instalación o establecimiento destinado a la prestación de servicios públicos de educación básica, en el que pueden operar uno o más Centros de Trabajo, considerando para efectos de las presentes Reglas de Operación, a la educación inicial, preescolar, primaria y secundaria en sus diversas modalidades.
Plataforma InfoLEEN.- Sistema informático que opera, coordina y administra la Secretaría de Bienestar de la APF por conducto de la Unidad de Planeación y Evaluación de Programas para el Desarrollo, mediante el cual los FA, coordinados por la Unidad de Coordinación de Delegaciones, llevan a cabo el registro informático de los formatos que integran el Expediente de Actividades de los CEAP conforme a las presentes Reglas de Operación. La Secretaría de Educación Pública de la APF por conducto de la DGLEEN, tiene acceso a la misma para consulta.
Presidente(a).- Madre, padre o tutor(a), integrante del CEAP, elegido de entre los integrantes de la Comunidad Escolar, que dirige las actividades del Comité; sus funciones están establecidas el numeral 3.6.1 de las presentes Reglas de Operación.
PLEEN.- Programa La Escuela Es Nuestra.
Programación Operativa Estatal.- Contempla las actividades y operativos de los Programas para el Desarrollo, para lo cual detallará la concurrencia de recursos humanos, materiales y técnicos necesarios para realizar cada actividad u operativo de los Programas para el Desarrollo, las fechas específicas de realización, así como los mecanismos de seguimiento y supervisión de las metas definidas.
RO.- Reglas de Operación del PLEEN para el ejercicio fiscal 2022.
RLFPRH.- Reglamento de la Ley Federal de Presupuesto y Responsabilidad Hacendaria.
Secretario(a) Técnico(a).- Integrante del CEAP, elegido de entre los integrantes de la Comunidad Escolar, responsable de levantar las actas de las sesiones, registrar los acuerdos, entre otras funciones, las cuales se describen en el numeral 3.6.1 de las presentes RO.
SEN.- Sistema Educativo Nacional.
SEP.- Secretaría de Educación Pública de la APF.
Servicio Educativo CONAFE.- Conjunto integrado de recursos pedagógicos, didácticos, organizativos y de infraestructura, de acuerdo con el modelo de educación comunitaria, mediante los cuales el CONAFE ofrece atención en educación inicial, preescolar, primaria y secundaria comunitaria.
SFP.- Secretaría de la Función Pública de la APF.
SHCP.- Secretaría de Hacienda y Crédito Público de la APF.
Situación de Vulnerabilidad.- Conjunto de circunstancias o condiciones tales como edad, sexo, estado civil, origen étnico, religioso, situación socioeconómica, discapacidad, aptitudes sobresalientes y/o condición migratoria (nacional y local), que impiden a los educandos, ingresar, permanecer y egresar de las instituciones públicas de educación en igualdad de condiciones respecto al resto de los educandos.
Subcomité de Programación Operativa Estatal de la Secretaría de Bienestar.- Será integrado en cada una de las Entidades Federativas por los(las) Delegados(as) de los Programas para el Desarrollo, el personal de campo designado y el personal que definan los responsables de los Programas para el Desarrollo, en función a sus recursos humanos y materiales.
Subsidio.- Las asignaciones de recursos federales previstas en el Presupuesto de Egresos de la Federación para el ejercicio fiscal correspondiente que, a través del PLEEN, se otorgan a las Comunidades Escolares a través de los CEAP, de conformidad con los artículos 75 de la LFPRH, y 175 y 176 de su Reglamento.
Supervisión Técnica.- Las actividades relacionadas al seguimiento puntual de expertos acreditados en infraestructura física escolar, para dictaminar sobre los proyectos de obra mayor, su ejecución y su recepción, en términos de las RO.
TESOFE.- Tesorería de la Federación.
Tesorera(o).- Integrante del CEAP, elegidos(as) de entre los integrantes de la Comunidad Escolar; entre sus actividades están las de llevar a cabo la custodia, administración, registro y ejecución de la aplicación de los recursos; sus funciones se describen en el numeral 3.6.1. de las presentes RO.
TG1.- Tipo de gasto 1.- Corresponde a los subsidios corrientes que son otorgados a través de PLEEN.
TG7.- Tipo de gasto 7.- Corresponde a los gastos indirectos para la supervisión y operación del PLEEN.
UCD.- Unidad de Coordinación de Delegaciones de la Secretaría de Bienestar.
UPEPD.- Unidad de Planeación y Evaluación de Programas para el Desarrollo de la Secretaría de Bienestar.
UR.- Unidad Responsable. Área administrativa de las dependencias y, en su caso, las entidades, que están obligadas a la rendición de cuentas sobre los recursos humanos, materiales y financieros que administra para contribuir al cumplimiento de los programas comprendidos en la estructura programática autorizada al ramo o entidad.
Vocal(es).- Los(as) integrantes del CEAP que participan con el/la Presidente(a), Secretario(a) Técnico(a) y Tesorera(o) para el buen desempeño del Comité; elegidos de entre los integrantes de la Comunidad Escolar sus funciones son descritas en numeral 3.6.1 de las presentes RO.
Vocal(es) de Transparencia.- Integrante(s) del CEAP, elegido(s) de entre los integrantes de la Comunidad Escolar, para conformar un Comité de Contraloría Social y llevar a cabo las acciones de monitoreo y vigilancia en términos del numeral 3.6.1 de las presentes RO.
1. INTRODUCCIÓN
El Estado mexicano tiene la obligación constitucional de garantizar una educación universal, inclusiva, pública, gratuita y laica en todos los niveles, desde la inicial hasta la superior.
El artículo 3o. de la Constitución Política de los Estados Unidos Mexicanos (CPEUM), establece el derecho fundamental de toda persona a la educación, donde se considera que el Estado priorizará el interés superior de niñas, niños, adolescentes y jóvenes en el acceso, permanencia y participación en los servicios educativos.
El párrafo noveno del artículo 3o. de la CPEUM, prevé que los planteles educativos constituyen el espacio fundamental para el proceso de enseñanza aprendizaje y mandata al Estado para que garantice que los materiales didácticos, la Infraestructura Escolar, su mantenimiento y las condiciones del entorno, sean idóneos y contribuyan a los fines de la educación.
En el inciso e) de la fracción II del artículo 3o. de la CPEUM señala que la educación será equitativa, por lo que el Estado implementará medidas que favorezcan el ejercicio pleno del derecho a la educación, priorizando las zonas de muy alta marginación, alta marginación y zonas indígenas, incidiendo de manera directa en la calidad de la vida de las personas que viven en condiciones de pobreza.
El inciso f) de la fracción II del artículo 3o. de la CPEUM, establece que el sistema educativo generará las condiciones para que la educación sea inclusiva, tomando en cuenta las circunstancias y necesidades de los educandos, y se ordena a que con base en el principio de accesibilidad el Estado implemente medidas específicas con el objetivo de eliminar barreras para el aprendizaje y la participación.
Asimismo, el artículo 3 de la LGE establece que el Estado fomentará la participación de los educandos, madres y padres de familia o tutores, maestras y maestros, así como de los distintos actores involucrados en el proceso educativo y, en general, de todo el Sistema Educativo Nacional, para asegurar que éste extienda sus beneficios a todos los sectores sociales y regiones del país, a fin de contribuir al desarrollo económico, social y cultural de sus habitantes.
El artículo 8 de la LGE señala que el Estado está obligado a prestar servicios educativos con equidad y excelencia, así como que las medidas que adopte para tal efecto estarán dirigidas, de manera prioritaria, a quienes pertenezcan a grupos y regiones con mayor rezago educativo, dispersos o que enfrentan situaciones de vulnerabilidad por circunstancias específicas de carácter socioeconómico, físico, mental, de identidad cultural, origen étnico o nacional, situación migratoria.
El artículo 105 de la LGE señala que para el mantenimiento de los muebles e inmuebles, así como los servicios e instalaciones necesarios para proporcionar los servicios educativos, concurrirán los gobiernos federales, estatales, municipales y de manera voluntaria, madres y padres de familia o tutores(as) y demás integrantes de la comunidad, siendo que el párrafo segundo del artículo 106 señala que el Comité Escolar de Administración Participativa, o su equivalente, tendrá como objetivo la dignificación de los planteles educativos y la paulatina superación de las desigualdades entre las escuelas del país, el cual recibirá presupuesto anual para mejoras, mantenimiento o equipamiento del plantel educativo y, en su caso de construcción, deberá contar con asistencia técnica, de conformidad con los procedimientos establecidos en los lineamientos de operación del Programa.
El último párrafo del artículo 104 de la LGE señala que la Secretaría de Educación Pública realizará el seguimiento de las diversas acciones que se lleven a cabo por los Comités Escolares de Administración Participativa cuando se involucren con recursos federales.
El artículo 106 de la LGE previene que, con objeto de fomentar la participación social en el fortalecimiento y mejora de los espacios educativos, su mantenimiento y ampliación de la cobertura de los servicios, la Secretaría de Educación Pública, en coordinación con las dependencias federales respectivas, emitirán los lineamientos de operación de los Comités Escolares de Administración Participativa o sus equivalentes para los planteles de Educación Básica.
Conforme al Plan Nacional de Desarrollo 2019-2024, el Ejecutivo Federal tiene entre sus objetivos centrales la implantación de la austeridad como norma de gobierno, la generación de bienestar en todos los ámbitos del país y el establecimiento de una democracia participativa, siendo principios rectores en su Eje General II. Política Social, apartado "Derecho a la Educación", se establece el compromiso del Gobierno Federal para mejorar las condiciones materiales de las escuelas del país, así como a garantizar el acceso de todos los jóvenes a la educación.
El Programa Sectorial de Educación 2020-2024, publicado en el DOF el 06 de julio de 2020, se establece como objetivo prioritario 4: Generar entornos favorables para el proceso de enseñanza-aprendizaje en los diferentes tipos, niveles y modalidades del SEN.
Estrategia 4.1 Asegurar las condiciones de infraestructura física educativa necesarias para el desarrollo efectivo de las actividades académicas y escolares.
Estrategia 4.3 Garantizar el equipamiento adecuado de los centros educativos para potenciar el máximo logro de los aprendizajes.
Los Objetivos de Desarrollo Sostenible (ODS) de la Agenda 2030 para el Desarrollo Sostenible, el PLEEN atiende a las metas de los objetivos:
· Objetivo 4 Garantizar una educación inclusiva, equitativa y de calidad y promover oportunidades de aprendizaje durante toda la vida para todos.
- Meta 4.1 Para 2030, velar por que todas las niñas y todos los niños terminen los ciclos de la enseñanza primaria y secundaria, que ha de ser gratuita, equitativa y de calidad y producir resultados escolares pertinentes y eficaces.
- Meta 4.2 Para 2030, velar por que todas las niñas y todos los niños tengan acceso a servicios de atención y desarrollo en la primera infancia y a una enseñanza preescolar de calidad, a fin de que estén preparados para la enseñanza primaria.
- Meta 5. Para 2030, eliminar las disparidades de género en la educación y garantizar el acceso en condiciones de igualdad de las personas vulnerables, incluidas las personas con discapacidad, los
pueblos indígenas y los niños en situación de vulnerabilidad, a todos los niveles de la enseñanza y la formación profesional.
- Meta 8. Construir y adecuar instalaciones escolares que respondan a las necesidades de los niños y las personas discapacitadas y tengan en cuenta las cuestiones de género, y que ofrezcan entornos de aprendizaje seguros, no violentos, inclusivos y eficaces para todos.
Igualmente considerando el marco internacional de los derechos de las Mujeres (CEDAW, Plataforma de Acción de Beijing y Convención de Belém do Pará), relacionado con el IX Informe periódico sobre el cumplimiento de la CEDAW el 6 de julio de 2018, numeral 38, que menciona en el inciso a) Aumente las asignaciones presupuestarias para garantizar la plena aplicación del nuevo modelo educativo de 2017 en todos los estados y permitir la mejora de la infraestructura escolar, especialmente en las comunidades indígenas y en las zonas rurales, y mejorar el suministro de materiales docentes y didácticos esenciales y accesibles.
El acuerdo educativo nacional y los ordenamientos emanados del mismo son la base para la construcción de la Nueva Escuela Mexicana, la cual tiene como objeto reorientar al SEN para poner en el centro de la acción pública el máximo logro de aprendizaje y desarrollo integral de las niñas, niños, adolescentes y jóvenes, cumpliendo con los parámetros constitucionales del derecho a la educación relativos a lograr una educación incluyente, de excelencia, equitativa, que tienda a abatir los rezagos en el sector y con ello se contribuya a poner un piso parejo a los educandos.
Para esto, el Gobierno de México consideró importante implementar estrategias puntuales a fin de abatir las malas prácticas en el uso de programas sociales, para lo cual, es necesario orientar acciones para mejorar y dignificar las condiciones físicas de la infraestructura física escolar con la participación directa de las Comunidades Escolares en acciones de construcción, mantenimiento, rehabilitación, equipamiento, adquisición de equipo, material didáctico, deportivo y artístico, focalizando la atención de la acción pública a comunidades educativas con mayor grado de vulnerabilidad.
El PLEEN es uno de los Programas para el Desarrollo el cual entrega directamente a los beneficiarios los recursos, es decir los subsidios, que de conformidad con la LFPRH, son: Las asignaciones de recursos federales previstas en el Presupuesto de Egresos que, a través de las dependencias y entidades, se otorgan a los diferentes sectores de la sociedad, a las entidades federativas o municipios para fomentar el desarrollo de actividades sociales o económicas prioritarias de interés general.
Las acciones para mejorar y dignificar las condiciones de la infraestructura física educativa requieren de atención inmediata, por lo que es prioritario la facilidad en la entrega de recursos que impliquen eliminar trámites, reducir el costo burocrático y lograr que rindan más los recursos, evitando la corrupción, el dispendio, el clientelismo y la discrecionalidad en el manejo del presupuesto.
De conformidad con lo que establece la LFPRH, en su artículo 75, la entrega directa de los recursos a los CEAP garantiza que se canalicen exclusivamente a la población objetivo, siendo el medio más eficaz para que reciban los recursos sin trámites y puedan utilizarlos para cumplir el objetivo del PLEEN.
En el PEF 2022, en su artículo 27, último párrafo, relativo a la Operación de los Programas, establece que: Para la entrega de los apoyos a la población objetivo de los programas de subsidios en numerario, las Dependencias y Entidades deberán promover la inclusión financiera mediante el uso de cuentas bancarias personales, preferentemente a través del Banco del Bienestar, Sociedad Nacional de Crédito, Institución de Banca de Desarrollo, cuando éste cuente con la cobertura bancaria necesaria para la entrega de los apoyos, de conformidad con lo previsto en el artículo 67 de la Ley General de Contabilidad Gubernamental.
El Artículo Octavo Transitorio del PEF 2022, refiere a que las Dependencias y Entidades llevarán a cabo las acciones que correspondan para que la entrega de los subsidios y apoyos a los beneficiarios de los programas se realice de manera directa a través de la Tesorería de la Federación, en forma electrónica mediante transferencia de recursos para su depósito en las cuentas bancarias de los mismos, salvo que se esté en alguno de los supuestos de excepción regulados en la Ley de Tesorería de la Federación, su Reglamento y demás disposiciones aplicables, o bien, que la Secretaría autorice que se efectúe de manera distinta.
Facilitar la entrega de recursos directamente a los beneficiarios, destinados a la infraestructura escolar incide en las economías locales mediante la inyección directa de los mismos, por medio del impulso de la organización popular, fomentando el trabajo colectivo en aras del bien común y procurando la capacitación de niñas, niños, jóvenes y sus familias en los procesos de toma de decisiones, administración de recursos y participación ciudadana.
Por otro lado, establece como uno de sus proyectos prioritarios el PLEEN para el Desarrollo del Istmo de Tehuantepec, cuyo objetivo es impulsar el crecimiento de la economía regional con pleno respeto a la historia, cultura y las tradiciones del Istmo oaxaqueño y veracruzano; dentro del ámbito de sus atribuciones y de conformidad con lo establecido en las presentes RO, será factible focalizar acciones que contribuyan al logro
de los objetivos del programa para el Desarrollo del Istmo de Tehuantepec.
Asimismo, a partir de la declaratoria de las Zonas de Atención Prioritaria para el año 2022, se identifican como prioritarios los municipios que integran el Corredor Interoceánico del Istmo de Tehuantepec, municipios de pueblos Yaquis, el municipio de Cananea, los municipios ubicados en las comunidades aledañas a la zona del Tren Maya (Campeche, Chiapas, Quintana Roo, Tabasco y Yucatán), los municipios aledaños al proyecto del Aeropuerto Santa Lucía (Nextlalpan), el municipio de Aguililla en Michoacán y el de Mulegé en Baja California Sur.
2. OBJETIVOS
2.1. General
Mejorar, por conducto del CEAP, las condiciones de infraestructura física, equipamiento y materiales para el apoyo educativo de los planteles públicos de nivel inicial, preescolar, primaria y secundaria en sus diferentes modalidades y las comunidades de aprendizaje de CONAFE en beneficio de las niñas, niños y adolescentes.
2.2. Específicos
Lograr un avance equitativo en la mejora de la infraestructura física educativa a nivel nacional.
Coadyuvar a que el presupuesto destinado a la infraestructura física educativa, equipamiento y material didáctico, cubra de manera eficiente las necesidades de las comunidades escolares, en beneficio de las niñas, niños y adolescentes.
Coadyuvar al impulso de la organización comunitaria educativa en los planteles públicos de educación básica.
3. LINEAMIENTOS
3.1. Cobertura
El PLEEN tendrá cobertura Nacional, con base en la disponibilidad presupuestaria del ejercicio fiscal respectivo.
3.2. Población objetivo
CEAP conformados en los planteles públicos de educación básica, priorizando a aquellos ubicados en localidades con presencia de población indígena y afromexicana, localidades con un alto índice de marginación, pobreza y planteles que carecen de servicios básicos.
La población objetivo se determinará en función de la disponibilidad presupuestaria del PLEEN.
3.3. Beneficiarios/as
Son los CEAP, que atiendan las necesidades de infraestructura, equipamiento y materiales para el apoyo educativo en los planteles públicos de educación básica y que decidan participar voluntariamente en el PLEEN.
3.3.1. Requisitos
Los CEAP deberán cumplir con los siguientes requisitos:
a) Presentar a la DGLEEN, a más tardar el último día hábil del mes de septiembre de 2022, la Carta Compromiso del Comité Escolar de Administración Participativa (Anexo 7).
b) Contar con una cuenta bancaria específica para la administración y ejercicio de los subsidios del PLEEN, a más tardar el 14 de diciembre de 2022; en caso contrario, la DGLEEN no estará en posibilidad de dar de alta la cuenta bancaria en los sistemas de la SHCP de la APF.
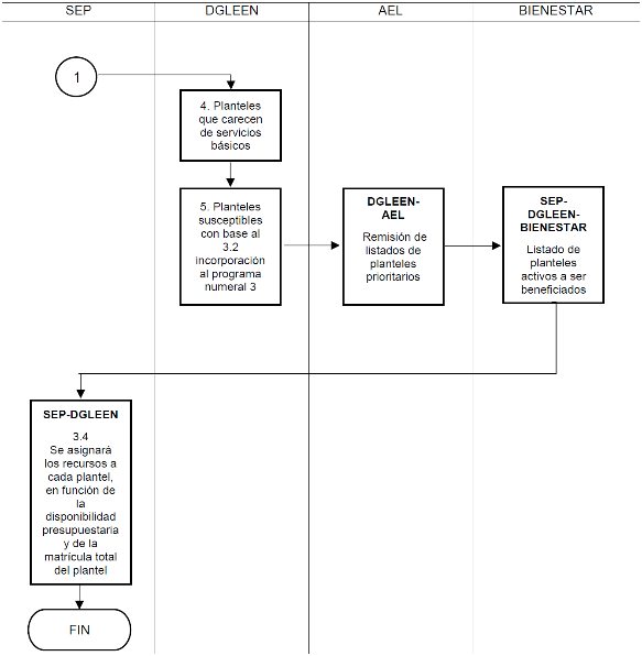
3.3.2. Procedimiento de selección
| Procedimiento para la selección de los planteles públicos de educación básica |
| Etapa | Actividad | Responsable |
| 1. Identificación y selección de planteles públicos de educación básica | Con base en el Listado de Planteles Públicos de Educación Básica asociado al último levantamiento de estadística educativa (Formato 911), la SEP por conducto de la DGLEEN, llevará a cabo una selección de planteles activos tomando en cuenta la priorización señalada en el presente numeral, a más tardar el último día hábil del mes de marzo de 2022. | DGLEEN |
| 2. Recepción de listado de planteles públicos de educación básica por parte de la AEL, CONAFE y Delegaciones Estatales de BIENESTAR | Como fuente de información no obligatoria y adicional, la DGLEEN solicitará mediante comunicado oficial a la AEL, al CONAFE y a las Delegaciones Estatales de BIENESTAR, la remisión de sus listados de planteles prioritarios de atención en las Entidades Federativas respectivas, en donde deberán anexar la justificación de su priorización, conforme a lo establecido en el presente numeral, a más tardar el último día hábil del mes de marzo de 2022. | DGLEEN BIENESTAR AEL |
| 3. Envío a BIENESTAR de listado de planteles públicos de Educación Básica susceptibles de ser beneficiarios por el PLEEN | La SEP por conducto de la DGLEEN, enviará a BIENESTAR la lista de planteles activos, susceptibles de ser beneficiarios por el PLEEN, que cuenten con CCT y que presten el servicio educativo de Educación Básica en el ciclo escolar correspondiente, a más tardar el último día hábil del mes de abril de 2022. | DGLEEN |
| 4. Envío a AEL para validación de planteles públicos de Educación Básica | Para el caso de planteles no incluidos en el listado a que se refiere el numeral anterior, y detectados por los FA, BIENESTAR lo hará del conocimiento a la DGLEEN, quien, a su vez, hará del conocimiento a la AEL y al CONAFE para su validación y, en su caso, registro. Dichos planteles podrán ser incorporados al PLEEN, siempre y cuando se cumpla con la priorización dispuesta por el presente numeral, a más tardar el último día hábil del mes de noviembre de 2022. | BIENESTAR DGLEEN AEL |
Procedimiento de priorización y selección de los planteles públicos de educación básica
La selección de los planteles públicos de educación básica para llevar a cabo las acciones del PLEEN, por conducto del CEAP, se realizará en función de la disponibilidad presupuestaria del Programa, y aplicando los siguientes criterios de priorización en el procedimiento para la selección de los planteles beneficiarios del PLEEN:
| Prioridad | Criterio de Selección |
| 1. | Planteles ubicados en localidades con presencia de población indígena y afromexicana (conforme al Catálogo de los Centros Educativos y Regiones para los Procesos de Planeación del INPI, que se puede consultar en la siguiente liga https://siged.sep.gob.mx/SIGED/escuelas.htm). |
| 2. | Planteles ubicados en localidades con alto índice de marginación (conforme a la Base de datos del índice de marginación por municipio de CONAPO 2020, se puede consultar en la siguiente liga https://www.gob.mx/conapo/documentos/indices-de-marginacion-2020-284372). |
| 3. | Planteles situados en municipios en contextos de pobreza y municipios en contexto de pobreza, considerando el contexto territorial, a partir del grado delictivo del Municipio (conforme a las variables de pobreza, pobreza extrema, vulnerabilidad por carencias, tres o más carencias y rezago educativo establecidas por el CONEVAL 2020, que se pueden consultar en https://www.coneval.org.mx/Medicion/Paginas/Pobreza-municipio-2010-2020.aspx). |
| 4. | Planteles que carecen de servicios básicos (conforme a la información integrada en el Formato 911). |
| 5. | Planteles ubicados en los municipios que integran el Corredor Interoceánico del Istmo de Tehuantepec, planteles de los pueblos Yaquis, planteles de Cananea, planteles ubicados en las comunidades aledañas a la zona del Tren Maya (Campeche, Chiapas, Quintana Roo, Tabasco y Yucatán), planteles del municipio de Nextlalpan (Santa Lucía) los municipios aledaños al proyecto del Aeropuerto Santa Lucía, el municipio de Aguililla en Michoacán y el de Mulegé en Baja California Sur (conforme al Decreto por el que se formula la Declaratoria de las Zonas de Atención Prioritaria para el año 2022, que se puede consultar en https://dof.gob.mx/nota_detalle.php?codigo=5636711&fecha=29/11/2021). |
Los planteles previamente seleccionados en ejercicios fiscales anteriores, serán susceptibles de ser nuevamente beneficiados por el PLEEN, siempre y cuando se cumpla con lo dispuesto en el presente numeral y el Anexo 6 de las presentes RO.
Un plantel podrá ser beneficiado hasta en tres ocasiones y, en casos extraordinarios, con la aprobación del Comité Técnico LEEN, podrá recibir por cuarta ocasión el apoyo respectivo, conforme a las presentes RO.
La participación de mujeres y hombres en la solicitud y elegibilidad de los apoyos que proporciona el PLEEN, será en igualdad de condiciones y oportunidades, por lo que, ser mujer u hombre no será motivo de restricción para la participación y elegibilidad en la obtención de los apoyos; asimismo, buscará fomentar la igualdad de oportunidades entre mujeres y hombres y el respeto a los derechos humanos.
Sólo podrán exigirse los datos y documentos contemplados en las presentes RO y que son estrictamente necesarios para tramitar la solicitud y acreditar si el potencial beneficiario/a cumple con los criterios de elegibilidad.
Conforme a lo establecido en los artículos 1 y 67 de la Ley General de Protección Datos Personales en Posesión de Sujetos Obligados, la DGLEEN y BIENESTAR, en el ámbito de sus competencias, deberá garantizar la protección y confidencialidad de los datos personales que reciban durante el proceso de selección de los beneficiarios/as del PLEEN; así como durante la ejecución del mismo.
El PLEEN adoptará, en lo procedente, el modelo de estructura de datos del domicilio geográfico establecido en el "Acuerdo por el que se aprueba la Norma Técnica sobre Domicilios Geográficos", emitido por el Instituto Nacional de Estadística y Geografía, publicado en el DOF el 12 de noviembre de 2010. Lo anterior en estricta observancia al Acuerdo antes referido y al oficio circular números 801.1.-279 y SSFP/400/124/2010 emitidos por la SHCP y la SFP, respectivamente.
Los componentes que integran el modelo de estructura de datos del Domicilio Geográfico son:
| COMPONENTES |
| ESPACIALES | DE REFERENCIA | GEOESTADÍSTICOS |
| Vialidad | No. Exterior | Área Geoestadística Estatal o de la Ciudad de México |
| Carretera | No. Interior | Área Geoestadística Municipal o Demarcación Territorial de la Ciudad de México |
| Camino | Asentamiento Humano | Localidad |
| | Código Postal | |
| | Descripción de Ubicación | |
3.4. Características de los apoyos (tipo y monto)
Conforme al Acuerdo por el que se emiten los Lineamientos que regulan las funciones de las Delegaciones de Programa para el Desarrollo, como el PLEEN, son: Los programas relacionados con el desarrollo integral de las personas; los que otorgan algún servicio a las mismas, así como aquellos que ejercen un beneficio directo y sin intermediarios a la población de conformidad con el Presupuesto de Egresos de la Federación para el ejercicio fiscal correspondiente, y los demás que se establezcan por acuerdo del Ejecutivo Federal que tengan esa finalidad.
Para ello, se realiza la entrega de los subsidios que, de conformidad con el artículo 2, fracción LIII de la LFPRH, son: Las asignaciones de recursos federales previstas en el Presupuesto de Egresos que, a través de las dependencias y entidades, se otorgan a los diferentes sectores de la sociedad, a las entidades federativas o municipios para fomentar el desarrollo de actividades sociales o económicas prioritarias de interés general.
Una vez que se ha dado cumplimiento a las disposiciones de las presentes RO, los recursos se otorgarán de manera directa y sin intermediarios a los CEAP, a fin de que estos últimos lleven a cabo sus acciones sin dilación; lo anterior, en estricto apego a las disposiciones normativas aplicables.
De conformidad con la LFPRH, en su artículo 75, la entrega directa de los apoyos a los CEAP, garantiza que se canalicen exclusivamente a la población objetivo, siendo el medio más eficaz para que reciban los subsidios, sin trámites y puedan utilizarlos para cumplir el objetivo del PLEEN.
"Artículo 75.- Los subsidios deberán sujetarse a los criterios de objetividad, equidad, transparencia, publicidad, selectividad y temporalidad, para lo cual las dependencias y entidades que los otorguen deberán:
...
IV. Garantizar que los recursos se canalicen exclusivamente a la población objetivo y asegurar que el mecanismo de distribución, operación y administración facilite la obtención de información y la evaluación de los beneficios económicos y sociales de su asignación y aplicación; así como evitar que se destinen recursos a una administración costosa y excesiva;
...
IX. Procurar que sea el medio más eficaz y eficiente para alcanzar los objetivos y metas que se pretenden, y ...".
El PEF 2022, en su artículo 27, último párrafo, relativo a la Operación de los Programas, establece que: Para la entrega de los apoyos a la población objetivo de los programas de subsidios en numerario, las Dependencias y Entidades deberán promover la inclusión financiera mediante el uso de cuentas bancarias personales, preferentemente a través del Banco del Bienestar, Sociedad Nacional de Crédito, Institución de Banca de Desarrollo, cuando éste cuente con la cobertura bancaria necesaria para la entrega de los apoyos, de conformidad con lo previsto en el artículo 67 de la Ley General de Contabilidad Gubernamental.
Los subsidios que se otorguen tendrán la temporalidad y características que se autoricen en el marco de las presentes RO. Los subsidios se considerarán devengados de acuerdo a los criterios señalados en el numeral 3.4.1.1 "Devengos".
La DGLEEN, como unidad responsable del ejercicio de los recursos autorizados al PLEEN y de la asignación y entrega directa de los apoyos a los CEAP, deberá verificar que se cuenta con la disponibilidad presupuestaria.
Respecto al subsidio directo TG 1, estos recursos solo se podrán ejercer en apoyos para mejorar y dignificar las condiciones de la infraestructura física educativa, equipamiento y material didáctico. En ningún caso, los subsidios TG1 con cargo al PLEEN, se podrán utilizar para el pago de prestaciones de carácter económico, sobresueldos, compensaciones, sueldos o sobresueldos a personal directivo, docente o empleadas(os) de los planteles educativos, así como de aquellos que laboren en la SEP; tampoco se podrán destinar para pasajes y viáticos internacionales, arrendamiento para oficinas y equipo, ni becas, tratamientos médicos o apoyos económicos directos a los educandos.
Para el caso de los recursos TG 7, la UR respectiva, podrá utilizar los recursos en cualquier partida de gasto específica prevista en el Clasificador por Objeto del Gasto, de conformidad con el numeral 18 del Manual de Programación y Presupuesto 2022, respetando el marco normativo aplicable a cada partida de gasto y el porcentaje autorizado a la UR para dar atención a los gastos indirectos de operación de las RO. En ningún caso, estos recursos se podrán utilizar para el pago de prestaciones de carácter económico, sobresueldos, compensaciones, así como tampoco para pasajes y viáticos internacionales, arrendamiento para oficinas y equipo, ni becas, tratamientos médicos o apoyos económicos directos a las alumnas y los alumnos.
Para la operación de programas de subsidios que requieren gastos indirectos, éstos podrán ser asignados en una proporción respecto al gasto total del PLEEN o, con un monto fijo determinado, con base en las necesidades y requerimientos específicos del Programa, siempre y cuando la asignación de gastos de operación no rebase el monto de gastos indirectos aprobados en el PEF 2022 para el PLEEN; mismos que, no deberán representar más del 3 por ciento del presupuesto total original autorizado al Programa presupuestario para el presente ejercicio fiscal.
El monto destinado para los gastos de operación del Programa será de hasta un máximo del 3 por ciento del presupuesto total original autorizado al PLEEN en el PEF 2022, el cual deberá invariablemente clasificarse como TG7; mismo que podrá traspasarse a BIENESTAR en una proporción de hasta el cincuenta por ciento para el auxilio en sus actividades, atendiendo las disposiciones normativas y presupuestarias aplicables, para tales efectos.
Durante la operación del PLEEN, la DGLEEN como responsable del ejercicio de su presupuesto autorizado, en coordinación con BIENESTAR y los CEAP beneficiarios, deberán observar que la administración de los recursos públicos se realice bajo los criterios de legalidad, honestidad, eficiencia, eficacia, economía, racionalidad, austeridad, transparencia, control, rendición de cuentas, igualdad de género y equidad, establecidos en los artículos 1, 75 y 77 de la LFPRH, en el Título Cuarto, Capítulo XII, sección IV del RLFPRH, así como en las demás disposiciones que para tal efecto emita la SHCP, y disponga el PEF para el ejercicio fiscal 2022.
Las erogaciones previstas en el PEF que no se encuentren devengadas por la DGLEEN al 31 de diciembre de 2022, no podrán ejercerse, conforme lo previsto en el artículo 54 de la LFPRH.
Por otra parte, para coadyuvar al cumplimiento de los objetivos y metas previstas para el Programa, se integrarán, en su caso, los recursos presupuestarios que reciba vía ampliación líquida autorizada por la SHCP, por la recaudación de los derechos adicionales, especiales y extraordinarios sobre minería, de conformidad con lo establecido en los artículos 271 y 275 de la LFD; los cuales una vez transferidos al Programa, se sujetarán para su asignación, ejercicio, control y administración, a lo dispuesto en las presentes RO; recursos presupuestarios que deberán, invariablemente, clasificarse como TG1; y, no podrán considerarse para determinar el porcentaje máximo autorizado para gastos indirectos del Programa; en consecuencia, no podrán destinarse para gastos de operación del PLEEN.
Los apoyos del PLEEN que se componen por recursos federales y, en su caso, por aportaciones voluntarias de las Entidades Federativas, conforme al Anexo 5 de las presentes RO, se otorgarán directamente al plantel público de educación básica por conducto del CEAP a través de la TESOFE.
Para el cumplimiento de los objetivos operativos del PLEEN, la SEP se basará en la concurrencia de recursos materiales, humanos y técnicos, determinados en la Programación Operativa Estatal que realice el Subcomité de Programación Operativa Estatal.
Para el logro de los objetivos del PLEEN, la SEP por conducto de la DGLEEN, se apoyará con la TESOFE e instituciones financieras legalmente establecidas para tales fines, para la dispersión de los apoyos (subsidios), en términos de los instrumentos contractuales o convenios que al efecto se suscriban.
Será responsabilidad de la DGLEEN la selección de la institución financiera mediante la cual se dispersen los apoyos a los CEAP, garantizando sea la que mejor costo-beneficio y las mejores condiciones ofrezca para la operación del Programa.
Para los efectos de la intervención de la Coordinación General de Programas para el Desarrollo, bajo el mando directo del Presidente de la República, se apegará a las atribuciones que establece el Acuerdo por el que se emiten los Lineamientos que regulan las funciones de las Delegaciones de Programas para el Desarrollo, en cuanto a la coordinación, así como la supervisión del Programa y servicios respectivos en términos de lo dispuesto por los Lineamientos PRIMERO, fracciones I y IV; TERCERO, fracciones I, IV, V, IX y X; QUINTO, fracciones I, III, IV y V, y SEXTO del citado Acuerdo.
Técnico
Asesoramiento y Supervisión Técnica en obra mayor
Para la debida implementación del PLEEN, el CEAP podrá solicitar asesoría y capacitación, ya sea de manera presencial o virtual, directamente al FA que ha acompañado al CEAP desde su instalación y/o contactar a las Delegaciones de BIENESTAR en los Estados para solicitarla (https://www.gob.mx/bienestar/acciones-y-programas/delegaciones-de-bienestar-en-los-estados) y/o a la SEP por conducto de la DGLEEN al teléfono (55) 3601 1000 extensión 53260, en un horario de 09:00 a 18:00 horas de lunes a viernes y/o al correo electrónico: laescuelaesnuestra@nube.sep.gob.mx.
Los planteles CIAC deberán contar con el asesoramiento técnico y organizativo del CONAFE para su implementación y operación, la cual podrá solicitarse a través de sus Coordinaciones Territoriales (https://www.gob.mx/conafe/acciones-y-programas/delegaciones-estatales-26616) o con su Líder para la Educación Comunitaria o acudir a la Coordinación Territorial de CONAFE.
Las Comunidades Escolares que opten por el uso de los recursos por el desarrollo de innovaciones arquitectónicas acordes con el modelo de desarrollo educativo y comunitario del CONAFE, podrán contar con el asesoramiento técnico de este organismo para este propósito.
Para el desarrollo y ejecución de las acciones de las RO, se pondrá a disposición de los planteles el Manual del CEAP, el cual se podrá consultar a través de sitio https://sep.gob.mx/dgticDatos/LEEN/escuelas.html
El CEAP obligatoriamente deberá contar con la participación de organismos públicos de infraestructura física educativa de las Entidades Federativas, Municipios, cámaras de la construcción, o profesional habilitado y certificado con cédula profesional, quien será el responsable técnico de garantizar la seguridad estructural, su ejecución y su recepción, conforme a la correspondiente Carta Responsiva y el dictamen para el proyecto de Obra Mayor, siempre y cuando no se destine para el pago de servicios y/o honorarios: más del 5% del total del proyecto para el monto de $150,000.00 (ciento cincuenta mil pesos 00/100 M.N); más del 7.5% del total del proyecto para el monto de $200,000.00 (doscientos mil pesos 00/100 M.N) y más del 10% del total del proyecto para el monto de $500,000.00 (quinientos mil pesos 00/100 M.N).
El dictamen y la documentación técnica para el proyecto de Obra Mayor, deberá anexarse a la Carta Responsiva y será registrado en la Plataforma InfoLEEN por conducto del FA.
El/la responsable técnico actuará en todos aquellos casos en los que la normatividad aplicable lo señale y atenderá las especificaciones técnicas correspondientes en materia de construcción, contenidas en los ordenamientos jurídicos de la materia que garanticen su seguridad.
La DGLEEN promoverá con las Entidades Federativas la firma de convenios (Anexo 5), con la finalidad de fortalecer a los planteles y coadyuvar con el seguimiento a la supervisión técnica de proyectos de infraestructura de Obra Mayor de los CEAP beneficiados en los Estados con recursos del PLEEN.
Financieros
Dispersión de los Recursos
Una vez constituido el CEAP con la intervención del FA, conforme a la planeación operativa que determine el COPLAN, y revisado y validado por la SEP por conducto de la DGLEEN, el cumplimiento de los requisitos y condiciones que establece el presente numeral, los recursos se otorgarán de manera directa y sin intermediarios a los CEAP, prioritariamente a través de la TESOFE mediante transferencia SPEI, o cuenta concentradora de una institución financiera utilizando el mecanismo acordado y autorizado por éstas.
El monto autorizado para los beneficiarios se entregará conforme al numeral 3.4 de las presentes RO.
El proceso para la dispersión y entrega de los recursos observará las siguientes condiciones:
a) Que la DGLEEN haya entregado a la UPEPD la base de datos Objetivo LEEN 2022 con el listado de los planteles susceptibles de ser beneficiados a través del CEAP por el PLEEN.
b) Que BIENESTAR por conducto de la UPEPD, haya generado las claves de acceso a la Plataforma InfoLEEN de la DGLEEN como usuario de consulta.
c) Que la DGLEEN verifique en la Plataforma InfoLEEN que los CEAP constituidos, forman parte del Objetivo 2022 LEEN y que se encuentren de manera legible los siguientes documentos:
1. Que el Formato de Acta de Integración del Comité contenga el registro de las personas integrantes del CEAP.
2. Que el Formato de Acta de Integración del Comité contenga los siguientes datos: Clave de Centro de Trabajo e identificador del inmueble.
3. Que en el Formato de Acta de Integración del Comité se visualicen, de manera legible, los datos de la(el) Tesorera(o): nombre completo, Registro Federal de Contribuyentes y Clave Única de Registro de Población; así como del(la) Presidente(a) y Secretario(a) Técnico(a): nombre completo y Clave Única de Registro de Población
4. El Diagnóstico del Plantel.
Una vez que se cumplan los requisitos que establece el inciso a), b) y c), la SEP por conducto de la DGLEEN, estará en condiciones de ministrar el subsidio.
En caso de que la DGLEEN detecte omisiones en la información de los datos a que se refiere el inciso c) del presente numeral, ésta notificará a BIENESTAR a través de la Plataforma InfoLEEN para que en un plazo de 15 días se rectifiquen. La SEP por conducto de la DGLEEN, no gestionará la dispersión de recursos al CEAP que presente omisiones, en tanto no sean corregidas en la Plataforma InfoLEEN dentro del periodo establecido en el numeral 3.4.1.1 de las presentes RO.
En caso de contar con la participación de las Entidades Federativas, los recursos estatales se dispersarán conforme la disponibilidad presupuestaria de ese orden de Gobierno, acorde al numeral 3.4 de las presentes RO.
Uso de los Recursos
Los CEAP beneficiarios tendrán la obligación de aplicar los recursos recibidos para el objeto y los fines que les fueron otorgados.
En el caso de la dispersión de los apoyos a través de una institución financiera, una vez depositados los recursos en la cuenta bancaria de la(el) Tesorera(o) del CEAP, ésta(e) tendrá hasta tres meses para activar la cuenta, y una vez activada la misma, tendrá un año para ejercer el recurso y comprobar la aplicación de los apoyos otorgados; para lo anterior, la DGLEEN deberá dar seguimiento al tema con la institución financiera.
Los recursos del PLEEN serán ejercidos conforme al numeral 3.4, por las Comunidades Escolares a través del CEAP para la realización de acciones de equipamiento clasificadas en la categoría A del Manual del CEAP, e infraestructura clasificadas en las categorías B y C del Manual del CEAP (https://sep.gob.mx/dgticDatos/LEEN/escuelas.html).
Monto del apoyo
Los subsidios del PLEEN entregados a los CEAP, se distribuirán de la siguiente manera:
| Tipo de subsidio | Población objetivo | Monto o porcentaje | Periodicidad |
| Monetario /Financiero | CEAP de los planteles públicos de educación básica, conforme a los criterios de priorización establecidos en el numeral 3.3.2 de las presentes RO. | De acuerdo a la Matrícula por plantel: Grupo I. Rango de alumnas(os) de 2-50, $150,000. Grupo II. Rango de alumnas(os) de 51-150, $200,000. Grupo III. Rango de alumnas(os) de 151 y más, $500,000. | Periodicidad anual, en función de la disponibilidad presupuestaria y de la matrícula total del plantel, en apego al último levantamiento de estadística educativa (Formato 911) |
En aquellos casos en donde existan planteles CONAFE cuyos CEAP hubieran recibido apoyos del PLEEN en ejercicios fiscales anteriores para constituirse en un CIAC, podrán ser redispersados sumando los apoyos recibidos individualmente, que correspondan al mismo ejercicio fiscal 2022 (en un mismo año), por las comunidades involucradas que así lo determinen, conforme al cuadro anterior (matrícula por plantel). Dichos planteles podrán ser considerados como escuelas de organización completa para obtener un incremento en la asignación de recursos hasta por $500,000 (quinientos mil pesos 00/100 M.N); es decir, recibirán esta cantidad de forma conjunta, no individualmente.
Estos casos, deberán ser gestionados por CONAFE ante la DGLEEN mediante comunicación oficial, siempre y cuando la DGLEEN valide que la totalidad de los planteles se encuentren en la base de datos Objetivo LEEN 2022.
3.4.1. Devengos, aplicación y reintegro de los recursos
3.4.1.1. Devengos
Para efectos del PLEEN, los recursos se considerarán devengados una vez que se haya constituido la obligación de entregar los apoyos (subsidios) al CEAP, por haberse acreditado su elegibilidad antes del 31 de diciembre del ejercicio fiscal 2022, independientemente de la fecha en la que dichos recursos se pongan a disposición para el cobro correspondiente a través de los mecanismos previstos en estas RO y en las demás disposiciones aplicables.
La DGLEEN será responsable de gestionar la ministración del apoyo a más tardar el 31 de diciembre de 2022. Las erogaciones previstas que no se encuentren devengadas al 31 de diciembre de 2022, no podrán ejercerse.
La DGLEEN está obligada a reintegrar a la TESOFE los recursos que al cierre del ejercicio fiscal no se hayan devengado o que no se encuentren vinculados formalmente a compromisos y obligaciones de pago, en términos de lo dispuesto en el artículo 176 del RLFPRH.
Los CEAP están obligados a reintegrar a la TESOFE, los recursos que no se destinen a los fines autorizados y aquellos que al cierre del ejercicio fiscal en el que recibieron los recursos no se haya devengado o que no se encuentren vinculados formalmente a compromisos y obligaciones de pago, en términos de lo dispuesto en el artículo 176 del RLFPRH.
3.4.1.2. Aplicación
La DGLEEN, en su carácter de ejecutor del gasto y responsable del otorgamiento de los apoyos en términos de las presentes RO, tendrá la obligación de aplicar los recursos para el objeto y fines autorizados.
Los CEAP beneficiarios de los apoyos tendrán la obligación de aplicar los recursos recibidos para el objeto y los fines que les fueron otorgados.
Para la ministración de los recursos a los CEAP beneficiarios, estos deberán contar, previo a la entrega de los mismos, con una cuenta bancaria específica y exclusiva para la administración y ejercicio de los recursos federales otorgados, que distinga su origen e identifique que las erogaciones correspondan al fin autorizado, conforme a lo establecido en las presentes RO.
Los recursos que se otorgan mediante el PLEEN, no pierden su carácter Federal por lo que en su asignación y ejecución deberán observarse en todo momento las disposiciones jurídicas federales aplicables.
Los CEAP serán los únicos y absolutos responsables de mantener la documentación original que justifique y compruebe el gasto en que incurran, con cargo a los recursos que reciban por concepto de los subsidios otorgados mediante el PLEEN, así como de presentarla a los órganos competentes de control y fiscalización que la soliciten.
En caso de que los recursos otorgados no se encuentren formalmente comprometidos o debidamente devengados al 31 de diciembre del ejercicio fiscal en el que los CEAP recibieron los apoyos, en los términos de las disposiciones aplicables, los recursos que correspondan, junto con los rendimientos financieros que, en su caso, se hubiesen generado, deberán ser reintegrados a la TESOFE, a más tardar el 15 de enero del ejercicio fiscal siguiente al del año en el que recibieron los apoyos.
Los recursos del PLEEN que hayan sido comprometidos y aquéllos que hayan sido devengados por la DGLEEN pero que no hayan sido pagados al 31 de diciembre del ejercicio fiscal en el que dispusieron de los recursos, los CEAP podrán cubrir los pagos respectivos durante el plazo previsto en el apartado Uso de los Recursos del numeral 3.4 de las presentes RO.
Una vez cumplido el plazo referido, los recursos remanentes, junto con los rendimientos financieros que, en su caso, se hubiesen generado, deberán reintegrarse a la TESOFE a más tardar dentro de los 15 días hábiles siguientes a la conclusión de dicho plazo.
Para efectos del PLEEN, los CEAP considerarán como recursos comprometidos cuando exista un instrumento jurídico que formalice una relación jurídica con terceros por la adquisición de bienes y servicios o ejecución de obras; y devengados, cuando se reconozca una obligación de pago a favor de terceros por la recepción de conformidad de bienes, servicios y obras oportunamente contratados.
3.4.1.3. Reintegros
Los recursos a reintegrar a la TESOFE, en términos de lo dispuesto en el artículo 176 del RLFPRH, se realizarán mediante línea de captura, para lo cual los CEAP beneficiarios de los apoyos deberá solicitar a la DGLEEN la(s) línea(s) de captura respectiva(s) e informar de la realización del reintegro a la misma, adjuntando el comprobante del depósito correspondiente, en un plazo no mayor a 15 días hábiles contados a partir de que haya sido realizado el reintegro.
a) Reintegros de la DGLEEN
La DGLEEN como instancia ejecutora del PLEEN deberá promover, en los casos que aplique, el reintegro a la TESOFE de los recursos que al cierre del ejercicio fiscal 2022, no se hayan devengado, o que no se encuentren vinculados formalmente a compromisos y obligaciones de pago, en términos de lo dispuesto en el artículo 176, primer párrafo del RLFPRH.
Con fundamento en lo establecido en el artículo 54 párrafos segundo y tercero de la LFPRH; la DGLEEN está obligada a reintegrar los recursos que al cierre del ejercicio fiscal 2022 no se hayan devengado o que no se encuentren vinculados formalmente a compromisos y obligaciones de pago.
Con fundamento en lo establecido en el artículo 54 párrafos segundo y tercero de la LFPRH, la DGLEEN como instancia normativa y responsable del ejercicio del presupuesto autorizado del PLEEN, deberá prever que la institución financiera que al 31 de diciembre de 2022, previa conciliación, conserven en la cuenta concentradora recursos federales no dispersados por no observarse las condiciones para la dispersión y entrega de los recursos previstas en el apartado Dispersión de los Recursos del numeral 3.4 de las presentes RO, deberán reintegrarlos a la TESOFE, conjuntamente con los rendimientos financieros obtenidos, dentro de los 15 días naturales siguientes al cierre del ejercicio fiscal 2022.
En caso de que la DGLEEN no reintegre los recursos en el plazo establecido, con los rendimientos financieros obtenidos, conforme las disposiciones normativas aplicables en la materia dentro de los 15 días naturales siguientes, será sujeto de las sanciones y penas correspondientes previstas por las mismas disposiciones normativas.
b) Reintegros de los CEAP
Cuando los CEAP beneficiarios de los apoyos renuncien expresamente al recurso del PLEEN mediante escrito libre dirigido a la DGLEEN y entregado a esta directamente vía correo electrónico oficial laescuelaesnuestra@nube.sep.gob.mx, o a BIENESTAR a través del FA, deberán realizar el reintegro de los recursos que correspondan a la TESOFE, junto con los rendimientos financieros que, en su caso, se hubieran obtenido, en un plazo no mayor a 15 días hábiles contados a partir de la fecha en que se emita la línea de captura correspondiente, misma que se hará llegar a la(el) Tesorera(o) por conducto de la DGLEEN por correo electrónico, o a través del FA, para efectuar dicho reintegro, adjuntando el comprobante del depósito correspondiente en un plazo no mayor a dos meses, contados a partir de que haya sido realizado el reintegro.
Los recursos que el CEAP decida reintegrar parcialmente a la TESOFE mediante escrito libre dirigido a la DGLEEN y entregado a esta directamente vía correo electrónico oficial laescuelaesnuestra@nube.sep.gob.mx, o a BIENESTAR a través del FA, deberán realizar el reintegro de los recursos que correspondan a la TESOFE, junto con los rendimientos financieros obtenidos y, en su caso, las cargas financieras que determine la autoridad competente, en un plazo no mayor a 15 días hábiles contados a partir de la fecha en que se emita la línea de captura correspondiente, misma que se hará llegar a la(el) Tesorera(o) por conducto de la DGLEEN por correo electrónico, o a través del FA, para efectuar dicho reintegro, adjuntando el comprobante del depósito correspondiente en un plazo no mayor a 15 días hábiles, contados a partir de que haya sido realizado el reintegro.
En caso de que el CEAP, una vez depositados los recursos en la cuenta bancaria de la(el) Tesorera(o), esta(e) última(o) no active la misma en los términos del numeral 3.4 de las presentes RO; es decir, transcurridos tres meses a partir del depósito de los recursos en la cuenta bancaria de la(el) Tesorera(o), la institución financiera, en un plazo no mayor de 10 días hábiles, notificará de dicha situación a la DGLEEN a efecto de que esta última, dentro de los 5 días hábiles posteriores, genere la línea de captura respectiva, para que la institución financiera en un plazo no mayor de 15 días naturales posteriores contados a partir de la notificación de la línea de captura, reintegre los recursos que correspondan, junto con los rendimientos financieros que, en su caso, se hubiesen generado. Dicha situación deberá establecerse en los anexos técnicos, que para tales efectos se suscriban entre la DGLEEN y la institución financiera.
Los CEAP deberán reintegrar a la TESOFE a más tardar el 15 de enero del ejercicio fiscal siguiente al del año en el que dispusieron de los apoyos, los recursos que no se hayan devengado o que no se encuentren vinculados formalmente a compromisos y obligaciones de pago al 31 de diciembre del ejercicio fiscal en el que recibieron los recursos, conforme al plazo previsto en el apartado Uso de los Recursos del numeral 3.4 de las presentes RO.
Los rendimientos que el CEAP beneficiario deba enterar a la TESOFE que, en su caso, se hubieran generado por habérsele requerido el reintegro parcial o total de los recursos objeto de los apoyos otorgados, serán aquellos que puedan verificarse a través de los estados de cuenta bancarios, descontando el Impuesto Sobre la Renta (ISR).
Cuando en las actividades de seguimiento o supervisión que defina la DGLEEN, identifique que los recursos fueron destinados a fines distintos a los autorizados, o bien, existan remanentes en su aplicación, solicitará a los CEAP beneficiarios de los apoyos a realizar el reintegro de los recursos que correspondan, junto con los rendimientos financieros que, en su caso, se hubieran obtenido, a la TESOFE, quien estará obligado a realizarlo en un plazo no mayor a 15 días hábiles contados a partir de la fecha en que reciba la notificación formal con las instrucciones para efectuar dicho reintegro. La DGLEEN establecerá los mecanismos para facilitar el cumplimiento de esta obligación.
En caso de que la DGLEEN no reintegre los recursos en el plazo establecido en las presentes RO o conforme las disposiciones normativas aplicables en la materia, será sujeto de las sanciones y penas correspondientes previstas por estas últimas.
En caso de que los CEAP beneficiarios de los apoyos no reintegren los recursos en el plazo establecido en las presentes RO, serán sujetos de las sanciones y penas correspondientes, conforme a las disposiciones aplicables en la materia.
Será de la total, única y absoluta responsabilidad de los CEAP beneficiarios pagar las cargas financieras que, en su caso corresponda, cuando los reintegros y/o enteros no se realicen dentro de los plazos señalados.
Penas por atraso en reintegros
El cálculo de la pena por atraso en el reintegro, deberá realizarse conforme a lo señalado en la Ley de Tesorería de la Federación y conforme la tasa que se establezca en la Ley de Ingresos de la Federación para el ejercicio fiscal 2022, conforme a lo siguiente:
Cuando los CEAP beneficiarios de los apoyos no reintegren los recursos en el plazo establecido en las presentes RO, deberá pagar una pena por atraso multiplicando el importe no reintegrado oportunamente, por el número de días naturales de retraso y la tasa diaria, conforme a la siguiente fórmula:
| Variable | Concepto |
| Importe | Monto no reintegrado en el plazo establecido |
| Días | Número de días naturales de atraso en reintegros contados a partir del día siguiente en que el plazo establecido venció |
| Tasa | Tasa establecida en la Ley de Ingresos de la Federación para el ejercicio fiscal 2022 |
Nota: Para el ejercicio fiscal 2022 la tasa establecida en la Ley de Ingresos de la Federación se encuentra determinada en su artículo 8º fracción I y corresponde a 0.98 por ciento mensual sobre los saldos insolutos. Estas penas por atraso serán pagadas, conforme al procedimiento que establezca la SHCP por conducto de la TESOFE.
3.5. Derechos, obligaciones y causas de incumplimiento, suspensión, cancelación o reintegro de los recursos
Es derecho de los CEAP conformados en los planteles públicos de educación básica participantes en el PLEEN, recibir los apoyos conforme al numeral 3.4. "Características de los apoyos (tipo y monto)" de las RO, salvo que incidan en causas de incumplimiento que den lugar a su suspensión o cancelación en caso de ministraciones posteriores dentro del mismo ejercicio fiscal, en los casos que aplique, conforme a lo señalado en el presente numeral.
Una vez que la DGLEEN selecciono a los planteles públicos de Educación Básica, en apego al numeral 3.2 de las presentes RO, los FA conforme a la planeación operativa que determine el COPLAN, acudirán a las escuelas para informarles, a través de su AE, que serán beneficiarios del PLEEN y solicitarles la integración y conformación del CEAP, otorgándoles las facilidades y asesorías previstas en las presentes RO. El CEAP deberá integrarse a más tardar dentro de los 30 días hábiles siguientes a la notificación del FA.
Obligaciones de los CEAP:
Integración y Organización
Los CEAP son los órganos electos por las Asambleas de la Comunidad Escolar, responsables del ejercicio de los recursos una vez asignados por la Federación y, en su caso, de las entidades federativas, que tienen como objetivo la dignificación de los planteles educativos y la paulatina superación de las desigualdades entre las escuelas del país.
Cada plantel contará solamente con un CEAP, independientemente de la cantidad de Centros de Trabajo que existan en el mismo.
Los CEAP se integrarán de la siguiente forma:
a) Un(a) Presidente(a), que deberá ser una madre, padre de familia, tutor(a), con hijos(as) inscritos(as) en alguno de los Centros de Trabajo del plantel.
b) Un Secretario(a) Técnico(a), que deberá ser madre, padre de familia, tutor(a), docente o Autoridad Escolar de la Comunidad Escolar.
c) Una Tesorera(o), que será preferentemente una madre o padre de familia, tutor(a); en casos excepcionales, podrá ser Tesorera(o) una persona docente, cuando el contexto social de la Comunidad Escolar lo permitan.
d) Dos Vocales, que podrán ser madres, padres de familia, tutores(as) o Autoridad Escolar.
Un Alumna(o) de cuarto grado de primaria en adelante, inscrito en alguno de los Centros de Trabajo del plantel; podrá ser electa(o) para participar como invitada(o) permanente con voz, pero sin derecho a voto.
Un(a) Vocal de Transparencia, quien(es) llevarán a cabo las actividades de Contraloría Social conforme al numeral 7.2 de las RO; es una figura integrante de la Comunidad Escolar, preferentemente padres de familia, y estará a cargo de uno o hasta tres vocales, quien(es) integrarán un Comité de Contraloría Social; será(n) designados por mayoría en Asamblea por el CEAP y participará(n) como invitado(a) permanente con voz, pero sin derecho a voto. La constitución de Comités de Contraloría Social es una actividad voluntaria, es decir, las personas beneficiarias de programas federales de desarrollo social, de manera libre y voluntaria, podrán llevar a cabo actividades de contraloría social de manera individual o colectiva y se sujetarán a lo establecido en el numeral 7.2 de las presentes RO.
No podrán fungir como Vocal(es) de Transparencia, personal directivo, docentes, figuras educativas del CONAFE, representantes sindicales, y personas servidoras públicas que desempeñen actividades en el mismo plantel.
En todos los casos, una misma persona no puede ocupar más de una posición en el CEAP.
Puede una misma persona ser integrante de dos o más CEAP, siempre y cuando se cumpla con lo establecido en el presente numeral. En estos casos, podrán ocupar simultáneamente todas las posiciones en los diversos CEAP, exceptuando la posición de la(el) Tesorera(o), es decir, solo se podrá tener este cargo en solo uno de los CEAP.
Las personas integrantes del CEAP no tendrán ninguna retribución por su encargo, éste será a título honorífico.
En caso de que alguna persona integrante se separe del CEAP o que deje de tener hijos(as) inscritos(as) en el plantel, el cargo vacante será cubierto mediante el procedimiento establecido en el Manual del CEAP y conforme al presente numeral, previa Convocatoria a la Asamblea con tres días hábiles de anticipación por parte del(la) Presidente(a) o, en su caso, la AE. Las personas sustitutas solamente podrán ocupar el cargo por el tiempo que estaba nombrado a quien sustituyeron.
Atendiendo a las características de la Comunidad Escolar, cuando no existan suficientes personas para integrar el CEAP, podrán constituirlo con al menos tres cargos; el(la) Presidente(a), el(la) Secretario(a) Técnico y la(el)Tesorera(o). En estos casos, el FA registrará dicha situación en el Acta de Integración del Comité y la registrará en la Plataforma InfoLEEN.
Las personas integrantes del CEAP durarán en su encargo un año lectivo, con la posibilidad de reelegirse por un período adicional. El procedimiento de reelección será el mismo por el que fueron electas originalmente.
En la elección de las personas integrantes del CEAP, se deberá propiciar la paridad de género.
En caso de renovación del CEAP o de cualquiera de sus integrantes, el responsable saliente deberá entregar a las nuevas personas integrantes, la información relacionada a las actividades a su cargo mediante un acta de entrega recepción. Asimismo, deberá realizar las acciones que correspondan para que las nuevas personas integrantes cumplan con sus responsabilidades, incluidos aquellos trámites relacionados con la administración del recurso del PLEEN ante la institución bancaria correspondiente.
Constitución del CEAP
La constitución, elección de las personas integrantes e integración del CEAP se llevará a cabo mediante Asamblea, previa Convocatoria de la AE al plantel, asistido en todo momento por el FA.
En los planteles donde existan dos o más CCT, las AE de cada CCT deberán coordinarse entre ellos para emitir una Convocatoria única por plantel, es decir un solo CEAP para todos los CCT. En el formato de Acta de Integración del Comité deberá quedar asentada esta situación, así como la relación de los CCT que integran el CEAP.
La Asamblea donde se elijan a los miembros del CEAP será moderada por el FA o la AE indistintamente, siendo el FA quien explicará a los presentes la importancia y funciones del CEAP conforme al Manual del CEAP, los diferentes cargos que existen y el compromiso que cada uno adquiere al formar parte de éste, enfatizando en la importancia del seguimiento al control de gastos y la rendición de cuentas. El FA entregará al CEAP el Manual del CEAP.
En la Asamblea en donde se elijan a las personas integrantes del CEAP y al Vocal de Transparencia, el FA será responsable de levantar una lista de asistentes a través del Formato de Alta de Integración del Comité, que se encuentra en el Manual del CEAP; asimismo, deberá anexar el Formato de Acta de Integración de Asamblea, en la que hará constar de manera clara y legible los hechos sucedidos en la sesión, incluyendo la elección de los miembros del CEAP. El Formato de Acta de Integración de Asamblea será firmado por dos testigos, siendo el FA uno de éstos.
La Asamblea donde se elijan a los miembros del CEAP se instalará con la presencia de por lo menos la mitad de las personas integrantes de la Comunidad Escolar, así como la asistencia obligatoria de la AE y del FA.
La Asamblea propondrá de entre la Comunidad Escolar a quien(es) fungirá(n) como Vocal(es) de Transparencia y llevarán a cabo las actividades de contraloría social, de conformidad al numeral 7.2 de las presentes RO. La elección de Vocal(es) de Transparencia será sometida por el(la) Presidente(a) a votación de los(as) asistentes a la Asamblea. El FA también registrará dicha elección en el Formato de Alta de Integración del Comité.
Con la finalidad de integrar el Diagnóstico del Plantel, se someterá a discusión de los miembros del CEAP las necesidades del plantel, mismas que el(la) Presidente(a) someterá a votación de los(las) asistentes a la Asamblea. El FA dará acompañamiento al(la) Presidente(a) y al CEAP en el levantamiento del Diagnóstico del Plantel y lo registrará en la Plataforma InfoLEEN. El Formato de Diagnóstico del Plantel será firmado por dos testigos, siendo el FA uno de éstos.
Asambleas
Las Asambleas se desarrollarán conforme al procedimiento establecido en el Manual del CEAP.
Las personas integrantes del CEAP deberán identificarse plena y fehacientemente mediante identificación oficial vigente (IFE/INE, pasaporte y/o cédula profesional).
En caso de los planteles CONAFE que se integren en un CIAC, se realizará una sola Asamblea para constituir al CEAP.
En caso de existir un CEAP ya constituido, éste realizará las funciones correspondientes al PLEEN, siempre y cuando esté integrado conforme al presente numeral.
Las Asambleas que lleve a cabo el CEAP deberán observar las siguientes reglas:
a) A excepción de la Asamblea en la que se constituye el CEAP, el(la) Presidente(a) realizará las Convocatorias a las Asambleas posteriores.
b) La Convocatoria a las Asambleas deberá ser colocada en lugares visibles de fácil y libre acceso del plantel, tales como la puerta de entrada, la dirección o el periódico mural, y deberá señalar el día, hora y lugar específico del plantel en que se celebrará, así como el orden del día con los asuntos a tratar. La Asamblea deberá ser convocada, con al menos tres días hábiles de anticipación.
c) En la emisión de la Convocatoria se debe procurar utilizar los medios necesarios para la mayor difusión posible en la comunidad en donde se encuentra ubicado el Centro de Trabajo, así como una ubicación accesible a los(las) asistentes potenciales.
d) Las Asambleas estarán integradas por madres, padres de familia o tutores(as), docentes, directivos, así como alumnos(as) a partir del cuarto grado de primaria y, en su caso, las correspondientes figuras educativas del CONAFE. Todos(as) los(las) participantes deben pertenecer al plantel o en el caso del CONAFE a la APEC responsable del servicio educativo CONAFE de dicho organismo descentralizado en la localidad de que se trate. Cualquier persona de la comunidad interesada en aportar al desarrollo del plantel, podrá asistir como invitado(a), pero sin derecho a voto.
e) Las Asambleas se instalarán el día, hora y lugar publicados en la Convocatoria correspondiente, con la asistencia de la Comunidad Escolar presente y la asistencia obligatoria del(la) Presidente(a), la Tesorera(o) y el Secretario(a) Técnico(a). El(la) Presidente(a) será el moderador(a) y explicará a los(las) presentes el objeto de la misma.
f) Será responsabilidad del(la) Secretario(a) Técnico(a) levantar una lista de asistentes legible, misma que deberá anexar al Acta de Asamblea correspondiente.
g) Los acuerdos que tome la Comunidad Escolar en la Asamblea serán aprobados por votación mayoritaria de los(las) asistentes; será el(la) Secretario(a) Técnico(a) el(la) responsable de llevar a cabo el conteo de los votos respectivos y de levantar el Acta de Asamblea correspondiente, la que deberá contener fecha, hora y sede de realización, y en la que se harán constar los hechos sucedidos y acuerdos levantados en la sesión.
h) Las Actas de Asamblea deberán de publicarse en los mismos lugares estratégicos que la Convocatoria respectiva.
i) Para llevar a cabo el seguimiento del PLEEN en los términos de las presentes RO, podrá haber tantas Asambleas como se considere necesario.
Acciones a llevar a cabo por el CEAP
Una vez formalizada la constitución del CEAP, éste deberá:
a) Recibir los recursos federales, ejecutar, comprobar y rendir cuentas bimestralmente a la Comunidad Escolar de los recursos asignados al plantel, de manera eficiente, responsable y transparente.
b) Identificar y elaborar el Diagnóstico del Plantel con las condiciones y necesidades en materia de mantenimiento, rehabilitación y construcción de espacios, así como de las necesidades de equipamiento, materiales y servicios, y presentarlo a la Asamblea para su aprobación.
c) Establecer prioridades de atención, anteponiendo las problemáticas de infraestructura escolar y agua
potable, y someterlas a consideración de la Asamblea para que esta defina las acciones que se llevarán a cabo.
d) Elaborar el Plan de Trabajo en donde se establezcan las acciones a realizar y su presupuesto, y presentarlo a la Asamblea para su aprobación.
e) En el caso de que se acuerde llevar a cabo proyectos de infraestructura de obra mayor, el CEAP deberá contar obligatoriamente con supervisión técnica, dictamen del proyecto y seguimiento conforme al numeral 3.4 de las presentes RO, e informará a la Comunidad Escolar al respecto.
f) Elaborar el Formato de Control de Gastos y el Formato de Rendición de Cuentas.
g) Publicar en el periódico mural y/o en algún lugar visible del plantel, el Diagnóstico del Plantel, el Plan de Trabajo, los formatos de Control de Gastos y de Rendición de Cuentas, así como la documentación pertinente del Expediente de Actividades que coadyuve a informar a la Comunidad Escolar sobre las acciones realizadas y la aplicación de los recursos del PLEEN.
h) Designar a el(la) Vocal de Transparencia y brindarle la información que solicite(n) conforme a las actividades de contraloría social.
i) Informar bimestralmente a la Asamblea sobre las acciones realizadas conforme al Plan de Trabajo y la aplicación de los recursos del PLEEN, con la finalidad de que la Asamblea, y en su caso el(la) Vocal de Transparencia, vigilen que las acciones realizadas en el plantel con cargo a los recursos del PLEEN coincidan con la documentación comprobatoria respectiva.
j) Integrar y resguardar el Expediente de Actividades de las acciones realizadas por el CEAP y entregarlo a la AE una vez concluidos los trabajos mediante acta de entrega recepción con la presencia de dos testigos y firmada en dos tantos.
k) Facilitar sin demoras al FA todos los documentos de la operación del PLEEN para que los registre en la Plataforma InfoLEEN.
l) Dar seguimiento puntual a la realización de las acciones aprobadas por la Asamblea.
m) Generar un informe final con memoria fotográfica de los trabajos realizados para efecto de la rendición de cuentas, misma que deberá ser integrada en el Expediente de Actividades.
n) Una vez finalizada la ejecución del PLEEN, los integrantes del CEAP en conjunto con el(la) Vocal de Transparencia, deberán contestar, en caso de haberse constituido en Comité de Contraloría Social, el Informe Final de la SFP, cuestionario sobre la experiencia de realizar actividades de vigilancia y seguimiento.
o) Presentar denuncia ante la autoridad competente en materia de responsabilidades administrativas de la entidad federativa en donde se ubique el plantel, ante presuntos actos de particulares o servidores públicos vinculados con faltas administrativas graves, es decir, de los FA, de servidores públicos adscritos a las Delegaciones de BIENESTAR, de las AEL, servidores públicos federales, entre otros.
p) Acudir ante la Fiscalía General de Justicia de su entidad federativa a presentar denuncia en los casos en que se presuma la comisión de un delito relacionado con los recursos federales del PLEEN.
q) Las demás establecidas en las RO.
Todas las atribuciones del CEAP deberán ejercerse de conformidad con lo establecido en las RO y con apego a lo dispuesto en la LGE en su artículo 106, así como en las leyes y demás disposiciones aplicables.
Causas de incumplimiento, suspensión y/o cancelación de los recursos
Con fundamento en lo establecido en el tercer párrafo del artículo 74 de la LFPRH, la DGLEEN podrá determinar si suspende o cancela ministraciones posteriores en el mismo ejercicio fiscal, la entrega de los subsidios a los CEAP.
La suspensión y/o cancelación de los recursos a los CEAP se realizarán conforme a las siguientes causales de incumplimiento:
| Incumplimiento | Consecuencia |
| a) El no ejercicio de los subsidios conforme a los plazos establecidos en el numeral 3.4 de las presentes RO. | Reintegro de los recursos a la TESOFE. Sin menoscabo de aquéllas que se deriven de los organismos de control y auditoría. |
| b) Utilizar los recursos del PLEEN para fines diferentes a los establecidos en las presentes ROP | Los integrantes de CEAP deberán promover las acciones legales correspondientes ante las autoridades competentes, de conformidad con la normativa aplicable a la materia que se trate. |
Cabe señalar que las autoridades fiscalizadoras podrán, en el marco de sus atribuciones, fijar otro tipo de consecuencias que las mismas consideren en el marco del Sistema Nacional de Anticorrupción.
El(la) Presidente(a) del CEAP y la(el) Tesorera(o) serán los únicos y absolutos responsables por el ejercicio de los recursos recibidos.
Cuando, cualquier integrante del CEAP tenga conocimiento de actos ilícitos llevados a cabo por sus integrantes, relacionados con los recursos federales, éstos deberán promover las acciones legales correspondientes ante las autoridades competentes, de conformidad con la normativa aplicable a la materia que se trate y de acuerdo el numeral 3.5 incisos o) y p) y numeral 3.6.1 de las presentes RO.
3.6. Participantes
3.6.1. lnstancia(s) ejecutora(s)
Los subsidios del PLEEN serán ejecutados por la SEP, por conducto de la DGLEEN, en el ámbito de sus atribuciones y funciones; BIENESTAR es la instancia operativa y la encargada de la administración e información de la Plataforma InfoLEEN y de la coordinación de los FA.
Los CEAP serán los únicos y absolutos responsables de la recepción y administración de los apoyos recibidos para los planteles públicos de educación básica, los cuales vigilarán y verificarán el uso de los mismos para los fines establecidos en las RO, así como el resguardo y conservación de la documentación comprobatoria correspondiente.
Dichas instancias ejecutoras son responsables de:
DGLEEN:
I. Suscribir en representación de la SEP el Convenio General de Colaboración de los Programas para el Desarrollo (Anexo 4);
II. Ministrar los recursos del PLEEN conforme a las presentes RO;
III. Remitir, en su caso, a la AEL correspondiente, los comentarios, quejas, sugerencias del PLEEN relacionados con los planteles públicos de educación básica participantes, para su atención y resolución;
IV. Notificar a los CEAP la suspensión o cancelación de los subsidios en los casos de ministraciones posteriores en el presente ejercicio fiscal;
V. Solicitar formalmente a BIENESTAR, la información que considere necesaria para conocer la situación que guarda la operación y la aplicación de los subsidios del PLEEN.
BIENESTAR:
I. Suscribir con la SEP por conducto de la DGLEEN, el Convenio General de Colaboración de los Programas para el Desarrollo (Anexo 4);
II. Generar, a favor de la DGLEEN, las claves de acceso a la Plataforma InfoLEEN como usuario de consulta;
III. Operar, coordinar y administrar la Plataforma InfoLEEN y llevar a cabo el registro informático de los formatos que integran el Expediente de Actividades de los CEAP a través de los FA;
IV. Rectificar las omisiones detectadas por la DGLEEN en la Plataforma InfoLEEN, a efecto de estar en posibilidades de ministrar el subsidio;
V. Integrar el Padrón de Beneficiarios en términos de la LGDS, su Reglamento y al Acuerdo por el que se establecen los Lineamientos para la constitución, actualización, autenticidad, inalterabilidad, seguridad y difusión de la información del Padrón de Beneficiarios, publicado en el "DOF" el 30 de
julio de 2020.
COMITÉ TÉCNICO LEEN
Para el debido cumplimiento de metas y objetivos, el PLEEN contará con un Comité Técnico que se integrará conforme a lo siguiente:
Integración
I.- Presidente(a): La persona Titular de la SEP.
II.- Vocales:
a) La persona Titular de la DGLEEN de la SEP.
b) La persona Titular de la UPEPD de BIENESTAR;
c) Un representante designado por la persona Titular de la Unidad de Administración y Finanzas de la SEP.
El Comité podrá invitar a sus sesiones a un Representante del Órgano Interno de Control en la SEP, de la Unidad de Actualización Normativa, Legalidad y Regulación de la SEP o cualquier otra unidad administrativa de la SEP y/o BIENESTAR que lo estime pertinente.
El Comité contará con un(a) Secretario(a) Técnico(a) cuyo titular deberá tener al menos nivel de Director(a) de Área y será nombrado(a) por el(la) Presidente(a) del Comité.
Suplentes
Los miembros propietarios podrán nombrar a su respectivo suplente de nivel jerárquico inmediato inferior, quienes intervendrán en las ausencias de aquellos.
Funciones
El Comité tendrá las siguientes funciones:
I. Contribuir al cumplimiento oportuno de metas y objetivos del PLEEN con enfoque a resultados, así como a la mejora de este;
II. Conocer, revisar, analizar, dictaminar y determinar sobre los casos no previstos en las RO del PLEEN;
III. Determinar y aprobar los apoyos extraordinarios de conformidad con las RO del PLEEN;
IV. Determinar y aprobar los casos de planteles que requieran una cuarta dispersión, de conformidad con el numeral 3.1 de las RO;
V. Conocer, revisar y aprobar las acciones a seguir derivado de ajustes presupuestarios al PLEEN establecidas por la SHCP de la APF.
VI. Resolver todo aquello no previsto en RO y que afecten la operatividad del PLEEN.
El Comité celebrará sesiones cuantas veces sea necesario, previa convocatoria de su Presidente(a).
En la convocatoria respectiva, se indicará el día, hora y lugar en que tendrá verificativo la sesión. A ésta se adjuntará el orden del día y la documentación correspondiente de los asuntos a desahogar, los cuales deberán ser enviados a los miembros del Comité con una anticipación no menor de tres días hábiles, excepto situaciones de emergencia.
El Comité sesionará válidamente con la asistencia de la mayoría de sus integrantes.
Los acuerdos se adoptarán por la mayoría de los votos de los presentes.
CEAP:
Funciones del(la) Presidente(a)
a) Asistir a las reuniones del CEAP y a las Asambleas, con voz y voto.
b) Emitir las Convocatorias a las Asambleas que se mencionan en numeral 3.5 inciso a) de las RO.
c) Coordinar la elaboración del Diagnóstico del Plantel y del Plan de Trabajo, con el acompañamiento del FA, y presentarlos a la Asamblea para su aprobación.
d) Coordinar el seguimiento de ejecución de acciones del Plan de Trabajo.
e) Gestionar y asegurar la contratación de Supervisión Técnica para la realización de las acciones de
Obra Mayor, conforme al numeral 3.4 de las RO.
f) Representar legalmente al CEAP en la firma de contratos para las acciones de Obra Mayor, solicitud de fianzas y otros trámites.
g) Asegurar, con la asistencia de los demás integrantes del CEAP, la integración del Expediente de Actividades.
h) Supervisar de manera periódica el seguimiento y control de los ingresos y gastos que generen las acciones del Plan de Trabajo y vigilar que se realice de manera sistemática el informe de gastos para una rendición de cuentas correcta.
i) Coordinar y asegurar en conjunto con la(el) Tesorera(o) la atención oportuna a los requerimientos de información realizados por la Federación, así como por los órganos de fiscalización.
j) Interponer denuncia ante la autoridad competente en materia de responsabilidades administrativas de la entidad federativa en donde se ubique el plantel, ante presuntos actos de particulares o de servidores públicos vinculados con faltas administrativas graves, es decir, de los FA, de servidores públicos adscritos a las Delegaciones de BIENESTAR, de las AEL, servidores públicos federales, entre otros.
k) Acudir ante la Fiscalía General de Justicia de su entidad federativa a presentar denuncia en los casos en que se presuma la comisión de un delito relacionado con la administración de los recursos federales del PLEEN y/o cualquier conducta análoga en donde se presuma la comisión de un delito.
Funciones de la(el) Tesorera(o)
a) Asistir a las reuniones del CEAP y a las Asambleas, con voz y voto.
b) Activar una cuenta bancaria para la administración de los recursos, previa solicitud del alta de cuenta por parte de BIENESTAR a la DGLEEN.
c) Ejercer los recursos de manera eficiente, responsable y transparente.
d) Integrar el Expediente de Actividades hasta la entrega formal a la AE.
e) Proporcionar al FA los documentos de la operación del PLEEN para que los registre en la Plataforma InfoLEEN y cerciorarse de que estos fueron debidamente registrados.
f) Publicar en el periódico mural del plantel las Actas de Asamblea y de Integración del CEAP, el Diagnóstico del Plantel, el Plan de Trabajo y de conclusión de éste, de Control de Gastos y de Rendición de Cuentas.
g) Entregar a la AE el original del Expediente de Actividades mediante acta de entrega recepción con la presencia de dos testigos, firmando de conformidad en dos tantos para resguardo de las partes.
h) Efectuar los pagos a terceros por concepto de las acciones que se lleven a cabo, o en su caso, comprometerlos con documentación que ampare el compromiso de pago para ejercerse dentro del periodo de un año a partir de que es depositado en la cuenta.
i) Administrar el recurso desde la cuenta bancaria que para tal efecto activó para llevar a cabo las acciones del Plan de Trabajo.
j) Administrar el recurso personalmente, es decir, no podrá transferir una parte o la totalidad de los recursos a una cuenta bancaria a nombre de un tercero, no podrá transferirlos a otra cuenta bancaria que esté a su nombre; no podrá entregarlos a un tercero para que los administre o para ejercerlos en desapego a las presentes RO.
k) Recabar las facturas, recibos simples y listas de raya que se generen.
l) Llevar el registro de los ingresos y gastos que generen las acciones a través del Formato de Control de Gastos.
m) Informar bimestralmente a los(las) integrantes del CEAP en sus reuniones de asamblea, sobre el ejercicio de los recursos, registrando la información en el Formato de Rendición de Cuentas.
n) Integrar el Informe Final con la información precisa de las acciones llevadas a cabo por el CEAP.
o) Atender de manera oportuna los requerimientos de información y documentación que le sean requeridos por la AEL, la Federación, así como por los órganos de fiscalización.
p) Interponer denuncia ante la autoridad competente en materia de responsabilidades administrativas
de la entidad federativa en donde se ubique el plantel, ante presuntos actos de particulares o de servidores públicos vinculados con faltas administrativas graves, es decir, de los FA, de servidores públicos adscritos a las Delegaciones de BIENESTAR, de las AEL, servidores públicos federales, entre otros.
q) Acudir ante la Fiscalía General de Justicia de su entidad federativa a presentar denuncia en los casos en que se presuma la comisión de un delito relacionado con la administración de los recursos federales del PLEEN y/o cualquier conducta análoga en donde se presuma la comisión de un delito.
Funciones del(la) Secretario(a) Técnico(a)
a) Asistir a las reuniones del CEAP y a las Asambleas, con voz y voto.
b) Registrar las listas de los asistentes a las reuniones, de los acuerdos tomados y de levantar el Acta de Asamblea de las sesiones, así como entregarlos a el FA para su registro en la Plataforma InfoLEEN y a la(el) Tesorera(o) para su integración al Expediente de Actividades.
c) Dar seguimiento a los acuerdos tomados durante la Asamblea.
d) Asistir a él(la) Presidente(a) en el desarrollo de las asambleas, si así lo requiere.
e) Interponer denuncia ante la autoridad competente en materia de responsabilidades administrativas de la entidad federativa en donde se ubique el plantel, ante presuntos actos de servidores públicos vinculados con faltas administrativas graves, es decir, de los FA, de servidores públicos adscritos a las Delegaciones de BIENESTAR, de las AEL, servidores públicos federales, entre otros.
f) Acudir ante la Fiscalía General de Justicia de su Entidad Federativa a presentar denuncia en los casos en que se presuma la comisión de un delito relacionado con la administración de los recursos federales del PLEEN y/o cualquier conducta análoga en donde se presuma la comisión de un delito.
Funciones de los(las) Vocales
a) Asistir a las reuniones del CEAP y a las Asambleas, con voz y voto.
b) Apoyar al(la) Presidente(a) en el seguimiento a las acciones de infraestructura y equipamiento del plantel y opinar sobre su desarrollo y ejecución para el mejor cumplimiento de los objetivos del PLEEN.
c) Apoyar a las y los demás integrantes en las tareas específicas que determine el CEAP.
d) Interponer denuncia ante la autoridad competente en materia de responsabilidades administrativas de la entidad federativa en donde se ubique el plantel, ante presuntos actos de servidores públicos vinculados con faltas administrativas graves, es decir, de los FA, de servidores públicos adscritos a las Delegaciones de BIENESTAR, de las AEL, servidores públicos federales, entre otros.
e) Acudir ante la Fiscalía General de Justicia de su entidad federativa a presentar denuncia en los casos en que se presuma la comisión de un delito relacionado con la administración de los recursos federales del PLEEN y/o cualquier conducta análoga en donde se presuma la comisión de un delito.
Funciones de los(las ) Vocales de Transparencia
a) Registrar el Comité de Contraloría Social ante la DGLEEN a través del Formato de Registro de Comité de Contraloría Social y entregarlo al FA para su registro en la Plataforma InfoLEEN, en los casos en donde aplique.
b) Llevar a cabo acciones de monitoreo y vigilancia sobre el cumplimiento de los objetivos y metas del PLEEN, así como de la correcta aplicación de los recursos públicos asignados y mantener informado al CEAP.
c) Vigilar que las acciones realizadas en el plantel respectivo con cargo a los recursos del PLEEN coincidan con la documentación comprobatoria respectiva.
d) Solicitar a la DGLEEN o a BIENESTAR la información que requiera para llevar a cabo sus actividades, así como asesoría, capacitación y orientación sobre los medios para presentar quejas y denuncias.
r) Presentar ante la SFP o ante la autoridad competente en materia de responsabilidades administrativas de la entidad federativa en donde se ubique el plantel, ante presuntos actos de servidores públicos vinculados con faltas administrativas graves, es decir, de los FA, de servidores públicos adscritos a las Delegaciones de BIENESTAR, de las AEL, servidores públicos federales, entre otros.
s) Acudir ante la Fiscalía General de Justicia de su entidad federativa a presentar denuncia en los casos en que se presuma la comisión de un delito relacionado con la administración de los recursos federales del PLEEN y/o cualquier conducta análoga en donde se presuma la comisión de un delito.
e) Responder, en conjunto con los integrantes del CEAP, el Informe Final de la SFP, cuestionario sobre la experiencia de realizar actividades de vigilancia y seguimiento, en los casos que aplique.
Funciones del Facilitador Autorizado:
Los FA son coordinados y supervisados por la UCD; tendrán las funciones siguientes:
a) Notificar a las autoridades de los planteles, o a los CEAP, que fueron seleccionados para recibir los apoyos del PLEEN, conforme a la planeación operativa que determine el COPLAN, e integrar el Comité dentro de los quince días siguientes a partir de dicha notificación.
b) Promover y difundir el PLEEN en la Comunidad Escolar de los planteles públicos de educación básica.
c) Moderar y dar acompañamiento a la AE en la Convocatoria a la Asamblea donde se constituya el CEAP y apoyar en su organización.
d) Revisar que las personas integrantes del CEAP presenten su identificación oficial vigente (IFE/INE, pasaporte y/o cédula profesional).
e) En los planteles donde existan dos o más Centros de Trabajo, asentar en el formato de Acta de Integración del CEAP la relación de los CCT que integran el mismo.
f) Registrar en la Plataforma InfoLEEN el Formato de Acta de Integración del Comité, la lista de integrantes del CEAP con fotografías individuales e identificaciones oficiales, así como la lista de los asistentes a la Asamblea.
g) Dar acompañamiento a el(la) Presidente(a) y al CEAP en el levantamiento del Diagnóstico del Plantel y registrarlo en la Plataforma InfoLEEN.
h) Acompañar a el(la) Presidente(a) en el proceso de designación de el(la) Vocal de Transparencia o Vocales, inscribir los resultados de la elección en el Formato de Acta de Integración del CEAP y registrar este en la Plataforma InfoLEEN.
i) Acompañar a el(la) Presidente(a) en el proceso de integración del Plan de Trabajo y registrarlo en la Plataforma InfoLEEN.
j) En apoyo a los integrantes del CEAP, registrar en la Plataforma InfoLEEN toda la información que integra el Expediente de Actividades, con los documentos legibles relacionados a la comprobación del gasto, control y rendición de cuentas con cargo a los recursos del PLEEN.
k) En apoyo a los integrantes del CEAP, en los proyectos de construcción de Obra Mayor, registrar en la Plataforma InfoLEEN la Carta Responsiva con el dictamen y la documentación técnica respectiva.
l) Proporcionar información sobre el PLEEN y el funcionamiento de los CEAP a la AE y figuras educativas del CONAFE de los planteles beneficiados.
m) Asesorar al CEAP y poner a su disposición el Manual del CEAP, así como los documentos informativos que se generen sobre el funcionamiento, desarrollo, ejecución y operación del PLEEN.
n) Dar asesoría y acompañamiento a la Tesorera(o) para realizar la activación de la cuenta bancaria y alertar respecto de los plazos con los que cuenta para activar la cuenta y ejercer el recurso.
o) Apoyar a el(la) Vocal de Transparencia a registrar en la Plataforma InfoLEEN el Informe Final de la SFP en materia de contraloría social, una vez finalizada la ejecución del PLEEN, en los casos que aplique.
p) Asesorar al CEAP en todo aquello que requiera referente a la aplicación de las RO, conforme a sus funciones.
q) Coadyuvar con la DGLEEN para hacer llegar al CEAP la notificación de solicitud de reintegro de recursos conforme al numeral 3.4.1.3 de las RO.
r) Asistir a las capacitaciones que sobre el PLEEN y su operación imparta la SEP por conducto de la DGLEEN.
s) Firmar como testigo dentro de los Formatos que integran el Expediente de Actividades.
3.6.2. lnstancia(s) normativa(s)
La DGLEEN, será la instancia que interpretará las RO y resolverá las dudas sobre cualquier aspecto operativo y los aspectos previstos o no en las mismas, lo cual se realizará conforme a la normativa aplicable.
El PLEEN estará a cargo de la SEP por conducto de la DGLEEN, quien será la Unidad Responsable del ejercicio de su presupuesto autorizado y de la entrega de los apoyos a los CEAP, y de BIENESTAR por conducto de la UPEPD y de la UCD, quienes coadyuvarán en su operación, así como en términos del Convenio de Colaboración que se celebre, sin detrimento de que suscriban convenios con otras dependencias competentes en el marco de sus atribuciones y de conformidad con las actividades aprobadas en el COPLAN.
3.7. Coordinación institucional
La DGLEEN podrá establecer acciones de coordinación con las autoridades federales, estatales y municipales, las cuales tendrán que darse en el marco de las disposiciones de las presentes RO y de la normativa aplicable, a fin de evitar duplicidades con otros programas del Gobierno Federal.
Para el mejor cumplimiento de las acciones que se ejecutan a través del presente PLEEN, se podrán realizar los ajustes necesarios en su planeación y alcances, estableciendo los acuerdos, la coordinación y vinculación interinstitucional correspondientes, en el marco de lo dispuesto en las disposiciones jurídicas aplicables en la materia, lo establecido por las presentes RO y de las metas establecidas, así como en función de la disponibilidad presupuestaria autorizada.
4. OPERACIÓN
4.1. Proceso
(Anexo 1, 2 y 3 Diagrama de Flujo)
| Proceso |
| Etapa | Actividad | Responsable |
| 1. Selección de planteles e incorporación al PLEEN | Actividad que se realiza conforme al numeral 3.3.2 de las RO, a más tardar el último día hábil del mes de marzo de 2022. | DGLEEN |
| 2. Constitución del CEAP. | Actividad que lleva a cabo la AE con el acompañamiento del FA de acuerdo con el numeral 3.5 de las RO, a más tardar el último día hábil del mes de noviembre de 2022. | AE FA |
| 3. Elaboración y registro del Formato de Acta de Integración del CEAP. | Actividad que lleva a cabo el FA, de acuerdo con el numeral 3.5 de las RO, a más tardar el último día hábil del mes de noviembre de 2022. | FA |
| 4. Elaboración del Diagnóstico del Plantel. | Está a cargo del CEAP coordinado por el(la) Presidente(a), acompañado por el FA, y deberá ser aprobado por la Asamblea, a más tardar el último día hábil del mes de noviembre de 2022. | CEAP Presidente(a) del CEAP FA |
| 5. Asesoría y entrega del Manual del CEAP, guías y materiales de apoyo al CEAP. | Está a cargo del FA de acuerdo con lo establecido en numeral 3.5 de las RO, a más tardar el último día hábil del mes de noviembre de 2022. | FA |
| 6. Elaboración del Plan de Trabajo. | Actividad a cargo del CEAP coordinado por el(la) Presidente(a) aprobado por la Asamblea y registrado en la Plataforma InfoLEEN por el FA, de acuerdo con el numeral 3.5 de las RO, a más tardar el último día hábil del mes de noviembre de 2022. | CEAP Presidente(a) del CEAP FA |
| 7. Apertura y activación de la cuenta bancaria. | La apertura de la cuenta bancaria específica está a cargo de SEP por conducto de la DGLEEN, conforme a la información generada por BIENESTAR a más tardar el 14 diciembre de 2022; su activación está a cargo de la(el) Tesorera(o) del CEAP y el FA dará acompañamiento para realizar la activación de la cuenta bancaria, de acuerdo con el numeral 3.6.1 de las RO, a más tardar el último día hábil del mes de marzo de 2023. | DGLEEN BIENESTAR Tesorera(o) del CEAP FA |
| 8. Asignación de los apoyos. | Actividad que lleva a cabo SEP por conducto de la DGLEEN, de conformidad al numeral 3.4 de las RO, a más tardar el 14 de diciembre de 2022. | DGLEEN |
| 9. Dispersión de los recursos. | Actividad que lleva a cabo la SEP por conducto de la DGLEEN, una vez que se cumpla con las condiciones establecidas en el numeral 3.4 de las RO, a más tardar el 31 de diciembre de 2022. | DGLEEN |
| 10. Recepción de los recursos. | Por parte del CEAP, en la cuenta bancaria específica que para tal efecto se preaperturó por parte de la SEP y activa la Tesorera(o), de conformidad al numeral 3.4 de las RO y el Manual del CEAP, a más tardar el último día hábil del mes de marzo de 2023. | DGLEEN Tesorera(o) |
| 11. Contratación de Supervisión Técnica. | Actividad a cargo del CEAP por conducto de su Presidente(a) para proyectos de infraestructura de Obra Mayor, con la suscripción de la respectiva Carta Responsiva y el dictamen técnico, así como su registro en la Plataforma InfoLEEN, de acuerdo con el numeral 3.4 de las presentes RO. | CEAP Presidente(a) del CEAP FA |
| 12. Uso y ejercicio de los recursos. | Actividad a cargo del CEAP, de acuerdo con el numeral 3.4 de las presentes RO. | CEAP Tesorera(o) del CEAP |
| 13. Seguimiento de ejecución de acciones del Plan de Trabajo. | Actividad coordinada por el(la) Presidente(a), así como el(la) Vocal de Transparencia, conforme al numeral 3.5 de las presentes RO. | CEAP Presidente(a) del CEAP Vocal de Transparencia |
| 14. Pagos a terceros. | Pagos por concepto de las acciones de equipamiento e infraestructura que se lleven a cabo, mismos que están a cargo de la(el) Tesorera(o), de acuerdo con los numerales 3.4 y 3.6.1 de las presentes RO. | CEAP Tesorera(o) del CEAP |
| 15. Recepción de facturas, recibos simples y listas de raya. | Está a cargo de la(el) Tesorera(o), de acuerdo con el numeral 4.2.1. de las presentes RO. | CEAP Tesorera(o) del CEAP |
| 16. Elaboración del Formato de Control de Gastos. | Está a cargo del CEAP por conducto de la(el) Tesorera(o), de acuerdo al numeral 3.4 de las presentes RO. | CEAP Tesorera(o) del CEAP |
| 17. Elaboración del Formato de Rendición de Cuentas. | Está a cargo del CEAP por conducto de la(el) Tesorera(o) y su registro en la Plataforma InfoLEEN por conducto del FA, de acuerdo con los numerales 3.4 y 4.2.1 de las presentes RO y el Manual del CEAP. | CEAP Tesorera(o) del CEAP FA |
| 18. Publicación en el periódico mural. | Actividad que lleva a cabo el CEAP por conducto de la(el) Tesorera(o), en donde publica en un lugar visible del plantel el Formato de Acta de Integración de Asamblea, el Diagnóstico del Plantel, el Plan de Trabajo, los Formatos de Control de Gastos y de Rendición de Cuentas, así como la documentación que coadyuve a informar a la Comunidad Escolar sobre las acciones realizadas y la aplicación de los recursos, a cargo del CEAP, conforme a los numerales 3.4, 3.5, 3.6.1, 4.2.1 y 6.2 de las presentes RO. | CEAP Tesorera(o) del CEAP |
| 19. Informe a la Comunidad Escolar. | El CEAP deberá informar bimestralmente sobre las acciones realizadas y la aplicación de los recursos, de acuerdo con el numeral 3.5 de las presentes RO. | CEAP Tesorera(o) del CEAP |
| 20. Elaboración del Informe Final. | Actividad a cargo del CEAP, mismo que contendrá una memoria fotográfica del antes y después de los trabajos realizados, de acuerdo con el numeral 3.5 de las presentes RO. | CEAP Tesorera(o) del CEAP FA |
| 21. Integración del Expediente de Actividades. | Actividad a cargo del CEAP a través del Presidente(a) con la asistencia de los(las) demás integrantes y la documentación que lo integra, se registra en la Plataforma InfoLEEN a través del FA, de acuerdo a los numerales 3.5 y 4.2.1 de las presentes RO. | CEAP Presidente(a) del CEAP FA |
| 22. Entrega del Expediente de Actividades. | Actividad a cargo del CEAP a través de la(el) Tesorera(o) y deberá entregarse en original a la AE, de acuerdo a los numerales 3.5 y 4.2.1 de las presentes RO. | CEAP Tesorera(o) del CEAP AE |
| 23. Responder el Informe Final de la Secretaría de la Función Pública. | Actividad a cargo del CEAP y de la(el) Vocal de Transparencia, en los casos que aplique, el cual se entrega al FA conforme a los numerales 3.5 y 7.2 de las presentes RO. | CEAP Vocal de Transparencia del CEAP FA |
4.2. Ejecución
4.2.1. Avance físico y financiero
La DGLEEN formulará trimestralmente el reporte de los avances sobre la aplicación de los recursos y/o de las acciones que se ejecuten bajo su responsabilidad con cargo a los recursos otorgados mediante el PLEEN, durante los 10 días hábiles posteriores a la terminación del trimestre que se reporta, en cumplimiento de los artículos 75 de la LFPRH y 181 del RLFPRH.
Los reportes permitirán dar a conocer los avances de la operación del PLEEN en el periodo que se reporta, y la información contenida en los mismos será utilizada para integrar los informes institucionales correspondientes.
Será responsabilidad de la DGLEEN concentrar y analizar dicha información, para la toma oportuna de decisiones.
Comprobación de los recursos por parte del CEAP
La comprobación de los recursos, el control de gastos y la rendición de cuentas se realizará por parte del CEAP conforme a lo siguiente:
Comprobación
Los gastos generados por los CEAP deberán ser comprobados preferentemente a través de facturas que cumplan con la normatividad aplicable en materia tributaria (http://omawww.sat.gob.mx/factura/Paginas/solicita_requisitos.htm), así como la documentación respectiva que se genere.
Comprobación Simplificada
Cuando el CEAP tenga la necesidad de realizar adquisiciones de bienes y contratación de servicios en comercios, negocios o personas que no cumplan con los elementos de comprobación fiscal, el gasto podrá ser comprobado con listas de raya, recibos simples o cualquier tipo de comprobante que se genere producto de la transacción, en donde figure obligatoriamente:
a) Fecha del pago
b) Monto del pago
c) Concepto del pago
d) Nombre y firma del proveedor de bienes o servicios
e) Nombre y firma de la(el) Tesorera(o)
Si no observara el documento los requisitos de los incisos anteriores, no podrán ser considerados como documentos comprobatorios, lo anterior, a fin de contribuir en la transparencia en la aplicación de los recursos.
En el caso de pagos en efectivo, así como el pago de jornales o listas de raya, el gasto será comprobado con recibo simple conforme a los requisitos señalados en el párrafo anterior.
Control de Gastos y Rendición de Cuentas
La(el) Tesorera(o) del CEAP llevará el registro de los ingresos y gastos que generen las acciones llevadas a cabo a través del Formato de Control de Gastos.
El CEAP mediante Convocatoria pública deberá informar bimestralmente a la Asamblea sobre los avances y rendir cuentas ante la mayor cantidad posible de integrantes de la Comunidad Escolar, a través del Formato de Rendición de Cuentas.
Para ello deberán observar las siguientes reglas:
a) Registrar los gastos que generen las acciones en el Formato de Control de Gastos y conservar en el Expediente de Actividades la documentación comprobatoria.
b) Informar el uso de los recursos a través del Formato de Rendición de Cuentas, así como los resultados del antes y el después de las acciones realizadas a la Comunidad Escolar a través de evidencia fotográfica, en el periódico mural; y
c) Comprobar los gastos realizados mediante el esquema que corresponda.
De igual forma, el FA con apoyo del CEAP deberá registrar esta información en la Plataforma InfoLEEN.
4.2.2. Acta de entrega recepción
En caso de ser aplicable, para cada una de las obras terminadas las instancias ejecutoras -proveedores de servicios, empresas constructoras, proveedores de material, equipo, entre otros- elaborarán un acta de entrega recepción, en la que se describa los trabajos realizados y la condición en la que se entregan, misma que formará parte del expediente de la obra y constituye la prueba documental que certifica su existencia.
4.2.3. Cierre de ejercicio
La DGLEEN estará obligada a presentar, como parte de su informe correspondiente al cuarto trimestre del año fiscal 2022, una estimación de cierre (objetivos, metas y gasto) conforme a lo establecido por la SHCP en los respectivos Lineamientos de Cierre de Ejercicio Fiscal, a más tardar 10 días hábiles posteriores al cierre del ejercicio del ejercicio fiscal 2022.
Expediente de Actividades
La(el) Tesorera(o) del CEAP entregará a la AE, mediante un acta de entrega recepción el Expediente de Actividades en un plazo de 10 días hábiles siguientes a la conclusión de las acciones de equipamiento, material didáctico y/o infraestructura, el cual deberá ser resguardado en el plantel por un plazo de cinco años.
En caso de los planteles donde existan dos o más Centros de Trabajo, los(las) integrantes del CEAP decidirán a qué AE será entregado.
El Expediente de Actividades deberá contener las Actas de Asamblea realizadas y toda la documentación original relacionada con la ejecución de los recursos, así como los siguientes documentos que los(las) integrantes del CEAP podrán encontrar, acceder y consultar en el Manual del CEAP:
a) Formato de Acta de Integración de Comité y Carta Compromiso del CEAP
b) Diagnóstico del Plantel.
c) Plan de Trabajo.
d) Carta(s) Responsiva(s) con el dictamen de supervisión técnica, en caso de obra mayor, expedido por el responsable técnico, así como las bitácoras de las visitas de seguimiento que acrediten que se realizaron en observancia a las normas para la infraestructura física educativa, las normas oficiales mexicanas y demás normativa aplicable.
e) Formato de Control de Gastos.
f) Formato de Rendición de Cuentas.
g) El informe final con información de las acciones realizadas con los recursos del PLEEN, que contenga una memoria fotográfica del antes y después de los trabajos realizados de infraestructura y equipamiento.
h) El(los) informes de los(las) Vocal(es) de Transparencia.
Toda la información contenida en el Expediente de Actividades debe ser legible y registrada en la Plataforma InfoLEEN a través del FA, en términos del numeral 3.6.1 de las RO. Asimismo, en todos los formatos que integran el Expediente de Actividades deberá figurar la firma del FA como testigo.
Una vez que el Expediente de Actividades ha sido entregado físicamente a la AE, ésta deberá informar en un plazo de tres días hábiles a la AEL que el Expediente de Actividades se encuentra resguardado en el plantel.
La SEP a través de la DGLEEN tendrá acceso a la Plataforma InfoLEEN para consulta de la totalidad de los Expedientes de Actividades en formato electrónico, siendo esta la única modalidad en la que la DGLEEN contará con dicha información.
5. AUDITORÍA, CONTROL Y SEGUIMIENTO
Los subsidios mantienen su naturaleza jurídica de recursos públicos federales para efectos de aplicación, ejecución, fiscalización y transparencia, por lo tanto podrán ser revisados y auditados por la SFP o instancia fiscalizadora correspondiente que se determine; por el Órgano Interno de Control en la SEP y/o auditores independientes contratados para dicho fin, en coordinación con los Órganos Locales de Control; por la SHCP; por la Auditoría Superior de la Federación y demás instancias que en el ámbito de sus respectivas atribuciones resulten competentes.
Como resultado de las acciones de auditoría que se lleven a cabo, la instancia de control que las realice mantendrá un seguimiento interno que permita emitir informes de las revisiones efectuadas, dando principal importancia a la atención en tiempo y forma de las anomalías detectadas hasta su total solventación.
En cuanto a las actividades de auditoría y fiscalización, cada dependencia deberá atender en el ámbito de su competencia y tramos de responsabilidad, los requerimientos de información de los entes fiscalizadores competentes, sin prejuicio de que pueda existir plena colaboración para el desahogo de temas que recaigan en dos o más dependencias.
En caso de actos de fiscalización, la SEP informará de la entrega de los subsidios a los beneficiarios. BIENESTAR dará cuenta de la operación de los FA y de la administración e información de la Plataforma InfoLEEN.
Los integrantes de los CEAP darán cuenta y presentarán los expedientes con la documentación original relacionada con la ejecución de los recursos del PLEEN, así como un informe final con una memoria fotográfica de los trabajos realizados de conformidad al numeral 4.2.3 de las presentes RO y lo entregarán a la AE respectiva, para documentar y reportar el ejercicio de los subsidios que fueron entregados a los beneficiarios, conforme a las responsabilidades conferidas en las RO.
La SEP y BIENESTAR formarán parte integrante del COPLAN, órgano encargado de la planeación operativa para el cumplimiento de los objetivos de cada uno de los Programas de Desarrollo, cuyo propósito es la eficiencia administrativa y la eficacia social de estos a través de la entrega oportuna y directa de los apoyos a las personas beneficiarias. A través del COPLAN se podrán determinar mecanismos periódicos de seguimiento, supervisión y evaluación.
BIENESTAR integrará el Padrón de Beneficiarios en términos de la LGDS, su Reglamento y al Acuerdo por el que se establecen los Lineamientos para la constitución, actualización, autenticidad, inalterabilidad, seguridad y difusión de la información del Padrón de Beneficiarios, publicado en el "DOF" el 30 de julio de 2020; para tal fin, BIENESTAR llevará a cabo una conciliación con la DGLEEN, las entidades federativas, en su caso, y con las instituciones financieras participantes en el PLEEN.
6. EVALUACIÓN
6.1. Interna
La DGLEEN podrá instrumentar un procedimiento de evaluación interna con el fin de monitorear el desempeño del PLEEN construyendo, para tal efecto, indicadores relacionados con sus objetivos específicos, de acuerdo con lo que establece la Metodología de Marco Lógico. El procedimiento se operará considerando la disponibilidad de los recursos humanos y presupuestarios de las instancias que intervienen.
Asimismo, se deberán incorporar indicadores específicos que permitan evaluar la incidencia de los programas presupuestarios, el abatimiento de las brechas en la igualdad entre mujeres y hombres, la prevención de la violencia de género y de cualquier forma de discriminación basada en el género, discapacidad, origen étnico, u otras formas.
6.2. Externa
La Dirección General de Análisis y Diagnóstico del Aprovechamiento Educativo de la SEP es la unidad administrativa ajena a la operación de los Programas que, en coordinación DGLEEN, instrumentarán lo establecido para la evaluación externa de programas federales, de acuerdo con la LGDS, el PEF para el ejercicio fiscal 2022, los Lineamientos Generales para la Evaluación de los Programas Federales de la APF y el Programa Anual de Evaluación. Dicha evaluación deberá incorporar la perspectiva de género.
Asimismo, es responsabilidad de la DGLEEN cubrir el costo de las evaluaciones externas, continuar y, en su caso, concluir con lo establecido en los programas anuales de evaluación de años anteriores. En tal sentido y una vez concluidas las evaluaciones del PLEEN, éste habrá de dar atención y seguimiento a los aspectos susceptibles de mejora.
Las presentes RO fueron elaboradas bajo el enfoque de la Metodología del Marco Lógico, conforme a los criterios emitidos conjuntamente por el Consejo Nacional de Evaluación de la Política de Desarrollo Social y la SHCP mediante oficio números 419-A-19-00598 y VQZ.SE.123/19, respectivamente, de fecha 27 de junio de 2019.
6.3 Indicadores
Los indicadores de PLEEN a nivel de propósito, componente y actividades de la Matriz de Indicadores para Resultados (MIR) 2022, cuyo nivel de desagregación es nacional, serán reportados por la DGLEEN en el Módulo PbR del Portal Aplicativo de la SHCP (PbR PASH).
La MIR es pública y se encuentra disponible en las siguientes ligas:
· Portal de la Secretaría de Hacienda y Crédito Público:
https://www.transparenciapresupuestaria.gob.mx/es/PTP/programas#inicio
La consulta puede realizarse de la siguiente manera:
o En la pestaña Ramo, seleccionar "11-Educación Pública".
o En la pestaña Modalidad, seleccionar "U".
o En la pestaña Clave, seleccionar "282".
o Dar clic en el nombre del Programa Presupuestario "La Escuela es Nuestra"
Posteriormente, aparecerá en la pantalla la "Ficha del Programa"; para acceder a la MIR, es necesario en la pantalla de la "Ficha del Programa" dar clic en la opción "Resultados" y en esa pantalla, seleccionar la opción "Descarga los Objetivos, Indicadores y Metas".
· Portal de la Dirección General de Planeación, Programación y Estadística Educativa, de la SEP:
http://planeacion.sep.gob.mx/cortoplazo.aspx
La consulta puede realizarse de la siguiente manera:
o Seleccionar el año a consultar
o Descargar la Matriz de Indicadores del PLEEN.
7. TRANSPARENCIA
7.1. Difusión
En la operación del PLEEN, se deberán atender las disposiciones aplicables en materia de transparencia y protección de datos personales establecidas por la Ley General de Transparencia y Acceso a la Información Pública, Ley Federal de Transparencia y Acceso a la Información Pública, así como la Ley General de Protección de Datos personales en Posesión de Sujetos Obligados y la normatividad que éstas deriva.
Para garantizar la transparencia en el ejercicio de los recursos públicos, se dará amplia difusión al PLEEN a nivel nacional, y se promoverán acciones similares por parte de las autoridades locales y municipales. La papelería, documentación oficial, así como la publicidad y promoción de este Programa, deberán incluir la siguiente leyenda: "Este programa es público ajeno a cualquier partido político. Queda prohibido el uso para fines distintos a los establecidos en el programa". Quien haga uso indebido de los recursos de este Programa deberá ser denunciada/o y sancionada/o de acuerdo con la ley aplicable y ante la autoridad competente.
Además, se deberán difundir todas aquellas medidas que contribuyen a promover el acceso igualitario entre mujeres y hombres a los beneficios del programa.
De acuerdo a lo establecido en el artículo 70, fracción XV de la Ley General de Transparencia y Acceso a la Información Pública, la DGLEEN tendrá la obligación de publicar y mantener actualizada la información relativa a los programas de subsidios.
7.2 Contraloría Social
La Contraloría Social implica actividades de monitoreo y vigilancia sobre el cumplimiento de los objetivos y metas del PLEEN, así como de la correcta aplicación de los recursos públicos asignados.
Con la finalidad de fortalecer los mecanismos de participación ciudadana que contribuyan con la prevención y combate a la corrupción, las personas beneficiarias de programas federales de desarrollo social, de manera libre y voluntaria, podrán llevar a cabo actividades de contraloría social de manera individual o colectiva.
Se reconoce y fomenta la participación de las comunidades indígenas y afromexicanas, a través de sus autoridades tradicionales, para llevar a cabo acciones de contraloría social en los programas que impactan en su territorio.
Los(las) Vocal(es) de Transparencia conformarán un Comité de Contraloría Social y serán las figuras que llevarán a cabo las actividades de contraloría social e informarán bimestralmente en Asamblea al CEAP sobre las acciones de vigilancia y seguimiento realizadas, los avances del Plan de Trabajo, la aplicación y el estatus de la rendición de cuentas de los recursos del PLEEN.
Todos los Comités de Contraloría Social se registrarán a través de Formato de registro de comité de contraloría social, en donde se especificará el Programa a vigilar, el nombre y datos de contacto de la(s) persona(s) que lo integrarán (correo electrónico y/o teléfono) y la ubicación geográfica de las mismas (localidad, código postal y entidad federativa). Este formato será registrado por el FA en la Plataforma InfoLEEN.
La DGLEEN otorgará el registro de Contraloría Social en un plazo no mayor a quince días hábiles y, junto con BIENESTAR, brindarán la información pública necesaria para llevar a cabo sus actividades, así como asesoría, capacitación, y orientación sobre los medios para presentar quejas y denuncias.
La DGLEEN y BIENESTAR se sujetarán a los lineamientos vigentes emitidos por la SFP y a los documentos normativos validados por la misma.
La SFP de la APF dará seguimiento a los procedimientos anteriormente descritos, asesorará y resolverá cualquier duda o situación imprevista para garantizar el derecho de las personas beneficiarias a llevar a cabo actividades de Contraloría Social en los programas federales de desarrollo social.
La SFP asistirá y orientará a las personas interesadas en conformar Comités a través de la cuenta: contraloriasocial@funcionpublica.gob.mx.
Una vez finalizada la ejecución del PLEEN, los Vocal(es) de Transparencia deberán contestar el Informe Final de la SFP, cuestionario sobre la experiencia de realizar actividades de vigilancia y seguimiento. El Informe Final será registrado en la Plataforma InfoLEEN a través del FA y BIENESTAR será la dependencia encargada de su registro en el SICS.
8. QUEJAS Y DENUNCIAS
La o el beneficiario y la ciudadanía en general, podrán presentar sus quejas o denuncias con respecto a la ejecución de las presentes RO de manera personal, escrita o por internet:
Los integrantes de la comunidad escolar, indistintamente de pertenecer al CEAP, podrán reportar cualquier queja o denuncia en los siguientes medios:
a) En la SEP, a través de la Dirección General La Escuela es Nuestra, al teléfono (55) 3601 1000 extensión 53206, en horarios y días hábiles.
Correo electrónico: laescuelaesnuestra@nube.sep.gob.mx
b) En la Secretaría de la Función Pública, a los teléfonos (55) 2000 2000 y (01 800) 112 8700, en horarios y días hábiles.
Correo Electrónico: contraloriasocial@funcionpublica.gob.mx
Denuncia Ciudadana de la Corrupción: https://sidec.funcionpublica.gob.mx
Plataforma Ciudadanos Alertadores Internos y Externos de la Corrupción: https://alertadores.funcionpublica.gob.mx
c) En el Órgano Interno de Control de la SEP, a los teléfonos (55) 3601 8650 extensiones 66232, 66224, 66227, 66229, 66242 y 66243, en horarios y días hábiles. Correo electrónico: quejas@nube.sep.gob.mx
d) Asimismo, podrán ocupar los mecanismos que la Secretaría de la Función Pública pone a disposición:
a) Denuncia Ciudadana sobre actos de Corrupción o faltas administrativas de los servidores públicos (SIDEC): https://sidec.funcionpublica.gob.mx/#!/
b) Vía correspondencia: A la Dirección General de Denuncias e Investigaciones de la Secretaría de la Función Pública en: Av. Insurgentes Sur No. 1735, Piso 2 Ala Norte, Guadalupe Inn, Álvaro Obregón, CP 01020, Ciudad de México
c) Vía telefónica: En el interior de la República al 800 11 28 700 y en la Ciudad de México 55 2000 2000
d) Presencial: En el módulo 3 de la Secretaría de la Función Pública ubicado en Av. Insurgentes Sur 1735, PB, Guadalupe Inn, Álvaro Obregón, Código Postal 01020, Ciudad de México.
e) Plataforma: Ciudadanos Alertadores Internos y Externos de la Corrupción. La plataforma de alertadores está diseñada para atender actos graves de corrupción, en los que se encuentren involucradas personas servidoras públicas federales. Pueden alertar: Cohecho, Peculado y Desvío de recursos públicos: https://alertadores.funcionpublica.gob.mx.
f) Aplicación informática "Denuncia Ciudadana de la Corrupción".
ANEXOS
Anexo 1. Diagrama de Flujo de la Operación del PLEEN
Anexo 2. Diagrama de Flujo del Procedimiento de Selección e Incorporación
Anexo 3. Diagrama de Flujo del Procedimiento para la Dispersión de Recursos
Anexo 4. Modelo de Convenio General de Colaboración de los Programas para el Desarrollo
CONVENIO GENERAL DE COLABORACIÓN DE LOS PROGRAMAS PARA EL DESARROLLO QUE CELEBRAN, LA SECRETARÍA DE BIENESTAR, EN ADELANTE "BIENESTAR", REPRESENTADA POR EL/LA C. (GRADO ACADÉMICO, NOMBRE Y APELLIDOS ), SUBSECRETARIA(O) DE BIENESTAR, Y (GRADO ACADÉMICO, NOMBRE Y APELLIDOS), SUBSECRETARIO(A) DE INCLUSIÓN PRODUCTIVA Y DESARROLLO RURAL, EL(LA) (GRADO ACADÉMICO, NOMBRE Y APELLIDOS), TITULAR DE LA UNIDAD DE COORDINACIÓN DE DELEGACIONES, EL(LA) (GRADO ACADÉMICO, NOMBRE Y APELLIDOS), TITULAR DE LA UNIDAD DE PLANEACIÓN Y EVALUACIÓN DE PROGRAMAS PARA EL DESARROLLO; LA SECRETARÍA DE ECONOMÍA, EN ADELANTE "ECONOMÍA", REPRESENTADA POR EL(LA) (GRADO ACADÉMICO, NOMBRE Y APELLIDOS), TITULAR DE LA UNIDAD DE PROSPECTIVA, PLANEACIÓN Y EVALUACIÓN; LA SECRETARÍA DE AGRICULTURA Y DESARROLLO RURAL, EN ADELANTE "AGRICULTURA", REPRESENTADA POR EL(LA) (GRADO ACADÉMICO, NOMBRE Y APELLIDOS), SUBSECRETARIO DE ALIMENTACIÓN Y COMPETITIVIDAD, ASISTIDO POR EL(LA) (GRADO ACADÉMICO, NOMBRE Y APELLIDOS), DIRECTOR(A) GENERAL DE APOYOS PRODUCTIVOS DIRECTOS, EL(LA) (GRADO ACADÉMICO, NOMBRE Y APELLIDOS), DIRECTOR(A) GENERAL DE SUELOS Y AGUA; EL ÓRGANO ADMINISTRATIVO DESCONCENTRADO DENOMINADO COMISIÓN NACIONAL DE ACUACULTURA Y PESCA, EN LO SUBSECUENTE "CONAPESCA", REPRESENTADA POR SU TITULAR, EL(LA) (GRADO ACADÉMICO, NOMBRE Y APELLIDOS), EL ORGANISMO PÚBLICO DESCENTRALIZADO DENOMINADO SEGURIDAD ALIMENTARIA MEXICANA, EN ADELANTE "SEGALMEX", REPRESENTADO POR SU DIRECTOR(A) GENERAL EL(LA) (GRADO ACADÉMICO, NOMBRE Y APELLIDOS); LA SECRETARÍA DE EDUCACIÓN PÚBLICA EN ADELANTE "SEP", REPRESENTADA POR EL(LA)
(GRADO ACADÉMICO, NOMBRE Y APELLIDOS), DIRECTOR(A) GENERAL LA ESCUELA ES NUESTRA; Y POR EL(LA) (GRADO ACADÉMICO, NOMBRE Y APELLIDOS), COORDINADOR NACIONAL DE BECAS PARA EL BIENESTAR BENITO JUAREZ; LA SECRETARÍA DE TRABAJO Y PREVISIÓN SOCIAL, EN ADELANTE "STPS", REPRESENTADA POR EL(LA) (GRADO ACADÉMICO, NOMBRE Y APELLIDOS), SUBSECRETARIO DE EMPLEO Y PRODUCTIVIDAD LABORAL; LA SECRETARÍA DE DESARROLLO AGRARIO TERRITORIAL Y URBANO, EN ADELANTE "SEDATU", REPRESENTADA POR EL(LA) (GRADO ACADÉMICO, NOMBRE Y APELLIDOS), SUBSECRETARIO DE ORDENAMIENTO TERRITORIAL Y AGRARIO; LA COMISIÓN NACIONAL DE VIVIENDA, EN ADELANTE "CONAVI" REPRESENTADA POR EL(LA) (GRADO ACADÉMICO, NOMBRE Y APELLIDOS), DIRECTORA GENERAL DE LA COMISIÓN NACIONAL DE VIVIENDA; EL BANCO DEL BIENESTAR, SOCIEDAD NACIONAL DE CRÉDITO, INSTITUCIÓN DE BANCA DE DESARROLLO, EN ADELANTE "BANCO DEL BIENESTAR", REPRESENTADO POR EL(LA) (GRADO ACADÉMICO, NOMBRE Y APELLIDOS); A QUIENES DE MANERA CONJUNTA SE LES DENOMINARÁ COMO "LAS PARTES", DE CONFORMIDAD CON LOS ANTECEDENTES, DECLARACIONES Y CLÁUSULAS SIGUIENTES:
ANTECEDENTES
I. El Plan Nacional de Desarrollo 2019-2024, en adelante "PND" señala que en julio de 2018 el pueblo mexicano expresó de manera contundente en las urnas su anhelo de construir un México justo, pacífico, libre, solidario, democrático, próspero y feliz. Asimismo, señala que la cuarta transformación ha separado el poder político del poder económico, para ello, en primer lugar, existe el empeño de acabar con la corrupción de toda la administración pública, no sólo la corrupción monetaria sino la que conlleva la simulación y la mentira.
II. Que en el eje 2 "Política Social" del "PND" se subraya que el Gobierno de la República propugna un modelo de desarrollo respetuoso de los habitantes y del hábitat, equitativo, orientado a subsanar y no a agudizar las desigualdades, defensor de la diversidad cultural y del ambiente natural, sensible a las modalidades y singularidades económicas regionales y locales y consciente de las necesidades de los futuros habitantes del país. La Política de Bienestar pasará del ámbito tradicionalista de ofrecer oportunidades, a un enfoque de garantías de derechos, el cual está basado en los principios emanados de la Constitución Política de los Estados Unidos Mexicanos, en adelante la "CONSTITUCIÓN", como son la universalidad, progresividad, igualdad y no discriminación, inclusión y cohesión social.
III. La Política de Bienestar fundamentada en el "PND", que señala "no dejar a nadie atrás, no dejar a nadie fuera", contempla, asimismo, el enfoque de igualdad de género, pertinencia cultural, no discriminación e inclusión como valores con una orientación clara de derechos humanos.
IV. El Programa Sectorial de Bienestar 2020-2024, señala que, la nueva Política de Bienestar que impulsa el Gobierno de México, deberá de coordinar todas sus instituciones estratégicas, programas y acciones, a fin de generar procesos continuos y entrelazados de desarrollo, para promover el bienestar de la población en distintos niveles, como el individual, el familiar y el comunitario.
V. Con la finalidad de contar con una estructura única para la implementación y operación de los Programas para el Desarrollo, el artículo 17 Ter de la Ley Orgánica de la Administración Pública Federal, en adelante "LOAPF", precisa que el Poder Ejecutivo Federal cuenta en las entidades federativas con las Delegaciones de Programas para el Desarrollo que tendrán a su cargo la coordinación e implementación de planes, programas y acciones para el desarrollo integral, funciones de atención ciudadana, la supervisión de los servicios y los programas a cargo de las dependencias y entidades, así como la supervisión de los programas que ejercen algún beneficio directo a la población, de conformidad con los lineamientos que emitan "BIENESTAR" y la Coordinación General de Programas para el Desarrollo.
VI. La fracción XX del artículo 32 de la "LOAPF", señala que corresponde a "BIENESTAR" coordinar, en conjunto con la Coordinación General de Programas para el Desarrollo, las Delegaciones Estatales de Programas para el Desarrollo de las Entidades Federativas, así como la planeación, ejecución y evaluación de los planes, programas y acciones que desarrollen.
VII. Con fecha del 18 de julio de 2019, se publicó en el Diario Oficial de la Federación, en adelante "DOF", el Acuerdo por el que se emiten los Lineamientos que regulan las funciones de las Delegaciones de Programas para el Desarrollo, "LINEAMIENTOS", expedido por "BIENESTAR" y el Coordinador General de Programas para el Desarrollo, indicando en el Lineamiento PRIMERO que las funciones que desarrollarán son las siguientes:
I. Coordinar e implementar planes, programas y acciones para el desarrollo integral;
II. Atención ciudadana;
III. Supervisar los servicios y los programas a cargo de las dependencias y entidades de la Administración Pública Federal, y
IV. Supervisar los programas que ejercen algún beneficio directo a la población.
VIII. En el Lineamiento SEGUNDO, fracción VII, de los "LINEAMIENTOS", se establece que los Programas para el Desarrollo son aquellos relacionados con el desarrollo integral de las personas; los que otorgan algún servicio a las mismas, así como aquellos que ejercen un beneficio directo y sin intermediarios a la población de conformidad con el Presupuesto de Egresos de la Federación "PEF" para el ejercicio fiscal correspondiente, y los demás que se establezcan por acuerdo del Ejecutivo Federal que tengan esa finalidad;
IX. Asimismo, en el Lineamiento QUINTO de los "LINEAMIENTOS", se establece que los Delegados de Programas para el Desarrollo tendrán a su cargo, entre otras actividades, vigilar y asegurar que los beneficios económicos y en especie de los Programas para el Desarrollo se entreguen de manera directa y sin intermediarios a las personas beneficiarias, de conformidad con la normativa aplicable, y preferentemente por instrumento bancario, si la naturaleza del beneficio lo permite o en su defecto, a través del medio que "LAS PARTES" consideren pertinente; por su parte, en el Lineamiento OCTAVO, fracción II de los "LINEAMIENTOS" prevé que los Programas para el Desarrollo deberán observar, entre otras bases, la integración al Padrón Único de Beneficiarios, de la información de las personas beneficiarias obtenida a través de entrevistas domiciliarias, de visitas de campo y del registro de altas, bajas y cambios en los módulos de atención, bajo las reglas establecidas para cada programa. Asimismo, se realizarán acciones que permitan la identificación de personas beneficiarias y la localización geográfica de las necesidades de la población.
X. Que de conformidad con el artículo 41 del Reglamento Interior de "BIENESTAR", las Delegaciones de Programas para el Desarrollo tienen, entre otras funciones, I. Coordinar e implementar planes, programas y acciones para el desarrollo integral; II. Brindar atención ciudadana en todo lo relativo a los programas para el desarrollo; III. Supervisar los servicios y los programas a cargo de las dependencias y entidades de la Administración Pública Federal; IV. Supervisar los programas que ejerzan algún beneficio directo a la población; V. Auxiliar a las unidades administrativas de la Secretaría en la formulación y seguimiento de los convenios de coordinación relativos a los programas para el desarrollo y otros instrumentos de coordinación que suscriban las dependencias de la Administración Pública Federal y la Secretaría, y VI. Dar seguimiento a los compromisos contraídos por la Secretaría mediante los convenios que suscriba con las dependencias de la Administración Pública Federal, e informar a la Unidad de Coordinación de Delegaciones.
Conscientes de la importancia de contar con un marco de acción conjunto que proporcione sustento a la suma de esfuerzos para la implementación y ejecución de los Programas para el Desarrollo, se suscribe el presente Convenio General de Colaboración.
DECLARACIONES
I. DECLARA "BIENESTAR":
I.1 Que es una Dependencia de la Administración Pública Federal Centralizada, de conformidad con los artículos 90 de la "CONSTITUCIÓN", 2°, fracción I, y 26 de la "LOAPF", y que de acuerdo con el artículo 32 de la misma Ley, le corresponde, entre otras atribuciones, fortalecer el bienestar, el desarrollo, la inclusión y la cohesión social en el país mediante la instrumentación, coordinación, supervisión y seguimiento, en términos de ley y con los organismos respectivos, de las políticas siguientes: a) Combate efectivo a la pobreza; b) Atención específica a las necesidades de los sectores sociales más desprotegidos, en especial de los pobladores de las zonas áridas de las áreas rurales, así como de los colonos y marginados de las áreas urbanas; y c) Atención preponderante a los derechos de la niñez, de la juventud, de los adultos mayores, de los pueblos indígenas y de las personas con discapacidad; así como integrar, mantener y actualizar un sistema de información con los padrones de personas beneficiarias de programas sociales de la Administración Pública Federal, así como depurar sus duplicidades.
I.2 Que EL(LA) (GRADO ACADÉMICO, NOMBRE Y APELLIDOS), Titular de la Subsecretaría de Bienestar, Unidad Responsable de la entrega de apoyos directos de los Programas Pensión para el Bienestar de las Personas Adultas Mayores, Pensión para el Bienestar de las Personas con
Discapacidad Permanente, Apoyo para el Bienestar de las Niñas y Niños, Hijos de Madres Trabajadoras y el Programa para el Bienestar de las Personas en Emergencia Social o Natural, cuenta con facultades para suscribir el presente Convenio General de Colaboración de conformidad con lo establecido en los artículos 6, fracciones XVIII y XXI, y 8 del Reglamento Interior de "BIENESTAR".
I.3 Que el EL(LA) (GRADO ACADÉMICO, NOMBRE Y APELLIDOS), Titular de la Subsecretaría de Inclusión Productiva y Desarrollo Rural, Unidad Responsable de la entrega de apoyos directos de los Programas Sembrando Vida y Microcréditos para el Bienestar (Tandas para el Bienestar), cuenta con facultades para suscribir el presente Convenio General de Colaboración de conformidad con lo establecido en los artículos 6, fracciones XVIII y XXI, y 9 del Reglamento Interior de "BIENESTAR".
I.4 Que dentro de su estructura cuenta con la Unidad de Coordinación de Delegaciones "UCD", la cual, de conformidad con lo establecido en el artículo 10, fracciones I, II, y III del Reglamento Interior de "BIENESTAR", tiene, entre otras, las siguientes atribuciones: fungir como enlace entre la Secretaría y la Coordinación General de Programas para el Desarrollo de la Oficina de la Presidencia de la República; coordinar, a través de las Delegaciones de Programas para el Desarrollo, al personal de campo y de los módulos de atención de los Programas para el Desarrollo de la Administración Pública Federal, encargado de la recopilación de la información obtenida por medio de entrevistas domiciliarias, visitas de campo, y del registro e inscripción por los medios específicos que establezca cada programa para la integración, en su caso, del padrón de personas beneficiarias de los programas sociales y coadyuvar con la Coordinación General de Programas para el Desarrollo de la Oficina de la Presidencia de la República, en lo relativo a la coordinación de: a) La implementación que hagan de planes, programas y acciones para el desarrollo integral; b) La supervisión que hagan de los programas y servicios a cargo de las dependencias y entidades de la Administración Pública Federal; c) La supervisión que hagan de los programas que ejerzan algún beneficio directo a la población.
I.5 Que dentro de su estructura cuenta con la Unidad de Planeación y Evaluación de Programas para el Desarrollo "UPEPD", la cual, de conformidad con lo establecido en el artículo 15, fracciones I, II del Reglamento Interior de "BIENESTAR", tiene, entre otras, las siguientes atribuciones: Fungir como enlace entre la Secretaría y la Coordinación General de Programas para el Desarrollo de la Oficina de la Presidencia de la República, en materia de planeación y evaluación de programas para el desarrollo y padrones de personas beneficiarias, coadyuvar con la Coordinación General de Programas para el Desarrollo, en la planeación y evaluación de a) Los planes, programas y acciones a cargo de las Delegaciones de Programas para el Desarrollo, incluidos los de carácter emergente, para lo cual se considerarán, entre otros insumos, la información que la Secretaría recabe de las Delegaciones de Programas para el Desarrollo, con base en las disposiciones jurídicas aplicables; b) La supervisión que las Delegaciones de Programas para el Desarrollo hagan de los programas y servicios a cargo de las dependencias y entidades de la Administración Pública Federal; c) La supervisión que las Delegaciones de Programas para el Desarrollo hagan de los programas que ejerzan algún beneficio directo a la población.
I.6 Que el EL(LA) (GRADO ACADÉMICO, NOMBRE Y APELLIDOS), en su carácter de titular de la Unidad de Coordinación de Delegaciones, acredita su personalidad mediante el nombramiento (NUMERO), de fecha (FECHA), suscrito por el C. Secretario de Bienestar, EL(LA) (GRADO ACADÉMICO, NOMBRE Y APELLIDOS) y cuenta con facultades para suscribir el presente Convenio General de Colaboración, con fundamento en lo dispuesto por los artículos 7, fracciones XIV y XXX, y 10 del Reglamento Interior de "BIENESTAR".
I.7 Que el EL(LA) (GRADO ACADÉMICO, NOMBRE Y APELLIDOS), en su carácter de titular de la "UPEPD", acredita su personalidad mediante el nombramiento de (FECHA), suscrito por el C. Secretario de Bienestar, EL(LA) (GRADO ACADÉMICO, NOMBRE Y APELLIDOS) y cuenta con facultades para suscribir el presente Convenio General de Colaboración, con fundamento en lo dispuesto por los artículos 7, fracciones XIV y XXX, y 15, del Reglamento Interior de "BIENESTAR".
I.8 Que, para los fines y efectos legales derivados del presente Convenio General de Colaboración, se señala como domicilio el ubicado en Avenida Paseo de la Reforma número 116, Colonia Juárez, Alcaldía Cuauhtémoc, Código Postal 06600, en la Ciudad de México.
II. DECLARA "ECONOMÍA"
II.1 Es una Dependencia de la Administración Pública Federal Centralizada que se rige por lo dispuesto en los artículos 90 de la "CONSTITUCIÓN"; 2, fracción I, 26 y 34 de la "LOAPF", por su Reglamento Interior y demás decretos, acuerdos e instrucción presidencial.
II.2 De conformidad con lo dispuesto en el artículo 34, fracciones X bis, XV y XXIV, de la "LOAPF", corresponde a "ECONOMÍA" coordinar y ejecutar la política nacional para crear y apoyar empresas que asocien a grupos de escasos recursos en áreas urbanas a través de las acciones de planeación, programación, concertación, coordinación, evaluación; de aplicación, recuperación y revolvencia de recursos para ser destinados a los mismos fines; fomentar el desarrollo del pequeño comercio rural y urbano; así como promover, orientar, fomentar y estimular el desarrollo de la micro, pequeña y mediana empresa y la microindustria y actividad artesanal.
II.3 Tiene a su cargo la operación del "Programa de Apoyo Financiero a Microempresas Familiares" conforme a lo dispuesto en los Lineamientos para la operación del Programa de Apoyo Financiero a Microempresas Familiares 2021 y demás normativa aplicable.
II.4 Que el EL(LA) (GRADO ACADÉMICO, NOMBRE Y APELLIDOS), Titular de la Unidad de Prospectiva, Planeación y Evaluación, lleva a cabo las gestiones para la disposición de recursos presupuestarios de las Personas Beneficiarias del "Programa de Apoyo Financiero a Microempresas Familiares", cuenta con facultades para celebrar el presente Convenio General de Colaboración, de conformidad con lo dispuesto por los artículos 11 y 12, fracción VII, del Reglamento Interior de "ECONOMÍA", el Lineamiento DÉCIMO PRIMERO, inciso a), y el Lineamiento DÉCIMO SEGUNDO, último párrafo, de los Lineamientos para la Operación del Programa de Apoyo Financiero a Microempresas Familiares 2021.
II.5 Que, para los fines y efectos legales derivados del presente Convenio General de Colaboración señala como su domicilio legal el ubicado en calle Pachuca 189, Colonia Condesa, Alcaldía Cuauhtémoc, Código Postal 06140, en la Ciudad de México.
III. DECLARA "AGRICULTURA":
III.1 Que es una dependencia del Ejecutivo Federal, de conformidad con lo dispuesto en los artículos 90 de la "CONSTITUCIÓN", 2, fracción 1, 9, 26 y 35 de la "LOAPF", incluyendo los transitorios Octavo y Décimo y su modificación a través del Decreto por el que se reforman, adicionan y derogan diversas disposiciones de la Ley Orgánica de la Administración Pública Federal, publicado en el "DOF" el 30 de noviembre de 2018.
III.2 Que dentro de sus atribuciones se encuentran las de formular, conducir y evaluar la política general de desarrollo rural; administrar y fomentar las actividades agrícolas, a fin de elevar el nivel de vida de las familias que habitan en el campo, en coordinación con las dependencias competentes establecer acciones que tiendan a fomentar la productividad y la rentabilidad de las actividades económicas rurales e integrar e impulsar proyectos de inversión que permitan canalizar productivamente los recursos públicos y privados al gasto social en el sector rural.
III.3 Que EL(LA) (GRADO ACADÉMICO, NOMBRE Y APELLIDOS), Subsecretario(a) de Alimentación y Competitividad. cuenta con las atribuciones necesarias y suficientes para la suscripción del presente instrumento de conformidad con los artículos 2. Apartado A fracción IIII, y 7. fracción VII del Reglamento Interior de "AGRICULTURA".
III.4 Que EL(LA) (GRADO ACADÉMICO, NOMBRE Y APELLIDOS), Titular de la Dirección General de Apoyos Productivos Directos "DGAPD", Unidad Responsable de la entrega de apoyos directos del "Programa Producción para el Bienestar", cuenta con las atribuciones necesarias y suficientes para la suscripción del presente documento, de conformidad con los artículos 2, A, fracción XIV, 19, fracciones I, IV, VI, VII y XXVI, 22 y cuarto transitorio del Reglamento Interior de la "AGRICULTURA", así como (numeral) de las Reglas de Operación del Programa Producción para el Bienestar para el ejercicio fiscal 2022.
III.5 Que, para los fines y efectos legales derivados del presente Convenio General de Colaboración, señala como domicilio para la "DGAPD", el ubicado en la Avenida Cuauhtémoc 1230, planta baja, C, Piso 8, colonia Santa Cruz Atoyac, Alcaldía Benito Juárez, Código Postal 03310, Ciudad de México.
III.6 Que EL(LA) (GRADO ACADÉMICO, NOMBRE Y APELLIDOS), Titular de la Dirección General de
Suelos y Agua, , "DGSA", designado mediante el nombramiento de fecha (FECHA), con fundamento en los artículos 33 de la Ley del Servicio Profesional de Carrera en la Administración Pública Federal, 5°, fracción II, inciso a), de su Reglamento, en su carácter de Unidad Responsable del "Programa de Fertilizantes", cuenta con las atribuciones necesarias y suficientes para la suscripción del presente instrumento, de conformidad con lo dispuesto en los artículos 2, apartado A, fracción I,I y B, fracción VII y 29, fracción IV del Reglamento Interior de "AGRICULTURA" publicado el 3 de mayo de 2021 en el Diario Oficial y de conformidad con los transitorios Octavo y Décimo del Decreto por el que se reforman, adicionan y derogan diversas disposiciones de "LOAPF".
III.7. Que, para los fines y efectos legales derivados del presente Convenio General de Colaboración, señala como domicilio para la "DGSA", el ubicado en la Avenida Municipio Libre 377, Colonia Santa Cruz Atoyac, Código Postal 03310, Alcaldía Benito Juárez, Ciudad de México.
IV. DECLARA LA "CONAPESCA"
IV.1 Que de conformidad con los artículos 90 de la "CONSTITUCIÓN"; 1, 2, fracción I, 26 y 35 de la "LOAPF"; 1, 2, apartado B, fracción III, 44, 52 y Octavo transitorio del Reglamento Interior vigente de "AGRICULTURA", es una dependencia del Poder Ejecutivo de la Unión, que cuenta con la "CONAPESCA" que es un órgano administrativo desconcentrado de "AGRICULTURA", que para realizar el objeto del presente instrumento, cuenta con las atribuciones que establece su Decreto de creación, publicado en el "DOF" el 05 de junio de 2001.
IV.2 Que, EL(LA) (GRADO ACADÉMICO, NOMBRE Y APELLIDOS), Titular de la "CONAPESCA", en términos de lo establecido por los artículos 19, fracción IV, 45, primer párrafo 52, y 53 46, fracción VI, del Reglamento Interior de la "AGRICULTURA"; 3º., 7º., fracciones XXIX, XXX y XXXI, y 8 del Decreto por el que se crea la Comisión Nacional de Acuacultura y Pesca, cuenta con las atribuciones necesarias para suscribir el presente Instrumento.
IV.3 Que, para el ejercicio de sus atribuciones, el Titular de la "CONAPESCA" se apoyará de las direcciones generales y demás servidores públicos autorizados en la estructura del órgano administrativo desconcentrado al que representa, en términos de lo dispuesto en los artículos 2, Apartado B, fracción II, 53, fracción III, 44, 45, segundo párrafo, y Octavo transitorio del Reglamento Interior de la Secretaría de "AGRICULTURA"; 1 , 2, fracciones II, VII, XVI, XVII, XVIII, XXXIII y XXXIV, y 8, 3 del Decreto por el que se crea la Comisión Nacional de Acuacultura y Pesca".
IV.4 Que la Dirección General de Organización y Fomento de la "CONAPESCA", es la Unidad Responsable e Instancia Ejecutora de la implementación del Componente BIENPESCA, del Programa Fomento a la Agricultura, Ganadería, Pesca y Acuicultura, de conformidad con lo establecido en el artículo 31 del Acuerdo por el que se dan a conocer las Reglas de Operación del Programa de Fomento a la Agricultura, Ganadería, Pesca y Acuicultura para el ejercicio 2022, de conformidad con lo establecido en su artículo 31.
IV.5 Que señala para todos los efectos legales de este instrumento el ubicado en Avenida Camarón Sábalo 121 O, esquina con calle Tiburón, Fraccionamiento Sábalo Country Club, Código Postal 82100, en Mazatlán, Sinaloa, en términos del Acuerdo por el que se establece su domicilio, publicado en el "DOF" el 17 de julio de 2001.
V. DECLARA "SEGALMEX"
V.1 Que mediante Decreto por el que se crea el organismo Seguridad Alimentaria Mexicana, publicado en el "DOF" el 18 de enero de 2019, se creó el organismo público descentralizado con personalidad jurídica y patrimonio propio denominado Seguridad Alimentaria Mexicana, SEGALMEX.
V.2 Que el EL(LA) (GRADO ACADÉMICO, NOMBRE Y APELLIDOS), Director General de "SEGALMEX", cuenta con las atribuciones necesarias para celebrar convenios con otras entidades públicas o privadas que se consideren necesarias para el eficiente desempeño de sus funciones, y para suscribir el presente instrumento, de conformidad a lo establecido en la fracción V del artículo 11 del Decreto por el que se crea el organismo Seguridad Alimentaria Mexicana, y el numeral Décimo Quinto, fracción VII de su Estatuto Orgánico.
V.3 Que tiene a su cargo el Programa de "Precios de Garantía a Productos Alimentarios Básicos", de conformidad con lo establecido en las Reglas de Operación del Programa referido.
V.3 Que para los fines y efectos legales derivados del presente Convenio General de Colaboración
señala como domicilio el ubicado en Avenida de los Insurgentes Sur 3482, Miguel Hidalgo Villa Olímpica, Alcaldía Tlalpan, Código Postal 14250, Ciudad de México.
VI. DECLARA "SEP"
VI.1 Que es una dependencia de la Administración Pública Federal Centralizada, en términos de lo dispuesto en los artículos 90 de la "CONSTITUCIÓN"; 1, 2, 26 y 38 de la "LOAPF", que tiene a su cargo, entre otras atribuciones, regir el SEN; formular, regular, coordinar y conducir la política educativa que competa al Ejecutivo y contribuir al fortalecimiento de las instituciones educativas públicas.
VI.2 Que (NOMBRE Y APELLIDOS), Titular de la Dirección General La Escuela es Nuestra, suscribe el presente instrumento, de conformidad con el Oficio otorgado a su favor por la C. Secretaria, No. (precisar número de oficio), de fecha (día) de (mes) de 2022, por el cual se le otorgan las atribuciones necesarias para el mismo.
VI.3 Que (NOMBRE Y APELLIDOS), Titular de la Dirección General la Escuela es Nuestra, suscribe el presente instrumento jurídico, por ser la responsable del otorgamiento directo de los subsidios a los beneficiarios del Programa La Escuela Es Nuestra, de acuerdo con lo establecido en las Reglas de Operación del Programa La Escuela Es Nuestra para el ejercicio fiscal 2022.
VI.4 Que para los fines y efectos legales derivados del presente Convenio señala como domicilio de la Dirección General de la Escuela es Nuestra, el inmueble ubicado en Avenida Universidad 1200, Colonia Xoco, sector 6-26, Alcaldía Benito Juárez, Código Postal 03330, Ciudad de México.
VI.5 Que la operación de los Programas Becas de Educación Básica para El Bienestar Benito Juárez, Beca Universal para Estudiantes de Educación Media Superior Benito Juárez, Jóvenes Escribiendo el Futuro, es a través de su Órgano Administrativo Desconcentrado denominado Coordinación Nacional de Becas para el Bienestar Benito Juárez, Unidad Responsable de la entrega de apoyos directos de los citados programas.
VI.6 Que (NOMBRE Y APELLIDOS), Titular de la Coordinación Nacional de Becas para el Bienestar Benito Juárez, cuenta con facultades para celebrar el presente Convenio General de Colaboración, de conformidad con lo dispuesto en los artículos PRIMERO, SEGUNDO, TERCERO, CUARTO, QUINTO y SÉPTIMO, fracción X, del Decreto por el que se crea la Coordinación Nacional de Becas para el Bienestar Benito Juárez, publicado en el "DOF" el 31 de mayo de 2019, así como en lo previsto en las Reglas de Operación de los Programas Becas de Educación Básica para el Bienestar Benito Juárez, Beca Universal para Estudiantes de Educación Media Superior Benito Juárez y Jóvenes Escribiendo el Futuro.
VI.7 Que, para los fines y efectos legales derivados del presente Convenio General de Colaboración, la Coordinación Nacional de Becas para el Bienestar Benito Juárez señala como domicilio de la Coordinación Nacional de Becas, el inmueble ubicado en Avenida Insurgentes Sur 1480, Colonia Barrio Actipan, Alcaldía Benito Juárez, Ciudad de México, Código Postal 03230.
VII. DECLARA "STPS"
VII.1 Que es una dependencia del Ejecutivo Federal, de conformidad con lo dispuesto en los artículos 90 de la "CONSTITUCIÓN"; 2, fracción I, 9, 26 y 40 de la "LOAPF", y su modificación a través del Decreto por el que se reforman, adicionan y derogan diversas disposiciones de ésta la Ley Orgánica de la Administración Pública Federal, publicado en el "DOF" el 30 de noviembre de 2018, incluyendo los transitorios Octavo y Décimo.
VII.2 Que EL(LA) (GRADO ACADÉMICO, NOMBRE Y APELLIDOS), Subsecretario de Empleo y Productividad Laboral, cuenta con facultades para suscribir el presente Convenio General de Colaboración, con fundamento en lo dispuesto en el artículo 6, fracción IX, del Reglamento Interior de la Secretaría del Trabajo y Previsión Social.
VII.3 Que a través de la Unidad del Programa Jóvenes Construyendo el Futuro "JCF" implementa el mismo en conjunto con los responsables de operar y dar seguimiento al mismo en las 32 entidades federativas, el cual tiene como propósito que los jóvenes de entre 18 y 29 años de edad que no se encuentren estudiando, ni trabajando, reciban capacitación laboral y a su vez, el Gobierno Federal
les otorgue una beca mensual, la cual se entrega directamente y de manera igualitaria entre mujeres y hombres, además de un seguro médico que cubre enfermedades, maternidad y riesgos de trabajo durante el período de actividad o vinculación en dicho Programa
VII.4 Que, para los fines y efectos legales derivados del presente Convenio General de Colaboración, señala como domicilio el ubicado en calle La Morena, número 804, Colonia Narvarte Poniente, Alcaldía Benito Juárez, Código Postal 03020, Ciudad de México.
VIII. DECLARA LA "SEDATU"
VIII.1 Que es una dependencia de la Administración Pública Federal Centralizada, que se rige por lo dispuesto en los artículos 90 de la "CONSTITUCIÓN", 1, 2, fracción I, 26 y 41 de la "LOAPF"; 1, 2, apartado A, 7 y 8 del Reglamento Interior y demás normatividad jurídica aplicable.
VIII.2 De conformidad con lo dispuesto en el artículo 41, fracciones I, XIX y XX, de la "LOAPF", en el ámbito de su competencia le corresponde participar en la elaboración y conducción de las políticas de vivienda, ordenamiento territorial, desarrollo agrario y urbano, así como promoción y coordinación con las entidades federativas, municipios y en su caso las alcaldías de la Ciudad de México; diversas acciones en materia de vivienda, entre otras; elaboración de los programas regionales y especiales que señale el Ejecutivo Federal, tomando en cuenta las propuestas que para el efecto realicen las dependencias y entidades de la Administración Pública Federal y los gobiernos de las entidades federativas y municipales, así como, en la autorización de las acciones e inversiones convenidas en el marco de lo dispuesto en la planeación regional de desarrollo, en coordinación con la Secretaría de Hacienda y Crédito Público; y, promoción y ejecución de la construcción de obras de infraestructura y equipamiento para el desarrollo regional y urbano, en coordinación con los gobiernos estatales y municipales y con la participación de los sectores social y privado.
VIII.3Que EL(LA) (GRADO ACADÉMICO, NOMBRE Y APELLIDOS), Titular de la Subsecretaría de Ordenamiento Territorial y Agrario, Unidad Responsable de la entrega de apoyos directos del "Programa Emergente de Vivienda para contribuir a Superar la Emergencia Económica", cuenta con facultades para celebrar el presente Convenio General de Colaboración, de conformidad con lo dispuesto por los artículos 2, apartado A, fracción I, inciso a), fracciones VIII, X, XII y XXVII, y 8, fracciones IX, XII y XXVII, del Reglamento Interior de la Secretaría de Desarrollo Agrario, Territorial y Urbano.
VIII.4 Que, para los fines y efectos legales derivados del presente Convenio General de Colaboración, señala como su domicilio legal el ubicado en Avenida Heroica Escuela Naval Militar número 669, Colonia Presidentes Ejidales, Segunda, 1ª Sección, Alcaldía Coyoacán, Código Postal, C.P. 04470, Ciudad de México.
IX. DECLARA LA "CONAVI"
IX.1 Que cuenta con la Comisión Nacional de Vivienda, es un organismo descentralizado, de utilidad pública e interés social, con personalidad jurídica y patrimonio propio, sectorizado a la "SEDATU", conforme a los artículos 48 de la "LOAPF" y el "Decreto por el que se reforman, adicionan y derogan, diversas disposiciones de la "LOAPF", publicado en el "DOF", el 30 de noviembre de 2018; 18 de la Ley de Vivienda; y 1 del Estatuto Orgánico de la Comisión Nacional de Vivienda.
IX.2. Que EL/LA representante legal de la "CONAVI", EL(LA) (GRADO ACADÉMICO, NOMBRE Y APELLIDOS), cuenta con las facultades necesarias para suscribir el presente Convenio General de Colaboración, en virtud del nombramiento como Directora General de la "CONAVI", que emitiera en su favor el Presidente de la República, con fecha 01 de diciembre de 2018, y en términos de lo establecido en los artículos 10 y 11 del Estatuto Orgánico "CONAVI", publicado en el "DOF" el 04 de mayo de 2020 y es Titular de la Unidad Responsable de la entrega de apoyos directos a beneficiarios de los Programas de Vivienda Social (PVS) y Nacional de Reconstrucción(PNR).Que EL/LA representante legal de la "CONAVI", EL(LA) (GRADO ACADÉMICO, NOMBRE Y APELLIDOS), cuenta con las facultades necesarias para suscribir el presente Convenio General de Colaboración, en virtud del nombramiento como Directora General de la "CONAVI", que emitiera en su favor e, Presidente de la República, con fecha 01 de diciembre de 2018, y en términos de lo establecido en los artículos 10 y 11 del Estatuto Orgánico "CONAVI", publicado en el "DOF" el 04 de mayo de 2020 y es Titular de la Unidad Responsable de la entrega de apoyos directos a beneficiarios de los Programas de Vivienda Social (PVS) y Nacional de Reconstrucción(PNR).
IX.3. Que, para los fines y efectos legales derivados del presente Convenio General de Colaboración,
señala como domicilio legal de la "CONAVI" el ubicado en Avenida Heroica Escuela Naval Militar número 669, segundo y tercer piso, Colonia Presidentes Ejidales, 1ª Sección, Alcaldía Coyoacán, Código Postal 04470, Ciudad de México.
X. DECLARA EL "BANCO DEL BIENESTAR"
X.1 Que es una Entidad Paraestatal de la Administración Pública Federal, en los términos de los artículos 3°, fracción II, y 46, fracción I, de la "LOAPF", creada como una Sociedad Nacional de Crédito, Institución de Banca de Desarrollo, constituida en términos de su Ley Orgánica, publicada en el "DOF" con fecha 01 de junio de 2001, de su Reglamento Orgánico y por Decreto expedido por el Ejecutivo Federal publicado en el "DOF" con fecha 29 de noviembre de 2001, e inscrita en el Registro Público de Comercio de la Ciudad de México, bajo el folio mercantil número 245,433, el 07 de diciembre del mismo año.
X.2 El día 19 de julio de 2019, se publicó en el "DOF" el Decreto por el que se reforman y adicionan diversas disposiciones de la Ley Orgánica del Banco de Ahorro Nacional y Servicios Financieros, dentro de las cuales en su Capítulo I, artículo 2°, fracción III, se modifica la denominación de Banco del Ahorro Nacional y Servicios Financieros, Sociedad Nacional de Crédito, Institución de Banca de Desarrollo, para quedar como "Banco del Bienestar, Sociedad Nacional de Crédito, Institución de Banca de Desarrollo".
X.3 De conformidad con el artículo 3° de su Ley Orgánica, el Banco del Bienestar, Sociedad Nacional de Crédito, Institución de Banca de Desarrollo, debe realizar funciones de banca social, para lo cual tiene por objeto promover y facilitar el ahorro, el acceso al financiamiento en condiciones equitativas, la inclusión financiera, el uso y fomento de la innovación tecnológica a fin de procurar mejores condiciones a los integrantes del Sector, la perspectiva de género y la inversión entre los integrantes del Sector, ofrecer instrumentos y servicios financieros de primer y segundo piso entre los mismos, canalizar apoyos financieros y técnicos necesarios para fomentar el uso de productos y servicios financieros que atiendan las necesidades del Sector y que promuevan la adopción de modelos de negocio y tecnologías financieras innovadoras que impacten en el sano desarrollo del Sector y, en general, que la actividad de la institución contribuya al desarrollo económico a nivel nacional y regional, proporcionar asistencia técnica y capacitación a los integrantes del Sector, así como dispersar los recursos destinados a subsidios y programas sujetos a reglas de operación de las dependencias y entidades.
X.4 Que EL(LA) (GRADO ACADÉMICO, NOMBRE Y APELLIDOS), en su carácter de Directora General del Banco del Bienestar, cuenta con las facultades suficientes y necesarias para la suscripción del presente instrumento, en términos del artículo 7, fracción XV, de la Ley Orgánica del Banco del Ahorro Nacional y Servicios Financieros.
X.5 Que, para los fines y efectos legales derivados del presente Convenio General de Colaboración, señala como domicilio el inmueble ubicado en Río de la Magdalena número 115, Colonia Tizapán San Ángel, Alcaldía Álvaro Obregón, Código Postal 01090, en la Ciudad de México.
XI. DECLARAN "LAS PARTES":
XI.1 Que cuentan con la infraestructura y los recursos materiales, humanos y técnicos necesarios para dar cumplimiento al objeto del presente instrumento.
XI.2 Que es su voluntad suscribir el presente instrumento, por lo que se reconocen mutuamente la personalidad y las facultades con las que actúan, de conformidad con los Antecedentes, Declaraciones y de acuerdo con las siguientes:
CLÁUSULAS
PRIMERA. OBJETO.
El objeto del presente instrumento es establecer las bases de colaboración entre "LAS PARTES", en el ámbito de sus respectivas competencias y normatividad que las rige, para definir la planeación operativa, programación operativa, ejecución y supervisión de los Programas para el Desarrollo a su cargo respectivamente, a través de la colaboración, la coordinación operativa y la concurrencia de recursos humanos, materiales y técnicos; que permitan garantizar la atención de la población objetivo o beneficiaria.
SEGUNDA. ALCANCES.
1. Planeación Operativa:
a. Se constituirá un Comité de Planeación Operativa y Supervisión "COPLAN", para el cumplimiento de las acciones y el objeto del presente instrumento, integrada por los representantes de los Programas para el Desarrollo que determine cada parte, el representante nacional del Banco del Bienestar, los Titulares de las Unidades de Coordinación de
Delegaciones y de Planeación y Evaluación de Programas para el Desarrollo de "BIENESTAR".
b. El COPLAN será presidido por el Coordinador General de Programas para el Desarrollo y fungirá como Secretario Técnico el Titular de la "UPEPD", quien tendrá bajo resguardo la información que se genere en el "COPLAN".
c. Una vez instalado el "COPLAN", se definirá un calendario de trabajo y las actividades conjuntas que se realizarán para el seguimiento y supervisión de las acciones y actividades establecidas en la Programación Operativa.
d. La Planeación Operativa integrará la calendarización de las tareas y compromisos operativos a realizar, en forma conjunta.
e. La Planeación Operativa contribuirá a la eficiencia administrativa y la eficacia social de los Programas para el Desarrollo, esta última implica, la entrega oportuna y directa de los apoyos a las personas beneficiarias con la finalidad de cumplir los compromisos, y metas de los Programas para el Desarrollo, así como el respectivo seguimiento para su conclusión cuando sea el caso.
2. Programación Operativa Estatal:
a. Para la Programación Operativa Estatal, se constituirá un Subcomité de Programación Operativa Estatal, el cual estará integrado por los representantes de los Programas para el Desarrollo en cada Entidad Federativa, determinado por cada una de "LAS PARTES", un representante estatal del Banco del Bienestar, el personal de campo designado y el Delegado de Programas para el Desarrollo en cada estado, quienes presidirán cada subcomité.
b. Cada Subcomité de Programación Operativa Estatal, programará las actividades y operativos de los Programas para el Desarrollo; para lo cual detallará la concurrencia de recursos humanos, materiales y técnicos necesarios para realizar cada actividad u operativo de los Programas para el Desarrollo, las fechas específicas de realización, así como los mecanismos de seguimiento y supervisión de las metas definidas.
c. La Programación Operativa Estatal, busca crear un espacio de confianza y colaboración entre los "LAS PARTES", a fin de tener mayor eficiencia y eficacia en el cumplimiento de las metas de cada Programa para el Desarrollo.
d. La información generada en el Subcomité de Programación Operativa Estatal, estará bajo resguardo de las Delegaciones de Programas para el Desarrollo.
e. El Delegado de Programas para el Desarrollo en cada entidad federativa, mantendrá informada a la "UCD", a efectos de coordinar el seguimiento y supervisión de la Programación Operativa Estatal.
3. Intercambio de información:
a. Con el propósito de homologar los informes y reportes que se rindan a la Coordinación General de Programas para el Desarrollo, las Unidades Responsables de los Programas para el Desarrollo, integrarán la información sustancial, la validarán y la remitirán a la "UPEPD", lo que permitirá dar seguimiento y supervisar las acciones derivadas del objeto del presente convenio.
b. La "UPEPD" pondrá a disposición de las Unidades Responsables de los Programas para el Desarrollo, la información recabada por el personal de campo.
c. "LAS PARTES", en el ámbito de sus competencias, emitirán comunicados al público en general, cuyo objeto será dar difusión de cada una de las etapas de los Programas para el Desarrollo, a fin de dar a conocer sus alcances y logros, de conformidad con las Reglas o Lineamientos de Operación de cada uno.
d. El intercambio de información se podrá realizar por medios electrónicos, esto es, a través de correo electrónico institucional o utilizando los Protocolos de Transferencia de Archivos (FTP por sus siglas en inglés). Las instancias ejecutoras del programa podrán establecer procesos que permitan validar la integridad y unicidad de la información recibida.
4. Formación Institucional y Capacitación:
a. Las Unidades Responsables de los Programas para el Desarrollo, diseñarán los contenidos para la formación y capacitación del personal de campo, a fin de homologar con precisión los conceptos de los objetivos y políticas del "PND"
b. "BIENESTAR", en conjunto con las Unidades Responsables de los Programas, coordinarán la implementación de la formación institucional y la capacitación.
c. La formación institucional y capacitación será un proceso permanente, que permitirá al personal de campo contar con los elementos para una mejor atención y comunicación con las personas posibles beneficiarias y las personas beneficiarias.
5. Seguimiento
a. El Subcomité de Programación Operativa Estatal revisará el cumplimiento de las actividades y tareas a realizar en los operativos establecidos en la Programación Operativa; enviando la información al "COPLAN".
b. El "COPLAN" supervisará y evaluará los resultados de las metas establecidas en el Subcomité de Programación Operativa Estatal y revisará el cumplimiento de lo establecido en la Planeación Operativa y en las actividades y operativos establecidos por cada Programa para el Desarrollo.
c. Para la supervisión y evaluación de los avances en la consecución de metas, el "COPLAN" realizará la revisión periódica de los datos generados por los Subcomités de Programación Operativa Estatal.
TERCERA. CONCURRENCIA DE RECURSOS HUMANOS, MATERIALES Y TÉCNICOS.
Las actividades derivadas de la implementación del presente Convenio General de Colaboración, serán solventados mediante la concurrencia de recursos humanos, materiales y técnicos de los diversos Programas para el Desarrollo, conforme a la disponibilidad de cada una de "LAS PARTES".
CUARTA. RELACIÓN LABORAL.
"LAS PARTES" acuerdan que el presente Convenio General de Colaboración, no podrá interpretarse de manera alguna como constitutivo de cualquier asociación o vínculo de carácter laboral entre "LAS PARTES", por lo que las relaciones laborales, ya sean de naturaleza individual o colectiva, se mantendrán en todos los casos entre la parte contratante y su respectivo personal, aún en los casos de trabajos que se realicen conjuntamente y que se lleven a cabo en el lugar o lugares donde se deba desarrollar el objeto del presente Convenio General de Colaboración o con infraestructura de cualquiera de ellas permanecerá en forma absoluta bajo la dirección y dependencia de la parte con la cual tiene establecida su relación laboral, mercantil, civil, administrativa o cualquier otra, por lo que no se creará una subordinación de ninguna especie con "LAS PARTES" opuestas, ni operará la figura jurídica de patrón sustituto o solidario.
Asimismo, convienen que para el caso de que en la ejecución de las acciones que se deriven del presente instrumento, intervengan instituciones o personas distintas a "LAS PARTES", deberá establecerse en los instrumentos que suscriban para tal efecto, una cláusula de confidencialidad respecto de la información a la que tendrán acceso y, en este caso, dichas personas no contraerán relación de carácter laboral con ninguna de las "LAS PARTES".
QUINTA. DATOS PERSONALES Y CONFIDENCIALIDAD.
Cada una de "LAS PARTES será responsable de la veracidad de la información que entregue a la(s) otra(s), y de que se apliquen las medidas de seguridad establecidas en la Ley General de Protección de Datos Personales en Posesión de Sujetos Obligados, de acuerdo con sus respectivos Documentos de Seguridad, previo al procesamiento de los datos transferidos.
En términos de lo dispuesto en la Ley General de Protección de Datos Personales en posesión de Sujetos Obligados, la Ley General de Transparencia y Acceso a la Información Pública, la Ley Federal de Transparencia y Acceso a la Información Pública y demás normatividad vigente en materia de protección de datos personales aplicable, "LAS PARTES" reconocen y aceptan expresamente que la información que se considere como datos personales será protegida y tratada bajo los principios de licitud, finalidad, lealtad, consentimiento, calidad, proporcionalidad, información y responsabilidad en el tratamiento de datos personales, justificado por finalidades concretas, lícitas, explícitas y legítimas, relacionadas con las atribuciones que la normatividad aplicable les confiera.
En este sentido, "LAS PARTES" se obligan a mantener estricta confidencialidad de la información y los datos personales tratados que envíen, reciban y/o intercambien en el desarrollo de las actividades propias del presente instrumento.
En consecuencia, queda prohibido revelar, copiar, reproducir, explotar, comercializar, alterar, duplicar, divulgar o difundir a terceros ajenos, parcial o totalmente la información sin autorización previa y por escrito del titular de ésta, salvo requerimiento judicial y/o cumplimiento de las obligaciones que cada una de "LAS PARTES" tiene por mandato de ley.
SEXTA. DIFUSIÓN, DIVULGACIÓN Y BLINDAJE ELECTORAL.
Las "PARTES" acuerdan que a efecto de fomentar la transparencia de las acciones del presente convenio la documentación derivada de las acciones objeto del presente Convenio General de Colaboración, deberá contener lo estipulado en el artículo 28 de la Ley General de Desarrollo Social y en el artículo 27, fracción II, inciso a), del "PEF", para el ejercicio fiscal 2022.
Asimismo, para la ejecución de las acciones del presente convenio, de conformidad con lo establecido en el artículo 11, fracción II, segundo párrafo del Presupuesto de Egresos de la Federación para el Ejercicio Fiscal 2022, "LAS PARTES" "No podrán realizarse erogaciones en comunicación social en las entidades federativas en donde se lleven a cabo elecciones, durante el tiempo que comprendan las campañas electorales y hasta la conclusión de la jornada comicial. Solo podrán realizarse erogaciones en los tiempos a que se refiere el párrafo anterior, en los casos de excepción previstos en la Constitución Política de los Estados Unidos Mexicanos y en la legislación en la materia"
"LAS PARTES" acuerdan que la difusión de cualquier información derivada del presente convenio, respetará lo dispuesto en el artículo 134, párrafo 8, de la "CONSTITUCIÓN", que a la letra señala: "La propaganda, bajo cualquier modalidad de comunicación social, que difundan como tales, los poderes públicos, los órganos autónomos, las dependencias y entidades de la administración pública y cualquier otro ente de los tres órdenes de gobierno, deberá tener carácter institucional y fines informativos, educativos o de orientación social. En ningún caso esta propaganda incluirá nombres, imágenes, voces o símbolos que impliquen promoción personalizada de cualquier servidor público."
SÉPTIMA. MODIFICACIONES.
El presente Convenio General de Colaboración podrá ser modificado o adicionado por acuerdo de "LAS PARTES" mediante la firma del Convenio Modificatorio respectivo. Dichas modificaciones o adiciones surtirán efectos a partir de la fecha de su firma, el cual pasará a formar parte integrante del presente instrumento jurídico.
OCTAVA. TRANSFERENCIA DE RECURSOS
"LAS PARTES" cuando así lo determinen, podrán suscribir acuerdos de traspaso de recurso, para el cumplimiento de las actividades establecidas en la Programación Operativa Estatal, los cuales deberán ser firmados por las personas Titulares de las Unidades de Administración y Finanzas de las mismas, de conformidad con el artículo 93, fracción I, del Reglamento de la Ley Federal de Presupuesto y Responsabilidad Hacendaria.
NOVENA. RESPONSABILIDAD CIVIL.
Queda expresamente pactado que "LAS PARTES" no tendrán responsabilidad civil por los daños y perjuicios que pudieran causarse como consecuencia de caso fortuito o fuerza mayor, en la inteligencia de que, una vez superados estos eventos, se reanudarán las actividades en la forma y términos que determinen "LAS PARTES" por escrito.
Para efectos del párrafo anterior, la parte que sufra el evento deberá hacerlo a la brevedad del conocimiento de las otras "PARTES".
DÉCIMA. VIGENCIA.
La vigencia del presente instrumento será a partir de la fecha de su firma y hasta el (FECHA) del año 2022, quedando sin efectos todos aquellos convenios que se contrapongan al presente firmados entre las dependencias responsables de programas para el desarrollo y "BIENESTAR".
Cualquiera de "LAS PARTES" podrá, de mutuo acuerdo, terminar de manera anticipada el presente Convenio General de Colaboración cuando así convenga a sus intereses o bien, cuando finalice algún Programa de Desarrollo, materia del presente instrumento.
Para tal efecto se deberá dar aviso por escrito a todas las demás dependencias e instancias que son parte del presente Convenio con diez (10) días naturales de anticipación, en el entendido que deberán continuar hasta su conclusión las acciones ya iniciadas, en tal caso, "LAS PARTES" tomarán las medidas necesarias para evitar perjuicios tanto a ellas como a terceros.
DÉCIMA PRIMERA. COMUNICACIONES Y NOTIFICACIONES.
Cualquier comunicación o notificación que sea realizada de conformidad con el presente Convenio General de Colaboración, deberá hacerse por escrito y entregarse en los domicilios especificados en el apartado de Declaraciones de "LAS PARTES", considerándose realizadas en la fecha señalada en el acuse de recibo.
DÉCIMA SEGUNDA. INTERPRETACIÓN Y CUMPLIMIENTO.
"LAS PARTES" reconocen que el presente instrumento es producto de la buena fe, por lo que toda controversia e interpretación que se derive del mismo, respecto de su operación, formalización y cumplimiento, será resuelta de común acuerdo y por escrito.
Leído que fue el presente instrumento y enteradas "LAS PARTES" de su contenido y alcance, lo firman en 19 ejemplares al margen y al calce, en la Ciudad de México, a (FECHA).
| POR "BIENESTAR" ____________________ EL(LA) (GRADO ACADÉMICO, NOMBRE Y APELLIDOS) Subsecretario(a) de Bienestar | POR "ECONOMÍA" ______________________ EL(LA) (GRADO ACADÉMICO, NOMBRE Y APELLIDOS) Titular de la Unidad de Prospectiva, Planeación y Evaluación | POR "STPS" __________________ EL(LA) (GRADO ACADÉMICO, NOMBRE Y APELLIDOS) Subsecretario(a) de Empleo y Productividad Laboral |
| ___________________________ EL(LA) (GRADO ACADÉMICO, NOMBRE Y APELLIDOS) Subsecretario(a) de Inclusión Productiva y Desarrollo Rural ____________________ EL(LA) (GRADO ACADÉMICO, NOMBRE Y APELLIDOS) Titular de la Unidad de Planeación y Evaluación de Programas para el Desarrollo ____________________ EL(LA) (GRADO ACADÉMICO, NOMBRE Y APELLIDOS) Titular de la Unidad de Coordinación de Delegaciones | POR "AGRICULTURA" ______________________ EL(LA) (GRADO ACADÉMICO, NOMBRE Y APELLIDOS) Subsecretario(a) de Alimentación y Competitividad _____________________ EL(LA) (GRADO ACADÉMICO, NOMBRE Y APELLIDOS) Titular de la Titular de la Dirección General de Apoyos Productivos Directos __________________ EL(LA) (GRADO ACADÉMICO, NOMBRE Y APELLIDOS) Titular de la Dirección General de Suelos y Agua | POR "SEP" __________________ EL(LA) (GRADO ACADÉMICO, NOMBRE Y APELLIDOS) Titular de la Dirección General La Escuela es Nuestra __________________ EL(LA) (GRADO ACADÉMICO, NOMBRE Y APELLIDOS) Titular de la Coordinación Nacional de Becas para el Bienestar Benito Juárez |
| POR "SEDATU" ___________________________ EL(LA) (GRADO ACADÉMICO, NOMBRE Y APELLIDOS) Subsecretario(a) de Ordenamiento Territorial y Agrario | POR "CONAPESCA" ______________________ EL(LA) (GRADO ACADÉMICO, NOMBRE Y APELLIDOS) Titular de "CONAPESCA" | POR EL "BANCO DE BIENESTAR" __________________ EL(LA) (GRADO ACADÉMICO, NOMBRE Y APELLIDOS)D Titular de la Dirección General del Banco del Bienestar |
| POR "CONAVI" ____________________ EL(LA) (GRADO ACADÉMICO, NOMBRE Y APELLIDOS) Titular de la Dirección General de la Comisión Nacional de Vivienda | POR "SEGALMEX" ______________________ EL(LA) (GRADO ACADÉMICO, NOMBRE Y APELLIDOS) Titular de la Dirección General de "SEGALMEX" | |
| ____________________ EL(LA) (GRADO ACADÉMICO, NOMBRE Y APELLIDOS) (CARGO) | TESTIGOS | __________________ EL(LA) (GRADO ACADÉMICO, NOMBRE Y APELLIDOS) (CARGO) |
ÚLTIMA HOJA DEL CONVENIO GENERAL DE COLABORACIÓN DE LOS PROGRAMAS PARA EL DESARROLLO, CELEBRADO ENTRE LOS REPRESENTANTES DE LAS SECRETARÍAS DE "BIENESTAR", "ECONOMÍA" "AGRICULTURA", "SEP", "STPS", Y "SEDATU", ASI COMO "CONAPESCA", SEGALMEX", "CONAVI" Y EL "BANCO DEL BIENESTAR" FIRMADO EN LA CIUDAD DE MÉXICO, EL DÍA ___ DE _____DE 2022. FOJAS ÚTILES_____.
Anexo 5. Modelo de Convenio Base de Asignación de Recursos y Colaboración para la operación del Programa La Escuela Es Nuestra con las Entidades Federativas
CONVENIO DE ASIGNACIÓN DE RECURSOS Y PARTICIPACIÓN CON LAS ENTIDADES FEDERATIVAS PARA LA OPERACIÓN DEL PROGRAMA "LA ESCUELA ES NUESTRA": QUE CELEBRAN, POR UNA PARTE, EL GOBIERNO FEDERAL POR CONDUCTO DE LA SECRETARÍA DE EDUCACIÓN PÚBLICA, EN LO SUCESIVO "LA SEP", REPRESENTADA POR EL(LA) (GRADO ACADÉMICO, NOMBRE Y APELLIDOS), TITULAR DE LA DIRECCIÓN GENERAL LA ESCUELA ES NUESTRA Y, POR LA OTRA PARTE, EL GOBIERNO DEL ESTADO LIBRE Y SOBERANO DE (ESTADO), EN LO SUCESIVO "EL GOBIERNO DEL ESTADO", REPRESENTADO POR SU GOBERNADOR CONSTITUCIONAL, EL (CARGO DEL GOBERNADOR/A) (GRADO ACADÉMICO, NOMBRE Y APELLIDOS DEL GOBERNADOR/A), ASISTIDO/A POR EL/LA (CARGO DEL SECRETARIO/A DE GOBIERNO O EQUIVALENTE) (GRADO ACADÉMICO, NOMBRE Y APELLIDOS DEL SECRETARIO/A DE GOBIERNO O EQUIVALENTE), EL (CARGO DEL SECRETARIO/A DE FINANZAS O EQUIVALENTE) (GRADO ACADÉMICO, NOMBRE Y APELLIDOS DEL SECRETARIO/A DE FINANZAS O EQUIVALENTE), EL/LA (CARGO DEL SECRETARIO/A DE EDUCACIÓN O EQUIVALENTE ), (GRADO ACADÉMICO, NOMBRE Y APELLIDOS DEL SECRETARIO/A DE EDUCACIÓN O EQUIVALENTE), Y EL/LA (CARGO DEL SUBSECRETARIO/A DE EDUCACIÓN BÁSICA O EQUIVALENTE) (GRADO ACADÉMICO, NOMBRE Y APELLIDOS DEL SUBSECRETARIO/A DE EDUCACIÓN BÁSICA O EQUIVALENTE); EL (CARGO DEL O EQUIVALENTE) (GRADO ACADÉMICO, NOMBRE Y APELLIDOS DEL SECRETARIO/A DE FINANZAS O EQUIVALENTE); A QUIENES EN CONJUNTO SE LES DENOMINARÁ COMO "LAS PARTES", DE CONFORMIDAD CON EL SIGUIENTE ANTECEDENTE, DECLARACIONES Y CLÁUSULAS:
ANTECEDENTE
Con fecha XX de XXXX de 2022, "LA SEP" publicó en el Diario Oficial de la Federación, el "ACUERDO número XX/XX/22 por el que se emiten las Reglas de Operación del Programa "La Escuela es Nuestra" para el ejercicio fiscal 2022", en lo sucesivo las "Reglas", en las que se establece como objetivo general del Programa La Escuela Es Nuestra, en lo sucesivo el "PROGRAMA", mejorar las condiciones de infraestructura y equipamiento de los planteles públicos de nivel inicial, preescolar, primaria y secundaria en sus diferentes modalidades, y como objetivos específicos:
a) Lograr un avance equitativo en la mejora de la infraestructura educativa a nivel nacional.
b) Coadyuvar a que el presupuesto destinado a la infraestructura educativa y equipamiento cubra de manera eficiente las necesidades de las comunidades escolares
c) .Coadyuvar al impulso de la organización comunitaria educativa en los planteles públicos de educación básica
Las "Reglas", contienen un Glosario que será aplicable para efectos de interpretación de los conceptos establecidos en el presente convenio.
DECLARACIONES
I.- De "LA SEP":
I.1.- Que de conformidad con los artículos 2o., fracción I, 26 y 38 de la Ley Orgánica de la Administración Pública Federal, es una dependencia de la Administración Pública Centralizada que tiene a su cargo la que tiene a su cargo la función social educativa, sin perjuicio de la concurrencia de las entidades federativas y los municipios.
I.2.- Que (NOMBRE Y APELLIDOS), Titular de la Dirección General La Escuela es Nuestra, suscribe el presente instrumento, de conformidad con el Oficio otorgado a su favor por la C. secretaria, No. (precisar número de oficio), de fecha (día) de (mes) de 2022, por el cual se le otorgan las atribuciones necesarias para el mismo.
I.3.- Que para los efectos de este convenio señala como su domicilio el ubicado en la Avenida Universidad 1200, Sector 6-26, Colonia Xoco, Alcaldía Benito Juárez, C.P. 03330, en la Ciudad de México.
II.- De "EL GOBIERNO DEL ESTADO":
II.1.- Que el (nombre del estado), es un Estado Libre y Soberano que forma parte integrante de la Federación, de conformidad con lo establecido en los artículos 40 y 43 de la Constitución Política de los Estados Unidos Mexicanos, y (números de artículos) de la Constitución Política del Estado Libre y Soberano de (nombre del estado).
II.2.- Que en los términos del artículo (número del artículo) de la Constitución Política del Estado Libre y Soberano de (nombre del estado), el Poder Ejecutivo recae en el Gobernador del Estado, quien está facultado para convenir en la esfera de sus atribuciones, derechos y obligaciones tendientes a mejorar la calidad de vida de todas las personas que habitan en la entidad.
II.3.- Que los titulares de las (nombres de la Secretaría de Gobierno o equivalente, Secretaría de Finanzas o equivalente, Secretaría de Educación o equivalente y de la Subsecretaría de Educación Básica o equivalente), suscriben el presente instrumento de conformidad con lo dispuesto en los artículos (número de los artículos) de la Constitución Política del Estado de (nombre del Estado) y (número de los artículos) de la (nombre de la Ley Orgánica de la Administración Pública del Estado o equivalente), respectivamente.
II.4.- Que acorde con lo establecido en el artículo (número del artículo) de la Ley (nombre de la ley orgánica del estado), el/la (nombre de la secretaría o instituto de educación) es responsable de dar cumplimiento a las obligaciones del Estado en materia educativa y le corresponde ejecutar y cumplir los convenios de coordinación que en materia educativa celebre con el Gobierno Federal.
II.5.- Que es su interés suscribir y dar cabal cumplimiento al objeto de este convenio, con el fin de participar en el desarrollo y operación del "PROGRAMA" ajustándose a lo establecido por las "Reglas", las cuales son de su conocimiento.
II.6.- Que le resulta de alta prioridad tener una participación activa en la operación del "PROGRAMA", ya que promueve el mejoramiento de la infraestructura de los planteles de educación básica en la entidad y promueve la participación de la Comunidad Escolar, por lo que tiene interés en colaborar con "LA SEP", para que, dentro de un marco de coordinación, se optimice la operación del "PROGRAMA".
II.7.- Que para los efectos del presente convenio señala como su domicilio el ubicado en la calle (nombre de la calle y número), Colonia (nombre de la colonia), Código Postal (número del código postal), en la Ciudad de (nombre de la ciudad), Estado de (especificar).
IV. De "LAS PARTES":
IV.1.- En términos de lo establecido en las "Reglas" del "PROGRAMA", "LA SEP" y "EL GOBIERNO DEL ESTADO" se comprometen a realizar aportaciones económicas en partes iguales a una cuenta autorizada de la Tesorería de la Federación (TESOFE) con (banco), con Clabe Interbancaria (número), la cual servirá de instrumento para la recepción de recursos de ambas partes, acreditando con dicha aportación el devengo del recurso.
Dichos recursos formarán parte de una cuenta concentradora y serán administrados por "LA SEP" en su calidad de ministrador de los recursos a los CEAP conforme lo previsto en las "Reglas" del "PROGRAMA".
En cumplimiento a sus atribuciones y con el objeto de llevar a cabo la operación del "PROGRAMA", de conformidad con lo establecido en las "Reglas", "LAS PARTES" suscriben este convenio de conformidad con las siguientes:
CLÁUSULAS
PRIMERA.- Objeto: Es objeto de este convenio, establecer las bases de coordinación entre "LA SEP" y "EL GOBIERNO DEL ESTADO" mediante las cuales unirán su experiencia, esfuerzos y recursos para llevar a cabo la operación del "PROGRAMA" en la entidad, de conformidad con las "Reglas", con la finalidad de realizar las acciones que permitan el cumplimiento de los objetivos para los cuales fue creado, en el marco de su correspondiente ámbito de competencia.
SEGUNDA.- Obligaciones de "LA SEP": En cumplimiento al objeto del presente convenio "LA SEP", por conducto de la Dirección General La Escuela es Nuestra, se obliga a:
A).- Llevar a cabo una selección de planteles educativos de educación básica en el estado, cuyas comunidades escolares sean susceptibles de ser beneficiadas con recursos del "PROGRAMA", tomando en cuenta la priorización establecida en las "Reglas" y proporcionar a "EL GOBIERNO DEL ESTADO" la relación de estos planteles.
B) Solicitar mediante comunicado oficial a "EL GOBIERNO DEL ESTADO" la remisión de sus listados de planteles prioritarios de atención en sus estados, en donde deberán anexar la justificación de su priorización, conforme a lo establecido en el las "Reglas".
C) Enviar a la Secretaría de Bienestar la lista de planteles activos de "EL GOBIERNO DEL ESTADO" a ser beneficiados, que cuenten con CCT y que presten el servicio educativo CONAFE en el ciclo escolar correspondiente.
D).- Aportar los recursos financieros para la atención de (número) CEAP del estado, de conformidad con las "Reglas" del "PROGRAMA", la cual será de $ (cantidad), a través de la TESOFE mediante transferencia SPEI, o cuenta concentradora con (banco), clabe interbancaria (número).
E) Transferir, de conformidad con lo previsto en las "Reglas", los recursos financieros de manera directa a los CEAP beneficiados, a fin de que puedan realizar las acciones de infraestructura y equipamiento previstas en las "Reglas".
F).- Facilitar a "EL GOBIERNO DEL ESTADO" la información referente respecto de los recursos estatales transferidos a las cuentas individualizadas de los CEAP.
G).- Las demás obligaciones a su cargo establecidas en las "Reglas".
TERCERA.- Obligaciones de "EL GOBIERNO DEL ESTADO": Por su parte, "EL GOBIERNO DEL ESTADO" se obliga a:
A).- Validar que los planteles del listado proporcionado por "LA SEP" referido en el inciso A) de la cláusula SEGUNDA del presente instrumento, se encuentren activos.
B) Aportar el 50% de los recursos financieros necesarios para la atención de los (número) CEAP, conforme al inciso B) cláusula SEGUNDA del presente instrumento y en apego a lo señalado en las "Reglas".
C) La aportación estatal será de $ (número) a través de la Secretaría de Finanzas (o equivalente) y podrá realizar la transferencia de recursos en dos exhibiciones, la primera en los meses de enero y/o febrero y la segunda en los meses de junio y/o julio, debiendo realizarla a través de transferencia bancaria a la cuenta autorizada por la TESOFE para la dispersión de los recursos con (banco), Clabe Interbancaria (número), número de cuenta de cheques (número), No. de sucursal (número).
La cuenta concentradora será administrada por "LA SEP" en su calidad de ejecutor de "PROGRAMA", en términos de lo dispuesto por las "Reglas".
Los remanentes que se generen se aplicarán para la atención a redispersión de planteles del estado en apego a las "Reglas".
D) Colaborar con "LA SEP" cuando así se le requiera, a efecto de observar el cumplimiento de los objetivos materia del "PROGRAMA", así como con el seguimiento a acciones realizadas por los CEAP conforme a las "Reglas".
E) Coadyuvar con "LA SEP" con el seguimiento a la supervisión técnica de infraestructura de obra mayor de los CEAP del estado en cumplimiento a las "Reglas", y mantener un registro actualizado de dichos planteles.
F) Establecer mecanismos para la recepción y atención oportuna de las quejas y denuncias relacionadas con la operación del "PROGRAMA" en la entidad.
CUARTA.- Coordinación y Seguimiento: Para la coordinación de las acciones acordadas en este convenio, "LA SEP" a través de la Dirección General La Escuela es Nuestra, quien en el ámbito de su competencia será responsable de la implementación, acompañamiento, seguimiento y evaluación del "PROGRAMA".
Por su parte, "EL GOBIERNO DEL ESTADO" será responsable de llevar a cabo las acciones necesarias
para el correcto desarrollo y operación del "PROGRAMA", por conducto del titular de la (precisar nombre de la secretaría de educación o equivalente), o el servidor público que designe para ello, cuyo nombre y cargo lo hará del conocimiento por escrito a la Dirección General La Escuela es Nuestra de "LA SEP" dentro de los 10 (diez) días siguientes a la fecha de firma de este convenio.
QUINTA.- Fiscalización: "LAS PARTES" acuerdan atender los requerimientos de los órganos fiscalizadores federales y estatales, en el ámbito de su competencia y conforme a lo que establezcan las "Reglas" del "PROGRAMA".
SEXTA.- Transparencia: "LAS PARTES" acuerdan que para fomentar la transparencia del "PROGRAMA", en la papelería y documentación oficial, así como en la publicidad y promoción del mismo, deberá incluirse de forma clara visible y audible según el caso, la siguiente leyenda:
"Este programa es público, ajeno a cualquier partido político. Queda prohibido el uso para fines distintos a los establecidos en el programa".
SÉPTIMA.- Propiedad Intelectual: "LAS PARTES" acuerdan que la titularidad de los derechos patrimoniales de autor, propiedad industrial, o cualesquiera otros derechos que se originen con motivo del presente convenio, corresponderán a ambas, y podrán ser usados únicamente en beneficio de la educación a su cargo.
OCTAVA.- Relación Laboral: "LAS PARTES" acuerdan expresamente que el personal designado por cada una de ellas para la organización, ejecución, supervisión y cualesquiera otra actividad que se lleve a cabo con motivo de este instrumento, continuará en forma absoluta bajo la dirección y dependencia de la parte que lo designó, sin que se entienda en forma alguna, que en la realización de los trabajos desarrollados se pudiesen generar, o haber generado, derechos laborales o de otra naturaleza, con respecto a la otra parte.
Por lo anterior, "LAS PARTES" asumen plenamente la responsabilidad laboral del personal designado por cada una de ellas para la realización de las actividades materia de este convenio y del "PROGRAMA", por lo que, en consecuencia, no existirá sustitución, subrogación ni solidaridad patronal entre "LAS PARTES" o con el personal adscrito a la otra parte.
NOVENA.- Modificación: "LAS PARTES" convienen que los términos y condiciones establecidos en el presente convenio, podrán ser objeto de modificación o adición, previo acuerdo por escrito entre ellas.
DÉCIMA.- Vigencia: La vigencia del presente convenio iniciará a partir de la fecha de su firma y concluirá el (fecha) 2022. Podrá darse por terminado con anticipación, previa notificación que por escrito realice cualquiera de "LAS PARTES" con 30 (treinta) días de anticipación a la otra parte; pero en tal supuesto "LAS PARTES" tomarán las medidas necesarias a efecto de que las acciones que se hayan iniciado en el marco de este convenio se desarrollen hasta su total conclusión.
DÉCIMA PRIMERA.- Interpretación y Cumplimiento: "LAS PARTES" acuerdan que los asuntos que no estén expresamente previstos en este convenio, así como las dudas que pudieran surgir con motivo de su interpretación y cumplimiento, se resolverán de común acuerdo y por escrito entre las mismas, acorde con los propósitos del "PROGRAMA" y las "Reglas".
DÉCIMA SEGUNDA.- Jurisdicción y Competencia: Para la interpretación y cumplimiento de este convenio, "LAS PARTES" expresamente se someten a la jurisdicción y competencia de los Tribunales Federales con sede en la Ciudad de México, renunciando al fuero que en razón de su domicilio presente o futuro pudiera corresponderles.
Leído que fue el presente convenio por "LAS PARTES" y enteradas de su contenido, lo firman en cuatro tantos en la Ciudad de México, el (día) de (mes) de 2022.
| Por: "LA SEP" EL(LA) (GRADO ACADÉMICO, NOMBRE Y APELLIDOS) Titular de la Dirección General la Escuela es Nuestra | Por: "EL GOBIERNO DEL ESTADO" (grado académico, nombre y apellidos) Gobernador/a Constitucional |
| | (grado académico, nombre y apellidos) Secretario/a (de Gobierno o equivalente) |
| | (grado académico, nombre y apellidos) Secretario/a de (Finanzas o equivalente) |
| | grado académico, nombre y apellidos) Subsecretario/a de Educación (Básica o equivalente) |
| | (grado académico, nombre y apellidos) Subsecretario/a de Educación (Básica o equivalente) |
| | |
| ____________________ EL(LA) (GRADO ACADÉMICO, NOMBRE Y APELLIDOS) (CARGO) | TESTIGOS | __________________ EL(LA) (GRADO ACADÉMICO, NOMBRE Y APELLIDOS) (CARGO) |
Anexo 6. Metodología justificativa de los criterios de priorización en el procedimiento para la selección de los planteles beneficiarios del Programa
De acuerdo con lo establecido en el artículo 3o de la Constitución Política de los Estados Unidos Mexicanos el estado mexicano debe impulsar acciones "que favorezcan el ejercicio pleno del derecho a la educación, priorizando las zonas de alta y muy alta marginación, comunidades indígenas y afrodescendientes incidiendo de manera directa en la calidad de vida de las personas que viven en condiciones de pobreza.
En atención a este mandato, el SEN a través de la SEP, implementa medidas específicas destinadas a establecer condiciones que den prioridad a los educandos en situaciones socioeconómicas que les impidan el ejercicio pleno del derecho a la educación, con equidad y excelencia. Un medio para alcanzar este propósito consiste en la asignación de subsidios económicos destinados a mejorar la infraestructura y el equipamiento de los planteles públicos de Educación Básica, mediante la entrega directa a las Comunidades Escolares, por conducto de los CEAP, para el mantenimiento, rehabilitación, equipamiento, material didáctico y/o la construcción de planteles educativos. El Programa La Escuela Es Nuestra tiene la tarea de realizar esta distribución de recursos de forma pertinente y oportuna en las escuelas de Educación Básica ubicadas en estas poblaciones para asegurar el mejoramiento del servicio educativo que CONAFE proporciona.
El eje en el que se concentrará la selección de planteles beneficiarios para dar cumplimiento al derecho a la educación con equidad y excelencia serán los indicadores educativos de pobreza, rezago social y educativo desarrollados por el CONAPO y el CONEVAL. Asimismo, se retomará información de municipios con presencia de población indígena y afrodescendiente, elaborados por el INPI y el INEGI.
Las Reglas de operación del Programa La Escuela Es Nuestra establecen lo siguiente:
Objetivo General
Mejorar por conducto del CEAP las condiciones de infraestructura y equipamiento de los planteles públicos de nivel inicial, preescolar, primaria y secundaria en sus diferentes modalidades y las comunidades de aprendizaje de CONAFE, en beneficio de las niñas, niños y adolescentes.
Objetivos Específicos
Lograr un avance equitativo en la mejora de la infraestructura física educativa a nivel nacional.
Coadyuvar a que el presupuesto destinado a la infraestructura física educativa y equipamiento cubra de manera eficiente las necesidades de las comunidades escolares, en beneficio de las niñas, niños y adolescentes.
Coadyuvar al impulso de la organización comunitaria educativa en los planteles públicos de educación básica.
Las Reglas de Operación del Programa La Escuela Es Nuestra para el ejercicio fiscal 2022, establecen los criterios para la selección de planteles públicos de educación básica, conforme a lo siguiente:
Incorporación al PLEEN
Con base en el Listado de Planteles Públicos de Educación Básica asociado al último levantamiento de estadística educativa (Formato 911), la SEP a través de la DGLEEN llevará a cabo una selección de planteles tomando en cuenta un índice de priorización que se construye con la suma de los Criterios de Selección propuestos en el numeral 3.3.2, a los cuales se añade el grado delictivo por municipio, obtenido a partir de la información del Secretariado Ejecutivo del Sistema Nacional de Seguridad Pública, atendiendo a la recomendación de CONEVAL de incluir en las mediciones de pobreza variables referentes al contexto territorial.
El índice de priorización se construye con la unión de los siguientes 5 puntos que atienden a los 5 Criterios de priorización descritos en el numeral 3.3.2 de las presentes RO:
1. De acuerdo con el Criterio de Selección 1. (numeral 3.3.2), se identificarán los municipios con presencia de población indígena y afromexicana.
La Ley del INPI reconoce a los pueblos y comunidades indígenas y afromexicanas como sujetos de derecho público, con capacidad plena para ejercer sus derechos, en particular, la libre determinación y autonomía, así como para definir libremente sus procesos de desarrollo y bienestar, con respeto a sus culturas e identidades.
El reconocimiento de los pueblos y comunidades indígenas y afromexicanas como sujetos de derechos públicos requiere modificar los principales procesos operativos institucionales y abrir mecanismos que impulsen la participación, consulta y operación cercana a los pueblos y comunidades indígenas y afromexicanas.
El Programa Nacional de los Pueblos Indígenas 2018-2024 contempla promover los procesos de autonomía y formas de organización propias de los pueblos y comunidades indígenas y afromexicanas, así como medidas a favor de su desarrollo integral o bienestar, con énfasis regional, consolidando su participación efectiva en el diseño e implementación de políticas públicas que fortalezcan su desarrollo económico, social y cultural.
La labor de la institución requiere avanzar hacia una política pública pertinente en donde las propias comunidades indígenas, sus autoridades junto con otros puedan definir su propia visión de desarrollo. Un eje de esta forma de política pública debe ser el desarrollo de procesos de planeación local participativa, que puedan articular la demanda indígena y el ejercicio de recursos públicos, e impulsar la responsabilidad compartida entre el Estado y las comunidades indígenas.
Una base necesaria para implementar esta nueva forma operativa es delimitar regiones indígenas con el objetivo de brindar una base para la planeación, que permita la participación local, la orientación institucional y el desarrollo de sinergias entre los actores locales y el marco institucional.
Información disponible para la regionalización
México posee la mayor población indígena de América Latina con aproximadamente 12 millones de personas pertenecientes a 68 pueblos indígenas y el pueblo afromexicano.
A partir del criterio de hogares indígenas, la población indígena en México asciende a 12,025,947 personas en 2015, que significa el 10.1% de la población total del país.
La identificación de la población indígena se basa en el criterio de hogar indígena, que son aquellos en donde el jefe(a) y/o el cónyuge y/o alguno de los ascendientes (madre, padre, madrastra o padrastro, abuelo(a), bisabuelo(a), tatarabuelo(a), suegro(a)) declaró ser hablante de alguna lengua indígena (HLI).
A partir de esta definición, todos los integrantes de los hogares indígenas se contabilizan como parte de esta población aun cuando hayan manifestado no hablar alguna lengua originaria. También se incluye a las personas que declararon hablar alguna lengua indígena y que no forman parte de estos hogares.
La aplicación de este criterio permite incorporar a aquella población que comparte normas, valores y costumbres comunitarias de los pueblos indígenas, a pesar de haber dejado de usar o no haber aprendido la lengua, con ello se pretende entender la etnicidad y su relación con la identidad desde una perspectiva dinámica.
Asimismo, se han establecido tipologías de municipios y localidades con base en el porcentaje de la población indígena respecto al total de habitantes en las unidades territoriales y su volumen en números absolutos.
MUNICIPIOS
· Municipios indígenas. Municipios en donde la población indígena es 40% y más de la población total.
· Municipios con presencia de población indígena. Municipios con menos de 40% de población indígena pero más de 5,000 indígenas dentro de su población total; y los municipios con presencia importante de hablantes de lenguas minoritarias.
· Municipios con población indígena dispersa. Con menos de 40% de población indígena y menos de 5,000 indígenas.
LOCALIDADES
· Localidades indígenas. Localidades con 40% y más de población indígena.
· Localidades de interés. Localidades con menos de 40% de población indígena pero más de 150 indígenas en el total de su población.
· Localidades con menos de 40%. Localidades con población indígena menor al 40% y menos de 150 indígenas.
Sin embargo, es preciso señalar que la dinámica que caracteriza a los pueblos y comunidades indígenas, la diversidad de los grupos etnolingüísticos y sus variantes, sus volúmenes de población, formas de asentamiento, modos de vida y formas de relación con el resto de la sociedad ha tenido como resultado una extensa y compleja gama de dinámicas que dificultan la conformación de los asentamientos históricos de los pueblos indígenas.
La identificación de los pueblos indígenas tradicionalmente se asocia a las lenguas. Actualmente con base en las agrupaciones lingüísticas establecidas en el "Catálogo de las Lenguas Indígenas Nacionales: Variantes Lingüísticas de México", se identifican al menos 68 pueblos indígenas.
Criterios de la Regionalización para los planes integrales de Desarrollo Regional de los Pueblos Indígenas
El primer paso fue definir los municipios a considerar en la regionalización con los siguientes criterios:
1) Distribución de población indígena según las 68 agrupación lingüísticas o pueblos indígenas, se incluyeron los municipios con mayor volumen de población para cada uno de ellos.
2) Esta cobertura se complementó con todos los municipios con 40% o más de población indígena.
3) Además, se incluyeron los municipios en los que de acuerdo con el Catálogo de Lenguas Indígenas Nacionales del Instituto Nacional de Lenguas Indígenas (INALI), existen asentamientos históricos de los pueblos indígenas.
Definida la base inicial de municipios, se estructuró una primera regionalización al agrupar los municipios según pueblo con mayor población o primer pueblo.
La segunda etapa de la regionalización fue identificar localidades sedes o atractores que pudieran configurar y estructurar regiones a partir de un criterio de proximidad geográfica.
La metodología seguida para conformar los atractores considera diferentes criterios de acuerdo con el tamaño de la población y la ubicación de los Centros Coordinadores.
Para las Localidades menores de 5000 habitantes y menos urbanizadas, a partir de la base de datos Características de las localidades 2014 del INEGI se construyeron seis categorías con las variables:
o Comunidad: Localidades con 40% y más de población indígena y con asentamiento histórico de algún pueblo originario según el Catálogo de las Lenguas Indígenas Nacionales.
o Autoridades: Localidades con existencia de comisariado ejidal o de bienes comunales; o de autoridad indígena; o autoridad tradicional.
o Abasto: Localidades con disponibilidad de tianguis o mercado sobre ruedas; o disponibilidad de tienda Diconsa.
o Salud: Localidades con disponibilidad de clínica o centro de salud.
o Manifestaciones culturales: Localidades con celebración de fiestas tradicionales o con lengua indígena registrada en 2010
o Telecomunicaciones: Localidades con disponibilidad de teléfono público.
En primer lugar, se consideran todas aquellas localidades que cumple con las seis categorías. De estas localidades resultantes se filtraron las que tienen 2000 y más habitantes junto con las de mayor población indígena y mayor proporción del pueblo originario en el municipio. Con base en estos criterios se definieron 51 atractores.
Para las Localidades de 5000 y más habitantes a partir de la base de datos de Localidades con población indígena 2010, los criterios seguidos fueron:
Son atractores todas aquellas localidades que cumplen con las siguientes características:
o Localidades de 70% y más de población indígena.
o Localidades con 50% y más de hablantes de lengua indígena.
Con estos criterios se obtuvieron 57 atractores
Finamente, se establecieron otros atractores para la población afrodescendiente y los Centros Coordinadores de Pueblos Indígenas:
o Cabeceras municipales de dos municipios con mayor población afrodescendiente.
o Localidades donde están ubicados los Centros Coordinadores de Pueblos Indígenas.
Cuadro resumen de los atractores.
| Base de datos | Atractores |
| Afrodescendientes | 2 |
| CCPI | 103 |
| Localidades 2014 (Menores de 5000 habitantes) | 51 |
| Localidades de 5000 y más habitantes | 57 |
| Total | 213 |
Con la base de los atractores se aplicó un algoritmo de distancia para determinar la cobertura de las posibles regiones. Mediante un algoritmo de conglomerados aplicado a la base de las distancias se definieron 113 regiones con una cobertura de 920 municipios.
El tratamiento estadístico y la georreferenciación correspondiente se envió para su validación a las Oficinas de Representación con la finalidad de que fuera complementada, validada y mejorada a partir del conocimiento operativo de la dinámica local que se presenta en las comunidades indígenas.
Esta regionalización se ha modificado a partir de los procesos de diálogo del Gobierno Federal con los pueblos y comunidades indígenas, así como en los procesos de planeación local participativa. Las regiones hasta junio de 2021 suman 130 y comprenden una cobertura de 1270 municipios.
Por tanto, estos 1270 municipios son los que serán considerados como prioritarios de acuerdo con el Criterio 1 de Selección (numeral 3.3.2). En la conformación del Índice de priorización, en el Criterio 1, estos 1270 municipios reciben el valor de 1 y el resto 0.
| Estado | Regiones | Municipios |
| Baja California | 2 | 6 |
| Campeche | 4 | 11 |
| Chiapas | 11 | 82 |
| Chihuahua | 5 | 15 |
| Ciudad de México | 1 | 4 |
| Coahuila de Zaragoza | 1 | 1 |
| Durango Zacatecas | 2 | 4 |
| Guanajuato | 2 | 13 |
| Guerrero | 7 | 44 |
| Hidalgo | 4 | 40 |
| Jalisco Colima | 2 | 15 |
| México | 3 | 28 |
| Michoacán de Ocampo | 5 | 36 |
| Morelos | 3 | 29 |
| Nayarit | 3 | 8 |
| Oaxaca | 23 | 554 |
| Puebla | 12 | 90 |
| Querétaro | 3 | 14 |
| Quintana Roo | 7 | 11 |
| San Luis Potosí | 3 | 23 |
| Sinaloa | 2 | 6 |
| Sonora | 6 | 20 |
| Tabasco | 3 | 10 |
| Tlaxcala | 3 | 10 |
| Veracruz de Ignacio de la Llave | 7 | 90 |
| Yucatán | 6 | 106 |
| Total | 130 | 1270 |
Fecha de actualización: INPI/Oct de 2021
2. De acuerdo con el Criterio de Selección 2 (numeral 3.3.2), se identifican los municipios con mayores grados de marginación.
Para ello se recurrió a la Base de datos del índice de marginación por municipio de CONAPO 2020 para identificar la asignación de Grado de Marginación que recibe cada uno y ponderarlos de la siguiente manera:
| Grado de Marginación | Valor para el índice de Priorización |
| Muy alto | 1 |
| Alto | 0.8 |
| Medio | 0.6 |
| Bajo | 0.4 |
| Muy bajo | 0.2 |
3. De acuerdo con el Criterio de Selección 3 (numeral 3.3.2), se identifican los municipios en
contextos de pobreza.
Para ello se recurrió al Concentrado de Indicadores de Pobreza a nivel municipal, CONEVAL 2020, para identificar y ponderar del 1 al 4 los valores de las variables: Pobreza, pobreza extrema, vulnerabilidad por carencias, tres o más carencias y rezago educativo. Se sumó la ponderación y el valor de la suma se separó por rangos de Prioridad según el contexto de pobreza en: Muy alta, alta, media alta y media. Para la conformación del índice de priorización, cada nivel de prioridad se ponderó de la siguiente manera:
| Prioridad | Valor para el índice de Priorización |
| Muy alta | 1.00 |
| Alta | 0.75 |
| Media-alta | 0.50 |
| Media | 0.25 |
Asimismo, se identifican municipios en contexto de pobreza, considerando el contexto territorial, a partir del grado delictivo del municipio. Esto siguiendo las recomendaciones de CONEVAL para la medición de pobreza que propone incluir variables de pobreza de las áreas de bienestar económico (pobreza y pobreza extrema), derechos sociales (carencias, más de 3 carencias y rezago educativo) y contexto territorial.
Para la identificación del grado delictivo se toma información de delitos del Secretariado Ejecutivo del Sistema Nacional de Seguridad Pública a nivel municipal 2021 y se construyó el grado delictivo por municipio con variables de: extorsión, feminicidio, homicidio doloso, secuestro, violencia de género no familiar, violencia familiar, robo a casa habitación y robo a vehículo automotor. Se identificó la tasa de delito per cápita para cada municipio y se sumaron las tasas de las variables. Los datos de la suma de tasa de delitos de los municipios se ponderaron para identificar el grado delictivo a partir de la conformación de cuantiles.
Se ordenaron de mayor a menor los municipios según su suma de tasa de delitos y se dividieron los 2158 municipios con los que se cuenta información de delito entre 4, a los primeros 540 municipios con los valores más altos de suma de tasa delictiva se les asignó el valor de 4, a los siguientes 540, 3, y así sucesivamente hasta 1.
Para la construcción del Índice de priorización se ponderaron los grados delictivos de la siguiente manera:
| Cuartil | Valor para el índice de Priorización |
| 4 | 1.00 |
| 3 | 0.75 |
| 2 | 0.50 |
| 1 | 0.25 |
4. De acuerdo con el Criterio de Selección 4 (numeral 3.3.2), se identifican los municipios con planteles con carencia de servicios básicos.
Mediante el Formato 911, que refiere al levantamiento de información estadística de todos los centros educativos de las entidades federativas del país, llevado a cabo por la SEP a través de la Dirección General de Planeación, Programación y Estadística Educativa al inicio y fin de cada ciclo escolar, se obtienen los datos relacionados con las carencias de servicios básicos, con el que se identificarán los planteles que presentan esta condición.
5. De acuerdo con el Criterio de Selección 5 (numeral 3.3.2), se identifican los municipios declarados en Zonas de Atención Prioritaria por el Gobierno Federal 2022.
A partir de la declaratoria de las Zonas de Atención Prioritaria para el año 2022, se identifican como prioritarios los municipios que integran el Corredor Interoceánico del Istmo de Tehuantepec, municipios de pueblos Yaquis, el municipio de Cananea, los municipios ubicados en las comunidades aledañas a la zona del Tren Maya (Campeche, Chiapas, Quintana Roo, Tabasco y Yucatán), los municipios aledaños al proyecto del Aeropuerto Santa Lucía (Nextlalpan), el municipio de Aguililla en Michoacán y el de Mulegé en Baja California Sur. A partir de ello, se identifican 130 municipios como prioritarios de acuerdo con el Criterio 5, a los que se les dio el valor de 1 para el índice de priorización, al resto se le dio el valor de 0.
Conformación del índice de priorización
Para la conformación del Índice de priorización se sumaron los valores (que iban del 0 a 1) dados a cada municipio en cada uno de los 5 puntos antes mencionados, pudiendo obtener un valor mínimo de 0.7 y un máximo de 5. La suma del índice se ponderó para identificar tres grados de priorización: Muy alto, alto y medio-alto, y este grado de priorización asignarlo a cada plantel según el municipio en el que se encuentra a partir del cruce de datos con el Formato 911.
Integración con el Formato 911.
En la base se encuentran 348,072 escuelas con información de ubicación para analizar si posiblemente son el mismo inmueble. Suponemos que son el mismo inmueble si estás se encuentran en un radio de 25 metros. De las 348,072 se puede suponer que son 171,597 diferentes sitios bajo está regla. En la base esto se puede ver por medio de la columna id únicos, esté es un número que relaciona las escuelas que se encuentran a menos de 25 metros entre ellas.
| Id_unico | Inmueble_latitud | Inmueble_longitud | # |
| 1452 | 31.80500000 | -116.60000000 | 608 |
| 1616 | 32.63200000 | -115.47000000 | 1455 |
| 1686 | 32.49700000 | -117.08000000 | 1300 |
| 4772 | 28.34720000 | -100.85400000 | 1640 |
| 5758 | 25.42170000 | -101.00000000 | 435 |
| 6131 | 25.54180000 | -103.45300000 | 430 |
| 6337 | 19.24290000 | -103.72800000 | 246 |
| 6483 | 19.05320000 | -104.31600000 | 220 |
| 19639 | 28.63680000 | -106.07600000 | 938 |
| 21166 | 31.74646500 | -106.48501900 | 3 |
| 21166 | 31.74650000 | -106.48500000 | 1116 |
| 22260 | 19.48410000 | -99.18440000 | 395 |
| 22260 | 19.48410300 | -99.18436100 | 1 |
| 22289 | 19.35020000 | -99.16210000 | 484 |
| 22327 | 19.48290000 | -99.11350000 | 1018 |
| 22399 | 19.39590000 | -99.09760000 | 341 |
| 22436 | 19.35000000 | -99.09260000 | 1279 |
| 22487 | 19.39080000 | -99.19540000 | 460 |
| 22487 | 19.39080600 | -99.19541300 | 1 |
| 22545 | 19.28830000 | -99.16710000 | 363 |
| 22572 | 19.26350000 | -99.10490000 | 283 |
| 22587 | 19.37199200 | -99.15785300 | 3 |
| 22587 | 19.37200000 | -99.15790000 | 300 |
| 22615 | 19.44160000 | -99.15190000 | 625 |
| 22628 | 19.40730000 | -99.19080000 | 412 |
| 22654 | 19.41930000 | -99.11370000 | 425 |
| 41455 | 16.86186700 | -99.88655800 | 2 |
| 41455 | 16.86190000 | -99.88660000 | 528 |
| 89560 | 19.70340000 | -101.19200000 | 245 |
| 96458 | 21.50740000 | -104.89400000 | 341 |
| 103020 | 17.06000000 | -96.72540000 | 353 |
| 112084 | 19.04527800 | -98.19750000 | 758 |
| 122742 | 22.15170000 | -100.97700000 | 407 |
| 133750 | 29.09887100 | -110.95412300 | 1 |
| 133750 | 29.09888900 | -110.95416700 | 285 |
| 139446 | 25.87972200 | -97.50416700 | 336 |
Haciendo conteos por el id_unico y la ubicación declarada, se tiene que el id_unico 1,452 existen 608 inmuebles, es decir que los declararon con la misma ubicación, para el 1,616 se tienen 1,455, etc.
En el caso del id_unico 22,260 se tienen 395 y una adicional que se encuentra a menos de 25 metros.
Anexo 7. Carta Compromiso del Comité Escolar de Administración Participativa (CEAP)
(Entidad Federativa y Fecha)
C. Titular de la Dirección General de La Escuela es Nuestra (DGLEEN)
Secretaría de Educación Pública
PRESENTE.
El PLEEN tiene como objetivo mejorar las condiciones de infraestructura y equipamiento de los planteles públicos de nivel inicial, preescolar, primaria y secundaria en sus diferentes modalidades y las comunidades de aprendizaje de CONAFE, para lograrlo es necesario orientar acciones para mejorar y dignificar las condiciones físicas de la infraestructura física escolar a través de la participación directa de las Comunidades Escolares en acciones de construcción, mantenimiento, rehabilitación, equipamiento, adquisición de equipo, material didáctico y deportivo, focalizando la atención de la acción pública a comunidades educativas con mayor grado de vulnerabilidad, a través del impulso de la organización popular, fomentando el trabajo colectivo en aras del bien común y procurando la capacitación de niñas, niños, jóvenes y sus familias en los procesos de toma de decisiones, administración de recursos y participación ciudadana.
| NOMBRE DE LA ESCUELA | Nombre tal y como está registrada | Clave de Centro de Trabajo (C.C.T.) | DPR, DPB, ETV, etc. |
| Fecha de incorporación al PLEEN: | Ciclo escolar |
| DOMICILIO (calle y número): | Nombre y número (NO se acepta domicilio conocido) | POBLACIÓN: | Nombre completo de la comunidad o colonia y barrio (sin abreviaturas) |
| CÓDIGO POSTAL: | Solicitarlo a oficina de correos en la cabecera | MUNICIPIO/ ALCALDÍA DE LA CIUDAD DE MÉXICO: | Nombre completo del municipio o alcaldía ejemplo: Axtla de Terrazas |
| MODALIDAD: | Primaria general, indígena, tvsec, etc. | ORGANIZACIÓN: | Completa, tridocente, bidocente, unitaria, etc. |
| DIRECTOR(A) TECNICO(A): | Nombre del director(a) | DIRECTOR(A) COMISIONADO: | Nombre del comisionado en la dirección |
Declaramos ante la DGLEEN nuestra voluntad de obligarnos a dar cabal cumplimiento a las disposiciones contenidas en las Reglas de Operación del Programa La Escuela es Nuestra para el ejercicio fiscal 2022 y nos comprometemos a recibir, ejercer, comprobar, dar seguimiento a las acciones del CEAP, rendir cuentas y, en los casos aplicables conforme a las RO, reintegrar los recursos ministrados; asimismo, nos comprometemos a
participar y respetar las decisiones que tome nuestro CEAP para la mejora y el cuidado de nuestro plantel escolar, llevando a cabo las acciones necesarias ante las autoridades competentes en los casos en que seamos sabedores de actos ilícitos o contrarios a la normativa del Programa.
ATENTAMENTE
PROFR.(A) (PRECISAR NOMBRE Y FIRMA)
DIRECTOR(A) DE LA ESCUELA (PRECISAR DATOS DE IDENTIFICACIÓN DE LA ESCUELA)
INTEGRANTES DEL CEAP (PRECISAR NOMBRE Y FIRMA DE TODOS LOS INTEGRANTES)
TESTIGO 1
FACILITADOR AUTORIZADO (NOMBRE Y FIRMA)
TESTIGO 2
(NOMBRE Y FIRMA)
_____________________________